PAKITE TECHNOLOGY AVWIRELESS Wireless A/V Transmitter & Receiver User Manual
SHENZHEN PAKITE TECHNOLOGY CO.,LTD. Wireless A/V Transmitter & Receiver
User Manual

FCC STATEMENT
1. This device complies with Part 15 of the FCC Rules. Operation is subject to the following two
conditions:(1) This device may not cause harmful interference.(2) This device must accept any interference
received, including interference that may cause undesired operation.
2. Changes or modifications not expressly approved by the party responsible for compliance could void the
user's authority to operate the equipment.
NOTE: This equipment has been tested and found to comply with the limits for a Class B digital device,
pursuant to Part 15 of the FCC Rules. These limits are designed to provide reasonable protection against
harmful interference in a residential installation.
This equipment generates uses and can radiate radio frequency energy and, if not installed and used in
accordance with the instructions, may cause harmful interference to radio communications. However, there
is no guarantee that interference will not occur in a particular installation. If this equipment does cause
harmful interference to radio or television reception, which can be determined by turning the equipment off
and on, the user is encouraged to try to correct the interference by one or more of the following measures:
Reorient or relocate the receiving antenna.
Increase the separation between the equipment and receiver.
Connect the equipment into an outlet on a circuit different from that to which the receiver is connected.
Consult the dealer or an experienced radio/TV technician for help.

The copyright of this manual belongs to the manufacturer.
Esteemed Customers:
Th ank you for purchasing our product!
You will enj oy th e fun br ought b y Wireless A udio Video Transmitter
along with all the global users who firmly support us. Please do read this
guide book carefully and thoroughly for better use of this product. It
works for hom e use . Ev ery check of thi s product (if it works normall y)
before uses it is necessary. If there any default or damage of this product,
please maintain or repair it in time.
This final ex planation of the conten t written in this manu al book belongs
to it s man ufacturer. Anyone or a ny party i s not allo wed to copy all or
partial conten t of thi s M anual Bo ok. It i s not authori zed to anyone or
any party. No notifications would be given, if a ny change of t his Manual
Book.
Thanks for buying our products along with the global users. “The Digital Wireless STB
Sharing device” i s a k ind of electronic p roduct, w hich c an realize t he au dio v ideo
signal sharing in different rooms for family entertainment. It consists of a transmitter
and a r eceiver. Adopting a dvanced 5.8GHz w ireless tr ansmission sc hemes a nd
having adv antages of l ong distance tran smission, strong anti-interference and high
mobility. By means of radio waves, it can transmit the signal from DVD player, DVR,
CCTV camer a, I PTV, Sate llite receiver, Dig ital TV Set Top B ox or any oth er A V
devices at transmitter end to TV sets in different room at receiver end. it can support
the IR remote control at the receiver end to realize the function of wireless control of
devices from another place. So that you can enjoy freely wireless HD AV sharing data
and Hi-Fi audio and video effect.
1. Function & Features
Use 5.8GHz IS M fr equency ban d, mult iple selective c hannels supported fo r
anti-interference from wireless.
Support 1 group of AV signal input/output.
Keep T ransmitter an d re ceiver se tting at the same ch annel, i t ca n support 1
transmitter and more receivers at the same time.
Support DVD, D VR, IPTV , CCTV Ca mera, Sa tellite re ceiver, Dig ital STB a nd
other AV output devices.
Support superheterodyne 43 3MHz infr ared remote signal tr ansmission, w hile
Compatible for 38KHz infrared carrier control signal.
Transmitter h ave b uilt-in i nfrared s ignal emission o r i nfrared t ransmission
extension cable, so th at you ca n do re mote co ntrol th e signal from D VD, DVR,
STB, IPTV, and other device.
Supports video transmission of PAL/NTSC system and stereo audio transmission,
Pictures received are clear, flamboyant and stable.
Full ha rdware design without installing any s oftware, plug and p lay, s imple and
convenient. Fashionable design, Machine dimensions: 10×8.5×3.0 cm.
■
■
■
■
■
■
■
■
■

2. Standard accessories
Transmitter ………………………………………………………………………………
Receiver …………………………………………………………………………………
Power Adapter ……………………………………………………………………………
RCA Wire …………………………………………………………………………………
IR Extender Wire ………………………………………………………………………..
Use Manual………………………………………………………………………………
3. Specifications
Power input: DC 5V 1000mA
Video input: 1Vp-p(PAL/NTSC)
Audio input: 1.5Vp-p (dual channel)
Video output: 1Vp-p(PAL/NTSC)
Audio output: 1.5Vp-p (dual channel)
1. Allocation
1 set
1 set
2 pcs
2 pcs
1 pcs
1 copy
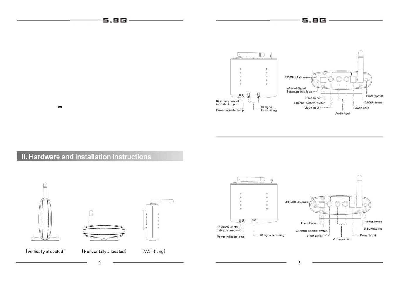
2. Transmitter panel description
3. Receiver panel description

4. Transmitter installation
■ Put t he tr ansmitter n ear t o S TB and o ther AV output d evices, connect th e AV
cable w ith t he a udio video output signal o f S TB co rresponding t o colors(Red,
White, Yellow).
■ Put the t ransmitter a bove t he S TB or ot her device so t hat t he IR transmitting
window extrudes out by 1 to 2 cm and vertically aims at the receiving window of
the IR signal of the STB or other device.
Hints:
The receiving window of the IR signal of the STB or other device is generally
marked with “IR”. Please vertically aim at the IR signal transmitting window of
the transmitter. And keep the transmitter away from other devices and metal
devices to avoid effecting wireless signal transmitter.
5.Receiver installation
Put the transmitter near to STB and other AV output devices, connect the AV cable
with the audio video input signal of TV corresponding to colors(Red, White, Yellow),
and modulate the TV channels to video channel until it shows receiving pictures.
Hints:
After receiver connects the TV sets, you should change from TV to AV channels and
keep the transmitter away from oth er devices and metal devices to avoid effecting
wireless signal transmitter.
6. Allocation of 433MHz antenna
Please p ay atte ntion to th e allocation of t he 433MHz antenna. Make sure there is
no obstacle ar ound the 43 3MHz antenna, es pecially me tal o bstacles w hich ma y
seriously impact wireless retransmission of IR signals.

Hints:
When arranging the transmitter and receiver, make sure there is no obstacle around
the 5. 8G antenna an d the 43 3MHz antenna. O therwise tr ansmission of th e
signal will be affected.
3. 433MHz Wireless IR Remote Extender
5.8G Digital STB wireless sharing device needs no remote controller. If the STB
or other device is equipped with a remote controller, you can use it to remotely control
the receiver end to realize the function of wireless remote control from another place.
Transmitting RF:
1. Transmission frequency: 433.84MHz±200KHz Superheterodyne
2. Carrier frequency: 38KHz
3. IR signal Receiving: ≤10m
Receiving RF:
1. Transmission frequency: 433.84MHz±500KHz Superheterodyne
2. Carrier frequency: 38KHz
3. IR signal Transmitting:≤5m
1. Power switch
Pressing th e po wer switch can s witch o n or off t he p ower t o t he tr ansmitter or
receiver and enable it to transmit or not transmit the signal.
Hints:
To ensure that the product can be used normally, the product should be connected when
power off In case the product be damaged. Switch on when finish connection and never
plug in or out at will. Please turn off the product if long time not use it.
2. 5.8GHz channel selection
Press th e Channel sw itches ca n be free to ch oose 5.8G Hz tr ansmission ch annel.
AV signal can be transmitted normally only when the transmitter and the receiver are on
the same channel.
■5.8GHz transmission channel(turn the switch down):
Hints:
Please s elect the 5.8G Hz t ransmission c hannel w ith the best im age and sound e ffect
according to th e actual o peration environment. If t here i s i nterference f rom the r outer
signal in the environment, pl ease s elect an other 5.8 GHz transmission channel to av oid
the interference source.
Hints:
If th e Wireless I R Remote E xtender is not sensitive, you can adjust t he r elative
locations of the transmitter and the receiver. Keep them away from the AV connection
wires or other metal objects to ensure barrier-free signal transmission.

1. If the indicator lamps do not light up and there is no image.
A. Please ch eck the pow er co nnection of the transmitter and re ceiver, op en th e
power switch.
B. Please try to change the 5.8GHz transmission channel for the transmitter and the
receiver.
C. Please check if the transmitter and the receiver are connected correctly (Refer to
installation instruction).
2. IR remote controller fails to work.
A. Adjust the location of the transmitter and the receiver.
B. Plug out the transmitter and the receiver and restart 1~2 minutes later.
C. Please check whether the transmitter bulge 1-2 cm out of the STB or not.
3. The image is interfered.
A. Please adjust the angle of the antenna for 5.8GHz transmitter and the
receiver.
B. Please try to change the 5.8GHz transmission channel for the
tr ansmitter and the receiver.
C. If allowed, please put the transmitter and the receiver in a higher place to
strengthen the wireless transmission.
Switch on only after finishing the connection and never plug in or out at will. The
product is for home use instead of professional industrial use. Please don’t take
apart without proper professional knowledge.
Dear user:
Thank you for buying this device. In order to ensure that you can fully enjoy our perfect
after-sale service of our company, please carefully read the comments of this product
service card.

Comments:
1. Please reserve this card carefully. If you lose it, you can not get another copy.
2. P lease s how this card t ogether w ith your p urchase r eceipt w hen applying fo r
warranty service.
3. This card is invalid without the seal of the distributor.