PEGATRON APS1 Advanced power supply with WiFi and MoCA User Manual
PEGATRON CORPORATION Advanced power supply with WiFi and MoCA Users Manual
PEGATRON >
Users Manual

Cisco MWA1221
MoCA to Wireless Adapter


MWA1221
User
Manual
Overview......................................................................................................................
5
Terms
and
Definitions.................................................................................................
6
Initialization
and
Operations
.....................................................................................
8
MWA1221 Mode Overview ........................................................................................... 9
MWA1221 LED Sequence ............................................................................................. 9
Boot Mode ................................................................................................................... 10
Connect Mode.............................................................................................................. 11
Normal Mode............................................................................................................... 13
CDL Mode ................................................................................................................... 15

Overview
The MWA1221 (MoCA to Wireless Adapter) product can be used in multiple deployment configurations. This
user manual address the below configurations:
In this case, the MWA1221 is connected with the home gateway via MoCA (MoCA Backhaul mode) and it
extends data coverage to other unmanaged devices which would otherwise be out of reach to the main
gateway. The MWA1221 behaves like a WiFi extender. In parallel, MWA1221 can also bridge traffic on
the Ethernet interface to another device connected to it via Ethernet. Additionally, MWA1221 is equipped
with Power Over Ethernet (PoE) and thus would be able to provide power to the device connected over
Ethernet as per the 802.3af standard ([IEEE 802.3] Section 2, Annex 33).
In this case, the MWA1221 is connected with the home gateway via Ethernet (Ethernet Backhaul model)
and it extends data coverage to other unmanaged devices which would otherwise be out of reach to the
main gateway. MWA1221 behaves like a WiFi extender.

Identify
your
Device:
If you device requires troubleshooting in the future, your service provider may ask for the serial number. The serial
number can be located on the label found at the bottom of the device.
Front
Panel:
Multicolored LED

Rear
Panel:
10/100/1000 Ethernet port to connect to either the data Gateway for
Ethernet backhaul or connect to a downstream device
WPS Button - When pressed, initiates the wireless setup feature,
which allows you to add new Wireless Protected Setup (WPS)
compliant device to your home network
MoCA 2.0 Interface to connect to the data gateway for MoCA
backhaul
AC Power input port to connect an AC power cable
Note:
- The illustration may vary from the actual product
- The usage of ports may vary if additional use cases are implemented

Terms
and
Definitions
Initialization
and
Operations
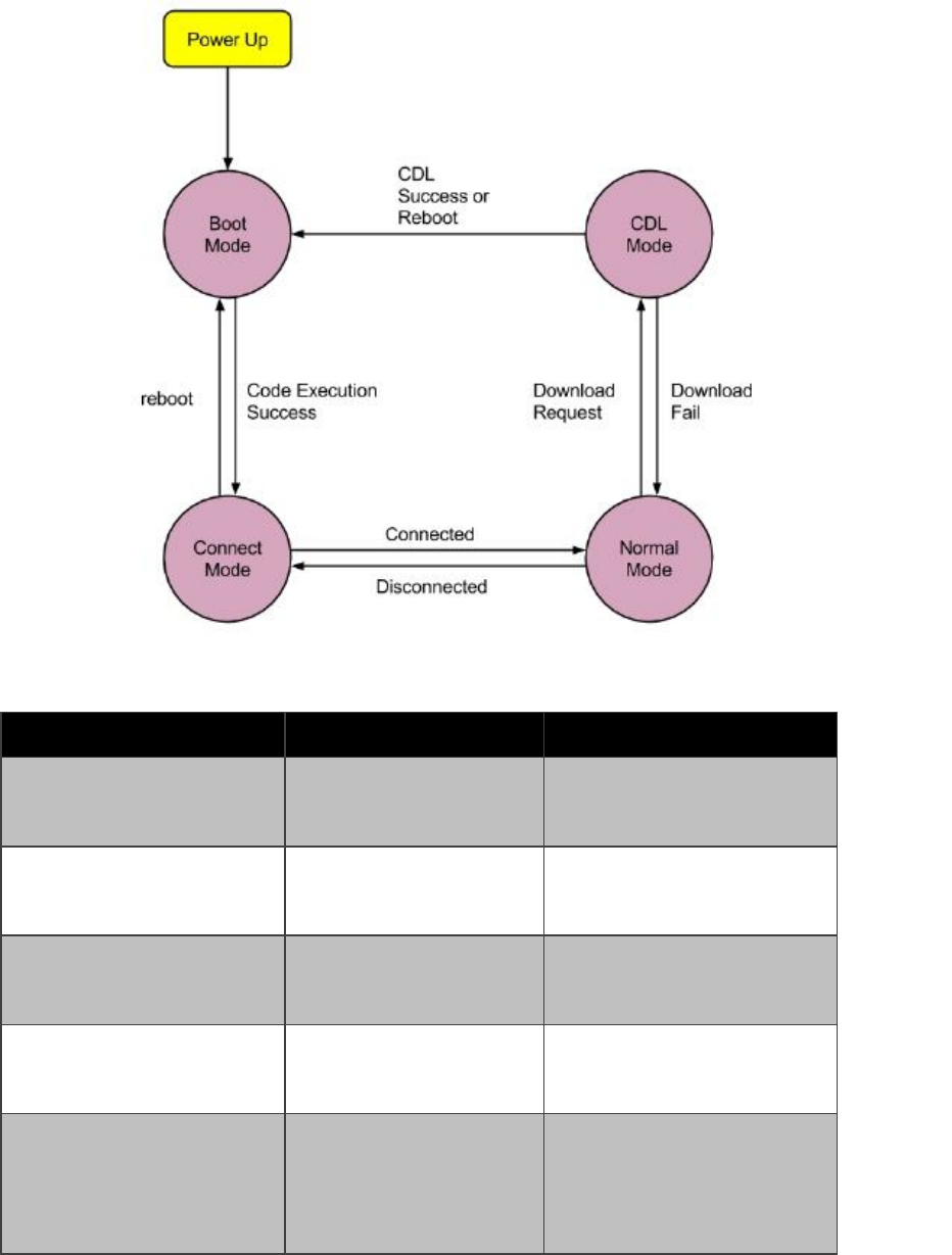
In order to ensure consistent operation of MWA1221 devices, this section describes the specific conditions and
sequences for startup of the MWA1221 under a set of nominal and anomalous operating conditions. The use of the
term Mode within this specification is set of functional requirements that do not dictate any specific system or
software design or implementation.
Term
Definition
Boot
Mode
The first MWA1221 Mode at the start of each power cycle or
reset process. Boot Mode checks code validity prior to
allowing code to execute, if successful then execute and run
the code.
Connect
Mode
When the MWA1221 is attempting to establish
communications with the backhaul device.
Normal
Mode
The MWA1221 has established communication with the
backhaul device and is able to pass messages back and forth
between them.
CDL
(Code
Download)
Mode
The MWA1221 supports TR069 Download RPC method to
load the new image.

MWA1221
Mode
Overview
MWA1221
LED
Sequence
Mode
LED
Comments
Boot
GREEN
Blinking once a second
Connect
BLUE
Blinking once a second
MoCA forming network
Connect
PURPLE
Blinking once a second
MoCA network formed or
Ethernet network broadcast.
Normal
BLUE
Solid
CDL
YELLOW
Blinking once a second
When the MWA1221 is
actively downloading,
validating and writing to
memory a new code object.

Boot
Mode
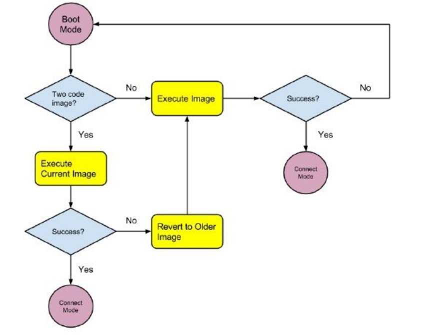
The MWA1221 product supports the Boot Mode process as illustrated in the following figure:
The MWA1221 would be in Boot Mode when power is first applied or a reboot/restart of code image has occurred.
The MWA1221 supports maximum two code image stored within flash. The execution options are:
a) It would attempt to execute and run the existing code image if only a single code image is stored within
flash
b) It would attempt to execute and run the current code image if a current and a previous code image are
stored within flash
c) It would execute and run the previous code image if the APS fails to execute and run the current code
image and when both a current and previous code image are stored within flash.
The MWA1221 would transition to Connect Mode if the code image successfully executes and runs.

Connect
Mode
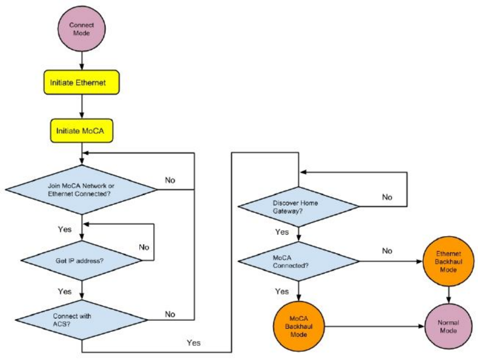
The MWA1221 product supports the Connect Mode process as illustrated in the following figure:
MWA1221
would
transition
to
MoCA
Backhaul
Mode
or
Ethernet
Backhaul
Mode
if
the
product
has
successfully
entered Connect Mode.
The
MWA1221
product
would
use
fixed
1150MHz
channel
for
MoCA
interface
to
join
MoCA
network
by
default.
During IP address assignment stage, the MWA1221 supports IPv6 and IPv4 on both interfaces.
The MWA1221 would be assigned a link-local IPv6 address, using neighbor discovery to detect duplicate
addresses
The MWA1221 would initiate Route Solicitations
The MWA1221 would provision interface with global IPv6 address with RA prefix and interface specific
address and provision interface with IPv6 link-local address if Router Announcement (RA) received and
Autonomous flag == 1 and prefix != FE80::/10.
The MWA1221 would provision interface IPv6 link-local address only if no RA received from Router
Solicitations.
The MWA1221 would provision interface IPv6 link-local address only if RA is received and Autonomous
flag == 0 or prefix == FE80::/10
The MWA1221 would initiate DHCPv6 if global IPv6 address provisioning fails.
The MWA1221 would be assigned both DHCPv6 address and IPv6 link-local address if DHCPv6 is
successful.
The MWA1221 would initiate DHCPv4 if DHCPv6 provisioning fails.
The MWA1221 would be assigned both DHCPv4 address and IPv6 link-local address if DHCPv4 is
successful.
MWA1221
uses
UPnP
protocol
to
discovery
the
uplink
home
gateway.
If
it
is
found,
the
MWA1221
product
would
enter
MoCA
Backhaul
Mode
if
MoCA
Interface
is
UP
state,
otherwise
the
MWA1221
would
enter
Ethernet
Backhaul Mode.
In MoCA Backhaul Mode, The MWA1221 products bridge Ethernet frames received on the MoCA interface from
the LAN to the 10/100/1000 Base-TX interface. Likewise, the MWA1221 products bridges Ethernet frames
received on the 10/100/1000 Base-TX interface to the MoCA interface, which in turn forwards to the MoCA
connected LAN. The MWA1221 product also extends the Wi-Fi coverage within the home, bridging Ethernet
frames received on MoCA to the WLAN and likewise from the WLAN to MoCA. One can also connect an IP
Client to the Ethernet interface in the MOCA backhaul case. The IP client set-top box product connected to
Ethernet interface may also receive Ethernet frames from the WLAN from devices in communication with the IP
client set-top box product and likewise send Ethernet frames to the WLAN to devices that the IP client set-top box
is in communication with. The MWA1221 would use a static private IP address of 192.168.100.101 on the
Ethernet interface in MoCA Backhaul Mode.
In Ethernet Backhaul Mode, The MWA1221 product extends the Wi-Fi coverage within the home operating as a
WiFi-Ethernet-Bridge, bridging Ethernet frames received on Ethernet to the WLAN and likewise from the WLAN
to Ethernet.

Normal
Mode
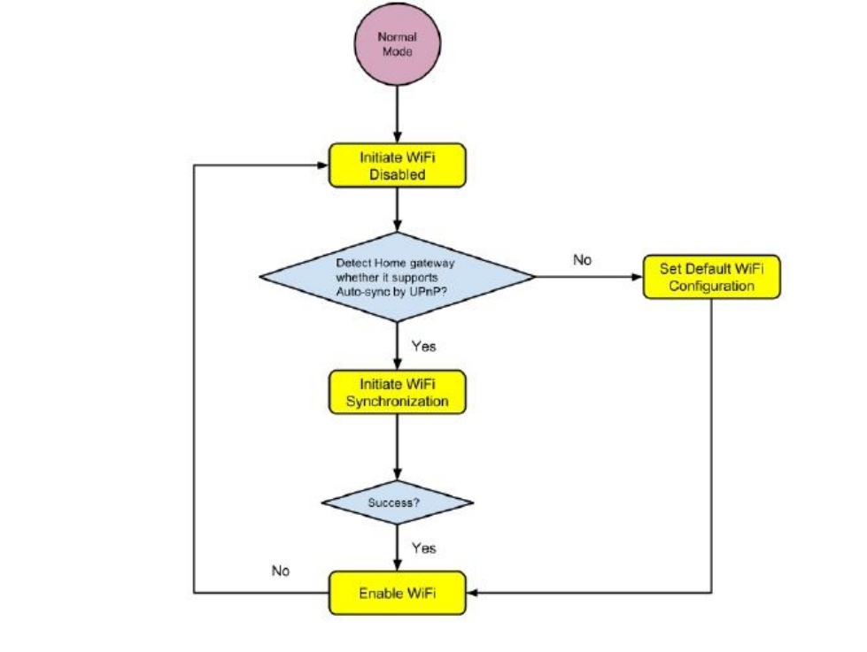
When connected with gateway from MoCA interface or Ethernet interface, MWA1221 will enter Normal Mode.
MWA1221
will
try
to
detect
whether
the
connected
gateway
support
AutoSync
feature
via
UPnP
message.
The
Wi-Fi configuration could be synced from gateway following Specific “Wi-Fi AutoSync” protocol, or set manually
on web GUI.
After entering Normal Mode, MWA1221 will wait for Wi-Fi AutoSync specific UPnP messages from gateway on
either MoCA interface or Ethernet interface in 180 seconds. As if it received the specific UPNP message within
180 seconds, MWA1221 will enable Wi-Fi configuration auto-sync feature. The gateway will push all the Wi-Fi
configurations to MWA1221 by “WECB AutoSync” protocol and enable the Wi-Fi radio and SSID automatically.
If gateway supports “Wi-Fi AutoSync” feature, user could also modify the synchronized Wi-Fi configuration via
Web GUI.
The auto-sync feature covers the following configuration parameters.
Radio Frequency (2.4GHz / 5GHz)
Radio Modes (802.11n, 802.11ac, etc.)
Radio Channels
Radio Channel Bandwidth
Radio Beacon Interval

Radio DTIM Interval
Radio Guard Interval
Radio Co-existence
SSID Enable/Disable
SSID Name
SSID Mac Address (BSSID)
SSID Broadcast
SSID vLan ID
SSID Encryption Security Mode
SSID Encryption Passphrase
SSID Encryption Rekey Interval
SSID Encryption Radius Server IP/Port
SSID Encryption Radius Secret
SSID QoS (WMM/UAPSD)
SSID Max Clients
SSID isolation
SSID Mac Filter
WPS Method
WPS Pin Code
MWA1221 also provides Web GUI for User to configure Wi-Fi. If gateway does not support “Wi-Fi AutoSync”
feature, MWA1221 will enable Wi-Fi by default configuration. User could change Wi-Fi configuration from Web
GUI.
Some management related web page such as MoCA, VLAN, WiFi, etc are prohibited for home users. VLAN ID
could only be set from auto-sync feature. Web GUI does not support VLAN ID modification. If gateway does not
support Wi-Fi auto-sync, all of the SSIDs on MWA1221 will not add VLAN ID.
Here are the details about web page privilege for administrators and home users.
Configuration
Name
Admin
Home
users
System
Upgrade/Downgrade O X
Factory Reset O O
Reboot O O
MoCA
Enable O X
Channel
Selection O O
Channel O O
Beacon
Power
Reduction
O X
MoCA Privacy O X
WiFi
Operating
Mode O O
Channel O O
Channel
Bandwidth O X
SSID Enable O O

“O” stands for supported and “X” stands for not supported.
CDL
Mode
MWA1221 supports TR069 Download RPC method as defined in TR069 Requirement Specification: Broadband
Devices. User would write the image into a backup image location only. The MWA1221 would transition to Boot
Mode after successfully writing an ingested code image to flash.
MWA1221 also supports HTTP Post as defind in RFC 2616 for the upload of code images.
SSID
Name O O
SSID Broadcast O O
SSID
Encryption
Security Mode
O O
SSID Encryption
Passphrase
O O
SSID Encryption Radius
Server IP/Port
O X
SSID
Encryption
Radius
Server Secret
O X
SSID Mac Filter O O
WPS Enable O O
WPS Method O O
