Panasonic 5741 SG_JE50_CP User Manual To The 817a72b8 6024 476f 9ceb 639e89ea8980
User Manual: Panasonic 5741 to the manual
Open the PDF directly: View PDF
.
Page Count: 258 [warning: Documents this large are best viewed by clicking the View PDF Link!]
- System Specifications
- System Utilities
- Machine Disassembly and Replacement
- Disassembly Requirements
- External Module Disassembly Process
- Main Unit Disassembly Process
- Main Unit Disassembly Flowchart
- Removing the Keyboard
- Removing the Upper Cover
- Removing the Left Speaker Module
- Removing the Right Speaker Module
- Removing the Power Board
- Removing the TouchPad Bracket
- Removing the Card Reader Board
- Removing the USB Board
- Removing the Bluetooth Board
- Removing the Mainboard
- Removing the Thermal Module
- Removing the CPU
- LCD Module Disassembly Process
- LCD Module Reassembly Procedure
- Main Module Reassembly Procedure
- Replacing the CPU
- Replacing the Thermal Module
- Replacing the Mainboard
- Replacing the Bluetooth Board
- Replacing the USB Board
- Replacing the Card Reader Board
- Replacing the TouchPad Bracket
- Replacing the Power Board
- Replacing the Right Speaker Module
- Replacing the Left Speaker Module
- Replacing the Upper Cover
- Replacing the Keyboard
- Replacing the Hard Disk Drive Module
- Replacing the WLAN Module
- Replacing the DIMM Modules
- Replacing the 3G Cover
- Replacing the Logic Lower Door
- Replacing the ODD Module
- Replacing the SD Dummy Card
- Replacing the Battery
- Troubleshooting
- Jumper and Connector Locations
- FRU (Field Replaceable Unit) List
- Model Definition and Configuration
- Test Compatible Components
- Online Support Information
- Index

Aspire 5741/5741G Series
Service Guide
PRINTED IN TAIWAN
Service guide files and updates are available
on the ACER/CSD web; for more information,
please refer to http://csd.acer.com.tw

II
Revision History
Please refer to the table below for the updates made on Aspire 5741/5741G service guides.
Date Chapter Updates

III
Copyright
Copyright © 2010 by Acer Incorporated. All rights reserved. No part of this publication may be reproduced,
transmitted, transcribed, stored in a retrieval system, or translated into any language or computer language, in
any form or by any means, electronic, mechanical, magnetic, optical, chemical, manual or otherwise, without
the prior written permission of Acer Incorporated.
Disclaimer
The information in this guide is subject to change without notice.
Acer Incorporated makes no representations or warranties, either expressed or implied, with respect to the
contents hereof and specifically disclaims any warranties of merchantability or fitness for any particular
purpose. Any Acer Incorporated software described in this manual is sold or licensed "as is". Should the
programs prove defective following their purchase, the buyer (and not Acer Incorporated, its distributor, or its
dealer) assumes the entire cost of all necessary servicing, repair, and any incidental or consequential
damages resulting from any defect in the software.
Acer is a registered trademark of Acer Corporation.
Intel is a registered trademark of Intel Corporation.
Other brand and product names are trademarks and/or registered trademarks of their respective holders.

IV
Conventions
The following conventions are used in this manual:
NOTE: This symbol where placed in the Service Guide designates a component that should be recycled
according to the local regulations.
SCREEN MESSAGES Denotes actual messages that appear
on screen.
NOTE Gives bits and pieces of additional
information related to the current
topic.
WARNING Alerts you to any damage that might
result from doing or not doing specific
actions.
CAUTION Gives precautionary measures to
avoid possible hardware or software
problems.
IMPORTANT Reminds you to do specific actions
relevant to the accomplishment of
procedures.

V
Preface
Before using this information and the product it supports, please read the following general information.
1. This Service Guide provides you with all technical information relating to the BASIC CONFIGURATION
decided for Acer's "global" product offering. To better fit local market requirements and enhance product
competitiveness, your regional office MAY have decided to extend the functionality of a machine (e.g.
add-on card, modem, or extra memory capability). These LOCALIZED FEATURES will NOT be covered
in this generic service guide. In such cases, please contact your regional offices or the responsible
personnel/channel to provide you with further technical details.
2. Please note WHEN ORDERING FRU PARTS, that you should check the most up-to-date information
available on your regional web or channel. If, for whatever reason, a part number change is made, it will
not be noted in the printed Service Guide. For ACER-AUTHORIZED SERVICE PROVIDERS, your Acer
office may have a DIFFERENT part number code to those given in the FRU list of this printed Service
Guide. You MUST use the list provided by your regional Acer office to order FRU parts for repair and
service of customer machines.

VI

VII
Table of Contents
System Specifications 1
Features . . . . . . . . . . . . . . . . . . . . . . . . . . . . . . . . . . . . . . . . . . . . . . . . . . . . . . . . . . . .1
System Block Diagram . . . . . . . . . . . . . . . . . . . . . . . . . . . . . . . . . . . . . . . . . . . . . . . . .5
Your Acer Notebook tour . . . . . . . . . . . . . . . . . . . . . . . . . . . . . . . . . . . . . . . . . . . . . . .6
Front View . . . . . . . . . . . . . . . . . . . . . . . . . . . . . . . . . . . . . . . . . . . . . . . . . . . . . . .6
Closed Front View . . . . . . . . . . . . . . . . . . . . . . . . . . . . . . . . . . . . . . . . . . . . . . . . .7
Left View . . . . . . . . . . . . . . . . . . . . . . . . . . . . . . . . . . . . . . . . . . . . . . . . . . . . . . . .7
Right View . . . . . . . . . . . . . . . . . . . . . . . . . . . . . . . . . . . . . . . . . . . . . . . . . . . . . . .8
Bottom View . . . . . . . . . . . . . . . . . . . . . . . . . . . . . . . . . . . . . . . . . . . . . . . . . . . . .9
Indicators . . . . . . . . . . . . . . . . . . . . . . . . . . . . . . . . . . . . . . . . . . . . . . . . . . . . . . .9
TouchPad Basics . . . . . . . . . . . . . . . . . . . . . . . . . . . . . . . . . . . . . . . . . . . . . . . .10
Using the Keyboard . . . . . . . . . . . . . . . . . . . . . . . . . . . . . . . . . . . . . . . . . . . . . . . . . .11
Lock Keys and embedded numeric keypad . . . . . . . . . . . . . . . . . . . . . . . . . . . .11
Windows Keys . . . . . . . . . . . . . . . . . . . . . . . . . . . . . . . . . . . . . . . . . . . . . . . . . .12
Hot Keys . . . . . . . . . . . . . . . . . . . . . . . . . . . . . . . . . . . . . . . . . . . . . . . . . . . . . . .13
Hardware Specifications and Configurations . . . . . . . . . . . . . . . . . . . . . . . . . . . . . . .14
System Utilities 21
BIOS Setup Utility . . . . . . . . . . . . . . . . . . . . . . . . . . . . . . . . . . . . . . . . . . . . . . . . . . . .21
Navigating the BIOS Utility . . . . . . . . . . . . . . . . . . . . . . . . . . . . . . . . . . . . . . . . .21
Aspire 5741/5741G BIOS . . . . . . . . . . . . . . . . . . . . . . . . . . . . . . . . . . . . . . . . . . . . . .22
Information . . . . . . . . . . . . . . . . . . . . . . . . . . . . . . . . . . . . . . . . . . . . . . . . . . . . .22
Main . . . . . . . . . . . . . . . . . . . . . . . . . . . . . . . . . . . . . . . . . . . . . . . . . . . . . . . . . .23
Security . . . . . . . . . . . . . . . . . . . . . . . . . . . . . . . . . . . . . . . . . . . . . . . . . . . . . . . .24
Boot . . . . . . . . . . . . . . . . . . . . . . . . . . . . . . . . . . . . . . . . . . . . . . . . . . . . . . . . . . .27
Exit . . . . . . . . . . . . . . . . . . . . . . . . . . . . . . . . . . . . . . . . . . . . . . . . . . . . . . . . . . .28
BIOS Flash Utilities . . . . . . . . . . . . . . . . . . . . . . . . . . . . . . . . . . . . . . . . . . . . . . . . . . .29
DOS Flash Utility . . . . . . . . . . . . . . . . . . . . . . . . . . . . . . . . . . . . . . . . . . . . . . . . .30
WinFlash Utility . . . . . . . . . . . . . . . . . . . . . . . . . . . . . . . . . . . . . . . . . . . . . . . . . .32
Remove HDD/BIOS Password Utilities . . . . . . . . . . . . . . . . . . . . . . . . . . . . . . . . . . . .33
Machine Disassembly and Replacement 39
Disassembly Requirements . . . . . . . . . . . . . . . . . . . . . . . . . . . . . . . . . . . . . . . . . . . .39
Pre-disassembly Instructions . . . . . . . . . . . . . . . . . . . . . . . . . . . . . . . . . . . . . . .40
Disassembly Process . . . . . . . . . . . . . . . . . . . . . . . . . . . . . . . . . . . . . . . . . . . . .41
External Module Disassembly Process . . . . . . . . . . . . . . . . . . . . . . . . . . . . . . . . . . .42
External Modules Disassembly Flowchart . . . . . . . . . . . . . . . . . . . . . . . . . . . . .42
Removing the Battery Pack . . . . . . . . . . . . . . . . . . . . . . . . . . . . . . . . . . . . . . . .43
Removing the SD Dummy Card . . . . . . . . . . . . . . . . . . . . . . . . . . . . . . . . . . . . .44
Removing the Optical Drive Module . . . . . . . . . . . . . . . . . . . . . . . . . . . . . . . . . .45
Removing the Logic Lower Door . . . . . . . . . . . . . . . . . . . . . . . . . . . . . . . . . . . . .47
Removing the 3G Cover . . . . . . . . . . . . . . . . . . . . . . . . . . . . . . . . . . . . . . . . . . .48
Removing the DIMM Module . . . . . . . . . . . . . . . . . . . . . . . . . . . . . . . . . . . . . . .49
Removing the WLAN Module . . . . . . . . . . . . . . . . . . . . . . . . . . . . . . . . . . . . . . .50
Removing the Hard Disk Drive Module . . . . . . . . . . . . . . . . . . . . . . . . . . . . . . . .52
Main Unit Disassembly Process . . . . . . . . . . . . . . . . . . . . . . . . . . . . . . . . . . . . . . . . .54
Main Unit Disassembly Flowchart . . . . . . . . . . . . . . . . . . . . . . . . . . . . . . . . . . . .54
Removing the Keyboard . . . . . . . . . . . . . . . . . . . . . . . . . . . . . . . . . . . . . . . . . . .55
Removing the Upper Cover . . . . . . . . . . . . . . . . . . . . . . . . . . . . . . . . . . . . . . . .57
Removing the Left Speaker Module . . . . . . . . . . . . . . . . . . . . . . . . . . . . . . . . . .61
Removing the Right Speaker Module . . . . . . . . . . . . . . . . . . . . . . . . . . . . . . . . .63
Removing the Power Board . . . . . . . . . . . . . . . . . . . . . . . . . . . . . . . . . . . . . . . .65
Removing the TouchPad Bracket . . . . . . . . . . . . . . . . . . . . . . . . . . . . . . . . . . . .66
Removing the Card Reader Board . . . . . . . . . . . . . . . . . . . . . . . . . . . . . . . . . . .68

VIII
Table of Contents
Removing the USB Board . . . . . . . . . . . . . . . . . . . . . . . . . . . . . . . . . . . . . . . . . .69
Removing the Bluetooth Board . . . . . . . . . . . . . . . . . . . . . . . . . . . . . . . . . . . . . .70
Removing the Mainboard . . . . . . . . . . . . . . . . . . . . . . . . . . . . . . . . . . . . . . . . . .71
Removing the Thermal Module . . . . . . . . . . . . . . . . . . . . . . . . . . . . . . . . . . . . . .75
Removing the CPU . . . . . . . . . . . . . . . . . . . . . . . . . . . . . . . . . . . . . . . . . . . . . . .77
LCD Module Disassembly Process . . . . . . . . . . . . . . . . . . . . . . . . . . . . . . . . . . . . . .78
LCD Module Disassembly Flowchart . . . . . . . . . . . . . . . . . . . . . . . . . . . . . . . . .78
Removing the LCD Assembly . . . . . . . . . . . . . . . . . . . . . . . . . . . . . . . . . . . . . . .79
Removing the LCD Bezel . . . . . . . . . . . . . . . . . . . . . . . . . . . . . . . . . . . . . . . . . .82
Removing the Camera Module . . . . . . . . . . . . . . . . . . . . . . . . . . . . . . . . . . . . . .83
Removing the LCD Panel . . . . . . . . . . . . . . . . . . . . . . . . . . . . . . . . . . . . . . . . . .84
Removing the LCD Brackets and FPC Cable . . . . . . . . . . . . . . . . . . . . . . . . . . .86
Removing the Microphone Cable . . . . . . . . . . . . . . . . . . . . . . . . . . . . . . . . . . . .89
Removing the Antennas . . . . . . . . . . . . . . . . . . . . . . . . . . . . . . . . . . . . . . . . . . .91
LCD Module Reassembly Procedure . . . . . . . . . . . . . . . . . . . . . . . . . . . . . . . . . . . . .93
Replacing the Antennas . . . . . . . . . . . . . . . . . . . . . . . . . . . . . . . . . . . . . . . . . . .93
Replacing the Microphone Cable . . . . . . . . . . . . . . . . . . . . . . . . . . . . . . . . . . . .95
Replacing the LCD Brackets and FPC Cable . . . . . . . . . . . . . . . . . . . . . . . . . . .96
Replacing the LCD Panel . . . . . . . . . . . . . . . . . . . . . . . . . . . . . . . . . . . . . . . . . .98
Replacing the Camera Module . . . . . . . . . . . . . . . . . . . . . . . . . . . . . . . . . . . . . .99
Replacing the LCD Bezel . . . . . . . . . . . . . . . . . . . . . . . . . . . . . . . . . . . . . . . . .100
Replacing the LCD Assembly . . . . . . . . . . . . . . . . . . . . . . . . . . . . . . . . . . . . . .101
Main Module Reassembly Procedure . . . . . . . . . . . . . . . . . . . . . . . . . . . . . . . . . . . .104
Replacing the CPU . . . . . . . . . . . . . . . . . . . . . . . . . . . . . . . . . . . . . . . . . . . . . .104
Replacing the Thermal Module . . . . . . . . . . . . . . . . . . . . . . . . . . . . . . . . . . . . .105
Replacing the Mainboard . . . . . . . . . . . . . . . . . . . . . . . . . . . . . . . . . . . . . . . . .106
Replacing the Bluetooth Board . . . . . . . . . . . . . . . . . . . . . . . . . . . . . . . . . . . . .109
Replacing the USB Board . . . . . . . . . . . . . . . . . . . . . . . . . . . . . . . . . . . . . . . . .110
Replacing the Card Reader Board . . . . . . . . . . . . . . . . . . . . . . . . . . . . . . . . . .111
Replacing the TouchPad Bracket . . . . . . . . . . . . . . . . . . . . . . . . . . . . . . . . . . .112
Replacing the Power Board . . . . . . . . . . . . . . . . . . . . . . . . . . . . . . . . . . . . . . .114
Replacing the Right Speaker Module . . . . . . . . . . . . . . . . . . . . . . . . . . . . . . . .115
Replacing the Left Speaker Module . . . . . . . . . . . . . . . . . . . . . . . . . . . . . . . . .116
Replacing the Upper Cover . . . . . . . . . . . . . . . . . . . . . . . . . . . . . . . . . . . . . . . .117
Replacing the Keyboard . . . . . . . . . . . . . . . . . . . . . . . . . . . . . . . . . . . . . . . . . .120
Replacing the Hard Disk Drive Module . . . . . . . . . . . . . . . . . . . . . . . . . . . . . . .121
Replacing the WLAN Module . . . . . . . . . . . . . . . . . . . . . . . . . . . . . . . . . . . . . .122
Replacing the DIMM Modules . . . . . . . . . . . . . . . . . . . . . . . . . . . . . . . . . . . . . .123
Replacing the 3G Cover . . . . . . . . . . . . . . . . . . . . . . . . . . . . . . . . . . . . . . . . . .124
Replacing the Logic Lower Door . . . . . . . . . . . . . . . . . . . . . . . . . . . . . . . . . . . .125
Replacing the ODD Module . . . . . . . . . . . . . . . . . . . . . . . . . . . . . . . . . . . . . . .126
Replacing the SD Dummy Card . . . . . . . . . . . . . . . . . . . . . . . . . . . . . . . . . . . .127
Replacing the Battery . . . . . . . . . . . . . . . . . . . . . . . . . . . . . . . . . . . . . . . . . . . .128
Troubleshooting 129
Common Problems . . . . . . . . . . . . . . . . . . . . . . . . . . . . . . . . . . . . . . . . . . . . . . . . . .129
Power On Issue . . . . . . . . . . . . . . . . . . . . . . . . . . . . . . . . . . . . . . . . . . . . . . . .130
No Display Issue . . . . . . . . . . . . . . . . . . . . . . . . . . . . . . . . . . . . . . . . . . . . . . . .131
Random Loss of BIOS Settings . . . . . . . . . . . . . . . . . . . . . . . . . . . . . . . . . . . .132
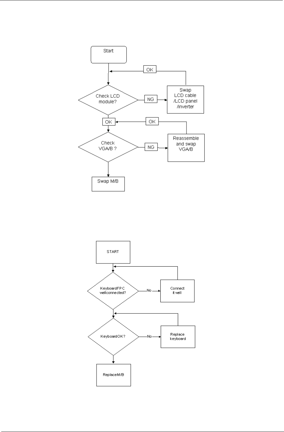
LCD Failure . . . . . . . . . . . . . . . . . . . . . . . . . . . . . . . . . . . . . . . . . . . . . . . . . . . .133
Built-In Keyboard Failure . . . . . . . . . . . . . . . . . . . . . . . . . . . . . . . . . . . . . . . . .133
TouchPad Failure . . . . . . . . . . . . . . . . . . . . . . . . . . . . . . . . . . . . . . . . . . . . . . .134
Internal Speaker Failure . . . . . . . . . . . . . . . . . . . . . . . . . . . . . . . . . . . . . . . . . .134
HDD Not Operating Correctly . . . . . . . . . . . . . . . . . . . . . . . . . . . . . . . . . . . . . .136
ODD Failure . . . . . . . . . . . . . . . . . . . . . . . . . . . . . . . . . . . . . . . . . . . . . . . . . . .137

IX
Table of Contents
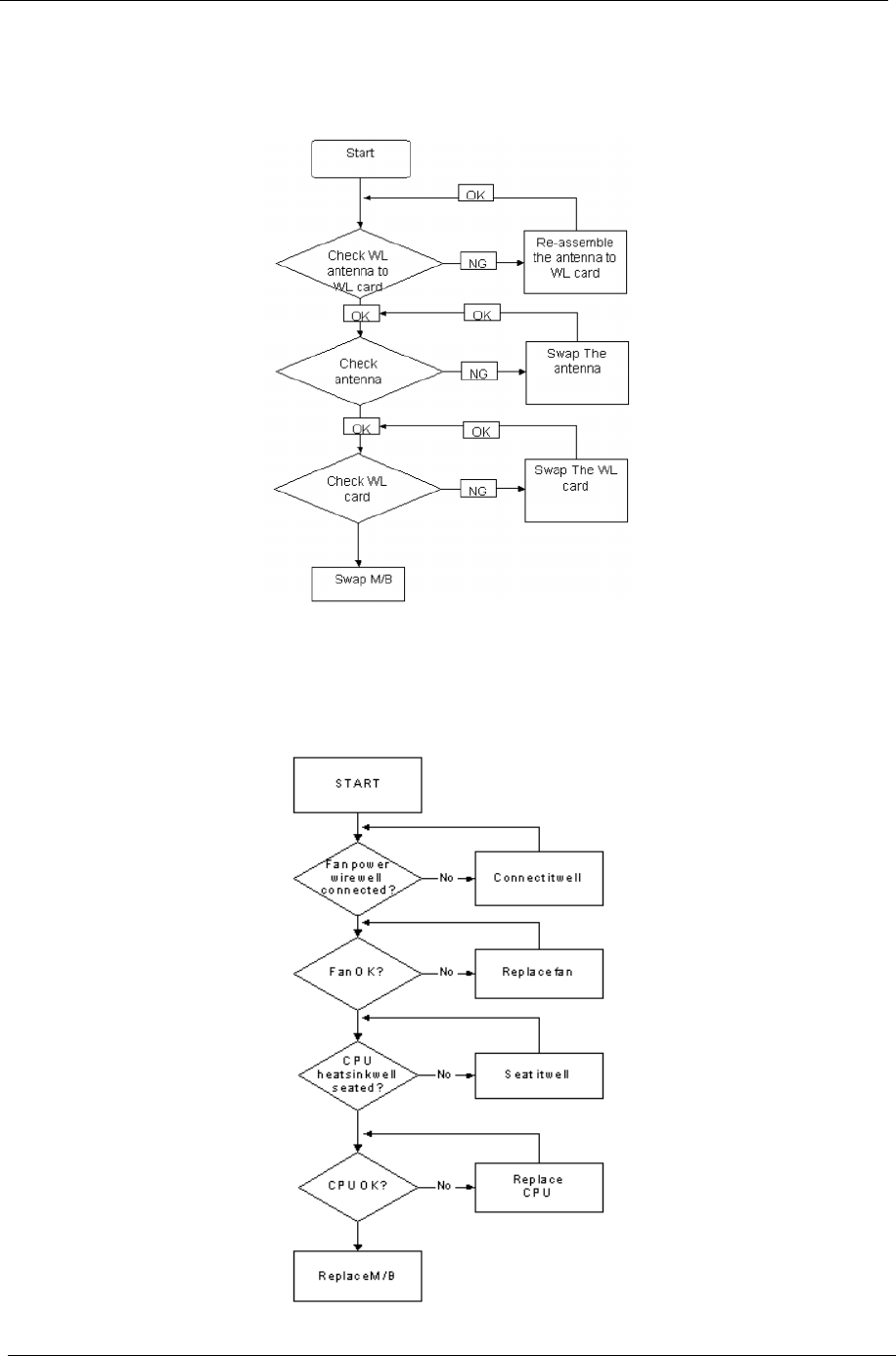
Wireless Function Failure . . . . . . . . . . . . . . . . . . . . . . . . . . . . . . . . . . . . . . . . .140
Thermal Unit Failure . . . . . . . . . . . . . . . . . . . . . . . . . . . . . . . . . . . . . . . . . . . . .140
External Mouse Failure . . . . . . . . . . . . . . . . . . . . . . . . . . . . . . . . . . . . . . . . . . .141
Other Failures . . . . . . . . . . . . . . . . . . . . . . . . . . . . . . . . . . . . . . . . . . . . . . . . . .141
Intermittent Problems . . . . . . . . . . . . . . . . . . . . . . . . . . . . . . . . . . . . . . . . . . . . . . . .142
Undetermined Problems . . . . . . . . . . . . . . . . . . . . . . . . . . . . . . . . . . . . . . . . . . . . . .142
Post Codes . . . . . . . . . . . . . . . . . . . . . . . . . . . . . . . . . . . . . . . . . . . . . . . . . . . . . . . .143
Jumper and Connector Locations 149
Top View . . . . . . . . . . . . . . . . . . . . . . . . . . . . . . . . . . . . . . . . . . . . . . . . . . . . . .149
Bottom View . . . . . . . . . . . . . . . . . . . . . . . . . . . . . . . . . . . . . . . . . . . . . . . . . . .150
USB/B Board . . . . . . . . . . . . . . . . . . . . . . . . . . . . . . . . . . . . . . . . . . . . . . . . . . .151
Power Board . . . . . . . . . . . . . . . . . . . . . . . . . . . . . . . . . . . . . . . . . . . . . . . . . . .151
3G/B Board . . . . . . . . . . . . . . . . . . . . . . . . . . . . . . . . . . . . . . . . . . . . . . . . . . . .152
CR/B Board . . . . . . . . . . . . . . . . . . . . . . . . . . . . . . . . . . . . . . . . . . . . . . . . . . . .152
Clearing Password Check and BIOS Recovery . . . . . . . . . . . . . . . . . . . . . . . . . . . .153
Clearing Password Check . . . . . . . . . . . . . . . . . . . . . . . . . . . . . . . . . . . . . . . . .153
Clear CMOS Jumper . . . . . . . . . . . . . . . . . . . . . . . . . . . . . . . . . . . . . . . . . . . . .153
BIOS Recovery by Crisis Disk . . . . . . . . . . . . . . . . . . . . . . . . . . . . . . . . . . . . .154
FRU (Field Replaceable Unit) List 155
Aspire 5741/5741G Exploded Diagrams . . . . . . . . . . . . . . . . . . . . . . . . . . . . . . . . .156
Main Assembly . . . . . . . . . . . . . . . . . . . . . . . . . . . . . . . . . . . . . . . . . . . . . . . . .156
Upper Assembly . . . . . . . . . . . . . . . . . . . . . . . . . . . . . . . . . . . . . . . . . . . . . . . .157
LCD Assembly . . . . . . . . . . . . . . . . . . . . . . . . . . . . . . . . . . . . . . . . . . . . . . . . .158
Aspire 5741/5741G FRU List . . . . . . . . . . . . . . . . . . . . . . . . . . . . . . . . . . . . . . . . . .160
Screw List . . . . . . . . . . . . . . . . . . . . . . . . . . . . . . . . . . . . . . . . . . . . . . . . . . . . . . . . .168
Model Definition and Configuration 170
Aspire 5741 . . . . . . . . . . . . . . . . . . . . . . . . . . . . . . . . . . . . . . . . . . . . . . . . . . . . . . . .171
Aspire 5741G . . . . . . . . . . . . . . . . . . . . . . . . . . . . . . . . . . . . . . . . . . . . . . . . . . . . . .191
Test Compatible Components 229
Microsoft® Windows® 7 Environment Test . . . . . . . . . . . . . . . . . . . . . . . . . . . . . . .230
Online Support Information 243
Index 245

X
Table of Contents

Chapter 1 1
System Specifications
Features
Below is a brief summary of the computer’s many features:
NOTE: Items denoted with an (*) are only available for selected models.
Operating System
• Genuine Windows® 7 Home Premium 64-bit*
• Genuine Windows® 7 Home Basic 64-bit*
Platform
• Intel® Core i3-330M/i3-350M processor (3 MB L3 cache, 2.13/2.26 GHz, 35 W), supporting Intel®
64 architecture, Intel® Smart Cache
• Mobile Intel® HM55 Express Chipset
System Memory
• Dual-channel DDR3 SDRAM support:
• Up to 4 GB of DDR3 1066 MHz memory, upgradeable to 8 GB using two soDIMM modules
Display
• 15.6" HD 1366 x 768 pixel resolution, high-brightness (220-nit) Acer CineCrystal™ TFT LCD
• 16:9 aspect ratio
• 8 ms high-def response time
• 60% color gamut
Graphics
• Intel® HD Graphics with 128 MB of dedicated system memory, supporting Microsoft® DirectX® 10
(Aspire 5741)
• NVIDIA® GeForce® GT 320M with 1024 MB of dedicated DDR3 VRAM, supporting NVIDIA®
CUDA™, PhysX™, PureVideo® HD technology, OpenEXR High Dynamic-Range (HDR)
technology, Shader Model 4.0, Microsoft® DirectX® 10.1(Aspire 5741G)
• ATI Mobility Radeon™ HD 5470 with 512 MB of dedicated DDR3 VRAM, supporting Unified Video
Decoder (UVD), OpenEXR High Dynamic-Range (HDR) technology, Shader Model 5.0,
Microsoft® DirectX® 11, OpenGL ® 3.1, OpenCL™ 1.1(Aspire 5741G)
• Dual independent display support
• 16.7 million colors
• External resolution / refresh rates:
• VGA port up to 2048 x 1536: 85 Hz
• HDMI™ port up to 1920 x 1080: 60 Hz
Chapter 1

2Chapter 1
• MPEG-2/DVD decoding
• WMV9 (VC-1) and H.264 (AVC) decoding
• Microsoft® DirectX® Video Acceleration (DXVA) application interface (API) (Aspire 5741G)
• HDMI™ (High-Definition Multimedia Interface) with HDCP (High-bandwidth Digital Content
Protection) support
Storage subsystem
• 2.5" hard disk drive
• DVD-Super Multi double-layer drive
• Multi-in-1 card reader
Audio
• Two built-in stereo speakers
• High-definition audio support
• MS-Sound compatible
• Built-in microphone
Storage
• 160/250/320/500/640 GB or larger hard disk drive
• Multi-in-1 card reader, supporting Secure Digital™ (SD) Card, MultiMediaCard (MMC), Memory
Stick™ (MS), Memory Stick PRO™ (MS PRO), xD-Picture Card™ (xD)
Optical Media Drive
• 4X Blu-ray Disc™/DVD-Super Multi double-layer drive*:·
• Read: 24X CD-ROM, 24X CD-R, 24X CD-RW, 8X DVD-ROM, 8X DVD-R, 8X DVD+R, 8X
DVD-ROM DL, 6X DVD-R DL, 6X DVD+R DL, 8X DVD-RW, 8X DVD+RW, 5X DVD-RAM, 4X
BD-ROM, 4X BD-R, 2X BD-RE, 4X BD-ROM DL, 4X BD-R DL, 2X BD-RE DL
• Write: 24X CD-R, 16X CD-RW, 8X DVD-R, 8X DVD+R, 6X DVD-RW, 6X DVD+RW, 5X DVD-
RAM, 4X DVD+R DL, 4X DVD-R DL
• 8X DVD-Super Multi double-layer drive*:·
• Read: 24X CD-ROM, 24X CD-R, 24X CD-RW, 8X DVD-ROM, 8X DVD-R, 8X DVD+R, 6X
DVD-ROM DL, 6X DVD-R DL, 6X DVD+R DL, 6X DVD-RW, 6X DVD+RW, 5X DVD-RAM
• Write: 24X CD-R, 16X CD-RW, 8X DVD-R, 8X DVD+R, 4X DVD-R DL, 4X DVD+R DL, 6X
DVD-RW, 8X DVD+RW, 5X DVD-RAM
Communication
• Acer Video Conference, featuring:
• Acer Crystal Eye high-def webcam with 1280 x 1024 resolution
•WLAN:·
• Acer InviLink™ Nplify™ 802.11b/g/n Wi-Fi CERTIFIED™
• Acer InviLink™ 802.11b/g Wi-Fi CERTIFIED™
• Supporting Acer SignalUp™ wireless technology
• WPAN: Bluetooth® 2.1+EDR
• LAN: Gigabit Ethernet, Wake-on-LAN ready

Chapter 1 3
Privacy control
• BIOS user, supervisor, HDD passwords
• Kensington lock slot
Dimensions and weight
• 381 (W) x 253 (D) x 25/34 (H) mm (15 x 9.9 x 0.98/1.3 inches)2.6 kg (5.74 lbs.)10 with 6-cell
battery pack
Power subsystem
• ACPI 3.0 CPU power management standard: supports Standby and Hibernation power-saving
modes
• 3-pin 65 W AC adapter (Aspire 5741):·
• 108 (W) x 46 (D) x 29.5 (H) mm (4.25 x 1.81 x 1.16 inches)
• 225 g (0.49 lbs.)10 with 180 cm DC cable
• 3-pin 90 W AC adapter (Aspire 5741G):
• 133 (W) x 59 (D) x 31 (H) mm (5.23 x 2.32 x 1.22 inches)
• 390 g (0.86 lbs.)10 with 180 cm DC cable
• Acer QuicCharge™ technology (Aspire 5741G):
• 80% charge in 1 hour·
• 2-hour rapid charge system-off
• 48.8 W 4400 mAh 6-cell Li-ion standard battery pack
• Estimated battery life: up to 4.0 hours (Aspire 5741)
• Estimated battery life: up to 3.0 hours (Aspire 5741G)
• ENERGY STAR®
Special keys and controls
• 103-/104-/107-key keyboard, with inverted "T" cursor layout, 1.8 mm (minimum) key travel
• Multi-gesture touchpad, supporting two-finger scroll, pinch, rotate, flip
• 11 function keys, four cursor keys, two Windows® keys, hotkey controls, independent standard
numeric keypad, international language support
• Media keys (printed on keyboard): play/pause, stop, previous, next
I/O interface
• Multi-in-1 card reader (SD™, MMC, MS, MS PRO, xD)
• Three USB 2.0 ports
• HDMI™ port with HDCP support
• External display (VGA) port
• Headphone/speaker/line-out jack
• Microphone-in jack
• Ethernet (RJ-45) port
• DC-in jack for AC adapter

4Chapter 1
Software
• Acer Crystal Eye
• Acer eRecovery Management
• Acer Backup Manager
• Adobe® Flash® Player
• Adobe® Reader®
• Cyberlink® Power DVD™
•eSobi™
• Google Toolbar™
• McAfee® Internet Security Suite 2009 Trial
• Microsoft® Works with Office Home and Student 2007 Trial
• MyWinLocker®
• Norton™ Online Backup
• NTI Media Maker™
• Oberon GameZone
• WildTangent®
Optional Items
• 1 GB / 2 GB / 4 GB DDR3 1066 MHz soDIMM module
• 6-cell Li-ion battery pack
• 3-pin 65 W AC adapter (Aspire 5741)
• 3-pin 90 W AC adapter (Aspire 5741G)
• External USB floppy disk drive
Warranty
• One-year International Travelers Warranty (ITW)
Environment
• Temperature:
• Operating: 5 °C to 35 °C
• Non-operating: -20 °C to 65 °C
• Humidity (non-condensing):
• Operating: 20% to 80%
• Non-operating: 20% to 80%

Chapter 1 5
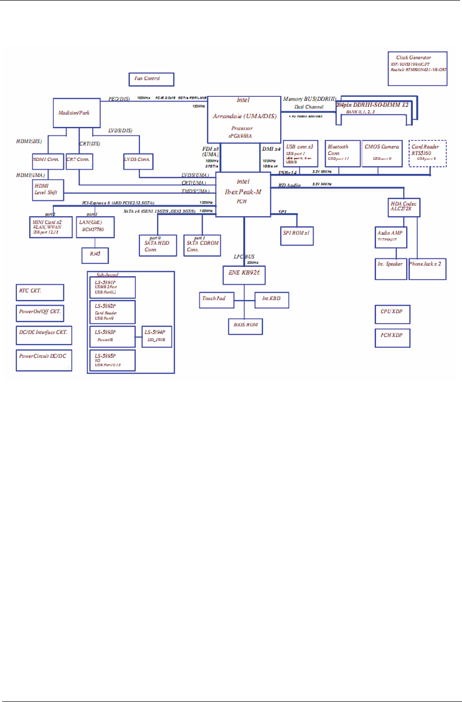
System Block Diagram

6Chapter 1
Your Acer Notebook tour
Front View
No. Icon Item Description
1 Acer Crystal Eye
webcam Web camera for video communication
(for selected models).
2 Display screen Also called Liquid-Crystal Display (LCD),
displays computer output.
3 HDD Indicates when the hard disk drive is active.
Communication
indicator Indicates the computer’s wireless connectivitoy
device status.
4 Power button Turns the computer on and off.
5 Keyboard For entering data into your computer.
6 TouchPad Touch-sensitive pointing device which functions
like a computer mouse.
1
2
3
4
6
7
9
10
5
8
11

Chapter 1 7
NOTE: 1 The front panel indicators are visible even when the computer cover is closed.
Closed Front View
Left View
7Power1Indicates the computer’s power status.
Battery1Indicates the computer’s battery status.
1. Charging: The light shows amber when the
battery is charging.
2. Fully charged: The light shows blue when in
AC mode.
8 Click buttons (left
and right) The left and right buttons function like the left
and right mouse buttons.
9 Palmrest Comfortable support area for your hands when
you use the computer.
10 Speakers Left and right speakers deliver stereo audio
output.
11 Microphone Internal microphone for recording sound.
No. Icon Item Description
1 Multi-in-1 card
reader Accepts Secure Digital (SD), MultiMediaCard
(MMC), Memory Stick (MS), Memory Stick
PRO (MS PRO), xDPicture Card (xD).
NOTE: Push to remove/install the card.
Only one card can operate at any
given time.
No. Icon Item Description
1 DC-in jack Connects to an AC adapter
2 Ventilation slots Enable the computer to stay cool, even after
prolonged use.
3 External display
(VGA) port Connects to a display device
(e.g. external monitor, LCD projector).
No. Icon Item Description
1
1372 4 5 6

8Chapter 1
Right View
4 Ethernet (RJ-45)
port Connects to an Ethernet 10/100/1000-based
network.
5 HDMI Connect to HDMI devices
6 USB 2.0 ports Connect to USB 2.0 devices (e.g. USB mouse,
USB camera).
7 Microphone-in
jack Accepts input from external microphones.
Headphones/
speaker/line-out
jack
Connects to audio line-out devices
(e.g. speakers, headphones).
No. Icon Item Description
1 USB 2.0 ports Connect to USB 2.0 devices (e.g. USB mouse, USB
camera).
2 Optical drive Internal optical drive; accepts CDs or DVDs.
3 Optical disk access
indicator Lights up when the optical drive is active.
4 Optical drive eject
button Ejects the optical disk from the drive.
5 Emergency eject hole Ejects the optical drive tray when the computer is
turned off.
Note: Insert a paper clip into the emergency eject
hole to eject the optical drive tray when the computer
is off.
6 Kensington lock slot Connects to a Kensington-compatible computer
security lock.
Note: Wrap the computer security lock cable around
an immovable object such as a table or handle of a
locked drawer. Insert the lock into the notch and turn
the key to secure the lock. Some keyless models are
also available.
No. Icon Item Description
123456

Chapter 1 9
Bottom View
Indicators
The computer has several easy-to-read status indicators.
No. Icon Item Description
1 Battery bay Houses the computer's battery pack.
2 Battery release
latch Releases the battery for removal.
3 Hard disk bay Houses the computer's hard disk (secured
with screws).
4 Memory
compartment Houses the computer's main memory.
5 Battery lock Locks the battery in position.
6 Ventilation slots
and cooling fan Enable the computer to stay cool, even after
prolonged use.
Note: Do not cover or obstruct the fan opening.
Icon Function Description
Power Indicates the computer's power status.
Battery Indicates the computer's battery status.
NOTE: 1. Charging: The light shows amber when
the battery is charging. 2. Fully charged: The light
shows green when in AC mode.
HDD Indicates when the hard disk drive is active.
Communication indicator Indicates the computer’s wireless connectivitoy
device status.
1
2
34
5
6

10 Chapter 1
TouchPad Basics
The following items show you how to use the TouchPad:
• Move your finger across the TouchPad (1) to move the cursor.
• Press the left (2) and right (3) buttons located beneath the TouchPad to perform selection and
execution functions. These two buttons are similar to the left and right buttons on a mouse.
Tapping on the TouchPad is the same as clicking the left button.
NOTE: When using the TouchPad, keep it - and your fingers - dry and clean. The TouchPad is sensitive to
finger movement; hence, the lighter the touch, the better the response. Tapping too hard will not
increase the TouchPad’s responsiveness.
Function Left Button (2) Right Button (3) Main TouchPad (1)
Execute Quickly click twice. Tap twice (at the same speed
as double-clicking a mouse
button).
Select Click once. Tap once.
Drag Click and hold, then use
finger on the TouchPad to
drag the cursor.
Tap twice (at the same speed
as double-clicking a mouse
button); rest your finger on
the TouchPad on the second
tap and drag the cursor.
Access
context menu Click once.

Chapter 1 11
Using the Keyboard
The keyboard has full-sized keys and an embedded numeric keypad, separate cursor, lock, Windows, function
and special keys.
Lock Keys and embedded numeric keypad
The keyboard has two lock keys which you can toggle on and off.
Lock key Description
Caps Lock When Caps Lock is on, all alphabetic characters typed are in uppercase.
Scroll Lock When Scroll Lock is on, the contents of a text window scroll without moving the
cursor.
Num Lock When Num Lock is on, the embedded keypad is in numeric mode.

12 Chapter 1
Windows Keys
The keyboard has two keys that perform Windows-specific functions.
Key Description
Windows key Pressed alone, this key has the same effect as clicking on the Windows Start button;
it launches the Start menu. It can also be used with other keys to provide a variety of
functions:
<>: Open or close the Start menu
<> + <D>: Display the desktop
<> + <E>: Open Windows Explore
<> + <F>: Search for a file or folder
<> + <G>: Cycle through Sidebar gadgets
<> + <L>: Lock your computer (if you are connected to a network domain), or
switch users (if you're not connected to a network domain)
<> + <M>: Minimizes all windows
<> + <R>: Open the Run dialog box
<> + <T>: Cycle through programs on the taskbar
<> + <U>: Open Ease of Access Center
<> + <X>: Open Windows Mobility Center
<> + <BREAK>: Display the System Properties dialog box
<> + <SHIFT+M>: Restore minimized windows to the desktop
<> + <TAB>: Cycle through programs on the taskbar by using Windows Flip 3-D
<> + <SPACEBAR>: Bring all gadgets to the front and select Windows Sidebar
<CTRL> + <> + <F>: Search for computers (if you are on a network)
<CTRL> + <> + <TAB>: Use the arrow keys to cycle through programs on the
taskbar by using Windows Flip 3-D
Note: Depending on your edition of Windows 7, some shortcuts may not function as
described.
Application
key
This key has the same effect as clicking the right mouse button; it opens the
application's context menu.

Chapter 1 13
Hot Keys
The computer employs hotkeys or key combinations to access most of the computer’s controls like screen
brightness, volume output and the BIOS utility.
To activate hot keys, press and hold the <Fn> key before pressing the other key in the hotkey combination.
Hotkey Icon Function Description
<Fn> + <F3> Communication key Enables / disables the computer's
communication devices. (Communication
devices may vary by configuration.)
<Fn> + <F4> Sleep Puts the computer in Sleep mode.
<Fn> + <F5> Display toggle Switches display output between the display
screen, external monitor (if connected) and
both.
<Fn> + <F6> Display Off Turns the display screen backlight off to save
power. Press any key to return.
<Fn> + <F7> Touchpad toggle Turns the internal touchpad on and off.
<Fn> + <F8> Speaker toggle Turns the speakers on and off.
<Fn> + < > Brightness up Increases the screen brightness.
<Fn> + < > Brightness down Decreases the screen brightness.
<Fn> + < > Volume up Increases the sound volume.
<Fn> + < > Volume down Decreases the sound volume.
<Fn> + <Home> Play/Pause Play or pause a selected media file.
<Fn> + <Pg Up> Stop Stop playing the selected media file.
<Fn> + <Pg Dn> Previous Return to the previous media file.
<Fn> + <End> Next Jump to the next media file.
<Fn> + < >
<Fn> + < >
<Fn> + < >
<Fn> + < >

14 Chapter 1
Hardware Specifications and Configurations
Processor Specifications
CPU Fan True Value Table (Tj = 90)
• Throttling 50%: On=85°C, Off=72°C
• OS Shutdown: 104°C
• H/W Shutdown: 92°C
CPU Fan True Value Table (Tj = 105)
• Throttling 50%: On=100°C, Off=85°C
• OS Shutdown: 104°C
• H/W Shutdown: 92°C
Item Specification
CPU Intel Mobile Calpella
Graphics Integrated VGA for Arrandale
CPU Package rPGA988A
Power 4M (Arrandale) L3 shared among all cores
On-die Cache 32KB L1 & 256K L2 for each core
Item CPU
Speed Core
sBus
Speed Cache
Size Package Core
Voltage Acer P/N
Ci3330M 2.13 2 330 M 3 MB PGA988 35W KC.33001.DMP
Ci3350M 2.26 2 350 M 3 MB PGA988 35W KC.35001.DMP
Ci5430M 2.26 2 430 M 3 MB PGA988 35W KC.43001.DMP
Ci5520M 2.24 2 520 M 3 MB PGA988P 35W KC.52001.DMP
Ci5540M 2.53 2 540 M 3 MB PGA988 35W KC.54001.DMP
Ci7620M 2.66 2 620 M 4 MB PGA988P 35W KC.62001.DMP
CPU Temp (°C)
Core 0 CPU Temp (°C)
Core 1 Fan Speed (rpm) SPL Spec (dBA)
45 57 2300 28
52 64 3000 31
59 70 3100 34
65 78 3500 37
72 85 3900 40
CPU Temp (°C)
Core 0 CPU Temp (°C)
Core 1 Fan Speed (rpm) SPL Spec (dBA)
45 60 2300 28
55 70 3000 31
65 80 3100 34
75 90 3500 37
85 100 3900 40

Chapter 1 15
Fan Acoustic Specifications
NOTE: Tone:20~399Hz refer to slope of Ecma-074, 400~20K Hz < 7 Prominence ratio,No pattern occurred on
Prominence vs. time diagram
BIOS
System Memory
Operation
Mode Application SPL
dBA Loudness (Sone) Tone (dB)
Fan off Windows Idle (HDD random
seek) N/A • 20~3.99kHz less than or
equal to: 0.5
• 4K~20kHz less than or
equal to: 0.035
7
Fan 1 Windows Idle 28 N/A 7
Fan 2 Windows Idle, HDD spinning 31 N/A 7
Fan 3 Play Movie (read from HDD),
Play TV (TV tuner sku) 34 N/A 7
Fan 4 3DMark06,Prime95,
Prime95+Play TV(TV tuner
sku), acer screen saver, HDD
spinning
37 N/A 7
Fan 5 TAT100% or
Thermanow100%,3DMark06,
at ambient 35C, HDD
spinning
40 N/A 7
Item Specification
BIOS vendor Insyde BIOS
BIOS ROM type Flash
Features • Flash ROM 4MB
• Support ISIPP
• Support Acer UI
• Support multi-boot
• Suspend to RAM (S3)/Disk (S4)
• Various hot-keys for system control
• Support SMBIOS 2.3, PCI2.2.
• Refer to Acer BIOS specification.
• DMI utility for BIOS serial number configurable/asset tag
• Support PXE
• Support Y2K solution
• Support WinFlash
• Wake on LAN from S3
• Wake on LAN form S4 in AC mode
• System information
Item Specification
Memory size 8GB maximum
DIMM socket number 2
Supports memory size per socket 4GB
Supports DIMM type 204-pin +1.5V DDRIII
Supports DIMM Speed 800/1066 MHz

16 Chapter 1
Memory Combinations
NOTE: Above table lists some system memory configurations. You may combine DIMMs with various
capacities to form other combinations. In the above table, the configuration of slot 1 and slot 2 could be
reversed.
Onboard LAN
Supports DIMM voltage 1.5V
Slot 1 Slot 2 Total Memory
0MB 1024MB 1024MB
0MB 2048MB 2048MB
0MB 4096MB 4096MB
1024MB 0MB 1024MB
1024MB 1024MB 2048MB
1024MB 2048MB 3072MB
2048MB 0MB 2048MB
2048MB 1024MB 3072MB
2048MB 2048MB 4096MB
2048MB 4096MB 6144MB
4096MB 4096MB 8192MB
Item Specification
Manufacturer Broadcom 57780KMLG for GIGA LAN
• Integrated 10/100/10000BASE-T transceiver
• Automatic MDI crossover function
• PCIe V1.1 compliant
• 10/100/10000BASE-T full -duplex/half -duplex MAC
• Receive side scaling(RSS) for multicore processors
• Complies with IEEE 802.3, 802.3u, 802.3ab, and
802.1p
• Wake on LAN (WOL) support meeting the ACPI
requirements
• Statistics for SNMP MIB II, Ethernet-like MIB, and
Ethernet MIB (IEEE 802.3z, Clause 30)
• Self-boot feature, utilizing smaller EEPROM size with
ability to use on-chip memory
• Supports iSCSI boott
• PCI Express CLKREQ support
• Integrated switching regulator for improved power
consumption
• IPv4 and IPv6 large send offload and checksum
offload(LSO/TCO)
Item Specification

Chapter 1 17
Hard Disk Drive Interface
Super-Multi Drive Module
Item Specification
Vendor & Model
Name
Seagate HGST Toshiba Western Digital
Capacity (MB) 160, 250, 320,
500 160, 250,
320, 500 160, 250,
320, 500 160, 250, 320,
500, 640
Bytes per sector 512
Data heads 2-4
Drive Format
Disks 1-2
Spindle speed
(RPM) 5400
Performance Specifications
Buffer size 8 MB
Interface SATA
DC Power Requirements
Voltage
tolerance 5V ±5% 5V ±5% 5V ±5% 5V ±5%
Item Specification
Vendor & model
name HLDS GT20N Sony AD7580S
Performance
Specification With CD Diskette With DVD Diskette With CD Diskette With DVD Diskette
Transfer rate (MB/
sec) Sustained:
3,600 KB/s (24x)
max.
Sustained:
11.08 Mbytes/s
(8x) max.
Sustained:
1,571 (typical)
Sustained:
10,993 (typical)
Buffer Memory 2 MB
Interface SATA

18 Chapter 1
Audio Interface
Power and Keyboard Controller
Applicable disc
formats DVD-ROM:
4.7GB (Single Layer)
8.5GB (Dual Layer)
DVD-R:
3.95GB (Ver. 1.0: read only)
4.7GB (Ver. 2.0 for Authoring: read only)
4.7GB (Ver. 2.1 for General: read & write)
(DL) 8.5GB (Ver. 3.0)
DVD-RW:
4.7GB (Ver. 1.2/ Rev 1.0, 2.0, 3.0)
DVD-RAM: 1.46GB/side, 4.7GB/side
(Ver. 2.2)
DVD+R: 4.7GB (Ver. 1.3)
(DL) 8.5GB (Ver. 1.1)
DVD+RW:
4.7GB (Vol.1 Ver.1.3)
CD-ROM Mode-1 data disc
CD-ROM Mode-2 data disc
CD-ROM XA, CD-I, Photo-CD Multi-
Session, Video CD
CD-Audio Disc
Mixed mode CD-ROM disc (data and
audio)
CD-Extra
CD-Text
CD-R (Conforming to “Orange Book Part
2”: read & write)
CD-RW (Conforming to “Orange Book
Part 3”: read & write)
DVD Read:
DVD-ROM (DVD-5, DVD-9, DVD-10, DVD-
18), DVD-Video, DVD-Audio, SACD (Hybrid),
UDF DVD, DVD-R, DVD-R DL, DVD-R 3.95
GB, DVD-R Authoring, DVD-R Multi-Border,
DVD-RW, DVD+R, DVD+R DL, DVD+R
Multi-Session, DVD+RW, DVD-RAM V1.0,
DVDRAM
V2.0 & 2.1 &2.2.
CD Read:
CD-DA, CD-ROM Mode-1, CD-ROM/XA
Mode-2 Form-1 and Mode-2 Form-2, CD-i,
CD-i
Bridge, Video-CD (MPEG-1), Karaoke CD,
Photo-CD, Enhanced CD, CD Plus, CD
Extra, itrax
CD, CD-Text, UDF CD, CD-R, and CD-RW
DVD Write:
DVD Data & Video
CD Read:
CD-DA, CD-ROM Mode-1, CD-ROM/XA
Mode-2 Form-1 and Mode-2 Form-2, CD-i,
Video-
CD, CD-Text
Loading mechanism Drawer (Solenoid Open)
Tact SW (Open)
Emergency Release (draw open hole)
Power Requirement
Input Voltage DC 5 V +/- 5%
Item Specification
Chipset Realtek ALC272-X
Features • High Definition Audio Codec
• Single Analogue MIC
• 2.0 Watt speaker/5cc chamber/speaker size 18 phi, x2
• Headphone-out w/o SPDIF-out
Item Specification
Controller ENE KB926
Total number of keypads 99-/100-/103-key keyboard
Windows logo key Yes
Hotkeys See “Hot Keys” on page 13.
Item Specification

Chapter 1 19
Battery
Item Specification
6 Cell
Vendor & model name SANYO/SONY/PANASONIC/SAMSUNG/SIMPLO AS2009A
Battery Type Li-ion
Pack capacity 4400 mAh
Normal Voltage 2.2 Ah
Package configuration 3S2P

20 Chapter 1
LCD 15.6”
Card Reader
Item Specification
Vendor/model name AUO/CPT/CMO/Samsung/LCD/INL
Screen Diagonal (mm) 15.6 inches
Display resolution (pixels) 1366 x 768 WXGA Clare
Pixel Pitch 0.204 x 0.204
Display Mode Normal
Typical White Luminance (cd/m2)
(also called Brightness)
220
Contrast Ratio 500 typical
Response Time (Optical Rise
Time/Fall Time) msec 8
Luminance Uniformity 1.25 max
Electrical Interface LVDS
Support Color 262K
Viewing Angle (up/down/right/
left) 15/35/45/45
Temperature Range (°C)
Operating
Storage (shipping)
0 to +50
-20 to +60
Item Specification
Part Name RealTek RT5160
Package 5-in-1 card reader
General Features • PCI-E interface
• Push-push type
•Dummy card

Chapter 2 21
System Utilities
BIOS Setup Utility
The BIOS Setup Utility is a hardware configuration program built into your computer’s BIOS (Basic Input/
Output System).
Your computer is already properly configured and optimized, and you do not need to run this utility. However, if
you encounter configuration problems, you may need to run Setup. Please also refer to Chapter 4
Troubleshooting when problem arises.
To activate the BIOS Utility, press F2 during POST (when “Press <F2> to enter Setup” message is prompted
on the bottom of screen).
The default parameter of F12 Boot Menu is set to “disabled”. If you want to change boot device without
entering BIOS Setup Utility, please set the parameter to “enabled”.
Press <F12> during POST to enter multi-boot menu. In this menu, user can change boot device without
entering BIOS SETUP Utility.
Navigating the BIOS Utility
There are six menu options: Information, Main, Security, Boot, and Exit.
Follow these instructions:
• To choose a menu, use the left and right arrow keys.
• To choose an item, use the up and down arrow keys.
• To change the value of a parameter, press F5 or F6.
• Press Esc while you are in any of the menu options to go to the Exit menu.
• In any menu, you can load default settings by pressing F9. You can also press F10 to save any
changes made and exit the BIOS Setup Utility.
NOTE: You can change the value of a parameter if it is enclosed in square brackets. Navigation keys for a
particular menu are shown on the bottom of the screen. Help for parameters are found in the Item
Specific Help part of the screen. Read this carefully when making changes to parameter values. Please
note that system information is subject to different models.
Chapter 2

22 Chapter 2
Aspire 5741/5741G BIOS
Information
The Information screen displays a summary of the computer hardware information.
NOTE: The screen above is for your reference only. Actual values may differ according to model.
The table below describes the parameters in this screen.
Parameter Description
CPU Type This field shows the CPU type and speed of the system.
CPU Speed This field shows the speed of the CPU.
HDD Model Name This field shows the model name of HDD installed on primary IDE
master.
HDD Serial Number This field displays the serial number of HDD installed on primary IDE
master.
ATAPI Model Name This field shows the model name of the Optical device installed in
the system.
System BIOS Version Displays system BIOS version.
KBC BIOS Version This field displays the KBC firmware version of the system.
VGA BIOS Version This field displays the VGA firmware version of the system.
Serial Number This field displays the serial number of this unit.
Asset Tag Number This field displays the asset tag number of the system.
Product Name This field shows product name of the system.
Manufacturer Name This field displays the manufacturer of this system.
UUID Universally Unique Identifier (UUID) is an identifier standard used in
software construction, standardized by the Open Software
Foundation (OSF) as part of the Distributed Computing Environment
(DCE).
InsydeH20 Setup Utility Rev. 3.5
F1
ESC Help
Exit Select Item
Select Menu Change Values
Select SubMenu
Enter F9
F10 Setup Default
Save and Exit
Intel(R) Core(TM) i3 CPU M 330 @ 2.13GHz
2.13GHz
WDC WD3200BEVT-22A23T0
WD-WXB0AA9N9724
HL-DT-STDVDRAM GT30N
V0.11
V0.11
Intel V1946
NEW7021011001268A81601
Aspire 5741/5741G
Acer
B2106CB0F07AD23E6BB3705AB616A3F9
Intel(R) Core(TM) i3 CPU M 330 @ 2.13GHz
2.13GHz
WDC WD3200BEVT-22A23T0
WD-WXB0AA9N9724
HL-DT-STDVDRAM GT30N
V0.11
V0.11
Intel V1946
NEW7021011001268A81601
Aspire 5741/5741G
Acer
B2106CB0F07AD23E6BB3705AB616A3F9
CPU Type
CPU Speed
HDD Model Name:
HDD Serial Number:
ATAPI Model Name:
System BIOS Version:
KBC BIOS Version:
VGA BIOS Version:
Serial Number:
Asset Tag Number:
Product Name:
Manufacturer Name:
UUID:
CPU Type
CPU Speed
HDD Model Name:
HDD Serial Number:
ATAPI Model Name:
System BIOS Version:
KBC BIOS Version:
VGA BIOS Version:
Serial Number:
Asset Tag Number:
Product Name:
Manufacturer Name:
UUID:
F5/F6
Main Boot Exit
SecurityInformation

Chapter 2 23
Main
The Main screen allows the user to set the system time and date as well as enable and disable boot options
and recovery.
NOTE: The screen above is for your reference only. Actual values may differ.
The table below describes the parameters in this screen.
Parameter Description Format/Option
System Time Sets the system time. The hours are displayed with 24-
hour format. Format: HH:MM:SS
(hour:minute:second)
System Date Sets the system date. Format MM/DD/YYYY
(month/day/year)
Total Memory
Displays the total memory available.
N/A
Video Memory
Displays the available memory for Video.
N/A
Quiet Boot Quiet Boot replaces the customary technical messages
during POST with a more visually pleasing and
comfortable display (OEM Logo screen).
Option: Enabled or
Disabled
Network Boot Enables, disables the system boot from LAN (remote
server). Option: Enabled or
Disabled
F12 Boot Menu Enables, disables Boot Menu during POST. Option: Enabled or Enabled
D2D Recovery Enables, disables D2D Recovery function. The function
allows the user to create a hidden partition on hard disc
drive to store operation system and restore the system
to factory defaults.
Option: Enabled or
Disabled
SATA Mode Control the mode in which the SATA controller should
operate. Option: AHCI Mode or IDE
Mode
Display Mode Control the graphics display mode.
Note: Switchable Graphis is displayed as an option if
supported by the system.
Options: Integrated
Graphics, Discrete
Graphics or Switchable
Graphics
Item Specific Help
This is the help for the
hour field. Valid range
is from 0 to 23.
REDUCE
/INCREASE
: F5/F6
F1
ESC Help
Exit Select Item
Select Menu Change Values
Select SubMenu
Enter F9
F10 Setup Default
Save and Exit
[19:10:59]
[2/22/2010]
4096 MB
128 MB
[Enabled]
[Enabled]
[Disabled]
[Enabled]
[AHCI Mode]
[Switchable Graphics]
[19:10:59]
[2/22/2010]
4096 MB
128 MB
[Enabled]
[Enabled]
[Disabled]
[Enabled]
[AHCI Mode]
[Switchable Graphics]
System Time:
System Date:
Total Memory:
Video Memory:
Quiet Boot
Network Boot
F12 Boot Menu
D2D Recovery
SATA Mode
Display Mode
System Time:
System Date:
Total Memory:
Video Memory:
Quiet Boot
Network Boot
F12 Boot Menu
D2D Recovery
SATA Mode
Display Mode
F5/F6
InsydeH20 Setup Utility Rev. 3.5
Boot Exit
Security
Information Main

24 Chapter 2
Security
The Security screen contains parameters that help safeguard and protect your computer from unauthorized
use.
The table below describes the parameters in this screen. Settings in boldface are the default and suggested
parameter settings.
NOTE: When you are prompted to enter a password, you have three tries before the system halts. Don’t forget
your password. If you forget your password, you may have to return your notebook computer to your
dealer to reset it.
Parameter Description Option
Supervisor Password Is Shows the setting of the Supervisor password Clear or Set
User Password Is Shows the setting of the user password. Clear or Set
HDD0 Password Is Shows the setting of the hard disk password. Clear or Set
Set Supervisor Password Press Enter to set the supervisor password. When set,
this password protects the BIOS Setup Utility from
unauthorized access. The user can not either enter the
Setup menu nor change the value of parameters.
N/A
Set User Password Press Enter to set the user password. When user
password is set, this password protects the BIOS Setup
Utility from unauthorized access. The user can enter
Setup menu only and does not have right to change the
value of parameters.
N/A
Set HDD Password Enter HDD Password. N/A
Password on Password Defines whether a password is required or not while the
events defined in this group happened. The following
sub-options are all requires the Supervisor password
for changes and should be grayed out if the user
password was used to enter setup.
Disabled or
Enabled
Item Specific Help
Install or Change the
password and the length
of password must be less
than eight words.
F1
ESC Help
Exit Select Item
Select Menu Change Values
Select SubMenu
Enter F9
F10 Setup Default
Save and Exit
Clear
Clear
Clear
[Enabled]
Clear
Clear
Clear
[Enabled]
Supervisor Password Is:
User Password Is:
HDD Password Is:
Set Supervisor Password
Set User Password
Set HDD0 Password
Password on Password
Supervisor Password Is:
User Password Is:
HDD Password Is:
Set Supervisor Password
Set User Password
Set HDD0 Password
Password on Password
F5/F6
InsydeH20 Setup Utility Rev. 3.5
Information Main Boot Exit
Security

Chapter 2 25
Setting a Password
Follow these steps as you set the user or the supervisor password:
1. Use the ↑ and ↓ keys to highlight the Set Supervisor Password parameter and press the Enter key. The
Set Supervisor Password box appears:
2. Type a password in the “Enter New Password” field. The password length can not exceed 8 alphanumeric
characters (A-Z, a-z, 0-9, not case sensitive). Retype the password in the “Confirm New Password” field.
IMPORTANT:Be very careful when typing your password because the characters do not appear on the screen.
3. Press Enter. After setting the password, the computer sets the User Password parameter to “Set”.
4. If desired, you can opt to enable the Password on boot parameter.
5. When you are done, press F10 to save the changes and exit the BIOS Setup Utility.
Removing a Password
Follow these steps:
1. Use the ↑ and ↓ keys to highlight the Set Supervisor Password parameter and press the Enter key. The
Set Password box appears:
2. Type the current password in the Enter Current Password field and press Enter.
3. Press Enter twice without typing anything in the Enter New Password and Confirm New Password fields.
The computer then sets the Supervisor Password parameter to “Clear”.
4. When you have changed the settings, press u to save the changes and exit the BIOS Setup Utility.
Set Supervisor Password
Enter New Password [ ][ ]
Confirm New Password [ ]
Set Supervisor Password
Enter Current Password [ ][ ]
Enter New Password [ ]
Confirm New Password [ ][ ]

26 Chapter 2
Changing a Password
1. Use the ↑ and ↓ keys to highlight the Set Supervisor Password parameter and press the Enter key. The
Set Password box appears.
2. Type the current password in the Enter Current Password field and press Enter.
3. Type a password in the Enter New Password field. Retype the password in the Confirm New Password
field.
4. Press Enter. After setting the password, the computer sets the User Password parameter to “Set”.
5. If desired, you can enable the Password on boot parameter.
6. When you are done, press F10 to save the changes and exit the BIOS Setup Utility.
If the verification is OK, the screen will display as following.
The password setting is complete after the user presses Enter.
If the current password entered does not match the actual current password, the screen will show you the
Setup Warning.
If the new password and confirm new password strings do not match, the screen will display the following
message.
Set Supervisor Password
Enter Current Password [ ][ ]
Enter New Password [ ]
Confirm New Password [ ][ ]
Setup Notice
Changes have been saved.
[Continue][Continue]
Setup Warning
Invalid Password.
[Continue][Continue]
Setup Warning
Passwords do not match.
Re-enter password.
[Continue][Continue]

Chapter 2 27
Boot
This menu allows the user to decide the order of boot devices to load the operating system. Bootable devices
includes the USB diskette drives, the onboard hard disk drive and the DVD drive in the module bay.
Select Boot Devices to select specific devices to support boot.
Item Specific Help
Use < > or < > to select
a device, then press
<F5> to move it down the
list, or <F6> to move
it up the list. Press
<Esc> to escape the menu
F1
ESC Help
Exit Select Item
Select Menu Change Values
Select SubMenu
Enter F9
F10 Setup Default
Save and Exit
Boot priority order:
1. IDE0 : TOSHIBA MK3265GSX
2. IDE1 : TSSTcorp CDDVDW TS-L633C
3. USB FDD :
4. Network Boot : LEGACY PCI DEVICE
5. USB HDD :
6. USB CDROM :
Boot priority order:
1. IDE0 : TOSHIBA MK3265GSX
2. IDE1 : TSSTcorp CDDVDW TS-L633C
3. USB FDD :
4. Network Boot : LEGACY PCI DEVICE
5. USB HDD :
6. USB CDROM :
F5/F6
InsydeH20 Setup Utility Rev. 3.5
Information Main Boot Exit
Security

28 Chapter 2
Exit
The Exit screen allows you to save or discard any changes you made and quit the BIOS Utility.
The table below describes the parameters in this screen.
Parameter Description
Exit Saving Changes Exit System Setup and save your changes.
Exit Discarding
Changes Exit utility without saving setup data.
Load Setup Default Load default values for all SETUP item.
Discard Changes Load previous values for all SETUP items.
Save Changes Save Setup Data.
Item Specific Help
Exit System Setup and
save your changes.
F1
ESC Help
Exit Select Item
Select Menu Change Values
Select SubMenu
Enter F9
F10 Setup Default
Save and Exit
Exit Saving Changes
Exit Discarding Changes
Load Setup Defaults
Discard Changes
Save Changes
Exit Saving Changes
Exit Discarding Changes
Load Setup Defaults
Discard Changes
Save Changes
F5/F6
InsydeH20 Setup Utility Rev. 3.5
Information Main Boot Exit
Security

Chapter 2 29
BIOS Flash Utilities
The BIOS flash memory update is required for the following conditions:
• New versions of system programs
• New features or options
• Restore a BIOS when it becomes corrupted.
Use the Flash utility to update the system BIOS Flash ROM.
NOTE: If you do not have a crisis recovery diskette at hand, then you should create a Crisis Recovery
Diskette before you use the Flash utility.
NOTE: Do not install memory-related drivers (XMS, EMS, DPMI) when you use the Flash.
NOTE: Please use the AC adaptor power supply when you run the Flash utility. If the battery pack does not
contain enough power to finish BIOS Flash, you may not boot the system because the BIOS is not
completely loaded.
Fellow the steps below to run the Flash.
1. Prepare a bootable diskette.
2. Copy the Flash utilities to the bootable diskette.
3. Then boot the system from the bootable diskette. The Flash utility has auto-execution function.

30 Chapter 2
DOS Flash Utility
Perform the following steps to use the DOS Flash Utility:
1. Press F2 during boot to enter the Setup Menu.
2. Select Boot Menu to modify the boot priority order, for example, if using USB HDD to Update BIOS, move
USB HDD to position 1.
3. Execute the BIOS.BAT batch file to update BIOS.
The flash process begins as shown.
Item Specific Help
Use < > or < > to select
a device, then press
<F5> to move it down the
list, or <F6> to move
it up the list. Press
<Esc> to escape the menu
F1
ESC Help
Exit Select Item
Select Menu Change Values
Select SubMenu
Enter F9
F10 Setup Default
Save and Exit
Boot priority order:
1. IDE0 : TOSHIBA MK3265GSX
2. IDE1 : TSSTcorp CDDVDW TS-L633C
3. USB FDD :
4. Network Boot : LEGACY PCI DEVICE
5. USB HDD :
6. USB CDROM :
Boot priority order:
1. IDE0 : TOSHIBA MK3265GSX
2. IDE1 : TSSTcorp CDDVDW TS-L633C
3. USB FDD :
4. Network Boot : LEGACY PCI DEVICE
5. USB HDD :
6. USB CDROM :
F5/F6
InsydeH20 Setup Utility Rev. 3.5
Information Main Boot Exit
Security

Chapter 2 31
4. In flash BIOS, the message Please do not remove AC Power Source displays.
NOTE: If the AC power is not connected, the following message displays.
Plug in the AC power to continue.
5. Flash is complete when the message Flash programming complete displays.

32 Chapter 2
WinFlash Utility
Perform the following steps to use the WinFlash Utility:
1. Double-click the WinFlash executable.
2. Click OK to begin the update. A progress screen displays.

Chapter 2 33
Remove HDD/BIOS Password Utilities
This section provides you with details about removing HDD/BIOS password:
Remove HDD Password:
If you key in the wrong HDD password three times, an error is generated.
To reset the HDD password, perform the following steps:
1. After the error is displayed, select the Enter Unlock Password option on the screen.
2. An Encode key is generated for unlocking utilities. Note down this key.
3. Execute the UnlockHD.EXE file to create the unlock code in DOS Mode using the format UnlockHD
[Encode code] with the code noted in the previous step, as follows:
UnlockHD 76943488
4. The command generates a password which can be used for unlocking the HDD.
Password : 46548274
5. Key in the password from the previous step to unlock the HDD as shown.

34 Chapter 2
Removing BIOS Passwords:
To clear the User or Supervisor passwords, open the DIMM door and use a metal instrument to short the
RTC_RST point.
Cleaning BIOS Passwords
To clean the User or Supervisor passwords, perform the following steps:
1. From a DOS prompt, execute clnpwd.exe
2. Press 1 or 2 to clean the desired password shown on the screen.
The onscreen message determines whether the function is successful or not.

Chapter 2 35
Using Boot Sequence Selector
The Boot Sequence Selector allows the boot order to be changed without accessing the BIOS. To use Boot
Sequence Selector, perform the following steps:
1. Enter into DOS.
2. Execute BS.exe to display the usage screen.
3. Select the desired boot sequence by entering the corresponding sequence. For example, enter BS2 to
change the boot sequence to HDD | CD ROM | LAN | Floppy.

36 Chapter 2
Using DMITools
The DMI (Desktop Management Interface) Tool copies BIOS information to EEPROM to be used in the DMI
pool for hardware management.
When the BIOS displays Verifying DMI pool data it is checking that the table correlates with the hardware
before sending to the operating system (Windows, etc.).
To update the DMI Pool, perform the following steps:
1. Boot into DOS.
2. Execute dmitools. The following messages report to screen to confirm completion:
• dmitools /r ==> Read dmi string from bios
• dmitools /wm xxxx ==> Write manufacturer name to eeprom (max. 16 characters)
• dmitools /wp xxxx ==> Write product name to eeprom (max. 16 characters)
• dmitools /ws xxxx ==> Write serial number to eeprom (max. 22 characters)
• dmitools /wu xxxx ==> Write uuid to eeprom
• dmitools /wa xxxx ==> Write asset tag to eeprom (max. 32 characters)
The following examples show the commands and the corresponding output information.
Read DMI Information from Memory
Input:
dmitools /r
Output:
Manufacturer (Type1, Offset04h): Acer
Product Name (Type1, Offset05h): TravelMate xxxxx
Serial Number (Type1, Offset07h): 01234567890123456789
UUID String (Type1, Offset08h): xxxxxxxx-xxxx-xxxx-xxxx-xxxxxxxxxxxx
Asset Tag (Type3, Offset04h): Acet Asstag
Write Product Name to EEPROM
Input:
dmitools /wp Acer
Write Serial Number to EEPROM
Input:
dmitools /ws 01234567890123456789
4 ). Write UUID to EEPROM ( Create UUID from Intel WFM20.pdf )
Input:
dmitools /wu
5). Write Asset Tag to EEPROM
Input:
dmitools /wa Acet Asstag
NOTE: When using any of the Write options, restart the system to make the new DMI data effective.

Chapter 2 37
Using the LAN MAC EEPROM Utility
You can use the MAC.BAT utility to write the MAC.CFG file to the EEPROM under DOS mode.
1. Use a text editor (for example: Notepad) to open the MAC.CFG file. You can see the MAC.CFG contents
as below:
2. In DOS mode, run the MAC.BAT file to write MAC values to eeprom.
WriteData = ‘001122334455' MAC value
StartAddr=7A MAC address
WriteLeng=6 MAC value length
KeepByte=0 don’t care

38 Chapter 2

Chapter 3 39
Machine Disassembly and Replacement
IMPORTANT: The outside housing and color may vary from the mass produced model.
This chapter contains step-by-step procedures on how to disassemble the notebook computer for
maintenance and troubleshooting.
Disassembly Requirements
To disassemble the computer, you need the following tools:
•Wrist grounding strap and conductive mat for preventing electrostatic discharge
•Flat screwdriver
•Philips screwdriver
•Plastic flat screwdriver
•Plastic tweezers
NOTE: The screws for the different components vary in size. During the disassembly process, group the
screws with the corresponding components to avoid mismatch when putting back the components.
Chapter 3

40 Chapter 3
Pre-disassembly Instructions
Before proceeding with the disassembly procedure, make sure that you do the following:
1. Turn off the power to the system and all peripherals.
2. Unplug the AC adapter and all power and signal cables from the system.
3. Place the system on a flat, stable surface.
4. Remove the battery pack.

Chapter 3 41
Disassembly Process
IMPORTANT: The LCD Module cannot be disassembled outside of factory conditions. If any part of the LCD
Module is faulty, such as the camera, antenna or LCD panel, the whole module must be replaced.
The disassembly process is divided into the following stages:
•External module disassembly
•Main unit disassembly
•LCD module disassembly
The flowcharts provided in the succeeding disassembly sections illustrate the entire disassembly sequence.
Observe the order of the sequence to avoid damage to any of the hardware components. For example, if you
want to remove the mainboard, you must first remove the keyboard, then disassemble the inside assembly
frame in that order.
Main Screw List
Screw Quantity Part Number
M2.5*8 19 86.PSV02.002
M2*3 26 86.PSV02.004
M2.5*5 8 86.PSV02.001
M1.98*3 4 86.PSV02.004
M2.5*6 4 86.PSV02.003

42 Chapter 3
External Module Disassembly Process
IMPORTANT: The outside housing and color may vary from the mass produced model.
External Modules Disassembly Flowchart
The flowchart below gives you a graphic representation of the external module disassembly sequence and
instructs you on the components that need to be removed during servicing. For example, if you want to remove
the keyboard, you must first remove the switch board.
Screw List
Step Screw Quantity Part No.
ODD Module M 2.5*8 1 86.PSV02.002
ODD Bracket M2*3 2 86.PSV02.004
3G Cover M2.5*8 1 86.PSV02.002
Logic Lower Door M2.5*8 2 86.PSV02.002
WLAN Module M2*3 1 86.PSV02.004
HDD Carrier M2*3 4 86.PSV02.004
Disconnect power
and signal cables
from system
Remove
Battery
Turn off system
and peripherals
power
Remove
DIMMs Remove
WLAN Remove
HDD
Remove
ODD
Remove
HDD/WLAN/DIMM
Door
Remove
Dummy Card Remove
3G Cover

Chapter 3 43
Removing the Battery Pack
1. Turn computer over. Slide the battery lock in the direction shown.
2. Slide and hold the battery release latch to the release position (1), then lift out the battery pack from the main
unit (2).
NOTE: Please follow local regulations for disposal.
1
2

44 Chapter 3
Removing the SD Dummy Card
1. Push the SD dummy card all the way in to eject it.
2. Pull it out from the slot.

46 Chapter 3
4. Remove the two (2) screws securing the ODD bracket and remove the ODD bracket from the optical disk drive
module.
5. Remove the ODD bezel by prying the top edge away and clear of the module.
Step Size Quantity Screw Type
ODD Bracket M2*3 2

Chapter 3 47
Removing the Logic Lower Door
1. Remove two (2) screws from the logic lower door.
2. Lift the door beginning from the inner edge as shown.
3. Lift the door clear of the device, exposing the HDD, DIMM, and WLAN modules.
Step Size Quantity Screw Type
Logic lower door M2.5*8 2

48 Chapter 3
Removing the 3G Cover
1. Remove one (1) screw from the 3G Cover.
2. Lift the 3G Cover from the right edge first, then remove completely.
Step Size Quantity Screw Type
3G Cover M2.5*8 1

50 Chapter 3
Removing the WLAN Module
1. See “Removing the Logic Lower Door” on page 47.
2. Disconnect the antenna cables from the WLAN Board.
NOTE: Cable placement is Black to the MAIN terminal and White to the AUX terminal.
3. Move the antenna away and remove the two (1) screws to release the WLAN Board.
Step Size Quantity Screw Type
WLAN Module M2*3 1

Chapter 3 51
4. Detach the WLAN Board from the WLAN socket.
NOTE: When reattaching the antennas, ensure the cables are tucked into the chassis to prevent damage.

52 Chapter 3
Removing the Hard Disk Drive Module
1. See “Removing the Logic Lower Door” on page 47.
2. Using the pull-tab, slide the HDD Module in the direction of the arrow to disconnect the interface.
3. Lift the HDD Module clear of the HDD bay.
NOTE: To prevent damage to device, avoid pressing down on it or placing heavy objects on top of it.

Chapter 3 53
4. Remove the four (4) screws (two each side) securing the hard disk to the carrier.
5. Remove the HDD from the carrier.
Step Size Quantity Screw Type
HDD Carrier M3*3 4

54 Chapter 3
Main Unit Disassembly Process
Main Unit Disassembly Flowchart
Screw List
Step Screw Quantity Part No.
Upper Cover M2.5*5 7 86.PSV02.001
Lower Cover M2.5*8 11 86.PSV02.002
Battery Bay M2*3 4 86.PSV02.004
Left Speaker Module M2*3 2 86.PSV02.004
Right Speaker Module M2*3 2 86.PSV02.004
Power Board M2*3 2 86.PSV02.004
Card Reader M2*3 1 86.PSV02.004
USB Board M2*3 1 86.PSV02.004
TouchPad Bracket M2*3 1 86.PSV02.004
Mainboard M2.5*5 1 86.PSV02.001
Thermal Module M1.98*3 4 86.PSV02.006
Remove
Mainboard
Remove
Keyboard
Remove
Upper Cover
Remove
Power Board
Remove External
Modules before
proceeding
Remove
TouchPad
Bracket
Upper
Cover
Lower
Cover
Remove
Left Speaker
Module
Remove
CPU
Remove
Thermal Module
Remove
Right Speaker
Module
Remove
Card Reader
Board
Remove
USB Board
Remove
USB Board

Chapter 3 55
Removing the Keyboard
1. Unlock the six (6) keyboard locks.
2. Pry up the centre of the Keyboard and rotate it upward away from the Upper Cover.
3. Turn the keyboard over on to the TouchPad area to expose the FFC connector.

56 Chapter 3
4. Open the locking latch and disconnect the FFC from the mainboard.
5. Lift the keyboard clear of the Upper Cover.

Chapter 3 57
Removing the Upper Cover
1. See “External Module Disassembly Process” on page 42.
2. Turn the computer over. Remove the eleven (11) screws on the lower cover and four (4) screws from the
battery bay.
Step Size Quantity Screw Type
Upper Cover (red
callout) M2.5*8 11
Battery Bay
(green callout) M2*3 4

58 Chapter 3
3. Turn the computer over and disconnect the following four (4) cables from the Mainboard.
A
B
C
D

Chapter 3 59
NOTE: Avoid pulling on cables directly to prevent damage to the connectors.
NOTE: Use the pull-tabs on FFCs whenever available to prevent damage.
4. Release the locking latch on A.5. Disconnect A as shown.
6. Release the locking latch on B and remove the cable as shown.
7. Release the locking latch on C and remove the
cable as shown. 8. Release the locking latch on D and remove the
cable as shown.

60 Chapter 3
9. Remove the seven (7) screws on the Upper Cover as shown.
10. Starting at the top right side of the cover, pry apart the Upper and Lower Covers as shown. Work along the front
edge of the casing to the left as shown, then lift the Upper Cover clear of the Lower Cover.
Step Size Quantity Screw Type
Upper Cover M2.5*5 7

Chapter 3 61
Removing the Left Speaker Module
1. See “Removing the Upper Cover” on page 57.
2. Locate the Left Speaker Module on the Upper Cover as shown.
3. Remove two (2) screws from the left speaker module.
4. Remove the Speaker cable from the cable channel. Ensure that the cable is free from all cable clips.
Step Size Quantity Screw Type
Left Speaker
Module M2*3 2

62 Chapter 3
5. Lift the Speaker clear of the Upper Cover.

Chapter 3 63
Removing the Right Speaker Module
1. See “Removing the Upper Cover” on page 57.
2. Locate the Right Speaker Module on the Upper Cover as shown.
3. Remove the two (2) securing screws from the Right Speaker Module.
4. Remove the Right Speaker Module cable from the cable channel. Ensure that the cable is free from all cable
clips.
Step Size Quantity Screw Type
Right Speaker
Module M2*3 2

64 Chapter 3
5. Lift the Right Speaker Module clear of the device.

Chapter 3 65
Removing the Power Board
1. See “Removing the Upper Cover” on page 57.
2. Turn the upper cover over and remove the power board cable. Pass the cable through the upper cover as
shown.
3. Remove two (2) screws from the power board.
4. Remove the power board assembly and lift the power board clear of the device.
Step Size Quantity Screw Type
Power board M2*3 2

66 Chapter 3
Removing the TouchPad Bracket
IMPORTANT: The TouchPad Board cannot be removed individually. To replace the TouchPad Board, replace the
entire Upper Cover.
1. See “Removing the Upper Cover” on page 57.
2. Lift the FFC to detach the adhesive securing the cable to the Upper Cover.
3. Release the FFC locking latch and disconnect the TouchPad FFC from the cover.

Chapter 3 67
4. Remove the one (1) screw from TouchPad bracket.
5. Pry the Touchpad bracket off the adhesive and remove it as shown.
Step Size Quantity Screw Type
TouchPad Bracket M2*3 1

72 Chapter 3
4. Remove the one (1) securing screw from the Mainboard.
5. Lift the right edge of the mainboard first to free it from the lower case, without removing the mainboard
completely from the chassis.
CAUTION: Do not remove the mainboard completely. The mainboard is still connected to the chassis.
Step Size Quantity Screw Type
Mainboard M2.5*5 1

Chapter 3 73
6. Carefully turn the mainboard over and place it on a clean, dust-free surface.
CAUTION: Do not use excessive force when turning the mainboard over as it is still connected to the chassis
by the power cable.
7. Disconnect the power cable.
8. Remove the mainboard from the chassis and turn it over.
NOTE: Circuit boards >10 cm² have been highlighted with a yellow rectangle as shown in the previous
image. Please detach the Circuit board and follow local regulations for disposal.

74 Chapter 3
9. Remove the adhesive tape from the bluetooth cable.
10. Unlock the connector and disconnect the bluetooth to mainboard cable.

76 Chapter 3
4. Carefully lift the Thermal Module clear of the Mainboard.

Chapter 3 77
Removing the CPU
IMPORTANT: The pins on the underside of the CPU are very delicate. If they are damaged, the CPU may
malfunction. Place the CPU on a clean, dry surface when it is not installed.
1. See “Removing the Thermal Module” on page 75.
2. Using a flat-bladed screw driver, rotate the CPU locking screw 180° counter-clockwise as shown.
3. Lift the CPU clear of the socket as shown.

78 Chapter 3
LCD Module Disassembly Process
LCD Module Disassembly Flowchart
Screw List
Step Screw Quantity Part No.
LCD Assy M2.5*8 4 86.PSV02.002
LCD Bezel M2.5*6 2 86.PSV02.003
LCD Panel M2.5*6 2 86.PSV02.003
LCD Brackets M2*3 6 86.PSV02.004
Remove LCD
Assembly
Remove
Camera Module
Remove
LCD Bezel
Remove
LCD Panel
Remove
LCD Brackets
and FPC Cable
Remove
Antennas
Remove
Microphone
Cable

Chapter 3 79
Removing the LCD Assembly
1. See “Removing the Upper Cover” on page 57.
2. Turn the device over and pass the black and white antenna cables through the lower cover.
3. Free the black and white antenna cables from the cable channel as shown.
4. Continue removing the white antenna cable from the cable channel.

80 Chapter 3
5. Remove the LVDS cable from the cable channel.
6. Remove the adhesive tape from the black antenna cable.
7. Free the cable from the cable channel as shown.

Chapter 3 81
8. Remove four (4) screws from the LCD assembly.
9. Remove the LCD assembly from the lower cover.
Step Size Quantity Screw Type
LCD assembly M2.5*8 4

82 Chapter 3
Removing the LCD Bezel
1. See “Removing the LCD Assembly” on page 79.
2. Remove the two bezel screw caps and screws.
3. Starting from the bottom edge of the bezel, pry the bezel upwards and away from the panel. Work along the
right side toward the top of the bezel, prying the covers apart. Continue along the top edge and down the left
side to remove the bezel.
NOTE: If necessary, use a pry to lift up the outside edges of the bezel.
Step Size Quantity Screw Type
LCD Bezel M2.5*6 2

Chapter 3 85
5. Lift the LCD Panel clear of the module.

Chapter 3 87
4. Turn the LCD panel over to expose the rear. Pull the cable up as shown.
5. Remove the adhesive tape from the cable.
6. Peel back the mylar securing the LVDS cable.

88 Chapter 3
7. Disconnect the LVDS cable from the panel.

90 Chapter 3
5. Lift the microphone set clear of the panel.

92 Chapter 3
5. Remove the white antenna from the hinge channel.
6. Peel back the foil tabs and remove the cable from the cable channel.
7. Pry the antenna assembly clear of the device.

Chapter 3 93
LCD Module Reassembly Procedure
Replacing the Antennas
1. Adhere the white antenna assembly to the LCD cover.
2. Run the cable along the cable channel and fold over the foil tabs to secure the cable in place.
3. Run the white antenna along the hinge channel.

94 Chapter 3
4. Adhere the black antenna assembly on the LCD cover.
5. Run the cable along the cable channel and fold over the foil tabs to secure the cable in place.
6. Run the black antenna cable along the cable channel.

Chapter 3 95
Replacing the Microphone Cable
1. Place the microphone set in the panel. 2. Run the cable along the cable channel.
3. Fold over the foil tabs and continue running the
microphone cable along the cable channel
indicated between the red callouts.
4. Run the cable bundle along the hinge channel.
IMPORTANT: Ensure that the LCD cable runs between the callouts to avoid trapping when the panel is replaced
in the LCD Module.

96 Chapter 3
Replacing the LCD Brackets and FPC Cable
1. Connect the LVDS cable to the LCD panel.
2. Adhere the LVDS mylar to the LCD panel.
3. Adhere the LVDS cable to the panel by running it between the callouts as shown.

Chapter 3 97
4. Attach the LCD brackets to the LCD Panel.
5. Replace six (6) securing screws (three on each side) of the LCD Panel brackets.

98 Chapter 3
Replacing the LCD Panel
1. Place the LCD Panel in the module. 2. Run the cable along the channel in the LCD
Module as shown.
3. Apply the adhesive strip to hold the cable in place. 4. Secure the panel using two (2) securing screws.

Chapter 3 99
Replacing the Camera Module
1. Place the Camera in the module. 2. Connect the camera cable.

100 Chapter 3
Replacing the LCD Bezel
1. Replace the bezel and press down until there are no gaps between the bezel and the LCD Module.
IMPORTANT: Ensure that the LCD cables pass through the hinge wells and are not trapped by the bezel.
2. Replace the two (2) screws and screw caps.

Chapter 3 101
Replacing the LCD Assembly
1. Place the LCD assembly on the lower cover.
2. Secure the LCD assembly using four (4) screws.

102 Chapter 3
3. Run the black antenna cable along the cable channel.
4. Replace the adhesive tape to secure the cable to the chassis.
5. Near the left hinge, run the LVDS cable along the cable channel.

Chapter 3 103
6. Run the white antenna cable along the cable channel as shown.
7. Continue running the black and white antenna cables along the cable channel.
8. Pass the black and white antenna cables through the lower cover.

104 Chapter 3
Main Module Reassembly Procedure
Replacing the CPU
IMPORTANT: The CPU has a Pin1 locator that must be positioned corresponding to the marker on the CPU
socket.
1. Place the CPU into the CPU socket as shown, taking note of the Pin1 locator.
2. Using a flat-bladed screw driver, rotate the CPU locking screw 180° clockwise to secure the CPU in place.
Socket
Pin1 Locator

Chapter 3 105
Replacing the Thermal Module
IMPORTANT: Apply a suitable thermal grease and ensure all heat pads are in place before replacing the Thermal
Module.
The following thermal grease types are approved for use:
•Silmore GP50
•Hone (1)ywell
•Jet Motor 7762
The following thermal pads are approved for use:
• Eapus XR-PE
1. Remove all traces of thermal grease from the CPU using a lint-free cloth or cotton swab and Isopropyl
Alcohol, Acetone (1), or other approved cleaning agent.
2. Apply a small amount of thermal grease to the centre of the CPU—there is no need to spread the grease
manually, the force used during the installation of the Thermal Module is sufficient.
3. Align the screw holes on the Thermal Module and
Mainboard then replace the module. Keep the
module as level as possible to spread the thermal
grease evenly.
4. Replace the four (4) securing screws (in numerical
order from screw 1 to screw 4) to secure the
Thermal Module in place.
5. Connect the fan cable.
1
2
3
4

106 Chapter 3
Replacing the Mainboard
1. Connect the Bluetooth to mainboard cable.
2. Apply the adhesive tape to the Bluetooth cable.
3. Place the mainboard on a clean, dust-free surface. Connect the power cable.
NOTE: Ensure the I/O ports are positioned correctly through the casing.

Chapter 3 107
4. Place the mainboard in the chassis, left edge first to line up the I/O ports.
5. Secure the one (1) securing screw on the Mainboard.

108 Chapter 3
6. Connect the LVDS cable and lock the connector.
7. Connect the microphone cable.

Chapter 3 109
Replacing the Bluetooth Board
1. Run the Bluetooth cable along the channel as shown.
2. Connect the mainboard to Bluetooth cable.
3. Adhere the Bluetooth board to the adhesive.

110 Chapter 3
Replacing the USB Board
1. Place the USB board in the device.
2. Secure the one (1) screw on the USB board.
3. Connect the USB cable to the mainboard and lock the connector.

Chapter 3 111
Replacing the Card Reader Board
1. Place the card reader board in the device.
2. Secure one (1) screw on the card reader board.
3. Connect the card reader cable and lock the connector.

112 Chapter 3
Replacing the TouchPad Bracket
1. Replace the TouchPad bracket top edge first to engage the securing clips and press down firmly.
2. Replace the one (1) screws to secure the TouchPad Bracket to the Upper Cover.
3. Replace the TouchPad FFC and close the locking latch on the connector.

Chapter 3 113
4. Replace the FFC and press down as indicated to secure it to the Upper Cover.

114 Chapter 3
Replacing the Power Board
1. Place the power board in the chassis. Adhere the power board assembly as shown.
2. Secure two (2) screws on the power board.
3. Pass the power board cable through the upper cover. Adhere the power board cable as shown.

Chapter 3 115
Replacing the Right Speaker Module
1. Place the right speaker module in the chassis as shown.
2. Run the speaker cable along the channel.
3. Secure the two (2) securing screws on the Right Speaker Module.

116 Chapter 3
Replacing the Left Speaker Module
1. Place the module right side first on the Upper
Cover as shown. 2. Run the Speaker cable along the cable channel.
3. Secure two (2) screws from the left speaker module.

Chapter 3 117
Replacing the Upper Cover
1. Place the Upper Cover on the Lower Cover as shown.
2. Secure the seven (7) screws on the Upper Cover as shown.

118 Chapter 3
3. Connect the following cables to the Mainboard.
4. Connect D as shown. 5. Connect C as shown.
A
B
C
D

Chapter 3 119
6. Connect B as shown. 7. Connect A as shown.
8. Turn the computer over. Remove the eleven (11) screws on the lower cover and four (4) screws from the
battery bay.

120 Chapter 3
Replacing the Keyboard
1. Connect the Keyboard FFC to the Mainboard and close the locking latch to secure the cable in place.
2. Replace the Keyboard by first lining up the bottom edge. Press down firmly to lock.

Chapter 3 121
Replacing the Hard Disk Drive Module
1. Place the HDD in the HDD carrier. 2. Replace the four (4) screws (two each side) to
secure the carrier.
3. Insert the HDD, as indicated and lower it into
place. 4. Slide the HDD in the direction of the arrow to
connect the interface.

122 Chapter 3
Replacing the WLAN Module
1. Insert the WLAN Module into the WLAN socket. 2. Replace the two (2) screws to secure the module.
3. Connect the two (2) Antenna cables to the module.
NOTE: The black cable connects to the upper terminal (MAIN) and the white cable to the lower terminal
(MAIN).

Chapter 3 123
Replacing the DIMM Modules
1. Insert the DIMM Module in place. 2. Press down to lock the DIMM module in place.
3. Repeat steps for the second DIMM module if present.

124 Chapter 3
Replacing the 3G Cover
1. Line up the left edge of the 3G cover with the device, before replacing completely.
2. Replace one (1) screw on the 3G Cover.

Chapter 3 125
Replacing the Logic Lower Door
1. Replace the lower cover by first lining up the top edge as shown.
2. Secure two (2) screws on the lower cover.

126 Chapter 3
Replacing the ODD Module
1. Press the bezel into the tray, bottom edge first, to
secure it to the ODD Module. 2. Place the bracket on the ODD module.
3. Secure the ODD bracket with the two (2) screws.
4. Push the ODD Module into the ODD bay until it is
flush with the casing. 5. Replace the one (1) screw to secure the Module.

Chapter 3 127
Replacing the SD Dummy Card
1.
Insert the SD Dummy Card into the slot as shown.
2.
Push until the card clicks into place and is flush with
the casing.

128 Chapter 3
Replacing the Battery
1.
Slide and hold the battery release latch to the
release position (1), insert the battery pack and
press down (2).
2. Slide the battery lock in the direction shown to
secure the battery in place.
1
2

Chapter 4 129
Troubleshooting
Common Problems
Use the following procedure as a guide for computer problems.
NOTE: The diagnostic tests are intended to test only Acer products. Non-Acer products, prototype cards, or
modified options can give false errors and invalid system responses.
1. Obtain the failing symptoms in as much detail as possible.
2. Verify the symptoms by attempting to re-create the failure by running the diagnostic test or by repeating
the same operation.
3. Use the following table with the verified symptom to determine which page to go to.
4. If the Issue is still not resolved, see “Online Support Information” on page 243.
Symptoms (Verified) Go To
Power On Issue Page 130
No Display Issue Page 131
LCD Failure Page 133
Internal Keyboard Failure Page 133
TouchPad Failure Page 134
Internal Speaker Failure Page 134
ODD Failure Page 137
WLAN Failure Page 140
Thermal Unit Failure Page 140
Other Functions Failure Page 141
Intermittent Failures Page 142
Undermined Failures Page 142
Chapter 4

130 Chapter 4
Power On Issue
If the system doesn’t power on, perform the following actions one at a time to correct the problem. Do not
replace a non-defective FRUs:
Computer Shutsdown Intermittently
If the system powers off at intervals, perform the following actions one at a time to correct the problem.
1. Check the power cable is properly connected to the computer and the electrical outlet.
2. Remove any extension cables between the computer and the outlet.
3. Remove any surge protectors between the computer and the electrical outlet. Plug the computer directly
into a known good electrical outlet.
4. Disconnect the power and open the casing to check the Thermal Unit (see “Thermal Unit Failure” on page
140) and fan airways are free of obstructions.
5. Remove all external and non-essential hardware connected to the computer that are not necessary to
boot the computer to the failure point.
6. Remove any recently installed software.
7. If the Issue is still not resolved, see “Online Support Information” on page 243.

Chapter 4 131
No Display Issue
If the Display doesn’t work, perform the following actions one at a time to correct the problem. Do not replace
a non-defective FRUs:
No POST or Video
If the POST or video doesn’t display, perform the following actions one at a time to correct the problem.
1. Make sure that the internal display is selected. On this notebook model, switching between the internal
display and the external display is done by pressing Fn+F5. Reference Product pages for specific model
procedures.
2. Make sure the computer has power by checking at least one of the following occurs:
• Fans start up
• Status LEDs light up
If there is no power, see “Power On Issue” on page 130.
3. Drain any stored power by removing the power cable and battery and holding down the power button for
10 seconds. Reconnect the power and reboot the computer.
4. Connect an external monitor to the computer and switch between the internal display and the external
display is by pressing Fn+F5 (on this model).
If the POST or video appears on the external display, see “LCD Failure” on page 133.
5. Disconnect power and all external devices including port replicators or docking stations. Remove any
memory cards and CD/DVD discs. Restart the computer.
If the computer boots correctly, add the devices one by one until the failure point is discovered.
6. Reseat the memory modules.
7. Remove the drives (see “Disassembly Process” on page 41).
8. If the Issue is still not resolved, see “Online Support Information” on page 243.

132 Chapter 4
Abnormal Video Display
If video displays abnormally, perform the following actions one at a time to correct the problem.
1. Reboot the computer.
2. If permanent vertical/horizontal lines or dark spots display in the same location, the LCD is faulty and
should be replaced. See “Disassembly Process” on page 41.
3. If extensive pixel damage is present (different colored spots in the same locations on the screen), the LCD
is faulty and should be replaced. See “Disassembly Process” on page 41.
4. Adjust the brightness to its highest level. See the User Manual for instructions on adjusting settings.
NOTE: Ensure that the computer is not running on battery alone as this may reduce display brightness.
If the display is too dim at the highest brightness setting, the LCD is faulty and should be replaced. See
“Disassembly Process” on page 41.
5. Check the display resolution is correctly configured:
a. Minimize or close all Windows.
b. If display size is only abnormal in an application, check the view settings and control/mouse wheel
zoom feature in the application.
c. If desktop display resolution is not normal, right-click on the desktop and select
Personalize´ Display Settings.
d. Click and drag the Resolution slider to the desired resolution.
e. Click Apply and check the display. Readjust if necessary.
6. Roll back the video driver to the previous version if updated.
7. Remove and reinstall the video driver.
8. Check the Device Manager to determine that:
• The device is properly installed. There are no red Xs or yellow exclamation marks.
• There are no device conflicts.
• No hardware is listed under Other Devices.
9. If the Issue is still not resolved, see “Online Support Information” on page 243.
10. Run the Windows Memory Diagnostic from the operating system DVD and follow the onscreen prompts.
11. If the Issue is still not resolved, see “Online Support Information” on page 243.
Random Loss of BIOS Settings
If the computer is experiencing intermittent loss of BIOS information, perform the following actions one at a
time to correct the problem.
1. If the computer is more than one year old, replace the CMOS battery.
2. Run a complete virus scan using up-to-date software to ensure the computer is virus free.
3. If the computer is experiencing HDD or ODD BIOS information loss, disconnect and reconnect the power
and data cables between devices.
If the BIOS settings are still lost, replace the cables.
4. If HDD information is missing from the BIOS, the drive may be defective and should be replaced.
5. Replace the Motherboard.
6. If the Issue is still not resolved, see “Online Support Information” on page 243.

Chapter 4 133
LCD Failure
If the LCD fails, perform the following actions one at a time to correct the problem. Do not replace a non-
defective FRUs:
Built-In Keyboard Failure
If the built-in Keyboard fails, perform the following actions one at a time to correct the problem. Do not replace
a non-defective FRUs:

134 Chapter 4
TouchPad Failure
If the TouchPad doesn’t work, perform the following actions one at a time to correct the problem. Do not
replace a non-defective FRUs:
Internal Speaker Failure
If the internal Speakers fail, perform the following actions one at a time to correct the problem. Do not replace
a non-defective FRUs:

Chapter 4 135
Sound Problems
If sound problems are experienced, perform the following actions one at a time to correct the problem.
1. Reboot the computer.
2. Navigate to Start´ Control Panel´ System and Maintenance´ System´ Device Manager. Check
the Device Manager to determine that:
• The device is properly installed.
• There are no red Xs or yellow exclamation marks.
• There are no device conflicts.
• No hardware is listed under Other Devices.
3. Roll back the audio driver to the previous version, if updated recently.
4. Remove and reinstall the audio driver.
5. Ensure that all volume controls are set mid range:
a. Click the volume icon on the taskbar and drag the slider to 50. Ensure that the volume is not muted.
b. Click Mixer to verify that other audio applications are set to 50 and not muted.
6. Navigate to Start´ Control Panel´ Hardware and Sound´ Sound. Ensure that Speakers are selected
as the default audio device (green check mark).
NOTE: If Speakers does not show, right-click on the Playback tab and select Show Disabled Devices
(clear by default).
7. Select Speakers and click Configure to start Speaker Setup. Follow the onscreen prompts to configure
the speakers.
8. Remove and recently installed hardware or software.
9. Restore system and file settings from a known good date using System Restore.
If the issue is not fixed, repeat the preceding steps and select an earlier time and date.
10. Reinstall the Operating System.
11. If the Issue is still not resolved, see “Online Support Information” on page 243.
Microphone Problems
If internal or external Microphones do no operate correctly, perform the following actions one at a time to
correct the problem.
1. Check that the microphone is enabled. Navigate to Start´ Control Panel´ Hardware and Sound´
Sound and select the Recording tab.
2. Right-click on the Recording tab and select Show Disabled Devices (clear by default).
3. The microphone appears on the Recording tab.
4. Right-click on the microphone and select Enable.
5. Select the microphone then click Properties. Select the Levels tab.
6. Increase the volume to the maximum setting and click OK.
7. Test the microphone hardware:
a. Select the microphone and click Configure.
b. Select Set up microphone.
c. Select the microphone type from the list and click Next.
d. Follow the onscreen prompts to complete the test.
8. If the Issue is still not resolved, see “Online Support Information” on page 243.

136 Chapter 4
HDD Not Operating Correctly
If the HDD does not operate correctly, perform the following actions one at a time to correct the problem.
1. Disconnect all external devices.
2. Run a complete virus scan using up-to-date software to ensure the computer is virus free.
3. Run the Windows Vista Startup Repair Utility:
a. insert the Windows Vista Operating System DVD in the ODD and restart the computer.
b. When prompted, press any key to start to the operating system DVD.
c. The Install Windows screen displays. Click Next.
d. Select Repair your computer.
e. The System Recovery Options screen displays. Click Next.
f. Select the appropriate operating system, and click Next.
NOTE: Click Load Drivers if controller drives are required.
g. Select Startup Repair.
h. Startup Repair attempts to locate and resolve issues with the computer.
i. When complete, click Finish.
If an issue is discovered, follow the onscreen information to resolve the problem.
4. Run the Windows Memory Diagnostic Tool. For more information see Windows Help and Support.
5. Restart the computer and press F2 to enter the BIOS Utility. Check the BIOS settings are correct and that
CD/DVD drive is set as the first boot device on the Boot menu.
6. Ensure all cables and jumpers on the HDD and ODD are set correctly.
7. Remove any recently added hardware and associated software.
8. Run the Windows Disk Defragmenter. For more information see Windows Help and Support.
9. Run Windows Check Disk by entering chkdsk /r from a command prompt. For more information see
Windows Help and Support.
10. Restore system and file settings from a known good date using System Restore.
If the issue is not fixed, repeat the preceding steps and select an earlier time and date.
11. Replace the HDD. See “Disassembly Process” on page 41.

Chapter 4 137
ODD Failure
If the ODD fails, perform the following actions one at a time to correct the problem. Do not replace a non-
defective FRUs:
ODD Not Operating Correctly
If the ODD exhibits any of the following symptoms it may be faulty:
• Audio CDs do not play when loaded
• DVDs do not play when loaded
• Blank discs do not burn correctly
• DVD or CD play breaks up or jumps
• Optical drive not found or not active:
• Not shown in My Computer or the BIOS setup
• LED does not flash when the computer starts up
• The tray does not eject
• Access failure screen displays
• The ODD is noisy
Perform the following general solutions one at a time to correct the problem.
1. Reboot the computer and retry the operation.
2. Try an alternate disc.
3. Navigate to Start´ Computer. Check that the ODD device is displayed in the Devices with Removable
Storage panel.
4. Navigate to Start´ Control Panel´ System and Maintenance´ System´ Device Manager.

138 Chapter 4
a. Double-click lDE ATA/ATAPI controllers. If a device displays a down arrow, right-click on the device
and click Enable.
b. Double-click DVD/CD-ROM drives. If the device displays a down arrow, right-click on the device and
click Enable.
c. Check that there are no yellow exclamation marks against the items in lDE ATA/ATAPI controllers. If
a device has an exclamation mark, right-click on the device and uninstall and reinstall the driver.
d. Check that there are no yellow exclamation marks against the items in DVD/CD-ROM drives. If a
device has an exclamation mark, right-click on the device and uninstall and reinstall the driver.
e. If the exclamation marker is not removed from the item in the lists, try removing any recently installed
software and retrying the operation.
Discs Do Not Play
If discs do not play when inserted in the drive, perform the following actions one at a time to correct the
problem.
1. Check that the disc is correctly seated in the drive tray and that the label on the disc is visible.
2. Check that the media is clean and scratch free.
3. Try an alternate disc in the drive.
4. Ensure that AutoPlay is enabled:
a. Navigate to Start´ Control Panel´ Hardware and Sound´ AutoPlay.
b. Select Use AutoPlay for all media and devices.
c. In the Audio CD and DVD Movie fields, select the desired player from the drop down menu.
5. Check that the Regional Code is correct for the selected media:
IMPORTANT:Region can only be changed a limited number of times. After Changes remaining reaches zero,
the region cannot be changed even Windows is reinstalled or the drive is moved to another computer.
a. Navigate to Start´ Control Panel´ System and Maintenance´ System´ Device Manager.
b. Double-click DVD/CD-ROM drives.
c. Right-click DVD drive and click Properties, then click the DVD Region tab.
d. Select the region suitable for the media inserted in the drive.
Discs Do Not Burn Properly
If discs can not be burned, perform the following actions one at a time to correct the problem.
1. Ensure that the default drive is record enabled:
a. Navigate to Start´ Computer and right-click the writable ODD icon. Click Properties.
b. Select the Recording tab. In the Desktop disc recording panel, select the writable ODD from the
drop down list.
c. Click OK.
2. Ensure that the software used for burning discs is the factory default. If using different software, refer to
the software's user manual.
Playback is Choppy
If playback is choppy or jumps, perform the following actions one at a time to correct the problem.
1. Check that system resources are not running low:
a. Try closing some applications.
b. Reboot and try the operation again.
2. Check that the ODD controller transfer mode is set to DMA:
a. Navigate to Start´ Control Panel´ System and Maintenance´ System´ Device Manager.

Chapter 4 139
b. Double-click IDE ATA/ATAPI controllers, then right-click ATA Device 0.
c. Click Properties and select the Advanced Settings tab. Ensure that the Enable DMA box is
checked and click OK.
d. Repeat for the other ATA Devices shown if applicable.
Drive Not Detected
If Windows cannot detect the drive, perform the following actions one at a time to correct the problem.
1. Restart the computer and press F2 to enter the BIOS Utility.
2. Check that the drive is detected in the ATAPI Model Name field on the Information page.
NOTE: Check that the entry is identical to one of the ODDs specified in “Hardware Specifications and
Configurations” on page 14.
3. Turn off the power and remove the cover to inspect the connections to the ODD. See “Disassembly
Process” on page 41.
a. Check for broken connectors on the drive, motherboard, and cables.
b. Check for bent or broken pins on the drive, motherboard, and cable connections.
c. Try an alternate cable, if available. If the drive works with the new cable, the original cable should be
replaced.
4. Reseat the drive ensuring and all cables are connected correctly.
5. Replace the ODD. See “Disassembly Process” on page 41.
Drive Read Failure
If discs cannot be read when inserted in the drive, perform the following actions one at a time to correct the
problem.
1. Remove and clean the failed disc.
2. Retry reading the CD or DVD.
d. Test the drive using other discs.
e. Play a DVD movie
f. Listen to a music CD
If the ODD works properly with alternate discs, the original disc is probably defective and should be
replaced.
3. Turn off the power and remove the cover to inspect the connections to the ODD. See “Disassembly
Process” on page 41.
a. Check for broken connectors on the drive, motherboard, and cables.
b. Check for bent or broken pins on the drive, motherboard, and cable connections.
c. Try an alternate cable, if available. If the drive works with the new cable, the original cable should be
replaced.
4. Replace the ODD. See “Disassembly Process” on page 41.

140 Chapter 4
Wireless Function Failure
If the WLAN fails, perform the following actions one at a time to correct the problem. Do not replace a non-
defective FRUs:
Thermal Unit Failure
If the Thermal Unit fails, perform the following actions one at a time to correct the problem. Do not replace a
non-defective FRUs:

Chapter 4 141
External Mouse Failure
If an external Mouse fails, perform the following actions one at a time to correct the problem.
1. Try an alternative mouse.
2. If the mouse uses a wireless connection, insert new batteries and confirm there is a good connection. See
the mouse user manual.
3. If the mouse uses a USB connection, try an alternate USB port.
4. Try an alternative program to verify mouse operation. Reinstall the program experiencing mouse failure.
5. Restart the computer.
6. Remove any recently added hardware and associated software.
7. Remove any recently added software and reboot.
8. Restore system and file settings from a known good date using System Restore.
If the issue is not fixed, repeat the preceding steps and select an earlier time and date.
9. Run the Event Viewer to check the events log for errors. For more information see Windows Help and
Support.
10. Roll back the mouse driver to the previous version if updated recently.
11. Remove and reinstall the mouse driver.
12. Check the Device Manager to determine that:
• The device is properly installed. There are no red Xs or yellow exclamation marks.
• There are no device conflicts.
• No hardware is listed under Other Devices.
13. If the Issue is still not resolved, see “Online Support Information” on page 243.
Other Failures
If the CRT Switch, Dock, LAN Port, external MIC or Speakers, PCI Express Card, 5-in-1 Card Reader or
Volume Wheel fail, perform the following general steps to correct the problem. Do not replace a non-defective
FRUs:
1. Check Drive whether is OK.
2. Check Test Fixture is ok.
3. Swap M/B to Try.

142 Chapter 4
Intermittent Problems
Intermittent system hang problems can be caused by a variety of reasons that have nothing to do with a
hardware defect, such as: cosmic radiation, electrostatic discharge, or software errors. FRU replacement
should be considered only when a recurring problem exists.
When analyzing an intermittent problem, do the following:
1. Run the advanced diagnostic test for the system board in loop mode at least 10 times.
2. If no error is detected, do not replace any FRU.
3. If any error is detected, replace the FRU. Rerun the test to verify that there are no more errors.
Undetermined Problems
The diagnostic problems does not identify which adapter or device failed, which installed devices are incorrect,
whether a short circuit is suspected, or whether the system is inoperative.
Follow these procedures to isolate the failing FRU (do not isolate non-defective FRU).
NOTE: Verify that all attached devices are supported by the computer.
NOTE: Verify that the power supply being used at the time of the failure is operating correctly. (See “Power On
Issue” on page 130.):
1. Power-off the computer.
2. Visually check them for damage. If any problems are found, replace the FRU.
3. Remove or disconnect all of the following devices:
• Non-Acer devices
• Printer, mouse, and other external devices
•Battery pack
• Hard disk drive
•DIMM
• CD-ROM/Diskette drive Module
• PC Cards
4. Power-on the computer.
5. Determine if the problem has changed.
6. If the problem does not recur, reconnect the removed devices one at a time until you find the failing FRU.
7. If the problem remains, replace the following FRU one at a time. Do not replace a non-defective FRU:
• System board
• LCD assembly

Chapter 4 143
Post Codes
These tables describe the POST codes and descriptions during the POST.
Post Code Range
SEC Phase POST Code Table
NOTE: The color bar items indicate 3rd party related functions that are platorm dependent.
Phase POST Code Range
SEC 0x01 - 0x0F
PEI 0x70 - 0x9F
DXE 0x40 - 0x6F
BDS 0x10 - 0x3F
SMM 0xA0 - 0xBF
S3 0xC0 - 0xCF
ASL 0x51 – 0x55
0xE1 – 0xE4
PostBDS 0xF9 – 0xFE
InsydeH2ODDT™
Reserve
0xD0 – 0xD7
OEM Reserve 0xE8 – 0xEB
Reserved 0xD8 – 0xE0
0xE5 – 0xE7
0xEC – 0xF8
Functionality Name (Include\
PostCode.h) Phase Post
Code Description
SEC_SYSTEM_POWER_ON SEC 1 CPU power on and switch to
Protected mode
SEC_BEFORE_MICROCODE_PATCH SEC 2 Patching CPU microcode
SEC_AFTER_MICROCODE_PATCH SEC 3 Setup Cache as RAM
SEC_ACCESS_CSR SEC 4PCIE MMIO Base Address initial
SEC_GENERIC_MSRINIT SEC 5CPU Generic MSR initialization
SEC_CPU_SPEEDCFG SEC 6Setup CPU speed
SEC_SETUP_CAR_OK SEC 7 Cache as RAM test
SEC_FORCE_MAX_RATIO SEC 8Tune CPU frequency ratio to
maximum level
SEC_GO_TO_SECSTARTUP SEC 9 Setup BIOS ROM cache
SEC_GO_TO_PEICORE SEC 0A Enter Boot Firmware Volume

144 Chapter 4
PEI Phase POST Code Table:
NOTE: The color bar items indicate 3rd party related functions that are platorm dependent.
Functionality Name (Include\
PostCode.h) Phase Post
Code Description
PEI_SIO_INIT PEI 70 Super I/O Initialization
PEI_CPU_REG_INIT PEI 71 CPU Early Initialization
PEI_CPU_AP_INIT PEI 72 Multi-processor Early Initial
PEI_CPU_HT_RESET PEI 73 HyperTransport Initialization
PEI_PCIE_MMIO_INIT PEI 74 PCIE MMIO BAR Initialization
PEI_NB_REG_INIT PEI 75 North Bridge Early Initialization
PEI_SB_REG_INIT PEI 76 South Bridge Early Initialization
PEI_PCIE_TRAINING PEI 77 PCIE Training
PEI_TPM_INIT PEI 78 TPM Initialization
PEI_SMBUS_INIT PEI 79 SMBUS Early Initialization
PEI_PROGRAM_CLOCK_GEN PEI 7A Clock Generator Initialization
PEI_IGD_EARLY_INITIAL PEI 7B Internal Graphic device early
Initialization
PEI_HECI_INIT PEI 7C HECI Initialization
PEI_WATCHDOG_INIT PEI 7D Watchdog timer Initialization
PEI_MEMORY_INIT PEI 7E Memory Initial for Normal boot.
PEI_MEMORY_INIT_FOR_CRISIS PEI 7F Memory Initial for Crisis Recovery
PEI_MEMORY_INSTALL PEI 80 Simple Memory test
PEI_TXTPEI PEI 81 TXT function early Initialization
PEI_SWITCH_STACK PEI 82 Start to use Memory
PEI_MEMORY_CALLBACK PEI 83 Set cache for physical memory
PEI_ENTER_RECOVERY_MODE PEI 84 Recovery device Initialization
PEI_RECOVERY_MEDIA_FOUND PEI 85 Found Recovery image
PEI_RECOVERY_MEDIA_NOT_FOUND PEI 86 Recovery image not found
PEI_RECOVERY_LOAD_FILE_DONE PEI 87 Load Recovery Image completed
PEI_RECOVERY_START_FLASH PEI 88 Start Flash BIOS with Recovery
image
PEI_ENTER_DXEIPL PEI 89 Loading BIOS image to RAM
PEI_FINDING_DXE_CORE PEI 8A Loading DXE core
PEI_GO_TO_DXE_CORE PEI 8B Enter DXE core

Chapter 4 145
DXE Phase POST Code Table:
NOTE: The color bar items indicate 3rd party related functions that are platorm dependent.
Functionality Name (Include\
PostCode.h) Phase PostCode Description
DXE_TCGDXE DXE 40 TPM initial in DXE
DXE_SB_SPI_INIT DXE 41 South bridge SPI initialization
DXE_CF9_RESET DXE 42 Setup Reset service
DXE_SB_SERIAL_GPIO_INIT DXE 43 South bridge Serial GPIO
initialization
DXE_SMMACCESS DXE 44 Setup SMM ACCE SS service
DXE_NB_INIT DXE 45 North bridge Middle initialization
DXE_SIO_INIT DXE 46 Super I/O DXE initialization
DXE_LEGACY_REGION DXE 47 Setup Legacy Region service
DXE_SB_INIT DXE 48 South Bridge Middle initialization
DXE_IDENTIFY_FLASH_DEVICE DXE 49 Identify Flash device
DXE_FTW_INIT DXE 4A Fault Tolerant Write verification
DXE_VARIABLE_INIT DXE 4B Variable Service initialization
DXE_VARIABLE_INIT_FAIL DXE 4C Fail to initial Variable Service
DXE_MTC_INIT DXE 4D MTC Initial
DXE_CPU_INIT DXE 4E CPU Middle Initialization
DXE_MP_CPU_INIT DXE 4F Multi-processor
MiddleInitialization
DXE_SMBUS_INIT DXE 50 SMBUS Driver Initialization
DXE_SMART_TIMER_INIT DXE 51 8259 Initialization
DXE_PCRTC_INIT DXE 52 RTC Initialization
DXE_SATA_INIT DXE 53 SATA Controller earlyInitialization
DXE_SMM_CONTROLER_INIT DXE 54 Setup SMM Control service
DXE_LEGACY_INTERRUPT DXE 55 Setup Legacy Interrupt service
DXE_RELOCATE_SMBASE DXE 56 Relocate SMM BASE
DXE_FIRST_SMI DXE 57 SMI test
DXE_VTD_INIT DXE 58 VTD Initial
DXE_BEFORE_CSM16_INIT DXE 59 Legacy BIOS Initialization
DXE_AFTER_CSM16_INIT DXE 5A Legacy interrupt function
Initialization
DXE_LOAD_ACPI_TABLE DXE 5B ACPI Table Initialization
DXE_SB_DISPATCH DXE 5C Setup SB SMM Dispatcher
service
DXE_SB_IOTRAP_INIT DXE 5D Setup SB IOTRAP Service
DXE_SUBCLASS_DRIVER DXE 5E Build AMT Table
DXE_PPM_INIT DXE 5F PPM Initialization
DXE_HECIDRV_INIT DXE 60 HECIDRV Initialization

146 Chapter 4
BDS Phase POST Code Table:
Functionality Name (Include\
PostCode.h) Phase Post
Code Description
BDS_ENTER_BDS BDS 10 Enter BDS entry
BDS_INSTALL_HOTKEY BDS 11 Install Hotkey service
BDS_ASF_INIT BDS 12 ASF Initialization
BDS_PCI_ENUMERATION_START BDS 13 PCI enumeration
BDS_BEFORE_PCIIO_INSTALL BDS 14 PCI resource assign complete
BDS_PCI_ENUMERATION_END BDS 15 PCI enumeration complete
BDS_CONNECT_CONSOLE_IN BDS 16 Keyboard Controller, Keyboard
and Mouse initialization
BDS_CONNECT_CONSOLE_OUT BDS 17 Video device initialization
BDS_CONNECT_STD_ERR BDS 18 Error report device initialization
BDS_CONNECT_USB_HC BDS 19 USB host controller initialization
BDS_CONNECT_USB_BUS BDS 1A USB BUS driver initialization
BDS_CONNECT_USB_DEVICE BDS 1B USB device driver initialization
BDS_NO_CONSOLE_ACTION BDS 1C Console device initial fail
BDS_DISPLAY_LOGO_SYSTEM_INFO BDS 1D Display logo or system information
BDS_START_IDE_CONTROLLER BDS 1E IDE controller initialization
BDS_START_SATA_CONTROLLER BDS 1F SATA controller initialization
BDS_START_ISA_ACPI_CONTROLLER BDS 20 SIO controller initialization
BDS_START_ISA_BUS BDS 21 ISA BUS driver initialization
BDS_START_ISA_FDD BDS 22 Floppy device initialization
BDS_START_ISA_SEIRAL BDS 23 Serial device initialization
BDS_START_IDE_BUS BDS 24 IDE device initialization
BDS_START_AHCI_BUS BDS 25 AHCI device initialization
BDS_CONNECT_LEGACY_ROM BDS 26 Dispatch option ROMs
BDS_ENUMERATE_ALL_BOOT_OPTION BDS 27 Get boot device information
BDS_END_OF_BOOT_SELECTION BDS 28 End of boot selection
BDS_ENTER_SETUP BDS 29 Enter Setup Menu
BDS_ENTER_BOOT_MANAGER BDS 2A Enter Boot manager
BDS_BOOT_DEVICE_SELECT BDS 2B Try to boot system to OS
BDS_EFI64_SHADOW_ALL_LEGACY_RO
MBDS 2C Shadow Misc Option ROM
BDS_ACPI_S3SAVE BDS 2D Save S3 resume required data in
RAM
BDS_READY_TO_BOOT_EVENT BDS 2E Last Chipset initial before boot to
OS
BDS_GO_LEGACY_BOOT BDS 2F Start to boot Legacy OS
BDS_GO_UEFI_BOOT BDS 30 Start to boot UEFI OS
BDS_LEGACY16_PREPARE_TO_BOOT BDS 31 Prepare to Boot to Legacy OS
BDS_EXIT_BOOT_SERVICES BDS 32 Send END of POST Message to
ME via HECI
BDS_LEGACY_BOOT_EVENT BDS 33 Last Chipset initial before boot to
Legacy OS.
BDS_ENTER_LEGACY_16_BOOT BDS 34 Ready to Boot Legacy OS.

Chapter 4 147
NOTE: The color bar items indicate 3rd party related functions that are platorm dependent.
PostBDS POST Code Table
S3 Functions POST Code Table
ACPI Functions POST Code Table
SMM Functions POST Code Table
BDS_RECOVERY_START_FLASH BDS 35 Fast Recovery Start Flash.
Functionality Name (Include\
PostCode.h) Phase Post
Code Description
POST_BDS_NO_BOOT_DEVICE POST_BDS F9 No Boot Device
POST_BDS_START_IMAGE POST_BDS FB UEFI Boot Start Image
POST_BDS_ENTER_INT19 POST_BDS FD Legacy 16 boot entry
POST_BDS_JUMP_BOOT_SECTOR POST_BDS FE Try to Boot with INT 19
Functionality Name (Include\ PostCode.h) Phase Post
Code Description
POST_BDS_NO_BOOT_DEVICE POST_BDS F9 No Boot Device
POST_BDS_START_IMAGE POST_BDS FB UEFI Boot Start Image
POST_BDS_ENTER_INT19 POST_BDS FD Legacy 16 boot entry
POST_BDS_JUMP_BOOT_SECTOR POST_BDS FE Try to Boot with INT 19
Functionality Name (Include\ PostCode.h) Phase Post
Code Description
ASL_ENTER_S1 ASL 51 Prepare to enter S1
ASL_ENTER_S3 ASL 53 Prepare to enter S3
ASL_ENTER_S4 ASL 54 Prepare to enter S4
ASL_ENTER_S5 ASL 55 Prepare to enter S5
ASL_WAKEUP_S1 ASL E1 System wakeup from S1
ASL_WAKEUP_S3 ASL E3 System wakeup from S3
ASL_WAKEUP_S4 ASL E4 System wakeup from S4
Functionality Name (Include\
PostCode.h) Phase Post
Code Description
SMM_IDENTIFY_FLASH_DEVICE SMM 0xA0 Identify Flash device in SMM
SMM_SMM_PLATFORM_INIT SMM 0xA2 SMM service initial
SMM_ACPI_ENABLE_START SMM 0xA6 OS call ACPI enable function
SMM_ACPI_ENABLE_END SMM 0xA7 ACPI enable function complete
SMM_S1_SLEEP_CALLBACK SMM 0xA1 Enter S1
SMM_S3_SLEEP_CALLBACK SMM 0xA3 Enter S3
SMM_S4_SLEEP_CALLBACK SMM 0xA4 Enter S4
SMM_S5_SLEEP_CALLBACK SMM 0xA5 Enter S5
Functionality Name (Include\
PostCode.h) Phase Post
Code Description

148 Chapter 4
InsydeH2ODDT Debugger POST Code Table
SMM_ACPI_DISABLE_START SMM 0xA8 OS call ACPI disable function
SMM_ACPI_DISABLE_END SMM 0xA9 ACPI disable function complete
Functionality Name
(Include\ PostCode.h) PostCode Description
Used by Insyde debugger 0x0D Waiting for device connect
Used by Insyde debugger 0xD0 Waiting for device connect
Used by Insyde debugger 0xD1 InsydeH2ODDT Ready
Used by Insyde debugger 0xD2 EHCI not found
Used by Insyde debugger 0xD3 Debug port connect low speed device
Used by Insyde debugger 0xD4 DDT Cable become low speed device
Used by Insyde debugger 0xD5 DDT Cable Transmission Error (Get descriptor fail)
Used by Insyde debugger 0xD6 DDT Cable Transmission Error (Set Debug mode fail)
Used by Insyde debugger 0xD7 DDT Cable Transmission Error (Set address fail)
Functionality Name (Include\
PostCode.h) Phase Post
Code Description

Chapter 5 149
Jumper and Connector Locations
Top View
Item Description Item Description
JLVDS1 Connect to LED / CCFL Connector JLED1 Connect to Powerboard (FFC)
JSPK2 Connect to Left Speaker JLED2 Connect to Powerboard (FFC)
JSPK1 Connect to Right Speaker JP1 Connect to internal MIC
JKB1 Connect to Keyboard SW2/SW3 Left button / Right button
JTP1 Connect to Touch pad (FFC) LED1/LED3 Power State Indicator
JUSB2 Connect to Power USB Board
(FFC) LED2/LED4 Battery Charging Indicator
JCR1 Connect Card Reader Board (FFC)
Chapter 5

150 Chapter 5
Bottom View
Item Description Item Description
PJP2 Connect to Battery JHP1 Connect to external headphone
PJP1 DC-IN jack JBT1 Connect to BT
JDIMM1/
JDIMM2 DDR3 memory socket JHDD1 Connect to SATAHDD
JCRT1 Connect to external CRT JODD1 Connect to SATAODD
JRJ45 RJ45 LAN JP4 Connect to 3G board
JHDMI1 HDMI connector JFAN1 Connect to FAN
JMINI1 Connect to WLAN JCPU1 CPU socket
JUSB1 USB connector U41 PCH
JMIC1 Connect to external microphone

Chapter 5 151
USB/B Board
Power Board
ITEM DESCRIPTION
JUSB1/JUSB2 USB Connector
ITEM DESCRIPTION ITEM DESCRIPTION
LED1 For NEW70 ON/OFF LED LED9 For NEW50 WWAN LED
LED2 For NEW80 ON/OFF LED LED10 For NEW70 WLAN LED
LED3 For NEW90 ON/OFF LED LED11 For NEW50 POWER LED
LED4 For NEW70 MEDIA LED LED12 For NEW50/NEW90 WLAN LED
LED5 For NEW80 MEDIA LED SW1 For NEW70 Power BTN
LED6 For NEW50/NEW90 MEDIA LED SW2 For NEW80 Power BTN
LED7 For NEW70 WWAN LED SW3 For NEW90 Power BTN
LED8 For NEW80 WLAN LED

152 Chapter 5
3G/B Board
CR/B Board
ITEM DESCRIPTION
JMINI2 Connect to WWAN
JSIM1 SIM card connector
JP1 Connector to MB (FFC)
ITEM DESCRIPTION
JREAD1 Card reader connector

Chapter 5 153
Clearing Password Check and BIOS Recovery
This section provides you with the standard operating procedures of clearing password and BIOS recovery for
the Aspire 5741/5741G. The machine provides one Hardware Open Gap on main board for clearing password
check, and one Hotkey for enabling BIOS Recovery.
Clearing Password Check
Steps for Clearing BIOS Password Check
If users set BIOS Password (Supervisor Password and/or User Password) for a security reason, BIOS will ask
the password during systems POST or when systems enter to BIOS Setup menu. However, once it is
necessary to bypass the password check, users need to short the HW Gap to clear the password by the
following steps:
1. Power Off the system, and remove HDD, AC and Battery from the machine.
2. Disconnect the RTC Battery cable and locate the RTC_RST jumper.
3. Use an electric conductivity tool to short the two points of the HW Gap.
4. Plug in AC, keeping the HW Gap shorted. Press Power Button utill BIOS POST is finished, then remove
the tool from the HW Gap.
5. Restart the system. Press F2 key to enter BIOS Setup menu.
6. If there is no Password request, BIOS Password is cleared. Otherwise, please follow the steps and try
again.
NOTE: These steps are only for clearing BIOS Password (Supervisor Password and User Password).
Clear CMOS Jumper
Item Description
RTC_RST Clear CMOS Jumper

154 Chapter 5
BIOS Recovery by Crisis Disk
BIOS Recovery Boot Block:
BIOS Recovery Boot Block is a special block of BIOS. It is used to boot up the system with minimum BIOS
initialization. Users can enable this feature to restore the BIOS firmware to a successful one once the previous
BIOS flashing process failed.
BIOS Recovery Hotkey:
The system provides a function hotkey: Fn+Esc, for enable BIOS Recovery process when system is powered
on during BIOS POST. To use this function, it is strongly recommended to have the AC adapter and Battery
present. If this function is enabled, the system will force the BIOS to enter a special BIOS block, called Boot
Block.
Steps for BIOS Recovery from USB Storage:
Before doing this, prepare the Crisis USB key. The Crisis USB key could be made by executing the Crisis Disk
program in another system with Windows XP OS.
Follow the steps below:
1. Format the USB storage disk using the Fast Format option.
2. Save ROM file (file name: NEW70x64.fd) to the root directory of USB storage. Make sure that there is no
other BIOS file saved in the same directory.
3. Plug USB storage into USB port.
4. Press Fn + ESC button then plug in AC power.
The Power button flashes once.
5. Press Power button to initiate system CRISIS mode.
When CRISIS is complete, the system auto restarts with a workable BIOS.
6. Update the latest version BIOS for this machine by regular BIOS flashing process.

Chapter 6 155
FRU (Field Replaceable Unit) List
This chapter gives you the FRU (Field Replaceable Unit) listing in global configurations of Aspire 5741/5741G. Refer to this
chapter whenever ordering for parts to repair or for RMA (Return Merchandise Authorization).
Please note that WHEN ORDERING FRU PARTS, you should check the most up-to-date information available on your
regional web or channel. For whatever reasons a part number change is made, it will not be noted on the printed Service
Guide. For ACER AUTHORIZED SERVICE PROVIDERS, your Acer office may have a DIFFERENT part number code from
those given in the FRU list of this printed Service Guide. You MUST use the local FRU list provided by your regional Acer
office to order FRU parts for repair and service of customer machines.
NOTE: To scrap or to return the defective parts, you should follow the local government ordinance or regulations on how to
dispose it properly, or follow the rules set by your regional Acer office on how to return it.
Chapter 6

156 Chapter 6
Aspire 5741/5741G Exploded Diagrams
Main Assembly
No. Description Acer P/N
1 Keyboard KB.I170A.056
2 Upper Cover 60.PSV02.001
3 CPU KC.52001.DMP
4 USB Board 55.PSV02.003
5 Card Reader Board 55.PSV02.002
6 Thermal Module 60.PSV02.005
7 Mainboard MB.PSV02.001
8 Lower Cover 60.PSV02.002
1
2
3
4
5
6
7
8

Chapter 6 157
Upper Assembly
No. Description Acer P/N
1 Touchpad Bracket 33.PSV02.001
2 Touchpad Cable 50.PSV02.004
3 Touchpad board TBD
4 Touchpad Assy TBD
5 Powerboard Cable TBD
Speaker Right 23.PSV02.002
Speaker Left 23.PSV02.003
Upper Cover 60.PSV02.001
1
2
3
4
5
6
7
8

158 Chapter 6
LCD Assembly
No. Description Acer P/N
1 LCD Bracket (L) 33.PSV02.004
2 LVDS Cable 50.PSW02.002
3 ANTENNA WLAN-
MAIN 50.PSV02.005
4 Microphone Cable 23.PSV02.001
5 LCD Bezel 60.PSW02.001
6 LCD Bracket (R) 33.PSV02.004
7 LCD Panel LK.15605.010
8 ANTENNA WLAN-
AUX 50.PSV02.006
9 Web Camera Module 57.PSV02.001
1
2
3
4
5
6
7
8
9
10

Chapter 6 159
10 LCD Cover 60.PSV02.003
No. Description Acer P/N

160 Chapter 6
Aspire 5741/5741G FRU List
CATEGORY Acer Description AcerPN
BOARD
FOXCONN BLUETOOTH BRM 2046 BT2.1 (T60H928.33)
F/W:861 BH.21100.004
TBD
FOXCONN BLUETOOTH ATH AR3011 BH.21100.005
POWER BOARD FOR 3G 55.PSV02.001
POWER BOARD FOR W/O 3G 55.PSV02.006
CARD READER BOARD 55.PSV02.002
USB BOARD 55.PSV02.003
3G BOARD 55.PSV02.004
FOXCONN WIRELESS LAN ATHEROS HB93 2X2 BGN
(HM) NI.23600.062
QMI WIRELESS LAN ATHEROS HB93 2X2 BGN (HM)
EM306 NI.23600.064
TBD
FOXCONN WIRELSS LAN ATHEROS HB95 1X1 BG (HM) NI.23600.047
FOXCONN WIRELESS LAN BROADCOMM 43225 2X2
BGN (HM) T77H103.00 NI.23600.066
3G CARD HUAWEI EM770W LC.21300.008
CABLE
BLUE TOOTH CABLE-8PIN 50.PSV02.001
BLUE TOOTH CABLE-6PIN 50.PSV02.002
3G CABLE 50.PSV02.003
TP FFC 50.PSV02.004
DC-IN CABLE-65W 50.PSV02.011
DC-IN CABLE-90W 50.PTD02.001

Chapter 6 161
POWER CORD US 3 PIN 27.TAVV5.001
POWER CORD EU 3 PIN 27.TAVV5.002
POWER CORD AUS 3 PIN 27.TAVV5.003
POWER CORD UK 3 PIN 27.TAVV5.004
POWER CORD CHINA 3 PIN 27.TAVV5.005
POWER CORD SWISS 3 PIN 27.TAVV5.006
POWER CORD ITALIAN 3 PIN 27.TAVV5.007
POWER CORD DENMARK 3 PIN 27.TAVV5.008
POWER CORD JP 3 PIN 27.TAVV5.009
POWER CORD SOUTH AFRICA 3 PIN 27.TAVV5.010
POWER CORD KOREA 3 PIN 27.TAVV5.011
POWER CORD ISRAEL 3 PIN 27.TAVV5.012
POWER CORD INDIA 3 PIN 27.TAVV5.013
POWER CORD TWN 3 PIN 27.TAVV5.014
POWER CORD ARGENTINA 3 PIN 27.APV02.001
CASE/COVER/BRACKET ASSEMBLY
UPPER CASE ASSY, INCL. TP/TP MYLAR 60.PSV02.001
LOWER CASE 60.PSV02.002
LOGIC LOWER DOOR 42.PSV02.001
3G DOOR 42.PSV02.002
TP BRACKET 33.PSV02.001
HDD CARRIER 33.PSV02.002
CATEGORY Acer Description AcerPN

162 Chapter 6
CASE/COVER/BRACKET ASSEMBLY
ODD BD COMBO MODULE 6M.PSV02.001
ODD SUPER-MULTI DRIVE MODULE 6M.PSV02.002
ODD BRACKET 33.PSV02.003
ODD BEZEL-SM 42.PSV02.003
ODD BEZEL-BD(HIGH SPEED) 42.PSV02.004
KEYBOARD
Keyboard ACER AC7T JV50 Internal 17 Standard 103KS
Black US International Texture KB.I170A.056
Keyboard ACER AC7T JV50 Internal 17 Standard 103KS
Black Greek Texture KB.I170A.041
Keyboard ACER AC7T JV50 Internal 17 Standard 103KS
Black Arabic Texture KB.I170A.032
Keyboard ACER AC7T JV50 Internal 17 Standard 103KS
Black Chinese Texture KB.I170A.036
Keyboard ACER AC7T JV50 Internal 17 Standard 103KS
Black Russian Texture KB.I170A.048
Keyboard ACER AC7T JV50 Internal 17 Standard 103KS
Black US International w/ Hebrew Texture KB.I170A.057
Keyboard ACER AC7T JV50 Internal 17 Standard 103KS
Black Thailand Texture KB.I170A.053
Keyboard ACER AC7T JV50 Internal 17 Standard 104KS
Black UK Texture KB.I170A.055
Keyboard ACER AC7T JV50 Internal 17 Standard 104KS
Black German Texture KB.I170A.040
Keyboard ACER AC7T JV50 Internal 17 Standard 104KS
Black Swiss/G Texture KB.I170A.052
Keyboard ACER AC7T JV50 Internal 17 Standard 104KS
Black Belgium Texture KB.I170A.033
Keyboard ACER AC7T JV50 Internal 17 Standard 104KS
Black Danish Texture KB.I170A.037
Keyboard ACER AC7T JV50 Internal 17 Standard 104KS
Black Italian Texture KB.I170A.043
Keyboard ACER AC7T JV50 Internal 17 Standard 104KS
Black French Texture KB.I170A.039
Keyboard ACER AC7T JV50 Internal 17 Standard 104KS
Black Hungarian Texture KB.I170A.042
Keyboard ACER AC7T JV50 Internal 17 Standard 104KS
Black Norwegian Texture KB.I170A.046
Keyboard ACER AC7T JV50 Internal 17 Standard 104KS
Black Portuguese Texture KB.I170A.047
CATEGORY Acer Description AcerPN

Chapter 6 163
Keyboard ACER AC7T JV50 Internal 17 Standard 104KS
Black Spanish Texture KB.I170A.050
Keyboard ACER AC7T JV50 Internal 17 Standard 104KS
Black US w/ Canadian French Texture KB.I170A.058
Keyboard ACER AC7T JV50 Internal 17 Standard 104KS
Black Turkish Texture KB.I170A.054
Keyboard ACER AC7T JV50 Internal 17 Standard 104KS
Black Sweden Texture KB.I170A.051
Keyboard ACER AC7T JV50 Internal 17 Standard 104KS
Black FR/Arabic Texture KB.I170A.038
Keyboard ACER AC7T JV50 Internal 17 Standard 104KS
Black Nordic Texture KB.I170A.045
Keyboard ACER AC7T JV50 Internal 17 Standard 104KS
Black SLO/CRO Texture KB.I170A.049
Keyboard ACER AC7T JV50 Internal 17 Standard 104KS
Black CZ/SK Texture KB.I170A.035
Keyboard ACER AC7T JV50 Internal 17 Standard 104KS
Black Brazilian Portuguese Texture KB.I170A.034
Keyboard ACER AC7T JV50 Internal 17 Standard 107KS
Black Japanese Texture KB.I170A.044
LCD
ASSY LED MODULE 15.6"W WXGA GLARE w/
ANTENNA*2, W/O CCD 6M.PSW02.001
ASSY LED MODULE 15.6"W WXGA GLARE w/
ANTENNA*2, 3G, W/O CCD 6M.PSW02.002
ASSY LED MODULE 15.6"W WXGA GLARE w/
ANTENNA*2, CCD 1.3M 6M.PSV02.003
ASSY LED MODULE 15.6"W WXGA GLARE w/
ANTENNA*2, CCD 1.3M, 3G 6M.PSV02.004
LCD COVER IMR - BLACK 60.PSV02.003
ANTENNA WLAN-MAIN 50.PSV02.005
ANTENNA WLAN-AUX 50.PSV02.006
ANTENNA 3G-MAIN 50.PSV02.007
ANTENNA 3G-AUX 50.PSV02.008
LED CABLE FOR W/O CMOS 50.PSW02.002
LED CABLE FOR W/CMOS 50.PSV02.010
LED BRACKET R&L 33.PSV02.005
CATEGORY Acer Description AcerPN

164 Chapter 6
CAMERA 1.3M 57.PSV02.001
LCD BEZEL FOR W/CMOS 60.PSV02.004
LCD BEZEL FOR W/O CMOS 60.PSW02.001
LCD CABLE FOR W/CMOS 50.PSV02.009
LCD CABLE FOR W/O CMOS 50.PSW02.001
LCD BRACKET R&L 33.PSV02.004
LED BRACKET R&L 33.PSV02.005
INVERTER BOARD 55.PSV02.005
MAINBOARD
Mainboard AS5741 Intel HM55 V1.0 LF UMA MB.PSV02.001
Mainboard AS5741G Intel HM55 512M-GD3 V1.0 LF
PARK_XT MB.PSZ02.001
Mainboard AS5741G Intel HM55 V1.0 LF N11PGV2H_1GB MB.PTD02.001
TBD
same as A2
HEATSINK
THERMAL MOUDLE-UMA 60.PSV02.005
THERMAL MOUDLE-PARK 60.PSZ02.001
THERMAL MOUDLE-MADISON 60.PSX02.001
SPEAKER
MIC SET 23.PSV02.001
SPEAKER R 23.PSV02.002
SPEAKER L 23.PSV02.003
MISCELLANEOUS
LCD SCREW PAD 47.PSV02.001
CATEGORY Acer Description AcerPN

Chapter 6 165
CPU/PROCESSOR
CPU INTEL CORE I5 520M 2.4G 3M KC.52001.DMP
CPU INTEL CORE I5 430M PGA 2.26G ARD, UP TO SC
2.53G, 3M L3 KC.43001.DMP
CPU INTEL CORE I3 330M PGA 2.13G 35W
ARRANDALE, TJ90, VT, 3M L3 KC.33001.DMP
LCD PANEL
LED LCD AUO 15.6"W WXGA GLARE B156XW02 V2 LF
200NIT 8MS 500:1 (POWER SAVING) LK.15605.010
LED LCD LPL 15.6"W WXGA GLARE LP156WH2-TLE1
LF 220NIT 8MS 400:1 LK.15608.002
LED LCD CMO 15.6"W WXGA GLARE N156B6-L0B LF
220NIT 8MS 650:1 LK.1560D.010
LED LCD INNOLUX 15.6"W WXGA GLARE BT156GW01
V2 LF 220NIT 8MS 600:1 LK.1560N.001
HDD/HARD DISK DRIVE
HDD HGST 2.5" 5400RPM 160GB HTS545016B9A300
PANTHER B SATA LF F/W:C60F DISK IMBALANCE
CRITERIA = 0.014G-CM
KH.16007.026
HDD HGST 2.5" 5400RPM 250GB HTS545025B9A300
PANTHER B SATA LF F/W:C60F DISK IMBALANCE
CRITERIA = 0.014G-CM
KH.25007.016
HDD HGST 2.5" 5400RPM 320GB HTS545032B9A300
PANTHER B SATA LF F/W:C60F DISK IMBALANCE
CRITERIA = 0.014G-CM
KH.32007.008
HDD SEAGATE 2.5" 5400RPM 500GB ST9500325AS
WYATT SATA LF F/W:0001SDM1 KH.50001.011
HDD HGST 2.5" 5400RPM 500GB HTS545050B9A300
PANTHER B SATA LF F/W:C60F DISK IMBALANCE
CRITERIA = 0.014G-CM
KH.50007.010
HDD SEAGATE 2.5" 5400RPM 160GB ST9160314AS
WYATT SATA LF F/W:0001SDM1 KH.16001.042
HDD SEAGATE 2.5" 5400RPM 320GB ST9320325AS
WYATT SATA LF F/W:0001SDM1 KH.32001.017
HDD WD 2.5" 5400RPM 640GB WD6400BEVT-22A0RT0,
ML320 SATA 8MB LF F/W:01.01A01 KH.64008.004
HDD WD 2.5" 5400RPM 160GB WD1600BEVT-22A23T0 ,
WD, ML320S SATA 8MB LF F/W:01.01A01 KH.16008.027
HDD WD 2.5" 5400RPM 250GB WD2500BEVT-22A23T0,
WD, ML320S SATA 8MB LF F/W:01.01A01. KH.25008.025
HDD WD 2.5" 5400RPM 320GB WD3200BEVT-
22A23T0,ML320S,WD SATA 8MB LF F/W:01.01A01 KH.32008.019
HDD TOSHIBA 2.5" 5400RPM 160GB MK1665GSX,
CAPRICORN BS, 320G/P SATA 8MB LF F/W:GJ002J KH.16004.008
HDD TOSHIBA 2.5" 5400RPM 320GB CAPRICORN BS
,MK3265GSX SATA 8MB LF F/W:GJ002J KH.32004.004
HDD TOSHIBA 2.5" 5400RPM 500GB
MK5065GSX,CAPRICORN BS, 320G/P SATA 8MB LF F/
W:GJ002J
KH.50004.002
CATEGORY Acer Description AcerPN

166 Chapter 6
HDD TOSHIBA 2.5" 5400RPM 250GB MK2565GSX,
CAPRICORN BS, 320G/P SATA 8MB LF F/W:GJ002J KH.25004.005
DVD RW DRIVE
ODD TOSHIBA SUPER-MULTI DRIVE 12.7MM TRAY DL
8X TS-L633C LF W/O BEZEL SATA (HF + WINDOWS 7) KU.00801.035
ODD HLDS SUPER-MULTI DRIVE 12.7MM TRAY DL 8X
GT30N LF W/O BEZEL SATA (HF + WINDOWS 7) KU.0080D.048
ODD PANASONIC SUPER-MULTI DRIVE 12.7MM TRAY
DL 8X UJ890A LF W/O BEZEL SATA (HF + WINDOWS 7) KU.00807.070
ODD SONY SUPER-MULTI DRIVE 12.7MM TRAY DL 8X
AD-7585H LF W/O BEZEL SATA (HF + WINDOWS 7) KU.0080E.027
ODD PLDS SUPER-MULTI DRIVE 12.7MM TRAY DL 8X
DS-8A4SH LF W/O BEZEL SATA (HF + WINDOWS 7) KU.0080F.006
BD COMBO DRIVE
ODD PLDS BD COMBO 12.7MM TRAY DL 4X DS-4E1S
LF W/O BEZEL SATA (WINDOWS 7) KO.0040F.003
ODD HLDS BD COMBO 12.7MM TRAY DL 4X CT21N LF
W/O BEZEL 1.00 SATA (HF + WINDOWS 7) KO.0040D.004
ODD SONY BD COMBO 12.7MM TRAY DL 4X BC-5500H
LF W/O BEZEL SATA (HF + WINDOWS 7) KO.0040E.003
BATTERY
BATTERY SANYO AS10D LI-ION 3S2P SANYO 6 CELL
4400MAH MAIN COMMON ID:AS10D31 BT.00603.111
BATTERY SAMSUNG AS10D LI-ION 3S2P SAMSUNG 6
CELL 4400MAH MAIN COMMON ID:AS10D61 BT.00606.008
BATTERY SIMPLO AS10D LI-ION 3S2P PANASONIC 6
CELL 4400MAH MAIN COMMON ID:AS10D71 BT.00607.125
BATTERY SIMPLO AS10D LI-ION 3S2P SAMSUNG 6
CELL 4400MAH MAIN COMMON ID:AS10D BT.00607.127
MEMORY
MEMORY MICRON SO-DIMM DDRIII 1066 2GB
MT16JSF25664HZ-1G1F1 LF 128*8 0.065UM KN.2GB04.015
MEMORY SAMSUNG SO-DIMM DDRIII 1066 2GB
M471B5673EH1-CF8 LF 128*8 0.055UM KN.2GB0B.012
MEMORY SAMSUNG SO-DIMM DDRIII 1066 1GB
M471B2873EH1-CF8 LF 64*16 0.055UM KN.1GB0B.028
MEMORY ELPIDA SO-DIMM DDRIII 1066 2GB
EBJ21UE8BDS0-AE-F LF 128*8 0.065UM KN.2GB09.006
MEMORY ELPIDA SO-DIMM DDRIII 1066 1GB
EBJ10UE8BDS0-AE-F LF 128*8 0.065UM KN.1GB09.012
CATEGORY Acer Description AcerPN

Chapter 6 167
ADAPTER
ADAPTER LITE-ON 90W 19V 1.7X5.5X11 BLUE PA-1900-
34AR, LV5 LED LF AP.09003.021
ADAPTER DELTA 90W 19V 1.7X5.5X11 BLUE ADP-90CD
DB A, LV5 LED LF AP.09001.027
ADAPTER DELTA 65W 19V 1.7X5.5X11 YELLOW ADP-
65JH DB A, LV5 LED LF AP.06501.026
ADAPTER LITE-ON 65W 19V 1.7X5.5X11 YELLOW PA-
1650-22AC LV5 LED LF AP.06503.024
ADAPTER HIPRO 65W 19V 1.7X5.5X11 YELLOW HP-
A0652R3B 1LF, LV5 LED LF AP.0650A.012
ADAPTER HIPRO 90W 19V 1.7X5.5X11 BLUE HP-
A0904A3 B1LF, LV5 LED LF AP.0900A.005
CATEGORY Acer Description AcerPN

168 Chapter 6
Screw List
CATEGORY DESCRIPTION AcerPN
SCREW
SCREW 2.5D 5L K 5.5D ZK NL CR3 86.PSV02.001
SCREW 2.45D 8.0L K 5.5D 0.8T ZK NL 86.PSV02.002
SCREW 2.5D 6L K 5.5D NI NL 86.PSV02.003
SCREW 1.98D 3.0L K 4.6D 0.8T ZK NL 86.PSV02.004
SCREW 3.0D 3.0L K 4.9D NI 86.PSV02.005
SCREW ASSY CPU THERMA 86.PSV02.006
SCREW 2.0D 3L K 3.5D ZK NL 86.PSV02.007

Chapter 6 169

Appendix A 170
Model Definition and Configuration
Appendix A

171 Appendix A
Aspire 5741
Model Acer Part No RO Country Description
AS5741-
352G32Mn LX.PSV0C.010 AAP Vietnam AS5741-352G32Mn LINPUSAVN1
UMACsk_3 1*2G/320/BT/6L2.2/5R/
CB_bgn_1.3C_GEs_EN11
AS5741-
333G32Mn LX.PSV0C.009 AAP India AS5741-333G32Mn LINPUSAIN1
UMACsk_3 2G+1G/320/BT/6L2.2/5R/
CB_bgn_1.3C_GEs_EN11
AS5741-
353G50Mn LX.PSV0C.008 AAP Vietnam AS5741-353G50Mn LINPUSAVN1
UMACsk_3 2G+1G/500_L/BT/6L2.2/5R/
CB_bgn_1.3C_GEs_EN11
AS5741-
332G25Mn LX.PSV0C.007 AAP India AS5741-332G25Mn LINPUSAIN1
UMACsk_3 1*2G/250/BT/6L2.2/5R/
CB_bgn_1.3C_GEs_EN11
AS5741-
334G64Mn LX.PSV02.091 EMEA Spain AS5741-334G64Mn W7HP64ATES1 MC
UMACsk_3 2*2G/640/6L2.2/5R/
CB_bgn_1.3C_GEs_ES51
AS5741-
333G32Mn LX.PSV0C.006 EMEA Eastern
Europe AS5741-333G32Mn LINPUSAEU5
UMACsk_3 2G+1G/320/BT/6L2.2/5R/
CB_bgn_1.3C_GEs_ENF1
AS5741-
334G32Mn LX.PSV02.090 EMEA Germany AS5741-334G32Mn W7HP64ATDE1 MC
UMACsk_3 2*2G/320/6L2.2/5R/
CB_bgn_1.3C_GEs_DE11
AS5741-
432G32Mn LX.PSV02.089 AAP Australia/New
Zealand AS5741-432G32Mn W7HP64ATAU1 MC
UMACsk_3 1*2G/320/6L2.2/5R/
CB_bgn_1.3C_GEs_ES61
AS5741-
334G32Mn LX.PSV02.088 AAP Australia/New
Zealand AS5741-334G32Mn W7HP64ATAU1 MC
UMACsk_3 2*2G/320/6L2.2/5R/
CB_bgn_1.3C_GEs_ES61
AS5741-
434G32Mn LX.PSV02.087 AAP Australia/New
Zealand AS5741-434G32Mn W7HP64ATAU1 MC
UMACsk_3 2*2G/320/6L2.2/5R/
CB_bgn_1.3C_GEs_ES61
AS5741-
332G32Mn LX.PSV02.086 AAP Australia/New
Zealand AS5741-332G32Mn W7HP64ATAU1 MC
UMACsk_3 1*2G/320/6L2.2/5R/
CB_bgn_1.3C_GEs_ES61
AS5741-
332G25Mn LX.PSV0C.004 EMEA Middle East AS5741-332G25Mn LINPUSAME2
UMACsk_3 1*2G/250/BT/6L2.2/5R/
CB_bgn_1.3C_GEs_EN13
AS5741-
333G32Mn LX.PSV0C.005 EMEA Middle East AS5741-333G32Mn LINPUSAME2
UMACsk_3 2G+1G/320/BT/6L2.2/5R/
CB_bgn_1.3C_GEs_EN13
AS5741-
332G32Mn LX.PSV02.085 AAP Korea AS5741-332G32Mn W7HP64KATKR1 MC
UMACsk_3 1*2G/320/6L2.2/5R/
CB_bgn_1.3C_GEs_KO11
AS5741-
334G25Mn LX.PSV02.084 EMEA Poland AS5741-334G25Mn W7HP64ATPL1 MC
UMACsk_3 2*2G/250/6L2.2/5R/
CB_bgn_1.3C_GEs_PL11
AS5741-
334G32Mn LX.PSV02.083 EMEA Italy AS5741-334G32Mn W7HP64ATIT1 MC
UMACsk_3 2*2G/320/6L2.2/5R/
CB_bgn_1.3C_GEs_IT11
AS5741-
433G25Mn LX.PSV02.082 EMEA Holland AS5741-433G25Mn W7HP64ATNL1 MC
UMACsk_3 2G+1G/250/6L2.2/5R/
CB_bgn_1.3C_GEs_NL11

Appendix A 172
AS5741-
433G25Mn LX.PSV02.081 EMEA Luxembourg AS5741-433G25Mn W7HP64ATLU3 MC
UMACsk_3 2G+1G/250/6L2.2/5R/
CB_bgn_1.3C_GEs_IT41
AS5741-
433G25Mn LX.PSV02.080 EMEA Belgium AS5741-433G25Mn W7HP64ATBE1 MC
UMACsk_3 2G+1G/250/6L2.2/5R/
CB_bgn_1.3C_GEs_NL11
AS5741-
334G32Mn LX.PSV02.079 EMEA Denmark AS5741-334G32Mn W7HP64ATDK2 MC
UMACsk_3 2*2G/320/6L2.2/5R/
CB_bgn_1.3C_GEs_ENS1
AS5741-
332G64Mn LX.PSV02.078 TWN GCTWN AS5741-332G64Mn W7HP64ATTW1 MC
UMACsk_3 1*2G/640/BT/6L2.2/5R/
CB_bgn_1.3C_GEs_TC11
AS5741-
334G32Mn LX.PSV02.077 EMEA Switzerland AS5741-334G32Mn W7HP64ATCH1 MC
UMACsk_3 2*2G/320/6L2.2/5R/
CB_bgn_1.3C_GEs_IT41
AS5741-
333G25Mn LX.PSV02.076 EMEA Holland AS5741-333G25Mn W7HP64ATNL1 MC
UMACsk_3 2G+1G/250/6L2.2/5R/
CB_bgn_1.3C_GEs_NL11
AS5741-
333G25Mn LX.PSV02.075 EMEA Luxembourg AS5741-333G25Mn W7HP64ATLU3 MC
UMACsk_3 2G+1G/250/6L2.2/5R/
CB_bgn_1.3C_GEs_IT41
AS5741-
334G32Mn LX.PSV02.073 EMEA Luxembourg AS5741-334G32Mn W7HP64ATLU3 MC
UMACsk_3 2*2G/320/6L2.2/5R/
CB_bgn_1.3C_GEs_IT41
AS5741-
334G32Mn LX.PSV02.074 EMEA Holland AS5741-334G32Mn W7HP64ATNL1 MC
UMACsk_3 2*2G/320/6L2.2/5R/
CB_bgn_1.3C_GEs_NL11
AS5741-
333G25Mn LX.PSV02.072 EMEA Belgium AS5741-333G25Mn W7HP64ATBE1 MC
UMACsk_3 2G+1G/250/6L2.2/5R/
CB_bgn_1.3C_GEs_NL11
AS5741-
334G50Mn LX.PSV02.071 EMEA Holland AS5741-334G50Mn W7HP64ATNL1 MC
UMACsk_3 2*2G/500_L/6L2.2/5R/
CB_bgn_1.3C_GEs_NL11
AS5741-
334G50Mn LX.PSV02.070 EMEA Luxembourg AS5741-334G50Mn W7HP64ATLU3 MC
UMACsk_3 2*2G/500_L/6L2.2/5R/
CB_bgn_1.3C_GEs_IT41
AS5741-
334G50Mn LX.PSV02.069 EMEA Belgium AS5741-334G50Mn W7HP64ATBE1 MC
UMACsk_3 2*2G/500_L/6L2.2/5R/
CB_bgn_1.3C_GEs_NL11
AS5741-
334G64Mn LX.PSV02.068 EMEA Holland AS5741-334G64Mn W7HP64ATNL1 MC
UMACsk_3 2*2G/640/6L2.2/5R/
CB_bgn_1.3C_GEs_NL11
AS5741-
334G64Mn LX.PSV02.067 EMEA Luxembourg AS5741-334G64Mn W7HP64ATLU3 MC
UMACsk_3 2*2G/640/6L2.2/5R/
CB_bgn_1.3C_GEs_IT41
AS5741-
334G64Mn LX.PSV02.066 EMEA Belgium AS5741-334G64Mn W7HP64ATBE1 MC
UMACsk_3 2*2G/640/6L2.2/5R/
CB_bgn_1.3C_GEs_NL11
AS5741-
334G32Mn LX.PSV02.065 EMEA Belgium AS5741-334G32Mn W7HP64ATBE1 MC
UMACsk_3 2*2G/320/6L2.2/5R/
CB_bgn_1.3C_GEs_NL11
Model Acer Part No RO Country Description

173 Appendix A
AS5741-
332G32Mn LX.PSV01.001 CHINA China AS5741-332G32Mn W7HB64SCATCN1
MC UMACsk_3 1*2G/320/6L2.2/5R/
CB_bgn_1.3C_GEs_SC13
AS5741-
354G50Mn LX.PSV02.064 AAP Singapore AS5741-354G50Mn W7HP64ATSG1 MC
UMACsk_3 2*2G/500_L/BT/6L2.2/5R/
CB_bgn_1.3C_GEs_ZH31
AS5741-
354G32Mn LX.PSV02.063 AAP Singapore AS5741-354G32Mn W7HP64ATSG1 MC
UMACsk_3 2*2G/320/BT/6L2.2/5R/
CB_bgn_1.3C_GEs_ZH31
AS5741-
334G32Mn LX.PSV02.062 AAP Singapore AS5741-334G32Mn W7HP64ATSG1 MC
UMACsk_3 2*2G/320/BT/6L2.2/5R/
CB_bgn_1.3C_GEs_ZH31
AS5741-
333G32Mn LX.PSV02.061 AAP Singapore AS5741-333G32Mn W7HP64ATSG1 MC
UMACsk_3 2G+1G/320/BT/6L2.2/5R/
CB_bgn_1.3C_GEs_ZH31
AS5741-
333G32Mn LX.PSV0C.003 AAP Singapore AS5741-333G32Mn LINPUSASG1
UMACsk_3 2G+1G/320/BT/6L2.2/5R/
CB_bgn_1.3C_GEs_EN11
AS5741-
332G32Mn LX.PSV0C.002 AAP Singapore AS5741-332G32Mn LINPUSASG1
UMACsk_3 1*2G/320/BT/6L2.2/5R/
CB_bgn_1.3C_GEs_EN11
AS5741-
332G32Mn LX.PSV0C.001 CHINA China AS5741-332G32Mn LINPUSACN1
UMACsk_3 1*2G/320/6L2.2/5R/
CB_bgn_1.3C_GEs_EN91
AS5741-
333G32Mn LX.PSV02.060 EMEA Ukraine AS5741-333G32Mn W7HP64RUATUK1
MC UMACsk_3 2G+1G/320/6L2.2/5R/
CB_bgn_1.3C_GEs_RU61
AS5741-
333G32Mi LX.PSV02.059 EMEA Russia AS5741-333G32Mi W7HP64RUATRU1
MC UMACsk_3 2G+1G/320/6L2.2/5R/
CB_bg_1.3C_GEs_RU11
AS5741-
333G32Mn LX.PSV02.058 EMEA Middle East AS5741-333G32Mn EM
W7HP64EMATME4 MC UMACsk_3
2G+1G/320/6L2.2/5R/
CB_bgn_1.3C_GEs_RU61
AS5741-
333G32Mn LX.PSV02.057 EMEA Middle East AS5741-333G32Mn EM
W7HP64EMATME2 MC UMACsk_3
2G+1G/320/6L2.2/5R/
CB_bgn_1.3C_GEs_ES61
AS5741-
333G32Mn LX.PSV02.056 EMEA South Africa AS5741-333G32Mn EM
W7HP64EMATZA2 MC UMACsk_3
2G+1G/320/6L2.2/5R/
CB_bgn_1.3C_GEs_ES61
AS5741-
333G32Mn LX.PSV02.055 EMEA Turkey AS5741-333G32Mn EM
W7HP64EMATTR1 MC UMACsk_3
2G+1G/320/6L2.2/5R/
CB_bgn_1.3C_GEs_TR31
AS5741-
333G32Mn LX.PSV02.054 EMEA Middle East AS5741-333G32Mn EM
W7HP64EMATMEB MC UMACsk_3
2G+1G/320/6L2.2/5R/
CB_bgn_1.3C_GEs_ARA1
Model Acer Part No RO Country Description

Appendix A 174
AS5741-
333G32Mn LX.PSV02.053 EMEA Middle East AS5741-333G32Mn EM
W7HP64EMATME2 MC UMACsk_3
2G+1G/320/6L2.2/5R/
CB_bgn_1.3C_GEs_AR21
AS5741-
333G32Mn LX.PSV02.052 EMEA Middle East AS5741-333G32Mn EM
W7HP64EMATME9 MC UMACsk_3
2G+1G/320/6L2.2/5R/
CB_bgn_1.3C_GEs_ES81
AS5741-
333G32Mn LX.PSV02.051 EMEA Germany AS5741-333G32Mn W7HP64ATDE1 MC
UMACsk_3 2G+1G/320/6L2.2/5R/
CB_bgn_1.3C_GEs_DE11
AS5741-
333G32Mn LX.PSV02.050 EMEA Poland AS5741-333G32Mn W7HP64ATPL1 MC
UMACsk_3 2G+1G/320/6L2.2/5R/
CB_bgn_1.3C_GEs_PL11
AS5741-
333G32Mn LX.PSV02.048 EMEA Luxembourg AS5741-333G32Mn W7HP64ATLU3 MC
UMACsk_3 2G+1G/320/6L2.2/5R/
CB_bgn_1.3C_GEs_IT41
AS5741-
333G32Mn LX.PSV02.049 EMEA Baltic AS5741-333G32Mn W7HP64ATBC5 MC
UMACsk_3 2G+1G/320/6L2.2/5R/
CB_bgn_1.3C_GEs_LT11
AS5741-
333G32Mn LX.PSV02.047 EMEA Holland AS5741-333G32Mn W7HP64ATNL1 MC
UMACsk_3 2G+1G/320/6L2.2/5R/
CB_bgn_1.3C_GEs_NL11
AS5741-
333G32Mn LX.PSV02.046 EMEA Belgium AS5741-333G32Mn W7HP64ATBE1 MC
UMACsk_3 2G+1G/320/6L2.2/5R/
CB_bgn_1.3C_GEs_NL11
AS5741-
333G32Mn LX.PSV02.045 EMEA Switzerland AS5741-333G32Mn W7HP64ATCH1 MC
UMACsk_3 2G+1G/320/6L2.2/5R/
CB_bgn_1.3C_GEs_IT41
AS5741-
333G32Mn LX.PSV02.044 EMEA Algeria AS5741-333G32Mn EM
W7HP64EMATDZ1 MC UMACsk_3
2G+1G/320/6L2.2/5R/
CB_bgn_1.3C_GEs_ES81
AS5741-
333G32Mn LX.PSV02.043 EMEA South Africa AS5741-333G32Mn EM
W7HP64EMATZA1 MC UMACsk_3
2G+1G/320/6L2.2/5R/
CB_bgn_1.3C_GEs_ES81
AS5741-
333G32Mn LX.PSV02.042 EMEA Middle East AS5741-333G32Mn EM
W7HP64EMATME4 MC UMACsk_3
2G+1G/320/6L2.2/5R/
CB_bgn_1.3C_GEs_ES61
AS5741-
333G32Mn LX.PSV02.041 EMEA Middle East AS5741-333G32Mn EM
W7HP64EMATME2 MC UMACsk_3
2G+1G/320/6L2.2/5R/
CB_bgn_1.3C_GEs_AR11
AS5741-
333G32Mn LX.PSV02.040 EMEA Middle East AS5741-333G32Mn EM
W7HP64EMATME3 MC UMACsk_3
2G+1G/320/6L2.2/5R/
CB_bgn_1.3C_GEs_ES81
AS5741-
333G32Mn LX.PSV02.039 EMEA Middle East AS5741-333G32Mn EM
W7HP64EMATME6 MC UMACsk_3
2G+1G/320/6L2.2/5R/
CB_bgn_1.3C_GEs_ES61
Model Acer Part No RO Country Description

175 Appendix A
AS5741-
333G32Mn LX.PSV02.038 EMEA South Africa AS5741-333G32Mn EM
W7HP64EMATZA4 MC UMACsk_3
2G+1G/320/6L2.2/5R/
CB_bgn_1.3C_GEs_ES61
AS5741-
333G32Mn LX.PSV02.037 EMEA Eastern
Europe AS5741-333G32Mn W7HP64ATEU5 MC
UMACsk_3 2G+1G/320/6L2.2/5R/
CB_bgn_1.3C_GEs_RO11
AS5741-
333G32Mn LX.PSV02.036 EMEA Latvia AS5741-333G32Mn W7HP64ATLV1 MC
UMACsk_3 2G+1G/320/6L2.2/5R/
CB_bgn_1.3C_GEs_RU22
AS5741-
333G32Mn LX.PSV02.035 EMEA Latvia AS5741-333G32Mn W7HP64ATLV1 MC
UMACsk_3 2G+1G/320/6L2.2/5R/
CB_bgn_1.3C_GEs_LT11
AS5741-
333G32Mn LX.PSV02.034 EMEA Eastern
Europe AS5741-333G32Mn W7HP64ATEU5 MC
UMACsk_3 2G+1G/320/6L2.2/5R/
CB_bgn_1.3C_GEs_PL71
AS5741-
333G32Mn LX.PSV02.033 EMEA UK AS5741-333G32Mn W7HP64ATGB1 MC
UMACsk_3 2G+1G/320/6L2.2/5R/
CB_bgn_1.3C_GEs_EN11
AS5741-
333G32Mn LX.PSV02.032 EMEA Hungary AS5741-333G32Mn W7HP64ATHU1 MC
UMACsk_3 2G+1G/320/6L2.2/5R/
CB_bgn_1.3C_GEs_HU11
AS5741-
333G32Mn LX.PSV02.031 EMEA Israel AS5741-333G32Mn W7HP64ATIL1 MC
UMACsk_3 2G+1G/320/6L2.2/5R/
CB_bgn_1.3C_GEs_HE11
AS5741-
333G32Mn LX.PSV02.030 EMEA Czech AS5741-333G32Mn W7HP64ATCZ2 MC
UMACsk_3 2G+1G/320/6L2.2/5R/
CB_bgn_1.3C_GEs_SK11
AS5741-
333G32Mn LX.PSV02.029 EMEA Baltic AS5741-333G32Mn W7HP64ATBC4 MC
UMACsk_3 2G+1G/320/6L2.2/5R/
CB_bgn_1.3C_GEs_LT11
AS5741-
333G32Mn LX.PSV02.028 EMEA Portugal AS5741-333G32Mn W7HP64ATPT1 MC
UMACsk_3 2G+1G/320/6L2.2/5R/
CB_bgn_1.3C_GEs_PT11
AS5741-
333G32Mn LX.PSV02.027 EMEA Cyprus AS5741-333G32Mn W7HP64ATCY1 MC
UMACsk_3 2G+1G/320/6L2.2/5R/
CB_bgn_1.3C_GEs_ES61
AS5741-
333G32Mn LX.PSV02.026 EMEA Baltic AS5741-333G32Mn W7HP64ATBC3 MC
UMACsk_3 2G+1G/320/6L2.2/5R/
CB_bgn_1.3C_GEs_SV21
AS5741-
333G32Mn LX.PSV02.025 EMEA Serbia/
Macedonia AS5741-333G32Mn W7HP64ATCS1 MC
UMACsk_3 2G+1G/320/6L2.2/5R/
CB_bgn_1.3C_GEs_SL11
AS5741-
333G32Mn LX.PSV02.024 EMEA Eastern
Europe AS5741-333G32Mn W7HP64ATEU4 MC
UMACsk_3 2G+1G/320/6L2.2/5R/
CB_bgn_1.3C_GEs_SV21
AS5741-
333G32Mn LX.PSV02.023 EMEA Italy AS5741-333G32Mn W7HP64ATIT1 MC
UMACsk_3 2G+1G/320/6L2.2/5R/
CB_bgn_1.3C_GEs_IT11
AS5741-
333G32Mn LX.PSV02.022 EMEA Denmark AS5741-333G32Mn W7HP64ATDK2 MC
UMACsk_3 2G+1G/320/6L2.2/5R/
CB_bgn_1.3C_GEs_ENS1
Model Acer Part No RO Country Description

Appendix A 176
AS5741-
333G32Mn LX.PSV02.021 EMEA Spain AS5741-333G32Mn W7HP64ATES1 MC
UMACsk_3 2G+1G/320/6L2.2/5R/
CB_bgn_1.3C_GEs_ES51
AS5741-
333G32Mn LX.PSV02.020 EMEA Eastern
Europe AS5741-333G32Mn W7HP64ATEU7 MC
UMACsk_3 2G+1G/320/6L2.2/5R/
CB_bgn_1.3C_GEs_ENQ1
AS5741-
333G32Mn LX.PSV02.019 EMEA Greece AS5741-333G32Mn W7HP64ATGR1 MC
UMACsk_3 2G+1G/320/6L2.2/5R/
CB_bgn_1.3C_GEs_EL31
AS5741-
333G32Mn LX.PSV02.018 EMEA Austria AS5741-333G32Mn W7HP64ATAT1 MC
UMACsk_3 2G+1G/320/6L2.2/5R/
CB_bgn_1.3C_GEs_DE61
AS5741-
333G32Mn LX.PSV02.017 EMEA France AS5741-333G32Mn W7HP64ATFR1 MC
UMACsk_3 2G+1G/320/6L2.2/5R/
CB_bgn_1.3C_GEs_FR21
AS5741-
333G32Mn LX.PSV02.016 EMEA Eastern
Europe AS5741-333G32Mn W7HP64ATEU7 MC
UMACsk_3 2G+1G/320/6L2.2/5R/
CB_bgn_1.3C_GEs_SL11
AS5741-
334G32Mn LX.PSV02.015 PA ACLA-Spanish AS5741-334G32Mn EM
W7HP64EMATEA1 MC UMACsk_3 2*2G/
320/6L2.2/5R/CB_bgn_1.3C_GEs_ES51
AS5741-
334G32Mn LX.PSV02.014 PA USA AS5741-334G32Mn W7HP64ATUS1 MC
UMACsk_3 2*2G/320/6L2.2/5R/
CB_bgn_1.3C_GEs_FRB5
AS5741-
334G32Mn LX.PSV02.013 PA USA AS5741-334G32Mn W7HP64ATUS1 MC
UMACsk_3 2*2G/320/6L2.2/5R/
CB_bgn_1.3C_GEs_FRB1
AS5741-
334G32Mn LX.PSV02.012 PA Canada AS5741-334G32Mn W7HP64ATCA2 MC
UMACsk_3 2*2G/320/6L2.2/5R/
CB_bgn_1.3C_GEs_FR81
AS5741-
334G50Mn LX.PSV02.011 PA ACLA-Spanish AS5741-334G50Mn EM
W7HP64EMATEA1 MC UMACsk_3 2*2G/
500_L/6L2.2/5R/
CB_bgn_1.3C_GEs_ES51
AS5741-
334G50Mn LX.PSV02.010 PA USA AS5741-334G50Mn W7HP64ATUS1 MC
UMACsk_3 2*2G/500_L/6L2.2/5R/
CB_bgn_1.3C_GEs_FRB5
AS5741-
333G32Mn LX.PSV02.009 PA ACLA-Spanish AS5741-333G32Mn EM
W7HP64EMATEA1 MC UMACsk_3
2G+1G/320/6L2.2/5R/
CB_bgn_1.3C_GEs_ES51
AS5741-
333G32Mn LX.PSV02.008 PA USA AS5741-333G32Mn W7HP64ATUS1 MC
UMACsk_3 2G+1G/320/6L2.2/5R/
CB_bgn_1.3C_GEs_FRB5
AS5741-
333G32Mn LX.PSV02.007 PA USA AS5741-333G32Mn W7HP64ATUS1 MC
UMACsk_3 2G+1G/320/6L2.2/5R/
CB_bgn_1.3C_GEs_FRB1
AS5741-
334G50Mn LX.PSV02.006 PA USA AS5741-334G50Mn W7HP64ATUS1 MC
UMACsk_3 2*2G/500_L/6L2.2/5R/
CB_bgn_1.3C_GEs_FRB1
AS5741-
334G50Mn LX.PSV02.005 PA Canada AS5741-334G50Mn W7HP64ATCA2 MC
UMACsk_3 2*2G/500_L/6L2.2/5R/
CB_bgn_1.3C_GEs_FR81
Model Acer Part No RO Country Description

177 Appendix A
AS5741-
333G32Mn LX.PSV02.004 PA Canada AS5741-333G32Mn W7HP64ATCA2 MC
UMACsk_3 2G+1G/320/6L2.2/5R/
CB_bgn_1.3C_GEs_FR81
AS5741-
332G25Mn LX.PSV02.003 EMEA UK AS5741-332G25Mn W7HP64ATGB1 MC
UMACsk_3 1*2G/250/6L2.2/5R/
CB_bgn_1.3C_GEs_EN11
AS5741-
334G32Mn LX.PSV02.002 EMEA UK AS5741-334G32Mn W7HP64ATGB1 MC
UMACsk_3 2*2G/320/6L2.2/5R/
CB_bgn_1.3C_GEs_EN11
AS5741-
333G25Mn LX.PSV02.001 EMEA UK AS5741-333G25Mn W7HP64ATGB1 MC
UMACsk_3 2G+1G/250/6L2.2/5R/
CB_bgn_1.3C_GEs_EN11
AS5741-
352G32Mn S2.PSV0C.001 WW WW AS5741-352G32Mn LINPUSAWW1
UMACss 2*1G/320/6L2.2/5R/
CB_bgn_1.3C_GEs_EN11
Model Acer Part No CPU LCD VGA
Chip VRAM
1Memory 1 Memory 2
AS5741-
352G32Mn LX.PSV0C.0
10 Ci3350M NLED15.6
WXGAG UMA N SO2GBIII10 N
AS5741-
333G32Mn LX.PSV0C.0
09 Ci3330M NLED15.6
WXGAG UMA N SO2GBIII10 SO1GBIII10
AS5741-
353G50Mn LX.PSV0C.0
08 Ci3350M NLED15.6
WXGAG UMA N SO2GBIII10 SO1GBIII10
AS5741-
332G25Mn LX.PSV0C.0
07 Ci3330M NLED15.6
WXGAG UMA N SO2GBIII10 N
AS5741-
334G64Mn LX.PSV02.09
1Ci3330M NLED15.6
WXGAG UMA N SO2GBIII10 SO2GBIII10
AS5741-
333G32Mn LX.PSV0C.0
06 Ci3330M NLED15.6
WXGAG UMA N SO2GBIII10 SO1GBIII10
AS5741-
334G32Mn LX.PSV02.09
0Ci3330M NLED15.6
WXGAG UMA N SO2GBIII10 SO2GBIII10
AS5741-
432G32Mn LX.PSV02.08
9Ci5430M NLED15.6
WXGAG UMA N SO2GBIII10 N
AS5741-
334G32Mn LX.PSV02.08
8Ci3330M NLED15.6
WXGAG UMA N SO2GBIII10 SO2GBIII10
AS5741-
434G32Mn LX.PSV02.08
7Ci5430M NLED15.6
WXGAG UMA N SO2GBIII10 SO2GBIII10
AS5741-
332G32Mn LX.PSV02.08
6Ci3330M NLED15.6
WXGAG UMA N SO2GBIII10 N
AS5741-
332G25Mn LX.PSV0C.0
04 Ci3330M NLED15.6
WXGAG UMA N SO2GBIII10 N
AS5741-
333G32Mn LX.PSV0C.0
05 Ci3330M NLED15.6
WXGAG UMA N SO2GBIII10 SO1GBIII10
AS5741-
332G32Mn LX.PSV02.08
5Ci3330M NLED15.6
WXGAG UMA N SO2GBIII10 N
AS5741-
334G25Mn LX.PSV02.08
4Ci3330M NLED15.6
WXGAG UMA N SO2GBIII10 SO2GBIII10
AS5741-
334G32Mn LX.PSV02.08
3Ci3330M NLED15.6
WXGAG UMA N SO2GBIII10 SO2GBIII10
Model Acer Part No RO Country Description

Appendix A 178
AS5741-
433G25Mn LX.PSV02.08
2Ci5430M NLED15.6
WXGAG UMA N SO2GBIII10 SO1GBIII10
AS5741-
433G25Mn LX.PSV02.08
1Ci5430M NLED15.6
WXGAG UMA N SO2GBIII10 SO1GBIII10
AS5741-
433G25Mn LX.PSV02.08
0Ci5430M NLED15.6
WXGAG UMA N SO2GBIII10 SO1GBIII10
AS5741-
334G32Mn LX.PSV02.07
9Ci3330M NLED15.6
WXGAG UMA N SO2GBIII10 SO2GBIII10
AS5741-
332G64Mn LX.PSV02.07
8Ci3330M NLED15.6
WXGAG UMA N SO2GBIII10 N
AS5741-
334G32Mn LX.PSV02.07
7Ci3330M NLED15.6
WXGAG UMA N SO2GBIII10 SO2GBIII10
AS5741-
333G25Mn LX.PSV02.07
6Ci3330M NLED15.6
WXGAG UMA N SO2GBIII10 SO1GBIII10
AS5741-
333G25Mn LX.PSV02.07
5Ci3330M NLED15.6
WXGAG UMA N SO2GBIII10 SO1GBIII10
AS5741-
334G32Mn LX.PSV02.07
3Ci3330M NLED15.6
WXGAG UMA N SO2GBIII10 SO2GBIII10
AS5741-
334G32Mn LX.PSV02.07
4Ci3330M NLED15.6
WXGAG UMA N SO2GBIII10 SO2GBIII10
AS5741-
333G25Mn LX.PSV02.07
2Ci3330M NLED15.6
WXGAG UMA N SO2GBIII10 SO1GBIII10
AS5741-
334G50Mn LX.PSV02.07
1Ci3330M NLED15.6
WXGAG UMA N SO2GBIII10 SO2GBIII10
AS5741-
334G50Mn LX.PSV02.07
0Ci3330M NLED15.6
WXGAG UMA N SO2GBIII10 SO2GBIII10
AS5741-
334G50Mn LX.PSV02.06
9Ci3330M NLED15.6
WXGAG UMA N SO2GBIII10 SO2GBIII10
AS5741-
334G64Mn LX.PSV02.06
8Ci3330M NLED15.6
WXGAG UMA N SO2GBIII10 SO2GBIII10
AS5741-
334G64Mn LX.PSV02.06
7Ci3330M NLED15.6
WXGAG UMA N SO2GBIII10 SO2GBIII10
AS5741-
334G64Mn LX.PSV02.06
6Ci3330M NLED15.6
WXGAG UMA N SO2GBIII10 SO2GBIII10
AS5741-
334G32Mn LX.PSV02.06
5Ci3330M NLED15.6
WXGAG UMA N SO2GBIII10 SO2GBIII10
AS5741-
332G32Mn LX.PSV01.00
1Ci3330M NLED15.6
WXGAG UMA N SO2GBIII10 N
AS5741-
354G50Mn LX.PSV02.06
4Ci3350M NLED15.6
WXGAG UMA N SO2GBIII10 SO2GBIII10
AS5741-
354G32Mn LX.PSV02.06
3Ci3350M NLED15.6
WXGAG UMA N SO2GBIII10 SO2GBIII10
AS5741-
334G32Mn LX.PSV02.06
2Ci3330M NLED15.6
WXGAG UMA N SO2GBIII10 SO2GBIII10
AS5741-
333G32Mn LX.PSV02.06
1Ci3330M NLED15.6
WXGAG UMA N SO2GBIII10 SO1GBIII10
AS5741-
333G32Mn LX.PSV0C.0
03 Ci3330M NLED15.6
WXGAG UMA N SO2GBIII10 SO1GBIII10
Model Acer Part No CPU LCD VGA
Chip VRAM
1Memory 1 Memory 2

179 Appendix A
AS5741-
332G32Mn LX.PSV0C.0
02 Ci3330M NLED15.6
WXGAG UMA N SO2GBIII10 N
AS5741-
332G32Mn LX.PSV0C.0
01 Ci3330M NLED15.6
WXGAG UMA N SO2GBIII10 N
AS5741-
333G32Mn LX.PSV02.06
0Ci3330M NLED15.6
WXGAG UMA N SO2GBIII10 SO1GBIII10
AS5741-
333G32Mi LX.PSV02.05
9Ci3330M NLED15.6
WXGAG UMA N SO2GBIII10 SO1GBIII10
AS5741-
333G32Mn LX.PSV02.05
8Ci3330M NLED15.6
WXGAG UMA N SO2GBIII10 SO1GBIII10
AS5741-
333G32Mn LX.PSV02.05
7Ci3330M NLED15.6
WXGAG UMA N SO2GBIII10 SO1GBIII10
AS5741-
333G32Mn LX.PSV02.05
6Ci3330M NLED15.6
WXGAG UMA N SO2GBIII10 SO1GBIII10
AS5741-
333G32Mn LX.PSV02.05
5Ci3330M NLED15.6
WXGAG UMA N SO2GBIII10 SO1GBIII10
AS5741-
333G32Mn LX.PSV02.05
4Ci3330M NLED15.6
WXGAG UMA N SO2GBIII10 SO1GBIII10
AS5741-
333G32Mn LX.PSV02.05
3Ci3330M NLED15.6
WXGAG UMA N SO2GBIII10 SO1GBIII10
AS5741-
333G32Mn LX.PSV02.05
2Ci3330M NLED15.6
WXGAG UMA N SO2GBIII10 SO1GBIII10
AS5741-
333G32Mn LX.PSV02.05
1Ci3330M NLED15.6
WXGAG UMA N SO2GBIII10 SO1GBIII10
AS5741-
333G32Mn LX.PSV02.05
0Ci3330M NLED15.6
WXGAG UMA N SO2GBIII10 SO1GBIII10
AS5741-
333G32Mn LX.PSV02.04
8Ci3330M NLED15.6
WXGAG UMA N SO2GBIII10 SO1GBIII10
AS5741-
333G32Mn LX.PSV02.04
9Ci3330M NLED15.6
WXGAG UMA N SO2GBIII10 SO1GBIII10
AS5741-
333G32Mn LX.PSV02.04
7Ci3330M NLED15.6
WXGAG UMA N SO2GBIII10 SO1GBIII10
AS5741-
333G32Mn LX.PSV02.04
6Ci3330M NLED15.6
WXGAG UMA N SO2GBIII10 SO1GBIII10
AS5741-
333G32Mn LX.PSV02.04
5Ci3330M NLED15.6
WXGAG UMA N SO2GBIII10 SO1GBIII10
AS5741-
333G32Mn LX.PSV02.04
4Ci3330M NLED15.6
WXGAG UMA N SO2GBIII10 SO1GBIII10
AS5741-
333G32Mn LX.PSV02.04
3Ci3330M NLED15.6
WXGAG UMA N SO2GBIII10 SO1GBIII10
AS5741-
333G32Mn LX.PSV02.04
2Ci3330M NLED15.6
WXGAG UMA N SO2GBIII10 SO1GBIII10
AS5741-
333G32Mn LX.PSV02.04
1Ci3330M NLED15.6
WXGAG UMA N SO2GBIII10 SO1GBIII10
AS5741-
333G32Mn LX.PSV02.04
0Ci3330M NLED15.6
WXGAG UMA N SO2GBIII10 SO1GBIII10
AS5741-
333G32Mn LX.PSV02.03
9Ci3330M NLED15.6
WXGAG UMA N SO2GBIII10 SO1GBIII10
Model Acer Part No CPU LCD VGA
Chip VRAM
1Memory 1 Memory 2

Appendix A 180
AS5741-
333G32Mn LX.PSV02.03
8Ci3330M NLED15.6
WXGAG UMA N SO2GBIII10 SO1GBIII10
AS5741-
333G32Mn LX.PSV02.03
7Ci3330M NLED15.6
WXGAG UMA N SO2GBIII10 SO1GBIII10
AS5741-
333G32Mn LX.PSV02.03
6Ci3330M NLED15.6
WXGAG UMA N SO2GBIII10 SO1GBIII10
AS5741-
333G32Mn LX.PSV02.03
5Ci3330M NLED15.6
WXGAG UMA N SO2GBIII10 SO1GBIII10
AS5741-
333G32Mn LX.PSV02.03
4Ci3330M NLED15.6
WXGAG UMA N SO2GBIII10 SO1GBIII10
AS5741-
333G32Mn LX.PSV02.03
3Ci3330M NLED15.6
WXGAG UMA N SO2GBIII10 SO1GBIII10
AS5741-
333G32Mn LX.PSV02.03
2Ci3330M NLED15.6
WXGAG UMA N SO2GBIII10 SO1GBIII10
AS5741-
333G32Mn LX.PSV02.03
1Ci3330M NLED15.6
WXGAG UMA N SO2GBIII10 SO1GBIII10
AS5741-
333G32Mn LX.PSV02.03
0Ci3330M NLED15.6
WXGAG UMA N SO2GBIII10 SO1GBIII10
AS5741-
333G32Mn LX.PSV02.02
9Ci3330M NLED15.6
WXGAG UMA N SO2GBIII10 SO1GBIII10
AS5741-
333G32Mn LX.PSV02.02
8Ci3330M NLED15.6
WXGAG UMA N SO2GBIII10 SO1GBIII10
AS5741-
333G32Mn LX.PSV02.02
7Ci3330M NLED15.6
WXGAG UMA N SO2GBIII10 SO1GBIII10
AS5741-
333G32Mn LX.PSV02.02
6Ci3330M NLED15.6
WXGAG UMA N SO2GBIII10 SO1GBIII10
AS5741-
333G32Mn LX.PSV02.02
5Ci3330M NLED15.6
WXGAG UMA N SO2GBIII10 SO1GBIII10
AS5741-
333G32Mn LX.PSV02.02
4Ci3330M NLED15.6
WXGAG UMA N SO2GBIII10 SO1GBIII10
AS5741-
333G32Mn LX.PSV02.02
3Ci3330M NLED15.6
WXGAG UMA N SO2GBIII10 SO1GBIII10
AS5741-
333G32Mn LX.PSV02.02
2Ci3330M NLED15.6
WXGAG UMA N SO2GBIII10 SO1GBIII10
AS5741-
333G32Mn LX.PSV02.02
1Ci3330M NLED15.6
WXGAG UMA N SO2GBIII10 SO1GBIII10
AS5741-
333G32Mn LX.PSV02.02
0Ci3330M NLED15.6
WXGAG UMA N SO2GBIII10 SO1GBIII10
AS5741-
333G32Mn LX.PSV02.01
9Ci3330M NLED15.6
WXGAG UMA N SO2GBIII10 SO1GBIII10
AS5741-
333G32Mn LX.PSV02.01
8Ci3330M NLED15.6
WXGAG UMA N SO2GBIII10 SO1GBIII10
AS5741-
333G32Mn LX.PSV02.01
7Ci3330M NLED15.6
WXGAG UMA N SO2GBIII10 SO1GBIII10
AS5741-
333G32Mn LX.PSV02.01
6Ci3330M NLED15.6
WXGAG UMA N SO2GBIII10 SO1GBIII10
AS5741-
334G32Mn LX.PSV02.01
5Ci3330M NLED15.6
WXGAG UMA N SO2GBIII10 SO2GBIII10
Model Acer Part No CPU LCD VGA
Chip VRAM
1Memory 1 Memory 2

181 Appendix A
AS5741-
334G32Mn LX.PSV02.01
4Ci3330M NLED15.6
WXGAG UMA N SO2GBIII10 SO2GBIII10
AS5741-
334G32Mn LX.PSV02.01
3Ci3330M NLED15.6
WXGAG UMA N SO2GBIII10 SO2GBIII10
AS5741-
334G32Mn LX.PSV02.01
2Ci3330M NLED15.6
WXGAG UMA N SO2GBIII10 SO2GBIII10
AS5741-
334G50Mn LX.PSV02.01
1Ci3330M NLED15.6
WXGAG UMA N SO2GBIII10 SO2GBIII10
AS5741-
334G50Mn LX.PSV02.01
0Ci3330M NLED15.6
WXGAG UMA N SO2GBIII10 SO2GBIII10
AS5741-
333G32Mn LX.PSV02.00
9Ci3330M NLED15.6
WXGAG UMA N SO2GBIII10 SO1GBIII10
AS5741-
333G32Mn LX.PSV02.00
8Ci3330M NLED15.6
WXGAG UMA N SO2GBIII10 SO1GBIII10
AS5741-
333G32Mn LX.PSV02.00
7Ci3330M NLED15.6
WXGAG UMA N SO2GBIII10 SO1GBIII10
AS5741-
334G50Mn LX.PSV02.00
6Ci3330M NLED15.6
WXGAG UMA N SO2GBIII10 SO2GBIII10
AS5741-
334G50Mn LX.PSV02.00
5Ci3330M NLED15.6
WXGAG UMA N SO2GBIII10 SO2GBIII10
AS5741-
333G32Mn LX.PSV02.00
4Ci3330M NLED15.6
WXGAG UMA N SO2GBIII10 SO1GBIII10
AS5741-
332G25Mn LX.PSV02.00
3Ci3330M NLED15.6
WXGAG UMA N SO2GBIII10 N
AS5741-
334G32Mn LX.PSV02.00
2Ci3330M NLED15.6
WXGAG UMA N SO2GBIII10 SO2GBIII10
AS5741-
333G25Mn LX.PSV02.00
1Ci3330M NLED15.6
WXGAG UMA N SO2GBIII10 SO1GBIII10
AS5741-
352G32Mn S2.PSV0C.0
01 Ci3350M NLED15.6
WXGAG UMA N SO1GBIII10 SO1GBIII10
Model Acer Part No Memory
3Memor
y 4 HDD
1(GB) HDD
2(GB) ODD Media
Processor
AS5741-
352G32Mn LX.PSV0C.010 N N N320GB5
.4KS NNSM8XSN
AS5741-
333G32Mn LX.PSV0C.009 N N N320GB5
.4KS NNSM8XSN
AS5741-
353G50Mn LX.PSV0C.008 N N N500GB5
.4KS NNSM8XSN
AS5741-
332G25Mn LX.PSV0C.007 N N N250GB5
.4KS NNSM8XSN
AS5741-
334G64Mn LX.PSV02.091 N N N640GB5
.4KS NNSM8XSN
AS5741-
333G32Mn LX.PSV0C.006 N N N320GB5
.4KS NNSM8XSN
AS5741-
334G32Mn LX.PSV02.090 N N N320GB5
.4KS NNSM8XSN
Model Acer Part No CPU LCD VGA
Chip VRAM
1Memory 1 Memory 2

Appendix A 182
AS5741-
432G32Mn LX.PSV02.089 N N N320GB5
.4KS NNSM8XSN
AS5741-
334G32Mn LX.PSV02.088 N N N320GB5
.4KS NNSM8XSN
AS5741-
434G32Mn LX.PSV02.087 N N N320GB5
.4KS NNSM8XSN
AS5741-
332G32Mn LX.PSV02.086 N N N320GB5
.4KS NNSM8XSN
AS5741-
332G25Mn LX.PSV0C.004 N N N250GB5
.4KS NNSM8XSN
AS5741-
333G32Mn LX.PSV0C.005 N N N320GB5
.4KS NNSM8XSN
AS5741-
332G32Mn LX.PSV02.085 N N N320GB5
.4KS NNSM8XSN
AS5741-
334G25Mn LX.PSV02.084 N N N250GB5
.4KS NNSM8XSN
AS5741-
334G32Mn LX.PSV02.083 N N N320GB5
.4KS NNSM8XSN
AS5741-
433G25Mn LX.PSV02.082 N N N250GB5
.4KS NNSM8XSN
AS5741-
433G25Mn LX.PSV02.081 N N N250GB5
.4KS NNSM8XSN
AS5741-
433G25Mn LX.PSV02.080 N N N250GB5
.4KS NNSM8XSN
AS5741-
334G32Mn LX.PSV02.079 N N N320GB5
.4KS NNSM8XSN
AS5741-
332G64Mn LX.PSV02.078 N N N640GB5
.4KS NNSM8XSN
AS5741-
334G32Mn LX.PSV02.077 N N N320GB5
.4KS NNSM8XSN
AS5741-
333G25Mn LX.PSV02.076 N N N250GB5
.4KS NNSM8XSN
AS5741-
333G25Mn LX.PSV02.075 N N N250GB5
.4KS NNSM8XSN
AS5741-
334G32Mn LX.PSV02.073 N N N320GB5
.4KS NNSM8XSN
AS5741-
334G32Mn LX.PSV02.074 N N N320GB5
.4KS NNSM8XSN
AS5741-
333G25Mn LX.PSV02.072 N N N250GB5
.4KS NNSM8XSN
AS5741-
334G50Mn LX.PSV02.071 N N N500GB5
.4KS NNSM8XSN
AS5741-
334G50Mn LX.PSV02.070 N N N500GB5
.4KS NNSM8XSN
AS5741-
334G50Mn LX.PSV02.069 N N N500GB5
.4KS NNSM8XSN
AS5741-
334G64Mn LX.PSV02.068 N N N640GB5
.4KS NNSM8XSN
Model Acer Part No Memory
3Memor
y 4 HDD
1(GB) HDD
2(GB) ODD Media
Processor

183 Appendix A
AS5741-
334G64Mn LX.PSV02.067 N N N640GB5
.4KS NNSM8XSN
AS5741-
334G64Mn LX.PSV02.066 N N N640GB5
.4KS NNSM8XSN
AS5741-
334G32Mn LX.PSV02.065 N N N320GB5
.4KS NNSM8XSN
AS5741-
332G32Mn LX.PSV01.001 N N N320GB5
.4KS NNSM8XSN
AS5741-
354G50Mn LX.PSV02.064 N N N500GB5
.4KS NNSM8XSN
AS5741-
354G32Mn LX.PSV02.063 N N N320GB5
.4KS NNSM8XSN
AS5741-
334G32Mn LX.PSV02.062 N N N320GB5
.4KS NNSM8XSN
AS5741-
333G32Mn LX.PSV02.061 N N N320GB5
.4KS NNSM8XSN
AS5741-
333G32Mn LX.PSV0C.003 N N N320GB5
.4KS NNSM8XSN
AS5741-
332G32Mn LX.PSV0C.002 N N N320GB5
.4KS NNSM8XSN
AS5741-
332G32Mn LX.PSV0C.001 N N N320GB5
.4KS NNSM8XSN
AS5741-
333G32Mn LX.PSV02.060 N N N320GB5
.4KS NNSM8XSN
AS5741-
333G32Mi LX.PSV02.059 N N N320GB5
.4KS NNSM8XSN
AS5741-
333G32Mn LX.PSV02.058 N N N320GB5
.4KS NNSM8XSN
AS5741-
333G32Mn LX.PSV02.057 N N N320GB5
.4KS NNSM8XSN
AS5741-
333G32Mn LX.PSV02.056 N N N320GB5
.4KS NNSM8XSN
AS5741-
333G32Mn LX.PSV02.055 N N N320GB5
.4KS NNSM8XSN
AS5741-
333G32Mn LX.PSV02.054 N N N320GB5
.4KS NNSM8XSN
AS5741-
333G32Mn LX.PSV02.053 N N N320GB5
.4KS NNSM8XSN
AS5741-
333G32Mn LX.PSV02.052 N N N320GB5
.4KS NNSM8XSN
AS5741-
333G32Mn LX.PSV02.051 N N N320GB5
.4KS NNSM8XSN
AS5741-
333G32Mn LX.PSV02.050 N N N320GB5
.4KS NNSM8XSN
AS5741-
333G32Mn LX.PSV02.048 N N N320GB5
.4KS NNSM8XSN
AS5741-
333G32Mn LX.PSV02.049 N N N320GB5
.4KS NNSM8XSN
Model Acer Part No Memory
3Memor
y 4 HDD
1(GB) HDD
2(GB) ODD Media
Processor

Appendix A 184
AS5741-
333G32Mn LX.PSV02.047 N N N320GB5
.4KS NNSM8XSN
AS5741-
333G32Mn LX.PSV02.046 N N N320GB5
.4KS NNSM8XSN
AS5741-
333G32Mn LX.PSV02.045 N N N320GB5
.4KS NNSM8XSN
AS5741-
333G32Mn LX.PSV02.044 N N N320GB5
.4KS NNSM8XSN
AS5741-
333G32Mn LX.PSV02.043 N N N320GB5
.4KS NNSM8XSN
AS5741-
333G32Mn LX.PSV02.042 N N N320GB5
.4KS NNSM8XSN
AS5741-
333G32Mn LX.PSV02.041 N N N320GB5
.4KS NNSM8XSN
AS5741-
333G32Mn LX.PSV02.040 N N N320GB5
.4KS NNSM8XSN
AS5741-
333G32Mn LX.PSV02.039 N N N320GB5
.4KS NNSM8XSN
AS5741-
333G32Mn LX.PSV02.038 N N N320GB5
.4KS NNSM8XSN
AS5741-
333G32Mn LX.PSV02.037 N N N320GB5
.4KS NNSM8XSN
AS5741-
333G32Mn LX.PSV02.036 N N N320GB5
.4KS NNSM8XSN
AS5741-
333G32Mn LX.PSV02.035 N N N320GB5
.4KS NNSM8XSN
AS5741-
333G32Mn LX.PSV02.034 N N N320GB5
.4KS NNSM8XSN
AS5741-
333G32Mn LX.PSV02.033 N N N320GB5
.4KS NNSM8XSN
AS5741-
333G32Mn LX.PSV02.032 N N N320GB5
.4KS NNSM8XSN
AS5741-
333G32Mn LX.PSV02.031 N N N320GB5
.4KS NNSM8XSN
AS5741-
333G32Mn LX.PSV02.030 N N N320GB5
.4KS NNSM8XSN
AS5741-
333G32Mn LX.PSV02.029 N N N320GB5
.4KS NNSM8XSN
AS5741-
333G32Mn LX.PSV02.028 N N N320GB5
.4KS NNSM8XSN
AS5741-
333G32Mn LX.PSV02.027 N N N320GB5
.4KS NNSM8XSN
AS5741-
333G32Mn LX.PSV02.026 N N N320GB5
.4KS NNSM8XSN
AS5741-
333G32Mn LX.PSV02.025 N N N320GB5
.4KS NNSM8XSN
AS5741-
333G32Mn LX.PSV02.024 N N N320GB5
.4KS NNSM8XSN
Model Acer Part No Memory
3Memor
y 4 HDD
1(GB) HDD
2(GB) ODD Media
Processor

185 Appendix A
AS5741-
333G32Mn LX.PSV02.023 N N N320GB5
.4KS NNSM8XSN
AS5741-
333G32Mn LX.PSV02.022 N N N320GB5
.4KS NNSM8XSN
AS5741-
333G32Mn LX.PSV02.021 N N N320GB5
.4KS NNSM8XSN
AS5741-
333G32Mn LX.PSV02.020 N N N320GB5
.4KS NNSM8XSN
AS5741-
333G32Mn LX.PSV02.019 N N N320GB5
.4KS NNSM8XSN
AS5741-
333G32Mn LX.PSV02.018 N N N320GB5
.4KS NNSM8XSN
AS5741-
333G32Mn LX.PSV02.017 N N N320GB5
.4KS NNSM8XSN
AS5741-
333G32Mn LX.PSV02.016 N N N320GB5
.4KS NNSM8XSN
AS5741-
334G32Mn LX.PSV02.015 N N N320GB5
.4KS NNSM8XSN
AS5741-
334G32Mn LX.PSV02.014 N N N320GB5
.4KS NNSM8XSN
AS5741-
334G32Mn LX.PSV02.013 N N N320GB5
.4KS NNSM8XSN
AS5741-
334G32Mn LX.PSV02.012 N N N320GB5
.4KS NNSM8XSN
AS5741-
334G50Mn LX.PSV02.011 N N N500GB5
.4KS NNSM8XSN
AS5741-
334G50Mn LX.PSV02.010 N N N500GB5
.4KS NNSM8XSN
AS5741-
333G32Mn LX.PSV02.009 N N N320GB5
.4KS NNSM8XSN
AS5741-
333G32Mn LX.PSV02.008 N N N320GB5
.4KS NNSM8XSN
AS5741-
333G32Mn LX.PSV02.007 N N N320GB5
.4KS NNSM8XSN
AS5741-
334G50Mn LX.PSV02.006 N N N500GB5
.4KS NNSM8XSN
AS5741-
334G50Mn LX.PSV02.005 N N N500GB5
.4KS NNSM8XSN
AS5741-
333G32Mn LX.PSV02.004 N N N320GB5
.4KS NNSM8XSN
AS5741-
332G25Mn LX.PSV02.003 N N N250GB5
.4KS NNSM8XSN
AS5741-
334G32Mn LX.PSV02.002 N N N320GB5
.4KS NNSM8XSN
AS5741-
333G25Mn LX.PSV02.001 N N N250GB5
.4KS NNSM8XSN
AS5741-
352G32Mn S2.PSV0C.001 N N N320GB5
.4KS NNSM8XSN
Model Acer Part No Memory
3Memor
y 4 HDD
1(GB) HDD
2(GB) ODD Media
Processor

Appendix A 186
Model Acer Part No Extra
SW1 Card
Reader Wireless
LAN1 Bluetooth VOIP
Phone Finger
Print
AS5741-
352G32Mn LX.PSV0C.010 N 5 in 1-
Build in 3rd WiFi
2x2 BGN BT 2.1 N N
AS5741-
333G32Mn LX.PSV0C.009 N 5 in 1-
Build in 3rd WiFi
2x2 BGN BT 2.1 N N
AS5741-
353G50Mn LX.PSV0C.008 N 5 in 1-
Build in 3rd WiFi
2x2 BGN BT 2.1 N N
AS5741-
332G25Mn LX.PSV0C.007 N 5 in 1-
Build in 3rd WiFi
2x2 BGN BT 2.1 N N
AS5741-
334G64Mn LX.PSV02.091 McAfee 5 in 1-
Build in 3rd WiFi
2x2 BGN NNN
AS5741-
333G32Mn LX.PSV0C.006 N 5 in 1-
Build in 3rd WiFi
2x2 BGN BT 2.1 N N
AS5741-
334G32Mn LX.PSV02.090 McAfee 5 in 1-
Build in 3rd WiFi
2x2 BGN NNN
AS5741-
432G32Mn LX.PSV02.089 McAfee 5 in 1-
Build in 3rd WiFi
2x2 BGN NNN
AS5741-
334G32Mn LX.PSV02.088 McAfee 5 in 1-
Build in 3rd WiFi
2x2 BGN NNN
AS5741-
434G32Mn LX.PSV02.087 McAfee 5 in 1-
Build in 3rd WiFi
2x2 BGN NNN
AS5741-
332G32Mn LX.PSV02.086 McAfee 5 in 1-
Build in 3rd WiFi
2x2 BGN NNN
AS5741-
332G25Mn LX.PSV0C.004 N 5 in 1-
Build in 3rd WiFi
2x2 BGN BT 2.1 N N
AS5741-
333G32Mn LX.PSV0C.005 N 5 in 1-
Build in 3rd WiFi
2x2 BGN BT 2.1 N N
AS5741-
332G32Mn LX.PSV02.085 McAfee 5 in 1-
Build in 3rd WiFi
2x2 BGN NNN
AS5741-
334G25Mn LX.PSV02.084 McAfee 5 in 1-
Build in 3rd WiFi
2x2 BGN NNN
AS5741-
334G32Mn LX.PSV02.083 McAfee 5 in 1-
Build in 3rd WiFi
2x2 BGN NNN
AS5741-
433G25Mn LX.PSV02.082 McAfee 5 in 1-
Build in 3rd WiFi
2x2 BGN NNN
AS5741-
433G25Mn LX.PSV02.081 McAfee 5 in 1-
Build in 3rd WiFi
2x2 BGN NNN
AS5741-
433G25Mn LX.PSV02.080 McAfee 5 in 1-
Build in 3rd WiFi
2x2 BGN NNN
AS5741-
334G32Mn LX.PSV02.079 McAfee 5 in 1-
Build in 3rd WiFi
2x2 BGN NNN
AS5741-
332G64Mn LX.PSV02.078 McAfee 5 in 1-
Build in 3rd WiFi
2x2 BGN BT 2.1 N N
AS5741-
334G32Mn LX.PSV02.077 McAfee 5 in 1-
Build in 3rd WiFi
2x2 BGN NNN
AS5741-
333G25Mn LX.PSV02.076 McAfee 5 in 1-
Build in 3rd WiFi
2x2 BGN NNN
AS5741-
333G25Mn LX.PSV02.075 McAfee 5 in 1-
Build in 3rd WiFi
2x2 BGN NNN

187 Appendix A
AS5741-
334G32Mn LX.PSV02.073 McAfee 5 in 1-
Build in 3rd WiFi
2x2 BGN NNN
AS5741-
334G32Mn LX.PSV02.074 McAfee 5 in 1-
Build in 3rd WiFi
2x2 BGN NNN
AS5741-
333G25Mn LX.PSV02.072 McAfee 5 in 1-
Build in 3rd WiFi
2x2 BGN NNN
AS5741-
334G50Mn LX.PSV02.071 McAfee 5 in 1-
Build in 3rd WiFi
2x2 BGN NNN
AS5741-
334G50Mn LX.PSV02.070 McAfee 5 in 1-
Build in 3rd WiFi
2x2 BGN NNN
AS5741-
334G50Mn LX.PSV02.069 McAfee 5 in 1-
Build in 3rd WiFi
2x2 BGN NNN
AS5741-
334G64Mn LX.PSV02.068 McAfee 5 in 1-
Build in 3rd WiFi
2x2 BGN NNN
AS5741-
334G64Mn LX.PSV02.067 McAfee 5 in 1-
Build in 3rd WiFi
2x2 BGN NNN
AS5741-
334G64Mn LX.PSV02.066 McAfee 5 in 1-
Build in 3rd WiFi
2x2 BGN NNN
AS5741-
334G32Mn LX.PSV02.065 McAfee 5 in 1-
Build in 3rd WiFi
2x2 BGN NNN
AS5741-
332G32Mn LX.PSV01.001 McAfee 5 in 1-
Build in 3rd WiFi
2x2 BGN NNN
AS5741-
354G50Mn LX.PSV02.064 McAfee 5 in 1-
Build in 3rd WiFi
2x2 BGN BT 2.1 N N
AS5741-
354G32Mn LX.PSV02.063 McAfee 5 in 1-
Build in 3rd WiFi
2x2 BGN BT 2.1 N N
AS5741-
334G32Mn LX.PSV02.062 McAfee 5 in 1-
Build in 3rd WiFi
2x2 BGN BT 2.1 N N
AS5741-
333G32Mn LX.PSV02.061 McAfee 5 in 1-
Build in 3rd WiFi
2x2 BGN BT 2.1 N N
AS5741-
333G32Mn LX.PSV0C.003 N 5 in 1-
Build in 3rd WiFi
2x2 BGN BT 2.1 N N
AS5741-
332G32Mn LX.PSV0C.002 N 5 in 1-
Build in 3rd WiFi
2x2 BGN BT 2.1 N N
AS5741-
332G32Mn LX.PSV0C.001 N 5 in 1-
Build in 3rd WiFi
2x2 BGN NNN
AS5741-
333G32Mn LX.PSV02.060 McAfee 5 in 1-
Build in 3rd WiFi
2x2 BGN NNN
AS5741-
333G32Mi LX.PSV02.059 McAfee 5 in 1-
Build in 3rd WiFi
BG NNN
AS5741-
333G32Mn LX.PSV02.058 McAfee 5 in 1-
Build in 3rd WiFi
2x2 BGN NNN
AS5741-
333G32Mn LX.PSV02.057 McAfee 5 in 1-
Build in 3rd WiFi
2x2 BGN NNN
AS5741-
333G32Mn LX.PSV02.056 McAfee 5 in 1-
Build in 3rd WiFi
2x2 BGN NNN
AS5741-
333G32Mn LX.PSV02.055 McAfee 5 in 1-
Build in 3rd WiFi
2x2 BGN NNN
Model Acer Part No Extra
SW1 Card
Reader Wireless
LAN1 Bluetooth VOIP
Phone Finger
Print

Appendix A 188
AS5741-
333G32Mn LX.PSV02.054 McAfee 5 in 1-
Build in 3rd WiFi
2x2 BGN NNN
AS5741-
333G32Mn LX.PSV02.053 McAfee 5 in 1-
Build in 3rd WiFi
2x2 BGN NNN
AS5741-
333G32Mn LX.PSV02.052 McAfee 5 in 1-
Build in 3rd WiFi
2x2 BGN NNN
AS5741-
333G32Mn LX.PSV02.051 McAfee 5 in 1-
Build in 3rd WiFi
2x2 BGN NNN
AS5741-
333G32Mn LX.PSV02.050 McAfee 5 in 1-
Build in 3rd WiFi
2x2 BGN NNN
AS5741-
333G32Mn LX.PSV02.048 McAfee 5 in 1-
Build in 3rd WiFi
2x2 BGN NNN
AS5741-
333G32Mn LX.PSV02.049 McAfee 5 in 1-
Build in 3rd WiFi
2x2 BGN NNN
AS5741-
333G32Mn LX.PSV02.047 McAfee 5 in 1-
Build in 3rd WiFi
2x2 BGN NNN
AS5741-
333G32Mn LX.PSV02.046 McAfee 5 in 1-
Build in 3rd WiFi
2x2 BGN NNN
AS5741-
333G32Mn LX.PSV02.045 McAfee 5 in 1-
Build in 3rd WiFi
2x2 BGN NNN
AS5741-
333G32Mn LX.PSV02.044 McAfee 5 in 1-
Build in 3rd WiFi
2x2 BGN NNN
AS5741-
333G32Mn LX.PSV02.043 McAfee 5 in 1-
Build in 3rd WiFi
2x2 BGN NNN
AS5741-
333G32Mn LX.PSV02.042 McAfee 5 in 1-
Build in 3rd WiFi
2x2 BGN NNN
AS5741-
333G32Mn LX.PSV02.041 McAfee 5 in 1-
Build in 3rd WiFi
2x2 BGN NNN
AS5741-
333G32Mn LX.PSV02.040 McAfee 5 in 1-
Build in 3rd WiFi
2x2 BGN NNN
AS5741-
333G32Mn LX.PSV02.039 McAfee 5 in 1-
Build in 3rd WiFi
2x2 BGN NNN
AS5741-
333G32Mn LX.PSV02.038 McAfee 5 in 1-
Build in 3rd WiFi
2x2 BGN NNN
AS5741-
333G32Mn LX.PSV02.037 McAfee 5 in 1-
Build in 3rd WiFi
2x2 BGN NNN
AS5741-
333G32Mn LX.PSV02.036 McAfee 5 in 1-
Build in 3rd WiFi
2x2 BGN NNN
AS5741-
333G32Mn LX.PSV02.035 McAfee 5 in 1-
Build in 3rd WiFi
2x2 BGN NNN
AS5741-
333G32Mn LX.PSV02.034 McAfee 5 in 1-
Build in 3rd WiFi
2x2 BGN NNN
AS5741-
333G32Mn LX.PSV02.033 McAfee 5 in 1-
Build in 3rd WiFi
2x2 BGN NNN
AS5741-
333G32Mn LX.PSV02.032 McAfee 5 in 1-
Build in 3rd WiFi
2x2 BGN NNN
AS5741-
333G32Mn LX.PSV02.031 McAfee 5 in 1-
Build in 3rd WiFi
2x2 BGN NNN
Model Acer Part No Extra
SW1 Card
Reader Wireless
LAN1 Bluetooth VOIP
Phone Finger
Print

189 Appendix A
AS5741-
333G32Mn LX.PSV02.030 McAfee 5 in 1-
Build in 3rd WiFi
2x2 BGN NNN
AS5741-
333G32Mn LX.PSV02.029 McAfee 5 in 1-
Build in 3rd WiFi
2x2 BGN NNN
AS5741-
333G32Mn LX.PSV02.028 McAfee 5 in 1-
Build in 3rd WiFi
2x2 BGN NNN
AS5741-
333G32Mn LX.PSV02.027 McAfee 5 in 1-
Build in 3rd WiFi
2x2 BGN NNN
AS5741-
333G32Mn LX.PSV02.026 McAfee 5 in 1-
Build in 3rd WiFi
2x2 BGN NNN
AS5741-
333G32Mn LX.PSV02.025 McAfee 5 in 1-
Build in 3rd WiFi
2x2 BGN NNN
AS5741-
333G32Mn LX.PSV02.024 McAfee 5 in 1-
Build in 3rd WiFi
2x2 BGN NNN
AS5741-
333G32Mn LX.PSV02.023 McAfee 5 in 1-
Build in 3rd WiFi
2x2 BGN NNN
AS5741-
333G32Mn LX.PSV02.022 McAfee 5 in 1-
Build in 3rd WiFi
2x2 BGN NNN
AS5741-
333G32Mn LX.PSV02.021 McAfee 5 in 1-
Build in 3rd WiFi
2x2 BGN NNN
AS5741-
333G32Mn LX.PSV02.020 McAfee 5 in 1-
Build in 3rd WiFi
2x2 BGN NNN
AS5741-
333G32Mn LX.PSV02.019 McAfee 5 in 1-
Build in 3rd WiFi
2x2 BGN NNN
AS5741-
333G32Mn LX.PSV02.018 McAfee 5 in 1-
Build in 3rd WiFi
2x2 BGN NNN
AS5741-
333G32Mn LX.PSV02.017 McAfee 5 in 1-
Build in 3rd WiFi
2x2 BGN NNN
AS5741-
333G32Mn LX.PSV02.016 McAfee 5 in 1-
Build in 3rd WiFi
2x2 BGN NNN
AS5741-
334G32Mn LX.PSV02.015 McAfee 5 in 1-
Build in 3rd WiFi
2x2 BGN NNN
AS5741-
334G32Mn LX.PSV02.014 McAfee 5 in 1-
Build in 3rd WiFi
2x2 BGN NNN
AS5741-
334G32Mn LX.PSV02.013 McAfee 5 in 1-
Build in 3rd WiFi
2x2 BGN NNN
AS5741-
334G32Mn LX.PSV02.012 McAfee 5 in 1-
Build in 3rd WiFi
2x2 BGN NNN
AS5741-
334G50Mn LX.PSV02.011 McAfee 5 in 1-
Build in 3rd WiFi
2x2 BGN NNN
AS5741-
334G50Mn LX.PSV02.010 McAfee 5 in 1-
Build in 3rd WiFi
2x2 BGN NNN
AS5741-
333G32Mn LX.PSV02.009 McAfee 5 in 1-
Build in 3rd WiFi
2x2 BGN NNN
AS5741-
333G32Mn LX.PSV02.008 McAfee 5 in 1-
Build in 3rd WiFi
2x2 BGN NNN
AS5741-
333G32Mn LX.PSV02.007 McAfee 5 in 1-
Build in 3rd WiFi
2x2 BGN NNN
Model Acer Part No Extra
SW1 Card
Reader Wireless
LAN1 Bluetooth VOIP
Phone Finger
Print

Appendix A 190
AS5741-
334G50Mn LX.PSV02.006 McAfee 5 in 1-
Build in 3rd WiFi
2x2 BGN NNN
AS5741-
334G50Mn LX.PSV02.005 McAfee 5 in 1-
Build in 3rd WiFi
2x2 BGN NNN
AS5741-
333G32Mn LX.PSV02.004 McAfee 5 in 1-
Build in 3rd WiFi
2x2 BGN NNN
AS5741-
332G25Mn LX.PSV02.003 McAfee 5 in 1-
Build in 3rd WiFi
2x2 BGN NNN
AS5741-
334G32Mn LX.PSV02.002 McAfee 5 in 1-
Build in 3rd WiFi
2x2 BGN NNN
AS5741-
333G25Mn LX.PSV02.001 McAfee 5 in 1-
Build in 3rd WiFi
2x2 BGN NNN
AS5741-
352G32Mn S2.PSV0C.001 N 5 in 1-
Build in 3rd WiFi
2x2 BGN NNN
Model Acer Part No Extra
SW1 Card
Reader Wireless
LAN1 Bluetooth VOIP
Phone Finger
Print

191 Appendix A
Aspire 5741G
Model Acer Part No RO Country Description
AS5741G-
334G50Mn LX.PTD0C.006 EMEA Eastern
Europe AS5741G-334G50Mn LINPUSAEU5
N11PGV2H1GBCsk_3V3 2*2G/
500_L/BT/6L2.2/5R/
CB_bgn_1.3C_GEs_ENF1
AS5741G-
434G50Mn LX.PTD0C.005 EMEA Eastern
Europe AS5741G-434G50Mn LINPUSAEU5
N11PGV2H1GBCsk_3V3 2*2G/
500_L/BT/6L2.2/5R/
CB_bgn_1.3C_GEs_ENF1
AS5741G-
434G32Mn LX.PTD0C.004 EMEA Eastern
Europe AS5741G-434G32Mn LINPUSAEU5
N11PGV2H1GBCsk_3V3 2*2G/320/
BT/6L2.2/5R/
CB_bgn_1.3C_GEs_ENF1
AS5741G-
334G64Mn LX.PTD02.084 EMEA France AS5741G-334G64Mn
W7HP64ATFR1 MC
N11PGV2H1GBCsk_3V3 2*2G/640/
6L2.2/5R/CB_bgn_1.3C_GEs_FR21
AS5741G-
434G50Mn LX.PTD02.083 EMEA Spain AS5741G-434G50Mn
W7HP64ATES1 MC
N11PGV2H1GBCsk_3V3 2*2G/
500_L/6L2.2/5R/
CB_bgn_1.3C_GEs_ES51
AS5741G-
334G32Mn LX.PTD0C.003 EMEA Eastern
Europe AS5741G-334G32Mn LINPUSAEU5
N11PGV2H1GBCsk_3V3 2*2G/320/
BT/6L2.2/5R/
CB_bgn_1.3C_GEs_ENF1
AS5741G-
334G32Mn LX.PTD02.082 EMEA Germany AS5741G-334G32Mn
W7HP64ATDE1 MC
N11PGV2H1GBCsk_3V3 2*2G/320/
6L2.2/5R/CB_bgn_1.3C_GEs_DE11
AS5741G-
334G50Bn LX.PTD02.081 EMEA Germany AS5741G-334G50Bn
W7HP64ATDE1 MC
N11PGV2H1GBCsk_3V3 2*2G/
500_L/6L2.2/5R/
CB_bgn_1.3C_GEs_DE11
AS5741G-
434G64Bn LX.PTD02.080 EMEA Germany AS5741G-434G64Bn
W7HP64ATDE1 MC
N11PGV2H1GBCsk_3V3 2*2G/640/
BT/6L2.2/5R/
CB_bgn_1.3C_GEs_DE11
AS5741G-
333G32Mn LX.PTD02.079 EMEA Turkey AS5741G-333G32Mn EM
W7HP64EMATTR1 MC
N11PGV2H1GBCsk_3V3 2G+1G/
320/BT/6L2.2/5R/
CB_bgn_1.3C_GEs_TR31
AS5741G-
334G50Mn LX.PTD0C.002 EMEA Middle East AS5741G-334G50Mn LINPUSAME2
N11PGV2H1GBCsk_3V3 2*2G/
500_L/BT/6L2.2/5R/
CB_bgn_1.3C_GEs_EN13

Appendix A 192
AS5741G-
436G64Bn LX.PTD02.078 EMEA Greece AS5741G-436G64Bn
W7HP64ATGR1 MC
N11PGV2H1GBCsk_3V3 4G+2G/
640/6L2.2/5R/
CB_bgn_1.3C_GEs_EL31
AS5741G-
434G50Bn LX.PTD02.077 EMEA Greece AS5741G-434G50Bn
W7HP64ATGR1 MC
N11PGV2H1GBCsk_3V3 2*2G/
500_L/6L2.2/5R/
CB_bgn_1.3C_GEs_EL31
AS5741G-
333G32Mn LX.PTD02.076 AAP Korea AS5741G-333G32Mn
W7HP64KATKR1 MC
N11PGV2H1GBCsk_3V3 2G+1G/
320/6L2.2/5R/
CB_bgn_1.3C_GEs_KO11
AS5741G-
434G50Mn LX.PTD02.075 EMEA Italy AS5741G-434G50Mn W7HP64ATIT1
MC N11PGV2H1GBCsk_3V3 2*2G/
500_L/6L2.2/5R/
CB_bgn_1.3C_GEs_IT11
AS5741G-
334G32Mn LX.PTD02.074 EMEA Italy AS5741G-334G32Mn W7HP64ATIT1
MC N11PGV2H1GBCsk_3V3 2*2G/
320/6L2.2/5R/
CB_bgn_1.3C_GEs_IT11
AS5741G-
434G50Mn LX.PTD02.073 EMEA Germany AS5741G-434G50Mn
W7HP64ATDE1 MC
N11PGV2H1GBCsk_3V3 2*2G/
500_L/6L2.2/5R/
CB_bgn_1.3C_GEs_DE11
AS5741G-
334G64Mn LX.PTD02.072 EMEA Poland AS5741G-334G64Mn
W7HP64ATPL1 MC
N11PGV2H1GBCsk_3V3 2*2G/640/
6L2.2/5R/CB_bgn_1.3C_GEs_PL11
AS5741G-
332G25Mn LX.PTD02.071 EMEA Poland AS5741G-332G25Mn
W7HP64ATPL1 MC
N11PGV2H1GBCsk_3V3 1*2G/250/
6L2.2/5R/CB_bgn_1.3C_GEs_PL11
AS5741G-
334G50Mn LX.PTD02.070 EMEA Poland AS5741G-334G50Mn
W7HP64ATPL1 MC
N11PGV2H1GBCsk_3V3 2*2G/
500_L/6L2.2/5R/
CB_bgn_1.3C_GEs_PL11
AS5741G-
432G32Mn LX.PTD01.003 CHINA China AS5741G-432G32Mn
W7HB64SCATCN1 MC
N11PGV2H1GBCsk_3V3 1*2G/320/
6L2.2/5R/CB_bgn_1.3C_GEs_SC13
AS5741G-
332G32Mn LX.PTD01.004 CHINA China AS5741G-332G32Mn
W7HB64SCATCN1 MC
N11PGV2H1GBCsk_3V3 1*2G/320/
6L2.2/5R/CB_bgn_1.3C_GEs_SC13
AS5741G-
436G64Bn LX.PTD02.069 EMEA Holland AS5741G-436G64Bn W7HP64ATNL1
MC N11PGV2H1GBCsk_3V3 4G+2G/
640/BT/6L2.2/5R/
CB_bgn_1.3C_GEs_NL11
Model Acer Part No RO Country Description

193 Appendix A
AS5741G-
436G64Bn LX.PTD02.068 EMEA Luxembourg AS5741G-436G64Bn W7HP64ATLU3
MC N11PGV2H1GBCsk_3V3 4G+2G/
640/BT/6L2.2/5R/
CB_bgn_1.3C_GEs_IT41
AS5741G-
436G64Bn LX.PTD02.067 EMEA Belgium AS5741G-436G64Bn W7HP64ATBE1
MC N11PGV2H1GBCsk_3V3 4G+2G/
640/BT/6L2.2/5R/
CB_bgn_1.3C_GEs_NL11
AS5741G-
436G64Mn LX.PTD02.066 EMEA Holland AS5741G-436G64Mn
W7HP64ATNL1 MC
N11PGV2H1GBCsk_3V3 4G+2G/
640/6L2.2/5R/
CB_bgn_1.3C_GEs_NL11
AS5741G-
436G64Mn LX.PTD02.065 EMEA Luxembourg AS5741G-436G64Mn
W7HP64ATLU3 MC
N11PGV2H1GBCsk_3V3 4G+2G/
640/6L2.2/5R/
CB_bgn_1.3C_GEs_IT41
AS5741G-
436G64Mn LX.PTD02.064 EMEA Belgium AS5741G-436G64Mn
W7HP64ATBE1 MC
N11PGV2H1GBCsk_3V3 4G+2G/
640/6L2.2/5R/
CB_bgn_1.3C_GEs_NL11
AS5741G-
434G32Mn LX.PTD02.063 EMEA Holland AS5741G-434G32Mn
W7HP64ATNL1 MC
N11PGV2H1GBCsk_3V3 2*2G/320/
6L2.2/5R/CB_bgn_1.3C_GEs_NL11
AS5741G-
434G32Mn LX.PTD02.062 EMEA Luxembourg AS5741G-434G32Mn
W7HP64ATLU3 MC
N11PGV2H1GBCsk_3V3 2*2G/320/
6L2.2/5R/CB_bgn_1.3C_GEs_IT41
AS5741G-
434G32Mn LX.PTD02.061 EMEA Belgium AS5741G-434G32Mn
W7HP64ATBE1 MC
N11PGV2H1GBCsk_3V3 2*2G/320/
6L2.2/5R/CB_bgn_1.3C_GEs_NL11
AS5741G-
332G64Mn LX.PTD02.060 TWN GCTWN AS5741G-332G64Mn
W7HP64ATTW1 MC
N11PGV2H1GBCsk_3V3 1*2G/640/
BT/6L2.2/5R/
CB_bgn_1.3C_GEs_TC11
AS5741G-
334G50Mn LX.PTD02.059 EMEA Turkey AS5741G-334G50Mn EM
W7HP64EMATTR1 MC
N11PGV2H1GBCsk_3V3 2*2G/
500_L/BT/6L2.2/5R/
CB_bgn_1.3C_GEs_TR31
AS5741G-
333G32Mn LX.PTD01.002 EMEA Turkey AS5741G-333G32Mn EM
W7HB64EMATTR1 MC
N11PGV2H1GBCsk_3V3 2G+1G/
320/6L2.2/5R/
CB_bgn_1.3C_GEs_TR31
AS5741G-
334G64Mn LX.PTD02.058 EMEA Holland AS5741G-334G64Mn
W7HP64ATNL1 MC
N11PGV2H1GBCsk_3V3 2*2G/640/
6L2.2/5R/CB_bgn_1.3C_GEs_NL11
Model Acer Part No RO Country Description

Appendix A 194
AS5741G-
334G64Mn LX.PTD02.057 EMEA Luxembourg AS5741G-334G64Mn
W7HP64ATLU3 MC
N11PGV2H1GBCsk_3V3 2*2G/640/
6L2.2/5R/CB_bgn_1.3C_GEs_IT41
AS5741G-
334G64Mn LX.PTD02.056 EMEA Belgium AS5741G-334G64Mn
W7HP64ATBE1 MC
N11PGV2H1GBCsk_3V3 2*2G/640/
6L2.2/5R/CB_bgn_1.3C_GEs_NL11
AS5741G-
332G50Mn LX.PTD01.001 CHINA China AS5741G-332G50Mn
W7HB64SCATCN1 MC
N11PGV2H1GBCsk_3V3 1*2G/
500_L/6L2.2/5R/
CB_bgn_1.3C_GEs_SC13
AS5741G-
334G64Mn LX.PTD02.055 EMEA Eastern
Europe AS5741G-334G64Mn
W7HP64ATEU5 MC
N11PGV2H1GBCsk_3V3 2*2G/640/
BT/6L2.2/5R/
CB_bgn_1.3C_GEs_RO11
AS5741G-
334G64Mn LX.PTD02.054 EMEA Eastern
Europe AS5741G-334G64Mn
W7HP64ATEU7 MC
N11PGV2H1GBCsk_3V3 2*2G/640/
BT/6L2.2/5R/
CB_bgn_1.3C_GEs_SL11
AS5741G-
334G50Mn LX.PTD02.052 EMEA Eastern
Europe AS5741G-334G50Mn
W7HP64ATEU5 MC
N11PGV2H1GBCsk_3V3 2*2G/
500_L/BT/6L2.2/5R/
CB_bgn_1.3C_GEs_RO11
AS5741G-
334G50Mn LX.PTD02.053 EMEA Eastern
Europe AS5741G-334G50Mn
W7HP64ATEU7 MC
N11PGV2H1GBCsk_3V3 2*2G/
500_L/BT/6L2.2/5R/
CB_bgn_1.3C_GEs_SL11
AS5741G-
334G50Mn LX.PTD0C.001 EMEA Eastern
Europe AS5741G-334G50Mn LINPUSAEU5
N11PGV2H1GBCsk_3V3 1*4G/
500_L/BT/6L2.2/5R/
CB_bgn_1.3C_GEs_ENF1
AS5741G-
354G50Mn LX.PTD02.051 AAP Singapore AS5741G-354G50Mn
W7HP64ATSG1 MC
N11PGV2H1GBCsk_3V3 2*2G/
500_L/BT/6L2.2/5R/
CB_bgn_1.3C_GEs_ZH31
AS5741G-
352G50Mn LX.PTD02.050 AAP Singapore AS5741G-352G50Mn
W7HP64ATSG1 MC
N11PGV2H1GBCsk_3V3 1*2G/
500_L/BT/6L2.2/5R/
CB_bgn_1.3C_GEs_ZH31
AS5741G-
332G50Mn LX.PTD02.049 AAP Singapore AS5741G-332G50Mn
W7HP64ATSG1 MC
N11PGV2H1GBCsk_3V3 1*2G/
500_L/BT/6L2.2/5R/
CB_bgn_1.3C_GEs_ZH31
Model Acer Part No RO Country Description

195 Appendix A
AS5741G-
334G50Mn LX.PTD02.048 AAP Singapore AS5741G-334G50Mn
W7HP64ATSG1 MC
N11PGV2H1GBCsk_3V3 2*2G/
500_L/BT/6L2.2/5R/
CB_bgn_1.3C_GEs_ZH31
AS5741G-
334G32Mn LX.PTD02.047 AAP Singapore AS5741G-334G32Mn
W7HP64ATSG1 MC
N11PGV2H1GBCsk_3V3 2*2G/320/
BT/6L2.2/5R/
CB_bgn_1.3C_GEs_ZH31
AS5741G-
333G32Mn LX.PTD02.046 EMEA Ukraine AS5741G-333G32Mn
W7HP64RUATUK1 MC
N11PGV2H1GBCsk_3V3 2G+1G/
320/6L2.2/5R/
CB_bgn_1.3C_GEs_RU61
AS5741G-
333G32Mi LX.PTD02.045 EMEA Russia AS5741G-333G32Mi
W7HP64RUATRU1 MC
N11PGV2H1GBCsk_3V3 2G+1G/
320/6L2.2/5R/
CB_bg_1.3C_GEs_RU11
AS5741G-
333G32Mn LX.PTD02.044 EMEA Middle East AS5741G-333G32Mn EM
W7HP64EMATME4 MC
N11PGV2H1GBCsk_3V3 2G+1G/
320/6L2.2/5R/
CB_bgn_1.3C_GEs_RU61
AS5741G-
333G32Mn LX.PTD02.043 EMEA Middle East AS5741G-333G32Mn EM
W7HP64EMATME2 MC
N11PGV2H1GBCsk_3V3 2G+1G/
320/6L2.2/5R/
CB_bgn_1.3C_GEs_ES61
AS5741G-
333G32Mn LX.PTD02.042 EMEA South Africa AS5741G-333G32Mn EM
W7HP64EMATZA2 MC
N11PGV2H1GBCsk_3V3 2G+1G/
320/6L2.2/5R/
CB_bgn_1.3C_GEs_ES61
AS5741G-
333G32Mn LX.PTD02.041 EMEA Turkey AS5741G-333G32Mn EM
W7HP64EMATTR1 MC
N11PGV2H1GBCsk_3V3 2G+1G/
320/6L2.2/5R/
CB_bgn_1.3C_GEs_TR31
AS5741G-
333G32Mn LX.PTD02.040 EMEA Middle East AS5741G-333G32Mn EM
W7HP64EMATMEB MC
N11PGV2H1GBCsk_3V3 2G+1G/
320/6L2.2/5R/
CB_bgn_1.3C_GEs_ARA1
AS5741G-
333G32Mn LX.PTD02.039 EMEA Middle East AS5741G-333G32Mn EM
W7HP64EMATME2 MC
N11PGV2H1GBCsk_3V3 2G+1G/
320/6L2.2/5R/
CB_bgn_1.3C_GEs_AR21
AS5741G-
333G32Mn LX.PTD02.038 EMEA Middle East AS5741G-333G32Mn EM
W7HP64EMATME9 MC
N11PGV2H1GBCsk_3V3 2G+1G/
320/6L2.2/5R/
CB_bgn_1.3C_GEs_ES81
Model Acer Part No RO Country Description

Appendix A 196
AS5741G-
333G32Mn LX.PTD02.037 EMEA Algeria AS5741G-333G32Mn EM
W7HP64EMATDZ1 MC
N11PGV2H1GBCsk_3V3 2G+1G/
320/6L2.2/5R/
CB_bgn_1.3C_GEs_ES81
AS5741G-
333G32Mn LX.PTD02.036 EMEA South Africa AS5741G-333G32Mn EM
W7HP64EMATZA1 MC
N11PGV2H1GBCsk_3V3 2G+1G/
320/6L2.2/5R/
CB_bgn_1.3C_GEs_ES81
AS5741G-
333G32Mn LX.PTD02.035 EMEA Middle East AS5741G-333G32Mn EM
W7HP64EMATME4 MC
N11PGV2H1GBCsk_3V3 2G+1G/
320/6L2.2/5R/
CB_bgn_1.3C_GEs_ES61
AS5741G-
333G32Mn LX.PTD02.034 EMEA Middle East AS5741G-333G32Mn EM
W7HP64EMATME2 MC
N11PGV2H1GBCsk_3V3 2G+1G/
320/6L2.2/5R/
CB_bgn_1.3C_GEs_AR11
AS5741G-
333G32Mn LX.PTD02.033 EMEA Middle East AS5741G-333G32Mn EM
W7HP64EMATME3 MC
N11PGV2H1GBCsk_3V3 2G+1G/
320/6L2.2/5R/
CB_bgn_1.3C_GEs_ES81
AS5741G-
333G32Mn LX.PTD02.032 EMEA Middle East AS5741G-333G32Mn EM
W7HP64EMATME6 MC
N11PGV2H1GBCsk_3V3 2G+1G/
320/6L2.2/5R/
CB_bgn_1.3C_GEs_ES61
AS5741G-
333G32Mn LX.PTD02.031 EMEA South Africa AS5741G-333G32Mn EM
W7HP64EMATZA4 MC
N11PGV2H1GBCsk_3V3 2G+1G/
320/6L2.2/5R/
CB_bgn_1.3C_GEs_ES61
AS5741G-
333G32Mn LX.PTD02.030 EMEA Germany AS5741G-333G32Mn
W7HP64ATDE1 MC
N11PGV2H1GBCsk_3V3 2G+1G/
320/6L2.2/5R/
CB_bgn_1.3C_GEs_DE11
AS5741G-
333G32Mn LX.PTD02.029 EMEA Poland AS5741G-333G32Mn
W7HP64ATPL1 MC
N11PGV2H1GBCsk_3V3 2G+1G/
320/6L2.2/5R/
CB_bgn_1.3C_GEs_PL11
AS5741G-
333G32Mn LX.PTD02.028 EMEA Baltic AS5741G-333G32Mn
W7HP64ATBC5 MC
N11PGV2H1GBCsk_3V3 2G+1G/
320/6L2.2/5R/
CB_bgn_1.3C_GEs_LT11
AS5741G-
333G32Mn LX.PTD02.027 EMEA Luxembourg AS5741G-333G32Mn
W7HP64ATLU3 MC
N11PGV2H1GBCsk_3V3 2G+1G/
320/6L2.2/5R/
CB_bgn_1.3C_GEs_IT41
Model Acer Part No RO Country Description

197 Appendix A
AS5741G-
333G32Mn LX.PTD02.026 EMEA Holland AS5741G-333G32Mn
W7HP64ATNL1 MC
N11PGV2H1GBCsk_3V3 2G+1G/
320/6L2.2/5R/
CB_bgn_1.3C_GEs_NL11
AS5741G-
333G32Mn LX.PTD02.025 EMEA Belgium AS5741G-333G32Mn
W7HP64ATBE1 MC
N11PGV2H1GBCsk_3V3 2G+1G/
320/6L2.2/5R/
CB_bgn_1.3C_GEs_NL11
AS5741G-
333G32Mn LX.PTD02.024 EMEA Eastern
Europe AS5741G-333G32Mn
W7HP64ATEU5 MC
N11PGV2H1GBCsk_3V3 2G+1G/
320/6L2.2/5R/
CB_bgn_1.3C_GEs_RO11
AS5741G-
333G32Mn LX.PTD02.023 EMEA Eastern
Europe AS5741G-333G32Mn
W7HP64ATEU5 MC
N11PGV2H1GBCsk_3V3 2G+1G/
320/6L2.2/5R/
CB_bgn_1.3C_GEs_PL71
AS5741G-
333G32Mn LX.PTD02.022 EMEA UK AS5741G-333G32Mn
W7HP64ATGB1 MC
N11PGV2H1GBCsk_3V3 2G+1G/
320/6L2.2/5R/
CB_bgn_1.3C_GEs_EN11
AS5741G-
333G32Mn LX.PTD02.021 EMEA Hungary AS5741G-333G32Mn
W7HP64ATHU1 MC
N11PGV2H1GBCsk_3V3 2G+1G/
320/6L2.2/5R/
CB_bgn_1.3C_GEs_HU11
AS5741G-
333G32Mn LX.PTD02.020 EMEA Israel AS5741G-333G32Mn W7HP64ATIL1
MC N11PGV2H1GBCsk_3V3 2G+1G/
320/6L2.2/5R/
CB_bgn_1.3C_GEs_HE11
AS5741G-
333G32Mn LX.PTD02.019 EMEA Czech AS5741G-333G32Mn
W7HP64ATCZ2 MC
N11PGV2H1GBCsk_3V3 2G+1G/
320/6L2.2/5R/
CB_bgn_1.3C_GEs_SK11
AS5741G-
333G32Mn LX.PTD02.018 EMEA Baltic AS5741G-333G32Mn
W7HP64ATBC4 MC
N11PGV2H1GBCsk_3V3 2G+1G/
320/6L2.2/5R/
CB_bgn_1.3C_GEs_LT11
AS5741G-
333G32Mn LX.PTD02.017 EMEA Portugal AS5741G-333G32Mn
W7HP64ATPT1 MC
N11PGV2H1GBCsk_3V3 2G+1G/
320/6L2.2/5R/
CB_bgn_1.3C_GEs_PT11
AS5741G-
333G32Mn LX.PTD02.016 EMEA Cyprus AS5741G-333G32Mn
W7HP64ATCY1 MC
N11PGV2H1GBCsk_3V3 2G+1G/
320/6L2.2/5R/
CB_bgn_1.3C_GEs_ES61
Model Acer Part No RO Country Description

Appendix A 198
AS5741G-
333G32Mn LX.PTD02.015 EMEA Baltic AS5741G-333G32Mn
W7HP64ATBC3 MC
N11PGV2H1GBCsk_3V3 2G+1G/
320/6L2.2/5R/
CB_bgn_1.3C_GEs_SV21
AS5741G-
333G32Mn LX.PTD02.014 EMEA Serbia/
Macedonia AS5741G-333G32Mn
W7HP64ATCS1 MC
N11PGV2H1GBCsk_3V3 2G+1G/
320/6L2.2/5R/
CB_bgn_1.3C_GEs_SL11
AS5741G-
333G32Mn LX.PTD02.013 EMEA Eastern
Europe AS5741G-333G32Mn
W7HP64ATEU4 MC
N11PGV2H1GBCsk_3V3 2G+1G/
320/6L2.2/5R/
CB_bgn_1.3C_GEs_SV21
AS5741G-
333G32Mn LX.PTD02.011 EMEA Latvia AS5741G-333G32Mn W7HP64ATLV1
MC N11PGV2H1GBCsk_3V3 2G+1G/
320/6L2.2/5R/
CB_bgn_1.3C_GEs_RU22
AS5741G-
333G32Mn LX.PTD02.012 EMEA Switzerland AS5741G-333G32Mn
W7HP64ATCH1 MC
N11PGV2H1GBCsk_3V3 2G+1G/
320/6L2.2/5R/
CB_bgn_1.3C_GEs_IT41
AS5741G-
333G32Mn LX.PTD02.010 EMEA Latvia AS5741G-333G32Mn W7HP64ATLV1
MC N11PGV2H1GBCsk_3V3 2G+1G/
320/6L2.2/5R/
CB_bgn_1.3C_GEs_LT11
AS5741G-
333G32Mn LX.PTD02.009 EMEA Italy AS5741G-333G32Mn W7HP64ATIT1
MC N11PGV2H1GBCsk_3V3 2G+1G/
320/6L2.2/5R/
CB_bgn_1.3C_GEs_IT11
AS5741G-
333G32Mn LX.PTD02.008 EMEA Spain AS5741G-333G32Mn
W7HP64ATES1 MC
N11PGV2H1GBCsk_3V3 2G+1G/
320/6L2.2/5R/
CB_bgn_1.3C_GEs_ES51
AS5741G-
333G32Mn LX.PTD02.007 EMEA Denmark AS5741G-333G32Mn
W7HP64ATDK2 MC
N11PGV2H1GBCsk_3V3 2G+1G/
320/6L2.2/5R/
CB_bgn_1.3C_GEs_ENS1
AS5741G-
333G32Mn LX.PTD02.006 EMEA Eastern
Europe AS5741G-333G32Mn
W7HP64ATEU7 MC
N11PGV2H1GBCsk_3V3 2G+1G/
320/6L2.2/5R/
CB_bgn_1.3C_GEs_ENQ1
AS5741G-
333G32Mn LX.PTD02.005 EMEA Greece AS5741G-333G32Mn
W7HP64ATGR1 MC
N11PGV2H1GBCsk_3V3 2G+1G/
320/6L2.2/5R/
CB_bgn_1.3C_GEs_EL31
Model Acer Part No RO Country Description

199 Appendix A
AS5741G-
333G32Mn LX.PTD02.004 EMEA Austria AS5741G-333G32Mn W7HP64ATAT1
MC N11PGV2H1GBCsk_3V3 2G+1G/
320/6L2.2/5R/
CB_bgn_1.3C_GEs_DE61
AS5741G-
333G32Mn LX.PTD02.003 EMEA France AS5741G-333G32Mn
W7HP64ATFR1 MC
N11PGV2H1GBCsk_3V3 2G+1G/
320/6L2.2/5R/
CB_bgn_1.3C_GEs_FR21
AS5741G-
333G32Mn LX.PTD02.002 EMEA Eastern
Europe AS5741G-333G32Mn
W7HP64ATEU7 MC
N11PGV2H1GBCsk_3V3 2G+1G/
320/6L2.2/5R/
CB_bgn_1.3C_GEs_SL11
AS5741G-
334G64Mn LX.PTD02.001 EMEA UK AS5741G-334G64Mn
W7HP64ATGB1 MC
N11PGV2H1GBCsk_3V3 2*2G/640/
6L2.2/5R/CB_bgn_1.3C_GEs_EN11
AS5741G-
332G50Mn S2.PTD02.001 WW WW AS5741G-332G50Mn
W7HP64AWW1 MC
N11PGV2H1GBCss_3V3 2*1G/
500_L/BT/6L2.2/5R/
CB_bgn_1.3C_GEs_ES62
AS5741G-
332G50Mn S2.PTD02.001 WW WW AS5741G-332G50Mn
W7HP64AWW1 MC
N11PGV2H1GBCss_3V3 2*1G/
500_L/BT/6L2.2/5R/
CB_bgn_1.3C_GEs_ES62
AS5741G-
334G50Mn LX.PSZ02.064 EMEA France AS5741G-334G50Mn
W7HP64ATFR1 MC
PARK_XT512Csk_3V3 2*2G/500_L/
6L2.2/5R/CB_bgn_1.3C_GEs_FR21
AS5741G-
353G50Mn LX.PSZ0C.009 AAP Vietnam AS5741G-353G50Mn LINPUSAVN1
PARK_XT512Csk_3V3 2G+1G/
500_L/BT/6L2.2/5R/
CB_bgn_1.3C_GEs_EN11
AS5741G-
352G32Mn LX.PSZ0C.008 AAP Vietnam AS5741G-352G32Mn LINPUSAVN1
PARK_XT512Csk_3V3 1*2G/320/BT/
6L2.2/5R/CB_bgn_1.3C_GEs_EN11
AS5741G-
436G50Mn LX.PSZ02.063 EMEA Spain AS5741G-436G50Mn
W7HP64ATES1 MC
PARK_XT512Csk_3V3 4G+2G/
500_L/6L2.2/5R/
CB_bgn_1.3C_GEs_ES51
AS5741G-
434G50Mn LX.PSZ02.062 EMEA Spain AS5741G-434G50Mn
W7HP64ATES1 MC
PARK_XT512Csk_3V3 2*2G/500_L/
6L2.2/5R/CB_bgn_1.3C_GEs_ES51
AS5741G-
333G32Mn LX.PSZ0C.007 EMEA Eastern
Europe AS5741G-333G32Mn LINPUSAEU5
PARK_XT512Csk_3V3 2G+1G/320/
BT/6L2.2/5R/
CB_bgn_1.3C_GEs_ENF1
Model Acer Part No RO Country Description

Appendix A 200
AS5741G-
334G50Mn LX.PSZ02.061 EMEA Germany AS5741G-334G50Mn
W7HP64ATDE1 MC
PARK_XT512Csk_3V3 2*2G/500_L/
6L2.2/5R/CB_bgn_1.3C_GEs_DE11
AS5741G-
434G64Mn LX.PSZ0C.006 EMEA Middle East AS5741G-434G64Mn LINPUSAME2
PARK_XT512Csk_3V3 2*2G/640/BT/
6L2.2/5R/CB_bgn_1.3C_GEs_EN13
AS5741G-
334G50Mn LX.PSZ0C.005 EMEA Middle East AS5741G-334G50Mn LINPUSAME2
PARK_XT512Csk_3V3 2*2G/500_L/
BT/6L2.2/5R/
CB_bgn_1.3C_GEs_EN13
AS5741G-
333G32Mn LX.PSZ0C.004 EMEA Middle East AS5741G-333G32Mn LINPUSAME2
PARK_XT512Csk_3V3 2G+1G/320/
BT/6L2.2/5R/
CB_bgn_1.3C_GEs_EN13
AS5741G-
434G32Mn LX.PSZ02.060 EMEA Italy AS5741G-434G32Mn W7HP64ATIT1
MC PARK_XT512Csk_3V3 2*2G/320/
6L2.2/5R/CB_bgn_1.3C_GEs_IT11
AS5741G-
333G32Mn LX.PSZ02.059 AAP Korea AS5741G-333G32Mn
W7HP64KATKR1 MC
PARK_XT512Csk_3V3 2G+1G/320/
6L2.2/5R/CB_bgn_1.3C_GEs_KO11
AS5741G-
334G32Bn LX.PSZ02.058 EMEA Germany AS5741G-334G32Bn
W7HP64ATDE1 MC
PARK_XT512Csk_3V3 2*2G/320/
6L2.2/5R/CB_bgn_1.3C_GEs_DE11
AS5741G-
334G32Mn LX.PSZ02.057 EMEA South Africa AS5741G-334G32Mn EM
W7HP64EMATZA2 MC
PARK_XT512Csk_3V3 2*2G/320/BT/
6L2.2/5R/CB_bgn_1.3C_GEs_ES61
AS5741G-
334G50Mn LX.PSZ02.056 EMEA South Africa AS5741G-334G50Mn EM
W7HP64EMATZA2 MC
PARK_XT512Csk_3V3 2*2G/500_L/
BT/6L2.2/5R/
CB_bgn_1.3C_GEs_ES61
AS5741G-
333G32Mn LX.PSZ02.055 EMEA Poland AS5741G-333G32Mn
W7HP64ATPL1 MC
PARK_XT512Csk_3V3 1G+2G/320/
6L2.2/5R/CB_bgn_1.3C_GEs_PL11
AS5741G-
333G32Mn LX.PSZ0C.003 EMEA Middle East AS5741G-333G32Mn LINPUSAME2
PARK_XT512Csk_3V3 2G+1G/320/
6L2.2/5R/CB_bgn_1.3C_GEs_EN13
AS5741G-
432G32Mn LX.PSZ01.003 CHINA China AS5741G-432G32Mn
W7HB64SCATCN1 MC
PARK_XT512Csk_3V3 1*2G/320/
6L2.2/5R/CB_bgn_1.3C_GEs_SC13
AS5741G-
332G50Mn LX.PSZ02.054 TWN GCTWN AS5741G-332G50Mn
W7HP64ATTW1 MC
PARK_XT512Csk_3V3 1*2G/500_L/
BT/6L2.2/5R/
CB_bgn_1.3C_GEs_TC11
Model Acer Part No RO Country Description

201 Appendix A
AS5741G-
334G50Mn LX.PSZ02.053 EMEA Denmark AS5741G-334G50Mn
W7HP64ATDK2 MC
PARK_XT512Csk_3V3 2*2G/500_L/
6L2.2/5R/CB_bgn_1.3C_GEs_ENS1
AS5741G-
332G64Mn LX.PSZ02.052 TWN GCTWN AS5741G-332G64Mn
W7HP64ATTW1 MC
PARK_XT512Csk_3V3 1*2G/640/BT/
6L2.2/5R/CB_bgn_1.3C_GEs_TC11
AS5741G-
333G32Mn LX.PSZ01.002 EMEA Turkey AS5741G-333G32Mn EM
W7HB64EMATTR1 MC
PARK_XT512Csk_3V3 2G+1G/320/
6L2.2/5R/CB_bgn_1.3C_GEs_TR31
AS5741G-
334G64Mn LX.PSZ02.051 EMEA Holland AS5741G-334G64Mn
W7HP64ATNL1 MC
PARK_XT512Csk_3V3 2*2G/640/
6L2.2/5R/CB_bgn_1.3C_GEs_NL11
AS5741G-
334G64Mn LX.PSZ02.050 EMEA Luxembourg AS5741G-334G64Mn
W7HP64ATLU3 MC
PARK_XT512Csk_3V3 2*2G/640/
6L2.2/5R/CB_bgn_1.3C_GEs_IT41
AS5741G-
334G64Mn LX.PSZ02.049 EMEA Belgium AS5741G-334G64Mn
W7HP64ATBE1 MC
PARK_XT512Csk_3V3 2*2G/640/
6L2.2/5R/CB_bgn_1.3C_GEs_NL11
AS5741G-
332G32Mn LX.PSZ01.001 CHINA China AS5741G-332G32Mn
W7HB64SCATCN1 MC
PARK_XT512Csk_3V3 1*2G/320/
6L2.2/5R/CB_bgn_1.3C_GEs_SC13
AS5741G-
334G32Mn LX.PSZ0C.002 EMEA Eastern
Europe AS5741G-334G32Mn LINPUSAEU7
PARK_XT512Csk_3V3 2*2G/320/BT/
6L2.2/5R/CB_bgn_1.3C_GEs_ENQ1
AS5741G-
334G32Mn LX.PSZ0C.001 EMEA Eastern
Europe AS5741G-334G32Mn LINPUSAEU5
PARK_XT512Csk_3V3 2*2G/320/BT/
6L2.2/5R/CB_bgn_1.3C_GEs_ENF1
AS5741G-
334G32Mn LX.PSZ02.048 EMEA Ukraine AS5741G-334G32Mn
W7HP64RUATUK1 MC
PARK_XT512Csk_3V3 2*2G/320/
6L2.2/5R/CB_bgn_1.3C_GEs_RU61
AS5741G-
334G32Mi LX.PSZ02.047 EMEA Russia AS5741G-334G32Mi
W7HP64RUATRU1 MC
PARK_XT512Csk_3V3 2*2G/320/
6L2.2/5R/CB_bg_1.3C_GEs_RU11
AS5741G-
334G32Mn LX.PSZ02.046 EMEA Middle East AS5741G-334G32Mn EM
W7HP64EMATME4 MC
PARK_XT512Csk_3V3 2*2G/320/
6L2.2/5R/CB_bgn_1.3C_GEs_RU61
AS5741G-
334G32Mn LX.PSZ02.045 EMEA Middle East AS5741G-334G32Mn EM
W7HP64EMATME2 MC
PARK_XT512Csk_3V3 2*2G/320/
6L2.2/5R/CB_bgn_1.3C_GEs_ES61
AS5741G-
334G32Mn LX.PSZ02.044 EMEA South Africa AS5741G-334G32Mn EM
W7HP64EMATZA2 MC
PARK_XT512Csk_3V3 2*2G/320/
6L2.2/5R/CB_bgn_1.3C_GEs_ES61
Model Acer Part No RO Country Description

Appendix A 202
AS5741G-
334G32Mn LX.PSZ02.043 EMEA Turkey AS5741G-334G32Mn EM
W7HP64EMATTR1 MC
PARK_XT512Csk_3V3 2*2G/320/
6L2.2/5R/CB_bgn_1.3C_GEs_TR31
AS5741G-
334G32Mn LX.PSZ02.042 EMEA Middle East AS5741G-334G32Mn EM
W7HP64EMATMEB MC
PARK_XT512Csk_3V3 2*2G/320/
6L2.2/5R/CB_bgn_1.3C_GEs_ARA1
AS5741G-
334G32Mn LX.PSZ02.041 EMEA Middle East AS5741G-334G32Mn EM
W7HP64EMATME2 MC
PARK_XT512Csk_3V3 2*2G/320/
6L2.2/5R/CB_bgn_1.3C_GEs_AR21
AS5741G-
334G32Mn LX.PSZ02.040 EMEA Middle East AS5741G-334G32Mn EM
W7HP64EMATME9 MC
PARK_XT512Csk_3V3 2*2G/320/
6L2.2/5R/CB_bgn_1.3C_GEs_ES81
AS5741G-
334G32Mn LX.PSZ02.039 EMEA Algeria AS5741G-334G32Mn EM
W7HP64EMATDZ1 MC
PARK_XT512Csk_3V3 2*2G/320/
6L2.2/5R/CB_bgn_1.3C_GEs_ES81
AS5741G-
334G32Mn LX.PSZ02.038 EMEA South Africa AS5741G-334G32Mn EM
W7HP64EMATZA1 MC
PARK_XT512Csk_3V3 2*2G/320/
6L2.2/5R/CB_bgn_1.3C_GEs_ES81
AS5741G-
334G32Mn LX.PSZ02.037 EMEA Middle East AS5741G-334G32Mn EM
W7HP64EMATME4 MC
PARK_XT512Csk_3V3 2*2G/320/
6L2.2/5R/CB_bgn_1.3C_GEs_ES61
AS5741G-
334G32Mn LX.PSZ02.036 EMEA Middle East AS5741G-334G32Mn EM
W7HP64EMATME2 MC
PARK_XT512Csk_3V3 2*2G/320/
6L2.2/5R/CB_bgn_1.3C_GEs_AR11
AS5741G-
334G32Mn LX.PSZ02.035 EMEA Middle East AS5741G-334G32Mn EM
W7HP64EMATME3 MC
PARK_XT512Csk_3V3 2*2G/320/
6L2.2/5R/CB_bgn_1.3C_GEs_ES81
AS5741G-
334G32Mn LX.PSZ02.034 EMEA Middle East AS5741G-334G32Mn EM
W7HP64EMATME6 MC
PARK_XT512Csk_3V3 2*2G/320/
6L2.2/5R/CB_bgn_1.3C_GEs_ES61
AS5741G-
334G32Mn LX.PSZ02.033 EMEA South Africa AS5741G-334G32Mn EM
W7HP64EMATZA4 MC
PARK_XT512Csk_3V3 2*2G/320/
6L2.2/5R/CB_bgn_1.3C_GEs_ES61
AS5741G-
334G32Mn LX.PSZ02.032 EMEA Germany AS5741G-334G32Mn
W7HP64ATDE1 MC
PARK_XT512Csk_3V3 2*2G/320/
6L2.2/5R/CB_bgn_1.3C_GEs_DE11
AS5741G-
334G32Mn LX.PSZ02.031 EMEA Poland AS5741G-334G32Mn
W7HP64ATPL1 MC
PARK_XT512Csk_3V3 2*2G/320/
6L2.2/5R/CB_bgn_1.3C_GEs_PL11
Model Acer Part No RO Country Description

203 Appendix A
AS5741G-
334G32Mn LX.PSZ02.030 EMEA Baltic AS5741G-334G32Mn
W7HP64ATBC5 MC
PARK_XT512Csk_3V3 2*2G/320/
6L2.2/5R/CB_bgn_1.3C_GEs_LT11
AS5741G-
334G32Mn LX.PSZ02.029 EMEA Luxembourg AS5741G-334G32Mn
W7HP64ATLU3 MC
PARK_XT512Csk_3V3 2*2G/320/
6L2.2/5R/CB_bgn_1.3C_GEs_IT41
AS5741G-
334G32Mn LX.PSZ02.028 EMEA Holland AS5741G-334G32Mn
W7HP64ATNL1 MC
PARK_XT512Csk_3V3 2*2G/320/
6L2.2/5R/CB_bgn_1.3C_GEs_NL11
AS5741G-
334G32Mn LX.PSZ02.027 EMEA Belgium AS5741G-334G32Mn
W7HP64ATBE1 MC
PARK_XT512Csk_3V3 2*2G/320/
6L2.2/5R/CB_bgn_1.3C_GEs_NL11
AS5741G-
334G32Mn LX.PSZ02.026 EMEA Switzerland AS5741G-334G32Mn
W7HP64ATCH1 MC
PARK_XT512Csk_3V3 2*2G/320/
6L2.2/5R/CB_bgn_1.3C_GEs_IT41
AS5741G-
334G32Mn LX.PSZ02.025 EMEA Latvia AS5741G-334G32Mn W7HP64ATLV1
MC PARK_XT512Csk_3V3 2*2G/320/
6L2.2/5R/CB_bgn_1.3C_GEs_RU22
AS5741G-
334G32Mn LX.PSZ02.024 EMEA Latvia AS5741G-334G32Mn W7HP64ATLV1
MC PARK_XT512Csk_3V3 2*2G/320/
6L2.2/5R/CB_bgn_1.3C_GEs_LT11
AS5741G-
334G32Mn LX.PSZ02.023 EMEA Eastern
Europe AS5741G-334G32Mn
W7HP64ATEU5 MC
PARK_XT512Csk_3V3 2*2G/320/
6L2.2/5R/CB_bgn_1.3C_GEs_RO11
AS5741G-
334G32Mn LX.PSZ02.022 EMEA Eastern
Europe AS5741G-334G32Mn
W7HP64ATEU5 MC
PARK_XT512Csk_3V3 2*2G/320/
6L2.2/5R/CB_bgn_1.3C_GEs_PL71
AS5741G-
334G32Mn LX.PSZ02.021 EMEA UK AS5741G-334G32Mn
W7HP64ATGB1 MC
PARK_XT512Csk_3V3 2*2G/320/
6L2.2/5R/CB_bgn_1.3C_GEs_EN11
AS5741G-
334G32Mn LX.PSZ02.020 EMEA Hungary AS5741G-334G32Mn
W7HP64ATHU1 MC
PARK_XT512Csk_3V3 2*2G/320/
6L2.2/5R/CB_bgn_1.3C_GEs_HU11
AS5741G-
334G32Mn LX.PSZ02.019 EMEA Israel AS5741G-334G32Mn W7HP64ATIL1
MC PARK_XT512Csk_3V3 2*2G/320/
6L2.2/5R/CB_bgn_1.3C_GEs_HE11
AS5741G-
334G32Mn LX.PSZ02.018 EMEA Czech AS5741G-334G32Mn
W7HP64ATCZ2 MC
PARK_XT512Csk_3V3 2*2G/320/
6L2.2/5R/CB_bgn_1.3C_GEs_SK11
AS5741G-
334G32Mn LX.PSZ02.017 EMEA Baltic AS5741G-334G32Mn
W7HP64ATBC4 MC
PARK_XT512Csk_3V3 2*2G/320/
6L2.2/5R/CB_bgn_1.3C_GEs_LT11
Model Acer Part No RO Country Description

Appendix A 204
AS5741G-
334G32Mn LX.PSZ02.016 EMEA Portugal AS5741G-334G32Mn
W7HP64ATPT1 MC
PARK_XT512Csk_3V3 2*2G/320/
6L2.2/5R/CB_bgn_1.3C_GEs_PT11
AS5741G-
334G32Mn LX.PSZ02.015 EMEA Cyprus AS5741G-334G32Mn
W7HP64ATCY1 MC
PARK_XT512Csk_3V3 2*2G/320/
6L2.2/5R/CB_bgn_1.3C_GEs_ES61
AS5741G-
334G32Mn LX.PSZ02.014 EMEA Baltic AS5741G-334G32Mn
W7HP64ATBC3 MC
PARK_XT512Csk_3V3 2*2G/320/
6L2.2/5R/CB_bgn_1.3C_GEs_SV21
AS5741G-
334G32Mn LX.PSZ02.013 EMEA Serbia/
Macedonia AS5741G-334G32Mn
W7HP64ATCS1 MC
PARK_XT512Csk_3V3 2*2G/320/
6L2.2/5R/CB_bgn_1.3C_GEs_SL11
AS5741G-
334G32Mn LX.PSZ02.012 EMEA Eastern
Europe AS5741G-334G32Mn
W7HP64ATEU4 MC
PARK_XT512Csk_3V3 2*2G/320/
6L2.2/5R/CB_bgn_1.3C_GEs_SV21
AS5741G-
334G32Mn LX.PSZ02.011 EMEA Italy AS5741G-334G32Mn W7HP64ATIT1
MC PARK_XT512Csk_3V3 2*2G/320/
6L2.2/5R/CB_bgn_1.3C_GEs_IT11
AS5741G-
334G32Mn LX.PSZ02.010 EMEA Spain AS5741G-334G32Mn
W7HP64ATES1 MC
PARK_XT512Csk_3V3 2*2G/320/
6L2.2/5R/CB_bgn_1.3C_GEs_ES51
AS5741G-
334G32Mn LX.PSZ02.009 EMEA Denmark AS5741G-334G32Mn
W7HP64ATDK2 MC
PARK_XT512Csk_3V3 2*2G/320/
6L2.2/5R/CB_bgn_1.3C_GEs_ENS1
AS5741G-
334G32Mn LX.PSZ02.008 EMEA Eastern
Europe AS5741G-334G32Mn
W7HP64ATEU7 MC
PARK_XT512Csk_3V3 2*2G/320/
6L2.2/5R/CB_bgn_1.3C_GEs_ENQ1
AS5741G-
334G32Mn LX.PSZ02.007 EMEA Greece AS5741G-334G32Mn
W7HP64ATGR1 MC
PARK_XT512Csk_3V3 2*2G/320/
6L2.2/5R/CB_bgn_1.3C_GEs_EL31
AS5741G-
334G32Mn LX.PSZ02.006 EMEA Austria AS5741G-334G32Mn W7HP64ATAT1
MC PARK_XT512Csk_3V3 2*2G/320/
6L2.2/5R/CB_bgn_1.3C_GEs_DE61
AS5741G-
334G32Mn LX.PSZ02.005 EMEA France AS5741G-334G32Mn
W7HP64ATFR1 MC
PARK_XT512Csk_3V3 2*2G/320/
6L2.2/5R/CB_bgn_1.3C_GEs_FR21
AS5741G-
334G32Mn LX.PSZ02.004 EMEA Eastern
Europe AS5741G-334G32Mn
W7HP64ATEU7 MC
PARK_XT512Csk_3V3 2*2G/320/
6L2.2/5R/CB_bgn_1.3C_GEs_SL11
AS5741G-
332G32Mn LX.PSZ02.003 CHINA Hong Kong AS5741G-332G32Mn
W7HP64ATHK2 MC
PARK_XT512Csk_3V3 1*2G/320/BT/
6L2.2/5R/CB_bgn_1.3C_GEs_ZH34
Model Acer Part No RO Country Description

205 Appendix A
AS5741G-
334G32Mn S2.PSZ0C.003 WW WW AS5741G-334G32Mn LINPUSAWW1
PARK_XT512Css_3V3 2*2G/320/BT/
6L2.2/5R/CB_bgn_1.3C_GEs_EN11
AS5741G-
333G32Bn LX.PSZ02.002 EMEA UK AS5741G-333G32Bn
W7HP64ATGB1 MC
PARK_XT512Csk_3V3 2G+1G/320/
6L2.2/5R/CB_bgn_1.3C_GEs_EN11
AS5741G-
334G50Mn LX.PSZ02.001 EMEA UK AS5741G-334G50Mn
W7HP64ATGB1 MC
PARK_XT512Csk_3V3 2*2G/500_L/
6L2.2/5R/CB_bgn_1.3C_GEs_EN11
AS5741G-
434G32Mn S2.PSZ0C.002 WW WW AS5741G-434G32Mn LINPUSAWW1
PARK_XT512Css_V3 2*2G/320/BT/
6L2.2/5R/CB_bgn_1.3C_GEs_EN11
AS5741G-
334G32Mn S2.PSZ0C.001 WW WW AS5741G-334G32Mn LINPUSAWW1
PARK_XT512Css_V3 2*2G/320/
6L2.2/5R/CB_bgn_1.3C_GEs_EN11
Model Acer Part No CPU LCD VGA
Chip VRAM 1 Memory
1Memory
2
AS5741G-
334G50Mn LX.PTD0C.006 Ci3330M NLED15.6
WXGAG N11PG
V2H 1G-DDR3
(64*16*8) SO2GBI
II10 SO2GBIII
10
AS5741G-
434G50Mn LX.PTD0C.005 Ci5430M NLED15.6
WXGAG N11PG
V2H 1G-DDR3
(64*16*8) SO2GBI
II10 SO2GBIII
10
AS5741G-
434G32Mn LX.PTD0C.004 Ci5430M NLED15.6
WXGAG N11PG
V2H 1G-DDR3
(64*16*8) SO2GBI
II10 SO2GBIII
10
AS5741G-
334G64Mn LX.PTD02.084 Ci3330M NLED15.6
WXGAG N11PG
V2H 1G-DDR3
(64*16*8) SO2GBI
II10 SO2GBIII
10
AS5741G-
434G50Mn LX.PTD02.083 Ci5430M NLED15.6
WXGAG N11PG
V2H 1G-DDR3
(64*16*8) SO2GBI
II10 SO2GBIII
10
AS5741G-
334G32Mn LX.PTD0C.003 Ci3330M NLED15.6
WXGAG N11PG
V2H 1G-DDR3
(64*16*8) SO2GBI
II10 SO2GBIII
10
AS5741G-
334G32Mn LX.PTD02.082 Ci3330M NLED15.6
WXGAG N11PG
V2H 1G-DDR3
(64*16*8) SO2GBI
II10 SO2GBIII
10
AS5741G-
334G50Bn LX.PTD02.081 Ci3330M NLED15.6
WXGAG N11PG
V2H 1G-DDR3
(64*16*8) SO2GBI
II10 SO2GBIII
10
AS5741G-
434G64Bn LX.PTD02.080 Ci5430M NLED15.6
WXGAG N11PG
V2H 1G-DDR3
(64*16*8) SO2GBI
II10 SO2GBIII
10
AS5741G-
333G32Mn LX.PTD02.079 Ci3330M NLED15.6
WXGAG N11PG
V2H 1G-DDR3
(64*16*8) SO2GBI
II10 SO1GBIII
10
AS5741G-
334G50Mn LX.PTD0C.002 Ci3330M NLED15.6
WXGAG N11PG
V2H 1G-DDR3
(64*16*8) SO2GBI
II10 SO2GBIII
10
AS5741G-
436G64Bn LX.PTD02.078 Ci5430M NLED15.6
WXGAG N11PG
V2H 1G-DDR3
(64*16*8) SO4GBI
II10 SO2GBIII
10
AS5741G-
434G50Bn LX.PTD02.077 Ci5430M NLED15.6
WXGAG N11PG
V2H 1G-DDR3
(64*16*8) SO2GBI
II10 SO2GBIII
10
AS5741G-
333G32Mn LX.PTD02.076 Ci3330M NLED15.6
WXGAG N11PG
V2H 1G-DDR3
(64*16*8) SO2GBI
II10 SO1GBIII
10
AS5741G-
434G50Mn LX.PTD02.075 Ci5430M NLED15.6
WXGAG N11PG
V2H 1G-DDR3
(64*16*8) SO2GBI
II10 SO2GBIII
10
Model Acer Part No RO Country Description

Appendix A 206
AS5741G-
334G32Mn LX.PTD02.074 Ci3330M NLED15.6
WXGAG N11PG
V2H 1G-DDR3
(64*16*8) SO2GBI
II10 SO2GBIII
10
AS5741G-
434G50Mn LX.PTD02.073 Ci5430M NLED15.6
WXGAG N11PG
V2H 1G-DDR3
(64*16*8) SO2GBI
II10 SO2GBIII
10
AS5741G-
334G64Mn LX.PTD02.072 Ci3330M NLED15.6
WXGAG N11PG
V2H 1G-DDR3
(64*16*8) SO2GBI
II10 SO2GBIII
10
AS5741G-
332G25Mn LX.PTD02.071 Ci3330M NLED15.6
WXGAG N11PG
V2H 1G-DDR3
(64*16*8) SO2GBI
II10 N
AS5741G-
334G50Mn LX.PTD02.070 Ci3330M NLED15.6
WXGAG N11PG
V2H 1G-DDR3
(64*16*8) SO2GBI
II10 SO2GBIII
10
AS5741G-
432G32Mn LX.PTD01.003 Ci5430M NLED15.6
WXGAG N11PG
V2H 1G-DDR3
(64*16*8) SO2GBI
II10 N
AS5741G-
332G32Mn LX.PTD01.004 Ci3330M NLED15.6
WXGAG N11PG
V2H 1G-DDR3
(64*16*8) SO2GBI
II10 N
AS5741G-
436G64Bn LX.PTD02.069 Ci5430M NLED15.6
WXGAG N11PG
V2H 1G-DDR3
(64*16*8) SO4GBI
II10 SO2GBIII
10
AS5741G-
436G64Bn LX.PTD02.068 Ci5430M NLED15.6
WXGAG N11PG
V2H 1G-DDR3
(64*16*8) SO4GBI
II10 SO2GBIII
10
AS5741G-
436G64Bn LX.PTD02.067 Ci5430M NLED15.6
WXGAG N11PG
V2H 1G-DDR3
(64*16*8) SO4GBI
II10 SO2GBIII
10
AS5741G-
436G64Mn LX.PTD02.066 Ci5430M NLED15.6
WXGAG N11PG
V2H 1G-DDR3
(64*16*8) SO4GBI
II10 SO2GBIII
10
AS5741G-
436G64Mn LX.PTD02.065 Ci5430M NLED15.6
WXGAG N11PG
V2H 1G-DDR3
(64*16*8) SO4GBI
II10 SO2GBIII
10
AS5741G-
436G64Mn LX.PTD02.064 Ci5430M NLED15.6
WXGAG N11PG
V2H 1G-DDR3
(64*16*8) SO4GBI
II10 SO2GBIII
10
AS5741G-
434G32Mn LX.PTD02.063 Ci5430M NLED15.6
WXGAG N11PG
V2H 1G-DDR3
(64*16*8) SO2GBI
II10 SO2GBIII
10
AS5741G-
434G32Mn LX.PTD02.062 Ci5430M NLED15.6
WXGAG N11PG
V2H 1G-DDR3
(64*16*8) SO2GBI
II10 SO2GBIII
10
AS5741G-
434G32Mn LX.PTD02.061 Ci5430M NLED15.6
WXGAG N11PG
V2H 1G-DDR3
(64*16*8) SO2GBI
II10 SO2GBIII
10
AS5741G-
332G64Mn LX.PTD02.060 Ci3330M NLED15.6
WXGAG N11PG
V2H 1G-DDR3
(64*16*8) SO2GBI
II10 N
AS5741G-
334G50Mn LX.PTD02.059 Ci3330M NLED15.6
WXGAG N11PG
V2H 1G-DDR3
(64*16*8) SO2GBI
II10 SO2GBIII
10
AS5741G-
333G32Mn LX.PTD01.002 Ci3330M NLED15.6
WXGAG N11PG
V2H 1G-DDR3
(64*16*8) SO2GBI
II10 SO1GBIII
10
AS5741G-
334G64Mn LX.PTD02.058 Ci3330M NLED15.6
WXGAG N11PG
V2H 1G-DDR3
(64*16*8) SO2GBI
II10 SO2GBIII
10
AS5741G-
334G64Mn LX.PTD02.057 Ci3330M NLED15.6
WXGAG N11PG
V2H 1G-DDR3
(64*16*8) SO2GBI
II10 SO2GBIII
10
AS5741G-
334G64Mn LX.PTD02.056 Ci3330M NLED15.6
WXGAG N11PG
V2H 1G-DDR3
(64*16*8) SO2GBI
II10 SO2GBIII
10
AS5741G-
332G50Mn LX.PTD01.001 Ci3330M NLED15.6
WXGAG N11PG
V2H 1G-DDR3
(64*16*8) SO2GBI
II10 N
AS5741G-
334G64Mn LX.PTD02.055 Ci3330M NLED15.6
WXGAG N11PG
V2H 1G-DDR3
(64*16*8) SO2GBI
II10 SO2GBIII
10
Model Acer Part No CPU LCD VGA
Chip VRAM 1 Memory
1Memory
2

207 Appendix A
AS5741G-
334G64Mn LX.PTD02.054 Ci3330M NLED15.6
WXGAG N11PG
V2H 1G-DDR3
(64*16*8) SO2GBI
II10 SO2GBIII
10
AS5741G-
334G50Mn LX.PTD02.052 Ci3330M NLED15.6
WXGAG N11PG
V2H 1G-DDR3
(64*16*8) SO2GBI
II10 SO2GBIII
10
AS5741G-
334G50Mn LX.PTD02.053 Ci3330M NLED15.6
WXGAG N11PG
V2H 1G-DDR3
(64*16*8) SO2GBI
II10 SO2GBIII
10
AS5741G-
334G50Mn LX.PTD0C.001 Ci3330M NLED15.6
WXGAG N11PG
V2H 1G-DDR3
(64*16*8) SO4GBI
II10 N
AS5741G-
354G50Mn LX.PTD02.051 Ci3350M NLED15.6
WXGAG N11PG
V2H 1G-DDR3
(64*16*8) SO2GBI
II10 SO2GBIII
10
AS5741G-
352G50Mn LX.PTD02.050 Ci3350M NLED15.6
WXGAG N11PG
V2H 1G-DDR3
(64*16*8) SO2GBI
II10 N
AS5741G-
332G50Mn LX.PTD02.049 Ci3330M NLED15.6
WXGAG N11PG
V2H 1G-DDR3
(64*16*8) SO2GBI
II10 N
AS5741G-
334G50Mn LX.PTD02.048 Ci3330M NLED15.6
WXGAG N11PG
V2H 1G-DDR3
(64*16*8) SO2GBI
II10 SO2GBIII
10
AS5741G-
334G32Mn LX.PTD02.047 Ci3330M NLED15.6
WXGAG N11PG
V2H 1G-DDR3
(64*16*8) SO2GBI
II10 SO2GBIII
10
AS5741G-
333G32Mn LX.PTD02.046 Ci3330M NLED15.6
WXGAG N11PG
V2H 1G-DDR3
(64*16*8) SO2GBI
II10 SO1GBIII
10
AS5741G-
333G32Mi LX.PTD02.045 Ci3330M NLED15.6
WXGAG N11PG
V2H 1G-DDR3
(64*16*8) SO2GBI
II10 SO1GBIII
10
AS5741G-
333G32Mn LX.PTD02.044 Ci3330M NLED15.6
WXGAG N11PG
V2H 1G-DDR3
(64*16*8) SO2GBI
II10 SO1GBIII
10
AS5741G-
333G32Mn LX.PTD02.043 Ci3330M NLED15.6
WXGAG N11PG
V2H 1G-DDR3
(64*16*8) SO2GBI
II10 SO1GBIII
10
AS5741G-
333G32Mn LX.PTD02.042 Ci3330M NLED15.6
WXGAG N11PG
V2H 1G-DDR3
(64*16*8) SO2GBI
II10 SO1GBIII
10
AS5741G-
333G32Mn LX.PTD02.041 Ci3330M NLED15.6
WXGAG N11PG
V2H 1G-DDR3
(64*16*8) SO2GBI
II10 SO1GBIII
10
AS5741G-
333G32Mn LX.PTD02.040 Ci3330M NLED15.6
WXGAG N11PG
V2H 1G-DDR3
(64*16*8) SO2GBI
II10 SO1GBIII
10
AS5741G-
333G32Mn LX.PTD02.039 Ci3330M NLED15.6
WXGAG N11PG
V2H 1G-DDR3
(64*16*8) SO2GBI
II10 SO1GBIII
10
AS5741G-
333G32Mn LX.PTD02.038 Ci3330M NLED15.6
WXGAG N11PG
V2H 1G-DDR3
(64*16*8) SO2GBI
II10 SO1GBIII
10
AS5741G-
333G32Mn LX.PTD02.037 Ci3330M NLED15.6
WXGAG N11PG
V2H 1G-DDR3
(64*16*8) SO2GBI
II10 SO1GBIII
10
AS5741G-
333G32Mn LX.PTD02.036 Ci3330M NLED15.6
WXGAG N11PG
V2H 1G-DDR3
(64*16*8) SO2GBI
II10 SO1GBIII
10
AS5741G-
333G32Mn LX.PTD02.035 Ci3330M NLED15.6
WXGAG N11PG
V2H 1G-DDR3
(64*16*8) SO2GBI
II10 SO1GBIII
10
AS5741G-
333G32Mn LX.PTD02.034 Ci3330M NLED15.6
WXGAG N11PG
V2H 1G-DDR3
(64*16*8) SO2GBI
II10 SO1GBIII
10
AS5741G-
333G32Mn LX.PTD02.033 Ci3330M NLED15.6
WXGAG N11PG
V2H 1G-DDR3
(64*16*8) SO2GBI
II10 SO1GBIII
10
AS5741G-
333G32Mn LX.PTD02.032 Ci3330M NLED15.6
WXGAG N11PG
V2H 1G-DDR3
(64*16*8) SO2GBI
II10 SO1GBIII
10
Model Acer Part No CPU LCD VGA
Chip VRAM 1 Memory
1Memory
2

Appendix A 208
AS5741G-
333G32Mn LX.PTD02.031 Ci3330M NLED15.6
WXGAG N11PG
V2H 1G-DDR3
(64*16*8) SO2GBI
II10 SO1GBIII
10
AS5741G-
333G32Mn LX.PTD02.030 Ci3330M NLED15.6
WXGAG N11PG
V2H 1G-DDR3
(64*16*8) SO2GBI
II10 SO1GBIII
10
AS5741G-
333G32Mn LX.PTD02.029 Ci3330M NLED15.6
WXGAG N11PG
V2H 1G-DDR3
(64*16*8) SO2GBI
II10 SO1GBIII
10
AS5741G-
333G32Mn LX.PTD02.028 Ci3330M NLED15.6
WXGAG N11PG
V2H 1G-DDR3
(64*16*8) SO2GBI
II10 SO1GBIII
10
AS5741G-
333G32Mn LX.PTD02.027 Ci3330M NLED15.6
WXGAG N11PG
V2H 1G-DDR3
(64*16*8) SO2GBI
II10 SO1GBIII
10
AS5741G-
333G32Mn LX.PTD02.026 Ci3330M NLED15.6
WXGAG N11PG
V2H 1G-DDR3
(64*16*8) SO2GBI
II10 SO1GBIII
10
AS5741G-
333G32Mn LX.PTD02.025 Ci3330M NLED15.6
WXGAG N11PG
V2H 1G-DDR3
(64*16*8) SO2GBI
II10 SO1GBIII
10
AS5741G-
333G32Mn LX.PTD02.024 Ci3330M NLED15.6
WXGAG N11PG
V2H 1G-DDR3
(64*16*8) SO2GBI
II10 SO1GBIII
10
AS5741G-
333G32Mn LX.PTD02.023 Ci3330M NLED15.6
WXGAG N11PG
V2H 1G-DDR3
(64*16*8) SO2GBI
II10 SO1GBIII
10
AS5741G-
333G32Mn LX.PTD02.022 Ci3330M NLED15.6
WXGAG N11PG
V2H 1G-DDR3
(64*16*8) SO2GBI
II10 SO1GBIII
10
AS5741G-
333G32Mn LX.PTD02.021 Ci3330M NLED15.6
WXGAG N11PG
V2H 1G-DDR3
(64*16*8) SO2GBI
II10 SO1GBIII
10
AS5741G-
333G32Mn LX.PTD02.020 Ci3330M NLED15.6
WXGAG N11PG
V2H 1G-DDR3
(64*16*8) SO2GBI
II10 SO1GBIII
10
AS5741G-
333G32Mn LX.PTD02.019 Ci3330M NLED15.6
WXGAG N11PG
V2H 1G-DDR3
(64*16*8) SO2GBI
II10 SO1GBIII
10
AS5741G-
333G32Mn LX.PTD02.018 Ci3330M NLED15.6
WXGAG N11PG
V2H 1G-DDR3
(64*16*8) SO2GBI
II10 SO1GBIII
10
AS5741G-
333G32Mn LX.PTD02.017 Ci3330M NLED15.6
WXGAG N11PG
V2H 1G-DDR3
(64*16*8) SO2GBI
II10 SO1GBIII
10
AS5741G-
333G32Mn LX.PTD02.016 Ci3330M NLED15.6
WXGAG N11PG
V2H 1G-DDR3
(64*16*8) SO2GBI
II10 SO1GBIII
10
AS5741G-
333G32Mn LX.PTD02.015 Ci3330M NLED15.6
WXGAG N11PG
V2H 1G-DDR3
(64*16*8) SO2GBI
II10 SO1GBIII
10
AS5741G-
333G32Mn LX.PTD02.014 Ci3330M NLED15.6
WXGAG N11PG
V2H 1G-DDR3
(64*16*8) SO2GBI
II10 SO1GBIII
10
AS5741G-
333G32Mn LX.PTD02.013 Ci3330M NLED15.6
WXGAG N11PG
V2H 1G-DDR3
(64*16*8) SO2GBI
II10 SO1GBIII
10
AS5741G-
333G32Mn LX.PTD02.011 Ci3330M NLED15.6
WXGAG N11PG
V2H 1G-DDR3
(64*16*8) SO2GBI
II10 SO1GBIII
10
AS5741G-
333G32Mn LX.PTD02.012 Ci3330M NLED15.6
WXGAG N11PG
V2H 1G-DDR3
(64*16*8) SO2GBI
II10 SO1GBIII
10
AS5741G-
333G32Mn LX.PTD02.010 Ci3330M NLED15.6
WXGAG N11PG
V2H 1G-DDR3
(64*16*8) SO2GBI
II10 SO1GBIII
10
AS5741G-
333G32Mn LX.PTD02.009 Ci3330M NLED15.6
WXGAG N11PG
V2H 1G-DDR3
(64*16*8) SO2GBI
II10 SO1GBIII
10
AS5741G-
333G32Mn LX.PTD02.008 Ci3330M NLED15.6
WXGAG N11PG
V2H 1G-DDR3
(64*16*8) SO2GBI
II10 SO1GBIII
10
Model Acer Part No CPU LCD VGA
Chip VRAM 1 Memory
1Memory
2

209 Appendix A
AS5741G-
333G32Mn LX.PTD02.007 Ci3330M NLED15.6
WXGAG N11PG
V2H 1G-DDR3
(64*16*8) SO2GBI
II10 SO1GBIII
10
AS5741G-
333G32Mn LX.PTD02.006 Ci3330M NLED15.6
WXGAG N11PG
V2H 1G-DDR3
(64*16*8) SO2GBI
II10 SO1GBIII
10
AS5741G-
333G32Mn LX.PTD02.005 Ci3330M NLED15.6
WXGAG N11PG
V2H 1G-DDR3
(64*16*8) SO2GBI
II10 SO1GBIII
10
AS5741G-
333G32Mn LX.PTD02.004 Ci3330M NLED15.6
WXGAG N11PG
V2H 1G-DDR3
(64*16*8) SO2GBI
II10 SO1GBIII
10
AS5741G-
333G32Mn LX.PTD02.003 Ci3330M NLED15.6
WXGAG N11PG
V2H 1G-DDR3
(64*16*8) SO2GBI
II10 SO1GBIII
10
AS5741G-
333G32Mn LX.PTD02.002 Ci3330M NLED15.6
WXGAG N11PG
V2H 1G-DDR3
(64*16*8) SO2GBI
II10 SO1GBIII
10
AS5741G-
334G64Mn LX.PTD02.001 Ci3330M NLED15.6
WXGAG N11PG
V2H 1G-DDR3
(64*16*8) SO2GBI
II10 SO2GBIII
10
AS5741G-
332G50Mn S2.PTD02.001 Ci3330M NLED15.6
WXGAG N11PG
V2H 1G-DDR3
(64*16*8) SO1GBI
II10 SO1GBIII
10
AS5741G-
332G50Mn S2.PTD02.001 Ci3330M NLED15.6
WXGAG N11PG
V2H 1G-DDR3
(64*16*8) SO1GBI
II10 SO1GBIII
10
AS5741G-
334G50Mn LX.PSZ02.064 Ci3330M NLED15.6
WXGAG PARK_
XT 512M-
DDR3
(32*16*8)
SO2GBI
II10 SO2GBIII
10
AS5741G-
353G50Mn LX.PSZ0C.009 Ci3350M NLED15.6
WXGAG PARK_
XT 512M-
DDR3
(32*16*8)
SO2GBI
II10 SO1GBIII
10
AS5741G-
352G32Mn LX.PSZ0C.008 Ci3350M NLED15.6
WXGAG PARK_
XT 512M-
DDR3
(32*16*8)
SO2GBI
II10 N
AS5741G-
436G50Mn LX.PSZ02.063 Ci5430M NLED15.6
WXGAG PARK_
XT 512M-
DDR3
(32*16*8)
SO4GBI
II10 SO2GBIII
10
AS5741G-
434G50Mn LX.PSZ02.062 Ci5430M NLED15.6
WXGAG PARK_
XT 512M-
DDR3
(32*16*8)
SO2GBI
II10 SO2GBIII
10
AS5741G-
333G32Mn LX.PSZ0C.007 Ci3330M NLED15.6
WXGAG PARK_
XT 512M-
DDR3
(32*16*8)
SO2GBI
II10 SO1GBIII
10
AS5741G-
334G50Mn LX.PSZ02.061 Ci3330M NLED15.6
WXGAG PARK_
XT 512M-
DDR3
(32*16*8)
SO2GBI
II10 SO2GBIII
10
AS5741G-
434G64Mn LX.PSZ0C.006 Ci5430M NLED15.6
WXGAG PARK_
XT 512M-
DDR3
(32*16*8)
SO2GBI
II10 SO2GBIII
10
AS5741G-
334G50Mn LX.PSZ0C.005 Ci3330M NLED15.6
WXGAG PARK_
XT 512M-
DDR3
(32*16*8)
SO2GBI
II10 SO2GBIII
10
AS5741G-
333G32Mn LX.PSZ0C.004 Ci3330M NLED15.6
WXGAG PARK_
XT 512M-
DDR3
(32*16*8)
SO2GBI
II10 SO1GBIII
10
AS5741G-
434G32Mn LX.PSZ02.060 Ci5430M NLED15.6
WXGAG PARK_
XT 512M-
DDR3
(32*16*8)
SO2GBI
II10 SO2GBIII
10
Model Acer Part No CPU LCD VGA
Chip VRAM 1 Memory
1Memory
2

Appendix A 210
AS5741G-
333G32Mn LX.PSZ02.059 Ci3330M NLED15.6
WXGAG PARK_
XT 512M-
DDR3
(32*16*8)
SO2GBI
II10 SO1GBIII
10
AS5741G-
334G32Bn LX.PSZ02.058 Ci3330M NLED15.6
WXGAG PARK_
XT 512M-
DDR3
(32*16*8)
SO2GBI
II10 SO2GBIII
10
AS5741G-
334G32Mn LX.PSZ02.057 Ci3330M NLED15.6
WXGAG PARK_
XT 512M-
DDR3
(32*16*8)
SO2GBI
II10 SO2GBIII
10
AS5741G-
334G50Mn LX.PSZ02.056 Ci3330M NLED15.6
WXGAG PARK_
XT 512M-
DDR3
(32*16*8)
SO2GBI
II10 SO2GBIII
10
AS5741G-
333G32Mn LX.PSZ02.055 Ci3330M NLED15.6
WXGAG PARK_
XT 512M-
DDR3
(32*16*8)
SO1GBI
II10 SO2GBIII
10
AS5741G-
333G32Mn LX.PSZ0C.003 Ci3330M NLED15.6
WXGAG PARK_
XT 512M-
DDR3
(32*16*8)
SO2GBI
II10 SO1GBIII
10
AS5741G-
432G32Mn LX.PSZ01.003 Ci5430M NLED15.6
WXGAG PARK_
XT 512M-
DDR3
(32*16*8)
SO2GBI
II10 N
AS5741G-
332G50Mn LX.PSZ02.054 Ci3330M NLED15.6
WXGAG PARK_
XT 512M-
DDR3
(32*16*8)
SO2GBI
II10 N
AS5741G-
334G50Mn LX.PSZ02.053 Ci3330M NLED15.6
WXGAG PARK_
XT 512M-
DDR3
(32*16*8)
SO2GBI
II10 SO2GBIII
10
AS5741G-
332G64Mn LX.PSZ02.052 Ci3330M NLED15.6
WXGAG PARK_
XT 512M-
DDR3
(32*16*8)
SO2GBI
II10 N
AS5741G-
333G32Mn LX.PSZ01.002 Ci3330M NLED15.6
WXGAG PARK_
XT 512M-
DDR3
(32*16*8)
SO2GBI
II10 SO1GBIII
10
AS5741G-
334G64Mn LX.PSZ02.051 Ci3330M NLED15.6
WXGAG PARK_
XT 512M-
DDR3
(32*16*8)
SO2GBI
II10 SO2GBIII
10
AS5741G-
334G64Mn LX.PSZ02.050 Ci3330M NLED15.6
WXGAG PARK_
XT 512M-
DDR3
(32*16*8)
SO2GBI
II10 SO2GBIII
10
AS5741G-
334G64Mn LX.PSZ02.049 Ci3330M NLED15.6
WXGAG PARK_
XT 512M-
DDR3
(32*16*8)
SO2GBI
II10 SO2GBIII
10
AS5741G-
332G32Mn LX.PSZ01.001 Ci3330M NLED15.6
WXGAG PARK_
XT 512M-
DDR3
(32*16*8)
SO2GBI
II10 N
AS5741G-
334G32Mn LX.PSZ0C.002 Ci3330M NLED15.6
WXGAG PARK_
XT 512M-
DDR3
(32*16*8)
SO2GBI
II10 SO2GBIII
10
AS5741G-
334G32Mn LX.PSZ0C.001 Ci3330M NLED15.6
WXGAG PARK_
XT 512M-
DDR3
(32*16*8)
SO2GBI
II10 SO2GBIII
10
Model Acer Part No CPU LCD VGA
Chip VRAM 1 Memory
1Memory
2

211 Appendix A
AS5741G-
334G32Mn LX.PSZ02.048 Ci3330M NLED15.6
WXGAG PARK_
XT 512M-
DDR3
(32*16*8)
SO2GBI
II10 SO2GBIII
10
AS5741G-
334G32Mi LX.PSZ02.047 Ci3330M NLED15.6
WXGAG PARK_
XT 512M-
DDR3
(32*16*8)
SO2GBI
II10 SO2GBIII
10
AS5741G-
334G32Mn LX.PSZ02.046 Ci3330M NLED15.6
WXGAG PARK_
XT 512M-
DDR3
(32*16*8)
SO2GBI
II10 SO2GBIII
10
AS5741G-
334G32Mn LX.PSZ02.045 Ci3330M NLED15.6
WXGAG PARK_
XT 512M-
DDR3
(32*16*8)
SO2GBI
II10 SO2GBIII
10
AS5741G-
334G32Mn LX.PSZ02.044 Ci3330M NLED15.6
WXGAG PARK_
XT 512M-
DDR3
(32*16*8)
SO2GBI
II10 SO2GBIII
10
AS5741G-
334G32Mn LX.PSZ02.043 Ci3330M NLED15.6
WXGAG PARK_
XT 512M-
DDR3
(32*16*8)
SO2GBI
II10 SO2GBIII
10
AS5741G-
334G32Mn LX.PSZ02.042 Ci3330M NLED15.6
WXGAG PARK_
XT 512M-
DDR3
(32*16*8)
SO2GBI
II10 SO2GBIII
10
AS5741G-
334G32Mn LX.PSZ02.041 Ci3330M NLED15.6
WXGAG PARK_
XT 512M-
DDR3
(32*16*8)
SO2GBI
II10 SO2GBIII
10
AS5741G-
334G32Mn LX.PSZ02.040 Ci3330M NLED15.6
WXGAG PARK_
XT 512M-
DDR3
(32*16*8)
SO2GBI
II10 SO2GBIII
10
AS5741G-
334G32Mn LX.PSZ02.039 Ci3330M NLED15.6
WXGAG PARK_
XT 512M-
DDR3
(32*16*8)
SO2GBI
II10 SO2GBIII
10
AS5741G-
334G32Mn LX.PSZ02.038 Ci3330M NLED15.6
WXGAG PARK_
XT 512M-
DDR3
(32*16*8)
SO2GBI
II10 SO2GBIII
10
AS5741G-
334G32Mn LX.PSZ02.037 Ci3330M NLED15.6
WXGAG PARK_
XT 512M-
DDR3
(32*16*8)
SO2GBI
II10 SO2GBIII
10
AS5741G-
334G32Mn LX.PSZ02.036 Ci3330M NLED15.6
WXGAG PARK_
XT 512M-
DDR3
(32*16*8)
SO2GBI
II10 SO2GBIII
10
AS5741G-
334G32Mn LX.PSZ02.035 Ci3330M NLED15.6
WXGAG PARK_
XT 512M-
DDR3
(32*16*8)
SO2GBI
II10 SO2GBIII
10
AS5741G-
334G32Mn LX.PSZ02.034 Ci3330M NLED15.6
WXGAG PARK_
XT 512M-
DDR3
(32*16*8)
SO2GBI
II10 SO2GBIII
10
AS5741G-
334G32Mn LX.PSZ02.033 Ci3330M NLED15.6
WXGAG PARK_
XT 512M-
DDR3
(32*16*8)
SO2GBI
II10 SO2GBIII
10
AS5741G-
334G32Mn LX.PSZ02.032 Ci3330M NLED15.6
WXGAG PARK_
XT 512M-
DDR3
(32*16*8)
SO2GBI
II10 SO2GBIII
10
Model Acer Part No CPU LCD VGA
Chip VRAM 1 Memory
1Memory
2

Appendix A 212
AS5741G-
334G32Mn LX.PSZ02.031 Ci3330M NLED15.6
WXGAG PARK_
XT 512M-
DDR3
(32*16*8)
SO2GBI
II10 SO2GBIII
10
AS5741G-
334G32Mn LX.PSZ02.030 Ci3330M NLED15.6
WXGAG PARK_
XT 512M-
DDR3
(32*16*8)
SO2GBI
II10 SO2GBIII
10
AS5741G-
334G32Mn LX.PSZ02.029 Ci3330M NLED15.6
WXGAG PARK_
XT 512M-
DDR3
(32*16*8)
SO2GBI
II10 SO2GBIII
10
AS5741G-
334G32Mn LX.PSZ02.028 Ci3330M NLED15.6
WXGAG PARK_
XT 512M-
DDR3
(32*16*8)
SO2GBI
II10 SO2GBIII
10
AS5741G-
334G32Mn LX.PSZ02.027 Ci3330M NLED15.6
WXGAG PARK_
XT 512M-
DDR3
(32*16*8)
SO2GBI
II10 SO2GBIII
10
AS5741G-
334G32Mn LX.PSZ02.026 Ci3330M NLED15.6
WXGAG PARK_
XT 512M-
DDR3
(32*16*8)
SO2GBI
II10 SO2GBIII
10
AS5741G-
334G32Mn LX.PSZ02.025 Ci3330M NLED15.6
WXGAG PARK_
XT 512M-
DDR3
(32*16*8)
SO2GBI
II10 SO2GBIII
10
AS5741G-
334G32Mn LX.PSZ02.024 Ci3330M NLED15.6
WXGAG PARK_
XT 512M-
DDR3
(32*16*8)
SO2GBI
II10 SO2GBIII
10
AS5741G-
334G32Mn LX.PSZ02.023 Ci3330M NLED15.6
WXGAG PARK_
XT 512M-
DDR3
(32*16*8)
SO2GBI
II10 SO2GBIII
10
AS5741G-
334G32Mn LX.PSZ02.022 Ci3330M NLED15.6
WXGAG PARK_
XT 512M-
DDR3
(32*16*8)
SO2GBI
II10 SO2GBIII
10
AS5741G-
334G32Mn LX.PSZ02.021 Ci3330M NLED15.6
WXGAG PARK_
XT 512M-
DDR3
(32*16*8)
SO2GBI
II10 SO2GBIII
10
AS5741G-
334G32Mn LX.PSZ02.020 Ci3330M NLED15.6
WXGAG PARK_
XT 512M-
DDR3
(32*16*8)
SO2GBI
II10 SO2GBIII
10
AS5741G-
334G32Mn LX.PSZ02.019 Ci3330M NLED15.6
WXGAG PARK_
XT 512M-
DDR3
(32*16*8)
SO2GBI
II10 SO2GBIII
10
AS5741G-
334G32Mn LX.PSZ02.018 Ci3330M NLED15.6
WXGAG PARK_
XT 512M-
DDR3
(32*16*8)
SO2GBI
II10 SO2GBIII
10
AS5741G-
334G32Mn LX.PSZ02.017 Ci3330M NLED15.6
WXGAG PARK_
XT 512M-
DDR3
(32*16*8)
SO2GBI
II10 SO2GBIII
10
AS5741G-
334G32Mn LX.PSZ02.016 Ci3330M NLED15.6
WXGAG PARK_
XT 512M-
DDR3
(32*16*8)
SO2GBI
II10 SO2GBIII
10
AS5741G-
334G32Mn LX.PSZ02.015 Ci3330M NLED15.6
WXGAG PARK_
XT 512M-
DDR3
(32*16*8)
SO2GBI
II10 SO2GBIII
10
Model Acer Part No CPU LCD VGA
Chip VRAM 1 Memory
1Memory
2

213 Appendix A
AS5741G-
334G32Mn LX.PSZ02.014 Ci3330M NLED15.6
WXGAG PARK_
XT 512M-
DDR3
(32*16*8)
SO2GBI
II10 SO2GBIII
10
AS5741G-
334G32Mn LX.PSZ02.013 Ci3330M NLED15.6
WXGAG PARK_
XT 512M-
DDR3
(32*16*8)
SO2GBI
II10 SO2GBIII
10
AS5741G-
334G32Mn LX.PSZ02.012 Ci3330M NLED15.6
WXGAG PARK_
XT 512M-
DDR3
(32*16*8)
SO2GBI
II10 SO2GBIII
10
AS5741G-
334G32Mn LX.PSZ02.011 Ci3330M NLED15.6
WXGAG PARK_
XT 512M-
DDR3
(32*16*8)
SO2GBI
II10 SO2GBIII
10
AS5741G-
334G32Mn LX.PSZ02.010 Ci3330M NLED15.6
WXGAG PARK_
XT 512M-
DDR3
(32*16*8)
SO2GBI
II10 SO2GBIII
10
AS5741G-
334G32Mn LX.PSZ02.009 Ci3330M NLED15.6
WXGAG PARK_
XT 512M-
DDR3
(32*16*8)
SO2GBI
II10 SO2GBIII
10
AS5741G-
334G32Mn LX.PSZ02.008 Ci3330M NLED15.6
WXGAG PARK_
XT 512M-
DDR3
(32*16*8)
SO2GBI
II10 SO2GBIII
10
AS5741G-
334G32Mn LX.PSZ02.007 Ci3330M NLED15.6
WXGAG PARK_
XT 512M-
DDR3
(32*16*8)
SO2GBI
II10 SO2GBIII
10
AS5741G-
334G32Mn LX.PSZ02.006 Ci3330M NLED15.6
WXGAG PARK_
XT 512M-
DDR3
(32*16*8)
SO2GBI
II10 SO2GBIII
10
AS5741G-
334G32Mn LX.PSZ02.005 Ci3330M NLED15.6
WXGAG PARK_
XT 512M-
DDR3
(32*16*8)
SO2GBI
II10 SO2GBIII
10
AS5741G-
334G32Mn LX.PSZ02.004 Ci3330M NLED15.6
WXGAG PARK_
XT 512M-
DDR3
(32*16*8)
SO2GBI
II10 SO2GBIII
10
AS5741G-
332G32Mn LX.PSZ02.003 Ci3330M NLED15.6
WXGAG PARK_
XT 512M-
DDR3
(32*16*8)
SO2GBI
II10 N
AS5741G-
334G32Mn S2.PSZ0C.003 Ci3330M NLED15.6
WXGAG PARK_
XT 512M-
DDR3
(32*16*8)
SO2GBI
II10 SO2GBIII
10
AS5741G-
333G32Bn LX.PSZ02.002 Ci3330M NLED15.6
WXGAG PARK_
XT 512M-
DDR3
(32*16*8)
SO2GBI
II10 SO1GBIII
10
AS5741G-
334G50Mn LX.PSZ02.001 Ci3330M NLED15.6
WXGAG PARK_
XT 512M-
DDR3
(32*16*8)
SO2GBI
II10 SO2GBIII
10
AS5741G-
434G32Mn S2.PSZ0C.002 Ci5430M NLED15.6
WXGAG PARK_
XT 512M-
DDR3
(32*16*8)
SO2GBI
II10 SO2GBIII
10
AS5741G-
334G32Mn S2.PSZ0C.001 Ci3330M NLED15.6
WXGAG PARK_
XT 512M-
DDR3
(32*16*8)
SO2GBI
II10 SO2GBIII
10
Model Acer Part No CPU LCD VGA
Chip VRAM 1 Memory
1Memory
2

Appendix A 214
Model Acer Part No Memory 3 Memory 4 HDD 1(GB) HDD
2(GB) ODD
AS5741G-
334G50Mn LX.PTD0C.006 N N N500GB5.4KS N NSM8XS
AS5741G-
434G50Mn LX.PTD0C.005 N N N500GB5.4KS N NSM8XS
AS5741G-
434G32Mn LX.PTD0C.004 N N N320GB5.4KS N NSM8XS
AS5741G-
334G64Mn LX.PTD02.084 N N N640GB5.4KS N NSM8XS
AS5741G-
434G50Mn LX.PTD02.083 N N N500GB5.4KS N NSM8XS
AS5741G-
334G32Mn LX.PTD0C.003 N N N320GB5.4KS N NSM8XS
AS5741G-
334G32Mn LX.PTD02.082 N N N320GB5.4KS N NSM8XS
AS5741G-
334G50Bn LX.PTD02.081 N N N500GB5.4KS N NBDCB4XS
AS5741G-
434G64Bn LX.PTD02.080 N N N640GB5.4KS N NBDCB4XS
AS5741G-
333G32Mn LX.PTD02.079 N N N320GB5.4KS N NSM8XS
AS5741G-
334G50Mn LX.PTD0C.002 N N N500GB5.4KS N NSM8XS
AS5741G-
436G64Bn LX.PTD02.078 N N N640GB5.4KS N NBDCB4XS
AS5741G-
434G50Bn LX.PTD02.077 N N N500GB5.4KS N NBDCB4XS
AS5741G-
333G32Mn LX.PTD02.076 N N N320GB5.4KS N NSM8XS
AS5741G-
434G50Mn LX.PTD02.075 N N N500GB5.4KS N NSM8XS
AS5741G-
334G32Mn LX.PTD02.074 N N N320GB5.4KS N NSM8XS
AS5741G-
434G50Mn LX.PTD02.073 N N N500GB5.4KS N NSM8XS
AS5741G-
334G64Mn LX.PTD02.072 N N N640GB5.4KS N NSM8XS
AS5741G-
332G25Mn LX.PTD02.071 N N N250GB5.4KS N NSM8XS
AS5741G-
334G50Mn LX.PTD02.070 N N N500GB5.4KS N NSM8XS
AS5741G-
432G32Mn LX.PTD01.003 N N N320GB5.4KS N NSM8XS
AS5741G-
332G32Mn LX.PTD01.004 N N N320GB5.4KS N NSM8XS
AS5741G-
436G64Bn LX.PTD02.069 N N N640GB5.4KS N NBDCB4XS
AS5741G-
436G64Bn LX.PTD02.068 N N N640GB5.4KS N NBDCB4XS

215 Appendix A
AS5741G-
436G64Bn LX.PTD02.067 N N N640GB5.4KS N NBDCB4XS
AS5741G-
436G64Mn LX.PTD02.066 N N N640GB5.4KS N NSM8XS
AS5741G-
436G64Mn LX.PTD02.065 N N N640GB5.4KS N NSM8XS
AS5741G-
436G64Mn LX.PTD02.064 N N N640GB5.4KS N NSM8XS
AS5741G-
434G32Mn LX.PTD02.063 N N N320GB5.4KS N NSM8XS
AS5741G-
434G32Mn LX.PTD02.062 N N N320GB5.4KS N NSM8XS
AS5741G-
434G32Mn LX.PTD02.061 N N N320GB5.4KS N NSM8XS
AS5741G-
332G64Mn LX.PTD02.060 N N N640GB5.4KS N NSM8XS
AS5741G-
334G50Mn LX.PTD02.059 N N N500GB5.4KS N NSM8XS
AS5741G-
333G32Mn LX.PTD01.002 N N N320GB5.4KS N NSM8XS
AS5741G-
334G64Mn LX.PTD02.058 N N N640GB5.4KS N NSM8XS
AS5741G-
334G64Mn LX.PTD02.057 N N N640GB5.4KS N NSM8XS
AS5741G-
334G64Mn LX.PTD02.056 N N N640GB5.4KS N NSM8XS
AS5741G-
332G50Mn LX.PTD01.001 N N N500GB5.4KS N NSM8XS
AS5741G-
334G64Mn LX.PTD02.055 N N N640GB5.4KS N NSM8XS
AS5741G-
334G64Mn LX.PTD02.054 N N N640GB5.4KS N NSM8XS
AS5741G-
334G50Mn LX.PTD02.052 N N N500GB5.4KS N NSM8XS
AS5741G-
334G50Mn LX.PTD02.053 N N N500GB5.4KS N NSM8XS
AS5741G-
334G50Mn LX.PTD0C.001 N N N500GB5.4KS N NSM8XS
AS5741G-
354G50Mn LX.PTD02.051 N N N500GB5.4KS N NSM8XS
AS5741G-
352G50Mn LX.PTD02.050 N N N500GB5.4KS N NSM8XS
AS5741G-
332G50Mn LX.PTD02.049 N N N500GB5.4KS N NSM8XS
AS5741G-
334G50Mn LX.PTD02.048 N N N500GB5.4KS N NSM8XS
AS5741G-
334G32Mn LX.PTD02.047 N N N320GB5.4KS N NSM8XS
Model Acer Part No Memory 3 Memory 4 HDD 1(GB) HDD
2(GB) ODD

Appendix A 216
AS5741G-
333G32Mn LX.PTD02.046 N N N320GB5.4KS N NSM8XS
AS5741G-
333G32Mi LX.PTD02.045 N N N320GB5.4KS N NSM8XS
AS5741G-
333G32Mn LX.PTD02.044 N N N320GB5.4KS N NSM8XS
AS5741G-
333G32Mn LX.PTD02.043 N N N320GB5.4KS N NSM8XS
AS5741G-
333G32Mn LX.PTD02.042 N N N320GB5.4KS N NSM8XS
AS5741G-
333G32Mn LX.PTD02.041 N N N320GB5.4KS N NSM8XS
AS5741G-
333G32Mn LX.PTD02.040 N N N320GB5.4KS N NSM8XS
AS5741G-
333G32Mn LX.PTD02.039 N N N320GB5.4KS N NSM8XS
AS5741G-
333G32Mn LX.PTD02.038 N N N320GB5.4KS N NSM8XS
AS5741G-
333G32Mn LX.PTD02.037 N N N320GB5.4KS N NSM8XS
AS5741G-
333G32Mn LX.PTD02.036 N N N320GB5.4KS N NSM8XS
AS5741G-
333G32Mn LX.PTD02.035 N N N320GB5.4KS N NSM8XS
AS5741G-
333G32Mn LX.PTD02.034 N N N320GB5.4KS N NSM8XS
AS5741G-
333G32Mn LX.PTD02.033 N N N320GB5.4KS N NSM8XS
AS5741G-
333G32Mn LX.PTD02.032 N N N320GB5.4KS N NSM8XS
AS5741G-
333G32Mn LX.PTD02.031 N N N320GB5.4KS N NSM8XS
AS5741G-
333G32Mn LX.PTD02.030 N N N320GB5.4KS N NSM8XS
AS5741G-
333G32Mn LX.PTD02.029 N N N320GB5.4KS N NSM8XS
AS5741G-
333G32Mn LX.PTD02.028 N N N320GB5.4KS N NSM8XS
AS5741G-
333G32Mn LX.PTD02.027 N N N320GB5.4KS N NSM8XS
AS5741G-
333G32Mn LX.PTD02.026 N N N320GB5.4KS N NSM8XS
AS5741G-
333G32Mn LX.PTD02.025 N N N320GB5.4KS N NSM8XS
AS5741G-
333G32Mn LX.PTD02.024 N N N320GB5.4KS N NSM8XS
AS5741G-
333G32Mn LX.PTD02.023 N N N320GB5.4KS N NSM8XS
Model Acer Part No Memory 3 Memory 4 HDD 1(GB) HDD
2(GB) ODD

217 Appendix A
AS5741G-
333G32Mn LX.PTD02.022 N N N320GB5.4KS N NSM8XS
AS5741G-
333G32Mn LX.PTD02.021 N N N320GB5.4KS N NSM8XS
AS5741G-
333G32Mn LX.PTD02.020 N N N320GB5.4KS N NSM8XS
AS5741G-
333G32Mn LX.PTD02.019 N N N320GB5.4KS N NSM8XS
AS5741G-
333G32Mn LX.PTD02.018 N N N320GB5.4KS N NSM8XS
AS5741G-
333G32Mn LX.PTD02.017 N N N320GB5.4KS N NSM8XS
AS5741G-
333G32Mn LX.PTD02.016 N N N320GB5.4KS N NSM8XS
AS5741G-
333G32Mn LX.PTD02.015 N N N320GB5.4KS N NSM8XS
AS5741G-
333G32Mn LX.PTD02.014 N N N320GB5.4KS N NSM8XS
AS5741G-
333G32Mn LX.PTD02.013 N N N320GB5.4KS N NSM8XS
AS5741G-
333G32Mn LX.PTD02.011 N N N320GB5.4KS N NSM8XS
AS5741G-
333G32Mn LX.PTD02.012 N N N320GB5.4KS N NSM8XS
AS5741G-
333G32Mn LX.PTD02.010 N N N320GB5.4KS N NSM8XS
AS5741G-
333G32Mn LX.PTD02.009 N N N320GB5.4KS N NSM8XS
AS5741G-
333G32Mn LX.PTD02.008 N N N320GB5.4KS N NSM8XS
AS5741G-
333G32Mn LX.PTD02.007 N N N320GB5.4KS N NSM8XS
AS5741G-
333G32Mn LX.PTD02.006 N N N320GB5.4KS N NSM8XS
AS5741G-
333G32Mn LX.PTD02.005 N N N320GB5.4KS N NSM8XS
AS5741G-
333G32Mn LX.PTD02.004 N N N320GB5.4KS N NSM8XS
AS5741G-
333G32Mn LX.PTD02.003 N N N320GB5.4KS N NSM8XS
AS5741G-
333G32Mn LX.PTD02.002 N N N320GB5.4KS N NSM8XS
AS5741G-
334G64Mn LX.PTD02.001 N N N640GB5.4KS N NSM8XS
AS5741G-
332G50Mn S2.PTD02.001 N N N500GB5.4KS N NSM8XS
AS5741G-
332G50Mn S2.PTD02.001 N N N500GB5.4KS N NSM8XS
Model Acer Part No Memory 3 Memory 4 HDD 1(GB) HDD
2(GB) ODD

Appendix A 218
AS5741G-
334G50Mn LX.PSZ02.064 N N N500GB5.4KS N NSM8XS
AS5741G-
353G50Mn LX.PSZ0C.009 N N N500GB5.4KS N NSM8XS
AS5741G-
352G32Mn LX.PSZ0C.008 N N N320GB5.4KS N NSM8XS
AS5741G-
436G50Mn LX.PSZ02.063 N N N500GB5.4KS N NSM8XS
AS5741G-
434G50Mn LX.PSZ02.062 N N N500GB5.4KS N NSM8XS
AS5741G-
333G32Mn LX.PSZ0C.007 N N N320GB5.4KS N NSM8XS
AS5741G-
334G50Mn LX.PSZ02.061 N N N500GB5.4KS N NSM8XS
AS5741G-
434G64Mn LX.PSZ0C.006 N N N640GB5.4KS N NSM8XS
AS5741G-
334G50Mn LX.PSZ0C.005 N N N500GB5.4KS N NSM8XS
AS5741G-
333G32Mn LX.PSZ0C.004 N N N320GB5.4KS N NSM8XS
AS5741G-
434G32Mn LX.PSZ02.060 N N N320GB5.4KS N NSM8XS
AS5741G-
333G32Mn LX.PSZ02.059 N N N320GB5.4KS N NSM8XS
AS5741G-
334G32Bn LX.PSZ02.058 N N N320GB5.4KS N NBDCB4XS
AS5741G-
334G32Mn LX.PSZ02.057 N N N320GB5.4KS N NSM8XS
AS5741G-
334G50Mn LX.PSZ02.056 N N N500GB5.4KS N NSM8XS
AS5741G-
333G32Mn LX.PSZ02.055 N N N320GB5.4KS N NSM8XS
AS5741G-
333G32Mn LX.PSZ0C.003 N N N320GB5.4KS N NSM8XS
AS5741G-
432G32Mn LX.PSZ01.003 N N N320GB5.4KS N NSM8XS
AS5741G-
332G50Mn LX.PSZ02.054 N N N500GB5.4KS N NSM8XS
AS5741G-
334G50Mn LX.PSZ02.053 N N N500GB5.4KS N NSM8XS
AS5741G-
332G64Mn LX.PSZ02.052 N N N640GB5.4KS N NSM8XS
AS5741G-
333G32Mn LX.PSZ01.002 N N N320GB5.4KS N NSM8XS
AS5741G-
334G64Mn LX.PSZ02.051 N N N640GB5.4KS N NSM8XS
AS5741G-
334G64Mn LX.PSZ02.050 N N N640GB5.4KS N NSM8XS
Model Acer Part No Memory 3 Memory 4 HDD 1(GB) HDD
2(GB) ODD

219 Appendix A
AS5741G-
334G64Mn LX.PSZ02.049 N N N640GB5.4KS N NSM8XS
AS5741G-
332G32Mn LX.PSZ01.001 N N N320GB5.4KS N NSM8XS
AS5741G-
334G32Mn LX.PSZ0C.002 N N N320GB5.4KS N NSM8XS
AS5741G-
334G32Mn LX.PSZ0C.001 N N N320GB5.4KS N NSM8XS
AS5741G-
334G32Mn LX.PSZ02.048 N N N320GB5.4KS N NSM8XS
AS5741G-
334G32Mi LX.PSZ02.047 N N N320GB5.4KS N NSM8XS
AS5741G-
334G32Mn LX.PSZ02.046 N N N320GB5.4KS N NSM8XS
AS5741G-
334G32Mn LX.PSZ02.045 N N N320GB5.4KS N NSM8XS
AS5741G-
334G32Mn LX.PSZ02.044 N N N320GB5.4KS N NSM8XS
AS5741G-
334G32Mn LX.PSZ02.043 N N N320GB5.4KS N NSM8XS
AS5741G-
334G32Mn LX.PSZ02.042 N N N320GB5.4KS N NSM8XS
AS5741G-
334G32Mn LX.PSZ02.041 N N N320GB5.4KS N NSM8XS
AS5741G-
334G32Mn LX.PSZ02.040 N N N320GB5.4KS N NSM8XS
AS5741G-
334G32Mn LX.PSZ02.039 N N N320GB5.4KS N NSM8XS
AS5741G-
334G32Mn LX.PSZ02.038 N N N320GB5.4KS N NSM8XS
AS5741G-
334G32Mn LX.PSZ02.037 N N N320GB5.4KS N NSM8XS
AS5741G-
334G32Mn LX.PSZ02.036 N N N320GB5.4KS N NSM8XS
AS5741G-
334G32Mn LX.PSZ02.035 N N N320GB5.4KS N NSM8XS
AS5741G-
334G32Mn LX.PSZ02.034 N N N320GB5.4KS N NSM8XS
AS5741G-
334G32Mn LX.PSZ02.033 N N N320GB5.4KS N NSM8XS
AS5741G-
334G32Mn LX.PSZ02.032 N N N320GB5.4KS N NSM8XS
AS5741G-
334G32Mn LX.PSZ02.031 N N N320GB5.4KS N NSM8XS
AS5741G-
334G32Mn LX.PSZ02.030 N N N320GB5.4KS N NSM8XS
AS5741G-
334G32Mn LX.PSZ02.029 N N N320GB5.4KS N NSM8XS
Model Acer Part No Memory 3 Memory 4 HDD 1(GB) HDD
2(GB) ODD

Appendix A 220
AS5741G-
334G32Mn LX.PSZ02.028 N N N320GB5.4KS N NSM8XS
AS5741G-
334G32Mn LX.PSZ02.027 N N N320GB5.4KS N NSM8XS
AS5741G-
334G32Mn LX.PSZ02.026 N N N320GB5.4KS N NSM8XS
AS5741G-
334G32Mn LX.PSZ02.025 N N N320GB5.4KS N NSM8XS
AS5741G-
334G32Mn LX.PSZ02.024 N N N320GB5.4KS N NSM8XS
AS5741G-
334G32Mn LX.PSZ02.023 N N N320GB5.4KS N NSM8XS
AS5741G-
334G32Mn LX.PSZ02.022 N N N320GB5.4KS N NSM8XS
AS5741G-
334G32Mn LX.PSZ02.021 N N N320GB5.4KS N NSM8XS
AS5741G-
334G32Mn LX.PSZ02.020 N N N320GB5.4KS N NSM8XS
AS5741G-
334G32Mn LX.PSZ02.019 N N N320GB5.4KS N NSM8XS
AS5741G-
334G32Mn LX.PSZ02.018 N N N320GB5.4KS N NSM8XS
AS5741G-
334G32Mn LX.PSZ02.017 N N N320GB5.4KS N NSM8XS
AS5741G-
334G32Mn LX.PSZ02.016 N N N320GB5.4KS N NSM8XS
AS5741G-
334G32Mn LX.PSZ02.015 N N N320GB5.4KS N NSM8XS
AS5741G-
334G32Mn LX.PSZ02.014 N N N320GB5.4KS N NSM8XS
AS5741G-
334G32Mn LX.PSZ02.013 N N N320GB5.4KS N NSM8XS
AS5741G-
334G32Mn LX.PSZ02.012 N N N320GB5.4KS N NSM8XS
AS5741G-
334G32Mn LX.PSZ02.011 N N N320GB5.4KS N NSM8XS
AS5741G-
334G32Mn LX.PSZ02.010 N N N320GB5.4KS N NSM8XS
AS5741G-
334G32Mn LX.PSZ02.009 N N N320GB5.4KS N NSM8XS
AS5741G-
334G32Mn LX.PSZ02.008 N N N320GB5.4KS N NSM8XS
AS5741G-
334G32Mn LX.PSZ02.007 N N N320GB5.4KS N NSM8XS
AS5741G-
334G32Mn LX.PSZ02.006 N N N320GB5.4KS N NSM8XS
AS5741G-
334G32Mn LX.PSZ02.005 N N N320GB5.4KS N NSM8XS
Model Acer Part No Memory 3 Memory 4 HDD 1(GB) HDD
2(GB) ODD

221 Appendix A
AS5741G-
334G32Mn LX.PSZ02.004 N N N320GB5.4KS N NSM8XS
AS5741G-
332G32Mn LX.PSZ02.003 N N N320GB5.4KS N NSM8XS
AS5741G-
334G32Mn S2.PSZ0C.003 N N N320GB5.4KS N NSM8XS
AS5741G-
333G32Bn LX.PSZ02.002 N N N320GB5.4KS N NBDCB4XS
AS5741G-
334G50Mn LX.PSZ02.001 N N N500GB5.4KS N NSM8XS
AS5741G-
434G32Mn S2.PSZ0C.002 N N N320GB5.4KS N NSM8XS
AS5741G-
334G32Mn S2.PSZ0C.001 N N N320GB5.4KS N NSM8XS
Model Acer Part No Media
Processor Extra
SW1 Card
Reader Wireless
LAN1 Bluetooth VOIP
Phone
AS5741G-
334G50Mn LX.PTD0C.0
06 NN5 in 1-
Build in 3rd WiFi
2x2 BGN BT 2.1 N
AS5741G-
434G50Mn LX.PTD0C.0
05 NN5 in 1-
Build in 3rd WiFi
2x2 BGN BT 2.1 N
AS5741G-
434G32Mn LX.PTD0C.0
04 NN5 in 1-
Build in 3rd WiFi
2x2 BGN BT 2.1 N
AS5741G-
334G64Mn LX.PTD02.08
4N McAfee 5 in 1-
Build in 3rd WiFi
2x2 BGN NN
AS5741G-
434G50Mn LX.PTD02.08
3N McAfee 5 in 1-
Build in 3rd WiFi
2x2 BGN NN
AS5741G-
334G32Mn LX.PTD0C.0
03 NN5 in 1-
Build in 3rd WiFi
2x2 BGN BT 2.1 N
AS5741G-
334G32Mn LX.PTD02.08
2N McAfee 5 in 1-
Build in 3rd WiFi
2x2 BGN NN
AS5741G-
334G50Bn LX.PTD02.08
1N McAfee 5 in 1-
Build in 3rd WiFi
2x2 BGN NN
AS5741G-
434G64Bn LX.PTD02.08
0N McAfee 5 in 1-
Build in 3rd WiFi
2x2 BGN BT 2.1 N
AS5741G-
333G32Mn LX.PTD02.07
9N McAfee 5 in 1-
Build in 3rd WiFi
2x2 BGN BT 2.1 N
AS5741G-
334G50Mn LX.PTD0C.0
02 NN5 in 1-
Build in 3rd WiFi
2x2 BGN BT 2.1 N
AS5741G-
436G64Bn LX.PTD02.07
8N McAfee 5 in 1-
Build in 3rd WiFi
2x2 BGN NN
AS5741G-
434G50Bn LX.PTD02.07
7N McAfee 5 in 1-
Build in 3rd WiFi
2x2 BGN NN
AS5741G-
333G32Mn LX.PTD02.07
6N McAfee 5 in 1-
Build in 3rd WiFi
2x2 BGN NN
AS5741G-
434G50Mn LX.PTD02.07
5N McAfee 5 in 1-
Build in 3rd WiFi
2x2 BGN NN
Model Acer Part No Memory 3 Memory 4 HDD 1(GB) HDD
2(GB) ODD

Appendix A 222
AS5741G-
334G32Mn LX.PTD02.07
4N McAfee 5 in 1-
Build in 3rd WiFi
2x2 BGN NN
AS5741G-
434G50Mn LX.PTD02.07
3N McAfee 5 in 1-
Build in 3rd WiFi
2x2 BGN NN
AS5741G-
334G64Mn LX.PTD02.07
2N McAfee 5 in 1-
Build in 3rd WiFi
2x2 BGN NN
AS5741G-
332G25Mn LX.PTD02.07
1N McAfee 5 in 1-
Build in 3rd WiFi
2x2 BGN NN
AS5741G-
334G50Mn LX.PTD02.07
0N McAfee 5 in 1-
Build in 3rd WiFi
2x2 BGN NN
AS5741G-
432G32Mn LX.PTD01.00
3N McAfee 5 in 1-
Build in 3rd WiFi
2x2 BGN NN
AS5741G-
332G32Mn LX.PTD01.00
4N McAfee 5 in 1-
Build in 3rd WiFi
2x2 BGN NN
AS5741G-
436G64Bn LX.PTD02.06
9N McAfee 5 in 1-
Build in 3rd WiFi
2x2 BGN BT 2.1 N
AS5741G-
436G64Bn LX.PTD02.06
8N McAfee 5 in 1-
Build in 3rd WiFi
2x2 BGN BT 2.1 N
AS5741G-
436G64Bn LX.PTD02.06
7N McAfee 5 in 1-
Build in 3rd WiFi
2x2 BGN BT 2.1 N
AS5741G-
436G64Mn LX.PTD02.06
6N McAfee 5 in 1-
Build in 3rd WiFi
2x2 BGN NN
AS5741G-
436G64Mn LX.PTD02.06
5N McAfee 5 in 1-
Build in 3rd WiFi
2x2 BGN NN
AS5741G-
436G64Mn LX.PTD02.06
4N McAfee 5 in 1-
Build in 3rd WiFi
2x2 BGN NN
AS5741G-
434G32Mn LX.PTD02.06
3N McAfee 5 in 1-
Build in 3rd WiFi
2x2 BGN NN
AS5741G-
434G32Mn LX.PTD02.06
2N McAfee 5 in 1-
Build in 3rd WiFi
2x2 BGN NN
AS5741G-
434G32Mn LX.PTD02.06
1N McAfee 5 in 1-
Build in 3rd WiFi
2x2 BGN NN
AS5741G-
332G64Mn LX.PTD02.06
0N McAfee 5 in 1-
Build in 3rd WiFi
2x2 BGN BT 2.1 N
AS5741G-
334G50Mn LX.PTD02.05
9N McAfee 5 in 1-
Build in 3rd WiFi
2x2 BGN BT 2.1 N
AS5741G-
333G32Mn LX.PTD01.00
2N McAfee 5 in 1-
Build in 3rd WiFi
2x2 BGN NN
AS5741G-
334G64Mn LX.PTD02.05
8N McAfee 5 in 1-
Build in 3rd WiFi
2x2 BGN NN
AS5741G-
334G64Mn LX.PTD02.05
7N McAfee 5 in 1-
Build in 3rd WiFi
2x2 BGN NN
AS5741G-
334G64Mn LX.PTD02.05
6N McAfee 5 in 1-
Build in 3rd WiFi
2x2 BGN NN
AS5741G-
332G50Mn LX.PTD01.00
1N McAfee 5 in 1-
Build in 3rd WiFi
2x2 BGN NN
AS5741G-
334G64Mn LX.PTD02.05
5N McAfee 5 in 1-
Build in 3rd WiFi
2x2 BGN BT 2.1 N
Model Acer Part No Media
Processor Extra
SW1 Card
Reader Wireless
LAN1 Bluetooth VOIP
Phone

223 Appendix A
AS5741G-
334G64Mn LX.PTD02.05
4N McAfee 5 in 1-
Build in 3rd WiFi
2x2 BGN BT 2.1 N
AS5741G-
334G50Mn LX.PTD02.05
2N McAfee 5 in 1-
Build in 3rd WiFi
2x2 BGN BT 2.1 N
AS5741G-
334G50Mn LX.PTD02.05
3N McAfee 5 in 1-
Build in 3rd WiFi
2x2 BGN BT 2.1 N
AS5741G-
334G50Mn LX.PTD0C.0
01 NN5 in 1-
Build in 3rd WiFi
2x2 BGN BT 2.1 N
AS5741G-
354G50Mn LX.PTD02.05
1N McAfee 5 in 1-
Build in 3rd WiFi
2x2 BGN BT 2.1 N
AS5741G-
352G50Mn LX.PTD02.05
0N McAfee 5 in 1-
Build in 3rd WiFi
2x2 BGN BT 2.1 N
AS5741G-
332G50Mn LX.PTD02.04
9N McAfee 5 in 1-
Build in 3rd WiFi
2x2 BGN BT 2.1 N
AS5741G-
334G50Mn LX.PTD02.04
8N McAfee 5 in 1-
Build in 3rd WiFi
2x2 BGN BT 2.1 N
AS5741G-
334G32Mn LX.PTD02.04
7N McAfee 5 in 1-
Build in 3rd WiFi
2x2 BGN BT 2.1 N
AS5741G-
333G32Mn LX.PTD02.04
6N McAfee 5 in 1-
Build in 3rd WiFi
2x2 BGN NN
AS5741G-
333G32Mi LX.PTD02.04
5N McAfee 5 in 1-
Build in 3rd WiFi
BG NN
AS5741G-
333G32Mn LX.PTD02.04
4N McAfee 5 in 1-
Build in 3rd WiFi
2x2 BGN NN
AS5741G-
333G32Mn LX.PTD02.04
3N McAfee 5 in 1-
Build in 3rd WiFi
2x2 BGN NN
AS5741G-
333G32Mn LX.PTD02.04
2N McAfee 5 in 1-
Build in 3rd WiFi
2x2 BGN NN
AS5741G-
333G32Mn LX.PTD02.04
1N McAfee 5 in 1-
Build in 3rd WiFi
2x2 BGN NN
AS5741G-
333G32Mn LX.PTD02.04
0N McAfee 5 in 1-
Build in 3rd WiFi
2x2 BGN NN
AS5741G-
333G32Mn LX.PTD02.03
9N McAfee 5 in 1-
Build in 3rd WiFi
2x2 BGN NN
AS5741G-
333G32Mn LX.PTD02.03
8N McAfee 5 in 1-
Build in 3rd WiFi
2x2 BGN NN
AS5741G-
333G32Mn LX.PTD02.03
7N McAfee 5 in 1-
Build in 3rd WiFi
2x2 BGN NN
AS5741G-
333G32Mn LX.PTD02.03
6N McAfee 5 in 1-
Build in 3rd WiFi
2x2 BGN NN
AS5741G-
333G32Mn LX.PTD02.03
5N McAfee 5 in 1-
Build in 3rd WiFi
2x2 BGN NN
AS5741G-
333G32Mn LX.PTD02.03
4N McAfee 5 in 1-
Build in 3rd WiFi
2x2 BGN NN
AS5741G-
333G32Mn LX.PTD02.03
3N McAfee 5 in 1-
Build in 3rd WiFi
2x2 BGN NN
AS5741G-
333G32Mn LX.PTD02.03
2N McAfee 5 in 1-
Build in 3rd WiFi
2x2 BGN NN
Model Acer Part No Media
Processor Extra
SW1 Card
Reader Wireless
LAN1 Bluetooth VOIP
Phone

Appendix A 224
AS5741G-
333G32Mn LX.PTD02.03
1N McAfee 5 in 1-
Build in 3rd WiFi
2x2 BGN NN
AS5741G-
333G32Mn LX.PTD02.03
0N McAfee 5 in 1-
Build in 3rd WiFi
2x2 BGN NN
AS5741G-
333G32Mn LX.PTD02.02
9N McAfee 5 in 1-
Build in 3rd WiFi
2x2 BGN NN
AS5741G-
333G32Mn LX.PTD02.02
8N McAfee 5 in 1-
Build in 3rd WiFi
2x2 BGN NN
AS5741G-
333G32Mn LX.PTD02.02
7N McAfee 5 in 1-
Build in 3rd WiFi
2x2 BGN NN
AS5741G-
333G32Mn LX.PTD02.02
6N McAfee 5 in 1-
Build in 3rd WiFi
2x2 BGN NN
AS5741G-
333G32Mn LX.PTD02.02
5N McAfee 5 in 1-
Build in 3rd WiFi
2x2 BGN NN
AS5741G-
333G32Mn LX.PTD02.02
4N McAfee 5 in 1-
Build in 3rd WiFi
2x2 BGN NN
AS5741G-
333G32Mn LX.PTD02.02
3N McAfee 5 in 1-
Build in 3rd WiFi
2x2 BGN NN
AS5741G-
333G32Mn LX.PTD02.02
2N McAfee 5 in 1-
Build in 3rd WiFi
2x2 BGN NN
AS5741G-
333G32Mn LX.PTD02.02
1N McAfee 5 in 1-
Build in 3rd WiFi
2x2 BGN NN
AS5741G-
333G32Mn LX.PTD02.02
0N McAfee 5 in 1-
Build in 3rd WiFi
2x2 BGN NN
AS5741G-
333G32Mn LX.PTD02.01
9N McAfee 5 in 1-
Build in 3rd WiFi
2x2 BGN NN
AS5741G-
333G32Mn LX.PTD02.01
8N McAfee 5 in 1-
Build in 3rd WiFi
2x2 BGN NN
AS5741G-
333G32Mn LX.PTD02.01
7N McAfee 5 in 1-
Build in 3rd WiFi
2x2 BGN NN
AS5741G-
333G32Mn LX.PTD02.01
6N McAfee 5 in 1-
Build in 3rd WiFi
2x2 BGN NN
AS5741G-
333G32Mn LX.PTD02.01
5N McAfee 5 in 1-
Build in 3rd WiFi
2x2 BGN NN
AS5741G-
333G32Mn LX.PTD02.01
4N McAfee 5 in 1-
Build in 3rd WiFi
2x2 BGN NN
AS5741G-
333G32Mn LX.PTD02.01
3N McAfee 5 in 1-
Build in 3rd WiFi
2x2 BGN NN
AS5741G-
333G32Mn LX.PTD02.01
1N McAfee 5 in 1-
Build in 3rd WiFi
2x2 BGN NN
AS5741G-
333G32Mn LX.PTD02.01
2N McAfee 5 in 1-
Build in 3rd WiFi
2x2 BGN NN
AS5741G-
333G32Mn LX.PTD02.01
0N McAfee 5 in 1-
Build in 3rd WiFi
2x2 BGN NN
AS5741G-
333G32Mn LX.PTD02.00
9N McAfee 5 in 1-
Build in 3rd WiFi
2x2 BGN NN
AS5741G-
333G32Mn LX.PTD02.00
8N McAfee 5 in 1-
Build in 3rd WiFi
2x2 BGN NN
Model Acer Part No Media
Processor Extra
SW1 Card
Reader Wireless
LAN1 Bluetooth VOIP
Phone

225 Appendix A
AS5741G-
333G32Mn LX.PTD02.00
7N McAfee 5 in 1-
Build in 3rd WiFi
2x2 BGN NN
AS5741G-
333G32Mn LX.PTD02.00
6N McAfee 5 in 1-
Build in 3rd WiFi
2x2 BGN NN
AS5741G-
333G32Mn LX.PTD02.00
5N McAfee 5 in 1-
Build in 3rd WiFi
2x2 BGN NN
AS5741G-
333G32Mn LX.PTD02.00
4N McAfee 5 in 1-
Build in 3rd WiFi
2x2 BGN NN
AS5741G-
333G32Mn LX.PTD02.00
3N McAfee 5 in 1-
Build in 3rd WiFi
2x2 BGN NN
AS5741G-
333G32Mn LX.PTD02.00
2N McAfee 5 in 1-
Build in 3rd WiFi
2x2 BGN NN
AS5741G-
334G64Mn LX.PTD02.00
1N McAfee 5 in 1-
Build in 3rd WiFi
2x2 BGN NN
AS5741G-
332G50Mn S2.PTD02.00
1N McAfee 5 in 1-
Build in 3rd WiFi
2x2 BGN BT 2.1 N
AS5741G-
332G50Mn S2.PTD02.00
1N McAfee 5 in 1-
Build in 3rd WiFi
2x2 BGN BT 2.1 N
AS5741G-
334G50Mn LX.PSZ02.06
4N McAfee 5 in 1-
Build in 3rd WiFi
2x2 BGN NN
AS5741G-
353G50Mn LX.PSZ0C.0
09 NN5 in 1-
Build in 3rd WiFi
2x2 BGN BT 2.1 N
AS5741G-
352G32Mn LX.PSZ0C.0
08 NN5 in 1-
Build in 3rd WiFi
2x2 BGN BT 2.1 N
AS5741G-
436G50Mn LX.PSZ02.06
3N McAfee 5 in 1-
Build in 3rd WiFi
2x2 BGN NN
AS5741G-
434G50Mn LX.PSZ02.06
2N McAfee 5 in 1-
Build in 3rd WiFi
2x2 BGN NN
AS5741G-
333G32Mn LX.PSZ0C.0
07 NN5 in 1-
Build in 3rd WiFi
2x2 BGN BT 2.1 N
AS5741G-
334G50Mn LX.PSZ02.06
1N McAfee 5 in 1-
Build in 3rd WiFi
2x2 BGN NN
AS5741G-
434G64Mn LX.PSZ0C.0
06 NN5 in 1-
Build in 3rd WiFi
2x2 BGN BT 2.1 N
AS5741G-
334G50Mn LX.PSZ0C.0
05 NN5 in 1-
Build in 3rd WiFi
2x2 BGN BT 2.1 N
AS5741G-
333G32Mn LX.PSZ0C.0
04 NN5 in 1-
Build in 3rd WiFi
2x2 BGN BT 2.1 N
AS5741G-
434G32Mn LX.PSZ02.06
0N McAfee 5 in 1-
Build in 3rd WiFi
2x2 BGN NN
AS5741G-
333G32Mn LX.PSZ02.05
9N McAfee 5 in 1-
Build in 3rd WiFi
2x2 BGN NN
AS5741G-
334G32Bn LX.PSZ02.05
8N McAfee 5 in 1-
Build in 3rd WiFi
2x2 BGN NN
AS5741G-
334G32Mn LX.PSZ02.05
7N McAfee 5 in 1-
Build in 3rd WiFi
2x2 BGN BT 2.1 N
AS5741G-
334G50Mn LX.PSZ02.05
6N McAfee 5 in 1-
Build in 3rd WiFi
2x2 BGN BT 2.1 N
Model Acer Part No Media
Processor Extra
SW1 Card
Reader Wireless
LAN1 Bluetooth VOIP
Phone

Appendix A 226
AS5741G-
333G32Mn LX.PSZ02.05
5N McAfee 5 in 1-
Build in 3rd WiFi
2x2 BGN NN
AS5741G-
333G32Mn LX.PSZ0C.0
03 NN5 in 1-
Build in 3rd WiFi
2x2 BGN NN
AS5741G-
432G32Mn LX.PSZ01.00
3N McAfee 5 in 1-
Build in 3rd WiFi
2x2 BGN NN
AS5741G-
332G50Mn LX.PSZ02.05
4N McAfee 5 in 1-
Build in 3rd WiFi
2x2 BGN BT 2.1 N
AS5741G-
334G50Mn LX.PSZ02.05
3N McAfee 5 in 1-
Build in 3rd WiFi
2x2 BGN NN
AS5741G-
332G64Mn LX.PSZ02.05
2N McAfee 5 in 1-
Build in 3rd WiFi
2x2 BGN BT 2.1 N
AS5741G-
333G32Mn LX.PSZ01.00
2N McAfee 5 in 1-
Build in 3rd WiFi
2x2 BGN NN
AS5741G-
334G64Mn LX.PSZ02.05
1N McAfee 5 in 1-
Build in 3rd WiFi
2x2 BGN NN
AS5741G-
334G64Mn LX.PSZ02.05
0N McAfee 5 in 1-
Build in 3rd WiFi
2x2 BGN NN
AS5741G-
334G64Mn LX.PSZ02.04
9N McAfee 5 in 1-
Build in 3rd WiFi
2x2 BGN NN
AS5741G-
332G32Mn LX.PSZ01.00
1N McAfee 5 in 1-
Build in 3rd WiFi
2x2 BGN NN
AS5741G-
334G32Mn LX.PSZ0C.0
02 NN5 in 1-
Build in 3rd WiFi
2x2 BGN BT 2.1 N
AS5741G-
334G32Mn LX.PSZ0C.0
01 NN5 in 1-
Build in 3rd WiFi
2x2 BGN BT 2.1 N
AS5741G-
334G32Mn LX.PSZ02.04
8N McAfee 5 in 1-
Build in 3rd WiFi
2x2 BGN NN
AS5741G-
334G32Mi LX.PSZ02.04
7N McAfee 5 in 1-
Build in 3rd WiFi
BG NN
AS5741G-
334G32Mn LX.PSZ02.04
6N McAfee 5 in 1-
Build in 3rd WiFi
2x2 BGN NN
AS5741G-
334G32Mn LX.PSZ02.04
5N McAfee 5 in 1-
Build in 3rd WiFi
2x2 BGN NN
AS5741G-
334G32Mn LX.PSZ02.04
4N McAfee 5 in 1-
Build in 3rd WiFi
2x2 BGN NN
AS5741G-
334G32Mn LX.PSZ02.04
3N McAfee 5 in 1-
Build in 3rd WiFi
2x2 BGN NN
AS5741G-
334G32Mn LX.PSZ02.04
2N McAfee 5 in 1-
Build in 3rd WiFi
2x2 BGN NN
AS5741G-
334G32Mn LX.PSZ02.04
1N McAfee 5 in 1-
Build in 3rd WiFi
2x2 BGN NN
AS5741G-
334G32Mn LX.PSZ02.04
0N McAfee 5 in 1-
Build in 3rd WiFi
2x2 BGN NN
AS5741G-
334G32Mn LX.PSZ02.03
9N McAfee 5 in 1-
Build in 3rd WiFi
2x2 BGN NN
AS5741G-
334G32Mn LX.PSZ02.03
8N McAfee 5 in 1-
Build in 3rd WiFi
2x2 BGN NN
Model Acer Part No Media
Processor Extra
SW1 Card
Reader Wireless
LAN1 Bluetooth VOIP
Phone

227 Appendix A
AS5741G-
334G32Mn LX.PSZ02.03
7N McAfee 5 in 1-
Build in 3rd WiFi
2x2 BGN NN
AS5741G-
334G32Mn LX.PSZ02.03
6N McAfee 5 in 1-
Build in 3rd WiFi
2x2 BGN NN
AS5741G-
334G32Mn LX.PSZ02.03
5N McAfee 5 in 1-
Build in 3rd WiFi
2x2 BGN NN
AS5741G-
334G32Mn LX.PSZ02.03
4N McAfee 5 in 1-
Build in 3rd WiFi
2x2 BGN NN
AS5741G-
334G32Mn LX.PSZ02.03
3N McAfee 5 in 1-
Build in 3rd WiFi
2x2 BGN NN
AS5741G-
334G32Mn LX.PSZ02.03
2N McAfee 5 in 1-
Build in 3rd WiFi
2x2 BGN NN
AS5741G-
334G32Mn LX.PSZ02.03
1N McAfee 5 in 1-
Build in 3rd WiFi
2x2 BGN NN
AS5741G-
334G32Mn LX.PSZ02.03
0N McAfee 5 in 1-
Build in 3rd WiFi
2x2 BGN NN
AS5741G-
334G32Mn LX.PSZ02.02
9N McAfee 5 in 1-
Build in 3rd WiFi
2x2 BGN NN
AS5741G-
334G32Mn LX.PSZ02.02
8N McAfee 5 in 1-
Build in 3rd WiFi
2x2 BGN NN
AS5741G-
334G32Mn LX.PSZ02.02
7N McAfee 5 in 1-
Build in 3rd WiFi
2x2 BGN NN
AS5741G-
334G32Mn LX.PSZ02.02
6N McAfee 5 in 1-
Build in 3rd WiFi
2x2 BGN NN
AS5741G-
334G32Mn LX.PSZ02.02
5N McAfee 5 in 1-
Build in 3rd WiFi
2x2 BGN NN
AS5741G-
334G32Mn LX.PSZ02.02
4N McAfee 5 in 1-
Build in 3rd WiFi
2x2 BGN NN
AS5741G-
334G32Mn LX.PSZ02.02
3N McAfee 5 in 1-
Build in 3rd WiFi
2x2 BGN NN
AS5741G-
334G32Mn LX.PSZ02.02
2N McAfee 5 in 1-
Build in 3rd WiFi
2x2 BGN NN
AS5741G-
334G32Mn LX.PSZ02.02
1N McAfee 5 in 1-
Build in 3rd WiFi
2x2 BGN NN
AS5741G-
334G32Mn LX.PSZ02.02
0N McAfee 5 in 1-
Build in 3rd WiFi
2x2 BGN NN
AS5741G-
334G32Mn LX.PSZ02.01
9N McAfee 5 in 1-
Build in 3rd WiFi
2x2 BGN NN
AS5741G-
334G32Mn LX.PSZ02.01
8N McAfee 5 in 1-
Build in 3rd WiFi
2x2 BGN NN
AS5741G-
334G32Mn LX.PSZ02.01
7N McAfee 5 in 1-
Build in 3rd WiFi
2x2 BGN NN
AS5741G-
334G32Mn LX.PSZ02.01
6N McAfee 5 in 1-
Build in 3rd WiFi
2x2 BGN NN
AS5741G-
334G32Mn LX.PSZ02.01
5N McAfee 5 in 1-
Build in 3rd WiFi
2x2 BGN NN
AS5741G-
334G32Mn LX.PSZ02.01
4N McAfee 5 in 1-
Build in 3rd WiFi
2x2 BGN NN
Model Acer Part No Media
Processor Extra
SW1 Card
Reader Wireless
LAN1 Bluetooth VOIP
Phone

Appendix A 228
AS5741G-
334G32Mn LX.PSZ02.01
3N McAfee 5 in 1-
Build in 3rd WiFi
2x2 BGN NN
AS5741G-
334G32Mn LX.PSZ02.01
2N McAfee 5 in 1-
Build in 3rd WiFi
2x2 BGN NN
AS5741G-
334G32Mn LX.PSZ02.01
1N McAfee 5 in 1-
Build in 3rd WiFi
2x2 BGN NN
AS5741G-
334G32Mn LX.PSZ02.01
0N McAfee 5 in 1-
Build in 3rd WiFi
2x2 BGN NN
AS5741G-
334G32Mn LX.PSZ02.00
9N McAfee 5 in 1-
Build in 3rd WiFi
2x2 BGN NN
AS5741G-
334G32Mn LX.PSZ02.00
8N McAfee 5 in 1-
Build in 3rd WiFi
2x2 BGN NN
AS5741G-
334G32Mn LX.PSZ02.00
7N McAfee 5 in 1-
Build in 3rd WiFi
2x2 BGN NN
AS5741G-
334G32Mn LX.PSZ02.00
6N McAfee 5 in 1-
Build in 3rd WiFi
2x2 BGN NN
AS5741G-
334G32Mn LX.PSZ02.00
5N McAfee 5 in 1-
Build in 3rd WiFi
2x2 BGN NN
AS5741G-
334G32Mn LX.PSZ02.00
4N McAfee 5 in 1-
Build in 3rd WiFi
2x2 BGN NN
AS5741G-
332G32Mn LX.PSZ02.00
3N McAfee 5 in 1-
Build in 3rd WiFi
2x2 BGN BT 2.1 N
AS5741G-
334G32Mn S2.PSZ0C.0
03 NN5 in 1-
Build in 3rd WiFi
2x2 BGN BT 2.1 N
AS5741G-
333G32Bn LX.PSZ02.00
2N McAfee 5 in 1-
Build in 3rd WiFi
2x2 BGN NN
AS5741G-
334G50Mn LX.PSZ02.00
1N McAfee 5 in 1-
Build in 3rd WiFi
2x2 BGN NN
AS5741G-
434G32Mn S2.PSZ0C.0
02 NN5 in 1-
Build in 3rd WiFi
2x2 BGN BT 2.1 N
AS5741G-
334G32Mn S2.PSZ0C.0
01 NN5 in 1-
Build in 3rd WiFi
2x2 BGN NN
Model Acer Part No Media
Processor Extra
SW1 Card
Reader Wireless
LAN1 Bluetooth VOIP
Phone

Appendix B 229
Test Compatible Components
This computer’s compatibility is tested and verified by Acer’s internal testing department. All of its system
functions are tested under Windows® 7 environment.
Refer to the following lists for components, adapter cards, and peripherals which have passed these tests.
Regarding configuration, combination and test procedures, please refer to the Aspire 5741/5741G
Compatibility Test Report released by the Acer Mobile System Testing Department.
Appendix B

230 Appendix B
Microsoft® Windows® 7 Environment Test
Vendor Type Description PN
CPU
Intel Arrandale 2.13G
(Ci3330M) IC CP80617004122AG SLBMD C2 2.13G
PGA988
Intel Arrandale 2.26G
(Ci3350M) IC CP80617004161AC SLBPK C2 2.26G
PGA988
Intel Arrandale 2.26G
(Ci5430M) IC CP80617004161AD SLBPN C2 2.26G
PGA988
Intel Arrandale 2.4G
(Ci5520M) IC CP80617004119AE SLBNB C2 2.4G
PGA988P
Intel Arrandale 2.53G
(Ci5540M) IC CP80617004116AD SLBPG C2 2.53G
PGA988
Intel Arrandale 2.66G
(Ci7620M) IC CP80617003981AH SLBPD C2 2.66G
PGA 988P
Intel Q3GG C2 2.13G CPU Intel Core i3 330M PGA 2.13G 35W
Arrandale, TJ90, VT, 3M L3
Intel Q3LN C2 2.26G CPU Intel Core i3 350M PGA 2.26G 35W
Arrandale, TJ90, VT, 3M L3
Intel Q3LR C2 2.26G CPU Intel Core i5 430M PGA 2.26G ARD,
uP to SC 2.53G, 3M L3
RAM SODIMM DDR3-1G 1066
SAMSUNG 1G DDR3-1066 DDR3 MODU SAM M471B2873EH1-CF8
1GB/1066
ELDIPA 1G DDR3-1066 DDR3 MODU SAM EBJ11UE6BDS0-AE-F
1GB/1066
HYNIX 1G DDR3-1066 DDR3 MODU HYN HMT112S6BFR6C-
G7N0 1G/1066
RAM SODIMM DDR3-2G 1066
MICRON 2G DDR3-1066 MT16JSF25664HZ-1G1F1
SAMSUNG 2G DDR3-1066 DDR3 MODU SAM M471B5673EH1-CF8
2G/1066
ELDIPA 2G DDR3-1066 DDR3 MODU ELP EBJ21UE8BDS0-AE-F
2G/1066
HYNIX 2G DDR3-1066 DDR3 MODU HYN HMT125S6BFR8C-
G7N0 2G/1066
RAM SODIMM DDR3-4G 1066
SAMSUNG 4G DDR3-1066 M471B5273BH1-CF8
ELPIDA 4G DDR3-1066 Memory NONE SO-DIMM DDRIII 1066 4GB
dummy P/N LF
RAM SODIMM DDR3-1G 1333
SAMSUNG 1G DDR3-1333 M471B2873FHS-CH9
RAM
SODIMM
DDR3-2G
1333
SAMSUNG 2G DDR3-1333 M471B5673FH0-CH9 LF
RAM SODIMM DDR3-4G 1333
SAMSUNG 4G DDR3-1333 M471B5273CH0-CH9

Appendix B 231
ELPIDA 4G DDR3-1333 DDDR3 4G EBJ41UF8BAS0-DJ-F
LCD N15.6WXGAG
AUO (70/
80/90) N15.6WXGAG LCD MODU B156XW01 V2 15.6" HD G 0FA
CPT(70/80/
90) N15.6WXGAG LCD MODU CLAA156WA01A 15.6" HD G
0FA
CMO (80) N15.6WXGAG LCD MODU N156B3-L02 15.6" HD G 0FA
Samsung(N
EW80) N15.6WXGAG LCD MODU LTN156AT01-A01 15.6" HD G
0FA
LGD(80) N15.6WXGAG LCD MODU LP156WH1-TLA3 15.6" HD G
0FA
LCD NLED15.6WXGAG
AUO (70/
80/90) NLED15.6WXGAG LCD_LED_M B156XW02 V2 156 HD G
HW:4A 0FA
CPT(70/80/
90) NLED15.6WXGAG LCD_LED_M CLAA156WA11A 15.6" HD G
0FA
CMO (70/
90) NLED15.6WXGAG LCD_LED_M N156B6-L0B 15.6" HD G 0FA
Samsung(N
EW70/80/
90)
NLED15.6WXGAG LCD_LED_M LTN156AT02-A04 15.6'' HD G
Samsung(N
EW70/90) NLED15.6WXGAG LCD_LED_M LTN156AT02-A02 15.6" HD G
ABO!
SAMSUNG NLED15.6WXGAG SAMSUNG 15.6"W WXGA Glare
LTN156AT02-A04 LF 220nit 8ms
LGD(70/80/
90) NLED15.6WXGAG LCD_LED_M LP156WH2-TLE1 15.6" HD G
0FA
INL(70/90) NLED15.6WXGAG LCD_LED_M BT156GW01 V2 15.6" HD G
0FA
CMO NLED15.6WXGAG LCD_LED_M N156B6-L0D 15.6" HD ABO !
AUO NLED15.6WXGAG LCD_LED_M B156XW03 V1 15.6" HD G
ABO !
AUO NLED15.6WXGAG
SAMSUNG NLED15.6WXGAG LCD_LED_M LTN156AT07-A01 15.6" HD
G ABO!
LPL NLED15.6WXGAG LCD_LED_M LP156WH3-TLA2 15.6" HD G
ABO !
LPL NLED15.6WXGAG
HDD
SEAGATE 160G 5.4K rPm HDD 160G 2.75"W .37"H ST9160314AS
0FA
TOSHIBA 160G 5.4K rPm HDD 160G .37"H MK1665GSX 0FA
HGST 160G 5.4K rPm HDD 160G .37"H HTS545016B9A300 L/V
0FA
WD 160G 5.4K rPm HDD 160G .37"H WD1600BEVT-22A23T0
0FA
SEAGATE 250G 5.4K rPm HDD 250G .37"H ST9250315AS 0FA
TOSHIBA 250G 5.4K rPm HDD 250G .37"H MK2565GSX 0FA
Vendor Type Description PN

232 Appendix B
HGST 250G 5.4K rPm HDD 250G .37"H HTS545025B9A300 L/V
0FA
WD 250G 5.4K rPm HDD 250G .37"H WD2500BEVT-22A23T0
0FA
SEAGATE 320G 5.4K rPm HDD 320G 2.75"W .37"H ST9320325AS
0FA
TOSHIBA 320G 5.4K rPm HDD 320G .37"H MK3265GSX 0FA
HGST 320G 5.4K rPm HDD 320G .37"H HTS545032B9A300 L/V
0FA
WD 320G 5.4K rPm HDD 320G .37"H WD3200BEVT-22A23T0
0FA
SEAGATE 500G 5.4K rPm HDD 500G .37" ST9500325AS 0FA
TOSHIBA 500G 5.4K rPm HDD 500G .37"H MK5065GSX 0FA
HGST 500G 5.4K rPm HDD 500G .37"H HTS545050B9A300 L/V
0FA
WD 500G 5.4K rPm HDD 500G .37"H WD5000BEVT-22A0RT0
0FA
WD 640G 5.4K rPm HDD 640G .37"H WD6400BEVT-22A0RT0
0FA
ODD
HLDS NBDCB4XS (CD-
RW Ultra SPeed) BRDVD_DRV 50G .5H CT21N
KO.0040D.004 0FA
PLDS
(Refresh) NBDCB4XS (CD-
RW Ultra SPeed) BRDVD_DRV 50G DS-4E1S KO.0040F.003
0FA
SONY NBDCB4XS (CD-
RW High SPeed) BRDVD_DRV BC-5500H-AR
KO.0040E.003 0FA
TSST NSM8XS TS-L633C
Panasonic NSM8XS DVDRW DRV UJ890ADAA-A
KU.00807.070 0FA
HLDS NSM8XS DVDRW DRV 8X .5"H GT30N
KU.0080D.048 0FA
SONY-QSI NSM8XS AD-7585H
PLDS NSM8XS DVDRW DRV 8X DS-8A4SH KU.0080F.006
0FA
HLDS NSM8XS DVDRW DRV 8X .5"H GT30N
KU.0080D.048 0FA
SONY NSM8XS ODD SONY Super-Multi DRIVE 12.7mm
Tray DL 8X AD-7580S LF W/O bezel FW
FX20 SATA (Windows 7)
HLDS NSM8XS DVDRW DRV 8X .5"H GT31N
KU.0080D.054 0FA
VGA ChiP
AMD Madsion Pro S IC 216-0772000 MADISON PRO FCBGA
0FA
AMD Park XTM2 S IC 216-0774007 A11 PARK PRO M2 0FA
INTEL
VRAM
Vendor Type Description PN

Appendix B 233
SAMSUNG 1GB VRAM SAMSUNG GraPhic DDRIII 800 1Gb
K4W1G1646E-HC12 LF
HYNIX 1GB VRAM HYNIX GraPhic DDRIII 800 1Gb
H5TQ1G63BFR-12C LF
AMD 1GB VRAM ATI GraPhic DDRIII 800 1Gb
23EY2387MA12-SZ LF+HF
SAMSUNG 512MB
HYNIX 512MB
AMD 512MB
NB ChiPset
INTEL PCH S IC BD82HM57 QMNS B3 FCBGA 1071
PCH
INTEL PCH S IC BD82HM55 QMNT B3 FCBGA 1071
PCH
INTEL PCH S IC BD82HM55 SLGZS B3 FCBGA 1071
PCH
AdaPter
DELTA 65W (UMA) AC ADAP DELTA ADP-65JH DBA 65W 3P
LITE-ON 65W (UMA) AC ADAP LITE-ON PA-1650-22AC 65W 3P
HIPRO 65W (UMA) LV5
OBL AC ADAP HIPRO HP-A0652R3B 1LF 65W
3P
DELTA 90W (Discrete) LV5
OBL AC ADAP DELTA ADP-90CD DBA 90W 3P
LITE-ON 90W (Discrete) AC ADAP LITEON PA-1900-34AR 90W 3P
HIPRO 90W (Discrete) LV5
OBL AC ADAP HIPRO HP-A0904A3 B1LF 90W
3P
Power Cord
Linetek 3Pin PWR CORD LP30BX1.8MXLS15 US 3P L
I-Sheng 3Pin PWR CORD SP305AX1.8MXIS034 SPT-2
BLK
WS 3Pin PWR CORD WS-001F-2X1.8MXWS-083
3P US W
Battery
SANYO 6CELL2.2 BATT SA SA 3S2P 4.4AH 7 0C9 0FA
SONY 6CELL2.2 BATT SY SY 3S2P 4.4AH 7 0C9 0FA
PANASONI
C6CELL2.2 BATT PA PA 3S2P 4.4AH 7 0C9 0FA
SAMSUNG 6CELL2.2 BATT SM SM 3S2P 4.4AH 7 0C9 0FA
SIMPLO
(PANASON
IC)
6CELL2.2 BATT SP PA 3S2P 4.4AH 7 0C9 0FA
SIMPLO
(LGC) 6CELL2.2 BATT SP LG 3S2P 4.4AH 7 0C9 0FA
SIMPLO
(SAMSUN
G)
6CELL2.2 BATT SP SM 3S2P 4.4AH 7 0C9 0FA
K/B
DARFON KB 9J.N1H82 DARFON INT'E 09F
Vendor Type Description PN

234 Appendix B
Chicony KB MP-09B2 CHICONY INT'E 09F
Sunrex KB V104702 SUNREX INT'E 09F
DARFON
(NEW90) KB 9Z.N1H82 DARFON INT'E 0C8 GP8T
Chicony
(NEW90) KB MP-09B2 CHICONY INT'E 0C8 GP8T
Sunrex
(NEW90) KB V104702 SUNREX INT'E 0C8 GP8T
Touch Pad
SYNAPTIC
SMULTI TRACK PAD SYNAPTICS TM-01146-005
MULTI
ALPS MULTI TRACK PAD ALPS KGDFF0026A MULTI-
FINGER
ELANTEC
HMULTI TOUCH PAD ELANTECH S8442D-5100
Hinge
SZS LCD_BRK_L_156_A
SSY NEW70_LCD_BRK_L_156_ASSY
GANGYI LCD_BRK_L_156_A
SSY NEW70_LCD_BRK_L_156_ASSY
WANHE LCD_BRK_L_156_A
SSY NEW70_LCD_BRK_L_156_ASSY
SZS LCD_BRK_R_156_
ASSY NEW70_LCD_BRK_R_156_ASSY
GANGYI LCD_BRK_R_156_
ASSY NEW70_LCD_BRK_R_156_ASSY
WANHE LCD_BRK_R_156_
ASSY NEW70_LCD_BRK_R_156_ASSY
SZS LED_BRK_L_156_A
SSY NEW70_LED_BRK_L_156_ASSY
GANGYI LED_BRK_L_156_A
SSY NEW70_LED_BRK_L_156_ASSY
WANHE LED_BRK_L_156_A
SSY NEW70_LED_BRK_L_156_ASSY
SZS LED_BRK_R_156_A
SSY NEW70_LED_BRK_R_156_ASSY
GANGYI LED_BRK_R_156_A
SSY NEW70_LED_BRK_R_156_ASSY
WANHE LED_BRK_R_156_A
SSY NEW70_LED_BRK_R_156_ASSY
SZS LCD_BRK_L_156_A
SSY NEW80_LCD_BRK_L_156_ASSY
LH LCD_BRK_L_156_A
SSY NEW80_LCD_BRK_L_156_ASSY
CHAOLI LCD_BRK_L_156_A
SSY NEW80_LCD_BRK_L_156_ASSY
S.H. LCD_BRK_L_156_A
SSY NEW80_LCD_BRK_L_156_ASSY
Vendor Type Description PN

Appendix B 235
SZS LCD_BRK_R_156_
ASSY NEW80_LCD_BRK_R_156_ASSY
LH LCD_BRK_R_156_
ASSY NEW80_LCD_BRK_R_156_ASSY
CHAOLI LCD_BRK_R_156_
ASSY NEW80_LCD_BRK_R_156_ASSY
S.H. LCD_BRK_R_156_
ASSY NEW80_LCD_BRK_R_156_ASSY
SZS LED_BRK_L_156_A
SSY NEW80_LED_BRK_L_156_ASSY
LH LED_BRK_L_156_A
SSY NEW80_LED_BRK_L_156_ASSY
CHAOLI LED_BRK_L_156_A
SSY NEW80_LED_BRK_L_156_ASSY
S.H. LED_BRK_L_156_A
SSY NEW80_LED_BRK_L_156_ASSY
SZS LED_BRK_R_156_A
SSY NEW80_LED_BRK_R_156_ASSY
LH LED_BRK_R_156_A
SSY NEW80_LED_BRK_R_156_ASSY
CHAOLI LED_BRK_R_156_A
SSY NEW80_LED_BRK_R_156_ASSY
S.H. LED_BRK_R_156_A
SSY NEW80_LED_BRK_R_156_ASSY
SZS LCD_BRK_L_156_A
SSY NEW90_LCD_BRK_L_156_ASSY
SH LCD_BRK_L_156_A
SSY NEW90_LCD_BRK_L_156_ASSY
LH LCD_BRK_L_156_A
SSY NEW90_LCD_BRK_L_156_ASSY
SZS LCD_BRK_R_156_
ASSY NEW90_LCD_BRK_R_156_ASSY
SH LCD_BRK_R_156_
ASSY NEW90_LCD_BRK_R_156_ASSY
LH LCD_BRK_R_156_
ASSY NEW90_LCD_BRK_R_156_ASSY
SZS LED_BRK_L_156_A
SSY NEW90_LED_BRK_L_156_ASSY
SH LED_BRK_L_156_A
SSY NEW90_LED_BRK_L_156_ASSY
LH LED_BRK_L_156_A
SSY NEW90_LED_BRK_L_156_ASSY
SZS LED_BRK_R_156_A
SSY NEW90_LED_BRK_R_156_ASSY
SH LED_BRK_R_156_A
SSY NEW90_LED_BRK_R_156_ASSY
LH LED_BRK_R_156_A
SSY NEW90_LED_BRK_R_156_ASSY
3G card
HUAWEI W/LAN_3G 07A EM770W 7.2MBPS 0FA
Vendor Type Description PN

236 Appendix B
Ericsson W/W F3307 KRD 131 16/02 7.2M GSM900
0FA
WLAN Card
Foxconn
(Atheros) Mini-card WLAN (3rd
WiFi 1x2 BGN) W/L CARD 086 T77H047.31 150MBPS
HB93
Liteon Mini-card WLAN (3rd
WiFi 1x2
BGN)_New75/85
W/L CARD 07P B853GN900G 54MBPS
HB93
Foxconn Mini-card WLAN (3rd
WiFi 1x2 BGN) W/L _ T77H103.00 300MBPS
BCM943225HM
Foxconn
(NEW70) Mini-card WLAN
(3rd WiFi BG)
(NEW70)
W/L CARD 085 T77H121.01 54MBPS HB95
FOXCONN
TW Mini-card WLAN (3rd
WiFi 2x2 BGN) W/L CARD 086 T77H047.31 150MBPS
HB93
LITE-ON Mini-card WLAN (3rd
WiFi 2x2 BGN) W/L WN6602AH-AA B853GU210G 300M
HB93V046
LITE-ON Mini-card WLAN (3rd
WiFi 2x2 BGN) W/L WN6603LH-AA B853GZ600D
RTL8192SE
FOXCONN
TW Mini-card WLAN
(3rd WiFi BG) Foxconn Wirelss LAN Atheros HB95 1x1
BG (HM)
INTEL Conder Peak W/L 112BNHMW _ 300M CONDOR
PEAK1X2 0FA
PLM00010 QMI
HB93 W/L CARD 086 EM306-AR 300MBPS HB93
Intel 622ANXHMW _ intel 6250
Foxconn Foxconn T77H121.10 HB95
Foxconn Foxconn T77H167.07 HB97
Antenna
WNC Antenna WIFI/
WIMAX L ANTENNA 0C6 81.EJT15.GEE WIFI AUX/L
WNC Antenna WIFI/
WIMAX R ANTENNA 0C6 81.EJT15.GED WIFI M R
WNC Antenna 3G
main+WIFI aux ANTENNA 0C6 81.EJT15.GEB 3G M/WIFI
A
WNC Antenna 3G
aux+WIFI
main+GPS
ANTENNA 0C6 81.EJT15.GEC 3G A/WIFI
M/G
WNC Antenna WIFI/
WIMAX L ANTENNA 0C7 81.EJT15.GEJ WIFI A/L
WNC Antenna WIFI/
WIMAX R ANTENNA 0C7 81.EJT15.GEH WIFI M/R
WNC Antenna 3G
main+WIFI aux ANTENNA 0C7 81.EJT15.GEF 3G M/WIFI
A
WNC Antenna 3G
aux+WIFI
main+GPS
ANTENNA 0C7 81.EJT15.GEG 3G A/WIFI
M/G
WNC Antenna WIFI/
WIMAX L ANTENNA 0C8 81.EJT15.GEN WIFI A/L
Vendor Type Description PN

Appendix B 237
WNC Antenna WIFI/
WIMAX R ANTENNA 0C8 81.EJT15.GEM WIFI M/R
WNC X ANTENNA 0C8 81.EJT15.GEK 3G M/WIFI
A
WNC Antenna 3G
aux+WIFI
main+GPS
ANTENNA 0C8 81.EJT15.GEL 3G A/WIFI
M/G
Blue Tooth
Foxconn BT B_T_ MODU 0C9 FOXCONN T77H114.01
BCM2070
Foxconn BT Foxconn Bluetooth BRM 2046 BT2.1
(T60H928.33) FW:861
Foxconn BT B_T_ MODU 085 FOXCONN T77H056.00
AR3011
Camera
Chicony 1.3M CH9665SN (CNF9157)
Suyin 1.3M SY9665SN
Liteon 1.3M LT9665AL (09P2SF119)
DC-IN Jack
65W
65W
65W
90W
90W
90W
Wire Set
?? MIC MIC SET 0CB 6D H2.2 -42DB 1MIC
Kingstate MIC MIC SET 0CB 6D H2.2 -42DB 1MIC
Fujikon MIC MIC SET 0CB 6D H2.2 -42DB 1MIC
MEC CCFL H-CONN SET 0C9 CCFL LCD-M/B W/
CAMERA
High-Tek CCFL
MEC CCFL With 3G H-CONN SET 0C9 CCFL LCD-M/B W/
CAMERA
High-Tek
MEC CCFL w/o CMOS H-CONN SET 0C9 CCFL LCD-M/B W/O
CAMERA
High-Tek
MEC CCFL w/o CMOS
With 3G H-CONN SET 0C9 CCFL LCD-M/B W/O
CAMERA
High-Tek
MEC LED H-CONN SET 0C9 LED LCD-M/B W/
CAMERA
"MEC,HIGH-TEK,Foxconn
Vendor Type Description PN

238 Appendix B
"LED 2nd
source(IPE
X
compatible)
H-CONN SET 0C9
LED LCD-M/B W/
CAMERA 2nd
source(IPEX
compatible)
MEC LED w/o CMOS H-CONN SET 0C9 LED LCD-M/B W/O
CAMERA
"MEC
""LED w/o
CMOS
"H-CONN
SET 0C9
LED LCD-
M/B W/O
CAMERA
MEC LED With 3G H-CONN SET 0C9 LED LCD-MB W/CAM
W/3G H_C
"MEC
""LED With
3G
"H-CONN
SET 0C9
LED LCD-
MB W/CAM
W/3G H_C
MEC LED w/o CMOS With
3G H-CONN SET 0C9 LED LCD-MB WOCAM
W/3G H_C
"MEC
""LED w/o
CMOS With
3G
"H-CONN
SET 0C9
LED LCD-
MB
WOCAM
W/3G H_C
"MEC
Vendor Type Description PN

Appendix B 239
"3G H-CONN SET 0C9
M/B-3G/B
"MEC
"BT 8Pin H-CONN SET 0C9
M/B-BT 8P
"MEC
"BT 86Pin H-CONN SET 0C9
M/B-BT 6P
FFC
Humburg CardRead/B FFC 8P H P1 PAD=0.7 187MM CARD
READER/B-M/B
Cvilux CardRead/B FFC 8P H P1 PAD=0.7 187MM CARD
READER/B-M/B
Humburg TP-M/B FFC 6P G P1 PAD=0.65 116MM TP-M/B
Cvilux TP-M/B FFC 6P G P1 PAD=0.65 116MM TP-M/B
Humburg USB-M/B FFC 12P H P1 PAD=0.7 192MM USB-M/B
Cvilux USB-M/B FFC 12P H P1 PAD=0.7 192MM USB-M/B
Humburg POWER/B-M/B FFC 10P H P1 PAD=0.6 89MM POWER/B-
M/B
Cvilux POWER/B-M/B FFC 10P H P1 PAD=0.6 89MM POWER/B-
M/B
Humburg POWER/B-M/B FFC 10P H P1 PAD=0.6 89MM POWER/B-
M/B
Cvilux POWER/B-M/B FFC 10P H P1 PAD=0.6 89MM POWER/B-
M/B
Humburg POWER/B-M/B FFC 10P H P1 PAD=0.6 174MM POWER/
B-M/B
Cvilux POWER/B-M/B FFC 10P H P1 PAD=0.6 174MM POWER/
B-M/B
Humburg LID/B-M/B FFC 4P H P1 PAD=0.7 32MM SW/B-M/B
Cvilux LID/B-M/B FFC 4P H P1 PAD=0.7 32MM SW/B-M/B
Humburg LID/B-M/B FFC 4P H P1 PAD=0.65 34.85MM SW/B-M/
B
Cvilux LID/B-M/B FFC 4P H P1 PAD=0.65 34.85MM SW/B-M/
B
Humburg LID/B-M/B FFC 4P H P1 PAD=0.6 64.27MM SW/B-M/B
Cvilux LID/B-M/B FFC 4P H P1 PAD=0.6 64.27MM SW/B-M/B
Inverter
Darfon INVERTER 06G 15-17 VK.21071.804
DARF MPS
YEC INVERTER 06G 15-17 YNV-C01AC YEC
MPS
Vendor Type Description PN

240 Appendix B
YEC INVERTER 06G 15-17 YNV-C01AC YEC
MPS
Sumida
SPeaker
Zylux SPK-R SPK PACK 0CB 2W 4OHM MAIN
SPEAKER R
Galax SPK-R SPK PACK 0CB 2W 4OHM MAIN
SPEAKER R
NJL SPK-R SPK PACK 0CB 2W 4OHM MAIN
SPEAKER R
Zylux SPK-L SPK PACK 0CB 2W 4OHM MAIN
SPEAKER L
Galax SPK-L SPK PACK 0CB 2W 4OHM MAIN
SPEAKER L
NJL SPK-L SPK PACK 0CB 2W 4OHM MAIN
SPEAKER L
MIC
Fujikon MIC SET 0CB 6D H2.2 -42DB 1MIC
Kingstate MIC SET 0CB 6D H2.2 -42DB 1MIC
Xing-Meng MIC SET 0CB 6D H2.2 -42DB 1MIC
Thermal Module (UMA)
Delta CCI NEW70_UMA_THM_MAIN_ASSY_Delta_C
CI
ADDA CCI NEW70_UMA_THM_MAIN_ASSY_ADDA_
CCI
Delta Robin NEW70_UMA_THM_MAIN_ASSY_Delta_R
OBIN
ADDA Robin NEW70_UMA_THM_MAIN_ASSY_ADDA_
ROBIN
Delta AVC NEW70_UMA_THM_MAIN_ASSY_Delta_A
VC
ADDA AVC NEW70_UMA_THM_MAIN_ASSY_ADDA_
AVC
Sunon Sunon NEW70_UMA_THM_MAIN_ASSY_SUNON
_SUNON
Delta CCI NEW70_PARK_THM_MAIN_ASSY_Delta_
CCI
ADDA CCI NEW70_PARK_THM_MAIN_ASSY_ADDA
_CCI
Delta Robin NEW70_PARK_THM_MAIN_ASSY_Delta_
ROBIN
ADDA Robin NEW70_PARK_THM_MAIN_ASSY_ADDA
_ROBIN
Delta AVC NEW70_PARK_THM_MAIN_ASSY_Delta_
AVC
ADDA AVC NEW70_PARK_THM_MAIN_ASSY_ADDA
_AVC
Vendor Type Description PN

Appendix B 241
Sunon Sunon NEW70_PARK_THM_MAIN_ASSY_SUNO
N_SUNON
Delta CCI NEW70_MADISON_THM_MAIN_ASSY_De
lta_CCI
ADDA CCI NEW70_MADISON_THM_MAIN_ASSY_A
DDA_CCI
Delta Robin NEW70_MADISON_THM_MAIN_ASSY_De
lta_ROBIN
ADDA Robin NEW70_MADISON_THM_MAIN_ASSY_A
DDA_ROBIN
Delta AVC NEW70_MADISON_THM_MAIN_ASSY_De
lta_AVC
ADDA AVC NEW70_MADISON_THM_MAIN_ASSY_A
DDA_AVC
Sunon Sunon NEW70_MADISON_THM_MAIN_ASSY_S
UNON_SUNON
Core Logic
SILEGO CLK GEN S IC SLG8SP626VTR QFN 72P CLK GEN
BROADCO
M GbE LAN S IC BCM57780A1KMLG QFN 48P E-LAN
CTRL
ENE EC S IC KB926QFD3 LQFP 128P KB
CONTROL
ENE Card Reader
Controller S IC UB6250NF A1-110 QFN 32P CARD
READER
MXIC BIOS S IC FL 16M MX25L1605DM2I-12G SOP
8P ROM
ADI Thermal Sensor S IC ADM1032ARMZ MSOP 8P TEMP
SENSOR
REALTEK HD Audio codec S IC ALC272X-GR LQFP 48P CODEC
TI Audio AmPlifier S IC TPA6017A2PWPR TSSOP 20P AMP
ANPEC FAN controller S IC APL5607KI-TRG SOP 8P
Vendor Type Description PN

242 Appendix B

Appendix C 243
Online Support Information
This section describes online technical support services available to help you repair your Acer Systems.
If you are a distributor, dealer, ASP or TPM, please refer your technical queries to your local Acer branch
office. Acer Branch Offices and Regional Business Units may access our website. However some information
sources will require a user i.d. and password. These can be obtained directly from Acer CSD Taiwan.
Acer's Website offers you convenient and valuable support resources whenever you need them.
In the Technical Information section you can download information on all of Acer's Notebook, Desktop and
Server models including:
• Service guides for all models
• User's manuals
• Bios updates
• Software utilities
• Spare parts lists
• TABs (Technical Announcement Bulletin)
For these purposes, we have included an Acrobat File to facilitate the problem-free downloading of our
technical material.
Also contained on this website are:
• Detailed information on Acer's International Traveler's Warranty (ITW)
• Returned material authorization procedures
• An overview of all the support services we offer, accompanied by a list of telephone, fax and email
contacts for all your technical queries.
We are always looking for ways to optimize and improve our services, so if you have any suggestions or
comments, please do not hesitate to communicate these to us.
Appendix C

244 Appendix C

245
A
AFLASH Utility 29
Antennas
Removing 89, 91
Replacing 93
B
Battery
Replacing 128
Battery Pack
Removing 43
BIOS
ROM type 15
vendor 15
BIOS Utility 21–29
Advanced 24
Boot 27
Exit 28
Navigating 21
Onboard Device Configuration 25
Power 27
Save and Exit 28
Security 24
System Security 28
Board Layout
Top View 149
brightness
hotkeys 13
C
Camera Module
Removing 83
Replacing 96, 98, 99, 101
Common Problems 130
computer
on indicator 9
CPU
Removing 77
Replacing 104
D
DIMM Modules
Replacing 123
Display 5
display
hotkeys 13
E
EasyTouch Failure 140
External Module Disassembly
Flowchart 42
F
Features 1
Flash Utility 29
FPC Cable
Removing 86
FRU (Field Replaceable Unit) List 155
H
Hard Disk Drive
Removing 52
Replacing 121
HDTV Switch Failure 141
Hibernation mode
hotkey 13
Hot Keys 11
I
Indicators 9
Intermittent Problems 142
Internal Microphone Failure 135
Internal Speaker Failure 134
J
Jumper and Connector Locations 149
K
Keyboard
Removing 55
Replacing 120
Keyboard Failure 133
L
LCD Bezel
Replacing 100
Index

246
LCD Brackets
Removing 86
Replacing 95
LCD Cable
Replacing 95
LCD Failure 133
LCD Module Disassembly
Flowchart 78
LCD Module Reassembly Procedure 93
LCD Panel
Removing 84
Replacing 95
Left Speaker Module
Removing 61
Replacing 116
M
Main Unit Disassembly
Flowchart 54
Mainboard
Removing 68, 69, 70, 71
Replacing 106
media access
on indicator 9
Memory
Replacing 123
Memory Check 130
Model Definition 170
N
No Display Issue 131
O
ODD Failure 137
Online Support Information 243
Optical Disk Drive
Replacing 125, 126
Optical Drive Module
Removing 45
P
Panel 6
Bottom 9
PC Card 9
Power On Failure 130
R
Replacing 114, 116
Right Speaker Module
Removing 63
Replacing 114
S
SD Dummy Card
Removing 44
Replacing 127
Speakers 114, 116
Removing 61, 63
System
Block Diagram 5
T
Test Compatible Components 229
Thermal Module
Removing 75
Replacing 105
Thermal Unit Failure 140
TouchPad
Removing 66
TouchPad Bracket
Removing 66
Replacing 112, 115
TouchPad Failure 134
Troubleshooting
Built-in KB Failure 133
EasyTouch Buttons 140
HDTV Switch 141
Internal Microphone 135
Internal Speakers 134
LCD Failure 133
No Display 131
ODD 137
Other Failures 141
Power On 130
Thermal Unit 140
TouchPad 134
WLAN 140
U
Undetermined Problems 142
Upper Cover

248












