Panasonic DMR EA38V EA38VP.indb User Manual To The 017ad66b F95e 43bb 9198 4f7c5907bb77
User Manual: Panasonic DMR-EA38V to the manual
Open the PDF directly: View PDF
.
Page Count: 92
- TABLE OF CONTENTS
- Getting Started
- Basic Operations
- Advanced Features
- Important Notes for Recording
- Advanced Recording
- Advanced Scheduled Recording
- Recording from an External Device
- Advanced Disc Playback
- Playing Playlists
- Playing MP3s
- Playing Still Pictures (JPEG)
- Advanced Video Cassette Playback
- Status Messages
- FUNCTIONS Window
- Entering Text
- Linked Operations with the TV (VIERA Link™ “HDAVI Control™”)
- Advanced Editing
- Setting Menus
- Other Settings
- Reference
- Connection Options for Improved Playback Quality
- Disc Information
- SD Card and USB Memory Information
- MP3s and Still Pictures (JPEG)
- Frequently Asked Questions
- Error Messages
- Troubleshooting Guide
- Glossary
- Specifiacations
- Product Service
- Limited Warranty
- Referencia rápida en español (Spanish Quick Reference)
- Index

Dear customer
Thank you for purchasing this product.
For optimum performance and safety, please read these instructions carefully.
Before connecting, operating or adjusting this product, please read the instructions completely.
Please keep this manual for future reference.
Operating Instructions
DVD Recorder
Model No. DMR-EA38V
Region number supported by this unit
Region numbers are allocated to DVD players and DVD-Video according to where they are sold.
The region number of this unit is “1”.
The unit will play DVDs marked with labels containing “1” or “ALL”.
Example:
1ALL 24
1
The warranty can be found on page 87.
La referencia rápida en español se encuentra en la página 88−91.
PRQT9058-P
Basic Operations
P13
If you have any questions contact
1-800-211-PANA(7262)
DMR-EA38VP.indb 1DMR-EA38VP.indb 1 2007/12/28 9:24:582007/12/28 9:24:58
until
2008/01/08

2
RQT9058
CAUTION!
THIS PRODUCT UTILIZES A LASER.
USE OF CONTROLS OR ADJUSTMENTS OR
PERFORMANCE OF PROCEDURES OTHER THAN THOSE
SPECIFIED HEREIN MAY RESULT IN HAZARDOUS
RADIATION EXPOSURE.
DO NOT OPEN COVERS AND DO NOT REPAIR YOURSELF.
REFER SERVICING TO QUALIFIED PERSONNEL.
WARNING:
TO REDUCE THE RISK OF FIRE, ELECTRIC SHOCK OR
PRODUCT DAMAGE,
DO NOT EXPOSE THIS APPARATUS TO RAIN, MOISTURE,
DRIPPING OR SPLASHING AND THAT NO OBJECTS
FILLED WITH LIQUIDS, SUCH AS VASES, SHALL BE
PLACED ON THE APPARATUS.
USE ONLY THE RECOMMENDED ACCESSORIES.
DO NOT REMOVE THE COVER (OR BACK); THERE ARE NO
USER SERVICEABLE PARTS INSIDE. REFER SERVICING
TO QUALIFIED SERVICE PERSONNEL.
CAUTION!
DO NOT INSTALL OR PLACE THIS UNIT IN A BOOKCASE,
BUILT-IN CABINET OR IN ANOTHER CONFINED SPACE.
ENSURE THE UNIT IS WELL VENTILATED. TO PREVENT
RISK OF ELECTRIC SHOCK OR FIRE HAZARD DUE TO
OVERHEATING, ENSURE THAT CURTAINS AND ANY OTHER
MATERIALS DO NOT OBSTRUCT THE VENTILATION VENTS.
The lightning flash with arrowhead symbol, within
an equilateral triangle, is intended to alert the user
to the presence of uninsulated “dangerous voltage”
within the product’s enclosure that may be of suffi-
cient magnitude to constitute a risk of electric shock
to persons.
CAUTION
CAUTION: TO REDUCE THE RISK OF ELECTRIC
SHOCK, DO NOT REMOVE SCREWS.
NO USER-SERVICEABLE PARTS
INSIDE.
REFER SERVICING TO QUALIFIED
SERVICE PERSONNEL.
The exclamation point within an equilateral triangle
is intended to alert the user to the presence of
important operating and maintenance (servicing)
instructions in the literature accompanying the ap-
pliance.
RISK OF ELECTRIC SHOCK
DO NOT OPEN
CAUTION
Danger of explosion if battery is incorrectly replaced.
Replace only with the same or equivalent type recommended
by the manufacturer. Dispose of used batteries according to
the manufacturer’s instructions.
The socket outlet shall be installed near the equipment and
easily accessible. The mains plug of the power supply cord shall
remain readily operable. To completely disconnect this apparatus
from the AC Mains, disconnect the power supply cord plug from
AC receptacle.
(Inside of product)
Precautions
FCC Note:
This equipment has been tested and found to comply with the
limits for a Class B digital device, pursuant to Part 15 of the
FCC Rules. These limits are designed to provide reasonable
protection against harmful interference in a residential
installation. This equipment generates, uses, and can radiate
radio frequency energy and, if not installed and used in
accordance with the instructions, may cause harmful interference
to radio communications. However, there is no guarantee that
interference will not occur in a particular installation. If this
equipment does cause harmful interference to radio or television
reception, which can be determined by turning the equipment off
and on, the user is encouraged to try to correct the interference
by one or more of the following measures:
Reorient or relocate the receiving antenna.
Increase the separation between the equipment and receiver.
Connect the equipment into an outlet on a circuit different from
that to which the receiver is connected.
Consult the dealer or an experienced radio/TV technician for
help.
FCC Caution: To assure continued compliance, follow the
attached installation instructions and use only shielded interface
cables when connecting to peripheral devices.
Any changes or modifi cations not expressly approved by the
party responsible for compliance could void the user’s authority
to operate this equipment.
This device complies with Part 15 of the FCC Rules. Operation
is subject to the following two conditions: (1) This device may
not cause harmful interference, and (2) this device must accept
any interference received, including interference that may cause
undesired operation.
Declaration of Conformity
Trade Name: Panasonic
Model No.: DMR-EA38V
Responsible Party:
Panasonic Corporation of North America
One Panasonic Way
Secaucus, NJ 07094
Support Contact:
Panasonic Consumer Electronics Company
Telephone No.: 1-800-211-7262
DMR-EA38VP.indb 2DMR-EA38VP.indb 2 2007/12/28 9:25:002007/12/28 9:25:00

3
RQT9058
IMPORTANT SAFETY INSTRUCTIONS
Read these operating instructions carefully before using the unit. Follow the safety instructions on the unit and the applicable safety instructions
listed below. Keep these operating instructions handy for future reference.
1) Read these instructions.
2) Keep these instructions.
3) Heed all warnings.
4) Follow all instructions.
5) Do not use this apparatus near water.
6) Clean only with dry cloth.
7) Do not block any ventilation openings. Install in accordance with
the manufacturer’s instructions.
8) Do not install near any heat sources such as radiators, heat
registers, stoves, or other apparatus (including amplifi ers) that
produce heat.
9) Do not defeat the safety purpose of the polarized or grounding-type
plug. A polarized plug has two blades with one wider than the other.
A grounding-type plug has two blades and a third grounding prong.
The wide blade or the third prong are provided for your safety. If the
provided plug does not fi t into your outlet, consult an electrician for
replacement of the obsolete outlet.
10) Protect the power cord from being walked on or pinched
particularly at plugs, convenience receptacles, and the point where
they exit from the apparatus.
11) Only use attachments/accessories specifi ed by the manufacturer.
12) Use only with the cart, stand, tripod, bracket, or table
specifi ed by the manufacturer, or sold with the
apparatus. When a cart is used, use caution when
moving the cart/apparatus combination to avoid
injury from tip-over.
13) Unplug this apparatus during lightning storms or when unused for
long periods of time.
14) Refer all servicing to qualifi ed service personnel. Servicing is
required when the apparatus has been damaged in any way, such
as power-supply cord or plug is damaged, liquid has been spilled
or objects have fallen into the apparatus, the apparatus has been
exposed to rain or moisture, does not operate normally, or has
been dropped.
Unit Care
The precision parts in the unit are readily affected by the
environment, especially temperature, humidity, and dust. Cigarette
smoke also can cause malfunction or breakdown.
Maintenance
To clean the unit
Wipe with a soft, dry cloth.
Never use alcohol, thinner or benzine to clean the unit.
Before using chemically treated cloth, carefully read the instructions
that came with the cloth.
To clean the DVD lens
Dust and dirt may adhere to the unit’s lens over time, possibly making it
impossible to record or play discs.
Use the DVD lens cleaner about once every year, depending on
frequency of use and the operating environment.
Carefully read the lens cleaner’s instructions before use.
DVD lens cleaner: RP-CL720PP
To clean the video heads
Dirt on the video heads can cause poor recording and play.
If the picture does not improve, use a head-cleaning cassette. If the
problem persists, seek advice from a qualifi ed service person.
Head-cleaning cassette: NV-TCL30PT
Do not place the unit on amplifi ers
or equipment that may become hot.
The heat can damage the unit.
The unit should not be installed
or operated near large magnets
or electromagnetic devices. Such
devices can damage pre-recorded
VHS recordings.
Do not place any heavy objects on top of the unit.
The unit should not be mounted in a vertical position. It’s designed
to operate in the horizontal position.
Before moving the unit, ensure the disc tray and cassette
compartment are empty. Failure to do so will risk severely
damaging the disc, tape and the unit.
When the unit is not to be used for a long time
To save power, unplug the AC power supply cord from the household AC outlet. The unit consumes a small amount of power even when it is turned off.
Front Display ( 57)
Automatic Bright
Quick Start ( 53) On Approx. 13.3 WApprox. 13.3 W
Off Approx. 1.3 WApprox. 3.1 W
Standby power consumption
Cautions about condensation
Condensation can cause unreliable playback of recordings.
Condensation may form in the following cases,
The unit is brought from cold surroundings into a well-heated room.
The unit is suddenly brought from cool surroundings, such as an air-
conditioned room or car, to a place which is hot and humid.
During rainy seasons.
In any of the above-mentioned conditions, do not operate the unit for at
least 2 hours. The unit is not equipped with a moisture sensor.
Getting Started
DMR-EA38VP.indb 3DMR-EA38VP.indb 3 2007/12/28 9:25:002007/12/28 9:25:00

4
RQT9058
Table of Contents, Accessories
DVD and Card Management .................................................. 47
Accessing the Management Menus .............................................47
Setting DVD On-Screen Menus .............................................. 50
Accessing the DVD On-Screen Menus ........................................50
Setup Menus .......................................................................... 52
IR Settings ................................................................................... 52
Off Timer ...................................................................................... 53
Remote Control ............................................................................53
Clock Settings .............................................................................. 53
Quick Start ................................................................................... 53
Restore Default Settings .............................................................. 53
Settings for Playback ................................................................... 54
Settings for Recording ................................................................. 55
Still Mode (paused video) ............................................................ 55
Black Level Control ...................................................................... 55
Dynamic Range Compression ..................................................... 55
Digital Audio Output ..................................................................... 56
Select Audio Channel For DV Input ............................................. 56
Status Messages ......................................................................... 56
On-screen Language ................................................................... 57
Front Display ................................................................................57
Closed Caption ............................................................................ 57
TV Aspect .................................................................................... 58
4:3 TV settings for DVD-Video ..................................................... 58
4:3 TV settings for DVD-RAM ...................................................... 58
Component Output Signal............................................................58
Functions of HDMI ....................................................................... 59
Select Tape Length ...................................................................... 60
Jet Search ....................................................................................60
Gray Background .........................................................................60
Getting Started
Precautions ............................................................................... 2
IMPORTANT SAFETY INSTRUCTIONS .................................. 3
Unit Care ........................................................................................3
Accessories ................................................................................... 5
Remote Control Information ...........................................................5
Control Reference Guide .......................................................... 6
Main Unit ........................................................................................6
The Unit’s Display .......................................................................... 6
Remote Control ..............................................................................7
Rear Panel .....................................................................................7
Basic Connection ...................................................................... 8
Connecting to a Television and a Set Top Box ............................... 8
Connecting to a TV with an HDMI (High Defi nition Multimedia
Interface) Cable ........................................................................ 9
Setting the Set Top Box Control and Clock ............................. 10
Acquiring the setting information from the TV (VIERA) ................12
Important Notes for Recording ............................................... 21
Advanced Recording .............................................................. 22
DVD Recording Modes and Estimated Disc Recording Time ......22
VHS Recording Modes and Estimated Recording Time .............. 22
When the format confi rmation screen is displayed ...................... 23
When removing a recorded disc .................................................. 23
Specifying the Recording Time .................................................... 24
Flexible Recording ....................................................................... 24
Playing while you are recording ................................................... 24
Advanced Scheduled Recording ............................................ 25
To cancel a scheduled recording in progress ............................... 25
Check, Change, or Delete Programs ........................................... 25
To release the unit from recording standby
(Before recording starts) .........................................................25
Recording from an External Device ........................................ 26
Recording from a VCR or a Set top box equipped
with a Hard Drive, etc. .............................................................26
Recording from a DV Camcorder ................................................. 27
Advanced Disc Playback ........................................................ 28
Zoom in on video ......................................................................... 28
Menu Screens on the TV ............................................................. 28
Selecting Recordings to Play ....................................................... 28
Search.......................................................................................... 28
Skip .............................................................................................. 28
Direct Play ....................................................................................28
Quick View (Play 1.3) ................................................................ 29
Slow-motion Play ......................................................................... 29
Frame-by-Frame Viewing ............................................................. 29
Time Slip ...................................................................................... 29
CM Skip ....................................................................................... 29
Create Chapters...........................................................................29
Changing Audio during Playback ................................................. 29
Playing Playlists ...................................................................... 30
Playlist Properties ........................................................................ 30
View Chapters ..............................................................................30
Playing MP3s .......................................................................... 31
Playing Still Pictures (JPEG) .................................................. 32
Advanced Video Cassette Playback ....................................... 34
Zoom in on video ......................................................................... 34
Fast-forward/Rewind ....................................................................34
Slow playback ..............................................................................34
Cue/Review .................................................................................. 34
Jet Search ....................................................................................34
Advanced Features
Setting Menus
Recordings − Editing ................................................................ 40
Accessing the Recording View .....................................................40
Editing Operations to Recordings ................................................ 40
Still Pictures−Editing .............................................................. 42
Accessing the Album/Picture View ............................................... 42
Album/Picture Operations ............................................................ 42
Copying Still Pictures .............................................................. 44
Importing Still Pictures from an SD card or USB memory ........... 44
Copying Still Pictures via the Album View Screen ....................... 44
Deleting Still Pictures .............................................................. 45
Delete Navigator ..........................................................................45
Chapters − Creating, Editing .................................................... 46
Accessing the Chapter View ........................................................ 46
Chapter Operations ......................................................................46
Advanced Editing
Other Settings
Other Settings ......................................................................... 61
Using the Unit’s Remote Control to Operate the TV and the Set
Top Box (Cable Box, Satellite Receiver, etc.) .......................... 61
Basic Operations
Jet Rewind ................................................................................... 34
VHS Index Search System (VISS) ...............................................34
S-VHS Quasi Playback (SQPB) ...................................................35
Repeat Playback ..........................................................................35
Changing Audio during Playback ................................................. 35
Adjusting the playback picture ..................................................... 35
Status Messages .................................................................... 36
On-screen Display Indicators for Video Cassette Playback ......... 36
Media Handling ................................................................. 13
Inserting Discs .......................................................................13
Inserting a Video Cassette .................................................... 13
Inserting USB memory .......................................................... 13
Inserting an SD Card .............................................................13
Playback ............................................................................ 14
Playing a Disc ........................................................................14
Playing a Video Cassette ....................................................... 15
Recording Set Top Box Programs ..................................... 16
Scheduled Recording ........................................................17
Copying Recordings .......................................................... 18
Copying Recordings (VHS DVD) ......................................18
Copying Recordings (DVD VHS)....................................... 19
Deleting Recordings .......................................................... 20
Delete Navigator ....................................................................20
Deleting Recordings During Playback ...................................20
Linked Operations with the TV
(VIERA Link™ “HDAVI Control™”) .................................... 38
Easy control only with VIERA Remote Control ...................... 39
FUNCTIONS Window .................................................... 37
Entering Text ........................................................................... 37
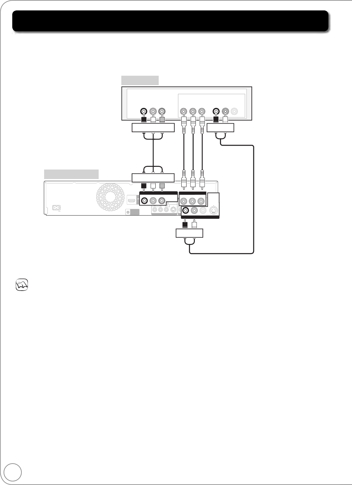
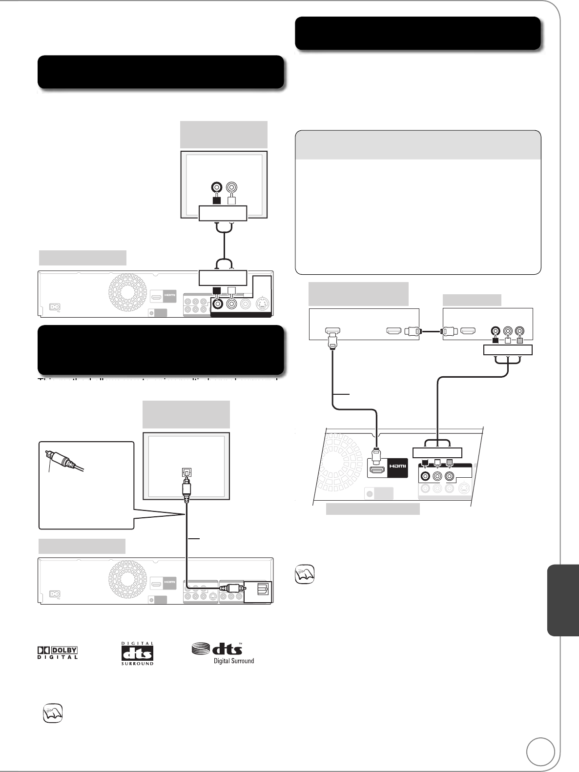
Connection Options for Improved Playback Quality ............... 63
DVD output and DVD/VHS output ................................................ 63
Using an S Video Cable for Better Video
(S Video Cable not included) .................................................. 63
Using Component Video Cables for Better Video
(Component Video Cables not included) ................................ 64
Using an Audio Cable for Better Sound
(Audio Cable not included) ...................................................... 65
Using an Optical Digital Audio Cable for Better Sound
(Optical Digital Audio Cable not included) .............................. 65
Using an HDMI
(High Defi nition Multimedia Interface) Cable .......................... 65
Reference
DMR-EA38VP.indb 4DMR-EA38VP.indb 4 2007/12/28 9:25:012007/12/28 9:25:01

5
RQT9058
Accessories
Please check and identify the supplied accessories. Use numbers indicated in parentheses when asking for
replacement parts.
(Product numbers correct as of December 2007. These may be subject to change.)
To order accessories, refer to “Accessory Purchases” on page 87.
1 Remote control (N2QAYB000212) 2 Batteries for remote control
1 Set Top Box Control cable
(K2ZZ02C00008)
1 Audio/video cable (K2KA2BA00003)
1 AC power supply cord (K2CB2CB00018)
For use with this unit only. Do not use it
with other equipment. Also, do not use
cords for other equipment with this unit.
Product Registration Card
Please complete and return the included product registration card, or register via the Internet at: http://www.prodreg.com/panasonic/
About batteries
Insert so the poles ( and ) match those in the remote control.
Do not use rechargeable type batteries.
R6/LR6, AA
Do not mix old and new batteries.
Do not use different types at the same time.
Do not heat or expose to fl ame.
Do not leave the battery(ies) in an automobile exposed to direct
sunlight for a long period of time with doors and windows closed.
Do not take apart or short circuit.
Do not attempt to recharge alkaline or manganese batteries.
Do not use batteries if the covering has been peeled off.
Mishandling of batteries can cause electrolyte leakage which can
damage items the fl uid contacts and may cause a fi re.
Remove if the remote control is not going to be used for a long period
of time. Store in a cool, dark place.
Remote Control Information
30
30
20
20
Using the remote control
Aim at the sensor, avoiding obstacles, up to a maximum range of
7 m (23 feet) directly in front of the unit.
Frequently Asked Questions .......................................... 70
To Reset This Unit ........................................................................74
General Issues: Power ................................................................. 75
General Issues: Displays ............................................................. 75
General Issues: Operation ...........................................................76
General Issues: VIERA Link ......................................................... 77
General Issues: USB.................................................................... 77
Playback Issues: Picture ..............................................................78
Playback Issues: Sound ............................................................... 79
Playback Issues: Operation..........................................................80
Playback Issues: VHS ..................................................................81
Recording Issues: DVD Recording/Scheduled Recording/
Copying/External Input ........................................................... 81
Recording Issues: VHS Recording ...............................................83
Editing Issues: DVD & SD ............................................................ 83
Editing Issues: Still Pictures ......................................................... 83
Glossary ................................................................................. 84
Specifi cations ......................................................................... 85
Product Service ...................................................................... 86
Product information ......................................................................86
Limited Warranty ..................................................................... 87
Referencia rápida en español (Spanish Quick Reference) ..... 88
Index .......................................................................... Back cover
Troubleshooting Guide ................................................... 74
Error Messages ............................................................. 72
Setup ........................................................................................... 70
Discs ............................................................................................ 70
Recording..................................................................................... 71
USB.............................................................................................. 71
On the Unit’s Display ....................................................................72
On the TV .....................................................................................73
Disc Information ...................................................................... 66
Usable Discs for Recording and Playback ...................................66
Play-only Discs ............................................................................ 67
Discs that Cannot be Played ........................................................67
Media Care .................................................................................. 67
SD Card and USB Memory Information ................................... 68
USB memories you can use with this unit ....................................68
SD Cards Usable with this Unit ................................................... 68
MP3s and Still Pictures (JPEG) .............................................. 69
MP3 File Information ....................................................................69
Still Picture (JPEG) Information ................................................... 69
Getting Started
Basic Operations
Advanced Features
Advanced Editing
Setting MenusOther SettingsReference
Español
DMR-EA38VP.indb 5DMR-EA38VP.indb 5 2007/12/28 9:25:032007/12/28 9:25:03

6
RQT9058
Control Reference Guide
Recording indicator
Main display section
Tape indicator
Progressive indicator
This indicator lights up when you select “24p” in “Progressive/
24p” ( 51).
Scheduled recording indicator ( 17)
On:
When a scheduled recording program is registered and a
recordable disc or tape is inserted.
Flashes:
The scheduled recording indicator fl ashes when the unit cannot
go to scheduled recording standby (e.g. there is no disc or tape,
etc). It does not fl ash if Quick Start is off.
Disc indicator
This indicator lights up when a disc that is supported by this unit
is inserted.
The Unit’s Display
Main Unit
S VIDEO
IN 2
VIDEO /MONO AUDIO R
L
S VIDEO
IN 2
VIDEO /MONO AUDIO R
L
OPEN/CLOSE
EJECT
POWER
REC
SD CARD
REC MODEREC MODEINPUT SELECTINPUT SELECT
DRIVE SELECT
RESET
COPYINGCOPYING
COPYINGCOPYING
REC
CHCH
Cassette
compartment
The unit’s display
Remote Control
signal sensor Disc tray
Opening
the front panel
Pull down.
Cassette eject button .....................................( 13)
Disc tray open/close button ............................( 13)
Stop button .........................................( 14, 15, 16)
Play/1.3 button ......................................( 14, 15)
Input select button ..........................................( 16)
Recording mode button ..................................( 16)
Recording button ............................................( 16)
DVD/VHS POWER on/off button
(/I POWER) ................................................( 10)
Press to switch the unit from on to standby mode or vice
versa. In the standby mode, the unit is still consuming a small
amount of power.
IN2 input terminals ........................................( 26)
DVD/VHS drive indicator ..........................( 14, 15)
Lights when the DVD or VHS drive is selected.
Drive select button ...................................( 14, 15)
Drive changes each time you press [DRIVE SELECT].
Reset button ...................................................( 74)
DV IN terminal (for a digital video
camcorder) .....................................................( 27)
SD card slot ....................................................( 13)
USB port ........................................................( 13)
One touch copying operation button
From VHS to DVD ...................................................... ( 18)
From DVD to VHS ...................................................... ( 19)
DMR-EA38VP.indb 6DMR-EA38VP.indb 6 2007/12/28 9:25:042007/12/28 9:25:04

7
RQT9058
POWER
POWER
SLOW/SEARCH
S
C
H
E
D
U
L
E
OK
F
U
N
C
T
I
O
N
S
TV/VIDEO
PAUSESTOP
3
2
1
6
54
9
8
7
0
REC MODE
RETURN
SUB MENU
CM SKIP
D
I
R
E
C
T
N
A
V
I
G
A
T
O
R
DISPLAYAUDIO
REC
DRIVE
SELECT
F Rec
STATUS
CHAPTER
CREATE
INPUT SELECT
CANCEL
DELETE
CH
CH
PLAY
VOL
AB
DVD/VHS
SETUP
TRACKING/V-LOCK
SKIP/
INDEX
REW
FF
TIME SLIP
/
JET REW
RESET
Turn the unit on or off ................................................ ( 10)
Select drive (DVD, VHS, SD or USB) ......( 14, 15, 31, 32)
Select channels and recording numbers etc./
Enter numbers .......................................................... ( 28)
Cancel/Reset the tape counter
Basic operations for recording and play
Skip the specifi ed time/
Jet rewind button................................................. ( 29, 34)
Direct Navigator ........................................................ ( 28)
Selection/OK, Frame-by-frame ................................. ( 29)
Show sub menu .................................................. ( 30, 40)
Select audio ........................................................ ( 29, 35)
[A] for Recordings screen .......................................... ( 28)
Show DVD on-screen menu ...................................... ( 50)
[B] for Album View screen ......................................... ( 32)
Start recording .......................................................... ( 16)
Change recording mode ........................................... ( 16)
Transmission window
TV and Set Top Box operations................................. ( 61)
Channel select/TRACKING/V-LOCK .................. ( 16, 35)
Input select (IN1, IN2, DV) .................................. ( 16, 26)
Sub channel access for digital broadcasts
Delete items .............................................................. ( 20)
Skip 1 minute forward ............................................... ( 29)
Show scheduled recording list .................................. ( 17)
Show FUNCTIONS window ...................................... ( 37)
Return to previous screen
Show setup menu ..................................................... ( 52)
Create chapters......................................................... ( 29)
Show status messages ............................................. ( 36)
Start Flexible Recording ............................................ ( 24)
Remote Control
Rear Panel
VIDEO
OPTICAL
VIDEO VIDEO
R-AUDIO-L
R-AUDIO
R-AUDIO-L-L
PR
YPB
DIGITAL AUDIO OUT
(PCM/ BITSTREAM)
AC IN
S VIDEOS VIDEO
AV OUT
SET TOP BOX
CONTROL
COMPONENT VIDEO OUT
DVD/VHS COMMON OUT
DVD PRIORITY OUTIN1
AC IN = Power supply
Cooling fan
Set Top Box Control terminal ...........................( 8)
HDMI AV OUT terminal ..............................( 9, 65)
AUDIO/VIDEO output terminals
(DVD/VHS COMMON OUT) ............( 8, 9, 63–65)
AUDIO/VIDEO input terminals .........................( 8)
S VIDEO input terminal
AUDIO/VIDEO output terminals
(DVD PRIORITY OUT) ............................( 63–65)
S VIDEO output terminal ................................( 63)
DIGITAL AUDIO OUT terminal .......................( 65)
COMPONENT VIDEO OUT terminals ...........( 64)
Getting Started
DMR-EA38VP.indb 7DMR-EA38VP.indb 7 2007/12/28 9:25:052007/12/28 9:25:05

8
RQT9058
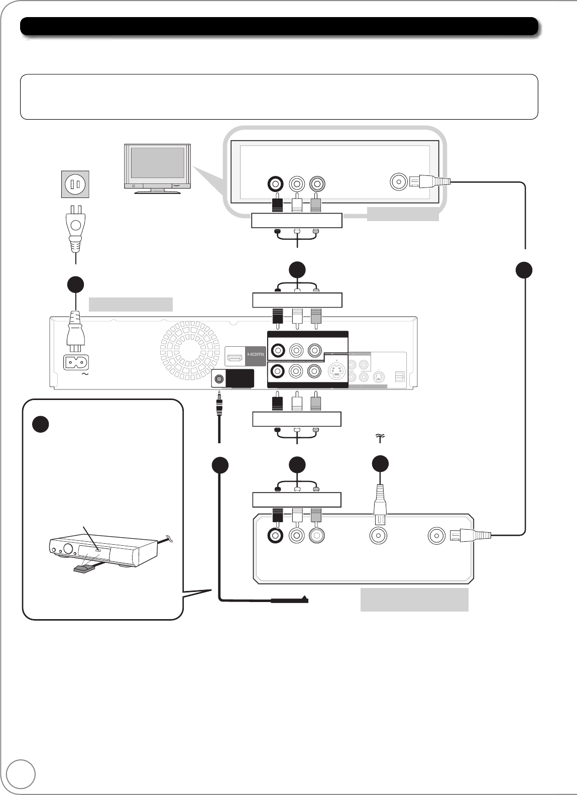
Connecting to a Television and a Set Top Box
75 coaxial cable from the wall or satellite antenna to the “RF IN” or “SATELLITE IN” on
the set top box.
75 coaxial cable from the “RF OUT” on the set top box to the “VHF/UHF RF IN” on the
TV.
Audio/video cable (included) from the “DVD/VHS COMMON OUT” on the unit to the “AV
IN” on the TV.
Audio/video cable from the “AV OUT” on the set top box to the “IN1” on the unit.
Connect the Set Top Box Control cable (included) to the back of this unit.
Install the Set Top Box Control cable (included) in front of the set top box.
AC power supply cord (included) from the “AC IN” on the unit to a household AC outlet.
Consult your set top box provider about the appropriate set top box to use.
Additional coaxial cable and audio/video (AV) cable are required.
Note:
The terminals on the rear of your TV and set top box may not appear as shown
below.
Please read terminal labels carefully to ensure correct connections.
VHF/UHF
RF IN
AUDIO IN VIDEO
IN
RL
AUDIO OUT VIDEO RF OUT
OUT
R L
7
4
RF IN/
SATELLITE IN
2
5
AC IN
OPTICAL
VIDEO
R-AUDIO-L
P
R
P
B
DIGITAL AUDIO OUT
(
PC
M
/
BITSTREAM
)
S VIDEO
VIDEO
VIDEO
R-AUDIO-L
R-AUDIO
-L
O
(
)
COMPONENT
VIDEO OUT
DVD/VHS COMMON OUT
DVD PRIORITY OUT
IN1
DVD/VHS COMMON OUT
VIDEO
R-AUDIO-L
VIDEO
R-AUDIO -L
S VIDEO
IN1
AV OUT
SET TOP BOX
CONTROL
SET TOP BOX
CONTROL
6
step
3
1
Cable from the wall
or satellite antenna
Rear of set top box
step step
step
step step
Rear of TV
Rear of this unit
Red White Yellow
Red White Yellow
Red White Yellow
Red White Yellow
To a household AC
outlet
(AC 120 V, 60 Hz)
The Set Top Box Control cable
is necessary for operating a set
top box with this unit’s remote
control.
Place the Set Top Box Control
cable in front of the signal
sensor of the set top box.
Read the set top box operating
instructions regarding positioning
of the signal sensor.
If necessary, use the double sided
adhesive tape (included) to secure the Set
Top Box Control cable to a fl at surface.
Basic Connection
step
DMR-EA38VP.indb 8DMR-EA38VP.indb 8 2007/12/28 9:25:062007/12/28 9:25:06

9
RQT9058
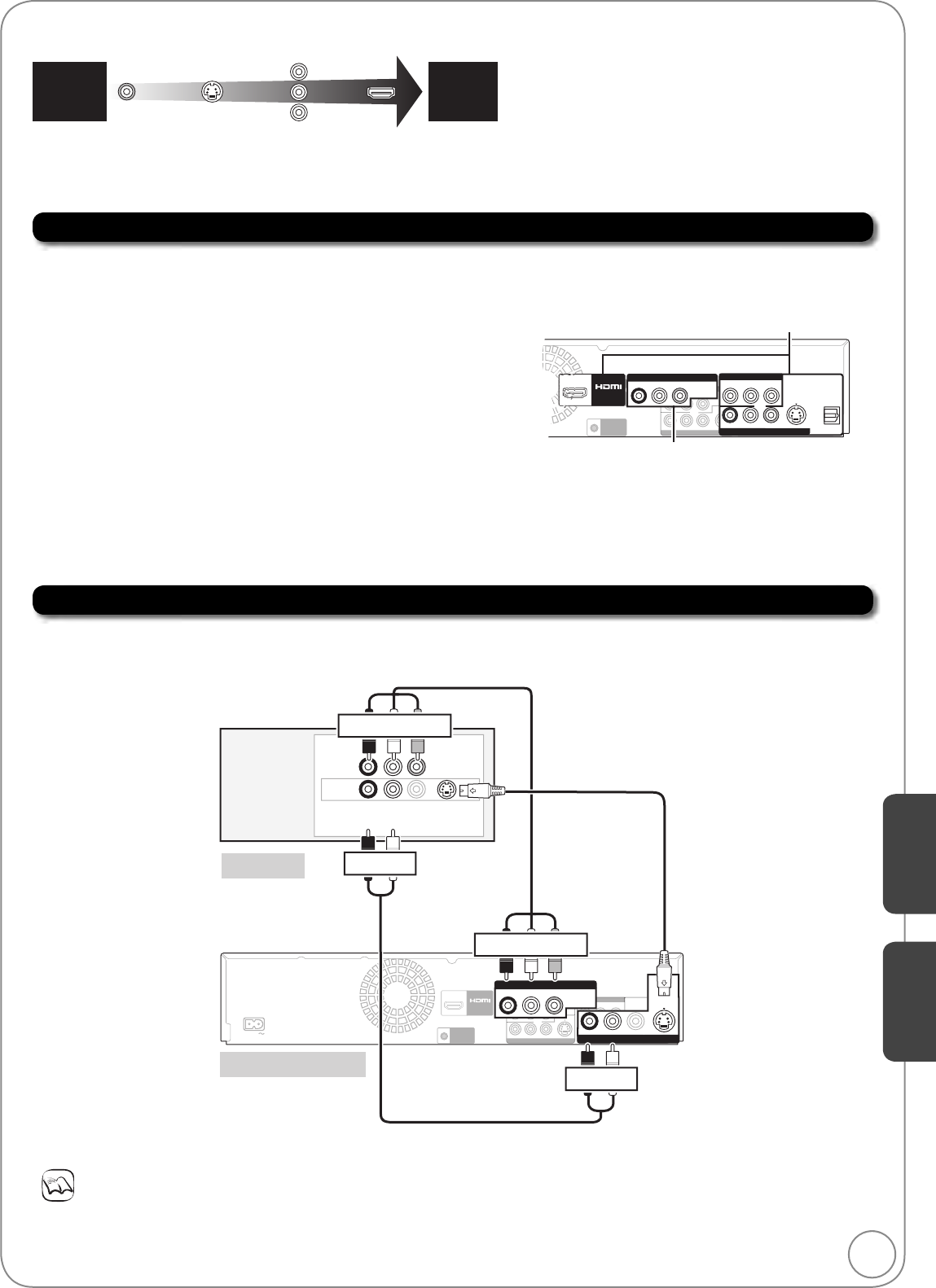
When connected to an HDMI compatible unit, an uncompressed digital audio and video signal is transmitted,
enabling you to enjoy high quality digital video and audio with just one cable. When connecting to an HDMI-
compatible HDTV (High Defi nition Television), the output can be switched to 1080p, 1080i or 720p HD video.
Notes
If connecting to equipment that is only compatible with 2 channels output, audio with 3 channels or more will be
down-mixed ( 84) and output as 2 channels (some discs cannot be down-mixed).
For display units compatible with HDCP (High bandwidth Digital Content Protection) that are equipped with a
digital DVI input terminal (PC monitors, etc.):
Depending on the unit, images may not display properly or at all when connecting with a DVI/HDMI switching cable
(audio cannot be output).
Usually you can watch video from HDMI input on TV. When you want to play back VHS while recording on DVD,
switch to input 1 on TV.
Connecting to a TV with an HDMI (High Defi nition Multimedia Interface) Cable
You can enjoy high-quality picture and audio by adding the HDMI cable connection between this unit and your TV
as shown on page 8 and by doing the following.
HDMI IN
AC IN
VIDEO
OPTICAL
VIDEO VIDEO
R-AUDIO-L
R-AUDIO
R-AUDIO-L-L
PR
YPB
DIGITAL AUDIO OUT
(PCM/BITSTREAM)
S VIDEOS VIDEO
COMPONENT VIDEO OUT
DVD/VHS COMMON OUT
DVD PRIORITY OUT
IN1
AV OUT
SET TOP BOX
CONTROL
INPUT 1
AUDIO IN VIDEO
Rear of TV
Rear of this unit
Set “HDMI Priority” and “HDMI Audio Output” to “On” ( 59, 60). (The default setting is “On”.)
Audio/video cable
(included)
Red White Yellow
Red White Yellow
Regarding “HDAVI Control” function
When connecting with a Panasonic TV (VIERA) or a receiver equipped with “HDAVI Control” function, linked
operations are possible. [ 38, Linked Operations with the TV (VIERA LinkTM “HDAVI ControlTM”)]
Please use HIGH SPEED HDMI cables that have the HDMI logo (as shown on the cover).
It is recommended that you use Panasonic’s HDMI cable.
Recommended part number: RP-CDHG10 (1.0 m/3.3 ft.), RP-CDHG15 (1.5 m/4.9 ft.),
RP-CDHG20 (2.0 m/6.6 ft.), RP-CDHG30 (3.0 m/9.8 ft.), RP-CDHG50 (5.0 m/16.4 ft.), etc.
Non-HDMI-compliant cables cannot be used.
HDMI cable
(not included)
Getting Started
DMR-EA38VP.indb 9DMR-EA38VP.indb 9 2007/12/28 9:25:072007/12/28 9:25:07

10
RQT9058
Setting the Set Top Box Control and Clock
POWER
DVD/VHS
to turn the unit on.
“HELLO” appears on the unit’s display.
When this unit is connected to a Panasonic TV (VIERA)
supporting HDAVI Control 3 via an HDMI cable ( 9), it
acquires the setting information from the TV.
When the Quick Start Setting screen appears ( below,
Step 4)
Select Language
Seleccione el idioma
Sélection de langue
Press OK
Pulse OK
Appuyer sur OK
English
Français
Español
Language:
, to select, then
OK
When the Quick Start Setting screen
appears after this step ( below, Step 4)
Select TV type and press OK.
(Please refer to Operation Instruction
for details)
Aspect Ratio Selection
4:3 TV
16:9 Widescreen TV
TV Aspect Ratio:
, to select “4:3 TV” or “16:9
Widescreen TV”, then
OK
When connecting to a 4:3 standard aspect TV:
Select “4:3 TV”.
When connecting to a 16:9 widescreen TV:
Select “16:9 Widescreen TV”.
The unit can be turned on faster, in about
1 second. Please note that Quick Start
mode slightly increases power
consumption when the unit is off.
(See Operation Instructions for details)
Turn Quick Start on ?
On
Off
Quick Start Setting
Quick Start Function:
, to select “On” or “Off”,
then
OK
This unit can control your STB
(Set Top Box ) , when connected to IN1
input using the Set Top Box Control cable.
Start setup now?
Yes
No
STB (Set Top Box) IR Settings
Set Top Box Control Settings:
, to select “Yes”,
then
OK
If you do not control your set top box with this unit:
Select “No”.
The unit then displays “Set Clock Manually” screen ( 12, Step
10).
Tips
“Quick Start” function ( 53)
If you set Quick Start to on, you
can start recording to DVD-RAM
about 1 second after you press
[ DVD/VHS POWER] to turn the
unit on and then sequentially press
[ REC].
The following happens when you have
selected “On”.
– Power consumption in standby mode
increases because power is supplied
to the unit.
To view programs from the set top
box.
If the TV is not directly connected to
the set top box, then turn on this unit
in the following cases:
–“Quick Start” is “Off”
– “Quick Start” is “On” with this unit
being connected to the TV via a
component or HDMI cable.
To zoom in on video
1. Press [SUB MENU].
2. Press [,] to select “Zoom In”,
then press [OK].
To return to the previous screen
Press [RETURN].
Preparation:
Turn on the television and select the appropriate
video input to suit the connections to the unit
(example: AV input, etc.).
When using the set top box, make sure it is turned
on.
These are the first settings you make upon buying
the unit. You don’t need to make these settings again.
POWER
POWER
SLOW/SEARCH
S
C
H
E
D
U
L
E
OK
F
U
N
C
T
I
O
N
S
TV/VIDEO
PAU S E
STOP
3
2
1
6
5
4
9
8
7
0
RETURN
SUB MENU
CM SKIP
D
I
R
E
C
T
N
A
V
A
I
G
A
T
A
A
O
R
DISPLAY
AUDIO
DRIVE
SELECT
CHAPTER
CREATE
INPUT SELECT
CANCEL
DELETE
CH
CH
PLAY
VOL
A
B
DVD/VHS
SETUP
TRACKING/V-LOCK
SKIP
/
INDE
X
REW
FF
TIME SLIP
/
JET REW
RESET
DMR-EA38VP.indb 10DMR-EA38VP.indb 10 2007/12/28 9:25:082007/12/28 9:25:08

11
RQT9058
Tips
To return to the previous screen
Press [RETURN].
Please choose settings based on your
Set Top Box.
OK
STB (Set Top Box) IR Settings
ABC
3 Digit
Brand Name
Cable Box/DVR
STB (Set Top Box) Type
Max. CH digits
Off
OK Key Operatin
Test
STB (Set Top Box) IR Settings:
, to select an item,
then
OK
STB (Set Top Box) Type
– Select the service being used.
Brand Name
– Select the set top box brand.
You can also use [] or [] to view other pages.
Max. CH digits
– Select the maximum number of channel digits to be entered in
your set top box.[This must not be selected when “Converter
Box” is selected for “STB (Set Top Box) Type”.]
OK Key Operation
– Select whether or not the selected channel is confi rmed by
pressing OK in accordance with your set top box.
, to select “Test”, then
OK
– Confi rmation screen appears.
OK
Start Set Top Box Control testing.
Please input the channel number
for testing. Use either numbered
buttons or UP/DOWN Cursors.
OK
STB (Set Top Box) IR Settings
Channel :
STB Type
: Cable Box/DVR
Brand Name : Panasonic
Max. CH digits : 4 Digit
OK Key Operation
: On
10
IR Code
: OO
Number
0--
The correct operation of the Set Top Box
Control cable is checked. Enter a channel
that can be received by your set top box.
, to select a position in
which the channel is entered
and , to set the number,
then
OK
– You can also use numbered buttons.
Completed testing the / IR codes.
Has the STB channel changed the number you
selected? Please select from the following:
Note : “Yes, try other channels” is
recommended to try several channels.
OK
STB (Set Top Box) IR Settings
Yes, complete setup
Yes, try other channels
No, try another code
IR Code : OO
Confi rmation screen appears.
, to select the item,
then
OK
Yes, try other channels
– Even if this unit can select a channel
on the set top box, it is recommended to select “Yes, try other
channels” and verify whether or not other channels can be
selected and properly controlled. ( Step 8)
Yes, complete setup
–
Exits the Set Top Box Control setting screen.
No, try another code
Completed testing all of the % codes.
Do you want to start over the test again?
OK
STB (Set Top Box) IR Settings
No, exit
Yes, start over again
–
Select this option when there are channels that
cannot be selected.
If channels cannot be selected as set,
then “Yes, start over again” or “No, exit”
will be displayed.
“Yes, start over again” : Returns to Step 6.
Set the channels again.
“No, exit” : The set top box is not controlled with this unit.
If any channel cannot be selected, then this unit cannot properly
control the set top box.
Getting Started
DMR-EA38VP.indb 11DMR-EA38VP.indb 11 2007/12/28 9:25:112007/12/28 9:25:11

12
RQT9058
Set Clock Manually:
, to select the item you want
to change.
Set Clock Manually
/ :
/SAT AM
Month Day Year Hour Minute
1112 00
2000
DST Time Zone
Off EST
OK
11 , to change the setting.
– Repeat steps 10–11 to change other items.
12
OK
to confi rm new date and
time.
– The clock starts.
Notes
Time Zone
EST (Eastern Standard Time) - GMT 5
CST (Central Standard Time) - GMT 6
MST (Mountain Standard Time) - GMT 7
PST (Pacifi c Standard Time) - GMT 8
AST (Alaska Standard Time) - GMT 9
HST (Hawaii Standard Time) - GMT 10
For other areas: xx hr
DST (Daylight Saving Time)
If you select “On”, the clock is advanced one hour beginning at
2 a.m. on the second Sunday in March and ending at 2 a.m. on the
fi rst Sunday in November.
Set the DST period manually when it varies according to regions
( below).
To set the DST period manually
1. Press [SETUP].
2. Press [, ] to select “Setup” then press [].
3. Press [, ] to select “Clock Settings” then press [OK].
4. Press [, ] to select “Set the time change dates for DST” then
press [OK].
5. Press [, , ] to set the “Month”, “Day”, “Hour”, and
“Minute” then press [OK].
Setup
Setup
Audio
Display
TV Screen
VHS
Set the time change dates for DST
Disc
Video
:
SUN2nd AM
Month
Beginning
End
Day Hour Minute
3200
:
SUN1st AM
Month Day Hour Minute
11 200
OK
Restore Default
Reinitializes the
settings.
If this unit is connected to a Panasonic TV (VIERA)
supporting HDAVI Control 3 via an HDMI cable, then
the setting information on the TV is acquired by this unit
when the unit is turned on for the fi rst time.
Acquires the following information from the TV (VIERA).
– Language
– TV Aspect
– Closed caption
The language setting screen may be displayed
depending on the usage environment. Press [, ] to
select language, then press [OK].
When the settings are complete, the Set Top Box Control
Setting screen is displayed ( 10, Step 5).
Notes
Acquisition of the setting information is not supported by all
Panasonic TVs (VIERA).
The acquisition may take some time depending on the VIERA
setting information.
Setting the Set Top Box Control and Clock
Acquiring the setting information from
the TV (VIERA)
DMR-EA38VP.indb 12DMR-EA38VP.indb 12 2007/12/28 9:25:132007/12/28 9:25:13

13
RQT9058
Inserting Discs
Inserting a Video Cassette
Inserting USB memory
You can insert the USB memory directly into the USB port.
Preparation
Before inserting any USB memory to this unit, ensure that
the data stored in it has been backed up.
Opening
the front panel
Pull down.
DVD
VHS
REC
E
Inserting the USB memory
Check the orientation of the USB
connector and insert it straight in.
REC
VHS
DVD
SD CARD
REC MODE
ELECT
Removing the USB memory
Complete all USB memory-related operations and pull the
USB memory straight out.
When “uSb”(USB) is fl ashing on the unit’s display, do not
turn off the unit or remove the USB memory.
Inserting an SD Card
Notes
When “SD” is fl ashing or when copying a picture or
displaying the Album in the SD card, do not turn off the
unit or remove the SD card.
Such action may result in malfunction or loss of the
card’s contents.
Notes
When using 8 cm (3) DVD-RAM or 8 cm (3) DVD-R,
remove the disc from the cartridge.
It is not possible to record or play continuously from one
side of a double sided disc to the other. You will need to
eject the disc and turn it over.
The unit may take some time to respond to [OPEN/CLOSE]. Notes
There are few USB memory devices that cannot be connected.
Some USB devices inserted into this unit may cause this
unit to stop operating. Such USB devices cannot be used
on this unit.
Confirm that “uSb”(USB) appears on the unit’s display when
a compatible USB memory is inserted while stopped.
If a USB memory being accessed is pulled out, then the
data may be damaged.
OPEN/CLOSE
to open the tray.
– Insert a disc.
– Press [ OPEN/CLOSE] again to close the tray.
Insert label-up.
Insert a cassette.
– The unit turns on automatically.
To eject:
From the main unit:
or
From the remote control
DRIVE
SELECT
to select the VHS drive.
STOP
Press and hold for 3 or
more seconds.
EJECT
– The unit turns on automatically.
Video Cassette Information
Tab
Break off the video cassette’s tab to
prevent accidental erasure. Cover the
hole with a double layer of adhesive
tape when you want to use the video
cassette for recording again.
You can use video cassettes with the VHS and S-VHS
marks, but the unit is unable to make full use of the
characteristics of S-VHS video cassettes.
Opening
the front panel
Pull down.
DVD
VHS
REC
ODE
Inserting the card
REC
VHS
CH
SD CARD
DV I N
RESET
DRIVE SELECT
DVD
Press on the center of
the card until it clicks
into place.
Insert the card label up with
the cut-off corner on the right.
If you are using a miniSD
card/microSD card,
insert it into the card
adaptor that comes with
the card.
Insert and remove this
adaptor from the unit.
ADAPTER
Removing the card
Press on the center of the card and pull it straight out.
Media Handling
Getting Started
Basic Operations
DMR-EA38VP.indb 13DMR-EA38VP.indb 13 2007/12/28 9:25:142007/12/28 9:25:14

14
RQT9058
POWE
R
POWER
S
L
O
W
/S
EAR
C
H
T
V
/
VIDE
O
T
PAU S E
PAU S E
PAU S E
STOP
STOP
STOP
3
2
1
6
5
4
9
8
7
0
CM SKIP
CM SKIP
DRIVE
SELECT
I
NPUT
S
ELE
CT
C
AN
C
E
L
D
ELETE
CH
C
H
PLAY
VOL
DVD/VHS
TRA
C
KIN
G/
V-L
OCK
S
KI
P
/
INDE
X
REW
EW
W
FF
FF
FF
TIME SLIP
/
JET REW
R
E
S
E
T
Playback
Preparation:
Turn on the television and select the appropriate video input to suit the
connections to this unit (example: AV input, etc.).
Refer to “Advanced Disc Playback” ( 28–29) for detailed information on
playback of discs.
[RAM] [-R] [-R]DL] [-RW‹V›] [+R] [+R]DL] [+RW] [DVD-V] [-RW‹VR›] [CD]
POWER
DVD/VHS
to turn the unit on.
–
“HELLO” appears on the unit’s display.
DRIVE
SELECT
to select the DVD drive.
–
The DVD indicator lights up on the unit.
Playing a Disc
OPEN/CLOSE
to open the tray (Button located on front of the unit).
– Insert a disc.
PLAY
–The tray closes and play begins.
Stopping Play
Press [ STOP].
– The stopped position is memorized.
(Resume play function)
– The stopped position is cleared
when you press [ STOP]
two or more times, or press
[OPEN/CLOSE].
Pausing Play
Press [ PAUSE].
– Press again to restart play.
Tips
Icons such as “ [RAM] ” indicate usable
discs. Refer to pages 66 and 67.
Notes
[RAM] [-R] [-R]DL] [-RW‹V›] [+R] [+R]DL]
[+RW] [-RW‹VR›]
Playback starts from the most recent
recording.
[DVD-V] [CD]
Playback starts from the beginning of
the disc.
The unit takes some time to read the disc
before play starts.
Discs continue to rotate while menus are
displayed. Press [ STOP] when you
fi nish to preserve the unit’s motor and
your television screen.
DMR-EA38VP.indb 14DMR-EA38VP.indb 14 2007/12/28 9:25:192007/12/28 9:25:19

15
RQT9058
Notes
Tapes are automatically rewound once
they reach the end (except during
scheduled recording, fast forwarding,
etc.).
Viewing pause or using slow playback
in VP mode may result in a distorted
image.
You may have to adjust the tracking
for tapes recorded on other VCRs
( 35). In some cases, the picture
quality may still be inferior; this is due
to format constraints.
POWE
R
POWER
S
L
O
W
/S
EAR
C
H
T
V
/
VIDE
O
T
PAU S E
PAU S E
PAU S E
STOP
STOP
STOP
3
2
1
6
5
4
9
8
7
0
CM SKIP
CM SKIP
DRIVE
SELECT
I
NPUT
S
ELE
CT
C
AN
C
E
L
D
ELETE
CH
C
H
PLAY
VOL
DVD/VHS
TRA
C
KIN
G/
V-L
OCK
S
KI
P
/
INDE
X
REW
EW
W
FF
FF
FF
TIME SLIP
/
JET REW
R
E
S
E
T
Playing a Video Cassette
Refer to “Advanced Video Cassette Playback” ( 34–35) for detailed
information on playback of video cassette.
[VHS]
Insert a cassette.
– Play starts automatically if you insert a cassette with the
accidental erasure tab removed.
Stopping Play
Press [ STOP].
Pausing Play
Press [ PAUSE].
– Press again to restart play.
POWER
DVD/VHS
to turn the unit on.
–
“HELLO” appears on the unit’s display.
DRIVE
SELECT
to select the VHS drive.
–
The VHS indicator lights up on the unit.
PLAY
Preparation:
Turn on the television and select the appropriate video input to suit the
connections to this unit (example: AV input, etc.).
Tips
Icons such as “ [RAM] ” indicate usable
discs. Refer to pages 66 and 67.
Basic Operations
DMR-EA38VP.indb 15DMR-EA38VP.indb 15 2007/12/28 9:25:202007/12/28 9:25:20

16
RQT9058
POWER
DVD/VHS
to turn the unit on.
–
“HELLO” appears on the unit’s display.
DRIVE
SELECT
to select the drive (DVD or VHS).
Insert a disc or VHS cassette.
– Insert a disc or VHS cassette with enough remaining blank space
( 13).
4a When the set top box is controlled with this unit:
TRACKING/V-LOCK
CH
to select desired channel.
or
4b When the set top box is not controlled with this unit:
INPUT SELECT
to select “IN1” or “IN2”.
– Select a channel on the connected equipment
REC MODE
to select the recording mode.
– Recording mode should be determined by program length and
available time on selected media ( 22)
Recording mode Remaining time
REC
to start recording.
Recording Set Top Box Programs
Preparation:
Turn on the television and select the appropriate video input to suit the
connections to this unit (example: AV input, etc.).
When using the set top box, make sure it is turned on.
[RAM] If the disc is protected, release protection ( 47).
[VHS] Ensure accidental erasure tab is intact.
Pausing Recording
Press [ PAUSE].
– Press again to restart recording.
Stopping Recording
Press [ STOP].
Refer to “Important Notes for Recording” ( 21) and “Advanced Recording”
( 22–24) for detailed information on recording.
[RAM] [-R] [-R]DL] [-RW‹V›] [+R] [+R]DL] [+RW] [VHS]
POWER
POWER
SLOW/SEARCH
S
C
H
E
D
U
L
E
OK
F
U
N
C
T
I
O
N
S
TV/VIDEO
PAU S E
STOP
3
2
1
6
5
4
9
8
7
0
REC MODE
RETURN
SUB MENU
CM SKIP
D
I
R
E
C
T
N
A
V
A
I
G
A
T
A
A
O
R
DISPLAY
AUDIO
REC
DRIVE
SELECT
F Rec
STATUS
CHAPTER
CREATE
INPUT SELECT
CANCEL
DELETE
DELETE
CH
CH
PLAY
VOL
A
B
DVD/VHS
SETUP
TRACKING/V-LOCK
SKIP
/
INDE
X
REW
FF
TIME SLIP
/
JET REW
RESET
4
4
Tips
Icons such as “ [RAM] ” indicate usable
discs. Refer to pages 66 and 67.
Notes
[-R] [-R]DL] [-RW‹V›] [+R] [+R]DL] [+RW]
It takes about 30 seconds for the unit
to complete recording management
information after recording fi nishes.
You cannot change the channel or
recording mode during recording.
Simultaneous recording to both DVD
and VHS is not possible.
DMR-EA38VP.indb 16DMR-EA38VP.indb 16 2007/12/28 9:25:222007/12/28 9:25:22

17
RQT9058
, to move through the items and , to
set the items.
Channel/Input – TV Station/External Input
When the set top box is controlled with this unit:
Press the numbered buttons to set the channel.
To enter a channel using the keypad:
1. Press [SUB MENU].
2. Press [, ] to select “Show Keypad”, then press [OK].
3. Press [, , , ] to select a character, then press
[OK].
4. Press [ STOP] when you’ve fi nished entering text.
To preview the channel for scheduled recording:
1. Press [SUB MENU].
2. Press [, ] to select “IR Test”, then press [OK].
When the set top box is not controlled with this unit:
Select the input to which the set top box is connected and
set a channel on connected equipment before scheduled
recording starts.
Date/Frequency – You can set a daily or weekly program.
On (start time) / Off (end time)
– Hold button to change in 30-minute increments.
Drive – DVD or VHS
Mode – Recording mode, see page 22
Name (only for discs)
– Press [OK], see
page 37.
Preview of selected
channel
Mode
OffOn
Channel/
Input
Date/
Frequency
Name
Set Channel/Input.
To input from the keypad,
please press SUB MENU.
::
Drive
SCHEDULED
RECORDING DVD
VHS 5/ 4 Fri 6:11 PM
Remaining Recording Time 0:33 XP2:00 SP
4-1
OK
Cancel Number
SUB MENU
To delete all items
1. Press [SUB MENU].
2. Press [, ] to select “Delete”, then press [OK].
Scheduled Recording
OK
− Repeat steps 2−4 to program other recordings.
Preparation:
Turn on the television and select the appropriate video input to suit the
connections to this unit (example: AV input, etc.).
When using the set top box, make sure the set top box is turned on.
[RAM] If the disc is protected, release protection ( 47).
[VHS] Ensure accidental erasure tab is intact.
Insert a disc or VHS cassette with enough remaining blank space.
Confirm that the clock on the unit’s display is set to the correct time.
, to select “New Scheduled Recording”,
then
OK
POWER
DVD/VHS
when you have fi nished programming.
− “” lights on the unit’s display.
− Scheduled recording can be started only when the
unit is turned off.
POWER
POWER
SLOW/SEARCH
S
C
H
E
D
U
L
E
ENTER
F
U
N
C
T
I
O
N
S
TV/VIDEO
PAU S E
STOP
3
2
1
6
5
4
9
8
7
0
RETURN
SUB MENU
CM SKIP
D
I
R
E
C
T
N
A
V
A
I
G
A
T
A
A
O
R
DISPLAY
AUDIO
DRIVE
SELECT
CHAPTER
CREATE
INPUT SELECT
CANCEL
DELETE
CH
CH
PLAY
VOL
DVD/VHS
SETUP
TRACKING/V-LOCK
SKIP
/
INDE
X
REW
FF
TIME SLIP
/
/
JET REW
RESET
OK
ChannelNo Date On CheckOff Drive Mode
Schedule List DVD
VHS 5/ 4 Fri 6:11 PM
Remaining Recording Time 0:33 XP2:00 SP
New Scheduled Recording
Refer to “Advanced Scheduled Recording” ( 25) for detailed information on
scheduled recording.
[RAM] [-R] [-R]DL] [-RW‹V›] [+R] [+R]DL] [+RW] [VHS]
Notes
To prevent recording errors:
Set a scheduled recording period slightly
longer than the actual program (to make
sure the program is recorded in full).
Be sure to perform step 5 before the
scheduled recording time. When the
unit is turned off, “” lights on the
unit’s display to indicate scheduled
recording standby has been activated.
“” fl ashes when the unit cannot go to
scheduled recording standby. (e.g., a
recordable disc is not in the disc tray)
It does not fl ash if Quick Start is off.
When scheduled recordings are set
to start one immediately after another,
the unit cannot record the beginning
of the later program.
If two scheduled recording times overlap,
the recording that started fi rst always has
priority. The second recording will start
only after the fi rst recording has fi nished.
Scheduled recording cannot be
executed on both DVD and VHS
drives at the same time.
When starting time for a scheduled
recording is the same, the recording
that you programmed later has priority.
Depending on the Daylight Savings
Time (DST) settings for this unit,
scheduled recordings may be
affected when the seasons change.
Tips
Icons such as “ [RAM] ” indicate usable
discs. Refer to pages 66 and 67.
Basic Operations
DMR-EA38VP.indb 17DMR-EA38VP.indb 17 2007/12/28 9:25:242007/12/28 9:25:24

18
RQT9058
When copying begins, the VHS tape is played back starting at the tape’s
current position, and recorded to the disc.
[VHS] [RAM] [-R] [-R]DL] [-RW‹V›] [+R] [+R]DL] [+RW]
Copying Recordings (VHS DVD)
Preparation:
Turn on the television and select the appropriate video input to suit the
connections to this unit (example: AV input, etc.).
[RAM] If the disc is protected, release protection ( 47).
Insert a disc with enough space for recording.
Set the DVD recording mode (determined by program length and
available time on selected media 22).
Insert the VHS tape containing the program to be copied. Stop the tape
at the point where you want to start copying from.
Tips
Additional navigation
You can begin the same kind of copy by using COPY Navigator. Use the operations listed
below instead of step 1 shown above.
1. Press [FUNCTIONS].
2. Press [, ] to select “Copy” then press [OK].
COPY Navigator screen appears.
3. Press [, ] to select “VHS to DVD” then press [OK].
Segmenting a recording to be copied
When copying from VHS to DVD, recordings on the DVD are divided according to index
signals detected on the tape.
− Recordings that are too short may not be divided correctly.
− The time it takes to record may become longer than the original recording depending on the
number of index signals.
To cancel copying in the middle
Press [ STOP].
− You can also press and hold [RETURN] for about 3 or more seconds to cancel copying in
the middle.
However, you cannot stop fi nalizing after it has started.
When copying multilingual broadcast program
[-R] [-R]DL] [-RW‹V›] [+R] [+R]DL] [+RW]
Before starting copy, try playing the VHS and pressing [AUDIO], and then select audio track
that you want to copy. Audio can also be switched during copy.
Copying Recordings
PLAY
to copy without fi nalizing.
− If you press [ STOP], you can cancel copying.
On the main unit
While both DVD and VHS are stopped
COPYING
COPYING
Press and hold for about
3 seconds.
REC
to copy and automatically fi nalize
when done
(see page 49 for more information on fi nalizing).
− If you press [ STOP], you can cancel copying.
− or −
Notes
If copying doesn’t complete due to
shortage of remaining time, disc
space, or other reasons, fi nalizing
won’t start.
When copying doesn’t start, the
“COPYING” indicator on the main unit
blinks for about 7 seconds. Check if
the unit is properly prepared.
If a part of a tape recorded in VP
mode is copied to disc, noise may
appear at the beginning of the copied
part.
[-R] [-R]DL] [-RW‹V›] [+R] [+R]DL]
SLOW/SEARCH
S
C
H
E
D
U
L
E
OK
F
U
N
C
T
I
O
N
S
PAU S E
STOP
6
5
4
9
8
7
0
REC MODE
RETURN
SUB MENU
CM SKIP
CM SKIP
D
I
R
E
C
T
N
A
V
A
I
G
A
T
A
A
O
R
DISPLAY
AUDIO
REC
F Rec
STATUS
CHAPTER
CREATE
INPUT SELECT
CANCEL
DELETE
PLAY
A
B
SETUP
SKIP
/
INDE
X
REW
EW
W
W
FF
FF
FF
TIME SLIP
/
/
JET REW
RESET
2
2
COPYINGCOPYING
REC
REC MODEREC MODE
INPUT SELECTINPUT SELECT
COPYING indicator
− COPY will appear in the unit’s display when the copying process begins.
− Copying is automatically completed when the tape reaches its end or the
disc becomes full.
Tips
Icons such as “ [RAM] ” indicate
usable discs. Refer to pages 66
and 67.
DMR-EA38VP.indb 18DMR-EA38VP.indb 18 2007/12/28 9:25:262007/12/28 9:25:26

19
RQT9058
Copying Recordings (DVD VHS)
Preparation:
Turn on the television and select the appropriate video input to suit the
connections to this unit (example: AV input, etc.).
[VHS] Ensure accidental erasure tab is intact ( 13).
Insert a VHS tape with enough space for recording. Stop the tape at the
point where you want to start copying to.
Select the VHS recording mode ( 22).
Set “HDMI Output Display Aspect” to “Full” ( 59).
(The default setting is “Full”.)
Insert the disc containing the recording to be copied.
On the main unit
COPYINGCOPYING
Press and hold for about 3 seconds.
− COPY will appear in the unit’s display when the
copying process begins.
− Copying automatically stops when playback of the
disc fi nishes or the tape reaches its end.
Notes
When copying doesn’t start, the
“COPYING” indicator on the main unit
blinks for about 7 seconds. Check if
the unit is properly prepared.
Tips
Additional navigation
You can begin the same kind of copy by using COPY Navigator. Use the operations listed
below instead of step shown above.
1. Press [FUNCTIONS].
2. Press [, ] to select “Copy” then press [OK].
Copy Navigator screen appears.
3. Press [, ] to select “DVD to VHS” then press [OK].
When you start copying from the selected recording
1. Press [DRIVE SELECT] to select the DVD drive.
2. Press [DIRECT NAVIGATOR].
[RAM] When the Album View screen is displayed, press [A] to switch to the Recordings
screen.
3. Press [, , , ] to select the recording you want to start, then press [OK].
4. Go to step of “Copying Recordings (DVD VHS)” shown above.
Index signals are automatically recorded on the tape according to the division of recordings
on the DVD [ 34, VHS Index Search System (VISS)].
To cancel copying in the middle
Press [ STOP].
− You can also press and hold [RETURN] for about 3 or more seconds to cancel copying in
the middle.
All recordings on the disc are automatically copied onto the tape.
If you start copying when the resume function is activated, the DVD is copied
from the beginning of the recording where you previously stopped. To copy a
whole disc, press [ STOP] to deactivate it before copying ( 14).
[RAM] [-R] [-R]DL] [-RW‹V›] [-RW‹VR›] [+R] [+R]DL] [+RW] [VHS]
Finalized discs or DVD-Video cannot be copied on this unit.
COPYINGCOPYING
REC
REC MODEREC MODE
INPUT SELECTINPUT SELECT
COPYING indicator
Tips
Icons such as “ [RAM] ” indicate usable
discs. Refer to pages 66 and 67.
Basic Operations
DMR-EA38VP.indb 19DMR-EA38VP.indb 19 2007/12/28 9:25:272007/12/28 9:25:27

20
RQT9058
Important: Once deleted, contents cannot be recovered.
Deleting Recordings
Tips
Icons such as “ [RAM] ” indicate usable
discs. Refer to pages 66 and 67.
[RAM] Deleting an item increases the
available disc space, for the amount
of space taken up by the item being
deleted.
[-R] [-R]DL] [+R] [+R]DL] Available
disc space does not increase after
deletion.
[-RW‹V›] [+RW] Available disc space
increases when you delete the last
recording (the recording space
may increase slightly when other
recordings are deleted).
Notes
You cannot delete while recording or
copying.
[+R] [+R]DL] [+RW] Even if you have set
protection on other equipment, such
recordings are deleted.
Delete Navigator
[RAM] [-R] [-R]DL] [-RW‹V›] [+R] [+R]DL] [+RW]
DRIVE
SELECT
to select the DVD drive.
- -
DELETE Navigator Recordings
Previous Page 02/02 Next
DVD-RAM
- -
- -- -- -
08
07
10 10/23 Mon 8 10/23 Mon
Delete
Select
Previous Next
SUB MENU
07
Picture
Video B
A
, to select “Delete”
then
OK
[RAM] When the Album View screen is
displayed, press A to switch to the
Recordings screen.
, , , to select the recording, then
OK
FUNCTIONS
DVD-RAM
Cartridge Protection Off
Disc Protection Off
OK
Program
Playback
Delete
Other Functions
Copy
With the unit stopped
to select “Delete”, then
OK
Tips
To return to the previous screen
Press [RETURN].
To view other pages
Press [, , , ] to select “Previous” or “Next”, then press [OK].
You can also press [, ] to view other pages.
Multiple editing
Select with [, , , ], then press [ PAUSE]. (Repeat.)
A checkmark appears. Press [ PAUSE] again to cancel.
Deleting Recordings During Playback
[RAM] [-R] [-R]DL] [-RW‹V›] [+R] [+R]DL] [+RW]
to select “Delete” then
OK
During playback
DELETE
POWER
POWER
SLOW/SEARCH
S
C
H
E
D
U
L
E
OK
F
U
N
C
T
I
O
N
S
TV/VIDEO
PAU S E
STOP
3
2
1
6
5
4
9
8
7
0
REC MODE
RETURN
SUB MENU
CM SKIP
D
I
R
E
C
T
N
A
V
A
I
G
A
T
A
A
O
R
DISPLAY
AUDIO
REC
DRIVE
SELECT
F Rec
STATUS
CHAPTER
CREATE
INPUT SELECT
CANCEL
DELETE
CH
CH
PLAY
VOL
A
B
F
U
N
C
T
I
O
N
S
DVD/VHS
SETUP
TRACKING/V-LOCK
SKIP
/
INDE
X
REW
FF
TIME SLIP
/
JET REW
RESET
Preparation:
Turn on the television and select the appropriate video input to suit the
connections to this unit (example: AV input, etc.).
Insert the disc containing the recording to be deleted.
[RAM] If the disc is protected, release protection ( 47).
DMR-EA38VP.indb 20DMR-EA38VP.indb 20 2007/12/28 9:25:282007/12/28 9:25:28

21
RQT9058
Important Notes for Recording
[RAM] [VHS]
Both Main and SAP audio are recorded.
You can change the audio during playback ( 29, 35
Changing Audio during Playback).
Main SAP
Hello Hola
Select both “Main” and “SAP”
on the set top box.
[-R] [-R]DL] [-RW‹V›] [+R] [+R]DL] [+RW]
Select the Main or SAP audio before
recording.
The selected audio only is recorded.
Main
Hello
Select “Main” or “SAP” on the
set top box.
[RAM] [VHS]
Recorded in 16:9 aspect (Widescreen)
[-R] [-R]DL] [-RW‹V›] [+R] [+R]DL] [+RW]
Recorded in 4:3 aspect
It is not possible to record digital broadcasts that allow “One time only recording” onto DVD-R, DVD-R DL, DVD-RW,
+R, +R DL, +RW or 8 cm (3) DVD-RAM discs. Use the CPRM ( 84) compatible DVD-RAM.
[RAM] CPRM compatible discs only
When purchasing discs, check that they support CPRM. [-R] [-R]DL] [-RW‹V›] [+R] [+R]DL] [+RW]
Yes No
12 cm (5)
Recording of
multilingual
broadcasts
from set top
box
Recording of
Widescreen
broadcasts
Copy-once
Recording
Playing the
disc on other
DVD players
Recording to
DVD-R DL
and +R DL
[-R] [-R]DL] [-RW‹V›] [+R] [+R]DL]
The disc must be fi nalized after recording ( 49).
All DVD-R, etc. discs recorded on this unit must be fi nalized before they can be played on other DVD players. Once
fi nalized, DVD-R, etc. become “read-only” and can no longer be used for recording. DVD-RW can be reused after
fi nalizing.
Whether DL discs recorded on this unit can be played on other DVD players will depend entirely on the capabilities of
that player. 100% compatibility is not guaranteed.
CHG
SEARCH
ENTER
OFF
MENU
RETURN
TOP MENU DISPLAY
VOL
ON
A.SURROUND
MONITOR MODE
PICTURE MODE
REPEAT
OPEN
DC IN 9V
¦ /I ¦
CD SEQUENTIAL
DISC
DOUBLE RE-MASTER
w
//
DISC EXCHANGE DISC SKIP
OPEN/CLOSE
1
2 3 4 5
Record to DVD-R, etc.
Finalize
Play on other DVD equipment
[+RW] We recommend you create the menu before playing a +RW disc on other equipment ( 49).
[RAM] DVD-RAM can be played back on Panasonic DVD recorders and DVD-RAM compatible DVD players.
DVD-R DL and +R DL discs have two layers of recording surface on one side.
[-R]DL] Recordings are divided when recording changes from the fi rst layer to the second. Some images and audio
may be lost at this point.
[+R]DL] Recordings continue through the layer change with only a slight pause similar to what you will see with
commercial DVD-Video discs. Any recording exceeding 8 hours in length is automatically divided whether a layer
change is required or not.
(Disc inner
side)
(Disc outer
side)
The second layer
The available
space
The fi rst layer
Recording 1 Recording 2
Recording/Playback direction
Recording 3
DVD-R DL
Layer change:
Recording divided,
some images and
audio lost.
If you have a regular 4:3 aspect TV and you receive 16:9 aspect images, they will appear in the letterbox format
( 84, Letterbox).
Basic Operations
Advanced Features
DMR-EA38VP.indb 21DMR-EA38VP.indb 21 2007/12/28 9:25:322007/12/28 9:25:32

22
RQT9058
Advanced Recording
DVD Recording Modes and Estimated Disc Recording Time
EP (6H)^2
EP (8H)
LP
SP
XP
Recording time
Picture quality
1 It is not possible to record or play continuously from one side of a
double sided disc to the other.
2 When “Recording Time in EP Mode” has been set to “EP−Extended
Play (6H)” in the Setup menu ( 55).
The sound quality is better when using “EP−Extended Play (6H)”
than when using “EP−Extended Play (8H)”.
3 Refer to “Recording to DVD-R DL and +R DL” ( 21).
VHS Recording Modes and Estimated Recording Time
Notes
This unit uses variable bit rate (VBR) recording which varies the
amount of data recorded to suit the images, so actual recording
times and remaining recording times shown by the unit will
be different. ([-R]DL] [+R]DL] The difference will be especially
noticeable.) Use a disc with plenty of remaining time to be sure.
When recording to DVD-RAM using EP (8H) mode, play may
not be possible on DVD players, even if they are compatible with
DVD-RAM. In this case use EP (6H) mode.
Tips
Maximum number of recordings recorded to a disc
[RAM] [-R] [-R]DL] [-RW‹V›] 99 recordings on a disc
[+R] [+R]DL] [+RW] 49 recordings on a disc
Notes
A tape recorded in VP mode by the unit cannot be played
back by other VCRs.
It takes more time for automatic tracking to work when playing
tapes recorded with VP mode, and it may not work at all with
some tapes. Do tracking manually if this is the case ( 35).
Tips
If the image quality is important to you or if you wish to store the
tape for a long period, select “SP”.
The unit can play tapes recorded in LP mode on other equipment.
AUTO Mode
Scheduled recording
2nd program (60 min)
30 min at SP 15 min
at SP
45 min
at EP
Video tape (e.g.: 60-minute cassette)
1st program
(30 min)
– It is not possible to automatically activate VP mode.
– The tape length must be set correctly ( 60, Select Tape
Length).
– Picture distortion may occur when SP switches to EP.
– AUTO Mode may not function on some tapes.
Recording
Mode Durations
SP You can record the length shown on
the tape.
EP 3 times the length of SP mode.
VP 5 times the length of SP mode.
AUTO
Automatically switches the recording
mode to EP mode during a scheduled
recording if there is not enough tape
left to record the program in SP mode.
Recording Mode
DVD-RAM DVD-R,DVD-RW,
+R, +RW
(4.7 GB)
DVD-R DL3,
+R DL3 (8.5 GB)
Single-sided
(4.7 GB)
Double-sided1
(9.4 GB)
XP (High quality) 1 hour 2 hours 1 hour 1 hour 45 minutes
SP (Standard play) 2 hours 4 hours 2 hours 3 hours 35 minutes
LP (Long play) 4 hours 8 hours 4 hours 7 hours 10 minutes
EP (Extra long play) 8 (62) hours 16 (122) hours 8 (62) hours 14 hours 20 minutes
(10 hours 45 minutes2)
FR
(Flexible Recording) 8 hours maximum 8 hours maximum
for one side
8 hours
maximum
14 hours 20 minutes
maximum
FR (Flexible recording mode)
Using “Flexible Recording” is convenient in these kinds of situations:
− When the amount of free space on the disc makes selecting an
appropriate recording mode diffi cult
− When you want to record a long program with the best picture
quality possible
e.g., Recording a 90 minutes program to 4.7 GB DVD-RAM disc:
− If you select XP mode, the program will not fi t on one disc.
A second disc is necessary for
30 minutes of the program.
4.7 GB
DVD-RAM
4.7 GB
DVD-RAM
4.7 GB
DVD-RAM
4.7 GB
DVD-RAM
− If you select SP mode, the program will fi t on one disc.
However there will be 30 minutes
remaining disc space.
− If you select “Flexible Recording” the program will fi t on one
disc perfectly.
You can set FR mode when programming scheduled recordings and
fl exible recording ( 24).
DMR-EA38VP.indb 22DMR-EA38VP.indb 22 2007/12/28 9:25:342007/12/28 9:25:34

23
RQT9058
Important:
Formatting permanently deletes all disc contents
(including computer data), regardless of protection status
of disc.
[RAM] [-RW‹V›] [+RW]
OK
The following screen may
appear when inserting a new
disc, etc.
Only format the disc if you
intend to use it for recording.
Do not format if you intend to
view pre-recorded material from the disc.
to select “Yes”, then
OK
[-R] [-R]DL] [-RW‹V›] [+R] [+R]DL]
Finalize
Finalizing is necessary to enable playback
of the disc on compatible DVD players.
Once finalized, recordings cannot be added to the disc.
It will take approximately n minutes. Start?
this unit. You can Finalize it later.
Press “REC” to start finalizing.
Press the OPEN/CLOSE button to postpone
finalizing. The disc can be played only on
After recording, if you
press [ OPEN/CLOSE]
to eject the disc, the
following screen may
appear.
REC
to start fi nalizing.
or
OPEN/CLOSE
to eject the disc without
fi nalizing.
When the format confi rmation screen is
displayed
When removing a recorded disc
Notes
You cannot stop fi nalizing once you have started it.
Tips
If you want to provide the disc with a name or set play menu
select, select “Disc Name” ( 47) or “Playback will start with:”
( 49) in “DVD Management” before fi nalizing.
Refer to “Finalizing” ( 49) for more details about fi nalizing.
It will take a few minutes to fi nalize the disc. (some discs may take
up to a maximum of 60 minutes.)
Tips
Refer to “Formatting Discs or Cards” ( 48) for more details on
formatting.
It will take several minutes to format the disc. (DVD-RAM may take
up to a maximum of 70 minutes.)
Advanced Features
DMR-EA38VP.indb 23DMR-EA38VP.indb 23 2007/12/28 9:25:352007/12/28 9:25:35

24
RQT9058
Specifying the Recording Time
[RAM] [-R] [-R]DL] [-RW‹V›] [+R] [+R]DL] [+RW] [VHS]
This function allows specifying the length of recording
time up to 4 hours.
[RAM] [-R] [-R]DL] [-RW‹V›] [+R] [+R]DL] [+RW]
The unit sets the best possible picture quality that fi ts the
recording within the remaining disc space.
The recording mode becomes FR mode. Refer to “FR
(Flexible Recording)” ( 22).
Flexible Recording
With the unit stopped
F Rec
Flexible Recording
Start Cancel
Record in FR mode.
Set recording time
Max recording time 08 Hour 00 Min.
08 Hour 00 Min.
, to select “Hour” and “Min.”
and , to set the recording
time.
When you want to start recording
, , , to select “Start”,
then
OK
− Recording starts.
Notes
This function does not work during scheduled recording or Flexible
Recording.
Recording stops and the set time is cleared if you press [ STOP].
The unit turns off automatically when the time to stop recording is
reached as long as you do not operate the unit.
During recording
REC
repeatedly until the desired time
is reached.
− The recording time and the unit’s display changes
as follows:
Counter (Cancel) OFF 0:30 OFF 1:00
OFF 4:00 OFF 1:30
OFF 3:00 OFF 2:00
Tips
To exit the screen
Press [RETURN].
To stop recording partway
Press [ STOP].
To show the remaining recording time
Press [STATUS] to show the remaining recording time.
Remaining time
Rec. 0:59
Stereo
DVD-RAM
CH 20
Advanced Recording
[RAM] Allows playback of a previous recording, while
recording something else.
Playing while you are recording
Chasing Playback
When recording to DVD-RAM
PLAY
(at least 20 seconds after
recording starts).
− If the “Status Messages” in the Setup menu is
set to “Automatic” ( 56), both “Play” and “Rec.”
indicators will be displayed on the status message
screen for several seconds.
[RAM]
Allows playback from the beginning of what you are recording.
Simultaneous Record and Playback
When recording to DVD-RAM
, , , to select the
recording to play, then
OK
−
If the “Status Messages” in the Setup menu
is set to “Automatic” ( 56), both “Play” and
“Rec.” indicators will be displayed on the status
message screen for several seconds.
You can play DVD or VHS while recording to the other
drive. The recording will not be affected
− DVD playback ( 14)
− VHS playback ( 15)
Tips
To stop play
Press [ STOP].
To exit the DIRECT NAVIGATOR screen
Press [DIRECT NAVIGATOR].
To stop recording
After play stops
1. Press [DIRECT NAVIGATOR] to exit the screen.
2. Press [ STOP].
Tips
To stop play
Press [ STOP] once.
To stop recording
Press [ STOP], at least 2 seconds after chasing playback stops.
Notes
During playing while you are recording, you cannot edit or delete
recordings.
You cannot play a tape with the DVD PRIORITY output terminals
or HDMI AV OUT terminal while recording or making a scheduled
recording on a disc ( 63).
Closed captions will not appear during simultaneous recording and playback.
Use caution while operating the controls for playback. Pressing
[ STOP] when the recording device is selected will cancel the
recording in progress.
DMR-EA38VP.indb 24DMR-EA38VP.indb 24 2007/12/28 9:25:362007/12/28 9:25:36

25
RQT9058
To cancel a scheduled recording in
progress
to select “Stop recording”,
then
OK
To release the unit from recording
standby
(Before recording starts)
Check, Change, or Delete Programs
– See “Tips” ( right) for explanation of icons
displayed.
, to select the program.
Tips
You can enter up to 16 programs a month in advance.
ChannelNo Date On CheckOff Drive Mode
Schedule List DVD
VHS 5/ 4 Fri 6:11 PM
Remaining Recording Time 0:33 XP2:00 SP
New Scheduled Recording
Schedule List screen icons
: Currently recording
: Programs are overlapped. Recording of the program with
the later start time starts when the earlier program fi nishes
recording.
: You stopped a weekly or daily scheduled recording. The
icon disappears when the next scheduled recording starts.
: The disc was full. (not enough space)
: The TV program may not be recorded due to copy-protect.
(disc)
: Recording stopped (Dirty disc, etc.)
Check
OK: Recordable (disc)
(Date): The last day of daily or weekly recording. (disc)
!: It may not be possible to record because:
– the disc is write-protected.
– there is no more space left (disc).
– the number of possible recordings has reached its
maximum (disc).
Overlap: When the date and time overlap with another scheduled
recording, only a part of the program can be recorded
(disc).
--: When the drive is set to VHS, “--” is displayed.
STOP
– Confi rmation screen appears.
POWER
DVD/VHS
– The unit turns on and “” on the unit’s
display goes out.
POWER
DVD/VHS
– “” lights on the unit’s display.
The scheduled recording list can be viewed even when
the unit is in “recording standby” mode.
Notes
Recording stops and ‘one-time’ programs are deleted from the
Schedule List. Programs scheduled to record ‘Daily’ and ‘Weekly’
remain on the Schedule List and are set to begin at the next
scheduled time.
Be sure to press [ DVD/VHS POWER] to return the unit to standby
mode before the scheduled recording time. Scheduled recording will
work only if “” is displayed.
Notes
If the program schedule is changed by the TV station, then this
unit will not be able to detect the change.
DRIVE
SELECT
to select the drive.
Advanced Scheduled Recording
OK
to modify the program.
, , , to make changes,
then
OK
DELETE
or
CANCEL
RESET
or
SUB MENU
, then
OK
to delete.
– You cannot delete programs that are currently
recording.
Advanced Features
DMR-EA38VP.indb 25DMR-EA38VP.indb 25 2007/12/28 9:25:392007/12/28 9:25:39

26
RQT9058
Preparation:
Turn on the unit and connected equipment.
[RAM] If the disc is protected, release protection
( 47).
[VHS] Ensure accidental erasure tab is intact.
When recording multilingual broadcasts ( 21)
DRIVE
SELECT
to select the drive (DVD or
VHS).
Insert a disc or VHS cassette.
REC MODE
to select the recording
mode ( 22).
INPUT SELECT
IN1
IN2
DV
OK
Input Select
1
2
3
Recording from an External Device
Connect cables while the power to both the unit and the
external device is off.
Front of the unit
S VIDEO
IN 2
VIDEO /MONO AUDIO R
L
You can get a
sharper, clearer
picture by connecting
with an S Video cable
instead of the yellow
video cable. Yellow White Red
S Video cable Audio/video
cable
[RAM] [-R] [-R]DL] [-RW‹V›] [+R] [+R]DL] [+RW]
Perform steps 1−5 left.
Start play on an external device.
REC
to start recording the
program from an external device.
PAU S E
to start recording the
program from the external device.
Perform steps 1−5 left.
PLAY
to locate the point on the
tape where you want to insert the
recording.
PAU S E
when you reach that point.
REC
to put the unit in recording
standby.
Start play on the external device.
Recording to VHS
Recording to DVD
Tips
To skip unwanted parts
Press [ PAUSE] to pause recording. (Press again to restart
recording.)
To stop recording
Press [ STOP].
, to select “IN1” or “IN2”,
then
OK
–
If a program is recorded from a set top box
equipped with a Hard Drive, etc., connected to
IN1 on the rear, then select “IN1”.
– Front Panel inputs are IN2.
Notes
If video is copied from another piece of equipment to this unit, then
the video quality will be degraded.
Recording from a VCR or a Set top box
equipped with a Hard Drive, etc. Tips
If the external equipment only has a single audio output, connect it
to the L/MONO (white) IN2 terminal.
DMR-EA38VP.indb 26DMR-EA38VP.indb 26 2007/12/28 9:25:412007/12/28 9:25:41

27
RQT9058
Notes
If the desired audio is not recorded, select the kind of audio for
“Select Audio Channel For DV Input” in the Setup menu ( 56).
[RAM] Programs are recorded as a single item; breaks in the
images create chapters.
Compatibility with video camcorders from other manufacturers is
not guaranteed.
It is not possible to operate the unit from the connected DV
equipment.
The DV equipment name may not be shown correctly.
Date and time information is not recorded, even if displayed on the
camcorder.
The DV IN terminal is not meant to be connected to a computer.
This unit uses a 4-pin “DV IN” connector;
Your DV camcorder may use a 4-pin or 6-pin external connector.
Please consult your DV camcorder’s manufacturer to confi rm
correct external connection.
You cannot record discs and play discs simultaneously.
If video is copied from another piece of equipment to this unit,
then the video quality will be degraded.
Connect the cable while the power to both the unit and
the external device is off.
Front of the unit
4-pin DV Cable
[RAM] [-R] [-R]DL] [-RW‹V›] [+R] [+R]DL] [+RW]
Turn ON the DV equipment and
pause play where you want to
begin recording.
DV connection detected.
Cancel
Record to DVD
OK
DV camcorder connection
Start recording?
to select “Rec.”,
then
OK
Recording from a DV Camcorder
Tips
When recording fi nishes
The confi rmation screen appears.
Press [OK] to fi nish DV camcorder recording.
To stop recording
Press [ STOP].
The confi rmation screen appears. Press [OK].
If the DV camcorder recording function does not work properly,
check the connections and DV equipment settings, and turn the
unit off and back on. If that does not work, follow the instructions
for “Recording from a VCR or a Set top box equipped with a Hard
Drive, etc.” ( 26).
Preparation:
Turn on the unit.
Insert a disc with enough remaining blank space.
[RAM] If the disc is protected, release protection
( 47).
When “DV camcorder connection” screen does not
appear
After performing step 1 ( above).
1. Press [DRIVE SELECT] to select the DVD drive.
–External DV cannot be recorded to VHS.
2. With the unit stopped
Press [FUNCTIONS].
3. Press [, ] to select “Other Functions” then press [OK].
4. Press [, ] to select “DV Camcorder Rec.” then press [OK].
You can proceed to step 4 ( right).
to select “Record to DVD” then
OK
REC MODE
to select the recording
mode for the disc ( 22).
Advanced Features
DMR-EA38VP.indb 27DMR-EA38VP.indb 27 2007/12/28 9:25:432007/12/28 9:25:43

28
RQT9058
[DVD-V]
Generally, menu screens that appear on the TV may be
navigated as follows:
, , , to select an item, then
OK
You can sometimes use the numbered buttons to
select an item.
[RAM] [-R] [-R\DL] [-RW‹V›] [+R] [+R]DL] [+RW] [-RW‹VR›]
Advanced Disc Playback
Menu Screens on the TV
Selecting Recordings to Play
Search
Direct Play
During playback
or
– There are 5 search speeds. Each press increases
the search speed.
– Press [ PLAY] to restart normal playback.
Notes
If “” appears on the TV, the operation is prohibited by the unit or
disc.
Tips
To select the recording with the numbered buttons
e.g., “5”: [0] [5]
“15”: [1] [5]
To view other pages
Press [, , , ] to select “Previous” or “Next”, then press [OK].
– You can also press [, ] to view other pages.
To exit the DIRECT NAVIGATOR screen
Press [DIRECT NAVIGATOR].
DIRECT NAVIGATOR screen icons
Protected.
Not recorded due to recording protection (Digital
broadcasts, etc.)
It cannot be played because data is damaged.
Currently recording.
“One time only recording” restriction ( 84, CPRM)
During playback, you can access specifi c recordings
or scenes through direct entry of the numbered
buttons.
e.g., “5”: [0] [5]
“15”: [1] [5]
MP3
e.g., “5”: [0] [0] [5]
“15”: [0] [1] [5]
JPEG
e.g., “5”: [0] [0] [0] [5]
“15”: [0] [0] [1] [5]
3
2
1
6
54
9
8
7
0
C
ANCE
L
R
E
S
E
T
- -
DIRECT NAVIGATOR Recordings
Previous Page 02/02 Next
DVD-RAM
- -
- -- -- -
08
Select
Previous Next
10 10/23 Mon 8 10/23 Mon
Play
SUB MENU
Picture
Video B
A
07
[RAM] When the
Album View screen
is displayed, press
A to switch to the
Recordings screen.
Skip
During playback or while paused
or
– Each press increases the number of skips.
Tips
To return to the menu screen
Press [DIRECT NAVIGATOR].
Tips
Depending on the disc, some operations may not be possible.
Zoom in on video
To zoom in:
, to select “Zoom In”, then
OK
During playback
SUB MENU
, , , to select the
recording you want to watch,
then
OK
Tips
To return the picture to its original size
Press [, ] to select “Zoom out” in step 2, then press [OK].
DMR-EA38VP.indb 28DMR-EA38VP.indb 28 2007/12/28 9:25:442007/12/28 9:25:44

29
RQT9058
[RAM]
Allows you to increase the play speed slightly without
distorting the audio.
Quick View (Play 1.3)
During playback
PLAY
(Press and hold.)
– Press again to return to normal speed.
[RAM] [-R] [-R\DL] [-RW‹V›] [+R] [+R]DL] [+RW]
[DVD-V] [-RW‹VR›]
[RAM] [-R] [-R\DL] [-RW‹V›] [+R] [+R]DL] [+RW]
[DVD-V] [-RW‹VR›]
Slow-motion Play
Frame-by-Frame Viewing
[RAM]
[RAM] [-R] [-R\DL] [-RW‹V›] [+R] [+R]DL] [+RW] [-RW‹VR›]
Use to skip in 1-minute or 10-minute increments.
Time Slip
Create Chapters
, to select the time, then
OK
– Each press of or advances the interval
by 1 minute (press and hold for 10-minute
intervals).
While paused
or
– There are 5 slow-motion speeds. Each press
increases the speed.
– Press [ PLAY] to restart normal playback.
While paused
OK
– Each press shows the next or previous frame.
– Press and hold to advance or reverse frame-by-
frame in succession.
– Press [ PLAY] to restart normal playback.
Available audio will differ based on disc type.
See below.
e.g.: [RAM]
“Stereo” is
selected.
Play
Stereo
DVD-RAM
[RAM] [-RW‹VR›]
Stereo Mono L Mono R
[RAM] [-RW‹VR›] When playing a multilingual broadcast,
you can choose between Main Audio and SAP Audio.
Main Audio SAP Audio
[DVD-V\
This allows you to change items like the audio channel
number and the soundtrack language ( 50).
Soundtrack 1 ENG
e.g., English is the selected language.
Changing Audio during Playback
AUDIO
A to select the audio.
Notes
If continued for approx. 5 minutes, slow-motion play pauses
automatically (except [DVD-V]).
[RAM] [-R] [-R\DL] [-RW‹V›] [+R] [+R]DL] [+RW] [-RW‹VR›]
Skips 1-minute forward with each press.
CM Skip
During playback
CM SKIP
During playback
CHAPTER
CREATE
Tips
You can skip to the start of a chapter by pressing [, ].
Notes
If you cannot change the audio type when you have used only
an optical digital audio cable for connection, set “Dolby Digital” to
“PCM” ( 56). Alternatively, you may connect to an amplifi er or
system component with an audio cable and change the input on the
amplifi er or system component to suit the connection ( 65).
During playback
TIME SLIP
Tips
Depending on the disc, some operations may not be possible.
Advanced Features
DMR-EA38VP.indb 29DMR-EA38VP.indb 29 2007/12/28 9:25:472007/12/28 9:25:47

30
RQT9058
Playing Playlists
DRIVE
SELECT
to select the DVD drive.
With the unit stopped
, to select “Playlists”, then
OK
, to select “Other Functions”
then
OK
FUNCTIONS
DVD-RAM
Program
Copy
Delete
Other Functions
Disc Protection Off
Playlists
DV Camcorder Rec.
Flexible Recording
Setup
DVD Management
OK
Playback
, , , to select the playlist
to play, then
OK
Perform steps 1−4 above
, to select “Properties”, then
OK
– Playlist information (e.g., length and date) is
shown.
Playlist Properties
, , , to select the playlist,
then
SUB MENU
[RAM] [-RW‹VR›]
You cannot create or edit playlists on this unit. However,
you can play a playlist that has been created or edited on
other equipment.
View Chapters
Perform steps 1−4 left.
, to select “View Chapters”,
then
OK
, , , to select the playlist,
then
SUB MENU
, , , to select the
chapter, then
OK
Tips
To return to the playlist screen
Press [SUB MENU], then select “View Playlists” and press [OK].
To view other pages
Press [,].
DMR-EA38VP.indb 30DMR-EA38VP.indb 30 2007/12/28 9:25:502007/12/28 9:25:50

31
RQT9058
DRIVE
SELECT
to select the DVD or USB
drive.
Notes
When there is a large amount of still picture data etc. within an
MP3 fi le, play may not be possible.
You cannot operate the scroll bar that appears in the tree screen.
Tips
To return to the track list
Press [RETURN].
Using the Tree Screen to Find a Group
Playing MP3s
, to select a track, then
OK
to play.
– “ ” indicates the track currently playing.
From the track list
while a track is highlighted to
display the tree screen.
Tree
G 1/3
Menu
No.
G 1
T 1
Total
1/49
CD-RW for Check
/JPEG/
/JPEG/JPEG1/
/JPEG/JPEG2/
/MP3/
MP3/MP3 group1/
MP3/MP3 group2/
MP3/MP3 group2/
0 – 9
: Selected Group No./Total Group No.
If the group has no compatible track, “--” is
displayed as the group number.
: Selected Group
, to select a group, then
OK
– The track list for the selected group appears.
[-R] [-R\DL] [CD] [USB]
MP3 recorded on DVD-R, DVD-R DL, CD-R/RW or USB memory can
be played on this unit.
[USB] The screen shown below may be displayed when you insert
a USB memory ( 13).
OK
USB Media Device inserted.
Select an action or press RETURN to Exit.
USB Media Device Operations
Play MP3
Go to Album View
Copy pictures
Press [, ] to select “Play MP3”, then press [OK].
You can proceed to step ( below).
[-R] [-R\DL] [CD] The screen shown below is displayed when you
insert a disc containing MP3 fi les and still pictures (JPEG).
e.g.,
OK
Playback mode is set to MP3.To display pictures,
please select Pictures Menu from FUNCTIONS.
Press [OK]. You can proceed to step ( below).
Track list is shown.
: Group No.
: Track No. in
the group
: Track No./
Total tracks in
all groups
001-Both Ends Freezing
002-Lady Starfish
003-Life on Jupiter
004-Metal Glue
005-Paint It Yellow
006-Pyjamamama
007-Shrimps from Mars
008-Starry Blue
009-Velvet Cuppermine
010-Ziggy Starfish
Page 001/024
1
1 : My favorite
2
3
4
5
6
7
8
9
10
Total Track
Tree
G 1
T 3
Total
3/111
Menu
0 – 9
No.
GroupNo.
Prev.
Next
ENTER
Selected group
– When the JPEG Menu is displayed, perform
steps 1–4 in “To select fi le type” on the right
column selecting “MP3 Music” in step 4 to
change the playback mode.
Tips
To select fi le type
1. Press [RETURN].
2. Press [FUNCTIONS].
3. Press [,] to select
“Menu”,
then press [OK].
4. Press [,] to select “MP3
Music”,
then press [OK].
e.g.,
OK
Music and pictures on disc.
Please select playback mode.
Multimedia content
MP3 Music
Pictures
To stop playing
Press [ STOP].
To exit the menu screen
Press [DIRECT NAVIGATOR].
To view other pages
Press [, ].
To select the track with the numbered buttons
e.g., “5”: [0] [0] [5]
“15”: [0] [1] [5]
Advanced Features
DMR-EA38VP.indb 31DMR-EA38VP.indb 31 2007/12/28 9:25:512007/12/28 9:25:51

32
RQT9058
Tips
To stop viewing a picture
Press [ STOP].
To exit the menu screen
Press [DIRECT NAVIGATOR].
To view other pages
Press [, , , ] to select “Previous” or “Next”, then press [OK].
You can also press [, ] to view other pages.
To select the still picture or album with the numbered buttons
Album
e.g., “5”: [0] [0] [5]
“15”: [0] [1] [5]
Still picture
e.g., “5”: [0] [0] [0] [5]
“15”: [0] [0] [1] [5]
DIRECT NAVIGATOR screen icon
Album that has not yet been viewed ([RAM])
Playing Still Pictures (JPEG)
DRIVE
SELECT
to select the drive (DVD,
SD or USB) .
, , , to select an album,
then
OK
– The Picture (JPEG) View screen appears.
Album View screen
Slideshow
Previous 02/02 Next
10/27/2006 Total8
007 008
10/27/2006 Total6
DIRECT NAVIGATOR Album View
DVD-RAM
OK
S
Picture
Video
Page
B
A
Press OK to go to
Picture View
Photo: 3/10/2005 My Album2
SUB MENU
- - -
- - - - - -- - -
– [RAM] When the Recordings screen is
displayed, press B to switch to the Album
View screen.
– [-R] [-R\DL] [CD] [USB] When the MP3 Menu is
displayed, perform steps 1–4 in “To select fi le
type” on the upper Tips on page 31, selecting
“Pictures” in step 4 to change the playback
mode.
[RAM] [-R] [-R\DL] [CD] [SD] [USB]
Still pictures (JPEG) recorded on DVD-RAM, DVD-R, DVD-R DL,
CD-R/RW, SD Memory Cards or USB memory can be played on
this unit.
[SD] [USB] The screen shown below may be displayed when you
insert an SD card or USB memory ( 13).
e.g., [USB]
OK
USB Media Device inserted.
Select an action or press RETURN to Exit.
USB Media Device Operations
Play MP3
Go to Album View
Copy pictures
Press [, ] to select “Go to Album View”, then press [OK].
You can proceed to step ( below).
[-R] [-R\DL] [CD] The screen shown below is displayed when you
insert a disc containing MP3 fi les and still pictures (JPEG).
e.g.,
OK
Playback mode is set to MP3.To display pictures,
please select Pictures Menu from FUNCTIONS.
1. Press [OK] to exit the screen.
2. Press [FUNCTIONS].
3. Press [,] to select “Menu”, then press [OK].
4. Press [,] to select “Pictures”, then press [OK].
You can proceed to step ( below).
Tips
To stop the Slideshow
Press [ STOP].
To change Slideshow settings
1 In step 2 above, press [, ] to select “Slideshow settings”,
then press [OK].
2 Press [, ] to select each item.
Slide Interval
Press [, ] to select desired interval (0 to 99 seconds), then
press [OK].
Repeat Play
Press [, ] to select “On” or “Off”, then press [OK].
SNDTRK Instruction
If you select “On”, then a screen will be displayed showing the
operations for a slideshow with soundtrack when a slideshow is played.
Press [, ] to select “On” or “Off”, then press [OK].
Slideshow
From the Album View screen
, , , to select an album,
then
SUB MENU
Start Slideshow
Slideshow settings
, to select “Start
Slideshow”, then
OK
Notes
You can use 8MB to 2GB SD memory cards, and 4GB, 8GB,
16GB SDHC memory cards ( 68).
Still pictures cannot be played during recording on the DVD drive
or copying.
Thumbnails for large JPEG fi les and images with aspect ratios
other than 4:3 may not display.
, , , to select a picture,
then
OK
to view.
DMR-EA38VP.indb 32DMR-EA38VP.indb 32 2007/12/28 9:25:542007/12/28 9:25:54

33
RQT9058
Zoom
While playing a picture
SUB MENU
To zoom in:
Control Panel
FUNCTIONS
Rotate Right
Rotate Left
Zoom In
OK
, to select “Zoom
In”, then
OK
Picture Properties
While playing a picture
STATUS
twice to display picture properties.
11/30 12:03 AM
Date 11/26/2006 0002/0030
Shooting Date
STATUS
again, to exit.
Notes
Depending on the camera or editing software; shooting dates may
not be displayed correctly.
Notes
To return the picture to its original position
Press [, ] to select the opposite rotation in step 2, then press
[OK].
Rotation information will not be stored.
–[-R] [-R]DL] [CD]
–When disc or album is protected
–When played on other equipment
–When copying pictures
Rotate Pictures
Control Panel
FUNCTIONS
Rotate Right
Rotate Left
Zoom In
OK
, to select “Rotate
Right” or “Rotate Left”,
then
OK
While playing a picture
SUB MENU
Slideshow with soundtrack
From the Album View screen
, , , to select an album,
then
SUB MENU
Slideshow w/ SNDTRK
SNDTRK Folder
, to select
“Slideshow w/ SNDTRK”,
then
OK
It is possible to play MP3 music recorded on a USB memory during a
Slideshow.
Tips
To select an MP3 folder to be played
1 In step 2 above, press [, ] to select “SNDTRK Folder”, then
press [OK].
2 Press [, ] to select the folder, then press [OK].
Preparation:
Insert a USB containing MP3 files.
Tips
To return the picture to its original size
Press [, ] to select “Zoom out” in step 2, then press [OK].
When zooming in, the still picture may be cut off.
“Zoom In” information is not stored.
“Zoom In” and “Zoom out” do not work with images that have a
resolution larger than 640480 pixels.
Advanced Features
DMR-EA38VP.indb 33DMR-EA38VP.indb 33 2007/12/28 9:25:552007/12/28 9:25:55

34
RQT9058
Notes
The speed of Jet Search (27 or 35) can be specifi ed via the
Setup menu ( 60).
Recordings made in EP or VP mode may experience distortions or
vertical scroll at 35 times speed. If so, change speed to 27 times.
Depending on your TV, the picture may not be in color or may be
distorted.
Jet Search is automatically canceled after 10 minutes.
Notes
Depending on the tape or an operating condition, the rewind
speed may change somewhat.
The tape counter is reset to “0:00.00” when the tape is rewound to
the beginning.
Depending on the tape, this function may not work.
Notes
Slow playback is automatically canceled after 10 minutes.
Notes
Cue/review is automatically canceled after 10 minutes.
Advanced Video Cassette Playback
With the unit stopped
FF
to fast-forward the tape.
REW
to rewind the tape.
During playback
PAU S E
Press and hold for about
2 seconds.
– Press [ PLAY] to restart normal playback.
During playback
FF
to cue later portions of the tape.
REW
to review portion just played.
– Press [ PLAY] to restart normal playback.
During playback
FF
twice to Jet Search forward.
REW
twice to Jet Search in reverse.
– Press [ PLAY] to restart normal playback.
TIME SLIP
/
JET REW
Fast-forward/Rewind
Slow playback
Cue/Review
Jet Search
Jet Rewind
Allows to quickly review a portion of the video just
played, or cue later portions of the tape.
Allows high speed search of video in forward or reverse
direction.
Video tapes will rewind to the beginning of the tape at
higher-speed.
VHS Index Search System (VISS)
The unit automatically records special index signals on a
tape every time a recording is started (via [ REC], or a
scheduled recording). The index search function makes
use of these index signals to help you fi nd the beginning
of a desired program quickly and easily.
While stopped or during normal play
or .
– Each press increases the number of skips.
– Press [ STOP] to cancel the search.
Notes
Up to 20 index signals can be searched in either direction.
If you overshoot in either direction, press the opposite button to
correct.
For correct operation, make recordings of at least 5 minutes to
ensure that index signals are not spaced too closely together.
Zoom in on video
To zoom in:
, to select “Zoom In”, then
OK
During playback
SUB MENU
Tips
For quicker operation
Hold [, ] to start cue/review and release the button to
restart normal playback.
Tips
To return the picture to its original size
Press [, ] to select “Zoom out” in step 2, then press [OK].
DMR-EA38VP.indb 34DMR-EA38VP.indb 34 2007/12/28 9:25:572007/12/28 9:25:57

35
RQT9058
S-VHS Quasi Playback (SQPB)
This unit can play tapes recorded in S-VHS.
Some picture noise may occur depending on the type
of tape used.
It is not possible to fully obtain the high resolution
S-VHS is capable of.
This unit cannot record in S-VHS.
Notes
Only works if there is at least 5 seconds blank space at the end of
the program.
When the tape reaches the end of the program, it will
automatically rewind to the beginning and play again.
Repeat Playback
During playback or while stopped
PLAY
Press and hold for about 5 or
more seconds.
– Repeat Playback goes on indefinitely until you
cancel it.
– The “RPt” indication appears on the unit’s display.
– Press [ STOP] to stop play. Tips
To remove the noise from a paused picture:
Start slow play ( 34), then adjust the tracking.
Manual Tracking
During playback
TRACKING/V-LOCK
CH
or
TRACKING/V-LOCK
CH
– Repeat until the picture noise disappears.
To return to auto tracking:
TRACKING/V-LOCK
CH
(simultaneously).
The unit usually makes tracking adjustments
automatically, but you may need to do it manually if noise
appears on a tape recorded on other equipment.
Adjusting the playback picture
Adjust the vertical synchronization to stop the picture
from shaking while paused.
Vertical Locking Adjustment
Notes
This function may not work with some tapes.
While paused
TRACKING/V-LOCK
CH
or
TRACKING/V-LOCK
CH
– Repeat until the shaking stops.
To return to the standard position:
TRACKING/V-LOCK
CH
(simultaneously).
Notes
This function may not work with some tapes.
Stereo Mono L Mono R
No display (Normal audio track)
Changing Audio during Playback
AUDIO
A repeatedly, to select the audio
option.
Advanced Features
DMR-EA38VP.indb 35DMR-EA38VP.indb 35 2007/12/28 9:25:592007/12/28 9:25:59

36
RQT9058
Notes
Remaining tape time display
The displayed time is approximate.
The displayed time will be incorrect if you set the wrong tape
length in “Select Tape Length” in the Setup menu ( 60) and if the
tape is of poor quality.
STATUS
to display on-screen indicators.
VHS
Mono L 0:00.22
SP
VHS drive indicator
Shows which sound mode is selected as follows:
Stereo: Hi-Fi stereo audio
Mono L: Mono L audio of the Hi-Fi stereo
audio
Mono R: Mono R audio of the Hi-Fi stereo
audio
No indicator: Normal audio
Operation status
Shows the tape counter and remaining tape time
Pressing [STATUS] to cycle the display as follows:
No display Tape counter
Remaining tape time
Press [ CANCEL] to reset the tape counter
(elapsed time) to “0:00.00”. The tape counter
is automatically reset when inserting a video
cassette.
Video cassette-in indicator
Recording mode ( 22)
Tips
To exit on-screen indicators
Press [STATUS] several times.
The following on-screen indicator will not be displayed
when this unit is connected to the TV with the DVD
PRIORITY output terminals or HDMI AV OUT terminal.
This indicator is only displayed when playing a tape in
this unit’s VHS drive while recording a program on the
DVD drive. The items displayed may differ depending on
the operating conditions.
Display examples
Current media
Shows current recording or play status.
Channel status
Status of the other drive
The current date and time
Elapsed play time/Recording mode
Remaining recording time and recording mode
(e.g.: “1:45 SP” indicates 1 hour and 45 minutes
in SP mode)
Disc remaining time may slightly differ between
different models.
Elapsed recording time and recording mode
Status Messages
STATUS
– Press [STATUS] to cycle through available
displays.
e.g.,
No Display
IN1
Stereo
IN1
Stereo
12/24 6:34 PM
vT12 0:01:23 SP vT12 0:12:34 SP
vRemain 1:45 SP
DVD-RAM
Play
DVD-RAM
Play
VHS Rec.
VHS Rec.
The following messages and displays appear to let
you know what operations are being performed and
the status of the unit.
On-screen Display Indicators for Video
Cassette Playback
DMR-EA38VP.indb 36DMR-EA38VP.indb 36 2007/12/28 9:26:012007/12/28 9:26:01

37
RQT9058
By using the FUNCTIONS window you may access
the main functions quickly and easily.
With the unit stopped
DVD-RAM
FUNCTIONS Cartridge Protection Off
Disc Protection Off
Other Functions
Program
Copy
delete
Playback
OK
DVD-RAM
FUNCTIONS Cartridge Protection Off
Disc Protection Off
Other Functions
Program
Copy
delete
Playback Playlists
Flexible Recording
DV Camcorder Rec.
Setup
DVD Management
OK
, to select a menu item,
then
OK
– If you select “Other Functions”, press
[, ] to select a menu item and press
[OK].
28
You can select and play recorded programs.
Playback
17
You can make scheduled recording settings.
Program
20
You can delete recordings using DELETE Navigator.
Delete
30
You can play playlists.
Playlists
24
The unit sets the best possible picture quality that
fi ts the recording within the remaining disc space.
Flexible Recording
27
DV automatic recording function
DV Camcorder Rec.
52
You can change the unit’s settings using Setup
menu.
Setup
47
You can manage discs through formatting,
fi nalizing and other operations.
DVD and Card Management
FUNCTIONS Window
18
You can copy recordings using COPY Navigator.
Copy
Entering Text
44
You can copy still pictures.
Copy New Pictures
When viewing the Name screen.
_
Recording Name
12345
ABC a
DEF d
GH I
NO
g
JKL j
M
m
67890
bc
ef / %
hi $&
kl @
n]_
o[
Space
Set
Delete
PQRSp
TUV t
WX Y Z w
qrs( )
uv{ } -
xyz
`^
|
!?
\
. , "':;
OK
1
2
3
4
5
6
7
8
9
0
, , , to select
characters, then
OK
– Repeat this step to enter other characters.
STOP
when you’ve fi nished
entering text.
Tips
Using the numbered buttons to enter characters
e.g.: entering the letter “R”
1. Press [7] to move to the 7th row.
2. Press [7] twice to highlight “R”.
3. Press [OK].
To enter a space
Press [ CANCEL] then press [OK].
To delete a character
Press [ PAUSE] on a character in the name fi eld.
To cancel in the middle
Press [RETURN].
Characters will not be saved.
Notes
Long recording names may not be displayed.
Advanced Features
DMR-EA38VP.indb 37DMR-EA38VP.indb 37 2007/12/28 9:26:022007/12/28 9:26:02

38
RQT9058
You can enjoy linked operations with the TV and receiver by using “HDAVI Control”.
Preparation
1. Connect this unit to your TV or receiver with an HDMI cable ( 9, 65).
2. Set “VIERA Link” to “On” ( 60). (The default setting is “On”.)
3. Set the “HDAVI Control” operations on the connected equipment (e.g., TV).
When using HDMI2 terminal of VIERA as “HDAVI Control”, set the input channel to HDMI2 on VIERA.
4. Turn on all “HDAVI Control” compatible equipment and select this unit’s input channel on the connected TV so
that the “HDAVI Control” function works properly.
When the connection or settings are changed, repeat this procedure.
1 This button is available only when this unit is on.
2 When this button is pressed, the playback image is not immediately displayed on the screen and it may not be possible to watch the contents
from where playback started.
In this case, press [] or [] to go back to where playback started.
3 Depending on discs, the TV may not automatically turn on.
(When the TV is on)
Automatic input
switching
When the TV is on and the following operations are performed, the TV’s input will
automatically switch to HDMI input mode and the TV displays the corresponding
action.
(Picture or sound may not be available for the fi rst few seconds.)
Press [FUNCTIONS]1, [PLAY]2, [DIRECT NAVIGATOR], [SCHEDULE], etc.
If you operate the VHS when the unit is recording on the DVD drive, the output does not automatically
switch.
(When the TV is off)
Power on link
When the TV is off and the following operations are performed, the TV will
automatically turn on and display the corresponding action.
(Picture or sound may not be available for the fi rst few seconds.)
Press [PLAY]2, [DIRECT NAVIGATOR], [SCHEDULE], etc.
[DVD-V]3, etc.
The TV is automatically turned on when you insert a disc or a tape without the accidental erasure
prevention tab.
If you operate the VHS when the unit is recording on the DVD drive, the TV does not automatically turn on.
Power off link
When you turn the TV off, this unit is also automatically turned off. This unit
automatically turns off even if the FUNCTIONS screen, the status message or the
on-screen menu is displayed during playback.
Even if the TV is turned off, this unit will not turn off at the same time under the
following conditions:
– when you press [ REC] and this unit is recording
– when scheduled recording is proceeding
– when copying
– when fi nalizing, etc.
When this unit is connected to an “HDAVI Control” compatible Panasonic receiver with an HDMI cable, the
receiver will also turn off.
Linked Operations with the TV (VIERA Link TM “HDAVI Control TM”)
What is VIERA Link “HDAVI Control”?
VIERA LinkTM is a new name for EZ SyncTM.
VIERA Link “HDAVI Control” is a convenient function that offers linked operations of this unit, and a Panasonic TV
(VIERA) or receiver under “HDAVI Control”. You can use this function by connecting the equipment with the HDMI
cable. See the operating instructions for connected equipment for operational details.
VIERA Link “HDAVI Control”, based on the control functions provided by HDMI which is an industry standard
known as HDMI CEC (Consumer Electronics Control), is a unique function that we have developed and added.
As such, its operation with other manufacturers’ equipment that supports HDMI CEC cannot be guaranteed.
This unit supports “HDAVI Control 3” function.
“HDAVI Control 3” is the newest standard (current as of December, 2007) for Panasonic’s HDAVI Control
compatible equipment. This standard is compatible with Panasonic’s conventional HDAVI equipment.
Please refer to individual manuals for other manufacturers’ equipment supporting VIERA Link function.
Notes
When this unit is connected to a Panasonic TV (VIERA) supporting HDAVI Control 3 and initially set up, it automatically acquires the TV
setting information ( 12).
These functions may not work normally depending on the equipment condition.
About “HDAVI Control” function, read the operating instructions of the connected equipment (e.g., TV) too.
DMR-EA38VP.indb 38DMR-EA38VP.indb 38 2007/12/28 9:26:042007/12/28 9:26:04

39
RQT9058
Easy control only with VIERA Remote Control
If you connect this unit via an HDMI cable to a TV with “HDAVI Control 2” or “HDAVI Control 3” function, you can
operate both units more conveniently.
You can operate this unit using the following buttons on the TV remote control.
[, , , ], [OK], [RETURN], [SUB MENU].
Use the remote control for this unit to operate any other buttons (numbered buttons, etc.) that are not listed above.
Using the
FUNCTIONS
window to operate
this unit
Refer to TV operating instruction for operating the TV.
Display this unit’s “FUNCTIONS” window using the TV
remote control.
If this unit is set to off, it will automatically turn on.
Select the item you want to operate
with the TV remote control, then
OK
Using the SUB
MENU window to
operate this unit
By using the TV remote control, you can play discs and select the drive (DVD, VHS,
SD or USB) using the “Control Panel” ( below).
Control Panel
OK
Drive Select
FUNCTIONS
e,g.,
SUB
MENU
Select an item,
then OK
Control Panel
FUNCTIONS
Top Menu [DVD-V[
Menu [DVD-V[
Drive Select
Rotate Right (JPEG)
Rotate Left (JPEG)
Zoom In
Zoom out
Control Panel is
displayed ( below).
FUNCTIONS window is displayed
( above).
Top menu is displayed (28).
Menu is displayed (28).
Select the DVD, VHS, SD or USB drive.
Rotate the still pictures ( 33).
Enlarge or shrink the video or
the still picture ( 33).
Zoom In
Using the Control
Panel
Using the Control Panel, you can operate search backward, search forward, stop,
etc. with the TV remote control.
Perform steps 1 and 2 of “Using the SUB MENU window to operate this unit”.
The Control Panel is displayed ( right)
While playing a recording or DVD-Video, etc.
– []: Pause, []:Stop, []: Search backward, []:Search forward,
[OK]: Play, [EXIT]: Exit the screen.
While playing still pictures
– []: Stop, []: View previous picture, []: View next picture,
[EXIT]: Exit the screen.
Play
Exit
Search
Pause
Search
Stop
Control Panel
When you want to leave the TV on and turn off only this unit
Press [DVD/VHS POWER] on this unit’s remote control to turn off
When not using “HDAVI Control”
Set “VIERA Link” in the setup menu to “Off” ( 60).
DVD-RAM
FUNCTIONS Cartridge Protection Off
Disc Protection Off
OK
Other Functions
Program
Delete
Playback
Copy
About the FUNCTIONS window ( 37)
Notes
When you record a program by operating the TV (Direct TV Recording, etc.)
It is recorded on a disc in the recording mode preset on this unit.
If the Direct TV Recording mode has been activated on this unit, then a new program cannot be recorded using this mode.
Advanced Features
DMR-EA38VP.indb 39DMR-EA38VP.indb 39 2007/12/28 9:26:042007/12/28 9:26:04

40
RQT9058
Recordings − Editing
DRIVE
SELECT
to select the DVD drive.
Tips
To exit the menu screen
Press [DIRECT NAVIGATOR].
To view other pages
Press [, , , ] to select “Previous” or “Next”, then press [OK].
– You can also press [, ] to view other pages.
Multiple editing
Select with [, , , ], then press [PAUSE]. (Repeat.)
– A checkmark appears. Press [PAUSE] again to cancel.
[RAM] When the Album View screen
is displayed, press A to switch to
the Recordings screen.
, , , to select a recording.
– Multiple editing ( right, Tips)
Recording Properties
SUB MENU
to display the menu list.
To view more options
Press [, ] to select “Edit Recording”, then
press [OK].
Items that cannot be selected are gray.
e.g., [RAM]
Refer to
“Editing
Operations to
Recordings”
( right).
If you select “View Chapters” ( 46)
Setup Protection
Cancel Protection
Change Thumbnail
Divide
Recording
Edit Name
Properties
Edit
Recording
View Chapters
Album View
Delete
Recording
Using menus to play still
pictures ( 32)
[RAM] [-R] [-R]DL] [-RW‹V›] [+R] [+R]DL] [+RW]
Recording Name
, to select “Edit Name” then
OK
– You can give a name for the recording ( 37).
[RAM] [-R] [-R]DL] [-RW‹V›] [+R] [+R]DL] [+RW] [-RW‹VR›]
, to select “Properties”, then
OK
– Recording information is shown (e.g., date,
time).
No. 01
Date 1/ 1/2007 Mon
Channel 12
Start 1:02 PM
Rec. Time 1:00(SP)
Football
Properties
OK
Accessing the Recording View
Delete Recording
Editing Operations to Recordings
Notes
You cannot edit during recording or copying.
[+R] [+R]DL] Management information is recorded in unused
sections when you edit discs. The available space on these discs
decreases each time you edit their contents.
[RAM] [-R] [-R]DL] [-RW‹V›] [+R] [+R]DL] [+RW]
Important: Once deleted, contents cannot be recovered.
, to select “Delete
Recording”, then
OK
to select “Delete”, then
OK
Tips
Recording/Chapter
Normally, programs are recorded as a single item consisting of
one chapter.
Recording
Chapter
Start End
[RAM] You can divide a recording into multiple chapters.
Recording
Chapter Chapter Chapter Chapter
After fi nalizing, recordings are divided into chapters of the
following lengths.
[-R] [-R]DL] [-RW‹V›]: Chapters are approx. 5 minutes long
[+R] [+R]DL]: Chapters are approx. 8 minutes long
Maximum numbers of items on a disc
[RAM] [-R] [-R]DL] [-RW‹V›] [+R] [+R]DL] [+RW]
Recordings 99 49
Chapters Approx. 1000 Approx. 254
Perform steps 1−4 of “Accessing the Recording View”
( left).
Perform steps 1−4 of “Accessing the Recording View”
( left).
Perform steps 1−4 of “Accessing the Recording View”
( left).
DMR-EA38VP.indb 40DMR-EA38VP.indb 40 2007/12/28 9:26:062007/12/28 9:26:06

41
RQT9058
Notes
Divided recordings retain the name of the original.
A short amount of video and audio just before and after the
division point gets cut out.
You cannot divide a recording when the resulting parts are too
short or when the total number of recordings exceeds 99.
OK
at the point you want to
divide.
– For quicker editing ( above, Tips)
– Selecting “Preview”, then pressing [OK]
plays the recording from 10 seconds prior, to
10 seconds after the division point.
– To change the point to divide at:
Restart play and press [, ] to select
“Divide”, then press [OK] to bring to the point
where you want to divide.
to select “Divide” then
OK
– The recording is divided at that point.
Divide Recording
[RAM]
Once divided, recordings cannot be recombined.
, to select “Divide Recording”
then
OK
DIRECT NAVIGATOR
Divide Recording
DVD-RAM
Preview
Divide
Exit
00005
08
Play
Picture
Video B
A
, to select “Exit”
then
OK
Perform steps 1−4 of “Accessing the Recording View”
( 40).
to select “Yes”, then
OK
The lock symbol appears
when the recording is
protected.
10 10/27 Mon
07 08
8 10/27 Mon
-- --
DIRECT NAVIGATOR Recordi
DVD-RAM
[RAM]
Use to prevent accidental erasure of recordings.
Setup Protection/Cancel Protection
, to select “Setup Protection”
or “Cancel Protection”, then
OK
Perform steps 1−4 of “Accessing the Recording View”
( 40).
Tips
For quicker editing
Use Search ( 28), Slow-motion Play or Time Slip ( 29) to fi nd
the desired point.
To skip to the start or end of a recording, press [] (start) or
[] (end).
For better precision, use Slow-motion Play and Frame by Frame
Viewing ( 29).
Change Thumbnail
[RAM] [-R] [-R]DL] [-RW‹V›] [+R] [+R]DL] [+RW]
Changes the thumbnail picture shown in the Recordings
screen.
, to select “Change
Thumbnail”, then
OK
DIRECT NAVIGATOR Change Thumbnail
DVD-RAM
Change
Exit
0:01.05
−−:−−.−−
Change
08
OK
Start play and select
the thumbnail position.
Picture
Video B
A
PLAY
to start play.
OK
at the point you want to use
as your thumbnail.
– To change the thumbnail:
Restart play and press [, ] to select
“Change”, then press [OK] at the point you
want to use as the thumbnail.
, to select “Exit”,
then
OK
Perform steps 1−4 of “Accessing the Recording View”
( 40).
Advanced Editing
DMR-EA38VP.indb 41DMR-EA38VP.indb 41 2007/12/28 9:26:082007/12/28 9:26:08

42
RQT9058
Still Pictures − Editing
DRIVE
SELECT
to select the drive
(DVD, SD or USB).
[RAM] When the Recordings screen is
displayed, press B to switch to the
Album View screen.
[USB] When the MP3 Menu is
displayed, perform steps 1–4 in “To
select fi le type” on the upper Tips on
page 31, selecting “Pictures” in step
4 to change the playback mode.
Accessing the Album/Picture View
Editing an album:
, , , to select the album.
– Multiple editing ( right, Tips)
Editing a still picture:
1. , , , to select the
album which contains the still
picture to edit, then
OK
2. , , , to select the still
picture.
– Multiple editing ( right, Tips)
SUB MENU
to display the menu list.
To view more options
Press [, ] to select “Edit Album”, then
press [OK].
Items that cannot be selected are gray.
e.g., [SD] Editing an album
Refer to
“Album/Picture
Operations”
( right)
Refer to “Slideshow” and
“Slideshow with soundtrack”
( 32, 33)
Refer to “Copying Still Pictures via the
Album View Screen” ( 44)
Start Slideshow
Slideshow settings
SNDTRK Folder
Slideshow w/ SNDTRK
Add Picture
Create Album
Edit Album
Copy to DVD
Album Name
Delete Album
Set Protection
Cancel Protection
e.g., [SD] Editing a still picture
You can go back to the Album View screen.
Set Protection
Album View
Delete Picture
Cancel Protection
Refer to “Album/Picture
Operations” ( right).
Tips
To view other pages
Press [, , , ] to select “Previous” or “Next”, then press [OK].
–You can also press [, ] to view other pages.
Multiple editing
Select with [, , , ], then press [PAUSE]. (Repeat.)
–A checkmark appears. Press [PAUSE] again to cancel.
To exit the menu screen
Press [DIRECT NAVIGATOR].
To return to the previous screen
Press [RETURN].
Add Picture/Create Album
Perform steps 1−4 of “Accessing the Album/Picture
View” ( left).
, to select “Add Picture” or
“Create Album”, then
OK
to select “Yes”, then
OK
, , , to select the album
containing the still picture to add,
then
OK
, to select “Select pictures
to copy” or “Copy all pictures”,
then
OK
If “Select pictures to copy” is selected:
Press [, , , ] to select the picture,
then press [OK].
If “Copy all pictures” is selected:
All the still pictures in the album will be
copied.
to select “No” to fi nish
copying, then
OK
– If you want to continue copying, select “Yes”
and repeat steps 7–8.
Album/Picture Operations
[RAM] [SD] [USB]
DMR-EA38VP.indb 42DMR-EA38VP.indb 42 2007/12/28 9:26:092007/12/28 9:26:09

43
RQT9058
Only when you select “Create Album”
, to select “Yes” or “No”, then
OK
If “Yes” is selected:
You can give a name for the album ( 37).
If “No” is selected:
The recording date of the fi rst picture in the
album becomes the album name.
Delete Album/Delete Picture
Important: Once deleted, contents cannot be recovered.
When deleting an album, non-picture files in the
album will also be deleted. (This does not apply to
subordinate folders in the album.)
Perform steps 1−4 of “Accessing the Album/Picture
View” ( 42).
, to select “Delete”, then
OK
, to select “Delete Album” or
“Delete Picture”, then
OK
Set Protection/Cancel Protection
Set protection to prevent pictures from being accidentally
deleted.
Perform steps 1−4 of “Accessing the Album/Picture View”
( 42).
, to select “Set Protection”
or “Cancel Protection”, then
OK
to select “Yes”, then
OK
–The lock symbol “ ” appears when the still
picture or the album is protected.
Notes
Even if you set protection using this unit, the album may be
deleted by other equipment.
Album Name
, to select “Album Name”,
then
OK
– You can give a name for the album ( 37).
Perform steps 1−4 of “Accessing the Album/Picture View”
( 42).
Notes
Album names entered using this unit may not display on other
equipment.
Advanced Editing
DMR-EA38VP.indb 43DMR-EA38VP.indb 43 2007/12/28 9:26:112007/12/28 9:26:11

44
RQT9058
[SD] [USB] [RAM]
This unit saves information about imported still pictures.
Therefore, if still pictures are imported from the same SD card
or USB memory, then only new still pictures will be imported.
Importing Still Pictures from an SD card
or USB memory
[SD] [USB] [RAM]
Copying Still Pictures via the Album View
Screen
Tips
You can also operate with the following steps
1. Press [DRIVE SELECT] to select the SD or USB drive.
2. While stopped
Press [FUNCTIONS].
3. Press [, ] to select “Other Functions”, then press [OK].
4. Press [, ] to select “Copy New Pictures”, then press
[OK].
Notes
Still pictures already imported cannot be re-imported to
the same DVD-RAM.
This unit saves the information on up to 4,000 still
pictures. If additional still pictures are imported, then the
older information will be deleted.
With the unit stopped
Insert an SD Card or USB
memory.
The menu is automatically displayed.
e.g., [SD]
OK
SD Card inserted.
Select an action or press RETURN.
SD Card Operations
Go to Album View
Copy pictures
When you insert an SD card or USB memory, the menu
may be displayed .
Press [RETURN] to exit the screen.
e.g., [SD]
OK
SD Card inserted.
Select an action or press RETURN.
SD Card Operations
Go to Album View
Copy pictures
, to select “Copy pictures”,
then
OK
Copy New Pictures
Copy from SD card
Copy to DVD
Copy New Pictures
Copy from SD card
Copy to DVD
, to select “Copy”, then
OK
– Copying starts.
DRIVE
SELECT
to select the copy source
drive (DVD, SD or USB) .
, , , to select an album,
then
SUB MENU
Slideshow
Previous 02/02 Next
3/10/05 Total8
007 008
4/10/05 Total6
DIRECT NAVIGATOR Album View
OK
S
Picture
Video
Page
B
A
Press OK to go to
Picture View
Photo: 3/10/2005 My Album2
SUB MENU
DVD-RAM
- - -- - -- - -
- - -
– [RAM] When the Recordings screen is
displayed, press [B] to switch to the Album
View screen.
– [USB] When the MP3 Menu is displayed,
perform steps 1–4 in “To select fi le type”
on the upper Tips on page 31, selecting
“Pictures” in step 4 to change the playback
mode.
, to select “Copy to SD”,
“Copy to USB” or “Copy to DVD”,
then
OK
, to select “Start copying”,
then
OK
– Copying starts.
Copying Still Pictures
DMR-EA38VP.indb 44DMR-EA38VP.indb 44 2007/12/28 9:26:122007/12/28 9:26:12

45
RQT9058
Tips
When copying fi nishes
The confi rmation screen appears.
Press [OK] to fi nish copying.
To view other pages
Press [, , , ] to select “Previous” or “Next”, then
press [OK].
– You can also press [, ] to view other pages.
Multiple editing
Select with [, , , ], then press [PAUSE].
(Repeat.)
– A checkmark appears. Press [PAUSE] again to
cancel.
Notes
If the space on the destination drive runs out or the
number of files/folders to be copied exceeds the
maximum, copying will stop partway through.
Even if you input a name to the copy source folder,
the name will not be retained to the copy destination
folder.
Still pictures cannot be copied between an SD card
and a USB memory.
Delete Navigator
,
to select “Delete” then
OK
- -
DELETE Navigator Album View
Previous Page 02/02 Next
DVD-RAM
008
07
2 26/2007 Total 1 2 26/2007 Total 2
OK
Select
Press OK to go to
Picture View
SUB MENU
007
Picture
Video B
A
101_DVD 102_DVD
---
---------
[RAM]
When the Recordings screen is displayed,
press
B
to switch to the Album View screen.
to select “Delete”, then
OK
Deleting an album:
4a , , , to select the
album, then
DELETE
Deleting a still picture:
4b 1. , , , to select the
album, then
OK
2. , , , to select the
still picture, then
OK
FUNCTIONS
DVD-RAM
Cartridge Protection Off
Disc Protection Off
OK
Program
Playback
Delete
Other Functions
Copy
With the unit stopped
Important: Once deleted, contents cannot be recovered.
DRIVE
SELECT
to select the drive (DVD,
SD or USB).
[RAM] [SD] [USB]
Tips
To stop copying in the middle
Press and hold [RETURN] for 3 seconds.
To return to the previous screen
Press [RETURN].
Notes
You cannot delete while recording or copying.
Tips
To return to the previous screen
Press [RETURN].
To view other pages
Press [, , , ] to select “Previous” or “Next”, then press [OK].
– You can also press [, ] to view other pages.
Multiple editing
Select with [, , , ], then press [ PAUSE]. (Repeat.)
– A checkmark appears. Press [ PAUSE] again to cancel.
Deleting an item increases the available space by the
amount of space taken by the item deleted.
Deleting Still Pictures
Advanced Editing
DMR-EA38VP.indb 45DMR-EA38VP.indb 45 2007/12/28 9:26:142007/12/28 9:26:14

46
RQT9058
Chapters − Creating, Editing
DRIVE
SELECT
to select the DVD drive.
[RAM] When the Album View screen
is displayed, press A to switch to
the Recordings screen.
Tips
To exit the menu screen
Press [DIRECT NAVIGATOR].
To view other pages
Press [, , , ] to select “Previous” or “Next”, then press [OK].
– You can also press [, ] to view other pages.
Multiple editing
Select with [, , , ], then press [PAUSE]. (Repeat.)
– A checkmark appears. Press [PAUSE] again to cancel.
, , , to select a
recording.
, to select “View Chapters”,
then
OK
[RAM]
Allows individual viewing and editing of chapters.
Properties
Edit Recording
View Chapters
Album View
Delete Recording
SUB MENU
to display the
menu list.
, , , to select a chapter.
– Multiple editing ( below, Tips)
To play,
OK
To edit,
SUB MENU
to display the
menu list.
Refer to “Chapter
Operations” ( right).
You can go back to the Recordings Screen.
Combine Chapters
Delete Chapter
Create Chapter
View Recordings
Accessing the Chapter View
, to select “Create Chapter”
then
OK
DIRECT NAVIGATOR Create Chapter
DVD-RAM
Create
Exit
0:43.21
Play
08
Picture
Video B
A
Perform steps 1−7b of “Accessing the Chapter View” (
left).
Create Chapter
OK
at the point you want to
divide.
, to select “Exit” then
OK
Chapter Operations
Tips
For quicker editing ( 41, Tips)
Notes
A short portion of the recording just after the creation point may be
lost.
Delete Chapter
Important: Once deleted, recorded contents cannot be
recovered.
, to select “Delete Chapter”,
then
OK
to select “Delete”, then
OK
to select “Combine” then
OK
– The selected chapter gets combined with the
next chapter.
Combine Chapters
, to select “Combine
Chapters”, then
OK
Perform steps 1−7b of “Accessing the Chapter View” (
left).
Perform steps 1−7b of “Accessing the Chapter View” (
left).
DMR-EA38VP.indb 46DMR-EA38VP.indb 46 2007/12/28 9:26:152007/12/28 9:26:15

47
RQT9058
DVD and Card Management
Accessing the Management Menus
, to select “Other Functions”
then
OK
DVD-RAM
FUNCTIONS Cartridge Protection Off
Disc Protection Off
Other Functions
Program
Copy
OK
delete
Playback Playlists
Flexible Recording
DV Camcorder Rec.
Setup
DVD Management
, to select “DVD
Management” or “Card
Management”, then
OK
[SD] The only menu available in “Card
Management” is “Format memory card”.
[RAM] [-R] [-R]DL] [-RW‹V›] [+R] [+R]DL] [+RW]
Perform preparation steps 1−4 of “Accessing the
Management Menus” ( left).
, select “Disc Name”, then
OK
– You can give a name for the disc ( 37).
Tips
The disc name is displayed in the DVD MANAGEMENT window.
With fi nalized discs and +RW, the name is displayed on the Top
Menu.
[RAM]
Perform preparation steps 1−4 of “Accessing the
Management Menus” ( left).
, select “Disc Protection”
then
OK
to select “Yes” then
OK
Protection of cartridge disc or card
[RAM] (With a cartridge)
With the write-protect tab in the protect
position, you cannot record to, edit,
format, or delete from the disc.
[SD]
Switch the write-protect switch to the
“LOCK” position.
LO C K
Naming Discs
Setting Protection
With the unit stopped
Preparation:
[RAM] [SD] Release protection (disc, cartridge, card
right).
Insert a disc or card.
Tips
To return to the previous screen
Press [RETURN].
To exit the screen
Press [RETURN] several times.
DRIVE
SELECT
to select the drive (DVD or
SD).
Advanced Editing
Setting Menus
Setting Menus
DMR-EA38VP.indb 47DMR-EA38VP.indb 47 2007/12/28 9:26:182007/12/28 9:26:18

48
RQT9058
[RAM]
Perform preparation steps 1−4 of “Accessing the
Management Menus” ( 47).
, to select “Delete All
Recordings” then
OK
to select “Yes” then
OK
to select “Start” then
OK
– A message appears when deleting is fi nished.
[RAM[ [-RW‹V›] [+RW] [-RW‹VR›] [SD]
Perform preparation steps 1−4 of “Accessing the
Management Menus” ( 47).
to select “Yes” then
OK
, to select “Format Disc
(DVD)” or “Format memory card”
then
OK
Notes
Do not disconnect the AC power supply cord while formatting. This
can render the disc or the card unusable.
When a disc or card has been formatted using this unit, it may not
be possible to use it on any other equipment.
[-R] [-R]DL] [+R] [+R]DL] [CD] [USB] Formatting cannot be performed.
[-RW‹V›] [-RW‹VR›] You can format only as DVD-Video format on this
unit.
[RAM[ Pressing [RETURN] during format will cancel the process.
The disc must be reformatted if you do this.
[RAM[ [SD[ The disc or card cannot be formatted if the write-
protect tab or switch ( 47) is switched to “PROTECT” or “LOCK”.
Release the protection to continue.
The message “Unable to format.” appears when trying to format
discs the unit cannot use.
OK
to complete.
Notes
Deleting does not work if one or more recordings are protected.
Formatting Discs or CardsDeleting All Recordings
OK
to complete.
to select “Start” then
OK
– Formatting starts ([RAM] may take up to a
maximum of 70 minutes).
– A message appears when formatting is
fi nished.
Important: Once deleted, contents cannot be recovered. Important: Once formatted, contents cannot be
recovered.
DVD and Card Management
DMR-EA38VP.indb 48DMR-EA38VP.indb 48 2007/12/28 9:26:202007/12/28 9:26:20

49
RQT9058
OK
to complete.
[-R] [-R]DL] [-RW‹V›] [+R] [+R]DL]
You can play these discs on compatible DVD players by
fi nalizing it on the unit.
The menu you create with the unit can also be used on
most DVD players.
Perform preparation steps 1−4 of “Accessing the
Management Menus” ( 47).
to select “Yes”, then
OK
, to select “Finalize”, then
OK
Notes
Do not disconnect the AC power supply cord while fi nalizing. This
can render the disc unusable.
When fi nalizing a high-speed recording compatible disc, it
may take longer than displayed on the confi rmation screen
(approximately 4 times longer).
After fi nalizing
– [-R] [-R]DL] [+R] [+R]DL] The disc becomes play-only and you can
no longer record or edit it.
– [-RW‹V›] You can record and edit the disc after formatting
although it becomes play-only after fi nalizing.
– The disc fi nalized by this unit may not be able to play on other
units depending on the condition of the recording.
– There is a pause of several seconds between recordings and
chapters during playback.
– Recordings are divided into about 5-minute chapters ([+R]
[+R]DL] 8 minutes)
This time varies greatly depending on the condition and mode of
recording.
Tips
After you have fi nished recording and try to eject the disc, a screen
asking if you want to fi nalize the disc appears ( 23).
Finalizing
, to select desired item, then
OK
DVD’s Top Menu:
The Top Menu appears fi rst.
First Recording:
The disc content is played without displaying
the Top Menu.
Selecting Whether to Show the Top Menu
First
, to select “Playback will
start with:”, then
OK
to select “Start”, then
OK
– Finalizing starts and cannot be canceled
(may take up to 15 minutes).
([-R]DL] [+R]DL] up to 60 minutes)
– A message appears when fi nalizing is
fi nished.
[-R] [-R]DL] [-RW‹V›] [+R] [+R]DL] [+RW]
Before fi nalizing a disc, select whether to show the Top
Menu after fi nalizing.
Perform preparation steps 1−4 of “Accessing the
Management Menus” ( 47).
to select “Start”, then
OK
– “Create DVD Top Menu” cannot be canceled
once started.
– “Create DVD Top Menu” takes a few minutes.
OK
to complete.
[+RW]
+RW discs contain no Top Menu Data. Top Menu is a
convenient function. We recommend creating the menu
before playing a +RW disc on other equipment.
Perform preparation steps 1−4 of “Accessing the
Management Menus” ( 47).
, to select “Create DVD Top
Menu”, then
OK
to select “Start”, then
OK
Notes
Recording or editing on the disc may delete the Top menu. In that
case, create the Top menu again.
You cannot use the Top menu for playing on this unit.
Create DVD Top Menu
Setting Menus
DMR-EA38VP.indb 49DMR-EA38VP.indb 49 2007/12/28 9:26:222007/12/28 9:26:22

50
RQT9058
Setting DVD On-Screen Menus
[DVD]
When playing discs, disc settings can be displayed and
changed.
Menu options will differ based on disc type and contents.
Accessing the DVD On-Screen Menus
[RAM] [-R] [-R]DL] [-RW‹V›] [+R] [+R]DL] [+RW] [DVD-V] [-RW‹VR›]
Soundtrack
[RAM] [-R] [-R]DL] [-RW‹V›] [+R] [+R]DL] [+RW] [-RW‹VR›]
The disc’s audio attributes appear ( right, Audio attributes).
[DVD-V]
Select the audio and language ( right, Audio attributes,
Soundtrack/Subtitle language).
Subtitle
[RAM] [-R] [-R]DL] [-RW‹V›] [+R] [+R]DL] [+RW] [-RW‹VR›]
(Only disc that contain subtitle on/off information)
Turn the subtitle on/off.
Subtitle on/off information cannot be recorded using this unit.
If the subtitles overlap the closed captions recorded on discs,
turn the subtitles off.
Disc Menu
Soundtrack/Subtitle language
CES: Czech MAL: Malay
CHI: Chinese NLD: Dutch
DAN: Danish NOR: Norwegian
DEU: German POL: Polish
ENG: English POR: Portuguese
ESP: Spanish RUS: Russian
FIN: Finnish SLK: Slovak
FRA: French SVE: Swedish
HUN: Hungarian THA: Thai
ITA: Italian VIE: Vietnamese
JPN: Japanese :Others
KOR: Korean
Audio attributes
LPCM/ Digital/DTS/MPEG: Signal type
k (kHz): Sampling frequency
b (bit): Number of bits
ch (channel): Number of channels
[RAM] [-R] [-R]DL] [-RW‹V›] [+R] [+R]DL] [+RW] [DVD-V]
[-RW‹VR›] [CD]
Repeat play
This function works only when the elapsed play time is
displayed. Select the item for repeat play. Depending on the
disc, the items that can be selected will differ.
Select “Off” to cancel.
Play Menu
[DVD-V]
Turn the subtitle on/off and select the language ( below,
Soundtrack/Subtitle language).
Audio channel
[RAM] [-RW‹VR›]
“Changing Audio during Playback” ( 29)
Angle
[DVD-V]
Change the number to select an angle.
DRIVE
SELECT
to select the DVD drive.
DISPLAY
B
Menu Item Setting
, to select an item, then .
, to select a menu, then .
, to select a setting.
Follow the on-screen prompts to change
individual settings.
Notes
Some settings may not be changeable, based on the unit’s current
activity (playing, stopped, etc.) and disc contents.
Tips
To exit the DVD on-screen menus
Press [DISPLAY].
Notes
You cannot make a change when there is no recording.
Some discs allow changes to soundtracks, subtitles, and
angles only by using the disc’s menus ( 28).
DMR-EA38VP.indb 50DMR-EA38VP.indb 50 2007/12/28 9:26:242007/12/28 9:26:24

51
RQT9058
[RAM] [-R] [-R]DL] [-RW‹V›] [+R] [+R]DL] [+RW] [DVD-V] [-RW‹VR›]
Picture
Set picture mode
Normal: Default setting
Cinema: Mellows down movies, enhances detail in dark
scenes.
DNR (Digital Noise Reduction)
“On” reduces noise and picture degradation.
Progressive¹ (Progressive/24p²)
Select the method of conversion for progressive output to suit
the type of material being played.
Auto1 (normal): Film and video contents are detected
automatically and converted properly.
Auto2: When using “Auto1” and video content is
distorted as shown below.
24p²: [DVD-V] When this unit is connected to a TV supporting
1080/24p output via an HDMI cable, this unit displays
each frame at 1/24 second intervals – the frame interval
originally recorded in the fi lm, thus faithfully reproducing
the original cinema image.
If the settings are changed, then the screen will darken
for a few seconds and then playback will start.
“Auto1” is set when you turn the unit off or open the disc tray.
¹ Only when you have selected “480p” or higher for
“Component Output Signal” ( 58) or “HDMI Resolution”
( 59)
² Only when you have selected “On” in “24p Output for DVD-
Video” in Setup menu ( 59)
Line-in NR (Only when IN1 or IN2 is selected)
Reduces video tape noise during recording. Depending on the
video signal, jittering may occur.
On: Noise reduction works for any video input.
Off: Noise reduction is off. Select when you want to record
input as is.
[RAM] [-R] [-R]DL] [-RW‹V›] [+R] [+R]DL] [+RW] [DVD-V] [-RW‹VR›]
V. Surround Sound (Dolby Digital with 2.0 or more channels
only)
This function does not work for SAP recordings.
Enjoy a surround-sound effect if you are using 2 front
speakers (L/R) only.
Turn off if it causes distortion.
Natural/Emphasis/Off
Dialog Enhancer (Dolby Digital, 3-channel or more only,
including a center channel)
When “On”, the volume of the center channel is raised to make
dialogue easier to listen.
Video Menu
Audio Menu
Language code list
Enter the code with the numbered buttons.
Abkhazian: 6566 Hausa: 7265 Romanian: 8279
Afar: 6565 Hebrew: 7387 Russian: 8285
Afrikaans: 6570 Hindi: 7273 Samoan: 8377
Albanian: 8381 Hungarian: 7285 Sanskrit: 8365
Amharic: 6577 Icelandic: 7383
Scots Gaelic:
7168
Arabic: 6582 Indonesian: 7378 Serbian: 8382
Armenian: 7289 Interlingua: 7365 Serbo-
Croatian:
8372
Assamese: 6583 Irish: 7165 Shona: 8378
Aymara: 6589 Italian: 7384 Sindhi: 8368
Azerbaijani: 6590 Japanese: 7465 Singhalese: 8373
Bashkir: 6665 Javanese: 7487 Slovak: 8375
Basque: 6985 Kannada: 7578 Slovenian: 8376
Bengali,
Bangla:
6678 Kashmiri: 7583 Somali: 8379
Bhutani: 6890 Kazakh: 7575 Spanish: 6983
Bihari: 6672 Kirghiz: 7589 Sundanese: 8385
Breton: 6682 Korean: 7579 Swahili: 8387
Bulgarian: 6671 Kurdish: 7585 Swedish: 8386
Burmese: 7789 Laotian: 7679 Tagalog: 8476
Byelorussian:
6669 Latin: 7665 Tajik: 8471
Cambodian: 7577 Latvian,
Lettish:
7686 Tamil: 8465
Catalan: 6765 Lingala: 7678 Tatar: 8484
Chinese: 9072 Lithuanian: 7684 Telugu: 8469
Corsican: 6779
Macedonian:
7775 Thai: 8472
Croatian: 7282 Malagasy: 7771 Tibetan: 6679
Czech: 6783 Malay: 7783 Tigrinya: 8473
Danish: 6865 Malayalam: 7776 Tonga: 8479
Dutch: 7876 Maltese: 7784 Turkish: 8482
English: 6978 Maori: 7773 Turkmen: 8475
Esperanto: 6979 Marathi: 7782 Twi: 8487
Estonian: 6984 Moldavian: 7779 Ukrainian: 8575
Faroese: 7079 Mongolian: 7778 Urdu: 8582
Fiji: 7074 Nauru: 7865 Uzbek: 8590
Finnish: 7073 Nepali: 7869 Vietnamese: 8673
French: 7082 Norwegian: 7879 Volapük: 8679
Frisian: 7089 Oriya: 7982 Welsh: 6789
Galician: 7176 Pashto,
Pushto:
8083 Wolof: 8779
Georgian: 7565 Persian: 7065 Xhosa: 8872
German: 6869 Polish: 8076 Yiddish: 7473
Greek: 6976 Portuguese: 8084 Yoruba: 8979
Greenlandic: 7576 Punjabi: 8065 Zulu: 9085
Guarani: 7178 Quechua: 8185
Gujarati: 7185 Rhaeto-
Romance:
8277
Position
Change where this menu screen appears on your TV.
Other Menu
Setting Menus
DMR-EA38VP.indb 51DMR-EA38VP.indb 51 2007/12/28 9:26:262007/12/28 9:26:26

52
RQT9058
Setup Menus
“Accessing the Setup Menu”
You will have to perform the following step 1 for all other
operations on pages 52−60.
With the unit stopped
SETUP
IR Settings
Perform step 1 of “Accessing the Setup Menu” ( above).
Allow the set top box connected to this unit to be recognized by
this unit.
If the set top box setup is changed, carry out “Test” ( right) to
check whether or not the Set Top Box Control operates correctly.
, to select “Setup” then
, to select “IR Settings”, then
OK
IR Settings
Select whether or not the set top box connected to this unit is
controlled by this unit.
, to select “IR Settings”, then
OK
After selecting “IR Settings” ( above, step 3).
, to select “On” or “Off”, then
OK
STB (Set Top Box) Type
Select the service being used
, to select “STB (Set Top
Box) Type”, then
OK
After selecting “IR Settings” ( above, step 3).
,
to select “Cable Box/DVR”,
“Satellite Box/DVR”, “Converter Box”
or “IPTV/Other STBs”, then
OK
Brand Name
Select the set top box brand
, , , to select the set top
box brand, then
OK
–
You can also use [] or [] to view other pages.
After selecting “IR Settings” ( left, step 3).
Max. CH digits
Select the maximum number of channel digits to be entered in
your set top box.
After selecting “IR Settings” ( left, step 3).
,
to select “Max. 2 Digit Channel
(CH xx)”, “Max. 3 Digit Channel
(CH xxx)” or “Max. 4 Digit Channel
(CH xxxx)” ,then
OK
OK Key Operation
Select whether or not the selected channel is confi rmed by
pressing [OK] in accordance with your Set top box.
,
to select “On” or “Off”, then
OK
After selecting “IR Settings” ( left, step 3).
Test
, to select “Test”, then
OK
– Confi rmation screen appears.
OK
– Perform steps 8 and 9 on page 11
After selecting “IR Settings” ( left, step 3).
,
to select “OK Key Operation”, then
OK
,
to select “Max. CH digits”, then
OK
,
to select “Brand Name”, then
OK
, to select “Yes” or “No”, then
OK
Notes
Changed settings remain intact even when switching the unit to
standby.
Tips
To return to the previous screen
Press [RETURN]. Even if you have changed an option, the
change is not activated until you press [OK].
To exit the screen
Press [RETURN] several times.
This must not be selected when “Converter Box” is selected for
“STB (Set Top Box) Type” ( left).
DMR-EA38VP.indb 52DMR-EA38VP.indb 52 2007/12/28 9:26:282007/12/28 9:26:28

53
RQT9058
,
to select “Off Timer”, then
OK
, to select “2 Hours”, “6
Hours” or “Off”, then
OK
Remote Control
Perform step 1 of “Accessing the Setup Menu” ( 52).
, to select “Setup”, then
,
to select “Remote Control”, then
OK
, to select “Set Code 1”, “Set
Code 2”, or “Set Code 3” then
OK
to set.
While pressing and holding
OK
, press
and hold the numbered button
1
,
2
,
or
3
corresponding to the code set in
step 4 for about 5 seconds to set.
OK
to complete.
Use this function to synchronize the codes for the remote
control and the main unit.
Clock Settings
Perform step 1 of “Accessing the Setup Menu” ( 52).
, to select “Setup”, then
,
to select “Clock Settings”, then
OK
Set Clock Manually
After selecting “Clock Settings” ( above, step 3).
, to select the item you want
to change.
, to change the setting.
– Repeat steps 5–6 to change other items.
OK
to confi rm new date and
time and to initiate the clock.
Set the time change dates for DST
Set the beginning and end dates for DST. ( 12).
Quick Start
One Sec. Quick Start for Recording on DVD-RAM. From the power
off state, recording on DVD-RAM starts about one second after
fi rst pressing the [ DVD/VHS POWER] and then sequentially
pressing [REC] (Quick Start Mode). Power consumption is also
higher when the unit is turned off if this is set to “On”.
Perform step 1 of “Accessing the Setup Menu” ( 52).
, to select “Setup”, then
, to select “Quick Start”, then
OK
, to select “On” or “Off”, then
OK
Restore Default Settings
, to select “Setup”, then
, to select “Restore Default
Settings”, then
OK
This returns Setup menus to default settings, except for the
clock, ratings level, closed caption, and on-screen language.
, to select “Yes” or “No”,
then
OK
, to select “Set Clock
Manually”, then
OK
Off Timer
Select how long the unit remains on when it is not being used.
Perform step 1 of “Accessing the Setup Menu” ( 52).
, to select “Setup”, then
Perform step 1 of “Accessing the Setup Menu” ( 52).
Setting Menus
DMR-EA38VP.indb 53DMR-EA38VP.indb 53 2007/12/28 9:26:302007/12/28 9:26:30

54
RQT9058
Setup Menus
Settings for Playback
Perform step 1 of “Accessing the Setup Menu” ( 52).
, to select “Disc”, then
, to select “Settings for
Playback”, then
OK
After selecting “Settings for Playback” ( above, step 3).
, to select “Ratings”, then
OK
Ratings
Set a ratings level to limit DVD-Video play.
Follow the on-screen instructions. Enter a 4-digit password with
the numbered buttons when the password screen is shown.
, to select ratings limit, then
OK
Enter a 4-digit password, then
OK
– Do not forget your password.
Setting ratings (When level 8 is selected)
[8 No Limit] All DVD-Video can be played.
[1] to [7] Prohibits play of DVD-Video with corresponding
ratings recorded on them.
[0 Lock All] Prohibits play of all DVD-Video.
Changing ratings (When level 0 to 7 is selected)
[Unlock Recorder] [Change Password] [Change Level]
[Temporary Unlock]
Audio Language
After selecting “Settings for Playback” ( above, step 3).
, to select “Audio Language”,
then
OK
, to select “English”,
“French”, “Spanish”, “Original”,
“Other ”, then
OK
Subtitle Language
After selecting “Settings for Playback” ( left, step 3).
, to select “Subtitle
Language”, then
OK
, to select “Automatic”,
“English”, “French”, “Spanish”,
“Other ”, then
OK
Menu Language
After selecting “Settings for Playback” ( left, step 3).
, to select “Menu Language”,
then
OK
, to select “English”,
“French”, “Spanish”, “Other
”, then
OK
Notes
[DVD-V] Choose the language for audio, subtitles and disc
menus.
If a language which is not recorded is selected, or if
languages are already fi xed on the disc, the language set as
the default on the disc will be played instead.
[Original] The original language of each disc will be
selected.
[Other ] This is the language code setting. Input a
code number with the numbered buttons
( 51, “Language code list”).
[Automatic] If the language selected for “Audio
Language” is not available, subtitles of
that language will automatically appear if
available on the disc.
DMR-EA38VP.indb 54DMR-EA38VP.indb 54 2007/12/28 9:26:342007/12/28 9:26:34

55
RQT9058
Recording Time in EP Mode
Select the maximum number of hours for recording in EP
mode.
, to select “EP-Extended
Play (6H)” or “EP-Extended Play
(8H)”, then
OK
[EP-Extended Play (6H)]
You can record for 6 hours on an unused 4.7 GB disc.
[EP-Extended Play (8H)]
You can record for 8 hours on an unused 4.7 GB disc.
Settings for Recording
Perform step 1 of “Accessing the Setup Menu” ( 52).
, to select “Disc”, then
, to select “Settings for
Recording”, then
OK
OK
Still Mode (paused video)
Perform step 1 of “Accessing the Setup Menu” ( 52).
, to select “Video”, then
, to select “Still Mode
(paused video)”, then
OK
, to select “Automatic”,
“Field” or “Frame”, then
OK
[Field] Select if jittering occurs when “Automatic” is
selected.
[Frame] Select if you cannot see small text or fi ne patterns
clearly when “Automatic” is selected.
Select the type of picture shown when you pause play ( 84,
“Frame and fi eld”).
Black Level Control
Perform step 1 of “Accessing the Setup Menu” ( 52).
Select “Lighter” or “Darker” to adjust the black level control to
the desired setting for picture enhancement.
, to select “Video”, then
, to select “Black Level
Control”, then
OK
, to select “Input Level”, then
OK
Input Level
After selecting “Black Level Control” ( above, step 3).
, to select “Lighter” or
“Darker”, then
OK
Adjusts the black level of the input signal.
, to select “Output Level
(Composite/SVideo)”, then
OK
Output Level (Composite/SVideo)
After selecting “Black Level Control” ( above, step 3).
, to select “Lighter” or
“Darker”, then
OK
Adjusts the black level of the output signal from the VIDEO
OUT and S VIDEO OUT terminal.
Dynamic Range Compression
Perform step 1 of “Accessing the Setup Menu” ( 52).
[DVD-V] (Dolby Digital only)
Change the dynamic range ( 84) for easier listening at a low
volume.
, to select “Audio”, then
, to select “Dynamic Range
Compression”, then
OK
, to select “On” or “Off”, then
OK
Setting Menus
DMR-EA38VP.indb 55DMR-EA38VP.indb 55 2007/12/28 9:26:372007/12/28 9:26:37

56
RQT9058
Setup Menus
Digital Audio Output
Perform step 1 of “Accessing the Setup Menu” ( 52).
Change the settings when you have connected equipment
through the unit’s DIGITAL AUDIO OUT terminal ( 65).
, to select “Audio”, then
, to select “PCM Down
Conversion”, then
OK
PCM Down Conversion
After selecting “Digital Audio Output” ( above, step 3).
Select how to output audio with a sampling frequency of
96 kHz or 88.2 kHz. Signals are converted to 48 kHz or 44.1 kHz
despite the settings if the signals have a sampling frequency of
over 96 kHz or 88.2 kHz, or the disc has copy protection.
, to select “Digital Audio
Output”, then
OK
, to select “On” or “Off”, then
OK
[On] Signals are converted to 48 kHz or 44.1 kHz.
(Choose when the connected equipment cannot
process signals with sampling frequency of 96 kHz or
88.2 kHz.)
[Off] Signals are output as 96 kHz or 88.2 kHz. (Choose
when the connected equipment can process signals
with sampling frequency of 96 kHz or 88.2 kHz.)
, to select “Dolby Digital”,
then
OK
Dolby Digital
After selecting “Digital Audio Output” ( above, step 3).
Choose whether to output by “Bitstream”, which processes
Dolby Digital signals on other connected equipment, or to
convert the signals to “PCM” (2ch) on the unit before output.
, to select “Bitstream” or
“PCM”, then
OK
Status Messages
Perform step 1 of “Accessing the Setup Menu” ( 52).
Choose whether to show status messages automatically or not.
, to select “Display”, then
, to select “Stereo 1”,
“Stereo 2” or “Mix”, then
OK
[Stereo 1] Records audio (L1, R1)
[Stereo 2] Records added audio such as narration (L2, R2)
subsequent to original recording.
[Mix] Records both Stereo 1 and Stereo 2.
, to select “DTS”, then
OK
DTS
After selecting “Digital Audio Output” ( left, step 3).
Choose whether to output by “Bitstream”, which processes
DTS signals on other connected equipment, or to convert the
signals to “PCM” (2ch) on the unit before output.
, to select “Bitstream” or
“PCM”, then
OK
[Bitstream] When you have connected the unit to equipment
displaying the DTS logo.
[PCM] When you have connected the unit to equipment
that doesn’t have the DTS logo.
, to select “Select Audio
Channel For DV Input”, then
OK
You can select the kind of audio when recording from the unit’s
DV in terminal ( 27).
Perform step 1 of “Accessing the Setup Menu” ( 52).
Select Audio Channel For DV Input
, to select “Audio”, then
[Bitstream] When you have connected the unit to
equipment displaying the Dolby Digital logo.
[PCM] When you have connected the unit to
equipment that doesn’t have Dolby Digital logo. , to select “Status
Messages”, then
OK
Incorrect settings can cause noise to be output which can
be harmful to your ears and speakers, and audio will not be
recorded properly on media such as mini discs.
DMR-EA38VP.indb 56DMR-EA38VP.indb 56 2007/12/28 9:26:402007/12/28 9:26:40

57
RQT9058
, to select “Automatic” or
“Off”, then
OK
On-screen Language
Perform step 1 of “Accessing the Setup Menu” ( 52).
Choose the language for these menus and the on-screen
messages.
, to select “Display”, then
, to select “On-screen
Language”, then
OK
, to select “English”,
“Español” or “Français”, then
OK
Front Display
Perform step 1 of “Accessing the Setup Menu” ( 52).
Changes the brightness of the unit’s display.
, to select “Display”, then
, to select “Front Display”,
then
OK
, to select “Bright”, “Dim” or
“Automatic”, then
OK
[Automatic] The display turns dark during playback. When the
unit is turned off, the unit’s display disappears.
While using this mode the standby power
consumption can be reduced.
Closed Caption
Perform step 1 of “Accessing the Setup Menu” ( 52).
Choose whether to show closed captions.
, to select “Display”, then
, to select “Closed Caption”,
then
OK
, to select “Set”, then
OK
, to select “On”, then
OK
– Select “Off” if you don’t want closed captions.
Closed Caption settings
After selecting “On” ( above, step 5).
, to select “Analog”, then
OK
, to select the item, then
OK
CC1–4 Information related to pictures (Appears at bottom of
screen)
T1–4 Textual information (Appears over entire screen)
Resets all settings for closed captions
After selecting “On” ( above, step 5).
, to select “CC reset”, then
OK
Setting Menus
DMR-EA38VP.indb 57DMR-EA38VP.indb 57 2007/12/28 9:26:432007/12/28 9:26:43

58
RQT9058
4:3 TV settings for DVD-RAM
Perform step 1 of “Accessing the Setup Menu” ( 52).
You can select how to display the image on the TV when you
watch 16:9 images (DVD-RAM) on a 4:3 standard aspect TV.
, to select “TV Screen”, then
, to select “4:3”, “Pan and
Scan (Stretch to fi t)” or “Letterbox
(Shrink to fi t)”, then
OK
, to select “4:3 TV settings
for DVD-RAM”, then
OK
[4:3] Recordings are played as
recorded.
[Pan and Scan (Stretch to fi t)] Video recorded for a widescreen
is played with the sides cut off.
[Letterbox (Shrink to fi t)] Video recorded for a widescreen
is played in the letterbox style.
Component Output Signal
Perform step 1 of “Accessing the Setup Menu” ( 52).
If you connected this unit and a TV with component video
cables, select the item compatible with the connected
equipment.
, to select “TV Screen”, then
, to select “480i”, “480p”,
“720p” or “1080i”, then
OK
, to select “Component
Output Signal”, then
OK
[720p], [1080i]: Videos from DVD-Video or VHS are output with
480p, irrespective of the settings.
If the video is distorted when the settings are changed, then
press and hold [] and [] on the main unit for 5 seconds or
more to set it back to [480i].
If this unit is connected to an amplifi er via an HDMI cable and
audio is not output when these settings are changed, then
use a non-HDMI cable to connect the unit.
If this unit is connected to an amplifi er, etc. via an HDMI cable
with “HDMI Priority” set to “On”, the video will be fi xed to 480i.
Turn it “Off” and set it again.
If the “TV Aspect” is set to “4:3” ( left), then “480i” or “480p”
can only be selected.
, to select “Pan and Scan
(Stretch to fi t)” or “Letterbox
(Shrink to fi t)”, then
OK
[Pan and Scan (Stretch to fi t)]
Video recorded for a widescreen is played with the sides
cut off if Pan & Scan was specifi ed. If 16:9 software
prohibits Pan & Scan, the image will appear in the
letterbox style (with black bands above and below the
picture) despite the setting here.
[Letterbox (Shrink to fi t)]
Video recorded for a widescreen is played in the
letterbox style.
TV Aspect
Perform step 1 of “Accessing the Setup Menu” ( 52).
This setting allows you to select the type of television
connected.
, to select “TV Screen”, then
, to select “4:3” or “16:9”,
then
OK
Notes
Aspect 4:3/16:9
4:3 16:9
4:3 standard aspect
television
16:9 widescreen
television
Digital programs broadcast in the 16:9 aspect ratio may
appear with black bands at the edges of the screen on
4:3 aspect televisions. The bands are added to enable the
correct aspect ratio to be shown.
, to select “TV Aspect”, then
OK
4:3 TV settings for DVD-Video
Perform step 1 of “Accessing the Setup Menu” ( 52).
You can select how to display the image on the TV when you
watch 16:9 images (DVD-Video) on a 4:3 standard aspect TV.
, to select “TV Screen”, then
, to select “4:3 TV settings
for DVD-Video”, then
OK
Setup Menus
DMR-EA38VP.indb 58DMR-EA38VP.indb 58 2007/12/28 9:26:462007/12/28 9:26:46

59
RQT9058
Functions of HDMI
Perform step 1 of “Accessing the Setup Menu” ( 52).
, to select “TV Screen”, then
, to select “Functions of
HDMI”, then
OK
HDMI Priority
After selecting “Functions of HDMI” ( above, step 3).
, to select “HDMI Priority”,
then
OK
, to select “On” or “Off”, then
OK
[Off] When connecting equipment such as an amplifi er with
an HDMI cable, and connecting TV (compatible with
progressive video) with a Component Video Cable
HDMI Resolution
After selecting “Functions of HDMI” ( above, step 3).
, to select “HDMI
Resolution”, then
OK
, to select the item, then
OK
[Auto] Automatically selects the output resolution best
suited to the connected television (1080p, 1080i,
720p or 480p).
[480i]
[480p]
[720p]
[1080i]
[1080p] When setting video output to “1080p”, we
recommend using a Panasonic HIGH SPEED
HDMI cable to prevent video distortion.
You can only select items compatible with the connected
equipment. This setting normally does not need to be changed.
However if you are concerned about output picture quality, it
may be improved by changing the setting.
To enjoy High Quality Video up-converted to 1080p, you need
to connect the unit directly to a 1080p–compatible HDTV. If this
unit is connected to an HDTV through other equipment, it must
also be 1080p compatible.
24p Output for DVD-Video
, to select “24p Output for
DVD-Video”, then
OK
When this unit is connected to a TV supporting 1080/24p output
via an HDMI cable, this unit displays each frame at 1/24 second
intervals – the same interval originally shot with the fi lm camera.
After selecting “Functions of HDMI” ( left, step 3).
, to select “On” or “Off”, then
OK
[On] Set to “On” and then set the Progressive/24p in the
Video Menu in the On-screen Menu ( 51) to “24p”.
When the video is being output in 24 frames per
second, no video is output from a video terminal other
than the HDMI terminal.
HDMI Output Display Aspect
, to select “HDMI Output
Display Aspect”, then
OK
Settings used when 4:3 aspect video is output on the television
as 16:9 aspect.
After selecting “Functions of HDMI” ( left, step 3).
, to select “Full” or “Normal”,
then
OK
[Full] Video output is enlarged to match the screen size.
[Normal] Video is output as 4:3 aspect. Side panels (black
bars on the left and right) will appear on the
screen.
Notes
Depending on the equipment to connect, some items may
be shaded in gray on the display and cannot be selected, or
changing settings may be unavailable.
Above items can be set when you set “HDMI Priority” to
“On”.
Setting Menus
DMR-EA38VP.indb 59DMR-EA38VP.indb 59 2007/12/28 9:26:482007/12/28 9:26:48

60
RQT9058
Select Tape Length
Perform step 1 of “Accessing the Setup Menu” ( 52).
Set the length of tape you are using so the unit can show the
correct remaining time.
, to select “VHS”, then
, to select “T120”, “T160” or
“T180”, then
OK
, to select “Select Tape
Length”, then
OK
[T120] T30, T60, T90 and T120 tapes
[T160] T140 and T160 tapes
[T180] T180 tapes
Jet Search
Perform step 1 of “Accessing the Setup Menu” ( 52).
Set the speed for Jet Search ( 34) when playing EP and VP
tapes. It is possible to view the picture recorded in EP or VP
mode at approx. 27 or 35 times speed.
, to select “VHS”, then
, to select “27” or “35”,
then
OK
, to select “Jet Search”, then
OK
[27] Select [27] if the picture is poor at [35].
HDMI RGB Output Range
, to select “HDMI RGB
Output Range”, then
OK
Effective when connected to a device that only supports RGB
output.
After selecting “Functions of HDMI” ( 59, step 3).
, to select “Standard” or
“Enhanced”, then
OK
[Enhanced] When the black and white images are not distinct.
HDMI Audio Output
, to select “HDMI Audio
Output”, then
OK
After selecting “Functions of HDMI” ( 59, step 3).
, to select “On” or “Off”, then
OK
[Off] Audio is output from an amplifi er when using the DIGITAL
AUDIO OUT terminal ( 65).
VIERA Link
, to select “VIERA Link”,
then
OK
After selecting “Functions of HDMI” ( 59, step 3).
, to select “On” or “Off”, then
OK
[On] When “On” is selected, you can operate other “HDAVI
Control” compatible devices using “HDAVI Control”.
Notes
Depending on the equipment to connect, some items may
be shaded in gray on the display and cannot be selected, or
changing settings may be unavailable.
Above items can be set when you set “HDMI Priority” to
“On”.
Setup Menus
Gray Background
Perform step 1 of “Accessing the Setup Menu” ( 52).
Select whether or not the gray background is displayed when a
blank section of a Video tape is played.
, to select “VHS”, then
, to select “On” or “Off”, then
OK
, to select “Gray
Background”, then
OK
DMR-EA38VP.indb 60DMR-EA38VP.indb 60 2007/12/28 9:26:512007/12/28 9:26:51

61
RQT9058
Other Settings
Using the Unit’s Remote Control to
Operate the TV and the Set Top Box
(Cable Box, Satellite Receiver, etc.)
POWER
POWER
TV/VIDEO
3
2
DRIVE
SELECT
CH
VOL
DVD/VHS
TRACKING/V-LOCK
TV operation
buttons
POWER
POWER
TV/VIDEO
3
DRIVE
SELECT
CH
VOL
DVD/VHS
TRACKING/V-LOCK
Set Top Box
operation buttons
Remote Control Codes for the TV
Manufacturer Code
Panasonic 0051 / 0055 / 0250 / 0650
Advent 0761 / 0783 / 0815 / 0817 / 0842
Akai 0030 / 0098 / 0672 / 0702 / 0812
America Action 0180
AOC 0003 / 0019 / 0030 / 0052 / 0137 / 0185
Apex Digital 0748 / 0765 / 0767 / 0879 / 0890
Audiovox 0003 / 0092 / 0180 / 0451 / 0623 / 0802 / 0875 /
1937
Axion 1937
Bang & Olufsen 0620 / 1620
Broksonic 0003 / 0236 / 0463
Casio 0611 / 1205
Daewoo 0019 / 0039 / 0066 / 0067 / 0091 / 0092 / 0451 /
0623 / 0661 / 0672 / 1661
Emerson 0019 / 0038 / 0039 / 0154 / 0158 / 0171 / 0177 /
0178 / 0179 / 0180 / 0181 / 0182 / 0183 / 0185 /
0236 / 0270 / 0280 / 0282 / 0463 / 0623
Envision 0030 / 0813
Epson 0833 / 0840
Fisher 0154 / 0159
Fujitsu 0179 / 0186 / 0683 / 0809 / 0853
GE 0021 / 0027 / 0029 / 0047 / 0051 / 0055 / 0135 /
0138 / 0174 / 0178 / 0251 / 0279 / 0282 / 0451 /
0747 / 1347 / 1447
Go Video 0886
Haier 0768 / 1034
Hannspree 1348 / 1351 / 1352
Hewlett Packard 1088 / 1089 / 1101 / 1494 / 1502
Hisense 0748
Hitachi 0016 / 0032 / 0038 / 0056 / 0095 / 0097 / 0145 /
0151 / 0173 / 0227 / 0279 / 0409 / 0413 / 1145
InFocus 0736 / 0738 / 0741 / 0752 / 0781 / 1164 / 1516
JVC 0036 / 0053 / 0069 / 0160 / 0169 / 0182 / 0731 /
1253
KLH 0765 / 0767
LG 0178 / 0317 / 0442 / 0457 / 0700 / 0856 / 1178 /
1265
Loewe 0136
Magnavox 0020 / 0024 / 0028 / 0030 / 0036 / 0054 / 0096 /
0179 / 0186 / 0187 / 0230 / 0386 / 0706 / 0802 /
1254 / 1454
Marantz 0030 / 0054 / 0444 / 0704 / 0854 / 0855 / 1154
Memorex 0016 / 0106 / 0150 / 0154 / 0178 / 0179 / 0463
Mitsubishi 0014 / 0019 / 0093 / 0098 / 0150 / 0155 / 0178 /
0331 / 0358 / 0836 / 0868 / 1250
Norcent 0748 / 0824 / 1089
Optoma 0887
Orion 0179 / 0236 / 0463 / 1463
Philips 0054 / 0690 / 1154 / 1454
Philips Magnavox 0020 / 0024 / 0028 / 0030 / 0036 / 0054 / 0096 /
0179 / 0186 / 0187 / 0230 / 0386 / 0690 / 0706 /
0802 / 1154 / 1254 / 1454
Pioneer 0038 / 0166 / 0172 / 0679 / 0866
Polaroid 0765 / 0865 / 1262 / 1276 / 1314 / 1316 / 1326 /
1327 / 1328 / 1341 / 1498 / 1523
Proscan 0047 / 0747 / 1347 / 1447
Proview 0835 / 1401 / 1498
RCA 0018 / 0019 / 0029 / 0038 / 0047 / 0090 / 0135 /
0174 / 0278 / 0679 / 0747 / 1047 / 1147 / 1247 /
1347 / 1447 / 1547
Runco 0017 / 0030 / 0251 / 0497 / 0603
Sampo 0030 / 0032 / 0039 / 0052 / 0100 / 0110 / 1755
Samsung 0019 / 0030 / 0032 / 0056 / 0060 / 0178 / 0329 /
0408 / 0427 / 0587 / 0702 / 0766 / 0812 / 0814 /
1060
Sansui 0463
Sanyo 0088 / 0107 / 0146 / 0154 / 0159 / 0232 / 0484 /
0799 / 0893
Test the TV or Set Top Box
functions of the remote control for
operability.
– To switch to the Set Top Box mode:
Press and hold [CH ] and [RETURN]
simultaneously for 5 seconds or longer.
– To switch to the TV mode:
Press and hold [ TV POWER] and
[RETURN] simultaneously for 5 seconds or
longer.
– If the functions do not work, repeat steps 1 to
3 using different codes, if available. Some TVs
and Set Top Boxes may not be compatible
with the unit’s remote control.
Point the remote control at the TV
or Set Top Box.
To set the code for the TV:
While pressing and holding
POWER
,
enter the code from the
table on the right using the
numbered buttons.
e.g., 0250: press [0] [2] [5] [0]
To set the code for the Set Top Box:
While pressing and holding
CH
,
enter the code from the table
on the right using the numbered
buttons.
e.g., 1786: press [1] [7] [8] [6]
Setting Menus
Other Settings
DMR-EA38VP.indb 61DMR-EA38VP.indb 61 2007/12/28 9:26:532007/12/28 9:26:53

62
RQT9058
Remote Control Codes for the TV (Continued)
Manufacturer Code
Sharp 0039 / 0093 / 0153 / 0157 / 0165 / 0220 / 0281 /
0386 / 0398 / 0491 / 0688 / 0818 / 0851
Sony 0000 / 0011 / 0080 / 0111 / 0273 / 0353 / 0810 /
0834 / 0867 / 1100
Sva 0587 / 0748 / 0768 / 0865 / 0870 / 0871 / 0872
Sylvania 0020 / 0028 / 0030 / 0054 / 0065 / 0096 / 0171 /
0381
Symphonic 0171 / 0180
Syntax-Brillian 1007 / 1144 / 1240 / 1255 / 1257 / 1258 / 1331
Tatung 0003 / 0049 / 0055 / 0396 / 1101 / 1756
Thomson 0209 / 0210 / 0047
Toshiba 0036 / 0060 / 0149 / 0154 / 0156 / 0650 / 0832 /
0845 / 1156 / 1164 / 1256 / 1265 / 1356 / 1656 /
1704
Ultra 0391
Viewsonic 0857 / 0864 / 0885 / 1755
Westinghouse 0885 / 0889 / 0890 / 1282 / 1577
Yamaha 0019 / 0030 / 0769 / 0833 / 0839
Zenith 0016 / 0017 / 0092 / 0178 / 0463 / 1265
Remote Control Codes for the Set Top Box:
Cable Box
Manufacturer Code
Panasonic 0000 / 0107
ABC 0003 / 0008
Americast 0899
Bell South 0899
Digeo 1187
Director 0476
General Instrument 0003 / 0276 / 0476 / 0810
GoldStar 0144
Hamlin 0009 / 0273
Jerrold 0003 / 0276 / 0476 / 0810
Memorex 0000
Motorola 0276 / 0476 / 0810 / 1187 / 1376
Pace 0008 / 0237 / 1877
Paragon 0000
Philips 0317 / 1305
Pioneer 0144 / 0533 / 0877 / 1877
Pulsar 0000
Quasar 0000
Regal 0273 / 0279
Runco 0000
Samsung 0144
Scientifi c Atlanta 0008 / 0477 / 0877 / 1877
Sony 1006
Starcom 0003
Supercable 0276
Torx 0003
Toshiba 0000
Zenith 0000 / 0525 / 0899
Satellite Receiver (Continued)
Manufacturer Code
Hitachi 0819 / 1250
HTS 0775 / 1775
Hughes 0749 / 1442 / 1749
Hughes Network
Systems
0749 / 1142 / 1442 / 1443 / 1444 / 1749
iLo 1535
Janeil 0152
Jerrold 0869
JVC 0775 / 1170 / 1775
LG 1226 / 1414
Magnavox 0722 / 0724
Memorex 0724
Mitsubishi 0749
Motorola 0856 / 0869
NEC 1270
Next Level 0869
Paysat 0724
Philips 0099 / 0722 / 0724 / 0749 / 0819 / 1076 / 1142 /
1442 / 1749
Pioneer 1442
Proscan 0392 / 0566
Proton 1535
RadioShack 0869
RCA 0143 / 0392 / 0566 / 0855 / 1392
Samsung 1108 / 1109 / 1142 / 1276 / 1377 / 1442 / 1609
Sanyo 1219
Sony 0639 / 1639 / 1640
Star Choice 0869
Toshiba 0749 / 0790 / 0819 / 1285 / 1749
UltimateTV 1392 / 1640
Uniden 0722 / 0724
US Digital 1535
USDTV 1535
Voom 0869
Zenith 1856
Cable Box/Digital Video Recorder Combination
Manufacturer Code
Americast 0899
Digeo 1187
General Instrument 0476 / 0810
Jerrold 0476 / 0810
Motorola 0476 / 0810 / 1187 / 1376
Pace 0237 / 1877
Pioneer 0877 / 1877
Scientifi c Atlanta 0877 / 1877
Sony 1006
Supercable 0276
TiVo 1142 / 1442 / 1443 / 1444
Zenith 0899
Satellite Receiver / Digital Video Recorder Combination
Manufacturer Code
DirecTV 0099 / 0392 / 0639 / 1076 / 1142 / 1377 / 1392 /
1442 / 1443 / 1444 / 1640
DISH Network 0775 / 1505
Dishpro 0775 / 1505
Echostar 0775 / 1170 / 1505
Expressvu 0775
Hughes Network
Systems
1142 / 1442 / 1443 / 1444
JVC 1170
Motorola 0869
Philips 1142 / 1442
Proscan 0392
RCA 1392
Samsung 1442
Sony 0639 / 1640
Star Choice 0869
TiVo 1142 / 1442 / 1443 / 1444
Satellite Receiver
Manufacturer Code
Panasonic 0152 / 0247 / 0701 / 1786
AlphaStar 0772
Chaparral 0216
Crossdigital 1109
DirecTV 0099 / 0247 / 0392 / 0566 / 0639 / 0724 /
0749 / 0819 / 1076 / 1108 / 1109 / 1142 /
1377 / 1392 / 1414 / 1442 / 1443 / 1444 /
1609 / 1639 / 1640 / 1749 / 1856
DISH Network 0775 / 1005 / 1170 / 1505 / 1775
Dishpro 0775 / 1005 / 1505 / 1775
Echostar 0775 / 1005 / 1170 / 1505 / 1775
Expressvu 0775 / 1775
GE 0392 / 0566
General Instrument 0869
GOI 0775 / 1775
Goodmans 1246
Hisense 1535
Other Settings
DMR-EA38VP.indb 62DMR-EA38VP.indb 62 2007/12/28 9:26:562007/12/28 9:26:56

63
RQT9058
AC
IN
P
R
Y
P
B
DIGITAL
AUDI O
OUT
(
PC
M
/
B
IT
S
TREA
M
)
VIDEO
R
-
AUDIO
-
L
R-AUDIO
VIDE
O
VIDEO
R-A
U
DI
O
-L
-L
S
VIDE
O
A
AU
(
)
DVD/VHS COMMON OUT
DVD PRIORITY OUT
DVD/VHS COMMON OUT
VIDEO
R-AUDIO-L
VIDE
O
O
R-AUDIO-L
S VIDEO
DVD PRIORITY OUT
AUDIO IN VIDEO
IN
RL
S VIDEO
INPUT 1
INPUT 2
AV OUT
SET TOP BOX
CONTROL
COMPONENT VIDEO OUT
IN1
Rear of this unit
Rear of TV
Audio/video cable
(included)
Red White Yellow
Red White Yellow
Red White
Red White
The unit has DVD/VHS common output terminals and DVD priority output terminals.
DVD output and DVD/VHS output
DVD/VHS common output
Both DVD and VHS signals can be output.
If connecting with the DVD/VHS common out terminals, closed caption
cannot be displayed by this unit while playing a tape. Make the settings
and display on a TV that supports Closed Captioning.
DVD priority output
This is the dedicated terminal to enjoy pictures played on DVD in higher
picture quality.
The DVD priority out terminals can also output the VHS signal.
However this is not possible during DVD recording or DVD scheduled
recording.
Connection Options for Improved Playback Quality
You can enjoy a high-quality picture by using the following terminals for connection.
VIDEO
terminal
S VIDEO
terminal
COMPONENT
VIDEO
terminal
Standard
Quality
Picture
High-
quality
Picture
Using an S Video Cable for Better Video (S Video Cable not included)
The S VIDEO OUT terminal provides a more vivid picture than the VIDEO OUT terminal.
(Actual results depend on the television.)
Notes
Usually you can watch video from input 2 on TV. When you want to playback VHS while recording on DVD, switch to input 1 on TV.
If connecting to the TV with the DVD priority output terminal, we recommend connecting to the TV with the DVD/VHS
common output terminals as well.
Audio cable (not included)
S Video cable
(not included)
HDMI
terminal
AV O UT
SET TOP BOX
CONTROL
OPTICAL
P
R
Y
P
B
DIGITAL AUDIO OUT
(
PC
M
/
BITSTREAM
)
VIDEO
R-AUDIO-L
S VIDEO
VIDEO
VIDEO
R-AUDIO-L
R-AUDIO
-L
S VIDEO
R
O
A
A
(
)
COMPONENT VIDEO OUT
DVD/VHS COMMON OUT
DVD PRIORITY OUT
VIDEO
R-AUDIO-L
S VIDEO
PR
YPB
OPTICAL
DIGITAL AUDIO OUT
(PCM/BITSTREAM)
DVD PRIORITY OUT
COMPONENT VIDEO OUT
DVD/VHS COMMON OUT
VIDEO
R-AUDIO-L
AV O UT
DVD/VHS common output
DVD priority output
Other SettingsReference
DMR-EA38VP.indb 63DMR-EA38VP.indb 63 2007/12/28 9:26:572007/12/28 9:26:57

64
RQT9058
The COMPONENT VIDEO OUT terminals on this unit can be used for either interlace or progressive output ( 84)
to provide a purer picture than the S VIDEO OUT terminal.
Using Component Video Cables for Better Video (Component Video Cables not
included)
Notes
Usually you can watch video from COMPONENT VIDEO input on TV. When you want to playback VHS while recording on DVD, switch to
input 1 on TV.
AV OUT
SET TOP BOX
CONTROL
AC IN
P
R
Y
P
B
R-AUDIO
VIDEO
VIDEO
R-AUDIO-L
-L
S VIDEO
A
AU
COMPONENT VIDEO OUT
DVD/VHS COMMON OUT
COMPONENT
VIDEO IN
INPUT 1
AUDIO IN VIDEO
R-AUDIO-L
VIDEO
O
S VIDEO
DVD PRIORITY OUT
DVD/VHS COMMON OUT
VIDEO
R-AUDIO-L
COMPONENT VIDEO OUT
PR
YPB
AUDIO IN
VIDEO
IN
RL
YP
B
P
R
Component
video cables
(not included)
Rear of TV
Audio/video cable
(included)
Rear of this unit
Audio cable
(not included)
Red White
Red White
Red White Yellow
Red White Yellow
Adjust settings in “Component Output Signal” ( 58).
Connection Options for Improved Playback Quality
DMR-EA38VP.indb 64DMR-EA38VP.indb 64 2007/12/28 9:26:582007/12/28 9:26:58

65
RQT9058
This method allows you to enjoy multi-channel surround
sound on DVD-Video.
Using an Audio Cable for Better Sound
(Audio Cable not included)
Using an Optical Digital Audio Cable for
Better Sound (Optical Digital Audio Cable
not included)
Adjust settings in “Digital Audio Output” ( 56).
Use this connection to play sound through speakers
connected to an amplifi er or system component.
You can enjoy better quality sound by changing the
audio cable connection between this unit and your TV on
page 8 as follows.
Notes
You cannot use DTS Digital Surround decoders not meant for
DVD.
Before purchasing an optical digital audio cable, check the
terminal shape of the equipment to be connected.
OPTICAL IN
AC IN
O
PTI
C
A
L
P
R
Y
P
B
D
IGITAL AUDIO OU
T
(
P
C
M
/
BITSTREAM
)
VIDEO
R-AUDIO-L
S
VIDE
O
V
IDEO
VIDEO
R
-A
U
DI
O
-L
R-AUDIO
-L
S
VIDEO
R
OL
D
DE
A
AU
DE
(
)
COMPONENT VIDEO OUT
DVD/VHS COMMON OUT
DVD PRIORITY OUTIN1
OPTICAL
DIGITAL AUDIO OUT
(PCM/BITSTREAM)
AV O UT
SET TOP BOX
CONTROL
Optical digital
audio cable
(not included)
Rear of Amplifi er or
System Component
Rear of this unit
Insert fully with this
side up.
Do not bend cable
sharply.
AUDIO IN
RL
AC IN
P
R
Y
P
B
DIGITAL
AUDIO
OUT
(
P
C
M
/
BITSTREAM
)
VIDEO
R
-
AUDIO
-
L
V
IDEO
VIDEO
R
-A
U
DI
O
-L
R-AUDIO
-L
S
A
AU
DE
(
)
COMPONENT VIDEO OUT
DVD/VHS COMMON OUT
DVD PRIORITY OUTIN1
VIDE
O
R-AUDIO-L
DVD PRIORITY OUT
S
VIDE
O
AV O UT
SET TOP BOX
CONTROL
Audio cable
(not included)
Rear of Amplifi er or
System Component
Rear of this unit
Red White
Red White
Connect an amplifi er or system component with a built-
in decoder displaying these logo marks.
When connected to an HDMI compatible unit, an
uncompressed digital audio and video signal is transmitted,
enabling you to enjoy high quality digital video and audio with
just one cable. When connecting to an HDMI-compatible HDTV
(High Defi nition Television), the output can be switched to
1080p, 1080i or 720p HD video.
Notes
If connecting to equipment that is only compatible
with 2 channels output, audio with 3 channels or more
will be down-mixed ( 84) and output as 2 channels
(some discs cannot be down-mixed).
For display units compatible with HDCP (High
bandwidth Digital Content Protection) that are
equipped with a digital DVI input terminal (PC
monitors, etc.):
Depending on the unit, images may not display
properly or at all when connecting with a DVI/HDMI
switching cable (audio cannot be output).
Usually you can watch video from HDMI input on TV.
When you want to playback VHS while recording on
DVD, switch to input 1 on TV.
Using an HDMI (High Defi nition
Multimedia Interface) Cable
Set “HDMI Priority” and “HDMI Audio Output” to “On”
( 59, 60). (The default setting is “On”.)
HDMI IN
VIDEO
OPTICAL
VIDEO VIDEO
R-AUDIO-L
R-AUDIO
R-AUDIO-L-L
PR
YPB
DIGITAL AUDIO O
(PCM/BITSTREA
S VIDEOS VIDEO
COMPONENT VIDEO OUT
DVD/VHS COMMON OUT
DVD PRIORITY OUTIN1
HDMI OUT HDMI IN
AV OUT
SET TOP BOX
CONTROL
INPUT 1
AUDIO IN VIDEO
Rear of TV
Rear of Amplifi er or
System Component
Rear of this unit
HDMI cable
(not included) Audio/video cable
(included)
Red White Yellow
Red White Yellow
Regarding “HDAVI Control” function ( 38)
Please use HIGH SPEED HDMI cables that have
the HDMI logo (as shown on the cover).
It is recommended that you use Panasonic’s HDMI
cable.
Recommended part number: RP-CDHG10
(1.0 m/3.3 ft.), RP-CDHG15 (1.5 m/4.9 ft.),
RP-CDHG20 (2.0 m/6.6 ft.), RP-CDHG30 (3.0 m
/9.8 ft.), RP-CDHG50 (5.0 m/16.4 ft.), etc.
Non-HDMI-compliant cables cannot be used.
Reference
DMR-EA38VP.indb 65DMR-EA38VP.indb 65 2007/12/28 9:26:582007/12/28 9:26:58

66
RQT9058
Notes
[RAM] will show an increase in available space whenever a
recording has been erased.
[-RW‹V›] and [+RW] discs will only show an increase in available
space when their last recording has been erased.
[-R] [-R]DL] [+R] [+R]DL] The discs will show no increase in available
space after deleting recordings.
You may not be able to record depending on the condition of the
discs and you may not be able to play them due to the condition of
the recording.
When recording multilingual broadcast, refer to page 21.
Disc type Rewritable Finalization Needed1Recording 16:9 aspect
picture2
Recording broadcasts
that allow one copy
(CPRM) ( 21)
Standard symbol
DVD-RAM
—
[RAM]
DVD-R
—— (4:3 aspect) — [-R] before fi nalization
[DVD-V] after fi nalization
DVD-R DL
—— (4:3 aspect) — [-R]DL] before fi nalization
[DVD-V] after fi nalization
DVD-RW
— (4:3 aspect) — [-RW‹V›]
before fi nalization
[DVD-V] after fi nalization
+R — — (4:3 aspect) — [+R] before fi nalization
[DVD-V] after fi nalization
+R DL — — (4:3 aspect) — [+R]DL] before fi nalization
[DVD-V] after fi nalization
+RW— — (4:3 aspect) — [+RW]
(: Can do, –: Cannot do)
Disc Information
1 Finalization needed for playback on other equipment ( 49).
[RAM] can be played back on Panasonic DVD recorders and
DVD-RAM compatible DVD players.
[-R]DL] and [+R]DL] can be played back only on equipment
compatible with these discs.
2 For further information ( 21, Important Notes for Recording)
Use of Panasonic discs is recommended.
For available recording times for different discs under
different recording modes, see “DVD Recording Modes
and Estimated Disc Recording Time” on page 22.
Formatting and/or recording/initializing constraints may
prevent you from playing or recording certain discs.
Please see specifications ( 85) for compatible disc
versions and recording speeds.
Usable Discs for Recording and Playback
Tips
Visit Panasonic’s homepage for more information
about DVDs.
http://www.panasonic.com/playDVD-R
(This site is in English only.)
Buy Discs from www.panasonic.com and receive
Special 20% Discount!
Coupon Code: DVDMEDIA
Offer good only in 50 United States.
The manufacturer accepts no responsibility and offers no compensation for loss of recorded or edited
material due to a problem with the unit or recordable media, and accepts no responsibility and offers
no compensation for any subsequent damage caused by such loss.
Examples of causes of such losses are
A disc recorded and edited with this unit is played in a DVD Recorder or computer disc drive manufactured
by another company.
A disc used as described above and then played again in this unit.
A disc recorded and edited with a DVD Recorder or computer disc drive manufactured by another company
is played in this unit.
The explanations concerning discs are indicated by [DVD], and those concerning video cassette are indicated by [VHS].
DMR-EA38VP.indb 66DMR-EA38VP.indb 66 2007/12/28 9:27:002007/12/28 9:27:00

67
RQT9058
Close the session after recording. Play may be impossible on some discs due to the condition of the recording.
Operation and sound quality of CDs that do not conform to CD-DA specifi cations (copy control CDs, etc.) cannot be guaranteed.
The producer of the disc can control how discs are played. So you may not always be able to control play as described in these operating
instructions. Read the disc’s instructions carefully.
2.6/5.2 GB DVD-RAM, 12 cm (5)
3.95/4.7 GB DVD-R for Authoring
DVD-R recorded in DVD Video Recording format
DVD-R (DVD-Video format), DVD-R DL, DVD-RW
(DVD-Video format), +R, +R DL recorded on another
unit and not finalized ( 84)
PAL discs
Discs recorded with AVCHD format
DVD-Video with a region number other than “1” or
“ALL”
Blu-ray, HD DVD
DVD-Audio
Video CD
DVD-ROM, +R 8 cm (3), CD-ROM, CDV, CD-G,
Photo CD, CVD, SVCD, SACD, MV-Disc, PD,
DivX Video Disc, etc.
Notes
Note about using a DualDisc:
The digital audio content side of a DualDisc does not meet the
technical specifi cations of the Compact Disc Digital Audio
(CD-DA) format so play may not be possible.
Play-only Discs Discs that Cannot be Played
Disc type Standard symbol Uses
DVD-Video
[DVD-V] High quality movie and music
discs
DVD-RW
(DVD Video
Recording
format)
[-RW‹VR›]
DVD-RW video recorded on
another DVD recorder
You can play programs that
allow “One time only recording”
if they have been recorded to a
CPRM compatible disc.
By formatting ( 48) the
disc, you can record to it in
DVD-Video format.
It may be necessary to fi nalize
the disc on the equipment used
for recording.
DVD-R
DVD-R DL MP3, JPEG
DVD-R and DVD-R DL with
music recorded in MP3 ( 69)
Still pictures (JPEG) recorded
on DVD-R and DVD-R DL
( 69)
Audio CD
[CD] Recorded audio and music
(including CD-R/RW)
—MP3, JPEG
CD-R and CD-RW with music
recorded in MP3 ( 69)
Still pictures (JPEG) recorded
on CD-R/RW( 69)
Holding a disc or card
Handle discs by the edges to avoid inadvertently scratching or
getting oil from your fi ngers on the disc. Do not touch the signal
surface of discs (the shiny side) or the terminal surface (the
metal part) of SD cards.
Cleaning discs
Discs are not indestructible and occasionally dirt or
condensation may appear. Clean by gently wiping with a soft,
dry lint-free cloth in a straight line from the center of the disc to
the edge of the disc.
Return discs to their cases and SD cards to their cartridges
when not in use; this helps to protect against scratches and
dirt.
Video cassette
Poor quality or damaged video cassettes can cause the
heads to become dirty and malfunction.
Never use video cassettes on which juice has been spilled
or those that are extremely damaged since this will not only
cause the heads to become dirty, but will also make the unit
malfunction.
Media Care
[RAM] Use cartridges to protect them from scratches and dirt.
Storing media
Do not place or store media in the following locations:
– Direct sunlight
– Very dusty or humid areas
– Near a heat source
– Places that undergo extreme shifts in temperature
(condensation can occur)
– Where static electricity or electromagnetic waves occur
Keep the Memory Card out of reach of children to prevent
swallowing.
Discs to avoid
Discs that are not perfectly circular in shape
Warped discs, which may not balance properly in your unit,
causing improper operation or damage to the unit
Cracked discs
Discs with exposed adhesive (from removed stickers or
labels, such as may occur with rental discs or improperly
cared-for discs that were previously labeled or re-labeled)
Reference
DMR-EA38VP.indb 67DMR-EA38VP.indb 67 2007/12/28 9:27:012007/12/28 9:27:01

68
RQT9058
SD Cards Usable with this Unit
Suitable SD Cards
When using SD Memory Cards of 4 GB, 8 GB and 16 GB, only SD Memory Cards that display the SDHC logo can
be used.
Usable memory is slightly less than the card capacity.
Please confirm the latest information on the following website.
http://panasonic.co.jp/pavc/global/cs (This site is in English only.)
If the SD Card is formatted on other equipment, the time necessary for recording may be longer. Also, if the SD
Card is formatted on a PC, you may not be able to use it on this unit.
This unit is compatible with SD Memory Cards that meet SD Card Specifications FAT12 and FAT16 formats, as
well as SDHC Memory Cards in FAT32 format.
SDHC Memory Cards used for recording with this unit can only be used with other SDHC Memory Card-
compatible equipment. SDHC Memory Cards cannot be used with equipment that is only compatible with SD
Memory Cards.
We recommend using a Panasonic SD card.
The card types mentioned above will be referred to as “SD Card” in these operating instructions.
USB memories you can use with this unit
SD Card and USB Memory Information
Type Standard symbol File format Instructions
SD Memory Card
(from 8 MB to 2 GB)
SDHC Memory Card
(4GB, 8GB, 16GB)
miniSD Card
microSD Card
[SD] Still pictures (JPEG)
You can play and copy still pictures taken on a
digital camera, etc. ( 32, 44)
A card adaptor included with the miniSD Card/
microSD Card is necessary.
Type Standard
symbol File format Playing Copying Instructions
USB memory [USB]
MP3
You can play MP3 fi les recorded onto the USB
memory using a computer. ( 31)
Still pictures
(JPEG)
You can play and copy still pictures taken on a
digital camera etc. ( 32, 44)
– You can copy still pictures to/from DVD-RAM discs
only.
–You can copy albums only.
Compatible USB memories
USB memories which are defined as USB mass storage class, and digital cameras that use PTP protocol.
– USB memories that support USB 1.0/1.1 and USB 2.0 Full Speed/High Speed.
USB memories for USB 2.0 High Speed work as USB 2.0 Full Speed.
USB memories of up to 32 GB can be used.
USB memories that support bulk only transfer.
CBI (Control/Bulk/Interrupt) is not supported.
Digital Cameras which require additional programme installation when connected to a PC are not supported.
MTP (Media Transport Protocol) device is not supported.
A multi-port USB card reader is not supported.
FAT16 and FAT32 file systems are supported.
UDF/NTFS/exFAT file system is not supported.
Depending on the sector size, some files may not work.
Only the first partition on USB memories with multi-partition is supported.
Despite meeting the conditions mentioned above, there may be USB memory that cannot be used with this unit.
Notes
This unit does not support USB device charging.
DMR-EA38VP.indb 68DMR-EA38VP.indb 68 2007/12/28 9:27:032007/12/28 9:27:03

69
RQT9058
MP3s and Still Pictures (JPEG)
MP3 File Information
Still Picture (JPEG) Information
Playable media [-R] [-R]DL] [CD] [USB]
File format MP3
Files must have the extension “.mp3” or “.MP3”.
Number of
folders (groups)
Maximum number of folders (groups)
recognizable:
99 folders (groups) (including the root folder)
Number of fi les
(tracks)
Maximum number of fi les (tracks) recognizable:
999 fi les (tracks) (Total number for all the
MP3, JPEG and other type of fi les.)
Bit rates 32 kbps to 320 kbps
Sampling
frequency
16 kHz/22.05 kHz/24 kHz/
32 kHz/44.1 kHz/48 kHz
ID3 tags not compatible
If there is a large amount of still picture data etc. within an
MP3 fi le, play may not be possible.
Notes
[-R] [-R]DL] [CD]
Compatible formats: ISO9660 level 1 or 2 (except for extended
formats) and Joliet
This unit is compatible with multi-session; however, reading or play
of the disc may take time if there are a lot of sessions.
Operation may take time to complete when there are many fi les
(tracks) and/or folders (groups); some fi les (tracks) may not display
or be playable.
Images recorded at a very high resolution may take a long time to
display.
English alphabetical characters and Arabic numerals are displayed
correctly. Other characters may not display correctly.
The display order on this unit may differ from how the order is
displayed on a computer.
Depending on how you create the disc (writing software), fi les
(tracks) and folders (groups) may not play in the order you number
them.
This unit is not compatible with packet-write format.
Depending on the recording conditions, the disc may not play.
Total number of recognizable fi le including MP3, JPEG and
other type of fi les is 4000.
Tips
You can play MP3s on this unit by making folders as shown below.
Depending on how you create the disc (writing software), play may
not be in the order you number the folders.
How to structure MP3 folders
Prefi x with 3-digit numbers in the
order you want to play them.
Order of play
Root
Group
001 001
001track.mp3
002track.mp3
003track.mp3
001track.mp3
002track.mp3
003track.mp3
001track.mp3
002track.mp3
003track.mp3
004track.mp3
002
001
003
Group
Group
Playable media [RAM] [-R] [-R]DL] [CD] [SD] [USB]
File format JPEG
Files must have the extension “.jpg” or “.JPG”.
Number of
pixels
between 3434 and 61444096
(Sub sampling is 4:2:2 or 4:2:0)
Number of
folders
[RAM] [-R] [-R]DL] [SD] [USB] This unit can
handle a maximum of 300 folders
[CD] This unit can handle a maximum of 99
folders
Number of fi les [RAM] [-R] [-R]DL] [SD] [USB] This unit can
handle a maximum of 3000 fi les
[CD] This unit can handle a maximum of
999 fi les
MOTION JPEG
not compatible
If a folder name or fi le name has been input using other equipment,
the name may not be displayed properly or you may not be able to
play or edit the data.
Reference
DMR-EA38VP.indb 69DMR-EA38VP.indb 69 2007/12/28 9:27:042007/12/28 9:27:04

70
RQT9058
Discs Page
Can I play DVD-Video bought in
another country?
You can play them if the video standard is NTSC. −
However, you cannot play DVD-Video if its region number does not include
“1” or “ALL”.
Cover
Can a DVD-Video that does not
have a region number be played?
Discs either without region number or region number “1” or “ALL” will not be
played on this unit.
−
What are the constraints regarding
DVD-R, DVD-R DL, DVD-RW, +R,
+R DL, and +RW compatibility with
the unit?
The unit records and plays DVD-R, DVD-R DL, DVD-RW (DVD-Video
format), +R, +R DL, and +RW, and plays DVD-RW (DVD Video Recording
format).
66, 67
The unit also records and plays high speed recording compatible discs. 85
After recording but before finalizing these discs (except +RW disc):
– You may not be able to play and record discs on this unit after recording
them on other Panasonic products or other manufacturers’ equipment.
– You may not be able to play and record discs on other equipment after
recording them on this unit.
After fi nalizing the disc, however, you will be able to play it on any DVD-Video
compatible player.
−
What are the constraints regarding
CD-R and CD-RW compatibility with
the unit?
This unit plays CD-R/CD-RW discs which have been recorded in one of the
following standards:
CD-DA, MP3 and still pictures (JPEG). Close the session or finalize the disc
after recording. This unit can recognize up to 99 folders (groups) and 999
files (tracks) on a disc with MP3 or still pictures (JPEG).
67, 69
You cannot write to a CD-R or CD-RW with the unit. −
Setup Page
What equipment is necessary to
play multi-channel surround sound?
You cannot play back multi-channel sound on this unit without other
equipment. You must connect this unit with an HDMI cable or an optical
digital audio cable to an amplifier with a built-in Dolby Digital or DTS
decoder.
65
Can the headphones and speakers
be directly connected to the unit?
You cannot directly connect to the unit. Connect through the amplifier, TV,
etc.
−
The television has an S-VIDEO IN
terminal, COMPONENT VIDEO IN
terminals and HDMI IN terminal.
Which should I connect with?
The output picture quality increases in the following order:
VIDEO IN terminal S-VIDEO IN terminal COMPONENT VIDEO IN
terminals HDMI IN terminal. The unit will take longer to start up when
connected with the HDMI IN terminal.
−
Is my TV progressive output
compatible?
All Panasonic TVs that have 480p input terminals are compatible. Consult
the manufacturer if you have another brand of TV.
−
Frequently Asked Questions
DMR-EA38VP.indb 70DMR-EA38VP.indb 70 2007/12/28 9:27:052007/12/28 9:27:05

71
RQT9058
Recording Page
Can I record from a commercially
purchased video cassette or DVD?
Most commercially sold video cassettes and DVDs are copy protected;
therefore, recording is usually not possible.
−
Can DVD-R, DVD-R DL, DVD-RW
(DVD-Video format), +R, +R DL,
and +RW recorded on the unit be
played on other equipment?
You can play these discs on compatible equipment such as DVD players
after finalizing the disc on this unit.
49
[+RW] It is not necessary to finalize. To enable play on other DVD players,
please use “Create DVD Top Menu” in the DVD Management menu.
49
In any case, ability to play a disc depends on the condition of the recording,
the quality of the disc, and the capability and format constraints of the DVD
player.
−
Can I record digital audio signals
using the unit?
You cannot record digital signals. The digital audio terminals on the unit are
for output only. (The audio recorded from a digital video camcorder using
the DV camcorder recording function, however, is recorded digitally.)
−
Can a digital audio signal from
the unit be recorded to other
equipment?
You can record if using the PCM signal. When recording DVD, change the
“Digital Audio Output” settings to the following via the Setup menu:
– PCM Down Conversion: “On”
– Dolby Digital: “PCM”
– DTS: “PCM”
However, only
– As long as digital recording from the disc is permitted.
– As long as the recording equipment is compatible with 48 kHz sampling
frequency.
56
You cannot record MP3 signals. −
USB Page
What can or cannot be done using
the USB port on this unit?
You can copy still pictures and play MP3 or still picture fi les on a USB
memory.
A USB memory cannot be formatted on this unit.
Connections of digital cameras or camcorders through USB are not
guaranteed.
Some USB memories cannot be used with this unit.
31, 32,
44
−
−
68
Reference
DMR-EA38VP.indb 71DMR-EA38VP.indb 71 2007/12/28 9:27:052007/12/28 9:27:05

72
RQT9058
Error Messages
On the Unit’s Display Page
H , F
(“ ” stands for a service number.)
An error has occurred. The number following “H” or “F” depends on the
status of the unit. Check the items below and in the Troubleshooting Guide.
If the service number still does not disappear after the check, reset the unit
( 74, “To restore the unit if it freezes”).
−
If the service numbers fail to clear, note the service numbers and contact a
qualified service person.
−
RC (“ ” stands for a number.) The remote control and the main unit are using different codes. Change the
code on the remote control.
53
HARD ERR
(“HArd” and “Err” are alternately
displayed.)
If there is no change after turning the unit on and off, consult the dealer
where the unit was purchased.
−
NO READ
(“NO” and “REAd” are alternately
displayed.)
The disc is dirty or badly scratched. The unit cannot record, play, or edit. 67
The disc may be incompatible or of poor quality. 66, 67,
69
You have used a lens cleaner and it has finished operation. Press
[ OPEN/CLOSE] on the main unit to eject the disc.
13
Displayed when the unit is started. This is not a malfunction. −
The unit is carrying out its recovery process. You cannot operate the unit
while “ ” is displayed.
−
FULL There are already 16 scheduled recording programs. Delete unnecessary
scheduled recording programs.
25
UNSUPPORT
(“UNSUP” and “POrt” are alternately
displayed.)
You have inserted a disc the unit cannot play or record on.
You tried to operate with a non-compatible USB memory.
66, 67
68
UNFORMAT
(“UNFOr” and “MAt” are alternately
displayed.)
You have inserted a new DVD-RW/+RW or a DVD-RAM/DVD-RW
(DVD-Video format) recorded on other equipment.
You can format the disc when the format confirmation screen is displayed.
23, 48
“ ” is displayed on the unit’s
display.
This unit is confirming that it is connected with equipment compatible with
HDAVI Control.
−
F74 The HDMI connection could not be authenticated due to a transfer
malfunction. Consult the dealer where the unit was purchased.
−
F75 The HDMI connection could not be authenticated due to an internal data
malfunction. Consult the dealer where the unit was purchased.
−
U59 The unit is very warm.
The unit switches to standby for safety reasons. Wait for about 30 minutes
until the message disappears.
Reinstall the unit in an area with adequate ventilation. Do not block the
cooling fan on the rear of the unit.
−
U61 There was a power failure or the AC power supply cord was disconnected
while the unit was on. The unit is carrying out its recovery process. This
process restores the unit to normal operation. The unit is not broken. Wait
until the message disappears.
−
U72
U73
The HDMI connection acts unusually.
– The connected equipment is not HDMI compatible.
–
Please use HIGH SPEED HDMI cables that have the HDMI logo (as shown on the cover).
– The HDMI cable is damaged.
−
U76 HDMI cannot be output because you are connected to a model that does
not support copyright protection.
−
U88 There was something unusual detected with the disc while recording,
playing or copying; there was a power failure or the AC power supply cord
was disconnected while the unit was on. The unit is carrying out its recovery
process. This process restores the unit to normal operation. The unit is not
broken. Wait until the message disappears.
76
U99 The unit fails to operate properly. Press [/I POWER] on the main unit to
switch the unit to standby. Press [/I POWER] on the main unit again to
turn the unit on.
−
DMR-EA38VP.indb 72DMR-EA38VP.indb 72 2007/12/28 9:27:052007/12/28 9:27:05

73
RQT9058
On the TV Page
Cannot fi nish recording completely. The program was copy-protected. −
The disc may be full. −
There are already 99 recordings ([+R] [+R]DL] [+RW] 49 recordings). −
Cannot play. You inserted an incompatible disc (discs recorded in PAL video, etc.). 67
Cannot record on the disc. The disc may be dirty or scratched. 67
Unable to format.
Please check the disc.
Cannot record. Disc is full. [RAM] [-RW‹V›] [+RW] Create space by erasing unwanted recordings. Even
if you erase recorded content from the DVD-R, DVD-R DL, +R or +R DL
there is no increase in disc space. Available recording space on a DVD-RW
(DVD-Video format) or +RW disc increases when the last recording is
deleted (space may increase slightly when you delete other recordings).
20, 40,
48
Cannot record. The number of
recordings has exceeded the
maximum limit. Use a new disc. −
Error has occurred.
Please press OK.
Press [OK] to start the recovery process. You cannot operate the unit while
it is recovering [“ ” (Self Check) appears on the unit’s
display].
−
No disc You haven’t inserted a disc. Correctly insert a disc that the unit can play. 13, 66, 67
The disc is upside down. If it is a single-sided disc, insert it so the label is
facing up.
13
No folders. There are no compatible folders on SD Card or USB memory. 69
No SD card
No valid SD card.
The card is not inserted. If this message is displayed while a compatible
card is already inserted, turn off the unit, remove the card, then re-insert
the card.
13
The card inserted is not compatible or the card format does not match. 68, 69
No VHS cassette. There is no video cassette in the tape deck when playing or recording TV
programs. Insert a video cassette.
13
Now recording on DVD.
To watch the VHS playback, connect
a TV to DVD/VHS COMMON OUT
terminal at the back of the unit, and
select the appropriate input on the
TV.
The VHS plays back while recording on DVD. You can watch the VHS
playback by connecting to the DVD/VHS COMMON terminals.
63
Please change the disc. There may be a problem with the disc. Press [ OPEN/CLOSE] on the
main unit to remove the disc to check for scratches and dirt. (The unit turns
off automatically after you open the tray.)
−
Please set the clock. The clock is not set when recording programs or setting scheduled
recording. Set the clock.
53
The VHS cassette is protected. A video cassette without the accidental erasure prevention tab has been
inserted for recording TV programs. Use a video cassette with an accidental
erasure prevention tab.
13
This is a non-recordable disc. The unit cannot record on the disc you inserted. Insert a DVD-RAM or
unfinalized DVD-R, DVD-R DL, DVD-RW (DVD-Video format), +R, +R DL,
or +RW disc.
66
The disc may be incompatible or of poor quality. 66, 67,
69
This disc is not formatted properly. You inserted an unformatted DVD-RAM, DVD-RW or +RW disc. Format the
disc with the unit.
48
The operation is prohibited by the unit, disc, or video cassette. −
Reference
DMR-EA38VP.indb 73DMR-EA38VP.indb 73 2007/12/28 9:27:072007/12/28 9:27:07

74
RQT9058
Troubleshooting Guide
To Reset This Unit
To reset the ratings level settings
With the unit stopped
OPEN/CLOSE
to open the disc tray.
On the main unit
REC
SD CARD
REC MODE
REC MODE
INPUT SELECT
INPUT SELECT
Press and hold both buttons for
about 5 seconds.
To restore the unit if it freezes
On the main unit
POWER
Press and hold for more than
10 seconds.
–The unit is off.
or
On the main unit
RESET
Press and hold for
more than 1 second
with a pointed object.
You can reset DVD-Video rating ( 54).
DMR-EA38VP.indb 74DMR-EA38VP.indb 74 2007/12/28 9:27:072007/12/28 9:27:07

75
RQT9058
The display is dim. Change “Front Display” in the Setup menu. 57
“12:00A” is fl ashing on the unit’s
display.
Set the clock. 53
The recording time display, the
copying process display, and the
displayed recording times of MP3s
are different from the actual time.
Times shown may disagree with actual times. −
[-R] [-R\DL] [+R] [+R]DL] The remaining capacity does not increase even if
recordings are deleted.
−
Available recording space on a DVD-RW (DVD-Video format) or +RW disc
increases when you delete the last recording (space may increase slightly
when you delete other recordings).
−
If you record or edit about 200 times or more, the remaining capacity of
DVD-R, DVD-R DL, +R, or +R DL is reduced and then recording or editing
may be disabled (for the second layer on DVD-R DL and +R DL, this
happens after about 60 times).
−
The time during fast forward and rewind, or the process during copy may
not be displayed accurately.
−
Compared to the actual recorded
time, the elapsed time displayed is
less.
The displayed recording/play time is converted from the number of frames
at 29.97 frames (equal to 0.999 seconds) to one second. There will be a
slight difference between the time displayed and the actual elapsed time
(e.g., actual one-hour elapsed time may display as approximately
59 minutes 56 seconds). This does not affect the recording.
−
The following does not indicate a problem with the unit:
Regular disc rotating sound.
Poor reception due to atmospheric conditions.
Image disturbance during search.
Periodic interruptions to the reception due to satellite broadcasting breaks.
Operations not working due to a poor-quality disc. (Try again using a Panasonic disc.)
The unit freezing due to the activation of one of its safety devices ( 74, To restore the unit if it freezes).
No power. Insert the AC power supply cord securely into a known active AC outlet. 8
The unit switches to standby mode. This is a power saving feature. Change “Off Timer” in the Setup menu to
“Off” to always keep the unit on.
53
One of the unit’s safety devices is activated. Press [/I POWER] on the
main unit to turn the unit on.
−
The power is turned off
automatically.
If you connected this unit to an “HDAVI Control” compatible TV with an
HDMI cable, this unit will be automatically turned off when the TV is turned
off.
38
General Issues Power
General Issues Displays
Before requesting service, make the following checks. If you are in doubt about some of the check points, or if the solutions
indicated in the chart do not solve the problem, refer to “Customer Services Directory” on page 87.
Page
Page
Reference
DMR-EA38VP.indb 75DMR-EA38VP.indb 75 2007/12/28 9:27:082007/12/28 9:27:08

76
RQT9058
Cannot operate the TV or Set Top
Box with the unit’s remote control.
Make necessary settings for the Set Top Box Control. 52
Change the manufacturer code on the remote control. 61
Select TV or Set Top Box mode on the remote control. 61
Cannot operate the DVD. Press [DRIVE SELECT] to select the DVD drive when operating DVDs or
CDs.
– Make sure the TV is on the correct channel or input mode.
14
Cannot operate the VHS. Press [DRIVE SELECT] to select the VHS drive when operating VHS
cassettes.
– Make sure the TV is on the correct channel or input mode.
15
The remote control doesn’t work. The remote control code is wrong. Change to the correct code. 53
The batteries are depleted. Replace them with new ones. 5
Point the remote control at the remote control sensor on the main unit. 5
Remove obstacles between the remote control and main unit. −
Remove dust from the transmission window and the unit’s sensor. −
Colored glass may obstruct the signal reception/transmission. −
Don’t place the signal sensor in direct sunlight or in areas that may be
subject to sun exposure.
−
It may be necessary to set the code on the remote control again after
changing the batteries.
53
It may be necessary to set the manufacturer code again after changing the
batteries.
61
The unit is on but cannot be
operated.
Some operations are prohibited by the disc. −
The unit is warm (“U59” appears on the unit’s display). Wait until “U59”
disappears.
−
One of the unit’s safety devices may have been activated.
Reset the unit as follows:
Press [/I POWER] on the main unit to switch to off.
If the unit doesn’t switch to off, reset the unit ( 74, “To restore the unit if it
freezes”).
−
“U88” is displayed and the disc
cannot be ejected.
The unit is carrying out the recovery process. Do the following to eject the
disc:
(1) Press [/I POWER] on the main unit to switch to off.
If the unit doesn’t switch to off, reset the unit ( 74, “To restore the unit if
it freezes”).
(2) While the unit is off, press and hold [] and [INPUT SELECT] on the
main unit at the same time for about 5 seconds. (Ejection may take extra
time depending on discs.) The disc may be defective. Try another disc.
−
Cannot eject a disc. The unit is recording. −
The unit may have a problem. Eject the disc as in (2) above. −
Startup is slow. Startup takes time in the following situations:
– A disc other than a DVD-RAM is inserted.
– The clock is not set.
– Immediately after a power failure or the AC power supply cord is
connected.
– When the unit is connected with an HDMI cable.
−
Cannot set “24p Output for DVD-
Video”.
Only when the unit is connected to the HDMI terminal of a TV supporting
24p, you can set “24p Output for DVD-Video”. In some cases where the unit
is connected to a TV via an amplifier/receiver through the HDMI terminals,
you may not be able to set it. In this case, connect the unit to a TV through
the HDMI terminal and connect it to the amplifier/receiver through any
terminal other than HDMI.
59
General Issues Operation Page
Troubleshooting Guide
DMR-EA38VP.indb 76DMR-EA38VP.indb 76 2007/12/28 9:27:092007/12/28 9:27:09

77
RQT9058
Page
General Issues VIERA Link
VIERA Link doesn’t work Check the HDMI cable connection. Check that “HDMI” is displayed on the
front display when the power for the main unit is set to “On”.
−
Make sure that “VIERA Link” is set to “On”. 60
Check the “HDAVI Control” settings on the connected device. −
If the connection for the equipment connected with an HDMI cable was
changed, or if there was a power failure or the plug was removed from the
household AC outlet, “HDAVI Control” may not work. In this case, perform
the following operations.
1. When all equipment connected with the HDMI cable is turned on, turn
the TV (VIERA) on again.
2. Change the TV (VIERA) settings for the “HDAVI Control” function to
off, and then set to on again. (For more information, see the VIERA
operating instructions.)
3. Switch the VIERA input to HDMI connection with this unit, and after this
unit’s screen is displayed check that “HDAVI Control” is working.
−
The contents of the USB memory
cannot be read.
Check that the USB memory is inserted correctly. 13
The format of the USB memory or of its contents is not compatible with the
unit. (The contents on the USB memory may be damaged.)
68, 69
The USB memory contains a folder structure and/or file extensions that are
not compatible with this unit.
69
Turn off and then turn on the unit again. −
USB memories connected using a USB extension cable, a USB multi card
reader or USB hub may not be recognized by this unit.
−
The USB host function of this unit may not work with some USB memory
devices.
−
USB memories with storage capacity of more than 32 GB may not work in
some instances.
−
Some USB memories cannot be used with this unit. 68
General Issues USB Page
Reference
DMR-EA38VP.indb 77DMR-EA38VP.indb 77 2007/12/28 9:27:092007/12/28 9:27:09

78
RQT9058
TV reception worsens after
connecting the unit.
This can occur because the signals are being divided between the unit and
other equipment. It can be solved by using a signal booster, available from
electronics retailers.
−
The images from the unit do not
appear on the TV.
Picture is distorted.
Make sure recorder is connected to an appropriate AV input of the TV. 8, 9
Make sure the TV’s input setting (e.g., VIDEO 1) is correct. −
The TV isn’t compatible with progressive signals. Press and hold []
and [] on the main unit for about 5 seconds. The setting will change to
interlace.
−
When connecting with component video cables to a television, check if
there is also an HDMI cable connected to an amplifier. If so, turn off the
equipment connected with an HDMI cable and set the “HDMI Priority” to
“Off” in the Setup menu.
59
To output video from a device connected with an HDMI cable, set “HDMI
Priority” to “On” in the Setup menu.
59
Picture may not be seen when more than 4 devices are connected with
HDMI cables.
Reduce the number of connected devices.
−
Status messages do not appear. Select “Automatic” in “Status Messages” in the Setup menu. 56
The gray background does not
appear.
Select “On” in “Gray Background” in the Setup menu. 60
The 4:3 aspect ratio picture expands
left and right.
Screen size is wrong.
If you connect an HDMI cable, set “HDMI Output Display Aspect” in the
Setup menu to “Normal”.
59
Check the settings for “TV Aspect”, “4:3 TV settings for DVD-Video”, or “4:3
TV settings for DVD-RAM” in the Setup menu.
58
There is a lot of after-images when
playing video.
Set “DNR” in the Video menu to “Off”. 51
When playing DVD-Video using
progressive output, one part of the
picture momentarily appears to be
doubled up.
This problem is caused by the editing method or material used on
DVD-Video, but should be corrected if you use interlaced output.
51
When you use the HDMI AV OUT terminal for video output, follow the steps
below:
(1) Connect this unit to the TV with any cable except the HDMI cable.
(2) Set “HDMI Priority” in the Setup menu to “Off” ( 59).
(3) Set “Component Output Signal” in the Setup menu to “480i” ( 58).
−
There is no apparent change
in picture quality when making
adjustments in the Video menu
using the on-screen menus.
The effect cannot be seen with certain types of video. −
Playback images of DVD-Video are
not smooth.
When you set “Progressive/24p” to “24p”, images of DVD-Video
incompatible with 24p may not be played smoothly. Set to “Auto1” or
“Auto2”.
51
Playback Issues Picture Page
Troubleshooting Guide
DMR-EA38VP.indb 78DMR-EA38VP.indb 78 2007/12/28 9:27:102007/12/28 9:27:10

79
RQT9058
No sound.
Low volume.
Distorted sound.
Cannot hear the desired
audio type.
Check the connections and the “Digital Audio Output” settings. Check the
input mode on the amplifier if you have connected one.
56, 65
Check audio/video (AV) cables. 8
Check if TV is muted. −
Check if amplifier is muted. −
Press [AUDIO] to select the audio. 29, 35
Sound is not output while fast-forwarding during chasing playback and
simultaneous record and playback.
−
Set “V. Surround Sound” in the Audio menu to “Off” in the following cases:
– When using discs that do not have surround sound effects, such as
Karaoke discs
– When playing multilingual broadcast recordings
51
The sound effects will not work when the bitstream signal is output from the
HDMI AV OUT terminal or the DIGITAL AUDIO OUT terminal.
−
Audio may not be heard when more than 4 devices are connected with
HDMI cables. Reduce the number of connected devices.
−
When the DIGITAL AUDIO OUT terminal is used for audio output and the
unit is connected to the television with an HDMI cable, set “HDMI Audio
Output” to “Off” in the Setup menu.
60
Depending on the connected equipment, the sound may be distorted if this
unit is connected with an HDMI cable.
−
Cannot switch audio. If you want to switch between the main audio or SAP audio, then output
both audio signals from the external equipment connected to this unit and
record the program on a DVD-RAM or Video tape.
21
You have used a digital connection. Set “Dolby Digital” to “PCM” or connect
using an audio cable (analog connection).
56, 65
There are discs whose audio cannot be changed due to how the disc was
created.
−
Playback Issues Sound Page
Reference
DMR-EA38VP.indb 79DMR-EA38VP.indb 79 2007/12/28 9:27:102007/12/28 9:27:10

80
RQT9058
Play fails to start even when
[ PLAY] is pressed.
Play starts but then stops
immediately.
Insert the disc correctly with the label facing up. 13
Ensure disc is for the correct DVD-Video region number, and is not
defective.
Cover
The disc is dirty. 67
You tried to play a blank disc or a disc that is unplayable on the unit. 66, 67,
69
When recording to DVD-RAM using EP (8H) mode, play may not be
possible on DVD players that are compatible with DVD-RAM. In this case
use EP (6H) mode.
55
You cannot play discs during DV Camcorder recording. −
Audio and video momentarily
pause.
This occurs between playlist chapters. −
This occurs as scenes change during Quick View. −
[-R]DL] [+R]DL] Images and audio may be interrupted momentarily when
play reaches the point where the recording passed from the first layer to
the second.
21
DVD-Video is not played. You have set a ratings level to limit DVD-Video play. Change this setting. 54
Alternative soundtrack and subtitles
cannot be selected.
The languages are not recorded on the disc. −
You may have to use the disc’s own menus to select languages and audio
tracks.
28
No subtitles. When progressive output is on, TV’s closed captions cannot be displayed.
Go to the Setup menu and turn this unit’s closed captions on.
57
If connecting with the DVD/VHS COMMON output terminals, closed
caption cannot be displayed by this unit while playing tape. Make the
settings and display on a TV that supports Closed Captioning.
−
Subtitles are not recorded on the disc. −
Set “Subtitle” in the Disc menu to “On”. 50
Angle cannot be changed. This function depends on software availability. Angles can only be
changed during scenes where different angles are recorded.
−
You have forgotten your ratings
password.
With the tray open, press and hold [ REC] and [] on the main unit
simultaneously for about 5 or more seconds.
74
Quick View does not work. This does not work when audio is other than Dolby Digital. −
This does not work while recording in XP or FR mode. −
The resume play function
does not work.
Memorized positions are canceled when the unit is turned off or when the
tray is opened.
−
Cannot see the beginning of the
recording played.
(If you connected this unit to an “HDAVI Control” compatible TV with an
HDMI cable) When [ PLAY] is pressed on this unit’s remote control
to start play, you may not be able to see the beginning of the recording
played until the picture is displayed on the TV. Using [] or [], return
to the beginning of the recording.
−
Playback Issues Operation Page
Troubleshooting Guide
DMR-EA38VP.indb 80DMR-EA38VP.indb 80 2007/12/28 9:27:112007/12/28 9:27:11

81
RQT9058
Cannot record. You haven’t inserted a disc or the disc you inserted cannot be recorded on.
Insert a disc the unit can record onto.
66
[RAM] [-RW‹V›] [+RW] The disc is unformatted. Format the disc. 48
The write-protect tab on the cartridge is set to “PROTECT” or the disc is
protected with the “DVD Management” settings.
47
Some programs have limitations on the number of times they can be
recorded (CPRM).
21, 66,
84
The disc is full or nearly full. Delete unneeded recordings or use another
disc.
20, 40,
48
You cannot record on finalized DVD-R, DVD-R DL, DVD-RW (DVD-Video
format), +R, +R DL, or DVD-RW (DVD Video Recording format) discs.
−
If you repeatedly insert discs or turn the unit on and off about 50 times or
more, the recording or editing of DVD-R, DVD-R DL, DVD-RW (DVD-Video
format), +R, +R DL, and +RW discs may be disabled.
−
A DVD-R, DVD-R DL, DVD-RW (DVD-Video format), +R, +R DL, or +RW
disc recorded on the unit may not be recordable on other Panasonic DVD
recorders.
−
The broadcast you are trying to record is copy-protected. −
Recording Issues DVD Recording/Scheduled Recording/Copying/External Input
Page
On-screen display indicators for
video cassette playback do not
appear.
Select “Automatic” in “Status Messages” in the Setup menu.
– Press [STATUS] to show the on-screen display indicators for video
cassette playback.
– The on-screen indicator for video cassette playback will not be displayed
when this unit is connected to the TV with the DVD PRIORITY output
terminals or HDMI AV OUT terminal.
36, 56
The gray background appears
during playback.
You are playing a blank or poor quality portion of the tape. −
You can damage the unit if you play dirty or damaged tapes and this can
cause the gray background to appear.
−
Cannot hear the desired audio type. Press [AUDIO] to select the audio. 35
There is noise when playing a video
tape.
Adjust the tracking. 35
The tape is old or damaged. −
Cannot play. Tapes recorded under a TV system other than NTSC (PAL, SECAM, etc.)
cannot be played.
−
The playback screen fl ickers. The video head is dirty. 3
The tape is old or damaged. −
Playback Issues VHS Page
Reference
DMR-EA38VP.indb 81DMR-EA38VP.indb 81 2007/12/28 9:27:112007/12/28 9:27:11

82
RQT9058
Recording does not stop even when
[ STOP] is pressed.
If you start recording immediately after turning on the unit while “Quick
Start” is set to “On”, you cannot stop recording for a few seconds.
53
Scheduled recording does not work
properly.
The scheduled recording program is incorrect or different scheduled
recording times overlap. Correct the program.
25
The unit is not on scheduled recording standby. (“” on the unit’s display
is not on.) Press [ DVD/VHS POWER] to turn the unit off and make sure
that “” is on.
17, 25
When using the set top box, make sure the set top box is turned on. −
When the set top box is controlled with this unit, install the Set Top Box
Control cable correctly.
8, 52
The clock is not correct. Set the clock. 53
The scheduled recording program
remains even after recording
fi nishes.
The scheduled recording program remains if set to daily or weekly. 17, 25
Part or all of a recording has been
lost.
If the power shuts down or the plug is disconnected from the household AC
outlet while recording or editing, the program may be lost or the disc may
become unusable. We cannot offer any guarantee regarding lost recordings
or discs. You will have to format the disc ([RAM] [-RW‹V›] [+RW]) or use a new
disc.
−
Cannot copy VHS to DVD. The write-protect tab on the cartridge is set to “PROTECT” or the disc is
protected with the “DVD Management” settings.
47
Some video tapes on the market (including rental videos) are copy-
protected to prevent illegal reproductions. Copy-protected video tapes
cannot be properly recorded.
−
You cannot use the copying function when the FUNCTIONS window, the
Scheduled Recording List screen, etc. are displayed.
−
Cannot copy DVD to VHS. A video cassette without the accidental erasure prevention tab is inserted.
Use a video cassette with an accidental erasure prevention tab.
−
Some DVDs on the market (including rental DVDs) are copy-protected to
prevent illegal reproductions. Copy-protected DVDs cannot be properly
recorded.
−
You cannot use the copying function when the FUNCTIONS window, the
Scheduled Recording List screen, etc. are displayed.
−
The sound level after editing is not
equal on DVD and on VHS.
The sound level on DVD and VHS may not match depending on the disc.
When the sound level in a particular part of the sound source is soft or
loud, the sound may be recorded loudly or softly on a video tape.
−
Stripe-shaped black noise is
recorded.
An external playback device is interfering with the TV because the device is
too close to the TV. Move the device away from the TV.
−
Cannot record video or sound from
the external device.
The external device is not correctly connected. 26, 27
The proper external input channel (IN1, IN2, or DV) is not selected. Press
[INPUT SELECT] to change.
26
The DV Camcorder recording
function does not work.
If images cannot be recorded or if the recording is aborted, check the
connections and the DV equipment settings.
27
You cannot start recording until the images from the DV equipment appear
on the television.
−
Recording may not be performed as desired if the time codes on the tape in
the DV equipment are not successive.
−
Depending on the equipment, the DV Camcorder recording may not
operate properly.
−
You can only record audio/video images on a DV tape. −
Recording Issues
DVD Recording/Scheduled Recording/Copying/External Input (continued)
Page
Troubleshooting Guide
DMR-EA38VP.indb 82DMR-EA38VP.indb 82 2007/12/28 9:27:122007/12/28 9:27:12

83
RQT9058
Cannot display the Direct Navigator
screen.
This screen cannot be displayed while recording or copying. −
Cannot edit or format a card. Release the card’s protection setting. With some cards, the “Write
Protection Off” message sometimes appears on the screen even when
protection has been set.
47
The contents of the card cannot be
read.
The card format is not compatible with the unit. The contents on the card
may be damaged.
68
Format using FAT12, FAT16 or FAT32 with other equipment or format the
card with this unit.
48
The card contains a folder structure and/or file extensions that are not
compatible with this unit.
69
Turn off and then turn on the unit again. −
SD Memory Cards (from 8 MB to 2 GB) or SDHC Memory Card (4 GB,
8 GB, 16 GB) can be used with this unit.
−
Copying, deleting, and setting
protection take a long time.
When there are a lot of folders and files, it may sometimes take a few hours. −
When repeating copying or deleting, it may sometimes take a long time.
Format the disc or card.
48
Editing Issues Still Pictures Page
Cannot format. The disc is dirty. Wipe with a damp cloth and then wipe dry. 67
Disc may be defective or of poor quality. −
You tried formatting a disc that is not compatible with the unit. 48
[+RW] Discs created on a computer may not be formatted. −
Cannot create chapters. The unit writes the chapter division information to the disc when you turn it
off or remove the disc.
The information is not written if there is an interruption in the power.
−
These operations are not possible with still pictures. −
Cannot delete chapters. When the chapter is too short to delete, use “Combine Chapters” to make
the chapter longer [RAM].
46
The available recording time
doesn’t increase even after deleting
recordings on the disc.
Available space on DVD-R, DVD-R DL, +R, or +R DL does not increase
even after deleting previous recordings.
−
Available space on DVD-RW (DVD-Video format) or +RW increases when
you delete the last recording.
−
Editing Issues DVD & SD Page
“ ” fl ashes when I try to start
recording.
A video cassette is not inserted. Insert a video cassette with an accidental
erasure prevention tab.
13
Cannot record. The accidental erasure prevention tab has been removed. Cover the hole
with adhesive tape.
13
Recording Issues VHS Recording Page
Reference
DMR-EA38VP.indb 83DMR-EA38VP.indb 83 2007/12/28 9:27:122007/12/28 9:27:12

84
RQT9058
Glossary
Bitstream
This is a signal compressed and converted into digital form. It is
converted back to a multi-channel audio signal, e.g., 5.1-channel, by a
decoder.
CPRM (Content Protection for Recordable Media)
CPRM is technology used to protect broadcasts that are allowed to
be recorded only once. Such broadcasts can be recorded only with
CPRM-compatible recorders and discs.
Decoder
A decoder restores the coded audio signals on DVDs to normal. This is
called decoding.
Dolby Digital
This is a method of coding digital signals developed by Dolby
Laboratories. Apart from stereo (2-channel) audio, these signals can
also be multi-channel audio. A large amount of audio information can
be recorded on one disc using this method.
Down-mixing
This is the process of remixing the multi-channel audio found on some
discs into two channels. It is useful when you want to listen to the 5.1-
channel audio recorded on DVDs through your TV’s speakers. Some
discs prohibit down-mixing. If this is the case, this unit can only output
the front two channels.
DTS (Digital Theater Systems)
This surround system is used in many movie theaters. There is good
separation between the channels, so realistic sound effects are
possible.
Dynamic range
Dynamic range is the difference between the lowest level of sound that
can be heard above the noise of the equipment and the highest level
of sound before distortion occurs. Dynamic range compression means
reducing the gap between the loudest and softest sounds. This means
you can hear dialog clearly at low volume.
Film and Video
DVD-Video are recorded using either fi lm or video. The unit can
determine which type has been used, then uses the most suitable
method of progressive output.
Film is 24 or 30 frames per second, with motion picture fi lm generally
being 24 frames per second.
Video is 60 fi elds per second (2 fi elds making up 1 frame).
Finalize
A process that makes play of a recorded CD-R, CD-RW, DVD-R, etc.
possible on equipment that can play such media. You can fi nalize DVD-
R, DVD-R DL, DVD-RW (DVD-Video format), +R, and +R DL on the
unit. After fi nalizing, the disc becomes play-only and you can no longer
record or edit. However, fi nalized DVD-RW can be formatted to become
recordable.
Folder
This is a place on the memory card where groups of data are stored
together. In the case of this unit, it refers to the place where still
pictures (JPEG) are stored.
Formatting
Formatting is the process of making media such as DVD-RAM
recordable on recording equipment.
You can format DVD-RAM, DVD-RW (only as DVD-Video format), +RW
and SD Card on this unit.
Formatting irrevocably erases all contents.
Frame and fi eld
Frame refers to the single images that constitute the video you see on
your TV. Each frame consists of 2 fi elds.
WT
Frame Field Field
A frame still shows 2 fi elds, so there may be some blurring between
them, but picture quality is generally better.
A fi eld still shows less picture information so it may be rougher, but
there is no blurring.
HDMI (High-Defi nition Multimedia Interface)
Unlike conventional connections, it transmits uncompressed digital
video and audio signals on a single cable. This unit supports high-
defi nition video output (720p, 1080i and 1080p) from HDMI AV OUT
terminal. To enjoy high-defi nition video a high defi nition compatible
television is required.
JPEG (Joint Photographic Experts Group)
This is a system used for compressing/decoding color still pictures. If
you select JPEG as the storage system on digital cameras, etc., the
data will be compressed to 1/10-1/100 of its original size. The benefi t of
JPEG is less deterioration in picture quality considering the degree of
compression.
MP3 (MPEG Audio Layer 3)
An audio compression method that compresses audio to approximately
one-tenth of its size without any signifi cant loss of audio quality.
Pan & Scan/Letterbox
In general, DVD-Video are produced with the intention that they will be
viewed on a widescreen TV (16:9 aspect ratio), so images often don’t
fi t regular TVs (4:3 aspect ratio). 2 styles of picture, “Pan & Scan” and
“Letterbox”, deal with this problem.
Pan & Scan: The sides are cut off so the picture
fi lls the screen.
Letterbox: Black bands appear at the top and
bottom of the picture so the picture
itself appears in an aspect ratio of
16:9.
Progressive/Interlace
NTSC, the video signal standard, has 480 interlaced (i) scan lines,
whereas progressive scanning uses twice the number of scan lines.
This is called 480p.
Using progressive output, you can enjoy the high-resolution video
recorded on media such as DVD-Video.
Your TV must be compatible to enjoy progressive video.
Protection
You can prevent accidental erasure by setting writing protection or
erasure protection.
Sampling frequency
Sampling is the process of converting the heights of sound wave
(analog signal) samples taken at set periods into digits (digital
encoding). Sampling frequency is the number of samples taken per
second, so larger numbers mean more faithful reproduction of the
original sound.
Thumbnail
This refers to a miniature representation of a picture used to display
multiple pictures in the form of a matrix.
1080i
In one high defi nition image, 1080 alternating scan lines pass every
1/60th of a second to create an interlace image. Because 1080i more
than doubles current television broadcasts of 480i, the detail is much
clearer and creates a more realistic and rich image.
1080p
In one high defi nition image, 1080 scan lines pass at the same
time every 1/60th of a second to create a progressive image. Since
progressive video does not alternate scan lines like interlace, there is a
minimal amount of screen fl icker.
720p
In one high defi nition image, 720 scan lines pass at the same
time every 1/60th of a second to create a progressive image. Since
progressive video does not alternate scan lines like interlace, there is a
minimal amount of screen fl icker.
DMR-EA38VP.indb 84DMR-EA38VP.indb 84 2007/12/28 9:27:132007/12/28 9:27:13

85
RQT9058
Specifi cations
Power supply: AC 120 V, 60 Hz
Power consumption: Approx. 34 W
Standby mode: (Shipping Condition) Approx. 3.1 W
(User Setting: Quick Start: ON) Approx. 13.3 W
Video system:
Recording system: (for DVD)
MPEG2 (Hybrid VBR)
Input: LINE (pin jack) 2 1.0 Vp-p; 75
S connector 2Y: 1.0 Vp-p; 75
C: 0.286 Vp-p; 75
Output: (for DVD PRIORITY 1)
LINE (pin jack) 2 1.0 Vp-p; 75
S connector 1Y: 1.0 Vp-p; 75
C: 0.286 Vp-p; 75
Component video output: (for DVD PRIORITY)
Y, P B, PR 1Y: 1.0 Vp-p; 75
(480i/480p/720p/1080i) PB: 0.7 Vp-p; 75
PR: 0.7 Vp-p; 75
Audio system:
Recording system: (for DVD)
Dolby Digital (2 ch)
Analog Input:
LINE (pin jack) 2
Reference input: 309 mVrms
FS: 2 Vrms (1 kHz, 0 dB)
Input impedance: 22 k
Analog Output: (for DVD PRIORITY 1)
LINE (pin jack) 2
Reference output: 309 mVrms
FS: 2 Vrms (1 kHz, 0 dB)
Output impedance: 1 k
(Load impedance: 10 k)
Number of channels: (for DVD)
Recording: 2 channels
Playback: 2 channels
Number of track: (for VHS)
HiFi: 2 track
Normal: 1 track
Digital Output: (for DVD PRIORITY)
Digital audio optical output connector 1
(PCM, Dolby Digital, DTS)
VHS:
Recording format:
VHS Video Cassette System Standard with FM audio
Heads: 4 Helical Scan Heads for Video
2 Helical Scan Heads for FM audio
1 Fixed Head for Normal audio
Tape speed/Recording time:
SP: 33.35 mm/s, 120 min (with T-120 cassette)
EP: 11.12 mm/s, 360 min (with T-120 cassette)
FF/REW time:
FF/REW: Approx. 60 s (with T-120 cassette)
Jet REW: Approx. 43 s (with T-120 cassette)
HDMI Output: 19 Pin type A 1
HDMI: 480i/480p/720p/1080i/1080p
This unit supports “HDAVI Control 3” function.
DV Input: IEEE 1394 Standard, 4 Pin 1
USB Port: Type A 1
SD Card Slot: SD Memory Card Slot: 1
Compatible media:
SD Memory Card
Includes SDHC compatible card (Class is not
supported.) and miniSD Cards (A miniSD Adaptor
needs to be inserted.)
Format: FAT12, FAT16 (In case of SD Memory Card)
FAT32 (In case of SDHC Memory Card)
Long fi le name is unsupported.
Still Picture (JPEG)
Image File Format:
JPEG conforming DCF (Design rule for Camera
File system) Sub sampling 4:2:2, 4:2:0
Number of pixels: 34 34 to 6144 4096
Set Top Box Control Terminal: 1
Regional Code: # 1
Clock unit: Quartz-controlled 12-hour digital display
Operating temperature range:
5 C to 40 C (41 F to 104 F)
Operating humidity range:
35 % to 80 % RH (no condensation)
Dimensions (W H D):
430 mm 84 mm 345 mm
[1615/16 35/16 135/8]
Mass (Weight):
Approx. 5.4 kg (11.90 lbs)
Recordable discs:
DVD-RAM: 2X SPEED (Ver. 2.0)
2−3X SPEED (Ver. 2.1)
2−5X SPEED (Ver. 2.2)
DVD-R (SL): 1X SPEED (Ver. 2.0)
1−4X SPEED (Ver. 2.0)
1−8X SPEED (Ver. 2.0)
1−16X SPEED (Ver. 2.1)
DVD-R (DL): 2−4X SPEED (Ver. 3.0)
2−8X SPEED (Ver. 3.0)
DVD-RW: 1X SPEED (Ver. 1.1)
1−2X SPEED (Ver. 1.1)
2−4X SPEED (Ver. 1.2)
2−6X SPEED (Ver. 1.2)
+R (SL): 2.4X SPEED (Ver. 1.0)
2.4−4X SPEED (Ver. 1.1)
2.4−8X SPEED (Ver. 1.2)
2.4−16X SPEED (Ver. 1.3)
+R (DL): 2.4X SPEED (Ver. 1.0)
2.4−8X SPEED (Ver. 1.1)
+RW: 2.4X SPEED (Ver. 1.1)
2.4−4X SPEED (Ver. 1.2)
Recording system:
DVD-RAM: DVD Video Recording format
DVD-R: DVD-Video format
DVD-R DL (Dual Layer):
DVD-Video format
DVD-RW: DVD-Video format
+R
+R DL (Double Layer)
+RW
Recording time:
Max. 8 hours (using 4.7 GB disc)
XP: Approx. 1 hour SP: Approx. 2 hours
LP: Approx. 4 hours EP: Approx. 6 hours or
8 hours
Playable discs:
DVD-RAM: DVD Video Recording format
DVD-R: DVD-Video format, MP3, JPEG
DVD-R DL (Dual Layer):
DVD-Video format, MP3, JPEG
DVD-RW: DVD Video Recording format, DVD-Video format
+R
+R DL (Double Layer)
+RW
DVD-Video, CD-Audio (CD-DA)
CD-R/CD-RW (CD-DA, MP3, JPEG)
Optical pick-up:
System with 1 lens, 2 integration units
(662 nm wavelength for DVDs, 780 nm wavelength for CDs)
LASER Specifi cation:
Class I LASER Product
Wave Length: 780 nm (CDs)
662 nm (DVDs)
Laser Power: No hazardous radiation
is emitted with the safety
protection
Television system:
TV system: NTSC system, 525 lines, 60 fi elds
Quick Start for Recording
1 Sec. Quick Start for Recording on DVD-RAM
From the power off state, recording on DVD-RAM starts
about 1 second after fi rst pressing the Power button and then
sequentially pressing the REC button (Quick Start Mode).
Specifi cations are subject to change without notice.
Useable capacity will be less (SD Card).
Reference
DMR-EA38VP.indb 85DMR-EA38VP.indb 85 2007/12/28 9:27:142007/12/28 9:27:14

86
RQT9058
Product Service
1. Damage requiring service−The unit should be serviced by
qualified service personnel if:
(a) The AC power supply cord or AC adaptor has been
damaged; or
(b) Objects or liquids have gotten into the unit; or
(c) The unit has been exposed to rain; or
(d) The unit does not operate normally or exhibits a marked
change in performance; or
(e) The unit has been dropped or the cabinet damaged.
2. Servicing−Do not attempt to service the unit beyond that
described in these operating instructions. Refer all other
servicing to authorized servicing personnel.
3. Replacement parts−When parts need replacing ensure the
servicer uses parts specified by the manufacturer or parts
that have the same characteristics as the original parts.
Unauthorized substitutes may result in fire, electric shock, or
other hazards.
4. Safety check−After repairs or service, ask the servicer to
perform safety checks to confirm that the unit is in proper
working condition.
Product information
For product information or assistance with product operation:
Refer to “Customer Services Directory” on page 87.
The model number and serial number of this product can be
found on either the back or the bottom of the unit.
Please note them in the space provided below and keep for
future reference.
MODEL NUMBER
DMR-EA38V
SERIAL NUMBER
User memo:
DATE OF PURCHASE
DEALER NAME
DEALER ADDRESS
TELEPHONE NUMBER
Manufactured under license from Dolby Laboratories.
Dolby and the double-D symbol are trademarks of Dolby
Laboratories.
“DTS” is a registered trademark of DTS, Inc. and “DTS 2.0+Digital
Out” is a trademark of DTS, Inc.
U.S. Patent Nos. 6,836,549; 6,381,747; 7,050,698; 6,516,132; and
5,583,936.
This product incorporates copyright protection technology that is
protected by U.S. patents and other intellectual property rights.
Use of this copyright protection technology must be authorized by
Macrovision, and is intended for home and other limited viewing
uses only unless otherwise authorized by Macrovision. Reverse
engineering or disassembly is prohibited.
HDMI, the HDMI logo and High-Defi nition Multimedia Interface are
trademarks or registered trademarks of HDMI Licensing LLC.
HDAVI Control™ is a trademark of Matsushita Electric Industrial
Co., Ltd.
EZ Sync™ is a trademark of Matsushita Electric Industrial
Co., Ltd.
VIERA Link
TM
is a trademark of Matsushita Electric Industrial Co., Ltd.
SDHC Logo is a trademark.
Portions of this product are protected under copyright law and are
provided under license by ARIS/SOLANA/4C.
DMR-EA38VP.indb 86DMR-EA38VP.indb 86 2007/12/28 9:27:152007/12/28 9:27:15

87
RQT9058
Limited Warranty
Limited Warranty Coverage
If your product does not work properly because of a defect in materials or workmanship,
Panasonic Consumer Electronics Company or Panasonic Puerto Rico, Inc. (collectively
referred to as “the warrantor”) will, for the length of the period indicated on the chart below,
which starts with the date of original purchase (“warranty period”), at its option either (a)
repair your product with new or refurbished parts, or (b) replace it with a new or a refurbished
product. The decision to repair or replace will be made by the warrantor.
Product or Part Name Parts Labor
DVD Recorder One (1) Year One (1) Year
Rechargeable Batteries,
DVD-RAM Disc (in
exchange for defective
item)
Ten (10) Days Not Applicable
During the “Labor” warranty period there will be no charge for labor. During the “Parts”
warranty period, there will be no charge for parts. You must carry-in or mail-in your product
during the warranty period. If non-rechargeable batteries are included, they are not
warranted. This warranty only applies to products purchased and serviced in the United
States or Puerto Rico. This warranty is extended only to the original purchaser of a new
product which was not sold “as is”. A purchase receipt or other proof of the original purchase
date is required for warranty service.
Carry-In or Mail-In Service
For Carry-In or Mail-In Service in the United States call 1-800-211-PANA (7262) or visit
Panasonic Web Site: http://www.panasonic.com
For assistance in Puerto Rico call Panasonic Puerto Rico, Inc. (787)-750-4300 or fax
(787)-768-2910.
Limited Warranty Limits And Exclusions
This warranty ONLY COVERS failures due to defects in materials or workmanship, and
DOES NOT COVER normal wear and tear or cosmetic damage. The warranty ALSO
DOES NOT COVER damages which occurred in shipment, or failures which are caused
by products not supplied by the warrantor, or failures which result from accidents, misuse,
abuse, neglect, mishandling, misapplication, alteration, faulty installation, set-up adjustments,
misadjustment of consumer controls, improper maintenance, power line surge, lightning
damage, modifi cation, or commercial use (such as in a hotel, offi ce, restaurant, or other
business), rental use of the product, service by anyone other than a Factory Servicenter or
other Authorized Servicer, or damage that is attributable to acts of God.
THERE ARE NO EXPRESS WARRANTIES EXCEPT AS LISTED UNDER
“LIMITED WARRANTY COVERAGE”. THE WARRANTOR IS NOT LIABLE
FOR INCIDENTAL OR CONSEQUENTIAL DAMAGES RESULTING FROM
THE USE OF THIS PRODUCT, OR ARISING OUT OF ANY BREACH OF THIS
WARRANTY. (As examples, this excludes damages for lost time, travel to and
from the servicer, loss of media or images, data or other recorded content. The
items listed are not exclusive, but are for illustration only.)
ALL EXPRESS AND IMPLIED WARRANTIES, INCLUDING THE WARRANTY
OF MERCHANTABILITY, ARE LIMITED TO THE PERIOD OF THE LIMITED
WARRANTY.
Some states do not allow the exclusion or limitation of incidental or
consequential damages, or limitations on how long an implied warranty lasts, so
the exclusions may not apply to you.
This warranty gives you specifi c legal rights and you may also have other rights
which vary from state to state. If a problem with this product develops during
or after the warranty period, you may contact your dealer or Servicenter. If
the problem is not handled to your satisfaction, then write to the warrantor’s
Consumer Affairs Department at the addresses listed for the warrantor.
PARTS AND SERVICE WHICH ARE NOT COVERED BY THIS LIMITED
WARRANTY ARE YOUR RESPONSIBILITY.
Panasonic Consumer Electronics Company,
Division of Panasonic Corporation of North America
One Panasonic Way Secaucus, New Jersey 07094
Panasonic Puerto Rico, Inc.
Ave. 65 de Infantería, Km. 9.5
San Gabriel Industrial Park, Carolina, Puerto Rico 00985
Panasonic DVD Recorder
Limited Warranty
Customer Services Directory
Obtain Product Information and Operating Assistance; locate your nearest Dealer or Servicenter; purchase Parts and
Accessories; or make Customer Service and Literature requests by visiting our Web Site at:
http://www.panasonic.com/consumersupport
or, contact us via the web at:
http://www.panasonic.com/contactinfo
You may also contact us directly at:
1-800-211-PANA (7262),
Monday-Friday 9 am-9 pm; Saturday-Sunday 10 am-7 pm, EST.
For hearing or speech impaired TTY users, TTY : 1-877-833-8855
Accessory Purchases
Purchase Parts, Accessories and Instruction Books online for all Panasonic Products by visiting our Web Site at:
http://www.pstc.panasonic.com
or, send your request by E-mail to:
npcparts@us.panasonic.com
You may also contact us directly at:
1-800-332-5368 (Phone) 1-800-237-9080 (Fax Only) (Monday – Friday 9 am to 9 pm, EST.)
Panasonic Service and Technology Company
20421 84th Avenue South, Kent, WA 98032
(We Accept Visa, MasterCard, Discover Card, American Express, and Personal Checks)
For hearing or speech impaired TTY users, TTY : 1-866-605-1277
Service in Puerto Rico
Panasonic Puerto Rico, Inc.
Ave. 65 de Infantería, Km. 9.5, San Gabriel Industrial Park, Carolina, Puerto Rico 00985
Phone (787)750-4300, Fax (787)768-2910
As of January 2007
Reference
DMR-EA38VP.indb 87DMR-EA38VP.indb 87 2007/12/28 9:27:162007/12/28 9:27:16

88
RQT9058
Referencia rápida en español (Spanish Quick Reference)
Nota:
Puede que los terminales en el panel
trasero de su TV y en el aparato integrando
el convertidor y el descodifi cador no
sean similares a como se ilustran a
continuación. Por favor consulte las
etiquetas de los terminales con atención
para asegurar conexiones correctas.
Conexión básica
Para disfrutar de una mejor calidad de imagen
Conexión a una televisión y un aparato
integrando el convertidor y el descodifi cador
El terminal S VIDEO OUT logra una imagen más
viva que la del terminal VIDEO OUT.
(Los resultados reales dependen de la televisión).
Los terminales COMPONENT VIDEO OUT en este
aparato se pueden utilizar para la salida entrelazada
o progresiva, para proporcionar una imagen más pura
que la del terminal S VIDEO OUT.
Cuando esté conectado a una unidad compatible con
señales HDMI, se transmitirá una señal digital de audio
y vídeo sin comprimir, lo que le permitirá disfrutar de
mayor calidad de imagen y sonido con solo un cable.
POWER
DVD/VHS
para encender el aparato.
–
Cuando esta unidad esté conectada
a un televisor Panasonic (VIERA) que
admita señales HDAVI Control 3 y
esté correctamente configurado, éste
automáticamente recopilará la información
de configuración del televisor. Siga los
mensajes que le aparecerán en pantalla.
Select Language
Seleccione el idioma
Sélection de langue
Press OK
Pulse OK
Appuyer sur OK
English
Français
Español
,
para
seleccionar el idioma,
y luego
OK
, para seleccionar la relación
de aspecto de la TV en “TV de
4:3” o en “TV ancho de 16:9”, y
luego
OK
Al conectar a una TV con relación de aspecto 4:3
seleccione “TV de 4:3”.
Al conectar a una TV con pantalla
panorámica de 16:9
seleccione “TV ancho de 16:9”.
, para seleccionar la función
de inicio rápido “Encendido” u
“Apagado”, luego
OK
Ajuste del control del aparato integrando el
convertidor y el descodifi cador y del reloj
Preparación:
Ponga en marcha el televisor y seleccione la fuente
de imagen adecuada correcta de acuerdo a las
conexiones de la unidad. (Por ejemplo: entrada AV)
Cuando utiliza aparato integrando el convertidor y el
descodificador, asegúrese de que esté encendido.
Esta unidad puede controlar su receptor
multimedia cuando se conecta en la
entrada IN1 usando un cable de control.
Desea empezar la programación ahora?
Si
No
Ajuste Infrarojo de Recep. Mult.
, para el
ajuste del control
del aparato
integrando el
convertidor y el descodifi cador,
“Sí” o “No”, luego
OK
–Si selecciona “No”, entonces se muestra
la pantalla “Ajuste manual del reloj” en el
aparato ( 89, paso 10).
VHF/UHF
RF IN
AUDIO IN VIDEO
IN
RL
AUDIO OUT VIDEO RF OUT
OUT
R L
7
4
RF IN/
SATELLITE IN
2
5
AC IN
OPTICAL
VIDEO
P
R
DIGITAL AUDIO OUT
(
PC
M
/
BITSTREAM
)
S VIDEO
R-AUDIO-L
R-AUDIO
(
)
VIDEO OUT
DVD/VHS COMMON OUT
DVD PRIORITY OUT
DVD/VHS COMMON OUT
VIDEO
R-AUDIO-L
VIDEO
R-AUDIO -L
IN1
AV OU T
SET TOP BOX
CONTROL
SET TOP BOX
CONTROL
6
3
1
Cable de pared o señal
de antena por vía satélite
Rojo Blanco Amarillo
Panel trasero de la TV
A la toma de
corriente de CA
(CA 120 V, 60Hz)
paso
paso paso
paso
Panel trasero de
este aparato
Rojo Blanco Amarillo
paso
paso
El cable de control aparato integrando el convertidor
y el descodifi cador es necesario para utilizar un
aparato integrando el convertidor y el descodifi cador
con el mando a distancia de esta unidad.
Coloque el cable de control del aparato integrando el
convertidor y el descodifi cador delante del sensor de
señal del aparato.
Lea las instrucciones de funcionamiento del aparato
integrando el convertidor y el descodifi cador para saber cómo
posicionar el sensor de señal.
Si fuera necesario, utilice una cinta adhesivo de doble cara
(incluida) para sujetar el cable de control del aparato integrando
el convertidor y el descodifi cador en una superfi cie plana.
Rojo Blanco Amarillo
Rojo Blanco Amarillo
Panel trasero del aparato integrando
el convertidor y el descodifi cador
paso
DMR-EA38VP.indb 88DMR-EA38VP.indb 88 2007/12/28 9:27:172007/12/28 9:27:17

RQT9058
89
[RAM] [-R] [-R]DL] [-RW‹V›] [+R] [+R]DL] [+RW] [DVD-V]
[-RW‹VR›] [CD] [VHS]
POWER
DVD/VHS
para encender el aparato.
DRIVE
SELECT
para seleccionar el
dispositivo (DVD o VHS).
Reproducción de discos o videocasetes
Inserte un disco o videocasete VHS.
PLAY
Consejos prácticos
Detener la reproducción
Oprima [ STOP].
[DVD]
– La posición de detención se memoriza.
– La posición de detención se borrará al pulsar el botón
[ STOP] dos o más veces, o al pulsar [OPEN/CLOSE].
Pausar la reproducción
Oprima [ PAUSE].
– Oprima de nuevo para reiniciar la reproducción.
Selección de grabaciones para reproducir
[RAM] [-R] [-R]DL] [-RW‹V›] [+R] [+R]DL] [+RW] [-RW‹VR›]
Realice los pasos 1 a 3 de “Reproducción de discos o
videocasetes” ( arriba).
1. Oprima [DIRECT NAVIGATOR].
2. Oprima [, , , ] para seleccionar la grabación que desea
ver, luego oprima [OK].
Ajuste Infrarojo de Recep. Mult.:
, para seleccionar un
elemento, luego
OK
Tipo Receptor Multimedia
– Seleccione el servicio utilizado.
Marca
– Seleccione la marca del aparato integrando
el convertidor y el descodificador.
Máximo de dígitos
– Seleccione el número máximo de dígitos de
canal a introducir en su aparato integrando el
convertidor y el descodificador.
Tecla de operación OK
– Seleccione si confi rmar o no un canal
pulsando OK conforme con su aparato
integrante el codifi cador y el descodifi cador.
,
para seleccionar “Prueba”, luego
OK
– Aparece la pantalla de confi rmación.
OK
Introduzca un canal que pueda recibir su aparato
integrante el convertidor y el descodifi cador.
, para seleccionar la posición en
que ha sido introducido el canal y ,
para ajustar el número, luego
OK
Aparece la pantalla de confi rmación.
, para seleccionar el
elemento, luego
OK
Si, seleccione otros canales
–
Aunque esta unidad pueda seleccionar un canal en el
aparato integrante el convertidor y el descodificador,
se recomienda seleccionar “Si, seleccione otros
canales” y comprobar si se pueden seleccionar y
controlar correctamente otros canales. ( Paso 8)
Si, programación completa
–
Salga de la pantalla de ajuste del control del aparato
integrante el convertidor y el descodificador.
No, Intentar otro código
–
Seleccione esta opción si hay canales que no se
pueden seleccionar.
Si los canales no se pueden seleccionar
como se han ajustado, luego se visualizará
“Sí, empezar de nuevo.” o “No, salir”.
“Sí, empezar de nuevo.” : Vuelva al Paso 6.
Ajuste de nuevo los canales.
“No, salir” : El aparato integrante el convertidor y
el descodificador no se controla con esta unidad.
Si no se puede seleccionar ningún canal, entonces
esta unidad no puede controlar correctamente el
aparato integrante el convertidor y el descodificador.
Ajuste manual del reloj:
, para seleccionar el
elemento que desea cambiar.
11 , para cambiar el ajuste.
– Repita los pasos 10–11 para cambiar los
demás elementos.
12
OK
para confi rmar una nueva
fecha y hora.
– El reloj se pone en funcionamiento.
Español
DMR-EA38VP.indb 89DMR-EA38VP.indb 89 2007/12/28 9:27:202007/12/28 9:27:20

90
RQT9058
Referencia rápida en español (Spanish Quick Reference)
POWER
DVD/VHS
para encender el aparato.
Inserte un disco o videocasete VHS.
4a Cuando el aparato integrante el convertidor y el
descodifi cador se controla con esta unidad:
TRACKING/V-LOCK
CH
para seleccionar el canal
deseado.
o
4b
Cuando el aparato integrante el convertidor y el
descodifi cador no está controlado con esta unidad:
INPUT SELECT
para seleccionar “IN1” o
“IN2”.
– Seleccione un canal en el equipo conectado.
REC MODE
para seleccionar el modo
de grabación.
REC
para comenzar a grabar.
Preparación:
[RAM] Si el disco está protegido, libere la protección.
[VHS] Asegúrese de que la pestaña contra
borradura accidental esté intacta.
Use un disco o casete VHS con suficiente espacio
en blanco disponible.
[RAM] [-R] [-R]DL] [-RW‹V›] [+R] [+R]DL] [+RW] [VHS]
, para desplazarse a través
de los elementos, y , para
ajustarlos.
Canal/Entrada –
Emisora de TV/Entrada externa
Cuando el aparato integrante el convertidor y el
descodifi cador se controla con esta unidad:
Oprima los botones numerados para ajustar el canal.
Cuando el aparato integrante el convertidor y el
descodifi cador no está controlado con esta unidad:
Seleccione la entrada a la que está conectado el
aparato integrante el convertidor y el descodifi cador y
ajuste un canal en el equipo conectado antes de que
empiece la grabación programada.
Fecha/Frecuencia
– Puede ajustar un programa
diario o semanal.
Act. (hora de inicio) / Des. (hora de fi nalización)
– Mantenga el botón
oprimido para cambiar en
incrementos de 30 minutos.
Unid. – DVD o VHS
Modo – Modo de grabación
Nombre (sólo para discos)
– Oprima [OK], para
introducir el texto en la
pantalla de nombre.
Vista preliminar del canal seleccionado
Modo
Des.Act.
Canal/
Entrada
Fecha/
Frecuencia
Nombre
Ingrese el canal/Entrada
Para enviar desde el teclado
por favor presione SUB MENU..
::
Unid.
GRABACIÓN
PROGRAMADA DVD
VHS 5/ 4 Vie 6:11 PM
Tiempo grabación restante 0:33 XP2:00 SP
4-1
SUB MENU
OK
Suprim. Número
OK
− Repita los pasos 2 a 4 para programar
otras grabaciones.
Preparación:
[RAM] Si el disco está protegido, libere la protección.
[VHS] Asegúrese de que la pestaña contra
borradura accidental esté intacta.
Inserte un disco o casete VHS con suficiente
espacio en blanco disponible.
Confirme que el reloj en el visualizador del aparato
esté ajustado con la hora correcta.
,
para seleccionar “Nueva
grabación programada”, luego
OK
POWER
DVD/VHS
cuando haya fi nalizado los
cambios de programación.
− El indicador “” se enciende en el
visualizador del aparato.
Consejos prácticos
Pausar la grabación
Oprima [ PAUSE].
– Oprima de nuevo para reiniciar la grabación.
Detener la grabación
Oprima [ STOP].
Grabación de programas desde el aparato
integrante el convertidor y el descodifi cador
DRIVE
SELECT
para seleccionar el
dispositivo (DVD o VHS).
[RAM] [-R] [-R]DL] [-RW‹V›] [+R] [+R]DL] [+RW] [VHS]
Grabación programada
DMR-EA38VP.indb 90DMR-EA38VP.indb 90 2007/12/28 9:27:222007/12/28 9:27:22

RQT9058
91
Copiar
[VHS] [RAM] [-R] [-R]DL] [-RW‹V›] [+R] [+R]DL] [+RW]
Preparación:
[RAM] Si el disco está protegido, libere la protección.
Inserte un disco con suficiente espacio en blanco
disponible.
Seleccione el modo de grabación de DVD.
Inserte la cinta VHS que contenga el programa a
ser copiado. Detenga la cinta en el punto desde el
quiera empezar a copiar.
PLAY
para copiar sin fi nalizar.
−Si oprime [ STOP], puede
cancelar el copiado.
En el aparato principal
Mientras que tanto el dispositivo de DVD, como
de VHS se encuentran detenidos
COPYING
COPYING
Oprima y mantenga
oprimiendo por alrededor
de 3 segundos.
REC
para copiar y automáticamente
fi nalizar al acabar.
− Si oprime [ STOP], puede cancelar
el copiado.
− O −
[-R] [-R]DL] [-RW‹V›] [+R] [+R]DL]
[RAM] [-R] [-R]DL] [-RW‹V›] [-RW‹VR›] [+R] [+R]DL] [+RW]
[VHS]
Preparación:
[VHS] Asegúrese de que la pestaña contra
borradura accidental esté intacta.
Inserte una cinta VHS con suficiente espacio en
blanco disponible. Detenga la cinta en el punto al
que quiera empezar a copiar.
Seleccione el modo de grabación de VHS.
Inserte el disco que contenga el programa a ser copiado.
En el aparato principal
COPYING
COPYING
Oprima y mantenga
oprimiendo por alrededor
de 3 segundos.
−
La copia automáticamente se detiene
cuando la reproducción del disco
fi naliza o cuando la cinta llega al fi nal
.
[RAM] [-R] [-R]DL] [-RW‹V›] [+R] [+R]DL] [+RW]
Borrado de grabaciones con el navegador
de borrado (BORRAR Navegador)
DRIVE
SELECT
para seleccionar el dispositivo DVD.
,
para seleccionar “Borrar”, y luego
OK
, , , para seleccionar la
grabación, y luego
OK
Con el aparato sin estar en ejecución
para seleccionar “Borrar”, y luego
OK
Consejos prácticos
Para volver a la pantalla anterior
Oprima [RETURN].
Para ver otras páginas
Oprima [, , , ] para seleccionar “Atrás” o “Avanza” y oprima
[OK].
También puede oprimir [, ] para ver otras páginas.
Edición múltiple
Seleccione con [, , , ] y oprima [PAUSE]. (Repetir.)
Aparece una marca de verifi cación. Oprima [PAUSE] de nuevo
para cancelar.
Borrar grabaciones durante la reproducción
1. Durante la reproducción, pulse [DELETE].
2. Pulse [] para seleccionar “Borrar”; a continuación, pulse [OK].
Preparación:
Inserte un disco y oprima [ OPEN/CLOSE] de
nuevo para cerrar la bandeja.
Si el disco está protegido, libere la protección.
Copiar (DVD VHS)
Copiar (VHS DVD)
− La copia se fi naliza automáticamente cuando la cinta
alcanza su fi nal o cuando el disco se llena.
Importante: Una vez borrados, los contenidos no podrán recuperarse.
Español
DMR-EA38VP.indb 91DMR-EA38VP.indb 91 2007/12/28 9:27:242007/12/28 9:27:24

Index
Panasonic Consumer Electronics
Company, Division of Panasonic
Corporation of North America
One Panasonic Way Secaucus,
New Jersey 07094
http://www.panasonic.com
Panasonic Puerto Rico, Inc.
Ave. 65 de Infantería, Km. 9.5
San Gabriel Industrial Park, Carolina,
Puerto Rico 00985
2008 Matsushita Electric Industrial Co., Ltd.
Printed in China RQT9058-P
F1207SN0
Angle .................................................... 50
Audio
attributes ............................................ 50
language ............................................ 54
Auto Mode ............................................ 22
Change Thumbnail .............................. 41
Chasing Playback................................ 24
Cleaning
disc .................................................... 67
lens ...................................................... 3
main unit .............................................. 3
video heads ......................................... 3
Clock Settings ..................................... 53
Closed Caption .................................... 57
CM Skip ................................................ 29
Connection
amplifi er, system component ............. 65
DV IN terminal ................................... 27
external device ............................ 26, 27
HDMI ............................................. 9, 65
set top box ........................................... 8
television ....................... 8, 9, 63, 64, 65
Copying Recordings ......................18, 19
Copying Still Pictures ......................... 44
CPRM .................................................... 84
Create Chapter ...............................29, 46
Create DVD Top Menu ......................... 49
Delete
album ........................................... 43, 45
all recordings ..................................... 48
chapter .............................................. 46
recording ..................................... 20, 40
still picture ................................... 43, 45
Delete Navigator .............................20, 45
Dialog Enhancer .................................. 51
Direct Navigator .............................28, 40
Divide Recording ................................. 41
DNR ...................................................... 51
DST ....................................................... 12
DV Camcorder recording .................... 27
DVD-RAM, DVD-R, DVD-R DL,
DVD-RW, +R, +R DL, +RW ............... 66
Enter name
album ........................................... 37, 43
disc .............................................. 37, 47
recording ..................................... 37, 40
Erasure prevention tab ....................... 13
External Device ..............................26, 27
Finalize ......................................23, 49, 84
Flexible Recording .............................. 24
Format .......................................23, 48, 84
FR (Flexible Recording) Mode ............ 22
FUNCTIONS Window ........................... 37
HDAVI Control .................................38, 39
HDMI ......................................9, 59, 65, 84
Jet Rewind ........................................... 34
JPEG ..........................................32, 69, 84
Language
code list ............................................. 51
on-screen .......................................... 57
soundtrack ......................................... 50
subtitle ............................................... 50
Menu
MP3 ................................................... 31
on-screen .......................................... 50
Pictures ............................................. 32
Setup ................................................. 52
Mode
recording ........................................... 22
still mode ........................................... 55
MP3 ............................................31, 69, 84
Noise reduction (NR)
DNR ................................................... 51
Line-in NR ......................................... 51
On-screen
language ............................................ 57
menus ................................................ 50
status messages ............................... 36
PCM Down Conversion ....................... 56
Picture .................................................. 51
Playlist .................................................. 30
Progressive .......................................... 84
Properties
playlist ............................................... 30
recording ........................................... 40
still picture ......................................... 33
Protection
album ................................................. 43
card ................................................... 47
cartridge ............................................ 47
disc .................................................... 47
recording ........................................... 41
still picture ......................................... 43
Quick Start ........................................... 53
Quick View ........................................... 29
Ratings ................................................. 54
Record
Flexible Recording ............................. 24
from a VCR ........................................ 26
mode ................................................. 22
scheduled .................................... 17, 25
Remaining tape time ........................... 36
Repeat play .....................................35, 50
Restore Default Settings .................... 53
Resume play function ......................... 14
Scheduled recording .....................17, 25
SD Card ...........................................13, 68
Setup menu .......................................... 52
Simultaneous record and playback ... 24
Soundtrack .......................................... 50
Status Messages ................................. 36
Still Pictures
Copying ............................................. 44
edit ..................................................... 42
play .................................................... 32
Subtitle ................................................. 50
S-VHS Quasi Playback (SQPB) .......... 35
Thumbnail ............................................ 84
Time Slip .............................................. 29
Tracking................................................ 35
TV aspect ............................................. 58
USB
Copy .................................................. 44
Insert ................................................. 13
Play
MP3 ................................................ 31
still picture ...................................... 32
Supported formats ............................. 68
VHS settings ........................................ 60
VIERA Link ................................38, 39, 60
VISS ...................................................... 34
VP mode ............................................... 22
V. Surround Sound. ............................. 51
This manual was printed with soy based ink.
–If you see this symbol–
Information on Disposal in other Countries outside the
European Union
This symbol is only valid in the European Union.
If you wish to discard this product, please contact your
local authorities or dealer and ask for the correct method
of disposal.
DMR-EA38VP.indb 92DMR-EA38VP.indb 92 2007/12/28 9:27:272007/12/28 9:27:27