Panasonic TC L37S1 Tc_L32_37s1_eng_0816.indb User Manual To The 99d0473d 069d 4b3c 9d17 Fdb786f1e1e1
User Manual: Panasonic TC-L37S1 to the manual
Open the PDF directly: View PDF
.
Page Count: 57

TM
Quick Start Guide
(See page 8-16)
Guía de inicio rápido
(vea la página 8-16)
Operating Instructions
32”/37” Class 1080p LCD HDTV
(31.5/37.0 inches measured diagonally)
Manual de instrucciones
Televisión de alta definición de 1080p y clase 32”/37” de LCD
(31,5/37,0 pulgadas medidas diagonalmente)
Model No.
Número de modelo TC-L32S1
TC-L37S1
For assistance (U.S.A./Puerto Rico), please call:
1-877-95-VIERA (958-4372)
or visit us at www.panasonic.com/contactinfo
For assistance (Canada), please call:
1-866-330-0014
or visit us at www.vieraconcierge.ca
Para solicitar ayuda (EE.UU./Puerto Rico), llame al:
1-877-95-VIERA (958-4372)
ó visítenos en www.panasonic.com/contactinfo
TQB2AA0816
English
Español
Lea estas instrucciones antes de utilizar su televisor y guárdelas para consultarlas en el futuro.
Las imágenes mostradas en este manual tienen solamente fines ilustrativos.
Please read these instructions before operating your set and retain them for future reference.
The images shown in this manual are for illustrative purposes only.

2
HDMI, the HDMI logo and High-
Definition Multimedia Interface are
trademarks or registered trademarks of
HDMI Licensing LLC.
VIERA Link™ is a trademark of
Panasonic Corporation. SDHC Logo is a trademark.
HDAVI Control™ is a trademark of
Panasonic Corporation.
Manufactured under license from Dolby
Laboratories.
DOLBY and the double-D symbol are
trademarks of Dolby Laboratories.
Turn your own living room into a movie theater!
Experience an amazing level of multimedia excitement
DIGITAL TELEVISION TRANSITION NOTICE
This device contains a digital television tuner, so it should receive digital over the air TV programming, with a suitable
antenna, after the end of full-power analog TV broadcasting in the United States (as required by law) on February 17,
2009. Some older television receivers, if they rely on a TV antenna, will need a TV Converter to receive over the air digital
programming, but should continue to work as before for other purposes (e.g., for watching low-power TV stations still
broadcasting in analog, watching pre-recorded movies, or playing video games). When a Converter is used with an older
television receiver, a signal splitter might be necessary to continue to receive low-power analog broadcasts via an antenna.
For more information, please see www.DTV.gov. For information on the TV Converter program, and on government
coupons that may be used toward the purchase of one, see www.dtv2009.gov, or call the NTIA at 1-888-DTV-2009. Please
check with your cable or satellite service provider if you have questions about your cable or satellite set-top box.

3
Viewing Advanced FAQs, etc.
Quick Start
Guide
This product qualifies for ENERGY STAR
in the “Home” setting and this is the setting
in which energy savings will be achieved.
Any modifications to the “Home” setting or
other factory default settings could result in
greater energy consumption beyond levels
that meet ENERGY STAR qualifications.
Watching TV ···············································17
Using VIERA TOOLS ·································19
Viewing from SD Card ·······························20
Watching Videos and DVDs ·······················22
Displaying PC Screen on TV ·····················24
How to Use Menu Functions
(picture, sound quality, etc.) ·······················26
VIERA LinkTM “HDAVI ControlTM” ················ 30
Lock ···························································36
Editing and Setting Channels····················· 38
Closed Caption ·········································· 40
Input Labels ··············································· 41
Using Timer ················································42
Recommended AV Connections ················43
Ratings List for Lock ··································44
Technical Information ·································45
Care and Cleaning ····································· 49
FAQ ···························································· 50
Specifications ·············································52
Limited Warranty
(for U.S.A. and Puerto Rico only)···············53
Customer Services Directory
(for U. S. A. and Puerto Rico)
······················54
Limited Warranty (for Canada) ···················55
Enjoy your TV!
Basic Features
Advanced Features
FAQs, etc.
Safety Precautions ······································· 4
Please read before using the unit
Accessories/Optional Accessory ····· 8
Basic Connection ··························· 10
Identifying Controls ························ 14
First Time Setup····························· 15
Quick Start Guide
Enjoy rich multimedia
SD memory card
Camcorder
Amplifier
Home theater
system
VCR
DVD recorder/
Blu-ray Disc
recorder
DVD player/
Blu-ray Disc player
Set Top Box
Contents
Personal
computer

4
ANTENNA
LEAD-IN WIRE
ANTENNA
DISCHARGE UNIT
(NEC SECTION 810-20)
GROUNDING
CONDUCTORS
(NEC SECTION 810-21)
GROUND CLAMPS
POWER SERVICE GROUNDING
ELECTRODE SYSTEM
(NEC ART 250, PART H)
ELECTRIC
SERVICE
EQUIPMENT
GROUND
CLAMP
EXAMPLE OF ANTENNA
GROUNDING AS PER
(NEC) NATIONAL
ELECTRICAL
CODE
Safety Precautions
Note to CATV System Installer
This reminder is provided to direct the CATV system installer’s attention to Article 820-40 of the NEC that provides guidelines for
proper grounding and, in particular, specifies that the cable ground shall be connected to the grounding system of the building, as
close to the point of cable entry as practical.
Secure Ventilation
Slots and openings in the cabinet and the back or bottom are provided for ventilation, and to ensure reliable operation of the LCD
TV and to protect it from overheating. These openings must not be blocked or covered. There should be at least 10 cm of space
from these openings. The openings should never be blocked by placing the LCD TV on a bed, sofa, rug or other similar surface.
This LCD TV should not be placed in a built-in installation such as a bookcase unless proper ventilation is provided.
Important Safety Instructions
1) Read these instructions.
2) Keep these instructions.
3) Heed all warnings.
4) Follow all instructions.
5) Do not use this apparatus near water.
6) Clean only with dry cloth.
7) Do not block any ventilation openings. Install in accordance with the manufacturer’s instructions.
8) Do not install near any heat sources such as radiators, heat registers, stoves or other apparatus (including amplifiers) that
produce heat.
9) Do not defeat the safety purpose of the polarized or grounding-type plug. A polarized plug has two blades with one wider than
the other. A grounding type plug has two blades and a third grounding prong. The wide blade or the third prong are provided for
your safety. If the provided plug does not fit into your outlet, consult an electrician for replacement of the obsolete outlet.
10) Protect the power cord from being walked on or pinched particularly at plugs, convenience receptacles,
and the point where they exit from the apparatus.
11) Only use attachments / accessories specified by the manufacturer.
12) Use only with the cart, stand, tripod, bracket or table specified by the manufacturer, or sold with the
apparatus. When a cart is used, use caution when moving the cart / apparatus combination to avoid injury
from tip-over.
13) Unplug this apparatus during lightning storms or when unused for long periods of time.
14) Refer all servicing to qualified service personnel. Servicing is required when the apparatus has been damaged in any way,
such as power-supply cord or plug is damaged, liquid has been spilled or objects have fallen into the apparatus, the apparatus
has been exposed to rain or moisture, does not operate normally, or has been dropped.
15) Operate only from the type of power source indicated on the marking label. If you are not sure of the type of power supplied to
your home consult your television dealer or local power company.
16) Follow all warnings and instructions marked on the LCD TV.
17) Never push objects of any kind into this LCD TV through cabinet
slots as they may touch dangerous voltage points or short out parts
that could result in a fire or electric shock. Never spill liquid of any
kind on the LCD TV.
18) If an outside antenna is connected to the tele vi sion equipment,
be sure the antenna system is grounded so as to provide some
protection against voltage surges and built up static charg es.
In the U.S. Section 810-21 of the National Electrical Code
provides information with respect to proper grounding of the mast
and supporting structure, grounding of the lead-in wire to an
antenna discharge unit, size of grounding conductors, location of
antenna discharge unit, connection to grounding electrodes, and
re quire ments for the grounding electrode.
CAUTION
RISK OF ELECTRIC SHOCK
DO NOT OPEN
WARNING: To reduce the risk of electric shock, do not remove cover or back.
No user-serviceable parts inside. Refer servicing to qualified service personnel.
The lightning flash with
arrowhead within a triangle is
intended to tell the user that
parts inside the product are a
risk of electric shock to persons.
The exclamation point within
a triangle is intended to
tell the user that important
operating and servicing
instructions are in the
papers with the appliance.

5
19) An outside antenna system should not be lo cat ed in the vicinity of overhead power lines, other electric light, power circuits, or
where it can fall into such power lines or circuits. When installing an outside antenna system, extreme care should be taken to
keep from touching such power lines or circuits as contact with them might be fatal.
20) Unplug this LCD TV from the wall outlet and refer servicing to qualified service personnel under the following conditions:
a. When the power cord or plug is damaged or frayed.
b. If liquid has been spilled into the LCD TV.
c. If the LCD TV has been exposed to rain or water.
d. If the LCD TV does not operate normally by following the operating instructions.
Adjust only those controls that are covered by the operating instructions as improper adjustment of other
controls may result in damage and will often require extensive work by a qualified technician to restore the LCD
TV to normal operation.
e. If the LCD TV has been dropped or the cabinet has been damaged.
f. When the LCD TV exhibits a distinct change in performance - this indicates a need for service.
21)
When replacement parts are required, be sure the service technician uses replacement parts specified by the manufacturer that
have the same characteristics as the original parts. Unauthorized substitutions may result in fire, electric shock, or other hazards.
22) WARNING: TO REDUCE THE RISK OF FIRE OR ELECTRIC SHOCK, DO NOT EXPOSE THIS APPARATUS TO RAIN,
MOISTURE, DRIPPING OR SPLASHING.
DO NOT PLACE LIQUID CONTAINERS (FLOWER VASES, CUPS, COSMETICS, ETC.) ABOVE THE SET
(INCLUDING ON SHELVES ABOVE, ETC.).
23) WARNING: SMALL PARTS CAN PRESENT CHOKING HAZARD IF ACCIDENTALLY SWALLOWED. KEEP SMALL
PARTS AWAY FROM YOUNG CHILDREN.
DISCARD UNNEEDED SMALL PARTS AND OTHER OBJECTS, INCLUDING PACKAGING MATERIALS
AND PLASTIC BAGS/SHEETS TO PREVENT THEM FROM BEING PLAYED WITH BY YOUNG CHILDREN,
CREATING THE POTENTIAL RISK OF SUFFOCATION.
24) CAUTION: TO PREVENT ELECTRIC SHOCK, DO NOT USE THIS PLUG WITH A RECEPTACLE OR OTHER OUTLET
UNLESS THE BLADES CAN BE FULLY INSERTED TO PREVENT BLADE EX PO SURE.
25) CAUTION: USE WITH OTHER STAND MAY RESULT IN INSTABILITY POSSIBLY CAUSING INJURY.
26) CAUTION: DANGER OF EXPLOSION IF BATTERY IS INCORRECTLY REPLACED. REPLACE ONLY WITH THE SAME
OR EQUIVALENT TYPE.
27) CAUTION: This LCD TV is for use only with the following optional accessory. Use with any other type of optional
accessories may cause instability which could result in the possibility of injury.
(All of the following accessories are manufactured by Panasonic Corporation)
• Wall-hanging bracket: TY-WK3L2RW
Always be sure to ask a qualified technician to carry out set-up.
NOTE: This equipment is designed to operate in North America and other countries where the broadcasting system and AC
house current are exactly the same as in North America.

6
CEA CHILD SAFETY NOTICES: Flat panel displays are not always supported on the proper stands or
installed according to the manufacturer’s recommendations. Flat panel displays that are inappropriately
situated on dressers, bookcases, shelves, desks, speakers, chests or carts may fall over and may cause
personal injury or even death.
The consumer electronics industry (of which Panasonic is a member) is committed to making home
entertainment enjoyable and safe. To prevent personal injury or death, be sure to follow the following safety
guideline:
TUNE INTO SAFETY:
•One size does NOT fit all. Follow the manufacturer’s recommendations for the safe installation and use
of your flat panel display.
•Carefully read and understand all enclosed instructions for proper use of this product.
•Don’t allow children to climb on or play with furniture and television sets.
•Don’t place flat panel displays on furniture that can easily be used as steps, such as a chest of drawers.
•Remember that children can become excited while watching a program, especially on a “larger than life”
flat panel displays. Care should be taken to install the display where it cannot be pushed, pulled over,
or knocked down.
•Care should be taken to route all cords and cables connected to the flat panel display so that they
cannot be pulled or grabbed by curious children.
WALL MOUNTING: IF YOU DECIDE TO WALL MOUNT YOUR FLAT PANEL DISPLAY, ALWAYS:
•Use a mount that has been recommended by the display manufacturer and/or listed by an independent
laboratory (such as UL, CSA, ETL).
•Follow all instructions supplied by the display and wall mount manufacturers.
•If you have any doubts about your ability to safely install your flat panel display, contact your retailer
about professional installation.
•Make sure the wall where you are mounting the display is appropriate. Some wall mounts are not
designed to be mounted to walls with steel studs or old cinder block construction. If you are unsure,
contact a professional installer.
•A minimum of two people are required for installation. Flat panel displays can be heavy.
Safety Precautions (Continued)

7
FCC STATEMENT
This equipment has been tested and found to comply with the limits for a Class B digital device, pursuant to Part 15 of the FCC
Rules. These limits are designed to provide reasonable protection against harmful interference in a residential installation.
This equipment generates, uses and can radiate radio frequency energy and, if not installed and used in accordance with the
instructions, may cause harmful interference to radio communications. However, there is no guarantee that interference will not occur in
a particular installation. If this equipment does cause harmful interference to radio or television reception, which can be determined by
turning the equipment off and on, the user is encouraged to try to correct the interference by one or more of the following measures:
• Reorient or relocate the receiving antenna.
• Increase the separation between the equipment and receiver.
• Connect the equipment into an outlet on a circuit different from that to which the receiver is connected.
• Consult the dealer or an experienced radio/TV technician for help.
This device complies with Part 15 of the FCC Rules. Operation is subject to the following two conditions: (1) This device may not cause
harmful interference, and (2) this device must accept any interference received, including interference that may cause undesired operation.
FCC Caution:
To assure continued compliance, follow the attached installation instructions and use only shielded interface cables
when connecting to computer or peripheral devices. Any changes or modifications not expressly approved by Panasonic
Corp. of North America could void the user’s authority to operate this device.
FCC Declaration of Conformity
Model No. TC-L32S1, TC-L37S1
Responsible Party: Panasonic Corporation of North America
One Panasonic Way, Secaucus, NJ 07094
Contact Source: Panasonic Consumer Electronics Company
1-877-95-VIERA (958-4372)
email: consumerproducts@panasonic.com

8
Accessories/Optional Accessory
Check you have all the items shown.
Optional Accessory
Wall-hanging bracket
TY-WK3L2RW
Please contact your nearest Panasonic dealer to
purchase the recommended wall-hanging bracket.
For additional details, please refer to the wall-hanging
bracket installation manual.
Accessories
Accessories
Remote Control
Transmitter
N2QAYB000321
Batteries for the
Remote Control
Transmitter (2)
AA Battery
Operating Instructions
Quick Setup Guide
Product Registration Card
(U. S. A)
Customer Care Plan Card
(U. S. A)
Cleaning cloth Pedestal
TBL2AX00261 (TC-L32S1)
TBL2AX00271 (TC-L37S1)
Installing the remote’s batteries
Open
Hook
Note the correct polarity
(+ or -).
Close
Caution
Incorrect installation may cause
battery leakage and corrosion,
resulting in damage to the remote
control.
•
Do not mix old and new batteries.
•
Do not mix different battery types (such
as alkaline and manganese batteries).
•
Do not use rechargeable (Ni-Cd)
batteries.
Do not burn or break batteries.
Accessories
Assembly
screws (4)
M4 × 10

9
Quick Start
Guide Accessories/Optional Accessory
A
A
Attaching the pedestal to TV
Fix securely with assembly screws A. (Total 4 screws)
Tighten screws firmly.
WARNING
Always be sure to ask a qualified technician to carry out set-up.
Incorrect fitting may cause equipment to fall, resulting in injury and product damage.
Do not disassemble or modify the pedestal.
Otherwise the TV may fall over and become damaged, and personal injury may result.
Caution
Do not use any other TV and displays.
Otherwise the TV may fall over and become damaged, and personal injury may result.
Do not use the pedestal if it becomes warped or physically damaged.
If you use the pedestal when it is physically damaged, personal injury may result. Contact your nearest Panasonic
Dealer immediately.
During set-up, make sure that all screws are securely tightened.
If sufficient care is not taken to ensure screws are properly tightened during assembly, the pedestal will not be
strong enough to support the TV, and it might fall over and become damaged, and personal injury may result.
Foam mat or thick
soft cloth
Antenna terminal Pin terminals HDMI terminal
greenbluered
green
Firmly tighten by hand. Match colors of plugs and terminals.
Insert firmly. Insert firmly.
Reference of connection

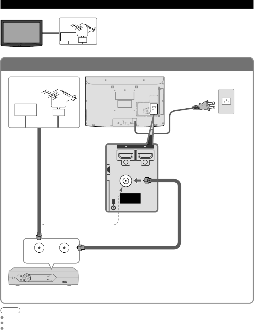
10
To connect the antenna terminal and Cable Box
ANT OUTANT IN
ANTENNA
Cable In
DIO
HDMI 1 HDMI 2
DIO
HDMI 1
HDMI 2
Basic Connection
Note
Not all cables and external equipment shown in this book are supplied with the TV.
For more details on the external equipment’s connections, please refer to the operating manuals for the equipment.
For additional assistance, visit us at: www.panasonic.com
www.panasonic.ca
Example 1 Connecting Antenna (To watch TV)
Cable TV
VHF/UHF Antenna
TV VHF/UHF Antenna
• NTSC (National Television System Committee):
Conventional broadcasting
• ATSC (Advanced Television Systems Committee):
Digital TV Standards include digital high-definition television
(HDTV), standard-definition television (SDTV), data broadcasting,
multi-channel surround-sound audio and interactive television.
(If no Cable Box)
Cable Box/Cable
• You need to subscribe to a cable TV service to enjoy viewing their
programming.
• If using a Cable Box, set the TV channel to CH3 or CH4 for regular cable.
• You can enjoy high-definition programming by subscribing to a high-
definition cable service.
The connection for high-definition can be done with the use of HDMI or
Component Video cable. (p. 13)
• To view high-definition programming select the correct video input. (p. 22)
Power Cord
(Connect after all the
other connections.)
Back of the TV
Cable TV
AC 110-127 V
60 Hz
VHF/UHF Antenna
Cable Box
or
or

11
Quick Start
Guide Basic Connection (TV + DVD Recorder or VCR)
(Antenna + TV)
To connect the antenna terminal and DVD recorder or VCR
ANT OUTANT IN
ANTENNA
Cable In
Y
P
R
PB
R
L
AUDIO
R
L
AUDIO
VIDEO
HDMI 1 HDMI 2
COMPONENT IN
VIDEO IN 1
AUDIO IN
PC
DIGITAL
AUDIO OUT
AUDIO IN
PC
DIGITAL
AUDIO OUT
A
B
C
Example 2 Connecting DVD recorder (VCR) (To record/playback)
DVD Recorder
If the source has a higher resolution signal
(480p/720p/1080i/1080p), connection can be made
with the use of a Component Video or HDMI cable.
VCR
Connection can be made with the use of an RF
cable and Composite Video/S Video cable. (p. 13)
VHF/UHF Antenna
TV AV Equipment
(e.g. DVD Recorder
or VCR)
Back of the TV
Power Cord
AC 110-127 V
60 Hz
VHF/UHF Antenna
AV Equipment
(e.g. DVD Recorder or VCR)
(with TV tuner)
Connecting TV and AV equipment
Please refer to A - C on p. 13

12
To connect the antenna terminal and Satellite Receiver and DVD recorder or VCR
ANT IN ANT OUTANT IN
ANTENNA
Cable In
Y
P
R
PB
R
L
AUDIO
R
L
AUDIO
VIDEO
HDMI 1 HDMI 2
COMPONENT IN
VIDEO IN 1
AUDIO IN
PC
DIGITAL
AUDIO OUT
AUDIO IN
PC
DIGITAL
AUDIO OUT
A
B
C
Basic Connection (Continued)
Example 3 Connecting DVD recorder (VCR) and satellite receiver
DVD Recorder
or
VCR
Satellite
Receiver
TV
VHF/UHF Antenna
You can enjoy high-definition
programming by subscribing to
high-definition satellite service.
Connection can be done with the
use of HDMI or Component Video
cable. (p. 13)
Note
For details of external equipment connections, please refer to the operating manuals for the equipment.
Satellite Receiver DVD Recorder or VCR
(with TV tuner)
VHF/UHF Antenna
Back of the TV
AC 110-127 V
60 Hz
Connecting TV and AV equipment
Please refer to A - C on p. 13.
Power Cord

13
Quick Start
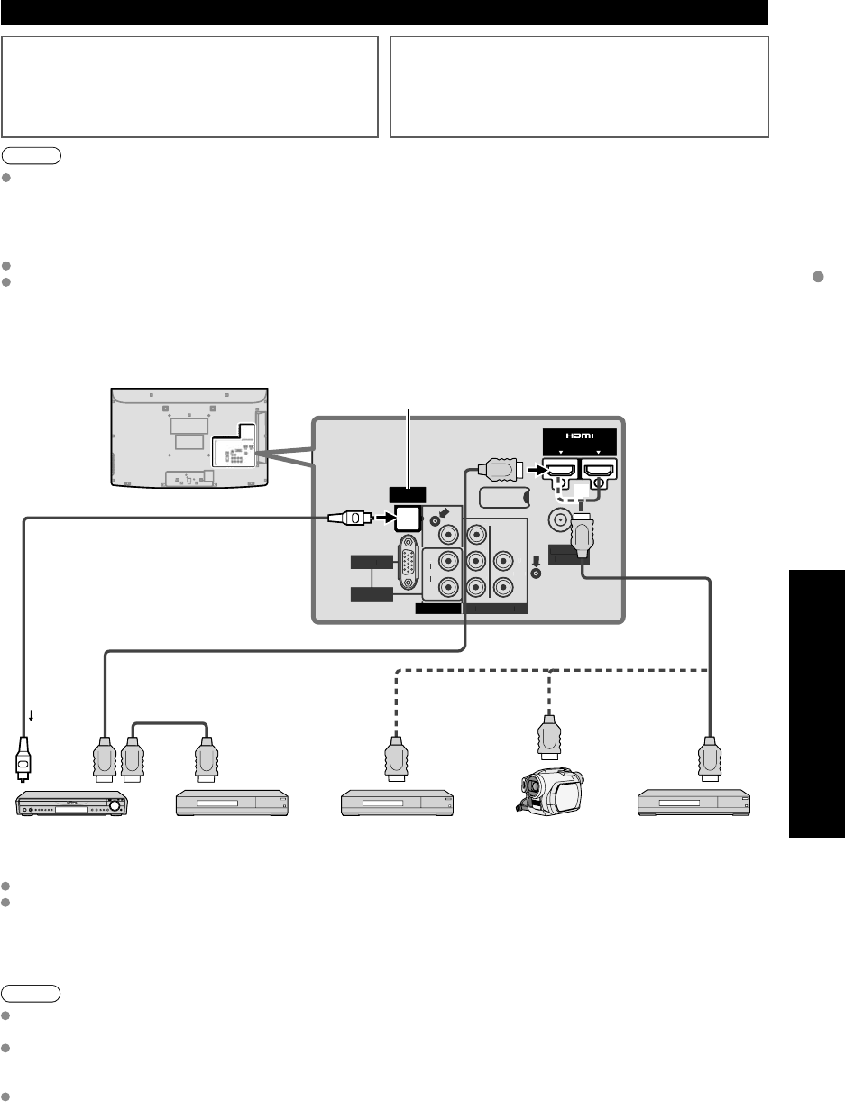
Guide Basic Connection (AV cable connections)
(TV + DVD Recorder or VCR + Satellite Receiver)
High-Definition
Standard-Definition
Note
Some programs contain a copyright protection signal to prevent recording.
When the copyright protection program is displayed, do not connect the other TV monitor through a VCR. Video signals fed
through VCRs may be affected by copyright protection systems and the picture will be distorted on the other TV monitor.
For more details on the external equipment’s connections, please refer to the operating manuals of this equipment.
ATo use HDMI terminals
HDMI 1 HDMI 2
HDMI
AV OUT
e.g. Blu-ray Disc
player
AV Equipment
Connecting to the HDMI terminals will enable you to enjoy high-definition digital images and high-quality sound.
The HDMI connection is required for a 1080p signal.
For “VIERA LinkTM connections”, please refer to p. 31.
BTo use COMPONENT terminals
Y
P
R
P
B
R
L
AUDIO
COMPONENT IN
L
R
Y
PB
PR
COMPONENT
VIDEO OUT
AUDIO
OUT
white
red
green
blue
red
white
red
green
blue
red
white
red
green
blue
red
e.g. Blu-ray Disc
player
AV Equipment
Recorders may also be connected to COMPOSITE or S VIDEO terminals. (see below)
CTo use COMPOSITE terminals
R
L
AUDIO
VIDEO
VIDEO IN 1
OUT
UT
L
R
COMPOSITE
OUT
yellow
white
red
yellow
white
red
yellow
white
red
or
e.g. DVD Recorder
AV Equipment
e.g. VCR
AV cable connections

14
Identifying Controls
Remote control sensor
Within about 23 feet (7 meters) in front of the TV set.
Power indicator
( on: red,
off: no light)
Note
The TV consumes a limited amount of power as long as the power cord is inserted into the wall outlet.
Do not place any objects between the TV remote control sensor and remote control.
TV controls/indicators
Changes the input mode
Chooses menu and submenu entries.
Volume up/down
Selects channels in sequence
Front of the TV
POWER button
Menu navigations
Remote control
Switches TV On or Off (Standby)
Changes the input mode (p. 22)
VIERA Link menu (p. 34-35)
Displays Sub Menu (p. 17, 28)
Colored buttons
(used for various functions)
(for example, p. 16, 20, 34)
Volume up/down
Sound mute On/Off
Changes aspect ratio (p. 18)
Switches to previously viewed channel
or input modes.
External equipment operations
(p. 35)
Closed caption On/Off (p. 17)
Selects Audio Mode for TV viewing (p. 17)
Exits from menu screen
Displays Main Menu (p. 26)
Displays VIERA TOOLS (p. 19)
Viewing from SD Card (p. 20-21)
Selects/OK/Change
Returns to previous menu
Channel up/down
Displays or removes the channel
banner (p. 18)
Operates the Favorite channel list
function. (p. 18)
Numeric keypad to select any channel
(p. 17) or press to enter alphanumeric
input in menus.
(p. 16, 22, 34, 36, 38, 41, 42)
Use for digital channels. (p. 17)

15
Quick Start
Guide First Time Setup
Identifying Controls
First Time Setup
“First time setup” is displayed only when the TV is turned on for the first time after the power cord is
inserted into a wall outlet and when “Auto power on” (p. 28-29) is set to “No”.
or
■ Press to exit from
a menu screen
■
Press to return
to the previous
screen
Turn the TV On with the POWER button
or
(Remote)(TV)
* This setting will be skipped next time if you select “Home”.
Select your language
Language
English FrançaisEspañol select
ok
Be sure to select “Home”
Please select your viewing environment.
Home Store select
ok
Please confirm your selection (Home) before pressing OK button.
■
If you select “Store” by mistake in , confirmation screen will be
displayed.
You are selecting the mode for store demonstration
Yes No select
ok
Select “No” and return to previous screen .
If you select “Yes”, Screen enters store demonstration mode.
To display the “Please select your viewing environment” screen again as shown
above and select “Home”, do one of the following:
• Press and hold down the side POWER button.
• Unplug the TV and plug it again.
Adjust the clock
First time setup
Language
Clock
ANT/Cable setup
Input labels
next
select
2009
1
7
10 AM
10
Clock
Year
Month
Day
Hour
Minute
set
select item
Year: Select the year
Month: Select the month
Day: Select the day
Hour: Adjust the hour
Minute: Adjust the minute

16
First Time Setup (Continued)
■
Press to exit from
a menu screen
Note
To change setting
(Language/Clock/
Auto program/Input
labels) later, go to
Menu screen
(p. 26)
Auto channel setup
Select “ANT/Cable setup”
First time setup
Language
Clock
ANT/Cable setup
Input labels
next
select
Select “ANT in”
Cable
ANT/Cable setup
ANT in
Auto program
set
select
ANT in
Cable: Cable TV
Antenna
: Antenna
Not used
: Skip TV tuning go to
Select “Not used” when no wire is connected to the “Antenna/Cable” terminal.
Typical when Cable/Satellite box is connected to a TV input.
Prevents accidental tuning to an unavailable signal.
Select “Auto program”
Cable
ANT/Cable setup
ANT in
Auto program
next
select
Select scanning mode (ALL channels/Analog only/Digital only)
Auto program
All channels
Analog only
Digital only
ok
select
Auto program
Progress
Number of analog channels
Number of digital channels
8%
10
0
Press RETURN to quit.
RETURN
Start scanning the channels
Available channels (analog/digital) are automatically set.
All channels: Scans digital and analog channels
Analog only: Scans Analog channels only
Digital only: Scans Digital channels only
Confirm registered channels
program
CancelApply
Caption Favorite Add
...
... Yes
...
... Yes
l
select
“Apply”
ok
If OK is not pressed after selecting “Apply”, the channels will not be saved.
The channel will be saved when no operation is performed for 60 seconds and the “Manual
program” menu will also exit automatically.
If you perform scanning more than twice, previously saved channels are erased.
Set the Input labels
First time setup
Language
Clock
ANT/Cable setup
Input labels
next
select
Label: [BLANK] SKIP/VCR/DVD/
CABLE/SATELLITE/DVR/GAME/
AUX/RECEIVER/COMPUTER/
Blu-ray/CAMERA/DVD REC/
HOME THTR/MONITOR/MEDIA
CTR/MEDIA EXT/OTHER
GAME
Input labels
Component
HDMI 1
HDMI 2
HDMI 3
Video 1
Video 2
PC
select
set
or
GAME
Select
OK
RETURN
DeleteABC → abc
G Y
Video 2
PC G A A
Switches Input mode alphabet to
numeric

17
Quick Start
Guide Viewing Watching TV
First Time Setup
Watching TV
Connect the TV to a cable box/cable, set-top-box, satellite box or antenna cable (p. 10-13)
To watch TV and other functions
Turn power on
(TV)
or
Note
If the mode is not TV, press and
select TV. (p. 22)
Select a channel number
up
down
or
■
To directly input the digital
channel number
When tuning to a digital
channel, press the button to
enter the minor number in a
compound channel number.
example: CH15-1:
(TV)
Note
Reselect “Cable” or “Antenna” in “ANT in” of “ANT/Cable setup” to switch the
signal reception between cable TV and antenna. (p. 16, 39)
The channel number and volume level remain the same even after the TV is
turned off.
Listen
with SAP
(Secondary
Audio
Program)
■
Select Audio Mode for watching TV
Digital mode
Press SAP to select the next audio track (if available) when receiving a digital
channel.
Audio track 1 of 2
(English)
Analog mode
Press SAP to select the desired audio mode.
• Each press of SAP will change the audio mode. (Stereo/SAP/Mono)
Closed
caption
■
Switches Closed caption mode On or Off
Closed caption On Closed caption Off
Display the
SUB MENU
■
Press SUB MENU to show sub menu screen. (p. 28)
This menu consists of shortcuts to convenient functions.
SUB
MENU
All
Setup SUB MENU
Edit CH caption
Signal meter
Set favorite
Channel surf mode

18
Watching TV (Continued)
■
Other Useful Functions (Operate after )
Information
Recall
■
Displays or removes the channel banner.
15-2 12:30 PM
30
THE NEWS
CC SAP
TV-G 1080i Standard 4:3
ABC-HD
Channel
Station
identifier SAP
indication Signal
resolution
Rating Level
Picture
mode Sleep timer
remaining time
Aspect ratio
Closed caption
Clock
Change
aspect
ratio
■
Press FORMAT to cycle through the aspect modes. (p. 45)
• 480i, 480p: FULL/JUST/4:3/ZOOM
• 1080p, 1080i, 720p: FULL/H-FILL/JUST/4:3/ZOOM
Call up
a favorite
channel
■
FAVORITE
Channel numbers registered in Favorite are displayed on the favorite tune
screen. Select the desired broadcast station with the cursor or use number
buttons. (see below)
■Set Favorite Feature
1Display the SUB MENU.
SUB
MENU
2Select “Set favorite”
All
Setup SUB MENU
Edit CH caption
Signal meter
Set favorite
Channel surf mode
select
ok
3Set the displayed channel
Set favorite 1/3
26-1
1
2
3
4
5
select the list
number
save the displayed
channel
select the list number
(to save the channel
without pressing OK)
or
Delete a favorite channel
Set favorite 1/3
26-1
1
2
3
4
5
select
delete
(while holding down)
Favorite Feature
■Use Favorite Feature
1Display “Favorite channels”
2Select the channel
Favorite channels
1/3
26-1
1
2
3
4
5
select
or
3Set Favorite channel
Favorite channels
1/3
26-1
1
2
3
4
5
ok
■To change the page
Press repeatedly to change between
pages(1/3, 2/3, 3/3 or exit)
Changes the page forward/backward

19
Viewing Using VIERA TOOLS
Watching TV
Using VIERA TOOLS
VIERA TOOLS are the easy way to access high use menu items. They are displayed as shortcut icons on
the TV screen.
Unlike a conventional menu, you can enjoy using, playing or setting a function quickly.
■ Press to exit from
a menu screen
■
Press to return
to the previous
screen
Display VIERA TOOLS
Select the item
GAME MODE
select
next
Displayed “VIERA Link control” menu (p. 34-35)
Start Slideshow (p. 20-21)
Displayed “Game mode setting” menu.
Select the Picture mode setting.
(Game/Standard (Vivid/Cinema/Custom))
Please select Picture mode.
Game mode allows optimum picture settings
for gaming.
Game Standard
Displayed “ECO/energy saving” (p. 28)

20
Viewing from an SD Card
You can view photos taken with a digital camera or digital video camera and saved on an SD card.
(Media other than SD Cards may not be reproduced properly.)
■
Press to exit from
a menu screen
■
Press to return
to the previous
screen
Insert the SD card
* This setting will be skipped next time unless you select “Set later”.
Set “SD card setting” and select “Play SD card now”
“SD card setting” will be displayed automatically each time an SD card is
inserted for the first time.
Set later
SD card setting
Play SD card automatically
Play SD card now
select
change
set
Slideshow:
A Slideshow will start
automatically next time.
Thumbnail:
The Photo viewer menu will be
displayed automatically next time.
Set later: “SD card setting” menu will be
displayed repeatedly.
Off: The data can be played manually.
■
Manual operation (“Play SD card automatically” is “Off”)
Display “Photo viewer” Start Slideshow
select
next
Slideshow
Select the data to be viewed
Slideshow Folders
R Y
Sort by month
G
Sort by date
B
OK
Select
RETURN
Name Pana0001
Date
03/04/2009
Size 1029×1200
Photo viewer
All photos
Total 238 Pana0001 Pana0002 Pana0003 Pana0004
Pana0005 Pana0006 Pana0007 Pana0008
Pana0009 Pana0010 Pana0011 Pana0012
select
view
Thumbnail view
To Slideshow
Selected picture information is displayed.
Total number of images.
Note
Depending on the JPEG format, “Information” contents may not be displayed
correctly. Refer to p. 46 (Data format for SD card browsing) for details.
View
Next
Rotate
Prev.
RETURN
Play
Displays one at a time
To display/hide Navigation area
Return to Thumbnail view
Accessing
Next
Prev.
Rotate
RETURN
Accessing
Pause
Next
Prev.
RETURN
Play
Navigation area Present status
(While reading the data)
Single photo view Slideshow
Rotate 90 degrees (counter-clockwise)
To next photo
Rotate 90 degrees (clockwise)
To previous photo
Photo viewer

21
Viewing Viewing from SD Card
SD Card
Insert the card Remove the card Compliant card type (maximum
capacity): SDHC Card (16 GB), SD
Card (2 GB), miniSD Card (1 GB)
(requiring miniSD Card adapter)
For cautions and details on SD
Cards (p. 46)
Label surface
Push until a
click is heard
Press in lightly
on SD Card,
then release.
Sort
■To sort by Folder, month or date
In Select sort type
Slideshow Folders
R Y
Sort by month
G
Sort by date
B
OK
Select
RETURN
Name Pana0001
Date
03/04/2009
Size 1029×1200
Photo viewer
All photos
Total 238 Pana0001 Pana0002 Pana0003 Pana0004
Pana0005 Pana0006 Pana0007 Pana0008
Pana0009 Pana0010 Pana0011 Pana0012
Folders (ascending order of numeric/alphabet)
Sort by month (descending order of the month)
Sort by date (descending order of the date )
Select the directory.
Accessing
Slideshow
R YG B
OK
Select
RETURN
03/04/2009
32 photos 02/15/2009
16 photos 01/01/2009
10 photos 12/25/2008
24 photos
11/20/2008
8 photos 10/10/2008
3 photos 09/28/2008
58 photos 09/23/2008
28 photos
Date
03/04/2009
Number of photos
32 photos
Photo viewer
All photos
Sort by date
15
Accessing
Slideshow
R YG B
OK
Select
RETURN
Name Pana0001
Date
03/04/2009
Size 1029×1200
Photo viewer
All photos
03/04/2009
Total 32 Pana0001 Pana0002 Pana0003 Pana0004
Pana0011 Pana0012 Pana0013 Pana0014
Pana0055 Pana0056 Pana0057 Pana0058
select
view Return to
previous
screen
Photo
settings
In or ■Adjust the picture
Display “Photo settings”
example :Picture menu/
Picture menu/Audio menu (p. 26)
0
+20
Vivid
Picture 1/2
Picture mode
Contrast
Back light
Reset to defaults
Select
Adjust
Select the item
Off
Photo settings
Picture
Audio
Slideshow settings
Background music
select
change
next
■Set the Background music
Off
Background music
select
change
Select the Background music from 3 types.
Each Background music played for 90
seconds. (Off/Music 1/Music 2/Music 3)
■Slideshow settings
Fast
Off
Off
Sepia
Slideshow settings
Speed
Repeat
Transition
Effect
Select
Adjust
Note
To stop in mid-cycle Press
Speed You can set how many seconds each image is displayed in Slideshow mode.
(Very fast/Fast/Medium/Slow/Very slow)
Repeat Turn the slideshow Repeat function on or off (On/Off).
Transition Select transition effect (Off /Wipe ↓/Wipe ↑/Wipe →/Wipe ←/Comb ↑↓
/Comb →←/Dissolve/Checker wipe/Random)
Effect Select conversion effect (Off/Sepia/Gray scale)
VIERA IMAGE VIEWER
The VIERA Image Viewer is a function that lets you easily view still and motion images on a VIERA television by
simply inserting an SD card into the VIERA SD card slot.

22
Watching Videos and DVDs
If you have applicable equipment connected to the TV, you can watch videos and DVDs on the TV’s
screen.
Input Select
You can select the external equipment to access.
■
To return to TV
With the connected equipment turned On
Display the Input select menu
Select the input mode
Input select
TV
1
2
3
4
5
6
7
8
Component
HDMI 1
HDMI 2
HDMI 3
Video 1
PC
Video 2
AUX
GAME
GAME
GAME
(example)
or
select
enter
Press corresponding NUMBER
button on the remote control to
select the input of your choice.
Select the input of your choice,
then press OK.
During the selection, if no action
is taken for several seconds, the
“Input select” menu disappears.
HDMI 1
GAME Terminal
(example)
Label
The terminal and label of the
connected equipment are
displayed.
To label each of the inputs,
please refer to p. 41.
Note
The input label will be displayed on “Input select” screen if Input label is set on p. 41.
For side input terminals (HDMI 3/Video 2), “GAME” input label is set as default.
(Picture mode is set to “Game”, refer to p. 47.)
For more details for picture mode setting, refer to p. 47. For Input label, refer to p. 41.
Operate the connected equipment using the remote
control supplied with the equipment
Note
For details, see the manual of the connected equipment.

23
Viewing Watching Videos and DVDs
VIERA LinkTM Setting
If you connect equipment that has the “HDAVI Control” function to a TV using an HDMI cable,
you will find it easier to use. Please refer to p. 30-35. Before using these functions, you need to
set “VIERA Link” setting to “On” as shown below.
■Press to exit from
a menu screen
■
Press to return
to the previous
screen
Display menu
Select “Setup”
Menu
Picture
Audio
VIERA Link
SD card
Closed caption
Setup
select
next
Select “VIERA Link settings”
Setup 2/2
Advanced setup
About
VIERA Link settings
ECO/energy saving
select
next
Select “VIERA Link”
On
Yes
Yes
TV
No
No
VIERA Link settings
VIERA Link
Power on link
Power off link
Default speakers
Stand-by power save
Auto power stand-by
select
Select “On”
(default is On) change
Now you can set each “VIERA Link” function according to your preference
(p. 32-35).
Note
If no HDMI equipment is connected or standard HDMI equipment (non- “VIERA
Link”) is used, set it to “Off”.
For more details on the external equipment’s connections, please refer to the
operating manuals for the equipment.

24
Displaying PC Screen on TV
The screen of the PC connected to the unit can be displayed on the TV.
You can also listen to PC sound with the audio cable connected. To connect PC (p. 43)
Display the Input select menu
Input select
TV
1
2
3
4
5
6
7
8
Component
HDMI 2
HDMI 3
Video 1
PC
Video 2
AUX
GAME
HDMI 1 GAME
GAME
Select “PC”
PC
Displays
PC screen
Corresponding signals
(p. 48)
■
To return to TV /

25
Viewing Displaying PC Screen on TV
■
PC menu setting (change as desired)
Making settings “How to Use Menu Functions” to (p. 26)
Menu Item Adjustments/Configurations (options)
Picture
PC
adjustments
Reset to
defaults Resets PC adjust
Sync
H & V
: The H and V sync signals are input from the HD/VD connector. (p. 48)
On green: Uses a synchronized signal on the Video G signal, which is input from the G
connector. (p. 48)
Dot clock Alleviates the problem if a picture appears to be vertically-striped, flickers partially or is
blurred.
H-position
Adjusts the horizontal position.
V-position
Adjusts the vertical position.
Clock phase
Alleviates the problem if the whole picture appears to flicker or is blurred.
First adjust the Dot Clock to get the best possible picture, then adjust the
Clock Phase so that a clear picture appears.
Note
It may not be possible to display a clear picture due to poor input signals.
Input
resolution
Switches to wide display.
Input signal switched from 640×480 to 800×480
Input signal switched from 1024×768 to 1280×768 or 1366×768
H-frequency
V-frequency
Displays the H (Horizontal)/V (Vertical) frequencies.
Display range
Horizontal: 15 - 110 kHz
Vertical: 48 - 120 Hz
Audio menu (p. 26)

26
Menu Item
Picture
Reset to defaults
Picture mode
Back light
Contrast, Brightness,
Color, Tint, Sharpness
Color temp.
Color mgmt.
x.v.Color
A.I. picture
Video NR
Zoom adjustments
PC adjustments
Advanced picture
3D Y/C filter
Color matrix
MPEG NR
Motion Focus
Black level
HD size
H size
Audio
Reset to defaults
Bass
Treble
Balance
Advanced audio
A.I. sound
Surround
Bass boost
Volume leveler
TV speakers
HDMI 1 in
HDMI 2 in
HDMI 3 in
Timer
Sleep, Timer 1-5
Lock
VIERA
Link
Record now
Stop recording
VIERA Link control
Speaker output
SD card
SD card
Closed
caption
Closed caption
How to Use Menu Functions
■
Menu listVarious menus allow you to make settings for the picture, sound, and
other functions so that you can enjoy watching TV best suited for you.
■
Press to exit from
a menu screen
■
Press to return
to the previous
screen
Display menu
Displays the functions that can be set
(varies depending on the input signal)
Select the menu
Menu
VIERA Link
Picture
Audio
Timer
Lock
SD card
Closed caption
Setup
select
next
Select the item
0
+20
0
0
0
0
Vivid
Picture 1/2
Brightness
Color
Tint
Sharpness
Picture mode
Contrast
Back light
Reset to defaults
(example: Picture menu)
select
Adjust or select
0
+20
0
0
0
0
Vivid
Picture 1/2
Brightness
Color
Tint
Sharpness
Picture mode
Contrast
Back light
Reset to defaults
(example: Picture menu)
adjust
or
select

27
Advanced
How to Use Menu Functions
(picture, sound quality, etc.)
In AV mode, the Audio menu and Setup menu give fewer options.
Bass boost sound feature do not work when using headphones.
Adjustments/Configurations (alternatives)
Resets all picture adjustments to factory default settings except for “Advanced picture”. Reset to defaults
Basic picture mode (Vivid/Standard/Cinema/Game/Custom) (p. 47)
Picture mode
Vivid
Adjusts luminance of the back light. Back light +20
Adjusts color, brightness, etc. for each picture mode to suit your taste
• Display range
Contrast/Brightness/Color/Sharpness: 0 - 100
Tint: -50 - +50
Contrast +20
Brightness 0
Color 0
Tint 0
Sharpness 0
Selects a choice of Cool(blue), Normal, or Warm(red) color. (Cool/Normal/Warm) Color temp. Cool
On: Enhances green and blue color reproduction, especially outdoor scenes. (On/Off) Color mgmt. On
Auto: Provide the appropriate picture when images corresponding to “x.v.Color” are input via the HDMI input of this TV. (Off/Auto)
x.v.Color Auto
Controls dark areas without affecting the black level or brightness in the overall picture (On/Off) A.I. picture On
Reduces noise, commonly called snow. Leave it off when receiving a strong signal. (Off/On) Video NR Off
Adjusts vertical alignment and size when aspect setting is “ZOOM” (p. 45) Zoom adjustments
Sets PC display (p. 24) PC adjustments
Minimizes noise and cross-color in the picture. (On/Off) 3D Y/C filter On
Selects image resolution of component-connected devices (HD/SD)
• SD: Standard Definition HD: High Definition
• Only 480p signal accepted; regular TV (NTSC) is not available. Color matrix SD
Reduces noise of specific digital signals of DVD, STB, etc. (On/Off) MPEG NR Off
Improved moving picture quality by reducing motion blur. (On/Off)
Motion Focus
Off
Selects Dark or Light. Valid only for external input signals. (Dark/Light) Black level Light
Selects between 95 % (Size 1) or 100 % (Size 2) for the scanning area with High-definition signal. (Size 1/ Size 2)
Select “Size 1” if noise is generated on the edges of the screen.
• Size 1: Selected item for “HD size”. Scanning 95%
• Size 2: Selected item for “HD size”. Scanning 100%
HD size Size1
Adjust horizontal display range to reduce noise of both side edges of an image. (Size 1/Size 2)
Size 2: Adjust image size according to aspect mode for reducing noise. (p. 48) H size Size 1
Resets Bass, Treble and Balance adjustments to factory default settings. Reset to defaults
Increases or decreases the bass response. Bass 0
Increases or decreases the treble response. Treble 0
Emphasizes the left / right speaker volume. Balance 0
Equalizes overall volume levels across all channels and external inputs. (On/Off) A.I. sound On
Enhances audio response when listening to stereo. (On/Off) Surround Off
Enhances bass sound and provides powerful sound. (On/Off)
This setting will not function if “Off” is set in “TV speakers”. Bass boost Off
Minimizes volume disparity after switching to external inputs.
Volume leveler
0
Switch to “Off” when using external speakers (On/Off)
• “A.I. sound”, “Surround”, “Volume leveler” and “Bass boost“ do not work if “Off” is selected. TV speakers On
The default setting is “Digital” for HDMI connection. (Digital input signal)
Select audio input terminal when DVI cable is connected. (Analog audio input signal)
(Digital/Component/Video 1/Video 2)
HDMI1 in Digital
HDMI2 in Digital
HDMI3 in Digital
The TV can automatically turn On/Off at the designated date and time (p. 42)
Locks the channels and programs (p. 36)
[Record now/Stop recording]
Records programs on the recorder immediately with the TV’s remote control (p. 34-35).
[VIERA Link control]
Selects equipment to access and operate. (Recorder/Home theater/Player/Camcorder/LUMIX) (p. 34-35)
[Speaker output]
Selects an audio output. (Home theater/TV) (p. 34-35)
• VIERA Link menu is accessible directly by pressing the VIERA Link button on the remote control. (p. 34)
Displays SD card data (p. 20-21) SD card
Displays subtitles (Closed caption) (p. 40) Closed caption

28
Menu Item
Setup
SUB MENU
Channel surf mode
Set favorite
Edit CH caption
Signal meter
Menu Item
Setup
Channel surf mode
Language
Clock
ANT/Cable setup
Input labels
VIERA Link settings
VIERA Link
Power on link
Power off link
Stand-by power
save
Auto power
stand-by
Default speakers
ECO/energy saving
Power save
No signal for 10
minutes
No activity for 3
hours
Advanced
setup
Auto power on
Play SD card
automatically
About
Reset to defaults
How to Use Menu Functions
■
Menu list
■
Sub menu list
Various menus allow you to make settings for the picture, sound, and
other functions so that you can enjoy watching TV best suited for you.
■
Press to exit from
a menu screen
■
Press to return
to the previous
screen
Display menu
Displays the functions that can be set
(varies depending on the input signal)
Select “Setup”
Menu
Picture
Audio
Timer
Lock
VIERA Link
SD card
Closed caption
Setup
next
select
Select the item
All
Setup 1/2
Clock
ANT/Cable setup
Input labels
Language
Channel surf mode
next
select
Display Sub Menu
SUB
MENU
Select the item
All
Setup SUB MENU
Edit CH caption
Signal meter
Set favorite
Channel surf mode
select
set
or
next

29
Advanced
How to Use Menu Functions
(picture, sound quality, etc.)
Adjustments/Configurations (alternatives)
Sets the mode to select the channel with Channel up/down button (All/Favorite/Digital only/Analog only)
Sets favorite channels. (p. 18)
Changes the station identifier. (p. 39)
Checks the signal strength if interference or freezing occurs on a digital image. (p. 39)
Adjustments/Configurations (alternatives)
Sets the mode to select the channel with Channel up/down button
(All/Favorite/Digital only/Analog only)
• Favorite: Only channels registered as FAVORITE (p. 18)
Channel surf mode
All
Selects the screen menu language (p. 15) Language
Adjusts the clock (p. 15) Clock
Sets channels (p. 39) ANT/Cable setup
Selects the terminal and label of the external equipment (p. 41) Input labels
Controls equipment connected to HDMI terminals (p. 32) (On/Off)
• “Power off link”, “Power on link”, and “Default speakers” cannot be selected if “Off” is set. VIERA Link On
Sets “Power on link” of HDMI connection equipment (p. 32) (Yes/No)
Power on link
Yes
Sets “Power off link” of HDMI connection equipment (p. 32) (Yes/No)
Power off link
Yes
Set “Stand-by power save” of HDMI connection equipment. (p. 32) (No/Yes) Stand-by power save
No
Set “Auto power stand-by” of HDMI connection equipment. (p. 32)
(No/Yes (with reminder)/Yes (no reminder) Auto power stand-by
No
Selects the default speakers (p. 32) (TV/Theater)
Default speakers
TV
Reduces screen brightness to lower power consumption. Eye-friendly for viewing in a dark room.
(Standard/Saving) Power save Standard
To conserve energy, the TV automatically turns off when NO SIGNAL and NO OPERATION is performed
for more than 10 minutes. (Enable/Disable)
Note
• Not in use when setting “Auto power on”, “On/Off Timer”, “Lock”, “SD mode” or Digital channel.
• “No signal for 10 minutes was activated” will be displayed for about 10 seconds when the TV is turned
on for the first time after turning the power off by “No signal for 10 minutes”.
•
The on-screen display will flash 3, 2 and 1 to indicate the last three (3) remaining minutes prior to the shut-off.
No signal for 10 minutes
Enable
To conserve energy, the TV automatically turns off when no operation of remote or side panel key
continues for more than 3 hours. (Enable/Disable)
Note
• Not in use when setting “Auto power on”, “On/Off Timer or PC input display.
• “No activity for 3 hours was activated” will be displayed for about 10 seconds when the TV is turned on
for the first time after turning the power off by “No activity for 3 hours”.
•
The on-screen display will flash 3, 2 and 1 to indicate the last three (3) remaining minutes prior to the shut-off.
No activity for 3 hours
Disable
Turns TV On automatically when the cable box or a connected device is turned On (No/Yes)
TV AC cord must be plugged into this device. TV comes on every time the power is restored.
•
The “Sleep” timer, “On / Off timer”, and “First time setup” will not function if “Auto power on” is set. (p. 42)
Auto power on
No
Set “Thumbnail” or “Slideshow” to play back SD cards automatically. (Slideshow/Thumbnail/Set later/Off)
Play SD card automatically
Set later
Displays TV version and software license. About
Performing Reset will clear all items set with Setup, such as channel settings. (p. 38) Reset to defaults
(Continued)

30
VIERA LinkTM “HDAVI ControlTM”
Simultaneously control all Panasonic “HDAVI Control” equipped components using one button on the TV remote.
Enjoy additional HDMI Inter-Operability with Panasonic products which have the “HDAVI Control” function.
This TV supports “HDAVI Control 4” function.
Connections to some Panasonic equipment (DVD recorder DIGA, HD Camcorder, Player theatre, RAM theater,
Amplifier, etc.) with HDMI cables allow you to interface with them automatically.
Equipment with the “HDAVI Control” function enables the following operations:
■
For the first time/When adding new equipment, reconnecting equipment or changing the setup
after the connection, turn the equipment on and then switch the TV on. Set the input mode to
HDMI1, HDMI2 or HDMI3 (p. 22), and make sure that the image is displayed correctly.
VIERA Link “HDAVI Control”, based on the control functions provided by HDMI which is an industry standard known
as HDMI CEC (Consumer Electronics Control), is a unique function that we have developed and added. As such, its
operation with other manufacturers’ equipment that supports HDMI CEC cannot be guaranteed.
Please refer to the individual manuals for other manufacturers’ equipment supporting the VIERA Link function.
Version Operations
HDAVI Control or later • Automatic Input Switching (p. 33)
• Power on link (p. 33)
• Power off link (p. 33)
• Default speakers (p. 33)
• One-touch theater playback (p. 33)
• Speaker control (p. 35)
HDAVI Control 2 or later • VIERA Link control only with the TV’s remote control(P. 35)
• Auto power stand-by (for available equipment only) (p. 33)
• Direct TV recording (p. 35)
HDAVI Control 3 or later • Providing the setting information (p. 33)
• Automatic lip-sync function (p. 33)
HDAVI Control 4 • Stand-by power save (with quick start mode) (p. 33)
■
HDMI cable
This function needs an HDMI compliant (fully wired) cable. Non-HDMI-compliant cables cannot be utilized.
It is recommended that you use Panasonic’s HDMI cable. Recommended part number:
RP-CDHF15 (4.9 ft/1.5 m), RP-CDHG15 (4.9 ft/1.5 m), RP-CDHF30 (9.8 ft/3.0 m),
RP-CDHG30 (9.8 ft/3.0 m), RP-CDHG50 (16.4 ft/5.0 m)
* For more details on the external equipment’s connections, please refer to the operating manuals for the equipment.

31
Advanced
VIERA LinkTM “HDAVI ControlTM”
ANTENNA
Cable In
Y
P
R
P
B
R
L
AUDIO
R
L
AUDIO
VIDEO
HDMI 1 HDMI 2
COMPONENT IN
VIDEO IN 1
AUDIO IN
PC
DIGITAL
AUDIO OUT
ANTENNA
Cable In
Y
P
R
P
B
R
L
AUDIO
R
L
AUDIO
VIDEO
COMPONENT IN
AUDIO IN
PC
VIERA LinkTM Connections
Follow the connection diagrams below for HDAVI control
of a single piece of AV equipment such as a DVD recorder
(DIGA), RAM theater, or Player theater system.
Refer to page 32-35 for Setup Menu settings and additional
control information.
• Optional HDMI and/or optical cables are not included.
If connection (or setting) of equipment compatible with
HDAVI control is changed, switch the power of this unit Off
and On again while the power of all equipment is On (so that
the unit can correctly recognize the connected equipment)
and check that the DVD recorder (DIGA), RAM theater, and
Player theater playback operate.
Note
HDMI 1 is recommended.
When connecting to HDMI 2/HDMI 3, set the input mode to HDMI 2/HDMI 3 (p. 22) initially before connecting to
HDMI 2/HDMI 3. After connection, confirm the HDMI control functions (p. 32-35).
■
Connecting this unit to the DVD recorder (DIGA), RAM
theater, or Player theater
For DVD recorder (DIGA): Connect with HDMI cable
For RAM theater and Player theater:
Connect with the HDMI and audio cables.
If audio cable is not connected, you cannot listen to the TV program
through the theater system.
■
Connecting this unit to a DVD
recorder (DIGA) and AV amp
When using a “VIERA Link” audio-
video amplifier and a compatible DVD
recorder (DIGA) use a daisy chain
connection as shown below.
One AV amp and one DVD recorder (DIGA) can be operated with this unit.
Be sure to connect the AV amp between this unit and the DVD recorder (DIGA).
■
Setting of this unit after connection
After making connections as shown above, set “VIERA Link” (under “VIERA Link settings”) to “On” using the Setup
menu. (p. 23, 32-35).
Note
Individual HDMI equipment may require additional menu settings specific to each model. Please refer to their
respective operating instruction manuals.
When audio from other equipment connected to this unit via HDMI is output using “DIGITAL AUDIO OUT” of this
unit, the system switches to 2CH audio.
(When connecting to an AV amp via HDMI, you can enjoy higher sound quality.)
For details about HDMI cable for connecting Panasonic HD camcorder, read the manual for the equipment.
HDMI cable
HDMI
(AV OUT)
HDMI
(AV OUT)
Home Theater
Systems with VIERA
Link function
or
HDMI
(AV OUT)
AV amp with
VIERA Link function DVD recorder (DIGA)
with VIERA Link
function
HD Camcorder
with VIERA Link
function
HDMI
(AV IN)
Digital Audio out
HDMI
(AV OUT)
DVD recorder (DIGA)
with VIERA Link
function
Back of the TV
or
or or

32
VIERA LinkTM “HDAVI ControlTM”
Automatic
Input
Switching
Power on
link
Power off
link
Stand-by
power save
(for “HDAVI
Control 4” (with
quick start mode))
Auto power
stand-by
(for “HDAVI
Control 2 or
later”)
Default
speakers
One-touch
theater
playback
Providing
the setting
information
(for “HDAVI
Control 3 or
later”)
Automatic lip-
sync function
(for “HDAVI
Control 3 or later”)
■
Press to exit from
a menu screen
■
Press to return
to the previous
screen
Display menu
Select “Setup”
Menu
Picture
Audio
VIERA Link
SD card
Closed caption
Setup
select
next
Select “VIERA Link settings”
Setup 2/2
Advanced setup
About
VIERA Link settings
ECO/energy saving
select
next
Select “VIERA Link”
On
Yes
Yes
TV
No
No
VIERA Link settings
VIERA Link
Power on link
Power off link
Default speakers
Stand-by power save
Auto power stand-by
select
Select “On”
(default is On) change
Select settings
On
Yes
Yes
TV
No
No
VIERA Link settings
VIERA Link
Power on link
Power off link
Default speakers
Stand-by power save
Auto power stand-by
select
Set
On
Yes
Yes
Theater
No
No
VIERA Link settings
VIERA Link
Power on link
Power off link
Default speakers
Stand-by power save
Auto power stand-by
change

33
Advanced
VIERA LinkTM “HDAVI ControlTM”
(Continued)
At the start of the DIGA, Player theater, or RAM theater playback, the TV’s input automatically switches to the input
based on the playback equipment.
For the RAM theater, the speakers automatically switch to the theater system.
If using the DIGA operation, the TV’s input automatically switches to the DIGA and DIGA menu is displayed.
When “Yes” is selected (p. 29), TV is turned on automatically and switches to the appropriate HDMI input whenever
VIERA Link compatible equipment is initially turned on and Play mode is selected.
When “Yes” is selected (p. 29) and the TV is turned off, all connected VIERA Link compatible equipment is also
automatically turned off.
DIGA (Panasonic DVD Recorder) will not turn off if it is still in rec mode.
Caution: The TV remains on even if the VIERA Link compatible equipment is turned off.
Condition
Power off link: Yes, Stand-by power save: Yes
The equipment has “HDAVI Control 4 (with quick start mode)” connected with HDMI cable.
When TV is turned off, all connected VIERA Link compatible equipment is moved to ECO standby mode*
automatically under above conditions.
* Minimum power consumption of standby condition for the equipment.
Condition
Auto power stand-by: Yes,
The equipment has “HDAVI Control 2 or later” (for available equipment only) connected with HDMI cable.
[ Examples of timing for operation ]
• When the input is switched from HDMI.
• When the “Speaker output” is changed from “Home theater” to “TV”.
The connected VIERA Link compatible equipment will be turned off automatically when not in use.
“TV” is the default setting. To set the Home Theater system as default speakers, change the default speakers
setting from “TV” to “Theater”. Sound will be output from the Home Theater whenever the TV is powered on.
If the “ONE TOUCH PLAY” key is pressed on the remote control for Panasonic Home Theater system, the following
sequence of operations is performed automatically.
Home Theater power switches On, and playback begins.
TV power switches On, and the playback screen is displayed.
Audio is muted on the TV and switches to the theater system.
The following information about the TV settings can be transmitted to each piece of equipment (Recorder/Home
theater/Player) that has “HDAVI Control 3 or later” function connected to a TV with HDMI cable.
Transmittable data Recorder Home
theater Player
On Screen Display Language setting
(English/Español/Français) ○○○
Panel Aspect Ratio
(16:9 fixed) ○○○
Closed caption information
(Mode/CC type/Digital setting) ○--- ---
Channel information
(Input signal/Channel list/Caption information)
○--- ---
Note
There is a possibility that all the GUI language information might be set from equipment that has HDMI CEC
function connected to TV with HDMI cable. Depending on operating conditions or the specification for each piece
of equipment the setting may or may not be applied.
For more details on the external equipment’s operation, please refer to the operating manuals for the equipment.
[For Recorder]
You cannot operate other functions while transmitting TV’s information above except Power On/Off key operation.
When you turn off this unit, the transmission will be interrupted (only when you are transmitting Channel information).
Minimizes lip-sync delays between the picture and audio when you connect to a Panasonic theater system or
Amplifier.

34
VIERA LinkTM “HDAVI ControlTM”
You can enjoy more convenient operation with the “HDAVI Control” function in the “VIERA Link”
menu.
For more details on the “HDAVI Control” function, refer to p. 30
or
■
Press to exit from
a menu screen
■
Press to return
to the previous
screen
Display VIERA Link menu
select
next
VIERA Link
or
Select the item
Recorder
TV
VIERA Link control
Speaker output
Record now
Stop recording
select
set or next
Select
Home theater
TV
VIERA Link control
Speaker output
Record now
Stop recording change
Set
Speaker
control
VIERA Link
control
only with the
TV’s remote
control
(for “HDAVI
Control 2 or
later”)
Direct TV
recording
(for “HDAVI
Control 3 or
later”)

35
Advanced
VIERA LinkTM “HDAVI ControlTM”
(Continued)
You can select Home theater or TV speakers for audio output.
Control theater speakers with the TV’s remote control.
This function is available only when Panasonic Amplifier or
Player theater is connected.
■Home theater: Adjustment for equipment
Volume up / down
Mute
The sound of the TV is muted.
When the equipment is turned off, the TV speakers take over.
Selecting “Home theater” turns the equipment on
automatically if it is in standby mode.
■
TV: The TV speakers are on.
Select “Speaker output”
Select “Home theater” or “TV”
Recorder
TV
Record now
Stop recording
VIERA Link control
Speaker output
select
change
In the VIERA Link menu, you can select HDMI connected equipment and access it quickly. Continue using your
TV’s remote control to operate the equipment, pointing it at the TV.
Select “VIERA Link control”
Select the equipment you want to access.
(Recorder/Home theater/Player/Camcorder/LUMIX)
If there is more than one equipment item, a
number after the name indicates the number of
items. (e.g. Recorder 1/Recorder 2/Recorder 3)
The number of equipment items that can be
connected is three for recorders, and a total
of three for Home theater/Player/Camcorder/
LUMIX.
Note
There is a limit to the number of HDMI
connectors.
Recorder
TV
VIERA Link control
Speaker output
Record now
Stop recording
select
change
You can select available items only.
Operate the equipment with the TV’s remote control, pointing it at the TV.
To operate the equipment, read the manual of the equipment.
■
Available TV’s remote control buttons
Whether an operation is available differs depending on the connected equipment.
Move the cursor/Select Play
Set/Access Stop
Return to previous menu Reverse/Forward
SUB
MENU
Display the functions
menu on the equipment Skip Reverse/Forward
Available when the purpose of the keys is
displayed on screen Pause
Exit Closed caption
Channel Up/Down SAP (Select Audio Mode)
-
0-9 Select digital subchannel
Records the current program on the recorder immediately.
Select “Record now”
Select “Stop recording”, when you want to stop recording
Recorder
TV
VIERA Link control
Speaker output
Record now
Stop recording
select
set
Recorder
TV
VIERA Link control
Speaker output
Record now
Stop recording
select
set
For optimal recording, the settings of the recorder might
be required. For details, read the manual of the recorder.
Recording will not stop automatically when the
program is finished.

36
Lock
You can lock specified channels or shows to prevent children from watching objectionable content.
■
Press to exit from
a menu screen
Caution
Make a note of your
password in case
you forget it. (If you
have forgotten your
password, consult
your local dealer.)
Note
When you select a
locked channel,
a message will be
displayed that allows
you to view the
channel if you input
your password.
Display menu
Select “Lock”
Menu
VIERA Link
Picture
Audio
Timer
Lock
SD card
Closed caption
Setup
next
select
You will be asked to enter your
password each time you display
the Lock menu.
Input your 4-digit password
A 4-digit code must be entered to view a blocked program or change rating settings.
RETURN
Password
Enter password.
- - - -
If it is your first time entering the
password, enter the password
twice in order to register it.
Select the Lock mode
Off
Off
Off
Off
Lock
Mode
Channel
Game
Change password
Program
set
select
Off: Unlocks all the lock
settings of “Channel”,
“Game” and “Program”.
All: Locks all the inputs
regardless of the lock
settings of “Channel”,
“Game” and “Program”.
Custom:
Locks specified inputs of
“Channel”, ”Game” and
“Program”.
Select the item
Custom
Off
Off
Off
Lock
Mode
Channel
Game
Change password
Program
select
“Channel”, ”Game” and
“Program” are not accessible
unless “Custom” is selected in
“Mode”.
Set set

37
Advanced
Lock
■
To select the channel or the rating of the program to be locked
Channel
lock
Select up to 7 (1-7) channels to be blocked. These channels will be blocked regardless of the
program rating.
Select “Mode” and set to “Custom”
Select channel to lock.
Custom
3
4
-
-
-
Channel lock
Mode
Channel 1
Channel 2
Channel 3
Channel 4
Channel 5
select
set
To lock/unlock all channels:
Select “Mode” and set to “All” or “Off”.
All: Locks all channels
Off: Unlocks all channels
Game lock
Locks Channel 3, Channel 4 and external
inputs.
Select “Game” in
5
and set to “On”.
select
set
On: Locks
Off: Unlocks
Program
lock
■
To set a rating level
“V-chip” technology enables restricted shows
to be locked according to TV ratings.
Select “Mode” and set to “On”.
On
Off
Off
Off
Off
Program lock
Mode
MPAA
U.S.TV
C.E.L.R.
C.F.L.R.
set
select
Select the rating category you wish
to follow
On
Off
Off
Off
Off
Program lock
Mode
MPAA
U.S.TV
C.E.L.R.
C.F.L.R.
next
select
MPAA: U.S movie ratings
U.S.TV: U.S TV program ratings
C.E.L.R.:Canadian English ratings
C.F.L.R.: Canadian French ratings
Select the rating to be locked
select
Example of “MPAA” (U.S movie ratings)
Change
password
■
To change the password
In , select “Change password” and
press OK
Input the new 4-digit password twice
Off
Off
Off
Off
Lock
Mode
Channel
Game
Change password
Program
RETURN
Change password
Enter new password.
- - - -
Note
This television is designed to support the “Downloadable U.S. Region Rating System” when available.
(Available only in U.S.A.)
The Off rating is independent of other ratings.
When placing a lock on a specific-age-based-rating level, the Off rating and any other more restrictive ratings will
also be blocked.
NR No rating
G General Audience: All ages admitted
PG Parental Guidance Suggested
PG-
13 Parents Strongly Cautioned: Inappropriate
for children under 13
RRestricted: Under 17 requires
accompanying parent or adult guardian
NC-
17 No one 17 and under admitted
X Adults only
To get more information (p. 44)

38
Editing and Setting Channels
■To reset the settings of setup menu
Select “Reset to defaults” in Setup menu ( ) and
press OK
Input your 4-digit password with number buttons
Select “YES” on the confirmation screen and press OK
The current channel settings can be changed according to your needs and reception
conditions.
■
Press to exit from
a menu screen
Display menu
Select “Setup”
Menu
Picture
Audio
Timer
Lock
VIERA Link
SD card
Closed caption
Setup
next
select
Select “ANT/Cable setup”
Setup 1/2
Clock
ANT/Cable setup
Input labels
Reset to defaults
Language
All
Channel surf mode next
select
Select the function
Cable
ANT/Cable setup
ANT in
Auto program
Manual program
Signal meter
next
select
Set
Auto
program
Set
automatically
Manual
program
Set
manually
Signal
meter
Check
signal
strength

39
Advanced
Editing and Setting Channels
If “Lock” (p. 36) is activated and “ANT/Cable setup” is selected, “Enter password.” will be displayed.
Automatically searches and adds available channels to the memory.
Select “ANT in”
Select Cable or Antenna.
Or select “Not used” (p. 16).
Select “Auto program”
Cable
ANT/Cable setup
ANT in
Auto program
Manual program
Signal meter
next
select
Select a scanning mode (p. 16)
Auto program
All channels
Analog only
Digital only
ok
select
Settings are made automatically
After the scanning is completed, select “Apply”
(see below ).
All previously saved channels are erased.
Use this procedure when changing the channel setup or
changing the channel display.
Also, use this to add or skip channels from the channel
list manually.
You can select a channel tuning mode (Digital only/
Analog only) in “Channel surf mode”(p. 28)
Edit
Caption
---
80-101
Change
OK
RETURN
DeleteABC → abc
G Y
Edit CH caption
Caption
Channel
select
change
set/next
or
Caption
Select or edit the station identifier.
(maximum 7 characters available)
Favorite
Set favorite 1/3
26-1
1
2
select
next
Set favorite
Select the number
Add
Press OK to select “Yes (add)” or “No (skip)”
Move cursor to channel number
Manual program
Edit CancelApply
Caption Favorite Add
2 ...
... Yes
3 ...
... Yes
Channel
select
Press OK to tune
to the channel.
Select “Apply”
program
CancelApply
Caption Favorite Add
...
... Yes
el
select “Apply”
ok
Select “Edit”
Manual program
Edit CancelApply
Caption Favorite Add
2 ...
... Yes
3 ...
... Yes
4 ...
... Yes
5 ...
... Yes
Channel
select
next
Select the item to be edited
R G B Y
Select
RETURN
OK
Manual program
Edit CancelApply
Caption Favorite Add
2 ...
... Yes
3 ...
... Yes
4 ...
... Yes
5 ...
... Yes
6 ...
... Yes
7 ...
... Yes
8 ...
... Yes
9 ...
... Yes
Channel
Prev.page Next page
Caption
Favorite
Add
Proceed to
next page
Go back to previous page
select the item
to edit (Caption/
Favorite/Add)
next
• Caption:
Changes the station identifier
• Favorite:
Registers channel to Favorite
List
• Add:
Adds or skips channels
To cancel the Edit
Manual program
Edit CancelApply
Caption Favorite Add
2 ...
... Yes
3 ...
... Yes
4 ...
... Yes
5 ...
... Yes
Channel
select
next
Changes will be lost. Continue?
Yes No
ok
(returns to “ANT/
Cable setup”)
select “Yes”
Check the signal strength if an interference is found or freezing occurs on a digital image.
1-1
Signal meter
Channel
Tune manually
Signal strength
Current 30%
Peak level 45%
Signal intensity
change
channel
ok
or
If the signal is weak, check the antenna.
If no problem is found, consult your local dealer.
Note
Not available if “Cable” is selected in “ANT in”
(see above).
Available only for digital antenna channels.

40
Closed Caption
Closed caption
Display
Closed
caption
The television includes a built-in decoder that is capable of providing a text display of the audio.
The program being viewed must be transmitting Closed caption (CC) information. (p. 45)
■
Select the item and set
Primary
CC1
On
Closed caption
Digital
Mode
Analog
Digital setting
Reset to defaults
select
set
Mode Select “On” (when not using, select
“Off”).
Analog (Choose the Closed caption service
of Analog broadcasting.)
CC1-4: Information related to pictures
(Appears at bottom of screen)
T1-4: Textual information
(Appears over entire screen)
Digital (The Digital Closed caption
menu lets you configure the way
you choose to view the digital
captioning.)
Select the setting.
“Primary”, “Second.”, “Service 3”, “Service
4”, “Service 5”, “Service 6”
The settings in “Analog” or “Digital”
depend on the broadcaster.
■
To make more in-depth display settings in digital programs
Select “Digital setting” and press OK
Select the item and set
Automatic
Automatic
Automatic
Automatic
Automatic
Automatic
Automatic
Automatic
Digital setting
Size
Foreground
Font
Style
Fore. opacity
Background
Back. opacity
Outline
select
set
Size: Text size
Font: Text font
Style: Text style (Raised, Depressed, etc.)
Foreground: Color of text
Fore. opacity: Opacity of text
Background: Color of text box
Back. opacity: Opacity of text box
Outline: Outline color of text
(Identify the setting options on the screen.)
■
To reset the settings
Select “Reset to defaults” and press OK
■
Press to exit from
a menu screen
Display menu
Select “Closed caption”
Menu
VIERA Link
Picture
Audio
Timer
Lock
SD card
Closed caption
Setup
next
select

41
Advanced
Input Labels
Closed Caption
Input Labels
Input labels
Display
labels of
Connected
devices
Devices connected to external input terminals can be labeled for easier identification during
input selection. (In selecting input mode from p. 22 )
■
Select the terminal and label of the external equipment
GAME
GAME
Input labels
Component
HDMI 1
HDMI 2
HDMI 3
Video 1
Video 2
PC
or
G A A
Select
OK
RETURN
DeleteABC → abc
G Y
Input labels
Component
Switches Input mode from alphabetical to numeric
select
set
Video 1
VCR
Label Terminal
[example]
Terminals: Component/HDMI 1-3/Video 1-2/PC
Label: [BLANK] SKIP/VCR/DVD/CABLE/SATELLITE/DVR/GAME/
AUX/RECEIVER/COMPUTER/Blu-ray/CAMERA/DVD REC/
HOME THTR/MONITOR/MEDIA CTR/MEDIA EXT/OTHER
For the PC terminal, only “SKIP” is available.
* If “SKIP” is selected, the INPUT button press will skip its input.
Each selected label will be displayed on “Input select” screen.
(p. 22)
■
Press to exit from
a menu screen
Display menu
Select “Setup”
Menu
Picture
Audio
Timer
Lock
VIERA Link
SD card
Closed caption
Setup
next
select
Select “Input labels”
Setup 1/2
Clock
ANT/Cable setup
Input labels
Language
All
Channel surf mode
next
select

42
Using Timer
The TV can automatically turn On/Off at the designated date and time.
The Clock must be set before On time/Off time settings. (p. 15)
The “Sleep” timer and “On / Off timer” will not work if the “Auto power on” (p. 28) is set.
■
Press to exit from
a menu screen
■
Press to return
to the previous
screen
Note
The TV automatically
turns Off after 90
minutes when turned
On by the Timer.
This operation will be
cancelled if the Off
time is selected or if a
key is pressed.
Display menu
Select “Timer”
Menu
VIERA Link
Picture
Audio
Timer
Lock
SD card
Closed caption
next
select
Select the timer to set
Timer
Sleep
Timer 1
Timer 2
Timer 3
Timer 4
Timer 5
select
next
Turns Off automatically
Sleep
Turns On/Off automatically
(5 timers can be set.)
Timer 1
Timer 5
~
Set the timer
■
To set “Sleep” (Off Timer)
Set to shut the unit off after a pre-selected amount of time.
60
Sleep
Sleep (minutes)
set
0/30/60/90 (minutes)
■
To set “Timer 1-5” (On/Off Timer)
Select the item and set
On
TV
10-3
7/6[FRI]
1:15 AM
12:45 AM
Timer 1
Timer set
Inputs
Channel
Day
On time
Off time
select
set
or
SUN/MON/TUE/WED/THU/FRI/SAT
(displays the nearest future date)
MON-FRI/SAT-SUN/DAILY/Every SUN/Every MON/
Every TUE/Every WED/Every THU/Every FRI/ Every SAT
Select the channel
Channel
Select the day
Day
The time to turn On
On time
The time to turn Off
Off time
Select the inputs
Inputs
AM/PM
Timer setting (On/Off)
Timer set
Clear

43
Advanced
Recommended AV Connections
Using Timer
ANTENNA
Cable In
Y
P
R
P
B
R
L
AUDIO
R
L
AUDIO
VIDEO
HDMI 1 HDMI 2
COMPONENT IN
VIDEO IN 1
AUDIO IN
PC
DIGITAL
AUDIO OUT
Recommended AV Connections
These diagrams show our recommendations on how to connect the TV unit to your various equipment.
For other connections, consult the instructions for each piece of equipment and its specifications.
For additional assistance, please visit our website at: www.panasonic.com
www.panasonic.ca
* Please see p. 26-27 for setup when using an external analog audio cable with an HDMI to DVI cable.
AC 110-127 V 60 Hz
AC Cord
(Connect after all the
other connections are
complete.)
Back of the TV
Cable Box
Cable TV
or
■
To watch DVDs
DVD Player/
Set Top Box
■
DVD Recorder /
VCR
■
To listen to the TV
through speakers
Amplifier
OPTICAL
IN
or
or or
Connect
with
A or B
B HDMI-DVI
Conversion
cable +
Audio cable*
■ To watch
camcorder images
Camcorder
VCR
DVD Player
(For HDMI
connection,
HDMI compatible
equipment only.
For connection
using HDMI-DVI
Conversion cable,
see HDMI 1 or HDMI
2 connection on this
page.)
M3
Plug
Headphones/
Earphones
(not supplied) A HDMI cable
Conversion
adapter (if
necessary)
■
PC
RGB PC cable Audio
cable
or
or
Optical
digital
audio cable
Audio
cable

44
Ratings List for Lock
“V-chip” technology enables you to lock channels or shows according to standard ratings set by the
entertainment industry. (p. 37)
■
U.S. MOVIE RATINGS (MPAA)
NR NO RATING (NOT RATED) AND NA (NOT APPLICABLE) PROGRAMS. Movie which has not been rated or
where rating does not apply.
G GENERAL AUDIENCES. All ages admitted.
PG PARENTAL GUIDANCE SUGGESTED. Some material may not be suitable for children.
PG-13 PARENTS STRONGLY CAUTIONED. Some material may be inappropriate for children under 13.
R RESTRICTED. Under 17 requires accompanying parent or adult guardian.
NC-17 NO ONE 17 AND UNDER ADMITTED.
X ADULTS ONLY.
■
U.S. TV PROGRAMS RATINGS (U. S. TV)
Age-based
Group
Age-based
Ratings
Possible Content
Selections Description
NR
(Not Rated) TV-NR •
Viewable
•
Blocked Not Rated.
Youth
TV-Y •
Viewable
•
Blocked All children. The themes and elements in this program are specifically
designed for a very young audience, including children from ages 2-6.
TV-Y7 •
FV Blocked
•
Viewable
•
Blocked
Directed to older children. Themes and elements in this program may
include mild physical or comedic violence, or may frighten children
under the age of 7.
Guidance
TV-G •
Viewable
•
Blocked General audience. It contains little or no violence, no strong language,
and little or no sexual dialogue or situations.
TV-PG •
D,L,S,V (all selected)
•
Any combination of
D, L, S, V
Parental guidance suggested. The program may contain infrequent
coarse language, limited violence, some suggestive sexual dialogue
and situations.
TV-14 •
D,L,S,V (all selected)
• Any combination of
D, L, S, V
Parents strongly cautioned. This program may contain sophisticated
themes, sexual content, strong language and more intense violence.
TV-MA •
L,S,V (all selected)
• Any combination of
L, S, V
Mature audiences only. This program may contain mature themes,
profane language, graphic violence, and explicit sexual content.
FV: Fantasy/Cartoon Violence. V: Violence S: Sex L: Offensive Language D: Dialogue with sexual content.
■
CANADIAN ENGLISH RATINGS (C. E. L. R.)
EExempt - Exempt programming includes: news, sports, documentaries and other information programming,
talk shows, music videos, and variety programming.
C Programming intended for children under age 8. No offensive language, nudity or sexual content.
C8+ Programming generally considered acceptable for children 8 years and over. No profanity, nudity or sexual
content.
G General programming, suitable for all audiences.
PG Parental Guidance suggested. Some material may not be suitable for children.
14+ Programming contains themes or content which may not be suitable for viewers under the age of 14. Parents
are strongly cautioned to exercise discretion in permitting viewing by pre-teens and early teens.
18+ 18+ years old. Programming restricted to adults. Contains constant violence or scenes of extreme violence.
■
CANADIAN FRENCH RATINGS (C. F. L. R.)
E Exempt - Exempt programming.
GGeneral - Programming intended for audience of all ages. Contains no violence, or the violence content is
minimal or is depicted appropriately.
8 ans+ 8+ General - Not recommended for young children. Programming intended for a broad audience but contains
light or occasional violence. Adult supervision recommended.
13 ans+ Programming may not be suitable for children under the age of 13 - Contains either a few violent scenes or one
or more sufficiently violent scenes to affect them. Adult supervision strongly suggested.
16 ans+ Programming may not be suitable for children under the age of 16 - Contains frequent scenes of violence or
intense violence.
18 ans+ Programming restricted to adults. Contains constant violence or scenes of extreme violence.
Caution
The V-Chip system that is used in this set is capable of blocking “NR” programs (non rated, not applicable and
none) as per FCC Rules Section15.120(e)(2). If the option of blocking “NR” programs is chosen “unexpected and
possibly confusing results may occur, and you may not receive emergency bulletins or any of the following types of
programming:”
• Emergency Bulletins (Such as EAS messages, weather warnings and others)
• Locally originated programming • News • Political • Public Service Announcements • Religious • Sports • Weather

45
FAQs, etc.
Technical Information
Ratings List for Lock
Technical Information
Closed caption (CC)
For viewing the CC of digital broadcasting, set the aspect to FULL (If viewing with H-FILL, JUST, ZOOM or 4:3;
characters might be cut off).
The CC can be displayed on the TV if the receiver (such as a set-top box or satellite receiver) has the CC set On
using the Component or HDMI connection to the TV.
If the CC is set to On on both the receiver and TV when the signal is 480i (except for the HDMI connection), the CC
may overlap on the TV.
If a digital program is being output in analog format, the CC data will also be output in analog format.
If the recorder or output monitor is connected to the TV, the CC needs to be set up on the recorder or output
monitor.
Aspect Ratio (FORMAT)
Press the FORMAT button to cycle through the aspect modes. This lets you choose the aspect depending on the
format of the received signal and your preference. (p. 18)
(e.g.: in case of 4:3 image)
FULL JUST
FULL JUST
Enlarges the 4:3 image horizontally to the screen’s side edges.
(Recommended for anamorphic picture) Stretches to justify the 4:3 image to the four corners of the
screen.
(Recommended for normal TV broadcast)
H-FILL 4:3
H-FILL
Side bar
Enlarges the 4:3 image horizontally to the screen’s side edges.
The side edges of the image are cut off. Standard
(Note that “Image retention” of the side bar may occur from
displaying it for a long time.)
ZOOM
ZOOM Note
480i (4:3), 480i (16:9), 480p (4:3), 480p (16:9):
FULL, JUST, 4:3 or ZOOM
1080p / 1080i / 720p:
FULL, H-FILL, JUST, 4:3 or ZOOM
Enlarges the 4:3 image to the entire screen.
(Recommended for Letter Box)
Zoom adjustments
Vertical image position and size can be adjusted in “ZOOM”.
Select “Zoom adjustments” on the “Picture” menu. (p. 26-27)
V-position: Vertical position adjustment V-size: Vertical size adjustment
To reset the aspect ratio (OK)

46
Technical Information (Continued)
Message Meaning
SD card slot is empty. The card is not inserted.
No photos The card has no data or this type of data is not supported.
Cannot read file The file is broken or unreadable.
The TV does not support the format.
Data format for SD Card browsing
Photo: Still images recorded with digital still cameras compatible with JPEG files of DCF* and EXIF**
standards
Data format: Baseline JPEG (Sub-sampling: 4:4:4, 4:2:2 or 4:2:0)
Max. number of files: 9,999
Image resolution: 160 x 120 to 10,000,000
* DCF (Design rule for camera file system): A Japan Electronics and Information Technology Industries Association’s standard
** EXIF (Exchangeable Image File Format)
Caution
A JPEG image modified with a PC may not be displayed.
Partly degraded files might be displayed at a reduced resolution.
Note
Folder structure viewed in PC
DCIM
P1000001.JPG
P1000002.JPG
P1000003.JPG
P1000004.JPG
100_P ANA
Created automatically
3-digit folder number + 5-digit arbitrary characters
4-digit arbitrary characters + 4-digit file number
Usable characters: 1-byte “a to z”, “A to Z”, “0 to 9,” and “_”
The folder and file names may be different depending on the digital camera used.
For the suitable SD Memory Cards, please confirm the latest information on the following website.
http://panasonic.jp/support/global/cs (This site is in English only)
SD Card warning messages
Do not remove the card while the unit is accessing data (this can damage card or unit).
Do not touch the terminals on the back of the card.
Do not subject the card to high pressure or impact.
Insert the card in the correct direction (otherwise, card may be damaged).
Electrical interference, static electricity or erroneous operation may damage the data or card.
Back up the recorded data at regular intervals in case of deteriorated or damaged data or erratic operation of the unit.
(Panasonic is not liable for any deterioration or damage of recorded data.)
Cautions in handling SD Card:

47
FAQs, etc.
Technical Information
VIERA LinkTM “HDAVI ControlTM”
HDMI connections to some Panasonic equipment allow you to interface automatically. (p. 30)
This function may not work normally depending on the equipment condition.
The equipment can be operated by other remote controls with this function on even if TV is in Standby mode.
Image or sound may not be available for the first few seconds when the playback starts.
Image or sound may not be available for the first few seconds when Input mode is switched.
Volume function will be displayed when adjusting the volume of the equipment.
If you connect the same kind of equipment at once (for example: one DIGA to HDMI 1 / another DIGA to HDMI 2), VIERA Link
TM
is available for the terminal with the smaller number.
If you connect equipment that has “HDAVI Control 2 or later” function to the TV with HDMI cable, the sound from DIGITAL
AUDIO OUT terminal can be output as multi channel surround.
“HDAVI Control 4” is the newest standard (current as of December, 2008) for the HDAVI Control compatible equipment.
This standard is compatible with the conventional HDAVI equipment.
HDMI connection
HDMI (high-definition multimedia interface) allows you to enjoy high-definition digital images and high-quality sound by connecting
the TV unit and the devices.
HDMI-compatible equipment (*1) with an HDMI or DVI output terminal, such as a set-top box or a DVD player, can be connected
to the HDMI connector using an HDMI compliant (fully wired) cable.
HDMI is the world’s first complete digital consumer AV interface complying with a non-compression standard.
If the external equipment has only a DVI output, connect to the HDMI terminal via a DVI to HDMI adapter cable (*2).
When the DVI to HDMI adapter cable is used, connect the audio cable to the audio input terminal.
Audio settings can be made on the “HDMI 1 in”, “HDMI 2 in” or “HDMI 3 in” menu screen. (p. 26)
Applicable audio signal sampling frequencies (L.PCM): 48 kHz, 44.1 kHz, 32 kHz
(*1): The HDMI logo is displayed on an HDMI-compliant device.
(*2): Enquire at your local digital equipment retailer shop.
Caution
Use with a PC is not assumed.
All signals are reformatted before being displayed on the screen.
If the connected device has an aspect adjustment function, set the aspect ratio to “16:9”.
These HDMI connectors are “type A”.
These HDMI connectors are compatible with HDCP (High-Bandwidth Digital Content Protection) copyright protection.
A device having no digital output terminal may be connected to the input terminal of either “COMPONENT”, “S VIDEO”, or
“VIDEO” to receive analog signals.
The HDMI input terminal can be used with only the following image signals: 480i, 480p, 720p, 1080i and 1080p.
Match the output setting of the digital device.
For details of the applicable HDMI signals, see p. 48.
DIGITAL AUDIO OUT terminals
You can enjoy your home theater by connecting a Dolby Digital (5.1 channel) decoder and “Multi Channel” amplifier to the
DIGITAL AUDIO OUT terminals.
Caution
Depending on your DVD player and DVD-Audio software the copyright protection function may operate and disable optical output.
When an ATSC channel is selected, the output from the DIGITAL AUDIO OUT jack will be Dolby Digital. When an NTSC
channel is selected, the output will be PCM.
Picture mode
Vivid: Provides enhanced picture contrast and sharpness for viewing in a well-lit room.
Standard: Recommended for normal viewing conditions with subdued room lighting.
Cinema: For watching movies in a darkened room. It provides a soft, film-like picture.
Game:
For playing video game. This mode will be set automatically if “GAME” is selected from Input label setting (p. 41)
Custom (Photo): Customizes each item according to your taste.
Photo is displayed in JPEG menu.
Note
Picture mode will be automatically set to “Standard” if you change the Input label from “GAME” to other labels.
Picture mode will be automatically set to “Game” if you change from an Input label other than “GAME” to “GAME” label.

48
1
678
3
9
45
10
1514131211
2
Technical Information (Continued)
Input signal that can be displayed
* Mark: Applicable input signal for Component (Y, PB, PR), HDMI and PC
horizontal frequency (kHz) vertical frequency (Hz) COMPONENT HDMI PC
525 (480) / 60i 15.73 59.94 **
525 (480) /60p 31.47 59.94 **
750 (720) /60p 45.00 59.94 **
1,125 (1,080) /60i 33.75 59.94 **
1,125 (1,080) /60p 67.43 59.94 *
1,125 (1,080) /60p 67.50 60.00 *
1,125 (1,080) /24p 26.97 23.98 *
1,125 (1,080) /24p 27.00 24.00 *
640 × 400 @70 31.47 70.08 *
640 × 480 @60 31.47 59.94 *
Macintosh13” (640 × 480) 35.00 66.67 *
640 × 480 @75 37.50 75.00 *
852 × 480 @60 31.47 59.94 *
800 × 600 @60 37.88 60.32 *
800 × 600 @75 46.88 75.00 *
800 × 600 @85 53.67 85.08 *
Macintosh16” (832 × 624) 49.73 74.55 *
1,024 × 768 @60 48.36 60.00 *
1,024 × 768 @70 56.48 70.07 *
1,024 × 768 @75 60.02 75.03 *
1,024 × 768 @85 68.68 85.00 *
Macintosh 21” (1,152 × 870) 68.68 75.06 *
1,280 × 768 @60 47.70 60.00 *
1,280 × 1,024 @60 63.98 60.02 *
1,366 × 768 @60 48.36 60.00 *
Note
Signals other than above may not be displayed properly.
The above signals are reformatted for optimal viewing on your display.
PC Input Terminals Connection
Computer signals which can be input are those with a horizontal scanning frequency of 15 to 110 kHz and vertical scanning frequency
of 48 to 120 Hz. (However, the image will not be displayed properly if the signals exceed 1,200 lines.)
Some PC models cannot be connected to the set.
There is no need to use an adapter for computers with IBM PC/AT compatible D-sub 15P terminal.
The maximum resolution: 1,280 × 1,024
If the display resolution exceeds these maximums, it may not be possible to show fine detail with sufficient clarity.
Signal Names for D-sub 15P Connector
Pin No.
Signal Name
Pin No.
Signal Name
Pin No.
Signal Name
R GND (Ground) NC (not connected)
G GND (Ground) NC
B GND (Ground) HD/SYNC
NC (not connected) NC (not connected) VD
GND (Ground) GND (Ground) NC
Pin Layout for PC Input Terminal
H size
Aspect Ratio: 4:3
Size 1 Size 2 The width will be decreased on both sides to
reduce noise.
Aspect Ratio: FULL/JUST(H-FILL/ZOOM)
Size 1 Size 2 The width will be increased on both sides to
reduce noise.
See pages 26-27 for more information

49
FAQs, etc.
Care and Cleaning
Technical Information
Care and Cleaning
First, unplug the Power cord plug from the wall outlet.
Display panel
The front of the display panel has been specially treated. Wipe the panel surface gently using only a cleaning cloth or a soft, lint-
free cloth.
If the surface is particularly dirty, soak a soft, lint-free cloth in diluted mild liquid dish soap (1 part mild liquid dish soap diluted
by 100 times the amount of water) and then wring the cloth to remove excess liquid. Use this cloth to wipe the surface of the
display panel, then wipe it evenly with a dry cloth of the same type until the surface is dry.
Do not scratch or hit the surface of the panel with fingernails or other hard objects. Furthermore, avoid contact with volatile
substances such as insect sprays, solvents, and thinner; otherwise, the quality of the surface may be adversely affected.
Cabinet
If the cabinet becomes dirty, wipe it with a soft, dry cloth.
If the cabinet is particularly dirty, soak the cloth in a weak mild liquid dish soap and then wring the cloth dry.
Use this cloth to wipe the cabinet and then wipe it dry with a dry cloth.
Do not allow any mild liquid dish soap to come into direct contact with the surface of the LCD TV.
If water droplets get inside the unit, operating problems may result.
Avoid contact with volatile substances such as insect sprays, solvents, and thinner; otherwise, the quality of the cabinet surface
may be adversely affected or the coating may peel off. Furthermore, do not leave it for long periods in contact with articles made
from rubber or PVC.
Pedestal
Cleaning
Wipe the surfaces with a soft, dry cloth. If the unit is particularly dirty, clean it using a cloth soaked with water to
which a small amount of mild liquid dish soap has been added and then wipe with a dry cloth.
Do not use products such as solvents, thinner, or household wax for cleaning, as they can damage the surface
coating. (If using a chemically-treated cloth, follow the instructions supplied with the cloth.)
Do not attach sticky tape or labels, as they can make the surface of the pedestal dirty. Do not allow long-term
contact with rubber, vinyl products, or the like. (Doing so will cause deterioration.)
Power cord plug
Wipe the plug with a dry cloth at regular intervals. (Moisture and dust can lead to fire or electrical shock.)

50
FAQ
Before requesting service or assistance, please follow these simple guides to resolve the problem.
If the problem still persists, please contact your local Panasonic dealer or Panasonic Service Center for assistance.
For details (p. 54, 55)
For additional assistance, please contact us via the website at:
www.panasonic.com/contactinfo
www.panasonic.ca
White spots or
shadow images
(noise)
Check the position, direction,
and connection of the antenna.
Interference or
frozen digital
channels
(intermittent sound)
Change the direction of antenna
for digital channels.
Check “Signal meter” (p. 39).
If the signal is weak, check the
antenna and consult your local
dealer.
The LCD panel moves
slightly when it is
pushed with a fi nger.
A clattering sound
might be heard
This is not a malfunction.
There is some looseness around
the panel to prevent the damage to
the panel.
The remote control does
not work
Are the batteries installed correctly? (p. 8)
Are the batteries new?
Pictures from external
equipment are distorted when
the unit is connected via HDMI
Is the HDMI cable connected properly?
(p. 31, 43)
Turn Off the TV unit and equipment, then
turn them On again.
Check an input signal from the equipment.
(p. 48)
Use equipment compliant with
EIA/CEA-861/861B.
When the channel is changed on
an STB that is connected with
HDMI, “HDMI” may be displayed
on the top left of the screen
This is not a malfunction.
Recording does not
start immediately
Check the settings of the recorder. For
details, read the manual of the recorder.

51
FAQs, etc.
Frequently Asked Questions
Problem Actions
Screen Sound Other
If there is a problem with your TV, please refer to the table below to determine the symptoms, then carry out the
suggested check. If this does not solve the problem, please contact your local Panasonic dealer, quoting the model
number and serial number (both found on the rear of the TV).
Some spots remain
bright or dark
The LCD panel is made up of a few million pixels and is
produced with advanced technology through an intricate
process. Sometimes a few pixels may be bright or dark.
These pixels do not indicate a defective panel and will
have no impact on the performance of the TV.
Chaotic image, noisy
Check nearby electrical products.
(car or motorcycle ignition systems, fluorescent lamp, etc.)
No image can be
displayed
Check Picture menu (p. 26)
Check the cable connections.
Check that the correct input has been selected.
Only spots are displayed
instead of images Check the channel settings. (p. 38)
Check the antenna cables.
Neither image nor
sound is produced
Is the power cord plugged into the outlet?
Is the TV unit turned On?
Check Picture menu (p. 26) and volume.
Check the AV cable connections. (p. 10-13)
Check that the correct input has been selected. (p. 22)
Black Box appears Change settings of Closed caption (CC). (p. 40)
No sound is produced
Are the speakers’ cables connected correctly? (p. 43)
Is “Sound Mute” active? (p. 14)
Is the volume set to the minimum?
Is “TV speakers” set to “Off”? (p. 26)
Change “SAP” settings. (p. 17)
Check “HDMI 1 in”, “HDMI 2 in” or “HDMI 3 in” settings.
(p. 26)
Sound is unusual
Set “SAP” setting to “Stereo” or “Mono”.
Check the HDMI device connected to the unit.
Set the audio setting of the HDMI device to
“Linear PCM”.
If digital sound connection has a problem,
select analog sound connection.
Unknown sound heard
1- Sounds from TV
cabinet
2- Tick/Click sound
3- Buzzing sound
1-
Changes in the temperature and humidity of the room may cause
the TV’s cabinet to expand or contract and produce metallic
sounds. This is not a sign of faulty operation or a malfunction.
2- When the TV is powered on, an electrical component in the TV
activates producing a tick/click sound. This is not a sign of faulty
operation or a malfunction.
3- Electrical circuits are active while the TV set is on.
This is not a sign of faulty operation or a malfunction.
The main unit is hot.
The main unit radiates heat and some of the parts may
become hot. This is not a problem for performance or
quality.
Set up in a location with good ventilation.
Do not cover the ventilation holes of the TV with a
tablecloth, etc., and do not place on top of other equipment.

52
Specifications
36.1 ” (915 mm)3.7 ” (93 mm)
3.3 ” (83 mm)
11.3 ” (287 mm)
3.9 ” (97 mm)
3.5 ” (87 mm)
15.8 ”
(399 mm)
22.8 ” (577 mm)
24.5 ” (620 mm)
31.5 ” (798 mm)
8.6 ” (217 mm)
20.2 ” (511 mm)
21.7 ” (551 mm)
14.2 ”
(359 mm)
Note
Design and Specifications are subject to change without notice. Mass and Dimensions shown are approximate.
TC-L32S1 TC-L37S1
Power Source AC 110-127 V, 60 Hz
Power
Consumption
Maximum
Standby condition 123 W
0.2 W 151 W
0.2 W
Display panel
Aspect Ratio 16:9
Visible screen size
(W × H × Diagonal)
(No. of pixels)
32” class (31.5 inches measured diagonally) 37” class (37.0 inches measured diagonally)
27.5 ” × 15.4 ” × 31.5 ”
(698 mm × 392 mm × 801 mm) 32.2 ” × 18.1 ” × 37.0 ”
(819 mm × 460 mm × 940 mm)
2,073,600 (1,920 (W) × 1,080(H))
[5,760 × 1,080 dots]
Sound
Speaker 1-way 2 speakers slim under SP System
Audio Output 20 W [10 W + 10 W] ( 10 % THD )
Headphones M3 (3.5 mm) Jack × 1
PC signals VGA, SVGA, XGA, WXGA, SXGA
Horizontal scanning frequency 31 - 69 kHz
Vertical scanning frequency 59 - 86 Hz
Channel Capability-
ATSC/NTSC (Digital/Analog) VHF/ UHF: 2 - 69, CATV: 1 - 135
Operating Conditions Temperature: 32 °F – 95 °F (0 °C – 35°C)
Humidity: 20 % – 80 % RH (non-condensing)
Connection Terminals
VIDEO IN 1 VIDEO: RCA PIN Type × 1
1.0 V[p-p] (75 Ω)
AUDIO L - R: RCA PIN Type × 2
0.5 V [rms]
VIDEO IN 2 VIDEO: RCA PIN Type × 1
1.0 V [p-p] (75 Ω)
S VIDEO: Mini DIN 4-pin Y: 1.0 V[p-p] (75 Ω) C: 0.286 V [p-p] (75 Ω)
AUDIO L - R: RCA PIN Type × 2
0.5 V [rms]
COMPONENT IN Y: 1.0 V [p-p] (including synchronization)
PB, PR: ±0.35 V [p-p]
AUDIO L-R: RCA PIN Type × 2
0.5 V [rms]
HDMI 1-3 TYPE A Connector × 3
• This TV supports “HDAVI Control 4” function.
PC D-SUB 15PIN: R,G,B / 0.7 V [p-p] (75 Ω)
HD, VD / 1.0 - 5.0 V [p-p] (high impedance)
Card slot SD CARD slot × 1
DIGITAL AUDIO OUT PCM / Dolby Digital, Fiber Optic
FEATURES 3D Y/C Digital Comb Filter, CLOSED CAPTION, V-Chip
HDMI (HDAVI Control 4)
Vesa compatible, Photo viewer
Dimensions
(W × H × D)
Including TV stand 31.5 ” × 21.7 ” × 8.6 ”
(798 mm × 551 mm × 217 mm) 36.1 ” × 24.5 ” × 11.3 ”
(915 mm × 620 mm × 287 mm)
TV Set only 31.5 ” × 20.2 ” × 3.7 ”
(798 mm × 511 mm × 93 mm) 36.1 ” × 22.8 ” × 3.9 ”
(915 mm × 577 mm × 97 mm)
Mass
Including TV stand 29.3 lb. (13.3 ) NET 37.0 lb. (16.8 ) NET
TV Set only 25.6 lb. (11.6 ) NET 32.0 lb. (14.5 ) NET
[TC-L32S1] [TC-L37S1]

53
FAQs, etc.
Limited Warranty (for U.S.A. and Puerto Rico only)
Specifications
Limited Warranty Coverage
If your product does not work properly because of a defect in materials or workmanship, Panasonic Consumer
Electronics Company (referred to as “the warrantor”) will, for the length of the period indicated on the chart below,
which starts with the date of original purchase (“warranty period”), at its option either (a) repair your product with new
or refurbished parts, or (b) replace it with a new or a refurbished product. The decision to repair or replace will be
made by the warrantor.
During the “Labor” warranty period there will be no charge for labor. During the “Parts” warranty period, there will
be no charge for parts.
You must carry-in your product or arrange for on-site service during the Limited warranty period. If non-rechargeable
batteries are included, they are not warranted. This warranty only applies to products purchased and serviced in the
United States or Puerto Rico. This warranty is extended only to the original purchaser of a new product which was
not sold “as is”. A purchase receipt or other proof of the original purchase date is required for warranty service.
On-Site or Carry-in Service
For On-Site or Carry-In Service in the United States and Puerto Rico call 1-877-95-VIERA (1-877-958-4372)
On-site service where applicable requires clear, complete and easy access to the product by the authorized servicer
and does not include removal or re-installation of an installed product. It is possible that certain on-site repairs will not
be completed on-site, but will require that the product or parts of the product, at the servicer’s discretion be removed
for shop diagnosis and/or repair and then returned.
Limited Warranty Limits And Exclusions
This warranty ONLY COVERS failures due to defects in materials or workmanship, and DOES NOT COVER normal
wear and tear or cosmetic damage, nor does it cover markings or retained images on the LCD panel resulting
from viewing fixed images (including, among other things, non-expanded standard 4:3 pictures on wide screen
TV’s, or onscreen data in a stationary and fixed location). The warranty ALSO DOES NOT COVER damages which
occurred in shipment, or failures which are caused by products not supplied by the warrantor, or failures which result
from accidents, misuse, abuse, neglect, bug infestation, mishandling, misapplication, alteration, faulty installation,
set-up adjustments, misadjustment of consumer controls, improper maintenance, power line surge, lightning damage,
modification, or commercial use (such as in a hotel, office, restaurant, or other business), rental use of the product,
service by anyone other than a Factory Service Center or other Authorized Servicer, or damage that is attributable to
acts of God.
THERE ARE NO EXPRESS WARRANTIES EXCEPT AS LISTED UNDER “LIMITED WARRANTY COVERAGE”.
THE WARRANTOR IS NOT LIABLE FOR INCIDENTAL OR CONSEQUENTIAL DAMAGES RESULTING FROM
THE USE OF THIS PRODUCT, OR ARISING OUT OF ANY BREACH OF THIS WARRANTY. (As examples, this
excludes damages for lost time, cost of having someone remove or re-install an installed unit if applicable, or travel to
and from the servicer. The items listed are not exclusive, but are for illustration only.) ALL EXPRESS AND IMPLIED
WARRANTIES, INCLUDING THE WARRANTY OF MERCHANTABILITY, ARE LIMITED TO THE PERIOD OF THE
LIMITED WARRANTY.
Some states do not allow the exclusion or limitation of incidental or consequential damages, or limitations on how
long an implied warranty lasts, so the exclusions may not apply to you.
This warranty gives you specific legal rights and you may also have others rights which vary from state to state.
If a problem with this product develops during or after the warranty period, you may contact your dealer or
Service Center. If the problem is not handled to your satisfaction, then write to the warrantor’s Consumer Affairs
Department at the addresses listed for the warrantor.
PARTS AND SERVICE (INCLUDING COST OF AN ON-SITE SERVICE CALL, WHERE APPLICABLE) WHICH
ARE NOT COVERED BY THIS LIMITED WARRANTY ARE YOUR RESPONSIBILITY.
Panasonic LCD Televisions
Limited Warranty
LCD TV CATEGORIES PARTS LABOR SERVICE
Up to 37’ (diagonal) 1 (ONE) YEAR 1 (ONE) YEAR Carry-In
42” (diagonal) and larger On-Site
Limited Warranty (for U.S.A. and Puerto Rico only)
PANASONIC CONSUMER ELECTRONICS COMPANY,
DIVISION OF:
PANASONIC CORPORATION OF NORTH AMERICA
One Panasonic Way
Secaucus, New Jersey 07094

54
Customer Services Directory (for U.S.A. and Puerto Rico)
Customer Services Directory (United States and Puerto Rico)
Obtain Product Information and Operating Assistance; locate your nearest Dealer or Service Center;
purchase Parts and Accessories; or make Customer Service and Literature requests by visiting our Web
Site at:
http://www.panasonic.com/help
or, contact us via the web at:
http://www.panasonic.com/contactinfo
You may also contact us directly at:
1-877-95-VIERA (958-4372)
Monday-Friday 9 am-9 pm; Saturday-Sunday 10 am-7 pm, EST.
■For hearing or speech impaired TTY users, TTY: 1-877-833-8855
Accessory Purchases (United States and Puerto Rico)
Purchase Parts, Accessories and Instruction Books on line for all Panasonic Products by visiting our Web
Site at:
http://www.pstc.panasonic.com
or, send your request by E-mail to:
npcparts@us.panasonic.com
You may also contact us directly at:
1-800-332-5368 (Phone) 1-800-237-9080 (Fax Only) (Monday - Friday 9 am to 9 pm, EST.)
Panasonic Service and Technology Company
20421 84th Avenue South,
Kent, WA 98032
(We Accept Visa, MasterCard, Discover Card, American Express, and Personal Checks)
■For hearing or speech impaired TTY users, TTY: 1-866-605-1277

55
FAQs, etc.
Limited Warranty (for Canada)
Customer Services Directory (for U.S.A. and Puerto Rico)
Limited Warranty (for Canada)
Panasonic Canada Inc.
PANASONIC PRODUCT - LIMITED WARRANTY
Panasonic Canada Inc. warrants this product to be free from defects in material and workmanship and agrees to
remedy any such defect for a period as stated below from the date of original purchase.
In-home Service will be carried out only to locations accessible by roads and within 50 km of an authorized
Panasonic service facility.
LIMITATIONS AND EXCLUSIONS
This warranty does not apply to products purchased outside Canada or to any product which has been improperly
installed, subjected to usage for which the product was not designed, misused or abused, damaged during shipping,
or which has been altered or repaired in any way that affects the reliability or detracts from the performance, nor
does it cover any product which is used commercially. Dry cell batteries are also excluded from coverage under this
warranty.
This warranty is extended to the original end user purchaser only. A purchase receipt or other proof of date of original
purchase is required before warranty service is performed.
THIS EXPRESS, LIMITED WARRANTY IS IN LIEU OF ALL OTHER WARRANTIES, EXPRESS OR IMPLIED,
INCLUDING ANY IMPLIED WARRANTIES OF MERCHANTABILITY AND FITNESS FOR A PARTICULAR PURPOSE.
IN NO EVENT WILL PANASONIC CANADA INC. BE LIABLE FOR ANY SPECIAL, INDIRECT OR CONSEQUENTIAL
DAMAGES.
In certain instances, some jurisdictions do not allow the exclusion or limitation of incidental or consequential
damages, or the exclusion of implied warranties, so the above limitations and exclusions may not be applicable.
In-home service requires clear, complete and easy access to the product by the Authorized Servicentre and does not
include removal or re-installation of an installed product. If removal is required to service the product, it will be at the
discretion of the Servicentre and in no event will Panasonic Canada Inc. or the Servicentre be liable for any special,
indirect or consequential damages.
WARRANTY SERVICE
For product operation and information assistance, please contact:
Our Customer Care Centre: 1-800 #: 1-866-330-0014
Email link: www.vieraconcierge.ca
FOR PRODUCT REPAIRS, please contact Viera Customer Care Agent using the above contact info.
IF YOU SHIP THE PRODUCT TO A SERVICENTRE
Carefully pack and send prepaid, adequately insured and preferably in the original carton.
Include details of the defect claimed, and proof of date of original purchase.
Plasma TV / Monitor In-home service One (1) year, parts (including Plasma Panel) and labour.
LCD TV (42 in & over) In-home service One (1) year, parts (including LCD Panel) and labour.

Note

Customer’s Record
The model number and serial number of this product can be found on its back cover. You should note this serial number in
the space provided below and retain this book, plus your purchase receipt, as a permanent record of your purchase to aid
in identification in the event of theft or loss, and for Warranty Service purposes.
Model Number Serial Number
Anotación del cliente
El modelo y el número de serie de este producto se encuentran en su panel posterior. Deberá anotarlos en el espacio
provisto a continuación y guardar este manual, más el recibo de su compra, como prueba permanente de su adquisición,
para que le sirva de ayuda al identificarlo en el caso de que le sea sustraído o lo pierda, y también para disponer de los
servicios que le ofrece la garantía.
Modelo Número de serie
Panasonic Consumer Electronics Company,
Division of Panasonic Corporation of North America
One Panasonic Way, Secaucus
New Jersey 07094 U.S.A.
Panasonic Canada Inc.
5770 Ambler Drive
Mississauga, Ontario
L4W 2T3 CANADA
© 2009 Panasonic Corporation of North America. All Rights Reserved.
© 2009 Panasonic Corporation of North America. Todos los Derechos Reservados. Printed in U.S.A.
Impreso en EE.UU.
This product has a fluorescent lamp that contains mercury.
Disposal may be regulated in your community due to environmental
considerations. For disposal or recycling information, please contact your
local authorities, or the Electronic Industries Alliance:
http://www.eiae.org.
Este producto tiene una lámpara fluorescente que contiene mercurio.
Debido a consideraciones ambientales, puede que deshacerse de este
material esté regulado en su comunidad. Para obtener información sobre
cómo deshacerse o reciclar este material, póngase en contacto con las
autoridades de su localidad o con Electronics Industries Alliance:
http://www.eiae.org.