Paypal Express Checkout 2010 Integration Guide
Express Checkout - 2010 - Integration Guide PP_ExpressCheckout_IG_2010 Free User Guide for PayPal Software, Manual
2015-07-27
: Paypal Paypal-Express-Checkout-2010-Integration-Guide-777935 paypal-express-checkout-2010-integration-guide-777935 paypal pdf
Open the PDF directly: View PDF
.
Page Count: 134 [warning: Documents this large are best viewed by clicking the View PDF Link!]
- Express Checkout Integration Guide
- Contents
- Preface
- Introducing Express Checkout
- Express Checkout Button and Logo Image Integration
- PayPal Name-Value Pair API Basics
- Implementing the Simplest Express Checkout Integration
- Testing an Express Checkout Integration
- Customizing Express Checkout
- Implementing the Instant Update API
- Immediate Payment
- Implementing Parallel Payments
- Handling Payment Settlements
- Handling Recurring Payments
- How Recurring Payments Work
- Recurring Payments Terms
- Options for Creating a Recurring Payments Profile
- Recurring Payments With Express Checkout
- Recurring Payments Profile Status
- Getting Recurring Payments Profile Information
- Modifying a Recurring Payments Profile
- Billing the Outstanding Amount of a Profile
- Recurring Payments Notifications
- Using Other PayPal API Operations
- Integrating giropay with Express Checkout

Express Checkout
Integration Guide
Last updated: May 2010
Express Checkout Integration Guide
Document Number: 100010.en_US-201005
© 2010 PayPal, Inc. All rights reserved. PayPal is a registered trademark of PayPal, Inc. The PayPal logo is a trademark of PayPal, Inc. Other
trademarks and brands are the property of their respective owners.
The information in this document belongs to PayPal, Inc. It may not be used, reproduced or disclosed without the written approval of PayPal, Inc.
Copyright © PayPal. All rights reserved. PayPal S.à r.l. et Cie, S.C.A., Société en Commandite par Actions. Registered office: 22-24 Boulevard Royal, L-
2449, Luxembourg, R.C.S. Luxembourg B 118 349
Consumer advisory: The PayPal™ payment service is regarded as a stored value facility under Singapore law. As such, it does not require the approval
of the Monetary Authority of Singapore. You are advised to read the terms and conditions carefully.
Notice of non-liability:
PayPal, Inc. is providing the information in this document to you “AS-IS” with all faults. PayPal, Inc. makes no warranties of any kind (whether express,
implied or statutory) with respect to the information contained herein. PayPal, Inc. assumes no liability for damages (whether direct or indirect), caused
by errors or omissions, or resulting from the use of this document or the information contained in this document or resulting from the application or use
of the product or service described herein. PayPal, Inc. reserves the right to make changes to any information herein without further notice.

Express Checkout Integration Guide May 2010 3
Contents
Preface . . . . . . . . . . . . . . . . . . . . . . . . . . . . . . . . . . 9
Intended Audience . . . . . . . . . . . . . . . . . . . . . . . . . . . . . . . . . . . . . . . 9
Where to Go for More Information . . . . . . . . . . . . . . . . . . . . . . . . . . . . . . . 9
Revision History . . . . . . . . . . . . . . . . . . . . . . . . . . . . . . . . . . . . . . . . 9
Chapter 1 Introducing Express Checkout . . . . . . . . . . . . . . .11
The Express Checkout Experience . . . . . . . . . . . . . . . . . . . . . . . . . . . . . 11
Express Checkout Integration Steps . . . . . . . . . . . . . . . . . . . . . . . . . . . . . 12
Configuring and Customizing the Express Checkout Experience . . . . . . . . . . . . 13
Additional PayPal API Operations . . . . . . . . . . . . . . . . . . . . . . . . . . . . 13
Express Checkout Flow . . . . . . . . . . . . . . . . . . . . . . . . . . . . . . . . . . . 14
Checkout Entry Point . . . . . . . . . . . . . . . . . . . . . . . . . . . . . . . . . . 14
Payment Option Entry Point . . . . . . . . . . . . . . . . . . . . . . . . . . . . . . . 15
Express Checkout Building Blocks. . . . . . . . . . . . . . . . . . . . . . . . . . . . . . 15
Express Checkout Buttons. . . . . . . . . . . . . . . . . . . . . . . . . . . . . . . . 16
Express Checkout API Operations . . . . . . . . . . . . . . . . . . . . . . . . . . . 17
Express Checkout Command . . . . . . . . . . . . . . . . . . . . . . . . . . . . . . 17
Express Checkout Token Usage. . . . . . . . . . . . . . . . . . . . . . . . . . . . . 18
Chapter 2 Express Checkout Button and Logo Image Integration . . .19
About PayPal Button and Logo Images . . . . . . . . . . . . . . . . . . . . . . . . . . . 19
Express Checkout Images. . . . . . . . . . . . . . . . . . . . . . . . . . . . . . . . 19
Express Checkout Image Flavors . . . . . . . . . . . . . . . . . . . . . . . . . . . . 19
Dynamic Images . . . . . . . . . . . . . . . . . . . . . . . . . . . . . . . . . . . . . . . 20
Configuring the Dynamic Image . . . . . . . . . . . . . . . . . . . . . . . . . . . . . . . 20
Set Up the Default Image . . . . . . . . . . . . . . . . . . . . . . . . . . . . . . . . 21
Set Up Image for Dynamic Use . . . . . . . . . . . . . . . . . . . . . . . . . . . . . 21
Change the Locale. . . . . . . . . . . . . . . . . . . . . . . . . . . . . . . . . . . . 22
Feedback to Buyer Meeting an Incentive . . . . . . . . . . . . . . . . . . . . . . . . 22
Choose the Image . . . . . . . . . . . . . . . . . . . . . . . . . . . . . . . . . . . . 22
Dynamic Image Command Reference . . . . . . . . . . . . . . . . . . . . . . . . . . . . 22
Dynamic Image Parameters . . . . . . . . . . . . . . . . . . . . . . . . . . . . . . . 23
Locale Codes . . . . . . . . . . . . . . . . . . . . . . . . . . . . . . . . . . . . . . 23

Contents
4May 2010 Express Checkout Integration Guide
Static PayPal Button and Mark Images Source Requirements . . . . . . . . . . . . . . . 25
Chapter 3 PayPal Name-Value Pair API Basics . . . . . . . . . . . . .27
PayPal API Client-Server Architecture . . . . . . . . . . . . . . . . . . . . . . . . . . . . 27
PayPal Name-Value Pair API Requests and Responses . . . . . . . . . . . . . . . . 28
Multiple API Operations . . . . . . . . . . . . . . . . . . . . . . . . . . . . . . . . . 28
Obtaining API Credentials . . . . . . . . . . . . . . . . . . . . . . . . . . . . . . . . . . 30
Creating an API Signature . . . . . . . . . . . . . . . . . . . . . . . . . . . . . . . . 30
Creating an API Certificate . . . . . . . . . . . . . . . . . . . . . . . . . . . . . . . 31
Creating an NVP Request . . . . . . . . . . . . . . . . . . . . . . . . . . . . . . . . . . 31
Specifying the PayPal API Operation . . . . . . . . . . . . . . . . . . . . . . . . . . 32
Specifying an API Credential . . . . . . . . . . . . . . . . . . . . . . . . . . . . . . 32
URL Encoding . . . . . . . . . . . . . . . . . . . . . . . . . . . . . . . . . . . . . . 33
List Syntax for Name-Value Pairs . . . . . . . . . . . . . . . . . . . . . . . . . . . . 34
Executing NVP API Operations . . . . . . . . . . . . . . . . . . . . . . . . . . . . . . . 34
Specifying a PayPal Server . . . . . . . . . . . . . . . . . . . . . . . . . . . . . . . 34
Logging API Operations . . . . . . . . . . . . . . . . . . . . . . . . . . . . . . . . . 34
Responding to an NVP Response . . . . . . . . . . . . . . . . . . . . . . . . . . . . . . 35
Common Response Fields. . . . . . . . . . . . . . . . . . . . . . . . . . . . . . . . 35
URL Decoding . . . . . . . . . . . . . . . . . . . . . . . . . . . . . . . . . . . . . . 36
Chapter 4 Implementing the Simplest Express Checkout Integration .37
Setting Up the Express Checkout Transaction. . . . . . . . . . . . . . . . . . . . . . . . 37
Obtaining Express Checkout Transaction Details . . . . . . . . . . . . . . . . . . . . . . 39
Completing the Express Checkout Transaction . . . . . . . . . . . . . . . . . . . . . . . 39
Chapter 5 Testing an Express Checkout Integration . . . . . . . . . .43
Chapter 6 Customizing Express Checkout . . . . . . . . . . . . . . .49
PayPal Review Page Order Details . . . . . . . . . . . . . . . . . . . . . . . . . . . . . 49
Special Instructions to Merchant. . . . . . . . . . . . . . . . . . . . . . . . . . . . . 51
Integrating Order Details into the Express Checkout Flow . . . . . . . . . . . . . . . 52
eBay-Issued Incentives . . . . . . . . . . . . . . . . . . . . . . . . . . . . . . . . . 55
Integrating eBay Incentives into the Express Checkout Flow . . . . . . . . . . . . . . 56
Providing Gift Options . . . . . . . . . . . . . . . . . . . . . . . . . . . . . . . . . . . . 58
Getting Buyer Consent to Receive Promotional Email. . . . . . . . . . . . . . . . . . . . 60
Providing Your Customer Service Number. . . . . . . . . . . . . . . . . . . . . . . . . . 60

Express Checkout Integration Guide May 2010 5
Contents
Adding a Survey Question . . . . . . . . . . . . . . . . . . . . . . . . . . . . . . . . . . 61
PayPal Page Style . . . . . . . . . . . . . . . . . . . . . . . . . . . . . . . . . . . . . . 62
Custom Page Style . . . . . . . . . . . . . . . . . . . . . . . . . . . . . . . . . . . 62
Individual Page Style Characteristics . . . . . . . . . . . . . . . . . . . . . . . . . . 63
Changing the Locale . . . . . . . . . . . . . . . . . . . . . . . . . . . . . . . . . . . . . 66
Confirmed Address . . . . . . . . . . . . . . . . . . . . . . . . . . . . . . . . . . . 68
Suppressing the Buyer’s Shipping Address . . . . . . . . . . . . . . . . . . . . . . . 70
Shipping Address Override . . . . . . . . . . . . . . . . . . . . . . . . . . . . . . . 72
Automatically Filling Out the PayPal Login Page . . . . . . . . . . . . . . . . . . . . . . 73
Buyer Pays on PayPal . . . . . . . . . . . . . . . . . . . . . . . . . . . . . . . . . . . . 75
Chapter 7 Implementing the Instant Update API . . . . . . . . . . . .77
About the Instant Update API . . . . . . . . . . . . . . . . . . . . . . . . . . . . . . . . 77
Integration Steps. . . . . . . . . . . . . . . . . . . . . . . . . . . . . . . . . . . . . 77
Post-Integration Checkout Experience . . . . . . . . . . . . . . . . . . . . . . . . . 78
How the Callback Works in the Express Checkout Flow. . . . . . . . . . . . . . . . . . . 80
Following Instant Update API Best Practices . . . . . . . . . . . . . . . . . . . . . . . . 81
Setting Up the Callback . . . . . . . . . . . . . . . . . . . . . . . . . . . . . . . . . . . 82
GetExpressCheckoutDetails and DoExpressCheckoutPayment Changes . . . . . . . 83
Other Considerations . . . . . . . . . . . . . . . . . . . . . . . . . . . . . . . . . . 83
Using the Callback . . . . . . . . . . . . . . . . . . . . . . . . . . . . . . . . . . . . . . 85
SetExpressCheckout . . . . . . . . . . . . . . . . . . . . . . . . . . . . . . . . . . 85
Callback Request . . . . . . . . . . . . . . . . . . . . . . . . . . . . . . . . . . . . 88
Callback Response . . . . . . . . . . . . . . . . . . . . . . . . . . . . . . . . . . . 88
Chapter 8 Immediate Payment . . . . . . . . . . . . . . . . . . . . .91
Overview of Immediate Payment . . . . . . . . . . . . . . . . . . . . . . . . . . . . . . 91
About Immediate Payment For Third Party Checkout . . . . . . . . . . . . . . . . . . . . 91
Integrating Immediate Payment for Third-Party Checkout . . . . . . . . . . . . . . . . . . 93
The Call to SetExpressCheckout . . . . . . . . . . . . . . . . . . . . . . . . . . . . 93
The Call to DoExpressCheckoutPayment . . . . . . . . . . . . . . . . . . . . . . . . 94
About Immediate Payment For Express Checkout . . . . . . . . . . . . . . . . . . . . . 94
Integrating Immediate Payment for Express Checkout . . . . . . . . . . . . . . . . . . . 95
Chapter 9 Implementing Parallel Payments . . . . . . . . . . . . . .97
About Parallel Payments. . . . . . . . . . . . . . . . . . . . . . . . . . . . . . . . . . . 97
What Is and What Is Not Supported . . . . . . . . . . . . . . . . . . . . . . . . . . . 97

Contents
6May 2010 Express Checkout Integration Guide
Post-Integration Experience . . . . . . . . . . . . . . . . . . . . . . . . . . . . . . . 98
Name-Value Pair Syntax Supporting Parallel Payments. . . . . . . . . . . . . . . . . . . 99
Integrating Parallel Payments Using the NVP API . . . . . . . . . . . . . . . . . . . . . .100
Integrating Parallel Payments Using the SOAP API . . . . . . . . . . . . . . . . . . . . .103
Handling Errors . . . . . . . . . . . . . . . . . . . . . . . . . . . . . . . . . . . . . . .108
Chapter 10 Handling Payment Settlements . . . . . . . . . . . . . . 109
Sale Payment Action for Express Checkout . . . . . . . . . . . . . . . . . . . . . . . . .109
Authorization Payment Action for Express Checkout . . . . . . . . . . . . . . . . . . . .109
Order Payment Action for Express Checkout . . . . . . . . . . . . . . . . . . . . . . . .110
Chapter 11 Handling Recurring Payments. . . . . . . . . . . . . . . 113
How Recurring Payments Work . . . . . . . . . . . . . . . . . . . . . . . . . . . . . . .113
Limitations . . . . . . . . . . . . . . . . . . . . . . . . . . . . . . . . . . . . . . . .114
Recurring Payments Terms . . . . . . . . . . . . . . . . . . . . . . . . . . . . . . . . .114
Options for Creating a Recurring Payments Profile . . . . . . . . . . . . . . . . . . . . .115
Specifying the Regular Payment Period . . . . . . . . . . . . . . . . . . . . . . . . .115
Including an Optional Trial Period . . . . . . . . . . . . . . . . . . . . . . . . . . . .116
Specifying an Initial Payment . . . . . . . . . . . . . . . . . . . . . . . . . . . . . .116
Maximum Number of Failed Payments . . . . . . . . . . . . . . . . . . . . . . . . .117
Billing the Outstanding Amount . . . . . . . . . . . . . . . . . . . . . . . . . . . . .117
Recurring Payments With Express Checkout . . . . . . . . . . . . . . . . . . . . . . . .117
Initiating the Processing Flow With SetExpressCheckout . . . . . . . . . . . . . . .119
Redirecting the Buyer’s Browser to PayPal . . . . . . . . . . . . . . . . . . . . . . .120
Getting Buyer Details Using GetExpressCheckoutDetails. . . . . . . . . . . . . . . .121
Creating the Profiles With CreateRecurringPaymentsProfile . . . . . . . . . . . . . .121
Recurring Payments Profile Status. . . . . . . . . . . . . . . . . . . . . . . . . . . . . .122
Getting Recurring Payments Profile Information . . . . . . . . . . . . . . . . . . . . . . .122
Modifying a Recurring Payments Profile . . . . . . . . . . . . . . . . . . . . . . . . . . .123
Updating Addresses . . . . . . . . . . . . . . . . . . . . . . . . . . . . . . . . . . .124
Updating the Billing Amount . . . . . . . . . . . . . . . . . . . . . . . . . . . . . . .124
Billing the Outstanding Amount of a Profile . . . . . . . . . . . . . . . . . . . . . . . . .124
Recurring Payments Notifications . . . . . . . . . . . . . . . . . . . . . . . . . . . . . .125

Express Checkout Integration Guide May 2010 7
Contents
Chapter 12 Using Other PayPal API Operations . . . . . . . . . . . . 127
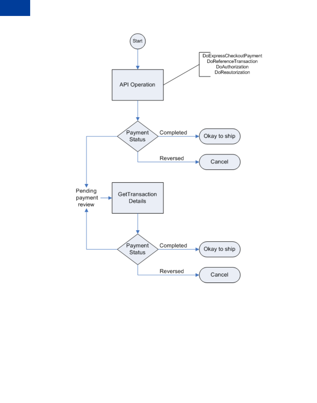
Issuing Refunds . . . . . . . . . . . . . . . . . . . . . . . . . . . . . . . . . . . . . . .127
Handling Payment Review . . . . . . . . . . . . . . . . . . . . . . . . . . . . . . . . . .128
Chapter 13 Integrating giropay with Express Checkout . . . . . . . . 131
giropay Page Flows . . . . . . . . . . . . . . . . . . . . . . . . . . . . . . . . . . . . .131
giropay Payment Page Flow. . . . . . . . . . . . . . . . . . . . . . . . . . . . . . .131
Cancelled or Unsuccessful giropay Payment Page Flow . . . . . . . . . . . . . . . .132
giropay Integration . . . . . . . . . . . . . . . . . . . . . . . . . . . . . . . . . . . . . .133
Initiate the Flow with SetExpressCheckout . . . . . . . . . . . . . . . . . . . . . . .133
Redirect the Buyer to PayPal . . . . . . . . . . . . . . . . . . . . . . . . . . . . . .133
Complete the Transaction . . . . . . . . . . . . . . . . . . . . . . . . . . . . . . . .134
Receive Transaction Status Notification . . . . . . . . . . . . . . . . . . . . . . . . .134

Contents
8May 2010 Express Checkout Integration Guide

Express Checkout Integration Guide May 2010 9
Preface
This document describes Express Checkout integration.
Intended Audience
This document is intended for merchants and developers implementing Express Checkout.
Where to Go for More Information
For information on the administrative tasks you can perform from your PayPal account, see
the Merchant Setup and Administration Guide. The guide is located on the Documentation
page linked to the Library tab in Developer Central.
Revision History
Revision history for Express Checkout Integration Guide.
TABLE 1.1 Revision history
Date Description
05/11/10 Added details for integrating parallel payments using the NVP and SOAP
API, including use with airlines. Added new Immediate Payment
functionality. Updated billing agreements with functionality to obtain the
latest billing address, skip billing agreement creation, and clarify use of the
BAUpdate API.
03/10/10 Added support for parallel payments.
01/21/2010 Added new Express Checkout fields to provide the buyer contact
information, gift options, promotions, and a survey question on the PayPal
pages. Added a new callback response API field providing no-shipping
details.
10/05/2009 Added Immediate Payment.
Edited for technical accuracy.
Removed PayPal placement guidelines.
06/30/2009 Added a section on payment review.

Revision History
10 May 2010 Express Checkout Integration Guide
06/04/2009 Added a chapter on pre-populating the PayPal review page. Updated PayPal
Review pages. Moved some customization topics out of this guide. They
are now in the Merchant Setup and Administration Guide.
04/30/2009 Created first edition for Enterprise-level merchants and added chapter on
reference transactions.
04/08/2009 Added a chapter describing the Instant Update Callback API.
03/03/2009 Updated to allow useraction=continue for eBay incentives.
11/13/2008 Added information about integrating dynamic images and added
information about order details that can be displayed on the PayPal Review
page.
06/30/2008 Complete revision.
TABLE 1.1 Revision history
Date Description

Express Checkout Integration Guide May 2010 11
1Introducing Express Checkout
Express Checkout is PayPal’s premier checkout solution, which streamlines the checkout
process for buyers and keeps them on the merchant’s site after making a purchase.
zThe Express Checkout Experience
zExpress Checkout Integration Steps
zExpress Checkout Flow
zExpress Checkout Building Blocks
NOTE:For information about administrative tasks you can perform from your PayPal account
such as adding users, setting up custom page styles, and managing multiple currency
balances, see the Merchant Setup and Administration Guide.
The Express Checkout Experience
Express Checkout makes it easier for a buyers to pay online. It also enables you to accept
PayPal while retaining control of the buyer and the overall checkout flow.
Consider your buyers’ experience before implementing Express Checkout. A generic flow
probably has the following sequence of pages:
A generic checkout flow
In a typical checkout flow, a buyer:
1. Checks out from the shopping cart page
2. Provides shipping information
3. Chooses a payment option and provides billing and payment information
4. Reviews the order and pays
5. Receives an order confirmation
In an Express Checkout flow, a buyer still checks out at the beginning of the flow. However,
the buyer does not enter shipping, billing, or payment information, because PayPal provides
the stored information. This simplifies and expedites the checkout process.

Introducing Express Checkout
Express Checkout Integration Steps
1
12 May 2010 Express Checkout Integration Guide
The following diagram shows the Express Checkout flow:
Express Checkout Flow
In the Express Checkout flow, the buyer:
1. Chooses Express Checkout by clicking Check out with PayPal
2. Logs into PayPal to authenticate his or her identity
3. Reviews the transaction on PayPal
NOTE:Optionally, (not shown in the diagram), the buyer can then proceed to review the
order on your site. You can also include other checkout steps, including upselling
on your Review Order page.
4. Confirms the order and pays from your site
5. Receives an order confirmation
Express Checkout Integration Steps
You can implement Express Checkout in 4 steps:
1. Place PayPal checkout buttons and PayPal payment mark images in your checkout flow.
2. For each PayPal button that you place, modify your page to handle the button click.
Use a PayPal Express Checkout API operation to set up the interaction with PayPal and
redirect the browser to PayPal to initiate buyer approval for the payment.
3. On your order confirmation page, obtain the payment authorization from PayPal and use
PayPal Express Checkout API operations to obtain the shipping address and accept the
payment.
4. Test your integration using the PayPal Sandbox before taking your pages live.
Because PayPal offers you the flexibility to control your checkout flow, you should first
understand how your current checkout flow works, then, become familiar with the Express
Checkout flow. Start by reviewing Express Checkout Flow. For additional background
information to help you get started, see Express Checkout Building Blocks.

Express Checkout Integration Guide May 2010 13
Introducing Express Checkout
Express Checkout Integration Steps 1
Configuring and Customizing the Express Checkout Experience
After you implement and test your basic Express Checkout integration, you should configure
the additional features of Express Checkout to customize it to meet your needs.
Carefully evaluate each feature because the more you streamline the checkout process and
make Express Checkout seamless to buyers, the more likely your sales will increase.
At a minimum, you should:
zSet your logo on the PayPal site and provide order details in the transaction history.
zUse the PayPal confirmation page as your Order Review page to further streamline the user
experience when you do not need the benefits associated with paying on your site. This
strategy can lead to a better order completion rate, also known as a conversion rate.
Configure the look and feel of PayPal pages to match the look and feel of your site by
specifying the:
zLogo to display
zColors for the background and border
zLanguage in which PayPal content is displayed
You should include:
zOrder details, including shipping and tax, during checkout
IMPORTANT:Not displaying this information is a major cause of shopping cart
abandonment during checkout.
zShipping information for non-digital goods, which can be your address information for the
buyer or the address on file with PayPal; if you use the address on file with PayPal, you can
specify whether or not it must be a confirmed address
You can also activate additional features, including:
zAssociate a payment with an eBay auction item
zAssign an invoice number to a payment
zAccept payments with giropay (Germany only)
Additional PayPal API Operations
You can use PayPal API operations to include advanced processing and back-office processes
with Express Checkout. You can:
zCapture payments associated with authorizations and orders
zProcess recurring payments
zIssue refunds, search transactions using various criteria, and provide other back-office
operations

Introducing Express Checkout
Express Checkout Flow
1
14 May 2010 Express Checkout Integration Guide
Express Checkout Flow
To implement Express Checkout, you must offer it both as a checkout option and as a payment
method. Typically, you initiate the Express Checkout flow on your shopping cart page and on
your payment options page.
You add Express Checkout to your existing flow by placing the Checkout with PayPal button
on your Shopping Cart page and by placing the PayPal mark on your Payment Methods
page. The following diagram shows the complete flow:
Complete Express Checkout flow
Make the following changes to implement the complete Express Checkout flow:
zOn your Shopping Cart page, place the Checkout with PayPal button and respond to a
click by setting up the Express Checkout request and redirecting your buyer’s browser to
PayPal.
zOn your Payment Methods page, associate the PayPal mark with an option. Handle
selection of the PayPal mark by setting up the Express Checkout request and redirecting
your buyer’s browser to PayPal.
zOn the page your buyer returns to, obtain shipping information from PayPal and accept the
payment to complete the Express Checkout transaction.
NOTE:You also can allow the buyer to pay on the PayPal Review page; in which case, your
checkout flow can omit the Merchant Review page and proceed directly to your
Confirmation page. For more information see “Buyer Pays on PayPal” on page 75.
Checkout Entry Point
The checkout entry point is one of the places where you must implement Express Checkout.
Buyers initiate the Express Checkout flow on your shopping cart page by clicking the
Checkout with PayPal button.
The following diagram shows how Express Checkout integrates with a typical checkout flow:

Express Checkout Integration Guide May 2010 15
Introducing Express Checkout
Express Checkout Building Blocks 1
Integrating Express Checkout from the Shopping Cart page
Payment Option Entry Point
The payment option entry point is one of the places where you must implement Express
Checkout. Buyers initiate the Express Checkout flow on your payment methods page by
selecting PayPal as the default option.
The following diagram shows how to integrate Express Checkout from your payment methods
page:
Integrating Express Checkout from the Payment Method page
Express Checkout Building Blocks
You implement Express Checkout flows with Express Checkout buttons, PayPal API
operations, PayPal commands, and tokens.

Introducing Express Checkout
Express Checkout Building Blocks
1
16 May 2010 Express Checkout Integration Guide
The following conceptual diagram identifies the building blocks that you use to integrate
Express Checkout on your website:
Express Checkout Integration
A token is a value assigned by PayPal that associates the execution of API operations and
commands with a specific instance of a user experience flow.
NOTE:Tokens are not shown in the diagram.
Express Checkout Buttons
PayPal provides buttons and images for you to place on your website.
To implement the Express Checkout shopping cart experience, place the following button on
your Shopping Cart page:
To implement PayPal as a payment option, which is part of the Express Checkout experience,
associate the PayPal mark image with your payment options. PayPal recommends using radio
buttons for payment options:

Express Checkout Integration Guide May 2010 17
Introducing Express Checkout
Express Checkout Building Blocks 1
Express Checkout API Operations
The PayPal API provides three API operations for Express Checkout, which sets up the
transaction, obtains information about the buyer, and handles the payment and completes the
transaction.
Express Checkout Command
PayPal provides a command that you use when redirecting your buyer’s browser to PayPal.
This command enables your buyer to log into PayPal to approve an Express Checkout
payment.
When you redirect your buyer’s browser to PayPal, you must specify the
_ExpressCheckout command for Express Checkout. You also specify the token that
identifies the transaction, which was returned by the SetExpressCheckout API operation.
NOTE:To enable PayPal to redirect back to your website, you must have already invoked the
SetExpressCheckout API operation, specifying URLs that PayPal uses to redirect
back to your site. PayPal redirects to the success URL when the buyer pays on PayPal;
otherwise, PayPal redirects to the cancel URL.
If the buyer approves the payment, PayPal redirects to the success URL with the following
information:
API Operation Description
SetExpressCheckout Sets up the Express Checkout transaction. You can specify information
to customize the look and feel of the PayPal site and the information it
displays. You must include the following information:
zURL to the page on your website that PayPal redirects to after the
buyer logs into PayPal and approves the payment successfully.
zURL to the page on your website that PayPal redirects to if the buyer
cancels.
zTotal amount of the order or your best estimate of the total. It should
be as accurate as possible.
GetExpressCheckout Obtains information about the buyer from PayPal, including shipping
information.
DoExpressCheckoutPayment Completes the Express Checkout transaction, including the actual total
amount of the order.

Introducing Express Checkout
Express Checkout Building Blocks
1
18 May 2010 Express Checkout Integration Guide
zThe token that was included in the redirect to PayPal
zThe buyer’s unique identifier (Payer ID)
If the buyer cancels, PayPal redirects to the cancel URL with the token that was included in the
redirect to PayPal.
Express Checkout Token Usage
Express Checkout uses a token to control access to PayPal and execute Express Checkout API
operations.
The SetExpressCheckout API operation returns a token, which is used by other Express
Checkout API operations and by the _ExpressCheckout command to identify the
transaction. The life of the token is approximately 3 hours.

Express Checkout Integration Guide May 2010 19
2Express Checkout Button and
Logo Image Integration
PayPal hosts the PayPal button and logo images that you use on your website. Using PayPal’s
buttons and logos is convenient and standardizes appearance on websites that use PayPal as a
payment option.
zAbout PayPal Button and Logo Images
zDynamic Images
zConfiguring the Dynamic Image
zDynamic Image Command Reference
zStatic PayPal Button and Mark Images Source Requirements
About PayPal Button and Logo Images
To inform buyers that PayPal is accepted on your website, you must place PayPal button and
logo images in your checkout flow.
PayPal Express Checkout requires that you integrate two images. The Check out with PayPal
button and the PayPal Acceptance mark.
Express Checkout Images
The Check out with PayPal button is the image you place on your shopping cart page. The US
version of the image looks like this. PayPal also provides buttons for other locales.
The PayPal Acceptance Mark is the image you place on your payment methods page. It looks
like this:
Express Checkout Image Flavors
The Check out with PayPal button and the PayPal Acceptance mark images are available in
two flavors:
zDynamic image

Express Checkout Button and Logo Image Integration
Dynamic Images
2
20 May 2010 Express Checkout Integration Guide
zStatic image
The dynamic images enable PayPal to change their appearance dynamically. If, for example,
you have signed up to participate in a PayPal campaign, PayPal can change the appearance of
the image dynamically for the duration of that campaign based on parameter information you
append to the image URL. By default, the Express Checkout images appears as shown above.
The static images cannot be changed dynamically. To participate in a PayPal campaign, you
would have to manually update the image code to change the image displayed and restore the
default image when the campaign is over. The only way you can have image management
taken care of for you is to replace static images in your implementation with dynamic images.
Dynamic Images
To use dynamic images, you must pass information to PayPal as parameters appended to the
image URL. Your unique ID tells PayPal whether or not you are participating in events that
require image changes. Other information you pass instructs PayPal on the types of images to
return.
If, for example, you are participating in a PayPal campaign that you have signed up for with
PayPal and you have passed the appropriate parameter information to PayPal, PayPal
automatically updates the image to reflect the campaign information. When the campaign is
over, PayPal restores the default image. You are not responsible for scheduling or making
changes to your website application code before, during, or after the campaign. It is all
handled for you when you set up the dynamic image.
If you require localized campaign images, you can have the localized button image display for
each country in which you participate. Simply assign the correct code for the country to the
locale parameter you append to the dynamic image URL. PayPal will return to the default
button image associated with each locale when the campaign is not available.
Configuring the Dynamic Image
To set up the dynamic image, you provide the name-value pair parameter information in the
image URL. You can pass information in the image URL for any of the following options.
zSet Up the Default Image
zSet Up Image for Dynamic Use
zChange the Locale
zFeedback to Buyer Meeting an Incentive
zChoose the Image

Express Checkout Integration Guide May 2010 21
Express Checkout Button and Logo Image Integration
Configuring the Dynamic Image 2
Set Up the Default Image
The following URL points to the default Check out with PayPal image:
https://fpdbs.paypal.com/dynamicimageweb?cmd=_dynamic-image
To make the image dynamic, you need only add parameters to this URL to specify the changes
you want displayed.
To test in the Sandbox environment, send the image to the following Sandbox URL:
https://fpdbs.sandbox.paypal.com/dynamicimageweb?cmd=_dynamic-image
Set Up Image for Dynamic Use
To set up the image URL for dynamic use, you associate it with your PayPal Secure Merchant
Account ID or pal. You can obtain your pal by getting it from the Profile page, contacting
PayPal, or calling the GetPalDetails API.
This is an example call to GetPalDetails request.
Request Parameters:
[requiredSecurityParameters]
&METHOD=GetPalDetails
Response Parameters
This GetPalDetails response returns the value of PAL and your country code (LOCALE), as
shown below:
[successResponseFields]
&PAL=SFJCXFDLNFR5U
&LOCALE=en_US
1. Append the pal parameter to the image URL, and set the parameter to the value of your
encrypted PayPal merchant account number.
https://fpdbs.paypal.com/dynamicimageweb?cmd=_dynamic-
image&pal=SFJCXFDLNFR5U
2. You can optionally change the value of LOCALE. See Change the Locale for details.
3. Place the URL with parameter information at the appropriate image locations in your web
application.
The pal alerts PayPal to campaigns in which you are participating. PayPal obtains this
information from your account and replaces the default image with the appropriate
campaign image during that campaign.
NOTE:If you pass in a pal value matching a merchant account that is not yours, PayPal
displays the image for that account. Be sure to pass the pal value matching your
account.

Express Checkout Button and Logo Image Integration
Dynamic Image Command Reference
2
22 May 2010 Express Checkout Integration Guide
Change the Locale
To specify the locale of the image, append the locale parameter set to the code for the
appropriate country to the image URL. If a country does not have a localized image or if you
do not pass a locale value, the default US image displays. This example displays the image
for the Spanish locale:
https://fpdbs.paypal.com/dynamicimageweb?cmd=_dynamic-
image&pal=SFJCXFDLNFR5U&locale=es_ES
If you are participating in a campaign across multiple countries, you can set the image locale
for each country in which you participate. PayPal returns the default image associated with the
locale when the campaign is over.
Feedback to Buyer Meeting an Incentive
Pass the order total amount in the ordertotal parameter so PayPal can determine if the
buyer is eligible for an incentive. Say, for example, that you are participating in a campaign in
which the buyer is eligible for a 20% discount when their order meets a minimum of $50.00.
You can pass that value to PayPal in the ordertotal parameter, as shown here:
https://fpdbs.paypal.com/dynamicimageweb?cmd=_dynamic-
image&pal=SFJCXFDLNFR5U&ordertotal=50.00
When a buyer’s order meets or exceeds $50.00, PayPal displays the incentive image informing
the buyer of their eligibility for the discount. When a buyer’s order is less than $50.00, PayPal
displays the default image.
NOTE:If ordertotal is not passed, PayPal does not display the incentive image even if the
buyer is eligible for the incentive.
Choose the Image
To specify the image that you want to display, set the value of buttontype. This example
sets buttontype to the PayPal Acceptance Mark image:
https://fpdbs.paypal.com/dynamicimageweb?cmd=_dynamic-
image&pal=SFJCXFDLNFR5U&buttontype=ecmark
The default value for buttontype is ecshortcut.
Dynamic Image Command Reference
To set up the information that enables dynamic images, you add name-value pairs to the
dynamic image URL. Parameters and values are described below.

Express Checkout Integration Guide May 2010 23
Express Checkout Button and Logo Image Integration
Dynamic Image Command Reference 2
Dynamic Image Parameters
The table below describes the dynamic image name-value pair parameters.
Dynamic-Image Command Variable Descriptions
Locale Codes
The table below lists the locale values. Country code is the two-letter code for the country.
Language priority is the language associated with the country code where language_0 is the
default.
pal Type: encrypted PayPal account number
(Optional) Unique identification number. When merchants sign up for a PayPal
business account, PayPal assigns them an account number. The pal value
represents the pay-to merchant account, not a third party making the API request
on behalf of this merchant.
NOTE:If pal is not passed, PayPal displays the default Check out with PayPal
button.
ordertotal Type: numeric
(Optional) The total cost of the order to the buyer. If shipping and sales tax are
known, include them in this value. If not, this value should be the current subtotal
of the order.
NOTE:If ordertotal is not passed, PayPal does not display the incentive
image even if the buyer is eligible for the incentive.
Character length and limitations: Must not exceed $10,000.00 USD in any
currency. No currency symbol.Must have two decimal places, decimal separator
must be a period (.), and the optional thousands separator must be a comma(,).
locale Type: string
(Optional) The five-character locale code. See Locale Codes.
Any other values default to US.
NOTE:The merchant can participate in one campaign per country.
buttontype Type: string
(Optional) Indicates a dynamic image. The values are:
z(Default) Check out with PayPal button image: ecshortcut
zPayPal Acceptance Mark image: ecmark

Express Checkout Button and Logo Image Integration
Dynamic Image Command Reference
2
24 May 2010 Express Checkout Integration Guide
Country codes, language priorities, and locale values
Country code Language priority Locale
AT language_0 de_DE
AT language_1 en_US
AU language_0 en_AU
BE language_0 en_US
BE language_1 nl_NL
BE language_2 fr_FR
C2 language_0 en_US
C2 language_1 zh_XC
C2 language_2 fr_XC
C2 language_3 es_XC
CH language_0 de_DE
CH language_1 fr_FR
CH language_2 en_US
CN language_0 zh_CN
default language_0 en_US
default language_1 fr_XC
default language_2 es_XC
default language_3 zh_XC
DE language_0 de_DE
DE language_1 en_US
ES language_0 es_ES
ES language_1 en_US
FR language_0 fr_FR
FR language_1 en_US
GB language_0 en_GB
GF language_0 fr_FR
GF language_1 en_US
GI language_0 en_US
GP language_0 fr_FR
GP language_1 en_US

Express Checkout Integration Guide May 2010 25
Express Checkout Button and Logo Image Integration
Static PayPal Button and Mark Images Source Requirements 2
Static PayPal Button and Mark Images Source Requirements
Using the static image code on the PayPal servers eliminates the need for you to maintain them
yourself.
PayPal requires that you use the Check out with PayPal and the PayPal acceptance mark
images hosted on secure PayPal servers. When the images are updated, the changes appear
automatically in your application.
Do not host copies of the PayPal images locally on your servers. Outdated PayPal images
reduces buyer confidence in your site.
Follow the links in the table below to obtain HTML code that displays the PayPal-hosted
images.
HTML Code for Displaying PayPal-Hosted Button and Mark Images
IE language_0 en_US
IT language_0 it_IT
IT language_1 en_US
JP language_0 ja_JP
JP language_1 en_US
MQ language_0 fr_FR
MQ language_1 en_US
NL language_0 nl_NL
NL language_1 en_US
PL language_0 pl_PL
PL language_1 en_US
RE language_0 fr_FR
RE language_1 en_US
US language_0 en_US
US language_1 fr_XC
US language_2 es_XC
US language_3 zh_XC
Country Links to HTML Code for Displaying PayPal-Hosted Images
Australia https://www.paypal.com/au/cgi-
bin/webscr?cmd=xpt/Merchant/merchant/ExpressCheckoutButtonCode-outside
Country code Language priority Locale

Express Checkout Button and Logo Image Integration
Static PayPal Button and Mark Images Source Requirements
2
26 May 2010 Express Checkout Integration Guide
Austria https://www.paypal.com/at/cgi-
bin/webscr?cmd=xpt/Merchant/merchant/ExpressCheckoutButtonCode-outside
Belgium https://www.paypal.com/be/cgi-
bin/webscr?cmd=xpt/Merchant/merchant/ExpressCheckoutButtonCode-outside
Canada https://www.paypal.com/ca/cgi-
bin/webscr?cmd=xpt/Merchant/merchant/ExpressCheckoutButtonCode-outside
China https://www.paypal.com/cn/cgi-
bin/webscr?cmd=xpt/Merchant/merchant/ExpressCheckoutButtonCode-outside
France https://www.paypal.com/fr/cgi-
bin/webscr?cmd=xpt/Merchant/merchant/ExpressCheckoutButtonCode-outside
Germany https://www.paypal.com/de/cgi-
bin/webscr?cmd=xpt/Merchant/merchant/ExpressCheckoutButtonCode-outside
Italy https://www.paypal.com/it/cgi-
bin/webscr?cmd=xpt/Merchant/merchant/ExpressCheckoutButtonCode-outside
Japan https://www.paypal.com/j1/cgi-
bin/webscr?cmd=xpt/Merchant/merchant/ExpressCheckoutButtonCode-outside
Netherlands https://www.paypal.com/nl/cgi-
bin/webscr?cmd=xpt/Merchant/merchant/ExpressCheckoutButtonCode-outside
Poland https://www.paypal.com/pl/cgi-
bin/webscr?cmd=xpt/Merchant/merchant/ExpressCheckoutButtonCode-outside
Spain https://www.paypal.com/es/cgi-
bin/webscr?cmd=xpt/Merchant/merchant/ExpressCheckoutButtonCode-outside
Switzerland https://www.paypal.com/ch/cgi-
bin/webscr?cmd=xpt/Merchant/merchant/ExpressCheckoutButtonCode-outside
United Kingdom https://www.paypal.com/uk/cgi-
bin/webscr?cmd=xpt/Merchant/merchant/ExpressCheckoutButtonCode-outside
United States https://www.paypal.com/us/cgi-
bin/webscr?cmd=xpt/Merchant/merchant/ExpressCheckoutButtonCode-outside
Country Links to HTML Code for Displaying PayPal-Hosted Images

Express Checkout Integration Guide May 2010 27
3PayPal Name-Value Pair API
Basics
The Name-Value Pair (NVP) API provides parameter-based association between request and
response fields of a message and their values. The request message is sent via the API from
your website and a response message is returned by PayPal using a client-server model in
which your site is a client of the PayPal server.
NOTE:The PayFlow API also uses name-value pairs to provide parameter-based association
between request and response fields of a message and their values; however, the
PayFlow API is not the same as the NVP API; for more information about the
PayFlow API, see Website Payments Pro Payflow Edition Developer Guide.
zPayPal API Client-Server Architecture
zObtaining API Credentials
zCreating an NVP Request
zExecuting NVP API Operations
zResponding to an NVP Response
PayPal API Client-Server Architecture
The PayPal API uses a client-server model in which your website is a client of the PayPal
server.
A page on your website initiates an action on a PayPal API server by sending a request to the
server. The PayPal server responds with a confirmation that the requested action was taken or
or indicates that an error occurred. The response might also contain additional information
related to the request. The following diagram shows the basic request-response mechanism.
For example, you might want to obtain the buyer’s shipping address from PayPal. You can
initiate a request specifying an API operation that gets buyer details. The response from the
PayPal API server contains information about whether the request was successful. If the
operation succeeds, the response contains the requested information; in this case, the buyer’s
shipping address. If the operation fails, the response contains one or more error messages.

PayPal Name-Value Pair API Basics
PayPal API Client-Server Architecture
3
28 May 2010 Express Checkout Integration Guide
PayPal Name-Value Pair API Requests and Responses
To perform a PayPal NVP API operation, you send an NVP-formatted request to a PayPal
NVP server and interpret the response.
In the following diagram, your website generates a request. The request is executed on a
PayPal server and the response is returned to your site.
The request identifies
zThe name of the API operation to be performed and its version; for example,
SetExpressCheckout for version 62.0
zCredentials that identify the PayPal account making the request
zRequest-specific information that controls the API operation to be performed
A PayPal API server performs the operation and returns a response. The response contains
zAn acknowledgement status that indicates whether the operation was a success or failure
and whether any warning messages were returned
zInformation that can be used by PayPal to track execution of the API operation
zResponse-specific information required to fulfill the request
Multiple API Operations
Some of the features, such as Express Checkout, require you to call multiple API operations.
Typically, these features require you to
1. Invoke an API operation, such as SetExpressCheckout, that sets up the return URL to
which PayPal redirects your buyer’s browser after the buyer finishes on PayPal. Other
setup also can be performed by this API operation.
2. Invoke additional API operations after receiving the buyer’s permission on PayPal, for
example, GetExpressCheckoutDetails or DoExpressCheckoutPayment.
The following diagram shows the execution flow between your site and PayPal:

Express Checkout Integration Guide May 2010 29
PayPal Name-Value Pair API Basics
PayPal API Client-Server Architecture 3
Token Usage
Typically, the API operation that sets up a redirection to PayPal returns a token. This token is
passed as a parameter in the redirect to PayPal. The token also might be required in related
API operations.

PayPal Name-Value Pair API Basics
Obtaining API Credentials
3
30 May 2010 Express Checkout Integration Guide
Obtaining API Credentials
To use the PayPal API, you must have API credentials that identify you as a PayPal Business
account holder who is authorized to perform various API operations. Although you can use
either an API signature or a certificate for credentials, PayPal recommends you use a
signature.
IMPORTANT:Although you can have both a signature and certificate, you cannot use both at
the same time.
Creating an API Signature
An API signature consists of an API username along with an associated API password and
signature, all of which are assigned by PayPal. You need to include this information whenever
you execute a PayPal API operation.
You must have a PayPal Business account to create a signature.
To create an API signature:
1. Log into PayPal, then click Profile under My Account.
2. Click API Access.
3. Click Request API Credentials.
4. Check Request API signature and click Agree and Submit.

Express Checkout Integration Guide May 2010 31
PayPal Name-Value Pair API Basics
Creating an NVP Request 3
5. Click Done to complete the process.
Creating an API Certificate
Create an API certificate only if your website requires it. Typically, you want to create an API
signature for your credentials instead.
If you do need a certificate, follow the instructions at
https://www.paypal.com/IntegrationCenter/ic_api-certificate.html.
NOTE:The certificate for API credentials is not the same as an SSL certificate for your
website; they are not related to each other.
Creating an NVP Request
The Name-Value Pair request format specifies the API operation to perform, credentials that
authorize PayPal to access your account, and fields containing additional information to be
used in the request.

PayPal Name-Value Pair API Basics
Creating an NVP Request
3
32 May 2010 Express Checkout Integration Guide
Specifying the PayPal API Operation
For the NVP version of the PayPal API, you must specify the name of the PayPal API
operation to execute in each request along with the version of the API operation.
The following diagram shows the API operation part of an NVP request:
A method specifies the PayPal operation you want to execute and each method is associated
with a version. Together, the method and version define the exact behavior of the API
operation. Typically, the behavior of an API operation does not change between versions;
however, you should carefully retest your code whenever you change a version.
To specify a method and version number:
1. Choose the PayPal API operation you want to use.
METHOD=operation
2. Choose the appropriate version.
In most cases, you should use the latest version of the API operation.
VERSION=version_number
Example of setting the API operation and version using PHP
function PPHttpPost($methodName_, $nvpStr_) {
...
$version = urlencode('52.0'); // NVPRequest for submitting to server
$nvpreq ="METHOD=$methodName_&VERSION=$version...$nvpStr_";
...
}
Specifying an API Credential
You must specify API credentials in each request to execute a PayPal API operation.
When you execute a PayPal API operation, you use credentials, such as a signature, to
authenticate that you are requesting the API operation. The following diagram shows the API
credentials part of an NVP request:

Express Checkout Integration Guide May 2010 33
PayPal Name-Value Pair API Basics
Creating an NVP Request 3
To enable PayPal to authenticate your request
1. Specify the API user name associated with your account.
USER=API_username
2. Specify the password associated with the API user name.
PWD=API_password
3. If you are using an API signature and not an API certificate, specify the API signature
associated with the API username.
SIGNATURE=API_signature
Specifying Credentials using cURL
The following example shows one way to specify a signature using cURL:
curl --insecure https://api-3t.sandbox.paypal.com/nvp -d ^
"METHOD=DoDirectPayment^
&VERSION=56.0^
&USER=API_username^
&PWD=API_password^
&SIGNATURE=API_signatue^
&..."
NOTE:This example does not establish a secure connection and should not be used live on
paypal.com.
URL Encoding
All requests to execute PayPal API operations sent via HTTP must be URL encoded.
The PayPal NVP API uses the HTTP protocol to send requests and receive responses from a
PayPal API server. You must encode all data sent using the HTTP protocol because data that is
not encoded could be misinterpreted as part of the HTTP protocol instead of part of the
request. Most programming languages provide a way to encode strings in this way. You
should consistently URL encode the complete API request; otherwise, you may find that
unanticipated data causes an error.
NOTE:An HTTP form is automatically URL encoded by most browsers.

PayPal Name-Value Pair API Basics
Executing NVP API Operations
3
34 May 2010 Express Checkout Integration Guide
List Syntax for Name-Value Pairs
The PayPal API uses a special syntax for NVP fields defined as lists.
The NVP interface to the PayPal API requires a unique name for each field. In the API, lists
are prefixed by L_. To identify an element within the list, use the offset from the beginning of
the list, starting with 0 as the first element. For example, L_DESC0 is the first line of a
description, L_DESC1, is the second line, and so on.
NOTE:Not all lists follow the L_ prefix convention; however, all lists start with 0 as the first
element.
Executing NVP API Operations
You execute an PayPal NVP API operation by submitting an HTTP POST request to a PayPal
API server.
Specifying a PayPal Server
You execute a PayPal API operation by submitting the request to a PayPal API server.
To execute a PayPal NVP API operation, submit your complete request to one of the following
end points:
NOTE:You must use different API credentials for each server end point. Typically, you
obtain API credentials when you test in the Sandbox and then obtain another set of
credentials for the production server. You must change each API request to use the
new credentials when you go live.
Logging API Operations
You should log basic information about each PayPal API operation you execute.
Server end point Description
https://api-
3t.sandbox.paypal.com/nvp
Sandbox server for use with API signatures; use for testing your
API
https://api-3t.paypal.com/nvp PayPal “live” production server for use with API signatures
https://api.sandbox.paypal.com/nvp Sandbox server for use with API certificates; use for testing
your API
https://api.paypal.com/nvp PayPal “live” production server for use with API certificates

Express Checkout Integration Guide May 2010 35
PayPal Name-Value Pair API Basics
Responding to an NVP Response 3
All responses to PayPal API operations contain information that may be useful for debugging
purposes. You should log the Correlation ID, which identifies the API operation to PayPal,
and response-specific information, such as the transaction ID, which you can use to review a
transaction on the PayPal website or through the API. You can log other information that may
be useful, such as the timestamp. You could implement a scheme that logs the entire request
and response in a “verbose” mode; however, you should never log the password from a
request.
Responding to an NVP Response
The Name-Value Pair response consists of the answer to the request as well as common fields
that identify the API operation and how it was executed.
The following diagram shows fields in the response to a PayPal NVP API operation:
Common Response Fields
The PayPal API always returns common fields in addition to fields that are specific to the
requested PayPal API operation.
A PayPal API response includes the following fields:
Field Description
ACK Acknowledgement status, which is one of the following values:
zSuccess indicates a successful operation.
zSuccessWithWarning indicates a successful operation; however, there are
messages returned in the response that you should examine.
zFailure indicates the operation failed; the response also contains one or more error
messages explaining the failure.
zFailureWithWarning indicates that the operation failed and that there are
messages returned in the response that you should examine
CORRELATIONID Correlation ID, which uniquely identifies the transaction to PayPal
TIMESTAMP The date and time that the requested API operation was performed
VERSION The version of the API
BUILD The sub-version of the API

PayPal Name-Value Pair API Basics
Responding to an NVP Response
3
36 May 2010 Express Checkout Integration Guide
URL Decoding
All responses to HTTP POST operations used by the PayPal NVP API must be decoded.
The PayPal NVP API uses the HTTP protocol to send requests and receive responses from a
PayPal API server. You must decode all data returned using the HTTP protocol so that it can
be displayed properly. Most programming languages provide a way to decode strings.
NOTE:Most browsers decode responses to HTTP requests automatically.

Express Checkout Integration Guide May 2010 37
4Implementing the Simplest
Express Checkout Integration
The simplest Express Checkout integration requires the following PayPal API operations:
SetExpressCheckout, DoExpressCheckoutPayment, and optionally,
GetExpressCheckoutDetails.
zSetting Up the Express Checkout Transaction
zObtaining Express Checkout Transaction Details
zCompleting the Express Checkout Transaction
Setting Up the Express Checkout Transaction
To set up an Express Checkout transaction, you must invoke the SetExpressCheckout API
operation to provide sufficient information to initiate the payment flow and redirect to PayPal
if the operation was successful.
This example assumes that you have set up the mechanism you will use to communicate with
the PayPal server and have a PayPal business account with API credentials. It also assumes
that the payment action is a final sale.
When you set up an Express Checkout transaction, you specify values in the
SetExpressCheckout request and then call the API. The values you specify control the
PayPal page flow and the options available to you and your buyers. You should start by setting
up a standard Express Checkout transaction, which can be modified to include additional
options.
To set up the simplest standard Express Checkout transaction
1. Specify the amount of the transaction; include the currency if it is not in US dollars.
Specify the total amount of the transaction if it is known; otherwise, specify the subtotal.
Regardless of the specified currency, the format must have decimal point with exactly two
digits to the right and an optional thousands separator to the left, which must be a comma.
For example, EUR 2.000,00 must be specified as 2000.00 or 2,000.00. The specified amount
cannot exceed USD $10,000.00, regardless of the currency used.
AMT=amount
CURRENCYCODE=currencyID

Implementing the Simplest Express Checkout Integration
Setting Up the Express Checkout Transaction
4
38 May 2010 Express Checkout Integration Guide
2. Specify the return URL.
The return URL is the page to which PayPal redirects your buyer’s browser after the buyer
logs into PayPal and approves the payment. Typically, this is a secure page
(https://...) on your site.
NOTE:You can use the return URL to piggyback parameters between pages on your site.
For example, you can set your Return URL to specify additional parameters using
the https://www.yourcompany.com/page.html?param=value... syntax. The
parameters become available as request parameters on the page specified by the
Return URL.
RETURNURL=return_url
3. Specify the cancel URL.
The cancel URL is the page to which PayPal redirects your buyer’s browser if the buyer
does not approve the payment. Typically, this is the secure page (https://...) on your
site from which you redirected the buyer to PayPal.
NOTE:You can pass SetExpressCheckout request values as parameters in your URL
to have the values available, if necessary, after PayPal redirects to your URL.
CANCELURL=cancel_url
4. Specify the payment action.
Although the default payment action is a Sale, it is a best practice to explicitly specify the
payment action as one of the following values:
PAYMENTACTION=Sale
PAYMENTACTION=Authorization
PAYMENTACTION=Order
5. Execute the SetExpressCheckout API operation to set up the Express Checkout
transaction.
6. Test that the response to the SetExpressCheckout API operation was successful.
7. If calling the SetExpressCheckout API was successful, redirect the buyer’s browser to
PayPal and execute the _express-checkout command using the token returned in the
SetExpressCheckout response.

Express Checkout Integration Guide May 2010 39
Implementing the Simplest Express Checkout Integration
Obtaining Express Checkout Transaction Details 4
NOTE:The following example uses the PayPal Sandbox server:
https://www.sandbox.paypal.com/webscr
?cmd=_express-checkout&token=tokenValue
&AMT=amount
&CURRENCYCODE=currencyID
&RETURNURL=return_url
&CANCELURL=cancel_url
Obtaining Express Checkout Transaction Details
To obtain details about an Express Checkout transaction, you can invoke the
GetExpressCheckoutDetails API operation.
This example assumes that PayPal redirects to your buyer’s browser with a valid token after
the buyer reviews the transaction on PayPal.
Although you are not required to invoke the GetExpressCheckoutDetails API operation,
most Express Checkout implementations take this action to obtain information about the
buyer. You invoke the GetExpressCheckoutDetails API operation from the page
specified by return URL, which you set in your call to the SetExpressCheckout API.
Typically, you invoke this operation as soon as the redirect occurs and use the information in
the response to populate your review page.
To obtain a buyer’s shipping address and Payer ID
1. Specify the token returned by PayPal when it redirects the buyer’s browser to your site.
PayPal returns the token to use in the token HTTP request parameter when redirecting to
the URL you specified in your call to the SetExpressCheckout API.
TOKEN=tokenValue
2. Execute the GetExpressCheckoutDetails API to obtain information about the buyer.
3. Access the fields in the GetExpressCheckoutDetails API response.
NOTE:Only populated fields are returned in the response.
Completing the Express Checkout Transaction
To complete an Express Checkout transaction, you must invoke the
DoExpressCheckoutPayment API operation.
This example assumes that PayPal redirects your buyer’s browser to your website with a valid
token after you call the SetExpressCheckout API. Optionally, you may call the

Implementing the Simplest Express Checkout Integration
Completing the Express Checkout Transaction
4
40 May 2010 Express Checkout Integration Guide
GetExpressCheckoutDetails API before calling the DoExpressCheckoutPayment
API.
In the simplest case, you set the total amount of the order when you call the
SetExpressCheckout API. However, you can change the amount before calling the
DoExpressCheckoutPayment API if you did not know the total amount when you called
the SetExpressCheckout API.
This example assumes the simplest case, in which the total amount was specified in the return
URL when calling the SetExpressCheckout API. Although you can specify additional
options, this example does not use any additional options.
To execute an Express Checkout transaction
1. Specify the token returned by PayPal when it redirects the buyer’s browser to your site.
PayPal returns the token to use in the token HTTP request parameter when redirecting to
the URL you specified in your call to the SetExpressCheckout API.
TOKEN=tokenValue
2. Specify the Payer ID returned by PayPal when it redirects the buyer’s browser to your site.
PayPal returns the Payer ID to use in the token HTTP request parameter when redirecting
to the URL you specified in your call to the SetExpressCheckout API. Optionally, you
can obtain the Payer ID by calling the GetExpressCheckoutDetails API.
PAYERID=id
3. Specify the amount of the order including shipping, handling, and tax; include the currency
if it is not in US dollars.
Regardless of the specified currency, the format must have decimal point with exactly two
digits to the right and an optional thousands separator to the left, which must be a comma;
for example, EUR 2.000,00 must be specified as 2000.00 or 2,000.00. The specified
amount cannot exceed USD $10,000.00, regardless of the currency used.
AMT=amount
CURRENCYCODE=currencyID
4. Specify the payment action.
Although the default payment action is a Sale, it is a best practice to explicitly specify the
payment action as one of the following values:
PAYMENTACTION=Sale
PAYMENTACTION=Authorization
PAYMENTACTION=Order

Express Checkout Integration Guide May 2010 41
Implementing the Simplest Express Checkout Integration
Completing the Express Checkout Transaction 4
5. Execute the DoExpressCheckoutPayment API to complete the Express Checkout
transaction.
6. Examine the values returned by the API if the transaction completed successfully.

Implementing the Simplest Express Checkout Integration
Completing the Express Checkout Transaction
4
42 May 2010 Express Checkout Integration Guide

Express Checkout Integration Guide May 2010 43
5Testing an Express Checkout
Integration
You can test your Express Checkout integration in the Sandbox.
This example shows how to simulate your web pages using HTTP forms and supplying the
values for API operations from these forms. You can use this strategy for your initial testing;
however, for more complete testing, you will want to replace these forms with your web pages
containing actual code.
The following diagram shows the Express Checkout execution flow, which uses the Sandbox
as the API server. The pages on the left represent your site.

Testing an Express Checkout Integration
5
44 May 2010 Express Checkout Integration Guide
Express Checkout Execution Flow
The following steps match the circled numbers in the diagram. Perform the actions in each
step to test Express Checkout.
1. Invoke a form on your site that calls the SetExpressCheckout API on the Sandbox.
To invoke the API, set form fields whose names match the NVP names of the fields you want
to set, specify their corresponding values, and then post the form to a PayPal Sandbox server,
such as https://api-3t.sandbox.paypal.com/nvp, as shown in the following
example:

Express Checkout Integration Guide May 2010 45
Testing an Express Checkout Integration 5
<form method=post action=https://api-3t.sandbox.paypal.com/nvp>
<input type=hidden name=USER value= API_username>
<input type=hidden name=PWD value= API_password>
<input type=hidden name=SIGNATURE value= API_signature>
<input type=hidden name=VERSION value=52.0>
<input type=hidden name=PAYMENTACTION value=Sale>
<input name=AMT value=19.95>
<input type=hidden name=RETURNURL
value=http://www.YourReturnURL.com>
<input type=hidden name=CANCELURL
value=http://www.YourCancelURL.com>
<input type=submit name=METHOD value=SetExpressCheckout>
</form>
NOTE:The API username is a Sandbox business test account for which a signature exists. See
the Test Certificates tab of the Sandbox to obtain a signature. If you are not using a
signature, you must use a different Sandbox server.
2. Review the response string from the SetExpressCheckout API operation.
PayPal responds with a message, such as the one shown below. Note the status, which
should include ACK set to Success, and a token that is used in subsequent steps.
TIMESTAMP=2007%2d04%2d05T23%3a23%3a07Z
&CORRELATIONID=63cdac0b67b50
&ACK=Success
&VERSION=52%2e000000
&BUILD=1%2e0006
&TOKEN=EC%2d1NK66318YB717835M
3. If the operation was successful, use the token and redirect your browser to the Sandbox to
log in, as follows:
https://www.sandbox.paypal.com/cgi-bin/webscr?
cmd=_express-checkout
&token=EC-1NK66318YB717835M
NOTE:The token in the command line is an HTTP request parameter and not the NVP
field; this parameter name must be lowercase.
You may need to replace hexadecimal codes with ASCII codes; for example, you may need
to replace %2d in the token with a hyphen ( - ).
You must log in to https://developer.paypal.com before you log in to a Sandbox
test account. You then log in to the test account that represents the buyer, not the
API_username business test account that represents you as the merchant.
4. After logging into the buyer test account, confirm the details.
When you confirm, the Sandbox redirects your browser to the return URL you specified
when invoking the SetExpressCheckout API operation, as in the following example:

Testing an Express Checkout Integration
5
46 May 2010 Express Checkout Integration Guide
http://www.YourReturnURL.com/
?token=EC-1NK66318YB717835M&PayerID=7AKUSARZ7SAT8
5. Invoke a form on your site that calls the GetExpressCheckoutDetails API operation
on the Sandbox:
<form method=post action=https://api-3t.sandbox.paypal.com/nvp
<input type=hidden name=USER value=API_username>
<input type=hidden name=PWD value=API_password>
<input type=hidden name=SIGNATURE value=API_signature>
<input type=hidden name=VERSION value=52.0>
<input name=TOKEN value=EC-1NK66318YB717835M>
<input type=submit name=METHOD value=GetExpressCheckoutDetails>
</form>
If the operation was successful, the GetExpressCheckoutDetails API returns
information about the payer, such as the following information:
TIMESTAMP=2007%2d04%2d05T23%3a44%3a11Z
&CORRELATIONID=6b174e9bac3b3 &ACK=Success
&VERSION=52%2e000000
&BUILD=1%2e0006
&TOKEN=EC%2d1NK66318YB717835M
&EMAIL=jsmith01@example.com
&PAYERID=7AKUSARZ7SAT8
&PAYERSTATUS=verified
&FIRSTNAME=...
&LASTNAME=...
&COUNTRYCODE=US
&BUSINESS=...
&SHIPTONAME=...
&SHIPTOSTREET=...
&SHIPTOCITY=...
&SHIPTOSTATE=CA
&SHIPTOCOUNTRYCODE=US
&SHIPTOCOUNTRYNAME=United%20States
&SHIPTOZIP=94666
&ADDRESSID=...
&ADDRESSSTATUS=Confirmed
6. Invoke a form on your site that invokes the DoExpressCheckoutPayment API operation
on the Sandbox:

Express Checkout Integration Guide May 2010 47
Testing an Express Checkout Integration 5
<form method=post action=https://api-3t.sandbox.paypal.com/nvp>
<input type=hidden name=USER value=API_username>
<input type=hidden name=PWD value=API_password>
<input type=hidden name=SIGNATURE value=API_signature>
<input type=hidden name=VERSION value=52.0>
<input type=hidden name=PAYMENTACTION value=Sale>
<input type=hidden name=PAYERID value=7AKUSARZ7SAT8>
<input type=hidden name=TOKEN value= EC%2d1NK66318YB717835M>
<input type=hidden name=AMT value= 19.95>
<input type=submit name=METHOD value=DoExpressCheckoutPayment>
</form>
7. Review the response string from the DoExpressCheckoutPayment API operation.
If the operation was successful, the response should include ACK set to Success, as
follows:
TIMESTAMP=2007%2d04%2d05T23%3a30%3a16Z
&CORRELATIONID=333fb808bb23 &ACK=Success
&VERSION=52%2e000000
&BUILD=1%2e0006
&TOKEN=EC%2d1NK66318YB717835M
&TRANSACTIONID=043144440L487742J
&TRANSACTIONTYPE=expresscheckout
&PAYMENTTYPE=instant
&ORDERTIME=2007%2d04%2d05T23%3a30%3a14Z
&AMT=19%2e95
&CURRENCYCODE=USD
&TAXAMT=0%2e00
&PAYMENTSTATUS=Completed
&PENDINGREASON=None
&REASONCODE=None
&FEEAMT=0%2e43

Testing an Express Checkout Integration
5
48 May 2010 Express Checkout Integration Guide

Express Checkout Integration Guide May 2010 49
6Customizing Express Checkout
You can specify options in Express Checkout API requests that change the appearance,
behavior, and flow of the checkout process.
zPayPal Review Page Order Details
zProviding Gift Options
zGetting Buyer Consent to Receive Promotional Email
zProviding Your Customer Service Number
zAdding a Survey Question
zPayPal Page Style
zChanging the Locale
zHandling Shipping Addresses
zAutomatically Filling Out the PayPal Login Page
zBuyer Pays on PayPal
PayPal Review Page Order Details
NOTE:PayPal Review Page order details are available with API version 53.0 or later. The
DoExpressCheckoutPayment request includes the same order details as
SetExpressCheckout. It is strongly recommended that you submit the same
parameters in both API calls.
When a buyer logs into PayPal to check out, you can present the buyer with detailed
information about each item in the shopping cart (see PayPal Review page with order details):
(1) – Item name. The item name can identify this item to distinguish it from other line items in
the order.
(2) – Item number. Each item can be further identified by an item number. If the item is an
eBay auction item, it is recommended that you provide the eBay item number in this field.
(3) – Item description. This field identifies which of several items the buyer is purchasing. For
example, you may be offering an item in different sizes. Knowing the size helps the buyer
decide whether the one they selected was appropriate. If the item is an eBay auction item, it is
recommended that you provide the phrase “eBay item” in this field.
(4) – Item unit price. This field specifies exactly how much one unit of the item costs. It can be
a positive or negative value but not zero.
(5) – Item unit quantity. This field identifies the number of units the buyer is ordering.

Customizing Express Checkout
PayPal Review Page Order Details
6
50 May 2010 Express Checkout Integration Guide
PayPal calculates the value in the Amount (6) column as the product of line-item unit price
and line-item unit quantity.
You can also show other detailed information about the order:
(7) – Item total and tax. These are the respective total of all items in the order and the tax.
(8) – Shipping and handling. PayPal sums the shipping and handling amounts in this field.
(You determine actual shipping and handling amounts.)
(9) – Shipping discount. If the buyer is receiving a discount on shipping, the value appears as a
credit in this field.
(10) – Insurance. If there is insurance on shipping, the insurance fee is shown in this field.
(11) – Total. This is the total of the order, including shipping, handling, tax, and other price
adjustment-related items.
NOTE:The ‘Enter gift certificate, reward, or discount’ link enables the buyer to redeem
certificates, rewards, or discounts that PayPal issues. The link does not enable the
buyer to redeem incentives that you issue.
(12) – Note. You can allow the buyer to send you special instructions about the order in a text
box that appears when the buyer clicks this link.

Express Checkout Integration Guide May 2010 51
Customizing Express Checkout
PayPal Review Page Order Details 6
PayPal Review page with order details
Special Instructions to Merchant
You can allow the buyer to send you special instructions about an order. This feature is
especially helpful to buyers who want to customize merchandise. A buyer also might want to
tell you to ship their order at a later date because they are out of the country.
NOTE:Users of this feature should be sure to read the instructions the buyer sends.
This feature appears as the link just below the item description on the PayPal Review page
(12). When the buyer clicks the Add special instructions to merchant link, a text box opens, as
shown in Special Instructions text box. After the buyer enters special instructions and clicks

Customizing Express Checkout
PayPal Review Page Order Details
6
52 May 2010 Express Checkout Integration Guide
Continue, the instructions are returned in the responses to GetExpressCheckoutDetails
and DoExpressCheckoutPayment.
Special Instructions text box
Integrating Order Details into the Express Checkout Flow
To integrate order details into the checkout flow, pass the Express Checkout parameters
described in SetExpressCheckout Order Details Parameters to SetExpressCheckout.

Express Checkout Integration Guide May 2010 53
Customizing Express Checkout
PayPal Review Page Order Details 6
SetExpressCheckout Order Details Parameters
The following example shows how to set the above parameters in the call to
SetExpressCheckout.
NVP Field SOAP Field Description and Comments
L_NAMEn Name Item name.
L_NUMBERn Number Item number.
L_DESCn Description Item description.
The DESC (NVP) and OrderDescription (SOAP) fields still
exist for backwards compatibility. However, L_DESCn and
Description enable you to provide a more precise description for
each different item purchased such as hiking boots or cooking
utensils rather than one general purpose description such as
camping supplies.
L_AMTn Amount Item unit price. PayPal calculates the product of the item unit price
and item unit quantity (below) in the Amount column of the PayPal
Review page, as shown in PayPal Review page with order details.
The item unit price can be a positive or a negative value but not 0.
You may provide a negative value to reflect a discount on an order,
for example.
L_QTYn Quantity Item unit quantity.
ITEMAMT ItemTotal Sum of cost of all items in this order.
TAXAMT TaxTotal Sum of tax for all items in this order.
SHIPPINGAMT ShippingTotal Total shipping cost for this order. PayPal calculates the sum of the
shipping cost and the handling cost (below) in the PayPal Review
page, as shown at (8) in PayPal Review page with order details.
Pass in a shipping amount that is reasonably accurate, because you
may need to change it later on your final checkout page. You might
assume, for example, the buyer lives in California because your
business is in California.
HANDLINGAMT HandlingTotal Total handling cost for this order. PayPal calculates the sum of the
handling cost and the shipping cost (above), as shown at (8) in
PayPal Review page with order details.
SHIPDISCAMT ShippingDiscoun
t
Shipping discount for this order. You specify this value as a
negative number.
INSURANCEAMT InsuranceTotal Total shipping insurance cost for this order.
AMT OrderTotal Total of order, including shipping, handling, tax, and any other
billing adjustments such as a credit due.
ALLOWNOTE AllowNote Provide a value of 1 to indicate that the buyer may enter a note to
you on the PayPal Review page during checkout. See Special
Instructions text box.

Customizing Express Checkout
PayPal Review Page Order Details
6
54 May 2010 Express Checkout Integration Guide
Request Parameters:
[requiredSecurityParameters]
&METHOD=SetExpressCheckout
&RETURNURL=http://...
&CANCELURL=http://...
&PAYMENTACTION=Sale
&NAME=J Smith
&SHIPTOSTREET=1 Main St
&SHIPTOCITY=San Jose
&SHIPTOSTATE=CA
&SHIPTOCOUNTRYCODE=US
&SHIPTOZIP=95131
&L_NAME0=10% Decaf Kona Blend Coffee
&L_NUMBER0=623083
&L_DESC0=Size: 8.8-oz
&L_AMT0=9.95
&L_QTY0=2
&L_NAME1=Coffee Filter bags
&L_NUMBER1=623084
&L_DESC1=Size: Two 24-piece boxes
&L_AMT1=39.70
&L_QTY1=2
&ITEMAMT=99.30
&TAXAMT=2.58
&SHIPPINGAMT=3.00
&HANDLINGAMT=2.99
&SHIPDISCAMT=-3.00
&INSURANCEAMT=1.00
&AMT=105.87
&CURRENCYCODE=USD
&ALLOWNOTE=1
Response Parameters
[successResponseFields]
&TOKEN=EC-17C76533PL706494P
You can provide values for any subset of the Express Checkout parameters shown in
SetExpressCheckout Order Details Parameters in the call to SetExpressCheckout.
If you pass the generic order description parameter (DESC) and any one line-item parameter
listed below, both parameter values display on the Review page. If you pass the generic order
description parameter (DESC) along with any two of the following line-item parameters, the
order description value does not display.
zL_NAMEn
zL_NUMBERn
zL_DESCn
If you pass in unit price information (L_AMTn) without passing in the unit quantity (L_QTYn),
the unit price will not display. To show both values, you must pass in values for both
parameters. You can pass in a value of 1 even if the item purchase is uncountable.

Express Checkout Integration Guide May 2010 55
Customizing Express Checkout
PayPal Review Page Order Details 6
eBay-Issued Incentives
If the buyer’s checkout includes eBay auction items, you must set additional fields in the call
to SetExpressCheckout to enable buyers to choose from eBay-issued incentives such as
eBay gift certificates, coupons, vouchers, and gift cards that may apply to their order.
To enable the display of eBay incentives on the PayPal Review page, you also must provide
line item detail information for each eBay item. When the buyer clicks the Enter gift
certificate, reward, or discount link, a dialog displays in which the buyer can either enter a
redemption code or select from a list of all discounts applicable to eBay items in the cart
display as shown below. If multiple items display, the buyer can select from the discounts they
want applied to their order.
Dialog for entering redemption code or choosing discounts
After entering a redemption code or selecting the incentives, the PayPal Review page reflects
changes to the order. Incentives appear as credits and a new Total is calculated as shown
below.

Customizing Express Checkout
PayPal Review Page Order Details
6
56 May 2010 Express Checkout Integration Guide
New Total after applying incentives
Integrating eBay Incentives into the Express Checkout Flow
To integrate eBay incentives into the checkout flow:
1. Pass the following parameters and settings in the call to SetExpressCheckout.
–PAYMENTACTION must be Sale
–CHANNELTYPE must be eBayItem
NOTE:For eBay auctions, you cannot set PAYMENTACTION to Authorization or
Order. You must set PAYMENTACTION to Sale.
2. For each eBay line item, do one of the following (mutually exclusive choices) in the call to
SetExpressCheckout and in the call to DoExpressCheckoutPayment.
– For each individual eBay entry, pass the values returned by eBay when setting up the
auction item descriptions in the parameters below.
L_EBAYITEMNUMBERn and L_EBAYITEMAUCTIONTXNIDn
– For multiple eBay items offered as a single order, pass the value returned by eBay when
setting up the auction order description in the parameter below:
L_EBAYITEMORDERIDn
If you are selling on eBay, you are required to perform this step (preferably by setting
L_EBAYITEMNUMBERn and L_EBAYITEMAUCTIONTXNIDn) for the following reasons:

Express Checkout Integration Guide May 2010 57
Customizing Express Checkout
PayPal Review Page Order Details 6
– Buyer protection programs require it
– It enables buyers to see the transaction details in My eBay and in PayPal transaction
details
– It enables buyers to redeem coupons and incentives they may have received from eBay
NOTE:Passing the same order details and eBay incentive parameters in the call to
DoExpressCheckoutPayment as well as SetExpressCheckout ensures that this
information displays on the PayPal Review page and payment is properly reflected
in My eBay and in PayPal transaction details.
3. It is recommended that you pass the string “eBay item” in L_DESCn and the eBay Item
Number in L_NUMBERn.
4. If you host the final payment confirmation page on your website by setting
useraction=continue in the redirect, you must show the discount amount resulting
from eBay incentives on that page. You can get the discount amount from the
PAYPALADJUSTMENT value returned in the response to GetExpressCheckoutDetails.
NOTE:eBay maintains detailed information about each item sold in eBay auctions. If you set
the value for SHIPPINGAMT in the call to SetExpressCheckout, for example, you
do not need to be concerned about the shipping cost for individual items. eBay
calculates incentives based on its database, not from the values you pass in the
SetExpressCheckout call.
The following SetExpressCheckout request example passes order details and eBay
incentives for two eBay auction items:

Customizing Express Checkout
Providing Gift Options
6
58 May 2010 Express Checkout Integration Guide
Request Parameters:
[requiredSecurityParameters]
&METHOD=SetExpressCheckout
&RETURNURL=http://coffee2go.com
&CANCELURL=http://cancel.com
&PAYMENTACTION=Sale
&EMAIL=jsmith01@example.com
&NAME=J Smith
&SHIPTOSTREET=1 Main St
&SHIPTOCITY=San Jose
&SHIPTOSTATE=CA
&SHIPTOCOUNTRYCODE=US
&SHIPTOZIP=95131
&L_NAME0=Photo
&L_NUMBER0=32768923
&L_DESC0=Plastic Frame- An EBay item
&L_AMT0=25.00
&L_QTY0=1
&L_EBAYITEMNUMBER0=32768923
&L_EBAYITEMAUCTIONTXNID0=0
&L_NAME1=Nokia ND
&L_NUMBER1=32768924
&L_DESC1=Nokia Mobile- An EBay item
&L_AMT1=25.00
&L_QTY1=1
&L_EBAYITEMNUMBER1=32768924
&L_EBAYITEMAUCTIONTXNID1=7225687004
&CHANNELTYPE=eBayItem
&ITEMAMT=50.00
&SHIPPINGAMT=3.00
&HANDLINGAMT=3.00
&AMT=56.00
&CURRENCYCODE=USD
&ALLOWNOTE=1
Response Parameters
[successResponseFields]
&TOKEN=EC-2HX34015EC629990M
Providing Gift Options
You can provide the buyer with gift options on the PayPal Review page.
NOTE:Gift options are available with API Version 61.0 or later. To use this feature, you must
implement line-item details. See “PayPal Review Page Order Details” on page 49 for
more information.
You can enable any of the following gift options:

Express Checkout Integration Guide May 2010 59
Customizing Express Checkout
Providing Gift Options 6
zGift message — This feature displays a text box in which the buyer can enter a gift
message.
zGift receipt — This feature provides a checkbox for the buyer to check if they would like a
gift receipt included.
zGift wrap — This feature provides a checkbox for the buyer to check if they would like to
have the gift wrapped. The gift wrap feature can include a label describing the gift
wrapping, for example, “Decorator box and bow.” Optionally, you can provide the amount
to be charged to the buyer for gift wrapping.
The following SetExpressCheckout request example sets these options:
Request Parameters
[requiredSecurityParameters]
&METHOD=SetExpressCheckout
&RETURNURL=https://...
&CANCELURL=https://...
&AMT=10.00
&CURRENCYCODE=USD
&PAYMENTACTION=Sale
&GIFTMESSAGEENABLE=1
&GIFTRECEIPTENABLE=1
&GIFTWRAPENABLE=1
&GIFTWRAPNAME="Bow and Ribbon"
&GIFTWRAPAMOUNT=6.00
Response Parameters
[successResponseFields]
&TOKEN=EC-17C76533PL706495P
The figure below shows how the gift options appear to the buyer on the PayPal Review page.
NOTE:You can also configure this option through the PayPal Profile page. For details, see the
Merchant Setup and Administration Guide.

Customizing Express Checkout
Getting Buyer Consent to Receive Promotional Email
6
60 May 2010 Express Checkout Integration Guide
Getting Buyer Consent to Receive Promotional Email
You can get the buyer’s consent to receive email promotions on the PayPal Review page.
PayPal returns the email address that the buyer enters in the response to
GetExpressCheckoutDetails and DoExpressCheckoutPayment.
NOTE:This feature is available with API Version 61.0 or later.
To get the buyer’s email address, set the BUYEREMAILOPTINENABLE field to 1 in the call to
SetExpressCheckout.
The following request example sets this field:
Request Parameters
[requiredSecurityParameters]
&METHOD=SetExpressCheckout
&RETURNURL=https://...
&CANCELURL=https://...
&AMT=10.00
&CURRENCYCODE=USD
&PAYMENTACTION=Sale
&BUYEREMAILOPTINENABLE=1
Response Parameters
[successResponseFields]
&TOKEN=EC-17C76533PL706495P
The figure below shows how this appears to the buyer on the PayPal Review page.
NOTE:You can also configure this feature through the PayPal Profile page. For details, see
the Merchant Setup and Administration Guide.
Providing Your Customer Service Number
You can display your Customer Service number to the buyer on the PayPal Review page by
configuring it on the PayPal Profile page. By doing so, you can quickly answer the buyer’s
questions through a telephone call.
NOTE:This feature is available with API Version 61.0 or later.
To override the Customer Service number configured on the Profile page with a different
number on the PayPal Review page, set the CUSTOMERSERVICENUMBER field in the call to

Express Checkout Integration Guide May 2010 61
Customizing Express Checkout
Adding a Survey Question 6
SetExpressCheckout. Provide an alphanumeric string that clearly identifies you as the
merchant.
The following request example sets this field:
Request Parameters
[requiredSecurityParameters]
&METHOD=SetExpressCheckout
&RETURNURL=https://...
&CANCELURL=https://...
&AMT=10.00
&CURRENCYCODE=USD
&PAYMENTACTION=Sale
&CUSTOMERSERVICENUMBER=1-800-FLOWERS
Response Parameters
[successResponseFields]
&TOKEN=EC-17C76533PL706494P
NOTE:For details on configuring the Customer Service number on the PayPal Profile page,
see the Merchant Setup and Administration Guide.
Adding a Survey Question
You can add one survey question to the PayPal Review page. PayPal returns the response that
the buyer chooses in the response to GetExpressCheckoutDetails and
DoExpressCheckoutPayment.
NOTE:This feature is available with API Version 61.0 or later.
The survey question displays in the format of a text string. The buyer responds by selecting
from choices in a drop-down menu.
To enable the display of the survey question and choices, set the SURVEYENABLE field to 1 in
the call to SetExpressCheckout.
zSet the SURVEYENABLE field to 1 in the call to SetExpressCheckout.
zSet SURVEYQUESTION to the string containing your question.
zProvide at least two L_SURVEYCHOICEn options from which the buyer can select one.
The following request example sets these fields:

Customizing Express Checkout
PayPal Page Style
6
62 May 2010 Express Checkout Integration Guide
Request Parameters
[requiredSecurityParameters]
&METHOD=SetExpressCheckout
&RETURNURL=https://...
&CANCELURL=https://...
&AMT=10.00
&CURRENCYCODE=USD
&PAYMENTACTION=Sale
&SURVEYENABLE=1
&SURVEYQUESTION="How did you hear about us?"
&L_SURVEYCHOICE0="Through a friend"
&L_SURVEYCHOICE1="In a newspaper ad"
Response Parameters
[successResponseFields]
&TOKEN=EC-17C76533PL706495P
The figure below shows how the survey question appears to the buyer on the PayPal Review
page.
NOTE:You can also configure this feature through the PayPal Profile page. For details, see
the Merchant Setup and Administration Guide.
PayPal Page Style
You can change the overall appearance of the PayPal review page by defining a custom page
style or by customizing individual page style characteristics.
You define a custom page style in the PayPal Profile and then pass the resulting page style
name in the call to SetExpressCheckout. Typically you customize individual page style
characteristics in the PayPal Profile as well. However, you can also call
SetExpressCheckout and pass in individual page characteristics dynamically.
Custom Page Style
When your buyer logs into PayPal to check out, you can make the PayPal pages the buyer sees
appear to have a similar look and feel to those on your website. You can customize any of
these page characteristics and save the results as a Page Style Name: Up to three unique Page
Style Names can be defined in your account. You can specify the following items:
zHeader image
zHeader border color

Express Checkout Integration Guide May 2010 63
Customizing Express Checkout
PayPal Page Style 6
zHeader background color
zPage background color
For instructions on how to customize page styles and create Page Style Names, see the
Merchant Setup and Administration Guide.
To set a custom page style in a call to SetExpressCheckout:
1. Include the optional PAGESTYLE parameter in the call to SetExpressCheckout.
2. Set PAGESTYLE to the Page Style Name you defined in your account.
The following example sets PAGESTYLE to the Page Style Name:
Request Parameters
[requiredSecurityParameters]
&METHOD=SetExpressCheckout
&RETURNURL=https://...
&CANCELURL=https://...
&AMT=10.00&CURRENCYCODE=USD
&PAYMENTACTION=Sale&
&PAGESTYLE=TestMerchant
&SHIPTOSTREET=1 Main St
SHIPTOSTREET2=
&SHIPTOCITY=San Jose
&SHIPTOSTATE=CA
&SHIPTOCOUNTRYCODE=US
&SHIPTOZIP=95131
&SHIPTOPHONENUM=408-967-4444
Response Parameters
[successResponseFields]
&TOKEN=EC-17C76533PL706494P
Individual Page Style Characteristics
Typically, you create a custom page style for the PayPal pages using the Custom Payment
Pages option from the PayPal Profile tab. In cases where you do not want to use the Profile
option, you can specify any of the individual page style characteristics:
zHeader image
zHeader border color
zHeader background color
zPage background color
To define a header image such as your company logo:
1. Create a header image up to 750 pixels wide by 90 pixels high and save it in a valid
graphics format, such as .gif, .jpg, or .png.

Customizing Express Checkout
PayPal Page Style
6
64 May 2010 Express Checkout Integration Guide
2. Store the URL to the image on a secure (https) server so your buyer’s web browser does not
display a message that the payment contains insecure items.
3. Assign the URL to the HDRIMG parameter in the call to SetExpressCheckout.
The following example sets HDRIMG to a custom header image.
Request Parameters
[requiredSecurityParameters]
&METHOD=SetExpressCheckout
&RETURNURL=https://...
&CANCELURL=https://...
&AMT=10.00
&MAXAMT=
&PAYMENTACTION=Sale
&HDRIMG=https://www.mayadeviimports.com/ebay/websitename-logo.gif
&SHIPTOSTREET=1 Main St
&SHIPTOCITY=San Jose
&SHIPTOSTATE=CA
&SHIPTOCOUNTRYCODE=US
&SHIPTOZIP=95131
&SHIPTOPHONENUM=408-967-4444
Response Parameters
[successResponseFields]
&TOKEN=EC-17C76533PL706494P
The figure below shows the review page with a custom header image set in the
SetExpressCheckout request.

Express Checkout Integration Guide May 2010 65
Customizing Express Checkout
PayPal Page Style 6
Review page with custom header image
The following example sets colors for the header background (HDRBACKCOLOR) and header
border (HDRBORDERCOLOR).
Request Parameters
[requiredSecurityParameters]
&METHOD=SetExpressCheckout
&RETURNURL=https://...
&CANCELURL=https://...
&AMT=10.00
&MAXAMT=
&PAYMENTACTION=Sale
&HDRBACKCOLOR=FFFF66
&HDRBORDERCOLOR=996666
&SHIPTOSTREET=1 Main St
&SHIPTOCITY=San Jose
&SHIPTOSTATE=CA
&SHIPTOCOUNTRYCODE=US
&SHIPTOZIP=95131
&SHIPTOPHONENUM=408-967-4444

Customizing Express Checkout
Changing the Locale
6
66 May 2010 Express Checkout Integration Guide
Response Parameters
[successResponseFields]
&TOKEN=EC-17C76533PL706494P
The figure below shows the PayPal Login page with HDRBACKCOLOR and HDRBORDERCOLOR
set to custom colors.
PayPal Login page with custom header background and border colors
Changing the Locale
You can change the locale of PayPal pages to match the language on your website.
To change the language displayed on the PayPal Login page, set the LOCALECODE parameter
to one of the following allowable values in the SetExpressCheckout call:
zAU
zDE
zFR
zGB
zIT
zES
zJP
zUS

Express Checkout Integration Guide May 2010 67
Customizing Express Checkout
Changing the Locale 6
The following example sets LOCALCODE to ES (Spain).
Request Parameters
[requiredSecurityParameters]
&METHOD=SetExpressCheckout
&RETURNURL=https://...
&CANCELURL=https://...
&AMT=10.00
&CURRENCYCODE=EUR
PAYMENTACTION=Sale
&LOCALECODE=ES
&SHIPTOSTREET=1 Main St
&SHIPTOSTREET2=
&SHIPTOCITY=San Jose
&SHIPTOSTATE=CA
&SHIPTOCOUNTRYCODE=US
&SHIPTOZIP=95131
&SHIPTOPHONENUM=408-967-4444
Response Parameters
[successResponseFields]
&TOKEN=EC-17C76533PL706494P
The figure below shows the PayPal Login page when the LOCALECODE is set to ES.
PayPal login page in Spanish

Customizing Express Checkout
Handling Shipping Addresses
6
68 May 2010 Express Checkout Integration Guide
Handling Shipping Addresses
You can specify several shipping address options that affect the PayPal Review page.
In your SetExpressCheckout request, you can specify the following options:
zRequire a confirmed address
zNot display the shipping address on the review page
zDisplay an alternative address on the review page.
Confirmed Address
A confirmed address is a shipping address that PayPal has established as belonging to the
PayPal account holder. To be protected by PayPal’s Seller Protection Policy, you must require
the shipping address be a confirmed address.
NOTE:Because many buyers prefer to ship to a non-confirmed address (they may, for
example, be shipping a gift to someone), PayPal does not recommend requiring a
confirmed address unless you are selling high-risk merchandise. If you prefer
confirmed addresses be used, then do not set ADDROVERRIDE, as described in
Shipping Address Override.
To require a confirmed address for the shipping address, ensure that the shipping address
matches the address on record with PayPal. You can do this through your account profile, as
described in the Merchant Setup and Administration Guide. The guide is available on the
Documentation page linked to the Library tab on Developer Central. Alternately, you can set a
flag in the call to SetExpressCheckout as described below:
1. Include the optional REQCONFIRMSHIPPING parameter in the call to
SetExpressCheckout.
2. Set REQCONFIRMSHIPPING to 1.
The following example requires the shipping address be a confirmed address.
NOTE:The value of REQCONFIRMSHIPPING overrides the setting in your Merchant Account
Profile.

Express Checkout Integration Guide May 2010 69
Customizing Express Checkout
Handling Shipping Addresses 6
Request Parameters
[requiredSecurityParameters]
&METHOD=SetExpressCheckout
&RETURNURL=https://...
&CANCELURL=https://...
&AMT=10.00
&PAYMENTACTION=Sale
&REQCONFIRMSHIPPING=1
&SHIPTOSTREET=1 Main St
&SHIPTOCITY=San Jose
&SHIPTOSTATE=CA
&SHIPTOCOUNTRYCODE=US
&SHIPTOZIP=95131
&SHIPTOPHONENUM=408-967-4444
Response Parameters
[successResponseFields]
&TOKEN=EC-6UA07551EA393551U
The figure below shows the PayPal review page when REQCONFIRMSHIPPING is set to 1.

Customizing Express Checkout
Handling Shipping Addresses
6
70 May 2010 Express Checkout Integration Guide
PayPal review page with a required address
Suppressing the Buyer’s Shipping Address
You can suppress the display of the buyer’s shipping address on the PayPal pages. You might
want to do this in these cases:
zYou are selling a product or service that does not require shipping.
zYou prefer to handle addresses completely on your own and do not want to let buyers
choose from their PayPal address book.
To suppress the display of the buyer’s shipping address, set the NOSHIPPING parameter to 1 in
the call to SetExpressCheckout. No shipping address displays on the PayPal pages
whatsoever.
The following example suppresses the shipping address.

Express Checkout Integration Guide May 2010 71
Customizing Express Checkout
Handling Shipping Addresses 6
Request Parameters
[requiredSecurityParameters]
&METHOD=SetExpressCheckout
&RETURNURL=https://...
&CANCELURL=https://...
&AMT=10.00
&CURRENCYCODE=USD
&PAYMENTACTION=Sale
&NOSHIPPING=1
&SHIPTOSTREET=1 Main St
SHIPTOCITY=San Jose
&SHIPTOSTATE=CA
&SHIPTOCOUNTRYCODE=US
&SHIPTOZIP=95131
&SHIPTOPHONENUM=408-967-4444
Response Parameters
[successResponseFields]
&TOKEN=EC-17C76533PL706494P
The figure below shows the PayPal review page when NOSHIPPING is set to 1.
PayPal review page with shipping address suppressed

Customizing Express Checkout
Handling Shipping Addresses
6
72 May 2010 Express Checkout Integration Guide
Shipping Address Override
You can override the buyer’s shipping address stored on PayPal. You would want to do this if,
for example, your website registration already requested the buyer’s shipping address.
Overriding the shipping address stored on PayPal replaces it with one you specify in the call to
SetExpressCheckout. The buyer cannot edit the overridden address.
NOTE:If you prefer to override addresses, it is recommended that you do not set confirmed
addresses as required, as described in Confirmed Address.
To override the shipping address:
1. Set the ADDROVERRIDE parameter to 1 in the call to SetExpressCheckout.
2. Set the following shipping address parameters in the call to SetExpressCheckout to the
address values you want to use for the new address.
–SHIPTONAME
–SHIPTOSTREET
–SHIPTOCITY
–SHIPTOSTATE (Optional)
–SHIPTOCOUNTRYCODE
–SHIPTOZIP
–SHIPTOSTREET2 (Optional)
The following example overrides the shipping address with the address values shown.
Request Parameters
[requiredSecurityParameters]
&METHOD=SetExpressCheckout
&RETURNURL=https://...
&CANCELURL=https://...
AMT=10.00
&CURRENCYCODE=USD
&PAYMENTACTION=Sale
&ADDROVERRIDE=1
&SHIPTOSTREET=1 Second St
&SHIPTOSTREET2=Ste 210
&SHIPTOCITY=San Jose
&SHIPTOSTATE=CA
&SHIPTOCOUNTRYCODE=US
&SHIPTOZIP=95131
&SHIPTOPHONENUM=408-967-4444
Response Parameters
[successResponseFields]
&TOKEN=EC-57K68322WE343022B
The figure below shows the PayPal Review page when the shipping address parameters are
overridden by the values shown in the above example.

Express Checkout Integration Guide May 2010 73
Customizing Express Checkout
Automatically Filling Out the PayPal Login Page 6
PayPal review page with shipping address override
Automatically Filling Out the PayPal Login Page
When you pass the buyer’s shipping address and contact information (telephone number and
email address) parameters in the call to SetExpressCheckout, PayPal automatically fills
out the account creation form fields for the buyer on the PayPal Login page.
After the call to SetExpressCheckout, the buyer is redirected to the PayPal Login page.
Buyers having a PayPal account can log in with their email address and password. Buyers who
do not have an account can create one by filling out the form on this page.
To facilitate filling out the form, you can have PayPal automatically fill out the billing address
and contact information by passing the shipping address, telephone number, and email address
in the call to SetExpressCheckout, as shown in the example below:

Customizing Express Checkout
Automatically Filling Out the PayPal Login Page
6
74 May 2010 Express Checkout Integration Guide
Request Parameters
[requiredSecurityParameters]
&METHOD=SetExpressCheckout
&RETURNURL=https://...
&CANCELURL=https://...
&AMT=10.00
&PAYMENTACTION=Sale
&SHIPTOSTREET=1 Main Street
&SHIPTOCITY=San Jose
&SHIPTOSTATE=CA
&SHIPTOCOUNTRYCODE=US
&SHIPTOZIP=95131
&EMAIL=jsmith01@example.com
&SHIPTOPHONENUM=408-559-5948
Response Parameters
[successResponseFields]
&TOKEN=EC-6UA07551EA393551U
As a convenience, PayPal fills out the billing address fields with the buyer’s shipping address
as shown in the example figure below. The buyer can edit the information by clicking the
Change links.

Express Checkout Integration Guide May 2010 75
Customizing Express Checkout
Buyer Pays on PayPal 6
Pre-populated PayPal Login page
Buyer Pays on PayPal
If you do not require the buyer to explicitly review and confirm the payment on your site, you
can configure Express Checkout such that the user commits the payment on PayPal. This
configuration reduces a step in the checkout flow.
You may want to eliminate your Review Your Payment page if there is no additional
information you want to collect from the buyer before he or she completes the transaction. It is
recommended that you collect the information after the buyer completes the purchase.
You should evaluate each Express Checkout flow separately through the cart page and through
the payment methods page. In most checkout flow implementations, the payment methods
page is the last page the buyer sees before committing to a transaction. If this is true in your
implementation, you can use this feature to streamline the buyer experience. The feature
informs the buyer that they are committing to the transaction if they proceed.
To invoke this feature, use the useraction variable in the SetExpressCheckout call.
Setting useraction to commit sets the button text on the PayPal Payment Review page to

Customizing Express Checkout
Buyer Pays on PayPal
6
76 May 2010 Express Checkout Integration Guide
read Pay Now. (After the buyer returns from the PayPal site, you must call
DoExpressCheckoutPayment to actually complete the transaction.)
To display Pay Now on the button:
1. Get the token from the response to SetExpressCheckout.
The response to SetExpressCheckout is the buyer’s token. For example, if the value of
RETURNURL passed to SetExpressCheckout is
https://www.websitename.com/snagECvalues, the URL to which PayPal redirects
appears as https://www.websitename.com/snagECvalues?token=EC-
0W8920957N684880R
2. Add the token and the desired useraction value (continue or commit) as name-value pairs
to the following URL:
https://www.paypal.com/cgi-bin/webscr?cmd=_express-
checkout&token=valueFromSetExpressCheckoutResponse&useraction=commit
The figure below shows the PayPal Review page when useraction=commit.
PayPal review page when user commits to purchase on PayPal

Express Checkout Integration Guide May 2010 77
7Implementing the Instant Update
API
The Instant Update API is a callback you can use to obtain the buyer’s shipping address.
zAbout the Instant Update API
zHow the Callback Works in the Express Checkout Flow
zFollowing Instant Update API Best Practices
zSetting Up the Callback
zUsing the Callback
About the Instant Update API
The Instant Update API is a server call to your callback server that instantly updates the
PayPal review page. It enables you to specify a URL for PayPal to call your callback server
with the buyer’s shipping address, so you can provide the buyer with more detailed shipping,
insurance, and tax information.
NOTE:The Instant Update API enhances the Express Checkout flow from the shopping cart
page.
Here is how the Instant Update API works:
1. When a buyer logs in to PayPal, the PayPal server calls your callback server with the
buyer’s default shipping address, which is stored in the PayPal system.
2. Your callback server responds with the shipping options available for that address, along
with any insurance options and tax adjustments on the order.
3. PayPal displays this information on the Review page so buyers can choose from the
options.
4. The buyer’s final choices are returned in the GetExpressCheckoutDetails response.
Integration Steps
Integrating the Instant Update API requires some preparation and modification to the Express
Checkout API calls.
To integrate the server API, follow these steps:
1. Set up a secure, fast web service to accept HTTP requests from PayPal. On the live site, it
needs to be secured by means of SSL.
2. Enable the callback service to process PayPal requests and send back responses.

Implementing the Instant Update API
About the Instant Update API
7
78 May 2010 Express Checkout Integration Guide
3. Modify the existing Express Checkout API calls to accommodate new parameters.
– Send the callback URL, shipping, insurance, and tax information to PayPal in the call to
SetExpressCheckout.
– Call GetExpressCheckoutDetails to obtain the buyer’s final choices for shipping
and insurance, if applicable.
– Call DoExpressCheckoutPayment with the buyer’s final selections.
4. Eliminate your shipping options page.
5. Test your integration for the callback and flat-rate shipping options.
Post-Integration Checkout Experience
After you integrate the Instant Update API, you can display the shipping options, related
insurance options, and the tax amount on the PayPal Review page.
The shipping and insurance options appear in drop-down menus as shown below.

Express Checkout Integration Guide May 2010 79
Implementing the Instant Update API
About the Instant Update API 7
PayPal Review Page With Shipping Options, Insurance, and Tax
You control which options are displayed and instantly updated on the page.

Implementing the Instant Update API
How the Callback Works in the Express Checkout Flow
7
80 May 2010 Express Checkout Integration Guide
How the Callback Works in the Express Checkout Flow
The figure below shows how the callback integrates into the Express Checkout flow.
Callback integrated into Express Checkout flow
From left to right, the following events are represented. Text in boldface describes events
supporting the callback.
1. The Express Checkout flow is initiated on your shopping cart page when the buyer clicks
the Checkout with PayPal button.
2. In the call to the SetExpressCheckout API operation, you provide the URL where
PayPal can call your callback server, the flat-rate shipping options, and cart line-item
details.
3. You receive a token in the response.

Express Checkout Integration Guide May 2010 81
Implementing the Instant Update API
Following Instant Update API Best Practices 7
4. The buyer is redirected to PayPal.
5. When the buyer first logs in to the PayPal site, PayPal obtains the buyer’s shipping address
and sends it in the callback request (red down arrow) to your callback server at the
specified URL.
NOTE:If the buyer changes their shipping address on the PayPal Review page, PayPal
will make subsequent calls to the callback request.
6. You respond to the callback (red up arrow) with the shipping option rates based on the
buyer’s shipping address. You can also adjust the tax amount and send insurance options.
Depending on your business processes, you may send an API call to your carrier to
calculate the rates and options based on the shipping address.
7. PayPal updates the Review Page to show the options and rates based on your response.
8. The buyer makes final selections and clicks Continue.
9. You must call GetExpressCheckoutDetails to obtain the buyer’s final shipping
option selections.
10. You call DoExpressCheckoutPayment to perform the transaction.
Following Instant Update API Best Practices
PayPal recommends its list of best practices as a checklist for completing your implementation
of the Instant Update API.
zMeet the pre-requisites – Provide order line-item details to take advantage of the Instant
Update API. The example in this document uses the order line-item details example
described PayPal Review Page Order Details.
zStreamline the checkout flow – Existing partners and merchants with Express Checkout
integrations can eliminate the current shipping options page.
zUse the default callback timeout – Use the recommended 3-second callback response
timeout.
zFollow PayPal-defined semantics and syntax – Adhere to well-formed variable names
and syntax rules in the callback response to PayPal. If errors occur in the response, PayPal
uses the flat-rate shipping options.
zCall GetExpressCheckoutDetails – You must call GetExpressCheckoutDetails to
find out what options the buyer selected on the PayPal Review page.
zEnsure a consistent and good buyer experience – When flat-rate shipping options are
used, you should honor the rates to ensure a consistent and good buyer experience.
zLocalize shipping options – Return localized shipping options, based on the buyer’s
country and locale, which PayPal sends in the callback request.

Implementing the Instant Update API
Setting Up the Callback
7
82 May 2010 Express Checkout Integration Guide
Setting Up the Callback
To set up the callback, you establish a connection with PayPal by providing the location where
PayPal calls your callback server, along with your shipping options.
To start, you must build and operate a secure, reliable, and fast callback server that computes
shipping options, corresponding insurance options, and tax, based on your business rules. To
verify that callback requests originate from PayPal, check the IP addresses requests against the
list of IP addresses for *.paypal.com, as described in the go-live checklist.
The HTTP protocol to specify in your callback URL depends on the integration environment
you are using:
zThe callback URL must start with HTTPS for production integration.
zThe callback URL must start with HTTP or HTTPS for PayPal Sandbox integration.
In the call to SetExpressCheckout, you must complete the steps 1 through 3 below. Steps 4
and 5 are optional:
1. Provide line-item details for the merchandise the buyer selected. For details on how to
integrate line-item details, see Chapter 7, “Customizing Express Checkout,” in the Express
Checkout Integration Guide.
2. Provide the URL to your callback server. PayPal validates the URL as described above.
3. Provide values for the flat-rate shipping options. For each option, specify:
– Option name (L_SHIPPINGOPTIONNAMEn)
– Option amount (L_SHIPPINGOPTIONAMOUNTn)
– The shipping option to appear in the drop-down menu as the default (true)
(L_SHIPPINGOPTIONISDEFAULTn).
NOTE:Set L_SHIPPINGOPTIONISDEFAULTn to true (default) for one and only one
shipping option. Set L_SHIPPINGOPTIONISDEFAULTn to false for each of the
remaining options.
– If required, an adjusted value for TAXAMT
– If required, an adjusted value INSURANCEAMT
4. If necessary to adjust the callback timeout (default: 3 seconds), provide a value from 1 to 6
for the CALLBACKTIMEOUT parameter.
5. Optionally, provide values for any of the shipping option description details fields listed
below:
– Option weight (L_ITEMWEIGHTVALUEn, L_ITEMWEITHTUNITn)
– Option height (L_ITEMHEIGHTVALUEn, L_ITEMHEIGHTUNITn)
– Option length (L_ITEMLENGTHVALUEn, L_ITEMLENGTHUNITn)
– Option width (L_ITEMWIDTHVALUEn, L_ITEMWIDTHUNITn)

Express Checkout Integration Guide May 2010 83
Implementing the Instant Update API
Setting Up the Callback 7
GetExpressCheckoutDetails and DoExpressCheckoutPayment Changes
When you implement the callback, you need to call GetExpressCheckoutDetails and
DoExpressCheckoutPayment.
GetExpressCheckoutDetails and DoExpressCheckoutPayment include new
parameter fields in support of the Instant Update API.
You must call the GetExpressCheckoutDetails API operation to obtain the buyer’s final
shipping option selections. GetExpressCheckoutDetails has been updated to return the
buyer’s selections.
Because the cart information passed in the call to SetExpressCheckout is only relevant for
display on the PayPal Review page, you must call the DoExpressCheckoutPayment API
operation with the updated shipping, insurance, and tax data to ensure the buyer sees it upon
redirect to your website.
Other Considerations
When you implement the callback, there are other issues you must take into consideration.
These include:
zCallback response errors
zMinimum and maximum shipping options
zCallback times out
zYou do not ship to the buyer’s shipping address
Callback Response Errors
If there are any callback response errors, PayPal responds by displaying the flat-rate shipping
options on the PayPal Review page. To obtain the richer set of options available through the
callback, exercise care in the syntax and values you specify and test the callback integration.
Minimum and Maximum Shipping Options
You can specify up to 10 shipping options for the flat-rate options in the call to
SetExpressCheckout and for the detailed options based on shipping address in the callback
response. You must specify at least 1 shipping option.
Callback Times Out
If the callback does not return within the timeout period, PayPal displays the flat-rate shipping
options you specified in the call to SetExpressCheckout in the drop-down menu on the
PayPal Review page.
The PayPal Review page in the figure below shows 2 shipping options from which the buyer
can choose if the callback times out. An amount of $1.00 is offered for insurance.

Implementing the Instant Update API
Setting Up the Callback
7
84 May 2010 Express Checkout Integration Guide
Example PayPal Review Page When Callback Times Out
You Do Not Ship to the Buyer’s Shipping Address
If you do not ship to the buyer’s shipping address that PayPal sends in the callback request, set
NO_SHIPPING_OPTION_DETAILS to 1 in the callback response.

Express Checkout Integration Guide May 2010 85
Implementing the Instant Update API
Using the Callback 7
The sample code below illustrates the callback response when you do not ship to the buyer’s
address.
METHOD=CallbackResponse
NO_SHIPPING_OPTION_DETAILS=1
The figure below illustrates the PayPal Review page when your callback servers sends the
above response. The page has these features:
zA message at the top of the page describes the error.
zThe shipping and handling section and the insurance section are dimmed.
zThe buyer can change the shipping address.
zA new callback request is sent if the buyer changes the shipping address.
Example PayPal Review Page When You Do Not Ship to the Buyer’s Address
Using the Callback
To use the callback, you add parameter fields to SetExpressCheckout, provide PayPal a
URL for sending a callback request, and send PayPal the callback response in Name-Value
pair (NVP) format.
SetExpressCheckout
In the call to SetExpressCheckout, set the following parameters:
zSet the CALLBACK field to the URL where PayPal can call your callback server. PayPal
makes the HTTPS callback request each time either of the following events occur:
– The buyer changes their shipping address

Implementing the Instant Update API
Using the Callback
7
86 May 2010 Express Checkout Integration Guide
– The buyer enters a new shipping address
zProvide values for the following required parameters:
– Provide values for the line-item details parameters such as L_NAMEn, L_NUMBERn,
L_DESCn, L_AMTn, and L_QTYn shown in the example below.
– Provide values for the flat-rate shipping options: n, L_SHIPPINGOPTIONISDEFAULTn,
L_SHIPPINGOPTIONNAMEn, and L_SHIPPINGOPTIONAMOUNTn.
–Set SHIPPINGAMT to the amount set for the default flat-rate shipping option.
If, for example, L_SHIPPINGISDEFAULT1=true and
L_SHIPPINGOPTIONAMOUNT1=8.00, then SHIPPINGAMT=8.00
–Set MAXAMT to the expected maximum total amount of the complete order.
It is recommended that the maximum total amount be slightly greater than the sum of
the line-item order details, tax, and the shipping option of greatest value.
zOptionally provide values for the following parameters:
–Set INSURANCEOPTIONOFFERED to true to inform PayPal that you are offering
insurance options. Otherwise, set INSURANCEOPTIONSOFFERED to false.
– Set line-item description details such as L_ITEMWEIGHTUNIT1 and
L_ITEMWEIGHTVALUE1 shown in the example below.
–Set CALLBACKTIMEOUT to the amount of time in seconds to process the callback. By
default, CALLBACKTIMEOUT is 3. You can specify a value in the range of 1 to 6
inclusive.
This is an example SetExpressCheckout request. The above parameters appear in boldface
text.

Express Checkout Integration Guide May 2010 87
Implementing the Instant Update API
Using the Callback 7
Request Parameters:
[requiredSecurityParameters]
&METHOD=SetExpressCheckout
&RETURNURL=http://...
&CANCELURL=http://...
&PAYMENTACTION=Sale
&NAME=J Smith
&SHIPTOSTREET=1 Main St
&SHIPTOCITY=San Jose
&SHIPTOSTATE=CA
&SHIPTOCOUNTRYCODE=US
&SHIPTOZIP=95131
&L_NAME0=10% Decaf Kona Blend Coffee
&L_NUMBER0=623083
&L_DESC0=Size: 8.8-oz
&L_AMT0=9.95
&L_QTY0=2
&L_NAME1=Coffee Filter bags
&L_NUMBER1=6230
&L_DESC1=Size: Two 24-piece boxes
&L_AMT1=39.70
&L_QTY1=2
&L_ITEMWEIGHTVALUE1=0.5
&L_ITEMWEIGHTUNIT1=lbs
&ITEMAMT=99.30
&TAXAMT=2.59
&MAXAMT=150.00
&SHIPPINGAMT=8.00
&SHIPDISCAMT=-3.00
&AMT=107.89
&CURRENCYCODE=USD
&ALLOWNOTE=1
&CALLBACK=https://...
&CALLBACKTIMEOUT=4
&INSURANCEOPTIONOFFERED=true
&INSURANCEAMT=1.00
&L_SHIPPINGOPTIONISDEFAULT0=false
&L_SHIPPINGOPTIONNAME0=UPS Ground 7 Days
&L_SHIPPINGOPTIONAMOUNT0=3.50
&L_SHIPPINGOPTIONISDEFAULT1=true
&L_SHIPPINGOPTIONNAME1=UPS Next Day Air
&L_SHIPPINGOPTIONAMOUNT1=8.00
Response Parameters
[successResponseFields]
&TOKEN=EC-17C76533PL706494P

Implementing the Instant Update API
Using the Callback
7
88 May 2010 Express Checkout Integration Guide
Callback Request
The PayPal sends the parameters in the callback request to the location you specified for
CALLBACK. The callback request parameters include:
zLine-item details you sent in the call to SetExpressCheckout. PayPal also sends back
any line-item description details you may have specified such as the
L_ITEMWEIGHTUNIT1 and L_ITEMWEIGHTVALUE1 values shown in the example below.
By passing this data back to you, PayPal expedites your callback response by eliminating
the need for you to perform a database query to get this information.
zShipping address of the buyer.
Using the information in the callback request, calculate the rates and options yourself or send
the information in an API call to your carrier to perform the calculations for you. Then send
the shipping options, insurance amounts, and taxes to PayPal in the callback response.
This is an example callback request.
METHOD=CallbackRequest
&CALLBACKVERSION=57.0
&TOKEN=EC-0EE85728D547104V
&CURRENCYCODE=USD
&LOCALECODE=en_US
&L_NAME0=10% Decaf Kona Blend Coffee
&L_NUMBER0=623083
&L_DESC0=Size: 8-oz
&L_AMT0=9.95
&L_QTY0=2
&L_NAME1=Coffee Filter bags
&L_NUMBER1=6230
&L_DESC1=Size: Two 24-piece boxes
&L_AMT1=39.70
&L_QTY1=2
&L_ITEMWEIGHTUNIT1=lbs
&L_ITEMWEIGHTVALUE1=0.5
&SHIPTOSTREET=1 Main St
&SHIPTOCITY=San Jose
&SHIPTOSTATE=CA
&SHIPTOCOUNTRY=US
&SHIPTOZIP=95131
&SHIPTOSTREET2
Callback Response
Each time your callback server receives a request from PayPal, it must process the request and
respond with the appropriate details.
This is an example callback response.

Express Checkout Integration Guide May 2010 89
Implementing the Instant Update API
Using the Callback 7
METHOD=CallbackResponse
&OFFERINSURANCEOPTION=true
&L_SHIPPINGOPTIONNAME0=UPS Next Day Air
&L_SHIPPINGOPTIONAMOUNT0=20.00
&L_TAXAMT0=2.20
&L_INSURANCEAMOUNT0=1.51
&L_SHIPPINGOPTIONISDEFAULT0=false
&L_SHIPPINGOPTIONNAME1=UPS Express 2 Days
&L_SHIPPINGOPTIONAMOUNT1=10.00
&L_TAXAMT1=2.00
&L_INSURANCEAMOUNT1=1.35
&L_SHIPPINGOPTIONISDEFAULT1=true
&L_SHIPPINGOPTIONNAME2=UPS Ground2 to 7 Days
&L_SHIPPINGOPTIONAMOUNT2=9.99
&L_TAXAMT2=1.99
&L_INSURANCEAMOUNT2=1.28
&L_SHIPPINGOPTIONISDEFAULT2=false

Implementing the Instant Update API
Using the Callback
7
90 May 2010 Express Checkout Integration Guide

Express Checkout Integration Guide May 2010 91
8Immediate Payment
Immediate Payment ensures a buyer pays for a purchase immediately after commiting to it.
z“Overview of Immediate Payment” on page 91
z“About Immediate Payment For Third Party Checkout” on page 91
z“Integrating Immediate Payment for Third-Party Checkout” on page 93
z“About Immediate Payment For Express Checkout” on page 94
z“Integrating Immediate Payment for Express Checkout” on page 95
Overview of Immediate Payment
Immediate Payment supports instant funding sources only, ensuring that you receive payment
at the time the buyer commits to a purchase.
PayPal offers 2 applications of Immediate Payment. Use the one that is appropriate for your
integration:
zImmediate Payment for third-party checkout — For third parties who sell items on
eBay and host Express Checkout on their website.
zImmediate Payment for Express Checkout — For any merchant who integrates Express
Checkout.
About Immediate Payment For Third Party Checkout
Immediate Payment for third-party checkout ensures that the buyer pays for an item you are
selling on eBay at the time the buyer commits to it. You add a few Express Checkout
parameters to your integration and use your own off-eBay checkout flow.
NOTE:This feature is available with API version 60.0 and higher.
The SetExpressCheckout request parameters ensure the eBay item is available to ship to
the buyer when DoExpressCheckoutPayment is called. The successful transaction returns
the eBay transaction ID as an additional parameter value in the
DoExpressCheckoutPayment response.
NOTE:PayPal recommends that you do not mix eBay and non-eBay items in an Immediate
Payment Transaction.
Immediate Payment for third-party checkout has the following caveats:

Immediate Payment
About Immediate Payment For Third Party Checkout
8
92 May 2010 Express Checkout Integration Guide
zBy design, it does not support non-instant funds like Electronic Funds Transfer, eCheck, or
ELV.
zIt is limited to Express Checkout for eBay auctions only.
zIt is limited to processing a single payment per transaction; the buyer can check out with
only one item at a time.
zSale is the only payment action supported.
zIt does inventory checking at eBay and attempts to purchase the item.
After the buyer selects the item on eBay, the buyer is redirected to your website Express
Checkout flow. The figure below shows how Immediate Payment for third-party checkout
integrates into your checkout flow.
From left to right, the following events are represented. The numbered callouts in the figure
directly correspond to the numbered comments below:
1. The eBay flow for third-party checkout redirects the buyer from an eBay payment review
page to your shopping cart page. On your shopping cart page, the buyer initiates Express
Checkout by clicking the Checkout with PayPal button.

Express Checkout Integration Guide May 2010 93
Immediate Payment
Integrating Immediate Payment for Third-Party Checkout 8
2. In the call to the SetExpressCheckout API operation, you must pass the following
Immediate Payment information:
–ALLOWEDPAYMENTMETHOD: This is the payment method type. For immediate payment,
the value is InstantPaymentOnly.
–BUYERUSERNAME: eBay provides you with this value.
–L_EBAYITEMCARTIDn: eBay provides you with this value.
Additionally, in the call to the SetExpressCheckout API operation, you must pass the
following Express Checkout API parameter data:
–CHANNELTYPE: The value of the channel type, which is eBayItem.
–L_EBAYITEMNUMBERn: This is the eBay item number.
– Buyer’s shipping address.
3. The SetExpressCheckout response returns a TOKEN.
4. The buyer is redirected to PayPal.
5. The buyer reviews their payment and clicks Continue.
6. (Optional) Call GetExpressCheckoutDetails. The GetExpressCheckoutDetails
response returns information about the buyer.
7. In the call to DoExpressCheckoutPayment, you must pass:
–ALLOWEDPAYMENTMETHOD: This is the payment method type. For immediate payment,
the value is InstantPaymentOnly.
–L_EBAYITEMCARTIDn: eBay provides you with this value.
At this time, PayPal checks the availability of the eBay item.
8. If the item is available and payment is successful, the DoExpressCheckoutPayment
response returns the eBay transaction ID (EBAYITEMAUCTIONTXNID).
Integrating Immediate Payment for Third-Party Checkout
To integrate Immediate Payment for third-party checkout into your Express Checkout
implementation, you add a few new fields to SetExpressCheckout and
DoExpressCheckoutPayment.
The Call to SetExpressCheckout
You must have Express Checkout integrated into your payment solution. It is recommended
that you sell one eBay item in a transaction or a quantity of the same item (considered a single
eBay listing).

Immediate Payment
About Immediate Payment For Express Checkout
8
94 May 2010 Express Checkout Integration Guide
To integrate Immediate Payment into the SetExpressCheckout call:
1. Set ALLOWEDPAYMENTMETHODTYPE to InstantPaymentOnly.
This blocks all pending funding sources and transactions that end up in a pending state.
2. Pass BUYERUSERNAME and L_EBAYITEMCARTIDn.
3. Set CHANNELTYPE to eBayItem.
4. Set L_EBAYITEMNUMBERn to the number of the eBay item.
5. Specify the buyer’s shipping address.
6. Be prepared to handle Immediate Payment errors.
For errors you choose to handle, you need to send the buyer error messages appropriate to the
situations generating the errors. For example, a buyer may have a mixed cart of eBay and non-
eBay items.To allow the buyer to check out just the non-Immediate Payment items, you must
provide an appropriate message to the buyer, remove the Immediate Payment item, and retry
the transaction.
The Call to DoExpressCheckoutPayment
To integrate Immediate Payment into the DoExpressCheckoutPayment call:
1. Set ALLOWEDPAYMENTMETHODTYPE to InstantPaymentOnly.
This blocks all pending funding sources and transactions that end up in a pending state.
2. Pass the L_EBAYITEMCARTIDn.
3. Be prepared to handle Immediate Payment errors.
For errors you choose to handle, you need to send the buyer error messages appropriate to
the situations generating the errors. Say, for example, you determine that the buyer has a
mixed cart of eBay and non-eBay items. To allow the buyer to check out just the non-
Immediate Payment items, you must provide an appropriate message to the buyer, remove
the Immediate Payment item, and retry the transaction.
If payment is successful, the DoExpressCheckoutPayment response returns the eBay
transaction ID (EBAYITEMAUCTIONTXNID).
About Immediate Payment For Express Checkout
Immediate Payment for Express Checkout ensures the buyer pays for purchases at the time the
buyer commits. This application is available to any merchant integrating Express Checkout.
NOTE:This feature is available with API version 63.0 and higher.

Express Checkout Integration Guide May 2010 95
Immediate Payment
Integrating Immediate Payment for Express Checkout 8
Immediate Payment for Express Checkout has the following caveats:
zBy design, it does not support non-instant funds like Electronic Funds Transfer, eCheck, or
ELV.
zIt is open for use by all merchants, whether or not they are selling on eBay.
zSale is the only payment action supported.
Integrating Immediate Payment for Express Checkout
Immediate Payment for Express Checkout requires that you specify one value for
ALLOWEDPAYMENTMETHOD in the Express Checkout API.
1. In the call to the SetExpressCheckout API operation, you set
ALLOWEDPAYMENTMETHOD to InstantPaymentOnly.
2. (Optional) You can call GetExpressCheckoutDetails to obtain information about the
buyer.
3. In the call to DoExpressCheckoutPayment, you set ALLOWEDPAYMENTMETHOD to
InstantPaymentOnly.

Immediate Payment
Integrating Immediate Payment for Express Checkout
8
96 May 2010 Express Checkout Integration Guide

Express Checkout Integration Guide May 2010 97
9Implementing Parallel Payments
Not only can Express Checkout support payment between a single buyer and merchant, but it
can support parallel payments. Parallel payments enables a single buyer to pay multiple
merchants in a single checkout session.
zAbout Parallel Payments
zName-Value Pair Syntax Supporting Parallel Payments
zIntegrating Parallel Payments Using the NVP API
zIntegrating Parallel Payments Using the SOAP API
NOTE:Parallel payments is available with API version 63.0 and later.
About Parallel Payments
Parallel payments enables buyers to pay multiple merchants on a marketplace in a single
Express Checkout session.
An online travel agency marketplace is a typical example of parallel payments in use. The
buyer purchases airline tickets and makes reservations from various merchants such as hotels,
car rental agencies, and entertainment venues hosted on the site. By implementing parallel
payments through Express Checkout, the marketplace host accepts PayPal as a payment
method. The host also provides the buyer with a consolidated order on the PayPal Review
page, summarizing expenses, itineraries, and other supporting information. Buyers see travel
information, including cancellation fees, directly from the supplier on the Transaction Details
page and in an email message.
What Is and What Is Not Supported
Parallel payments:
zSupports orders that you later capture with the Authorization and Capture APIs
zSupports up to10 payments in one Express Checkout session
NOTE:The same merchant can receive multiple payments in one Express Checkout
session.
zDoes not support use of the Instant Update API (callback)
zDoes not support Accelerated Boarding (however single-payment transactions are still
supported)
zDoes not support parallel billing agreements

Implementing Parallel Payments
About Parallel Payments
9
98 May 2010 Express Checkout Integration Guide
Post-Integration Experience
After you integrate parallel payments, the PayPal Review page shows summary information
for each payment. The example below shows summary information for an online travel agency
with payments to an airline and a hotel.
The figure below shows expanded details on the airline purchase.
The figure below shows expanded details on the hotel payment.

Express Checkout Integration Guide May 2010 99
Implementing Parallel Payments
Name-Value Pair Syntax Supporting Parallel Payments 9
Name-Value Pair Syntax Supporting Parallel Payments
The PayPal API uses a special syntax for NVP fields to support parallel payments.
The NVP interface to the PayPal API supports up to a maximum of 10 parallel payments in a
transaction. To accommodate this, request fields have the format shown below, where n is a
number in the range 0 to 9 representing a payment.
PAYMENTREQUEST_n_NVPREQUESTFIELDNAME
The first numbered field in a list of payments starts with n equal to 0, the second field has n
equal to 1, and so forth. If you are upgrading to version 63.0 of the Express Checkout API, you
will recognize NVPREQUESTFIELDNAME to be the single-payment NVP request field name.
The response name format is:
PAYMENTREQUEST_n_NVPRESPONSEFIELDNAME
NOTE:Even if your Express Checkout integration is for single payments, you must use this
format and specify n=0 for single payment with version 63.0 and later of the Express
Checkout API.
The payment information returned in the DoExpressCheckoutPayment response has the
same basic format but the field name starts with PAYMENTINFO, as shown below:
PAYMENTINFO_n_NVPRESPONSEFIELDNAME
The NVP API reference documentation shows the proper format and naming for every NVP
field that uses this syntax.
Examples:

Implementing Parallel Payments
Integrating Parallel Payments Using the NVP API
9
100 May 2010 Express Checkout Integration Guide
The following syntax represents the total amount of the first payment:
PAYMENTREQUEST_0_AMT
The following represents the second line of the name for the third payment:
L_PAYMENTREQUEST_2_NAME1
Integrating Parallel Payments Using the NVP API
To integrate parallel payments using the NVP API, you need to use the syntax for creating
unique NVP request field names and create a unique set of fields for each payment. You also
need to set a few required variables.
To integrate parallel payments using the NVP interface to Express Checkout:
1. Create a unique set of NVP request fields for each payment you will be hosting on your
marketplace using the syntax PAYMENTREQUEST_n_NVPREQUESTFIELDNAME where n is
a value from 0 - 9.
2. You are required to pass values in the following Payment Details Type fields in the call to
SetExpressCheckout and DoExpressCheckoutPayment. For each of the n payments
you host:
– Pass the value Order in PAYMENTREQUEST_n_PAYMENTACTION.
– Pass a unique value for PAYMENTREQUEST_n_PAYMENTREQUESTID. You will use this
value to locate the matching payment response details for that payment.
– Pass the merchant’s Payer Id (secure merchant account Id) or the merchant’s email
address in PAYMENTREQUEST_n_SELLERPAYPALACCOUNTID.
3. Use the Payment Details Item Type fields as appropriate in the call to
SetExpressCheckout and DoExpressCheckoutPayment to pass data about each
payment.
Result:
For each payment in the transaction, the DoExpressCheckoutPayment response returns:
zA PAYMENTINFO_n_PAYMENTREQUESTID value matching the
PAYMENTREQUEST_n_PAYMENTREQUESTID value you passed in the
DoExpressCheckoutPayment request. Use this value to locate the response data for
each payment.
zA PAYMENTINFO_n_SELLERPAYPALACCOUNTID. This value is whichever one of the
following values was passed in:
– The merchant’s email address

Express Checkout Integration Guide May 2010 101
Implementing Parallel Payments
Integrating Parallel Payments Using the NVP API 9
– The merchant’s Payer Id (secure merchant account Id)
If errors are returned, check the response data in the PAYMENTERROR field for each payment. It
is possible that errors are returned only for a subset of the payments, while other payments are
successful. For failed payments, you should ask the buyer for an alternate payment method.
Example
The following is an example SetExpressCheckoutrequest with parallel payments
integrated.

Implementing Parallel Payments
Integrating Parallel Payments Using the NVP API
9
102 May 2010 Express Checkout Integration Guide
Request Parameters:
[requiredSecurityParameters]
&METHOD=SetExpressCheckout
&RETURNURL=http://...
&CANCELURL=http://...
&PAYMENTACTION=Order
&PAYMENTREQUEST_0_CURRENCYCODE=USD
&PAYMENTREQUEST_0_AMT=300
&PAYMENTREQUEST_0_ITEMAMT=200
&PAYMENTREQUEST_0_TAXAMT=100
&PAYMENTREQUEST_0_DESC=Summer Vacation trip
&PAYMENTREQUEST_0_INSURANCEAMT=0
&PAYMENTREQUEST_0_SHIPDISCAMT=0
&PAYMENTREQUEST_0_SELLERPAYPALACCOUNTID=seller-139@paypal.com
&PAYMENTREQUEST_0_INSURANCEOPTIONOFFERED=false
&PAYMENTREQUEST_0_PAYMENTREQUESTID=CART26488-PAYMENT0
&PAYMENTREQUEST_1_CURRENCYCODE=USD
&PAYMENTREQUEST_1_AMT=200
&PAYMENTREQUEST_1_ITEMAMT=180
&PAYMENTREQUEST_1_SHIPPINGAMT=0
&PAYMENTREQUEST_1_HANDLINGAMT=0
&PAYMENTREQUEST_1_TAXAMT=20
&PAYMENTREQUEST_1_DESC=Summer Vacation trip
&PAYMENTREQUEST_1_INSURANCEAMT=0
&PAYMENTREQUEST_1_SHIPDISCAMT=0
&PAYMENTREQUEST_1_SELLERPAYPALACCOUNTID=seller-140@paypal.com
&PAYMENTREQUEST_1_INSURANCEOPTIONOFFERED=false
&PAYMENTREQUEST_1_PAYMENTREQUESTID=CART26488-PAYMENT1
&L_PAYMENTREQUEST_0_NAME0=Depart San Jose Feb 12 at 12:10PM Arrive in
Baltimore at 10:22PM
&L_PAYMENTREQUEST_0_NAME1=Depart Baltimore Feb 15 at 6:13 PM Arrive in San
Jose at 10:51 PM&L_PAYMENTREQUEST_0_NUMBER0=Flight 522
&L_PAYMENTREQUEST_0_NUMBER1=Flight 961
&L_PAYMENTREQUEST_0_QTY0=1
&L_PAYMENTREQUEST_0_QTY1=1
&L_PAYMENTREQUEST_0_TAXAMT0=50
&L_PAYMENTREQUEST_0_TAXAMT1=50
&L_PAYMENTREQUEST_0_AMT0=50
&L_PAYMENTREQUEST_0_AMT1=150
&L_PAYMENTREQUEST_0_DESC0=SJC Terminal 1. Flight time: 7 hours 12 minutes
&L_PAYMENTREQUEST_0_DESC1=BWI Terminal 1. Flight time: 7 hours 38 minutes
&L_PAYMENTREQUEST_1_NAME0=Night(s) stay at 9990 Deereco Road,Timonium, MD
21093
&L_PAYMENTREQUEST_1_NUMBER0=300&L_PAYMENTREQUEST_1_QTY0=1
&L_PAYMENTREQUEST_1_TAXAMT0=20&L_PAYMENTREQUEST_1_AMT0=180
&L_PAYMENTREQUEST_1_DESC0=King No-Smoking; Check in after 4:00 PM; Check
out by 1:00 PM

Express Checkout Integration Guide May 2010 103
Implementing Parallel Payments
Integrating Parallel Payments Using the SOAP API 9
Response Parameters
[successResponseFields]
&TOKEN=EC-17C76533PL706494P
Integrating Parallel Payments Using the SOAP API
Parallel payments uses the PaymentDetailsType structure to pass data for each merchant
receiving payment. You can pass up to a 10 structures in a single call to
SetExpressCheckout and DoExpressCheckoutPayment.
NOTE:Be sure to use structure fields that are not marked as ‘deprecated’ in the SOAP API
reference documentation.
To integrate parallel payments using the SOAP interface to Express Checkout:
1. Create PaymentDetails as an array of PaymentDetailsType structures, one for each
payment you will be hosting on your marketplace.
2. You are required to pass values in the following PaymentDetailsType fields in the call
to SetExpressCheckout and DoExpressCheckoutPayment.
– Pass the value Order in PaymentAction.
– Pass a unique value in PaymentRequestID. You will use this value to locate the
matching response details for that payment.
– Pass the merchant’s Payer Id (secure merchant account Id) or the merchant’s email
address in the SellerDetailsType.PayPalAccountId field.
3. Use PaymentDetailsType and PaymentDetailsItemType fields, as appropriate, in
the call to SetExpressCheckout and DoExpressCheckoutPayment to pass data
about each payment.
Result:
For each payment in the transaction, the DoExpressCheckoutPayment response returns a
PaymentInfoType structure corresponding to each payment:
zThe PaymentRequestID will match the value you passed in the
DoExpressCheckoutPayment request. Use this value to locate the response data for
each payment.
zSellerDetailsType.PayPalAccountId returns one of the following values that was
passed in:
– The merchant’s email address
– The merchant’s Payer Id (secure merchant account Id)

Implementing Parallel Payments
Integrating Parallel Payments Using the SOAP API
9
104 May 2010 Express Checkout Integration Guide
If errors are returned, check the response data in the PaymentInfo.PaymentError field.
PaymentError returns the ErrorType information. It is possible that errors are returned
only for a subset of payments, while other payments are successful. For failed payments, you
should ask the buyer for an alternate payment method.
The following SOAP example sets up the merchants receiving money:

Express Checkout Integration Guide May 2010 105
Implementing Parallel Payments
Integrating Parallel Payments Using the SOAP API 9
PaymentDetailsType[] PaymentDetailsArray = new PaymentDetailsType[9];
//*******************************************************
//merchant 1
//*******************************************************
PaymentDetailsType payment1 = new PaymentDetailsType();
payment1.PaymentAction = PaymentActionCodeType.Order;
payment1.PaymentActionSpecified = true;
payment1.SellerDetails = new SellerDetailsType();
payment1.SellerDetails.PayPalAccountID = "support@1stimagehosting.com";
//set up the line items for the first merchant
PaymentDetailsItemType[] payment1_items_array =
new PaymentDetailsItemType[2];
PaymentDetailsItemType payment1_item1 = new PaymentDetailsItemType();
payment1_item1.Amount = new B asicAmountType();
payment1_item1.Amount.currencyID = CurrencyCodeType.USD;
payment1_item1.Amount.Value = "1.00";
payment1_item1.Description = "payment1_item1_desc";
payment1_item1.Name = "payment1_item1_name";
payment1_item1.Number = "payment1_item1_number";
payment1_item1.ItemURL = "http://item1.com";
payment1_item1.Quantity = "3";
payment1_item1.Tax = new BasicAmountType();
payment1_item1.Tax.currencyID = CurrencyCodeType.USD;
payment1_item1.Tax.Value = ".50";
PaymentDetailsItemType payment1_item2 = new PaymentDetailsItemType();
payment1_item2.Amount = new BasicAmountType();
payment1_item2.Amount.currencyID = CurrencyCodeType.USD;
payment1_item2.Amount.Value = "1.00";
payment1_item2.Description = "payment1_item2_desc";
payment1_item2.Name = "payment1_item2_name";
payment1_item2.Number = "payment1_item2_number";
payment1_item2.ItemURL = "http://item2.com";
payment1_item2.Quantity = "2";
payment1_item2.Tax = new BasicAmountType();
payment1_item2.Tax.currencyID = CurrencyCodeType.USD;
payment1_item2.Tax.Value = ".25";
payment1_items_array.SetValue(payment1_item1, 0);
payment1_items_array.SetValue(payment1_item2, 1);
//bind the items
payment1.PaymentDetailsItem = payment1_items_array;
//set the totals
decimal tax_total = 0;
decimal item_total = 0;
foreach (PaymentDetailsItemType Key in payment1_items_array)
{
if (Key.Tax != null)
{
tax_total = decimal.Add(tax_total,
decimal.Multiply(decimal.Parse(Key.Tax.Value),
decimal.Parse(Key.Quantity)));

Implementing Parallel Payments
Integrating Parallel Payments Using the SOAP API
9
106 May 2010 Express Checkout Integration Guide
}
if (Key.Amount != null)
{
item_total = decimal.Add(item_total,
decimal.Multiply(decimal.Parse(Key.Amount.Value),
decimal.Parse(Key.Quantity)));
}
}
payment1.ShippingTotal = new BasicAmountType();
payment1.ShippingTotal.currencyID = CurrencyCodeType.USD;
payment1.ShippingTotal.Value = "3.00";
payment1.ItemTotal = new BasicAmountType();
payment1.ItemTotal.currencyID = CurrencyCodeType.USD;
payment1.ItemTotal.Value = item_total.ToString();
payment1.TaxTotal = new BasicAmountType();
payment1.TaxTotal.currencyID = CurrencyCodeType.USD;
payment1 .TaxTotal.Value = tax_total.ToString();
decimal order_total = decimal.Add(decimal.Add(tax_total, item_total),
decimal.Parse(payment1.ShippingTotal.Value));
payment1.OrderTotal = new BasicA mountType();
payment1.OrderTotal.currencyID = CurrencyCodeType.USD;
payment1.OrderTotal.Value = order_total.ToString();
//mandatory for api call
payment1.PaymentRequestID = System.Guid.NewGuid().ToString();
//add the merchants to the array
PaymentDetailsArray.SetValue(payment1, 0);
//*******************************************************
//merchant 2
//*******************************************************
PaymentDetailsType payment2 = new PaymentDetailsType();
payment2.PaymentAction = PaymentActionCodeType.Order;
payment2.PaymentActionSpecified = true;
payment2.SellerDetails = new SellerDetailsType();
payment2.S ellerDetails.PayPalAccountID = "airline@grupellc.com";
//items for payment2
PaymentDetailsItemType[] payment2_items_array =
new PaymentDetailsItemType[2];
PaymentDetailsItemType payment2_item1 = new PaymentDetailsItemType();
payment2_item1.Amount = new BasicAmountType();
payment2_item1.Amount.currencyID = CurrencyCodeType.USD;
payment2_item1.Amount.Value = "1.00";
payment2_item1.Description = "payment2_item1_desc";
payment2_item1.Name = "payment2_item1_name";
payment2_item1.Number = "payment2_item1_number";
payment2_item1.Quantity = "1";
PaymentDetailsItemType payment2_item2 = new PaymentDetailsItemType();
payment2_item2.Amount = new BasicAmountType();
payment2_item2.Amount.currencyID = CurrencyCodeType.USD;
payment2_item2.Amount.Value = "1.00";
payment2_item2.Description = "payment2_item2_desc";

Express Checkout Integration Guide May 2010 107
Implementing Parallel Payments
Integrating Parallel Payments Using the SOAP API 9
payment2_item2.Name = "payment2_item2_name";
payment2_item2.Number = "payment2_item2_number";
payment2_item2.Quantity = "1";
payment2_items_array.SetValue(payment2_item1, 0);
payment2_items_array.SetValue(payment2_item2, 1);
//bind the items
payment2.PaymentDetailsItem = payment2_items_array;
//mandatory for api call
payment2.PaymentRequestID = System.Guid.NewGuid().ToString();
//set the totals
decimal tax_total2 = 0;
decimal item_total2 = 0;
foreach (PaymentDetailsItemType Key in payment2_items_array)
{
if (Key.Tax != null)
{
tax_total2 = decimal.Add(tax_total2,
decimal.Multiply(decimal.Parse(Key.Tax.Value),
decimal.Parse(Key.Quantity)));
}
if (Key.Amount != null)
{
item_total2 = decimal.Add(item_total2,
decimal.Multiply(decimal.Parse(Key.Amount.Value),
decimal.Parse(Key.Quantity)));
}
}
payment2.ShippingTotal = new BasicAmountType();
payment2.ShippingTotal.currencyID = CurrencyCodeType.USD;
payment2.ShippingTotal.Value = "3.00";
payment2.ItemTotal = new BasicAmountType();
payment2.ItemTotal.currencyID = CurrencyCodeType.USD;
payment2.ItemTotal.Value = item_total2.ToString();
payment2.TaxTotal = new BasicAmountType();
payment2.TaxTotal.currencyID = CurrencyCodeType.USD;
payment2.TaxTotal.Value = tax_total2.ToString();
decimal order_total2 = decimal.Add(decimal.Add(tax_total2, item_total2),
decimal.Parse(payment2.ShippingTotal.Value));
payment2.OrderTotal = new BasicAmountType();
payment2.OrderTotal.currencyID = CurrencyCodeType.USD;
payment2.OrderTotal.Value = order_total2.ToString();
//add the merchants to the array
PaymentDetailsArray.SetValue(payment2, 1);
//bind the merchants to the request
SetECReq.SetExpressCheckoutRequest.SetExpressCheckoutRequestDetails.Payment
Details = PaymentDetailsArray;

Implementing Parallel Payments
Handling Errors
9
108 May 2010 Express Checkout Integration Guide
Handling Errors
It is possible for some merchant payments to succeed while others fail. Parallel payments
creates multiple independent payments, and each payment is subject to its own validation and
review.
When this happens, the ACK value is PartialSuccess. To find the error, check the value
returned in PAYMENTINFO_n_ERRORCODE in the response to
DoExpressCheckoutPayment.
NOTE:If an error is generated by any of the payments in the call to SetExpressCheckout,
the transaction fails.

Express Checkout Integration Guide May 2010 109
10 Handling Payment Settlements
You can use PayPal API operations to handle the capture of payments authorized using
Express Checkout and manage Express Checkout authorization and order payment actions.
zSale Payment Action for Express Checkout
zAuthorization Payment Action for Express Checkout
zOrder Payment Action for Express Checkout
Sale Payment Action for Express Checkout
A sale payment action represents a single payment that completes a purchase for a specified
amount.
A sale is the default Express Checkout payment action; however, you can also specify the
following action in your SetExpressCheckout and DoExpressCheckoutPayment
requests:
PAYMENTACTION=Sale
A sale is the most straightforward payment action. Choose this payment action if the
transaction, including shipping of goods, can be completed immediately. To use this payment
action:
zThe final amount of the payment must be known when you invoke the
DoExpressCheckoutPayment API operation
zYou should intend to fulfill the order immediately, such as would be the case for digital
goods or for items you have in stock for immediate shipment
After you execute the DoExpressCheckoutPayment API operation, the payment is
complete and further action is unnecessary. You cannot capture a further payment or void any
part of the payment when you use this payment action.
Authorization Payment Action for Express Checkout
An authorization payment action represents an agreement to pay and places the buyer’s funds
on hold for up to three days.
To set up an authorization, specify the following payment action in your
SetExpressCheckout and DoExpressCheckoutPayment requests:
PAYMENTACTION=Authorization

Handling Payment Settlements
Order Payment Action for Express Checkout
10
110 May 2010 Express Checkout Integration Guide
An authorization enables you to capture multiple payments up to 115% of, or USD $75 more
than, the amount you specify in the DoExpressCheckoutPayment request. Choose this
payment action if you need to ship the goods before capturing the payment or if there is some
reason not to accept the payment immediately.
The honor period, for which funds can be held, is three days. The valid period, for which the
authorization is valid, is 29 days. You can reauthorize the 3-day honor period at most once
within the 29-day valid period.
You can void an authorization, in which case, the uncaptured part of the amount specified in
the DoExpressCheckoutPayment request becomes void and can no longer be captured. If
no part of the payment has been captured, the entire payment becomes void and nothing can be
captured.
API operations associated with Authorization payment action in Express Checkout
Order Payment Action for Express Checkout
An order payment action represents an agreement to pay one or more authorized amounts up
to the specified total over a maximum of 29 days.
To set up an order, specify the following payment action in your SetExpressCheckout and
DoExpressCheckoutPayment requests:
PAYMENTACTION=Order
An order enables you to create multiple authorizations over the 29 days; each authorization
you create places the buyer’s funds on hold for up to three days. You can capture multiple
payments for each authorization, up to 115% of, or USD $75 more than, the amount you
specify in the DoExpressCheckoutPayment request.
NOTE:The default number of child authorizations in your PayPal account is 1. To do
multiple authorizations please contact PayPal to request an increase.
This payment action provides the most flexibility and should be used when either a sale or one
authorization plus one reauthorization do not meet your needs. Situations in which orders are
appropriate include the handling of
zBack orders, in which available merchandise is sent immediately and the remaining
merchandise is sent when available, which may include more than two shipments
zSplit orders, in which merchandise is sent in more than one shipment, perhaps to different
addresses, and you want to collect a payment for each shipment
API Operation Description
DoCapture Capture an authorized payment
DoReauthorization Reauthorize a payment
DoVoid Void an order or an authorization

Express Checkout Integration Guide May 2010 111
Handling Payment Settlements
Order Payment Action for Express Checkout 10
zDrop shipments, which are shipments from other vendors for which you accept the
payment
You cannot reauthorize an authorization. You handle the need to reauthorize, for example
when the hold period or valid period of an authorization expires, simply by creating another
authorization.
You can void an order or an authorization created from the order. If you void an order, the
uncaptured part of the amount specified in the DoExpressCheckoutPayment request
becomes void and can no longer be captured. If no part of the payment has been captured, the
entire payment becomes void and nothing can be captured.
If you void an authorization associated with the order, the uncaptured part of the amount
specified in the authorization becomes void and can no longer be captured. If no part of the
authorization has been captured, the entire authorized payment becomes void.
API operations associated with Order payment action in Express Checkout
API Operation Description
DoAuthorization Authorize a payment
DoCapture Capture an authorized payment
DoVoid Void an order or an authorization

Handling Payment Settlements
Order Payment Action for Express Checkout
10
112 May 2010 Express Checkout Integration Guide

Express Checkout Integration Guide May 2010 113
11 Handling Recurring Payments
Set up a recurring payment to handle subscription and other payments that occur on a fixed
schedule.
zRecurring Payments Demo
zHow Recurring Payments Work
zRecurring Payments Terms
zOptions for Creating a Recurring Payments Profile
zRecurring Payments With Express Checkout
zRecurring Payments Profile Status
zGetting Recurring Payments Profile Information
zModifying a Recurring Payments Profile
zBilling the Outstanding Amount of a Profile
zRecurring Payments Notifications
How Recurring Payments Work
When you support recurring payments for a buyer, you create a recurring payments profile.
The profile contains information about the recurring payments, including details for an
optional trial period and a regular payment period. Both periods contain information about the
payment frequency and payment amounts, including shipping and tax, if applicable.
After a profile is created, PayPal automatically queues payments based on the billing start
date, billing frequency, and billing amount. Payments reoccur until the profile expires, there
are too many failed payments to continue, or you cancel the profile.
NOTE:When using Express Checkout, the buyer can also cancel a recurring payments
profile.
When a buyer uses Express Checkout, queued payments are funded using the normal funding
source hierarchy within the buyer’s PayPal account.
After you create a recurring payments profile, you can view recurring payments details or
cancel the recurring payments profile from your PayPal account.You can also access recurring
payments reports from the PayPal Business Overview page.
Also, after creating a recurring payments profile, you can use the Recurring Payments API to
do the following:
zGet information details about a recurring payments profile.
zChange the status of a recurring payments profile.

Handling Recurring Payments
Recurring Payments Terms
11
114 May 2010 Express Checkout Integration Guide
zUpdate the details of the recurring payments profile.
zBill the outstanding amount of the recurring payments profile.
Limitations
The current release of the Recurring Payments API has the following limitations:
zA profile can have at most one optional trial period and a single regular payment period.
zThe profile start date may not be earlier than the profile creation date.
Recurring payments with Express Checkout also has the following limitations:
zTo be able to create a recurring payments profile for the buyer, the buyer’s PayPal account
must include an active credit card.
zAt most ten recurring payments profiles can be created during checkout.
zYou can only increase the profile amount by 20% in each 180-day interval after the profile
is created.
Recurring Payments Terms
Some terms are commonly used by PayPal in the context of recurring payments.
Recurring payments terms
Term Definition
Recurring payments profile Your record of a recurring transaction for a single buyer. The profile
includes all information required to automatically bill the buyer a fixed
amount of money at a fixed interval.
Billing cycle One payment is made per billing cycle. Each billing cycle is made up of two
components.
zThe billing period specifies the unit to be used to calculate the billing
cycle (such as days or months).
zThe billing frequency specifies the number of billing periods that make
up the billing cycle.
For example, if the billing period is Month and the billing frequency is 2, the
billing cycle will be two months. If the billing period is Week and the billing
frequency is 6, the payments will be scheduled every 6 weeks.
Regular payment period The main subscription period for this profile, which defines a payment
amount for each billing cycle. The regular payment period begins after the
trial period, if a trial period is specified for the profile.
Trial period An optional subscription period before the regular payment period begins. A
trial period may not have the same billing cycles and payment amounts as
the regular payment period.

Express Checkout Integration Guide May 2010 115
Handling Recurring Payments
Options for Creating a Recurring Payments Profile 11
Options for Creating a Recurring Payments Profile
You can create a recurring payments profile that allows a regular payment period, an optional
trial period, an initial payment, and other options.
Specifying the Regular Payment Period
Each recurring payments profile has a regular payment period that defines the amount and
frequency of the payment. The following table lists the required fields for specifying the
regular payment period.
Required fields for specifying a regular payment period
Payment amount The amount to be paid by the buyer for each billing cycle.
Outstanding balance If a payment fails for any reason, that amount is added to the profile’s
outstanding balance.
Profile ID An alphanumeric string (generated by PayPal) that uniquely identifies a
recurring profile.
NVP SOAP Description
PROFILESTARTDATE RecurringPaymentsProfileDet
ails.BillingStartDate
The date when billing for this profile
begins.
NOTE:The profile may take up to 24
hours for activation.
BILLINGPERIOD ScheduleDetails.
PaymentPeriod.BillingPeriod
The unit of measure for the billing cycle.
Must be one of:
zDay
zWeek
zSemiMonth
zMonth
zYear
BILLINGFREQUENCY ScheduleDetails.
PaymentPeriod.BillingFreque
ncy
Number of billing periods that make up
one billing cycle.
NOTE:The combination of billing
frequency and billing period must
be less than or equal to one year.
NOTE:If the billing period is
SemiMonth., the billing
frequency must be 1.
Term Definition

Handling Recurring Payments
Options for Creating a Recurring Payments Profile
11
116 May 2010 Express Checkout Integration Guide
You can optionally include a value for TOTALBILLINGCYCLES (SOAP field
ScheduleDetails.PaymentPeriod.TotalBillingCycles), which specifies the total
number of billing cycles in the regular payment period. If no value is specified or if the value
is 0, the payments continue until the profile is canceled or suspended. If the value is greater
than 0, the regular payment period will continue for the specified number of billing cycles.
You can also specify an optional shipping amount or tax amount for the regular payment
period.
Including an Optional Trial Period
You can optionally include a trial period in the profile by specifying the following fields in the
CreateRecurringPaymentsProfile request. The following table lists the required fields
for creating an optional trial period.
Required fields for specifying a trial period
Specifying an Initial Payment
You can optionally specify an initial non-recurring payment when the recurring payments
profile is created by including the following fields in the
CreateRecurringPaymentsProfile request:
Required fields for specifying an initial payment
By default, PayPal will not activate the profile if the initial payment amount fails. You can
override this default behavior by setting the FAILEDINITAMTACTION field to
ContinueOnFailure, which indicates that if the initial payment amount fails, PayPal should
add the failed payment amount to the outstanding balance due on this recurring payment
profile.
AMT ScheduleDetails.
PaymentPeriod.Amount
Amount to bill for each billing cycle.
NVP SOAP
TRIALBILLINGPERIOD ScheduleDetails.TrialPeriod.BillingPeriod
TRIALBILLINGFREQUENCY ScheduleDetails.TrialPeriod.BillingFrequency
TRIALAMT ScheduleDetails.TrialPeriod.Amount
TRIALTOTALBILLINGCYCLES ScheduleDetails.TrialPeriod.TotalBillingCycles
NVP SOAP
INITAMT ScheduleDetails.ActivationDetails.InitialAmount
FAILEDINITAMTACTION ScheduleDetails.ActivationDetails.FailedInitAmountAction
NVP SOAP Description

Express Checkout Integration Guide May 2010 117
Handling Recurring Payments
Recurring Payments With Express Checkout 11
If this field is not set or is set to CancelOnFailure, PayPal will create the recurring payment
profile, but will place it into a pending status until the initial payment is completed. If the
initial payment clears, PayPal will notify you by IPN that the pending profile has been
activated. If the payment fails, PayPal will notify you by IPN that the pending profile has been
canceled.
The buyer will receive an email stating that the initial payment cleared or that the pending
profile has been canceled if the profile was created using Express Checkout.
Maximum Number of Failed Payments
By including the MAXFAILEDPAYMENTS field in the CreateRecurringPaymentsProfile
request, you set the number of failed payments allowed before the profile is automatically
suspended. You receive an IPN message when the number of failed payments reaches the
maximum number specified.
Billing the Outstanding Amount
If a payment fails due to any reason, the amount that was to be billed (including shipping and
tax, if applicable) is added to the profile’s outstanding balance. Use the AUTOBILLOUTAMT
field in the CreateRecurringPaymentsProfile request to specify whether or not the
outstanding amount should be added to the payment amount for the next billing cycle.
Whether or not you choose to include the outstanding amount with the payment for the next
billing cycle, you can also use the BillOutstandingAmount API to programmatically
collect that amount at any time.
Recurring Payments With Express Checkout
During the Express Checkout flow, you can create one or more recurring payments and mix
recurring payments with other purchases.
The following diagram illustrates the typical processing flow to create recurring payments
during checkout.

Handling Recurring Payments
Recurring Payments With Express Checkout
11
118 May 2010 Express Checkout Integration Guide
The circled numbers in the diagram correspond to the following steps:

Express Checkout Integration Guide May 2010 119
Handling Recurring Payments
Recurring Payments With Express Checkout 11
Recurring payments processing flow
Initiating the Processing Flow With SetExpressCheckout
As in the Express Checkout flow, the SetExpressCheckout request notifies PayPal that you
are:
zInitiating an order that can be either a one-time purchase, up to ten recurring payments, or a
mixture of a one-time purchase and recurring payments
Step Merchant... PayPal...
1Calls SetExpressCheckout with one or more
billing agreement details in the request
2 Returns a token, which identifies the transaction, to
the merchant.
3 Redirects buyer’s browser to:
https://www.paypal.com/cgi-
bin/webscr?cmd=_express-checkout
&token=<token returned by
SetExpressCheckout>
Displays login page.
Allows user to select payment options and shipping
address.
4 Redirects buyer’s browser to returnURL passed to
SetExpressCheckout if buyer agrees to payment
description.
5Calls GetExpressCheckoutDetails to get
buyer information (optional).
Returns GetExpressCheckoutDetails
response.
Displays merchant review page for buyer.
6Calls DoExpressCheckoutPayment if the order
includes one-time purchases as well as a recurring
payment. Otherwise, skip this step.
Returns DoExpressCheckoutPayment response
Calls CreateRecurringPaymentsProfile one
time for each recurring payment item included in
the order.
Returns ProfileID in
CreateRecurringPaymentsProfile response
for each profile successfully created.
7 Displays successful transaction page.

Handling Recurring Payments
Recurring Payments With Express Checkout
11
120 May 2010 Express Checkout Integration Guide
zInitiating the processing flow to create one or more billing agreements for recurring
payments with no associated one-time purchase or recurring payment
NOTE:You can also initiate the processing flow using SetCustomerBillingAgreement
for orders that contain only a single recurring payment.
Typically, you set the amount of the payment for an Express Checkout transaction when you
call the SetExpressCheckout request and confirm the amount in the
DoExpressCheckoutPayment request. If, however, you set the amount of the payment to 0
in the SetExpressCheckout request, you can create a billing agreement without initiating a
payment.
NOTE:To create a billing agreement without purchase, use Version 54.0 or higher, of the
PayPal API.
To set up one or more billing agreements for recurring payments, modify the
SetExpressCheckout request as follows:
1. Add an L_BILLINGTYPEn field for each billing agreement you want to create; n is a value
in the range of 0 to 9, inclusive. Set the value of each field to RecurringPayments.
L_BILLINGTYPE0=RecurringPayments
2. Add an L_BILLINGAGREEMENTDESCRIPTIONn field to correspond to each
L_BILLINGTYPEn field you pass; n is a value in the range of 0 to 9, inclusive. Set the
value of each field to the description of the goods or services associated with that billing
agreement, for example:
L_BILLINGAGREEMENTDESCRIPTION0=Time Magazine subscription
3. If there is no associated purchase, set AMT to 0.
AMT=0
4. (Optional) Set MAXAMT to the average expected transaction amount.
PayPal uses the value you pass to validate the buyer’s funding source for recurring
payments. If you do not specify a value, the default is 25.00.
NOTE:When creating the recurring payments profile, pass the same L_BILLINGTYPEn value
and L_BILLINGAGREEMENTDESCRIPTIONn string describing the goods or service in
the call to CreateRecurringPaymentsProfile that you passed in the call to
SetExpressCheckout.
The SetExpressCheckout response provides a token that uniquely identifies the transaction
for subsequent redirects and API calls.
Redirecting the Buyer’s Browser to PayPal
After you receive a successful response from SetExpressCheckout, add the TOKEN from
the SetExpressCheckout response as a name/value pair to the following URL, and redirect
your buyer’s browser to it:

Express Checkout Integration Guide May 2010 121
Handling Recurring Payments
Recurring Payments With Express Checkout 11
https://www.paypal.com/cgi-bin/webscr?cmd=_express-checkout&
token=<value_from_SetExpressCheckoutResponse>
For redirecting the buyer’s browser to the PayPal login page, PayPal recommends that you use
the HTTPS response 302 “Object Moved” with the URL above as the value of the Location
header in the HTTPS response. Ensure that you use an SSL-enabled server to prevent browser
warnings about a mix of secure and insecure graphics.
Getting Buyer Details Using GetExpressCheckoutDetails
The GetExpressCheckoutDetails method returns information about the buyer, including
name and email address stored on PayPal. You can optionally call this API after PayPal
redirects the buyer’s browser to the ReturnURL you specified in the SetExpressCheckout
request.
The GetExpressCheckoutDetails request has one required parameter, TOKEN, which is
the value returned in the SetExpressCheckout response.
The values you specified for the following parameter fields are not returned in the
GetExpressCheckoutDetails response unless the transaction includes a purchase. The
fields are ignored if you set up a billing agreement for a recurring payment that is not
immediately charged.
zDESC
zCUSTOM
zINVNUM
Creating the Profiles With CreateRecurringPaymentsProfile
After your buyer has agreed to the recurring payments billing agreement on your confirmation
page, you must call CreateRecurringPaymentsProfile to create the profile. If you are
creating multiple recurring payments profiles, you must call
CreateRecurringPaymentsProfile once for each profile to be created.
If the transaction includes a mixture of a one-time purchase and recurring payments profiles,
call DoExpressCheckoutPayment to complete the one-time purchase transaction, and then
call CreateRecurringPaymentsProfile for each recurring payment profile to be created.
IMPORTANT:The recurring payments profile is not created until you receive a success
response from the CreateRecurringPaymentsProfile call.
The CreateRecurringPaymentsProfile response contains a Profile ID, which is an
encoded string that uniquely identifies the recurring payments profile.

Handling Recurring Payments
Recurring Payments Profile Status
11
122 May 2010 Express Checkout Integration Guide
Recurring Payments Profile Status
The recurring payments actions you may take, depend on the status of the profile.
A recurring payments profile can have one of the following status values:
zActiveProfile
zPendingProfile
zExpiredProfile
zSuspendedProfile
zCancelledProfile
If the profile is successfully created, it has an ActiveProfile status. However, if a non-
recurring initial payment fails and FAILEDINITAMTACTION is set to CancelOnFailure in
the CreateRecurringPaymentsProfile request, the profile is created with a status of
PendingProfile until the initial payment either completes successfully or fails.
A profile has a status of ExpiredProfile when both the total billing cycles for both the
optional trial period and the regular payment period have been completed.
You can suspend or cancel a profile by using the
ManageRecurringPaymentsProfileStatus API. You can also reactivate a suspended
profile. If the maximum number of failed payments has already been reached, however, you
will need to increase the number of failed payments before reactivating the profile.
NOTE:You can also suspend, cancel, or reactive a recurring payments profile through the
PayPal website.
For recurring payments profiles created with Express Checkout, the buyer receives an email
about the change in status of their recurring payment.
Getting Recurring Payments Profile Information
Use the GetRecurringPaymentsProfileDetails API to get information about a profile.
NOTE:You can also get information about recurring payments profiles from the PayPal
website.
Along with the information that you specified in the CreateRecurringPaymentsProfile
request, GetRecurringPaymentsProfileDetails also returns the following summary
information about the profile:
zProfile status
zNext scheduled billing date
zNumber of billing cycles completed in the active subscription period
zNumber of billing cycles remaining in the active subscription period
zCurrent outstanding balance

Express Checkout Integration Guide May 2010 123
Handling Recurring Payments
Modifying a Recurring Payments Profile 11
zTotal number of failed billing cycles
zDate of the last successful payment received
zAmount of the last successful payment received
Modifying a Recurring Payments Profile
Use the UpdateRecurringPaymentsProfile API to modify a recurring payments profile.
NOTE:You can also modify recurring payments profiles from the PayPal website.
You can only modify the following specific information about an active or suspended profile:
zSubscriber name or address
zPast due or outstanding amount
zWhether to bill the outstanding amount with the next billing cycle
zMaximum number of failed payments allowed
zProfile description and reference
zNumber of additional billing cycles
zBilling amount, tax amount, or shipping amount
NOTE:You cannot modify the billing frequency or billing period of a profile. You can
modify the number of billing cycles in the profile.
NOTE:For recurring payments with Express Checkout, certain updates, such as billing
amount, are not allowed within 3 days of the scheduled billing date, and an error is
returned.
You can modify the following profile information during the trial period or regular payment
period.
zBilling amount
zNumber of billing cycles
The profile changes take effect with the next payment after the call to update the profile. Say,
for example, the buyer has made one trial payment out of a total of three.
UpdateRecurringPaymentsProfile is called to increase the number of billing cycles to
five. As a result, the buyer will have four additional trial payments to make. If the call to
UpdateRecurringPaymentsProfile is made during the regular payment period, the
changes take effect with the buyer’s next scheduled regular payment.
For complete details, see the Name-Value Pair Developer Guide and Reference or the SOAP
API Reference.

Handling Recurring Payments
Billing the Outstanding Amount of a Profile
11
124 May 2010 Express Checkout Integration Guide
Updating Addresses
When you update the subscriber shipping address, you must enter all of address fields, not just
those that are changing:
For example, if you want to update the subscriber’s street address, you must specify all of the
address fields listed in the Name-Value Pair Developer Guide and Reference or SOAP API
Reference, not just the field for the street address.
Updating the Billing Amount
For profiles created using Express Checkout, the total amount of a recurring payment can only
be increased 20% in a fixed 180-day interval after the profile is created. The 20% maximum is
based on the total amount of the profile at the beginning of the 180-day interval, including any
shipping or tax amount.
For example, if a profile is created on March 10 with a total amount of $100, then during the
180-day interval from March 10 to September 6, you can increase the payment amount to a
maximum of $120 (120% of $100).
Suppose that during the first 180-day interval, you increased the payment amount to $110.
Then during the next 180-day interval (starting on September 7 in this example), you can only
increase the amount of the payment to a maximum of $132 (120% of $110).
Billing the Outstanding Amount of a Profile
Use the BillOutstandingAmount API to immediately bill the buyer for the current past
due or outstanding amount for a recurring payments profile.
NOTE:You can also bill the buyer for the current past due or outstanding amount for a
recurring payments profile from the PayPal website.
To bill the outstanding amount:
zThe profile status must be active or suspended.
NOTE:The BillOutstandingAmount API does not reactivate a suspended profile. You
need to call ManageRecurringProfileStatus to do this.
zThe profile must have a non-zero outstanding balance.
zThe amount of the payment cannot exceed the outstanding amount for the profile.
zThe BillOutstandingAmount call cannot be within 24 hours of a regularly scheduled
payment for this profile.
NOTE:If another outstanding balance payment is already queued, an API error is returned.
You will be informed by IPN about the success or failure of the outstanding payment. For
profiles created using Express Checkout, the buyer will receive an email notification of the
payment.

Express Checkout Integration Guide May 2010 125
Handling Recurring Payments
Recurring Payments Notifications 11
Recurring Payments Notifications
You are notified of recurring payments events through IPN and email; however, using
GetTransactionDetails to obtain the information you need is typically sufficient.
You are notified of certain events through IPN. For recurring payments profiles created using
Express Checkout, buyers are also notified of specific events by email. The following table
indicates when IPN and emails are generated.
Recurring payments IPN messages and email
NOTE:API transactions such as ManangeRecurringPaymentsProfileStatus do not
trigger IPN notification because the success or failure of the call is immediately
provided by the API response.
Event IPN Buyer Email
Profile successfully created Yes Yes
Profile creation failed Yes Yes
Profile canceled from paypal.com interface Yes Yes
Profile status changed using API No Yes
Profile update using API No Yes
Initial payment either succeeded or failed Yes Yes
Payment either succeeded or failed (during either trial
period or regular payment period) Yes Yes
Outstanding payment either succeeded or failed Yes Yes
Maximum number of failed payments reached Yes No

Handling Recurring Payments
Recurring Payments Notifications
11
126 May 2010 Express Checkout Integration Guide

Express Checkout Integration Guide May 2010 127
12 Using Other PayPal API
Operations
You can use additional PayPal API operations to implement additional features for your
buyers or to provide “back office” support.
zIssuing Refunds
zHandling Payment Review
Issuing Refunds
You can use the RefundTransaction PayPal API operation to issue refunds.
Use the RefundTransaction API to issue one or more refunds associated with a
transaction, such as a transaction created by a capture of a payment. The transaction is
identified by a transaction ID that PayPal assigns when the payment is captured.
NOTE:You cannot make a refund if the transaction occurred after the refund period has
passed; typically, the refund period is 60 days.
You can refund amounts up to the total amount of the original transaction. If you specify a a
full refund, the entire amount is refunded. If you specify a partial refund, you must specify the
amount to refund, the currency, and a description of the refund, which is called a memo.
When you call the RefundTransaction API, PayPal responds with another transaction ID,
which is associated with the refund (not the original transaction), and additional information
about the refund. This information identifies
zthe gross amount of the refund, which is returned to the payer
zthe amount of the refund associated with the original transaction fee, which is returned to
you
zthe net amount of the refund, which is deducted from your balance
To issue a refund
1. In the RefundTransaction request, specify the transaction ID of the transaction whose
payment you want to refund.
TRANSACTIONID=transaction_id
2. Specify the kind of refund, which is either Full or Partial.
REFUNDTYPE=Full
or

Using Other PayPal API Operations
Handling Payment Review
12
128 May 2010 Express Checkout Integration Guide
REFUNDTYPE=Partial
3. For a partial refund, specify the refund amount, including the currency.
AMT=amount
CURRENCYCODE=currencyID
4. For a partial refund, specify the memo description.
NOTE=description
5. Execute the RefundTransaction operation.
6. Check the acknowledgement status in the RefundTransaction response to ensure that
the operation was successful.
Handling Payment Review
Payment Review is an Express Checkout feature that identifies high-risk transactions and
notifies you so that you can hold shipments until the risk has been evaluated by PayPal. You
are immediately notified that a payment is under review and you should not ship merchandise
or, in the case of electronic media, you should not allow download access while the payment is
under review. You are notified of the resolution within 24 hours.
NOTE:Payment Review is not applicable to Direct Payment.
You can determine the status of a payment in the following ways:
zby logging into https://www.paypal.com/ and viewing the status information in the
Transaction History
zby email sent by PayPal
zby Instant Payment Notification (IPN) message
zby Payment Data Transfer (PDT) message
zby checking the status of a transaction programatically
Programatically, the merchant can determine the status of a payment by checking the initial
status of a transaction using any of the following the API operations:
zDoExpressCheckoutPayment
zDoReferenceTransaction
zDoAuthorization
zDoReauthorization
You can check the subsequent status of a transaction programatically by calling the
GetTransactionDetails API operation.

Express Checkout Integration Guide May 2010 129
Using Other PayPal API Operations
Handling Payment Review 12
NOTE:You must use version 58.0 to obtain the initial status information provided by
DoExpressCheckoutPayment, DoReferenceTransaction,
DoAuthorization, or DoReauthorization.
To use payment review with the DoExpressCheckoutPayment,
DoReferenceTransaction, DoAuthorization, and DoReauthorization PayPal API
operations, you must
1. Check the payment status in the response to the API operation; specifically, check whether
PaymentStatus is set to Pending.
2. If the PaymentStatus is set to Pending, check whether the PendingReason is set to
PaymentReview, because there are other reasons that a transaction may become pending.
For example, an unsettled authorization’s PaymentStatus is set to Pending; however,
its PendingReason is set to authorization, which is not related to payment review.
If PaymentStatus is set to Pending and the PendingReason is set to PaymentReview,
you should not ship merchandise or, in the case of electronic media, you should not allow
download access.
Because the payment status will change after review, you must periodically check the payment
status using the GetTransactionDetails API operation.
The following diagram shows how to use the payment status to detect payments under review
by PayPal.

Using Other PayPal API Operations
Handling Payment Review
12
130 May 2010 Express Checkout Integration Guide
IMPORTANT:For best results, call the GetTransactionDetails API operation every six
hours; PayPal recommends not calling it more frequently than once per hour.

Express Checkout Integration Guide May 2010 131
13 Integrating giropay with Express
Checkout
You must modify your Express Checkout implementation to use giropay, a common German
funding source.
zgiropay Page Flows
zgiropay Integration
giropay Page Flows
If you accept giropay, you must redirect to the giropay website to collect the funds after
completing the Express Checkout transaction.
When your buyer selects giropay as a funding source during the Express Checkout flow, you
redirect the buyer to a static PayPal URL after your order review page. PayPal then redirects
the buyer to the giropay website to push the funds to the merchant. After the giropay payment
is successfully completed, the transaction is confirmed.
If the giropay payment fails or is cancelled by the buyer, PayPal provides the necessary details
for an EFT so that the buyer can complete the transaction by pushing funds from his/her bank
account. If your PayPal account profile blocks non-instant payments, the transactions is
cancelled.
giropay Payment Page Flow
The following diagram illustrates the flow of a successful giropay payment:

Integrating giropay with Express Checkout
giropay Page Flows
13
132 May 2010 Express Checkout Integration Guide
Page flow for a successful giropay payment
Cancelled or Unsuccessful giropay Payment Page Flow
If the giropay payment fails for any reason, such as insufficient funds or the buyer cancels,
PayPal provides details to the buyer to do a bank transfer from their bank account. This
transaction will remain pending until PayPal receives the funds, at which time the transaction
will be complete.
If you have disabled non-instant funding transactions for your PayPal account, the transaction
is cancelled and PayPal redirects the buyer to your Order Cancel page.
After the bank transfer flow is completed, the transaction is pending until the buyer pushes the
funds to PayPal.
If the buyer cancels during the PayPal payment via bank transfer flow, your Order Cancel
page is displayed.

Express Checkout Integration Guide May 2010 133
Integrating giropay with Express Checkout
giropay Integration 13
giropay Integration
If you offer the giropay payment option, you must take additional steps to integrate with the
Express Checkout flow.
Initiate the Flow with SetExpressCheckout
To support giropay payments, you pass the following three URLs as part of the
SetExpressCheckout request. These URLs tell PayPal where to redirect the buyer based on
the success or failure of each type of payment transaction. See the PayPal Name-Value Pair
Developer Guide and Reference for more information.
SetExpressCheckout request fields for giropay
Redirect the Buyer to PayPal
After selecting a funding source on PayPal, the buyer is redirected back to your website, as in
the regular Express Checkout flow. There is one additional field, REDIRECTREQUIRED,
returned in the response from both GetExpressCheckoutDetails and
DoExpressCheckoutPayment.
If the value of this field is true, you redirect the buyer from your Order Review page to
https://www.paypal.com/webscr?cmd=_complete-express-
checkout&token=<value_from_SetExpressCheckoutResponse>. PayPal then redirects the
buyer from this redirect page to the necessary page for the selected funding source.
GetExpressCheckoutDetails and DoExpressCheckoutPayment response field
The GetExpressCheckoutDetails response contains the REDIRECTREQUIRED field,
which lets you know if you need to redirect the user after your Order Review page. You can
use this value to inform the buyer on your Order Review page that they will be sent to the
giropay website to complete the order.
NVP Field Description
GIROPAYSUCCESSURL The URL on the merchant site to redirect to after a successful giropay payment.
GIROPAYCANCELURL The URL on the merchant site to redirect to after a giropay or bank transfer
payment is cancelled or fails.
BANKTXNPENDINGURL The URL on the merchant site to transfer to after a bank transfer payment.
NVP Field Description
REDIRECTREQUIRED Flag to indicate whether you need to redirect the buyer to back to PayPal

Integrating giropay with Express Checkout
giropay Integration
13
134 May 2010 Express Checkout Integration Guide
Complete the Transaction
Corresponding to the three fields passed to SetExpressCheckout, you must add the following
three additional pages to your website:
Additional pages required for giropay integration
Receive Transaction Status Notification
After PayPal redirects the buyer to giropay, you receive transaction status information in the
following ways:
zIPN Notification
zEmail (only for successful giropay or bank transfer transactions)
zPayPal Account Overview
zPayPal reports
NVP Field Description
Order Completion The GIROPAYSUCCESSURL page that PayPal redirects the buyer to after a
successful giropay payment.
Order Cancellation The GIROPAYCANCELURL page that PayPal redirects the buyer to after a giropay
or bank transfer payment is cancelled or fails.
Order Pending The BANKTXNPENDINGURL page that PayPal redirects the buyer to after a bank
transfer payment.