Paypal Fraud Management Filters 2012 User Guide PayPalFMF
Paypal-Fraud-Management-Filters-2009-User-Guide-777941 paypal-fraud-management-filters-2009-user-guide-777941
Fraud Management Filters - 2009 - Guide PP_FMF_US_2009 Free User Guide for PayPal Software, Manual
Fraud Management Filters - 2012 - Guide PP_FMF_US_2012 Free User Guide for PayPal Software, Manual
2015-07-27
: Paypal Paypal-Fraud-Management-Filters-2012-User-Guide-777942 paypal-fraud-management-filters-2012-user-guide-777942 paypal pdf
Open the PDF directly: View PDF
.
Page Count: 52
- Intended Audience
- Revision History
- Introducing Fraud Management Filters
- Setting Up Fraud Management Filters
- Using Fraud Management Filters
- Customizing Websites to use Fraud Management Filters
- Fraud Management Filters Summary
- Fraud Management Filters Operating Principles
- Index

Fraud Management
Filters
For Professional Use Only
Currently only available in English.
A usage Professional Uniquement
Disponible en Anglais uniquement pour l’instant.
Last updated: June 23, 2009
Fraud Management Filters
Document Number: 10060.en_US-200906
© 2009 PayPal, Inc. All rights reserved. PayPal is a registered trademark of PayPal, Inc. The PayPal logo is a trademark of PayPal, Inc. Other
trademarks and brands are the property of their respective owners.
The information in this document belongs to PayPal, Inc. It may not be used, reproduced or disclosed without the written approval of PayPal, Inc.
PayPal (Europe) Ltd. is authorised and regulated by the Financial Services Authority in the United Kingdom as an electronic money institution.
PayPal FSA Register Number: 226056.
Notice of non-liability:
PayPal, Inc. is providing the information in this document to you “AS-IS” with all faults. PayPal, Inc. makes no warranties of any kind (whether express,
implied or statutory) with respect to the information contained herein. PayPal, Inc. assumes no liability for damages (whether direct or indirect), caused
by errors or omissions, or resulting from the use of this document or the information contained in this document or resulting from the application or use
of the product or service described herein. PayPal, Inc. reserves the right to make changes to any information herein without further notice.

Fraud Management Filters June 23, 2009 3
Contents
Preface . . . . . . . . . . . . . . . . . . . . . . . . . . . . . . . . . . 5
Intended Audience . . . . . . . . . . . . . . . . . . . . . . . . . . . . . . . . . . . . . . . 5
Revision History . . . . . . . . . . . . . . . . . . . . . . . . . . . . . . . . . . . . . . . . 5
Chapter 1 Introducing Fraud Management Filters . . . . . . . . . . . 7
Fraud Management Filters Overview . . . . . . . . . . . . . . . . . . . . . . . . . . . . . 7
Fraud Management Filters Examples . . . . . . . . . . . . . . . . . . . . . . . . . . . . . 8
Reviewing High-Value Transactions . . . . . . . . . . . . . . . . . . . . . . . . . . . . 9
Denying Transactions From High-Risk Countries . . . . . . . . . . . . . . . . . . . . 10
Flagging Transactions With Invalid Card Security Codes . . . . . . . . . . . . . . . . 11
Accepting Transactions Using the Total Price Minimum Filter . . . . . . . . . . . . . . 11
Using Multiple Filters. . . . . . . . . . . . . . . . . . . . . . . . . . . . . . . . . . . 12
Modifying the Examples to Meet Your Needs . . . . . . . . . . . . . . . . . . . . . . 14
Merchants With Third-Party Shopping Carts . . . . . . . . . . . . . . . . . . . . . . . . . 14
Chapter 2 Setting Up Fraud Management Filters . . . . . . . . . . . .15
Configuring Your Fraud Management Filters. . . . . . . . . . . . . . . . . . . . . . . . . 15
Fraud Management Filter Settings . . . . . . . . . . . . . . . . . . . . . . . . . . . . . . 17
Fraud Management Filters Setup Strategy. . . . . . . . . . . . . . . . . . . . . . . . . . 17
Chapter 3 Using Fraud Management Filters . . . . . . . . . . . . . .19
Accepting and Denying Payments . . . . . . . . . . . . . . . . . . . . . . . . . . . . . . 19
Monitoring Fraud Management Filters Performance. . . . . . . . . . . . . . . . . . . . . 21
Using Fraud Management Filters with Virtual Terminal . . . . . . . . . . . . . . . . . . . 22
Using Payment Fraud Search . . . . . . . . . . . . . . . . . . . . . . . . . . . . . . . . 27
Chapter 4 Customizing Websites to use Fraud Management Filters . .31
Using Fraud Management Filters With IPN . . . . . . . . . . . . . . . . . . . . . . . . . 31
Fraud Management Filters API Prerequisites . . . . . . . . . . . . . . . . . . . . . . . . 34
NVP Example . . . . . . . . . . . . . . . . . . . . . . . . . . . . . . . . . . . . . . 35
SOAP Example . . . . . . . . . . . . . . . . . . . . . . . . . . . . . . . . . . . . . 36

Contents
4June 23, 2009 Fraud Management Filters
Detecting Pending Transactions Using the PayPal API . . . . . . . . . . . . . . . . . . . 36
Handling FMF Errors in Payment API Operations . . . . . . . . . . . . . . . . . . . . . . 37
Migration From Risk Controls . . . . . . . . . . . . . . . . . . . . . . . . . . . . . . . . 40
Chapter 5 Fraud Management Filters Summary . . . . . . . . . . . .41
Kinds of Fraud Management Filters . . . . . . . . . . . . . . . . . . . . . . . . . . . . . 41
Basic Fraud Management Filters . . . . . . . . . . . . . . . . . . . . . . . . . . . . . . 41
Maximum Transaction Amount Filter . . . . . . . . . . . . . . . . . . . . . . . . . . 41
Unconfirmed Address Filter . . . . . . . . . . . . . . . . . . . . . . . . . . . . . . . 42
Country Monitor Filter . . . . . . . . . . . . . . . . . . . . . . . . . . . . . . . . . . 42
Advanced Fraud Management Filters . . . . . . . . . . . . . . . . . . . . . . . . . . . . 42
Card and Address Validation Filters . . . . . . . . . . . . . . . . . . . . . . . . . . . 42
High Risk Lists Filters . . . . . . . . . . . . . . . . . . . . . . . . . . . . . . . . . . 44
Transaction Data Filters . . . . . . . . . . . . . . . . . . . . . . . . . . . . . . . . . 45
Chapter 6 Fraud Management Filters Operating Principles . . . . . .47
Fraud Management Filters Operation With Direct Credit Card and Virtual Terminal Payments .
47
Fraud Management Filters Operation With Other Payment Transactions . . . . . . . . . . 48
Fraud Management Filters Pending State Operation . . . . . . . . . . . . . . . . . . . . 48
Supported Transaction Flows for Review Action . . . . . . . . . . . . . . . . . . . . 49
Capturing Pending Payments . . . . . . . . . . . . . . . . . . . . . . . . . . . . . . 49
Interaction with Payment Receiving Preferences . . . . . . . . . . . . . . . . . . . . 49
Index. . . . . . . . . . . . . . . . . . . . . . . . . . . . . . . . . . . .51

Fraud Management Filters June 23, 2009 5
Preface
This document describes Fraud Management Filters.
Intended Audience
This document is intended for merchants implementing the PayPal Fraud Management Filters.
Revision History
Revision history for Fraud Management Filters.
TABLE P.1 Revision History
Date Description
06/23/09 Updated to note that configuration of Fraud Management Filters is required
before they take effect.
01/31/09 Updated to show correct filters and include IPN and API programming
examples. This manual is for Canada, UK, and US.
09/30/08 Updated to show new free filters.
04/18/08 Second draft.
12/20/07 First draft.

Revision History
6June 23, 2009 Fraud Management Filters

Fraud Management Filters June 23, 2009 7
1Introducing Fraud Management
Filters
PayPal Fraud Management Filters enable you to identify potentially fraudulent transactions.
You must configure Fraud Management Filters to meet your needs; they are not active until
you configure them.
zFraud Management Filters Overview
zFraud Management Filters Examples
zMerchants With Third-Party Shopping Carts
Fraud Management Filters Overview
PayPal provides many Fraud Management Filters, which make it easier for you to detect and
respond to fraudulent transactions. You must configure the filters before they take effect.
Fraud management filters (FMF) provide you with tools, called filters, that can identify
potentially fraudulent transactions. The kinds of filters can be divided into the following
categories:
zBasic filters include filters that screen against the country of origin, the value of
transactions, and such. PayPal provides basic filters for business accounts and Website
Payments Pro accounts.
zAdvanced filters include filters that screen credit card and addresses information, filters
that screen against lists of high-risk indicators, and filters that screen additional transaction
characteristics. Website Payments Pro merchants can upgrade to use advanced filters.
NOTE:Using advanced filters may incur additional charges.
Fraud Management Filters checks for payment characteristics that may indicate fraudulent
activity. You set up Fraud Management Filters to provide the tightest control possible over
payments so that you can deny payments that are likely to result in fraudulent transactions and
accept payments that are not typically a problem. Payments that may require further
investigation or intervention, such as comparing prior orders or contacting the customer for
more information, can be flagged or put on hold or pended for review.
The following diagram, conceptually shows how Fraud Management Filters work in three
steps:

Introducing Fraud Management Filters
Fraud Management Filters Examples
8June 23, 2009 Fraud Management Filters
1. Configure your Fraud Management Filters to flag, hold for review, or deny riskier
payments.
2. Based on your settings, your filters review incoming payments.
3. Your filters automatically, flag, deny, or hold payments for review; typically, most
payments are accepted because they do not show characteristics indicating fraud
A flexible fraud management configuration enables you to select the filters to use and to test
your strategy before denying payments or pending transactions for review. Advantages of
using Fraud Management Filters include
ztime savings from having the computer do more to review transactions, and review them
consistently, which allows you to focus on transactions that are truly risky
zcost savings from identifying potentially risky transactions, which reduces chargebacks and
lowers your cost of doing business
zmore accepted payments because you apply rules evenly with greater accuracy
Fraud Management Filters Examples
These examples show ways to configure Fraud Management Filters to flag or review
transactions and accept or deny payments. You must configure your filters before they take
effect.
Consider an example using four of the many kinds of filters provided by PayPal:
zMaximum Transaction Amount filter, which identifies transactions whose value exceeds a
specified amount
zCountry Monitor filter, which identifies transactions based on the country of origin
zCard Security Code Mismatch filter, which identifies transactions with differences in the
credit card security code
zTotal Purchase Price Minimum filter, which identifies transactions that are less than a
specified amount

Fraud Management Filters June 23, 2009 9
Introducing Fraud Management Filters
Fraud Management Filters Examples
The Maximum Transaction Amount filter and the Country Monitor filters are examples of
basic filters, which are available to business account holders and Website Payments Pro
merchants. The Total Purchase Price Minimum filter and Card Security Code Mismatch filter
are examples of advanced filters, which are available to Website Payments Pro merchants at
additional cost.
Reviewing High-Value Transactions
In this example, consider a scenario in which your average transaction amount is $100 and you
seldom expect orders over $1,000. Although you have received large orders before, you want
to verify for yourself that the order is legitimate and not an attempt to defraud you of
merchandise. In this case, you could set the Maximum Transaction Amount filter to Review
for transactions over $1,000.
The following diagram shows the effect of pending a transaction:
A transaction is pended when the maximum transaction amount specified by the filter is
exceeded, which in this example is $1,000, meaning that these transactions await a decision
whether to accept or deny the payment. Other filters execute because the payment has neither
been accepted or denied. When there are no more filters to execute and another filter has not
caused the payment to be denied or approved, a pended transaction is ready to be reviewed.
The following diagram shows this logic:

Introducing Fraud Management Filters
Fraud Management Filters Examples
10 June 23, 2009 Fraud Management Filters
You can review a transaction and accept or deny a payment
zfrom the PayPal website. You examine the transaction details.
zfrom your website or application, by using the ManagePendingTransactionStatus
API operation; for more information, see the Name-Value Pair API Developer Guide and
Reference or SOAP API Developer Reference.
zfrom your shopping cart vendor, if they provide this feature for you.
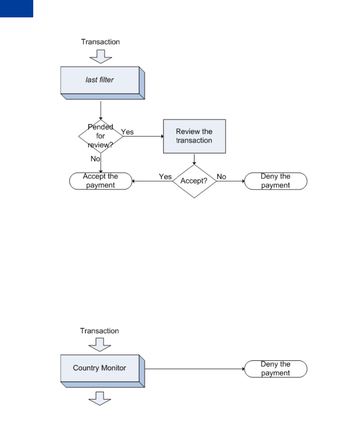
Denying Transactions From High-Risk Countries
In this example, consider a scenario in which your experience indicates that transactions
originating from some countries have always been attempts to defraud. You can set the
Country Monitor filter to deny payments from these countries, as shown in the following
diagram:

Fraud Management Filters June 23, 2009 11
Introducing Fraud Management Filters
Fraud Management Filters Examples
Filtering stops if the payment is denied. If the transaction originates from a country not on the
list, filtering continues.
Flagging Transactions With Invalid Card Security Codes
In this example, consider a scenario in which your experience indicates that customers
routinely mistype their credit card security code; however, in some cases, it is not an honest
mistake and can indicate fraud. Before you decide to review or deny this kind of payment, you
may decide to flag them first. After reviewing the flagged transactions, you can decide if
further action is necessary.
In this case, you could set the Card Security Code Mismatch filter to Flag, which would flag
the transaction:
Regardless of whether the transaction has been flagged, the next enabled filter is applied.
Flagging a transaction does not approve or deny a payment or pend the transaction for review.
Accepting Transactions Using the Total Price Minimum Filter
For the purpose of thinking about the operation of filters, the Total Price Minimum filter
determines the universe of payments on which the other filters operate. If the Total Price
Minimum filter is not enabled, the Fraud Management Filters universe includes all payments;
otherwise, the Fraud Management Filters universe includes all payments above the amount
specified by this filter.
NOTE:This filter is also the only filter that uses Accept to indicate that the filter does not
deny payments less than the specified amount.
Consider the following example in which the Total Price Minimum filter is set to Accept for
$10, In this case a $10 payment will be accepted and other filters will not be executed. If the
payment was for $11, other filters execute.

Introducing Fraud Management Filters
Fraud Management Filters Examples
12 June 23, 2009 Fraud Management Filters
Using Multiple Filters
If you enable more than one filter, the filters are applied in the order determined by the kind of
payment method until one of them causes the payment to be accepted or denied. If all filters
have been applied and the transaction has not been pended for review, it is automatically
accepted. For information about the order in which filters are applied, see Fraud Management
Filters Operating Principles.
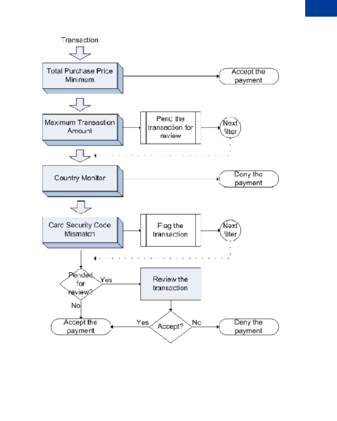
Consider the four filters in the following diagram, which are shown in the order used for
Direct Credit Card and Virtual Terminal payments.

Fraud Management Filters June 23, 2009 13
Introducing Fraud Management Filters
Fraud Management Filters Examples
1. If the total amount of the transaction is less than the amount specified by the Total Purchase
Price Minimum filter, the payment is accepted and processing stops; otherwise, the next
filter is applied.

Introducing Fraud Management Filters
Merchants With Third-Party Shopping Carts
14 June 23, 2009 Fraud Management Filters
2. If the total amount of the transaction is greater than the amount specified by the Maximum
Transaction Amount filter, the transaction is pended awaiting review; regardless of whether
the transaction is pended, the next filter is applied.
3. If the transaction’s country of origin matches a country specified by the Country Monitor
filter, the payment is denied and processing stops; otherwise, the next filter is applied.
4. If the customer’s credit card security code does not match a valid code, the Card Security
Code Mismatch filter flags the transaction and processing continues; the next filter is
applied.
5. When there are no more filters to apply and the transaction has not been pended, the
payment is accepted; otherwise, you must decide whether to accept or deny the payment.
Modifying the Examples to Meet Your Needs
These examples use specific filters, which are set to take specific actions. Your needs dictate
how you use these and other filters to reduce risk to a manageable level without significantly
increasing the effort required to process an order.
You need not use the same filters shown in the examples and you can take different actions if
you do use them. The following items are just some of the alternatives for you to consider:
zYou may decide not to use the Total Purchase Price Minimum filter or use it with a lower
transaction value.
zYou may decide to pend transactions from high-risk countries rather than deny their
payments.
zYou may decide to flag high-value transactions rather than pend them for review.
Setting up Fraud Management Filters requires both experimentation and iteration.
Merchants With Third-Party Shopping Carts
Merchants that use a shopping cart provider, should consult with their vendor about their level
of support for Fraud Management Filters.
You can use Fraud Management Filters with a third-party shopping cart. You should check
with your vendor about their level of support for Fraud Management Filters because the
business procedures you use to review transactions may be different depending on your
shopping cart’s level of support.
For example, your cart vendor may support all features of Fraud Management Filters, in which
case, you would review and accept or deny payments from their service. If your cart vendor
does not provide any additional support for Fraud Management Filters, you will need to log
onto PayPal to review and accept or deny payments or provide your own solution using the
PayPal API to develop a custom application.

Fraud Management Filters June 23, 2009 15
2Setting Up Fraud Management
Filters
You must set up Fraud Management Filters after you sign up for them.
zConfiguring Your Fraud Management Filters
zFraud Management Filter Settings
zFraud Management Filters Setup Strategy
Configuring Your Fraud Management Filters
Configuring Fraud Management Filters to enable filters that are predictive of fraud requires
both experimentation and iteration. By default, Fraud Management filters are not configured
to identify potentially fraudulent transactions.
IMPORTANT:By default, Fraud Management Filters are not configured. You must configure
your filters before they take effect.
You configure PayPal Fraud Management Filters to accept as many payments as possible
automatically, deny payments that are clearly associated with fraud, and review the payments
that are outside your normal experience but may or may not indicate an attempt to defraud.
When you first start, you should consider using filters only to flag payments; in which case,
the payment is accepted but you can easily locate and view the payment later. If you notice that
a filter configuration is predictive of fraud, you can either change the filter configuration to
review the payment or to deny the payment. If you choose to review the payment, you may
want to incorporate the review into your normal workflow. If a filter is not predictive of fraud,
you can deselect the filter.
To configure Fraud Management Filters, select Fraud Management Filters from your
Profile. Then enable the filters you want to use from the Edit My Filter Settings page:

Setting Up Fraud Management Filters
Configuring Your Fraud Management Filters
16 June 23, 2009 Fraud Management Filters
NOTE:The available filters are determined by agreement between the merchant and PayPal.
You may not be granted access to all filters.

Fraud Management Filters June 23, 2009 17
Setting Up Fraud Management Filters
Fraud Management Filter Settings
Fraud Management Filter Settings
You can configure Fraud Management Filters to accept or deny a payment and to review or
flag a transaction.
Fraud Management Filters Setup Strategy
You enable the Fraud Management Filters that your experience suggests will be most
predictive of fraud. By default, Fraud Management Filters are not enabled.
Consider an example in which your experience indicates that orders whose total amount
exceed a threshold amount are unusual. It may indicate that the buyer does not really care
about the size of the order because the order is not actually legitimate; in this case, it could be
an attempt to obtain merchandise by fraud.
Depending on how much you rely upon the belief that a specific transaction characteristics are
indicitive of fraud, you specify one of the following actions on the Edit My Filters Settings
page:
zFlag the transaction, in which case the transaction is accepted; however, you can
conveniently view the transaction on PayPal later and, if you believe that the transaction
might be fraudulent, you can reverse the payment and not ship the requested merchandise.
zReview the transaction if it exceeds the threshold amount, in which case the transaction is
marked as pending. You explicitly accept or deny the payment before deciding whether to
ship the requested merchandise. Specifying a review is similar to flagging the payment,
except that you must make an explicit decision whether to accept or deny the payment; it is
not automatically accepted.
Setting Description
Accept Accept the payment. This setting is only used by the Total Price
Minimum filter, which causes PayPal to accept transactions that
fall below a minimum transaction amount, regardless of the
setting of any other filter.
Deny Deny the payment. You should only use this setting if you are
certain you want the filter to disqualify the payment. For example,
you might deny payments from countries for which it is too
difficult to conduct business.
Review Pend the payment for your review. Use this setting when you
want to evaluate the transaction and make an explicit decision
whether to accept or deny the payment.
Flag Accept the payment and flag it for later examination. Use this
setting for testing a filter or when you are not sure you want
review the payment but want an easy way to locate the payment
should you decide to look at it.

Setting Up Fraud Management Filters
Fraud Management Filters Setup Strategy
18 June 23, 2009 Fraud Management Filters
zDeny the payment. This operation is automatic; however, because the action results in the
loss of revenue if the payment is actually legitimate, you should choose this action only
after careful consideration.
In the case of the size of the transaction, and with many other filters, can choose a threshold
for which the specified action applies; for example, you can flag, review, or deny transactions
over a specified amount.
You should set up your Fraud Management Filters so that most transactions pass through your
filters and payments are accepted automatically. Your goal is to minimize the risk of a
fraudulent transaction against the cost of denying a legitimate payment and to minimize the
time required to review transactions.
To meet this goal, you typically experiment with the filters available to you and the actions to
take. Before you set up a filter to deny payments or pend transactions for review, you can set
the filter to flag the transaction, which allows you to identify the transactions before taking
more severe actions. PayPal also provides you with feedback on the operation of each filter.

Fraud Management Filters June 23, 2009 19
3Using Fraud Management Filters
You can use PayPal to monitor transactions for fraud and determine the effectiveness of your
Fraud Management Filters.
zAccepting and Denying Payments
zMonitoring Fraud Management Filters Performance
zUsing Fraud Management Filters with Virtual Terminal
zUsing Payment Fraud Search
Accepting and Denying Payments
You can use the Fraud Management Filters-related features from the Transaction History page.
You can accept or deny a pending payment from the Transaction History page,:
You can also view the transaction details to help you make a decision about whether to accept
or deny a payment as shown below. The reason that the transaction is pending, waiting for
your review is explained at the bottom of this page:

Using Fraud Management Filters
Accepting and Denying Payments
20 June 23, 2009 Fraud Management Filters

Fraud Management Filters June 23, 2009 21
Using Fraud Management Filters
Monitoring Fraud Management Filters Performance
Monitoring Fraud Management Filters Performance
You can monitor the effect of choosing various Fraud Management Filters.
The Fraud Management Filters Performance Monitor enables you to graphically view the
monetary effect of your filter settings. You can use the monitor to quickly review the effect of
your filter settings and make decisions to balance risk and convenience.
The monitor presents three bars that shows activity for the time period that you specify:
zthe monetary volume and percentage of payments accepted after Fraud Management Filters
have been applied
zthe monetary volume and percentage of payments that are pending review
zthe monetary volume and percentage of payments denied after Fraud Management Filters
have been applied
The Performance Monitor also shows the number and total monetary effect of the filters that
have been triggered during the specified time period.

Using Fraud Management Filters
Using Fraud Management Filters with Virtual Terminal
22 June 23, 2009 Fraud Management Filters
Using Fraud Management Filters with Virtual Terminal
You can use Fraud Management Filters to manage risk while using Virtual Terminal.
Consider an example in which your Fraud Management Filter settings are set to deny
payments over $100 and to review payments of $10 or more if the address has not been
confirmed:
When you enter a transaction for $20 net using Virtual Terminal, the payment is pended and
you are prompted to accept or deny the transaction:

Fraud Management Filters June 23, 2009 23
Using Fraud Management Filters
Using Fraud Management Filters with Virtual Terminal
NOTE:You are not required to accept or deny the payment immediately. You can start a new
transaction, in which case, you can view the transaction history or details and accept
or deny the original payment later.
If you accept the payment, Virtual Terminal processes the transaction normally:

Using Fraud Management Filters
Using Fraud Management Filters with Virtual Terminal
24 June 23, 2009 Fraud Management Filters
If you deny the payment, Virtual Terminal does not process the transaction.
For more information, you can review the transaction details:

Fraud Management Filters June 23, 2009 25
Using Fraud Management Filters
Using Fraud Management Filters with Virtual Terminal
Consider another Virtual Terminal transaction, this one in which the total payment amount is
$110:

Using Fraud Management Filters
Using Fraud Management Filters with Virtual Terminal
26 June 23, 2009 Fraud Management Filters
In this example, the maximum amount filter automatically denies the payment because it
exceeds $100.

Fraud Management Filters June 23, 2009 27
Using Fraud Management Filters
Using Payment Fraud Search
Using Payment Fraud Search
You can use the Fraud Management Filters transaction search capability to help detect
payment fraud.
You can search the transaction history for filtered transactions. To search, select Fraud
Activity as the history you want to show and select any of the triggers shown below:

Using Fraud Management Filters
Using Payment Fraud Search
28 June 23, 2009 Fraud Management Filters
The following search presents the results of a search for potentially fraudulent payments
detected by the Maximum Transaction Amount filter, including both those that have been
denied or pended for your review:

Fraud Management Filters June 23, 2009 29
Using Fraud Management Filters
Using Payment Fraud Search
You can examine the transaction details of these payments in the same way as any other
transaction. You can also accept or deny pended payments listed in the history.

Using Fraud Management Filters
Using Payment Fraud Search
30 June 23, 2009 Fraud Management Filters

Fraud Management Filters June 23, 2009 31
4Customizing Websites to use
Fraud Management Filters
You can detect and manage Fraud Management Filter results using IPN and the PayPal API.
All merchants using IPN or the PayPal API must ensure that their systems can handle
transactions pended by Fraud Management Filters.
zUsing Fraud Management Filters With IPN
zFraud Management Filters API Prerequisites
zDetecting Pending Transactions Using the PayPal API
zHandling FMF Errors in Payment API Operations
zMigration From Risk Controls
Using Fraud Management Filters With IPN
Fraud Management Filter actions are reported in IPN payment messages only when a filter
causes the payment to be pended awaiting your review or a when you accept or deny a filter-
pended payment. Filter actions are not reported when filters flag payments for review, allow
payments to be accepted, or cause them to be denied.
When a payment occurs, an IPN message shows the transaction’s payment status as
Completed, regardless of whether a Fraud Management Filter was activated or not. There is
no special notification for transactions that are flagged by a Fraud Management Filter. If a
Fraud Management Filter is set to Deny, PayPal does not send an IPN message when the filter
actually causes the payment to be denied.
When a transaction is pended, however, PayPal sends an IPN message containing one or more
fraud_management_pending_filters_n variables, which identify the filters that caused
the payment to be pended, where n=1 specifies the first filter, and so on. In addition, the
payment_status variable is set to Pending. The following example shows an IPN message
in which two filters cause the transaction to be pended:

Customizing Websites to use Fraud Management Filters
Using Fraud Management Filters With IPN
32 June 23, 2009 Fraud Management Filters
txn_type = virtual_terminal
payment_date = 17:11:42 Jul 15, 2008 PDT
last_name =
receipt_id = 3075-7371-4622-1677
residence_country = US
pending_reason = address
item_name =
payment_gross = 3.33
mc_currency = USD
business = acqrte_1215804264_biz@gmail.com
payment_type = instant
verify_sign = APYUGJhXGkUmvFnZf4I5co6CedKKAowZjfT4T7GXWJMDnZ0uFLkcq.oH
payer_status = unverified
test_ipn = 1
fraud_management_pending_filters_1 = Maximum Transaction Amount
tax = 0.00
txn_id = 5XN64179EB804362B
fraud_management_pending_filters_2 = Unconfirmed Address
quantity = 1
first_name =
receiver_email = acqrte_1215804264_biz@gmail.com
payer_id = PUWAJRBB8NM74
receiver_id = 2RXLTRMGT3M2G
item_number =
payment_status = Pending
shipping = 0.00
mc_gross = 3.33
custom =
charset = windows-1252
notify_version = 2.4
NOTE:If the transaction is for an authorization or an order, the auth_status variable may
also be set to Pending.
If a transaction has been pended, PayPal sends an IPN message when the payment has been
accepted or denied. The following example shows an IPN message indicating that a pended
transaction has been accepted:

Fraud Management Filters June 23, 2009 33
Customizing Websites to use Fraud Management Filters
Using Fraud Management Filters With IPN
txn_type = virtual_terminal
payment_date = 17:11:42 Jul 15, 2008 PDT
last_name =
receipt_id = 3075-7371-4622-1677
residence_country = US
item_name =
payment_gross = 3.33
mc_currency = USD
business = acqrte_1215804264_biz@gmail.com
payment_type = instant
verify_sign = AFcWxV21C7fd0v3bYYYRCpSSRl31AjcbYkD.VCCBmpD4lZq.yYTxBKkr
payer_status = unverified
test_ipn = 1
fraud_management_pending_filters_1 = Maximum Transaction Amount
tax = 0.00
txn_id = 5XN64179EB804362B
fraud_management_pending_filters_2 = Unconfirmed Address
quantity = 1
receiver_email = acqrte_1215804264_biz@gmail.com
first_name =
payer_id = PUWAJRBB8NM74
receiver_id = 2RXLTRMGT3M2G
item_number =
payment_status = Completed
payment_fee = 0.45
mc_fee = 0.45
shipping = 0.00
mc_gross = 3.33
custom =
charset = windows-1252
notify_version = 2.4
The following example shows an IPN message indicating that a pended transaction has been
denied:

Customizing Websites to use Fraud Management Filters
Fraud Management Filters API Prerequisites
34 June 23, 2009 Fraud Management Filters
txn_type = virtual_terminal
payment_date = 17:09:40 Jul 15, 2008 PDT
last_name =
receipt_id = 0739-3836-3393-2098
residence_country = US
item_name =
payment_gross = 2.11
mc_currency = USD
business = acqrte_1215804264_biz@gmail.com
payment_type = instant
verify_sign = AFcWxV21C7fd0v3bYYYRCpSSRl31ASrKFBPwac7aQm47p8CMLrdParSt
payer_status = unverified
test_ipn = 1
fraud_management_pending_filters_1 = Maximum Transaction Amount
tax = 0.00
txn_id = 53R82724RM1848354
fraud_management_pending_filters_2 = Unconfirmed Address
quantity = 1
first_name =
receiver_email = acqrte_1215804264_biz@gmail.com
payer_id = PUWAJRBB8NM74
receiver_id = 2RXLTRMGT3M2G
item_number =
payment_status = Denied
shipping = 0.00
mc_gross = 2.11
custom =
charset = windows-1252
notify_version = 2.4
Fraud Management Filters API Prerequisites
If your website uses PayPal APIs and you want to use FMF, you must detect transactions that
have been pended by Fraud Management Filters.
IMPORTANT:To use Fraud Management Filters with the PayPal API, you must use version
52.0 or higher of the PayPal API.
To detect transactions that have been pended by Fraud Management Filters, you must ensure
that your website meets the following criteria:
zYou must handle Pending in the pending status of a response as representing a successful
payment.
zYou must handle the SuccessWithWarning acknowledgement status in the response to
any of the following API operations that you use: BillUser
DoDirectPayment DoExpressCheckoutPayment DoReferenceTransaction

Fraud Management Filters June 23, 2009 35
Customizing Websites to use Fraud Management Filters
Fraud Management Filters API Prerequisites
Any of these APIs could return a SuccessWithWarning status indicating that the
transaction was pended.
IMPORTANT:You may lose payment transactions if you do not handle
SuccessWithWarning acknowledgements.
zYou must capture and evaluate the return code associated with a SuccessWithWarning
acknowledgement.
zIf you process authorizations or orders, you must be able to analyze the short message
associated with a capture failure
Because a payment cannot be captured until it is taken out of the pending state, a capture
failure may occur because the transaction was pended or it may occur for some valid
reason. You must be able to distinguish between different kinds of failures.
zYour shipping process must not allow shipping before the payment has been accepted.
If the payment status is Pending, you must ensure that you do not ship merchandise until
you review the transaction. You can use the PayPal website or the
ManagePendingTransactionStatus PayPal API operation to either accept or deny
pending transactions.
NOTE:Pending payments are held 30 days unless explicitly denied or accepted. After 30
days, a pending payment is automatically reversed.
zIf you use Direct Payment Recurring Billing (for Website Payments Pro merchants), your
subscription creation process must handle a SuccessWithWarning acknowledgement
and associated return codes. Specifically, it must handle the situation in which only the first
payment is pended; payments thereafter will not be placed in pending.
If you cannot accept these prerequisites; for example, if your shipping process would require
substantial rework, you can still use Fraud Management Filters to flag or deny riskier
payments, which provides you with additional risk review options, without changing your site.
In this case, do not set any Fraud Management Filters to Review.
NVP Example
For a pended transaction, the NVP response would contain PAYMENTSTATUS set to Pending
and the response would also contain the following fields:
ACK=SuccessWithWarning
L_ERRORCODE0=11610
L_SHORTMESSAGE0=Payment%20Pending%20your%20review%20in%20Fraud
%20Management%20Filters
L_LONGMESSAGE0=
L_SEVERITYCODE0=Warning

Customizing Websites to use Fraud Management Filters
Detecting Pending Transactions Using the PayPal API
36 June 23, 2009 Fraud Management Filters
SOAP Example
The SOAP response would contain PaymentStatus set to Pending and the response would
also contain the following fields:
...
<ack>
<__value__>
<m__value>SuccessWithWarning</m__value>
</__value__>
</ack>
...
<errors>
<com.paypal.soap.api.ErrorType>
<shortMessage>Payment Pending your review in Fraud Management
Filters</shortMessage>
<longMessage></longMessage>
<errorCode>
<m__value>11610</m__value>
</errorCode>
<severityCode>
<__value__>
<m__value>Warning</m__value>
</__value__>
</severityCode>
<____hashCodeCalc>false</____hashCodeCalc>
</com.paypal.soap.api.ErrorType>
</errors>
...
Detecting Pending Transactions Using the PayPal API
You must detect an acknowledgment status of SuccessWithWarning and an error code of
11610 to identify a pending transaction. The payment status should be Pending.
The following simple example modifies the DoExpressCheckoutPayment.jsp sample in
the NVP SDK to support Fraud Management Filters. It does not handle the possibility that
more than one error code can be returned. The changes to the sample are noted:

Fraud Management Filters June 23, 2009 37
Customizing Websites to use Fraud Management Filters
Handling FMF Errors in Payment API Operations
...
String strNVPResponse = (String) caller.call( strNVPString);
NVPDecoder decoder = new NVPDecoder();
decoder.decode(strNVPResponse);
String strAck = decoder.get("ACK");
// BEGIN CHANGES FOR FRAUD MANAGEMENT FILTERS
String strErrorCode = decode.get("L_ERRORCODE0");
String strPaymentStatus = decode.get("PAYMENTSTATUS");
if (strAck.equals("SuccessWithWarning") &&
strPaymentStatus.equals("Pending") && strErrorCode.equals("11610"))
{
// [insert code to record this transaction as pending "Review"]
}
else // END CHANGES
if(strAck !=null && !(strAck.equals("Success") ||
strAck.equals("SuccessWithWarning")))
{
session.setAttribute("response",decoder);
response.sendRedirect("APIError.jsp");
return;
}
...
Handling FMF Errors in Payment API Operations
When you use Fraud Management Filters programatically, you must check for errors reported
by a filter in the response to the DoDirectPayment, DoExpressCheckoutPayment,
DoReferenceTransaction, and BillUser API operations. If you enabled reporting of
FMF details in the request to these API operations, the response identifies the filters that
caused a transaction to be pended or denied when these actions occur.
To enable reporting of FMF filter information, set the ReturnFMFDetails flag to 1 (true)
in your request to DoDirectPayment, DoExpressCheckoutPayment,
DoReferenceTransaction, and BillUser. You must explicitly request FMF detail
information or the response will not contain it.
NOTE:Fraud Management Filters operate whether or not you request FMF detail
information.
Regardless of whether you return FMF detail information, you must check for errors.
Specifically, you must check for acknowledgements of Success and SuccessWithWarning
in the response; however, PayPal recommends that you check for all possible
acknowledgement status values. You must check for errors codes 11610 and 11611, depending
on the acknowledgement status:
zIf the acknowledgement status is SuccessWithWarning, check for error code 11610,
which indicates that one or more filters caused the transaction to be pended, awaiting your
review

Customizing Websites to use Fraud Management Filters
Handling FMF Errors in Payment API Operations
38 June 23, 2009 Fraud Management Filters
zIf the acknowledgement status is not Success or SuccessWithWarning, check for error
code 11611, which indicates that one or more filters caused the transaction to be denied
The following SOAP example shows typical error handling for Fraud Management Filters:

Fraud Management Filters June 23, 2009 39
Customizing Websites to use Fraud Management Filters
Handling FMF Errors in Payment API Operations
...
if (DPRes.Ack == AckCodeType.Success) // No error
{
// Run success code
// Let buyer know, mark the order as complete in database, etc.
}
else if (DPRes.Ack == AckCodeType.SuccessWithWarning) // May be pended
{
// Test for pended transaction
bool isFMFPended = false;
for (int z = 0; z < DPRes.Errors.Length; z++)
{
if (DPRes.Errors[z].ErrorCode == "11610")
{
isFMFPended = true; // Transaction was pended
}
}
if (isFMFPended == true)
{
// Keep information about filters causing transaction to be pended
if (DPRes.FMFDetails.PendingFilters != null)
{
for (int x = 0; x < DPRes.FMFDetails.PendingFilters.Length; x++)
{
// Useful information to be kept:
// DPRes.FMFDetails.PendingFilters[x].Description;
// DPRes.FMFDetails.PendingFilters[x].Id;
// DPRes.FMFDetails.PendingFilters[x].Name;
}
}
}
}
else if (DPRes.Ack == AckCodeType.Failure ||
DPRes.Ack == AckCodeType.FailureWithWarning) // Definite failure
{
// Test for denied transaction
bool isFMFDenied = false;
for (int z = 0; z < DPRes.Errors.Length; z++)
{
if (DPRes.Errors[z].ErrorCode == "11611")
{
isFMFDenied = true; // Denied by FMF
}
}
if (isFMFDenied == true)
{
// Keep information about filters causing transaction to be denied
if (DPRes.FMFDetails.DenyFilters != null)
{
for (int x = 0; x < DPRes.FMFDetails.DenyFilters.Length; x++)

Customizing Websites to use Fraud Management Filters
Migration From Risk Controls
40 June 23, 2009 Fraud Management Filters
{
// Useful information to be kept:
// DPRes.FMFDetails.DenyFilters[x].Description;
// DPRes.FMFDetails.DenyFilters[x].Id;
// DPRes.FMFDetails.DenyFilters[x].Name;
}
}
}
}
else
{
// Unexpected ACK type. Log response and inform the buyer that the
// transaction must be manually investigated.
}
Migration From Risk Controls
Unlike Risk Controls, Fraud Management Filters do not return risk-related error codes for the
DoAuthorization and DoCapture API operations. If you have previously programmed
checks for risk controls after these operations, you may need to change your business logic.
You must handle error codes related to FMF in the response of the DoDirectPayment,
DoExpressCheckoutPayment, DoReferenceTransaction, and BillUser API
operations. These error codes are different than error codes associated with Risk Controls.

Fraud Management Filters June 23, 2009 41
5Fraud Management Filters
Summary
Fraud Management Filters includes both basic and advanced filters.
zKinds of Fraud Management Filters
zBasic Fraud Management Filters
zAdvanced Fraud Management Filters
Kinds of Fraud Management Filters
The filters you can use are determined by agreement between you and PayPal.
PayPal provides basic and advanced filters:
zBasic filters are automatically available to any PayPal business account holder using
Website Payments Standard, Website Payments Pro, Express Checkout, Virtual Terminal,
or Email Payments. For more information about basic filters, see Basic Fraud Management
Filters.
zAdvanced filters are available to Website Payments Pro merchants as an inclusive upgrade
from the basic filters; using them may incur additional charges.
Advanced filters are ideal for merchants with a medium to high volume of transactions.
You can use them to automate existing manual review processes. They are specifically
developed to combat credit card fraud by detecting fraudulent patterns in credit card
payments. For more information about advanced filters, see Advanced Fraud Management
Filters.
IMPORTANT:You must have a business account to use Fraud Management Filters. Not all
filters are available in each country or to each merchant. You can see your
options by logging into PayPal and selecting Fraud Management Filters in the
Profile.
Basic Fraud Management Filters
Basic Fraud Management Filters are filters that are available to all PayPal business account
holders.
Maximum Transaction Amount Filter
This filter screens for payments above the specified amount by screening the total amount of
the transaction, including tax, shipping, and handling fees. Transactions that exceed this

Fraud Management Filters Summary
Advanced Fraud Management Filters
42 June 23, 2009 Fraud Management Filters
maximum amount trigger this filter. An unusually high total amount can indicate potential
fraudulent activity because fraudsters generally aren’t price sensitive as they aren't paying
with their own money. The Maximum Transaction Amount filter applies to all payments.
Unconfirmed Address Filter
This filter screens for payments above the specified amount when the shipping address entered
by your customer has not yet been confirmed by PayPal as belonging to the PayPal account
holder. A confirmed address is less likely to be used for fraudulent activity; however, there are
many valid reasons why a customer's legitimate address may not be confirmed. For example,
the customer may have recently moved or may live in a country where address confirmation is
not available. Currently, only addresses in Canada, the United Kingdom, and the United States
can be confirmed. You can also specify a maximum amount for the payment, in which
amounts lower than the specified amount are not checked. The Unconfirmed Address filter
applies to all payments.
NOTE:All payments made using debit cards, credit cards, and Virtual Terminal are
considered to be from unconfirmed addresses.
Country Monitor Filter
This filter screens for payments from countries that you believe to pose an increased risk of
fraud by screening a customer’s IP address, billing address, and shipping addresses for
matches with the countries you specify. Orders from customers in some countries can have a
relatively higher incidence of fraud, especially where it is difficult to authenticate information
about residents of the country. The Country Monitor filter applies to all payments.
Advanced Fraud Management Filters
Advanced Fraud Management Filters, which are optional, provide additional protection aimed
at detecting fraud in credit card payments.
Advanced Fraud Management Filters are only available with Website Payments Pro. You can
upgrade to these filters on PayPal. If you no longer want advanced fraud management filters,
you can downgrade by contacting PayPal customer support.
Card and Address Validation Filters
You can filter transactions based on address information or credit card security code.
Address Verification Service No Match Filter
This filter screens for payments for which the billing address entered by your customer doesn’t
match the information maintained by the card issuer, as determined by the Address
Verification Service (AVS). This filter corresponds to AVS response codes N or C. AVS

Fraud Management Filters June 23, 2009 43
Fraud Management Filters Summary
Advanced Fraud Management Filters
compares the street number and zip code entered by the customer with information maintained
by the card issuer. An AVS match helps verify that the customer using the credit card is the
owner of the card. Failure to match may indicate that the address provided by the customer is
fraudulent; however, no match may simply be the result of a typographical error. The Address
Verification Service no match filter applies to Direct Credit Card and Virtual Terminal
payments. Not all merchants are eligible for this filter; contact PayPal for more information if
you want to use this filter.
Address Verification Service Partial Match Filter
This filter screens for payments for which the billing address entered by your customer doesn’t
completely match the information maintained by the card issuer, as determined by the Address
Verification Service (AVS). This filter corresponds to AVS response codes A, B, P, W, and Z.
AVS compares the street number and zip code entered by the customer with information
maintained by the card issuer. A complete match helps verify that the customer using the credit
card is the owner of the card. Failure to match may indicate that the address provided by the
customer is fraudulent; however, a partial match may simply be the result of a typographical
error. The Address Verification Service partial match filter applies to Direct Credit Card and
Virtual Terminal payments. Not all merchants are eligible for this filter; contact PayPal for
more information if you want to use this filter.
Address Verification Service Unavailable or Not Supported Filter
This filter screens for payments for which the Address Verification Service (AVS) is unable to
verify the billing address. The filter corresponds to AVS response codes I, G, R, S, U and E.
When AVS is not available to double-check the address, you may be more susceptible to fraud.
Although AVS is supported by most credit cards in the United States, it is not supported by all
cards worldwide. The Address Verification Service unavailable filter applies to Direct Credit
Card and Virtual Terminal payments. Not all merchants are eligible for this filter; contact
PayPal for more information if you want to use this filter.
Card Security Code Mismatch Filter
This filter screens for payments that do not include a correct Card Security Code. (This
corresponds to Virtual terminal response code N.) The card security code is a three- or four-
digit number usually found on the signature panel of a card. This fraud management tool has
various names. Visa calls it CVV2, MasterCard calls it CVC2, and American Express calls it
CID. The Card Security Code filter compares the number provided by the customer to the
number on file with the issuer. A valid Card Security Code helps verify that your customer has
a physical card with them when they place an order. An invalid code could be the result of a
customer's typographical error or it could indicate that a fraudster did not have the card with
them when they placed the order. The Card Security Code filter applies to Direct Credit Card
and Virtual Terminal payments. Not all merchants are eligible for this filter; contact PayPal for
more information if you want to use this filter.
Billing/Shipping Address Mismatch Filter
This filter screens for payments based on differences between the customer’s billing and
shipping addresses (street, state, zip code, and country). The filter checks relationships among
the street address, city, state, and postal code and determines if a minor change is needed
before filtering the transaction.

Fraud Management Filters Summary
Advanced Fraud Management Filters
44 June 23, 2009 Fraud Management Filters
A billing/shipping address mismatch may indicate that the customer is shipping to an address
different from the one the bill is sent to. A mismatch could be due to a fraudster using a stolen
identity to complete a purchase; however, there are also legitimate reasons why a customer’s
shipping and billing address might not match. For example, your customer might be buying a
gift for someone who lives at a different address or they might want to have a purchase
delivered to their workplace. The billing/shipping address mismatch filter applies to Direct
Credit Card and Virtual Terminal payments.
High Risk Lists Filters
You can filter transactions based on lists of risk criteria.
Zip Code Filter
This filter screens for payments with billing addresses that include a zip code with historically
high rates of fraud. Zip codes are checked against a “Risk List” maintained by PayPal for US
addresses. High-risk zip codes are determined through careful analysis of millions of e-
commerce transactions. Because fraud tends to happen more often in densely populated areas
like major cities, zip codes on the risk list are often for major cities. A matching zip code does
not necessarily indicate a fraudulent purchase; however, it may indicate that you should pay
special attention to the transaction. This filter applies to Direct Credit Card and Virtual
Terminal payments.
Suspected Freight Forwarder Filter
This filter screens for payments whose shipping address is a known freight forwarder.
Addresses are checked against a “Risk List” maintained by PayPal, which only applies to US
shipping addresses. Freight forwarding services receive packages on behalf of a customer and
forward them to another destination. There are legitimate uses for freight forwarding services;
however, fraudsters can use a freight forwarder to mask their true locations. This filter applies
to Direct Credit Card and Virtual Terminal payments.
Email Address Domain Filter
This filter screens for payments from email addresses with historically high instances of fraud.
Email domains are checked against a “Risk List” maintained by PayPal. Fraudsters often use
specific free email services because they don’t require traceable billing information; however,
free email services are also popular among legitimate customers. This filter applies to Direct
Credit Card and Virtual Terminal payments.
Bank Identification Number Filter
This filter screens for payments from credit cards with Bank Identification Numbers (BIN)
that have historically been associated with a relatively higher rate of fraudulent transactions.
BINs, which identify the bank that issues the card, are checked against a “Risk List”
maintained by PayPal. Some BINs carry a higher risk of fraud because the card issuer uses less
stringent authentication policies before issuing cards. Cards from issuers with a large number
of cards in circulation may also represent higher risk because more cards are available to fall
into the hands of fraudsters. The bank identification number filter applies to Direct Credit Card
and Virtual Terminal payments.

Fraud Management Filters June 23, 2009 45
Fraud Management Filters Summary
Advanced Fraud Management Filters
IP Address Range Filter
This filter screens for payments from IP addresses with historically high instances of fraud. IPs
are checked against a “Risk List” maintained by PayPal. Historically, fraud is more likely to
originate from compromised networks because fraudsters launch attacks from compromised
computers or networks. To use this filter, you must send the customer’s IP address along with
the rest of the transaction information. The IP address range filter applies to Direct Credit Card
and Virtual Terminal payments.
Transaction Data Filters
You can filter transactions based on transaction data.
Large Order Number Filter
This filter screens for payments based on the number of items a customer purchases by
identifying transactions that exceed the specified number of items purchased at your business.
Fraudsters usually try to purchase as much as they can before the stolen cards they use are
cancelled. An unusually high item count may indicate potential fraudulent activity. Fraudsters
frequently attempt to order large numbers of attractive items that can be easily resold. The
large order number filter applies to Direct Credit Card and Virtual Terminal payments.
Total Purchase Price Minimum Filter
This filter overrides other filter actions if the transaction falls below a minimum total
transaction amount, including tax, shipping, and handling fees. If the transaction amount is
below the amount set for this filter, the payment is automatically accepted, overriding any
other filter that would have set aside this transaction for your review.
Merchants with an especially high transaction volume can use this filter to reduce the number
of transactions that their staff must review. Transactions below the amount you specify are
accepted without further analysis. This filter applies to Direct Credit Card and Virtual
Terminal payments.
IP Address Velocity Filter
This filter screens for multiple payments that originate from the same IP address by checking
for repeated transaction attempts from the same computer or network. A high number of
orders from a single IP address may be associated with a fraudster making repeated purchases
on your website. A fraudster may repeatedly attempt transactions through an automated script
that tests unknown card numbers or may attempt to make many small purchases through
multiple stolen cards to bypass other filters.
Legitimate customers typically don’t perform multiple transactions in quick succession;
however, some Internet Service Providers (ISPs) may use a single IP address for all of their
customers’ computers. You can choose to ignore IP addresses from these ISPs so that
payments originating with them will not be filtered. The IP address velocity filter applies to
Direct Credit Card and Virtual Terminal payments.

Fraud Management Filters Summary
Advanced Fraud Management Filters
46 June 23, 2009 Fraud Management Filters
PayPal Fraud Model Filter
This filter screens for payments that would have been declined by PayPal’s fraud model.
PayPal’s fraud model identifies potentially risky transactions. It is updated dynamically to
combat trends and patterns in fraudulent activity around the world. The PayPal fraud model
filter applies to Direct Credit Card and Virtual Terminal payments. Not all merchants are
eligible for this filter.

Fraud Management Filters June 23, 2009 47
6Fraud Management Filters
Operating Principles
In addition to how you set up Fraud Management Filters, the operation of Fraud Management
Filters depends on the kind of flow, the payment method, such as by Express Checkout, Direct
Credit Card, or Virtual Terminal, and interaction with other PayPal fraud protection services.
zFraud Management Filters Operation With Direct Credit Card and Virtual Terminal
Payments
zFraud Management Filters Operation With Other Payment Transactions
zFraud Management Filters Pending State Operation
Fraud Management Filters Operation With Direct Credit Card
and Virtual Terminal Payments
Both basic and advanced Fraud Management Filters can be used on Direct Credit Card or
Virtual Terminal transactions.
For Direct Credit Card or Virtual Terminal transactions PayPal, applies the filters you enable
in the following order:
1. Total Purchase Price Minimum filter
2. Maximum Transaction Amount filter
3. Unconfirmed Address filter
4. Country Monitor filter
5. Large Order Number filter
6. Billing/Shipping Address Mismatch filter
7. Zip Code filter
8. Suspected Freight Forwarder filter
9. IP Address Velocity filter
10.Email Address Domain filter
11. Bank Identification Number filter
12.IP Address Range filter
13.PayPal Fraud Model filter
14.Address Verification Service No Match filter

Fraud Management Filters Operating Principles
Fraud Management Filters Operation With Other Payment Transactions
48 June 23, 2009 Fraud Management Filters
15.Address Verification Service Partial Match filter
16.Address Verification Service Unavailable or Not Supported filter
17.Card Security Code Mismatch filter
NOTE:For Canadian merchants, the Zip Code and Suspected Freight Forwarder filters only
operate on US addresses. These filters are not available to UK merchants.
Fraud Management Filters Operation With Other Payment
Transactions
For non-Direct Credit Card and non-Virtual Terminal transactions, only basic Fraud
Management Filters are applied.
For other payment transactions, such as Express Checkout, PayPal applies the basic filters you
enable in the following order:
1. Maximum Transaction Amount filter
2. Unconfirmed Address filter
3. Country Monitor filter
Fraud Management Filters Pending State Operation
Transactions that are set aside for review enter the pending state.
You can enable a filter by setting it to Accept, to Deny, Review, or to Flag. Payments
awaiting review by you are marked by PayPal as pending. More than one filter can cause a
payment to be pended awaiting your review; however, as soon as a filter causes a payment to
be accepted or denied, all filtering stops. The filter actions to accept, deny, or pend a payment
for review are mutually exclusive; PayPal can take only one of these actions for each
transaction as it is processed by a filter.
NOTE:The Review setting for a filter enables payments to be set aside for your review. It is
not the same as additional review actions that PayPal may take on your behalf to
reduce fraud.
If you specify that a filter should flag a payment, the PayPal user interface marks the
transaction when it is displayed in the PayPal website. A flagged payment is not pended.
Another filter may cause a flagged payment to be accepted, denied, or pended.
When a payment is set aside for review, the associated transaction enters the pending state.
You must accept for deny the payment before the transaction can complete.
NOTE:If you do not make a determination within 30 days, PayPal automatically returns the
funds to the buyer.

Fraud Management Filters June 23, 2009 49
Fraud Management Filters Operating Principles
Fraud Management Filters Pending State Operation
Supported Transaction Flows for Review Action
The kind of flow determines whether a payment can be marked as pending your review; not all
flows support the Review action. Only payments made during specific transaction flows can
be set aside for review. Payments occurring outside of these flows are either accepted or
denied. If the flow does not support the Review action, requests for review are ignored;
however, these payments are flagged so that you can view them from the PayPal website. The
following transaction flows enable PayPal to pend a payment for review:
zWeb Site Payments Standard for Buy Now and shopping carts
zExpress Checkout
zVirtual Terminal
zMass Pay
zCredit Card Recurring Transactions
zWeb Accept Express
zSend Money
Capturing Pending Payments
You cannot capture a payment that was placed in the pending state by Fraud Management
Filters. For example, if the payment occurs as part of an authorization or order, you must
accept the payment before it can be captured.
Interaction with Payment Receiving Preferences
Fraud Management Filters operates on a payment as soon as the transaction occurs. Other
PayPal fraud protection services may not pend a payment until later in the process. A
transaction could be pended for your review by Fraud Management Filters and then be pended
for your review by another PayPal fraud protection service.
You can use Payment Receiving Preferences with Fraud Management Filters; however, you
need to be aware that Fraud Management Filters pends a payment as the first step in
processing a transaction while Payment Receiving Preferences may pend a payment during
capture. Both Payment Receiving Preferences and Fraud Management Filters can pend a
payment during a sale. For authorizations and orders, however, Fraud Management Filters can
pend a payment and you can accept it just to have Payment Receiving Preferences pend the
payment again during capture. In these cases, you must accept the payment twice.

Fraud Management Filters Operating Principles
Fraud Management Filters Pending State Operation
50 June 23, 2009 Fraud Management Filters

Fraud Management Filters June 23, 2009 51
Index
A
accept setting for filter 11, 17
address verification service no match filter 42
address verification service partial match filter 43
address verification service unavailable or not supported
filter 43
advanced fraud management filters 42
API prerequisites 34
B
bank identification number filter 44
billing/shipping address mismatch filter 43
C
capturing pendend payments 49
card security code mismatch filter 11, 43
country monitor filter 10, 42
credit card processing 47
customizing websites 31
D
deny setting for filter 10, 17
description of 7
E
email address domain filter 44
error handling 37
examples using filters 8
Express Checkout processing 48
F
filter operation 8, 47, 48
filters 7
address verification service no match 42
address verification service partial match 43
address verification service unavailable or not
supported 43
bank identification number 44
billing/shipping address mismatch 43
card security code mismatch 11
card security code mismatch filter 43
country monitor 10, 42
email address domain 44
examples of 8
introduction to 7
IP address range 45
IP address velocity 45
kinds of 41
large order number 45
maximum transaction amount 9, 41
multiple 12
operation of 8, 47, 48
PayPal fraud model 46
set up 17
setting up 15
settings for 17
suspected freight forwarder 44
total price minimum 11
total purchase price 45
unconfirmed address 42
zip code 44
flag setting for filter 11, 17
flows, supported by pending state 49
fraud search 27
H
history, fraud search 27
I
introduction to filters 7
IP address range filter 45
IP address velocity filter 45

Index
52 June 23, 2009 Fraud Management Filters
IPN messages for FMF 31
K
kinds of filters 41
L
large order number filter 45
M
maximum transaction amount filter 41
maximum trasaction amount filter 9
migration from Risk Controls 40
multiple filters 12
P
Payment Receiving Preferences 49
PayPal fraud model filter 46
pending state 48
and capture 49
Payment Receiving Preferences 49
supported flows 49
performance monitoring 21
prerequisites for using API 34
programming 31
detecting pending transactions 36, 37
handling errors 37
R
review setting for filter 9, 17
Risk Controls, migration to FMF 40
S
set up stratety 17
setting up filters 15
suspected freight forwarder filter 44
T
total price minimum filter 11
total purchase price minimum filter 45
transaction details, reviewing 19
transaction flows 49
U
unconfirmed address filter 42
V
Virtual Terminal processing 22, 47
W
Website Payments Pro 42
websites, customizing 31
Z
zip code filter 44