Vacancy Solution With Lutron Wired Occupancy Sensors, PP DV Series Power Packs, And Nova T* Low Voltage Momentary Switches Appli
1000310111-Brochure 1 1000310111-Brochure_1 1000310111-Brochure_1 B5 unilog cesco-content
2016-10-06
: Pdf 1000282975-Attachment 1000282975-Attachment B5 unilog
Open the PDF directly: View PDF
.
Page Count: 4

Vacancy Solution with Lutron® Wired Occupancy Sensors,
PP-DV Series Power Packs, and Nova T*® Low-Voltage
Momentary Switches
Application Note #533
Revision C
September 2015
1 Technical Support — 800.523.9466
Supported Models
• Lutron® Wired Power Packs: PP-DV-M, UPP-DV-M *
• Nova T*® Momentary Switches: NTRCS-1
• Lutron® Wired Occupancy Sensors: LOS-W, LOS-C
The Manual-On Power Pack (PP-DV-M, UPP-DV-M) can be used to provide a vacancy solution when paired with
Lutron® wired occupancy sensors (LOS-W, LOS-C) and Nova T*® low-voltage momentary switches (NTRCS-1). The
low-voltage momentary switch should be used to manually turn ON the load while the sensor automatically shuts the
load OFF when unoccupied. Pressing the momentary switch can also turn the load OFF.
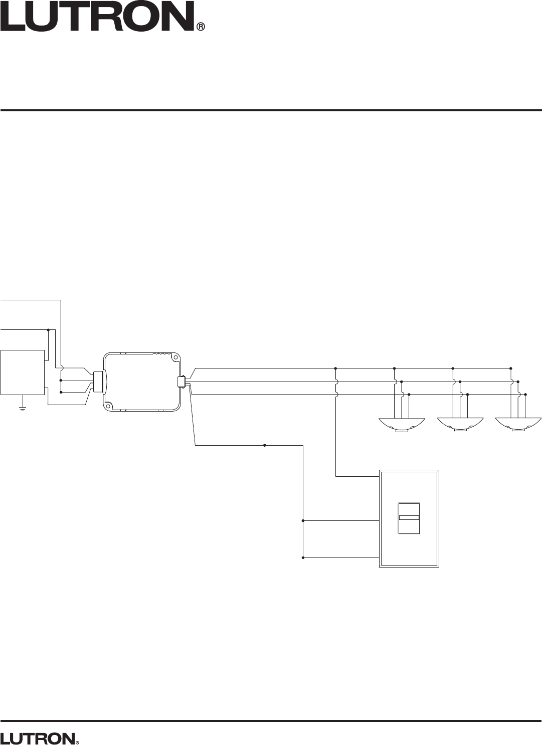
Wiring
Vacancy Solution with PP-DV-M / UPP-DV-M and NTRCS-1
Note: A maximum of 3 devices can be used with PP-DV-M / UPP-DV-M. Each PP-SH / UPP-SH counts as 1 device, each
occupancy sensor counts as 1 device. Nova T*® momentary switches are not included in this count.
1. When the Power Pack and the switch are wired as shown in the wiring diagram, the system provides a vacancy solution.
2. The load is turned ON only when an occupant presses the momentary switch. The load is turned OFF when either:
- All the sensors in the circuit time out
- The user presses the momentary switch
* BAA compliant
Power Pack
(-DV-M)
120-277 V~
50/60 Hz
Lighting
Load
Red (24 V-)
Black (common)
Blue (control)
Black
White
Red
Neutral
Ground
Line / Hot
Orange
(manual
override)
Nova T*® Momentary
Switch
Occupancy Sensors
Red
Black / 1
Red / 3
Yellow / 2

2 www.lutron.com
Application Note #533
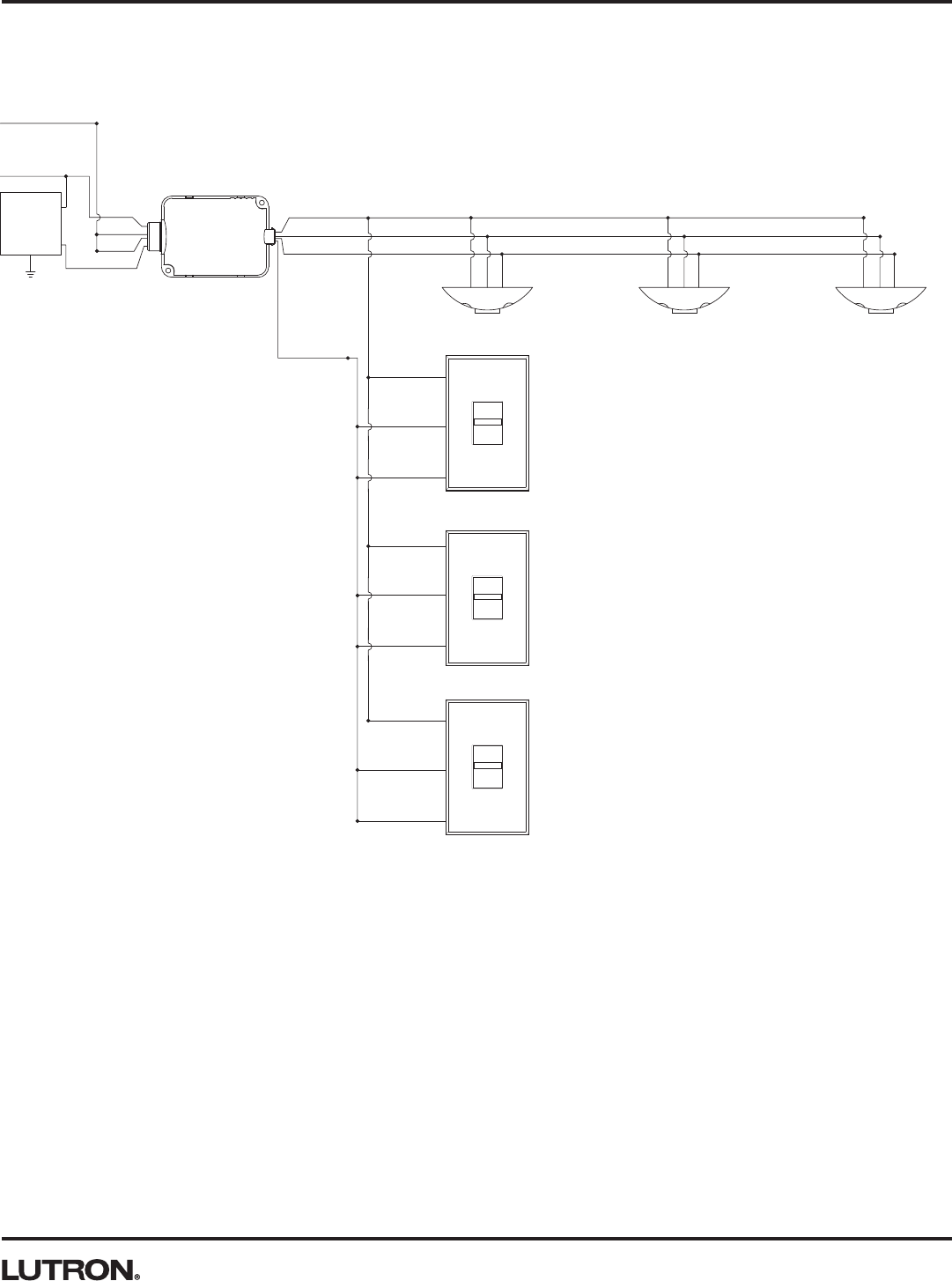
Wiring (continued)
Vacancy Solution with 1 PP-DV-M / UPP-DV-M, 3 Occupancy Sensors and 3 NTRCS-1
Note: A maximum of 3 devices can be used with PP-DV-M / UPP-DV-M. Each PP-SH / UPP-SH counts as 1 device, each
occupancy sensor counts as 1 device. Nova T*® momentary switches are not included in this count.
Note: A maximum of 10 Nova T*® momentary switches can be connected to a single PP-DV-M / UPP-DV-M. The
maximum wire length between a momentary switch and the power pack cannot exceed 150 ft (46 m).
Note: No more than three occupancy sensors can have their occupancy signal wire connected to a single control wire of
the PP-DV or PP-DV-M. For applications that require more than three sensors, the relay version of the occupancy
sensor must be used. See the wiring diagram on the next page for details.
Power Pack
(-DV-M)
120-277 V~
50/60 Hz
Lighting
Load
Red (24 V-)
Black
(common)
Blue (control)
Black
White
Red
Neutral
Ground
Line / Hot
Orange
(manual
override)
Nova T*®
Momentary
Switch
Occupancy Sensors
Red
Nova T*®
Momentary
Switch
Nova T*®
Momentary
Switch
Black/1
Red/3
Yellow/2
Black/1
Red/3
Yellow/2
Black/1
Red/3
Yellow/2

3 Technical Support — 800.523.9466
Application Note #533
Wiring (continued)
Vacancy Solution with 2 PP-DV-M / UPP-DV-M, greater than 3 Occupancy Sensors and 3 NTRCS-1
Note: A maximum three devices can be used with PP-DV-M / UPP-DV-M. Each PP-SH / UPP-SH counts as one device,
each occupancy sensor counts as one device. Nova T*® momentary switches are not included in this count.
Power Pack
(-DV-M)
120-277 V~
50/60 Hz
Lighting
Load
Red (24 V-)
Black
(common)
Blue (control)
Black
White
Red
Neutral
Ground
Line / Hot
Orange
(manual
override) Nova T*®
Momentary
Switch
Red
Nova T*®
Momentary
Switch
Nova T*®
Momentary
Switch
Black/1
Red/3
Yellow/2
Black/1
Red/3
Yellow/2
Black/1
Red/3
Yellow/2
†
Yellow / White - relay (NO) contact
†† Blue / White - relay common
* Black / White - relay (NC) contact
Power Pack
(-DV-M) *
Blue
Black
White
Red
Red
Orange
Black
Blue / White ††
Yellow / White †
Red
Blue (capped)
Gray (capped)
Black / White (capped) *
Occupancy Sensors with Relay
Models:
LOS-CDT-500R-WH
LOS-CDT-1000R-WH
LOS-CDT-2000R-WH
LOS-WDT-R

Lutron Electronics Co., Inc.
7200 Suter Road
Coopersburg, PA 18036-1299 U.S.A.
P/N 048-533 Rev. C 09/2015
Application Note #533
4
Lutron Contact Numbers
Lutron and Nova T* are registered trademarks of Lutron Electronics Co., Inc.
WORLD HEADQUARTERS
USA
Lutron Electronics Co., Inc.
7200 Suter Road
Coopersburg, PA 18036-1299
TEL: +1.610.282.3800
FAX: +1.610.282.1243
Customer Assistance:
1.844.LUTRON1 (1.844.588.7661)
intsales@lutron.com
North & South America
Technical Hotlines
USA, Canada, Caribbean:
1.800.523.9466
Mexico:
+1.888.235.2910
Central/South America:
+1.610.282.6701
EUROPEAN HEADQUARTERS
United Kingdom
Lutron EA Ltd.
6 Sovereign Close
London, E1W 3JF United Kingdom
TEL: +44.(0)20.7702.0657
FAX: +44.(0)20.7480.6899
FREEPHONE (UK): 0800.282.107
Technical Support: +44.(0)20.7680.4481
lutronlondon@lutron.com
ASIAN HEADQUARTERS
Singapore
Lutron GL Ltd.
15 Hoe Chiang Road
#07-03, Tower 15
Singapore 089316
TEL: +65.6220.4666
FAX: +65.6220.4333
Technical Support: 800.120.4491
lutronsea@lutron.com
Asia Technical Hotlines
Northern China: 10.800.712.1536
Southern China: 10.800.120.1536
Hong Kong: 800.901.849
Indonesia: 001.803.011.3994
Japan: +81.3.5575.8411
Macau: 0800.401
Taiwan: 00.801.137.737
Thailand: 001.800.120.665853
Other Countries: +65.6220.4666