Brochure
2016-10-06
: Pdf 1000370666-Brochure 1000370666-Brochure B5 unilog
Open the PDF directly: View PDF
.
Page Count: 32

West Coast Metering
Selection and Application Guide
Murray Electrical Products
Siemens Energy & Automation, Inc.
3333 Old Milton Parkway
Alpharetta, GA 30005
1-800-964-4114
seainfo@sea.siemens.com
www.murrayconnect.com
2005 Siemens Energy & Automation, Inc. All Rights Reserved
Siemens is a registered trademark of Siemens AG. Murray is a trademark of Siemens Energy & Automation, Inc. Product names mentioned may
be trademarks or registered trademarks of their respective companies. Specifications are subject to change without notice.
SEA Order No. MYSA-WCMSA-0305 New 5M0305BC Printed in USA
2 – 8 CIRCUIT, 60 – 125 AMPERES (NO DOOR)
Indoor Enclosure Outdoor Enclosure
Amps No. of Max. NEMA Type 1 햲Dimensions (inches) 햳NEMA Type 3R 햴Dimensions (inches) 햳
Max. Spaces Circuit Catalog Number Height Width Depth Catalog Number Height Width Depth
60 2 4 LC002GS 9-7/8 5-1/8 2-5/8 LW002GR 햷8-1/4 5-3/8 4-1/2
125 2 4 LC002HS 햵17-1/8 7-1/8 4-1/4 LW002HR 8-1/4 5-3/8 4-1/2
125 4 8 LC004NF 햵햶 12-5/8 6-5/8 3-1/2 ––– –
125 4 8 LC004NS 햵햶 12-5/8 6-5/8 3-1/2 LW004NR 햵햶햸 12-1/4 6-1/8 4-1/4
125 4 8 ––– – LW004NRSPA50 햵햶햷햸햹 12-1/4 6-1/8 4-1/4
125 4 8 ––– – LW004NRSPA60 햵햶햷햸햹 12-1/4 6-1/8 4-1/4
8 – 16 CIRCUIT, 125 AMPERES (WITH DOOR)
125 8 16 LC008DF 햵14-3/4 12-3/8 3-7/8 ––––
125 8 16 LC008DS 햵14-3/4 12-3/8 3-7/8 LW008NR 햵14-3/4 12-1/8 4-1/8
125 8 16 LC008DFG 햵햹 14-3/4 12-3/8 3-7/8 ––––
125 8 16 LC008DSG 햵햹 14-3/4 12-3/8 3-7/8 ––––
125 10 20 LC110DFCGP 햵햹햺 14-3/4 12-3/8 3-7/8 ––––
ENCLOSED BREAKERS
100 2 4 LC100CS 17-1/8 7-1/8 4-1/4 LW100CR 17-3/8 7-3/8 4-3/8
100 2 4 LC200VS 19-3/4 8-1/2 4 LW200VR 19-3/4 8-3/8 4-5/8
MAIN LUG CIRCUIT BREAKER ENCLOSURES
60 – – –––– LW002GR 8-1/4 5-3/8 4-1/2
200 2 4 LC004VS 19-3/4 8-1/2 4 LW004VR 19-3/4 8-3/8 4-5/8
햲Cover type is specified by character in 7th
(usually last) position, as follows:
S = Surface
F = Flush
C = Combination Surface/Flush
햳Dimensions shown are representative of
outside box length, width and depth (⫾1/8”)
and do not include allowance for mounting
bumps, endwalls, hubs, or hardware
protrusions. Allow approximately 1-1/4”
additional in length and width dimensions
for surface or combination overhang.
햴Hub provision only. Closure plate included.
Panels through 225 amp require HS type
hub; panels over 225 amp require HV type
hub.
햵Use neutral lug kit ECLK1 or ECLK2 as
required.
햶Maximum breaker 100 amp.
햷LW004NRSPA50 is provided with a factory
installed 2-pole 50 amp GFCI breaker.
LW004NRSPA60 is provided with a factory
installed 2-pole 60 amp GFCI breaker.
햸Use of 60 amp GFCI requires use of 75oC
copper wire.
햹Panel includes factory-installed ground bar.
햺Includes (2) MP115 and (1) MP230 breakers.
Circuit Breaker Enclosures and
Small Load Centers
covers MYSA-WCMSA-0305.qxd 3/24/2005 8:24 AM Page 1

Combination Meter Sockets
Overhead and Underground Feed
Features and Benefits
Tin-plated
copper bus bars
and wire forms
Rigid metal
basepan
Most wire
bending space
(width) in
industry
Easily removable
side hinge door
Sturdy,
thermoplastic lug
mounting bases
7” deep can for
more wire room
Removable
anti-rotation
lugs move to
top positions for
overhead feed
applications
Mounting
keyholes for
easy installation
INSTA-WIRETM
neutrals
Adjustable
flush rails for
2” x 6” installation
(flush mount
devices only)
Catalog Number Logic
Example: JA1224B1100FEC
JA 12 24 B 1 100 FEC
JA = Meter Spaces Circuits B = Main 1 = Single Amperage F = Semi-Flush
Combination Breaker Phase S = Surface
JC = Meter Main L = Main E = EUSERC
Lug C = OH/UG Feed (side-by-side)
D = UG Feed Only (over under)
M = Field Added 2nd Main
W = Wide Load Center
(not between the studs)
SS = Test Block Bypass Socket
JA1224B1100SEC
MAIN LUG LOAD CENTERS – Aluminum Bus
24-40 Circuit, 125-200 Amperes, 1 Phase 3 Wire, 120/240V AC or 208Y/120V AC, Insulated and Bonded Split Neutrals 햲
햲300 and 400 amp load centers have
insulated groundable center-mounted
neutrals.
햳Standard package quantity equal to one.
햴Dimensions shown are representative of
outside box length, width and depth (⫾1/8”)
and do not include allowance for mounting
Indoor Enclosure Outdoor Enclosure
Amps No. of Max. NEMA Type 1 햳Dimensions (inches) 햴NEMA Type 3R 햳햵 Dimensions (inches) 햴
Max. Spaces Circuit Catalog Number Height Width Depth Catalog Number Height Width Depth
125 12 24 LC1224L1125 21 14-3/8 4 LW1224L1125 20 14-1/4 4-1/2
125 16 32 LC1632L1125 21 14-3/8 4 LW1632L1125 29 14-1/4 4-1/2
125 20 40 LC2040L1125 24 14-3/8 4 LW2040L1125 29 14-1/4 4-1/2
125 30 40 LC3040L1125 30 14-3/8 4 ––––
150 16 32 LC1632L1150 24 14-3/8 4 ––––
150 24 40 LC2440L1150 30 14-3/8 4 ––––
200 12 24 –––– LW1224L1200 29 14-1/4 4-1/2
200 20 40 LC2040L1200 30 14-3/8 4 LW2040L1200 29 14-1/4 4-1/2
200 30 40 LC2440L1200 30 14-3/8 4 ––––
200 40 40 LC3040L1200 36 14-3/8 4 LW3040L1200 38 14-1/4 4-1/2
200 40 40 LC4040L1200 39 14-3/8 4 ––––
MAIN LUG LOAD CENTERS – Copper Bus
40-42 Circuit, 125-400 Amperes, 1 Phase 3 Wire, 120/240V AC or 208Y/120V AC, Insulated and Bonded Split Neutrals 햲
Indoor Enclosure Outdoor Enclosure
Amps No. of Max. NEMA Type 1 햳Dimensions (inches) 햴NEMA Type 3R 햳햵 Dimensions (inches) 햴
Max. Spaces Circuit Catalog Number Height Width Depth Catalog Number Height Width Depth
125 20 40 LC2040L1125CU 24 14-3/8 4 ––––
200 20 40 LC2040L1200CU 30 14-3/8 4 ––––
200 30 40 LC3040L1200CU 36 14-3/8 4 ––––
200 40 40 LC4040L1200CU 39 14-3/8 4 ––––
225 42 42 LC4242L1225CU 42 14-3/8 4 ––––
400 42 42 LC042SS 햷47 20 6 LW042SR 47 20-1/2 6-1/2
Rock SolidTM Load Centers
bumps, endwalls, hubs, or hardware
protrusions. Allow approximately 1-1/4”
additional in length and width dimensions
for surface or combination overhang.
햵Hub provision only. Closure plate included.
Panels through 225 amp require HS type
hub; panels over 225 amp require HV type
hub.
햶Copper bus load centers are recommended
for those applications where the enviroment
may be severe (i.e., farm and coastal areas).
햷For flush installation, order accessory Cat.
No. LX077SF separately.
Load centers on this page through
225 amp feature a new split neutral
with one bonded and one insulated
bar. For service entrance applications,
install bonding strap, and use both
bars for neutral and ground
conductors. For non-service entrance
applications, do not install bonding
strap and use insulated bar for neutral
conductors and bonded bar for ground
conductors.
covers MYSA-WCMSA-0305.qxd 3/24/2005 8:24 AM Page 2

Amps Main Breaker No. of Max. New Style Old Style Dimensions (inches) K.O.
Max. Catalog No. Mounting Spaces Circuits Catalog Number Catalog Number Height Width Depth Fig.
100 MP2100KH Flush 12 24 JA1224B1100FEC JA112CW 26-9/16 14-1/2 7-1/2 2
100 MP2100KH Surface 12 24 JA1224B1100SEC JA112CY 26-9/16 14-1/2 7-1/2 1
100 MP2100KH Flush 16 32 JA1632B1100FEC – 30-9/16 14-1/2 7-1/2 2
100 MP2100KH Surface 16 32 JA1632B1100SEC – 30-9/16 14-1/2 7-1/2 1
125 MP2125KH Flush 12 24 JA1224B1125FEC JA412CW 26-9/16 14-1/2 7-1/2 2
125 MP2125KH Surface 12 24 JA1224B1125SEC JA412CY 26-9/16 14-1/2 7-1/2 1
125 MP2125KH Flush 16 32 JA1632B1125FEC JA416CW 30-9/16 14-1/2 7-1/2 2
125 Types MP-T Flush 4 6 JC0406L1125FEC JA004CW 26-9/16 14-1/2 7-1/2 2
125 and MP-HT Surface 4 6 JC0406L1125SEC JA004CY 26-9/16 14-1/2 7-1/2 1
200 MEQ9985 Flush 24 42 JA2442B1200FEC JA220VH 40-9/16 14-1/2 7-1/2 2
200 MEQ9985 Surface 24 48 JA2442B1200SEC JA220RK 40-9/16 14-1/2 7-1/2 1
200 Types MD-T, Flush 4 6 JC0406L1200FEC JA904CY 30-9/16 14-1/2 7-1/2 2
200 MD-HT, MP-T Surface 4 6 JC0406L1200SEC JA904CW 30-9/16 14-1/2 7-1/2 1
and MP-HT
FEATURES
쐽UL listed
쐽Outdoor type 3R enclosure
쐽Meets or exceeds EUSERC
requirements
쐽22,000 AIC rated
쐽Surface and semi–flush units
available. Semi–flush rails are
depth adjustable
쐽Side-hinged door with one
screw removal
쐽Load wiring may exit top or bottom
on flush devices
쐽Suitable for use only as service
entrance equipment
쐽RX type hub provision on top
endwall (surface devices), HC type
hub provision on bottom endwall
쐽5th jaw accessory available (ECMC5J)
쐽Ring type meter covers
쐽Contact local utility to confirm
meter socket placement prior
to installation
쐽See end of section for dimensions
and wiring diagrams
BETWEEN STUDS CONSTRUCTION
WIDE LOAD CENTER CONSTRUCTION
EUSERC Approved Meter Main and
Meter Load Centers (100-200A)
Overhead and Underground Feed
1
Amps Main Breaker No. of Max. New Style Old Style Dimensions (inches) K.O.
Max. Catalog No. Mounting Spaces Circuits Catalog Number Catalog Number Height WidthDepth Fig.
200 MPD2200KH Surface 30 40 JA3040B1200SECW JA232CY 32-1/4 21 5-1/8 3
200 MPD2200KH Surface 30 40 JA4040B1200SECW JA240CY 32-1/4 21 5-1/8 3
JC0406L1200SEC
JA2442B1200SEC
Main breaker not included.
21” width will not fit between typical 16” center stud construction.
For flush mounting, use flush rail kit ECFRK1.
Dimensions shown are representative of outside box dimensions and do not include allowances for protrusions. Dimensions are subject to change.
Meter combo has a full width load center section with a plastic basepan.
63331Murray.qxd 3/24/2005 12:45 PM Page 1

Combination Meter Sockets
Underground Feed Only
Features and Benefits
2
Tin-plated
copper bus bars
and wire forms
Adjustable
flush rails for
2” x 6” installation
(flush mount
devices only)
Sturdy, lug
mounting bases
Removable
anti-rotation
lugs
Metal
basepan
Full width load
center section for
easy wiring
Mounting keyholes
for easy installation
INSTA-WIRETM
neutrals
JA3042B1200FED
63331Murray.qxd 3/24/2005 11:22 AM Page 2

EUSERC Approved Meter Main and
Meter Load Centers (200-225A)
Underground Feed Only
FEATURES
쐽UL listed
쐽Meets or exceeds EUSERC
requirements
쐽22,000 AIC rated
쐽Surface and semi–flush units
available. Semi–flush rails are
depth adjustable
쐽Side-hinged door with one
screw removal
쐽Load wiring may exit top or bottom
on flush mount devices
쐽Suitable for use only as service
entrance equipment
쐽RX type hub provision on top
endwall (surface devices), and HC
type hub provision on bottom endwall
쐽5th jaw accessory available (ECMC5J)
쐽Ring type meter covers
쐽Contact local utility to confirm
meter socket placement prior
to installation
쐽See end of section for dimensions
and wiring diagrams
Main Main No. of No. of New Old Style Dimensions (inches) K.O.
Amps Breaker Spaces Circuits Mounting Catalog Number Catalog Number Height Width Depth Fig.
200 N/A 12 12 Flush JA1212L1200FED N/A 38-3/8 14-1/2 7-1/2 4
200 N/A 12 12 Surface JA1212L1200SED N/A 38-3/8 14-1/2 7-1/2 3
200 MBK200M 20 40 Surface JA2040B1200SED N/A 41-7/8 14-1/2 7-1/2 4
200 MBK200M 20 40 Flush JA2040B1200FED JA220CW 41-7/8 14-1/2 7-1/2 3
200 MBK200M 30 42 Surface JA3042B1200SED N/A 48-3/8 14-1/2 7-1/2 4
200 MBK200M 30 42 Flush JA3042B1200FED N/A 48-3/8 14-1/2 7-1/2 3
225 MBK225M 30 42 Surface JA3042B1225SED N/A 48-3/8 14-1/2 7-1/2 4
225 MBK22SM 30 42 Flush JA3042B1225FED N/A 48-3/8 14-1/2 7-1/2 3
BETWEEN THE STUDS CONSTRUCTION
3
Suitable for use as service entrance equipment when not more than six main disconnecting means are provided and when not used as a lighting and
appliance branch circuit panel.
Main breaker not included.
Dimensions shown are representative of outside box dimensions and do not include allowances for protrusions. Dimensions are subject to change.
JA1212L1200SED
JA3042B1200FED
63331Murray.qxd 3/24/2005 1:12 PM Page 3

4
EUSERC Commercial Metering
Single Sockets
SINGLE COMMERCIAL
SAFETY SOCKETS
DESIGN / PERFORMANCE FEATURES
쐽Outdoor/Indoor – one design for
either installation.
쐽Ring Type – meets requirements for
various ring type locking provisions.
쐽Line and load top or bottom to
meet overhead or underground
requirements.
SYSTEMS / SPECIFICATIONS
쐽100/200 amp maximum meter
쐽120/240V AC, 1 phase 3 wire,
4 jaw
쐽208Y/120V AC, 3 wire network,
5 jaw or 3 phase, 4 wire, 7 jaw
쐽240V AC, 1 phase 3 wire, 3 phase
3 wire, or 3 phase 4 wire, 4, 5 or
7 jaw
쐽600V AC, 1 phase 3 wire, 3 phase
3 wire, or 3 phase 4 wire, 4, 5 or
7 jaw
쐽10,000 to 100,000 AIC
쐽EUSERC SEC #300
RING TYPE RESIDENTIAL SOCKETS (NO DISCONNECT) 600V AC MAX.
1 PHASE 3 WIRE
Amps No. of 5th Dimensions (inches) K.O.
Cont. Duty Service Catalog Number Lugs Jaws Jaw Hub Height Width Depth Fig.
135 OH/UG SUAT121-0GWR #14-2/0 4 EC659-0121 RX 11.70 8.00 3.70 19
135 OH SUAT121-BGWR #14-2/0 4 EC659-0121 1-1/4” Inst. 11.70 8.00 3.70 19
135 UG SUAT121-PGWR #14-2/0 4 EC659-0121 RX 11.70 8.00 3.70 19
200 OH SUAT327-0GWR #6-350 kcmil 4 EC659-0121 RX. 14.80 8.00 4.50 20
200 OH/UG SUAT427-XMWR #6-350 kcmil 4 EC659-0121 RX. 14.80 11.00 4.50 21
200 UG SUAT427-PMCO #6-350 kcmil 5 Installed RX. 14.80 11.00 4.50 22
RING TYPE COMMERCIAL SAFETY SOCKETS (NO DISCONNECT) 600V AC MAX., TEST BLOCK BYPASS
Amps Catalog No. of 5th Dimensions (inches) K.O.
Cont. Duty Number Load Lugs Jaws Jaw Hub Height Width Depth Fig.
1 PHASE 3 WIRE
100 MS14TB Top & Bottom Exit #6-2/0 box lug 4 UX001WL RX 24.00 12.50 4.88 5
200 MS24TB Top & Bottom Exit #1/0-250 kcmil 4 UX005B HC 30.00 14.25 6.38 6
3 PHASE 3 WIRE
100 MS15TB Top & Bottom Exit #6-2/0 box lug 5 Installed RX 24.00 12.50 4.88 5
200 MS25TB Top & Bottom Exit #1/0-250 kcmil 5 Installed HC 30.00 14.25 6.38 6
3 PHASE 4 WIRE
100 MS17TB Top & Bottom Exit #6-2/0 box lug 7 – RX 24.00 12.50 4.88 5
200 MS27TB Top & Bottom Exit #1/0-250 kcmil 7 – HC 30.00 14.25 6.38 6
UAT427-XMWR
MS14TB
Sockets are UL lised for OH or UG service as indicated, but do not meet EUSERC specifications. Sealing ring included.
Dimensions shown are representative of outside box length, width and depth, and do not include allowances for mounting bumps, endwalls, covers hubs or
hardware protusions.
5th jaw at 9 o’clock.
5th jaw at 6 o’clock.
In addition to local code and National Electrical
Code requirements, the serving utility may have
special requirements for metering devices.
Confirm meter socket acceptance prior to order
placement.
63331Murray.qxd 3/24/2005 11:22 AM Page 4

5
400A TRANSFORMER RATED
CT–METER CABINET (NO DISCONNECT)
600V AC MAX.
Amps
Cont. Catalog No. of Dimensions (inches) K.O.
Duty Number Service Jaws Hub Height Width Depth Fig.
1 PHASE 3 WIRE
400 RTU121814 UG 4 – 52.00 24.00 11.00 11
400 RTU121815 UG 5 – 52.00 24.00 11.00 11
3 PHASE 3 WIRE
400 RTU121818 UG 8 – 52.00 24.00 11.00 11
3 PHASE 3 WIRE OR 3 PHASE 4 WIRE
400 RTU121413 OH/UG 13 RX 20.00 12.00 4.63 12
400 RTU122015 UG 15 – 52.00 36.00 11.00 11
Catalog Max. Wire
Number Service AIC Range
RT6019A 1 phase/ 10 (2) NEMA Studs
3 phase
3 wire
RT6019HA 1 phase 50 (2) NEMA Studs
RT6067A 3 phase/ 10 (2) NEMA Studs
RT6067HA 4 wire 50 (2) NEMA Studs
CT MOUNTING BASES
400A MAX.
CT mounting base not included. Order from chart below.
Dimensions shown are representative of outside box length, width and depth and do not include allowances for mounting bumps, endwalls, covers hubs or
hardware protusions.
CT rating. Meter socket rated at 20 amps.
Includes test switch provision.
EUSERC Commercial Metering
400A CT Meter Cabinets
9387-XXXX
FEATURES
쐽Rated up to 600 volts
쐽200A and 400A services
쐽Accepts bar-type CTs
쐽Indoor (Type 1) and outdoor (Type 3R)
rated
쐽EUSERC approved
쐽4-15 terminal available
Transformer Rated Sockets
FEATURES
쐽Ring and ringless types available
쐽6, 8, and 13 terminals available
쐽Steel or aluminum construction
쐽Split or solid cover options
쐽Test switch provision
쐽Prewired units available (contact local
Siemens sales office)
Dimensions (inches) No. of Catalog Number
Cover Style Service Height Width Depth Hub Opening Terminals Aluminum Steel
Ring-split OH 20 12 4.5 1” hub installed 6 – 9837-8215
Ringless OH/UG 20 12 4.5 RX opening 6 – 9837-8245
Ringless OH/UG 20 12 4.5 RX closure plate 8 – 9837-8405
Ringless OH 20 12 4.5 1” hub installed 8 – 9837-8415
Ringless OH/UG 20 12 4.5 RX opening 8 – 9837-8445
Ringless OH/UG 20 12 4.5 RX closure plate 13 9837-8540 9837-8505
Ringless OH 20 12 4.5 1” hub installed 13 9837-8514 9837-8515
Ringless OH 20 12 4.5 1.25” hub installed 13 – 9837-8525
Ringless OH 20 12 4.5 1.50” hub installed 13 – 9837-8535
Ringless OH/UG 20 12 4.5 RX opening 13 – 9837-8545
63331Murray.qxd 3/24/2005 11:23 AM Page 5

EUSERC Commercial Metering
Meter Main Combinations
DESIGN / PERFORMANCE FEATURES
쐽Outdoor/Indoor – one design for
either installation.
쐽Ring Type – meets requirements for
various ring type locking provisions.
쐽Test Block Bypass installed – easy
servicing without interruption.
쐽Main Breaker field installed –
adaptable to the job.
쐽Main T-Fuse Puller factory installed
(less fuses) – adaptable to the job.
Test Block Bypass, 240V AC Max.
Amps Circuit Dimensions Wire
Cont. Max. Tenant Breaker Catalog (inches) 햳Range Hub K.O.
Duty AIC Main햲Prov. Service Jaws Number Service Height Width Depth AL/CU Prov. Fig.
100 65,000 Circuit MP-T, 1 phase 4 MM0202L1100ESS OH 7
Breaker MP-HT, 3 wire 36.00 12.50 4.88 #6-2/0 RX
Prov. MP-MT 3 phase 7 MM0202L3100ESS OH Box Lug 7
4 wire
100 100,000 T-Fuse None 1 phase 4 MM0202F1100ESS OH 36.00 12.50 4.88 7
Puller 3 wire MM0202F1100CESS OH/UG 24.00 20.13 4.88 #6-2/0 RX 9
3 phase 7 MM0202F3100ESS OH 36.00 12.50 4.88 Box Lug 7
4 wire MM0202F3100CESS OH/UG 24.00 20.13 4.88 9
200 35,000 Circuit QJ2, 1 phase 4 MM0202L1200ESS OH 45.00 14.25 6.38 8
Breaker QJH2, 3 wire MM0202L1200CESS OH/UG 30.00 24.25 6.38 #1/0-250 HC 10
Prov. HQJ2, 3 phase 7 MM0202L3200CESS OH/UG 45.00 14.25 6.38 kcmil 8
HQJH2 4 wire MM0202L3200CESS OH/UG 30.00 24.25 6.38 10
200 100,000 T-Fuse None 1 phase 4 MM0202F1200ESS OH 45.00 14.25 6.38 8
Puller 3 wire MM0202F1200CESS OH/UG 30.00 24.25 6.38 #1/0-250 HC 10
3 phase 7 MM0202F3200ESS OH 45.00 14.25 6.38 kcmil 8
4 wire MM0202F3200CESS OH/UG 30.00 24.25 6.38 10
SYSTEMS / SPECIFICATIONS
쐽100/200 amp maximum meter
쐽120/240V AC, 1 phase 3 wire, 4 jaw
쐽208Y/120V AC, 3 wire network,
5 jaw or 3 phase 4 wire, 7 jaw
쐽240V AC, 1 phase 3 wire, 3 phase
3 wire, or 3 phase 4 wire , 4,
5 or 7 jaw
쐽10,000 to 100,000 AIC
쐽EUSERC SEC #300
RING-TYPE METER MAIN COMBINATIONS (100-200A MAX.)
햲Price does not include breaker or fuses.
햳Dimensions shown are representative of outside box length, width and depth, and do not include allowances for mounting bumps, endwalls, covers, hubs
or hardware protrusions.
6
In addition to local code and National Electrical
Code requirements, the serving utility may have
special requirements for metering devices.
Confirm meter socket acceptance prior to order
placement.
MM0202F3100CESS
63331Murray.qxd 3/24/2005 1:12 PM Page 6

EUSERC Commercial Metering
Meter Load Center Combinations
DESIGN / PERFORMANCE FEATURES
쐽Outdoor/Indoor – one design for
either installation.
쐽Ring Type – meets requirements for
various ring type locking provisions.
쐽Test Block Bypass installed – easy
servicing without interruption.
쐽Main Breaker factory installed.
쐽Main T-Fuse Puller factory installed
(less fuses).
쐽Compact wall-hung design reduces
material and labor costs.
Test Block Bypass, 240V AC Max.
Amps AIC Rating Dimensions
Cont. Main No. of Max. Catalog Std. Max. (inches) Wire Range Hub K.O.
Duty Breaker Spaces Circuits Service Number (K) (K) H. W. D. AL/CU Prov. Fig.
1 PHASE – 3 WIRE, 4 JAWS, FACTORY INSTALLED MAIN BREAKER
100 MP2100 10 20 OH MC1020B1100ESS 10 65 36.00 12.50 4.88 #6-2/0 box lug RX 11
12 24 OH/UG MC1224B1100CESS 10 42 24.00 20.13 4.88 #6-2/0 box lug RX 12
200 MPD2200RH 24 40 OH/UG MC2440B1200CESS 10 22 30.00 25.75 6.38 #1/0-250 kcmil HC 13
320 MPD2200RH 30 30 UG BY1451GL 22 22 40.07 30.25 5.94 1 set of 2 studs HV 18
30 40 UG BY1455GL 22 22 40.07 30.25 5.94 per leg HV 18
3 PHASE – 4 WIRE, 7 JAWS, FACTORY INSTALLED T-FUSE PULLER
100 T-Fuse Prov. 18 30 OH/UG MC1830F3100CESS 100 100 26.00 24.25 4.88 #6-2/0 box lug RX 14
200 T-Fuse Prov. 24 42 OH/UG MC2442F3200CESS 100 100 2.00 27.25 6.38 #1/0-250 kcmil HC 15
SYSTEMS / SPECIFICATIONS
쐽100/200 amp maximum meter
쐽120/240V AC, 1 phase 3 wire,
4 jaw
쐽240V AC, 3 phase 4 wire, 7 jaw
쐽10,000 to 100,000 AIC
쐽EUSERC SEC #300
In addition to local code and National Electrical
Code requirements, the serving utility may have
special requirements for metering devices. Confirm
meter socket acceptance prior to order placement.
RING-TYPE COMMERCIAL METER LOAD CENTER COMBINATIONS (100-400A MAX.)
Dimensions shown are representative of outside
box length, width and depth, and do not include
allowances for mounting bumps, endwalls,
covers, hubs or hardware protrusions.
UL listed to field change main breaker to
higher AIC.
Price does not include uses.
Series rated for standard 10,000 AIC type MP-T
branch circuit breakers.
7
MC3040MB22SS
One MPD2200RH installed. Provisions for one
additional subfeed MP-T or MP-HT (100 amps
max.) breaker service disconnect to feed a
remote load.
One MPD2200RH installed. Provisions for one
additional subfeed MD-TR or MD-HTR breaker
type service disconnect to feed a remote load.
63331Murray.qxd 3/24/2005 11:23 AM Page 7

All-In-One Pak Metering
New and Improved!
Smaller, more
compact design!
enclosures are lighter and
use less wall space
Factory options!
5th jaw and
horn bypass
Double barrel
connectors
available for
parallel feed
Stud Kits
for line
compression
lugs available
More secure
design!
greater utility
acceptance
EUSERC designs!
All ring style designs!
are EUSERC approved
Floating deadfront!
eliminates need for cover
alignment
Deadfront knockouts!
eliminates need for
filler plates
Angled circuit
breaker!
for ease of
installation
Centrally located
neutral
minimizes neutral
conductor length
Back and Bottom Exit
for load conductors
Single piece
tenant cover!
easy installation
Murray
Exclusive
Murray
Exclusive
Murray
Exclusive
8
Catalog Number Logic
Example: MP6511RJB
M P 6 5 1 1 RJB
M = Murray P = PAK 0 = No bussing Number 1 = Single 1 = 125A R = Ringless
2 = 200 Amp of Meter Phase Socket J = 5th Jaw
3 = 300 Amp Sockets Rating B = Horn Bypass
4 = 400 Amp (2-6)
5 = 500 Amp 2 = 200A
6 = 600 Amp Socket
Rating
63331Murray.qxd 3/24/2005 11:23 AM Page 8

All-In-One Pak Metering
Ring Type Units
FEATURES
쐽Individual split covers.
쐽UL Listed for 60/75oC conductors.
See equipment markings for
applications.
쐽Outdoor surface mounted
enclosures field convertible to
semi-flush applications.
1 PHASE, 3 WIRE SN
Amps Meter Circuit Semi-Flush
Cont. Duty Bus Positions Catalog Breaker Max. Dimensions (inches) 5th Jaw Line Lugs Kit Catalog
Per Position Amps Per Pak Number Provision AIC Height Width Depth Assembly Wire Range Number
125 200 2 MP2211 MP-T, 65,000 37.50 13.50 6.00 GM5J #6-300 kcmil P221FK
125 300 3 MP3311 MP-HT, 65,000 38.40 25.20 7.50 GM5J #2-600 kcmil P331FK
125 400 4 MP4411 MP-MT 65,000 47.40 25.20 7.50 GM5J (1) 1/0-750 kcmil P441FK
125 400 5 MP4511 65,000 38.40 39.20 7.50 GM5J or P4561FK
125 400 6 MP4611 65,000 38.40 39.20 7.50 GM5J (2) 1/0-250 kcmil P4561FK
125 500 4 MP5411 65,000 47.40 31.50 7.50 GM5J P541FK
125 600 5 MP6511 65,000 38.40 45.20 7.50 GM5J (2) #2-600 kcmil P6561FK
125 600 6 MP6611 65,000 38.40 45.20 7.50 GM5J P6561FK
200 400 2 MP4212 MP-T, 100,000 31.50 30.75 7.50 GM5J (1) 1/0-750 kcmil P422FK
200 400 3 MP4312 MP-HT, 100,000 38.44 30.75 7.50 GM5J or P432FK
200 400 4 MP4412 MP-MT, 100,000 47.44 30.75 7.50 GM5J (2) 1/0-250 kcmil P442FK
200 600 4 MP6412 MPP-T, 100,000 47.44 36.75 7.50 GM5J P642FK
200 600 5 MP6512 MPP-HT, 100,000 38.44 54.44 7.50 GM5J (2) #2-600 kcmil P6562FK
200 600 6 MP6612 MPP-MT, 100,000 38.44 54.44 7.50 GM5J P6562FK
MPP-PT
Dimensions shown are representative of outside box length, width and depth, and do not include allowances for mounting bumps, endwalls, covers, hubs,
or hardware protrusions.
Order Catalog No. ECMMI5J for insulated 5th jaw.
쐽Top or bottom feed.
쐽Back and bottom branch
wiring exits.
쐽Meets EUSERC specifications when
NEMA stud kit is field added.
쐽1 phase, 4 jaw sockets, 120/240V
AC Max.
9
MP2211
All-In-One Pak Metering Accessories
Catalog
Description Number
5TH JAW KITS
All Types Grounded GM5J
Insulated ECMMI5J
BYPASS KITS
Slider Bypass 100 Amp ECMBP1U
200 Amp ECMBP2U
Horn Bypass ECHBK
COVER PLATES
Ring Style ECPP
Ringless Style ECP3
SEALING RINGS
Snap-On Type Aluminum SRSS
Screw Type Stainless Steel SRSW
Catalog
Description Number
FILLER PLATES
1” ECOF3
4” to 2” ECCP3U
NEMA STUD KITS
(Meets EUSERC Requirements)
400 Amp Bus NSK400
600 Amp Bus NSK600
LUGS FOR NEMA STUD KITS
(2) #6-350 kcmil SUK350TA
(1) #2-600 kcmil SUK600TA
(2) #500-1000 kcmil SUK1000TA
ALTERNATE LUG KITS
400 Amp Bus PLK400
600 Amp Bus PLK600
Catalog
Description Number
TYPE “HS” CONDUIT HUBS
1” ECHS100
1-1/4” ECHS125
1-1/2” ECHS150
2” ECHS200
2-1/2” ECHS250
Closure Plate ECHS000
TYPE “HD” CONDUIT HUBS
2” EC56854
2-1/2” EC56855
3” EC56856
3-1/2” EC56857
4” EC56858
Closure Plate EC56933S
63331Murray.qxd 3/24/2005 11:23 AM Page 9

Modular Metering
Service Entrance Modules – 1 Phase
FEATURES
쐽Mains available in fusible or circuit
breaker style.
쐽400-800A fusible mains and all tap
boxes are invertible for top or
bottom feed.
쐽100,000A IC standard on fusible
main disconnects and tap boxes.
쐽65,000A IC standard for circuit
breakers (100,000A IC versions
available. Add suffix “U” to catalog
number. Adder applies.)
쐽All mains fully bussed to connect
with stacks on either side.
쐽End plates included.
1 PHASE, 3 WIRE SN, INCOMING, 120/240V AC MAX.
Max. Outdoor Encl. Fuse or Line Terminal Lugs Dimensions (inches)
Ampere Interrupting Catalog Circuit Service No. and Size Per Depth
Rating Rating Number Breaker Type Feed Line and Neutral Height Width Outdoor
CIRCUIT BREAKER MODULES
400 65,000 DB042W JXD6 OH (2) #1-500 kcmil 33.00 15.09 15.00
600 65,000 DB062W LXD6 OH (2) #1-500 kcmil 37.00 15.09 15.00
800 65,000 DB082W MD6 OH (3) #1/0 400 kcmil 43.00 20.09 15.00
1000 65,000 DB102W ND6 OH (4) #2-500 kcmil 50.00 20.09 15.00
1200 65,000 DB122W ND6 OH (4) #2-500 kcmil 50.00 20.09 15.00
1600 65,000 DB162W PD6 OH (5) 300-600 kcmil 62.00 25.03 17.50
FUSIBLE SWITCH MODULES
200 100,000 DPT022W T OH/UG (1) #6-250 kcmil 33.00 12.00 13.00
400 100,000 DT042W T OH/UG (2) #4-500 kcmil 33.50 15.00 16.00
600 100,000 DT062W T OH/UG (2) #4-500 kcmil 41.50 15.00 16.00
800 100,000 DT082W T OH/UG (3) #4-500 kcmil 41.50 15.00 16.00
1200 100,000 DT122W T UG (4) #250-500 kcmil 50.00 20.00 15.00
TAP BOX MODULES
800 100,000 DTB082W – OH/UG (3) 1/0-400 kcmil 39.00 12.00 12.00
1200 100,000 DTB122W – OH/UG (4) 250-600 kcmil 41.00 15.00 16.00
1600 100,000 DTB162W – OH/UG (5) 300-600 kcmil 41.75 25.00 14.00
COMBINATION FUSIBLE SWITCH & PULL BOX MODULES (MEETS EUSERC REQUIREMENTS)
400 100,000 DT042UW T UG 1 Set of 2 Studs 50.06 25.50 15.00
600 100,000 DT062UW T UG 1 Set of 2 Studs 50.06 25.50 15.00
800 100,000 DT082UW T UG 1 Set of 2 Studs 50.06 25.50 15.00
PULL BOX MODULES (NO THRU-BUS, INCLUDES LUG LANDINGS)
400 65,000 DPB042W – OH/UG 1 Set of 2 Studs 37.50 16.69 9.34
800 65,000 DPB082W – OH/UG 1 Set of 2 Studs 45.50 19.44 12.72
1200 65,000 DPB122W – OH/UG 1 Set of 2 Studs 47.50 25.94 12.72
SELECTION GUIDE
쐽Always check with the utility and
local inspection authorities to verify
all application requirements.
쐽Select fusible or circuit breaker main
after determination of amps, volts,
service, and AIC.
쐽Fusible mains and tap boxes are
invertible for top or bottom feed.
Breaker modules are available in
dedicated top or bottom feed
versions. Add suffix “BF” to circuit
breaker mains for bottom feed.
Dimensions shown are representative of outside
box length, width, and depth, and do not include
allowances for mounting bumps, endwalls,
covers, hubs, or hardware protrusions.
Lugs may be larger than wire range given.
Wire range given is according to amount of
wire bend space available.
Main circuit breakers are top feed. Consult
sales office for bottom feed applications.
Lugs rated for 500 kcmil. Wire bend space
limits neutral lug to 400 kcmil.
Neutral on bottom feed units will only accept
(2) #1-500 kcmil.
1200 amp maximum feed per side.
Fuses not included
Fusible switches, except 1200 amp, are top
feed, invertible for bottom feed.
Fusible pull-out switch.
Coupler not included.
10
DB042W
63331Murray.qxd 3/24/2005 11:23 AM Page 10

Modular Metering
Service Entrance Modules – 3 Phase
3 PHASE, 4 WIRE SN, INCOMING, 120/240V AC MAX.
Max. Outdoor Encl. Fuse or Line Terminal Lugs Dimensions (inches)
Ampere Interrupting Catalog Circuit Service No. and Size Per Depth
Rating Rating Number Breaker Type Feed Line and Neutral Height Width Outdoor
CIRCUIT BREAKER MODULES
400 65,000 DB043W JXD6 OH (2) #1-500 kcmil 33.00 15.09 15.00
600 65,000 DB063W LXD6 OH (2) #1-500 kcmil 37.00 15.09 15.00
800 65,000 DB083W MD6 OH (3) #1/0 400 kcmil 43.00 20.09 15.00
1000 65,000 DB103W ND6 OH (4) #2-500 kcmil 50.00 20.09 15.00
1200 65,000 DB123W ND6 OH (4) #2-500 kcmil 50.00 20.09 15.00
1600 65,000 DB163W PD6 OH (5) 300-600 kcmil 62.00 25.03 17.50
FUSIBLE SWITCH MODULES
400 100,000 DT043W T OH/UG (2) #4-500 kcmil 33.50 15.00 16.00
600 100,000 DT063W T OH/UG (2) #4-500 kcmil 41.50 15.00 16.00
800 100,000 DT083W T OH/UG (3) #4-500 kcmil 41.50 15.00 16.00
1200 100,000 DT123W T UG (4) #250-500 kcmil 50.00 20.00 15.00
TAP BOX MODULES
800 100,000 DTB083W – OH/UG (3) 1/0-400 kcmil 39.00 12.00 12.00
1200 100,000 DTB123W – OH/UG (4) 250-600 kcmil 41.00 15.00 16.00
1600 100,000 DTB163W – OH/UG (5) 300-600 kcmil 41.75 25.00 14.00
COMBINATION FUSIBLE SWITCH & PULL BOX MODULES (MEETS EUSERC REQUIREMENTS)
400 100,000 DT043UW T UG 1 Set of 2 Studs 50.06 25.50 15.00
600 100,000 DT063UW T UG 1 Set of 2 Studs 50.06 25.50 15.00
800 100,000 DT083UW T UG 1 Set of 2 Studs 50.06 25.50 15.00
PULL BOX MODULES (NO THRU-BUS, INCLUDES LUG LANDINGS)
400 65,000 DPB043W – OH/UG 1 Set of 2 Studs 37.50 16.69 9.34
800 65,000 DPB043W – OH/UG 1 Set of 2 Studs 45.50 19.44 12.72
1200 65,000 DPB043W – OH/UG 1 Set of 2 Studs 47.50 25.94 12.72
11
FEATURES
쐽Mains available in fusible or circuit
breaker style.
쐽400-800A fusible mains and all tap
boxes are invertible for top or
bottom feed.
쐽100,000A IC standard on fusible
main disconnects and tap boxes.
쐽65,000A IC standard for circuit
breakers (100,000A IC versions
available. Add suffix “U” to catalog
number. Adder applies.)
쐽All mains fully bussed to connect
with stacks on either side.
쐽End plates included.
SELECTION GUIDE
쐽Always check with the utility and
local inspection authorities to verify
all application requirements.
쐽Select fusible or circuit breaker main
after determination of amps, volts,
service, and AIC.
쐽Fusible mains and tap boxes are
invertible for top or bottom feed.
Breaker modules are available in
dedicated top or bottom feed
versions. Add suffix “BF” to circuit
breaker mains for bottom feed.
Dimensions shown are representative of outside
box length, width and depth, and do not include
allowances for mounting bumps, endwalls,
covers, hubs, or hardware protrusions.
Lugs may be larger than wire range given.
Wire range given is according to amount of
wire bend space available.
Main circuit breakers are top feed. Consult
sales office for bottom feed applications.
Lugs rated for 500 kcmil. Wire bend space
limits neutral lug to 400 kcmil.
Neutral on bottom feed units will only accept
(2) #1-500 kcmil.
1200 amp maximum feed per side.
Fuses not included
Fusible switches, except 1200 amp, are top
feed, invertible for bottom feed.
Coupler not included.
DT043W
63331Murray.qxd 3/24/2005 11:23 AM Page 11

Modular Metering
Ring Type Meter Modules
FEATURES
쐽UL Listed for 60/75oC conductors.
See equipment markings for
applications.
쐽Individual split covers with barrel
lock compatibility.
쐽Interconnectable with discontinued
“MM” modular metering.
쐽Finish is ANSI #61 light gray
enamel electrodeposited on
zinc-coated G90 steel.
쐽200A units UL Listed for use on
systems capable of delivering up to
100,000 RMS symmetrical amperes
maximum short circuit current.
SERIES TESTED SYSTEMS
Specify Siemens Modular Metering
Equipment in conjunction with EQ약III
or Ultimate약Load Centers
Continuous Meter
Duty Amps Positions Catalog Breaker Maximum Dimensions (inches) 5th Jaw Horn
Per Position Per Stack Number Provision AIC Height Width Depth Assembly Bypass Kit
1 PHASE 4-JAW SOCKETS, 1 PHASE-3 WIRE THRU-BUS 120/240V AC MAX.
125 3 DG331W MP-T, MP-HT, 65,000 41.41 13.44 7.84 ECMM5J ECHBK
4DG431W MP-MT 65,000 50.41 13.44 7.84 ECMM5J ECHBK
5DG531W 65,000 59.41 13.44 7.84 ECMM5J ECHBK
6DG631W 65,000 68.41 13.44 7.84 ECMM5J ECHBK
200 2 DG232W MPP-T, MPP-HT, 100,000 36.41 17.44 7.84 ECMM5J ECHBK
3DG332W MPP-MT, MPP-PT 100,000 47.41 17.44 7.84 ECMM5J ECHBK
4DG432W 100,000 58.41 17.44 7.84 ECMM5J ECHBK
1 Phase, 3 Wire SN, Incoming and Outgoing, Ring Type Gangable Meter Stack
Continuous Meter Horn
Duty Amps Positions Catalog Breaker Maximum Dimensions (inches) 5th JawBypass
Per Position Per Stack Number Provision AIC Height Width Depth Assembly Kit
1 PHASE 5-JAW SOCKETS, 3 PHASE-4 WIRE THRU-BUS 208Y/240V AC
125 3 DG341W MP-T, 65,000 41.41 13.44 7.84 Installed ECHBK
4DG441W MP-HT, 65,000 50.41 13.44 7.84 Installed ECHBK
5DG541W MP-MT 65,000 59.41 13.44 7.84 Installed ECHBK
6DG641W 65,000 68.41 13.44 7.84 Installed ECHBK
200 2 DG242W MPP-T,100,000 36.41 17.44 7.84 Installed ECHBK
3DG342W MPP-HT, 100,000 47.41 17.44 7.84 Installed ECHBK
4DG442W MPP-MT, 100,000 58.41 17.44 7.84 Installed ECHBK
3 Phase, 4 Wire SN, Incoming and 1 Phase, 3 Wire SN Outgoing, Ring Type Gangable Meter Stack
12
Order ECMMI5J for insulated 5th jaw.
Dimensions shown are representative of outside
box length, width and depth, and do not include
allowances for mounting bumps, endwalls,
covers, hubs or hardware protrusions.
Max. AIC determined by maximum AIC of
tenant breakers. Higher ratings may be
achieved thru approved series rating combinations.
Order filler plate ECCP3U if using standard 2” wide
circuit breaker (QP).
Not for use on 3 phase, 4 wire delta systems.
DG331W DG432W DG341W
63331Murray.qxd 3/24/2005 11:23 AM Page 12

Modular Metering
Commercial Meter Modules
Ampere No. of Catalog
Rating Meter Sckts. Number
1200 1 W1MM1225SS
2W1MM2225SS
3W1MM3225SS
4W1MM4225SS
225A Maximum
1 Phase, 3 Wire SN
Incoming and Outgoing
120/240 VOLT AC
225 AMPERE, 1 PHASE SOCKET
Use Type MP-T, MP-HT, MP-MT,
MPP-T, MPP-HT, MPP-MT, MPP-PT
circuit breakers,
2-pole (plug-in) Ampere No. of Catalog
Rating Meter Sckts. Number
1200 1 W2MM1225SS
2W2MM2AB225SS
2W2MM2BC225SS
2W2MM2CA225SS
3W2MM3225SS
4W2MM4AB225SS
4W2MM4BC225SS
4W2MM4CA225SS
3 Phase, 4 Wire SN, Incoming
1 Phase, 3 Wire SN, Outgoing
120/208 VOLT AC
225 AMPERE, 1 PHASE SOCKET
Use Type MP-T, MP-HT, MP-MT,
MPP-T, MPP-HT, MPP-MT, MPP-PT
circuit breakers,
2-pole (plug-in) Ampere No. of Catalog
Rating Meter Sckts. Number
1200 1 W3MM1200SS
2W3MM2200SS
3W3MM3200SS
4W3MM4200SS
3 Phase, 4 Wire SN, Incoming
1 Phase, 3 Wire SN, Outgoing
120/208 VOLT AC
200 AMPERE, 3 PHASE SOCKET
Use Type QJ2, QJH2, QJ2H, HQJ2H
circuit breakers,
3-pole (bolt-on)
13
Note: All meter modules are supplied with one
hanger bracket and one single bolt joint. Lag screws
for hanger bracket and mounting brackets are not
included.
When adding modular metering modules to old
installation, replace metal end closure plate with
plastic end closure plate. Catalog Number
WMEP.
Meter socket is plug-in lever bypass clamping
jaw type except where noted.
200A units UL Listed for use on systems capable
of delivering up to 100,000 RMS symmetrical
amperes maximum short circuit current.
200A sockets are rated continuous duty.
200A maximum breaker size.
Available July 2005.
63331Murray.qxd 3/24/2005 11:23 AM Page 13

14
Plug-In Circuit Breakers
Types QP, QPH, and HQP with INSTA-WIRE약,
QN and QNH
1-POLE (120V AC)
Continuous TYPE MP-T TYPE MP-HT TYPE MP-MT
Current Rating 10,000A IR 22,000A IR 65,000A IR
@40oC Catalog Number Catalog Number Catalog Number
10 MP110 – –
15 MP115 MP115KH MP115KM
20 MP120 MP120KH MP120KM
25 MP125 MP125KH MP125KM
30 MP130 MP130KH MP130KM
35 MP135 MP135KH MP135KM
40 MP140 MP140KH MP140KM
45 MP145 MP145KH MP145KM
50 MP150 MP150KH MP150KM
60 MP160 MP160KH MP160KM
70 MP170 MP170KH MP170KM
2-POLE COMMON-TRIP (120/240V AC)
Continuous TYPE MP-T TYPE MP-HT TYPE MP-MT
Current Rating 10,000A IR 22,000A IR 65,000A IR
@40oC Catalog Number Catalog Number Catalog Number
15 MP215 MP215KH MP215KM
20 MP220 MP220KH MP220KM
25 MP225 MP225KH MP225KM
30 MP230 MP230KH MP230KM
35 MP235 MP235KH MP235KM
40 MP240 MP240KH MP240KM
45 MP245 MP245KH MP245KM
50 MP250 MP250KH MP250KM
60 MP260 MP260KH MP260KM
70 MP270 MP270KH MP270KM
80 MP280 MP280KH –
90 MP290 MP290KH MP290KM
100 MP2100 MP2100KH MP2100KM
110 MP2110 MP2110KH MP2110KM
125 MP2125 MP2125KH MP2125KM
2-POLE COMMON-TRIP (240V AC)
Continuous TYPE MP-T TYPE MP-HT TYPE MP-MT
Current Rating 10,000A IR 22,000A IR 65,000A IR
@40oC Catalog Number Catalog Number Catalog Number
15 MPH215 – –
20 MPH220 – –
30 MPH230 – –
40 MPH240 – –
50 MPH250 – –
60 MPH260 – –
70 MPH270 – –
100 MPH2100 ––
3-POLE COMMON-TRIP (240V AC)
Continuous TYPE MP-T TYPE MP-HT TYPE MP-MT
Current Rating 10,000A IR 22,000A IR 65,000A IR
@40oC Catalog Number Catalog Number Catalog Number
15 MP315 MP315KH MP315KM
20 MP320 MP320KH MP320KM
25 MP325 MP325KH –
30 MP330 MP330KH MP330KM
35 MP335 – –
40 MP340 MP340KH MP340KM
45 MP345 – –
50 MP350 MP350KH MP350KM
60 MP360 MP360KH MP360KM
70 MP370 MP370KH MP370KM
80 MP380 MP380KH MP380KM
90 MP390 MP390KH MP390KM
100 MP3100 MP3100KH MP3100KM
HACR rated.
UL listed for frequent switching applications
(SWD). 120V AC fluorescent lighting.
Built to order. Allow 2-3 weeks for delivery.
Type MD-T and MD-HT
10K AIR 22K AIR
Brkr. Amp Catalog Catalog
Type Rtg. Number Number
MD-T 150 MPD2150 MPD2150R
2-Pole 175 MPD2175MPD2175R
120/ 200 MPD2200 MPD2200R
240V
AC
MD-HT 150 MPD2150KH MPD2150RH
2-Pole 175 MPD2175KHMPD2175RH
120/ 200 MPD2200KH MPD2200RH
240V
AC
1-Pole
Type MP-T
Type MD-T
2-Pole
Type MP-T
Type MD-HT
3-Pole
Type MP-T
63331Murray.qxd 3/24/2005 11:23 AM Page 14

DUPLEX CIRCUIT BREAKERS
Breaker Ampere Catalog Catalog
Type Rating Number Number
MH-T 15-15 MP1515 MP1515N
1-Pole 15-20 MP1520 MP1520N
10K AIC 20-20 MP2020 MP2020N
120V AC 20-30 MP2030 MP2030N
15-30 MP3015 MP3015N
30-30 MP3030 MP3030N
15
Plug-In Circuit Breakers
Duplex, Triplex, Quadplex, GFCIs, AFCIs
and Surge Products
TRIPLEX CIRCUIT BREAKERS
Ampere Rating
Breaker Single Common-Trip Catalog
Type Pole 2-Pole Number
MH-T 15 15 MP21515
2-Pole 15 20 MP22015
10K AIC 15 25 MP22515
120/240V AC 15 30 MP23015
Center 15 35 MP23515
Common Trip 15 40 MP24015
15 45 MP24515
15 50 MP25015
20 20 MP22020
20 25 MP22520
20 30 MP23020
20 35 MP23520
20 40 MP24020
20 45 MP24520
20 50 MP25020
QUADPLEX CIRCUIT BREAKERS
Ampere Rating
Breaker Inside Outside Catalog
Type 2-Pole 2-Pole Number
MH-T 15 15 MP215215CT2
2-Pole 15 20 MP220220CT2
10K AIC 20 30 MP220230CT2
120/240V AC 20 40 MP220240CT2
Common Trip 30 30 MP230230CT2
30 40 MP230240CT2
40 40 MP240240CT2
50 30 MP250230CT2
GROUND FAULT CIRCUIT INTERUPTERS
(Class A - 5mA)
10K AIR 22K AIR
Brkr. Amp Catalog Catalog
Type Rtg. Number Number
MP-GT, 15 MP115GFMP115GFH
MP-HGT 20 MP120GFMP120GFH
1-Pole 25 MP125GF–
120V 30 MP130GF MP130GFH
AC
MP-GT, 15 MP215GF MP215GFH
MP-HGT 20 MP220GF MP220GFH
2-Pole 30 MP230GF MP230GFH
120/ 40 MP240GF MP240GFH
240V 50 MP250GF MP250GFH
AC 60 MP260GF MP260GFH
ARC FAULT CIRCUIT INTERUPTERS
(Class A - 5mA)
10K AIR 22K AIR
Brkr. Amp Catalog Catalog
Type Rtg. Number Number
MP-AT, 15 MP115AFMP115AFH
MP-HAT 20 MP120AFMP120AFH
1-Pole
120V
AC
MP-AT, 15 MP215AF MP215AFH
MP-HAT 20 MP220AF MP220AFH
2-Pole
120/
240V
AC UL listed for frequent switching applications
(SWD). 120V AC fluorescent lighting.
Built to order. Allow 2-3 weeks for delivery.
HACR rated.
SURGE PROTECTION
10K AIR
Breaker Amp. Catalog Surge
Type Rtg. Number Type
QP (2)15 MSA1515 Surge
1-Pole Arrester
120/ (2)20 MSA2020 Surge
240V AC Arrester
QP (2)20 MSA2020TVSS TVSS
1-Pole
120/
240V AC
Duplex Triplex
Quadplex
1-Pole AFCI 2-Pole AFCI
CB/SSA
TVSS
1 & 2-Pole GFCIs
63331Murray.qxd 3/24/2005 11:23 AM Page 15

Accessories
INTERCHANGEABLE HUBS
Conduit Size Catalog
(Ins. / lbs.) Number
HS TYPE HUBS
3/4 ECHS075
1ECHS100
1-1/4 ECHS125
1-1/2 ECHS150
2ECHS200
2-1/2 ECHS250
RX TYPE HUBS
3/4 EC38594
1EC38596
1-1/4 EC38597
1-1/2 EC38598
2EC38599
2-1/2 EC38600
HC TYPE HUBS
2ECHC200
2-1/2 ECHC250
3ECHC300
ACCESSORIES AND CLOSURE PLATES
Adapter Plate ECHCRXA
Closure Plates
For HC Hubs ECHC000
For HS Hubs ECHS000
For HV Hubs ECHV000
For RX Hubs EC38595
SEALING RINGS (Al)
Catalog
Description Number
Snap-on type SX001M
Screw type SX001M
MISCELLANEOUS ACCESSORIES
Catalog
Description Number
Plastic Meter
Opening Cover (JA, JC) SX087M
Plastic Meter Cover
Ringless (JB) SX088M
NEMA Stud Mechanical Lugs
(2) #6-350 kcmil UK350TA
(1) #2-600 kcmil, Al/Cu UK600TA
(2) #500-1000 kcmil, Al/Cu UK1000TA
Fifth Jaw EMC5J
Neutral Feeder Lugs
for use on INSTA-WIRE bars
#2-1/0 ECLK1
#4-2/0 ECLK2
#1-350 kcmil ECLK3
16
5TH JAW KITS
Catalog
Description Number
Bonded 5th Jaw GM5J
Insulated 5th Jaw IGM5J
For use on SP0211 only WSX019P
COVER PLATE KITS
Catalog
Description Number
Ring Style CPP
Ringless Style CP3
BYPASS KITS
Catalog
Description Number
Manual Bypass (ring style only) MBP1U
Insul. 5th Jaw (ring style only) MBP2U
200A Jumper (ring style only) JSU
Horn Bypass Replacement HBPU
Catalog
Description Number
RT WIREWAY
Termination Lugs
(2) #6-350 kcmil UK350TA
(1) #2-600 kcmil UK600TA
(2) #500-1000 kcmil UK1000TA
GROUND BARS
(Al/Cu – except where noted)
Catalog
Description Number
5 Position, #4-14 AWG Cu/Al ECGB5
10 Position, #4-14 AWG Cu/Al ECGB10
10 Position, #4-14 AWG Cu/Al, ECGB101
1 Position #14-1/0 Cu/Al
14 Position, #4-14 AWG Cu/Al ECGB14
14 Position, #4-14 AWG Cu/Al, ECGB141
1 Position #14-1/0 Cu/Al
14 Position, #4-14 AWG Cu/Al, ECGB142
1 Position #6-2/0 Cu/Al
20 Position, #4-14 AWG Cu/Al ECGB20
20 Position, #4-14 AWG Cu/Al, ECGB201
1 Position #14-1/0 Cu/Al
20 Position, #4-14 AWG Cu/Al, ECGB202
1 Position #6-2/0 Cu/Al
MODULAR METERING ACCESSORIES
Catalog
Description Number
Single Bolt Joints
1 Phase, 3 Wire, 1200A max. SBJ1
3 Phase, 4 Wire, 1200A max. SBJ4
Indoor Bussed Elbow
1 Phase, 3 Wire, 1200A max. BE1
3 Phase, 4 Wire, 1200A max. BE4
Outdoor Bussed Extension
1 Phase, 3 Wire, 1200A max. WMEX1U
3 Phase, 4 Wire, 1200A max. WMEX4U
5th Jaw Kit (3, 6, 9 o’clock) ECMM5J
Ins. 5th Jaw Kit
(3, 6, 9 o’clock) ECMMI5J
Pass-Thru Bushing for use
with Underground Pull Box WMMBK
End Closure Plate WMEP
HR Type Hubs
for Service Entrance Module
3/4” ECHR075
1” ECHR100
1-1/4” ECHR125
1-1/2” ECHR150
2” ECHR200
HV Type Hubs
for Service Entrance Module
2” ECHV200
2-1/2” ECHV250
3” ECHV300
3-1/2” ECHV350
4” ECHV400
PAK METERING ACCESSORIES
Catalog
Description Number
HD Type Hubs
2” EC56854
2-1/2” EC56855
3” EC56856
3-1/2” EC56857
4” EC56858
Closure Plate EC56933S
NEMA Stud Kit
for new Uni-Pak
400A NSK400
600A NSK600
Parallel Lug Kit
400A PLK400
600A PLK600
5th Jaw Kit GM5J
Insulated 5th Jaw Kit ECMMI5J
NEMA Stud Kit
for old Uni-Pak
400A LKNS4U
600A LKNS8U
UNIVERSAL PAK/MOD. ACCESSORIES
Catalog
Description Number
Sealing Rings
Snap-on, stainless steel SRSS
Screw-on, stainless steel SRSW
Snap-on, aluminum SRSTD
2-pole blank Filler Plate ECP1U
QP 125A max. breaker
4-pole blank Filler Plate ECP2U
QPP 225A max. breaker
4-pole blank Filler Plate ECP3U
QP (2” wide) 125A
breaker installed
Plastic Cover Plates
Ring Type Socket ECPP
Ringless Type Socket ECP3
Meter Bypass Jpr. 4&5 jaw ECJS
Manual Bypass Meter Skt. ECMBP1U
125A Meter Cover
Manual Bypass Meter Skt. ECMBP2U
200A Meter Cover
For use on 125A and 200A sockets only.
One pass-thru bushing supplied with each
WMM8 device.
When adding modular metering modules to
old installation, replace metal and closure
plate wtih plastic end closure plate.
Item is a kit consisting of adaptor plate and
Type RK hub.
For use on new Pak only. Use ECMM5J for
old Pak.
Filler plate is not needed for new Pak.
(2) required per 1 phase meter socket.
Residential type ring and ringless. 200A max.
Meter cannot be installed while in use. For
use with ECPP cover plate.
63331Murray.qxd 3/24/2005 11:23 AM Page 16

17
Combination Meter Sockets
Dimensions, Wiring, and Knockout Diagrams
JA1224B1100FEC
JA1224B1100SEC
JA1224B1125FEC
JA1224B1125SEC
JC0406L1125FEC
JC0406L1125SEC
JC0406L1200FEC
JC0406L1200SEC
JA2442B1200FEC
JA2442B1200SEC
JA2442B1225FEC
JA2442B1225SEC
JA1632B1100FEC
JA1632B1100SEC
JA1632B1125FEC
RX Hub Pattern
FC (2)
D
A (3)
B (4)
FC (2)
D
A (3)
B (4)
Knockout Schedule
A = 1/2”
B = 1/2”, 3/4”
C = 1/2”, 3/4”, 1”
D = 3/4”, 1”, 1-1/4”, 1-1/2”, 2”
E = 1”, 1-1/4”, 1-1/2”, 2”, 2-1/2”
F = 1-1/4”, 1-1/2”, 2”, 2-1/2”, 3”
G = 0.31 diameter Ground Wire K.O.
BEDBED
D (2) A (3)
B (2)
FIGURE 2
FIGURE 1
63331Murray.qxd 3/24/2005 11:23 AM Page 17

18
FC (2)
D
A (3)
B (4)
Knockout Schedule
A = 1/2”
B = 1/2”, 3/4”
C = 1/2”, 3/4”, 1”
D = 3/4”, 1”, 1-1/4”, 1-1/2”, 2”
E = 1”, 1-1/4”, 1-1/2”, 2”, 2-1/2”
F = 1-1/4”, 1-1/2”, 2”, 2-1/2”, 3”
G = 0.31 diameter Ground Wire K.O.
FC (2)
D
A (3)
B (4)
FIGURE 3
B (2) A
E
B (2) A
E
RX Hub Pattern (2)
D (2)
A (10)
C
B (3)
JA2040B1200FED
JA2040B1200SED
JA1212L1200FED
JA1212L1200SED
JA3042B1200FED
JA3042B1200SED
JA3042B1225FED
JA3042B1225SED
Combination Meter Sockets
Dimensions, Wiring, and Knockout Diagrams
FIGURE 4
63331Murray.qxd 3/24/2005 11:23 AM Page 18

19
EUSERC Commercial Metering
Wiring Diagrams
MC1020B1100ESS MC1224B1100CESS MC2440B1200CESS
MC1830F3100CESS MC2442F3200CESS MC3040MB21/22SS
63331Murray.qxd 3/24/2005 11:23 AM Page 19

20
EUSERC Commercial Metering
Dimensions and Knockout Diagrams
FIGURE 5 FIGURE 6 FIGURE 7 FIGURE 8
FIGURE 12
FIGURE 11FIGURE 10
FIGURE 9
DIMENSIONS (inches)
Catalog K.O. Catalog K.O.
Number Fig. Height Width Depth Number Fig. Height Width Depth
MS14TB 5 24 12-1/2 4-7/8 MS27TB 6 30 14-1/4 6-3/8
MS15TB 5 24 12-1/2 4-7/8 MM0202F1200ESS 8 45 14-1/4 6-3/8
MS17TB 5 24 12-1/2 4-7/8 MM0202F1200CESS 10 30 23-1/4 6-3/8
MM0202B1100ESS 7 36 12-1/2 4-7/8 MM0202F3200ESS 8 45 14-1/4 6-3/8
MM0202B3100ESS 7 36 12-1/2 4-7/8 MM0202F3200CESS 10 30 23-1/4 6-3/8
MM0202F1100ESS 7 36 12-1/2 4-7/8 MM0202B1200ESS 8 45 14-1/4 6-3/8
MM0202F1100CESS 9 24 20-1/8 4-7/8 MM0202B1200CESS 10 30 23-1/4 6-3/8
MM0202F3100ESS 7 36 12-1/2 4-7/8 MM0202B3200ESS 8 45 14-1/4 6-3/8
MM0202F3100CESS 9 24 20-1/8 4-7/8 MM0202B3200CESS 10 30 23-1/4 6-3/8
MC1020B1100ESS 11 36 12-1/2 4-7/8 MC2440B1200CESS 13 30 25-3/4 6-3/8
MC1224B1100CESS 12 24 20-1/8 4-7/8 MC2442F3200CESS 15 42 27-1/4 6-3/8
MC1830F3100CESS 14 26 24-1/4 4-7/8 MC3040MB21SS 18 40 30-1/4 6
MS24TB 6 30 14-1/4 6-3/8 MC3040MB22SS 18 40 30-1/4 6
MS25TB 6 30 14-1/4 6-3/8
63331Murray.qxd 3/24/2005 11:24 AM Page 20

21
FIGURE 13 FIGURE 14 FIGURE 15
FIGURE 18
FIGURE 17
FIGURE 16
Knockout Code - Conduit Sizes (inches)
= 1/4 S = 1, 1-1/4, 1-1/2, 2, 2-1/2
A = 1/2 T = 1-1/4
B = 1/2, 3/4 U = 1-1/4, 1-1/2
C = 1/2, 3/4, 1 V = 1-1/4, 1-1/2, 2
D = 1/2, 1 W = 1-1/4, 2
E = 1/2, 3/4, 1, 1-1/4 X = 1-1/4, 1-1/2, 2, 2-1/2
F = 1/2, 1-1/4, 1-1/2 Y = 1-1/2, 2
G = 3/4 Z = 1-1/2, 2, 2-1/2
H = 3/4, 1 AA = 1-1/2, 2, 2-1/2, 3
J = 3/4, 1, 1-1/4 BB = 1-1/2, 2, 2-1/2, 3, 3-1/2
K = 3/4, 1-1/4 CC = 2, 2-1/2, 3, 3-1/2
M - 3/4, 1, 1-1/4, 1-1/2 EE = 2, 2-1/2, 3
N = 3/4, 1, 1-1/4, FF = 2-1/2, 3
1-1/2, 2 GG = 2-1/2, 3, 3-1/2
P = 1, 1-1/4 HH = 2-1/2, 3, 3-1/2, 4
Q = 1, 1-1/4, 1-1/2 JJ = 3-1/2, 4
R = 1, 1-1/4, 1-1/2, 2 LL = 3
V V = 2
䊎
EUSERC Commercial Metering
Dimensions and Knockout Diagrams
63331Murray.qxd 3/24/2005 11:24 AM Page 21

22
Knockout Schedule
A = 1/2”
B = 1/2”, 3/4”
C = 1/2”, 3/4”, 1”
D = 3/4”, 1”, 1-1/4”, 1-1/2”, 2”
E = 1”, 1-1/4”, 1-1/2”, 2”, 2-1/2”
F = 1-1/4”, 1-1/2”, 2”, 2-1/2”, 3”
G = 0.31 diameter Ground Wire K.O.
EUSERC Commercial Metering
Dimensions, Wiring, and Knockout Diagrams
FIGURE 19 FIGURE 20 FIGURE 21 FIGURE 22
2 POSITION 125 AMP 2 POSITION 200 AMP 3 POSITION 125 & 200 AMP
Pak Metering
Wiring Diagrams
4 POSITION 125 & 200 AMP 5 POSITION 125 & 200 AMP 6 POSITION 125 & 200 AMP
63331Murray.qxd 3/24/2005 11:24 AM Page 22

23
MP3311X
Pak Metering
Knockout Diagrams
MP2211X
63331Murray.qxd 3/24/2005 11:24 AM Page 23

24
Pak Metering
Knockout Diagrams
MP4312X
MP4411X
MP4212X
63331Murray.qxd 3/24/2005 11:24 AM Page 24

25
Pak Metering
Knockout Diagrams
MP6512X
63331Murray.qxd 3/24/2005 11:24 AM Page 25

Pak Metering
Knockout Diagrams
MP6611X
26
63331Murray.qxd 3/24/2005 11:24 AM Page 26

MP6612X
27
Pak Metering
Knockout Diagrams
63331Murray.qxd 3/24/2005 11:24 AM Page 27

Rock SolidTM Load Centers
MAIN BREAKER LOAD CENTERS – Aluminum Bus
20-42 Circuit, 100-400 Amperes, 1 Phase 3 Wire, 120/240V AC, 22,000 AIC
Indoor Enclosure Outdoor Enclosure
Amps No. of Max. NEMA Type 1 Dimensions (inches) NEMA Type 3R Dimensions (inches)
Max. Spaces Circuit Catalog Number Height Width Depth Catalog Number Height Width Depth
100 10 20 LC110DFCGP 14-3/4 12-3/8 3-7/8 ––––
100 12 24 LC1224B1100 18 14-3/8 4 LW1224B1100 20 14-1/4 4-1/2
100 20 40 LC2040B1100 24 14-3/8 4 ––––
100 24 40 LC2440B1100 24 14-3/8 4 ––––
100 30 40 LC3040B1100 30 14-3/8 4 ––––
150 16 32 LC1632B1150 24 14-3/8 4 LW1632B1100 20 14-1/4 4-1/2
150 20 40 LC2040B1150 30 14-3/8 4 LW2040B1150 29 14-1/4 4-1/2
150 24 40 LC2440B1150 30 14-3/8 4 ––––
150 30 40 LC3040B1150 36 14-3/8 4 ––––
200 12 24 –––– LW1224B1200 29 14-1/4 4-1/2
200 16 32 LC1632B1200 30 14-3/8 4 ––––
200 20 40 LC2040B1200 30 14-3/8 4 LW2040B1200 29 14-1/4 4-1/2
200 24 40 LC2440B1200 30 14-3/8 4 ––––
200 30 40 LC3040B1200 36 14-3/8 4 LW3040B1200 38 14-1/4 4-1/2
200 40 40 LC4040B1200 39 14-3/8 4 LW4040B1200 38 14-1/4 4-1/2
MAIN LUG LOAD CENTERS – Copper Bus
40-42 Circuit, 100-400 Amperes, 1 Phase 3 Wire, 120/240V AC, 22,000 AIC
Indoor Enclosure
Amps No. of Max. NEMA Type 1 Dimensions (inches)
Max. Spaces Circuit Catalog Number Height Width Depth
100 20 40 LC2040L1100CU 24 14-3/8 4
200 20 40 LC2040L1200CU 30 14-3/8 4
200 30 40 LC3040L1200CU 36 14-3/8 4
200 40 40 LC4040L1200CU 39 14-3/8 4
200 30 40 LC330SS 47 20 6
400 42 42 LC442SS 58 20 6
28
300 and 400 amp load centers have insulated groundable
center-mounted neutrals.
Standard package quantity equal to one.
Dimensions shown are representative of outside box length,
width and depth (⫾1/8”) and do not include allowance for
mounting bumps, endwalls, hubs, or hardware protrusions.
Allow approximately 1-1/4” additional in length and width
dimensions for surface or combination overhang.
Hub provision only. Closure plate included. Panels through
225 amp require HS type hub; panels over 225 amp require
HV type hub.
Copper bus load centers are recommended for those
applications where the enviroment may be severe (i.e., farm
and coastal areas).
For flush installation, order accessory Cat. No. LX077SF
separately.
Dual main breaker provisions. Has factory installed 200 amp
MD-TR style main breaker with provisions for second MD-TR
main breaker up to 200 amps to feed subpanel or other
large loads.
Two MP115 and one MP230 provided.
Load centers on this page through
225 amp feature a new split neutral
with one bonded and one insulated
bar. For service entrance applications,
install bonding strap, and use both
bars for neutral and ground
conductors. For non-service entrance
applications, do not install bonding
strap and use insulated bar for neutral
conductors and bonded bar for ground
conductors.
LOAD CENTER SHORT CIRCUIT CURRENT RATING
Murray load centes have UL recognized short circuit current ratings up to
100,000 amps when used with appropriate main or feeder (remote or internal)
overcurrent devices. Load center ratings are shown below. For load center
applications with residential or commercial metering equipment, refer to the
appropriate section of this catalog. Single phase main breaker load centers are
UL Listed for use with 60/75oC conductors and accept Murray branch circuit
breakers which are also UL Listed for use with 60/75oC conductors. Type 3R load
centers are furnished with a hub opening closure plate.
Load Center Internal or Remote
Short Circuit Load Center Main or Feeder
Current Rating Main Rating Circuit Breaker Type
10,000 AIC Any Any
22,000 AIC 100/125A MP-HT, MQH
150/200/225A MD-H, MQH , MPP-HT
42,000 AIC 100/125A MQL
150/200/225A MQL
65,000 AIC 100/125A MP-MT, MPP-MT
150/200/225A MPP-MT
100,000 AIC 100/125A 100A, 300V AC, Class “T” Fuse
100,000 AIC 150/200/225A 200A, 300V AC, Class “T” Fuse
63331Murray.qxd 3/24/2005 11:24 AM Page 28

Combination Meter Sockets
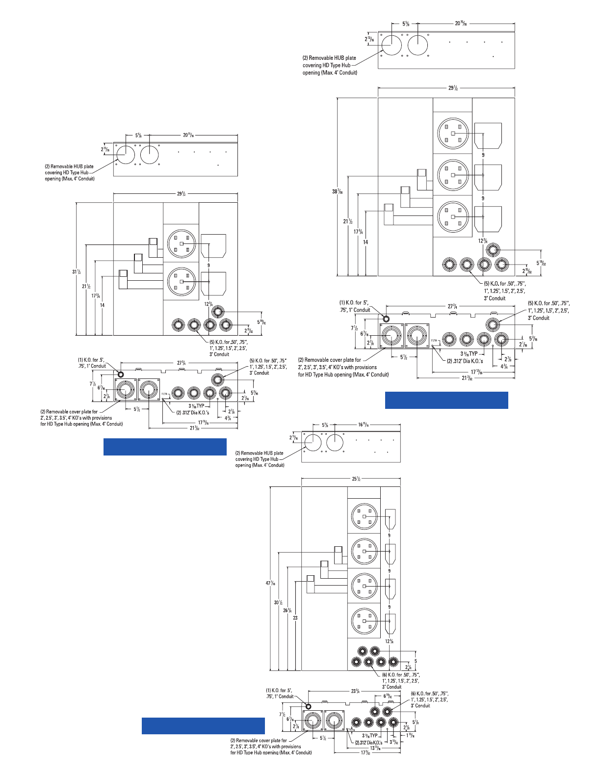
Overhead and Underground Feed
Features and Benefits
Tin-plated
copper bus bars
and wire forms
Rigid metal
basepan
Most wire
bending space
(width) in
industry
Easily removable
side hinge door
Sturdy,
thermoplastic lug
mounting bases
7” deep can for
more wire room
Removable
anti-rotation
lugs move to
top positions for
overhead feed
applications
Mounting
keyholes for
easy installation
INSTA-WIRETM
neutrals
Adjustable
flush rails for
2” x 6” installation
(flush mount
devices only)
Catalog Number Logic
Example: JA1224B1100FEC
JA 12 24 B 1 100 FEC
JA = Meter Spaces Circuits B = Main 1 = Single Amperage F = Semi-Flush
Combination Breaker Phase S = Surface
JC = Meter Main L = Main E = EUSERC
Lug C = OH/UG Feed (side-by-side)
D = UG Feed Only (over under)
M = Field Added 2nd Main
W = Wide Load Center
(not between the studs)
SS = Test Block Bypass Socket
JA1224B1100SEC
MAIN LUG LOAD CENTERS – Aluminum Bus
24-40 Circuit, 125-200 Amperes, 1 Phase 3 Wire, 120/240V AC or 208Y/120V AC, Insulated and Bonded Split Neutrals 햲
햲300 and 400 amp load centers have
insulated groundable center-mounted
neutrals.
햳Standard package quantity equal to one.
햴Dimensions shown are representative of
outside box length, width and depth (⫾1/8”)
and do not include allowance for mounting
Indoor Enclosure Outdoor Enclosure
Amps No. of Max. NEMA Type 1 햳Dimensions (inches) 햴NEMA Type 3R 햳햵 Dimensions (inches) 햴
Max. Spaces Circuit Catalog Number Height Width Depth Catalog Number Height Width Depth
125 12 24 LC1224L1125 21 14-3/8 4 LW1224L1125 20 14-1/4 4-1/2
125 16 32 LC1632L1125 21 14-3/8 4 LW1632L1125 29 14-1/4 4-1/2
125 20 40 LC2040L1125 24 14-3/8 4 LW2040L1125 29 14-1/4 4-1/2
125 30 40 LC3040L1125 30 14-3/8 4 ––––
150 16 32 LC1632L1150 24 14-3/8 4 ––––
150 24 40 LC2440L1150 30 14-3/8 4 ––––
200 12 24 –––– LW1224L1200 29 14-1/4 4-1/2
200 20 40 LC2040L1200 30 14-3/8 4 LW2040L1200 29 14-1/4 4-1/2
200 30 40 LC2440L1200 30 14-3/8 4 ––––
200 40 40 LC3040L1200 36 14-3/8 4 LW3040L1200 38 14-1/4 4-1/2
200 40 40 LC4040L1200 39 14-3/8 4 ––––
MAIN LUG LOAD CENTERS – Copper Bus
40-42 Circuit, 125-400 Amperes, 1 Phase 3 Wire, 120/240V AC or 208Y/120V AC, Insulated and Bonded Split Neutrals 햲
Indoor Enclosure Outdoor Enclosure
Amps No. of Max. NEMA Type 1 햳Dimensions (inches) 햴NEMA Type 3R 햳햵 Dimensions (inches) 햴
Max. Spaces Circuit Catalog Number Height Width Depth Catalog Number Height Width Depth
125 20 40 LC2040L1125CU 24 14-3/8 4 ––––
200 20 40 LC2040L1200CU 30 14-3/8 4 ––––
200 30 40 LC3040L1200CU 36 14-3/8 4 ––––
200 40 40 LC4040L1200CU 39 14-3/8 4 ––––
225 42 42 LC4242L1225CU 42 14-3/8 4 ––––
400 42 42 LC042SS 햷47 20 6 LW042SR 47 20-1/2 6-1/2
Rock SolidTM Load Centers
bumps, endwalls, hubs, or hardware
protrusions. Allow approximately 1-1/4”
additional in length and width dimensions
for surface or combination overhang.
햵Hub provision only. Closure plate included.
Panels through 225 amp require HS type
hub; panels over 225 amp require HV type
hub.
햶Copper bus load centers are recommended
for those applications where the enviroment
may be severe (i.e., farm and coastal areas).
햷For flush installation, order accessory Cat.
No. LX077SF separately.
Load centers on this page through
225 amp feature a new split neutral
with one bonded and one insulated
bar. For service entrance applications,
install bonding strap, and use both
bars for neutral and ground
conductors. For non-service entrance
applications, do not install bonding
strap and use insulated bar for neutral
conductors and bonded bar for ground
conductors.
covers MYSA-WCMSA-0305.qxd 3/24/2005 8:24 AM Page 2

West Coast Metering
Selection and Application Guide
Murray Electrical Products
Siemens Energy & Automation, Inc.
3333 Old Milton Parkway
Alpharetta, GA 30005
1-800-964-4114
seainfo@sea.siemens.com
www.murrayconnect.com
2005 Siemens Energy & Automation, Inc. All Rights Reserved
Siemens is a registered trademark of Siemens AG. Murray is a trademark of Siemens Energy & Automation, Inc. Product names mentioned may
be trademarks or registered trademarks of their respective companies. Specifications are subject to change without notice.
SEA Order No. MYSA-WCMSA-0305 New 5M0305BC Printed in USA
2 – 8 CIRCUIT, 60 – 125 AMPERES (NO DOOR)
Indoor Enclosure Outdoor Enclosure
Amps No. of Max. NEMA Type 1 햲Dimensions (inches) 햳NEMA Type 3R 햴Dimensions (inches) 햳
Max. Spaces Circuit Catalog Number Height Width Depth Catalog Number Height Width Depth
60 2 4 LC002GS 9-7/8 5-1/8 2-5/8 LW002GR 햷8-1/4 5-3/8 4-1/2
125 2 4 LC002HS 햵17-1/8 7-1/8 4-1/4 LW002HR 8-1/4 5-3/8 4-1/2
125 4 8 LC004NF 햵햶 12-5/8 6-5/8 3-1/2 ––– –
125 4 8 LC004NS 햵햶 12-5/8 6-5/8 3-1/2 LW004NR 햵햶햸 12-1/4 6-1/8 4-1/4
125 4 8 ––– – LW004NRSPA50 햵햶햷햸햹 12-1/4 6-1/8 4-1/4
125 4 8 ––– – LW004NRSPA60 햵햶햷햸햹 12-1/4 6-1/8 4-1/4
8 – 16 CIRCUIT, 125 AMPERES (WITH DOOR)
125 8 16 LC008DF 햵14-3/4 12-3/8 3-7/8 ––––
125 8 16 LC008DS 햵14-3/4 12-3/8 3-7/8 LW008NR 햵14-3/4 12-1/8 4-1/8
125 8 16 LC008DFG 햵햹 14-3/4 12-3/8 3-7/8 ––––
125 8 16 LC008DSG 햵햹 14-3/4 12-3/8 3-7/8 ––––
125 10 20 LC110DFCGP 햵햹햺 14-3/4 12-3/8 3-7/8 ––––
ENCLOSED BREAKERS
100 2 4 LC100CS 17-1/8 7-1/8 4-1/4 LW100CR 17-3/8 7-3/8 4-3/8
100 2 4 LC200VS 19-3/4 8-1/2 4 LW200VR 19-3/4 8-3/8 4-5/8
MAIN LUG CIRCUIT BREAKER ENCLOSURES
60 – – –––– LW002GR 8-1/4 5-3/8 4-1/2
200 2 4 LC004VS 19-3/4 8-1/2 4 LW004VR 19-3/4 8-3/8 4-5/8
햲Cover type is specified by character in 7th
(usually last) position, as follows:
S = Surface
F = Flush
C = Combination Surface/Flush
햳Dimensions shown are representative of
outside box length, width and depth (⫾1/8”)
and do not include allowance for mounting
bumps, endwalls, hubs, or hardware
protrusions. Allow approximately 1-1/4”
additional in length and width dimensions
for surface or combination overhang.
햴Hub provision only. Closure plate included.
Panels through 225 amp require HS type
hub; panels over 225 amp require HV type
hub.
햵Use neutral lug kit ECLK1 or ECLK2 as
required.
햶Maximum breaker 100 amp.
햷LW004NRSPA50 is provided with a factory
installed 2-pole 50 amp GFCI breaker.
LW004NRSPA60 is provided with a factory
installed 2-pole 60 amp GFCI breaker.
햸Use of 60 amp GFCI requires use of 75oC
copper wire.
햹Panel includes factory-installed ground bar.
햺Includes (2) MP115 and (1) MP230 breakers.
Circuit Breaker Enclosures and
Small Load Centers
covers MYSA-WCMSA-0305.qxd 3/24/2005 8:24 AM Page 1