T2000/Accessories/TA064 RAYWOOD/220 06401 06 T2000/issue B/220 06B 220
T2000/Accessories/TA064 RAYWOOD/220-06401-06 T2000/issue B/220-06401-06B 220-06401-06B
T2000/Accessories/TA064 RAYWOOD/220-06401-06 T2000/issue B/220-06401-06B 220-06401-06B
User Manual: Pdf T2000/Accessories/TA064 RAYWOOD/220-06401-06 T2000/issue B/220-06401-06B
Open the PDF directly: View PDF
.
Page Count: 1

0
1
2
3
4
5
6
7
8
9
0
1
2
3
4
5
6
7
8
9
ABCDEFGHJ KLMNPQR
REV/ISS AMENDMENTS DATEAPVDD.O.CHKDDRAWN
NO.SHEETS:FILE NAME:
TAIT ELECTRONICS
IPN:
FILE DATE:
ISSUE: ID:.
2.SC.
PROJECT: DESIGNER:
1
1
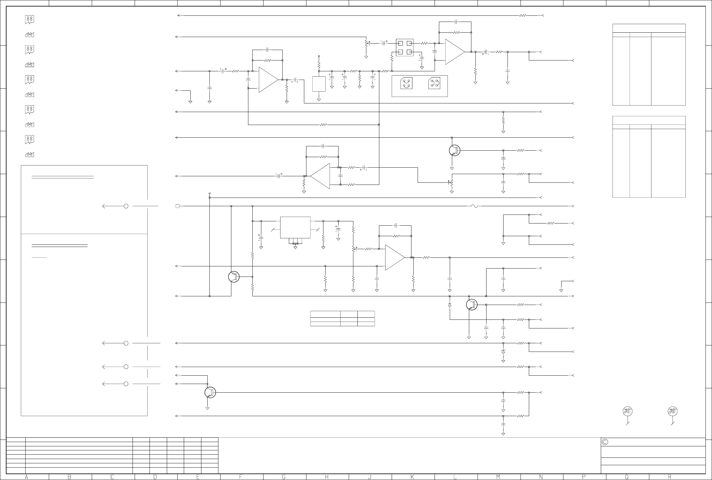
TA064-01
T2010 RAYWOOD INTERFACE
a006416b
227-06401-06
24-Nov-99
B
TA064-01 H.OVERTOOM
SIGNAL NAME
RX-AUDIO
RSS-IN
METER-N/C
GND-N/C
RX-DISC-AUD
RADIO-PWR-ON
CH-OUT
15
2
4
6
8
10
12
14
PTT-OUT
CH-IN
ANALOG-GND
EXT-SPKR-N/C
TX-AUDIO
ALARM-SENSE
GND
+13V8
D-RANGE
1
2
3
4
5
6
7
8
9
10
11
12
13
14
15
SIGNAL NAME
AUDIO-ENABLE
PTT/BID-IN
N/C
ALARM-AUDIO
RX-DATA-IN
ALARM-HOLD
CNL-SEL-OUT
15
2
4
6
8
10
12
14
PTT-OUT
CNL-SEL-IN
GND
FOOTSWITCH
PSK-OUT
ALARM-SENSE
GND
+13V8SW
D-RANGE
1
2
3
4
5
6
7
8
9
10
11
12
13
14
15
2C ADDED MECHANICAL PARTS TO BOM. M.HALL M.HALL D.ELDER S.CRAGG 09/03/93
3A ADDED MECHANICAL PARTS TO BOM. M.HALL M.HALL M.HALL S.CRAGG 13/12/95
#TA064
NOT-FITTED
FITTED
#R22
150KX
-
#LINK
0X
-
S22
1
3
5
7
9
11
13
S23
1
3
5
7
9
11
13
4A CHANGED TECHNOLOGY OF PCB TO SMD M.HALL M.HALL M.HALL S.CRAGG 28/10/97
4B S24 NOW #S24 MECH PARTS ADDED DOUGLAS M.HALL M.HALL I.MCKEE 19.02.98
5A ECO 770076. CIRCUIT MODS S.D.K. H.O. M.HALL I.MCKEE 13.08.98
6A ECO 770127. BOARD OUTLINE CHANGE T.M.B H.O. M.HALL P.J. 22/12/98
6B ECO.770188 ,770453 T.M.B.
#LINK
0
#R22
150K
C1
220U
C10
1N0
TANT
C11
220N
C12
150P
C13
47P
TANT
C14
1U0
C15
1N0
C2
220U
C24
150P
C25
100N
C26
47P
C27
10U
TANT
C28
1U0
C29
47P
TANT
C3
1U0
C32
1N0
C35
1N0
C36
1N0
C37
1U0
C38
1U0
C39
1N0
TANT
C4
1U0
C40
1N0
C41
1N0
C42
1N0
C5
47P
C6
10P
C7
10U
C8
1N0
D1
1N4148
D2
4V7
FUSE
2A
IC1
LM324D
V-
11
V+
4
+
-
IC1
LM324D
3
2
1
+
-
IC1
LM324D
5
6
7
+
-
IC1
LM324D
10
9
8
+
-
IC1
LM324D
12
13
14
P13
12 WAY PADDLE CONNECTOR
P14
16 WAY PADDLE CONNECTOR
Q1
BD136
Q2
BC848
Q3
BC848
Q4
BC848
VIN
N/C
VOUT
N/C
GROUND
REG1
78L05
8
4
2367
1
5
CW
RV1
10K
1
3
2
CW RV2
10K
1
3
2
CW
RV3
10K
1
3
2
R1
470
R10
2K7
R11
8K2
R12
100K
R13
10K
R14
100K
R15
100
R2
12K
R21
1K0
R23
1K0
R24
100K
R25
1K0
R26
150K
R27
39K
R28
100K
R29
8K2
R30
100
R31
22K
R32
10K
R33
1K0
R34
10K
R35
100
R36
10K
R37
8K2
R39
10K
R4
330K
R40
47K
R41
470
R42
100K
R43
100
R44
47K
R45
47K
R5
12K
R6
330K
R7
4K7
R8
100
S1
I/OPAD
S22
2X8 WAY TOP ENTRY SKT
S23
2X8 WAY TOP ENTRY SKT
#S24
2X2 WAY TOP ENTRY SKT
TBADMARK
BADMARK
BBADMARK
BADMARK
TANT
C43
1U0
P15A
2 WAY PLUG
P15B
2 WAY PLUG
P13
DET-AF-OUT 1
P13
GND 11
P13
RX-GTD-AUD 7
P13
TX-LINE-IN 6
P13
TX-SIG-IN 8
P14
+13V8SW 1
P14
MIC-MUTE 8
P14
PTT 5
P14
PTT-FRM-OPT 6
P14
RSSI-IN 15
S22 +13V8SW
14
S22 ALARM-AUDIO
7
S22 ALARM-HOLD
11
S22 ALARM-SENSE
10
S22 AUDIO-ENABLE
1
S22 CNL-SEL-IN
2
S22 CNL-SEL-OUT
13
S22 GND
4
S22 GND
12
S22 PTT/BID-IN
3
S22 PSK-OUT
8
S22 PTT-OUT
15
S22 FOOTSWITCH
6
S22 RX-DATA-IN
9
S23 +13V8
14
S23 ALARM-SENSE
10
S23 CH-IN
2
S23 CH-OUT
13
S23 GND
12
S23 ANALOG-GND
4
S23 GND-N/C
7
S23 TX-AUDIO
8
S23 PTT-OUT
15
S23 RADIO-PWR-ON
11
S23 RSS-IN
3
S23 RX-AUDIO
1
S23 RX-DISC-AUD
9
#S24
RXD 1
#S24
SQ 3
#S24
SQ 4
#S24
TXD 2
+13V8SW
+13V8SW
S2
5WIRE LINK
+13V-ECON
NOTES:
1. DELETE ON T2000 CONTROL BOARD;
1.1 R535 2K7.
1.2 R536 47K.
1.3 R513 0X.
2. LINK AE064 INTERFACE TO T2000
CONTROL BOARD AS INDICATED.
T2010 CONTROL BOARD
T2010 POWER CONNECTOR
SIGNAL NAMES AND WIRING FOR
DISPATCHER III V.2
SIGNAL NAMES AND WIRING FOR
DISPATCHER III V.3
S8
S8
11
10
WIRE LINK
WIRE LINK
TXD
RXD
+13V8 P6
3WIRE LINK
16
16 -
--
-
NOT PLACED
NOT PLACED
NOT FITTED AS STANDARD
12
34
12
4
3
12
4
3
INVERTING NON-
INVERTING
P15 OPTIONS
220-01377-03