3DX Spatializer User Manual
User Manual: Pdf
Open the PDF directly: View PDF
.
Page Count: 14

AUDIO ESPACIAL
3DX SPATIALIZER - PLUGIN PARA LA
ESPACIALIZACIÓN DE ARCHIVOS DE AUDIO
31 de octubre de 2017
Diego Mauricio Murillo Gómez
Angélica Londono Borja
Thomas Viana Alzate
Ing. de Sonido
Índice general
0.1. Introducción . . . . . . . . . . . . . . . . . . . . . . . . . . . . . . . . . . . . . . . . 2
0.2. Descripción del Software . . . . . . . . . . . . . . . . . . . . . . . . . . . . . . . . 2
0.2.1. Instalación . . . . . . . . . . . . . . . . . . . . . . . . . . . . . . . . . . . . . 2
0.2.2. Especificaciones . . . . . . . . . . . . . . . . . . . . . . . . . . . . . . . . . 2
0.2.3. Análisis . . . . . . . . . . . . . . . . . . . . . . . . . . . . . . . . . . . . . . . 3
0.2.4. Diseño . . . . . . . . . . . . . . . . . . . . . . . . . . . . . . . . . . . . . . . 3
0.2.5. Implementación . . . . . . . . . . . . . . . . . . . . . . . . . . . . . . . . . 7
0.2.6. Validación . . . . . . . . . . . . . . . . . . . . . . . . . . . . . . . . . . . . . 8
0.2.6.1. Pruebas de usuario . . . . . . . . . . . . . . . . . . . . . . . . . . . 8
0.3. Estructura del software . . . . . . . . . . . . . . . . . . . . . . . . . . . . . . . . . . 10
0.3.1. Módulos . . . . . . . . . . . . . . . . . . . . . . . . . . . . . . . . . . . . . . 11
0.3.1.1. LOAD IR: . . . . . . . . . . . . . . . . . . . . . . . . . . . . . . . . . 11
0.3.1.2. DRY / WET: . . . . . . . . . . . . . . . . . . . . . . . . . . . . . . . 12
0.3.1.3. DISTANCE: . . . . . . . . . . . . . . . . . . . . . . . . . . . . . . . 12
0.3.1.4. AZIMUTH / ELEVATION: . . . . . . . . . . . . . . . . . . . . . . . 12
0.3.1.5. INPUT / OUTPUT: . . . . . . . . . . . . . . . . . . . . . . . . . . . 13
1

Angélica Londoño Borja - Thomas Viana Alzate 3DX Spatializer
0.1. INTRODUCCIÓN
En la actualidad hay un acelerado crecimiento en la industria multimedia, la cual busca
incansablemente desarrollar formatos de reproducción visual y auditiva que le permitan al
usuario tener una experiencia inmersiva. Todo lo relacionado con el audio espacial se ha
convertido en un tema atractivo para muchos amantes de los videojuegos y el contenido
social mediático. El 3DX Spatializer es un plugin desarrollado para espacializar archivos de
audio en tiempo real y recrearlos en un recinto específico permitiendo crear experiencias
sonoras inmersivas en proyectos musicales y audiovisuales. El plugin está desarrollado bajo la
implementación de convoluciones en tiempo real con respuestas al impulso y HRTFs (Head
Related Transfer Functions).
0.2. DESCRIPCIÓN DEL SOFTWARE
0.2.1. Instalación
Para que el DAW (Digital Audio Workstation) pueda reconocer el plugin es indispensable
pegar el archivo .VST en la carpeta de plugins definida por el DAW.
0.2.2. Especificaciones
Lenguaje de programación: Cabbage/cSound.
Plataforma: macOSX.
Denominación de la aplicación: 3DX Spatializer
Versión: 1.0.
Base teórica: Convolución en tiempo real y síntesis binaural.
Página 2 de 13

Angélica Londoño Borja - Thomas Viana Alzate 3DX Spatializer
0.2.3. Análisis
El plugin 3DX Spatializer es una herramienta que le permite al usuario especificar la
orientación de procedencia en términos de azimuth y elevación de archivos de audio y
recrearlos en un recinto determinado. Además de tener estas opciones, el usuario tiene la
posibilidad de determinar la distancia a la cual desea ubicar el archivo de audio, modificar el
nivel de entrada y salida de la señal y automatizar parámetros.
En la tabla 1 se especifican los requerimientos de diseño y una descripción del proyecto.
Tabla 1: Descripción y requerimientos del proyecto
PROYECTO VST 3DX Spatializer
DESCRIPCIÓN
El proyecto tiene como objetivo espacializar archivos de
audio en el espacio tridimensional recreándolos en un re-
cinto deseado mediante la convolución con una respuesta
al impulso que el usuario puede cargar.
REQUERIMIENTOS
R1 Debe ser un software tipo plugin con formato .VST.
R2
Posibilidad de cargar diferentes respuestas al impulso mo-
nofónicas.
R3
Posibilidad de controlar la influencia de la respuesta al
impulso sobre el archivo de audio.
R4
Posibilidad de controlar la distancia virtual del archivo de
audio.
R5
Posibilidad de controlar el nivel de entrada y salida de la
señal.
R6
Posibilidad de orientar el archivo de audio en cualquier
dirección del espacio tridimensional.
R7 Procesamiento en tiempo real de la espacialización.
R8 Posibilidad de automatizar parámetros.
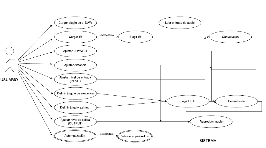
0.2.4. Diseño
Determinando la relación entre el usuario y el sistema, se hace una representación de los
casos de uso con la funcionalidad completa. El diagrama de casos de uso define el conjunto
de funcionalidades afines que el sistema debe cumplir para satisfacer los requerimientos de
diseño. Este conjuntos de funcionalidades son representados por los casos de uso, como se
muestra en la figura 1.
Página 3 de 13

Angélica Londoño Borja - Thomas Viana Alzate 3DX Spatializer
Figura 1: Diagrama de casos de uso
En las tablas 2, 3 y 4 se hace una descripción detallada de cada uno de los casos de
uso y subcasos de uso operados por el usuario y se hace referencia a los requerimientos
consignados en la tabla 1, con los cuales tiene relación.
Página 4 de 13

Angélica Londoño Borja - Thomas Viana Alzate 3DX Spatializer
Tabla 2: Descripción de los casos de uso
3DX Spatializer
DESCRIPCIÓN DE CASOS DE USO
Nombre: Cargar plugin en el DAW
Actor: Usuario
Función: Permitir el funcionamiento del plugin en el DAW.
Descripción:
El usuario debe cargar el plugin tipo VST en un canal de audio en el
DAW.
Referencia: De requerimientos: R1
Nombre: Cargar IR, Elegir IR
Actor: Usuario
Función: Permitir elegir una respuesta al impulso para cargar al plugin.
Descripción:
Una vez se decide cargar la respuesta al impulso (IR), el usuario puede
elegir entre diferentes IR monofónicas (Sala 1, Sala 2, Sala 3, Sala 4,
Capilla).
Referencia: De requerimientos: R2, R7
Nombre: Ajustar DRY/WET
Actor: Usuario
Función: Controlar la influencia de la IR sobre el archivo de audio.
Descripción:
El usuario puede determinar, mediante un control DRY/WET, qué
tan “seco” o “mojado” va a estar el audio procesado. Entendiendo por
“seco” el archivo de audio sin influencia de la IR, y por “mojado” el
archivo completamente influenciado por la IR.
Referencia: De requerimientos: R3, R7
Nombre: Ajustar distancia
Actor: Usuario
Función: Controlar la distancia a la que se desea ubicar el archivo de audio.
Descripción:
El usuario puede determinar mediante este control la lejanía, o bien,
la cercanía del archivo de audio en el espacio.
Referencia: De requerimientos: R4, R7
Página 5 de 13

Angélica Londoño Borja - Thomas Viana Alzate 3DX Spatializer
Tabla 3: Continuación Descripción de los casos de uso
3DX Spatializer
DESCRIPCIÓN DE CASOS DE USO
Nombre: Ajustar nivel de entrada
Actor: Usuario
Función: Controlar el nivel de entrada.
Descripción:
El usuario puede determinar el nivel de entrada de la señal antes de
ser procesada.
Referencia: De requerimientos: R5
Nombre: Definir ángulo de elevación.
Actor: Usuario
Función: Determinar el ángulo de elevación del archivo de audio.
Descripción:
El usuario puede especificar el ángulo de elevación en un rango de
-80
º
a 80
º
, dependiendo de la orientación del archivo de audio deseada
en el eje de elevación. Entendiendo -80
º
como el punto más bajo y 80
º
como el más alto.
Referencia: De requerimientos: R6, R7
Nombre: Definir ángulo azimuth.
Actor: Usuario
Función: Determinar el ángulo azimuth del archivo de audio.
Descripción:
El usuario puede especificar el ángulo azimuth en un rango de -180
º
a
180
º
, dependiendo de la orientación del archivo de audio deseada en
el eje cenital. Entendiendo ángulos negativos como la parte izquierda
de la cabeza y los ángulos positivos como la derecha.
Referencia: De requerimientos: R6, R7
Página 6 de 13

Angélica Londoño Borja - Thomas Viana Alzate 3DX Spatializer
Tabla 4: Continuación Descripción de los casos de uso
3DX Spatializer
DESCRIPCIÓN DE CASOS DE USO
Nombre: Ajustar nivel de salida
Actor: Usuario
Función: Controlar el nivel de salida.
Descripción:
El usuario puede determinar el nivel de la señal luego de ser procesada.
Referencia: De requerimientos: R5, R7
Nombre: Automatización
Actor: Usuario
Función: Permitir la automatización de parámetros.
Descripción:
El usuario tiene la posibilidad de automatizar cada uno de los pará-
metros variables del plugin directamente desde el DAW.
Referencia: De requerimientos: R8, R7
Nombre: Automatización, Seleccionar parámetros.
Actor: Usuario
Función: Determinar los parámetros a automatizar.
Descripción:
El usuario debe especificar en el DAW cada uno de los parámetros que
desee automatizar.
Referencia: De requerimientos: R8, R7
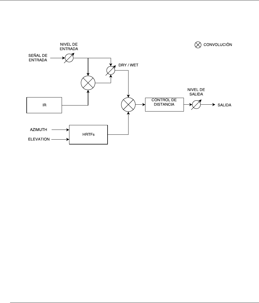
0.2.5. Implementación
Con el propósito de satisfacer cada uno de los requerimientos, antes de comenzar a
desarrollar el código en el entorno de programación de Cabbage, se define el flujo de señal
mediante un diagrama de bloques. La señal de audio entra al plugin y, en primera instancia, se
ve afectada por un control de nivel antes de ser procesada; luego, una vez el usuario carga una
respuesta al impulso, esta señal de audio es convolucionada con dicha respuesta al impulso.
Se establece un control DRY/WET que permite hacer una mezcla entre el archivo de audio sin
convolucionar y el resultado de la convolución, para así determinar la influencia que se tiene
de la respuesta al impulso sobre el archivo de audio. Luego se realiza la convolución con las
HRTFs (Head Related Transfer Functions) determinadas por la coordenada que especifique
el usuario mediante los controles de azimuth y elevación. Finalmente la señal de audio es
Página 7 de 13

Angélica Londoño Borja - Thomas Viana Alzate 3DX Spatializer
afectada por un control de distancia basado en la ley del inverso cuadrado y por un control
de nivel de salida, como se observa en la figura 2.
Figura 2: Diagrama de bloques del flujo de señal
0.2.6. Validación
0.2.6.1. Pruebas de usuario
Se realizó una prueba de aceptación de usuario diseñada siguiendo las recomendaciones
del estándar de la National Bureau Standards (NBS) Special Publication 500-136 con el
objetivo del desarrollo de validar el cumplimiento de los requerimientos de diseño del
software desarrollado. A fin de reconocer la aceptación del software por parte de diferentes
usuarios, se realizó una encuesta con preguntas concretas relacionadas a los requerimientos
de funcionamiento del plugin. La prueba manual del funcionamiento del software se realizó
en actividad con el DAW Reaper. Cada uno de los usuario encuestados, tuvieron la libertad
de verificar el debido funcionamiento de cada uno de los controles variables del plugin antes
de responder las preguntas que se muestran a continuación.
Encuesta para la pueba de aceptación de usuario
Antes de comenzar, verifique junto con el encuestador, que el software haya sido cargado
correctamente en el DAW. Se realizarán preguntas concretas con respecto al funcionamiento
del software, orientadas a la verificación de los requerimientos de diseño propuestos.
Página 8 de 13

Angélica Londoño Borja - Thomas Viana Alzate 3DX Spatializer
1. ¿Es el software evaluado, un software tipo plug-in en formato .VST?
Sí No
¿Es otro formato?, ¿cuál?.
2.
¿El software le otorga la posibilidad de cargar diferentes respuestas al impulso monofó-
nicas?
Sí No
¿Por qué no?
3.
¿El software le permite controlar la influencia de la respuesta al impulso sobre el archivo
de audio?
Sí No
¿Por qué no?
4.
¿Considera que el software evaluado ofrece la posibilidad de alejar virtualmente el
archivo de audio?
Sí No
¿Por qué no?.
5.
¿Piensa usted que el software permite orientar el archivo de audio hacia cualquier
dirección de un espacio tridimensional?
Sí No
¿Por qué no?
6.
¿Considera que el software realiza la espacialización del archivo de audio en tiempo
real?
Sí No
¿Por qué no?
7.
Teniendo en cuenta la anterior evaluación, ¿acepta usted el desarrollo del software,
indicando y verificando que cumple con las funciones para el cual está diseñado?
Sí No
¿Por qué no?
Página 9 de 13

Angélica Londoño Borja - Thomas Viana Alzate 3DX Spatializer
Resultados de la prueba de aceptación:
Los resultados obtenidos después de la realización de la prueba fueron los siguientes:
100% de los encuestados estuvieron de acuerdo con que el formato del plugin es .VST.
100% estuvieron de acuerdo con que otorga la posibilidad de cargar diferentes respues-
tas al impulso monofónicas.
100% afirmaron que el plugin permite controlar la influencia de la respuesta al impulso
sobre el archivo de audio mediante el control DRY/WET.
90% de los encuestados acordaron que el software evaluado ofrece la posibilidad de
alejar virtualmente el archivo de audio. El otro 10% argumentan que no solo basta
con controlar la atenuación por distancia, sino que se podrían considerar filtros por
absorción del aire y cambios en cuanto a las reflexiones del recinto, lo cual compu-
tacionalmente implicaría cargar un tren de respuestas al impulso convirtiéndose en un
plugin computacionalmente muy pesado y robusto.
90% estuvieron de acuerdo con que el plugin permite orientar el archivo de audio hacia
cualquier dirección de un espacio tridimensional. El otro 10% estuvieron dudosos en
cuanto a algunos ángulos de procedencia entendiendo que el método de espacializa-
ción puede presentar inconsistencias dependiendo de la morfología de la persona dado
que el banco de HRTFs utilizado corresponde a la respuesta de una cabeza genérica.
100% de los encuestados consideraron que el software realiza la espacialización del
archivo de audio en tiempo real.
100% aceptaron el desarrollo del software, indicando y verificando que cumple con las
funciones para el cual está diseñado.
Todos los usuarios encuestados estuvieron satisfechos con la interfaz de usuario.
0.3. ESTRUCTURA DEL SOFTWARE
Desde que el plugin es cargado sobre el canal de DAW, automáticamente carga una
respuesta al impulso por defecto con el fin de que no sea un requisito indispensable para
utilizar el módulo de especialización. Permite cargar una HRTF mediante un boton y tiene
seis(6) controles variables para modificar cada uno de los parámetros.
Página 10 de 13

Angélica Londoño Borja - Thomas Viana Alzate 3DX Spatializer
Figura 3: Interfaz gráfica de usuario
0.3.1. Módulos
El plugin cuenta con tres módulos implícitos, uno para controlar la reverberación por
convolución con la respuesta al impulso, uno para espacializar el archivo de audio, y otro
para manejar la estructura de ganancia con controles de nivel de entrada y salida de la señal.
0.3.1.1. LOAD IR:
Permite al usuario elegir entre diferentes respuestas al impulso monofónicas. El software
viene por defecto con cinco respuestas al impulso, pero el usuario tiene la posibilidad de
cargar cualquiera que tenga a su disposición.
Página 11 de 13

Angélica Londoño Borja - Thomas Viana Alzate 3DX Spatializer
0.3.1.2. DRY / WET:
Permite al usuario determinar cuán influyente será la respuesta al impulso sobre el
archivo de audio.
0.3.1.3. DISTANCE:
Con un algoritmo basado en la pérdida de nivel por distancia y ley del inverso cuadrado,
permite al usuario alejar la fuente virtualmente hasta 30 m.
0.3.1.4. AZIMUTH / ELEVATION:
Permiten definir la orientación de procedencia del archivo de audio especificando una
coordenada esférica a una resolución de 10
º
. ELEVATION toma valores entre -80
º
(abajo) y
80
º
(arriba) en el eje cenital y AZIMUTH entre -180
º
(izquierda) y 180
º
(derecha) en el eje
azimutal.
Página 12 de 13

Angélica Londoño Borja - Thomas Viana Alzate 3DX Spatializer
0.3.1.5. INPUT / OUTPUT:
Permite controlar la el nivel de entrada del audio sin procesar y el nivel de salida de la
señal procesada.
El usuario tiene la posibilidad de controlar y automatizar todos los parámetros descritos.
Página 13 de 13