EZ8_NEW_Installation&Programming_Manual Installation Directions
2014-11-11
: Pdf 652780-Installationsheet 652780-InstallationSheet 005722 Batch12 unilog
Open the PDF directly: View PDF
.
Page Count: 68

INSTALLATION
MANUAL
Cross Platform Control
Part # ELK-M1EZ8
A member of the M1 Family
Specifications, Installation and Programming
M1 includes the SIA CP-01 Standards for False Alarm Reduction †
TM
L523 Rev. I 08/06/08 Current with Firmware 4.5.4

M1EZ8 Installation and Programming
Page 2
Introduction
LIMITATION
This Control is designed to warn against unauthorized entry and other situations. However, it is not a guarantee of protection against the
occurrence of burglary, fire, or other emergency. Any alarm system is subject to compromise or failure to warn for various reasons. For
example:
- Unauthorized access can be gained through unprotected points or by disarming or bypassing protected points.
- Sensing devices are power driven and do not operate without electrical power. Battery-operated devices will not work without batteries, with
dead batteries, or if the batteries are not put in properly. Devices powered solely by AC will not work if their AC power supply is cut off for any
reason, however briefly.
- Telephone lines over which alarm signals are transmitted may be out of service or rendered inoperable by an intruder.
- Even if the system responds to the emergency as intended, occupants may have insufficient time to protect themselves from the emergency
situation. In the case of a monitored alarm system, authorities may not respond appropriately.
- Smoke detectors have limitations and cannot detect all types of fires. According to data published by the Federal Emergency Management
Agency, while smoke detectors have played a key role in reducing residential fire deaths in the United States, they may not activate or provide
early warning for a variety of reasons in as many as 35% of all fires, . Some of the reasons some detectors used in conjunction with this
System may not work are as follows. Smoke detectors may have been improperly installed and positioned. Smoke detectors may not sense
fires that start where smoke cannot reach the detectors, such as in chimneys, in walls, or roofs, or on the other side of closed doors. Smoke
detectors also may not sense a fire on another level of a residence or building. A second floor detector, for example, may not sense a first floor
or basement fire. Finally, smoke detectors have sensing limitations. No smoke detector can sense every kind of fire every time. In general,
detectors may not always warn about fires caused by carelessness and safety hazards like smoking in bed, violent explosions, escaping gas,
improper storage of flammable materials, overloaded electrical circuits, children playing with matches, or arson. Depending an the nature of the
fire, and/or location of the smoke detectors, the detector, even if it operates as anticipated, may not provide sufficient warning to allow all
occupants to escape in time to prevent injury or death..
- Signals sent by wireless transmitters may be blocked or reflected by metal before they reach the alarm receiver. Even if the signal path
has been recently checked during a weekly test, blockage can occur if a metal object is moved into the path.
- Wireless transmitters (used in some systems) are designed to provide long battery life under normal operating conditions. Longevity of
batteries may be as much as 4 to 7 years, depending on the environment, usage, and the specific wireless device being used. External
factors such as humidity, high or low temperatures, as well as large swings in temperature, may all reduce the actual battery life in a given
installation. This wireless system, however, can identify a true low battery situation, thus allowing time to arrange a change of battery to
maintain protection for that given point within the system.
- Installing an alarm system may make the owner eligible for a lower insurance rate, but an alarm system is not a substitute for insurance.
Homeowner, property owners and renters should continue to act prudently in protecting themselves and continue to insure their lives and
property.
- A user may not be able to reach a panic or emergency button quickly enough.
- Passive Infrared Motion Detectors can only detect intrusion within the designed ranges as diagrammed in their installation manual. Passive
Infrared Detectors do not provide volumetric area protection. They do create multiple beams of protection, and intrusion can only be detected
in unobstructed areas covered by those beams. They cannot detect motion or intrusion that takes place behind walls, ceilings, floors, closed
doors, glass partitions, glass doors, or windows. Mechanical tampering, masking, painting or spraying of any material on the mirrors, windows
or any part of the optical system can reduce their detection ability. Passive Infrared Detectors sense changes in temperature; however, as the
ambient temperature of the protected area approaches the temperature range of 90 to 105F (32 to 40C), the detection performance can
decrease.
- Alarm warning devices such as sirens, bells or horns may not alert people or wake up sleepers if they are located on the other side of
closed or partly open doors. If warning devices are located on a different level of the residence from the bedrooms, they are less likely to
waken or alert people inside the bedrooms. Even persons who are awake may not hear the warning if the alarm is muffled by noise from a
stereo, radio, air conditioner or other appliance, or by passing traffic. Finally, alarm warning devices, however loud, may not warn hearing-
impaired people.
- This equipment, like other electrical devices, is subject to component failure. Even though this equipment is designed to last as long as 20
years, the electronic components could fail at any time.
- The most common cause of an alarm system not functioning when an intrusion or fire occurs is inadequate maintenance. This alarm
system should be tested weekly to make sure all sensors and transmitters are working properly.
ALL RIGHTS RESERVED
No part of this publication may be reproduced, stored in a retrieval system, or transmitted in any form or by any means, electronic, mechanical,
photocopying, recording, or otherwise without the prior written permission of the manufacturer. The material in this publication is for information
purposes and subject to change without notice. The manufacturer assumes no responsibility for any errors which may appear in this publication.
Printed in U.S.A.
Use of this control for fire detection and/or annunciation may not be permitted by certain states, counties, municipalities or local jurisdiction. It is
the responsibility of the installing alarm company to check with the local A.H.J. (Authority Having Jurisdiction) or State Fire Marshal’s office prior
to using this control for fire detection.

M1EZ8 Installation and Programming Page 3
Table of Contents
Specifications, Features, and Benefits ..................................................................................................... 4
Wiring & Hookup Diagram........................................................................................................................... 5
Section 1 - Installation and Wiring ............................................................................................................. 7
1.1 Planning the Installation ...................................................................................................................... 7
1.2 Parts Diagram & Descriptions ........................................................................................................... 7
1.3 Mounting and Wiring Preparation ....................................................................................................... 7
1.4 Control Wiring .................................................................................................................................... 8
Data Bus E.O.L. Termination - VERY IMPORTANT! ...............................................................................11
Section 2 - Operating the System ............................................................................................................ 13
2.1 Introduction ....................................................................................................................................... 13
2.2 Powering Up (One Keypad)............................................................................................................. 13
2.3 User Codes and Authorities .............................................................................................................. 13
2.4 Installer Program Code and Authorities ............................................................................................ 13
2.5 Keypad Overview ............................................................................................................................. 14
Keypad Menus........................................................................................................................................ 15
Menu 0 - Select Keypad Alternate Area - Multi-area (Partition) Operation.............................................. 18
Section 3 - Programming The Control ..................................................................................................... 19
3.1 Introduction ....................................................................................................................................... 19
3.2 Local Keypad Programming ............................................................................................................. 19
3.3 Local or Remote Computer Programming (ELK-RP) and Anti-Takeover ......................................... 19
3.4 Area Partitioning................................................................................................................................ 19
3.5 Communicator Setup Checklist ....................................................................................................... 20
3.6 Entering Installer Level Programming............................................................................................... 20
Menu 01 - Bus Module Enrollment.......................................................................................................... 22
Menu 02 - User Code Options ................................................................................................................ 23
Menu 03 - Area Definitions ...................................................................................................................... 24
Menu 04 - Keypad Definitions ................................................................................................................. 26
Menu 05 - Zone Definitions ..................................................................................................................... 28
Menu 06 - Alarm Duration Timers ........................................................................................................... 31
Menu 07 - Global System Definitions ..................................................................................................... 32
Menu 08 - Telephone Account Setup ...................................................................................................... 36
Menu 09 - Area Reporting Codes ........................................................................................................... 38
Menu 10 - Zone Reporting Codes........................................................................................................... 40
Menu 11 - Keypad F-Key Reporting Codes ............................................................................................ 41
Menu 12 - Sys Report Code Options & Codes ...................................................................................... 42
Menu 13 - User Report Codes................................................................................................................ 44
Menu 14 - Wireless Definitions............................................................................................................... 45
Section 4 - PC Programming and Automation Capabilities.................................................................... 47
4.1 ELK-RP Software ............................................................................................................................ 47
4.2 Update/Verify Firmware in the Control and Peripherals ................................................................... 48
4.3 Automation Rules and Attributes ...................................................................................................... 49
Appendix A - Event Codes ........................................................................................................................ 56
Appendix B & C - Unused ......................................................................................................................... 58
Appendix D - Two Way “Listen-in/Talk” Interface................................................................................... 60
Appendix E - SIA CP-01 Compliance ........................................................................................................ 61
Appendix G - Additional ELK-M1KP Keypad Information ...................................................................... 65
Index............................................................................................................................. 67

M1EZ8 Installation and Programming
Page 4
† Not evaluated by UL †† Not for use in UL Listed Systems
General:
• Large zone capacity: 8 on-board zones expandable to 200
• Wireless capability: † Up to 48 zones
• Two Way Listen-in interface †
• Flash Memory - Allows field updates to firmware electronically
• Time/Date stamped 512 event history log
• Menu driven, text keypad programming
• 12 On-Board Outputs: 1 siren driver/voltage, 1 form “C” Relay,
and 10 low current (10 mA) voltage outputs
• Total Number of Outputs Supported: 204
• Supports 4 wire (any zone) and 2 wire (zone 8) smoke
detectors
• Includes Fire alarm verification routine
• Can be partitioned into 8 areas and account numbers
• User Codes: 199 (4 or 6 digit) with assignable authority
levels
• Arm levels: Away, Stay, Stay Instant, Nite, Nite Instant, Vacation
• Hardware "watchdog" and nonvolatile EEPROM memory
• Supervised phone line and alarm output
• Connection for optional ELK-MSI RS-232 serial port 0 to
interface PCs and peripheral devices
• Total serial ports with expansion: 8
Communications
• True V.22 bis Modem for fast reliable upload/download
• Phone Number Capacity: 8
• Optional Ethernet † int. for reporting, operation, programming
• Communicator formats: SIA, Contact ID, 4 + 2, and Pager
• Elk-RP PC programming software with conflict resolution to
easily highlight differences between control and PC
- Connect via Dial-up, Optional RS232 port, or Opt. Ethernet
- Automatic answering machine bypass
Keypad
• Backlit, Large Character LCD Display, 16 x 2 lines
• Built-in Temperature Sensor
• Optional Plug-in Prox Access reader (26 bit Weigand format)
• Menu navigation keys and 6 programmable function keys
• Plug-in connector, only 4 wires to the control
• 1 Zone input and 1 Output Programmable per Keypad
• Programmable display of time, date, & temperature
• Displays system diagnostics and settings.
• Maximum Keypads allowed: 16
Automation & Integration
• Create lifestyle enhancing comfort, convenience, and security
• Powerful “Whenever/And/Then” RULES Programming allows
almost any imaginable operation. No need to chain rules
together. Any single “Whenever” event can have one or more
ANDs and THENs (conditions and commands).
• Total number of Rules Supported: 528
• Rules utilize easy to understand text based references
• Control lighting using RS-232 serial or 2-way Power Line
Control (PLC) ports including On, Off, Dim, All On, All Off com-
mands †
• Transmit and receive custom serial ASCII strings
• Read Temperature Sensors - Communicate with Thermostats
• Total thermostats supported: 16
•Sunset/Sunrise calculation and activation built-in
• Advanced Lighting Options (Pre-set Dim, Extended, Levels,
Scenes)
Power Supply
• Heavy duty - 2.5 Amp power supply
• Dynamic battery test
• PTC (fuseless) resettable overload protection
Part Numbers and Accessories:
ELK-M1EZ8CB Control “Board only” †
ELK-M1EZ8 Control in 12 x 12” metal can (Base Unit) †
ELK-M1EZ8KB Control KIT: Board, 12 x 12” can, Xfmr, M1KP
Keypad, 5Ah Battery, SP35 Speaker, & RJSET †
ELK-M1EZ8K Control KIT - NO METAL CAN (for structured
wiring systems) Includes Board,XFMR,M1KP
Keypad, 5Ah Battery, SP35 Spkr, & RJSET †
Utilizes most ELK-M1 Accessories
ELK-M1KP Lg. Keypad, LCD (Green),16 character x 2 lines
ELK-M1KPB Lg. Keypad, LCD (Blue),16 character x 2 lines
ELK-M1KP2 Small Keypad LCD (Blue), 16 char. x 2 lines †
(no internal temp sensor and 2 less “F” keys)
ELK-M1KP3 * same as M1KP2 but with flip down door †
ELK-M1XIN 16 Zone (input) expander
ELK-M1XOVR 16 Output expander, 8 Voltage/8 Relays
ELK-M1XOV 16 Output expander, Voltage only
ELK-M1RB Relay board, 8 form ”C” relays
ELK-M1DBH Data bus wiring hub †
ELK-M1DBHR Data bus wiring hub “Active” for Retrofit †
ELK-M1XEP Ethernet Port Exp/Interface (Qtr 2 of 05) †
ELK-M1XRF2G Wireless Receiver for GE Crystal Xmtrs †
ELK-M1XSP Lighting, Thermostat Interface & Serial exp. †
ELK-M1PR Mini prox reader for keypad †
ELK-M1EZ8TWI Two Way Listen-in Int. w/3 mic inputs †
ELK-M1EZ8MSI Main Serial Interface, supplies RS232 Port 0 †
ELK-M1TWS Speaker & Mic for Two Way Listen-in †
ELK-M1ZTS Zone Temperature Sensor -50 to 140 F †
ELK-RP PC software - Free upon request with
Control Panel purchase
ELK-RM Remote “User” Management software
ELK-TS07 7.25” Color Touchscreen †
Specifications, Features, and Benefits
NOTE: Use of Two Way Listen-in may be regulated by local or
state laws and/or ordinance. It is the responsibility of the
Installer to check before using this feature.

M1EZ8 Installation and Programming Page 5
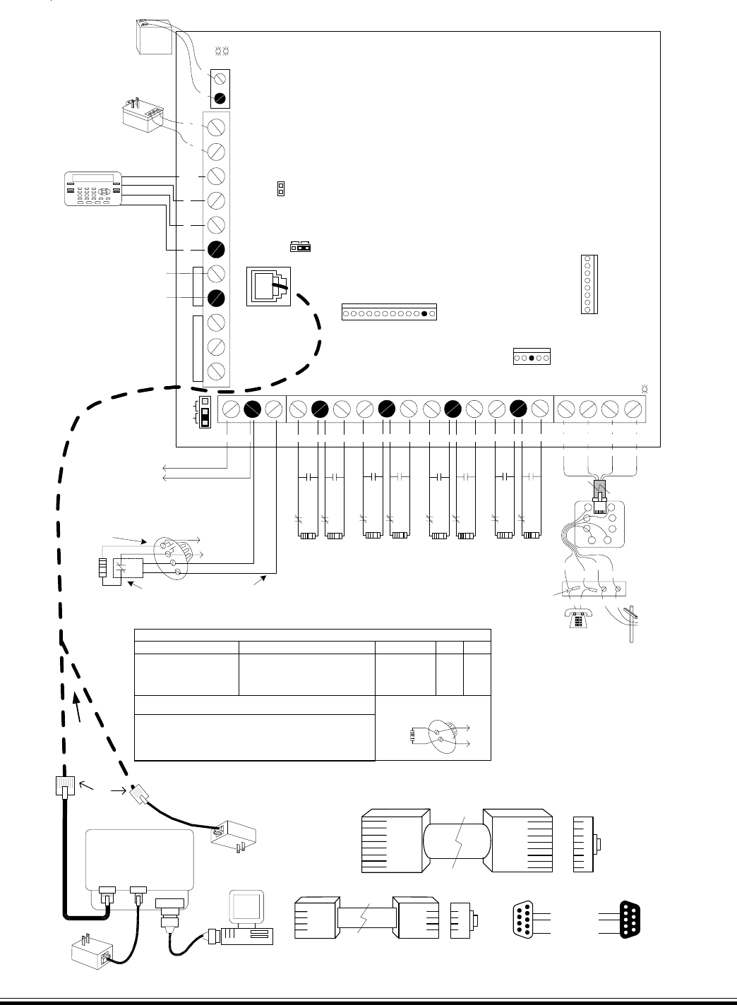
Wiring & Hookup Diagram
-
STATUS
LINE SEIZE
N.C.
N.O.
2200
Ohm
EOL
N.C.
N.O.
Zone
8
2200
Ohm
EOL
POWER
Data Bus-See Note in Manual
RED
BLACK
WHITE
GREEN
Keypad
+
See Manual
Do Not Connect
to a Phone Line!
JP1
2WIRE
SMOKE NORMAL
ZONE 8
JP3
Lighting Interface
or M1EZ8MSI Main
Serial Port Interface ††
Aux Data Bus (J3) ††
For wireless receiver. Presently
works with GE-Caddx NX408E,
NX416E, or NX448E
Two-Way
Listen-In (J7) ††
Connects to
(M1EZ8TWI)
TELCO
Line
House
Phones
TR
T1 R1
RJ31X Jack
(ELK-RJSET)
54
8 1
Demark
Block
splices
Yellow
BlackRed Green
Green Red Brown
PHONE LINE HOUSE LINE
TIP RING T1 R1
Z7NEGZ8
Compiles with FCC Part 68
Reg. Number: US:5K6AL03BELK-M1
Ringer Equivalence REN: 0.3B
Use USOC RJ-31X connector.
Complies with the limits for class B computer
devices in accordance with the specifications
of subpart J of part 15 of FCC rules.
Out 3 - Relay Programmable
General Purpose Dry Contacts
rated: 4 Amps @ 12 - 24VDC
Select PLC Mode (JP2)
Selects single or bi-directional
PLC Transmissions
Terminating Jumper (JP3)
See manual for important
information about Data Bus
Termination.
12Volt - 5Ah min.
See UL requirements
for sizes and standby
times. Test regularly
with ELK-BLT Battery
Life Tester. Replace
every 3-5 years
16V XFMR
AC AC A B
+12V
KP NEG
OUTPUT 3
N/O N/CCOM
Line Seize LED is ON if Dialer
is in use (communicating)
Status LED:1 blink = Normal Operation.
2 fast blinks = Bootloader mode.
4 fast blinks = Initializing EEPROM memory.
5 fast blinks = Memory/Operation overflow.
Power LED is ON when AC is present.
Auxiliary +12VDC
Power Output
Protected by 1.25A PTC.
2200 Ohm EOL Resistors are part # ELK-ER2200
ELK-M1EZ8
J3
-
C
+
B
A
1
J7
1
2 WAY
1 WAY
-X10-
JP2
J5
18
+12VDC Switched
Smoke Power
1.1 Amp PTC protected
4-Wire Smoke Detector
2200
Ohm
EOL
To Zone Input
U.L. Listed EOL Supervision Relay
(ESL #204 or Equivalent).
(shown energized, contacts closed)
N.O. Alarm
Contacts
To Zone NEG
+VAUX +VSMK
Grey
Ring Tip
T1 R1
Programmable Outputs (J16)
OUT 7 thru 16 are +12V switched positive voltage
outputs rated at 10mA max. Connect optional ELK-
M1RB Relay Board for 8 general purpose relays.
J16
OUT 16
OUT 15
OUT 14
OUT 13
OUT 12
OUT 11
OUT 10
OUT 9
OUT 8
OUT 7
+12V
NEG Red
Black
White
Green
Brown
Blue
Yellow
Violet
Pink
Tan
Orange
Grey
+ ALARM -
OUTPUT 2
NEG
-
+
Connector J5 accepts either a 4 conductor modular cable for a PSC05 PLC
Lighting Interface OR an 8 conductor modular cable for a EZ8MSI Main Serial Port
Interface w/PSC05 pass through connector. (This connection not evaluated by UL)
PSC05 ††
or equiv.
PSC05 or
Equivalent
PC
Computer, OEM
component, etc.
RS-232
ELK-M1EZ8MSI
Main Serial Port Interface
J3
RS232
Serial
Cable
4 Conductor
Modular Cable
8 Conductor
Modular Cable
11
J1
From
EZ8
J2
Powerline
Interface
To J5
Connector
4 Conductor
Modular Cable
OR
1
BATTERY
RED BLK
Zone
7
-
+
+
-
(Sold separately)
12V
Battery
Yellow
Green
Red
Black
4 conductor modular (standard) phone
cord for PLC Lighting (not supplied).
End view
Yellow
Green
Red
Black
1
1
8 Conductor Cat5 cable from EZ8MSI Main Serial Port Interface.
End view
Brn/Wht
Wht/Brn
Grn/Wht
Wht/Blue
Blue/Wht
Wht/Grn
Org/Wht
Wht/Org
1
Wht/Org
Org/Wht
Wht/Grn
Blue/Wht
Wht/Blue
Grn/Wht
Wht/Brn
Brn/Wht
1
110806
ELK
PRODUCTS, INC.
HILDEBRAN, N.C., 28637, USA
NOTE: Refer to Appendix F in the Installation Manual
#L523 Rev. I 05/07 for the UL limitations on total
continuous 'standby' current drain from terminals
+VAUX, +12VKP, +VSMK, and J16. N.C.
N.O.
2200
Ohm
EOL
N.C.
N.O.
Zone
6
2200
Ohm
EOL
Z5NEG
Zone
5
Z6
N.C.
N.O.
2200
Ohm
EOL
N.C.
N.O.
Zone
4
2200
Ohm
EOL
Z3NEGZ4
Zone
3
N.C.
N.O.
2200
Ohm
EOL
N.C.
N.O.
Zone
2
2200
Ohm
EOL
Z1NEG
Zone
1
Z2
11
RS232 Serial Port Cable (9 pin male
to 9 pin female) Max. length = 50 ft.
Pin 2 < to > 2
Pin 3 < to > 3
Pin 5 < to > 5
Sealed Lead Acid Battery (ELK-1250)
Note: Secondary phone line surge
suppression devices (ELK-950) are
recommended for areas prone to transient
or lightning strikes.
+
2-Wire Smoke Detector
820
Ohm
EOL
+
-
NEG
Z8
Compatibility Identifier: M10001
Maximum Operating Voltage: 13.8 VDC
Max. wire resistance should not exceed 13 Ohms.
Use 18AWG Fire approved wire. Max. wire length = 1000 feet.
Do not mix different models on same circuit as proper operation may be impaired.
Name
System Sensor
Sentrol (GE)
Model
2W-B, 2WT-B, 1151, 2100, 2100T, 2151
429AT, 521BXT, 521B
Compatibility ID
A
S09A
Max #
20
20
Base
None
None
To configure Zone 16 as a 2-wire smoke zone, set Jumper JP1 to "2 WIRE
SMOKE" and use 820 Ohm EOL resistor, part # ELK-ER820.
2-Wire Smoke Detector Compatibility
† †
16.5VAC, 45VA
ELK-TRG1640)
Do not connect to
switched outlet.
UL Listed Class 2 Transformer
For Canada use cUL Listed
Transformer - ATC Frost #FPS-4016
This unit provides Residential fire alarm service when installed according to
ANSI/NFPA 72. Transmission of the fire alarm signal to a fire alarm
headquarters or central station shall be permitted only with the approval of the
authority having jurisdiction. The burglar alarm signal shall not be transmitted
to a police emergency number, equipment is to be installed in accordance with
NFPA (985,55.1.P). Reference NFPA70 (NEC) & Canadian Electrical Code.
All circuits are current limited except for Battery leads. Refer to Appendix F.
Testing of system should be performed regularly with the primary AC power
de-energized. Control specifications are subject to change without notice.
For Installation of Residential Fire Warning Systems reference CAN/ULC-S540
Standard.
Smoke Detector covers should be kept free from dust and dirt by use of a dry
or damp (water) cloth as needed. When necessary, clean the detector interior
and/or replace the optical chamber according to instructions provided by the
Smoke Detector Manufacturer.
M1EZ8 "Board only" non-alarm current draw = 140mA ( .14 Amp )
Out 2 - Alarm Connect ONLY 1
UL Listed Bell or Siren (self-
contained). For residential Fire
the indication device shall be
Wheelock 34T-12 or equiv.
Current limited to 1 Amp.
Program Global Option 26 to
Voltage. Speakers are only
permitted for non-UL installations
and must be series parallel wired
to avoid dropping below a 4 ohm
total load.
† Not evaluated by UL †† Not for use in UL Listed Systems
††
††
††
Use 26AWG
Telco wire

M1EZ8 Installation and Programming
Page 6
Intentionally Left Blank

M1EZ8 Installation and Programming Page 7
1.1 Planning the Installation
The first step in any multi-zone security system installation is planning the job.
1. Read this entire manual to familiarize yourself with all system features and procedures before actually beginning the
installation. Read all the information regarding Underwriters Laboratories (UL) and NFPA requirements.
2. Perform a physical survey of the installation site. Use the diagrams below as a guide in planning the installation.
3. Discuss the installation requirements and applications with the customer.
4. Compare the installation requirements and applications with the factory default settings to determine what customized
programming is needed to meet the specific installation requirements.
5. Bench test the system prior to installation.
1.2 Parts Diagram & Descriptions
See Wiring & Hookup Diagram on pages 6 & 7.
1.3 Mounting and Wiring Preparation
Control Mounting
DO NOT MOUNT THE CONTROL OUTDOORS OR IN A DAMP LOCATION OR WHERE THE ENVIRONMENTAL CONDITIONS
ARE UNSUITABLE FOR ELECTRONIC BASED EQUIPMENT. DO NOT MOUNT IN AN UNCONDITIONED ATTIC. USE
COMMON SENSE AND GOOD INSTALLATION PRACTICES. A suitable location would be inside a secure dry location where
the ambient temperature inside the control box can remain at 32‘ to 120° Fahrenheit (0’ to +49' Celsius). Choose a location
that allows easy wiring to an unswitched power outlet and to a grounding conductor for the control. A central location makes
running system wiring easier. Remove control box knockouts that best suit your wiring needs.
After removing all packing materials, compare the system components with those in the figure above to familiarize yourself
with the part names. Mount the control using the upper center slotted hole to level. Install and connect all necessary wiring for
the power transformer, detection loops, keypads and siren outputs.
Keypad Mounting and Wiring
Ideal keypad height is 50-58 inches above the floor. Select a location with an ambient temperature range between 32° and
120° F (0° to +49° C). Avoid direct sunlight if possible. Fasten mounting plate to electrical box (or directly to wall) using flat
head screws to prevent shorts to the back of the circuit board. Keypads have a removable wiring plug for connecting to the M1
4-wire data bus. CAT5 or CAT6 eight (8) conductor cable is recommended for all Data Bus cables. The extra wires provide
data return paths. Splice the Black, Red, White, and Green wires from the removable wiring plug to the Data Bus cable. Plug
the connector into the back of the keypad. Tuck wires neatly into back plate and install Keypad on mounting plate. Each
keypad has connections for an optional programmable output and a programmable zone input.
Section 1 - Installation and Wiring
Legend
- Main Control
- Audible Alarm
- Smoke Detector
- Contact
- Keypad
M
A
S
C
K
Bedroom 1Bedroom 2
Bedroom 3 Living Room
Kitchen / Dining
TYPICAL BURGLARY INSTALLATION LAYOUT
M
A
K
Bedroom 1Bedroom 2
Bedroom 3 Living Room
Kitchen / Dining
TYPICAL FIRE INSTALLATION LAYOUT
M
A
K
C
CCCCC
S
SS
S
Basement
First Floor
All perimeter openings below 18" should be provided with protection.
A Smoke Detector shall be located in each sleeping area and between
the sleeping areas and the main living area.
Early warning fire detection is best achieved by the installation of fire
detection equipment in the location shown above.
In homes basements or multiple levels at least one smoke detector
shall be on each level.

M1EZ8 Installation and Programming
Page 8
1.4 Control Wiring
Zone Inputs (1 thru 8 on main board, 17 thru 208 via expanders)
Zones Z1 thru Z8 are on the main board, others are in groups of 16, starting with Z17. Each 2 zones share a common
negative terminal. A zone may be programming for EOL resistor supervision (Default), or normally closed/normally open
without a resistor. In addition, Burglar and Keyswitch zones may be programmed for EOL with Security Alert on Short, or EOL
with Security Alert on Open/Short, also referred to as a Four (4) State Zone (firmware 4.3.5 or later). If EOL resistors are used,
they should be placed at the furthest most remote end of the detection device wiring. EOL zones permit a combination of
N.C. (normally closed) or N.O. (normally open) devices. Using voltage meter probes across the zone and com terminals, a
non-violated EOL zone will measures approx. 7.0 VDC. An open circuit will be approx. 13.8 VDC. A shorted circuit will be
0 VDC. The Keypad also provides the ability “Menu 8 “System Diagnostics” to view zone voltage.
ELK-M1KP
1
See Note about
Data Bus
Termination
6
BLACK
WHITE
GREEN
RED
Keypad
Wiring
Assembly
Data Bus Cable
CAT5 or CAT6 Recommended
Optional programmable Zone Input from Keypad
Hookup Diagram for Keypad
Splice 6 Pin Keypad Wiring Assembly to the Data Bus cable using ELK-900-2 "B" Connectors.
BROWN
Optional programmable Output from Keypad
Keypad 1
The optional Zone Input # or Output # is
determined by the Keypad Address.
Load (50mA max)
I.E. LED, Relay
-
+
To BLACK (Neg) Wire
To BROWN Wire
N.C. N.O. 2200
Ohm
EOL
To BLACK (Neg) Wire
BLUE
To BLUE Wi re
NOTE: The first batch of M1KP Keypads provided a switched
negative (pull to ground) output. Connect per diagram above.
These units have the letter "E" at the end of the ID number on the
lower back side of the board. EG: PC096E Boards with a letter
"F" or later provide the output as a switched positive.
Load (50mA max)
i.e. Relay, LED
-
+
To Red (Pos) Wire
To Brown Wire
KP Zone Output
Address # #
1 193 193
2 194 194
3 195 195
4 196 196
5 197 197
6 198 198
7 199 199
8 200 200
KP Zone Output
Address # #
9 201 201
10 202 202
11 203 203
12 204 204
13 205 205
14 206 206
15 207 207
16 208 208
Optional Four (4) State Zone Wiring (2 series resistors w/ N.C. contacts)
Zone
Input
Neg.
N.C. Alarm
Contacts 2200 Ohm
Resistor
2200 Ohm
EOL Resistor
N.C. Tamper
Contacts
Pos.
Neg.
Fig 2: Powered PIR, Glassbreak, etc. with Tamper
N.C. N.O.
Contact
2200
Ohm
EOL
Zone Input
Neg.
Tamper Contact
N.C.
Alarm
Contact
Diagnostic Table
Short ~
2.2k Ohms
4.4k Ohms
Open ~
0 - 3.9 Volts
4.0 - 7.3 Volts
7.4 - 11 Volts
11.1 - 13.8 Volts
Zone
Resistance Approx. Zone
Voltage Reading
Alarm
-
Alarm
Alarm
Armed
Sec. Alert/Tamper
Ready
Not Ready
Sec. Alert/Tamper
Disarmed
Condition When:
0 - 72
73 - 159
160 - 220
221 - 255
A to D
Value
Fig 1: N.C. Alarm Contact
(Unpowered) with N.C. Tamper
Program Zone for EOL Wiring
Type 4 - Supervisory on Open
This feature
requires Firmware
2.3.5 or later.
2200 Ohm
Resistor
Traditional Three (3) State Zone Wiring (1 series resistor)
Wire in Series with zone
input or use another zone.
Neg.
N.C. Alarm
Contacts
2200 Ohm
EOL Resistor
N.C. Tamper
Contacts
Pos.
Neg.
Powered Motion, PIR, Glassbreak, etc.
N.O.
Contact
2200
Ohm
EOL
Zone Input
Neg.
N.C.
Alarm
Contact
Diagostic Table
Short ~
2.2k Ohms
Open ~
0 - 3.9 Volts
4.0 - 8.8 Volts
8.9 - 13.8 Volts
Zone
Resistance Approx. Range
of Zone Voltage
Alarm
-
Alarm
Armed
Not Ready
Ready
Not Ready
Disarmed
Condition When:
0 - 72
73 - 170
171 - 255
A to D
Value
Zone
Input
Alarm Contact
NOTE: Refer to the section ‘Data Bus E.O.L. Termination’ for information on multiple homerun cables. NEVER SPLICE OR
CONNECT WIRE WITH CONTROL POWER ON. Minimum cabling should be four conductor 22 or 24 gauge. Maximum resistance per wire
is 25 Ohms. Device placement beyond 1000' is not recommended.

M1EZ8 Installation and Programming Page 9
Two-Wire Smoke Zone (Zone 8)
To enable use of two-wire smoke detectors position Jumper JP1 to the 2 wire smoke position. Go to Installer programming
mode, Menu 05 - Zone Definitions, and program Zone 8 as a Fire zone (Def=10). Step to next location and program Wire
Type=6. NOTE Use only compatible two-wire detectors listed on the front label of the control. Do not mix brands. The
maximum number of detectors is also listed on the front label. For two-wire operation, a 820 Ohm EOL resistor part #
ER820 must be used instead of the 2,200 Ohm resistor part # ER2200. Use 18AWG Fire approved wire. Max. wire length =
1000 feet. Max. wire resistance should not exceed 13 Ohms.
Switched Power Connection (+VSMK)
Four-wire smoke detector and other devices that require a temporary power disruption in order to reset or unlatch from the
alarm state (i.e. smoke detectors, etc.) should be connected to the +VSMK 12 Volt DC switched power terminal. When a
smoke reset is performed, the operating voltage to these devices is momentarily interrupted.
Auxiliary Power Connections (+VAUX)
Motion detectors, glass breaks, etc. and other devices requiring unswitched 24-hour power should be connected to one of the
auxiliary terminals, +VAUX. All negative terminals on the terminal strip are at the same reference and may be used whenever
a common (circuit ground) negative is required. Use caution when wiring the control to distribute the load devices among the
supply and the negative terminals evenly. NOTE: Circuit ground refers to any negative terminal connection on this control.
This does not refer to the earth ground terminal or to the common terminals of Relay Output 3. These terminals are not at
the same voltage potential and should not be wired so that they are electrically connected to a negative.
PTC (Positive Temperature Coefficient) Circuit Breakers
The +VAUX Auxiliary power and J16 power output terminals are protected against shorts and overloads by a 1.25A PTC. A PTC
is a solid state, auto-restoring type of circuit breaker. The +VSMK Switched (Smoke) power output is protected by a 1.1A PTC.
The +12VKP Keypad power output is protected by a 1.25A PTC. The alarm output is protected by a 1.25A PTC. NOTE:
Sometimes it may be necessary to remove power (unplug the outputs) for approx. 20 seconds after a short, to allow the
PTC to reset. Even if the short is no longer present, the remaining residual current draw may be so high that the PTC
cannot determine that the short is gone. If the PTC re-trips, check the field wiring and repair.
Transformer Primary Power Input (AC)
The control is powered by a 16.5 VAC, 45 min. VA, UL Listed Class 2 transformer (ELK-TRG1640). The specified sized and
rated transformer must be used to operate this control. The transformer must be connected to a 120 VAC, 24-hour outlet not
controlled by a switch other than an approved overcurrent protection device.
Connect the transformer to the AC Terminals using 16 to 18 gauge minimun wire. Do not exceed 50 feet between the
transformer and the control or run the AC power in a multiconductor with other system circuits. Leave the transformer
unplugged as well as the standby battery until all other connections have been made.
Standby Battery Connection
Connect the BLACK wire to the Neg (-) terminal on the battery, the connect the RED wire to the Pos (+) terminal on the battery.
The control is designed to operate with and recharge a 12 volt, sealed lead acid battery from 7Ah up to 18 Ah for backup of the
primary power supply. The control maintains a float charge for the battery of 13.8 VDC at 100 mA. This is in addition to the
continuous output of 1.5 Amps that the power supply maintains (see maximum current drains for UL Listed Systems).
CAUTION: Do not reverse the battery leads! The control has special circuitry which helps protect it from battery reversal
damage for short durations. However, prolonged reversal of the battery leads may cause permanent damage. A reverse
battery warning LED is located to the left of the power On/Off switch. If this light is ON, turn the power off immediately
and correct the battery lead connections.
STATUS
UL Listed Transformer,
Class II, 16.5VAC, 45VA.
i.e ELK-TRG1640
Do not connect to a
switched outlet.
POWER
Sealed Lead Acid Battery
12Volt - 5Ah min. (ELK-1250)
NOTE: See UL requirements for
standby times and battery sizes.
The control is capable of
charging up to an 18Ah battery.
Test battery regularly with
ELK-BLT Battery Life Tester.
Replace every 3-5 years
BATTERY
RED BLK 16V XFMR
AC AC
Status LED:1 blink = Normal Operation.
2 fast blinks = Bootloader mode.
4 fast blinks = Initializing EEPROM memory.
5 fast blinks = Memory/Operation overflow.
Power LED is ON when AC Voltage is present.
12V Battery

M1EZ8 Installation and Programming
Page 10
AC Failure, Low Battery, and Automatic Low Voltage Shutdown
During an AC power failure the battery automatically takes over and AC Fail trouble annunciates at the keypad. The
communicator can be programmed to report AC Fail to the Central Station after a time delay (see Menu 12, System Option 01).
If the battery voltage falls below 11.2 VDC a Low Battery Trouble condition will occur. The communicator can be programmed
to report Low Battery to the Central Station. The battery will continue to run the control until its voltage drops below 10.2 VDC,
at which time the control will disconnect and shut down to prevent a false alarm and damage to the battery. The AC Fail
trouble display will clear if the AC restores. However, the Low Battery Trouble requires a manual or automatic battery load test
before it will clear. An automatic battery load test is performed every 24 hours. See Section 2.2 for powering up the control.
Telephone Line Connection (R1,T1,T,R)
The telephone interface is connected by the use of an approved RJ-31X interconnect jack. This device allows the subscriber
to disconnect the control/communicator from the public switched telephone network in the event of a malfunction. The control
is equipped with line seizure so that the premises telephone service is interrupted during communication to the central
station. Connection to the approved jack is done with a RJSET cord which connects the control terminals to the RJ31X jack.
NOTE: The Telco cord can be supervised to the RJ31X or demarc block by installing an EOL resistor across the Orange and
Blue wires (RJ31X terminals 2 and 7). In the control, connect the Orange and Blue leads to any 24hr Burglar zone input.
Outputs
There are 12 outputs on the main board. In programming these are numbered Out2, Out3, and Out 7 thru 16. The total
outputs may be expanded utilizing output expander boards connected to the RS-485 4-wire Keypad data bus. The Alarm
Output (Out 2) trips when any alarm is activated. All others must be enabled through the RP Rules Programming and can be
triggered by multiple conditions “events”. Do not exceed the current limits on voltage only outputs.
Output 2 - Connect a UL Listed Bell or Siren (self-contained). Current limited to 1 Amp. Program Global Option 26 to Voltage.
This output is supervised. Speaker(s) are only permitted for non-UL installations. Series/parallel wire to avoid dropping
below a 4 ohm total load.
Output 3 is a Single Pole Double Throw Relay with form “C” contacts (Com, N/O, and N/C).
Outputs 7, 8, 9, 10, 11, 12, 13, 14, 15, and 16 are low current, positive (+) voltage only, for driving LEDs, relays, etc. Outputs 4,
5, and 6 ARE NOT available from the main board. They can only be accessed with a data bus Output expander set to
address 1. This expander will replicate main board outputs 7 thru 16, while also including outputs 4, 5, and 6.
Earth Grounding
Tests have determined that the best results against lightning and transients are obtained by isolating the control from ground.
Do NOT connect any of the terminals, especially the Neg. terminals to earth ground. Early production boards had an earth
ground terminal. This terminal is no longer used on circuit board revision I or later. However, ancilliary devices such as the
ELK-950 Surge Protector on the incoming Telephone circuit are still recommended.
Keypad & Expanders on the RS-485 Data Bus (+VKP, Data A, Data B, Neg)
Keypads and data bus expander devices connect to the four terminals marked +VKP, Data A, Data B, and Neg. The keypad
plug-in wire harness color code is: Red +VKP, Green Data A, White Data B, and Black (-) Neg. The +VKP power terminal is
protected by an auto reset PTC device. In the event of a short circuit or malfunction, power will be removed from all devices
until the problem is resolved.
Using Output 7 (low current) with a sensitive relay to switch 24V AC to a Door Strike †
24V AC
Transformer
+-
Door
Strike †
ELK-924 †
POS
NEG
-T+T
N/OCOMN/C
D3
24V OPEN
N/OCOMN/C
+12V
NEG
16
15
14
13
12
11
10
9
8
7
J16
OUTPUTS
Programmable Outputs (J16) OUT 7 - 16 are +12V switched
positive general purpose outputs rated at 10mA. maximum.
+12V Red
Black
White
Green
Brown
Blue
Yellow
Violet
Pink
Tan
Orange
Grey
+VAUX
NEG
OUT 16
OUT 15
OUT 14
OUT 13
OUT 12
OUT 11
OUT 10
OUT 9
OUT 8
OUT 7
† Not evaluated by UL †† Not for use in UL Listed Systems

M1EZ8 Installation and Programming Page 11
Data Bus E.O.L. Termination - VERY IMPORTANT!
The control features a true RS-485 “differential” data bus operating at 38,400 bits per second. This is relatively high speed by
industry standards and ensures fast, accurate communications. With this speed, EOL data bus terminating resistors are
required to eliminate the possibility of reflection errors caused by varying cable lengths. Every data bus device; keypad, zone
expander, etc. and the control board has a built-in bus terminating resistor (120 Ohm) which is installed (activated) via a 2 pin
header/jumper (2 Gold Pins). The hardware pack includes two black shorting caps. When one of the shorting caps is placed
on the two gold pins, it installs (activates) the 120 Ohm terminating resistor across Data Lines A & B. Terminating resistors
are marked JP2 on the keypads and JP1 on the expanders. From the factory, no terminating resistors are installed (activated).
WARNING! The RS-485 Data Bus must NEVER have more than 2 terminating resistors header/jumpers installed.
Ideally, there should be no more than 2 home run cables (4 wire) with daisy chained devices along each. The last device on each cable
MUST have a terminating resistor installed (activated) via the gold 2 pin header/jumpers marked JP2 on keypads, JP1 on expanders. Place a
black shorting cap (see hardware pack) onto the 2 gold pins to install a 120 Ohm resistor across data lines A & B. If there is only 1 data bus
cable place a shorting cap on JP3 of Main Board. See alternate hookups below.
For those that prefer to home run wires, use 6 or 8 conductor (CAT5 is ideal) cable. At each device, make a three way splice of the data A, the
device A wire (terminal), and a return data A1 wire (using one of the extra wires). At the control, make a two way splice of the data A1 return
wire (series connection) to the outgoing data A wire of the next cable. Repeat for the data B wire. Remember to install a terminating jumper on
the last wired device and the control JP3 ONLY! Electrically the data wires are now in series. Connect the POS (+) and Neg (-) power wires of
each device directly to the M1’s +VKP and Neg terminals. DO NOT SERIES THE POWER WIRES as this will cause unnecessary voltage loss.
The ELK-M1DBH † Data Bus Hub accepts CAT5 or CAT6 cable with RJ45 plugs on the ends and does all the work of series connecting the
DATA lines A & B. Terminate at the hub using the included RJ45 Terminating Plug in the first unused jack.
+VKP
DATA B
DATA A
NEG
EGND
ELK-M1KP
BLACK
WHITE
GREEN
RS-485 Data Bus (Max. length is 4000 ft.
Max. bus devices vary by control.)
RS-485 DATA BUS
RED
ELK-M1XIN
ELK-M1XOV
Jumper
Terminate
these two
devices.
DO NOT Jumper
Terminate these devices.
Keypad 1
ELK-M1KP
Keypad 2
ELK-M1KP
Keypad 3
Daisy Chain Connection of Data Bus Devices Using Two (2) Home Run Cables
Install Teminating Jumper
Cap on this last device
AND on the control JP3.
6 conductor cables
+VKP
DATA A
DATA B
NEG DATA
A1 A
B1 B
DATA
A1 A
B1 B
WHITE
GREEN
BLACK
RED
A
-
+
B
SPARE
PAIR
See Keypad Diagram for connection
of Optional Output and Zone Input
WHITE
GREEN
BLACK (-)
RED +12
BLUE
BROWN
6
Conductor
Cable
Keypad
DATA
A1
B1
For future
devices
A1
B1
Connect each device to the 6
conductor cable as shown.
Diagram for Daisy Chain Connection of Data Bus Devices Using 3 or More Home Run Cables.
NOTE: The power wires are parallel
connected to the +VKP & Neg terminals.
RS-485 DATA BUS
Keypad
Keypad
Keypad
ELK-M1DBH Data Bus Hub †
Mount M1DBH inside control. Connect it to the M1
Data Bus terminals using a 4 conductor cable.
J2 J4 J6 J8
J1 J3 J5 J7 J9
RJ45 Terminating Plug Insert in first unused jack and terminate the
control at JP3. DO NOT TERMINATE AT ANY OF THE DEVICES!
CAT5 Cables
Daisy Chain Connection using the ELK-M1DBH and CAT5 Cables.
RS-485 DATA BUS
8 - Brn/Wht
7 - Wht/Brn
6 - Org/Wht
5 - Wht/Blue
4 - Blue/Wht
3 - Wht/Org
2 - Grn/Wht
1 - Wht/Grn
RED +12V
BLACK (-)
GREEN (A)
WHITE (B)
BROWN
Pin1
RJ45 Plug
A1 Grn/Wht
A Org/Wht
- Wht/Brn
+ Brn/Wht
B Wht/Org
B1 Wht/Grn
Spare
Spare
COLOR CODE for CAT5 or CAT6 Data Bus Cable
to RJ45 Plugs for ELK-M1DBH Data Bus Hub.
Pin1
Front
view
Optional programmable Zone Input from Keypad
Optional programmable Output from Keypad
Load (50mA max)
I.E. LED, Relay
-
+
To BLACK (Neg) Wire
To BROWN Wire
N.C
.
N.O
.
2200
Ohm
EOL
To BLACK (Neg) Wire
To BLUE Wire
BLUE
Keypad
Keypad
CAT5
or
CAT6
Cable
† Not evaluated by UL †† Not for use in UL Listed Systems

M1EZ8 Installation and Programming
Page 12
Setting the Data Bus Address and Enrolling Device(s) into the System
Keypads and expander devices communicate over the RS-485 4-wire data bus. Each device must have a unique address
setting (from 1 to 16) within it's device type. Keypads are TYPE 1, input (zone) expanders TYPE 2, output expanders TYPE 3, etc.
The purpose of device types is so that the address numbers can be re-used in each different device type. It’s OK to have a
Keypad, Zone Expander, and Output Expander all set to address 2 and on the same data bus since each device is a different
device type. It is NOT OK to have duplications of addresses within the same device type. I.E. Multiple keypads on the same
control cannot be set to 'like' addresses.
ADDRESS: From the factory all keypads are set to address 1. Valid addresses are 1 to 16. The first keypad on the system
(Keypad 1) is automatically enrolled upon power up. Each additional keypad must be assigned a unique address and then
manually enrolled from “Menu 1 - Bus Module Enrollment”. (See Menu 01, for complete instructions on Bus Module Enrollment)
1. Press and hold the " * " key, followed by the F5 key . HOLD BOTH keys pressed for 5-10 seconds or until the LCD displays:
Exit when done. F1 Set Addr. (This is Keypad setup mode)
NOTE: An alternate method is to remove power from the keypad and then power up while holding any key pressed.
2. Press the F1 key to display the current address setting.
3. Set the desired address (from 1 to 16) by using the Up or Down arrow keys.
4. Press the Exit key twice when done.
Auth. Required
Enter Valid Pin
01-Bus Module
Enrollment
ENROLLING:
1. Press the ELK key, then 9 (or scroll up) to display 9 - Installation Programming. Press the RIGHT
arrow key to select this menu. The Installer Program Code must be entered to access this menu.
2. Enter the Installer Program Code. (The default code is 172839)
3. The first Installer Programming menu display will be “Bus Module Enrollment”
4. Press the RIGHT arrow key to select this menu. “Enrolling Bus Modules” will display.
5. After a few seconds the display will show the total Bus Modules that are enrolled. To view the
enrolled devices and /or remove a device press the RIGHT arrow key next to the word Edit.
6. Press the * or Exit keys to exit Installer Programming. XX Bus Modules
Enrolled, Edit rr
rr
r
The ELK-M1DBHR † "Active" Data Bus Hub Retrofit splits the Controls' main RS-485 Data Bus into 4 managed RS-485 branches. Each branch
can have 2 parallel home run cables for a total of 8 home runs. The last (end of line) device on each home run should be jumper terminated to
insure proper operation and supervision.
JP1
Terminating Jumpers (JP1 - JP5)
JP1 = Terminates Input from Control
JP2 = Terminates Branch 1
JP3 = Terminates Branch 2
JP4 = Terminates Branch 3
JP5 = Terminates Branch 4
See details about Data Bus Termination.
ELK-M1DBHR †
DATA BUS HUB FOR RETROFIT
ELK PRODUCTS, INC. HILDEBRAN, N.C., 28637, USA
JP2 JP3 JP4 JP5
+VKP
DATA B
DATA A
NEG
RS-485 DATA BUS
BLACK
RED
GREEN
WHITE
AB-
+
INPUT
FROM CONTROL
The Maximum length of the
RS-485 Data Bus or any single
Branch is 4000 ft.
Max. devices varies by product.
+VKP protected with 1.25A PTC
Mount M1DBHR inside control.
Connect it to the Data Bus terminals
using a 4 conductor cable.
RED
GREEN
WHITE
BLACK
A
+B-
DATA BUS
BRANCH 1
RED
GREEN
WHITE
BLACK
Keypad
A
+B-
DATA BUS
BRANCH 2
Keypad
RED
GREEN
WHITE
BLACK
Keypad
Single Keypad /Bus Device:
If only one (1) Keypad or Bus Device
is connected to a branch (# 1 in this
example), place terminating jumper
on the Keypad/Bus Device AND on
JP2 of the M1DBHR.
Two Keypad /Bus Devices:
If two (2) Keypad/Bus Devices are connected to
a branch (#2 in this example), place terminating
jumper on both Keypads/Device and REMOVE
jumper JP3 on the M1DBHR.
Multiple Keypads/Bus Devices
(Series Connected):
If more than two (2) Keypad/Bus
Devices are connected to a
branch (#3 in this example), they
MUST be series connected on no
more than 2 homerun wires.
Place terminating jumpers on
LAST device connected to each
homerun. REMOVE jumper JP4
on the M1DBHR.
ELK-M1XIN
ELK-M1XOV
Jumper
Terminate
these two
devices.
DO NOT Jumper Terminate
these devices.
ELK-M1KP
Keypad
KeypadKeypad
RED
GREEN
WHITE
BLACK
A
+B-
DATA BUS
BRANCH 3
A
+B-
DATA BUS
BRANCH 4
ELK-M1XIN
Jumper
Terminate
these two
devices.
One Keypad and one
Zone Expander:
When two (2) Bus
Devices are connected
to a branch (#4 in this
example), place
terminating jumper on
both Bus Devices and
REMOVE jumper JP5
on the M1DBHR.
Jumper
Terminate
these two
devices.
Keypad
Jumper Terminate
this device AND JP2
on the M1DBHR.
DO NOT Jumper JP3. DO NOT
Jumper JP5
DO NOT Jumper JP4.
This diagram illustrates the M1DBHR Hub as a single
branch on a Control. Terminate JP3 on Control and JP1
on the M1DBHR. If a second hub is wired to the Control
terminate JP1 on the hubs but DO NOT terminate JP3 on
Control. NEVER place more than two (2) terminating
jumpers on any branch of the RS-485 Data Bus!
Diagram for Home run wiring using M1DBHR Active Data Bus Hub
† Not evaluated by UL †† Not for use in UL Listed Systems

M1EZ8 Installation and Programming Page 13
2.1 Introduction
The control has factory default programming which make it easy to bench test prior to installation. Terminate all zones with
EOL resistors, then connect a keypad, transformer, and battery. The factory (Master) user code is 3456. This code can
operate all user related features of the system. This section gives an overview of powering up and basic keypad functioning.
2.2 Powering Up (One Keypad)
After all other connections have been made and checked thoroughly, the controls AC transformer and battery may be
connected. Upon power up the control will perform self-diagnostics and auto-enroll the first keypad (Keypad Address #1). Any
additional keypads or expanders must be manually enrolled using Installer Level Programming. See “Menu 01 - Bus Module
Enrollment”.
NOTE: It is very important to make certain that every keypad, input expander, output expander, or any other data bus
device be assigned a unique data bus address within its type. See “MENU 01 - Bus Module Enrollment” for instructions
on setting keypad and expander addresses.
2.3 User Codes and Authorities
Each user code may be assigned specific authorities as to what it is allowed to do. The authorities are assigned from the
Installer level programming, however the code digits and user names are assigned from the keypad user menu 6 - Change
User Codes. Only a Master authority level code or the Installer code is allowed to access keypad user menu 6. The User’s
Guide contains a description of operations accessible to the user codes. Control operations accessed by the installer
passcode are slightly different.
Factory Default for User Code 1 is: 3 4 5 6 (Master Code) (1 2 3 4 5 6 if the six digit code option is enabled)
User code may be used for functions in a specific area or system-wide. Some options may be performed at any time, even
while the control is fully or partially armed. The menu system is designed to be next-step-oriented. After a brief explanation of
the options, the user should be able to begin operating the system immediately. For purposes of discussion, the installer and
the end consumer are both considered users, but have different capabilities.
2.4 Installer Program Code and Authorities
The installer code can access all the keypad user menus and has limited arm/disarm privileges. It may be used to arm any
area and disarm any area as long as the area WAS NOT armed by a user code. The Installer code can silence 24hr alarms
or a Burglary alarms in an area that was armed by the installer or in an area that is not armed. The installer code can silence
a trouble condition in a disarmed area. See User’s Guide for a full description of arming and disarming procedures.
Factory Default for the Installer Program Code is: 1 7 2 8 3 9
CAUTION: If a 4 digit User Code matches the last 4 digits of the Installer Code (or the whole code if 6 digit User
Code option is enabled), the control will deny access to installer program mode. If this occurs, use the Master
User Code to access menu 6 and locate the “offending” User Code, then change its digits to something new.
Section 2 - Operating the System

M1EZ8 Installation and Programming
Page 14
2.5 Keypad Overview
Ready Light - ON when all burglar zones are secure and the system is OK to arm. If OFF, one or more zones are violated (not secure). For
maximum security, secure all zones before arming the system. If FLASHING, one or more force-armable zones are violated. Force arming
temporarily excludes violated zone(s) from the system. If a force armed zone becomes secure while system is armed, it will automatically
restore to service. This is handy for a garage door as system may be armed with the door up, but will secure when door closes.
Armed Light- ON when the system is armed. The mode of arm will be indicated by the LCD display and the Exit or Stay lighted pushbuttons.
This light will be OFF when the system is disarmed.
Exit Key - May be programmed for single or double press arming to the AWAY (not occupied) mode. If ON the system is armed and all
perimeter sensors and interior motions are active. The Away key may be pressed during the exit delay time t to convert from Away to Away
Vacation mode. Vacation mode is primarily for use with the Whenever/And/Then Rules programming of Elk-RP for long term energy savings.
Stay Key - May be programmed for single or double press arming to the STAY (occupied) mode. If ON the system is armed and all interior
zones are excluded (bypassed). Only perimeter doors and windows are active in the Stay mode. This key may also be programmed to
change to other Stay modes such as: Stay Instant, Stay Night, and Stay Night Instant. Since interior zones are automatically excluded once
the Stay mode is activated, the M1 allows this key to Stay arm even while one or more interior zones are violated, provided they are pro-
grammed for “force arming”. The Stay Night mode re-activates any interior night zones. To prevent a false alarm the control will not allow
change to the Stay Night mode when a interior night zone is violated unless it is programmed for “Force arm”.
Keypad Models and Feature Comparison
PART
NUMBER
ELKM1KP
ELKM1KP2
ELKM1KPAS
PHYSICAL
DIMENSIONS
6.87" W x 5.25" H x 1.32" D
4.65" W x 5.5" H x .95" D
1.3" W x 2.62" H x .3" D (actual
keypad area not incl. electrical plate)
FUNCTION
KEYS
(6) F1 thru F6
(4) F1 thru F4
(6) F then 1- 6
DOOR
COVER
Yes
No
No
BACKLIGHTING
LCD KEYS
Green Amber
Blue Blue
N/A Blue
TEMP
SENSOR
Yes
No
No
ZONE
INPUT
Yes (1)
Yes (1)
No
PROG.
OUTPUT
Yes (1)
Yes (1)
No
OPT. 26 BIT
PROX READER
Yes - Int. or Ext.
Yes - Ext. Only
No
ELK-M1KP LCD Keypad
ELK-M1KP2 LCD Keypad
Available Keypads Styles
ELK-M1KPAS Arming Station
Features and/or operational characteristics will vary by keypad style.
Chime Key - Will be lighted when the Chime mose is On. A tone or announcement will be heard when certain zone(s) are opened. If OFF
the chime mode is off. There are four different selections: Tone only, Voice, Tone/Voice, and Off. In the programming mode this key also
functions as an insert character key for text programming. The key will be lighted when Chime is On.
Bypass Key - Pressing this key followed by a zone number and the bypass key again will exclude or bypass the selected zone. This
key may also be used to delete a character during text programming. When the Bypass key is lit, one or more zones are bypassed.
* Key - Serves as a clear or reset key. If an error is made while entering digits, press this key to clear the error. Master clear is 3 presses.
# Key - This key is currently a duplicate of the Bypass key.
Numerical Keys - Used for entry of passcodes, programming, etc. Keys 2 - 9 also have an assigned alpha character for entering text.
ELK and Arrow Keys - The ELK and arrow keys have powerful functionality for both normal operation and programming. Pressing the
ELK key displays relative information according to each application. The arrow keys allow scrolling through all available options. The user
can activate or select the displayed option by pressing the right arrow key. Once an option has been selected, the user may be prompted
for a passcode. Additional sub-menu options may appear to assist. The user may return to the status screen by pressing the * key.

M1EZ8 Installation and Programming Page 15
Access to menus 1 to 5 can be restricted via programming to only Users that have “User Code Option 8” set. Menus 6 & 8
required a Master or Installer Code. Menu 9 requires the Installer Code. Press ELK to begin, then press the UP or DOWN
arrow key to select a menu. Enter a code if prompted. To select a menu press the RIGHT arrow key.
Keypad Menus
Allows viewing or controlling of the automation functions such as Tasks, Lighting, Outputs,
Temperature Sensor, Keypad Temperature, and Thermostats. Press the RIGHT arrow key to
select, then choose the desired function using the UP or DOWN arrow keys.
NOTE: The automation functions must be assigned and named using the ELK-RP software.
In most cases they cannot do anything unless they have been written into one of the
“Whenever/And/Then” automation rules.
† Tasks are like 1 button macros, performing multiple jobs with one push. To activate a task
press the RIGHT arrow key and press UP or DOWN to scroll through the list of available tasks.
To jump directly to a particular task, enter it’s two digit number. Once the task is displayed, all
it takes to activate it is to press the # key. A rule to use the “Water the Lawn” task might be:
WHENEVER “Water the Lawn” IS ACTIVATED THEN TURN ON Valve 19 FOR 5 MINUTES, etc.
† Lighting allows the individual control of lights and/or appliances which have been assigned
through the ELK-RP software. Press the RIGHT arrow key to select Lighting, then press the
UP or DOWN arrow keys to scroll through the list. If you know the three digit number, you may
enter it to jump directly to that Lighting/Appliance. The current state of the unit will be
displayed. Press the # key to toggle (change) the unit from on > off or from off > on.
Outputs might be relays or voltages used to actuate something like a motor, fan, pump, etc.
Outputs can be turned on or turned off from this menu. Press the RIGHT arrow key to select
Outputs, then press the UP or DOWN arrow keys to scroll through the list. If you know the
three digit number, you may enter it to jump directly to that Output. The current state of the
output will display. Press the # key to toggle (change) the output from on > off or from off > on.
Remote “Zone” Temperature Sensors can be read from this menu. Press the RIGHT arrow
key to select this menu, then press the UP or DOWN arrow keys to scroll through the list of
available sensors. To jump directly to a particular sensor enter it’s two digit number. The
current temperature will be displayed. Press the * key to exit.
Keypad Temperature Sensors (ONLY available with the original M1KP Keypad) can be read
from this menu. NOTE: The M1KP2 Keypads do not provide an internal temp sensor. Press
the RIGHT arrow key to select this menu, then press the UP or DOWN arrow keys to scroll
through the list of available keypads. To jump directly to a particular keypad enter it’s two digit
number. The current temperature at the keypad will be displayed. Press the * key to exit.
† Thermostats can be read from this menu. Press the RIGHT arrow key to select this menu,
then press the UP or DOWN arrow keys to scroll through the list of available thermostats. To
jump directly to a particular thermostat enter it’s two digit number. The current temperature at
the thermostat will be displayed. Press the * key to exit.
Used for resetting latched smoke detectors after a fire alarm activation..
Press the RIGHT arrow key to actuate the Reset Smoke Detector feature. This causes the
power to smoke detectors to be removed for 5 seconds. During this time all fire zones will be
ignored to keep an accidental alarm from occurring.
1-View/Control r
Automation Fncts
2-Reset r
Smoke Detectors
READY TO ARM
9:00AM 08/01/03
Continued on next page..
3-Outputs r
Pump Motor Cntrl
001:=Off, # to Chg
2-Lighting r
1-Tasks r
Water The Lawn
01: # Activates
Kitchen Lights
001:=Off, # to Chg
5 Seconds Smoke
Output Reset r
The control offers extended Menu Options via the center navigation “ELK” key. Some menus
may require a valid code to authorize. The Factory Default Code for USER Code 1 is: 3 4 5 6
(1 2 3 4 5 6 if the six digit code option is enabled)
4-Temperature r
Sensor
Outside
S01:=032 Degrees
5-Keypad r
Temperature
Keypad 01
K01:=073 Degrees
6-Thermostat r
Temperature
Hallway
T01:=072 Degrees
† Not evaluated by UL

M1EZ8 Installation and Programming
Page 16
3-Walk Test Area r
< Area? Name >
4-View History r
Log
6-Change r
User Codes
Requires Master or
Installer Code
Menu 3 permits a local walk test of all zones assigned to this keypad’s area. The siren(s) and
communicator are disabled during a walk test. Press the RIGHT arrow key to begin a Walk
Test. The keypad displays the total tested zones adjacent to the total number of zones involved.
When a zone is activated, it’s name is displayed across the bottom and can be audible if the
Chime mode is on.
Allows viewing of the past 512 activities stored in the history log. Press the RIGHT arrow key to
view. History activities include: Arm, Disarm, Alarm, Trouble, etc. The top line displays the Log
number, Mth/Day, Time, and event description. The log can ONLY be cleared from ElkRP.
L001 is always the most recent event. Press the UP or DOWN arrow keys to move forward and
back. Event 512 will be the oldest event. The bottom line displays the event description, the
extended data (zone, user, etc.) and the area number (A1-A8).
Allows viewing of the current status of all zones. Press the RIGHT arrow key to select. Press
UP or DOWN to scroll through the zones or enter a three digit number to jump directly to a
particular zone. I.E. for zone 16 enter 016. Press the * key to exit.
For changing a user code and/or name for codes which have been previously enabled by the
Installer. There are a total of 99 user codes. Only a Master code OR the installer code can
access this menu. Press the RIGHT arrow key to begin. Press UP or DOWN keys to locate a
user, or enter 3 digits to jump. Press RIGHT arrow key to view the existing code. To change,
enter the new code digits and listen for 3 beeps to confirm. To edit the name, press the RIGHT
arrow key once, then press the DOWN arrow key. Enter the text using the letters on the keys.
I.E. For “K” press the 5 key twice. Move RIGHT or LEFT with the arrow keys. Press Chime to
insert a space. Press Bypass to erases a letter. The UP and DOWN arrow keys shift from
upper to lower case letters. Press the ELK key to save and exit.
.
Allows an end user to change up to 20 settings incorporated into an automation rule. These
settings can be: time of day, time duration (seconds), or a numeric value. Each custom setting
has a reference number (CS) and a text description: I.E. CS01: Sprkl On 00:00 [Time] implying
a time of day setting. Press the RIGHT arrow key to begin.
Press the UP or DOWN arrow keys to locate a setting, then press the RIGHT arrow key to
select. Enter the new value and press the ELK key to save and exit.
Menu 8 consists of 8 sub-menus used for advanced system settings. Press the right arrow key
and enter a valid user code. Press the UP or DOWN arrow keys to select a sub-menu or enter
the one digit number to jump directly to any sub-menu. I.E. enter 6 to jump to 86.
To set the system clock press the RIGHT arrow key, then press the UP or DOWN arrow key to
select the day. Next, press the RIGHT arrow key to move to Date/Time setting. Enter two digits
for month, date, year, hour, and min. To exit press the * key.
To set the volume for output 1 voice messages (non-alarm) press the RIGHT arrow key and set
desired volume with the UP or DOWN keys. There are 8 settings (0-7). WARNING: PROTECT
EARS! Each adjustment broadcasts a test message through Output 1. To exit press the * key.
To set keypad adjustments press the RIGHT arrow key. Then press the UP or DOWN keys to select
one of the three options.
8-System r
Settings
83-Keypad r
Adjustments
1:Set Keypad r
Beep Tone
2:Set Keypress r
Beep Volume
3:Set Backlight r
Dim Level
82-Out1 Voice
Adjust Volume r
81-Set Sys Clock r
24hr format
000of016 Tested r
A?-Violate Zones
L001:01/01bb
bb
b08:00
AreaArmed 103A1
001:Selb b
b b
b Prgr
< User Name >
7--Automation r
Custom Settings
CS01:bb
bb
b00:00Timer
Sprklr On
Requires Master or
Installer Code
Requires Master or
Installer Code
5-View Status r
of all zones
To set keypad beep tones press the RIGHT arrow key, then select the desired tone using the UP or
DOWN keys. There are 9 settings (0-8). When done, exit by pressing the * key.
To set key-press beep volume press the RIGHT arrow key, then select the desired volume using
the UP or DOWN keys. There are 7 volume levels (1-7) plus Off (0). To exit press the * key.
To set backlight dim level press the RIGHT arrow key, then select the desired level using the UP or
DOWN keys. There are 9 backlight levels (1-9) plus Off (0). The keypad automatically dims to this
setting after 30 seconds of no activity in order to save energy. To exit press the * key.

M1EZ8 Installation and Programming Page 17
To perform system tests press the right arrow key. Then press the up or down arrow keys to
select one of the three tests.
The control’s standby battery is load tested automatically every 24hrs. However, it can also be
manually load tested anytime using this option. Press the right arrow key to start the test. The
battery is placed under load for 30 seconds and the battery voltage and system current is
displayed. If the battery falls below a set level, a Low Battery trouble will occur. If it’s necessary
to replace the battery, this test should be used to test and clear a Low Battery Trouble condition.
To test the keypad’s LCD screen press the RIGHT arrow key. The entire screen should appear
black indicating all pixels are working. To exit press the * key.
To manually test the communicator (dialer) press the RIGHT arrow key. Testing is done using
the first phone number that is programmed to send a test code. If there is no phone number
programmed to send a test code, the test will end. To exit this menu press the * key.
To silently send a test press the right arrow key from this display.
This special option allows any pending (not reported) dialer communications to be cleared
or cancelled. Typically this will be used only for initial installation and testing.
NOTE: ALWAYS NOTIFY THE MONITORING STATION BEFORE TESTING THE DIALER! If the test
should fail, a Comm Fail trouble will occur. To clear a Comm Fail the dialer must be able to
complete a good communication.
To connect ELK’s Remote Program PC software (RP) via the user assisted method, press the
RIGHT arrow key and then select the connection mode with the UP or DOWN arrow keys.
1:Seize Line Attended Mode - 1) Allows RP connection to begin on an already established voice
connection between the control phone line and the RP Computer. 2) Also useful for manually
answering an incoming call from the RP Computer with programming Rings to Auto Answer.
2:Seize Line Unattended Mode - Pressing the RIGHT arrow key causes the control to dial the
programmed RP telephone number. The RP Computer must be in the “wait for call” mode.
NOTE: UL requires that a Technician be On-Site when doing Remote Programming.
This is a collection of tools for diagnosing system problems. Press the RIGHT arrow key and
enter a valid user code to begin. Press the UP or DOWN keys to select one of the four tools:
This tool is for use in conjunction with Tech Support to diagnose data bus retries and errors. It
displays the device type and number of retries accumulated since the last power-up. T=Device
type, A=The Address within the device type
This tool displays the control’s voltage from the power supply.
This tool allows the voltage on each zone to be displayed in real time. It changes as contacts
or devices are violated. Press the RIGHT arrow key to begin.
Use the UP or DOWN keys to scroll through each zone. The displayed information consists of:
the present zone voltage, the L low and H high alarm thresholds, and the analog (A to D)
equivalent of the zone voltage..
This is a read only screen displaying the telephone line voltage during the last on-hook
condition. It is an approximate measurement accurate to only +-20%.
85-Connect ‘RP’ r
Remote Program
2:LCD Test r
3:Communicator r
Manual Test
1:Seize Line r
Attended Mode
2:Seize Line r
UnAttended Mode
86-System r
Diagnostics
1:DataBusErrors b
T2A1 Retry 00000
2:Sys Volt b
13.8V
3:Zone=001 Volts
Display Level r
4:LastOnHookTele
Line V=57,+-20%
Zn=001 Volt=07.2
L04.6 H09.0 A132
1:Battery Test r
for 30 Seconds
84-System r
Tests
Send Test r
Silently
Clear Pending r
Dialer Reports

M1EZ8 Installation and Programming
Page 18
9-Installation r
Programming (0) Requires
Installer
Code
From this menu you may press the RIGHT arrow to enter Installation Level Programming. If
the Installer Programming Code has not already been entered it will be required at this
time. REFER TO PAGE 20 FOR PROGRAMMING INSTRUCTIONS
Menu 0 - Select Keypad Alternate Area - Multi-area (Partition) Operation
Press the RIGHT arrow key to select this menu and display the following:
Enter a valid user code. The control does not allow (restricts) mapping or viewing of
areas that are not authorized for the user code.
MAPPING TO AN INDIVIDUAL AREA
Enter an area number from 1 to 8 OR scroll UP and DOWN with the arrow keys.
Press the Right Arrow key to map the Keypad to the area shown. The LCD display and
the Ready / Armed LEDs will show the status for the mapped area for 1 minute. During
this minute, it is possible to arm, disarm, bypass, etc. the mapped area from this
keypad. Each time a key is pressed the 1 minute is restarted. However, after 1 minute
of no keypress activity, the keypad will return to its original primary assigned area.
ACCESSING A CONSOLIDATED DISPLAY OF ALL VALID AREAS
Entering “0” for the area number immediately maps the Keypad to a consolidated
‘snapshot’ of all authorized areas. This permits quick arming and disarming only. If an
area is not ready to arm it will be necessary to map individually to that area to view the
violated zone(s) and either secure or bypass them prior to arming.
This example shows all 8 areas, meaning that the User Code was valid for all 8.
The display only shows the areas for which the user code is authorized.
Note the letter beneath each area number.
This menu allows the keypad to be mapped temporarily to any other area, allowing multi-area (partitioned) opera-
tion. An individually mapped area can be armed, disarmed, and controlled just as if the keypad were permanently
assigned to that area. It may also be used to access a consolidated display of all areas at once, showing the
status of each area.
To reach the keypad menus press the center navigation key labeled “ELK”. A user code may be required depend-
ing on how the control is programmed. The four arrow keys around the Elk key are used to scroll, backup, etc.
Pressing the RIGHT arrow key will select the displayed menu.
1. Press the ELK key. Enter a user code if prompted.
2. Use the UP or DOWN arrow keys to find menu “0-Select Keypad Alternate Area”.
0-Select Keypad
Alternate Area r
Auth. Required
Enter Valid PIN
ChangeKPArea-1
r
[Area Name] A1
The single upper case “X” indicates the primary area. This area is controlled exclusively from
the regular operation screens.
A lower case “r” below an area indicates the area is Ready to Arm.
A lower case “n” below an area indicates the area is Not Ready.
A upper case “A” below an area indicates the area is Armed.
This example shows the user code was only authorized for areas 1, 2, and 3. The
unauthorized area(s) have a “-” below them.
To change or ‘toggle’ the arm status of an area, press the number key representing
the area number. IMPORTANT: The area status is not “real time”. It is a snapshot
taken when the RIGHT arrow key was pressed. If a zone has since become violated
the area will still be displaying “r”, however the letter will immediately change to “n”
and the keypad will emit an error tone when an attempt is made to arm by pressing
the area number. When finished, press the “*” key to exit.
ChangeKPArea-0 r
0=All Areas
Area# 12345678
Status X r r r r r r r
Area# 12345678
Status X r r - - - - - r
NOTE: The ElkRP software can be used to lockout certain local program capabilities for “anti-takeover” purposes. The
number in the lower right corner of this menu will indicate the level of lockout as follows: (0) = No lockout, (1)=Lockout
Telephone number programming - view everything, (2)=Lockout ALL programming - view everything, (3)=Lockout ALL
Programming and Viewing. This can only be set or removed from the ELK-RP Remote Programming Software.

M1EZ8 Installation and Programming Page 19
3.1 Introduction
The Security functionality of the Control can be programmed either from an ELK-M1KP LCD Keypad, ELK-M1KP2 LCD Keypad,
OR from the ELK-RP PC Software. The keypad features a menu-driven “Text” based interface with simple Yes/No answers for
most options. After just a short amount of experience the average installer will not even require an instruction manual to
keypad program the control.
For the Automation functionality the ELK-RP PC Software is a requirement. The options and capabilities available for
automation are so unique and powerful that it takes a PC to make use of all the benefits. The M1 features a powerful
“Whenever/And/Then” RULES based programming that allows almost any imaginable operation.
3.2 Local Keypad Programming
There are two levels of operation for programming the control locally, user level and installer level.
- User level programming provides the ability to add, change, or delete user passcodes and names. It also allows custom
automation settings to be viewed and changed. A master user code is required to access the user code and custom settings
screens. User programming is explained in the User’s Guide.
- Installer level programming allows total customizing of the Security operating features. Only the installer code may access
this level. If the installer code is lost or forgotten, it is impossible to program the control locally. Anyone attempting installer
level programming should be familiar with the contents of this publication prior to programming the control panel. If remote
programming is used, it is possible to “lock out” or prevent takeover of a control by another installation company by selecting
“Lockout Local Prog.” This prevents the installer passcode from gaining access to programming via an LCD keypad. The
installer passcode may still be used for the non-programming functions described in Chapter 2. Lockout Local Prog does not
affect remote programming.
3.3 Local or Remote Computer Programming (ELK-RP) and Anti-Takeover
ELK-RP programming utilizes extensive error checking and security safeguards, including data encryption, password log-on,
serial number, and dealer assigned RP access code. The serial # identifies the control to RP while the RP access code
identifies the computer to the control prior to a programming session. RP loads the access code during the first connection. It
cannot be viewed or changed from local keypad programming. In addition to these safeguards, you can set an anti-takeover
option from RP which prevents certain keypad programming. Even a total default of the panel programming cannot reset the
anti-takeover option once it is set..
The Factory Default Elk-RP Access Code is: 2 4 6 8 0 1
NOTE: UL requires that a Technician be On-Site when doing Remote Programming.
3.4 Area Partitioning
The control may be divided into 1 to 8 independent areas (partitions). Each area appears as a full-featured system, allowing
one control to be shared by multiple, independent departments within a common structure. Zones, User Codes, and
Keypads may be assigned to any 1 area up to the maximum number available. An example is a single building divided into
room(s) to be armed/disarmed separately. Mount the control in a secure area (common utility closet) with dedicated and
uninterrupted AC power and telephone service. Then assign zones, codes, and keypads to each department.
Output 1 siren/voice activates on all alarms, regardless of the area. The RP Software Rules can be used create additional
(separate) outputs. When reporting to the central station events like AC Power Failure, Automatic tests, Low Battery, etc., are
considered system reports and are transmitted using the Area 1 account number. If area partitioning is not desired, simply
designate all zones to a single area (Area 1) which is the factory default setting for zones 1-16.
COMMON AREA - Another popular feature is the ability to have one or more areas made “common” to Area 1. This is often
referred to as a “Vestibule Feature”. Any of the Areas 2 thru 8 may be made common to Area 1. The result is: Area 1 cannot be
armed until all its common areas are armed. Once armed, Area 1 will disarm if any common area becomes disarmed. This
is good for lobbies or vestibules shared by two or more people. Each area must have its own keypad. NOTE: If you want
Area 1 to automatically arm when all its common areas become armed, use a Whenever/And/Then rule from the RP
software to do this.
Section 3 - Programming The Control

M1EZ8 Installation and Programming
Page 20
3.5 Communicator Setup Checklist
The Communicator (Dialer) can dial up to 8 phone numbers plus RP. Digital reporting formats include: Pulse 4+2, SIA,
Contact ID, and Pager. Use the following checklist for each required telephone number.
1. Under Menu 08 - Telephone Account Setup, select one of the telephone numbers and program the following:
Option 01: Select the desired reporting format - 0=Disable, 1=Contact ID, 2=SIA, 3=Pulse 4+2, 4=Pager
Option 02: Set the priority for the first (primary number) to 0 = Always Report.
Option 03: Program the telephone number digits to be dialed. No special start or ending characters are required.
Option 04: Set the dial attempts to greater than 0. For Digital reports 8 is suggested. For Voice the max. is 2.
Option 05 Program the digits for the account number to report. Each area (partition) has its own Acct. Number.
Option 13: Select Yes to have Area info, Zone Alarms, Zone Restores, and Zone Unbypasses reported to this Tel #.
Option 14: Select Yes if you wish to have Zone Bypasses reported to this Tel #.
Option 15: Select Yes if you wish to have Zone Troubles reported to this Tel #.
Option 16: Select Yes if you wish to have User (Open/Close) Reports reported to this Tel #.
Option 17: Select Yes if you wish to have Global System Events (AC Fail, Low Battery, etc.) reported to this Tel #.
Option 18: Although not required, you may program a text name for each telephone number.
2. Under Menu 09 - Area Reporting Codes, select the area (partition) and program the desired options such as: Dialer
Delay, Alarm Abort, Auto Open/Closings, etc. then .
3. Under Menu 10 - Zone Reporting Codes, select the zone number and program the desired options such as: Zone Alarms,
Restores, Bypasses, or Trouble.
Option A: For Zone Alarm program a two digit code. To have the automatic SIA or Contact ID report codes transmitted
simply program a nonzero value. I.E. Program a 1 (01).
Option R: For Zone Restore program a two digit code. For automatic SIA or Contact ID codes program a 1 (01).
Option B: For Zone Bypass program a two digit code. For automatic SIA or Contact ID codes program a 1 (01).
Option T: For Zone Trouble program a two digit code. For automatic SIA or Contact ID codes program a 1 (01).
4. Under Menu 11 - F Key Reporting Codes, select and program the alarm code for each desired Keypad Panic Key. NOTE:
Keypad Panics only have Alarm report codes, they do not have restore codes. For automatic SIA or Contact ID codes
program a 1 (01).
5. Under Menu 12 - Sys Report Code Options & Codes, select and program each desired option such as: AC Fail, Low
Battery, Automatic Test, and other system wide options, including the time values for certain options. For automatic SIA or
Contact ID report codes program a 1 (01).
6. Under Menu 13 - User Report Codes, select and and program an Open or Close report code for any User(s) that you
wish to track arm/disarm events, including arm/disarm by the Installer Code or Elk-RP computer.
3.6 Entering Installer Level Programming
1. Press the center ‘ELK’ key once followed by the DOWN arrow key until display reads “9-Installation Programming”. NOTE:
The keypad may beep and display the following:
2. Enter the Installer Program Code when required.
Press the right arrow key to select the “Installation Programming” option.
The Factory Default Installer Program Code is: 1 7 2 8 3 9
For security against unauthorized programming changes, the installer code should be changed from its factory default
setting. This can be done from Menu 07 - Globals System Definitions, Option 42.
CAUTION: If a 4 digit User Code matches the last 4 digits of the Installer Code (or the whole code if 6 digit User
Code option is enabled), the control will deny access to installer program mode. If this occurs, use the Master
User Code to access menu 6 and locate the “offending” User Code, then change its digits to something new.
Once the Installer Code has been entered, the first programming menu will display and a 4 minute timer will be started.
If there is no key-press activity during this time period the control will automatically exit from the programming mode. It
is easy to navigate around and between the programming menus and options using the up and down arrow keys. When
the correct menu or option is located, press the right arrow key to proceed into that menu.
Refer to the Quick Reference Guide on the following page to locate a particular menu or to see what options
appear under each menu. Refer to the individual menus and their option descriptions for details about each of the
programmable items.
Auth. Required
Enter Valid Pin

M1EZ8 Installation and Programming Page 21
ELK-EZ8 QUICK REFERENCE - MENU PROGRAMMING
Menu 01 Menu 04 Menu 06 Menu 07 Menu 08 Menu 10 Menu 13
Bus Mod Enroll Keypad Defs Cutoff Timers Global Options (cont.) Telephone #’s & Accts Zone Rpt Codes User Rpt Codes
Keypad 1 (1) Burglar (26) Out 2 Change to Voltage Telephone #1 Zone #1 User #1
Enrolling (1) Area Assgn (2) Fire (27) Out 2 Delay Time (1) Always Report Alarm Code (1) Open Code
-Disp Totat Modules (2) Silent Entry (3) Medical (28) Out 2 Sgl Alarm Lockout (2) Number Restore Code Close Code
-Allow Module Edit (3) Silent Exit (4) Police (29) Rings til Answer (3) Format Bypass Code
(4) Silent Chime (5) Carbon Mon (30) Ring/Hang/Answer (4) Attempts Trouble Code User 100
Menu 02 (5) Dark in 60 sec (6) Emergency (31) 2 Way Listen-in Enable (5) Acct #1 - Installer-
User Code Auth. (6) Show Date/Time (7) Freeze (32) 2 Way Callback Time (6) Acct #2 Menu 11 (1) Open Code
User 1 (7) Show Temp (8) Gas (33) CS Alm Verify Time (7) Acct #3 Keypad Close Code
(1) Area # (8) Show Area (9) Heat (34) Baud Rate Port 0 (8) Acct #4 Report Codes
(2) Arm (9) Byp Req Code (10) Water (35) Xmit Event Log (9) Acct #5 Keypad 1 User 101
(3) Disarm (10) F1 Key Def. (11) Aux1 24hr (36) Xmit Zone Changes (10) Acct #6 (1) F1 Key Alarm - RP Computer
(4) Bypass (11) F2 Key Def (12) Aux2 24hr (37) Xmit Output Changes (11) Acct #7 (2) F2 Key Alarm Upload/Download
(5) Access (12) F3 Key Def (38) Xmit Task Changes (12) Acct #8 (3) F3 Key Alarm (1) Open Code
(6) Temporary (13) F4 Key Def (39) Xmit Light Changes (13) Report Area/Alm (4) F4 Key Alarm Close Code
(7) Master (14) F5 Key Def Menu 07 (40) Xmit Keypad Keys /Rest/Unbypass (5) F5 Key Alarm
(8) Menu 1-5 (15) F6 Key Def Global Options (41) Req Code User Menus 1-5 (14) Report Zn Bypass (6) F6 Key Alarm Menu 14
(9) Duress (16) [Name] (1) Tel Remote (42) Local Prog. Code (15) Report Zn Troubles Wireless Defs
(10) [Name] (2) 12hr TimeDisp (43) Serial Number [Read Only] (16) Report User Op/Cl 1: ReceiverOptions
(3) DD/MM Disp. (44) Software Ver. [Read Only] (17) Report Sys Globals (1) Receiver Size
Menu 03 Menu 05 (4) Celcius Disp. (45) Default Control Options (18) [Name] (2) ZnBank(Start Zn)
Area Defs Zone Defs (5) DST Observe (81) Default User Codes (3) Reg Supv. Hrs.
Area 1 Zone 1 (6) Fast Loop Tm (82) Default Areas Data Menu 09 Menu 12 (4) Fire Supv. Hrs.
(1) Exit Delay 1 (1) Definition (7) SlowLoop Tm (83) Default Keypads Data Area Report Codes System Rpt Codes 2: Transmitter Opts
(2) Entry Delay 1 (2) Type (8) Cross SelfVer (84) Default Zones Data Area 1 (1) AC Fail Delay ^ Select Transmitter
(3) Exit Delay 2 (3) Area Assign (9) Cross Zn Tm (85) Default Zone Names (1) Dial Delay Time (2) AC Fail Code (1) Enable Xmtr.
(4) Entry Delay 2 (4) Silent Alarm (10) Aud Trbls (86) Default Cutoff Timers (2) Abort Code (3) Auto Test Code (2) Supv. Type
(5) Auto Stay (5) Dialer Delay (11) 6 digit codes (87) Default Global Data (3) Cancel Time (4) TstTime hr:mm (3) Enable Option 1
(6) Exit Restart (6) Listen-In (12) CodeLockout (88) Default Telephone Data (4) Cancel Code (5) Days betweenTest (4) Enable Option 2
(7) Closing Ringback (7) Bypass (13) Common Area (89) Default Telephone Numbers (5) Close Auto (6) Not Used (5) Keyfob User ID
(8) SglKey Quickarm (8) Force Arm (14) Out2 Yelp to Buz (90) Default Area Report Codes (6) Close Early (7) Exp Module Tbl 3: Learn Transmitter
(9) DblKey Quickarm (9) Swinger 15 thru 25 Not Used (91) Default Zone Report Codes (7) Close Extended (8) Installer Begin ^ Select Transmitter
(10) StayKeyScroll (10) Per. Trip (92) Default System Report Codes (8) Fail to Close (9) Installer End (1) Xmtr to Learn
(11) Stay Instant (11) Fast Loop (93) Default User Report Codes (9) Late Close (10) Log 80% Full (2) Push Xmtr
(12) Night Scroll (12) Chime (10) Keyswitch Close (11) Low Battery 4: Keyfob Event Def.
(13) Night Instant (13) Cross Zn (95) Default Wireless Definitions (11) Duress Code (12) Memory Error (1) Button 1 Code
(14) StayChgArmed (14) [Name] (99) Default Entire Control Panel (12) Open After Alarm (13) RP Download (2) Button 2 Code
(15) [Name] (13) Open Early (14) Tel Line Fault (3) Button 3 Code
(14) Fail to Open (15) Output 2 Tbl (4) Button 4 Code
(15) Open Late (5) Button 5 Code
(16) Keyswitch Open (6) Button 6 Code
(17) User Lockout (7) Button 7 Code
(18) Exit Error (8) Button 8 Code
(19) Fail to Comm

M1EZ8 Installation and Programming
Page 22
Menu 01 - Bus Module Enrollment
01-Bus Module
Enrollment r
Bus Module Enroll Description of Option
Enrolling
Bus Modules
XX Bus Modules
Enrolled, Editr
Press the RIGHT arrow key to select this menu and automatically start the bus enrollment
process. ALL data bus devices which are presently connected to the data bus should
become enrolled.
The enrollment process only takes a few seconds. Once complete, this summary screen
will appear displaying the total number of bus modules that were found and enrolled. To
edit and/or view the devices individually, press the RIGHT arrow key one time.
Each enrolled keypad/device can be viewed one by one. The first device will always be
Keypad 1 with a T1 (for type 1) and Addr=01 (for address 01). As explained below,
different kinds of devices can be identified by their device “Type”. Pressing the Up or Down
arrow keys will scroll through each enrolled device.
If a device is removed from the data bus, it should be removed by repeating the enrollment
process. The control will only enroll the devices that are connected. It will remove any
previously enrolled devices that it does not see.
After the last device is reviewed, the next press of the Up arrow key moves to the “End
Enrollment” screen which once again displays the total number of devices enrolled.
Keypad T1 b
Addr=01
Keypad T1 b
Addr=02 lr
End Enrollment
0x Bus Modules
NOTE: Every data bus device: Keypad, Input (Zone) Expander, Output Expander, etc. MUST have a unique
address within its type. This menu is then used to enroll the device into the system. SEE DETAILS BELOW:
DATA BUS DEVICE TYPES AND ADDRESSES: Each data bus device is a specific “Device Type”. Keypads are TYPE
1, Input (Zone) Expanders are TYPE 2, Output Expanders are TYPE 3, Serial Port Expanders are TYPE 5. Any new
devices designed will be assigned a Device Type. Every data bus device MUST have a unique “Address” setting within
its type. Valid Input Expanders addresses are 2 to 13, Output Expander addresses are 1 to 13. The address determines
the starting and ending zone or output numbers for that expander. See chart below:
Addr Input Exp Output Exp Addr Input Exp Output Exp. Addr Input Exp Output Exp.
1 = N/A (main bd) N/A (main bd) 6 = Zone 81-96 Output 65-80 11 = Zone 161-176 Output 161-176
2 = Zone 17-32 Output 17-32 7 = Zone 97-112 Output 97-112 12 = Zone 177-192 Output 177-192
3 = Zone 33-48 Output 33-48 8 = Zone 113-128 Output 113-128 13 = Zone 193-208 Output 193-208
4 = Zone 49-64 Output 49-64 9 = Zone 129-144 Output 129-144
5 = Zone 65-80 Output 65-80 10 = Zone 145-160 Output 145-160
INPUT AND OUTPUT EXPANDER ADDRESSES: Locate the bank of four white (DIP) switches along the top edge of the
board. Each switch has a position of Off or On (0 or 1) and a binary value (1, 2, 4, 8). The addition of the binary values
(sum total) for the switches set to the On position determines the data bus address. For example: Data bus address 5
is set by placing switches 1 and 4 to the On position (1 + 4 = 5). All other switches must be in the down or Off position.
KEYPAD ADDRESSES: All keypads are factory set to address 1. Valid addresses are 1 to 16. The first keypad on the
system (Keypad 1) is automatically enrolled upon power up. Each additional keypad must be assigned a unique
address and then manually enrolled from “Menu 1 - Bus Module Enrollment”. To set the address on a keypad do the
following:
1. Hold down a key while applying power OR press and hold the asterisk “ * ” and F5 keys for 5 seconds.
Note: For the ELK-M1KP2 Keypad simply press and hold the asterisk “*” key for 5 seconds.
2. Press the F1 key, then use the UP or DOWN arrow keys to set the desired address number.
3. Press the EXIT key when done.
NOTE: If a device is removed from the data bus, it should be un-enrolled to prevent a trouble. To replace a
defective device, set the address to the same value as the old unit and initiate the Bus Enrollment process.
Press RIGHT arrow key to select this menu. Press UP or DOWN arrow keys to select
another menu. The ELK key backs up one menu level. To exit press the * or Exit key.

M1EZ8 Installation and Programming Page 23
001 09:=No r
Duress
001: SelbPrgr
User 1
001 01:12345678 r
Code used inArea
001 02:=Yes r
Arm with Code
001 03:=Yes r
Disarm with Code
001 04:=Yes r
Bypass with Code
001 05:=No r
Access with Code
Menu 02 - User Code Options
User 1 (001) is the first to display. Press the right arrow key to program, or press the up
or down arrow keys to select another user. Enter three digits to jump to a specific user.
The user name is displayed along the bottom.
This option assigns the areas(s) in which this code may be used. For example: if the
numbers 1,2, & 4 are displayed, the code may be used in those areas. To assign or
remove an area press the numbers keys 1 thru 8. Each press toggles the number on/off.
Selects Arm privileges. If Yes, this code can Arm it’s assigned area(s) (see option 01
above) from a keypad that is also assigned to the desired area. If No, this code cannot be
used to Arm.
Selects Disarm privileges. If Yes, this user code can Disarm it’s assigned area(s) (see
option 01 above) from a keypad that is also assigned to the desired area. If No, this code
cannot be used to Disarm.
A Yes allows this code to Bypass zones whenever Menu 04-Keypad Definitions, Option
09, “Byp Key Req PIN” is set to Yes. Code and Keypad must be in the same area.
Default value for both these options is No (code not required for bypass).
A Yes allows this code to activate the Access Keypad Events 1313-1328 for the keypad
where code is entered. Use the Whenever/And/Then Rules from Elk-RP to assign an
output to this event for tripping a door strike or lock. Note: If this code is enabled for
arming, it will be necessary to press the Exit or Stay key to arm after the code.
If Yes, this code will be restricted from disarming whenever the control has been armed by
a regular (non temporary) code. In other words: The control MUST be armed by this code
(or another temporary code) in order for it to allow disarming by a temporary code. A
temporary code might be used for cleaning, repair personnel, etc.
A Master Code can be used to review, change, or delete other users, and to modify
selected system options. Only one Master code is needed per system. For security
purposed, multiple Master codes are not recommended.
When Menu 07 - Global System Definitions, Option 41, “Require Code User Menu 1-5” is
set to a Yes, this option is then used to set which codes are allowed to access Menus 1 -
5. NOTE: Menus 6, 7, and 8 are only available to a Master or Installer code.
If Yes, this code will cause a silent Duress or “holdup” alarm to activate when the code is
used to arm or disarm the system. CAUTION: The communicator report code MUST
also be programmed! This feature is dangerous and should be used with caution.
To edit the User Name text (max. of 16 characters) press the left arrow key. Enter text
using the number keys. I.E. For a “K” press the 5 key twice. To move the cursor, press
the RIGHT or LEFT arrow keys. The Chime key inserts a space, the Bypass key erases
1 digit. The up/down keys to toggle between upper and lower case. Press the ELK key
when complete.
001 06:=No r
Temporary Code
001 07:=Yes r
Master Code
001 08:=No r
Menu 1-5 Allowed
02-UserCode Optn
Code used to: r
User Code Options Description of Option
001 10:Usr Name l
User1
Press RIGHT arrow key to select this menu. Press UP or DOWN arrow keys to select
another menu. The ELK key backs up one menu level. To exit press the * or Exit key.
Default Code for User Code 1 is: 3 4 5 6 Note: If six digit code option is enabled, the
default will be 1 2 3 4 5 6. See Menu 07 - Global System Definitions, Option G11

M1EZ8 Installation and Programming
Page 24
A1: SelbPrgr
Area 1
A1 01:=060 r
Exit Delay1 Time
A1 02:=030 r
Entry Delay1Time
A1 03:=060 r
Exit Delay2 Time
A1 04:=030 r
Entry Delay2Time
A1 05:=No r
AutoStay No Exit
Menu 03 - Area Definitions
Of the 8 potential areas (partitions), Area 1 is the first to display. Press the right arrow
key to program, or press the up or down arrow keys to select another area. To jump to a
specific area enter the number (1-8). The area name is displayed on the bottom.
The amount of exit time in seconds for all zones programmed as Exit Delay 1. Range is
045 to 255 seconds. Default value is 060. If an Exit Delay 1 zone is enabled for force
arm, its exit time will be the greater of the values for Exit 1 or Exit 2. Do not
enable force arm on Exit Delay 1 zones if this operation is not desired.
The amount of entry delay time in seconds for zones programmed as Entry Delay 1.
Range is 030 to 255 seconds. Default value is 030.
The amount of exit delay time in seconds for zones programmed as Exit Delay 2. Range
is 045 to 255 seconds. Default value is 060. See note above regarding force arm
and Exit Delay 1 zones.
The amount of entry delay time in seconds for zones programmed as Entry Delay 2.
Range is 030 to 255 seconds. Default value is 030.
If Yes, the control will switch from AWAY mode to STAY mode at the end of the exit delay
time if no exit zone is violated (no exit detected). NOTE: This tracks the longest of the
two exit timers. All interior zones are bypassed in the STAY mode. Default value is No.
†† If this option is set to Yes (default), the exit procedures will be affected in three ways:
A1 06:=Yes r
Exit1TimeRestart
03-Area r
Definitions
Area Defintions Description of Option
Press RIGHT arrow key to select this menu. Press UP or DOWN arrow keys to select
another menu. The ELK key backs up one menu level. To exit press the * or Exit key.
1) Additional Exit1 “Grace” feature - During the initial Exit Delay 1 time if the zone violates a second time and restores,
the exit timer will automatically restart one time. I.E. If the Exit1 door is opened, closed, and then opened again the
timer will restart. NOTE: This only works on Exit Delay 1 zones and the timer only restarts one time. It does
NOT work if the zone is enabled for force arm! This features complies with the SIA CP-01. †
2) “Leave for Work” or “Pet” feature - When armed in one of the Stay modes a User may press the Exit key to re-start
the exit delay in order to open an exit/entry door and leave for work. The system remains in the Stay mode in case
other family members are still in the house. This can also be used to let a pet outdoors. When the pet is ready to
come back inside the User can press the Exit key again to restart the timer and open the door.
3) Going from Stay to Away Mode - When armed in one of the Stay modes a User may change the arm mode to Away
by pressing the Exit key twice in short succession (within 3 seconds) and the leave the building.
Exit Error If an entry/exit zone is violated when the Exit Delay expires, the Exit Error Feature will be activated. The
local siren will sound immediately and the Entry Delay warning will begin. IF the control is not disarmed before the
delay expires the communicator will report the alarm along with an Exit Error code, provided these codes are
programmed. An Exit Error event flag will also be set which can be used by the “Whenever/And/Then” rules (refer to
the ELK-RP software) to sound a siren, or blink a light, or whatever. Exit Error complies with SIA CP-01. †
† Not evaluated by UL †† Not for use in UL Listed Systems

M1EZ8 Installation and Programming Page 25
A1 11:=No r
StayInstantScr
A1 12:=Yes r
Night Scroll
A1 13:=No r
NightInstantScr
A1 14:=No r
StayChgIfArmed
If Yes, a Closing Ringback signal (otherwise known as closing report successful) will be
sent to all the keypads when the Communicator transmits a closing report and the Central
Station Receiver kissoff (acknowledgement) is received. The Exit Delay time will be
restarted at this time. The default value is No.
If Yes, the control can be armed by a single press of the Exit or Stay keys. No code is
required except to disarm. Note: This option cannot be set to Yes if “Dbl Key Quick
Arm” (see below) is set to Yes. The default value is Yes.
If Yes, the system can be armed by a double press of the Exit or Stay keys. The second
press must follow the first very quickly. Note: This option cannot be set to Yes if “Sgl
Key Quick Arm” (see above) is set to Yes. The default value is No.
If Yes, the Stay key may be pressed during the exit delay time to scroll (step) through the
selected levels of Stay arming. I.E. Stay Instant, Stay Night, etc. The options below
select the levels that will be available. The default value is Yes.
If Yes, AND option 10 is set to Yes, multiple presses of the Stay key during exit delay will
be able to scroll to the Stay Instant arming level. The default value is No.
If Yes, AND option 10 is set to Yes, multiple presses of the Stay key during exit delay will
be able to scroll to the Stay Night arming level. The default value is Yes.
If Yes, AND option 10 is set to Yes, multiple presses of the Stay key during exit delay will
be able to scroll to the Stay Night Instant arming level. The default value is No.
†† This option should be used with caution. If Yes, the Stay key may be used to scroll or
step the armed level after exit delay has expired and the control is fully armed. The
default value is No.
To program the text description of the Area Name (max. of 16 characters) press the left
arrow key. Enter text using the number keys. I.E. For a “K” press the 5 key twice. To
move the cursor press the right or left arrow keys. While programming the text, pressing
the Chime key inserts a space, and the Bypass key erases 1 digit. The up and down
arrow keys toggle between upper and lower case. Press the ELK key when complete.
Menu 03 - Area Definitions (continued)
A1 15:AreaNamel
Area 1
A1 09:=No r
DblKeyQuickArm
A1 10:=Yes r
Stay Key Scroll
VACATION MODE: During the exit delay time the Away key may be pressed to convert from Away mode to Away
Vacation mode. The Away Vacation mode does not alter any of the security arming times or zones. Its primary purpose
is for use with the Whenever/And/Then Rules programming of Elk-RP for enhanced energy savings modes.
†† AUTO ARMING: The control has an Auto Arming feature which may be setup using the “Whenever/And/Then Rules”
in the ELK-RP PC Programming Software. Basically, a rule must be written to initiate the auto arm sequence at a
specific time and/or date occurrence along with a programmable pre-warning time period. At the end of the pre-warn
time, the system will automatically arm to the AWAY mode, bypassing any violated Burglar zones. All area keypad(s)
will beep and display a warning when the initiating time occurs. Pressing the * key clears this warning for 1 minute. The
auto arm time may be extended in 10 minute increments by pressing the RIGHT arrow key. No further warnings will
occur until 10 minutes prior to the newly “extended” auto arm time. Example 1: If a scheduled AutoArm is set for
06:00pm with a pre-warn time of 20 minutes, the warning will start at 6:00pm and the auto arm will occur at 6:20pm.
Pressing the RIGHT arrow key to extend the time will cause the new auto arm time to be 6:30pm.
Area Definitions Description of Option
A1 08:=Yes r
Sgl Key Quickarm
A1 07:=No Sendr
Closing Ringback
† † Not for use in UL Listed Systems

M1EZ8 Installation and Programming
Page 26
KP01 03:=No r
Silent on Exit
KP01 04:=No r
Silent on Chime
KP01 05:=No r
Go dark in 60sec
KP01 06:=Yes r
Show Date & Time
KP01 07:=Yes r
Show Temperature
KP01 08:=Yes r
Show Area Name
KP01 09:=No r
Byp Key Req PIN
KP01 01:=1 r
Area Assigned To
Menu 04 - Keypad Definitions
04-Keypad r
Definitions
Keypad Definitions Description of Option
Up to 16 Keypads may be connected. Keypad 1 is the first to display. Press the right
arrow key to program, or press the up or down arrow keys to select another keypad. To
jump to any keypad enter the number (1-16). The keypad name displays on the bottom.
A keypad can only be assigned as primary for a single area. However, it is possible to
“Map” a keypad to another area. Refer to Keypad Menus for instructions. Select which
“primary” area (1 to 8) that the keypad should be assigned. The default value is 1.
If Yes, the keypad will not produce an entry warning signal during entry delay time after
violation of a delay 1 or delay 2 zone while armed. The default value is No.
If Yes, the keypad will not produce an exit warning tone during exit delay 1 or exit delay 2
times upon arming. The default value is No.
If Yes, the keypad will not produce any Chime tone even though the Chime mode may be
on and a chime type zone is violated. This is good for a baby’s room, etc. The default
value is No.
If Yes, the keypad will turn off all backlighting, including Armed or Ready lights, 60 secs.
after arming OR no pushbutton activity. This helps prevent unauthorized viewing of arm/
disarm status through a front glass window or door. Any button press resumes the status
display. The default value is No. NOTE: If any of the F Keys are being used as event
indicators this will also darken them, basically making them non-usable.
If Yes, the keypad will display the date and time on the bottom line of the LCD screen.
Not Available With M1KPAS! If there is too much information to display at once, the
bottom line of the LCD will alternate. The default value is Yes.
If Yes, the keypad will display it’s local temperature on the bottom line of the LCD screen.
Not Available With M1KP2 or M1KPAS! If there is too much information to display at
once, the bottom line of the LCD will alternate. The default value is Yes.
If Yes, the keypad will display the name of the area in which it belongs. Not Available
With M1KPAS! If there is too much information to display at once, the bottom line of the
LCD will alternate. The default value is Yes.
If Yes, the Bypass key cannot be used unless a valid user code is entered. Not Available
With M1KPAS! The default value is No.
KP01 02:=No r
Silent on Entry
KP01: SelbPrgr
Keypad 1
Keypad F1, F2, F3, F4, F5, F6 function keys. The ELK-M1KP has 6 lighted function keys, the ELK-M1KP2 has 2.
These keys may be programmed to activate specific operations. There are 7 programming attributes for each key: 1)
KeyEvent - A four digit event code for the zone definitions 0001 thru 0035, or the automation tasks 2001 - 2032. 2)
KeyLight - A four digit event code which lights the key when the event is active. This can be any of the Appendix A Event
Codes. 3) Light Invert - A Yes/No option which allows the light to be opposite of the event, off when active, on when not.
4) Light Blink - A Yes/No option which allows the light to blink when active. 5) Key Requires PIN - A Yes/No option used
to prevent the key from activating unless a valid user code is entered. 6) Single Key Press - A Yes/No option which
allows a single press of the key instead of the normal double press to activate the event. NOTE: In the double press
mode the key’s name is displayed on the LCD screen as soon as the first press occurs. This serves to visually verify to
the user that the correct key has been selected prior to the second “activating” key press. 7) Key Name - A sixteen
character programmable description that describes the key’s function. I.E. Police Alarm, Garage Door, etc.
Press RIGHT arrow key to select this menu. Press UP or DOWN arrow keys to select
another menu. The ELK key backs up one menu level. To exit press the * or Exit key.

M1EZ8 Installation and Programming Page 27
Menu 04 - Keypad Definitions (continued)
Keypad Definitions Description of Option
KP01 10:F1 Key r
Definitions
F1KeyEvent=0010r
Evt=Fire Alarm
F1KeyLight=1001r
Evt=Fire Alarm
F1 Key:=No r
Light Invert
F1 Key:=No r
Light Blink
F1 Key:=No r
Key Requires PIN
F1 Key:=No r
SingleKeyPress
F1 Key Name lr
F1 = Fire
To program the F1 key definitions press the right arrow key. The program will branch off
into the 7 options for this key. To select another option press the UP or DOWN arrow
keys. To jump to a specific option enter the two digit number for that option.
Key Event refers to what the key activates. F Keys can used to activate an Alarm, an
Automation Task, or by Elk-RP Whenever/And/Then Rules to activate most anything.
Press the RIGHT arrow key and enter 4 digits. Enter 0000 if Elk-RP is going to be
used exclusively. Enter 0001-0036 for an alarm activation (see zone Defs), or 2001-
2032 for an automation task activation (see Elk-RP software). The event description
is displayed along the bottom. Press the RIGHT arrow key to move to the next option.
Key Light selects the event which will cause the key to light up. See Event Codes in
Appendix A. Press the RIGHT arrow key and enter 4 digits. The bottom line displays
the description of the event. Press the RIGHT arrow key to move to the next option.
Light Invert selects whether the key should be lighted when the event is On (normal) or
when the event is Off (Inverted). Press the RIGHT arrow key and select 1 for Yes or 0
for No. Press the RIGHT arrow key to move to the next option.
Light Blink selects whether the key should blink when lighted or be steady. Press the
RIGHT arrow key and select 1 for Yes or 0 for No. Press the RIGHT arrow key to
move to the next option.
Key Requires PIN selects whether the F key requires a valid user code prior to
activation. Press the RIGHT arrow and select 1 for Yes or 0 for No. Press the RIGHT
arrow key to move to the next option.
If this option is No, a single press of the F key will activate the event. If Yes, then two
presses OR single press and hold 2 seconds is required. Press the RIGHT arrow and
select 1 for Yes or 0 for No. Press the RIGHT arrow key to move to the next option.
The Key Name will be displayed whenever the F key is pressed. Press the LEFT
arrow key and enter text using the number keys. I.E. For “K” press the 5 key twice.
Move the cursor using the right or left arrow keys. The up or down arrow keys select
between lower and upper case. Press the ELK key when complete.
KP01 11:F2 Key r
Definitions
KP01 12:F3 Key r
Definitions
KP01 13:F4 Key r
Definitions
KP01 14:F5 Key r
Definitions
KP01 15:F6 Key r
Definitions
If the F2 Key is to be used, repeat the steps above.
If the F3 Key is to be used, repeat the steps above.
If the F4 Key is to be used, repeat the steps above.
If the F5 Key is to be used, repeat the steps above. NOTE: M1KP2 does not have an F5
If the F6 Key is to be used, repeat the steps above. NOTE: M1KP2 does not have an F6
To edit the Keypad Name press the LEFT arrow key. Enter text using the number keys.
I.E. For “K” press the 5 key twice. Use the RIGHT or LEFT arrow keys to move the
cursor. The UP or DOWN keys select between lower and upper case. The Chime key
inserts a space, and the Bypass key erases 1 digit. Press the ELK key when complete.
KP01 16:KP Namel
Keypad 1

M1EZ8 Installation and Programming
Page 28
ZN001: SelbPrgr
Zone 001
ZN001 01:Def=01 r
Burg Entry/Exit1
Menu 05 - Zone Definitions
05-Zone r
Definitions
Zone Definitions Description of Option
Press the UP or DOWN arrow key to scroll and select a particular zone. To jump to any
zone, enter the number from 001 to 208. The zone name will display along the bottom
line. Press the right arrow to program the selected zone.
This first option is used to set the zone definition. To locate a different option press the up
or down arrow key OR enter an option’s number to jump directly to it. Press the right
arrow key to program the selected option. The available definitions are:
00 Disabled - Used to remove any unused zone(s). No need to put a jumper or resistor across the terminals.
01 Burglar Entry/Exit 1 - For perimeter entry/exit doors. Allows a time delay to enter and exit during arm and disarm.
02 Burglar Entry/Exit 2 - For perimeter entry/exit doors that require more time delay during arm and disarm.
03 Burglar Perimeter Instant - Windows and perimeter openings. Activates an immediate Burglary alarm if tripped
during ANY armed mode. Does not provide any exit or entry delay.
04 Burglar Interior - For motion detectors, interior doors, etc. Creates an instant alarm if tripped during the AWAY arm
mode. This zone type IS NOT ACTIVE during the STAY, STAY INSTANT, NITE, and NITE INSTANT arm modes.
05 Burglar Interior Follower - For motions detectors, interior doors, etc. which may be in the keypad or entry pathway.
If an entry delay zone is violated first, this zone will delay (Follow) also, otherwise it will create an instant alarm.
This zone type IS NOT ACTIVE during the STAY, STAY INSTANT, NITE, and NITE INSTANT arm modes.
06 Burglar Interior Nite - For motion detectors, interior doors, etc. which are not close to sleeping areas. The primary
use of this zone type is for increased security when the user is home. Interior Nite zones ARE ACTIVE during the
NITE and NITE INSTANT arm modes as well as the AWAY arm mode and will create an instant alarm if tripped.
This zone type is NOT ACTIVE during the STAY or STAY INSTANT arm modes.
07 Burglar Interior Nite Delay - For motion detectors, interior doors, etc. that are not close to sleeping areas. Same
as an Interior Nite zone except that Interior Nite Delay zones will delay for the entry/exit delay 1 time period. Interior
Nite zones ARE ACTIVE during the NITE and NITE INSTANT arm modes providing increased security when the
user is home and in bed. However, if the user accidentally wanders into a Nite Delay zone the entry delay timer
will start and the tone will sound, warning the user to disarm before a false alarm occurs.
NOTE: If “Auto Stay,No Exit” is set to YES (see Area Definitions) and the system is armed in the Away
mode, all interior zones will be bypassed if no exit is detected from the premises during the exit delay time.
08 Burglar 24 hr - Intended for tamper switches, etc. Activates an immediate Burglary alarm if tripped anytime
(during armed or disarmed state).
09 Burglar 24 hr Box Tamper - Intended for control, siren, and bell box tamper switches. Activates an immediate
Burglary Tamper alarm if tripped anytime (armed or disarmed state).
10 Fire 24 hr Alarm - Intended for Fire alarm sensors such as smoke detectors, heat stats, pull stations, etc.
Activates an immediate Fire alarm upon a short across the zone wires. A Fire Trouble will be activated if an open
(break in the zone wires) should occur.
11 Fire 24 hr ‘Verified’ - For smoke detectors in high-risk false alarm areas. Upon initial activation (short across the
zone), the control ignores the alarm and removes smoke power for 5 seconds to reset the detectors. During this 5
seconds, and for 20 additional seconds afterwards, no alarms will be recognized from this zone. Following this is
a 60 second verification time window, during which any additional activation will be regarded as verification of the
initial alarm and the control will initiate a Fire Alarm. If the 60 seconds expires with no further activations, the entire
process is cleared (reset). A Fire Trouble will be activated if an open (break in the zone wires) occurs.
12 Fire 24 hr Supervisory - Intended for monitoring water control valves on fire sprinkler systems. Same as Fire 24hr
except that a short across the zone activates a Fire Supervisory alarm. A Fire Trouble will be activated if an open
(break in the zone wires) should occur.
13 Auxiliary1 24 hr - This zone can trip anytime (armed or disarmed) and send a communicator report, but there is
no audible alarm output or keypad indication provided. It is displayed in the event log. A Whenever/And/Then rule
can be written from the RP software to do other things with this zone type. Resets upon restoral.
14 Auxiliary2 24 hr - This zone can trip anytime (armed or disarmed) and send a communicator report, but there is
no audible alarm output or keypad indication provided. It is displayed in the event log. A Whenever/And/Then rule
can be written from the RP software to do other things with this zone type. Resets upon restoral.
Press RIGHT arrow key to select this menu. Press UP or DOWN arrow keys to select
another menu. The ELK key backs up one menu level. To exit press the * or Exit key.
Def Zone Description Operating Characteristics
Away Stay Stay Instant Nite Nite Instant
Burg Entry/Exit (1 or 2) Zone A A AN A AN QUICK VIEW OF ARMING MODES
Burg Perimeter (Instant) Zone AN AN AN AN AN This illustrates the condition of Burg
Burglar Burg Interior Zone AN - - - - zone types in the various arm modes.
Burg Interior Follower Zone A - - - - Legend: A = Armed
Burg Interior Nite Zone AN - - AN AN “-” = Not Armed,
Burg Interior Nite Delay Zone A - - A AN AN = Armed, No Delay

M1EZ8 Installation and Programming Page 29
ZN001 02:Type=0r
0=EOL Supervised
ZN001 03:Area=1 r
[Area Name]
Refers to the wiring configuration for zones. Burglar and Keyswitch zones may be set to:
0, 1, 2, 3, & 4. Other non-fire zones may be set to: 0, 1 or 2 only. Fire zones may be
5=EOL Supervised 4-wire detectors, 6=EOL Supervised 2-wire detectors (zone 8 ONLY!)
Enter the area (partition) number that this zone is to be assigned to. A zone can only
reside in one area and fire zones can only reside in Area 1.
A zone programmed ‘Yes’ for Silent Alarm will not cause any audible alarm event from a
programmable output OR from any keypad. However, a visual display will occur on the
keypad(s) which are assigned to the same area as the zone.
Menu 05 - Zone Definitions (continued)
15 † Keyfob - Used when a wireless keyfob is enrolled into a receiver at this zone ID location.
16 Non Alarm - Intended for use in Whenever/And/Then rules from the Remote Programming RP software. This zone
type DOES NOT ACTIVATE any alarm and is not logged in the Event log. No reset is required.
17 †† Carbon Monoxide 24 hr - Activates an immediate Carbon Monoxide alarm if tripped anytime (armed or
disarmed). The keypad will display the alarm as well as the event log. This type of alarm can be silenced/reset
with a valid User Code. The audible alarm can be set in “Cutoff Timers”.
18 Emergency 24 hr - Similar to Def 17, this zone creates an alarm if tripped anytime (armed or disarmed).
19 †† Freeze Alarm 24 hr - Similar to Def 17, this zone creates an alarm if tripped anytime (armed or disarmed).
20 †† Gas Alarm 24 hr - Similar to Def 17, this zone creates an alarm if tripped anytime (armed or disarmed).
21 †† Heat Alarm 24 hr - Similar to Def 17, this zone creates an alarm if tripped anytime (armed or disarmed).
22 Medical Alarm 24 hr - Activates an immediate Medical alarm if tripped anytime (armed or disarmed).
23 Police Alarm w/Indication 24 hr - Activates an audible Police (Holdup) alarm if tripped (armed or disarmed).
24 Police Alarm no Indication 24 hr - Activates an non-audible Police (Silent) alarm if tripped (armed or disarmed).
25 †† Water Alarm 24 hr - Activates an immediate Water alarm if tripped anytime (armed or disarmed).
26 Keyswitch Momentary - Intended for a spring loaded momentary key switch. Toggles the armed state (disarmed/
armed) with each trip.
27 Keyswitch Momentary - Away Mode - Intended for a spring loaded momentary key switch. Arms the area in the
AWAY mode with each trip.
28 Keyswitch Momentary - Stay Mode - Intended for a spring loaded momentary key switch. Arms the area in the
STAY mode with each trip.
29 Keyswitch Momentary - Disarm Only - For a spring loaded momentary key switch. Disarms with each trip.
30 Keyswitch On/Off (Maintained) - Intended for a 2 position On/Off key switch. Arms the area in Open position.
Disarms the area in the Closed position.
31 †† Mute All Area Audibles - For silencing all area audibles by a two-way listen-in module (other manufacturer).
32 Power Supervisory 24 hr - For supervising an external power supply which provides alarm/trouble contacts. Wire
the power supply contacts to open the zone in a Low Battery event and short the zone in an AC Failure event.
33 † Temperature - For use with ELK-M1ZTS Temperature Sensors. Requires the use of Whenever/And/Then rules
from the ELK-RP software. NOTE: This definition is for ZONES 1 thru 16 ONLY! Temperature zones must be set
to FAST LOOP (less that 200ms) response.
34 † Analog - For sensors that produce a variable voltage (0 to 12 volt range). Requires the Whenever/And/Then
rules from the ELK-RP software. NOTE: This definition is only available with the ELK-M1G (Gold) control.
Def Zone Description Operating Characteristics
0 EOL Supervised, 2,200 Ohm resistor (Zones 1 - 8 are defaulted to Type=0)
1 Normally Closed only. No resistor required.
2 Normally Open only. No resistor required.
3 EOL Supervised with SECURITY ALERT on Short. (Burglar & Keyswitch Zones Only) When control is disarmed a
Security “Day” Alert will occur if the zone wiring is SHORTED. Keypads will beep and display the alert and zone
name. Press Star key to silence. User code must be entered to reset/acknowledge the alert. When control is
armed an alarm will occur regardless of whether the zone wiring is OPENED or SHORTED.
4 EOL Supervised - 4 State Wiring, with SECURITY ALERT on Open or Short. (Burglar & Keyswitch Zones Only)
Effective with firmware 4.3.5 this type provides 4 State Zone Wiring option, which uses 2 series EOL resistors, 1 in
series with the loop and 1 in parallel with the alarm contacts. When control is disarmed a Security “Day” Alert will
occur if the zone wiring is OPENED (tamper switch) or SHORTED. Keypad(s) will beep and display the alert and
zone name. Ideal for tampering motions, etc. Press Star key to silence. User code must be entered to reset/
acknowledge the alert. When control is armed an alarm will occur regardless of whether the zone is OPENED or
SHORTED. NOTE: To define additional output/options on types 3 & 4 use the ElkRP Whenever/Then rules.
5 Fire, 4-Wire Smoke Detector with 2,200 Ohm EOL resistor. Trouble on open, alarm on short. (Zones 1 to 8).
6 Fire, 2-wire Smoke Detector with 820 Ohm EOL resistor. (ZONE 8 ONLY)
Type Wiring Configuration Operating Description
ZN001 04: =No r
Silent Alarm
† Not evaluated by UL †† Not for use in UL Listed Systems

M1EZ8 Installation and Programming
Page 30
ZN001 13: =No r
In CrossZonePool
Menu 05 - Zone Definitions (continued)
Zone Definitions Description of Option
Dialer delay is designed to reduce false alarm dispatches. Upon an alarm from a zone
with this option the communicator delays dialing for the “Dialer Delay” time programmed in
Menu 09-Area Reporting Codes. If a valid code is entered before this delay expires, the
report will ABORT (no report). If an ‘Alarm Abort” code is programmed, (see Menu 09), the
communicator will transmit this in place of the alarm. NOTE: The Dialer Delay Time will
only start once per alarm, regardless of additional zone trips. Default setting is No.
† Allows zone to trigger a listen-in session after alarm is reported. Control will hold the
line for 60 seconds after ‘kiss-off’, allowing Central Station to enter *55* to activate listen-
in. The Central Station can renew or terminate listen-in remotely. NOTE: Two-Way must
be enabled (Menu 07-Globals) and an interface (ELK-M1TWI) with one or more
microphone/speakers (ELK-M1TWS) must be installed. Default setting is No.
A Yes allows zone to be manually bypassed. A bypassed zone will be ignored by the
system. Burglar zone bypasses are cancelled upon a disarm. To bypass a zone: Press
the Bypass key + [zone number] + the Bypass key once again. Default setting is Yes.
†† Force Arm allows a violated zone to be temporarily bypassed upon arming. Prior to
arm, the READY light blinks if force arm zone(s) are the only zones violated. Force arm
requires two entries of a user code. Quick arm cannot be used. Upon the first code entry
the keypad displays READY FORCE. The second code entry will force arm. Force arm
zone(s) automatically return to service if they become normal while armed. CAUTION!
Force arm operates in a unique way on entry/exit zones! - Entry/Exit zones that are
also force armable can be violated during the exit delay and still become force armed.
This allows a user to arm, open a garage door, back out, and then shut the door at their
leisure, without creating a false alarm and without a long exit delay time. As soon as the
garage door is closed, it will automatically return to service. Default setting is No.
†† Swinger Shutdown prevents a runaway communicator by shunting a zone after 2 trips.
Zone cannot send another alarm until control is reset OR a 48 hour time period elapses.
Default setting is No.
This type zone must be tripped at least once per disarm cycle*. This prevents blocked
PIRs or seldom used doors from being left not secure. Keypad will display “Not Ready” if
a periodic zone has not been tripped. * NOTE: A periodic trip will not be required for a
disarm period of 1 hour or less. Default setting is No.
Response is the time the zone must be violated before the system detects it. If No, the
zone responds to the Slow response time. The time values are in milliseconds and they
are programmed in the Menu 07 Global Sys. Definitions menu. Default setting is No.
NOTE: Slow loop response shall NOT be used on Fire zones.
Each zone may be selected to be included in the Chime annunciation whenever Chime
Mode is turned on from the keypad. Most zone types may be included via this option.
Default setting is No.
†† Burglar zones programmed “In CrossZonePool” cannot cause an alarm unless another
zone in the cross zone pool also activates within a time window OR unless “Cross Zone
Self Ver“ is Menu 07 - Global System Definitions. Entry/exit zones should NOT be
programmed as Cross zones. Default setting is No. NOTE: The Cross Zone feature
shall NOT be used on Fire zones.
To program the text description of the Zone Name (max. of 16 characters) press the left
arrow key. Enter text using the number keys. I.E. For a “K” press the 5 key twice. To
move the cursor press the right or left arrow keys. While programming the text, pressing
the Chime key inserts a space and the Bypass key erases 1 digit. The up and down
arrow keys move between upper and lower case. Press the ELK key when complete.
ZN001 14:Namel
Zone 001
ZN001 07: =No r
Zone Bypassable
ZN001 10: =No r
Req PeriodicTrip
ZN001 11: =No r
FastLoopResponse
ZN001 08: =No r
Force Armable
ZN001 12: =No r
Enable Chime
ZN001 06: =No r
Enable Listen-In
ZN001 05: =Yes r
Dialer Delay
ZN001 09: =No r
SwingerShutdown
† Not evaluated by UL †† Not for use in UL Listed Systems

M1EZ8 Installation and Programming Page 31
CT01:=00600 secr
BurgDuration
CT02:=00000 secr
FireDuration
Menu 06 - Alarm Duration Timers
06-Alarm Cutoff r
Timers
Alarm Cutoff Timers Description of Option
††† Burglar Alarm duration time in seconds. Default time is 00600 sec. (10 min.). Burglar
always activates Siren Output (Out2). Additional outputs may be programmed using the
RP software “Rules” function.
Fire Alarm duration time in seconds. Default time is 65535 sec. (never cutoff). Fire always
activates Siren Output (Out2). Additional outputs may be programmed using the RP
software “Rules” function.
Medical Alarm duration time in seconds. Default is 00600 sec. (10 min.). Medical always
activates Siren Output (Out2). Additional outputs may be programmed using the RP
software “Rules” function.
Audible Police Alarm duration time in seconds. Default time is 00600 sec. (10 min).
Audible Police always activates Siren Output (Out2). Additional outputs may be
programmed using the RP software “Rules” function.
CO (Carbon Monoxide) Alarm duration time in seconds. The default time is 00600 sec. (10
min.). This alarm type is not preassigned to any outputs. The RP software “Rules”
function must be used to assign outputs.
Emergency Alarm duration time in seconds. The default time is 00600 sec. (10 min.).
This alarm type is not preassigned to any outputs. The RP software “Rules” function must
be used to assign outputs.
Freeze Alarm duration time in seconds. The default time is 00600 sec. (10 min.). This
alarm type is not preassigned to any outputs. The RP software “Rules” function must be
used to assign outputs.
Gas Alarm duration time in seconds. The default time is 00600 sec. (10 min.). This alarm
type is not preassigned to any outputs. The RP software “Rules” function must be used
to assign outputs.
Heat Alarm duration time in seconds. The default time is 00600 sec. (10 min.). This alarm
type is not preassigned to any outputs. The RP software “Rules” function must be used
to assign outputs.
Water Alarm duration time in seconds. The default time is 00600 sec. (10 min.). This
alarm type is not preassigned to any outputs. The RP software “Rules” function must be
used to assign outputs.
Aux 1 Alarm duration time in seconds. The default time is 00600 sec. (10 min.). This
alarm type is not preassigned to any outputs. The RP software “Rules” function must be
used to assign outputs.
Aux 2 Alarm duration time in seconds. The default time is 00600 sec. (10 min.). This
alarm type is not preassigned to any outputs. The RP software “Rules” function must be
used to assign outputs.
CT03:=00600 secr
Med Duration
CT04:=00600 secr
Pol Duration
Each alarm type has a cutoff timer. Any output(s) activated by the alarm type will turn off when the cutoff timer expires.
If multiple alarm types are assigned to a single output, all alarms must turn off before the output can turn off. Range is
00000 to 65535 seconds. 00000=Never turn on. 65535=Never turn off NOTE: 65535 sec = 1,092 minutes or 18.2 hrs.
CT05:=00600 secr
CO Duration
CT06:=00600 secr
EmerDuration
CT07:=00600 secr
FrezDuration
CT08:=00600 secr
Gas Duration
CT09:=00600 secr
HeatDuration
CT10:=00600 secr
WatrDuration
Press RIGHT arrow key to select this menu. Press UP or DOWN arrow keys to select
another menu. The ELK key backs up one menu level. To exit press the * or Exit key.
CT11:=00600 secr
Aux1Duration
CT12:=00600 secr
Aux2Duration
††† See Appendix F for UL & ULC Requirements

M1EZ8 Installation and Programming
Page 32
G01:=
G02: =Yes r
12Hr Time Disp
G03: =No r
DD/MM Date Disp
Menu 07 - Global System Definitions
Press RIGHT arrow key to select this menu. Press UP or DOWN arrow keys to select
another menu. The ELK key backs up one menu level. To exit press the * or Exit key.
07-Global System r
Definitions
Global Sys Definitions Description of Option
This location is not available (not programmable) in the M1EZ8.
Keypads that are programmed to show time and date on their second display line will
either display 12 hour format or 24 hour military format, depending upon this option.
Default is Yes
If this option is No, the date will display as Month/Day/Year. If this option is Yes, the date
will display as Day/Month/Year. Default No.
Keypads that are programmed to show temperature on their second display line will either
display as Celsius or Fahrenheit, depending upon this option. Default is No.
The system will automatically adjust its internal clock for daylight savings time changes if
this option is set to ‘Yes’. Default is Yes.
Sets the time that a “Fast Loop” zone must remain open before the control responds. To
set, press the RIGHT arrow key and enter a number from 002 to 255. Time is adjusted in
10 millisecond increments from 20ms to 2550ms (2.55 seconds). Default is 40ms.
Sets the time that a “Slow Loop” zone must remain open before the control responds. A
“Slow Loop” zone is basically any zone that does not have the “FastLoopResponse”
option enabled in Menu 05 - Zone Definitions. To set, press the RIGHT arrow key and
enter a number from 002 to 255. Time is adjusted in 10 millisecond increments from
20ms to 2550ms (2.55 seconds). Default is 400ms.
Zones programmed with the ‘Cross Zone’ option may be allowed to self-verify an alarm
condition. I.E. A second trip of the same zone within the Cross Zone Verify Time window
will be considered a verified alarm. Default is No. NOTE: The Cross Zone feature shall
NOT be used on Fire zones.
This timer function is the amount of time in seconds that is allowed for two or more ‘Cross
Zone” zones to verify each other in an alarm condition OR for a second trip of the same
zone when ‘CrossZoneSelfVer’ has been enabled. Default is No. NOTE: The Cross Zone
feature shall NOT be used on Fire zones.
This option selects whether ordinary non-fire system troubles will cause audible alerts to
sound. This option does not affect fire trouble conditions, which will always be audible.
Default is No.
The User codes can be either 4 digits in length or 6 digits, depending upon this option.
Default is No (4 digits). NOTE: The Installer code is ALWAYS 6 digits.
To prevent a would be thief or hacker from being able to hunt for a valid user code, the
system can automatically lock out all code entry for 1 minute after a sequence of invalid
digits. The range of value can be set from 13 to 99. Default is 99.
04: =No r
Celcius TempDisp
G05: =Yes r
Daylight Savings
G06: =0040 ms r
Fast Loop Resp
G07: =0400 ms r
Slow Loop Resp
G08: =No r
CrossZoneSelfVer
G09: =030 r
CrossZoneVerTime
G10: =Yes r
Audible Troubles
G11: =No r
6 Digit UserCode
G12:=99 Digits r
WrongCodeLockout

M1EZ8 Installation and Programming Page 33
G14: =No Out1&2r
Chg YelpToBuzzer
G15 - G25
Menu 07 - Global System Definitions (continued)
Global Sys Definitions Description of Option
Any of the Areas 2 thru 8 may be made common to Area 1. The result is: Area 1 cannot
be armed until all its common areas are armed. Once armed, Area 1 will disarm if any
common area becomes disarmed. This is good for lobbies or vestibules shared by two or
more persons. Each area must have its own keypad. NOTE: If you want Area 1 to
automatically arm when all its common areas become armed, use a Whenever/
And/Then rule from the RP software to do this.
Changes the Burglar Yelp sound on outputs 1 & 2 to a pulsing Buzzer sound. NOTE:
Out1 is designed for 8 Ohm - 20 watt min. speakers (up to 4 max) and has
adjustable volume settings. Default is No.
Options G15 thru G25 are not available (not programmable in the ELK-M1EZ8)
Allows Output 2 to be converted from a siren driver into a voltage only output. If set to
“No” the control produces alarm sounds for use with 8 Ohm speakers. If set to “Yes” the
control will produce +12 Volts for use with self-contained sirens or bells. Default is No.
Ordinarily, Outputs 1 & 2 activate immediately on alarms. However, Output 2 can be time
delayed up to 255 seconds. Using Output 1 strictly for interior sounders and Output 2 for
outside sounders, a false alarm will be heard inside first, giving the user time to disarm
before any outside sounders are activated. A “good neighbor” feature. Default is 000.
G13:_ _ _ _ _ _ _ _r
Common To Area1
G26: =No r
Out2 Voltage Out
G27:=000secOut2r
Delay Turn-On

M1EZ8 Installation and Programming
Page 34
Menu 07 - Global System Definitions (continued)
Global Sys Definitions Description of Option
† Output 2 can be set to alarm only once per armed cycle for burglary type alarms. This
feature is intended for noise abatement. The dialer will continue to transmit all alarms that
may occur. THIS ONLY LOCKS OUT AUDIBLE FROM OUTPUT 2.
The control must be set to auto answer an incoming call in order for Telephone Remote
Control or the Remote Programming (RP) to be accessed remotely. The range of rings
can be set from 1 to 15. A value of “0” disables auto answer.
A Yes enables faster connection from an outside telephone. It works as follows: Call the
control and hang up after 1 or 2 rings. This starts a 45 second timer. Call the control a
2nd time during this 45 second time and the control will answer on the first ring. In some
cases this Ring/Hang/Answer option may be the only way to get around telephone
company provided answering services. Option 29 MUST also be set!
NOTE: If an on-site answering machine picks up, the RP software and the control
will automatically attempt to override the machine using tone sniffing methods.
† If this option to Yes ONLY when an ELK-M1EZ8TWI Two Way Listen-In interface is
installed. This enables the correct software commands and procedures to make the two
way functional. Refer also to the instructions that are shipped with the ELK-M1EZ8TWI
If Two Way is enabled, this timer provides a window for the CS to enter * 55 * and activate
two way listen-in by holding the phone line off-hook for 01-60 seconds after a kissoff.
Upon hangup, this timer re-starts to provide a window for the CS to callback and initiate
two way. Control will answer an incoming call on the first ring. Enter 00 to disable.
Allows the Central Station alarm verification by suspending (holding) new alarms after the
initial alarm kissoff. The phone line is kept free for this time period. The time value can be
from 001 to 255 seconds. Long time periods are not recommended. Enter 000 to disable.
This location is used to set the “revert back to” baud rate for the on-board RS-232 serial
port which is Port 0. The available selections are: 0 or 1=300 baud, 2=1200, 3=2400,
4=4800, 5=9600, 6=14400, 7=19200, 8=38400, and 9=115200. Factory default: 115,200.
The control can transmit ASCII data via it’s RS-232 port to automation types of equipment.
The ELK ASCII Protocol document is available upon request. This first option sets the
control to transmit all event log information immediately as it occurs.
This option sets the control to transmit zone status changes immediately as they occur.
The ELK ASCII Protocol document is available upon request.
This option sets the control to transmit output status changes immediately as they occur.
G29:=00 Rings r
Until AutoAnswer
G28:=No Out2 r
SingleAlmLockout
G35:=No Xmitr
Event Log- ASCII
G30:=No r
Ring/Hang/Answer
G36:=No Xmitr
Zone Chgs - ASCII
G37:=No Xmitr
OutputChgs-ASCII
G34:=9 115200r
Baud Rate Port 0
G32:=00sec 2Wayr
CallbackTime
G31:=No 2Wayr
Listen-In Enable
G33:=000sec CSr
Verify Call Time
† Not evaluated by UL †† Not for use in UL Listed Systems

M1EZ8 Installation and Programming Page 35
Menu 07 - Global System Definitions (continued)
† This option sets the control to transmit automation task status changes immediately as
they occur.
† This option sets the control to transmit automation lighting status changes immediately
as they occur.
Sets the control to transmit keypad key changes. This includes the Chime, Bypass, Exit,
Stay keys, the ELK key and it’s surrounding arrow keys, and the F keys. It does not
transmit any of the numeric keys..
Allows User Menus 1 through 5 to be blocked from view until a valid User code is entered.
If set to “Yes”, only User Codes which have the “Menu 1-5 Allowed” option enabled will be
able to view or access Menus 1 through 5. Default is No.
A 6 digit Installer program code is required to access local installer programming mode.
NOTE: It this code is changed or lost it will not be possible to locally program.
CAUTION: If a 4 digit User Code matches the last 4 digits of the Installer Code (or the
whole code if 6 digit User Code option is enabled), the control will deny access to
installer program mode. If this occurs, use the Master User Code to access menu 6
and locate the “offending” User Code, then change its digits to something new.
This is a read-only location. Each control is assigned a unique serial number for
identification of the unit regarding warranty, technical support, anti-takeover, and other
issues that may arise.
This is a read-only location displaying information about the current software and
bootloader revision that the control is operating with. This will only be needed with the
assistance of a factory technical support person.
Allows factory default values to be restored by individual menus/categories. Press the
right arrow, then press the up or down arrow keys to scroll through the choices. To factory
default any single category enter the displayed number. E.G., enter 81 from this screen to
default all User Codes. Be patient as it may take a minute or more to default some items.
Entering 82 from this screen causes all area definitions to be factory defaulted.
Entering 83 from this screen causes all keypad definitions to be factory defaulted.
Entering 84 from this screen causes all zone definitions to be factory defaulted.
Entering 85 from this screen causes all zone names to be factory defaulted.
Entering 86 from this screen causes all the cutoff timers to be factory defaulted.
Entering 87 from this screen causes all global system defs to be factory defaulted.
Entering 88 from this screen causes all telephone reporting setup to be factory defaulted.
Entering 89 from this screen causes all telephone numbers ONLY to be factory defaulted.
Entering 90 from this screen causes all area report codes to be factory defaulted.
Entering 91 from this screen causes all zone report codes to be factory defaulted.
Entering 92 from this screen causes all system report codes to be factory defaulted.
Entering 93 from this screen causes all user report codes to be factory defaulted.
Entering 94 from this screen causes all voice messages to be factory defaulted.
Entering 95 from this screen causes all wireless definitions to be factory defaulted.
Entering 99 from this screen causes the entire panel programming to be factory defaulted.
Global Sys Def Description of Option
G44:xxxxxxxxxxxx
Axxxxxx Bxxxxxx
G45:=DefaultCtl r
81=User Codes
G42:=172839 r
Local Prog Code
82=Areas Data
83=Keypads Data
84=Zones Data
85=Zone Names
86=CutoffTimes
87=Global Data
88=TeleAcct Data
89=Tele #’s Only
90=AreaRptCodes
91=ZoneRptCodes
92=SysRptCodes
93=UserRptCodes
94=VoiceMessages
95=WirelessDef
99=Entire Panel
G43:=D1234567 r
Serial Number
G41:=No Require
Code UserMenu1-5
G39:=No Xmitr
Light Chgs-ASCII
G40:=No Xmitr
Keypad Key Chgs
G38:=No Xmitr
Task Chgs - ASCII
† Not evaluated by UL

M1EZ8 Installation and Programming
Page 36
T1: SelbPrgr
[Name for Tel#1]
T1: 02: = 0 r
0=Always Report
Menu 08 - Telephone Account Setup
08-Telephone r
Account Setup
Telephone Acct Setup Description of Option
The control can dial up to 8 telephone numbers plus the ELK-RP number. Each of the 8
phone numbers can be used to report alarms, troubles, closings, opening, etc. in digital
format as well as pager formats. Use the up/down arrow keys to select the telephone
number, then press the right arrow key to program the options, starting with option 01.
This selects the reporting format to be used with this number. The available formats are:
00 = Disable reporting 03 = Pulse 4+2 06 = Ethernet
01 = Contact ID 04 = Pager DTMF tones
02 = SIA 05 = not used
0=Always Report, meaning the number will be dialed when its “report to” options are
activated. 1=Backup, meaning the number will ONLY be dialed if the previous sequential
number failed to complete its call. When backup is selected the “report to” options will be
copied from the previous number and ONLY the name, number, format, and dial attempts
may be edited. To edit any “report to” options you must temporarily set this value to 0.
NOTE: Telephone # 1 cannot be set as a backup since it is the first number. A
backup cannot have another backup.
Up to 20 digits may be entered for a telephone number. Valid numeric digits are: 1, 2, 3,
4, 5, 6, 7, 8, 9, and 0. In addition, the following special characters may be programmed.
The cursor automatically moves right each time a digit is entered.
T1: 03:Num=
T1: 01:Format=0 r
0=Disabled
T1: 04: = 08 r
Dial Attempts
T1: 05:=000000r
Acct # for Area1
T1: 06:=000000r
Acct # for Area2
T1: 07:=000000r
Acct # for Area3
Press RIGHT arrow key to select this menu. Press UP or DOWN arrow keys to select
another menu. The ELK key backs up one menu level. To exit press the * or Exit key.
† Not evaluated by UL
Comma (,) = forces the dialer to pause for 2 seconds Slash (/) = forces the dialer to pause for 125 milliseconds.
Asterick (*) = simulates the * key on a touch tone phone Pound (#) = simulates the # key on a touch tone phone
B = Program the 1st dialed digit as a “B” to force Pulse (rotary) dialing. Elsewhere in dial string a “B” will be handled as a
DTMF tone signal
C = Not Used
D = Program the 1st dialed digit as a “D” to force Dial tone detection prior to dialing. Otherwise, it dials regardless of dial
tone presence. Anywhere else in the dial string a “D” will simply be handled as a DTMF tone signal. EXCEPTION:
Digit D (Dial tone detect) can be the 2nd digit but ONLY if B (Pulse dial) is the 1st dialed digit.
To enter special characters place the cursor where desired and press the up arrow key. The 1 key produces
characters 1, #, *, and /. The 2 key produces 2, A, B, and C. The 3 key produces 3, and D. When finished press the
down arrow key to return to numbers.
This sets the number of dial attempts (re-dials) that the communicator will make to this
number before a Comm Fail (fail to report) is logged. Valid range is 01 to 15 attempts.
Default is 08. NOTE: Dial attempts must be a minimum of 5 but not more than 10 if
if Medical Alarm is utilized.
The Account number for Area 1 (up to 6 digits) when it is reported to this telephone
number. Since all 6 digits must be entered, enter leading zeros (0’s) if a shorter account
number is required.
The Account number for Area 2 (up to 6 digits) when it is reported to this telephone
number. Since all 6 digits must be entered, enter leading zeros (0’s) if a shorter account
number is required.
The Account number for Area 3 (up to 6 digits) when it is reported to this telephone
number. Since all 6 digits must be entered, enter leading zeros (0’s) if a shorter account
number is required.

M1EZ8 Installation and Programming Page 37
T1: 12:=000000r
Acct # for Area8
T1: 13:=Yes Rptr
AreaAlms,RestUnbp
T1: 14:=No Rptr
Bypasses
Telephone Acct Setup Description of Option
The Account number for Area 4 (up to 6 digits) when it is reported to this telephone
number. Since all 6 digits must be entered, enter leading zeros (0’s) if a shorter account
number is required.
The Account number for Area 5 (up to 6 digits) when it is reported to this telephone
number. Since all 6 digits must be entered, enter leading zeros (0’s) if a shorter account
number is required.
The Account number for Area 6 (up to 6 digits) when it is reported to this telephone
number. Since all 6 digits must be entered, enter leading zeros (0’s) if a shorter account
number is required.
The Account number for Area 7 (up to 6 digits) when it is reported to this telephone
number. Since all 6 digits must be entered, enter leading zeros (0’s) if a shorter account
number is required
The Account number for Area 8 (up to 6 digits) when it is reported to this telephone
number. Since all 6 digits must be entered, enter leading zeros (0’s) if a shorter account
number is required.
THE FOLLOWING 5 OPTIONS DEFINE WHAT IS REPORTED BY THIS TELEPHONE #
This YES or NO option identifies whether this telephone number should report misc.
options from the AREA REPORTING CODES menu, Zone Alarms, Restores, and
Unbypasses from the ZONE REPORTING CODES menu, and Keypad Alarms from the
KEYPAD F-KEY REPORTING CODES menu.
This YES or NO option identifies whether this telephone number should report the Zone
Bypasses from the ZONE REPORTING CODES menu.
This YES or NO option identifies whether this telephone number should report the Zone
Troubles from the ZONE REPORTING CODES menu.
This YES or NO option identifies whether this telephone number should report the user
opening and closing codes from the USER REPORTING CODES menu.
This YES or NO option identifies whether this telephone number should report the global
system event codes from SYS REPORT OPTIONS & CODES menu.
To edit or program a text description name (max. of 16 characters) such as “ACME
Central Station” for the Telephone number press left arrow key. Spell out the text using
the number keys. I.E. For a “K” press the 5 key twice. To move the cursor press the right
or left arrow keys. While programming the text, pressing the Chime key inserts a space,
and the Bypass key erases 1 digit. The up and down arrow keys toggles between upper
and lower case. Press the ELK key when complete.
T1: 15:=No Rptr
Zone Troubles
T1: 16:=No Rptr
User ReportCodes
T1: 17:=Yes Rptr
Global SysEvents
Menu 08 Telephone Account Setup (continued)
T1: 18:Name l
[Name for Tel#1]
T1: 10:=000000r
Acct # for Area6
T1: 11:=000000r
Acct # for Area7
T1: 09:=000000r
Acct # for Area5
T1: 08:=000000r
Acct # for Area4

M1EZ8 Installation and Programming
Page 38
AR1: SelbPrgr
ReportCodesArea1
AR1 01:000=Sec r
Dialer Delay Time
AR1 02:Code= 00r
Alm Abort Code
Menu 09 - Area Reporting Codes
09-Area Reporting
Codes r
Area Report Codes Description of Option
Each of the eight (8) Areas has specific communicator reporting codes for events that only
occur within that area. Using the up/down arrow keys, select the appropriate area, then
press the right arrow key to begin starting with option 01.
Dialer Delay Time is an amount of time following an alarm during which the report may be
aborted if the area is disarmed by a valid user. An optional alarm abort code may be
programmed to report. Range is 000 to 255 seconds. Default is 000 (delay disabled).
NOTE: For UL Listed Installations the Dialer Delay MUST be set to 000.
Alarm Abort code is an optional code that may be reported when an alarm is aborted
during the Comm Abort Time window. Range is 00 to FF. Default is 00 (no report).
.
Cancel Window Time is the time following an alarm during which a cancel code will be
reported if the area is disarmed. Cancel is not the same as abort since the alarm has
already reported. Range is 00 to FF. Default is 00 (no report).
Alarm Cancel code is the code that will be reported if the area in alarm is disarmed within
the Cancel Window Time. Range is 00 to FF. Default is 00 (no report).
Close Automatic code will be reported anytime the area is armed automatically by a Rule
from the RP software programming. Refer to the ELK-RP Rules Programming
instructions. Range is 00 to FF. Default is 00 (no report).
Close Early code will be reported if the area is closed prior to a programmed Expected
Arm time. Refer to the ELK-RP Rules Programming instructions. Range is 00 to FF.
Default is 00 (no report).
Close Extended code will be reported if a programmed Expected Arm time is extended by
a valid user. Refer to the ELK-RP Rules Programming instructions. Range is 00 to FF.
Default is 00 (no report).
Fail to Close code will be reported if the area is not armed by a programmed Expected
Arm time. Refer to the ELK-RP Rules Programming instructions. Range is 00 to FF.
Default is 00 (no report).
Late to Close code will be reported if the area is armed after a programmed Expected Arm
time. Refer to the ELK-RP Rules Programming instructions. Range is 00 to FF. Default
is 00 (no report).
Keyswitch Close code will be reported in place of a user code whenever the area is armed
by a keyswitch. Refer to the ELK-RP Rules Programming instructions. Range is 00 to
FF. Default is 00 (no report).
AR1 03:000=Sec r
CancelWindowTime
AR1 04:Code= 00r
Alm Cancel Code
AR1 05:Code= 00r
Close Automatic
AR1 06:Code= 00r
Close Early
AR1 07:Code= 00r
Close Extended
AR1 08:Code= 00r
Fail To Close
AR1 09:Code= 00r
Late Close
AR1 10:Code= 00r
Keyswitch Close
Press RIGHT arrow key to select this menu. Press UP or DOWN arrow keys to select
another menu. The ELK key backs up one menu level. To exit press the * or Exit key.
NOTE: Enter a two digit value to enable a particular report code. To disable a report code enter 00. When SIA or
Contact ID is the reporting format, the two digit value can simply be 01 since the control automatically produces the
correct code according to the SIA or Contact ID protocol. For 4+2 pulse format, enter a value from 01 to FF. To enter
the A thru F HEX characters press the RIGHT arrow key to position the cursor under the desired digit, then press the UP
arrow (shift) key once. Each press of the 2 key will now produce the following: 2, A, B, C. Each press of the 3 key will
now produce the following: 3, D, E, F. Press the RIGHT arrow key to cancel shift and move to the next character. See
Appendix for a summary of the SIA and Contact ID codes.

M1EZ8 Installation and Programming Page 39
Area Report Codes Description of Option
Duress code will be reported if the area is armed or disarmed by a valid user code that is
programmed with the duress attribute. Range is 00 to FF. Default is 00 (no report).
Open After Alarm code will be reported whenever a valid user arrives and disarms the area
following an alarm activation. Range is 00 to FF. Default is 00 (no report).
Open Early code will be reported if the area is disarmed prior to a programmed Expected
Disarm time. Refer to the ELK-RP Rules Programming instructions. Range is 00 to FF.
Default is 00 (no report).
Fail to Open code will be reported if the area is not disarmed by a programmed Expected
Disarm time. Refer to the ELK-RP Rules Programming instructions. Range is 00 to FF.
Default is 00 (no report).
Open Late code will be reported if the area is disarmed after a programmed Expected
Disarm time. Refer to the ELK-RP Rules Programming instructions. Range is 00 to FF.
Default is 00 (no report).
Open Keyswitch code will be reported in place of a user code whenever the area is
disarmed by a Keyswitch zone. Range is 00 to FF. Default is 00 (no report).
User Lockout code will be reported if someone repeatedly enters digits (see Menu 07 -
Global System Definitions, Option 12 for the maximum number of digits allowed) in an
attempt to hack out a valid user code. Range is 00 to FF. Default is 00 (no report).
Exit Error Code can be used to identify an accidental alarm caused by an error while
arming. Locally, it works as follows: If an exit delay rolls directly into entry delay as a
result of a zone being left violated, the entry delay warning AND the siren will sound. If the
control is not disarmed prior to the entry delay expiring, the communicator will report the
alarm along with the Exit Error code. Range is 00 to FF. Default is 00 (no report).
Fail to communicate displays on the keypad and the event log when the communicator
fails to complete it’s report using the number of dial attempts. A good communications
report must occur in order to reset/clear the failure. If this fail to communicate report code
is enabled, it will be reported with next good communications to indicate a “past” failure.
Range is 00 to FF. Default is 00 (no report).
AR1 13:Code= 00r
Open Early
AR1 14:Code= 00r
Fail To Open
AR1 15:Code= 00r
Open Late
Menu 09 - Area Reporting Codes (continued)
AR1 16:Code= 00r
Open Keyswitch
AR1 17:Code= 00r
User Lockout
AR1 18:Code= 00r
Exit Error
AR1 19:Code= 00r
Fail Communicate
AR1 11:Code= 00r
Duress Code
AR1 12:Code= 00r
Open After Alrm
Area RCs CID SIA
Alarm Abort 406 O C
Alarm Cancel 406 O C
Automatic Close 403 C A
Early Close 451 C K
Closing Extended 464 C E
Fail To Close 454 C I
Late Close 452 C J
Key Switch Close 409 C S
Duress 121 H A
Area RCs CID SIA
Open After Alarm 450 O R
Early Open 451 O K
Fail To Open 453 O I
Late Open 452 O J
Key Switch Open 409 O S
Keypad Locked Out 461 J A
Exit Error 457 E E
Fail To Communicate 354 R T
Based on the event, the CID (Contact ID) or SIA Codes for Area Reporting Codes will be:
NOTE: On CID reporting the 3 digit code will be preceded by a “1” for a new event or
an opening. It will be preceded by a “3” for a restore or a closing event.

M1EZ8 Installation and Programming
Page 40
Z001: SelbPrgr
[Name of Zone]
Z001:A=00 R=00 r
Byp=00 Tbl=00
Menu 10 - Zone Reporting Codes
10-Zone Reportng
Codes r
Zone Report Codes Description of Option
Zones 1 thru 8 and zones 17 thru 208 have specific communicator reporting codes for
Alarm, Restore, Bypass, and Trouble. Using the up/down arrow keys, select the
appropriate zone, then press the right arrow key to begin programming of that zone.
NOTE: Zones 9 thru 16 do not exist in the M1EZ8.
The cursor starts at the 00 beside A (Alarm). Enter the desired two digit reporting code
and press the right arrow key to advance to the R (Restore). To jump the cursor to another
report without changing this one simply press the right arrow key. The next press of the
right arrow key after Tbl (Trouble) will advance the screen back to the beginning of that
zone. Range is 00 to FF. Default for all entries is 00 (no report).
NOTE: Each reporting code must be programmed according to the desired reporting
format. However, for SIA and Contact ID formats the actual reporting digits will be
produced by the control according to the type of alarm or event. The only programming
required to enable reporting with the SIA and Contact ID formats is to set the programmed
code to a non zero (0) value. See below:
Press RIGHT arrow key to select this menu. Press UP or DOWN arrow keys to select
another menu. The ELK key backs up one menu level. To exit press the * or Exit key.
NOTE: Enter a two digit value to enable a report code. To disable a report code enter 00. When SIA or Contact ID is the
reporting format, the two digit value can simply be 01 since the control automatically produces the correct code
according to the SIA or Contact ID protocol. For 4+2 pulse format, enter a value from 01 to FF. To enter the A thru F
HEX characters press the RIGHT arrow key to position the cursor under the desired digit, then press the UP arrow (shift)
key once. Each press of the 2 key will now produce the following: 2, A, B, C. Each press of the 3 key will now produce
the following: 3, D, E, F. Press the RIGHT arrow key to cancel shift and move to the next character. See Appendix for
a summary of the SIA and Contact ID codes.
Alarms Restore Bypass Trouble
Zone Def. CID SIA CID SIA CID SIA CID SIA
01 = Burglar Entry/Exit 1 134 BA 134 B R 573 BB 370 BT
02 = Burglar Entry/Exit 2 134 BA 134 B R 573 BB 370 BT
03 = Burglar Perim Inst 131 BA 131 B R 573 BB 370 BT
04 = Burglar Interior 132 BA 132 B R 573 BB 370 BT
05 = Burglar Int Follower 132 BA 132 B R 573 BB 370 BT
06 = Burglar Int Night 135 BA 135 B R 573 BB 370 BT
07 = Burglar Int Nt Fllwr 135 BA 135 B R 573 BB 370 BT
08 = Burglar 24 Hour 133 BA 133 B R 573 BB 370 BT
09 = Burglar Box Tamper 137 TA 137 T R 573 TB 370 BT
10 = Fire Alarm 110 FA 110 F R 571 FB 373 FT
11 = Fire Verified 110 FA 110 F R 571 FB 373 FT
12 = Fire Supervisory 200 FS 200 F R 571 FB 373 FT
13 = Aux Function 1 150 UA 150 U R 572 UB ---- ----
14 = Aux Function 2 150 UA 150 U R 572 UB ---- ----
15 = Keyfob ---- ---- ---- ---- ---- ---- ---- ----
16 = Non Alarm ---- ---- ---- ---- ---- ---- ---- ----
17 = Carbon Monoxide 162 GA 162 GR 572 GB ---- ----
Based on the zone definition, the CID (Contact ID) or SIA formats for Zone Reporting Codes will be:
Alarms Restore Bypass Trouble
Zone Def. CID SIA CID SIA CID SIA CID SIA
18 = Emergency Alarm 101 QA 101 Q R 572 QB ---- ----
19 = Freeze Alarm 159 ZA 159 Z R 572 ZB ---- ----
20 = Gas Alarm 151 GA 151 G R 572 GB ---- ----
21 = Heat Alarm 114 KA 114 K R 572 KB ---- ----
22 = Medical Alarm 100 MA 100 M R 572 MB ---- ----
23 = Police Alarm 120 P A 120 P H 572 PB ---- ----
24 = Police No Indication 120 P A 120 H H 572 PB ---- ----
25 = Water Alarm 154 WA 154 WR 572 WB ---- ----
26 = Key Mom Arm/Disarm ---- ---- ---- ---- ---- ---- ---- ----
27 = Key Mom Arm Away ---- ---- ---- ---- ---- ---- ---- ----
28 = Key Mom Arm Stay ---- ---- ---- ---- ---- ---- ---- ----
29 = Key Mom Disarm ---- ---- ---- ---- ---- ---- ---- ----
30 = Key On/Off ---- ---- ---- ---- ---- ---- ---- ----
31 = Mute Audibles ---- ---- ---- ---- ---- ---- ---- ----
32 = Power Supervisory 338 YT 338 YR 572 UB ---- ----
33 = Temperature ---- ---- ---- ---- ---- ---- ---- ----
34 = Analog Zone ---- ---- ---- ---- ---- ---- ---- ----
NOTE: On CID reporting the 3 digit code is preceded by a “1” for new events or a “3” for restore (previous reported) events.

M1EZ8 Installation and Programming Page 41
Menu 11 - Keypad F-Key Reporting Codes
11-Keypad F-Keyr
Reporting Codes
Press RIGHT arrow key to select this menu. Press UP or DOWN arrow keys to select
another menu. The ELK key backs up one menu level. To exit press the * or Exit key.
Referring back to Menu 04-Keypad Definitions, each F Key (F1 thru F6) can be programmed to activate a specific event.
If the programmed “activate event” is an alarm such as: Burg, Fire, Medical, Police Panic, etc., then it is possible to have
an alarm report code transmitted when an F key is used to activate that event. Enter a two digit value for the “A” alarm
report code. To disable the alarm report code enter 00. If the reporting format is SIA or Contact ID, the value can simply
be 01 because the control will automatically produces the correct code according to alarm type using the SIA or Contact
ID protocol. For 4+2 pulse format, enter a value from 01 to FF. To enter the A thru F HEX characters press the RIGHT
arrow key to position the cursor under the desired digit, then press the UP arrow (shift) key once. Each press of the 2
key will now produce the following: 2, A, B, C. Each press of the 3 key will now produce the following: 3, D, E, F.
Press the RIGHT arrow key to cancel shift and move to the next character.
FK01: A=00 r
[KP01 FKey01]
FK02:A=00 r
[KP01 FKey02]
F-Key Report Codes Description of Option
The ELK-M1KP Keypad has 6 programmable F keys while the ELK-M1KP2 Keypad has
just 4. This menu displays the F keys starting at FK01 thru FK06 for Keypad 1, then
FK07 thru FK13 for Keypad 2, etc. Use the UP and DOWN arrow keys to select the
appropriate keypad and key, then press the RIGHT arrow key to programming the code. It
may take some experimenting but it is possible to jump directly to a specific keypad and
key by entering a two digit number.
To program the alarm report code press the RIGHT arrow key to move the cursor into the
A= column, then enter a two digit value. Range is 00 to FF. Default is 00 (no report). To
return back to the left column to select another key or keypad press the ELK key
NOTE: Each reporting code must be programmed according to the desired reporting
format. However, for SIA and Contact ID formats the actual reporting digits will be
produced by the control according to the type of alarm or event. The only programming
required to enable reporting with the SIA and Contact ID formats is to set the programmed
code to a non zero (0) value. See below:
Alarms
Key Event Def. CID SIA
00 = Disabled ---- ----
01 = Burglar Entry/Exit 1 134 BA
02 = Burglar Entry/Exit 2 134 BA
03 = Burglar Perim Inst 131 BA
04 = Burglar Interior 132 BA
05 = Burglar Int Follower 132 BA
06 = Burglar Int Night 135 BA
07 = Burglar Int Nt Delay 135 BA
08 = Burglar 24 Hour 133 BA
09 = Burglar Box Tamper 137 TA
10 = Fire Alarm 110 FA
11 = Fire Verified 110 FA
12 = Fire Supervisory 200 FS
13 = Aux1 24hr Alarm 150 UA
14 = Aux2 24hr Alarm 150 UA
15 = Keyfob ---- ----
16 = Non-Alarm ---- ----
17 = Carbon Monoxide 162 GA
Based on the F Key Event definition, the CID (Contact ID) or SIA formats will be:
Alarms
Key Event Def. CID SIA
18 = Emergency Alarm 101 QA
19 = Freeze Alarm 159 ZA
20 = Gas Alarm 151 GA
21 = Heat Alarm 114 KA
22 = Medical Alarm 100 MA
23 = Police Alarm 120 P A
24 = Police No Indication 120 P A
25 = Water Alarm 154 WA
26 = Key Mom Arm/Disarm ---- ----
27 = Key Mom Arm Away ---- ----
28 = Key Mom Arm Stay ---- ----
29 = Key Mom Disarm ---- ----
30 = Key On/Off ---- ----
31 = Mute Audibles ---- ----
32 = Power Supervisory 338 YT
33 = Temperature ---- ----
34 = Analog ---- ----
NOTE: On CID reporting the 3 digit code will be preceded by a “1”.

M1EZ8 Installation and Programming
Page 42
SR01: 015=AC Fail
Rpt Delay - Minr
SR02: T=00 R=00 r
AC Fail Codes
SR03: 00 = Autor
Test Code
Menu 12 - Sys Report Code Options & Codes
12-Sys Rpt Code r
Options & Codes
Sys Rpt Code Options Description of Option
AC Fail Report Delay may be set to delay from 001 to 255 minutes. Valid range is 000 -
254 minutes. Default setting is 15 minutes. Setting this location to 255 results in no AC
failure annunciation at the keypad or by the dialer.
AC Fail T (Trouble) code will be reported upon AC failure, after any AC Fail Rpt delay time.
AC Fail R (Restore) will be reported immediately upon restoral of the AC power. Range is
00 to FF. Default is 00 (no report).
Auto Test code may be periodically reported to verify that the telephone line and internal
communications circuitry is functioning properly. Range is 00 to FF. Default is 00 (no
report).
Auto Test Hr:Min is normally set to occur during off-peak times. However, if may be set to
occur at any specific hour and minute. This location requires military time format. IE:
7:30 is AM while 19:30 is 7:30pm. Default is 00:00 which is Midnight.
Days Between Auto Test may be set to skip a certain number of days, from 1 to 255. The
default value is 000 which means that the test code, if programmed, will be reported every
day (24 hour interval) from the Auto Test time.
This option is not functional (not available) in the ELK-M1EZ8.
Exp Module Tbl T (Trouble) will be reported when an enrolled data bus module fails to
respond or is missing. Exp Module Tbl R (Restore) will be reported when the module is
restored. Range is 00 to FF. Default is 00 (no report).
This report code may be programmed in order to know when the Installer Level of
Programming has been entered. Range is 00 to FF. Default is 00 (no report).
This report code may be programmed to notify when Installer Level Programming is ended.
To prevent unnecessary reports, the report will not transmit until the * key is pressed three
times to signify final end of programming. The report will occur automatically at Midnight if
the * key sequence is not pressed. Range is 00 to FF. Default is 00 (no report).
Log 80% Full will be reported whenever the Event Log becomes 80% full. Range is 00 to
FF. Default is 00 (no report). The Elk-RP is required to download the log and/or clear it.
SR04: =00:00 r
Auto Test Hr:Min
SR05: 000=Days r
Between AutoTest
SR06: T=00 R=00 r
Aux Overcurrent
SR07: T=00 R=00 r
Exp Module Tbl
SR08: 00=Instalr
Program Begin
SR09: 00=Instalr
Program End
SR10: 00= Logr
80% Full
Press RIGHT arrow key to select this menu. Press UP or DOWN arrow keys to select
another menu. The ELK key backs up one menu level. To exit press the * or Exit key.
System Report Codes and Options are global to the entire system such as Low Battery, AC Fail, etc. Using the up/down
arrow keys, select the appropriate option, then press the right arrow key to begin programming that option.
NOTE: Enter a two digit value to enable a report code. To disable a report code enter 00. When SIA or Contact ID is the
reporting format, the two digit value can simply be 01 since the control automatically produces the correct code
according to the SIA or Contact ID protocol. For 4+2 pulse format, enter a value from 01 to FF. To enter the A thru F
HEX characters press the RIGHT arrow key to position the cursor under the desired digit, then press the UP arrow (shift)
key once. Each press of the 2 key will now produce the following: 2, A, B, C. Each press of the 3 key will now produce
the following: 3, D, E, F. Press the RIGHT arrow key to cancel shift and move to the next character. See Appendix for
a summary of the SIA and Contact ID codes.

M1EZ8 Installation and Programming Page 43
SR14: T=00 R=00 r
Phone Line Fault
SR15: T=00 R=00 r
Output 2 Trouble
SR13: 00= Up/ r
Download End
Low Battery T (Trouble) will be reported if the battery drops below 11.2 Volts. Low Battery
R (Restore) will be eligible to report once the battery has passed a test at 11.5 Volts or
higher. Range is 00 to FF. Default is 00 (no report).
Memory Error T (Trouble) will be reported if the system memory checksum fails. An
upload or review of the programming is the only way to detect where the error occurred.
To clear the error and send a R (Restore) you must enter and exit the installer
programming mode. Range is 00 to FF. Default is 00 (no report).
Up/Download End will be reported upon completion of a Up/Download session as a
verification that the control was accessed. Range is 00 to FF. Default is 00 (no report).
Phone Line Fault T (Trouble) will be reported if the Voltage and Current is lost on the
telephone line. Phone Line Fault R (Restore) will report upon restoral of the telephone
line. Range is 00 to FF. Default is 00 (no report).
Output 2 T (Trouble) will be reported if an open circuit occurs on Output 2. Output 2 R
(Restore) will be reported upon restoral of the connection. Range is 00 to FF. Default is
00 (no report).
Menu 12 - Sys Report Code Options & Codes (continued)
Sys Rpt Code Options Description of Option
SR11: T=00 R=00 r
Low Battery
SR12: T=00 R=00 r
Memory Error
System RCs CID SIA
AC Fail 301 A T
AC Restore 301 A R
Automatic Test 602 R P
Aux Over Current 312 Y P
Aux Over Current Restore 312 Y Q
Expansion Module Trouble 333 E T
Expansion Module Restore 333 E R
Local Programming Begin 627 L B
Local Programming End 628 L X
System RCs CID SIA
Log 80% Full 623 J L
Low Backup Battery 302 Y T
Low Battery Restore 302 Y R
Memory Error 304 Y F
Remote Programming End 412 R S
Telephone Line Fault 351 L T
Telephone Line Restore 351 L R
Output 2 Trouble 322 Y A
Output 2 Restore 322 Y H
Based on the event, the CID (Contact ID) or SIA Codes for System Reporting Codes will be:
NOTE: On CID reporting the 3 digit code is preceded by a “1” for new events
or a “3” for restore (previous reported) events.

M1EZ8 Installation and Programming
Page 44
UR001: SelbPrgr
[Name of User]
UR001:O=00 C=00r
[Name of User]
Menu 13 - User Report Codes
13-User Report
Codes r
User Report Codes Description of Option
Each of the User Codes and the Installer has communicator reporting codes for Open
(disarm) and Close (arm). Using the up/down arrow keys, select the appropriate user,
then press the right arrow key to begin programming of that user’s report codes.
The cursor starts at the 00 beside O (Open). Enter the desired two digit reporting code
and press the right arrow key to advance to the C (Close). Range is 00 to FF. Default is
00 (no report). To jump the cursor to the next report code without changing this one
simply press the right arrow key. The next press of the right arrow key will advance back
to the beginning screen.
UR201:O=00 C=00r
Installer Op/Close
UR202:O=00 C=00r
Up/Dnload Op/Cl
Press RIGHT arrow key to select this menu. Press UP or DOWN arrow keys to select
another menu. The ELK key backs up one menu level. To exit press the * or Exit key.
NOTE: Enter a two digit value to enable a report code. To disable a report code enter 00. When SIA or Contact ID is the
reporting format, the two digit value can simply be 01 since the control automatically produces the correct code
according to the SIA or Contact ID protocol. For 4+2 pulse format, enter a value from 01 to FF. To enter the A thru F
HEX characters press the RIGHT arrow key to position the cursor under the desired digit, then press the UP arrow (shift)
key once. Each press of the 2 key will now produce the following: 2, A, B, C. Each press of the 3 key will now produce
the following: 3, D, E, F. Press the RIGHT arrow key to cancel shift and move to the next character. See Appendix for
a summary of the SIA and Contact ID codes.
User RCs CID SIA
Open 401 OP
Close 401 CL
The CID (Contact ID) or SIA Codes for User Reporting Codes are:
NOTE: On CID reporting the 3 digit code is preceded by a “1” for an opening
event or a “3” for a closing event.
UR203:O=00 C=00r
Quick Arm
The total number of available User Codes is dependent on the
Version of Firmware that is operating in the control.

M1EZ8 Installation and Programming Page 45
Menu 14 - Wireless Definitions
WirelessDefinitions Description
The Wireless Definitions menu is broken into four parts: 1:Receiver Options, 2:Xmitter
Options, 3:Xmitter Enroll, and 4:Keyfob Event Definitions. To program Receiver Options
press the right arrow key. To move to Transmitter Options, Xmitter Enroll, or Keyfob
Event Definitions press the up or down arrow keys.
R01: Receiver Size. Identifies the size of the connected Receiver so the appropriate
number of zones may be reserved. For the NX408E 8 zone receiver enter a 0, for a
NX416E 16 zone receiver enter a 1, for a NX448E 48 zone receiver enter a 2. The control
will know these zones are wireless, starting from the ZnBank setting in the next option.
R02:ZnBank Starting Zone. Identifies where the first wireless zone begins. Using the
receiver size setting and this starting number, the M1 blocks out the required number of
zones. If another zone expander (hardwired) is encountered that results in a duplicate
zone, the M1 will error tone and return to a 00 setting. To resolve the conflict: move the
starting zone to another setting, move the conflicting zone expander to another address,
or reduce the receiver size setting. Valid starting zones must be increments of 16:
Example: Entering a value of 2 for receiver size and 02 for starting zone would block out
48 zones from 17 thru 64 as wireless. NOTE: If an 8 zone receiver is installed, the upper
8 zones are not available (wasted) as far as the control is concerned. The NX416E and
NX448E are therefore better economic choices.
R03: Reg. Supervision sets the interval, in hours, for “check-in” by transmitters which are
programmed for “Supervision Type 1”, see transmitter option 01. Valid range is 001 to
255 hours, however a value lower than 4 is not recommended. Default value is 24.
R04: Fire Supervision sets the interval, in hours, for “check-in” by transmitters which are
programmed for “Supervision Type 2” (Fire), see transmitter option 02. Valid range is 001
to 255 hours, however a value lower than 4 is not recommended. Default value is 004.
1:Rec Selb Prgr
Receiver Options
RO2:=00 ZnBank r
StartingZone xxx
RO3:=24 Hours r
Reg. Supervision
RO4:=004 Hours r
Fire Supervision
Press RIGHT arrow key to select this menu. Press UP or DOWN arrow keys to select
another menu. The ELK key backs up one menu level. To exit press the * or Exit key.
14-Wireless
Definitions r
Compatible NX”E” receivers can
be identified by serial # that
begin with 231, 232, or 233.
Older “non-compatible” receivers
begin with 99, 100, & 101.
Compatible wireless receivers include the ELK-M1XRF2G and the Caddx (GE) NX548E. The instructions below pertain
to the NX548E. When using an ELK-M1XRF2G please follow the instructions which are packed with that product.
Only 1 NX548E “48” Zone Receiver may be connected to the control. A special 5 pin wiring harness (ELK-WO35A) is
required and it plugs into connector J3 “Aux Data Bus” located on the upper right side of the board.
RO1:=0 Rec Sizer
0=8 ZoneReceiver
02=(Zone 17) 04=(Zone 33) 06=(Zone 49) 08=(Zone 65) 10=(Zone 81)
12=(Zone 97) 14=(Zone 113) 16=(Zone 129) 18=(Zone 145) 20=(Zone 161) 22=(Zone 177)
† Not evaluated by UL
†
Requires
ELK-W035A
Wiring Assembly
+
White (n/a)
Brown (n/a)
B
A
NEG
C
J3 J4
1 WAY
X-10
2 WAY
JP2
RS232
+
R1
TIP
RING
T1
AUX
+12V
X-10
M1 PCB
Connect
to J3
-
A Data
Green
Red
Black
GE "Caddx" Receiver
NX-548E
and older Models
NX-408E
NX-416E
NX-448E
SET ALL FOUR ADDRESS
SWITCHES TO OFF!
Wiring Diagram for GE “Caddx” NX Receiver to ELK Control

M1EZ8 Installation and Programming
Page 46
WZnxxx:SelrPrgr
Wireless Zone
WZnxxx 01:=No r
Enable Transmitr
WZnxxx02:=0 r
Supervision Type
WZnxxx 03:=No r
Enable Option 1
WZnxxx 04:=No r
Enable Option 2
WZone = xxx r
TransmtToEnroll
4:KeyfobSelb Prgr
Event Definition
Keyfob Button=1r
1000=Event
2:Xmit Selb Prgr
Transmitter Optr
3:Learn Selb Prgr
WirelessTransmtr
WZone = xxx Push
TransmiterButton
WZnxxx 05:=001 r
Keyfob User ID
Press the RIGHT arrow key to select 2:Xmit Transmitter Opt.
Use the UP and DOWN arrow keys to locate a particular wireless transmitter. Press
the RIGHT arrow key to select and program the displayed transmitter.
This selection determines whether or not the transmitter is enabled. Whenever you
enroll a new transmitter this location will be automatically set to Yes. To permanently
or temporarily disable this transmitter program this to No.
This selection determines the “Supervision Type” for the transmitter. 0=No Supervision,
1=Regular Supervision, 3=Fire Supervision. See receiver selections R02 and R03 for
supervision time values. Default is 1.
This selection corresponds to the Caddx Transmitter Option 1 which deals with
enabling or disabling the internal reed switch on the individual Caddx transmitter so
that an external switch may be hardwired to the transmitter. Refer to the Caddx NX
Series Receiver Instructions, Option 1, for complete details.
This selection corresponds to the Caddx Transmitter Option 2 which deals with
whether an external switch should be normally open (N/O) or normally closed (N/C).
For N/O set option to No. For N/C set option to Yes. Refer to the Caddx NX Series
Receiver Instructions, Option 2, for complete details.
If the transmitter is a keyfob, this sets the User ID to be logged when the keyfob is
used to arm or disarm. Valid range is 001 to 255. Numbers 001 to 199 mirror the
keypad user codes. To report an open/close from a keyfob, program the corresponding
keypad user code to report. A report will be sent regardless of whether it was a user
code or a keyfob that armed/disarmed the system. NOTE: Since there are no open/
close report codes beyond user 199, any keyfob ID that is set higher that 199 will
utilize the opening/closing report code for User 199.
Press the RIGHT arrow key to select 3:Learn Wireless Transmitters.
Press the UP or DOWN arrow keys to locate the wireless zone that you wish to enroll.
Then press the RIGHT arrow key to continue.
Go to the transmitter and press the tamper or enroll button. The keypad should emit a
short tone when the transmitter becomes enrolled.
Press the RIGHT arrow key to select 4:Keyfob Event Definition
Press the UP or DOWN arrow keys to locate the keyfob button to program. There are
a total of 8 programmable buttons, however only 6 of the 8 may be used on the keyfob.
The valid activation events programmable for each button ranges from 0000-0030
(utilizing the Zone Definitions table) and 2001-2032 (utilizing Appendix A, Event Codes).
The standard buttons are as follows: Button 1 (Lock), 2 (Unlock), 3 (Light), and 4
(Asterisk). For Button 7 press a combination of buttons 1 & 2 together at the same
time. For Button 8 press a combination of buttons 3 & 4 together at the same time.
Button 3 on a keyfob can be changed to 5 by setting the transmitter Option 1 to Yes.
Button 4 on a keyfob can be changed to 6 by setting the transmitter Option 2 to Yes.

M1EZ8 Installation and Programming Page 47
4.1 ELK-RP Software
ELK-RP (RP) is a Windows based software package that is compatible with Windows 98
and later. It features an extremely intuitive user interface and contains all data in a central
database. RP can be run on a single PC or over a local area network (LAN) with multiple
operators. In addition to the traditional security programming features, RP allows you to
create and manage the automation functionality in the control. The following information is a brief overview including
illustrations of the various screens. Please refer to RP’s on-line help file for specific operation details.
4.1.1 RP Connection Methods
There are 3 methods for the RP software to connect with the control. Regardless of the method, the control’s serial number
and RP access code MUST match in order for the connection to be successful. The connection methods are:
1. Direct using Com_ (PC Com port) - Requires a 9 pin
serial cable from the PC’s RS-232 Com port to an
M1EZ8MSA Main Serial Interface (optional), which
then connects to the EZ8 board. NOTE: If your
computer only has a USB port, an approved
converter (USB to RS-232) is available from ELK
(ELK-USB232).
2. Dial-up using Modem and phone line - RP is
compatible with virtually all computer modems, even 56k modems. This is due to the control’s built-in V.22 bis “True”
modem, which handles data transfer at 2,400 baud. The 6 dial-up options are:
Fully Automatic - RP dials the control phone number and listens for the control to answer on it’s “rings until answer” setting.
If an answering machine answers, RP will transmit codes to override it automatically.
Prompt when answer - RP dials and listens for the control to answer. It waits for a manual OK before connecting.
Dial, hang up, dial again - This is faster than waiting on the control’s “rings until answer” setting. It is also useful for
reaching premises that have telephone company answer/forward services. The control must be enabled for this option.
After dialing, RP leaves the PC speaker on, and prompts you to click “Hang-up” after you hear two rings. It then forces a
time delay before allowing you to click OK to start the second dial. As long as the control properly detects the first two
rings and subsequent hang-up, it will wait up to 45 seconds for a second call and answer that call on the first ring.
Customer will force answer - Similar to method 1 except the User must enter keypad menu 8, option 5, item 1 to force the
control to answer. This is necessary if the “rings until answer” or “dial/hang-up/dial” options are not programmed.
Telephone connection already established - If a voice connection is already established using the control’s phone line and
the PC’s phone line, this method can be used to take over the connection and initiate an immediate connection.
3. Network - With an optional ELK-M1XEP Ethernet Port module you can connect over a Local or Wide Area Network. (Contact
ELK for details)
Section 4 - PC Programming and Automation Capabilities
NOTE: UL requires that a Technician be On-Site when doing Remote Programming.

M1EZ8 Installation and Programming
Page 48
4.1.2 Check for Conflicts
During the connect and disconnect process RP performs an automatic check of the data stored in the control and compares it
the database. If there are any conflicts (differences), a pop-up resolution window display them and allows corrections to be
made. ELK regards “Check for Conflicts” to be an especially important feature. It can point out any changes that have
occurred such as a user having added or changed a code. The resolution window allows you to receive the control’s data into
the database (accept the local version) or send the RP data to the control (accept the database version). NOTE: Checking for
conflicts adds considerable time to the connect/disconnect process, especially on dial-up connections. For this reason,
the automatic check for conflicts may be disabled from the SETUP menu. A manual Check for Conflicts can be selected
from the Send/Rcv icon.
4.1.3 Sending and Receiving Data
RP allows many options and groups of options to be sent or received individually, which greatly reduces the on-line connect
time if there are only a few items to be changed. However, a full send or receive occurs very quickly, thanks to the M1’s built-in
V.22 bis “True” Modem. RP features easy to use menus & toolbar icons and makes extensive use of the right mouse button
to perform operations. Try right clicking on any item or icon to see the available options.
4.2 Update/Verify Firmware in the Control and Peripherals
The control stores it’s operating firmware in “Flash” memory. This state-of-the-art memory allows electronic field updates to
the control and its peripherals, and eliminates the old fashion method of changing IC chips or shipping boards back to the
factory. As new firmware updates become available, they will be posted on ELK’s website [www.elkproducts.com] in a
password restricted “M1 Dealers ONLY” location. NOTE: Firmware updating can only be done from a Direct to PC Com port
connection or an optional Ethernet Network connection. Due to the amount of data that has to be transferred, Dial-up
connections cannot be used to perform firmware updates.
How to Update Firmware:
1. In order to make a RS232 Serial connection from an EZ8 Control to a PC the EZ8 must be equipped with an ELK-
EZ8MSI Main Serial Port Interface. This provides a standard RS232 Port with operating speed up to 115,200.
2. Connect a 9 pin serial cable from the Computer’s Serial Port to the 9 Pin RS232 Connector on EZ8MSI.
3. Start RP and open the account belonging to that particular control. Click on the Connection menu icon and establish
a connection using the Direct using Com_ option.
4. Click on Update/Verify Firmware from the Send/Rcv menu icon.
5. On the Update/Verify screen, select the device to be updated (Control, Keypad, etc.) along with the “Update to new
firmware” option. Then click Continue.
6. The Update Firmware screen displays the device name, the current Firmware, Hardware, and Bootware version, and
a pull down window for selecting the firmware version to use on the update. Always select the latest firmware version
(highest number). Be sure to save all update (.bin) files that are downloaded or received via CDROM into the
~Program Files\ElkRP\Updates directory on your computer. This is where RP looks for all update files.
7. Click on the check box for “Update”. If “Reprogram” or “Rollback” is displayed the firmware file is the same as OR
older that what is in the control. Reprogramming with the same firmware is a waste of time but was included for
factory testing purposes. Rollback is not recommended except under the guidance of Elk Technical Support.
NOTE: The option for “Verify existing firmware” on the Update/Verify screen is normally not required except for
factory diagnostics. If the control has multiple keypads, expanders, etc., RP will display the details about each
one onscreen with a check box for selecting units for updating.

M1EZ8 Installation and Programming Page 49
4.3 Automation Rules and Attributes
The RP Automation Programming software offers powerful, easy to setup and manage, life style enhancement features. The
automation programming allows mixing and matching of lighting components, outputs (relays or voltage), thermostats,
temperature sensors, and all the security inputs and features to integrate functions that add value and appeal to the owner/
user. Lights can be set to turn on and off in response to a time or day, a certain sensor, or according to the arm/disarm status
of the security control. Outputs can be set to control door strikes, irrigation sprinklers, circulating pumps valves, etc.
The power behind the automation features is the unique RULES Engine. Rules are expressions of what you would like to
happen at a given time or in response to a set of circumstances. The following information is intended to provide an overview
of the vast automation features in the control.
† TASKS - A Task is similar to a computer macro, in that a single activation can result in multiple actions or events. The
actions and triggering of a Task must be written or developed in a Whenever/And/Then Rule. The purpose of the task
screen is to assign each task its own 16 character description, 6 word voice phrase, and the ability to “Show” on the keypad or
the telephone remote control menu. Up to 32 Tasks can be programmed. Examples are “Water the Lawn” which could be
used to turn on a series of outputs or relays to control underground water valves for a certain time duration. “Welcome
Home” could be task used to control a series of lights at a given time or day or in response to someone disarming the
security system. The following shows several tasks and the voice description word listing.
† Not evaluated by UL

M1EZ8 Installation and Programming
Page 50
† LIGHTING - The control can handle up to 256 Light (or appliance) devices. Each is assigned to one of 256
addresses. Each device is displayed in a column format with the following options and settings: Name - Each device can be
given a 16 character name (description) which is displayed on the keypad when the light is being controlled. Format - This
pull down box selects the protocol of the device. The available Lighting formats are: Standard, Extended, Preset dim,
Compose, Serial Port. The Serial port format is for UPB, ALC, Centralite, others through an ELK-M1XSP Lighting/Thermostat/
Serial Expander Interface. Type - This pull down box selects the whether the device is a: On/Off Switch, Dimmer, or Appliance.
Show - If this box is checked the device will appear “show” on the keypad and telephone remote as you scroll through the
automation control menus. 2-way - This checkbox is used to record whether the device is capable of replying back to
commands. Voice Description - Click on this box to pop up a window for programming a custom 6 word voice phrase. The
voice is used primarily during a telephone remote session. NOTE: Additional lighting formats are in development, including
the new Z-Wave wireless devices. Even if a lighting product is not directly supported, it is always possible to use RS-232
ASCII strings for communicating lighting control.
OUTPUTS - These can be in the form of voltage only, relays, or a combination of the two. Up to 208 outputs may be
controlled. The first 32 outputs have a 16 character description, 6 word voice phrase, and the “Show” on keypad or telephone
remote option. However, any output may be controlled from the keypad or telephone remote by entering its number. Outputs
can be used to actuate door locks, motors, fan, pumps, etc.
SUNRISE/SUNSET - Sunrise and sunset can be used to control lighting and other entities. This section is the setup for
the built-in Astronomical clock, which is capable of calculating sunrise and sunset times automatically. The inputs necessary
to setup the control for sunrise/sunset are latitude, longitude, and the time zone value where the control is installed. Latitude/
longitude information can often be found printed on city or state highway maps, or it can be researched on the internet. After
entering the required information, click calculate and then send to the control.
NOTE: The Time
Zone automatically
assumes “standard
time”. Therefore, the
calculated times will
reflect standard time.
If the control is set for
“Observe Daylight
Savings Time” the
sunrise/sunset times
will be adjusted by the
control accordingly.
† Not evaluated by UL

M1EZ8 Installation and Programming Page 51
CUSTOM SETTINGS - These are 20 memory locations which may be assigned a 12 character description, a function
type (one of 3), and a starting value. An authorized user can then access the custom settings from keypad user menu 7-
Automation Custom Settings, and modify the value whether it be a numeric value, a timer (seconds), or a time-of-day.
Incorporating custom settings in rules provides the user the ability to modify how the rule will operate. For instance, the user
can modify the time or duration for the lawn sprinklers which have been programmed to turn on automatically. The function
types include: A 5 digit raw number with a range of 00000 to 65,535, a 5 digit timer (seconds) with a range of 00000 to 65,535
seconds, or a Time (time of day) which is formatted as 00:00 with a range of 00:00 to 23:59.
COUNTERS - These memory locations (often called flags) can be set, incremented, decremented, or compared by an
automation rule to track an event or keep up with how many times an event has occurred. There are a total of 64 counters.
Each can be programmed with a 12 character description, making it easy to reference in an automation rule.
† THERMOSTATS - HVAC Thermostats may be read and/or controlled by the control and its automation rules engine.
This menu allows each thermostat to be assigned a 12 character description for easy reference in an automation rule.
Currently compatible thermostats include: RCS, Aprilaire, and HAI. Due to the various data protocols, a Lighting/Thermostat/
Serial Interface Expander (ELK-M1XSP) is needed to couple the data bus to HVAC thermostats. Depending on the brand of
thermostat, its wiring interface (RS-232 or RS-485), up to 16 HVAC thermostats can be controlled. Many communicating
thermostats operate stand-alone when they are not being remotely commanded by an automation controller.
† Not evaluated by UL

M1EZ8 Installation and Programming
Page 52
TEXTS - This section allows custom text messages to be constructed and formatted. These messages can be transmitted
to an LCD keypad or out one of the RS232 serial ports to a PC or some other type of equipment. A message to the keypad
could be “Happy Birthday” or “Please Pay Your Bill”, while a message going out a serial port might be a series of ASCII
characters formatted to a certain manufacturers protocol. Special options built into this menu include: automatic display of
temperature readings from Zone Temperature Sensors (ELK-M1ZTS) and from the temperature sensor built into an LCD
Keypad. The sending or receiving of text messages is controlled by the automation rules engine. NOTE: Text messages
share the same memory space as rules. The total number of text messages and rules is limited by the M1 model that
you are installing.
† Not evaluated by UL

M1EZ8 Installation and Programming Page 53
RULES - This section essentially brings all the power of the control’s automation and its features together. Rules consist of
three major elements: A WHENEVER (“triggering”) condition, one or more ANDs (“qualifiers”), and one or more THENs
(“activations”). Rules utilize the various elements of the previously described sections in addition to the many control
conditions (arm, disarm, alarms, etc.), plus many of the event codes listed in Appendix A. For example: A rule might be
triggered by a Task to activate a specific light and output, but only if the control is armed in a specific mode.
WHENEVER - The first element of a rule and the starting point of every rule is a triggering event. Every rule must have a
triggering event in order to be started. A triggering event can be a time of day occurrence, a zone opening or closing, the
security system going from armed to disarmed, a light changing from on to off, or literally hundreds of other events.
Below are some examples of WHENEVER elements:
Example 1 = WHENEVER THE TIME IS 08:00AM
Example 2 = WHENEVER Living Rm Light [6 (A6)] IS TURNED ON
An important point to remember is that a WHENEVER gets triggered by the transition of its event from one state to
another. In example 1, the trigger occurs when the time of day goes from 07:59AM to 08:00AM. In example 2, the trigger
occurs when the living room light goes from off to on. Some WHENEVER elements may even include the word
“BECOMES”, which clearly implies that the event has to change from its current condition and “become” the alternate
condition. Just remember, a rule can only be triggered by the transition of an event from one condition to another.

M1EZ8 Installation and Programming
Page 54
AND - The second and optional element of a rule is a qualifier. Rules can have one or more qualifiers OR none at all. Even
though qualifiers are not required, they are ideal for filtering out actions that should not occur under certain
circumstances. A qualifier can be a time, day(s), the state of light or dark, the state of a zone, output, or light, and
hundreds of other variables. The state of light or dark can be determined by the Sunrise/Sunset settings from the M1’s
Astronomical Clock. Below are some examples of AND (qualifiers):
Example 3 = AND Front Door (Zn 1) IS NOT SECURE
Example 4 = AND THE DAY(S) OF THE WEEK IS/ARE -M-W-F-
Example 5 = AND IT IS DARK OUTSIDE
Example 6 = AND John’s House (Area 1) IS ARMED AWAY
THEN - The third and final element of a rule is the action that you wish to occur as a result of the Rule being triggered and
all the qualifiers being true. Below are some examples of THEN actions:
Example 7 = THEN TURN Air Cond (Out 9) OFF
Example 8 = THEN TURN Living Rm Light [6 A6)] OFF
Example 9 = THEN SET Main Floor (Tstat 1) OFF
Example 10 = THEN TURN All Lights On
Here is an example of a rule used to turn off the air condition anytime the front door is left open by the kids. It consists of a 30
second timer for the WHENEVER trigger an AND to test the door’s open/closed state, and a THEN to turn off the output that
controls the air condition.
WHENEVER EVERY 30 SECONDS
AND Front Door (Zn 1) IS NOT SECURE
THEN TURN Air Cond (Out 9) OFF

M1EZ8 Installation and Programming Page 55
Examples of Rules - Shown below are a series of rules that should help illustrate the power and results that rules can
provide. Look closely at the ones that have multiple ANDs and THENs. Rules with Multiple ANDs and THENS work as
follows: When the WHENEVER element is triggered, each one of the AND elements is evaluated to determine if the condition
its testing is true. If any one of the ANDs are not true, the rule engine stops executing the rule immediately. However, if all
ANDs are true then the rule engine moves on to the THEN elements, executing each one of them.
Rule 1 is an energy saving example. It automatically turns off the Porch lights at 8:00AM everyday if it is light outside.
Rule 2 is a courtesy light example. It will turn on the Porch light for 5 minutes when the Front door opens (exiting the building)
provided it is dark outside and the control has been armed to the away mode.
Rule 3 is a comfort example. It periodically (every 20 seconds) checks the temperature reading of the Outdoor Temp sensor
and turns on the Porch Fan if the temperature becomes greater than 90 degrees. NOTE: An additional AND element
could be added to prevent the fan from operating on certain days or at certain times.
Rule 4 is another energy savings example. It adjusts the cooling setpoint of the Main Floor Thermostat to 85 degrees
whenever the control is armed to the away mode.
Rule 5 is especially great for a homeowner arriving home after dark. If they are equipped with an RF (wireless) Keyfob and
they press button #3, the rule will turn on the outside Flood lights and Porch lights for 5 minutes, provided it is dark
outside and the Flood lights are not already on. If the Floodlights were already on the rule would stop. This prevents
the lights from going off after 5 minutes if you intentionally had already turned them on manually.
Rule 6 shows how an ASCII string coming in from the serial port (port 0) could be used to unlock a door strike for 10 seconds
and announce “Access Allowed”. This string could come from Access Control system.
In this last example, three rules are used to chirp the outside
siren based on the input of a RF Keyfob to arm the control.
Rule 8 makes the siren chirp once if the control successfully
arms when the user presses button 1.
Rule 9 makes the siren chirp twice if the control disarms when
the user presses button 2
Rule 10 makes the siren chirp four times (error tone) if the
control fails to arm when the user presses button 1.

M1EZ8 Installation and Programming
Page 56
0000 = No Event N
0001 = Burg Entry/Exit 1
0002 = Burg Entry/Exit 2
0003 = Burg Perimeter Instant
0004 = Burglar Interior
0005 = Burg Interior Follower
0006 = Burglar Interior Nite
0007 = Burg Int Nite Delay
0008 = Burglar 24 hour
0009 = Burg 24hr Box Tamper
0010 = Fire 24 hour
0011 = Fire 24 hour Verified
0012 = Fire 24 hour Supervisory
0013 = Auxiliary1 24 hour
0014 = Auxiliary2 24 hour
0015 = Keyfob
0016 = Non Alarm
0017 = Carbon Monoxide 24 hour
0018 = Emergency 24 hour
0019 = Freeze Alarm 24 hour
0020 = Gas Alarm 24 hour
0021 = Heat Alarm 24 hour
0022 = Medical Alarm 24 hour
0023 = Police Alarm 24 hr w/indication
0024 = Police Alarm 24 hr no indication
0025 = Water Alarm 24 hour
0026 = Keyswitch Momentary
0027 = Keyswitch Mom’t - Away Mode
0028 = Keyswitch Mom’t - Stay Mode
0029 = Keyswitch Mom’t - Disarm Only
0030 = Keyswitch On/Off
0031 = Mute All Area Audibles
0032 = Power Supervisory 24 hour
0033 = Temperature 24 hour
0034 = Analog 24 hour
1000 =No Event N
1001 = Fire Alarm TMC
1002 = Fire Supervisory TMC
1003 = Burglar Alarm, Any Area TMCB
1004 = Medical Alarm, Any Area TMC
1005 = Police Alarm, Any Area TMC
1006 = Aux1 24 hr, Any Area TMC
1007 = Aux2 24 hr, Any Area TMC
1008 = CO Alarm, Any Area TMC
1009 = Emergency Alm, Any Area TMC
1010 = Freeze Alarm, Any Area TMC
1011 = Gas Alarm, Any Area TMC
1012 = Heat Alarm, Any Area TMC
1013 = Water Alarm, Any Area TMC
1014 = Alarm, Any Area TMC
1015 = Burglar Alarm in Area 1 TMC
1016 = Burglar Alarm in Area 2 TMC
1017 = Burglar Alarm in Area 3 TMC
1018 = Burglar Alarm in Area 4 TMC
1019 = Burglar Alarm in Area 5 TMC
1020 = Burglar Alarm in Area 6 TMC
1021 = Burglar Alarm in Area 7 TMC
1022 = Burglar Alarm in Area 8 TMC
1023 = Medical Alarm in Area 1 TMC
1024 = Medical Alarm in Area 2 TMC
1025 = Medical Alarm in Area 3 TMC
1026 = Medical Alarm in Area 4 TMC
1027 = Medical Alarm in Area 5 TMC
1028 = Medical Alarm in Area 6 TMC
1029 = Medical Alarm in Area 7 TMC
1030 = Medical Alarm in Area 8 TMC
1031 = Police Alarm in Area 1 TMC
1032 = Police Alarm in Area 2 TMC
1033 = Police Alarm in Area 3 TMC
1034 = Police Alarm in Area 4 TMC
1035 = Police Alarm in Area 5 TMC
1036 = Police Alarm in Area 6 TMC
1037 = Police Alarm in Area 7 TMC
1038 = Police Alarm in Area 8 TMC
1039 = Aux1 24 hr in Area 1 TMC
1040 = Aux1 24 hr in Area 2 TMC
1041 = Aux1 24 hr in Area 3 TMC
1042 = Aux1 24 hr in Area 4 TMC
1043 = Aux1 24 hr in Area 5 TMC
1044 = Aux1 24 hr in Area 6 TMC
1045 = Aux1 24 hr in Area 7 TMC
1046 = Aux1 24 hr in Area 8 TMC
1047 = Aux2 24 hr in Area 1 TMC
1048 = Aux2 24 hr in Area 2 TMC
1049 = Aux2 24 hr in Area 3 TMC
1050 = Aux2 24 hr in Area 4 TMC
1051 = Aux2 24 hr in Area 5 TMC
1052 = Aux2 24 hr in Area 6 TMC
1053 = Aux2 24 hr in Area 7 TMC
1054 = Aux2 24 hr in Area 8 TMC
1055 = CO Alarm in Area 1 TMC
1056 = CO Alarm in Area 2 TMC
1057 = CO Alarm in Area 3 TMC
1058 = CO Alarm in Area 4 TMC
1059 = CO Alarm in Area 5 TMC
1060 = CO Alarm in Area 6 TMC
1061 = CO Alarm in Area 7 TMC
1062 = CO Alarm in Area 8 TMC
1063 = Emergency Alm in Area 1 TMC
1064 = Emergency Alm in Area 2 TMC
1065 = Emergency Alm in Area 3 TMC
1066 = Emergency Alm in Area 4 TMC
1067 = Emergency Alm in Area 5 TMC
1068 = Emergency Alm in Area 6 TMC
1069 = Emergency Alm in Area 7 TMC
1070 = Emergency Alm in Area 8 TMC
1071 = Freeze Alarm in Area 1 TMC
1072 = Freeze Alarm in Area 2 TMC
1073 = Freeze Alarm in Area 3 TMC
1074 = Freeze Alarm in Area 4 TMC
1075 = Freeze Alarm in Area 5 TMC
1076 = Freeze Alarm in Area 6 TMC
1077 = Freeze Alarm in Area 7 TMC
1078 = Freeze Alarm in Area 8 TMC
1079 = Gas Alarm in Area 1 TMC
1080 = Gas Alarm in Area 2 TMC
1081 = Gas Alarm in Area 3 TMC
1082 = Gas Alarm in Area 4 TMC
1083 = Gas Alarm in Area 5 TMC
1084 = Gas Alarm in Area 6 TMC
1085 = Gas Alarm in Area 7 TMC
1086 = Gas Alarm in Area 8 TMC
1087 = Heat Alarm in Area 1 TMC
1088 = Heat Alarm in Area 2 TMC
1089 = Heat Alarm in Area 3 TMC
1090 = Heat Alarm in Area 4 TMC
1091 = Heat Alarm in Area 5 TMC
1092 = Heat Alarm in Area 6 TMC
1093 = Heat Alarm in Area 7 TMC
1094 = Heat Alarm in Area 8 TMC
1095 = Water Alarm in Area 1 TMC
1096 = Water Alarm in Area 2 TMC
1097 = Water Alarm in Area 3 TMC
1098 = Water Alarm in Area 4 TMC
1099 = Water Alarm in Area 5 TMC
1100 = Water Alarm in Area 6 TMC
1101 = Water Alarm in Area 7 TMC
1102 = Water Alarm in Area 8 TMC
1103 = Any Alarm in Area 1 TMC
1104 = Any Alarm in Area 2 TMC
1105 = Any Alarm in Area 3 TMC
1106 = Any Alarm in Area 4 TMC
1107 = Any Alarm in Area 5 TMC
1108 = Any Alarm in Area 6 TMC
1109 = Any Alarm in Area 7 TMC
1110 = Any Alarm in Area 8 TMC
1111 = Any Keypad Code-Lockout N
1112 = Keypad 01 Code-Lockout N
1113 = Keypad 02 Code-Lockout N
1114 = Keypad 03 Code-Lockout N
1115 = Keypad 04 Code-Lockout N
1116 = Keypad 05 Code-Lockout N
1117 = Keypad 06 Code-Lockout N
1118 = Keypad 07 Code-Lockout N
1119 = Keypad 08 Code-Lockout N
1120 = Keypad 09 Code-Lockout N
1121 = Keypad 10 Code-Lockout N
1122 = Keypad 11 Code-Lockout N
1123 = Keypad 12 Code-Lockout N
1124 = Keypad 13 Code-Lockout N
1125 = Keypad 14 Code-Lockout N
1126 = Keypad 15 Code-Lockout N
1127 = Keypad 16 Code-Lockout N
1128 = Fire Trouble, Any Zone TMC
1129 = Burglar Trouble, Any Zone TMC
1130 = Fail to Communicate Tbl N
1131 = RF Sensor Low Battery Tbl N
1132 = Lost ANC Module Trouble N
1133 = Lost Keypad Trouble N
1134 = Lost Input Expander Tbl N
1135 = Lost Output Expander Tbl N
1136 = EEprom Memory Error Tbl C
1137 = Flash Memory Error Trouble C
1138 = AC Failure Trouble N
1139 = Control Low Battery Trouble N
1140 = Control Over Current Trouble N
1141 = Expansion Module Trouble N
1142 = Output 2 Supervisory Tbl N
1143 = Telephone Line Fault Tbl
1144 = Restore Fire Zone B
1145 = Restore Fire Supv Zone B
1146 = Restore Burglar Zone B
1147 = Restore Medical Zone B
1148 = Restore Police Zone B
1149 = Restore Aux1 24 hr Zone B
1150 = Restore Aux2 24 hr Zone B
1151 = Restore CO Zone B
1152 = Restore Emergency Zone B
1153 = Restore Freezer Zone B
1154 = Restore Gas Zone B
1155 = Restore Heat Zone B
1156 = Restore Water Zone B
1157 = Communication Fail Restore B
1158 = AC Fail Restore B
Appendix A - Event Codes
Event Description Reset
1159 = Low Battery Restore B
1160 = Control Over Current Restore B
1161 = Expansion Module Restore B
1162 = Output 2 Restore B
1163 = Telephone Line Restore B
1164 = Alarm Memory A
1165 = Alarm Memory in Area 1 TMC
1166 = Alarm Memory in Area 2 TMC
1167 = Alarm Memory in Area 3 TMC
1168 = Alarm Memory in Area 4 TMC
1169 = Alarm Memory in Area 5 TMC
1170 = Alarm Memory in Area 6 TMC
1171 = Alarm Memory in Area 7 TMC
1172 = Alarm Memory in Area 8 TMC
1173 = Area Armed N
1174 = Area Disarmed N
1175 = Area 1 Arm State N
1176 = Area 2 Arm State N
1177 = Area 3 Arm State N
1178 = Area 4 Arm State N
1179 = Area 5 Arm State N
1180 = Area 6 Arm State N
1181 = Area 7 Arm State N
1182 = Area 8 Arm State N
1183 = Area 1 is Armed Away N
1184 = Area 2 is Armed Away N
1185 = Area 3 is Armed Away N
1186 = Area 4 is Armed Away N
1187 = Area 5 is Armed Away N
1188 = Area 6 is Armed Away N
1189 = Area 7 is Armed Away N
1190 = Area 8 is Armed Away N
1191 = Area 1 is Armed Stay N
1192 = Area 2 is Armed Stay N
1193 = Area 3 is Armed Stay N
1194 = Area 4 is Armed Stay N
1195 = Area 5 is Armed Stay N
1196 = Area 6 is Armed Stay N
1197 = Area 7 is Armed Stay N
1198 = Area 8 is Armed Stay N
1199 = Area 1 is Armed Stay Instant N
1200 = Area 2 is Armed Stay Instant N
1201 = Area 3 is Armed Stay Instant N
1202 = Area 4 is Armed Stay Instant N
1203 = Area 5 is Armed Stay Instant N
1204 = Area 6 is Armed Stay Instant N
1205 = Area 7 is Armed Stay Instant N
1206 = Area 8 is Armed Stay Instant N
1207 = Area 1 is Armed Night N
1208 = Area 2 is Armed Night N
1209 = Area 3 is Armed Night N
1210 = Area 4 is Armed Night N
1211 = Area 5 is Armed Night N
1212 = Area 6 is Armed Night N
1213 = Area 7 is Armed Night N
1214 = Area 8 is Armed Night N
1215 = Area 1 is Armed Night Instant N
1216 = Area 2 is Armed Night Instant N
1217 = Area 3 is Armed Night Instant N
1218 = Area 4 is Armed Night Instant N
1219 = Area 5 is Armed Night Instant N
1220 = Area 6 is Armed Night Instant N
1221 = Area 7 is Armed Night Instant N
1222 = Area 8 is Armed Night Instant N
Event Codes are four digit numbers used to represent alarms, troubles, arm/disarms, restores, and various other conditions that occur within the control. For the
most part, they are used only internally by the control’s software. For example: turning on the alarm output. However, there are cases where the installer may need
these codes. Case #1 - Keypad F key programming. Each of the Keypad F keys may be programmed to activate a particular condition such as Emergency Panic
Alarm. See Menu 04 - Keypad Definitions. The activation event code can be any of the zone definition codes. The F1 key may also be programmed to light up or
“illuminate” when a condition is active. The F1 key can illuminate when the Emergency Panic Alarm is active by programming the four digit event code 1009 =
Emergency Alarm. Case #2 - Event History log. Each of the 512 entries in the event history log is represented by one of these 4 digits event codes, along with the
time, date, area, and/or user code. It may be necessary or helpful to have these codes handy to fully interpret the log.
Event Description Reset Event Description Reset Event Description Reset
| - - - - - - - - These 34 events are Zone Definitions shown here for convenience. - - - - - - |

M1EZ8 Installation and Programming Page 57
“Reset” Attribute
The letter(s) displayed in Reset column indicate what condition(s) it takes to
clear an event once it has been activated.
For example: the letters TMC indicate the event will reset when the output
timer ends, or when manually turned off, or when a valid user code is
entered, whichever comes first. NOTE:
The reset attributes are shown only for informational purposes. They are set
by the factory and cannot be altered.
N (0) Event follows the activation
T (1) Event clears when output timer ends
M (2) Event clears when manually turned off
C (4) Event clears upon User Code entry
A (16) Event clears upon Arming
D (32) Event clears upon Disarming
B (64) Event clears almost immediately “Blip”
F (128) Event toggles with each activation
1223 = Area 1 is Armed Vacation N
1224 = Area 2 is Armed Vacation N
1225 = Area 3 is Armed Vacation N
1226 = Area 4 is Armed Vacation N
1227 = Area 5 is Armed Vacation N
1228 = Area 6 is Armed Vacation N
1229 = Area 7 is Armed Vacation N
1230 = Area 8 is Armed Vacation N
1231 = Area 1 is Force Armed N
1232 = Area 2 is Force Armed N
1233 = Area 3 is Force Armed N
1234 = Area 4 is Force Armed N
1235 = Area 5 is Force Armed N
1236 = Area 6 is Force Armed N
1237 = Area 7 is Force Armed N
1238 = Area 8 is Force Armed N
1239 = Zone Bypassed N
1240 = All Zones Unbypassed B
1241 = Burglar Zone Fault N
1242 = Burglar Status N
1243 = Area 1 Burglar Status N
1244 = Area 2 Burglar Status N
1245 = Area 3 Burglar Status N
1246 = Area 4 Burglar Status N
1247 = Area 5 Burglar Status N
1248 = Area 6 Burglar Status N
1249 = Area 7 Burglar Status N
1250 = Area 8 Burglar Status N
1251 = Area 1 Chime Mode N
1252 = Area 2 Chime Mode N
1253 = Area 3 Chime Mode N
1254 = Area 4 Chime Mode N
1255 = Area 5 Chime Mode N
1256 = Area 6 Chime Mode N
1257 = Area 7 Chime Mode N
1258 = Area 8 Chime Mode N
1259 = Area 1 Chime Alert B
1260 = Area 2 Chime Alert B
1261 = Area 3 Chime Alert B
1262 = Area 4 Chime Alert B
1263 = Area 5 Chime Alert B
1264 = Area 6 Chime Alert B
1265 = Area 7 Chime Alert B
1266 = Area 8 Chime Alert B
1267 = Entry Delay Active N
1268 = Area 1 Entry Delay N
1269 = Area 2 Entry Delay N
1270 = Area 3 Entry Delay N
1271 = Area 4 Entry Delay N
1272 = Area 5 Entry Delay N
1273 = Area 6 Entry Delay N
1274 = Area 7 Entry Delay N
1275 = Area 8 Entry Delay N
1276 = Exit Delay Active N
1277 = Area 1 Exit Delay N
1278 = Area 2 Exit Delay N
1279 = Area 3 Exit Delay N
1280 = Area 4 Exit Delay N
1281 = Area 5 Exit Delay N
1282 = Area 6 Exit Delay N
1283 = Area 7 Exit Delay N
1284 = Area 8 Exit Delay N
1285 - Area 1 Exit Delay Expires N
1286 - Area 2 Exit Delay Expires N
1287 - Area 3 Exit Delay Expires N
1288 - Area 4 Exit Delay Expires N
1289 - Area 5 Exit Delay Expires N
1290 - Area 6 Exit Delay Expires N
1291 - Area 7 Exit Delay Expires N
1292 - Area 8 Exit Delay Expires N
1293 = Automatic Closing B
1294 = Early Closing B
1295 = Closing Time Extended B
1296 = Fail to Close B
1297 = Late to Close B
1298 = Keyswitch Closing B
1299 = Duress B
1300 = Exception Opening B
1301 = Early Opening B
1302 = Fail to Open B
1303 = Late to Open B
1304 = Keyswitch Opening B
1305 = Area 1 Closing Ring Back B
1306 = Area 2 Closing Ring Back B
1307 = Area 3 Closing Ring Back B
1308 = Area 4 Closing Ring Back B
1309 = Area 5 Closing Ring Back B
1310 = Area 6 Closing Ring Back B
1311 = Area 7 Closing Ring Back B
1312 = Area 8 Closing Ring Back B
1313 = Access Keypad 1 TM
1314 = Access Keypad 2 TM
1315 = Access Keypad 3 TM
1316 = Access Keypad 4 TM
1317 = Access Keypad 5 TM
1318 = Access Keypad 6 TM
1319 = Access Keypad 7 TM
1320 = Access Keypad 8 TM
1321 = Access Keypad 9 TM
1322 = Access Keypad 10 TM
1323 = Access Keypad 11 TM
1324 = Access Keypad 12 TM
1325 = Access Keypad 13 TM
1326 = Access Keypad 14 TM
1327 = Access Keypad 15 TM
1328 = Access Keypad 16 TM
1329 = Access, Any Keypad TM
1330 = Keypad Beep Area 1 N
1331 = Keypad Beep Area 2 N
1332 = Keypad Beep Area 3 N
1333 = Keypad Beep Area 4 N
1334 = Keypad Beep Area 5 N
1335 = Keypad Beep Area 6 N
1336 = Keypad Beep Area 7 N
1337 = Keypad Beep Area 8 N
1338 = Area 1 Exit Error N
1339 = Area 2 Exit Error N
1340 = Area 3 Exit Error N
1341 = Area 4 Exit Error N
1342 = Area 5 Exit Error N
1343 = Area 6 Exit Error N
1344 = Area 7 Exit Error N
1345 = Area 8 Exit Error N
1346 = Audio Amplifier Status TMC
1347 = Control Power Status N
1348 = Light N
1349 = Dark N
1350 = Security (Day) Alert TMC
1351 = Dialer Abort B
1352 = Dialer Cancel B
1353 = Dialer Auto Test B
1354 = Local Programming Begin N
1355 = Local Programming End B
1356 = Keyswitch Security Alert TMC
1357 = Event Log is 80% Full N
1358 = Telephone Line Is Ringing B
1359 = Telephone Line Seized Status T
1360 = Telephone Line Hook Status T
1361 = Telephone Local Access T
1362 = Telephone Remote Access T
Appendix A - Event Codes (cont.)
1363 = Remote Programming Start N
1364 = Remote Programming Stop B
1365 = AC Fail Tbl - Power Supv Zn N
1366 = Low Batt Tbl - Pwr Supv Zn N
1367 = System Start Up B
1368 = Control Low Volt Shutdown N
1369 = RF Keyfob Button 1 B
1370 = RF Keyfob Button 2 B
1371 = RF Keyfob Button 3 B
1372 = RF Keyfob Button 4 B
1373 = RF Keyfob Button 5 B
1374 = RF Keyfob Button 6 B
1375 = RF Keyfob Button 7 B
1376 = RF Keyfob Button 8 B
1377 = Lost Serial Port Exp Tbl N
1378 = Rule Triggered Voice Dial B
1379 = Dialer Report Cleared B
1380 = Central Station Kissoff B
1381 = Transmitter Supervision Loss N
1382 to 2000 = No Event/Not Used
2001 = Automation Control 1 TF
~
2032 = Automation Control 32 TF
2033 to 3000 = No Event/Not Used N
3001 = F1 Key on Keypad 1 F
3002 = F2 Key on Keypad 1 F
3003 = F3 Key on Keypad 1 F
3004 = F4 Key on Keypad 1 F
3005 = F5 Key on Keypad 1 F
3006 = F6 Key on Keypad 1 F
3007 to 3012 = F1 to F6 on KP 2 F
3013 to 3018 = F1 to F6 on KP 3 F
3019 to 3024 = F1 to F6 on KP 4 F
3025 to 3030 = F1 to F6 on KP 5 F
3031 to 3036 = F1 to F6 on KP 6 F
3037 to 3042 = F1 to F6 on KP 7 F
3043 to 3048 = F1 to F6 on KP 8 F
3049 to 3054 = F1 to F6 on KP 9 F
3055 to 3060 = F1 to F6 on KP 10 F
3061 to 3066 = F1 to F6 on KP 11 F
3067 to 3072 = F1 to F6 on KP 12 F
3073 to 3078 = F1 to F6 on KP 13 F
3079 to 3084 = F1 to F6 on KP 14 F
3085 to 3090 = F1 to F6 on KP 15 F
3091 to 3096 = F1 to F6 on KP 16 F
3097 = F1 Key, Any KP Is Pressed B
3098 = F2 Key, Any KP Is Pressed B
3099 = F3 Key, Any KP Is Pressed B
3100 = F4 Key, Any KP Is Pressed B
3101 = F5 Key, Any KP Is Pressed B
3102 = F6 Key, Any KP Is Pressed B
3103 = Any KP Key Is Pressed F
3104 to 4000 = No Event
Event Description Reset Event Description Reset Event Description Reset
4001 to 4208 = Zone State 1 to 208 T
4209 to 5000 = No Event
5001 to 5208 = Bypass State 1 to 208T
5209 to 6000 = No Event
6001 to 6208 = Alm Memory 1 to 208 T
6209 to 7000 = No Event
7001 to 7208 = Output State 1 to 208 N
7209 to 8000 = No Event
8001 thru 9999 = No Event
Event Description Reset

M1EZ8 Installation and Programming
Page 58
Appendix B & C - Unused
[Intentionally left blank]

M1EZ8 Installation and Programming Page 59
[Intentionally left blank]

M1EZ8 Installation and Programming
Page 60
Appendix D - Two Way “Listen-in/Talk” Interface
† Not evaluated by UL
†
Using a Two Way Interface board (ELK-EZ8TWI), up to 3 zones of listen-in can be provided. Each zone can have up to 4
microphones for a total of 12 listen-in points. Talk back is delivered through the speakers connected to the EZ8TWI. A
two way session can be triggered by any number of zones when an alarm occurs. Two way can also be triggered during
a Telephone Remote Control session. Instructions for the ELK-EZ8TWI are included with the interface.
OPERATION
1. Two way Listen-in must first be enabled from Menu 07-Global System Options. There are two required options.
Option 31, “2Way Listen-in Enable” (No or Yes) and Option 32, “2Way Callback Time” (000 to 255 seconds). These
options are defaulted to No and 000. In addition, you must also decide which zone(s) need to activate listen-in and set
their “Enable Listen-in” programming option. Whenever a Central Station alarm message is transmitted for one of these
zones, the dialer provides two methods for initiating a listen-in session.
1a. Hold the Line - After alarm kissoff the dialer will hold the phone line open for the amount of time programmed in
Option 32, “2Way Callback Time”. This can be from 001 to 255 seconds. During this time the Operator may pick up the
line and press * 55 * to initiate an immediate two way session. If the control does not receive * 55 * during the time
period it will hang up and release the phone line.
1b. Callback - Upon hangup the control uses the same time value (Option 32, “2Way Callback Time”) to begin a call-
back time window. During this time window the control will answer any incoming call on the 1st ring, and allow the
Operator to press * 55 * to initiate a two way session.
2. Once a two way session has begun, it will continue for 3 minutes before automatically disconnecting. To extend the
two way session for 3 additional minutes you must press command 7.
TONE COMMANDS
* 55 * BEGIN LISTEN-IN Used by Operator to begin a listen-in session.
1 TALK Talk through all speakers connected to Output 1.
2 LISTEN All 3 microphone zones are enabled initially. Use key 4 to change mics.
3 SENSITIVITY INCREASE Raise the microphone gain.
4 MICROPHONE SELECT 4+0 Selects ALL microphones, 4+1 Mic1 zone, 4+2 Mic2 zone, 4+3 Mic3 zone
5 [future use]
6 SENSITIVITY DECREASE Lowers the microphone gain.
7 EXTEND TIME for 3 minutes
8 - 8 TERMINATE SESSION and enable 1 ring callback answer for selected time.
9 - 9 TERMINATE SESSION without enabling callback answer mode.
0 [future use]
* CANCEL last key-press (undo )
# [future use]
Yes
Yes
No
No
Yes
No
"CS Verify Call Time" starts, if set. (Menu-07, Option 33) Dialer will not dial additional alarm
reports during this time, keeping phone line free for Central Station "Voice" Verification.
Dialer Activated (Alarm)
Dialer seizes house
phone line, dials
Central Station and
sends report, then
receives Kissoff.
Dialer remains off-hook for time set
in Menu-07, Option 32, "2 Way
Callback Time" looking for command
* 55 * to start a two-way session.
Dialer hangs up. Phone
line is un-seized. END
Command
*55* received?
Was
the alarm from
a listen-in
Zone?
Dialer hangs up. Phone line is un-seized.
Two way
listen-in
starts.
It ends after
3 minutes or
when
command
99 is
pressed.
Yes
No
Two way listen-in starts. It ends after 3
minutes or when command 99 is pressed.
Command
* 55 *
received?
End
End
Phone rings
before timer
expires?
Phone line is seized again after 5
seconds. "2 Way Callback Time"
restarts, during which time the
dialer will answer any incoming
call on the 1st ring.
Dialer
Answers

M1EZ8 Installation and Programming Page 61
This control has been self-verified to be compliant with the SIA CP-01 Control Panel Standard - Features for False Alarm Reduction
PROGRAMMABLE FEATURES, SHIPPING DEFAULTS, AND RECOMMENDED PROGRAMMING
* Programming at installation may be subordinate to other UL requirements for the intended application.
** Combined Entry Delay and Abort Window should not exceed 1 minute.
*** Feature is pre-defined in the panel software and may not be altered.
Required
Required
REQUIREMENT
Required
(programmable)
Allowed
Required Option
Required Option
(except for remote arm)
Required
(programmable)
Required Option
Required
(programmable)
Allowed Option
Required Option
Allowed
Required
(programmable)
Required Option
Required
Annunciate that no alarm was transmitted
Annunciate that a Cancel was transmitted
ALLOWABLE RANGE / PURPOSE
45 - 120 sec. (2 minutes) for full or auto
arming Shall not exceed 255 seconds
Individual keypads may be disabled
Only one restart during arming.
Away arm changes to Stay Arm
if there is no exit detected.
30 sec. to at least 240 sec.
(4 minutes) minimum **
May be disabled - by zone or zone type
15 sec. - 45 sec. **
Cannot be a 1+ or derivative of another
user. No duplicates with other user codes
Violation of a zone defined as Cross zone
requires verification by another zone
Programmable from 1 to 255 seconds.
For all non-fire zones,
shut down at 1 trip.
Depends on Panel and Sensors
Call waiting cancel prefix code may be
dialed on initial attempt ONLY.
Enabled - No
disable option
Enabled - No
disable option
SHIPPING
DEFAULT
60 Seconds
All Audible
Annunciators
Enabled
Enabled
30 Seconds
Enabled
30 Seconds
Disabled
Disabled
30 Seconds
Enabled
Disabled
Blank - Not
Programmed
4.2.5.1.2
4.2.5.4.1
CP-01 Std.
Par. #
4.2.2.1
4.2.2.2
4.2.2.3
4.2.2.5
4.2.3.1
4.2.5.1
4.2.5.1
4.2.6.1
& 4.2.6.2
4.3.1
4.3.1
4.3.2
4.3.3
4.5
Abort Annunciation ***
Cancel Annunciation ***
FEATURE
Exit Delay Time 1 & Exit Delay Time 2
Silent on Exit (Disable Exit Progress
Annunication - ie: Silent Exit)
Exit Time Restart
Auto Interior Off (Auto "Stay" Arm on
Unvacated Premises)
Entry Delay Time 1 & Entry Delay
Time 2
Comm Abort Time (Abort Window) for
Non-Fire Zones. 000 time = Disabled
Comm Abort Window Time - for Non-
Fire Zones
Duress (Individual User Code Option)
Cross Zoned (Zone Option)
Cross Zone Verify Time
Single Alarm Lockout (Swinger
Shutdown)
Fire Verified Zone Definitions (Fire
Alarm Verificatoin)
Call Waiting Cancel ***
Enabled
Enabled
RECOMMENDED
PROGRAMMING *
60 Seconds
All Audible Annunciators
Enabled
Enabled
At least 30 Seconds **
Enabled (all zones)
At least 15 seconds
Disabled
Enabled and two (or
more) zones programmed
Time based on walk path
in protected premises
Enabled
Enabled unless sensors
can self-verify
Depends on User Phone
Line
Appendix E - SIA CP-01 Compliance
† Not evaluated by UL
†

M1EZ8 Installation and Programming
Page 62
Appendix F - Unused
[Intentionally left blank]

M1EZ8 Installation and Programming Page 63
Appendix F - Unused
[Intentionally left blank]

M1EZ8 Installation and Programming
Page 64
† Not evaluated by UL
[Intentionally left blank]
Appendix F - Unused

M1EZ8 Installation and Programming Page 65
M1KP KEYPAD ON-BOARD TEMPERATURE SENSOR †
The ELK-M1KP Keypad has an on-board temperature sensor. (NOTE: The ELK-M1KP2 & M1KPAS devices DO NOT HAVE an
on-board temp sensor.) The temperature may be displayed and/or used with the Elk-RP Whenever/And/Then Rules to cause
an action or control something. i.e., a fan, pump, light, etc.
Using a Keypad temperature reading in an ELK-RP Whenever/And/Then Rule to create an action or output
The following rule example will turn on Output 3 for 10 minutes when the Keypad temperature reading exceeds 90 degrees.
1. Start RP and open an account. Click the Automation tab and the Rules tab followed by New.
2. Click Trigger, then point to Time Occurrence, then Every X Seconds, and then click to select. **
3. In the block beside the words Fixed Value, type in 30 and click OK.
4. Click And, follwed by Temperature which is located near the bottom of the drop down list.
5. Highlight the Keypad temperature sensor (by name), click the Greater than button, and change the temperature selection
number to 90. Make sure the button beside F is selected, and click OK.
6. Click Then, followed by Turn Output On/Off. Highlight Output 3 (use the scroll down arrow), make sure the button beside
Turn on is selected, then select the box labeled For. Highlight the hrs:mins:secs window and enter 00:10:00 (10 min-
utes). Click OK. Double check everything and click Done.
** Numerous WHENEVERS may be used for a temperature rule, i.e., time occurence, arming of the system, etc. but NOT a direct temperature
change or reading. However, you can use a AND command to compare or "test" a temperature reading against a target value each time the
trigger occurs. The target compare options are "Equal to, Not equal to, Less than, and Greater than". The "Equal to" is not recommended as a
compare opton because it may be impossible for a temperature reading to be exactly at the target value when the trigger occurs.
M1KP Temp Sensor Calibration - It may be necessary to re-calibrate the temp sensor for certain locations.
1. Press and hold the " * " key, followed by the F5 key ** . HOLD BOTH keys pressed for 5-10 secs or until the LCD displays
Exit when done. F1 Set Addr. (This is Keypad setup mode)
** Alternate Method: Hold any key pressed while applying power to the keypad.
2. Press the F2 key and the LCD will display: Temperature Degrees F = XX.X (This is the current temperature)
3. Use the UP or DOWN arrow keys to adjust the temp display until it approximates the desired setting. Each press
changes the setting by approximately 3 tenths of a degree (00.3)
4. Press the Exit key twice do return back to the regular operation mode.
Appendix G - Additional ELK-M1KP Keypad Information
OPTIONAL PLUG-IN PROX CARD READER †
(Internal or external on ELK-M1KP, external only on ELK-M1KP2)
Prox cards/fobs are enrolled into a User Code location using the same procedures used to add/change User Code PINs.
1. Press the ELK key, then press the 6 key (or scroll up) to display 6 - Change User Codes. Press the RIGHT arrow key to
select this menu. A Master user code (PIN) must be entered to gain access to this menu.
2. Enter the three digit number of the desired User Code location (001 to 099) or use the UP or DOWN arrow keys to scroll
through the codes. Then select CHG by pressing the RIGHT arrow key.
3. The keypad will display any existing 4 or 6 digit code that is programmed for this user along with any programmed name.
4. Place a new (not previously enrolled) prox card/fob near the Keypad's right speaker grill below the Stay key. The read range
is approximately 1/8" to 3/8". The Keypad should beep 3 times and display the card/fob 12 digit ID.
5. If the card/fob is rejected, a low error tone and Code Not Authorized, Redo will display. Causes for reject include: A. The
card/fob has already been enrolled (duplicate codes are not allowed) OR B. The facility code in the card/fob does not
match the reader facility code. A prox reader can only read cards/fobs with a matching facility code.
6. Once a prox card/fob is enrolled in a user code location, its capabilities are set by the User Code Options found in Installer
Menu 02. The commonly used options are: Arm the Control, Disarm the Control, or Access event.
A keypad access event occurs when a valid prox card/fob is read at a keypad. Nothing will happen until this event is utilized in
a Whenever/And/Then Rule from the Elk-RP software. An Access event can be used to create virtually any desired reaction.
i.e., turn on an output, a light, close/open a relay, etc. The following rule example turns on Output 003 for 10 seconds when a
valid prox card/fob (with Access Option enabled) is read at Keypad 01. This could be used to break power to a door strike.
WHENEVER Keypad 01 Access is Activated
THEN Turn On Output 003 for 10 seconds.
† Not evaluated by UL
M1 LIMITED WARRANTY
The ELK-M1EZ8 and its associated component products are warranted by Elk Products, Inc. (“Manufacturer”) against defects
in material and workmanship for a period of two (2) years from the date of manufacture. If product is found to be defective
during the first 180 days, manufacturer may allow an over the counter exchange, subject to inspection and approval by one of
it’s representatives. Manufacturer’s obligations under this Limited Warranty shall be limited to repairing or replacing, at its
option, free of charge, during this warranty period, any product returned to Manufacturer freight prepaid. After the expiration of
the warranty period, product may be repaired based on a fixed charge per device.
Manufacturer shall have no obligation under this Limited Warranty or otherwise if (1) the Product has been damaged by
negligence, accident, mishandling, lightning or flood, transients or surges, or other Acts of God, (2) the Product has not been
operated in accordance with its operating instructions, (3) the Product has been altered or repaired by anyone outside
Manufacturer’s authorized facilities (4) adaptations or accessories have been made or attached to the Product which, in
Manufacturer’s sole determination, have adversely affected its performance, safety or reliability.
If a Product should malfunction or fail during it’s warranty period, contact ELK or one of its authorized distributors for a Return
Authorization (RMA) number. Returned Products must include a complete description of the problem, along with the RA
number clearly marked on outside of the package. Manufacturer will not be responsible for any unnecessary items included
with any returned Product.
THIS WARRANTY IS THE EXCLUSIVE WARRANTY FOR ANY PRODUCT. MANUFACTURER SPECIFICALLY DISCLAIMS ANY
AND ALL OTHER WARRANTIES OF ANY KIND, EXPRESS OR IMPLIED, INCLUDING ANY WARRANTIES OF FITNESS FOR A
PARTICULAR PURPOSE OR OF MERCHANTABILITY. MANUFACTURER SHALL NOT BE LIABLE IN TORT, INCLUDING
NEGLIGENCE OR STRICT LIABILITY, AND SHALL HAVE NO LIABILITY AT ALL FOR INJURY TO PERSONS OR PROPERTY.
MANUFACTURER’S LIABILITY FOR FAILURE TO FULFILL ITS OBLIGATION UNDER THIS LIMITED WARRANTY OR ANY
OTHER LIABILITY IN CONNECTION WITH A PRODUCT SHALL BE LIMITED TO THE AMOUNT OF THE PURCHASE PRICE
RECEIVED BY MANUFACTURER FOR THE PRODUCT. THE REMEDIES STATED IN THIS LIMITED WARRANTY ARE THE
CUSTOMER’S EXCLUSIVE REMEDIES AGAINST MANUFACTURER REGARDING ANY PRODUCT. UNDER NO
CIRCUMSTANCES SHALL MANUFACTURER BE LIABLE FOR ANY INDIRECT, INCIDENTAL, SPECIAL OR CONSEQUENTIAL
DAMAGES, INCLUDING LOST PROFITS AND REVENUES, INCONVENIENCE OR INTERRUPTIONS IN OPERATIONS, OR ANY
OTHER COMMERCIAL OR ECONOMIC LOSSES OF ANY KIND. THESE LIMITATIONS AND DISCLAIMERS ARE NOT MADE BY
MANUFACTURER WHERE PROHIBITED BY LAW. SOME STATES PROHIBIT LIMITATIONS OF WARRANTIES AND THE
CUSTOMER MAY HAVE ADDITIONAL RIGHTS IN THOSE STATES.
Index
A
Alarm Abort 38
Alarm Cutoff Timers 31
Anti-Takeover 19
Area Partitioning 19
Area Reporting Codes 38, 39
Auto Stay Option 25
Automation control function 15
Automation Tasks 49
Auxiliary Power Connections 9
B
Battery Connection 9
Bus Module Enrollment 23
C
Canada IC 62
Central Station alarm verification 34
Communicator Setup Checklist 20
Counters 51
CrossZonePool 31
CrossZoneVerTime 33
D
Data Bus Device Types/Addresses 22
Daylight Savings Time 33
Defaulting the Control 34
Dialer Delay 31
Dialer Delay Time 39
Duress 22
E
Entering Installer Level Programming 20
Entry delay time 24
Event Codes - Appendix A 56
Exit delay time 24
Exit Error 24
Exit TimeRestart 25
Exit1TimeRestart 25
F
FCC Information 62
Force Arm 30
Four (4) State Zone Wiring 8
G
Global Sys Definitions 32, 33, 34, 35
I
Input/Output Expander Addresses 22
Installation and Wiring 7
Installer Program Code
13, 15, 19, 20, 23
K
Keypad Addresses 22
Keypad Definitions 27
Keypad Menus 15
L
Lighting 50
Listen-In 31
M
Menu 01 - Bus ModuleEnrollment 23
Menu 02 - User Code Authorities 23
Menu 03 - Area Definitions 25
Menu 04 - Keypad Definitions 26
Menu 05 - Zone Definitions 28
Menu 06 - Alarm Cutoff Timers 31
Menu 07 - Global System Definitions 32
Menu 08 - Telephone Account Setup 36
Menu 09 - Area Reporting Codes 38
Menu 10 - Zone Reporting Codes 40
Menu 11 - Sys Report Code Options &
Codes 41, 42
Menu 12 - User Report Codes 45
Multi-area (Partition) Operation 18
O
Operating The System 13
Output 1 Delay Turn-On 33
Outputs 10, 50
P
PeriodicTrip 31
Q
Quick Reference Programming Guide 21
Quickarm 24
R
Regulatory Agency Statements -
Appendix F 62, 63, 64
Ring/Hang/Answer option 34
Rings Until Auto Answer 35
RP Software 47
Rules 53
S
Serial Port Baud Rate 35
SIA CP-01 Compliance - Appendix E 61
Silent Alarm 29
SingleAlmLockout 35
Specifications, Features, and Benefits 4
Sunrise/Sunset 50
SwingerShutdown 31
Sys Rpt Code Options 42, 43
T
Tasks 49
Telephone Account Setup 36, 37
Telephone Line Connection 10
Telephone Remote Control 58
Temporary Code 22
Texts 52
Thermostats 51
Transformer Power Input (AC) 9
Two Way Listen-in 34
U
Update/Verify Firmware 48, 49
User Code 13, 15
User Code Options 22
V
Verify Call Time 35
W
Whenever/And/Then 53
WirelessDefinitions 45
Wiring & Hookup Diagram 5
WrongCodeLockout 33
Z
Zone Definitions 29, 30
Zone Reporting Codes 40, 41
Zone Wiring Types 29

www.elkproducts.com
Printed in USA