80 Y7674 152_B_Wi Fi Debug Framework For Android Nougat 152 WIFI USER GUIDE
80_Y7674_152_WIFI_DEBUG_FRAMEWORK_USER_GUIDE
User Manual: Pdf
Open the PDF directly: View PDF
.
Page Count: 20

NOTICE REGARDING QUALCOMM ATHEROS, INC.
Effective June 2016, Qualcomm Atheros, Inc. (QCA) transferred certain of its assets, including
substantially all of its products and services, to its parent corporation, Qualcomm Technologies, Inc.
Qualcomm Technologies, Inc. is a wholly-owned subsidiary of Qualcomm Incorporated. Accordingly,
references in this document to Qualcomm Atheros, Inc., Qualcomm Atheros, Atheros, QCA or similar
references, should properly reference, and shall be read to reference, Qualcomm Technologies, Inc.

Qualcomm Technologies, Inc.
Confidential and Proprietary – Qualcomm Technologies, Inc.
NO PUBLIC DISCLOSURE PERMITTED: Please report postings of this document on public servers or websites to:
DocCtrlAgent@qualcomm.com.
Restricted Distribution: Not to be distributed to anyone who is not an employee of either Qualcomm Technologies, Inc. or its affiliated
companies without the express approval of Qualcomm Configuration Management.
Not to be used, copied, reproduced, or modified in whole or in part, nor its contents revealed in any manner to others without the express
written permission of Qualcomm Technologies, Inc.
Qualcomm is a trademark of Qualcomm Incorporated, registered in the United States and other countries. Other product and brand names
may be trademarks or registered trademarks of their respective owners.
This technical data may be subject to U.S. and international export, re-export, or transfer (“export”) laws. Diversion contrary to U.S. and
international law is strictly prohibited.
Qualcomm Technologies, Inc.
5775 Morehouse Drive
San Diego, CA 92121
U.S.A.
© 2015-2016 Qualcomm Technologies, Inc. All rights reserved.
Wi-Fi Debug Framework for Android Nougat
User Guide
80-Y7674-152 Rev. B
July 29, 2016

80-Y7674-152 Rev. B Confidential and Proprietary – Qualcomm Technologies, Inc. 2
MAY CONTAIN U.S. AND INTERNATIONAL EXPORT CONTROLLED INFORMATION
Revision history
Revision
Date
Description
A
November 2015
Initial release
B
July 2016
Updated document for Android-N

80-Y7674-152 Rev. B Confidential and Proprietary – Qualcomm Technologies, Inc. 3
MAY CONTAIN U.S. AND INTERNATIONAL EXPORT CONTROLLED INFORMATION
Contents
1 Introduction ........................................................................................................................... 5
1.1 Purpose ..................................................................................................................................................... 5
1.2 Conventions ............................................................................................................................................... 5
2 Debug framework .................................................................................................................. 6
2.1 Overview .................................................................................................................................................... 6
3 Architecture ........................................................................................................................... 8
4 Debug framework sequence flow .......................................................................................10
4.1 Initialization sequence .............................................................................................................................. 10
4.2 Per packet stat flow.................................................................................................................................. 11
5 APIs and Event list ...............................................................................................................14
5.1 Supported framework/Wi-Fi HAL APIs ..................................................................................................... 14
5.1.1 Android-N ............................................................................................................................... 14
5.2 Connectivity event list .............................................................................................................................. 14
6 OEM/ODM Integration ..........................................................................................................16
6.1 Using the halproxydaemon test tool ......................................................................................................... 16
6.1.1 halproxydaemon log output: ................................................................................................... 16
6.2 Using the QXDM tool ............................................................................................................................... 17
6.2.1 QXDM snippet host logs ......................................................................................................... 17
6.3 Using the bugreport ................................................................................................................................. 18
6.3.1 Bugreport snippet host logs: ................................................................................................... 18
6.4 Power consumption impacts .................................................................................................................... 18
6.5 Sample codes for integration ................................................................................................................... 19
Figures
Figure 3-1 Generic debug framework depiction ............................................................................................................ 8
Figure 3-2 Debug framework architecture ..................................................................................................................... 9
Figure 4-1 Generic command flow for logging............................................................................................................. 10
Figure 4-2 Command flow for critical events ............................................................................................................... 11
Figure 4-3 Per packet statistic flow ............................................................................................................................. 12
Figure 4-4 WLAN packet logging infrastructure........................................................................................................... 13
Figure 4-5 Flow for memory dump command ............................................................................................................. 13
Tables
Table 2-1 Debug framework requirements .................................................................................................................... 6

Wi-Fi Debug Framework for Android Nougat User Guide Contents
80-Y7674-152 Rev. B Confidential and Proprietary – Qualcomm Technologies, Inc. 4
MAY CONTAIN U.S. AND INTERNATIONAL EXPORT CONTROLLED INFORMATION
Table 5-1 Connectivity event list ................................................................................................................................. 14

80-Y7674-152 Rev. B Confidential and Proprietary – Qualcomm Technologies, Inc. 5
MAY CONTAIN U.S. AND INTERNATIONAL EXPORT CONTROLLED INFORMATION
1 Introduction
1.1 Purpose
This document defines the Wi-Fi Debug Framework used in the Android Nougat release.
FCC NOTICE:
This kit is designed to allow:
(1) Product developers to evaluate electronic components, circuitry, or software associated with
the kit to determine whether to incorporate such items in a finished product and
(2) Software developers to write software applications for use with the end product. This kit is not
a finished product and when assembled may not be resold or otherwise marketed unless all
required FCC equipment authorizations are first obtained. Operation is subject to the condition
that this product does not cause harmful interference to licensed radio stations and that this
product accepts harmful interference. Unless the assembled kit is designed to operate under part
15, part 18 or part 95 of the FCC’s rules, the operator of the kit must operate under the authority
of an FCC license holder or must secure an experimental authorization under part 5 of the FCC’s
rules.
1.2 Conventions
Function declarations, function names, type declarations, attributes, and code samples appear in a
different font, for example, #include.
Code variables appear in angle brackets, for example, <number>.
Commands to be entered appear in a different font, for example, copy a:*.* b:
Button and key names appear in bold font, for example, click Save or press Enter.

80-Y7674-152 Rev. B Confidential and Proprietary – Qualcomm Technologies, Inc. 6
MAY CONTAIN U.S. AND INTERNATIONAL EXPORT CONTROLLED INFORMATION
2 Debug framework
2.1 Overview
The latest Android-N debug framework leverages the existing QCOM DIAG framework, and the
CNSS_DIAG infrastructure, to ensure that it is scalable for logkit/RIDL/qxdm/Google-M debug
infrastructure.
Logging infrastructure enables logging of both firmware and driver logs to the user space that can
be retrieved via BUG REPORT. A developer UI option is provided to enable or disable the
collection of logs and to choose the verbose level of logging infrastructure.
The framework has the capability to trigger BUGREPORT if certain events fail.
In the user-space, both Wi-Fi HAL and CNSS_DIAG services receive firmware and host logs.
CNSS_DIAG sends a copy of the logs to QXDM.
If required, the CNSS_DIAG service, can also write the logs to a file that can be extracted by the
user when there is any issue with the WLAN.
The Wi-Fi HAL stores the firmware, host logs, and other logs to respective ring buffers in the
Wi-Fi HAL.
Each ring contains its own type of debug data. That data is encoded and written in a compressed
format. See, Figure 3-2 for more details.
To extract logs, run the post-processing script on the bug-report file.
See Table 2-1 for more details about the types of logs, which include, driver logs, firmware logs,
firmware memory dump, connectivity events, etc.
Table 2-1 Debug framework requirements
Service
Flow
WLAN connectivity
events
Support for connectivity events and the existing QCOM events are
transformed to Google format in the Android Nougat release.
Connectivity events are generated from both HOST and Firmware, and
copied to a ring buffer on the HOST. Any bugs triggered from the framework
are collected and they become part of the bug report.
Example Events:
EVENT_WLAN_EAPOL
EVENT_WLAN_PE
EVENT_WLAN_ROAM
EVENT_WLAN_GSCAN
CNSS_DIAG handles the debug framework WLAN connectivity events, along
with the existing WLAN events. Connectivity events route from both host and
firmware to CNSS_DIAG. A ring buffer in the Wi-Fi HAL stores events.

Wi-Fi Debug Framework for Android Nougat User Guide Debug framework
80-Y7674-152 Rev. B Confidential and Proprietary – Qualcomm Technologies, Inc. 7
MAY CONTAIN U.S. AND INTERNATIONAL EXPORT CONTROLLED INFORMATION
Service
Flow
Firmware memory dump
The memory dump generates a firmware memory DRAM snapshot. Firmware
determines the contents of the dump. Its size is currently restricted to
350 KBytes.
Dump is triggered by the framework and invoked as a part of the bug report
or a request from the framework.
Per packet stats
Per packets stats provide packet information at the firmware layer.
The stats for a packet include the following:
Packet type (TX/RX)
Timestamp
RSSI information
Number of retries
Use this packet information, along with the Wireshark, to identify latencies for
any data path traffic.
WAKELOCK events
The WLAN driver tracks any WAKELOCK taken, released, and expired.
The WAKELOCK ring is maintained in the Wi-Fi HAL.
Suspend/resume events are notified to the framework and the same
information is provided to framework upon request.
Critical/fatal events
FATAL events are considered critical and require immediate attention.
FATAL events notify the framework to provide event information, to trigger an
immediate bug report from the framework.
TX/RX Capture
After association, Framework captures the first 32 TX/RX packets.
This is used in triaging most of the connection issues and to determine if any
packets are dropped at framework or firmware or driver layers. It captures
the following:
• EAPOL
• DHCP
• ARP
• AUTH frames

80-Y7674-152 Rev. B Confidential and Proprietary – Qualcomm Technologies, Inc. 8
MAY CONTAIN U.S. AND INTERNATIONAL EXPORT CONTROLLED INFORMATION
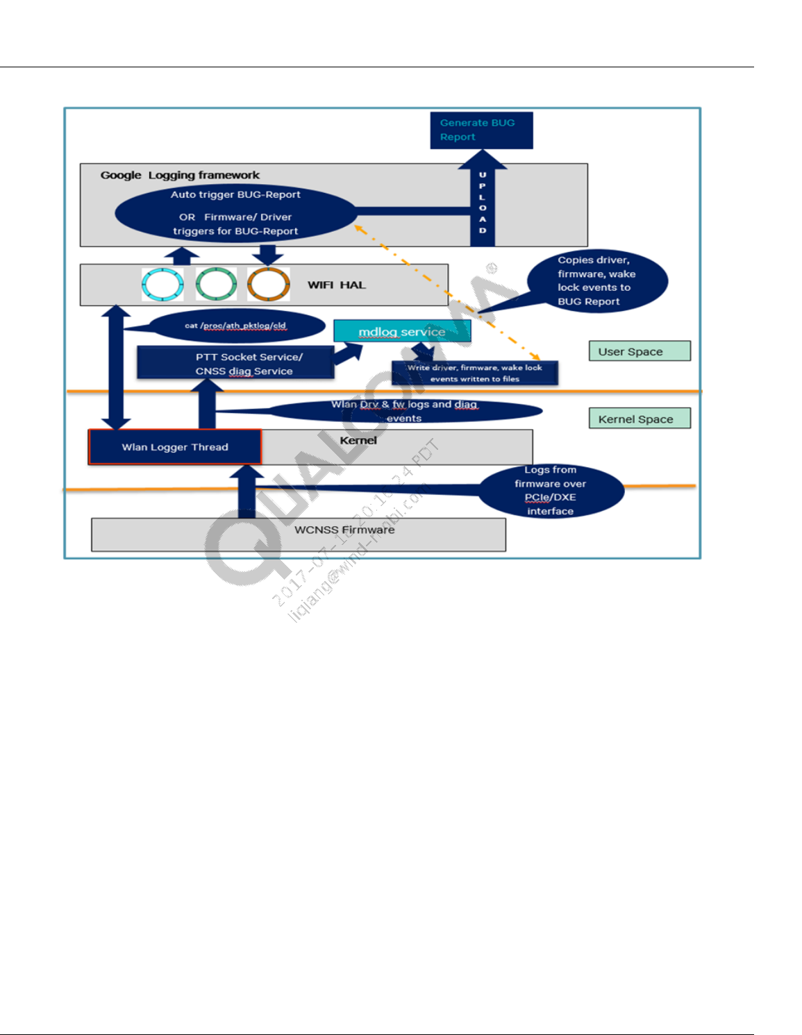
3 Architecture
The debug framework follows a generic architecture that enhances the existing CNSS_DIAG to
the QXDM interface, and also supports the new logging requirements.
Firmware Block
Linux Kernel
Ring Buffer
Firmware Events
Google Framework
User Space
Wifi Hal APIs
WLAN DRIVER
N
E
T
L
I
N
K
FIRMWARE
CNSS DIAG
W
M
I
N
E
T
L
I
N
K
VENDOR CMD
QXDM
D
I
A
G
Figure 3-1 Generic debug framework depiction

Wi-Fi Debug Framework for Android Nougat User Guide Architecture
80-Y7674-152 Rev. B Confidential and Proprietary – Qualcomm Technologies, Inc. 9
MAY CONTAIN U.S. AND INTERNATIONAL EXPORT CONTROLLED INFORMATION
Figure 3-2 Debug framework architecture

80-Y7674-152 Rev. B Confidential and Proprietary – Qualcomm Technologies, Inc. 10
MAY CONTAIN U.S. AND INTERNATIONAL EXPORT CONTROLLED INFORMATION
4 Debug framework sequence flow
4.1 Initialization sequence
The framework, at the time of initialization, calls the wifi_get_ring_buffers_status to obtain the
names and lists of supported buffers. When the Wi-Fi is operational, the framework calls the
command, wifi_start_logging, to trigger the beginning of log collection.
FRAMEWORK WIFI-HAL WLAN DRIVER FIRMWARE
wifi_get_ring_buffe
r_status
CALL BACK HANDLER to
send ring data
wifi_get_ring_buffe
r_status
wifi_start_logging
VENDOR_CMD_START_LOG
WMI_EVENT_START_
LOG
Collect ring data of
each ring NL MSGs
CNSS-DIAG
WMI EVENT
Driver must send the capabilities of logging
(i.e., which of the logging it supports)
VENDOR_CMD_LOG_INFO
Start logging must indicate which of the
logging to start
Figure 4-1 Generic command flow for logging
The wifi_get_ring_buffer_status gets the individual ring buffer information. This API status can
be used to set/get the verbose levels for a given ring.

Wi-Fi Debug Framework for Android Nougat User Guide Debug framework sequence flow
80-Y7674-152 Rev. B Confidential and Proprietary – Qualcomm Technologies, Inc. 11
MAY CONTAIN U.S. AND INTERNATIONAL EXPORT CONTROLLED INFORMATION
When conditions related to time interval or ring size are met, the ring data is automatically sent to
the framework through the on_ring_buffer_data call back.
When a bug report is requested, the framework communicates to the driver to upload all the data.
The framework subsequently initiates the wifi_get_ring_data and wifi_hal vendor commands to
the WLAN driver and firmware.
The framework stores data uploaded by Wi-Fi HAL in separate files, with one stream of files per
ring. Files are stored in pcapng format for easy merging and parsing with network analyzer tools.
FRAMEWORK WIFI-HAL WLAN DRIVER FIRMWARE
CMD_START_LOG
GING
CALL BACK HANDLER to
invoke bug report
VENDOR_CMD
CRITICAL EVENT
VENDOR_CMD
CRITICAL EVENT
CALL BACK HANDLER to
invoke bug report
Figure 4-2 Command flow for critical events
4.2 Per packet stat flow
QCA6174 (A) chipsets have an existing packet logging infrastructure since the Android Lollipop
(L) release. Firmware, through HTT messages, sends the content of each packet to the host driver.
The “pktlogconf” tool then pulls the packet log through the /proc/ath_pktlog/cld entry. Using an
external script, this packet dump can be converted to a readable format.
The driver periodically pushes the driver packet logs to the HAL ring buffers.

Wi-Fi Debug Framework for Android Nougat User Guide Debug framework sequence flow
80-Y7674-152 Rev. B Confidential and Proprietary – Qualcomm Technologies, Inc. 12
MAY CONTAIN U.S. AND INTERNATIONAL EXPORT CONTROLLED INFORMATION
FRAMEWORK WIFI-HAL WLAN DRIVER FIRMWARE
GET_RING_DATA
PER_PKT_STATS
VENDOR_CMD START
PER PKT LOGGING
NL MSG
COPY TO
FRAMEWORK
MALLOC BUFFER TO
STORE PKT STATS
WMI EVENT PER PKT
STATS
COPY DATA TO HOST
BUFFER
If ring size or
min timer
Copy data to ring
buffer YES
Y
E
S
Create ring
buffer/nl socket,
wait for data
START_PER_PKT_LOG
If buffer size
or timer
COPY TO
FRAMEWORK
CALL BACK
HANDLER
Figure 4-3 Per packet statistic flow
Figure 4-4 depicts the existing packet logging infrastructure for QCA6174 (A) chipsets.

Wi-Fi Debug Framework for Android Nougat User Guide Debug framework sequence flow
80-Y7674-152 Rev. B Confidential and Proprietary – Qualcomm Technologies, Inc. 13
MAY CONTAIN U.S. AND INTERNATIONAL EXPORT CONTROLLED INFORMATION
Figure 4-4 WLAN packet logging infrastructure
FRAMEWORK WIFI-HAL WLAN DRIVER FIRMWARE
GET_FW_MEMO
RY_DUMP
VENDOR_CMD
VENDOR_CMD
COPY TO
FRAMEWORK
Request Event
with more data
MALLOC FOR
DUMP WMI EVENT
DUMP START
WMI EVENT
DUMP
COMPLETE
If more
Data?
Request Event
Handler
RECEIVE DATA
YES
N
O
MALLOC
BUFFER
Figure 4-5 Flow for memory dump command

Wi-Fi Debug Framework for Android Nougat User Guide APIs and Event list
80-Y7674-152 Rev. B Confidential and Proprietary – Qualcomm Technologies, Inc. 14
MAY CONTAIN U.S. AND INTERNATIONAL EXPORT CONTROLLED INFORMATION
5 APIs and Event list
5.1 Supported framework/Wi-Fi HAL APIs
5.1.1 Android-N
wifi_error wifi_get_firmware_version(wifi_interface_handle iface,
char *buffer, int buffer_size)
wifi_error wifi_get_driver_version(wifi_interface_handle iface, char
*buffer, int buffer_size);
wifi_error wifi_get_firmware_memory_dump(wifi_interface_handle iface,
wifi_firmware_memory_dump_handler handler);
wifi_error wifi_get_ring_buffers_status(wifi_interface_handle iface,
u32 *num_rings, wifi_ring_buffer_status *status);
wifi_error wifi_start_logging(wifi_interface_handle iface, u32
verbose_level, u32 flags,u32 max_interval_sec, u32 min_data_size, char
*ring_name);
wifi_error wifi_get_logger_supported_feature_set(wifi_interface_handle
iface, unsigned int *support);
wifi_error wifi_get_ring_data(wifi_interface_handle iface, char
*ring_name);
5.2 Connectivity event list
Header file is in
<AU_ROOT>/hardware/libhardware_legacy/include/hardware_legacy/wifi_logger.h
Table 5-1 Connectivity event list
Connectivity events
Description
WIFI_EVENT_ASSOCIATION_REQUESTED
Authentication/association
events
WIFI_EVENT_AUTH_COMPLETE
WIFI_EVENT_ASSOC_COMPLETE
WIFI_EVENT_FW_AUTH_STARTED

Wi-Fi Debug Framework for Android Nougat User Guide APIs and Event list
80-Y7674-152 Rev. B Confidential and Proprietary – Qualcomm Technologies, Inc. 15
MAY CONTAIN U.S. AND INTERNATIONAL EXPORT CONTROLLED INFORMATION
Connectivity events
Description
WIFI_EVENT_FW_ASSOC_STARTED
WIFI_EVENT_FW_RE_ASSOC_STARTED
WIFI_EVENT_DRIVER_SCAN_REQUESTED
Host triggered scan events
WIFI_EVENT_DRIVER_SCAN_RESULT_FOUND
WIFI_EVENT_DRIVER_SCAN_COMPLETE
WIFI_EVENT_DISASSOCIATION_REQUESTED
Disassociation/reassociation
events
WIFI_EVENT_RE_ASSOCIATION_REQUESTED
WIFI_EVENT_ROAM_AUTH_STARTED
Roam scan/reassociation
events
WIFI_EVENT_ROAM_AUTH_COMPLETE
WIFI_EVENT_ROAM_ASSOC_STARTED
WIFI_EVENT_ROAM_ASSOC_COMPLETE
WIFI_EVENT_ROAM_SCAN_STARTED
WIFI_EVENT_ROAM_SCAN_COMPLETE
WIFI_EVENT_ROAM_CANDIDATE_FOUND
WIFI_EVENT_ROAM_SCAN_CONFIG
WIFI_EVENT_CHANNEL_SWITCH_ANOUNCEMENT
Channel switch announcement
WIFI_EVENT_BT_COEX_BT_SCAN_START
Bluetooth co-ex scan/SCO/HID
events
WIFI_EVENT_BT_COEX_BT_SCAN_STOP
WIFI_EVENT_BT_COEX_BT_SCO_START
WIFI_EVENT_BT_COEX_BT_SCO_STOP
WIFI_EVENT_BT_COEX_BT_HID_START
WIFI_EVENT_BT_COEX_BT_HID_STOP
WIFI_EVENT_G_SCAN_CAPABILITIES
Gscan events
WIFI_EVENT_G_SCAN_CYCLE_STARTED
WIFI_EVENT_G_SCAN_CYCLE_COMPLETED
WIFI_EVENT_G_SCAN_BUCKET_STARTED
WIFI_EVENT_G_SCAN_BUCKET_COMPLETED
WIFI_EVENT_G_SCAN_STOP
WIFI_EVENT_G_SCAN_RESULTS_AVAILABLE
WIFI_EVENT_BLOCK_ACK_NEGOTIATION_COMPLETE
Aggregation events
WIFI_EVENT_BLOCK_ACK_NEGOTIATION_COMPLETE
WIFI_EVENT_DRIVER_EAPOL_FRAME_TRANSMIT_REQUESTED
802.1x EAPOL events
WIFI_EVENT_DRIVER_EAPOL_FRAME_RECEIVED

80-Y7674-152 Rev. B Confidential and Proprietary – Qualcomm Technologies, Inc. 16
MAY CONTAIN U.S. AND INTERNATIONAL EXPORT CONTROLLED INFORMATION
6 OEM/ODM Integration
6.1 Using the halproxydaemon test tool
The halproxydaemon is a test tool developed by Qualcomm®. The tool calls the debug framework
APIs directly, without depending on the Android framework.
To learn how to use these APIs quickly, use the with the command-line test tool through the
ADB.
To check the sample codes, do the following:
1. Turn on Wi-Fi
2. Enter the ADB shell with root permission.
In the following example, see the highlighted input for the query-supported feature set.
6.1.1 halproxydaemon log output:
MSM8996:/ # hal_proxy_daemon wifi_logger wlan0
hal_proxy_daemon wifi_logger wlan0
halProxyDaemon running.
hal_proxy_daemon: Version: AU_LINUX_ANDROID_LA.HB.1.1.1.05.00.02.063.069-
138-gac68be8
WifiLoggerTestSuite::WifiLoggerTestSuite: Created a WifiLogger Test Suite
with request_id:1523578976
**********************
Step 1: Enter Request ID for WiFiLogger Cmd
Step 2: Enter ID for WifiLogger Cmd, as follows:
Type 1 for WifiLogger Get Driver Version
Type 2 for WifiLogger Get Firmware Version
Type 3 for WifiLogger Start Logging
Type 4 for WifiLogger Stop Logging
Type 5 for WifiLogger Get Ring Buffer Status
Type 6 for WifiLogger Get Supported Feature Set
Type 7 for WifiLogger Get Ring Data
Type 8 for WifiLogger trigger Memory Dump
Type 9 for WifiLogger Get Driver Memory Dump

Wi-Fi Debug Framework for Android Nougat User Guide OEM/ODM Integration
80-Y7674-152 Rev. B Confidential and Proprietary – Qualcomm Technologies, Inc. 17
MAY CONTAIN U.S. AND INTERNATIONAL EXPORT CONTROLLED INFORMATION
Type 10 for WifiLogger Get wake reason stats
Type 11 for WifiLogger Start packet fate stats
Type 12 for WifiLogger Get Tx packet fate stats
Type 13 for WifiLogger Get Rx packet fate stats
Type 1000 to exit.
**********************
*********************
Now Enter Request ID:
1
1
Step 2: Enter WiFiLogger Cmd ID:
6
6
executeCmd: Enter
wifiLoggerGetSupportedFeatureSet: Sending Get Supported Feature Set.
wifiLoggerGetSupportedFeatureSet: Received Wi-Fi logger with value:0.
Supported Feature Set: 0x17.
*********************
Now Enter Request ID:
On the following bitmap, 0x17 means that memory dump per packet stats, connect event, and
wake lock are supported.
enum wifi_logger_supported_features
{
WIFI_LOGGER_MEMORY_DUMP_SUPPORTED = (1 << (0)),
WIFI_LOGGER_PER_PACKET_TX_RX_STATUS_SUPPORTED = (1 << (1)),
WIFI_LOGGER_CONNECT_EVENT_SUPPORTED = (1 << (2)),
WIFI_LOGGER_POWER_EVENT_SUPPORTED = (1 << (3)),
WIFI_LOGGER_WAKE_LOCK_SUPPORTED = (1 << (4)),
WIFI_LOGGER_VERBOSE_SUPPORTED = (1 << (5)),
WIFI_LOGGER_WATCHDOG_TIMER_SUPPORTED = (1 << (6)),
};
6.2 Using the QXDM tool
To use the QXDM tool, do the following:
1. Turn on Wi-Fi.
2. Connect the QXDM tool to the device under test.
3. Start capturing the logs.
6.2.1 QXDM snippet host logs
In the following example, see highlighted input for the WLAN-related logs.

Wi-Fi Debug Framework for Android Nougat User Guide OEM/ODM Integration
80-Y7674-152 Rev. B Confidential and Proprietary – Qualcomm Technologies, Inc. 18
MAY CONTAIN U.S. AND INTERNATIONAL EXPORT CONTROLLED INFORMATION
{MSG [cld-diag-parser.c 1657] R0: [wlan_logging_th][00:11:17.861719] wlan:
[5686:E :VOS] vos_get_log_indicator: 2840: vos context initialization is in
progress LoadUnload: 1 LogP: 0 ReInit: 0 WLAN Reserved 10/Medium [4516/0001]
4199/11/24 01:34:15.630}
{MSG [cld-diag-parser.c 1657] R0: [kworker/0:0][00:11:17.878122] wlan: [4:
D:WDA] wma_rx_ready_event: Enter WLAN Reserved 10/Medium [4516/0001] 4199/11/24
01:34:15.631}
{MSG [cld-diag-parser.c 1657] R0: [kworker/0:0][00:11:17.878139] wlan:
[4:F :WDA] WMA <-- WMI_READY_EVENTID WLAN Reserved 10/Medium [4516/0001]
4199/11/24 01:34:15.631}
{MSG [cld-diag-parser.c 1657] R0: [kworker/0:0][00:11:17.878348] wlan: [4:
D:WDA] wma_update_target_ht_cap: ht_cap_info - 85b ht_rx_stbc - 1, ht_tx_stbc -
1, mpdu_density - 0 ht_rx_ldpc - 1 ht_sgi_20 - 1, ht_sgi_40 - 1 num_rf_chains -
2 WLAN Reserved 10/Medium [4516/0001] 4199/11/24 01:34:15.633}
6.3 Using the bugreport
1. Turn on Wi-Fi.
2. Collect the bugreport by issuing the $ adb bugreport | tee bugreport.txt command.
6.3.1 Bugreport snippet host logs:
<6>[ 258.160032] wlan: [5688:F :WDA] P2P Device: removing self peer
8e:fd:f0:01:80:e4
<6>[ 258.160840] TXRX: ol_txrx_peer_detach:peer ffffffc04d3f0800
(8e:fd:f0:01:80:e4)
<6>[ 258.160927] wlan: [5688:E :WDA] wma_remove_peer: Removed peer with addr
8e:fd:f0:01:80:e4 vdevid 1 peer_count 0
<6>[ 258.166250] TXRX: ol_rx_peer_unmap_handler: Remove the ID 72 reference to
peer ffffffc04d3f0800
<6>[ 258.166780] TXRX: Deleting peer ffffffc04d3f0800 (8e:fd:f0:01:80:e4)
<6>[ 258.169175] wlan: [5688:E :HDD] hdd_ndp_session_end_handler: 936: Adapter
is not in NDI mode
<6>[ 258.170539] wlan: [5688:E :WDA] wma_unified_vdev_create_send: ID = 1 VAP
Addr = 8e:fd:f0:01:80:e4
Check for the WLAN logs as highlighted previously and the prints like VOS, WDA and WMA
corresponds to host driver modules.
Connectivity stats and power events can be decoded from bugreport using QCOM proprietary
parsing tool.
6.4 Power consumption impacts
In some cases there is a power penalty to memory dumps.
Power collapse for firmware does not happen between these two instances: The point when the
scratch buffer updates begin up to the time when the host receives the SMD messages about the
DMA operation status.

Wi-Fi Debug Framework for Android Nougat User Guide OEM/ODM Integration
80-Y7674-152 Rev. B Confidential and Proprietary – Qualcomm Technologies, Inc. 19
MAY CONTAIN U.S. AND INTERNATIONAL EXPORT CONTROLLED INFORMATION
In such cases, scenario-based and firmware memory dumps introduce a power impact. So, in the
event of a host or fatal scenario, invoking a firmware memory dump from the host or firmware
flushing logic does not resolve the APPS CPU power state.
6.5 Sample codes for integration
The sample codes are in
<AU_ROOT>/vendor/qcom/proprietary/wlan/utils/halproxydaemon/src/wifilogger_test.cpp file.
To determine what information to collect to help fix the issue, do the following:
1. Initialize the debug framework (see Section 4.1)
2. Decide which events trigger the bug-report mechanism.