RT1CC 98643 Catalog 1
603080-Catalog 603080-Catalog 603080-Catalog 782856 Batch6 unilog cesco-content
2014-05-16
: Pdf 98643-Catalog 1 98643-Catalog_1 782856 Batch3 unilog
Open the PDF directly: View PDF
.
Page Count: 58

Rail
Electrical
Products

1
1-800-447-RAIL (7245)
www.erico.com
TABLE OF CONTENTS
TYPICAL APPLICATIONS
TRACK CLIPS
Track Retainer Clip ................................................................4
Rail Clip and Concrete Tie Clip..............................................4
Clip, Bootleg, Track Connector ..............................................4
CONCRETE TIE CLIPS
Concrete Tie Clip Bootleg Riser 4-Wire Kit ..........................5
Concrete Tie Clip Applications ..............................................5
SPECIAL TRACK WORK
Rail Head Bond Frog Area ....................................................6
Web Bond Switch Point Area ................................................6
SIGNAL BONDING
Joint Head Bond ....................................................................7
Fouling Circuit ........................................................................7
Web Bonding..........................................................................7
CADWELD®BONDING PRODUCTS
BONDS
Joint Head Bonds ..................................................................8
Track Connectors - Web ........................................................9
Jumper, Switch and Bootleg Bonds ......................................9
WELDERS AND MOLDS
Rail Head Welders and Molds ............................................10
Replacement Mold Covers for T6 & T7 Welders ................11
Web (Field and Factory Made) ............................................12
Extension Clamps on Rail Head & Rail Web ......................12
Frog and Special Track Work ..............................................13
FIELD MADE BONDS
Tab-Style Terminals..............................................................13
CADWELD RAIL SHUNT MATERIAL
Shunt Welders......................................................................14
Shunt Mold ..........................................................................14
Shunt Weld Material ............................................................14
RELATED MATERIALS
Bond Strand ........................................................................15
Miscellaneous Bonding Items ..............................................15
MECHANICAL CONNECTORS
BONDS
Plug Bonds ..........................................................................16
Track Connectors "Chicken Heads" ....................................17
Multi-Purpose Bonds............................................................17
ASSOCIATED MATERIALS
Sleeves - Compression Type ..............................................18
No-Oxide Grease ................................................................18
Bond Removal Punch ..........................................................18
TEMPORARY CONNECTORS
Temporary Track Connector ................................................19
Temporary Signal Bond, 3/16" ............................................19
TRACK CIRCUIT SHUNT
Dual Shunt............................................................................20
Single Shunt ........................................................................20

2
1-800-447-RAIL (7245)
www.erico.com
TABLE OF CONTENTS
CABLE CLIPS
RETAINER CLIPS
Electroplated Spring Steel ..................................................21
Electroplated Steel ..............................................................21
PVC Cable Keeper ..............................................................21
RETAINER CLIP ASSEMBLIES
Below Rail Base ..................................................................22
Rail Base..............................................................................22
Web ......................................................................................22
GROUNDING
ALUMINUM-COPPER GROUNDING STUD
Aluminum Signal Mast ........................................................23
Aluminum Signal Case ........................................................23
GEM™ GROUND ENHANCEMENT MATERIAL....................24
CHEMICAL GROUND ROD KIT ............................................24
ERITECH
®
GROUND RODS ....................................................25
CADWELD CONNECTIONS CABLE-TO-CABLE ....................26
Run Tap ................................................................................26
Other Types and Sizes Available..........................................26
CABLE-TO-GROUND ROD......................................................26
CADWELD CONNECTIONS GROUND ROD SPLICE............27
CABLE-TO-STEEL STRUCTURES ............................................27
Flat Vertical Surface ............................................................27
Round Vertical Surface ........................................................27
Horizontal Flat Surface ........................................................28
Other Types and Sizes Available..........................................28
CADWELD ONE-SHOT
™
CONNECTIONS ............................29
Cable-To-Ground Rod..........................................................29
Cable-To-Cable ....................................................................30
GRINDERS AND EQUIPMENT
RAIL GRINDERS
Pedestal Rail Grinder (Gas Powered) ................................31
Rail Grinder Parts & Accessories ........................................32
Drill Attachment Parts ..........................................................32
Portable Grinder (Gas Powered) ........................................33
Grinding, Slotting Wheels/Accessories................................33
TOOLS
Miscellaneous Tools ............................................................34
Flint Ignitor Extension ..........................................................34
Stripping Tools 2x2 ..............................................................35
Blades ..................................................................................35
Stripping Tools 4x4 ..............................................................36
Additional Bushings..............................................................36

3
1-800-447-RAIL (7245)
www.erico.com
TABLE OF CONTENTS
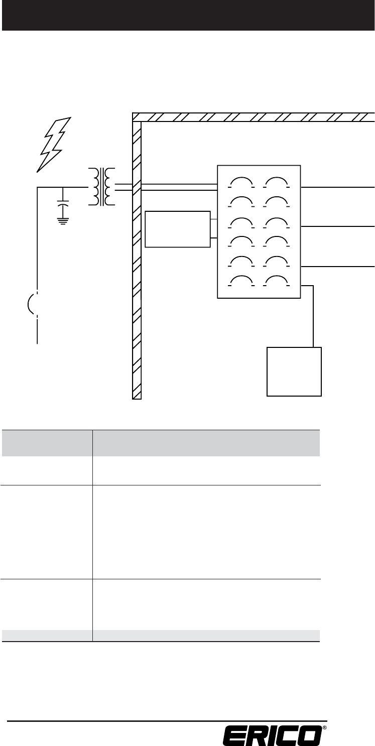
ERICO TOTAL FACILITY PROTECTION
EPP PRODUCTS FOR HIGH FREQUENCY
LOW IMPEDANCE, PATH TO GROUND ..............................37
4 Terminal Block ..................................................................37
EPP Field Module Assembly................................................37
Modular System for Future Expansion ................................37
SOLUTION TO POWER
QUALITY PROBLEMS ......................................38-39
PERIPHERAL POWER PROTECTION
DINLINE SURGE FILTERS ......................................................40
DINLINE PERIPHERALS
Alarm Relay..........................................................................41
Surge Counter......................................................................41
COMMUNICATIONS AND DATA
EQUIPMENT PROTECTION
RADIO COMMUNICATIONS PROTECTION
Coaxial Surge Protectors - CSP ..........................................42
Quarter-Wave Stub Protectors ............................................42
CONTROL SIGNAL EQUIPMENT PROTECTION
Universal Transient Barrier (UTB and UTB-S) ....................43
Line Surge Protector (LSP)..................................................44
Load Cell Protection (LCP) ..................................................45
GROUND TEST KITS
Handy Earth/Ground Test Meter ..........................................46
Earth/Ground System Test Meter ........................................46
Universal Earth System Test Meter ....................................46
TEST DEVICES AND SERVICES
MGA AND TLP TEST UNITS
MOV and Gas Arrester (MGA) Test Unit..............................47
LITERATURE & VIDEOS ......................................48
ALPHA–NUMERIC LISTING ........................49-54

4
1-800-447-RAIL (7245)
www.erico.com
TYPICAL APPLICATIONS
TRACK CLIPS
Track Retainer Clip
Cable
Track Connector Clamp, Specify O. D. of Cable
80 lb. - 132 lb. Rail
SBA252 Series
See Page 21
Rail Clip and Concrete Tie Clip
(Contact ERICO)
Concrete Tie
REF XE1718A
Concrete Tie Clip
SBA257 Series
SBA251 Series
See Page 21
Clip, Bootleg, Track Connector
SECT B - B
BA
SECT A - A
BA
132 lb. A.R.E. A.
Insulated
Bond Strand
SBA248B SBA254A1
3/'16
Splice Plate
Exothermically Welded
Track Stub End Bond
SBA248B SBA254A1
Bond
Strand
SBTBBU4A
See Page 8
Bond
Strand
SBTBBU4A
See Page 9
SBA252 Series
See Page 22
SBA251 Series
See Page 22

5
1-800-447-RAIL (7245)
www.erico.com
TYPICAL APPLICATIONS
CONCRETE TIE CLIPS
Concrete Tie Clip Bootleg Riser 4-Wire Kit
Splice Plate
Connector
Pull-Apart Bond
Concrete
Tie
Top
View
Clip
SBA257
Series
Side View
SBA248B
Bootleg
Riser
Galv
Steel
Cover
Plate
Concrete Tie Clip Applications
Bootleg Riser W/Cap
Concrete
Tie Clip
SBA257
Series
Insulated Joint
1/4 x 6" x 24"
Galvanized Steel
Tie Plate
SBA257 Series
SBA257 Series SBA251

6
1-800-447-RAIL (7245)
www.erico.com
TYPICAL APPLICATIONS
SPECIAL TRACK WORK
Rail Head Bond Frog Area
(TOE) FROG (HEEL)
RECOMMENDED
SPACING
CLEARANCE
REQ'D
A
A
C
B
B
SECTION A-A VIEW B-B SECTION C-C
Web Bond Switch Point Area
RECOMMENDED
SPACING
AA
VIEW A-A
B
B
SECTION B-B

7
1-800-447-RAIL (7245)
www.erico.com
SBS24882
Exothermic (CADWELD) Weld
Section View A-A
Option "A"
TYPICAL APPLICATIONS
SIGNAL BONDING
Joint Head Bond
Exothermic (CADWELD) Weld
SBS24884
Option "B" (Double Bonding/Fouling Circuit)
View B-B
Section
Fouling Circuit
Section
Exothermic (Cadweld) Connection
Option "C"
View C-C SBTBJ34'X'
Web Bonding
c (
CADWELD
) W
d)
Connection

8
1-800-447-RAIL (7245)
www.erico.com
CADWELD®
BONDING PRODUCTS
BONDS
Joint Head Bonds
Bond 6-1/2" 7" 7-1/2" 9-3/4" 9-3/4"
3/16" Dia.
XS Style SBS24882 SBS24883 SBS24884
Head Free Rail SB20112 SB20128 SB20116
Tab Style SB20104 SB20136 SB20108
5/16" Dia.
Tab Style SB20175 SB20118
Head Free Rail SB20175HF
Tab Style
XS Style
Order in boxes of 100 - Includes one pair of replacement molds,
flint ignitor and necessary weld metal.
For complete Welders (T-6 & T-7 style) see page 10.
CADWELD rail head joint bonds provide:
■Maximum broken rail protection
■Unchanging electrical resistance
■Maximum corrosion resistance
■Minimum installer skill required
■Simple and highly portable installation equipment
■Equally usable on old, worn, or new
■Maximum protection against physical damage to rail
■7 to 1 shear strength over a pin head bond
■Not destroyed by rail end build up

9
1-800-447-RAIL (7245)
www.erico.com
Part Number Description
SBTBBU4A 3/16" Dia. x 1" Tab x 4" Long Bootleg
SBTBCU412 3/16" Dia. x 1" Tab x 12" Long Bootleg
CADWELD
BONDING PRODUCTS
BONDS
Track Connectors - Web
Order in boxes of 100 - Includes one pair of replacement molds,
flint ignitor and necessary weld metal.
For complete Welder (SBTBT21C) see page 12 and compression
tool (SBT031DJ) see page 18.
The ERICO CADWELD Track Connector is used when the
advantages of a welded connection to the rail web are desired and
standard compression connection to track wire is required. The
connector provides flexibility and resistance to vibration fatigue by
incorporating a length of bond strand between the CADWELD
connection and the sleeved end. The SBTBBU4A and SBTBCU412
are 3/16" tinned copper alloy. (Other lengths available.)
Jumper, Switch and Bootleg Bonds
Substitute desired length of bond in even inches for 'X'.
Replacement molds sold separately. All CADWELD bonds are
furnished with the necessary weld metal.
For complete Welders (T-7, T-21, TB-4, & TB-5 Style) see page
10, 12 and 13.
Diameter Jumper Switch Bootleg
3/16" Dia.
3/4" XS Style SBXSJ33"X" SBXSS33"X" SBXSB33"X"
3/4" Tab SBTBJ33"X" SBTBS33"X" SBTBB33"X"
1" Tab SBTBJ34"X" SBTBS34"X" SBTBB34"X"
1-1/2" Tab SBTBJ36"X" SBTBS36"X" SBTBB36"X"
5/16" Dia.
1" Tab SBTBJ54"X" SBTBS54"X" SBTBB54"X"
Tab Style
Jumper
Switch
Bootleg

10
1-800-447-RAIL (7245)
www.erico.com
CADWELD
BONDING PRODUCTS
WELDERS AND MOLDS
Rail Head Welders And Molds
T-6 Style One-Piece Rail Welder Complete
With Molds
Bond 6-1/2" 7" 7-1/2 9-3/4"
3/16" Dia.
XS Style SBXST6A SBXST6C SBXST6D
Head Free Style SBHFT6A SBHFT6C SBHFT6D
Tab Style SBTBT6A SBTBT6C SBTBT6D
5/16" Dia.
Tab Style SBTBT6B SBTBT6E
Head Free SBHFT6B
T-7 Style 3/16" Dia. Bonds 5/16" Dia. Bonds
Bond Welder Molds Welder Molds
Terminal Pair Only Pair Only
(Pair) (Pair)
3/4" XS SBXST7D SBM456
3/4" Tab SBTBT7F SBS5838
1" Tab SBTBT7G SBS5839 SBTBT7B SBS898
Head Free SBHFT7E SBS925 SBHFT7K SBB492
T-6 Style
See page 8 for Rail Head Bonds
T-7 Welders are a convenient means of attaching rail head bonds
wherever the standard T-6 Welder will not fit properly such as
transposed rail and compromised joints.
T-7 Style

11
1-800-447-RAIL (7245)
www.erico.com
WELDERS AND MOLDS
Rail Head Welders And Molds Continued
Replacement Mold Covers
for T-6 and T-7 Welders
Part Number Description
SBB2516A Single Replacement Cover
SBB2516APR Pair of Replacement Covers
See page 8 for Rail Head Bonds
Replacement Parts
Molds Molds With Bond
Bond Only Mounting Clips
(Pair) Parts And Clips
3/16" Dia.
XS Style SBM456 SBM456F S2659
Head Free Style SBS925 SBS925F S2044
Tab Style SBS5838 SBS5838F S2659
5/16" Dia.
Tab Style SBS898 SBS898F S119
Head Free SBB492 SBB492F B194D
CADWELD
BONDING PRODUCTS

12
1-800-447-RAIL (7245)
www.erico.com
CADWELD
BONDING PRODUCTS
WELDERS AND MOLDS
Web (Field Made and Factory Made)
TB-5 Welder T-21 Welder Replace-
Terminal Hand Frame Clamping Frame ment
Style Held Only Only Mold
3/16" Dia.
3/4" XS SBXSTB5A SBXST21A SBB200A
3/4" Tab SBTBTB5B SBTBT21B SBB200B
1" Tab SBTBTB5C M22 SBTBT21C C105B SBB200C
1-1/2" Tab SBTBTB5D SBTBT21D SBB200D
5/16" Dia.
1" Tab SBTBTB5E M22 SBTBT21E C105B SBB200E
TB-5 & T-21 Web Welders are for installation of track circuits and
jumper bonds to the neutral axis.
TB-5 & T-21 Welders and Replacement Molds are supplied in pairs.
Welder Frames only are sold as single units.
Extension Clamps On Rail Head And Rail Web
Part No. Description Mold
SBC105S Head Ext. Clamp See T-7 Style Molds
SBC105R Web Ext. Clamp See TB-5 / T-21 Style Molds
SBC105S SBC105R Special Track Work
NEUTRAL
AXIS
MOLD
■Adjusts for wide span usage - e.g. frogs, switches, etc.
(25-1/2" Max. Span)
■Easy to use and lightweight.
■Can be used with existing molds for head and web connections.
■Can also be used on standard (single) rail.
TB-5 Hand Held T-21 Clamping

13
1-800-447-RAIL (7245)
www.erico.com
Replace-
Terminal TB-4 Welder ment
Style Hold Down Frame Only Mold
3/16" Dia.
3/4" XS SBXSTB4A B323L SBB343A
3/4" Tab SBTBTB4B B323L SBB343B
1" Tab SBTBTB4C B323L SBB343C
1-1/2" Tab SBTBTB4D B323L SBB343D
5/16" Dia.
1" Tab SBTBTB4E B323L SBB343E
Sleeves Hammer Dies Weld Material
Cable Terminal Part Std. Part Part Std
Size Length Number Pkg. Number Number Pkg.
#6 Sol
1" SBS10 100
3/4" SBS11C 100
3/16" 1" SBS12C 100 SBD50 SB25 50
1-1/2" SBS13C 100
5/16" 1" SBS09C 100 SBD51 SB32 50
WELDERS AND MOLDS
Frog and Special Track Work
TB-4 Hold Down
Tab Style
Hammer Die
Sleeve
CADWELD
BONDING PRODUCTS
FIELD MADE BONDS
Tab-Style Terminals
Cable - supplied by ERICO in 3/16" and 5/16" copper alloy stranded
signal cable (bare) and 3/16" signal cable with 4/64" and 6/64" PVC
insulation. Available in 100' coils, 500' and 1000' reels. See page 15.

14
1-800-447-RAIL (7245)
www.erico.com
Part Description Fig. Std.
Number Pkg.
SBRS Weld Material Not 50
w/Shim Stock Shown
B140J Shim Stock 4 50
Part Description Fig.
Number
SBB304 Welder Complete 1-3
SBB304B Bottom 3
SBB304T Top 2
SBB304C Cover 1
CADWELD
RAIL SHUNT MATERIAL
Shunt Welders
Part Description Fig.
Number
SBB304M Mold Complete 1-3
SBB304BM Bottom 3
SBB304TM Top 2
SBB304CM Cover 1
Shunt Mold
Shunt Weld Material
Fig. 1
Fig. 2
Fig. 4
Fig. 3
Rail Shunt Welder
C
L
CADWELD
BONDING PRODUCTS
Rail Shunt Metal provides a non-rusting contact surface fused onto
the top of the rail. CADWELD SHUNTING provides positive
shunting surface on rusty track or seldom used sidings. One ‘RS’
provides one foot of shunt metal.

15
1-800-447-RAIL (7245)
www.erico.com
RELATED MATERIALS
CADWELD
BONDING PRODUCTS
Bond Strand
Part Number Description
100' Coil 500' Reel 1000' Reel
SBS8CINSUL SBS8LINSUL SBS8INSUL S-8, 3/16",
Black 4/64 PVC
SBS8CINORG SBS8LINSORG SBS8INORG S-8, 3/16",
Orange 4/64 PVC
SBS8TCINS SBS8TDINSUL SBS8TINSUL S-8, 3/16" Tinned,
Black 4/64 PVC
SBS8TCINS664 SBS8TLINS664 S-8, 3/16" Tinned,
Black 6/64 PVC
SBS8TCINSRD SBS8TINSRD S-8, 3/16” Tinned,
Red 6/64 PVC
SBS8CBARE SBS8LBARE SBS8BARE S-8, 3/16", Bare
SBS17CBARE SBS17BARE S-17, 5/16", Bare
Miscellaneous Bonding Items
Part Number Description Std. Pkg.
B154A 3/8" Straight head plug terminal 25
B101AA Lug - 1/16" x 1/2", 1-hole (1/4" stud) 25
SBK012A 1/4" split stud kit 10
SBK012B 1/4" split stud kit 100
SB25 Rail Weld Material 50
SB32 Rail Weld Material 50

16
1-800-447-RAIL (7245)
www.erico.com
BONDS
MECHANICAL
CONNECTORS
Plug Bonds
Part Number Cable Type
AREMA Drawing 8.1.25-#1
SBPAJA"XX" S-1
SBPAJB"XX" S-5
SBPAJC"XX" 7-#10
SBPAJD"XX" 7-#12
SBPAJ3"XX" S-8
SBPAJR"XX" S-8 Insul
SBPAJG"XX" S-12
AREMA Drawing 8.1.25-#2
SBPAJP"XX" DS-1
SBPAJN"XX" 14-#12
Cable Description Bare Dia.
Type Inches
S-1 1 Copper, 6 Galvanized Steel 0.3270
S-5 3 Copper, 16 Galvanized Steel 0.3300
7-#10 7-40% Copperweld* 0.3060
7-#12 7-40% Copperweld* 0.2430
S-8 133 Cadmium Bronze 0.1875
S-8 Insul. 133 Cadmium Bronze w/ 4/64" PVC Insulation 0.1875
S-12 42 Cadmium Bronze, 91 Hard Drawn Stain, Steel 0.2510
ERICO Plug Bonds are designed for application to the rail web.
Plug bonds are hammered into a 3/8" diameter hole drilled through
the rail web (driven from same side hole was drilled).
This recommended method of installation requires a bond 12
inches longer than the splice bar.
*Copperweld DSA is a registered trademark of Copperweld
Bimetallics Division, Glassport, PA
Lengths 24, 30, 34, 36, 42, 48, 60, 72, and 96.
Standard Package 50
Specify bond length as a suffix to part number, i.e., SBPAJA24 is
an S-1 cable type, 24" long.

17
1-800-447-RAIL (7245)
www.erico.com
BONDS
MECHANICAL
CONNECTORS
Track Connectors “Chicken Heads”
Part Number Connector
SBPAC3A 3/16" - #6 str
SBPAC3G #8 str/#6sol
SBPAC3R #9 str/#8sol
SBPAC3Y #10 str/#9sol
SBPAC3ACSX* 3/16" - #6 str
SBPAW35 3/8" tapered plug
Standard Package 200
*Zinc chromate plated assembly.
The ERICO Track Connector is used when bond strand is being
utilized for track connections, fouling circuits, and even bonding
around the splice bar. The plug terminal is hammered into a 3/8"
Diameter hole drilled through the rail web (driven from same side
hole was drilled).
Compression Tool (SBT031DJ ) sold separately. See page 18.
3/16" Tinned Cable
4" long
Multi-Purpose Bonds
Part Number Cable Type
SBPMJ3 "X" Bare - 3/16" S-8
SBPMJR "X" Black Insul. - 3/16" S-8
SBPMJS "X" Orange Insul. - 3/16" S-8
Standard Package 48
Substitute length for "X" (10", 12", or 14")
The ERICO Multi-Purpose Bond is used when a standard plug
bond cannot be installed from the field side of rail due to tight areas
such as frogs and switches.

18
1-800-447-RAIL (7245)
www.erico.com
ASSOCIATED MATERIAL
MECHANICAL
CONNECTORS
Sleeves - Compression Type
3/16” Bond Strand To:
Part Number Description
A2314J #9 solid or #10 str
A2364J #8 solid or #9 str
A2363J #6 solid or #8 str
A2367J #3/16" or #6 str
A2412J 1/4" Binding Post, Lug
SBT031DJ Compression Tool
No-Oxide Grease
Part Number Description
T369 1 ounce tube
Standard Package 100
SBT031DJ
Bond Removal Punch
Part Number Description
SBT382B Punch Only
SBT408 Plastic Handle Only
SBT382BWH Punch w/Handle
SBT382BWPH Punch w/Plastic Handle
Track Clip (See Page 14)

19
1-800-447-RAIL (7245)
www.erico.com
MECHANICAL
CONNECTORS
Temporary Track Connector
Temporary Signal Bond 3/16”
Part Number Description
SBS3086S48 3/16" Orange Insul. 48" long
SBS3086S48WT 3/16" Orange Insul. w/T-handle 48" long
SBS3086R48 3/16" Black Insul. 48" long
SBS3086R48WT 3/16" Black Insul. w/T-handle 48" long
Part Number Description
A140 Bolt Type
A140WT T-Handle Type
Standard Package 5
Makes temporary signal bonds and track circuit connections using
your cable.
■Accepts cable sizes #6 thru 1/0, including 3/16" and 5/16"
diameter bond strand.
■Hardened contact points on clamps bite through rust and scale.
■Lightweight - made from 3/16" PVC insulated bond strand.
■PVC insulation available in black or orange.
■Hardened contact points on clamps bite through rust and scale.
■Cable welded to terminal for electrical reliability.
TEMPORARY CONNECTORS

20
1-800-447-RAIL (7245)
www.erico.com
TRACK CIRCUIT SHUNTS
Part Number Description
SBB2721S
Dual Shunt (0.06 ohm/hard) Base style 2 pt. clamp
SBB2721T
Dual Shunt (0.06 ohm/hard) Head style 2 pt. clamp
SBB2721G
Dual Shunt (0.06 ohm/hard) Head style 3 pt. clamp
SBB2721B
Dual Shunt (0.06 ohm/hard) Base style 3 pt. clamp
Dual Shunt
Single Shunt
Part Number Description
SBB2721F 0.06 ohm Shunt only, Base style, 3 pt. clamp
SBB2721H 0.06 ohm Shunt only, Head style, 2 pt. clamp
SBB2721CS72 Hard Shunt only, Base style, 3 pt. clamp
SBB2721JS72 Hard Shunt only, Head style, 3 pt. clamp
SBB2721VS72 Hard Shunt only, Base style, 2 pt. clamp
■One easy-to-carry assembly.
■No resistor to fail. Product is pre-engineered to provide
permanent 0.06 ohm shunting.
■100% tested and tagged to assure reliability.
■Hardened contact points on clamps bite through rust and scale.
■62" length for all track gauges.
■0.06 ohm clamps painted red for easy identification.
Two shunt assemblies are available - “hard” zero ohm or 0.06 ohm.
■0.06 ohm style has no resistor to fail. Product is
pre-engineered to provide permanent 0.06 ohm shunting.
■Hardened contact points on clamps bite through rust and scale.
■Bright orange insulation on “Hard” shunt for high visibility and
easy identification.
Dual Base Style Dual Head Style
Single Base Style Single Head Style
MECHANICAL
CONNECTORS

21
1-800-447-RAIL (7245)
www.erico.com
CABLE CLIPS
RETAINER CLIPS
Electroplated Spring Steel
Design Features
■
Spring steel and “snap-on” designs mean no more holes to drill -
no anchors or adhesives on concrete.
■
Resilient - no bolts to loosen, staples to back out or clamps to rattle off.
■
Flexibility - wide range of clips fit all standard rails and a variety
of conductors.
■
Versatility - ERICO now enables you to secure cables — reducing
maintenance and improving wayside safety.
Part Number Max Cable Position on Standard
Diameter Rail Base Packaging
A248B 3/8" Perpendicular 50
A251 3/8" Double Parallel 50
A248B A251
Electroplated Steel
Part Number Max Cable Position on Standard
Diameter Rail Base Packaging
A154 5/16" Perpendicular 50
A203 5/16" Parallel 100
A205 1/2" Parallel 100
SBA206 1/2" Perpendicular 50
A219 5/16" Double Parallel 100
A154/A206 A203/A205 A219
Part Number Description
T375
7/16" Diameter Cable Keeper – 2 Holes w/nails
PVC Cable Keeper

22
1-800-447-RAIL (7245)
www.erico.com
CABLE CLIPS
RETAINER CLIP ASSEMBLIES
Below Rail Base
Part Number Description Standard
Packaging
SBA2510B 3/4" Dia. 50
SBA2511B 1" Dia. 50
SBA2512B 1 1/4" Dia. 50
Part Number Description Standard
Packaging
SBA252S0 3/4" Dia. 50
SBA252S1 1" Dia. 50
SBA252S2 1-1/4" Dia. 50
Rail Base
Part Number Description Standard
Packaging
SBA254A1 3/8" Dia. 25
SBA255D1 1/2" Dia. 25
Web

23
1-800-447-RAIL (7245)
www.erico.com
GROUNDING
ALUMINUM-COPPER
GROUNDING STUD
Aluminum Signal Mast
Part Number Description Figure
(#6 Solid Copper Pigtail) Number
Aluminum-Copper Grounding Stud
SBB855E1G72 with 72" long Pigtail 1
SBB855E1G96 with 96" long Pigtail 1
Signal Mast Grounding Clamp
SBB852A8C1G48 with 48" long Pigtail- 3" to 8" Mast Dia. 2
SBB852A8C1G72 with 72" long Pigtail- 3" to 8" Mast Dia. 2
SBB852A12C1G96 with 96" long Pigtail - 3" to 12" Mast Dia. 2
Part Number Description Figure
Number
Aluminum-Copper Grounding Stud
SBB855C1G36 with 36" long Pigtail, #6 Solid 3
SBB855C1G48 with 48" long Pigtail, #6 Solid 3
SBB855C1K48 with 48" long Pigtail, #4 Solid 3
SBB855F1G48 with 36" long Pigtail, #6 Solid 4
SBB855G1G30 with 30" long Pigtail, #6 Solid 5
Feed-Through Stud
SBB853B with Hardware 6
SBB853A72 with Hardware and 72" long Pigtail, #6 Solid 6
Figure 1 Figure 2
Aluminum Signal Case
Figure 3
Figure 4
Figure 5
Figure 6
Other Pigtail sizes available.

24
1-800-447-RAIL (7245)
www.erico.com
GROUNDING
GEM™ GROUND
ENHANCEMENT MATERIAL
A superior conductive material that solves the toughest
grounding problems.
■Improves grounding effectiveness regardless of soil conditions.
■
Can use where ground rods cannot be driven or where limited land
area makes adequate grounding difficult with conventional methods.
■Unmatched for reducing earthing resistance and maintaining
low resistance permanently.
■No other material equals GEM in providing high conductivity for
the life of the grounding system.
Part Number Description
GEM25A 25 Pound Bag
CHEMICAL GROUND ROD
ELECTRODE KIT
"xx" – Cable code for specified pigtail conductor (4/0 conc typical)
"y" – Pigtail orientation: U-up, D-down
Extended “sectional” versions available for rods longer than 20 feet.
Part Number Description
ECRV10 "xx"4"y" 10' Vert. w/4' Pigtail, Backfill Material, Cover
ECRV12 "xx"4"y" 12' Vert. w/4' Pigtail, Backfill Material, Cover
ECRV15 "xx"4"y" 15' Vert. w/4' Pigtail, Backfill Material, Cover
ECRV20 "xx"4"y" 20' Vert. w/4' Pigtail, Backfill Material, Cover
ECRH10 "xx"4"y" 10' Horz. w/4' Pigtail, Backfill Material, Cover
ECRH12 "xx"4"y" 12' Horz. w/4' Pigtail, Backfill Material, Cover
ECRH15 "xx"4"y" 15' Horz. w/4' Pigtail, Backfill Material, Cover
ECRH20 "xx"4"y" 20' Horz. w/4' Pigtail, Backfill Material, Cover

25
1-800-447-RAIL (7245)
www.erico.com
Figure 1
Figure 2
ERITECH®GROUND RODS
Part Diameter Figure Standard Length
Number Packaging
Pointed Copper Bonded Rods
615850 5/8" 1 5 5'
615880 5/8" 1 5 8'
615800 5/8" 1 5 10'
613480 3/4" 1 5 8'
613400 3/4" 1 5 10'
Sectional Copper Bonded Rods
635840 5/8" 2 5 4'
635880 5/8" 2 5 8'
633800 5/8" 2 5 10'
633480 3/4" 2 5 8'
633400 3/4" 2 5 10'
Pointed Copper Bonded Rod Couplings
CC58 5/8" 3 25
CC34 3/4" 3 25
Driving Sleeves for Pointed Ground Rods
DH58C 5/8" 5 1
DH34C 3/4" 5 1
Sectional Copper Bonded Rod Couplers
CR58 5/8" 3 25
CR34 3/4" 3 25
Driving Stud Bolts for Sectional Rods
DS58 5/8" 4 25
DS34 3/4" 4 25
Figure 4
Figure 5
Figure 3
GROUNDING

26
1-800-447-RAIL (7245)
www.erico.com
CADWELD CONNECTIONS
CABLE-TO-CABLE
CABLE TO GROUND ROD
GROUNDING
Cable Welder Weld
Size Part No. Metal
#6 Sol SB02SS6 SB25
4 SB03SS1L SB25
2 SB10SS1V SB32
3/16" SB02SS3 SB25
3/16" SB02SS3001 SB32
Type SS
Cable Welder Weld
Size Part No. Metal
Run Tap
#6 Sol #6 Sol SB10PC66 SB32
#6 Sol #6 Sol SB02SC66001 SB25
#6 Sol 5/16" SB02SC65001 SB32
3/16" #6 Sol SB02SC36001 SB25
3/16" 3/16" SB02SC33001 SB25
Type PC
Run Tap
Other Types and Sizes Available
Type TA Type PT
Type PG
ONE-SHOT
Refer to Page 30
See CADWELD ONE-SHOT Connections on Page 29 & 30.

27
1-800-447-RAIL (7245)
www.erico.com
CADWELD CONNECTIONS
GROUND ROD SPLICE
CABLE-TO-STEEL STRUCTURES
GROUNDING
Cable Mold Weld
Size Part No. Metal
5/8" Copperclad PB50HDGB16 2-PB150
(.563” rod dia.)
Cable Welder Weld
Size Part No. Metal
Sol 4 SB01VS4 SB25
Sol 6 SB01VS6 SB25
Sol 6 SB01VS6001 SB32
Sol 8 SB01VS8 SB25
3/16" SB01VS3 SB25
Cable Welder Weld
Size Part No. Metal
Sol 6 SB01VS6V5C SB25
Sol 6 SB01VS6V5C01 SB32
Flat Vertical Surface
Round Vertical Surface
Type GB
Type VS

28
1-800-447-RAIL (7245)
www.erico.com
CADWELD CONNECTIONS
CABLE-TO-STEEL STRUCTURES
GROUNDING
Cable Welder Weld
Size Part No. Metal
Sol 6 SB41HA6 SB32
Sol 6 SB41HA6001 SB25
Horizontal Flat Surface
Cable Welder Weld
Size Part No. Metal
1/4" AAR SB01HV10001 SB32
Split Stud SB01HV10002 2-SB25
SB01HX10002 SB32
Type HV Type HX
Other Types and Sizes Available
Type HS Type VG Type VV
SBK012 - 1/4" Split Stud Kit (Includes AAR thread stud, washer,
clamping nut and binding nut)
Type HA

29
1-800-447-RAIL (7245)
www.erico.com
CADWELD ONE-SHOT
CONNECTIONS
GROUNDING
Ground Conductor Size Connector Part Number
Rod Size Solid Stranded Type GR Type GT
#6, 8 #8 GR1141G GT1141G
1/2" 3, 4 4, 6 GR1141L GT1141L
1, 2 2, 3 GR1141V GT1141V
6, 8 8 GR1161G GT1161G
5/8" 3, 4 4, 6 GR1161L GT1161L
1, 2 2, 3 GR1161V GT1161V
6, 8 8 GR1181G GT1181G
3/4" 3, 4 4, 6 GR1181L GT1181L
1, 2 2, 3 GR1181V GT1181V
Type GR Type GT
Ground Conductor Size Connector Part Number
Rod Size Solid Stranded Type NT Type NX
#6, 8 #8 NT1141G NX1141G
1/2" 3, 4 4, 6 NT1141L NX1141L
1, 2 2, 3 NT1141V
6, 8 8 NT1161G NX1161G
5/8" 3, 4 4, 6 NT1161L NX1161L
1, 2 2, 3 NT1161V NX1161V
6, 8 8 NT1181G NX1181G
3/4" 3, 4 4, 6 NT1181L NX1181L
1, 2 2, 3 NT1181V NX1181V
Type NT Type NX
The ONE-SHOT consists of a ceramic mold, disk, weld material
and cover.
■Disposable ceramic unit eliminates graphite mold.
■Produces a permanent connection that will not loosen or corrode.
■Fits both plain or threaded copperclad and full size, steel and
stainless steel rods.
Standard Package 12
Cable-To-Ground Rod

30
1-800-447-RAIL (7245)
www.erico.com
GROUNDING
Conductor Size Parallel Tap Part Number
Solid Stranded
3, 4, 6 4, 6 PG11L
Type PG
The ONE-SHOT consists of a ceramic mold, disk, weld material
and cover.
■Disposable ceramic unit eliminates graphite mold.
■Produces a permanent connection that will not loosen or corrode.
■Fits both plain or threaded copperclad and full size, steel and
stainless steel rods.
Standard Package 12
Cable-To-Cable
CADWELD ONE-SHOT
CONNECTIONS

31
1-800-447-RAIL (7245)
www.erico.com
RAIL GRINDERS
GRINDERS
AND EQUIPMENT
Part Number Description
SBG141 3.5 HP (Briggs & Stratton I/C) Grinder with
6' Shaft & Housing
Base Plate
Shaft Adapter
Straight Spindle
6" Wheel & Guard
Dressing Stone
SBG142 As above except with 12' Shaft & Housing
SBG141WD 3.5 HP Power Unit with
Engine Mounting
3-Wheel Rail Dolly
SBG141B 3.5 HP 6' Accessory Package with
6' Shaft & Housing
Straight Spindle
6" Wheel & Guard
Dressing Stone
Shear Coupling
Shaft Extension
Pedestal Rail Grinder (Gas Powered)

32
1-800-447-RAIL (7245)
www.erico.com
GRINDERS
AND EQUIPMENT
SBS2190
Part Number Description
SBB201 3.5HP (Briggs & Stratton I/C) Engine
SBL115A Engine Mounting
SBL1005 Base Plate
SBS2190 Flexible Shaft Adapter
SBG310B Straight Spindle
SBA1811 Shear Coupling for Use With
Briggs & Stratton I/C Only
SBA1812 Flexible Shaft Adapter Extension
SB22125 6' flexible Shaft Housing
SB22126 6' flexible Shaft
SB22123 12' flexible Shaft Housing
SB22124 12' flexible Shaft
G102 3 Wheel Dolly
SBM2064 6" Grinding Wheel Guard
T349 Shaft Grease
Rail Grinder Parts & Accessories
SBL1065 SBM2064
SB22125/22126
Part Number Description
SBL165 Drill Attachment — complete with
angle spindle & drill chuck
SBL165SA Drill Attachment — Frame Only
SB22127 Angle spindle — 10:1 ratio
SB22127A Replacement gear kit for Angle spindle
SBS2171A Drill chuck — 1/8" to 5/8" key type
SBS2171AK Drill chuck key
T385B 3/8" Bonding bit / round shank
Drill Attachment Parts
SB22127 SBS2171A

33
1-800-447-RAIL (7245)
www.erico.com
GRINDERS
AND EQUIPMENT
Part Number Description
SBG150 Rail Grinder
SBG150WC Rail Grinder With Metal Case
SBT364C Metal Case Only For SBG150
SBT364PLC Plastic Case Only For SBG150
Portable Grinder (Gas Powered)
Part Number Description
SBS2333 6" Grinding Wheel — 3/4" wide
SB22122 6" Grinding Wheel — 1" wide
S2129 6" Beveled Grinding Wheel — Head Free Rail
SBS3590 Grinding Wheel Dressing Stone
SBK104 Slotting Wheel Kit — Includes
1/8" x 6" Diameter Slotting Wheel
Spacer
Depth Gauge
Insulation
22128 6" Slotting Wheel With Spacer
22128P 1/8" x 6" Diameter Slotting Wheel
A223 Spacer
G1442 Adjustable Depth Gauge
(For SBG144A & SBG145A only)
SBT365 3 Oz. Tube Silicon Rubber Insulation
Grinding, Slotting Wheels/Accessories
SBT365
SBG1442
Red
R
TV106
SiliconeRubber
AdhesiveSealant
HighT
emperature

34
1-800-447-RAIL (7245)
www.erico.com
Part Number Description
T330 Tool Tray With Tools (Includes)
T331 Tool Tray Only
T304 Slip Joint Pliers
T305 Screw Driver
T313 Card Cloth Brush
T320 Flint Ignitor
T320A Replacement Flints (10 each/package)
T328 Disk Container
T332 Engineers Hammer, 3 lb. size
T333 Cold Chisel, 1/8" Cutting Edge
T334 Adjustable 6" Wrench for Welder
SBB394C T-34 Rail Head and Web Cleaner, One Universal Tool
SBA127A Replacement Cutting Disk for T-34
B136D Mold Cleaner
T403 Mold Sealer - 2 Pound Tub
B32130 Flint Ignitor Extension (30”)
Flint Ignitor Extension
T331
T305
T320
T328 T333
T313
T334
B32130
T304
T332
GRINDERS
AND EQUIPMENT
Miscellaneous Tools

35
1-800-447-RAIL (7245)
www.erico.com
Part Number Description
Bushing 1 Bushing 2
SBRT36100106 3/16" Bond Strand, #6 Solid,
4/64" Insulation Concentric 8/64" Insulation
SBRT36100134 3/16" Bond Strand, #6 Concentric,
6/64" Insulation 5/64" Insulation
SBRT36100135 3/16" Bond Strand, #9 Solid,
4/64" Insulation 10/64" Insulation
SBRT36100136 3/16" Bond Strand, 3/16" Bond Strand,
4/64" Insulation 6/64" Insulation
SBRT36100138 3/16" Bond Strand, #6 Solid,
6/64" Insulation Concentric 8/64" Insulation
SBRT36100139 3/16" Bond Strand, #6 Solid,
4/64" Insulation 11/64" Insulation
SBRT36100140 3/16" Bond Strand, #6 Solid,
6/64" Insulation 11/64" Insulation
SBRT36100142 #6 Solid, #6 Solid,
1/64" Insulation 12/64" Insulation
SBRT36100147 3 Conductor, #6 Solid,
6/64" Insulation 6/64" Insulation
SBRT36100148 7 Conductor, #9 Solid,
6/64" Insulation 6/64" Insulation
SBRT36100149 3/16" Bond Strand, #6 Solid,
6/64" Insulation 7/64" Insulation
SBRT36100150 5 Conductor, #9 Solid,
6/64" Insulation 6/64" Insulation
SBRT36100152 10 Conductor, 12 Conductor,
6/64" Insulation 6/64" Insulation
SBRT36100177 3/16" Bond Strand, #6 Solid,
4/64" Insulation 12/64" Insulation
2 x 2 Stripping Tool
1
2
Blades
Part Number Description
SBRTCB6667 Replacement Blades-Pkg of 5
GRINDERS
AND EQUIPMENT
Stripping Tools 2 x 2

36
1-800-447-RAIL (7245)
www.erico.com
Part Number Description
Bushing 1 Bushing 2
SBRT36000906 3/16" Bond Strand, #6 Solid,
4/64" Insulation 11/64" Insulation
SBRT36000907 3/16" Bond Strand, #6 Solid,
4/64" Insulation 11/64" Insulation
SBRT360001004 3/16" Bond Strand, #6 Solid,
4/64" Insulation 11/64" Insulation
SBRT360001010 3/16" Bond Strand, 3/16" Bond Strand,
6/64" Insulation 6/64" Insulation
Bushing 3 Bushing 4
SBRT36000906 #6 Solid, #9 Solid,
12/64" Insulation 10/64" Insulation
SBRT36000907 #6 Solid, 2/0 Ropelay,
12/64" Insulation 6/64" Insulation
SBRT360001004 #6 Solid, 3/16" Bond Strand,
12/64" Insulation 6/64" Insulation
SBRT360001010 #6 Solid, #6 Solid,
11/64" Insulation 12/64" Insulation
4 x 4 Stripping Tool
Additional Bushings
Part Number Description
SBRT1034048 3/16" Bond Strand, 4/64 Insul.
SBRT1040075 3/16" Bond Strand, 6/64 Insul.
SBRT1037590 #6 Solid, 7/64" Insulation
SBRT10450110 #6 Solid, Concentric 8/64" Insul.
SBRT10515145 #6 Solid, 11/64" Insulation
SBRT10550162 #6 Solid, 12/64" Insulation
SBRT1030075 #9 Solid, 6/64" Insulation
SBRT10430135 #9 Solid, 10/64" Insulation
SBRT1036060 #6 Concentric, 5/64" Insulation
SBRT11102575 3 Conductor, 6/64" Insulation
SBRT11100075 5 Conductor, 6/64" Insulation
SBRT11105075 7 Conductor, 6/64" Insulation
SBRT1187575 10 Conductor, 6/64" Insulation
SBRT1197575 12 Conductor, 6/64" Insulation
SBRT1067575 2/0 Ropelay, 6/64" Insulation
2
3
4
1
GRINDERS
AND EQUIPMENT
Stripping Tools 4 x 4

37
1-800-447-RAIL (7245)
www.erico.com
ERICO TOTAL
FACILITY PROTECTION
■Meets AAR Specifications
■Modular Design for Field Assembly and Future Expansion
■Pre-Engineered and Manufactured Panels
■Design Assistance for Special Applications
■Separation of “Clean” from “Dirty” Wiring
■Improved Arrester Performance
■Integral Test Link
EPP PRODUCTS
FOR HIGH FREQUENCY,
LOW IMPEDANCE,
PATH TO GROUND
4 Terminal Block
■Slot for Low Impedance Busbar
■Integral, High Current Busbar from Equipment to
Ground Terminals
EPP Field Module Assembly
Modular System for Future Expansion
AAR Hardware Available
Contact ERICO For Design Assistance

38
1-800-447-RAIL (7245)
www.erico.com
ERICO SOLUTIONS TO
Part Number Description
EPD208Y/120TDF 208Y/120 VAC 3 phase primary surge protector,
internally fused, TD Technology, form C
EPD120/240TDF 120/240 VAC primary surge protector,
internally fused, TD Technology, form C
EPD120/240TD 120/240 VAC primary surge protector,
TD Technology, form C
EPD120TD 120 VAC primary surge protector,
TD Technology, form C
EPD120/240TDFL
120/240 VAC primary surge protector,
TD Technology, flying lead, 85kA
EPD25HZ120TDF 120 VAC 25 HZ primary surge protector,
internally fused, TD Technology, form C
EPD100HZ120TDF 120 VAC 100 HZ primary surge protector,
internally fused, TD Technology, form C
Lightning
Threat
Direct &
Indirect
Power
Factor
Capacitor
Switching
Utility
Reclosure
Vac
Vac
EPD 120/240TD
Family
Vac
Vac
Vac
Vac
Other
Misc.
Loads
Primary Parallel
TVSS & Filter
Load
Center
Typical Signal Bungalow Power Protection Layout
NOW WITH TRANSIENT

39
1-800-447-RAIL (7245)
www.erico.com
Part Number Description
EPD120TDAAR 120 VAC secondary surge protector, series type,
15 amp, AAR terminals, TD Technology, form C
EPD120HCTDAAR 120 VAC secondary surge protector, series type,
30 amp, AAR terminals, TD Technology, form C
EPD240TDAAR 240 VAC secondary surge protector, series type,
15 amp, AAR terminals, TD Technology, form C
EPD12ATAAR 12 Vdc secondary surge protector, series type, 15 amp,
AAR terminals, Advanced Technology, form C
EPD12HCATAAR 12 Vdc secondary surge protector, series type, 30 amp,
AAR terminals, Advanced Technology, form C
EPD12HPATAAR 12 Vdc secondary surge protector, parallel type, 60 amp,
AAR terminals, Advanced Technology, form C
EPD24ATAAR 24 Vdc secondary surge protector, series type, 15 amp,
AAR terminals, Advanced Technology, form C
EPD24HCATAAR 24 Vdc secondary surge protector, series type, 30 amp,
AAR terminals, Advanced Technology, form C
EPD24PATAAR 24 Vdc secondary surge protector, series type, 60 amp,
AAR terminals, Advanced Technology, form C
POWER QUALITY PROBLEMS
Using ERICO Protection Devices For Total Facility Protection
Secondary Series
TVSS & Filter
EPD120TDAAR
EPD240TDAAR
EPD24ATAAR
EPD12ATAAR
Vac
Vac
Vac
Vdc
Vdc
Vdc Vdc
Battery
Charger
Battery
Charger
Batteries
Batteries
Secondary
Series
TASS &
Filter 12V
Sensitive
Electronics
24V
Sensitive
Electronics
Modem,
Computer
Equipment
Etc.
Secondary Series
TVSS & Filter
Secondary Series
TVSS & Filter
TDF Series
DISCRIMINATING TM (TDTM) TECHNOLOGY

40
1-800-447-RAIL (7245)
www.erico.com
DINLINE SURGE FILTERS
Part Description
Number (With Peak 8/20µs rating)
DSF6A 30V 1 Phase, 30VAC 24VDC, 2W+G, 6A, L-N, L-G, N-G, 8kA/Phase
TDF3A 120 1 Phase, 120VAC/DC, 2W+G, 3A, L-N, L-G, N-G, 50kA/Phase
TDF3A 240 1 Phase, 240VAC/DC, 2W+G, 3A, L-N, L-G, N-G, 50kA/Phase
TDF10A 120 1 Phase, 120VAC/DC, 2W+G, 3A, L-N, L-G, N-G, 50kA/Phase
TDF10A 240 1 Phase, 240VAC/DC, 2W+G, 3A, L-N, L-G, N-G, 50kA/Phase
TDF20A 120 1 Phase, 120VAC/DC, 2W+G, 3A, L-N, L-G, N-G, 50kA/Phase
TDF20A 240 1 Phase, 240VAC/DC, 2W+G, 3A, L-N, L-G, N-G, 50kA/Phase
■Transient Discriminating filter modules
■Single Phase 3A, 6A, 10A and 20A
■Available in 30V dc, 150V and 275V AC
■Three-mode unit, 8-50kA protection per mode (8/20µs)
■Power Indication
■EMI/RFI noise filtering
■5 year Warranty
PERIPHERAL
POWER
PROTECTION

41
1-800-447-RAIL (7245)
www.erico.com
DINLINE PERIPHERALS
Part Number Description
TDS CT Surge Counter Unit w/CT Inclusive
DAR 275V Form C Relay Unit, 90V-275VAC, 4kV Insulation – Use
with TDF Opto-Isolated Outputs, UL cUL, CSA Approvals
Alarm Relay
■Used where the status of TDF units need to be monitored
by external alarm systems
■Voltage-free alarm change-over contacts
■Provides 4000V isolation
■Can connect up to 16 TDF units to provide common single
alarm output
■5 year Warranty
Surge Counter
■Voltage transient detection method allows simple installation
■Optional current transformer for connection to multiple circuits
■Maximum count 9999 surges
■Non-resettable counter prevents accidental erasure
■5 year Warranty
PERIPHERAL
POWER
PROTECTION

42
1-800-447-RAIL (7245)
www.erico.com
COMMUNICATIONS
AND DATA EQUIPMENT
PROTECTION
RADIO COMMUNICATIONS
PROTECTION
Coaxial Surge Protectors - CSP
Part Number Description
CSP NMF 90 NM to NF, 90V Clamp, DC-3GHz, 300W, 50 ohms, 10kA 8/20µs
CSP NMF 600 NM to NF, 600V Clamp, DC-3GHz, 300W, 50 ohms, 10kA 8/20µs
CSP BNC 90 BNC, 90V Clamp, DC-3GHz, 300W, 50 ohms, 10kA 8/20µs
CSP BNC 600 BNC, 600V Clamp, DC-3GHz, 300W, 50 ohms, 10kA 8/20µs
CSP NB 90 N Bulkhead, 90V Clamp, DC-3GHz, 300W, 50 ohms, 10kA 8/20µs
CSP NB 600 N Bulkhead, 600V Clamp, DC-3GHz, 300W, 50 ohms, 10kA 8/20µs
■Robust design
■Simple plug-in installation
■Four models to suit most common cable terminations
■High impulse ratings
■Wide operating frequency spectrum (up to 3GHz on
some models)
■Low insertion and return loss
■5 year Warranty
Quarter-Wave Stub Protectors
Part Number Description
QSP NA 0916 NF Bulkhead to NF Connector, 916 MHz Band
QSP NA 0450 NF Bulkhead to NF Connector, 400-480 MHz Band
QSP NA 0859 NF Bulkhead to NF Connector, 805-915 MHz Band
QSP NA 1920 NF Bulkhead to NF Connector, 1.8-2.0 GHz Band

43
1-800-447-RAIL (7245)
www.erico.com
COMMUNICATIONS
AND DATA EQUIPMENT
PROTECTION
CONTROL SIGNAL
EQUIPMENT PROTECTION
Universal Transient Barrier (UTB and UTB-S)
Part Number Description
UTB 9 9V Clamp 12mm DIN Profile, 20kA 8/20µs, 1.5A Load Current
UTB 18 18V Clamp 12mm DIN Profile, 20kA 8/20µs, 1.5A Load Current
UTB 36 36V Clamp 12mm DIN Profile, 20kA 8/20µs, 1.5A Load Current
UTB 36 R1 55V Clamp 12mm DIN Profile, 20kA 8/20µs, 1.5A Load Current
UTB 36 R2
140V Clamp, 2 Stages, 12mm DIN Profile, 20kA 8/20µs, 3.0A Load Current
UTB 72 72V Clamp, 12mm DIN Profile, 20kA 8/20µs, 200mA Load Current
UTB S
Subscriber Line Protector for Modems and Telephone Lines, 20kA
■Genuine 20kA surge rating for 8/20µs test pulse
■Premium three stage protection
■Over-voltage and over-current protection
■Self-resetting
■Survives high ground Potential Rise (EPR)
■Clamps voltages from 9 to 72 volts
■Models to suit balanced pair signal lines operating at up to
8MHz and line currents up to 3.0 Amps
■UTB-S model for telephone circuit
■Low profile, slim design (just 12mm / .473" wide)
■Complete with ability to fit most common DIN rail mountings
and screwmount requirements
■5 year Warranty

44
1-800-447-RAIL (7245)
www.erico.com
COMMUNICATIONS
AND DATA EQUIPMENT
PROTECTION
CONTROL SIGNAL
EQUIPMENT PROTECTION
Line Surge Protector (LSP)
Part Number Description
LSP109 10 Way Signal Control Line Surge Protector, 9V Clamp
LSP1018 10 Way Signal Control Line Surge Protector, 18V Clamp
LSP1036 10 Way Signal Control Line Surge Protector, 36V Clamp
LSP10-18 LINE
1
COM
2
COM
3
COM
4
COM
5
COM
6
COM
7
COM
8
COM
9
COM
10
COM
EQUIP
1
2
3
4
5
6
7
8
9
10
COM
E
E
E
■For 5 balanced or 10 unbalanced signal lines
■Program Logic Control type circuit protection
■10kA surge capacity
■Clamp voltages from 9V to 100V
■Working current up to 110mA
■2Amp version for solenoid controller protection
■5 year Warranty

45
1-800-447-RAIL (7245)
www.erico.com
COMMUNICATIONS
AND DATA EQUIPMENT
PROTECTION
CONTROL SIGNAL
EQUIPMENT PROTECTION
Load Cell Protection (LCP)
Part Number Description
LCP01A Load Cell Protector, 4 or 6 Wire,30V Clamp
■Protection for load cells & instrumentation equipment against
lightning induced transients
■For 4-wire or 6-wire load cells
■Supplied in a weather-proof enclosure which
satisfies IP55 specs
■Under normal operating conditions LCP does not affect
load cell calibration
■LCP is a low capacitance device and does no affect or cause
earth loop problems

46
1-800-447-RAIL (7245)
www.erico.com
GROUND TEST KITS
Ground Testers
Earth Systems Tester Units
Part Number Description
EST101 Handy Earth Tester, 2 Pole Resistance; 3 Pole
Ground/Earth Resistance Measurements @ 128Hz;
Ground to Neutral Voltage and Impedance
EST201 Earth System Tester, 2 Pole AC Resistance; 2 and 3
Pole Ground/Earth Resistance Measurements; 4 Pole
Soil Resistivity
EST301 Universal Earth System Tester, 2 Pole AC, 2 and 3 Pole
Ground/Earth Resistance; 4 Pole Soil Resistivity &
Clamp on Stakeless and Selective
ESTREELKIT500 EST Reel Kit, 500 Feet long (Includes Two Reels)

47
1-800-447-RAIL (7245)
www.erico.com
TEST DEVICES
MGA AND TLP TEST UNITS
MOV and Gas Arrester (MGA) Test Unit
Part Number Description
MGA Tester MOV and GAS Arrester Test Unit
■Tests the integrity of metal oxide varistors (MOVs) and gas
arresters, allowing for the remedial replacement of devices
nearing their end-of-life
■Display of the component clamp voltage
■Testing voltages up to 900 volts
■Fully portable for field operation
■Battery controlled with low battery warning and Auto “Power Off”
■Complete with protective case and leads
■2 year Warranty
Can not be used on TD Technology devices.

48
1-800-447-RAIL (7245)
www.erico.com
R359LT1 RAIL TRANSPORTATION
CAPABILITIES BROCHURE
RT7H TOOLS AND EQUIPMENT BROCHURE
SB7D CABLE STRIPPING TOOL FLYER
RT7G TRACK CIRCUIT RETAINER
CLIPS BROCHURE
GROUNDING
RT1AE CADWELD ONE-SHOT GROUNDING
SB4A STEEL CASE GROUNDING
SB4B ALUMINUM CASE GROUNDING
SB4C GROUNDING – MAST CLAMP
RT7F GEM – GROUND ENHANCEMENT
MATERIAL
BONDING
RT7J EPP CASE HISTORY BROCHURE
PROTECTION
S270C
CRITEC®SURGE PROTECTION PRODUCTS
X7A ERICO SIX POINT PROTECTION PLAN
VIDEO
RRTAPE3 INSTRUCTION VIDEO – TRACTION POWER
CONNECTION, 3RD RAIL
RRTAPE5 INSTRUCTION VIDEO – SIGNAL BONDS
CD
R383D SIGNAL BOND TRAINING
LITERATURE & VIDEOS

49
1-800-447-RAIL (7245)
www.erico.com
22128 33
22128P 33
613400 25
613480 25
615800 25
615850 25
615880 25
633400 25
633480 25
633800 25
635840 25
635880 25
A140 19
A140WT 19
A154 21
A203 21
A205 21
A219 21
A223 33
A2314J 18
A2363J 18
A2364J 18
A2367J 18
A2412J 18
A248B 21
A251 21
B101AA 15
B136D 34
B140J 14
B154A 15
B194D 11
B32130 34
B323L 13
C105B 12
CC34 25
CC58 25
CR34 25
CR58 25
CSPBNC600 42
Part Number Page Part Number Page
ALPHA-NUMERIC LISTING
CSPBNC90 42
CSPNB600 42
CSPNB90 42
CSPNMF600 42
CSPNMF90 42
DAR275V 41
DH34C 25
DH58C 25
DS34 25
DS58 25
DSF6A30V 40
ECRH10 "XX" 4 "Y"
24
ECRH12 "XX" 4 "Y"
24
ECRH15 "XX" 4 "Y"
24
ECRH20 "XX" 4 "Y"
24
ECRV10 "XX" 4 "Y"
24
ECRV12 "XX" 4 "Y"
24
ECRV15 "XX" 4 "Y"
24
ECRV20 "XX" 4 "Y"
24
EPD100HZ120TDF
38
EPD120/240TD 38
EPD120/240TDF 38
EPD120/240TDFL 38
EPD120HCTDAAR
39
EPD120TD 38
EPD120TDAAR 39
EPD12ATAAR 39
EPD12HCATAAR 39
EPD12PATAAR 39
EPD208Y/120TDF
38
EPD240TDAAR 39
EPD24ATAAR 39
EPD24HCATAAR 39
EPD24PATAAR 39
EPD25HZ120TDF 38
EST101 46
EST201 46
EST301 46
ESTREELKIT500
46

50
1-800-447-RAIL (7245)
www.erico.com
Part Number Page Part Number Page
ALPHA-NUMERIC LISTING
G102 32
G1442 33
GEM25A 24
GR1141G 29
GR1141L 29
GR1141V 29
GR1161G 29
GR1161L 29
GR1161V 29
GR1181G 29
GR1181L 29
GR1181V 29
GT1141G 29
GT1141L 29
GT1141V 29
GT1161G 29
GT1161L 29
GT1161V 29
GT1181G 29
GT1181L 29
GT1181V 29
LCP01A 45
LSP1018 44
LSP1036 44
LSP109 44
M22 12
MGATESTER 47
NT1141G 29
NT1141L 29
NT1141V 29
NT1161G 29
NT1161L 29
NT1161V 29
NT1181G 29
NT1181L 29
NT1181V 29
NX1141G 29
NX1141L 29
NX1161G 29
NX1161L 29
NX1161V 29
NX1181G 29
NX1181L 29
NX1181V 29
PB50HDGB16 27
PG11L 30
QSPNA0450 42
QSPNA0916 42
QSPNA1920 42
QSPNA859 42
S119 11
S2044 11
S2129 33
S2659 11
SB01HV10001 28
SB01HV10002 28
SB01HX10002 28
SB01VS3 27
SB01VS4 27
SB01VS6 27
SB01VS6001 27
SB01VS6V5C 27
SB01VS6V5C01 27
SB01VS8 27
SB02SC33001 26
SB02SC36001 26
SB02SC65001 26
SB02SC66001 26
SB02SS3 26
SB02SS3001 26
SB02SS6 26
SB03SS1L 26
SB10PC66 26
SB10SS1V 26
SB20104 8
SB20108 8
SB20112 8
SB20116 8

51
1-800-447-RAIL (7245)
www.erico.com
SB20118 8
SB20128 8
SB20136 8
SB20175 8
SB20175HF 8
SB22122 33
SB22123 32
SB22124 32
SB22125 32
SB22126 32
SB22127 32
SB22127A 32
SB25
13, 15, 26, 27, 28
SB32
13, 15, 26, 27, 28
SB41HA6 28
SB41HA6001 28
SBA127A 34
SBA1811 32
SBA1812 32
SBA206 21
SBA2510B 22
SBA2511B 22
SBA2512B 22
SBA252S0 22
SBA252S1 22
SBA252S2 22
SBA254A1 22
SBA255D1 22
SBB200A 12
SBB200B 12
SBB200C 12
SBB200D 12
SBB200E 12
SBB201 32
SBB2516A 11
SBB2516APR 11
SBB2721CS72 20
SBB2721B 20
SBB2721F 20
ALPHA-NUMERIC LISTING
SBB2721H 20
SBB2721G 20
SBB2721S 20
SBB2721T 20
SBB2721JS72 20
SBB2721VS72 20
SBB304 14
SBB304B 14
SBB304BM 14
SBB304C 14
SBB304CM 14
SBB304M 14
SBB304T 14
SBB304TM 14
SBB343A 13
SBB343B 13
SBB343C 13
SBB343D 13
SBB343E 13
SBB394C 34
SBB492F 11
SBB492 10
SBB492 11
SBB852A8C1G96 23
SBB852AC1G96 23
SBB853A72 23
SBB852A8C1G72 23
SBB853B 23
SBB855C1G36 23
SBB855C1G48 23
SBB855C1K48 23
SBB855E1G72 23
SBB855E1G96 23
SBB855F1G48 23
SBB855G1G30 23
SBC105R 12
SBC105S 12
SBD50 13
SBD51 13
Part Number Page Part Number Page

52
1-800-447-RAIL (7245)
www.erico.com
ALPHA-NUMERIC LISTING
SBG141 31
SBG141B 31
SBG141WD 31
SBG142 31
SBG150 33
SBG150WC 33
SBG310B 32
SBHFT6A 10
SBHFT6B 10
SBHFT6C 10
SBHFT6D 10
SBHFT7E 10
SBHFT7K 10
SBK012A 15
SBK012B 15
SBK104 33
SBL1005 32
SBL115 32
SBL165 32
SBL165SA 32
SBM2064 32
SBM456 10, 11
SBM456F 11
SBPAC3A 17
SBPAC3G 17
SBPAC3R 17
SBPAC3ACSX 17
SBPAC3Y 17
SBPAJ3 "XX" 16
SBPAJA "XX" 16
SBPAJB "XX" 16
SBPAJC "XX" 16
SBPAJD "XX" 16
SBPAJG "XX" 16
SBPAJN "XX" 16
SBPAJP "XX" 16
SBPAJR "XX" 16
SBPAW35 17
SBPMJ3 "X" 17
SBPMJR "X" 17
SBPMJS "X" 17
SBRS 14
SBRT1030075 36
SBRT1034048 36
SBRT1036060 36
SBRT1037590 36
SBRT1040075 36
SBRT10430135 36
SBRT104500110 36
SBRT10515145 36
SBRT10550162 36
SBRT1067575 36
SBRT11100075 36
SBRT11102575 36
SBRT11105075 36
SBRT1187575 36
SBRT1197575 36
SBRT360001004 36
SBRT360001010 36
SBRT36000906 36
SBRT36000907 36
SBRT36100106 35
SBRT36100134 35
SBRT36100135 35
SBRT36100136 35
SBRT36100138 35
SBRT36100139 35
SBRT36100140 35
SBRT36100142 35
SBRT36100147 35
SBRT36100148 35
SBRT36100149 35
SBRT36100150 35
SBRT36100152 35
SBRT36100177 35
SBRTCB6667 35
SBS09C 13
SBS10 13
Part Number Page Part Number Page

53
1-800-447-RAIL (7245)
www.erico.com
ALPHA-NUMERIC LISTING
SBS11C 13
SBS12C 13
SBS13C 13
SBS17BARE 15
SBS17CBARE 15
SBS2171A 32
SBS2171AK 32
SBS2190 32
SBS2333 33
SBS24882 8
SBS24883 8
SBS24884 8
SBS3086R48 19
SBS3086R48WT 19
SBS3086S48 19
SBS3086S48WT 19
SBS3590 33
SBS5838 10, 11
SBS5838F 11
SBS5839 10
SBS898 10, 11
SBS898F 11
SBS8BARE 15
SBS8CBARE 15
SBS8CINORG 15
SBS8CINSUL 15
SBS8INORG 15
SBS8INSUL 15
SBS8LBARE 15
SBS8LINSORG 15
SBS8LINSUL 15
SBS8TCINS 15
SBS8TCINS664 15
SBS8TCINSRD 15
SBS8TDINSUL 15
SBS8TINSRD 15
SBS8TINSUL 15
SBS8TLINS664 15
SBS925 10, 11
Part Number Page Part Number Page
SBS925F 11
SBT031DJ 18
SBT364C 33
SBT364PLC 33
SBT365 33
SBT382B 18
SBT382BWH 18
SBT382BWPH 18
SBT408 18
SBTBB33 "X" 9
SBTBB34 "X" 9
SBTBB36 "X" 9
SBTBB54 "X" 9
SBTBBU4A 9
SBTBCU412 9
SBTBJ33 "X" 9
SBTBJ34 "X" 9
SBTBJ36 "X" 9
SBTBJ54 "X" 9
SBTBS33 "X" 9
SBTBS34 "X" 9
SBTBS36 "X" 9
SBTBS54 "X" 9
SBTBT21B 12
SBTBT21C 12
SBTBT21D 12
SBTBT21E 12
SBTBT6A 10
SBTBT6B 10
SBTBT6C 10
SBTBT6D 10
SBTBT6E 10
SBTBT7B 10
SBTBT7F 10
SBTBT7G 10
SBTBTB4B 13
SBTBTB4C 13
SBTBTB4D 13
SBTBTB4E 13

54
1-800-447-RAIL (7245)
www.erico.com
ALPHA-NUMERIC LISTING
Part Number Page Part Number Page
SBTBTB5B 12
SBTBTB5C 12
SBTBTB5D 12
SBTBTB5E 12
SBXSB33 "X" 9
SBXSJ33 "X" 9
SBXSS33 "X" 9
SBXST21A 12
SBXST6A 10
SBXST6C 10
SBXST6D 10
SBXST7D 10
SBXSTB4A 13
SBXSTB5A 12
T304 34
T305 34
T313 34
T320 34
T320A 34
T328 34
T330 34
T331 34
T332 34
T333 34
T334 34
T349 32
T369 18
T375 21
T375 15
T385B 32
T403 34
TDF10A120 40
TDF10A240 40
TDF20A120 40
TDF20A240 40
TDF3A120 40
TDF3A240 40
TDSCT 41
UTB18 43
UTB36 43
UTB36R1 43
UTB36R2 43
UTB72 43
UTB9 43
UTBS 43

55
1-800-447-RAIL (7245)
www.erico.com
Incorporated in 1903 as the Electric Railway Improvement COmpany,
ERICO®originally specialized in rail bonding for the railroad and mining
industry. Today, ERICO is a diversified global corporation with worldwide
manufacturing and sales operations for a range of specialized products.
ERICO has ongoing engineering programs in research, development
and quality control for all of its markets, which ensure continuous and
innovative product and service solutions.
Electrical Business
Facility Electrical Protection
The coordinated system approach to protection that incorporates
state-of-the-art products, site surveys & application engineering.
CADWELD®welded electrical connections
CRITEC®surge protection devices
ERITECH®grounding and bonding products
ERITECH®lightning protection systems
Industrial Electrical Protection
Industrial power connection products that handle large amperage
and feature the unique CADWELD®exothermic welding process.
Panelboard Products
ERIFLEX®system of flexible conductor products that include
FLEXIBAR®– flexible insulated busbar, grounding braids, and
standoff insulators.
Rail Electrical Products
Complete line of quality grounding, bonding and electronic surge
protection products that features CADWELD®welded connections
and CRITEC®surge protection devices.
Fixing & Fastening Business
Electrical Products
Specialty fastening solutions for the electrical and telecommunications
industries, under the trade name of CADDY®Fasteners.
Mechanical Products
ERICO manufactures fastener solutions for plumbing, HVAC, fire and
industrial applications, including the exclusive ERISTRUT™strut and
channel framing support systems.
Concrete Reinforcement Products
Mechanical rebar splicing and termination systems that include
LENTON®taper-threaded couplers.

56
1-800-447-RAIL (7245)
www.erico.com
NOTES

Rail Electrical Products
34600 Solon Road
Solon, Ohio 44139
Phone (800) 447-7245
Fax (800) 309-8961
RT1CC R176LT02 0055M2 ©2002 ERICO, Inc. Printed in U.S.A.
www.erico.com