AMD APP SDK OpenCL Optimization Guide Open CL Programming
User Manual: Pdf
Open the PDF directly: View PDF
.
Page Count: 156 [warning: Documents this large are best viewed by clicking the View PDF Link!]
- AMD APP SDK OpenCLä Optimization Guide
- Preface
- Contents
- Chapter 1 OpenCL Performance and Optimization
- Chapter 2 OpenCL Performance and Optimization for GCN Devices
- 2.1 Global Memory Optimization
- 2.2 Local Memory (LDS) Optimization
- 2.3 Constant Memory Optimization
- 2.4 OpenCL Memory Resources: Capacity and Performance
- 2.5 Using LDS or L1 Cache
- 2.6 NDRange and Execution Range Optimization
- 2.7 Instruction Selection Optimizations
- 2.8 Additional Performance Guidance
- 2.9 Specific Guidelines for GCN family GPUs
- 2.10 Device Parameters for Southern Islands Devices
- Chapter 3 OpenCL Performance and Optimization for Evergreen and Northern Islands Devices
- 3.1 Global Memory Optimization
- 3.2 Local Memory (LDS) Optimization
- 3.3 Constant Memory Optimization
- 3.4 OpenCL Memory Resources: Capacity and Performance
- 3.5 Using LDS or L1 Cache
- 3.6 NDRange and Execution Range Optimization
- 3.7 Using Multiple OpenCL Devices
- 3.8 Instruction Selection Optimizations
- 3.9 Clause Boundaries
- 3.10 Additional Performance Guidance
- Index

rev1.0
AMD APP SDK
OpenCL Optimization Guide
August 2015


iii
Copyright © 2015 Advanced Micro Devices, Inc. All rights reserved.
© 2015 Advanced Micro Devices, Inc. All rights reserved. AMD, the AMD Arrow logo,
AMD Accelerated Parallel Processing, the AMD Accelerated Parallel Processing logo, ATI,
the ATI logo, Radeon, FireStream, FirePro, Catalyst, and combinations thereof are trade-
marks of Advanced Micro Devices, Inc. Microsoft, Visual Studio, Windows, and Windows
Vista are registered trademarks of Microsoft Corporation in the U.S. and/or other jurisdic-
tions. Other names are for informational purposes only and may be trademarks of their
respective owners. OpenCL and the OpenCL logo are trademarks of Apple Inc. used by
permission by Khronos.
The contents of this document are provided in connection with Advanced Micro Devices,
Inc. (“AMD”) products. AMD makes no representations or warranties with respect to the
accuracy or completeness of the contents of this publication and reserves the right to
make changes to specifications and product descriptions at any time without notice. The
information contained herein may be of a preliminary or advance nature and is subject to
change without notice. No license, whether express, implied, arising by estoppel or other-
wise, to any intellectual property rights is granted by this publication. Except as set forth
in AMD’s Standard Terms and Conditions of Sale, AMD assumes no liability whatsoever,
and disclaims any express or implied warranty, relating to its products including, but not
limited to, the implied warranty of merchantability, fitness for a particular purpose, or
infringement of any intellectual property right.
AMD’s products are not designed, intended, authorized or warranted for use as compo-
nents in systems intended for surgical implant into the body, or in other applications
intended to support or sustain life, or in any other application in which the failure of AMD’s
product could create a situation where personal injury, death, or severe property or envi-
ronmental damage may occur. AMD reserves the right to discontinue or make changes to
its products at any time without notice.
Advanced Micro Devices, Inc.
One AMD Place
P.O. Box 3453
Sunnyvale, CA 94088-3453
www.amd.com
For AMD APP SDK:
URL: developer.amd.com/amdappsdk
Developing: developer.amd.com/
iv

AMD APP SDK
Preface v
Copyright © 2015 Advanced Micro Devices, Inc. All rights reserved.
Preface
About This Document
This document provides useful performance tips and optimization guidelines for
programmers who want to use AMD APP SDK to accelerate their applications.
Audience
This document is intended for programmers. It assumes prior experience in
writing code for CPUs and an understanding of work-items. A basic
understanding of GPU architectures is useful. It further assumes an
understanding of chapters 1, 2, and 3 of the OpenCL Specification (for the latest
version, see http://www.khronos.org/registry/cl/ ).
Organization
Chapter 1 is a discussion of general performance and optimization
considerations when programming for AMD devices and the usage of the AMD
CodeXL GPU Profiler and AMD CodeXL Static Kernel Analyzer tools. Chapter 2
details performance and optimization considerations for GCN devices and
specifically for Southern Island devices. Chapter 3 details performance and
optimization devices for Evergreen and Northern Islands devices.The last section
of this book is an index.
Related Documents
•The OpenCL Specification, Version 1.1, Published by Khronos OpenCL
Working Group, Aaftab Munshi (ed.), 2010.
•The OpenCL Specification, Version 2.0, Published by Khronos OpenCL
Working Group, Aaftab Munshi (ed.), 2013.
•AMD, R600 Technology, R600 Instruction Set Architecture, Sunnyvale, CA,
est. pub. date 2007. This document includes the RV670 GPU instruction
details.
•ISO/IEC 9899:TC2 - International Standard - Programming Languages - C
•Kernighan Brian W., and Ritchie, Dennis M., The C Programming Language,
Prentice-Hall, Inc., Upper Saddle River, NJ, 1978.
AMD APP SDK
vi Preface
Copyright © 2015 Advanced Micro Devices, Inc. All rights reserved.
•I. Buck, T. Foley, D. Horn, J. Sugerman, K. Fatahalian, M. Houston, and P.
Hanrahan, “Brook for GPUs: stream computing on graphics hardware,” ACM
Trans. Graph., vol. 23, no. 3, pp. 777–786, 2004.
•AMD Compute Abstraction Layer (CAL) Intermediate Language (IL)
Reference Manual. Published by AMD.
•Buck, Ian; Foley, Tim; Horn, Daniel; Sugerman, Jeremy; Hanrahan, Pat;
Houston, Mike; Fatahalian, Kayvon. “BrookGPU”
http://graphics.stanford.edu/projects/brookgpu/
•Buck, Ian. “Brook Spec v0.2”. October 31, 2003.
http://merrimac.stanford.edu/brook/brookspec-05-20-03.pdf
•OpenGL Programming Guide, at http://www.glprogramming.com/red/
•Microsoft DirectX Reference Website, at http://msdn.microsoft.com/en-
us/directx
•GPGPU: http://www.gpgpu.org, and Stanford BrookGPU discussion forum
http://www.gpgpu.org/forums/
Contact Information
URL: developer.amd.com/amdappsdk
Developing: developer.amd.com
AMD APP SDK
Contents vii
Copyright © 2015 Advanced Micro Devices, Inc. All rights reserved.
Contents
Preface
Contents
Chapter 1
OpenCL Performance and Optimization
1.1 AMD CodeXL .................................................................................................................................... 1-1
1.2 Estimating Performance.................................................................................................................. 1-2
1.2.1 Measuring Execution Time..............................................................................................1-2
1.2.2 Using the OpenCL timer with Other System Timers ...................................................1-3
1.2.3 Estimating Memory Bandwidth.......................................................................................1-4
1.3 OpenCL Memory Objects................................................................................................................ 1-5
1.3.1 Types of Memory Used by the Runtime........................................................................1-6
Unpinned Host Memory...................................................................................................1-6
Pinned Host Memory .......................................................................................................1-7
Device-Visible Host Memory...........................................................................................1-7
Device Memory.................................................................................................................1-8
Host-Visible Device Memory...........................................................................................1-8
1.3.2 Placement..........................................................................................................................1-8
1.3.3 Memory Allocation ...........................................................................................................1-9
Using the CPU ..................................................................................................................1-9
Using Both CPU and GPU Devices, or using an APU Device..................................1-10
Buffers vs Images ..........................................................................................................1-10
Choosing Execution Dimensions.................................................................................1-10
1.3.4 Mapping...........................................................................................................................1-10
Zero Copy Memory Objects ..........................................................................................1-10
Copy Memory Objects ...................................................................................................1-11
1.3.5 Reading, Writing, and Copying ....................................................................................1-13
1.3.6 Command Queue............................................................................................................1-13
A note on hardware queues .........................................................................................1-14
1.4 OpenCL Data Transfer Optimization............................................................................................1-14
1.4.1 Definitions .......................................................................................................................1-14
1.4.2 Buffers .............................................................................................................................1-15
Regular Device Buffers .................................................................................................1-15
Zero Copy Buffers..........................................................................................................1-15
Pre-pinned Buffers.........................................................................................................1-17
AMD APP SDK
viii Contents
Copyright © 2015 Advanced Micro Devices, Inc. All rights reserved.
Application Scenarios and Recommended OpenCL Paths ......................................1-17
1.5 Using Multiple OpenCL Devices .................................................................................................. 1-21
1.5.1 CPU and GPU Devices ..................................................................................................1-21
1.5.2 When to Use Multiple Devices .....................................................................................1-24
1.5.3 Partitioning Work for Multiple Devices .......................................................................1-24
1.5.4 Synchronization Caveats ..............................................................................................1-26
1.5.5 GPU and CPU Kernels...................................................................................................1-28
1.5.6 Contexts and Devices....................................................................................................1-29
Chapter 2
OpenCL Performance and Optimization for GCN Devices
2.1 Global Memory Optimization .......................................................................................................... 2-1
2.1.1 Channel Conflicts.............................................................................................................2-2
Staggered Offsets ............................................................................................................2-6
Reads Of The Same Address .........................................................................................2-8
2.1.2 Coalesced Writes .............................................................................................................2-8
2.2 Local Memory (LDS) Optimization................................................................................................. 2-9
2.3 Constant Memory Optimization.....................................................................................................2-11
2.4 OpenCL Memory Resources: Capacity and Performance ........................................................ 2-13
2.5 Using LDS or L1 Cache ................................................................................................................ 2-15
2.6 NDRange and Execution Range Optimization............................................................................ 2-16
2.6.1 Hiding Memory Latency with ALU Operations...........................................................2-16
2.6.2 Resource Limits on Active Wavefronts.......................................................................2-17
GPU Registers ................................................................................................................2-17
Specifying the Default Work-Group Size at Compile-Time.......................................2-18
Local Memory (LDS) Size..............................................................................................2-18
2.6.3 Partitioning the Work.....................................................................................................2-19
Global Work Size............................................................................................................2-20
Local Work Size (#Work-Items per Work-Group) .......................................................2-20
Work-Group Dimensions vs Size .................................................................................2-21
2.6.4 Summary of NDRange Optimizations..........................................................................2-21
2.7 Instruction Selection Optimizations ............................................................................................ 2-22
2.7.1 Instruction Bandwidths .................................................................................................2-22
2.7.2 AMD Media Instructions................................................................................................2-24
2.7.3 Math Libraries.................................................................................................................2-24
2.7.4 Compiler Optimizations.................................................................................................2-24
2.8 Additional Performance Guidance............................................................................................... 2-25
2.8.1 Loop Unroll pragma......................................................................................................2-25
2.8.2 Memory Tiling.................................................................................................................2-25
2.8.3 General Tips....................................................................................................................2-26
2.8.4 Guidance for CUDA Programmers Using OpenCL ....................................................2-29
2.8.5 Guidance for CPU Programmers Using OpenCL to Program GPUs .......................2-29
2.8.6 Optimizing Kernel Code ................................................................................................2-30
AMD APP SDK
Contents ix
Copyright © 2015 Advanced Micro Devices, Inc. All rights reserved.
Using Vector Data Types...............................................................................................2-30
Local Memory .................................................................................................................2-30
Using Special CPU Instructions...................................................................................2-30
Avoid Barriers When Possible......................................................................................2-30
2.8.7 Optimizing Kernels for Southern Island GPUs...........................................................2-31
Remove Conditional Assignments...............................................................................2-31
Bypass Short-Circuiting ................................................................................................2-31
Unroll Small Loops ........................................................................................................2-31
Avoid Nested ifs...........................................................................................................2-31
Experiment With do/while/for Loops ......................................................................2-31
2.9 Specific Guidelines for GCN family GPUs.................................................................................. 2-32
2.10 Device Parameters for Southern Islands Devices ..................................................................... 2-35
Chapter 3
OpenCL Performance and
Optimization for Evergreen and Northern Islands Devices
3.1 Global Memory Optimization .......................................................................................................... 3-1
3.1.1 Two Memory Paths...........................................................................................................3-3
Performance Impact of FastPath and CompletePath ..................................................3-3
Determining The Used Path............................................................................................3-4
3.1.2 Channel Conflicts.............................................................................................................3-6
Staggered Offsets ............................................................................................................3-9
Reads Of The Same Address .......................................................................................3-10
3.1.3 Float4 Or Float1..............................................................................................................3-11
3.1.4 Coalesced Writes ...........................................................................................................3-12
3.1.5 Alignment ........................................................................................................................3-14
3.1.6 Summary of Copy Performance ...................................................................................3-16
3.2 Local Memory (LDS) Optimization ............................................................................................... 3-16
3.3 Constant Memory Optimization.................................................................................................... 3-19
3.4 OpenCL Memory Resources: Capacity and Performance ........................................................ 3-20
3.5 Using LDS or L1 Cache ................................................................................................................ 3-22
3.6 NDRange and Execution Range Optimization............................................................................ 3-23
3.6.1 Hiding ALU and Memory Latency ................................................................................3-23
3.6.2 Resource Limits on Active Wavefronts.......................................................................3-24
GPU Registers ................................................................................................................3-25
Specifying the Default Work-Group Size at Compile-Time .......................................3-26
Local Memory (LDS) Size..............................................................................................3-27
3.6.3 Partitioning the Work.....................................................................................................3-28
Global Work Size............................................................................................................3-28
Local Work Size (#Work-Items per Work-Group) .......................................................3-28
Moving Work to the Kernel...........................................................................................3-29
Work-Group Dimensions vs Size .................................................................................3-30
3.6.4 Optimizing for Cedar .....................................................................................................3-31
AMD APP SDK
x Contents
Copyright © 2015 Advanced Micro Devices, Inc. All rights reserved.
3.6.5 Summary of NDRange Optimizations..........................................................................3-32
3.7 Using Multiple OpenCL Devices .................................................................................................. 3-32
3.7.1 CPU and GPU Devices ..................................................................................................3-32
3.7.2 When to Use Multiple Devices .....................................................................................3-34
3.7.3 Partitioning Work for Multiple Devices .......................................................................3-35
3.7.4 Synchronization Caveats ..............................................................................................3-37
3.7.5 GPU and CPU Kernels...................................................................................................3-38
3.7.6 Contexts and Devices....................................................................................................3-40
3.8 Instruction Selection Optimizations ............................................................................................ 3-41
3.8.1 Instruction Bandwidths .................................................................................................3-41
3.8.2 AMD Media Instructions................................................................................................3-42
3.8.3 Math Libraries.................................................................................................................3-42
3.8.4 VLIW and SSE Packing .................................................................................................3-43
3.8.5 Compiler Optimizations.................................................................................................3-45
3.9 Clause Boundaries ........................................................................................................................ 3-46
3.10 Additional Performance Guidance............................................................................................... 3-48
3.10.1 Loop Unroll pragma......................................................................................................3-48
3.10.2 Memory Tiling.................................................................................................................3-48
3.10.3 General Tips....................................................................................................................3-49
3.10.4 Guidance for CUDA Programmers Using OpenCL ....................................................3-51
3.10.5 Guidance for CPU Programmers Using OpenCL to Program GPUs .......................3-52
3.10.6 Optimizing Kernel Code ................................................................................................3-53
Using Vector Data Types...............................................................................................3-53
Local Memory .................................................................................................................3-53
Using Special CPU Instructions...................................................................................3-53
Avoid Barriers When Possible .....................................................................................3-53
3.10.7 Optimizing Kernels for Evergreen and 69XX-Series GPUs.......................................3-53
Clauses ......................................................................................................................3-53
Remove Conditional Assignments...............................................................................3-54
Bypass Short-Circuiting ................................................................................................3-54
Unroll Small Loops ........................................................................................................3-54
Avoid Nested ifs ..........................................................................................................3-54
Experiment With do/while/for Loops ......................................................................3-55
Do I/O With 4-Word Data...............................................................................................3-55
Index

AMD APP SDK
Contents xi
Copyright © 2015 Advanced Micro Devices, Inc. All rights reserved.
Figures
2.1 Channel Remapping/Interleaving.............................................................................................2-4
2.2 Transformation to Staggered Offsets.......................................................................................2-7
2.3 One Example of a Tiled Layout Format................................................................................2-26
2.4 Northern Islands Compute Unit Arrangement .......................................................................2-34
2.5 Southern Island Compute Unit Arrangement ........................................................................2-35
3.1 Memory System .......................................................................................................................3-2
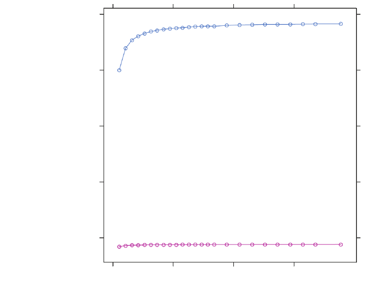
3.2 FastPath (blue) vs CompletePath (red) Using float1 ..............................................................3-3
3.3 Transformation to Staggered Offsets.......................................................................................3-9
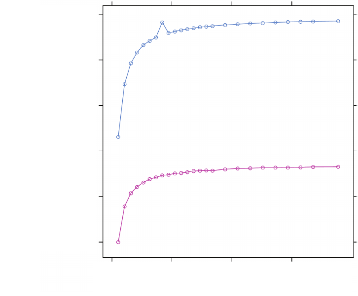
3.4 Two Kernels: One Using float4 (blue), the Other float1 (red) .............................................. 3-11
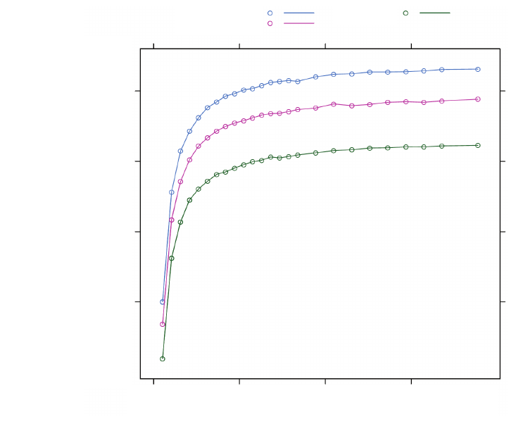
3.5 Effect of Varying Degrees of Coalescing - Coal (blue), NoCoal (red), Split (green) ..........3-13
3.6 Unaligned Access Using float1..............................................................................................3-15
3.7 Unmodified Loop....................................................................................................................3-43
3.8 Kernel Unrolled 4X.................................................................................................................3-44
3.9 Unrolled Loop with Stores Clustered.....................................................................................3-44
3.10 Unrolled Kernel Using float4 for Vectorization ......................................................................3-45
3.11 One Example of a Tiled Layout Format................................................................................3-49
AMD APP SDK
xii Contents
Copyright © 2015 Advanced Micro Devices, Inc. All rights reserved.

AMD APP SDK
Contents i
Copyright © 2015 Advanced Micro Devices, Inc. All rights reserved.
Tables
1.1 Memory Bandwidth in GB/s (R = read, W = write) in GB/s ..................................................1-6
1.1 OpenCL Memory Object Properties .......................................................................................1-9
1.1 Transfer policy on clEnqueueMapBuffer / clEnqueueMapImage / clEnqueueUnmapMemObject
for Copy Memory Objects1-11
1.1 CPU and GPU Performance Characteristics ........................................................................1-22
1.2 CPU and GPU Performance Characteristics on APU ..........................................................1-22
2.1 Hardware Performance Parameters ......................................................................................2-13
2.2 Effect of LDS Usage on Wavefronts/CU1 ............................................................................2-19
2.3 Instruction Throughput (Operations/Cycle for Each Processing Element (ALU)) ...............2-22
2.4 Resource Limits for Northern Islands and Southern Islands ................................................2-34
2.5 Parameters for AMD 7xxx Devices .......................................................................................2-35
3.1 Bandwidths for 1D Copies.......................................................................................................3-4
3.2 Bandwidths for Different Launch Dimensions .........................................................................3-8
3.3 Bandwidths Including float1 and float4..................................................................................3-12
3.4 Bandwidths Including Coalesced Writes ...............................................................................3-14
3.5 Bandwidths Including Unaligned Access...............................................................................3-15
3.6 Hardware Performance Parameters ......................................................................................3-20
3.7 Impact of Register Type on Wavefronts/CU..........................................................................3-25
3.8 Effect of LDS Usage on Wavefronts/CU ..............................................................................3-27
3.9 CPU and GPU Performance Characteristics ........................................................................3-32
3.10 Instruction Throughput (Operations/Cycle for Each Stream Processor) .............................3-41
3.11 Native Speedup Factor ..........................................................................................................3-42
AMD APP SDK
ii Contents
Copyright © 2015 Advanced Micro Devices, Inc. All rights reserved.

AMD APP SDK
AMD APP SDK - OpenCL Optimization Guide 1-1
Copyright © 2015 Advanced Micro Devices, Inc. All rights reserved.
Chapter 1
OpenCL Performance and
Optimization
This chapter discusses performance and optimization when programming for
AMD heterogeneous compute GPU compute devices, as well as CPUs and
multiple devices. Details specific to the GCN family (Southern Islands, Sea
Islands, and Volcanic Islands series) of GPUs are at the end of the chapter.
1.1 AMD CodeXL
AMD’s CodeXL is an OpenCL kernel debugging and memory and performance
analysis tool that gathers data from the OpenCL run-time and OpenCL devices
during the execution of an OpenCL application. This information is used to
discover bottlenecks in the application and find ways to optimize the application’s
performance for AMD platforms.
CodeXL 1.7, the latest version as of this writing, is available as an extension to
Microsoft® Visual Studio®, a stand-alone version for Windows, and a stand-alone
version for Linux.
For a high-level summary of CodeXL features, see Chapter 4 in the AMD
OpenCL User Guide. For information about how to use CodeXL to gather
performance data about your OpenCL application, such as application traces and
timeline views, see the CodeXL home page.
The Timeline View can be useful for debugging your OpenCL application.
Examples are given below.
•The Timeline View lets you easily confirm that the high-level structure of your
application is correct by verifying that the number of queues and contexts
created match your expectations for the application.
•You can confirm that synchronization has been performed properly in the
application. For example, if kernel A execution is dependent on a buffer
operation and outputs from kernel B execution, then kernel A execution must
appear after the completion of the buffer execution and kernel B execution
in the time grid. It can be hard to find this type of synchronization error using
traditional debugging techniques.
•You can confirm that the application has been using the hardware efficiently.
For example, the timeline should show that non-dependent kernel executions
and data transfer operations occurred simultaneously.
CodeXL also provides information about GPU kernel performance counters. This
information can be used to find possible bottlenecks in the kernel execution. You
AMD APP SDK
1-2 Chapter 1: OpenCL Performance and Optimization
Copyright © 2015 Advanced Micro Devices, Inc. All rights reserved.
can find the list of performance counters supported by AMD Radeon™ GPUs in
the CodeXL documentation. Once the trace data has been used to discover
which kernel is most in need of optimization, you can collect the GPU
performance counters to drill down into the kernel execution on a GPU device.
The Analyze Mode in CodeXL provides the Statistics View, which can be used
to gather useful statistics regarding the GPU usage of kernels.
1.2 Estimating Performance
1.2.1 Measuring Execution Time
The OpenCL runtime provides a built-in mechanism for timing the execution of
kernels by setting the CL_QUEUE_PROFILING_ENABLE flag when the queue is
created. Once profiling is enabled, the OpenCL runtime automatically records
timestamp information for every kernel and memory operation submitted to the
queue.
OpenCL provides four timestamps:
•CL_PROFILING_COMMAND_QUEUED - Indicates when the command is enqueued
into a command-queue on the host. This is set by the OpenCL runtime when
the user calls an clEnqueue* function.
•CL_PROFILING_COMMAND_SUBMIT - Indicates when the command is submitted
to the device. For AMD GPU devices, this time is only approximately defined
and is not detailed in this section.
•CL_PROFILING_COMMAND_START - Indicates when the command starts
execution on the requested device.
•CL_PROFILING_COMMAND_END - Indicates when the command finishes
execution on the requested device.
The sample code below shows how to compute the kernel execution time (End-
Start):
cl_event myEvent;
cl_ulong startTime, endTime;
clCreateCommandQueue (…, CL_QUEUE_PROFILING_ENABLE, NULL);
clEnqueueNDRangeKernel(…, &myEvent);
clFinish(myCommandQ); // wait for all events to finish
clGetEventProfilingInfo(myEvent, CL_PROFILING_COMMAND_START,
sizeof(cl_ulong), &startTime, NULL);
clGetEventProfilingInfo(myEvent, CL_PROFILING_COMMAND_END,
sizeof(cl_ulong), &endTimeNs, NULL);
cl_ulong kernelExecTimeNs = endTime-startTime;
The CodeXL GPU Profiler also can record the execution time for a kernel
automatically. The Kernel Time metric reported in the Profiler output uses the
AMD APP SDK
1.2 Estimating Performance 1-3
Copyright © 2015 Advanced Micro Devices, Inc. All rights reserved.
built-in OpenCL timing capability and reports the same result as the
kernelExecTimeNs calculation shown above.
Another interesting metric to track is the kernel launch time (Start – Queue). The
kernel launch time includes both the time spent in the user application (after
enqueuing the command, but before it is submitted to the device), as well as the
time spent in the runtime to launch the kernel. For CPU devices, the kernel
launch time is fast (tens of μs), but for discrete GPU devices it can be several
hundred μs. Enabling profiling on a command queue adds approximately 10 μs
to 40 μs overhead to all clEnqueue calls. Much of the profiling overhead affects
the start time; thus, it is visible in the launch time. Be careful when interpreting
this metric. To reduce the launch overhead, the AMD OpenCL runtime combines
several command submissions into a batch. Commands submitted as batch
report similar start times and the same end time.
Measure performance of your test with CPU counters. Do not use OCL profiling.
To determine if an application is executed asynchonically, build a dependent
execution with OCL events. This is a "generic" solution; however, there is an
exception when you can enable profiling and have overlap transfers. DRMDMA
engines do not support timestamps ("GPU counters"). To get OCL profiling data,
the runtime must synchronize the main command processor (CP) with the DMA
engine; this disables overlap. Note, however, that Southern Islands has two
independent main CPs and runtime pairs them with DMA engines. So, the
application can still execute kernels on one CP, while another is synced with a
DRM engine for profiling; this lets you profile it with APP or OCL profiling.
1.2.2 Using the OpenCL timer with Other System Timers
The resolution of the timer, given in ns, can be obtained from:
clGetDeviceInfo(…,CL_DEVICE_PROFILING_TIMER_RESOLUTION…);
AMD CPUs and GPUs report a timer resolution of 1 ns. AMD OpenCL devices
are required to correctly track time across changes in frequency and power
states. Also, the AMD APP SDK uses the same time-domain for all devices in
the platform; thus, the profiling timestamps can be directly compared across the
CPU and GPU devices.
The sample code below can be used to read the current value of the OpenCL
timer clock. The clock is the same routine used by the AMD OpenCL runtime to
generate the profiling timestamps. This function is useful for correlating other
program events with the OpenCL profiling timestamps.
uint64_t
timeNanos()
{
#ifdef linux
struct timespec tp;
clock_gettime(CLOCK_MONOTONIC, &tp);
return (unsigned long long) tp.tv_sec * (1000ULL * 1000ULL *
1000ULL) +
AMD APP SDK
1-4 Chapter 1: OpenCL Performance and Optimization
Copyright © 2015 Advanced Micro Devices, Inc. All rights reserved.
(unsigned long long) tp.tv_nsec;
#else
LARGE_INTEGER current;
QueryPerformanceCounter(¤t);
return (unsigned long long)((double)current.QuadPart /
m_ticksPerSec * 1e9);
#endif
}
Normal CPU time-of-day routines can provide a rough measure of the elapsed
time of a GPU kernel. GPU kernel execution is non-blocking, that is, calls to
enqueue*Kernel return to the CPU before the work on the GPU is finished. For
an accurate time value, ensure that the GPU is finished. In OpenCL, you can
force the CPU to wait for the GPU to become idle by inserting calls to
clFinish() before and after the sequence you want to time; this increases the
timing accuracy of the CPU routines. The routine clFinish() blocks the CPU
until all previously enqueued OpenCL commands have finished.
For more information, see section 5.9, “Profiling Operations on Memory Objects
and Kernels,” of the OpenCL 1.0 Specification.
1.2.3 Estimating Memory Bandwidth
The memory bandwidth required by a kernel is perhaps the most important
performance consideration. To calculate this:
Effective Bandwidth = (Br + Bw)/T
where:
Br = total number of bytes read from global memory.
Bw = total number of bytes written to global memory.
T = time required to run kernel, specified in nanoseconds.
If Br and Bw are specified in bytes, and T in ns, the resulting effective bandwidth
is measured in GB/s, which is appropriate for current CPUs and GPUs for which
the peak bandwidth range is 20-260 GB/s. Computing Br and Bw requires a
thorough understanding of the kernel algorithm; it also can be a highly effective
way to optimize performance. For illustration purposes, consider a simple matrix
addition: each element in the two source arrays is read once, added together,
then stored to a third array. The effective bandwidth for a 1024x1024 matrix
addition is calculated as:
Br = 2 x (1024 x 1024 x 4 bytes) = 8388608 bytes ;; 2 arrays, 1024x1024, each
element 4-byte float
Bw = 1 x (1024 x 1024 x 4 bytes) = 4194304 bytes ;; 1 array, 1024x1024, each
element 4-byte float.
If the elapsed time for this copy as reported by the profiling timers is 1000000 ns
(1 million ns, or .001 sec), the effective bandwidth is:
(Br+Bw)/T = (8388608+4194304)/1000000 = 12.6GB/s

AMD APP SDK
1.3 OpenCL Memory Objects 1-5
Copyright © 2015 Advanced Micro Devices, Inc. All rights reserved.
The CodeXL GPU Profiler can report the number of dynamic instructions per
thread that access global memory through the FetchInsts and WriteInsts
counters. The Fetch and Write reports average the per-thread counts; these can
be fractions if the threads diverge. The Profiler also reports the dimensions of the
global NDRange for the kernel in the GlobalWorkSize field. The total number of
threads can be determined by multiplying together the three components of the
range. If all (or most) global accesses are the same size, the counts from the
Profiler and the approximate size can be used to estimate Br and Bw:
Br = Fetch * GlobalWorkitems * Size
Bw = Write * GlobalWorkitems * Element Size
where GlobalWorkitems is the dispatch size.
An example Profiler output and bandwidth calculation:
WaveFrontSize = 192*144*1 = 27648 global work items.
In this example, assume we know that all accesses in the kernel are four bytes;
then, the bandwidth can be calculated as:
Br = 70.8 * 27648 * 4 = 7829914 bytes
Bw = 0.5 * 27648 * 4 = 55296 bytes
The bandwidth then can be calculated as:
(Br + Bw)/T = (7829914 bytes + 55296 bytes) / .9522 ms / 1000000
= 8.2 GB/s
Note: The performance model assumes zero cache utilization. If the kernel is
reading the same data over and over again, it will be cached in the GPU L1/L2
memory and will not affect global memory bandwidth.
1.3 OpenCL Memory Objects
This section explains the AMD OpenCL runtime policy for memory objects. It also
recommends best practices for best performance.
OpenCL uses memory objects to pass data to kernels. These can be either
buffers or images. Space for these is managed by the runtime, which uses
several types of memory, each with different performance characteristics. Each
type of memory is suitable for a different usage pattern. The following
subsections describe:
•the memory types used by the runtime;
•how to control which memory kind is used for a memory object;
•how the runtime maps memory objects for host access;
Method GlobalWorkSize Time Fetch Write
runKernel_Cypress {192; 144; 1} 0.9522 70.8 0.5

AMD APP SDK
1-6 Chapter 1: OpenCL Performance and Optimization
Copyright © 2015 Advanced Micro Devices, Inc. All rights reserved.
•how the runtime performs memory object reading, writing and copying;
•how best to use command queues; and
•some recommended usage patterns.
1.3.1 Types of Memory Used by the Runtime
Memory is used to store memory objects that are accessed by kernels executing
on the device, as well as to hold memory object data when they are mapped for
access by the host application. This section describes the different memory kinds
used by the runtime. Table 1.1 lists the performance of each memory type given
a PCIe3-capable platform and a high-end AMD Radeon 7XXX discrete GPU. In
Table 1.1, when host memory is accessed by the GPU shader, it is of type
CL_MEM_ALLOC_HOST_PTR. When GPU memory is accessed by the CPU, it is of
type CL_MEM_PERSISTENT_MEM_AMD.
Table 1.1 Memory Bandwidth in GB/s (R = read, W = write) in GB/s
Host memory and device memory in the above table consists of one of the
subtypes given below.
1.3.1.1 Unpinned Host Memory
This regular CPU memory can be accessed by the CPU at full memory
bandwidth; however, it is not directly accessible by the GPU. For the GPU to
transfer host memory to device memory (for example, as a parameter to
clEnqueueReadBuffer or clEnqueueWriteBuffer), it first must be pinned (see
section 1.3.1.2). Pinning takes time, so avoid incurring pinning costs where CPU
overhead must be avoided.
When unpinned host memory is copied to device memory, the OpenCL runtime
uses the following transfer methods.
•<=32 kB: For transfers from the host to device, the data is copied by the CPU
to a runtime pinned host memory buffer, and the DMA engine transfers the
data to device memory. The opposite is done for transfers from the device to
the host.
•>32 kB and <=16 MB: The host memory physical pages containing the data
are pinned, the GPU DMA engine is used, and the pages then are unpinned.
•>16 MB: Runtime pins host memory in stages of 16 MB blocks and transfers
data to the device using the GPU DMA engine. Double buffering for pinning
Table 2:
CPU R GPU W GPU Shader R GPU Shader W
GPU DMA
R
GPU DMA
W
Host Memory 10 - 20 10 - 20 9 - 10 2.5 11 - 12 11 - 12
GPU Memory .01 9 - 10 230 120 -150 n/a n/a
AMD APP SDK
1.3 OpenCL Memory Objects 1-7
Copyright © 2015 Advanced Micro Devices, Inc. All rights reserved.
is used to overlap the pinning cost of each 16 MB block with the DMA
transfer.
Due to the cost of copying to staging buffers, or pinning/unpinning host memory,
host memory does not offer the best transfer performance.
1.3.1.2 Pinned Host Memory
This is host memory that the operating system has bound to a fixed physical
address and that the operating system ensures is resident. The CPU can access
pinned host memory at full memory bandwidth. The runtime limits the total
amount of pinned host memory that can be used for memory objects. (See
Section 1.3.2, “Placement,” page 1-8, for information about pinning memory.
If the runtime knows the data is in pinned host memory, it can be transferred to,
and from, device memory without requiring staging buffers or having to perform
pinning/unpinning on each transfer. This offers improved transfer performance.
Currently, the runtime recognizes only data that is in pinned host memory for
operation arguments that are memory objects it has allocated in pinned host
memory. For example, the buffer argument of
clEnqueueReadBuffer/clEnqueueWriteBuffer and image argument of
clEnqueueReadImage/clEnqueueWriteImage. It does not detect that the ptr
arguments of these operations addresses pinned host memory, even if they are
the result of clEnqueueMapBuffer/clEnqueueMapImage on a memory object that
is in pinned host memory.
The runtime can make pinned host memory directly accessible from the GPU.
Like regular host memory, the CPU uses caching when accessing pinned host
memory. For discrete devices, the GPU access to this memory is through the
PCIe bus, which also limits bandwidth. For APU devices that do not have the
PCIe overhead, GPU access is significantly slower than accessing device-visible
host memory (see section 1.3.1.3), which does not use the cache coherency
protocol.
1.3.1.3 Device-Visible Host Memory
The runtime allocates a limited amount of pinned host memory that is accessible
by the GPU without using the CPU cache coherency protocol. This allows the
GPU to access the memory at a higher bandwidth than regular pinned host
memory.
A portion of this memory is also configured to be accessible by the CPU as
uncached memory. Thus, reads by the CPU are significantly slower than those
from regular host memory. However, these pages are also configured to use the
memory system write combining buffers. A user allocated buffer is internally
partitioned by the chip-set to write combine regions. The size and alignment of
these regions are chip-set dependent. Typically, the regions are 64 bytes in size,
each aligned to start on a 64-byte memory address.
AMD APP SDK
1-8 Chapter 1: OpenCL Performance and Optimization
Copyright © 2015 Advanced Micro Devices, Inc. All rights reserved.
These allow writes to adjacent memory locations to be combined into a single
memory access. This allows CPU streaming writes to perform reasonably well.
Scattered writes that do not fill the write combining buffers before they have to
be flushed do not perform as well.
APU devices have no device memory and use device-visible host memory for
their global device memory.
1.3.1.4 Device Memory
Discrete GPU devices have their own dedicated memory, which provides the
highest bandwidth for GPU access. The CPU cannot directly access device
memory on a discrete GPU (except for the host-visible device memory portion
described in section 1.3.1.5).
On an APU, the system memory is shared between the GPU and the CPU; it is
visible by either the CPU or the GPU at any given time. A significant benefit of
this is that buffers can be zero copied between the devices by using map/unmap
operations to logically move the buffer between the CPU and the GPU address
space. (Note that in the system BIOS at boot time, it is possible to allocate the
size of the frame buffer. This section of memory is divided into two parts, one of
which is invisible to the CPU. Thus, not all system memory supports zero copy.
See Table 1.1, specifically the Default row.) See Section 1.3.4, “Mapping,”
page 1-10, for more information on zero copy.
1.3.1.5 Host-Visible Device Memory
A limited portion of discrete GPU device memory is configured to be directly
accessible by the CPU. It can be accessed by the GPU at full bandwidth, but
CPU access is over the PCIe bus; thus, it is much slower than host memory
bandwidth. The memory is mapped into the CPU address space as uncached,
but using the memory system write combining buffers. This results in slow CPU
reads and scattered writes, but streaming CPU writes perform much better
because they reduce PCIe overhead.
1.3.2 Placement
Every OpenCL memory object has a location that is defined by the flags passed
to clCreateBuffer/clCreateImage. A memory object can be located either on
a device, or it can be located on the host and accessed directly by all the
devices. The Location column of Table 1.1 gives the memory type used for each
of the allocation flag values for different kinds of devices. When a device kernel
is executed, it accesses the contents of memory objects from this location. The
performance of these accesses is determined by the kind of memory used.
An OpenCL context can have multiple devices, and a memory object that is
located on a device has a location on each device. To avoid over-allocating
device memory for memory objects that are never used on that device, space is
not allocated until first used on a device-by-device basis. For this reason, the first
use of a memory object after it is created can be slower than subsequent uses.

AMD APP SDK
1.3 OpenCL Memory Objects 1-9
Copyright © 2015 Advanced Micro Devices, Inc. All rights reserved.
Table 1.1 OpenCL Memory Object Properties
1.3.3 Memory Allocation
1.3.3.1 Using the CPU
Create memory objects with CL_MEM_ALLOC_HOST_PTR, and use map/unmap; do
not use read/write. The reason for this is that if the object is created with
CL_MEM_USE_HOST_PTR the CPU is running the kernel on the buffer provided by
Table 2:
clCreateBuffer/
clCreateImage Flags
Argument Device Type Location
clEnqueueMapBuffer/
clEnqueueMapImage/
clEnqueueUnmapMemObject
Map
Mode Map Location
Default
(none of the following flags)
Discrete
GPU
Device memory Copy Host memory
(different memory
area can be used on
each map).
APU Device-visible host
memory
CPU Use Map Location
directly
Zero
copy
CL_MEM_ALLOC_HOST_PTR,
CL_MEM_USE_HOST_PTR
(clCreateBuffer when VM is
enabled)
Discrete
GPU
Pinned host
memory shared by
all devices in
context (unless
only device in
context is CPU;
then, host
memory)
Zero
copy
Use Location directly
(same memory area
is used on each
map).
APU
CPU
CL_MEM_ALLOC_HOST_PTR,
CL_MEM_USE_HOST_PTR
(for clCreateImage and
clCreateBuffer without VM)
Discrete
GPU
Device memory Copy Pinned host memory,
unless only device in
context is CPU; then,
host memory (same
memory area is used
on each map).
APU Device-visible
memory
CPU Zero
copy
CL_MEM_USE_PERSISTENT_MEM_
AMD
(when VM is enabled)
Discrete
GPU
Host-visible device
memory
Zero
copy
Use Location directly
(different memory
area can be used on
each map).
APU Host-visible device
memory
CPU Host memory
CL_MEM_USE_PERSISTENT_MEM_
AMD
(when VM is not enabled)
Same as default.
AMD APP SDK
1-10 Chapter 1: OpenCL Performance and Optimization
Copyright © 2015 Advanced Micro Devices, Inc. All rights reserved.
the application (a hack that all vendors use). This results in zero copy between
the CPU and the application buffer; the kernel updates the application buffer, and
in this case a map/unmap is actually a no-op. Also, when allocating the buffer on
the host, ensure that it is created with the correct alignment. For example, a
buffer to be used as float4* must be 128-bit aligned.
1.3.3.2 Using Both CPU and GPU Devices, or using an APU Device
When creating memory objects, create them with
CL_MEM_USE_PERSISTENT_MEM_AMD. This enables the zero copy feature, as
explained in Section 1.3.3.1, “Using the CPU.”.
1.3.3.3 Buffers vs Images
Unlike GPUs, CPUs do not contain dedicated hardware (samplers) for accessing
images. Instead, image access is emulated in software. Thus, a developer may
prefer using buffers instead of images if no sampling operation is needed.
1.3.3.4 Choosing Execution Dimensions
Note the following guidelines.
•Make the number of work-groups a multiple of the number of logical CPU
cores (device compute units) for maximum use.
•When work-groups number exceed the number of CPU cores, the CPU cores
execute the work-groups sequentially.
1.3.4 Mapping
The host application can use clEnqueueMapBuffer/clEnqueueMapImage to
obtain a pointer that can be used to access the memory object data. When
finished accessing, clEnqueueUnmapMemObject must be used to make the data
available to device kernel access. When a memory object is located on a device,
the data either can be transferred to, and from, the host, or be accessed directly
from the host. Memory objects that are located on the host, or located on the
device but accessed directly by the host, are termed zero copy memory objects.
The data is never transferred, but is accessed directly by both the host and
device. Memory objects that are located on the device and transferred to, and
from, the device when mapped and unmapped are termed copy memory objects.
The Map Mode column of Table 1.1 specifies the transfer mode used for each
kind of memory object, and the Map Location column indicates the kind of
memory referenced by the pointer returned by the map operations.
1.3.4.1 Zero Copy Memory Objects
CL_MEM_USE_PERSISTENT_MEM_AMD, CL_MEM_USE_HOST_PTR, and
CL_MEM_ALLOC_HOST_PTR support zero copy memory objects. The first provides
device-resident zero copy memory objects; the other two provide host-resident
zero copy memory objects.

AMD APP SDK
1.3 OpenCL Memory Objects 1-11
Copyright © 2015 Advanced Micro Devices, Inc. All rights reserved.
Zero copy memory objects can be used by an application to optimize data
movement. When clEnqueueMapBuffer / clEnqueueMapImage /
clEnqueueUnmapMemObject are used, no runtime transfers are performed, and
the operations are very fast; however, the runtime can return a different pointer
value each time a zero copy memory object is mapped. Note that only images
created with CL_MEM_USE_PERSISTENT_MEM_AMD can be zero copy.
From Southern Island on, devices support zero copy memory objects under
Linux; however, only images created with CL_MEM_USE_PERSISTENT_MEM_AMD can
be zero copy.
Zero copy host resident memory objects can boost performance when host
memory is accessed by the device in a sparse manner or when a large host
memory buffer is shared between multiple devices and the copies are too
expensive. When choosing this, the cost of the transfer must be greater than the
extra cost of the slower accesses.
Streaming writes by the host to zero copy device resident memory objects are
about as fast as the transfer rates, so this can be a good choice when the host
does not read the memory object to avoid the host having to make a copy of the
data to transfer. Memory objects requiring partial updates between kernel
executions can also benefit. If the contents of the memory object must be read
by the host, use clEnqueueCopyBuffer to transfer the data to a separate
CL_MEM_ALLOC_HOST_PTR buffer.
1.3.4.2 Copy Memory Objects
For memory objects with copy map mode, the memory object location is on the
device, and it is transferred to, and from, the host when clEnqueueMapBuffer /
clEnqueueMapImage / clEnqueueUnmapMemObject are called. Table 1.1 shows
how the map_flags argument affects transfers. The runtime transfers only the
portion of the memory object requested in the offset and cb arguments. When
accessing only a portion of a memory object, only map that portion for improved
performance.
Table 1.1 Transfer policy on clEnqueueMapBuffer / clEnqueueMapImage /
clEnqueueUnmapMemObject for Copy Memory Objects
Table 2:
clEnqueueMapBuffer /
clEnqueueMapImage
map_flags argument
Transfer on clEnqueueMapBuffer /
clEnqueueMapImage
Transfer on
clEnqueueUnmapMemObje
ct
CL_MAP_READ Device to host, if map location is not current. None.
CL_MAP_WRITE Device to host, if map location is not current. Host to device.
CL_MAP_READ
CL_MAP_WRITE
Device to host if map location is not current. Host to device.

AMD APP SDK
1-12 Chapter 1: OpenCL Performance and Optimization
Copyright © 2015 Advanced Micro Devices, Inc. All rights reserved.
For default memory objects, the pointer returned by clEnqueueMapBuffer /
clEnqueueMapImage may not be to the same memory area each time because
different runtime buffers may be used.
For CL_MEM_USE_HOST_PTR and CL_MEM_ALLOC_HOST_PTR the same map location
is used for all maps; thus, the pointer returned is always in the same memory
area. For other copy memory objects, the pointer returned may not always be to
the same memory region.
For CL_MEM_USE_HOST_PTR and the CL_MEM_ALLOC_HOST_PTR cases that use
copy map mode, the runtime tracks if the map location contains an up-to-date
copy of the memory object contents and avoids doing a transfer from the device
when mapping as CL_MAP_READ. This determination is based on whether an
operation such as clEnqueueWriteBuffer/clEnqueueCopyBuffer or a kernel
execution has modified the memory object. If a memory object is created with
CL_MEM_READ_ONLY, then a kernel execution with the memory object as an
argument is not considered as modifying the memory object. Default memory
objects cannot be tracked because the map location changes between map calls;
thus, they are always transferred on the map.
For CL_MEM_USE_HOST_PTR, clCreateBuffer/clCreateImage pins the host
memory passed to the host_ptr argument. It is unpinned when the memory
object is deleted. To minimize pinning costs, align the memory to 4KiB. This
avoids the runtime having to pin/unpin on every map/unmap transfer, but does
add to the total amount of pinned memory.
For CL_MEM_USE_HOST_PTR, the host memory passed as the ptr argument of
clCreateBuffer/clCreateImage is used as the map location. As mentioned
earlier, host memory transfers incur considerable cost in pinning/unpinning on
every transfer. If used, ensure the memory aligned to the data type size used in
the kernels. If host memory that is updated once is required, use
CL_MEM_ALLOC_HOST_PTR with the CL_MEM_COPY_HOST_PTR flag instead. If device
memory is needed, use CL_MEM_USE_PERSISTENT_MEM_AMD and
clEnqueueWriteBuffer.
If CL_MEM_COPY_HOST_PTR is specified with CL_MEM_ALLOC_HOST_PTR when
creating a memory object, the memory is allocated in pinned host memory and
initialized with the passed data. For other kinds of memory objects, the deferred
allocation means the memory is not yet allocated on a device, so the runtime has
to copy the data into a temporary runtime buffer. The memory is allocated on the
device when the device first accesses the resource. At that time, any data that
must be transferred to the resource is copied. For example, this would apply
CL_MAP_WRITE_INVA
LIDATE_REGION
None. Host to device.
Table 2:
clEnqueueMapBuffer /
clEnqueueMapImage
map_flags argument
Transfer on clEnqueueMapBuffer /
clEnqueueMapImage
Transfer on
clEnqueueUnmapMemObje
ct
AMD APP SDK
1.3 OpenCL Memory Objects 1-13
Copyright © 2015 Advanced Micro Devices, Inc. All rights reserved.
when a buffer was allocated with the flag CL_MEM_COPY_HOST_PTR. Using
CL_MEM_COPY_HOST_PTR for these buffers is not recommended because of the
extra copy. Instead, create the buffer without CL_MEM_COPY_HOST_PTR, and
initialize with clEnqueueWriteBuffer/clEnqueueWriteImage.
When images are transferred, additional costs are involved because the image
must be converted to, and from, linear address mode for host access. The
runtime does this by executing kernels on the device.
1.3.5 Reading, Writing, and Copying
There are numerous OpenCL commands to read, write, and copy buffers and
images. The runtime performs transfers depending on the memory kind of the
source and destination. When transferring between host memory and device
memory the methods described in section Section 1.3.1.1, “Unpinned Host
Memory,” page 1-6, are used. Memcpy is used to transferring between the various
kinds of host memory, this may be slow if reading from device visible host
memory, as described in section Section 1.3.1.3, “Device-Visible Host Memory,”
page 1-7. Finally, device kernels are used to copy between device memory. For
images, device kernels are used to convert to and from the linear address mode
when necessary.
1.3.6 Command Queue
It is best to use non-blocking commands to allow multiple commands to be
queued before the command queue is flushed to the GPU. This sends larger
batches of commands, which amortizes the cost of preparing and submitting
work to the GPU. Use event tracking to specify the dependence between
operations. It is recommended to queue operations that do not depend of the
results of previous copy and map operations. This can help keep the GPU busy
with kernel execution and DMA transfers. Command execution begins as soon
as there are commands in the queue for execution.
For Southern Islands and later, devices support at least two hardware compute
queues. That allows an application to increase the throughput of small dispatches
with two command queues for asynchronous submission and possibly concurrent
execution.
An OpenCL queue is assigned to a hardware queue on creation time. The
hardware compute queues are selected according to the creation order within an
OpenCL context. If the hardware supports K concurrent hardware queues, the
Nth created OpenCL queue within a specific OpenCL context will be assigned to
the (N mod K) hardware queue. The number of compute queues can be limited
by specifying the GPU_NUM_COMPUTE_RINGS environment variable.
Devices in the Sea Islands and Volcanic Islands families contain between four
and eight ACEs, and are multi-threaded (thereby supporting more hardware
queues), so they offer more performance. For example, the AMD Radeon™ R9
290X devices, in the VI family contain 8 ACEs and 44 CUs.
AMD APP SDK
1-14 Chapter 1: OpenCL Performance and Optimization
Copyright © 2015 Advanced Micro Devices, Inc. All rights reserved.
1.3.6.1 A note on hardware queues
A hardware queue can be thought of as a GPU entry point. The GPU can
process kernels from several compute queues concurrently. All hardware queues
ultimately share the same compute cores. The use of multiple hardware queues
is beneficial when launching small kernels that do not fully saturate the GPU. For
example, the AMD Radeon™ HD 290X compute device can execute up to
112,640 threads concurrently. The GPU can execute two kernels each spawning
56320 threads (assuming fully occupancy) twice as fast if launched concurrently
through two hardware queues than serially through a single hardware queue.
1.4 OpenCL Data Transfer Optimization
The AMD OpenCL implementation offers several optimized paths for data
transfer to, and from, the device. The following chapters describe buffer and
image paths, as well as how they map to common application scenarios. To find
out where the application’s buffers are stored (and understand how the data
transfer behaves), use the CodeXL GPU Profiler API Trace View, and look at the
tool tips of the clEnqueueMapBuffer calls.
1.4.1 Definitions
•Deferred allocation — The CL runtime attempts to minimize resource
consumption by delaying buffer allocation until first use. As a side effect, the
first accesses to a buffer may be more expensive than subsequent accesses.
•Peak interconnect bandwidth — As used in the text below, this is the transfer
bandwidth between host and device that is available under optimal conditions
at the application level. It is dependent on the type of interconnect, the
chipset, and the graphics chip. As an example, a high-performance PC with
a PCIe 3.0 16x bus and a GCN architecture (AMD Radeon HD 7XXX
series) graphics card has a nominal interconnect bandwidth of 16 GB/s.
•Pinning — When a range of host memory is prepared for transfer to the
GPU, its pages are locked into system memory. This operation is called
pinning; it can impose a high cost, proportional to the size of the memory
range. One of the goals of optimizing data transfer is to use pre-pinned
buffers whenever possible. However, if pre-pinned buffers are used
excessively, it can reduce the available system memory and result in
excessive swapping. Host side zero copy buffers provide easy access to pre-
pinned memory.
•WC — Write Combine is a feature of the CPU write path to a select region
of the address space. Multiple adjacent writes are combined into cache lines
(for example, 64 bytes) before being sent to the external bus. This path
typically provides fast streamed writes, but slower scattered writes.
Depending on the chip set, scattered writes across a graphics interconnect
can be very slow. Also, some platforms require multi-core CPU writes to
saturate the WC path over an interconnect.
AMD APP SDK
1.4 OpenCL Data Transfer Optimization 1-15
Copyright © 2015 Advanced Micro Devices, Inc. All rights reserved.
•Uncached accesses — Host memory and I/O regions can be configured as
uncached. CPU read accesses are typically very slow; for example:
uncached CPU reads of graphics memory over an interconnect.
•
USWC
— Host memory from the Uncached Speculative Write Combine heap
can be accessed by the GPU without causing CPU cache coherency traffic.
Due to the uncached WC access path, CPU streamed writes are fast, while
CPU reads are very slow. On APU devices, this memory provides the fastest
possible route for CPU writes followed by GPU reads.
1.4.2 Buffers
OpenCL buffers currently offer the widest variety of specialized buffer types and
optimized paths, as well as slightly higher transfer performance.
1.4.2.1 Regular Device Buffers
Buffers allocated using the flags CL_MEM_READ_ONLY, CL_MEM_WRITE_ONLY, or
CL_MEM_READ_WRITE are placed on the GPU device. These buffers can be
accessed by a GPU kernel at very high bandwidths. For example, on a high-end
graphics card, the OpenCL kernel read/write performance is significantly higher
than 100 GB/s. When device buffers are accessed by the host through any of
the OpenCL read/write/copy and map/unmap API calls, the result is an explicit
transfer across the hardware interconnect.
1.4.2.2 Zero Copy Buffers
If a buffer is of the zero copy type, the runtime tries to leave its content in place,
unless the application explicitly triggers a transfer (for example, through
clEnqueueCopyBuffer()). Depending on its type, a zero copy buffer resides on
the host or the device. Independent of its location, it can be accessed directly by
the host CPU or a GPU device kernel, at a bandwidth determined by the
capabilities of the hardware interconnect.
Calling clEnqueueMapBuffer() and clEnqueueUnmapMemObject() on a zero
copy buffer is typically a low-cost operation.
Since not all possible read and write paths perform equally, check the application
scenarios below for recommended usage. To assess performance on a given
platform, use the BufferBandwidth sample.
If a given platform supports the zero copy feature, the following buffer types are
available:
•The CL_MEM_ALLOC_HOST_PTR and CL_MEM_USE_HOST_PTR buffers are:
– zero copy buffers that resides on the host.
– directly accessible by the host at host memory bandwidth.
– directly accessible by the device across the interconnect.
– a pre-pinned sources or destinations for CL read, write, and copy
commands into device memory at peak interconnect bandwidth.
AMD APP SDK
1-16 Chapter 1: OpenCL Performance and Optimization
Copyright © 2015 Advanced Micro Devices, Inc. All rights reserved.
Note that buffers created with the flag CL_MEM_ALLOC_HOST_PTR together with
CL_MEM_READ_ONLY may reside in uncached write-combined memory. As a
result, CPU can have high streamed write bandwidth, but low read and
potentially low write scatter bandwidth, due to the uncached WC path.
•The CL_MEM_USE_PERSISTENT_MEM_AMD buffer is
– a zero copy buffer that resides on the GPU device.
– directly accessible by the GPU device at GPU memory bandwidth.
– directly accessible by the host across the interconnect (typically with high
streamed write bandwidth, but low read and potentially low write scatter
bandwidth, due to the uncached WC path).
– copyable to, and from, the device at peak interconnect bandwidth using
CL read, write, and copy commands.
There is a limit on the maximum size per buffer, as well as on the total size
of all buffers. This is platform-dependent, limited in size for each buffer, and
also for the total size of all buffers of that type (a good working assumption
is 64 MB for the per-buffer limit, and 128 MB for the total).
Note: The CL_MEM_USE_PERSISTENT_MEM_AMD buffer is very small. It must be
used only for cases that can directly benefit by having the application directly
update the contents of a resource on the device.
Zero copy buffers work well on APU devices. SDK 2.5 introduced an optimization
that is of particular benefit on APUs. The runtime uses USWC memory for buffers
allocated as CL_MEM_ALLOC_HOST_PTR | CL_MEM_READ_ONLY. On APU systems,
this type of zero copy buffer can be written to by the CPU at very high data rates,
then handed over to the GPU at minimal cost for equally high GPU read-data
rates over the Radeon memory bus. This path provides the highest data transfer
rate for the CPU-to-GPU path. The use of multiple CPU cores may be necessary
to achieve peak write performance.
1. buffer = clCreateBuffer(CL_MEM_ALLOC_HOST_PTR | CL_MEM_READ_ONLY)
2. address = clMapBuffer( buffer )
3. memset( address ) or memcpy( address ) (if possible, using multiple CPU
cores)
4. clEnqueueUnmapMemObject( buffer )
5. clEnqueueNDRangeKernel( buffer )
As this memory is not cacheable, CPU read operations are very slow. This type
of buffer also exists on discrete platforms, but transfer performance typically is
limited by PCIe bandwidth.
Zero copy buffers can provide low latency for small transfers, depending on the
transfer path. For small buffers, the combined latency of map/CPU memory
access/unmap can be smaller than the corresponding DMA latency.
AMD APP SDK
1.4 OpenCL Data Transfer Optimization 1-17
Copyright © 2015 Advanced Micro Devices, Inc. All rights reserved.
1.4.2.3 Pre-pinned Buffers
Buffers of type CL_MEM_ALLOC_HOST_PTR or CL_MEM_USE_HOST_PTR are pinned at
creation time. These buffers can be used directly as a source or destination for
clEnqueueCopyBuffer to achieve peak interconnect bandwidth. Mapped buffers
also can be used as a source or destination for clEnqueueRead/WriteBuffer
calls, again achieving peak interconnect bandwidth. Note that using
CL_MEM_USE_HOST_PTR permits turning an existing user memory region into pre-
pinned memory. However, in order to stay on the fast path, that memory must be
aligned to 256 bytes. Buffers of type CL_MEM_USE_HOST_PTR remain pre-pinned
as long as they are used only for data transfer, but not as kernel arguments. If
the buffer is used in a kernel, the runtime creates a cached copy on the device,
and subsequent copies are not on the fast path. The same restriction applies to
CL_MEM_ALLOC_HOST_PTR allocations under Linux.
See usage examples described for various options below.
The pre-pinned path is supported for the following calls.
•clEnqueueRead/WriteBuffer
•clEnqueueRead/WriteImage
•clEnqueueRead/WriteBufferRect
Offsets into mapped buffer addresses are supported, too.
Note that the CL image calls must use pre-pinned mapped buffers on the host
side, and not pre-pinned images.
1.4.2.4 Application Scenarios and Recommended OpenCL Paths
The following section describes various application scenarios, and the
corresponding paths in the OpenCL API that are known to work well on AMD
platforms. The various cases are listed, ordered from generic to more
specialized.
From an application point of view, two fundamental use cases exist, and they can
be linked to the various options, described below.
•An application wants to transfer a buffer that was already allocated through
malloc() or mmap(). In this case, options 2), 3) and 4) below always consist
of a memcpy() plus a device transfer. Option 1) does not require a memcpy().
•If an application is able to let OpenCL allocate the buffer, options 2) and 4)
below can be used to avoid the extra memcpy(). In the case of option 5),
memcpy() and transfer are identical.
Note that the OpenCL runtime uses deferred allocation to maximize memory
resources. This means that a complete roundtrip chain, including data transfer
and kernel compute, might take one or two iterations to reach peak performance.
A code sample named BufferBandwidth can be used to investigate and
benchmark the various transfer options in combination with different buffer types.
AMD APP SDK
1-18 Chapter 1: OpenCL Performance and Optimization
Copyright © 2015 Advanced Micro Devices, Inc. All rights reserved.
Option 1 - clEnqueueWriteBuffer() and clEnqueueReadBuffer()
This option is the easiest to use on the application side.
CL_MEM_USE_HOST_PTR is an ideal choice if the application wants to transfer
a buffer that has already been allocated through malloc() or mmap().
There are two ways to use this option. The first uses
clEnqueueRead/WriteBuffer on a pre-pinned, mapped host-side buffer:
a. pinnedBuffer = clCreateBuffer( CL_MEM_ALLOC_HOST_PTR or
CL_MEM_USE_HOST_PTR )
b. deviceBuffer = clCreateBuffer()
c. void *pinnedMemory = clEnqueueMapBuffer( pinnedBuffer )
d. clEnqueueRead/WriteBuffer( deviceBuffer, pinnedMemory )
e. clEnqueueUnmapMemObject( pinnedBuffer, pinnedMemory )
The pinning cost is incurred at step c. Step d does not incur any pinning cost.
Typically, an application performs steps a, b, c, and e once. It then repeatedly
reads or modifies the data in pinnedMemory, followed by step d.
For the second way to use this option, clEnqueueRead/WriteBuffer is used
directly on a user memory buffer. The standard clEnqueueRead/Write calls
require to pin (lock in memory) memory pages before they can be copied (by
the DMA engine). This creates a performance penalty that is proportional to
the buffer size. The performance of this path is currently about two-thirds of
peak interconnect bandwidth.
Option 2 - clEnqueueCopyBuffer() on a pre-pinned host buffer (requires
pre-pinned buffer support)
This is analogous to Option 1. Performing a CL copy of a pre-pinned buffer
to a device buffer (or vice versa) runs at peak interconnect bandwidth.
a. pinnedBuffer = clCreateBuffer( CL_MEM_ALLOC_HOST_PTR or
CL_MEM_USE_HOST_PTR )
b. deviceBuffer = clCreateBuffer()
This is followed either by:
c. void *memory = clEnqueueMapBuffer( pinnedBuffer )
d. Application writes or modifies memory.
e. clEnqueueUnmapMemObject( pinnedBuffer, memory )
f. clEnqueueCopyBuffer( pinnedBuffer, deviceBuffer )
or by:
g. clEnqueueCopyBuffer( deviceBuffer, pinnedBuffer )
h. void *memory = clEnqueueMapBuffer( pinnedBuffer )
i. Application reads memory.
j. clEnqueueUnmapMemObject( pinnedBuffer, memory )
Since the pinnedBuffer resides in host memory, the clMap() and clUnmap()
calls do not result in data transfers, and they are of very low latency. Sparse
AMD APP SDK
1.4 OpenCL Data Transfer Optimization 1-19
Copyright © 2015 Advanced Micro Devices, Inc. All rights reserved.
or dense memory operations by the application take place at host memory
bandwidth.
Option 3 - clEnqueueMapBuffer() and clEnqueueUnmapMemObject() of a
Device Buffer
This is a good choice if the application fills in the data on the fly, or requires
a pointer for calls to other library functions (such as fread() or fwrite()).
An optimized path exists for regular device buffers; this path provides peak
interconnect bandwidth at map/unmap time.
For buffers already allocated through malloc() or mmap(), the total transfer
cost includes a memcpy() into the mapped device buffer, in addition to the
interconnect transfer. Typically, this is slower than option 1), above.
The transfer sequence is as follows:
a. Data transfer from host to device buffer.
1. ptr = clEnqueueMapBuffer( .., buf, .., CL_MAP_WRITE, ..
)
Since the buffer is mapped write-only, no data is transferred from
device buffer to host. The map operation is very low cost. A pointer
to a pinned host buffer is returned.
2. The application fills in the host buffer through memset( ptr ),
memcpy ( ptr, srcptr ), fread( ptr ), or direct CPU writes.
This happens at host memory bandwidth.
3. clEnqueueUnmapMemObject( .., buf, ptr, .. )
The pre-pinned buffer is transferred to the GPU device, at peak
interconnect bandwidth.
b. Data transfer from device buffer to host.
1. ptr = clEnqueueMapBuffer(.., buf, .., CL_MAP_READ, .. )
This command triggers a transfer from the device to host memory,
into a pre-pinned temporary buffer, at peak interconnect bandwidth.
A pointer to the pinned memory is returned.
2. The application reads and processes the data, or executes a
memcpy( dstptr, ptr ), fwrite (ptr), or similar function. Since
the buffer resides in host memory, this happens at host memory
bandwidth.
3. clEnqueueUnmapMemObject( .., buf, ptr, .. )
Since the buffer was mapped as read-only, no transfer takes place,
and the unmap operation is very low cost.
Option 4 - Direct host access to a zero copy device buffer (requires zero copy
support)
This option allows overlapping of data transfers and GPU compute. It is also
useful for sparse write updates under certain constraints.
AMD APP SDK
1-20 Chapter 1: OpenCL Performance and Optimization
Copyright © 2015 Advanced Micro Devices, Inc. All rights reserved.
a. A zero copy buffer on the device is created using the following command:
buf = clCreateBuffer ( .., CL_MEM_USE_PERSISTENT_MEM_AMD, ..
)
This buffer can be directly accessed by the host CPU, using the
uncached WC path. This can take place at the same time the GPU
executes a compute kernel. A common double buffering scheme has the
kernel process data from one buffer while the CPU fills a second buffer.
See the TransferOverlap code sample.
A zero copy device buffer can also be used to for sparse updates, such
as assembling sub-rows of a larger matrix into a smaller, contiguous
block for GPU processing. Due to the WC path, it is a good design
choice to try to align writes to the cache line size, and to pick the write
block size as large as possible.
b. Transfer from the host to the device.
1. ptr = clEnqueueMapBuffer( .., buf, .., CL_MAP_WRITE, .. )
This operation is low cost because the zero copy device buffer is
directly mapped into the host address space.
2. The application transfers data via memset( ptr ), memcpy( ptr,
srcptr ), or direct CPU writes.
The CPU writes directly across the interconnect into the zero copy
device buffer. Depending on the chipset, the bandwidth can be of
the same order of magnitude as the interconnect bandwidth,
although it typically is lower than peak.
3. clEnqueueUnmapMemObject( .., buf, ptr, .. )
As with the preceding map, this operation is low cost because the
buffer continues to reside on the device.
c. If the buffer content must be read back later, use
clEnqueueReadBuffer( .., buf, ..) or
clEnqueueCopyBuffer( .., buf, zero copy host buffer, .. ).
This bypasses slow host reads through the uncached path.
Option 5 - Direct GPU access to a zero copy host buffer (requires zero copy
support)
This option allows direct reads or writes of host memory by the GPU. A GPU
kernel can import data from the host without explicit transfer, and write data
directly back to host memory. An ideal use is to perform small I/Os straight
from the kernel, or to integrate the transfer latency directly into the kernel
execution time.
a. The application creates a zero copy host buffer.
buf = clCreateBuffer( .., CL_MEM_ALLOC_HOST_PTR, .. )
AMD APP SDK
1.5 Using Multiple OpenCL Devices 1-21
Copyright © 2015 Advanced Micro Devices, Inc. All rights reserved.
b. Next, the application modifies or reads the zero copy host buffer.
1. ptr = clEnqueueMapBuffer( .., buf, .., CL_MAP_READ |
CL_MAP_WRITE, .. )
This operation is very low cost because it is a map of a buffer
already residing in host memory.
2. The application modifies the data through memset( ptr ),
memcpy(in either direction), sparse or dense CPU reads or writes.
Since the application is modifying a host buffer, these operations
take place at host memory bandwidth.
3. clEnqueueUnmapMemObject( .., buf, ptr, .. )
As with the preceding map, this operation is very low cost because
the buffer continues to reside in host memory.
c. The application runs clEnqueueNDRangeKernel(), using buffers of this
type as input or output. GPU kernel reads and writes go across the
interconnect to host memory, and the data transfer becomes part of the
kernel execution.
The achievable bandwidth depends on the platform and chipset, but can
be of the same order of magnitude as the peak interconnect bandwidth.
For discrete graphics cards, it is important to note that resulting GPU
kernel bandwidth is an order of magnitude lower compared to a kernel
accessing a regular device buffer located on the device.
d. Following kernel execution, the application can access data in the host
buffer in the same manner as described above.
1.5 Using Multiple OpenCL Devices
The AMD OpenCL runtime supports both CPU and GPU devices. This section
introduces techniques for appropriately partitioning the workload and balancing it
across the devices in the system.
1.5.1 CPU and GPU Devices
Table 1.1 lists some key performance characteristics of two exemplary CPU and
GPU devices: a quad-core AMD Phenom II X4 processor running at 2.8 GHz,
and a mid-range AMD Radeon HD 7770 GPU running at 1 GHz. The “best”
device in each characteristic is highlighted, and the ratio of the best/other device
is shown in the final column.
The GPU excels at high-throughput: the peak execution rate (measured in
FLOPS) is 7X higher than the CPU, and the memory bandwidth is 2.5X higher
than the CPU. The GPU also consumes approximately 65% the power of the
CPU; thus, for this comparison, the power efficiency in flops/watt is 10X higher.
While power efficiency can vary significantly with different devices, GPUs
generally provide greater power efficiency (flops/watt) than CPUs because they
optimize for throughput and eliminate hardware designed to hide latency.

AMD APP SDK
1-22 Chapter 1: OpenCL Performance and Optimization
Copyright © 2015 Advanced Micro Devices, Inc. All rights reserved.
Table 1.1 CPU and GPU Performance Characteristics
Table 4.5 provides a comparison of the CPU and GPU performance charac-
teristics in an AMD A8-4555M “Trinity” APU (19 W, 21 GB/s memory bandwidth).
Table 1.2 CPU and GPU Performance Characteristics on APU
Conversely, CPUs excel at latency-sensitive tasks. For example, an integer add
is 10X faster on the CPU than on the GPU. This is a product of both the CPUs
higher clock rate (2800 MHz vs 1000 MHz for this comparison), as well as the
operation latency; the CPU is optimized to perform an integer add in just one
cycle, while the GPU requires four cycles. The CPU also has a latency-optimized
CPU GPU Winner Ratio
Example Device AMD Phenom II X4 AMD Radeon HD 7770
Core Frequency 2800 MHz 1 GHz 3 X
Compute Units 410 2.5 X
Approx. Power195 W 80 W 1.2 X
Approx. Power/Compute Unit 19 W 8 W 2.4 X
Peak Single-Precision
Billion Floating-Point Ops/Sec
90 1280 14 X
Approx GFLOPS/Watt 0.9 16 18 X
Max In-flight HW Threads 425600 6400 X
Simultaneous Executing Threads 4640 160 X
Memory Bandwidth 26 GB/s 72 GB/s 2.8 X
Int Add latency 0.4 ns 4 ns 10 X
FP Add Latency 1.4 ns 4 ns 2.9 X
Approx DRAM Latency 50 ns 270 ns 5.4 X
L2+L3 (GPU only L2) cache capacity 8192 KB 128 kB 64 X
Approx Kernel Launch Latency 25 μs50 μs2 X
1. For the power specifications of the AMD Phenom II x4, see http://www.amd.com/us/products/desk-
top/processors/phenom-ii/Pages/phenom-ii-model-number-comparison.aspx.
CPU GPU Winner Ratio
Core Frequency 2400 MHz 424 MHz 5.7 x
Compute Units 4 6 1.5 x
Peak Single Precision
Floating-Point Ops/s 77 GFLOPs 326 GFLOPs 4.2 x
Approx. GFLOPs/W 4.0 17.1 4.2 x
Max Inflight HW Threads 4 15872 3968 x
Simultaneous Executing Threads 49624 x
Int Add Latency 0.4 ns 18.9 ns 45.3 x
FP Add Latency 1.7 ns 9.4 ns 5.7 x
Approx. DRAM Latency 50 ns 270 ns 5.4 x
L2 + L3 Cache Capacity 4192 kB 256 kB 16.4 x
AMD APP SDK
1.5 Using Multiple OpenCL Devices 1-23
Copyright © 2015 Advanced Micro Devices, Inc. All rights reserved.
path to DRAM, while the GPU optimizes for bandwidth and relies on many in-
flight threads to hide the latency. The AMD Radeon HD 7770 GPU, for example,
supports more than 25,000 in-flight work-items and can switch to a new
wavefront (containing up to 64 work-items) in a single cycle. The CPU supports
only four hardware threads, and thread-switching requires saving and restoring
the CPU registers from memory. The GPU requires many active threads to both
keep the execution resources busy, as well as provide enough threads to hide
the long latency of cache misses.
Each GPU wavefront has its own register state, which enables the fast single-
cycle switching between threads. Also, GPUs can be very efficient at
gather/scatter operations: each work-item can load from any arbitrary address,
and the registers are completely decoupled from the other threads. This is
substantially more flexible and higher-performing than a classic Vector ALU-style
architecture (such as SSE on the CPU), which typically requires that data be
accessed from contiguous and aligned memory locations. SSE supports
instructions that write parts of a register (for example, MOVLPS and MOVHPS, which
write the upper and lower halves, respectively, of an SSE register), but these
instructions generate additional microarchitecture dependencies and frequently
require additional pack instructions to format the data correctly.
In contrast, each GPU thread shares the same program counter with 63 other
threads in a wavefront. Divergent control-flow on a GPU can be quite expensive
and can lead to significant under-utilization of the GPU device. When control flow
substantially narrows the number of valid work-items in a wave-front, it can be
faster to use the CPU device.
CPUs also tend to provide significantly more on-chip cache than GPUs. In this
example, the CPU device contains 512 kB L2 cache/core plus a 6 MB L3 cache
that is shared among all cores, for a total of 8 MB of cache. In contrast, the GPU
device contains only 128 kB cache shared by the five compute units. The larger
CPU cache serves both to reduce the average memory latency and to reduce
memory bandwidth in cases where data can be re-used from the caches.
Finally, note the approximate 2X difference in kernel launch latency. The GPU
launch time includes both the latency through the software stack, as well as the
time to transfer the compiled kernel and associated arguments across the PCI-
express bus to the discrete GPU. Notably, the launch time does not include the
time to compile the kernel. The CPU can be the device-of-choice for small, quick-
running problems when the overhead to launch the work on the GPU outweighs
the potential speedup. Often, the work size is data-dependent, and the choice of
device can be data-dependent as well. For example, an image-processing
algorithm may run faster on the GPU if the images are large, but faster on the
CPU when the images are small.
The differences in performance characteristics present interesting optimization
opportunities. Workloads that are large and data parallel can run orders of
magnitude faster on the GPU, and at higher power efficiency. Serial or small
parallel workloads (too small to efficiently use the GPU resources) often run
significantly faster on the CPU devices. In some cases, the same algorithm can
AMD APP SDK
1-24 Chapter 1: OpenCL Performance and Optimization
Copyright © 2015 Advanced Micro Devices, Inc. All rights reserved.
exhibit both types of workload. A simple example is a reduction operation such
as a sum of all the elements in a large array. The beginning phases of the
operation can be performed in parallel and run much faster on the GPU. The end
of the operation requires summing together the partial sums that were computed
in parallel; eventually, the width becomes small enough so that the overhead to
parallelize outweighs the computation cost, and it makes sense to perform a
serial add. For these serial operations, the CPU can be significantly faster than
the GPU.
1.5.2 When to Use Multiple Devices
One of the features of GPU computing is that some algorithms can run
substantially faster and at better energy efficiency compared to a CPU device.
Also, once an algorithm has been coded in the data-parallel task style for
OpenCL, the same code typically can scale to run on GPUs with increasing
compute capability (that is more compute units) or even multiple GPUs (with a
little more work).
For some algorithms, the advantages of the GPU (high computation throughput,
latency hiding) are offset by the advantages of the CPU (low latency, caches, fast
launch time), so that the performance on either devices is similar. This case is
more common for mid-range GPUs and when running more mainstream
algorithms. If the CPU and the GPU deliver similar performance, the user can
get the benefit of either improved power efficiency (by running on the GPU) or
higher peak performance (use both devices).
Usually, when the data size is small, it is faster to use the CPU because the start-
up time is quicker than on the GPU due to a smaller driver overhead and
avoiding the need to copy buffers from the host to the device.
1.5.3 Partitioning Work for Multiple Devices
By design, each OpenCL command queue can only schedule work on a single
OpenCL device. Thus, using multiple devices requires the developer to create a
separate queue for each device, then partition the work between the available
command queues.
A simple scheme for partitioning work between devices would be to statically
determine the relative performance of each device, partition the work so that
faster devices received more work, launch all the kernels, and then wait for them
to complete. In practice, however, this rarely yields optimal performance. The
relative performance of devices can be difficult to determine, in particular for
kernels whose performance depends on the data input. Further, the device
performance can be affected by dynamic frequency scaling, OS thread
scheduling decisions, or contention for shared resources, such as shared caches
and DRAM bandwidth. Simple static partitioning algorithms which “guess wrong”
at the beginning can result in significantly lower performance, since some
devices finish and become idle while the whole system waits for the single,
unexpectedly slow device.
AMD APP SDK
1.5 Using Multiple OpenCL Devices 1-25
Copyright © 2015 Advanced Micro Devices, Inc. All rights reserved.
For these reasons, a dynamic scheduling algorithm is recommended. In this
approach, the workload is partitioned into smaller parts that are periodically
scheduled onto the hardware. As each device completes a part of the workload,
it requests a new part to execute from the pool of remaining work. Faster devices,
or devices which work on easier parts of the workload, request new input faster,
resulting in a natural workload balancing across the system. The approach
creates some additional scheduling and kernel submission overhead, but
dynamic scheduling generally helps avoid the performance cliff from a single bad
initial scheduling decision, as well as higher performance in real-world system
environments (since it can adapt to system conditions as the algorithm runs).
Multi-core runtimes, such as Cilk, have already introduced dynamic scheduling
algorithms for multi-core CPUs, and it is natural to consider extending these
scheduling algorithms to GPUs as well as CPUs. A GPU introduces several new
aspects to the scheduling process:
•Heterogeneous Compute Devices
Most existing multi-core schedulers target only homogenous computing
devices. When scheduling across both CPU and GPU devices, the scheduler
must be aware that the devices can have very different performance
characteristics (10X or more) for some algorithms. To some extent, dynamic
scheduling is already designed to deal with heterogeneous workloads (based
on data input the same algorithm can have very different performance, even
when run on the same device), but a system with heterogeneous devices
makes these cases more common and more extreme. Here are some
suggestions for these situations.
– The scheduler should support sending different workload sizes to
different devices. GPUs typically prefer larger grain sizes, and higher-
performing GPUs prefer still larger grain sizes.
– The scheduler should be conservative about allocating work until after it
has examined how the work is being executed. In particular, it is
important to avoid the performance cliff that occurs when a slow device
is assigned an important long-running task. One technique is to use small
grain allocations at the beginning of the algorithm, then switch to larger
grain allocations when the device characteristics are well-known.
– As a special case of the above rule, when the devices are substantially
different in performance (perhaps 10X), load-balancing has only a small
potential performance upside, and the overhead of scheduling the load
probably eliminates the advantage. In the case where one device is far
faster than everything else in the system, use only the fast device.
– The scheduler must balance small-grain-size (which increase the
adaptiveness of the schedule and can efficiently use heterogeneous
devices) with larger grain sizes (which reduce scheduling overhead).
Note that the grain size must be large enough to efficiently use the GPU.
•Asynchronous Launch
OpenCL devices are designed to be scheduled asynchronously from a
command-queue. The host application can enqueue multiple kernels, flush
AMD APP SDK
1-26 Chapter 1: OpenCL Performance and Optimization
Copyright © 2015 Advanced Micro Devices, Inc. All rights reserved.
the kernels so they begin executing on the device, then use the host core for
other work. The AMD OpenCL implementation uses a separate thread for
each command-queue, so work can be transparently scheduled to the GPU
in the background.
Avoid starving the high-performance GPU devices. This can occur if the
physical CPU core, which must re-fill the device queue, is itself being used
as a device. A simple approach to this problem is to dedicate a physical CPU
core for scheduling chores. The device fission extension (see the Extensions
appendix in the AMD OpenCL User Guide) can be used to reserve a core
for scheduling. For example, on a quad-core device, device fission can be
used to create an OpenCL device with only three cores.
Another approach is to schedule enough work to the device so that it can
tolerate latency in additional scheduling. Here, the scheduler maintains a
watermark of uncompleted work that has been sent to the device, and refills
the queue when it drops below the watermark. This effectively increase the
grain size, but can be very effective at reducing or eliminating device
starvation. Developers cannot directly query the list of commands in the
OpenCL command queues; however, it is possible to pass an event to each
clEnqueue call that can be queried, in order to determine the execution
status (in particular the command completion time); developers also can
maintain their own queue of outstanding requests.
For many algorithms, this technique can be effective enough at hiding
latency so that a core does not need to be reserved for scheduling. In
particular, algorithms where the work-load is largely known up-front often
work well with a deep queue and watermark. Algorithms in which work is
dynamically created may require a dedicated thread to provide low-latency
scheduling.
•Data Location
Discrete GPUs use dedicated high-bandwidth memory that exists in a
separate address space. Moving data between the device address space
and the host requires time-consuming transfers over a relatively slow PCI-
Express bus. Schedulers should be aware of this cost and, for example,
attempt to schedule work that consumes the result on the same device
producing it.
CPU and GPU devices share the same memory bandwidth, which results in
additional interactions of kernel executions.
1.5.4 Synchronization Caveats
Enqueuing several commands before flushing can enable the host CPU to batch
together the command submission, which can reduce launch overhead.
Command-queues that are configured to execute in-order are guaranteed to
complete execution of each command before the next command begins. This
synchronization guarantee can often be leveraged to avoid explicit
clWaitForEvents() calls between command submissions. Using
clWaitForEvents() requires intervention by the host CPU and additional
AMD APP SDK
1.5 Using Multiple OpenCL Devices 1-27
Copyright © 2015 Advanced Micro Devices, Inc. All rights reserved.
synchronization cost between the host and the GPU; by leveraging the in-order
queue property, back-to-back kernel executions can be efficiently handled
directly on the GPU hardware.
AMD Southern Islands GPUs can execute multiple kernels simultaneously when
there are no dependencies.
The AMD OpenCL implementation spawns a new thread to manage each
command queue. Thus, the OpenCL host code is free to manage multiple
devices from a single host thread. Note that clFinish is a blocking operation;
the thread that calls clFinish blocks until all commands in the specified
command-queue have been processed and completed. If the host thread is
managing multiple devices, it is important to call clFlush for each command-
queue before calling clFinish, so that the commands are flushed and execute
in parallel on the devices. Otherwise, the first call to clFinish blocks, the
commands on the other devices are not flushed, and the devices appear to
execute serially rather than in parallel.
For low-latency CPU response, it can be more efficient to use a dedicated spin
loop and not call clFinish() Calling clFinish() indicates that the application
wants to wait for the GPU, putting the thread to sleep. For low latency, the
application should use clFlush(), followed by a loop to wait for the event to
complete. This is also true for blocking maps. The application should use non-
blocking maps followed by a loop waiting on the event. The following provides
sample code for this.
if (sleep)
{
// this puts host thread to sleep, useful if power is a
consideration
or overhead is not a concern
clFinish(cmd_queue_);
}
else
{
// this keeps the host thread awake, useful if latency
is a concern
clFlush(cmd_queue_);
error_ = clGetEventInfo(event,
CL_EVENT_COMMAND_EXECUTION_STATUS,
sizeof(cl_int), &eventStatus, NULL);
while (eventStatus > 0)
{
AMD APP SDK
1-28 Chapter 1: OpenCL Performance and Optimization
Copyright © 2015 Advanced Micro Devices, Inc. All rights reserved.
error_ = clGetEventInfo(event,
CL_EVENT_COMMAND_EXECUTION_STATUS,
sizeof(cl_int), &eventStatus, NULL);
Sleep(0); // be nice to other threads, allow scheduler
to find
other work if possible
// Choose your favorite way to yield, SwitchToThread()
for example,
in place of Sleep(0)
}
}
1.5.5 GPU and CPU Kernels
While OpenCL provides functional portability so that the same kernel can run on
any device, peak performance for each device is typically obtained by tuning the
OpenCL kernel for the target device.
Code optimized for the Tahiti device (the AMD Radeon™ HD 7970 GPU) typically
runs well across other members of the Southern Islands family.
CPUs and GPUs have very different performance characteristics, and some of
these impact how one writes an optimal kernel. Notable differences include:
•The Vector ALU floating point resources in a CPU (SSE/AVX) require the use
of vectorized types (such as float4) to enable packed SSE code generation
and extract good performance from the Vector ALU hardware. The GPU
Vector ALU hardware is more flexible and can efficiently use the floating-
point hardware; however, code that can use float4 often generates hi-quality
code for both the CPU and the AMD GPUs.
•The AMD OpenCL CPU implementation runs work-items from the same
work-group back-to-back on the same physical CPU core. For optimally
coalesced memory patterns, a common access pattern for GPU-optimized
algorithms is for work-items in the same wavefront to access memory
locations from the same cache line. On a GPU, these work-items execute in
parallel and generate a coalesced access pattern. On a CPU, the first work-
item runs to completion (or until hitting a barrier) before switching to the next.
Generally, if the working set for the data used by a work-group fits in the CPU
caches, this access pattern can work efficiently: the first work-item brings a
line into the cache hierarchy, which the other work-items later hit. For large
working-sets that exceed the capacity of the cache hierarchy, this access
pattern does not work as efficiently; each work-item refetches cache lines
that were already brought in by earlier work-items but were evicted from the
cache hierarchy before being used. Note that AMD CPUs typically provide
512 kB to 2 MB of L2+L3 cache for each compute unit.
AMD APP SDK
1.5 Using Multiple OpenCL Devices 1-29
Copyright © 2015 Advanced Micro Devices, Inc. All rights reserved.
•CPUs do not contain any hardware resources specifically designed to
accelerate local memory accesses. On a CPU, local memory is mapped to
the same cacheable DRAM used for global memory, and there is no
performance benefit from using the __local qualifier. The additional memory
operations to write to LDS, and the associated barrier operations can reduce
performance. One notable exception is when local memory is used to pack
values to avoid non-coalesced memory patterns.
•CPU devices only support a small number of hardware threads, typically two
to eight. Small numbers of active work-group sizes reduce the CPU switching
overhead, although for larger kernels this is a second-order effect.
For a balanced solution that runs reasonably well on both devices, developers
are encouraged to write the algorithm using float4 vectorization. The GPU is
more sensitive to algorithm tuning; it also has higher peak performance potential.
Thus, one strategy is to target optimizations to the GPU and aim for reasonable
performance on the CPU. For peak performance on all devices, developers can
choose to use conditional compilation for key code loops in the kernel, or in some
cases even provide two separate kernels. Even with device-specific kernel
optimizations, the surrounding host code for allocating memory, launching
kernels, and interfacing with the rest of the program generally only needs to be
written once.
Another approach is to leverage a CPU-targeted routine written in a standard
high-level language, such as C++. In some cases, this code path may already
exist for platforms that do not support an OpenCL device. The program uses
OpenCL for GPU devices, and the standard routine for CPU devices. Load-
balancing between devices can still leverage the techniques described in
Section 1.5.3, “Partitioning Work for Multiple Devices,” page 1-24.
1.5.6 Contexts and Devices
The AMD OpenCL program creates at least one context, and each context can
contain multiple devices. Thus, developers must choose whether to place all
devices in the same context or create a new context for each device. Generally,
it is easier to extend a context to support additional devices rather than
duplicating the context for each device: buffers are allocated at the context level
(and automatically across all devices), programs are associated with the context,
and kernel compilation (via clBuildProgram) can easily be done for all devices
in a context. However, with current OpenCL implementations, creating a separate
context for each device provides more flexibility, especially in that buffer
allocations can be targeted to occur on specific devices. Generally, placing the
devices in the same context is the preferred solution.
AMD APP SDK
1-30 Chapter 1: OpenCL Performance and Optimization
Copyright © 2015 Advanced Micro Devices, Inc. All rights reserved.

AMD APP SDK
AMD APP SDK - OpenCL Optimization Guide 2-1
Copyright © 2015 Advanced Micro Devices, Inc. All rights reserved.
Chapter 2
OpenCL Performance and Optimiza-
tion for GCN Devices
This chapter discusses performance and optimization when programming for
AMD GPU compute devices that are based on the Graphic Core Next (GCN)
architecture (such as the Southern Islands, Sea Islands, and Volcanic Islands
devices and Kabini APUs), as well as CPUs and multiple devices. Details specific
to the Evergreen and Northern Islands families of GPUs are provided in
Chapter 3, “OpenCL Performance and Optimization for Evergreen and Northern
Islands Devices.”
2.1 Global Memory Optimization
The GPU consists of multiple compute units. Each compute unit (CU) contains
local (on-chip) memory, L1 cache, registers, and four SIMDs. Each SIMD
consists of 16 processing element (PEs). Individual work-items execute on a
single processing element; one or more work-groups execute on a single
compute unit. On a GPU, hardware schedules groups of work-items, called
wavefronts, onto compute units; thus, work-items within a wavefront execute in
lock-step; the same instruction is executed on different data.
Each compute unit contains 64 kB local memory, 16 kB of read/write L1 cache,
four vector units, and one scalar unit. The maximum local memory allocation is
32 kB per work-group. Each vector unit contains 512 scalar registers (SGPRs)
for handling branching, constants, and other data constant across a wavefront.
Vector units also contain 256 vector registers (VGPRs). VGPRs actually are
scalar registers, but they are replicated across the whole wavefront. Vector units
contain 16 processing elements (PEs). Each PE is scalar.
Since the L1 cache is 16 kB per compute unit, the total L1 cache size is
16 kB * (# of compute units). For the AMD Radeon™ HD 7970, this means a total
of 512 kB L1 cache. L1 bandwidth can be computed as:
L1 peak bandwidth = Compute Units * (4 threads/clock) * (128 bits per thread) *
(1 byte / 8 bits) * Engine Clock
For the AMD Radeon HD 7970, this is ~1.9 TB/s.
If two memory access requests are directed to the same controller, the hardware
serializes the access. This is called a channel conflict. Similarly, if two memory
access requests go to the same memory bank, hardware serializes the access.
This is called a bank conflict. From a developer’s point of view, there is not much
difference between channel and bank conflicts. Often, a large power of two stride
results in a channel conflict. The size of the power of two stride that causes a
AMD APP SDK
2-2 Chapter 2: OpenCL Performance and Optimization for GCN Devices
Copyright © 2015 Advanced Micro Devices, Inc. All rights reserved.
specific type of conflict depends on the chip. A stride that results in a channel
conflict on a machine with eight channels might result in a bank conflict on a
machine with four.
In this document, the term bank conflict is used to refer to either kind of conflict.
Typically, reads and writes go through L1 and L2. As reads and writes go through
L2 in addition to through L1, there is no complete path or fast path to worry about
unlike in pre-GCN devices.
2.1.1 Channel Conflicts
The important concept is memory stride: the increment in memory address,
measured in elements, between successive elements fetched or stored by
consecutive work-items in a kernel. Many important kernels do not exclusively
use simple stride one accessing patterns; instead, they feature large non-unit
strides. For instance, many codes perform similar operations on each dimension
of a two- or three-dimensional array. Performing computations on the low
dimension can often be done with unit stride, but the strides of the computations
in the other dimensions are typically large values. This can result in significantly
degraded performance when the codes are ported unchanged to GPU systems.
A CPU with caches presents the same problem, large power-of-two strides force
data into only a few cache lines.
One solution is to rewrite the code to employ array transpositions between the
kernels. This allows all computations to be done at unit stride. Ensure that the
time required for the transposition is relatively small compared to the time to
perform the kernel calculation.
For many kernels, the reduction in performance is sufficiently large that it is
worthwhile to try to understand and solve this problem.
In GPU programming, it is best to have adjacent work-items read or write
adjacent memory addresses. This is one way to avoid channel conflicts.
When the application has complete control of the access pattern and address
generation, the developer must arrange the data structures to minimize bank
conflicts. Accesses that differ in the lower bits can run in parallel; those that differ
only in the upper bits can be serialized.
In this example:
for (ptr=base; ptr<max; ptr += 16KB)
R0 = *ptr ;
where the lower bits are all the same, the memory requests all access the same
bank on the same channel and are processed serially.
This is a low-performance pattern to be avoided. When the stride is a power of
2 (and larger than the channel interleave), the loop above only accesses one
channel of memory.

AMD APP SDK
2.1 Global Memory Optimization 2-3
Copyright © 2015 Advanced Micro Devices, Inc. All rights reserved.
The hardware byte address bits are:
•On all AMD Radeon HD 79XX-series GPUs, there are 12 channels. A
crossbar distributes the load to the appropriate memory channel. Each
memory channel has a read/write global L2 cache, with 64 kB per channel.
The cache line size is 64 bytes.
Because 12 channels are not a part of the power of two memory and bank
channel addressing, this is not straightforward for the AMD Radeon HD
79XX series. The memory channels are grouped in four quadrants, each
which consisting of three channels. Bits 8, 9, and 10 of the address select a
“virtual pipe.” The top two bits of this pipe select the quadrant; then, the
channel within the quadrant is selected using the low bit of the pipe and the
row and bank address modulo three, according to the following conditional
equation.
If (({ row, bank} %3) == 1)
channel_within_quadrant = 1
else
channel_within_quadrant = 2 * pipe[0]
Figure 2.1 illustrates the memory channel mapping.
31:x bank channel 7:0 address

AMD APP SDK
2-4 Chapter 2: OpenCL Performance and Optimization for GCN Devices
Copyright © 2015 Advanced Micro Devices, Inc. All rights reserved.
Figure 2.1 Channel Remapping/Interleaving
Note that an increase of the address by 2048 results in a 1/3 probability the
same channel is hit; increasing the address by 256 results in a 1/6 probability
the same channel is hit, etc.
AMD APP SDK
2.1 Global Memory Optimization 2-5
Copyright © 2015 Advanced Micro Devices, Inc. All rights reserved.
On AMD Radeon HD 78XX GPUs, the channel selection are bits 10:8 of the
byte address. For the AMD Radeon HD 77XX, the channel selection are bits
9:8 of the byte address. This means a linear burst switches channels every 256
bytes. Since the wavefront size is 64, channel conflicts are avoided if each work-
item in a wave reads a different address from a 64-word region. All AMD
Radeon HD 7XXX series GPUs have the same layout: channel ends at bit 8,
and the memory bank is to the left of the channel.
For AMD Radeon HD 77XX and 78XX GPUs, a burst of 2 kB (# of channels *
256 bytes) cycles through all the channels.
For AMD Radeon HD 77XX and 78XX GPUs, when calculating an address as
y*width+x, but reading a burst on a column (incrementing y), only one memory
channel of the system is used, since the width is likely a multiple of 256 words
= 2048 bytes. If the width is an odd multiple of 256B, then it cycles through all
channels.
If every work-item in a work-group references consecutive memory addresses
and the address of work-item 0 is aligned to 256 bytes and each work-item
fetches 32 bits, the entire wavefront accesses one channel. Although this seems
slow, it actually is a fast pattern because it is necessary to consider the memory
access over the entire device, not just a single wavefront.
One or more work-groups execute on each compute unit. On the AMD Radeon
HD 7000-series GPUs, work-groups are dispatched in a linear order, with x
changing most rapidly. For a single dimension, this is:
DispatchOrder = get_group_id(0)
For two dimensions, this is:
DispatchOrder = get_group_id(0) + get_group_id(1) * get_num_groups(0)
This is row-major-ordering of the blocks in the index space. Once all compute
units are in use, additional work-groups are assigned to compute units as
needed. Work-groups retire in order, so active work-groups are contiguous.
At any time, each compute unit is executing an instruction from a single
wavefront. In memory intensive kernels, it is likely that the instruction is a
memory access. Since there are 12 channels on the AMD Radeon HD 7970
GPU, at most 12 of the compute units can issue a memory access operation in
one cycle. It is most efficient if the accesses from 12 wavefronts go to different
channels. One way to achieve this is for each wavefront to access consecutive
groups of 256 = 64 * 4 bytes. Note, as shown in Figure 2.1, fetching 256 * 12
bytes in a row does not always cycle through all channels.
An inefficient access pattern is if each wavefront accesses all the channels. This
is likely to happen if consecutive work-items access data that has a large power
of two strides.
In the next example of a kernel for copying, the input and output buffers are
interpreted as though they were 2D, and the work-group size is organized as 2D.

AMD APP SDK
2-6 Chapter 2: OpenCL Performance and Optimization for GCN Devices
Copyright © 2015 Advanced Micro Devices, Inc. All rights reserved.
The kernel code is:
#define WIDTH 1024
#define DATA_TYPE float
#define A(y , x ) A[ (y) * WIDTH + (x ) ]
#define C(y , x ) C[ (y) * WIDTH+(x ) ]
kernel void copy_float (__global const
DATA_TYPE * A,
__global DATA_TYPE* C)
{int idx = get_global_id(0);
int idy = get_global_id(1);
C(idy, idx) = A( idy, idx);
}
By changing the width, the data type and the work-group dimensions, we get a
set of kernels out of this code.
Given a 64x1 work-group size, each work-item reads a consecutive 32-bit
address. Given a 1x64 work-group size, each work-item reads a value separated
by the width in a power of two bytes.
To avoid power of two strides:
•Add an extra column to the data matrix.
•Change the work-group size so that it is not a power of 21.
•It is best to use a width that causes a rotation through all of the memory
channels, instead of using the same one repeatedly.
•Change the kernel to access the matrix with a staggered offset.
2.1.1.1 Staggered Offsets
Staggered offsets apply a coordinate transformation to the kernel so that the data
is processed in a different order. Unlike adding a column, this technique does not
use extra space. It is also relatively simple to add to existing code.
Figure 2.2 illustrates the transformation to staggered offsets.
1. Generally, it is not a good idea to make the work-group size something other than an integer multiple
of the wavefront size, but that usually is less important than avoiding channel conflicts.

AMD APP SDK
2.1 Global Memory Optimization 2-7
Copyright © 2015 Advanced Micro Devices, Inc. All rights reserved.
Figure 2.2 Transformation to Staggered Offsets
The global ID values reflect the order that the hardware initiates work-groups.
The values of get group ID are in ascending launch order.
global_id(0) = get_group_id(0) * get_local_size(0) + get_local_id(0)
global_id(1) = get_group_id(1) * get_local_size(1) + get_local_id(1)
The hardware launch order is fixed, but it is possible to change the launch order,
as shown in the following example.
Assume a work-group size of k x k, where k is a power of two, and a large 2D
matrix of size 2nx2
m in row-major order. If each work-group must process a
block in column-order, the launch order does not work out correctly: consecutive
work-groups execute down the columns, and the columns are a large power-of-
two apart; so, consecutive work-groups access the same channel.
By introducing a transformation, it is possible to stagger the work-groups to avoid
channel conflicts. Since we are executing 2D work-groups, each work group is
identified by four numbers.
1. get_group_id(0) - the x coordinate or the block within the column of the
matrix.
2. get_group_id(1) - the y coordinate or the block within the row of the matrix.
3. get_global_id(0) - the x coordinate or the column of the matrix.
4. get_global_id(1) - the y coordinate or the row of the matrix.
Work-
Group
0,0
1,0
2,0
0,0
0,0 1,0 2,0
0,0
0,0
1,0
2,0
0,0
Work-Group size k by k
2N
Matrix in row
major order
Linear format (each group
is a power of two apart)
Offset format (each group is not a
power of two apart)
After transform
2N
K + 2N2K + 2N
2N
AMD APP SDK
2-8 Chapter 2: OpenCL Performance and Optimization for GCN Devices
Copyright © 2015 Advanced Micro Devices, Inc. All rights reserved.
To transform the code, add the following four lines to the top of the kernel.
get_group_id_0 = get_group_id(0);
get_group_id_1 = (get_group_id(0) + get_group_id(1)) % get_local_size(0);
get_global_id_0 = get_group_id_0 * get_local_size(0) + get_local_id(0);
get_global_id_1 = get_group_id_1 * get_local_size(1) + get_local_id(1);
Then, change the global IDs and group IDs to the staggered form. The result is:
__kernel void
copy_float (
__global const DATA_TYPE * A,
__global DATA_TYPE * C)
{size_t get_group_id_0 = get_group_id(0);
size_t get_group_id_1 = (get_group_id(0) + get_group_id(1)) %
get_local_size(0);
size_t get_global_id_0 = get_group_id_0 * get_local_size(0) +
get_local_id(0);
size_t get_global_id_1 = get_group_id_1 * get_local_size(1) +
get_local_id(1);
int idx = get_global_id_0; //changed to staggered form
int idy = get_global_id_1; //changed to staggered form
C(idy , idx) = A( idy , idx);
}
2.1.1.2 Reads Of The Same Address
Under certain conditions, one unexpected case of a channel conflict is that
reading from the same address is a conflict, even on the FastPath.
This does not happen on the read-only memories, such as constant buffers,
textures, or shader resource view (SRV); but it is possible on the read/write UAV
memory or OpenCL global memory.
From a hardware standpoint, reads from a fixed address have the same upper
bits, so they collide and are serialized. To read in a single value, read the value
in a single work-item, place it in local memory, and then use that location:
Avoid:
temp = input[3] // if input is from global space
Use:
if (get_local_id(0) == 0) {
local = input[3]
}
barrier(CLK_LOCAL_MEM_FENCE);
temp = local
2.1.2 Coalesced Writes
Southern Island devices do not support coalesced writes; however, continuous
addresses within work-groups provide maximum performance.
Each compute unit accesses the memory system in quarter-wavefront units. The
compute unit transfers a 32-bit address and one element-sized piece of data for
each work-item. This results in a total of 16 elements + 16 addresses per quarter-
AMD APP SDK
2.2 Local Memory (LDS) Optimization 2-9
Copyright © 2015 Advanced Micro Devices, Inc. All rights reserved.
wavefront. On GCN-based devices, processing quarter-wavefront requires two
cycles before the data is transferred to the memory controller.
2.2 Local Memory (LDS) Optimization
AMD GCN-family GPUs include a Local Data Store (LDS) cache, which
accelerates local memory accesses. LDS provides high-bandwidth access (more
than 10X higher than global memory), efficient data transfers between work-items
in a work-group, and high-performance atomic support. LDS is much faster than
L1 cache access as it has twice the peak bandwidth and far lower latency.
Additionally, using LDS memory can reduce global memory bandwidth usage.
Local memory offers significant advantages when the data is re-used; for
example, subsequent accesses can read from local memory, thus reducing
global memory bandwidth. Another advantage is that local memory does not
require coalescing.
To determine local memory size:
clGetDeviceInfo( …, CL_DEVICE_LOCAL_MEM_SIZE, … );
All AMD Southern Islands, Sea Islands, and Volcanic Islands GPUs (collectively
referred to as GCN devices) contain a 64 kB LDS for each compute unit;
although only 32 kB can be allocated per work-group. The LDS contains 32-
banks, each bank is four bytes wide and 256 bytes deep; the bank address is
determined by bits 6:2 in the address. As shown below, programmers must
carefully control the bank bits to avoid bank conflicts as much as possible. Bank
conflicts are determined by what addresses are accessed on each half wavefront
boundary. Threads 0 through 31 are checked for conflicts as are threads 32
through 63 within a wavefront.
In a single cycle, local memory can service a request for each bank (up to 32
accesses each cycle on the AMD Radeon HD 7970 GPU). For an AMD
Radeon HD 7970 GPU, this delivers a memory bandwidth of over 100 GB/s for
each compute unit, and more than 3.5 TB/s for the whole chip. This is more than
14X the global memory bandwidth. However, accesses that map to the same
bank are serialized and serviced on consecutive cycles. LDS operations do not
stall; however, the compiler inserts wait operations prior to issuing operations that
depend on the results. A wavefront that generated bank conflicts does not stall
implicitly, but may stall explicitly in the kernel if the compiler has inserted a wait
command for the outstanding memory access. The GPU reprocesses the
wavefront on subsequent cycles, enabling only the lanes receiving data, until all
the conflicting accesses complete. The bank with the most conflicting accesses
determines the latency for the wavefront to complete the local memory operation.
The worst case occurs when all 64 work-items map to the same bank, since each
access then is serviced at a rate of one per clock cycle; this case takes 64 cycles
to complete the local memory access for the wavefront. A program with a large
number of bank conflicts (as measured by the LDSBankConflict performance
counter in the CodeXL GPU Profiler statistics) might benefit from using the
constant or image memory rather than LDS.
AMD APP SDK
2-10 Chapter 2: OpenCL Performance and Optimization for GCN Devices
Copyright © 2015 Advanced Micro Devices, Inc. All rights reserved.
Thus, the key to effectively using the LDS is to control the access pattern, so that
accesses generated on the same cycle map to different banks in the LDS. One
notable exception is that accesses to the same address (even though they have
the same bits 6:2) can be broadcast to all requestors and do not generate a bank
conflict. The LDS hardware examines the requests generated over two cycles (32
work-items of execution) for bank conflicts. Ensure, as much as possible, that the
memory requests generated from a quarter-wavefront avoid bank conflicts by
using unique address bits 6:2. A simple sequential address pattern, where each
work-item reads a float2 value from LDS, generates a conflict-free access pattern
on the AMD Radeon HD 7XXX GPU. Note that a sequential access pattern,
where each work-item reads a float4 value from LDS, uses only half the banks
on each cycle on the AMD Radeon HD 7XXX GPU and delivers half the
performance of the float access pattern.
Each stream processor can generate up to two 4-byte LDS requests per cycle.
Byte and short reads consume four bytes of LDS bandwidth. Developers can use
the large register file: each compute unit has 256 kB of register space available
(8X the LDS size) and can provide up to twelve 4-byte values/cycle (6X the LDS
bandwidth). Registers do not offer the same indexing flexibility as does the LDS,
but for some algorithms this can be overcome with loop unrolling and explicit
addressing.
LDS reads require one ALU operation to initiate them. Each operation can initiate
two loads of up to four bytes each.
The CodeXL GPU Profiler provides the following performance counter to help
optimize local memory usage:
LDSBankConflict: The percentage of time accesses to the LDS are stalled
due to bank conflicts relative to GPU Time. In the ideal case, there are no
bank conflicts in the local memory access, and this number is zero.
Local memory is software-controlled “scratchpad” memory. In contrast, caches
typically used on CPUs monitor the access stream and automatically capture
recent accesses in a tagged cache. The scratchpad allows the kernel to explicitly
load items into the memory; they exist in local memory until the kernel replaces
them, or until the work-group ends. To declare a block of local memory, use the
__local keyword; for example:
__local float localBuffer[64]
These declarations can be either in the parameters to the kernel call or in the
body of the kernel. The __local syntax allocates a single block of memory, which
is shared across all work-items in the workgroup.
To write data into local memory, write it into an array allocated with __local. For
example:
localBuffer[i] = 5.0;
AMD APP SDK
2.3 Constant Memory Optimization 2-11
Copyright © 2015 Advanced Micro Devices, Inc. All rights reserved.
A typical access pattern is for each work-item to collaboratively write to the local
memory: each work-item writes a subsection, and as the work-items execute in
parallel they write the entire array. Combined with proper consideration for the
access pattern and bank alignment, these collaborative write approaches can
lead to highly efficient memory accessing.
The following example is a simple kernel section that collaboratively writes, then
reads from, local memory:
__kernel void localMemoryExample (__global float *In, __global float *Out) {
__local float localBuffer[64];
uint tx = get_local_id(0);
uint gx = get_global_id(0);
// Initialize local memory:
// Copy from this work-group’s section of global memory to local:
// Each work-item writes one element; together they write it all
localBuffer[tx] = In[gx];
// Ensure writes have completed:
barrier(CLK_LOCAL_MEM_FENCE);
// Toy computation to compute a partial factorial, shows re-use from local
float f = localBuffer[tx];
for (uint i=tx+1; i<64; i++) {
f *= localBuffer[i];
}
Out[gx] = f;
}
Note the host code cannot read from, or write to, local memory. Only the kernel
can access local memory.
Local memory is consistent across work-items only at a work-group barrier; thus,
before reading the values written collaboratively, the kernel must include a
barrier() instruction. An important optimization is the case where the local
work-group size is less than, or equal to, the wavefront size. Because the
wavefront executes as an atomic unit, the explicit barrier operation is not
required. The compiler automatically removes these barriers if the kernel
specifies a reqd_work_group_size (see section 5.8 of the OpenCL
Specification) that is less than the wavefront size. Developers are strongly
encouraged to include the barriers where appropriate, and rely on the compiler
to remove the barriers when possible, rather than manually removing the
barriers(). This technique results in more portable code, including the ability to
run kernels on CPU devices.
2.3 Constant Memory Optimization
Constants (data from read-only buffers shared by a wavefront) are loaded to
SGPRs from memory through the L1 (and L2) cache using scalar memory read
instructions. The scalar instructions can use up to two SGPR sources per cycle;
vector instructions can use one SGPR source per cycle. (There are 512 SGPRs
per SIMD, 4 SIMDs per CU; so a 32 CU configuration like Tahiti has 256 kB of
SGPRs.)
AMD APP SDK
2-12 Chapter 2: OpenCL Performance and Optimization for GCN Devices
Copyright © 2015 Advanced Micro Devices, Inc. All rights reserved.
GCN hardware supports specific inline literal constants. These constants are
“free” in that they do not increase code size:
0
integers 1.. 64
integers -1 .. -16
0.5 single or double floats
-0.5
1.0
-1.0
2.0
-2.0
4.0
-4.0
Any other literal constant increases the code size by at least 32 bits.
The AMD implementation of OpenCL provides three levels of performance for the
“constant” memory type.
1. Simple Direct-Addressing Patterns
Very high bandwidth can be attained when the compiler has available the
constant address at compile time and can embed the constant address into
the instruction. Each processing element can load up to 4x4-byte direct-
addressed constant values each cycle. Typically, these cases are limited to
simple non-array constants and function parameters. The executing kernel
loads the constants into scalar registers and concurrently populates the
constant cache. The constant cache is a tagged cache. Typically each 16 8k
cache is shared among four compute units. If the constant data is already
present in the constant cache, the load is serviced by the cache and does
not require any global memory bandwidth. The constant cache size varies
from 4k to 48k per GPU.
2. Same Index
Hardware acceleration also takes place when all work-items in a wavefront
reference the same constant address. In this case, the data is loaded from
memory one time, stored in the L1 cache, and then broadcast to all wave-
fronts. This can reduce significantly the required memory bandwidth.
3. Varying Index
More sophisticated addressing patterns, including the case where each work-
item accesses different indices, are not hardware accelerated and deliver the
same performance as a global memory read with the potential for cache hits.
To further improve the performance of the AMD OpenCL stack, two methods
allow users to take advantage of hardware constant buffers. These are:
1. Globally scoped constant arrays. These arrays are initialized, globally
scoped, and in the constant address space (as specified in section 6.5.3 of
the OpenCL specification). If the size of an array is below 64 kB, it is placed

AMD APP SDK
2.4 OpenCL Memory Resources: Capacity and Performance 2-13
Copyright © 2015 Advanced Micro Devices, Inc. All rights reserved.
in hardware constant buffers; otherwise, it uses global memory. An example
of this is a lookup table for math functions.
2. Per-pointer attribute specifying the maximum pointer size. This is specified
using the max_constant_size(N) attribute. The attribute form conforms to
section 6.10 of the OpenCL 1.0 specification. This attribute is restricted to
top-level kernel function arguments in the constant address space. This
restriction prevents a pointer of one size from being passed as an argument
to a function that declares a different size. It informs the compiler that indices
into the pointer remain inside this range and it is safe to allocate a constant
buffer in hardware, if it fits. Using a constant pointer that goes outside of this
range results in undefined behavior. All allocations are aligned on the 16-byte
boundary. For example:
kernel void mykernel(global int* a,
constant int* b __attribute__((max_constant_size (65536)))
)
{
size_t idx = get_global_id(0);
a[idx] = b[idx & 0x3FFF];
}
A kernel that uses constant buffers must use CL_DEVICE_MAX_CONSTANT_ARGS to
query the device for the maximum number of constant buffers the kernel can
support. This value might differ from the maximum number of hardware constant
buffers available. In this case, if the number of hardware constant buffers is less
than the CL_DEVICE_MAX_CONSTANT_ARGS, the compiler allocates the largest
constant buffers in hardware first and allocates the rest of the constant buffers in
global memory. As an optimization, if a constant pointer A uses n bytes of
memory, where n is less than 64 kB, and constant pointer B uses m bytes of
memory, where m is less than (64 kB – n) bytes of memory, the compiler can
allocate the constant buffer pointers in a single hardware constant buffer. This
optimization can be applied recursively by treating the resulting allocation as a
single allocation and finding the next smallest constant pointer that fits within the
space left in the constant buffer.
2.4 OpenCL Memory Resources: Capacity and Performance
Table 2.1 summarizes the hardware capacity and associated performance for the
structures associated with the five OpenCL Memory Types. This information
specific to the AMD Radeon HD 7970 GPUs with 3 GB video memory.
Table 2.1 Hardware Performance Parameters
OpenCL
Memory Type Hardware Resource Size/CU Size/GPU
Peak Read
Bandwidth/ Stream
Core
Private GPRs 256k 8192k 12 bytes/cycle
Local LDS 64k 2048k 8 bytes/cycle
Constant Direct-addressed constant 48k 4 bytes/cycle
Same-indexed constant 4 bytes/cycle
Varying-indexed constant ~0.14 bytes/cycle

AMD APP SDK
2-14 Chapter 2: OpenCL Performance and Optimization for GCN Devices
Copyright © 2015 Advanced Micro Devices, Inc. All rights reserved.
The compiler tries to map private memory allocations to the pool of GPRs in the
GPU. In the event GPRs are not available, private memory is mapped to the
“scratch” region, which has the same performance as global memory.
Section 2.6.2, “Resource Limits on Active Wavefronts,” page 2-17, has more
information on register allocation and identifying when the compiler uses the
scratch region. GPRs provide the highest-bandwidth access of any hardware
resource. In addition to reading up to 12 bytes/cycle per processing element from
the register file, the hardware can access results produced in the previous cycle
without consuming any register file bandwidth.
Same-indexed constants can be cached in the L1 and L2 cache. Note that
“same-indexed” refers to the case where all work-items in the wavefront
reference the same constant index on the same cycle. The performance shown
assumes an L1 cache hit.
Varying-indexed constants, which are cached only in L2, use the same path as
global memory access and are subject to the same bank and alignment
constraints described in Section 2.1, “Global Memory Optimization,” page 2-1.
The L1 and L2 read/write caches are constantly enabled. Read only buffers can
be cached in L1 and L2.
The L1 cache can service up to four address requests per cycle, each delivering
up to 16 bytes. The bandwidth shown assumes an access size of 16 bytes;
smaller access sizes/requests result in a lower peak bandwidth for the L1 cache.
Using float4 with images increases the request size and can deliver higher L1
cache bandwidth.
Each memory channel on the GPU contains an L2 cache that can deliver up to
64 bytes/cycle. The AMD Radeon HD 7970 GPU has 12 memory channels;
thus, it can deliver up to 768 bytes/cycle; divided among 2048 stream cores, this
provides up to ~0.4 bytes/cycle for each stream core.
Global Memory bandwidth is limited by external pins, not internal bus bandwidth.
The AMD Radeon HD 7970 GPU supports up to 264 GB/s of memory
bandwidth which is an average of 0.14 bytes/cycle for each stream core.
Note that Table 2.1 shows the performance for the AMD Radeon HD 7970
GPU. The “Size/Compute Unit” column and many of the bandwidths/processing
element apply to all Southern Islands-class GPUs; however, the “Size/GPU”
column and the bandwidths for varying-indexed constant, L2, and global memory
vary across different GPU devices.
Images L1 Cache 16k 512k11 bytes/cycle
L2 Cache 7682k ~0.4 bytes/cycle
Global Memory 3G ~0.14 bytes/cycle
1. Applies to images and buffers.
2. Applies to images and buffers.
AMD APP SDK
2.5 Using LDS or L1 Cache 2-15
Copyright © 2015 Advanced Micro Devices, Inc. All rights reserved.
2.5 Using LDS or L1 Cache
There are a number of considerations when deciding between LDS and L1 cache
for a given algorithm.
LDS supports read/modify/write operations, as well as atomics. It is well-suited
for code that requires fast read/write, read/modify/write, or scatter operations that
otherwise are directed to global memory. On current AMD hardware, L1 is part
of the read path; hence, it is suited to cache-read-sensitive algorithms, such as
matrix multiplication or convolution.
LDS is typically larger than L1 (for example: 64 kB vs 16 kB on Southern Islands
devices). If it is not possible to obtain a high L1 cache hit rate for an algorithm,
the larger LDS size can help. On the AMD Radeon HD 7970 device, the
theoretical LDS peak bandwidth is 3.8 TB/s, compared to L1 at 1.9 TB/sec.
The native data type for L1 is a four-vector of 32-bit words. On L1, fill and read
addressing are linked. It is important that L1 is initially filled from global memory
with a coalesced access pattern; once filled, random accesses come at no extra
processing cost.
Currently, the native format of LDS is a 32-bit word. The theoretical LDS peak
bandwidth is achieved when each thread operates on a two-vector of 32-bit
words (16 threads per clock operate on 32 banks). If an algorithm requires
coalesced 32-bit quantities, it maps well to LDS. The use of four-vectors or larger
can lead to bank conflicts, although the compiler can mitigate some of these.
From an application point of view, filling LDS from global memory, and reading
from it, are independent operations that can use independent addressing. Thus,
LDS can be used to explicitly convert a scattered access pattern to a coalesced
pattern for read and write to global memory. Or, by taking advantage of the LDS
read broadcast feature, LDS can be filled with a coalesced pattern from global
memory, followed by all threads iterating through the same LDS words
simultaneously.
LDS reuses the data already pulled into cache by other wavefronts. Sharing
across work-groups is not possible because OpenCL does not guarantee that
LDS is in a particular state at the beginning of work-group execution. L1 content,
on the other hand, is independent of work-group execution, so that successive
work-groups can share the content in the L1 cache of a given Vector ALU.
However, it currently is not possible to explicitly control L1 sharing across work-
groups.
The use of LDS is linked to GPR usage and wavefront-per-Vector ALU count.
Better sharing efficiency requires a larger work-group, so that more work-items
share the same LDS. Compiling kernels for larger work-groups typically results
in increased register use, so that fewer wavefronts can be scheduled
simultaneously per Vector ALU. This, in turn, reduces memory latency hiding.
Requesting larger amounts of LDS per work-group results in fewer wavefronts
per Vector ALU, with the same effect.
AMD APP SDK
2-16 Chapter 2: OpenCL Performance and Optimization for GCN Devices
Copyright © 2015 Advanced Micro Devices, Inc. All rights reserved.
LDS typically involves the use of barriers, with a potential performance impact.
This is true even for read-only use cases, as LDS must be explicitly filled in from
global memory (after which a barrier is required before reads can commence).
2.6 NDRange and Execution Range Optimization
Probably the most effective way to exploit the potential performance of the GPU
is to provide enough threads to keep the device completely busy. The
programmer specifies a three-dimensional NDRange over which to execute the
kernel; bigger problems with larger NDRanges certainly help to more effectively
use the machine. The programmer also controls how the global NDRange is
divided into local ranges, as well as how much work is done in each work-item,
and which resources (registers and local memory) are used by the kernel. All of
these can play a role in how the work is balanced across the machine and how
well it is used. This section introduces the concept of latency hiding, how many
wavefronts are required to hide latency on AMD GPUs, how the resource usage
in the kernel can impact the active wavefronts, and how to choose appropriate
global and local work-group dimensions.
2.6.1 Hiding Memory Latency with ALU Operations
The read-after-write latency for most arithmetic operations (a floating-point add,
for example) is only four cycles. For most Southern Island devices, each CU can
execute 64 vector ALU instructions per cycle, 16 per wavefront. Also, a wavefront
can issue a scalar ALU instruction every four cycles. To achieve peak ALU
power, a minimum of four wavefronts must be scheduled for each CU.
Global memory reads generate a reference to the off-chip memory and
experience a latency of 300 to 600 cycles. The wavefront that generates the
global memory access is made idle until the memory request completes. During
this time, the compute unit can process other independent wavefronts, if they are
available.
Kernel execution time also plays a role in hiding memory latency: longer chains
of ALU instructions keep the functional units busy and effectively hide more
latency. To better understand this concept, consider a global memory access
which takes 400 cycles to execute. Assume the compute unit contains many
other wavefronts, each of which performs five ALU instructions before generating
another global memory reference. As discussed previously, the hardware
executes each instruction in the wavefront in four cycles; thus, all five instructions
occupy the ALU for 20 cycles. Note the compute unit interleaves two of these
wavefronts and executes the five instructions from both wavefronts (10 total
instructions) in 40 cycles. To fully hide the 400 cycles of latency, the compute unit
requires (400/40) = 10 pairs of wavefronts, or 20 total wavefronts. If the wavefront
contains 10 instructions rather than 5, the wavefront pair would consume 80
cycles of latency, and only 10 wavefronts would be required to hide the 400
cycles of latency.
Generally, it is not possible to predict how the compute unit schedules the
available wavefronts, and thus it is not useful to try to predict exactly which ALU
AMD APP SDK
2.6 NDRange and Execution Range Optimization 2-17
Copyright © 2015 Advanced Micro Devices, Inc. All rights reserved.
block executes when trying to hide latency. Instead, consider the overall ratio of
ALU operations to fetch operations – this metric is reported by the CodeXL GPU
Profiler in the ALUFetchRatio counter. Each ALU operation keeps the compute
unit busy for four cycles, so you can roughly divide 500 cycles of latency by
(4*ALUFetchRatio) to determine how many wavefronts must be in-flight to hide
that latency. Additionally, a low value for the ALUBusy performance counter can
indicate that the compute unit is not providing enough wavefronts to keep the
execution resources in full use. (This counter also can be low if the kernel
exhausts the available DRAM bandwidth. In this case, generating more
wavefronts does not improve performance; it can reduce performance by creating
more contention.)
Increasing the wavefronts/compute unit does not indefinitely improve
performance; once the GPU has enough wavefronts to hide latency, additional
active wavefronts provide little or no performance benefit. A closely related metric
to wavefronts/compute unit is “occupancy,” which is defined as the ratio of active
wavefronts to the maximum number of possible wavefronts supported by the
hardware. Many of the important optimization targets and resource limits are
expressed in wavefronts/compute units, so this section uses this metric rather
than the related “occupancy” term.
2.6.2 Resource Limits on Active Wavefronts
AMD GPUs have two important global resource constraints that limit the number
of in-flight wavefronts:
•Southern Islands devices support a maximum of 16 work-groups per CU if a
work-group is larger than one wavefront.
•The maximum number of wavefronts that can be scheduled to a CU is 40,
or 10 per Vector Unit.
These limits are largely properties of the hardware and, thus, difficult for
developers to control directly. Fortunately, these are relatively generous limits.
Frequently, the register and LDS usage in the kernel determines the limit on the
number of active wavefronts/compute unit, and these can be controlled by the
developer.
2.6.2.1 GPU Registers
Southern Islands registers are scalar, so each is 32-bits. Each wavefront can
have at most 256 registers (VGPRs). To compute the number of wavefronts per
CU, take (256/# registers)*4.
For example, a kernel that uses 120 registers (120x32-bit values) can run with
eight active wavefronts on each compute unit. Because of the global limits
described earlier, each compute unit is limited to 40 wavefronts; thus, kernels can
use up to 25 registers (25x32-bit values) without affecting the number of
wavefronts/compute unit.
AMD provides the following tools to examine the number of general-purpose
registers (GPRs) used by the kernel.
AMD APP SDK
2-18 Chapter 2: OpenCL Performance and Optimization for GCN Devices
Copyright © 2015 Advanced Micro Devices, Inc. All rights reserved.
•The CodeXL GPU Profiler displays the number of GPRs used by the kernel.
•Alternatively, the CodeXL GPU Profiler generates the ISA dump , which then
can be searched for the string :NUM_GPRS.
•The AMD CodeXL Analysis Mode shows the GPR used by the kernel, across
a wide variety of GPU compilation targets.
The compiler generates spill code (shuffling values to, and from, memory) if it
cannot fit all the live values into registers. Spill code uses long-latency global
memory and can have a large impact on performance. Spilled registers can be
cached in Southern Island devices, thus reducing the impact on performance.
The CodeXL GPU Profiler reports the static number of register spills in the
ScratchReg field. Generally, it is a good idea to re-write the algorithm to use
fewer GPRs, or tune the work-group dimensions specified at launch time to
expose more registers/kernel to the compiler, in order to reduce the scratch
register usage to 0.
2.6.2.2 Specifying the Default Work-Group Size at Compile-Time
The number of registers used by a work-item is determined by the compiler on
compile time. The user later specifies the size of the work-group. Ideally, the
OpenCL compiler knows the size of the work-group at compile-time, so it can
make optimal register allocation decisions. Without knowing the work-group size,
the compiler must assume an upper-bound size to avoid allocating more registers
in the work-item than the hardware actually contains.
OpenCL provides a mechanism to specify a work-group size that the compiler
can use to optimize the register allocation. In particular, specifying a smaller
work-group size at compile time allows the compiler to allocate more registers
for each kernel, which can avoid spill code and improve performance. The kernel
attribute syntax is:
__attribute__((reqd_work_group_size(X, Y, Z)))
Section 6.7.2 of the OpenCL specification explains the attribute in more detail.
2.6.2.3 Local Memory (LDS) Size
In addition to registers, shared memory can also serve to limit the active
wavefronts/compute unit. Each compute unit has 64 kB of LDS, which is shared
among all active work-groups. Note that the maximum allocation size is 32 kB.
LDS is allocated on a per-work-group granularity, so it is possible (and useful)
for multiple wavefronts to share the same local memory allocation. However,
large LDS allocations eventually limits the number of workgroups that can be
active. Table 2.2 provides more details about how LDS usage can impact the
wavefronts/compute unit.

AMD APP SDK
2.6 NDRange and Execution Range Optimization 2-19
Copyright © 2015 Advanced Micro Devices, Inc. All rights reserved.
Table 2.2 Effect of LDS Usage on Wavefronts/CU1
1. Assumes each work-group uses four wavefronts (the maximum supported by the AMD
OpenCL SDK).
AMD provides the following tools to examine the amount of LDS used by the
kernel:
•The CodeXL GPU Profiler displays the LDS usage. See the LocalMem
counter.
•Alternatively, use the CodeXL GPU Profiler to generate the ISA dump , then
search for the string SQ_LDS_ALLOC:SIZE in the ISA dump. Note that the
value is shown in hexadecimal format.
2.6.3 Partitioning the Work
In OpenCL, each kernel executes on an index point that exists in a global
NDRange. The partition of the NDRange can have a significant impact on
performance; thus, it is recommended that the developer explicitly specify the
global (#work-groups) and local (#work-items/work-group) dimensions, rather
than rely on OpenCL to set these automatically (by setting local_work_size to
Local Memory
/ Work-Group
LDS-Limited
Wavefronts/
Compute-Unit
(Assume 4
Wavefronts/
Work-Group)
LDS-Limited
Wavefronts/
Compute-Unit
(Assume 3
Wavefronts/
Work-Group)
LDS-Limited
Wavefronts/
Compute-Unit
(Assume 2
Wavefronts/
Work-Group)
LDS-Limited
Wavefronts /
Compute Unit
(Assume 1
Wavefront /
Work-Group)
<=4K 40 40 32 16
4.0K-4.2K 40 40 30 15
4.2K-4.5K 40 40 28 14
4.5K-4.9K 40 39 26 13
4.9K-5.3K 40 36 24 12
5.3K-5.8K 40 33 22 11
5.8K-6.4K 40 30 20 10
6.4K-7.1K 36 27 18 9
7.1K-8.0K 32 24 16 8
8.0K-9.1K 28 21 14 7
9.1K-10.6K 24 18 12 6
10.6K-12.8K 20 15 10 5
12.8K-16.0K 16 12 8 4
16.0K-21.3K 12 9 6 3
21.3K-32.0K 8 6 4 2
AMD APP SDK
2-20 Chapter 2: OpenCL Performance and Optimization for GCN Devices
Copyright © 2015 Advanced Micro Devices, Inc. All rights reserved.
NULL in clEnqueueNDRangeKernel). This section explains the guidelines for
partitioning at the global, local, and work/kernel levels.
2.6.3.1 Global Work Size
OpenCL does not explicitly limit the number of work-groups that can be submitted
with a clEnqueueNDRangeKernel command. The hardware limits the available in-
flight threads, but the OpenCL SDK automatically partitions a large number of
work-groups into smaller pieces that the hardware can process. For some large
workloads, the amount of memory available to the GPU can be a limitation; the
problem might require so much memory capacity that the GPU cannot hold it all.
In these cases, the programmer must partition the workload into multiple
clEnqueueNDRangeKernel commands. The available device memory can be
obtained by querying clDeviceInfo.
At a minimum, ensure that the workload contains at least as many work-groups
as the number of compute units in the hardware. Work-groups cannot be split
across multiple compute units, so if the number of work-groups is less than the
available compute units, some units are idle. Use
clGetDeviceInfo(…CL_DEVICE_MAX_COMPUTE_UNITS) to determine the value
dynamically.
2.6.3.2 Local Work Size (#Work-Items per Work-Group)
OpenCL limits the number of work-items in each group. Call clDeviceInfo with
the CL_DEVICE_MAX_WORK_GROUP_SIZE to determine the maximum number of
work-groups supported by the hardware. The latest generation AMD GPUs
support a maximum of 256 work-items per work-group. Note the number of work-
items is the product of all work-group dimensions; for example, a work-group with
dimensions 32x16 requires 512 work-items, which is not allowed with the current
AMD OpenCL runtime.
The fundamental unit of work on AMD GPUs is called a wavefront. Each
wavefront consists of 64 work-items; thus, the optimal local work size is an
integer multiple of 64 (specifically 64, 128, 192, or 256) work-items per work-
group.
Work-items in the same work-group can share data through LDS memory and
also use high-speed local atomic operations. Thus, larger work-groups enable
more work-items to efficiently share data, which can reduce the amount of slower
global communication. However, larger work-groups reduce the number of global
work-groups, which, for small workloads, could result in idle compute units.
Generally, larger work-groups are better as long as the global range is big
enough to provide 1-2 Work-Groups for each compute unit in the system; for
small workloads it generally works best to reduce the work-group size in order to
avoid idle compute units. Note that it is possible to make the decision
dynamically, when the kernel is launched, based on the launch dimensions and
the target device characteristics.

AMD APP SDK
2.6 NDRange and Execution Range Optimization 2-21
Copyright © 2015 Advanced Micro Devices, Inc. All rights reserved.
2.6.3.3 Work-Group Dimensions vs Size
The local NDRange can contain up to three dimensions, here labeled X, Y, and
Z. The X dimension is returned by get_local_id(0), Y is returned by
get_local_id(1), and Z is returned by get_local_id(2). The GPU hardware
schedules the kernels so that the X dimension moves fastest as the work-items
are packed into wavefronts. For example, the 128 threads in a 2D work-group of
dimension 32x4 (X=32 and Y=4) are packed into two wavefronts as follows
(notation shown in X,Y order).
The total number of work-items in the work-group is typically the most important
parameter to consider, in particular when optimizing to hide latency by increasing
wavefronts/compute unit. However, the choice of XYZ dimensions for the same
overall work-group size can have the following second-order effects.
•Work-items in the same quarter-wavefront execute on the same cycle in the
processing engine. Thus, global memory coalescing and local memory bank
conflicts can be impacted by dimension, particularly if the fast-moving X
dimension is small. Typically, it is best to choose an X dimension of at least
16, then optimize the memory patterns for a block of 16 work-items which
differ by 1 in the X dimension.
•Work-items in the same wavefront have the same program counter and
execute the same instruction on each cycle. The packing order can be
important if the kernel contains divergent branches. If possible, pack together
work-items that are likely to follow the same direction when control-flow is
encountered. For example, consider an image-processing kernel where each
work-item processes one pixel, and the control-flow depends on the color of
the pixel. It might be more likely that a square of 8x8 pixels is the same color
than a 64x1 strip; thus, the 8x8 would see less divergence and higher
performance.
•When in doubt, a square 16x16 work-group size is a good start.
2.6.4 Summary of NDRange Optimizations
As shown above, execution range optimization is a complex topic with many
interacting variables and which frequently requires some experimentation to
determine the optimal values. Some general guidelines are:
WaveFront0
0,0 1,0 2,0 3,0 4,0 5,0 6,0 7,0 8,0 9,0 10,0 11,0 12,0 13,0 14,0 15,0
16,0 17,0 18,0 19,0 20,0 21,0 22,0 23,0 24,0 25,0 26,0 27,0 28,0 29,0 30,0 31,0
0,1 1,1 2,1 3,1 4,1 5,1 6,1 7,1 8,1 9,1 10,1 11,1 12,1 13,1 14,1 15,1
16,1 17,1 18,1 19,1 20,1 21,1 22,1 23,1 24,1 25,1 26,1 27,1 28,1 29,1 30,1 31,1
WaveFront1
0,2 1,2 2,2 3,2 4,2 5,2 6,2 7,2 8,2 9,2 10,2 11,2 12,2 13,2 14,2 15,2
16,2 17,2 18,2 19,2 20,2 21,2 22,2 23,2 24,2 25,2 26,2 27,2 28,2 29,2 30,2 31,2
0,3 1,3 2,3 3,3 4,3 5,3 6,3 7,3 8,3 9,3 10,3 11,3 12,3 13,3 14,3 15,3
16,3 17,3 18,3 19,3 20,3 21,3 22,3 23,3 24,3 25,3 26,3 27,3 28,3 29,3 30,3 31,3

AMD APP SDK
2-22 Chapter 2: OpenCL Performance and Optimization for GCN Devices
Copyright © 2015 Advanced Micro Devices, Inc. All rights reserved.
•Select the work-group size to be a multiple of 64, so that the wavefronts are
fully populated.
•Schedule at least four wavefronts per compute unit.
•Latency hiding depends on both the number of wavefronts/compute unit, as
well as the execution time for each kernel. Generally, 8 to 32
wavefronts/compute unit is desirable, but this can vary significantly,
depending on the complexity of the kernel and the available memory
bandwidth. The CodeXL GPU Profiler and associated performance counters
can help to select an optimal value.
2.7 Instruction Selection Optimizations
2.7.1 Instruction Bandwidths
Table 2.3 lists the throughput of instructions for GPUs.
Table 2.3 Instruction Throughput (Operations/Cycle for Each Processing
Element (ALU))
Rate (Operations/Cycle) for each Processing Element (ALU)
Instruction
One Quarter-Double-
Precision-Speed Devices
One Half-Double-
Precision-Speed
Devices (e.g. Tahiti,
Cayman, Cypress)
Double-Precision-
Speed-Devices
(e.g. AMD FirePro
9100)
Single Precision
FP Rates
SPFP FMA 1/16 1 1
SPFP MAD 1 1 1
ADD 1 1 1
MUL 1 1 1
INV 1/4 1/4 1/2
RQSRT 1/4 1/4 1/2
LOG 1/4 1/4 1/2
Double Precision
FP Rates
FMA 1/16 1/4 1/2
MAD 1/16 1/4 1/4
ADD 1/8 1/2 1
MUL 1/16 1/4 1/2
INV (approx.) 1/16 1/4 1/2
RQSRT (approx.) 1/16 1/4 1/2
Integer
Instruction
Rates
MAD 1/4 1/4 1/4
ADD 1 1 1
MUL 1/4 1/4 1/2
Bit-shift 1 1 1
Bitwise XOR 1 1 1
Conversion Float-to-Int 1/4 1/4 1/2
Int-to-Float 1/4 1/4 1/2

AMD APP SDK
2.7 Instruction Selection Optimizations 2-23
Copyright © 2015 Advanced Micro Devices, Inc. All rights reserved.
Double-precision is supported on all GCN family devices at varying rates. The
use of single-precision calculation is encouraged, if that precision is acceptable.
Single-precision data is also half the size of double-precision, which requires less
chip bandwidth and is not as demanding on the cache structures.
Generally, the throughput and latency for 32-bit integer operations is the same
as for single-precision floating point operations.
24-bit integer MULs and MADs have four times the throughput of 32-bit integer
multiplies. 24-bit signed and unsigned integers are natively supported on the
GCN family of devices. The use of OpenCL built-in functions for mul24 and mad24
is encouraged. Note that mul24 can be useful for array indexing operations.
Packed 16-bit and 8-bit operations are not natively supported; however, in cases
where it is known that no overflow will occur, some algorithms may be able to
effectively pack 2 to 4 values into the 32-bit registers natively supported by the
hardware.
The MAD instruction is an IEEE-compliant multiply followed by an IEEE-
compliant add; it has the same accuracy as two separate MUL/ADD operations.
No special compiler flags are required for the compiler to convert separate
MUL/ADD operations to use the MAD instruction.
Table 2.3 shows the throughput for each processing element. To obtain the peak
throughput for the whole device, multiply the value in the table with the number
of processing elements and the engine clock. For example, according to
Table 2.3, an AMD Tahiti device can perform one double-precision ADD
operations/2 cycles in each processing element. An AMD Radeon HD 7970
GPU has 2048 processing elements and an engine clock of 925 MHz, so the
entire GPU has a throughput rate of (.5*2048*925 MHz) = 947 GFlops for double-
precision adds.
Similarly, double-precision MADs on AMD Tahiti (including the AMD HD 79XX
and the AMD R9 280 products) run at 1/4 rate. Double-precision MADs on AMD
Hawaii have two rates: 1/2 rate for the AMD FirePro 9100 devices, and 1/8th rate
for the non-FirePro AMD devices (AMD R9 290 for example). Double-precision
MADs on the other GCN devices typically run at 1/16 rate.
In general, the rate for double-precision ADD operations is double the rate for
double-precision MAD or FMA operations.
For information about the device parameters for some Southern Islands devices,
see 2.10, “Device Parameters for Southern Islands Devices”.
24-Bit Integer
Inst Rates
MAD 1 1 1
ADD 1 1 1
MUL 1 1 1
AMD APP SDK
2-24 Chapter 2: OpenCL Performance and Optimization for GCN Devices
Copyright © 2015 Advanced Micro Devices, Inc. All rights reserved.
2.7.2 AMD Media Instructions
AMD provides a set of media instructions for accelerating media processing.
Notably, the sum-of-absolute differences (SAD) operation is widely used in
motion estimation algorithms. For the Southern Islands family of devices, new
media instructions have been added; these are available under the
cl_amd_media_ops2 extensions.
2.7.3 Math Libraries
The GCN environment contains new instructions for increasing the previous
performance of floating point division, trigonometric range reduction, certain type
conversions with double-precision values, floating-point classification, and
frexp/ldexp.
OpenCL supports two types of math library operation: native_function() and
function(). Native_functions are generally supported in hardware and can run
substantially faster, although at somewhat lower accuracy. The accuracy for the
non-native functions is specified in section 7.4 of the OpenCL Specification. The
accuracy for the native functions is implementation-defined. Developers are
encouraged to use the native functions when performance is more important than
accuracy.
Compared to previous families of GPUs, the accuracy of certain native functions
is increased in the Southern Islands family. We recommend retesting applications
where native function accuracy was insufficient on previous GPU devices.
2.7.4 Compiler Optimizations
The OpenCL compiler currently recognizes a few patterns and transforms them
into a single instruction. By following these patterns, a developer can generate
highly efficient code. The currently accepted patterns are:
•Bitfield extract on signed/unsigned integers.
(A >> B) & C ==> [u]bit_extract
where
– B and C are compile time constants,
– A is a 8/16/32bit integer type, and
– C is a mask.
•Bitfield insert on signed/unsigned integers
((A & B) << C) | ((D & E) << F ==> ubit_insert
where
– B and E have no conflicting bits (B^E == 0),
– B, C, E, and F are compile-time constants, and
– B and E are masks.
AMD APP SDK
2.8 Additional Performance Guidance 2-25
Copyright © 2015 Advanced Micro Devices, Inc. All rights reserved.
– The first bit set in B is greater than the number of bits in E plus the first
bit set in E, or the first bit set in E is greater than the number of bits in
B plus the first bit set in B.
– If B, C, E, or F are equivalent to the value 0, this optimization is also
supported.
2.8 Additional Performance Guidance
This section is a collection of performance tips for GPU compute and AMD-
specific optimizations.
2.8.1 Loop Unroll pragma
The compiler directive #pragma unroll <unroll-factor> can be placed
immediately prior to a loop as a hint to the compiler to unroll a loop. <unroll-
factor> must be a positive integer, 1 or greater. When <unroll-factor> is 1,
loop unrolling is disabled. When <unroll-factor> is 2 or greater, the compiler
uses this as a hint for the number of times the loop is to be unrolled.
Examples for using this loop follow.
No unrolling example:
#pragma unroll 1
for (int i = 0; i < n; i++) {
...
}
Partial unrolling example:
#pragma unroll 4
for (int i = 0; i < 128; i++) {
...
}
Currently, the unroll pragma requires that the loop boundaries can be determined
at compile time. Both loop bounds must be known at compile time. If n is not
given, it is equivalent to the number of iterations of the loop when both loop
bounds are known. If the unroll-factor is not specified, and the compiler can
determine the loop count, the compiler fully unrolls the loop. If the unroll-factor is
not specified, and the compiler cannot determine the loop count, the compiler
does no unrolling.
2.8.2 Memory Tiling
There are many possible physical memory layouts for images. AMD devices can
access memory in a tiled or in a linear arrangement.
•Linear – A linear layout format arranges the data linearly in memory such that
element addresses are sequential. This is the layout that is familiar to CPU
programmers. This format must be used for OpenCL buffers; it can be used
for images.

AMD APP SDK
2-26 Chapter 2: OpenCL Performance and Optimization for GCN Devices
Copyright © 2015 Advanced Micro Devices, Inc. All rights reserved.
•Tiled – A tiled layout format has a pre-defined sequence of element blocks
arranged in sequential memory addresses (see Figure 2.3 for a conceptual
illustration). A microtile consists of ABIJ; a macrotile consists of the top-left
16 squares for which the arrows are red. Only images can use this format.
Translating from user address space to the tiled arrangement is transparent
to the user. Tiled memory layouts provide an optimized memory access
pattern to make more efficient use of the RAM attached to the GPU compute
device. This can contribute to lower latency.
Figure 2.3 One Example of a Tiled Layout Format
Memory Access Pattern –
Memory access patterns in compute kernels are usually different from those in
the pixel shaders. Whereas the access pattern for pixel shaders is in a
hierarchical, space-filling curve pattern and is tuned for tiled memory
performance (generally for textures), the access pattern for a compute kernel is
linear across each row before moving to the next row in the global id space. This
has an effect on performance, since pixel shaders have implicit blocking, and
compute kernels do not. If accessing a tiled image, best performance is achieved
if the application tries to use workgroups with 16x16 (or 8x8) work-items.
2.8.3 General Tips
•Using dynamic pointer assignment in kernels that are executed on the GPU
cause inefficient code generation.
•Many OpenCL specification compiler options that are accepted by the AMD
OpenCL compiler are not implemented. The implemented options are -D,
-I, w, Werror, -clsingle-precision-constant, -cl-opt-disable, and
-cl-fp32-correctly-rounded-divide-sqrt.
ABCD
LKJI
QSRX
H
P
G
O
WV
F
N
E
M
UABCD I JKL
HGFETSRQ
MNOPUVWX
Physical
Logical
T
AMD APP SDK
2.8 Additional Performance Guidance 2-27
Copyright © 2015 Advanced Micro Devices, Inc. All rights reserved.
•Avoid declaring global arrays on the kernel’s stack frame as these typically
cannot be allocated in registers and require expensive global memory
operations.
•Use predication rather than control-flow. The predication allows the GPU to
execute both paths of execution in parallel, which can be faster than
attempting to minimize the work through clever control-flow. The reason for
this is that if no memory operation exists in a ?: operator (also called a
ternary operator), this operation is translated into a single cmov_logical
instruction, which is executed in a single cycle. An example of this is:
If (A>B) {
C += D;
} else {
C -= D;
}
Replace this with:
int factor = (A>B) ? 1:-1;
C += factor*D;
In the first block of code, this translates into an IF/ELSE/ENDIF sequence of
conditional code, each taking ~8 cycles. If divergent, this code executes in
~36 clocks; otherwise, in ~28 clocks. A branch not taken costs four cycles
(one instruction slot); a branch taken adds four slots of latency to fetch
instructions from the instruction cache, for a total of 16 clocks. Since the
execution mask is saved, then modified, then restored for the branch, ~12
clocks are added when divergent, ~8 clocks when not.
In the second block of code, the ?: operator executes in the vector units, so
no extra CF instructions are generated. Since the instructions are sequentially
dependent, this block of code executes in 12 cycles, for a 1.3x speed
improvement. To see this, the first cycle is the (A>B) comparison, the result
of which is input to the second cycle, which is the cmov_logical factor, bool,
1, -1. The final cycle is a MAD instruction that: mad C, factor, D, C. If the ratio
between conditional code and ALU instructions is low, this is a good pattern
to remove the control flow.
•Loop Unrolling
– OpenCL kernels typically are high instruction-per-clock applications.
Thus, the overhead to evaluate control-flow and execute branch
instructions can consume a significant part of resource that otherwise
can be used for high-throughput compute operations.
– The AMD OpenCL compiler performs simple loop unrolling optimizations;
however, for more complex loop unrolling, it may be beneficial to do this
manually.
•If possible, create a reduced-size version of your data set for easier
debugging and faster turn-around on performance experimentation. GPUs do
not have automatic caching mechanisms and typically scale well as
resources are added. In many cases, performance optimization for the
reduced-size data implementation also benefits the full-size algorithm.
AMD APP SDK
2-28 Chapter 2: OpenCL Performance and Optimization for GCN Devices
Copyright © 2015 Advanced Micro Devices, Inc. All rights reserved.
•When tuning an algorithm, it is often beneficial to code a simple but accurate
algorithm that is retained and used for functional comparison. GPU tuning
can be an iterative process, so success requires frequent experimentation,
verification, and performance measurement.
•The profiling and analysis tools report statistics on a per-kernel granularity.
To narrow the problem further, it might be useful to remove or comment-out
sections of code, then re-run the timing and profiling tool.
•Avoid writing code with dynamic pointer assignment on the GPU. For
example:
kernel void dyn_assign(global int* a, global int* b, global int* c)
{
global int* d;
size_t idx = get_global_id(0);
if (idx & 1) {
d = b;
} else {
d = c;
}
a[idx] = d[idx];
}
This is inefficient because the GPU compiler must know the base pointer that
every load comes from and in this situation, the compiler cannot determine
what ‘d’ points to. So, both B and C are assigned to the same GPU resource,
removing the ability to do certain optimizations.
•If the algorithm allows changing the work-group size, it is possible to get
better performance by using larger work-groups (more work-items in each
work-group) because the workgroup creation overhead is reduced. On the
other hand, the OpenCL CPU runtime uses a task-stealing algorithm at the
work-group level, so when the kernel execution time differs because it
contains conditions and/or loops of varying number of iterations, it might be
better to increase the number of work-groups. This gives the runtime more
flexibility in scheduling work-groups to idle CPU cores. Experimentation might
be needed to reach optimal work-group size.
•Since the AMD OpenCL runtime supports only in-order queuing, using
clFinish() on a queue and queuing a blocking command gives the same
result. The latter saves the overhead of another API command.
For example:
clEnqueueWriteBuffer(myCQ, buff, CL_FALSE, 0, buffSize, input, 0, NULL,
NULL);
clFinish(myCQ);
is equivalent, for the AMD OpenCL runtime, to:
clEnqueueWriteBuffer(myCQ, buff, CL_TRUE, 0, buffSize, input, 0, NULL,
NULL);
•GPU ISA: GCN-based GPUs have 32KB of dedicated L1 instruction cache.
A single instruction cache instance serves up to 4 CUs (depending upon the
architecture family and device), with each CU holding up to 40 wavefronts.
As each wavefront includes its own program counter, a single instruction
AMD APP SDK
2.8 Additional Performance Guidance 2-29
Copyright © 2015 Advanced Micro Devices, Inc. All rights reserved.
cache unit may serve up to 160 wavefronts with each executing a different
instruction in the program.
Note: If the program is larger than 32KB, the L1-L2 cache trashing can inhibit
performance. The size of the ISA can be determined by using the CodeXL
analysis mode, under the Statistics tab. For information about how to use
CodeXL, see Chapter 4.
2.8.4 Guidance for CUDA Programmers Using OpenCL
•Porting from CUDA to OpenCL is relatively straightforward. Multiple vendors
have documents describing how to do this, including AMD:
http://developer.amd.com/documentation/articles/pages/OpenCL-and-the-ATI-Stream-v2.0-Beta.aspx#four
•Some specific performance recommendations which differ from other GPU
architectures:
– Use a workgroup size that is a multiple of 64. CUDA code can use a
workgroup size of 32; this uses only half the available compute resources
on an AMD Radeon HD 7970 GPU.
– AMD GPUs have a very high single-precision flops capability (3.788
teraflops in a single AMD Radeon HD 7970 GPU). Algorithms that
benefit from such throughput can deliver excellent performance on AMD
hardware.
2.8.5 Guidance for CPU Programmers Using OpenCL to Program GPUs
OpenCL is the industry-standard toolchain for programming GPUs and parallel
devices from many vendors. It is expected that many programmers skilled in
CPU programming will program GPUs for the first time using OpenCL. This
section provides some guidance for experienced programmers who are
programming a GPU for the first time. It specifically highlights the key differences
in optimization strategy.
•Study the local memory (LDS) optimizations. These greatly affect the GPU
performance. Note the difference in the organization of local memory on the
GPU as compared to the CPU cache. Local memory is shared by many
work-items (64 on Tahiti). This contrasts with a CPU cache that normally is
dedicated to a single work-item. GPU kernels run well when they
collaboratively load the shared memory.
•GPUs have a large amount of raw compute horsepower, compared to
memory bandwidth and to “control flow” bandwidth. This leads to some high-
level differences in GPU programming strategy.
– A CPU-optimized algorithm may test branching conditions to minimize
the workload. On a GPU, it is frequently faster simply to execute the
workload.
– A CPU-optimized version can use memory to store and later load pre-
computed values. On a GPU, it frequently is faster to recompute values
rather than saving them in registers. Per-thread registers are a scarce
AMD APP SDK
2-30 Chapter 2: OpenCL Performance and Optimization for GCN Devices
Copyright © 2015 Advanced Micro Devices, Inc. All rights reserved.
resource on the CPU; in contrast, GPUs have many available per-thread
register resources.
•Use float4 and the OpenCL built-ins for vector types (vload, vstore, etc.).
These enable the AMD OpenCL implementation to generate efficient, packed
SSE instructions when running on the CPU. Vectorization is an optimization
that benefits both the AMD CPU and GPU.
2.8.6 Optimizing Kernel Code
2.8.6.1 Using Vector Data Types
The CPU contains a vector unit, which can be efficiently used if the developer is
writing the code using vector data types.
For architectures before Bulldozer, the instruction set is called SSE, and the
vector width is 128 bits. For Bulldozer, there the instruction set is called AVX, for
which the vector width is increased to 256 bits.
Using four-wide vector types (int4, float4, etc.) is preferred, even with Bulldozer.
2.8.6.2 Local Memory
The CPU does not benefit much from local memory; sometimes it is detrimental
to performance. As local memory is emulated on the CPU by using the caches,
accessing local memory and global memory are the same speed, assuming the
information from the global memory is in the cache.
2.8.6.3 Using Special CPU Instructions
The Bulldozer family of CPUs supports FMA4 instructions, exchanging
instructions of the form a*b+c with fma(a,b,c) or mad(a,b,c) allows for the use
of the special hardware instructions for multiplying and adding.
There also is hardware support for OpenCL functions that give the new hardware
implementation of rotating.
For example:
sum.x += tempA0.x * tempB0.x + tempA0.y * tempB1.x + tempA0.z * tempB2.x +
tempA0.w * tempB3.x;
can be written as a composition of mad instructions which use fused multiple add
(FMA):
sum.x += mad(tempA0.x, tempB0.x, mad(tempA0.y, tempB1.x, mad(tempA0.z,
tempB2.x, tempA0.w*tempB3.x)));
2.8.6.4 Avoid Barriers When Possible
Using barriers in a kernel on the CPU causes a significant performance penalty
compared to the same kernel without barriers. Use a barrier only if the kernel
requires it for correctness, and consider changing the algorithm to reduce
barriers usage.
AMD APP SDK
2.8 Additional Performance Guidance 2-31
Copyright © 2015 Advanced Micro Devices, Inc. All rights reserved.
2.8.7 Optimizing Kernels for Southern Island GPUs
2.8.7.1 Remove Conditional Assignments
A conditional of the form “if-then-else” generates branching. Use the select()
function to replace these structures with conditional assignments that do not
cause branching. For example:
if(x==1) r=0.5;
if(x==2) r=1.0;
becomes
r = select(r, 0.5, x==1);
r = select(r, 1.0, x==2);
Note that if the body of the if statement contains an I/O, the if statement cannot
be eliminated.
2.8.7.2 Bypass Short-Circuiting
A conditional expression with many terms can compile into nested conditional
code due to the C-language requirement that expressions must short circuit. To
prevent this, move the expression out of the control flow statement. For example:
if(a&&b&&c&&d){…}
becomes
bool cond = a&&b&&c&&d;
if(cond){…}
The same applies to conditional expressions used in loop constructs (do, while,
for).
2.8.7.3 Unroll Small Loops
If the loop bounds are known, and the loop is small (less than 16 or 32
instructions), unrolling the loop usually increases performance.
2.8.7.4 Avoid Nested ifs
Because the GPU is a Vector ALU architecture, there is a cost to executing an
if-then-else block because both sides of the branch are evaluated, then one
result is retained while the other is discarded. When if blocks are nested, the
results are twice as bad; in general, if blocks are nested k levels deep, 2^k
nested conditional structures are generated. In this situation, restructure the code
to eliminate nesting.
2.8.7.5 Experiment With do/while/for Loops
for loops can generate more conditional code than equivalent do or while loops.
Experiment with these different loop types to find the one with best performance.
AMD APP SDK
2-32 Chapter 2: OpenCL Performance and Optimization for GCN Devices
Copyright © 2015 Advanced Micro Devices, Inc. All rights reserved.
2.9 Specific Guidelines for GCN family GPUs
The AMD Southern Islands (SI), Sea Islands (CI), and Volcanic Islands (VI)
families of products are quite different from previous generations. These families
are based on what is publicly called Graphics Core Next (GCN) and are
collectively referred to as GCN chips.
The compute units in GCN devices are much different from those of previous
chips. With previous generations, a compute unit (Vector ALU) was VLIW in
nature, so four (Cayman GPUs) or five (all other Evergreen/Northern Islands
GPUs) instructions could be packed into a single ALU instruction slot (called a
bundle). It was not always easy to schedule instructions to fill all of these slots,
so achieving peak ALU utilization was a challenge.
With GCN GPUs, the compute units are now scalar; however, there now are four
Vector ALUs per compute unit. Each Vector ALU requires at least one wavefront
scheduled to it to achieve peak ALU utilization.
Along with the four Vector ALUs within a compute unit, there is also a scalar unit.
The scalar unit is used to handle branching instructions, constant cache
accesses, and other operations that occur per wavefront. The advantage to
having a scalar unit for each compute unit is that there are no longer large
penalties for branching, aside from thread divergence.
The instruction set for SI is scalar, as are GPRs. Also, the instruction set is no
longer clause-based. There are two types of GPRs: scalar GPRs (SGPRs) and
vector GPRs (VGPRs). Each Vector ALU has its own SGPR and VGPR pool.
There are 512 SGPRs and 256 VGPRs per Vector ALU. VGPRs handle all vector
instructions (any instruction that is handled per thread, such as v_add_f32, a
floating point add). SGPRs are used for scalar instructions: any instruction that
is executed once per wavefront, such as a branch, a scalar ALU instruction, and
constant cache fetches. (SGPRs are also used for constants, all buffer/texture
definitions, and sampler definitions; some kernel arguments are stored, at least
temporarily, in SGPRs.) SGPR allocation is in increments of eight, and VGPR
allocation is in increments of four. These increments also represent the minimum
allocation size of these resources.
Typical scalar instructions execute in four cycles. The scalar engine can accept
one instruction per SIMD every four cycles. The latency of a scalar instruction is
typically four clocks.
Typical vector instructions execute in four cycles. SIMDs within a compute unit
can overlap vector instruction execution; each SIMD unit is offset by one cycle
from the previous one. This allows each SIMD unit to execute one Vector ALU
instruction and one scalar ALU instruction every four clocks.
All GCN GPUs have double-precision support. For Tahiti (AMD Radeon HD
79XX series), double precision adds run at one-half the single precision add rate.
Double-precision multiplies and MAD instructions run at one-quarter the floating-
point rate.
AMD APP SDK
2.9 Specific Guidelines for GCN family GPUs 2-33
Copyright © 2015 Advanced Micro Devices, Inc. All rights reserved.
The double-precision rate of Pitcairn (AMD Radeon HD 78XX series) and Cape
Verde (AMD Radeon HD 77XX series) is one quarter that of Tahiti. This also
affects the performance of single-precision fused multiple add (FMA).
Similar to previous generations local data share (LDS) is a shared resource
within a compute unit. The maximum LDS allocation size for a work-group is still
32 kB, however each compute unit has a total of 64 kB of LDS. On SI GPUs,
LDS memory has 32 banks; thus, it is important to be aware of LDS bank
conflicts on half-wavefront boundaries. The allocation granularity for LDS is 256
bytes; the minimum size is 0 bytes. It is much easier to achieve high LDS
bandwidth use on SI hardware.
L1 cache is still shared within a compute unit. The size has now increased to
16 kB per compute unit for all SI GPUs. The caches now are read/write, so
sharing data between work-items in a work-group (for example, when LDS does
not suffice) is much faster.
It is possible to schedule a maximum of 10 wavefronts per vector unit, assuming
there are no limitations by other resources, such as registers or local memory;
but there is a limit of 16 work-groups per compute unit if the work-groups are
larger than a single wavefront. If the dispatch is larger than what can fit at once
on the GPU, the GPU schedules new work-groups as others finish.
Since there are no more clauses in the instruction set architecture (ISA) for GCN
devices, the compiler inserts “wait” commands to indicate that the compute unit
needs the results of a memory operation before proceeding. If the scalar unit
determines that a wait is required (the data is not yet ready), the Vector ALU can
switch to another wavefront. There are different types of wait commands,
depending on the memory access.
Notes –
•Vectorization is no longer needed, nor desirable; in fact, it can affect
performance because it requires a greater number of VGPRs for storage. I
is recommended not to combine work-items.
•Register spilling is no greater a problem with four wavefronts per work-group
than it is with one wavefront per work-group. This is because each wavefront
has the same number of SGPRs and VGPRs available in either case.
•Read coalescing does not work for 64-bit data sizes. This means reads for
float2, int2, and double might be slower than expected.
•Work-groups with 256 work-items can be used to ensure that each compute
unit is being used. Barriers now are much faster.
•The engine is wider than previous generations; this means larger dispatches
are required to keep the all the compute units busy.
•A single wavefront can take twice as long to execute compared to previous
generations (assuming ALU bound). This is because GPUs with VLIW-4
could execute the four instructions in a VLIW bundle in eight clocks (typical),
and SI GPUs can execute one vector instruction in four clocks (typical).

AMD APP SDK
2-34 Chapter 2: OpenCL Performance and Optimization for GCN Devices
Copyright © 2015 Advanced Micro Devices, Inc. All rights reserved.
•Execution of kernel dispatches can overlap if there are no dependencies
between them and if there are resources available in the GPU. This is critical
when writing benchmarks it is important that the measurements are accurate
and that “false dependencies” do not cause unnecessary slowdowns.
An example of false dependency is:
a. Application creates a kernel “foo”.
b. Application creates input and output buffers.
c. Application binds input and output buffers to kernel “foo”.
d. Application repeatedly dispatches “foo” with the same parameters.
If the output data is the same each time, then this is a false dependency because
there is no reason to stall concurrent execution of dispatches. To avoid stalls, use
multiple output buffers. The number of buffers required to get peak performance
depends on the kernel.
Table 2.4 compares the resource limits for Northern Islands and Southern Islands
GPUs.
Table 2.4 Resource Limits for Northern Islands and Southern Islands
Table 2.4 provides a simplified picture showing the Northern Island compute unit
arrangement.
Figure 2.4 Northern Islands Compute Unit Arrangement
Table 2.5 provides a simplified picture showing the Southern Island compute unit
arrangement.
VLIW
Width VGPRs SGPRs LDS Size
LDS Max
Alloc L1$/CU L2$/Channel
Northern
Islands
4 256 (128-
bit)
- 32 kB 32 kB 8 kB 64 kB
Southern
Islands
1 256
(32-bit)
512 64 kB 32 kB 16 kB 64 kB
XYZW
TEXTURE
UNIT LDS

AMD APP SDK
2.10 Device Parameters for Southern Islands Devices 2-35
Copyright © 2015 Advanced Micro Devices, Inc. All rights reserved.
Figure 2.5 Southern Island Compute Unit Arrangement
2.10 Device Parameters for Southern Islands Devices
The following table provides device-specific information for some AMD Southern
Islands GPUs.
Table 2.5 Parameters for AMD 7xxx Devices
VECTOR
ALU
VECTOR
ALU
VECTOR
ALU
VECTOR
ALU
SCALAR
UNIT
TEXTURE
UNIT LDS
Verde
PRO
Verde
XT
Pitcairn
PRO
Pitcairn
XT
Tahiti
PRO
Tahiti
XT
Product Name
(AMD Radeon HD)
7750 7770 7850 7870 7950 7970
Engine Speed (MHz) 800 1000 8601000 800 925
Compute Resources
Compute Units 81016 2028 32
Processing Elements 512 6401024 1280 1792 2048
Peak Gflops 819 1280 1761 2560 2867 3789
Cache and Register Sizes
# of 32b Vector Registers/CU 65536 65536 65536 65536 65536 65536
Size of Vector Registers/CU 256 kB 256 kB 256 kB 256 kB 256 kB 256 kB
LDS Size/ CU 64 kB 64 kB 64 kB 64 kB 64 kB 64 kB
LDS Banks / CU 32 32 32 32 32 32
Constant Cache / GPU 64 kB 64 kB 128 kB 128 kB 128 kB 128 kB
Max Constants / 4 CUs 16 kB 16 kB 16 kB 16 kB 16 kB 16 kB
L1 Cache Size / CU 16 kB 16 kB 16 kB 16 kB 16 kB 16 kB
L2 Cache Size / GPU 512 kB 512 kB 512 kB 512 kB 768 kB 768 kB
Peak GPU Bandwidths
Register Read (GB/s) 4915 7680 10568 153601720322733
LDS Read (GB/s) 819 1280 1761 2560 2867 3789
Constant Cache Read (GB/s) 102 160220320 358 474
L1 Read (GB/s) 410 640881 1280 1434 1894
L2 Read (GB/s) 205 256 440512 614 710
Global Memory (GB/s) 72 72 154 154 240 264
Global Limits
Max Wavefronts / GPU 320 400 640800 1120 1280
Max Wavefronts / CU (avg) 4040 40 40 4040
Max Work-Items / GPU 20480 25600 40960 51200 7168081920

AMD APP SDK
2-36 Chapter 2: OpenCL Performance and Optimization for GCN Devices
Copyright © 2015 Advanced Micro Devices, Inc. All rights reserved.
Memory
Memory Channels 44881212
Memory Bus Width (bits) 128 128 256 256 384 384
Memory Type and
Speed (MHz)
GDDR5
1125
GDDR5
1125
GDDR5
1200
GDDR5
1200
GDDR5
1250
GDDR5
1375
Frame Buffer 1 GB 1 GB 2 GB 1 GB or
2 GB
3 GB 3 GB

AMD APP SDK
AMD APP SDK - OpenCL Optimization Guide 3-1
Copyright © 2015 Advanced Micro Devices, Inc. All rights reserved.
Chapter 3
OpenCL Performance and
Optimization for Evergreen and
Northern Islands Devices
This chapter discusses performance and optimization when programming for
AMD GPU compute devices that are part of the Southern Islands family, as well
as CPUs and multiple devices. Details specific to the Evergreen and Northern
Islands families of GPUs are provided in Chapter 2, “OpenCL Performance and
Optimization for GCN Devices.”
3.1 Global Memory Optimization
Figure 3.1 is a block diagram of the GPU memory system. The up arrows are
read paths, the down arrows are write paths. WC is the write combine cache.
The GPU consists of multiple compute units. Each compute unit contains 32 kB
local (on-chip) memory, L1 cache, registers, and 16 processing element (PE).
Each processing element contains a five-way (or four-way, depending on the
GPU type) VLIW processor. Individual work-items execute on a single processing
element; one or more work-groups execute on a single compute unit. On a GPU,
hardware schedules the work-items. On the ATI Radeon™ HD 5000 series of
GPUs, hardware schedules groups of work-items, called wavefronts, onto stream
cores; thus, work-items within a wavefront execute in lock-step; the same
instruction is executed on different data.
The L1 cache is 8 kB per compute unit. (For the ATI Radeon™ HD 5870 GPU,
this means 160 kB for the 20 compute units.) The L1 cache bandwidth on the
ATI Radeon™ HD 5870 GPU is one terabyte per second:
L1 Bandwidth = Compute Units * Wavefront Size/Compute Unit *
EngineClock
Multiple compute units share L2 caches. The L2 cache size on the ATI Radeon™
HD 5870 GPUs is 512 kB:
L2 Cache Size = Number or channels * L2 per Channel
The bandwidth between L1 caches and the shared L2 cache is 435 GB/s:
L2 Bandwidth = Number of channels * Wavefront Size * Engine Clock

AMD APP SDK
3-2 Chapter 3: OpenCL Performance and Optimization for Evergreen and Northern Islands
Devices
Figure 3.1 Memory System
The ATI Radeon™ HD 5870 GPU has eight memory controllers (“Memory
Channel” in Figure 3.1). The memory controllers are connected to multiple banks
of memory. The memory is GDDR5, with a clock speed of 1200 MHz and a data
rate of 4800 Mb/pin. Each channel is 32-bits wide, so the peak bandwidth for the
ATI Radeon™ HD 5870 GPU is:
(8 memory controllers) * (4800 Mb/pin) * (32 bits) * (1 B/8b) = 154 GB/s
If two memory access requests are directed to the same controller, the hardware
serializes the access. This is called a channel conflict. Similarly, if two memory
access requests go to the same memory bank, hardware serializes the access.
This is called a bank conflict. From a developer’s point of view, there is not much
difference between channel and bank conflicts. A large power of two stride
results in a channel conflict; a larger power of two stride results in a bank conflict.
The size of the power of two stride that causes a specific type of conflict depends
on the chip. A stride that results in a channel conflict on a machine with eight
channels might result in a bank conflict on a machine with four.
Compute Unit <> Memory Channel Xbar
Complete
Path
Atomics
WC
Memory Channel
L2
Channel
((Address / 256) % n) == 0
FastPath
Complete
Path
Atomics
WC
Memory Channel
L2
Channel
((Address / 256) % n) == 1
FastPath
Complete
Path
Atomics
WC
Memory Channel
L2
Channel
((Address / 256) % n) == n-2
FastPath
Complete
Path
Atomics
WC
Memory Channel
L2
Channel
((Address / 256) % n) == n-1
FastPath
L1 L1 L1 L1 L1 L1 L1 L1
CU
16 pe
LDS
CU
16 pe
LDS
CU
16 pe
LDS
CU
16 pe
LDS
CU
16 pe
LDS
CU
16 pe
LDS
CU
16 pe
LDS
CU
16 pe
LDS

AMD APP SDK
3.1 Global Memory Optimization 3-3
Copyright © 2015 Advanced Micro Devices, Inc. All rights reserved.
In this document, the term bank conflict is used to refer to either kind of conflict.
3.1.1 Two Memory Paths
ATI Radeon HD 5000 series graphics processors have two, independent
memory paths between the compute units and the memory:
•FastPath performs only basic operations, such as loads and stores (data
sizes must be a multiple of 32 bits). This often is faster and preferred when
there are no advanced operations.
•CompletePath, supports additional advanced operations, including atomics
and sub-32-bit (byte/short) data transfers.
3.1.1.1 Performance Impact of FastPath and CompletePath
There is a large difference in performance on ATI Radeon HD 5000 series
hardware between FastPath and CompletePath. Figure 3.2 shows two kernels
(one FastPath, the other CompletePath) and the delivered DRAM bandwidth for
each kernel on the ATI Radeon™ HD 5870 GPU. Note that an atomic add forces
CompletePath.
Figure 3.2 FastPath (blue) vs CompletePath (red) Using float1
The kernel code follows. Note that the atomic extension must be enabled under
OpenCL 1.0.
__kernel void
CopyFastPath(__global const float * input,
100000
80000
60000
40000
20000
0e+00 1e+07 2e+07 3e+07
Bandwidth (MB/s)

AMD APP SDK
3-4 Chapter 3: OpenCL Performance and Optimization for Evergreen and Northern Islands
Devices
__global float * output)
{int gid = get_global_id(0);
output[gid] = input[gid];
return ;
}
__kernel void
CopyComplete(__global const float * input, __global float* output)
{int gid = get_global_id(0);
if (gid <0){
atom_add((__global int *) output,1);
}
output[gid] = input[gid];
return ;
}
Table 3.1 lists the effective bandwidth and ratio to maximum bandwidth.
Table 3.1 Bandwidths for 1D Copies
The difference in performance between FastPath and CompletePath is
significant. If your kernel uses CompletePath, consider if there is another way to
approach the problem that uses FastPath. OpenCL read-only images always use
FastPath.
3.1.1.2 Determining The Used Path
Since the path selection is done automatically by the OpenCL compiler, your
kernel may be assigned to CompletePath. This section explains the strategy the
compiler uses, and how to find out what path was used.
The compiler is conservative when it selects memory paths. The compiler often
maps all user data into a single unordered access view (UAV),1 so a single
atomic operation (even one that is not executed) may force all loads and stores
to use CompletePath.
The effective bandwidth listing above shows two OpenCL kernels and the
associated performance. The first kernel uses the FastPath while the second
uses the CompletePath. The second kernel is forced to CompletePath because
in CopyComplete, the compiler noticed the use of an atomic.
There are two ways to find out which path is used. The first method uses the
CodeXL GPU Profiler, which provides the following three performance counters
for this purpose:
1. FastPath counter: The total bytes written through the FastPath (no atomics,
32-bit types only).
Kernel
Effective
Bandwidth
Ratio to Peak
Bandwidth
copy 32-bit 1D FP 96 GB/s 63%
copy 32-bit 1D CP 18 GB/s 12%
1. UAVs allow compute shaders to store results in (or write results to) a buffer at any arbitrary location.
On DX11 hardware, UAVs can be created from buffers and textures. On DX10 hardware, UAVs can-
not be created from typed resources (textures). This is the same as a random access target (RAT).
AMD APP SDK
3.1 Global Memory Optimization 3-5
Copyright © 2015 Advanced Micro Devices, Inc. All rights reserved.
2. CompletePath counter: The total bytes read and written through the
CompletePath (supports atomics and non-32-bit types).
3. PathUtilization counter: The percentage of bytes read and written through the
FastPath or CompletePath compared to the total number of bytes transferred
over the bus.
The second method is static and lets you determine the path by looking at a
machine-level ISA listing (using the AMD CodeXL Static Kernel Analyzer in
OpenCL).
MEM_RAT_CACHELESS -> FastPath
MEM_RAT -> CompPath
MEM_RAT_NOP_RTN -> Comp_load
FastPath operations appear in the listing as:
...
TEX: ...
... VFETCH ...
... MEM_RAT_CACHELESS_STORE_RAW: ...
...
The vfetch Instruction is a load type that in graphics terms is called a vertex
fetch (the group control TEX indicates that the load uses the L1 cache.)
The instruction MEM_RAT_CACHELESS indicates that FastPath operations are used.
Loads in CompletePath are a split-phase operation. In the first phase, hardware
copies the old value of a memory location into a special buffer. This is done by
performing atomic operations on the memory location. After the value has
reached the buffer, a normal load is used to read the value. Note that RAT stands
for random access target, which is the same as an unordered access view (UAV);
it allows, on DX11 hardware, writes to, and reads from, any arbitrary location in
a buffer.
The listing shows:
.. MEM_RAT_NOP_RTN_ACK: RAT(1)
.. WAIT_ACK: Outstanding_acks <= 0
.. TEX: ADDR(64) CNT(1)
.. VFETCH ...
The instruction sequence means the following:
MEM_RAT Read into a buffer using CompletePath, do no operation on the
memory location, and send an ACK when done.
WAIT_ACK Suspend execution of the wavefront until the ACK is received. If
there is other work pending this might be free, but if there is no other
work to be done this could take 100’s of cycles.
TEX Use the L1 cache for the next instruction.
VFETCH Do a load instruction to (finally) get the value.
AMD APP SDK
3-6 Chapter 3: OpenCL Performance and Optimization for Evergreen and Northern Islands
Devices
Stores appear as:
.. MEM_RAT_STORE_RAW: RAT(1)
The instruction MEM_RAT_STORE is the store along the CompletePath.
MEM_RAT means CompletePath; MEM_RAT_CACHELESS means FastPath.
3.1.2 Channel Conflicts
The important concept is memory stride: the increment in memory address,
measured in elements, between successive elements fetched or stored by
consecutive work-items in a kernel. Many important kernels do not exclusively
use simple stride one accessing patterns; instead, they feature large non-unit
strides. For instance, many codes perform similar operations on each dimension
of a two- or three-dimensional array. Performing computations on the low
dimension can often be done with unit stride, but the strides of the computations
in the other dimensions are typically large values. This can result in significantly
degraded performance when the codes are ported unchanged to GPU systems.
A CPU with caches presents the same problem, large power-of-two strides force
data into only a few cache lines.
One solution is to rewrite the code to employ array transpositions between the
kernels. This allows all computations to be done at unit stride. Ensure that the
time required for the transposition is relatively small compared to the time to
perform the kernel calculation.
For many kernels, the reduction in performance is sufficiently large that it is
worthwhile to try to understand and solve this problem.
In GPU programming, it is best to have adjacent work-items read or write
adjacent memory addresses. This is one way to avoid channel conflicts.
When the application has complete control of the access pattern and address
generation, the developer must arrange the data structures to minimize bank
conflicts. Accesses that differ in the lower bits can run in parallel; those that differ
only in the upper bits can be serialized.
In this example:
for (ptr=base; ptr<max; ptr += 16KB)
R0 = *ptr ;
where the lower bits are all the same, the memory requests all access the same
bank on the same channel and are processed serially.
This is a low-performance pattern to be avoided. When the stride is a power of
2 (and larger than the channel interleave), the loop above only accesses one
channel of memory.

AMD APP SDK
3.1 Global Memory Optimization 3-7
Copyright © 2015 Advanced Micro Devices, Inc. All rights reserved.
The hardware byte address bits are:
•On all ATI Radeon HD 5000-series GPUs, the lower eight bits select an
element within a channel.
•The next set of bits select the channel. The number of channel bits varies,
since the number of channels is not the same on all parts. With eight
channels, three bits are used to select the channel; with two channels, a
single bit is used.
•The next set of bits selects the memory bank. The number of bits used
depends on the number of memory banks.
•The remaining bits are the rest of the address.
On the ATI Radeon HD 5870 GPU, the channel selection are bits 10:8 of the
byte address. This means a linear burst switches channels every 256 bytes.
Since the wavefront size is 64, channel conflicts are avoided if each work-item
in a wave reads a different address from a 64-word region. All ATI Radeon HD
5000 series GPUs have the same layout: channel ends at bit 8, and the memory
bank is to the left of the channel.
A burst of 2 kB (8 * 256 bytes) cycles through all the channels.
When calculating an address as y*width+x, but reading a burst on a column
(incrementing y), only one memory channel of the system is used, since the width
is likely a multiple of 256 words = 2048 bytes. If the width is an odd multiple of
256B, then it cycles through all channels.
Similarly, the bank selection bits on the ATI Radeon HD 5870 GPU are bits
14:11, so the bank switches every 2 kB. A linear burst of 32 kB cycles through
all banks and channels of the system. If accessing a 2D surface along a column,
with a y*width+x calculation, and the width is some multiple of 2 kB dwords (32
kB), then only 1 bank and 1 channel are accessed of the 16 banks and 8
channels available on this GPU.
All ATI Radeon HD 5000-series GPUs have an interleave of 256 bytes (64
dwords).
If every work-item in a work-group references consecutive memory addresses
and the address of work-item 0 is aligned to 256 bytes and each work-item
fetches 32 bits, the entire wavefront accesses one channel. Although this seems
slow, it actually is a fast pattern because it is necessary to consider the memory
access over the entire device, not just a single wavefront.
One or more work-groups execute on each compute unit. On the ATI Radeon
HD 5000-series GPUs, work-groups are dispatched in a linear order, with x
changing most rapidly. For a single dimension, this is:
DispatchOrder = get_group_id(0)
31:x bank channel 7:0 address

AMD APP SDK
3-8 Chapter 3: OpenCL Performance and Optimization for Evergreen and Northern Islands
Devices
For two dimensions, this is:
DispatchOrder = get_group_id(0) + get_group_id(1) * get_num_groups(0)
This is row-major-ordering of the blocks in the index space. Once all compute
units are in use, additional work-groups are assigned to compute units as
needed. Work-groups retire in order, so active work-groups are contiguous.
At any time, each compute unit is executing an instruction from a single
wavefront. In memory intensive kernels, it is likely that the instruction is a
memory access. Since there are eight channels on the ATI Radeon HD 5870
GPU, at most eight of the compute units can issue a memory access operation
in one cycle. It is most efficient if the accesses from eight wavefronts go to
different channels. One way to achieve this is for each wavefront to access
consecutive groups of 256 = 64 * 4 bytes.
An inefficient access pattern is if each wavefront accesses all the channels. This
is likely to happen if consecutive work-items access data that has a large power
of two strides.
In the next example of a kernel for copying, the input and output buffers are
interpreted as though they were 2D, and the work-group size is organized as 2D.
The kernel code is:
#define WIDTH 1024
#define DATA_TYPE float
#define A(y , x ) A[ (y) * WIDTH + (x ) ]
#define C(y , x ) C[ (y) * WIDTH+(x ) ]
kernel void copy_float (__global const
DATA_TYPE * A,
__global DATA_TYPE* C)
{int idx = get_global_id(0);
int idy = get_global_id(1);
C(idy, idx) = A( idy, idx);
}
By changing the width, the data type and the work-group dimensions, we get a
set of kernels out of this code.
Given a 64x1 work-group size, each work-item reads a consecutive 32-bit
address. Given a 1x64 work-group size, each work-item reads a value separated
by the width in a power of two bytes.
Table 3.2 shows how much the launch dimension can affect performance. It lists
each kernel’s effective bandwidth and ratio to maximum bandwidth.
Table 3.2 Bandwidths for Different Launch Dimensions
Kernel
Effective
Bandwidth
Ratio to Peak
Bandwidth
copy 32-bit 1D FP 96 GB/s 63%

AMD APP SDK
3.1 Global Memory Optimization 3-9
Copyright © 2015 Advanced Micro Devices, Inc. All rights reserved.
To avoid power of two strides:
•Add an extra column to the data matrix.
•Change the work-group size so that it is not a power of 21.
•It is best to use a width that causes a rotation through all of the memory
channels, instead of using the same one repeatedly.
•Change the kernel to access the matrix with a staggered offset.
3.1.2.1 Staggered Offsets
Staggered offsets apply a coordinate transformation to the kernel so that the data
is processed in a different order. Unlike adding a column, this technique does not
use extra space. It is also relatively simple to add to existing code.
Figure 3.3 illustrates the transformation to staggered offsets.
Figure 3.3 Transformation to Staggered Offsets
copy 32-bit 1D CP 18 GB/s 12%
copy 32-bit 2D .3 - 93 GB/s 0 - 60%
copy 128-bit 2D 7 - 122 GB/s 5 - 80%
1. Generally, it is not a good idea to make the work-group size something other than an integer multiple
of the wavefront size, but that usually is less important than avoiding channel conflicts.
Kernel
Effective
Bandwidth
Ratio to Peak
Bandwidth
Work-
Group
0,0
1,0
2,0
0,0
0,0 1,0 2,0
0,0
0,0
1,0
2,0
0,0
Work-Group size k by k
2N
Matrix in row
major order
Linear format (each group
is a power of two apart)
Offset format (each group is not a
power of two apart)
After transform
2N
K + 2N2K + 2N
2N
AMD APP SDK
3-10 Chapter 3: OpenCL Performance and Optimization for Evergreen and Northern Islands
Devices
The global ID values reflect the order that the hardware initiates work-groups.
The values of get group ID are in ascending launch order.
global_id(0) = get_group_id(0) * get_local_size(0) + get_local_id(0)
global_id(1) = get_group_id(1) * get_local_size(1) + get_local_id(1)
The hardware launch order is fixed, but it is possible to change the launch order,
as shown in the following example.
Assume a work-group size of k x k, where k is a power of two, and a large 2D
matrix of size 2nx2
m in row-major order. If each work-group must process a
block in column-order, the launch order does not work out correctly: consecutive
work-groups execute down the columns, and the columns are a large power-of-
two apart; so, consecutive work-groups access the same channel.
By introducing a transformation, it is possible to stagger the work-groups to avoid
channel conflicts. Since we are executing 2D work-groups, each work group is
identified by four numbers.
1. get_group_id(0) - the x coordinate or the block within the column of the
matrix.
2. get_group_id(1) - the y coordinate or the block within the row of the matrix.
3. get_global_id(0) - the x coordinate or the column of the matrix.
4. get_global_id(1) - the y coordinate or the row of the matrix.
To transform the code, add the following four lines to the top of the kernel.
get_group_id_0 = get_group_id(0);
get_group_id_1 = (get_group_id(0) + get_group_id(1)) % get_local_size(0);
get_global_id_0 = get_group_id_0 * get_local_size(0) + get_local_id(0);
get_global_id_1 = get_group_id_1 * get_local_size(1) + get_local_id(1);
Then, change the global IDs and group IDs to the staggered form. The result is:
__kernel void
copy_float (
__global const DATA_TYPE * A,
__global DATA_TYPE * C)
{size_t get_group_id_0 = get_group_id(0);
size_t get_group_id_1 = (get_group_id(0) + get_group_id(1)) %
get_local_size(0);
size_t get_global_id_0 = get_group_id_0 * get_local_size(0) +
get_local_id(0);
size_t get_global_id_1 = get_group_id_1 * get_local_size(1) +
get_local_id(1);
int idx = get_global_id_0; //changed to staggered form
int idy = get_global_id_1; //changed to staggered form
C(idy , idx) = A( idy , idx);
}
3.1.2.2 Reads Of The Same Address
Under certain conditions, one unexpected case of a channel conflict is that
reading from the same address is a conflict, even on the FastPath.

AMD APP SDK
3.1 Global Memory Optimization 3-11
Copyright © 2015 Advanced Micro Devices, Inc. All rights reserved.
This does not happen on the read-only memories, such as constant buffers,
textures, or shader resource view (SRV); but it is possible on the read/write UAV
memory or OpenCL global memory.
From a hardware standpoint, reads from a fixed address have the same upper
bits, so they collide and are serialized. To read in a single value, read the value
in a single work-item, place it in local memory, and then use that location:
Avoid:
temp = input[3] // if input is from global space
Use:
if (get_local_id(0) == 0) {
local = input[3]
}
barrier(CLK_LOCAL_MEM_FENCE);
temp = local
3.1.3 Float4 Or Float1
The internal memory paths on ATI Radeon HD 5000-series devices support
128-bit transfers. This allows for greater bandwidth when transferring data in
float4 format. In certain cases (when the data size is a multiple of four), float4
operations are faster.
The performance of these kernels can be seen in Figure 3.4. Change to float4
after eliminating the conflicts.
Figure 3.4 Two Kernels: One Using float4 (blue), the Other float1 (red)
0e+00 1e+07 2e+07 3e+07
Size (Bytes)
130000
120000
110000
90000
100000
80000
Bandwidth (MB/s)

AMD APP SDK
3-12 Chapter 3: OpenCL Performance and Optimization for Evergreen and Northern Islands
Devices
The following code example has two kernels, both of which can do a simple copy,
but Copy4 uses float4 data types.
__kernel void
Copy4(__global const float4 * input,
__global float4 * output)
{int gid = get_global_id(0);
output[gid] = input[gid];
return;
}
__kernel void
Copy1(__global const float * input,
__global float * output)
{int gid = get_global_id(0);
output[gid] = input[gid];
return;
}
Copying data as float4 gives the best result: 84% of absolute peak. It also speeds
up the 2D versions of the copy (see Table 3.3).
Table 3.3 Bandwidths Including float1 and float4
3.1.4 Coalesced Writes
On some other vendor devices, it is important to reorder your data to use
coalesced writes. The ATI Radeon HD 5000-series devices also support
coalesced writes, but this optimization is less important than other
considerations, such as avoiding bank conflicts.
In non-coalesced writes, each compute unit accesses the memory system in
quarter-wavefront units. The compute unit transfers a 32-bit address and one
element-sized piece of data for each work-item. This results in a total of 16
elements + 16 addresses per quarter-wavefront. On ATI Radeon HD 5000-
series devices, processing quarter-wavefront requires two cycles before the data
is transferred to the memory controller.
In coalesced writes, the compute unit transfers one 32-bit address and 16
element-sized pieces of data for each quarter-wavefront, for a total of 16
elements +1 address per quarter-wavefront. For coalesced writes, processing
quarter-wavefront takes one cycle instead of two. While this is twice as fast, the
times are small compared to the rate the memory controller can handle the data.
See Figure 3.5.
Kernel
Effective
Bandwidth
Ratio to Peak
Bandwidth
copy 32-bit 1D FP 96 GB/s 63%
copy 32-bit 1D CP 18 GB/s 12%
copy 32-bit 2D .3 - 93 GB/s 0 - 61%
copy 128-bit 2D 7 - 122 GB/s 5 - 80%
copy4 float4 1D FP 127 GB/s 83%

AMD APP SDK
3.1 Global Memory Optimization 3-13
Copyright © 2015 Advanced Micro Devices, Inc. All rights reserved.
On ATI Radeon HD 5000-series devices, the coalescing is only done on the
FastPath because it supports only 32-bit access.
If a work-item does not write, coalesce detection ignores it.
The first kernel Copy1 maximizes coalesced writes: work-item k writes to address
k. The second kernel writes a shifted pattern: In each quarter-wavefront of 16
work-items, work-item k writes to address k-1, except the first work-item in each
quarter-wavefront writes to address k+16. There is not enough order here to
coalesce on some other vendor machines. Finally, the third kernel has work-item
k write to address k when k is even, and write address 63-k when k is odd. This
pattern never coalesces.
Figure 3.5 Effect of Varying Degrees of Coalescing - Coal (blue), NoCoal
(red), Split (green)
Write coalescing can be an important factor for AMD GPUs.
The following are sample kernels with different coalescing patterns.
// best access pattern
__kernel void
Copy1(__global const float * input, __global float * output)
{uint gid = get_global_id(0);
output[gid] = input[gid];
return;
}
amd
amd-NOCoal amd-Split
0e+00 1e+07 2e+07 3e+07
Size (Bytes)
95000
90000
85000
80000
Bandwidth (MB/s)

AMD APP SDK
3-14 Chapter 3: OpenCL Performance and Optimization for Evergreen and Northern Islands
Devices
__kernel void NoCoal (__global const float * input,
__global float * output)
// (shift by 16)
{int gid = get_global_id(0)-1;
if((get_local_id(0) & 0xf) == 0)
{
gid = gid +16;
}
output[gid] = input[gid];
return;
}
__kernel void
// inefficient pattern
Split (__global const float * input, __global float * output)
{int gid = get_global_id(0);
if((gid & 0x1) == 0) {
gid = (gid & (˜63)) +62 - get_local_id(0);
}
output[gid] = input[gid];
return;
}
Table 3.4 lists the effective bandwidth and ratio to maximum bandwidth for each
kernel type.
Table 3.4 Bandwidths Including Coalesced Writes
There is not much performance difference, although the coalesced version is
slightly faster.
3.1.5 Alignment
The program in Figure 3.6 shows how the performance of a simple, unaligned
access (float1) of this kernel varies as the size of offset varies. Each transfer was
large (16 MB). The performance gain by adjusting alignment is small, so
generally this is not an important consideration on AMD GPUs.
Kernel
Effective
Bandwidth
Ratio to Peak
Bandwidth
copy 32-bit 1D FP 96 GB/s 63%
copy 32-bit 1D CP 18 GB/s 12%
copy 32-bit 2D .3 - 93 GB/s 0 - 61%
copy 128-bit 2D 7 - 122 GB/s 5 - 80%
copy4 float4 1D FP 127 GB/s 83%
Coal 32-bit 97 63%
NoCoal 32-bit 93 GB/s 61%
Split 32-bit 90 GB/s 59%

AMD APP SDK
3.1 Global Memory Optimization 3-15
Copyright © 2015 Advanced Micro Devices, Inc. All rights reserved.
Figure 3.6 Unaligned Access Using float1
__kernel void
CopyAdd(global const float * input,
__global float * output,
const int offset)
{
int gid = get_global_id(0)+ offset;
output[gid] = input[gid];
return;
}
Table 3.5 lists the effective bandwidth and ratio to maximum bandwidth for each
kernel type.
Table 3.5 Bandwidths Including Unaligned Access
Kernel Effective Bandwidth Ratio to Peak Bandwidth
copy 32-bit 1D FP 96 GB/s 63%
copy 32-bit 1D CP 18 GB/s 12%
copy 32-bit 2D .3 - 93 GB/s 0 - 61%
copy 128-bit 2D 7 - 122 GB/s 5 - 80%
copy4 float4 1D FP 127 GB/s 83%
Coal 97 63%
NoCoal 32-bit 90 GB/s 59%
Split 32-bit 90 GB/s 59%
CopyAdd 32-bit 92 GB/s 60%
96000
95000
93000
94000
92000
0204060
Offset
AMD APP SDK
3-16 Chapter 3: OpenCL Performance and Optimization for Evergreen and Northern Islands
Devices
3.1.6 Summary of Copy Performance
The performance of a copy can vary greatly, depending on how the code is
written. The measured bandwidth for these copies varies from a low of 0.3 GB/s,
to a high of 127 GB/s.
The recommended order of steps to improve performance is:
1. Examine the code to ensure you are using FastPath, not CompletePath,
everywhere possible. Check carefully to see if you are minimizing the
number of kernels that use CompletePath operations. You might be able to
use textures, image-objects, or constant buffers to help.
2. Examine the data-set sizes and launch dimensions to see if you can
eliminate bank conflicts.
3. Try to use float4 instead of float1.
4. Try to change the access pattern to allow write coalescing. This is important
on some hardware platforms, but only of limited importance for AMD GPU
devices.
5. Finally, look at changing the access pattern to allow data alignment.
3.2 Local Memory (LDS) Optimization
AMD Evergreen GPUs include a Local Data Store (LDS) cache, which
accelerates local memory accesses. LDS is not supported in OpenCL on AMD
R700-family GPUs. LDS provides high-bandwidth access (more than 10X higher
than global memory), efficient data transfers between work-items in a work-
group, and high-performance atomic support. Local memory offers significant
advantages when the data is re-used; for example, subsequent accesses can
read from local memory, thus reducing global memory bandwidth. Another
advantage is that local memory does not require coalescing.
To determine local memory size:
clGetDeviceInfo( …, CL_DEVICE_LOCAL_MEM_SIZE, … );
All AMD Evergreen GPUs contain a 32K LDS for each compute unit. On high-
end GPUs, the LDS contains 32-banks, each bank is four bytes wide and 256
bytes deep; the bank address is determined by bits 6:2 in the address. On lower-
end GPUs, the LDS contains 16 banks, each bank is still 4 bytes in size, and the
bank used is determined by bits 5:2 in the address. As shown below,
programmers should carefully control the bank bits to avoid bank conflicts as
much as possible.
In a single cycle, local memory can service a request for each bank (up to 32
accesses each cycle on the ATI Radeon HD 5870 GPU). For an ATI Radeon
HD 5870 GPU, this delivers a memory bandwidth of over 100 GB/s for each
compute unit, and more than 2 TB/s for the whole chip. This is more than 14X
the global memory bandwidth. However, accesses that map to the same bank
are serialized and serviced on consecutive cycles. A wavefront that generates
AMD APP SDK
3.2 Local Memory (LDS) Optimization 3-17
Copyright © 2015 Advanced Micro Devices, Inc. All rights reserved.
bank conflicts stalls on the compute unit until all LDS accesses have completed.
The GPU reprocesses the wavefront on subsequent cycles, enabling only the
lanes receiving data, until all the conflicting accesses complete. The bank with
the most conflicting accesses determines the latency for the wavefront to
complete the local memory operation. The worst case occurs when all 64 work-
items map to the same bank, since each access then is serviced at a rate of one
per clock cycle; this case takes 64 cycles to complete the local memory access
for the wavefront. A program with a large number of bank conflicts (as measured
by the LDSBankConflict performance counter) might benefit from using the
constant or image memory rather than LDS.
Thus, the key to effectively using the local cache memory is to control the access
pattern so that accesses generated on the same cycle map to different banks in
the local memory. One notable exception is that accesses to the same address
(even though they have the same bits 6:2) can be broadcast to all requestors
and do not generate a bank conflict. The LDS hardware examines the requests
generated over two cycles (32 work-items of execution) for bank conflicts.
Ensure, as much as possible, that the memory requests generated from a
quarter-wavefront avoid bank conflicts by using unique address bits 6:2. A simple
sequential address pattern, where each work-item reads a float2 value from LDS,
generates a conflict-free access pattern on the ATI Radeon HD 5870 GPU.
Note that a sequential access pattern, where each work-item reads a float4 value
from LDS, uses only half the banks on each cycle on the ATI Radeon HD 5870
GPU and delivers half the performance of the float access pattern.
Each stream processor can generate up to two 4-byte LDS requests per cycle.
Byte and short reads consume four bytes of LDS bandwidth. Since each stream
processor can execute five operations (or four, depending on the GPU type) in
the VLIW each cycle (typically requiring 10-15 input operands), two local memory
requests might not provide enough bandwidth to service the entire instruction.
Developers can use the large register file: each compute unit has 256 kB of
register space available (8X the LDS size) and can provide up to twelve 4-byte
values/cycle (6X the LDS bandwidth). Registers do not offer the same indexing
flexibility as does the LDS, but for some algorithms this can be overcome with
loop unrolling and explicit addressing.
LDS reads require one ALU operation to initiate them. Each operation can initiate
two loads of up to four bytes each.
The CodeXL GPU Profiler provides the following performance counter to help
optimize local memory usage:
LDSBankConflict: The percentage of time accesses to the LDS are stalled
due to bank conflicts relative to GPU Time. In the ideal case, there are no
bank conflicts in the local memory access, and this number is zero.
Local memory is software-controlled “scratchpad” memory. In contrast, caches
typically used on CPUs monitor the access stream and automatically capture
recent accesses in a tagged cache. The scratchpad allows the kernel to explicitly
load items into the memory; they exist in local memory until the kernel replaces
AMD APP SDK
3-18 Chapter 3: OpenCL Performance and Optimization for Evergreen and Northern Islands
Devices
them, or until the work-group ends. To declare a block of local memory, use the
__local keyword; for example:
__local float localBuffer[64]
These declarations can be either in the parameters to the kernel call or in the
body of the kernel. The __local syntax allocates a single block of memory, which
is shared across all work-items in the workgroup.
To write data into local memory, write it into an array allocated with __local. For
example:
localBuffer[i] = 5.0;
A typical access pattern is for each work-item to collaboratively write to the local
memory: each work-item writes a subsection, and as the work-items execute in
parallel they write the entire array. Combined with proper consideration for the
access pattern and bank alignment, these collaborative write approaches can
lead to highly efficient memory accessing. Local memory is consistent across
work-items only at a work-group barrier; thus, before reading the values written
collaboratively, the kernel must include a barrier() instruction.
The following example is a simple kernel section that collaboratively writes, then
reads from, local memory:
__kernel void localMemoryExample (__global float *In, __global float *Out) {
__local float localBuffer[64];
uint tx = get_local_id(0);
uint gx = get_global_id(0);
// Initialize local memory:
// Copy from this work-group’s section of global memory to local:
// Each work-item writes one element; together they write it all
localBuffer[tx] = In[gx];
// Ensure writes have completed:
barrier(CLK_LOCAL_MEM_FENCE);
// Toy computation to compute a partial factorial, shows re-use from local
float f = localBuffer[tx];
for (uint i=tx+1; i<64; i++) {
f *= localBuffer[i];
}
Out[gx] = f;
}
Note the host code cannot read from, or write to, local memory. Only the kernel
can access local memory.
Local memory is consistent across work-items only at a work-group barrier; thus,
before reading the values written collaboratively, the kernel must include a
barrier() instruction. An important optimization is the case where the local
work-group size is less than, or equal to, the wavefront size. Because the
wavefront executes as an atomic unit, the explicit barrier operation is not
AMD APP SDK
3.3 Constant Memory Optimization 3-19
Copyright © 2015 Advanced Micro Devices, Inc. All rights reserved.
required. The compiler automatically removes these barriers if the kernel
specifies a reqd_work_group_size
(see section 5.8 of the OpenCL Specification) that is less than the wavefront size.
Developers are strongly encouraged to include the barriers where appropriate,
and rely on the compiler to remove the barriers when possible, rather than
manually removing the barriers(). This technique results in more portable
code, including the ability to run kernels on CPU devices.
3.3 Constant Memory Optimization
The AMD implementation of OpenCL provides three levels of performance for the
“constant” memory type.
1. Simple Direct-Addressing Patterns
Very high bandwidth can be attained when the compiler has available the
constant address at compile time and can embed the constant address into
the instruction. Each processing element can load up to 4x4-byte direct-
addressed constant values each cycle. Typically, these cases are limited to
simple non-array constants and function parameters. The GPU loads the
constants into a hardware cache at the beginning of the clause that uses the
constants. The cache is a tagged cache, typically each 8k blocks is shared
among four compute units. If the constant data is already present in the
constant cache, the load is serviced by the cache and does not require any
global memory bandwidth. The constant cache size for each device varies
from 4k to 48k per GPU.
2. Same Index
Hardware acceleration also takes place when all work-items in a wavefront
reference the same constant address. In this case, the data is loaded from
memory one time, stored in the L1 cache, and then broadcast to all wave-
fronts. This can reduce significantly the required memory bandwidth.
3. Varying Index
More sophisticated addressing patterns, including the case where each work-
item accesses different indices, are not hardware accelerated and deliver the
same performance as a global memory read with the potential for cache hits.
To further improve the performance of the AMD OpenCL stack, two methods
allow users to take advantage of hardware constant buffers. These are:
1. Globally scoped constant arrays. These arrays are initialized, globally
scoped, and in the constant address space (as specified in section 6.5.3 of
the OpenCL specification). If the size of an array is below 64 kB, it is placed
in hardware constant buffers; otherwise, it uses global memory. An example
of this is a lookup table for math functions.
2. Per-pointer attribute specifying the maximum pointer size. This is specified
using the max_constant_size(N) attribute. The attribute form conforms to
section 6.10 of the OpenCL 1.0 specification. This attribute is restricted to
top-level kernel function arguments in the constant address space. This

AMD APP SDK
3-20 Chapter 3: OpenCL Performance and Optimization for Evergreen and Northern Islands
Devices
restriction prevents a pointer of one size from being passed as an argument
to a function that declares a different size. It informs the compiler that indices
into the pointer remain inside this range and it is safe to allocate a constant
buffer in hardware, if it fits. Using a constant pointer that goes outside of this
range results in undefined behavior. All allocations are aligned on the 16-byte
boundary. For example:
kernel void mykernel(global int* a,
constant int* b __attribute__((max_constant_size (65536)))
)
{
size_t idx = get_global_id(0);
a[idx] = b[idx & 0x3FFF];
}
A kernel that uses constant buffers must use CL_DEVICE_MAX_CONSTANT_ARGS to
query the device for the maximum number of constant buffers the kernel can
support. This value might differ from the maximum number of hardware constant
buffers available. In this case, if the number of hardware constant buffers is less
than the CL_DEVICE_MAX_CONSTANT_ARGS, the compiler allocates the largest
constant buffers in hardware first and allocates the rest of the constant buffers in
global memory. As an optimization, if a constant pointer A uses n bytes of
memory, where n is less than 64 kB, and constant pointer B uses m bytes of
memory, where m is less than (64 kB – n) bytes of memory, the compiler can
allocate the constant buffer pointers in a single hardware constant buffer. This
optimization can be applied recursively by treating the resulting allocation as a
single allocation and finding the next smallest constant pointer that fits within the
space left in the constant buffer.
3.4 OpenCL Memory Resources: Capacity and Performance
Table 3.6 summarizes the hardware capacity and associated performance for the
structures associated with the five OpenCL Memory Types. This information
specific to the ATI Radeon HD5870 GPUs with 1 GB video memory.
Table 3.6 Hardware Performance Parameters
The compiler tries to map private memory allocations to the pool of GPRs in the
GPU. In the event GPRs are not available, private memory is mapped to the
OpenCL
Memory Type Hardware Resource Size/CU Size/GPU
Peak Read
Bandwidth/ Stream
Core
Private GPRs 256k 5120k 48 bytes/cycle
Local LDS 32k 640k 8 bytes/cycle
Constant Direct-addressed constant 48k 16 bytes/cycle
Same-indexed constant 4 bytes/cycle
Varying-indexed constant ~0.6 bytes/cycle
Images L1 Cache 8k 160k 4 bytes/cycle
L2 Cache 512k ~1.6 bytes/cycle
Global Global Memory 1G ~0.6 bytes/cycle
AMD APP SDK
3.4 OpenCL Memory Resources: Capacity and Performance 3-21
Copyright © 2015 Advanced Micro Devices, Inc. All rights reserved.
“scratch” region, which has the same performance as global memory.
Section 3.6.2, “Resource Limits on Active Wavefronts,” page 3-24, has more
information on register allocation and identifying when the compiler uses the
scratch region. GPRs provide the highest-bandwidth access of any hardware
resource. In addition to reading up to 48 bytes/cycle from the register file, the
hardware can access results produced in the previous cycle (through the
Previous Vector/Previous Scalar register) without consuming any register file
bandwidth. GPRs have some restrictions about which register ports can be read
on each cycle; but generally, these are not exposed to the OpenCL programmer.
Same-indexed constants can be cached in the L1 and L2 cache. Note that
“same-indexed” refers to the case where all work-items in the wavefront
reference the same constant index on the same cycle. The performance shown
assumes an L1 cache hit.
Varying-indexed constants use the same path as global memory access and are
subject to the same bank and alignment constraints described in Section 3.1,
“Global Memory Optimization,” page 3-1.
The L1 and L2 caches are currently only enabled for images and same-indexed
constants. Read only buffers can be cached in L1 and L2. To enable this, the
developer must indicate to the compiler that the buffer is read only and does not
alias with other buffers. For example, use:
kernel void mykernel(__global int const * restrict mypointerName)
The const indicates to the compiler that mypointerName is read only from the
kernel, and the restrict attribute indicates to the compiler that no other pointer
aliases with mypointerName.
The L1 cache can service up to four address request per cycle, each delivering
up to 16 bytes. The bandwidth shown assumes an access size of 16 bytes;
smaller access sizes/requests result in a lower peak bandwidth for the L1 cache.
Using float4 with images increases the request size and can deliver higher L1
cache bandwidth.
Each memory channel on the GPU contains an L2 cache that can deliver up to
64 bytes/cycle. The ATI Radeon HD 5870 GPU has eight memory channels;
thus, it can deliver up to 512bytes/cycle; divided among 320 stream cores, this
provides up to ~1.6 bytes/cycle for each stream core.
Global Memory bandwidth is limited by external pins, not internal bus bandwidth.
The ATI Radeon HD 5870 GPU supports up to 153 GB/s of memory bandwidth
which is an average of 0.6 bytes/cycle for each stream core.
Note that Table 3.6 shows the performance for the ATI Radeon HD 5870 GPU.
The “Size/Compute Unit” column and many of the bandwidths/processing
element apply to all Evergreen-class GPUs; however, the “Size/GPU” column
and the bandwidths for varying-indexed constant, L2, and global memory vary
across different GPU devices.
AMD APP SDK
3-22 Chapter 3: OpenCL Performance and Optimization for Evergreen and Northern Islands
Devices
3.5 Using LDS or L1 Cache
There are a number of considerations when deciding between LDS and L1 cache
for a given algorithm.
LDS supports read/modify/write operations, as well as atomics. It is well-suited
for code that requires fast read/write, read/modify/write, or scatter operations that
otherwise are directed to global memory. On current AMD hardware, L1 is part
of the read path; hence, it is suited to cache-read-sensitive algorithms, such as
matrix multiplication or convolution.
LDS is typically larger than L1 (for example: 32 kB vs 8 kB on Cypress). If it is
not possible to obtain a high L1 cache hit rate for an algorithm, the larger LDS
size can help. The theoretical LDS peak bandwidth is 2 TB/s, compared to L1 at
1 TB/sec. Currently, OpenCL is limited to 1 TB/sec LDS bandwidth.
The native data type for L1 is a four-vector of 32-bit words. On L1, fill and read
addressing are linked. It is important that L1 is initially filled from global memory
with a coalesced access pattern; once filled, random accesses come at no extra
processing cost.
Currently, the native format of LDS is a 32-bit word. The theoretical LDS peak
bandwidth is achieved when each thread operates on a two-vector of 32-bit
words (16 threads per clock operate on 32 banks). If an algorithm requires
coalesced 32-bit quantities, it maps well to LDS. The use of four-vectors or larger
can lead to bank conflicts.
From an application point of view, filling LDS from global memory, and reading
from it, are independent operations that can use independent addressing. Thus,
LDS can be used to explicitly convert a scattered access pattern to a coalesced
pattern for read and write to global memory. Or, by taking advantage of the LDS
read broadcast feature, LDS can be filled with a coalesced pattern from global
memory, followed by all threads iterating through the same LDS words
simultaneously.
LDS is shared between the work-items in a work-group. Sharing across work-
groups is not possible because OpenCL does not guarantee that LDS is in a
particular state at the beginning of work-group execution. L1 content, on the other
hand, is independent of work-group execution, so that successive work-groups
can share the content in the L1 cache of a given Vector ALU. However, it
currently is not possible to explicitly control L1 sharing across work-groups.
The use of LDS is linked to GPR usage and wavefront-per-Vector ALU count.
Better sharing efficiency requires a larger work-group, so that more work items
share the same LDS. Compiling kernels for larger work groups typically results
in increased register use, so that fewer wavefronts can be scheduled
simultaneously per Vector ALU. This, in turn, reduces memory latency hiding.
Requesting larger amounts of LDS per work-group results in fewer wavefronts
per Vector ALU, with the same effect.
AMD APP SDK
3.6 NDRange and Execution Range Optimization 3-23
Copyright © 2015 Advanced Micro Devices, Inc. All rights reserved.
LDS typically involves the use of barriers, with a potential performance impact.
This is true even for read-only use cases, as LDS must be explicitly filled in from
global memory (after which a barrier is required before reads can commence).
3.6 NDRange and Execution Range Optimization
Probably the most effective way to exploit the potential performance of the GPU
is to provide enough threads to keep the device completely busy. The
programmer specifies a three-dimensional NDRange over which to execute the
kernel; bigger problems with larger NDRanges certainly help to more effectively
use the machine. The programmer also controls how the global NDRange is
divided into local ranges, as well as how much work is done in each work-item,
and which resources (registers and local memory) are used by the kernel. All of
these can play a role in how the work is balanced across the machine and how
well it is used. This section introduces the concept of latency hiding, how many
wavefronts are required to hide latency on AMD GPUs, how the resource usage
in the kernel can impact the active wavefronts, and how to choose appropriate
global and local work-group dimensions.
3.6.1 Hiding ALU and Memory Latency
The read-after-write latency for most arithmetic operations (a floating-point add,
for example) is only eight cycles. For most AMD GPUs, each compute unit can
execute 16 VLIW instructions on each cycle. Each wavefront consists of 64 work-
items; each compute unit executes a quarter-wavefront on each cycle, and the
entire wavefront is executed in four consecutive cycles. Thus, to hide eight cycles
of latency, the program must schedule two wavefronts. The compute unit
executes the first wavefront on four consecutive cycles; it then immediately
switches and executes the other wavefront for four cycles. Eight cycles have
elapsed, and the ALU result from the first wavefront is ready, so the compute unit
can switch back to the first wavefront and continue execution. Compute units
running two wavefronts (128 threads) completely hide the ALU pipeline latency.
Global memory reads generate a reference to the off-chip memory and
experience a latency of 300 to 600 cycles. The wavefront that generates the
global memory access is made idle until the memory request completes. During
this time, the compute unit can process other independent wavefronts, if they are
available.
Kernel execution time also plays a role in hiding memory latency: longer kernels
keep the functional units busy and effectively hide more latency. To better
understand this concept, consider a global memory access which takes 400
cycles to execute. Assume the compute unit contains many other wavefronts,
each of which performs five ALU instructions before generating another global
memory reference. As discussed previously, the hardware executes each
instruction in the wavefront in four cycles; thus, all five instructions occupy the
ALU for 20 cycles. Note the compute unit interleaves two of these wavefronts
and executes the five instructions from both wavefronts (10 total instructions) in
40 cycles. To fully hide the 400 cycles of latency, the compute unit requires
AMD APP SDK
3-24 Chapter 3: OpenCL Performance and Optimization for Evergreen and Northern Islands
Devices
(400/40) = 10 pairs of wavefronts, or 20 total wavefronts. If the wavefront
contains 10 instructions rather than 5, the wavefront pair would consume 80
cycles of latency, and only 10 wavefronts would be required to hide the 400
cycles of latency.
Generally, it is not possible to predict how the compute unit schedules the
available wavefronts, and thus it is not useful to try to predict exactly which ALU
block executes when trying to hide latency. Instead, consider the overall ratio of
ALU operations to fetch operations – this metric is reported by the CodeXL GPU
Profiler in the ALUFetchRatio counter. Each ALU operation keeps the compute
unit busy for four cycles, so you can roughly divide 500 cycles of latency by
(4*ALUFetchRatio) to determine how many wavefronts must be in-flight to hide
that latency. Additionally, a low value for the ALUBusy performance counter can
indicate that the compute unit is not providing enough wavefronts to keep the
execution resources in full use. (This counter also can be low if the kernel
exhausts the available DRAM bandwidth. In this case, generating more
wavefronts does not improve performance; it can reduce performance by creating
more contention.)
Increasing the wavefronts/compute unit does not indefinitely improve
performance; once the GPU has enough wavefronts to hide latency, additional
active wavefronts provide little or no performance benefit. A closely related metric
to wavefronts/compute unit is “occupancy,” which is defined as the ratio of active
wavefronts to the maximum number of possible wavefronts supported by the
hardware. Many of the important optimization targets and resource limits are
expressed in wavefronts/compute units, so this section uses this metric rather
than the related “occupancy” term.
3.6.2 Resource Limits on Active Wavefronts
AMD GPUs have two important global resource constraints that limit the number
of in-flight wavefronts:
•Each compute unit supports a maximum of eight work-groups. Recall that
AMD OpenCL supports up to 256 work-items (four wavefronts) per work-
group; effectively, this means each compute unit can support up to 32
wavefronts.
•Each GPU has a global (across all compute units) limit on the number of
active wavefronts. The GPU hardware is generally effective at balancing the
load across available compute units. Thus, it is useful to convert this global
limit into an average wavefront/compute unit so that it can be compared to
the other limits discussed in this section. For example, the ATI Radeon HD
5870 GPU has a global limit of 496 wavefronts, shared among 20 compute
units. Thus, it supports an average of 24.8 wavefronts/compute unit. Some
AMD GPUs support up to 96 wavefronts/compute unit.
These limits are largely properties of the hardware and, thus, difficult for
developers to control directly. Fortunately, these are relatively generous limits.
Frequently, the register and LDS usage in the kernel determines the limit on the

AMD APP SDK
3.6 NDRange and Execution Range Optimization 3-25
Copyright © 2015 Advanced Micro Devices, Inc. All rights reserved.
number of active wavefronts/compute unit, and these can be controlled by the
developer.
3.6.2.1 GPU Registers
Each compute unit provides 16384 GP registers, and each register contains
4x32-bit values (either single-precision floating point or a 32-bit integer). The total
register size is 256 kB of storage per compute unit. These registers are shared
among all active wavefronts on the compute unit; each kernel allocates only the
registers it needs from the shared pool. This is unlike a CPU, where each thread
is assigned a fixed set of architectural registers. However, using many registers
in a kernel depletes the shared pool and eventually causes the hardware to
throttle the maximum number of active wavefronts.
Table 3.7 shows how the registers used in the kernel impacts the register-limited
wavefronts/compute unit.
For example, a kernel that uses 30 registers (120x32-bit values) can run with
eight active wavefronts on each compute unit. Because of the global limits
described earlier, each compute unit is limited to 32 wavefronts; thus, kernels can
use up to seven registers (28 values) without affecting the number of
wavefronts/compute unit. Finally, note that in addition to the GPRs shown in the
table, each kernel has access to four clause temporary registers.
Table 3.7 Impact of Register Type on Wavefronts/CU
GP Registers used
by Kernel
Register-Limited
Wavefronts / Compute-Unit
0-1 248
2 124
382
462
549
641
735
831
927
10 24
11 22
12 20
13 19
14 17
15 16
16 15
17 14
18-19 13

AMD APP SDK
3-26 Chapter 3: OpenCL Performance and Optimization for Evergreen and Northern Islands
Devices
AMD provides the following tools to examine the number of general-purpose
registers (GPRs) used by the kernel.
•The CodeXL GPU Profiler displays the number of GPRs used by the kernel.
•Alternatively, the CodeXL GPU Profiler generates the ISA dump , which then
can be searched for the string :NUM_GPRS.
•The AMD CodeXL Static Kernel Analyzer also shows the GPR used by the
kernel, across a wide variety of GPU compilation targets.
The compiler generates spill code (shuffling values to, and from, memory) if it
cannot fit all the live values into registers. Spill code uses long-latency global
memory and can have a large impact on performance. The CodeXL GPU Profiler
reports the static number of register spills in the ScratchReg field. Generally, it
is a good idea to re-write the algorithm to use fewer GPRs, or tune the work-
group dimensions specified at launch time to expose more registers/kernel to the
compiler, in order to reduce the scratch register usage to 0.
3.6.2.2 Specifying the Default Work-Group Size at Compile-Time
The number of registers used by a work-item is determined when the kernel is
compiled. The user later specifies the size of the work-group. Ideally, the OpenCL
compiler knows the size of the work-group at compile-time, so it can make
optimal register allocation decisions. Without knowing the work-group size, the
compiler must assume an upper-bound size to avoid allocating more registers in
the work-item than the hardware actually contains.
For example, if the compiler allocates 70 registers for the work-item, Table 3.7
shows that only three wavefronts (192 work-items) are supported. If the user later
launches the kernel with a work-group size of four wavefronts (256 work-items),
the launch fails because the work-group requires 70*256=17920 registers, which
is more than the hardware allows. To prevent this from happening, the compiler
performs the register allocation with the conservative assumption that the kernel
is launched with the largest work-group size (256 work-items). The compiler
guarantees that the kernel does not use more than 62 registers (the maximum
19-20 12
21-22 11
23-24 10
25-27 9
28-31 8
32-35 7
36-41 6
42-49 5
50-62 4
63-82 3
83-124 2
GP Registers used
by Kernel
Register-Limited
Wavefronts / Compute-Unit

AMD APP SDK
3.6 NDRange and Execution Range Optimization 3-27
Copyright © 2015 Advanced Micro Devices, Inc. All rights reserved.
number of registers which supports a work-group with four wave-fronts), and
generates low-performing register spill code, if necessary.
Fortunately, OpenCL provides a mechanism to specify a work-group size that the
compiler can use to optimize the register allocation. In particular, specifying a
smaller work-group size at compile time allows the compiler to allocate more
registers for each kernel, which can avoid spill code and improve performance.
The kernel attribute syntax is:
__attribute__((reqd_work_group_size(X, Y, Z)))
Section 6.7.2 of the OpenCL specification explains the attribute in more detail.
3.6.2.3 Local Memory (LDS) Size
In addition to registers, shared memory can also serve to limit the active
wavefronts/compute unit. Each compute unit has 32k of LDS, which is shared
among all active work-groups. LDS is allocated on a per-work-group granularity,
so it is possible (and useful) for multiple wavefronts to share the same local
memory allocation. However, large LDS allocations eventually limits the number
of workgroups that can be active. Table 3.8 provides more details about how LDS
usage can impact the wavefronts/compute unit.
Table 3.8 Effect of LDS Usage on Wavefronts/CU
1. Assumes each work-group uses four wavefronts (the maximum supported by the AMD
OpenCL SDK).
AMD provides the following tools to examine the amount of LDS used by the
kernel:
•The CodeXL GPU Profiler displays the LDS usage. See the LocalMem
counter.
Local Memory
/ Work-Group
LDS-Limited
Wavefronts/
Compute-Unit
(Assume 4
Wavefronts/
Work-Group)
LDS-Limited
Wavefronts/
Compute-Unit
(Assume 3
Wavefronts/
Work-Group)
LDS-Limited
Wavefronts/
Compute-Unit
(Assume 2
Wavefronts/
Work-Group)
LDS-Limited
Work-Groups
(Assume 1
Wavefront /
Work-Group)
<=4K 32 24 16 8
4.0K-4.6K 28 21 14 7
4.6K-5.3K 24 18 12 6
5.3K-6.4K 20 15 10 5
6.4K-8.0K 16 12 8 4
8.0K-10.7K 12 9 6 3
10.7K-16.0K 8 6 4 2
16.0K-32.0K 4 3 2 1
AMD APP SDK
3-28 Chapter 3: OpenCL Performance and Optimization for Evergreen and Northern Islands
Devices
•Alternatively, use the CodeXL GPU Profiler to generate the ISA dump , then
search for the string SQ_LDS_ALLOC:SIZE in the ISA dump. Note that the
value is shown in hexadecimal format.
3.6.3 Partitioning the Work
In OpenCL, each kernel executes on an index point that exists in a global
NDRange. The partition of the NDRange can have a significant impact on
performance; thus, it is recommended that the developer explicitly specify the
global (#work-groups) and local (#work-items/work-group) dimensions, rather
than rely on OpenCL to set these automatically (by setting local_work_size to
NULL in clEnqueueNDRangeKernel). This section explains the guidelines for
partitioning at the global, local, and work/kernel levels.
3.6.3.1 Global Work Size
OpenCL does not explicitly limit the number of work-groups that can be submitted
with a clEnqueueNDRangeKernel command. The hardware limits the available in-
flight threads, but the OpenCL SDK automatically partitions a large number of
work-groups into smaller pieces that the hardware can process. For some large
workloads, the amount of memory available to the GPU can be a limitation; the
problem might require so much memory capacity that the GPU cannot hold it all.
In these cases, the programmer must partition the workload into multiple
clEnqueueNDRangeKernel commands. The available device memory can be
obtained by querying clDeviceInfo.
At a minimum, ensure that the workload contains at least as many work-groups
as the number of compute units in the hardware. Work-groups cannot be split
across multiple compute units, so if the number of work-groups is less than the
available compute units, some units are idle. Evergreen and Northern Islands
GPUs have 2-24 compute units. (Use
clGetDeviceInfo(…CL_DEVICE_MAX_COMPUTE_UNITS) to determine the value
dynamically).
3.6.3.2 Local Work Size (#Work-Items per Work-Group)
OpenCL limits the number of work-items in each group. Call clDeviceInfo with
the CL_DEVICE_MAX_WORK_GROUP_SIZE to determine the maximum number of
work-groups supported by the hardware. The latest generation AMD GPUs
support a maximum of 256 work-items per work-group. Note the number of work-
items is the product of all work-group dimensions; for example, a work-group with
dimensions 32x16 requires 512 work-items, which is not allowed with the current
AMD OpenCL runtime.
The fundamental unit of work on AMD GPUs is called a wavefront. Each
wavefront consists of 64 work-items; thus, the optimal local work size is an
integer multiple of 64 (specifically 64, 128, 192, or 256) work-items per work-
group.
Work-items in the same work-group can share data through LDS memory and
also use high-speed local atomic operations. Thus, larger work-groups enable

AMD APP SDK
3.6 NDRange and Execution Range Optimization 3-29
Copyright © 2015 Advanced Micro Devices, Inc. All rights reserved.
more work-items to efficiently share data, which can reduce the amount of slower
global communication. However, larger work-groups reduce the number of global
work-groups, which, for small workloads, could result in idle compute units.
Generally, larger work-groups are better as long as the global range is big
enough to provide 1-2 Work-Groups for each compute unit in the system; for
small workloads it generally works best to reduce the work-group size in order to
avoid idle compute units. Note that it is possible to make the decision
dynamically, when the kernel is launched, based on the launch dimensions and
the target device characteristics.
3.6.3.3 Moving Work to the Kernel
Often, work can be moved from the work-group into the kernel. For example, a
matrix multiply where each work-item computes a single element in the output
array can be written so that each work-item generates multiple elements. This
technique can be important for effectively using the processing elements
available in the five-wide (or four-wide, depending on the GPU type) VLIW
processing engine (see the ALUPacking performance counter reported by the
CodeXL GPU Profiler). The mechanics of this technique often is as simple as
adding a for loop around the kernel, so that the kernel body is run multiple times
inside this loop, then adjusting the global work size to reduce the work-items.
Typically, the local work-group is unchanged, and the net effect of moving work
into the kernel is that each work-group does more effective processing, and fewer
global work-groups are required.
When moving work to the kernel, often it is best to combine work-items that are
separated by 16 in the NDRange index space, rather than combining adjacent
work-items. Combining the work-items in this fashion preserves the memory
access patterns optimal for global and local memory accesses. For example,
consider a kernel where each kernel accesses one four-byte element in array A.
The resulting access pattern is:
If we naively combine four adjacent work-items to increase the work processed
per kernel, so that the first work-item accesses array elements A+0 to A+3 on
successive cycles, the overall access pattern is:
Work-item 0 1 2 3 …
Cycle0 A+0 A+1 A+2 A+3
Work-item 0 1 2 3 4 5
...
Cycle0 A+0 A+4 A+8 A+12 A+16 A+20
Cycle1 A+1 A+5 A+9 A+13 A+17 A+21
Cycle2 A+2 A+6 A+10 A+14 A+18 A+22
Cycle3 A+3 A+7 A+11 A+15 A+19 A+23

AMD APP SDK
3-30 Chapter 3: OpenCL Performance and Optimization for Evergreen and Northern Islands
Devices
This pattern shows that on the first cycle the access pattern contains “holes.”
Also, this pattern results in bank conflicts on the LDS. A better access pattern is
to combine four work-items so that the first work-item accesses array elements
A+0, A+16, A+32, and A+48. The resulting access pattern is:
Note that this access patterns preserves the sequentially-increasing addressing
of the original kernel and generates efficient global and LDS memory references.
Increasing the processing done by the kernels can allow more processing to be
done on the fixed pool of local memory available to work-groups. For example,
consider a case where an algorithm requires 32x32 elements of shared memory.
If each work-item processes only one element, it requires 1024 work-items/work-
group, which exceeds the maximum limit. Instead, each kernel can be written to
process four elements, and a work-group of 16x16 work-items could be launched
to process the entire array. A related example is a blocked algorithm, such as a
matrix multiply; the performance often scales with the size of the array that can
be cached and used to block the algorithm. By moving processing tasks into the
kernel, the kernel can use the available local memory rather than being limited
by the work-items/work-group.
3.6.3.4 Work-Group Dimensions vs Size
The local NDRange can contain up to three dimensions, here labeled X, Y, and
Z. The X dimension is returned by get_local_id(0), Y is returned by
get_local_id(1), and Z is returned by get_local_id(2). The GPU hardware
schedules the kernels so that the X dimensions moves fastest as the work-items
are packed into wavefronts. For example, the 128 threads in a 2D work-group of
dimension 32x4 (X=32 and Y=4) would be packed into two wavefronts as follows
(notation shown in X,Y order):
Work-item012345
…
Cycle0 A+0 A+1 A+2 A+3 A+4 A+5
Cycle1 A+16 A+17 A+18 A+19 A+20 A+21
Cycle2 A+32 A+33 A+34 A+35 A+36 A+37
Cycle3 A+48 A+49 A+50 A+51 A+52 A+53
WaveFront0
0,0 1,0 2,0 3,0 4,0 5,0 6,0 7,0 8,0 9,0 10,0 11,0 12,0 13,0 14,0 15,0
16,0 17,0 18,0 19,0 20,0 21,0 22,0 23,0 24,0 25,0 26,0 27,0 28,0 29,0 30,0 31,0
0,1 1,1 2,1 3,1 4,1 5,1 6,1 7,1 8,1 9,1 10,1 11,1 12,1 13,1 14,1 15,1
16,1 17,1 18,1 19,1 20,1 21,1 22,1 23,1 24,1 25,1 26,1 27,1 28,1 29,1 30,1 31,1
WaveFront1
0,2 1,2 2,2 3,2 4,2 5,2 6,2 7,2 8,2 9,2 10,2 11,2 12,2 13,2 14,2 15,2
16,2 17,2 18,2 19,2 20,2 21,2 22,2 23,2 24,2 25,2 26,2 27,2 28,2 29,2 30,2 31,2
0,3 1,3 2,3 3,3 4,3 5,3 6,3 7,3 8,3 9,3 10,3 11,3 12,3 13,3 14,3 15,3
16,3 17,3 18,3 19,3 20,3 21,3 22,3 23,3 24,3 25,3 26,3 27,3 28,3 29,3 30,3 31,3

AMD APP SDK
3.6 NDRange and Execution Range Optimization 3-31
Copyright © 2015 Advanced Micro Devices, Inc. All rights reserved.
The total number of work-items in the work-group is typically the most important
parameter to consider, in particular when optimizing to hide latency by increasing
wavefronts/compute unit. However, the choice of XYZ dimensions for the same
overall work-group size can have the following second-order effects.
•Work-items in the same quarter-wavefront execute on the same cycle in the
processing engine. Thus, global memory coalescing and local memory bank
conflicts can be impacted by dimension, particularly if the fast-moving X
dimension is small. Typically, it is best to choose an X dimension of at least
16, then optimize the memory patterns for a block of 16 work-items which
differ by 1 in the X dimension.
•Work-items in the same wavefront have the same program counter and
execute the same instruction on each cycle. The packing order can be
important if the kernel contains divergent branches. If possible, pack together
work-items that are likely to follow the same direction when control-flow is
encountered. For example, consider an image-processing kernel where each
work-item processes one pixel, and the control-flow depends on the color of
the pixel. It might be more likely that a square of 8x8 pixels is the same color
than a 64x1 strip; thus, the 8x8 would see less divergence and higher
performance.
•When in doubt, a square 16x16 work-group size is a good start.
3.6.4 Optimizing for Cedar
To focus the discussion, this section has used specific hardware characteristics
that apply to most of the Evergreen series. The value Evergreen part, referred to
as Cedar and used in products such as the ATI Radeon HD 5450 GPU, has
different architecture characteristics, as shown below.
Note the maximum workgroup size can be obtained with
clGetDeviceInfo...(...,CL_DEVICE_MAX_WORK_GROUP_SIZE,...).
Applications must ensure that the requested kernel launch dimensions that are
fewer than the threshold reported by this API call.
The difference in total register size can impact the compiled code and cause
register spill code for kernels that were tuned for other devices. One technique
that can be useful is to specify the required work-group size as 128 (half the
default of 256). In this case, the compiler has the same number of registers
available as for other devices and uses the same number of registers. The
Evergreen
Cypress, Juniper,
Redwood
Evergreen
Cedar
Work-items/Wavefront 64 32
Stream Cores / CU 16 8
GP Registers / CU 16384 8192
Local Memory Size 32K 32K
Maximum Work-Group Size 256 128

AMD APP SDK
3-32 Chapter 3: OpenCL Performance and Optimization for Evergreen and Northern Islands
Devices
developer must ensure that the kernel is launched with the reduced work size
(128) on Cedar-class devices.
3.6.5 Summary of NDRange Optimizations
As shown above, execution range optimization is a complex topic with many
interacting variables and which frequently requires some experimentation to
determine the optimal values. Some general guidelines are:
•Select the work-group size to be a multiple of 64, so that the wavefronts are
fully populated.
•Always provide at least two wavefronts (128 work-items) per compute unit.
For a ATI Radeon HD 5870 GPU, this implies 40 wave-fronts or 2560 work-
items. If necessary, reduce the work-group size (but not below 64 work-
items) to provide work-groups for all compute units in the system.
•Latency hiding depends on both the number of wavefronts/compute unit, as
well as the execution time for each kernel. Generally, two to eight
wavefronts/compute unit is desirable, but this can vary significantly,
depending on the complexity of the kernel and the available memory
bandwidth. The CodeXL GPU Profiler and associated performance counters
can help to select an optimal value.
3.7 Using Multiple OpenCL Devices
The AMD OpenCL runtime supports both CPU and GPU devices. This section
introduces techniques for appropriately partitioning the workload and balancing it
across the devices in the system.
3.7.1 CPU and GPU Devices
Table 3.9 lists some key performance characteristics of two exemplary CPU and
GPU devices: a quad-core AMD Phenom II X4 processor running at 2.8 GHz,
and a mid-range ATI Radeon 5670 GPU running at 750 MHz. The “best” device
in each characteristic is highlighted, and the ratio of the best/other device is
shown in the final column.
Table 3.9 CPU and GPU Performance Characteristics
CPU GPU Winner Ratio
Example Device AMD Phenom II X4 ATI Radeon HD 5670
Core Frequency 2800 MHz 750 MHz 4 X
Compute Units 451.3 X
Approx. Power195 W 64 W 1.5 X
Approx. Power/Compute Unit 19 W 13 W 1.5 X
Peak Single-Precision
Billion Floating-Point Ops/Sec 90 600 7 X
Approx GFLOPS/Watt 0.9 9.4 10 X
Max In-flight HW Threads 415872 3968 X

AMD APP SDK
3.7 Using Multiple OpenCL Devices 3-33
Copyright © 2015 Advanced Micro Devices, Inc. All rights reserved.
The GPU excels at high-throughput: the peak execution rate (measured in
FLOPS) is 7X higher than the CPU, and the memory bandwidth is 2.5X higher
than the CPU. The GPU also consumes approximately 65% the power of the
CPU; thus, for this comparison, the power efficiency in flops/watt is 10X higher.
While power efficiency can vary significantly with different devices, GPUs
generally provide greater power efficiency (flops/watt) than CPUs because they
optimize for throughput and eliminate hardware designed to hide latency.
Conversely, CPUs excel at latency-sensitive tasks. For example, an integer add
is 30X faster on the CPU than on the GPU. This is a product of both the CPUs
higher clock rate (2800 MHz vs 750 MHz for this comparison), as well as the
operation latency; the CPU is optimized to perform an integer add in just one
cycle, while the GPU requires eight cycles. The CPU also has a latency-
optimized path to DRAM, while the GPU optimizes for bandwidth and relies on
many in-flight threads to hide the latency. The ATI Radeon HD 5670 GPU, for
example, supports more than 15,000 in-flight threads and can switch to a new
thread in a single cycle. The CPU supports only four hardware threads, and
thread-switching requires saving and restoring the CPU registers from memory.
The GPU requires many active threads to both keep the execution resources
busy, as well as provide enough threads to hide the long latency of cache
misses.
Each GPU thread has its own register state, which enables the fast single-cycle
switching between threads. Also, GPUs can be very efficient at gather/scatter
operations: each thread can load from any arbitrary address, and the registers
are completely decoupled from the other threads. This is substantially more
flexible and higher-performing than a classic Vector ALU-style architecture (such
as SSE on the CPU), which typically requires that data be accessed from
contiguous and aligned memory locations. SSE supports instructions that write
parts of a register (for example, MOVLPS and MOVHPS, which write the upper and
lower halves, respectively, of an SSE register), but these instructions generate
additional microarchitecture dependencies and frequently require additional pack
instructions to format the data correctly.
In contrast, each GPU thread shares the same program counter with 63 other
threads in a wavefront. Divergent control-flow on a GPU can be quite expensive
Simultaneous Executing Threads 480 20 X
Memory Bandwidth 26 GB/s 64 GB/s 2.5 X
Int Add latency 0.4 ns 10.7 ns 30 X
FP Add Latency 1.4 ns 10.7 ns 7 X
Approx DRAM Latency 50 ns 300 ns 6 X
L2+L3 cache capacity 8192 KB 128 kB 64 X
Approx Kernel Launch Latency 25 μs225 μs9 X
1. For the power specifications of the AMD Phenom II x4, see http://www.amd.com/us/products/desk-
top/processors/phenom-ii/Pages/phenom-ii-model-number-comparison.aspx. For the power specifica-
tions of the ATI Radeon HD 5670, see http://www.amd.com/us/products/desktop/graphics/ati-radeon-
hd-5000/ati-radeon-hd-5670-overview/Pages/ati-radeon-hd-5670-specifications.aspx.
AMD APP SDK
3-34 Chapter 3: OpenCL Performance and Optimization for Evergreen and Northern Islands
Devices
and can lead to significant under-utilization of the GPU device. When control flow
substantially narrows the number of valid work-items in a wave-front, it can be
faster to use the CPU device.
CPUs also tend to provide significantly more on-chip cache than GPUs. In this
example, the CPU device contains 512k L2 cache/core plus a 6 MB L3 cache
that is shared among all cores, for a total of 8 MB of cache. In contrast, the GPU
device contains only 128 k cache shared by the five compute units. The larger
CPU cache serves both to reduce the average memory latency and to reduce
memory bandwidth in cases where data can be re-used from the caches.
Finally, note the approximate 9X difference in kernel launch latency. The GPU
launch time includes both the latency through the software stack, as well as the
time to transfer the compiled kernel and associated arguments across the PCI-
express bus to the discrete GPU. Notably, the launch time does not include the
time to compile the kernel. The CPU can be the device-of-choice for small, quick-
running problems when the overhead to launch the work on the GPU outweighs
the potential speedup. Often, the work size is data-dependent, and the choice of
device can be data-dependent as well. For example, an image-processing
algorithm may run faster on the GPU if the images are large, but faster on the
CPU when the images are small.
The differences in performance characteristics present interesting optimization
opportunities. Workloads that are large and data parallel can run orders of
magnitude faster on the GPU, and at higher power efficiency. Serial or small
parallel workloads (too small to efficiently use the GPU resources) often run
significantly faster on the CPU devices. In some cases, the same algorithm can
exhibit both types of workload. A simple example is a reduction operation such
as a sum of all the elements in a large array. The beginning phases of the
operation can be performed in parallel and run much faster on the GPU. The end
of the operation requires summing together the partial sums that were computed
in parallel; eventually, the width becomes small enough so that the overhead to
parallelize outweighs the computation cost, and it makes sense to perform a
serial add. For these serial operations, the CPU can be significantly faster than
the GPU.
3.7.2 When to Use Multiple Devices
One of the features of GPU computing is that some algorithms can run
substantially faster and at better energy efficiency compared to a CPU device.
Also, once an algorithm has been coded in the data-parallel task style for
OpenCL, the same code typically can scale to run on GPUs with increasing
compute capability (that is more compute units) or even multiple GPUs (with a
little more work).
For some algorithms, the advantages of the GPU (high computation throughput,
latency hiding) are offset by the advantages of the CPU (low latency, caches, fast
launch time), so that the performance on either devices is similar. This case is
more common for mid-range GPUs and when running more mainstream
algorithms. If the CPU and the GPU deliver similar performance, the user can
AMD APP SDK
3.7 Using Multiple OpenCL Devices 3-35
Copyright © 2015 Advanced Micro Devices, Inc. All rights reserved.
get the benefit of either improved power efficiency (by running on the GPU) or
higher peak performance (use both devices).
Usually, when the data size is small, it is faster to use the CPU because the start-
up time is quicker than on the GPU due to a smaller driver overhead and
avoiding the need to copy buffers from the host to the device.
3.7.3 Partitioning Work for Multiple Devices
By design, each OpenCL command queue can only schedule work on a single
OpenCL device. Thus, using multiple devices requires the developer to create a
separate queue for each device, then partition the work between the available
command queues.
A simple scheme for partitioning work between devices would be to statically
determine the relative performance of each device, partition the work so that
faster devices received more work, launch all the kernels, and then wait for them
to complete. In practice, however, this rarely yields optimal performance. The
relative performance of devices can be difficult to determine, in particular for
kernels whose performance depends on the data input. Further, the device
performance can be affected by dynamic frequency scaling, OS thread
scheduling decisions, or contention for shared resources, such as shared caches
and DRAM bandwidth. Simple static partitioning algorithms which “guess wrong”
at the beginning can result in significantly lower performance, since some
devices finish and become idle while the whole system waits for the single,
unexpectedly slow device.
For these reasons, a dynamic scheduling algorithm is recommended. In this
approach, the workload is partitioned into smaller parts that are periodically
scheduled onto the hardware. As each device completes a part of the workload,
it requests a new part to execute from the pool of remaining work. Faster devices,
or devices which work on easier parts of the workload, request new input faster,
resulting in a natural workload balancing across the system. The approach
creates some additional scheduling and kernel submission overhead, but
dynamic scheduling generally helps avoid the performance cliff from a single bad
initial scheduling decision, as well as higher performance in real-world system
environments (since it can adapt to system conditions as the algorithm runs).
Multi-core runtimes, such as Cilk, have already introduced dynamic scheduling
algorithms for multi-core CPUs, and it is natural to consider extending these
scheduling algorithms to GPUs as well as CPUs. A GPU introduces several new
aspects to the scheduling process:
•Heterogeneous Compute Devices
Most existing multi-core schedulers target only homogenous computing
devices. When scheduling across both CPU and GPU devices, the scheduler
must be aware that the devices can have very different performance
characteristics (10X or more) for some algorithms. To some extent, dynamic
scheduling is already designed to deal with heterogeneous workloads (based
on data input the same algorithm can have very different performance, even
AMD APP SDK
3-36 Chapter 3: OpenCL Performance and Optimization for Evergreen and Northern Islands
Devices
when run on the same device), but a system with heterogeneous devices
makes these cases more common and more extreme. Here are some
suggestions for these situations.
– The scheduler should support sending different workload sizes to
different devices. GPUs typically prefer larger grain sizes, and higher-
performing GPUs prefer still larger grain sizes.
– The scheduler should be conservative about allocating work until after it
has examined how the work is being executed. In particular, it is
important to avoid the performance cliff that occurs when a slow device
is assigned an important long-running task. One technique is to use
small grain allocations at the beginning of the algorithm, then switch to
larger grain allocations when the device characteristics are well-known.
– As a special case of the above rule, when the devices are substantially
different in performance (perhaps 10X), load-balancing has only a small
potential performance upside, and the overhead of scheduling the load
probably eliminates the advantage. In the case where one device is far
faster than everything else in the system, use only the fast device.
– The scheduler must balance small-grain-size (which increase the
adaptiveness of the schedule and can efficiently use heterogeneous
devices) with larger grain sizes (which reduce scheduling overhead).
Note that the grain size must be large enough to efficiently use the GPU.
•Asynchronous Launch
OpenCL devices are designed to be scheduled asynchronously from a
command-queue. The host application can enqueue multiple kernels, flush
the kernels so they begin executing on the device, then use the host core for
other work. The AMD OpenCL implementation uses a separate thread for
each command-queue, so work can be transparently scheduled to the GPU
in the background.
One situation that should be avoided is starving the high-performance GPU
devices. This can occur if the physical CPU core, which must re-fill the
device queue, is itself being used as a device. A simple approach to this
problem is to dedicate a physical CPU core for scheduling chores. The
device fission extension (see the Extensions appendix of the AMD OpenCL
User Guide) can be used to reserve a core for scheduling. For example, on
a quad-core device, device fission can be used to create an OpenCL device
with only three cores.
Another approach is to schedule enough work to the device so that it can
tolerate latency in additional scheduling. Here, the scheduler maintains a
watermark of uncompleted work that has been sent to the device, and refills
the queue when it drops below the watermark. This effectively increase the
grain size, but can be very effective at reducing or eliminating device
starvation. Developers cannot directly query the list of commands in the
OpenCL command queues; however, it is possible to pass an event to each
clEnqueue call that can be queried, in order to determine the execution
status (in particular the command completion time); developers also can
maintain their own queue of outstanding requests.
AMD APP SDK
3.7 Using Multiple OpenCL Devices 3-37
Copyright © 2015 Advanced Micro Devices, Inc. All rights reserved.
For many algorithms, this technique can be effective enough at hiding latency
so that a core does not need to be reserved for scheduling. In particular,
algorithms where the work-load is largely known up-front often work well with
a deep queue and watermark. Algorithms in which work is dynamically
created may require a dedicated thread to provide low-latency scheduling.
•Data Location
Discrete GPUs use dedicated high-bandwidth memory that exists in a
separate address space. Moving data between the device address space and
the host requires time-consuming transfers over a relatively slow PCI-
Express bus. Schedulers should be aware of this cost and, for example,
attempt to schedule work that consumes the result on the same device
producing it.
CPU and GPU devices share the same memory bandwidth, which results in
additional interactions of kernel executions.
3.7.4 Synchronization Caveats
The OpenCL functions that enqueue work (clEnqueueNDRangeKernel) merely
enqueue the requested work in the command queue; they do not cause it to
begin executing. Execution begins when the user executes a synchronizing
command, such as clFlush or clWaitForEvents. Enqueuing several commands
before flushing can enable the host CPU to batch together the command
submission, which can reduce launch overhead.
Command-queues that are configured to execute in-order are guaranteed to
complete execution of each command before the next command begins. This
synchronization guarantee can often be leveraged to avoid explicit
clWaitForEvents() calls between command submissions. Using
clWaitForEvents() requires intervention by the host CPU and additional
synchronization cost between the host and the GPU; by leveraging the in-order
queue property, back-to-back kernel executions can be efficiently handled
directly on the GPU hardware.
AMD Evergreen GPUs currently do not support the simultaneous execution of
multiple kernels. For efficient execution, design a single kernel to use all the
available execution resources on the GPU.
The AMD OpenCL implementation spawns a new thread to manage each
command queue. Thus, the OpenCL host code is free to manage multiple
devices from a single host thread. Note that clFinish is a blocking operation;
the thread that calls clFinish blocks until all commands in the specified
command-queue have been processed and completed. If the host thread is
managing multiple devices, it is important to call clFlush for each command-
queue before calling clFinish, so that the commands are flushed and execute
in parallel on the devices. Otherwise, the first call to clFinish blocks, the
commands on the other devices are not flushed, and the devices appear to
execute serially rather than in parallel.
AMD APP SDK
3-38 Chapter 3: OpenCL Performance and Optimization for Evergreen and Northern Islands
Devices
For low-latency CPU response, it can be more efficient to use a dedicated spin
loop and not call clFinish() Calling clFinish() indicates that the application
wants to wait for the GPU, putting the thread to sleep. For low latency, the
application should use clFlush(), followed by a loop to wait for the event to
complete. This is also true for blocking maps. The application should use non-
blocking maps followed by a loop waiting on the event. The following provides
sample code for this.
if (sleep)
{
// this puts host thread to sleep, useful if power is a consideration
or overhead is not a concern
clFinish(cmd_queue_);
}
else
{
// this keeps the host thread awake, useful if latency is a concern
clFlush(cmd_queue_);
error_ = clGetEventInfo(event, CL_EVENT_COMMAND_EXECUTION_STATUS,
sizeof(cl_int), &eventStatus, NULL);
while (eventStatus > 0)
{
error_ = clGetEventInfo(event, CL_EVENT_COMMAND_EXECUTION_STATUS,
sizeof(cl_int), &eventStatus, NULL);
Sleep(0); // be nice to other threads, allow scheduler to find
other work if possible
// Choose your favorite way to yield, SwitchToThread() for example,
in place of Sleep(0)
}
}
3.7.5 GPU and CPU Kernels
While OpenCL provides functional portability so that the same kernel can run on
any device, peak performance for each device is typically obtained by tuning the
OpenCL kernel for the target device.
Code optimized for the Cypress device (the ATI Radeon™ HD 5870 GPU)
typically runs well across other members of the Evergreen family. There are
some differences in cache size and LDS bandwidth that might impact some
kernels. The Cedar ASIC has a smaller wavefront width and fewer registers (see
Section 3.6.4, “Optimizing for Cedar,” page 3-31, for optimization information
specific to this device).
As described in Section 3.9, “Clause Boundaries,” page 3-46, CPUs and GPUs
have very different performance characteristics, and some of these impact how
one writes an optimal kernel. Notable differences include:
•The Vector ALU floating point resources in a CPU (SSE) require the use of
vectorized types (float4) to enable packed SSE code generation and extract
good performance from the Vector ALU hardware. The GPU VLIW hardware
is more flexible and can efficiently use the floating-point hardware even
without the explicit use of float4. See Section 3.8.4, “VLIW and SSE
Packing,” page 3-43, for more information and examples; however, code that
AMD APP SDK
3.7 Using Multiple OpenCL Devices 3-39
Copyright © 2015 Advanced Micro Devices, Inc. All rights reserved.
can use float4 often generates hi-quality code for both the CPU and the AMD
GPUs.
•The AMD OpenCL CPU implementation runs work-items from the same
work-group back-to-back on the same physical CPU core. For optimally
coalesced memory patterns, a common access pattern for GPU-optimized
algorithms is for work-items in the same wavefront to access memory
locations from the same cache line. On a GPU, these work-items execute in
parallel and generate a coalesced access pattern. On a CPU, the first work-
item runs to completion (or until hitting a barrier) before switching to the next.
Generally, if the working set for the data used by a work-group fits in the CPU
caches, this access pattern can work efficiently: the first work-item brings a
line into the cache hierarchy, which the other work-items later hit. For large
working-sets that exceed the capacity of the cache hierarchy, this access
pattern does not work as efficiently; each work-item refetches cache lines
that were already brought in by earlier work-items but were evicted from the
cache hierarchy before being used. Note that AMD CPUs typically provide
512k to 2 MB of L2+L3 cache for each compute unit.
•CPUs do not contain any hardware resources specifically designed to
accelerate local memory accesses. On a CPU, local memory is mapped to
the same cacheable DRAM used for global memory, and there is no
performance benefit from using the __local qualifier. The additional memory
operations to write to LDS, and the associated barrier operations can reduce
performance. One notable exception is when local memory is used to pack
values to avoid non-coalesced memory patterns.
•CPU devices only support a small number of hardware threads, typically two
to eight. Small numbers of active work-group sizes reduce the CPU switching
overhead, although for larger kernels this is a second-order effect.
For a balanced solution that runs reasonably well on both devices, developers
are encouraged to write the algorithm using float4 vectorization. The GPU is
more sensitive to algorithm tuning; it also has higher peak performance potential.
Thus, one strategy is to target optimizations to the GPU and aim for reasonable
performance on the CPU. For peak performance on all devices, developers can
choose to use conditional compilation for key code loops in the kernel, or in some
cases even provide two separate kernels. Even with device-specific kernel
optimizations, the surrounding host code for allocating memory, launching
kernels, and interfacing with the rest of the program generally only needs to be
written once.
Another approach is to leverage a CPU-targeted routine written in a standard
high-level language, such as C++. In some cases, this code path may already
exist for platforms that do not support an OpenCL device. The program uses
OpenCL for GPU devices, and the standard routine for CPU devices. Load-
balancing between devices can still leverage the techniques described in
Section 3.7.3, “Partitioning Work for Multiple Devices,” page 3-35.
AMD APP SDK
3-40 Chapter 3: OpenCL Performance and Optimization for Evergreen and Northern Islands
Devices
3.7.6 Contexts and Devices
The AMD OpenCL program creates at least one context, and each context can
contain multiple devices. Thus, developers must choose whether to place all
devices in the same context or create a new context for each device. Generally,
it is easier to extend a context to support additional devices rather than
duplicating the context for each device: buffers are allocated at the context level
(and automatically across all devices), programs are associated with the context,
and kernel compilation (via clBuildProgram) can easily be done for all devices
in a context. However, with current OpenCL implementations, creating a separate
context for each device provides more flexibility, especially in that buffer
allocations can be targeted to occur on specific devices. Generally, placing the
devices in the same context is the preferred solution.

AMD APP SDK
3.8 Instruction Selection Optimizations 3-41
Copyright © 2015 Advanced Micro Devices, Inc. All rights reserved.
3.8 Instruction Selection Optimizations
3.8.1 Instruction Bandwidths
Table 3.10 lists the throughput of instructions for GPUs.
Table 3.10 Instruction Throughput (Operations/Cycle for Each Stream
Processor)
Note that single precision MAD operations have five times the throughput of the
double-precision rate, and that double-precision is only supported on the AMD
Radeon™ HD69XX devices. The use of single-precision calculation is
encouraged, if that precision is acceptable. Single-precision data is also half the
size of double-precision, which requires less chip bandwidth and is not as
demanding on the cache structures.
Rate (Operations/Cycle) for each Stream
Processor
Instruction
Non-Double-Precision-
Capable (Evergreen and
later) Devices
Double-Precision-
Capable Devices
(Evergreen and
later)
Single Precision
FP Rates
SPFP FMA 0 4
SPFP MAD 5 5
ADD 5 5
MUL 5 5
INV 1 1
RQSRT 1 1
LOG 1 1
Double Precision
FP Rates
FMA 0 1
MAD 0 1
ADD 0 2
MUL 0 1
INV (approx.) 0 1
RQSRT (approx.) 0 1
Integer
Instruction
Rates
MAD 1 1
ADD 5 5
MUL 1 1
Bit-shift 5 5
Bitwise XOR 5 5
Conversion Float-to-Int 1 1
Int-to-Float 11
24-Bit Integer
Inst Rates
MAD 5 5
ADD 5 5
MUL 5 5

AMD APP SDK
3-42 Chapter 3: OpenCL Performance and Optimization for Evergreen and Northern Islands
Devices
Generally, the throughput and latency for 32-bit integer operations is the same
as for single-precision floating point operations.
24-bit integer MULs and MADs have five times the throughput of 32-bit integer
multiplies. 24-bit unsigned integers are natively supported only on the Evergreen
family of devices and later. Signed 24-bit integers are supported only on the
Northern Island family of devices and later. The use of OpenCL built-in functions
for mul24 and mad24 is encouraged. Note that mul24 can be useful for array
indexing operations.
Packed 16-bit and 8-bit operations are not natively supported; however, in cases
where it is known that no overflow will occur, some algorithms may be able to
effectively pack 2 to 4 values into the 32-bit registers natively supported by the
hardware.
The MAD instruction is an IEEE-compliant multiply followed by an IEEE-
compliant add; it has the same accuracy as two separate MUL/ADD operations.
No special compiler flags are required for the compiler to convert separate
MUL/ADD operations to use the MAD instruction.
Table 3.10 shows the throughput for each stream processing core. To obtain the
peak throughput for the whole device, multiply the number of stream cores and
the engine clock. For example, according to Table 3.10, a Cypress device can
perform two double-precision ADD operations/cycle in each stream core. An ATI
Radeon HD 5870 GPU has 320 Stream Cores and an engine clock of 850 MHz,
so the entire GPU has a throughput rate of (2*320*850 MHz) = 544 GFlops for
double-precision adds.
3.8.2 AMD Media Instructions
AMD provides a set of media instructions for accelerating media processing.
Notably, the sum-of-absolute differences (SAD) operation is widely used in
motion estimation algorithms. For a brief listing and description of the AMD media
operations, see the Extensions appendix of the AMD OpenCL User Guide.
3.8.3 Math Libraries
OpenCL supports two types of math library operation: native_function() and
function(). Native_functions are generally supported in hardware and can run
substantially faster, although at somewhat lower accuracy. The accuracy for the
non-native functions is specified in section 7.4 of the OpenCL Specification. The
accuracy for the native functions is implementation-defined. Developers are
encouraged to use the native functions when performance is more important than
precision. Table 3.11 lists the native speedup factor for certain functions.
Table 3.11 Native Speedup Factor
Function Native Speedup Factor
sin() 27.1x
cos() 34.2x
tan() 13.4x

AMD APP SDK
3.8 Instruction Selection Optimizations 3-43
Copyright © 2015 Advanced Micro Devices, Inc. All rights reserved.
3.8.4 VLIW and SSE Packing
Each stream core in the AMD GPU is programmed with a five-wide (or four-wide,
depending on the GPU type) VLIW instruction. Efficient use of the GPU hardware
requires that the kernel contain enough parallelism to fill all five processing
elements; serial dependency chains are scheduled into separate instructions. A
classic technique for exposing more parallelism to the compiler is loop unrolling.
To assist the compiler in disambiguating memory addresses so that loads can be
combined, developers should cluster load and store operations. In particular, re-
ordering the code to place stores in adjacent code lines can improve
performance. Figure 3.7 shows an example of unrolling a loop and then
clustering the stores.
Figure 3.7 Unmodified Loop
Figure 3.8 is the same loop unrolled 4x.
exp() 4.0x
exp2() 3.4x
exp10() 5.2x
log() 12.3x
log2() 11.3x
log10() 12.8x
sqrt() 1.8x
rsqrt() 6.4x
powr() 28.7x
divide() 4.4x
__kernel void loopKernel1A(int loopCount,
global float *output,
global const float * input)
{
uint gid = get_global_id(0);
for (int i=0; i<loopCount; i+=1) {
float Velm0 = (input[i] * 6.0 + 17.0);
output[gid+i] = Velm0;
}
}

AMD APP SDK
3-44 Chapter 3: OpenCL Performance and Optimization for Evergreen and Northern Islands
Devices
Figure 3.8 Kernel Unrolled 4X
Figure 3.9 shows and example of an unrolled loop with clustered stores.
Figure 3.9 Unrolled Loop with Stores Clustered
Unrolling the loop to expose the underlying parallelism typically allows the GPU
compiler to pack the instructions into the slots in the VLIW word. For best results,
unrolling by a factor of at least 5 (perhaps 8 to preserve power-of-two factors)
may deliver best performance. Unrolling increases the number of required
registers, so some experimentation may be required.
The CPU back-end requires the use of vector types (float4) to vectorize and
generate packed SSE instructions. To vectorize the loop above, use float4 for the
__kernel void loopKernel2A(int loopCount,
global float * output,
global const float * input)
{
uint gid = get_global_id(0);
for (int i=0; i<loopCount; i+=4) {
float Velm0 = (input[i] * 6.0 + 17.0);
output[gid+i] = Velm0;
float Velm1 = (input[i+1] * 6.0 + 17.0);
output[gid+i+1] = Velm1;
float Velm2 = (input[i+2] * 6.0 + 17.0);
output[gid+i+2] = Velm2;
float Velm3 = (input[i+3] * 6.0 + 17.0);
output[gid+i+3] = Velm3;
}
}
__kernel void loopKernel3A(int loopCount,
global float *output,
global const float * input)
{
uint gid = get_global_id(0);
for (int i=0; i<loopCount; i+=4) {
float Velm0 = (input[i] * 6.0 + 17.0);
float Velm1 = (input[i+1] * 6.0 + 17.0);
float Velm2 = (input[i+2] * 6.0 + 17.0);
float Velm3 = (input[i+3] * 6.0 + 17.0);
output[gid+i+0] = Velm0;
output[gid+i+1] = Velm1;
output[gid+i+2] = Velm2;
output[gid+i+3] = Velm3;
}
}

AMD APP SDK
3.8 Instruction Selection Optimizations 3-45
Copyright © 2015 Advanced Micro Devices, Inc. All rights reserved.
array arguments. Obviously, this transformation is only valid in the case where
the array elements accessed on each loop iteration are adjacent in memory. The
explicit use of float4 can also improve the GPU performance, since it clearly
identifies contiguous 16-byte memory operations that can be more efficiently
coalesced.
Figure 3.10 is an example of an unrolled kernel that uses float4 for vectorization.
Figure 3.10 Unrolled Kernel Using float4 for Vectorization
3.8.5 Compiler Optimizations
The OpenCL compiler currently recognizes a few patterns and transforms them
into a single instruction. By following these patterns, a developer can generate
highly efficient code. The currently accepted patterns are:
•Bitfield extract on signed/unsigned integers.
(A >> B) & C ==> [u]bit_extract
where
– B and C are compile time constants,
– A is a 8/16/32bit integer type, and
– C is a mask.
•Bitfield insert on signed/unsigned integers
((A & B) << C) | ((D & E) << F ==> ubit_insert
where
– B and E have no conflicting bits (B^E == 0),
– B, C, E, and F are compile-time constants, and
– B and E are masks.
– The first bit set in B is greater than the number of bits in E plus the first
bit set in E, or the first bit set in E is greater than the number of bits in
B plus the first bit set in B.
– If B, C, E, or F are equivalent to the value 0, this optimization is also
supported.
__kernel void loopKernel4(int loopCount,
global float4 *output,
global const float4 * input)
{
uint gid = get_global_id(0);
for (int i=0; i<loopCount; i+=1) {
float4 Velm = input[i] * 6.0 + 17.0;
output[gid+i] = Velm;
}
}
AMD APP SDK
3-46 Chapter 3: OpenCL Performance and Optimization for Evergreen and Northern Islands
Devices
3.9 Clause Boundaries
AMD GPUs groups instructions into clauses. These are broken at control-flow
boundaries when:
•the instruction type changes (for example, from FETCH to ALU), or
•if the clause contains the maximum amount of operations (the maximum size
for an ALU clause is 128 operations).
ALU and LDS access instructions are placed in the same clause. FETCH,
ALU/LDS, and STORE instructions are placed into separate clauses.
The GPU schedules a pair of wavefronts (referred to as the “even” and “odd”
wavefront). The even wavefront executes for four cycles (each cycle executes a
quarter-wavefront); then, the odd wavefront executes for four cycles. While the
odd wavefront is executing, the even wavefront accesses the register file and
prepares operands for execution. This fixed interleaving of two wavefronts allows
the hardware to efficiently hide the eight-cycle register-read latencies.
With the exception of the special treatment for even/odd wavefronts, the GPU
scheduler only switches wavefronts on clause boundaries. Latency within a
clause results in stalls on the hardware. For example, a wavefront that generates
an LDS bank conflict stalls on the compute unit until the LDS access completes;
the hardware does not try to hide this stall by switching to another available
wavefront.
ALU dependencies on memory operations are handled at the clause level.
Specifically, an ALU clause can be marked as dependent on a FETCH clause.
All FETCH operations in the clause must complete before the ALU clause begins
execution.
Switching to another clause in the same wavefront requires approximately 40
cycles. The hardware immediately schedules another wavefront if one is
available, so developers are encouraged to provide multiple wavefronts/compute
unit. The cost to switch clauses is far less than the memory latency; typically, if
the program is designed to hide memory latency, it hides the clause latency as
well.
The address calculations for FETCH and STORE instructions execute on the
same hardware in the compute unit as do the ALU clauses. The address
calculations for memory operations consumes the same executions resources
that are used for floating-point computations.
•The ISA dump shows the clause boundaries. See the example shown below.
For more information on clauses, see the AMD Evergreen-Family ISA Microcode
And Instructions (v1.0b) and the AMD R600/R700/Evergreen Assembly
Language Format documents.
The following is an example disassembly showing clauses. There are 13 clauses
in the kernel. The first clause is an ALU clause and has 6 instructions.
AMD APP SDK
3.9 Clause Boundaries 3-47
Copyright © 2015 Advanced Micro Devices, Inc. All rights reserved.
00 ALU_PUSH_BEFORE: ADDR(32) CNT(13) KCACHE0(CB1:0-15) KCACHE1(CB0:0-15)
0 x: MOV R3.x, KC0[0].x
y: MOV R2.y, KC0[0].y
z: MOV R2.z, KC0[0].z
w: MOV R2.w, KC0[0].w
1 x: MOV R4.x, KC0[2].x
y: MOV R2.y, KC0[2].y
z: MOV R2.z, KC0[2].z
w: MOV R2.w, KC0[2].w
t: SETGT_INT R5.x, PV0.x, 0.0f
2 t: MULLO_INT ____, R1.x, KC1[1].x
3 y: ADD_INT ____, R0.x, PS2
4 x: ADD_INT R0.x, PV3.y, KC1[6].x
5 x: PREDNE_INT ____, R5.x, 0.0f UPDATE_EXEC_MASK UPDATE_PRED
01 JUMP POP_CNT(1) ADDR(12)
02 ALU: ADDR(45) CNT(5) KCACHE0(CB1:0-15)
6 z: LSHL ____, R0.x, (0x00000002, 2.802596929e-45f).x
7 y: ADD_INT ____, KC0[1].x, PV6.z
8 x: LSHR R1.x, PV7.y, (0x00000002, 2.802596929e-45f).x
03 LOOP_DX10 i0 FAIL_JUMP_ADDR(11)
04 ALU: ADDR(50) CNT(4)
9 x: ADD_INT R3.x, -1, R3.x
y: LSHR R0.y, R4.x, (0x00000002, 2.802596929e-45f).x
t: ADD_INT R4.x, R4.x, (0x00000004, 5.605193857e-45f).y
05 WAIT_ACK: Outstanding_acks <= 0
06 TEX: ADDR(64) CNT(1)
10 VFETCH R0.x___, R0.y, fc156 MEGA(4)
FETCH_TYPE(NO_INDEX_OFFSET)
07 ALU: ADDR(54) CNT(3)
11 x: MULADD_e R0.x, R0.x, (0x40C00000, 6.0f).y, (0x41880000, 17.0f).x
t: SETE_INT R2.x, R3.x, 0.0f
08 MEM_RAT_CACHELESS_STORE_RAW_ACK: RAT(1)[R1].x___, R0, ARRAY_SIZE(4) MARK VPM
09 ALU_BREAK: ADDR(57) CNT(1)
12 x: PREDE_INT ____, R2.x, 0.0f UPDATE_EXEC_MASK UPDATE_PRED
10 ENDLOOP i0 PASS_JUMP_ADDR(4)
11 POP (1) ADDR(12)
12 NOP NO_BARRIER
END_OF_PROGRAM
AMD APP SDK
3-48 Chapter 3: OpenCL Performance and Optimization for Evergreen and Northern Islands
Devices
3.10 Additional Performance Guidance
This section is a collection of performance tips for GPU compute and AMD-
specific optimizations.
3.10.1 Loop Unroll pragma
The compiler directive #pragma unroll <unroll-factor> can be placed
immediately prior to a loop as a hint to the compiler to unroll a loop. <unroll-
factor> must be a positive integer, 1 or greater. When <unroll-factor> is 1,
loop unrolling is disabled. When <unroll-factor> is 2 or greater, the compiler
uses this as a hint for the number of times the loop is to be unrolled.
Examples for using this loop follow.
No unrolling example:
#pragma unroll 1
for (int i = 0; i < n; i++) {
...
}
Partial unrolling example:
#pragma unroll 4
for (int i = 0; i < 128; i++) {
...
}
Currently, the unroll pragma requires that the loop boundaries can be determined
at compile time. Both loop bounds must be known at compile time. If n is not
given, it is equivalent to the number of iterations of the loop when both loop
bounds are known. If the unroll-factor is not specified, and the compiler can
determine the loop count, the compiler fully unrolls the loop. If the unroll-factor is
not specified, and the compiler cannot determine the loop count, the compiler
does no unrolling.
3.10.2 Memory Tiling
There are many possible physical memory layouts for images. AMD devices can
access memory in a tiled or in a linear arrangement.
•Linear – A linear layout format arranges the data linearly in memory such
that element addresses are sequential. This is the layout that is familiar to
CPU programmers. This format must be used for OpenCL buffers; it can be
used for images.
•Tiled – A tiled layout format has a pre-defined sequence of element blocks
arranged in sequential memory addresses (see Figure 3.11 for a conceptual
illustration). A microtile consists of ABIJ; a macrotile consists of the top-left
16 squares for which the arrows are red. Only images can use this format.
Translating from user address space to the tiled arrangement is transparent
to the user. Tiled memory layouts provide an optimized memory access

AMD APP SDK
3.10 Additional Performance Guidance 3-49
Copyright © 2015 Advanced Micro Devices, Inc. All rights reserved.
pattern to make more efficient use of the RAM attached to the GPU compute
device. This can contribute to lower latency.
Figure 3.11 One Example of a Tiled Layout Format
Memory Access Pattern –
Memory access patterns in compute kernels are usually different from those in
the pixel shaders. Whereas the access pattern for pixel shaders is in a
hierarchical, space-filling curve pattern and is tuned for tiled memory
performance (generally for textures), the access pattern for a compute kernel is
linear across each row before moving to the next row in the global id space. This
has an effect on performance, since pixel shaders have implicit blocking, and
compute kernels do not. If accessing a tiled image, best performance is achieved
if the application tries to use workgroups as a simple blocking strategy.
3.10.3 General Tips
•Using dynamic pointer assignment in kernels that are executed on the GPU
cause inefficient code generation.
•Many OpenCL specification compiler options that are accepted by the AMD
OpenCL compiler are not implemented. The implemented options are -D,
-I, w, Werror, -clsingle-precision-constant, -cl-opt-disable, and
-cl-fp32-correctly-rounded-divide-sqrt.
•Avoid declaring global arrays on the kernel’s stack frame as these typically
cannot be allocated in registers and require expensive global memory
operations.
•Use predication rather than control-flow. The predication allows the GPU to
execute both paths of execution in parallel, which can be faster than
attempting to minimize the work through clever control-flow. The reason for
this is that if no memory operation exists in a ?: operator (also called a
ABCD
LKJI
QSRX
H
P
G
O
WV
F
N
E
M
UABCD I JKL
HGFETSRQ
MNOPUVWX
Physical
Logical
T
AMD APP SDK
3-50 Chapter 3: OpenCL Performance and Optimization for Evergreen and Northern Islands
Devices
ternary operator), this operation is translated into a single cmov_logical
instruction, which is executed in a single cycle. An example of this is:
If (A>B) {
C += D;
} else {
C -= D;
}
Replace this with:
int factor = (A>B) ? 1:-1;
C += factor*D;
In the first block of code, this translates into an IF/ELSE/ENDIF sequence of
CF clauses, each taking ~40 cycles. The math inside the control flow adds
two cycles if the control flow is divergent, and one cycle if it is not. This code
executes in ~120 cycles.
In the second block of code, the ?: operator executes in an ALU clause, so
no extra CF instructions are generated. Since the instructions are sequentially
dependent, this block of code executes in three cycles, for a ~40x speed
improvement. To see this, the first cycle is the (A>B) comparison, the result
of which is input to the second cycle, which is the cmov_logical factor, bool,
1, -1. The final cycle is a MAD instruction that: mad C, factor, D, C. If the ratio
between CF clauses and ALU instructions is low, this is a good pattern to
remove the control flow.
•Loop Unrolling
– OpenCL kernels typically are high instruction-per-clock applications.
Thus, the overhead to evaluate control-flow and execute branch
instructions can consume a significant part of resource that otherwise
can be used for high-throughput compute operations.
– The AMD OpenCL compiler performs simple loop unrolling optimizations;
however, for more complex loop unrolling, it may be beneficial to do this
manually.
•If possible, create a reduced-size version of your data set for easier
debugging and faster turn-around on performance experimentation. GPUs do
not have automatic caching mechanisms and typically scale well as
resources are added. In many cases, performance optimization for the
reduced-size data implementation also benefits the full-size algorithm.
•When tuning an algorithm, it is often beneficial to code a simple but accurate
algorithm that is retained and used for functional comparison. GPU tuning
can be an iterative process, so success requires frequent experimentation,
verification, and performance measurement.
•The profiler and analysis tools report statistics on a per-kernel granularity. To
narrow the problem further, it might be useful to remove or comment-out
sections of code, then re-run the timing and profiling tool.
AMD APP SDK
3.10 Additional Performance Guidance 3-51
Copyright © 2015 Advanced Micro Devices, Inc. All rights reserved.
•Writing code with dynamic pointer assignment should be avoided on the
GPU. For example:
kernel void dyn_assign(global int* a, global int* b, global int* c)
{
global int* d;
size_t idx = get_global_id(0);
if (idx & 1) {
d = b;
} else {
d = c;
}
a[idx] = d[idx];
}
This is inefficient because the GPU compiler must know the base pointer that
every load comes from and in this situation, the compiler cannot determine
what ‘d’ points to. So, both B and C are assigned to the same GPU resource,
removing the ability to do certain optimizations.
•If the algorithm allows changing the work-group size, it is possible to get
better performance by using larger work-groups (more work-items in each
work-group) because the workgroup creation overhead is reduced. On the
other hand, the OpenCL CPU runtime uses a task-stealing algorithm at the
work-group level, so when the kernel execution time differs because it
contains conditions and/or loops of varying number of iterations, it might be
better to increase the number of work-groups. This gives the runtime more
flexibility in scheduling work-groups to idle CPU cores. Experimentation might
be needed to reach optimal work-group size.
•Since the AMD OpenCL runtime supports only in-order queuing, using
clFinish() on a queue and queuing a blocking command gives the same
result. The latter saves the overhead of another API command.
For example:
clEnqueueWriteBuffer(myCQ, buff, CL_FALSE, 0, buffSize, input, 0, NULL,
NULL);
clFinish(myCQ);
is equivalent, for the AMD OpenCL runtime, to:
clEnqueueWriteBuffer(myCQ, buff, CL_TRUE, 0, buffSize, input, 0, NULL,
NULL);
3.10.4 Guidance for CUDA Programmers Using OpenCL
•Porting from CUDA to OpenCL is relatively straightforward. Multiple vendors
have documents describing how to do this, including AMD:
http://developer.amd.com/documentation/articles/pages/OpenCL-and-the-ATI-Stream-v2.0-Beta.aspx#four
•Some specific performance recommendations which differ from other GPU
architectures:
– Use a workgroup size that is a multiple of 64. CUDA code can use a
workgroup size of 32; this uses only half the available compute resources
on an ATI Radeon HD 5870 GPU.
AMD APP SDK
3-52 Chapter 3: OpenCL Performance and Optimization for Evergreen and Northern Islands
Devices
– Vectorization can lead to substantially greater efficiency. The
ALUPacking counter provided by the Profiler can track how well the
kernel code is using the five-wide (or four-wide, depending on the GPU
type) VLIW unit. Values below 70 percent may indicate that
dependencies are preventing the full use of the processor. For some
kernels, vectorization can be used to increase efficiency and improve
kernel performance.
– AMD GPUs have a very high single-precision flops capability (2.72
teraflops in a single ATI Radeon HD 5870 GPU). Algorithms that benefit
from such throughput can deliver excellent performance on AMD
hardware.
3.10.5 Guidance for CPU Programmers Using OpenCL to Program GPUs
OpenCL is the industry-standard toolchain for programming GPUs and parallel
devices from many vendors. It is expected that many programmers skilled in
CPU programming will program GPUs for the first time using OpenCL. This
section provides some guidance for experienced programmers who are
programming a GPU for the first time. It specifically highlights the key differences
in optimization strategy.
•Study the local memory (LDS) optimizations. These greatly affect the GPU
performance. Note the difference in the organization of local memory on the
GPU as compared to the CPU cache. Local memory is shared by many
work-items (64 on Cypress). This contrasts with a CPU cache that normally
is dedicated to a single work-item. GPU kernels run well when they
collaboratively load the shared memory.
•GPUs have a large amount of raw compute horsepower, compared to
memory bandwidth and to “control flow” bandwidth. This leads to some high-
level differences in GPU programming strategy.
– A CPU-optimized algorithm may test branching conditions to minimize
the workload. On a GPU, it is frequently faster simply to execute the
workload.
– A CPU-optimized version can use memory to store and later load pre-
computed values. On a GPU, it frequently is faster to recompute values
rather than saving them in registers. Per-thread registers are a scarce
resource on the CPU; in contrast, GPUs have many available per-thread
register resources.
•Use float4 and the OpenCL built-ins for vector types (vload, vstore, etc.).
These enable the AMD OpenCL implementation to generate efficient, packed
SSE instructions when running on the CPU. Vectorization is an optimization
that benefits both the AMD CPU and GPU.
AMD APP SDK
3.10 Additional Performance Guidance 3-53
Copyright © 2015 Advanced Micro Devices, Inc. All rights reserved.
3.10.6 Optimizing Kernel Code
3.10.6.1 Using Vector Data Types
The CPU contains a vector unit, which can be efficiently used if the developer is
writing the code using vector data types.
For architectures before Bulldozer, the instruction set is called SSE, and the
vector width is 128 bits. For Bulldozer, there the instruction set is called AVX, for
which the vector width is increased to 256 bits.
Using four-wide vector types (int4, float4, etc.) is preferred, even with Bulldozer.
3.10.6.2 Local Memory
The CPU does not benefit much from local memory; sometimes it is detrimental
to performance. As local memory is emulated on the CPU by using the caches,
accessing local memory and global memory are the same speed, assuming the
information from the global memory is in the cache.
3.10.6.3 Using Special CPU Instructions
The Bulldozer family of CPUs supports FMA4 instructions, exchanging
instructions of the form a*b+c with fma(a,b,c) or mad(a,b,c) allows for the use
of the special hardware instructions for multiplying and adding.
There also is hardware support for OpenCL functions that give the new hardware
implementation of rotating.
For example:
sum.x += tempA0.x * tempB0.x + tempA0.y * tempB1.x + tempA0.z * tempB2.x +
tempA0.w * tempB3.x;
can be written as a composition of mad instructions which use fused multiple add
(FMA):
sum.x += mad(tempA0.x, tempB0.x, mad(tempA0.y, tempB1.x, mad(tempA0.z,
tempB2.x, tempA0.w*tempB3.x)));
3.10.6.4 Avoid Barriers When Possible
Using barriers in a kernel on the CPU causes a significant performance penalty
compared to the same kernel without barriers. Use a barrier only if the kernel
requires it for correctness, and consider changing the algorithm to reduce
barriers usage.
3.10.7 Optimizing Kernels for Evergreen and 69XX-Series GPUs
3.10.7.1 Clauses
The architecture for the 69XX series of GPUs is clause-based. A clause is similar
to a basic block, a sequence of instructions that execute without flow control or
AMD APP SDK
3-54 Chapter 3: OpenCL Performance and Optimization for Evergreen and Northern Islands
Devices
I/O. Processor efficiency is determined in large part by the number of instructions
in a clause, which is determined by the frequency of branching and I/O at the
source-code level. An efficient kernel averages at least 16 or 32 instructions per
clause.
The AMD CodeXL Static Kernel Analyzer assembler listing lets you view clauses.
Try the optimizations listed here from inside the AMD CodeXL Static Kernel
Analyzer to see the improvements in performance.
3.10.7.2 Remove Conditional Assignments
A conditional of the form “if-then-else” generates branching and thus generates
one or more clauses. Use the select() function to replace these structures with
conditional assignments that do not cause branching. For example:
if(x==1) r=0.5;
if(x==2) r=1.0;
becomes
r = select(r, 0.5, x==1);
r = select(r, 1.0, x==2);
Note that if the body of the if statement contains an I/O, the if statement cannot
be eliminated.
3.10.7.3 Bypass Short-Circuiting
A conditional expression with many terms can compile into a number of clauses
due to the C-language requirement that expressions must short circuit. To
prevent this, move the expression out of the control flow statement. For example:
if(a&&b&&c&&d){…}
becomes
bool cond = a&&b&&c&&d;
if(cond){…}
The same applies to conditional expressions used in loop constructs (do, while,
for).
3.10.7.4 Unroll Small Loops
If the loop bounds are known, and the loop is small (less than 16 or 32
instructions), unrolling the loop usually increases performance.
3.10.7.5 Avoid Nested ifs
Because the GPU is a Vector ALU architecture, there is a cost to executing an
if-then-else block because both sides of the branch are evaluated, then one
result is retained while the other is discarded. When if blocks are nested, the
results are twice as bad; in general, if blocks are nested k levels deep, there 2^k
clauses are generated. In this situation, restructure the code to eliminate nesting.
AMD APP SDK
3.10 Additional Performance Guidance 3-55
Copyright © 2015 Advanced Micro Devices, Inc. All rights reserved.
3.10.7.6 Experiment With do/while/for Loops
for loops can generate more clauses than equivalent do or while loops.
Experiment with these different loop types to find the one with best performance.
3.10.7.7 Do I/O With 4-Word Data
The native hardware I/O transaction size is four words (float4, int4 types). Avoid
I/Os with smaller data, and rewrite the kernel to use the native size data. Kernel
performance increases, and only 25% as many work items need to be
dispatched.
AMD APP SDK
3-56 Chapter 3: OpenCL Performance and Optimization for Evergreen and Northern Islands
Devices

AMD APP SDK
AMD Compute Technology - OpenCL Optimization Guide Index-1
Copyright © 2015 Advanced Micro Devices, Inc. All rights reserved.
Index
Symbols
_local syntax . . . . . . . . . . . . . . . . . . . . . . 10, 18
Numerics
1D copying
bandwidth and ratio to peak bandwidth. . . 4
2D
work-groups
four number identification . . . . . . . . 7, 10
6900 series GPUs
optimizing kernels. . . . . . . . . . . . . . . . . . . 53
A
acceleration
hardware. . . . . . . . . . . . . . . . . . . . . . . . . . 12
access
highest bandwidth through GPRs . . . . . . 14
instructions
ALU . . . . . . . . . . . . . . . . . . . . . . . . . . . 46
LDS . . . . . . . . . . . . . . . . . . . . . . . . . . . 46
memory
linear arrangement . . . . . . . . . . . . . 25, 48
tiled arrangement . . . . . . . . . . . . . . 25, 48
patterns
compute kernels. . . . . . . . . . . . . . . 26, 49
controlling . . . . . . . . . . . . . . . . . . . . . . . 17
generating global and LDS memory refer-
ences . . . . . . . . . . . . . . . . . . . . . . . . 30
inefficient . . . . . . . . . . . . . . . . . . . . . . 5, 8
pixel shaders . . . . . . . . . . . . . . . . . 26, 49
preserving sequentially-increasing address-
ing of the original kernel . . . . . . . . . 30
simple stride and large non-unit strides 2,
6
serializing
bank conflict . . . . . . . . . . . . . . . . . . . . 1, 2
channel conflict . . . . . . . . . . . . . . . . . 1, 2
the memory system
quarter-wavefront units . . . . . . . . . . 8, 12
tiled image
workgroup blocking strategy . . . . . 26, 49
access pattern
efficient vs inefficient . . . . . . . . . . . . . . . . . 28
typical for each work-item . . . . . . . . . . . . . 11
accesses
that map to same bank . . . . . . . . . . . . . . . . 9
address
calculation
for FETCH instructions . . . . . . . . . . . . . 46
for STORE instructions . . . . . . . . . . . . . 46
addressing
unique in HD 7900 series . . . . . . . . . . . . . . 3
algorithm
better performance by changing work-group
size. . . . . . . . . . . . . . . . . . . . . . . . . . . . . 28
mapping to LDS . . . . . . . . . . . . . . . . . . . . . 15
algorithms
dynamic scheduling . . . . . . . . . . . . . . 25, 35
simple static partitioning. . . . . . . . . . . 24, 35
alignment
adjusting . . . . . . . . . . . . . . . . . . . . . . . . . . . 14
ALU
access instructions
placed in the same clause . . . . . . . . . . 46
clause
marked as dependent . . . . . . . . . . . . . . 46
initiating LDS reads . . . . . . . . . . . . . . 10, 17
instructions . . . . . . . . . . . . . . . . . . 16, 23, 46
pipeline latency hiding . . . . . . . . . . . . . . . . 23
ALU/LDS
instruction . . . . . . . . . . . . . . . . . . . . . . . . . . 46
ALUBusy performance counter . . . . . . . 17, 24
ALUFetchRatio counter
reported in the CodeXL GPU Profiler 17, 24
AMD Accelerated Parallel Processing
accessing memory
linear arrangement. . . . . . . . . . . . . 25, 48
tiled arrangement . . . . . . . . . . . . . . 25, 48
optimization . . . . . . . . . . . . . . . . . . . . . . . . . 1
performance . . . . . . . . . . . . . . . . . . . . . . . . . 1
AMD APP KernelAnalyzer
determining path used . . . . . . . . . . . . . . . . . 5
viewing clauses . . . . . . . . . . . . . . . . . . . . . 54
AMD GPU
See GPU
AMD APP SDK
Index-2
Copyright © 2015 Advanced Micro Devices, Inc. All rights reserved.
AMD media instructions . . . . . . . . . . . . . 24, 42
AMD OpenCL
See OpenCL
AMD Phenom II X4 processor
performance characteristics . . . . . . . . 21, 32
AMD Radeon HD 7770 . . . . . . . . . . . . . . 21, 22
AMD Radeon HD 77XX . . . . . . . . . . . . . . 5, 33
AMD Radeon HD 78XX . . . . . . . . . . . . . . 5, 33
AMD Radeon HD 7970. 1, 5, 9, 14, 15, 23, 29
AMD Radeon HD 7970 GPU . . . . . . . . . . . . 28
AMD Radeon HD 79XX . . . . . . . . . . . . . . 3, 32
AMD Radeon HD 7XXX . . . . . . . . . . . 14, 5, 10
AMD Radeon R9 290X . . . . . . . . . . . . . . 13, 14
AMD tools to examine registers . . . . . . . 17, 26
AMD-specific optimizations
performance tips . . . . . . . . . . . . . . . . . 25, 48
APU devices . . . . . . . . . . . . . . . . . . . . . . . . . . 8
architectural registers
CPU. . . . . . . . . . . . . . . . . . . . . . . . . . . . . . 25
arguments
cb . . . . . . . . . . . . . . . . . . . . . . . . . . . . . . . 11
map_flags . . . . . . . . . . . . . . . . . . . . . . . . . 11
offset . . . . . . . . . . . . . . . . . . . . . . . . . . . . . 11
operation
buffer. . . . . . . . . . . . . . . . . . . . . . . . . . . . 7
image . . . . . . . . . . . . . . . . . . . . . . . . . . . 7
ptr . . . . . . . . . . . . . . . . . . . . . . . . . . . . . . 7
ptr . . . . . . . . . . . . . . . . . . . . . . . . . . . . . . . 12
asynchronous launch
scheduling process for GPUs. . . . . . . 25, 36
ATI Radeon HD 5000
FastPath coalescing . . . . . . . . . . . . . . . . . 13
FastPath vs CompletePath performance . . 3
graphics processors memory paths
CompletePath . . . . . . . . . . . . . . . . . . . . . 3
FastPath . . . . . . . . . . . . . . . . . . . . . . . . . 3
interleave. . . . . . . . . . . . . . . . . . . . . . . . . . . 7
internal memory . . . . . . . . . . . . . . . . . . . . 11
scheduling groups of work-items
wavefronts. . . . . . . . . . . . . . . . . . . . . . . . 1
ATI Radeon HD 5670
performance characteristics . . . . . . . . 21, 32
threading . . . . . . . . . . . . . . . . . . . . . . . 23, 33
ATI Radeon HD 5870
bank selection bits . . . . . . . . . . . . . . . . . . . 7
channel selection . . . . . . . . . . . . . . . . . . . . 7
delivering memory bandwidth . . . . . . . . 9, 16
eight channels. . . . . . . . . . . . . . . . . . . . . 5, 8
eight memory controllers . . . . . . . . . . . . . . 2
global limit of wavefronts . . . . . . . . . . . . . 24
hardware
performance parameters . . . . . . . . 13, 20
memory
bandwidth . . . . . . . . . . . . . . . . . . . . 14, 21
channels . . . . . . . . . . . . . . . . . . . . . 14, 21
running code . . . . . . . . . . . . . . . . . . . . 28, 38
atomic
operation
local work size . . . . . . . . . . . . . . . . 20, 28
unit
wavefront executing . . . . . . . . . . . . 11, 18
B
bandwidth and ratio to peak bandwidth
1D copies . . . . . . . . . . . . . . . . . . . . . . . . . . 4
bandwidths
calculating . . . . . . . . . . . . . . . . . . . . . . . . . . 4
for different launch dimensions . . . . . . . . . 8
for float1 and float4. . . . . . . . . . . . . . . . . . 12
including coalesced writes . . . . . . . . . . . . 14
including unaligned access. . . . . . . . . . . . 15
instruction throughput for GPUs . . . . . 22, 41
peak range . . . . . . . . . . . . . . . . . . . . . . . . . 4
performance . . . . . . . . . . . . . . . . . . . . . . . . 6
bandwith
very high by embedding address into instruc-
tion . . . . . . . . . . . . . . . . . . . . . . . . . . . . 12
bank address
LDS . . . . . . . . . . . . . . . . . . . . . . . . . . . . 9, 16
bank conflicts
controlling bank bits . . . . . . . . . . . . . . . 9, 16
generating
wavefront stalls on the compute unit . . 16
LDS examines requests . . . . . . . . . . . 10, 17
measuring
LDSBankConflict performance counter . 9,
17
serializing the access . . . . . . . . . . . . . . . 1, 2
vs channel conflicts . . . . . . . . . . . . . . . . 1, 2
bank selection bits
ATI Radeon HD 5870 GPU . . . . . . . . . . . . 7
barrier() instruction . . . . . . . . . . . . . . . . . . . . 18
barriers . . . . . . . . . . . . . . . . . . . . . . . . . . . . . 33
removing using the compiler . . . . . . . 11, 19
usage and LDS. . . . . . . . . . . . . . . . . . 16, 23
using in kernel . . . . . . . . . . . . . . . . . . . . . 30
work-items. . . . . . . . . . . . . . . . . . . . . . . . . 18
bottlenecks
discovering . . . . . . . . . . . . . . . . . . . . . . . . . 1
branching
replacing
with conditional assignments . . . . . 31, 54
buffer
argument . . . . . . . . . . . . . . . . . . . . . . . . . . . 7
creating temporary runtime. . . . . . . . . . . . 12
AMD APP SDK
Index-3
Copyright © 2015 Advanced Micro Devices, Inc. All rights reserved.
host side zero copy . . . . . . . . . . . . . . . . . 14
OpenCL . . . . . . . . . . . . . . . . . . . . . . . . . . 15
paths . . . . . . . . . . . . . . . . . . . . . . . . . . . . . 14
pre-pinned. . . . . . . . . . . . . . . . . . . . . . . . . 14
querying the device for the maximum number
of constant buffers . . . . . . . . . . . . . 13, 20
read only
L1 and L2 caches . . . . . . . . . . . . . . . . 21
regular device . . . . . . . . . . . . . . . . . . . . . . 15
transfer options
BufferBandwidth code . . . . . . . . . . . . . 17
zero copy
available buffer types. . . . . . . . . . . . . . 15
calling . . . . . . . . . . . . . . . . . . . . . . . . . . 15
size limit per buffer . . . . . . . . . . . . . . . 16
BufferBandwidth
code sample . . . . . . . . . . . . . . . . . . . . . . . 17
transfer options. . . . . . . . . . . . . . . . . . . . . 17
buffers
pre-pinned
optimizing data transfers . . . . . . . . . . . 14
burst cycles
through all channels . . . . . . . . . . . . . . . . 5, 7
C
C++ language
leveraging a CPU-targeted routine . . 29, 39
cache
CPU vs GPU . . . . . . . . . . . . . . . . . . . 23, 34
GPU vs CPU . . . . . . . . . . . . . . . . . . . . . . 23
L1 . . . . . . . . . . . . . . . . . . . . . . . . . . 14, 1, 21
L2 . . . . . . . . . . . . . . . . . . . . . . . . . . 14, 1, 21
LDS vs L1. . . . . . . . . . . . . . . . . . . . 9, 15, 22
memory
controlling access pattern . . . . . . . . . . 17
cache coherency protocol
CPU . . . . . . . . . . . . . . . . . . . . . . . . . . . . . . 7
caveats
synchronization. . . . . . . . . . . . . . . . . . . . . 37
cb argument . . . . . . . . . . . . . . . . . . . . . . . . . 11
Cedar
ASIC device . . . . . . . . . . . . . . . . . . . . . . . 38
different architecture characteristics . . . . 31
optimizing . . . . . . . . . . . . . . . . . . . . . . . . . 31
reduced work size
launching the kernel. . . . . . . . . . . . . . . 32
channel
burst cycles . . . . . . . . . . . . . . . . . . . . . . 5, 7
processing serially . . . . . . . . . . . . . . . . . 2, 6
channel conflicts
avoiding
GPU programming . . . . . . . . . . . . . . . 2, 6
work-group staggering . . . . . . . . . . . 7, 10
FastPath . . . . . . . . . . . . . . . . . . . . . . . . 8, 10
conflict . . . . . . . . . . . . . . . . . . . . . . . 8, 10
reading from the same address. . . . . . 8, 10
serializing the access . . . . . . . . . . . . . . . 1, 2
vs bank conflict. . . . . . . . . . . . . . . . . . . . 1, 2
channel selection
ATI Radeon HD 5870 GPU . . . . . . . . . . . . 7
channels
12 in HD 7900 series . . . . . . . . . . . . . . . . . 3
Cilk
dynamic scheduling algorithms . . . . . 25, 35
multi-core runtimes. . . . . . . . . . . . . . . 25, 35
CL_PROFILING_COMMAND_END
OpenCL timestamp . . . . . . . . . . . . . . . . . . 2
CL_PROFILING_COMMAND_QUEUED
OpenCL timestamp . . . . . . . . . . . . . . . . . . 2
CL_PROFILING_COMMAND_START
OpenCL timestamp . . . . . . . . . . . . . . . . . . 2
CL_PROFILING_COMMAND_SUBMIT
OpenCL timestamp . . . . . . . . . . . . . . . . . . 2
CL_QUEUE_PROFILING_ENABLE
setting the flag . . . . . . . . . . . . . . . . . . . . . . 2
clause
ALU
marked as dependent . . . . . . . . . . . . . 46
AMD GPUs
architecture for the 6900 series GPUs . . 53
boundaries
ALU and LDS access instructions. . . . 46
broken at control-flow . . . . . . . . . . . . . 46
FETCH, ALU/LDS, and STORE instruc-
tions . . . . . . . . . . . . . . . . . . . . . . . . . 46
ISA dump . . . . . . . . . . . . . . . . . . . . . . . 46
switching wavefronts . . . . . . . . . . . . . . 46
conditional assignments . . . . . . . . . . . 31, 54
disassembly example . . . . . . . . . . . . . . . . 46
FETCH . . . . . . . . . . . . . . . . . . . . . . . . . . . 46
latency hiding . . . . . . . . . . . . . . . . . . . . . . 46
switching
in the same wavefront . . . . . . . . . . . . . 46
viewing
using APP KernelAnalyzer assembler. 54
clDeviceInfo
querying for device memory . . . . . . . 20, 28
clEnqueue call
passing an event to be queried . . . . . 26, 36
clEnqueueNDRangeKernel
partitioning the workload . . . . . . . . . . 20, 28
clFinish
blocking operation . . . . . . . . . . . . . . . 27, 37
clFinish()
blocking the CPU . . . . . . . . . . . . . . . . . . . . 4
clFlush
AMD APP SDK
Index-4
Copyright © 2015 Advanced Micro Devices, Inc. All rights reserved.
commands flushed and executed in parallel .
27, 37
clustering the stores
assisting the compiler in disambiguating mem-
ory addresses . . . . . . . . . . . . . . . . . . . . 43
unrolled loop . . . . . . . . . . . . . . . . . . . . . . . 44
coalesce detection
ignoring work-item that does not write . . . 13
coalesced writes
bandwidths . . . . . . . . . . . . . . . . . . . . . . . . 14
processing quarter-wavefront units . . . . . 12
reordering your data . . . . . . . . . . . . . . . . . 12
code
a simple and accurate algorithm
performance tips . . . . . . . . . . . . . . . 28, 50
avoid writing with dynamic pointer assignment
performance tips . . . . . . . . . . . . . . . 28, 51
BufferBandwidth sample . . . . . . . . . . . . . . 17
example with two kernels . . . . . . . . . . . . . 12
FastPath vs CompletePath sample . . . . . . 3
porting unchanged to GPU. . . . . . . . . . . . . 2
remove or comment-out
performance tips . . . . . . . . . . . . . . . 28, 50
re-ordering
improving performance. . . . . . . . . . . . . 43
restructuring
to eliminate nesting . . . . . . . . . . . . 31, 54
rewriting to employ array transpositions 2, 6
running
on ATI Radeon HD 5870 GPU . . . 28, 38
sample for reading the current value of
OpenCL timer clock . . . . . . . . . . . . . . . . 3
CodelXL GPU Profiler
recording execution time for a kernel. . . . . 2
CodeXL GPU
Writer counters . . . . . . . . . . . . . . . . . . . . . . 5
CodeXL GPU Profiler
ALUFetchRatio counter. . . . . . . . . . . . 17, 24
CompletePath counter . . . . . . . . . . . . . . . . 5
determining path used . . . . . . . . . . . . . . . . 4
displaying LDS usage . . . . . . . . . . . . . 19, 27
example profiler and bandwidth calculation 5
FastPath counter. . . . . . . . . . . . . . . . . . . . . 4
Fetch counters . . . . . . . . . . . . . . . . . . . . . . 5
GPRs used by kernel . . . . . . . . . . . . . . . . 18
Kernel Time metric . . . . . . . . . . . . . . . . . . . 2
PathUtilization counter . . . . . . . . . . . . . . . . 5
performance counters
for optimizing local memory . . . . . . 10, 17
reporting dimensions of global NDRange . 5
reporting static number of register spills
ScratchReg field . . . . . . . . . . . . . . . 18, 26
selecting an optimal value
latency hiding . . . . . . . . . . . . . . . . . 22, 32
tools used to examine registers . . . . . . . . 26
command queue
configured to execute in-order . . . . . . 26, 37
flushing to the GPU . . . . . . . . . . . . . . . . . 13
scheduling asynchronously from . . . . 25, 36
commands
copy buffers and images . . . . . . . . . . . . . 13
non-blocking . . . . . . . . . . . . . . . . . . . . . . . 13
read buffers and images. . . . . . . . . . . . . . 13
synchronizing
begin executing in OpenCL . . . . . . . . . 37
write buffers and images . . . . . . . . . . . . . 13
compiler
converting separate MUL/ADD operations
to use MAD instruction. . . . . . . . . . 23, 42
disambiguating memory addresses
clustering the stores . . . . . . . . . . . . . . . 43
exposing more parallelism to
loop unrolling . . . . . . . . . . . . . . . . . . . . 43
generating spill code. . . . . . . . . . . . . . 18, 26
packing instructions into VLIW word slots 44
relying on to remove the barriers . . . . 11, 19
using pragma
unrolling a loop . . . . . . . . . . . . . . . . 25, 48
CompletePath
ATI Radeon HD 5000 graphics processors
memory paths. . . . . . . . . . . . . . . . . . . . . 3
counter
CodeXL GPU Profiler . . . . . . . . . . . . . . . 5
kernels. . . . . . . . . . . . . . . . . . . . . . . . . . . . . 4
MEM_RAT. . . . . . . . . . . . . . . . . . . . . . . . . . 6
performance
ATI Radeon HD 5000 series hardware . 3
vs FastPath
using float1 . . . . . . . . . . . . . . . . . . . . . . . 3
compute devices
program
optimization. . . . . . . . . . . . . . . . . . . . . . . 1
performance . . . . . . . . . . . . . . . . . . . . . . 1
compute unit
computing number of wavefronts per. . . . 17
containing processing elements . . . . . . . . . 1
contents of . . . . . . . . . . . . . . . . . . . . . . . . . 1
executing work-groups . . . . . . . . . . . . . . . . 1
GPU . . . . . . . . . . . . . . . . . . . . . . . . . . . . . . 1
LDS usage effects . . . . . . . . . . . . . . . 19, 27
processing independent wavefronts . . 16, 23
registers shared among all active wavefronts
25
scheduling available wavefronts. . . . . 16, 24
AMD APP SDK
Index-5
Copyright © 2015 Advanced Micro Devices, Inc. All rights reserved.
supporting a maximum of eight work-groups
24
supporting up to 32 wavefronts
OpenCL . . . . . . . . . . . . . . . . . . . . . . . . 24
work-group availability . . . . . . . . . . . . 20, 28
conditional expression
bypassing short-circuiting . . . . . . . . . . 31, 54
used in loop constructs . . . . . . . . . . . 31, 54
constant address
compiler embedding into instruction . . . . 12
constant buffers
in hardware. . . . . . . . . . . . . . . . . . . . . . . . 12
querying a device when using . . . . . . . . . 13
constant memory
optimization. . . . . . . . . . . . . . . . . . . . . 12, 19
performance
same index. . . . . . . . . . . . . . . . . . . 12, 19
simple direct-addressing patterns . 12, 19
varying index . . . . . . . . . . . . . . . . . 12, 19
constant memory optimization . . . . . . . . . . . 11
constants
enabling
L1 and L2 caches . . . . . . . . . . . . . . . . 21
inline literal . . . . . . . . . . . . . . . . . . . . . . . . 12
constraints
on in-flight wavefronts . . . . . . . . . . . . 17, 24
context
creating in OpenCL . . . . . . . . . . . . . . 29, 40
creating separate for each device . . . . . . 29
extend vs duplicate . . . . . . . . . . . . . . . . . 29
placing devices in the same context . 29, 40
control flow statement
moving a conditional expression out of
loop constructs . . . . . . . . . . . . . . . . 31, 54
control-flow boundaries
clauses . . . . . . . . . . . . . . . . . . . . . . . . . . . 46
copy map mode
runtime tracks the map location. . . . . . . . 12
copy memory objects . . . . . . . . . . . . . . . . . . 10
transfer policy . . . . . . . . . . . . . . . . . . . . . . 11
copy performance
steps to improve. . . . . . . . . . . . . . . . . . . . 16
summary . . . . . . . . . . . . . . . . . . . . . . . . . . 16
counters
Fetch. . . . . . . . . . . . . . . . . . . . . . . . . . . . . . 5
Write . . . . . . . . . . . . . . . . . . . . . . . . . . . . . . 5
CPU
accessing pinned host memory . . . . . . . . . 7
advantages
caches . . . . . . . . . . . . . . . . . . . . . . 24, 34
fast launch time . . . . . . . . . . . . . . . 24, 34
low latency . . . . . . . . . . . . . . . . . . . 24, 34
back-end
generating packed SSE instructions . . 44
vectorizing . . . . . . . . . . . . . . . . . . . . . . 44
blocking with clFinish() . . . . . . . . . . . . . . . . 4
cache coherency protocol . . . . . . . . . . . . . 7
caching when accessing pinned host memory
7
dedicating a core for scheduling chores . 26,
36
each thread is assigned a fixed set of archi-
tectural registers. . . . . . . . . . . . . . . . . . 25
excelling at latency-sensitive tasks . . 22, 33
float4 vectorization . . . . . . . . . . . . . . . 29, 39
kernels . . . . . . . . . . . . . . . . . . . . . . . . 28, 38
key performance characteristics . . . . 21, 32
launch time tracking . . . . . . . . . . . . . . . . . . 3
leverage a targeted routine
C++ language. . . . . . . . . . . . . . . . . 29, 39
local memory mapping to same cacheable
DRAM used for global memory . . . 29, 39
low-latency response
dedicated spin loop . . . . . . . . . . . . 27, 38
mapping uncached memory. . . . . . . . . . . . 8
more on-chip cache than GPU . . . . . 23, 34
multi-core
dynamic scheduling algorithms . . . 25, 35
no benefit from local memory . . . . . . . . . 30
only supports small number of threads 29, 39
optimization when programming . . . . . . . . 1
overlapping copies
double buffering . . . . . . . . . . . . . . . . . . . 7
programming using OpenCL . . . . . . . 29, 52
SSE. . . . . . . . . . . . . . . . . . . . . . . . . . . 23, 33
streaming writes performance . . . . . . . . . . 8
uncached memory . . . . . . . . . . . . . . . . . . . 7
vs GPU
notable differences. . . . . . . . . . . . . 28, 38
performance comparison . . . . . . . . 23, 33
running work-items. . . . . . . . . . . . . 28, 39
threading . . . . . . . . . . . . . . . . . . . . 23, 33
vectorized types vs floating-point hardware
28, 38
waiting for the GPU to become idle
by inserting calls . . . . . . . . . . . . . . . . . . 4
CPU cache . . . . . . . . . . . . . . . . . . . . . . . . . . 23
vs GPU . . . . . . . . . . . . . . . . . . . . . . . . . . . 23
crossbar load distribution . . . . . . . . . . . . . . . . 3
CUDA
code
workgroup size . . . . . . . . . . . . . . . . 29, 51
greater efficiency using vectorization. . . . 52
guidance using OpenCL. . . . . . . . . . . 29, 51
AMD APP SDK
Index-6
Copyright © 2015 Advanced Micro Devices, Inc. All rights reserved.
high single-precision flops
AMD GPU. . . . . . . . . . . . . . . . . . . . 29, 52
performance recommendations . . . . . 29, 51
Cypress device . . . . . . . . . . . . . . . . . . . . . . . 38
D
data
available to device kernel access . . . . . . 10
in pinned host memory . . . . . . . . . . . . . . . . 7
location
scheduling process for GPUs . . . . 26, 37
memory allocated and initialized . . . . . . . 12
native hardware I/O transaction size
four word. . . . . . . . . . . . . . . . . . . . . . . . 55
optimizing movement
zero copy memory objects . . . . . . . . . . 11
processing
staggered offsets . . . . . . . . . . . . . . . . 6, 9
set
performance tips . . . . . . . . . . . . . . . 27, 50
structures
minimize bank conflicts . . . . . . . . . . . 2, 6
transfer optimization . . . . . . . . . . . . . . . . . 14
data transfer
optimizing using pre-pinned buffers . . . . . 14
default memory objects. . . . . . . . . . . . . . . . . 12
tracking . . . . . . . . . . . . . . . . . . . . . . . . . . . 12
deferred allocation definition . . . . . . . . . . . . . 14
device
APU
GPU access is slower . . . . . . . . . . . . . . 7
balanced solution that runs well on CPU and
GPU . . . . . . . . . . . . . . . . . . . . . . . . 29, 39
Cedar ASIC. . . . . . . . . . . . . . . . . . . . . . . . 38
creating context. . . . . . . . . . . . . . . . . . 29, 40
Cypress . . . . . . . . . . . . . . . . . . . . . . . . . . . 38
dedicated memory
discrete GPU . . . . . . . . . . . . . . . . . . . . . 8
different performance characteristics . 28, 38
fusion. . . . . . . . . . . . . . . . . . . . . . . . . . . . . . 8
heterogeneous . . . . . . . . . . . . . . . . . . 25, 36
kernels
copying between device memory. . . . . 13
memory
avoiding over-allocating . . . . . . . . . . . . . 8
transfers . . . . . . . . . . . . . . . . . . . . . . . 6, 7
multiple
creating a separate queue . . . . . . . 24, 35
when to use . . . . . . . . . . . . . . . . . . 24, 34
obtaining peak throughput . . . . . . . . . 23, 42
peak performances . . . . . . . . . . . . . . . 29, 39
placing in the same context . . . . . . . . 29, 40
scheduling
across both CPU and GPU . . . . . . 25, 35
starving the GPU . . . . . . . . . . . . . . . . . . . 36
device fission extension
reserving a core for scheduling . . . . . 26, 36
devices
R9 290X series . . . . . . . . . . . . . . . . . . . . . 13
Direct Memory Access (DMA)
engine
transfers data to device memory . . . . . . 6
discrete GPU
moving data . . . . . . . . . . . . . . . . . . . . 26, 37
do loops
vs for loops . . . . . . . . . . . . . . . . . . . . . . . . 31
double buffering
overlapping CPU copies with DMA . . . . . . 7
double-precision
supported on all Southern Island devices 23
double-precision support. . . . . . . . . . . . . . . . 32
dynamic frequency scaling
device performance . . . . . . . . . . . . . . . . . 24
dynamic scheduling
algorithms
Cilk . . . . . . . . . . . . . . . . . . . . . . . . . 25, 35
heterogeneous workloads. . . . . . . . . . 25, 35
E
Evergreen
optimizing kernels . . . . . . . . . . . . . . . . . . . 53
executing
command-queues in-order . . . . . . . . . 26, 37
work-items
on a single processing element . . . . . . . 1
execution
of GPU non-blocking kernel . . . . . . . . . . . . 4
range
balancing the workload. . . . . . . . . . 16, 23
optimization. . . . . . . . . . . . . . . . . . . 16, 23
execution dimensions
guidelines . . . . . . . . . . . . . . . . . . . . . . . . . 10
external pins
global memory bandwidth. . . . . . . . . . 14, 21
F
false dependency . . . . . . . . . . . . . . . . . . . . . 34
FastPath
ATI Radeon HD 5000 graphics processors
memory paths. . . . . . . . . . . . . . . . . . . . . 3
channel conflicts . . . . . . . . . . . . . . . . . . 8, 10
coalescing
ATI Radeon HD 5000 devices . . . . . . . 13
counter
CodeXL GPU Profiler . . . . . . . . . . . . . . . 4
AMD APP SDK
Index-7
Copyright © 2015 Advanced Micro Devices, Inc. All rights reserved.
kernels . . . . . . . . . . . . . . . . . . . . . . . . . . . . 4
MEM_RAT_CACHELESS . . . . . . . . . . . . . 6
OpenCL read-only images . . . . . . . . . . . . . 4
operations are used
MEM_RAT_CACHELESS instruction . . 5
performance
ATI Radeon HD 5000 series hardware . 3
reading from same address is a conflict 8, 10
vs CompletePath
using float1. . . . . . . . . . . . . . . . . . . . . . . 3
FETCH
clause . . . . . . . . . . . . . . . . . . . . . . . . . . . . 46
instruction . . . . . . . . . . . . . . . . . . . . . . . . . 46
address calculation . . . . . . . . . . . . . . . 46
FetchInsts counters
CodeXL GPU Profiler . . . . . . . . . . . . . . . . . 5
five-way VLIW processor . . . . . . . . . . . . . . . . 1
float1
bandwidths . . . . . . . . . . . . . . . . . . . . . . . . 12
FastPath vs CompletePath . . . . . . . . . . . . 3
unaligned access . . . . . . . . . . . . . . . . . . . 15
float4
bandwidths . . . . . . . . . . . . . . . . . . . . . . . . 12
data types
code example. . . . . . . . . . . . . . . . . . . . 12
eliminating conflicts . . . . . . . . . . . . . . . . . 11
format
transferring data . . . . . . . . . . . . . . . . . . 11
using . . . . . . . . . . . . . . . . . . . . . . . 30, 45, 52
vectorization . . . . . . . . . . . . . . . . . 29, 39, 45
vectorizing the loop . . . . . . . . . . . . . . . . . 44
float4 vs float1 formats
performances . . . . . . . . . . . . . . . . . . . . . . 11
FMA
fused multipe add. . . . . . . . . . . . . . . . . . . 33
FMA4 instructions . . . . . . . . . . . . . . . . . . . . . 30
for loops
vs do or while loops . . . . . . . . . . . . . . . . . 31
G
get group ID
changing launch order . . . . . . . . . . . . . 7, 10
get group ID values
are in ascending launch order . . . . . . . 7, 10
global ID values
work-group order . . . . . . . . . . . . . . . . . 7, 10
global level for partitioning work. . . . . . . 20, 28
global memory bandwidth
external pins . . . . . . . . . . . . . . . . . . . . 14, 21
global resource constraints
in-flight wavefronts . . . . . . . . . . . . . . . 17, 24
global work-size . . . . . . . . . . . . . . . . . . . 20, 28
globally scoped constant arrays
improving performance of OpenCL stack 12,
19
GlobalWorkSize field
reporting dimensions of the NDRange . . . 5
GPR
LDS usage . . . . . . . . . . . . . . . . . . . . . 15, 22
mapping private memory allocations to 14, 20
re-write the algorithm . . . . . . . . . . . . . 18, 26
GPRs
CodeXL GPU Profiler . . . . . . . . . . . . . . . . 18
provide highest bandwidth access. . . . . . 14
used by kernel . . . . . . . . . . . . . . . . . . . . . 18
GPU
6900 series
clause-based . . . . . . . . . . . . . . . . . . . . 53
optimizing kernels . . . . . . . . . . . . . . . . 53
accessing pinned host memory
through PCIe bus. . . . . . . . . . . . . . . . . . 7
adjusting alignment . . . . . . . . . . . . . . . . . 14
advantages
high computation throughput . . . . . 24, 34
latency hiding . . . . . . . . . . . . . . . . . 24, 34
ATI Radeon HD 5670 threading . . . . 23, 33
clause boundaries
command queue flushing . . . . . . . . . . . . . 13
compiler
packing instructions into VLIW word slots.
44
compute performance tips . . . . . . . . . 25, 48
constraints on in-flight wavefronts . . . 17, 24
determining local memory size . . . . . . . . 16
discrete
existing in a separate address space . 26,
37
discrete device memory
dedicated . . . . . . . . . . . . . . . . . . . . . . . . 8
directly accessible by CPU . . . . . . . . . . 8
divergent control-flow . . . . . . . . . . . . . 23, 33
excelling at high-throughput . . . . . . . . 21, 33
execute the workload . . . . . . . . . . . . . 29, 52
exploiting performance
specifying NDRange . . . . . . . . . . . 16, 23
float4 vectorization . . . . . . . . . . . . . . . 29, 39
fundamental unit of work
is called wavefront . . . . . . . . . . . . . 20, 28
gather/scatter operation . . . . . . . . . . . 23, 33
global limit on the number of active wave-
fronts . . . . . . . . . . . . . . . . . . . . . . . . . . 24
global memory system optimization. . . . . . 1
high single-precision flops
CUDA programmers guidance. . . . 29, 52
improving performance
using float4. . . . . . . . . . . . . . . . . . . . . . 45
AMD APP SDK
Index-8
Copyright © 2015 Advanced Micro Devices, Inc. All rights reserved.
kernels. . . . . . . . . . . . . . . . . . . . . . . . . 28, 38
key performance characteristics. . . . . 21, 32
launch time tracking . . . . . . . . . . . . . . . . . . 3
loading constants into hardware cache . . 19
multiple compute units . . . . . . . . . . . . . . . . 1
new aspects to scheduling process . . 25, 35
non-blocking kernel execution . . . . . . . . . . 4
optimization when programming. . . . . . . . . 1
performance
LDS optimizations. . . . . . . . . . . . . . 29, 52
when programming . . . . . . . . . . . . . . . . . 1
power efficiency . . . . . . . . . . . . . . . . . 21, 33
programming
adjacent work-items read or write adjacent
memory addresses. . . . . . . . . . . . . 2, 6
avoiding channel conflicts . . . . . . . . . 2, 6
programming strategy
raw compute horsepower . . . . . . . . 29, 52
re-computing values
per-thread register resources . . . . . 29, 52
registers . . . . . . . . . . . . . . . . . . . . . . . . . . 25
reprocessing the wavefront . . . . . . . . . 9, 17
scheduling
asynchronous launch . . . . . . . . . . . 25, 36
data location . . . . . . . . . . . . . . . . . . 26, 37
even and odd wavefronts. . . . . . . . . . . 46
heterogeneous compute devices . . 25, 35
the work-items . . . . . . . . . . . . . . . . . . . . 1
starving the devices . . . . . . . . . . . . . . . . . 36
thread single-cycle switching . . . . . . . 23, 33
threading . . . . . . . . . . . . . . . . . . . . . . . 16, 23
throughput of instructions for . . . . . . . 22, 41
transferring host memory to device memory .
6
pinning . . . . . . . . . . . . . . . . . . . . . . . . . . 6
transparent scheduled work . . . . . . . . 26, 36
using multiple devices . . . . . . . . . . . . 24, 34
vs CPU
floating-point hardware vs vectorized types
28, 38
notable differences . . . . . . . . . . . . . 28, 38
performance comparison . . . . . . . . 23, 33
running work-items . . . . . . . . . . . . . 28, 39
wavefronts to hide latency . . . . . . . . . 17, 24
write coalescing . . . . . . . . . . . . . . . . . . . . 13
Write Combine (WC) cache . . . . . . . . . . . . 1
GPU cache
vs CPY . . . . . . . . . . . . . . . . . . . . . . . . . . . 23
granularity
per-work-group allocation . . . . . . . . . . 18, 27
guidance
for CPU programmers . . . . . . . . . . . . 29, 52
for CUDA programmers . . . . . . . . . . . 29, 51
general tips . . . . . . . . . . . . . . . . . . . . . 26, 49
guidelines for partitioning
global level . . . . . . . . . . . . . . . . . . . . . 20, 28
local level . . . . . . . . . . . . . . . . . . . . . . 20, 28
work/kernel level . . . . . . . . . . . . . . . . . 20, 28
H
hardware acceleration. . . . . . . . . . . . . . . . . . 12
hardware constant buffers
taking advantage of . . . . . . . . . . . . . . . . . 12
hardware performance parameters
OpenCL memory resources . . . . . . . . 13, 20
Hawaii
see R9 290X series devices or AMD Radeon
R9 290X . . . . . . . . . . . . . . . . . . . . . . . . 13
HD 5000 series GPU
work-group dispatching. . . . . . . . . . . . . . . . 7
heterogeneous devices
scheduler
balancing grain size . . . . . . . . . . . . 25, 36
conservative work allocation . . . . . 25, 36
sending different workload sizes to different
devices . . . . . . . . . . . . . . . . . . . . 25, 36
using only the fast device . . . . . . . 25, 36
scheduling
process for GPUs . . . . . . . . . . . . . . 25, 35
situations. . . . . . . . . . . . . . . . . . . . . 25, 36
hiding latency . . . . . . . . . . . . . . . . . . . . . . . . 26
how many wavefronts. . . . . . . . . . . . . . . . 17
host
application mapping . . . . . . . . . . . . . . . . . 10
memory
device-visible . . . . . . . . . . . . . . . . . . . . . 7
Memcpy transfers . . . . . . . . . . . . . . . . . 13
pinning and unpinning . . . . . . . . . . . . . . 6
transferring to device memory . . . . . . . . 6
memory transfer methods. . . . . . . . . . . . . . 6
host to device . . . . . . . . . . . . . . . . . . . . . 6
pinning and unpinning . . . . . . . . . . . . . . 6
runtime pinned host memory staging buf-
fers . . . . . . . . . . . . . . . . . . . . . . . . . . . 6
host memory
cost of pinning/unpinning . . . . . . . . . . . . . . 7
faster than PCIe bus. . . . . . . . . . . . . . . . . . 8
transfer costs . . . . . . . . . . . . . . . . . . . . . . 12
host side zero copy buffers . . . . . . . . . . . . . 14
I
I/O transaction size
four word . . . . . . . . . . . . . . . . . . . . . . . . . . 55
ID values
global
work-groups order . . . . . . . . . . . . . . 7, 10
AMD APP SDK
Index-9
Copyright © 2015 Advanced Micro Devices, Inc. All rights reserved.
if blocks
restructuring the code to eliminate nesting . .
31, 54
image
argument. . . . . . . . . . . . . . . . . . . . . . . . . . . 7
device kernels
converting to and from linear address mode
13
paths . . . . . . . . . . . . . . . . . . . . . . . . . . . . . 14
images
cost of transferring . . . . . . . . . . . . . . . . . . 13
indexing
registers vs LDS. . . . . . . . . . . . . . . . . 10, 17
inline literal constants . . . . . . . . . . . . . . . . . . 12
in-order queue property
leveraging . . . . . . . . . . . . . . . . . . . . . . 27, 37
instruction
ALU. . . . . . . . . . . . . . . . . . . . . . . . 16, 23, 46
ALU/LDS. . . . . . . . . . . . . . . . . . . . . . . . . . 46
AMD media. . . . . . . . . . . . . . . . . . . . . 24, 42
bandwidth
throughput for GPUs . . . . . . . . . . . 22, 41
barrier()
kernel must include . . . . . . . . . . . . . . . 18
FETCH . . . . . . . . . . . . . . . . . . . . . . . . . . . 46
LDS. . . . . . . . . . . . . . . . . . . . . . . . . . . . . . 46
MAD . . . . . . . . . . . . . . . . . . . . . . . . . . 23, 42
MEM_RAT_CACHELESS . . . . . . . . . . . . . 5
MEM_RAT_STORE . . . . . . . . . . . . . . . . . . 6
sequence
MEM_RAT . . . . . . . . . . . . . . . . . . . . . . . 5
TEX . . . . . . . . . . . . . . . . . . . . . . . . . . . . 5
VFETCH . . . . . . . . . . . . . . . . . . . . . . . . . 5
WAIT_ACK . . . . . . . . . . . . . . . . . . . . . . . 5
STORE . . . . . . . . . . . . . . . . . . . . . . . . . . . 46
vfetch . . . . . . . . . . . . . . . . . . . . . . . . . . . . . 5
VLIW . . . . . . . . . . . . . . . . . . . . . . . . . . . . . 43
Instruction Set Architecture (ISA)
dump
examine LDS usage . . . . . . . . . . . 19, 28
showing the clause boundaries . . . . . . 46
tools used to examine registers . . 18, 26
interleave
ATI Radeon HD 5000 GPU . . . . . . . . . . . . 7
internal memory
ATI Radeon HD 5000 series devices . . . 11
J
jwrite combine
CPU feature . . . . . . . . . . . . . . . . . . . . . . . 14
K
kernel
accessing
local memory . . . . . . . . . . . . . . . . . 11, 18
making data available . . . . . . . . . . . . . 10
attribute syntax
avoiding spill code and improving perfor-
mance . . . . . . . . . . . . . . . . . . . . 18, 27
avoid declaring global arrays . . . . . . . 27, 49
bandwidth and ratio . . . . . . . . . . . . . . . . . . 8
barrier() instruction . . . . . . . . . . . . . . . . . . 18
changing width, data type and work-group
dimensions . . . . . . . . . . . . . . . . . . . . . 6, 8
clauses . . . . . . . . . . . . . . . . . . . . . . . . . . . 46
code sample
FastPath vs CompletePath . . . . . . . . . . 3
converting to and from linear address mode
images . . . . . . . . . . . . . . . . . . . . . . . . . 13
copying between device memory . . . . . . 13
CPU . . . . . . . . . . . . . . . . . . . . . . . . . . 28, 38
differences between CPU and GPU . 28, 38
divergent branches
packing order . . . . . . . . . . . . . . . . . 21, 31
enqueueing . . . . . . . . . . . . . . . . . . . . . 25, 36
estimating memory bandwidth . . . . . . . . . . 4
example that collaboratively writes, then reads
from local memory . . . . . . . . . . . . . 11, 18
executing
runtime . . . . . . . . . . . . . . . . . . . . . . . . . 13
execution
modifying the memory object. . . . . . . . 12
execution time
hiding memory latency. . . . . . . . . . 16, 23
latency hiding . . . . . . . . . . . . . . . . . 22, 32
sample code. . . . . . . . . . . . . . . . . . . . . . 2
FastPath and CompletePath . . . . . . . . . . . 4
flushing . . . . . . . . . . . . . . . . . . . . . . . . 25, 36
GPU . . . . . . . . . . . . . . . . . . . . . . . . . . 28, 38
non-blocking execution . . . . . . . . . . . . . 4
increasing the processing . . . . . . . . . . . . 30
launch time
CPU devices . . . . . . . . . . . . . . . . . . . . . 3
GPU devices . . . . . . . . . . . . . . . . . . . . . 3
tracking. . . . . . . . . . . . . . . . . . . . . . . . . . 3
level . . . . . . . . . . . . . . . . . . . . . . . . . . 20, 28
moving work to . . . . . . . . . . . . . . . . . . . . . 29
optimizing
for 6900 series GPUs . . . . . . . . . . . . . 53
for Evergreen . . . . . . . . . . . . . . . . . . . . 53
passing data to
memory objects . . . . . . . . . . . . . . . . . . . 5
performance
float4. . . . . . . . . . . . . . . . . . . . . . . . . . . 11
preserving sequentially-increasing addressing
of the original kernel . . . . . . . . . . . . . . 30
AMD APP SDK
Index-10
Copyright © 2015 Advanced Micro Devices, Inc. All rights reserved.
required memory bandwidth . . . . . . . . . . . . 4
samples of coalescing patterns . . . . . . . . 13
staggered offsets . . . . . . . . . . . . . . . . . . 6, 9
unaligned access
float1 . . . . . . . . . . . . . . . . . . . . . . . . . . . 14
unrolled
using float4 vectorization . . . . . . . . . . . 45
use of available local memory . . . . . . . . . 30
using constant buffers . . . . . . . . . . . . 13, 20
Kernel Time metric
CodeXL GPU Profiler . . . . . . . . . . . . . . . . . 2
record execution time automatically . . . . . . 2
kernels
timing the execution of . . . . . . . . . . . . . . . . 2
L
L1
convolution . . . . . . . . . . . . . . . . . . . . . 15, 22
matrix multiplication . . . . . . . . . . . . . . 15, 22
read path. . . . . . . . . . . . . . . . . . . . . . . 15, 22
L1 cache . . . . . . . . . . . . . . . . . . . . 14, 33, 1, 21
L1 vs LDS . . . . . . . . . . . . . . . . . . . . . . 15, 22
native data type . . . . . . . . . . . . . . . . . 15, 22
vs LDS . . . . . . . . . . . . . . . . . . . . . . . . . . . . 9
L2 cache . . . . . . . . . . . . . . . . . . . . . . . 14, 1, 21
memory channels on the GPU . . . . . . 14, 21
latency
hiding. . . . . . . . . . . . . . . . . . . . . . . . . . . . . 26
latency hiding . . . . . . . . . . . . . . . . . . . . . 16, 23
ALU pipeline . . . . . . . . . . . . . . . . . . . . . . . 23
clause . . . . . . . . . . . . . . . . . . . . . . . . . . . . 46
execution time for each kernel . . . . . . 22, 32
number of wavefronts/compute unit . . 22, 32
scheduling wavefronts . . . . . . . . . . . . . . . 23
launch dimension
performance . . . . . . . . . . . . . . . . . . . . . . . . 8
launch fails
preventing . . . . . . . . . . . . . . . . . . . . . . . . . 26
launch order
for get group ID . . . . . . . . . . . . . . . . . . 7, 10
get group ID
changing . . . . . . . . . . . . . . . . . . . . . . 7, 10
launch overhead
reducing in Profiler . . . . . . . . . . . . . . . . . . . 3
launch time
GPU vs CPU. . . . . . . . . . . . . . . . . . . . 23, 34
launching the kernel
determining local work size . . . . . . . . 20, 29
reduced work size
Cedar . . . . . . . . . . . . . . . . . . . . . . . . . . 32
LDS
allocation on a per-work-group granularity 18,
27
bank conflicts . . . . . . . . . . . . . . . . . . . . . . 33
pattern results. . . . . . . . . . . . . . . . . . . . 30
cache
accelerating local memory accesses 9, 16
LDS vs L1. . . . . . . . . . . . . . . . . . . . 15, 22
native format. . . . . . . . . . . . . . . . . . 15, 22
converting a scattered access pattern to a
coalesced pattern . . . . . . . . . . . . . . 15, 22
examining requests for bank conflicts 10, 17
examining usage
generating ISA dump . . . . . . . . . . . 19, 28
filling from global memory . . . . . . . . . 15, 22
impact of usage on wavefronts/compute unit
18
initiating with ALU operation. . . . . . . . 10, 17
instruction . . . . . . . . . . . . . . . . . . . . . . . . . 46
linking to GPR usage and wavefront-per-
SIMD count. . . . . . . . . . . . . . . . . . . 15, 22
local memory size. . . . . . . . . . . . . . . . 18, 27
bank address . . . . . . . . . . . . . . . . . . 9, 16
mapping an algorithm . . . . . . . . . . . . . . . . 15
maximum allocation for work-group . . . . . 33
optimizations and GPU performance . 29, 52
read broadcast feature . . . . . . . . . . . . 15, 22
reading from global memory. . . . . . . . 15, 22
sharing
across work-groups . . . . . . . . . . . . 15, 22
between work-items . . . . . . . . . . . . . . . 22
size . . . . . . . . . . . . . . . . . . . . . . . . . . . 15, 22
tools to examine the kernel . . . . . . . . 19, 27
usage effect
on compute-unit . . . . . . . . . . . . . . . 19, 27
on wavefronts . . . . . . . . . . . . . . . . . 19, 27
using barriers . . . . . . . . . . . . . . . . . . . 16, 23
vs L1 cache . . . . . . . . . . . . . . . . . . . . . . . . 9
vs registers
indexing flexibility . . . . . . . . . . . . . . 10, 17
LDS access instructions
placed in the same clause . . . . . . . . . . . . 46
LDSBankConflict
optimizing local memory usage . . . . . 10, 17
performance counter. . . . . . . . . . . . . . . 9, 17
library
math . . . . . . . . . . . . . . . . . . . . . . . . . . 24, 42
linear layout format . . . . . . . . . . . . . . . . . 25, 48
literal constant . . . . . . . . . . . . . . . . . . . . . . . . 12
load distribution
crossbar . . . . . . . . . . . . . . . . . . . . . . . . . . . 3
local cache memory
key to effectively using . . . . . . . . . . . . . . . 17
local level for partitioning work . . . . . . . . 20, 28
local memory
determining size . . . . . . . . . . . . . . . . . . 9, 16
AMD APP SDK
Index-11
Copyright © 2015 Advanced Micro Devices, Inc. All rights reserved.
LDS
optimization . . . . . . . . . . . . . . . . . . . 9, 16
size . . . . . . . . . . . . . . . . . . . . . . . . . 18, 27
no benefit for CPU . . . . . . . . . . . . . . . . . . 30
scratchpad memory . . . . . . . . . . . . . . 10, 17
writing data into . . . . . . . . . . . . . . . . . 10, 18
local ranges
dividing from global NDRange . . . . . . 16, 23
local work size . . . . . . . . . . . . . . . . . . . . 20, 28
loop
constructs
conditional expressions . . . . . . . . . 31, 54
types
experimenting . . . . . . . . . . . . . . . . . 31, 55
unrolling . . . . . . . . . . . . . . . . . . . . . . . 25, 43
4x . . . . . . . . . . . . . . . . . . . . . . . . . . . . . 43
exposing more parallelism . . . . . . . . . . 43
increasing performance . . . . . . . . . 31, 54
performance tips . . . . . . . . . . . . . . 27, 50
using pragma compiler directive hint. . 25,
48
with clustered stores . . . . . . . . . . . . . . 44
vectorizing
using float4. . . . . . . . . . . . . . . . . . . . . . 44
loop unrolling optimizations . . . . . . . . . . . . . 27
loops
for vs do or while . . . . . . . . . . . . . . . . . . . 31
M
MAD
double-precision operations . . . . . . . . . . . 41
instruction . . . . . . . . . . . . . . . . . . . . . . 23, 42
converting separate MUL/ADD operations
23
single precision operation . . . . . . . . . . . . 41
MAD instruction
converting separate MUL/ADD operations 42
map calls. . . . . . . . . . . . . . . . . . . . . . . . . . . . 12
tracking default memory objects . . . . . . . 12
map_flags argument . . . . . . . . . . . . . . . . . . . 11
mapping
memory into CPU address space
as uncached. . . . . . . . . . . . . . . . . . . . . . 8
runtime transfers
copy memory objects . . . . . . . . . . . . . . 11
the host application . . . . . . . . . . . . . . . . . 10
user data into a single UAV. . . . . . . . . . . . 4
zero copy memory objects . . . . . . . . . . . . 11
mapping/unmapping transfer
pin/unpin runtime . . . . . . . . . . . . . . . . . . . 12
maps
non-blocking . . . . . . . . . . . . . . . . . . . . 27, 38
math libraries . . . . . . . . . . . . . . . . . . . . . 24, 42
function (non-native). . . . . . . . . . . . . . 24, 42
native_function . . . . . . . . . . . . . . . . . . 24, 42
matrix multiplication
convolution
L1 . . . . . . . . . . . . . . . . . . . . . . . . . . 15, 22
media instructions
AMD . . . . . . . . . . . . . . . . . . . . . . . . . . 24, 42
MEM_RAT
instruction sequence meaning . . . . . . . . . . 5
means CompletePath. . . . . . . . . . . . . . . . . 6
MEM_RAT_CACHELESS
instruction . . . . . . . . . . . . . . . . . . . . . . . . . . 5
means FastPath . . . . . . . . . . . . . . . . . . . . . 6
MEM_RAT_STORE instruction . . . . . . . . . . . 6
Memcpy
transferring between various kinds of host
memory . . . . . . . . . . . . . . . . . . . . . . . . 13
memory
access patterns . . . . . . . . . . . . . . . . . 26, 49
bank conflicts on the LDS . . . . . . . . . . 30
combining work-items in the NDRange
index space . . . . . . . . . . . . . . . . . . . 29
compute kernels. . . . . . . . . . . . . . . 26, 49
holes. . . . . . . . . . . . . . . . . . . . . . . . . . . 30
pixel shaders . . . . . . . . . . . . . . . . . 26, 49
preserving. . . . . . . . . . . . . . . . . . . . . . . 29
accessing local memory. . . . . . . . . . . 11, 18
allocation
in pinned host memory . . . . . . . . . . . . 12
bandwidth
ATI Radeon HD 5870 GPU . . . . . . 14, 21
calculating . . . . . . . . . . . . . . . . . . . . . . . 4
estimation required by a kernel . . . . . . . 4
performance . . . . . . . . . . . . . . . . . . . . . . 6
channels
ATI Radeon HD 5870 GPU . . . . . . 14, 21
L2 cache. . . . . . . . . . . . . . . . . . . . . 14, 21
controllers
ATI Radeon HD 5870 GPU . . . . . . . . . . 2
delivering bandwidth
ATI Radeon HD 5870 GPU . . . . . . . 9, 16
global
OpenCL . . . . . . . . . . . . . . . . . . . . . . 8, 11
highly efficient accessing . . . . . . . . . . . . . 11
host
cost of pinning/unpinning . . . . . . . . . . . . 7
initializing with the passed data . . . . . . . . 12
latency hiding reduction . . . . . . . . . . . 15, 22
limitation
partitioning into multiple clEnqueueN-
DRangeKernel commands. . . . . 20, 28
AMD APP SDK
Index-12
Copyright © 2015 Advanced Micro Devices, Inc. All rights reserved.
local
increasing the processing. . . . . . . . . . . 30
moving processing tasks into the kernel 30
scratchpad memory . . . . . . . . . . . . 10, 17
mapping
CPU . . . . . . . . . . . . . . . . . . . . . . . . 29, 39
uncached . . . . . . . . . . . . . . . . . . . . . . . . 8
object properties
OpenCL. . . . . . . . . . . . . . . . . . . . . . . . . . 9
obtaining through querying clDeviceInfo . 20,
28
optimization of constant . . . . . . . . . . . . . . 11
paths
ATI Radeon HD 5000 graphics processors
3
pinned . . . . . . . . . . . . . . . . . . . . . . . . . . . . 12
request
wavefront is made idle . . . . . . . . . . 16, 23
source and destination
runtime transfers. . . . . . . . . . . . . . . . . . 13
tiled layout. . . . . . . . . . . . . . . . . . . . . . . . . 26
tiling physical memory layouts . . . . . . 25, 48
types used by the runtime . . . . . . . . . . . . . 6
uncached. . . . . . . . . . . . . . . . . . . . . . . . . . . 7
Unordered Access View (UAV) . . . . . . 8, 11
memory bandwidth
required by kernel . . . . . . . . . . . . . . . . . . . . 4
memory channel
contents of . . . . . . . . . . . . . . . . . . . . . . . . . 3
memory channel mapping. . . . . . . . . . . . . . . . 3
memory object
first use slower than subsequent . . . . . . . . 8
memory object data
obtaining a pointer to access . . . . . . . . . . 10
memory objects
accessing directly from the host. . . . . . . . 10
copy. . . . . . . . . . . . . . . . . . . . . . . . . . . . . . 10
map mode. . . . . . . . . . . . . . . . . . . . . . . 11
transfer policy . . . . . . . . . . . . . . . . . . . . 11
create . . . . . . . . . . . . . . . . . . . . . . . . . . . . . 9
default . . . . . . . . . . . . . . . . . . . . . . . . . . . . 12
enabling zero copy . . . . . . . . . . . . . . . . . . 10
location . . . . . . . . . . . . . . . . . . . . . . . . . . . . 8
modifying. . . . . . . . . . . . . . . . . . . . . . . . . . 12
passing data to kernels . . . . . . . . . . . . . . . 5
runtime
limits . . . . . . . . . . . . . . . . . . . . . . . . . . . . 7
policy. . . . . . . . . . . . . . . . . . . . . . . . . . . . 5
runtime policy
best performance practices . . . . . . . . . . 5
transferring data to and from the host . . . 10
zero copy . . . . . . . . . . . . . . . . . . . . . . . . . 10
mapping . . . . . . . . . . . . . . . . . . . . . . . . 11
optimizing data movement . . . . . . . . . . 11
support . . . . . . . . . . . . . . . . . . . . . . . . . 10
zero copy host resident
boosting performance. . . . . . . . . . . . . . 11
memory stride
description of. . . . . . . . . . . . . . . . . . . . . . 2, 6
microtile . . . . . . . . . . . . . . . . . . . . . . . . . . . . . 26
motion estimation algorithms
SAD. . . . . . . . . . . . . . . . . . . . . . . . . . . 24, 42
MULs . . . . . . . . . . . . . . . . . . . . . . . . . . . . 23, 42
multi-core
runtimes
Cilk . . . . . . . . . . . . . . . . . . . . . . . . . 25, 35
schedulers. . . . . . . . . . . . . . . . . . . . . . 25, 35
multiple devices
creating a separate queue for each device . .
24, 35
in OpenCL runtime . . . . . . . . . . . . . . . 21, 32
optimization . . . . . . . . . . . . . . . . . . . . . . . . . 1
partitioning work for . . . . . . . . . . . . . . 24, 35
when to use . . . . . . . . . . . . . . . . . . . . 24, 34
N
native data type
L1 cache . . . . . . . . . . . . . . . . . . . . . . . 15, 22
native format
LDS cache . . . . . . . . . . . . . . . . . . . . . 15, 22
native speedup factor
for certain functions . . . . . . . . . . . . . . . . . 42
native_function math library . . . . . . . . . . 24, 42
NDRange
balancing the workload. . . . . . . . . . . . 16, 23
dimensions . . . . . . . . . . . . . . . . . . . . . 21, 30
exploiting performance of the GPU . . 16, 23
general guidelines
determining optimization. . . . . . . . . 21, 32
global
divided into local ranges . . . . . . . . 16, 23
index space
combining work-items. . . . . . . . . . . . . . 29
optimization . . . . . . . . . . . . . . . . . . . . . 16, 23
summary . . . . . . . . . . . . . . . . . . . . . 21, 32
partitioning work . . . . . . . . . . . . . . . . . 19, 28
profiler reports the dimensions
GlobalWorkSize field . . . . . . . . . . . . . . . 5
nesting
if blocks . . . . . . . . . . . . . . . . . . . . . . . . 31, 54
non-blocking maps . . . . . . . . . . . . . . . . . 27, 38
non-coalesced writes . . . . . . . . . . . . . . . . . . 12
quarter-wavefront units accessing the memory
system. . . . . . . . . . . . . . . . . . . . . . . . 8, 12
AMD APP SDK
Index-13
Copyright © 2015 Advanced Micro Devices, Inc. All rights reserved.
O
occupancy metric . . . . . . . . . . . . . . . . . . 17, 24
offset argument. . . . . . . . . . . . . . . . . . . . . . . 11
OpenCL
API
application scenarios and corresponding
paths for
AMD platforms . . . . . . . . . . . . . . . . . 17
avoiding over-allocating device memory . . 8
balancing the workload using multiple devices
21, 32
beginning execution
synchronizing command . . . . . . . . . . . 37
buffers. . . . . . . . . . . . . . . . . . . . . . . . . . . . 15
built-in functions
mad24 . . . . . . . . . . . . . . . . . . . . . . 23, 42
mul24 . . . . . . . . . . . . . . . . . . . . . . . 23, 42
built-in timing capability . . . . . . . . . . . . . . . 3
built-ins . . . . . . . . . . . . . . . . . . . . . . . . 30, 52
commands
copy buffers and images . . . . . . . . . . . 13
read buffers and images . . . . . . . . . . . 13
write buffers and images . . . . . . . . . . . 13
compiler
determining the used path . . . . . . . . . . . 4
creating at least one context . . . . . . . 29, 40
CUDA programming . . . . . . . . . . . . . . 29, 51
global memory . . . . . . . . . . . . . . . . . . . 8, 11
guidance for CPU programmers . . . . 29, 52
hardware performance parameters . . 13, 20
kernels
FastPath and CompletePath . . . . . . . . . 4
limiting number of work-items in each group
20, 28
managing each command queue. . . . 27, 37
math libraries
function () . . . . . . . . . . . . . . . . . . . . 24, 42
native_function () . . . . . . . . . . . . . . 24, 42
memory object
location . . . . . . . . . . . . . . . . . . . . . . . . . . 8
properties . . . . . . . . . . . . . . . . . . . . . . . . 9
optimizing
data transfers . . . . . . . . . . . . . . . . . . . . 14
register allocation . . . . . . . . . . . . . . 18, 27
partitioning the workload . . . . . . . . . . 21, 32
programming CPU
key differences in optimization strategy 29,
52
read-only images
FastPath . . . . . . . . . . . . . . . . . . . . . . . . . 4
regular device buffers. . . . . . . . . . . . . . . . 15
running
on multiple devices . . . . . . . . . . . . 24, 34
runtime
batching . . . . . . . . . . . . . . . . . . . . . . . . . 3
recording timestamp information . . . . . . 2
roundtrip chain . . . . . . . . . . . . . . . . . . . 17
timing the execution of kernels . . . . . . . 2
transfer methods . . . . . . . . . . . . . . . . . . 6
using multiple devices . . . . . . . . . . 21, 32
runtime policy for memory objects. . . . . . . 5
best performance practices . . . . . . . . . . 5
runtime transfer methods . . . . . . . . . . . . . . 6
sample code
reading current value of timer clock . . . 3
scheduling asynchronously from a command-
queue . . . . . . . . . . . . . . . . . . . . . . . 25, 36
SDK partitions large number of work-groups
into smaller pieces . . . . . . . . . . . . . 20, 28
spawning a new thread . . . . . . . . . . . 27, 37
stack
globally scoped constant arrays . . 12, 19
improving performance . . . . . . . . . 12, 19
per-pointer attribute . . . . . . . . . . . . 13, 19
supports up to 256 work-items . . . . . . . . 24
timer use with other system timers . . . . . . 3
timestamps . . . . . . . . . . . . . . . . . . . . . . . . . 2
tracking time across changes in frequency
and power states . . . . . . . . . . . . . . . . . . 3
tuning the kernel for the target device 28, 38
using a separate thread for each command-
queue . . . . . . . . . . . . . . . . . . . . . . . 26, 36
work-group sharing not possible . . . . 15, 22
optimization
applying recursively (constant buffer pointers
in single hardware buffer) . . . . . . . . . . 13
constant memory
levels of performance . . . . . . . . . . 12, 19
key differences
programming CPU using OpenCL. 29, 52
LDS. . . . . . . . . . . . . . . . . . . . . . . . . . . . 9, 16
GPU performance . . . . . . . . . . . . . 29, 52
NDRange
general guidelines . . . . . . . . . . . . . 21, 32
of execution range . . . . . . . . . . . . . . . 16, 23
of GPU global memory system . . . . . . . . . 1
of local memory usage
LDSBankConflict . . . . . . . . . . . . . . 10, 17
of NDRange . . . . . . . . . . . . . . . . . . . . 16, 23
of register allocation
special attribute . . . . . . . . . . . . . . . 18, 27
of the Cedar part . . . . . . . . . . . . . . . . . . . 31
AMD APP SDK
Index-14
Copyright © 2015 Advanced Micro Devices, Inc. All rights reserved.
when programming
AMD Accelerated Parallel Processing . . 1
compute devices. . . . . . . . . . . . . . . . . . . 1
CPUs. . . . . . . . . . . . . . . . . . . . . . . . . . . . 1
multiple devices . . . . . . . . . . . . . . . . . . . 1
work-group size. . . . . . . . . . . . . . . . . . 11, 18
optimizing
application performance with Profiler . . . . . 1
P
Packed 16-bit and 8-bit operations
not natively supported . . . . . . . . . . . . . . . 23
packing order
work-items following the same direction when
control-flow is encountered . . . . . . 21, 31
page
pinning. . . . . . . . . . . . . . . . . . . . . . . . . . . . . 6
unpinning. . . . . . . . . . . . . . . . . . . . . . . . . . . 6
parallelism
unrolling the loop to expose . . . . . . . . . . . 44
partitioning simple static algorithms . . . . 24, 35
partitioning the workload
guidelines
global level . . . . . . . . . . . . . . . . . . . 20, 28
local level . . . . . . . . . . . . . . . . . . . . 20, 28
work . . . . . . . . . . . . . . . . . . . . . . . . 20, 28
multiple OpenCL devices . . . . . . . . . . 21, 32
NDRange . . . . . . . . . . . . . . . . . . . . . . 19, 28
on multiple devices . . . . . . . . . . . . . . . 24, 35
paths
buffer . . . . . . . . . . . . . . . . . . . . . . . . . . . . . 14
image . . . . . . . . . . . . . . . . . . . . . . . . . . . . 14
PathUtilization counter
CodeXL GPU Profiler . . . . . . . . . . . . . . . . . 5
pattern
characteristics of low-performance . . . . . . . 2
patterns
transforming multiple into a single instruction
24
PCIe
CPU access of discrete GPU device memory
8
GPU accessing pinned host memory. . . . . 7
PCIe bus
slower than host memory . . . . . . . . . . . . . . 8
peak interconnect bandwidth
definition . . . . . . . . . . . . . . . . . . . . . . . . . . 14
performance
affected by dynamic frequency scaling . . 24
AMD OpenCL stack . . . . . . . . . . . . . . 12, 19
better with algorithm that changes work-group
size . . . . . . . . . . . . . . . . . . . . . . . . . . . . 28
characteristics
CPU . . . . . . . . . . . . . . . . . . . . . . . . 21, 32
GPU . . . . . . . . . . . . . . . . . . . . . . . . 21, 32
CompletePath . . . . . . . . . . . . . . . . . . . . . . . 3
constant memory . . . . . . . . . . . . . . . . 12, 19
counter
LDSBankConflict. . . . . . . . . . . . . . . . 9, 17
CPU streaming writes. . . . . . . . . . . . . . . . . 8
different device characteristics . . . . . . 28, 38
experimenting with different loop types 31, 55
FastPath . . . . . . . . . . . . . . . . . . . . . . . . . . . 3
general tips
avoid declaring global arrays . . . . . 27, 49
avoid writing code with dynamic pointer
assignment . . . . . . . . . . . . . . . . . 28, 51
coding a simple and accurate algorithm . .
28, 50
data set reduction. . . . . . . . . . . . . . 27, 50
loop unrolling . . . . . . . . . . . . . . . . . 27, 50
removing or commenting-out sections of
code . . . . . . . . . . . . . . . . . . . . . . 28, 50
use predication rather than control-flow 27,
49
GPU vs CPU. . . . . . . . . . . . . . . . . . . . 23, 34
guidance
general tips . . . . . . . . . . . . . . . . . . . 26, 49
improving
kernel attribute syntax . . . . . . . . . . 18, 27
re-ordering the code . . . . . . . . . . . . . . . 43
using float4 . . . . . . . . . . . . . . . . . . . . . . 45
increasing
unrolling the loop . . . . . . . . . . . . . . 31, 54
launch dimension . . . . . . . . . . . . . . . . . . . . 8
of a copy . . . . . . . . . . . . . . . . . . . . . . . . . . 16
of the GPU
NDRange . . . . . . . . . . . . . . . . . . . . 16, 23
peak on all devices. . . . . . . . . . . . . . . 29, 39
recommendations
guidance for CUDA programmers . 29, 51
tips for AMD-specific optimizations . . 25, 48
tips for GPU compute . . . . . . . . . . . . . 25, 48
when programming
AMD Accelerated Parallel Processing . . 1
compute devices. . . . . . . . . . . . . . . . . . . 1
CPUs. . . . . . . . . . . . . . . . . . . . . . . . . . . . 1
multiple devices . . . . . . . . . . . . . . . . . . . 1
performance characteristics
CPU vs GPU. . . . . . . . . . . . . . . . . . . . . . . 28
performance counter
ALUBusy . . . . . . . . . . . . . . . . . . . . . . . 17, 24
for optimizing local memory
CodeXL GPU Profiler . . . . . . . . . . . 10, 17
per-pointer attribute
AMD APP SDK
Index-15
Copyright © 2015 Advanced Micro Devices, Inc. All rights reserved.
improving performance of OpenCL stack 13,
19
per-thread registers . . . . . . . . . . . . . . . . 29, 52
physical memory layouts
for images. . . . . . . . . . . . . . . . . . . . . . 25, 48
memory tiling . . . . . . . . . . . . . . . . . . . 25, 48
pin
transferring host memory to device memory.
6
pinned host memory . . . . . . . . . . . . . . . . . . . . 7
accessing through the PCIe bus . . . . . . . . 7
allocating memory . . . . . . . . . . . . . . . . . . 12
CPU caching . . . . . . . . . . . . . . . . . . . . . . . 7
improved transfer performance . . . . . . . . . 7
initializing with passed data . . . . . . . . . . . 12
runtime makes accessible . . . . . . . . . . . . . 7
pinned memory . . . . . . . . . . . . . . . . . . . . . . . 12
pinning
definition . . . . . . . . . . . . . . . . . . . . . . . . . . 14
pinning cost. . . . . . . . . . . . . . . . . . . . . . . . . . 18
porting code
toGPU unchanged . . . . . . . . . . . . . . . . . . . 2
power of two strides avoidance . . . . . . . . . 6, 9
pragma unroll . . . . . . . . . . . . . . . . . . . . . . . . 25
predication
use rather than control-flow . . . . . . . . 27, 49
private memory allocation
mapping to scratch region . . . . . . . . . 14, 20
processing elements
in compute unit. . . . . . . . . . . . . . . . . . . . . . 1
Profiler
optimizing application performance with . . 1
reducing launch overhead . . . . . . . . . . . . . 3
programming
AMD Accelerated Parallel Processing GPU
optimization . . . . . . . . . . . . . . . . . . . . . . 1
performance . . . . . . . . . . . . . . . . . . . . . . 1
CPUs
performance . . . . . . . . . . . . . . . . . . . . . . 1
GPU
raw compute horsepower . . . . . . . 29, 52
multiple devices
performance . . . . . . . . . . . . . . . . . . . . . . 1
ptr arguments . . . . . . . . . . . . . . . . . . . . . . 7, 12
Q
quarter-wavefront units
non-coalesced writes . . . . . . . . . . . . . . 8, 12
querying
clDeviceInfo
obtaining device memory. . . . . . . . 20, 28
querying device
when using constant buffers . . . . . . . . . . 13
R
R9 290X series devices . . . . . . . . . . . . . . . . 13
Random Access Target (RAT) . . . . . . . . . . . . 5
read broadcast feature
LDS. . . . . . . . . . . . . . . . . . . . . . . . . . . 15, 22
read coalescing. . . . . . . . . . . . . . . . . . . . . . . 33
read path
L1 . . . . . . . . . . . . . . . . . . . . . . . . . . . . 15, 22
reads from a fixed address
collide and serialized . . . . . . . . . . . . . . . . . 8
register allocation
preventing launch fails . . . . . . . . . . . . . . . 26
register spilling . . . . . . . . . . . . . . . . . . . . . . . 33
register spills
ScratchReg field
CodeXL GPU Profiler. . . . . . . . . . . 18, 26
registers
GPU . . . . . . . . . . . . . . . . . . . . . . . . . . . . . 25
per-thread . . . . . . . . . . . . . . . . . . . . . . 29, 52
shared among all active wavefronts on the
compute unit. . . . . . . . . . . . . . . . . . . . . 25
spilled . . . . . . . . . . . . . . . . . . . . . . . . . . . . 18
vs LDS
indexing flexibility . . . . . . . . . . . . . . 10, 17
reordering data
coalesced writes. . . . . . . . . . . . . . . . . . . . 12
reqd_work_group_size
compiler removes barriers . . . . . . . . . 11, 19
retiring work-groups . . . . . . . . . . . . . . . . . . 5, 8
runtime
executing kernels on the device . . . . . . . 13
knowing data is in pinned host memory . . 7
limits of pinned host memory used for memory
objects . . . . . . . . . . . . . . . . . . . . . . . . . . 7
making pinned host memory accessible . . 7
multi-core
Cilk . . . . . . . . . . . . . . . . . . . . . . . . . 25, 35
pin/unpin on every map/unmap transfer . 12
recognizing only data in pinned has memory
7
tracking the map location
copy map mode . . . . . . . . . . . . . . . . . . 12
transfers
depending on memory kind of
destination . . . . . . . . . . . . . . . . . . . . 13
source . . . . . . . . . . . . . . . . . . . . . . . 13
mapping for improved performance. . . 11
types of memory used . . . . . . . . . . . . . . . . 6
zero copy buffers . . . . . . . . . . . . . . . . . . . 15
S
same index
AMD APP SDK
Index-16
Copyright © 2015 Advanced Micro Devices, Inc. All rights reserved.
constant memory performance. . . . . . 12, 19
same-indexed constants
caching . . . . . . . . . . . . . . . . . . . . . . . . 14, 21
sample code
computing the kernel execution time . . . . . 2
for reading the current value of OpenCL timer
clock . . . . . . . . . . . . . . . . . . . . . . . . . . . . 3
scalar unit
advantage of . . . . . . . . . . . . . . . . . . . . . . . 32
scattered writes . . . . . . . . . . . . . . . . . . . . . . . 14
scheduler
heterogeneous devices
balancing grain size . . . . . . . . . . . . 25, 36
conservative work allocation . . . . . 25, 36
sending different workload sizes to different
devices . . . . . . . . . . . . . . . . . . . . 25, 36
using only the fast device . . . . . . . 25, 36
multi-core . . . . . . . . . . . . . . . . . . . . . . 25, 35
scheduling
across both CPU and GPU devices. . 25, 35
chores
CPU . . . . . . . . . . . . . . . . . . . . . . . . 26, 36
device fission extension . . . . . . . . . . . 26, 36
dynamic
algorithm . . . . . . . . . . . . . . . . . . . . . 25, 35
GPU . . . . . . . . . . . . . . . . . . . . . . . . . . 25, 35
asynchronous launch . . . . . . . . . . . 25, 36
data location . . . . . . . . . . . . . . . . . . 26, 37
heterogeneous compute devices . . 25, 35
wavefronts
compute unit . . . . . . . . . . . . . . . . . . 16, 24
latency hiding . . . . . . . . . . . . . . . . . . . . 23
scratch region
private memory allocation mapping . . 14, 20
scratchpad memory. . . . . . . . . . . . . . . . . 10, 17
ScratchReg field
CodeXL GPU Profiler reports register spills .
18, 26
select () function
replacing clauses
with conditional assignments . . . . . 31, 54
sequential access pattern
uses only half the banks on each cyle . . 10
SGPRs
use of . . . . . . . . . . . . . . . . . . . . . . . . . . . . 32
Shader Resource View (SRV) . . . . . . . . . 8, 11
SIMD . . . . . . . . . . . . . . . . . . . . . . . . . . . . 15, 22
simple direct-addressing patterns
constant memory performance. . . . . . 12, 19
simple static partitioning algorithms . . . . 24, 35
simple stride one access patterns vs large non-
unit strides. . . . . . . . . . . . . . . . . . . . . . . . 2, 6
single-precision FMA. . . . . . . . . . . . . . . . . . . 33
small grain allocations
use at beginning of algorithm. . . . . . . . . . 25
spawning a new thread
in OpenCL to manage each command queue
27, 37
spill code
avoiding
kernel attribute syntax . . . . . . . . . . 18, 27
generated by the compiler . . . . . . . . . 18, 26
spilled registers . . . . . . . . . . . . . . . . . . . . . . . 18
SSE
packing . . . . . . . . . . . . . . . . . . . . . . . . . . . 43
supporting instructions that write parts of a
register . . . . . . . . . . . . . . . . . . . . . . 23, 33
SSE instructions
generating efficient and packed . . . . . 30, 52
staggered offsets
applying a coordinate transformation to the
kernel . . . . . . . . . . . . . . . . . . . . . . . . . 6, 9
processing data in a different order . . . . 6, 9
transformation . . . . . . . . . . . . . . . . . . . 6, 7, 9
staging buffers
cost of copying to . . . . . . . . . . . . . . . . . . . . 7
start-up time
CPU vs GPU. . . . . . . . . . . . . . . . . . . . . . . 24
STORE instructions. . . . . . . . . . . . . . . . . . . . 46
address calculation . . . . . . . . . . . . . . . . . . 46
stream core
scheduling wavefronts onto . . . . . . . . . . . . 1
stream processor
generating requests . . . . . . . . . . . . . . 10, 17
strides
power of two
avoiding . . . . . . . . . . . . . . . . . . . . . . . 6, 9
simple and large non-unit . . . . . . . . . . . . 2, 6
Sum-of-Absolute Differences (SAD)
motion estimation . . . . . . . . . . . . . . . . 24, 42
synchronization
caveats . . . . . . . . . . . . . . . . . . . . . . . . . . . 37
syntax
_local. . . . . . . . . . . . . . . . . . . . . . . . . . 10, 18
kernel attribute
avoiding spill code and improving perfor-
mance. . . . . . . . . . . . . . . . . . . . . 18, 27
T
target device characteristics
determining work-size . . . . . . . . . . . . . 20, 29
TEX
instruction sequence meaning . . . . . . . . . . 5
threading
CPU vs GPU. . . . . . . . . . . . . . . . . . . . 23, 33
GPU performance . . . . . . . . . . . . . . . . 16, 23
AMD APP SDK
Index-17
Copyright © 2015 Advanced Micro Devices, Inc. All rights reserved.
threads
assigning a fixed set of architectural registers
CPU . . . . . . . . . . . . . . . . . . . . . . . . . . . 25
CPU device supports small number . 29, 39
GPU
single-cycle switching. . . . . . . . . . . 23, 33
throughput of instructions
GPUs . . . . . . . . . . . . . . . . . . . . . . . . . 22, 41
tiled layout format . . . . . . . . . . . . . . . . . . 26, 48
tiled memory layouts. . . . . . . . . . . . . . . . . . . 26
timer
resolution . . . . . . . . . . . . . . . . . . . . . . . . . . 3
timer resolution . . . . . . . . . . . . . . . . . . . . . . . . 3
timestamps
CL_PROFILING_COMMAND_END . . . . . . 2
CL_PROFILING_COMMAND_QUEUED . . 2
CL_PROFILING_COMMAND_START . . . . 2
CL_PROFILING_COMMAND_SUBMIT . . . 2
in OpenCL . . . . . . . . . . . . . . . . . . . . . . . . . 2
information
OpenCL runtime. . . . . . . . . . . . . . . . . . . 2
profiling . . . . . . . . . . . . . . . . . . . . . . . . . . . . 3
timing
built-in
OpenCL . . . . . . . . . . . . . . . . . . . . . . . . . 3
the execution of kernels
OpenCL runtime. . . . . . . . . . . . . . . . . . . 2
tools
examining amount of LDS used by the kernel
19, 27
tools used to examine registers
CodeXL GPU Profiler . . . . . . . . . . . . . . . . 26
ISA dump . . . . . . . . . . . . . . . . . . . . . . 18, 26
used by the kernel . . . . . . . . . . . . . . . 17, 26
transfer
cost of images . . . . . . . . . . . . . . . . . . . . . 13
data
float4 format . . . . . . . . . . . . . . . . . . . . . 11
transformation to staggered offsets . . . . . . 7, 9
U
unaligned access
bandwidths . . . . . . . . . . . . . . . . . . . . . . . . 15
using float1 . . . . . . . . . . . . . . . . . . . . . . . . 15
uncached accesses . . . . . . . . . . . . . . . . . . . 15
uncached speculative write combine . . . . . . 15
unit of work on AMD GPUs
wavefront . . . . . . . . . . . . . . . . . . . . . . 20, 28
unit stride
computations . . . . . . . . . . . . . . . . . . . . . 2, 6
performing computations . . . . . . . . . . . . 2, 6
Unordered Access View (UAV) . . . . . . . . . . . 5
mapping user data . . . . . . . . . . . . . . . . . . . 4
memory. . . . . . . . . . . . . . . . . . . . . . . . . 8, 11
unroll pragma . . . . . . . . . . . . . . . . . . . . . . . . 25
unrolling loop . . . . . . . . . . . . . . . . . . . . . . . . 25
unrolling the loop
4x . . . . . . . . . . . . . . . . . . . . . . . . . . . . . . . 43
with clustered stores . . . . . . . . . . . . . . . . 44
USWC, uncached speculative write combine 15
V
varying index
constant memory performance . . . . . 12, 19
varying-indexed constants paths . . . . . . 14, 21
vectorization . . . . . . . . . . . . . . . . . . . . . . . . . 33
CUDA . . . . . . . . . . . . . . . . . . . . . . . . . . . . 52
using float4 . . . . . . . . . . . . . . . . . . . . . . . . 45
vertex fetch
vfetch instruction . . . . . . . . . . . . . . . . . . . . 5
Very Long Instruction Word (VLIW)
5-wide processing engine
moving work into the kernel . . . . . . . . 29
packing . . . . . . . . . . . . . . . . . . . . . . . . . . . 43
instructions into the slots . . . . . . . . . . . 44
processor
five-way . . . . . . . . . . . . . . . . . . . . . . . . . 1
programming with 5-wide instruction . . . . 43
VFETCH
instruction sequence meaning . . . . . . . . . . 5
vfetch instruction. . . . . . . . . . . . . . . . . . . . . . . 5
vertex fetch. . . . . . . . . . . . . . . . . . . . . . . . . 5
VGPRs . . . . . . . . . . . . . . . . . . . . . . . . . . . . . 33
W
wait commands. . . . . . . . . . . . . . . . . . . . . . . 33
WAIT_ACK
instruction sequence meaning . . . . . . . . . . 5
watermark
additional scheduling
reducing or eliminating device starvation .
26, 36
wavefront
accessing all the channels
inefficient access pattern . . . . . . . . . . 5, 8
compute unit processes . . . . . . . . . . . 16, 23
compute unit supports up to 32
OpenCL . . . . . . . . . . . . . . . . . . . . . . . . 24
executing as an atomic unit . . . . . . . . 11, 18
fully populated
selecting work-group size . . . . . . . 22, 32
fundamental unit of work
AMD GPU . . . . . . . . . . . . . . . . . . . 20, 28
generating bank conflicts and stalling . . . 16
global limits. . . . . . . . . . . . . . . . . . . . . . . . 24
for the ATI Radeon HD 5870 . . . . . . . 24
AMD APP SDK
Index-18
Copyright © 2015 Advanced Micro Devices, Inc. All rights reserved.
GPU reprocesses . . . . . . . . . . . . . . . . . 9, 17
hiding latency . . . . . . . . . . . . . 17, 22, 24, 32
idle until memory request completes . 16, 23
latency hiding . . . . . . . . . . . . . . . . . . . 16, 23
LDS usage effects . . . . . . . . . . . . . . . 19, 27
one access one channel. . . . . . . . . . . . . . . 5
providing at least two per compute unit . . 32
registers shared among all active wavefronts
on the compute unit . . . . . . . . . . . . . . . 25
same quarter
work-items. . . . . . . . . . . . . . . . . . . . 21, 31
scheduling
even and odd . . . . . . . . . . . . . . . . . . . . 46
on ATI Radeon HD 5000 series GPU . . 1
onto stream cores. . . . . . . . . . . . . . . . . . 1
size
vs work-group size . . . . . . . . . . . . . 11, 18
switching
on clause boundaries . . . . . . . . . . . . . . 46
to another clause . . . . . . . . . . . . . . . . . 46
work-items execute in lock-step . . . . . . . . . 1
wavefront/compute unit
global limits controlled by the developer . 17,
25
impact of register type . . . . . . . . . . . . . . . 25
occupancy metric . . . . . . . . . . . . . . . . 17, 24
wavefront-per-SIMD count
use of LDS . . . . . . . . . . . . . . . . . . . . . 15, 22
wavefronts
access consecutive groups . . . . . . . . . . . . 5
computing number per CU . . . . . . . . . . . . 17
determining how many to hide latency . . 17
multiples should access different channels 5
while loops
vs for loops . . . . . . . . . . . . . . . . . . . . . . . . 31
work/kernel level for partitioning work . . . . . 29
work-group
and available compute units. . . . . . . . 20, 28
blocking strategy
when accessing a tiled image . . . . 26, 49
compute unit supports a maximum of eight. .
24
dimensions vs size . . . . . . . . . . . . . . . 21, 30
dispatching in a linear order
HD 5000 series GPU . . . . . . . . . . . . . . . 7
executing 2D
four number identification . . . . . . . . . 7, 10
executing on a single compute unit . . . . . . 1
initiating order . . . . . . . . . . . . . . . . . . . . 7, 10
limited number of active
LDS allocations. . . . . . . . . . . . . . . . 18, 27
maximum size can be obtained . . . . . . . . 31
moving work to kernel . . . . . . . . . . . . . . . 29
optimization
wavefront size. . . . . . . . . . . . . . . . . 11, 18
partitioning into smaller pieces for processing
20, 28
processing a block in column-order . . . 7, 10
processing increased on the fixed pool of local
memory. . . . . . . . . . . . . . . . . . . . . . . . . 30
retiring in order . . . . . . . . . . . . . . . . . . . . 5, 8
selecting size
wavefronts are fully populated . . . . 22, 32
sharing not possible . . . . . . . . . . . . . . 15, 22
size
CUDA code. . . . . . . . . . . . . . . . . . . 29, 51
second-order effects. . . . . . . . . . . . 21, 31
square 16x16 . . . . . . . . . . . . . . . . . 21, 31
specifying
default size at compile-time . . . . . . 18, 26
staggering . . . . . . . . . . . . . . . . . . . . . . . 7, 10
avoiding channel conflicts . . . . . . . . 7, 10
tuning dimensions specified at launch time . .
18, 26
work-item
sharing data through LDS memory 20, 28
using high-speed local atomic operations .
20, 28
work-groups
assigned to CUs as needed. . . . . . . . . . . . 5
dispatching on HD 7000 series . . . . . . . . . 5
no limit in OpenCL . . . . . . . . . . . . . . . . . . 20
work-item
barriers . . . . . . . . . . . . . . . . . . . . . . . . . . . 18
does not write
coalesce detection ignores it . . . . . . . . 13
executing
on a single processing element . . . . . . . 1
on same cycle in the processing engine . .
21, 31
execution in lock-step . . . . . . . . . . . . . . . . . 1
limiting number in each group . . . . . . 20, 28
NDRange index space . . . . . . . . . . . . . . . 29
number of registers used by . . . . . . . . . . 18
OpenCL supports up to 256. . . . . . . . . . . 24
packing order . . . . . . . . . . . . . . . . . . . 21, 31
read or write adjacent memory addresses. 2,
6
reading in a single value . . . . . . . . . . . 8, 11
same wavefront
executing same instruction on each cycle.
21, 31
same program counter . . . . . . . . . . 21, 31
scheduling
on a GPU . . . . . . . . . . . . . . . . . . . . . . . . 1
AMD APP SDK
Index-19
Copyright © 2015 Advanced Micro Devices, Inc. All rights reserved.
sharing
data through LDS memory . . . . . . 20, 28
LDS . . . . . . . . . . . . . . . . . . . . . . . . . . . 22
typical access pattern. . . . . . . . . . . . . . . . 11
using high-speed local atomic operations 20,
28
work-items
number equal to product of all work-group
dimensions . . . . . . . . . . . . . . . . . . . . . . 20
reference consecutive memory addresses 5
workload
execution
GPU . . . . . . . . . . . . . . . . . . . . . . . . 29, 52
workload balancing . . . . . . . . . . . . . . . . . . . . 25
write coalescing . . . . . . . . . . . . . . . . . . . . . . 13
Write Combine (WC)
global memory system . . . . . . . . . . . . . . . . 1
WriteInsts counters
CodeXL GPU Profiler . . . . . . . . . . . . . . . . . 5
Z
zero copy . . . . . . . . . . . . . . . . . . . . . . . . . . . 10
direct GPU access to . . . . . . . . . . . . . . . . 20
direct host access to . . . . . . . . . . . . . . . . 19
performance boost . . . . . . . . . . . . . . . . . . 11
under Linux. . . . . . . . . . . . . . . . . . . . . . . . 11
when creating memory objects . . . . . . . . 10
zero copy buffer
available buffer types . . . . . . . . . . . . . . . . 15
calling . . . . . . . . . . . . . . . . . . . . . . . . . . . . 15
size limit per buffer. . . . . . . . . . . . . . . . . . 16
zero copy buffers
runtime . . . . . . . . . . . . . . . . . . . . . . . . . . . 15
zero copy memory objects . . . . . . . . . . . . . . 10
host resident
boosting performance . . . . . . . . . . . . . 11
mapping . . . . . . . . . . . . . . . . . . . . . . . . . . 11
optimizing data movement . . . . . . . . . . . . 11
support . . . . . . . . . . . . . . . . . . . . . . . . . . . 10
zero copy on APU systems . . . . . . . . . . . . . 16
AMD APP SDK
Index-20
Copyright © 2015 Advanced Micro Devices, Inc. All rights reserved.