EN55022 CE (EMC) Report1
2016-04-05
: Pdf Ce (Emc) Report1 CE_(EMC)__report1 CertsReports 177351 ProductFiles
Open the PDF directly: View PDF
.
Page Count: 19

China Electronics Technology Limited Model: HCV0101
REPORT NO.: STR08108016E-1 PAGE 1 OF 19 EN 55022: 2006
EN 55022: 2006
Measurement and Test Report
For
China Electronics Technology Limited
BuildingM, LiCheng Technology Industrial Zone, GongHe Villge, ShaJing Town,
ShenZhen City, China
Report Concerns:
Original Report
Equipment Type:
HDMI Converter
Model:
HCV0101
Report No.:
STR08108016E-1
Test/Witness Engineer:
Test Date: 2008-10-08 to 2008-10-10
Issued Date: 2008-10-10
Prepared By:
SEM.Test Compliance Service Co., Ltd.
3/F, Jinbao Commerce Building, Xin'an Fanshen Road,
Bao'an District, Shenzhen, P.R.C.(518101)
Approved & Authorized By:
Jandy So / PSQ Manager
Note: This test report is limited to the above client company and the product model only. It may
not be duplicated without prior permitted by SEM.Test Compliance Service Co., Ltd.
SEM.Test Compliance Service

China Electronics Technology Limited Model: HCV0101
REPORT NO.: STR08108016E-1 PAGE 2 OF 19 EN 55022: 2006
TABLE OF CONTENTS
1.GENERAL INFORMATION....................................................................................................................................3
1.1 PRODUCT DESCRIPTION FOR EQUIPMENT UNDER TEST (EUT)...............................................................................3
1.2 TEST STANDARDS ..................................................................................................................................................3
1.3 RELATED SUBMITTAL(S)/GRANT(S).......................................................................................................................3
1.4 TEST METHODOLOGY ............................................................................................................................................4
1.5 EUT EXERCISE SOFTWARE ....................................................................................................................................4
1.6 ACCESSORIES EQUIPMENT LIST AND DETAILS .......................................................................................................4
1.7 EUT CABLE LIST AND DETAILS.............................................................................................................................4
2. SUMMARY OF TEST RESULTS...........................................................................................................................5
3. CONDUCTED EMISSIONS ....................................................................................................................................6
3.1 MEASUREMENT UNCERTAINTY..............................................................................................................................6
3.2 TEST EQUIPMENT LIST AND DETAILS.....................................................................................................................6
3.3 TEST PROCEDURE...................................................................................................................................................6
3.4 BASIC TEST SETUP BLOCK DIAGRAM.....................................................................................................................6
3.5 ENVIRONMENTAL CONDITIONS ..............................................................................................................................7
3.6 SUMMARY OF TEST RESULTS/PLOTS......................................................................................................................7
3.7 CONDUCTED EMISSIONS TEST DATA......................................................................................................................7
4. RADIATED EMISSION.........................................................................................................................................10
4.1 MEASUREMENT UNCERTAINTY............................................................................................................................10
4.2 TEST EQUIPMENT LIST AND DETAILS...................................................................................................................10
4.3 TEST PROCEDURE.................................................................................................................................................10
4.4 CORRECTED AMPLITUDE & MARGIN CALCULATION ...........................................................................................11
4.5 ENVIRONMENTAL CONDITIONS ............................................................................................................................11
4.6 SUMMARY OF TEST RESULTS/PLOTS....................................................................................................................11
EXHIBIT 1- PRODUCT LABELING .......................................................................................................................14
PROPOSED CE LABEL FORMAT ..................................................................................................................................14
PROPOSED LABEL LOCATION ON EUT .......................................................................................................................14
EXHIBIT 2 - EUT PHOTOGRAPHS........................................................................................................................15
EXHIBIT 3 - TEST SETUP PHOTOGRAPHS........................................................................................................18
EXHIBIT 4 –SCHEMATICS .....................................................................................................................................19
EXHIBIT 5 –USERS MANUAL ................................................................................................................................19
SEM.Test Compliance Service

China Electronics Technology Limited Model: HCV0101
REPORT NO.: STR08108016E-1 PAGE 3 OF 19 EN 55022: 2006
1.GENERAL INFORMATION
1.1 Product Description for Equipment Under Test (EUT)
Client Information
Applicant: China Electronics Technology Limited
Address of applicant: BuildingM, LiCheng Technology Industrial Zone, GongHe
Village, ShaJing Town, ShenZhen City, China
Manufacturer: China Electronics Technology Limited
Address of manufacturer: BuildingM, LiCheng Technology Industrial Zone, GongHe
Village, ShaJing Town, ShenZhen City, China
General Description of E.U.T
Items Description
EUT Description: HDMI Converter
Trade Name: /
Model No.: HCV0101
Adding Mode: HCD0101, HCC0101, HCO0101
Rated Voltage: 5V
Size: 8.7X6.8X2.5 cm
For more information refer to the circuit diagram form and the user’s manual.
The test data is gathered from a production sample, provided by the manufacturer. The other model listed in the
report has different appearance only of HCV0101 without circuit and electronic construction changed, declared
by the manufacturer.
1.2 Test Standards
The following report is prepared on behalf of the China Electronics Technology Limited in accordance with
EN55022, Information technology equipment - Radio disturbance characteristics - Limits and methods of
measurement.
The objective of the manufacturer is to demonstrate compliance with EN55022 Class B limits for Information
Technology Equipment.
Maintenance of compliance is the responsibility of the manufacturer. Any modification of the product maybe
which result in lowering the emission/immunity should be checked to ensure compliance has been maintained
1.3 Related Submittal(s)/Grant(s)
No Related Submittal(s).
SEM.Test Compliance Service

China Electronics Technology Limited Model: HCV0101
REPORT NO.: STR08108016E-1 PAGE 4 OF 19 EN 55022: 2006
1.4 Test Methodology
All measurements contained in this report were conducted with EN 55022, Information technology equipment -
Radio disturbance characteristics - Limits and methods of measurement The equipment under test (EUT) was
configured to measure its highest possible emission level.
The equipment under test (EUT) was configured to measure its highest possible emission/immunity level. The test
setup was adapted accordingly in reference to the Operating Instructions.
1.5 EUT Exercise Software
The EUT exercise program used during radiated and conducted testing was designed to exercise the system
components.
1.6 Accessories Equipment List and Details
Manufacturer Description Model Serial Number
IBM Notebook T22 LV14893
TCL TV L32M61B L20254
1.7 EUT Cable List and Details
Cable Description Length (M) Shielded/Unshielded With Core/Without Core
Power Cable 1.2 Unshielded With Core
HDMI Cable 1 Shielded Without Core
Audio Cable 1.2 Unshielded Without Core
VGA Cable 1.8 Shielded With Core
SEM.Test Compliance Service

China Electronics Technology Limited Model: HCV0101
REPORT NO.: STR08108016E-1 PAGE 5 OF 19 EN 55022: 2006
2. SUMMARY OF TEST RESULTS
Description of Test Result
§5.1 Conducted Emission Compliant
§6 Radiated Emission Compliant
SEM.Test Compliance Service

China Electronics Technology Limited Model: HCV0101
REPORT NO.: STR08108016E-1 PAGE 6 OF 19 EN 55022: 2006
3. CONDUCTED EMISSIONS
3.1 Measurement Uncertainty
Base on NIS 81, The Treatment of Uncertainty in EMC Measurements, the best estimate of the uncertainty of any
conducted emissions measurement is + 1.5 dB.
3.2 Test Equipment List and Details
Description Manufacturer Model Serial
Number Cal. Date Due. Date
EMI Test
Receiver Rohde & Schwarz ESPI 101611
2008-01-25 2009-01-24
L.I.S.N Schwarz beck NSLK8126 8126-224 2008-01-25 2009-01-24
Pulse Limiter Rohde & Schwarz ESH3-Z2 100911 2008-01-25 2009-01-24
AMN Rohde & Schwarz ESH3-Z5 828304/014 2008-01-25 2009-01-24
3.3 Test Procedure
Test is conducting under the description of EN 55022 Information technology equipment - Radio disturbance
characteristics - Limits and methods of measurement.
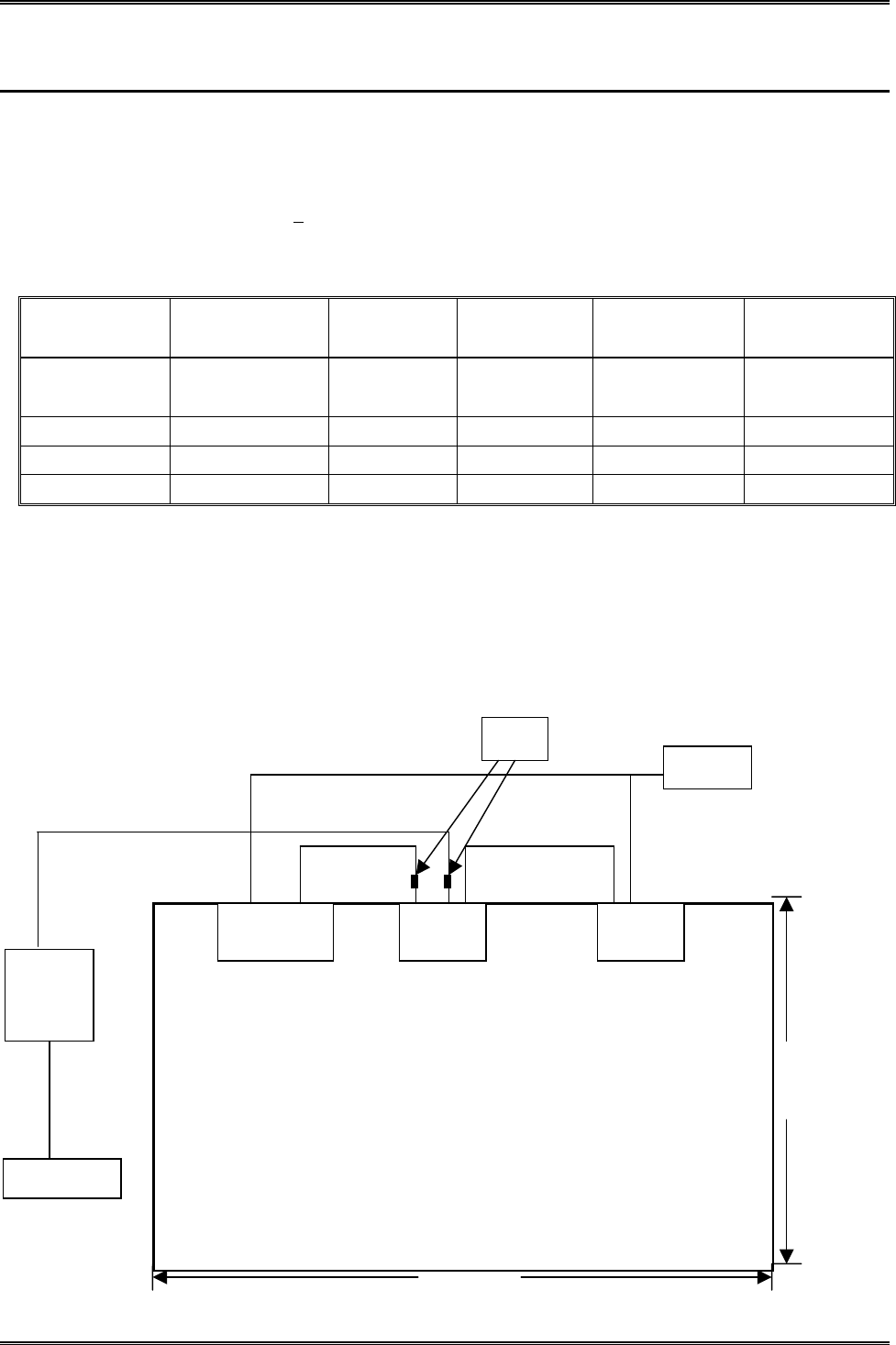
3.4 Basic Test Setup Block Diagram
To Receiver
10
m
1.5
1. 5 m
80cm
Non
-
conduction table
EUT
LISN
Core
N
otebook TV
LISN
SEM.Test Compliance Service

China Electronics Technology Limited Model: HCV0101
REPORT NO.: STR08108016E-1 PAGE 7 OF 19 EN 55022: 2006
3.5 Environmental Conditions
Temperature: 23° C
Relative Humidity: 51%
ATM Pressure: 1012 mbar
3.6 Summary of Test Results/Plots
According to the data in section 3.7, the EUT complied with the EN55022 Conducted margin for a Class B device,
with the worst margin reading of:
-13.29 dBμV at 0.55MHz in the Neutral mode, (Ave) detector 0.15-30MHz
3.7 Conducted Emissions Test Data
LINE CONDUCTED EMISSIONS EN55022 CLASS B
Frequency Amplitude Detector Phase Limit Margin
MHz dBμV QP/Ave/Pk Line/Neutral dBμV dB
0.55 32.70 Ave Neutral 46 -13.29
0.60 31.58 Ave Line 46 -14.41
1.14 30.93 Ave Line 46 -15.06
0.60 39.19 PK Neutral 56 -16.80
0.54 38.73 PK Line 56 -17.26
0.99 28.23 Ave Neutral 46 -17.77
2.32 28.07 Ave Line 46 -17.92
2.32 28.03 Ave Neutral 46 -17.96
0.36 30.21 Ave Neutral 48.67 -18.46
0.97 36.51 PK Line 56 -19.48
0.97 36.42 PK Neutral 56 -19.57
SEM.Test Compliance Service

China Electronics Technology Limited Model: HCV0101
REPORT NO.: STR08108016E-1 PAGE 8 OF 19 EN 55022: 2006
Plot of Conducted Emissions Test Data
Conducted Disturbance
EUT: HDMI Converter
M/N: HCV0101
Operating Condition: Playing
Test Specification: N
150 kHz 30 MHz
dBµV
dBµV
1 P
K
CLRW
R
2 A
V
CLRW
R
TDF
6DB
MT 4 ms
RBW 9 kHz
Att 10 dB AUTO
1 MHz 10 MHz
0
10
20
30
40
50
60
70
80
90
100
EN55022Q
EN55022A
Date: 8.OCT.2008 10:17:48
SEM.Test Compliance Service

China Electronics Technology Limited Model: HCV0101
REPORT NO.: STR08108016E-1 PAGE 9 OF 19 EN 55022: 2006
Plot of Conducted Emissions Test Data
Conducted Disturbance
EUT: HDMI Converter
M/N: HCV0101
Operating Condition: Playing
Test Specification: L
1 P
K
CLRW
R
2 A
V
CLRW
R
6DB
dBµV
dBµV
150 kHz 30 MHz
TDF
MT 4 ms
RBW 9 kHz
Att 10 dB AUTO
1 MHz 10 MHz
0
10
20
30
40
50
60
70
80
90
100
EN55022Q
EN55022A
Date: 8.OCT.2008 10:16:42
SEM.Test Compliance Service

China Electronics Technology Limited Model: HCV0101
REPORT NO.: STR08108016E-1 PAGE 10 OF 19 EN 55022: 2006
4. RADIATED EMISSION
4.1 Measurement Uncertainty
Base on NIS 81, The Treatment of Uncertainty in EMC Measurements, the best estimate of the uncertainty of any
radiation emissions measurement is + 3.0 dB.
4.2 Test Equipment List and Details
Manufacturer Description Model Serial Number Cal. Date Due. Date
Spectrum Analyzer ROHDE&SCHWARZ FSEA20 DE25181 2008-01-25 2009-01-24
Positioning
Controller C&C CC-C-1F N/A 2008-01-25 2009-01-24
Trilog Broadband
Antenna SCHWARZBECK VULB9163 9163-333 2008-01-25 2009-01-24
Horn Antenna SCHWARZBECK BBHX 9120 9120-426 2008-01-25 2009-01-24
RF Switch EM EMSW18 SW060023 2008-01-25 2009-01-24
Amplifier Agilent 8447F 3113A06717 2008-01-25 2009-01-24
Coaxial Cable SCHWARZBECK AK9513 9513-10 2008-01-25 2009-01-24
EMI Test Receiver ROHDE&SCHWARZ ESPI 25498514 2008-01-25 2009-01-24
4.3 Test Procedure
Test is conducting under the description of EN 55022 Information technology equipment - Radio disturbance
characteristics - Limits and methods of measurement.
Turntable
Table
EUT SYS
1m-4m
3m
0.8m
Antenna
Tower
Ground Plane
To EMI Receiver
SEM.Test Compliance Service

China Electronics Technology Limited Model: HCV0101
REPORT NO.: STR08108016E-1 PAGE 11 OF 19 EN 55022: 2006
4.4 Corrected Amplitude & Margin Calculation
The Corrected Amplitude is calculated by adding the Antenna Factor and the Cable Factor, and subtracting the
Amplifier Gain from the Amplitude reading. The basic equation is as follows:
Corr. Ampl. = Indicated Reading + Antenna Factor + Cable Factor - Amplifier Gain
The “Margin” column of the following data tables indicates the degree of compliance with the applicable limit.
For example, a margin of -6dBμV means the emission is 6dBμV below the maximum limit for Class B. The
equation for margin calculation is as follows:
Margin = Corr. Ampl. – EN55022 Class B Limit
4.5 Environmental Conditions
Temperature: 20° C
Relative Humidity: 52%
ATM Pressure: 1011 mbar
4.6 Summary of Test Results/Plots
According to the data in this section, the EUT complied with the EN55022 Class B standards, and had the worst
margin is:
-1.31 dBμV at 266.8395MHz in the Horizontal polarization, 30 MHz to 1 GHz, 3Meter
SEM.Test Compliance Service

China Electronics Technology Limited Model: HCV0101
REPORT NO.: STR08108016E-1 PAGE 12 OF 19 EN 55022: 2006
Plot of Radiation Emissions Test Data
Radiated Emission
EUT: HDMI Converter
M/N: HCV0101
Operating Condition: Playing
Test Specification: Horizontal & Vertical
Horizontal
No. Frequency Reading Correct Result Limit Margin Degree Height Remark
(MHz) (dBuV/m) Factor(dB) (dBuV/m) (dBuV/m) (dB) ( °) (cm)
1 200.0432 33.15 4.96 38.11 40.00 -1.89 202 100 QP
2 266.8395 39.16 6.53 45.69 47.00 -1.31 221 110 QP
3 468.1650 32.14 6.89 39.03 47.00 -7.97 230 105 peak
SEM.Test Compliance Service

China Electronics Technology Limited Model: HCV0101
REPORT NO.: STR08108016E-1 PAGE 13 OF 19 EN 55022: 2006
Plot of Radiation Emissions Test Data
Radiated Emission
EUT: HDMI Converter
M/N: HCV0101
Operating Condition: Playing
Test Specification: Horizontal & Vertical
Vertical
No. Frequency Reading Correct Result Limit Margin Degree Height Remark
(MHz) (dBuV/m) Factor(dB) (dBuV/m) (dBuV/m) (dB) ( °) (cm)
1 43.2333 24.42 8.93 33.35 40.00 -6.65 220 115 peak
2 84.2839 31.53 5.67 37.20 40.00 -2.80 212 102 QP
3 266.8395 36.19 6.53 42.72 47.00 -4.28 225 112 QP
4 134.0194 32.36 4.19 36.55 40.00 -3.45 150 125 QP
SEM.Test Compliance Service

China Electronics Technology Limited Model: HCV0101
REPORT NO.: STR08108016E-1 PAGE 14 OF 19 EN 55022: 2006
EXHIBIT 1- PRODUCT LABELING
Proposed CE Label Format
Specifications: Text is Black in color and is justified. Labels are printed in indelible ink on permanent
adhesive backing or silk-screened onto the EUT or shall be affixed at a conspicuous location on the EUT.
Proposed Label Location on EUT
CE Label Location
SEM.Test Compliance Service

China Electronics Technology Limited Model: HCV0101
REPORT NO.: STR08108016E-1 PAGE 15 OF 19 EN 55022: 2006
EXHIBIT 2 - EUT PHOTOGRAPHS
EUT View 1
EUT View 2
SEM.Test Compliance Service

China Electronics Technology Limited Model: HCV0101
REPORT NO.: STR08108016E-1 PAGE 16 OF 19 EN 55022: 2006
EUT View 3
EUT Housing and Board View 1
SEM.Test Compliance Service

China Electronics Technology Limited Model: HCV0101
REPORT NO.: STR08108016E-1 PAGE 17 OF 19 EN 55022: 2006
Solder Board-Component View 1
Solder Board-Component View 2
SEM.Test Compliance Service

China Electronics Technology Limited Model: HCV0101
REPORT NO.: STR08108016E-1 PAGE 18 OF 19 EN 55022: 2006
EXHIBIT 3 - TEST SETUP PHOTOGRAPHS
Conduction Emission Front View
Radiation Emission View
SEM.Test Compliance Service

China Electronics Technology Limited Model: HCV0101
REPORT NO.: STR08108016E-1 PAGE 19 OF 19 EN 55022: 2006
EXHIBIT 4 –SCHEMATICS
EXHIBIT 5 –USERS MANUAL
****END OF REPORT****
SEM.Test Compliance Service