Elektron Digitakt User Manual (French) FRA
Elektron Digitakt User Manual (French) digitakt-user-manual_fra Elektron - Digitakt - User Manual (French)
User Manual: Pdf Elektron Digitakt User Manual (French) Elektron - Digitakt - User Manual (French)
Open the PDF directly: View PDF
.
Page Count: 76
- 1. INTRODUCTION
- 2. DIGITAKT
- 3. DISPOSITION DES COMMANDES ET CONNECTEURS
- 4. ARCHITECTURE SONORE DU DIGITAKT
- 5. APERÇU DE LA STRUCTURE DES DONNÉES DU DIGITAKT
- 6. INTERFACE UTILISATEUR
- 7. DÉMARRAGE RAPIDE
- 8. COMMANDES DU DIGITAKT
- 9. PATTERNS, KITS, SOUNDS ET SAMPLES
- 10. SÉQUENCEUR
- 11. PARAMÈTRES DES PISTES AUDIO
- 12. PARAMÈTRES DES PISTES MIDI
- 13. PARAMÈTRES FX
- 14. SAMPLING
- 15. MENU SETTINGS
- 16. MENU STARTUP
- 17. EXEMPLES DE CONFIGURATIONS
- 18. COMBINAISONS UTILES DE TOUCHES (RACCOURCIS)
- 19. INFORMATIONS TECHNIQUES
- 20. CRÉDITS ET CONTACT
- ANNEXE A : MIDI
- INDEX

Digitakt
Créateur de rythmes
Manuel d’utilisation

Déclaration de conformité FCC
Cet appareil est conforme à la section15 des règles de la FCC. Son fonctionnement est soumis aux
deux conditions suivantes: (1) cet appareil ne peut pas causer d’interférences nuisibles, et (2) cet appa-
reil doit accepter toute interférence reçue, y compris les interférences qui peuvent causer un fonction-
nement indésirable.
REMARQUE: cet appareil a été testé et déclaré conforme aux limites des appareils numériques de
classeB, selon la section15 des règles de la FCC. Ces limites sont destinées à assurer une protection
raisonnable contre les interférences nuisibles dans une installation résidentielle. Cet appareil pro-
duit, utilise et émet de l’énergie de fréquences radio et peut, en cas d’installation ou d’utilisation non
conforme aux instructions, générer des interférences nuisibles au niveau des communications radio.
Toutefois, rien ne garantit l’absence d’interférences dans une installation particulière. Si cet appareil
cause des interférences nuisibles à la réception des signaux de radio ou de télévision, ce qui peut être
déterminé en allumant et en éteignant l’appareil, l’utilisateur peut essayer de corriger ces interférences
par l’un des moyens suivants:
• Réorienter ou repositionner l’antenne de réception.
• Éloigner davantage l’appareil du récepteur.
• Brancher l’appareil sur un circuit diérent de celui du
récepteur.
• Contacter le revendeur ou un technicien radio/TV qualifié pour toute assistance.
Déclaration de conformité au règlement de l’Union européenne
Cet équipement a été testé et déclaré conforme à la directive basse tension 2006/95/CE et à la
directive en matière de compatibilité électromagnétique 2004/108/CE. Le produit répond aux exi-
gences de la directive RoHS2 2011/65/UE.
Ce symbole indique que cet équipement doit être éliminé conformément aux lois et réglemen-
tations locales.
Avis de non-responsabilité
Les informations contenues dans le présent document peuvent à tout moment être modifiées sans
préavis et ne font l’objet d’aucune obligation de la part d’Elektron. Elektron décline toute responsabilité
quant aux erreurs éventuellement présentes dans ce document. Elektron peut également apporter
des améliorations et/ou des modifications aux produits et programmes décrits dans ce document, à
tout moment et sans préavis. En aucun cas Elektron ne pourra être tenue responsable de dommages
particuliers, indirects ou consécutifs ou de dommages, quels qu’ils soient, causés par la perte de jouis-
sance, de données ou de profits résultant du contrat, d’une négligence ou de toute action découlant de
ou relative à l’utilisation des informations fournies ici.
Canada
Cet appareil numérique de la classe B est conforme à la norme NMB-003.
CONSIGNES DE SÉCURITÉ ET D’ENTRETIEN IMPORTANTES
Veuillez lire attentivement ces instructions et suivre les présentes consignes.
1. Ne pas utiliser cet appareil à proximité d’eau.
2. Ne jamais utiliser de produits de nettoyage agressifs sur le boîtier ni l’écran. Éliminer la poussière, la
saleté et les traces de doigts à l’aide d’un chion doux, sec et non abrasif. Les taches tenaces peuvent
être éliminées à l’aide d’un chion légèrement humidifié avec de l’eau uniquement. Débrancher tous les
câbles avant de procéder au nettoyage. Les rebrancher uniquement lorsque le produit est complètement
sec.
3. Installer l’appareil conformément aux instructions du fabricant. S’assurer de placer l’appareil sur une sur-
face stable avant utilisation. Si l’appareil est monté sur un rack, s’assurer que les quatre vis sont correc-
tement serrées dans les trous de fixations.
4. Brancher l’appareil sur une prise électrique facilement accessible située à proximité.
5. Lors du transport de l’appareil, utiliser les accessoires recommandés par le fabricant ou la boîte et la
protection d’origine.
6. Ne pas installer à proximité d’une source de chaleur telle qu’un radiateur, une grille de chauage, une
cuisinière ou tout autre équipement (notamment les amplificateurs) générant de la chaleur.
7. Ne pas placer le couvercle de protection PL-2S (accessoire Elektron) sur l’appareil tandis que celui-ci
est sous tension.
8. Ce produit, utilisé seul ou conjointement avec des amplificateurs, un casque ou des haut-parleurs, peut
générer des niveaux sonores pouvant occasionner une perte d’audition définitive. Ne pas utiliser à un
niveau sonore élevé ou à un niveau désagréable.
9. Le cordon d’alimentation doit être placé de manière à éviter qu’il ne soit piétiné ou pincé, notamment au
niveau des prises, des réceptacles et à la sortie de l’appareil.
10. Utiliser uniquement les accessoires recommandés par le fabricant.
11. Débrancher l’appareil en cas d’orage ou lorsqu’il n’est pas utilisé pendant une période prolongée.
12. Confier toute réparation à du personnel qualifié. Des opérations d’entretien sont nécessaires si l’appareil
a été endommagé, si du liquide a été renversé ou des objets sont tombés dessus, s’il a été exposé à la
pluie ou à l’humidité, s’il ne fonctionne pas normalement ou s’il est tombé.
AVERTISSEMENT
Pour éviter tout risque d’incendie, d’électrocution ou d’endommagement du produit:
• Ne pas exposer l’appareil à la pluie, à l’humidité, aux éclaboussures ou à des gouttes d’eau et éviter de
placer des objets contenant un liquide, tels que des vases, sur l’appareil.
• Ne pas exposer l’appareil à la lumière directe du soleil et ne pas l’utiliser à des températures supérieures
à 40°C sous peine de provoquer son dysfonctionnement.
• Ne pas ouvrir le boîtier. Le boîtier ne renferme aucune pièce pouvant être réparées ou réglées par l’utili-
sateur. Confier l’entretien et
les réparations à des techniciens de maintenance qualifiés uniquement.
• Ne pas dépasser les limites prévues par les spécifications électriques.
CRÊTES SONORES
• Un bref signal sera transmis à toutes les sorties du Digitakt lorsque le mode Test du menu STARTUP
est activé. Pensez à baisser le volume de tous les haut-parleurs et casques avant d’activer le
mode Test.
• Au cours du calibrage, des sounds forts et désagréables seront émis depuis les sorties individuelles. Les
débrancher pendant le calibrage.
CONSIGNES DE SÉCURITÉ POUR L’ADAPTATEUR ELEKTRON PSU-3b
• L’adaptateur n’est pas relié à la terre et peut uniquement être utilisé en intérieur.
• Afin de garantir une aération susante de l’adaptateur, ne pas l’installer dans des espaces confinés. Afin
d’éviter tout risque d’électrocution ou d’incendie en cas de surchaue, s’assurer qu’aucun rideau ni autre
objet n’empêche l’aération de l’adaptateur.
• Ne pas exposer l’adaptateur à la lumière directe du soleil et ne pas l’utiliser à des températures supé-
rieures à 40°C.
• Brancher l’adaptateur sur une prise électrique facilement accessible située à proximité.
• L’adaptateur est en mode veille lorsque le cordon d’alimentation est branché. Le circuit principal reste
actif tant que le cordon est branché à la prise de courant. Débrancher le cordon afin de déconnecter
entièrement l’adaptateur.
• Dans l’UE, utiliser uniquement des cordons d’alimentation approuvés CE.

TABLE OF CONTENTS
4
TABLE OF CONTENTS
1. INTRODUCTION ................................................................8
1.1 CONVENTIONS RELATIVES À CE MANUEL ...................................................8
2. DIGITAKT ......................................................................9
3. DISPOSITION DES COMMANDES ET CONNECTEURS ..........................10
3.1 PANNEAU AVANT ...........................................................................10
3.2 CONNECTEURS ARRIÈRE .................................................................. 12
3.3 CONFIGURATION ET MISE EN ROUTE DU DIGITAKT ........................................ 12
4. ARCHITECTURE SONORE DU DIGITAKT .......................................13
4.1 VOIX AUDIO ................................................................................ 13
4.2 EFFETS ................................................................................... 13
5. APERÇU DE LA STRUCTURE DES DONNÉES DU DIGITAKT .....................14
5.1 +DRIVE .................................................................................... 14
5.2 STRUCTURE DES DONNÉES ............................................................... 14
5.2.1 PROJET ..................................................................................14
5.2.2 PATTERNS ...............................................................................14
5.2.3 SOUNDS .................................................................................14
5.2.4 SAMPLES ................................................................................14
5.3 À PROPOS DES PISTES .................................................................... 15
5.3.1 PISTES AUDIO ............................................................................15
5.3.2 PISTES MIDI ..............................................................................15
5.3.3 MODIFICATION DES PISTES ..............................................................15
6. INTERFACE UTILISATEUR .....................................................16
6.1 NAVIGATION SUR L’ÉCRAN ................................................................. 16
6.2 MODIFICATION DES PARAMÈTRES ......................................................... 16
6.2.1 IGNORER LA VALEUR DE PARAMÈTRE ....................................................16
6.2.2 CONTRÔLE TOTAL ....................................................................... 17
6.2.3 COMBINAISONS D’OPTIONS DE LA TOUCHE [FUNC] .....................................17
6.3 DÉFILEMENT RAPIDE ...................................................................... 17
6.4 FONCTIONS COPIER, EFFACER ET COLLER ................................................ 17
6.5 ÉCRAN DE NOMMAGE ..................................................................... 17
6.5.1 NOMMAGE CONTEXTUEL. . . . . . . . . . . . . . . . . . . . . . . . . . . . . . . . . . . . . . . . . . . . . . . . . . . . . . . . . . . . . . . . . 17
6.6 OVERBRIDGE .............................................................................. 18
7. DÉMARRAGE RAPIDE ..........................................................19
7.1 LECTURE DES PRESETS D’USINE ........................................................... 19
7.1.1 UTILISATION DU MODE CHROMATIC .......................................................19
7.1.2 UTILISATION DU MODE MUTE .............................................................19
7.1.3 TEMPO ...................................................................................19
7.1.4 MODIFICATION DES PARAMÈTRES ........................................................20
7.2 SAMPLING DEPUIS LES ENTRÉES EXTERNES ..............................................20
8. COMMANDES DU DIGITAKT ...................................................21
8.1 TOUCHES TRIG ............................................................................ 21
8.2 ENCODEURS ROTATIFS .................................................................... 21
8.3 COMPORTEMENT DES TOUCHES .......................................................... 21
8.4 NOTES MIDI ............................................................................... 21
8.5 MODES .................................................................................... 21
8.5.1 MODE CHROMATIC .......................................................................21

TABLE OF CONTENTS
5
8.5.2 MODE MUTE .............................................................................22
9. PATTERNS, KITS, SOUNDS ET SAMPLES ..................................... 23
9.1 BANQUE DE SOUNDS DU +DRIVE ...........................................................23
9.2 SOUND BROWSER (NAVIGATEUR DE SOUNDS) .............................................23
9.3 GESTIONNAIRE DE SOUNDS ...............................................................24
9.4 LECTURE D’UN SOUND ....................................................................25
9.5 MODIFICATION D’UN SOUND ...............................................................26
9.6 ATTRIBUTION D’UN SAMPLE ...............................................................26
10. SÉQUENCEUR ............................................................... 28
10.1 UTILISATIONS DE BASE DES PATTERNS ...................................................28
10.1.1 SÉLECTION D’UNE BANQUE ET D’UN PATTERN ...........................................28
10.1.2 CONTRÔLE D’UN PATTERN ..............................................................28
10.1.3 TEMPO D’UN PATTERN ...................................................................28
10.2 MODIFICATION D’UN PATTERN ............................................................29
10.2.1 TYPES DE TRIGS .........................................................................29
10.2.2 MODE GRID RECORDING ................................................................29
10.2.3 MODE LIVE RECORDING ................................................................29
10.3 MENU MICRO TIMING .....................................................................30
10.4 MENU RETRIG ............................................................................30
10.5 MENU PATTERN .......................................................................... 31
10.5.1 RENAME .................................................................................31
10.5.2 CLEAR ..................................................................................31
10.5.3 SAVE TO PROJ ..........................................................................32
10.5.4 RELOAD FROM PROJ ....................................................................32
10.5.5 IMPORT/EXPORT ........................................................................32
10.6. PAGE DES PARAMÈTRES TRIG ...........................................................32
10.7 MENU QUANTIZE .........................................................................32
10.8 MENU METRONOME ......................................................................33
10.9 MENU SCALE .............................................................................33
10.9.1 MODE LENGTH PER PATTERN ...........................................................33
10.9.2 MODE LENGTH PER TRACK .............................................................34
10.10 PAGE MASTER ...........................................................................34
10.11 FONCTIONS DU SÉQUENCEUR ...........................................................35
10.11.1 VERROUS DE PARAMÈTRES .............................................................35
10.11.2 VERROUS CONDITIONNELS .............................................................35
10.11.3 MODE FILL ..............................................................................36
10.11.4 SWING ..................................................................................36
10.11.5 FONCTIONS COPIER, COLLER ET EFFACER .............................................36
10.11.6 COMMANDES DE SAUVEGARDE ET RECHARGE TEMPORAIRE D’UN PATTERN ...........37
10.12 CHAÎNES ................................................................................37
11. PARAMÈTRES DES PISTES AUDIO ........................................... 39
11.1 MODIFICATION DES PARAMÈTRES DES PISTES AUDIO .....................................39
11.2. PAGE DES PARAMÈTRES TRIG ............................................................39
11.3 SRC PAGE 1 ...............................................................................39
11.4 SRC PAGE 2 ............................................................................... 41
11.5 FLTR PAGE ............................................................................... 41
11.6 AMP PAGE ................................................................................42
11.7 LFO PAGE ................................................................................43
12. PARAMÈTRES DES PISTES MIDI .............................................46

TABLE OF CONTENTS
6
12.1 MODIFICATION DES PARAMÈTRES DES PISTES MIDI .......................................46
12.2. PAGE DES PARAMÈTRES TRIG ...........................................................46
12.3 SRC PAGE ................................................................................46
12.4 FLTR PAGE (VALEUR CC) .................................................................. 47
12.5 AMP PAGE (SÉLECTION CC) ..............................................................48
12.6 LFO PAGE ................................................................................48
13. PARAMÈTRES FX. . . . . . . . . . . . . . . . . . . . . . . . . . . . . . . . . . . . . . . . . . . . . . . . . . . . . . . . . . . . 50
13.1 MODIFICATION DES PARAMÈTRES FX .....................................................50
13.2 DELAY ....................................................................................50
13.3 REVERB .................................................................................. 51
14. SAMPLING .................................................................. 52
14.1 MENU SAMPLING. . . . . . . . . . . . . . . . . . . . . . . . . . . . . . . . . . . . . . . . . . . . . . . . . . . . . . . . . . . . . . . . . . . . . . . . . . 52
14.1.1 REC ......................................................................................52
14.1.2 ARM .....................................................................................52
14.1.3 THR. . . . . . . . . . . . . . . . . . . . . . . . . . . . . . . . . . . . . . . . . . . . . . . . . . . . . . . . . . . . . . . . . . . . . . . . . . . . . . . . . . . . . . 52
14.1.4 SRC .....................................................................................52
14.1.5 MON .....................................................................................52
14.2 SAMPLING AUDIO ........................................................................52
14.3 SAMPLING DIRECT .......................................................................53
14.4 ATTRIBUTION D’UN SAMPLE À UNE PISTE À PARTIR DU +DRIVE ...........................53
14.5 LECTURE D’UN SAMPLE ..................................................................53
15. MENU SETTINGS ............................................................ 55
15.1 PROJECT .................................................................................55
15.1.1 LOAD PROJECT ..........................................................................55
15.1.2 SAVE PROJECT AS .......................................................................55
15.1.3 MANAGE PROJECTS .....................................................................55
15.2 SAMPLES .................................................................................56
15.2.1 CHARGEMENT D’UN SAMPLE ............................................................56
15.2.2 DÉCHARGEMENT D’UN SAMPLE .........................................................57
15.2.3 REMPLACEMENT D’UN SAMPLE .........................................................57
15.2.4 TRANSFERT D’SAMPLES D’UN ORDINATEUR VERS LE DIGITAKT .........................57
15.2.5 CRÉATION D’UN NOUVEAU RÉPERTOIRE DE DESTINATION ..............................58
15.3 CONFIG MIDI .............................................................................59
15.3.1 SYNC ....................................................................................59
15.3.2 PORT CONFIG ...........................................................................59
15.3.3 CHANNELS ..............................................................................60
15.4 SYSTEM .................................................................................. 61
15.4.1 OS UPGRADE ............................................................................61
15.4.2 FORMAT +DRIVE ........................................................................62
16. MENU STARTUP ............................................................. 63
16.1 MODE TEST ...............................................................................63
16.2 RÉINITIALISATION VIDE ...................................................................63
16.3 RÉINITIALISATION DES PARAMÈTRES D’USINE ............................................63
16.4 MISE À NIVEAU DU SYSTÈME D’EXPLOITATION ............................................63
16.5 QUITTER .................................................................................63
17. EXEMPLES DE CONFIGURATIONS ...........................................64
17.1 DIGITAKT AVEC UNE MACHINE À BASSES MONOPHONIQUES ..............................64
17.2 SAMPLING À PARTIR D’UN SMARTPHONE .................................................65
17.3 CONTRÔLE D’UN SYNTHÉTISEUR À L’AIDE DE PISTES MIDI ................................65

TABLE OF CONTENTS
7
18. COMBINAISONS UTILES DE TOUCHES (RACCOURCIS) ...................... 67
. INFORMATIONS TECHNIQUES ...............................................69
. CRÉDITS ET CONTACT ......................................................69
ANNEXE A: MIDI ................................................................ 70
A.1 PARAMÈTRES DES PISTES .................................................................70
A.2 PARAMÈTRES TRIG .......................................................................70
A.3 PARAMÈTRES SOURCE ....................................................................70
A.4 PARAMÈTRES DE FILTRE ..................................................................70
A.5 PARAMÈTRES AMP ........................................................................ 71
A.6 PARAMÈTRES LFO ........................................................................ 71
A.7 PARAMÈTRES FX .......................................................................... 71
INDEX ...........................................................................73

1. INTRODUCTION
8
1. INTRODUCTION
Merci d’avoir acheté le Digitakt. Le Digitakt est une boîte à rythmes compacte d’Elektron. Il contient tous les
outils nécessaires pour vous faire bouger. Un moteur de génération sonore numérique et très flexible doté
d’une capacité de sampling; un séquenceur en direct; la capacité à contrôler un équipement MIDI externe;
la pris en charge Overbridge. Afin de tirer le maximum de votre appareil, nous vous conseillons de lire ce
manuel dans son intégralité.
1.1 CONVENTIONS RELATIVES À CE MANUEL
Nous avons utilisé les conventions suivantes tout au long de ce manuel:
Les noms des touches sont en majuscules, en gras et entre crochets. Par exemple, la touche intitulée
«FUNC» sur le panneau principal est écrite comme suit: [FUNC].
Les boutons sont écrits en majuscules, en gras et en italique. Par exemple, le bouton «Level/Data» est
intitulé LEVEL/DATA.
Les noms des menus sont écrits en majuscules. Le menu SETTINGS en est un exemple.
Les noms des paramètres et de certaines options de menu permettant de définir des paramètres ou d’exé-
cuter des actions sont écrits en majuscules et en gras. Par exemple, VOL.
Les majuscules sont utilisées pour les options de réglage des paramètres. Par exemple, OFF.
Les messages qui apparaissent à l’écran sont écrits en majuscules et entre guillemets.
Par exemple, «QUANTIZE LIVE REC».
Les voyants LED comme le voyant chromatique sont écrits comme suit: <CHROMATIQUE>.
Les symboles suivants sont utilisés dans ce manuel:
Information importante à laquelle vous devriez prêter attention.
Astuce qui vous permettra d’interagir facilement avec le Digitakt.

2. DIGITAKT
9
2. DIGITAKT
Lorsque nous avons commencé à réfléchir au produit qui allait devenir le Digitakt, nous nous sommes de-
mandés: quels sont les outils et les fonctions idéaux pour créer rapidement un très bon rythme? Comment
définir l’essentiel? Mais pas seulement. Certains produits ont une apparence presque étincelante et ont
beaucoup à orir. Vous n’avez qu’une envie: les utiliser. Pourquoi suscitent-ils un tel sentiment? C’est ainsi
qu’avec ces questions en tête, nous nous sommes mis au travail.
Voyons ce qui se passe aujourd’hui. Nous sommes en mai2017 et le Digitakt va être lancé dans une se-
maine. Le siège d’Elektron est en ébullition. Des patterns d’usine sont fabriqués, des ajustements sont ap-
portés au système d’exploitation du Digitakt, le contenu du site Web Elektron est créé. La version presque
finalisée du Digitakt est un régal pour les yeux. Alors maintenant, mettons-le en route. Avec un peu de
chance, vous vivrez la même expérience que nous.
Le sound.
Le Digitakt propose un excellent sound. Le matériel audio géré par le moteur de samples est riche, complet
et presque tridimensionnel. Prélevez des samples de tout ce que vous pouvez. Votre équipement studio, des
clips aléatoires sur YouTube, votre vie quotidienne. Traitez et séquencez. Le Digitakt est un outil d’explora-
tion sonore.
Le flux de travail.
L’approche simplifiée permet une activité ciblée sur le rythme. Rien ne viendra vous distraire. La clarté est
l’une des caractéristiques principales du Digitakt et lui confère un caractère unique. Vous apprécierez d’être
plongé dans l’univers du Digitakt.
L’intégralité.
Le sampling et le séquençage faciles des fichiers audio et MIDI, le moteur de samples flexible et la prise
en charge d’Overbridge créent un produit très polyvalent. L’ensemble des fonctionnalités intégrées ore
profondeur et adaptabilité et confère au Digitakt une certaine liberté d’esprit. C’est un outil vivant.
Le Digitakt est arrivé. Et nous pensons avoir trouvé les réponses aux questions que nous nous sommes un
jour posées.
Bien à vous,
L’équipe Elektron
Manuel d’utilisation du Digitakt. Le présent manuel est protégé par les droits d’auteur © 2017 Elektron Music Machines
MAV AB. Toute reproduction, numérique ou sur papier, sans autorisation écrite est strictement interdite. Les informations
présentes dans ce manuel peuvent être modifiées sans préavis. Les noms de produits, logos, titres, mots ou phrases
d’Elektron peuvent être déposés et protégés par les réglementations suédoises et internationales. Les autres marques
ou noms de produits sont des marques commerciales ou des marques déposées de leurs propriétaires respectifs.
Ce manuel a été mis à jour le 29 août,2017.

3. DISPOSITION DES COMMANDES ET CONNECTEURS
10
3. DISPOSITION DES COMMANDES ET CONNECTEURS
3.1 PANNEAU AVANT
KICK SNARE TOM CLAP COWBELL CLOSED HAT OPEN HAT CYMBAL
MIDI A MIDI B MIDI C MIDI D MIDI E MIDI F MIDI G
μTime - μTime +Rtrg/Oct -
Rtrg/Oct+
MIDI H
PowerDC InUSBMIDI Thru
Sync B
MIDI Out
Sync A
MIDI InInput RInput LRightLeft
Copy
Imp/Exp Save Proj Direct
Chromatic
Mute Mode
Metronome
Tap Tempo
Clear Paste
Reload Ptn
Save Ptn
Fill/Scale
AssignQuantize Delay Reverb Master
Sound Browser
Quick
Mute
1:4
2:4 3:4 4:4
Master Volume
Level/Data
ABCD
EFGH
PTN
BANK
8 Voice Digital Drum Computer & Sampler
Digitakt
PA
GE
YES
TRK
F
UN
C
NO
TRIG SRC FLTR AMP LFO
19
14
15
16
10
93 4 5 621
21
11
12
13
17
18
7 8
20
1. MASTER VOLUME règle le volume des sorties principales et de la sortie casque.
2. Écran.
3. [PATTERN] ouvre le menu PATTERN, permettant la gestion des patterns.
La fonction secondaire permet d’accéder au menu Import/Export.
4. [SETTINGS] contient la gestion des projets, la configuration MIDI et les paramètres système.
La fonction secondaire permet de sauvegarder un projet en cours.
5. [SAMPLING] ouvre le menu SAMPLING, qui permet d’exécuter le sampling.
La fonction secondaire démarre le sampling direct.
6. [TEMPO] ouvre le menu TEMPO, à partir duquel vous pouvez ajuster le tempo général/du pattern et
le swing. La fonction secondaire permet de saisir le tempo.
7. La touche [NO] est utilisée pour sortir d’un menu actif, revenir en arrière ou annuler une action. La fonc-
tion secondaire permet de recharger temporairement un pattern actif.
8. La touche [YES] est utilisée pour entrer dans les sous-menus, sélectionner et confirmer. La fonction
secondaire permet de sauvegarder temporairement un pattern actif.
9. Les boutons DATA ENTRY A-H sont utilisés pour définir les valeurs des paramètres. Appuyez sur les
boutons tout en les faisant tourner pour augmenter les valeurs.
10. Les touches [PARAMETER] permettent d’accéder aux pages des PARAMÈTRES de la piste active. La
couleur de la touche indique si la page est active (rouge/orange) ou inactive (éteint).
• [TRIG PARAMETERS] permet d’accéder aux paramètres tels que NOTE, VELOCITY et d’autres para-
mètres en lien avec le trig. La fonction secondaire permet d’accéder au menu QUANTIZE.
• [SRC] permet d’accéder à la page SOURCE qui gère la lecture des pistes audio. Pour les pistes MIDI,
cette page possède des paramètres tels que CHANNEL, PROGRAM et AFTERTOUCH. La fonction
secondaire permet d’accéder au menu SAMPLE SELECT.

3. DISPOSITION DES COMMANDES ET CONNECTEURS
11
• [FLTR] permet d’accéder à la page FILTER. Vous y trouverez les paramètres du filtre multimode pour
les pistes audio. Pour les pistes MIDI, vous trouverez les paramètres de la valeur CC ici. La fonction
secondaire permet d’accéder à la page DELAY.
• [AMP] permet d’accéder à la page AMP page, où vous trouverez les paramètres de l’enveloppe d’ampli-
tude et les sorties d’eets. Pour les pistes MIDI, vous trouverez les paramètres de la sélection CC ici. La
fonction secondaire permet d’accéder à la page REVERB.
• [LFO] permet d’accéder aux paramètres LFO pour la piste active. La fonction secondaire permet d’ac-
céder à la page MASTER.
11. Les touches ARROW sont utilisées pour la navigation et la configuration de certaines valeurs des para-
mètres. Dans les menus, elles sont appelées [UP], [DOWN], [LEFT] et [RIGHT].
12. [PAGE] permet de sélectionner la page du pattern actif, si celui-ci est constitué de plus de 16pas. Les
LED <PATTERN PAGE> indiquent le nombre de pages composant le pattern actif ainsi que la page
actuellement active. La LED clignote sur la page du pattern en cours de lecture. La fonction secondaire
permet d’accéder au menu SCALE. Cette touche active également le mode Fill (lorsque le mode GRID
RECORDING n’est pas activé).
13. Les touches [TRIG] sont utilisées pour saisir ou supprimer les trigs du séquenceur et les verrous de
paramètres, conjointement avec les boutons DATA ENTRY. Elles sont également utilisées pour sélec-
tionner une piste, une banque et un pattern, conjointement avec les touches [TRK], [PTN] et [BANK].
Les touches [TRIG] sont également utilisées comme clavier en mode CHROMATIC. Leur fonction
secondaire permet de désactiver rapidement le sound des pistes.
La lumière rouge des touches [TRIG] indique les trigs du séquenceur tandis que le rouge clignotant in-
dique les verrous de paramètres en mode GRID RECORDING. Lors de la lecture d’un pattern, ou lorsque
le mode LIVE RECORDING est activé, une lumière parcourt les 16pas du séquenceur sur toutes les
pages (jusqu’à quatre) au tempo défini.
14. [BANK] permet de sélectionner une banque de A à H conjointement avec les touches [TRIG 9–16]. La
fonction secondaire permet d’accéder au mode MUTE.
15. [PTN] permet de sélectionner les patterns de 1 à16 conjointement avec les touches [TRIG 1–16]. La
fonction secondaire permet d’accéder au menu METRONOME.
16. [STOP] permet d’arrêter la lecture. La fonction secondaire permet de coller.
17. [PLAY] permet de démarrer la lecture du séquenceur. La fonction secondaire permet d’eacer.
18. La touche [RECORD] active/désactive le mode GRID RECORDING. Maintenez la touche [RECORD]
enfoncée puis appuyez sur [PLAY] pour activer le mode LIVE RECORDING. Activez/désactivez la
QUANTIFICATION du mode LIVE RECORDING en maintenant la touche [RECORD] enfoncée puis en
appuyant deux fois sur [PLAY]. La fonction secondaire permet de copier.
19. Appuyez sur la touche [TRK] et sur l’une des touches [TRIG] pour sélectionner une piste à modifier.
La fonction secondaire permet d’accéder au mode CHROMATIC.
20. Maintenez la touche [FUNC] enfoncée tout en appuyant sur une autre touche pour accéder à la fonc-
tion secondaire de celle-ci. Les fonctions secondaires sont inscrites en orange sur le panneau avant du
Digitakt.
21. LEVEL/DATA permet de régler le volume général de la piste active. Ce bouton est également utilisé
pour configurer les paramètres et parcourir les listes. La fonction secondaire permet d’ouvrir le SOUND
BROWSER (NAVIGATEUR DE SOUNDS).

3. DISPOSITION DES COMMANDES ET CONNECTEURS
12
3.2 CONNECTEURS ARRIÈRE
1 2 3 4 5 6 87 9
1. L’interrupteur MARCHE/ARRÊT permet d’allumer et d’éteindre l’appareil.
2. L’entrée CC, est la prise d’alimentation électrique. Utilisez l’adaptateur électrique PSU-3b inclus, raccor-
dé à une prise de courant.
3. USB permet de brancher l’appareil à un ordinateur. Pour l’utilisation d’un contrôleur MIDI ou d’Over-
bridge. Utilisez le câble de raccordement USB2.0 A vers B pour eectuer le branchement vers un
ordinateur hôte.
4. MIDI THRU/SYNC B permet de transférer des données depuis le port MIDI IN. Cette entrée peut
également être configurée afin d’envoyer DIN sync vers les instruments en place. Utilisez un câble MIDI
standard pour raccorder un autre appareil MIDI à la chaîne.
5. MIDI OUT/SYNC A est la sortie de données MIDI. Cette entrée peut également être configurée afin d’en-
voyer DIN sync vers les instruments en place. Utilisez un câble MIDI standard pour raccorder l’appareil à
l’entrée MIDI In d’un autre appareil MIDI externe.
6. MIDI IN est l’entrée de données MIDI. Utilisez un câble MIDI standard pour raccorder l’appareil à la sortie
MIDI Out d’un autre appareil MIDI externe.
7. INPUT L/R sont des entrées audio. Utilisez une prise jack mono 1/4” (connexion asymétrique).
8. OUTPUT L/R, sont les principales sorties audio. Utilisez une prise jack mono 1/4” (connexion asymé-
trique) ou une prise jack
1/4” «TRS» (connexion symétrique).
9. HEADPHONES est la sortie audio pour casque stéréo. Utilisez une prise jack 1/4” «TRS».
3.3 CONFIGURATION ET MISE EN ROUTE DU DIGITAKT
Assurez-vous de placer le Digitakt sur un support stable, tel qu’une table robuste avec susamment d’es-
pace pour les câbles. Assurez-vous d’éteindre tous les appareils avant de raccorder le Digitakt à d’autres
appareils.
1. Branchez l’adaptateur CC fourni à une prise de courant et la petite prise au connecteur 12V CC du
Digitakt.
2. Connectez la prise OUTPUT L/R du Digitakt à votre table de mixage ou amplificateur.
3. Pour contrôler le Digitakt depuis un ordinateur, branchez un câble USB entre l’ordinateur et le port USB
du Digitakt.
4. Si vous souhaitez utiliser le MIDI pour contrôler le Digitakt, connectez le port MIDI OUT de l’appareil à
partir duquel envoyer les données au port MIDI IN du Digitakt. Le port MIDI THRU reproduit les données
arrivant au port MIDI IN afin de l’utiliser pour relier les appareils MIDI entre eux. Si vous souhaitez utiliser
le Digitakt pour contrôler d’autres appareils MIDI, connectez le port MIDI OUT du Digitakt au port MIDI
IN de l’appareil que vous souhaitez contrôler.
5. Si vous souhaitez eectuer un sampling audio à partir de sources externes, branchez la source audio à
l’entrée INPUT L/R ou via un câble USB.
6. Allumez tous les appareils. Allumez le Digitakt en appuyant sur l’interrupteur Marche/Arrêt situé à l’ar-
rière de l’appareil.

4. ARCHITECTURE SONORE DU DIGITAKT
13
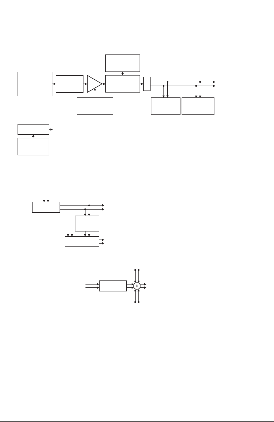
4. ARCHITECTURE SONORE DU DIGITAKT
Les illustrations ci-dessous présentent l’architecture sonore du Digitakt, avec ses huit voix audio et ses
deux sorties d’eets (delay et reverb).
4.1 VOIX AUDIO
SAMPLE
PLAYBACK
ENGINE
OVER-
DRIVE
MULTIMODE
FILTER
AMP
FILTER
ENVELOPE
AMP
ENVELOPE
REVERB
SEND
DELAY
REVERB
MIXER
FROM EFFECT SENDS
DELAY RETURNS
FROM DRUM VOICES OUTPUTS L/R
TO MIXER
FADE
ENVELOPE
LFO DESTINATION
TO MIXER
PAN
DELAY
SEND
REVERB
SEND
TO MIXER
REVERB RETURNS
4.2 EFFETS
SAMPLE
PLAYBACK
ENGINE
OVER-
DRIVE
MULTIMODE
FILTER
AMP
FILTER
ENVELOPE
AMP
ENVELOPE
REVERB
SEND
DELAY
REVERB
MIXER
FROM EFFECT SENDS
DELAY RETURNS
FROM DRUM VOICES
OUTPUTS L/R
TO MIXER
FADE
ENVELOPE
LFO DESTINATION
TO MIXER
PAN
DELAY
SEND
REVERB
SEND
TO MIXER
REVERB RETURNS

5. APERÇU DE LA STRUCTURE DES DONNÉES DU DIGITAKT
14
5. APERÇU DE LA STRUCTURE DES DONNÉES DU DIGITAKT
L’image ci-dessous présente la structure des données du Digitakt.
128 PATTERNS
8 AUDIO TRACKS
(per pattern) 8 MIDI TRACKS
(per pattern)
PROJECT +DRIVE
PROJECTS, SAMPLES
SOUNDS
127 SAMPLES
5.1 +DRIVE
Le +Drive est un dispositif de stockage rémanent. Il permet de sauvegarder jusqu’à 128projets en interne et
conserve également tous les sounds sauvegardés. Le +Drive contient également une banque de samples.
Tous les projets ont accès à ces samples.
5.2 STRUCTURE DES DONNÉES
5.2.1 PROJET
Un projet contient 128patterns. Les paramètres et états généraux sont également enregistrés dans le
projet. Lorsqu’un projet est chargé, il devient l’état de fonctionnement actif du Digitakt. De là, il est pos-
sible de modifier les patterns et les sounds d’un projet. À chaque mise sous tension du Digitakt, celui-ci
démarre avec l’état de fonctionnement actif, le projet actif. Les projets sont sauvegardés, chargés et
gérés dans le menu SETTINGS. Pour plus
de renseignements, consultez la rubrique «9. PATTERNS, KITS, SOUNDS ET SAMPLES», page 23.
5.2.2 PATTERNS
Les patterns sont le principal conteneur de données du Digitakt. Seize patterns sont disponibles pour
chacune des huit banques, soit un total de 128patterns pour chaque projet. Un pattern contient jusqu’à
huit sounds (un pour chaque piste audio), les données du séquenceur comme les trigs et les verrous
de paramètres. Il contient également les paramètres de la page TRIG et les réglages de BPM, longueur,
swing et signature rythmique. Le pattern contient par ailleurs tous les réglages pour les huit pistes MIDI.
Pour plus de renseignements, consultez la rubrique «10. SÉQUENCEUR», page 28.
5.2.3 SOUNDS
Un sound est un sample combiné à tous les paramètres de piste audio dans les pages des PARA-
MÈTRES SRC, FLTR, AMP et LFO. Les sounds sont enregistrés dans la banque de sounds du +Drive.
La banque de sound du +Drive contient jusqu’à 2048sounds. Vous pouvez utiliser le GESTIONNAIRE
DE SOUNDS pour gérer les sounds. Pour plus de renseignements, consultez la rubrique «9.3 GESTION-
NAIRE DE SOUNDS», page 24, «9. PATTERNS, KITS, SOUNDS ET SAMPLES», page 23 et «11.
PARAMÈTRES DES PISTES AUDIO», page 39.
Lorsqu’un sound est importé dans un pattern, il devient une copie indépendante du sound
sur le +Drive et n’est plus lié au sound d’origine du +Drive. Il fait alors partie du pattern.
5.2.4 SAMPLES
Vous pouvez charger jusqu’à 64Mo de samples (environ 11minutes) dans un projet, à l’aide d’un maxi-
mum de 127slots de samples. Les samples sont enregistrés dans la banque de samples du +Drive.
D’autres samples peuvent être transférés vers le Digitakt depuis un ordinateur grâce au logiciel Elektron
Transfer. Vous avez également la possibilité de sampler directement dans le Digitakt.
Pour plus de renseignements, consultez la rubrique «14. SAMPLING», page 52.

5. APERÇU DE LA STRUCTURE DES DONNÉES DU DIGITAKT
15
5.3 À PROPOS DES PISTES
5.3.1 PISTES AUDIO
Le Digitakt possède huit pistes audio. Chaque piste audio contient un sample ainsi que les réglages des
pages des PARAMÈTRES TRIG, SRC, FLTR, AMP et LFO.
Pour sélectionner une piste audio à modifier, maintenez la touche [TRK] enfoncée puis appuyez sur l’une
des touches [TRIG 1–8].
5.3.2 PISTES MIDI
Le Digitakt possède huit pistes MIDI dédiées. Elles sont utilisées pour contrôler l’équipement externe
MIDI. Chaque piste MIDI peut déclencher un accord de quatre notes maximum avec des paramètres
ajustables tels que la vitesse et
la longueur, le contrôle du pitch bend et de l’aftertouch ainsi que huit paramètres de modification du
contrôle MIDI librement attribués (CC MIDI). Pour plus de renseignements, consultez la rubrique «12.
PARAMÈTRES DES PISTES MIDI», page 46. Un canal MIDI peut être attribué à une piste MIDI et plu-
sieurs pistes peuvent partager le même canal. Si plusieurs pistes sont attribuées au même canal MIDI, la
piste possédant le nombre le plus bas est prioritaire en cas de conflits de paramètre.
Les pistes MIDI fonctionnent presque comme les pistes audio. Les verrous de paramètres, la modulation
du LFO et les commandes copier-coller sont disponibles. Chaque piste MIDI est également dotée des
paramètres de micro timing, de longueur de piste indépendante et de signature rythmique. La princi-
pale diérence réside dans le fait que les pistes MIDI ne génèrent aucun sound et que les données du
séquenceur sont transmises via les ports MIDI OUT et USB.
Pour sélectionner une piste MIDI à modifier, maintenez la touche [TRK] enfoncée puis appuyez sur l’une
des touches [TRIG 9-16].
5.3.3 MODIFICATION DES PISTES
Les cinq touches [PARAMETER] ouvrent les pages des paramètres utilisées pour la modification des
pistes.
• La page TRIG contient diérents paramètres tels que NOTE, VELOCITY et d’autres paramètres en
lien avec le trig.
• La page SRC regroupe les paramètres relatifs à la sélection du sample et à la modification des
samples sur les pistes audio. Pour les pistes MIDI, cette page possède des paramètres tels que
CHANNEL, PROGRAM et AFTERTOUCH.
• Sur la page FLTR se trouvent les paramètres dédiés au filtre multimode et à son enveloppe pour les
pistes audio. Pour les pistes MIDI, vous trouverez les paramètres de la valeur CC ici.
• La page AMP des pistes audio regroupe les paramètres relatifs à l’enveloppe d’amplitude et aux sor-
ties d’eets. Pour les pistes MIDI, vous trouverez les paramètres de la sélection CC ici.
• Enfin, la page LFO permet d’accéder aux paramètres LFO pour la piste active.
Utilisez les boutons DATA ENTRY de A à H pour modifier les paramètres correspondants. Appuyez sur
un bouton tout en le faisant tourner pour augmenter la valeur du paramètre. Maintenez la touche [PA-
RAMETER] enfoncée pour voir les valeurs de tous les paramètres de cette page. Pour plus de rensei-
gnements, consultez la rubrique «11. PARAMÈTRES DES PISTES AUDIO», page 39 et «12. PARA-
MÈTRES DES PISTES MIDI», page 46.

6. INTERFACE UTILISATEUR
16
6. INTERFACE UTILISATEUR
L’écran indique toutes les informations nécessaires à l’interaction et à la modification en temps réel sur le
Digitakt. Les huit paramètres du bouton DATA ENTRY achés varient en fonction de la situation donnée.
Ci-dessous se trouve l’écran de l’interface principale de la page SRC.
1 2 3
4
5
6
7
1. Banque et pattern actuels.
2. Nom du pattern actuel.
3. Tempo actuel.
4. Huit paramètres de piste, qui indiquent ce que les boutons DATA ENTRY contrôlent et les valeurs de
leurs paramètres actuels.
5. Réglage du volume principal de la piste active. Utilisez le bouton LEVEL/DATA pour modifier le réglage
du volume.
6. Piste active actuelle.
7. Type de piste. Piste audio (SMP) ou piste MIDI (MID).
6.1 NAVIGATION SUR L’ÉCRAN
Utilisez les touches [ARROW] [UP], [DOWN], [LEFT] ou [RIGHT] pour parcourir les menus et les sous-me-
nus.
Le bouton LEVEL/DATA peut être utilisé pour naviguer rapidement dans les menus et les listes.
La touche [YES] est utilisée pour confirmer, sélectionner, entrer dans les sous-menus et cocher/décocher
les cases.
La touche [NO] est utilisée pour annuler, désélectionner ou revenir en arrière.
Lorsque vous vous trouvez dans un menu ou un sous-menu, la touche [NO] peut être utilisée
pour revenir en arrière, pas à pas, jusqu’à l’écran principal.
6.2 MODIFICATION DES PARAMÈTRES
Les boutons DATA/ENTRY sont utilisés pour modifier les valeurs des paramètres de la piste. La position
des paramètres sur l’écran correspond à l’emplacement physique des boutons sur le panneau avant. Cer-
tains paramètres sur l’écran indiquent le bouton DATA/ENTRY qui commande ce paramètre en particulier.
Par exemple «(E)».
• Vous pouvez augmenter les paramètres en appuyant sur le bouton DATA/ENTRY tout en le tournant.
Cela permet de parcourir plus rapidement la gamme complète de paramètres.
• Appuyez sur le bouton DATA/ENTRY et sur la touche [NO] pour rétablir la valeur par défaut du
paramètre.
• Appuyez sur la touche [PARAMETER] et sur [PLAY] pour rétablir les valeurs par défaut de tous les para-
mètres de la page des paramètres sélectionnée.
• Maintenez la touche [PARAMETER] enfoncée pour voir les valeurs de tous les paramètres de cette
page.
6.2.1 IGNORER LA VALEUR DE PARAMÈTRE
En appuyant sur [FUNC] tout en modifiant certains paramètres, vous permettrez aux valeurs des para-
mètres de passer à la position appropriée. Par exemple, le temps du Delay passera de 16 à 32, 64 et 128
et l’accord du sample passera à l’octave supérieure.

6. INTERFACE UTILISATEUR
17
6.2.2 CONTRÔLE TOTAL
Si vous maintenez la touche [TRK] enfoncée et que vous modifiez un réglage de paramètre, cette modifi-
cation aectera ce paramètre sur toutes les pistes audio du pattern.
6.2.3 COMBINAISONS D’OPTIONS DE LA TOUCHE [FUNC]
La méthode standard d’utilisation de la touche [FUNC] conjointement avec d’autres touches consiste à
maintenir la touche [FUNC] enfoncée et à appuyer en même temps brièvement sur la seconde touche.
Pour certaines combinaisons de touches, il est également possible d’accéder à un sous-menu en mainte-
nant la touche [FUNC] enfoncée ainsi que l’autre touche pendant une seconde.
6.3 DÉFILEMENT RAPIDE
Parcourez les menus à l’aide du bouton LEVEL/DATA. Le défilement rapide est possible dans de nombreux
menus. Appuyez sur [FUNC] ainsi que sur les touches [UP] ou [DOWN] pour déplacer le curseur sur la
page du menu.
6.4 FONCTIONS COPIER, EFFACER ET COLLER
Les fonctions Copier, Eacer et Coller sont disponibles dans de nombreux contextes. Appuyez sur [FUNC]
et [RECORD] pour copier. Appuyez sur [FUNC] et [STOP] pour coller. Appuyez sur [FUNC] et [PLAY] pour
eacer. Les fonctions Coller et Eacer sont annulées en reproduisant la combinaison de touches. Pour
savoir quand ces commandes sont disponibles, consultez les diérentes rubriques de ce manuel.
6.5 ÉCRAN DE NOMMAGE
La méthode de nommage est identique pour plusieurs situations de nommage qui apparaissent lorsque
vous sauvegardez des samples, des sounds, des projets, etc.
Les flèches [LEFT] et [RIGHT] sont utilisées pour naviguer parmi les caractères. Sélectionnez les carac-
tères en tournant le bouton LEVEL/DATA ou en appuyant sur les flèches [UP] ou [DOWN]. [FUNC] et [NO]
permet de supprimer les lettres. Maintenez la touche [FUNC] enfoncée pour accéder au menu de nom-
mage contextuel.
6.5.1 NOMMAGE CONTEXTUEL
Pour attribuer un nom de façon pratique, ouvrez un menu contextuel indiquant les lettres, symboles et
chires disponibles. Maintenez la touche [FUNC] enfoncée lorsque vous vous trouvez sur l’écran de
nommage pour accéder à l’écran de nommage contextuel.
Maintenez la touche [FUNC] enfoncée et utilisez les touches [ARROW] pour mettre en surbrillance le
caractère que vous souhaitez insérer. Lorsque vous y êtes, relâchez la touche [FUNC] pour ajouter le
caractère.
Les fonctions Copier, Coller et Eacer sont disponibles sur l’écran de nommage.

6. INTERFACE UTILISATEUR
18
6.6 OVERBRIDGE
La suite logicielle Overbridge permet une intégration parfaite entre le Digitakt et la station audio numérique
(DAW) d’un ordinateur.
Lors de l’utilisation d’Overbridge, l’interface utilisateur de votre appareil Digitakt apparaîtra comme une
fenêtre de plug-in clairement définie dans votre DAW. Accédez, modifiez ou automatisez les paramètres
de modelage sonore à l’écran. La fonctionnalité de recherche totale pratique vous permet de retrouver les
paramètres de preset de votre appareil tels que vous les avez laissés, lorsque vous revenez à votre DAW.
Pour utiliser Overbridge, vous avez besoin d’un câble USB, d’Overbridge exécuté sur un ordinateur et d’une
DAW.
N.B. Vous devez posséder la version d’exploitation1.10 ou plus récente du Digitakt et la version1.20 ou
plus récente d’Overbridge pour utiliser Overbridge avec le Digitakt.
Vous trouverez davantage d’informations sur Overbridge pour le Digitakt sur le site Web d’Elektron.
Veuillez lire le manuel d’utilisation d’Overbridge (disponible sur le site Web d’Elektron, dans la rubrique Sup-
port) pour en savoir plus sur sa configuration, son utilisation et ses fonctionnalités.

7. DÉMARRAGE RAPIDE
19
7. DÉMARRAGE RAPIDE
Ce guide de démarrage rapide vous indiquera certaines actions de base pour commencer à utiliser le Digi-
takt. Tout d’abord, branchez-le comme indiqué dans la rubrique «3.3 CONFIGURATION ET MISE EN ROUTE
DU DIGITAKT», page 12.
7.1 LECTURE DES PRESETS D’USINE
Vous trouverez un certain nombre de patterns, sounds et samples prédéfinis dans le Digitakt. Suivez les
instructions ci-dessous pour commencer à explorer votre nouvel instrument.
1. Appuyez sur [BANK] puis sur la touche [TRIG 9] pour sélectionner la banque A. L’écran ache
«BANK A: SELECT PTN».
2. Appuyez sur la touche [TRIG 1] pour sélectionner le premier pattern de la banque A.
3. Appuyez sur [PLAY] pour écouter le pattern A01.
4. Appuyez sur [PTN] puis sur la touche [TRIG 2] pour sélectionner le pattern A02. Il démarrera lorsque
le pattern A01 sera arrivé à la fin. Sélectionnez le pattern A03 en appuyant sur [PTN] puis sur la
touche [TRIG 3] et ainsi de suite.
5. Appuyez sur [STOP] pour arrêter la lecture.
7.1.1 UTILISATION DU MODE CHROMATIC
Vous pouvez utiliser les touches [TRIG] pour lire une piste audio chromatiquement.
1. Sélectionnez la piste audio que vous souhaitez lire chromatiquement en appuyant sur [TRK] et sur
l’une des touches [TRIG 1–8].
2. Appuyez sur [FUNC] et [TRK] pour entrer en mode CHROMATIC. Les touches [TRIG] s’allument et
créent un pattern lumineux ressemblant à l’octave d’un clavier de piano. Seules les touches allu-
mées peuvent être lues.
3. Lisez les touches [TRIG]. Le sound de la piste active sera transposé diéremment pour chaque
touche pouvant être lue. Appuyez sur les touches [ARROW] [UP] ou [DOWN] pour transposer le
clavier virtuel à l’octave supérieure ou inférieure.
Pour plus de renseignements, consultez la rubrique «8.5.1 MODE CHROMATIC», page 21.
Le mode CHROMATIC est une façon pratique d’ajouter des variétés musicales à vos
rythmes. Le timbre,
la tonalité et l’impact relatifs à une lecture chromatique dépendent du caractère du sound
source.
7.1.2 UTILISATION DU MODE MUTE
Vous pouvez couper le sound des pistes du séquenceur dans ce mode. Contrairement au mode CHRO-
MATIC, peu importe la piste active lorsque ce mode est activé. Vous pouvez accéder à toutes les pistes
simultanément.
1. Assurez-vous de lire un pattern.
2. Appuyez sur [FUNC] et [BANK] pour entrer en mode MUTE.
3. Appuyez sur l’une des touches [TRIG] pour couper le sound de la piste correspondante. Appuyez
de nouveau sur cette touche pour réactiver le sound. La lumière des touches [TRIG] indique l’état
du sound. Le sound des touches éteintes est coupé. Le sound des touches allumées est activé.
Pour plus de renseignements, consultez la rubrique «8.5.2 MODE MUTE», page 22.
7.1.3 TEMPO
Pour modifier le paramètre BPM, ouvrez le menu TEMPO en appuyant sur la touche [TEMPO]. Utilisez
le bouton LEVEL/DATA pour modifier le tempo. Appuyez sur le bouton tout en le tournant pour modifier
le tempo de 8BPM. Les touches [ARROW] [UP] ou [DOWN] modifient le tempo en fractions. Veuillez
noter que vous pouvez choisir entre un tempo général ou utiliser un tempo diérent pour chaque pattern.
Appuyez sur [FUNC] et [YES] pour choisir entre les modes de tempo GLOBAL et PATTERN. Sur l’écran
de l’interface principale, vous pouvez également maintenir les touches [ARROW] [LEFT] ou [RIGHT] en-
foncées pour augmenter ou diminuer provisoirement le tempo de 10%. Relâchez la touche pour revenir
au tempo d’origine.
Pour saisir le tempo, maintenez la touche [FUNCTION] enfoncée et tapez à un rythme constant sur la
touche [TEMPO]. Après quatre tapotements consécutifs, le tempo moyen sera calculé. Si vous conti-
nuez de tapoter, le tempo moyen sera mis à jour.

7. DÉMARRAGE RAPIDE
20
Le recalage du tempo est très pratique lors de la synchronisation manuelle du Digitakt sur
une platine ou une source sonore externe. Veuillez noter que vous n’avez pas besoin de
vous trouver dans le menu TEMPO pour recaler le tempo.
7.1.4 MODIFICATION DES PARAMÈTRES
Chaque piste est dotée de cinq pages de PARAMÈTRES. Appuyez sur les touches [PARAMETER]
TRIG, SRC, FLTR, AMP et LFO pour accéder aux diérentes pages des PARAMÈTRES. Ces paramètres
aectent le sound et le signal de diérentes façons.
1. Assurez-vous de lire un pattern.
2. Appuyez sur les touches [TRK] et [TRIG] 1 à 8 pour sélectionner l’une des huit pistes audio.
3. Pour modifier, par exemple, la coupure du filtre, appuyez sur la touche [FLTR] pour ouvrir la page
FILTER.
Le paramètre intitulé FREQ modifie la coupure du filtre. Tournez le bouton DATA/ENTRY E pour
modifier la valeur du paramètre et écouter le rendu sur le sound.
Essayez les autres paramètres de la page des PARAMÈTRES pour explorer les nombreuses possibilités
de modelage sonore.
7.2 SAMPLING DEPUIS LES ENTRÉES EXTERNES
Le Digitakt peut également eectuer des samples audio, depuis des sources externes, via les entrées ex-
ternes et également en interne depuis le Digitakt lui-même.
1. Connectez votre source audio aux entrées INPUT L/R du Digitakt.
2. Appuyez sur [SAMPLING] pour accéder au menu SAMPLING puis utilisez le bouton DATA ENTRY G
pour régler SOURCE sur EXT L+R.
3. Surveillez l’audiomètre et lisez la source audio. Assurez-vous que le volume de la source audio soit le
plus fort possible, mais sans saturation ni distorsion. Réglez MON sur YES afin de contrôler le sound
entrant via le Digitakt.
4. Toujours en surveillant l’audiomètre, utilisez le bouton DATA ENTRY F pour régler THRESHOLD juste
au-dessus du bruit de fond indiqué de la source audio (lorsqu’elle n’est pas lue).
5. Appuyez sur [YES] pour armer le sampleur puis lisez la source sonore. Lorsque le signal audio d’en-
trée dépasse le niveau THRESHOLD défini, le sampling commence.
6. Appuyez sur [YES] lorsque vous souhaitez terminer le sampling.
7. Utilisez les boutons DATA ENTRY A et C pour définir les paramètres TRIM START et TRIM END afin
de couper le sample à la longueur souhaitée. Vous pouvez utiliser les boutons DATA ENTRY B et D
pour faire des zooms avant et arrière afin de savoir plus facilement où couper le sample. Appuyez sur
[FUNC] et [YES] pour prévisualiser le sample.
8. Appuyez sur [YES] pour sauvegarder le sample.
9. Donnez un nom au sample et appuyez de nouveau sur [YES] pour confirmer l’enregistrement.
10. Appuyez sur [TRACK 1–8] pour sélectionner la piste à laquelle vous souhaitez attribuer le sample.
Pour plus de renseignements, consultez la rubrique «14. SAMPLING», page 52.

8. COMMANDES DU DIGITAKT
21
8. COMMANDES DU DIGITAKT
8.1 TOUCHES TRIG
Les touches [TRIG] ont plusieurs utilisations. Elles permettent notamment de déclencher le sound d’une
piste audio (piste1 à 8) depuis le pattern actif (lorsque l’enregistrement du séquenceur est désactivé).
Elles sont également utilisées pour placer des trigs en mode GRID RECORDING. Lorsqu’elles sont enfon-
cées conjointement aux touches [PTN] et [BANK], elles permettent de sélectionner des patterns et des
banques. Les touches [TRIG] s’allument pour indiquer la position des trigs ainsi que la banque et la piste
sélectionnées.
8.2 ENCODEURS ROTATIFS
Le MASTER VOLUME est un encodeur absolu, couvrant à peu près 320degrés de son extrême gauche à
son extrême droite. Les boutons LEVEL et DATA ENTRY (avec lesquels vous définissez diérentes valeurs
de paramètres) sont des encodeurs relatifs que vous pouvez tourner autant de fois que vous le souhaitez.
En appuyant sur ces encodeurs et en les tournant, vous modifierez plus rapidement les valeurs associées.
8.3 COMPORTEMENT DES TOUCHES
En tant que groupe, les touches de sélection de piste (touches [TRIG]) fonctionnent comme des boutons
de sélection. Par exemple, lorsqu’une nouvelle piste est réglée pour être active, la piste précédente est
simultanément désactivée. Vous ne pouvez sélectionner qu’une seule piste à la fois. De même, le groupe
composé des cinq touches [PARAMETER] fonctionne comme des boutons de sélection.
Les touches [FUNC], [TRK], [PTN] et [BANK] doivent toujours être utilisées conjointement avec d’autres
touches.
8.4 NOTES MIDI
Certaines fonctions peuvent être déclenchées en envoyant les valeurs d’une note MIDI depuis un appareil
MIDI externe (un clavier MIDI ou un ordinateur, par exemple) branché au Digitakt via un câble MIDI standard
ou un câble de raccordement USB 2.0 A vers B.
Parmi les 128notes de la gamme MIDI standard, les notes de0 à8 correspondent aux notes de C2 à G2,
l’octave la plus basse. Ces notes déclenchent respectivement le sound de la piste1 à la piste8 (à condition
qu’elles soient réglées sur leurs canaux par défaut1-8). Les valeurs de ces notes sont aectées à chacune
des huit pistes, indépendamment de la piste active.
Les numéros des notes MIDI de 12 à 59 (correspondant aux notes C1 à B4, de la deuxième à la cinquième
octave de la gamme MIDI) déclencheront le sound de la piste active dans l’une des 49variations chroma-
tiques (comme si elle était lue par les touches [TRIG] en mode CHROMATIC, voir la rubrique ci-dessous),
du ton le plus bas au plus haut.
Les messages de modification du programme MIDI 0-127 sélectionneront le pattern 1-128 (A01-H16) sur le
Digitakt. De plus, les messages MIDI CC et NRPN peuvent être envoyés pour contrôler diérents aspects
du Digitakt. Pour plus de renseignements, consultez la rubrique «ANNEXE A: MIDI», page 70.
8.5 MODES
Le Digitakt est doté de deux modes de fonctionnement spéciaux: le mode CHROMATIC et le mode MUTE.
8.5.1 MODE CHROMATIC
Appuyez sur [FUNC] et [TRK] pour entrer en mode CHROMATIC. Dans ce mode, vous pouvez lire chro-
matiquement le sound de la piste audio active (ou envoyer des notes MIDI si une piste MIDI est active).
Les touches [TRIG] s’allument et créent un pattern lumineux ressemblant à l’octave d’un clavier de piano.
Seules les touches allumées peuvent être lues. Appuyez sur les touches [TRK] et [TRIG 1–16] pour sé-
lectionner la piste que vous souhaitez lire chromatiquement.
Appuyez sur les touches de trig pour modifier la hauteur chromatique des notes du sound. La gamme
allant de la touche [TRIG 9] à la touche [TRIG 16] correspond à une octave. La gamme complète s’étend
sur quatre octaves: moyenne, 1octave supérieure et 2inférieures. Appuyez sur les touches [ARROW]
[UP] ou [DOWN] pour transposer le clavier virtuel à l’octave supérieure ou inférieure.
Les notes déclenchées chromatiquement peuvent être enregistrées sur le séquenceur en mode LIVE
RECORDING. Découvrez comment procéder dans la rubrique «10.2.3 MODE LIVE RECORDING», page
29.

8. COMMANDES DU DIGITAKT
22
À l’instar du mode MUTE, l’état actif du mode CHROMATIC (la partie du clavier chromatique actuelle-
ment visible sur les touches [TRIG]) n’est pas enregistré par pattern, mais reste à l’état sur lequel il a été
défini, jusqu’à ce qu’il soit modifié.
Appuyez sur [FUNC] et [TRK] pour quitter le mode CHROMATIC.
Vous pouvez également utiliser un clavier externe pour lire chromatiquement le sound des
pistes actives. Branchez le clavier au Digitakt et configurez le clavier externe et le canal
auto MIDI du Digitakt (SETTINGS > MIDI CONFIG > CHANNELS) sur le même canal MIDI.
Lisez ensuite les notes sur le clavier externe pour lire chromatiquement le sound des
pistes actives. Vous pouvez lire chromatiquement le sound de la piste active, même si le
Digitakt n’est pas en mode CHROMATIC.
8.5.2 MODE MUTE
Vous pouvez utiliser le mode MUTE pour couper le sound de l’une ou plusieurs des 16pistes du séquen-
ceur. Contrairement au mode CHROMATIC,
peu importe la piste active lorsque vous entrez en mode MUTE. Vous pouvez accéder à toutes les pistes
simultanément. Appuyez sur l’une des touches [TRIG] pour couper le sound de la piste correspondante.
Appuyez de nouveau sur cette touche pour réactiver le sound. La couleur des touches [TRIG] indique
le statut Mute des pistes. Le sound des touches éteintes est coupé. Le sound des touches allumées est
activé.
Le Digitakt est doté de deux versions diérentes du mode MUTE:
• MODE GLOBAL MUTE En mode GLOBAL MUTE, le sound des pistes coupées l’est dans tous les
patterns et les touches de trig [TRIG] s’allument en vert.
Appuyez sur [FUNC] et [BANK] pour entrer en mode GLOBAL MUTE. Si le sound des pistes est cou-
pé en mode GLOBAL MUTE, les pistes clignotent en vert lorsque le pattern est lu.
Appuyez sur [FUNC] et [BANK] pour quitter le mode GLOBAL MUTE.
• MODE PATTERN MUTE En mode PATTERN MUTE, le sound des pistes coupées l’est uniquement
pour le pattern actif et les touches de trig [TRIG] s’allument en violet.
Appuyez sur [FUNC] et deux fois sur [BANK] pour entrer en mode PATTERN MUTE. Si le sound des
pistes est coupé en mode PATTERN MUTE, les pistes clignotent en violet lorsque le pattern est lu.
Appuyez sur [FUNC] et [BANK] pour quitter le mode PATTERN MUTE.
Les réglages du mode GLOBAL MUTE sont sauvegardés avec le projet. Les réglages du mode PATTERN
MUTE sont sauvegardés avec le projet.
Vous pouvez également utiliser QUICK MUTE pour désactiver et activer facilement le
sound des pistes du séquenceur. Maintenez la touche [FUNC] enfoncée puis appuyez sur
[TRIG] pour désactiver ou activer le sound des pistes.
Le Digitakt se souvient de la dernière version utilisée du mode MUTE et y accède en pre-
mier lorsque vous appuyez sur [FUNC] et [BANK].

9. PATTERNS, KITS, SOUNDS ET SAMPLES
23
9. PATTERNS, KITS, SOUNDS ET SAMPLES
Les patterns sont le principal conteneur de données du Digitakt. Seize patterns sont disponibles pour
chacune des huit banques, ce qui signifie que 128patterns sont disponibles pour chaque projet. Un pattern
contient jusqu’à huit sounds (un pour chaque piste audio), les données du séquenceur comme les trigs et
les verrous de paramètres. Il contient également les paramètres par défaut de la page TRIG et les réglages
de BPM, longueur, swing et signature rythmique. Un pattern contient par ailleurs tous les réglages pour les
huit pistes MIDI.
Un kit est un ensemble de huit sounds. Un sound est un sample combiné à tous les réglages des pages des
PARAMÈTRES (SRC, FLTR, AMP et LFO). Un sound peut être attribué à l’une des huit pistes audio.
Chaque piste audio peut contenir un sound. Un sound importé du +Drive vers un pattern fait alors partie
du pattern actif. Toute modification apportée à un sound n’aectera donc pas le sound ou le kit enregistré.
Cela n’aectera que le sound du pattern actif. Vous pouvez exporter (et ainsi sauvegarder) un
sound du pattern actif vers le +Drive. Pour plus de renseignements, consultez la rubrique «9.3 GESTION-
NAIRE DE SOUNDS», page 24.
Un sample utilisé dans un sound ou un pattern peut être renommé ou déplacé tout en continuant à fonc-
tionner normalement. Cela grâce à une fonction de hachage qui ajoute une valeur spécifique à chaque fi-
chier. Cette valeur est indépendante du nom du fichier ou de l’emplacement du fichier dans la structure des
données. Néanmoins, si vous supprimez un sample, celui-ci ne sera plus inclus à aucun sound ni pattern.
• Lorsqu’un sound est importé dans un pattern, il devient une copie du sound sur le +Drive
et n’est plus lié au sound d’origine enregistré sur le +Drive. Il fait alors partie du pattern.
• Si vous supprimez un sample du +Drive, celui-ci ne sera plus inclus à aucun sound ni
pattern.
Un pattern contient:
• Un kit.
• Tous les réglages pour les huit pistes MIDI.
• Les données du séquenceur comme les trigs et les verrous de paramètres.
• Les réglages de la page des PARAMÈTRES TRIG et les réglages de BPM, longueur, swing et signature
rythmique.
Un kit contient:
• Huit sounds de piste audio.
• Les réglages LEVEL pour les pistes audio.
Un sound contient:
• Un sample (relié depuis le +Drive) ainsi que les réglages des pages des PARAMÈTRES SRC, FLTR, AMP
et LFO pour la piste audio.
Un sample contient:
• Un fichier audio mono 16bit, 48kHz.
9.1 BANQUE DE SOUNDS DU +DRIVE
La taille totale du +Drive est de 1Go. La banque de sounds du +Drive peut contenir jusqu’à 2048sounds
(256sounds dans chaque banque de A à H) disponibles pour tous les projets. La banque de sound du
+Drive contient également les samples. Vous pouvez charger jusqu’à 64Mo de samples (environ 11minutes)
sur un projet. Un sample doit être importé dans un projet afin qu’il soit verrouillé. Pour plus de renseigne-
ments, consultez la rubrique «11.3 SRC PAGE 1», page 39.
9.2 SOUND BROWSER (NAVIGATEUR DE SOUNDS)

9. PATTERNS, KITS, SOUNDS ET SAMPLES
24
Appuyez sur [FUNC] et LEVEL pour ouvrir le SOUND BROWSER, qui est utilisé pour prévisualiser et char-
ger des sounds. Ce menu ache la liste de tous les sounds de la banque de sounds du +Drive. Parcourez la
liste en tournant le bouton LEVEL ou en appuyant sur [UP]/[DOWN]. Appuyez sur [YES] pour charger un
sound. Appuyez sur la touche [TRIG] de la piste active pour prévisualiser le sound.
Appuyez sur [LEFT] pour accéder au menu SORTING. Appuyez sur [YES] pour exécuter les commandes.
Appuyez sur [NO] ou sur la flèche [RIGHT] pour quitter le menu.
SORT ABC trie les sounds par ordre alphabétique. Cette commande est disponible uniquement lorsque
les sounds sont triés par numéro de slot.
SORT 123 trie les sounds par numéro de slot. Cette commande est disponible uniquement lorsque les
sounds sont triés par ordre alphabétique.
FILTER ouvre une liste dans laquelle les sounds peuvent être classés en fonction des tags. Appuyez sur
[YES] pour sélectionner et désélectionner les tags. Plusieurs tags peuvent être sélectionnés. Appuyez
sur [NO] pour quitter la liste de tags.
SEARCH eectuera une recherche de texte et répertoriera tous les avec les noms correspondant à
ou contenant le texte saisi. Pour plus de renseignements, consultez la rubrique «6.5 ÉCRAN DE NOM-
MAGE», page 17 concernant la saisie de texte.
9.3 GESTIONNAIRE DE SOUNDS
Appuyez sur [FUNC] et [PATTERN] pour ouvrir le menu IMPORT/EXPORT. Le GESTIONNAIRE DE
SOUNDS est utilisé pour gérer les sounds, notamment les importer, exporter, renommer et identifier. Sélec-
tionnez MANAGE SOUNDS et appuyez sur [YES] pour ouvrir le GESTIONNAIRE DE SOUNDS. Les sounds
peuvent être sauvegardés, chargés, renommés, identifiés, etc. Ce menu ache la liste de tous les sounds
figurant dans la banque de sounds du +Drive. Tournez le bouton LEVEL ou appuyez sur [UP]/[DOWN] pour
parcourir la liste. Appuyez sur la touche [TRIG] de la piste active pour prévisualiser le sound.
Appuyez sur [LEFT] pour accéder au menu SORTING. Appuyez sur [YES] pour exécuter les commandes.
Appuyez sur [NO] ou sur la flèche [RIGHT] pour quitter le menu.
SORT ABC trie les sounds par ordre alphabétique. Cette commande est disponible uniquement lorsque
les sounds sont triés par numéro de slot.

9. PATTERNS, KITS, SOUNDS ET SAMPLES
25
SORT 123 trie les sounds par numéro de slot. Cette commande est disponible uniquement lorsque les
sounds sont triés par ordre alphabétique.
FILTER ouvre une liste dans laquelle les sounds peuvent être classés en fonction des tags. Appuyez sur
[YES] pour sélectionner et désélectionner les tags. Vous pouvez choisir plusieurs tags. Appuyez sur
[NO] pour quitter la liste de tags.
SEARCH eectuera une recherche de texte et répertoriera tous les avec les noms correspondant à
ou contenant le texte saisi. Pour plus de renseignements, consultez la rubrique «6.5 ÉCRAN DE NOM-
MAGE», page 17 concernant la saisie de texte.
Appuyez sur [RIGHT] pour accéder au menu SOUND OPERATIONS. Les opérations disponibles aecteront
le sound sélectionné. Appuyez sur [YES] pour appliquer les commandes au sound sélectionné. Appuyez
sur [NO] ou sur la flèche [LEFT] pour quitter le menu.
IMPORT TO TRACK permet de charger le sound sélectionné vers la piste active afin qu’il devienne un
élément à part entière du pattern actif.
COPY TO... permet de copier les sounds sélectionnés vers l’un des emplacements suivants:
• +DRIVE copie les sounds sélectionnés dans les premiers slots libres de la banque de sounds du +Drive.
• +BANK (A-H) copie les sounds sélectionnés dans les premiers slots libres d’une banque spécifique à
l’intérieur du +Drive.
EXPORT TO HERE permet d’exporter le sound de la piste active et de le sauvegarder dans le slot sélec-
tionné.
RENAME permet d’ouvrir un écran à partir duquel vous pouvez renommer le sound sélectionné.
EDIT TAGS permet d’ouvrir un menu dans lequel les sounds peuvent être identifiés. Les sounds peuvent
avoir n’importe quel nombre de tags, mais seuls les deux premiers s’acheront sur la liste des sounds.
Appuyez sur [YES] pour appliquer ou supprimer des tags. Sélectionnez <SAVE> et appuyez sur [YES]
pour sauvegarder
DELETE permet de supprimer un sound.
SELECT ALL permet de sélectionner tous les sounds de la liste.
DESELECT ALL permet de désélectionner tous les sounds de la liste.
TOGGLE permet d’activer ou de désactiver la protection en écriture des sounds sélectionnés. Lorsqu’un
sound est protégé, il ne peut pas être écrasé, renommé, identifié, ni supprimé. Un sound protégé est doté
d’un symbole en forme de verrou à côté de son nom.
SEND SYSEX envoie les sounds sélectionnés en tant que données SysEx.
• Les sounds de la banque de sounds du +Drive sont organisés en huit banques, de A à H.
Chaque banque peut contenir 256sounds. Utilisez les touches [TRIG A–H] pour consulter
uniquement les sounds d’une banque en particulier.
• Vous pouvez prévisualiser le sound actuellement sélectionné en appuyant sur la touche
[TRIG 1–8] de la piste active. Tous les sounds disponibles pour la piste active peuvent être
prévisualisés. Veuillez noter que si le sound prévisualisé est envoyé vers les eets, les
paramètres des eets actuels l’aecteront.
• Plusieurs sounds peuvent être simultanément aectés par les commandes disponibles
dans le menu SOUND OPERATIONS. Sélectionnez/désélectionnez les sounds individuels
en les mettant en surbrillance et en appuyant sur [YES].
• Appuyez sur [FUNC] et [UP]/[DOWN] pour parcourir plus rapidement la liste de sounds.
9.4 LECTURE D’UN SOUND
Appuyez sur les touches [TRIG 1–8] pour lire les sounds des huit pistes du pattern actif. Les touches
[TRIG] s’allument brièvement lorsque vous appuyez dessus.

9. PATTERNS, KITS, SOUNDS ET SAMPLES
26
LIRE UN SOUND À L’AIDE D’UN APPAREIL MIDI EXTERNE
Les sounds peuvent également être lus à l’aide d’un appareil MIDI externe branché au Digitakt. Les canaux
MIDI pour chacune des pistes audio peuvent être attribués dans le menu MIDI CHANNELS, présenté dans
la rubrique «15.3.3 CHANNELS», page 60. Vous pouvez également utiliser un appareil MIDI externe pour
lire chromatiquement un sound lorsque vous êtes en mode CHROMATIC. Pour plus de renseignements,
consultez la rubrique «8.5.1 MODE CHROMATIC», page 21.
9.5 MODIFICATION D’UN SOUND
Activez la fonction de modification de l’une des pistes audio en appuyant sur [TRK] et sur l’une des touches
[TRIG] 1 à 8. Toute modification apportée aux paramètres de la piste sera enregistrée comme faisant partie
du pattern actif.
Réglez le niveau du volume général de la piste audio active à l’aide du bouton LEVEL.
Modifiez un sound en réglant les paramètres des pages des PARAMÈTRES. Appuyez sur la touche d’une
page [PARAMETER] pour accéder à ces pages. Utilisez les boutons DATA ENTRY A à H pour modifier les
paramètres. Pour plus de renseignements, consultez la rubrique «11. PARAMÈTRES DES PISTES AUDIO»,
page 39.
SRC permet de contrôler la sélection du sample et la lecture des samples.
FLTR permet de contrôler le mode du filtre, la fréquence de coupure et l’enveloppe.
AMP permet de contrôler les paramètres d’amplitude, les sorties d’eets et les niveaux.
LFO permet de contrôler les paramètres LFO du sound.
Si vous souhaitez importer (sauvegarder) un sound particulier avec tous ses paramètres actuels, utilisez le
GESTIONNAIRE DE SOUNDS. Pour plus de renseignements, consultez la rubrique «9.3 GESTIONNAIRE DE
SOUNDS», page 24.
Le sound finalisé, avec ses paramètres et son sample, peut être copié sur une autre piste. Appuyez sur
[TRK] et [RECORD] puis sur [TRK] et l’une des touches [TRIG] pour sélectionner la piste vers laquelle
vous souhaitez copier le sound. Enfin, appuyez sur [TRK] et [STOP] pour coller le sound dans la piste
sélectionnée.
9.6 ATTRIBUTION D’UN SAMPLE
Les 127samples chargés dans un projet peuvent être attribués au sound de n’importe quelle piste audio.
Les samples de l’utilisateur peuvent être remplacés, déplacés et gérés dans le menu SAMPLES. Pour plus
de renseignements, consultez la rubrique «15.2 SAMPLES», page 56.
1. Appuyez sur [TRK] et [TRIG 1–8]. Pour sélectionner une piste audio à laquelle attribuer un sample.
2. Appuyez sur [SRC] pour ouvrir la page des paramètres SOURCE.
3. Tournez le bouton DATA ENTRY D pour faire apparaître une liste de samples.

9. PATTERNS, KITS, SOUNDS ET SAMPLES
27
4. Tournez le bouton dans le sens inverse des aiguilles d’une montre pour parcourir la liste vers le haut et
dans le sens des aiguilles d’une montre pour la parcourir vers le bas. Appuyez sur la touche [TRIG] de
la piste active pendant la navigation pour écouter le sample actuellement mis en surbrillance.
5. Appuyez sur [YES] pour sélectionner un sample. Appuyez sur le bouton DATA ENTRY D ou sur [NO]
pour quitter la liste sans sélectionner de sample.

10. SÉQUENCEUR
28
10. SÉQUENCEUR
Le séquenceur du Digitakt enregistre les informations dans les patterns. Un pattern contrôle la lecture
des pistes audio, des pistes MIDI et diérents aspects des pistes propres aux patterns. Chacune des huit
banques, de A à H, contient 16patterns, ce qui signifie que 128patterns sont disponibles pour chaque pro-
jet. Pour plus de renseignements, consultez la rubrique «10.5 MENU PATTERN», page 31.
Un pattern contient:
• Les configurations générales de trig sur la page TRIG (hauteur de la note, vitesse par défaut, etc.).
• Les paramètres des pages SCR, FLTR, AMP et LFO.
• Les paramètres des pages DELAY, REVERB et MASTER.
• Les paramètres de quantification.
• Les trigs de notes pour toutes les pistes.
• Les trigs de verrous pour toutes les pistes.
• Les verrous de paramètres.
• Les verrous de samples.
• La longueur et la signature rythmique des pistes.
10.1 UTILISATIONS DE BASE DES PATTERNS
Le Digitakt peut basculer sans problème entre les patterns. Cette capacité, ajoutée à celle d’enchaîner des
patterns, est une fonction pratique pour des improvisations en direct. Pour plus de renseignements, consul-
tez la rubrique «10.12 CHAÎNES», page 37.
10.1.1 SÉLECTION D’UNE BANQUE ET D’UN PATTERN
Appuyez sur [BANK] puis sur [TRIG 9-16] pour sélectionner une banque. Appuyez ensuite sur [TRIG
1-16] pour sélectionner un pattern. Appuyez sur [PTN] puis sur [TRIG 1-16] pour sélectionner un nouveau
pattern dans la banque actuelle. Lorsque vous appuyez sur [BANK] ou sur [PTN] vous devez choisir une
banque ou un pattern dans les quatre secondes pour que la modification prenne eet.
Un message à l’écran indique le délai de quatre secondes. Appuyez sur [TRK] pour quitter le pattern ou
la banque sélectionné(e).
Les touches blanches [TRIG] indiquent les emplacements du pattern contenant des données. Une
touche [TRIG] rouge indique le pattern actuellement actif. Les patterns vides sont éteints.
Lorsqu’un pattern est joué et qu’un nouveau pattern est sélectionné, l’emplacement du nouveau pattern
clignote dans le coin supérieur gauche de l’écran. Une fois que le dernier pas du pattern a été joué, le
nouveau pattern démarre et l’emplacement du pattern cesse de clignoter.
• Les patterns peuvent être modifiés pendant que le séquenceur est en cours d’exécu-
tion.
• Les patterns peuvent être modifiés et placés en file d’attente en envoyant des mes-
sages de modification du programme.
• Une fois qu’un pattern est sélectionné, et avant de relâcher toute touche, les touches
[RECORD], [PLAY] et [STOP] peuvent être enfoncées pour copier, eacer ou coller
les patterns sans quitter le pattern actif. Il est possible d’eacer et de coller plusieurs
patterns en même temps.
10.1.2 CONTRÔLE D’UN PATTERN
Appuyez sur [PLAY] pour commencer la lecture d’un pattern. Appuyez sur [STOP] pour arrêter la lecture
de toutes les pistes. Le sound sera coupé, mais les eets tels que Delay continueront à être entendus
jusqu’à ce que les répétitions concernées s’estompent. Lorsque le séquenceur est arrêté, appuyez rapi-
dement sur [STOP] et [STOP] pour arrêter la lecture de toutes les pistes et obtenir un court fondu des
eets de sortie.
Lorsqu’un pattern est lu et que la touche [PLAY] est enfoncée, la lecture s’interrompt. Appuyez de nou-
veau sur [PLAY] pour reprendre la lecture.
Si un pattern contient plus de 16pas de séquenceur, les LED <PATTERN PAGE> l’indiqueront. Lorsqu’un
pattern est lu, la page du pattern actif actuel est indiquée à l’aide d’une LED <PATTERN PAGE> cligno-
tante.
10.1.3 TEMPO D’UN PATTERN
Le tempo est défini dans le menu TEMPO. Appuyez sur [TEMPO] pour ouvrir ce menu. Pour plus de
renseignements, consultez la rubrique «7.1.3 TEMPO», page 19.

10. SÉQUENCEUR
29
10.2 MODIFICATION D’UN PATTERN
Le Digitakt propose deux modes d’entrée principaux lors de la modification ou de la création d’un pattern:
le mode GRID RECORDING et le mode LIVE RECORDING. Dans ces modes, deux types de trigs peuvent
être saisis: les trigs de notes et les trigs de verrous.
10.2.1 TYPES DE TRIGS
Un trig est un événement de séquenceur que vous pouvez placer lorsque vous souhaitez que le séquen-
ceur eectue une action sur le Digitakt. Deux types de trigs peuvent être utilisés: les trigs de notes et les
trigs de verrous.
• Les trigs de notes déclenchent des sounds ou des notes MIDI.
• Les trigs de verrous déclenchent des verrous de paramètres, mais sans déclencher de notes.
Les trigs de notes sont indiqués à l’aide des touches [TRIG] rouges et les trigs de verrous sont indi-
qués par les touches [TRIG] jaunes. Les touches [TRIG] éteintes indiquent les pas ne contenant aucun
trig. Vous trouverez davantage d’informations sur les verrous de paramètres dans la rubrique «10.11.1
VERROUS DE PARAMÈTRES», page 35. Les deux types de trigs sont ajoutés diéremment dans le
séquenceur, selon que le mode GRID RECORDING ou LIVE RECORDING est activé.
10.2.2 MODE GRID RECORDING
L’enregistrement en grille GRID RECORDING est une méthode de composition dans laquelle des trigs
sont ajoutés à l’aide des touches [TRIG].
1. Entrez en mode GRID RECORDING en appuyant sur la touche [RECORD]. La touche [RECORD]
s’allume en rouge pour indiquer que le mode GRID RECORDING est activé.
2. Sélectionnez la piste à laquelle vous souhaitez ajouter les trigs en maintenant la touche [TRACK]
enfoncée puis en appuyant sur l’une des touches [TRIG]. Une touche [TRIG] rouge indique la piste
active.
3. Placez des trigs de notes sur le séquenceur à l’aide des 16touches [TRIG]. Pour ajouter un trig de
verrou, appuyez sur les touches [FUNCTION] et [TRIG]. Les trigs de verrous peuvent être saisis à
n’importe quel pas du séquenceur, notamment ceux contenant des trigs de notes. Pour supprimer
le trig, appuyez rapidement sur la touche [TRIG] des trigs saisis. Pour modifier le trig, et non le
supprimer, maintenez la touche [TRIG] d’un trig enfoncée un peu plus longtemps.
4. Sélectionnez une autre piste et ajoutez des trigs de notes et des trigs de verrous. Répétez la procé-
dure pour toutes les pistes que vous souhaitez utiliser.
5. Appuyez sur [PLAY] pour lire la séquence.
Ajoutez le micro timing à un trig de note en maintenant la touche [TRIG] enfoncée tout en appuyant sur
les touches [ARROW] [LEFT] ou [RIGHT]. Pour plus de renseignements, consultez la rubrique «10.3
MENU MICRO TIMING», page 30.
Définissez la vitesse de retrig en maintenant la touche [TRIG] enfoncée tout en appuyant sur les touches
[ARROW] [UP] ou [DOWN]. De la même façon, une fenêtre contextuelle s’achera à l’écran, sur laquelle
diérentes configurations de retrig sont définies.
Pour plus de renseignements, consultez la rubrique «10.4 MENU RETRIG», page 30.
Si le pattern contient plus de 16pas, sélectionnez la page du pattern que vous souhaitez modifier en
appuyant sur la touche [PAGE]. Une LED <PATTERN PAGE> entièrement allumée indique la page du
pattern actif.
Appuyez sur [RECORD] pour quitter le mode GRID RECORDING.
• Vous pouvez utiliser un contrôleur MIDI externe tel qu’un clavier pour saisir les données
NOTE et TRIG VELOCITY lorsque vous êtes en mode GRID RECORDING. Il vous sut
de maintenir la touche [TRIG] enfoncée puis de jouer une note sur un clavier externe.
Sur les pistes MIDI, vous pouvez ajouter un accord de quatre notes maximum à chaque
trig. La première note définit la valeur TRIG VELOCITY pour toutes les notes du trig.
• Tous les trigs d’une piste peuvent être déplacés vers l’avant ou vers l’arrière sur le sé-
quenceur. En mode GRID RECORDING, maintenez la touche [FUNC] enfoncée tout en
appuyant sur les flèches [LEFT] ou [RIGHT] pour déplacer le trig.
10.2.3 MODE LIVE RECORDING
Le mode LIVE RECORDING est la seconde méthode d’ajout de trigs aux pistes. Dans ce mode d’enregis-
trement, les touches [TRIG] sont lues en temps réel afin d’ajouter des trigs aux pistes. Vous pouvez éga-
lement utiliser le mode CHROMATIC pour ajouter chromatiquement des trigs de notes. Il est également

10. SÉQUENCEUR
30
possible d’entrer des verrous de paramètre en temps réel. La saisie de trigs en mode LIVE RECORDING
peut, ou non, être quantifiée automatiquement. Les trigs non quantifiés peuvent être quantifiés après leur
enregistrement, à l’aide du menu QUANTIZE auquel vous pouvez accéder en appuyant sur [FUNC] et
[TRIG]. Pour plus de renseignements, consultez la rubrique «10.7 MENU QUANTIZE», page 32.
1. Maintenez la touche [RECORD] enfoncée puis appuyez sur [PLAY] pour entrer en mode LIVE
RECORDING. Pour activer/désactiver la quantification automatique du LIVE RECORDING, appuyez
rapidement deux fois sur [PLAY] tout en maintenant la touche [RECORD] enfoncée. Le séquen-
ceur commence à jouer et la touche [RECORD] se met à clignoter en rouge.
2. Saisissez des trigs en temps réel en appuyant sur les touches [TRIG] . Si le mode CHROMATIC est
activé, la valeur de transposition du trig de la note sera enregistrée en fonction de la touche [TRIG]
enfoncée. Toutes les modifications apportées aux réglages de la page des PARAMÈTRES à l’aide
des boutons DATA ENTRY seront enregistrées en tant que verrou de paramètres et ajouteront des
trigs de verrous si besoin.
3. Appuyez sur [PLAY] pour quitter le mode LIVE RECORDING pendant que le séquenceur joue. Si
le mode LIVE RECORDING est activé et que la touche [RECORD] est enfoncée, le mode GRID
RECORDING sera activé.
4. Appuyez sur [STOP] pour arrêter l’enregistrement et la lecture du séquenceur.
Appuyez sur [PLAY] pour quitter le mode LIVE RECORDING pendant que le séquenceur joue.
• Vous pouvez utiliser un contrôleur MIDI externe tel qu’un clavier pour saisir les don-
nées NOTE, TRIG
VELOCITY et TRIG LENGTH lorsque vous êtes en mode LIVE RECORDING. Il vous
sut de jouer les notes sur le clavier externe et elles seront enregistrées par le sé-
quenceur. Sur les pistes MIDI, vous pouvez ajouter un accord de quatre notes maxi-
mum à chaque trig. La première note définit la valeur TRIG VELOCITY pour toutes les
notes du trig. La dernière note jouée définit la valeur TRIG LENGTH pour toutes les
notes du trig.
10.3 MENU MICRO TIMING
Ici, vous pouvez ajouter le micro timing à un trig de note, en le plaçant en avant ou en arrière du temps. Le
micro timing peut être personnalisé sur l’un des pas du séquenceur à la fois sur les pistes audio et MIDI. En
mode GRID RECORDING, maintenez une ou plusieurs touches [TRIG] enfoncées puis appuyez sur [LEFT]/
[RIGHT] pour accéder au menu contextuel Micro timing qui indique le décalage pour le/les pas choisi(s)
du séquenceur sur la piste active. Pour quitter le menu Micro timing, relâchez la/les touche(s) [TRIG]. Les
paramètres du micro timing sont enregistrés dans le pattern actif
MICRO TIMING Appuyez sur les touches [LEFT]/[RIGHT pour régler le décalage.
10.4 MENU RETRIG
Les retrigs peuvent être personnalisés sur l’un des pas du séquenceur sur les pistes audio. En mode GRID
RECORDING, maintenez une ou plusieurs touches [TRIG] enfoncées puis appuyez sur [UP]/[DOWN] pour
accéder au menu contextuel Retrig qui indique les actions de retrig pour le/les pas choisi(s) du séquenceur
sur la piste active. Pour quitter le menu Retrig, relâchez la/les touche(s) [TRIG]. Les paramètres du retrig
sont enregistrés dans le pattern actif.

10. SÉQUENCEUR
31
RETRIG permet d’activer/désactiver le verrou de retrig. Lorsqu’il est activé, le retrig s’active dès que la
touche [TRIG] de la piste active est enfoncée. Utilisez le bouton DATA ENTRY A pour activer/désactiver
le retrig.
RATE permet de définir le taux du retrig (1/1, 1/2, 1/3, 1/4, 1/5, 1/6, 1/8, 1/10, 1/12, 1/16, 1/20, 1/24, 1/32,
1/40, 1/48, 1/64 ou 1/80). 1/16 est le taux de retrig nominal, un trig par pas. 1/32 correspond à deux trigs
par pas, et ainsi de suite. Pour les triolets de trig, par exemple, définissez le taux de retrig sur 1/12 (ou
1/24). Vous pouvez également appuyer sur les touches [UP]/[DOWN] lorsque vous êtes dans le menu
Retrig pour ajuster le taux.
LEN permet de définir la durée de la courbe de vitesse du retrig en fractions, ou en multiples rationnels
ou entiers d’un pas (0,125–INF). 1/16 est la longueur nominale d’un pas. Ce paramètre aecte le compor-
tement de la courbe de vitesse en définissant les limites de son enveloppe.
VEL permet de définir un fondu entrant ou sortant sur la courbe de vitesse du retrig (128–127). 128
correspond à une disparition en fondu totale pendant la longueur définie, 64 applique un fondu sortant
jusqu’à la moitié de la vitesse pendant la longueur définie, 0 est égal à une courbe de vitesse plate sans
fondu, 64 applique un fondu entrant jusqu’à la moitié de la vitesse pendant la longueur définie et 127ap-
plique un fondu entrant total jusqu’à la vitesse complète pendant la longueur définie.
Les retrigs peuvent être enregistrés sur le séquenceur en mode GRID RECORDING ainsi qu’en mode LIVE
RECORDING. Ils sont enregistrés en tant que trigs séparés. Si la vitesse du retrig est supérieure à la durée
d’un pas du séquenceur, les trigs sont créés avec un pas interne supplémentaire (par ex. pas avec retrig
activé).
10.5 MENU PATTERN
Utilisez le menu PATTERN pour gérer les patterns. Appuyez sur [PATTERN] pour ouvrir ce menu. Utilisez
les flèches [UP] et [DOWN] pour naviguer parmi les options. Appuyez sur [YES] pour confirmer votre choix.
Appuyez sur [NO] pour quitter le menu.
10.5.1 RENAME
Permet d’ouvrir un écran de NOMMAGE à partir duquel vous pouvez renommer le pattern sélectionné.
10.5.2 CLEAR
• WHOLE PATTERN permet d’eacer les données de séquenceur et le kit du pattern actif. Une invite
apparaît une fois que vous avez sélectionné cette option. Appuyez sur [YES] pour eacer ou [NO]
pour annuler l’action. Veuillez noter qu’aucune information sur le pattern n’est définitivement perdue
tant que le pattern est sauvegardé dans le même slot de pattern que celui à partir duquel il a été
chargé.
• KIT DATA permet d’eacer le kit du pattern actif. Toutes les données du séquenceur restent inchan-
gées. Une invite apparaît une fois que vous avez sélectionné cette option. Appuyez sur [YES] pour
eacer ou [NO] pour annuler l’action. Veuillez noter qu’aucune information sur le kit n’est définitive-
ment perdue tant que le pattern est sauvegardé dans le même slot de pattern que celui à partir duquel
il a été chargé.

10. SÉQUENCEUR
32
• SEQUENCE DATA permet d’eacer les données du séquenceur du pattern actif. Tous les sounds
restent inchangés. Une invite apparaît une fois que vous avez sélectionné cette option. Appuyez sur
[YES] pour eacer ou [NO] pour annuler l’action. Veuillez noter qu’aucune information sur le séquen-
ceur n’est définitivement perdue tant que le pattern est sauvegardé dans le même slot de pattern que
celui à partir duquel il a été chargé.
10.5.3 SAVE TO PROJ
Vous devez avoir déjà sauvegardé le projet au moins une fois avant de pouvoir sauvegarder les informa-
tions du pattern.
• WHOLE PATTERN permet de sauvegarder les données de séquenceur et le kit du pattern actif sur
le +Drive. Une invite apparaît une fois que vous avez sélectionné cette option. Appuyez sur [YES] pour
sauvegarder ou [NO] pour annuler l’action.
• KIT DATA permet de sauvegarder le kit du pattern actif sur le +Drive. Une invite apparaît une fois
que vous avez sélectionné cette option. Appuyez sur [YES] pour sauvegarder ou [NO] pour annuler
l’action.
• SEQUENCE DATA permet de sauvegarder les données de séquenceur du pattern actif sur le +Drive.
Une invite apparaît une fois que vous avez sélectionné cette option. Appuyez sur [YES] pour sauve-
garder ou [NO] pour annuler l’action.
10.5.4 RELOAD FROM PROJ
Vous devez avoir déjà sauvegardé le pattern au moins une fois avant de pouvoir recharger les informa-
tions du pattern.
• WHOLE PATTERN permet de recharger les données de séquenceur et le kit du pattern actif depuis
le +Drive. Une invite apparaît une fois que vous avez sélectionné cette option. Appuyez sur [YES] pour
recharger ou [NO] pour annuler l’action.
• KIT DATA permet de recharger le kit du pattern actif depuis le +Drive. Une invite apparaît une fois
que vous avez sélectionné cette option. Appuyez sur [YES] pour recharger ou [NO] pour annuler
l’action.
• SEQUENCE DATA permet de recharger les données de séquenceur du pattern actif depuis le
+Drive. Une invite apparaît une fois que vous avez sélectionné cette option. Appuyez sur [YES] pour
recharger ou [NO] pour annuler l’action.
10.5.5 IMPORT/EXPORT
Ici, vous pouvez gérer les sounds sur le Digitakt.
• IMPORT SOUND permet d’importer (copier) un sound du +Drive dans le pattern actif. Tournez le
bouton LEVEL ou appuyez sur [UP]/[DOWN] pour parcourir la liste. Appuyez sur [YES] pour sélec-
tionner un sound puis appuyez sur [TRACK 1–8] pour sélectionner la piste à laquelle vous souhaitez
attribuer le sound.
• EXPORT SOUND permet d’exporter (sauvegarder) le sound du pattern actif vers le +Drive. Tournez
le bouton LEVEL ou appuyez sur [UP]/[DOWN] pour choisir un emplacement de mémoire de destina-
tion. Appuyez sur [YES] pour exporter le sound. Donnez un nom au sound et appuyez de nouveau sur
[YES] pour confirmer l’exportation.
• MANAGE SOUNDS permet d’ouvrir le GESTIONNAIRE DE SOUNDS. Pour plus de renseignements,
consultez la rubrique «9.3 GESTIONNAIRE DE SOUNDS», page 24.
10.6. PAGE DES PARAMÈTRES TRIG
Définissez les actions exécutées lors du déclenchement d’une note dans la page des PARAMÈTRES TRIG.
Appuyez sur la touche [TRIG] pour accéder au menu. Modifiez les réglages à l’aide des boutons DATA EN-
TRY. Ces réglages généraux aectent les trigs de notes placés sur le séquenceur. À n’importe quel pas du
pattern, les trigs peuvent être verrouillés sur d’autres paramètres en maintenant une touche [TRIG] enfon-
cée puis en changeant le paramètre. Pour plus de renseignements, consultez la rubrique «11.2. PAGE DES
PARAMÈTRES TRIG», page 39.
10.7 MENU QUANTIZE
Appuyez sur [FUNC] et [TRIG] pour ouvrir ce menu. Modifiez les paramètres à l’aide du bouton DATA
ENTRY E et F.

10. SÉQUENCEUR
33
TRK. aecte tous les trigs en temps micro de la piste active en temps réel. Plus la valeur est quantifiée,
plus les trigs en temps micro seront quantifiés. Appuyez sur la touche [TRIG 1-16] pour sélectionner la
piste à quantifier (0–127).
GLOBAL aecte tous les trigs en temps micro de toutes les pistes en temps réel. Plus la valeur est quan-
tifiée, plus les trigs en temps micro seront quantifiés. (0–127).
Appuyez sur [FUNC] et [YES] pour appliquer la quantification au pattern. Appuyez sur [NO] pour quitter
le menu.
10.8 MENU METRONOME
Le menu METRONOME contrôle le métronome interne du Digitakt. Appuyez sur [FUNCTION] et [PTN]
pour ouvrir le menu METRONOME. Utilisez les boutons DATA ENTRY pour modifier les paramètres.
ACTIVE active/désactive le métronome. Vous pouvez également maintenir les touches [FUNC] et [PTN]
enfoncées pendant une seconde pour activer/désactiver le métronome lorsque vous n’êtes pas dans le
menu METRONOME.
TIME SIG. contrôle la mesure et la note de la signature rythmique du métronome.
PREROLL BARS contrôle le nombre de mesures pendant lesquelles le métronome émettra un sound
avant le début de lecture du séquenceur. Ce paramètre s’applique uniquement en mode LIVE RECOR-
DING.
VOL. contrôle le volume du clic.
10.9 MENU SCALE
Vous pouvez ici configurer la longueur et le timing du pattern et des pistes. Le menu SCALE est composé
de deux modes. En mode LENGTH PER PATTERN, toutes les pistes partagent la même longueur. En mode
LENGTH PER TRACK, la longueur de chaque piste est diérente. Appuyez sur [FUNC] et [PAGE] pour ac-
céder au menu SCALE. Appuyez sur [FUNC] et [YES] pour basculer entre les deux modes SCALE. Utilisez
les boutons DATA ENTRY pour ajuster les diérents paramètres.
10.9.1 MODE LENGTH PER PATTERN
Il s’agit du mode par défaut. Dans ce mode, toutes les pistes du pattern partagent la même longueur et la
même signature rythmique.

10. SÉQUENCEUR
34
LENGTH contrôle la longueur du pas d’un pattern. Le nombre le plus à gauche correspond au nombre
de pas du pattern. Le nombre maximum de pas disponibles dans le pattern est déterminé par la longueur
totale, définie par le second chire. Il peut y avoir 16, 32, 48 ou 64pas. En mode GRID RECORDING, si
17pas ou plus sont utilisés dans un pattern, la touche [PAGE] est utilisée pour basculer entre les dié-
rentes pages du pattern.
SCALE contrôle la signature rythmique du pattern. Sept réglages sont disponibles: 1/8X, 1/4X, 1/2X,
3/4X, 1X, 3/2X et 2X. Un réglage de 1/8X lit le pattern à un huitième du tempo d’origine. 3/4X lit le pattern
à trois quarts du tempo. 3/2X lit le pattern deux fois plus vite que le réglage 3/4X. 2X lit le pattern deux
fois plus vite que le BPM.
Les trigs sont automatiquement copiés lors de l’extension de la longueur d’un pattern. Si un pattern est
constitué de deux pages, par exemple, et que la longueur du pattern est augmentée à quatre pages, les
deux pages de pattern ajoutées seront des copies des deux premières pages du pattern.
Appuyez sur la touche [PAGE] pour modifier rapidement la longueur totale du pattern. Appuyez sur la
touche [TRIG] pour modifier rapidement le nombre de pas du pattern.
Un réglage de la signature rythmique à 2X est utile pour augmenter la résolution de base du séquenceur
de pas à 32notes. Un réglage de 3/4X est utile lorsque le Digitakt joue aux côtés d’autres instruments,
sur le même BPM et que vous souhaitez qu’il joue des triolets.
10.9.2 MODE LENGTH PER TRACK
Dans ce mode, des longueurs individuelles peuvent être attribuées aux pistes du pattern. Appuyez sur
[FUNC] et [YES] pour basculer entre les deux modes SCALE. En mode LENGTH PER TRACK, deux
colonnes sont représentées: TRACK et PATTERN.
La colonne TRACK définit la longueur des pas de la piste. Elle correspond au réglage de la longueur du
pattern en mode LENGTH PER PATTERN. Les réglages n’aectent que la piste active. Appuyez sur les
touches [TRK] pour sélectionner la piste sur laquelle les paramètres d’échelle seront modifiés.
La colonne PATTERN définit la longueur principale, la longueur principale modifiée et la signature ryth-
mique générale du pattern.
M.LEN contrôle le nombre de pas joués par le pattern avant que toutes les pistes ne redémarrent. Un
paramètre INF fera tourner en boucle les pistes du pattern à l’infini, sans qu’elles soient redémarrées.
Veuillez noter que ce paramètre aecte également la durée pendant laquelle le pattern jouera avant
qu’un pattern enchaîné commence à être joué. Le paramètre CH.LEN peut remplacer cette valeur.
CH.LEN contrôle la durée pendant laquelle le pattern actif est joué avant qu’un pattern calé ou enchaî-
né commence à être joué. Ce paramètre est important lorsque, par exemple, M.LEN est réglé sur INF.
Si aucun réglage CH.LEN n’est eectué, le pattern sera joué à l’infini et le pattern suivant ne sera alors
pas calé. Mais si, par exemple, CH.LEN. est réglé sur 64, le pattern se comporte comme un pattern
composé de 64pas en termes de calage et d’enchaînement.
SCALE définit la signature rythmique générale du pattern.
Appuyez sur [FUNC] et [UP]/[DOWN] pour définir TRACK LENGTH par paliers de 16.
10.10 PAGE MASTER
Appuyez sur [FUNC] et [LFO] pour accéder à ce menu. Ici, vous pouvez accéder au paramètre TRACK
LEVELde l’ensemble des huit pistes audio (0-127).

10. SÉQUENCEUR
35
10.11 FONCTIONS DU SÉQUENCEUR
10.11.1 VERROUS DE PARAMÈTRES
Un verrou de paramètres permet à chaque trig d’avoir ses propres valeurs de paramètres. Les trigs de
notes d’une piste audio peuvent, par exemple, avoir diérents réglages de tonalité, d’amplitude et de
filtre. Il est possible de verrouiller les paramètres figurant sur les pages des PARAMÈTRES et d’appliquer
les verrous de paramètres à tous les types de pistes. Pour un aperçu complet de tous les paramètres des
pages des PARAMÈTRES, consultez la rubrique «11. PARAMÈTRES DES PISTES AUDIO», page 39 et
«12. PARAMÈTRES DES PISTES MIDI», page 46.
Pour appliquer les verrous de paramètres en mode GRID RECORDING, maintenez la touche [TRIG] d’un
trig enfoncée (trig de note ou trig de verrou). Utilisez les boutons DATA ENTRY pour régler les para-
mètres que vous souhaitez verrouiller. Les graphiques deviennent inversés pour le paramètre verrouillé et
les valeurs du paramètre verrouillé s’achent. La touche [TRIG] du trig verrouillé clignote en rouge (pour
les trigs de notes) ou en jaune (pour les trigs de verrous) pour indiquer que le trig contient désormais un
verrou de paramètre.
Pour supprimer un seul verrou de paramètre, maintenez la touche [TRIG] enfoncée tout en appuyant sur
le bouton DATA ENTRY du paramètre verrouillé. Vous pouvez eacer tous les verrous de paramètres d’un
trig si vous supprimez le trig de la note et que vous le saisissez de nouveau.
En mode LIVE RECORDING, tournez un bouton DATA ENTRY ou jouez les touches [TRIG] en mode
CHROMATIC pour entrer les verrous de paramètres sur la piste active. Les trigs de notes seront verrouil-
lés en conséquence et les trigs de verrous contenant les verrous seront placés sur les pas du séquen-
ceur ne contenant pas de trigs de notes.
Pour supprimer tous les verrous de paramètres de toutes les pistes lorsque le mode LIVE RECORDING
est activé, maintenez les touches [FUNC] et [CLEAR] enfoncées.
Appuyez sur [NO] et sur l’une (ou plusieurs) des touches [TRIG] pour eacer une séquence de trigs en-
registrés sur une piste spécifique (ou sur plusieurs pistes) en même temps que le séquenceur. Tous les
pas atteints sur le pattern en cours de lecture seront eacés jusqu’à ce que les touches soient relâchées.
Vous pouvez également supprimer des verrous de paramètres spécifiques en temps réel en appuyant sur
[NO] tout en enfonçant le bouton DATA ENTRY correspondant au paramètre à supprimer.
Jusqu’à 72paramètres diérents peuvent être verrouillés sur un pattern. Un paramètre
compte pour un (1) paramètre verrouillé indépendamment du nombre de trigs qui le ver-
rouillent. Si, par exemple, le paramètre de coupure du filtre est verrouillé sur chaque pas
du séquenceur, il reste encore 71paramètres qui peuvent être verrouillés.
10.11.2 VERROUS CONDITIONNELS
Sur la page TRIG se trouve un paramètre appelé COND (condition du trig) grâce auquel un ensemble de
règles conditionnelles peut être appliqué à n’importe quel trig, à l’aide d’un verrou de paramètre. Chaque
réglage est une condition logique qui déterminera le déclenchement ou non du trig défini dans le séquen-
ceur. Vous devez d’abord placer un trig là où vous souhaitez appliquer un verrou conditionnel.
Le séquenceur doit être en mode FILL pour pouvoir activer les verrous conditionnels appelés FILL. Pour
plus de renseignements, consultez la rubrique «10.11.3 MODE FILL», page 36.
Les règles conditionnelles suivantes sont définies à l’aide du paramètre COND:
FILL n’est vrai (activera le trig de la note) que lorsque le mode FILL est activé (voir ci-dessus).
FILL est vrai lorsque FILL ne l’est pas.
PRE est vrai si la condition de la note évaluée le plus récemment sur la même piste était vraie.
PRE est vrai lorsque PRE ne l’est pas.

10. SÉQUENCEUR
36
NEI est vrai si la condition de la note évaluée le plus récemment sur la piste voisine était vraie. La piste
voisine correspond à la piste située avant celle qui est modifiée. Par exemple, la piste voisine de la
piste 4 est la piste 3. S’il n’existe aucune condition sur la piste voisine, la condition est fausse et aucun
sound n’est joué.
NEI est vrai lorsque NEI ne l’est pas.
1ST est vrai pour le premier cycle du pattern (jusqu’à ce que le pattern ait été lu en boucle).
1ST est vrai lorsque 1ST ne l’est pas.
X% est une condition de probabilité. Il existe x% de chance pour que cela soit vrai.
Dans A:B, A définit le nombre de fois où le pattern est joué avant que la condition du trig soit vraie. B
définit le nombre de fois où le pattern est joué avant que le compte ne soit réinitialisé et redémarré.
Cette action se répète indéfiniment. Par exemple, avec un réglage de 2:4, la condition du trig sera
vraie la deuxième fois où le pattern sera joué puis la sixième, la dixième, etc. Avec un réglage de 3:5, la
condition du trig sera vraie la troisième fois où le pattern sera joué puis la huitième, la treizième, etc.
• Les verrous de paramètres conditionnels sont parfaits pour ajouter de la diversité au
pattern. Pour configurer une grille de trigs de notes incompatibles ou concluants sur
l’une des pistes du synthétiseur, et lancer quelques verrous de probabilité également
(et même parfois arborer une série de trigs conditionnés de façon logique), il existe une
façon ingénieuse et aléatoire de donner vie à de petites compositions.
• Veuillez noter que la diversité arbitraire ou aléatoire, bien qu’amusante et intéressante,
n’est pas la seule façon d’utiliser les trigs conditionnels. Ils peuvent également être uti-
lisés, par exemple, lorsque vous voulez qu’une même piste se compose d’une séquence
mélodique et d’une séquence de percussions, dont l’une n’est active qu’en mode FILL.
10.11.3 MODE FILL
Appuyez sur [YES] et [PAGE] pour activer le mode FILL pour un cycle de pattern. Il s’activera lorsque
le pattern tourne en boucle et restera actif jusqu’à ce qu’il se répète une nouvelle fois. Vous pouvez
également activer le mode FILL à tout moment et aussi longtemps que vous le souhaitez en maintenant
la touche [PAGE] enfoncée lorsque le pattern est joué (le mode GRID RECORDING ne peut pas être
activé). Le mode FILL est activé tant que la touche est enfoncée.
Le mode FILL peut être utilisé pour créer une variation temporaire, comme un roulement de batterie,
dans votre pattern.
10.11.4 SWING
Ajustez le paramètre Swing du pattern pour utiliser un groove rythmique et propulsif. Appuyez sur [TEM-
PO] pour accéder à ce menu.
Définissez le rapport de SWING entre 51 et 80% en tournant le bouton DATA ENTRY E. Le paramètre
par défaut est un espacement similaire, 50%.
10.11.5 FONCTIONS COPIER, COLLER ET EFFACER
Les patterns, les pages de piste, les pistes et les trigs peuvent être copiés, collés et eacés.
Le pattern actif peut être copié à un autre endroit dans la même banque ou dans une autre banque. Pour
copier un pattern, le mode GRID RECORDING doit être désactivé. Copiez le pattern en appuyant sur
[FUNC] et [RECORD]. Sélectionnez un autre pattern et collez le pattern copié à cet emplacement en
appuyant sur [FUNC] et [STOP]. Cette action peut être annulée en appuyant de nouveau sur [FUNC] et
[STOP]. Eacez un pattern en appuyant sur [FUNC] et [PLAY]. Pour annuler cette action, appuyez de
nouveau sur ces touches.
Les pistes individuelles du séquenceur peuvent être copiées, collées et eacées de la même façon que
les patterns. Pour ce faire, le mode GRID RECORDING doit être activé.
La page d’une piste peut également être copiée, collée et eacée. Cette action est similaire à l’action de

10. SÉQUENCEUR
37
copier/coller/eacer une piste, mais n’aecte que la page de la piste active. Sélectionnez la page de la
piste de votre choix en appuyant sur la touche [PAGE]. Copiez en appuyant sur [PAGE] et [RECORD].
Sélectionnez une nouvelle page de piste et appuyez sur [PAGE] et [STOP] pour coller. Annulez en ap-
puyant de nouveau sur [PAGE] et [STOP]. Appuyez sur [PAGE] et [PLAY] pour eacer la page de piste
active. Pour annuler cette action, appuyez de nouveau sur ces touches.
Les trigs, ainsi que tous les réglages de verrouillage des paramètres, peuvent également être copiés,
collés et eacés. Le mode GRID RECORDING doit être activé pour accéder à cette fonctionnalité.
Maintenez un trig enfoncé et appuyez sur [RECORD] pour copier. Collez en maintenant une autre touche
[TRIG] enfoncée tout en appuyant sur [STOP]. Il est également possible de copier plusieurs trigs. Main-
tenez plusieurs trigs enfoncés et appuyez sur [RECORD]. Le premier trig que vous avez enfoncé sera
le point de départ. Au moment de coller, les autres trigs copiés seront positionnés par rapport à ce trig.
Collez la séquence de trigs copiée en maintenant une autre touche [TRIG] enfoncée tout en appuyant
sur [STOP]. Eacez les verrous de trigs en maintenant un ou plusieurs trigs enfoncés et en appuyant sur
[PLAY].
10.11.6 COMMANDES DE SAUVEGARDE ET RECHARGE TEMPORAIRE D’UN PATTERN
Les patterns peuvent être instantanément sauvegardés sur un espace mémoire temporaire puis rechar-
gés depuis cet espace.
• Pour eectuer une sauvegarde temporaire du pattern actif, appuyez sur [FUNC] et [YES]. Cette
action est utile pour créer un point de restauration lorsque vous eectuez des ajustements en direct,
mais sans sauvegarder de façon permanente les modifications.
• Pour eectuer une recharge temporaire du pattern actif, appuyez sur [FUNC] et [NO]. Cette action
permet de recharger le pattern à partir de votre dernière utilisation de la commande de sauvegarde
temporaire. Si vous n’avez encore jamais eectué de sauvegarde temporaire, le pattern est alors re-
chargé à partir de l’état de sauvegarde permanente.
Les commandes de SAUVEGARDE TEMPORAIRE DU PATTERN et RECHARGE TEMPO-
RAIRE DU PATTERN sont idéales pour les improvisations en direct. Toute modification
apportée au pattern actif, comme l’ajout des notes d’une ligne de basses ou l’utilisation du
CONTRÔLE TOTAL, peut être immédiatement annulée. En même temps, les sauvegardes
et les recharges n’aecteront par le pattern de façon permanente.
La commande de SAUVEGARDE TEMPORAIRE DU PATTERN ne sauvegardera pas le
pattern de façon permanente et toute modification apportée sera perdue si vous chargez
un autre projet. Si vous souhaitez sauvegarder vos modifications de façon permanente,
vous devez utiliser SAVE TO PROJ dans le MENU PATTERN. Pour plus de renseignements,
consultez la rubrique «10.5 MENU PATTERN» on page 31.
10.12 CHAÎNES
Les chaînes sont des séquences composées de plusieurs patterns. Vous pouvez utiliser les chaînes pour
présélectionner et automatiser l’ordre dans lequel vous souhaitez lire vos patterns.
Vous pouvez créer une chaîne dans la banque active actuelle. Vous pouvez utiliser 16patterns au sein
de cette banque afin de créer la chaîne. La chaîne peut être composée d’un maximum de 64entrées de
pattern.
1. Appuyez sur les touches [BANK] et [TRIG 9–16] pour sélectionner une banque.
2. Maintenez la touche [PTN] enfoncée puis appuyez sur la touche [TRIG 1–16] pour sélectionner le
premier pattern dans la chaîne.
3. Relâchez la touche [PTN] puis appuyez sur les touches [TRIG 1–16] dans l’ordre dans lequel vous
souhaitez jouer les patterns enchaînés. Maintenez la touche [TRIG] précédente enfoncée tout en ap-

10. SÉQUENCEUR
38
puyant sur la suivante, puis la suivante et ainsi de suite afin que le séquenceur reconnaisse que vous
créez une chaîne et non que vous changez simplement de pattern.
4. Appuyez sur [PLAY] pour démarrer le séquenceur et jouer la chaîne. La chaîne tournera en boucle
une fois que le dernier pattern de la chaîne aura été joué.
Veuillez noter que la chaîne est perdue dès lors que vous créez une nouvelle chaîne ou que
vous sélectionnez une nouvelle banque/un nouveau pattern. De plus, les chaînes ne peuvent
pas être sauvegardées et seront perdues une fois le Digitakt éteint.
• Les chaînes peuvent être créées lorsque le séquenceur est en cours d’exécution.
• Vous pouvez également utiliser les messages de modification du programme MIDI d’un
appareil externe pour modifier
les patterns sur le Digitakt. Pour plus de renseignements, consultez la rubrique «15.3.1
SYNC» on page 59.

11. PARAMÈTRES DES PISTES AUDIO
39
11. PARAMÈTRES DES PISTES AUDIO
Voici une description de tous les paramètres disponibles dans les pages des PARAMÈTRES des pistes
audio. Les paramètres de la page TRIG ne sont pas sauvegardés avec le sound, mais avec le pattern. Les
paramètres des pistes audio peuvent être verrouillés sur d’autres réglages de n’importe quel pas du pattern
en maintenant d’abord une touche [TRIG] enfoncée puis en modifiant les réglages des paramètres avec les
boutons DATA ENTRY. Pour plus de renseignements, consultez la rubrique «10.11.1 VERROUS DE PARA-
MÈTRES», page 35.
11.1 MODIFICATION DES PARAMÈTRES DES PISTES AUDIO
Il existe cinq pages de PARAMÈTRES pour les pistes audio. Appuyez sur les touches [PARAMETER] pour
accéder aux pages des PARAMÈTRES des pistes audio. Le groupe de paramètres SRC se compose de
deux pages Pour accéder à la première page, appuyez une fois sur la touche [SRC] . Pour accéder à la se-
conde page, appuyez deux fois sur la touche [SRC]. Utilisez les boutons DATA ENTRY A à H pour modifier
les paramètres. Maintenez la touche [PARAMETER] enfoncée pour voir les valeurs de tous les paramètres
de cette page.
11.2. PAGE DES PARAMÈTRES TRIG
Définissez les actions à exécuter lors du déclenchement d’une note. Modifiez les réglages à l’aide des bou-
tons DATA ENTRY. Ces réglages généraux aectent les trigs de notes placés sur le séquenceur.
Appuyez sur [TRIG PARAMETERS] pour accéder à cette page de paramètres.
11.2.1 NOTE
Trig Note définit la hauteur de la note lorsqu’elle est déclenchée. En mode LIVE RECORDING et CHRO-
MATIC, la hauteur des touches [TRIG] jouées remplacera ce réglage (24–+24).
11.2.2 VEL
Trig Velocity définit la vitesse des trigs de notes du séquenceur (0–127).
11.2.3 LEN
Trig Length définit la longueur du trig de la note. En mode LIVE RECORDING, la durée pendant laquelle
vous appuyez sur les touches [TRIG] remplace ce réglage général (0-127, INF).
11.2.4 COND
Trig Condition vous permet de définir un nombre de règles conditionnelles pouvant être appliquées à
n’importe quel trig, à l’aide d’un verrou de paramètre. Chaque réglage est une condition logique qui dé-
terminera le déclenchement ou non de la note du séquenceur. Pour plus de renseignements, consultez la
rubrique «10.11.2 VERROUS CONDITIONNELS», page 35.
11.2.5 FLT.T
Filter Trig contrôle le déclenchement ou non de l’enveloppe du filtre (ON, OFF).
11.2.6 LFO.T
LFO Trig contrôle le déclenchement ou non du LFO. (ON, OFF).
11.3 SRC PAGE 1
Les paramètres de la page SOURCE contrôlent la lecture des samples de l’utilisateur. Au sein de chaque
pattern, les samples peuvent être attribués, modulés et personnalisés dynamiquement. 127slots de
samples sont disponibles pour chaque projet.
Appuyez une fois sur [SRC] pour accéder à cette page de paramètres.

11. PARAMÈTRES DES PISTES AUDIO
40
11.3.1 TUN
Tune définit la hauteur du sample. Le bouton fonctionne de façon bipolaire et une valeur de 0 ne modifie
pas la hauteur (-24.00–+24.00 équivaut à quatre octaves).
11.3.2 PLAY
Le mode Play définit le mode de lecture du sample. Il contrôle la façon dont le sample sera joué lorsqu’il
sera déclenché.
Les diérents modes sont les suivants:
• REVERSE Le sample est joué à l’envers une fois, à chaque fois qu’il est déclenché.
• REVERSE LOOP Le sample tourne en boucle à l’envers de façon continue entre Loop Position et
Length. La longueur de la lecture en boucle est définie à l’aide du paramètre LEN sur la page TRIG.
Cette durée est également limitée par les paramètres de l’enveloppe HLD et DEC de la page AMP.
• FORWARD LOOP Le sample démarre à partir de la position STRT et tourne en boucle de façon
continue entre Loop Position et Length. La longueur de la lecture en boucle est définie à l’aide du
paramètre LEN sur la page TRIG. Cette durée est également limitée par les paramètres de l’enveloppe
HLD et DEC de la page AMP.
• FORWARD Le sample est joué une fois, à chaque fois qu’il est déclenché.
11.3.3 BR
L’augmentation de la valeur de Bit Reduction diminue la résolution du sample, pour un eet plus lo-fi
(0-127).
11.3.4 SAMP
Sample Select. Ici, vous pouvez parcourir la liste des 127samples maximum chargés sur le projet et les
attribuer aux pistes audio. Tournez le bouton dans le sens des aiguilles d’une montre pour parcourir la
liste vers le bas, et dans le sens inverse des aiguilles d’une montre pour la parcourir vers le haut. La pre-
mière position, OFF, ne joue aucun sample. Appuyez sur [FUNC] et [SRC] pour accéder à ce paramètre.
Vous devez charger un sample depuis le +Drive vers le projet avant de pouvoir l’attribuer à une piste.
Pour plus de renseignements, consultez la rubrique «14.4 ATTRIBUTION D’UN SAMPLE À UNE PISTE À
PARTIR DU +DRIVE», page 53 (OFF, 1–127).
11.3.5 STRT
Start définit la position de départ pour la lecture du sample (0,00-120,00).
11.3.6 LEN
Length définit la longueur de la lecture du sample. Start et Length définissent de façon ecace le point
final de la partie jouée du sample (0,00-120,00).
11.3.7 LOOP
Loop Pos définit la position, au sein du sample, à partir de laquelle la lecture reprend après avoir atteint
la Length Position (définie par STRT et LEN) du sample si le MODE PLAY est réglé sur FORWARD LOOP
ou REVERSE LOOP. Le sample tourne alors en boucle entre la fin de LEN et LOOP (0,00–120,00).
11.3.8 LEV
Sample Level définit le niveau du sample (0,00-127,00).

11. PARAMÈTRES DES PISTES AUDIO
41
Paramètres STA, LEN et LOP.
Start
Length
Loop position
Mode Play FORWARD LOOP.
Start Length
Loop
Position Start Length Loop
Position LengthStart
Loop
Position
11.4 SRC PAGE 2
Mêmes paramètres que sur la page SRC 1, mais avec une représentation graphique.
Appuyez deux fois sur [SRC] pour accéder à cette page de paramètres.
11.5 FLTR PAGE
Sur la page FILTER, vous trouverez les paramètres contrôlant le filtre multimode et son enveloppe associée.
Appuyez sur [FLTR] pour accéder à cette page de paramètres.
11.5.1 ATK
Attack Time définit la longueur de la phase d’attaque de l’enveloppe du filtre (0-127).
11.5.2 DEC
Decay Time définit la longueur de la phase de chute de l’enveloppe du filtre (0-127).
11.5.3 SUS
Sustain Level définit le niveau de maintien de l’enveloppe du filtre (0-127).

11. PARAMÈTRES DES PISTES AUDIO
42
11.5.4 REL
Release Time définit la longueur de la phase d’extinction de l’enveloppe du filtre (0-126, INF).
11.5.5 FREQ
Frequency définit la fréquence de coupure du filtre multimode (0,00-127,00).
11.5.6 RESO
Resonance définit la résonance du filtre. La résonance introduit un pic dans la gamme à la fréquence de
coupure (0,00-127,00).
11.5.7 TYPE
Filter Type sélectionne le type de filtre (OFF, Low Pass pôle double, High Pass pôle double).
11.5.8 ENV
Env. Depth définit la quantité de modulation de fréquence de coupure depuis l’enveloppe du filtre. Ce
bouton est bipolaire, des profondeurs de modulation positives et négatives sont disponibles (Plage
64.00—-63.00).
DURÉE
AMPLITUDE
Note On
Attack Decay
Sustain
Note O
Release
11.6 AMP PAGE
La page AMP contrôle les paramètres de l’enveloppe d’amplitude, l’overdrive, les sorties d’eets, le panora-
mique et le volume.
Appuyez sur [AMP] pour accéder à cette page de paramètres.
11.6.1 ATK
Attack Time définit la longueur de la phase d’attaque de l’enveloppe d’amplitude. (0-127).
11.6.2 HOLD
Hold Time définit le temps d’attente de l’enveloppe d’amplitude. Les valeurs de temps Fixed Hold (0-126)
indiquent la longueur du temps d’attente et l’enveloppe ignore les événements Note O tels que Trig Len-
gth (consultez la rubrique «10.6. PAGE DES PARAMÈTRES TRIG», page 32) en relâchant une touche
[TRIG] ou une touche sur un contrôleur externe. En définissant HOLD sur NOTE, le temps d’attente sera
déterminé par les événements Note On et Note O (0–126, NOTE).
Si vous définissez HOLD sur NOTE et que vous utilisez un clavier externe pour déclencher
l’enveloppe, le sound sera alors entretenu aussi longtemps que la touche du clavier restera
enfoncée (ou jusqu’à la fin du sample).

11. PARAMÈTRES DES PISTES AUDIO
43
11.6.3 DEC
Decay Time définit la longueur de la phase de chute de l’enveloppe d’amplitude. (0-126, INF).
11.6.4 OVER
Overdrive définit la quantité d’overdrive et de distorsion due à la saturation du signal entrant dans le filtre
(0,00-127,00).
11.6.5 DEL
Delay Send définit la quantité de sound envoyée via l’eet Delay. Pour plus de renseignements, consultez
la rubrique «13. PARAMÈTRES FX», page 50 (OFF, 0,01-127,00).
11.6.6 REV
Reverb Send définit la quantité de sound envoyée via l’eet Reverb. Pour plus de renseignements,
consultez la rubrique «13. PARAMÈTRES FX», page 50 (OFF, 0,01-127,00).
11.6.7 PAN
Pan positionne le sound dans le champ stéréo. La fonction du bouton est bipolaire, 0 étant le point mé-
dian équilibré, L64 envoie tout le sound sur le canal gauche et R63 envoie tout le sound à droite
(L64–R63).
11.6.8 VOL
Volume définit le volume du sound. Ce paramètre est indépendant du niveau général de la piste (0,00-
127,00).
Enveloppe d’amplitude avec durée HOLD fixe.
DURÉE
AMPLITUDE
Note On
Attack Decay
Hold
Note O
Attack Decay
Hold
Note On Note O
Attack Decay
Hold
Note On Note O
Enveloppe d’amplitude avec HOLD réglé sur NOTE.
DURÉE
AMPLITUDE
Note On
Attack
Decay
Hold
Note O
Attack Decay
Hold
Note
On Note O
Attack/
Hold Decay
Note On Note O
11.7 LFO PAGE
L’oscillateur à basse fréquence peut être utilisé pour moduler les paramètres des pages SRC,
FILTER et AMP des pistes audio. Personnalisez le comportement, l’orientation et la profondeur de l’oscilla-
teur à basse fréquence sur cette page.

11. PARAMÈTRES DES PISTES AUDIO
44
Appuyez sur [LFO] pour accéder à cette page de paramètres.
11.7.1 SPD
Speed définit la vitesse du LFO. Essayez les réglages 8, 16 et 32 pour synchroniser le LFO avec les
battements droits. Le bouton est bipolaire. Le cycle du LFO peut être inversé à l’aide de valeurs négatives
(64.00–63.00).
11.7.2 MULT
Le multiplicateur multiplie le paramètre SPD par le facteur défini, en multipliant le tempo actuel (réglages
BPM) ou un tempo fixe de 120BPM.
11.7.3 FADE
Fade In/Out permet d’appliquer un fondu entrant ou sortant sur la modulation du LFO. Le bouton est
bipolaire. Les valeurs positives entraînent un fondu sortant, les valeurs négatives un fondu entrant. 0
n’entraîne aucun fondu entrant ni sortant (-64-63).
11.7.4 DEST
Destination sélectionne la destination de modulation du LFO. Prévisualisez la façon dont la modulation
du LFO aecte le sound en mettant une destination en surbrillance. Appuyez sur [YES] pour confirmer le
choix.
11.7.5 WAVE
Waveform définit l’onde du LFO. Il existe sept types d’ondes: triangulaire, sinusoïdale, carrée, en dents de
scie, exponentielle, rampe et aléatoire.
11.7.6 SPH
Start Phase définit le point de départ du LFO au sein du cycle d’onde, lorsqu’il est déclenché. Si ce para-
mètre est réglé sur 0, le LFO commence dès le début d’un cycle d’onde complet. S’il est réglé sur 64, il
commence au milieu (0-127).
11.7.7 MODE
Le mode Trig définit le comportement du LFO lorsqu’une note est déclenchée.
• FRE est le mode libre par défaut. Il exécute le LFO en continu, sans jamais redémarrer ni
s’arrêter, même si les notes sont déclenchées.
• TRG redémarre le LFO lorsqu’une note est déclenchée.
• HLD exécute le LFO librement en arrière-plan, mais lorsqu’une note est déclenchée, le niveau de
sortie du LFO est verrouillé et reste immobile jusqu’au déclenchement de la prochaine note.
• ONE démarre le LFO à partir du début lorsqu’une note est déclenchée, l’exécute pendant un cycle
puis l’arrête. Ce réglage permet un fonctionnement similaire à une enveloppe.
• HLF démarre le LFO à partir du début lorsqu’une note est déclenchée, l’exécute pendant un demi-cy-
cle
puis l’arrête.
11.7.8 DEP
Depth définit la profondeur et la polarité de la modulation du LFO. Une profondeur de modulation positive
et négative (inversée) est possible. Un réglage central de 0,00 équivaut à aucune profondeur de modula-
tion (-64,00-63,00).

11. PARAMÈTRES DES PISTES AUDIO
45
Modes Trig et Waveforms du LFO.
TRIG FREE TRIG HOLD ONE HALF
TRIG TRIG TRIG TRIG TRIG TRIG TRIG TRIG
TRI
SIN
SQR
SAW
EXP
RMP
RND
WAVEFORM

12. PARAMÈTRES DES PISTES MIDI
46
12. PARAMÈTRES DES PISTES MIDI
Voici une description de tous les paramètres des pages des PARAMÈTRES des pistes MIDI. Les para-
mètres des pistes MIDI sont sauvegardés avec le pattern. Les paramètres peuvent être verrouillés sur
d’autres réglages de n’importe quel pas du pattern en maintenant d’abord une touche [TRIG] enfoncée puis
en modifiant les réglages des paramètres avec les boutons DATA ENTRY. Pour plus de renseignements,
consultez la rubrique «10.11.1 VERROUS DE PARAMÈTRES», page 35.
12.1 MODIFICATION DES PARAMÈTRES DES PISTES MIDI
Il existe cinq pages de PARAMÈTRES pour les pistes MIDI. Appuyez sur les touches [PARAMETER] pour
accéder aux pages des PARAMÈTRES des pistes MIDI. Utilisez les boutons DATA ENTRY A à H pour
modifier les paramètres. Maintenez la touche [PARAMETER] enfoncée pour voir les valeurs de tous les
paramètres de cette page.
12.2. PAGE DES PARAMÈTRES TRIG
Définissez les actions à exécuter lors du déclenchement d’une note. Modifiez les réglages à l’aide des bou-
tons DATA ENTRY. Ces réglages généraux aectent les trigs de notes placés sur le séquenceur.
Appuyez sur [TRIG PARAMETERS] pour accéder à cette page de paramètres.
12.2.1 NOT1
Note1 définit la note fondamentale qui doit être envoyée par la piste MIDI (C0–G10).
12.2.2 NOT2–NOT4
Note2-4 ajoute plus de notes, décalées par rapport à la note fondamentale en fonction des valeurs
sélectionnées, à un trig de note. Cela permet à une piste MIDI d’envoyer des accords composés d’un
maximum de 4notes. Si la note fondamentale est remplacée, les notes décalées seront transposées en
conséquence. La valeur 0 supprime une note décalée (-64–+63).
12.2.3 VEL
Trig Velocity contrôle la vitesse des notes que la piste MIDI envoie. Une valeur de 0 correspond à une
commande NOTE OFF (1-127).
12.2.4 LEN
Trig Length définit la durée des notes. Lorsqu’une note a fini d’être jouée, une commande NOTE OFF est
envoyée. Le réglage INF équivaut à une durée de note infinie (0,125-128, INF).
12.2.5 COND
Trig Condition définit un nombre de règles conditionnelles pouvant être appliquées à n’importe quel trig,
à l’aide d’un verrou de paramètre. Chaque réglage est une condition logique qui déterminera le déclen-
chement ou non de la note du séquenceur. Pour plus de renseignements, consultez la rubrique «10.11.2
VERROUS CONDITIONNELS», page 35.
12.2.6 LFO.T
LFO Trig contrôle le déclenchement ou non du LFO. (ON, OFF).
12.3 SRC PAGE
Ici, vous pouvez définir le canal MIDI que la piste MIDI doit utiliser pour envoyer les données. Les valeurs de
modification de banque et de programme sont également définies ici, avec quelques paramètres CC stan-
dards. La valeur par défaut des paramètres de cette page est désactivée, ce qui signifie qu’ils sont désacti-
vés et n’enverront aucune donnée. Maintenez la touche [FUNC] enfoncée et appuyez sur les boutons DATA
ENTRY pour les activer. Vous pouvez ensuite utiliser les boutons DATA ENTRY pour définir les valeurs de
paramètre comme d’habitude. Désactivez de nouveau les paramètres en répétant la procédure d’activation.

12. PARAMÈTRES DES PISTES MIDI
47
Appuyez une fois sur [SRC] pour accéder à cette page de paramètres.
12.3.1 CHAN
Channel définit le canal MIDI auquel la piste envoie les données MIDI. Si ce paramètre est réglé sur OFF,
cela désactive essentiellement la piste MIDI. Veuillez noter que ce paramètre ne peut pas être un para-
mètre verrouillé (OFF, 1-16).
12.3.2 BANK
Bank est utilisé pour l’envoi d’un message de changement de banque. Les banques 1 à 128 peuvent être
envoyées (OFF, 1-128).
12.3.3 PROG
Program change est utilisé pour l’envoi d’un message de changement de programme. Les programmes 1
à 128 peuvent être envoyés (OFF, 0-128).
12.3.4 PB
Pitch Bend contrôle les données du pitch bend envoyées sur la piste MIDI (OFF, 128.00–128.00).
12.3.5 AT
Aftertouch contrôle les données d’aftertouch envoyées sur la piste MIDI (OFF, 0-127).
12.3.6 MW
Mod Wheel contrôle les données de la molette de modulation envoyées sur la piste MIDI (OFF, 0-127).
12.3.7 BC
Breath controller contrôle les données de commande du soue envoyées sur la piste MIDI (OFF, 0-127).
12.4 FLTR PAGE (VALEUR CC)
Ici vous pouvez définir les valeurs d’un maximum de huit commandes CC pouvant être aectées. La valeur
par défaut des paramètres de cette page est désactivée, ce qui signifie qu’ils sont désactivés et n’enverront
aucune donnée. Maintenez la touche [FUNC] enfoncée et appuyez sur les boutons DATA ENTRY pour les
activer. Vous pouvez ensuite utiliser les boutons DATA ENTRY pour définir les valeurs de paramètre comme
d’habitude. Désactivez de nouveau les paramètres en répétant la procédure d’activation.
Appuyez sur [FLTR] pour accéder à cette page de paramètres.
12.4.1 VAL1-VAL8
Les valeurs CC 1 à 8 contrôlent les valeurs envoyées pour les commandes CC, spécifiées sur la page
AMP (SÉLECTION CC). Les valeurs par défaut de ces paramètres sont désactivées. Appuyez sur [TRIG]
et les boutons DATA ENTRY pour activer les paramètres et définir une valeur (OFF, 0-127).

12. PARAMÈTRES DES PISTES MIDI
48
12.5 AMP PAGE (SÉLECTION CC)
Ici, vous pouvez sélectionner les huit commandes CC dont les valeurs sont contrôlées par les paramètres
sur la page FLTR PAGE (VALEUR CC). Appuyez sur le bouton correspondant ou sur [ENTER/YES] pour
activer la modification du paramètre.
Appuyez sur [AMP] pour accéder à cette page de paramètres.
12.5.1 SEL1-SEL8
La sélection CC 1 à 8 indique les commandes CC contrôlées par les paramètres sur la page AMP PAGE 1
(VALEUR CC). Les valeurs sélectionnables sont les messages de changement de contrôle MIDI (0-119).
12.6 LFO PAGE
L’oscillateur à basse fréquence peut être utilisé pour interagir avec les paramètres des pages SRC et FILTR
des pistes MIDI. Personnalisez le comportement, l’orientation et la profondeur de l’oscillateur à basse fré-
quence sur cette page.
Appuyez sur [LFO] pour accéder à cette page de paramètres.
12.6.1 SPD
Speed définit la vitesse du LFO. Essayez les réglages 8, 16 et 32 pour synchroniser le LFO avec les
battements droits. Le bouton est bipolaire. Le cycle du LFO peut être inversé à l’aide de valeurs négatives
(64.00–63.00).
12.6.2 MULT
Le multiplicateur multiplie le paramètre SPD par le facteur défini, en multipliant le tempo actuel (réglages
BPM) ou un tempo fixe de 120BPM.
12.6.3 FADE
Fade In/Out permet d’appliquer un fondu entrant ou sortant sur la modulation du LFO. Le bouton est
bipolaire. Les valeurs positives
entraînent un fondu sortant, les valeurs négatives un fondu entrant. 0 n’entraîne aucun fondu entrant ni
sortant (-64-63).
12.6.4 DEST
Destination sélectionne la destination de modulation du LFO. Prévisualisez la façon dont la modulation
du LFO aecte le sound en mettant une destination en surbrillance. Appuyez sur [YES] pour confirmer le
choix.
12.6.5 WAVE
Waveform définit l’onde du LFO. Il existe sept types d’ondes: triangulaire, sinusoïdale, carrée, en dents de
scie, exponentielle, rampe et aléatoire.
12.6.6 SPH
Start Phase définit le point de départ du LFO au sein du cycle d’onde, lorsqu’il est déclenché. Si ce para-

12. PARAMÈTRES DES PISTES MIDI
49
mètre est réglé sur 0, le LFO commence dès le début d’un cycle d’onde complet. S’il est réglé sur 64, il
commence au milieu (0-127).
12.6.7 MODE
Le mode Trig définit le comportement du LFO lorsqu’une note est déclenchée.
• FRE est le mode libre par défaut. Il exécute le LFO en continu, sans jamais redémarrer ni
s’arrêter, même si les notes sont déclenchées.
• TRG redémarre le LFO lorsqu’une note est déclenchée.
• HLD exécute le LFO librement en arrière-plan, mais lorsqu’une note est déclenchée, le niveau de
sortie du LFO est verrouillé et reste immobile jusqu’au déclenchement de la prochaine note.
• ONE démarre le LFO à partir du début lorsqu’une note est déclenchée, l’exécute pendant un cycle
puis l’arrête. Ce réglage permet un fonctionnement similaire à une enveloppe.
• HLF démarre le LFO à partir du début lorsqu’une note est déclenchée, l’exécute pendant un demi-cy-
cle
puis l’arrête.
Pour plus de renseignements sur les modes Trig, consultez l’illustration présentée à la fin de la rubrique
«11.7 LFO PAGE», page 43.
12.6.8 DEP
Depth définit la profondeur et la polarité de la modulation du LFO. Une profondeur de modulation positive
et négative (inversée) est possible. Un réglage central de 0,00 équivaut à aucune profondeur de modula-
tion (-64,00-63,00).

13. PARAMÈTRES FX
50
13. PARAMÈTRES FX
Les paramètres des eets du Digitakt sont expliqués dans ce chapitre.
13.1 MODIFICATION DES PARAMÈTRES FX
Les eets Delay et Reverb du Digitakt sont des eets de sortie, définis au niveau du pattern. Cela signifie
que tous les sounds d’un pattern partagent les mêmes réglages d’eets, mais possèdent des niveaux de
sortie individuels pour chaque eet. Les paramètres Delay et Reverb sont définis sur leurs pages de PARA-
MÈTRES respectives, mais leurs signaux entrants sont définis par les paramètres de sortie DEL et REV sur
la page AMP de chaque piste audio. Appuyez sur [FUNC] et [FLTR] pour modifier la valeur Delay. Appuyez
sur [FUNC] et [AMP] pour modifier la valeur Reverb. Utilisez les boutons DATA ENTRY A à H pour modifier
les paramètres.
DELAY contrôle le caractère, l’envoi de réverbération et le volume de l’eet de sortie de délai.
REVERB contrôle le caractère et le volume de l’eet de sortie de réverbération.
• Les paramètres FX sont enregistrés comme faisant partie du pattern. Pensez à sauvegar-
der le pattern et à lui donner un nom unique une fois que vous avez obtenu les résultats
souhaités.
13.2 DELAY
L’eet de sortie Delay prend le signal d’entrée, le retarde puis le réintègre au signal d’origine.
Appuyez sur [FUNC] et [FLTR] pour accéder à cette page de paramètres.
13.2.1 TIME
Delay Time définit la durée du délai. Elle est relative au BPM actuel et se mesure en quintuples croches.
Par exemple, un réglage de 32 équivaut à un délai d’un temps (quatre quadruples croches) (1,00-128,00).
13.2.2 X
Pingpong définit le signal du délai afin d’alterner les répétitions sur le champ stéréo. Il se compose de
deux réglages:
• OFF vous permet de définir manuellement la position du signal de délai dans le champ stéréo. Faites-
le en utilisant le paramètre WID.
• ON permet d’alterner le signal de délai entre les positions de panoramique gauche et droite. Le para-
mètre WID
contrôle la quantité de panoramique.
13.2.3 WID
Stereo Width définit la largeur panoramique du signal de délai sur le champ stéréo. Le bouton est bipo-
laire (64.00–63.00).
13.2.4 FDBK
Feedback Gain définit la quantité de signal de sortie du délai à réintégrer dans l’entrée du délai. Un ré-
glage de paramètre plus élevé permet un délai infini et/ou gonflé. Toutefois, un retour élevé peut entraî-
ner un signal très fort (0-198).
13.2.5 HPF
Feedback HPF définit la fréquence de coupure du filtre high pass du délai. (0,00-127,00).
13.2.6 LPF
Feedback LPF définit la fréquence de coupure du filtre low pass du délai. (0,00-127,00).

13. PARAMÈTRES FX
51
13.2.7 REV
Reverb Send définit la quantité de signal de sortie du délai à envoyer à la réverbération. (0,00-127,00).
13.2.8 VOL
Mix Volume ajuste le volume du signal de sortie du délai. (0,00-127,00).
13.3 REVERB
L’eet de sortie de Reverb contrôle la persistance et les caractéristiques ambiantes des réverbérations du
sound. Il peut simuler diérents environnements sonores, allant des grands espaces aux petites pièces.
Appuyez sur [FUNC] et [AMP] pour accéder à cette page de paramètres.
13.3.1 PRE
Pre-delay définit la durée de pré-délai de la réverbération. (0,00-127,00).
13.3.2 DEC
Decay Time définit la longueur de la phase de chute du signal de réverbération, définissant principale-
ment la taille de l’espace sonore (1-127, INF).
13.3.3 FREQ
FB Shelving Freq définit la fréquence du filtre de dégradé. Conjointement avec le paramètre GAIN, ce
paramètre peut être utilisé pour atténuer le signal de réverbération au-dessus d’une fréquence choisie,
rendant le sound de réverbération plus important ou plus étoué. (0,00-127,00).
13.3.4 GAIN
FB Shelving Gain aecte l’atténuation du signal de réverbération au-dessus de la fréquence de dégradé
définie par le paramètre FRQ. À une valeur maximale, les aigus sont compris dans les réverbérations;
une valeur plus faible les atténue progressivement. (0,00-127,00).
13.3.5 HPF
Input HPF définit la fréquence de coupure du filtre high pass de la réverbération. (0,00-127,00).
13.3.6 LPF
Input LPF définit la fréquence de coupure du filtre low pass de la réverbération. (0,00-127,00).
13.3.7 VOL
Mix Volume définit le volume du signal de sortie de la réverbération. (0,00-127,00).

14. SAMPLING
52
14. SAMPLING
Digitakt est un sampleur très compétent et accessible. Il peut sampler des sounds depuis des sources
externes, via les entrées externes et peut également sampler des sounds en interne depuis le Digitakt lui-
même. La durée maximum d’un sampling est de 33secondes et celui-ci est toujours disponible même si les
64Mo de la mémoire RAM d’un projet sont utilisés.
14.1 MENU SAMPLING
Le menu SAMPLING propose des paramètres contrôlant les diérents aspects du sampling.
Appuyez sur [SAMPLING] pour accéder à ce menu. Utilisez les boutons DATA ENTRY pour modifier les
paramètres.
14.1.1 REC
Appuyez sur [FUNC] et [YES] pour démarrer le sampling. Appuyez sur [YES] pour arrêter le sampling.
14.1.2 ARM
Appuyez sur [YES] pour armer le sampleur. Le sampleur est désormais en mode Arm et commence le
sampling lorsqu’un sound entrant dépasse le niveau de seuil. Voir ci-dessous. (Appuyez sur [SAMPLING]
et [NO] pour annuler.)
14.1.3 THR
Si vous avez choisi d’armer le sampleur, le sampling commence lorsque le signal audio entrant dépasse
le réglage de seuil. Définissez un seuil susamment élevé afin qu’il ne soit pas déclenché par les bruits
ambiants, mais susamment bas pour pouvoir capturer l’ensemble du signal (0-127).
14.1.4 SRC
Source permet de choisir entre diérentes sources audio entrantes à partir desquelles eectuer un
sampling.
• EXT L règle la source d’entrée sur INPUT L.
• EXT R règle la source d’entrée sur INPUT R.
• EXT L+R règle la source d’entrée sur INPUT L+R. Le sound est ajouté au mono.
• INT L règle la source d’entrée sur le canal gauche audio interne du Digitakt.
• INT R règle la source d’entrée sur le canal droit audio interne du Digitakt.
• INT L+R règle la source d’entrée sur le canal droit et le canal gauche audio internes du Digitakt. Le
sound est ajouté au mono.
14.1.5 MON
Permet de sélectionner l’option de contrôle du sound entrant via le Digitakt (NO, YES).
14.2 SAMPLING AUDIO
1. Si vous utilisez une source audio externe, connectez-la au Digitakt.
2. Appuyez sur [SAMPLING] pour accéder au menu SAMPLING puis utilisez le bouton DATA ENTRY G
pour régler SOURCE sur votre source d’entrée audio préférée.
3. Surveillez l’audiomètre et lisez la source audio. Assurez-vous que le volume de la source audio soit le
plus fort possible, mais sans saturation ni distorsion. Réglez MON sur YES afin de contrôler le sound
entrant via le Digitakt.
4. Toujours en surveillant l’audiomètre, utilisez le bouton DATA ENTRY F pour régler THR juste au-dessus
du bruit de fond indiqué de la source audio (lorsqu’elle n’est pas lue).
5. Appuyez sur [YES] pour armer le sampleur puis lisez la source sonore. Lorsque le signal audio entrant
dépasse le niveau de seuil défini, le sampling commence.

14. SAMPLING
53
6. Appuyez sur [YES] lorsque vous souhaitez arrêter le sampling. Le Digitakt normalise alors automati-
quement le sample.
7. Utilisez les boutons DATA ENTRY A et C pour définir les paramètres TRIM START et TRIM END afin
de couper le sample à la longueur souhaitée. Vous pouvez utiliser les boutons DATA ENTRY B et D
pour faire des zooms avant et arrière afin de savoir plus facilement où couper le sample. Appuyez sur
[FUNC] et [YES] pour prévisualiser le sample.
Appuyez sur [YES] pour couper le sample. Une fois que vous avez coupé le sample, vous pouvez
appuyer sur [NO] pour annuler l’action si vous n’êtes pas satisfait du résultat.
8. Appuyez sur [YES] pour sauvegarder le sample.
9. Donnez un nom au sample et appuyez de nouveau sur [YES] pour confirmer l’enregistrement.
10. Appuyez sur [TRACK 1–8] pour sélectionner une piste à laquelle vous souhaitez attribuer le sample.
Appuyez sur [NO] si vous ne souhaitez attribuer le sample à aucune piste.
14.3 SAMPLING DIRECT
Vous pouvez également eectuer un sampling sans utiliser le menu SAMPLING. C’est possible grâce à un
ensemble de combinaisons de touches. Le sampleur utilisera les derniers paramètres SRC et THR utilisés.
1. Appuyez sur [SAMPLING] et [YES] pour armer le sampleur. La touche [SAMPLING] devient jaune.
Vous pouvez également commencer le sampling direct sans d’abord armer le sampleur. Appuyez sur
[FUNC] et [SAMPLING] pour démarrer manuellement le sampling.
2. Lorsque le signal audio entrant dépasse le niveau de seuil défini (ou lorsque vous démarrez manuelle-
ment un sampling direct), le sampling commence et la touche [SAMPLING] devient rouge.
3. Appuyez de nouveau sur [FUNC] et [SAMPLING] pour arrêter le sampling. La touche [SAMPLING]
devient d’abord rouge foncé pendant la normalisation du sample, puis verte lorsque l’action est
terminée.
Appuyez sur [SAMPLING] et [NO] pour annuler l’action à n’importe quelle étape du processus de
sampling direct.
14.4 ATTRIBUTION D’UN SAMPLE À UNE PISTE À PARTIR DU +DRIVE
Vous pouvez également attribuer des samples depuis la mémoire du +Drive du Digitakt vers les pistes.
1. Appuyez sur [SETTINGS] pour accéder au menu SETTINGS, puis sélectionnez SAMPLES et appuyez
sur [YES].
2. Utilisez les touches [ARROW] pour atteindre le sample que vous souhaitez attribuer puis appuyez sur
[YES] pour sélectionner le sample.
3. Appuyez sur [RIGHT] puis sélectionnez LOAD TO PROJ et appuyez sur [YES] pour copier et charger
le sample sur le projet.
4. Appuyez sur [YES] pour confirmer.
5. Appuyez sur [FUNC] et [SETTINGS] pour quitter le menu SETTINGS.
6. Appuyez sur [TRACK] et [TRIG 1–8] pour sélectionner la piste à laquelle vous souhaitez attribuer le
sample.
7. Appuyez sur [SRC] pour accéder au menu SOURCE puis utilisez le bouton DATA ENTRY D pour sé-
lectionner le sample que vous souhaitez charger.
8. Appuyez sur [YES] pour charger le sample sur la piste.
Pour plus de renseignements, consultez la rubrique «15.2 SAMPLES», page 56.
14.5 LECTURE D’UN SAMPLE
Une fois que le sample a été attribué à une piste, il peut être déclenché par le séquenceur ou manuellement
en appuyant sur la touche [TRIG]. Vous pouvez également définir le mode Play des samples et choisir la
partie de celui-ci que vous voulez jouer.

14. SAMPLING
54
1. Appuyez sur [SRC] pour accéder à la page SOURCE.
2. Utilisez le bouton DATA ENTRY B pour définir le comportement en MODE PLAY du sample.
• REVERSE Le sample est joué à l’envers une fois, à chaque fois qu’il est déclenché.
• REVERSE LOOP Le sample tourne en boucle à l’envers de façon continue entre Loop Position et
Length. La longueur de la lecture en boucle est définie à l’aide du paramètre LEN sur la page TRIG. La
durée de la boucle est également limitée par les paramètres HLD et DEC de l’enveloppe de la page
AMP.
• FORWARD LOOP Le sample tourne en boucle de façon continue entre Loop Position et Length. La
longueur de la lecture en boucle est définie à l’aide du paramètre LEN sur la page TRIG. La durée de la
boucle est également limitée par les paramètres HLD et DEC de l’enveloppe de la page AMP.
• FORWARD Le sample est joué une fois, à chaque fois qu’il est déclenché.
3. Utilisez les boutons DATA ENTRY E, F et G pour régler les paramètres STRT, LEN et LOOP qui
définissent la partie du sample à jouer. Appuyez deux fois sur [SRC] pour accéder à la page SRC 2
afin de consulter plus facilement ces paramètres à l’aide de l’onde du sample. Pour plus de renseigne-
ments, consultez «11.4 SRC PAGE 2», page 41.
4. • STRT Start définit la position de départ pour la lecture du sample.
• LEN Length définit la longueur de la lecture du sample. Start et Length définissent de façon ecace
le point final de la partie jouée du sample.
• LOP Loop Position définit la position, au sein du sample, à partir de laquelle la lecture reprend après
avoir atteint la Length Position (définie par STRT et LEN) si le MODE PLAY est réglé sur FORWARD
LOOP ou REVERSE LOOP. Le sample tourne alors en boucle entre la fin de LEN et LOOP.
Pour plus de renseignements, consultez la rubrique «11.3 SRC PAGE 1», page 39.

15. MENU SETTINGS
55
15. MENU SETTINGS
Le menu SETTINGS propose des paramètres qui aectent le Digitakt et qui peuvent également être utilisés
pour gérer les projets.
Appuyez sur [SETTINGS] pour accéder au menu SETTINGS. Parcourez la liste à l’aide des flèches [UP]/
[DOWN] ou du bouton LEVEL. Ouvrez un menu sélectionné en appuyant sur [YES].
15.1 PROJECT
15.1.1 LOAD PROJECT
Load Project permet d’ouvrir un écran de sélection de projets à partir duquel vous pouvez sélectionner le
projet à charger. Veuillez noter que le projet actif ne sera pas sauvegardé avant le chargement d’un nou-
veau projet. Pensez donc à d’abord sauvegarder le projet actif. Si vous souhaitez créer un nouveau projet,
sélectionnez CREATE NEW tout en bas de la liste. Le nouveau projet sera vide.
Si vous chargez un nouveau projet, il remplacera le projet actif. Pensez à sauvegarder
votre projet actif
avant de charger un autre projet.
15.1.2 SAVE PROJECT AS
Save Project permet d’ouvrir un écran de sélection de projets à partir duquel vous pouvez choisir un slot
dans lequel sauvegarder le projet actif.
Vous pouvez également appuyer sur [FUNC] et [SETTINGS] pour accéder à cet écran.
15.1.3 MANAGE PROJECTS
Manage Projects lance le menu PROJECT MANAGER. En sélectionnant un projet à partir de ce menu et
en appuyant
sur la flèche [RIGHT], une liste de commandes s’ache.
• CLEAR permet de réinitialiser le slot du projet à un état vide.
• DELETE permet de supprimer le projet du slot.
• RENAME permet d’ouvrir un écran de NOMMAGE à partir duquel vous pouvez renommer le fichier
du projet.
• LOAD FROM permet de charger le projet sélectionné. Cette action remplacera le projet actif!
• SAVE TO permet de sauvegarder le projet actif dans le slot sélectionné.
• TOGGLE permet d’activer ou de désactiver la protection en écriture. Les projets protégés ne
peuvent pas être remplacés, renommés, ni supprimés. Un symbole en forme de verrou devant le nom
du projet indique que le projet est protégé.
• INIT NEW permet d’initialiser un slot de fichier vide avec un projet propre. Cette option est disponible
uniquement pour les slots de projet vides.

15. MENU SETTINGS
56
15.2 SAMPLES
Ici, vous pouvez gérer vos samples. De base, trois répertoires sont disponibles: FACTORY, INCOMING et
RECORDED. Un vaste éventail de samples prédéfinis est disponible dans le répertoire FACTORY protégé.
Le répertoire INCOMING est la destination par défaut des samples envoyés vers la mémoire +Drive du Digi-
takt via le logiciel C6. RECORDED contient les samples créés lorsque vous samplez via le Digitakt.
Utilisez les touches [ARROW] pour mettre un répertoire en surbrillance puis appuyez sur [YES] pour
l’ouvrir. Pour quitter un répertoire et revenir à l’étape précédente dans l’arborescence du répertoire, sélec-
tionnez l’élément intitulé «..» tout en haut de l’écran et appuyez sur [YES]. Répétez l’opération pour revenir
en haut de l’arborescence du répertoire. Vous pouvez également appuyer sur [FUNC] et [RIGHT] pour
ouvrir un répertoire et sur [FUNC] et [LEFT] pour quitter un répertoire. Pour distinguer les répertoires des
samples, tous les répertoires, y compris la ligne de sortie du répertoire «..» sont identifiés à l’aide d’un (D)
à la fin de la ligne. Lorsque vous recherchez un répertoire dans le +Drive, le numéro de slot d’un sample
attribué à l’un des 127slots de samples du projet actif s’achera comme ci-dessous.
15.2.1 CHARGEMENT D’UN SAMPLE
Vous pouvez charger un ou plusieurs samples sur la mémoire RAM du projet actif.
1. Appuyez sur [SETTINGS] puis ouvrez le menu SAMPLES.
2. Ouvrez le répertoire FACTORY et naviguez jusqu’aux samples que vous souhaitez charger.
3. Mettez les samples en surbrillance et appuyez sur [YES] pour les cocher. Les samples peuvent
être prévisualisés (joués par la voix de la piste active). Il vous sut de les mettre en surbrillance et
d’appuyer sur [FUNC] et [YES]. Environ 10secondes du sample peuvent être écoutées.
4. Appuyez sur la flèche [RIGHT]. Un menu s’ache sur le côté droit de l’écran.
5. Sélectionnez LOAD TO PROJECT et appuyez sur [YES].
Les samples sélectionnés (cochés) apparaissent désormais dans les premiers slots vides disponibles
parmi les 127slots de samples du projet actif. Pour consulter les samples présents dans la mémoire RAM
du projet actif, appuyez deux fois sur la flèche [LEFT]. Cette action fera apparaître le menu de gauche.

15. MENU SETTINGS
57
Sélectionnez VIEW RAM et appuyez sur [YES]. La liste des 127slots de samples apparaît.
Sur cet écran, les 127samples peuvent être déchargés individuellement ou collectivement dans les slots
vides.
15.2.2 DÉCHARGEMENT D’UN SAMPLE
Vous pouvez décharger un ou plusieurs samples depuis la mémoire RAM du projet actif.
1. Parcourez la liste à l’aide des touches [ARROW] [UP]/[DOWN] ou du bouton LEVEL.
2. Appuyez sur [YES] pour cocher les samples individuels ou faites apparaître le menu de droite en
appuyant sur [RIGHT] et en choisissant SELECT ALL.
3. Depuis le menu de droite, sélectionnez UNLOAD pour vider les slots correspondant aux samples
cochés.
15.2.3 REMPLACEMENT D’UN SAMPLE
Vous pouvez remplacer un ou plusieurs samples dans la mémoire RAM du projet actif.
1. Mettez en surbrillance le slot contenant le sample que vous souhaitez remplacer puis appuyez sur
[RIGHT] pour ouvrir le menu de droite, et sélectionnez REPLACE.
2. Parcourez les répertoires du +Drive, localisez le sample souhaité et appuyez sur [YES] pour le
placer dans le slot de samples précédemment sélectionné.
Si vous souhaitez revenir en arrière pour parcourir les répertoires de stockage du +Drive, appuyez deux
fois sur [LEFT] et sélectionnez VIEW +DRIVE.
15.2.4 TRANSFERT D’SAMPLES D’UN ORDINATEUR VERS LE DIGITAKT
1. Raccordez le Digitakt à l’ordinateur via un câble USB.
2. Ouvrez le logiciel utilitaire Elektron Transfer sur votre ordinateur.
3. Sélectionnez le/les port(s) USB MIDI pour votre Digitakt sur l’écran de démarrage de Transfer.
4. Glissez et déposez les samples dans la fenêtre principale d’Elektron Transfer. Les samples se-
ront automatiquement transférés dans un répertoire par défaut (si aucun n’est configuré) «trans-
fers-yymmdd» créé sur la mémoire +Drive du Digitakt. Elektron Transfer convertit automatique-
ment tous les fichiers audio en fichiers audio mono 16bit, 48kHz, le format audio natif du Digitakt.

15. MENU SETTINGS
58
La durée du transfert dépend de la taille des samples. Pendant le transfert, une barre de progression
s’ache à l’écran, indiquant la quantité reçue du sample, à condition qu’un répertoire de destination soit
ouvert sur le Digitakt.
Veuillez noter que les samples transférés resteront dans le répertoire de destination du +Drive. Pour les
utiliser, ils doivent être chargés sur le projet actif. Pour plus de renseignements, consultez la rubrique
«15.2.1 CHARGEMENT D’UN SAMPLE», page 56.
Le Digitakt peut toujours recevoir des samples via MIDI Sample Dump Standard (SDS) et Extended
SDS. Le logiciel C6 d’Elektron prendre en charge ce protocole de transfert. Vous devez activer SDS
Handshake afin de sécuriser la transmission par interfaces rapides comme l’USB MIDI. Vous devez
également activer la transmission de l’en-tête Extended SDS si vous souhaitez que le nom du sample
soit envoyé au Digitakt (sinon, les samples seront simplement nommés 1, 2, 3, et ainsi de suite dans le
répertoire de destination du Digitakt).
15.2.5 CRÉATION D’UN NOUVEAU RÉPERTOIRE DE DESTINATION
Cette procédure est conseillée uniquement lorsque vous utilisez l’outil de transfert du logiciel C6 d’Elek-
tron. Si vous utilisez Elektron Transfer, vous pouvez créer un nouveau répertoire de destination sur le
Digitakt, directement depuis Elektron Transfer.
Sur l’écran principal, appuyez sur la touche [ARROW] [RIGHT] pour accéder au menu de droite. Sélec-
tionnez CREATE DIR pour créer un nouveau répertoire en appuyant sur [YES]. Un écran de nommage
apparaît. Consultez la rubrique «6.5 ÉCRAN DE NOMMAGE», page 17. Donnez un nom approprié à
votre nouveau répertoire de destination. Une fois que le nouveau répertoire s’ache sur l’écran principal,
ouvrez-le en appuyant sur [YES]. Dans le répertoire initialement vide, appuyez sur la touche [ARROW]
[LEFT] pour accéder au menu de gauche. Sélectionnez UPLOAD HERE et appuyez sur [YES].
Les samples envoyés depuis un ordinateur seront copiés dans le nouveau répertoire de destination.
Veuillez noter que tout nouveau répertoire ou répertoire existant peut être défini comme répertoire de
destination de la même façon, en accédant au menu de gauche, sauf pour le répertoire FACTORY qui est
protégé. Tout répertoire (toujours à l’exception du répertoire FACTORY) peut être supprimé ou renom-
mé en le mettant en surbrillance, en accédant au menu de droite et en sélectionnant DELETE DIR ou
RENAME.
• Assurez-vous d’avoir installé la dernière version du logiciel Elektron Transfer sur votre
ordinateur afin de transférer de façon fiable et ecace les samples vers la mémoire
+Drive du Digitakt.
Le logiciel gratuit Elektron Transfer peut être téléchargé depuis le site Web d’Elektron.
• Veuillez noter que le Digitakt n’apparaît pas sous la forme d’une icône sur le bureau de
votre ordinateur. Utilisez Elektron Transfer ou le logiciel C6 d’Elektron pour tous les
transferts.
• Si MIDI+USB est sélectionné dans les paramètres INPUT FROM et/ou OUTPUT TO du
menu MIDI PORT CONFIG (voir ci-dessous), le transfert des données MIDI limitera la vi-
tesse USB. Lors de l’envoi ou la réception d’importants blocs de données, assurez-vous
d’utiliser le réglage USB.
• La lecture du séquenceur s’arrête lorsque vous transférez des fichiers vers le Digitakt.

15. MENU SETTINGS
59
15.3 CONFIG MIDI
Dans ce menu, vous retrouverez plusieurs sous-menus en rapport avec la fonction MIDI du Digitakt.
15.3.1 SYNC
Permet de contrôler la façon dont le Digitakt reçoit et envoie les commandes de l’horloge MIDI et du
transport. Modifiez les paramètres à l’aide des flèches [LEFT]/[RIGHT] ou de la touche [YES].
CLOCK RECEIVE Lorsque cette option est activée, elle permet au Digitakt de répondre à l’horloge
MIDI envoyée par des appareils externes.
CLOCK SEND Lorsque cette option est activée, elle permet au Digitakt de transmettre l’horloge MIDI.
PRG CH RECEIVE Lorsque cette option est activée, elle permet au Digitakt de répondre aux mes-
sages de modification du programme entrant, une option utile lorsque vous souhaitez sélectionner des
patterns en externe. Le canal MIDI qui écoutera des messages de modification du programme entrant
est défini dans le menu MIDI CHANNELS. Pour plus de renseignements, consultez la rubrique «15.3.3
CHANNELS», page 60.
PRG CH SEND Lorsque cette option est activée, elle envoie des messages de modification du pro-
gramme lorsque des patterns sont modifiés. Le canal MIDI qui enverra des messages de modification
du programme est défini dans le menu MIDI CHANNELS. Pour plus de renseignements, consultez la
rubrique «15.3.3 CHANNELS», page 60.
15.3.2 PORT CONFIG
Les paramètres liés au port MIDI se trouvent dans ce menu. Modifiez les paramètres à l’aide des flèches
[LEFT]/[RIGHT].
TURBO SPEED Appuyez sur [YES] pour commencer la négociation de la vitesse turbo. La vitesse est
choisie automatiquement. Veuillez noter que vous devez utiliser une interface MIDI prenant en charge le
protocole Turbo-MIDI.
OUT PORT FUNCTIONALITY permet de sélectionner le type de signal que le port MIDI OUT envoie.
• MIDI permet au port d’envoyer des données MIDI.
• DIN 24 permet au port d’envoyer des pulsations de synchronisation DIN24. Aucune donnée MIDI
n’est envoyée au port si cette option est sélectionnée.

15. MENU SETTINGS
60
• DIN 48 permet au port d’envoyer des pulsations de synchronisation DIN48. Aucune donnée MIDI
n’est envoyée au port si cette option est sélectionnée.
THRU PORT FUNCTIONALITY permet de sélectionner le type de signal que le port MIDI THRU envoie.
Les réglages sont les mêmes que pour OUT PORT FUNCTIONALITY.
INPUT FROM permet de sélectionner la source depuis laquelle le Digitakt recevra les données MIDI.
• DISABLED permet au Digitakt d’ignorer toutes les données MIDI entrantes.
• MIDI permet au Digitakt d’écouter uniquement les données MIDI envoyées au port MIDI IN.
• USB permet au Digitakt d’écouter uniquement les données MIDI envoyées au port USB.
• MIDI+USB permet au Digitakt d’écouter les données MIDI envoyées au port MIDI IN et au port USB.
OUTPUT TO permet de sélectionner la destination vers laquelle le Digitakt envoie les données MIDI.
• DISABLED arrête l’envoi des données MIDI depuis le Digitakt.
• MIDI permet au Digitakt d’envoyer uniquement les données MIDI vers le port MIDI OUT.
• USB permet au Digitakt d’envoyer uniquement les données MIDI vers le port USB.
• MIDI+USB permet au Digitakt d’envoyer les données MIDI vers le port MIDI OUT et vers le port USB.
Si MIDI+USB est sélectionné dans les paramètres INPUT FROM et/ou OUTPUT TO,
les données MIDI limiteront la vitesse USB. Lors de l’envoi ou la réception d’importants
blocs de données, assurez-vous d’utiliser uniquement le réglage USB.
OUTPUT CH permet de choisir si les boutons envoient les données sur le canal auto ou sur le canal de
piste.
PARAM OUTPUT permet de sélectionner le type de messages MIDI que les boutons DATA ENTRY
envoient. Pour plus de renseignements sur les paramètres CC/NRPN envoyés, consultez l’»ANNEXE A:
MIDI», page 70.
• NRPN permet aux boutons d’envoyer des messages NRPN MIDI.
• CC permet aux boutons d’envoyer des messages CC MIDI.
ENCODER DEST définit si les boutons DATA ENTRY et LEVEL envoient ou non des données MIDI.
Lorsqu’ils sont réglés sur INT, les boutons aectent uniquement le Digitakt et aucune donnée MIDI
n’est envoyée. Lorsqu’ils sont réglés sur INT + EXT, les boutons aectent le Digitakt et envoient égale-
ment les données MIDI aux appareils externes.
TRIG KEY DEST définit si les touches [TRIG] envoient ou non des données MIDI. Lorsqu’elles sont
réglées sur INT, les touchent [TRIG] aectent uniquement le Digitakt et aucune donnée MIDI n’est
envoyée. Lorsqu’elles sont réglées sur INT + EXT, les touches [TRIG] aectent le Digitakt et envoient
également les données MIDI aux appareils externes. Lorsqu’elles sont réglées sur EXT, les touches
[TRIG] n’aectent pas le Digitakt, mais les données MIDI sont envoyées en externe.
MUTE DEST permet de contrôler si l’activation/désactivation du sound envoie ou non les données
MIDI. Lorsqu’elle est réglée sur INT, la désactivation du sound aecte uniquement le Digitakt et aucune
donnée MIDI n’est envoyée. Lorsqu’elle est réglée sur INT + EXT, la désactivation du sound aecte le
Digitakt et envoie également les données MIDI aux appareils externes. Lorsqu’elle est réglée sur EXT,
la désactivation du sound envoie les données MIDI en externe, mais n’aecte pas le Digitakt.
RECEIVE NOTES Lorsque cette option est activée, elle permet de jouer le Digitakt à l’aide d’un clavier
MIDI externe.
RECEIVE CC/NRPN Lorsque cette option est activée, elle permet de contrôler les paramètres du Digi-
takt depuis un appareil MIDI externe, grâce à l’envoi de données CC/NRPN.
15.3.3 CHANNELS
Ce menu gère la configuration du canal MIDI.

15. MENU SETTINGS
61
TRACK 1–8 permet de sélectionner les pistes MIDI dédiées qui contrôleront les pistes audio. Un ré-
glage sur OFF permet à la piste d’ignorer les messages MIDI entrants.
AUTO CHANNEL permet de sélectionner le canal MIDI qui donne accès à la piste active actuelle. Si
un clavier MIDI externe branché au Digitakt envoie des données MIDI sur ce canal, le clavier contrô-
lera la piste active. Ceci s’avère utile, par exemple, lorsque vous passez rapidement d’une piste audio
active à une autre pour jouer des sounds diérents.
PROGRAM CH IN CH permet de sélectionner le canal MIDI qui écoutera les messages de modifi-
cation du programme entrant. Un réglage sur AUTO utilisera le canal AUTO. Autorisez le Digitakt à
répondre aux messages de modification du programme dans le menu MIDI SYNC. Pour plus de rensei-
gnements, consultez la rubrique «15.3.1 SYNC», page 59.
PROGRAM CH OUT CH permet de sélectionner le canal MIDI qui enverra des messages de modifica-
tion du programme lors du changement de patterns. Un réglage sur AUTO utilisera le canal AUTO. Au-
torisez le Digitakt à envoyer des messages de modification du programme dans le menu MIDI SYNC.
Pour plus de renseignements, consultez la rubrique «15.3.1 SYNC», page 59.
15.4 SYSTEM
Le menu System contient les options OS UPGRADE et FORMAT +DRIVE du Digitakt.
15.4.1 OS UPGRADE
Cette option de menu est utilisée lorsque vous souhaitez mettre à niveau le système d’exploitation du
Digitakt. Pour envoyer le fichier OS syx, utilisez notre logiciel gratuit Elektron Transfer. Le fichier OS syx
et le logiciel Elektron Transfer peuvent être téléchargés depuis le site Web d’Elektron.
Pour que le transfert soit possible, l’appareil envoyant le fichier OS syx doit être connecté au port MIDI IN
ou USB du Digitakt.
Veuillez noter que le Digitakt n’apparaît pas sous la forme d’une icône sur le bureau de votre ordinateur.
1. Appuyez sur [YES] pour que le Digitakt commence à écouter les données OS SysEx entrantes. Si
vous souhaitez annuler l’état d’attente, appuyez sur [NO].
2. Ouvrez Elektron Transfer et sélectionnez Elektron Digitakt pour l’appareil d’entrée MIDI et l’appareil
de sortie MIDI.
3. Glissez et déposez le fichier syx dans la fenêtre principale d’Elektron Transfer pour l’envoyer au
Digitakt.
Une barre de progression apparaît sur l’écran du Digitakt lors de la réception du système d’exploitation.
Une fois le processus terminé, le système d’exploitation est à jour et l’appareil redémarre.
Si la mise à niveau du système d’exploitation du Digitakt se fait via les ports MIDI, utilisez
l’interface Elektron TM-1 USB MIDI pour une vitesse de transfert jusqu’à 10fois plus rapide.

15. MENU SETTINGS
62
15.4.2 FORMAT +DRIVE
Vous pouvez eacer l’ensemble du contenu du +Drive. Une fois que vous avez fait vos choix à l’aide des
flèches [LEFT] ou [RIGHT] et que vous avez confirmé en appuyant sur [YES], vous serez invité à exécu-
ter ou non la procédure de formatage. Appuyez sur [YES] pour procéder au formatage.
PROJECTS+SOUNDS permet d’eacer tous les projets et sounds. Cochez/décochez cette case en
appuyant sur les flèches [LEFT] ou [RIGHT].
SAMPLES permet d’eacer tous les samples. Cochez/décochez cette case en appuyant sur les flèches
[LEFT] ou [RIGHT].

16. MENU STARTUP
63
16. MENU STARTUP
Pour accéder à ce menu, maintenez la touche [FUNC] enfoncée tout en allumant le Digitakt. Ce menu per-
met d’eectuer diverses tâches. Pour choisir les diérentes options, appuyez sur la touche [TRIG] corres-
pondante.
16.1 MODE TEST
Pour entrer dans ce mode, appuyez sur la touche [TRIG 1].
À des fins de test, un sound bref est émis au niveau de toutes les sorties de l’unité.
Si vous rencontrez des problèmes avec votre Digitakt et pensez qu’ils peuvent être dus à un problème ma-
tériel, lancez ce teste d’auto-vérification. Les flèches [UP] et [DOWN] peuvent être utilisées pour parcourir
le rapport de test. Un appareil totalement fonctionnel ne doit signaler aucune erreur. Si ce n’est pas le cas,
contactez le support technique d’Elektron ou le distributeur de votre Digitakt.
16.2 RÉINITIALISATION VIDE
Pour exécuter cette opération, appuyez sur la touche [TRIG 2]. Tous les patterns et sounds seront eacés.
Les données du +Drive ne seront pas aectées.
16.3 RÉINITIALISATION DES PARAMÈTRES D’USINE
Lors d’une réinitialisation des paramètres d’usine sur le Digitakt, le projet RAM actif sera remplacé et réini-
tialisé (y compris les données des patterns, du pool audio et les données globales). Le slot 1 du projet du
+Drive sera remplacé et réinitialisé avec les patterns, sounds et paramètres prédéfinis en usine. La banque
de sound A sera remplacée par les sounds d’usine.
Si vous souhaitez garder le projet actif, pensez à le sauvegarder sans un slot de projet du +Drive supérieur
à 1 avant d’eectuer la réinitialisation des paramètres d’usine. Pour la réinitialisation des paramètres d’usine,
appuyez sur la touche [TRIG 3].
16.4 MISE À NIVEAU DU SYSTÈME D’EXPLOITATION
Commencez la mise à jour du système d’exploitation en appuyant sur la touche [TRIG 4]. Le Digitakt
entre alors en phase d’attente, écoutant les données entrantes du système d’exploitation, puis le message
«READY TO RECEIVE» s’ache à l’écran. Pour que le transfert soit possible, l’appareil envoyant le fichier
OS syx doit être connecté au port MIDI IN du Digitakt. Pour envoyer le fichier OSsyx, utilisez notre logiciel
utilitaire gratuit SysEx C6. Le fichier OS syx et le logiciel C6 peuvent être téléchargés depuis le site Web
d’Elektron.
• Vous ne pouvez pas utiliser le logiciel Elektron Transfer pour transférer les fichiers OS sys
lorsque vous êtes dans le menu STARTUP.
• Un transfert via le port USB MIDI est impossible lorsque vous voulez mettre à niveau le
système d’exploitation depuis le menu STARTUP.
Sur votre ordinateur, téléchargez le fichier OSsyx et ouvrez le logicielC6. Cliquez sur CONFIGURE et
sélectionnez Digitakt pour MIDI In et MIDI Out. Glissez le fichier syx dans la fenêtre principale du C6, puis
sélectionnez-le en cliquant une fois dessus avec le pointeur de la souris. Cliquez sur le bouton «Send»
dans le coin supérieur gauche de la fenêtre C6.
Pendant que le Digitakt reçoit le système d’exploitation, une barre de progression s’ache, indiquant la
progression de la mise à niveau. À la fin du transfert, le message «UPGRADING... DO NOT TURN OFF»
apparaît. Veuillez noter que la mise à niveau peut prendre un certain temps. L’appareil redémarre une fois le
processus de mise à niveau terminé.
• Lorsque vous envoyez le fichier OSsyx, utilisez notre logiciel ElektronC6 gratuit. Vous
pouvez le télécharger depuis le site Web d’Elektron.
• Si la mise à niveau du système d’exploitation du Digitakt se fait via les ports MIDI, vous
pouvez utiliser l’interface Elektron TM-1 USB MIDI pour une vitesse de transfert jusqu’à
10fois plus rapide.
16.5 QUITTER
Appuyez sur la touche [TRIG 5] pour quitter le menu STARTUP.

17. EXEMPLES DE CONFIGURATIONS
64
17. EXEMPLES DE CONFIGURATIONS
Le Digitakt aime jouer avec d’autres machines. Qu’il s’agisse d’utiliser ses capacités de synchronisation et
de lecture avec les anciennes machines, d’eectuer des samplings depuis votre smartphone ou de contrô-
ler d’autres synthétiseurs. Le Digitakt est compatible avec d’autres équipements.
17.1 DIGITAKT AVEC UNE MACHINE À BASSES MONOPHONIQUES
Les capacités de synchronisation DIN du Digitakt vous permettent d’utiliser un ancien équipement.
Dans cet exemple, une ancienne machine à basses monophoniques est utilisée avec le Digitakt. Le Digitakt
peut arrêter, démarrer et contrôler le tempo de la machine à basses.
1. Préparez un pattern de ligne de basse sur la machine à basses.
2. Connectez la sortie de la machine à basses à la table de mixage à l’aide d’un câble jack mâle mono de
6,3mm.
3. Connectez les sorties audio du Digitakt à la table de mixage à l’aide de deux câbles jack mâles mono
ou stéréo de 6,3mm.
4. Utilisez un câble de raccordement DIN pour connecter le port MIDI OUT du Digitakt au port SYNC IN
de la machine
à basses.
5. Sur le Digitakt, appuyez sur [SETTINGS] puis naviguez jusqu’à MIDI CONFIG > PORT CONFIG et
réglez OUT PORT CONFIG sur DIN24.
6. Appuyez sur [PLAY] sur le Digitakt.

17. EXEMPLES DE CONFIGURATIONS
65
17.2 SAMPLING À PARTIR D’UN SMARTPHONE
Le Digitakt peut sampler des sounds depuis de nombreuses sources sonores. Dans cet exemple, nous
souhaitons sampler un sound depuis un smartphone.
1. Utilisez un câble jack mâle mono 6,3mm et un câble jack mini mâle stéréo de 3,5mm pour raccorder
votre smartphone aux prises jack INPUT L+R du Digitakt.
2. Appuyez sur [SAMPLING] pour accéder au menu SAMPLING et utilisez le bouton DATA ENTRY G
pour régler SOURCE sur EXT L+R. Le signal stéréo est ajouté au mono sur le Digitakt.
3. Vous êtes désormais prêt à commencer un sampling audio depuis votre smartphone. Pour plus de
renseignements sur le processus de sampling, consultez la rubrique «14. SAMPLING», page 52.
17.3 CONTRÔLE D’UN SYNTHÉTISEUR À L’AIDE DE PISTES MIDI
Le Digitakt possède des capacités très variées d’utilisation des pistes MIDI de son séquenceur afin de
contrôler d’autres
synthétiseurs MIDI.
1. Utilisez un câble MIDI standard pour connecter la prise jack MIDI OUT du Digitakt à la prise jack MIDI
IN du synthétiseur.
2. Sur le Digitakt, appuyez sur [SETTINGS] puis naviguez jusqu’à MIDI CONFIG > PORT CONFIG et
réglez OUT PORT FUNC sur MIDI.

17. EXEMPLES DE CONFIGURATIONS
66
3. Dans le même menu, réglez OUTPUT sur MIDI.
4. Sur l’écran principal, appuyez sur [TRK] et [TRIG 9-16] pour sélectionner une piste MIDI.
5. Appuyez sur [SRC] et utilisez le paramètre CHAN pour sélectionner un canal MIDI vers lequel les
données de la piste seront émises.
6. Assurez-vous de régler votre synthétiseur pour qu’il reçoive une entrée MIDI d’une façon correspon-
dant aux paramètres définis sur le Digitakt.
Vous êtes désormais prêt à utiliser le séquenceur du Digitakt pour contrôler votre synthétiseur. Pour plus de
renseignements sur le séquenceur du Digitakt, consultez la rubrique «10. SÉQUENCEUR», page 28.

18. COMBINAISONS UTILES DE TOUCHES (RACCOURCIS)
67
18. COMBINAISONS UTILES DE TOUCHES (RACCOURCIS)
Utilisez les combinaisons de touches ci-dessous pour exécuter rapidement certaines tâches.
GÉNÉRAL
Les touches [FUNC] et [REC] permettent de copier. L’action dépend de la page ou du mode actif actuel.
Les touches [FUNC] et [PLAY] permettent d’eacer. L’action dépend de la page ou du mode actif actuel.
Les touches [FUNC] et [STOP] permettent de coller. L’action dépend du contenu qui a été copié.
SÉLECTION DE PISTE/PATTERN/BANQUE
Les touches [TRK] et [TRIG 1-8] permettent de sélectionner une piste audio.
Les touches [TRK] et [TRIG 9-16] permettent de sélectionner une piste MIDI.
Les touches [PTN] et [TRIG 1-16] permettent de sélectionner un pattern.
Les touches [BANK] et [TRIG 9-16] permettent de sélectionner une banque.
NOMMAGE
Les touches [FUNC] et [ARROW] (sur l’écran de NOMMAGE) permettent de choisir une lettre.
Les touches [FUNC] et [NO] (sur l’écran de NOMMAGE) permettent d’eacer une lettre.
SAUVEGARDE ET RECHARGEMENT
Les touches [FUNC] et [SETTINGS] permettent de sauvegarder le projet actif.
Les touches [FUNC] et [YES] permettent de sauvegarder temporairement le pattern actif.
Les touches [FUNC] et [NO] permettent de recharger temporairement le pattern actif.
NAVIGATION
Les touches [FUNC] et [RIGHT] (dans le menu SAMPLES) permettent d’ouvrir un répertoire.
Les touches [FUNC] et [LEFT] (dans le menu SAMPLES) permettent de quitter un répertoire et de revenir
en arrière dans l’arborescence du répertoire.
ACCÈS AUX MENUS
Les touches [FUNC] et [PATTERN] permettent d’ouvrir le menu IMPORT/EXPORT.
Les touches [FUNC] et [TEMPO] permettent d’ouvrir le menu TEMPO.
Les touches [FUNC] et [TRIG SETTINGS] permettent d’ouvrir le menu QUANTIZE.
Les touches [FUNC] et [FLTR] permettent d’ouvrir le menu DELAY.
Les touches [FUNC] et [AMP] permettent d’ouvrir le menu REVERB.
Les touches [FUNC] et [LFO] permettent d’ouvrir le menu MASTER.
Les touches [FUNC] et [PTN] permettent d’ouvrir le menu METRONOME.
Les touches [FUNC] et [PAGE] permettent d’ouvrir le menu SCALE du pattern/de la piste.
PARAMÈTRES DU SÉQUENCEUR
Les touches [FUNC] et [TEMPO] permettent de saisir le tempo.
Les touches [FUNC] et [LEFT/RIGHT] permettent de pousser le tempo (lorsque le séquenceur joue).
Les touches [FUNC] et [LEFT/RIGHT] permettent de déplacer tous les trigs d’un pas complet, vers la
gauche ou la droite (en mode GRID RECORDING).
Les touches [TRIG] (maintenue) et [UP/DOWN] permettent d’ouvrir le menu RETRIG, d’activer le retrig et
de définir le RATE de retrig pour le trig (en mode GRID RECORDING).
Les touches [TRIG] (maintenue) et [LEFT/RIGHT] permettent d’ouvrir le menu MICRO TIMING et de définir
le micro timing pour le trig (en mode GRID RECORDING).
ENREGISTREMENT DU SÉQUENCEUR
LLes touches [RECORD] et [PLAY] lancent le mode LIVE RECORDING.

18. COMBINAISONS UTILES DE TOUCHES (RACCOURCIS)
68
Les touches [RECORD] et une double pression sur la touche [PLAY] activent/désactivent le mode QUAN-
TIZE LIVE RECORDING.
Les touches [NO] et [TRIG] en mode LIVE RECORDING permettent d’eacer les trigs d’une piste du sé-
quenceur.
Les touches [FUNC] et [PTN] (pression longue) permettent d’activer/de désactiver le métronome.
DÉSACTIVATION DU SOUND
Les touches [FUNC] et [TRIG] permettent de désactiver/d’activer une ou plusieurs pistes.
MODES
Les touches [FUNC] et [BANK] permettent d’entrer en mode GLOBAL MUTE.
Les touche [FUNC] et une double pression sur la touche [BANK] permettent d’entrer en mode PATTERN
MUTE.
Les touches [FUNC] et [TRK] permettent d’entrer en mode CHROMATIC.
Les touches [YES] et [PAGE] permettent d’activer le mode FILL pour un cycle de pattern.
Maintenez la touche [PAGE] enfoncée pour activer le mode FILL aussi longtemps que la touche [PAGE] est
enfoncée.
EFFACER UNE PISTE/UN PATTERN
Les touches [FUNC] et [PLAY] (en mode GRID RECORDING) permettent d’eacer la piste active.
Les touches [FUNC] et [PLAY] (sans mode ou en mode LIVE RECORDING) permettent d’eacer un
pattern.
PARAMÈTRES DE RÉINITIALISATION
Appuyez sur le bouton DATA/ENTRY et sur la touche [NO] pour rétablir la valeur par défaut du paramètre.
Appuyez sur la touche [PARAMETER] et sur [PLAY] pour rétablir les valeurs par défaut de tous les para-
mètres de la page
des paramètres sélectionnée.
SÉLECTION DES SAMPLES
Les touches [FUNC] et [SRC] permettent d’accéder au paramètre SAMPLE SELECT.
SAMPLING DIRECT
Les touches [SAMPLING] et [YES] permettent d’armer le sampleur.
Les touches [FUNC] et [SAMPLING] permettent de démarrer le sampling.
Les touches [FUNC] et [SAMPLING] permettent d’arrêter le sampling (une fois qu’il a commencé).
Les touches [SAMPLING] et [NO] permettent d’annuler l’action à n’importe quelle étape du processus de
sampling direct.

19. INFORMATIONS TECHNIQUES
69
. INFORMATIONS TECHNIQUES
SPÉCIFICATIONS ÉLECTRIQUES
Sorties audio symétriques à impédance
Niveau des sorties principales: +22dBu crête
Impédance de sortie: 440 asymétrique
Rapport signal/bruit numérique: 108dB
(20–20000Hz)
Sortie casque
Niveau de sortie casque: +22dBu crête
Impédance de sortie: 55
Entrées audio
Niveau d’entrée: +19dBu crête
Impédance d’entrée audio: 11
Rapport signal/bruit numérique: 110dB
(20–20000Hz)
Consommation d’énergie de l’appareil: 7W typique
Alimentation électrique Elektron compatible:
PSU-3b
MATÉRIEL
Écran OLED 128x64pixels
MIDI In/Out/Thru avec sortie DIN Sync
Deuxprises de sortie audio symétriques à
impédance1/4”
Deuxprises d’entrée audio1/4”
Uneprise casque stéréo1/4”
Convertisseurs 48kHz, 24bits AN/NA
Port USB2.0 haute vitesse à isolation galvanique
Alimentation électrique: prise jack à pôle positif au
centre 5,5x2,5mm, 12V CC, 1A
SPÉCIFICATIONS PHYSIQUES
Boîtier en acier robuste
Dimensions: 215×176×63mm (l×P×H) (boutons
et pieds inclus)
Poids: environ 1,45kg
Trous de montage VESA 100×100mm. Utiliser avec
des vis M4 d’une longueur maximale de 7mm.
Température ambiante maximale
recommandée: +40˚C
. CRÉDITS ET CONTACT
CRÉDITS
CONCEPTION ET DÉVELOPPEMENT
DE PRODUIT
Oscar Albinsson
Ali Alper Çakır
Oscar Dragén
Magnus Forsell
Anders Gärder
Fabian Hundertmark
Christer Lindström
Jimmy Myhrman
Jon Mårtensson
David Revelj
Mattias Rickardsson
CONCEPTION SUPPLÉMENTAIRE
Johan Damerau
Ufuk Demir
Thomas Ekelund
Simon Mattisson
Olle Petersson
Cenk Sayınlı
DOCUMENTATION
Erik Ångman
CONTACT
SITE WEB D’ELEKTRON
http://www.elektron.se
ADRESSE DES BUREAUX
Elektron Music Machines MAV AB
Sockerbruket 9
SE-414 51 Göteborg
Suède
TÉLÉPHONE
+46 (0)31 743 744 0

ANNEXE A: MIDI
70
ANNEXE A: MIDI
Cette annexe répertorie les spécifications CC et NRPN du Digitakt.
A.1 PARAMÈTRES DES PISTES
PISTE
Paramètre CC MSB CC LSB NRPN
MSBL
NRPN LSB
Solo 93 1 102
Mute 94 1 101
Niveau de la piste 95 1 100
A.2 PARAMÈTRES TRIG
PARAMÈTRES TRIG
Paramètre CC MSB CC LSB NRPN
MSBL
NRPN LSB
Note 3 3 0
Velocity 4 3 1
Lenght 5 3 2
Filter Trig 13
LFO Trig 14
A.3 PARAMÈTRES SOURCE
SOURCE
Paramètre CC MSB CC LSB NRPN
MSBL
NRPN LSB
Tune 16 1 0
Mode Play 17 1 1
Bit reduction 18 1 2
Sample slot 19 1 3
Start 20 1 4
Length 21 1 5
Loop position 22 1 6
Sample level 23 1 7
A.4 PARAMÈTRES DE FILTRE
FILTRE
Paramètre CC MSB CC LSB NRPN
MSBL
NRPN LSB
Filter Frequency 74 1 20
Resonance 75 1 21
Filter Type 76 1 22
Attack Time 70 1 16
Decay Time 71 1 17
Sustain Level 72 1 18
Release Time 73 1 19
Env. Depth 77 1 23

ANNEXE A: MIDI
71
A.5 PARAMÈTRES AMP
AMP
Paramètre CC MSB CC LSB NRPN
MSBL
NRPN LSB
Attack Time 78 124
Hold Time 79 1 25
Decay Time 80 1 26
Overdrive 81 1 27
Delay Send 82 1 28
Reverb Send 83 1 29
Pan 10 1 30
Volume 7 1 31
A.6 PARAMÈTRES LFO
Veuillez noter que LFO Depth est un paramètre haute résolution, avec une valeur CC LSB.
LFO
Paramètre CC MSB CC LSB NRPN
MSBL
NRPN LSB
Speed 102 1 32
Multiplier 103 1 33
Fade In/Out 104 1 34
Destination 105 1 35
Waveform 106 1 36
Start Phase 107 137
Mode Trig 108 1 38
Depth 109 118 1 39
A.7 PARAMÈTRES FX
DELAY
Paramètre CC MSB CC LSB NRPN
MSBL
NRPN LSB
Delay Time 85 2 0
Pingpong 86 2 1
Stereo Width 87 2 2
Feedback 88 2 3
Highpass Filter 89 2 4
Lowpass Filter 90 2 5
Reverb Send 91 2 6
Mix Volume 92 2 7
REVERB
Paramètre CC MSB CC LSB NRPN
MSBL
NRPN LSB
Pre-delay 24 2 8
Decay Time 25 2 9

ANNEXE A: MIDI
72
REVERB
Paramètre CC MSB CC LSB NRPN
MSBL
NRPN LSB
Shelving Freq 26 2 10
Shelving Gain 27 2 11
Highpass Filter 28 2 12
Lowpass Filter 29 2 13
Mix Volume 31 2 15

INDEX
73
+DRIVE 14, 23
A
ARCHITECTURE SONORE 13
B
BIT REDUCTION 40
C
CHAÎNES 37
COMBINAISONS DE TOUCHES 67
COMMANDES DE SAUVEGARDE ET RECHARGE
TEMPORAIRES 37
CONFIG MIDI 59
CONFIGURATION D’ÉCHELLE
Mode Length per pattern 33
Mode Length per track 34
CONNECTEURS 12
COPIER, COLLER ET EFFACER 36
CRÉDITS ET CONTACT 69
D
DÉFILEMENT RAPIDE 17
DELAY 50
DÉMARRAGE RAPIDE 19
DISPOSITION DES COMMANDES 10
E
ÉCHANTILLONNAGE 52
Sampling audio 20, 52, 53
ÉCHANTILLONNAGE DIRECT 53
ÉCRAN DE NOMMAGE 17
EXEMPLES DE CONFIGURATIONS 64
Contrôle d’un synthétiseur à l’aide de pistes
MIDI 65
Digitakt avec une machine à basses
monophoniques 64
Sampling à partir d’un smartphone 65
F
FILTRE 41
G
GESTIONNAIRE DE PROJETS 55
GESTIONNAIRE DE SOUNDS 24
I
INFORMATIONS TECHNIQUES 69
K
KITS 23
L
LFO 43, 48
M
MENU EARLY STARTUP 63
MENU RETRIG 30
MICRO TIMING 30
MIDI CC & NRPN 70
MODE CHROMATIC 21
MODE FILL 36
MODE MUTE 22
MODES D’ENREGISTREMENT
Mode Grid recording 29
Mode Live recording 29
MOTIFS
Contrôle d’un pattern 28
Mode Grid recording 29
Mode Live recording 29
Sélection d’un pattern 28
Tempo 28
Types de trigs 29
Verrous de paramètres 35
O
OS UPGRADE 61
OVERBRIDGE 18
OVERDRIVE 43
P
PAGE DES PARAMÈTRES TRIG 32
PARAMÈTRES 55
Config MIDI 59
Gestion de samples 56
Projet 55
Système 61
PARAMÈTRES DES PISTES AUDIO 39
Amp 42
Décl. 39
Filtre 41
LFO 43
Source 39
PARAMÈTRES DES PISTES MIDI 46
Amp (sélection CC) 48
Décl. 46
Filtre (valeur CC) 47
LFO 48
Source 46
PARAMÈTRES FX 50
Delay 50
Reverb 51
PATTERNS, KITS, SOUNDS ET SAMPLES 23
Attribution d’un sample 26
Gestionnaire de sounds 24
Lecture d’un sound 25
Modification d’un sound 26
Sound Browser (navigateur de sounds) 23
INDEX

INDEX
74
PROJECTS 55
Chargement 55
Gestionnaire de projets 55
Protection en écriture 55
Sauvegarder 55
Q
QUANTIFICATION 32
R
RÉINITIALISATION DES PARAMÈTRES
D’USINE 63
REVERB 51
S
SAMPLES 56
Chargement 56
Création d’un nouveau répertoire de
destination 58
Déchargement 57
Remplacement 57
Transfert depuis un ordinateur 57
SÉCURITÉ ET ENTRETIEN 3
SÉQUENCEUR 28
Contrôle d’un pattern 28
Menu Retrig 30
Menu Scale 33
Métronome 33
Micro timing 30
Modification d’un pattern 29
Page des paramètres Trig 32
Sélection d’un pattern 28
Swing 36
Verrous conditionnels 35, 36
Verrous de paramètres 35
SONS
Lecture d’un sound 25
Modification d’un sound 26
Paramètres des pistes audio 39
SOUND BROWSER (NAVIGATEUR
DE SOUDNS) 23
STRUCTURE DES DONNÉES 14
Patterns 14
Projet 14
Samples 14
Sounds 14
SWING 36
T
TRIGS 29
Trigs de notes 29
Trigs de verrous 29
Verrous de paramètres 35
U
USER INTERFACE 16
V
VERROUS CONDITIONNELS 35, 36
VERROUS DE PARAMÈTRES 35

4116FRA-A