Dimplex XLF74
User Manual: Pdf Dimplex XLF74
Open the PDF directly: View PDF
.
Page Count: 22

Owner’s Manual
Model
XLF50
XLF74
XLF100
7214410100R05
IMPORTANT SAFETY INFORMATION: Always read this manual rst
before attempting to install or use this replace. For your safety, always
comply with all warnings and safety instructions contained in this manual
to prevent personal injury or property damage.
To view the full line of Dimplex products, please visit
www.dimplex.com

2 www.dimplex.com
Table of Contents
Always use a qualied technician or
service agency to repair this replace.
! NOTE: Procedures and tech-
niques that are considered important
enough to emphasize.
CAUTION: Procedures and tech-
niques which, if not carefully followed,
will result in damage to the equip-
ment.
WARNING: Procedures and
techniques which, if not carefully
followed, will expose the user to
the risk of re, serious injury, or
death.
Welcome & Congratulations ...................... 3
IMPORTANT INSTRUCTIONS ......................4
Quick Reference Guide .......................... 6
Fireplace Installation ............................ 7
Installation .................................... 7
For Bathroom Use ............................. 12
Final Assembly ............................... 12
Operation .................................... 14
Maintenance ................................. 19
Warranty .................................... 20
Technical Support ............................. 22

3
Welcome & Congratulations
Thank you and congratulations for purchasing an electric replace from
Dimplex. Please use our convenient online registration page to record
your model and serial numbers for future reference at
www.dimplex.com/register
NO NEED TO RETURN TO THE STORE
Questions with operation or assembly? Require Parts Information?
Product Under Manufacturer’s Warranty?
Contact us at: www.dimplex.com/customer_support
For Troubleshooting and Technical Support
OR Toll-Free 1-888-DIMPLEX (1-888-346-7539)
Monday to Friday 8:00 a.m. to 4:30 p.m. EST
In order to better serve you, please have your model and serial number
ready or register your product online before calling (See above)
Model and Serial
Number Label
Please carefully read and save these instructions.
CAUTION: Read all instructions and warnings carefully before
starting installation. Failure to follow these instructions may result in
a possible electric shock, re hazard and will void the warranty.

4 www.dimplex.com
When using electrical appliances,
basic precautions should always
be followed to reduce the risk of
fire, electric shock, and injury to
persons, including the following:
① Read all instructions before
installing or using this electric
replace.
② This replace is hot when in
use. To avoid burns, do not let
bare skin touch hot surfaces.
The trim around the heater outlet
becomes hot during heater opera-
tion.
DANGER: High temperatures
may be generated under certain
abnormal conditions. Do not par-
tially or fully cover or obstruct the
front of this heater.
③ Extreme caution is neces-
sary when any heater is used by
or near children or invalids and
whenever the unit is left operating
and unattended.
④ Young children should be
supervised to ensure that they do
not play with the appliance.
⑤ The appliance is not intended
for use by young children or
inrmed persons without supervi-
sion.
IMPORTANT INSTRUCTIONS
⑥ Do not operate the unit after
it malfunctions. Disconnect power
at the service panel and contact
Dimplex Technical Service for ser-
vice 1-888-346-7539.
⑦ Do not use outdoors.
⑧ Never locate replace where
it may fall into a bathtub or other
water container.
⑨ To disconnect the replace,
turn the controls off, then dis-
connect the circuit at the main
disconnect panel.
⑩ Do not locate the heater im-
mediately below a xed socket-
outlet.
⑪ Do not insert or allow foreign
objects to enter any ventilation
or exhaust opening as this may
cause an electric shock or re, or
damage to the heater.
⑫ To prevent a possible fire, do
not block air intakes or exhaust in
any manner.
⑬ All electrical heaters have
hot and arcing or sparking parts
inside. Do not use in areas where
gasoline, paint, or ammable
liquids are used or stored.

5
SAVE THESE INSTRUCTIONS
⑭ Use this heater only as
described in this manual. Any
other use not recommended by
the manufacturer may cause re,
electric shock or injury to persons.
⑮ Do not burn wood or other
materials in the electric replace.
⑯ Do not strike the replace
glass.
⑰ Always use a certied elec-
trician should new circuits be
required.
⑱ Disconnect all power supply
before performing any cleaning,
maintenance or relocation of the
unit.
⑲ When transporting or stor-
ing the unit and cord, keep in a
dry place, free from excessive
vibration and store so as to avoid
damage.
WARNING: Remote control
contains small batteries. Keep
away from children. If swallowed,
seek medical attention immedi-
ately.
WARNING: Do not install bat-
tery backwards, charge, put in re
or mix with used or other battery
types - may explode or leak caus-
ing injury.
!NOTE: Changes or modica-
tions not expressly approved by
the party responsible for compli-
ance could void user's authority to
operate the equipment.
CAUTION
RISK OF ELECTRIC SHOCK
DO NOT OPEN
NO USER-SERVICABLE PARTS INSIDE
IMPORTANT INSTRUCTIONS

6 www.dimplex.com
Quick Reference Guide
Figure 1
1. The electrical information re-
garding your electric replace
can be found on the rating
label located on the top of the
unit.
Please use our convenient online
registration page to record your
model and serial numbers for
future reference at
www.dimplex.com/register
2. If you have any technical
questions or concerns re-
garding the operation of your
electric replace, or require
service contact customer ser-
vice at 1-888-346-7539.
3. For dimensions of your re-
place, refer to Figure 1.
16.49 in
419 mm
15.82 in.
402 mm
15.00 in.
381 mm
5.79 in.
147 mm
4.34 in.
110 mm
XLF50 50.31 in [1278 mm]
XLF74 74.31 in [1887 mm]
XLF100 100.31 in [2548 mm]
XLF50 51.41 in [1306 mm]
XLF74 75.41 in [1941 mm]
XLF100 101.41 in [2576 mm]

7
CAUTION: Ensure installation
does not allow replace to be in
direct contact with building vapor
barrier or insulation and meets all
local building code.
!NOTE: A dedicated, properly
fused 15 Amp circuit is re-
quired, rated for the appropri-
ate voltage (120V, 240V).
WARNING: Construction and
wiring must comply with local
building codes and other ap-
plicable regulations to reduce
the risk of re, electric shock
and injury to persons.
WARNING: To reduce the risk
of re, electric shock or injury to
persons, always use a licensed
electrician.
WARNING: To reduce the
risk of re, do not store or
use gasoline or other am-
mable vapors or liquids in the
vicinity of the heater.
1. Select a location that is
not susceptible to mois-
ture and is away from
drapes, furniture and high
trafc.
2. Unpack the replace and
hardware from the box.
!NOTE: Leave the front
Fireplace Installation
glass and partially reective
glass, safely, in the box until
the time you are ready to
install it.
3. Store the replace in a safe,
dry and dust free location until
you are ready to install the
replace.
Installation
CAUTION: Two people will be
required for various steps of
this procedure.
This design of this unit allows
three options for installation:
partial recess, ush mounted or
sub-surface mounted.
CAUTION: Sub-surface
mounting should be limited
XLF50: 50 5/8" (128.6 cm)
2” x 6”
5 1/2" (14.0 cm)
16"
(40.6 cm)
XLF74: 74 5/8" (189.7 cm)
XLF100: 100 5/8" (255.7 cm)
2” x 4”
3 1/2" (9.0 cm)
Figure 2

8 www.dimplex.com
Fireplace Installation
to ½ in. (10 mm) to ensure
adequate air ow of heated air
out of the rebox area.
1. Prepare a wall with a framed
opening of 16 in. (40.6 cm)
high,
• XLF50 - 50 ⅝ in. (128.7 cm)
• XLF74 - 74 ⅝ in. (189.7 cm)
• XLF100 - 100 ⅝ in. (255.7 cm)
wide, with a bottom sill that is
a minimum of 3.5 in. (9.0 cm)
deep (gure 2). The sill can
be constructed to support the
front of the unit to allow the
power supply wires to easily
be run behind or ush with the
back of the unit and a pass
thru hole drilled for electrical
wire routing.
!NOTE: It is recommended that
the bottom of the unit be mounted
between 30 in. (76.2 cm) and 40
in. (102 cm) from the ground to
maintain an optimized viewing
angle of the ame.
WARNING: Do not attempt
to wire your own new circuits. To
reduce the risk of re, electric shock
or injury to persons, always use a
licensed electrician.
WARNING: Ensure that the
circuit on which the replace is to
be installed has the power cut off
at the service panel until installa-
tion is complete.
2. The unit is provided with an
installed ¾ in. (2.0 cm) trim.
Depending on the installation,
this trim can be removed by
removing the securing screws
and the 4 trim pieces.
3. Ensuring a minimum of 18 in.
(46.7 cm) of slack, route the
supply power wire through a
cable clamp (not included) and
in the opening in the back of
the unit. (Figure 3)
4. Lift replace, from the bottom
and the handles located on the
back, and insert into opening
to the desired depth.
5. Using a bubble level (supplied)
ensure that the replace is level
within the framing. Adjust as
Figure 3
Grounding
Screw
Cable Clamp

9
Fireplace Installation
required.
6. Drive four supplied mounting
screws through the four mount-
ing holes located on the inside
surface of the replace chassis,
into wall studs (Figure 4).
120V Installation - Direct Wire
!NOTE: The unit is designed
to be hardwired to a power
source and should not have
a cord installed to allow the
unit to be plugged into a wall
receptacle.
Use two conductor, non-metallic
sheath cable with ground wire
(3 wires total) for the incoming
power supply.
CAUTION: Use the appropri-
ate wire to meet local and
national electrical codes for
rated power consumption.
Figure 4
Mounting Holes
• Cut the wire to an appropriate
length.
• Connect the L wire from the
unit to the live wire from the
power supply with a wire nut.
• Connect the N wire from the
unit to the neutral wire from
the power supply with a wire
nut.
• Connect the G wire from the
unit to the ground wire from
the power supply with a wire
nut or attach the ground-
ing wire to the cover with the
provided grounding screw, by
placing the wire in-between
screw and lock washer and
tighten (Figure 3).
• Ensure that all wires are se-
cure and do not protrude past
the ame panel, so as not to
be visible after nal assembly.
Flame
Panel

10 www.dimplex.com
Fireplace Installation
• Continue to the nal assembly
instructions.
120V Installation - Wall Switch
!NOTE: Use a single pole,
single throw (On/Off) wall switch
that is rated for a minimum of 15
amps.
!NOTE: The unit is designed
to be hardwired to a power
source and should not have
a cord installed to allow the
unit to be plugged into a wall
receptacle.
Use two conductor, non-metallic
sheath cable with ground wire
(3 wires total) for the incoming
power supply.
CAUTION: Use the appropri-
ate wire to meet local and
national electrical codes for
rated power consumption.
• Cut the wire to an appropriate
length.
• Connect the L wire from the
unit to the live wire from the
main power through the wall
switch, ensuring all live con-
nections are connected with a
wire nut.
• Connect the N wire from the
unit to the neutral wire from
the power supply with a wire
nut.
• Connect the G wire from the
unit to the ground wire from
the power supply with a wire
nut or attach the ground-
ing wire to the cover with the
provided grounding screw, by
placing the wire in-between
screw and lock washer and
tighten (Figure 3).
• Ensure that all wires are se-
FIREPLACE JUNCTION BOX
120 V
POWER
SUPPLY
(BREAKER
PANEL)
WHITE - N
BLACK – L1
WHITE – N
BLACK – L1
GROUND - G
WALL
SWITCH
GROUND - G

11
Fireplace Installation
Figure 6
Partially Reective Glass
Retaining Bracket
Media Tray
cure and do not protrude past
the ame panel, so as not to
be visible after nal assembly.
• Continue to the nal assembly
instructions.
240V Installations
Use three conductor, non-metallic
sheath cable with ground wire
(4 wires total) for the incoming
power supply on replace inserts.
CAUTION: Use the appropri-
ate wire to meet local and
national electrical codes for
rated power consumption.
• Connect the L1 wire from the
unit to the L1 wire from the
power supply with a wire nut.
• Connect the L2 wire from the
unit to the L2 wire from the
Glass Openings
power supply with a wire nut.
• Connect the N wire from the
unit to the neutral wire from
the power supply.
• Connect the G wire from the
unit to the ground wire from
the power supply with a wire
nut or attach the ground-
ing wire to the cover with the
provided grounding screw, by
placing the wire in-between
screw and lock washer and
tighten (Figure 3).
• Ensure that all wires are se-
cure and do not protrude past
the ame panel, so as not to
be visible after nal assembly.
• Continue to the nal assembly
instructions.

12 www.dimplex.com
Fireplace Installation
For Bathroom Use
If this unit is installed in a bath-
room it must be protected by a
GFI receptacle or circuit. If recep-
tacle is used it must be readily
accessible.
To prevent electrical shock this
unit is an electrical appliance that
is NOT watertight and must be
installed as to prevent water from
entering unit. This must be in-
stalled away from showers, tubs,
etc. Never locate replace where
it may fall into a bathtub or other
water container.
Final Assembly
1. Locate and remove the 12
screws securing the partially
reflective glass bracket to
the unit, along the top of the
opening, and set bracket and
screws aside.
2. Remove the provided suction
cup from the inside cavity of
the unit (only for XLF74 and
XLF100 units).
3. Before installation ensure that
the front glass and the par-
tially reective glass are clean.
Particles can be removed by
dusting lightly with a clean dry
cloth. To remove ngerprints
or other marks, the glass can
be cleaned with a damp cloth.
Ensure that the glass has com-
pletely dried before installation.
4. Carefully secure the suction
cup to the partially reflective
glass, reflective side out, and
place into the openings on
either side of the unit.
5. Tip the glass into the unit and
using the removed screws se-
cure the glass into the unit with
the provided bracket (Figure 6).
Remove the suction cup.
6. Evenly space the large media
in the media tray along the
back of the media tray (for
optimum media effect), then
carefully pour and evenly dis-
tribute the smaller media into
the Media Tray.
7. Carefully place the front glass
into the lip located at the
bottom of the opening of the
firebox.
8. Tip the front glass into the unit
and secure using the provided
screws and Allen key. (Figure
7).
!NOTE: Ensure that the suc-
tion cup and Allen key are kept
for any future maintenance or
service.

13
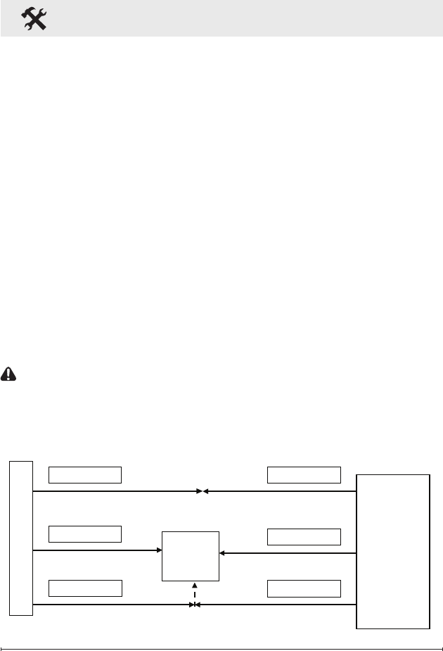
Wiring Diagram
CUTOUTS
THERMAL
CUTOUTS
THERMAL
M
M
FLICKER MOTOR
FLAME LED ASSEMBLY
MEDIA LED ASSEMBLY
MEDIA LED ASSEMBLY
POWER ADAPTER
FAN FAN
CERAMIC ELEMENT
FLICKER MOTOR
FLAME LED ASSEMBLY
MEDIA LED ASSEMBLY
MEDIA LED ASSEMBLY
POWER ADAPTER
FAN FAN
CERAMIC ELEMENT
POWER ADAPTER
RELAY BOARD
MAIN CONTROL
BOARD
MAIN CONTROL
BOARD
THERMISTOR
THERMISTOR
XLF50
XLF74, XLF100
Figure 7
Fireplace Installation

14 www.dimplex.com
Operation
tion is turned Off.
Remote Operation
The replace is supplied with an
IR multi-function remote control.
! NOTE: To operate correctly,
the remote control must be point-
ed towards the front of the unit.
Controls
The unit can be controlled by
either the manual controls which
are located on the upper right of
the replace or the remote (Figure
8 & 8).
A. Standby
Turns the unit On and Off.
→ Activated by pressing the
Standby button on the remote
or the unit.
• The unit will turn On with the
same functions that it was set
to when it was turned Off and
the intake temperature will be
indicated on the Display.
! NOTE: When any button is
pressed on the unit the intake
temperature will be displayed on
the Display for 7 seconds.
B. Flame Effects
Turns the Flame Effect On and
Off.
General Operation
WARNING: This electric
firebox must be properly installed
before it is used.
This firebox operates with
Comfort$averTM technology,
which automatically adjusts the
fan speed and heater wattage to
safely and precisely match the re-
quirements of the room based on
the thermostat setting. The heater
operates such that once the room
reaches the set point, the fan and
heater will continuously run at a
low level, to maintain the desired
room temperature. If the tempera-
ture in the room rises significantly,
i.e. sun coming through a window
or a central furnace turns on, the
heater will turn off and periodi-
cally turn back on to circulate the
air around the unit, until the room
temperature drops and requires
the heater to be constantly on
again.
! NOTE: The unit is designed so
that the fan will run continuously
while the heater is on.
! NOTE: The element retains
heat after shutdown, there is a
built in cool down period of 2
minute before the fan shuts off
completely, when the heat func-

15
Figure 8
AC D E H
Display
Figure 9
A
D
BC
E
G
J
F
IHI
Operation
→ Activated by pressing the
button on the remote.
C. Heat ON/OFF
Turns the heater On and Off.
→ Activated by pressing the
button on the remote or the
unit.
• Indicated by the icon and
the setpoint temperature will
ash on the display, then the
intake temperature will be dis-
played before turning off.
! NOTE: After the heater is
switched off, there is a 2 minute
fan delay, where the fan will con-
tinue running before turning off.
! NOTE: The unit can be oper-
ated in Heat Only Mode. When
the unit is only running with the
heater, the icon will continu-
ously be displayed on the Display.
! NOTE: The heater may emit
a slight, harmless odor when rst
used. This odor is a normal condi-
tion caused by initial heating of
internal heater parts and will not
occur again.
D Temperature Down
Decreases the temperature set-
ting.
→ Adjusted by repeatedly press-
ing the corresponding button
on the remote.*
• Indicated by setpoint tempera-
ture on the Display decreasing
and the speed of the fan de-
creasing to reduce the amount
of heat being projected into the
C
J

16 www.dimplex.com
• Indicated by the Display and a
reduced fan speed.
G. Heat Boost
Turns the Heater Boost On and
Off. Runs the unit at the full rated
wattage.
→ Activated and adjusted by
repeatedly pressing the corre-
sponding button on the remote.
• Indicated by the heater run-
ning at full heat, for a user set
amount of time, to quickly heat
up a cold room/space. The
Heat Boost can be set for a
maximum of 20 minutes, in 5
minute increments.
Disable Heat
If desired, depending on the
season, the heater on the unit can
be disabled. The function of the
remaining controls will continue
to function as outlined in this
manual.
Pressing the and buttons
on the unit at the same time and
holding for 2 seconds will disable
and enable the heater.
! NOTE: When the heater has
been disabled and any of the heat
related functions are used, the
Display will indicate "---".
room.**
E. Temperature Up
Increases the temperature set-
ting.
→ Adjusted by repeatedly press-
ing the corresponding button
on the remote.*
• Indicated by the setpoint on
the Display increasing and the
speed of the fan increasing to
increase the amount of heat
being projected into the room.
* The rst time the button is
pressed the current tempera-
ture set point will be displayed
for 2 seconds.
** The temperature can be ad-
justed from 5 °C to 37 °C (41
°F to 99 °F).
! NOTE: Holding the and the
buttons down for two sec-
onds, on the unit, will change the
temperature scale from °C to °F,
or vice versa.
F. Eco Operation
Runs the heater in a reduced
wattage range when activated.
→ Adjusted by pressing the corre-
sponding button on the remote
when the heater is on.
Operation

17
J. Sleep Timer
The Sleep Timer can be set to
automatically shut off the replace
after a preset time (from 30 min-
utes to 8 hours).
→ To set the timer press the timer
button on the remote, repeat-
edly, until the desired time is
displayed.
• The Display will display the
different times as it is adjusted.
Once the timer has begun,
pressing the button will dis-
play the time remaining before
the unit turns Off.
! NOTE: The Sleep Timer can
be cancelled at any time by
pressing the button repeat-
edly until the sleep timer displays
nothing.
Resetting the Temperature
Cutoff Switch
Should the heater overheat, an
automatic cut out will turn the
whole unit off and it will not come
back on without being reset. If the
button on the unit is pressed,
Er2 will be displayed on the unit.
It can be reset by turning the unit
off at the main disconnect panel
and waiting 5 minutes before turn-
H. Color Themes
Different presets of lighting color
combinations are available in the
unit.
→ Changed by repeatedly press-
ing the corresponding button
on the remote or the unit.
• Cycles through the different
preset light settings of the unit,
this includes different combi-
nations of colors of the ame
base and media lighting.
! NOTE: Two of the themes in
the cycle are a prism where the
unit cycles through a variety of
colors. Pressing the stops
the cycling and holds the unit on
the preferred color, indicated by
a solid circle. When the unit is
on prism, and is cycling through
the colors, a rotating circle will be
displayed.
I. Brightness
Changes the Brightness of the
lights in the unit.
→ Adjusted by repeatedly press-
ing the corresponding button
on the remote or the unit.
• Indicated by the second digit
on the Display changing to
show: "H" (high), and "L" (low).
Operation

18 www.dimplex.com
Operation
ing the unit back on.
CAUTION: If you need to
continuously reset the heater, turn
the unit off at the main disconnect
panel and call technical support at
1-888-346-7539.
Remote Control Battery
Replacement
To replace the Battery:
1. Slide battery cover open on
the remote control.
2. Correctly install one 3 Volt
(CR2032 [longer life] or
CR2025) Battery in the battery
holder.
3. Close the battery cover.
Battery must be recycled
or disposed of properly.
Check with your Local
Authority or Retailer for recycling
advice in your area

19
Maintenance
WARNING: Disconnect power
and allow heater to cool before
attempting any maintenance or
cleaning to reduce the risk of
re, electric shock or damage
to persons.
! NOTE: The replace should
not be operated with an accumu-
lation of dust or dirt on or in the
unit, as this can cause a build up
of heat and eventual damage. For
this reason the heater must be
inspected regularly, depending
upon conditions and at a mini-
mum yearly intervals.
Partially Reective Glass
Cleaning
The partially reective glass is
cleaned in the factory during the
assembly operation. During ship-
ment, installation, handling, etc.,
the partially reective glass may
collect dust particles; these can
be removed by dusting lightly with
a clean dry cloth.
To remove ngerprints or other
marks, the partially reective
glass can be cleaned with a damp
cloth. The partially reective glass
should be completely dried with
a lint free cloth to prevent water
spots. To prevent scratching, do
not use abrasive cleaners.
Fireplace Surface Cleaning
Use only a damp cloth to clean
painted surfaces of the replace.
Do not use abrasive cleaners.
Servicing
Except for installation and clean-
ing described in this manual,
an authorized service repre-
sentative should perform any
other servicing.

20 www.dimplex.com
Products to which this limited warranty
applies
This limited warranty applies to your newly
purchased Dimplex electric replace. This
limited warranty applies only to purchases
made in any province of Canada except
for Yukon Territory, Nunavut, or Northwest
Territories or in any of the 50 States of the
USA (and the District of Columbia) except
for Hawaii and Alaska. This limited war-
ranty applies to the original purchaser of
the product only and is not transferable.
Products excluded from this limited war-
ranty
Products purchased in Yukon Territory,
Nunavut, Northwest Territories, Hawaii, or
Alaska are not covered by this limited war-
ranty. Products purchased in these States,
provinces, or territories are sold AS IS
without warranty or condition of any kind
(including, without limitation, any implied
warranties or conditions of merchant-
ability or tness for a particular purpose)
and the entire risk of as to the quality and
performance of the products is with the
purchaser, and in the event of a defect the
purchaser assumes the entire cost of all
necessary servicing or repair.
What this limited warranty covers and for
how long
Products, other than replace surrounds
(mantels) and trims, covered by this
limited warranty have been tested and
inspected prior to shipment and, subject
to the provisions of this warranty, Dimplex
warrants such products to be free from
defects in material and workmanship for a
period of 2 years from the date of the rst
purchase of such products.
Dimplex replace surrounds (mantels) and
trims covered by this limited warranty have
been tested and inspected prior to ship-
ment and, subject to the provisions of this
warranty, Dimplex warrants such products
to be free from defects in material and
workmanship for a period of 1 year from
the date of rst purchase of such products.
The limited 2 year warranty period for
products other than replace surrounds
(mantels) and trims and the limited 1 year
warranty period for replace surrounds
(mantels) and trims also applies to any
implied warranties that may exist under
applicable law. Some jurisdictions do not
allow limitations on how long an implied
warranty lasts, so the above limitation may
not apply to the purchaser.
What this limited warranty does not cover
This limited warranty does not apply to
products that have been repaired (except
by Dimplex or its authorized service rep-
resentatives) or otherwise altered. This
limited warranty does further not apply
to defects resulting from misuse, abuse,
accident, neglect, incorrect installation, im-
proper maintenance or handling, or opera-
tion with an incorrect power source.
What you must do to get service under
this limited warranty
Defects must be brought to the attention of
Dimplex Technical Service by contacting
Dimplex at 1-888-DIMPLEX
(1-888-346-7539), or 1367 Industrial
Road, Cambridge Ontario, Canada
N3H 4W3. Please have proof of purchase,
catalogue/model and serial numbers
available when calling. Limited warranty
service requires a proof of purchase of the
product.
What Dimplex will do in the event of a
defect
In the event a product or part covered by
this limited warranty is proven to be defec-
tive in material or workmanship during (i)
the 2 year limited warranty period for prod-
ucts other than replace surrounds (man-
tels) and trims, and (ii) the 1 year limited
warranty period for surrounds (mantels)
and trims, you have the following rights:
• Dimplex will in its sole discretion either
repair or replace such defective product
or part without charge. If Dimplex is un-
able to repair or replace such product
or part, or if repair or replacement is
Warranty

21
not commercially practicable or cannot
be timely made, Dimplex may, in lieu of
repair or replacement, choose to refund
the purchase price for such product or
part.
• Limited warranty service will be per-
formed solely by dealers or service
agents of Dimplex authorized to provide
limited warranty services.
• For products other than surrounds
(mantels) and trims, this 2 year lim-
ited warranty entitles the purchaser to
on-site or in-home warranty services.
Accordingly, Dimplex will be respon-
sible for all labour and transportation
associated with repairing or replacing
the product or part except as follows: (i)
charges which may be levied for travel
costs incurred to travel to the purchas-
er’s site where the product is located if
the purchaser’s site is beyond 30 miles
(48 km) from the closest service depot
of Dimplex’s dealer or service agent;
and (ii) the purchaser is solely respon-
sible for providing clear access to all
serviceable parts of the product.
• For surrounds (mantels) and trims, this
1 year limited warranty does not entitle
the purchaser to on-site or in-house
warranty services. The purchaser is
responsible for removal and transpor-
tation of the surrounds (mantels) and
trims (and any repaired or replacement
product or part) to and from the autho-
rized dealer’s or service agent’s place
of business. On-site or in-home services
for surrounds (mantels) and trims may
be performed at the purchaser’s spe-
cic request and expense at Dimplex’s
then current rates for such services.
Dimplex will not be responsible for, and
this limited warranty shall not include,
any expense incurred for installation
or removal of the surrounds (mantels)
or trims or any part thereof (or any re-
placement product or part) including,
without limitation, all shipping costs and
transportation costs to and from the
authorized dealer’s or service agent’s
place of business and all labour costs.
Such costs shall be the purchaser’s re-
sponsibility.
What Dimplex and its dealers and service
agents are also not responsible for:
IN NO EVENT WILL DIMPLEX, OR ITS
DIRECTORS, OFFICERS, OR AGENTS,
BE LIABLE TO THE PURCHASER OR
ANY THIRD PARTY. WHETHER IN CON-
TRACT, IN TORT, OR ON ANY OTHER
BASIS, FOR ANY INDIRECT, SPECIAL,
PUNITIVE, EXEMPLARY, CONSEQUEN-
TIAL, OR INCIDENTAL LOSS, COST,
OR DAMAGE ARISING OUT OF OR IN
CONNECTION WITH THE SALE, MAIN-
TENANCE, USE, OR INABILITY TO USE
THE PRODUCT, EVEN IF DIMPLEX
OR ITS DIRECTORS, OFFICERS, OR
AGENTS HAVE BEEN ADVISED OF
THE POSSIBILITY OF SUCH LOSSES,
COSTS OR DAMAGES, OR IF SUCH
LOSSES, COSTS, OR DAMAGES ARE
FORESEEABLE. IN NO EVENT WILL
DIMPLEX, OR ITS OFFICERS, DIREC-
TORS, OR AGENTS BE LIABLE FOR
ANY DIRECT LOSSES, COSTS, OR
DAMAGES THAT EXCEED THE PUR-
CHASE PRICE OF THE PRODUCT.
SOME JURISDICTIONS DO NOT ALLOW
THE EXCLUSION OR LIMITATION OF IN-
CIDENTAL OR CONSEQUENTIAL DAM-
AGES, SO THE ABOVE LIMITATION OR
EXCLUSION MAY NOT APPLY TO THE
PURCHASER.
How State and Provincial law apply
This limited warranty gives you specic
legal rights, and you may also have other
rights which vary from jurisdiction to juris-
diction. The provisions of the United Na-
tions Convention on Contracts for the Sale
of Goods shall not apply to this limited
warranty or the sale of products covered
by this limited warranty.
Warranty

22 www.dimplex.com
Technical Support
Technical and troubleshooting support, as well as a list of re-
placement parts can be found on
www.dimplex.com/customer_support.
© 2017 Dimplex North America Limited
Dimplex North America Limited
1367 Industrial Road
Cambridge ON
Canada N3H 4W3