Dk2714hd_manual_v1.4 Dk2714hd Manual V2.0 Print
Dk2714Hd Manual V2.0 Print 1 dk2714hd_manual_v2.0_print_1 dk2714hd_manual_v2.0_print_1 instruction upload idei74
2012-07-26
: Pdf Dk2714Hd Manual V2.0 Print dk2714hd_manual_v2.0_print instruction upload
Open the PDF directly: View PDF
.
Page Count: 28

DK2714HD
ДОМАШНИЙ DVD-ТЕАТР
ВЫСОКОГО РАЗРЕШЕНИЯ
(проигрыватель DVD-дисков
с комплектом громкоговорителей,
смонтированных в корпусах)
Руководство по эксплуатации
прочитайте внимательно перед эксплуатацией

СОДЕРЖАНИЕ
ВОСПРОИЗВЕДЕНИЕ
Ускоренное воспроизведение 13
Повторное воспроизведение 13
Повтор выбранного фрагмента 13
Выбор субтитров 13
Сохранение последнего места остановки
на диске 13
Виртуальная панель управления 13
Увеличение/уменьшение изображения 14
Браузер треков 14
Воспроизведение с заданного момента 14
Работа с USB-устройствами 14
Воспроизведение WMA-, JPEG-,
MPEG-4-файлов 15
Воспроизведение караоке-дисков 16
НАСТРОЙКИ ФУНКЦИЙ
Выбор и изменение настроек 18
Раздел настроек Язык 18
Раздел настроек Изображение 18
Раздел настроек Звук 19
Раздел настроек Воспроизведение 19
Раздел настроек Караоке 20
Раздел настроек Предпочтения 20
Раздел настроек Семейный фильтр 20
Раздел настроек Первичная настр. 20
Раздел настроек Сброс настройки 20
Раздел настроек Выход 20
ПРОЧЕЕ
Полезные примечания 21
Поиск неисправностей 21
Технические характеристики 22
Термины 23
Список кодов языков 24
Сервисное обслуживание 25
ВВЕДЕНИЕ
Инструкция по мерам безопасности 3
Авторские права 3
Краткая информация о HDMI 4
Особенности устройства 4
ОБЗОР УСТРОЙСТВА
Комплектация 5
Поддерживаемые форматы 5
Общий вид передней панели 5
Общий вид задней панели 5
Общий вид задней панели сабвуфера 5
Установка батареек 5
Общий вид ПДУ 6
Использование ПДУ 6
ПОДКЛЮЧЕНИЕ
Подключение компонентов домашнего
DVD-театра 7
Подключение к телевизору 7
Подключение к усилителю с декодером
Dolby Pro Logic Surround 8
Подключение к усилителю с декодерами
Dolby Digital или DTS 8
Подключение наушников 8
Подключение внешнего источника сигнала 9
ОСНОВНЫЕ ОПЕРАЦИИ
Условные обозначения 10
Воспроизведение дисков 10
Выбор системы цветности 10
Пауза/нормальное воспроизведение диска 10
Покадровое воспроизведение 10
DISPLAY 10
Регулировка уровня громкости и отключение
звука 10
Меню проигрывания DVD-дисков 11
Функция РВС 11
Непосредственный выбор раздела
или трека с помощью цифровых клавиш 11
Выбор языка/аудиоканала 11
Функция «Q-Play»
(быстрое воспроизведение) 11
Функция CD-RIP 11
Функция Copy Function 12

ВВЕДЕНИЕ 3
обращайтесь только в уполномоченные для ремонта
изделий торговой марки BBK сервисные центры.
РЕКОМЕНДАЦИИ:
Перед использованием устройства внимательно
ознакомьтесь с руководством. После чтения,
пожалуйста, сохраните его для использования
в будущем.
Пожалуйста, свяжитесь с вашим местным дилером
для проведения сервисного обслуживания.
АВТОРСКИЕ ПРАВА
Торговая марка, принадлежащая DVD
Format/Logo Licensing Corporation,
зарегистрированная в США, Японии
и других странах.
Данное устройство содержит систему защиты
авторских прав, принадлежащую компании
Macrovision Corporation и другим законным
владельцам и защищенную патентами США и другими
сертификатами об авторских правах. Использование
этой технологии должно быть подтверждено
разрешением компании Macrovision Corporation
и предназначено для домашнего использования
ограниченным кругом лиц, если другое не оговорено
договором с компанией Macrovision Corporation.
Дизассемблирование и реинжиниринг этой технологии
преследуется по закону.
Все иллюстрации, приведенные в данной инструкции,
являются схематическими изображениями реальных
объектов, которые могут отличаться от их реальных
изображений.
Утилизация изделия
После окончания срока службы
изделия его нельзя выбрасывать
вместе с обычным бытовым мусором.
Вместо этого оно подлежит сдаче на
утилизацию в соответствующий пункт
приема электрического и электронного
оборудования для последующей переработки
и утилизации в соответствии с федеральным
или местным законодательством. Обеспечивая
правильную утилизацию данного продукта,
вы помогаете сберечь природные ресурсы
и предотвращаете ущерб для окружающей среды
и здоровья людей, который возможен в случае
ненадлежащего обращения. Более подробную
информацию о пунктах приема и утилизации данного
продукта можно получить в местных муниципальных
органах или на предприятии по вывозу бытового
мусора.
ИНСТРУКЦИЯ ПО МЕРАМ
БЕЗОПАСНОСТИ
Символ опасности
Напоминание пользователю о высоком
напряжении.
Символ предупреждения
Напоминание пользователю о проведении
всех действий в соответствии
с инструкцией.
• Чтобы предотвратить риск пожара или удара
током, избегайте попадания в устройство воды
и эксплуатации устройства в условиях высокой
влажности.
• Устройство содержит компоненты под высоким
напряжением и лазерную систему, поэтому
не пытайтесь самостоятельно открывать
и ремонтировать устройство. Лазерный луч опасен
при снятой крышке корпуса. Не смотрите вблизи
на лазерный луч.
• При перемещении устройства из холодного места
в теплое или наоборот на лазерной головке может
образоваться конденсат, и устройство не будет
работать должным образом. В таком случае перед
началом воспроизведения, пожалуйста, включите
устройство на 1–2 часа без диска.
• Не пытайтесь закрывать или открывать лоток
для загрузки дисков вручную.
• Отключайте питание театра только при отсутствии
диска.
• Выключайте устройство из розетки, если вы
не собираетесь его использовать в течение долгого
времени.
• Перед включением устройства, пожалуйста,
убедитесь, что устройство подключено правильно,
установите на минимум уровень громкости усилителя
и громкоговорителей вашей аудиосистемы.
Регулируйте уровень громкости только после начала
воспроизведения, чтобы избежать повреждений
вашей аудиосистемы.
• Не ставьте посторонние предметы на корпус
проигрывателя: это может быть причиной
некорректного воспроизведения.
• Не размещайте устройство около громкоговорителей
высокой мощности, чтобы избежать любого влияния
вибрации на его нормальную работу.
• Пожалуйста, поместите устройство в сухую
и проветриваемую область. Исключайте соседство
с нагревательными приборами, не подвергайте
воздействию солнечного света, механической
вибрации, влажности и пыльной среды.
• После длительного пребывания на холоде перед
включением необходимо выдержать прибор
в течение 1 часа при комнатной температуре.
• В случае использования сетевой вилки или
приборного соединителя в качестве отключающего
устройства отключающее устройство должно
оставаться легкодоступным.
• Допустимо использование небольшого количества
нейтрального моющего средства для чистки
устройства.
• Никогда не используйте абразивные материалы или
органические соединения (алкоголь, бензин и т. д.)
для чистки устройства.
• Для ремонта и технического обслуживания

ВВЕДЕНИЕ 4
КРАТКАЯ ИНФОРМАЦИЯ О HDMI
Разъем HDMI можно назвать уменьшенным аналогом
разъема DVI. Интерфейс HDMI предназначен
для передачи широкополосного цифрового
видеосигнала с различной степенью разрешения –
от стандартного разрешения DVD-фильмов
в 480 или 576 строк до разрешения в 1080 строк,
соответствующего стандарту HDTV, а также по кабелю
HDMI может передаваться цифровой
аудиосигнал в формате 16 бит, 8 каналов. Применение
подобного вида коммутации актуально при
работе с цифровыми устройствами отображения –
плазменными и жидкокристаллическими панелями,
проекционными телевизорами и т.п.
Информация на DVD-дисках представлена в цифровом
виде, при преобразовании ее в аналоговый вид
(необходимый для работы большинства телевизоров)
неизбежно возникают некоторые искажения.
Подобный процесс происходит и в цифровом
устройстве отображения при преобразовании
аналогового сигнала в цифровой. Использование
интерфейса HDMI позволяет избежать аналогичных
промежуточных цифроаналоговых преобразований и
передать на устройство видеосигнал и аудиосигнал
сразу в цифровом виде.
Стандартом DVI (относится и к HDMI) предусмотрена
система HDCP (High-bandwidth Digital Content
Protection) – высокоэффективная защита от
несанкционированного копирования передаваемого
контента, основанная на кодировании информации.
ОСОБЕННОСТИ УСТРОЙСТВА
Домашний DVD-театр – это DVD-проигрыватель
с активной акустической системой. Данное
устройство предназначено для частного
использования (личных, семейных, домашних
и иных нужд, не связанных с осуществлением
предпринимательской деятельности).
Форматы
• Воспроизведение цифрового видео в форматах
DVD-Video, Super VCD и VCD
• Поддержка стандарта MPEG-4
• Воспроизведение музыкальных дисков в форматах
CD (CD-DA) и HDCD
• Воспроизведение музыкальных файлов, сжатых
в форматах МР3, WMA и OGG Vorbis
• Воспроизведение караоке-дисков в форматах
DVD-Video, VCD, CD+G
• Воспроизведение фотоальбомов, записанных
в цифровых форматах Kodak Picture CD и JPEG
Аудио
• АудиоЦАП 192 кГц/24 бит
• Коаксиальный и оптический аудиовыходы,
обеспечивающие возможность воспроизведения
цифрового звука в форматах Dolby Digital/DTS/LPCM
• Стереофонический аудиовыход для подключения
к телевизору или усилителю
• Аналоговый многоканальный аудиовыход 5.1CH
• Встроенный цифровой декодер многоканального
звука Dolby Digital
• Встроенный декодер Dolby Pro Logic II, позволяющий
преобразовывать стереофонический сигнал
в многоканальный
• Микрофонный вход, обеспечивающий использование
функции караоке
Видео
• ВидеоЦАП 108 МГц/12 бит
• Формирование сигнала высокой четкости
(1080 p) качества HDTV с использованием
циФрового интерФейса HDMI
• Видеовыход сигнала с прогрессивной разверткой
(Y Pb Pr), обеспечивающий высокую четкость
и отсутствие мерцания изображения
• Композитный, компонентный (Y Cb Cr) и SCART-
видеовыходы, расширяющие коммутационные
возможности
• Транскодер NTSC/PAL, позволяющий
воспроизводить диски, записанные в системе NTSC
• Поддержка множества ракурсов обзора, языков
дубляжа и субтитров
• Регулировка резкости, гаммы, яркости,
контрастности, оттенков, насыщенности изображения
Прочее
• Поддержка носителей: CD-R/CD-RW, DVD-R/
DVD-RW, DVD+R/DVD+RW
• USB2.0-порт для подключения жесткого диска,
MP3-плеера, flash-карты, цифровой фотокамеры
• Новая система KAPAOKE++. Балльная оценка
исполняемых песен на любом караоке-диске, новое
интерактивное меню
• Адаптированные для России, стран СНГ и Балтии
экранное меню, поддержка названий файлов,
ID3-тэгов и CD-Text, упрощающие работу
пользователя
• Функция «Memory», позволяющая запоминать
последнее место остановки на диске
• Функция «Q-Play», позволяющая начать
воспроизведение, пропустив «неперематываемые»
рекламные блоки
• Функция «Браузер», отображающая информацию
о режимах воспроизведения
• Функция «Виртуальная панель управления»,
упрощающая работу с устройством во время
просмотра фильма
• Функция CD-RIP* – декодирование и перенос
аудиофайлов с CD-DA (CD-Audio)-дисков
на USB-совместимые устройства
• Функция Copy Function* – перенос файлов
с data-дисков без кодирования на внешние
USB-совместимые устройства
• Автоматическая защита телевизионного экрана
• Защита от просмотра детьми нежелательных дисков
• Автоматический выбор параметров электропитания
(~ 110–250 В, 50/60 Гц) и защита от короткого
замыкания
* Данная функция может использоваться только в целях и условиях, предусмотренных законодательством Российской
Федерации или страны пребывания пользователя.

ОБЗОР УСТРОЙСТВА 5
КОМПЛЕКТАЦИЯ
DVD-плеер _ _ _ _ _ _ _ _ _ _ _ _ _ _ _ _ _ _ _ _ _ _ _ _ 1 шт.
Сабвуфер _ _ _ _ _ _ _ _ _ _ _ _ _ _ _ _ _ _ _ _ _ _ _ _ 1 шт.
Громкоговорители с кабелями для подключения _ 5 шт.
Микрофон _ _ _ _ _ _ _ _ _ _ _ _ _ _ _ _ _ _ _ _ _ _ _ 1 шт.
Кабель для подключения микрофона _ _ _ _ _ _ _ 1 шт.
Видеокабель RCA-RCA _ _ _ _ _ _ _ _ _ _ _ _ _ _ _ _ 1 шт.
Аудиокабель 2хRCA-2хRCA _ _ _ _ _ _ _ _ _ _ _ _ _ 3 шт.
Пульт дистанционного управления _ _ _ _ _ _ _ _ _ 1 шт.
Батарейка ААА _ _ _ _ _ _ _ _ _ _ _ _ _ _ _ _ _ _ _ _ _ 2 шт.
Гарантийный талон _ _ _ _ _ _ _ _ _ _ _ _ _ _ _ _ _ _ 1 шт.
Руководство по эксплуатации _ _ _ _ _ _ _ _ _ _ _ _ 1 шт.
ПОДДЕРЖИВАЕМЫЕ ФОРМАТЫ
Тип Содержание
DVD: Сжатое цифровое аудио - видео
(динамическое изображение)
Super VCD: Сжатое цифровое аудио -
видео (динамическое изображение)
VIDEO CD: Сжатое цифровое видео
(динамическое изображение)
MPEG-4: Сжатое цифровое аудио -
видео (динамическое изображение)
CD-DA: Цифровое аудио
CD+G: Цифровое аудио + графика
MP3: Сжатое цифровое аудио
WMA: Сжатое цифровое аудио
OGG: Сжатое цифровое аудио
HDCD: Расширенный формат
цифрового аудио
JPEG: Сжатое цифровое статическое
изображение
Kodak Picture CD: Сжатое цифровое
статическое изображение
ОБЩИЙ ВИД ПЕРЕДНЕЙ ПАНЕЛИ
41 532 7 96 108
1 Клавиша включения рабочего режима/режима
ожидания
2 Датчик инфракрасных лучей
3 Окно LED-дисплея
4 Лоток для загрузки диска
5
Клавиша OPEN/CLOSE (Загрузка диска/извлечение
диска)
6 Клавиша STOP (Остановка воспроизведения)
7 Клавиша PLAY/PAUSE (Воспроизведение/пауза)
8 Разъем для подключения наушников
9 Разъем для подключения микрофона
10 USB2.0-порт для подключения внешних устройств
ОБЩИЙ ВИД ЗАДНЕЙ ПАНЕЛИ
ДИСПЛЕЙ УСТРОЙСТВА
2 3 4 5 61 7 8
1 Разъем HDMI сигнала высокой четкости,
обеспечивающий передачу изображения
качества HDTV (720p/1080i/1080p) и цифрового
аудиосигнала
2 Стереофонический аудиовыход
3 Разъем коаксиального цифрового аудиовыхода
4 Разъем компонентного видеовыхода
5
Разъем композитного видеовыхода
6 Разъем оптического цифрового аудиовыхода
7 Разъем аудиовыхода 5.1 CH
8 Разъем SCART
ОБЩИЙ ВИД ЗАДНЕЙ ПАНЕЛИ
САБВУФЕРА
1
3
4
5
2
1 Входы:
FL _ фронтальный левый канал
FR _ фронтальный правый канал
СEN _ центральный канал
SW _ канал сабвуфера
SL _ тыловой левый канал
SR _ тыловой правый канал
2 Общий регулятор громкости
3 Разъемы для подключения громкоговорителей:
FR _ фронтальный правый громкоговоритель
FL _ фронтальный левый громкоговоритель
СEN _ центральный громкоговоритель
SR _ тыловой правый громкоговоритель
SL _ тыловой левый громкоговоритель
4 Выключатель электропитания
5
Шнур электропитания
УСТАНОВКА БАТАРЕЕК
1. Откройте крышку на задней поверхности пульта
дистанционного управления.
2. Вставьте батарейки.
3. Закройте крышку.

ОБЗОР УСТРОЙСТВА 6
Д
ОБЩИЙ ВИД ПУЛЬТА
ДИСТАНЦИОННОГО УПРАВЛЕНИЯ
Клавиша
Открытие/закрытие лотка для загрузки дисков.
Клавиша LANG
Изменение языка дубляжа.
Клавиша MEM
Запоминание места остановки на диске
и переход впоследствии к сохраненному
месту остановки.
Клавиша DISP
Отображение информации о диске.
Цифровые клавиши
Клавиша BROWSE
Включение/выключение функции «Браузер».
Клавиши направления
Клавиша SETUP
Функции режима SETUP.
Клавиша
Включение/выключение функции
«Виртуальная панель управления».
Клавиша KARAOKE
Меню управления функцией караоке.
Клавиша
Ускоренное обратное воспроизведение.
Клавиша
Воспроизведение с предыдущей метки.
Клавиша REPEAT
Повторное воспроизведение.
Клавиша A-B
Повтор выбранного участка.
Клавиша
Включение/выключение звука.
Клавиша VOLUME+/-
Увеличение/уменьшение уровня громкости.
Клавиша USB/DVD
Переключение режимов USB/DVD.
Клавиша
Воспроизведение с последующей метки.
Клавиша
Остановка воспроизведения.
Клавиша
Ускоренное воспроизведение вперед.
Клавиша
Нормальное воспроизведение/пауза.
Клавиши ZOOM+/-
Масштабирование изображения.
Клавиша CANCEL
Возврат к предыдущему уровню/отмена
текущего действия.
Клавиша OK
Подтверждение
Клавиша MENU
Меню DVD-диска/режим PBC.
Клавиша Q-PLAY
Активация функции Q-Play.
Клавиша HDMI
Выбор режима работы интерфейса HDMI.
Клавиша SUBT
Изменение языка субтитров/изменение режима
отображения файлов JPEG.
Клавиша
Рабочий режим/режим ожидания.
ИСПОЛЬЗОВАНИЕ ПУЛЬТА
ДИСТАНЦИОННОГО УПРАВЛЕНИЯ
При использовании пульта дистанционного
управления убедитесь, что угол отклонения пульта
от воображаемого перпендикуляра к датчику
инфракрасных лучей на передней панели DVD-театра
не превышает 30 градусов и расстояние
до DVD-театра не превышает 8 метров.
ПРЕДОСТЕРЕЖЕНИЯ
• Выньте батарейки из пульта дистанционного
управления, если не собираетесь им
пользоваться в течение длительного периода
времени.
• Избегайте попадания прямых солнечных лучей
на датчик инфракрасных лучей на передней
панели DVD-театра.
• Своевременно заменяйте батарейки в пульте
дистанционного управления. Не используйте
одновременно старую и новую батарейки.
Старайтесь не использовать аккумуляторные
батарейки.
• Не роняйте пульт дистанционного управления
и старайтесь оберегать его от воздействия влаги.
* Удостоверьтесь, что полярность батареек соответствует отметкам внутри отсека для батареек.

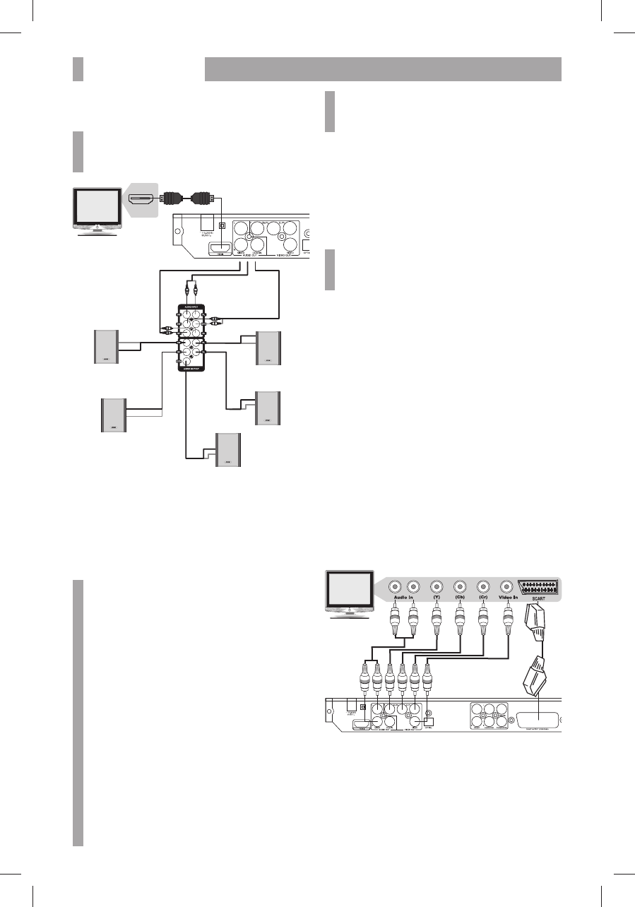
ПОДКЛЮЧЕНИЕ 7
Подключите соединительные кабели, как
показано на схеме. Подключите штекеры кабелей
громкоговорителей к выходным разъемам
SPEAKERS OUTPUT соответствующих каналов.
• Соедините выходы 5.1 DVD-театра с
соответствующими входами AUDIO INPUT
сабвуфера.
• Обратите внимание на правильность подключения
всех каналов и надежность фиксации разъемов в
гнездах, иначе могут наблюдаться значительные
шумы при воспроизведении.
ПОДКЛЮЧЕНИЕ К ТЕЛЕВИЗОРУ
ПРЕДОСТЕРЕЖЕНИЕ
•
Перед началом подключения DVD-театра
к другому оборудованию убедитесь, что
электропитание отключено.
• Чтобы использовать DVD-театр в режиме
изображения с чересстрочной разверткой,
установите соответствующий параметр в меню
(подробное описание смотрите в разделе
«Настройки изображения»). Режим изображения с
прогрессивной разверткой может использоваться,
при подключении по HDMI или YCbCr.
• Если ваш телевизор оборудован компонентным
видеовходом, используйте компонентный
видеовыход DVD-театра для подключения.
• Установите параметр Микширование/Конфигурация
в меню настроек звука в режим Стерео (подробное
описание данной операции смотрите в разделе
«Настройки звука»).
• Если для воспроизведения звука будет
использоваться акустическая система телевизора,
то подключите аудиовыходы DVD-театра MIXED L и R
к стереофоническому входу телевизора (Audio In).
• Выход RGB через разъем SCART и выходы Y Cb Cr
не могут использоваться одновременно.
При использовании выхода SCART необходимо
установить соответствующий параметр опции
Видеовыход (подробное описание данной операции
смотрите в разделе «Настройки изображения»).
Аудиокабель
Видеокабель
ПОДКЛЮЧЕНИЕ КОМПОНЕНТОВ
ДОМАШНЕГО DVD-ТЕАТРА
ПРЕДОСТЕРЕЖЕНИЕ
•
Перед началом подключения DVD-театра
к другому оборудованию убедитесь, что
электропитание отключено.
Задняя панель
DVD-плеера
HDMI-кабель
HDMI IN
Правый
фронтальный
громкоговоритель
Левый
фронтальный
громкоговоритель
Левый
тыловой
громко-
говоритель
Правый
тыловой
громкоговоритель
Центральный
громкоговоритель
• Чтобы активировать все 6 громкоговорителей при
воспроизведении дисков с аудиосопровождением
в формате 5.1CH, пожалуйста, установите
конфигурацию 5.1CH в разделе настроек звука.
ПРИМЕЧАНИЯ
• В зависимости от вашей плазменной панели,
жидкокристаллической панели, проекционного
телевизора подключение может отличаться
от указанного на рисунке.
• Внимание! Если устройство отображения не
поддерживает систему защиты HDCP
(High-bandwidth Digital Content Protection),
корректное отображение видеосигнала
невозможно.
• Некоторые модели цифровых устройств
отображения могут поддерживать режимы работы
HDMI-интерфейса данного устройства
не в полном объеме.
• Переключение форматов сигнала HDMI-выхода
возможно только в режиме STOP, при открытом
лотке или отсутствии диска.
• Во избежание повреждения компонентов
домашнего кинотеатра подключайте
к DVD-театру только акустическую систему,
поставляемую в комплекте.
• Перед подключением громкоговорителей
убедитесь, что электропитание устройства
отключено.

ПОДКЛЮЧЕНИЕ 8
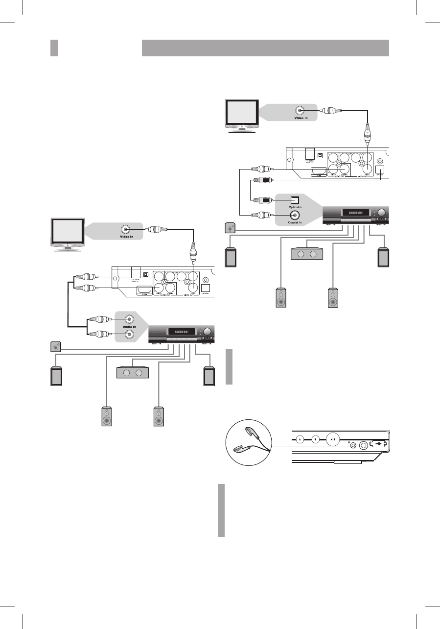
ПОДКЛЮЧЕНИЕ К УСИЛИТЕЛЮ
С ДЕКОДЕРОМ DOLBY PRO LOGIC
SURROUND
• Установите параметр Микширование/Конфигурация
в меню настроек звука в режим Стерео
(подробное описание данной операции смотрите
в разделе настроек звука).
• Расстояние между громкоговорителями
окружающего звука и слушателем должно
быть не меньше, чем между фронтальными
громкоговорителями и слушателем. Если расстояние
между громкоговорителями окружающего звука
и слушателем значительно меньше расстояния между
фронтальными громкоговорителями и слушателем,
то в таком случае необходимо выставить задержку
каналов окружающего звука (подробное описание
данной операции смотрите в разделе настроек звука).
ПОДКЛЮЧЕНИЕ К УСИЛИТЕЛЮ
С ДЕКОДЕРАМИ DOLBY DIGITAL
ИЛИ DTS
Аудиокабель
Видеокабель
Усилитель с декодером
Dolby Pro Logic Surround
Сабвуфер
Левый
фронтальный
громко-
говоритель
Правый
фронтальный
громко-
говоритель
Левый
громко-
говоритель
окружающего
звука
Правый
громко-
говоритель
окружающего
звука
Центральный
громко-
говоритель
O
SE STOP PLAY/PAUSE
MIC
или
Видеокабель
Усилитель с декодером
Dolby Pro Logic Surround
Сабвуфер
Левый
фронтальный
громко-
говоритель
Правый
фронтальный
громко-
говоритель
Левый
громко-
говоритель
окружающего
звука
Правый
громко-
говоритель
окружающего
звука
Центральный
громко-
говоритель
Коаксиальный
кабель
Оптический кабель
ПРИМЕЧАНИЕ
Производится по лицензии Dolby Laboratories.
«Dolby» и двойное D – торговые марки Dolby
Laboratories.
Конфиденциальные неизданные работы.
ПОДКЛЮЧЕНИЕ НАУШНИКОВ
ПРИМЕЧАНИЕ
• На наушники подается стереофонический сигнал,
поэтому при их использовании установите
параметр Микширование/Конфигурация в меню
настроек звука в режим Стерео (подробное
описание данной операции смотрите в разделе
настроек звука).

ПОДКЛЮЧЕНИЕ 9
ПОДКЛЮЧЕНИЕ ВНЕШНЕГО
ИСТОЧНИКА СИГНАЛА
Если вы хотите воспроизвести звук с внешнего
источника сигнала, выполните подключения
в соответствии с рисунком.
В качестве внешнего источника сигнала может быть
использован CD-, MP3-плеер, телевизор, звуковая
карта компьютера и т. д.
Перед началом подключения DVD-театра к другому
оборудованию убедитесь, что электропитание
отключено.
Стереофонический
источник сигнала
ИЛИ
Звуковая карта
со стереофоническим
выходом
AUDIO
OUT
Звуковая карта с выходом 5.1СН
Задняя панель
сабвуфера
ПРИМЕЧАНИЯ
• Перед подключением убедитесь,
что электропитание акустической системы
выключено.
• Используйте 1 или 3 кабеля, в зависимости
от конструкции звуковой карты компьютера.
Подключения выполните в соответствии
с рисунком.
• Во избежание повреждения системы тщательно
проверьте правильность всех соединений.
• Если после подключения всех кабелей
к звуковой карте 5.1CH звук от центрального
громкоговорителя и сабвуфера слишком слабый,
значит у вас звуковая карта с «нестандартной»
коммутацией. В этом случае поменяйте местами
RCA-разъемы от центрального громкоговорителя
и сабвуфера.
• Если внешнее устройство работает нормально и
сигнал поступает на вход акустической системы,
вы можете изменять громкость звука с помощью
регулятора, расположенного на передней панели
сабвуфера.
• Выбирайте уровень громкости в зависимости
от уровня поступающего на вход сигнала. При
установке высокого уровня громкости возможно
появление искажений звука.

ОСНОВНЫЕ ОПЕРАЦИИ 10
УСЛОВНЫЕ ОБОЗНАЧЕНИЯ
При нажатии клавиши, функция которой недоступна
в данный момент, на экране телевизора появляется
изображение
Эти значки в верхней части параграфа обозначают типы
дисков, к которым применима данная функция.
Применима к DVD-дискам
Применима к Super VCD-дискам
Применима к VCD-дискам
Применима к MPEG-4-файлам
Применима к CD-дискам
Применима к WMA-файлам
ВОСПРОИЗВЕДЕНИЕ ДИСКОВ
1. Нажмите клавишу , чтобы включить устройство.
2. Нажмите на клавишу на верхней панели DVD-
театра. Лоток для загрузки дисков выдвинется,
поместите в него диск этикеткой вверх. Нажмите
клавишу еще раз, лоток для дисков закроется.
3. В зависимости от формата диска воспроизведение
может начаться автоматически или вам необходимо
будет выбрать файл и нажать клавишу или OK.
При проигрывании DVD-диска на экране телевизора
появится меню. При проигрывании SVCD- или
VCD2.0-диска на экране появится меню, и устройство
перейдет в режим РВС. При проигрывании CD-,
HDCD- или VCD1.1-диска воспроизведение начнется
в порядке нумерации треков.
4. Нажмите клавишу для остановки воспроизведения.
5. Нажмите клавишу , чтобы извлечь диск.
6. Нажмите клавишу , чтобы перевести театр в режим
ожидания.
ПРИМЕЧАНИЯ
• Выключите электропитание устройства, если
вы не собираетесь пользоваться им в течение
длительного времени.
• При проигрывании DVD-диска нажмите клавишу
дважды для перехода в режим полной остановки
воспроизведения.
ВЫБОР СИСТЕМЫ ЦВЕТНОСТИ
Нажмите клавишу SETUP, войдите в настройки
Изображение/ТВ-система, выберите систему цветности
устройства в соответствии с системой цветности
телевизора.
При выборе системы цветности PAL/NTSC/АВТО
на дисплее выводится соответствующая индикация.
ПРИМЕЧАНИЯ
• Переключение системы цветности не всегда
возможно во время воспроизведения.
• Некоторые функции или весь диск могут быть
воспроизведены некорректно, если выбрана
неверная система цветности. Мы рекомендуем
установить систему цветности устройства
и телевизора в режим АВТО.
ПАУЗА/НОРМАЛЬНОЕ
ВОСПРОИЗВЕДЕНИЕ ДИСКА
1. Нажмите клавишу в режиме воспроизведения,
чтобы остановить воспроизведение.
2. Нажмите клавишу для нормального
воспроизведения.
ПРИМЕЧАНИЕ
• Экран телевизора переходит в режим защиты
экрана, если изображение на экране не меняется
в течение приблизительно 2-х минут (в режимах
паузы, остановки, меню, отсутствия диска и т.д.).
ПОКАДРОВОЕ ВОСПРОИЗВЕДЕНИЕ
1. Нажмите клавишу в режиме воспроизведения,
чтобы остановить воспроизведение.
2. Покадровое воспроизведение осуществляется с
помощью клавиш направления. Каждое нажатие
клавиши направления воспроизводит по одному
кадру.
3. Нажмите клавишу для нормального
воспроизведения.
ПРИМЕЧАНИЕ
• Режим покадрового воспроизведения недоступен
при воспроизведении MPEG-4-, CD- или WMA-
диска.
DISPLAY
Нажмите клавишу DISP.
Информация о диске появится на экране телевизора.
Последовательно нажимайте клавишу DISP, чтобы
увидеть следующую информацию:
DVD-диск:
CD-, SVCD- или VCD-диск:
РЕГУЛИРОВКА УРОВНЯ
ГРОМКОСТИ И ОТКЛЮЧЕНИЕ
ЗВУКА
1. Используйте регулятор громкости на лицевой
панели сабвуфера, чтобы отрегулировать звук.

ОСНОВНЫЕ ОПЕРАЦИИ 11
2. Нажмите клавишу VOLUME на пульте
дистанционного управления данного устройства.
• Максимальное значение уровня громкости – 20,
для MPEG-4 максимальное значение – 100.
3. Отключение звука. Нажмите клавишу в режиме
воспроизведения, чтобы выключить звук.
4. Включение звука. Нажмите клавишу еще раз
для включения звука.
МЕНЮ ПРОИГРЫВАНИЯ
DVD-ДИСКОВ
Некоторые DVD-диски имеют собственное меню.
1. Нажмите клавишу MENU, чтобы отобразить
меню на экране. Произведите нужные действия в
соответствии с подсказками на экране, выбирая
соответствующие пункты с помощью цифровых
клавиш.
2. С помощью клавиш направления выберите нужный
трек, затем нажмите клавишу или ОК.
ПРИМЕЧАНИЕ
• Нажмите клавишу MENU, чтобы вернуться
в главное меню. Переходы между меню
различаются для разных дисков.
ФУНКЦИЯ РВС
Воспользуйтесь функцией РВС при воспроизведении
SVCD-, VCD2.0-дисков с функцией РВС.
1. Главное меню на экране
телевизора:
Нажмите цифровую клавишу для выбора.
Например, выберите главное меню 1.
2. На экране телевизора появится
подменю после входа в главное
меню 1.
3. Нажмите клавишу или , чтобы перейти к нужной
странице.
4. Нажмите цифровую клавишу, чтобы выбрать пункт
подменю. Например, нажмите клавишу 5, чтобы
начать воспроизведение с 5-го трека.
5. Нажмите клавишу CANCEL, чтобы вернуться в
подменю. Нажмите клавишу CANCEL еще раз, чтобы
вернуться в главное меню.
6. Нажмите клавишу MENU, чтобы выключить
функцию РВС и перейти в режим нормального
воспроизведения.
НЕПОСРЕДСТВЕННЫЙ ВЫБОР
РАЗДЕЛА ИЛИ ТРЕКА
С ПОМОЩЬЮ ЦИФРОВЫХ КЛАВИШ
1. Вставьте диск; после того как DVD-театр начнет
чтение, нажмите цифровую клавишу, чтобы выбрать
раздел или трек. Переход между выбором раздела
или трека осуществляется с помощью клавиш ВЛЕВО
и ВПРАВО.
2. Для выбора номера раздела или трека наберите
с помощью цифровых клавиш однозначное или
двузначное число.
Например, выберите трек 7:
Например, выберите трек 16: +
ПРИМЕЧАНИЕ
• При воспроизведении VCD- или VCD2.0-дисков
эта функция доступна только при выключенном
режиме РВС. Если режим РВС включен, для
выбора трека войдите в главное меню диска
нажатием клавиши CANCEL.
ВЫБОР ЯЗЫКА/АУДИОКАНАЛА
Нажмите клавишу LANG. Вы можете выбрать желаемый
язык при воспроизведении DVD- или SVCD-диска,
записанного с поддержкой нескольких языков.
Дубляж некоторых VCD- и SVCD-дисков выделяется в
отдельный звуковой канал, что дает возможность при
воспроизведении таких дисков выбирать звуковое
сопровождение на языке, который вы предпочитаете
в моно- или стереорежиме.
ПРИМЕЧАНИЯ
• Наличие языков зависит от записи конкретного
диска.
• При воспроизведении DVD-Audio или DVD-Video
дисков нажатие клавиши переключения языков
может вызвать повторное воспроизведение
текущего трека.
ФУНКЦИЯ Q-PLAY
(БЫСТРОЕ ВОСПРОИЗВЕДЕНИЕ)
Некоторые DVD-диски записаны с блоками
«непропускаемой» рекламы или другой информации.
Чтобы после загрузки диска перейти непосредственно
к воспроизведению самого фильма, вам необходимо
воспользоваться функцией Q-Play.
Нажмите клавишу Q-PLAY после загрузки DVD-диска,
чтобы сразу перейти непосредственно к просмотру
фильма.
ПРИМЕЧАНИЕ
• При воспроизведении некоторых дисков в связи
с особенностью их записи данная функция может
не работать.
ФУНКЦИЯ CD-RIP*
Данная функция позволяет переносить музыку с
CD-DA-дисков на flash-плееры BBK и другие USB-
носители в сжатом формате. Для записи музыки с CD-
DA-дисков на USB-носители во время прослушивания
нажмите клавишу SUBT.

ОСНОВНЫЕ ОПЕРАЦИИ 12
Скорость
Нажмите клавишу ОК для выбора скорости.
Обычная: запись с нормальной скоростью. В этом
режиме вы можете прослушивать музыкальный трек.
Быстрая: запись с высокой скоростью.
Битрейт
Нажмите клавишу ОК для выбора битрейта:
96 Кб/с - 112 Кб/с - 128 Кб/с - 192 Кб/с - 256 Кб/с
- 320 Кб/с.
Создать ID3-тэг
Нажмите «ДА» для создания ID3-тэга.
Выбор устройства
Нажмите клавишу ОК для выбора устройства.
Состояние
Выбрано: показывает номер выбранного трека.
Время: показывает общее время треков.
Запись
Нажмите, чтобы начать запись.
Выход
Нажмите, чтобы остановить запись.
Все
Нажмите, чтобы выбрать все треки для записи.
Отмена
Нажмите, чтобы отменить выбор треков.
Трек
Нажмите клавишу ОК для выбора трека, который вы
хотите записать, повторное нажатие ОК – отмена.
Когда курсор появляется в опции Начало, нажмите
клавишу ОК для начала записи.
Повторное нажатие – отмена.
Если файл, который вы хотите записать, уже
существует в памяти USB-накопителя, нажмите
Да – переписать, Отменить – пропустить запись этого
файла.
ПРИМЕЧАНИЯ
• Во время переноса музыки возможна остановка
ее проигрывания.
• Использование низкокачественных дисков может
привести к низкой скорости копирования, потере
данных после копирования или невозможности
копирования.
ФУНКЦИЯ COPY FUNCTION*
С помощью этой функции у вас есть возможность
копировать файлы WMA, MPEG-4 и JPEG,
хранящиеся на оптических дисках, на накопители USB
без кодирования.
Выберите файл, который вы хотите скопировать,
с помощью клавиш направления, затем нажмите
клавишу SUBT, повторное нажатие – выход.
Нажмите Да для начала копирования, Нет – для
отмены копирования.
В процессе копирования будет показано, сколько
процентов файла скопировано. Процесс копирования
можно отменить нажатием клавиши Отмена.
По достижении 100% копирования файл будет
скопирован и данное окно исчезнет.
ПРИМЕЧАНИЕ
• Использование низкокачественных дисков может
привести к низкой скорости копирования, потере
данных после копирования или невозможности
копирования.
* Данная функция используется только в личных целях, не предназначена для распространения, тиражирования
и демонстрации полученных файлов в общественных местах или использования их в коммерческих целях.
W
Д
Д

ВОСПРОИЗВЕДЕНИЕ 13
УСКОРЕННОЕ ВОСПРОИЗВЕДЕНИЕ
Вы можете использовать ускоренное воспроизведение
вперед и назад, чтобы найти нужный фрагмент
в режиме воспроизведения.
1. Нажмите клавишу , чтобы театр начал ускоренное
воспроизведение вперед.
Каждое нажатие клавиши изменяет скорость
воспроизведения DVD-, SVCD-, VCD-, MPEG-4-,
CD-дисков в следующей последовательности:
2. Нажмите клавишу , чтобы театр начал ускоренное
обратное воспроизведение.
Каждое нажатие клавиши изменяет скорость
воспроизведения DVD-, SVCD-, VCD-, MPEG-4-,
CD-дисков в следующей последовательности:
ПРИМЕЧАНИЕ
• Реальная скорость перемотки некоторых
MPEG-4-дисков может не всегда соответствовать
коэффициенту перемотки.
ПОВТОРНОЕ ВОСПРОИЗВЕДЕНИЕ
Функция повторного воспроизведения позволяет вам
повторять определенный раздел, эпизод, трек или
диск.
При каждом нажатии клавиши REPEAT на экране
отображается следующая информация:
DVD-диск:
SVCD-, VCD- или CD-диск:
WMA- или MPEG-4-диск:
Для SVCD- и VCD2.0-дисков эта функция доступна
только при выключенном режиме РВС.
Для VCD1.1- и CD-дисков эта функция доступна
в обоих режимах.
ПОВТОР ВЫБРАННОГО ФРАГМЕНТА
1. Во время нормального воспроизведения нажмите
клавишу А-В, чтобы выбрать точку А (начало
выбираемого участка). Информация на экране:
2. Повторным нажатием клавиши А-В выберите точку В
(конец выбираемого участка).
Информация на экране:
DVD-театр автоматически вернется к точке А, чтобы
повторно воспроизвести выбранный фрагмент (А-В).
3. Нажмите клавишу А-В еще раз, чтобы перейти
в режим нормального воспроизведения.
ПРИМЕЧАНИЯ
• Эта функция недоступна для некоторых дисков.
• Фрагмент может быть выбран только в пределах
одного трека в режиме РВС.
ВЫБОР СУБТИТРОВ
Нажмите клавишу SUBT. При воспроизведении
DVD-дисков, записанных с субтитрами на разных
языках, вы можете выбрать язык субтитров. Каждое
нажатие клавиши SUBT изменяет язык субтитров, как
показано на рисунке:
Количество доступных языков может достигать
32 для DVD-дисков, но при этом оно зависит от записи
конкретного диска.
СОХРАНЕНИЕ ПОСЛЕДНЕГО МЕСТА
ОСТАНОВКИ НА ДИСКЕ
С помощью данной функции вы можете сохранить
последнее место остановки на диске и впоследствии
начать воспроизведение с сохраненного момента.
1. В режиме воспроизведения нажмите клавишу
MEM в тот момент, когда вы хотите приостановить
просмотр этого диска.
2. После этого откройте лоток с диском
или переведите аппарат в режим ожидания.
3. В начале следующего просмотра нажмите клавишу
MEM для воспроизведения с сохраненного момента
на диске.
4. Нажмите любую другую клавишу для
воспроизведения с начала диска.
ВИРТУАЛЬНАЯ ПАНЕЛЬ
УПРАВЛЕНИЯ
Данная функция предназначена для более удобного
управления DVD-театром во время просмотра
фильмов.
1. Нажмите клавишу . На экране появится
изображение панели управления, как показано
на рисунке.

ВОСПРОИЗВЕДЕНИЕ 14
W
Замедленное обратное воспроизведение
Нормальное воспроизведение
Ускоренное обратное воспроизведение
Переход к предыдущему треку
Стоп
Переход к последующему треку
Ускоренное воспроизведение вперед
Замедленное воспроизведение вперед
Пауза
ПРИМЕЧАНИЕ
• При воспроизведении некоторых VCD-, SVCD-
дисков виртуальная панель управления может
быть недоступна или недоступны некоторые ее
функции.
УВЕЛИЧЕНИЕ/УМЕНЬШЕНИЕ
ИЗОБРАЖЕНИЯ
1. В режиме воспроизведения нажмите клавишу
ZOOM+. Изображение увеличится в 1,2 раза.
2. С каждым последующим нажатием клавиши
ZOOM+ масштабирование изображения будет
осуществляться в следующем порядке:
x1.2, x1.3, x1.5, x2, x2.5, x3, x3.5, x4.
3. При нажатии на клавишу ZOOM- будет
осуществляться возврат на предыдущий уровень
масштабирования.
БРАУЗЕР ТРЕКОВ
Данный интерфейс позволяет получить
одновременный доступ к таким функциям
и информации, как: раздел, эпизод, дубляж, субтитры,
ракурс, масштаб, повторное воспроизведение
и отображение времени.
Чтобы включить/отключить функцию «Браузер»,
нажмите клавишу BROWSE.
2. Используя клавиши направления, выберите клавишу
на виртуальном пульте управления и нажмите OK
для подтверждения выбора.
3. Чтобы отключить Виртуальную панель управления,
нажмите клавишу . Функция «Виртуальная
панель управления» доступна исключительно при
воспроизведении DVD-, SVCD- или VCD-дисков.
Например, для DVD-диска:
ПРИМЕЧАНИЕ
• Выбор параметров можно осуществлять только в
режиме воспроизведения.
ВОСПРОИЗВЕДЕНИЕ С ЗАДАННОГО
МОМЕНТА
Введите раздел, эпизод, трек или время,
и воспроизведение начнется с выбранного момента.
1. Нажмите клавишу BROWSE. С помощью клавиш
ВВЕРХ и ВНИЗ выберите раздел, эпизод или трек
и нажмите ВПРАВО.
2. С помощью цифровых клавиш введите номер
раздела, эпизода или трека.
3. Чтобы подсветить время раздела, эпизода или
трека, нажмите клавишу ВПРАВО, затем с помощью
цифровых клавиш введите часы, минуты, секунды.
4. Нажмите клавишу OK для подтверждения.
РАБОТА С USB-УСТРОЙСТВАМИ
DVD-театр оснащен USB-интерфейсом
и поддерживает протокол USB2.0.
Театр работает с устройствами класса USB Mass
Storage Bulk-Only и совместим с рядом устройств
типа flash-карт, flash-плееров, жестких дисков и т.д.
с файловой системой FAT и FAT32 (система NTFS
не поддерживается).
Так как некоторые устройства c USB-интерфейсом
не являются устройствами класса USB Mass
Storage Bulk-Only, то такие устройства несовместимы
с данным DVD-театром.
Пожалуйста, перед покупкой устройства, которое вы
собираетесь подключать к данному DVD-театру,
используя USB-интерфейс, убедитесь, что данное
устройство удовлетворяет всем приведенным выше
требованиям и совместимо с данным DVD-театром.
Просмотр и воспроизведение содержимого
подключенного устройства
1. Вставьте устройство в USB-порт театра.
2. Нажмите клавишу USB/DVD. Содержимое памяти
устройства будет отображено на экране.
3. Работа с файлами и управление идентичны
воспроизведению дисков с файлами JPEG, WMA
и MPEG-4.
4. Нажмите клавишу USB/DVD, чтобы выйти из режима
работы с подключенным устройством.

ВОСПРОИЗВЕДЕНИЕ 15
ПРИМЕЧАНИЯ
• При чтении MPEG-файлов с большой частотой
с USB-порта могут возникнуть паузы.
• Если на USB-устройстве не записано никаких
файлов, то на экране появится надпись «НЕТ
ФАЙЛОВ». Если возникают какие-либо проблемы
с чтением USB-устройства, то появится
надпись «ОШИБКА!», в этом случае проверьте
правильность подключения устройств либо
подключите их снова.
• Возможно, что этот театр не читает какие-либо
виды или форматы, записанные на них. В этом
случае могут возникнуть сбои в работе театра;
пожалуйста, выключите его, выньте подключенные
к USB-порту устройства и включите театр снова.
• Подключенный жесткий диск может не работать
или работать некорректно при отсутствии у него
внешнего питания.
• Если ваш жесткий диск разбит на несколько
логических дисков, то во время чтения данных
может возникнуть ошибка.
ВОСПРОИЗВЕДЕНИЕ WMA-, JPEG-,
MPEG-4-ФАЙЛОВ
WMA – это международный стандарт сжатия
аудиоданных, позволяющий сжимать аудиосигнал
в 12 раз. При использовании формата WMA на одном
CD-диске может храниться более 600 минут музыки
(более 170 песен). При этом качество звука WMA-диска
практически соответствует качеству
аудио CD-диска.
JPEG (Joint Photographic Expert Group) – алгоритм
сжатия изображений, широко используемый во всем
мире и обеспечивающий очень высокую степень
сжатия исходного материала. Изображения в таком
формате могут обрабатываться любыми графическими
редакторами и занимают в 15-20 раз меньше места, чем
исходные изображения.
MPEG-4 – стандарт, разработанный для передачи
аудио-, видеоинформации по каналам с низкой
пропускной способностью. Данный стандарт завоевал
популярность благодаря тому, что позволил размещать
полнометражные фильмы в достаточно хорошем
качестве всего на одном компакт-диске, а также
позволил осуществлять обмен видеофайлами через
интернет.
Благодаря процессору с декодерами данный
DVD-театр может воспроизводить файлы данных
форматов, используя один графический интерфейс.
Окно директорий. Отображает текущую
директорию.
Окно файлов. Отображает содержимое директорий.
Полоса прокрутки. Отображает положение файла
в директории.
Окно настроек воспроизведения файлов.
Окно предварительного просмотра.
Предварительный просмотр JPEG-файлов.
Информационное окно.
Окно настроек воспроизведения файлов:
Нажмите клавишу ВПРАВО, чтобы зайти в окно
настроек воспроизведения файлов. С помощью
клавиш ВВЕРХ и ВНИЗ выберите необходимый пункт,
затем нажмите OK для подтверждения.
Все типы дисков
Воспроизведение поддерживаемых форматов
файлов.
При каждом нажатии клавиши формат файла
будет меняться по кругу.
Все типы дисков – Аудио – Картинка – Видео – А+В
– А+К – К+В.
Слайд
Выберите скорость воспроизведения JPEG-
файлов.
При каждом нажатии клавиши скорость
воспроизведения JPEG-файла будет меняться по
кругу.
Слайд 5 сек – Слайд 10 сек – Слайд 15 сек – Слайд
20 сек – Слайд 25 сек – Слайд 30 сек.
Играть папку
Выберите Играть папку или Играть диск.
1. Для выбора воспроизведения папки/диска
нажмите клавишу .
2. Нажмите клавишу ВЛЕВО для перехода в окно
файлов. С помощью клавиш ВВЕРХ и ВНИЗ
выберите необходимую директорию/файл,
затем нажмите OK для подтверждения.
3. Нажмите клавишу MENU для выхода в меню
директорий.
Откл. повтор
Выберите тип повтора при воспроизведении.
При каждом нажатии клавиши тип повтора
при воспроизведении будет меняться по кругу.
При нахождении параметра в положении
Откл. повтор файлы будут воспроизводиться в
нормальной последовательности без повтора.
• Для повторного воспроизведения одного файла
нажмите клавишу один раз.
• Для повторного воспроизведения всего списка
файлов в директории нажмите клавишу еще раз.
Плей-лист
Для создания плей-листа с помощью клавиш
ВВЕРХ и ВНИЗ выбирайте необходимые файлы
и заносите их в список, нажимая клавишу OK.
С помощью клавиши ВПРАВО перейдите в окно
настроек воспроизведения файлов. Выберите
строку «Играть папку» и клавишей ОК, переключая
возможные варианты, выберите режим «Играть

ВОСПРОИЗВЕДЕНИЕ 16
А
плей-лист». Возвратитесь в окно файлов
и запустите воспроизведение клавишей .
Проигрыватель
При воспроизведении WMA-файла в окне настроек
с помощью клавиш ВВЕРХ и ВНИЗ выберите пункт
Проигрыватель и нажмите клавишу OK, после этого
появится информация о проигрываемом файле. Для
отключения проигрывателя нажмите клавишу MENU.
ПРИМЕЧАНИЯ
• При воспроизведении файлов JPEG нажмите
клавишу , чтобы остановить просмотр.
• С помощью клавиши SUBT при воспроизведении
файлов JPEG вы можете изменить режим
отображения на экране.
• Для перехода в окно выбора файлов нажмите
клавишу MENU.
• Не все файлы, соответствующие стандарту MPEG-
4, могут воспроизводиться данным устройством.
Некоторые файлы могут не читаться из-за
особенностей их кодирования или записи.
ВОСПРОИЗВЕДЕНИЕ
КАРАОКЕ-ДИСКОВ
Караоке-диск – это диск в формате DVD, VCD
или CD+G, на котором записаны музыка и субтитры,
показывающие пользователю, в какой момент нужно
начинать петь тот или иной фрагмент песни. Для
пения необходимо использовать микрофон (не входит
в стандартную комплектацию).
1. Вставьте караоке-диск в DVD-театр,
воспроизведение начнется автоматически.
2. Включите микрофон в разъем MIC.
3. С помощью цифровых клавиш выберите нужную
песню.
ПРИМЕЧАНИЯ
• Для наиболее полной реализации всех
возможностей караоке-дисков используйте
стереофоническую акустическую систему.
При воспроизведении звука монофоническим
телевизором часть функций работать не будет.
• Воспроизведение караоке-дисков возможно через
аналоговые аудиовыходы FRONT L (фронтальный
левый) и FRONT R (фронтальный правый), а также
MIXED L (микшированный левый) и MIXED R
(микшированный правый).
• Воспроизведение караоке-дисков невозможно
через цифровые аудиовыходы.
• DVD-театр воспроизводит караоке-диски в
форматах DVD, VCD и CD+G и не воспроизводит
диски в специализированных форматах (например,
LG Karaoke).
Система КАРАОКЕ++
Компания BBK Electronics разработала новую
систему развлечений для DVD-техники – КАРАОКЕ++,
которая значительно расширяет возможности и
функциональность караоке.
В системе КАРАОКЕ++ реализована функция
оценки исполнения. Она позволяет получать баллы
за исполнение песен абсолютно с любого караоке-
диска. Можно приобрести любой караоке-диск в
свободной продаже и, не думая о совместимости диска
и DVD-устройства, устраивать полноценные караоке-
сражения, получая баллы за вокальное мастерство
и самостоятельно формируя свою персональную
коллекцию любимых караоке-песен. Кроме того,
система КАРАОКЕ++ имеет новое интерактивное меню,
которое существенно упрощает работу с устройством.
Особенности использования системы КАРАОКЕ++
с дисками КАРАОКЕ++
В комплектацию данного театра входит диск
КАРАОКЕ++, который записан особым образом:
музыка и бэк-вокал записаны в левом канале, а солист
– в правом. Это позволяет регулировать громкость
голоса солиста. Вы можете петь с солистом дуэтом или
использовать его в качестве гида, пока вы учите песню,
постепенно уменьшая громкость его голоса до тех пор,
пока не сможете петь самостоятельно.
Автоматический Контроль Голоса: при включенной
функции АКГ голос солиста отключается в тот момент,
когда вы начинаете петь в микрофон, и включается
снова, как только вы заканчиваете петь.
Эта полезная функция используется в основном, когда
поющий разучивает песню. Необходимо помнить,
что функция АКГ работает только с караоке-дисками
для системы КАРАОКЕ++ и не работает с обычными
караоке-дисками. Вы можете также регулировать
уровень Эха: добавлять глубину и резонанс голосу
поющего, не затрагивая музыку. Это достигается путем
создания второстепенного контролируемого отклика
голоса поющего.
Управление основными функциями системы
КАРАОКЕ++
1. Нажмите кнопку KARAOKE, чтобы попасть
в меню системы КАРАОКЕ++, на экране появится
изображение:
2. С помощью кнопок ВЛЕВО и ВПРАВО выберите
нужную страницу меню.
3. С помощью кнопок ВВЕРХ и ВНИЗ выберите нужный
пункт меню.
4. Нажмите кнопку ОК, чтобы изменить значение
параметра, если это требуется.
5. Нажмите кнопку KARAOKE для выхода из меню
системы КАРАОКЕ++.
6. Настроить параметры КАРАОКЕ++ вы можете также
через меню театра (подробное описание смотрите в
разделе настроек караоке).
ПРИМЕЧАНИЯ
• Чтобы установить требуемый уровень громкости
или эха, выберите нужный пункт меню, нажмите
кнопку ОК, а затем отрегулируйте значение
кнопками ВВЕРХ и ВНИЗ.

ВОСПРОИЗВЕДЕНИЕ 17
Случайное воспроизведение: включение/
выключение функции случайного
воспроизведения
• Возможные значения: Вкл., Выкл.
• Значение по умолчанию: Выкл.
Микрофон: включение/выключение функций
микрофона
• Возможные значения: Вкл., Выкл.
• Значение по умолчанию: Выкл.
Фонограмма: включение/выключение функций
фонограммы
• Возможные значения: Фонограмма L, Фонограмма
R, Фонограмма АКГ, Фонограмма выкл.
• Значение по умолчанию: Фонограмма выкл.
Громкость: уровень громкости микрофона
С помощью клавиш ВВЕРХ и ВНИЗ установите
требуемый уровень громкости микрофона, затем
нажмите OK для подтверждения.
Эхо: уровень эха
С помощью клавиш ВВЕРХ и ВНИЗ установите
требуемый уровень эха, затем нажмите OK
для подтверждения.
Баллы: включение/выключение функции
автоматического подсчета баллов
• Возможные значения: Вкл., Выкл.
• Значение по умолчанию: Выкл.
Аплодисменты: включение/выключение
аплодисментов, если набранное количество
баллов больше 59
• Возможные значения: Вкл., Выкл.
• Значение по умолчанию: Выкл.
Все караоке-диски для системы КАРАОКЕ++ записаны
особым способом: в одном из каналов записана
фонограмма с голосом («плюсовая фонограмма»),
а в другом – та же самая фонограмма без голоса
(«минусовая фонограмма»). В зависимости от
записи конкретного диска для активации функции
АКГ необходимо выбрать режим: Фонограмма L/
Фонограмма R (караоке-диск в формате DVD, VCD,
CD+G).
VCD-, CD+G-диски:
Фонограмма L: Сообщает устройству, что «плюсовая
фонограмма» записана в левом канале.
При отсутствии сигнала с микрофона на выходах
дублируется сигнал левого канала фонограммы
(звучит песня с голосом), при появлении сигнала
(когда человек начинает петь) воспроизведение
автоматически переключается на правый канал (звучит
только аккомпанемент).
Фонограмма R: Сообщает устройству, что «плюсовая
фонограмма» записана в правом канале.
При отсутствии сигнала с микрофона на выходах
дублируется сигнал правого канала фонограммы
(звучит песня с голосом), при появлении сигнала
(когда человек начинает петь) воспроизведение
автоматически переключается на левый канал (звучит
только аккомпанемент).
DVD-диск:
Фонограмма L/Фонограмма R: Караоке-диск в
формате DVD содержит несколько звуковых дорожек.
На одной из звуковых дорожек записывается
фонограмма с голосом, а на другой – та же самая
фонограмма без голоса. Для корректной работы
функции АКГ необходимо правильно выбрать режим
вокального сопровождения: Фонограмма L или
Фонограмма R (смотрите аннотацию к используемому
вами диску).
АКГ выкл.: В стандартном караоке-диске фонограмма
записана без голосового сопровождения,
поэтому необходимо использовать режим АКГ выкл.
Если вы не хотите активировать функцию АКГ,
используйте режим АКГ выкл. В этом режиме DVD-
театр не производит никаких манипуляций
с фонограммой.
Без солиста: данный режим предназначен для
использования любого музыкального диска
(фонограмма записана с голосовым сопровождением
в обоих каналах) в качестве караоке-диска.
При отсутствии сигнала с микрофона DVD-театр
просто воспроизводит фонограмму, а при появлении
сигнала начинает работать сложный цифровой
алгоритм, который воспроизводит только музыкальное
сопровождение без голоса. Корректная работа
режима во многом зависит от используемого диска.
ПРИМЕЧАНИЕ
• Включение и отключение голосового
сопровождения происходит с некоторой
задержкой из-за особенностей работы алгоритма
АКГ.

НАСТРОЙКИ ФУНКЦИЙ 18
ВЫБОР И ИЗМЕНЕНИЕ НАСТРОЕК*
Нажмите клавишу SETUP, чтобы отобразить меню
настроек. На экране появится изображение,
как показано на рисунке:
С помощью клавиш направления выберите
необходимый раздел меню, нажмите
клавишу OK для подтверждения.
Пример:
1. Если вы хотите изменить настройки изображения, то
с помощью клавиш ВВЕРХ и ВНИЗ выберите раздел
Изображение и нажмите клавишу OK или ВПРАВО.
2. С помощью клавиш ВВЕРХ и ВНИЗ выберите
нужный пункт и нажмите OK или ВПРАВО.
Например, выберите пункт Резкость. Возможные
параметры настройки появятся на экране.
Затем выберите необходимый уровень резкости
и нажмите OK для подтверждения.
3. Нажмите ВЛЕВО для выхода на предыдущий
уровень меню.
4. Нажмите SETUP, чтобы выйти из меню настроек.
РАЗДЕЛ НАСТРОЕК ЯЗЫК
1. Меню: установка языка интерфейса
• Возможные значения: Русский, Английский,
Украинский, Румынский.
• Значение по умолчанию: Русский.
2. Меню DVD: выбор языка меню диска
3. Звук: выбор языка перевода
• Возможные значения языка меню диска/
перевода: Русский, Английский, Эстонский,
Латвийский, Казахский, Румынский, Белорусский,
Украинский, Китайский.
• Значение по умолчанию языка меню диска/
перевода: Английский.
• Выбор других языков: с помощью клавиш ВВЕРХ
и ВНИЗ выберите пункт Другие и нажмите OK.
С помощью цифровых клавиш введите код языка
и нажмите OK.
• Если выбранный вами язык не записан
на DVD-диске, то будет воспроизводиться другой
доступный язык.
4.5. DVD/MP4 Субтитры: выбор языка субтитров
• Возможные значения: Выкл., Русский, Английский,
Эстонский, Латвийский, Казахский, Румынский,
Белорусский, Украинский, Китайский.
• Значение по умолчанию: Выкл.
• Выбор других языков: с помощью клавиш ВВЕРХ и
ВНИЗ выберите пункт Другие и нажмите OK.
С помощью цифровых клавиш введите код языка
и нажмите OK.
• Если выбранный вами язык не записан на DVD/
MP4-диске, то будет воспроизводиться другой
доступный язык.
РАЗДЕЛ НАСТРОЕК ИЗОБРАЖЕНИЕ
1. ТВ-система: выбор телевизионной системы
• Возможные значения: Авто, PAL, NTSC.
• Значение по умолчанию: PAL.
2. ТВ-развертка: выбор режима развертки
• Возможные значения: Прогрессивная,
Чересстрочная.
• Значение по умолчанию: Чересстрочная.
• Прогрессивная развертка передается только
по компонентному видеовыходу или HDMI.
• До включения прогрессивной развертки
убедитесь, что ваш телевизор поддерживает этот
режим работы.
3. Видеовыход: выбор видеосигнала
• Возможные значения: Component, SCART.
• Значение по умолчанию: Comp.
4. Формат: установка параметров формата
изображения
• Возможные значения: 4:3 PS, 4:3 LB, ТВ 16:9,
Wide/SQZ.
• Значение по умолчанию: ТВ 16:9.
• Возможность выбора режима 4:3 PS зависит
от конкретного диска. Некоторые диски
записаны с поддержкой только одного формата.
Выбранный масштаб должен соответствовать
экрану телевизора.
5. Резкость: регулировка резкости изображения
• Возможные значения: Высокая, Средняя, Низкая.
• Значение по умолчанию: Средняя.
6. Гамма: регулировка цветовой температуры
изображения
• Возможные значения: Высокая, Средняя, Низкая,
Выкл.
• Значение по умолчанию: Выкл.
7. Яркость: регулировка яркости изображения
* Изображение меню является схематичным и может не совпадать с реальным.

НАСТРОЙКИ ФУНКЦИЙ 19
8. Контрастность: регулировка контрастности
изображения
9. Оттенки: регулировка оттенков изображения
10. Насыщенность: регулировка насыщенности
изображения
Регулировка яркости, контрастности, оттенков и
насыщенности изображения:
• С помощью клавиш ВВЕРХ и ВНИЗ выберите
нужный пункт в разделе настроек изображения.
Нажмите клавишу OK или ВПРАВО, чтобы
перейти к настройке соответствующего
параметра.
• С помощью клавиш ВВЕРХ и ВНИЗ измените
значение параметра.
• После завершения нажмите клавишу ВЛЕВО,
чтобы вернуться обратно в раздел настроек
изображения.
РАЗДЕЛ НАСТРОЕК ЗВУК
1. Микширование
а) Конфигурация: установка режима
преобразования 5-канального сигнала
в стереосигнал.
• Возможные значения: Стерео, 5.1.
• Значение по умолчанию: Стерео.
• Настройки для центрального
и громкоговорителей окружающего звука
доступны, только если параметр Конфигурация
установлен в положение 5.1.
б) Микш. стерео: установка параметров
воспроизведения при проигрывании диска
с двумя независимыми аудиоканалами.
• Возможные значения: L+R, L, R.
• Значение по умолчанию: L+R.
в) Микшер: установка параметров объемного
звука при проигрывании стереодиска.
• Возможные значения: Выкл., Сум. L+R, Virt. surr.
• Значение по умолчанию: Сум. L+R.
г) Басы: распределение низких частот по каналам.
• Возможные значения: Фронтальные F,
Центральный C, Окружающего звука Sr,
Сабвуфер SW.
• Если вы хотите, чтобы низкочастотная
составляющая звукового сигнала поступала
только в канал сабвуфера, то выберите
и подтвердите параметр Сабвуфер SW.
д) Настр. каналов: раздельная регулировка уровня
громкости по каналам.
• С помощью клавиш направления выберите
канал, который вы хотите настроить.
• С помощью клавиш ВВЕРХ и ВНИЗ отрегули-
руйте уровень громкости каждого канала.
• Нажмите клавишу OK, чтобы вернуться в раздел
настроек звука.
е) Задержка в кан.: установка задержки сигнала
в каналах громкоговорителей (центрального,
окр. звука и сабвуфера).
• С помощью клавиш направления выберите
канал, задержку для которого вы хотите
установить, и нажмите ОК для подтверждения.
• С помощью клавиш ВВЕРХ и ВНИЗ установите
необходимое расстояние от слушателя
до каждого громкоговорителя.
• Нажмите клавишу ВЛЕВО, чтобы вернуться
в раздел настроек конфигурации динамиков.
ж) PRO Logic II: функция преобразования
стереозвука в 5-канальный звук.
• Возможные значения: Вкл., Выкл., Авто.
• Значение по умолчанию: Выкл.
• В положении Авто DVD-театр сам определяет,
когда использовать декодер PRO Logic II.
Некоторые диски не поддерживают эту функцию.
2. Цифр. аудиовых.
а) Формат SPDIF: установка параметров цифрового
аудиовыхода.
• Возможные значения: RAW, PCM.
• Значение по умолчанию: RAW.
• При выборе параметра RAW на цифровые
выходы DVD-театра подается недекодированный
сигнал, на аналоговые выходы подается
декодированный сигнал. Декодирование
осуществляется встроенным декодером DVD-
театра. Данный параметр предназначен для
того, чтобы декодирование сигнала на цифровых
выходах осуществлялось внешним устройством
(например, усилителем).
• При выборе параметра PCM на цифровые
выходы DVD-театра подается сигнал
в кодировке PCM.
б) LPCM: установка параметров цифровых
аудиовыходов для соответствия различным
усилителям и ресиверам.
• Возможные значения: 48 кГц 16 бит, 96 кГц 24
бит, 192 кГц 24 бит.
• Значение по умолчанию: 48 кГц 16 бит.
3. Коррекция звука
а) Макс. громкость: ограничение максимальной
громкости.
• С помощью клавиш ВВЕРХ и ВНИЗ
отрегулируйте максимальный уровень
громкости.
• Нажмите клавишу ВЛЕВО, чтобы вернуться
в раздел настроек коррекции звука.
б) Эквалайзер: режимы эквалайзера.
• Возможные значения: Выкл., рок, поп, живой звук,
танцев. музыка, техно, классика, мягкий звук.
• Значение по умолчанию: Выкл.
в) Эхо: эффекты эха.
• Возможные значения: Выкл., концерт, гостиная,
зал, ванная, пещера, арена, собор.
• Значение по умолчанию: Выкл.
г) Тон. баланс: регулировка уровня тонального
баланса.
• С помощью клавиш ВВЕРХ и ВНИЗ
отрегулируйте уровень тонального баланса.
• Нажмите клавишу ВЛЕВО, чтобы вернуться
в раздел настроек коррекции звука.
4. HDMI Аудио: передача цифрового звука
по HDMI-интерфейсу
• Возможные значения: SPDIF, Мультиканальный,
Выкл.
• Значение по умолчанию: Мультиканальный.
ПРИМЕЧАНИЕ
• Настройка LPCM активна при отключенной
передаче цифрового звука по HDMI.
РАЗДЕЛ НАСТРОЕК
ВОСПРОИЗВЕДЕНИЕ
1. DVD
Проп. рекламы: пропуск «неперематываемого»
блока при воспроизведении DVD-диска

НАСТРОЙКИ ФУНКЦИЙ 20
РАЗДЕЛ НАСТРОЕК ПРЕДПОЧТЕНИЯ
1. Эквалайзер: анализатор спектра
• Возможные значения: Вкл., Выкл.
• Значение по умолчанию: Выкл.
2. Скринсэйвер: включение/выключение защиты
экрана
• Возможные значения: Вкл., Выкл.
• Значение по умолчанию: Вкл.
РАЗДЕЛ НАСТРОЕК СЕМЕЙНЫЙ
ФИЛЬТР
1. Категория: установка возрастных ограничений
для предотвращения просмотра детьми
нежелательных дисков
• Возможные значения: Any, Kid, G, PG, PG-13, PGR,
R, NC-17.
• Значение по умолчанию: Any.
Any _ просмотр любого диска.
Kid _ рекомендовано для детей любого возраста.
G _ рекомендовано для совместного просмотра.
PG _ просмотр под присмотром родителей.
PG13 _ не рекомендуется лицам младше 13 лет.
PGR _ рекомендуется к просмотру только под
присмотром родителей.
R _ не рекомендуется лицам младше 17 лет,
за исключением тех, кто находится под
присмотром старших.
NC-17 _ не рекомендуется лицам младше 17 лет.
2. Сменить пароль: установка четырехзначного
пароля для изменения уровня возрастных
ограничений.
• Значение по умолчанию: 7890.
РАЗДЕЛ НАСТРОЕК ПЕРВИЧНАЯ
НАСТР.
• Нажмите клавишу ВПРАВО, чтобы зайти в раздел
первичных настроек, затем с помощью клавиш
ВВЕРХ и ВНИЗ выберите необходимый пункт,
нажмите клавишу OK для подтверждения.
• При нахождении в этом разделе меню нажатие клавиши
ВЛЕВО не возвращает на предыдущий уровень.
РАЗДЕЛ НАСТРОЕК СБРОС
НАСТРОЙКИ
Сброс всех настроек и восстановление параметров
по умолчанию, за исключением уровня возрастных
ограничений и пароля.
РАЗДЕЛ НАСТРОЕК ВЫХОД
• С помощью клавиш ВВЕРХ и ВНИЗ выберите пункт
Выход и нажмите клавишу OK для выхода из меню.
• Возможные значения: Да, Нет.
• Значение по умолчанию: Нет.
2. VCD/SVCD
Меню PBC: включение/выключение режима PBC
• Возможные значения: Вкл., Выкл.
• Значение по умолчанию: Вкл.
• Если установить Вкл., то при воспроизведении
дисков, поддерживающих эту функцию,
появляется меню, в котором можно выбрать
порядок воспроизведения содержимого
диска. Если установить параметр Выкл., то
воспроизведение содержания осуществляется
в том порядке, в котором оно записано на диске.
ПРИМЕЧАНИЕ
• Функция VCD/SVCD доступна только
при отсутствии диска.
3. Файлы: выбор типа воспроизводимых файлов
на диске
• Возможные значения: Аудио, Картинки, Видео.
• Значение по умолчанию: A.K.B.
4. Повтор: режим повтора файлов
• Возможные значения: Выкл., По одному, Все.
• Значение по умолчанию: Выкл.
5. Случайно: воспроизведение записанных
файлов в случайном порядке
• Возможные значения: Выкл., Вкл.
• Значение по умолчанию: Выкл.
РАЗДЕЛ НАСТРОЕК КАРАОКЕ
1. Микрофон: включение/выключение функций
микрофона
• Возможные значения: Вкл., Выкл.
• Значение по умолчанию: Выкл.
2. Фонограмма: включение/выключение функций
фонограммы
• Возможные значения: Фонограмма L, Фонограмма
R, Фонограмма АКГ, Фонограмма выкл.
• Значение по умолчанию: Фонограмма выкл.
3. Громкость: уровень громкости микрофона
С помощью клавиш ВВЕРХ и ВНИЗ установите
требуемый уровень громкости микрофона, затем
нажмите OK для подтверждения.
4. Эхо: уровень эха
С помощью клавиш ВВЕРХ и ВНИЗ установите
требуемый уровень эха, затем нажмите OK для
подтверждения.
5. Баллы: включение/выключение функции
автоматического подсчета баллов
• Возможные значения: Вкл., Выкл.
• Значение по умолчанию: Выкл.
6. Аплодисменты: включение/выключение
воспроизведения аплодисментов, если
набранное количество баллов больше 59
• Возможные значения: Вкл., Выкл.
• Значение по умолчанию: Выкл.

ПРОЧЕЕ 21
ПОЛЕЗНЫЕ ПРИМЕЧАНИЯ
• Чтобы продлить срок службы вашего
DVD-театра, делайте паузы не менее 30 секунд
между выключением и повторным включением
DVD-театра.
• Отключайте электропитание DVD-театра после
завершения работы.
• Некоторые функции DVD-театра не могут быть
применимы к некоторым дискам.
• Используйте источники питания номинального
напряжения, иначе DVD-театр не будет работать
или будет поврежден.
• В случае случайных остановок DVD-театра,
пожалуйста, выключите электропитание и включите
его снова.
• Для корректного отображения информации
с CD/DVD-дисков, USB-устройств или других
носителей соблюдайте ограничения при записи
файлов: на одном носителе не рекомендуется
создавать более 160 папок и записывать более
600 файлов в одну папку. Допустимая глубина
вложений – не более 4 уровней.
Тип файлов Ограничения
Фотографии Объем не больше 4 МБ
Аудиофайлы Битрейт не больше 256 Кбит/с
Видеофайлы Битрейт не больше 2 Мбит/с
Разрешение до 720х480 (NTSC):
30 кадров/с
Разрешение до 720х576 (PAL):
25 кадров/с
ПОИСК НЕИСПРАВНОСТЕЙ
Пожалуйста, проверьте возможные причины
неисправности, прежде чем обращаться в
сервис-центр.
Признак
неисправности
Причина
неисправности
Действия по
устранению
неисправности
Нет звука 1. Ненадежное
подключение шнура
аудио.
2. Диск загрязнен или
поврежден.
3. Звук отключен
клавишей .
1. Установите
надежное
соединение.
2. Почистите диск.
3. Нажмите
клавишу .
Нет изображения 1. Ненадежное
подключение шнура
видео.
2. Некорректные
настройки вашего
телевизора.
3. DVD-театр
находится в режиме
прогрессивной
развертки, а ваш
телевизор не
поддерживает этот
режим.
1. Установите
надежное
соединение.
2. Скорректируйте
настройки вашего
телевизора.
3. Переведите DVD-
театр в режим
чересстрочной
развертки.
Изображение
черно-белое 1. Неправильно
выбрана система
цветности
телевидения.
2. Уровень цвета
на телевизоре
выставлен неверно.
1. Установите
нужную систему
телевидения.
2. Перенастройте
систему
цветов вашего
телевизора.
Диски не
читаются 1. Диск не вставлен.
2. Диск вставлен
неправильно.
3. Конденсат на
лазерной головке
DVD-театра.
1. Вставьте диск.
2. Установите диск
лейблом вверх.
3. Оставьте DVD-
театр без диска
на один час
включенным.
Микрофон
не работает 1. Микрофон не
подключен.
2. Низкий уровень
громкости звука
микрофона.
1. Подключите
микрофон.
2. Отрегулируйте
уровень
громкости звука
микрофона.
Не работает
пульт ДУ 1. Неверное
направление пульта
ДУ на сенсорный
экран DVD-театра.
2. Расстояние до DVD-
театра превышает
8 метров.
3. Разряжены
батарейки.
1. Используйте
пульт ДУ в
соответствии с
инструкцией.
2. Сократите
расстояние до
DVD-театра.
3. Замените обе
батарейки.
Некоторые
функции не
работают
1. Диск записан
некорректно.
2. Нажата неверная
последовательность
клавиш.
3. Статическое
напряжение на
поверхности корпуса
DVD-театра.
1. Подождите
5–10 секунд,
и DVD-театр
автоматически
возвратится
в нормальное
состояние.
2. Повторите
операцию еще
раз.
3. Выключите
DVD-театр на
1–2 минуты и
включите его
снова.
Нестабильное
изображение Неправильная
настройка телевизора. Скорректируйте
настройки
телевизора.
Наушники
не работают 1. Наушники не
подключены.
2. Низкий уровень
громкости звука.
1. Подключите
наушники.
2. Отрегулируйте
уровень
громкости звука.
Нет сигнала либо
некорректный
сигнал из
разъема HDMI
1. Ненадежное
подключение HDMI-
кабеля.
2. Устройство
отображения не
поддерживает
установленный
режим HDMI-выхода.
3. Не соблюдены
условия защиты
от копирования,
предусмотренные
системой HDCP.
1. Установите
надежное
соединение
HDMI-кабеля.
2. Выберите
другой режим
HDMI-выхода,
поддерживаемый
устройством
отображения.
3. Уточните в
инструкции по
эксплуатации
устройства
отображения, при
каких условиях
возможен прием
сигнала по HDMI-
входу.
Дрожание
изображения
при
подключении
по разъему HDMI
Результат
некорректного
преобразования
частоты следования
кадров из 50 в 60 Гц.
Проверьте
корректность
настроек DVD-
театра
и отображающего
устройства.
Искажения звука Уровень громкости
слишком высок. Уменьшите уровень
громкости.

ПРОЧЕЕ 22
ТЕХНИЧЕСКИЕ ХАРАКТЕРИСТИКИ
Совместимые форматы DVD-Video, Super VCD, VCD, MPEG-4, DVD-Audio, CD-DA, CD+G, HDCD, MP3,
WMA, OGG, Kodak Picture CD, JPEG
Типы носителей CD-R, CD-RW, DVD-R, DVD+R, DVD-RW, DVD+RW
Входы Вход для подключения микрофона
Разъем для подключения USB2.0-устройств
Выходы Аудиовыходы Аналоговые аудиовыходы: стереофонический выход, 5.1CH.
Цифровые аудиовыходы: коаксиальный, оптический.
Видеовыходы Композитный, компонентный, RGB/SCART-видеовыходы
Интерфейс HDMI, обеспечивающий передачу сигнала высокой четкости 1080p.
Разъем для подключения наушников
Видеохарактеристики Амплитуда сигнала композитного видеовыхода: 1.0Vp-p (75 Ом)
Амплитуда сигнала компонентного видеовыхода: 1.0Vp-p (75 Ом),
Cb/Cr: 0.7Vp-p (75 Ом)
Аудиохарактеристики Частота: 20–20000 Гц (±1 Гц)
Отношение сигнал/шум: >100 дБ
Общее искажение гармоник: <0,01%
Параметры электропитания ~ 110–250 В, 50/60 Гц
Потребляемая мощность 14 Вт
Усилитель акустической
системы
Максимальная мощность
Сабвуфер (на 100 Гц) 60 Вт
Фронтальные каналы 2х45 Вт
Центральный канал 45 Вт
Тыловые каналы 2х45 Вт
Параметры электропитания ~ 220 В, 50 Гц
Потребляемая мощность 33 Вт
Температурные требования Эксплуатация от +5 до +35 °С
Хранение и транспортировка от -25 до +40 °С
Требования к влажности Эксплуатация 15-75 % (нет конденсата)
Хранение и транспортировка
Класс защиты от поражения
электрическим током II
Размеры плеера (мм) 420х219х38
Вес плеера (кг) 1,64
Размеры громкоговорителей Сабвуфер 130х250х230 мм
Фронтальные громкоговорители 100х120х90 мм
Центральный громкоговоритель 100х120х90 мм
Тыловые громкоговорители 100х120х90 мм
• Некоторые диски, записанные в любом из
поддерживаемых форматов на любом из
совместимых типов носителей, могут не
воспроизводиться или воспроизводиться
некорректно из-за особенностей их записи.
• Мы постоянно улучшаем качество нашей продукции,
поэтому дизайн, функциональное оснащение,
комплектация и технические характеристики
изделия могут быть изменены без предварительного
уведомления.
A

ПРОЧЕЕ 23
ТЕРМИНЫ
525/60
Телевизионная система с 525 строками и 60 полосами
(30 кадров) в секунду. Используется в системе NTSC.
625/50
Телевизионная система с 625 строками и 50 полосами
(25 кадров) в секунду. Используется в системах PAL
и SECAM.
ANALOG (Аналоговый сигнал)
Сигнал, изменяющийся непрерывно (частота
дискретизации равна бесконечности).
Для сравнения см. DIGITAL.
CD
Сокращение от Compact Disc. Формат для хранения
данных в цифровом формате, записанных лазерным
лучом, разработан компаниями Philips и Sony.
CD-DA
Сокращение от Compact Disc Digital Audio. Оригинальный
формат для хранения музыки в оцифрованном виде.
CD-R
Расширение формата CD. Диск, на который может быть
записана информация только один раз, путем прожигания
подложки лазерным лучом.
CD-ROM
Расширение формата CD-DA. Предназначен для хранения
компьютерных данных на CD.
CHAPTER (ЭПИЗОД)
Изображение и музыка DVD-диска разделены на несколько
частей. Эти части называются Эпизодами. Применительно
к видеодискам это означает секцию фильма.
Применительно к звуковым дискам это означает отдельную
музыкальную секцию. Каждый Эпизод имеет свой номер для
быстрого поиска.
COMPRESSION (СЖАТИЕ)
Обработка информации с целью уменьшить занимаемый
размер. Сжатие без потерь подразумевает только сжатие
и позволяет восстановить информацию в первоначальном
виде. Сжатие с потерями подразумевает отбрасывание
избыточной информации с целью увеличения
коэффициента сжатия.
CONTRAST (КОНТРАСТНОСТЬ)
Разница между самой светлой и самой темной точками
изображения.
DAC – Digital to Analog converter
(ЦАП – Цифро-аналоговый преобразователь)
Микросхема, преобразующая цифровой сигнал (аудио
или видео) в аналоговый сигнал.
DIGITAL (Цифровой сигнал)
Сигнал, хранящийся в виде набора дискретных значений.
Аналоговый сигнал может быть преобразован в цифровой
путем дискретизации.
Dolby Digital
Система кодирования аудиосигнала, разработанная
компанией Dolby Laboratories и признанная
в качестве мирового стандарта. Dolby Digital – наиболее
распространенная система кодирования для DVD-Video
и 526/60 (NTSC) CD.
DOWNMIX
Преобразование 5-канального аудиосигнала
в 2-канальный аудиосигнал по технологии Dolby Surround.
DVD
Сокращение от Digital Video Disc или Digital Versatile Disc.
Формат хранения аудио/видеоданных на диске
диаметром 12 или 8 см. Емкость одного DVD-диска
составляет от 4,7 до 17 ГБ (один DVD-диск заменяет
от 7 до 26 стандартных CD-дисков). Емкость одного
DVD-диска составляет от 4,7 до 17 ГБ (один DVD-диск
заменяет от 7 до 26 стандартных CD-дисков).
HDMI – (High Definition Multimedia Interface)
Интерфейс HDMI обеспечивает возможность
воспроизведения высококачественного несжатого
цифрового изображения и звука (720p/1080i/1080p
HDTV).
HDCP – High-bandwidth Digital Copy Protection
(Цифровая ширококанальная защита от копирования)
Система кодирования каждого пикселя, разработанная Intel,
обеспечивающая защиту во время передачи данных между
DVD-театром и цифровым телевизором через DVI-кабель.
Кодирование устанавливает первоначальную авторизацию
между устройством и дисплеем и периодически проводит
реавторизацию для предотвращения перехвата сигнала.
HDTV – High Definition Television
(Телевидение высокой четкости)
Новая цифровая система передачи видеосигнала
высокого качества в формате 720р (прогрессивная
развертка), 1080i (чересстрочная развертка) или 1080p.
HUE (ОТТЕНОК)
Цвет луча или пикселя. Цветовая характеристика
зависит от длины волны луча.
INTERLACE (ЧЕРЕССТРОЧНАЯ РАЗВЕРТКА)
Метод формирования кадров, применяемый
в телевидении. Одно поле кадра формируется
нечетными линиями строк, второе четными. Объединяясь
чересстрочно на экране монитора, поля образуют кадр.
ISO 9000
Международная система стандартов, описывающая
файловую систему CD-ROM.
Macrovision
Технология компании Macrovision делает неприемлемо
низким качество копий с DVD и VHS, не влияя при
этом на качество исходного изображения. Для защиты
информации от перезаписи на VHS VCR в видеосигнал
на обратном ходе развертки по кадру вводятся импульсы-
помехи, которые нарушают правильность работы
АРУ видеомагнитофона. Это приводит к изменениям
в яркостном сигнале, записанном на видеомагнитофоне, что
делает невозможным просмотр видеопрограммы. Кроме
того, наблюдаются срывы синхронизации, что выражается
в подергивании изображения по вертикали.
MPEG (Moving Pictures Expert Group)
Международный комитет, разработавший ряд
международных стандартов сжатия аудио и видео.
MULTI ANGLE
Сцены, снятые с нескольких разных камер (под разными
ракурсами обзора), записанные на некоторых DVD-
дисках.
MULTI LANGUAGE
Несколько языков перевода или субтитров, записанных
на некоторых DVD-дисках.
SATURATION (НАСЫЩЕННОСТЬ)
Интенсивность цвета или яркость.
SIGNAL-TO-NOISE RATION
(ОТНОШЕНИЕ СИГНАЛ / ШУМ)
Отношение исходного сигнала к посторонним помехам,
измеряется в децибелах. Аналоговый сигнал всегда содер-
жит помехи. Цифровой сигнал не содержит помех, благода-
ря тому, что сигнал фильтруется в высокочастотном тракте.
SURROUND SOUND
Система расположения громкоговорителей спереди
и сзади слушателя для создания «эффекта присутствия».
TITLE (РАЗДЕЛ)
Изображение и музыка DVD-диска разделены на
несколько частей. Эти части называются Разделами.
Применительно к видеодискам это означает секцию
фильма, то есть кусок пленки и т. п. Применительно к
звуковым дискам это означает отдельную музыкальную
секцию, то есть песню, и т. п. Каждый Раздел имеет
свой номер для быстрого поиска.
TRACK (ТРЕК)
Видео или музыка на CD или VIDEO CD разделены на Треки.
Каждый Трек имеет свой номер для быстрого поиска.

ПРОЧЕЕ 24
СПИСОК КОДОВ ЯЗЫКОВ

ПРОЧЕЕ 25
СЕРВИСНОЕ ОБСЛУЖИВАНИЕ
Компания BBK Electronics LTD. выражает вам огромную
признательность за ваш выбор. Мы сделали все
возможное, чтобы данное изделие удовлетворяло
вашим запросам, а качество соответствовало лучшим
мировым образцам. в случае если ваше изделие марки
BBK будет нуждаться в техническом обслуживании,
просим вас обращаться в один из Уполномоченных
Сервисных Центров (далее – УСЦ).
С полным списком УСЦ и их точными адресами вы
можете ознакомиться на сайте www.bbk.ru, а также
позвонив по номеру бесплатного телефона Единого
информационного центра BBK Electronics LTD. (номера
телефонов соответствующих стран напечатаны на
обложке инструкции).
В случае возникновения вопросов или проблем,
связанных с продукцией BBK Electronics LTD., просим
вас обращаться в письменном виде по адресу: Россия,
125315, г. Москва, а/я 33, либо по электронной почте
service@bbk.ru.
Условия Гарантийных обязательств
BBK ELECTRONICS LTD.
1. BBK Electronics LTD. устанавливает на свои изделия
следующие сроки службы и гарантийные сроки:
Название продукта Срок
службы,
месяцев
с даты
выпуска
Гарантийный
срок,
месяцев
со дня
покупки
Активные акустические
системы для домашнего
кинотеатра и компьютера 30 12
CD-магнитолы;
CD-микросистемы;
DVD-микросистемы 24 12
Мультимедиа GPS-навигаторы 24 12
Приемники цифрового
телевизионного вещания,
в т.ч. с функцией медиаплеера 30 12
DVD-плееры; МКV DVD-
плееры; Караоке DVD-плееры;
домашние DVD-театры;
HD-медиаплееры; Караоке
HD-медиаплееры
30 12
Портативные DVD-плееры,
в т.ч. со встроенным тюнером 24 12
Звуковые панели, в т.ч.
со встроенным DVD-плеером,
медиаплеером 30 6
Микроволновые печи;
Домашние хлебопечи;
Кухонные машины;
Домашний мультиповар;
Электрический гриль
30 12
DECT-телефоны;
Дополнительная трубка
DECT/GAP 24 12
Проводные телефоны 18 6
ЖК-телевизоры, в т.ч.
со встроенным DVD-плеером,
со встроенным медиаплеером 48 12
2. Гарантийные обязательства BBK Electronics LTD.,
предоставляемые УСЦ BBK Electronics LTD.,
распространяются только на модели, предназначенные
BBK Electronics LTD. для производства или
поставок и реализации на территории страны,
где предоставляется гарантийное обслуживание,
приобретенные в этой стране, прошедшие
сертификацию на соответствие стандартам этой
страны, а также маркированные официальными
знаками соответствия.
3. Гарантийные обязательства BBK Electronics LTD.
действуют в рамках законодательства о защите прав
потребителей и регулируются законодательством
страны, на территории которой они предоставлены,
и только при условии использования изделия
исключительно для личных, семейных или
домашних нужд. Гарантийные обязательства BBK
Electronics LTD. не распространяются на случаи
использования товаров в целях осуществления
предпринимательской деятельности либо в связи
с приобретением товаров в целях удовлетворения
потребностей предприятий, учреждений,
организаций.
4. Гарантийные обязательства BBK Electronics
LTD. не распространяются на перечисленные
ниже принадлежности изделия, если их замена
предусмотрена конструкцией и не связана
с разборкой изделия. Для всех видов изделий:
• Соединительные кабели, антенны и переходники
для них, носители информации различных типов
(аудио-, видеодиски, диски с программным
обеспечением и драйверами, карты памяти),
элементы питания.
• Чехлы, ремни, шнуры для переноски, монтажные
приспособления, инструмент, документацию,
прилагаемую к изделию.
5. Гарантия не распространяется на недостатки,
возникшие в изделии вследствие нарушения
потребителем правил использования, хранения или
транспортировки товара, действий третьих лиц или
непреодолимой силы, включая, но не ограничиваясь
следующими случаями:
• Если недостаток товара явился следствием
небрежного обращения, применения товара не
по назначению, нарушения условий и правил
эксплуатации, изложенных в инструкции
по эксплуатации, в том числе вследствие
воздействия высоких или низких температур,
высокой влажности или запыленности,
несоответствия Государственным стандартам
параметров питающих, телекоммуникационных
и кабельных сетей, попадания внутрь корпуса
жидкости, насекомых и других посторонних
предметов, веществ, а также длительного
использования изделия в предельных режимах
его работы.
• Если недостаток товара явился следствием
несанкционированного тестирования товара
или попыток внесения любых изменений в его
конструкцию или его программное обеспечение,
в том числе ремонта или технического
обслуживания в неуполномоченной BBK
Electronics LTD. ремонтной организации.
• Если недостаток товара явился следствием
использования нестандартных (нетиповых) и (или)
некачественных принадлежностей, аксессуаров,
запасных частей, элементов питания, носителей
информации различных типов или нестандартных
(нетиповых) форматов информации.
• Если недостаток товара связан с его применением
совместно с дополнительным оборудованием
(аксессуарами), отличным от дополнительного
оборудования, рекомендованного BBK
Electronics LTD. к применению с данным товаром.

ПРОЧЕЕ 26
информации различных типов или нестандартных
(нетиповых) форматов информации.
• Если недостаток товара связан с его
применением совместно с дополнительным
оборудованием (аксессуарами), отличным
от дополнительного оборудования,
рекомендованного BBK Electronics LTD. к
применению с данным товаром.
BBK Electronics LTD. не несет ответственность
за качество дополнительного оборудования
(аксессуаров), произведенного третьими лицами,
за качество работы своих изделий совместно
с таким оборудованием, а также за качество
работы дополнительного оборудования
производства компании BBK Electronics LTD.
совместно с изделиями других производителей.
• Если недостаток товара проявляется в случае
неудовлетворительной работы сетей связи, теле-
или радиовещания, вследствие недостаточной
емкости или пропускной способности сети,
мощности радиосигнала, эксплуатации товара
в зоне со сложной помеховой ситуацией,
на границе или вне зоны устойчивого
приема радиосигнала сети связи, теле- или
радиовещания, в том числе из-за особенностей
ландшафта местности и ее застройки.
6. Недостатки товара, обнаруженные в период срока
службы, устраняются уполномоченными на это
ремонтными организациями (УСЦ). В течение
гарантийного срока устранение недостатков
производится бесплатно при предъявлении
оригинала заполненного гарантийного талона
и документов, подтверждающих факт и дату
заключения договора розничной купли-продажи
(товарный, кассовый чек и т. п.). В случае
отсутствия указанных документов гарантийный срок
исчисляется со дня изготовления товара. При этом
следует учитывать:
• Настройка и установка (сборка, подключение
и т. п.) изделия, описанная в документации,
прилагаемой к нему, не входит в объем
гарантийных обязательств BBK Electronics
LTD. и могут быть выполнены как самим
пользователем, так и специалистами
большинства уполномоченных сервисных центров
соответствующего профиля на платной основе.
• Работы по техническому обслуживанию изделий
(чистка и смазка приводов для считывания
информации с носителей различных типов,
чистка и смазка движущихся частей, замена
расходных материалов и принадлежностей и т. п.)
производятся на платной основе.
7. BBK Electronics LTD. не несет ответственности за
возможный вред, прямо или косвенно нанесенный
своей продукцией людям, домашним животным,
имуществу в случае, если это произошло в
результате несоблюдения правил и условий
эксплуатации, хранения, транспортировки или
установки изделия; умышленных или неосторожных
действий потребителя или третьих лиц.
8. Ни при каких обстоятельствах BBK Electronics
LTD. не несет ответственности за какой-либо
особый, случайный, прямой или косвенный
ущерб или убытки, включая, но не ограничиваясь
перечисленным, упущенную выгоду, утрату или
невозможность использования информации
или данных, расходы по восстановлению
информации или данных, убытки, вызванные
перерывами в коммерческой, производственной
или иной деятельности, возникающие в связи
с использованием или невозможностью
использования изделия или информации,
хранящейся в нем или на сменном носителе,
используемом совместно с данным изделием.
9. BBK Electronics LTD. гарантирует корректную работу
изделия только с теми форматами (версиями)
носителей и данных, которые прямо указаны
в инструкции пользователя для данного изделия.
BBK Electronics LTD. не гарантирует возможность
работы изделия с форматами (версиями) носителей
и данных, которые могут появиться в будущем.
BBK Electronics LTD. не гарантирует возможность
полноценной работы изделия с носителями
информации, запись или изготовление которых
была осуществлена не в заводских условиях,
или с нарушениями технологии, или на устройствах
других производителей аудио-, видеотехники,
или с нарушением действующего законодательства
в области охраны авторских и смежных прав,
защиты информации и других законных прав
собственников, включая, но не ограничиваясь
следующими случаями:
• использование носителей плохого качества может
приводить к невозможности выполнения записи
или воспроизведения, к потере записанных
или отредактированных материалов
или к повреждению изделия;
• при использовании многослойных
носителей информации может наблюдаться
кратковременное искажение изображения
и звука при переключении между слоями;
• воспроизведение записываемых
и перезаписываемых носителей в некоторых
случаях может оказаться невозможным из-за
условий выполнения их записи.
• диск, записанный на другом устройстве, сессия
записи которого не была закрыта, не может
воспроизводиться или использоваться
для записи или редактирования при помощи
данного изделия.
• диск, записанный при помощи данного изделия
(если оно имеет такую функцию), может
не воспроизводиться на другом устройстве.
Использование изделия по истечении срока
службы
1. Срок службы, установленный BBK Electronics
LTD. для данного изделия, действует только при
условии использования изделия исключительно
для личных, семейных или домашних нужд, а также
соблюдении потребителем правил эксплуатации,
хранения и транспортировки изделия. При условии
аккуратного обращения с изделием и соблюдения
правил эксплуатации фактический срок службы
может превышать срок службы, установленный BBK
Electronics LTD.
2. По окончании срока службы изделия вам
необходимо обратиться в Уполномоченный
сервисный центр для проведения
профилактического обслуживания изделия и
определения его пригодности к дальнейшей
эксплуатации. Работы по профилактическому
Д

ПРОЧЕЕ 27
обслуживанию изделий и его диагностике
выполняются сервисными центрами на платной
основе.
3. BBK Electronics LTD. не рекомендует продолжать
эксплуатацию изделия по окончании срока
службы без проведения его профилактического
обслуживания в Уполномоченном сервисном
центре, т. к. в этом случае изделие может
представлять опасность для жизни, здоровья или
имущества потребителя.
Дата производства
Каждому изделию присваивается уникальный
серийный номер в виде буквенно-цифрового ряда
и дублируется штрих-кодом, который содержит
следующую информацию: название товарной группы,
дату производства, порядковый номер изделия.
Серийный номер располагается на задней панели
продукта, на упаковке и в гарантийном талоне.
Первые две буквы – соответствие товарной группе
(Домашний DVD-театр – DK)
Первые две цифры – год производства
Вторые две цифры – неделя производства
Последние цифры – порядковый номер изделия
ВНИМАНИЕ! Во избежание недоразумений
убедительно просим вас внимательно изучить
Руководство по эксплуатации изделия и условия
гарантийных обязательств, проверить правильность
заполнения гарантийного талона. Гарантийный
талон действителен только при наличии правильно
и четко указанных: модели, серийного номера
изделия, даты покупки, четких печатей фирмы-
продавца, подписи покупателя. Серийный номер и
модель изделия должны соответствовать указанным
в гарантийном талоне. При нарушении этих
условий, а также в случае, когда данные, указанные
в гарантийном талоне, изменены или стерты, талон
признается недействительным.

Единый информационный центр BBK Electronics обеспечивает полную информационную поддержку деятельности
компании в России, странах СНГ и Балтии. Профессиональные операторы быстро ответят на любой интересующий
Вас вопрос. Вы можете обращаться в единый центр по вопросам сервисного сопровождения, для рекомендаций
специалистов по настройке и подключению, для информирования о местах продаж, с вопросами о рекламных
акциях и розыгрышах, проводимых компанией, а также с любыми другими вопросами о деятельности компании
на территории России, стран СНГ и Балтии. Есть вопросы? Звоните _ мы поможем!
Единый информационный центр BBK Electronics (бесплатные звонки со стационарных телефонов):
Беларусь – 8 (820) 007-311-11
Казахстан – 8 (800) 080-45-67
Молдова – 0 (800) 61-007
Россия – 8 (800) 200-400-8 (бесплатные звонки со стационарных и мобильных телефонов)
Украина – 0 (800) 304-222-0
Время работы единого информационного центра:
Пн-Пт с 9 до 18:30 (по московскому времени).
Сб-Вс – выходные дни. В дни государственных праздников информационный центр не работает.
Настоящая инструкция является объектом охраны в соответствии с международным и российским
законодательством об авторском праве. Любое несанкционированное использование инструкции, включая
копирование, тиражирование и распространение, но не ограничиваясь этим, влечет применение к виновному
лицу гражданско-правовой ответственности, а также уголовной ответственности в соответствии со статьей 146 УК
РФ и административной ответственности в соответствии со статьей 7.12 КоАП РФ (ст. 150.4 КоАП
в старой редакции).
Контактная информация:
1. Изготовитель товара – BBK ELECTRONICS LTD. (БИ-БИ-КЕЙ ЭЛЕКТРОНИКС ЛИМИТЕД), Китай, Гонконг,
Каулун, ул. Чхан Ю, 11, Стерлинг центр, 11, 8-й этаж.
2. Организация, уполномоченная на принятие и удовлетворение требований потребителей в отношении товара
ненадлежащего качества, – ООО «Сервисный центр ВВК», 109202, Москва, шоссе Фрезер, д. 17А, стр. 1А.
3. Импортеры товара – ООО «ББК-Сервис», 125057, Москва, Ленинградский проспект, д. 57; ООО «Чевенгур»,
143420, Московская область, Красногорский р-н, п/о Архангельское, территория – Федеральное
государственное унитарное предприятие «Строительное объединение» Управления делами Президента
Российской Федерации (ФГУП СО УД ПРФ), административное здание, помещ. №2.
BBK ELECTRONICS LTD.
СДЕЛАНО В КИТАЕ
v2.0