Event Handling Guide For I OS
Event%20Handling%20Guide%20for%20iOS
User Manual: Pdf
Open the PDF directly: View PDF
.
Page Count: 74
- Event Handling Guide for iOS
- Contents
- Figures, Tables, and Listings
- Introduction
- Gesture Recognizers
- Use Gesture Recognizers to Simplify Event Handling
- Responding to Events with Gesture Recognizers
- Defining How Gesture Recognizers Interact
- Gesture Recognizers Interpret Raw Touch Events
- Regulating the Delivery of Touches to Views
- Creating a Custom Gesture Recognizer
- Event Delivery: The Responder Chain
- Multitouch Events
- Creating a Subclass of UIResponder
- Implementing the Touch-Event Handling Methods in Your Subclass
- Tracking the Phase and Location of a Touch Event
- Retrieving and Querying Touch Objects
- Handling Tap Gestures
- Handling Swipe and Drag Gestures
- Handling a Complex Multitouch Sequence
- Specifying Custom Touch Event Behavior
- Intercepting Touches by Overriding Hit-Testing
- Forwarding Touch Events
- Best Practices for Handling Multitouch Events
- Motion Events
- Remote Control Events
- Revision History

Event Handling Guide
for iOS

Contents
About Events in iOS 6
At a Glance 6
UIKit Makes It Easy for Your App to Detect Gestures 6
An Event Travels Along a Specific Path Looking for an Object to Handle It 7
A UIEvent Encapsulates a Touch, Shake-Motion, or Remote-Control Event 7
An App Receives Multitouch Events When Users Touch Its Views 7
An App Receives Motion Events When Users Move Their Devices 8
An App Receives Remote Control Events When Users Manipulate Multimedia Controls 8
Prerequisites 8
See Also 9
Gesture Recognizers 10
Use Gesture Recognizers to Simplify Event Handling 10
Built-in Gesture Recognizers Recognize Common Gestures 11
Gesture Recognizers Are Attached to a View 11
Gestures Trigger Action Messages 11
Responding to Events with Gesture Recognizers 12
Using Interface Builder to Add a Gesture Recognizer to Your App 13
Adding a Gesture Recognizer Programmatically 13
Responding to Discrete Gestures 14
Responding to Continuous Gestures 16
Defining How Gesture Recognizers Interact 17
Gesture Recognizers Operate in a Finite State Machine 17
Interacting with Other Gesture Recognizers 19
Interacting with Other User Interface Controls 22
Gesture Recognizers Interpret Raw Touch Events 23
An Event Contains All the Touches for the Current Multitouch Sequence 23
An App Receives Touches in the Touch-Handling Methods 24
Regulating the Delivery of Touches to Views 25
Gesture Recognizers Get the First Opportunity to Recognize a Touch 25
Affecting the Delivery of Touches to Views 26
Creating a Custom Gesture Recognizer 27
Implementing the Touch-Event Handling Methods for a Custom Gesture Recognizer 28
Resetting a Gesture Recognizer’s State 30
2013-01-28 | © 2013 Apple Inc. All Rights Reserved.
2

Event Delivery: The Responder Chain 31
Hit-Testing Returns the View Where a Touch Occurred 31
The Responder Chain Is Made Up of Responder Objects 33
The Responder Chain Follows a Specific Delivery Path 34
Multitouch Events 37
Creating a Subclass of UIResponder 37
Implementing the Touch-Event Handling Methods in Your Subclass 38
Tracking the Phase and Location of a Touch Event 39
Retrieving and Querying Touch Objects 39
Handling Tap Gestures 42
Handling Swipe and Drag Gestures 42
Handling a Complex Multitouch Sequence 45
Specifying Custom Touch Event Behavior 49
Intercepting Touches by Overriding Hit-Testing 51
Forwarding Touch Events 51
Best Practices for Handling Multitouch Events 53
Motion Events 55
Getting the Current Device Orientation with UIDevice 55
Detecting Shake-Motion Events with UIEvent 57
Designating a First Responder for Motion Events 57
Implementing the Motion-Handling Methods 57
Setting and Checking Required Hardware Capabilities for Motion Events 58
Capturing Device Movement with Core Motion 59
Choosing a Motion Event Update Interval 60
Handling Accelerometer Events Using Core Motion 61
Handling Rotation Rate Data 63
Handling Processed Device Motion Data 65
Remote Control Events 69
Preparing Your App for Remote Control Events 69
Handling Remote Control Events 70
Testing Remote Control Events on a Device 71
Document Revision History73
2013-01-28 | © 2013 Apple Inc. All Rights Reserved.
3
Contents

Figures, Tables, and Listings
Gesture Recognizers 10
Figure 1-1 A gesture recognizer attached to a view 10
Figure 1-2 Discrete and continuous gestures 12
Figure 1-3 State machines for gesture recognizers 18
Figure 1-4 A multitouch sequence and touch phases 24
Figure 1-5 Default delivery path for touch events 25
Figure 1-6 Sequence of messages for touches 26
Table 1-1 Gesture recognizer classes of the UIKit framework 11
Listing 1-1 Adding a gesture recognizer to your app with Interface Builder 13
Listing 1-2 Creating a single tap gesture recognizer programmatically 13
Listing 1-3 Handling a double tap gesture 14
Listing 1-4 Responding to a left or right swipe gesture 15
Listing 1-5 Responding to a rotation gesture 16
Listing 1-6 Pan gesture recognizer requires a swipe gesture recognizer to fail 20
Listing 1-7 Preventing a gesture recognizer from receiving a touch 21
Listing 1-8 Implementation of a checkmark gesture recognizer 28
Listing 1-9 Resetting a gesture recognizer 30
Event Delivery: The Responder Chain 31
Figure 2-1 Hit-testing returns the subview that was touched 32
Figure 2-2 The responder chain on iOS 35
Multitouch Events 37
Figure 3-1 Relationship of a UIEvent object and its UITouch objects 39
Figure 3-2 All touches for a given touch event 40
Figure 3-3 All touches belonging to a specific window 41
Figure 3-4 All touches belonging to a specific view 41
Figure 3-5 Restricting event delivery with an exclusive-touch view 50
Listing 3-1 Detecting a double tap gesture 42
Listing 3-2 Tracking a swipe gesture in a view 43
Listing 3-3 Dragging a view using a single touch 44
Listing 3-4 Storing the beginning locations of multiple touches 46
Listing 3-5 Retrieving the initial locations of touch objects 46
Listing 3-6 Handling a complex multitouch sequence 47
2013-01-28 | © 2013 Apple Inc. All Rights Reserved.
4

Listing 3-7 Determining when the last touch in a multitouch sequence has ended 49
Listing 3-8 Forwarding touch events to helper responder objects 52
Motion Events 55
Figure 4-1 The accelerometer measures velocity along the x, y, and z axes 61
Figure 4-2 The gyroscope measures rotation around the x, y, and z axes 63
Table 4-1 Common update intervals for acceleration events 60
Listing 4-1 Responding to changes in device orientation 56
Listing 4-2 Becoming first responder 57
Listing 4-3 Handling a motion event 58
Listing 4-4 Accessing accelerometer data in MotionGraphs 62
Listing 4-5 Accessing gyroscope data in MotionGraphs 64
Listing 4-6 Starting and stopping device motion updates 67
Listing 4-7 Getting the change in attitude prior to rendering 68
Remote Control Events 69
Listing 5-1 Preparing to receive remote control events 69
Listing 5-2 Ending the receipt of remote control events 70
Listing 5-3 Handling remote control events 71
2013-01-28 | © 2013 Apple Inc. All Rights Reserved.
5
Figures, Tables, and Listings

Users manipulate their iOS devices in a number of ways, such as touching the screen or shaking the device.
iOS interprets when and how a user is manipulating the hardware and passes this information to your app.
The more your app responds to actions in natural and intuitive ways, the more compelling the experience is
for the user.
At a Glance
Events are objects sent to an app to inform it of user actions. In iOS, events can take many forms: Multi-Touch
events, motion events, and events for controlling multimedia. This last type of event is known as a remote
control eventbecause it can originate from an external accessory.
UIKit Makes It Easy for Your App to Detect Gestures
iOS apps recognize combinations of touches and respond to them in ways that are intuitive to users, such as
zooming in on content in response to a pinching gesture and scrolling through content in response to a flicking
gesture. In fact, some gestures areso common thattheyarebuilt in to UIKit. For example,UIControl subclasses,
such as UIButton and UISlider, respond to specific gestures—a tap for a button and a drag for a slider.
When you configure these controls, they send an action message to a target object when that touch occurs. You
can also employ the target-action mechanism on views by using gesture recognizers. When you attach a
gesture recognizer to a view, the entire view acts like a control—responding to whatever gesture you specify.
2013-01-28 | © 2013 Apple Inc. All Rights Reserved.
6
About Events in iOS

Gesture recognizers provide a higher-level abstraction for complex event handling logic. Gesture recognizers
arethe preferred way to implement touch-eventhandling in your app because gesture recognizers are powerful,
reusable, and adaptable. You can use one of the built-in gesture recognizers and customize its behavior. Or
you can create your own gesture recognizer to recognize a new gesture.
Relevant Chapter: “Gesture Recognizers” (page 10)
An Event Travels Along a Specific Path Looking for an Object to Handle It
When iOS recognizes an event, it passes the event to the initial object that seems most relevant for handling
that event, such as the view where a touch occurred. If the initial object cannot handle the event, iOS continues
to pass the event to objects with greater scope until it finds an object with enough context to handle the
event. This sequence of objects is known as a responder chain , and as iOS passes events along the chain, it
also transfers the responsibilityof responding to the event. This design patternmakes eventhandling cooperative
and dynamic.
Relevant Chapter: “Event Delivery: The Responder Chain” (page 31)
A UIEvent Encapsulates a Touch, Shake-Motion, or Remote-Control Event
Many events are instances of the UIKit UIEvent class. A UIEvent object contains information about the event
that your app uses to decide how to respond to the event. As a user action occurs—for example, as fingers
touch the screen and move across its surface—iOS continually sends event objects to an app for handling.
Each event object has a type—touch, “shaking” motion, or remote control—and a subtype.
Relevant Chapters: “Multitouch Events” (page 37),“Motion Events” (page 55), and “Remote Control
Events” (page 69)
An App Receives Multitouch Events When Users Touch Its Views
Depending on your app, UIKit controls and gesture recognizers might be sufficient for all of your app’s touch
event handling. Even if your app has custom views, you can use gesture recognizers. As a rule of thumb, you
write your own custom touch-event handling when your app’s response to touch is tightly coupled with the
view itself, such as drawing under a touch. In these cases, you are responsible for the low-level event handling.
You implement the touch methods, and within these methods, you analyze raw touch events and respond
appropriately.
About Events in iOS
At a Glance
2013-01-28 | © 2013 Apple Inc. All Rights Reserved.
7

Relevant Chapter: “Multitouch Events” (page 37)
An App Receives Motion Events When Users Move Their Devices
Motion events provide information about the device’s location, orientation, and movement. By reacting to
motion events, you can add subtle, yet powerful features to your app. Accelerometer and gyroscope data allow
you to detect tilting, rotating, and shaking.
Motion events come in different forms, and you can handle them using different frameworks. When users
shakethe device, UIKit delivers aUIEvent objecttoan app. If you want your app to receivehigh-rate, continuous
accelerometer and gyroscope data, use the Core Motion framework.
Relevant Chapter: “Motion Events” (page 55)
An App Receives Remote Control Events When Users Manipulate Multimedia
Controls
iOS controls and external accessories send remote control events to an app. These events allow users to control
audio and video, such as adjusting the volume through a headset. Handle multimedia remote control events
to make your app responsive to these types of commands.
Relevant Chapter: “Remote Control Events” (page 69)
Prerequisites
This document assumes that you are familiar with:
●The basic concepts of iOS app development
●The different aspects of creating your app’s user interface
●How views and view controllers work, and how to customize them
If you are not familiar with those concepts, start by reading Start Developing iOS Apps Today. Then, be sure to
read either View Programming Guide for iOS or View Controller Programming Guide for iOS , or both.
About Events in iOS
Prerequisites
2013-01-28 | © 2013 Apple Inc. All Rights Reserved.
8

See Also
In the same way that iOS devices provide touch and device motion data, most iOS devices have GPS and
compass hardware that generates low-level data that your app might be interested in. Location Awareness
Programming Guide discusses how to receive and handle location data.
For advanced gesture recognizer techniquessuch as curve smoothing and applying alow-pass filter,see WWDC
2012: Building Advanced Gesture Recognizers .
Many sample code projects in the iOS Reference Library have code that uses gesture recognizers and handles
events. Among these are the following projects:
●Simple Gesture Recognizers is a perfect starting point for understanding gesture recognition. This app
demonstrates how to recognize tap, swipe, and rotate gestures. The app responds to each gesture by
displaying and animating an image at the touch location.
●Touchesincludes two projects that demonstrate how to handle multiple touches to drag squares around
onscreen. One version usesgesture recognizers,and the other usescustom touch-eventhandling methods.
The latter version is especially useful for understanding touch phases because it displays the current touch
phase onscreen as the touches occur.
●MoveMe shows how to animate a view in response to touch events. Examine this sample project to further
your understanding of custom touch-event handling.
About Events in iOS
See Also
2013-01-28 | © 2013 Apple Inc. All Rights Reserved.
9

Gesture recognizers convert low-level event handling code into higher-level actions. They are objects that you
attach to a view, which allows the view to respond to actions the way a control does. Gesture recognizers
interpret touches to determine whether they correspond to a specific gesture, such as a swipe, pinch, or
rotation. If they recognize their assigned gesture, they send an action message to a target object. The target
object is typically the view’s view controller, which responds to the gesture as shown in Figure 1-1. This design
pattern is both powerful and simple; you can dynamically determine what actions a view responds to, and you
can add gesture recognizers to a view without having to subclass the view.
Figure1-1 A gesture recognizer attached to a view
myViewController myView
myGestureRecognizer
Use Gesture Recognizers to Simplify Event Handling
The UIKit framework provides predefined gesture recognizers that detect common gestures. It’s best to use a
predefined gesture recognizer when possible because their simplicity reduces the amount of code you have
to write. In addition, using a standard gesture recognizer instead of writing your own ensures that your app
behaves the way users expect.
If you want your app to recognize a unique gesture, such as a checkmark or a swirly motion, you can create
your own custom gesture recognizer. To learn how to design and implement your own gesture recognizer,
see “Creating a Custom Gesture Recognizer” (page 27).
2013-01-28 | © 2013 Apple Inc. All Rights Reserved.
10
Gesture Recognizers

Built-in Gesture Recognizers Recognize Common Gestures
When designing your app, consider what gestures you want to enable. Then, for each gesture, determine
whether one of the predefined gesture recognizers listed in Table 1-1 is sufficient.
Table 1-1 Gesture recognizer classes of the UIKit framework
UIKit classGesture
UITapGestureRecognizerTapping (any number of taps)
UIPinchGestureRecognizerPinching in and out (for zooming a view)
UIPanGestureRecognizerPanning or dragging
UISwipeGestureRecognizerSwiping (in any direction)
UIRotationGestureRecognizerRotating (fingers moving in opposite directions)
UILongPressGestureRecognizerLong press (also known as “touch and hold”)
Your app should respond to gestures only in ways that users expect. For example, a pinch should zoom in and
out whereas a tap should select something. For guidelines about how to properly use gestures, see “Apps
Respond to Gestures, Not Clicks” in iOS Human Interface Guidelines.
Gesture Recognizers Are Attached to a View
Every gesture recognizer is associated with one view. By contrast, a view can have multiple gesture recognizers,
because a single view might respond to many different gestures. For a gesture recognizer to recognize touches
that occur in a particular view, you must attach the gesture recognizer to that view. When a user touches that
view, the gesture recognizer receives a message that a touch occurred before the view object does. As a result,
the gesture recognizer can respond to touches on behalf of the view.
Gestures Trigger Action Messages
When a gesture recognizer recognizes its specified gesture, it sends an action message to its target. To create
a gesture recognizer, you initialize it with a target and an action.
Gesture Recognizers
Use Gesture Recognizers to Simplify Event Handling
2013-01-28 | © 2013 Apple Inc. All Rights Reserved.
11

Discrete and Continuous Gestures
Gestures are either discrete or continuous. A discretegesture, such as a tap, occurs once. A continuous gesture,
such as pinching, takes place over a period of time. For discrete gestures, a gesture recognizer sends its target
a single action message. A gesture recognizer for continuous gestures keeps sending action messages to its
target until the multitouch sequence ends, as shown in Figure 1-2.
Figure1-2 Discrete and continuous gestures
Responding to Events with Gesture Recognizers
There are three things you do to add a built-in gesture recognizer to your app:
1. Create and configure a gesture recognizer instance.
This step includes assigning a target, action, and sometimes assigning gesture-specific attributes (such as
the numberOfTapsRequired).
2. Attach the gesture recognizer to a view.
3. Implement the action method that handles the gesture.
Gesture Recognizers
Responding to Events with Gesture Recognizers
2013-01-28 | © 2013 Apple Inc. All Rights Reserved.
12

Using Interface Builder to Add a Gesture Recognizer to Your App
Within Interface Builder in Xcode, add a gesture recognizer to your app the same way you add any object to
your user interface—drag the gesture recognizer from the object library to a view. When you do this, the gesture
recognizer automatically becomes attached to that view. You can check which view your gesture recognizer
is attached to, and if necessary, change the connection in the nib file.
After you create the gesture recognizer object, you need to create and connect an action method. This method
is called whenever the connected gesture recognizer recognizes its gesture. If you need to referencethe gesture
recognizer outside of this action method, you should also create and connect an outlet for the gesture recognizer.
Your code should look similar to Listing 1-1.
Listing 1-1 Adding a gesture recognizer to your app with Interface Builder
@interface APLGestureRecognizerViewController ()
@property (nonatomic, strong) IBOutlet UITapGestureRecognizer *tapRecognizer;
@end
@implementation
-(IBAction)displayGestureForTapRecognizer:(UITapGestureRecognizer *)recognizer
// Will implement method later...
}
@end
Adding a Gesture Recognizer Programmatically
You can create a gesture recognizer programmatically by allocating and initializing an instance of a concrete
UIGestureRecognizer subclass, such as UIPinchGestureRecognizer. When you initialize the gesture
recognizer, specify a target object and an action selector, as in Listing 1-2. Often, the target object is the view’s
view controller.
If you create a gesture recognizer programmatically, you need to attach it to a view using the
addGestureRecognizer: method. Listing 1-2 creates a single tap gesture recognizer, specifies that one tap
is required for the gesture to be recognized,and then attachesthe gesture recognizer objecttoaview. Typically,
you create a gesture recognizer in your view controller’s viewDidLoad method, as shown in Listing 1-2.
Listing 1-2 Creating a single tap gesture recognizer programmatically
-(void)viewDidLoad {
[super viewDidLoad];
Gesture Recognizers
Responding to Events with Gesture Recognizers
2013-01-28 | © 2013 Apple Inc. All Rights Reserved.
13

// Create and initialize atap gesture
UITapGestureRecognizer *tapRecognizer =[[UITapGestureRecognizer alloc]
initWithTarget:self action:@selector(respondToTapGesture:)];
// Specify that the gesture must be asingle tap
tapRecognizer.numberOfTapsRequired =1;
// Add the tap gesture recognizer to the view
[self.view addGestureRecognizer:tapRecognizer];
// Do any additional setup after loading the view, typically from anib
}
Responding to Discrete Gestures
When you create a gesture recognizer, you connect the recognizer to an action method. Use this action method
to respond to your gesture recognizer’s gesture. Listing 1-3 provides an example of responding to a discrete
gesture. When the user taps the view that the gesture recognizer is attached to, the view controller displays
an image view that says “Tap.” The showGestureForTapRecognizer: method determines the location of
the gesture in the view from the recognizer’s locationInView: property and then displays the image at that
location.
Note: The next three code examples are from the Simple Gesture Recognizers sample code project,
which you can examine for more context.
Listing 1-3 Handling a double tap gesture
-(IBAction)showGestureForTapRecognizer:(UITapGestureRecognizer *)recognizer {
// Get the location of the gesture
CGPoint location =[recognizer locationInView:self.view];
// Display an image view at that location
[self drawImageForGestureRecognizer:recognizer atPoint:location];
// Animate the image view so that it fades out
Gesture Recognizers
Responding to Events with Gesture Recognizers
2013-01-28 | © 2013 Apple Inc. All Rights Reserved.
14

[UIView animateWithDuration:0.5 animations:^{
self.imageView.alpha =0.0;
}];
}
Each gesture recognizer has its own set of properties. For example, in Listing 1-4, the
showGestureForSwipeRecognizer: method uses the swipe gesture recognizer’s direction property to
determine if the user swiped to the left or to the right. Then, it uses that value to make an image fade out in
the same direction as the swipe.
Listing 1-4 Responding to a left or right swipe gesture
// Respond to aswipe gesture
-(IBAction)showGestureForSwipeRecognizer:(UISwipeGestureRecognizer *)recognizer
{
// Get the location of the gesture
CGPoint location =[recognizer locationInView:self.view];
// Display an image view at that location
[self drawImageForGestureRecognizer:recognizer atPoint:location];
// If gesture is aleft swipe, specify an end location
// to the left of the current location
if (recognizer.direction == UISwipeGestureRecognizerDirectionLeft) {
location.x -= 220.0;
}else {
location.x += 220.0;
}
// Animate the image view in the direction of the swipe as it fades out
[UIView animateWithDuration:0.5 animations:^{
self.imageView.alpha =0.0;
self.imageView.center =location;
}];
}
Gesture Recognizers
Responding to Events with Gesture Recognizers
2013-01-28 | © 2013 Apple Inc. All Rights Reserved.
15

Responding to Continuous Gestures
Continuous gestures allow your app to respond to a gesture as it is happening. For example, your app can
zoom while a user is pinching or allow a user to drag an object around the screen.
Listing 1-5 displaysa“Rotate” image at the same rotation angle as the gesture, and when the user stops rotating,
animates the image so it fades out in place while rotating back to horizontal. As the user rotates his fingers,
the showGestureForRotationRecognizer: method is called continually until both fingers are lifted.
Listing 1-5 Responding to a rotation gesture
// Respond to arotation gesture
-(IBAction)showGestureForRotationRecognizer:(UIRotationGestureRecognizer
*)recognizer {
// Get the location of the gesture
CGPoint location =[recognizer locationInView:self.view];
// Set the rotation angle of the image view to
// match the rotation of the gesture
CGAffineTransform transform =CGAffineTransformMakeRotation([recognizer
rotation]);
self.imageView.transform =transform;
// Display an image view at that location
[self drawImageForGestureRecognizer:recognizer atPoint:location];
// If the gesture has ended or is canceled, begin the animation
// back to horizontal and fade out
if (([recognizer state] == UIGestureRecognizerStateEnded) || ([recognizer
state] == UIGestureRecognizerStateCancelled)) {
[UIView animateWithDuration:0.5 animations:^{
self.imageView.alpha =0.0;
self.imageView.transform =CGAffineTransformIdentity;
}];
}
}
Gesture Recognizers
Responding to Events with Gesture Recognizers
2013-01-28 | © 2013 Apple Inc. All Rights Reserved.
16

Each time the method is called, the image is set to be opaque in the drawImageForGestureRecognizer:
method. When the gesture is complete, the image is set to be transparent in the animateWithDuration:
method. The showGestureForRotationRecognizer: method determines whether a gesture is complete
by checking the gesture recognizer’s state. These states are explained in more detail in “Gesture Recognizers
Operate in a Finite State Machine” (page 17).
Defining How Gesture Recognizers Interact
Oftentimes, as you add gesture recognizers to your app, you need to be specific about how you want the
recognizers to interact with each other or any other touch-event handling code in your app. To do this, you
first need to understand a little more about how gesture recognizers work.
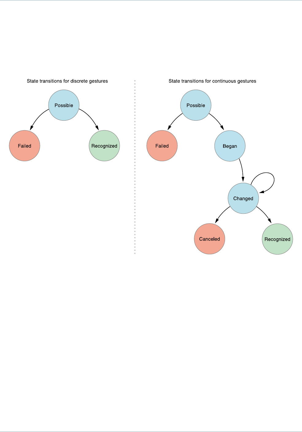
Gesture Recognizers Operate in a Finite State Machine
Gesture recognizers transition from one state to another in a predefined way. From each state, they can move
to one of several possible next states based on whether they meet certain conditions. The exact state machine
varies depending on whether the gesture recognizer is discrete or continuous, as illustrated in Figure 1-3. All
gesture recognizers start in the Possible state (UIGestureRecognizerStatePossible). They analyze any
Gesture Recognizers
Defining How Gesture Recognizers Interact
2013-01-28 | © 2013 Apple Inc. All Rights Reserved.
17

multitouch sequences that they receive, and during analysis they either recognize or fail to recognize a gesture.
Failing to recognize a gesture means the gesture recognizer transitions to the Failed state
(UIGestureRecognizerStateFailed).
Figure1-3 State machines for gesture recognizers
When a discrete gesture recognizer recognizes its gesture, the gesture recognizer transitions from Possible to
Recognized (UIGestureRecognizerStateRecognized) and the recognition is complete.
For continuous gestures, the gesture recognizer transitions from Possible to Began
(UIGestureRecognizerStateBegan) when the gesture is first recognized. Then, it transitions from Began
to Changed (UIGestureRecognizerStateChanged), and continues to move from Changed to Changed as
the gesture occurs. When the user’s last finger is lifted from the view, the gesture recognizer transitions to the
Ended state (UIGestureRecognizerStateEnded) and the recognition is complete. Note that the Ended
state is an alias for the Recognized state.
A recognizer for a continuous gesture can also transition from Changed to Canceled
(UIGestureRecognizerStateCancelled) if it decides that the gesture no longer fits the expected pattern.
Gesture Recognizers
Defining How Gesture Recognizers Interact
2013-01-28 | © 2013 Apple Inc. All Rights Reserved.
18

Every time a gesture recognizer changes state, the gesture recognizer sends an action message to its target,
unless it transitions to Failed or Canceled. Thus,adiscretegesture recognizer sends only asingle action message
when it transitions from Possible to Recognized. A continuous gesture recognizer sends many action messages
as it changes states.
When a gesture recognizer reaches the Recognized (or Ended) state, it resets its state back to Possible. The
transition back to Possible does not trigger an action message.
Interacting with Other Gesture Recognizers
A view can have more than one gesture recognizer attached to it. Use the view’s gestureRecognizers
property to determine what gesture recognizers are attached to a view. You can also dynamically change how
a view handles gestures by adding or removing a gesture recognizer from a view with the
addGestureRecognizer: and removeGestureRecognizer: methods, respectively.
When a view has multiple gesture recognizers attached to it, you may want to alter how the competing gesture
recognizers receive and analyze touch events. By default, there is no set order for which gesture recognizers
receive a touch first, and for this reason touches can be passed to gesture recognizers in a different order each
time. You can override this default behavior to:
●Specify that one gesture recognizer should analyze a touch before another gesture recognizer.
●Allow two gesture recognizers to operate simultaneously.
●Prevent a gesture recognizer from analyzing a touch.
Use the UIGestureRecognizer class methods, delegate methods, and methods overridden by subclasses to
effect these behaviors.
Declaring a Specific Order for Two Gesture Recognizers
Imagine that you want to recognize a swipe and a pan gesture, and you want these two gestures to trigger
distinct actions. By default, when the user attempts to swipe, the gesture is interpreted as a pan. This is because
a swiping gesture meets the necessary conditions to be interpreted as a pan (a continuous gesture) before it
meets the necessary conditions to be interpreted as a swipe (a discrete gesture).
For your view to recognize both swipes and pans, you want the swipe gesture recognizer to analyze the touch
event before the pan gesture recognizer does. If the swipe gesture recognizer determines that a touch is a
swipe, the pan gesture recognizer never needs to analyze the touch. If the swipe gesture recognizer determines
thatthe touch is not aswipe, it moves to the Failed state and the pan gesture recognizer should begin analyzing
the touch event.
Gesture Recognizers
Defining How Gesture Recognizers Interact
2013-01-28 | © 2013 Apple Inc. All Rights Reserved.
19

You indicate this type of relationship between two gesture recognizers by calling the
requireGestureRecognizerToFail: method on the gesture recognizer that you want to delay, as in
Listing 1-6. In this listing, both gesture recognizers are attached to the same view.
Listing 1-6 Pan gesture recognizer requires a swipe gesture recognizer to fail
-(void)viewDidLoad {
[super viewDidLoad];
// Do any additional setup after loading the view, typically from anib
[self.panRecognizer requireGestureRecognizerToFail:self.swipeRecognizer];
}
The requireGestureRecognizerToFail: method sends a message to the receiver and specifies some
otherGestureRecognizer that must fail before the receiving recognizer can begin. While it’s waiting for the other
gesture recognizer to transition to the Failed state, the receiving recognizer stays in the Possible state. If the
other gesture recognizer fails, the receiving recognizer analyzes the touch event and moves to its next state.
On the other hand, if the other gesture recognizer transitions to Recognized or Began, the receiving recognizer
moves to the Failed state. For information about state transitions, see “Gesture Recognizers Operate in a Finite
State Machine” (page 17).
Note: If your app recognizes both single and double taps and your single tap gesture recognizer
does not require the double tap recognizer to fail, then you should expect to receive single tap
actions before double tap actions, even when the user double taps. This behavior is intentional
because the best user experience generally enables multiple types of actions.
If you want these two actions to be mutually exclusive, your single tap recognizer must require the
double tap recognizer to fail. However, your single tap actions will lag a little behind the user’s input
because the single tap recognizer is delayed until the double tap recognizer fails.
Preventing Gesture Recognizers from Analyzing Touches
You can alter the behavior of a gesture recognizer by adding a delegate object to your gesture recognizer. The
UIGestureRecognizerDelegate protocol providesacouple of ways that you can preventagesture recognizer
from analyzing touches. You use either the gestureRecognizer:shouldReceiveTouch: method or the
gestureRecognizerShouldBegin: method—both are optional methods of the
UIGestureRecognizerDelegate protocol.
Gesture Recognizers
Defining How Gesture Recognizers Interact
2013-01-28 | © 2013 Apple Inc. All Rights Reserved.
20

When a touch begins,if you can immediately determine whether or not your gesture recognizer should consider
that touch, use the gestureRecognizer:shouldReceiveTouch: method. This method is called every time
there is a new touch. Returning NO prevents the gesture recognizer from being notified that a touch occurred.
The default value is YES. This method does not alter the state of the gesture recognizer.
Listing 1-7 usesthe gestureRecognizer:shouldReceiveTouch: delegate methodtopreventatap gesture
recognizer from receiving touches that are within a custom subview. When a touch occurs, the
gestureRecognizer:shouldReceiveTouch: method is called. It determines whether the user touched
the custom view, and if so, prevents the tap gesture recognizer from receiving the touch event.
Listing 1-7 Preventing a gesture recognizer from receiving a touch
-(void)viewDidLoad {
[super viewDidLoad];
// Add the delegate to the tap gesture recognizer
self.tapGestureRecognizer.delegate =self;
}
// Implement the UIGestureRecognizerDelegate method
-(BOOL)gestureRecognizer:(UIGestureRecognizer *)gestureRecognizer
shouldReceiveTouch:(UITouch *)touch {
// Determine if the touch is inside the custom subview
if ([touch view] == self.customSubview)){
// If it is, prevent all of the delegate's gesture recognizers
// from receiving the touch
return NO;
}
return YES;
}
If you need to wait as long as possible before deciding whether or not a gesture recognizer should analyze a
touch, use the gestureRecognizerShouldBegin: delegate method. Generally, you use this method if you
have a UIView or UIControl subclass with custom touch-event handling that competes with a gesture
recognizer. Returning NO causes the gesture recognizer to immediately fail, which allows the other touch
handling to proceed. This method is called when a gesture recognizer attempts to transition out of the Possible
state, if the gesture recognition would prevent a view or control from receiving a touch.
You can use the gestureRecognizerShouldBegin:UIView method if your view or view controller cannot
be the gesture recognizer’s delegate. The method signature and implementation is the same.
Gesture Recognizers
Defining How Gesture Recognizers Interact
2013-01-28 | © 2013 Apple Inc. All Rights Reserved.
21

Permitting Simultaneous Gesture Recognition
By default, two gesture recognizers cannot recognize their respective gestures at the same time. But suppose,
for example, that you want the user to be able to pinch and rotate a view at the same time. You need to change
the default behavior by implementing the
gestureRecognizer:shouldRecognizeSimultaneouslyWithGestureRecognizer: method, an optional
methodof the UIGestureRecognizerDelegateprotocol. This methodis called when one gesture recognizer’s
analysis of a gesture would block another gesture recognizer from recognizing its gesture, or vice versa. This
method returns NO by default. Return YES when you want two gesture recognizers to analyze their gestures
simultaneously.
Note: You need to implement a delegate and return YES on only one of your gesture recognizers
to allow simultaneous recognition. However, that also means that returning NO doesn’t necessarily
preventsimultaneous recognition because the other gesture recognizer's delegate could returnYES.
Specifying a One-Way Relationship Between Two Gesture Recognizers
If you want to control how two recognizers interact with each other but you need to specify a one-way
relationship, you can override either the canPreventGestureRecognizer: or
canBePreventedByGestureRecognizer: subclass methods to return NO (default is YES). For example, if
you want a rotation gesture to prevent a pinch gesture but you don’t want a pinch gesture to prevent a rotation
gesture, you would specify:
[rotationGestureRecognizer canPreventGestureRecognizer:pinchGestureRecognizer];
and override the rotation gesture recognizer’s subclass method to return NO. For more information about how
to subclass UIGestureRecognizer, see “Creating a Custom Gesture Recognizer” (page 27).
If neither gesture should prevent the other, use the
gestureRecognizer:shouldRecognizeSimultaneouslyWithGestureRecognizer: method, as
described in “Permitting Simultaneous Gesture Recognition” (page 22). By default, a pinch gesture prevents
a rotation and vice versa because two gestures cannot be recognized at the same time.
Interacting with Other User Interface Controls
In iOS 6.0 and later, default control actions prevent overlapping gesture recognizer behavior. For example, the
default action for a button is a single tap. If you have a single tap gesture recognizer attached to a button’s
parent view, and the user taps the button, then the button’s action method receives the touch event instead
of the gesture recognizer. This applies only to gesture recognition that overlaps the default action for a control,
which includes:
Gesture Recognizers
Defining How Gesture Recognizers Interact
2013-01-28 | © 2013 Apple Inc. All Rights Reserved.
22

●A single finger single tap on a UIButton,UISwitch,UIStepper,UISegmentedControl, and
UIPageControl.
●A single finger swipe on the knob of a UISlider, in a direction parallel to the slider.
●A single finger pan gesture on the knob of a UISwitch, in a direction parallel to the switch.
If you have a custom subclass of one of these controls and you want to change the default action, attach a
gesture recognizer directly to the control instead of to the parent view. Then, the gesture recognizer receives
the touch event first. As always, be sure to read the iOS Human Interface Guidelinesto ensure that your app
offers an intuitive user experience, especially when overriding the default behavior of a standard control.
Gesture Recognizers Interpret Raw Touch Events
So far, you’ve learned about gestures and how your app can recognize and respond to them. However, to
create a custom gesture recognizer or to control how gesture recognizers interact with a view’s touch-event
handling, you need to think more specifically in terms of touches and events.
An Event Contains All the Touches for the Current Multitouch Sequence
In iOS, a touch is the presence or movement of a finger on the screen. A gesture has one or more touches,
which are represented by UITouch objects. For example, a pinch-close gesture has two touches—two fingers
on the screen moving toward each other from opposite directions.
An event encompasses all touches that occur during a multitouch sequence. A multitouch sequence begins
when a finger touches the screen and ends when the last finger is lifted. As a finger moves, iOS sends touch
objects to the event. An multitouch event is represented by a UIEvent object of type UIEventTypeTouches.
Each touch objecttracks only one finger and lasts only as long as the multitouch sequence. During the sequence,
UIKit tracks the finger and updates the attributes of the touch object. These attributes include the phase of
the touch, its location in a view, its previous location, and its timestamp.
Gesture Recognizers
Gesture Recognizers Interpret Raw Touch Events
2013-01-28 | © 2013 Apple Inc. All Rights Reserved.
23

The touch phase indicates when a touch begins, whether it is moving or stationary, and when it ends—that
is, when the finger is no longer touching the screen. As depicted in Figure 1-4, an app receives event objects
during each phase of any touch.
Figure1-4 A multitouch sequence and touch phases
Note: A finger is less precise than a mouse pointer. When a user touches the screen, the area of
contact is actually elliptical and tends to be slightly lower than the user expects. This “contact patch”
varies based on the size and orientation of the finger, the amount of pressure, which finger is used,
and other factors. The underlying multitouch system analyzes this information for you and computes
a single touch point, so you don’t need to write your own code to do this.
An App Receives Touches in the Touch-Handling Methods
During a multitouch sequence, an app sends these messages when there are new or changed touches for a
given touch phase; it calls the
●touchesBegan:withEvent: method when one or more fingers touch down on the screen.
●touchesMoved:withEvent: method when one or more fingers move.
●touchesEnded:withEvent: method when one or more fingers lift up from the screen.
●touchesCancelled:withEvent: method when the touch sequence is canceled by a system event,
such as an incoming phone call.
Each of these methods is associated with a touch phase; for example, the touchesBegan:withEvent:
method is associated with UITouchPhaseBegan. The phase of a touch object is stored in its phase property.
Gesture Recognizers
Gesture Recognizers Interpret Raw Touch Events
2013-01-28 | © 2013 Apple Inc. All Rights Reserved.
24

Note: These methods are not associated with gesture recognizer states, such as
UIGestureRecognizerStateBegan and UIGestureRecognizerStateEnded. Gesture recognizer
states strictly denote the phase of the gesture recognizer itself, not the phase of the touch objects
that are being recognized.
Regulating the Delivery of Touches to Views
There may be times when you want a view to receive a touch before a gesture recognizer. But, before you can
alter the delivery path of touches to views, you need to understand the default behavior. In the simple case,
when a touch occurs, the touch object is passed from the UIApplication object to the UIWindow object.
Then, the window first sends touches to any gesture recognizers attached the view where the touches occurred
(or to that view’s superviews), before it passes the touch to the view object itself.
Figure1-5 Default delivery path for touch events
Gesture Recognizers Get the First Opportunity to Recognize a Touch
Awindow delays the delivery of touch objects to the view so that the gesture recognizer can analyze the touch
first. During the delay, if the gesture recognizer recognizes a touch gesture, then the window never delivers
the touch object to the view, and also cancels any touch objects it previously sent to the view that were part
of that recognized sequence.
Gesture Recognizers
Regulating the Delivery of Touches to Views
2013-01-28 | © 2013 Apple Inc. All Rights Reserved.
25

For example, if you have a gesture recognizer for a discrete gesture that requires a two-fingered touch, this
translates to two separate touch objects. As the touches occur, the touch objects are passed from the app
object to the window object for the view where the touches occurred, and the following sequence occurs, as
depicted in Figure 1-6.
Figure1-6 Sequence of messages for touches
1. The window sends two touch objects in the Began phase—through the touchesBegan:withEvent:
method—to the gesture recognizer. The gesture recognizer doesn’t recognize the gesture yet, so its state
is Possible. The window sends these same touches to the view that the gesture recognizer is attached to.
2. The window sends two touch objects in the Moved phase—through the touchesMoved:withEvent:
method—to the gesture recognizer. The recognizer still doesn’t detect the gesture, and is still in state
Possible. The window then sends these touches to the attached view.
3. The window sends one touch object in the Ended phase—through the touchesEnded:withEvent:
method—to the gesture recognizer. This touch object doesn’t yield enough information for the gesture,
but the window withholds the object from the attached view.
4. The window sends the other touch object in the Ended phase. The gesture recognizer now recognizes its
gesture, so it sets its state to Recognized. Just before the first action message is sent, the view calls the
touchesCancelled:withEvent: method to invalidate the touch objects previously sent in the Began
and Moved phases. The touches in the Ended phase are canceled.
Now assume that the gesture recognizer in the last step decides that this multitouch sequence it’s been
analyzing is not its gesture. It sets its state to UIGestureRecognizerStateFailed. Then the window sends
the two touch objects in the Ended phase to the attached view in a touchesEnded:withEvent: message.
A gesture recognizer for a continuous gesture follows a similar sequence, except that it is more likely to
recognize its gesture before touch objects reach the Ended phase. Upon recognizing its gesture, it sets its state
to UIGestureRecognizerStateBegan (not Recognized). The window sends all subsequent touch objects
in the multitouch sequence to the gesture recognizer but not to the attached view.
Affecting the Delivery of Touches to Views
You can change the values of several UIGestureRecognizer properties to alter the default delivery path in
certain ways. If you change the default values of these properties, you get the following differences in behavior:
Gesture Recognizers
Regulating the Delivery of Touches to Views
2013-01-28 | © 2013 Apple Inc. All Rights Reserved.
26

●delaysTouchesBegan (default of NO)—Normally, the window sends touch objects in the Began and
Moved phases to the view and the gesture recognizer. Setting delaysTouchesBegan to YES prevents
the windowfrom delivering touch objects in the Began phase to the view. This ensures thatwhen agesture
recognizer recognizes its gesture, no part of the touch event was delivered to the attached view. Be
cautious when setting this property because it can make your interface feel unresponsive.
This setting provides a similar behavior to the delaysContentTouches property on UIScrollView; in
this case, when scrolling begins soon after the touch begins, subviews of the scroll-view object never
receive the touch, so there is no flash of visual feedback.
●delaysTouchesEnded (default of YES)—When this property is set toYES, it ensures that a view does not
complete an action that the gesture might want to cancel later. When a gesture recognizer is analyzing a
touch event, the window does not deliver touch objects in the Ended phase to the attached view. If a
gesture recognizer recognizes its gesture, the touch objects are canceled. If the gesture recognizer does
not recognize its gesture, the window delivers these objects to the view through a
touchesEnded:withEvent: message. Setting this property to NO allows the view to analyze touch
objects in the Ended phase at the same time as the gesture recognizer.
Consider, for example, that a view has a tap gesture recognizer that requires two taps, and the user double
taps the view. With the property set to YES, the view gets touchesBegan:withEvent:,
touchesBegan:withEvent:,touchesCancelled:withEvent:,and touchesCancelled:withEvent:.
If this property is set to NO, the view gets the following sequence of messages:
touchesBegan:withEvent:,touchesEnded:withEvent:,touchesBegan:withEvent:, and
touchesCancelled:withEvent:, which means that in touchesBegan:withEvent:, the view can
recognize a double tap.
If a gesture recognizer detects a touch that it determines is not part of its gesture, it can pass the touch directly
to its view. To do this, the gesture recognizer calls ignoreTouch:forEvent: on itself, passing in the touch
object.
Creating a Custom Gesture Recognizer
To implement a custom gesture recognizer, first create a subclass of UIGestureRecognizer in Xcode. Then,
add the following import directive in your subclass’s header file:
#import <UIKit/UIGestureRecognizerSubclass.h>
Next, copy the following method declarations from UIGestureRecognizerSubclass.h to your header file;
these are the methods you override in your subclass:
Gesture Recognizers
Creating a Custom Gesture Recognizer
2013-01-28 | © 2013 Apple Inc. All Rights Reserved.
27

-(void)reset;
-(void)touchesBegan:(NSSet *)touches withEvent:(UIEvent *)event;
-(void)touchesMoved:(NSSet *)touches withEvent:(UIEvent *)event;
-(void)touchesEnded:(NSSet *)touches withEvent:(UIEvent *)event;
-(void)touchesCancelled:(NSSet *)touches withEvent:(UIEvent *)event;
These methods have the same exact signature and behavior as the corresponding touch-event handling
methods described earlier in “An App Receives Touches in the Touch-Handling Methods” (page 24). In all of
the methods you override, you must call the superclass implementation, even if the method has a null
implementation.
Notice that the state property in UIGestureRecognizerSubclass.h is now readwrite instead of
readonly,asitisinUIGestureRecognizer.h. Your subclass changes its state by assigning
UIGestureRecognizerState constants to that property.
Implementing the Touch-Event Handling Methods for a Custom Gesture
Recognizer
The heart of the implementation for a custom gesture recognizer are the four methods:
touchesBegan:withEvent:,touchesMoved:withEvent:,touchesEnded:withEvent:, and
touchesCancelled:withEvent:. Within these methods, you translate low-level touch events into gesture
recognition by setting a gesture recognizer’s state. Listing 1-8 creates a gesture recognizer for a discrete
single-touch checkmark gesture. It records the midpoint of the gesture—the point at which the upstroke
begins—so that clients can obtain this value.
This example has only a single view, but most apps have many views. In general, you should convert touch
locations to the screen’s coordinate system so that you can correctly recognize gestures that span multiple
views.
Listing 1-8 Implementation of a checkmark gesture recognizer
#import <UIKit/UIGestureRecognizerSubclass.h>
// Implemented in your custom subclass
-(void)touchesBegan:(NSSet *)touches withEvent:(UIEvent *)event {
[super touchesBegan:touches withEvent:event];
if ([touches count] != 1) {
self.state =UIGestureRecognizerStateFailed;
Gesture Recognizers
Creating a Custom Gesture Recognizer
2013-01-28 | © 2013 Apple Inc. All Rights Reserved.
28

return;
}
}
-(void)touchesMoved:(NSSet *)touches withEvent:(UIEvent *)event {
[super touchesMoved:touches withEvent:event];
if (self.state == UIGestureRecognizerStateFailed) return;
UIWindow *win =[self.view window];
CGPoint nowPoint =[touches.anyObject locationInView:win];
CGPoint nowPoint =[touches.anyObject locationInView:self.view];
CGPoint prevPoint =[touches.anyObject previousLocationInView:self.view];
// strokeUp is aproperty
if (!self.strokeUp) {
// On downstroke, both xand yincrease in positive direction
if (nowPoint.x >= prevPoint.x && nowPoint.y >= prevPoint.y) {
self.midPoint =nowPoint;
// Upstroke has increasing xvalue but decreasing yvalue
}else if (nowPoint.x >= prevPoint.x && nowPoint.y <= prevPoint.y) {
self.strokeUp =YES;
}else {
self.state =UIGestureRecognizerStateFailed;
}
}
}
-(void)touchesEnded:(NSSet *)touches withEvent:(UIEvent *)event {
[super touchesEnded:touches withEvent:event];
if ((self.state == UIGestureRecognizerStatePossible) && self.strokeUp) {
self.state =UIGestureRecognizerStateRecognized;
}
}
-(void)touchesCancelled:(NSSet *)touches withEvent:(UIEvent *)event {
[super touchesCancelled:touches withEvent:event];
Gesture Recognizers
Creating a Custom Gesture Recognizer
2013-01-28 | © 2013 Apple Inc. All Rights Reserved.
29

self.midPoint =CGPointZero;
self.strokeUp =NO;
self.state =UIGestureRecognizerStateFailed;
}
State transitions for discreteand continuous gestures aredifferent, as described in “Gesture Recognizers Operate
in a Finite State Machine” (page 17). When you create a custom gesture recognizer, you indicate whether it
is discrete or continuous by assigning it the relevant states. As an example, the checkmark gesture recognizer
in Listing 1-8 never sets the state to Began or Changed, because it’s discrete.
The most importantthing you need to do when subclassing agesture recognizer is to set the gesture recognizer’s
state accurately. iOS needs to know the state of a gesture recognizer in order for gesture recognizers to
interactas expected. For example,if you want to permit simultaneous recognition or requireagesture recognizer
to fail, iOS needs to understand the current state of your recognizer.
For more about creating custom gesture recognizers, see WWDC 2012: Building Advanced Gesture Recognizers .
Resetting a Gesture Recognizer’s State
If your gesture recognizer transitions to Recognized/Ended, Canceled, or Failed, the UIGestureRecognizer
class calls the reset method just before the gesture recognizer transitions back to Possible.
Implement the reset method to reset any internal state so that your recognizer is ready for a new attempt
at recognizing a gesture, as in Listing 1-9. After a gesture recognizer returns from this method, it receives no
further updates for touches that are in progress.
Listing 1-9 Resetting a gesture recognizer
-(void)reset {
[super reset];
self.midPoint =CGPointZero;
self.strokeUp =NO;
}
Gesture Recognizers
Creating a Custom Gesture Recognizer
2013-01-28 | © 2013 Apple Inc. All Rights Reserved.
30

When you design your app, it’s likely that you want to respond to events dynamically. For example, a touch
can occur in many different objects onscreen, and you have to decide which object you want to respond to a
given event and understand how that object receives the event.
When a user-generated event occurs, UIKit creates an event object containing the information needed to
process the event. Then it places the event object in the active app’s event queue. For touch events, that object
is a set of touches packaged in a UIEvent object. For motion events, the event object varies depending on
which framework you use and what type of motion event you are interested in.
An event travels along a specific path until it is delivered to an object that can handle it. First, the singleton
UIApplication object takes an event from the top of the queue and dispatches it for handling. Typically, it
sends the event to the app’s key window object, which passes the event to an initial object for handling. The
initial object depends on the type of event.
●Touch events. For touch events, the window object first tries to deliver the event to the view where the
touch occurred. That view is known as the hit-test view. The process of finding the hit-test view is called
hit-testing , which is described in “Hit-Testing Returns the View Where a Touch Occurred” (page 31).
●Motion and remote control events. With these events, the window object sends the shaking-motion or
remote control eventtothe first responder for handling. The first responder is described in “The Responder
Chain Is Made Up of Responder Objects” (page 33).
The ultimate goal of these event paths is to find an object that can handle and respond to an event. Therefore,
UIKit first sends the event to the object that is best suited to handle the event. For touch events, that object
is the hit-test view, and for other events, that object is the first responder. The following sections explain in
more detail how the hit-test view and first responder objects are determined.
Hit-Testing Returns the View Where a Touch Occurred
iOS uses hit-testing to find the view that is under a touch. Hit-testing involves checking whether a touch is
within the bounds of any relevant view objects. If it is, it recursively checks all of that view’s subviews. The
lowest view in the view hierarchythat contains the touch point becomesthe hit-test view. After iOS determines
the hit-test view, it passes the touch event to that view for handling.
2013-01-28 | © 2013 Apple Inc. All Rights Reserved.
31
Event Delivery: The Responder Chain

To illustrate, suppose that the user touches view E in Figure 2-1. iOS finds the hit-test view by checking the
subviews in this order:
1. The touch is within the bounds of view A, so it checks subviews B and C.
2. The touch is not within the bounds of view B, but it’s within the bounds of view C, so it checks subviews
D and E.
3. The touch is not within the bounds of view D, but it’s within the bounds of view E.
View E is the lowest view in the view hierarchy that contains the touch, so it becomes the hit-test view.
Figure2-1 Hit-testing returns the subview that was touched
The hitTest:withEvent: method returns the hit test view for a given CGPoint and UIEvent. The
hitTest:withEvent: method begins by calling the pointInside:withEvent: method on itself. If the
point passed into hitTest:withEvent: is inside the bounds of the view, pointInside:withEvent:
returns YES. Then, the method recursively calls hitTest:withEvent: on every subview that returns YES.
If the point passed into hitTest:withEvent: is not inside the bounds of the view, the first call to the
pointInside:withEvent: method returns NO, the point is ignored, and hitTest:withEvent: returns
nil. If a subview returns NO, that whole branch of the view hierarchy is ignored, because if the touch did not
occur in that subview, it also did not occur in any of that subview’s subviews. This means that any point in a
subview that is outside of its superview can’t receive touch events because the touch point has to be within
the bounds of the superview and the subview. This can occur if the subview’s clipsToBounds property is
set to NO.
Event Delivery: The Responder Chain
Hit-Testing Returns the View Where a Touch Occurred
2013-01-28 | © 2013 Apple Inc. All Rights Reserved.
32

Note: A touch object is associated with its hit-test view for its lifetime, even if the touch later moves
outside the view.
The hit-test view is given the first opportunity to handle a touch event. If the hit-test view cannot handle an
event, the event travels up that view’s chain of responders as described in “The Responder Chain Is Made Up
of Responder Objects” (page 33) until the system finds an object that can handle it.
The Responder Chain Is Made Up of Responder Objects
Many types of events rely on a responder chain for event delivery. The responder chain is a series of linked
responder objects. It starts with the first responder and ends with the application object. If the first responder
cannot handle an event, it forwards the event to the next responder in the responder chain.
Aresponder object is an object that can respond to and handle events. The UIResponder class is the base
class for all responder objects, and it defines the programmatic interface not only for event handling but also
for common responder behavior. Instances of the UIApplication,UIViewController, and UIView classes
are responders, which means that all views and most key controller objects are responders. Note that Core
Animation layers are not responders.
The first responder is designated to receive events first. Typically, the first responder is a view object. An object
becomes the first responder by doing two things:
1. Overriding the canBecomeFirstResponder method to return YES.
2. Receiving a becomeFirstResponder message. If necessary, an object can send itself this message.
Note: Make sure that your app has established its object graph before assigning an object to be
the first responder. For example, you typically call the becomeFirstResponder method in an
override of the viewDidAppear: method. If you try to assign the first responder in
viewWillAppear:, your object graph is not yet established, so the becomeFirstResponder
method returns NO.
Events are not the only objects that rely on the responder chain. The responder chain is used in all of the
following:
●Touch events.If the hit-test view cannot handle a touch event, the eventis passed up achain of responders
that starts with the hit-test view.
Event Delivery: The Responder Chain
The Responder Chain Is Made Up of Responder Objects
2013-01-28 | © 2013 Apple Inc. All Rights Reserved.
33

●Motion events. To handle shake-motion events with UIKit, the first responder must implement either the
motionBegan:withEvent: or motionEnded:withEvent: method of the UIResponder class, as
described in “Detecting Shake-Motion Events with UIEvent” (page 57).
●Remote control events. To handle remote control events, the first responder must implement the
remoteControlReceivedWithEvent: method of the UIResponder class.
●Action messages. When the user manipulates a control, such as a button or switch, and the target for the
action method is nil, the message is sent through a chain of responders starting with the control view.
●Editing-menu messages. When a user taps the commands of the editing menu, iOS uses a responder
chain to find an object that implements the necessary methods (such as cut:,copy:, and paste:). For
more information, see “Displaying and Managing the Edit Menu” and the sample code project, CopyPasteTile .
●Text editing. When a user taps a text field or a text view, that view automatically becomes the first
responder. By default, the virtual keyboard appears and the text field or text view becomes the focus of
editing. You can display a custom input view instead of the keyboard if it’s appropriate for your app. You
can also add a custom input view to any responder object. For more information, see “Custom Views for
Data Input”.
UIKit automatically sets the text field or text view that a user taps to be the first responder; Apps must explicitly
set all other first responder objects with the becomeFirstResponder method.
The Responder Chain Follows a Specific Delivery Path
If the initial object—either the hit-test view or the first responder—doesn’t handle an event, UIKit passes the
event to the next responder in the chain. Each responder decides whether it wants to handle the event or pass
it along to its own next responder by calling the nextResponder method.This process continues until a
responder object either handles the event or there are no more responders.
Event Delivery: The Responder Chain
The Responder Chain Follows a Specific Delivery Path
2013-01-28 | © 2013 Apple Inc. All Rights Reserved.
34

The responder chain sequence begins when iOS detects an event and passes it to an initial object, which is
typically a view. The initial view has the first opportunity to handle an event. Figure 2-2 shows two different
event delivery paths for two app configurations. An app’s event delivery path depends on its specific
construction, but all event delivery paths adhere to the same heuristics.
Figure2-2 The responder chain on iOS
Application
Window
Application
Window
view
controller
uikit_responder_chain.eps
Event Handling Guide for iOS
Apple, Inc.
For the app on the left, the event follows this path:
1. The initial view attempts to handle the event or message. If it can’t handle the event, it passes the event
to its superview, because the initial view is not the top most view in its view controller’s view hierarchy.
2. The superview attempts to handle the event. If the superview can’t handle the event, it passes the event
to its superview, because it is still not the top most view in the view hierarchy.
3. The topmost view in the view controller’s view hierarchy attempts to handle the event. If the topmost
view can’t handle the event, it passes the event to its view controller.
4. The view controller attempts to handle the event, and if it can’t, passes the event to the window.
5. If the window object can’t handle the event, it passes the event to the singleton app object.
6. If the app object can’t handle the event, it discards the event.
The app on the right follows a slightly different path, but all event delivery paths follow these heuristics:
1. A view passes an event up its view controller’s view hierarchy until it reaches the topmost view.
Event Delivery: The Responder Chain
The Responder Chain Follows a Specific Delivery Path
2013-01-28 | © 2013 Apple Inc. All Rights Reserved.
35

2. The topmost view passes the event to its view controller.
3. The view controller passes the event to its topmost view’s superview.
Steps 1-3 repeat until the event reaches the root view controller.
4. The root view controller passes the event to the window object.
5. The window passes the event to the app object.
Important: If you implementacustom view to handle remote control events,action messages, shake-motion
events with UIKit, or editing-menu messages, don’t forward the event or message to nextResponder
directly to send it up the responder chain. Instead, invoke the superclass implementation of the current
event handling method and let UIKit handle the traversal of the responder chain for you.
Event Delivery: The Responder Chain
The Responder Chain Follows a Specific Delivery Path
2013-01-28 | © 2013 Apple Inc. All Rights Reserved.
36

Generally, you can handle almost all of your touch events with the standard controls and gesture recognizers
in UIKit. Gesture recognizers allow you to separate the recognition of a touch from the action that the touch
produces. In some cases, you want to do something in your app—such as drawing under a touch—where
there is no benefit to decoupling the touch recognition from the effect of the touch. If the view’s contents are
intimately related to the touch itself, you can handle touch events directly. You receive touch events when the
user touches your view, interpret those events based on their properties and then respond appropriately.
Creating a Subclass of UIResponder
For your app to implement custom touch-event handling, first create a subclass of a responder class. This
subclass could be any one of the following:
Why you mightchoose this subclass as your first responderSubclass
Subclass UIView to implement a custom drawing view.UIView
Subclass UIViewController if you are also handling other types of
events, such as shake motion events.
UIViewController
Subclass UIControl to implement custom controls with touch
behavior.
UIControl
This would be rare, because you typically do not subclass
UIApplication or UIWindow.
UIApplication or
UIWindow
Then, for instances of your subclass to receive multitouch events:
1. Your subclass must implement the UIResponder methods for touch-event handling, described in
“Implementing the Touch-Event Handling Methods in Your Subclass” (page 38).
2. The view receiving touches must have its userInteractionEnabled property set to YES. If you are
subclassing a view controller, the view that it manages must support user interactions.
3. The view receiving touches must be visible; it can’t be transparent or hidden.
2013-01-28 | © 2013 Apple Inc. All Rights Reserved.
37
Multitouch Events

Implementing the Touch-Event Handling Methods in Your Subclass
iOS recognizes touches as part of a multitouch sequence. During a multitouch sequence, the app sends a
series of event messages to the target responder. To receive and handle these messages, the responder object’s
class must implement the following UIResponder methods:
-(void)touchesBegan:(NSSet *)touches withEvent:(UIEvent *)event;
-(void)touchesMoved:(NSSet *)touches withEvent:(UIEvent *)event;
-(void)touchesEnded:(NSSet *)touches withEvent:(UIEvent *)event;
-(void)touchesCancelled:(NSSet *)touches withEvent:(UIEvent *)event;
Note: These methods have the same signature as the methods you override to create a custom
gesture recognizer, as discussed in “Creating a Custom Gesture Recognizer” (page 27).
Each of these touch methods correspond to a touch phase: Began, Moved, Ended, and Canceled. When there
are new or changed touches for a given phase, the app object calls one of these methods. Each method takes
two parameters: a set of touches and an event.
The set of touches is a set (NSSet) of UITouch objects, representing new or changed touches for that phase.
For example, when a touch transitions from the Began phase to the Moved phase, the app calls the
touchesMoved:withEvent: method. The set of touches passed in to the touchesMoved:withEvent:
method will now include this touch and all other touches in the Moved phase. The other parameter is an event
(UIEvent object) that includes all touch objects for the event. This differs from the set of touches because
some of the touch objects in the event may not have changed since the previous event message.
All views that process touches expect to receive a full touch-event stream, so when you create your subclass,
keep in mind the following rules:
●If your custom responder is a subclass of UIView or UIViewController, you should implement all of
the event handling methods.
●If you subclass any other responder class, you can have a null implementation for some of the event
methods.
●In all methods, be sure to call the superclass implementation of the method.
If you prevent a responder object from receiving touches for a certain phase of an event, the resulting behavior
may be undefined and probably undesirable.
Multitouch Events
Implementing the Touch-Event Handling Methods in Your Subclass
2013-01-28 | © 2013 Apple Inc. All Rights Reserved.
38

If a responder creates persistent objects while handling events, it should implement the
touchesCancelled:withEvent: method to dispose of those objects if the system cancels the sequence.
Cancellation occurs when an external event—for example, an incoming phone call—disrupts the current app’s
event processing. Note that a responder object should also dispose of any persistent objects when it receives
the last touchesEnded:withEvent: message for amultitouch sequence. See “Forwarding Touch Events” (page
51) to find out how to determine the last UITouchPhaseEnded touch object in a multitouch sequence.
Tracking the Phase and Location of a Touch Event
iOS tracks touches in a multitouch sequence. It records attributes for each of them, including the phase of the
touch, its location in a view, its previous location, and its timestamp. Use these properties to determine how
to respond to a touch.
A touch object stores phase information in the phase property, and each phase corresponds to one of the
touch event methods. A touch object stores location in three ways: the window in which the touch occurred,
the view within that window, and the exact location of the touch within that view. Figure 3-1 (page 39) shows
an example event with two touches in progress.
Figure3-1 Relationship of a UIEvent object and its UITouch objects
When a finger touches the screen, that touch is associated with both the underlying window and the view for
the lifetime of the event, even if the event is later passed to another view for handling. Use a touch’s location
information to determine how to respond to the touch. For example, if two touches occur in quick succession,
they are treated as a double tap only if they both occurred in the same view. A touch object stores both its
current location and its previous location, if there is one.
Retrieving and Querying Touch Objects
Within an event handling method, you get information about the event by retrieving touch objects from:
●The set object. The passed-in NSSet contains all touches that are new or have changed in the phase
represented by the method, such as UITouchPhaseBegan for the touchesBegan:withEvent: method.
Multitouch Events
Tracking the Phase and Location of a Touch Event
2013-01-28 | © 2013 Apple Inc. All Rights Reserved.
39

●The event object. The passed-in UIEvent object contains all of the touches for a given multitouch
sequence.
The multipleTouchEnabled property is set to NO by default, which means that a view receives only the first
touch in a multitouch sequence. When this property is disabled, you can retrieve a touch object by calling the
anyObject method on the set object because there is only one object in the set.
If you want to know the location of a touch, use the locationInView: method. By passing the parameter
self to this method, you get the location of the touch in the coordinate system of the receiving view. Similarly,
the previousLocationInView: method tells you the previous location of the touch. You can also determine
how many taps a touch has (tapCount), when the touch was created or last mutated (timestamp), and what
phase the touch is in (phase).
If you are interested in touches that have not changed since the last phase or that are in a different phase than
the touches in the passed-in set, you can find those in the event object. Figure 3-2 depicts an event object
that contains touch objects.Toget all of these touch objects, call the allTouches methodon the eventobject.
Figure3-2 All touches for a given touch event
Multitouch Events
Retrieving and Querying Touch Objects
2013-01-28 | © 2013 Apple Inc. All Rights Reserved.
40

If you are interested only in touches associated with a specific window, call the touchesForWindow: method
of the UIEvent object. Figure 3-3 shows all the touches for window A.
Figure3-3 All touches belonging to a specific window
If you want to get the touches associated with a specific view, call the touchesForView: method of the event
object. Figure 3-4 shows all the touches for view A.
Figure3-4 All touches belonging to a specific view
Multitouch Events
Retrieving and Querying Touch Objects
2013-01-28 | © 2013 Apple Inc. All Rights Reserved.
41

Handling Tap Gestures
Besides being able to recognize a tap gesture in your app, you’ll probably want to distinguish a single tap, a
double tap, or even a triple tap. Use a touch’s tapCount property to determine the number of times the user
tapped a view.
The best place to find this value is the touchesEnded:withEvent: method, because it corresponds to when
the user lifts a finger from a tap. By looking for the tap count in the touch-up phase—when the sequence has
ended—you ensure that the finger is really tapping and not, for instance, touching down and dragging. Listing
3-1 shows an example of how to determine whether a double tap occurred in one of your views.
Listing 3-1 Detecting a double tap gesture
-(void)touchesBegan:(NSSet *)touches withEvent:(UIEvent *)event {
}
-(void)touchesMoved:(NSSet *)touches withEvent:(UIEvent *)event {
}
-(void)touchesEnded:(NSSet *)touches withEvent:(UIEvent *)event {
for (UITouch *aTouch in touches) {
if (aTouch.tapCount >= 2) {
// The view responds to the tap
[self respondToDoubleTapGesture:aTouch];
}
}
}
-(void)touchesCancelled:(NSSet *)touches withEvent:(UIEvent *)event {
}
Handling Swipe and Drag Gestures
Horizontal and vertical swipes are a simple type of gesture that you can track. To detect a swipe gesture, track
the movement of the user’s finger along the desired axis of motion. Then, decide whether the movement is a
swipe by examining the following questions for each gesture:
●Did the user’s finger move far enough?
Multitouch Events
Handling Tap Gestures
2013-01-28 | © 2013 Apple Inc. All Rights Reserved.
42

●Did the finger move in a relatively straight line?
●Did the finger move quickly enough to call it a swipe?
To answer these questions, store the touch’s initial location and compare its location as the touch moves.
Listing 3-2 shows some basic tracking methods you could use to detect horizontal swipes in a view. In this
example, a view has a startTouchPosition property that it uses to store a touch’s initial location. In the
touchesEnded: method, it compares the ending touch position to the starting location to determine if it is
a swipe. If the touch moves too far vertically or does not move far enough, it is not considered to be a swipe.
This example does not showthe implementation for the myProcessRightSwipe: or myProcessLeftSwipe:
methods, but the custom view would handle the swipe gesture there.
Listing 3-2 Tracking a swipe gesture in a view
#define HORIZ_SWIPE_DRAG_MIN 12
#define VERT_SWIPE_DRAG_MAX 4
-(void)touchesBegan:(NSSet *)touches withEvent:(UIEvent *)event {
UITouch *aTouch =[touches anyObject];
// startTouchPosition is aproperty
self.startTouchPosition =[aTouch locationInView:self];
}
-(void)touchesMoved:(NSSet *)touches withEvent:(UIEvent *)event {
}
-(void)touchesEnded:(NSSet *)touches withEvent:(UIEvent *)event {
UITouch *aTouch =[touches anyObject];
CGPoint currentTouchPosition =[aTouch locationInView:self];
// Check if direction of touch is horizontal and long enough
if (fabsf(self.startTouchPosition.x -currentTouchPosition.x) >=
HORIZ_SWIPE_DRAG_MIN &&
fabsf(self.startTouchPosition.y -currentTouchPosition.y) <=
VERT_SWIPE_DRAG_MAX)
{
// If touch appears to be aswipe
if (self.startTouchPosition.x <currentTouchPosition.x) {
Multitouch Events
Handling Swipe and Drag Gestures
2013-01-28 | © 2013 Apple Inc. All Rights Reserved.
43

[self myProcessRightSwipe:touches withEvent:event];
}else {
[self myProcessLeftSwipe:touches withEvent:event];
}
self.startTouchPosition =CGPointZero;
}
-(void)touchesCancelled:(NSSet *)touches withEvent:(UIEvent *)event {
self.startTouchPosition =CGPointZero;
}
Notice that this code does not check the location of the touch in the middle of the gesture, which means that
a gesture could go all over the screen but still be considered a swipe if its start and end points are in line. A
more sophisticated swipe gesture recognizer should also check middle locations in the
touchesMoved:withEvent: method. To detectswipegestures in the vertical direction, you would use similar
code but would swap the xand ycomponents.
Listing 3-3 shows an even simpler implementation of tracking a single touch, this time the user is dragging a
view around the screen. Here, the custom view class fully implements only the touchesMoved:withEvent:
method. This method computes a delta value between the touch’s current and previous locations in the view.
It then uses this delta value to reset the origin of the view’s frame.
Listing 3-3 Dragging a view using a single touch
-(void)touchesBegan:(NSSet *)touches withEvent:(UIEvent *)event {
}
-(void)touchesMoved:(NSSet *)touches withEvent:(UIEvent *)event {
UITouch *aTouch =[touches anyObject];
CGPoint loc =[aTouch locationInView:self];
CGPoint prevloc =[aTouch previousLocationInView:self];
CGRect myFrame =self.frame;
float deltaX =loc.x -prevloc.x;
float deltaY =loc.y -prevloc.y;
myFrame.origin.x += deltaX;
Multitouch Events
Handling Swipe and Drag Gestures
2013-01-28 | © 2013 Apple Inc. All Rights Reserved.
44

myFrame.origin.y += deltaY;
[self setFrame:myFrame];
}
-(void)touchesEnded:(NSSet *)touches withEvent:(UIEvent *)event {
}
-(void)touchesCancelled:(NSSet *)touches withEvent:(UIEvent *)event {
}
Handling a Complex Multitouch Sequence
Taps, drags, and swipes typically involve only one touch and are simple to track. Handling a touch event
consisting of two or more touches is more challenging. You may have to track all touches through all phases,
recording the touch attributes that have changed and altering internal state appropriately. To track and handle
multiple touches, you need to:
●Set the view’s multipleTouchEnabled property to YES
●Use a Core Foundation dictionary object (CFDictionaryRef) to track the mutations of touches through
their phases during the event
When handling an event with multiple touches, you often store information about a touch’s state so that you
can compare touches later. As an example, say you want to compare the final location of each touch with its
original location. In the touchesBegan:withEvent: method, you get the original location of each touch
from the locationInView: method and store those in a CFDictionaryRef object using the addresses of
the UITouch objects as keys. Then, in the touchesEnded:withEvent: method, you can use the address of
each passed-in touch object to get the object’s original location and compare it with its current location.
Important: Use a CFDictionaryRef data type rather than an NSDictionary object to track touches,
because NSDictionary copiesits keys. The UITouch class does not adopt the NSCopying protocol, which
is required for object copying.
Listing 3-4 illustrates how to store the starting locations of UITouch objects in a Core Foundation dictionary.
The cacheBeginPointForTouches: methodstores the location of each touch in the superview’s coordinates
so that it has a common coordinate system to compare the location of all of the touches.
Multitouch Events
Handling a Complex Multitouch Sequence
2013-01-28 | © 2013 Apple Inc. All Rights Reserved.
45

Listing 3-4 Storing the beginning locations of multiple touches
-(void)touchesBegan:(NSSet *)touches withEvent:(UIEvent *)event {
[self cacheBeginPointForTouches:touches];
}
-(void)cacheBeginPointForTouches:(NSSet *)touches {
if ([touches count] >0) {
for (UITouch *touch in touches) {
CGPoint *point =(CGPoint *)CFDictionaryGetValue(touchBeginPoints,
touch);
if (point == NULL) {
point =(CGPoint *)malloc(sizeof(CGPoint));
CFDictionarySetValue(touchBeginPoints, touch, point);
}
*point =[touch locationInView:view.superview];
}
}
}
Listing 3-5 builds on the previous example. It illustrates how to retrieve the initial locations from the dictionary.
Then, it gets the current locations of the same touches so that you can use these values to compute an affine
transformation (not shown).
Listing 3-5 Retrieving the initial locations of touch objects
-(void)touchesEnded:(NSSet *)touches withEvent:(UIEvent *)event {
CGAffineTransform newTransform =[self incrementalTransformWithTouches:touches];
}
-(CGAffineTransform)incrementalTransformWithTouches:(NSSet *)touches {
NSArray *sortedTouches =[[touches allObjects]
sortedArrayUsingSelector:@selector(compareAddress:)];
// Other code here
CGAffineTransform transform =CGAffineTransformIdentity;
Multitouch Events
Handling a Complex Multitouch Sequence
2013-01-28 | © 2013 Apple Inc. All Rights Reserved.
46

UITouch *touch1 =[sortedTouches objectAtIndex:0];
UITouch *touch2 =[sortedTouches objectAtIndex:1];
CGPoint beginPoint1 =*(CGPoint *)CFDictionaryGetValue(touchBeginPoints,
touch1);
CGPoint currentPoint1 =[touch1 locationInView:view.superview];
CGPoint beginPoint2 =*(CGPoint *)CFDictionaryGetValue(touchBeginPoints,
touch2);
CGPoint currentPoint2 =[touch2 locationInView:view.superview];
// Compute the affine transform
return transform;
}
The next example, Listing 3-6, does not use a dictionary to track touch mutations; however, it handles multiple
touches during an event. It shows a custom UIView object responding to touches by animating the movement
of a “Welcome” placard as a finger moves it around the screen. It also changes the language of the placard
when the user double taps. This example comesfrom the MoveMe sample code project, which you can examine
to get a better understanding of the event handling context.
Listing 3-6 Handling a complex multitouch sequence
-(void)touchesBegan:(NSSet *)touches withEvent:(UIEvent *)event {
// App supports only single touches, so anyObject retrieves just
// that touch from touches
UITouch *touch =[touches anyObject];
// Move the placard view only if the touch was in the placard view
if ([touch view] != placardView) {
// In case of adouble tap outside the placard view, update
// the placard's display string
if ([touch tapCount] == 2) {
[placardView setupNextDisplayString];
}
return;
Multitouch Events
Handling a Complex Multitouch Sequence
2013-01-28 | © 2013 Apple Inc. All Rights Reserved.
47

}
// Animate the first touch
CGPoint touchPoint =[touch locationInView:self];
[self animateFirstTouchAtPoint:touchPoint];
}
}
-(void)touchesMoved:(NSSet *)touches withEvent:(UIEvent *)event {
UITouch *touch =[touches anyObject];
// If the touch was in the placardView, move the placardView to its location
if ([touch view] == placardView) {
CGPoint location =[touch locationInView:self];
placardView.center =location;
}
}
-(void)touchesEnded:(NSSet *)touches withEvent:(UIEvent *)event {
UITouch *touch =[touches anyObject];
// If the touch was in the placardView, bounce it back to the center
if ([touch view] == placardView) {
// Disable user interaction so subsequent touches
// don't interfere with animation
self.userInteractionEnabled =NO;
[self animatePlacardViewToCenter];
}
}
Multitouch Events
Handling a Complex Multitouch Sequence
2013-01-28 | © 2013 Apple Inc. All Rights Reserved.
48

-(void)touchesCancelled:(NSSet *)touches withEvent:(UIEvent *)event {
// To impose as little impact on the device as possible, simply set
// the placard view's center and transformation to the original values
placardView.center =self.center;
placardView.transform =CGAffineTransformIdentity;
}
To find out when the last finger in a multitouch sequence is lifted from a view, see how many touch objects
are in the passed-in set and how many are in the passed-in UIEvent object. If the number is the same, then
the multitouch sequence has concluded. Listing 3-7 illustrates how to do this in code.
Listing 3-7 Determining when the last touch in a multitouch sequence has ended
-(void)touchesEnded:(NSSet*)touches withEvent:(UIEvent*)event {
if ([touches count] == [[event touchesForView:self] count]) {
// Last finger has lifted
}
}
Remember that a passed-in set contains all touch objects associated with the view that are new or changed
for a given phase, whereas the touch objects returned from the touchesForView: method includes all
objects associated with the specified view.
Specifying Custom Touch Event Behavior
Customize the way your app handles touches by altering the behavior of a specific gesture, a specific view, or
all of the touch events in your app. You can alter the stream of touch events in the following ways:
●Turn on delivery of multiple touches. By default, a view ignores all but the first touch during a multitouch
sequence. If you want the view to handle multiple touches, you must enable this capability for the view
by setting the related attribute in Interface Builder or by programmatically setting the
multipleTouchEnabled property of your view to YES.
Multitouch Events
Specifying Custom Touch Event Behavior
2013-01-28 | © 2013 Apple Inc. All Rights Reserved.
49

●Restrict event delivery to a single view. By default, a view’s exclusiveTouch property is set to NO,
which means that one view does not block other views in a window from receiving touches. If you set the
property to YES for a specific view, then that view receives touches if—and only if—it is the only view
tracking touches.
If your views are nonexclusive, a user can touch one finger in one view and another finger in another view,
and each view can track its touch simultaneously. Now imagine that you have views set up as in Figure
3-5 and that view A is an exclusive-touch view. If the user touches inside A, it recognizes the touch. But if
a user holds one finger inside view B and also touches inside view A, then view A does not receive the
touch because it was not the only view tracking touches. Similarly, if a user holds one finger inside view
A and also touches inside view B, then view B does not receive the touch because view A is the only view
tracking touches. At any time, the user can still touch both B and C, and those views can track their touches
simultaneously.
Figure 3-5 Restricting event delivery with an exclusive-touch view
●Restrict event delivery to subviews. A custom UIView class can override hitTest:withEvent: so that
multitouch events are not delivered to a specific subview. See “Intercepting Touches by Overriding
Hit-Testing” (page 51) for a discussion of this technique.
You can also turn off touch-event delivery completely, or just for a period of time:
●Turn off delivery of touch events. Set a view’s userInteractionEnabled property to NO to turn off
delivery of touch events. Note that a view also does not receive touch events if it’s hidden or transparent.
Multitouch Events
Specifying Custom Touch Event Behavior
2013-01-28 | © 2013 Apple Inc. All Rights Reserved.
50

●Turn off delivery of touch events for a period. Sometimes you want to temporarily turn off event
delivery—for example, while your code is performing animations. Your app can call the
beginIgnoringInteractionEvents method to stop receiving touch events, and then later call the
endIgnoringInteractionEvents method to resume touch-event delivery.
Intercepting Touches by Overriding Hit-Testing
If you have a custom view with subviews, you need to determine whether you want to handle touches at the
subview level or the superview level. If you chose to handle touches at the superview level—meaning that
your subviews do not implement the touchesBegan:withEvent:,touchesEnded:withEvent:, or
touchesMoved:withEvent: methods—then the superview should override hitTest:withEvent: to
return itself rather than any of its subviews.
Overriding hit-testing ensures that the superview receives all touches because, by setting itself as the hit-test
view,the superview intercepts and receives touchesthatarenormally passed to the subview first. Ifasuperview
does not override hitTest:withEvent:, touch events are associated with the subviews where they first
occurred and are never sent to the superview.
Recall that there are two hit-test methods: the hitTest:withEvent: method of views and the hitTest:
method of layers, as described in “Hit-Testing Returns the View Where a Touch Occurred” (page 31). You rarely
need to call these methods yourself. It’s more likely that you will override them to intercept touch events from
subviews. However, sometimes responders perform hit-testing prior to event forwarding (see “Forwarding
Touch Events” (page 51)).
Forwarding Touch Events
To forward touch events to another responder object, send the appropriate touch-event handling messages
to that object. Use this technique with caution because UIKit classes are not designed to receive touches that
are not bound to them. For a responder object to handle a touch, the touch’s view property must hold a
reference to the responder. If you want to conditionally forward touches to other responders in your app, all
of the responders should be instances of your own UIView subclass.
For example, let’s say an app has three custom views: A, B, and C. When the user touches view A, the app’s
window determines that it is the hit-test view and sends to it the initial touch event. Depending on certain
conditions, view A forwards the event to either view B or view C. In this case, views A, B, and C must be aware
of this forwarding, and views B and C must be able to deal with touches that are not bound to them.
Event forwarding often requires analyzing touch objects to determine where they should be forwarded. There
are a couple of approaches you can take for this analysis:
Multitouch Events
Intercepting Touches by Overriding Hit-Testing
2013-01-28 | © 2013 Apple Inc. All Rights Reserved.
51

●With an “overlay” view, such as a common superview, use hit-testing to intercept events for analysis prior
to forwarding them to subviews (see “Intercepting Touches by Overriding Hit-Testing” (page 51)).
●Override sendEvent: in a custom subclass of UIWindow, analyze touches, and forward them to the
appropriate responders.
Overriding the sendEvent: method allows you to monitor the events your app receives. Both the
UIApplication object and each UIWindow object dispatch events in the sendEvent: method, so this
method serves as a funnel point for events coming in to an app. This is something that very few apps need to
do and, if you do override sendEvent:, be sure to invoke the superclass implementation—[super
sendEvent:theEvent]. Never tamper with the distribution of events.
Listing 3-8 illustrates this technique in a subclass of UIWindow. In this example, events are forwarded to a
custom helper responder that performs affine transformations on the view that it is associated with.
Listing 3-8 Forwarding touch events to helper responder objects
-(void)sendEvent:(UIEvent *)event {
for (TransformGesture *gesture in transformGestures) {
// Collect all the touches you care about from the event
NSSet *touches =[gesture observedTouchesForEvent:event];
NSMutableSet *began =nil;
NSMutableSet *moved =nil;
NSMutableSet *ended =nil;
NSMutableSet *canceled =nil;
// Sort touches by phase to handle—-similar to normal event dispatch
for (UITouch *touch in touches) {
switch ([touch phase]) {
case UITouchPhaseBegan:
if (!began) began =[NSMutableSet set];
[began addObject:touch];
break;
case UITouchPhaseMoved:
if (!moved) moved =[NSMutableSet set];
[moved addObject:touch];
break;
case UITouchPhaseEnded:
Multitouch Events
Forwarding Touch Events
2013-01-28 | © 2013 Apple Inc. All Rights Reserved.
52

if (!ended) ended =[NSMutableSet set];
[ended addObject:touch];
break;
case UITouchPhaseCancelled:
if (!canceled) canceled =[NSMutableSet set];
[canceled addObject:touch];
break;
default:
break;
}
}
// Call methods to handle the touches
if (began) [gesture touchesBegan:began withEvent:event];
if (moved) [gesture touchesMoved:moved withEvent:event];
if (ended) [gesture touchesEnded:ended withEvent:event];
if (canceled) [gesture touchesCancelled:canceled withEvent:event];
}
[super sendEvent:event];
}
Notice that the overriding subclass invokes the superclass implementation of the sendEvent: method. This
is important to the integrity of the touch-event stream.
Best Practices for Handling Multitouch Events
When handling both touch and motion events, there are a few recommended techniques and patterns you
should follow:
●Always implement the event cancelation methods.
In your implementation, restore the state of a view to what it was before the current multitouch sequence.
If you don’t, your view could be left in an inconsistent state, or in some cases, another view could receive
the cancelation message.
●If you handle events in a subclass of UIView,UIViewController,orUIResponder:
●Implement all of the event handling methods, even if your implementations of those methods do
nothing.
Multitouch Events
Best Practices for Handling Multitouch Events
2013-01-28 | © 2013 Apple Inc. All Rights Reserved.
53

●Do not call the superclass implementation of the methods.
●If you handle events in a subclass of any other UIKit responder class:
●You do not have to implement all of the event handling methods.
●In the methods you do implement, be sure to call the superclass implementation. For example,[super
touchesBegan:touches withEvent:event].
●Do not forward events to other responder objects of the UIKit framework.
Instead, forward events to instances of your own subclasses of UIView. Additionally, make sure these
responder objects are aware that event forwarding is taking place and that they can receive touches that
are not bound to them.
●Do not explicitly send events up the responder chain through the nextResponder method; instead,
invoke the superclass implementation and let UIKit handle responder-chain traversal.
●Do not use round-to-integer code in your touch handling because you lose precision.
iOS reports touches in a 320x480 coordinate space to maintain source compatibility. However, on
high-resolution devices, the resolution is actually twice as high in each dimension (640x960), which means
that touches can land on half-point boundaries on high-resolution devices. On older devices, touches land
only on full-point boundaries.
Multitouch Events
Best Practices for Handling Multitouch Events
2013-01-28 | © 2013 Apple Inc. All Rights Reserved.
54

Users generate motion events when they move, shake, or tilt the device. These motion events are detected
by the device hardware, specifically, the accelerometer and the gyroscope.
The accelerometer is actually made up of three accelerometers, one for each axis—x, y, and z. Each one
measures changes in velocity over time along a linear path. Combining all three accelerometers lets you detect
device movement in any direction and get the device’s current orientation. Although there are three
accelerometers, the remainder of this document refers to them as a single entity. The gyroscope measures
the rate of rotation around the three axes.
All motion events originate from the same hardware. There are several different ways that you can access that
hardware data, depending on your app’s needs:
●If you need to detect the general orientation of a device, but you don’t need to know the orientation
vector, use the UIDevice class. See “Getting the Current Device Orientation with UIDevice” (page 55) for
more information.
●If you want your app to respond when a user shakes the device, you can use the UIKit motion-event
handling methods to get information from the passed-in UIEvent object. See “Detecting Shake-Motion
Events with UIEvent” (page 57) for more information.
●If neither the UIDevice nor the UIEvent classesaresufficient, it’s likely you’ll wanttouse the Core Motion
framework to access the accelerometer, gyroscope, and device motion classes. See “Capturing Device
Movement with Core Motion” (page 59) for more information.
Getting the Current Device Orientation with UIDevice
Use the methods of the UIDevice class when you need to know only the general orientation of the device
and not the exact vector of orientation. Using UIDevice is simple and doesn’t require you to calculate the
orientation vector yourself.
Before you can get the current orientation, you need to tell the UIDevice class to begin generating device
orientation notifications by calling the beginGeneratingDeviceOrientationNotifications method.
This turns on the accelerometer hardware, which maybeoff to conserve battery power.Listing 4-1 demonstrates
this in the viewDidLoad method.
2013-01-28 | © 2013 Apple Inc. All Rights Reserved.
55
Motion Events

After enabling orientation notifications, get the current orientation from the orientation property of the
UIDevice object. If you want to be notified when the device orientation changes, register to receive
UIDeviceOrientationDidChangeNotification notifications. The device orientation is reported using
UIDeviceOrientation constants, indicating whether the device is in landscape mode, portrait mode,
screen-side up, screen-side down, and so on. These constants indicate the physical orientation of the device
and don’t necessarily correspond to the orientation of your app’s user interface.
When you no longer need to know the orientation of the device, always disable orientation notifications by
calling the UIDevice method, endGeneratingDeviceOrientationNotifications. This gives the system
the opportunitytodisable the accelerometer hardwareif it’s not being used elsewhere, which preserves battery
power.
Listing 4-1 Responding to changes in device orientation
-(void) viewDidLoad {
// Request to turn on accelerometer and begin receiving accelerometer events
[[UIDevice currentDevice] beginGeneratingDeviceOrientationNotifications];
[[NSNotificationCenter defaultCenter] addObserver:self
selector:@selector(orientationChanged:) name:UIDeviceOrientationDidChangeNotification
object:nil];
}
-(void)orientationChanged:(NSNotification *)notification {
// Respond to changes in device orientation
}
-(void) viewDidDisappear {
// Request to stop receiving accelerometer events and turn off accelerometer
[[NSNotificationCenter defaultCenter] removeObserver:self];
[[UIDevice currentDevice] endGeneratingDeviceOrientationNotifications];
}
For another example of responding to UIDevice orientation changes, see the AlternateViews sample code
project.
Motion Events
Getting the Current Device Orientation with UIDevice
2013-01-28 | © 2013 Apple Inc. All Rights Reserved.
56

Detecting Shake-Motion Events with UIEvent
When users shakeadevice, iOS evaluates the accelerometer data. If the data meets certain criteria, iOS interprets
the shaking gestureand creates a UIEvent object to representit. Then, it sends the eventobjecttothe currently
active app for processing. Note that your app can respond to shake-motion events and device orientation
changes at the same time.
Motion events are simpler than touch events. The system tells an app when a motion starts and stops, but not
when each individual motion occurs. And, motion events include only an event type (UIEventTypeMotion),
event subtype (UIEventSubtypeMotionShake), and timestamp.
Designating a First Responder for Motion Events
To receive motion events, designate a responder object as the first responder. This is the responder object that
you want to handle the motion events. Listing 4-2 shows how a responder can make itself the first responder.
Listing 4-2 Becoming first responder
-(BOOL)canBecomeFirstResponder {
return YES;
}
-(void)viewDidAppear:(BOOL)animated {
[self becomeFirstResponder];
}
Motion events use the responder chain to find an object that can handle the event. When the user starts
shaking the device, iOS sends the first motion event to the first responder. If the first responder doesn’t handle
the event, it progressesup the responder chain. See “The Responder Chain FollowsaSpecific Delivery Path” (page
34) for more information. If a shaking-motion event travels up the responder chain to the window without
being handled and the applicationSupportsShakeToEdit property of UIApplication is set to YES (the
default), iOS displays a sheet with Undo and Redo commands.
Implementing the Motion-Handling Methods
There are three motion-handling methods: motionBegan:withEvent:,motionEnded:withEvent:, and
motionCancelled:withEvent:. To handle motion events, you must implement either the
motionBegan:withEvent: method or the motionEnded:withEvent: method, and sometimes both. A
Motion Events
Detecting Shake-Motion Events with UIEvent
2013-01-28 | © 2013 Apple Inc. All Rights Reserved.
57

responder should also implement the motionCancelled:withEvent: method to respond when iOS cancels
a motion event. An event is canceled if the shake motion is interrupted or if iOS determines that the motion
is not valid after all—for example, if the shaking lasts too long.
Listing 4-3 is extracted from the sample code project, GLPaint. In this app, the user paints on the screen, and
then shakes the device to erase the painting. This code detects whether a shake has occurred in the
motionEnded:withEvent: method, and if it has, posts a notification to perform the shake-to-erase
functionality.
Listing 4-3 Handling a motion event
-(void)motionEnded:(UIEventSubtype)motion withEvent:(UIEvent *)event {
if (motion == UIEventSubtypeMotionShake)
{
// User was shaking the device. Post anotification named "shake."
[[NSNotificationCenter defaultCenter] postNotificationName:@"shake"
object:self];
}
}
Note: Besides its simplicity, another reason to consider using shake-motion events, instead of Core
Motion, is that you can simulate shake-motion events in iOS Simulator as you test and debug your
app. For more information about iOS Simulator, see iOS Simulator User Guide .
Setting and Checking Required Hardware Capabilities for Motion
Events
Before your app can access device-related features, such as accelerometer data, you must add a list of required
capabilities to your app. Specifically, you add keys to your app’s Info.plist file. At runtime, iOS launches
your app only if the device has the required capabilities. For example, if your app relies on gyroscope data, list
the gyroscope as required so that your app doesn’t launch on devices without a gyroscope. The App Store
also uses this list to inform users so that they can avoid downloading apps that they can’t run.
Declare your app’s required capabilities by adding keys to your app’s property list. There are two
UIRequiredDeviceCapabilities keys for motion events, based on hardware source:
●accelerometer
●gyroscope
Motion Events
Setting and Checking Required Hardware Capabilities for Motion Events
2013-01-28 | © 2013 Apple Inc. All Rights Reserved.
58

Note: You don’t need to include the accelerometer key if your app detects only device orientation
changes.
You can use either an array or a dictionary to specify the key-values. If you use an array, list each required feature
as a key in the array. If you use a dictionary, specify a Boolean value for each required key in the dictionary. In
both cases, not listing a key for a feature indicates that the feature is not required. For more information, see
“UIRequiredDeviceCapabilities” in Information Property List Key Reference.
If the features of your app that use gyroscope data are not integral to the user experience, you might want to
allow users with non-gyroscope devices to download your app. If you do not make gyroscope a required
hardware capability, but still have code that requests gyroscopedata, you need to check whether the gyroscope
is available at runtime. You do this with the gyroAvailable property of the CMMotionManager class.
Capturing Device Movement with Core Motion
The Core Motion framework is primarily responsible for accessing raw accelerometer and gyroscope data and
passing thatdata to an app for handling. Core Motion usesunique algorithms to process the raw data it collects,
so that it can present more refined information. This processing occurs on the framework’s own thread.
Core Motion is distinct from UIKit. It is not connected with the UIEvent model and does not use the responder
chain. Instead, Core Motion simply delivers motion events directly to apps that request them.
Core Motion events are represented by three data objects, each encapsulating one or more measurements:
●ACMAccelerometerData object captures the acceleration along each of the spatial axes.
●ACMGyroData object captures the rate of rotation around each of the three spatial axes.
●ACMDeviceMotion object encapsulates several different measurements, including attitude and more
useful measurements of rotation rate and acceleration.
The CMMotionManager class is the central access point for Core Motion. You create an instance of the class,
specify an update interval, request that updates start, and handle motion events as they are delivered. An app
should create only a single instance of the CMMotionManager class. Multiple instances of this class can affect
the rate at which an app receives data from the accelerometer and gyroscope.
All of the data-encapsulating classes of Core Motion are subclasses of CMLogItem, which defines a timestamp
so that motion data can be tagged with a time and logged to a file. An app can compare the timestamp of
motion events with earlier motion events to determine the true update interval between events.
For each of the data-motion types described, the CMMotionManager class offers two approaches for obtaining
motion data:
Motion Events
Capturing Device Movement with Core Motion
2013-01-28 | © 2013 Apple Inc. All Rights Reserved.
59

●Pull. An app requests that updates start and then periodically samples the most recent measurement of
motion data.
●Push. An app specifies an update interval and implements a block for handling the data. Then, it requests
that updates start, and passes Core Motion an operation queue and the block. Core Motion delivers each
update to the block, which executes as a task in the operation queue.
Pull is the recommended approach for most apps, especially games. It is generally more efficient and requires
less code. Push is appropriate for data-collection apps and similar apps that cannot miss a single sample
measurement. Both approaches have benign thread-safety effects; with push, your block executes on the
operation-queue’s thread whereas with pull, Core Motion never interrupts your threads.
Important: With Core Motion, you have to test and debug your app on a device. There is no support in
iOS Simulator for accelerometer or gyroscope data.
Always stop motion updates as soon as your app finishes processing the necessary data. As a result, Core
Motion can turn off motion sensors, which saves battery power.
Choosing a Motion Event Update Interval
When you request motion data with Core Motion, you specify an update interval. You should choose the largest
interval that meets your app’s needs. The larger the interval, the fewer events are delivered to your app, which
improves battery life. Table 4-1 lists some common update frequencies and explains what you can do with
data generated at that frequency. Few apps need acceleration events delivered 100 times a second.
Table 4-1 Common update intervals for acceleration events
UsageEventfrequency(Hz)
Suitable for determining a device’s current orientation vector.10–20
Suitable for games and other apps that use the accelerometer for real-time
user input.
30–60
Suitable for apps that need to detect high-frequency motion. For example,
you might use this interval to detect the user hitting the device or shaking it
very quickly.
70–100
You can set the reporting interval to be as small as 10 milliseconds (ms), which corresponds to a 100 Hz update
rate, but most app operate sufficiently with a larger interval.
Motion Events
Capturing Device Movement with Core Motion
2013-01-28 | © 2013 Apple Inc. All Rights Reserved.
60

Handling Accelerometer Events Using Core Motion
The accelerometer measures velocity over time along three axes, as shown in Figure 4-1. With Core Motion,
each movement is captured in a CMAccelerometerData object, which encapsulates a structure of type
CMAcceleration.
Figure4-1 The accelerometer measures velocity along the x, y, and z axes
To start receiving and handling accelerometer data, create an instance of the CMMotionManager class and
call one of the following methods:
●startAccelerometerUpdates—the pull approach
After you call this method, Core Motion continually updates the accelerometerData property of
CMMotionManager with the latest measurement of accelerometer activity. Then, you periodically sample
this property, usually in a render loop that is common in games. If you adopt this polling approach, set
the update-interval property (accelerometerUpdateInterval)tothe maximum interval at which Core
Motion performs updates.
●startAccelerometerUpdatesToQueue:withHandler:—the push approach
Before you call this method, assign an update interval to the accelerometerUpdateInterval property,
create an instance of NSOperationQueue and implement a block of type CMAccelerometerHandler
that handles the accelerometer updates. Then, call the
startAccelerometerUpdatesToQueue:withHandler: method on the motion-manager object,
passing in the operation queue and the block. At the specified update interval, Core Motion passes the
latest sample of accelerometer activity to the block, which executes as a task in the queue.
Motion Events
Capturing Device Movement with Core Motion
2013-01-28 | © 2013 Apple Inc. All Rights Reserved.
61

Listing 4-4 (page 62) illustrates this approach.
Listing 4-4 is extracted from the MotionGraphs sample code project, which you can examine for more context.
In this app, the user moves a slider to specify an update interval. The startUpdatesWithSliderValue:
method uses the slider value to compute the new update interval. Then, it creates an instance of the
CMMotionManager class, checks to make sure that the device has an accelerometer, and assigns the update
interval to the motion manager. This app uses the push approach to retrieve accelerometer data and plot it
on a graph. Note that it stops accelerometer updates in the stopUpdates method.
Listing 4-4 Accessing accelerometer data in MotionGraphs
static const NSTimeInterval accelerometerMin =0.01;
-(void)startUpdatesWithSliderValue:(int)sliderValue {
// Determine the update interval
NSTimeInterval delta =0.005;
NSTimeInterval updateInterval =accelerometerMin +delta *sliderValue;
// Create aCMMotionManager
CMMotionManager *mManager =[(APLAppDelegate *)[[UIApplication
sharedApplication] delegate] sharedManager];
APLAccelerometerGraphViewController *__weak weakSelf =self;
// Check whether the accelerometer is available
if ([mManager isAccelerometerAvailable] == YES) {
// Assign the update interval to the motion manager
[mManager setAccelerometerUpdateInterval:updateInterval];
[mManager startAccelerometerUpdatesToQueue:[NSOperationQueue mainQueue]
withHandler:^(CMAccelerometerData *accelerometerData, NSError *error) {
[weakSelf.graphView addX:accelerometerData.acceleration.x
y:accelerometerData.acceleration.y z:accelerometerData.acceleration.z];
[weakSelf setLabelValueX:accelerometerData.acceleration.x
y:accelerometerData.acceleration.y z:accelerometerData.acceleration.z];
}];
}
Motion Events
Capturing Device Movement with Core Motion
2013-01-28 | © 2013 Apple Inc. All Rights Reserved.
62

self.updateIntervalLabel.text =[NSString stringWithFormat:@"%f",
updateInterval];
}
-(void)stopUpdates {
CMMotionManager *mManager =[(APLAppDelegate *)[[UIApplication
sharedApplication] delegate] sharedManager];
if ([mManager isAccelerometerActive] == YES) {
[mManager stopAccelerometerUpdates];
}
}
Handling Rotation Rate Data
A gyroscope measures the rate at which a device rotates around each of the three spatial axes, as shown in
Figure 4-2.
Figure4-2 The gyroscope measures rotation around the x, y, and z axes
Motion Events
Capturing Device Movement with Core Motion
2013-01-28 | © 2013 Apple Inc. All Rights Reserved.
63

Each time you request a gyroscope update, Core Motion takes a biased estimate of the rate of rotation and
returns this information in a CMGyroData object. CMGyroData has a rotationRate property that stores a
CMRotationRate structure, which captures the rotation rate for each of the three axes in radians per second.
Note that the rotation rate measured by a CMGyroData object is biased. You can get a much more accurate,
unbiased measurement by using the CMDeviceMotion class. See “Handling Processed Device Motion
Data” (page 65) for more information.
When analyzing rotation-rate data—specifically, when analyzing the fields of the CMRotationMatrix
structure—follow the “right-hand rule” to determine the direction of rotation, as shown in Figure 4-2. For
example, if you wrap your right hand around the x-axis such that the tip of the thumb points toward positive
x, a positive rotation is one toward the tips of the other four fingers. A negative rotation goes away from the
tips of those fingers.
To start receiving and handling rotation-rate data, create an instance of the CMMotionManager class and call
one of the following methods:
●startGyroUpdates—the pull approach
After you call this method, Core Motion continually updates the gyroData property of CMMotionManager
with the latest measurement of gyroscope activity. Then, you periodically sample this property. If you
adopt this polling approach, set the update-interval property (gyroUpdateInterval) to the maximum
interval at which Core Motion performs updates.
●startGyroUpdatesToQueue:withHandler:—the push approach
Before you call this method, assign an update interval to the gyroUpdateInterval property, create an
instance of NSOperationQueue, and implement a block of type CMGyroHandler that handles the
gyroscope updates. Then, call the startGyroUpdatesToQueue:withHandler: method on the
motion-manager object, passing in the operation queue and the block. At the specified update interval,
Core Motion passes the latest sample of gyroscope activity to the block, which executes as a task in the
queue.
Listing 4-5 demonstrates this approach.
Listing 4-5 is also extracted from the MotionGraphs sample code project, and is nearly identical to Listing 4-4.
The app uses the push approach to retrieve gyroscope data so that it can plot the data onscreen.
Listing 4-5 Accessing gyroscope data in MotionGraphs
static const NSTimeInterval gyroMin =0.01;
-(void)startUpdatesWithSliderValue:(int)sliderValue {
Motion Events
Capturing Device Movement with Core Motion
2013-01-28 | © 2013 Apple Inc. All Rights Reserved.
64

// Determine the update interval
NSTimeInterval delta =0.005;
NSTimeInterval updateInterval =gyroMin +delta *sliderValue;
// Create aCMMotionManager
CMMotionManager *mManager =[(APLAppDelegate *)[[UIApplication
sharedApplication] delegate] sharedManager];
APLGyroGraphViewController *__weak weakSelf =self;
// Check whether the gyroscope is available
if ([mManager isGyroAvailable] == YES) {
// Assign the update interval to the motion manager
[mManager setGyroUpdateInterval:updateInterval];
[mManager startGyroUpdatesToQueue:[NSOperationQueue mainQueue]
withHandler:^(CMGyroData *gyroData, NSError *error) {
[weakSelf.graphView addX:gyroData.rotationRate.x
y:gyroData.rotationRate.y z:gyroData.rotationRate.z];
[weakSelf setLabelValueX:gyroData.rotationRate.x
y:gyroData.rotationRate.y z:gyroData.rotationRate.z];
}];
}
self.updateIntervalLabel.text =[NSString stringWithFormat:@"%f",
updateInterval];
}
-(void)stopUpdates{
CMMotionManager *mManager =[(APLAppDelegate *)[[UIApplication
sharedApplication] delegate] sharedManager];
if ([mManager isGyroActive] == YES) {
[mManager stopGyroUpdates];
}
}
Handling Processed Device Motion Data
Ifadevicehas both an accelerometer and a gyroscope, Core Motion offers adevice-motion servicethatprocesses
raw motion data from both sensors. Device motion uses sensor fusion algorithms to refine the raw data and
generate information for a device’s attitude, its unbiased rotation rate, the direction of gravity on a device,
Motion Events
Capturing Device Movement with Core Motion
2013-01-28 | © 2013 Apple Inc. All Rights Reserved.
65

and the user-generated acceleration. An instance of the CMDeviceMotion class encapsulates all of this data.
Additionally, you do not need to filter the acceleration data because device-motion separates gravity and user
acceleration.
You can access attitude data through a CMDeviceMotion object’s attitude property, which encapsulates
aCMAttitude object. Each instanceof the CMAttitude class encapsulates three mathematical representations
of attitude:
●a quaternion
●a rotation matrix
●the three Euler angles (roll, pitch, and yaw)
To start receiving and handling device-motion updates, create an instance of the CMMotionManager class
and call one of the following two methods on it:
●startDeviceMotionUpdates—the pull approach
After you call this method, Core Motion continuously updates the deviceMotion property of
CMMotionManager with the latest refined measurements of accelerometer and gyroscope activity, as
encapsulated in a CMDeviceMotion object. Then, you periodically sample this property. If you adopt this
polling approach, set the update-interval property (deviceMotionUpdateInterval) to the maximum
interval at which Core Motion performs updates.
Listing 4-6 illustrates this approach.
●startDeviceMotionUpdatesToQueue:withHandler:—the push approach
Before you call this method, assign an update interval to the deviceMotionUpdateInterval property,
create an instance of NSOperationQueue, and implement a block of the CMDeviceMotionHandler
type that handles the accelerometer updates. Then, call the
startDeviceMotionUpdatesToQueue:withHandler: methodon the motion-manager object, passing
in the operation queue and the block. At the specified update interval, Core Motion passes the latest
sample of combined accelerometer and gyroscope activity, as represented by a CMDeviceMotion object,
to the block, which executes as a task in the queue.
Listing 4-6 uses code from the pARk sample code project to demonstrate how to start and stop device motion
updates. The startDeviceMotion method uses the pull approach to start device updates with a reference
frame. See “Device Attitude and the Reference Frame” (page 67) for more about device motion reference
frames.
Motion Events
Capturing Device Movement with Core Motion
2013-01-28 | © 2013 Apple Inc. All Rights Reserved.
66

Listing 4-6 Starting and stopping device motion updates
-(void)startDeviceMotion {
// Create aCMMotionManager
motionManager =[[CMMotionManager alloc] init];
// Tell CoreMotion to show the compass calibration HUD when required
// to provide true north-referenced attitude
motionManager.showsDeviceMovementDisplay =YES;
motionManager.deviceMotionUpdateInterval =1.0 /60.0;
// Attitude that is referenced to true north
[motionManager
startDeviceMotionUpdatesUsingReferenceFrame:CMAttitudeReferenceFrameXTrueNorthZVertical];
}
-(void)stopDeviceMotion {
[motionManager stopDeviceMotionUpdates];
}
Device Attitude and the Reference Frame
ACMDeviceMotion object contains information about a device’s attitude, or orientation in space. Device
attitude is always measured in relation to a reference frame. Core Motion establishes the reference frame when
your app starts device-motion updates. Then, CMAttitude gives the rotation from that initial reference frame
to the device's current reference frame.
In the Core Motion reference frame, the z-axis is always vertical, and the x- and y-axis are always orthogonal
to gravity, which makes the gravity vector [0, 0, -1]. This is also known as the gravity reference. If you multiply
the rotation matrix obtained from aCMAttitude objectbythe gravity reference, you get gravityin the device's
frame. Or, mathematically:
You can change the reference frame that CMAttitude uses. To do that, cache the attitude object that contains
the referenceframe and pass it as the argumenttomultiplyByInverseOfAttitude:. The attitude argument
receiving the message changes so that it represents the change in attitude from the passed-in reference frame.
Motion Events
Capturing Device Movement with Core Motion
2013-01-28 | © 2013 Apple Inc. All Rights Reserved.
67

Most apps are interested in the change in device attitude. To see how this might be useful, consider a baseball
game where the user rotates the device to swing. Normally, at the beginning of a pitch, the bat would be at
some resting orientation. After that, the bat is rendered based on how the device's attitude changed from the
start of a pitch. Listing 4-7 illustrates how you might do this.
Listing 4-7 Getting the change in attitude prior to rendering
-(void) startPitch {
// referenceAttitude is aproperty
self.referenceAttitude =self.motionManager.deviceMotion.attitude;
}
-(void)drawView {
CMAttitude *currentAttitude =self.motionManager.deviceMotion.attitude;
[currentAttitude multiplyByInverseOfAttitude: self.referenceAttitude];
// Render bat using currentAttitude
[self updateModelsWithAttitude:currentAttitude];
[renderer render];
}
In this example,after the multiplyByInverseOfAttitude: method returns,currentAttitude represents
the change in attitude from referenceAttitude to the most recently sampled CMAttitude instance.
Motion Events
Capturing Device Movement with Core Motion
2013-01-28 | © 2013 Apple Inc. All Rights Reserved.
68

Remote control events let users control an app’s multimedia. If your app plays audio or video content, you
might want it to respond to remote control events that originate from either transport controls or external
accessories. (External accessories must conform to Apple-provided specifications.) iOS converts commands
into UIEvent objects and delivers the events to an app. The app sends them to the first responder and, if the
first responder doesn’t handle them, they travel up the responder chain. For more information about the
responder chain, see “The Responder Chain Follows a Specific Delivery Path” (page 34).
This chapter describes how to receive and handle remote control events. The code examples are taken from
the Audio Mixer (MixerHost) sample code project.
Preparing Your App for Remote Control Events
To receive remote control events, your app must do three things:
●Be the first responder. The view or view controller that presents the multimedia content must be the first
responder.
●Turn on the deliveryof remote control events.Your app must explicitly request to begin receiving remote
control events.
●Begin playing audio. Your app must be the “Now Playing” app. Restated, even if your app is the first
responder and you have turned on event delivery, your app does not receive remote control events until
it begins playing audio.
To make itself capable of becoming first responder, the view or view controller should override the
canBecomeFirstResponder method of the UIResponder class to return YES. It should also send itself the
becomeFirstResponder method at an appropriate time. For example, a view controller might use the
becomeFirstResponder method in an override of the viewDidAppear: method, as in Listing 5-1. This
example also shows the view controller “turning on” the delivery of remote control events by calling the
beginReceivingRemoteControlEvents method of UIApplication.
Listing 5-1 Preparing to receive remote control events
-(void)viewDidAppear:(BOOL)animated {
[super viewDidAppear:animated];
2013-01-28 | © 2013 Apple Inc. All Rights Reserved.
69
Remote Control Events

// Turn on remote control event delivery
[[UIApplication sharedApplication] beginReceivingRemoteControlEvents];
// Set itself as the first responder
[self becomeFirstResponder];
}
When the view or view controller is no longer managing audio or video,it should turnoff the deliveryof remote
control events. It should also resign first-responder status in the viewWillDisappear: method, as shown in
Listing 5-2.
Listing 5-2 Ending the receipt of remote control events
-(void)viewWillDisappear:(BOOL)animated {
// Turn off remote control event delivery
[[UIApplication sharedApplication] endReceivingRemoteControlEvents];
// Resign as first responder
[self resignFirstResponder];
[super viewWillDisappear:animated];
}
Handling Remote Control Events
To handle remote control events, the first responder must implement the
remoteControlReceivedWithEvent: method declared by UIResponder. The method implementation
should evaluate the subtype of each UIEvent object passed in and then, based on the subtype, send the
appropriate message to the object that presents the audio or video content. Listing 5-3 sends play, pause, and
stop messages to an audio object. Other remote control UIEvent subtypes are possible, see UIEvent Class
Referencefor details.
Remote Control Events
Handling Remote Control Events
2013-01-28 | © 2013 Apple Inc. All Rights Reserved.
70

Listing 5-3 Handling remote control events
-(void)remoteControlReceivedWithEvent:(UIEvent *)receivedEvent {
if (receivedEvent.type == UIEventTypeRemoteControl) {
switch (receivedEvent.subtype) {
case UIEventSubtypeRemoteControlTogglePlayPause:
[self playOrStop: nil];
break;
case UIEventSubtypeRemoteControlPreviousTrack:
[self previousTrack: nil];
break;
case UIEventSubtypeRemoteControlNextTrack:
[self nextTrack: nil];
break;
default:
break;
}
}
}
Testing Remote Control Events on a Device
Test that your app is properly receiving and handling remote control events with the Now Playing Controls.
These controls are available on recent iOS devices that are running iOS 4.0 or later. To access these controls,
press the Home button twice, then flick right along the bottom of the screen until you find the audio playback
controls. These controls send remote control events to the app that is currently or was most recently playing
audio. The icon to the right of the playback controls represents the app that is currently receiving the remote
control events.
Remote Control Events
Testing Remote Control Events on a Device
2013-01-28 | © 2013 Apple Inc. All Rights Reserved.
71

For testing purposes, you can programmatically make your app begin audio playback and then test the remote
control events by tapping the Now Playing Controls. Note that a deployed app should not programmatically
begin playback; that should always be user-controlled.
Remote Control Events
Testing Remote Control Events on a Device
2013-01-28 | © 2013 Apple Inc. All Rights Reserved.
72

This table describes the changes to Event Handling Guide for iOS .
NotesDate
Reordered the chapters to presentgesture recognizers first and conceptual
information about event delivery and the responder chain later. Also
updated content to include the most recent information for iOS 6.0.
2013-01-28
Made some minor corrections.2011-03-10
Made some minor corrections and clarifications.2010-09-29
Corrected code snippet in "Remote Control of Multimedia"2010-08-12
Corrected code examples and related text in "Remote Control of
Multimedia" chapter. Made other minor corrections.
2010-08-03
Changed the title from "EventHandling Guide for iPhone OS" and changed
"iPhone OS" to "iOS" throughout. Updated the section on the Core Motion
framework.
2010-07-09
First version of a document that describes how applications can handle
multitouch, motion, and other events.
2010-05-18
2013-01-28 | © 2013 Apple Inc. All Rights Reserved.
73
Document Revision History

Apple Inc.
© 2013 Apple Inc.
All rights reserved.
No part of this publication may be reproduced,
stored in a retrieval system, or transmitted, in any
form or by any means, mechanical, electronic,
photocopying, recording, or otherwise, without
prior written permission of Apple Inc., with the
following exceptions: Any person is hereby
authorized to store documentation on a single
computer for personal use only and to print
copies of documentation for personal use
provided that the documentation contains
Apple’s copyright notice.
No licenses, express or implied, are granted with
respecttoanyof the technology described in this
document. Apple retains all intellectual property
rights associated with the technology described
in this document. This document is intended to
assist application developers to develop
applications only for Apple-labeled computers.
Apple Inc.
1 Infinite Loop
Cupertino, CA 95014
408-996-1010
Apple, the Apple logo, iPhone, Mac, Shake, and
Xcode are trademarks of Apple Inc., registered in
the U.S. and other countries.
Multi-Touch is a trademark of Apple Inc.
App Store is a service mark of Apple Inc.
iOS is a trademark or registered trademark of
Cisco in the U.S. and other countries and is used
under license.
Even though Apple has reviewed this document,
APPLE MAKES NO WARRANTY OR REPRESENTATION,
EITHER EXPRESS OR IMPLIED, WITH RESPECT TO THIS
DOCUMENT, ITS QUALITY, ACCURACY,
MERCHANTABILITY, OR FITNESS FOR A PARTICULAR
PURPOSE.AS ARESULT, THIS DOCUMENT IS PROVIDED
“AS IS,” AND YOU, THE READER, ARE ASSUMING THE
ENTIRE RISK AS TO ITS QUALITY AND ACCURACY.
IN NO EVENT WILL APPLE BE LIABLE FOR DIRECT,
INDIRECT,SPECIAL, INCIDENTAL, OR CONSEQUENTIAL
DAMAGES RESULTING FROM ANY DEFECT OR
INACCURACY IN THIS DOCUMENT, even if advised of
the possibility of such damages.
THE WARRANTY AND REMEDIES SET FORTH ABOVE
ARE EXCLUSIVE AND IN LIEU OF ALL OTHERS, ORAL
OR WRITTEN, EXPRESS OR IMPLIED. No Apple dealer,
agent, or employee is authorized to make any
modification, extension, or addition to this warranty.
Some states do not allow the exclusion or limitation
of implied warranties or liability for incidental or
consequential damages, so the above limitation or
exclusion may not apply to you. This warranty gives
you specific legal rights, and you may also have other
rights which vary from state to state.