Implementation Guide GS1 XML Transport Instruction And Response
User Manual: Pdf
Open the PDF directly: View PDF
.
Page Count: 37
- Introduction
- References
- 1. Terms and definitions
- 2. Transport Instruction
- 3. Transport Instruction Response
- 4. Consignments and Shipments
- 5. Transport Terms
- 6. Transport Cargo Characteristics
- 7. Collecting and delivering the goods
- 8. Transport equipment
- 9. Handling Instructions
- 10. Dangerous Goods
- 11. Advanced Consignment Scenarios
- 12. Multi modal transport
- 13. About this Guide

GS1 XML Transport Instruction and Response Implementation Guide
Issue 1.0, Approved, 3-Sep-2012 All contents copyright © GS1 Page 1 of 37
GS1 XML Transport Instruction
and Response
Implementation Guide
Issue 1.0, Approved, 3-Sep-2012

GS1 XML Transport Instruction and Response Implementation Guide
Issue 1.0, Approved, 3-Sep-2012 All contents copyright © GS1 Page 2 of 37
Document Summary
Document Item Current Value
Document Title GS1 XML Transport Instruction and Response Implementation Guide
Date Last Modified 3-Sep-2012
Document Issue Issue 1.0
Document Status Approved
Document Description
Log of Changes
Issue No. Date of Change Changed By Summary of Change
1.0 3 September 2012 Coen Janssen First issue.
Disclaimer
WHILST EVERY EFFORT HAS BEEN MADE TO ENSURE THAT THE GUIDELINES TO USE THE GS1 STANDARDS
CONTAINED IN THE DOCUMENT ARE CORRECT, GS1 AND ANY OTHER PARTY INVOLVED IN THE CREATION OF
THE DOCUMENT HEREBY STATE THAT THE DOCUMENT IS PROVIDED WITHOUT WARRANTY, EITHER
EXPRESSED OR IMPLIED, REGARDING ANY MATTER, INCLUDING BUT NOT LIMITED TO THE OF ACCURACY,
MERCHANTABILITY OR FITNESS FOR A PARTICULAR PURPOSE, AND HEREBY DISCLAIM ANY AND ALL LIABILITY,
DIRECT OR INDIRECT, FOR ANY DAMAGES OR LOSS RELATING TO OR RESULTING FROM THE USE OF THE
DOCUMENT. THE DOCUMENT MAY BE MODIFIED, SUBJECT TO DEVELOPMENTS IN TECHNOLOGY, CHANGES TO
THE STANDARDS, OR NEW LEGAL REQUIREMENTS. SEVERAL PRODUCTS AND COMPANY NAMES MENTIONED
HEREIN MAY BE TRADEMARKS AND/OR REGISTERED TRADEMARKS OF THEIR RESPECTIVE COMPANIES. GS1 IS
A REGISTERED TRADEMARK OF GS1 AISBL.

GS1 XML Transport Instruction and Response Implementation Guide
Issue 1.0, Approved, 3-Sep-2012 All contents copyright © GS1 Page 3 of 37
Table of Contents
Introduction ....................................................................................................................................... 6
References ......................................................................................................................................... 6
1. Terms and definitions ............................................................................................................... 7
1.1. Transport management roles ............................................................................................................. 7
1.2. Transport management terms ............................................................................................................ 7
1.3. GS1 Keys ........................................................................................................................................... 9
2. Transport Instruction .............................................................................................................. 10
2.1. Pre-requisites ................................................................................................................................... 10
2.2. When would I use this? .................................................................................................................... 10
2.3. How to specify the transport instruction header details ................................................................... 11
2.4. How to specify the Consignment header ......................................................................................... 12
2.5. How to specify the Shipment header ............................................................................................... 12
2.6. How to describe amendments to a Transport Instruction ................................................................ 13
3. Transport Instruction Response ............................................................................................ 14
3.1. Pre-requisites ................................................................................................................................... 14
3.2. When would I use this? .................................................................................................................... 14
3.3. How to describe amendments in response to a Transport Instruction ............................................ 14
3.4. How to describe a booking on waiting list ........................................................................................ 14
4. Consignments and Shipments ............................................................................................... 16
4.1. When would I use only Consignments? ........................................................................................... 16
4.2. When would I use only Shipments? ................................................................................................. 16
4.3. When would I use Shipments and Consignments combined?......................................................... 17
4.4. How to refer to related documents such as purchase orders .......................................................... 17
5. Transport Terms ...................................................................................................................... 18
5.1. How to specify the transport service terms ...................................................................................... 18
5.2. How to specify the delivery terms .................................................................................................... 18
5.3. How to define a route code .............................................................................................................. 18
6. Transport Cargo Characteristics ............................................................................................ 19
6.1. When would I use this? .................................................................................................................... 19
6.2. How to specify the cargo type .......................................................................................................... 19
6.3. How to specify the cargo size .......................................................................................................... 20
6.4. How to handle multiple cargo types ................................................................................................. 20
7. Collecting and delivering the goods ...................................................................................... 22
7.1. When would I use this? .................................................................................................................... 22
7.2. How to include slot booking information for a shipment .................................................................. 22
7.3. How to include slot booking information for a consignment ............................................................. 22

GS1 XML Transport Instruction and Response Implementation Guide
Issue 1.0, Approved, 3-Sep-2012 All contents copyright © GS1 Page 4 of 37
7.4. How to provide transport means details ........................................................................................... 22
7.5. How to provide driver information .................................................................................................... 23
8. Transport equipment ............................................................................................................... 24
8.1. When would I use this? .................................................................................................................... 24
8.2. How to provide the transport equipment asset identifier .................................................................. 24
8.3. How to provide the transport equipment details............................................................................... 24
8.4. How to specify the collection and return of transport equipment ..................................................... 25
9. Handling Instructions .............................................................................................................. 26
9.1. When would I use this? .................................................................................................................... 26
9.2. How to specify handling instruction codes and text ......................................................................... 26
9.3. How to specify temperature constraints ........................................................................................... 26
10. Dangerous Goods ............................................................................................................ 27
10.1. How to describe Net Explosive Weight ............................................................................................ 27
10.2. How to describe dangerous goods sub class .................................................................................. 27
10.3. How to describe dangerous goods limited quantity ......................................................................... 28
10.4. How to describe dangerous goods excepted quantity ..................................................................... 28
10.5. How to include dangerous goods information for multiple modes ................................................... 29
11. Advanced Consignment Scenarios ................................................................................. 30
11.1. How to specify Consolidation and Break Bulk operations ............................................................... 30
11.2. How to specify Cross-docking operations ........................................................................................ 31
12. Multi modal transport ....................................................................................................... 34
12.1. How to include the Release ID ......................................................................................................... 34
12.2. How to describe a boarded transport means ................................................................................... 34
12.3. How to indicate power supply requirements for transport equipment .............................................. 36
12.4. How to describe passenger information ........................................................................................... 36
13. About this Guide ............................................................................................................... 37

GS1 XML Transport Instruction and Response Implementation Guide
Issue 1.0, Approved, 3-Sep-2012 All contents copyright © GS1 Page 5 of 37
List of Examples
Example 1 – Transport Instruction Header ............................................................................................. 11
Example 2 – Consignment key data ....................................................................................................... 12
Example 3 – Shipment key data ............................................................................................................. 12
Example 4 – Shipment modification ...................................................................................................... 13
Example 5 – Change by Refresh of Transport Instruction ..................................................................... 13
Example 6 – Specifying amendments in a Transport Instruction Response .......................................... 14
Example 7 – Booking on a waiting list ................................................................................................... 15
Example 8 – Order reference .................................................................................................................. 17
Example 9 – Transport service terms ..................................................................................................... 18
Example 10 – Delivery terms ................................................................................................................. 18
Example 11 – Defining a route code for a ferry transport ...................................................................... 18
Example 12 – Defining General Cargo Transports ................................................................................ 19
Example 13 – Defining livestock transports ........................................................................................... 19
Example 14 – Multiple cargo types ........................................................................................................ 21
Example 15 – Planned despatch and delivery (shipment) ...................................................................... 22
Example 16 – Planned pick-up and drop-off (consignment) .................................................................. 22
Example 17 – Transport Means Details .................................................................................................. 23
Example 18 – Driver information ........................................................................................................... 23
Example 19 – Transport Equipment GRAI ............................................................................................ 24
Example 20 – Transport Equipment GIAI .............................................................................................. 24
Example 21 – Transport Equipment Type Code .................................................................................... 25
Example 22 – Transport Equipment Provider ........................................................................................ 25
Example 23 – Collect and Return a Container ....................................................................................... 25
Example 24 – Handle with care .............................................................................................................. 26
Example 25 – Temperature Constraints ................................................................................................. 26
Example 26 – Specifying net explosive weight ...................................................................................... 27
Example 27 –Specifying the dangerous goods sub class ........................................................................ 27
Example 28 – Specifying the dangerous goods limited quantity ........................................................... 28
Example 29 – Specifying the dangerous goods excepted quantity ......................................................... 29
Example 30 – Specifying dangerous goods for multiple modes ............................................................ 29
Example 31 – Consolidation and Break-bulk ......................................................................................... 31
Example 32 – Instruction to cross-dock to next hub .............................................................................. 32
Example 33 – Instruction to reconstruct order for final destination ....................................................... 33
Example 34 – Release ID ....................................................................................................................... 34
Example 35 – Boarded transport means ................................................................................................. 35
Example 36 – Power supply requirements ............................................................................................. 36
Example 37 – Passenger information ..................................................................................................... 36

GS1 XML Transport Instruction and Response Implementation Guide
Issue 1.0, Approved, 3-Sep-2012 All contents copyright © GS1 Page 6 of 37
Introduction
The intention of this implementation guide is to provide guidance on the way to apply the transport
instruction and transport instruction response messages.
These messages support a wide range of scenarios and can be used in a variety of different context.
Therefore, the content has been organized in a in a number of “How To”-sections, which are intended
to be used independently rather than being read in sequence. Each section includes examples that
illustrate the way the messages are to be applied.
The guide is a living document and will regularly be updated.
References
Document Author / Year
BMS Transport Instruction & Response version 3.0 GS1 2011
BMS Shared Common Library 3.0 GS1 2011
BMS eCom Common Library 3.0 GS1 2012
Logistics Interoperability Model version 1.0 GS1 2007

GS1 XML Transport Instruction and Response Implementation Guide
Issue 1.0, Approved, 3-Sep-2012 All contents copyright © GS1 Page 7 of 37
1. Terms and definitions
1.1. Transport management roles
Logistic Service Client (LSC)
An umbrella term for entities that purchase logistics services from another entity. Can be a retailer,
manufacturer, material supplier, freight forwarder, distribution centre.
Logistic Service Provider (LSP)
An umbrella term for entities that provide logistics services for another entity. Can be a carrier, freight
forwarder or distribution centre.
Logistic Service Buyer (LSB)
An entity, which purchases a combination of many different logistics services from another entity.
Logistic Service Seller (LSS)
An entity, which provides a combination of many different logistics services for another entity.
Carrier
A company, which physically transports goods from one place to another.
Consignee
In a consignment view / scenario, the entity who will receive the physical shipment.
Consignor
In a consignment view / scenario, the entity who will ship the physical shipment.
Shipper
In a shipment scenario, a party who engages in shipping goods.
Receiver
In a shipment scenario, a party who engages in receiving goods.
1.2. Transport management terms
Consignment
A consignment is a logical grouping of goods (one or more physical entities) that is intended to be
transported as a whole from a consignor to a consignee by a carrier or freight forwarder via one or
more modes of transport, subject to one single transport contract.
■ A consignment can contain several consignment items, which can be contained in several
pieces of transport equipment
■ During transport a consignment can make several
.
transport movements
■ A consignment may refer to one or more
. A consignment may
refer to another (parent) consignment of which it is part during (part of) the transport.
shipments that are contained within.

GS1 XML Transport Instruction and Response Implementation Guide
Issue 1.0, Approved, 3-Sep-2012 All contents copyright © GS1 Page 8 of 37
Transport Movement
The transport movement
■ A transport movement may have one associated
information specifies details of the movement of goods such as mode and
means of transport, locations, departure, and arrival date(s) and time(s).
transport means
■ For transport status reporting purposes the transport movement may also specify the
associated pieces of
.
transport equipment
Consignment Item
.
A consignment item
■ A consignment item may relate to several
is a (collection of) Load Units that can be identified (uniquely) within the
consignment and may be treated/handled in the same way during transportation (and associated
administrative processes).
logistic units
■ Also multiple different consignment items may relate to the same
.
logistic unit
Shipment
.
A shipment
■ A shipment may contain several
is an identifiable collection of one or more Trade Items available to be transported together
from the shipper (Original Consignor/Shipper), to the receiver (Final/Ultimate Consignee). Typically the
shipment is the entity communicated between trading partners in the Despatch and Receiving Advice.
shipment items
■ A shipment may have one defined
.
transport movement
■ A shipment may refer to another (parent) shipment of which it is part during (part of) the
transport.
. Transport movement is used here to
bring in the carrier and mode of transport for the shipment.
Shipment Item
A shipment item
■ A shipment item must relate to one
is a (collection of) Trade Items and/or Logistic Units that can each be identified
(uniquely) within a shipment.
trade item
■ A shipment item may relate to several
,
logistic units
Logistic Unit
containing the trade item.
A logistic unit
■ A logistic unit may refer to the
is a unit of any composition made up for transport and or storage which has to be
managed throughout the supply chain.
transport equipment
■ A logistic unit may refer to another
that contains it.
logistic unit
Trade Item
(parent) that contains it.
A trade item
■ A trade item may contain several
is Any item (product or service) upon which there is a need to retrieve pre-defined
information and that may be priced, or ordered, or invoiced at any point in any supply chain.
individual items
Individual Item
.
An individual item is an individual trade product or batch of similar trade products produced by human
or mechanical effort or by a natural process.

GS1 XML Transport Instruction and Response Implementation Guide
Issue 1.0, Approved, 3-Sep-2012 All contents copyright © GS1 Page 9 of 37
Transport Means
A transport means
■ A transport means may have several
is a particular device (with its own engine/power) used to convey goods or other
objects from place to place during logistics cargo movements.
transport tracking log events
Transport Equipment
.
Transport equipment
1.3. GS1 Keys
is a piece of equipment used to hold, protect or secure cargo for logistics
purposes. Transport Equipment is to be moved using Transport Means.
GS1 manages a global system that allows companies all around the world to globally and uniquely
identify objects such as trade items (products & services), assets, logistic units, shipments, physical
locations and parties.
The following GS1 keys are applied in the Transport Instruction and Response.
Serial Shipping Container Code (SSCC)
The GS1 Identification Key used to identify logistics units. The key comprises an Extension digit, GS1
Company Prefix, Serial Reference, and Check Digit.
The Global Identification Number for Consignment (GINC)
The GS1 Identification Key used to identify a logical grouping of logistic or transport units that are
assembled to be transported under one transport document (e.g. waybill). The key comprises a GS1
Company Prefix and the Freight Forwarder’s or Carrier’s transport reference.
The Global Shipment Identification Number (GSIN)
The GS1 Identification Key used to identify a logical grouping of logistic or transport units that are
assembled by the consignor (seller) for a transport shipment from that consignor to one consignee
(buyer) referencing a despatch advice and/or BOL. The key comprises a GS1 Company Prefix,
Shipper Reference and Check Digit.
Global Location Number (GLN)
The GS1 Identification Key used to identify physical locations or parties. The key comprises a GS1
Company Prefix, Location Reference, and Check Digit.
Global Trade Item Number (GTIN)
The GS1 Identification Key used to identify trade items. The key comprises a GS1 Company Prefix, an
Item Reference and Check Digit.
Global Individual Asset Identifier (GIAI)
The GS1 Identification Key used to identify an Individual Asset. The key comprises a GS1 Company
Prefix and Individual Asset Reference.
Global Returnable Asset Identifier (GRAI)
The GS1 Identification Key used to identify Returnable Assets. The key comprises a GS1 Company
Prefix, Asset Type, Check Digit, and optional serial number.

GS1 XML Transport Instruction and Response Implementation Guide
Issue 1.0, Approved, 3-Sep-2012 All contents copyright © GS1 Page 10 of 37
2. Transport Instruction
The transport instruction is a comprehensive message used to convey relevant information regarding
cargo that needs to be transported using one or more modes of transport.
The main objective of the Transport Instruction is to communicate the arrangements of the movement
of the goods (including collection and delivery) and providing the information necessary to perform the
handling of the goods between all parties involved.
The Transport Instruction can include a request for either executing a consignment or executing a
shipment
The Transport Instruction will be sent by the Logistic Services Buyer (supplier, retailer, 3rd party
warehouse or freight forwarder) to a Logistic Services Seller (freight forwarder or carrier).
. The trading partners need the ability to differentiate between less detailed transport
instructions (shipments) and more detailed instructions (consignments).
2.1. Pre-requisites
■ Agreements on the transport service conditions should be in place.
It is technically possible to use the transport instruction message without having prior
agreements in place. However in that case the execution of the logistics collaboration will
likely be far more complicated, much less efficient and require significantly more time to
complete.
■ For certain types of transport a capacity booking should have been made.
In transportation areas where capacity is constrained all or part of the time (e.g. Ferry, Air-
freight lanes) it may prove to be very difficult, very expensive or even impossible to execute
the requirements included in a transport instruction unless an appropriate reservation for the
required Transport Capacity has been made in advance.
2.2. When would I use this?
The transport instruction message represents the beginning of the transport execution
The figure below further illustrates how GS1 has defined the relation between the transport
process. The
transport instruction represents the formal ordering of a transport service by a logistic services buyer.
By sending the transport instruction message the logistic services buyer fully commits to the
acquisition and payment of the specified services.
planning
process and the transport execution
process. In the planning phase transport capacity requirements
are communicated. Subsequently in the execution phase Consignments / Shipments are created,
consuming the reserved capacity.

GS1 XML Transport Instruction and Response Implementation Guide
Issue 1.0, Approved, 3-Sep-2012 All contents copyright © GS1 Page 11 of 37
Figure 1 – Transport Planning and Execution
2.3. How to specify the transport instruction header details
The logistic services buyer (LSB) and logistic services seller
The
(LSS) are the primary parties involved in
the transport service transaction. They are defined in the header of the transport instruction message
and are the same for all consignments and shipments included in the transport instruction.
creation date time and the transport instruction identification
Example 1 – Transport Instruction Header
are the primary elements that help
ensure a unique identification and correct processing of the transport instruction.
Transport Instruction TRINS0001 was created on January 12, 2011 by Logistic Services Buyer 7365566156190,
and sent to Logistic Services Seller 4048623000003.

GS1 XML Transport Instruction and Response Implementation Guide
Issue 1.0, Approved, 3-Sep-2012 All contents copyright © GS1 Page 12 of 37
2.4. How to specify the Consignment header
Each consignment contained in a transport instruction message (and any related messages) must be
uniquely identified so there can be no confusion among the partners exchanging information regarding
this consignment and the related data in the transport instruction.
Although it may be possible in some logistics collaboration scenarios to use mutually agreed
identifiers, for the consignment identification it is strongly recommended to use independent identifiers
(like the GS1 GINC). An independently managed identification system guarantees uniqueness of the
key even when the community of partners with whom to exchange information expands.
Furthermore regulatory compliance (e.g. Customs related) may necessitate the use of a globally
managed identification system.
Example 2 – Consignment key data
Consignment 7565566156191234567 has been created by the Consignor with GLN (Global Location Number)
7365566156190. This consignment is intended for Consignee with GLN 7300011234566
2.5. How to specify the Shipment header
Each shipment contained in a transport instruction message (and any related messages) must be
uniquely identified so there can be no confusion amongst the partners exchanging information
regarding this shipment and the related data in the transport instruction.
Although it may be possible in some logistics scenarios to use mutually agreed identifiers, for the
shipment identification it is strongly recommended to use independent identifiers (like the GS1 GSIN).
An independently managed identification system guarantees uniqueness of the key even when the
community of partners with whom to exchange information expands.
Furthermore regulatory compliance (e.g. Customs related) may necessitate the use of a globally
managed identification system.
Example 3 – Shipment key data
Shipment 75655661561912345 has been created by the Shipper with GLN (Global Location Number)
7365566156190. This shipment is intended for Receiver with GLN 7300011234566

GS1 XML Transport Instruction and Response Implementation Guide
Issue 1.0, Approved, 3-Sep-2012 All contents copyright © GS1 Page 13 of 37
2.6. How to describe amendments to a Transport Instruction
Normally the Transport Instruction will be sent only once for a given Shipment or Consignment.
In case the information regarding a Shipment or Consignment communicated in a prior message
needs to be changed, the recommended procedure is to send a new Transport Instruction for the
Shipments and / or Consignments (with transportInstructionStatusCode = MODIFIED) containing the
amended information.
Example 4 – Shipment modification
Shipment 75655661561912345 has been modified.
Similarly, if a Shipment or Consignment needs to be cancelled an additional Transport Instruction may
be sent for the cancelled Shipment / Consignment (with transportInstructionStatusCode =
CANCELLED).
In this case, in the header of the Transport Instruction as documentActionCode the value
CHANGE_BY_REFRESH should be specified.
Example 5 – Change by Refresh of Transport Instruction
The transport instruction TI1234 has been modified, and the contents need to be fully replaced with the new
message.

GS1 XML Transport Instruction and Response Implementation Guide
Issue 1.0, Approved, 3-Sep-2012 All contents copyright © GS1 Page 14 of 37
3. Transport Instruction Response
The main objective of the Transport Instruction Response is to give confirmation or modification of the
arrangements of the movement of the goods as communicated by the transport instruction.
A Transport Instruction Response may be sent from Logistic Services Seller to Logistic Services
Buyer, but exchanging this message is optional. In many cases there exist standing agreements that
the Logistic Services Seller will accept all Transport Instructions from the Logistic Services Buyer ‘as
sent’. In that case sending the Transport Instruction Response adds no value to the process and
partners can agree NOT to exchange this message-type.
3.1. Pre-requisites
■ A Transport Instruction must have been received by the Logistic Services Seller.
3.2. When would I use this?
A Transport Instruction Response may be sent by the Logistic Services Seller to the Logistic Services
Buyer:
1. in order to confirm the instruction and provide further detail
2. in order to propose amendments.
3. in order to reject the instruction
Exchanging this message is optional. In many cases standing agreements exist that the Logistic
Services Seller will accept all Transport Instructions from the Logistic Services Buyer ‘as sent’ within
agreed constraints.
3.3. How to describe amendments in response to a Transport
Instruction
Amendments must be described in the transport instruction status codes associated with the
consignment section. The transportInstructionStatusCode specifies that the received transport
instruction has been modified; the transportInstructionStatusDescription specifies in text that an
amendment has been done; and the transportInstructionStatusReasonDescription describes in text
the reason for the amendment.
Example 6 – Specifying amendments in a Transport Instruction Response
The original transport instruction for consignment 73444675 was amended because the planned departure
changed.
3.4. How to describe a booking on waiting list
When there is a need to put a booking on a waiting list the suggested practice is to include the
FULLY_ACCEPTED_WITH_AMENDMENTS in the responseType and to include the value 178

GS1 XML Transport Instruction and Response Implementation Guide
Issue 1.0, Approved, 3-Sep-2012 All contents copyright © GS1 Page 15 of 37
(Waiting, to enter or leave) in the transportInstructionStatusReasonCodeType. As additional
clarification one can use the transportInstructionStatusReasonDescription.
Example 7 – Booking on a waiting list
The illustration suggests how one can specify that a Transport Instruction is put on a waiting list. Unless the code
list associated with the transportInstructionStatusReasonCodeType is amended to hold a code value specifically
suited for such a purpose the value 178 along with a textual description is recommended.

GS1 XML Transport Instruction and Response Implementation Guide
Issue 1.0, Approved, 3-Sep-2012 All contents copyright © GS1 Page 16 of 37
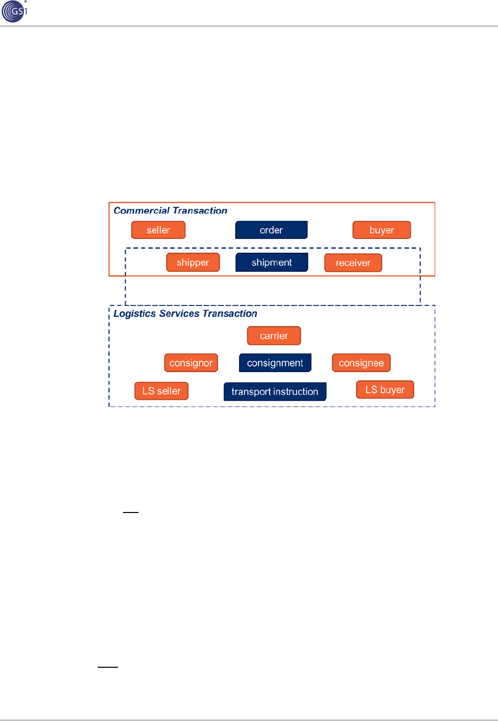
4. Consignments and Shipments
The transport Instruction has been specifically designed to cater for a wide variety of logistics
collaboration scenarios. To enable this flexibility the structure of transport instruction messages
exchanged between partners is always composed of:
A. one or more consignments, or
B. one or more shipments, or
C. a combination of consignments and shipments.
The diagram below shows that the transport instruction can contain information on both the
commercial and the logistics transaction depending on the logistics collaboration scenario.
Figure 2
4.1. When would I use only Consignments?
When the transport execution details (transport movements, equipment, means, etc.) are determined
by the LSB the Consignment structure should be applied.
You would use Consignments in all cases where the detailed information regarding the contents of the
Consignment are not
The LSB would in this approach be very much in control of the details of Transport Execution.
The LSS would in this approach be very much restricted to executing the detailed instructions received
from the LSB. The LSS acts as/like a Carrier in this case.
relevant for the transportation execution. In this context detailed means the need
to know information by individual Product Code (SKU). Aggregate information regarding the materials
in the consignment (e.g. Cargo Type, Dangerous Goods etcetera) are catered for within the
Consignment structure.
Many common 3PL logistics collaboration models will fall into this area.
4.2. When would I use only Shipments?
When the LSB does not want to (or cannot) specify the transport execution details then the LSB
should use only the Shipment structures in the transport instruction. This enables the buyer to only

GS1 XML Transport Instruction and Response Implementation Guide
Issue 1.0, Approved, 3-Sep-2012 All contents copyright © GS1 Page 17 of 37
include information on the shippers, receivers (customers), trade items, logistic units etc. and leave the
transport execution plan to the LSS.
In this scenario the LSS will have to take care of all the execution details that are related to the
execution of the transportation of the Shipments on their way from Shipper to Receiver.
In effect the LSS will route the Shipments through his network any way he sees fit as long as the LSS
meets the agreed requirements (e.g. collection and delivery due date) for each individual Shipment.
This approach is very common in various 3PL services scenarios.
4.3. When would I use Shipments and Consignments combined?
In several common logistics scenarios (.e.g. consolidation, deconsolidation, break-bulk, cross-dock) it
will be necessary to include both consignments and
These scenarios typically occur when the LSS act as freight forwarder to the LSB but they also occur
within other logistics collaboration models.
shipments structures within a single transport
instruction. In those scenarios it is required to send information that is available only in the
Consignment structure (e.g. movements) as well as information that is available only within the
Shipment structure (e.g. Product Code level details).
4.4. How to refer to related documents such as purchase orders
For both consignments and shipments, on header as well as line level references to commercial and
other types of related documents can be included.
Example 8 – Order reference
Reference to purchase order 9000565892.

GS1 XML Transport Instruction and Response Implementation Guide
Issue 1.0, Approved, 3-Sep-2012 All contents copyright © GS1 Page 18 of 37
5. Transport Terms
Transport terms are used to specify service conditions for the transport service and applicable
additional services. They are specified at the header level of a consignment or shipment.
5.1. How to specify the transport service terms
The Transport service category is a code specifying a type of category for the transport service.
Example 9 – Transport service terms
‘Road transport’ is specified with code 30. AVC conditions are specified using service condition 1.
5.2. How to specify the delivery terms
A transport Instruction may include delivery terms and delivery terms location. Delivery terms must be
defined by a code from an established external codelist.
Delivery terms depict the applicable legal, customs, financial and insurance terms that have been
agreed for the delivery of the shipment.
Example 10 – Delivery terms
Delivery terms Free on Board, port of shipment Vancouver.
5.3. How to define a route code
Example 11 – Defining a route code for a ferry transport
The route code for a ferry transport can be defined in the transportInstructionTransportMovement element by
including the route code in the routeID element. Attributes associated with the routeID element can be used to
specify the identification scheme or agency (e.g. Stena Line) defining the route code.

GS1 XML Transport Instruction and Response Implementation Guide
Issue 1.0, Approved, 3-Sep-2012 All contents copyright © GS1 Page 19 of 37
6. Transport Cargo Characteristics
Cargo characteristics can be specified for consignments as well as for shipments, and at header level
as well as at item level.
Transport cargo characteristics contain information on the type and volume of the goods being
transported and many other data-elements relevant for transportation execution.
6.1. When would I use this?
Cargo characteristics are essential in planning the transport (e.g. Temperature controlled cargo will be
handled differently from cargo transported without any temperature control requirements).
Often the cargo characteristics are also used as a basis to determine the transport fee (e.g.
Dangerous Goods are rated differently from general cargo).
The above are just a few scenarios where it is essential to exchange accurate Cargo Characteristics
information between LSB and LSS.
6.2. How to specify the cargo type
The type of cargo is defined using classification codes and text.
In most cases the LSB will have to include information regarding the nature of the materials included in
a Consignment or Shipment. The TransportCargoCharacteristics segment should be used for such
information.
Example 12 – Defining General Cargo Transports
Below segment is an example was taken from a TI and was included at the Consignment level.
Therefore that Consignment consisted of materials that were classified as General Cargo with Type Code 21
(according to UN/CEFACT Recommendation on codes number 21)
Example 13 – Defining livestock transports
Livestock may be defined by using the harmonizedSystemCode element and code list. This element uses values
from the harmonized system commodity directory from WCO and listing 01-Live Animals may be used. This is a
hierarchical code structure so the definition of livestock may be further specified (e.g. listing 0101 defines “horses,
asses, mules and hinnies, live”).
When livestock transport is determined by adding these values in the harmonizedSystemCode element, the
cargoTypeCode element should also contain a relevant value. It is recommended to use code value 5 from the
UN/CEFACT Recommendation on codes number 21 which is defined as “Other non-containerized”.

GS1 XML Transport Instruction and Response Implementation Guide
Issue 1.0, Approved, 3-Sep-2012 All contents copyright © GS1 Page 20 of 37
6.3. How to specify the cargo size
In most logistics collaboration models it is necessary that the LSB includes at least one (estimated)
value for weight, volume and/or number of packages/Logistic Units (LU) that are contained in the
Consignment or Shipment. Clearly the values included in a specific TransportCargoCharacteristics
segment in the Transport Instruction should correspond with the level at which the segment has been
included e.g. if included at Shipment-level then include totals for the entire Shipment. Or if included at
the ConsignmentItem level provide the totals relevant for the LU that make up that ConsignmentItem.
Example 12 – Cargo size
Below segment is an example was taken from a TI and was included at the Consignment level.
Therefore that Consignment consisted of materials that were packaged into a total of 5 Logistic Units, amounted
to a total Gross Weight of 1500 kilogram making up a total volume of 3.5 cubic metres.
Measurement unit codes should comply with UN/ECE Recommendation 20 – revision 6.
6.4. How to handle multiple cargo types
Since the cargoTypeCode element in transportInstructionConsignment is bounded (1) there is no way
to specify a collection of the cargoTypeCodes specified in different transportConsignmentItems or to
exclude this element. The suggested practice is therefore to use the most restrictive cargoTypeCode
from the transportInstructionConsignmentItems in the cargoTypeCode associated with the
transportInstructionConsignment. E.g. if one of the transportInstructionConsignmentItems’s type code
is dangerous goods and the second is general cargo the cargoTypeCode listed in the
transportInstructionConsignment will be dangerous goods.

GS1 XML Transport Instruction and Response Implementation Guide
Issue 1.0, Approved, 3-Sep-2012 All contents copyright © GS1 Page 21 of 37
Example 14 – Multiple cargo types
ConsignmentItem 1 (at bottom left in diagram below) consist of Flammable Paint whereas ConsignmentItem 2
(btoom right) consists of Printers (Office Equipment). Therefore ConsignmentItem 1 is subject to Dangerous
Goods regulations whereas ConsignmentItem 2 is not subject to any restrictive regulations.
As a result the Cargo Type specified at the Consignment level should be the most restrictive one being 11
Flammable Paint.

GS1 XML Transport Instruction and Response Implementation Guide
Issue 1.0, Approved, 3-Sep-2012 All contents copyright © GS1 Page 22 of 37
7. Collecting and delivering the goods
7.1. When would I use this?
In order for the driver to be able pick-up and drop-off the goods detailed scheduling information may
be required, and also information of driver, vehicle ID and vehicle size.
7.2. How to include slot booking information for a shipment
For a shipment the planned despatch and delivery dates can be specified in various formats.
Example 15 – Planned despatch and delivery (shipment)
Planned despatch is on July 12th at 12:15 PM, goods need to be delivered between 4 and 5 PM the same day.
7.3. How to include slot booking information for a consignment
For a consignment the planned pick-up and drop-off dates can be specified, and also the arrival and
departure times of the transport means may be specified.
Example 16 – Planned pick-up and drop-off (consignment)
Planned pick-up is on 12 July between 4 and 5 PM. Goods need to be delivered on July 15th.
7.4. How to provide transport means details
Transport means can be specified as part of the Transport Movement Details of the Consignment.

GS1 XML Transport Instruction and Response Implementation Guide
Issue 1.0, Approved, 3-Sep-2012 All contents copyright © GS1 Page 23 of 37
Example 17 – Transport Means Details
A truck with license plate number KF-12-GH will handle the movement.
7.5. How to provide driver information
Driver information is specified as part of the Transport Movement Details of the Consignment.
Note: Note that this is the driver of the “main” transport means and that a driver of a truck being
transported on board a ferry is described in section 13.3 (How to describe passenger
information).
Example 18 – Driver information
Driver for the movement will be LENMAN, with national identity card number SE12134.

GS1 XML Transport Instruction and Response Implementation Guide
Issue 1.0, Approved, 3-Sep-2012 All contents copyright © GS1 Page 24 of 37
8. Transport equipment
8.1. When would I use this?
It may be necessary to include instructions on the type of transport equipment that must be / will be
used.
This information can only be included in Consignment based Transport Instructions. There are two
ways the information may be included:
1. By the LSB in the Transport Instruction
2. By the LSS in the Transport Instruction Response.
8.2. How to provide the transport equipment asset identifier
There are two main GS1 keys that can be applied for identification of transport equipment.
1. GRAI: Global Returnable Asset Identifier.
2. GIAI: Global Individual Asset Identifier
The GRAI supports both type as well as instance identification, which makes it more suitable for
administrative purposes. The GIAI only supports instance identification, but can hold a variety of
different formats including external pre-existing codes.
Example 19 – Transport Equipment GRAI
Two examples of the use of the GRAI: First example is a non-serialized GRAI that only identifies the type of
equipment. The second example adds a serial number, making it possible to refer to the individual assets.
Example 20 – Transport Equipment GIAI
Example of the use of the GIAI to identify an individual piece of transport equipment.
8.3. How to provide the transport equipment details
To specify the details concerning the size, there is the option to specify the length, height and width.
Other option is to use a standard code. GS1 XML allows multiple codelists to be applied, depending
on the type of equipment. Known codelists are: EANCOM 8155 (has some codes suitable for road
transport), ISO 6346 size and type code (intermodal containers). When specifying the code also the
name of the applied code list should be specified in the message.

GS1 XML Transport Instruction and Response Implementation Guide
Issue 1.0, Approved, 3-Sep-2012 All contents copyright © GS1 Page 25 of 37
Example 21 – Transport Equipment Type Code
The included transport equipment is a tank container, specified with code 20TD according to ISO 6346.
8.4. How to specify the collection and return of transport equipment
Within the transport equipment element it is possible can specify the party role of the provider of the
transport equipment in an attribute of the Transport equipment.
Example 22 – Transport Equipment Provider
Transport equipment is provided by the Shipper.
Furthermore it is possible to specify where the transport equipment will have to be collected and
returned.
Example 23 – Collect and Return a Container
Transport equipment needs to be returned in Amsterdam at terminal X.
Note: It can be required to plan the related transport movements explicitly. For example in case
of container transport the collection of the (full container) and subsequent delivery will be
specified using transport movements.

GS1 XML Transport Instruction and Response Implementation Guide
Issue 1.0, Approved, 3-Sep-2012 All contents copyright © GS1 Page 26 of 37
9. Handling Instructions
Handling instructions can be specified for consignments as well as for shipments, and at header level
as well as detail level. It is possible to include multiple Handling Instruction segments at each level in
the transport instruction message structure.
9.1. When would I use this?
Handling instructions help to specify special precautions to protect the goods during transport.
9.2. How to specify handling instruction codes and text
Handling instructions may be sent as a code or a descriptive text or combination of both.
In case codes are used they should follow the table for EANCOM data-element 4079 (version 01B).
It is possible to include for each Handling Instruction how/where it should be used during execution of
the transportation by including an appropriate value in the PrintingInstructionCode.
Example 24 – Handle with care
Item needs to be handled with care, is glass. The text (Glass!) is also to be printed on the packing list.
9.3. How to specify temperature constraints
It is possible to specify temperature constraints both for storage and transport.
Example 25 – Temperature Constraints
Temperature of the goods during transport must be kept between 8 and 15 degrees.

GS1 XML Transport Instruction and Response Implementation Guide
Issue 1.0, Approved, 3-Sep-2012 All contents copyright © GS1 Page 27 of 37
10. Dangerous Goods
Dangerous goods details can be specified for consignments as well as for shipments, and at header
level as well as detail level.
10.1. How to describe Net Explosive Weight
In case of explosives the net explosive weight defines the explosive mass being transported without
packaging. For this to be described in the dangerous goods section of a consignment (or consignment
item) the NET_EXPLOSIVE_WEIGHT should be added to the DangerousGoodsAttributeCode code
list. This way one can specify that the net explosive weight is the target entity and the actual mass can
be specified by using the dangerousGoodsAttributeMeasurement as illustrated in the figure below.
Example 26 – Specifying net explosive weight
In the illustration below the dangerousGoodsAttribute specifies that 100 kilograms of weapons cartridges are
being transported.
10.2. How to describe dangerous goods sub class
In order to specify a hazard sub class one can simply just add the sub class in the
dangerousGoodsHazardClass and the main class can be derived from this since a sub class is always
the second order digit of its main class. In addition it’s possible to add further details in the
dangerGoodsDescription element as illustrated in the figure below.
Example 27 –Specifying the dangerous goods sub class
The dangerousGoodsHazardClass element specifies that cartridges for weapons belong to the dangerous goods
hazard class 1.4.

GS1 XML Transport Instruction and Response Implementation Guide
Issue 1.0, Approved, 3-Sep-2012 All contents copyright © GS1 Page 28 of 37
10.3. How to describe dangerous goods limited quantity
In order to describe the limited quantity level of dangerous goods the LIMITED_QUANTITY_LIMIT
must be selected from the dangerousGoodsAttributeCode1
Example 28 – Specifying the dangerous goods limited quantity
code list. After having selected this from
this code list the dangerousGoodsAttributeMeasurement can be used for specifying the quantity.
When specifying the dangerous limited quantity the dangerousGoodsAttribute element can be used. The
dangerouGoodsAttributeTypeCode specifies the type of attribute in question, in this case the limited quantity of a
dangerous goods substance. The limited quantity/weight is specified using the
dangerousGoodsAttributeMeasurement element.
10.4. How to describe dangerous goods excepted quantity
There is a MAXIMUM_EXEMPTION_LIMIT value in the dangerousGoodsAttributeCode code list. After
having selected this from this code list the dangerousGoodsAttributeMeasurement can be used for
specifying the quantity.
1 Change request needed since this code is not yet available in the standard.

GS1 XML Transport Instruction and Response Implementation Guide
Issue 1.0, Approved, 3-Sep-2012 All contents copyright © GS1 Page 29 of 37
Example 29 – Specifying the dangerous goods excepted quantity
The illustration below shows how the dangerousGoodsAttribute element is used for specifying the maximum
exemption limit of the dangerous goods substance.
10.5. How to include dangerous goods information for multiple modes
In the dangerousGoodsRegulationInformation element you can specify information related to specific
dangerous goods classification regimes. For example if there is a need to include dangerous goods
information related to both maritime transport and road transport one can include two
dangerousGoodsRegulationInformation elements, one that specifies details according to the IMDG
(Intermational Maritime Dangerous Goods) Code and one that specifies details according to the ADR
(European Agreement concerning the International Carriage of Dangerous Goods by Road) Code.
Example 30 – Specifying dangerous goods for multiple modes
In order to specify dangerous goods information for two or more transport modes one can include one
dangerousGoodsRegulationInformation element for each mode.

GS1 XML Transport Instruction and Response Implementation Guide
Issue 1.0, Approved, 3-Sep-2012 All contents copyright © GS1 Page 30 of 37
11. Advanced Consignment Scenarios
When there is a need to combine consignments or shipments during (part of) their journey advanced
constructs are needed.
11.1. How to specify Consolidation and Break Bulk operations
All goods items and load units that are to be consolidated are considered as parts of shipments.
Consolidation takes place when these shipments, possibly from several senders, are grouped into one
consignment. The purpose of consolidation is to support efficient handling and transport of several
shipments that require the same transport service. The subsequent transport operations will utilise the
aggregate set of information about the consignment and not the information relating to each shipment.
An example of a consolidation is when a set of pallets are loaded into a single container and the
subsequent transport operations address only the information relating to the container and not each
single pallet within it.
A break bulk operation takes place when the shipments are decoupled from their "parent"
consignment and managed as individual units. An example of a break bulk operation is when the
pallets are unloaded from a single container.
During a transport a shipment and consignment can be involved in a number of consolidation and
break-bulk operations.
A consolidation of shipments is in a Transport Instruction described by means of one consignment
element and one or more shipment element for each shipment being consolidated. The consignment
element refers to all consolidated shipments in the 'containedShipmentReference' element as
illustrated in the example below.

GS1 XML Transport Instruction and Response Implementation Guide
Issue 1.0, Approved, 3-Sep-2012 All contents copyright © GS1 Page 31 of 37
Example 31 – Consolidation and Break-bulk
As the example below illustrates, the individual shipments are described in the Transport Instruction
and the consignment element includes a reference to all of them. Another thing to note is that since
this is a Transport Instruction concerning consolidation, this must be expressed in the
transportServiceCategoryType element.
Note: Code list must be amended to include consolidation (and break-bulk).
11.2. How to specify Cross-docking operations
The Transport Instruction may be used to steer cross-dock operations across a network of cross-dock
hubs. Two types of instructions are required in such cases:
1. Instruction to a cross-dock hub to ship incoming goods to a next hub.
2. Instruction to a cross-dock hub to reconstruct the orders per final destination.
Note: Important to note is that these instructions are not used to instruct on the transport
between hubs, but purely to instruct on the grouping and shipping.

GS1 XML Transport Instruction and Response Implementation Guide
Issue 1.0, Approved, 3-Sep-2012 All contents copyright © GS1 Page 32 of 37
Example 32 – Instruction to cross-dock to next hub
Consignee 7322111700012 is GLN of the final
Transport service condition 14 Through Transport indicates the consignment needs to be cross-docked.
hub.
Planned arrival location 7355667000120 is the GLN of the next
hub
Shipment information holds the information on the orders per final destination. This information is included to
enable to forward this information to the next hub, and have it available at the final hub. In the consignment the
references to the contained shipments are included.
The shipment details for each of the shipments are included in the same Transport Instruction, using the
transportInstructionShipment element.

GS1 XML Transport Instruction and Response Implementation Guide
Issue 1.0, Approved, 3-Sep-2012 All contents copyright © GS1 Page 33 of 37
Example 33 – Instruction to reconstruct order for final destination
To trigger the order reconstruction at the final hub the following information the following solution can be applied.
Consignee 7322111700012 identifies still the GLN of the final hub.
Transport service condition 992
specifies shipments need to be reconstructed by order to be delivered to the final
destination.
Shipment information holds the information on the orders per final destination. In the consignment the references
to the contained shipments are included.
The shipment details for each of the shipments are included in the same Transport Instruction, using the
transportInstructionShipment element.
2 Need a new code to support this scenario.

GS1 XML Transport Instruction and Response Implementation Guide
Issue 1.0, Approved, 3-Sep-2012 All contents copyright © GS1 Page 34 of 37
12. Multi modal transport
Important: This chapter contains topics related to the Road – Ferry – Road scenario that came
out of the eFreight implementation project. Some of these topics may also apply to other
scenarios. In future versions we plan to include more multi-mode scenarios.
12.1. How to include the Release ID
The Release ID will be added as a transportReference in the consignment section as illustrated in the
figure below.
Note: If there is a need to securely communicate the release ID, it is assumed that the entire
message will be encrypted.
Example 34 – Release ID
Release ID for the consignment is GotKielReleaseID12345.
12.2. How to describe a boarded transport means
It is possible to define a transport means as part of the cargo, for example a truck when loaded onto a
ship.

GS1 XML Transport Instruction and Response Implementation Guide
Issue 1.0, Approved, 3-Sep-2012 All contents copyright © GS1 Page 35 of 37
Example 35 – Boarded transport means
When the transport means is boarded onboard a ferry this will be regarded as a part of the
consignment by the ferry operator. Hence details related to the transport means and transport
equipment associated with such a transport (e.g. tractor and trailer) is to be added to the consignment
element.
Two sub-elements of consignment are suited for defining characteristics associated with the transport
means. These are the transportCargoCharacteristics where gross weight and net weight is added and
includedTransportEquipment where one can specify dimensions and vehicle identification.

GS1 XML Transport Instruction and Response Implementation Guide
Issue 1.0, Approved, 3-Sep-2012 All contents copyright © GS1 Page 36 of 37
12.3. How to indicate power supply requirements for transport equipment
Example 36 – Power supply requirements
In order to specify that a trailer or other types of transport equipment requires power supply when boarded on-
board the ferry this may be specified by using the handlingInstructionText and/or the handlingInstructionCode3
elements.
12.4. How to describe passenger information
In order to describe details associated with the driver and additional passengers of a transport means
in an accompanied scenario the passengerInformation element in transportInstructionConsignment
should be used. This should not be confused with the associatedPerson element in
transportInstructionTransportMovement which is targeted for describing persons associated with the
ferry (e.g. captain or crew).
In passengerInformation each passengerCategory requires a separate passengerInformation element.
The example below shows two passengers; one driver and one accompanying family member.
Example 37 – Passenger information
The illustration below shows how the passengerInformation element can be used to describe both a driver of an
accompanying transport means and a passenger (in this case a family member).
3 The latter requires such a value to be present in the HandlingInstructionCode code list.

GS1 XML Transport Instruction and Response Implementation Guide
Issue 1.0, Approved, 3-Sep-2012 All contents copyright © GS1 Page 37 of 37
13. About this Guide
Acknowledgements
GS1 would like to specially thank the following individuals for their contributions to this guide.
Name Organization
Jaco Voorspuij DHL
Fred Kempkes Unilever
Geert Simmer GSPro
Mia Lenman GS1 Sweden
Roman Strand GS1 Germany
Audun Vennesland SINTEF
Coen Janssen GS1 Global Office
Shan Welch GS1 UK
Bonnie Ryan GS1 Australia
Andrew Jones General Mills
This guide has been prepared in collaboration with the e-Freight (European e-Freight
Capabilities for Co-modal Transport) project. GS1 would in particular like to thank Audun
Vennesland from SINTEF for his contributions to this document. More information on
eFreight can be found on
http://www.efreightproject.eu/.
Maintenance
Maintenance of this guide is handled via the GS1 Global Standards Management Process (GSMP). In
case you would like to suggest any changes or modifications to the guide please access the GSMP
work request system http://wr.gs1.org/