Lexicon I O | 22 Owner's Manual English IO Original
Lexicon I-O | 22 Owner's Manual English io_22_manual_original Lexicon - I-O | 22 - Owner's Manual English
User Manual: Pdf Lexicon I-O | 22 Owner's Manual English Lexicon - I-O | 22 - Owner's Manual English
Open the PDF directly: View PDF
.
Page Count: 28
- IMPORTANT SAFETY INSTRUCTIONS
- Service Info
- Warranty
- Introduction
- Front Panel
- Rear and Side Panels
- Connecting the IO 22
- IO 22 Example Project - Recording a Guitar
- Block Diagram
- Specifications

Owner's Manual

IMPORTANT SAFETY INSTRUCTIONS
U.K. MAINS PLUG WARNING
A molded mains plug that has been cut off from the cord us
unsafe. Discard the mains plug at a suitable disposal facility.
NEVER UNDER ANY CIRCUMSTANCES SHOULD YOU INSERT
A DAMAGED OR CUT MAINS PLUG INTO A 13 AMP POWER
SOCKET. Do not use the mains plug without the fuse cover
in place. Replacement fuse covers can be obtained from your
local retailer. Replacement fuses are 13 amps and MUST be
ASTA approved to BS1362.
SAFETY INSTRUCTIONS
NOTICE FOR CUSTOMERS IF YOUR UNIT IS EQUIPPED WITH A POWER CORD.
WARNING: THIS APPLIANCE SHALL BE CONNECTED TO A MAINS SOCKET
OUTLET WITH A PROTECTIVE EARTHING CONNECTION.
The cores in the mains lead are coloured in accordance with the following code:
GREEN and YELLOW - Earth BLUE - Neutral BROWN - Live
As colours of the cores in the mains lead of this appliance may not cor-
respond with the coloured markings identifying the terminals in your plug,
proceed as follows:
• The core which is coloured green and yellow must be connected to the
terminal in the plug marked with the letter E, or with the earth symbol,
or coloured green, or green and yellow.
• The core which is coloured blue must be connected to the terminal
marked N or coloured black.
• The core which is coloured brown must be connected to the terminal
marked L or coloured red.
This equipment may require the use of a different line cord, attachment
plug, or both, depending on the available power source at installation.
If the attachment plug needs to be changed, refer servicing to qualified
service personnel who should refer to the table below. The green/yellow
wire shall be connected directly to the units chassis.
CONDUCTOR WIRE COLOR
Normal Alt
LLIVE BROWN BLACK
NNEUTRAL BLUE WHITE
EEARTH GND GREEN/YEL GREEN
WARNING: If the ground is defeated, certain fault conditions in the unit
or in the system to which it is connected can result in full line voltage
between chassis and earth ground. Severe injury or death can then result if
the chassis and earth ground are touched simultaneously.
The symbols shown above are internationally accepted symbols that
warn of potential hazards with electrical products. The lightning flash
with arrowpoint in an equilateral triangle means that there are danger-
ous voltages present within the unit. The exclamation point in an
equilateral triangle indicates that it is necessary for the user to refer to
the owner’s manual.
These symbols warn that there are no user serviceable parts inside
the unit. Do not open the unit. Do not attempt to service the unit
yourself. Refer all servicing to qualified personnel. Opening the chassis
for any reason will void the manufacturer’s warranty. Do not get the
unit wet. If liquid is spilled on the unit, shut it off immediately and
take it to a dealer for service. Disconnect the unit during storms to
prevent damage.
WARNING FOR YOUR PROTECTION
READ THE FOLLOWING:
KEEP THESE INSTRUCTIONS
HEED ALL WARNINGS
FOLLOW ALL INSTRUCTIONS
THE APPARATUS SHALL NOT BE EXPOSED
TO DRIPPING OR SPLASHING LIQUID AND
NO OBJECT FILLED WITHI LIQUID, SUCH AS
VASES, SHALL BE PLACED ON THE APPARA-
TUS.
CLEAN ONLY WITH A DRY CLOTH.
DO NOT BLOCK ANY OF THE VENTILATION
OPENINGS. INSTALL IN ACCORDANCE WITH
THE MANUFACTURER’S INSTRUCTIONS.
DO NOT INSTALL NEAR ANY HEAT SOURC-
ES SUCH AS RADIATORS, HEAT REGISTERS,
STOVES, OR OTHER APPARATUS (INCLUD-
ING AMPLIFIERS) THAT PRODUCE HEAT.
ONLY USE ATTACHMENTS/ACCESSORIES
SPECIFIED BY THE MANUFACTURER.
UNPLUG THIS APPARATUS DURING LIGHT-
NING STORMS OR WHEN UNUSED FOR
LONG PERIODS OF TIME.
Do not defeat the safety purpose of the polar-
ized or grounding-type plug. A polarized plug
has two blades with one wider than the other. A
grounding type plug has two blades and a third
grounding prong. The wide blade or third prong
are provided for your safety. If the provided plug
does not fit your outlet, consult an electrician for
replacement of the obsolete outlet.
Protect the power cord from being walked on
or pinched particularly at plugs, convenience
receptacles, and the point where they exit from
the apparatus.
Use only with the cart stand, tripod bracket, or
table specified by the manufacture, or sold with
the apparatus. When a cart is used, use caution
when moving the cart/apparatus combination to
avoid injury from tip-over.
Refer all servicing to to qualified service person-
nel. Servicing is required when the apparatus has
been damaged in any way, such as power-supply
cord or plug is damaged, liquid has been spilled
or objects have fallen into the apparatus, the
apparatus has been exposed to rain or moisture,
does not operate normally, or has been dropped.
POWER ON/OFF SWITCH: The Power switch
used in this piece of equipment DOES NOT
break the connection from the mains.
MAINS DISCONNECT: The plug shall remain
readily operable. For rack-mount or installation
where plug is not accessible, an all-pole mains
switch with a contact separation of at least 3
mm in each pole shall be incorporated into the
electrical installation of the rack or building.
FOR UNITS EQUIPPED WITH EXTERNALLY
ACCESSIBLE FUSE RECEPTACLE: Replace fuse
with same type and rating only.
MULTIPLE-INPUT VOLTAGE: This equipment
may require the use of a different line cord,
attachment plug, or both, depending on the avail-
able power source at installation. Connect this
equipment only to the power source indicated
on the equipment rear panel. To reduce the risk
of fire or electric shock, refer servicing to quali-
fied service personnel or equivalent.
If connected to 240V supply, a suitable CSA/UL
certified power cord shall be used for this supply.

DECLARATION OF CONFORMITY
Manufacturer’s Name: Lexicon Professional
Manufacturer’s Address: 8760 S. Sandy Parkway
Sandy, Utah 84070, USA
declares that the product:
Product name: Lexicon IO22
Product option: all (requires Class II power adapter that conforms
to the requirements of EN60065, EN60742, or equivalent.)
conforms to the following Product Specifications:
Safety: IEC 60065 -01+Amd 1
EMC: EN 55022:2006
EN 55024:1998
FCC Part 15
Supplementary Information:
The product herewith complies with the requirements of the:
Low Voltage Directive 2006/95/EC
EMC Directive 2004/108/EC.
RoHS Directive 2002/95/EC
WEEE Directive 2002/96/EC
EC Regulation 278/2009
With regard to Directive 2005/32/EC and EC Regulation 1275/2008 of 17 December 2008, this product
is designed, produced, and classified as Professional Audio Equipment and thus is exempt from this Directive.
Roger Johnsen
Director, Engineering
Signal Processing
8760 S. Sandy Parkway
Sandy, Utah 84070, USA
Date: April 28, 2011
European Contact: Your local Lexicon Sales and Service Office or
Harman Signal Processing
8760 South Sandy Parkway
Sandy, Utah
84070 USA
Ph: (801) 566-8800
Fax: (801) 568-7583
IMPORTANT SAFETY INSTRUCTIONS
If you want to dispose this product, do not mix it with general household waste. There is a
separate collection system for used electronic products in accordance with legislation that
requires proper treatment, recovery and recycling.
Private household in the 25 member states of the EU, in Switzerland and Norway may return their used
electronic products free of charge to designated collection facilities or to a retailer (if you purchase a similar
new one).
For Countries not mentioned above, please contact your local authorities for a correct method of disposal.
By doing so you will ensure that your disposed product undergoes the necessary treatment, recovery and
recycling and thus prevent potential negative effects on the environment and human health.
ELECTROMAGNETIC
COMPATIBILITY
This device complies with part 15 of the FCC Rules and the Product Specifications noted on the Declaration
of Conformity. Operation is subject to the following two conditions:
• this device may not cause harmful
interference, and
• this device must accept any interference received, including interference that may cause undesired operation.
Operation of this unit within significant
electromagnetic fields should be avoided.
• use only shielded interconnecting cables.

Service Info
If you require technical support, contact Lexicon® Professional Customer Service.
Be prepared to accurately describe the problem. Know the serial number of your unit,
found on a sticker attached to the bottom of the IO 22. If you have not already taken
the time to fill out your warranty registration card and send it in, please do so now.
Before you return a product to the factory for service, we recommend you refer to
the manual. Make sure you have correctly followed installation steps and operation
procedures. If you are still unable to solve a problem, contact our Customer Service
Department at (801) 568-7660 for consultation. If you need to return a product
to the factory for service, you MUST contact Customer Service to obtain a Return
Authorization Number. No returned products will be accepted at the factory without a
Return Authorization Number. Please refer to the Warranty information on the follow-
ing page, which extends to the first end-user. After expiration of the warranty, a reason-
able charge will be made for parts, labor, and packing if you choose to use the factory
service facility. In all cases, you are responsible for transportation charges to the factory.
Lexicon Professional will pay return shipping if the unit is still under warranty.
Use the original packing material if it is available. Mark the package with the name
of the shipper and with these words in red: DELICATE INSTRUMENT, FRAGILE!
Insure the package properly. Ship prepaid, not collect. Do not ship parcel post.
Warranty
This warranty is valid only for the original purchaser and only in the United States.
1. The warranty registration card that accompanies this product must be mailed (or
online regisration must be completed at www.lexiconpro.com) within 30 days after
purchase date to validate this warranty. Proof-of-purchase is considered to be the
burden of the consumer.
2. Lexicon Professional warrants this product, when bought and used solely within
the U.S., to be free from defects in materials and workmanship under normal use
and service.
3. Lexicon Professional’s liability under this warranty is limited to repairing or,
at our discretion, replacing defective materials that show evidence of defect,
provided the product is returned to Lexicon Professional WITH RETURN
AUTHORIZATION from the factory, where all parts and labor will be covered
up to a period of 1 year. A Return Authorization number must be obtained from
Lexicon Professional by telephone. The company shall not be liable for any conse-
quential damage as a result of the product’s use in any circuit or assembly.
4. Lexicon Professional reserves the right to make changes in design or make addi-
tions to or improvements upon this product without incurring any obligation to
install the same additions or improvements on products previously manufactured.
5. The foregoing is in lieu of all other warranties, expressed or implied, and Lexicon
Professional neither assumes nor authorizes any person to assume on its behalf any
obligation or liability in connection with the sale of this product. In no event shall
Lexicon Professional or its dealers be liable for special or consequential damages or
from any delay in the performance of this warranty due to causes beyond its control.

Table of Contents
IMPORTANT SAFETY INSTRUCTIONS ..................................... 2
SERvICE INFO ...................................................................... 4
WARRANTY ......................................................................... 4
INTROdUCTION ................................................................... 1
Features ......................................................................... 1
Unpacking your IO 22 Desktop Recording Interface .... 2
Included Items .............................................................. 2
System Requirements .................................................... 2
FRONT PANEL ...................................................................... 3
REAR ANd SIdE PANELS ...................................................... 5
CONNECTING ThE IO 22...................................................... 7
Microphones ................................................................. 7
Line Level Sources ......................................................... 7
Instruments ................................................................... 7
Computer/Digital Audio Workstation (DAW) .............. 7
Headphones .................................................................. 7
Monitor Speakers .......................................................... 7
Example Connections .................................................... 8
IO 22 ExAMPLE PROjECT - RECORdING A GUITAR .............. 9
Install Drivers, Control Software, and Cubase® LE ....... 9
Activate Cubase LE ................................................ 9
Set Up Windows® Audio and MIDI (Optional) .... 10
Example Project Connections ........................................ 10
Connect the Guitar ................................................ 11
Connect the Headphones ...................................... 12
Connect the Computer .......................................... 13
Listen to the Guitar Input (Direct)................................ 13
Set Up Cubase® LE for IO 22 (Windows®) ................... 14
Set Up Cubase® LE for IO 22 (Mac®) ........................... 15
Record a Track in Cubase® LE ...................................... 16
Create a New Project ............................................. 16
Start Recording ...................................................... 17
Listen to the Recording.......................................... 17
Audio Mixdown ..................................................... 18
Options and Features in Cubase LE ....................... 18
Using the Pantheon II Reverb in Cubase LE.......... 18
BLOCK dIAGRAM ................................................................ 19
SPECIFICATIONS ................................................................. 21


1
Introduction
Congratulations and thank you for purchasing the Lexicon® IO 22 desktop
recording interface!
The patent-pending IO 22 design fits where it makes the most sense,
between your keyboard and monitor. With all level meters and gain controls
at your fingertips, you’ll wonder why no one ever thought of it before.
Featuring newly designed dbx® 60V high-voltage, ultra-low noise micro-
phone preamps on every channel, the IO 22 is more than equipped to
provide professional recordings that keep your music sounding its best. The
preamps run on a 60V supply to guarantee stability and provide you with
a superior recording across a wide dynamic range. Performance driven A/D
- D/A converters ensure pristine 24bit/96kHz audio to capture every subtle
detail of your performance.
The Lexicon name is synonymous with “the world’s best reverb.” The
Pantheon™ II VST/AU reverb plug-in features 6 reverb types with 16 adjustable
parameters, and 35 factory presets that range from Vocal to Live Sound and
Special Effects. It’s easy to complete your mix and make your music sound its
best with the exquisitely rich, full reverbs that made Lexicon famous.
Features
• dbx® high-voltage, ultra-low noise microphone preamps
• 2 analog combi-jacks for mic/line inputs
• 1 side panel ¼" instrument input
• 2 analog ¼" TRS outputs
• 1 headphone output with dedicated volume control
• MIDI in and out
• USB 2.0 Audio Interface
• 44.1 to 96KHz sample rates, 24 bit conversion

2
Unpacking your IO 22 Desktop Recording Interface
Each IO 22 desktop recording interface is shipped in one carton, containing
the IO 22 unit and a software DVD for Windows® and Macintosh® systems.
After unpacking, save all the packaging materials in case you ever have to
ship the unit. Thoroughly inspect the IO 22 unit and packing materials for
signs of damage. Report any shipment damage to the carrier that delivered
the product or dealer from whom you purchased the product at once.
Included Items
• IO 22 Desktop Recording Interface
• Installer DVD containing drivers, this manual, the Lexicon Pantheon II
reverb plug-in, the XILS3 SE plug-in, Cubase LE Recording Software,
and ToonTrack® EZDrummer Lite for Mac® and Windows®
• USB cable
• Lexicon Professional warranty registration
• Power Supply
NOTE: The full Cubase LE manual is located on the software DVD.
System Requirements
Powerful software for audio recording requires a powerful computer with
the right operating system software, processor and memory. Most comput-
ers currently sold already meet these requirements, or can be upgraded to
be compatible with the IO 22. As with all such systems, adding more RAM
than the minimum will allow you to do more processing and improve per-
formance.
Windows® Vista, XP, 7 (Minimum System Requirements)
• Multicore processor
• 1GB RAM
• Display Resolution 1024 x 768 pixels
• DVD-ROM drive
• Internet access required for software license activation
Mac® (Minimum System Requirements)
• Intel® processor
• 1 GB RAM
• OS X Version 10.4.9 or higher
• Display Resolution 1024 x 768 pixels
• DVD-ROM drive
• Internet access required for software license activation
Note: Adobe Reader is required to view the pdf documents on the DVD.

3
Front Panel
1 2
3 4 5 6 7 8 9 10 11
1. INPUT LEVEL LEDS
These indicate signal level for each input by showing the remaining head-
room before clipping. Their values are:
Red Clipping
Yellow –3dB
Green –6dB
Green –9dB
Green –12dB
Green –18dB
Green –24dB
Green –30dB
2. OUTPUT LEVEL LEDS
These indicate signal level for each output by showing the remaining head-
room before clipping. Their values are:
Red Clipping
Yellow –3dB
Green –6dB
Green –9dB
Green –12dB
Green –18dB
Green –24dB
Green –30dB
3. PHONES LEVEL KNOB
Adjust headphone output signal level here.
4. MIC/LINE/INST 1 GAIN KNOB
Adjusts the input gain level for Mic/Line 1 or Instrument 1.

4
5. INSTRUMENT LED
Lights when a 1/4" plug is inserted into the Instrument jack on the right
side panel.
6. STEREO BUTTON AND STEREO LED
This button toggles between Stereo mode and Mono mode for the Mic/Line
1 input (or Instrument input) and Mic/Line 2 input. The LED lights when
Stereo mode is on.
In Stereo mode (Stereo LED is on), the Instrument and Mic/Line 1 input
signals are sent to the Left Main Out, while the Mic/Line 2 input signal is
sent to the Right Main Out.
In Mono mode (Stereo LED is off), each pair of input signals is mixed
together and sent to the Left and Right Main Outs as a mono signal. One
pair includes Instrument or Mic/Line 1 and Mic Line 2.
This does not affect the signal that is sent to the computer.
7. 48V LED
Lights when phantom power is active for the Mic/Line 1 and 2 input pair.
Phantom power can be turned on for the combi-jack input pair via the 48V
buttons on the back panel. Dynamic microphones do not require phantom
power to operate. Most condenser microphones do require phantom power
to operate. If you are unsure about the phantom power requirements for
your microphone, consult your microphone’s documentation or contact the
manufacturer.
8. MIC/LINE 2 GAIN KNOB
Adjusts the input gain level for Mic/Line 2.
9. OUTPUT LEVEL KNOB
Controls the Left and Right Main output level.
10. MONITOR MIX KNOB
The IO 22 unit gives you the ability to hear your analog input signals
directly and immediately while recording without having to adjust levels
in software and before the delay caused by digital converters and computer
recording latency. This zero-latency analog monitoring is controlled by the
Monitor Mix knob, which you can use to adjust the blend between the
live analog inputs (called “Direct”) and any sounds coming back from the
computer via USB (“Playback”). To hear only the live source input signals
plugged into the IO 22, turn the Mix knob fully left to Direct. To hear only
the mix from the computer, turn the Mix knob fully right to Playback. The
output from the Monitor Mix control is routed to the Main outputs and
Headphone outputs.
11. USB LED
Lights when a USB connection is detected.

5
Rear and Side Panels
1 3
24 5 6 7 8 9
1. INSTRUMENT INPUT
This unbalanced input accepts a 1/4” connector and supports instrument
level sources (including guitars). Note that when the Instrument input is
connected, the Mic/Line input 1 is disabled.
2. POWER SWITCH
Turns the IO 22 power on and off.
3. POWER JACK
Use only the included power supply (see specifications section for further
details).
4. USB PORT
The USB Port is used to connect the IO 22 to your computer. A standard
USB cable is included. The IO 22 is only compatible with USB 2.0.
5. MIDI IN AND OUT
The MIDI jacks provide MIDI input and MIDI output to and from your
computer. Connect your MIDI keyboards, sound modules, and external
controllers here.
6. MAIN OUTPUTS
These outputs support balanced TRS or unbalanced TS ¼” connections.
These outputs can be connected to a mixing board, power amplifier, pow-
ered studio monitors, recorder, or another line level input. Use balanced
cables for these connections. When connecting to other balanced equipment,
use balanced cables for best performance.
7. MIC/LINE INPUTS 1–2
These balanced inputs accept XLR or 1/4” connectors, and support mic and
line level sources. Note that when the Instrument input is connected, the
Mic/Line input 1 is disabled.

6
8. 48V PHANTOM POWER BUTTON - MIC/LINE 1 AND MIC/LINE 2
This enables the phantom power to the Mic/Line 1 and Mic/Line 2 inputs.
When it's on, the +48V LED between Mic/Line/Inst Gain knobs 1 and 2
lights on the front panel. Dynamic microphones do not require phantom
power to operate. Most condenser microphones do require phantom power
to operate. If you are unsure about the phantom power requirements for
your microphone, consult your microphone’s documentation or contact the
manufacturer. This switch should be OFF if you are connecting any line-
level source to the Mic In jacks.
9. HEADPHONE JACK
The Headphone output accommodates stereo headphones with a 1/4" stereo
plug. This output is the same as those sent to the Main Outputs, but with its
own independent level control.

7
Connecting the IO 22
Microphones
Plug an XLR cable directly from a microphone into the desired Mic/Inst
input on the IO 22 rear panel.
If your microphone requires phantom power, first make sure the microphone
is connected, then press the +48V button/LED for the corresponding input
pair on the rear panel. If your mics don’t need phantom power, it is best to
leave it off.
Note: Some microphones can be damaged by +48V phantom power.
Consult your microphone's documentation before enabling +48V phantom
power.
Line Level Sources
Line level sources include keyboards, drum machines, CD players, and
external microphone preamps, effects and guitar processors. Plug a 1/4" TS
(unbalanced) or TRS (balanced) cable directly from the line level source into
the desired Mic/Inst input on the IO 22 rear panel. For the best noise rejec-
tion, use balanced cables when connecting to balanced line level sources.
Instruments
The Instrument jack on the right side panel accepts signals from instruments
like electric guitars and basses. Plug a standard unbalanced 1/4" TS (instru-
ment) cable directly from the instrument into the Instrument input jack on
the right side panel of the IO 22. Note that when the Instrument input is
connected, the Mic/Line 1 input is disabled.
Computer/Digital Audio Workstation (DAW)
Connect your computer's USB port to the USB port on the IO 22 rear
panel using a standard USB cable (included).
Headphones
Connect headphones to the Headphone jack located on the left side panel.
The Headphone jack accepts 1⁄4" TRS connectors. Adjust headphone vol-
ume with the Phones Level knob.
Monitor Speakers
Using ¼" cables, connect the L/R Main Output jacks on the rear panel to
the appropriate inputs on your mixer, power amp, or powered monitors.
Adjust the output volume with the Output Level knob. When connecting to
other balanced equipment, use balanced cables for best performance.

8
Example Connections
USB Cable

9
IO 22 Example Project - Recording a Guitar
Follow the steps in this example to start using the IO 22 and become famil-
iar with it. This example uses Cubase® LE, but the IO 22 works with many
DAW applications.
Install Drivers, Control Software, and Cubase® LE
1. Insert the DVD into your DVD-ROM drive. The Installer should start
automatically.
If the Installer doesn't start automatically, you can start it manually by
opening the approprate file on the DVD:
Mac®: Open Me
Windows®: InstallationMenu.exe
2. Once the Installer is open, follow the on-screen instructions to install
the software you wish to use.
Note: You must install the IO 22 Drivers to use the IO 22 with
Cubase® LE. You must also install Cubase LE to follow the steps in the
example project on the following pages.
The latest IO 22 drivers can also be downloaded from www.lexiconpro.
com.
Activate Cubase LE
1. Install Cubase LE.
2. Start Cubase LE and click 'Register Now' or go to www.steinberg.net/
en/mysteinberg
3. Create a MySteinberg account (follow onscreen instructions) and log
on to MySteinberg.
4. Click on your version of Cubase LE in the Activation & Reactivation
section then click 'More' in the Permanent Activation section.
5. Type in your Soft-eLicense Number (Sel Nr.). This number can be
found in the eLicenser Control Center in the following locations:
Windows: Start > All Programs > Syncrosoft > eLicenser Control
Center.
Mac: Applications > eLicenser Control Center.
6. Select Lexicon in the Hardware Manufacturer field and click
'RequestActivation Code'.
7. Copy your Activation code.
8. Go back to the eLicenser Control Center window (from step 5) and
click 'Enter Activation Code'.
9. Type in your activation code, click 'Continue', then click 'Download
License'.
10. Once the license has downloaded, click 'Close'.
eLicense Number
(20 characters)
Activation code
(32 characters)

10
Set Up Windows® Audio and MIDI (Optional)
When the Drivers and Control Software were installed, Windows may have
automatically selected them as your default audio and MIDI outputs. This
means that your Windows sounds will be sent to the IO 22 rather than your
computer’s sound card. We need to check if these have been changed and
return the settings to what they were before.
1. Select Start>Control Panel>Sound and Audio Devices (XP) or
Hardware and Sound (Vista/7).
2. Select the Audio tab (XP) or Manage Audio Devices (Vista/7).
3. Under Sound Playback>Default device (XP), or Playback (Vista/7),
make sure your computer’s sound card is selected as the default device.
4. Under Sound Recording>Default device (XP), or Recording (Vista/7),
make sure your computer’s sound card is selected as the default device.
5. Under MIDI Music Playback>Default device, open the pull-down
menu and make sure Microsoft GS Wavetable Synth is selected as the
default device (XP only).
Example Project Connections
USB Cable

11
Connect the Guitar
1. Turn the Mic/Line/Inst 1 knob all the way down.
Mic/Line/Inst 1 Knob
2. Connect your guitar to the Instrument 1 input on the right side panel.
Instrument 1 input

12
Connect the Headphones
1. Turn the Phones 1 knob all the way down.
Phones 1 Knob
2. Connect your headphones to the Phones 1 jack on the left side panel.
Phones 1 input

13
Connect the Computer
Connect your computer's USB port to the USB port on the IO 22 rear
panel using a standard USB cable (included).
USB Cable
Listen to the Guitar Input (Direct)
1. Put on the headphones
2. Set the monitor mix to 12:00. This will let you hear an equal blend of the
signals going into the IO 22 as well as signals coming from Cubase.
3. Play the guitar and turn up the line 1 input level until you see signal on
the line 1 input meter.
4. Gradually turn up the Phones 1 knob until you reach a comfortable lis-
tening level.

14
Set Up Cubase® LE for IO 22 (Windows®)
1. Make sure the included USB cable is connected to your computer and to
the IO 22 and the IO 22 is turned on.
2. Start Cubase® LE (from the Start menu under Lexicon®).
3. If you see the warning shown below, click OK.
4. Once you are in Cubase LE, go to Devices>Device Setup.
5. Under Devices, click on VST Audio System and select Lexicon IO 22
from the ASIO Driver pull-down menu if it is not already selected. Click
on Switch to switch the driver, then click OK in the Device Setup dialog.
You are now ready to begin recording using your IO 22 and Cubase LE.
Note: In many cases you can improve performance by selecting a higher
latency setting from the System Performance drop-down menu on the ASIO
control panel (Devices > Device Setup > Lexicon IO 22 > Control Panel
> ASIO).

15
Set Up Cubase® LE for IO 22 (Mac®)
1. Make sure the included USB cable is connected to your computer and to
the IO 22, the Mixer is open, and the IO 22 is turned on.
2. Open Cubase LE (located in the Applications folder), and go to
Devices>Device Setup as shown below.
3. Click VST Audio System and select Lexicon IO 22 as the ASIO Driver
if it is not already selected.
4. Cubase® LE will now ask you if you would like to switch the driver.
Select Switch then OK.
5. Ensure the driver is loaded by clicking Reset. Then click OK.
Mac® OS 10.4.x users only: After selecting Lexicon IO 22 as the ASIO
Driver, you may need to verify that your device inputs are active. To do this,
follow these steps:
1. Select Device>VST Connections from the menu bar.
2. When the VST Connections panel appears, click the Inputs tab.
3. The box under the Audio Device column may say “Not Connected”. If
it does, click in this box and select Lexicon IO 22 to enable the IO 22
inputs.
4. Close the VST Connections window.
You are now ready to start recording with Cubase LE, described in the next
section,

16
Record a Track in Cubase® LE
Create a New Project
1. In Cubase, click File > New Project. The New Project dialog opens.
2. Select Lexicon IO 22 Mono In and click OK.
3. Select a project folder and click Choose.
4. Add a mono track by clicking Project -> Add Track -> Audio. Choose
the Mono configuration and click OK.
5. In the Audio 1 window, the Record Enable button should already be
red. If it isn't, click it so that it turns red.
6. In the Audio 1 window, click the Input Monitoring button so that it
is not lit.

17
Start Recording
1. Click the Record button on Cubase® LE’s Transport control.
Record Button
2. Play the guitar.
3. When you are finished recording press the Stop button.
Stop Button
Listen to the Recording
1. In Cubase, click the Go to Zero button.
Go to Zero Button
2. Turn the Phones knob all the way down.
3. Put on the headphones.
4. In Cubase, click the Play button.
Play Button
5. On the IO 22, gradually turn up the Phones knob until you reach a
comfortable listening level.
Once you add a track to your Cubase project the Input Routing field will
default to IO 22 In 1. However if you connect instruments to other inputs
on the IO 22 you will need to change the input routing for the track you are
recording onto. Please refer to the chart below to see how the input routing
labels in Cubase LE correspond to the physical inputs on the IO 22.
IO 22 Input
Input Routing Labels for Mono
Tracks in Cubase LE (When using
the Lexicon® IO 22 Mono In
Project Template)
1IO 22 In 1
2IO 22 In 2

18
Audio Mixdown
You can use the audio mixdown function in Cubase® LE to create a .wav file
from your Cubase project. The .wav file can then be burned onto a CD or
played using your computer's media player. Cubase LE does not mixdown
to mp3 format; however, you can use other software to convert a .wav file to
mp3 format.
To mixdown your project, you will first need to set the left and right loca-
tors; one way to set the locators is to press [Ctrl] + [A] on your computer's
keyboard and then press [P]. You can also click and drag either of the mark-
ers to the desired position.
Once the locaters are set, go to File > Export > Audio mixdown. Click on
the ‘Choose’ button and name the file in the ‘File name:’ field and select the
location that you want the .wav file to be saved to in the ‘Look in’ field and
click the ‘Save’ button. The file must first be saved onto your computer's
hard drive before it can be burned onto a CD.
Next, select Wave File (.wav) in the ‘File Format’ field, set ‘Sample Rate’ to
44.1 kHz, set ‘Bit Depth’ to 16 bit, and click Export.
Options and Features in Cubase LE
Cubase LE contains many advanced features and options for recording, edit-
ing and mixing audio. To learn more about these features please see the
Getting started and Operation Manual sections found in Cubase LE under
Help > Documentation.
Using the Pantheon II Reverb in Cubase LE
The Pantheon II reverb can be set up in Cubase LE in two ways: as an insert
on an audio track, or as an insert on an FX channel.
To use the Pantheon as an insert on an audio track:
1. Make sure the IO 22 is powered on and connected to your computer
(Pantheon II will function only when an IO device is detected).
2. Click the Inserts tab for the channel on which you wish to insert the
Pantheon II reverb.
3. Click in a blank slot and choose Earlier VST Plug-ins > Lexicon >
Pantheon II. You will hear the Pantheon II reverb only on the audio
track on which it was inserted.
To use the Pantheon II as an insert on FX Channel:
1. Make sure the IO 22 is powered on and connected to your computer
(Pantheon II will function only when an IO device is detected).
2. Add an FX channel. To do this, go to Project > Add track > FX
Channel, then click on the Inserts tab for the FX Channel.
3. Click in a blank slot and choose Earlier VST Plug-ins > Lexicon >
Pantheon II.
4. Click the Sends tab for any audio track that you would like to affect with
reverb.
5. Click in a blank slot and set the output to FX-1 Pantheon II.
6. Click on the Power button and set the send level to the desired position.
Any number of audio tracks can send signal to the FX channel.

19
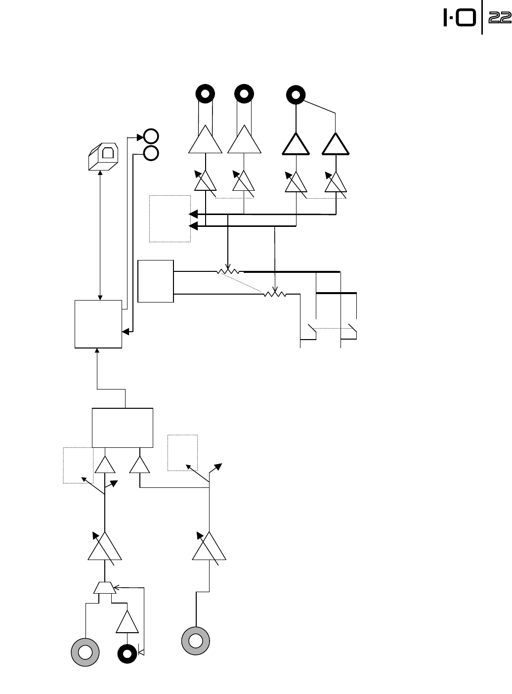
Block Diagram
A/D
Mic or Line Input 1
Instrument Input 1
Hi-Z
0 to 58dB
Level Control 1
USB
Control USB Jack
Right TRS Out
Left TRS Out
Headphone 1 Output
D/A
Monitor
Mix
L R
Monitor
Level
LEDs
Output Level
HP Volume
Input 1
LEDs
Mic or Line Input 2
0 to 58dB
Level Control 2 Input 2
LEDs
M1
M2
M1
M2
Stereo
MIDI
I/O

20

21
Specifications
Microphone Inputs: Female XLR Pin 2 Hot
Input Impedance: 3kΩ balanced
Phantom Power: +48 Volts
Maximum gain: +58 dB
E.I.N. (at max gain): −125 dBu @ 58dB gain typical (150Ω source)
−129 dBu @ 58dB gain typical A-weighted (150Ω source)
Maximum Input Level: +21 dBu at minimum gain
Frequency Response: +0/−1 dB, 20Hz - 20kHz
THD+N: <0.006%, 20Hz - 20kHz (mic input to main output) 0 dBu input level
<0.003%, 1kHz, +5 dBu input level
Line Inputs: 1/4” TRS balanced or unbalanced
Input Impedance: 20kΩ balanced, 13kΩ unbalanced
Maximum Input Level: +32 dBu
Frequency Response: +0/−1.5 dB, 20Hz - 20kHz (reference 1kHz)
THD+N: <0.004%, 20Hz - 20kHz (line input to main output) 0 dBu input level
Instrument Input: 1/4” TS unbalanced
Input Impedance: 1MΩ
Maximum Input Level: +13 dBu
Frequency Response: +0/−2 dB, 20Hz - 20kHz (instrument input to main output)
THD+N: <0.004%, 20Hz - 20kHz, 0 dBu input level
Line Outputs: 1/4” TRS balanced or unbalanced
Level: >+18 dBu maximum
Impedance: 32Ω Balanced, 16Ω Unbalanced
Headphone Output: 1/4” stereo jack 350mW per channel at 50Ω
MIDI Interface: 5 pin DIN connectors for MIDI in and MIDI out (5 volt signal)
Sample Rate: 44.1, 48, 88.2, or 96 kHz (determined by computer application)
Dynamic Range: A/D (24 Bit) 105 dB typical, A-weighted, 20Hz - 20kHz
(44.1 kHz sample rate)
D/A (24 Bit) 107 dB typical, A-weighted, 20Hz - 20kHz
A/D/A (24 Bit) 102 dB typical, A-weighted, 20Hz - 20kHz
Power Requirements: *IMPORTANT NOTE: There are two different models of the IO 22. Ensure that you
properly match the power requirements screening on the back panel of the IO 22 with
the corresponding adapter model listed below.
9 VAC 1.3 A 12 W*
Power adaptors available for:
Japan: 100 VAC, 50/60 Hz Adapter: PS0913B - 100*
US and Canada: 120 VAC, 60 Hz Adapter: PS0913B - 120*
Europe: 230 VAC, 50 Hz Adapter: PS0913B - 230*
UK: 240 VAC, 50 Hz Adapter: PS0913B - 240*
Australia: 240 VAC, 50 Hz Adapter: PS0913B - 240-AU*
9 VDC 1.3 A 12 W*
Power adaptors available for:
US, Canada, Europe, Japan: 100-240 VAC, 50/60 Hz Adapter: PS0913DC-01*
Australia & UK: 100-240 VAC, 50/60 Hz Adapter: PS0913DC-02*
Dimensions: 12" W x 4" H x 3.75" D
Weight:ˇ 2.35 lbs
Lexicon® engineers are constantly working to improve the quality of our products. Specifications are
therefore subject to change without notice.

Harman
8760 South Sandy Parkway | Sandy, Utah 84070
U.S.A.
Phone: (801)-568-7660 | Fax: (801) 568-7662
IO 22
Questions or comments?
Email us at: support@lexiconpro.com
or visit us online at www.lexiconpro.com
Copyright 2011 Lexicon®
U.S. Patents Pending Part# 5007643 Rev A