Instruction 062a41cb4c654039aa4a2fddd6cb3a3b
Instruction 55Fbafa0Ad444C3781924Effeb8Cf33A instruction_55fbafa0ad444c3781924effeb8cf33a instruction_55fbafa0ad444c3781924effeb8cf33a instruction upload idei74
2016-10-31
: Pdf Instruction 062A41Cb4C654039Aa4A2Fddd6Cb3A3B instruction_062a41cb4c654039aa4a2fddd6cb3a3b instruction upload
Open the PDF directly: View PDF
.
Page Count: 1229 [warning: Documents this large are best viewed by clicking the View PDF Link!]

MG7700 series
Онлайн-руководство
Прочтите это
Функции принтера
Обзор
Печать
Копирование
Сканирование
Устранение неполадок
Русский (Russian)

Содержание
Замечания по использованию сайта и файлов cookie. . . . . . . . . . . . . . . . . . 20
Использование данного онлайн-руководства. . . . . . . . . . . . . . . . . . . . . . . . . 22
Товарные знаки и лицензии. . . . . . . . . . . . . . . . . . . . . . . . . . . . . . . . . . . . . . . 23
Рекомендации по поиску. . . . . . . . . . . . . . . . . . . . . . . . . . . . . . . . . . . . . . . . . . 27
Использование Устройства. . . . . . . . . . . . . . . . . . . . . . . . . . . . . . . . . . . . . . . . 29
Печать фотографий с компьютера. . . . . . . . . . . . . . . . . . . . . . . . . . . . . . . . . . . . . . . . . 30
Копирование оригиналов. . . . . . . . . . . . . . . . . . . . . . . . . . . . . . . . . . . . . . . . . . . . . . . . . 34
Печать фотографий. . . . . . . . . . . . . . . . . . . . . . . . . . . . . . . . . . . . . . . . . . . . . . . . . . . . . 37
Печать этикетки для диска с компьютера. . . . . . . . . . . . . . . . . . . . . . . . . . . . . . . . . . . . 40
Копирование этикетки диска. . . . . . . . . . . . . . . . . . . . . . . . . . . . . . . . . . . . . . . . . . . . . . 44
Функции принтера. . . . . . . . . . . . . . . . . . . . . . . . . . . . . . . . . . . . . . . . . . . . . . . 48
Простая установка беспроводного подключения в режиме прямого подключения. . 49
Простая печать фотографий с помощью My Image Garden. . . . . . . . . . . . . . . . . . . . . 50
Легко создавайте и распечатывайте красивые индивидуальные этикетки дисков
(CD/DVD/BD). . . . . . . . . . . . . . . . . . . . . . . . . . . . . . . . . . . . . . . . . . . . . . . . . . . . . . . . . . . 52
Загрузка различного содержимого. . . . . . . . . . . . . . . . . . . . . . . . . . . . . . . . . . . . . . . . . 53
Печать материалов с помощью Easy-PhotoPrint+ (веб-приложение). . . . . . . . . . . . . . 54
Доступные способы подключения. . . . . . . . . . . . . . . . . . . . . . . . . . . . . . . . . . . . . . . . . . 55
Прямое подключение (Windows XP). . . . . . . . . . . . . . . . . . . . . . . . . . . . . . . . . . . . . . . . . . . . . . . . . . . 58
Ограничения. . . . . . . . . . . . . . . . . . . . . . . . . . . . . . . . . . . . . . . . . . . . . . . . . . . . . . . . . . . . . . . . . . . . . . 61
Удобное сканирование с использованием функции автоматического сканирования. 63
Сканирование оригиналов, превышающих по размеру рабочую поверхность. . . . . . 64
Сканирование нескольких оригиналов в один прием. . . . . . . . . . . . . . . . . . . . . . . . . . 65
Использование PIXMA/MAXIFY Cloud Link. . . . . . . . . . . . . . . . . . . . . . . . . . . . . . . . . . . 66
Уведомление о печати с помощью веб-службы. . . . . . . . . . . . . . . . . . . . . . . . . . . . . . . . . . . . . . . . . 67
Использование PIXMA/MAXIFY Cloud Link с принтера. . . . . . . . . . . . . . . . . . . . . . . . . . . . . . . . . . . . 69
Перед использованием программы PIXMA/MAXIFY Cloud Link. . . . . . . . . . . . . . . . . . . . . . . . . 70
Регистрация информации о принтере в программе PIXMA/MAXIFY Cloud Link. . . . . . . . . . . . 72
Управление приложением. . . . . . . . . . . . . . . . . . . . . . . . . . . . . . . . . . . . . . . . . . . . . . . . . . . 75
Использование PIXMA/MAXIFY Cloud Link. . . . . . . . . . . . . . . . . . . . . . . . . . . . . . . . . . . . . . . . . 80
Облако Windows. . . . . . . . . . . . . . . . . . . . . . . . . . . . . . . . . . . . . . . . . . . . . . . . . . . . . . . . . . . 83
Облако Устранение неполадок. . . . . . . . . . . . . . . . . . . . . . . . . . . . . . . . . . . . . . . . . . . . . . . . . . . 86

Использование PIXMA/MAXIFY Cloud Link со смартфона, планшета или компьютера. . . . . . . . . . 87
Перед использованием программы Canon Inkjet Cloud Printing Center. . . . . . . . . . . . . . . . . . . 88
Требования для работы Canon Inkjet Cloud Printing Center. . . . . . . . . . . . . . . . . . . . . . . . 89
Регистрация информации о пользователе в программе Canon Inkjet Cloud Printing Center. . 90
Регистрация информации о пользователе в программе Canon Inkjet Cloud Printing Center
(модели с цветным ЖК-монитором). . . . . . . . . . . . . . . . . . . . . . . . . . . . . . . . . . . . . . . . . . . 91
Регистрация информации о пользователе в программе Canon Inkjet Cloud Printing Center
(модели с монохромным ЖК-монитором). . . . . . . . . . . . . . . . . . . . . . . . . . . . . . . . . . . . . . 98
Регистрация информации о пользователе в программе Canon Inkjet Cloud Printing Center
(модели без ЖК-монитора). . . . . . . . . . . . . . . . . . . . . . . . . . . . . . . . . . . . . . . . . . . . . . . . . 106
Использование программы Canon Inkjet Cloud Printing Center. . . . . . . . . . . . . . . . . . . . . . . . . 113
Окно Canon Inkjet Cloud Printing Center. . . . . . . . . . . . . . . . . . . . . . . . . . . . . . . . . . . . . . . 117
Добавление Принтера. . . . . . . . . . . . . . . . . . . . . . . . . . . . . . . . . . . . . . . . . . . . . . . . . . . . . . . . . 155
Добавление пользователя PIXMA/MAXIFY Cloud Link. . . . . . . . . . . . . . . . . . . . . . . . . . . . . . . 157
Устранение неполадок программы Canon Inkjet Cloud Printing Center. . . . . . . . . . . . . . . . . . 162
Простая печать со смартфона или планшета с помощью Canon PRINT Inkjet/SELPHY.
. . . . . . . . . . . . . . . . . . . . . . . . . . . . . . . . . . . . . . . . . . . . . . . . . . . . . . . . . . . . . . . . . . . . . 166
Печать с помощью Windows RT. . . . . . . . . . . . . . . . . . . . . . . . . . . . . . . . . . . . . . . . . . . 167
Проверка сведений о Принтере. . . . . . . . . . . . . . . . . . . . . . . . . . . . . . . . . . . . . . . . . . . 168
Обращение с бумагой, оригиналами, чернильными контейнерами, диском,
допускающим печать, картой памяти и т. д.. . . . . . . . . . . . . . . . . . . . . . . . . 172
Загрузка бумаги. . . . . . . . . . . . . . . . . . . . . . . . . . . . . . . . . . . . . . . . . . . . . . . . . . . . . . . . 173
Источники для загрузки бумаги. . . . . . . . . . . . . . . . . . . . . . . . . . . . . . . . . . . . . . . . . . . . . . . . . . . . . . 174
Загрузка бумаги небольшого размера, например 10 x 15 см (4 x 6 дюймов). . . . . . . . . . . . . . . . . 177
Загрузка бумаги большого размера, например A4 или Letter. . . . . . . . . . . . . . . . . . . . . . . . . . . . . 181
Загрузка конвертов. . . . . . . . . . . . . . . . . . . . . . . . . . . . . . . . . . . . . . . . . . . . . . . . . . . . . . . . . . . . . . . 186
Установка диска, допускающего печать. . . . . . . . . . . . . . . . . . . . . . . . . . . . . . . . . . . . 190
Меры предосторожности при печати на дисках, допускающих печать. . . . . . . . . . . . . . . . . . . . . . 191
Действия перед установкой диска, допускающего печать. . . . . . . . . . . . . . . . . . . . . . . . . . . . . . . . 192
Установка диска, допускающего печать. . . . . . . . . . . . . . . . . . . . . . . . . . . . . . . . . . . . . . . . . . . . . . . 193
Извлечение диска, допускающего печать. . . . . . . . . . . . . . . . . . . . . . . . . . . . . . . . . . . . . . . . . . . . . 195
Закрепление/отсоединение лотка для диска. . . . . . . . . . . . . . . . . . . . . . . . . . . . . . . . . . . . . . . . . . . 197
Загрузка оригиналов. . . . . . . . . . . . . . . . . . . . . . . . . . . . . . . . . . . . . . . . . . . . . . . . . . . . 198
Загрузка оригиналов на Стекло рабочей поверхности. . . . . . . . . . . . . . . . . . . . . . . . . . . . . . . . . . . 199
Загрузка оригиналов для каждой функции. . . . . . . . . . . . . . . . . . . . . . . . . . . . . . . . . . . . . . . . . . . . 200
Оригиналы, которые можно загрузить. . . . . . . . . . . . . . . . . . . . . . . . . . . . . . . . . . . . . . . . . . . . . . . . 203

Закрепление/отсоединение крышки сканера. . . . . . . . . . . . . . . . . . . . . . . . . . . . . . . . . . . . . . . . . . . 204
Вставка карты памяти. . . . . . . . . . . . . . . . . . . . . . . . . . . . . . . . . . . . . . . . . . . . . . . . . . . 205
Перед вставкой карты памяти. . . . . . . . . . . . . . . . . . . . . . . . . . . . . . . . . . . . . . . . . . . . . . . . . . . . . . . 206
Вставка карты памяти. . . . . . . . . . . . . . . . . . . . . . . . . . . . . . . . . . . . . . . . . . . . . . . . . . . . . . . . . . . . . 208
Извлечение карты памяти. . . . . . . . . . . . . . . . . . . . . . . . . . . . . . . . . . . . . . . . . . . . . . . . . . . . . . . . . . 210
Замена чернил. . . . . . . . . . . . . . . . . . . . . . . . . . . . . . . . . . . . . . . . . . . . . . . . . . . . . . . . 211
Замена чернил. . . . . . . . . . . . . . . . . . . . . . . . . . . . . . . . . . . . . . . . . . . . . . . . . . . . . . . . . . . . . . . . . . . 212
Проверка состояния чернил. . . . . . . . . . . . . . . . . . . . . . . . . . . . . . . . . . . . . . . . . . . . . . . . . . . . . . . . 217
Проверка уровня чернил с помощью сенсорного экрана на устройстве. . . . . . . . . . . . . . . . 218
Проверка уровня чернил по Индикаторам чернильниц. . . . . . . . . . . . . . . . . . . . . . . . . . . . . . 219
Обслуживание. . . . . . . . . . . . . . . . . . . . . . . . . . . . . . . . . . . . . . . . . . . . . . . . . 221
Если печать стала бледной или неравномерной. . . . . . . . . . . . . . . . . . . . . . . . . . . . . 222
Процедура обслуживания. . . . . . . . . . . . . . . . . . . . . . . . . . . . . . . . . . . . . . . . . . . . . . . . . . . . . . . . . . 223
Печать образца для проверки сопел. . . . . . . . . . . . . . . . . . . . . . . . . . . . . . . . . . . . . . . . . . . . . . . . . 225
Оценка образца для проверки сопел. . . . . . . . . . . . . . . . . . . . . . . . . . . . . . . . . . . . . . . . . . . . . . . . . 227
Очистка Печатающей головки. . . . . . . . . . . . . . . . . . . . . . . . . . . . . . . . . . . . . . . . . . . . . . . . . . . . . . . 229
Глубокая очистка Печатающей головки. . . . . . . . . . . . . . . . . . . . . . . . . . . . . . . . . . . . . . . . . . . . . . . 231
Выравнивание Печатающей головки. . . . . . . . . . . . . . . . . . . . . . . . . . . . . . . . . . . . . . . . . . . . . . . . . 233
Выравнивание печатающих головок вручную. . . . . . . . . . . . . . . . . . . . . . . . . . . . . . . . . . . . . . . . . . 235
Выполнение функций обслуживания с компьютера (Windows). . . . . . . . . . . . . . . . . 240
Очистка печатающих головок. . . . . . . . . . . . . . . . . . . . . . . . . . . . . . . . . . . . . . . . . . . . . . . . . . . . . . . 241
Выравнивание положения печатающих головок. . . . . . . . . . . . . . . . . . . . . . . . . . . . . . . . . . . . . . . . 244
Выравнивание положения печатающих головок вручную. . . . . . . . . . . . . . . . . . . . . . . . . . . . . . . . 246
Печать образца для проверки сопел. . . . . . . . . . . . . . . . . . . . . . . . . . . . . . . . . . . . . . . . . . . . . . . . . 250
Очистка. . . . . . . . . . . . . . . . . . . . . . . . . . . . . . . . . . . . . . . . . . . . . . . . . . . . . . . . . . . . . . 251
Очистка наружной поверхности Устройства. . . . . . . . . . . . . . . . . . . . . . . . . . . . . . . . . . . . . . . . . . . 252
Очистка Стекла рабочей поверхности и Крышки сканера. . . . . . . . . . . . . . . . . . . . . . . . . . . . . . . . 253
Очистка Подающего ролика. . . . . . . . . . . . . . . . . . . . . . . . . . . . . . . . . . . . . . . . . . . . . . . . . . . . . . . . 254
Чистка внутренних компонентов Устройства (чистка поддона). . . . . . . . . . . . . . . . . . . . . . . . . . . . 256
Чистка прокладки в кассете. . . . . . . . . . . . . . . . . . . . . . . . . . . . . . . . . . . . . . . . . . . . . . . . . . . . . . . . 259
Обзор. . . . . . . . . . . . . . . . . . . . . . . . . . . . . . . . . . . . . . . . . . . . . . . . . . . . . . . . 260
Безопасность. . . . . . . . . . . . . . . . . . . . . . . . . . . . . . . . . . . . . . . . . . . . . . . . . . . . . . . . . . 262
Меры предосторожности. . . . . . . . . . . . . . . . . . . . . . . . . . . . . . . . . . . . . . . . . . . . . . . . . . . . . . . . . . . 263
Нормативная информация. . . . . . . . . . . . . . . . . . . . . . . . . . . . . . . . . . . . . . . . . . . . . . . . . . . . . . . . . 265
Основные компоненты и их использование. . . . . . . . . . . . . . . . . . . . . . . . . . . . . . . . . 266

Основные компоненты. . . . . . . . . . . . . . . . . . . . . . . . . . . . . . . . . . . . . . . . . . . . . . . . . . . . . . . . . . . . . 267
Вид спереди. . . . . . . . . . . . . . . . . . . . . . . . . . . . . . . . . . . . . . . . . . . . . . . . . . . . . . . . . . . . . . . . . 268
Вид сзади. . . . . . . . . . . . . . . . . . . . . . . . . . . . . . . . . . . . . . . . . . . . . . . . . . . . . . . . . . . . . . . . . . . 270
Вид внутренних частей. . . . . . . . . . . . . . . . . . . . . . . . . . . . . . . . . . . . . . . . . . . . . . . . . . . . . . . . 271
Панель управления. . . . . . . . . . . . . . . . . . . . . . . . . . . . . . . . . . . . . . . . . . . . . . . . . . . . . . . . . . . 272
Электропитание. . . . . . . . . . . . . . . . . . . . . . . . . . . . . . . . . . . . . . . . . . . . . . . . . . . . . . . . . . . . . . . . . . 274
Проверка включения питания. . . . . . . . . . . . . . . . . . . . . . . . . . . . . . . . . . . . . . . . . . . . . . . . . . . 275
Включение и выключение Устройства. . . . . . . . . . . . . . . . . . . . . . . . . . . . . . . . . . . . . . . . . . . . 276
Уведомление о штепселе шнура питания или шнуре питания. . . . . . . . . . . . . . . . . . . . . . . . 278
Уведомление об отсоединении кабеля питания от электросети. . . . . . . . . . . . . . . . . . . . . . . 279
Использование панели управления. . . . . . . . . . . . . . . . . . . . . . . . . . . . . . . . . . . . . . . . . . . . . . . . . . 280
Изменение параметров. . . . . . . . . . . . . . . . . . . . . . . . . . . . . . . . . . . . . . . . . . . . . . . . . 285
Изменение параметров принтера с компьютера (Windows). . . . . . . . . . . . . . . . . . . . . . . . . . . . . . . 286
Изменение параметров печати. . . . . . . . . . . . . . . . . . . . . . . . . . . . . . . . . . . . . . . . . . . . . . . . . . 287
Регистрация профиля часто используемой конфигурации печати. . . . . . . . . . . . . . . . . . . . . 288
Управление питанием Принтера. . . . . . . . . . . . . . . . . . . . . . . . . . . . . . . . . . . . . . . . . . . . . . . . 290
Уменьшение издаваемого Принтером шума. . . . . . . . . . . . . . . . . . . . . . . . . . . . . . . . . . . . . . . 292
Изменение режима работы Принтера. . . . . . . . . . . . . . . . . . . . . . . . . . . . . . . . . . . . . . . . . . . . 294
Изменение параметров с помощью панели управления. . . . . . . . . . . . . . . . . . . . . . . . . . . . . . . . . 296
Изменение параметров с помощью панели управления. . . . . . . . . . . . . . . . . . . . . . . . . . . . . 297
Парам.печати. . . . . . . . . . . . . . . . . . . . . . . . . . . . . . . . . . . . . . . . . . . . . . . . . . . . . . . . . . . . . . . . 299
Настройки сети. . . . . . . . . . . . . . . . . . . . . . . . . . . . . . . . . . . . . . . . . . . . . . . . . . . . . . . . . . . . . . . 301
Польз. параметры устройства. . . . . . . . . . . . . . . . . . . . . . . . . . . . . . . . . . . . . . . . . . . . . . . . . . 307
Параметры печати PictBridge. . . . . . . . . . . . . . . . . . . . . . . . . . . . . . . . . . . . . . . . . . . . . . . . . . . 309
Выбор языка. . . . . . . . . . . . . . . . . . . . . . . . . . . . . . . . . . . . . . . . . . . . . . . . . . . . . . . . . . . . . . . . . 312
Фоновый цвет главного экрана. . . . . . . . . . . . . . . . . . . . . . . . . . . . . . . . . . . . . . . . . . . . . . . . . . 313
Обновление микропрограммы. . . . . . . . . . . . . . . . . . . . . . . . . . . . . . . . . . . . . . . . . . . . . . . . . . 314
Настройки кассеты. . . . . . . . . . . . . . . . . . . . . . . . . . . . . . . . . . . . . . . . . . . . . . . . . . . . . . . . . . . . 315
Сброс настройки. . . . . . . . . . . . . . . . . . . . . . . . . . . . . . . . . . . . . . . . . . . . . . . . . . . . . . . . . . . . . 316
Параметры ECO. . . . . . . . . . . . . . . . . . . . . . . . . . . . . . . . . . . . . . . . . . . . . . . . . . . . . . . . . . . . . . 317
Параметры бесшумного режима. . . . . . . . . . . . . . . . . . . . . . . . . . . . . . . . . . . . . . . . . . . . . . . . 319
Настройка слота карты памяти в качестве гнезда карты памяти компьютера. . . . . . . . . . . . . . . . 320
Настройка слота карты памяти в качестве гнезда карты памяти компьютера. . . . . . . . . . . . 321
Сетевое подключение. . . . . . . . . . . . . . . . . . . . . . . . . . . . . . . . . . . . . . . . . . . . . . . . . . 323
Рекомендации по сетевому подключению. . . . . . . . . . . . . . . . . . . . . . . . . . . . . . . . . . . . . . . . . . . . . 324
Параметры сети по умолчанию. . . . . . . . . . . . . . . . . . . . . . . . . . . . . . . . . . . . . . . . . . . . . . . . . 325
Обнаружен еще один принтер с таким же именем. . . . . . . . . . . . . . . . . . . . . . . . . . . . . . . . . . 327

Подключение к другому компьютеру через локальную сеть/Изменение способа подключения
с USB на локальную сеть. . . . . . . . . . . . . . . . . . . . . . . . . . . . . . . . . . . . . . . . . . . . . . . . . . . . . . 328
Печать параметров сети. . . . . . . . . . . . . . . . . . . . . . . . . . . . . . . . . . . . . . . . . . . . . . . . . . . . . . . 329
Передача данных по сети (Windows). . . . . . . . . . . . . . . . . . . . . . . . . . . . . . . . . . . . . . 333
Проверка и изменение параметров сети. . . . . . . . . . . . . . . . . . . . . . . . . . . . . . . . . . . . . . . . . . . . . . 334
IJ Network Tool. . . . . . . . . . . . . . . . . . . . . . . . . . . . . . . . . . . . . . . . . . . . . . . . . . . . . . . . . . . . . . . 335
Изменение параметров на вкладке «Беспроводная сеть». . . . . . . . . . . . . . . . . . . . . . . . . . . 336
Изменение расширенных параметров WEP. . . . . . . . . . . . . . . . . . . . . . . . . . . . . . . . . . . . . . . 338
Изменение расширенных параметров WPA/WPA2. . . . . . . . . . . . . . . . . . . . . . . . . . . . . . . . . . 340
Изменение параметров на вкладке «Проводная сеть». . . . . . . . . . . . . . . . . . . . . . . . . . . . . . 343
Изменение параметров на вкладке «Пароль администратора». . . . . . . . . . . . . . . . . . . . . . . 344
Мониторинг состояния беспроводной локальной сети. . . . . . . . . . . . . . . . . . . . . . . . . . . . . . . 345
Изменение параметров в разделе «Прямое подключение». . . . . . . . . . . . . . . . . . . . . . . . . . 348
Инициализация параметров сети. . . . . . . . . . . . . . . . . . . . . . . . . . . . . . . . . . . . . . . . . . . . . . . . 350
Просмотр измененных параметров. . . . . . . . . . . . . . . . . . . . . . . . . . . . . . . . . . . . . . . . . . . . . . 352
IJ Network Tool (сетевое подключение). . . . . . . . . . . . . . . . . . . . . . . . . . . . . . . . . . . . . . . . . . . . . . . 353
Экран «Canon IJ Network Tool». . . . . . . . . . . . . . . . . . . . . . . . . . . . . . . . . . . . . . . . . . . . . . . . . . 354
Экран «Конфигурация». . . . . . . . . . . . . . . . . . . . . . . . . . . . . . . . . . . . . . . . . . . . . . . . . . . . . . . . 358
Вкладка «Беспроводная сеть». . . . . . . . . . . . . . . . . . . . . . . . . . . . . . . . . . . . . . . . . . . . . . . . . . 359
Экран «Поиск». . . . . . . . . . . . . . . . . . . . . . . . . . . . . . . . . . . . . . . . . . . . . . . . . . . . . . . . . . . . . . . 362
Экран «Сведения о WEP». . . . . . . . . . . . . . . . . . . . . . . . . . . . . . . . . . . . . . . . . . . . . . . . . . . . . . 364
Экран «Сведения о WPA/WPA2». . . . . . . . . . . . . . . . . . . . . . . . . . . . . . . . . . . . . . . . . . . . . . . . 365
Экран Подтверждение типа проверки подлинности. . . . . . . . . . . . . . . . . . . . . . . . . . . . . . . . . 366
Экран «PSK: настройка кодовой фразы и динамического шифрования». . . . . . . . . . . . . . . . 367
Экран «Подтверждение информации настройки». . . . . . . . . . . . . . . . . . . . . . . . . . . . . . . . . . 368
Вкладка «Проводная сеть». . . . . . . . . . . . . . . . . . . . . . . . . . . . . . . . . . . . . . . . . . . . . . . . . . . . . 369
Вкладка «Пароль администратора». . . . . . . . . . . . . . . . . . . . . . . . . . . . . . . . . . . . . . . . . . . . . . 370
Экран «Сведения о сети». . . . . . . . . . . . . . . . . . . . . . . . . . . . . . . . . . . . . . . . . . . . . . . . . . . . . . 371
Вкладка «Управление доступом». . . . . . . . . . . . . . . . . . . . . . . . . . . . . . . . . . . . . . . . . . . . . . . . 372
Экран Введите доступный MAC-адрес/Добавить доступный MAC-адрес. . . . . . . . . . . . . . . . 376
Экран «Введите доступный IP-адрес»/Экран «Добавить доступный IP-адрес». . . . . . . . . . . 377
IJ Network Tool (другие экраны). . . . . . . . . . . . . . . . . . . . . . . . . . . . . . . . . . . . . . . . . . . . . . . . . . . . . 379
Экран «Canon IJ Network Tool». . . . . . . . . . . . . . . . . . . . . . . . . . . . . . . . . . . . . . . . . . . . . . . . . . 380
Экран «Состояние». . . . . . . . . . . . . . . . . . . . . . . . . . . . . . . . . . . . . . . . . . . . . . . . . . . . . . . . . . . 384
Экран «Измерение производительности подключения». . . . . . . . . . . . . . . . . . . . . . . . . . . . . 385
Экран «Обслуживание». . . . . . . . . . . . . . . . . . . . . . . . . . . . . . . . . . . . . . . . . . . . . . . . . . . . . . . . 387
Экран «Сетевая настройка гнезда карты памяти». . . . . . . . . . . . . . . . . . . . . . . . . . . . . . . . . . 388
Экран «Связывание с портом». . . . . . . . . . . . . . . . . . . . . . . . . . . . . . . . . . . . . . . . . . . . . . . . . . 390
Экран «Сведения о сети». . . . . . . . . . . . . . . . . . . . . . . . . . . . . . . . . . . . . . . . . . . . . . . . . . . . . . 391

Рекомендации по передаче данных по сети. . . . . . . . . . . . . . . . . . . . . . . . . . . . . . . . . . . . . . . . . . . 392
Использование слота карты памяти в сети. . . . . . . . . . . . . . . . . . . . . . . . . . . . . . . . . . . . . . . . 393
Драйвер принтера не связан с портом. . . . . . . . . . . . . . . . . . . . . . . . . . . . . . . . . . . . . . . . . . . . 396
Технические термины. . . . . . . . . . . . . . . . . . . . . . . . . . . . . . . . . . . . . . . . . . . . . . . . . . . . . . . . . 397
Ограничения. . . . . . . . . . . . . . . . . . . . . . . . . . . . . . . . . . . . . . . . . . . . . . . . . . . . . . . . . . . . . . . . . 404
Брандмауэр (Firewall). . . . . . . . . . . . . . . . . . . . . . . . . . . . . . . . . . . . . . . . . . . . . . . . . . . . . . . . . 405
Обеспечение оптимального качества печати. . . . . . . . . . . . . . . . . . . . . . . . . . . . . . . . 406
Советы по чернилам. . . . . . . . . . . . . . . . . . . . . . . . . . . . . . . . . . . . . . . . . . . . . . . . . . . . . . . . . . . . . . 407
Инструкции по печати. . . . . . . . . . . . . . . . . . . . . . . . . . . . . . . . . . . . . . . . . . . . . . . . . . . . . . . . . . . . . 409
Проверьте параметры бумаги перед печатью. . . . . . . . . . . . . . . . . . . . . . . . . . . . . . . . . . . . . . . . . 410
После загрузки бумаге укажите сведения о бумаге, используемой в установленной кассете. . . 411
Отмена задания печати. . . . . . . . . . . . . . . . . . . . . . . . . . . . . . . . . . . . . . . . . . . . . . . . . . . . . . . . . . . . 412
Сохранение высокого качества печати. . . . . . . . . . . . . . . . . . . . . . . . . . . . . . . . . . . . . . . . . . . . . . . 413
Транспортировка принтера. . . . . . . . . . . . . . . . . . . . . . . . . . . . . . . . . . . . . . . . . . . . . . . . . . . . . . . . . 414
Юридические ограничения на сканирование/копирование. . . . . . . . . . . . . . . . . . . . . 416
Технические характеристики. . . . . . . . . . . . . . . . . . . . . . . . . . . . . . . . . . . . . . . . . . . . . 417
Сведения о бумаге. . . . . . . . . . . . . . . . . . . . . . . . . . . . . . . . . . . . . . . . . . . . . 421
Подходящие типы носителей. . . . . . . . . . . . . . . . . . . . . . . . . . . . . . . . . . . . . . . . . . . . . 422
Предел загрузки бумаги. . . . . . . . . . . . . . . . . . . . . . . . . . . . . . . . . . . . . . . . . . . . . . . . . . . . . . . . . . . 425
Типы носителей, непригодные для использования. . . . . . . . . . . . . . . . . . . . . . . . . . . 427
Печать на бумаге Art Paper. . . . . . . . . . . . . . . . . . . . . . . . . . . . . . . . . . . . . . . . . . . . . . 428
Область печати. . . . . . . . . . . . . . . . . . . . . . . . . . . . . . . . . . . . . . . . . . . . . . . . . . . . . . . . 430
Область печати. . . . . . . . . . . . . . . . . . . . . . . . . . . . . . . . . . . . . . . . . . . . . . . . . . . . . . . . . . . . . . . . . . 431
Размеры бумаги, отличные от форматов Letter, Legal, Конверты. . . . . . . . . . . . . . . . . . . . . . . . . . 432
Letter, Legal. . . . . . . . . . . . . . . . . . . . . . . . . . . . . . . . . . . . . . . . . . . . . . . . . . . . . . . . . . . . . . . . . . . . . . 433
Размеры бумаги Art Paper. . . . . . . . . . . . . . . . . . . . . . . . . . . . . . . . . . . . . . . . . . . . . . . . . . . . . . . . . . 434
Конверты. . . . . . . . . . . . . . . . . . . . . . . . . . . . . . . . . . . . . . . . . . . . . . . . . . . . . . . . . . . . . . . . . . . . . . . . 436
Диски, допускающие печать. . . . . . . . . . . . . . . . . . . . . . . . . . . . . . . . . . . . . . . . . . . . . . . . . . . . . . . . 437
Пароль администратора. . . . . . . . . . . . . . . . . . . . . . . . . . . . . . . . . . . . . . . . . 438
Проверка подлинности. . . . . . . . . . . . . . . . . . . . . . . . . . . . . . . . . . . . . . . . . . 440
Местоположение серийного номера. . . . . . . . . . . . . . . . . . . . . . . . . . . . . . . 441
Список функций для каждой модели. . . . . . . . . . . . . . . . . . . . . . . . . . . . . . . 442
Печать. . . . . . . . . . . . . . . . . . . . . . . . . . . . . . . . . . . . . . . . . . . . . . . . . . . . . . . . 443
Печать с компьютера. . . . . . . . . . . . . . . . . . . . . . . . . . . . . . . . . . . . . . . . . . . . . . . . . . . 444

Печать с помощью прикладной программы (драйвер принтера Windows). . . . . . . . . . . . . . . . . . . 445
Печать с применением простой настройки. . . . . . . . . . . . . . . . . . . . . . . . . . . . . . . . . . . . . . . . 446
Параметры бумаги в драйвере принтера и в принтере (тип носителя). . . . . . . . . . . . . 449
Параметры бумаги в драйвере принтера и в принтере (размер бумаги). . . . . . . . . . . . 451
Различные способы печати. . . . . . . . . . . . . . . . . . . . . . . . . . . . . . . . . . . . . . . . . . . . . . . . . . . . . 452
Настройка «Размер стр.» и «Ориентация». . . . . . . . . . . . . . . . . . . . . . . . . . . . . . . . . . . . 453
Настройка количества копий и порядка печати страниц. . . . . . . . . . . . . . . . . . . . . . . . . 455
Настройка поля для переплета. . . . . . . . . . . . . . . . . . . . . . . . . . . . . . . . . . . . . . . . . . . . . 457
Выполнение печати без полей. . . . . . . . . . . . . . . . . . . . . . . . . . . . . . . . . . . . . . . . . . . . . . 459
Печать по размеру бумаги. . . . . . . . . . . . . . . . . . . . . . . . . . . . . . . . . . . . . . . . . . . . . . . . . 462
Печать с масштабированием. . . . . . . . . . . . . . . . . . . . . . . . . . . . . . . . . . . . . . . . . . . . . . . 464
Печать на развороте. . . . . . . . . . . . . . . . . . . . . . . . . . . . . . . . . . . . . . . . . . . . . . . . . . . . . . 467
Печать в виде плитки/постера. . . . . . . . . . . . . . . . . . . . . . . . . . . . . . . . . . . . . . . . . . . . . . 469
Печать буклета. . . . . . . . . . . . . . . . . . . . . . . . . . . . . . . . . . . . . . . . . . . . . . . . . . . . . . . . . . . 472
Двухсторонняя печать. . . . . . . . . . . . . . . . . . . . . . . . . . . . . . . . . . . . . . . . . . . . . . . . . . . . . 474
Печать штампа и фона. . . . . . . . . . . . . . . . . . . . . . . . . . . . . . . . . . . . . . . . . . . . . . . . . . . . 478
Сохранение штампа. . . . . . . . . . . . . . . . . . . . . . . . . . . . . . . . . . . . . . . . . . . . . . . . . . . . . . 481
Регистрация изображения для использования в качестве фона. . . . . . . . . . . . . . . . . . 485
Настройка печати конверта. . . . . . . . . . . . . . . . . . . . . . . . . . . . . . . . . . . . . . . . . . . . . . . . 488
Печать на открытках. . . . . . . . . . . . . . . . . . . . . . . . . . . . . . . . . . . . . . . . . . . . . . . . . . . . . . 490
Просмотр на экране подготовленного к печати материала. . . . . . . . . . . . . . . . . . . . . . . 492
Настройка размера бумаги (специальный размер бумаги). . . . . . . . . . . . . . . . . . . . . . . 493
Редактирование документа для печати или повторная печать из журнала печати. . . 495
Изменение качества печати и коррекция графических данных. . . . . . . . . . . . . . . . . . . . . . . . 499
Установка уровня «Качество печати» (Другое). . . . . . . . . . . . . . . . . . . . . . . . . . . . . . . . . 500
Печать цветного документа в черно-белом варианте. . . . . . . . . . . . . . . . . . . . . . . . . . . 502
Настройка тона. . . . . . . . . . . . . . . . . . . . . . . . . . . . . . . . . . . . . . . . . . . . . . . . . . . . . . . . . . 504
Указание режима корректировки цвета. . . . . . . . . . . . . . . . . . . . . . . . . . . . . . . . . . . . . . . 506
Оптимальная фотопечать графических данных. . . . . . . . . . . . . . . . . . . . . . . . . . . . . . . . 508
Настройка цветов с помощью драйвера принтера. . . . . . . . . . . . . . . . . . . . . . . . . . . . . . 510
Печать с использованием ICC-профилей. . . . . . . . . . . . . . . . . . . . . . . . . . . . . . . . . . . . . 512
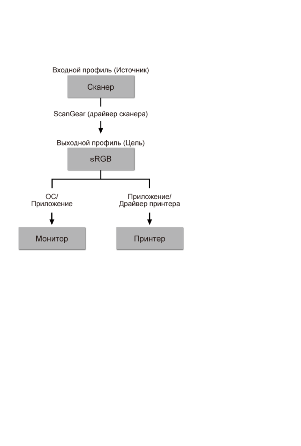
Интерпретация профиля ICC. . . . . . . . . . . . . . . . . . . . . . . . . . . . . . . . . . . . . . . . . . . . . . . 516
Настройка цветового баланса. . . . . . . . . . . . . . . . . . . . . . . . . . . . . . . . . . . . . . . . . . . . . . 517
Настройка баланса цветов с использованием примерных образцов (драйвер принтера). .
. . . . . . . . . . . . . . . . . . . . . . . . . . . . . . . . . . . . . . . . . . . . . . . . . . . . . . . . . . . . . . . . . . . . . . . . 519
Настройка яркости. . . . . . . . . . . . . . . . . . . . . . . . . . . . . . . . . . . . . . . . . . . . . . . . . . . . . . . . 524
Настройка интенсивности. . . . . . . . . . . . . . . . . . . . . . . . . . . . . . . . . . . . . . . . . . . . . . . . . . 526
Настройка контрастности. . . . . . . . . . . . . . . . . . . . . . . . . . . . . . . . . . . . . . . . . . . . . . . . . . 528
8

Настройка интенсивности/контраста с использованием примерных образцов (драйвер
принтера). . . . . . . . . . . . . . . . . . . . . . . . . . . . . . . . . . . . . . . . . . . . . . . . . . . . . . . . . . . . . . . 530
Общие сведения о драйвере принтера. . . . . . . . . . . . . . . . . . . . . . . . . . . . . . . . . . . . . . . . . . . 534
Драйвер принтера Canon IJ. . . . . . . . . . . . . . . . . . . . . . . . . . . . . . . . . . . . . . . . . . . . . . . . 535
Как открыть окно настройки драйвера принтера. . . . . . . . . . . . . . . . . . . . . . . . . . . . . . . . 536
Монитор состояния Canon IJ. . . . . . . . . . . . . . . . . . . . . . . . . . . . . . . . . . . . . . . . . . . . . . . . 538
Проверка уровня чернил с компьютера. . . . . . . . . . . . . . . . . . . . . . . . . . . . . . . . . . . . . . . 539
Предварительный просмотр в Canon IJ. . . . . . . . . . . . . . . . . . . . . . . . . . . . . . . . . . . . . . . 540
Удаление ненужного задания печати. . . . . . . . . . . . . . . . . . . . . . . . . . . . . . . . . . . . . . . . . 541
Инструкции по эксплуатации (Драйвер принтера). . . . . . . . . . . . . . . . . . . . . . . . . . . . . . 542
Описание драйвера принтера. . . . . . . . . . . . . . . . . . . . . . . . . . . . . . . . . . . . . . . . . . . . . . . . . . . 544
Описание вкладки «Быстрая установка». . . . . . . . . . . . . . . . . . . . . . . . . . . . . . . . . . . . . . 545
Описание вкладки «Главная». . . . . . . . . . . . . . . . . . . . . . . . . . . . . . . . . . . . . . . . . . . . . . . 552
Описание вкладки «Страница». . . . . . . . . . . . . . . . . . . . . . . . . . . . . . . . . . . . . . . . . . . . . . 559
Описание вкладки «Обслуживание». . . . . . . . . . . . . . . . . . . . . . . . . . . . . . . . . . . . . . . . . 572
Описание функции «Предварительный просмотр Canon IJ». . . . . . . . . . . . . . . . . . . . . . 579
Описание функции «Предварительный просмотр Canon IJ XPS». . . . . . . . . . . . . . . . . 582
Описание функции «Монитор состояния Canon IJ». . . . . . . . . . . . . . . . . . . . . . . . . . . . . 592
Обновление драйверов MP Drivers. . . . . . . . . . . . . . . . . . . . . . . . . . . . . . . . . . . . . . . . . . . . . . 595
Получение последней версии MP Drivers. . . . . . . . . . . . . . . . . . . . . . . . . . . . . . . . . . . . . 596
Удаление ненужных драйверов MP Drivers. . . . . . . . . . . . . . . . . . . . . . . . . . . . . . . . . . . . 597
Перед установкой MP Drivers. . . . . . . . . . . . . . . . . . . . . . . . . . . . . . . . . . . . . . . . . . . . . . . 598
Установка MP Drivers. . . . . . . . . . . . . . . . . . . . . . . . . . . . . . . . . . . . . . . . . . . . . . . . . . . . . . 599
Печать с помощью прикладной программы Canon. . . . . . . . . . . . . . . . . . . . . . . . . . . . . . . . . . . . . . 600
Руководство по My Image Garden. . . . . . . . . . . . . . . . . . . . . . . . . . . . . . . . . . . . . . . . . . . . . . . . 601
Печать с помощью веб-службы. . . . . . . . . . . . . . . . . . . . . . . . . . . . . . . . . . . . . . . . . . . . . . . . . . . . . 602
Использование PIXMA/MAXIFY Cloud Link. . . . . . . . . . . . . . . . . . . . . . . . . . . . . . . . . . . . . . . . . 66
Печать с помощью Google Cloud Print. . . . . . . . . . . . . . . . . . . . . . . . . . . . . . . . . . . . . . . . . . . . 604
Получение учетной записи Google. . . . . . . . . . . . . . . . . . . . . . . . . . . . . . . . . . . . . . . . . . . 606
Регистрация устройства в Google Cloud Print. . . . . . . . . . . . . . . . . . . . . . . . . . . . . . . . . . 607
Печать с компьютера или смартфона с помощью Google Cloud Print. . . . . . . . . . . . . . . 610
Удаление устройства из Google Cloud Print. . . . . . . . . . . . . . . . . . . . . . . . . . . . . . . . . . . . 614
Печать на принтере, совместимом с AirPrint, с компьютеров Mac. . . . . . . . . . . . . . . . . . . . . . . . . 616
Печать со смартфона или планшета. . . . . . . . . . . . . . . . . . . . . . . . . . . . . . . . . . . . . . 618
Печать непосредственно со смартфона или планшета. . . . . . . . . . . . . . . . . . . . . . . . . . . . . . . . . . 619
Печать с устройств Android. . . . . . . . . . . . . . . . . . . . . . . . . . . . . . . . . . . . . . . . . . . . . . . . . . . . . 620
Печать с принтера, совместимого с AirPrint, с помощью устройства iOS. . . . . . . . . . . . . . . . 621

Использование устройства в режиме прямого подключения. . . . . . . . . . . . . . . . . . . . . . . . . . 625
Печать путем помещения смартфона над устройством. . . . . . . . . . . . . . . . . . . . . . . . . . . . . . 631
Печать с помощью веб-службы. . . . . . . . . . . . . . . . . . . . . . . . . . . . . . . . . . . . . . . . . . . . . . . . . . . . . 633
Использование PIXMA/MAXIFY Cloud Link. . . . . . . . . . . . . . . . . . . . . . . . . . . . . . . . . . . . . . . . . 66
Печать с помощью Google Cloud Print. . . . . . . . . . . . . . . . . . . . . . . . . . . . . . . . . . . . . . . . . . . . 604
Печать с помощью панели управления. . . . . . . . . . . . . . . . . . . . . . . . . . . . . . . . . . . . 637
Печать фотоданных. . . . . . . . . . . . . . . . . . . . . . . . . . . . . . . . . . . . . . . . . . . . . . . . . . . . . . . . . . . . . . . 638
Печать фотографий, сохраненных на карте памяти. . . . . . . . . . . . . . . . . . . . . . . . . . . . . . . . . 639
Меню дополнительного фото. . . . . . . . . . . . . . . . . . . . . . . . . . . . . . . . . . . . . . . . . . . . . . . . . . . 644
Печать фотографий с обрезкой. . . . . . . . . . . . . . . . . . . . . . . . . . . . . . . . . . . . . . . . . . . . . . . . . 645
Параметры настройки для фотопечати с помощью панели управления. . . . . . . . . . . . . . . . 647
Использование полезных режимов отображения. . . . . . . . . . . . . . . . . . . . . . . . . . . . . . . . . . . 650
Печать фотографий при просмотре слайд-шоу. . . . . . . . . . . . . . . . . . . . . . . . . . . . . . . . . . . . 652
Печать шаблонов в виде линованной или миллиметровой бумаги. . . . . . . . . . . . . . . . . . . . . . . . . 654
Печать документов (файл PDF), сохраненных на карте памяти. . . . . . . . . . . . . . . . . . . . . . . . . . . 657
Печать этикеток для дисков. . . . . . . . . . . . . . . . . . . . . . . . . . . . . . . . . . . . . . . . . . . . . . . . . . . . . . . . 661
Копирование стороны диска с этикеткой. . . . . . . . . . . . . . . . . . . . . . . . . . . . . . . . . . . . . . . . . . 662
Печать фотографии с карты памяти на этикетке диска. . . . . . . . . . . . . . . . . . . . . . . . . . . . . . 666
Печать с цифрового фотоаппарата. . . . . . . . . . . . . . . . . . . . . . . . . . . . . . . . . . . . . . . . 669
Печать фотографий непосредственно с PictBridge-совместимого устройства (беспроводная сеть).
. . . . . . . . . . . . . . . . . . . . . . . . . . . . . . . . . . . . . . . . . . . . . . . . . . . . . . . . . . . . . . . . . . . . . . . . . . . . . . . . 670
Параметры печати PictBridge (беспроводная сеть). . . . . . . . . . . . . . . . . . . . . . . . . . . . . . . . . . . . . 672
Параметры бумаги. . . . . . . . . . . . . . . . . . . . . . . . . . . . . . . . . . . . . . . . . . . . . . . . . . . . . 675
Копирование. . . . . . . . . . . . . . . . . . . . . . . . . . . . . . . . . . . . . . . . . . . . . . . . . . . 679
Создание копий. . . . . . . . . . . . . . . . . . . . . . . . . . . . . . . . . . . . . . . . . . . . . . . . . . . . . . . . 680
Отображение экрана предварительного просмотра. . . . . . . . . . . . . . . . . . . . . . . . . . . . . . . . . . . . . 683
Настройка элементов для копирования. . . . . . . . . . . . . . . . . . . . . . . . . . . . . . . . . . . . . . . . . . . . . . . 685
Уменьшение или увеличение копий. . . . . . . . . . . . . . . . . . . . . . . . . . . . . . . . . . . . . . . 688
Двухстороннее копирование. . . . . . . . . . . . . . . . . . . . . . . . . . . . . . . . . . . . . . . . . . . . . 690
Меню специального копирования. . . . . . . . . . . . . . . . . . . . . . . . . . . . . . . . . . . . . . . . . 693
Копирование двух страниц на одной странице. . . . . . . . . . . . . . . . . . . . . . . . . . . . . . . . . . . . . . . . . 694
Копирование четырех страниц на одной странице. . . . . . . . . . . . . . . . . . . . . . . . . . . . . . . . . . . . . . 697
Копирование толстых оригиналов, таких как книги. . . . . . . . . . . . . . . . . . . . . . . . . . . . . . . . . . . . . . 700
Копирование без полей. . . . . . . . . . . . . . . . . . . . . . . . . . . . . . . . . . . . . . . . . . . . . . . . . . . . . . . . . . . . 702
Копирование фотографий. . . . . . . . . . . . . . . . . . . . . . . . . . . . . . . . . . . . . . . . . . . . . . . . . . . . . . . . . . 703
10

Копирование со смартфона или планшета. . . . . . . . . . . . . . . . . . . . . . . . . . . . . . . . . 705
Сканирование. . . . . . . . . . . . . . . . . . . . . . . . . . . . . . . . . . . . . . . . . . . . . . . . . . 707
Сканирование с компьютера (Windows). . . . . . . . . . . . . . . . . . . . . . . . . . . . . . . . . . . . 708
Использование программы IJ Scan Utility. . . . . . . . . . . . . . . . . . . . . . . . . . . . . . . . . . . . . . . . . . . . . 709
Предназначение программы IJ Scan Utility (программное обеспечение сканера). . . . . . . . . 710
Запуск программы IJ Scan Utility. . . . . . . . . . . . . . . . . . . . . . . . . . . . . . . . . . . . . . . . . . . . . . . . . 712
Удобное сканирование с использованием функции автоматического сканирования. . . . . . 713
Сканирование документов. . . . . . . . . . . . . . . . . . . . . . . . . . . . . . . . . . . . . . . . . . . . . . . . . . . . . 715
Сканирование фотографий. . . . . . . . . . . . . . . . . . . . . . . . . . . . . . . . . . . . . . . . . . . . . . . . . . . . . 716
Сканирование с избранными настройками. . . . . . . . . . . . . . . . . . . . . . . . . . . . . . . . . . . . . . . . 717
Сканирование оригиналов, превышающих по размеру рабочую поверхность (Совмещение
изображений). . . . . . . . . . . . . . . . . . . . . . . . . . . . . . . . . . . . . . . . . . . . . . . . . . . . . . . . . . . . . . . . 718
Настройка рамок обрезки в окне Совмещение изображений. . . . . . . . . . . . . . . . . . . . . 723
Сканирование нескольких оригиналов в один прием. . . . . . . . . . . . . . . . . . . . . . . . . . . . . . . . 724
Сохранение после проверки результатов сканирования. . . . . . . . . . . . . . . . . . . . . . . . . . . . . 728
Отправка отсканированных изображений по электронной почте. . . . . . . . . . . . . . . . . . . . . . 731
Извлечение текста из отсканированных изображений (OCR). . . . . . . . . . . . . . . . . . . . . . . . . 734
Экраны программы IJ Scan Utility. . . . . . . . . . . . . . . . . . . . . . . . . . . . . . . . . . . . . . . . . . . . . . . . 738
Основной экран программы IJ Scan Utility. . . . . . . . . . . . . . . . . . . . . . . . . . . . . . . . . . . . . 739
Диалоговое окно «Параметры». . . . . . . . . . . . . . . . . . . . . . . . . . . . . . . . . . . . . . . . . . . . . 741
Диалоговое окно Сохранить параметры. . . . . . . . . . . . . . . . . . . . . . . . . . . . . . . . . . . . . . 796
Окно Совмещение изображений. . . . . . . . . . . . . . . . . . . . . . . . . . . . . . . . . . . . . . . . . . . . 799
Сканирование с помощью приложения (ScanGear). . . . . . . . . . . . . . . . . . . . . . . . . . . . . . . . . . . . . 804
Назначение программы ScanGear (драйвера сканера). . . . . . . . . . . . . . . . . . . . . . . . . . . . . . 805
Сканирование с расширенными настройками с помощью программы ScanGear (драйвера
сканера). . . . . . . . . . . . . . . . . . . . . . . . . . . . . . . . . . . . . . . . . . . . . . . . . . . . . . . . . . . . . . . . . . . . 807
Запуск программы ScanGear (драйвер сканера). . . . . . . . . . . . . . . . . . . . . . . . . . . . . . . . 808
Сканирование в основном режиме. . . . . . . . . . . . . . . . . . . . . . . . . . . . . . . . . . . . . . . . . . . 809
Сканирование в расширенном режиме. . . . . . . . . . . . . . . . . . . . . . . . . . . . . . . . . . . . . . . 812
Сканирование нескольких документов в один прием из УАПД (устройство
автоматической подачи документов) в расширенном режиме. . . . . . . . . . . . . . . . . . . . 815
Сканирование нескольких документов в один прием с помощью программы ScanGear
(драйвера сканера). . . . . . . . . . . . . . . . . . . . . . . . . . . . . . . . . . . . . . . . . . . . . . . . . . . . . . . 817
Исправление изображений и настройка цветов с помощью программы ScanGear (драйвера
сканера). . . . . . . . . . . . . . . . . . . . . . . . . . . . . . . . . . . . . . . . . . . . . . . . . . . . . . . . . . . . . . . . . . . . 821
Корректировка изображений (Скрыть нечеткость, Убрать пыль и царапины, Коррекция
выцветания и т.д.). . . . . . . . . . . . . . . . . . . . . . . . . . . . . . . . . . . . . . . . . . . . . . . . . . . . . . . . 822
Настройка цветов с помощью цветного образца. . . . . . . . . . . . . . . . . . . . . . . . . . . . . . . 826

Настройка насыщенности и баланса цвета. . . . . . . . . . . . . . . . . . . . . . . . . . . . . . . . . . . . 828
Настройка яркости и контрастности. . . . . . . . . . . . . . . . . . . . . . . . . . . . . . . . . . . . . . . . . . 830
Настройка гистограммы. . . . . . . . . . . . . . . . . . . . . . . . . . . . . . . . . . . . . . . . . . . . . . . . . . . 833
Настройка кривой тона. . . . . . . . . . . . . . . . . . . . . . . . . . . . . . . . . . . . . . . . . . . . . . . . . . . . 837
Настройка порогового значения. . . . . . . . . . . . . . . . . . . . . . . . . . . . . . . . . . . . . . . . . . . . . 840
Окна программы ScanGear (драйвер сканера). . . . . . . . . . . . . . . . . . . . . . . . . . . . . . . . . . . . . 841
Вкладка Основной режим. . . . . . . . . . . . . . . . . . . . . . . . . . . . . . . . . . . . . . . . . . . . . . . . . . 842
Вкладка Расш. режим. . . . . . . . . . . . . . . . . . . . . . . . . . . . . . . . . . . . . . . . . . . . . . . . . . . . . 850
Настройка ввода. . . . . . . . . . . . . . . . . . . . . . . . . . . . . . . . . . . . . . . . . . . . . . . . . . . . . . . . . 857
Настройки вывода. . . . . . . . . . . . . . . . . . . . . . . . . . . . . . . . . . . . . . . . . . . . . . . . . . . . . . . . 860
Параметры изображения. . . . . . . . . . . . . . . . . . . . . . . . . . . . . . . . . . . . . . . . . . . . . . . . . . 863
Кнопки настройки цветов. . . . . . . . . . . . . . . . . . . . . . . . . . . . . . . . . . . . . . . . . . . . . . . . . . . 868
Диалоговое окно Настройка. . . . . . . . . . . . . . . . . . . . . . . . . . . . . . . . . . . . . . . . . . . . . . . . 871
Вкладка Сканер. . . . . . . . . . . . . . . . . . . . . . . . . . . . . . . . . . . . . . . . . . . . . . . . . . . . . . . . . . 872
Вкладка Просмотр. . . . . . . . . . . . . . . . . . . . . . . . . . . . . . . . . . . . . . . . . . . . . . . . . . . . . . . . 877
Вкладка Сканировать. . . . . . . . . . . . . . . . . . . . . . . . . . . . . . . . . . . . . . . . . . . . . . . . . . . . . 879
Вкладка Параметры цвета. . . . . . . . . . . . . . . . . . . . . . . . . . . . . . . . . . . . . . . . . . . . . . . . . 880
Размещение оригиналов (сканирование с компьютера). . . . . . . . . . . . . . . . . . . . . . . . . . . . . 882
Настройка рамок обрезки (ScanGear). . . . . . . . . . . . . . . . . . . . . . . . . . . . . . . . . . . . . . . . . . . . 885
Общие замечания (драйвер сканера). . . . . . . . . . . . . . . . . . . . . . . . . . . . . . . . . . . . . . . . . . . . 889
Другие способы сканирования. . . . . . . . . . . . . . . . . . . . . . . . . . . . . . . . . . . . . . . . . . . . . . . . . . . . . . 891
Сканирование с помощью драйвера WIA. . . . . . . . . . . . . . . . . . . . . . . . . . . . . . . . . . . . . . . . . 892
Сканирование с помощью Панели управления (только Windows XP). . . . . . . . . . . . . . . . . . . 896
Меню и экран настройки программы IJ Network Scanner Selector EX. . . . . . . . . . . . . . . . . . . . . . . 898
Удаление программы IJ Network Scanner Selector EX. . . . . . . . . . . . . . . . . . . . . . . . . . . . . . . 901
Рекомендации по сканированию. . . . . . . . . . . . . . . . . . . . . . . . . . . . . . . . . . . . . . . . . . . . . . . . . . . . 903
Разрешение. . . . . . . . . . . . . . . . . . . . . . . . . . . . . . . . . . . . . . . . . . . . . . . . . . . . . . . . . . . . . . . . . 904
Форматы данных. . . . . . . . . . . . . . . . . . . . . . . . . . . . . . . . . . . . . . . . . . . . . . . . . . . . . . . . . . . . . 906
Сопоставление цветов. . . . . . . . . . . . . . . . . . . . . . . . . . . . . . . . . . . . . . . . . . . . . . . . . . . . . . . . 907
Размещение оригиналов (сканирование с компьютера). . . . . . . . . . . . . . . . . . . . . . . . . . . . . . . . . 908
Параметры сетевого сканирования. . . . . . . . . . . . . . . . . . . . . . . . . . . . . . . . . . . . . . . . . . . . . . . . . . 910
Сканирование с компьютера (Mac OS). . . . . . . . . . . . . . . . . . . . . . . . . . . . . . . . . . . . . 914
Сканирование с панели управления. . . . . . . . . . . . . . . . . . . . . . . . . . . . . . . . . . . . . . . 915
Отправка данных сканирования на компьютер с помощью панели управления. . . . . . . . . . . . . . 916
Вложение данных сканирования в электронное письмо с помощью панели управления. . . . . . . 921
Параметры настройки для сканирования с помощью панели управления. . . . . . . . . . . . . . . . . . . 925
Настройка панели управления с помощью IJ Scan Utility (Windows). . . . . . . . . . . . . . . . . . . . . . . . 927

Сканирование с помощью смартфона/планшета. . . . . . . . . . . . . . . . . . . . . . . . . . . . 931
Использование PIXMA/MAXIFY Cloud Link. . . . . . . . . . . . . . . . . . . . . . . . . . . . . . . . . . . . . . . . . . . . . 66
Сканирование путем помещения смартфона над устройством. . . . . . . . . . . . . . . . . . . . . . . . . . . . 933
Устранение неполадок. . . . . . . . . . . . . . . . . . . . . . . . . . . . . . . . . . . . . . . . . . 935
Проблемы сетевого взаимодействия. . . . . . . . . . . . . . . . . . . . . . . . . . . . . . . . . . . . . . 937
Не удается обнаружить устройство в сети. . . . . . . . . . . . . . . . . . . . . . . . . . . . . . . . . . . . . . . . . . . . 938
Не удается обнаружить устройство на экране «Проверить параметры принтера». . . . . . . . 939
Не удается обнаружить устройство во время настройки беспроводной сети: проверка 1.
. . . . . . . . . . . . . . . . . . . . . . . . . . . . . . . . . . . . . . . . . . . . . . . . . . . . . . . . . . . . . . . . . . . . . . . . 940
Не удается обнаружить устройство во время настройки беспроводной сети: проверка 2.
. . . . . . . . . . . . . . . . . . . . . . . . . . . . . . . . . . . . . . . . . . . . . . . . . . . . . . . . . . . . . . . . . . . . . . . . 941
Не удается обнаружить устройство во время настройки беспроводной сети: проверка 3.
. . . . . . . . . . . . . . . . . . . . . . . . . . . . . . . . . . . . . . . . . . . . . . . . . . . . . . . . . . . . . . . . . . . . . . . . 942
Не удается обнаружить устройство во время настройки беспроводной сети: проверка 4.
. . . . . . . . . . . . . . . . . . . . . . . . . . . . . . . . . . . . . . . . . . . . . . . . . . . . . . . . . . . . . . . . . . . . . . . . 944
Не удается обнаружить устройство во время настройки беспроводной сети: проверка 5.
. . . . . . . . . . . . . . . . . . . . . . . . . . . . . . . . . . . . . . . . . . . . . . . . . . . . . . . . . . . . . . . . . . . . . . . . 946
Не удается обнаружить устройство во время настройки беспроводной сети: проверка 6.
. . . . . . . . . . . . . . . . . . . . . . . . . . . . . . . . . . . . . . . . . . . . . . . . . . . . . . . . . . . . . . . . . . . . . . . . 948
Не удается обнаружить устройство во время настройки проводной сети: проверка 1. 949
Не удается обнаружить устройство во время настройки проводной сети: проверка 2. 950
Не удается обнаружить устройство во время настройки проводной сети: проверка 3. 951
Не удается обнаружить устройство во время настройки проводной сети: проверка 4. 952
Не удается обнаружить устройство во время настройки проводной сети: проверка 5. 953
Не удается обнаружить устройство во время настройки проводной сети: проверка 6. 955
Не удается обнаружить устройство на экране «Список подключенных к сети принтеров». 956
Невозможно продолжить работу после появления экранов подключения принтера/
подключения кабеля. . . . . . . . . . . . . . . . . . . . . . . . . . . . . . . . . . . . . . . . . . . . . . . . . . . . . . . . . . 957
Не удается обнаружить устройство в беспроводной сети. . . . . . . . . . . . . . . . . . . . . . . . . . . . 959
Не удается обнаружить устройство в проводной сети. . . . . . . . . . . . . . . . . . . . . . . . . . . . . . . 962
Проблемы сетевого подключения. . . . . . . . . . . . . . . . . . . . . . . . . . . . . . . . . . . . . . . . . . . . . . . . . . . 963
Устройство неожиданно невозможно использовать. . . . . . . . . . . . . . . . . . . . . . . . . . . . . . . . . 964
Неизвестный ключ сети. . . . . . . . . . . . . . . . . . . . . . . . . . . . . . . . . . . . . . . . . . . . . . . . . . . . . . . . 969
Неизвестный пароль администратора, установленный на устройстве. . . . . . . . . . . . . . . . . . 971
Не удается использовать устройство после замены маршрутизатора беспроводной сети или
изменения его параметров. . . . . . . . . . . . . . . . . . . . . . . . . . . . . . . . . . . . . . . . . . . . . . . . . . . . . 972
Низкая скорость печати. . . . . . . . . . . . . . . . . . . . . . . . . . . . . . . . . . . . . . . . . . . . . . . . . . . . . . . . 974
Уровень чернил не отображается на мониторе состояния принтера (Windows). . . . . . . . . . 975
Другие проблемы с сетью. . . . . . . . . . . . . . . . . . . . . . . . . . . . . . . . . . . . . . . . . . . . . . . . . . . . . . . . . . 976
13

Во время настройки на компьютере отображается сообщение. . . . . . . . . . . . . . . . . . . . . . . 977
Пакеты отправляются непрерывно (Windows). . . . . . . . . . . . . . . . . . . . . . . . . . . . . . . . . . . . . 979
Проверка сведений о сети. . . . . . . . . . . . . . . . . . . . . . . . . . . . . . . . . . . . . . . . . . . . . . . . . . . . . 980
Восстановление заводских настроек по умолчанию. . . . . . . . . . . . . . . . . . . . . . . . . . . . . . . . 983
Проблемы при печати или сканировании со смартфона или планшета. . . . . . . . . . 984
Не удается выполнить печать или сканирование со смартфона или планшета. . . . . . . . . . . . . . 985
Не удается выполнить печать или сканирование с устройства, совместимого с NFC. . . . . . . . . 988
Проблемы с печатью. . . . . . . . . . . . . . . . . . . . . . . . . . . . . . . . . . . . . . . . . . . . . . . . . . . 989
Печать не начинается. . . . . . . . . . . . . . . . . . . . . . . . . . . . . . . . . . . . . . . . . . . . . . . . . . . . . . . . . . . . . 990
Замятие бумаги. . . . . . . . . . . . . . . . . . . . . . . . . . . . . . . . . . . . . . . . . . . . . . . . . . . . . . . . . . . . . . . . . . 994
Неудовлетворительные результаты печати. . . . . . . . . . . . . . . . . . . . . . . . . . . . . . . . . . . . . . . . . . . 996
Не удается выполнить печать. . . . . . . . . . . . . . . . . . . . . . . . . . . . . . . . . . . . . . . . . . . . . . . . . . . 998
Часть страницы не печатается (Windows). . . . . . . . . . . . . . . . . . . . . . . . . . . . . . . . . . . . . . . . . 999
Пустая бумага/Нечеткая печать/Неверные цвета/Белые полосы. . . . . . . . . . . . . . . . . . . . . 1000
Линии не выровнены. . . . . . . . . . . . . . . . . . . . . . . . . . . . . . . . . . . . . . . . . . . . . . . . . . . . . . . . . 1003
Неполные или отсутствующие линии (Windows). . . . . . . . . . . . . . . . . . . . . . . . . . . . . . . . . . . 1004
Неполные или отсутствующие изображения (Windows). . . . . . . . . . . . . . . . . . . . . . . . . . . . . 1005
Чернильные пятна / Сворачивание бумаги. . . . . . . . . . . . . . . . . . . . . . . . . . . . . . . . . . . . . . . 1006
Бумага испачкана / Отпечатанная поверхность поцарапана. . . . . . . . . . . . . . . . . . . . . . . . . 1007
Обратная сторона бумаги испачкана. . . . . . . . . . . . . . . . . . . . . . . . . . . . . . . . . . . . . . . . . . . . 1011
Вертикальная линия рядом с изображением. . . . . . . . . . . . . . . . . . . . . . . . . . . . . . . . . . . . . 1012
Цвета передаются неравномерно. . . . . . . . . . . . . . . . . . . . . . . . . . . . . . . . . . . . . . . . . . . . . . 1013
Чернила не поступают. . . . . . . . . . . . . . . . . . . . . . . . . . . . . . . . . . . . . . . . . . . . . . . . . . . . . . . . . . . . 1015
Бумага подается неправильно, или появилось сообщение об отсутствии бумаги. . . . . . . . . . . 1017
Не удается выполнить печать этикетки диска. . . . . . . . . . . . . . . . . . . . . . . . . . . . . . . . . . . . . . . . . 1019
Проблемы автоматической двухсторонней печати. . . . . . . . . . . . . . . . . . . . . . . . . . . . . . . . . . . . . 1021
Остановка копирования/печати. . . . . . . . . . . . . . . . . . . . . . . . . . . . . . . . . . . . . . . . . . . . . . . . . . . . 1023
Не удается выполнить печать с помощью AirPrint. . . . . . . . . . . . . . . . . . . . . . . . . . . . . . . . . . . . . 1024
Проблемы при сканировании (Windows). . . . . . . . . . . . . . . . . . . . . . . . . . . . . . . . . . . 1025
Проблемы при сканировании. . . . . . . . . . . . . . . . . . . . . . . . . . . . . . . . . . . . . . . . . . . . . . . . . . . . . . 1026
Сканер не работает. . . . . . . . . . . . . . . . . . . . . . . . . . . . . . . . . . . . . . . . . . . . . . . . . . . . . . . . . . 1027
ScanGear (драйвер сканера) не запускается. . . . . . . . . . . . . . . . . . . . . . . . . . . . . . . . . . . . . . 1028
Отображается сообщение об ошибке, и окно ScanGear (драйвер сканера) не открывается. .
. . . . . . . . . . . . . . . . . . . . . . . . . . . . . . . . . . . . . . . . . . . . . . . . . . . . . . . . . . . . . . . . . . . . . . . . . . . 1029
Не удается одновременно отсканировать несколько оригиналов. . . . . . . . . . . . . . . . . . . . . 1030
Не удается правильно выполнить сканирование с помощью функции автоматического
сканирования. . . . . . . . . . . . . . . . . . . . . . . . . . . . . . . . . . . . . . . . . . . . . . . . . . . . . . . . . . . . . . . 1031
Низкая скорость сканирования. . . . . . . . . . . . . . . . . . . . . . . . . . . . . . . . . . . . . . . . . . . . . . . . . 1032
14

Появляется сообщение «Недостаточно памяти.». . . . . . . . . . . . . . . . . . . . . . . . . . . . . . . . . 1033
Компьютер перестает работать во время сканирования. . . . . . . . . . . . . . . . . . . . . . . . . . . . 1034
Сканер не работает после обновления Windows. . . . . . . . . . . . . . . . . . . . . . . . . . . . . . . . . . 1035
Отсканированное изображение не открывается. . . . . . . . . . . . . . . . . . . . . . . . . . . . . . . . . . . 1037
Неудовлетворительные результаты сканирования. . . . . . . . . . . . . . . . . . . . . . . . . . . . . . . . . . . . 1038
Плохое качество сканирования (изображение, отображаемое на мониторе). . . . . . . . . . . 1039
Белые области вокруг отсканированного изображения. . . . . . . . . . . . . . . . . . . . . . . . . . . . . 1041
Не удается отсканировать изображение в правильном размере. . . . . . . . . . . . . . . . . . . . . 1042
Не удается правильно определить положение или размер изображения при сканировании с
помощью Панели управления. . . . . . . . . . . . . . . . . . . . . . . . . . . . . . . . . . . . . . . . . . . . . . . . . 1043
Оригинал установлен правильно, но отсканированное изображение наклонено. . . . . . . . 1044
Отсканированное изображение на мониторе компьютера увеличено (уменьшено). . . . . . 1045
Неполадки программного обеспечения. . . . . . . . . . . . . . . . . . . . . . . . . . . . . . . . . . . . . . . . . . . . . . 1046
Требуемый почтовый клиент не отображается на экране выбора почтового клиента. . . . 1047
Сообщения об ошибках IJ Scan Utility. . . . . . . . . . . . . . . . . . . . . . . . . . . . . . . . . . . . . . . . . . . . . . . 1048
Сообщения об ошибках ScanGear (драйвера сканера). . . . . . . . . . . . . . . . . . . . . . . . . . . . . . . . . 1050
Механические неисправности. . . . . . . . . . . . . . . . . . . . . . . . . . . . . . . . . . . . . . . . . . . 1054
Питание не подается. . . . . . . . . . . . . . . . . . . . . . . . . . . . . . . . . . . . . . . . . . . . . . . . . . . . . . . . . . . . . 1055
Питание выключается автоматически. . . . . . . . . . . . . . . . . . . . . . . . . . . . . . . . . . . . . . . . . . . . . . . 1056
Проблемы подключения USB. . . . . . . . . . . . . . . . . . . . . . . . . . . . . . . . . . . . . . . . . . . . . . . . . . . . . . 1057
Не удается подключиться к устройству по USB. . . . . . . . . . . . . . . . . . . . . . . . . . . . . . . . . . . . . . . 1058
Дисплей на сенсорном экране выключен. . . . . . . . . . . . . . . . . . . . . . . . . . . . . . . . . . . . . . . . . . . . 1059
Смена языка сенсорного экрана. . . . . . . . . . . . . . . . . . . . . . . . . . . . . . . . . . . . . . . . . . . . . . . . . . . . 1060
Не удается извлечь карту памяти. . . . . . . . . . . . . . . . . . . . . . . . . . . . . . . . . . . . . . . . . . . . . . . . . . . 1061
Держатель печатающей головки не перемещается в положение для замены. . . . . . . . . . . . . . 1062
Не отображается окно монитора состояния принтера (Windows). . . . . . . . . . . . . . . . . . . . . . . . . 1063
Если дополнительный лоток приема бумаги отсоединился. . . . . . . . . . . . . . . . . . . . . . . . . . . . . 1064
Проблемы при установке и загрузке. . . . . . . . . . . . . . . . . . . . . . . . . . . . . . . . . . . . . . 1065
Не удается установить драйверы MP Drivers. . . . . . . . . . . . . . . . . . . . . . . . . . . . . . . . . . . . . . . . . 1066
Easy-WebPrint EX не запускается, или меню Easy-WebPrint EX не отображается (Windows). . 1068
Обновление MP Drivers в сетевом окружении (Windows). . . . . . . . . . . . . . . . . . . . . . . . . . . . . . . . 1069
Удаление IJ Network Tool. . . . . . . . . . . . . . . . . . . . . . . . . . . . . . . . . . . . . . . . . . . . . . . . . . . . . . . . . 1070
Ошибки и сообщения. . . . . . . . . . . . . . . . . . . . . . . . . . . . . . . . . . . . . . . . . . . . . . . . . . 1072
Произошла ошибка. . . . . . . . . . . . . . . . . . . . . . . . . . . . . . . . . . . . . . . . . . . . . . . . . . . . . . . . . . . . . . 1073
Отображается сообщение. . . . . . . . . . . . . . . . . . . . . . . . . . . . . . . . . . . . . . . . . . . . . . . . . . . . . . . . . 1075
На PictBridge-совместимом устройстве (беспроводная сеть) появилось сообщение об ошибке 1085
Если не удается устранить проблему. . . . . . . . . . . . . . . . . . . . . . . . . . . . . . . . . . . . . 1087

Список кодов поддержки для ошибок. . . . . . . . . . . . . . . . . . . . . . . . . . . . . 1088
Список кодов поддержки для ошибок (замятия бумаги). . . . . . . . . . . . . . . . . . . . . . 1090
1300. . . . . . . . . . . . . . . . . . . . . . . . . . . . . . . . . . . . . . . . . . . . . . . . . . . . . . . . . . . . . . . . . . . . . . . . . . . 1091
1304. . . . . . . . . . . . . . . . . . . . . . . . . . . . . . . . . . . . . . . . . . . . . . . . . . . . . . . . . . . . . . . . . . . . . . . . . . . 1092
1311. . . . . . . . . . . . . . . . . . . . . . . . . . . . . . . . . . . . . . . . . . . . . . . . . . . . . . . . . . . . . . . . . . . . . . . . . . . 1095
1312. . . . . . . . . . . . . . . . . . . . . . . . . . . . . . . . . . . . . . . . . . . . . . . . . . . . . . . . . . . . . . . . . . . . . . . . . . . 1098
1313. . . . . . . . . . . . . . . . . . . . . . . . . . . . . . . . . . . . . . . . . . . . . . . . . . . . . . . . . . . . . . . . . . . . . . . . . . . 1100
1315. . . . . . . . . . . . . . . . . . . . . . . . . . . . . . . . . . . . . . . . . . . . . . . . . . . . . . . . . . . . . . . . . . . . . . . . . . . 1103
1316. . . . . . . . . . . . . . . . . . . . . . . . . . . . . . . . . . . . . . . . . . . . . . . . . . . . . . . . . . . . . . . . . . . . . . . . . . . 1106
Бумага замялась в устройстве. . . . . . . . . . . . . . . . . . . . . . . . . . . . . . . . . . . . . . . . . . . . . . . . . . . . . 1109
Другие причины. . . . . . . . . . . . . . . . . . . . . . . . . . . . . . . . . . . . . . . . . . . . . . . . . . . . . . . . . . . . . . . . . 1112
1001. . . . . . . . . . . . . . . . . . . . . . . . . . . . . . . . . . . . . . . . . . . . . . . . . . . . . . . . . . . . . . . . 1113
1002. . . . . . . . . . . . . . . . . . . . . . . . . . . . . . . . . . . . . . . . . . . . . . . . . . . . . . . . . . . . . . . . 1114
1007. . . . . . . . . . . . . . . . . . . . . . . . . . . . . . . . . . . . . . . . . . . . . . . . . . . . . . . . . . . . . . . . 1115
1008. . . . . . . . . . . . . . . . . . . . . . . . . . . . . . . . . . . . . . . . . . . . . . . . . . . . . . . . . . . . . . . . 1116
1200. . . . . . . . . . . . . . . . . . . . . . . . . . . . . . . . . . . . . . . . . . . . . . . . . . . . . . . . . . . . . . . . 1117
1250. . . . . . . . . . . . . . . . . . . . . . . . . . . . . . . . . . . . . . . . . . . . . . . . . . . . . . . . . . . . . . . . 1118
1253. . . . . . . . . . . . . . . . . . . . . . . . . . . . . . . . . . . . . . . . . . . . . . . . . . . . . . . . . . . . . . . . 1119
1254. . . . . . . . . . . . . . . . . . . . . . . . . . . . . . . . . . . . . . . . . . . . . . . . . . . . . . . . . . . . . . . . 1120
1255. . . . . . . . . . . . . . . . . . . . . . . . . . . . . . . . . . . . . . . . . . . . . . . . . . . . . . . . . . . . . . . . 1121
1256. . . . . . . . . . . . . . . . . . . . . . . . . . . . . . . . . . . . . . . . . . . . . . . . . . . . . . . . . . . . . . . . 1122
1257. . . . . . . . . . . . . . . . . . . . . . . . . . . . . . . . . . . . . . . . . . . . . . . . . . . . . . . . . . . . . . . . 1123
1310. . . . . . . . . . . . . . . . . . . . . . . . . . . . . . . . . . . . . . . . . . . . . . . . . . . . . . . . . . . . . . . . 1124
1401. . . . . . . . . . . . . . . . . . . . . . . . . . . . . . . . . . . . . . . . . . . . . . . . . . . . . . . . . . . . . . . . 1125
1403. . . . . . . . . . . . . . . . . . . . . . . . . . . . . . . . . . . . . . . . . . . . . . . . . . . . . . . . . . . . . . . . 1126
1405. . . . . . . . . . . . . . . . . . . . . . . . . . . . . . . . . . . . . . . . . . . . . . . . . . . . . . . . . . . . . . . . 1127
1410. . . . . . . . . . . . . . . . . . . . . . . . . . . . . . . . . . . . . . . . . . . . . . . . . . . . . . . . . . . . . . . . 1128
1411. . . . . . . . . . . . . . . . . . . . . . . . . . . . . . . . . . . . . . . . . . . . . . . . . . . . . . . . . . . . . . . . 1129
1412. . . . . . . . . . . . . . . . . . . . . . . . . . . . . . . . . . . . . . . . . . . . . . . . . . . . . . . . . . . . . . . . 1130
1413. . . . . . . . . . . . . . . . . . . . . . . . . . . . . . . . . . . . . . . . . . . . . . . . . . . . . . . . . . . . . . . . 1131
1414. . . . . . . . . . . . . . . . . . . . . . . . . . . . . . . . . . . . . . . . . . . . . . . . . . . . . . . . . . . . . . . . 1132
1415. . . . . . . . . . . . . . . . . . . . . . . . . . . . . . . . . . . . . . . . . . . . . . . . . . . . . . . . . . . . . . . . 1133
1551. . . . . . . . . . . . . . . . . . . . . . . . . . . . . . . . . . . . . . . . . . . . . . . . . . . . . . . . . . . . . . . . 1134
1552. . . . . . . . . . . . . . . . . . . . . . . . . . . . . . . . . . . . . . . . . . . . . . . . . . . . . . . . . . . . . . . . 1135
1600. . . . . . . . . . . . . . . . . . . . . . . . . . . . . . . . . . . . . . . . . . . . . . . . . . . . . . . . . . . . . . . . 1136

1660. . . . . . . . . . . . . . . . . . . . . . . . . . . . . . . . . . . . . . . . . . . . . . . . . . . . . . . . . . . . . . . . 1137
1680. . . . . . . . . . . . . . . . . . . . . . . . . . . . . . . . . . . . . . . . . . . . . . . . . . . . . . . . . . . . . . . . 1138
1681. . . . . . . . . . . . . . . . . . . . . . . . . . . . . . . . . . . . . . . . . . . . . . . . . . . . . . . . . . . . . . . . 1139
1684. . . . . . . . . . . . . . . . . . . . . . . . . . . . . . . . . . . . . . . . . . . . . . . . . . . . . . . . . . . . . . . . 1140
1688. . . . . . . . . . . . . . . . . . . . . . . . . . . . . . . . . . . . . . . . . . . . . . . . . . . . . . . . . . . . . . . . 1141
1689. . . . . . . . . . . . . . . . . . . . . . . . . . . . . . . . . . . . . . . . . . . . . . . . . . . . . . . . . . . . . . . . 1142
1700. . . . . . . . . . . . . . . . . . . . . . . . . . . . . . . . . . . . . . . . . . . . . . . . . . . . . . . . . . . . . . . . 1143
1701. . . . . . . . . . . . . . . . . . . . . . . . . . . . . . . . . . . . . . . . . . . . . . . . . . . . . . . . . . . . . . . . 1144
1710. . . . . . . . . . . . . . . . . . . . . . . . . . . . . . . . . . . . . . . . . . . . . . . . . . . . . . . . . . . . . . . . 1145
1711. . . . . . . . . . . . . . . . . . . . . . . . . . . . . . . . . . . . . . . . . . . . . . . . . . . . . . . . . . . . . . . . 1146
1730. . . . . . . . . . . . . . . . . . . . . . . . . . . . . . . . . . . . . . . . . . . . . . . . . . . . . . . . . . . . . . . . 1147
1731. . . . . . . . . . . . . . . . . . . . . . . . . . . . . . . . . . . . . . . . . . . . . . . . . . . . . . . . . . . . . . . . 1148
1750. . . . . . . . . . . . . . . . . . . . . . . . . . . . . . . . . . . . . . . . . . . . . . . . . . . . . . . . . . . . . . . . 1149
1830. . . . . . . . . . . . . . . . . . . . . . . . . . . . . . . . . . . . . . . . . . . . . . . . . . . . . . . . . . . . . . . . 1150
1850. . . . . . . . . . . . . . . . . . . . . . . . . . . . . . . . . . . . . . . . . . . . . . . . . . . . . . . . . . . . . . . . 1151
1851. . . . . . . . . . . . . . . . . . . . . . . . . . . . . . . . . . . . . . . . . . . . . . . . . . . . . . . . . . . . . . . . 1152
1855. . . . . . . . . . . . . . . . . . . . . . . . . . . . . . . . . . . . . . . . . . . . . . . . . . . . . . . . . . . . . . . . 1153
1856. . . . . . . . . . . . . . . . . . . . . . . . . . . . . . . . . . . . . . . . . . . . . . . . . . . . . . . . . . . . . . . . 1154
1857. . . . . . . . . . . . . . . . . . . . . . . . . . . . . . . . . . . . . . . . . . . . . . . . . . . . . . . . . . . . . . . . 1155
1872. . . . . . . . . . . . . . . . . . . . . . . . . . . . . . . . . . . . . . . . . . . . . . . . . . . . . . . . . . . . . . . . 1156
1873. . . . . . . . . . . . . . . . . . . . . . . . . . . . . . . . . . . . . . . . . . . . . . . . . . . . . . . . . . . . . . . . 1157
1890. . . . . . . . . . . . . . . . . . . . . . . . . . . . . . . . . . . . . . . . . . . . . . . . . . . . . . . . . . . . . . . . 1158
2111. . . . . . . . . . . . . . . . . . . . . . . . . . . . . . . . . . . . . . . . . . . . . . . . . . . . . . . . . . . . . . . . 1159
2112. . . . . . . . . . . . . . . . . . . . . . . . . . . . . . . . . . . . . . . . . . . . . . . . . . . . . . . . . . . . . . . . 1162
2121. . . . . . . . . . . . . . . . . . . . . . . . . . . . . . . . . . . . . . . . . . . . . . . . . . . . . . . . . . . . . . . . 1165
2122. . . . . . . . . . . . . . . . . . . . . . . . . . . . . . . . . . . . . . . . . . . . . . . . . . . . . . . . . . . . . . . . 1166
2500. . . . . . . . . . . . . . . . . . . . . . . . . . . . . . . . . . . . . . . . . . . . . . . . . . . . . . . . . . . . . . . . 1167
2700. . . . . . . . . . . . . . . . . . . . . . . . . . . . . . . . . . . . . . . . . . . . . . . . . . . . . . . . . . . . . . . . 1168
3402. . . . . . . . . . . . . . . . . . . . . . . . . . . . . . . . . . . . . . . . . . . . . . . . . . . . . . . . . . . . . . . . 1169
3403. . . . . . . . . . . . . . . . . . . . . . . . . . . . . . . . . . . . . . . . . . . . . . . . . . . . . . . . . . . . . . . . 1170
3405. . . . . . . . . . . . . . . . . . . . . . . . . . . . . . . . . . . . . . . . . . . . . . . . . . . . . . . . . . . . . . . . 1171
3407. . . . . . . . . . . . . . . . . . . . . . . . . . . . . . . . . . . . . . . . . . . . . . . . . . . . . . . . . . . . . . . . 1172
3408. . . . . . . . . . . . . . . . . . . . . . . . . . . . . . . . . . . . . . . . . . . . . . . . . . . . . . . . . . . . . . . . 1173
3410. . . . . . . . . . . . . . . . . . . . . . . . . . . . . . . . . . . . . . . . . . . . . . . . . . . . . . . . . . . . . . . . 1174

3411. . . . . . . . . . . . . . . . . . . . . . . . . . . . . . . . . . . . . . . . . . . . . . . . . . . . . . . . . . . . . . . . 1175
3412. . . . . . . . . . . . . . . . . . . . . . . . . . . . . . . . . . . . . . . . . . . . . . . . . . . . . . . . . . . . . . . . 1176
3413. . . . . . . . . . . . . . . . . . . . . . . . . . . . . . . . . . . . . . . . . . . . . . . . . . . . . . . . . . . . . . . . 1177
4100. . . . . . . . . . . . . . . . . . . . . . . . . . . . . . . . . . . . . . . . . . . . . . . . . . . . . . . . . . . . . . . . 1178
4101. . . . . . . . . . . . . . . . . . . . . . . . . . . . . . . . . . . . . . . . . . . . . . . . . . . . . . . . . . . . . . . . 1179
4103. . . . . . . . . . . . . . . . . . . . . . . . . . . . . . . . . . . . . . . . . . . . . . . . . . . . . . . . . . . . . . . . 1180
5011. . . . . . . . . . . . . . . . . . . . . . . . . . . . . . . . . . . . . . . . . . . . . . . . . . . . . . . . . . . . . . . . 1181
5012. . . . . . . . . . . . . . . . . . . . . . . . . . . . . . . . . . . . . . . . . . . . . . . . . . . . . . . . . . . . . . . . 1182
5100. . . . . . . . . . . . . . . . . . . . . . . . . . . . . . . . . . . . . . . . . . . . . . . . . . . . . . . . . . . . . . . . 1183
5101. . . . . . . . . . . . . . . . . . . . . . . . . . . . . . . . . . . . . . . . . . . . . . . . . . . . . . . . . . . . . . . . 1184
5200. . . . . . . . . . . . . . . . . . . . . . . . . . . . . . . . . . . . . . . . . . . . . . . . . . . . . . . . . . . . . . . . 1185
5400. . . . . . . . . . . . . . . . . . . . . . . . . . . . . . . . . . . . . . . . . . . . . . . . . . . . . . . . . . . . . . . . 1186
5B00. . . . . . . . . . . . . . . . . . . . . . . . . . . . . . . . . . . . . . . . . . . . . . . . . . . . . . . . . . . . . . . . 1187
5B01. . . . . . . . . . . . . . . . . . . . . . . . . . . . . . . . . . . . . . . . . . . . . . . . . . . . . . . . . . . . . . . . 1188
5B10. . . . . . . . . . . . . . . . . . . . . . . . . . . . . . . . . . . . . . . . . . . . . . . . . . . . . . . . . . . . . . . . 1189
5B11. . . . . . . . . . . . . . . . . . . . . . . . . . . . . . . . . . . . . . . . . . . . . . . . . . . . . . . . . . . . . . . . 1190
5C00. . . . . . . . . . . . . . . . . . . . . . . . . . . . . . . . . . . . . . . . . . . . . . . . . . . . . . . . . . . . . . . . 1191
5C20. . . . . . . . . . . . . . . . . . . . . . . . . . . . . . . . . . . . . . . . . . . . . . . . . . . . . . . . . . . . . . . . 1192
6000. . . . . . . . . . . . . . . . . . . . . . . . . . . . . . . . . . . . . . . . . . . . . . . . . . . . . . . . . . . . . . . . 1193
6001. . . . . . . . . . . . . . . . . . . . . . . . . . . . . . . . . . . . . . . . . . . . . . . . . . . . . . . . . . . . . . . . 1194
6003. . . . . . . . . . . . . . . . . . . . . . . . . . . . . . . . . . . . . . . . . . . . . . . . . . . . . . . . . . . . . . . . 1195
6500. . . . . . . . . . . . . . . . . . . . . . . . . . . . . . . . . . . . . . . . . . . . . . . . . . . . . . . . . . . . . . . . 1196
6502. . . . . . . . . . . . . . . . . . . . . . . . . . . . . . . . . . . . . . . . . . . . . . . . . . . . . . . . . . . . . . . . 1197
6800. . . . . . . . . . . . . . . . . . . . . . . . . . . . . . . . . . . . . . . . . . . . . . . . . . . . . . . . . . . . . . . . 1198
6801. . . . . . . . . . . . . . . . . . . . . . . . . . . . . . . . . . . . . . . . . . . . . . . . . . . . . . . . . . . . . . . . 1199
6900. . . . . . . . . . . . . . . . . . . . . . . . . . . . . . . . . . . . . . . . . . . . . . . . . . . . . . . . . . . . . . . . 1200
6901. . . . . . . . . . . . . . . . . . . . . . . . . . . . . . . . . . . . . . . . . . . . . . . . . . . . . . . . . . . . . . . . 1201
6902. . . . . . . . . . . . . . . . . . . . . . . . . . . . . . . . . . . . . . . . . . . . . . . . . . . . . . . . . . . . . . . . 1202
6910. . . . . . . . . . . . . . . . . . . . . . . . . . . . . . . . . . . . . . . . . . . . . . . . . . . . . . . . . . . . . . . . 1203
6911. . . . . . . . . . . . . . . . . . . . . . . . . . . . . . . . . . . . . . . . . . . . . . . . . . . . . . . . . . . . . . . . 1204
6920. . . . . . . . . . . . . . . . . . . . . . . . . . . . . . . . . . . . . . . . . . . . . . . . . . . . . . . . . . . . . . . . 1205
6921. . . . . . . . . . . . . . . . . . . . . . . . . . . . . . . . . . . . . . . . . . . . . . . . . . . . . . . . . . . . . . . . 1206
6930. . . . . . . . . . . . . . . . . . . . . . . . . . . . . . . . . . . . . . . . . . . . . . . . . . . . . . . . . . . . . . . . 1207
6931. . . . . . . . . . . . . . . . . . . . . . . . . . . . . . . . . . . . . . . . . . . . . . . . . . . . . . . . . . . . . . . . 1208

6932. . . . . . . . . . . . . . . . . . . . . . . . . . . . . . . . . . . . . . . . . . . . . . . . . . . . . . . . . . . . . . . . 1209
6933. . . . . . . . . . . . . . . . . . . . . . . . . . . . . . . . . . . . . . . . . . . . . . . . . . . . . . . . . . . . . . . . 1210
6934. . . . . . . . . . . . . . . . . . . . . . . . . . . . . . . . . . . . . . . . . . . . . . . . . . . . . . . . . . . . . . . . 1211
6935. . . . . . . . . . . . . . . . . . . . . . . . . . . . . . . . . . . . . . . . . . . . . . . . . . . . . . . . . . . . . . . . 1212
6936. . . . . . . . . . . . . . . . . . . . . . . . . . . . . . . . . . . . . . . . . . . . . . . . . . . . . . . . . . . . . . . . 1213
6937. . . . . . . . . . . . . . . . . . . . . . . . . . . . . . . . . . . . . . . . . . . . . . . . . . . . . . . . . . . . . . . . 1214
6938. . . . . . . . . . . . . . . . . . . . . . . . . . . . . . . . . . . . . . . . . . . . . . . . . . . . . . . . . . . . . . . . 1215
6940. . . . . . . . . . . . . . . . . . . . . . . . . . . . . . . . . . . . . . . . . . . . . . . . . . . . . . . . . . . . . . . . 1216
6941. . . . . . . . . . . . . . . . . . . . . . . . . . . . . . . . . . . . . . . . . . . . . . . . . . . . . . . . . . . . . . . . 1217
6942. . . . . . . . . . . . . . . . . . . . . . . . . . . . . . . . . . . . . . . . . . . . . . . . . . . . . . . . . . . . . . . . 1218
6943. . . . . . . . . . . . . . . . . . . . . . . . . . . . . . . . . . . . . . . . . . . . . . . . . . . . . . . . . . . . . . . . 1219
6944. . . . . . . . . . . . . . . . . . . . . . . . . . . . . . . . . . . . . . . . . . . . . . . . . . . . . . . . . . . . . . . . 1220
6945. . . . . . . . . . . . . . . . . . . . . . . . . . . . . . . . . . . . . . . . . . . . . . . . . . . . . . . . . . . . . . . . 1221
6946. . . . . . . . . . . . . . . . . . . . . . . . . . . . . . . . . . . . . . . . . . . . . . . . . . . . . . . . . . . . . . . . 1222
6950. . . . . . . . . . . . . . . . . . . . . . . . . . . . . . . . . . . . . . . . . . . . . . . . . . . . . . . . . . . . . . . . 1223
6B20. . . . . . . . . . . . . . . . . . . . . . . . . . . . . . . . . . . . . . . . . . . . . . . . . . . . . . . . . . . . . . . . 1224
B202. . . . . . . . . . . . . . . . . . . . . . . . . . . . . . . . . . . . . . . . . . . . . . . . . . . . . . . . . . . . . . . . 1225
B203. . . . . . . . . . . . . . . . . . . . . . . . . . . . . . . . . . . . . . . . . . . . . . . . . . . . . . . . . . . . . . . . 1226
B204. . . . . . . . . . . . . . . . . . . . . . . . . . . . . . . . . . . . . . . . . . . . . . . . . . . . . . . . . . . . . . . . 1227
B205. . . . . . . . . . . . . . . . . . . . . . . . . . . . . . . . . . . . . . . . . . . . . . . . . . . . . . . . . . . . . . . . 1228
C000. . . . . . . . . . . . . . . . . . . . . . . . . . . . . . . . . . . . . . . . . . . . . . . . . . . . . . . . . . . . . . . . 1229

Замечания по использованию сайта и файлов cookie
Замечания по использованию сайта
Порядок печати
Замечания по использованию сайта
• Через пять лет после прекращения выпуска продукта файл настройки становится недоступным.
Онлайн-руководство остается доступным, но, как правило, не обновляется.
• При просмотре данного сайта обратите внимание на следующее:
◦ Для получения лучших результатов включите JavaScript в настройках браузера.
◦ Для отображения веб-страниц в соответствии со средой Canon может отправить на Ваш
компьютер, смартфон или планшет один или несколько файлов cookie. Большинство
браузеров автоматически принимают файлы cookie, однако настройки браузера можно
изменить, чтобы не принимать файлы cookie. Если файлы cookie не будут приняты,
некоторые функции данного веб-сайта могут не работать.
◦ Если в Internet Explorer 8 используется режим совместимости, возможно некорректное
отображение некоторых страниц.
В этом случае следует отключить режим совместимости.
• Частичное или полное воспроизведение, изменение или копирование текста, фотографий или
изображений, приведенных на данном сайте, запрещены.
• В принципе, компания Canon может изменять или удалять содержимое этого сайта без
предварительного уведомления клиентов. Кроме того, компания Canon может приостановить
или остановить публикацию этого сайта по неизбежным причинам. Компания Canon не несет
ответственности за любой ущерб, нанесенный клиентам в результате изменения или удаления
информации на этом сайте или приостановки/остановки публикации этого руководства.
• Хотя содержимое этого сайта было подготовлено очень тщательно, обратитесь в сервисный
центр при обнаружении неправильных или недостаточных сведений.
• В основном описания на этом сайте основаны на продуктах, используемых при
первоначальных продажах.
• На этом сайте не приводятся данные всех руководств по продуктам, выпускаемым компанией
Canon. См. руководство, поставляемое вместе с продуктом, при использовании продукта, не
описанного на этом сайте.
Порядок печати
Используйте функцию печати веб-браузера для печати этого сайта.
Для Windows:
Чтобы установить печать фоновых цветов и изображений, выполните указанные ниже шаги.
Примечание.
•В Windows 8, выполните печать в версии для настольного компьютера.
•В Internet Explorer 9, 10 или 11
1. Выберите (Инструменты) > Печать (Print) > Параметры страницы... (Page
setup...).
2. Установите флажок Печатать цвета и рисунки фона (Print Background Colors and
Images).
20

•В Internet Explorer 8
1. Нажмите клавишу Alt, чтобы отобразить меню.
Другой способ отобразить меню: выберите в пункте Сервис (Tools) Панели
инструментов (Toolbars) > Строка меню (Menu Bar).
2. Выберите Параметры страницы... (Page Setup...) в меню Файл (File).
3. Установите флажок Печатать цвета и рисунки фона (Print Background Colors and
Images).
•В Mozilla Firefox
1. Выберите (Меню) > Печать (Print) > Параметры страницы... (Page Setup...).
2. Установите флажок Печать фона (цвета и изображения) (Print Background (colors &
images)) на вкладке Формат и свойства (Format & Options).
•В Google Chrome
1. Выберите (Меню Chrome) > Печать... (Print...).
2. Установите флажок Фон (Background graphics) на вкладке Параметры (Options).
Для Mac OS:
Для печати фоновых цветов и изображений следуйте приведенным ниже действиям для
отображения параметров диалогового окна печати, затем установите флажок Печать фона
(Print backgrounds).
1. Щелкните Печать... (Print...) в меню Файл (File).
2. Щелкните Подробнее (Show Details) или (стрелка вниз).
3. Выберите Safari во всплывающем меню.
21

Использование данного онлайн-руководства
Обозначения, используемые в настоящем документе
Пользователи устройства с активированными сенсорными функциями (Windows)
Обозначения, используемые в настоящем документе
Предупреждение!
Несоблюдение этих указаний может привести к тяжелым травмам, вплоть до смертельного
исхода, вследствие неправильной эксплуатации оборудования. Обязательно следуйте этим
указаниям в целях безопасной эксплуатации.
Осторожно!
Несоблюдение этих указаний может привести к травмам или материальному ущербу
вследствие неправильной эксплуатации оборудования. Обязательно следуйте этим указаниям
в целях безопасной эксплуатации.
Внимание!
Инструкции, содержащие важные сведения. Во избежание причинения повреждений и
нанесения травмы или ненадлежащего использования изделия обязательно прочтите эти
указания.
Примечание.
Инструкции, в том числе примечания о работе устройства и дополнительные пояснения.
Основные сведения
Инструкции, разъясняющие основные операции с продуктом.
Примечание.
• Значки могут быть другими — это зависит от модели продукта.
Пользователи устройства с активированными сенсорными функциями
(Windows)
Для касаний необходимо заменить действие «щелчок правой кнопкой мыши» в этом документе на
действие, установленное в операционной системе. Например, если в операционной системе
установлено действие «нажатие и удерживание», замените «щелчок правой кнопкой мыши» на
«нажатие и удерживание».
22

Товарные знаки и лицензии
• Microsoft является охраняемым товарным знаком Microsoft Corporation.
• Windows является товарным знаком или зарегистрированным товарным знаком Microsoft
Corporation в США и других странах.
• Windows Vista является товарным знаком или зарегистрированным товарным знаком Microsoft
Corporation в США и других странах.
• Internet Explorer является товарным знаком или зарегистрированным товарным знаком Microsoft
Corporation в США и других странах.
• Mac, Mac OS, AirPort, Safari, Bonjour, iPad, iPhone и iPod touch являются товарными знаками Apple
Inc., зарегистрированными в США и других странах. App Store, AirPrint и логотип AirPrint являются
товарными знаками Apple Inc.
• IOS является товарным знаком или зарегистрированным товарным знаком компании Cisco в
США, других странах и используется по лицензии.
• Google Cloud Print, Google Chrome, Chrome OS, Chromebook, Android, Google Play и Picasa
являются зарегистрированными товарными знаками или товарными знаками Google Inc.
• Adobe, Flash, Photoshop, Photoshop Elements, Lightroom, Adobe RGB и Adobe RGB (1998)
являются зарегистрированными товарными знаками или товарными знаками компании Adobe
Systems Incorporated в США и/или других странах.
• Bluetooth является товарным знаком корпорации Bluetooth SIG, Inc. в США, предоставленным по
лицензии корпорации Canon Inc.
Примечание.
• Официальное название Windows Vista — операционная система Microsoft Windows Vista.
Copyright (c) 2003-2004, Apple Computer, Inc. All rights reserved.
Redistribution and use in source and binary forms, with or without modification, are permitted provided
that the following conditions are met:
1. Redistributions of source code must retain the above copyright notice, this list of conditions and the
following disclaimer.
2. Redistributions in binary form must reproduce the above copyright notice, this list of conditions and
the following disclaimer in the documentation and/or other materials provided with the distribution.
3. Neither the name of Apple Computer, Inc. ("Apple") nor the names of its contributors may be used to
endorse or promote products derived from this software without specific prior written permission.
THIS SOFTWARE IS PROVIDED BY APPLE AND ITS CONTRIBUTORS "AS IS" AND ANY EXPRESS
OR IMPLIED WARRANTIES, INCLUDING, BUT NOT LIMITED TO, THE IMPLIED WARRANTIES OF
MERCHANTABILITY AND FITNESS FOR A PARTICULAR PURPOSE ARE DISCLAIMED. IN NO
EVENT SHALL APPLE OR ITS CONTRIBUTORS BE LIABLE FOR ANY DIRECT, INDIRECT,
INCIDENTAL, SPECIAL, EXEMPLARY, OR CONSEQUENTIAL DAMAGES (INCLUDING, BUT NOT
LIMITED TO, PROCUREMENT OF SUBSTITUTE GOODS OR SERVICES; LOSS OF USE, DATA, OR
PROFITS; OR BUSINESS INTERRUPTION) HOWEVER CAUSED AND ON ANY THEORY OF
LIABILITY, WHETHER IN CONTRACT, STRICT LIABILITY, OR TORT INCLUDING NEGLIGENCE OR
OTHERWISE) ARISING IN ANY WAY OUT OF THE USE OF THIS SOFTWARE, EVEN IF ADVISED OF
THE POSSIBILITY OF SUCH DAMAGE.
Apache License
Version 2.0, January 2004
23

http://www.apache.org/licenses/
TERMS AND CONDITIONS FOR USE, REPRODUCTION, AND DISTRIBUTION
1. Definitions.
"License" shall mean the terms and conditions for use, reproduction, and distribution as defined by
Sections 1 through 9 of this document.
"Licensor" shall mean the copyright owner or entity authorized by the copyright owner that is granting
the License.
"Legal Entity" shall mean the union of the acting entity and all other entities that control, are controlled
by, or are under common control with that entity. For the purposes of this definition, "control" means
(i) the power, direct or indirect, to cause the direction or management of such entity, whether by
contract or otherwise, or (ii) ownership of fifty percent (50%) or more of the outstanding shares, or (iii)
beneficial ownership of such entity.
"You" (or "Your") shall mean an individual or Legal Entity exercising permissions granted by this
License.
"Source" form shall mean the preferred form for making modifications, including but not limited to
software source code, documentation source, and configuration files.
"Object" form shall mean any form resulting from mechanical transformation or translation of a Source
form, including but not limited to compiled object code, generated documentation, and conversions to
other media types.
"Work" shall mean the work of authorship, whether in Source or Object form, made available under
the License, as indicated by a copyright notice that is included in or attached to the work (an example
is provided in the Appendix below).
"Derivative Works" shall mean any work, whether in Source or Object form, that is based on (or
derived from) the Work and for which the editorial revisions, annotations, elaborations, or other
modifications represent, as a whole, an original work of authorship. For the purposes of this License,
Derivative Works shall not include works that remain separable from, or merely link (or bind by name)
to the interfaces of, the Work and Derivative Works thereof.
"Contribution" shall mean any work of authorship, including the original version of the Work and any
modifications or additions to that Work or Derivative Works thereof, that is intentionally submitted to
Licensor for inclusion in the Work by the copyright owner or by an individual or Legal Entity
authorized to submit on behalf of the copyright owner. For the purposes of this definition, "submitted"
means any form of electronic, verbal, or written communication sent to the Licensor or its
representatives, including but not limited to communication on electronic mailing lists, source code
control systems, and issue tracking systems that are managed by, or on behalf of, the Licensor for
the purpose of discussing and improving the Work, but excluding communication that is
conspicuously marked or otherwise designated in writing by the copyright owner as "Not a
Contribution."
"Contributor" shall mean Licensor and any individual or Legal Entity on behalf of whom a Contribution
has been received by Licensor and subsequently incorporated within the Work.
2. Grant of Copyright License. Subject to the terms and conditions of this License, each Contributor
hereby grants to You a perpetual, worldwide, non-exclusive, no-charge, royalty-free, irrevocable
copyright license to reproduce, prepare Derivative Works of, publicly display, publicly perform,
sublicense, and distribute the Work and such Derivative Works in Source or Object form.
3. Grant of Patent License. Subject to the terms and conditions of this License, each Contributor hereby
grants to You a perpetual, worldwide, non-exclusive, no-charge, royalty-free, irrevocable (except as
stated in this section) patent license to make, have made, use, offer to sell, sell, import, and
24

otherwise transfer the Work, where such license applies only to those patent claims licensable by
such Contributor that are necessarily infringed by their Contribution(s) alone or by combination of
their Contribution(s) with the Work to which such Contribution(s) was submitted. If You institute patent
litigation against any entity (including a cross-claim or counterclaim in a lawsuit) alleging that the
Work or a Contribution incorporated within the Work constitutes direct or contributory patent
infringement, then any patent licenses granted to You under this License for that Work shall terminate
as of the date such litigation is filed.
4. Redistribution. You may reproduce and distribute copies of the Work or Derivative Works thereof in
any medium, with or without modifications, and in Source or Object form, provided that You meet the
following conditions:
1. You must give any other recipients of the Work or Derivative Works a copy of this License; and
2. You must cause any modified files to carry prominent notices stating that You changed the files;
and
3. You must retain, in the Source form of any Derivative Works that You distribute, all copyright,
patent, trademark, and attribution notices from the Source form of the Work, excluding those
notices that do not pertain to any part of the Derivative Works; and
4. If the Work includes a "NOTICE" text file as part of its distribution, then any Derivative Works that
You distribute must include a readable copy of the attribution notices contained within such
NOTICE file, excluding those notices that do not pertain to any part of the Derivative Works, in at
least one of the following places: within a NOTICE text file distributed as part of the Derivative
Works; within the Source form or documentation, if provided along with the Derivative Works; or,
within a display generated by the Derivative Works, if and wherever such third-party notices
normally appear. The contents of the NOTICE file are for informational purposes only and do not
modify the License. You may add Your own attribution notices within Derivative Works that You
distribute, alongside or as an addendum to the NOTICE text from the Work, provided that such
additional attribution notices cannot be construed as modifying the License.
You may add Your own copyright statement to Your modifications and may provide additional or
different license terms and conditions for use, reproduction, or distribution of Your modifications,
or for any such Derivative Works as a whole, provided Your use, reproduction, and distribution of
the Work otherwise complies with the conditions stated in this License.
5. Submission of Contributions. Unless You explicitly state otherwise, any Contribution intentionally
submitted for inclusion in the Work by You to the Licensor shall be under the terms and conditions of
this License, without any additional terms or conditions. Notwithstanding the above, nothing herein
shall supersede or modify the terms of any separate license agreement you may have executed with
Licensor regarding such Contributions.
6. Trademarks. This License does not grant permission to use the trade names, trademarks, service
marks, or product names of the Licensor, except as required for reasonable and customary use in
describing the origin of the Work and reproducing the content of the NOTICE file.
7. Disclaimer of Warranty. Unless required by applicable law or agreed to in writing, Licensor provides
the Work (and each Contributor provides its Contributions) on an "AS IS" BASIS, WITHOUT
WARRANTIES OR CONDITIONS OF ANY KIND, either express or implied, including, without
limitation, any warranties or conditions of TITLE, NON-INFRINGEMENT, MERCHANTABILITY, or
FITNESS FOR A PARTICULAR PURPOSE. You are solely responsible for determining the
appropriateness of using or redistributing the Work and assume any risks associated with Your
exercise of permissions under this License.
8. Limitation of Liability. In no event and under no legal theory, whether in tort (including negligence),
contract, or otherwise, unless required by applicable law (such as deliberate and grossly negligent
acts) or agreed to in writing, shall any Contributor be liable to You for damages, including any direct,
indirect, special, incidental, or consequential damages of any character arising as a result of this
25

License or out of the use or inability to use the Work (including but not limited to damages for loss of
goodwill, work stoppage, computer failure or malfunction, or any and all other commercial damages
or losses), even if such Contributor has been advised of the possibility of such damages.
9. Accepting Warranty or Additional Liability. While redistributing the Work or Derivative Works thereof,
You may choose to offer, and charge a fee for, acceptance of support, warranty, indemnity, or other
liability obligations and/or rights consistent with this License. However, in accepting such obligations,
You may act only on Your own behalf and on Your sole responsibility, not on behalf of any other
Contributor, and only if You agree to indemnify, defend, and hold each Contributor harmless for any
liability incurred by, or claims asserted against, such Contributor by reason of your accepting any
such warranty or additional liability.
END OF TERMS AND CONDITIONS
Следующая информация относится только к продуктам, поддерживающим Wi-Fi.
(c) 2009-2013 by Jeff Mott. All rights reserved.
Redistribution and use in source and binary forms, with or without modification, are permitted provided
that the following conditions are met:
* Redistributions of source code must retain the above copyright notice, this list of conditions, and the
following disclaimer.
* Redistributions in binary form must reproduce the above copyright notice, this list of conditions, and the
following disclaimer in the documentation or other materials provided with the distribution.
* Neither the name CryptoJS nor the names of its contributors may be used to endorse or promote
products derived from this software without specific prior written permission.
THIS SOFTWARE IS PROVIDED BY THE COPYRIGHT HOLDERS AND CONTRIBUTORS "AS IS,"
AND ANY EXPRESS OR IMPLIED WARRANTIES, INCLUDING, BUT NOT LIMITED TO, THE IMPLIED
WARRANTIES OF MERCHANTABILITY AND FITNESS FOR A PARTICULAR PURPOSE, ARE
DISCLAIMED. IN NO EVENT SHALL THE COPYRIGHT HOLDER OR CONTRIBUTORS BE LIABLE
FOR ANY DIRECT, INDIRECT, INCIDENTAL, SPECIAL, EXEMPLARY, OR CONSEQUENTIAL
DAMAGES (INCLUDING, BUT NOT LIMITED TO, PROCUREMENT OF SUBSTITUTE GOODS OR
SERVICES; LOSS OF USE, DATA, OR PROFITS; OR BUSINESS INTERRUPTION) HOWEVER
CAUSED AND ON ANY THEORY OF LIABILITY, WHETHER IN CONTRACT, STRICT LIABILITY, OR
TORT (INCLUDING NEGLIGENCE OR OTHERWISE) ARISING IN ANY WAY OUT OF THE USE OF
THIS SOFTWARE, EVEN IF ADVISED OF THE POSSIBILITY OF SUCH DAMAGE.
26

Введите ключевые слова в окне поиска и щелкните (Поиск).
В этом руководстве можно осуществлять поиск необходимых страниц.
Пример запроса: «загрузить бумагу в (название модели вашего продукта)»
Рекомендации по поиску
Нужные страницы можно найти, введя ключевые слова в окно поиска.
Внимание!
•В некоторых регионах/странах эта функция может быть недоступна.
Примечание.
•Появившееся окно может быть различным.
•При выполнении поиска с этой страницы без ввода имени модели продукта или имени
приложения все продукты, поддерживаемые этим руководством, будут участвовать в поиске.
Чтобы уточнить область поиска, в ключевых словах укажите название модели продукта или имя
приложения.
•Поиск функций
Введите название модели и ключевое слово для интересующей вас функции
Пример. Если требуется узнать, как загружать бумагу
Введите «(название модели вашего продукта) загрузка бумаги» в окне поиска и выполните поиск
•Ошибки при устранении неполадок
Введите название модели вашего продукта и код поддержки
Пример. Если появляется приведенный ниже экран с сообщением об ошибке
Введите «(название модели вашего продукта) 1003» в окне поиска и выполните поиск
27

Примечание.
• Отображаемый экран может быть другим — это зависит от продукта.
•Поиск функций для приложений
Введите название приложения и ключевое слово для интересующей вас функции
Пример. Требуется узнать, как напечатать коллаж с помощью приложения My Image Garden
Введите «My Image Garden коллаж» в окне поиска и выполните поиск
•Поиск ссылочных страниц
Введите название своей модели и заголовок стравочной страницы*
* Поиск облегчится, если вы дополнительно введете название функции.
Пример. Требуется найти страницу, на которую ссылается данное предложение на странице,
посвященной процедуре сканирования
Подробные сведения см. в разделе «Вкладка Параметры цвета» для своей модели на главной
странице документа Онлайн-руководство.
Введите в окне поиска «(название модели вашего продукта) сканирование вкладка Параметры
цвета» и выполните поиск
28

Печать фотографий с компьютера
В данном разделе описано, как печатать фотографии с помощью приложения My Image Garden.
В этом разделе описаны окна, отображаемые при использовании операционной системы Windows 8.1
(далее Windows 8.1).
1. Извлеките кассету 1 из устройства.
2. Загрузите стопку бумаги вертикально СТОРОНОЙ ДЛЯ ПЕЧАТИ ВНИЗ.
3. Выровняйте направляющие бумаги по длине и ширине бумаги.
4. Вставьте кассету 1 в устройство.
После установки кассеты в устройство на сенсорном экране отобразится экран регистрации
информации о бумаге для кассеты.
5. Укажите размер и тип загруженной в кассету 1 бумаги в разделах Разм. с. (Page size)
и Тип (Type), затем легко коснитесь кнопки Зарегистрир. (Register).
30

Если на экране появится сообщение, выполните регистрацию, следуя приведенным в нем
указаниям.
6. Откройте лоток приема бумаги (A).
7. Щелкните значок My Image Garden (B) в меню Quick Menu.
Отобразится экран Меню навигации (Guide Menu).
Примечание.
•Количество и тип отображаемых значков зависят от региона, зарегистрированной модели
принтера/сканера и установленных приложений.
8. Щелкните значок Фотопечать (Photo Print) (C).
31

9. Щелкните папку (D) с фотографиями, которые необходимо напечатать.
10. Щелкните фотографии (E), которые необходимо напечатать.
Для Windows:
Чтобы выбрать несколько фотографий одновременно, щелкните их, удерживая клавишу Ctrl.
Для Mac OS:
Чтобы выбрать несколько фотографий одновременно, щелкните их, удерживая клавишу
управления.
11. Щелкните Печать (Print) (F).
12. Укажите число копий, имя устройства, тип носителя и т. д. (G).
13. Щелкните Печать (Print) (H).
32

Для Mac OS:
Щелкните OK, когда отобразится запрос подтверждения, а затем щелкните Печать (Print).
Примечание.
• Программа My Image Garden позволяет по-разному использовать на компьютере изображения, в
том числе фотографии с цифрового фотоаппарата.
Руководство по My Image Garden (Windows)
Руководство по My Image Garden (Mac OS)
33

Копирование оригиналов
В данном разделе описывается, как загружать оригиналы и выполнять копирование на обычную
бумагу.
1. Извлеките кассету 2 из устройства.
2. Загрузите стопку бумаги СТОРОНОЙ ДЛЯ ПЕЧАТИ ВНИЗ.
3. Выровняйте направляющие бумаги по длине и ширине бумаги.
4. Вставьте кассету 2 в устройство.
После установки кассеты в устройство на сенсорном экране отобразится экран регистрации
информации о бумаге для кассеты.
5. Укажите размер и тип загруженной в кассету 2 бумаги в разделах Разм. с. (Page size)
и Тип (Type), затем легко коснитесь кнопки Зарегистрир. (Register).
34

Если на экране появится сообщение, выполните регистрацию, следуя приведенным в нем
указаниям.
6. Откройте лоток приема бумаги (A).
7. Выдвиньте упор для выходящей бумаги (B).
8. Коснитесь кнопки НАЧАЛО (HOME) (C).
9. Коснитесь элемента Копиров. (Copy) (D).
10. Откройте крышку сканера (E).
11. Поместите оригинал СТОРОНОЙ ДЛЯ КОПИРОВАНИЯ ВНИЗ и совместите его с
меткой выравнивания (F).
12. Закройте крышку сканера.
35

Печать фотографий
В этом разделе описано, как печатать фотографии с карты памяти.
1. Извлеките кассету 1 из устройства.
2. Загрузите стопку бумаги вертикально СТОРОНОЙ ДЛЯ ПЕЧАТИ ВНИЗ.
3. Выровняйте направляющие бумаги по длине и ширине бумаги.
4. Вставьте кассету 1 в устройство.
После установки кассеты в устройство на сенсорном экране отобразится экран регистрации
информации о бумаге для кассеты.
5. Укажите размер и тип загруженной в кассету 1 бумаги в разделах Разм. с. (Page size)
и Тип (Type), затем легко коснитесь кнопки Зарегистрир. (Register).
37

Если на экране появится сообщение, выполните регистрацию, следуя приведенным в нем
указаниям.
6. Откройте лоток приема бумаги (A).
7. Вставьте карту памяти.
* На приведенном ниже рисунке в качестве примера изображена карта памяти SD/SDHC.
Примечание.
•Сведения о вставке других карт памяти см. ниже.
Вставка карты памяти
8. Пролистайте фотографии вправо или влево (B) и выберите одну из них.
9. Проверьте параметры бумаги, затем коснитесь кнопки Цветной (Color) (C).
38

Печать этикетки для диска с компьютера
В данном разделе описано, как печатать фотографии на диск с помощью программы My Image
Garden.
В этом разделе описаны окна, отображаемые при использовании операционной системы Windows 8.1
(далее Windows 8.1).
Внимание!
• Не устанавливайте лоток для диска, пока не отобразится сообщение с запросом на загрузку
диска, допускающего печать. Таким образом можно повредить устройство.
1. Щелкните значок My Image Garden (A) в меню Quick Menu.
Отобразится экран Меню навигации (Guide Menu).
Примечание.
• Количество и тип отображаемых значков зависят от региона, зарегистрированной модели
принтера/сканера и установленных приложений.
2. Щелкните значок Этикетка для диска (Disc Label) (B).
3. Укажите тему, Размер бумаги (Paper Size) и т. д. (C).
40

4. Щелкните OK (D).
5. При появлении диалогового окна щелкните OK.
6. Щелкните Добавить изображение (Add Image) (E), а затем выберите фотографии
для печати на этикетке диска.
Примечание.
• Макет может отличаться от ожидаемого в зависимости от фотографий или результатов
анализа выбранных изображений.
7. Отредактируйте этикетку диска (F).
Можно изменить фон объекта или добавить текст.
Руководство по My Image Garden (Windows)
Руководство по My Image Garden (Mac OS)
8. Щелкните Печать (Print) (G).
9. Укажите число копий, имя устройства и т. д. (H).
10. Щелкните Печать (Print) (I).
41

Для Mac OS:
Щелкните OK, когда отобразится запрос подтверждения, а затем щелкните Печать (Print).
При повторном появлении подтверждающего сообщения щелкните кнопку OK.
11. Откройте лоток приема бумаги (J).
12. При отображении сообщения с запросом на загрузку диска, допускающего печать,
откройте направляющую лотка для диска (K).
13. Разместите диск, допускающий печать, в лотке для диска поверхностью для печати
вверх.
Лоток для диска устанавливается на задней панели кассеты 1.
42

14. Разместите лоток для диска на направляющей для лотка для диска.
Вставьте лоток для диска так, чтобы стрелка ( ) на направляющей лотка для диска примерно
совместилась со стрелкой ( ) на лотке для диска.
15. Запустите печать.
Для Windows:
В диалоговом окне щелкните Начало печати (Start Printing).
Для Mac OS:
Коснитесь кнопки OK на сенсорном экране.
Как только лоток для диска втянется в устройство, начнется печать.
После завершения печати извлеките лоток для диска из устройства.
Примечание.
• Программа My Image Garden позволяет печатать фотографии на этикетку для диска в различных
макетах.
Руководство по My Image Garden (Windows)
Руководство по My Image Garden (Mac OS)
43

Копирование этикетки диска
В этом разделе приведено описание процедуры копирования этикетки существующего диска
(BD/DVD/CD и т. д.) и ее печати на диске, допускающем печать.
1. Коснитесь кнопки НАЧАЛО (HOME) (A).
2. Проведите пальцем по экрану НАЧАЛО, затем коснитесь значка Дополнит.
распеч. (Advanced print) (B).
3. Проведите пальцем по экрану меню, затем коснитесь элемента Копир.
этикетку на диск (Copy label to disc label) (C).
4. Укажите область печати диска, допускающего печать, в соответствии с
требованиями.
Коснитесь элемента Внешн. окр. (Outer circle) или Внутр. окр. (Inner circle) (D), укажите область
печати, а затем коснитесь элемента OK (E).
5. Выберите тип диска, допускающего печать (F), коснувшись его.
44

6. Откройте крышку сканера (G).
7. Загрузите исходный диск для копирования (BD/DVD/CD и т. д.) на стекло рабочей
поверхности ЭТИКЕТКОЙ ВНИЗ.
8. Закройте крышку сканера.
9. Коснитесь кнопки OK на сенсорном экране.
10. Проверьте параметры печати, затем коснитесь кнопки Черный (Black) или Цветной
(Color) (H).
Отображается сообщение с запросом на загрузку диска, допускающего печать.
11. Откройте лоток приема бумаги (I).
12. Откройте направляющую лотка для диска (J).
45

13. Разместите диск, допускающий печать, в лотке для диска поверхностью для печати
вверх.
Лоток для диска устанавливается на задней панели кассеты 1.
14. Разместите лоток для диска на направляющей для лотка для диска.
Вставьте лоток для диска так, чтобы стрелка ( ) на направляющей лотка для диска примерно
совместилась со стрелкой ( ) на лотке для диска.
46

15. Коснитесь кнопки OK на сенсорном экране.
Как только лоток для диска втянется в устройство, начнется копирование.
После завершения копирования извлеките лоток для диска из устройства.
Внимание!
• Не открывайте крышку сканера до завершения копирования.
Примечание.
• Данное устройство имеет множество других удобных функций для печати этикеток дисков.
Печать этикеток для дисков
47

Функции принтера
Простая установка беспроводного подключения в режиме прямого
подключения
Простая печать фотографий с помощью My Image Garden
Легко создавайте и распечатывайте красивые индивидуальные этикетки
дисков (CD/DVD/BD)
Загрузка различного содержимого
Печать материалов с помощью Easy-PhotoPrint+ (веб-приложение)
Доступные способы подключения
Удобное сканирование с использованием функции автоматического
сканирования
Сканирование оригиналов, превышающих по размеру рабочую
поверхность
Сканирование нескольких оригиналов в один прием
Использование PIXMA/MAXIFY Cloud Link
Простая печать со смартфона или планшета с помощью Canon PRINT
Inkjet/SELPHY
Печать с помощью Windows RT
Проверка сведений о Принтере
48

Простая установка беспроводного подключения в режиме
прямого подключения
В устройстве предусмотрен «режим прямого подключения», позволяющий установить беспроводное
подключение к устройству с компьютера или смартфона даже при отсутствии беспроводного
маршрутизатора локальной сети.
Включите «режим прямого подключения», выполнив несколько простых действий, и наслаждайтесь
возможностями беспроводного сканирования и печати.
Использование устройства в режиме прямого подключения
49

Простая печать фотографий с помощью My Image Garden
Простое упорядочение изображений
В приложении My Image Garden для фотографий можно зарегистрировать имена людей и события.
Фотографии легко упорядочить, поскольку их можно отображать не только в зависимости от папки,
но и от даты, события и имени человека. Это также позволяет легко найти нужные фотографии
позже.
<Режим отображения календаря>
<Режим отображения людей>
Отображение рекомендуемых элементом в слайд-шоу
Согласно информации, зарегистрированной для фотографий, Quick Menu автоматически выбирает
фотографии на компьютере и создает рекомендуемые материалы, например коллажи и открытки.
Созданные материалы отображаются в слайд-шоу.
Если среди них есть нужный вам документ, его можно легко распечатать с помощью двухшаговой
процедуры.
1. В окне Image Display приложения Quick Menu выберите документ, который нужно распечатать.
2. Распечатайте документ с помощью приложения My Image Garden.
50

Автоматическое размещение фотографий
Графические материалы создаются легко, так как выбранные фотографии автоматически
размещаются в соответствии с темой.
Другие различные функции
В приложении My Image Garden предусмотрены многие другие полезные функции.
Дополнительные сведения см. далее.
Возможности программного обеспечения My Image Garden (Windows)
Возможности программного обеспечения My Image Garden (Mac OS)
51

Легко создавайте и распечатывайте красивые
индивидуальные этикетки дисков (CD/DVD/BD)
Печать без компьютера
Наслаждайтесь простотой печати этикеток дисков даже при отсутствии компьютера.
Подробнее об этом см. в разделе «Печать этикеток для дисков».
Создавайте и распечатывайте материалы с помощью My Image Garden
Добавляйте к любимым фотографиям предустановленные макеты, создавайте и распечатывайте
индивидуальные этикетки для дисков с помощью My Image Garden.
Дополнительные сведения см. далее.
Печать этикеток для дисков (CD/DVD/BD) (Windows)
Печать этикеток для дисков (CD/DVD/BD) (Mac OS)
Создавайте и распечатывайте материалы с помощью Easy-PhotoPrint+
Открыв Easy-PhotoPrint+ в Интернете с компьютера или планшета, вы сможете добавлять к
любимым фотографиям предустановленные макеты, с легкостью создавать и распечатывать
индивидуальные этикетки для дисков.
Примечание.
• Сведения о порядке установки лотка для диска см. в разделе «Закрепление/отсоединение лотка
для диска».
52

Загрузка различного содержимого
CREATIVE PARK
«Веб-сайт печатных материалов», с которого можно бесплатно загрузить все печатные материалы.
На нем доступно различное содержимое, например сезонные открытки и поделки из бумаги,
которые можно сделать, сложив бумажные детали.
Его легко можно открыть с помощью Quick Menu.
CREATIVE PARK PREMIUM
Служба, с помощью которой пользователь, использующие модели, поддерживающие содержимое
для качественной печати, могут загрузить эксклюзивные печатные материалы.
Содержимое для качественной печати можно легко загрузить с помощью приложения My Image
Garden или Easy-PhotoPrint+. Загруженное содержимое для качественной печати можно
распечатать непосредственно из приложения My Image Garden или Easy-PhotoPrint+.
Чтобы загрузить содержимое, предназначенное для высококачественной печати, убедитесь, что на
поддерживаемом принтере для всех цветов установлены оригинальные чернильные контейнеры
или картриджи Canon.
Примечание.
• Изображения содержимого для качественной печати, приведенные на этой странице, могут
быть изменены без предварительного уведомления.
53

Печать материалов с помощью Easy-PhotoPrint+ (веб-
приложение)
Открыв Easy-PhotoPrint+ в Интернете с компьютера или планшета, вы в любое время и где угодно
сможете с легкостью создать и распечатать такие персонализированные материалы, как календари и
коллажи.
Easy-PhotoPrint+ предоставляет актуальную среду для создания материалов, не беспокоя вас
установкой.
Кроме того, интегрировав приложение с социальными сетями, например Facebook, онлайн-
хранилищами, веб-альбомами и т. д., вы получаете в свое распоряжение целый арсенал различных
фотографий, которые можно добавить в создаваемые материалы.
Для получения более подробных сведений см. «Руководство по Easy-PhotoPrint+».
54

Доступные способы подключения
Устройство можно подключить перечисленными ниже способами.
Беспроводное подключение
•Через маршрутизатор беспроводной сети
•Без маршрутизатора беспроводной сети
Проводное подключение
Подключение через USB
Беспроводное подключение
Существуют два метода подключения принтера к устройству (например, к смартфону). Один метод
состоит в подключении с помощью маршрутизатора беспроводной сети, а другой позволяет
установить соединение без маршрутизатора.
Одновременное использование этих методов невозможно.
При наличии маршрутизатора беспроводной сети рекомендуется использовать метод, описанный в
разделе «Подключение с помощью маршрутизатора беспроводной сети».
При подключении другого устройства, когда одно устройство уже подключено к принтеру,
выполняйте подключение, используя тот же метод, что и при подключении первого устройства.
При подключении с использованием другого метода подключение к используемому устройству
будет отключено.
55

•Подключение с помощью маршрутизатора беспроводной сети
◦ Подключите принтер и устройство с помощью маршрутизатора беспроводной сети.
◦ Методы подключения зависят от типа маршрутизатора беспроводной сети.
◦ В принтере можно изменить параметры сети, такие как SSID и протокол защиты.
◦ После установки соединения между устройством и маршрутизатором беспроводной сети и
появления на экране устройства значка (значок Wi-Fi), можно подключить устройство к
принтеру с помощью маршрутизатора.
•Подключение без использования маршрутизатора беспроводной сети
◦ Подключите принтер и устройство без использования маршрутизатора беспроводной сети.
Подключите устройство к принтеру непосредственно с помощью функции прямого
подключения принтера.
◦ При установке соединения с помощью прямого подключения интернет-соединение может
быть недоступно. В этом случае веб-службы для принтера использовать нельзя.
◦ При подсоединении устройства, подключенного к Интернету через маршрутизатор
беспроводной сети, к принтеру, который использует функцию прямого подключения,
соединение между устройством и маршрутизатором будет отключено. В этом случае
соединение устройства может быть автоматически переключено на соединение передачи
мобильных данных (в зависимости от устройства). К интернет-соединению с помощью
мобильного устройства применяются платежи за передачу данных.
◦ С помощью прямого подключения можно подключить до пяти устройств одновременно. При
попытке подключения шестого устройства, когда пять устройств уже подключены,
отображается ошибка. При отображении ошибки отключите устройство, которое не
используется, затем снова настройте параметры.
◦ Параметры сети, такие как SSID и протокол защиты, указываются автоматически.
При использовании Windows XP см. информацию ниже.
Прямое подключение (Windows XP)
Проводное подключение
Подключите принтер к концентратору или маршрутизатору с помощью кабеля Ethernet.
Подготовьте кабель Ethernet.
56

Прямое подключение (Windows XP)
Ограничения
(Появится новое окно)
1. Если кнопка НАЧАЛО (HOME) (A) на принтере горит, коснитесь кнопки НАЧАЛО
(HOME).
При отображении экрана ошибки коснитесь кнопки OK, затем коснитесь кнопки НАЧАЛО (HOME).
2. Коснитесь правой верхней части (B) экрана.
3. Коснитесь элемента Включить прям. подключ (Activate direct connect.).
4. Легко коснитесь кнопки Да (Yes).
5. Установите параметр SSID на экране принтера.
58

6. Коснитесь элемента Сведения (Details).
7. Легко коснитесь кнопки Да (Yes).
8. Проверьте Пароль (Password) (ключ сети), а затем коснитесь OK.
В последующих действиях вы будете использовать SSID и «Пароль (Password)» (ключ сети).
9. Легко коснитесь кнопки OK.
10. Щелкните правой кнопкой мыши значок Беспроводное сетевое подключение
(Wireless Network Connection) в области уведомлений панели задач компьютера,
затем выберите Просмотр доступных беспроводных сетей (View Available
Wireless Networks).
11. Выберите имя сети (SSID), которую нужно использовать, затем щелкните
Подключить (Connect).
59

12. Введите «Пароль (Password)» (Ключ сети (Network key)), затем щелкните
Подключ. (Connect).
13. После установки соединения щелкните Назад (Back), чтобы появился следующий
экран.
Перейдите к установке.
60

Ограничения
При подключении другого устройства, когда одно устройство, такое как смартфон, уже подключено к
принтеру, выполняйте подключение, используя тот же метод, что и при подключении первого
устройства.
При подключении с использованием другого метода подключение к используемому устройству будет
отключено.
Соединение с помощью проводной сети невозможно, если принтеры не поддерживают проводное
соединение.
Подключение через маршрутизатор беспроводной сети
• Для принтера нельзя одновременно установить и беспроводное, и проводное соединение.
• Убедитесь, что устройство и маршрутизатор беспроводной сети подключены. Информацию о
проверке этих параметров см. в руководстве, входящем в комплект поставки маршрутизатора
беспроводной сети, или свяжитесь с производителем.
Если устройство уже подключено к принтеру без использования маршрутизатора беспроводной
сети, снова подключите его с помощью маршрутизатора беспроводной сети.
• Конфигурация, функции маршрутизатора, процедуры настройки и параметры защиты сетевых
устройств зависят от системного окружения. Для получения сведений см. руководство по
сетевому устройству или обратитесь к его производителю.
• Проверьте, поддерживает ли используемое устройство стандарт IEEE802.11n (2,4 ГГц),
IEEE802.11g или IEEE802.11b.
• Если устройство настроено на режим «Только IEEE802.11n», использование протоколов
защиты WEP и TKIP невозможно. Измените протокол защиты устройства на какой-либо другой
протокол, отличный от WEP и TKIP, или измените настройку на какую-либо другую, отличную
от «Только IEEE802.11n».
Соединение между устройством и беспроводным маршрутизатором может быть временно
выключено при изменении настройки. Не переходите к следующему экрану этого руководства
до завершения настройки.
• Для использования устройства в офисе обратитесь к администратору сети.
• Обратите внимание, что при подключении к сети без защиты существует риск раскрытия
личной информации сторонним лицам.
Прямое подключение
Внимание!
• При подсоединении устройства, подключенного к Интернету через маршрутизатор
беспроводной сети, к принтеру, который находится в режиме прямого подключения,
существующее соединение между устройством и маршрутизатором будет отключено. В этом
случае соединение устройства может быть автоматически переключено на соединение
передачи мобильных данных (в зависимости от устройства). К передаче мобильных данных по
сети Интернет могут применяться платежи (в зависимости от тарифного плана).
• При подключении устройства и принтера в режиме прямого подключения информация о
соединении сохраняется в параметрах Wi-Fi. Устройство может подключиться к принтеру
автоматически, даже после отключения или подключения к другому маршрутизатору
беспроводной сети.
• Нельзя одновременно подключаться к маршрутизатору беспроводной сети и принтеру,
который находится в режиме прямого подключения. При наличии маршрутизатора
беспроводной сети рекомендуется использовать его для подключения к принтеру.
61

• Чтобы предотвратить автоматическое подключение к принтеру, который находится в
режиме прямого подключения, измените режим подключения после использования
принтера или отмените автоматическое подключение в параметрах Wi-Fi устройства.
Информацию о проверке или изменении параметров маршрутизатора беспроводной сети
см. в руководстве маршрутизатора беспроводной сети или обратитесь к производителю.
• При установке соединения между устройством и принтером в режиме прямого подключения
интернет-соединение может быть недоступно в зависимости от используемой среды. В этом
случае веб-службы для принтера использовать нельзя.
• В режиме прямого подключения можно подключить до пяти устройств одновременно. При
попытке подключения шестого устройства, когда пять устройств уже подключены,
отображается ошибка.
При отображении ошибки отключите устройство, которое не использует принтер, затем снова
настройте параметры.
• Устройства, подключенные к принтеру в режиме прямого подключения, не могут
взаимодействовать друг с другом.
• При использовании режима прямого подключения нельзя обновить микропрограмму принтера.
• Когда устройство подключено к принтеру без использования маршрутизатора беспроводной
сети и вы хотите снова настроить его на использование того же метода соединения, сначала
отключите устройство. Отключите соединение между устройством и принтером на экране
параметров Wi-Fi.
Подключение с помощью проводной сети
• Для принтера нельзя одновременно установить и беспроводное, и проводное соединение.
• При использовании маршрутизатора подключите принтер и устройство к одному сегменту
локальной сети.
62

Удобное сканирование с использованием функции
автоматического сканирования
С помощью функции автоматического сканирования IJ Scan Utility можно легко сканировать,
автоматически определяя тип документа.
Дополнительные сведения см. далее.
Удобное сканирование с использованием функции автоматического сканирования (Windows)
Удобное сканирование с использованием функции автоматического сканирования (Mac OS)
63

Сканирование оригиналов, превышающих по размеру рабочую
поверхность
Используя функцию сшивания в программе IJ Scan Utility, можно отсканировать левую и правую
половины документа, размер которого превышает размер рабочей поверхности, и объединить их в
одно изображение. Поддерживаются исходные документы, примерно вдвое превышающие размер
рабочей поверхности.
Дополнительные сведения см. далее.
Сканирование оригиналов, превышающих по размеру рабочую поверхность (Совмещение
изображений) (Windows)
Сканирование оригиналов, превышающих по размеру рабочую поверхность (Совмещение
изображений) (Mac OS)
64

Сканирование нескольких оригиналов в один прием
С помощью IJ Scan Utility можно выполнять одновременное сканирование двух или нескольких
фотографий (небольших исходных документов), помещенных на рабочую поверхность, и отдельно
сохранять каждое изображение.
Дополнительные сведения см. далее.
Сканирование нескольких оригиналов в один прием (Windows)
Сканирование нескольких оригиналов в один прием (Mac OS)
65

Использование PIXMA/MAXIFY Cloud Link
С помощью PIXMA/MAXIFY Cloud Link принтер можно подключить к облачным службам, например
CANON iMAGE GATEWAY, Evernote или Твиттер, и пользоваться следующими функциями без
помощи компьютера:
• печатать изображения из служб обмена фотографиями;
• печатать документы из служб управления данными;
• сохранение отсканированных изображений в службу управления данными.
• использование Твиттер для оповещения о состоянии принтера, например о завершении бумаги
или чернил.
Кроме того, можно использовать различные функции, добавляя и регистрируя приложения, которые
ссылаются на различные облачные службы.
Использование PIXMA/MAXIFY Cloud Link с принтера
Использование PIXMA/MAXIFY Cloud Link со смартфона, планшета или компьютера
Внимание!
• В некоторых странах служба PIXMA/MAXIFY Cloud Link может быть недоступна, а доступные
приложения могут отличаться.
• Для работы некоторых приложений требуется создать учетную запись. Создайте учетную запись,
прежде чем использовать такое приложение.
• Сведения о моделях, в которых поддерживается PIXMA/MAXIFY Cloud Link, см. на домашней
странице Canon.
• Вид экрана может быть изменен без предупреждения.
66

Уведомление о печати с помощью веб-службы
Использование веб-службы
• Canon не гарантирует бесперебойную работу и надежность предоставленных веб-служб,
наличие доступа к сайту и разрешения на загрузку материалов.
• Canon может в любое время обновлять, изменять или удалять информацию, предоставляемую
через веб-службу, а также временно или постоянно отключать службу без предварительного
уведомления. Canon не несет никакой ответственности за любые повреждения, возникшие
вследствие перечисленных действий.
• Ни при каких обстоятельствах Canon не несет ответственность за какие-либо повреждения
вследствие использования веб-служб.
• Перед использованием внешнего сайта необходима регистрация пользователя.
При работе с внешним сайтом привязки соблюдайте условия его использования и пользуйтесь
службой под собственную ответственность.
• Вся служба или ее часть может быть недоступной в зависимости от страны или региона
проживания.
• В зависимости от сетевого окружения некоторые функции печати с помощью веб-службы
являются недоступными. Даже если они доступны, печать или отображение содержимого
может занять некоторое время, или связь может быть прервана во время выполнения
операции.
• При использовании веб-службы имя устройства, информация о регионе или стране, выбранном
языке и виде используемой службы (например сайт для обмена фотографиями) отправляются
на наш сервер и сохраняются на нем. Эта информация не дает компании Canon возможности
идентифицировать конкретных пользователей.
• Прежде чем передавать принтер с цветным ЖК-дисплеем другому владельцу или
утилизировать его, выберите Параметры устройства (Device settings) -> Сброс настройки
(Reset setting) -> Сбросить все (Reset all) и удалите имя пользователя и пароль, которые вы
использовали для входа.
• Для получения подробной информации обратитесь к местному торговому представителю,
авторизованному компанией Canon.
Требования для континентального Китая
• PIXMA/MAXIFY Cloud Link, Easy-PhotoPrint+ и некоторые другие функции PIXMA/MAXIFY
Printing Solutions, поддерживаемые этим устройством, предоставляются Canon Inc.
Однако на серверах, установленных за пределами континентального Китая, эти службы могут
быть недоступны на данный момент.
Авторские права и права на публичное использование
Печать с помощью службы Canon
1. Авторские права на каждый материал (фотографии, рисунки, логотипы или документы —
далее «материалы»), предоставленный в службе печати, принадлежат их соответствующим
владельцам. Вопросы относительно права на публичное использование могут возникать в
отношении использования какого-либо человека или образов, отображенных в службе печати.
Если иное не предусмотрено (см. раздел «2» ниже), копирование, изменение или
распространение всех или части материалов, содержащихся в службе печати веб-шаблонов,
без предварительного согласия владельца соответствующих прав (права на публичное
использование и авторских прав) строго запрещается.
67

2. Все материалы, предоставленные в службе печати веб-шаблонов, можно свободно
использовать для личных и некоммерческих целей.
68

Перед использованием программы PIXMA/MAXIFY Cloud Link
Сначала ознакомьтесь со следующей информацией:
•Меры предосторожности
Если вы планируете использовать веб-службу для печати документов, сначала ознакомьтесь со
следующими мерами предосторожности.
•Технические характеристики принтера
◦ Принтер должен поддерживать цветной ЖК-монитор.
◦ Принтер может не поддерживать функцию сканирования.
◦ Принтер должен поддерживать программу Canon Inkjet Cloud Printing Center.
Некоторые модели не поддерживают эту функцию. Обратитесь к разделу «Модели,
поддерживающие Canon Inkjet Cloud Printing Center», чтобы проверить, доступна ли эта
функция для вашего устройства.
•Сетевая среда
Принтер должен быть подключен к локальной сети с доступом к Интернету.
Если принтер не подключен к локальной сети, см. сведения о настройке сети здесь.
Сведения о настройке подключения к локальной сети и Интернету см. в руководстве по
эксплуатации ваших сетевых устройств или обращайтесь к производителю устройств.
Внимание!
• Пользователь должен оплатить стоимость доступа к Интернету.
Регистрация информации о принтере в программе PIXMA/MAXIFY Cloud Link
Copyright c 1991-2015 Unicode, Inc. All rights reserved. Distributed under the Terms of Use in http://
www.unicode.org/copyright.html.
This software is based in part on the work of the Independent JPEG Group.
THE BASIC LIBRARY FUNCTIONS
Written by: Philip Hazel
Email local part: ph10
Email domain: cam.ac.uk
University of Cambridge Computing Service, Cambridge, England.
Copyright (c) 1997-2008 University of Cambridge All rights reserved.
THE "BSD" LICENCE
Redistribution and use in source and binary forms, with or without modification, are permitted provided that
the following conditions are met:
* Redistributions of source code must retain the above copyright notice, this list of conditions and the
following disclaimer.
* Redistributions in binary form must reproduce the above copyright notice, this list of conditions and the
following disclaimer in the documentation and/or other materials provided with the distribution.
* Neither the name of the University of Cambridge nor the name of Google Inc. nor the names of their
contributors may be used to endorse or promote products derived from this software without specific prior
70

written permission.
THIS SOFTWARE IS PROVIDED BY THE COPYRIGHT HOLDERS AND CONTRIBUTORS "AS IS" AND
ANY EXPRESS OR IMPLIED WARRANTIES, INCLUDING, BUT NOT LIMITED TO, THE IMPLIED
WARRANTIES OF MERCHANTABILITY AND FITNESS FOR A PARTICULAR PURPOSE ARE
DISCLAIMED. IN NO EVENT SHALL THE COPYRIGHT OWNER OR CONTRIBUTORS BE LIABLE FOR
ANY DIRECT, INDIRECT, INCIDENTAL, SPECIAL, EXEMPLARY, OR CONSEQUENTIAL DAMAGES
(INCLUDING, BUT NOT LIMITED TO, PROCUREMENT OF SUBSTITUTE GOODS OR SERVICES; LOSS
OF USE, DATA, OR PROFITS; OR BUSINESS INTERRUPTION) HOWEVER CAUSED AND ON ANY
THEORY OF LIABILITY, WHETHER IN CONTRACT, STRICT LIABILITY, OR TORT (INCLUDING
NEGLIGENCE OR OTHERWISE) ARISING IN ANY WAY OUT OF THE USE OF THIS SOFTWARE, EVEN
IF ADVISED OF THE POSSIBILITY OF SUCH DAMAGE.
71

Регистрация информации о принтере в программе PIXMA/
MAXIFY Cloud Link
Для регистрации сведений о принтере на сервере службы облака выполните следующие действия.
1. Проверьте, подключен ли принтер к Интернету.
2. На главном экране принтера выберите Облако (Cloud).
Примечание.
•Если с принтером работает несколько пользователей, после начальной регистрации
выберите имя пользователя для входа на экране Выбор пользователя (Switch user),
введите Код безопасности (Security code) и выполните процедуру регистрации.
Если указан неправильный Код безопасности (Security code), измените настройку Моя
учетная запись (My account) для Canon Inkjet Cloud Printing Center с помощью смартфона,
планшета или компьютера.
3. Когда появится сообщение о завершении подготовки к регистрации, нажмите OK.
4. На экране подтверждения нажмите Далее (Next).
5. Ознакомьтесь с положениями, приведенными в окнах Лицензионное соглашение
(License agreement) и Заявл о конфиденциал (Privacy statement), а затем, если вы
согласны с ними, выберите Принимаю (Agree).
<Лицензионное соглашение (License agreement)>
72

<Заявл о конфиденциал (Privacy statement)>
Примечание.
• Если выбран пункт Отклоняю (Do not agree), отобразится экран, на котором вы можете
подтвердить отмену операции Зарег. учетн. запись (Register My account). При нажатии
кнопки Да (Yes) операция Зарег. учетн. запись (Register My account) будет отменена и
снова откроется главный экран.
Даже если вы выбрали Отклоняю (Do not agree), вы сможете использовать эту службу,
выбрав Принимаю (Agree) на экране регистрации позже.
• Нажмите кнопку Пуск (Start), чтобы напечатать отображаемую информацию.
6. На экране Проверка текущ. врем. (Current time check) выберите время, которое
ближе всего к текущему, затем выберите Далее (Next).
Время устанавливается с шагом в 10 минут.
7. В списке часовых поясов выберите свой регион.
В некоторых регионах может отображаться экран для применения параметра перехода на летнее
время.
73

Регистрация сведений о принтере будет завершена и отобразится список приложений.
Описание экрана списка приложений см. здесь.
По завершении регистрации вы сможете печатать фотографии и документы, которые были
отправлены в приложения на связанной облачной службе, и добавлять, удалять или сортировать
приложения.
Использование PIXMA/MAXIFY Cloud Link
74

Управление приложением
В этом разделе описана процедура добавления, удаления и сортировки приложений.
Внимание!
• На экране Выбрать способ управл. (Select how to manage) вы можете настроить
пользователей, которые могут получать доступ к этой службе.
Сведения см. в разделе «Окно Canon Inkjet Cloud Printing Center».
Добавление приложений
Вы можете добавлять на принтер любимые приложения.
Чтобы добавить приложение, выполните указанные ниже действия.
1. На главном экране принтера выберите Облако (Cloud).
2. На главном экране облака нажмите Добав/удал (Add/delete).
3. Нажмите Регистр. приложений (Register apps).
4. Выберите категорию приложения в списке
5. В появившемся списке приложений выберите то, которое нужно зарегистрировать.
75

Примечание.
•Описание отображаемых значков
: можно использовать с фирменными чернилами Canon.
6. Нажмите Регистр. (Register)
Регистрация будет завершена и приложение будет добавлено в список.
Чтобы зарегистрировать другое приложение, повторите действия начиная с шага 5.
Чтобы завершить регистрацию приложений, нажмите Назад (Back) и вернитесь на главный экран
облака.
Внимание!
• Для использования некоторых приложений может потребоваться соответствующая учетная
запись. В таких случаях заранее создайте учетную запись.
Удаление приложений
Вы можете удалять ненужные приложения из списка приложений.
Чтобы удалить приложение, выполните указанные ниже действия.
1. На главном экране принтера выберите Облако (Cloud).
2. На главном экране облака нажмите Добав/удал (Add/delete).
76

3. Выберите Удаление приложений (Delete apps)
4. В появившемся списке приложений выберите то, которое нужно удалить.
Примечание.
• Описание отображаемых значков
: Невозможно использовать, так как еще не выпущено или не поддерживается для
ваших региона, модели или языка.
: можно использовать с фирменными чернилами Canon.
5. Нажмите Удалить (Delete).
Удаленное приложение больше не будет отображаться в списке приложений главного экрана.
Чтобы удалить другое приложение, повторите действия начиная с шага 4.
Чтобы завершить удаление приложений, нажмите Назад (Back) и вернитесь на главный экран
облака.
Примечание.
• На экране Конфигурация (Config) вы можете повторно зарегистрировать удаленные
приложения.
77

Сортировка приложений
Вы можете сортировать приложения, отображаемые в списке приложений.
Чтобы отсортировать приложения, выполните указанные ниже действия.
1. На главном экране принтера выберите Облако (Cloud).
2. На главном экране облака нажмите Добав/удал (Add/delete).
3. Нажмите Сортировка (Sort).
4. В появившемся списке приложений выберите то, порядок следования которого
нужно изменить.
Примечание.
•Описание отображаемых значков
: Невозможно использовать, так как еще не выпущено или не поддерживается для
ваших региона, модели или языка.
: можно использовать с фирменными чернилами Canon.
5. Переместите приложение с помощью кнопок / .
78

6. Нажмите Выполнено (Done).
Сортировка будет завершена.
Чтобы продолжить сортировку, повторите действия начиная с шага 4.
Чтобы завершить сортировку, нажмите Назад (Back) и вернитесь на главный экран облака.
79

Использование PIXMA/MAXIFY Cloud Link
В этом разделе описана процедура печати фотографий с помощью CANON iMAGE GATEWAY.
Внимание!
• Доступные функции зависят от используемого приложения.
• Процедура печати зависит от используемого приложения.
• Необходимо заблаговременно создать учетную запись и зарегистрировать фотографию и другие
данные.
• Поддерживается печать файлов следующих форматов: jpg, jpeg, pdf, docx, doc, xlsx, xls, pptx, ppt
и rtf.
Поддерживаемые форматы файлов зависят от используемого приложения.
• Прежде чем приступить к печати, убедитесь, что принтер включен и подключен к сети. Затем
запустите печать.
Примечание.
• Программу CANON iMAGE GATEWAY можно использовать для печати файлов форматов JPG и
JPEG.
1. На главном экране выберите приложение, которое нужно использовать.
2. Введите необходимые сведения на экране проверки подлинности, а затем нажмите
Войти (Log in).
Внимание!
•Некоторые приложения могут не помещаться на экране. В таком случае измените область
отображения с помощью кнопок прокрутки вверх, вниз, вправо и влево.
: видимая область
•В разных приложениях экран «Вход» может быть различным.
•После выполнения входа может потребоваться дать согласие на использование
приложения внешней службы. Если вы используете это приложение, дайте свое согласие.
3. В появившемся списке альбомов выберите необходимый альбом.
80

4. В появившемся списке изображений выберите изображение, которое нужно
напечатать, затем выберите Далее (Next)
5. Настройте необходимые параметры печати и нажмите Цветной (Color).
Отобразится сообщение о завершении назначения задания печати и начнется печать.
Чтобы продолжить печать, нажмите Продолжить (Continue) и выполните действия начиная с
шага 3.
Чтобы завершить печать, выберите Приложения (Apps). Снова отобразится экран списка
приложений.
Внимание!
• Если печать не будет выполнена в течение 24 часов после назначения задания печати, срок
действия задания истечет и выполнить печать не удастся.
81

• В премиум-приложениях, в которых количество заданий печати ограничено, задания с истекшим
сроком действия и другие задания, печать которых невозможна, также входят в общее
количество напечатанных копий.
Примечание.
• Чтобы закрыть журнал использования данной службы, в главном окне панели управления
выберите Настройка (Setup) -> Настройка веб-службы (Web service setup) ->
Настройка подключ. веб-служб (Web service connection setup) -> Настр. IJ Cloud Printing
Center (IJ Cloud Printing Center setup) -> Настр-ки журн выз д/сервиса (History setting for this
service) -> Сохранить (Save).
Облако Устранение неполадок
82

Облако Windows
В этом разделе описан главный экран службы Облако (Cloud) и служб, доступных на главном
экране.
Внимание!
• На экране Выбрать способ управл. (Select how to manage) вы можете настроить
пользователей, которые могут получать доступ к этой службе.
Сведения см. в разделе «Окно Canon Inkjet Cloud Printing Center».
При выборе элемента Облако (Cloud) на главном экране принтера отображается главный
экран облака.
С помощью описанных ниже областей можно выполнять различные действия, в том числе
добавлять, запускать приложения и управлять ими.
Вы также можете распечатать фотографии и документы с помощью соответствующего приложения.
(1) приложения
(2) Кнопка «Добав/Удал»
(3) Кнопка «Управление»
Внимание!
• Для работы с некоторыми приложениями вам может понадобиться учетная запись. В таких
случаях создайте ее заблаговременно.
• После выбора приложения некоторые приложения могут не помещаться на экране. В таком
случае измените область отображения с помощью кнопок прокрутки вверх, вниз, вправо и влево.
: видимая область
• Если приложение еще не выпущено или не поддерживается для ваших региона, модели или
языка, вы не сможете запустить его.
(1) Приложения
Сразу же после отображения главного экрана облака появится список зарегистрированных
приложений.
Чтобы запустить приложение, выберите его в списке.
83

Примечание.
• Описание отображаемых значков
: Невозможно использовать, так как еще не выпущено или не поддерживается для ваших
региона, модели или языка.
: можно использовать с фирменными чернилами Canon.
(2) Кнопка Добав/удал (Add/delete)
С помощью этой кнопки можно добавлять, удалять и сортировать приложения.
Регистр. приложений (Register apps)
Выберите, чтобы добавить любимое приложение.
Подробные сведения о добавлении приложений см. здесь
Удаление приложений (Delete apps)
Выберите, чтобы удалить зарегистрированное приложение.
Подробные сведения об удалении приложений см. здесь
Сортировка (Sort)
Выберите, чтобы отсортировать список приложений.
Подробные сведения о сортировке приложений см. здесь
(3) Кнопка Управление (Manage)
С помощью этой кнопки можно управлять заданиями, выйти из приложения, просмотреть
лицензионное соглашение и заявление о конфиденциальности, а также установить часовой пояс.
Управление заданиями (Manage jobs)
В окне Список стат. (Status list) можно проверить состояние задания.
84

Параметры (Settings)
Выберите этот элемент для установки значения параметра Часовой пояс (Time zone).
Выберите в списке свой регион. В некоторых регионах можно установить или снять флажок для
применения параметра перехода на летнее время.
Внимание!
• Если вашего региона нет в списке, выберите ближайший к нему часовой пояс.
Правовая информация (Legal information)
Позволяет отобразить Лицензионное соглашение (License agreement) и Заявл о
конфиденциал (Privacy statement).
Нажмите кнопку Пуск (Start), чтобы напечатать отображаемую информацию.
Выйти из всех прил. (Log out of all apps)
Вы можете выйти сразу из всех используемых приложений.
Примечание.
• В некоторых случаях пользователь может оставаться в приложении даже после завершения
его работы. Если вы хотите войти под другой учетной записью, сначала выполните выход с
помощью функции Выйти из всех прил. (Log out of all apps).
• Сразу же после выхода потребуется снова войти. Настройки некоторых приложений могут
быть утеряны.
85

Облако Устранение неполадок
Если не удается выполнить печать
Если не удается выполнить печать, проверьте следующее.
• Проверьте, подключен ли принтер к Интернету.
• Убедитесь, что принтер подключен к локальной сети с доступом к Интернету.
• Убедитесь, что на ЖК-мониторе принтера не отображается сообщение об ошибке.
• Если печать не начинается даже через некоторое время, перейдите на главный экран принтера
и выберите Настройка (Setup) -> Запрос на веб-службу (Web service inquiry).
Если проблема не устранена, выполните задание печати с помощью драйвера принтера на
компьютере и проверьте возможность обычной печати данных на принтере.
Если выполнить печать все равно не удается, см. страницу устранения неполадок для своей
модели на главной странице документа Онлайн-руководство.
Примечание.
• При подключении к беспроводной локальной сети после включения принтера может
потребоваться несколько минут для установки связи. Прежде чем приступить к печати,
убедитесь, что принтер подключен к беспроводной сети, и немного подождите.
• Если принтер не включен или не подключен к Интернету и поэтому задание печати не
выполняется в течение 24 часов после его отправки, оно автоматически отменяется. В таком
случае убедитесь, что принтер включен и подключен к Интернету, а затем снова отправьте
задание печати.
86

Использование PIXMA/MAXIFY Cloud Link со смартфона,
планшета или компьютера
Перед использованием программы Canon Inkjet Cloud Printing Center
Регистрация информации о пользователе в программе Canon Inkjet Cloud
Printing Center
Использование программы Canon Inkjet Cloud Printing Center
Добавление Принтера
Добавление пользователя PIXMA/MAXIFY Cloud Link
Устранение неполадок программы Canon Inkjet Cloud Printing Center
87

Перед использованием программы Canon Inkjet Cloud Printing
Center
Canon Inkjet Cloud Printing Center — это служба, которая устанавливает связь с функцией облачной
печати принтера и позволяет выполнять такие операции, как регистрация и работа с приложениями
со смартфона или планшета, а также выполнять проверку состояния принтера, ошибок печати и
состояния чернил принтера. Вы также можете распечатать фотографии и документы в приложении с
помощью смартфона или планшета.
Сначала ознакомьтесь со следующей информацией:
•Меры предосторожности
Если вы планируете использовать веб-службу для печати документов, сначала ознакомьтесь со
следующими мерами предосторожности.
•Технические характеристики принтера
Убедитесь, что программа Canon Inkjet Cloud Printing Center поддерживает принтер.
Некоторые модели не поддерживают эту функцию. Обратитесь к разделу «Модели,
поддерживающие Canon Inkjet Cloud Printing Center», чтобы проверить, доступна ли эта функция
для вашего устройства.
•Сетевая среда
Принтер должен быть подключен к локальной сети с доступом к Интернету.
Внимание!
• Пользователь должен оплатить стоимость доступа к Интернету.
•Требования для работы
Для компьютеров, смартфонов и планшетов см. раздел «Требования для работы Canon Inkjet
Cloud Printing Center».
Внимание!
• В некоторых странах или регионах эта служба может быть недоступна. Кроме того, служба
может быть доступной, но не поддерживать работу некоторых приложений в определенных
регионах.
Регистрация информации о пользователе в программе Canon Inkjet Cloud Printing Center
88

Требования для работы Canon Inkjet Cloud Printing Center
Компьютер
ЦП x86- или x64-разрядный с частотой 1,6 ГГц или больше
Оперативная память 2 ГБ или больше
Монитор Разрешение 1024 x 768 пикселей или больше
Количество отображаемых цветов: 24 бита (True Color) или больше
ОС Браузер
Windows Vista SP1 или более поздней версии
Internet Explorer 9
Mozilla Firefox
Google Chrome
Windows 7
Internet Explorer 9, 10, 11
Mozilla Firefox
Google Chrome
Windows 8
Internet Explorer 10, 11
Mozilla Firefox
Google Chrome
Windows 8.1
Internet Explorer 11
Mozilla Firefox
Google Chrome
Mac OS X v10.6-OS X Mavericks v10.10 Safari 5.1, 6, 7, 8
Смартфон или планшет
ОС Браузер Разрешение
iOS 6.1 или более поздней версии Стандартный браузер ОС 320 x 480 (HVGA) или больше
Android 2.3.3 или более поздней версии 480 x 800 (HVGA) или больше
*Android3.x не поддерживается.
Требования могут быть изменены без предупреждения. В таком случае доступ к службе с помощью
компьютера, смартфона или планшета может быть прекращен.
Внимание!
• В настройках веб-браузера разрешите использование JavaScript и файлов cookie.
• В случае использования функции масштабирования или изменения размера шрифта браузера
возможно искаженное отображение веб-страниц.
• В случае использования функции перевода Google Chrome возможно искаженное отображение
веб-страниц.
• Доступ к функциям службы через прокси-серверы, расположенные за пределами вашей страны,
не поддерживается.
• Во внутреннем сетевом окружении порт 5222 должен быть свободен. Для получения инструкций
о подтверждении обратитесь к администратору сети.
89

Регистрация информации о пользователе в программе Canon
Inkjet Cloud Printing Center
Чтобы использовать программу Canon Inkjet Cloud Printing Center, выполните следующие действия и
зарегистрируйте информацию в разделе Моя учетная запись (My account).
Для моделей с цветным ЖК-монитором
Для моделей с монохромным ЖК-монитором
Для моделей без ЖК-монитора
90

Регистрация информации о пользователе в программе Canon
Inkjet Cloud Printing Center (модели с цветным ЖК-монитором)
Чтобы использовать программу Canon Inkjet Cloud Printing Center, выполните следующие действия и
зарегистрируйте информацию в разделе Моя учетная запись (My account).
Регистрация с принтера
1. Проверьте, подключен ли принтер к Интернету.
2. На главном экране принтера выберите Облако (Cloud).
Если информация о принтере не зарегистрирована на сервере облачной службы, откроется
экран завершения подготовки к регистрации.
3. На главном экране облачной службы выберите Использование со смартфона
(Use from Smartphone) или Руководство по интеграции мобильных устройств
(Mobile Integration Guide).
4. Выполните инструкции на экране и выберите Далее (Next).
5. Выберите Показать QR-код (Show QR Code) на экране регистрации пользователя.
Кроме того, вы можете вручную перейти по URL-адресу со смартфона, планшета или
компьютера.
6. Считайте показанный QR-код с помощью смартфона или планшета.
91

Выберите Выход (Exit), чтобы вернуться на главный экран облачной службы.
Примечание.
•Для считывания QR-кодов с помощью смартфона или планшета потребуется
специальное приложение. Вы можете установить его с сайта App Store или Google Play.
7. На экране Подготовка к регистрации (Preparation for registration) выберите
Отправить пустое сообщение электронной почты (Send blank e-mail).
Примечание.
•Если выбрать пункт Отправить пустое сообщение электронной почты (Send blank e-
mail), автоматически запустится почтовая программа с введенным адресом электронной
почты.
Отправьте созданное пустое сообщение электронной почты без изменений.
Чтобы зарегистрировать другой адрес электронной почты, выберите Не отправлять (Do not
send). Откроется экран, где можно ввести Адрес электронной почты (E-mail address).
92

На этом экране укажите Адрес электронной почты (E-mail address), который требуется
зарегистрировать, и выберите Продолжить регистрацию (Continue registration).
Примечание.
• Если введенный адрес электронной почты уже зарегистрирован, вы получите
соответствующее уведомление. Чтобы зарегистрировать другой адрес, выполните
инструкции, представленные в сообщении.
Внимание!
• При вводе адреса электронной почты действуют указанные ниже ограничения символов.
• До 255 алфавитно-цифровых однобайтовых знаков и символов (!$'*/^_{}|~.-@).
(Прописные и строчные буквы различаются.)
• Нельзя использовать многобайтовые символы.
Если в поле адреса электронной почты будет введен запрещенный символ, появится
сообщение об ошибке.
• Если вы случайно зарегистрировали другой адрес электронной почты, регистрацию
можно отменить. Для этого перейдите на главный экран принтера и выберите Настройка
(Setup) -> Настройка веб-службы (Web service setup) -> Настройка подключ. веб-
служб (Web service connection setup) -> Настр. IJ Cloud Printing Center (IJ Cloud
Printing Center setup) -> Удаление из этого сервиса (Delete from this service).
•Использование фильтра нежелательной почты может препятствовать получению
уведомлений. Если установлен параметр получения сообщений только от определенных
доменов, измените настройки так, чтобы разрешить получение сообщений от
отправителя «noreply@mail.cs.c-ij.com».
Сообщение об ошибке не отобразится, даже если сообщение электронной почты не
будет получено из-за использования фильтра нежелательной почты или ввода
неправильного адреса электронной почты.
8. Проверьте, получили ли вы пустое сообщение электронной почты, и выберите Да
(Yes).
93

9. Выполните инструкции на экране и выберите OK.
URL-адрес страницы регистрации будет отправлен на зарегистрированный адрес электронной
почты.
Переход по URL-ссылке, указанной в сообщении электронной почты,
регистрация информации и завершение регистрации пользователя
1. Убедитесь, что электронное письмо с URL-адресом отправлено на
зарегистрированный адрес электронной почты, и перейдите по этому URL-адресу.
2. Ознакомьтесь с лицензионным соглашением и заявлением о конфиденциальности
в окнах Лицензионное соглашение (License agreement) и Заявл о
конфиденциал (Privacy statement) программы Canon Inkjet Cloud Printing Center, а,
если вы с ними согласны, затем нажмите Принимаю (Agree).
94

3. Зарегистрируйте пароль для входа в программу Canon Inkjet Cloud Printing Center.
На экране регистрации введите нужные значения в поля Пароль (Password) и Пароль
(подтверждение) (Password (Confirmation)), после чего нажмите Далее (Next).
95

Внимание!
•Пароль (Password) имеет следующие ограничения:
• Пароль может содержать от 8 до 32 буквенно-цифровых однобайтовых символов и
знаков (!"#$%&'()*+,-./:;<=>?@[¥]^_`{|}~). (При вводе букв учитывается регистр
символов.)
4. Введите Псевдоним (Nickname).
Укажите любое имя пользователя.
Внимание!
•Поле ввода имени пользователя имеет следующие ограничения для символов:
•Имя пользователя может содержать от 1 до 20 буквенно-цифровых однобайтовых
символов и знаков (!"#$%&'()*+,-./:;<=>?@[¥]^_`{|}~). (При вводе букв учитывается
регистр символов.)
96

5. Укажите Часовой пояс (Time zone) и выберите Выполнено (Done)
Выберите в списке свой регион. Если вашего региона нет в списке, выберите ближайший к нему
часовой пояс.
Учит. переход на лет. вр. (Apply daylight saving time)
Этот параметр отображается только в том случае, если для параметра Часовой пояс
(Time zone) используется переход на летнее время.
Установите или снимите флажок для применения параметра перехода на летнее время.
Регистрация завершена. Отображается сообщение о завершении регистрации.
При нажатии кнопки OK в сообщении отображается экран входа.
Укажите зарегистрированные Адрес электронной почты (E-mail address) и Пароль (Password),
затем выберите Войти (Log in) для входа в программу Canon Inkjet Cloud Printing Center.
Использование программы Canon Inkjet Cloud Printing Center
97

Регистрация информации о пользователе в программе Canon
Inkjet Cloud Printing Center (модели с монохромным ЖК-
монитором)
Чтобы использовать программу Canon Inkjet Cloud Printing Center, выполните следующие действия и
зарегистрируйте информацию в разделе Моя учетная запись (My account).
Печать регистрационных сведений с помощью принтера
1. На панели управления принтера выберите кнопку Настройка (Setup), затем
выберите Настр. веб-службы (Web service setup) -> Настр. подключения
(Connection setup) -> IJCloudPrintingCtr -> Регистр. в сервисе (Register w/
service)
2. В окне подтверждения регистрации выберите Да (Yes)
3. В параметрах печати выберите язык интерфейса
4. Следуя инструкциям на экране, напечатайте URL-адрес сайта проверки
подлинности и свой ID регистрации принтера (Printer registration ID).
Загрузите лист обычной бумаги формата A4, Letter или Legal и выберите OK.
URL-адрес для проверки подлинности и ID регистрации принтера (Printer registration ID)
будут напечатаны.
Внимание!
• Регистрацию необходимо завершить в течение 60 минут.
Переход по напечатанной URL-ссылке и ввод адреса электронной
почты, а также других необходимых сведений
Внимание!
• Не используйте кнопку «Назад» в веб-браузере, пока операция не будет завершена. Экран
может отображаться ненадлежащим образом.
Примечание.
• Если введенный адрес электронной почты уже зарегистрирован, вы получите
соответствующее уведомление. Чтобы зарегистрировать другой адрес, выполните инструкции,
представленные в сообщении.
98

1. Для доступа к URL-адресу проверки подлинности воспользуйтесь веб-браузером на
компьютере, смартфоне, планшете или других устройствах
2. Когда отобразится экран регистрации принтера, выберите Созд новую учет
запись (Create new account)
3. Введите Адрес электронной почты (E-mail address) и ID регистрации принтера
(Printer registration ID) владельца принтера, а затем нажмите OK.
URL-адрес страницы регистрации будет отправлен на введенный адрес электронной почты.
99

Внимание!
• При вводе адреса электронной почты действуют указанные ниже ограничения символов.
• До 255 алфавитно-цифровых однобайтовых знаков и символов (!$'*/^_{}|~.-@).
(Прописные и строчные буквы различаются.)
• Нельзя использовать многобайтовые символы.
Если в поле адреса электронной почты будет введен запрещенный символ, появится
сообщение об ошибке.
• Если по ошибке будет зарегистрирован другой адрес электронной почты, регистрацию
можно отменить. Для этого нажмите кнопку Настройка (Setup) на панели управления
принтера и выберите пункты Настр. веб-службы (Web service setup) -> Настр.
подключения (Connection setup) -> IJCloudPrintingCtr -> Удален. из сервиса (Delete
from service).
• Использование фильтра нежелательной почты может препятствовать получению
уведомлений. Если установлен параметр получения сообщений только от определенных
доменов, измените настройки так, чтобы разрешить получение сообщений от
отправителя «noreply@mail.cs.c-ij.com».
Сообщение об ошибке не отобразится, даже если сообщение электронной почты не
будет получено из-за использования фильтра нежелательной почты или ввода
неправильного адреса электронной почты.
Переход по URL-ссылке, указанной в сообщении электронной почты,
регистрация информации и завершение регистрации пользователя
1. Убедитесь, что электронное письмо с URL-адресом отправлено на указанный адрес
электронной почты, и перейдите по этому URL-адресу.
2. Ознакомьтесь с лицензионным соглашением и заявлением о конфиденциальности
в окнах Лицензионное соглашение (License agreement) и Заявл о
конфиденциал (Privacy statement) программы Canon Inkjet Cloud Printing Center, а,
если вы с ними согласны, затем нажмите Принимаю (Agree).
100

3. Зарегистрируйте пароль для входа в программу Canon Inkjet Cloud Printing Center.
На экране регистрации введите нужные значения в поля Пароль (Password) и Пароль
(подтверждение) (Password (Confirmation)), после чего нажмите Далее (Next).
101

Внимание!
•Пароль (Password) имеет следующие ограничения:
• Пароль может содержать от 8 до 32 буквенно-цифровых однобайтовых символов и
знаков (!"#$%&'()*+,-./:;<=>?@[¥]^_`{|}~). (При вводе букв учитывается регистр
символов.)
4. Введите Псевдоним (Nickname).
Укажите любое имя пользователя.
Внимание!
•Поле ввода имени пользователя имеет следующие ограничения для символов:
•Имя пользователя может содержать от 1 до 20 буквенно-цифровых однобайтовых
символов и знаков (!"#$%&'()*+,-./:;<=>?@[¥]^_`{|}~). (При вводе букв учитывается
регистр символов.)
102

5. Укажите Часовой пояс (Time zone) и выберите Выполнено (Done)
Выберите в списке свой регион. Если вашего региона нет в списке, выберите ближайший к нему
часовой пояс.
Учит. переход на лет. вр. (Apply daylight saving time)
Этот параметр отображается только в том случае, если для параметра Часовой пояс
(Time zone) используется переход на летнее время.
Установите или снимите флажок для применения параметра перехода на летнее время.
Регистрация завершена. Отображается сообщение о завершении регистрации.
При нажатии кнопки OK в сообщении отображается экран входа.
Укажите зарегистрированные Адрес электронной почты (E-mail address) и Пароль (Password),
затем выберите Войти (Log in) для входа в программу Canon Inkjet Cloud Printing Center.
Использование программы Canon Inkjet Cloud Printing Center
103

Печать ID регистрации принтера
Внимание!
• Некоторые модели не поддерживают эту функцию.
Для добавления принтера в программе Canon Inkjet Cloud Printing Center необходим ID регистрации
принтера (Printer registration ID).
С помощью панели управления этого принтера напечатайте URL-адрес сайта проверки подлинности
и свой ID регистрации принтера (Printer registration ID). Для этого выполните указанные ниже
действия.
1. Проверьте, подключен ли принтер к Интернету.
Внимание!
•Для использования этой функции принтер должен быть подключен к Интернету.
Для моделей с цветным ЖК-монитором
2. На главном экране выберите Настройка (Setup) -> Настройка веб-
службы (Web service setup) -> Настройка подключ. веб-служб (Web service
connection setup) -> Настр. IJ Cloud Printing Center (IJ Cloud Printing Center
setup) -> Регистрация в этом сервисе (Register with this service)
3. В окне подтверждения регистрации выберите Да (Yes)
4. В параметрах печати выберите язык интерфейса
104

Для моделей с монохромным ЖК-монитором
2. На панели управления принтера выберите кнопку Настройка (Setup), затем
выберите Настр. веб-службы (Web service setup) -> Настр. подключения
(Connection setup) -> IJCloudPrintingCtr -> Регистр. в сервисе (Register w/
service)
3. В окне подтверждения регистрации выберите Да (Yes)
4. В параметрах печати выберите язык интерфейса
5. Выполните инструкции, отображаемые в окне, и напечатайте URL-адрес сайта
проверки подлинности и ваш идентификатор ID регистрации принтера (Printer
registration ID)
При установке обычной бумаги формата A4, Letter или Legal и выборе OK выполняется печать
URL-адреса проверки подлинности и данных ID регистрации принтера (Printer registration ID).
Внимание!
•Регистрацию необходимо завершить в течение 60 минут.
105

Регистрация информации о пользователе в программе Canon
Inkjet Cloud Printing Center (модели без ЖК-монитора)
Чтобы использовать программу Canon Inkjet Cloud Printing Center, выполните следующие действия и
зарегистрируйте информацию в разделе Моя учетная запись (My account).
Регистрация со смартфона, планшета или компьютера
1. Проверьте, подключен ли принтер к Интернету.
Внимание!
•Для использования этой функции принтер должен быть подключен к Интернету.
2. Просмотр сведений о принтере.
Чтобы просмотреть информацию, откройте главную страницу Онлайн-руководство и перейдите
к разделу «Проверка сведений о принтере».
3. Выберите Настр. IJ Cloud Printing Center (IJ Cloud Printing Center setup) ->
Регистрация в этом сервисе (Register with this service)
4. Следуйте инструкциям, отображаемым на экране, и запустите проверку
подлинности
5. На экране Подготовка к регистрации (Preparation for registration) выберите
Отправить пустое сообщение электронной почты (Send blank e-mail).
Примечание.
•Если выбрать пункт Отправить пустое сообщение электронной почты (Send blank e-
mail), автоматически запустится почтовая программа с введенным адресом электронной
106

почты.
Отправьте созданное пустое сообщение электронной почты без изменений.
Чтобы зарегистрировать другой адрес электронной почты, выберите Не отправлять (Do not
send). Откроется экран, где можно ввести Адрес электронной почты (E-mail address).
На этом экране укажите Адрес электронной почты (E-mail address), который требуется
зарегистрировать, и выберите Продолжить регистрацию (Continue registration).
Примечание.
• Если введенный адрес электронной почты уже зарегистрирован, вы получите
соответствующее уведомление. Чтобы зарегистрировать другой адрес, выполните
инструкции, представленные в сообщении.
Внимание!
• При вводе адреса электронной почты действуют указанные ниже ограничения символов.
• До 255 алфавитно-цифровых однобайтовых знаков и символов (!$'*/^_{}|~.-@).
(Прописные и строчные буквы различаются.)
•Нельзя использовать многобайтовые символы.
Если в поле адреса электронной почты будет введен запрещенный символ, появится
сообщение об ошибке.
•Если вы случайно зарегистрировали другой адрес электронной почты, регистрацию
можно отменить, выбрав «Просмотр сведений о принтере» и затем Настр. IJ Cloud
Printing Center (IJ Cloud Printing Center setup) -> Удаление из этого сервиса (Delete
from this service).
Чтобы просмотреть информацию о принтере, откройте главную страницу Онлайн-
руководство и перейдите к разделу «Проверка сведений о принтере».
•Использование фильтра нежелательной почты может препятствовать получению
уведомлений. Если установлен параметр получения сообщений только от определенных
доменов, измените настройки так, чтобы разрешить получение сообщений от
отправителя «noreply@mail.cs.c-ij.com».
Сообщение об ошибке не отобразится, даже если сообщение электронной почты не
107

будет получено из-за использования фильтра нежелательной почты или ввода
неправильного адреса электронной почты.
6. Проверьте, получили ли вы пустое сообщение электронной почты, и выберите Да
(Yes).
7. Выполните инструкции на экране и выберите OK.
URL-адрес страницы регистрации будет отправлен на зарегистрированный адрес электронной
почты.
108

Переход по URL-ссылке, указанной в сообщении электронной почты,
регистрация информации и завершение регистрации пользователя
1. Убедитесь, что электронное письмо с URL-адресом отправлено на
зарегистрированный адрес электронной почты, и перейдите по этому URL-адресу.
2. Ознакомьтесь с лицензионным соглашением и заявлением о конфиденциальности
в окнах Лицензионное соглашение (License agreement) и Заявл о
конфиденциал (Privacy statement) программы Canon Inkjet Cloud Printing Center, а,
если вы с ними согласны, затем нажмите Принимаю (Agree).
109

3. Зарегистрируйте пароль для входа в программу Canon Inkjet Cloud Printing Center.
На экране регистрации введите нужные значения в поля Пароль (Password) и Пароль
(подтверждение) (Password (Confirmation)), после чего нажмите Далее (Next).
Внимание!
•Пароль (Password) имеет следующие ограничения:
•Пароль может содержать от 8 до 32 буквенно-цифровых однобайтовых символов и
знаков (!"#$%&'()*+,-./:;<=>?@[¥]^_`{|}~). (При вводе букв учитывается регистр
символов.)
4. Введите Псевдоним (Nickname).
Укажите любое имя пользователя.
110

Внимание!
• Поле ввода имени пользователя имеет следующие ограничения для символов:
• Имя пользователя может содержать от 1 до 20 буквенно-цифровых однобайтовых
символов и знаков (!"#$%&'()*+,-./:;<=>?@[¥]^_`{|}~). (При вводе букв учитывается
регистр символов.)
5. Укажите Часовой пояс (Time zone) и выберите Выполнено (Done)
Выберите в списке свой регион. Если вашего региона нет в списке, выберите ближайший к нему
часовой пояс.
Учит. переход на лет. вр. (Apply daylight saving time)
Этот параметр отображается только в том случае, если для параметра Часовой пояс
(Time zone) используется переход на летнее время.
Установите или снимите флажок для применения параметра перехода на летнее время.
111

Регистрация завершена. Отображается сообщение о завершении регистрации.
При нажатии кнопки OK в сообщении отображается экран входа.
Укажите зарегистрированные Адрес электронной почты (E-mail address) и Пароль (Password),
затем выберите Войти (Log in) для входа в программу Canon Inkjet Cloud Printing Center.
Использование программы Canon Inkjet Cloud Printing Center
112

Использование программы Canon Inkjet Cloud Printing Center
По завершении регистрации вы сможете войти в программу Canon Inkjet Cloud Printing Center и
использовать службу.
1. Со своего компьютера, смартфона или планшета перейдите по URL-ссылке для
входа в службу (http://cs.c-ij.com/).
2. На экране «Вход» введите Адрес электронной почты (E-mail address) и Пароль
(Password), а затем нажмите Войти (Log in).
Внимание!
•Адрес электронной почты и пароль следует вводить с учетом регистра. Проверьте
правильность регистра.
Адрес электронной почты (E-mail address)
Введите адрес электронной почты, указанный во время регистрации пользователя.
Пароль (Password)
Введите пароль, указанный во время регистрации пользователя.
Сохран. данные д/входа (Keep login info)
При установке флажка экран входа пропускается на 14 дней, начиная с последнего дня, в
который производился доступ к экрану обслуживания.
Внимание!
• Если вам не удастся войти пять раз подряд, вы не сможете войти в систему в течение
следующих 60 минут.
• Вы будете оставаться в системе в течение 60 минут после последнего входа.
• Если вход в систему под одним адресом электронной почты выполняется одновременно с
нескольких устройств, служба может работать ненадлежащим образом.
Выполнив вход, вы сможете использовать такие полезные функции, как добавление или управление
приложениями, а также проверять уровень чернил с помощью функции «Облако».
113

Описание экранов и рабочие инструкции см. в разделе «Окно Canon Inkjet Cloud Printing Center».
Процедура печати
В этом разделе описана процедура печати фотографий с помощью CANON iMAGE GATEWAY.
Внимание!
• Доступные функции зависят от используемого приложения.
•Процедура печати зависит от используемого приложения.
• Необходимо заблаговременно создать учетную запись и зарегистрировать фотографию и
другие данные.
• Поддерживается печать файлов следующих форматов: jpg, jpeg, pdf, docx, doc, xlsx, xls, pptx,
ppt и rtf.
Поддерживаемые форматы файлов зависят от используемого приложения.
• Прежде чем приступить к печати, убедитесь, что принтер включен и подключен к сети. Затем
запустите печать.
• Эта возможность доступна при использовании смартфона или планшета.
Примечание.
• Программу CANON iMAGE GATEWAY можно использовать для печати файлов форматов JPG
и JPEG.
1. На главном экране выберите приложение, которое нужно использовать.
2. Введите необходимые сведения на экране проверки подлинности, а затем нажмите
Войти (Log in).
3. В появившемся списке альбомов выберите необходимый альбом.
114

4. В появившемся списке изображений выберите изображение, которое нужно
напечатать, затем выберите Далее (Next)
5. Настройте необходимые параметры печати и нажмите Печать (Print).
115

6. Отобразится сообщение о завершении задания печати и начнется печать.
Чтобы продолжить печать, нажмите Продолжить (Continue) и выполните действия начиная с
шага 3.
Чтобы завершить печать, выберите Приложения (Apps). Снова отобразится экран списка
приложений.
Внимание!
• Если печать не будет выполнена в течение 24 часов после назначения задания печати, срок
действия задания истечет и выполнить печать не удастся.
• Премиум-приложения, которые ограничивают количество заданий печати, также включают
задания с истекшим сроком действия, печать которых невозможна, в общее количество
напечатанных копий.
Добавление Принтера
116

Окно Canon Inkjet Cloud Printing Center
В этом разделе приводится описание экранов Canon Inkjet Cloud Printing Center, отображаемых на
вашем смартфоне, планшете или компьютере.
Описание экрана «Вход»
Описание главного экрана
Описание экрана «Вход»
В этом разделе приводится описание экрана «Вход» программы Canon Inkjet Cloud Printing Center.
Внимание!
• У вас есть 5 попыток ввести правильный пароль. Если это вам не удастся, вы не сможете
войти в систему в течение следующих 60 минут.
• Вы будете оставаться в системе в течение 60 минут после последнего входа.
Язык
Выберите язык, который нужно использовать.
Адрес электронной почты (E-mail address)
Введите адрес электронной почты, указанный во время регистрации пользователя.
Внимание!
• Адрес электронной почты вводится с учетом регистра. Проверьте правильность регистра.
Пароль (Password)
Введите пароль, указанный во время регистрации пользователя.
Сохран. данные д/входа (Keep login info)
При установке флажка экран входа пропускается на 14 дней, начиная с последнего дня, в
который производился доступ к экрану обслуживания.
Сбросить пароль здесь (Reset password from here)
Выберите, если вы забыли пароль.
Чтобы сбросить пароль, следуйте инструкциям на экране.
117

Созд новую учет запись (Create new account)
Добавляет новую регистрацию в программу Canon Inkjet Cloud Printing Center.
Для новой регистрации требуется ID регистрации принтера (Printer registration ID).
Об этом сервисе (About this service)
Отображает описание этой службы.
Системные требования (System requirements)
Отображает системные требования для использования Canon Inkjet Cloud Printing Center.
Инфо о лицензии на ПО (Software license info)
Отобразятся сведения о лицензировании программы Canon Inkjet Cloud Printing Center.
Описание главного экрана
После входа в программу Canon Inkjet Cloud Printing Center отображается главный экран.
При использовании смартфона или планшета можно также печатать фотографии и документы.
Внимание!
• Служба предлагает разный набор функций для пользователей с правами Администратор
(Administrator) и Станд польз-ль (Standard user) принтера, а также для выбранного способа
управления.
С помощью описанных ниже областей можно запускать и добавлять приложения, а также
управлять ими.
(1) Левое контекстное меню (только Администратор (Administrator))
(2) Выбор принтера (Select printer)
(3) Область имени принтера
(4) Правое контекстное меню
(5) Область отображения
(6) Область меню
118

(1) Левое контекстное меню (только Администратор (Administrator))
Выберите , чтобы открыть левое контекстное меню.
При выборе Упр. печатью (Mng. printer), Упр. пользователями (Manage users), Групповое
управление (Group management) или Дополнит. управление (Advanced management)
отображается соответствующий экран.
Примечание.
• Экран Групповое управление (Group management) отображается только в том случае, если
выбрана команда Выбрать способ управл. (Select how to manage) и задана настройка
Групповое управление (для пользователей офиса) (Manage by group (for office users)).
Экран Упр. печатью (Mng. printer)
На экране Упр. печатью (Mng. printer) можно проверить или изменить информацию о принтере,
зарегистрированную в программе Canon Inkjet Cloud Printing Center, скопировать приложения,
изменить имя принтера, удалить принтеры и добавить принтеры.
•Просмотр сведений о принтере
Отобразится зарегистрированное имя принтера.
указывает на ошибку принтера.
119

•Отображение даты и времени обновления сведений о принтере
Отображает дату и время последнего обновления сведений о принтере.
обновляет сведения.
•Многопользов. режим (Multiuser mode) (только для MAXIFY series)
Если с принтером будут работать одновременно несколько пользователей, установите
флажок Многопользов. режим (Multiuser mode).
Этот флажок привязан к экрану Треб. код безопасности (Require security code).
•Копирование приложений
Выберите, чтобы скопировать на другой принтер приложения, добавленные на выбранном
принтере.
При выборе отображается приведенный ниже экран.
Укажите Конечный принтер (Destination printer) и Исходный принтер (Source printer).
Затем нажмите OK.
Примечание.
• Если задано значение Выбрать способ управл. (Select how to manage), эту функцию
можно использовать только в том случае, когда выбрано Управлять доступностью
приложения для принтера (Manage app availability by printer).
Сведения см. в разделе «Советы по работе с программой Canon Inkjet Cloud Printing
Center в офисе».
•Изменение имени принтера
Выберите , чтобы открыть экран для изменения имени принтера.
Следуйте инструкциям на экране, чтобы изменить имя.
Внимание!
• Запись имени принтера имеет следующие ограничения по символам:
120

• до 128 символов (Прописные и строчные буквы различаются.)
•Удаление принтеров
Выберите , чтобы удалить принтер из программы Canon Inkjet Cloud Printing Center.
При смене владельца принтера выберите пункт Удалить информацию, сохраненную на
принтере (Clear the information saved on the printer).
•Добавление принтеров
Выберите, чтобы добавить принтер, который нужно использовать в программе Canon Inkjet
Cloud Printing Center.
Для добавления принтера требуется ID регистрации принтера (Printer registration ID).
Примечание.
• Несмотря на то, что количество принтеров, которые могут быть зарегистрированы на
один домен, не ограничено, гарантируется работа только до 16 принтеров.
Экран Упр. пользователями (Manage users)
На экране Упр. пользователями (Manage users) можно просматривать информацию о
пользователях, зарегистрированных в службе Canon Inkjet Cloud Printing Center, удалять
пользователей, добавлять пользователей, а также изменять настройки пользователей
Администратор (Administrator) и Станд польз-ль (Standard user).
121

•Удаление пользователей
Установите флажок рядом с пользователем, которого нужно удалить, и выберите Удалить
(Delete).
Однако вы не можете удалить себя как пользователя. Чтобы удалить себя как пользователя,
отмените свое участие на экране Моя учетная запись (My account).
•Добавление пользователя
Выберите Добавить пользователя (Add user). Появится экран регистрации пользователя.
•Изменение параметров Администратор (Administrator) и Станд польз-ль (Standard user)
Чтобы изменить права для пользователей Администратор (Administrator) или Станд
польз-ль (Standard user), выберите Права (Authority) для соответствующего пользователя.
Экран Групповое управление (Group management)
С помощью функций на экране Групповое управление (Group management) можно проверить
информацию о группе, зарегистрированной в службе Canon Inkjet Cloud Printing Center, изменить
группы, удалить группы, добавить группы, а также настроить пользователей, принтеры и
приложения, входящие в каждую группу.
•Проверка сведений о группе
Появятся имена зарегистрированных групп.
При наличии ненастроенных элементов появится значок .
Выберите , чтобы перейти к следующему экрану, где можно настроить
информацию о группе.
Отображаемая информация зависит от выбранной вкладки.
122

Пользователи (Users)
Отображает всех пользователей и все адреса электронной почты, зарегистрированные в
домене.
Принтеры (Printers)
Отображает все принтеры, зарегистрированные в домене.
Приложения (Apps)
По умолчанию на этом экране отображаются все приложения. Чтобы показать только
зарегистрированные приложения, выберите категорию Зарегистр (Registered).
Для переключения между регистрацией и удалением приложений выберите или
соответственно.
Веб-службы (Web services)
Отображает внешнюю службу привязки.
Вы можете ограничить использование других веб-служб, работающих с учетными
записями Canon Inkjet Cloud Printing Center, таких как Easy-PhotoPrint+.
Для переключения между привязкой и высвобождением служб выберите или
соответственно.
Рядом с элементами, для которых ничего не выбрано, появится значок .
По умолчанию все флажки в разделах Принтеры (Printers) и Пользователи (Users) сняты.
В разделе Приложения (Apps) значение ВКЛ (ON) установлено только для системных
приложений.
•Изменение настройки Имя группы (Group name)
Чтобы открыть экран для изменения настройки Имя группы (Group name), выберите .
Задайте нужное имя, следуя инструкциям на экране.
Внимание!
• На Имя группы (Group name) распространяются следующие ограничения:
• Имя может содержать от 1 до 20 буквенно-цифровых однобайтовых символов.
Количество двухбайтовых символов может быть от 1 до 10.
123

• Регистрация одинаковых имен групп в одном домене не допускается.
•Удаление группы
Чтобы удалить группу из программы Canon Inkjet Cloud Printing Center, выберите .
При удалении всех групп необходимо создать как минимум одну новую. Чтобы изменить
способ управления, воспользуйтесь экраном Выбрать способ управл. (Select how to
manage).
•Добавить группу (Add group)
Добавьте группу, которая будет использоваться в программе Canon Inkjet Cloud Printing
Center.
Примечание.
• Можно зарегистрировать до 20 групп.
•Приложения доступны на принтерах, не требующих кода безопасности (Apps available
on printers that do not require a security code)
На принтерах, для которых не установлены настройки Многопользов. режим (Multiuser
mode) или Код безопасности (Security code), задайте приложения, которые будут
отображаться при выборе элемента Облако (Cloud) на главном экране принтера.
Если в домене нет принтера, соответствующего этим условиям, экран настройки не появится.
Чтобы перейти на экран настройки, выберите .
Примечание.
• Если в домене зарегистрирован только следующий принтер, он не отображается.
• Принтер без ЖК-монитора
• Принтер с монохромным ЖК-монитором
• Многопользовательский режим принтера
124

Экран Дополнит. управление (Advanced management)
На экране Дополнит. управление (Advanced management) можно настроить способ
управления принтером, который могут использовать пользователи и приложения.
Чтобы перейти на экран настройки, выберите .
•Треб. код безопасности (Require security code)
Каждый пользователь может устанавливать Код безопасности (Security code), запускать
приложение, а также выполнять операции печати и другие функции.
Этот параметр связан с параметром Многопользов. режим (Multiuser mode) на экране Упр.
печатью (Mng. printer).
Примечание.
• В списке не отображаются модели без ЖК-дисплея и модели с монохромным ЖК-
дисплеем.
• Для моделей, не поддерживающих Многопользов. режим (Multiuser mode), флажок не
отображается.
125

•Выбрать способ управл. (Select how to manage)
Вы можете изменить способ управления для доступных приложений и принтеров.
Управлять доступностью приложения для принтера (Manage app availability by printer)
При работе с несколькими принтерами вы можете управлять доступными приложениями
для каждого из них.
Управлять доступностью приложения для пользователя (Manage app availability by
user)
При работе с одним принтером вы можете управлять приложениями, доступными
пользователю.
Примеры использования см. в разделе «Советы по работе с программой Canon Inkjet
Cloud Printing Center дома».
Групповое управление (для пользователей офиса) (Manage by group (for office users))
Вы можете управлять доступными приложениями и принтерами в группах.
Примеры использования см. в разделе «Советы по работе с программой Canon Inkjet
Cloud Printing Center в офисе».
Примечание.
• При управлении доступными приложениями для каждого принтера все пользователи по
умолчанию могут добавлять, удалять и переупорядочивать приложения.
Кроме того, если при работе спринтером MAXIFY series выбран Многопользов. режим
(Multiuser mode) на экране Упр. печатью (Mng. printer), добавлять, удалять и
переупорядочивать приложения может только администратор.
• При управлении доступными приложениями для каждого пользователя все пользователи
могут добавлять, удалять и переупорядочивать приложения, независимо от значения
настройки Многопользов. режим (Multiuser mode).
• При управлении доступными приложениями и принтерами в группе все пользователи
могут только переупорядочивать приложения.
(2) Выбор принтера (Select printer)
Выберите , а затем на экране Выбор принтера (Select printer) укажите принтер.
При работе на компьютере принтер можно выбрать непосредственно в раскрывающемся меню.
126

Примечание.
• Принтеры, использование которых ограничивается настройками, не отображаются.
(3) Область имени принтера
Отобразится зарегистрированное имя выбранного принтера.
Администратор (Administrator) может изменять имя принтера на экране Упр. печатью (Mng.
printer) левого контекстного меню.
(4) Правое контекстное меню
Выберите , чтобы открыть контекстное меню.
Отображаемые сведения зависят от того, какое меню выбрано в области меню.
Символ указывает на наличие новых непрочитанных уведомлений.
• Сортировка (Sort)
Открывает экран для сортировки зарегистрированных приложений.
Порядок отображения приложений можно изменить с помощью кнопок . Задав
необходимые параметры сортировки, выберите Выполнено (Done).
127

Примечание.
• Описание отображаемых значков
: Невозможно использовать, так как еще не выпущено или не поддерживается для
ваших региона, модели или языка.
: можно использовать с фирменными чернилами Canon.
• Последние уведомления (Latest notices)
Отображает последние уведомления. Символ указывает на наличие новых непрочитанных
уведомлений.
• Моя учетная запись (My account)
Отображает информацию о пользователе.
На экране Моя учетная запись (My account) вы можете изменить настройки своей учетной
записи.
С экрана Моя учетная запись (My account) можно открыть экран Разрешенные службы
(Permitted services) и отменить установленные настройки связанной службы.
• Справка/Правовые увед. (Help/legal notices)
Отобразится описание экрана программы Canon Inkjet Cloud Printing Center и различные
оповещения.
• Выйти (Log out)
Открывает экран «Выйти» программы Canon Inkjet Cloud Printing Center.
(5) Область отображения
Отображаемый экран зависит от выбранного меню.
128

(6) Область меню
Отображаются перечисленные ниже 4 кнопки меню.
• Приложения (Apps)
Выводит список зарегистрированных приложений в Область отображения.
• Конфигурация (Config)
Открывает экран «Зарегистрированные приложения» в окне Область отображения.
Можно переключаться между экранами Зарегистр (Registered) и Поиск прл (Search apps).
Экран Зарегистр (Registered) содержит список зарегистрированных приложений.
Можно просмотреть сведения об этих приложениях или отменить их регистрацию.
Примечание.
• Если активен режим Групповое управление (Group management), раздел
Конфигурация (Config) не отображается.
• Если задана настройка Управлять доступностью приложения для пользователя
(Manage app availability by user), регистрировать и удалять приложения может даже
Станд польз-ль (Standard user).
129

На экране Поиск прл (Search apps) содержится отсортированный по категориям список
приложений, которые можно зарегистрировать с помощью Canon Inkjet Cloud Printing Center.
◦ Выберите , чтобы просмотреть сведения о приложении.
С помощью кнопок / можно зарегистрировать приложение или отменить его
регистрацию.
Примечание.
• Описание отображаемых значков
: Невозможно использовать, так как еще не выпущено или не поддерживается для
130

ваших региона, модели или языка.
: можно использовать с фирменными чернилами Canon.
• Свойства (Properties)
Этот экран содержит сведения о состоянии принтера, выбранного в текущий момент.
Можно проверить количество оставшихся чернил или просмотреть сведения об ошибке. Кроме
того, вы можете перейти на веб-сайт по продаже чернил или открыть Онлайн-руководство.
Внимание!
• Отображаемые свойства могут отличаться от фактического состояния на момент
отображения — это зависит от состояния принтера.
• Упр задан-ми (Manage jobs)
Этот экран содержит сведения о состоянии и журнал печати или сканирования.
Чтобы проверить состояние печати или сканирования, просмотрите раздел Список статусов
(Status list), а чтобы проверить журнал печати или сканирования, — раздел Журнал (History).
Кроме того, можно отменить задания печати или сканирования и удалить файлы журнала.
Чтобы отменить или удалить задание, выберите его и нажмите Отмена (Cancel) или Удалить
(Delete).
131

Советы по работе с программой Canon Inkjet Cloud Printing
Center дома
Функция Дополнит. управление (Advanced management) предоставляет доступ ко множеству
полезных возможностей службы для домашних пользователей.
В этом разделе в качестве примера показано использование этих функций семьей из 3 человек
(отец, мать и ребенок).
Если отец регистрирует принтер в программе Canon Inkjet Cloud Printing Center, то использовать
службу может только он. Мать и ребенок смогут получить доступ к ней только в том случае, если отец
предоставит им Адрес электронной почты (E-mail address) и Пароль (Password) для входа.
Если мать и ребенок будут использовать службу со смартфона
1. Отец регистрируется в программе Canon Inkjet Cloud Printing Center и получает
права уровня Администратор (Administrator).
2. После входа в систему пользователь с правами администратора (например, отец)
выбирает команду Упр. пользователями (Manage users) в разделе .
132

3. Отец выбирает Добавить пользователя (Add user) и регистрирует мать и
ребенка, следуя инструкциям на экране.
По завершении регистрации мать и ребенок смогут самостоятельно использовать службу.
133

Если отец, мать и ребенок будут использовать приложения по
отдельности
По умолчанию регистрировать доступные приложения и удалять ненужные может только
пользователь с правами Администратор (Administrator), то есть отец.
После того, как Администратор (Administrator) (отец) установит следующие настройки, он, мать и
ребенок смогут управлять приложениями по отдельности.
1. Отец входит как Администратор (Administrator) в программу Canon Inkjet Cloud
Printing Center и выбирает команду Дополнит. управление (Advanced
management) в разделе .
2. В разделе Выбрать способ управл. (Select how to manage) отец выбирает
Задать (Set).
134

3. Далее отец устанавливает настройку Управлять доступностью приложения для
пользователя (Manage app availability by user) и выбирает OK.
4. Открывается экран для проверки изменений в способе управления.
Чтобы завершить настройку и вернуться на экран Дополнит. управление (Advanced
management), выберите OK.
Все зарегистрированные пользователи могут регистрировать и удалять приложения.
135

Советы по работе с программой Canon Inkjet Cloud Printing
Center в офисе
Функция Групповое управление (Group management) предоставляет доступ ко множеству
полезных возможностей службы для пользователей офиса.
В этом разделе приводится пример, в котором с двумя принтерами работают ведущий специалист
(Администратор (Administrator)), а также президент компании, руководитель отдела и новый
сотрудник.
Примечание.
• Если второй принтер не зарегистрирован, выберите «Добавление Принтера» и зарегистрируйте
его, следуя приведенным ниже инструкциям.
Создание группы, включающей всех пользователей офиса
Настройте базовую группу.
В этом примере на обоих принтерах будет использоваться только приложение Evernote.
1. Ведущий специалист регистрируется в программе Canon Inkjet Cloud Printing Center
и получает права уровня Администратор (Administrator).
2. Далее ведущий специалист выбирает Упр. пользователями (Manage users) на
экране .
3. После этого ведущий специалист выбирает Добавить пользователя (Add user) и
регистрирует в качестве пользователей президента компании, руководителя отдела
и нового сотрудника.
136

4. Далее ведущий специалист выбирает Дополнит. управление (Advanced
management) на экране .
5. В разделе Выбрать способ управл. (Select how to manage) ведущий специалист
выбирает Задать (Set).
137

6. Далее ведущий специалист устанавливает настройку Групповое управление (для
пользователей офиса) (Manage by group (for office users)) и выбирает OK.
Примечание.
•Если Групповое управление (Group management) уже настроено, продолжайте работу
с 10 действия.
7. Ведущий специалист проверяет информацию об изменениях способа управления
на соответствующем экране и выбирает OK.
138

Этот пункт отображается, только если выбран режим Групповое управление (Group
management).
Чтобы завершить настройку и открыть экран Групповое управление (Group management),
выберите OK.
Примечание.
• По умолчанию группе присваивается имя «group1».
• По умолчанию все зарегистрированные пользователи включаются в одну группу.
8. На экране Групповое управление (Group management) ведущий специалист
выбирает значок для группы, которую требуется переименовать.
9. Затем ведущий специалист вводит Имя группы (Group name) и выбирает OK.
Здесь ведущий специалист вводит «Office», что указывает на группу, доступную всем
пользователям офиса.
Внимание!
•Поле Имя группы (Group name) имеет следующие ограничения.
•Имя группы может содержать до 20 однобайтовых или до 10 двухбайтовых буквенно-
цифровых символов.
•Регистрация групп с одинаковыми именами в одном домене не допускается.
•Можно зарегистрировать до 20 групп.
•Пользователь, создавший группу, получает права уровня Администратор
(Administrator).
139

10. Выберите Параметры (Settings) и убедитесь, что на вкладке Пользователи
(Users) экрана настройки группы определены все нужные пользователи.
11. Убедитесь, что на вкладке Принтеры (Printers) выбраны все нужные принтеры.
12. На вкладке Приложения (Apps) только приложение Evernote должно иметь
состояние .
140

Для переключения между регистрацией и удалением приложений выберите или
соответственно.
Чтобы вернуться на экран Групповое управление (Group management), выберите Закрыть
(Close).
На этом настройка группы пользователей офиса завершена.
Примечание.
• На экране настройки группы отображаются все пользователи и принтеры, зарегистрированные
в домене.
• Чтобы отдельно настроить новые приложения, необходимо добавить группу.
Чтобы создать новую группу, выберите Добавить группу (Add group) и добавьте
пользователей и принтеры на экране ее настройки.
Ограничение доступа пользователей к приложениям
Ограничение доступа всех участников к приложениям на принтере
Ограничение доступа отдельных пользователей к приложениям на принтере
Ограничение доступа отдельных пользователей к принтерам
Внимание!
• Набор доступных приложений зависит от страны или региона использования.
Ограничение доступа пользователей к приложениям
Установите следующие настройки:
• Все пользователи офиса: доступ только к приложению Evernote.
• Президент: доступ к приложениям Evernote и Facebook.
141

1. В разделе выберите Групповое управление (Group management).
Примечание.
•Этот экран отображается только в том случае, если задана настройка Групповое
управление (для пользователей офиса) (Manage by group (for office users)) в разделе
Дополнит. управление (Advanced management).
2. На открывшемся экране выберите Добавить группу (Add group).
142

3. Затем ведущий специалист вводит Имя группы (Group name) и выбирает OK.
В этом поле введите «President», поскольку приложения этой группы будут доступны только
президенту.
Внимание!
• Поле Имя группы (Group name) имеет следующие ограничения.
• Имя группы может содержать до 20 однобайтовых или до 10 двухбайтовых буквенно-
цифровых символов.
• Регистрация групп с одинаковыми именами в одном домене не допускается.
•Можно зарегистрировать до 20 групп.
•Пользователь, создавший группу, получает права уровня Администратор
(Administrator).
4. Выполните инструкции на экране и выберите OK.
Откроется экран настройки группы.
5. На вкладке Пользователи (Users) выберите только президента.
143

6. На вкладке Принтеры (Printers) выберите нужный принтер.
7. На вкладке Приложения (Apps) для приложений Evernote и Facebook установите
состояние .
144

Для переключения между регистрацией и удалением приложений выберите или
соответственно.
Чтобы вернуться на экран Групповое управление (Group management), выберите Закрыть
(Close).
Таким образом вы можете настроить приложения, доступные только президенту.
Примечание.
• На экране настройки группы отображаются все пользователи и принтеры, зарегистрированные
в домене.
Ограничение доступа всех участников к приложениям на принтере
Чтобы настроить доступ к приложениям на принтере, выполните следующие действия в службе.
В этом разделе показано, как настроить доступ к приложению Evernote для всех пользователей
принтера.
1. В разделе выберите Групповое управление (Group management).
145

Примечание.
• Этот экран отображается только в том случае, если задана настройка Групповое
управление (для пользователей офиса) (Manage by group (for office users)) в разделе
Дополнит. управление (Advanced management).
2. Для параметра Приложения доступны на принтерах, не требующих кода
безопасности (Apps available on printers that do not require a security code)
выберите значение Параметры (Settings).
146

3. На вкладке Приложения (Apps) только приложение Evernote должно иметь
состояние .
Для переключения между регистрацией и удалением приложений выберите или
соответственно.
Чтобы вернуться на экран Групповое управление (Group management), выберите Закрыть
(Close).
Таким образом, вы можете настроить Evernote в качестве единственного приложения, доступного
пользователям принтера.
Ограничение доступа отдельных пользователей к приложениям на
принтере
Вы можете настроить приложения, доступные отдельным пользователям принтера.
В этом разделе показано, как разрешить доступ к приложению Facebook только для президента,
использующего принтер.
1. В разделе выберите Дополнит. управление (Advanced management).
147

2. Для параметра Треб. код безопасности (Require security code) выберите
значение Задать (Set).
3. Выберите принтер, для которого требуется установить Код безопасности (Security
code).
Коды безопасности используются для идентификации пользователя в тех случаях, когда доступ
к принтеру имеют несколько пользователей.
148

Примечание.
• На моделях с неизменяемыми настройками эту функцию выбрать нельзя.
Некоторые модели не поддерживают эту функцию. Обратитесь к разделу «Модели,
поддерживающие коды безопасности», чтобы проверить, доступна ли эта функция для
вашего устройства.
4. Установите Код безопасности (Security code).
Если для некоторых пользователей Код безопасности (Security code) не установлен, появится
экран, с которого вы можете отправить им электронное письмо с предложением установить Код
безопасности (Security code).
Чтобы отправить уведомление пользователям, которые не установили Код безопасности
(Security code), выберите OK.
Чтобы отображать экран, на котором нужно ввести Код безопасности (Security code), при
входе каждого пользователя и не отправлять уведомление электронной почты, выберите
Отмена (Cancel).
149

Внимание!
•Поле Код безопасности (Security code) имеет следующие ограничения для символов:
• До 8 буквенно-цифровых символов.
На этом процесс, в котором вы изменяете Код безопасности (Security code), завершается, и
появляется соответствующее сообщение.
Чтобы вернуться на главный экран, выберите OK на экране сообщения.
5. На главном экране принтера выберите Облако (Cloud).
6. Выберите пользователя на экране Выбор пользователя (Switch user).
7. Введите установленный Код безопасности (Security code) и выберите Войти (Log
in).
150

Примечание.
•Если Код безопасности (Security code) не задан, установите Код безопасности
(Security code) на экране Моя учетная запись (My account) и выберите Войти (Log in).
8. Выберите приложение Facebook.
Приложение Facebook будет доступно только президенту, использующему принтер.
Ограничение доступа отдельных пользователей к принтерам
В этом разделе показано, как настроить один принтер для президента, а другой принтер для
остальных пользователей.
1. В разделе выберите Групповое управление (Group management).
151

Примечание.
• Этот экран отображается только в том случае, если задана настройка Групповое
управление (для пользователей офиса) (Manage by group (for office users)) в разделе
Дополнит. управление (Advanced management).
2. Выберите Параметры (Settings) для группы, в которой содержатся все
пользователи.
3. На вкладке Принтеры (Printers) отмените выбор принтера, который был настроен
для президента.
152

Чтобы вернуться на экран Групповое управление (Group management), выберите Закрыть
(Close).
Внимание!
• Когда пользователь входит в несколько групп, при удалении приложения или изменении
целевого принтера в одной из них пользователь по-прежнему сможет работать с таким
приложением или принтером, если это разрешено хотя бы в одной из его групп.
Все пользователи могут работать только с заданным принтером.
153

Что такое Код безопасности
Код безопасности (Security code) используется для идентификации пользователя в тех случаях,
когда доступ к принтеру имеют несколько пользователей.
Внимание!
• При работе с устройствами MAXIFY series вы можете установить Код безопасности (Security
code). Мы рекомендуем устанавливать Код безопасности (Security code), чтобы предотвратить
несанкционированный доступ других пользователей к вашей учетной записи.
• Установленный код действителен только в том случае, если вы используете приложение MAXIFY
Cloud Link из панели управления принтера. При доступе к Canon Inkjet Cloud Printing Center со
смартфона, планшета или компьютера код не используется.
154

Добавление Принтера
С помощью одной учетной записи можно использовать службы Canon Inkjet Cloud Printing Center на
нескольких принтерах.
Порядок добавления принтера:
Для моделей с цветным ЖК-монитором
1. Убедитесь, что электронное письмо с URL-адресом отправлено на
зарегистрированный адрес электронной почты, и перейдите по этому URL-адресу
2. Введите необходимые сведения на экране проверки подлинности, а затем нажмите
Войти (Log in).
3. Когда появится сообщение о завершении добавления принтера, выберите OK.
Процесс добавления принтера завершается, и появляется главный экран программы Canon
Inkjet Cloud Printing Center.
Примечание.
•Если выбрать Отмена (Cancel), состояние выбора принтера не изменится, и появится
главный экран программы Canon Inkjet Cloud Printing Center.
155

Для моделей с монохромным ЖК-монитором
Для моделей без ЖК-монитора
1. Убедитесь, что электронное письмо с URL-адресом отправлено на
зарегистрированный адрес электронной почты, и перейдите по этому URL-адресу
Для моделей с монохромным ЖК-монитором
Для моделей без ЖК-монитора
2. Введите необходимые сведения на экране проверки подлинности, а затем нажмите
Войти (Log in).
3. Когда появится сообщение о завершении добавления принтера, выберите OK.
Процесс добавления принтера завершается, и появляется главный экран программы Canon
Inkjet Cloud Printing Center.
Примечание.
•Если выбрать Отмена (Cancel), состояние выбора принтера не изменится, и появится
главный экран программы Canon Inkjet Cloud Printing Center.
Добавление пользователя PIXMA/MAXIFY Cloud Link
156

Добавление пользователя PIXMA/MAXIFY Cloud Link
С принтером могут работать одновременно несколько пользователей.
В этом разделе рассматривается порядок добавления пользователей и назначения прав.
Добавление пользователя
1. Выберите Упр. пользователями (Manage users) в разделе на экране службы.
2. Выберите Добавить пользователя (Add user).
157

Примечание.
• При выборе команды Добавить пользователя (Add user) служба проверяет, не
превышено ли максимально допустимое число пользователей. Если добавление
возможно, открывается экран регистрации пользователя.
• Для 1 принтера можно добавить не более 20 пользователей.
3. Введите адрес электронной почты добавляемого пользователя и выберите OK.
На указанный адрес отправляется сообщение с URL-ссылкой для завершения регистрации.
Примечание.
•Если введенный адрес электронной почты уже зарегистрирован, вы получите
соответствующее уведомление. Чтобы указать другой адрес, выполните выводимые на
экран инструкции.
4. Перейдите по URL-ссылке, указанной в сообщении электронной почты.
Далее описываются действия, которые следует выполнить при получении уведомления
электронной почты.
5. Ознакомьтесь с условиями, представленными на экранах Лицензионное
соглашение (License agreement) и Заявл о конфиденциал (Privacy statement).
Если вы принимаете эти условия, выберите Принимаю (Agree).
158

6. Зарегистрируйте пароль для входа в программу Canon Inkjet Cloud Printing Center.
На экране регистрации введите нужные значения в поля Пароль (Password) и Пароль
(подтверждение) (Password (Confirmation)), после чего нажмите Далее (Next).
Внимание!
•Пароль (Password) имеет следующие ограничения:
•Пароль может содержать от 8 до 32 буквенно-цифровых однобайтовых символов и
знаков (!"#$%&'()*+,-./:;<=>?@[¥]^_`{|}~). (При вводе букв учитывается регистр
символов.)
7. Введите Псевдоним (Nickname).
Укажите любое имя пользователя.
159

Внимание!
• Поле ввода имени пользователя имеет следующие ограничения для символов:
• Имя пользователя может содержать от 1 до 20 буквенно-цифровых однобайтовых
символов и знаков (!"#$%&'()*+,-./:;<=>?@[¥]^_`{|}~). (При вводе букв учитывается
регистр символов.)
8. Укажите Часовой пояс (Time zone) и выберите Выполнено (Done)
Выберите в списке свой регион. Если вашего региона нет в списке, выберите ближайший к нему
часовой пояс.
Учит. переход на лет. вр. (Apply daylight saving time)
Этот параметр отображается только в том случае, если для параметра Часовой пояс
(Time zone) используется переход на летнее время.
Установите или снимите флажок для применения параметра перехода на летнее время.
Процедура регистрации завершается отправкой сообщения электронной почты с подтверждением.
160

Примечание.
• При работе с MAXIFY Cloud Link в память принтера записывается файл cookie для выбранного
пользователя, после чего восстанавливается состояние входа для каждого пользователя. На
каждом принтере можно зарегистрировать файлы cookie для 8 пользователей.
Права пользователей принтера
Каждому из пользователей, использующих облачную службу для 1 принтера, назначаются права
уровня Администратор (Administrator) или Станд польз-ль (Standard user).
Примечание.
• Первому зарегистрированному пользователю автоматически назначаются права уровня
Администратор (Administrator). Администратор может назначать права другим
пользователям на экране Упр. пользователями (Manage users).
Администратор (Administrator) может изменять сведения о принтере, добавлять и удалять
приложения, управлять пользователями и выполнять другие различные операции.
Станд польз-ль (Standard user) может просматривать сведения о принтере и запускать
приложения.
Сведения о функциях, которые может использовать каждый пользователь, см. в разделе «Окно
Canon Inkjet Cloud Printing Center».
Если вы используете приложение MAXIFY Cloud Link с принтера, выберите Многопользов. режим
(Multiuser mode) на экране Упр. печатью (Mng. printer), чтобы перевести принтер в
Многопользов. режим (Multiuser mode). После этого каждый пользователь может запускать
приложение и печатать документы.
Примечание.
• Если вы не установили Код безопасности (Security code), выберите Многопользов. режим
(Multiuser mode). Откроется экран, где можно установить Код безопасности (Security code).
Если выбрать Отмена (Cancel), вы не сможете войти в Многопользов. режим (Multiuser
mode).
• Если вы Администратор (Administrator), появится окно подтверждения. Из него вы можете
отправить стандартным пользователям, которые не установили Код безопасности (Security
code), электронное письмо с предложением установить Код безопасности (Security code).
•Чтобы отправить уведомление пользователям, которые не установили Код безопасности
(Security code), и перейти в Многопользов. режим (Multiuser mode), выберите OK.
•Чтобы перейти в Многопользов. режим (Multiuser mode), не отправляя уведомление
электронной почты, выберите Отмена (Cancel).
Устранение неполадок программы Canon Inkjet Cloud Printing Center
161

Устранение неполадок программы Canon Inkjet Cloud Printing
Center
Если не удается установить приложение
Если зарегистрированное приложение не отображается в списке приложений
Если информация не обновляется после нажатия кнопки «Обновить».
Если не поступает сообщение электронной почты для завершения регистрации
Если не удается выполнить печать
Если печать запускается сама по себе
Если вам не удается войти даже после ввода правильного пароля в iOS или Mac
Если не удается установить приложение
Проверьте, в какой стране или регионе был приобретен принтер.
Если принтер используется за пределами страны или региона, в которых он был приобретен,
установка приложений невозможна.
Если используется iP110 series:
Проверьте, в какой стране или регионе был приобретен принтер.
Если принтер используется за пределами страны или региона, в которых он был приобретен, вам,
возможно, не удастся установить на него некоторые приложения.
Если работа уже установленного приложения поддерживается в другой стране или регионе, вы
сможете и дальше использовать его.
Если зарегистрированное приложение не отображается в списке
приложений
Проверьте, какой язык просмотра установлен в программе Canon Inkjet Cloud Printing Center.
Если язык интерфейса переключить на язык, который не поддерживает приложение, то
приложение не будет отображаться в списке, но по-прежнему будет доступно для регистрации.
Если язык просмотра соответствует целевому языку приложения, оно отображается в списке
приложений; вы сможете запустить приложение, зарегистрировать его или отменить регистрацию.
Если информация не обновляется после нажатия кнопки «Обновить».
Поскольку для отображения экрана «Свойства» продукт должен быть подключен к сети,
информация может не отображаться. Немного подождите, а затем повторите попытку обновления
информации.
Если информация все равно не обновляется, убедитесь, что продукт подключен к Интернету.
Если не поступает сообщение электронной почты для завершения
регистрации
Возможно, во время регистрации пользователя в программе Canon Inkjet Cloud Printing Center вы
ввели другой адрес электронной почты.
162

Для моделей с цветным ЖК-монитором
Чтобы удалить регистрацию службы выберите Настройка (Setup) -> Настройка
веб-службы (Web service setup) -> Настройка подключ. веб-служб (Web service connection
setup) -> Настр. IJ Cloud Printing Center (IJ Cloud Printing Center setup) -> Удаление из этого
сервиса (Delete from this service).
Для моделей с монохромным ЖК-монитором
Чтобы удалить регистрацию службы, нажмите кнопку Настройка (Setup) на панели
управления принтера и выберите пункты Настр. веб-службы (Web service setup) -> Настр.
подключения (Connection setup) -> IJCloudPrintingCtr -> Удален. из сервиса (Delete from
service).
Для моделей без ЖК-монитора
Просмотр сведений о принтере -> Настр. IJ Cloud Printing Center (IJ Cloud Printing Center
setup) -> Удаление из этого сервиса (Delete from this service) для удаления регистрации
службы.
Чтобы просмотреть информацию о принтере, откройте главную страницу Онлайн-руководство и
перейдите к разделу «Проверка сведений о принтере».
Сбросьте настройки принтера и повторите процедуру регистрации пользователя в программе
Canon Inkjet Cloud Printing Center с начала.
Если не удается выполнить печать
Если не удается выполнить печать, проверьте следующее.
Для моделей с цветным ЖК-монитором
• Проверьте, подключен ли принтер к Интернету.
• Убедитесь, что принтер подключен к локальной сети с доступом к Интернету.
• Убедитесь, что на ЖК-мониторе принтера не отображается сообщение об ошибке.
• Если печать не начинается даже через некоторое время, перейдите на главный экран
принтера и выберите Настройка (Setup) -> Запрос на веб-службу (Web service
inquiry).
Для моделей с монохромным ЖК-монитором
• Проверьте, подключен ли принтер к Интернету.
• Убедитесь, что принтер подключен к локальной сети с доступом к Интернету.
• Убедитесь, что на ЖК-мониторе принтера не отображается сообщение об ошибке.
163

• Если печать не начинается даже через некоторое время, перейдите к панели управления
принтера, выберите Настройка (Setup) и выполните Запрос на веб-служ (Web
service inquiry). Если печать не начинается, выполните запрос несколько раз.
Для моделей без ЖК-монитора
• Проверьте, подключен ли принтер к Интернету.
• Убедитесь, что принтер подключен к локальной сети с доступом к Интернету.
• Если печать не начинается даже через некоторое время, сначала выключите принтер, а
затем включите его снова.
Если проблема не устранена, выполните задание печати с помощью драйвера принтера на
компьютере и проверьте возможность обычной печати данных на принтере.
Если выполнить печать все равно не удается, см. страницу устранения неполадок для своей
модели на главной странице документа Онлайн-руководство.
Примечание.
• При подключении к беспроводной локальной сети после включения принтера может
потребоваться несколько минут для установки связи. Прежде чем приступить к печати,
убедитесь, что принтер подключен к беспроводной сети, и немного подождите.
• Если принтер не включен или не подключен к Интернету и поэтому задание печати не
выполняется в течение 24 часов после его отправки, оно автоматически отменяется. В таком
случае убедитесь, что принтер включен и подключен к Интернету, а затем снова отправьте
задание печати.
Если печать запускается сама по себе
Третьи лица могут нелегально использовать службы Canon Inkjet Cloud Printing Center.
Для моделей с цветным ЖК-монитором
Чтобы удалить регистрацию службы выберите Настройка (Setup) -> Настройка
веб-службы (Web service setup) -> Настройка подключ. веб-служб (Web service connection
setup) -> Настр. IJ Cloud Printing Center (IJ Cloud Printing Center setup) -> Удаление из этого
сервиса (Delete from this service).
Для моделей с монохромным ЖК-монитором
Чтобы удалить регистрацию службы, нажмите кнопку Настройка (Setup) на панели
управления принтера и выберите пункты Настр. веб-службы (Web service setup) -> Настр.
подключения (Connection setup) -> IJCloudPrintingCtr -> Удален. из сервиса (Delete from
service).
164

Для моделей без ЖК-монитора
Просмотр сведений о принтере -> Настр. IJ Cloud Printing Center (IJ Cloud Printing Center
setup) -> Удаление из этого сервиса (Delete from this service) для удаления регистрации
службы.
Чтобы просмотреть информацию о принтере, откройте главную страницу Онлайн-руководство и
перейдите к разделу «Проверка сведений о принтере».
Сбросьте настройки принтера и повторите процедуру регистрации пользователя в программе
Canon Inkjet Cloud Printing Center с начала.
Если вам не удается войти даже после ввода правильного пароля в
iOS или Mac
Если используется iOS или Mac, а в пароле содержится символ ¥ или ₩, введите вместо него
обратную косую черту. Инструкции по вводу обратной косой черты см. в справке ОС.
165

Простая печать со смартфона или планшета с помощью Canon
PRINT Inkjet/SELPHY
С помощью Canon PRINT Inkjet/SELPHY можно беспроводным способом легко печатать фотографии,
сохраненные на смартфоне или планшете.
Можно также получить отсканированные данные (PDF или JPEG) непосредственно на смартфон или
планшет без использования компьютера.
Canon PRINT Inkjet/SELPHY можно загрузить из App Store или Google Play.
166

Печать с помощью Windows RT
При использовании Windows RT 8.1 или более поздней версии печать выполняется легко, поскольку
принтер просто подключается к сети.
Сведения о подключении к сети см. на странице настройки URL-адреса (http://www.canon.com/ijsetup),
где содержится информация об использовании данного продукта на компьютере, смартфоне или
планшете.
По завершении соединения автоматически загружается программное обеспечение Canon Inkjet Print
Utility, позволяющее точно определить параметры печати.
С помощью Canon Inkjet Print Utility можно выполнять проверку Сост.прин. (Printer status) и точно
определять параметры печати. (Доступные функции различаются в зависимости от среды
использования и метода соединения.)
167

Проверка сведений о Принтере
Можно проверить состояние принтера и изменить его параметры с помощью веб-браузера на
смартфоне, планшете или компьютере.
Примечание.
• Эту функцию можно использовать в следующих операционных системах и веб-браузерах.
• Устройство iOS
ОС: iOS 6.1 или более поздней версии
Веб-браузер: стандартный веб-браузер iOS (мобильная версия Safari)
• Устройство Android
ОС: Android 2.3.3 или более поздней версии
Веб-браузер: стандартный веб-браузер Android (Интернет или Chrome)
• Устройство Mac OS
ОС: Mac OS X v.10.6 или более поздней версии
Веб-браузер: Safari 5.1 или более поздней версии
• Устройство Windows
ОС: Windows XP или более поздней версии
Веб-браузер: Internet Explorer 8 или более поздней версии, Google Chrome 38.0.2125.104m
или более поздней версии, Mozilla Firefox 33.0 или более поздней версии
1. Проверьте IP-адрес и серийный номер устройства.
Выполните печать информации о параметрах сети, чтобы проверить IP-адрес и серийный номер
устройства, выполнив следующие действия.
1. Убедитесь, что устройство включено.
2. Загрузите два листа обычной бумаги формата A4 или Letter.
3. Проведите пальцем по экрану НАЧАЛО и коснитесь значка Настройка (Setup).
Использование панели управления
Отображается экран меню.
4. Коснитесь значка Параметры устройства (Device settings).
5. Коснитесь Настройки сети (LAN settings).
6. Коснитесь Подтвержд. настроек сети (Confirm LAN settings).
7. Коснитесь Печать сведений о сети (Print LAN details).
8. Легко коснитесь кнопки Да (Yes).
Устройство начнет печать информации о сетевых параметрах.
9. Проверьте столбцы «IP-адрес» и «Серийный номер» на листе информации о параметрах
сети.
168

Примечание.
• На момент покупки установлен пароль, совпадающий с серийным номером устройства.
Проверка серийного номера не требуется, если пароль уже был изменен.
2. Откройте веб-браузер на смартфоне, планшете или компьютере и введите IP-адрес.
Введите следующее значение в адресную строку веб-браузера.
http://XXX.XX.X.XXX
Вместо «XXX.XX.X.XXX» введите IP-адрес, указанный в столбце «IP-адрес» на листе информации
о параметрах сети.
После получения доступа в веб-браузере на смартфоне, планшете или компьютере
отображаются сведения о принтере.
Если требуется проверить состояние принтера и изменить его параметры, перейдите к
следующему действию. Если это не требуется, закройте веб-браузер.
3. Выберите Вход (Log on), чтобы проверить состояние принтера и изменить его
параметры.
Отобразится экран Провер подлин по паролю админ (Admin password authentication).
Внимание!
• Перед открытием экрана Провер подлин по паролю админ (Admin password
authentication) появляется сообщение, предупреждающее о возможности отображения
непроверенной информации об идентификации.
Можно выключить отображение этого сообщения, настроив параметры SSL/TLS
сертификата для связи с шифрованием в действии 5.
4. Введите пароль.
На момент покупки установлен пароль, совпадающий с серийным номером устройства. Если
пароль еще не был изменен, введите серийный номер устройства, напечатанный в столбце
«Серийный номер» на листе информации о параметрах сети.
Когда проверка подлинности пароля будет пройдена, в веб-браузере отобразятся меню, которые
можно использовать.
5. Проверьте состояние принтера и измените его параметры.
Можно использовать следующие меню.
169

Сост.прин. (Printer status)
Эта функция отображает сведения о принтере, например уровень оставшихся чернил,
состояние и подробные сведения об ошибке.
Кроме того, вы можете подключиться к сайту по продаже чернил или странице поддержки, а
также использовать веб-службы.
Служебные программы (Utilities)
Эта функция позволяет настраивать и выполнять такие служебные функции принтера, как
очистка.
Параметры устр. (Device settings)
Эта функция позволяет изменять такие параметры принтера, как параметры бесшумного
режима, параметры экономии энергии и параметры печати.
Парам. AirPrint (AirPrint settings)
Эта функция позволяет задавать такие параметры AirPrint, как сведения о положении.
Нст пдкл веб-сл (Web service connection setup)
Эта функция позволяет выполнить регистрацию в службе Google Cloud Print или IJ Cloud
Printing Center либо удалить регистрацию.
Защита (Security)
Эта функция позволяет указать пароль администратора и параметры SSL/TLS сертификата
для связи с шифрованием.
Внимание!
•На момент покупки установлен пароль, совпадающий с серийным номером устройства.
Информацию о пароле см. в разделе Пароль администратора.
•При изменении пароля действуют следующие ограничения символов:
•Задайте пароль, используя от 4 до 32 символов.
•Допускается использование однобайтовых буквенно-цифровых символов.
•По соображениям безопасности рекомендуется использовать 6 или более буквенно-
цифровых символов.
170

Сист./лок.парам (System info and LAN settings)
Эта функция позволяет проверить информацию о системе и изменить параметры локальной
сети.
Обновление микропрограммы (Firmware update)
Эта функция позволяет обновить микропрограмму и просмотреть сведения о версии.
Выбор языка (Language selection)
Эта функция позволяет изменять язык интерфейса.
Руководство (онлайн) (Manual (Online))
Эта функция открывает Онлайн-руководство.
6. Завершив проверку состояния принтера и изменение его параметров, выберите
Выход (Log off).
7. Закройте веб-браузер.
171

Обращение с бумагой, оригиналами, чернильными
контейнерами, диском, допускающим печать, картой памяти и
т. д.
Загрузка бумаги
Источники для загрузки бумаги
Загрузка бумаги небольшого размера, например 10 x 15 см (4 x 6 дюймов)
Загрузка бумаги большого размера, например A4 или Letter
Загрузка конвертов
Установка диска, допускающего печать
Меры предосторожности при печати на дисках, допускающих печать
Действия перед установкой диска, допускающего печать
Установка диска, допускающего печать
Извлечение диска, допускающего печать
Закрепление/отсоединение лотка для диска
Загрузка оригиналов
Загрузка оригиналов на Стекло рабочей поверхности
Загрузка оригиналов для каждой функции
Оригиналы, которые можно загрузить
Закрепление/отсоединение крышки сканера
Вставка карты памяти
Перед вставкой карты памяти
Вставка карты памяти
Извлечение карты памяти
Замена чернил
Замена чернил
Проверка состояния чернил
172

Источники для загрузки бумаги
Устройство оснащено двумя источниками бумаги для ее подачи: кассетой 1 (A) и кассетой 2 (B).
То, какой источник бумаги используется, зависит от формата страницы и типа носителя.
Подходящие типы носителей
Примечание.
• При печати правильно указывайте размер бумаги и тип носителя. Выбор неправильного размера
страницы или типа носителя может привести к подаче устройством бумаги из неправильного
источника бумаги или неудовлетворительному качеству печати.
Дополнительную информацию по загрузке бумаги в каждый источник бумаги см. далее.
Загрузка бумаги небольшого размера, например 10 x 15 см (4 x 6 дюймов)
Загрузка бумаги большого размера, например A4 или Letter
Загрузка конвертов
Загрузка фотобумаги небольшого размера в кассету 1
При использовании фотобумаги небольшого размера, например 10 x 15 см (4 x 6 дюймов) или 13 x
18 см (5 x 7 дюймов), загрузите ее в кассету 1.
Устройство автоматически подает фотобумагу из кассеты 1 при выборе такого размера страницы,
как 10 x 15 см (4 x 6 дюймов) или 13 x 18 см (5 x 7 дюймов) в параметрах печати панели
управления или драйвера принтера.
174

C: Фотобумага (размер 10 x 15 см (4 x 6 дюймов) или 13 x 18 см (5 x 7 дюймов))
Загрузка фотобумаги, обычной бумаги или конвертов большого
размера в кассету 2
При использовании фотобумаги или обычной бумаги большого размера, например A4, B5, A5 или
Letter, загрузите ее в кассету 2. Можно также загрузить конверты в кассету 2.
Устройство автоматически подает бумагу из кассеты 2 при выборе такого размера страницы, как
A4, B5, A5 или Letter в параметрах печати панели управления или драйвера принтера.
D: Фотобумага (размер A4, 20 x 25 см (8 x 10 дюймов) или Letter)
E: Обычная бумага (формат A4, B5, A5, Letter или Legal)
F: Конверты
Загрузка бумаги стороной для печати вниз
Если у бумаги есть сторона для печати (лицевая или обратная), например у фотобумаги, загрузите
ее более белой (или глянцевой) стороной вниз.
175

176

Загрузка бумаги небольшого размера, например 10 x 15 см (4 x
6 дюймов)
Можно загрузить фотобумагу размером 10 x 15 см (4 x 6 дюймов) или 13 x 18 см (5 x 7 дюймов) в
кассету 1.
Загрузите бумагу большого размера, например A4 или Letter, в кассету 2.
Загрузка бумаги большого размера, например A4 или Letter
Внимание!
• Если разрезать обычную бумагу на части размером 10 x 15 см (4 x 6 дюймов) или 13 x 18 см (5 x
7 дюймов) для пробной печати, это может привести к застреванию бумаги.
Примечание.
• Рекомендуется использовать подлинную фотобумагу Canon для печати фотографий.
Подробнее об оригинальной бумаге Canon см. в разделе Подходящие типы носителей.
1. Подготовьте бумагу.
Совместите края бумаги. Если бумага скручена, разгладьте ее.
Примечание.
• Аккуратно выровняйте края бумаги перед загрузкой. Загрузка бумаги без выравнивания
краев может привести к застреванию бумаги.
• Если бумага скручена, аккуратно согните ее в противоположном направлении до
выпрямления, удерживая за противоположные углы.
Подробнее о том, как расправить скрученную бумагу, см. в пункте «Загрузите бумагу,
распрямив ее.» раздела Бумага испачкана / Отпечатанная поверхность поцарапана.
•При использовании бумаги Photo Paper Plus Semi-gloss SG-201, даже если лист скручен,
одновременно загружайте один лист в том виде, в каком он есть. Если раскатать эту бумагу
с целью выпрямления, это может привести к появлению трещин на поверхности бумаги и
ухудшить качество печати.
2. Извлеките кассету 1 из устройства.
177

3. Сдвиньте направляющую бумаги (A) вперед, а (B) — вправо, чтобы открыть
направляющие.
4. Загрузите стопку бумаги СТОРОНОЙ ДЛЯ ПЕЧАТИ ВНИЗ и разместите ее в центре
кассеты 1.
Внимание!
•Всегда загружайте бумагу в книжной ориентации (C). Загрузка бумаги в альбомной
ориентации (D) может привести к замятию бумаги.
Примечание.
•Если у бумаги есть сторона для печати (лицевая или обратная), например у фотобумаги,
загрузите ее более белой (или глянцевой) стороной вниз.
•Совместите стопку бумаги с краем кассеты 1, как показано на рисунке ниже.
178

Если стопка бумаги соприкасается с выступающими частями (E), возможна неправильная
подача бумаги.
5. Выровняйте направляющую бумаги (A) впереди со стопкой бумаги.
Для бумаги стандартного формата сдвигайте направляющую бумаги (A), пока она не
зафиксируется.
6. Сдвиньте направляющую бумаги (B) вправо, чтобы прижать правую и левую
направляющие к обеим сторонам стопки бумаги.
Не следует слишком сильно прижимать направляющие бумаги к стопке. Возможны сбои при
подаче бумаги.
Примечание.
•Объем загружаемой бумаги не должен превышать метку предела загрузки (F).
•Стопка бумаги не должна выходить за ограничители (G) направляющих бумаги.
7. Вставьте кассету 1 в устройство.
Полностью задвиньте кассету 1 в устройство.
После установки кассеты в устройство на сенсорном экране отобразится экран регистрации
информации о бумаге для кассеты.
179

8. Укажите размер и тип загруженной в кассету 1 бумаги в разделах Разм. с. (Page size)
и Тип (Type), затем легко коснитесь кнопки Зарегистрир. (Register).
Если на экране появится сообщение, выполните регистрацию, следуя приведенным в нем
указаниям.
Параметры бумаги
9. Удерживая лоток приема бумаги с обеих сторон, осторожно откройте его.
Дополнительный лоток приема бумаги открывается автоматически при открытии лотка приема
бумаги.
Примечание.
• При выполнении печати выберите формат и тип загруженной бумаги на экране параметров
печати панели управления или драйвера принтера.
180

Загрузка бумаги большого размера, например A4 или Letter
Фотобумагу или обычную бумагу формата A4, B5, A5, 20 x 25 см (8 x 10 дюймов), Letter или Legal
можно загрузить в кассету 2.
Можно также загрузить конверты в кассету 2.
Загрузка конвертов
Бумагу небольшого формата загружайте в кассету 1.
Загрузка бумаги небольшого размера, например 10 x 15 см (4 x 6 дюймов)
Примечание.
• Рекомендуется использовать подлинную фотобумагу Canon для печати фотографий.
Подробнее об оригинальной бумаге Canon см. в разделе Подходящие типы носителей.
• Можно использовать обычную бумагу для копирования или бумагу Canon Red Label Superior
WOP111/Canon Océ Office Colour Paper SAT213.
Сведения о размере и плотности бумаги, которую можно использовать в данном устройстве, см.
в разделе Подходящие типы носителей.
1. Подготовьте бумагу.
Совместите края бумаги. Если бумага скручена, разгладьте ее.
Примечание.
• Аккуратно выровняйте края бумаги перед загрузкой. Загрузка бумаги без выравнивания
краев может привести к застреванию бумаги.
• Если бумага скручена, аккуратно согните ее в противоположном направлении до
выпрямления, удерживая за противоположные углы.
Подробнее о том, как расправить скрученную бумагу, см. в пункте «Загрузите бумагу,
распрямив ее.» раздела Бумага испачкана / Отпечатанная поверхность поцарапана.
•При использовании бумаги Photo Paper Plus Semi-gloss SG-201, даже если лист скручен,
одновременно загружайте один лист в том виде, в каком он есть. Если раскатать эту бумагу
с целью выпрямления, это может привести к появлению трещин на поверхности бумаги и
ухудшить качество печати.
2. Извлеките кассету 2 из устройства.
181

3. Сдвиньте направляющую бумаги (A) вперед, а (B) — вправо, чтобы открыть
направляющие.
4. Загрузите стопку бумаги СТОРОНОЙ ДЛЯ ПЕЧАТИ ВНИЗ и разместите ее в центре
кассеты 2.
Внимание!
•Всегда загружайте бумагу в книжной ориентации (C). Загрузка бумаги в альбомной
ориентации (D) может привести к замятию бумаги.
182

Примечание.
• Если у бумаги есть сторона для печати (лицевая или обратная), например у фотобумаги,
загрузите ее более белой (или глянцевой) стороной вниз.
• Совместите стопку бумаги с краем кассеты 2, как показано на рисунке ниже.
Если стопка бумаги соприкасается с выступающей частью (E), возможна неправильная
подача бумаги.
•Для загрузки в кассету 2 бумаги большего формата, чем A4, нажмите на фиксатор (F) на
кассете 2, а затем выдвиньте кассету 2.
5. Выровняйте направляющую бумаги (A) впереди со стопкой бумаги.
Для бумаги стандартного формата сдвигайте направляющую бумаги (A), пока она не
зафиксируется.
6. Сдвиньте направляющую бумаги (B) вправо, чтобы прижать правую и левую
направляющие к обеим сторонам стопки бумаги.
Не следует слишком сильно прижимать направляющие бумаги к стопке. Возможны сбои при
подаче бумаги.
183

Примечание.
•Объем загружаемой бумаги не должен превышать метку предела загрузки (G).
•Стопка бумаги не должна выходить за ограничители (H) направляющих бумаги.
7. Вставьте кассету 2 в устройство.
Полностью задвиньте кассету 2 в устройство.
После установки кассеты в устройство на сенсорном экране отобразится экран регистрации
информации о бумаге для кассеты.
Примечание.
•Когда загружена бумага большего формата, чем A4 или Letter, кассета 2 выступает за
пределы устройства. Не пытайтесь вставить кассету 2 в устройство еще дальше. Это может
привести к повреждению устройства или кассеты 2.
184

8. Укажите размер и тип загруженной в кассету 2 бумаги в разделах Разм. с. (Page size)
и Тип (Type), затем легко коснитесь кнопки Зарегистрир. (Register).
Если на экране появится сообщение, выполните регистрацию, следуя приведенным в нем
указаниям.
Параметры бумаги
9. Удерживая лоток приема бумаги (I) с обеих сторон, осторожно откройте его.
Дополнительный лоток приема бумаги открывается автоматически при открытии лотка приема
бумаги.
10. Выдвиньте упор для выходящей бумаги (J).
Примечание.
• При выполнении печати выберите формат и тип загруженной бумаги на экране параметров
печати панели управления или драйвера принтера.
185

Загрузка конвертов
В кассету 2 можно загружать конверты DL и коммерческие конверты 10.
Выполняется автоматический поворот адреса и его печать в соответствии с направлением конверта,
которое точно определяется драйвером принтера.
Внимание!
• Печать на конвертах с помощью панели управления или устройств PictBridge (беспроводная
сеть) не поддерживается.
• Не используйте следующие конверты. Конверты могут замяться в устройстве или привести к
сбоям в работе устройства.
• Конверты с рельефной или специально обработанной поверхностью
• Конверты с двойным клапаном
• Конверты, клееевое покрытие которых было увлажнено и стало липким
1. Подготовьте конверты.
• Распрямите углы и стороны конвертов, нажимая на них.
•Если конверты скручены, попытайтесь распрямить их, взявшись за противоположные углы и
аккуратно согнув их в противоположном направлении.
• Если угол клапана конверта согнут, распрямите его.
Внимание!
• Если конверты не разглажены, а их края не выровнены, они могут замяться в устройстве.
Убедитесь, что толщина конверта нигде не превышает 3 мм (0,1 дюйма).
•Не распрямляйте передний край конверта. Иначе положение для печати может сместиться.
2. Извлеките кассету 2 из устройства.
186

3. Сдвиньте направляющую бумаги (A) вперед, а (B) — вправо, чтобы открыть
направляющие.
4. Загрузите конверты СТОРОНОЙ ДЛЯ АДРЕСА ВНИЗ и разместите их в центре
кассеты 2.
Сложенный клапан конверта должен быть направлен вверх левой стороной.
C: Задняя сторона
D: Сторона для написания адреса
Допускается одновременная загрузка не более 10 конвертов.
Примечание.
•Прижмите конверты к краю кассеты 2, как показано на рисунке ниже.
187

Если конверты соприкасаются с выступающей частью (E), возможна неправильная подача
конвертов.
5. Прижмите направляющую бумаги (A) спереди к конвертам.
6. Сдвиньте направляющую бумаги (B) вправо, чтобы прижать правую и левую
направляющие к обеим сторонам конвертов.
Не следует слишком сильно прижимать направляющие бумаги к конвертам. Возможны сбои при
подаче конвертов.
Примечание.
•Не загружайте конверты выше метки предела загрузки (F).
•Стопка конвертов не должна выходить за ограничители (G) направляющих бумаги.
7. Вставьте кассету 2 в устройство.
Полностью задвиньте кассету 2 в устройство.
После установки кассеты в устройство на сенсорном экране отобразится экран регистрации
информации о бумаге для кассеты.
188

8. Укажите размер и тип загруженных в кассету 2 конвертов в разделах Разм. с. (Page
size) и Тип (Type), затем легко коснитесь кнопки Зарегистрир. (Register).
Параметры бумаги
9. Удерживая лоток приема бумаги (H) с обеих сторон, осторожно откройте его.
Дополнительный лоток приема бумаги открывается автоматически при открытии лотка приема
бумаги.
10. Выдвиньте упор для выходящей бумаги (I).
Примечание.
• При выполнении печати выберите размер и тип загруженных конвертов на экране параметров
печати драйвера принтера.
189

Меры предосторожности при печати на дисках, допускающих
печать
• Обязательно используйте лоток для диска, входящий в комплект поставки данного устройства.
На верхней стороне лотка должно быть обозначение «J».
• Не пытайтесь печатать на дисках, допускающих печать, не пригодных для печати на струйном
принтере. Чернила на таких дисках не высыхают, что может привести к повреждению дисков или
устройств, в которые загружены диски.
• Не пытайтесь печатать на предназначенной для записи данных поверхности дисков,
допускающих печать. Это приведет к повреждению данных, записанных на диске, допускающем
печать.
• Удерживайте диски, допускающие печать, за края. Старайтесь не прикасаться ни к поверхности
для печати, ни к поверхности для записи.
• Удалите любые загрязнения из лотка для диска перед помещением в лоток для диска дисков,
допускающих печать. Загрузка дисков в загрязненный лоток для диска может привести к
появлению царапин на поверхности диска, предназначенной для записи.
• По завершении печати дождитесь естественного высыхания поверхности диска,
предназначенной для печати. Для просушки чернил не следует использовать фен или
выставлять диск на прямой солнечный свет. Не прикасайтесь к поверхности для печати до тех
пор, пока не высохнут чернила.
• Не присоединяйте лоток для диска во время работы устройства.
• Не извлекайте лоток для диска во время печати на дисках, допускающих печать. Это может
привести к повреждению устройства, лотка для диска или самого диска.
• Предохраняйте отражатели лотка для диска от загрязнений и царапин. Устройство может не
распознать загрузку диска, допускающего печать, или могут измениться параметры печати. В
случае загрязнения отражателей лотка для диска протрите отражатель мягкой сухой тканью,
стараясь при этом не поцарапать пластину.
• Использование для печати любой другой программы, кроме My Image Garden, может привести к
загрязнению лотка для диска.
• По завершении печати на дисках, допускающих печать, необходимо закрыть направляющую
лотка для диска.
• Чтобы сохранить оптимальное качество печати, рекомендуется останавливать ее после каждых
десяти дисков при непрерывной печати более десяти штук.
Чтобы остановить операцию печати, отсоедините лоток для диска от устройства, затем закройте
направляющую лотка для диска. Примерно через три минуты откройте направляющую лотка для
диска, подключите лоток для диска к устройству, затем возобновите печать.
191

Действия перед установкой диска, допускающего печать
Для печати на дисках, допускающих печать, потребуются следующие принадлежности:
• Лоток для диска (входит в комплект поставки устройства)
* Воспользуйтесь лотком для диска с обозначением «J» на поверхности.
Лоток для диска устанавливается на задней панели кассеты 1.
Закрепление/отсоединение лотка для диска
• Диск, допускающий печать, диаметром 12 см (4,72 дюйма)
Приобретите диск, поверхность которого пригодна для печати на струйном принтере.
Примечание.
• Диск, допускающий печать, отличается от обычных дисков (BD/DVD/CD и т. д.) тем, что имеет
поверхность, специально обработанную для выполнения печати на струйном принтере.
192

Установка диска, допускающего печать
Для печати на диске, допускающем печать, установите его в лоток для диска, входящий в комплект
поставки устройства, затем вставьте его в устройство.
Выполняйте эту же процедуру для печати с компьютера.
Внимание!
• Не устанавливайте лоток для диска, пока не отобразится сообщение с запросом на загрузку
диска, допускающего печать. Таким образом можно повредить устройство.
1. Отсоедините лоток для диска от кассеты 1.
Закрепление/отсоединение лотка для диска
Примечание.
•Если после установки кассеты в устройство на экране отображается сообщение, коснитесь
элемента OK.
2. Удерживая лоток приема бумаги (A) с обеих сторон, осторожно откройте его.
3. Если отображается сообщение с запросом на загрузку диска, допускающего печать,
откройте направляющую лотка для диска (B) и опустите ее вниз до упора.
4. Разместите диск, допускающий печать, поверхностью для печати вверх.
Внимание!
•Перед вставкой диска, допускающего печать, в лоток для диска убедитесь, что лоток для
диска не загрязнен.
•При установке диска, допускающего печать, в лоток для диска не прикасайтесь к
поверхности для печати диска и к отражателям (C) на лотке для диска.
193

5. Разместите лоток для диска на направляющей для лотка для диска.
Примечание.
•Лоток для диска может быть извлечен через указанный период времени. В этом случае
следуйте инструкциям на экране, чтобы установить лоток для диска.
6. Вставьте лоток для диска так, чтобы стрелка ( ) на направляющей лотка для диска
примерно совместилась со стрелкой ( ) на лотке для диска.
Внимание!
•Не задвигайте лоток для диска дальше стрелки ( ) на направляющей лотка для диска.
194

Извлечение диска, допускающего печать
1. Выдвиньте лоток для диска.
2. Закройте направляющую лотка для диска.
Внимание!
• Если направляющая лотка для дисков открыта, печать на бумаге невозможна, так как она
не будет правильно подаваться. Проверьте, закрыта ли направляющая лотка для диска.
3. Извлеките диск, допускающий печать, из лотка для диска.
Внимание!
•При извлечении диска из лотка для диска не прикасайтесь к стороне для печати.
Примечание.
•Перед извлечением диска необходимо подождать, чтобы отпечатанная поверхность
достаточно хорошо высохла. Если чернила попали на лоток для диска или на прозрачные
участки на внутреннем или внешнем крае диска, допускающего печать, протрите их после
высыхания поверхности для печати.
195

Закрепление/отсоединение лотка для диска
Отсоединение лотка для диска
Сдвиньте лоток для диска в сторону на задней панели кассеты 1 и поднимите его, чтобы
отсоединить.
Внимание!
• Обязательно снимите с лотка для диска оранжевые ленты, прикрепляемые для
транспортировки.
Установка лотка для диска
Совместите отверстия лотка для диска с крючками на задней панели кассеты 1 и сдвиньте его,
чтобы присоединить.
Внимание!
• Обязательно совместите каждое отверстие лотка для диска с соответствующим крючком на
задней панели кассеты 1. Если лоток для диска не установлен надлежащим образом, лоток
для диска может повредиться при установке кассеты 1 в устройство.
197

Загрузка оригиналов на Стекло рабочей поверхности
1. Откройте крышку сканера.
2. Поместите оригинал на стекло рабочей поверхности ЛИЦЕВОЙ СТОРОНОЙ ВНИЗ.
Оригиналы, которые можно загрузить
Загрузка оригиналов для каждой функции
Внимание!
• При загрузке оригинального документа на стекло рабочей поверхности соблюдайте
следующие условия.
• Не кладите на стекло рабочей поверхности предметы весом более 2,0 кг (4,4 фунтов).
• Не нажимайте на стекло рабочей поверхности с усилием 2,0 кг (4,4 фунтов) и более — в
частности, не прижимайте оригинальный документ.
Несоблюдение приведенных выше правил может привести к сбоям в работе сканера или к
поломке стекла рабочей поверхности.
3. Осторожно закройте крышку сканера.
Внимание!
• После загрузки оригинала на стекло рабочей поверхности, а также перед началом копирования
или сканирования убедитесь, что крышка сканера закрыта.
199

Загрузка оригиналов для каждой функции
Загрузите оригинал документа в правильном положении в соответствии с используемой функцией.
Если оригинал загружен неправильно, то он может быть неправильно отсканирован.
Размещение оригинала и его совмещение с меткой выравнивания
• Загрузка оригиналов для копирования
• В пункте Сканиров. (Scan),
◦ выберите для параметра Тип док. (Doc.type) значение Автом. сканиров. (Auto scan),
чтобы отсканировать текстовые документы, журналы или газеты
◦ выберите для параметра Тип док. (Doc.type) значение Документ (Document) или
Фотография (Photo) и укажите стандартный размер (A4, Letter или др.) для параметра
Форм.ск. (Scan size), чтобы отсканировать оригиналы
• С помощью программы на компьютере,
◦ отсканируйте текстовые документы, журналов или газеты
◦ выберите стандартный размер (A4, Letter и т. д.), чтобы отсканировать оригиналы
Разместите оригинал СТОРОНОЙ ДЛЯ СКАНИРОВАНИЯ ВНИЗ на стекле рабочей поверхности и
совместите его с меткой выравнивания . Части, расположенные в заштрихованной области, не
могут быть отсканированы.
Внимание!
• Устройство не может сканировать заштрихованный участок (A) (1 мм (0,04 дюйма) от краев
стекла рабочей поверхности).
Размещение только одного оригинала в центре стекла рабочей
поверхности
• Сканируйте только один диск в режиме Копир. этикетку на диск
200

• Сканируйте только одну напечатанную фотографию в режиме Копиров. фотогр. (Photo copy)
• В пункте Сканиров. (Scan),
◦ выберите для параметра Тип док. (Doc.type) значение Автом. сканиров. (Auto scan),
чтобы отсканировать одну напечатанную фотографию, открытку, визитку или диск
◦ выберите для параметра Тип док. (Doc.type) значение Фотография (Photo) и укажите для
параметра Форм.ск. (Scan size) значение Автом. сканиров. (Auto scan), чтобы
отсканировать оригинал
Положите исходный документ ЛИЦЕВОЙ СТОРОНОЙ ВНИЗ, чтобы расстояние между ним и
краями (заштрихованная диагональными линиями область) стекла рабочей поверхности
составляло не менее 1 см (0,4 дюйма). Части, расположенные в заштрихованной области, не могут
быть отсканированы.
Загрузка одного или более оригиналов на стекло рабочей поверхности
• Отсканируйте две или больше напечатанных фотографий в режиме Копирование
фотографий (Photo copy)
• В пункте Сканиров. (Scan),
◦ выберите для параметра Тип док. (Doc.type) значение Автом. сканиров. (Auto scan),
чтобы отсканировать несколько напечатанных фотографий, открыток или визитных
карточек
◦ выберите для параметра Тип док. (Doc.type) значение Фотография (Photo) и укажите для
параметра Форм.ск. (Scan size) значение Авт. конв. скан. (Auto multi scan), чтобы
отсканировать два или более оригиналов
• Отсканируйте две или более напечатанные фотографии, открытки или визитные карточки с
помощью программного обеспечения на компьютере
Поместите оригиналы ЛИЦЕВОЙ СТОРОНОЙ ВНИЗ. Оставьте расстояние не менее 1 см (0,4
дюйма) между краями рабочей поверхности (заштрихованная диагональными линиями область)
стекла рабочей поверхности и исходными документами, а также между ними. Части,
расположенные в заштрихованной области, не могут быть отсканированы.
Можно разместить до 12 исходных документов.
A: Больше 1 см (0,4 дюйма)
201

Примечание.
• Функция коррекции отклонения автоматически выравнивает оригиналы, расположенные под
углом до 10 градусов. Однако исправить наклон фотографий с длинной стороной в 180 мм (7,1
дюйма) и более не удастся.
• Фотографии непрямоугольной или неправильной формы (например вырезки) могут
сканироваться неправильно.
202

Оригиналы, которые можно загрузить
Элемент Сведения
Типы оригиналов - Журналы, газеты и текстовые документы
- Напечатанные фотографии, открытки, визитки или диски
(BD/DVD/CD и др.)
Размер (ширина x высота) Макс. 216 x 297 мм (8,5 x 11,7 дюйма)
Примечание.
• При помещении толстого оригинала, например книги, на стекло рабочей поверхности, можно
загрузить его, сняв крышку сканера с устройства.
Закрепление/отсоединение крышки сканера
203

Закрепление/отсоединение крышки сканера
Отсоединение крышки сканера:
Поднимите крышку сканера вертикально и наклоните ее назад.
Закрепление крышки сканера:
Поместите обе петли (A) крышки сканера в держатель (B) и вставьте обе петли крышки сканера
вертикально, как это показано ниже.
204

Перед вставкой карты памяти
С этим устройством совместимы следующие типы карт памяти и типы изображений.
Внимание!
• Сохранение фотографий на карте памяти не гарантирует возможность их использования в
устройстве PictBridge (беспроводная сеть), данные изображения могут оказаться нечитаемыми в
устройстве или поврежденными. Подробнее о картах памяти, для которых гарантирована работа
с устройствами PictBridge (беспроводная сеть), см. в руководстве, входящем в комплект поставки
устройств PictBridge (беспроводная сеть).
• Отформатируйте карту памяти с помощью цифрового фотоаппарата с поддержкой стандарта
файловой системы для камер (совместимый с Exif 2.2/2.21/2.3), TIFF (совместимый с Exif
2.2/2.21/2.3). Карта памяти, отформатированная на компьютере, может оказаться несовместимой
с устройством.
Карты памяти, для использования которых не требуется адаптер
• Карта памяти SD (Secure Digital) и карта памяти SDHC
• Memory Stick Duo, Memory Stick PRO Duo
Карты памяти, для использования которых требуется адаптер
Вставляйте следующие виды карт в адаптер карт перед вставкой в слот карты памяти.
• miniSD Card, miniSDHC Card
Используйте специальный адаптер карт SD Card.
• microSD Card, microSDHC Card
Используйте специальный адаптер карт SD Card.
• Memory Stick Micro
Используйте специальный адаптер для карт Duo.
Внимание!
•Если вставить какую-либо из нижеперечисленных карт памяти без адаптера, затем ее,
возможно, не удастся извлечь.
Не удается извлечь карту памяти
206

Доступные для печати изображения
• Данное устройство поддерживает изображения*, полученные с помощью фотокамеры,
совместимой со стандартом файловой системы для камер (совместимый с Exif 2.2/2.21/2.3),
TIFF (совместимый с Exif 2.2/2.21/2.3). Печать других изображений или видеофильмов,
например изображений RAW, невозможна.
• Устройство принимает изображения, отсканированные и сохраненные с помощью устройства,
когда для параметра Тип док. (Doc.type) установлено значение Фотография (Photo), а для
параметра Формат (Format) — значение JPEG (расширение файла «.jpg»).
Примечание.
• В данном устройстве используется технология exFAT по лицензии от корпорации Microsoft.
207

Вставка карты памяти
Внимание!
• Когда карта памяти находится в слоте карты памяти, светится индикатор Доступ (Access).
Мигающий индикатор Доступ (Access) обозначает, что устройство осуществляет доступ к карте
памяти. В этом случае не прикасайтесь к области вокруг слота карты памяти.
Примечание.
• Когда для параметра Атрибут чтения-записи (Read/write attribute) установлено значение
Зап.чер. USB-порт ПК (Writable from USB PC), нельзя печатать данные изображений с карты
памяти с помощью панели управления устройства. Если слот карты памяти использовался в
качестве дисковода карты памяти компьютера, извлеките карту памяти, выберите в разделе
Параметры устройства (Device settings) пункт Польз. параметры устройства (Device user
settings), затем установите для параметра Атрибут чтения-записи (Read/write attribute)
значение Только чтение с ПК (Not writable from PC).
Настройка слота карты памяти в качестве гнезда карты памяти компьютера
• Если редактирование или обработка фотографий, хранящихся на карте памяти, производилась с
помощью компьютера, печать этих фотографий следует выполнять только с компьютера.
Использование панели управления может стать причиной сбоев при печати фотографий.
1. Подготовьте карту памяти.
Установите карту памяти в специальный адаптер, если это требуется.
Перед вставкой карты памяти
2. Включите питание и осторожно откройте лоток приема бумаги, удерживая его с обеих
сторон.
3. Вставляйте в слот карты памяти только одну карту памяти.
Место вставки карты меняется в зависимости от типа карты. Вставьте карту памяти прямо
СТОРОНОЙ С ЭТИКЕТКОЙ ВЛЕВО в слот карты памяти согласно способу вставки,
изображенному на рисунке ниже.
Если карта памяти вставлена правильно, загорится индикатор Доступ (Access) (A).
Вставляйте указанные ниже типы карт памяти в левый слот карты памяти:
• Memory Stick Duo, Memory Stick PRO Duo
• Memory Stick Micro (с адаптером формата Duo)*
208

Вставляйте указанные ниже типы карт памяти в правый слот карты памяти:
• Карта памяти SD (Secure Digital) и карта памяти SDHC
• miniSD Card*, miniSDHC Card*
• microSD Card*, microSDHC Card*
* Обязательно подключите адаптер карты памяти перед вставкой в слот карты памяти.
Внимание!
• Часть карты памяти должна выступать из слота карты памяти, не надо пытаться вставить
ее полностью. Это может привести к повреждению устройства или карты памяти.
• Прежде чем вставлять карту памяти в слот карты памяти, убедитесь, что карта памяти
правильно ориентирована. Если установка карты памяти в слот карты памяти выполняется
с усилием и неправильной ориентацией, устройство и/или карта памяти могут быть
повреждены.
• Не устанавливайте одновременно несколько карт памяти.
4. Закройте лоток приема бумаги.
209

Извлечение карты памяти
Внимание!
• При использовании слота карты памяти в качестве дисковода карт памяти компьютера перед
физическим извлечением карты памяти из устройства необходимо выполнить операцию
безопасного извлечения.
Настройка слота карты памяти в качестве гнезда карты памяти компьютера
1. Удерживая лоток приема бумаги с обеих сторон, осторожно откройте его.
2. Убедитесь, что индикатор Доступ (Access) горит, и извлеките карту памяти.
Возьмитесь за выступающую часть карты памяти и, держа ее прямо, извлеките из устройства.
Внимание!
•Не извлекайте карту памяти при мигающем индикаторе Доступ (Access). Индикатор
Доступ (Access) горит во время записи или чтения устройством данных с карты памяти.
Если извлечь карту памяти или отключить питание при мигающем индикаторе Доступ
(Access), данные на карте памяти могут быть повреждены.
3. Закройте лоток приема бумаги.
210

Замена чернил
Если в процессе печати заканчиваются чернила или появляются другие ошибки, на сенсорном
экране отображается сообщение, содержащее информацию об ошибке. Выполните соответствующие
действия, указанные в сообщении.
Отображается сообщение
Примечание.
• Если при наличии достаточного уровня чернил печать стала бледной или появились белые
полосы, см. раздел Процедура обслуживания.
• Замечания по мерам предосторожности при обращении с чернильными контейнерами см. в
разделе Замечания по чернильным контейнерам.
Процедура замены
Для замены чернильного контейнера выполните следующие действия.
1. Убедитесь, что питание включено, и осторожно откройте лоток приема бумаги,
удерживая его с обеих сторон.
2. Поднимите и полностью откройте панель управления.
Держатель печатающей головки (A) встанет в положение для замены.
Осторожно!
•Не пытайтесь остановить или передвинуть держатель печатающей головки вручную. Не
прикасайтесь к держателю печатающей головки до его полной остановки.
Внимание!
•Открывая или закрывая панель управления, не прикасайтесь к кнопкам и сенсорному
экрану на панели управления. Это может привести к выполнению нежелательной
операции.
•Не прикасайтесь к металлическим или другим внутренним частям устройства.
•Если панель управления остается открытой дольше 10 минут, держатель печатающей
головки перемещается вправо. В таком случае закройте и снова откройте панель
управления.
3. Снимите чернильный контейнер, индикатор которого часто мигает.
Нажмите клавишу (B) и поднимите чернильный контейнер для извлечения.
212

Внимание!
•Не прикасайтесь к другим компонентам, кроме чернильных контейнеров.
•Соблюдайте осторожность при выполнении операций с чернильным контейнером, чтобы
не испачкать одежду или окружающее пространство.
•Утилизируйте пустой чернильный контейнер в соответствии с местными законами и
постановлениями об утилизации расходных материалов.
Примечание.
• Не извлекайте два или более чернильных контейнеров одновременно. При замене
нескольких чернильных контейнеров заменяйте чернильные контейнеры только по
очереди.
• Сведения о скорости мигания индикаторов чернильниц см. в разделе Проверка уровня
чернил по Индикаторам чернильниц.
4. Извлеките новый чернильный контейнер из упаковки, полностью удалите
оранжевую ленту (C), затем полностью снимите защитную пленку (D).
Внимание!
•Обращайтесь с чернильным контейнером аккуратно. Не роняйте и сильно не нажимайте
на него.
•Если оранжевая лента останется на вентиляционном отверстии Y-образной формы (E),
чернила могут разбрызгаться или устройство может выполнять печать неправильно.
213

5. Возьмите чернильный контейнер так, чтобы оранжевый защитный колпачок (F) был
направлен вверх, и не блокируйте вентиляционное отверстие Y-образной формы
(E).
6. ОСТОРОЖНО поднимите язычок на оранжевом защитном колпачке (F), чтобы снять
колпачок.
Внимание!
•Не сдавливайте чернильный контейнер. Если сдавить чернильный контейнер с
заблокированным вентиляционным отверстием Y-образной формы (E), чернила могут
разбрызгаться.
•Не касайтесь внутренней стороны оранжевого защитного колпачка (F) или открытого
отверстия для чернил (G). Если до них дотронуться, можно испачкать руки.
•Сняв защитный колпачок (F), не надевайте его снова. Утилизируйте ее в соответствии с
местными законами и нормативами по утилизации потребительских товаров.
7. Вставьте передний край чернильного контейнера в печатающую головку под углом.
214

Убедитесь, что положение чернильного контейнера соответствует метке.
8. Нажимайте на верхнюю часть чернильного контейнера, пока чернильный контейнер
не зафиксируется на месте.
Проверьте, загорелся ли индикатор чернильницы.
Внимание!
• Если чернильный контейнер установлен неправильно, печать не будет выполняться.
Обязательно устанавливайте чернильный контейнер в правильное положение в
соответствии с этикеткой держателя печатающей головки.
• Печать начнется только после установки всех чернильных контейнеров. Обязательно
установите все чернильные контейнеры.
9. Осторожно закройте панель управления.
Если на экране отображается сообщение, коснитесь кнопки OK.
215

Осторожно!
• При закрытии панели управления следите за тем, чтобы не прищемить пальцы.
Внимание!
•Открывая или закрывая панель управления, не прикасайтесь к кнопкам и сенсорному
экрану на панели управления. Это может привести к выполнению нежелательной
операции.
Примечание.
•Если после закрытия панели управления появится сообщение об ошибке, выполните
соответствующее действие.
Отображается сообщение
•При запуске печати после замены чернильного контейнера устройство автоматически
выполняет очистку печатающей головки. Не выполняйте другие операции до завершения
очистки печатающей головки устройства.
•Если печатающая головка не выровнена, на что указывает печать прямых линий со
смещением или другие похожие признаки, выровняйте печатающую головку.
• Во время работы устройство может издавать шум.
Замечания по чернильным контейнерам
Внимание!
• Немедленно замените извлеченный чернильный контейнер. Не оставляйте устройство без
чернильного контейнера.
• Используйте новый чернильный контейнер для замены. Установка бывшего в использовании
чернильного контейнера может вызвать засорение сопел. Кроме того, при использовании
такого чернильного контейнера устройство не сможет точно определить, когда необходимо
заменить чернильный контейнер.
• После установки чернильного контейнера не извлекайте его из устройства и не оставляйте его
в открытом состоянии. Это приведет к тому, что чернильный контейнер высохнет и при его
повторной установке в работе устройства возникнут неполадки. Чтобы добиться
максимального качества печати, чернильный контейнер следует израсходовать в течение
шести месяцев с момента первого использования.
Примечание.
• Цветные чернила могут расходоваться даже при печати черно-белого документа или при
выборе черно-белой печати. Оба типа чернил также расходуются при стандартной и глубокой
очистке печатающей головки, выполнение которой может быть необходимо для обеспечения
работы устройства.
Если в чернильном контейнере закончились чернила, его требуется немедленно заменить.
Советы по чернилам
216

Проверка уровня чернил с помощью сенсорного экрана на
устройстве
1. Убедитесь, что питание включено, и откройте экран НАЧАЛО.
Если экран НАЧАЛО не отображается, коснитесь кнопки НАЧАЛО (HOME), чтобы открыть его.
2. Проведите пальцем по экрану НАЧАЛО, затем легко коснитесь значка
Настройка (Setup).
Использование панели управления
Появится экран меню настройки.
3. Легко коснитесь значка Приблиз. запас чернил (Estimated ink levels).
В области A появляется символ, если есть какие-либо данные об оставшемся запасе чернил.
Пример.
Чернила заканчиваются. Приготовьте новую чернильницу.
Итоговое качество печати может быть невысоким, если печать продолжается в этом состоянии.
Примечание.
•Приведенный выше экран показывает приблизительный уровень чернил.
•Коснитесь Номер чернил (Ink number), чтобы отобразить экран Номер чернил (Ink
number) для проверки номеров чернил. Прикосновение к элементу Печ. ном. (Print no.) на
этом экране позволяет напечатать номера чернил. Коснитесь Заказ. черн. (Order ink now),
чтобы также отобразить QR-код для доступа к сайту, где можно купить чернила. Расходы за
подключение к Интернету несет клиент.
•Проверить уровень чернил можно также на сенсорном экране в процессе печати.
•Уровень чернил можно проверить на экране компьютера.
Проверка уровня чернил с компьютера (Windows)
Проверка уровня чернил с компьютера (Mac OS)
218

Проверка уровня чернил по Индикаторам чернильниц
1. Убедитесь, что питание включено, и осторожно откройте лоток приема бумаги,
удерживая его с обеих сторон.
2. Поднимите и полностью откройте панель управления.
Процедура замены
3. Проверьте индикатор чернильницы.
После проверки состояния индикатора чернильницы закройте панель управления.
Процедура замены
• Индикатор чернильницы горит.
Чернильный контейнер установлен правильно.
• Индикатор чернильницы мигает.
Мигает редко (с интервалом приблизительно 3 с)
...... повторяется
Чернила заканчиваются. Приготовьте новую чернильницу.
Итоговое качество печати может быть невысоким, если печать продолжается в этом
состоянии.
Мигает часто (с интервалом приблизительно 1 с)
...... повторяется
- Чернильный контейнер не установлен в нужное положение.
или
- Чернила закончились.
Убедитесь, что чернильный контейнер установлен, как показано на этикетке держателя
печатающей головки. Если положение правильное, но индикатор мигает, это означает, что
произошла ошибка и устройство не может печатать. Проверьте сообщение об ошибке на
сенсорном экране.
Отображается сообщение
•Индикатор чернильницы не горит.
Чернильный контейнер установлен неправильно или отключена функция определения
оставшегося запаса чернил. Если чернильный контейнер ненадежно зафиксирован,
219

проверьте, удален ли оранжевый защитный колпачок с нижней части чернильного
контейнера, а затем нажмите на верхнюю часть чернильного контейнера, чтобы чернильный
контейнер зафиксировался на месте.
Если индикатор чернильницы все еще не горит после переустановки чернильного
контейнера, произошла ошибка и устройство не может печатать. Проверьте сообщение об
ошибке на сенсорном экране.
Отображается сообщение
Примечание.
•Уровень чернил можно проверить на экране компьютера.
Проверка уровня чернил с компьютера (Windows)
Проверка уровня чернил с компьютера (Mac OS)
220

Процедура обслуживания
Если распечатываемые изображения размыты, цвета печатаются неправильно или результаты
печати неудовлетворительны (например, прямые линии печатаются со смещением), выполните
указанные ниже действия.
Внимание!
• Не промывайте и не протирайте печатающую головку и чернильный контейнер. Это может
вызвать повреждение печатающей головки и чернильного контейнера.
Примечание.
• Убедитесь, что оранжевая защитная лента не осталась на чернильном контейнере.
• Откройте панель управления и убедитесь, что индикатор чернильного контейнера светится. Если
индикатор мигает или не горит, выполните необходимые действия.
Проверка уровня чернил по Индикаторам чернильниц
• Результаты печати можно улучшить с помощью повышения качества печати в настройках
драйвера принтера.
Изменение качества печати и коррекция графических данных (Windows)
Изменение качества печати и коррекция графических данных (Mac OS)
При размытой или неровной печати:
Шаг 1 Выполните печать шаблона для проверки сопел.
На устройстве
Печать образца для проверки сопел
С помощью компьютера
Печать образца для проверки сопел (Windows)
Печать образца для проверки сопел (Mac OS)
Шаг 2 Проанализируйте шаблон для проверки сопел.
Если в образце имеются пропущенные строки или горизонтальные белые полосы:
Шаг 3 Выполните очистку печатающей головки.
На устройстве
223

Очистка Печатающей головки
С помощью компьютера
Очистка печатающих головок (Windows)
Очистка печатающих головок (Mac OS)
После очистки печатающей головки напечатайте и оцените шаблон для проверки сопел: Шаг 1
Если проблема не устранена после двукратного выполнения действий с 1 по 3:
Шаг 4 Выполните глубокую очистку печатающей головки.
На устройстве
Глубокая очистка Печатающей головки
С помощью компьютера
Очистка печатающих головок (Windows)
Очистка печатающих головок (Mac OS)
Примечание.
•Если процедура выполнена до действия 4, но проблема все еще не устранена, выключите
питание и выполните повторную глубокую очистку печатающей головки через 24 часа.
Если неполадка по-прежнему не устранена, возможно, печатающая головка повреждена.
Обратитесь в сервисный центр.
Если печать неровная, например, вследствие смещения прямых
линий, сделайте следующее:
Шаг Выровняйте печатающую головку.
На устройстве
Выравнивание Печатающей головки
С помощью компьютера
Выравнивание положения печатающих головок (Windows)
Выравнивание положения печатающих головок (Mac OS)
224

Печать образца для проверки сопел
Чтобы проверить, правильно ли выполняется подача чернил из сопла печатающей головки,
напечатайте образец для проверки сопел.
Примечание.
• При низком уровне чернил шаблон для проверки сопел печатается неправильно. Замените
чернильный контейнер с низким уровнем чернил.
Нужно приготовить: лист обычной бумаги формата A4 или Letter
1. Убедитесь, что питание включено.
2. Вставьте лист обычной бумаги формата A4 или Letter в кассету 2.
После установки кассеты в устройство на сенсорном экране отобразится экран регистрации
информации о бумаге. Выберите для параметра Разм. с. (Page size) значение A4 или Letter, а
для параметра Тип (Type) — значение Обычная бумага (Plain paper), затем легко коснитесь
кнопки Зарегистрир. (Register).
Если на экране появится сообщение, выполните регистрацию, следуя приведенным в нем
указаниям.
3. Удерживая лоток приема бумаги с обеих сторон, осторожно откройте его.
Дополнительный лоток приема бумаги откроется автоматически при открытии лотка приема
бумаги.
4. Выдвиньте упор для выходящей бумаги.
Внимание!
•Если направляющая лотка для диска открыта, закройте ее.
5. Проведите пальцем по экрану НАЧАЛО, затем легко коснитесь значка
Настройка (Setup).
Использование панели управления
Появится экран меню настройки.
225

6. Легко коснитесь значка Обслуживание (Maintenance).
Отобразится экран Обслуживание (Maintenance).
7. Выберите пункт Печать образца провер. сопел (Print nozzle check pattern).
Появится экран подтверждения.
8. Легко коснитесь кнопки Да (Yes).
Будет напечатан образец для проверки сопел, а на сенсорном экране отобразятся два экрана
подтверждения.
9. Проанализируйте шаблон для проверки сопел.
226

Оценка образца для проверки сопел
Выполните оценку шаблона для проверки сопел и очистите печатающую головку, если необходимо.
1. Проверьте образец C на наличие недостающих линий или образец D на наличие
горизонтальных белых полос.
A: Нет недостающих линий / Нет горизонтальных белых полос
B: Есть недостающие линии / Есть горизонтальные белые полосы
E: Количество напечатанных на данный момент листов
2. На экране подтверждения выберите шаблон, наиболее соответствующий
напечатанному шаблону для проверки сопел.
227

Для A (нет недостающих линий и белых горизонтальных полос) на обоих образцах C и D:
Чистка не требуется. Коснитесь Все A (All A), подтвердите сообщение, затем коснитесь OK.
На дисплее снова отобразится экран Обслуживание (Maintenance).
Для B (есть недостающие линии или белые горизонтальные полосы) на образце C или D
(или на обоих образцах):
Требуется чистка. Коснитесь Также B (Also B), затем коснитесь Да (Yes) на экране
подтверждения очистки.
Устройство запускает очистку печатающей головки.
Очистка Печатающей головки
Примечание.
• На образце проверки сопел отображается общее число листов, напечатанных до настоящего
времени, с приращением 50 листов.
228

Очистка Печатающей головки
Очистите печатающую головку, если в напечатанном шаблоне для проверки сопел отсутствуют
линии или присутствуют горизонтальные белые полосы. Очистка удалит засорение сопел и
восстановит состояние печатающей головки. Очистка печатающей головки связана с повышенным
потреблением чернил, поэтому выполнять очистку печатающей головки следует только при
необходимости.
Нужно приготовить: лист обычной бумаги формата A4 или Letter
1. Убедитесь, что питание включено.
2. Вставьте лист обычной бумаги формата A4 или Letter в кассету 2.
После установки кассеты в устройство на сенсорном экране отобразится экран регистрации
информации о бумаге. Выберите для параметра Разм. с. (Page size) значение A4 или Letter, а
для параметра Тип (Type) — значение Обычная бумага (Plain paper), затем легко коснитесь
кнопки Зарегистрир. (Register).
Если на экране появится сообщение, выполните регистрацию, следуя приведенным в нем
указаниям.
3. Удерживая лоток приема бумаги с обеих сторон, осторожно откройте его.
Дополнительный лоток приема бумаги откроется автоматически при открытии лотка приема
бумаги.
4. Выдвиньте упор для выходящей бумаги.
Внимание!
•Если направляющая лотка для диска открыта, закройте ее.
5. Проведите пальцем по экрану НАЧАЛО, затем легко коснитесь значка
Настройка (Setup).
Использование панели управления
Появится экран меню настройки.
6. Легко коснитесь значка Обслуживание (Maintenance).
229

Отобразится экран Обслуживание (Maintenance).
7. Выберите пункт Очистка (Cleaning).
Появится экран подтверждения.
8. Легко коснитесь кнопки Да (Yes).
Устройство запускает очистку печатающей головки.
Не выполняйте другие операции до завершения очистки печатающей головки устройства. Очистка
занимает примерно от 2 до 3 минут.
Появится экран подтверждения печати шаблона.
9. Легко коснитесь кнопки Да (Yes).
Шаблон для проверки сопел будет напечатан.
10. Проанализируйте шаблон для проверки сопел.
Примечание.
• Если неполадка не устранена после двукратной очистки печатающей головки, выполните
глубокую очистку печатающей головки.
230

Глубокая очистка Печатающей головки
Если качество печати не улучшилось после стандартной очистки печатающей головки, выполните
глубокую очистку печатающей головки. Во время глубокой очистки печатающей головки
потребляется больше чернил, чем при стандартной очистке печатающей головки, поэтому
выполняйте глубокую очистку печатающей головки только при необходимости.
Нужно приготовить: лист обычной бумаги формата A4 или Letter
1. Убедитесь, что питание включено.
2. Вставьте лист обычной бумаги формата A4 или Letter в кассету 2.
После установки кассеты в устройство на сенсорном экране отобразится экран регистрации
информации о бумаге. Выберите для параметра Разм. с. (Page size) значение A4 или Letter, а
для параметра Тип (Type) — значение Обычная бумага (Plain paper), затем легко коснитесь
кнопки Зарегистрир. (Register).
Если на экране появится сообщение, выполните регистрацию, следуя приведенным в нем
указаниям.
3. Удерживая лоток приема бумаги с обеих сторон, осторожно откройте его.
Дополнительный лоток приема бумаги откроется автоматически при открытии лотка приема
бумаги.
4. Выдвиньте упор для выходящей бумаги.
Внимание!
•Если направляющая лотка для диска открыта, закройте ее.
5. Проведите пальцем по экрану НАЧАЛО, затем легко коснитесь значка
Настройка (Setup).
Использование панели управления
Появится экран меню настройки.
6. Легко коснитесь значка Обслуживание (Maintenance).
Отобразится экран Обслуживание (Maintenance).
231

7. Выберите пункт Глубокая очистка (Deep cleaning).
Появится экран подтверждения.
8. Легко коснитесь кнопки Да (Yes).
Устройство запускает глубокую очистку печатающей головки.
Не выполняйте другие операции до завершения глубокой очистки печатающей головки
устройством. Очистка занимает примерно от 2 до 3 минут.
Появится экран подтверждения печати шаблона.
9. Легко коснитесь кнопки Да (Yes).
Шаблон для проверки сопел будет напечатан.
10. При появлении сообщения о завершении легко коснитесь кнопки OK.
11. Проанализируйте шаблон для проверки сопел.
Если отдельные цвета искажаются при печати, замените чернильный контейнер этого цвета.
Если неполадка не устранена, отключите питание и повторите процедуру глубокой очистки
печатающей головки через 24 часа.
Если неполадка по-прежнему не устранена, возможно, печатающая головка повреждена. Обратитесь
в сервисный центр.
232

Выравнивание Печатающей головки
Если прямые линии печатаются со смещением или если х результаты печати неудовлетворительны,
необходимо отрегулировать положение печатающей головки.
Примечание.
• При низком уровне чернил образец выравнивания печатающей головки печатается неправильно.
Замените чернильный контейнер с низким уровнем чернил.
Необходимо приготовить: лист обычной бумаги формата A4 или Letter (включая вторичную
бумагу)*
* Используйте только белую бумагу, ни одна из сторон которой не загрязнена.
1. Убедитесь, что питание включено.
2. Вставьте лист обычной бумаги формата A4 или Letter в кассету 2.
После установки кассеты в устройство на сенсорном экране отобразится экран регистрации
информации о бумаге. Выберите для параметра Разм. с. (Page size) значение A4 или Letter, а
для параметра Тип (Type) — значение Обычная бумага (Plain paper), затем легко коснитесь
кнопки Зарегистрир. (Register).
Если на экране появится сообщение, выполните регистрацию, следуя приведенным в нем
указаниям.
3. Удерживая лоток приема бумаги с обеих сторон, осторожно откройте его.
Дополнительный лоток приема бумаги откроется автоматически при открытии лотка приема
бумаги.
4. Выдвиньте упор для выходящей бумаги.
Внимание!
•Если направляющая лотка для диска открыта, закройте ее.
5. Проведите пальцем по экрану НАЧАЛО, затем легко коснитесь значка
Настройка (Setup).
Использование панели управления
233

Появится экран меню настройки.
6. Легко коснитесь значка Обслуживание (Maintenance).
Отобразится экран Обслуживание (Maintenance).
7. Легко коснитесь пункта Автом. выравнив. головок (Auto head alignment).
Появится экран подтверждения.
8. Легко коснитесь кнопки Да (Yes).
Будет напечатан лист для выравнивания печатающей головки и выполнена автоматическая
регулировка положения печатающей головки.
Эта процедура занимает примерно 3—4 минуты.
Внимание!
• Не открывайте панель управления во время печати.
Примечание.
•Если автоматически отрегулировать положение печатающей головки не удалось, на
сенсорном экране отобразится сообщение об ошибке.
Отображается сообщение
9. При появлении сообщения о завершении легко коснитесь кнопки OK.
Примечание.
• Если после регулирования положения печатающих головок, как описано выше, результаты
печати остаются неудовлетворительными, выровняйте положение печатающей головки вручную.
Можно также выполнить выравнивание печатающей головки с компьютера вручную.
Выравнивание положения печатающих головок вручную (Windows)
Выравнивание положения печатающих головок вручную (Mac OS)
234

Выравнивание печатающих головок вручную
Если после автоматического регулирования положения печатающей головки прямые линии
печатаются со смещением или получены неудовлетворительные результаты печати, отрегулируйте
положение печатающей головки вручную.
Примечание.
• Дополнительные сведения об автоматическом регулировании положения печатающей головки
см. в разделе Выравнивание Печатающей головки.
Нужно приготовить: три листа обычной бумаги формата A4 или Letter
1. Убедитесь, что питание включено.
2. Загрузите в кассету 2 три листа обычной бумаги формата A4 или Letter.
После установки кассеты в устройство на сенсорном экране отобразится экран регистрации
информации о бумаге. Выберите для параметра Разм. с. (Page size) значение A4 или Letter, а
для параметра Тип (Type) — значение Обычная бумага (Plain paper), затем легко коснитесь
кнопки Зарегистрир. (Register).
Если на экране появится сообщение, выполните регистрацию, следуя приведенным в нем
указаниям.
3. Удерживая лоток приема бумаги с обеих сторон, осторожно откройте его.
Дополнительный лоток приема бумаги откроется автоматически при открытии лотка приема
бумаги.
4. Выдвиньте упор для выходящей бумаги.
Внимание!
•Если направляющая лотка для диска открыта, закройте ее.
5. Проведите пальцем по экрану НАЧАЛО, затем легко коснитесь значка
Настройка (Setup).
Использование панели управления
Появится экран меню настройки.
235

6. Легко коснитесь значка Обслуживание (Maintenance).
Отобразится экран Обслуживание (Maintenance).
7. Выберите пункт Выравн. головок вручную (Manual head alignment).
Появится экран подтверждения.
Примечание.
• Для печати и проверки текущих значений настройки положения головок выберите пункт
Печать для выравнивания (Print the head alignment value).
8. Легко коснитесь кнопки Да (Yes).
Печатается образец для выравнивания печатающей головки.
Внимание!
• Не открывайте панель управления во время печати.
9. При появлении сообщения Правильно ли напечатаны образцы? (Did the patterns
print correctly?) подтвердите, что образец напечатан правильно, легко коснувшись
кнопки Да (Yes).
10. После подтверждения сообщения легко коснитесь кнопки Далее (Next).
Отображается экран ввода значений настройки положения печатающей головки.
11. Посмотрите на первый образец, коснитесь кнопки A, чтобы проверить напечатанные
образцы, и выберите номер образца в столбце A с наименее заметными
вертикальными полосами.
236

Примечание.
• Если лучший образец выбрать не удается, выберите параметр, соответствующий образцу с
наименее заметными вертикальными полосами.
A: Незаметные вертикальные полосы
B: Заметные вертикальные полосы
12. Повторяйте процедуру до тех пор, пока не введете все номера образцов для
столбцов B—H, затем легко коснитесь кнопки OK.
В столбцах G и H выберите указанный стрелкой параметр, соответствующий образцу с наименее
заметными горизонтальными полосами.
Примечание.
•Если лучший образец выбрать не удается, выберите параметр, соответствующий образцу с
наименее заметными горизонтальными полосами.
C: Незаметные горизонтальные полосы
D: Заметные горизонтальные полосы
13. Проверьте сообщение, затем легко коснитесь кнопки OK.
237

Будет напечатан второй образец.
Внимание!
•Не открывайте панель управления во время печати.
14. Посмотрите на второй образец, коснитесь кнопки I, чтобы проверить напечатанные
образцы, и выберите номер образца в столбце I с наименее заметными
вертикальными полосами.
Примечание.
• Если лучший образец выбрать не удается, выберите параметр, соответствующий образцу с
наименее заметными вертикальными полосами.
E: Незаметные вертикальные полосы
F: Заметные вертикальные полосы
15. Повторяйте процедуру до тех пор, пока не введете все номера образцов для
столбцов J—P, затем легко коснитесь кнопки OK.
16. Проверьте сообщение, затем легко коснитесь кнопки OK.
Будет напечатан третий образец.
Внимание!
•Не открывайте панель управления во время печати.
238

17. Посмотрите на третий образец, коснитесь кнопки a для проверки напечатанных
образцов и выберите номер образца в столбце a с наименее заметными
горизонтальными полосами.
Примечание.
• Если лучший образец выбрать не удается, выберите параметр, соответствующий образцу с
наименее заметными горизонтальными полосами.
G: Незаметные горизонтальные полосы
H: Заметные горизонтальные полосы
18. Повторяйте процедуру до тех пор, пока не введете все номера образцов для
столбцов b—h, затем легко коснитесь кнопки OK.
19. При появлении сообщения о завершении легко коснитесь кнопки OK.
239

Очистка печатающих головок
Функция очистки печатающей головки позволяет очистить сопло печатающей головки. Если один из
цветов печатается тускло или не печатается, хотя чернила не кончились, выполните очистку
печатающих головок.
Очистка печатающей головки производится следующим образом:
Очистка (Cleaning)
1. Откройте окно настройки драйвера принтера.
2. Нажмите кнопку Очистка (Cleaning) на вкладке Обслуживание (Maintenance).
При открытии диалогового окна Очистка печатающей головки (Print Head Cleaning) выберите
группу чернильниц, для которой необходимо выполнить очистку.
Щелкните Элементы начальной проверки (Initial Check Items), чтобы вывести на экран
список элементов, требующих проверки перед выполнением очистки.
3. Выполните очистку.
Убедитесь в том, что питание принтера включено, и нажмите кнопку Выполнить (Execute).
Начнется очистка печатающих головок.
Внимание!
•Не закрывайте лоток приема бумаги, пока очистка не будет завершена.
4. Завершите очистку.
После сообщения с запросом подтверждения открывается диалоговое окно Проверка сопел
(Nozzle Check).
5. Проверьте результаты.
Чтобы проверить, повысилось ли качество печати, нажмите кнопку Печать контрольного
образца (Print Check Pattern). Чтобы отменить проверку, нажмите кнопку Отмена (Cancel).
Если однократная очистка не устранила засорение печатающей головки, повторите очистку еще
раз.
Внимание!
• При использовании функции Очистка (Cleaning) расходуется небольшой объем чернил.
Частое выполнение очистки печатающей головки приведет к быстрому расходованию запаса
чернил принтера. Поэтому выполнять очистку следует только по мере необходимости.
241

Глубокая очистка (Deep Cleaning)
Функция Глубокая очистка (Deep Cleaning) работает интенсивнее, чем функция «Очистка»
(Cleaning). Если дважды выполненная функция Очистка (Cleaning) не привела к устранению
проблем с печатающей головкой, выполните глубокую очистку.
1. Откройте окно настройки драйвера принтера.
2. Нажмите кнопку Глубокая очистка (Deep Cleaning) на вкладке Обслуживание
(Maintenance).
При открытии диалогового окна Глубокая очистка (Deep Cleaning) выберите группу
чернильниц, для которой необходимо выполнить глубокую очистку.
Щелкните Элементы начальной проверки (Initial Check Items), чтобы вывести на экран
список элементов, требующих проверки перед выполнением глубокой очистки.
3. Выполните глубокую очистку.
Убедитесь в том, что питание принтера включено, и нажмите кнопку Выполнить (Execute).
При появлении подтверждающего сообщения нажмите кнопку OK.
Начнется глубокая очистка печатающих головок.
Внимание!
•Не закрывайте лоток приема бумаги, пока глубокая очистка не будет завершена.
4. Завершите глубокую очистку.
После сообщения с запросом подтверждения открывается диалоговое окно Проверка сопел
(Nozzle Check).
5. Проверьте результаты.
Чтобы проверить, повысилось ли качество печати, нажмите кнопку Печать контрольного
образца (Print Check Pattern). Чтобы отменить проверку, нажмите кнопку Отмена (Cancel).
Внимание!
• При использовании функции Глубокая очистка (Deep Cleaning) расходуется больше чернил,
чем при использовании функции Очистка (Cleaning).
Частое выполнение очистки печатающей головки приведет к быстрому расходованию запаса
чернил принтера. Поэтому выполнять очистку следует только по мере необходимости.
Примечание.
• Если после выполнения функции Глубокая очистка (Deep Cleaning) нет заметного улучшения,
выключите принтер, подождите 24 часа и повторите операцию Глубокая очистка (Deep
Cleaning). Если улучшения все же не происходит, возможно, закончились чернила или
повреждена печатающая головка. Подробнее о действиях в этой ситуации см. в разделе
«Чернила не выходят».
242

Выравнивание положения печатающих головок
Функция выравнивания печатающей головки компенсирует неточность ее установки и уменьшает
искажения цветов и линий.
Данный принтер поддерживает два способа выравнивания головок: автоматическое выравнивание и
выравнивание вручную. Как правило, принтер настроен на автоматическое выравнивание головок.
Если печать выполняется неудовлетворительно даже после автоматического выравнивания
печатающих головок, выполните выравнивание головок вручную.
Процедура автоматического выравнивания печатающей головки производится следующим образом:
Примечание.
• Если направляющая лотка для диска открыта, закройте ее.
• Образец печатается только в черно-синем варианте.
Выравнивание печатающих головок (Print Head Alignment)
1. Откройте окно настройки драйвера принтера.
2. Щелкните Выравнивание печатающих головок (Print Head Alignment) на вкладке
Обслуживание (Maintenance)
Открывается диалоговое окно Запуск выравнивания печатающих головок (Start Print Head
Alignment).
3. Загрузите бумагу в принтер
Вставьте один лист обычной бумаги размера A4 или Letter в кассету 2.
Примечание.
• Если выбрано выравнивание головок вручную, потребуется другое количество листов.
4. Выполните выравнивание головок
Убедитесь в том, что питание принтера включено, и нажмите кнопку Выровнять печатающую
головку (Align Print Head).
Выполните указание, появившееся на экране.
Внимание!
•Не открывайте панель управления во время печати.
Примечание.
•Прежде чем выполнять другие операции, дождитесь завершения печати. Печать
занимает приблизительно от 3 до 4 минут.
244

Примечание.
• Чтобы выполнить печать и проверить текущий параметр, откройте диалоговое окно Запуск
выравнивания печатающих головок (Start Print Head Alignment) и нажмите кнопку
Напечатать значение выравнивания (Print Alignment Value).
245

Выравнивание положения печатающих головок вручную
Функция выравнивания печатающей головки компенсирует неточность ее установки и уменьшает
искажения цветов и линий.
Данный принтер поддерживает два способа выравнивания головок: автоматическое выравнивание и
выравнивание вручную. Как правило, принтер настроен на автоматическое выравнивание головок.
Если печать выполняется неудовлетворительно даже после автоматического выравнивания
печатающей головки, выполните выравнивание головки вручную.
Процедура выравнивания печатающей головки вручную производится следующим образом:
Примечание.
• Если направляющая лотка для диска открыта, закройте ее.
• Образец печатается только в черно-синем варианте.
Выравнивание печатающих головок (Print Head Alignment)
1. Откройте окно настройки драйвера принтера.
2. Нажмите кнопку Специальные параметры (Custom Settings) на вкладке
Обслуживание (Maintenance).
Откроется диалоговое окно Специальные параметры (Custom Settings).
Примечание.
• Если принтер выключен или отключен обмен данными между принтером и компьютером,
на экране может появиться сообщение об ошибке, так как компьютер не может получить
данные о состоянии принтера.
В этом случае нажмите кнопку OK, чтобы вывести на экран последние настройки,
заданные на компьютере.
3. Переключите на ручной режим выравнивания печатающей головки.
Установите флажок Выравнивать головки вручную (Align heads manually).
4. Примените настройки.
Щелкните OK, а когда отобразится запрос подтверждения, еще раз щелкните OK.
5. Щелкните Выравнивание печатающих головок (Print Head Alignment) на вкладке
Обслуживание (Maintenance)
Открывается диалоговое окно Запуск выравнивания печатающих головок (Start Print Head
Alignment).
6. Загрузите бумагу в принтер
Загрузите три листа обычной бумаги формата A4 или Letter в кассету 2.
7. Выполните выравнивание головок
246

Убедитесь в том, что питание принтера включено, и нажмите кнопку Выровнять печатающую
головку (Align Print Head).
Выполните указание, появившееся на экране.
Внимание!
• Не открывайте панель управления во время печати.
8. Проверьте напечатанный шаблон.
Введите номера образцов с менее заметными полосами в соответствующие поля.
Даже если в окне просмотра выбраны образцы с менее заметными полосами, в
соответствующих полях будут автоматически введены их номера.
Введя все необходимые значения, нажмите кнопку OK.
Примечание.
•Если лучший образец выбрать не удается, выберите параметр, соответствующий
образцу с наименее заметными вертикальными полосами.
(A) Наименее заметные вертикальные полосы
(B) Наиболее заметные вертикальные полосы
•Если лучший образец выбрать не удается, выберите параметр, соответствующий
образцу с наименее заметными горизонтальными полосами.
(A) Наименее заметные горизонтальные полосы
(B) Наиболее заметные горизонтальные полосы
9. В запросе подтверждения нажмите кнопку OK.
Будет напечатан второй образец.
247

Внимание!
• Не открывайте панель управления во время печати.
10. Проверьте напечатанный шаблон.
Введите номера образцов с менее заметными полосами в соответствующие поля.
Даже если в окне просмотра выбраны образцы с менее заметными полосами, в
соответствующих полях будут автоматически введены их номера.
Введя все необходимые значения, нажмите кнопку OK.
Примечание.
•Если лучший образец выбрать не удается, выберите параметр, соответствующий
образцу с наименее заметными вертикальными полосами.
(A) Наименее заметные вертикальные полосы
(B) Наиболее заметные вертикальные полосы
11. В запросе подтверждения нажмите кнопку OK.
Будет напечатан третий образец.
Внимание!
•Не открывайте панель управления во время печати.
12. Проверьте напечатанный шаблон.
Введите номера образцов с наименее заметными горизонтальными полосами в
соответствующие поля.
Даже при выборе образца с наименее заметными горизонтальными полосами в окне просмотра
в соответствующих полях будут автоматически введены их номера.
248

Введя все необходимые значения, нажмите кнопку OK.
Примечание.
• Если лучший образец выбрать не удается, выберите параметр, соответствующий
образцу с наименее заметными горизонтальными полосами.
(A) Наименее заметные горизонтальные полосы
(B) Наиболее заметные горизонтальные полосы
Примечание.
• Чтобы выполнить печать и проверить текущий параметр, откройте диалоговое окно Запуск
выравнивания печатающих головок (Start Print Head Alignment) и нажмите кнопку
Напечатать значение выравнивания (Print Alignment Value).
249

Печать образца для проверки сопел
Функция проверки сопел позволяет проверить, правильно ли работает печатающая головка. Для
проверки сопел печатается контрольный образец. Если качество печати ухудшилось или отсутствует
один из цветов, распечатайте образец для проверки сопел.
Проверка печати образца проверки сопел печатающих головок производится следующим образом:
Проверка сопел (Nozzle Check)
1. Откройте окно настройки драйвера принтера.
2. Нажмите кнопку Проверка сопел (Nozzle Check) на вкладке Обслуживание
(Maintenance).
Откроется диалоговое окно Проверка сопел (Nozzle Check).
Щелкните кнопку Элементы начальной проверки (Initial Check Items), чтобы вывести на
экран список элементов, которые следует проверить перед печатью образца для проверки
сопел.
3. Загрузите бумагу в принтер
Вставьте один лист обычной бумаги размера A4 или Letter в кассету 2.
4. Выполните печать образца для проверки сопел.
Убедитесь в том, что питание принтера включено, и нажмите кнопку Печать контрольного
образца (Print Check Pattern).
Начнется печать образца для проверки сопел.
При появлении подтверждающего сообщения нажмите кнопку OK.
Откроется диалоговое окно Проверка образца (Pattern Check).
5. Проверьте результаты печати.
Проверьте результаты печати. Если образец напечатан нормально, щелкните Выход (Exit).
Если на напечатанном образце имеются смазанные или пустые участки, нажмите кнопку
Очистка (Cleaning), чтобы очистить печатающую головку.
Связанные разделы
Очистка печатающих головок
250

Очистка наружной поверхности Устройства
Используйте мягкую сухую ткань, например ткань для чистки линз очков, и аккуратно стирайте ею
загрязнения с поверхностей. Перед выполнением очистки разгладьте складки на ткани, если это
необходимо.
Внимание!
• Перед очисткой устройства обязательно выключите его и отсоедините кабель питания.
• Не используйте для чистки бумажные салфетки, грубую ткань, бумажные полотенца и подобные
материалы, чтобы не поцарапать поверхность. В устройстве могут остаться мелкие частицы или
ворсинки от бумажных тканей, которые могут засорить печатающую головку и снизить качество
печати.
• Для чистки устройства ни в коем случае не используйте летучие жидкости, такие как
разбавители, бензин, ацетон или любые другие химические очистители, так как они могут
вызвать неполадки в работе или повредить поверхности устройства.
• Мягкой тканью, смоченной в воде и хорошо выжатой, удалите пятна с панели управления. Не
включайте питание, пока поверхность панели управления полностью не высохнет.
252

Очистка Стекла рабочей поверхности и Крышки сканера
Внимание!
• Перед очисткой устройства обязательно выключите его и отсоедините кабель питания.
• Не используйте для чистки бумажные салфетки, грубую ткань, бумажные полотенца и подобные
материалы, чтобы не поцарапать поверхность. В устройстве могут остаться мелкие частицы или
ворсинки от бумажных тканей, которые могут засорить печатающую головку и снизить качество
печати.
• Для чистки устройства ни в коем случае не используйте летучие жидкости, такие как
разбавители, бензин, ацетон или любые другие химические очистители, так как они могут
вызвать неполадки в работе или повредить поверхности устройства.
Используйте мягкую чистую сухую ткань без ворса. Осторожно протрите стекло рабочей поверхности
(A) и внутреннюю сторону крышки сканера (белый лист) (B). Убедитесь, что удалены все загрязнения,
особенно со стеклянной поверхности.
Внимание!
• Внутреннюю строну крышки сканера (белый лист) (B) легко повредить, поэтому вытирайте ее
аккуратно.
253

Очистка Подающего ролика
Загрязнение подающего ролика или налипание на него бумажной пыли может стать причиной
неправильной подачи бумаги.
В этом случае необходимо почистить подающий ролик. Во время очистки подающий ролик
изнашивается, поэтому выполняйте очистку только при необходимости.
Необходимо приготовить
Для кассеты 1: один лист обычной бумаги формата A4 или Letter (разрезается на части)
Для кассеты 2: три листа обычной бумаги формата A4 или Letter
1. Убедитесь, что питание включено.
2. Проведите пальцем по экрану НАЧАЛО, затем легко коснитесь значка
Настройка (Setup).
Использование панели управления
Появится экран меню настройки.
3. Легко коснитесь значка Обслуживание (Maintenance).
Отобразится экран Обслуживание (Maintenance).
4. Легко коснитесь пункта Очистка роликов (Roller cleaning).
Появится экран подтверждения.
5. Легко коснитесь кнопки Да (Yes).
6. Легким касанием выберите источник бумаги для очистки (Кассета 1 (Cassette 1) или
Кассета 2 (Cassette 2)).
7. В соответствии с отображаемым сообщением удалите бумагу из источника бумаги,
выбранного в шаге 6, затем повторно вставьте кассету.
8. Легко коснитесь кнопки OK.
254

В процессе очистки подающий ролик будет вращаться без бумаги.
9. Убедитесь, что ролик подачи бумаги перестал вращаться. Когда отобразится
соответствующее сообщение, загрузите обычную бумагу указанным ниже образом в
источник бумаги, выбранный в действии 6.
Загрузка бумаги в кассету 1:
Разрежьте один лист обычной бумаги формата A4 или Letter на четыре части.
Загрузите их в кассету 1 верхним и нижним краями (A) к задней стороне кассеты 1.
Загрузка бумаги в кассету 2:
Загрузите в кассету 2 три листа бумаги формата A4 или Letter.
10. Удерживая лоток приема бумаги с обеих сторон, осторожно откройте его.
Дополнительный лоток приема бумаги откроется автоматически при открытии лотка приема
бумаги.
11. Выдвиньте упор для выходящей бумаги.
Внимание!
•Если направляющая лотка для диска открыта, закройте ее.
12. Легко коснитесь кнопки OK.
Начнется очистка устройства. Очистка будет завершена после выталкивания бумаги.
13. При появлении сообщения о завершении легко коснитесь кнопки OK.
Если после чистки подающих роликов неполадка не устранена, обратитесь в сервисный центр.
255

Чистка внутренних компонентов Устройства (чистка поддона)
Удалите загрязнения во внутренней части устройства. Если внутри устройства появляются
загрязнения, отпечатанные листы могут запачкаться, поэтому рекомендуется выполнять регулярную
чистку.
Нужно приготовить: лист обычной бумаги формата A4 или Letter*
* Обязательно используйте новый лист бумаги.
1. Убедитесь, что питание включено.
2. Проведите пальцем по экрану НАЧАЛО, затем легко коснитесь значка
Настройка (Setup).
Использование панели управления
Появится экран меню настройки.
3. Легко коснитесь значка Обслуживание (Maintenance).
Отобразится экран Обслуживание (Maintenance).
4. Легко коснитесь пункта Очистка поддона (Bottom plate cleaning).
Появится экран подтверждения.
5. Легко коснитесь кнопки Да (Yes).
6. Извлеките всю бумагу из кассеты 2, следуя приведенным в сообщении инструкциям,
затем легко коснитесь кнопки OK.
7. Сложите один лист бумаги формата A4 или Letter вполовину ширины, затем
разверните бумагу.
8. Сложите одну половину листа бумаги пополам, выровняв край по центральному
сгибу, разверните лист, затем легко коснитесь кнопки OK.
256

9. Загрузите только этот лист бумаги в кассету 2 выступами сгиба вверх и краем без
сгиба в сторону от себя.
10. Удерживая лоток приема бумаги с обеих сторон, осторожно откройте его.
Дополнительный лоток приема бумаги откроется автоматически при открытии лотка приема
бумаги.
11. Выдвиньте упор для выходящей бумаги.
Внимание!
• Если направляющая лотка для диска открыта, закройте ее.
12. Легко коснитесь кнопки OK.
Бумага очищает внутренние компоненты устройства, проходя через устройство.
Проверьте места сгибов вышедшего листа бумаги. Если они испачканы чернилами, выполните
очистку поддона еще раз.
13. При появлении сообщения о завершении легко коснитесь кнопки OK.
Примечание.
•При выполнении повторной очистки поддона обязательно используйте новый лист бумаги.
Если после повторной очистки проблема не устранена, это свидетельствует о возможном
загрязнении выступающих частей внутри устройства. Сотрите чернила с выступов,
воспользовавшись ватным тампоном или аналогичным средством.
257

Внимание!
• Перед очисткой устройства обязательно выключите его и отсоедините кабель питания.
258

Чистка прокладки в кассете
Если прокладка в кассете испачкана бумажной пылью или грязью, может происходить вывод двух
или более листов бумаги. Выполните приведенные ниже операции для очистки прокладки в кассете.
Нужно приготовить: хлопчатобумажный тампон
1. Извлеките кассету 1 или кассету 2 из устройства, а затем извлеките всю бумагу.
2. Протрите прокладку (A) влажным хлопчатобумажным тампоном, двигаясь в
поперечном направлении.
Внимание!
•После очистки загрязненной прокладки полностью высушите ее.
Для кассеты 1:
Для кассеты 2:
3. Загрузите бумагу в кассету, затем вставьте ее в устройство.
Примечание.
•Если после установки кассеты в устройство на экране отображается сообщение, коснитесь
элемента OK.
Если неполадка не устранена, обратитесь в сервисный центр.
259

Обзор
Безопасность
Меры предосторожности
Нормативная информация
Основные компоненты и их использование
Основные компоненты
Электропитание
Использование панели управления
Изменение параметров
Изменение настроек принтера с компьютера (Windows)
Изменение настроек принтера с компьютера (Mac OS)
Изменение параметров с помощью панели управления
Настройка слота карты памяти в качестве гнезда карты памяти компьютера
Сетевое подключение
Рекомендации по сетевому подключению
Передача данных по сети (Windows)
Проверка и изменение параметров сети
IJ Network Tool (сетевое подключение)
IJ Network Tool (другие экраны)
Рекомендации по передаче данных по сети
Передача данных по сети (Mac OS)
Проверка и изменение параметров сети
Рекомендации по передаче данных по сети
Обеспечение оптимального качества печати
Советы по чернилам
Инструкции по печати
Проверьте параметры бумаги перед печатью
После загрузки бумаге укажите сведения о бумаге, используемой в
установленной кассете
260

Меры предосторожности
Выбор местоположения
• Не устанавливайте устройство на нестабильную или вибрирующую поверхность.
• Не устанавливайте устройство в местах с повышенной запыленностью или влажностью, под
прямым воздействием солнечных лучей, за пределами закрытых помещений или близко к
источникам тепла.
Чтобы избежать риска возгорания или электрического удара, используйте устройство в
условиях эксплуатации, указанных в документе Технические характеристики.
• Не устанавливайте устройство на толстый плед или коврик.
• Не прислоняйте устройство задней стороной к стене.
Электропитание
• Убедитесь, что область вокруг электрической розетки поддерживается в чистоте, и вы можете
легко отсоединить шнур питания при необходимости.
• Никогда не отсоединяйте кабель питания, потянув за шнур.
Выдергивание кабеля может привести к повреждению кабеля питания, что может стать
причиной возгорания или удара электрическим током.
• Не используйте удлинитель.
Обслуживание устройства
• Не допускайте попадания рук или пальцев внутрь устройства во время печати.
• При перемещении устройства держите его за оба края. В случае, если вес устройства
превышает 14 кг, рекомендуется поднимать устройство вдвоем. Случайное падение устройства
приведет к его повреждению. Для получения информации о весе устройства, обратитесь к
документу Технические характеристики.
• Не устанавливайте никаких предметов на устройство. Не помещайте особенно металлических
вещей (зажимов для бумаги, скрепок и т.д.) или емкостей с легковоспламеняющимися
веществами (спиртосодержащие вещества, разбавители и т.д.) на верхнюю крышку устройства.
• Не транспортируйте и не используйте устройство в наклонном, вертикальном или
перевернутом положении: это может привести к утечке чернил и повреждению устройства.
Обслуживание устройства (для многофункционального принтера)
• При помещении толстой книги на стекло сканера не прижимайте крышку документа с усилием.
Стекло сканера может разбиться и травмировать пользователя.
Печатающие головки/чернильницы и картриджи FINE
• Держите чернильницы в недоступном для детей месте. В том случае, если чернила* случайно
попали в рот или были проглочены, прополощите рот или выпейте один-два стакана воды. При
возникновении болезненных или неприятных ощущений немедленно обратитесь к врачу.
* Бесцветные чернила содержат соли азотной кислоты (для моделей, в которых используются
бесцветные чернила).
• Если чернила попали в глаза, немедленно промойте их водой. Если чернила попали на кожу,
немедленно вымойте ее с мылом. Если раздражение глаз или кожи не проходит немедленно
обратитесь к врачу.
263

• Не прикасайтесь к контактам печатающей головки или к картриджам FINE после печати.
Металлические части устройства могут быть очень горячими и послужить причиной ожогов.
• Не бросайте чернильницы и картриджи FINE в огонь.
• Не пытайтесь разобрать или изменить печатающие головки, чернильницы и картриджи FINE.
264

Нормативная информация
Для моделей, в которых используется литиевая батарейка
• Утилизируйте использованные батарейки в соответствии с местными правилами.
• В случае замены на батарейку несоответствующего типа существует риск взрыва.
265

Вид спереди
(1) панель управления
Используйте для изменения параметров устройства или управления им. Также поднимите и
откройте для замены чернильного контейнера, проверки индикатора чернильницы или
извлечения бумаги, застрявшей в устройстве.
Панель управления
(2) крышка сканера
Откройте для загрузки оригинала на стекло рабочей поверхности.
(3) лоток приема бумаги
Открывается автоматически при начале вывода на печать или копирования и выталкивает
напечатанный лист. Ее также необходимо открыть, чтобы подключить карту памяти.
(4) направляющая лотка для диска
Потяните, чтобы открыть для подключения лотка для диска. Используется только для печати на
соответствующих дисках. Закрывайте при обычном режиме работы.
(5) дополнительный лоток приема бумаги
Открывается автоматически при открытии лотка приема бумаги и поддерживает выходящую
бумагу.
(6) упор для выходящей бумаги
Выдвигается для поддержки выходящей бумаги.
268

(7) кассета 1
Поместите в кассету фотобумагу размером 10 x 15 см (4 x 6 дюймов) или 13 x 18 см (5 x 7
дюймов) и вставьте ее в устройство. Два или более листов бумаги одного типа и размера можно
загрузить одновременно и автоматически подавать на печать по одному листу.
Загрузка бумаги небольшого размера, например 10 x 15 см (4 x 6 дюймов)
Лоток для диска можно установить на задней панели кассеты 1.
Закрепление/отсоединение лотка для диска
(8) кассета 2
Поместите в кассету обычную бумагу, фотобумагу формата A4, B5, A5 или Letter или конверты и
вставьте ее в устройство. Два или более листов бумаги одного типа и размера можно загрузить
одновременно и автоматически подавать на печать по одному листу.
Загрузка бумаги большого размера, например A4 или Letter
Загрузка конвертов
(9) стекло рабочей поверхности
Загрузите оригинал сюда.
269

Вид сзади
(1) задняя крышка
Снимите для удаления замятой бумаги.
(2) разъем кабеля питания
Подсоедините кабель питания, поставляемый в комплекте с устройством.
(3) USB-порт
Подсоедините USB-кабель, чтобы подключить устройство к компьютеру.
(4) разъем для подключения к проводной сети
Подсоедините кабель локальной сети, чтобы подключить устройство к локальной сети.
Внимание!
• Не прикасайтесь к металлическому корпусу.
• Не вставляйте и не извлекайте USB-кабель или кабель локальной сети, пока устройство
печатает с компьютера или сканирует оригиналы на компьютер.
270

Вид внутренних частей
(1) слот карты памяти
Вставьте карту памяти.
Перед вставкой карты памяти
(2) Индикатор Доступ (Access)
Горит или мигает, указывая состояние карты памяти.
Вставка карты памяти
(3) индикаторы чернильниц
Сигнализирует о состоянии чернильницы (светится или мигает).
Проверка уровня чернил по Индикаторам чернильниц
(4) держатель печатающей головки
Печатающая головка предварительно установлена.
Примечание.
• Сведения о замене чернильного контейнера см. в разделе Замена чернил.
271

Панель управления
* В целях пояснения на расположенном ниже рисунке светятся все кнопки и индикаторы панели
управления.
Будут светиться только доступные кнопки.
(1) Кнопка ВКЛ (ON)
Отключает питание устройства. Перед включением питания убедитесь, что крышка сканера
закрыта.
Включение и выключение Устройства
(2) Индикатор ПИТАНИЕ (POWER)
Мигает, а затем загорается, когда включено питание.
(3) Кнопка НАЧАЛО (HOME)
Используется для отображения экрана НАЧАЛО.
Использование панели управления
(4) сенсорный экран
Служит для вывода сообщений, элементов меню и состояния выполнения операций. Легко
коснитесь экрана кончиком пальца, чтобы выбрать элемент меню или отображаемую кнопку.
Перед выполнением печати можно также просматривать фотографии с карты-памяти.
Основные операции, выполняемые на сенсорном экране
(5) Кнопка Черный (Black)
Запускает копирование или сканирование в черно-белом режиме.
(6) Кнопка Цветной (Color)
Запуск цветного копирования, сканирования и т. п.
(7) Кнопка Стоп (Stop)
Отменяет выполняемую операцию печати, копирования или сканирования.
(8) Отметка для радиочастотной службы ближнего действия (NFC)
Для выполнения печати и других операций проведите над этой отметкой смартфон или другое
устройство, на котором установлено NFC-совместимое приложение компании Canon.
(9) Индикатор Аварийный сигнал (Alarm)
При возникновении ошибки индикатор светится или мигает.
(10) Кнопка Назад (Back)
Возврат экрана к предыдущему экрану.
272

Проверка включения питания
Индикатор ПИТАНИЕ (POWER) светится, когда устройство включено.
Даже если кнопки на панели управления и сенсорный экран выключены, но при этом индикатор
ПИТАНИЕ (POWER) светится, это означает, что устройство включено.
Примечание.
• Может пройти определенное время после включения устройства, чтобы устройство начало
печатать.
• Если устройство не работает в течение примерно 5 минут, кнопки на панели управления и
сенсорный экран будут выключены. Чтобы включить дисплей, коснитесь кнопки сенсорный экран.
Включится сенсорный экран, а также отобразятся доступные кнопки. Выполнение печати с
компьютера также активирует включение дисплея.
275

Включение и выключение Устройства
Включение питания устройства
1. Коснитесь кнопки ВКЛ (ON), чтобы включить устройство.
Индикатор ПИТАНИЕ (POWER) мигает, затем непрерывно светит.
Проверка включения питания
Примечание.
• Может пройти определенное время после включения устройства, чтобы устройство
начало печатать.
• Если индикатор Аварийный сигнал (Alarm) горит или мигает, а на сенсорном экране
отображается сообщение об ошибке, см. раздел Отображается сообщение.
•Можно настроить устройство на автоматическое включение питания, если задание
печати или сканирования выполняется с компьютера, подключенного через USB-кабель
или сеть. По умолчанию эта функция отключена.
На устройстве
Параметры ECO
С помощью компьютера
Управление питанием Принтера (Windows)
Управление питанием Принтера (Mac OS)
Выключение питания устройства
1. Коснитесь кнопки ВКЛ (ON), чтобы выключить устройство.
Если индикатор ПИТАНИЕ (POWER) перестал мигать, это означает, что устройство отключено.
276

Внимание!
•Отсоединяя шнур питания после выключения устройства, обязательно убедитесь, что
индикатор ПИТАНИЕ (POWER) не горит.
Примечание.
•Можно настроить устройство на автоматическое выключение питания, если в течение
определенного промежутка времени не выполняются задания печати и на устройство не
отправляются данные для печати. По умолчанию эта функция включена.
На устройстве
Параметры ECO
С помощью компьютера
Управление питанием Принтера (Windows)
Управление питанием Принтера (Mac OS)
277

Уведомление о штепселе шнура питания или шнуре питания
Отсоединяйте шнур питания раз в месяц, чтобы убедиться в отсутствии на разъеме и шнуре питания
необычных признаков, описанных далее.
• Разъем или шнур питания горячие.
• Разъем или шнур питания заржавели.
• Разъем или шнур питания перегнуты.
• Разъем или шнур питания изношены.
• Разъем или шнур питания расщеплены.
Осторожно!
• Если на разъеме или кабеле питания обнаружены любые из перечисленных признаков,
отсоедините кабель питания и обратитесь в службу поддержки. Использование устройства при
любом из указанных условий может привести к пожару или поражению электрическим током.
278

Уведомление об отсоединении кабеля питания от электросети
Чтобы отсоединить кабель питания, следуйте приведенным ниже инструкциям.
Внимание!
• При отсоединении шнура питания коснитесь кнопки ВКЛ (ON) и убедитесь, что индикатор
ПИТАНИЕ (POWER) не горит. Отключение кабеля питания при включенном или мигающем
индикаторе ПИТАНИЕ (POWER) может вызвать высыхание или загрязнение печатающей
головки, в результате чего качество печати может ухудшиться.
1. Коснитесь кнопки ВКЛ (ON), чтобы выключить устройство.
2. Убедитесь, что индикатор ПИТАНИЕ (POWER) не горит.
3. Отключите кабель питания.
Характеристики кабеля питания зависят от страны или региона.
279

Использование панели управления
Панель управления состоит из сенсорного экрана (A) и светящихся кнопок (B).
Коснитесь экрана «НАЧАЛО» на сенсорном экране кончиком пальца, чтобы выбрать меню для
копирования, сканирования или других функций.
Экран НАЧАЛО состоит из трех отдельных экранов.
* Может отображаться другой экран — это зависит от модели.
A: сенсорный экран
Легко коснитесь кончиком пальца меню, кнопки или значка на экране.
Основные операции, выполняемые на сенсорном экране
B: Кнопки на панели управления
Легко коснитесь кончиком пальца кнопок (B) на панели управления.
Светятся только кнопки на панели управления, доступные для текущего экрана.
Внимание!
• Не размещайте предметы (особенно металлические или содержащие влагу) на панели
управления. Это может привести к неисправности устройства.
• Драгоценные металлы, которые содержатся, например, в кольцах или браслетах, могут привести
к неисправности устройства. При использовании панели управления храните эти металлы на
расстоянии не менее 2 см (0,8 дюйма) от панели управления.
Основные операции, выполняемые на сенсорном экране
Чтобы получить доступ к разнообразным функциям и параметрам, коснитесь сенсорного экрана
кончиком пальца или совершите легкое движение по экрану.
280

Внимание!
• Работая с сенсорным экраном, избегайте указанных ниже недопустимых действий, способных
привести к неполадкам устройства или повреждению устройства.
• Сильное надавливание на сенсорный экран.
• Нажатие на сенсорный экран с помощью посторонних предметов (особенно предметов с
острыми краями, такими как шариковые ручки, карандаши или ногти).
• Касание сенсорного экрана влажными или грязными руками.
• Размещение на сенсорном экране посторонних предметов.
Легкое касание
Совершите легкое касание кончиком пальца и сразу же уберите его.
Используется для выбора элемента или фотографии на экране.
Обычное касание
Легко коснитесь экрана кончиком пальца.
Чтобы прокручивать меню или фотографии вперед или назад, прикоснитесь к значку «вперед» или
«назад».
Движение пальцем
Проведите пальцем по экрану вверх, вниз, влево или вправо.
Используется для переключения меню или пролистывания фотографий вперед или назад.
281

Перетаскивание
Легко касаясь экрана, проведите пальцем вверх, вниз, влево или вправо.
Используется для просмотра списков элементов и перемещения ползунков.
Практический пример использования сенсорного экрана
Пример: сенсорные операции на экране выбора фотографий в разделе Распеч. фото (Photo print)
Проведите пальцем по фотографии влево или вправо, чтобы отобразить следующую или
предыдущую фотографию.
Это можно также сделать с помощью значков C. Чтобы непрерывно прокручивать фотографии
вперед или назад, коснитесь соответствующего значка C и удерживайте его.
Коснитесь значка D, чтобы перейти к экрану с изображением нескольких фотографий.
282

Перемещая ползунок H вправо или влево, можно изменить количество отображаемых на экране
фотографий. Это можно также сделать, касаясь значка I или J.
Коснитесь значка E, чтобы отобразить экран До самой недавней даты (To most recent date).
Проведите пальцем влево или вправо, а затем коснитесь даты фотографии, чтобы отобразить ее.
Коснитесь значка F, чтобы увеличить или уменьшить фотографию.
Коснитесь значка K, чтобы увеличить фотографию, и значка L, чтобы уменьшить ее.
Проведите пальцем до нужной части фотографии, чтобы увеличить ее.
Коснитесь значка G, чтобы отобразить экран Параметры (Settings).
283

Проведите по экрану вверх или вниз, а затем выберите нужный элемент с помощью быстрого
касания.
Откроется другой список элементов. Выполните эту же процедуру, а затем выберите нужный
параметр, легко коснувшись его.
284

Изменение параметров печати
Имеется возможность изменить дополнительные параметры драйвера принтера для данных печати,
отправляемых из приложения.
Используйте эту функцию, если произошел сбой при печати, например часть изображения оказалась
обрезанной.
Изменение этих параметров печати производится следующим образом:
1. Откройте окно настройки драйвера принтера.
2. Нажмите кнопку Параметры печати... (Print Options...) на вкладке Страница (Page
Setup).
Откроется диалоговое окно Параметры печати (Print Options).
Примечание.
•Если используется драйвер принтера XPS, доступные функции могут отличаться.
3. Измените значения отдельных параметров.
При необходимости измените значения каждого параметра и нажмите кнопку OK.
На экране снова появится вкладка Страница (Page Setup).
287

Регистрация профиля часто используемой конфигурации
печати
Можно зарегистрировать профиль часто используемой конфигурации печати в Общеиспользуемые
параметры (Commonly Used Settings) на вкладке Быстрая установка (Quick Setup). Ненужные
конфигурации печати можно удалить в любое время.
Сохранение новой конфигурации печати производится следующим образом:
Сохранение конфигурации печати
1. Откройте окно настройки драйвера принтера.
2. Выполните настройку нужных параметров.
Выберите нужную конфигурацию печати в списке Общеиспользуемые параметры (Commonly
Used Settings) на вкладке Быстрая установка (Quick Setup) и, если нужно, измените
параметры в группе Дополнительные функции (Additional Features).
Можно также зарегистрировать нужные элементы на вкладках Главная (Main) и Страница
(Page Setup).
3. Нажмите кнопку Сохранить... (Save...).
Откроется диалоговое окно Сохранить обычно используемые параметры (Save Commonly
Used Settings).
288

4. Сохраните настройки.
Введите имя в поле Название (Name). Если необходимо, щелкните Параметры... (Options...) и
установите элементы, затем щелкните OK.
В диалоговом окне Сохранить обычно используемые параметры (Save Commonly Used
Settings) щелкните OK, чтобы сохранить параметры печати и вернуться на вкладку Быстрая
установка (Quick Setup).
Имя и значок отображаются в разделе Общеиспользуемые параметры (Commonly Used
Settings).
Внимание!
• Для сохранения значений размера страниц, ориентации и числа копий, заданных для каждого
листа, щелкните Параметры... (Options...) и установите флажок для каждого параметра.
Примечание.
• При повторной установке или обновлении версии драйвера принтера параметры печати,
которые уже зарегистрированы, будут удалены из списка Общеиспользуемые параметры
(Commonly Used Settings).
Записанные параметры печати нельзя сохранить или защитить. Если конфигурация печати
удалена, параметры печати нужно записать снова.
Удаление ненужных конфигураций печати
1. Выберите конфигурацию печати для удаления.
Выберите профиль печати для удаления из списка Общеиспользуемые параметры
(Commonly Used Settings) на вкладке Быстрая установка (Quick Setup).
2. Удалите конфигурацию печати.
Нажмите кнопку Удалить (Delete). При появлении подтверждающего сообщения нажмите
кнопку OK.
Выбранная конфигурация печати будет удалена из списка Общеиспользуемые параметры
(Commonly Used Settings).
Примечание.
• Конфигурации печати, сохраненные в начальных параметрах, не могут быть удалены.
289

Управление питанием Принтера
Эта функция позволяет управлять питанием принтера с помощью драйвера.
Управление питанием принтера осуществляется следующим образом.
Отключение питания (Power Off)
Функция Отключение питания (Power Off) служит для выключения принтера. Если используется
эта функция, включение питания принтера средствами драйвера становится невозможным.
1. Откройте окно настройки драйвера принтера.
2. Выключите питание.
На вкладке Обслуживание (Maintenance) нажмите кнопку Отключение питания (Power Off).
При появлении подтверждающего сообщения нажмите кнопку OK.
Питание принтера выключается, и на экране снова появляется вкладка Обслуживание
(Maintenance).
Управление питанием (Auto Power)
Параметр Управление питанием (Auto Power) позволяет установить Автовключение (Auto
Power On) и Автовыключение (Auto Power Off).
Функция Автовключение (Auto Power On) позволяет автоматически включать принтер при
получении данных.
Функция Автовыключение (Auto Power Off) позволяет автоматически выключать принтер, если в
течение определенного интервала времени не производятся действия с этим принтером или
драйвером принтера.
1. Откройте окно настройки драйвера принтера.
2. Проверьте, включен ли принтер, и нажмите кнопку Управление питанием (Auto
Power) на вкладке Обслуживание (Maintenance)
Откроется диалоговое окно Автоматическое управление питанием (Auto Power Settings).
Примечание.
•Если принтер выключен или отключен обмен данными между принтером и компьютером,
на экране может появиться сообщение об ошибке, так как компьютер не может получить
данные о состоянии принтера.
В этом случае нажмите кнопку OK, чтобы вывести на экран последние настройки,
заданные на компьютере.
3. При необходимости настройте следующие параметры:
290

Автовключение (Auto Power On)
Если для данного параметра выбрать из списка значение Включено (Enable), принтер
будет включаться при получении данных для печати.
Автовыключение (Auto Power Off)
Выберите время из списка. Если в течение данного времени не производятся действия с
драйвером принтера или принтером, принтер будет автоматически выключен.
4. Примените настройки.
Щелкните OK. При появлении подтверждающего сообщения нажмите кнопку OK.
На экране снова появится вкладка Обслуживание (Maintenance).
После этого параметр будет активирован. Чтобы выключить эту функцию, выберите в
соответствующем списке значение Выключено (Disable).
Примечание.
• Если принтер выключен, сообщения монитора состояния Canon IJ зависят от настройки
функции Автовключение (Auto Power On).
Если установлен параметр Включено (Enable), отображается сообщение «Принтер находится
в режиме готовности». Если установлен параметр Выключено (Disable), отображается
сообщение «Принтер работает автономно».
291

Уменьшение издаваемого Принтером шума
Функция бесшумного режима позволяет уменьшить шум, издаваемый этим принтером при работе.
Выберите этот вариант, чтобы сделать тише шум, например, при работе принтера ночью.
При использовании этой функции может снизиться скорость печати.
Для использования бесшумного режима выполните следующие действия:
Параметры бесшумного режима (Quiet Settings)
1. Откройте окно настройки драйвера принтера.
2. Щелкните Параметры бесшумного режима (Quiet Settings) на вкладке
Обслуживание (Maintenance).
Откроется диалоговое окно Параметры бесшумного режима (Quiet Settings).
Примечание.
• Если принтер выключен или отключен обмен данными между принтером и компьютером,
на экране может появиться сообщение об ошибке, так как компьютер не может получить
данные о состоянии принтера.
3. Установите бесшумный режим.
При необходимости настройте один из следующих параметров.
Не использовать бесшумный режим (Do not use quiet mode)
Выберите этот вариант, чтобы принтер работал с обычным уровнем шума.
Всегда использовать бесшумный режим (Always use quiet mode)
Выберите этот вариант, чтобы сделать тише шум, издаваемый принтером в ходе работы.
Использовать бесшумный режим в указанные часы (Use quiet mode during specified
hours)
Выберите этот вариант, чтобы на определенный период времени сделать тише шум,
издаваемый принтером в ходе работы.
Укажите параметры Время запуска (Start time) и Время окончания (End time) для
применения бесшумного режима. Если для этих параметров задано одинаковое значение
времени, бесшумный режим не активируется.
Внимание!
•Бесшумный режим можно выбрать на панели управления принтера, в драйвере принтера
или программе ScanGear (драйвер сканера).
Бесшумный режим (независимо от способа установки) применяется при выполнении
операций с панели управления принтера или печати и сканировании с компьютера.
•Если указано время для параметра Использовать бесшумный режим в указанные
часы (Use quiet mode during specified hours), бесшумный режим не применяется к
операциям (копирование, прямая печать и т. п.), выполняемым непосредственно с
принтера.
4. Примените настройки.
292

Убедитесь в том, что питание принтера включено, и нажмите кнопку OK.
При появлении подтверждающего сообщения нажмите кнопку OK.
После этого будут использоваться заданные параметры.
Примечание.
• При некоторых настройках качества печати применение бесшумного режима может оказаться не
очень эффективным.
293

Изменение режима работы Принтера
При необходимости переключите режим работы принтера.
Настройка значений пункта Специальные параметры (Custom Settings) производится описанным
ниже образом:
Специальные параметры (Custom Settings)
1. Откройте окно настройки драйвера принтера.
2. Проверьте, включен ли принтер, и нажмите кнопку Специальные параметры
(Custom Settings) на вкладке Обслуживание (Maintenance)
Откроется диалоговое окно Специальные параметры (Custom Settings).
Примечание.
• Если принтер выключен или отключен обмен данными между принтером и компьютером,
на экране может появиться сообщение об ошибке, так как компьютер не может получить
данные о состоянии принтера.
В этом случае нажмите кнопку OK, чтобы вывести на экран последние настройки,
заданные на компьютере.
3. При необходимости настройте следующие параметры:
Обнаруживает пригодный для печати диск в лотке для диска (Detects a printable disc in
the disc tray)
Определение наличия диска, допускающего печать, в лотке для диска при печати этикетки
диска и отображение сообщения, если диск не вставлен.
Установите этот флажок для печати с обнаружением диска, допускающего печать, в лотке.
Снимите этот флажок для печати без обнаружения диска, допускающего печать, в лотке.
Внимание!
• Если этот флажок не установлен, принтер может начать печать в лотке для диска,
даже если диск, допускающий печать, не вставлен в лоток для диска. Поэтому при
обычных обстоятельствах этот флажок следует установить.
•Если вставить допускающий печать диск, на котором уже выполнена печать, в лоток
для диска, принтер может определить, что в лоток для диска не вставлен диск,
допускающий печать. В этом случае снимите данный флажок.
Предотвращение потертости бумаги (Prevent paper abrasion)
Принтер может увеличить зазор между печатающей головкой и бумагой при печати с
плотным заполнением страницы, чтобы предотвратить появление потертостей на бумаге.
Установите этот флажок для предотвращения потертости бумаги.
Выравнивать головки вручную (Align heads manually)
Как правило, функция Выравнивание печатающих головок (Print Head Alignment) на
вкладке Обслуживание (Maintenance) настроена на автоматическое выравнивание
головок, однако можно задать выравнивание головок вручную.
Если печать выполняется неудовлетворительно даже после автоматического
выравнивания печатающих головок, выполните выравнивание головок вручную.
294

Установите этот флажок, чтобы выполнить выравнивание головок вручную. Снимите этот
флажок, чтобы выполнить автоматическое выравнивание головок.
Поворот на 90 градусов влево, если задана [Альбомная] ориентация (Rotate 90 degrees
left when orientation is [Landscape])
На вкладке Страница (Page Setup) можно изменить направление поворота значения
Альбомная (Landscape) параметра Ориентация (Orientation).
Выберите этот элемент для поворота данных печати на 90 градусов влево во время
печати. Отмените выбор этого элемента для поворота данных печати на 90 градусов
вправо во время печати.
Внимание!
•Не изменяйте этот параметр, если задание отображается в списке ожидания. В
противном случае символы могут быть пропущены, или нарушится макет документа.
Не выявлять несоответствие настроек бумаги при печати с компьютера (Don't detect
mismatch of paper settings when printing from computer)
Если выполняется печать документов с компьютера, а настройки бумаги в драйвере
принтера и указанные в принтере сведения о бумаге в кассете не совпадают, этот
параметр позволит закрыть отображенное сообщение и продолжить печать.
Чтобы отключить обнаружение несоответствий настроек бумаги, установите этот флажок.
Задержка на сушку (Ink Drying Wait Time)
Перед печатью следующей страницы можно задавать различные интервалы времени
простоя принтера. Перемещение регулятора вправо увеличивает паузу, а перемещение
регулятора влево уменьшает паузу.
Если бумага пачкается из-за того, что следующая страница выходит из принтера раньше,
чем успевают высохнуть чернила на предыдущей странице, увеличьте время задержки на
сушку.
Уменьшение задержки на сушку позволяет ускорить выполнение печати.
4. Примените настройки.
Щелкните OK, а когда отобразится запрос подтверждения, еще раз щелкните OK.
После этого принтер работает с измененными параметрами.
295

Изменение параметров с помощью панели управления
Изменение параметров с помощью панели управления
Парам.печати
Настройки сети
Польз. параметры устройства
Параметры печати PictBridge
Выбор языка
Фоновый цвет главного экрана
Обновление микропрограммы
Настройки кассеты
Сброс настройки
Параметры ECO
Параметры бесшумного режима
296

Изменение параметров с помощью панели управления
В этом разделе на примере параметра Степень расширен. копии (Extended copy amount) описана
процедура изменения параметров в диалоговом окне Параметры устройства (Device settings).
1. Убедитесь, что устройство включено.
2. Проведите пальцем по экрану НАЧАЛО и коснитесь значка Настройка (Setup).
Использование панели управления
3. Коснитесь значка Параметры устройства (Device settings).
Отобразится экран Параметры устройства (Device settings).
4. Коснитесь параметра, который нужно настроить.
Отображается экран параметров для выбранного пункта.
5. Коснитесь параметра.
6. Коснитесь параметра, который нужно указать.
297

Можно выбрать указанные ниже меню настройки.
Парам.печати
Настройки сети
Польз. параметры устройства
Параметры печати PictBridge
Выбор языка
Фоновый цвет главного экрана
Обновление микропрограммы
Настройки кассеты
Сброс настройки
Примечание.
• Можно использовать устройство с учетом требований по защите окружающей среды. Например,
можно установить двухстороннюю печать по умолчанию или включить автоматическое
включение или выключение устройства.
Параметры ECO
• Можно сделать рабочие шумы более тихими во время печати в ночное время.
Параметры бесшумного режима
298

Парам.печати
•Предотвращ. потерт. бумаги (Prevent paper abrasion)
Используйте данную настройку, если поверхность печатаемого документа смазана.
Внимание!
• По завершении печати необходимо снова задать значение ВЫКЛ (OFF), так как включение
этого параметра может привести к снижению скорости или качества печати.
•Степень расширен. копии (Extended copy amount)
Используйте этот параметр для выбора участка изображения, который выходит за пределы
бумаги при печати в режиме "Без полей (полный)".
Края могут быть незначительно обрезаны, так как копируемое изображение увеличивается до
размеров всей страницы. При необходимости ширину обрезки краев изображения оригинала
можно изменить.
Внимание!
• Этот параметр можно применить при таких условиях:
- копирование без полей
- копирование напечатанных фотографий при установленном для параметра «Поле»
значения «Без полей».
Примечание.
• Если на распечатках есть поля, хотя выполняется печать без полей, возможно, устранить эту
проблему удастся, указав для этого параметра значение Степень расш.: большая
(Extended amount: Large).
•Изм. области печати диска (Adjust disc print area)
Можно настроить область печати диска, если изображение не выровнено с диском, допускающим
печать.
Можно отрегулировать область печати с шагом 0,1 мм/0,003 дюйма в диапазоне от -0,9 мм/-0,03
дюйма до +0,9 мм/+0,03 дюйма.
•Настройка авт. испр. фото (Auto photo fix setting)
Если выбран параметр ВКЛ (ON), в следующих случаях можно выбрать, надо ли печатать
фотографии с использованием данных Exif, записанных в файлах изображений.
◦ При печати фотографий с карты памяти для параметра Испр. ф. (Photo fix) выбрано
значение Авт. испр. фото (Auto photo fix).
◦ Для параметра печати на PictBridge-совместимом устройстве (беспроводная сеть)
установлено значение По умолчанию (Default)* или значение Вкл. (On) при выполнении
печати с PictBridge-совместимого устройства (беспроводная сеть).
* Когда для параметра печати выбрано значение Default на PictBridge-совместимом
устройстве (беспроводная сеть), выберите значение Авт. испр. фото (Auto photo fix) для
параметра Испр. ф. (Photo fix) в меню Параметры печати PictBridge (PictBridge print
settings).
299

•Изменение поз печати по гориз (Adjust horizontal print position)
Используется для настройки положения печати, если правое и левое поля не выровнены.
Можно настроить значения левого и правого полей с шагом 0,1 мм/0,003 дюйма от -3 мм/-0,1
дюйма до +3 мм/+0,1 дюйма с центрированием по горизонтали.
Внимание!
• Для бумаги формата Letter и Legal можно настроить значения левого и правого полей от -1,5
мм/-0,05 дюйма до +1,5 мм/+0,05 дюйма, даже если указать значение выше 1,5 мм/0,05
дюйма.
300

Настройки сети
•Смена локальной сети (Change LAN)
Включает режим беспроводной сети, проводной сети или прямое подключение. Можно также
выключить все режимы.
•Настройка беспров. сети (Wireless LAN setup)
Выбор способа настройки подключения беспроводной сети.
Примечание.
• Можно также открыть это меню параметров, выбрав Настройки сети (LAN settings) на
экране НАЧАЛО. В данном случае включите беспроводную сеть.
◦Настройка соед. без кабеля (Cableless setup)
Выберите, если сведения о точке доступа указываются на устройстве непосредственно с
другого устройства (например, смартфона) без использования маршрутизатора
беспроводной сети. Следуйте инструкциям по настройке на экране подключаемого
устройства.
◦Стандартная настройка (Standard setup)
Выберите при настройке параметров для беспроводной локальной сети вручную с помощью
панели управления устройства.
◦WPS (способ нажатия кнопки) (WPS (Push button method))
Выберите при настройке параметров для беспроводной локальной сети с помощью
маршрутизатора беспроводной сети, поддерживающего способ нажатия кнопки Wi-Fi
Protected Setup (WPS). Во время настройки следуйте инструкциям на экране.
◦Другие настройки (Other setup)
■Дополнит. настройка (Advanced setup)
Выберите, если настройка беспроводной сети выполняется вручную. Можно указать
несколько ключей WEP.
■WPS (способ PIN-кода) (WPS (PIN code method))
Выберите при настройке параметров для беспроводной локальной сети с помощью
маршрутизатора беспроводной сети, поддерживающего способ PIN-кода Wi-Fi Protected
Setup (WPS). Во время настройки следуйте инструкциям на экране.
•Подтвержд. настроек сети (Confirm LAN settings)
Список параметров беспроводной или проводной сети либо режима прямого подключения для
данного устройства отображается на сенсорном экране. Выбор элемента Печать сведений о
сети (Print LAN details) позволяет распечатать список.
◦Список настр. беспр. сети (WLAN setting list)
Список параметров беспроводной сети для данного устройства отображен на сенсорном
экране.
Отображаются следующие параметры.
Параметры Значение
Соединение (Connection) Активно/Неактивно
301

SSID XXXXXXXXXXXХХХХХ
XXXXXXXXXXXXXXXX (до 32 символов)
Режим взаимодействия (Communication
mode)
Инфраструктура
Канал (Channel) XX (до 2 цифр)
Защита беспроводной сети (Wireless LAN
security)
Неактивно/WEP (64 бита)/WEP (128 бит)/WPA-PSK
(TKIP)/WPA-PSK (AES)/WPA2-PSK (TKIP)/WPA2-PSK
(AES)
IPv4-адрес (IPv4 address) XXX. XXX. XXX. XXX (12 символов)
Маска подсети IPv4 (IPv4 subnet mask) XXX. XXX. XXX. XXX (12 символов)
Шлюз IPv4 по умолчанию (IPv4 default
gateway)
XXX. XXX. XXX. XXX (12 символов)
IPv6-адрес (IPv6 address) XXXX: XXXX: XXXX: XXXX:
XXXX: XXXX: XXXX: XXXX (32 символа)
Длина префикса подсети IPv6 (IPv6 subnet
prefix length)
XXX (до 3 цифр)
Шлюз IPv6 по умолчанию (IPv6 default
gateway)
XXXX: XXXX: XXXX: XXXX:
XXXX: XXXX: XXXX: XXXX (32 символа)
MAC-адрес (MAC address) XX:XX:XX:XX:XX:XX (12 символов)
Настройки IPsec (IPsec settings) Включено (ESP)/Включено (ESP и AH)/Включено
(AH)/Выключено
Предварительный ключ (Pre-shared key) XXXXXXXXXXXXXXXX (16 символов)
Имя принтера (Printer name) XXXXXXXXXXXXXXX (до 15 символов)
Имя службы Bonjour (Bonjour service name) XXXXXXXXXXXXX
XXXXXXXXXXXXX
XXXXXXXXXXXXX
XXXXXXXXXXXXX (до 52 символов)
(«XX» означает буквенно-цифровые символы.)
◦Список настроек сети (LAN setting list)
Список параметров проводной сети для данного устройства отображен на сенсорном экране.
Отображаются следующие параметры.
Параметры Значение
Соединение (Connection) Активно/Неактивно
IPv4-адрес (IPv4 address) XXX. XXX. XXX. XXX (12 символов)
Маска подсети IPv4 (IPv4 subnet mask) XXX. XXX. XXX. XXX (12 символов)
Шлюз IPv4 по умолчанию (IPv4 default
gateway)
XXX. XXX. XXX. XXX (12 символов)
302

IPv6-адрес (IPv6 address) XXXX: XXXX: XXXX: XXXX:
XXXX: XXXX: XXXX: XXXX (32 символа)
Длина префикса подсети IPv6 (IPv6 subnet
prefix length)
XXX (до 3 цифр)
Шлюз IPv6 по умолчанию (IPv6 default
gateway)
XXXX: XXXX: XXXX: XXXX:
XXXX: XXXX: XXXX: XXXX (32 символа)
MAC-адрес (MAC address) XX:XX:XX:XX:XX:XX (12 символов)
Настройки IPsec (IPsec settings) Включено (ESP)/Включено (ESP и AH)/Включено
(AH)/Выключено
Предварительный ключ (Pre-shared key) XXXXXXXXXXXXXXXX (16 символов)
Имя принтера (Printer name) XXXXXXXXXXXXXXX (до 15 символов)
Имя службы Bonjour (Bonjour service name) XXXXXXXXXXXXX
XXXXXXXXXXXXX
XXXXXXXXXXXXX
XXXXXXXXXXXXX (до 52 символов)
(«XX» означает буквенно-цифровые символы.)
◦Список настр. прям. подключ. (Direct connection setting list)
Список параметров режима прямого подключения для данного устройства отображается на
сенсорном экране.
Отображаются следующие параметры.
Параметры Значение
Соединение (Connection) Активно/Неактивно
SSID DIRECT-XXXX-XXXXXXseries
Пароль (Password) XXXXXXXXXX (10 символов)
Режим взаимодействия (Communication mode) Прямое подключение
Канал (Channel) 3
Защита беспроводной сети (Wireless LAN security) WPA2-PSK (AES)
IPv4-адрес (IPv4 address) XXX. XXX. XXX. XXX (12 символов)
Маска подсети IPv4 (IPv4 subnet mask) XXX. XXX. XXX. XXX (12 символов)
Шлюз IPv4 по умолчанию (IPv4 default gateway) XXX. XXX. XXX. XXX (12 символов)
IPv6-адрес (IPv6 address) XXXX: XXXX: XXXX: XXXX:
XXXX: XXXX: XXXX: XXXX (32 символа)
Длина префикса подсети IPv6 (IPv6 subnet prefix length) XXX (до 3 цифр)
Шлюз IPv6 по умолчанию (IPv6 default gateway) XXXX: XXXX: XXXX: XXXX:
XXXX: XXXX: XXXX: XXXX (32 символа)
MAC-адрес (MAC address) XX:XX:XX:XX:XX:XX (12 символов)
303

Настройки IPsec (IPsec settings) Выключено
Предварительный ключ (Pre-shared key) XXXXXXXXXXXXXXXX (16 символов)
Имя принтера (Printer name) XXXXXXXXXXXXXXX (до 15 символов)
Имя службы Bonjour (Bonjour service name) XXXXXXXXXXXXX
XXXXXXXXXXXXX
XXXXXXXXXXXXX
XXXXXXXXXXXXX (до 52 символов)
Имя устройства прямого подкл. (Direct connection device
name)
XXXXXX-XXXXXXseries
(«XX» означает буквенно-цифровые символы.)
◦Печать сведений о сети (Print LAN details)
Можно распечатать настройки сети устройства, такие как IP-адрес и SSID.
Более подробная информация о настройке сети устройства распечатывается:
Печать параметров сети
Внимание!
• В распечатке параметров сети содержатся важные сведения о сети. Следует соблюдать
осторожность.
•Другие настройки (Other settings)
Внимание!
• Указанные ниже элементы недоступны для выбора, если установлено значение Выключить
сеть (Disable LAN) для параметра Смена локальной сети (Change LAN).
◦Задать имя принтера (Set printer name)
Задает имя принтера. Длина имени может составлять до 15 символов.
Примечание.
• Это значение нельзя изменять, пока карта памяти вставлена в слот карты памяти.
• Имя принтера не может совпадать с именем, используемым для других устройств,
подключенных к сети.
• Имя принтера не может начинаться или оканчиваться дефисом.
◦Параметры TCP/IP (TCP/IP settings)
Выполняется настройка параметров IPv4 или IPv6.
◦Настройка WSD (WSD setting)
Настройка элементов при использовании WSD (одного из сетевых протоколов,
поддерживаемых в операционных системах Windows 8.1, Windows 8, Windows 7 и Windows
Vista).
■Включить/выключить WSD (Enable/disable WSD)
Включение или выключение WSD.
304

Примечание.
• Если включить этот параметр, то в сетевом браузере Windows 8.1, Windows 8,
Windows 7 и Windows Vista отобразится значок принтера.
■Сканир. WSD с этого устр-ва (WSD scan from this device)
Если выбрать значение Включить (Enable), отсканированные данные можно передавать
на компьютер с помощью WSD.
■Настройка тайм-аута (Timeout setting)
Указание продолжительности тайм-аута.
◦Настройка Bonjour (Bonjour settings)
Настройка элементов для локальной сети с помощью программы Bonjour для Mac OS.
■Вкл./выкл. Bonjour (Enable/disable Bonjour)
Если выбрано значение Включить (Enable), настраивать сеть можно с помощью службы
Bonjour.
■Имя службы (Service name)
Задает имя службы Bonjour. Длина имени может составлять до 48 символов.
Примечание.
• Имя службы не может совпадать с именем, используемым для других устройств,
подключенных к сети.
◦Настройка протокола LPR (LPR protocol setting)
Включает/выключает параметр LPR.
◦Взаимодействие с PictBridge (PictBridge communication)
Установка значений параметров печати с PictBridge-совместимого устройства (беспроводная
сеть).
■Вкл./выкл. взаимодействие (Enable/disable communication)
Выберите Включить (Enable), чтобы выполнить печать с PictBridge-совместимого
устройства (беспроводная сеть).
■Настройка тайм-аута (Timeout setting)
Указание продолжительности тайм-аута.
◦Настройка DRX по провод. сети (Wired LAN DRX setting)
Выбор пункта Включить (Enable) позволяет активировать функцию прерывающегося
приема, если устройство подключено к аппарату, поддерживающему работу в проводных
сетях. Она позволяет экономить электричество.
◦Настр-ки прямого подключения (Direct connection settings)
Установка значений параметров доступна при подключении устройства беспроводной связи,
например смартфона или планшета, к устройству.
Внимание!
• Эти параметры можно выбрать только в том случае, если значение Включить прям.
подключ (Activate direct connect.) выбрано для параметра Смена локальной сети
(Change LAN).
305

■Обновить SSID/пароль (Update SSID/password)
При выборе элемента Да (Yes) обновляется идентификатор (SSID) и пароль для прямого
подключения.
■Изменить имя устройства (Change device name)
Изменение имени устройства, отображаемого на совместимом с Wi-Fi Direct устройстве.
■Подтвержд. запроса на подкл. (Connection request confirmation)
При выборе элемента Да (Yes) отображается экран подтверждения, когда совместимое с
Wi-Fi Direct устройство подключается к данному устройству.
Использование устройства в режиме прямого подключения
306

Польз. параметры устройства
•Формат отображения даты (Date display format)
Используйте данный параметр для изменения формата даты, используемой при печати.
Примечание.
• Если на экране параметров печати в режиме печати с карты памяти для параметра Печать
даты (Print date) выбрано значение ВКЛ (ON), дата съемки печатается в выбранном
формате.
Параметры настройки для фотопечати с помощью панели управления
•Атрибут чтения-записи (Read/write attribute)
Используйте этот параметр для разрешения или блокировки записи данных с компьютера на
карту памяти.
Внимание!
• Извлеките карту памяти перед изменением значения этого параметра.
Настройка слота карты памяти в качестве гнезда карты памяти компьютера
• Если для этого параметра установлено значение Зап.чер. USB-порт ПК (Writable from USB
PC), печатать фотографии на карте памяти с помощью панели управления устройства
нельзя. По окончании работы с дисководом карт памяти не забудьте снова установить
значение Только чтение с ПК (Not writable from PC). При выключении устройства параметр
Зап.чер. USB-порт ПК (Writable from USB PC) будет отменен, а значение вернется к
Только чтение с ПК (Not writable from PC) после следующего включения устройства.
• Если выбран параметр Зап.чер. USB-порт ПК (Writable from USB PC), автоматическое
выключение питания не работает.
Сведения о параметре автоматического выключения питания:
Параметры ECO
•Регулировка звука (Sound control)
Выбор громкости.
◦Звук клавиатуры (Keypad volume)
Выбор громкости сигнала при легком касании кнопок на сенсорном экране или панели
управления.
◦Громкость звукового сигнала (Alarm volume)
Выбор громкости звукового сигнала.
•Пар. отп. свед. об устр. (Device info sending setting)
Установка или отмена отправки сведений об использовании принтера на сервер Canon.
Информация, отправленная в компанию Canon, будет использоваться для разработки
усовершенствованных продуктов. Выберите пункт Принимаю (Agree), чтобы отправлять
сведения об использовании принтера на сервер Canon.
•Настройка NFC (NFC setting)
Если выбрано значение Включить (Enable), то можно выполнять печать или сканирование с
помощью порта NFC (радиочастотная связь ближнего действия).
307

•Параметры экономии энергии (Energy saving settings)
Позволяет автоматически включать и выключать устройство для экономии электричества.
◦Авт. выкл. питан. (Auto power off)
Указание продолжительности времени до автоматического выключения устройства при
отсутствии выполнения какой-либо операции или передачи данных печати на устройство.
◦Авт. вкл. питания (Auto power on)
Выберите значение ВКЛ (ON), чтобы настроить устройство на автоматическое включение при
передаче с компьютера данных печати или команды сканирования на устройство.
• Можно также открыть это меню параметров, выбрав Параметры ECO (ECO settings) и
Параметры экономии энергии (Energy saving settings) на экране НАЧАЛО.
Параметры ECO
•Серийный номер (Serial number)
Отобразится серийный номер устройства.
308

Параметры печати PictBridge
При печати с PictBridge-совместимого устройства (беспроводная сеть) можно изменять параметры
печати.
Установите для параметров печати на PictBridge-совместимом устройстве (беспроводная сеть)
значение Default, чтобы выполнить печать в соответствии с параметрами, заданными на данном
устройстве.
Экран Параметры печати PictBridge (PictBridge print settings)
Экран Настр. печати этикетки (Disc label print setting)
Чтобы изменить параметры печати из PictBridge-совместимого устройства (беспроводная сеть):
Параметры PictBridge-совместимого устройства (беспроводная сеть)
Экран Параметры печати PictBridge (PictBridge print settings)
Выберите качество печати для печати непосредственно с PictBridge-совместимого устройства
(беспроводная сеть).
1. Разм. с. (Page size)
Выберите размер бумаги для печати непосредственно с PictBridge-совместимого устройства
(беспроводная сеть).
При настройке параметров PictBridge (беспроводная сеть) на устройстве выберите для
параметра Paper size значение Default на PictBridge-совместимом устройстве (беспроводная
сеть).
2. Тип (Type) (тип носителя)
Выберите тип носителя для печати непосредственно с PictBridge-совместимого устройства
(беспроводная сеть).
При настройке параметров PictBridge (беспроводная сеть) на устройстве выберите для
параметра Paper type значение Default на PictBridge-совместимом устройстве (беспроводная
сеть).
3. Кач.печ. (Print qlty) (качество печати)
Выберите качество печати для печати непосредственно с PictBridge-совместимого устройства
(беспроводная сеть).
4. Поле (Border) (печать с полями или без полей)
Выберите макет с полями/без полей.
309

При настройке параметров PictBridge (беспроводная сеть) на устройстве выберите для
параметра Макет (Layout) значение Default на PictBridge-совместимом устройстве
(беспроводная сеть).
5. Испр. ф. (Photo fix)
Если выбрано значение Авт. испр. фото (Auto photo fix), распознается лицо или изображение
и автоматически выполняется наиболее подходящая коррекция для каждой фотографии. Для
печати производится увеличение яркости лиц, получившихся темными из-за съемки против
света. Также анализируется тип изображения: пейзаж, ночная съемка, человек и т.д., и для
каждого изображения при печати автоматически подбирается подходящая цветность, яркость
или контрастность.
Примечание.
•По умолчанию при печати фотографий с PictBridge-совместимого устройства
(беспроводная сеть) выполняется автоматическая коррекция.
•Если выбрано значение Без коррекции (No correction), фотографии будут печататься
без коррекции.
6. Корр. красн. глаз (Red-EyeCorrection)
Выберите ВКЛ (ON), чтобы устранить эффект красных глаз при съемке со вспышкой.
В зависимости от типа фотографии коррекция красных глаз может не выполняться или
выполняться неправильно.
7. Легко коснитесь, чтобы указать параметры печати.
Экран Настр. печати этикетки (Disc label print setting)
Отобразится экран Устан. обл. печати на диске (Set disc print area), позволяющий выполнить
настройку печати на диске, допускающем печать, с PictBridge-совместимого устройства
(беспроводная сеть).
Пройдите указанную ниже процедуру, чтобы выполнить настройку печати этикетки диска.
1. Настройте область печати (внешний или внутренний диаметр диска, допускающего
печать).
A. Легко коснитесь, чтобы выбрать диаметр внешнего круга.
B. Легко коснитесь, чтобы выбрать диаметр внутреннего круга.
C. Легко коснитесь, чтобы выбрать область печати.
310

Примечание.
• Измерьте внешний и внутренний диаметр поверхности для печати диска, допускающего
печать, и выберите значение не более измеренного значения внешнего диаметра и не
менее измеренного значения внутреннего диаметра.
•Для получения сведений обратитесь к производителям дисков, допускающих печать.
2. Выберите тип используемого диска, допускающего печать.
Примечание.
•При использовании рекомендуемого диска, допускающего печать, легко коснитесь
параметра Рекоменд. диск (Recommended disc) для настройки подходящей плотности
печати. В противном случае легко коснитесь пункта Другой диск (Other disc).
311

Выбор языка
Изменение языка сообщений и меню на сенсорном экране.
312

Фоновый цвет главного экрана
Устанавливает фоновый цвет экрана НАЧАЛО. Можно выбрать белый или черный.
313

Обновление микропрограммы
Вы можете обновить встроенное ПО устройства, проверить его версию и выполнить настройку
экрана уведомлений, DNS-сервера и прокси-сервера.
Примечание.
• Если в окне Настройки сети (LAN settings) для параметра Смена локальной сети (Change
LAN) выбрано значение Выключить сеть (Disable LAN), доступна только команда Проверить
текущую версию (Check current version).
•Установить обновление (Install update)
Обновление встроенного ПО устройства. При нажатии кнопки Да (Yes) начинается обновление
встроенного ПО. Выполните обновление в соответствии с инструкциями на экране.
Внимание!
• При использовании этой функции убедитесь, что устройство подключено к Интернету.
Примечание.
• Если обновление встроенного ПО не завершено, проверьте указанные ниже условия и
выполните соответствующее действие.
• Если используется проводная сеть, убедитесь, что устройство надлежащим образом
подключено к компьютеру с помощью кабеля локальной сети.
• Проверьте настройки сети, например маршрутизатора.
• Если на сенсорном экране отображается сообщение Невозможно подключиться к
серверу. (Cannot connect to the server.), коснитесь элемента OK и повторите попытку
через некоторое время.
•Проверить текущую версию (Check current version)
Можно проверить текущую версию встроенного ПО.
•Параметры уведом. об обновл. (Update notification setting)
Если выбран параметр Да (Yes) и доступно обновление микропрограммы, на сенсорном экране
отобразится экран с сообщением об обновлении микропрограммы.
•Настройка DNS-сервера (DNS server setup)
Настройка параметров DNS-сервера. Выберите Автоматич. настройка (Auto setup) или
Настройка вручную (Manual setup). Если выбрана команда Настройка вручную (Manual
setup), следуйте указаниям на сенсорном экране для выполнения настройки.
•Настройка прокси-сервера (Proxy server setup)
Настройка параметров прокси-сервера. Следуйте указаниям на сенсорном экране для
выполнения настройки.
314

Настройки кассеты
Во избежание печати с неправильными параметрами и отображения сообщения о том, что размер
бумаги и тип носителя, загружаемого в устройство, отличаются от указанных в настройках печати,
перед началом печати можно зарегистрировать размер бумаги и тип носителя, загружаемого в
кассету.
Сведения:
Параметры бумаги
•Зарегистр свед о бумаге в кас (Register cassette paper info)
Регистрирует размер бумаги и тип носителя, загружаемые в кассету.
Примечание.
• При регистрации размера бумаги и типа носителя отображается экран с запросом на
применение этих параметров во время копирования. Выберите пункт Да (Yes), чтобы
применить зарегистрированные параметры копирования.
• Сведения о сочетании параметров бумаги, задаваемых с помощью драйвера принтера или
сенсорного экрана:
• Для Windows:
Параметры бумаги в драйвере принтера и в принтере (тип носителя)
Параметры бумаги в драйвере принтера и в принтере (размер бумаги)
• Для Mac OS:
Параметры бумаги в драйвере принтера и в принтере (тип носителя)
Параметры бумаги в драйвере принтера и в принтере (размер бумаги)
•Опред. несоотв. парам. бумаги (Detect paper setting mismatch)
Если выбрать пункт Да (Yes), устройство определяет, соответствуют ли размер бумаги и тип
носителя зарегистрированным в пункте Зарегистр свед о бумаге в кас (Register cassette paper
info). В случае запуска печати, если параметры не совпадают, на сенсорном экране отобразится
сообщение об ошибке.
Примечание.
• Если выбран пункт Нет (No), параметр Зарегистр свед о бумаге в кас (Register cassette
paper info) будет выключен.
315

Сброс настройки
Можно обратно присвоить параметрам значения по умолчанию.
•Настройка только веб-службы (Web service setup only)
Возвращение для параметров веб-службы значений по умолчанию.
•Только параметры лок. сети (LAN settings only)
Возвращение для настроек сети, кроме пароля администратора, значений по умолчанию.
•Только параметры (Settings only)
Возвращение параметров, в частности размера бумаги или типа носителя, к значениям по
умолчанию.
•Только пар. отп. свед. об устр. (Device info sending setting only)
Возвращение к значениям по умолчанию только параметров отправки информации об
устройстве.
•Сбросить все (Reset all)
Возвращение значений по умолчанию для всех измененных параметров устройства. Пароль
администратора, заданный для устройства, восстанавливается до значения по умолчанию.
Примечание.
• Следующие параметры невозможно вернуть к значениям по умолчанию:
• Язык, используемый на сенсорном экране
• Цвет фона экрана НАЧАЛО
• Текущее положение печатающей головки
• CSR (Certificate Signing Request — запрос на подпись сертификата) для настройки
метода шифрования (SSL/TLS)
316

Параметры ECO
Благодаря этому параметру можно использовать автоматическую двухстороннюю печать по
умолчанию для экономии бумаги и автоматического включения или выключения устройства для
экономии электричества.
Использование двухсторонней печати
Использование функции энергосбережения
Использование двухсторонней печати
Чтобы использовать функцию двухсторонней печати, выполните описанную ниже процедуру.
1. Убедитесь, что устройство включено.
2. Проведите пальцем по экрану НАЧАЛО и коснитесь значка Параметры ECO
(ECO settings).
Использование панели управления
3. Легко коснитесь пункта Настройки двухстор. печ. (Two-sided printing setting).
4. При необходимости задайте значения параметров.
A. Легко коснитесь, чтобы выбрать двухстороннее копирование в качестве параметра по
умолчанию.
B. Легко коснитесь, чтобы выбрать двухстороннюю печать PDF-файлов, сохраненных на
карте памяти, в качестве параметра по умолчанию.
C. Легко коснитесь, чтобы выбрать двухстороннюю печать форм шаблонов на устройстве в
качестве параметра по умолчанию.
D. Легко коснитесь, чтобы указать параметры печати.
Примечание.
•Если выбрана двухсторонняя печать, значок отображается на элементах
настройки двухсторонней печати на каждом экране настройки печати.
Использование функции энергосбережения
Воспользуйтесь функцией энергосбережения, выполнив описанную ниже процедуру.
317

1. Убедитесь, что устройство включено.
2. Проведите пальцем по экрану НАЧАЛО и коснитесь значка Параметры ECO
(ECO settings).
Использование панели управления
3. Легко коснитесь значка Параметры эко-номии энергии (Energy saving settings).
4. При необходимости задайте значения параметров.
A. Легко коснитесь, чтобы выбрать продолжительность времени до автоматического
выключения устройства при отсутствии каких-либо операций или передачи данных печати
на устройство.
Примечание.
• Если в разделе Польз. параметры устройства (Device user settings) для
параметра Атрибут чтения-записи (Read/write attribute) выбрано значение Зап.чер.
USB-порт ПК (Writable from USB PC), параметр автоматического выключения
питания недействителен.
B. Легко коснитесь, чтобы выбрать параметр.
Выберите значение ВКЛ (ON), чтобы настроить устройство на автоматическое включение
при передаче с компьютера данных печати или команды сканирования на устройство.
C. Коснитесь, чтобы проверить изменения.
318

Параметры бесшумного режима
Включите эту функцию устройства, если нужно уменьшить уровень шума от него, например при
печати ночью.
Пройдите указанную ниже процедуру, чтобы выполнить настройку.
1. Убедитесь, что устройство включено.
2. Проведите по экрану НАЧАЛО и коснитесь значка Параметры бесшумного
режима (Quiet setting).
Использование панели управления
3. Легко коснитесь значка Использ. бесшумный режим (Use quiet mode).
Отобразится экран подтверждения и появится значок как значок меню Параметры
бесшумного режима (Quiet setting).
Активируйте этот параметр, чтобы уменьшить рабочие шумы во время выполнения печати.
Внимание!
• Скорость работы ниже по сравнению с тем, когда выбрано параметр Не использ. бесшумный
режим (Do not use quiet mode).
• Эффективность данной функции зависит от настройки устройства. Кроме того, некоторые шумы,
например издаваемые при подготовке устройства к печати, не снижаются.
Примечание.
• Бесшумный режим можно выбрать на панели управления устройства или в драйвере принтера.
Бесшумный режим (независимо от способа установки) применяется при выполнении операций с
панели управления устройства или при печати и сканировании с компьютера.
• В Windows можно настроить бесшумный режим в программе ScanGear (драйвер сканера).
319

Настройка слота карты памяти в качестве гнезда карты памяти
компьютера
Слот карты памяти на устройстве может также использоваться в качестве дисковода карт памяти
компьютера.
Внимание!
• Если для параметра Атрибут чтения-записи (Read/write attribute) в области Польз.
параметры устройства (Device user settings) раздела Параметры устройства (Device
settings) установлено значение Зап.чер. USB-порт ПК (Writable from USB PC) с помощью
панели управления устройства, нельзя печатать фотографии с карты памяти с помощью панели
управления устройства. После использования слота карты памяти в качестве дисковода карты
памяти компьютера извлеките карту памяти и установите для параметра Атрибут чтения-
записи (Read/write attribute) значение Только чтение с ПК (Not writable from PC). При
выключении устройства параметр Зап.чер. USB-порт ПК (Writable from USB PC) будет отменен,
а значение вернется к Только чтение с ПК (Not writable from PC) после следующего включения
устройства.
1. Убедитесь, что устройство включено.
2. Убедитесь, что карта памяти не вставлена.
Если карта памяти вставлена в слот карты памяти, извлеките ее.
Вставка карты памяти
3. Проведите пальцем по экрану НАЧАЛО и коснитесь значка Настройка (Setup).
Использование панели управления
4. Коснитесь значка Параметры устройства (Device settings).
5. Легко коснитесь пункта Польз. параметры устройства (Device user settings).
6. Легко коснитесь пункта Атрибут чтения-записи (Read/write attribute).
7. Проверьте отображенное сообщение и коснитесь элемента OK.
8. Коснитесь атрибута чтения/записи и укажите его значение.
Зап.чер. USB-порт ПК (Writable from USB PC)
Слот карты памяти используется в качестве дисковода компьютера для карт памяти,
подключенного к устройству через USB-порт. На карту памяти можно записывать данные с
компьютера.
Только чтение с ПК (Not writable from PC)
Слот карты памяти используется только для чтения. Обязательно выберите этот режим при
печати фотографий с карты памяти.
321

Внимание!
• Если выбран параметр Зап.чер. USB-порт ПК (Writable from USB PC), автоматическое
выключение питания не работает.
Сведения о параметре автоматического выключения питания:
Параметры ECO
Внимание!
• При использовании слота карты памяти в качестве слота карты памяти компьютера перед
физическим извлечением карты памяти из устройства необходимо на компьютере выполнить
операцию безопасного извлечения.
• Для Windows:
Правой кнопкой мыши нажмите значок Съемный диск (Removable Disk), затем
выберите команду Извлечь (Eject). Если параметр Извлечь (Eject) не отображается на
экране, убедитесь, что индикатор Доступ (Access) не мигает, и извлеките карту памяти.
• Для Mac OS:
Перетащите значок (Подключенный диск) в Корзину (Trash).
322

Рекомендации по сетевому подключению
Параметры сети по умолчанию
Невозможно продолжить работу после появления экранов подключения
принтера/подключения кабеля
Обнаружен еще один принтер с таким же именем
Подключение к другому компьютеру через локальную сеть/Изменение
способа подключения с USB на локальную сеть
Печать параметров сети
324

Параметры сети по умолчанию
Соединение с локальной сетью по умолчанию
Элемент По умолчанию
Смена локальной сети (Change LAN) Выключить сеть (Disable LAN)
SSID BJNPSETUP
Режим взаимодействия (Communication mode) Инфраструктура (Infrastructure)
Защита беспроводной сети (Wireless LAN security) Выключить (Disable)
IP-адрес (IP address) (IPv4)Автоматич. настройка (Auto setup)
IP-адрес (IP address) (IPv6)Автоматич. настройка (Auto setup)
Задать имя принтера (Set printer name)* XXXXXXXXXXXX
Включить/выключить IPv6 (Enable/disable IPv6) Включить (Enable)
Включить/выключить WSD (Enable/disable WSD) Включить (Enable)
Настройка тайм-аута (Timeout setting) 1 минута (1 minute)
Вкл./выкл. Bonjour (Enable/disable Bonjour) Включить (Enable)
Имя службы (Service name) Canon MG7700 series
Настройка протокола LPR (LPR protocol setting) Включить (Enable)
Взаимодействие с PictBridge (PictBridge communication) Включить (Enable)
Настройка DRX по провод. сети (Wired LAN DRX setting) Включить (Enable)
(«XX» означает буквенно-цифровые символы.)
* Значение по умолчанию зависит от устройства. Чтобы проверить значение, используйте панель
управления.
Настройки сети
Прямое подключение по умолчанию
Элемент По умолчанию
SSID (Идентификатор для прямого подключения) DIRECT-xxXX-MG7700series *1
Пароль (Password) YYYYYYYYYY *2
Защита беспроводной сети (Wireless LAN security) WPA2-PSK (AES)
Имя устройства прямого подкл. (Direct connection device name) ZZZZZZ-MG7700series *3
Подтвержд. запроса на подкл. (Connection request confirmation) Отображается
*1 «xx» означает буквенно-цифровые символы. «XX» — последние две цифры MAC-адреса
устройства.
325

*2 Пароль задается автоматически.
*3 «ZZZZZZ» — последние шесть цифр MAC-адреса устройства.
326

Обнаружен еще один принтер с таким же именем
Во время настройки при обнаружении принтера на экране результатов могут отобразиться другие
принтеры с таким же именем.
Выберите принтер путем проверки соответствующих параметров принтера и параметров на экране
результатов определения.
• Для Windows:
Проверьте MAC-адрес или серийный номер принтера, чтобы выбрать из результатов правильный
принтер.
• Для Mac OS:
Имена принтеров отображаются вместе с MAC-адресами, которые добавляются в конце имен,
или отображаются в качестве имен принтеров, определенных службой Bonjour.
Проверьте такие идентификаторы, как MAC-адрес, имя принтера, определенное службой Bonjour,
и серийный номер принтера, чтобы выбрать принтер из тех, которые отображаются в
результатах.
Примечание.
• Серийный номер может не отображаться на экране результатов.
Проверьте MAC-адрес и серийный номер принтера одним из следующих способов.
• Отобразите на сенсорном экране.
MAC-адрес
Настройки сети
Серийный номер
Польз. параметры устройства
• Распечатайте параметры сети.
Печать параметров сети
327

Подключение к другому компьютеру через локальную сеть/
Изменение способа подключения с USB на локальную сеть
Для Windows:
Для Mac OS:
Для Windows:
Чтобы добавить компьютер для подключения к устройству в локальной сети или для изменения
способа подключения с USB на локальную сеть, выполните настройку с помощью установочного
компакт-диска или следуйте инструкциям на веб-сайте Canon.
Для Mac OS:
Для подключения дополнительного компьютера к устройству через локальную сеть или для
изменения способа подключения с USB на локальную сеть следуйте инструкциям на веб-сайте
Canon.
328

Печать параметров сети
Используйте панель управления для выполнения печати текущих параметров сети устройства.
Внимание!
• В распечатке параметров сети содержатся важные сведения о сети. Следует соблюдать
осторожность.
1. Убедитесь, что устройство включено.
2. Загрузите два листа обычной бумаги формата A4 или Letter.
3. Проведите пальцем по экрану НАЧАЛО и коснитесь значка Настройка (Setup).
Использование панели управления
Отображается экран меню.
4. Коснитесь значка Параметры устройства (Device settings).
5. Коснитесь Настройки сети (LAN settings).
6. Коснитесь Подтвержд. настроек сети (Confirm LAN settings).
7. Коснитесь Печать сведений о сети (Print LAN details).
8. Легко коснитесь кнопки Да (Yes).
Устройство начнет печать сведения о параметрах сети.
Напечатанные сведения о параметрах сети включают следующее:
Элемент Описание Значение
Product Information Сведения о продукте –
Product Name Название продукта XXXXXXXX
ROM Version Версия ПЗУ XXXXXXXX
Serial Number Серийный номер XXXXXXXX
Wireless LAN Беспроводная сеть Enable/Disable
MAC Address MAC-адрес XX:XX:XX:XX:XX:XX
Infrastructure Инфраструктура Enable/Disable
Connection Состояние соединения Active/Inactive
SSID SSID Идентификатор SSID беспроводной сети
329

Channel *1 Канал XX (от 1 до 11)
Encryption Метод шифрования None/WEP/TKIP/AES
WEP Key Length Длина WEP-ключа (бит) Inactive/128/64
Authentication Метод проверки подлинности None/auto/open/shared/WPA-PSK/WPA2-PSK
Signal Strength Уровень сигнала от 0 до 100 [%]
TCP/IPv4 TCP/IPv4 Enable
IP Address IP-адрес (IP address) XXX.XXX.XXX.XXX
Subnet Mask Маска подсети XXX.XXX.XXX.XXX
Default Gateway Шлюз по умолчанию XXX.XXX.XXX.XXX
TCP/IPv6 TCP/IPv6 Enable/Disable
IP Address *2 IP-адрес (IP address) XXXX:XXXX:XXXX:XXXX
XXXX:XXXX:XXXX:XXXX
Subnet Prefix Length *2 Длина префикса подсети XXX
Default Gateway *2 Шлюз по умолчанию XXXX:XXXX:XXXX:XXXX
XXXX:XXXX:XXXX:XXXX
IPsec *3 Параметр IPsec Active
Security Protocol *3 Метод защиты ESP/ESP & AH/AH
Direct Connection Прямое подключение Enable/Disable
Connection Состояние соединения Active/Inactive
SSID SSID SSID прямого подключения
Password Пароль Пароль прямого подключения (10 буквенно-
цифровых символов)
Channel Канал 3
Encryption Метод шифрования AES
Authentication Метод проверки подлинности WPA2-PSK
TCP/IPv4 TCP/IPv4 Enable
IP Address IP-адрес (IP address) XXX.XXX.XXX.XXX
Subnet Mask Маска подсети XXX.XXX.XXX.XXX
Default Gateway Шлюз по умолчанию XXX.XXX.XXX.XXX
TCP/IPv6 TCP/IPv6 Enable/Disable
IP Address *2 IP-адрес (IP address) XXXX:XXXX:XXXX:XXXX
XXXX:XXXX:XXXX:XXXX
330

Subnet Prefix Length *2 Длина префикса подсети XXX
Default Gateway *2 Шлюз по умолчанию XXXX:XXXX:XXXX:XXXX
XXXX:XXXX:XXXX:XXXX
IPsec *3 Параметр IPsec Active
Security Protocol *3 Метод защиты –
Wired LAN Проводная сеть Enable/Disable
MAC Address MAC-адрес XX:XX:XX:XX:XX:XX/Disable
Connection Состояние проводной сети Active/Inactive
TCP/IPv4 TCP/IPv4 Enable
IP Address IP-адрес (IP address) XXX.XXX.XXX.XXX
Subnet Mask Маска подсети XXX.XXX.XXX.XXX
Default Gateway Шлюз по умолчанию XXX.XXX.XXX.XXX
TCP/IPv6 TCP/IPv6 Enable/Disable
IP Address *2 IP-адрес (IP address) XXXX:XXXX:XXXX:XXXX
XXXX:XXXX:XXXX:XXXX
Subnet Prefix Length *2 Длина префикса подсети XXX
Default Gateway *2 Шлюз по умолчанию XXXX:XXXX:XXXX:XXXX
XXXX:XXXX:XXXX:XXXX
IPsec *3 Параметр IPsec Active
Security Protocol *3 Метод защиты ESP/ESP & AH/AH
Wired LAN DRX Прерывающийся прием
(проводная сеть)
Enable/Disable
Other Settings Другие параметры –
Printer Name Имя принтера Имя принтера (не более 15 буквенно-
цифровых символов)
Direct Conn. DevName Имя устройства для прямого
подключения
Имя устройства для прямого подключения
(до 32 символов)
WSD Printing Настройка печати WSD Enable/Disable
WSD Timeout Тайм-аут 1/5/10/15/20 [мин.]
LPD Printing Настройка печати LPD Enable/Disable
Bonjour Настройка Bonjour Enable/Disable
Bonjour Service Name Имя службы Bonjour Имя службы Bonjour (не более 52 буквенно-
цифровых символов)
PictBridge Commun. Взаимодействие PictBridge Enable/Disable
331

DNS Server Полученный автоматически адрес
DNS-сервера
Auto/Manual
Primary Server Адрес главного сервера XXX.XXX.XXX.XXX
Secondary Server Адрес дополнительного сервера XXX.XXX.XXX.XXX
Proxy Server Настройка прокси-сервера Enable/Disable
Proxy Address Прокси-адрес XXXXXXXXXXXXXXXXXXXX
Proxy Port Спецификация прокси-порта От 1 до 65535
(«XX» означает буквенно-цифровые символы.)
*1 В зависимости от страны или региона продажи канал может изменятся от 1 до 11.
*2 Сведения о состоянии сети печатаются только в том случае, если включен параметр IPv6.
*3 Сведения о состоянии сети печатаются только в том случае, если включены параметры IPv6 и
IPsec.
332

Проверка и изменение параметров сети
IJ Network Tool
Изменение параметров на вкладке «Беспроводная сеть»
Изменение расширенных параметров WEP
Изменение расширенных параметров WPA/WPA2
Изменение параметров на вкладке «Проводная сеть»
Изменение параметров на вкладке «Пароль администратора»
Мониторинг состояния беспроводной локальной сети
Изменение параметров в разделе «Прямое подключение»
Инициализация параметров сети
Просмотр измененных параметров
334

IJ Network Tool
IJ Network Tool — это утилита, которая позволяет отображать и изменять сетевые настройки
устройства. Эта программа устанавливается при настройке устройства.
Внимание!
• Чтобы использовать устройство в локальной сети, убедитесь в наличии оборудования,
необходимого для данного типа соединения, например маршрутизатор беспроводной сети или
кабель LAN.
• Не запускайте программу IJ Network Tool во время печати.
• Не выполняйте печать, если работает программа IJ Network Tool.
• Если брандмауэр защитного программного обеспечения включен, может появиться сообщение,
предупреждающее, что программное обеспечение Canon пытается получить доступ к сети. Если
предупреждающее сообщение появилось, укажите в настройках защитного программного
обеспечения всегда разрешать доступ.
• Работоспособность программы IJ Network Tool подтверждена в ОС Windows XP, однако она не
поддерживает функцию «Быстрое переключение пользователей». Рекомендуется выйти из
программы IJ Network Tool перед сменой пользователей.
Запуск программы IJ Network Tool
1. Запустите программу IJ Network Tool, как показано ниже.
• В операционной системе Windows 8.1 или Windows 8 выберите пункт IJ Network Tool на
экране Пуск (Start), чтобы запустить IJ Network Tool. Если программа IJ Network Tool не
отображается на экране Пуск (Start), выберите чудо-кнопку Поиск (Search) и выполните
поиск фразы «IJ Network Tool».
• В операционной системе Windows 7, Windows Vista или Windows XP нажмите кнопку Пуск
(Start) и последовательно выберите Все программы (All programs), Canon Utilities, IJ
Network Tool и IJ Network Tool.
Пароль администратора уже установлен в принтере на момент покупки — это зависит от того,
какой принтер используется. При изменении параметров сети требуется проверка подлинности с
помощью пароля администратора.
Сведения:
Пароль администратора
Для повышения безопасности рекомендуется изменить пароль администратора.
Изменение параметров на вкладке «Пароль администратора»
335

Изменение параметров на вкладке «Беспроводная сеть»
Чтобы изменить параметры беспроводной сети принтера, временно соедините принтер и компьютер
с помощью USB-кабеля. Если изменить настройки беспроводной сети компьютера через
беспроводное соединение без использования USB-кабеля, обмен информации с устройством может
быть невозможен.
Примечание.
• Доступность этой функции зависит от используемого принтера.
• Для изменения параметров на вкладке Беспроводная сеть (Wireless LAN) включите параметр
беспроводной сети принтера.
1. Запустите программу IJ Network Tool.
2. Выберите принтер в разделе Принтеры: (Printers:).
Если принтер временно подключен к компьютеру с помощью USB-кабеля, выберите принтер со
индексом «USBnnn» (где «n» — это цифра) в столбце Имя порта (Port Name).
3. Выберите пункт Конфигурация... (Configuration...) в меню Параметры (Settings).
4. Перейдите на вкладку Беспроводная сеть (Wireless LAN).
Появится вкладка Беспроводная сеть (Wireless LAN).
Подробную информацию о вкладке Беспроводная сеть (Wireless LAN) см. в разделе Вкладка
«Беспроводная сеть».
5. Измените или проверьте параметры.
SSID:
Введите то же значение, что было задано для целевого маршрутизатора беспроводной сети.
Если принтер подключен через USB, при нажатии Поиск... (Search...) появится экран Поиск
(Search). Задайте имя SSID маршрутизатора беспроводной сети, выбрав один из
обнаруженных маршрутизаторов беспроводной сети.
336

Экран «Поиск»
Примечание.
• Введите идентификатор SSID, который используется маршрутизатором беспроводной сети.
Идентификатор SSID зависит от регистра символов.
Метод шифрования: (Encryption Method:)
Выберите метод шифрования для беспроводной локальной сети.
Параметры WEP можно изменить, выбрав Использовать WEP (Use WEP) и щелкнув
Конфигурация... (Configuration...).
Изменение расширенных параметров WEP
Чтобы изменить параметры WPA/WPA2, выберите пункт «Использовать WPA/WPA2 (Use
WPA/WPA2)» или нажмите кнопку «Конфигурация... (Configuration...)».
Изменение расширенных параметров WPA/WPA2
Внимание!
•Если все методы шифрования маршрутизатора беспроводной сети, принтера или
компьютера различаются, принтер не сможет обмениваться данными с компьютером. Если
принтер не может соединиться с компьютером после того, как тип шифрования принтера был
переключен, убедитесь, что типы шифрования компьютера и маршрутизатора беспроводной
сети совпадают с типом шифрования принтера.
•При подключении к сети, в которой не приняты меры безопасности, существует риск
раскрытия, например, личной информации.
Настройка TCP/IP: (TCP/IP Setup:)
Настройка IP-адреса принтера, используемого в локальной сети. Укажите значение,
подходящее для сетевого окружения.
6. Щелкните OK.
После изменения конфигурации появится экран, запрашивающий подтверждение параметров,
прежде чем отправить их на принтер. Если щелкнуть Да (Yes), параметры будут отправлены на
принтер и отобразится экран Переданные параметры (Transmitted Settings).
Примечание.
•При изменении параметров сети с помощью USB-кабеля временно может измениться
принтер по умолчанию. В таком случае сбросьте параметр Использовать по умолчанию
(Set as Default Printer).
337

Изменение расширенных параметров WEP
Примечание.
• Доступность этой функции зависит от используемого принтера.
Чтобы изменить параметры беспроводной сети принтера, временно соедините принтер и компьютер
с помощью USB-кабеля. Если изменить настройки беспроводной сети компьютера через
беспроводное соединение без использования USB-кабеля, обмен информации с устройством может
быть невозможен.
1. Запустите программу IJ Network Tool.
2. Выберите принтер в разделе Принтеры: (Printers:).
Если принтер временно подключен к компьютеру с помощью USB-кабеля, выберите принтер со
индексом «USBnnn» (где «n» — это цифра) в столбце Имя порта (Port Name).
3. Выберите пункт Конфигурация... (Configuration...) в меню Параметры (Settings).
4. Перейдите на вкладку Беспроводная сеть (Wireless LAN).
5. Выберите Использовать WEP (Use WEP) в Метод шифрования: (Encryption
Method:) и щелкните Конфигурация... (Configuration...).
Появится экран Сведения о WEP (WEP Details).
6. Измените или проверьте параметры.
При изменении пароля (ключ WEP) необходимо также изменить пароль (ключ WEP) для
маршрутизатора беспроводной сети.
1. Ключ WEP: (WEP Key:)
Введите тот же ключ, что используется для маршрутизатора беспроводной сети.
В зависимости от сочетания длины и формата ключа количество вводимых символов и тип
символов могут различаться.
Длина ключа (Key Length)
64 бита (64bit) 128 бит (128bit)
Формат ключа (Key Format) ASCII 5 символов 13 символов
338

Шестнадцатеричный
(Шестнадцатеричный (Hex))
10 цифр 26 цифр
2. Длина ключа: (Key Length:)
Выберите 64 бита (64bit) или 128 бит (128bit).
3. Формат ключа: (Key Format:)
Выберите ASCII или Шестнадцатеричный (Hex).
4. Идентификатор ключа: (Key ID:)
Введите идентификатор ключа (индекс), настроенный для маршрутизатора беспроводной
сети.
5. Пров. подлинности: (Authentication:)
Выберите метод проверки подлинности для принтера при соединении с маршрутизатором
беспроводной сети.
Обычно выбирается Авто (Auto). Если необходимо указать способ вручную, выберите
Открытая система (Open System) или Общий ключ (Shared Key) согласно параметрам
маршрутизатора беспроводной сети.
7. Щелкните OK.
Внимание!
•Если принтер не может соединиться с компьютером после того, как тип шифрования
принтера был переключен, убедитесь, что типы шифрования компьютера и
маршрутизатора беспроводной сети совпадают с типом шифрования принтера.
Примечание.
• При изменении параметров сети с помощью USB-кабеля временно может измениться
принтер по умолчанию. В таком случае сбросьте параметр Использовать по умолчанию
(Set as Default Printer).
339

Изменение расширенных параметров WPA/WPA2
Примечание.
• Доступность этой функции зависит от используемого принтера.
Чтобы изменить параметры беспроводной сети принтера, временно соедините принтер и компьютер
с помощью USB-кабеля. Если изменить настройки беспроводной сети компьютера через
беспроводное соединение без использования USB-кабеля, обмен информации с устройством может
быть невозможен.
В этом разделе приведены снимки экранов, относящихся к расширенным настройкам WPA.
1. Запустите программу IJ Network Tool.
2. Выберите принтер в разделе Принтеры: (Printers:).
Если принтер временно подключен к компьютеру с помощью USB-кабеля, выберите принтер со
индексом «USBnnn» (где «n» — это цифра) в столбце Имя порта (Port Name).
3. Выберите пункт Конфигурация... (Configuration...) в меню Параметры (Settings).
4. Перейдите на вкладку Беспроводная сеть (Wireless LAN).
5. Выберите пункт «Использовать WPA/WPA2 (Use WPA/WPA2)» в окне «Метод
шифрования: (Encryption Method:)» и щелкните «Конфигурация...
(Configuration...)».
Отображается экран «Сведения о WPA/WPA2 (WPA/WPA2 Details)».
Если для принтера шифрование не настроено, отобразится экран Подтверждение типа
проверки подлинности (Authentication Type Confirmation). Перейдите к шагу 7.
6. Щелкните Изменить параметры... (Change Settings...).
7. Установите флажок рядом с типом проверки подлинности клиента и щелкните
Далее> (Next>).
340

8. Введите кодовую фразу и щелкните Далее> (Next>).
Введите кодовую фразу для маршрутизатора беспроводной сети. Фраза-пароль должна быть
строкой, содержащей от 8 до 63 буквенно-цифровых символов, или шестнадцатеричным
значением из 64 цифр.
Если кодовая фраза для маршрутизатора беспроводной сети неизвестна, обратитесь к
руководству, поставляемому с маршрутизатором беспроводной сети, или свяжитесь с
производителем.
Для метода динамического шифрования автоматически выбирается TKIP (простое шифрование)
или AES (криптостойкое шифрование).
Внимание!
• Если элемент «Авто (Auto)» не отображается в окне «Тип динамического шифрования:
(Dynamic Encryption Type:)», выберите пункт «TKIP (Простое шифрование) (TKIP(Basic
Encryption))» или «AES (Криптостойкое шифрование) (AES(Secure Encryption))».
9. Нажмите кнопку Готово (Finish).
341

Внимание!
•Если принтер не может соединиться с компьютером после того, как тип шифрования
принтера был переключен, убедитесь, что типы шифрования компьютера и
маршрутизатора беспроводной сети совпадают с типом шифрования принтера.
Примечание.
• При изменении параметров сети с помощью USB-кабеля временно может измениться
принтер по умолчанию. В таком случае сбросьте параметр Использовать по умолчанию
(Set as Default Printer).
342

Изменение параметров на вкладке «Проводная сеть»
Примечание.
• Доступность этой функции зависит от используемого принтера.
• Для изменения параметров на вкладке Проводная сеть (Wired LAN) включите параметр
проводной сети принтера.
1. Запустите программу IJ Network Tool.
2. Выберите принтер в разделе Принтеры: (Printers:).
3. Выберите пункт Конфигурация... (Configuration...) в меню Параметры (Settings).
4. Перейдите на вкладку Проводная сеть (Wired LAN).
Появится вкладка Проводная сеть (Wired LAN).
Подробную информацию о вкладке Проводная сеть (Wired LAN) см. в разделе Вкладка
«Проводная сеть».
5. Измените или проверьте параметры.
Установите IP-адрес принтера, используемого в локальной сети. Укажите значение, подходящее
для сетевого окружения.
6. Щелкните OK.
После изменения конфигурации появится экран, запрашивающий подтверждение параметров,
прежде чем отправить их на принтер. Если щелкнуть Да (Yes), параметры будут отправлены на
принтер и отобразится экран Переданные параметры (Transmitted Settings).
343

Изменение параметров на вкладке «Пароль администратора»
Примечание.
• При использовании прямого подключения (режима точки доступа) нельзя изменить параметры.
1. Запустите программу IJ Network Tool.
2. Выберите принтер в разделе Принтеры: (Printers:).
3. Выберите пункт Конфигурация... (Configuration...) в меню Параметры (Settings).
4. Перейдите на вкладку Пароль администратора (Admin Password).
Появится вкладка Пароль администратора (Admin Password).
Дополнительную информацию о вкладке Пароль администратора (Admin Password) см. в
разделе Вкладка «Пароль администратора».
5. Измените или проверьте параметры.
Для использования пароля администратора установите флажок Использовать пароль
администратора (Use admin password) и введите пароль.
Внимание!
•Пароль должен содержать от 4 до 32 буквенно-цифровых символов. Пароль зависит от
регистра символов. Не забудьте установленный пароль.
Если вы забыли указанный вами пароль администратора, инициализируйте принтер, чтобы
восстановить пароль по умолчанию.
6. Щелкните OK.
Появится экран, запрашивающий подтверждение параметров перед тем, как отправить их на
принтер. Если щелкнуть Да (Yes), параметры будут отправлены на принтер и отобразится экран
Переданные параметры (Transmitted Settings).
344

Мониторинг состояния беспроводной локальной сети
Примечание.
• Доступность этой функции зависит от используемого принтера.
• Если устройство используется в проводной сети, отслеживать состояние сети невозможно.
1. Запустите программу IJ Network Tool.
2. Выберите принтер в разделе Принтеры: (Printers:).
3. Выберите пункт Состояние (Status) в меню Вид (View).
Отобразится экран Состояние (Status) и можно будет проверить состояние принтера и
производительность подключения.
1. Уровень сигнала: (Signal Strength:)
Показывает уровень сигнала, получаемого принтером в диапазоне от 0 % до 100 %.
2. Качество связи: (Link Quality:)
Показывает качество сигнала без помех, возникающих во время обмена данными, в
диапазоне от 0 % до 100 %.
Внимание!
• Если отображается маленькое значение, передвиньте принтер ближе к устройству
беспроводной сети.
4. Если выполняется детальное измерение производительности подключения,
щелкните Дополнительное измерение... (Advanced Measurement...).
Появится экран Измерение производительности подключения (Connection Performance
Measurement).
5. Нажмите кнопку Далее> (Next>).
Начинается измерение, и отображается состояние. Проверка займет несколько минут.
345

6. Проверьте состояние.
Когда измерение завершится, отобразится состояние.
Если на экране Производительность подключения принтера к маршрутизатору
беспроводной сети: (Connection performance between the printer and the wireless router:)
отображается значок , принтер может взаимодействовать с маршрутизатором беспроводной
сети. В противном случае информацию об улучшении состояния связи см. в отображаемых
комментариях и приведенных далее сведениях и щелкните Повторное измерение
(Remeasurement).
•Проверьте, чтобы принтер и маршрутизатор беспроводной сети находились в зоне доступа
беспроводной сети и между ними не было препятствий.
•Проверьте, чтобы расстояние между принтером и маршрутизатором беспроводной сети
было не слишком большим.
Если принтер и маршрутизатор беспроводной сети расположены далеко друг от друга,
переместите их ближе (в пределах 50 метров/164 футов).
346

• Убедитесь, что между маршрутизатором беспроводной сети и принтером нет никаких
препятствий или преград.
Производительность подключения снижается, если обмен данными происходит через стены
или на разных этажах. Настройте положение, чтобы избежать таких ситуаций.
• Убедитесь, что возле принтера и маршрутизатора беспроводной сети нет источника
интерференции радиоволн.
Частота беспроводного соединения может совпадать с диапазоном частот микроволновой
печи и других источников интерференции радиоволн. Старайтесь располагать принтер и
маршрутизатор беспроводной сети вдали от таких источников.
•Проверьте, чтобы радиоканал маршрутизатора беспроводной сети не накладывался на
радиоканал других маршрутизаторов беспроводной сети, расположенных рядом.
Если радиоканал маршрутизатора беспроводной сети накладывается на радиоканал других
маршрутизаторов беспроводной сети, расположенных рядом, производительность
подключения может быть нестабильной. Обязательно используйте радиоканал, который не
создает помех для других маршрутизаторов беспроводной сети.
•Убедитесь, что принтер и маршрутизатор беспроводной сети направлены лицевой стороной
друг к другу.
Производительность подключения может зависеть от ориентации беспроводных устройств.
Для наилучшей производительности измените направление маршрутизатора беспроводной
сети и принтера.
• Проверьте, нет ли доступа к принтеру у других компьютеров.
Если в результатах измерений отображается , проверьте, не обращаются ли к принтеру с
других компьютеров.
Если значок продолжает отображаться после выполнения приведенных выше действий,
завершите измерение и перезапустите программу IJ Network Tool, чтобы повторно начать
измерение.
7. Нажмите кнопку Готово (Finish).
Примечание.
•Если отображается сообщение в окне Общая производительность сети: (Overall Network
Performance:), переместите устройство и маршрутизатор беспроводной сети в
соответствии с экранной инструкцией по улучшению производительности.
347

Изменение параметров в разделе «Прямое подключение»
Примечание.
• Доступность этой функции зависит от используемого принтера.
• В зависимости от используемого принтера вместо термина «прямое подключение» в
руководствах может использоваться термин «режим точки доступа».
• Эту функцию можно активировать, только если используется компьютер с поддержкой
подключения к беспроводной сети.
1. Запустите программу IJ Network Tool.
2. Выберите пункт Настройка прямого подключения для принтера... (Set up printer's
direct connection...) в меню Параметры (Settings).
Отобразится экран Настройка прямого подключения для принтера (Direct Connection Setup
of the Printer).
3. Прочитайте отображаемое сообщение и щелкните Далее> (Next>).
4. Если появится экран Контроль учетных записей пользователей (User Account
Control), щелкните Да (Yes).
Отобразится экран Выбор принтера (Select Printer).
Примечание.
•Если для изменения параметров доступен только один принтер, отобразится экран
Настройка прямого подключения для принтера (Direct Connection Setup of the Printer).
В этом случае перейдите к действию 6.
5. Выберите принтер на экране Выбор принтера (Select Printer) и щелкните OK.
Указанные SSID (имя точки доступа), метод шифрования и пароль отображаются на экране
Выбор принтера (Select Printer).
6. При необходимости измените метод шифрования или пароль.
348

Внимание!
•В зависимости от используемого принтера изменение метода шифрования или пароля
может быть невозможно.
•Если не удается изменить параметры на экране выше, можно обновить SSID (имя точки
доступа) и пароль одновременно с помощью панели управления. (Метод шифрования
изменить нельзя.)
Чтобы найти дополнительную информацию, выполните поиск сочетания «UG500»/«UG501»
в онлайн-руководстве по используемому принтеру и обратитесь к отображаемым
инструкциям.
7. Щелкните Параметры (Settings).
Информация о параметрах отправляется на принтер.
349

Инициализация параметров сети
Внимание!
• Помните, что при инициализации удаляются все параметры сети устройства, поэтому печать или
сканирование с компьютера по сети могут стать невозможными. Для использования устройства в
сети воспользуйтесь установочным компакт-диском или следуйте инструкциям на веб-сайте
Canon для выполнения настройки.
1. Запустите программу IJ Network Tool.
2. Выберите принтер в разделе Принтеры: (Printers:).
3. Выберите пункт Обслуживание... (Maintenance...) в меню Параметры (Settings).
Отобразится экран Обслуживание (Maintenance).
4. Щелкните Инициализировать (Initialize).
5. При отображении экрана подтверждения выберите Да (Yes).
Параметры сети принтера будут инициализированы.
Не выключайте принтер во время инициализации.
По завершении инициализации нажмите кнопку OK.
При выполнении инициализации в беспроводной сети связь обрывается, поэтому воспользуйтесь
установочным компакт-диском или следуйте инструкциям на веб-сайте Canon для выполнения
настройки.
Примечание.
• Можно изменить параметры сети принтера с помощью программы IJ Network Tool с
подключением через USB после инициализации параметров локальной сети. Чтобы изменить
350

параметры сети с помощью программы Canon IJ Network Tool, заранее включите беспроводную
сеть.
351

Просмотр измененных параметров
Экран Подтверждение (Confirmation) отображается после изменения параметров принтера на
экране Конфигурация (Configuration). При выборе кнопки Да (Yes) на экране Подтверждение
(Confirmation) отображается следующий экран для проверки измененных параметров.
352

IJ Network Tool (сетевое подключение)
Экран «Canon IJ Network Tool»
Экран «Конфигурация»
Вкладка «Беспроводная сеть»
Экран «Поиск»
Экран «Сведения о WEP»
Экран «Сведения о WPA/WPA2»
Экран Подтверждение типа проверки подлинности
Экран «PSK: настройка кодовой фразы и динамического шифрования»
Экран «Подтверждение информации настройки»
Вкладка «Проводная сеть»
Вкладка «Пароль администратора»
Экран «Сведения о сети»
Вкладка «Управление доступом»
Экран Введите доступный MAC-адрес/Добавить доступный MAC-адрес
Экран «Введите доступный IP-адрес»/Экран «Добавить доступный IP-
адрес»
353

Экран «Canon IJ Network Tool»
В этом разделе описываются элементы и меню, которые отображаются на экране Canon IJ Network
Tool.
Элементы экрана Canon IJ Network Tool
Меню программы Canon IJ Network Tool
Элементы экрана Canon IJ Network Tool
На экране Canon IJ Network Tool появится указанный ниже элемент.
1. Принтеры: (Printers:)
Отображается имя принтера, состояние, имя модели принтера и имя порта.
Флажок рядом с принтером в списке Имя (Name) указывает, что этот принтер задан в качестве
принтера по умолчанию.
Измененные настройки применяются к выбранному принтеру.
2. Обновить (Update)
Повторное обнаружение принтера. Нажмите данную кнопку, если целевой принтер не
отображается.
Внимание!
•Для изменения параметров сети принтера с помощью программы IJ Network Tool принтер
должен быть подключен через локальную сеть.
•Если вместо имени отображается сообщение Нет драйвера (No Driver), свяжите порт и
принтер.
Драйвер принтера не связан с портом
•Если в состоянии принтера отображается Не обнаружен (Not Found), убедитесь, что:
•Маршрутизатор беспроводной сети включен.
•Сетевой кабель подключен правильно (при использовании проводной сети).
•Если принтер в сети не удалось обнаружить, убедитесь, что принтер включен, и щелкните
Обновить (Update). Обнаружение принтеров может занять несколько минут. Если
354

принтер все же не удалось обнаружить, соедините устройство и компьютер с помощью
USB-кабеля, а затем щелкните Обновить (Update).
• Если принтер используется другим компьютером, появится экран, сообщающий об этом.
Примечание.
• Данный элемент работает аналогично функции Обновить (Refresh) в меню Вид (View).
3. Конфигурация... (Configuration...)
Щелкните для настройки параметров выбранного принтера.
Экран «Конфигурация»
Примечание.
•Нельзя изменять параметры принтера, имеющего состояние Не обнаружен (Not Found).
•Данный элемент работает аналогично функции Конфигурация... (Configuration...) меню
Параметры (Settings).
Меню программы Canon IJ Network Tool
На экране Canon IJ Network Tool появится указанное ниже меню.
1. Меню Файл (File)
Выход (Exit)
Выход из приложения IJ Network Tool.
2. Меню Вид (View)
Состояние (Status)
Отображает экран Состояние (Status) для проверки состояния соединения принтера и
состояния беспроводной передачи данных.
При использовании прямого подключения (режима точки доступа) этот элемент
заблокирован, и проверить состояние подключения принтера невозможно.
Экран «Состояние»
355

Обновить (Refresh)
Обновляет и отображает содержимое списка Принтеры: (Printers:) на экране программы
Canon IJ Network Tool.
Внимание!
• Для изменения параметров сети принтера с помощью программы IJ Network Tool принтер
должен быть подключен через локальную сеть.
•Если вместо имени отображается сообщение Нет драйвера (No Driver), свяжите порт и
принтер.
Драйвер принтера не связан с портом
•Если в состоянии принтера отображается Не обнаружен (Not Found), убедитесь, что:
•Маршрутизатор беспроводной сети включен.
•Сетевой кабель подключен правильно (при использовании проводной сети).
•Если принтер в сети не удалось обнаружить, убедитесь, что принтер включен, и выберите
Обновить (Refresh). Обнаружение принтеров может занять несколько минут. Если принтер
все же не удалось обнаружить, соедините устройство и компьютер с помощью USB-кабеля,
а затем выберите Обновить (Refresh).
• Если принтер используется другим компьютером, появится экран, сообщающий об этом.
Примечание.
• Данный элемент работает аналогично функции Обновить (Update) на экране Canon IJ
Network Tool.
Сведения о сети (Network Information)
Отображает экран Сведения о сети (Network Information) для проверки параметров сети
принтера и компьютера.
Экран «Сведения о сети»
Выводить предупреждение автоматически (Display Warning Automatically)
Включает или выключает автоматический вывод экрана с инструкциями.
Если выбрано данное меню, экран с инструкциями выводится в тот момент, когда один или
несколько портов недоступны для печати.
3. Меню Параметры (Settings)
Конфигурация... (Configuration...)
Отображает экран Конфигурация (Configuration) для настройки параметров выбранного
принтера.
Экран «Конфигурация»
Примечание.
•Данный элемент работает аналогично функции Конфигурация... (Configuration...) на
экране Canon IJ Network Tool.
Включить функцию переключения принтера во время его использования (Enable switch
printer function when printer is used)
Если у вас нет возможности использовать свой принтер, вместо него вы можете
использовать аналогичный принтер по сети. Если эта функция включена и вы не можете
356

использовать принтер, отобразится экран подтверждения для поиска аналогичного
принтера. Следуйте указаниям из сообщения на экране.
Примечание.
•Когда эта функция включена, в меню отображается флажок.
Переключить принтер сейчас (Switch printer now)
Аналогичный принтер можно использовать по сети незамедлительно. При выборе этого
элемента начинается поиск аналогичного принтера в сети. Результат отображается на
экране Выбор принтера (Select Printer). Выберите принтер для использования в списке.
Связывание с портом... (Associate Port...)
Отображает экран Связывание с портом (Associate Port), где можно связать порт с
принтером.
Экран «Связывание с портом»
Данное меню доступно, если для выбранного принтера отображается состояние Нет
драйвера (No Driver). Если связать порт с принтером, принтер можно использовать.
Обслуживание... (Maintenance...)
Отображает экран Обслуживание (Maintenance) для восстановления заводских
параметров сети по умолчанию для принтера и подключения слота карты памяти в
качестве сетевого диска.
Экран «Обслуживание»
Настройка прямого подключения для принтера... (Set up printer's direct connection...)
Можно изменить или проверить параметры прямого подключения (режима точки доступа).
Изменение параметров в разделе «Прямое подключение»
4. Меню Справка (Help)
Инструкции (Instructions)
Отображает данное Руководство.
О программе (About)
Отображает версию IJ Network Tool.
357

Экран «Конфигурация»
Можно изменить конфигурацию принтера, выбранного на экране Canon IJ Network Tool.
Щелкните вкладку, чтобы изменить параметры.
Ниже приведен пример экрана, на котором открыта вкладка Беспроводная сеть (Wireless LAN) для
изменения параметров.
Примечание.
• Доступность этой функции зависит от используемого принтера.
Подробные сведения о каждой вкладке см. ниже.
Вкладка «Беспроводная сеть»
Вкладка «Проводная сеть»
Вкладка «Пароль администратора»
358

Вкладка «Беспроводная сеть»
Примечание.
• Доступность этой функции зависит от используемого принтера.
Позволяет устанавливать принтер с беспроводным подключением.
Чтобы отобразить вкладку Беспроводная сеть (Wireless LAN), щелкните вкладку Беспроводная
сеть (Wireless LAN) на экране Конфигурация (Configuration).
1. Тип сети: (Network Type:)
Отображение текущего выбранного режима беспроводной сети.
Инфраструктура (Infrastructure)
Подключите принтер к беспроводной сети через маршрутизатор беспроводной сети.
Прямое подключение (Direct Connection)
Принтер используется в качестве точки доступа (маршрутизатора беспроводной сети),
позволяющей установить беспроводное соединение с такими внешними устройствами, как
компьютеры, смартфоны или планшеты.
Примечание.
•Если окно Прямое подключение (Direct Connection) отобразится на экране Тип сети:
(Network Type:), параметры на вкладке Беспроводная сеть (Wireless LAN) или Пароль
администратора (Admin Password) изменить невозможно.
•При использовании принтера с прямым подключением (режим точки доступа) можно
изменять или проверять параметры в разделе Настройка прямого подключения для
принтера... (Set up printer's direct connection...) меню Параметры (Settings).
Изменение параметров в разделе «Прямое подключение»
2. SSID:
Отображается сетевое имя (SSID) беспроводной сети, которая используется в настоящий момент.
359

Примечание.
• Введите идентификатор SSID, который используется маршрутизатором беспроводной сети.
Идентификатор SSID зависит от регистра символов.
При использовании прямого подключения (режима точки доступа) отображается имя точки
доступа (SSID) принтера.
В качества первоначальных параметров отображается уникальное значение.
3. Поиск... (Search...)
Отображается экран Поиск (Search), позволяющий выбрать маршрутизатор беспроводной сети
для подключения.
Экран «Поиск»
Примечание.
•Если программа IJ Network Tool работает в локальной сети, кнопка отображается серым
цветом и ее нельзя выбрать. Временно соедините принтер и компьютер с помощью USB-
кабеля для изменения параметров.
4. Метод шифрования: (Encryption Method:)
Выберите метод шифрования для беспроводной локальной сети.
Не использовать (Do not use)
Выберите для отключения шифрования.
Использовать WEP (Use WEP)
Передача данных шифруется с помощью указанного ключа WEP.
Если ключ WEP не установлен, автоматически отображается экран Сведения о WEP (WEP
Details). Чтобы изменить параметры WEP, установленные ранее, щелкните Конфигурация...
(Configuration...) для отображения экрана.
Изменение расширенных параметров WEP
Использовать WPA/WPA2 (Use WPA/WPA2)
Передача данных шифруется с помощью указанного ключа WPA/WPA2.
Защита лучше, чем при WEP.
Если ключ WPA/WPA2 не установлен, автоматически отображается экран «Подтверждение
типа проверки подлинности (Authentication Type Confirmation)». Чтобы изменить ранее
установленные параметры WPA/WPA2, нажмите кнопку «Конфигурация... (Configuration...)»
для отображения экрана «Сведения о WPA/WPA2 (WPA/WPA2 Details)».
Изменение расширенных параметров WPA/WPA2
5. Конфигурация... (Configuration...)
Отобразится экран расширенных параметров. Ключ WEP или WPA/WPA2, выбранный в поле
Метод шифрования: (Encryption Method:), можно проверить и изменить.
Дополнительная информация о параметре WEP:
Изменение расширенных параметров WEP
Дополнительная информация о параметре WPA/WPA2:
Изменение расширенных параметров WPA/WPA2
360

6. Настройка TCP/IP: (TCP/IP Setup:)
Настройка IP-адреса принтера, используемого в локальной сети. Укажите значение, подходящее
для сетевого окружения.
Получить IP-адрес автоматически (Get IP address automatically)
Выберите данную функцию для использования IP-адреса, автоматически присвоенного
DHCP-сервером. На маршрутизаторе беспроводной сети должны быть активированы
функции DHCP-сервера.
Использовать следующий IP-адрес (Use next IP address)
Выберите данный параметр, если в настройках, где используется принтер, нет доступных
функциональных возможностей сервера DHCP, или необходимо использовать определенный
или фиксированный IP-адрес.
361

Экран «Поиск»
Примечание.
• Доступность этой функции зависит от используемого принтера.
В списке содержатся обнаруженные маршрутизаторы беспроводной сети.
1. Найденные маршрутизаторы беспроводной сети: (Detected Wireless Routers:)
Проверка силы сигнала маршрутизатора беспроводной сети, типа шифрования, имени
маршрутизатора беспроводной сети и радиоканала.
Внимание!
•При подключении к сети, в которой не приняты меры безопасности, существует риск
раскрытия, например, личной информации.
Примечание.
• Уровень сигнала отображается следующим образом.
: хороший
: удовлетворительный
: слабый
•Тип шифрования отображается следующим образом.
Пусто: нет шифрования
WEP: установлено значение WEP
WPA/WPA2: установлено значение WPA/WPA2
2. Обновить (Update)
Щелкните, чтобы обновить список маршрутизаторов беспроводной сети, если целевой
маршрутизатор беспроводной сети не обнаружен.
Если для целевого маршрутизатора беспроводной сети установлен скрытый режим, нажмите
кнопку Отмена (Cancel) и введите имя сети (SSID) в поле SSID: на вкладке Беспроводная сеть
(Wireless LAN).
Вкладка «Беспроводная сеть»
362

Примечание.
• Определяя маршрутизатор беспроводной сети, убедитесь, что он включен.
3. Задать (Set)
Щелкните, чтобы установить имя сети (SSID) маршрутизатора беспроводной сети в поле SSID: на
вкладке Беспроводная сеть (Wireless LAN).
Примечание.
•Если выбранный маршрутизатор беспроводной сети зашифрован, отобразится экран
«Сведения о WPA/WPA2 (WPA/WPA2 Details)» или «Сведения о WEP (WEP Details)». В
таком случае настройте сведения в соответствии с настройками шифрования
маршрутизатора беспроводной сети.
•Маршрутизаторы беспроводной сети, которые не могут быть использованы данным
устройством (включая те, которые настроены на использование других методов
шифрования), отображаются серым цветом и не могут быть настроены.
363

Экран «Сведения о WEP»
Примечание.
• Доступность этой функции зависит от используемого принтера.
Указание параметров WEP для принтера.
Примечание.
• При изменении пароля (ключа WEP) принтера необходимо также изменить пароль (ключ WEP)
маршрутизатора беспроводной сети.
1. Ключ WEP: (WEP Key:)
Введите тот же ключ, что используется для маршрутизатора беспроводной сети.
В зависимости от сочетания длины и формата ключа количество вводимых символов и тип
символов могут различаться.
Длина ключа (Key Length)
64 бита (64bit) 128 бит (128bit)
Формат ключа (Key Format) ASCII 5 символов 13 символов
Шестнадцатеричный
(Шестнадцатеричный (Hex))
10 цифр 26 цифр
2. Длина ключа: (Key Length:)
Выберите 64 бита (64bit) или 128 бит (128bit).
3. Формат ключа: (Key Format:)
Выберите ASCII или Шестнадцатеричный (Hex).
4. Идентификатор ключа: (Key ID:)
Введите идентификатор ключа (индекс), настроенный для маршрутизатора беспроводной сети.
5. Пров. подлинности: (Authentication:)
Выберите метод проверки подлинности для принтера при соединении с маршрутизатором
беспроводной сети.
Выберите Авто (Auto), Открытая система (Open System) или Общий ключ (Shared Key).
364

Экран «Сведения о WPA/WPA2»
Примечание.
• Доступность этой функции зависит от используемого принтера.
Укажите для принтера параметры WPA/WPA2.
Отображаемое на экране значение может отличаться в зависимости от текущих параметров.
1. Тип проверки подлинности: (Authentication Type:)
Отображается тип проверки подлинности, используемый для клиента. Данное устройство
поддерживает метод проверки подлинности PSK.
2. Тип динамического шифрования: (Dynamic Encryption Type:)
Отображает метод динамического шифрования.
3. Изменить параметры... (Change Settings...)
Отображает экран Подтверждение типа проверки подлинности (Authentication Type
Confirmation).
Экран Подтверждение типа проверки подлинности
365

Экран Подтверждение типа проверки подлинности
Примечание.
• Доступность этой функции зависит от используемого принтера.
Отображается тип проверки подлинности, используемый для клиента.
1. Тип проверки подлинности (Authentication Type)
Отображается тип проверки подлинности, используемый для клиента.
PSK
Данное устройство поддерживает метод проверки подлинности PSK.
В этом типе проверки подлинности PSK используется кодовая фраза.
366

Экран «PSK: настройка кодовой фразы и динамического
шифрования»
Примечание.
• Доступность этой функции зависит от используемого принтера.
Введите кодовую фразу и выберите метод динамического шифрования.
1. Кодовая фраза: (Passphrase:)
Введите кодовую фразу для маршрутизатора беспроводной сети. Фраза-пароль должна быть
строкой, содержащей от 8 до 63 буквенно-цифровых символов, или шестнадцатеричным
значением из 64 цифр.
Если кодовая фраза для маршрутизатора беспроводной сети неизвестна, обратитесь к
руководству, поставляемому с маршрутизатором беспроводной сети, или свяжитесь с
производителем.
2. Тип динамического шифрования (Dynamic Encryption Type)
Для метода динамического шифрования автоматически выбирается TKIP (простое шифрование)
или AES (криптостойкое шифрование).
367

Экран «Подтверждение информации настройки»
Примечание.
• Доступность этой функции зависит от используемого принтера.
Отображаются параметры, используемые для проверки подлинности клиента.
Проверьте параметры и щелкните Готово (Finish).
368

Вкладка «Проводная сеть»
Примечание.
• Доступность этой функции зависит от используемого принтера.
Позволяет устанавливать принтер с проводным подключением.
Чтобы отобразить вкладку Проводная сеть (Wired LAN), щелкните вкладку Проводная сеть (Wired
LAN) на экране Конфигурация (Configuration).
1. Настройка TCP/IP: (TCP/IP Setup:)
Настройка IP-адреса принтера, используемого в локальной сети. Укажите значение, подходящее
для сетевого окружения.
Получить IP-адрес автоматически (Get IP address automatically)
Выберите данную функцию для использования IP-адреса, автоматически присвоенного
DHCP-сервером. На маршрутизаторе должны быть активированы функции DHCP-сервера.
Использовать следующий IP-адрес (Use next IP address)
Выберите данный параметр, если в настройках, где используется принтер, нет доступных
функциональных возможностей сервера DHCP, или необходимо использовать определенный
или фиксированный IP-адрес.
369

Вкладка «Пароль администратора»
Установка пароля для принтера, чтобы разрешить определенным людям выполнять операции по
настройке и изменению конфигурации.
Чтобы отобразить вкладку Пароль администратора (Admin Password), щелкните вкладку Пароль
администратора (Admin Password) на экране Конфигурация (Configuration).
1. Использовать пароль администратора (Use admin password)
Установка пароля администратора с полномочиями настройки и изменения расширенных
параметров. Для использования данной функции установите флажок и введите пароль.
2. Пароль: (Password:)
Введите пароль, который необходимо установить.
3. Подтверждение пароля: (Password Confirmation:)
Еще раз введите пароль для подтверждения.
Внимание!
• Если вы забыли указанный вами пароль администратора, инициализируйте принтер, чтобы
восстановить пароль по умолчанию.
370

Экран «Сведения о сети»
Отображаются сведения о сети, установленные для принтеров и компьютеров.
Для отображения экрана Сведения о сети (Network Information) выберите Сведения о сети
(Network Information) в меню Вид (View).
1. OK
Возврат к экрану Canon IJ Network Tool.
2. Копировать все сведения (Copy All Information)
Все отображаемые сведения о сети скопированы в буфер.
371

Вкладка «Управление доступом»
Примечание.
• Доступность этой функции зависит от используемого принтера.
Можно зарегистрировать IP- или MAC-адреса компьютеров или сетевых устройств, чтобы разрешить
доступ.
Чтобы отобразить вкладку Управление доступом (Access Control), щелкните вкладку Управление
доступом (Access Control) на экране Конфигурация (Configuration).
1. Тип управления доступом к принтеру: (Printer Access Control Type:)
Выберите тип управления доступом для ограничения доступа компьютеров или сетевых
устройств к принтеру по сети.
Элементы настройки могут отличаться в зависимости от выбранных методов управления
доступом.
Если выбран MAC-адрес
Если выбран IP-адрес
Если выбран MAC-адрес
Указываются MAC-адреса компьютеров или сетевых устройств, которым разрешен доступ.
Компьютерам или сетевым устройствам, MAC-адреса которых отображаются в списке, разрешен
доступ.
372

1. Включить управление доступом к принтеру (MAC-адрес) (Enable printer access
control(MAC address))
Выберите, чтобы разрешить управление доступом к принтеру по MAC-адресу.
Примечание.
• Одновременно можно разрешить два типа управления доступом (например, по MAC-
адресам и IP-адресам).
Управление доступом остается включенным, пока установлен флажок Включить
управление доступом к принтеру (Enable printer access control), независимо от того,
какой тип отображается при выборе Тип управления доступом к принтеру: (Printer
Access Control Type:).
• Когда оба типа управления доступом включены одновременно, каждому компьютеру или
сетевому устройству, адрес которого присутствует в каком-либо списке, предоставляется
доступ к принтеру.
2. Доступные MAC-адреса: (Accessible MAC Addresses:)
Показывает зарегистрированные MAC-адреса и комментарии.
3. Изменить... (Edit...)
Отображается экран Введите доступный MAC-адрес (Edit Accessible MAC Address) для
изменения параметров, выбранных в поле Доступные MAC-адреса: (Accessible MAC
Addresses:).
Экран Введите доступный MAC-адрес/Добавить доступный MAC-адрес
4. Добавить... (Add...)
Отображается экран Добавить доступный MAC-адрес (Add Accessible MAC Address) для
регистрации MAC-адреса компьютера или сетевого устройства, которому будет предоставлен
доступ к принтеру по сети.
373

Внимание!
• Добавьте MAC-адреса всех компьютеров или сетевых устройств в сети, которым будет
предоставлен доступ к принтеру. Нельзя получить доступ к принтеру или сетевому
устройству, которое отсутствует в списке.
5. Удалить (Delete)
Удаляет выбранный MAC-адрес из списка.
Если выбран IP-адрес
Указываются IP-адреса компьютеров или сетевых устройств, которым разрешен доступ.
Компьютерам или сетевым устройствам, IP-адреса которых отображаются в списке, разрешен
доступ.
1. Включить управление доступом к принтеру (IP-адрес) (Enable printer access
control(IP address))
Выберите, чтобы разрешить управление доступом к принтеру по IP-адресу.
Примечание.
•Одновременно можно разрешить два типа управления доступом (например, по MAC-
адресам и IP-адресам).
Управление доступом остается включенным, пока установлен флажок Включить
управление доступом к принтеру (Enable printer access control), независимо от того,
какой тип отображается при выборе Тип управления доступом к принтеру: (Printer
Access Control Type:).
•Когда оба типа управления доступом включены одновременно, каждому компьютеру или
сетевому устройству, адрес которого присутствует в каком-либо списке, предоставляется
доступ к принтеру.
2. Доступные IP-адреса: (Accessible IP Addresses:)
Показывает зарегистрированные IP-адреса и комментарии.
374

3. Изменить... (Edit...)
Отображается экран Введите доступный IP-адрес (Edit Accessible IP Address) для
изменения параметров, выбранных в поле Доступные IP-адреса: (Accessible IP Addresses:).
Экран «Введите доступный IP-адрес»/Экран «Добавить доступный IP-адрес»
4. Добавить... (Add...)
Отображается экран Добавить доступный IP-адрес (Add Accessible IP Address) для
регистрации IP-адреса компьютера или сетевого устройства, которому будет предоставлен
доступ к принтеру по сети.
Внимание!
•Добавьте IP-адреса всех компьютеров или сетевых устройств в сети, которым будет
предоставлен доступ к принтеру. Нельзя получить доступ к принтеру или сетевому
устройству, которое отсутствует в списке.
•Можно зарегистрировать до 16 IP-адресов. IP-адреса, указанные по спецификации
диапазона, считаются одним адресом. Используйте спецификацию диапазона, когда
необходимо зарегистрировать 17 или больше IP-адресов.
5. Удалить (Delete)
Удаляет выбранный IP-адрес из списка.
375

Экран Введите доступный MAC-адрес/Добавить доступный
MAC-адрес
Примечание.
• Доступность этой функции зависит от используемого принтера.
В этом разделе приведены снимки экранов, относящихся к экрану Добавить доступный MAC-адрес
(Add Accessible MAC Address).
1. MAC-адрес: (MAC Address:)
Введите MAC-адрес компьютера или сетевого устройства, чтобы разрешить доступ.
2. Комментарий: (Comment:)
Можете ввести информацию для идентификации устройства, например имя компьютера.
Внимание!
• Комментарии будут отображаться только на компьютере, с которого они введены.
376

Экран «Введите доступный IP-адрес»/Экран «Добавить
доступный IP-адрес»
Примечание.
• Доступность этой функции зависит от используемого принтера.
В этом разделе приведены снимки экранов, относящихся к экрану Добавить доступный IP-адрес
(Add Accessible IP Address).
1. Метод спецификации: (Specification Method:)
Выберите Задание одного адреса (Single Address Specification) или Задание диапазона
(Range Specification), чтобы добавить IP-адреса.
Задание одного адреса (Single Address Specification)
Укажите каждый IP-адрес отдельно.
Задание диапазона (Range Specification)
Укажите диапазон IP-адресов.
2. IP-адрес: (IP Address:)
Введите IP-адрес компьютера или сетевого устройства, чтобы разрешить доступ, когда выбрано
Задание одного адреса (Single Address Specification) в Метод спецификации: (Specification
Method:).
IP-адрес представлен четырьмя числами от 0 до 255.
Начальный IP-адрес: (Start IP Address:)
Введите первый IP-адрес диапазона адресов компьютеров или сетевых устройств, чтобы
разрешить доступ, когда выбрано Задание диапазона (Range Specification) в Метод
спецификации: (Specification Method:).
IP-адрес представлен четырьмя числами от 0 до 255.
Конечный IP-адрес: (End IP Address:)
Введите последний IP-адрес диапазона адресов компьютеров или сетевых устройств, чтобы
разрешить доступ, когда выбрано Задание диапазона (Range Specification) в Метод
спецификации: (Specification Method:).
IP-адрес представлен четырьмя числами от 0 до 255.
Примечание.
•Значения для параметра Начальный IP-адрес: (Start IP Address:) должно быть меньше
значения параметра Конечный IP-адрес: (End IP Address:).
3. Комментарий: (Comment:)
377

Можете ввести информацию для идентификации устройства, например имя компьютера.
Внимание!
•Комментарии будут отображаться только на компьютере, с которого они введены.
378

Экран «Canon IJ Network Tool»
В этом разделе описываются элементы и меню, которые отображаются на экране Canon IJ Network
Tool.
Элементы экрана Canon IJ Network Tool
Меню программы Canon IJ Network Tool
Элементы экрана Canon IJ Network Tool
На экране Canon IJ Network Tool появится указанный ниже элемент.
1. Принтеры: (Printers:)
Отображается имя принтера, состояние, имя модели принтера и имя порта.
Флажок рядом с принтером в списке Имя (Name) указывает, что этот принтер задан в качестве
принтера по умолчанию.
Измененные настройки применяются к выбранному принтеру.
2. Обновить (Update)
Повторное обнаружение принтера. Нажмите данную кнопку, если целевой принтер не
отображается.
Внимание!
•Для изменения параметров сети принтера с помощью программы IJ Network Tool принтер
должен быть подключен через локальную сеть.
•Если вместо имени отображается сообщение Нет драйвера (No Driver), свяжите порт и
принтер.
Драйвер принтера не связан с портом
•Если в состоянии принтера отображается Не обнаружен (Not Found), убедитесь, что:
•Маршрутизатор беспроводной сети включен.
•Сетевой кабель подключен правильно (при использовании проводной сети).
•Если принтер в сети не удалось обнаружить, убедитесь, что принтер включен, и щелкните
Обновить (Update). Обнаружение принтеров может занять несколько минут. Если
380

принтер все же не удалось обнаружить, соедините устройство и компьютер с помощью
USB-кабеля, а затем щелкните Обновить (Update).
• Если принтер используется другим компьютером, появится экран, сообщающий об этом.
Примечание.
• Данный элемент работает аналогично функции Обновить (Refresh) в меню Вид (View).
3. Конфигурация... (Configuration...)
Щелкните для настройки параметров выбранного принтера.
Экран «Конфигурация»
Примечание.
•Нельзя изменять параметры принтера, имеющего состояние Не обнаружен (Not Found).
•Данный элемент работает аналогично функции Конфигурация... (Configuration...) меню
Параметры (Settings).
Меню программы Canon IJ Network Tool
На экране Canon IJ Network Tool появится указанное ниже меню.
1. Меню Файл (File)
Выход (Exit)
Выход из приложения IJ Network Tool.
2. Меню Вид (View)
Состояние (Status)
Отображает экран Состояние (Status) для проверки состояния соединения принтера и
состояния беспроводной передачи данных.
При использовании прямого подключения (режима точки доступа) этот элемент
заблокирован, и проверить состояние подключения принтера невозможно.
Экран «Состояние»
381

Обновить (Refresh)
Обновляет и отображает содержимое списка Принтеры: (Printers:) на экране программы
Canon IJ Network Tool.
Внимание!
• Для изменения параметров сети принтера с помощью программы IJ Network Tool принтер
должен быть подключен через локальную сеть.
•Если вместо имени отображается сообщение Нет драйвера (No Driver), свяжите порт и
принтер.
Драйвер принтера не связан с портом
•Если в состоянии принтера отображается Не обнаружен (Not Found), убедитесь, что:
•Маршрутизатор беспроводной сети включен.
•Сетевой кабель подключен правильно (при использовании проводной сети).
•Если принтер в сети не удалось обнаружить, убедитесь, что принтер включен, и выберите
Обновить (Refresh). Обнаружение принтеров может занять несколько минут. Если принтер
все же не удалось обнаружить, соедините устройство и компьютер с помощью USB-кабеля,
а затем выберите Обновить (Refresh).
• Если принтер используется другим компьютером, появится экран, сообщающий об этом.
Примечание.
• Данный элемент работает аналогично функции Обновить (Update) на экране Canon IJ
Network Tool.
Сведения о сети (Network Information)
Отображает экран Сведения о сети (Network Information) для проверки параметров сети
принтера и компьютера.
Экран «Сведения о сети»
Выводить предупреждение автоматически (Display Warning Automatically)
Включает или выключает автоматический вывод экрана с инструкциями.
Если выбрано данное меню, экран с инструкциями выводится в тот момент, когда один или
несколько портов недоступны для печати.
3. Меню Параметры (Settings)
Конфигурация... (Configuration...)
Отображает экран Конфигурация (Configuration) для настройки параметров выбранного
принтера.
Экран «Конфигурация»
Примечание.
•Данный элемент работает аналогично функции Конфигурация... (Configuration...) на
экране Canon IJ Network Tool.
Включить функцию переключения принтера во время его использования (Enable switch
printer function when printer is used)
Если у вас нет возможности использовать свой принтер, вместо него вы можете
использовать аналогичный принтер по сети. Если эта функция включена и вы не можете
382

использовать принтер, отобразится экран подтверждения для поиска аналогичного
принтера. Следуйте указаниям из сообщения на экране.
Примечание.
•Когда эта функция включена, в меню отображается флажок.
Переключить принтер сейчас (Switch printer now)
Аналогичный принтер можно использовать по сети незамедлительно. При выборе этого
элемента начинается поиск аналогичного принтера в сети. Результат отображается на
экране Выбор принтера (Select Printer). Выберите принтер для использования в списке.
Связывание с портом... (Associate Port...)
Отображает экран Связывание с портом (Associate Port), где можно связать порт с
принтером.
Экран «Связывание с портом»
Данное меню доступно, если для выбранного принтера отображается состояние Нет
драйвера (No Driver). Если связать порт с принтером, принтер можно использовать.
Обслуживание... (Maintenance...)
Отображает экран Обслуживание (Maintenance) для восстановления заводских
параметров сети по умолчанию для принтера и подключения слота карты памяти в
качестве сетевого диска.
Экран «Обслуживание»
Настройка прямого подключения для принтера... (Set up printer's direct connection...)
Можно изменить или проверить параметры прямого подключения (режима точки доступа).
Изменение параметров в разделе «Прямое подключение»
4. Меню Справка (Help)
Инструкции (Instructions)
Отображает данное Руководство.
О программе (About)
Отображает версию IJ Network Tool.
383

Экран «Состояние»
Можно проверить состояние принтера и производительность подключения.
Для отображения экрана Состояние (Status) выберите Состояние (Status) из меню Вид (View).
Примечание.
• Доступность этой функции зависит от используемого принтера.
• При использовании проводной сети пункты Уровень сигнала: (Signal Strength:), Качество
связи: (Link Quality:) и Дополнительное измерение... (Advanced Measurement...) недоступны.
1. Состояние устройства: (Device Status:)
Отобразится состояние устройства: Доступно (Available) или Недоступно (Unavailable).
2. Уровень сигнала: (Signal Strength:)
Показывает уровень сигнала, получаемого принтером в диапазоне от 0 % до 100 %.
3. Качество связи: (Link Quality:)
Показывает качество сигнала без помех, возникающих во время обмена данными, в диапазоне от
0 % до 100 %.
4. Дополнительное измерение... (Advanced Measurement...)
Для проверки качества соединения между принтером и маршрутизатором беспроводной сети или
между принтером и компьютером.
При выборе отобразится экран Измерение производительности подключения (Connection
Performance Measurement).
Экран «Измерение производительности подключения»
384

Экран «Измерение производительности подключения»
Примечание.
• Доступность этой функции зависит от используемого принтера.
Отображается для измерения производительности подключения.
Экран Измерение производительности подключения (Connection Performance Measurement)
(первоначальный экран)
Экран Измерение производительности подключения (Connection Performance Measurement)
(конечный экран)
Экран Измерение производительности подключения (Connection
Performance Measurement) (первоначальный экран)
Щелкните Далее> (Next>), чтобы начать измерение.
Экран Измерение производительности подключения (Connection
Performance Measurement) (конечный экран)
Отображается, когда завершено измерение.
385

1. Производительность подключения принтера к маршрутизатору беспроводной
сети: (Connection performance between the printer and the wireless router:)
Метка показывает результат измерения производительности подключения между принтером и
маршрутизатором беспроводной сети.
: высокая производительность подключения
: нестабильная производительность подключения
: не удалось подключиться
: измерение отменено или его не удается выполнить
2. Повторное измерение (Remeasurement)
Повторное измерение производительности подключения.
Примечание.
• Если отображается сообщение в окне Общая производительность сети: (Overall Network
Performance:), переместите устройство и маршрутизатор беспроводной сети в соответствии с
инструкцией по улучшению производительности.
386

Экран «Обслуживание»
Отображается для выполнения следующего: Инициализация параметров (Setting Initialization) и
Сетевая настройка гнезда карты памяти (Network Setup of the Card Slot).
Для отображения экрана Обслуживание (Maintenance) выберите Обслуживание... (Maintenance...)
в меню Параметры (Settings).
1. Инициализация параметров (Setting Initialization)
Восстановление заводских значений по умолчанию для всех параметров сети принтера.
Щелкните Инициализировать (Initialize), чтобы отобразить экран Инициализация параметров
(Initialize Settings) и щелкните Да (Yes), чтобы инициализировать параметры сети принтера. Не
выключайте принтер во время инициализации. По завершении инициализации нажмите кнопку
OK.
При выполнении инициализации в беспроводной сети связь обрывается, поэтому воспользуйтесь
установочным компакт-диском или следуйте инструкциям на веб-сайте Canon для выполнения
настройки.
2. Сетевая настройка гнезда карты памяти (Network Setup of the Card Slot)
Примечание.
• Доступность этого элемента зависит от используемого принтера.
Состояние (Status) показывает, отображается ли слот карты памяти как сетевой диск.
При выборе отобразится Сетевая настройка гнезда карты памяти (Network Setup of the Card
Slot).
Экран «Сетевая настройка гнезда карты памяти»
387

Экран «Сетевая настройка гнезда карты памяти»
Примечание.
• Доступность этой функции зависит от используемого принтера. Чтобы убедиться, что эта
функция доступна для используемого принтера, см. Список функций для каждой модели.
Отображает параметры слота карты памяти и позволяет подключить слот карты памяти в сети как
сетевой диск на компьютере.
Отображается при нажатии Настройка (Setup) на экране Обслуживание (Maintenance).
Экран Сетевая настройка гнезда карты памяти (Network Setup of the Card Slot) (экран «Настройка»)
Экран Сетевая настройка гнезда карты памяти (Network Setup of the Card Slot) (экран «Ошибка
настройки»)
Примечание.
• Можно изменить параметры сети принтера с помощью программы IJ Network Tool с
подключением через USB после инициализации параметров локальной сети. Чтобы изменить
параметры сети с помощью программы IJ Network Tool, заранее включите параметры локальной
сети.
Экран Сетевая настройка гнезда карты памяти (Network Setup of the
Card Slot) (экран «Настройка»)
1. Диск: (Drive:)
Выберите букву, которая будет присвоена сетевому диску.
2. Обновить (Update)
Загружает свободные буквы диска в Компьютер (Computer) (Мой компьютер (My Computer) в
Windows XP) и отображает их в списке Диск: (Drive:).
Экран Сетевая настройка гнезда карты памяти (Network Setup of the
Card Slot) (экран «Ошибка настройки»)
Отображается в случае ошибки сетевой настройки слота карты памяти.
388

1. Пропустить (Skip)
Завершает настройку без подключения сетевого диска для слота карты памяти.
2. Повторить (Retry)
Возвращает к экрану Сетевая настройка гнезда карты памяти (Network Setup of the Card
Slot) и повторно выполняет отображение сетевого диска.
3. Отмена (Cancel)
Отменяет настройку слота карты памяти. Когда программа IJ Network Tool работает по сети,
кнопка Отмена (Cancel) становится серой и недоступной.
389

Экран «Связывание с портом»
Позволяет связывать созданный порт с драйвером принтера.
Выберите принтер, для которого необходимо изменить сопоставление, и щелкните OK.
Примечание.
• Печать на принтере будет невозможна, пока драйвер принтера не будет сопоставлен с портом.
1. Модель: (Model:)
Отображает имя устройства, указанного как порт назначения.
Остается пустым, если не определено имя устройства.
2. Принтер: (Printer:)
Отображает драйвер принтера, установленного на компьютер.
Выберите принтер, для которого необходимо изменить сопоставление.
3. OK
Выполняет сопоставление.
390

Экран «Сведения о сети»
Отображаются сведения о сети, установленные для принтеров и компьютеров.
Для отображения экрана Сведения о сети (Network Information) выберите Сведения о сети
(Network Information) в меню Вид (View).
1. OK
Возврат к экрану Canon IJ Network Tool.
2. Копировать все сведения (Copy All Information)
Все отображаемые сведения о сети скопированы в буфер.
391

Использование слота карты памяти в сети
Примечание.
• Доступность этой функции зависит от используемого принтера. Чтобы убедиться, что эта
функция доступна для используемого принтера, см. Список функций для каждой модели.
Подключение слота карты памяти в качестве сетевого диска
Ограничения на использование слота карты памяти в сети
Подключение слота карты памяти в качестве сетевого диска
Для использования слота карты памяти в сети его необходимо подключить.
Чтобы подключить слот карты памяти как сетевой диск, выполните описанные ниже действия.
1. Вставьте карту памяти в слот карты памяти.
2. Запустите программу IJ Network Tool.
3. Выберите устройство в разделе Принтеры: (Printers:).
4. Выберите пункт Обслуживание... (Maintenance...) в меню Параметры (Settings).
5. Щелкните Настройка (Setup).
6. Выберите букву имени диска и щелкните OK.
393

7. Убедитесь, что слот карты памяти подключен.
Если слот карты памяти подключен, в окне Компьютер (Computer) (или Мой компьютер (My
Computer)) отображается следующий значок.
Ограничения на использование слота карты памяти в сети
• Если устройство подсоединено к сети, слот карты памяти может совместно использоваться
несколькими компьютерами. Несколько компьютеров могут одновременно читать файлы с
карты памяти, установленной в слот карты памяти. Однако, если один из компьютеров
записывает файл на карту памяти, доступ к этому файлу с других компьютеров невозможен.
• Если компьютер подключается к домену, слот карты памяти не может быть подключен как
сетевой диск.
• При использовании карты памяти, на которой хранятся файлы большого размера или много
файлов, доступ к карте может затруднен. В этом случае доступ к карте памяти может быть
медленным или невозможным. Работу можно продолжить после того, как на устройстве
загорится индикатор Доступ (Access).
• При обращении по сети к сетевому диску, соответствующему слоту карты памяти, имена
файлов, состоящие из восьми и менее букв в нижнем регистре (не включая расширение), могут
отображаться в верхнем регистре.
Например, имя файла «abcdefg.doc» будет отображаться как «ABCDEFG.DOC». В то же время
имя файла «AbcdeFG.doc» будет отображаться так же.
Фактически имя файла не изменяется, а только выглядит измененным.
• Если карта памяти в слоте карты памяти устройства доступна для записи только с USB-порта
ПК, доступ к сетевому диску, соответствующему слоту карты памяти, невозможен. С другой
стороны, если она доступна для записи только с компьютера, подключенного к локальной сети,
слот карты памяти не может быть обнаружен через интерфейс USB. Убедитесь, что слот карты
памяти выбран правильно в соответствии со способом подключения.
Для чтения файлов с карты памяти через интерфейс USB и по сети необходимо отключить
функцию записи файлов на карту памяти с компьютера. Если выбран этот параметр, файлы
нельзя записать на карту ни одним из способов.
• Если карта памяти в слоте карты памяти устройства доступна для записи только с компьютера,
подключенного к локальной сети, записывать файлы на карту памяти можно с компьютера,
подключенного к сети. Обратите внимание, что это может увеличить риск заражения данных на
карте памяти компьютерными вирусами и повысить вероятность несанкционированного
доступа к карте памяти.
Рекомендуется использовать предусмотренную в устройстве функцию управления доступом
или подключаться к Интернету через маршрутизатор. За информацией об использовании
маршрутизатора обращайтесь к поставщику услуг Интернета или к производителю сетевого
устройства.
• Если при записи файлов на карту памяти по сети не работает программа IJ Network Scanner
Selector EX, дата изменения файлов может быть неправильной. Перед записью файлов на
карту памяти по сети обязательно предварительно запустите программу IJ Network Scanner
394

Selector EX. Сведения см. в разделе «Меню и экран настройки программы IJ Network Scanner
Selector EX» на главной странице документа Онлайн-руководство продукта.
395

Драйвер принтера не связан с портом
Если вместо имени принтера на экране программы Canon IJ Network Tool отображается сообщение
Нет драйвера (No Driver), это означает, что драйвер принтера не связан с созданным портом.
Чтобы связать порт с драйвером принтера, выполните указанные ниже действия.
1. Запустите программу IJ Network Tool.
2. Выберите принтер, отображаемый как Нет драйвера (No Driver), в поле Имя (Name).
3. Выберите пункт Связывание с портом... (Associate Port...) в меню Параметры
(Settings).
Появится экран Связывание с портом (Associate Port).
4. Выберите принтер, который необходимо связать с портом.
Список принтеров, для которых установлен драйвер, отображается в разделе Принтер: (Printer:)
на экране Связывание с портом (Associate Port). Выберите принтер, который необходимо
связать с созданным портом.
5. Щелкните OK.
396

Технические термины
В данном разделе описываются термины, используемые в руководстве.
A
B
C
D
F
I
K
L
M
O
P
R
S
T
U
W
A
•Режим точки доступа (Access point mode)
Устройство используется в качестве маршрутизатора беспроводной сети, который позволяет
установить беспроводное соединение с такими внешними устройствами, как компьютеры,
смартфоны или планшеты, даже при отсутствии маршрутизатора беспроводной сети. В режиме
точки доступа (при прямом подключении) к устройству можно подключить до 5 внешних
устройств.
•Компьютер-компьютер (Ad-hoc)
Параметр клиентского компьютера или устройства, применяемый при беспроводной передаче
данных типа «точка-точка», то есть все клиенты с общим идентификатором SSID или в одной
сети обмениваются данными непосредственно друг с другом. Маршрутизатор беспроводной
сети не требуется. Данное устройство не поддерживает передачу данных «компьютер-
компьютер».
•Пароль администратора (Admin Password)
Пароль администратора в программе IJ Network Tool ограничивает доступ пользователей к
сети. Пароль необходимо ввести для доступа к принтеру и изменению настроек принтера.
•AES
Метод шифрования. Он дополняет сведения для WPA/WPA2. Это сильный алгоритм
шифрования, который использовался в государственных организациях США для обработки
информации.
397

•Способ проверки подлинности (Authentication Method)
Метод, используемый маршрутизатором беспроводной сети для проверки подлинности
принтера при подключении через беспроводную сеть. Методы являются взаимосовместимыми.
При использовании WEP в качестве метода шифрования для метода проверки подлинности
можно зафиксировать значения Открытая система (Open System) или Общий ключ (Shared
Key).
В протоколах WPA/WPA2 используется способ проверки подлинности PSK.
◦Авто (Auto)
Принтер автоматически изменяет способ проверки подлинности для соответствия
маршрутизатору беспроводной сети.
◦Открытая система (Open System)
При данном способе проверка подлинности происходит без использования ключа WEP,
даже если выбран параметр Использовать WEP (Use WEP).
◦Общий ключ (Shared Key)
При данном способе проверка подлинности происходит с использованием ключа WEP,
установленного для шифрования.
B
•Bonjour
Служба, встроенная в Mac OS X, предназначена для автоматического определения
совместимых устройств в сети.
C
•Канал
Частотный канал для беспроводной связи. В инфраструктурном режиме канал автоматически
настраивается на частоту маршрутизатора беспроводной сети. Данное устройство
поддерживает каналы 1–13. (Каналы 12 и 13 могут не поддерживаться в зависимости от страны
или региона покупки.) Обратите внимание, что число каналов, используемых для беспроводной
сети, зависит от региона или страны.
D
•Шлюз по умолчанию (Default Gateway)
Ретранслятор для подключения к другой сети, например маршрутизатор или компьютер.
•Прямое подключение (режим точки доступа)
Устройство используется в качестве маршрутизатора беспроводной сети, который позволяет
установить беспроводное соединение с такими внешними устройствами, как компьютеры,
смартфоны или планшеты, даже при отсутствии маршрутизатора беспроводной сети. При
прямом подключении (в режиме точки доступа) к устройству можно подключить до 5 внешних
устройств.
398

•Функциональные возможности DHCP-сервера (DHCP server functionality)
Маршрутизатор автоматически присваивает IP-адрес при регистрации принтера или
компьютера в сети.
•DNS-сервер
Сервер, который преобразовывает имена устройств в IP-адреса. При введении IP-адресов
вручную укажите адреса и основного, и дополнительного серверов.
F
•Брандмауэр (Firewall)
Это система, которая предотвращает незаконный доступ к компьютеру в сети. Для этого можно
использовать функцию брандмауэра широкополосного маршрутизатора, защитное
программное обеспечение, установленное на компьютере, или операционную систему для
компьютера.
I
•IEEE 802.11b
Международный стандарт для беспроводных сетей, использующих частоту 2,4 ГГц со
скоростью обработки информации до 11 Мбит/с.
•IEEE 802.11g
Международный стандарт для беспроводных сетей, использующих частоту 2,4 ГГц со
скоростью обработки информации до 54 Мбит/с. Совместим со стандартом 802.11b.
•IEEE 802.11n
Международный стандарт для беспроводных сетей, использующих частоты 2,4 ГГц и 5 ГГц.
Скорость передачи зависит от подключаемых устройств, даже при одновременном
использовании двух или более антенн или при достижении высокой скорости передачи с
помощью нескольких параллельных коммуникационных каналов.
Максимальная скорость передачи 600 Мбит/с достигается при взаимодействии с несколькими
компьютерными терминалами или устройствами, расположенными в радиусе одного метра.
Совместим со стандартами 802.11b и 802.11g.
•Инфраструктура
Параметр клиентского компьютера и устройства, при выборе которого обмен данными в
беспроводной сети проходит через маршрутизатор беспроводной сети.
•IP-адрес
Уникальный номер, состоящий из четырех частей, разделенных точками. У любого сетевого
устройства, подключенного к Интернету, есть IP-адрес. Пример. 192.168.0.1
IP-адрес, как правило, автоматически присваивается маршрутизатором беспроводной сети или
DHCP-сервером маршрутизатора.
•IPv4/IPv6
Межсетевые протоколы, используемые в Интернете. Протокол IPv4 работает с 32-битными, а
IPv6 — со 128-битными адресами.
399

K
•Формат ключа (Key Format)
В качестве формата ключа можно выбрать либо ASCII, либо Шестнадцатеричный (Hex) WEP.
Символы, которые можно использовать для ключа WEP, различаются в зависимости от
выбранного формата.
◦ ASCII
Укажите строку из 5 или 13 символов, в которые входят буквенно-цифровые символы и
символ подчеркивания «_». Данный формат зависит от регистра символов.
◦ Шестнадцатеричный (Hex)
Укажите строку из 10 или 26 цифр, которая может содержать шестнадцатеричные цифры (0
– 9, A – F и a – f).
•Длина ключа (Key Length)
Длина ключа WEP. Выберите 64 бита или 128 бит. Чем больше длина ключа, тем более
сложный ключ WEP можно установить.
L
•Качество связи (Link Quality)
Состояние подключения между маршрутизатором беспроводной сети и принтером без помех
отражает значение от 0 до 100 %.
•LPR
Платформо-независимый протокол печати, используемый в сетях TCP/IP. Он не поддерживает
двустороннюю связь.
M
•MAC-адрес (MAC Address)
Также известен как физический адрес. Уникальный неизменный идентификатор аппаратного
обеспечения, который присвоен сетевому устройству производителем. Длина MAC-адреса
равна 48 битам, и он записывается как шестнадцатеричный номер, разделенный двоеточиями,
например 11:22:33:44:55:66.
O
•Состояние выполнения операций (Operation Status)
Отображает состояние, показывая можно ли использовать принтер.
P
•Прокси-сервер (Proxy server)
Сервер, соединяющий подключенный к локальной сети компьютер с Интернетом. Если
используется прокси-сервер, укажите его адрес и номер порта.
400

•PSK
Метод шифрования, используемый в протоколах WPA/WPA2.
R
•Маршрутизатор (Router)
Ретранслятор для подключения к другой сети.
S
•Уровень сигнала (Signal Strength)
Уровень сигнала, получаемого принтером от маршрутизатора беспроводной сети, отражает
значение от 0 до 100 %.
•SSID
Уникальная метка для беспроводной локальной сети. Он часто представляется как имя сети
или имя маршрутизатора беспроводной сети.
Идентификатор SSID отличает одну беспроводную локальную сеть от другой для
предотвращения помех.
Принтер и все клиенты беспроводной локальной сети должны использовать одинаковый
идентификатор SSID для обмена информацией друг с другом. Идентификатор SSID может
быть длиной до 32 символов и содержать буквы и цифры. Идентификатор SSID может также
формироваться по имени сети.
•Скрытность (Stealth)
В режиме скрытности маршрутизатор беспроводной сети скрывает себя, не передавая
идентификатор SSID. Клиенту необходимо указать идентификатор SSID, чтобы определить
маршрутизатор беспроводной сети.
•Маска подсети
IP-адрес состоит из двух компонентов — сетевого адреса и адреса узла. Маска подсети
используется для определения адреса маски подсети на основе IP-адреса. Маска подсети, как
правило, автоматически присваивается маршрутизатором беспроводной сети или DHCP-
сервером маршрутизатора.
Пример.
IP-адрес: 192.168.127.123
Маска подсети: 255.255.255.0
Адрес маски подсети: 192.168.127.0
T
•TCP/IP
Набор протоколов передачи данных, используемый для подключения хостов в Интернете или
локальной сети. Данный протокол позволяет разным терминалам обмениваться друг с другом
информацией.
401

•TKIP
Протокол шифрования, используемый в протоколах WPA/WPA2.
U
•USB
Последовательный интерфейс, разработанный для возможности замены устройств
непосредственно во время работы, например подключать и отключать их без выключения
питания.
W
•WCN (Windows Connect Now)
Пользователи системы Windows Vista или более новой системы могут получить сведения о
настройках непосредственно через беспроводную сеть (WCN-NET).
•WEP/Ключ WEP
Метод шифрования, используемый протоколом IEEE 802.11. Общий ключ защиты,
используемый для шифрования данных, передаваемых по беспроводной сети. Данный принтер
поддерживает длину ключа 64 бита или 128 бит, ключ в формате кода ASCII или
шестнадцатеричном формате и номер ключа 1–4.
•Wi-Fi
Международная ассоциация, которая утвердила соответствие продуктов беспроводных сетей,
основанных на стандарте IEEE 802.11.
Данное устройство удовлетворяет стандартам Wi-Fi.
•Беспроводная сеть
Сеть, в которой вместо проводов для соединения, используется беспроводная технология,
например Wi-Fi.
•Маршрутизатор беспроводной сети (Wireless Router)
Беспроводной приемопередатчик или базовая станция, которая принимает информацию от
беспроводных клиентов/устройства и передает ее. Необходима в инфраструктурной сети.
•WPA
Инфраструктура защиты, представленная ассоциацией Wi-Fi в октябре 2002 года. Защита
лучше, чем при WEP.
◦ Проверка подлинности (Authentication)
В протоколе WPA определены указанные ниже способы проверки подлинности: PSK,
который может использоваться без сервера проверки подлинности, и WPA-802.1x, который
требует наличия сервера проверки подлинности.
Данное устройство поддерживает стандарт WPA-PSK.
◦ Кодовая фраза
Данный зашифрованный ключ используется при проверке подлинности WPA-PSK.
Фраза-пароль должна быть строкой, содержащей от 8 до 63 буквенно-цифровых символов,
или шестнадцатеричным значением из 64 цифр.
402

•WPA2
Инфраструктура защиты, представленная ассоциацией Wi-Fi в сентябре 2004 года, как более
поздняя версия WPA. Обеспечивает более сильный механизм шифрования с помощью
улучшенного стандарта шифрования (AES).
◦ Проверка подлинности (Authentication)
В протоколе WPA2 определены указанные ниже способы проверки подлинности: PSK,
который может использоваться без сервера проверки подлинности, и WPA2-802.1x,
который требует наличия сервера проверки подлинности.
Данное устройство поддерживает стандарт WPA2-PSK.
◦ Кодовая фраза
Данный зашифрованный ключ используется при проверке подлинности WPA2-PSK.
Фраза-пароль должна быть строкой, содержащей от 8 до 63 буквенно-цифровых символов,
или шестнадцатеричным значением из 64 цифр.
•WPS (Wi-Fi Protected Setup)
WPS — это стандарт для простой и защищенной установки беспроводной сети.
Существуют два основных метода настройки с защитой Wi-Fi Protected Setup:
Вход по PIN: обязательный метод настройки для всех WPS-устройств
Настройка нажатием кнопки (Push button configuration — PBC): фактическое нажатие
аппаратной кнопки или виртуальное нажатие кнопки в программном обеспечении.
403

Ограничения
При использовании принтера в беспроводных сетях принтер может распознать находящиеся рядом
беспроводные системы, поэтому, чтобы зашифровать передаваемые данные, необходимо
установить ключ сети (WEP или WPA/WPA2) для маршрутизатора беспроводной сети. Обмен
данными в беспроводной сети с устройством, не поддерживающим стандарт Wi-Fi, не может быть
гарантирован.
Соединение с большим количеством компьютеров может повлиять на производительность принтера,
например на скорость печати.
404

Брандмауэр (Firewall)
Брандмауэр — это функция защитного программного обеспечения, установленного на компьютер,
или операционной системы компьютера, кроме того, это система, разработанная для
препятствования несанкционированному доступу к сети.
Предосторожности при включенной функции брандмауэра
• Функция брандмауэра может ограничивать передачу данных между принтером и компьютером.
Это может препятствовать настройке принтера и обмену данными.
• Во время настройки принтера может появиться запрос на включение или выключение передачи
данных — это зависит от функции брандмауэра защитного программного обеспечения или
операционной системы. В таком случае включите передачу данных.
• Во время использования программы IJ Network Tool может появиться запрос на включение или
выключение передачи данных — это зависит от функции брандмауэра защитного
программного обеспечения или операционной системы. В таком случае включите передачу
данных.
• Если не удается настроить принтер, временно выключите функцию брандмауэра защитного
программного обеспечения или операционной системы.
Внимание!
• При отключении брандмауэра отсоедините свою сеть от сети Интернет.
• Некоторые приложения (например, программное обеспечение настройки сети) отменяют
параметры брандмауэра. Заранее проверьте параметры приложения.
• Если для используемого принтера установлено значение Получить IP-адрес автоматически
(Get IP address automatically), IP-адрес будет изменяться при каждом подключении принтера к
сети. Это может препятствовать настройке принтера и обмену данными. Это зависит от
параметров брандмауэра. В таком случае измените параметры брандмауэра или назначьте
принтеру фиксированный IP-адрес. IP-адрес можно установить с помощью программы IJ
Network Tool.
Изменение параметров на вкладке «Беспроводная сеть»
Изменение параметров на вкладке «Проводная сеть»
Назначая принтеру фиксированный IP-адрес, необходимо указать IP-адрес, с которым
компьютер может обмениваться данными.
Примечание.
•Для получения сведений о параметрах брандмауэра операционной системы или защитного
программного обеспечения см. руководство к компьютеру или программному обеспечению
либо обратитесь к производителю.
405

Советы по чернилам
Для каких целей, помимо печати, используются чернила?
Чернила могут использоваться для целей помимо печати.
При первом использовании принтера Canon после установки прилагаемых чернильных
контейнеров потребляется небольшое количество чернил для заполнения сопел печатающей
головки, чтобы сделать возможной печать. По этой причине количество листов, которые можно
напечатать с помощью первых чернильных контейнеров, меньше, чем при печати с помощью
последующих чернильных контейнеров.
Стоимости печати, приведенные в брошюрах и на веб-сайтах, рассчитываются исходя из
потребления с использованием не первого, а последующего чернильного контейнера и картриджа.
Время от времени некоторое количество чернил используется для поддержания оптимального
качества печати.
Для обеспечения производительности принтера Canon автоматически выполняется его очистка в
зависимости от его состояния. При выполнении очистки потребляется небольшое количество
чернил. В этом случае могут потребляться все цвета чернил.
[Функция очистки]
Функция очистки помогает принтеру втянуть воздушные пузырьки или чернила из сопла,
предотвращая тем самым ухудшение качества печати и засорение сопел.
Используются ли цветные чернила при черно-белой печати?
В режиме черно-белой печати в зависимости от типа бумаги или настроек драйвера принтера
могут использоваться не только черные чернила. Таким образом, цветные чернила используются
даже при черно-белой печати.
Почему в устройстве имеется два черных чернильных контейнера?
В устройстве используются два типа черных чернил: на основе красителя (BK) и пигментные
(PGBK).
Чернила на основе красителя используются в основном для печати фотографий, иллюстраций и т.
д., а пигментные – для текстовых документов. Каждый тип чернил предназначен для своих целей,
поэтому даже если одни чернила закончатся, другие вместо них использоваться не будут. Когда
заканчивается один из типов чернил, требуется замена чернильного контейнера.
Эти две чернильницы используются автоматически — в зависимости от типа бумаги для печати и
настроек драйвера принтера. Изменить режим использования этих чернил самостоятельно нельзя.
Индикатор чернильницы сообщает о низком уровне чернил.
Внутренняя часть чернильного контейнера состоит из (A) отделения, где хранятся чернила, и (B)
губки, впитывающей чернила.
407

Инструкции по печати
Перед запуском печати проверьте состояние устройства!
• В порядке ли печатающая головка?
При засорении сопла печатающей головки распечатки становятся бледными, и бумага
расходуется впустую. Для оценки состояния печатающей головки напечатайте шаблон для
проверки сопел.
Процедура обслуживания
• Не испачканы ли чернилами внутренние части устройства?
После печати большого количества документов или печати без полей те части устройства,
через которые проходит бумага, могут быть испачканы чернилами. Очистите внутреннюю часть
устройства с помощью функции чистки поддона.
Проверьте, правильно ли вставлена бумага!
• Правильно ли ориентирована бумага при загрузке?
Загружая бумагу в кассету, располагайте ее СТОРОНОЙ ДЛЯ ПЕЧАТИ ВНИЗ.
Загрузка бумаги
A: кассета 1
B: кассета 2
• Не скручена ли бумага?
Скрученная бумага может привести к застреванию. Расправьте скрученную бумагу, а затем
вставьте ее еще раз.
«Загрузите бумагу, распрямив ее.» в разделе Бумага испачкана / Отпечатанная
поверхность поцарапана
409

Проверьте параметры бумаги перед печатью
Прежде чем выполнять печать, укажите параметры бумаги на панели управления или на экране
компьютера.
Существуют различные типы бумаги — например, бумага со специальным покрытием для
оптимального качества печати фотографий и бумага, предназначенная для печати документов.
Каждый тип носителя имеет определенные предустановленные параметры (используемые и
распыляемые чернила, расстояние от сопел и т. д.), позволяющие получить оптимальное качество
изображения при печати на выбранном носителе. Неправильные параметры бумаги могут привести к
ухудшению цветопередачи и появлению царапин на отпечатанной поверхности.
Если на отпечатке заметно размытие изображения или цвета передаются неравномерно, укажите
более высокое качество печати и повторите печать.
410

После загрузки бумаге укажите сведения о бумаге,
используемой в установленной кассете
При вставке кассеты в устройство после загрузки бумаги отображается экран настройки типа и
формата носителя. Установите сведения о бумаге, используемой в кассете, согласно типу и формату
загруженной бумаги.
Во избежание ошибок при печати в данном устройстве предусмотрена функция, служащая для
выявления несовпадений между сведениями о бумаге, загруженной в кассету, и параметрами
бумаги. Прежде чем выполнять печать, укажите параметры бумаги в соответствии со сведениями о
бумаге, используемой в кассете. Когда эта функция включена, то, если эти параметры не совпадают,
во избежание ошибок при печати отображается сообщение об ошибке. Если отобразилось это
сообщение об ошибке, проверьте и исправьте параметры бумаги.
Чтобы проверить сведения о бумаге, используемой в кассете, откройте экран сведений о бумаге на
панели управления.
411

Отмена задания печати
Не касайтесь кнопки ВКЛ (ON)!
Если коснуться кнопки ВКЛ (ON) во время печати, данные для печати, отправляемые с
компьютера, будут ждать своей очереди в устройстве, и печать может прекратиться.
Для отмены печати коснитесь кнопки Стоп (Stop).
412

Сохранение высокого качества печати
Чтобы печатать с оптимальным качеством печати, предотвращайте высыхание и загрязнение
печатающей головки. Для обеспечения оптимального качества печати всегда выполняйте следующие
правила.
Примечание.
• В зависимости от типа бумаги чернила могут смазываться в случае, если рисовать на
отпечатанном изображении маркером или кистью или если на отпечатанное изображение
попадут вода или пот.
Никогда не отсоединяйте шнур питания, пока питание не отключено!
При касании кнопки ВКЛ (ON) для выключения питания устройство поднимает печатающую головку
(сопла) для предотвращения высыхания. Если отсоединить шнур питания от электрической
розетки или выключить сетевой фильтр раньше, чем потухнет индикатор ПИТАНИЕ (POWER),
печатающая головка не будет поднята, что может привести к ее высыханию или засорению.
При отсоединении шнура питания убедитесь, что индикатор ПИТАНИЕ (POWER) не горит.
Периодически выполняйте печать!
Если не использовать устройство долгое время, печатающая головка может засориться
высохшими чернилами точно так же, как высыхает от долгого неиспользования стержень
фломастера, даже если он закрыт.
Рекомендуется использовать устройство хотя бы раз в месяц.
413

Транспортировка принтера
При изменении места установки устройства (например, при смене места жительства или после
ремонта) убедитесь в следующем.
Внимание!
• Упакуйте устройство в твердую коробку, поместив его нижнюю часть на дно коробки и используя
достаточное количество защитного материала для безопасной транспортировки.
• При установленных на устройстве печатающей головке и чернильном контейнере коснитесь
кнопки ВКЛ (ON) для выключения питания. Это позволит устройству автоматически закрыть
печатающую головку, предотвращая ее высыхание.
• После упаковки не наклоняйте коробку с устройством, не переворачивайте ее набок или вверх
дном. При транспортировке в таком положении можно пролить чернила и повредить устройство.
• Когда экспедитор будет принимать заказ на транспортировку устройства, прикрепите этикетку
«ВЕРХНЯЯ СТОРОНА» для обеспечения транспортировки устройства нижней частью вниз.
Кроме того, прикрепите этикетку «ХРУПКОЕ» или «ОБРАЩАТЬСЯ С ОСТОРОЖНОСТЬЮ!».
1. Выключите устройство.
2. Убедитесь, что индикатор ПИТАНИЕ (POWER) не горит, и отключите принтер от сети.
Внимание!
• Не отключайте устройство от источника электропитания, пока индикатор ПИТАНИЕ
(POWER) горит или мигает, поскольку это может послужить причиной возникновения
неполадок или повреждения устройства и дальнейшая печать на устройстве может
оказаться невозможной.
3. Сложите упор для выходящей бумаги, затем осторожно закройте лоток приема
бумаги.
Дополнительный лоток приема бумаги сложится автоматически при закрытии лотка приема
бумаги.
4. Отсоедините кабель принтера от компьютера и устройства, затем отсоедините
кабель питания от устройства.
5. Используйте клейкую ленту, чтобы зафиксировать все крышки устройства во
избежание их открытия во время транспортировки. Затем поместите устройство в
пластиковый пакет.
414

6. При упаковке устройства в коробку обложите устройство защитным материалом.
Внимание!
• Рекомендуем держать и переносить это устройство, как показано на рисунке ниже. Если держать
за кассету, она может выпасть из устройства.
415

Юридические ограничения на сканирование/копирование
Копирование, сканирование, распечатка или использование копий следующих документов может
быть запрещено законом.
Предоставленный список не является исчерпывающим. Если вы сомневаетесь в легальности
совершаемого, проконсультируйтесь с юристом.
• Денежные банкноты
• Денежные переводы
• Сертификаты денежных вкладов
• Почтовые марки (погашенные или не погашенные)
• Идентификационные бирки или значки
• Документы о воинской обязанности или их черновики
• Квитанции или черновые документы, выданные государственными учреждениями
• Водительские права и паспорта транспортных средств
• Дорожные чеки
• Продовольственные талоны
• Паспорта
• Иммиграционные документы
• Марки федерального налогового сбора (погашенные или не погашенные)
• Облигации или другие сертификаты задолженности
• Акционерные сертификаты
• Работы, охраняемые законом об авторском праве или произведения искусства без разрешения
владельца авторских прав
416

Технические характеристики
Общие технические характеристики
Разрешение печати (точек/
дюйм)
9600* (по горизонтали) x 2400 (по вертикали)
* Капли чернил могут наноситься с минимальным шагом 1/9600 дюйма.
Интерфейс USB-порт:
Hi-Speed USB *1
Порт локальной сети:
Проводная сеть: 100BASE-TX / 10BASE-T
Беспроводная локальная сеть: IEEE802.11n / IEEE802.11g / IEEE802.11b
*2
*1 Требуется компьютер, который соответствует стандарту Hi-Speed USB.
Поскольку интерфейс Hi-Speed USB полностью обратно совместим с USB
1.1, его можно использовать по USB 1.1.
*2 Настройку можно выполнять с помощью функции «Стандартная
настройка», WPS (Wi-Fi Protected Setup), WCN (Windows Connect Now) или
«Настройка соед. без кабеля».
USB-подключение и локальную сеть можно использовать одновременно.
Одновременное использование проводной и беспроводной сети
невозможно.
Ширина печати 203,2 мм / 8 дюймов
(для печати без полей: 216 мм / 8,5 дюйма)
Условия эксплуатации Температура: от 5 до 35 °C (от 41 до 95 °F)
Относительная влажность: от 10 до 90 % (без образования конденсата)
* При определенной влажности и температуре производительность
принтера может снизиться.
Рекомендуемые условия:
Температура: от 15 до 30 °C (от 59 до 86 °F)
Относительная влажность: от 10 до 80 % (без образования конденсата)
* Ограничения в отношении температуры и относительной влажности для
других типов бумаги, например фотобумаги, см. на упаковке или с
поставляемыми инструкциями.
Условия хранения Температура: от 0 до 40 °C (от 32 до 104 °F)
Относительная влажность: от 5 до 95 % (без образования конденсата)
Электропитание Переменный ток напряжением 100—240 В и частотой 50/60 Гц
Потребляемая мощность Печать (копирование): прибл. 15 Вт
Ожидание (минимум): прибл. 0,9 Вт *1*2
В выключенном состоянии: прибл. 0,2 Вт *1
*1 Подключение к компьютеру через USB
*2 Изменить время ожидания до перехода в режим ожидания нельзя.
Внешние габаритные размеры Прибл. 435 (Ш) x 370 (Г) x 148 (В) мм
417

Прибл. 17,2 (Ш) x 14,6 (Г) x 5,9 (В) дюйма
* Со сложенным лотком приема бумаги.
Вес Прибл. 7,9 кг (прибл. 17,4 фунтов)
* С установленной печатающей головкой и чернильными контейнерами.
Печатающая головка/чернила Всего 6656 сопел (1024 сопла PgBK, по 512 сопел Y/DyeBK, по 1536 сопел
C/M/GY)
Технические характеристики операций копирования
Многократное копирование макс. 99 страниц
Настройка интенсивности 9 положений, автоматическая настройка интенсивности (AE-копия)
Уменьшение или увеличение 25—400 % (с шагом 1 %)
Технические характеристики операций сканирования
Драйвер сканера Windows: TWAIN (спецификация 1.9), WIA
Mac OS: ICA
Максимальный размер
области сканирования
A4/Letter, 216 x 297 мм / 8,5 x 11,7 дюйма
Разрешение сканирования Максимальное оптическое разрешение (по горизонтали x по
вертикали): 2400 x 4800 точек/дюйм *1
Максимальное разрешение с интерполяцией: 19200 x 19200 точек/
дюйм *2
*1 Оптическое разрешение — это максимальная частота дискретизации
на основе ISO 14473.
*2 Увеличение разрешения сканирования ограничивает максимально
возможную область сканирования.
Градация оттенков (на входе
или выходе)
Оттенки серого: 16 бит/8 бит
Цвет: 48 бит/24 бит (16 бит/8 бит для каждого цвета в модели RGB)
Технические характеристики сети
Протокол связи TCP/IP
Проводная сеть Поддерживаемые стандарты: IEEE802.3u (100BASE-TX) / IEEE802.3
(10BASE-T)
Скорость передачи: 10 М/100 Мбит/с (автоматическое переключение)
Беспроводная сеть Поддерживаемые стандарты: IEEE802.11n / IEEE802.11g / IEEE802.11b
Полоса частот: 2,4 ГГц
Канал: 1–11 или 1–13
* Полоса частот и доступные каналы могут отличаться — это зависит от
страны или региона.
Дистанция связи: в помещении — 50 м / 164 футов
418

* Эффективный диапазон действия связи зависит от среды, в которой
находится изделие, и его расположения.
Защита:
WEP (64/128 бит)
WPA-PSK (TKIP/AES)
WPA2-PSK (TKIP/AES)
Настройка:
Стандартная настройка
WPS (настройка нажатием кнопки/метод ввода PIN-кода)
WCN (WCN-NET)
Настройка соед. без кабеля
Другие функции: пароль администрирования
Минимальные требования к системе
Обеспечивайте соответствие требованиям операционной системы, если ее версия выше
описанных.
Windows
Операционная система Windows 8.1*, Windows 8
Windows 7, Windows 7 SP1
Windows Vista SP2
Только 32-разрядная ОС Windows XP SP3
* Windows 8.1 содержит обновление Windows 8.1.
Свободное место на жестком
диске
3,1 ГБ
Примечание: для установки комплекта прикладных программ.
Необходимый объем свободного места на жестком диске может быть
изменен без предварительного уведомления.
Дисплей XGA-совместимый с разрешением 1024 x 768 точек/дюйм
Mac OS
Операционная система OS X v10.7.5–OS X v10.10
Свободное место на жестком
диске
1,5 ГБ
Примечание: для установки комплекта прикладных программ.
Необходимый объем свободного места на жестком диске может быть
изменен без предварительного уведомления.
Дисплей XGA-совместимый с разрешением 1024 x 768 точек/дюйм
Другие поддерживаемые операционные системы
Некоторые функции могут быть доступны не во всех операционных системах. См. веб-сайт Canon для
получения дополнительной информации по работе с iOS, Android и Windows RT.
419

Печать с мобильных устройств
Apple AirPrint
Google Cloud Print
PIXMA Cloud Link
•Для использования Easy-WebPrint EX и всего документа Онлайн-руководство требуется
подключение к Интернету.
•Windows: надлежащая работа может обеспечиваться только на компьютере с
предварительно установленной ОС Windows 8.1, Windows 8, Windows 7, Windows Vista или
Windows XP.
• Windows: для установки программного обеспечения требуется дисковод или подключение к
Интернету.
• Windows: для работы веб-браузера Internet Explorer 8, 9, 10 или 11 необходимо установить
программу Easy-WebPrint EX.
• Windows: некоторые функции могут быть недоступны в Windows Media Center.
• Windows: необходимо установить .NET Framework 4 или 4.5 для использования
программного обеспечения Windows.
• Windows: для печати в ОС Windows XP необходимо установить пакет XPS Essentials Pack.
• Windows: драйвер TWAIN (ScanGear) основывается на спецификации TWAIN 1.9. Для его
работы необходима программа Data Source Manager из комплекта поставки операционной
системы.
• Mac OS: в ОС Mac OS необходимо подключение к Интернету во время установки
программного обеспечения.
• Во внутреннем сетевом окружении необходимо открыть порт 5222. Для получения
дополнительных сведений обратитесь к администратору сети.
Сведения, приведенные в данном руководстве, могут быть изменены без предварительного
уведомления.
420

Подходящие типы носителей
Для получения лучших результатов печати выберите бумагу, подходящую для печати. Компания
Canon предоставляет как различные типы бумаги, которые подходят для документов, так и бумагу
для фото и иллюстраций. Рекомендуется использовать подлинную бумагу Canon для печати важных
фотографий.
Типы носителей
Стандартные типы бумаги
• Обычная бумага (включая вторичную бумагу)
• Конверты*1
• Термопереводные материалы*1
Подлинная бумага Canon
Номер модели подлинной бумаги Canon указан в скобках. Подробную информацию о стороне
для печати и примечания по манипуляциям с бумагой см. в руководстве, входящем в комплект
поставки. Информация о размерах страницы для каждого типа оригинальной бумаги Canon
доступна на нашем веб-сайте.
Примечание.
• Покупка некоторых типов бумаги Canon может быть недоступна в некоторых странах или
регионах. В США бумага не продается по номеру модели. Приобретайте бумагу по
названию.
Бумага для печати документов:
• Canon Red Label Superior <WOP111>
• Canon Océ Office Colour Paper <SAT213>
Бумага для печати фотографий:
• Photo Paper Pro Platinum <PT-101>
• Глянцевая фотобумага для повседневной печати <GP-501/GP-601>
• Photo Paper Glossy <GP-601>
• Фотобумага для печати Plus Glossy II <PP-201>
• Photo Paper Pro Luster <LU-101>
• Photo Paper Plus Semi-gloss <SG-201>
• Matte Photo Paper <MP-101>
Бумага для печати рабочих документов:
• High Resolution Paper <HR-101N>*1
*1 Печать на этой бумаге с помощью панели управления или устройств PictBridge (беспроводная
сеть) не поддерживается.
Предел загрузки бумаги
Параметры бумаги в драйвере принтера и в принтере (тип носителя) (Windows)
Параметры бумаги в драйвере принтера и в принтере (тип носителя) (Mac OS)
422

Примечание.
• Лоток для диска, входящий в комплект устройства, позволяет печатать на допускающих
печать дисках.
Установка диска, допускающего печать
• При печати фотографий, хранящихся на PictBridge-совместимом устройстве (беспроводная
сеть), необходимо указать размер страницы и тип носителя.
Печать с цифрового фотоаппарата
• Можно использовать художественную бумагу, не являющуюся оригинальной бумагой Canon.
Дополнительные сведения доступны на нашем веб-сайте.
Печать невозможна на расстоянии менее 35 мм (1,38 дюйма) от верхнего или нижнего края
листа (в направлении печати).
Размеры бумаги Art Paper
Печать на бумаге Art Paper
Размеры страницы
Можно использовать следующие размеры страницы.
Примечание.
• Можно загрузить страницы следующих размеров.
• Кассета 1: 10 x 15 см (4 x 6 дюймов) и 13 x 18 см (5 x 7 дюймов)
• Кассета 2: A4, B5, A5, Letter, Legal, 20 x 25 см (8 x 10 дюймов), конверт DL и коммерческий
конверт 10
• Печать со следующими размерами страницы с помощью панели управления или устройств
PictBridge (беспроводная сеть) не поддерживается.
• Legal и конверты
Стандартные размеры:
• Letter
• Legal
•A5
•A4
•B5
•10 x 15 см (4 x 6 дюймов)
•13 x 18 см (5 x 7 дюймов)
•20 x 25 см (8 x 10 дюймов)
•Конверт DL
•Конверт для деловой переписки №10
Нестандартные размеры:
Можно выполнять печать на бумаге нестандартного формата в пределах следующих диапазонов.
•кассета 1
- Минимальный размер: 89,0 x 127,0 мм (3,50 x 5,00 дюйма)
- Максимальный размер: 200,0 x 184,9 мм* (7,87 x 7,28 дюйма*)
•кассета 2
423

- Минимальный размер: 90,0 x 185,0 мм* (3,54 x 7,29 дюйма*)
- Максимальный размер: 215,9 x 355,6 мм (8,50 x 14,00 дюйма)
* Бумага может подаваться из разных источников бумаги, в зависимости от операционной системы
компьютера.
Вес бумаги
Можно использовать бумагу следующей плотности.
• От 64 до 105 g /m2 (от 17 до 28 фунтов) (обычная бумага, кроме фирменной бумаги Canon)
* Можно использовать специализированную бумагу сторонних производителей (не компании
Canon) плотностью до 200 g /m2 (53 фунтов).
Не используйте бумагу, плотность которой отличается от указанной (за исключением подлинной
бумаги Canon), поскольку это может привести к ее застреванию в устройстве.
Примечания по хранению бумаги
• Извлекайте из упаковки только необходимое количество бумаги непосредственно перед
печатью.
• Чтобы оставшаяся бумага не скручивалась, положите ее обратно в пачку и храните на ровной
поверхности. При хранении бумаги избегайте воздействия на нее тепла, влаги и прямого
солнечного света.
424

Предел загрузки бумаги
Стандартные типы бумаги
Имя носителя Кассета 1 Кассета 2 Лоток приема
бумаги
Обычная бумага (включая вторичную
бумагу)*1
Н/Д*2 Примерно 125 листов Примерно 50
листов
Конверты Н/Д*2 10 конвертов *3
Термопереводные материалы Н/Д*2 1 лист: A4 *3
Подлинная бумага Canon
Примечание.
• Перед запуском непрерывной печати рекомендуется извлечь из лотка приема бумаги ранее
отпечатанные листы, чтобы избежать размытости и обесцвечивания (кроме Canon Red Label
Superior <WOP111>, Canon Océ Office Colour Paper <SAT213> и High Resolution Paper
<HR-101N>).
Бумага для печати документов:
Имя носителя Кассета 1 Кассета 2 Лоток приема
бумаги
Canon Red Label Superior <WOP111> Н/Д*2 Примерно 110 листов Примерно 40
листов
Canon Océ Office Colour Paper
<SAT213>
Н/Д*2 Примерно 90 листов Примерно 30
листов
Бумага для печати фотографий:
Имя носителя <№ модели> Кассета 1 Кассета 2
Photo Paper Pro Platinum <PT-101>*4 20 листов: 10 x 15 см (4 x 6
дюймов)
10 листов: A4, Letter и
20 x 25 см (8 x 10
дюймов)
Глянцевая фотобумага для повседневной печати
<GP-501/GP-601>*4
20 листов: 10 x 15 см (4 x 6
дюймов)
10 листов: A4 и Letter
Photo Paper Glossy <GP-601>*4 20 листов: 10 x 15 см (4 x 6
дюймов)
10 листов: A4 и Letter
Фотобумага для печати Plus Glossy II <PP-201>*4 10 листов: 13 x 18 см (5 x 7
дюймов)
20 листов: 10 x 15 см (4 x 6
дюймов)
10 листов: A4, Letter и
20 x 25 см (8 x 10
дюймов)
Photo Paper Pro Luster <LU-101>*4 Н/Д*2 10 листов: A4 и Letter
Photo Paper Plus Semi-gloss <SG-201>*4 10 листов: 13 x 18 см (5 x 7
дюймов)
20 листов: 10 x 15 см (4 x 6
дюймов)
10 листов: A4, Letter и
20 x 25 см (8 x 10
дюймов)
425

Matte Photo Paper <MP-101> 20 листов: 10 x 15 см (4 x 6
дюймов)
10 листов: A4 и Letter
Бумага для печати рабочих документов:
Имя носителя <№ модели> Кассета 1 Кассета 2 Лоток приема
бумаги
High Resolution Paper <HR-101N> Н/Д*2 65 листов 50 листов
*1 Соответствующая подача бумаги может быть невозможна на максимальной мощности, в
зависимости от типа бумаги или условий окружающей среды (очень высокой или очень низкой
температуры или влажности). В таких случаях следует примерно наполовину уменьшить
количество листов бумаги, загружаемых одновременно.
*2 Подача бумаги из кассеты 1 может повредить устройство. Всегда загружайте в кассету 2.
*3 Перед запуском непрерывной печати рекомендуется извлечь из лотка приема бумаги ранее
отпечатанные листы или конверты, чтобы избежать размытости и обесцвечивания.
*4 При загрузке бумаги партиями сторона для печати может быть обозначена по направлению
подачи, или бумага не подходит для подачи. В этом случае загружайте листы по одному.
426

Типы носителей, непригодные для использования
Нельзя использовать следующие типы бумаги. Использование такой бумаги не только приведет к
неудовлетворительным результатам, но и может привести к застреванию бумаги или неисправной
работе устройства.
• Сложенная, скрученная или помятая бумага
• Влажная бумага
• Слишком тонкая бумага (плотность менее 64 g /m2 (17 фунтов))
• Слишком толстая бумага (обычная бумага плотностью 105 g /m2 (28 фунтов), кроме фирменной
бумаги Canon)
• Обычная бумага или блокнотная бумага, нарезанная до небольших размеров (при печати на
бумаге размером менее A5)
• Художественные открытки
• Открытки с фотографиями или наклейками
• Конверты с двойным клапаном
• Конверты с рельефной или специально обработанной поверхностью
• Конверты, клееевое покрытие которых было увлажнено и стало липким
• Любой тип бумаги с отверстиями
• Листы бумаги, не являющиеся прямоугольными
• Скрепленные или склеенные листы бумаги
• Клейкая бумага
• Бумага с блестками и т. д.
427

Печать на бумаге Art Paper
При использовании бумаги Art paper может образовываться пыль. Поэтому рекомендуется удалять
пыль с бумаги непосредственно перед печатью.
Вам понадобится мягкая волосяная кисть (или кисть, используемая
для очистки техники).
Чем шире кисть, тем лучше результат.
Подходят мягкие кисти, изготовленные из полипропилена, полиэтилена, конского или козлиного
волоса.
Внимание!
• Не используйте кисти так, как показано ниже. Можно повредить поверхность печати.
Не подходят кисти из жесткого материала, ткани или впитывающей ткани, липких и абразивных
материалов.
Процедура удаления бумажной пыли:
1. Убедитесь, что кисть не влажная и на ней нет пыли или грязи.
2. Очистите всю поверхность печати, двигаясь в одном направлении.
Внимание!
•Проводите кистью по всей бумаге, не начинайте с середины и не останавливайтесь на
полпути.
•По возможности старайтесь не прикасаться к поверхности печати.
3. Для окончательного удаления пыли отряхните бумагу кистью в другом направлении
сверху донизу.
428

429

Область печати
Для обеспечения наилучшего качества печати устройство оставляет поля с каждого края носителя.
Область печати расположена между этими полями.
Рекомендуемая область печати : компания Canon рекомендует печатать в этой области.
Доступная область печати : область, где возможна печать. Однако при печати в этой области
может ухудшиться качество печати или точность подачи бумаги.
Примечание.
• При автоматической двухсторонней печати или двухстороннем копировании область печати по
верхнему полю уменьшается на 2 мм (0,08 дюйма).
• При выполнении копирования без полей или печати без полей с напечатанной фотографии
укажите количество изображений, выходящих за пределы бумаги, выбрав параметр Степень
расширен. копии (Extended copy amount) в разделе Параметры печати (Print settings) окна
Параметры устройства (Device settings).
Парам.печати
• Выбрав режим печати без полей, можно проводить печать без полей.
• При выполнении печати без полей края могут быть незначительно обрезаны, если печатаемое
изображение увеличивается до размеров всей страницы.
• Для режима печати без полей используйте бумагу следующих типов:
• Photo Paper Pro Platinum <PT-101>
• Глянцевая фотобумага для повседневной печати <GP-501/GP-601>
• Photo Paper Glossy <GP-601>
• Фотобумага для печати Plus Glossy II <PP-201>
• Photo Paper Pro Luster <LU-101>
• Photo Paper Plus Semi-gloss <SG-201>
• Matte Photo Paper <MP-101>
Печать без полей на бумаге любого другого типа может привести к значительному ухудшению
качества печати и/или изменению оттенков цвета.
Печать без полей на обычной бумаге может привести к ухудшению качества печати. Используйте
ее только при тестовой печати. Печать без полей на обычной бумаге с помощью панели
управления или устройств PictBridge (беспроводная сеть) не поддерживается.
• Печать без полей невозможна при работе с бумагой размеров Legal, A5 или B5, с конвертами
или с художественной бумагой, не являющейся оригинальной бумагой Canon.
• В зависимости от типа бумаги печать без полей может привести к потере качества изображения
на верхнем и нижнем краях бумаги или к загрязнению этих областей.
431

Размеры бумаги, отличные от форматов Letter, Legal,
Конверты
Размер Область, доступная для печати (ширина x высота)
A5 141,2 x 202,0 мм (5,56 x 7,95 дюйма)
A4 203,2 x 289,0 мм (8,00 x 11,38 дюйма)
B5 175,2 x 249,0 мм (6,90 x 9,80 дюйма)
10 x 15 см (4 x 6 дюймов) 94,8 x 144,4 мм (3,73 x 5,69 дюйма)
13 x 18 см (5 x 7 дюймов) 120,2 x 169,8 мм (4,73 x 6,69 дюйма)
20 x 25 см (8 x 10 дюймов) 196,4 x 246,0 мм (7,73 x 9,69 дюйма)
Рекомендуемая область печати
A: 40,4 мм (1,59 дюйма)
B: 37,4 мм (1,47 дюйма)
Область, доступная для печати
C: 3,0 мм (0,12 дюйма)
D: 5,0 мм (0,20 дюйма)
E: 3,4 мм (0,13 дюйма)
F: 3,4 мм (0,13 дюйма)
432

Letter, Legal
Размер Область, доступная для печати (ширина x высота)
Letter 203,2 x 271,4 мм (8,00 x 10,69 дюйма)
Legal 203,2 x 347,6 мм (8,00 x 13,69 дюйма)
Рекомендуемая область печати
A: 40,4 мм (1,59 дюйма)
B: 37,4 мм (1,47 дюйма)
Область, доступная для печати
C: 3,0 мм (0,12 дюйма)
D: 5,0 мм (0,20 дюйма)
E: 6,4 мм (0,25 дюйма)
F: 6,3 мм (0,25 дюйма)
433

Размеры бумаги Art Paper
Если в драйвере принтера выбрана бумага Art Paper, автоматически устанавливаются ограничения,
предотвращающие печать в области полей 35 мм (1,38 дюйма) вдоль верхнего и нижнего краев
бумаги. Перед печатью рекомендуется проверять область печати на экране предварительного
просмотра.
A4
Размер Рекомендуемая область печати (ширина x высота)
A4 (художественная бумага, край 35 мм (1,38
дюйма))
203,2 x 227,0 мм (8,00 x 8,94 дюйма)
Рекомендуемая область печати
A: 35,0 мм (1,38 дюйма)
B: 35,0 мм (1,38 дюйма)
C: 3,4 мм (0,13 дюйма)
D: 3,4 мм (0,13 дюйма)
Letter
Размер Рекомендуемая область печати (ширина x высота)
Letter (художественная бумага, край 35 мм (1,38
дюйма))
203,2 x 209,4 мм (8,00 x 8,24 дюйма)
434

Рекомендуемая область печати
A: 35,0 мм (1,38 дюйма)
B: 35,0 мм (1,38 дюйма)
C: 6,4 мм (0,25 дюйма)
D: 6,3 мм (0,25 дюйма)
435

Конверты
Размер Рекомендуемая область печати (ширина x высота)
Конверт DL 98,8 x 183,0 мм (3,88 x 7,20 дюйма)
Конверт для деловой переписки №10 93,5 x 204,3 мм (3,68 x 8,04 дюйма)
Рекомендуемая область печати
A: 8,0 мм (0,31 дюйма)
B: 29,0 мм (1,14 дюйма)
C: 5,6 мм (0,22 дюйма)
D: 5,6 мм (0,22 дюйма)
436

Диски, допускающие печать
Область печати диска, допускающего печать, — это область от 17 мм (0,67 дюйма) внутреннего
диаметра до 1 мм (0,04 дюйма) внешнего диаметра поверхности печати.
Рекомендуемая область печати
A: 17,0 мм (0,67 дюйма)
B: 1,0 мм (0,04 дюйма)
437

Пароль администратора
Пароль администратора уже установлен на момент покупки — это зависит от того, какой принтер
используется.
В качестве пароля используется слово «canon» или серийный номер принтера, если он указан.
Модели, для которых установлен пароль администратора «canon»:
• Для следующих моделей установлен пароль администратора «canon».
MG7500 series, MG6700 series, MG6600 series, MG5600 series
MG2900 series, MX490 series, MB5300 series, MB5000 series
MB2300 series, MB2000 series, E480 series, E460 series
iP110 series, iB4000 series, PRO-100S series, PRO-10S series
• На момент покупки для указанных моделей также установлено имя пользователя «ADMIN».
• При изменении пароля действуют следующие ограничения символов:
◦ Задайте пароль, используя от 0 до 32 символов.
◦ Допускается использование однобайтовых буквенно-цифровых символов.
◦ По соображениям безопасности рекомендуется использовать 6 или более буквенно-
цифровых символов.
Модели, для которых в качестве пароля администратора используется
серийный номер:
• Для моделей, отличных от указанных, в качестве пароля администратора используется
серийный номер принтера.
Местоположение серийного номера
• При изменении пароля действуют следующие ограничения символов:
◦ Задайте пароль, используя от 4 до 32 символов.
◦ Допускается использование однобайтовых буквенно-цифровых символов.
◦ По соображениям безопасности рекомендуется использовать 6 или более буквенно-
цифровых символов.
Внимание!
• Можно изменить пароль, используя одно из средств ниже. (Некоторые средства могут быть
недоступны в зависимости от используемого принтера.)
• панель управления принтера
• IJ Network Tool
• экран сведений о принтере, отображаемый в некоторых прикладных программах Canon
• Если пароль был изменен тогда, когда принтер использовался несколькими пользователями, и
вы не знаете пароль, обратитесь к администратору используемого принтера.
• Чтобы сбросить пароль к значению по умолчанию, выполните инициализацию параметров
принтера.
438

Чтобы найти дополнительную информацию об инициализации принтера, выполните поиск
сочетания «UG067» или «UG505» в онлайн-руководстве по используемому принтеру и
обратитесь к отображаемым инструкциям.
439

Проверка подлинности
Введите пароль после отображения экрана проверки подлинности.
Пароль администратора
В зависимости от используемого принтера может потребоваться ввести имя пользователя и пароль.
Для получения дополнительной информации об имени пользователя перейдите по ссылке выше.
Внимание!
• В зависимости от используемого принтера может появиться сообщение, предупреждающее о
возможности отображения непроверенной информации об идентификации.
• По соображениям безопасности рекомендуется изменить пароль.
Примечание.
• Используйте операционную систему или веб-браузер из указанных далее для использования
функции Удаленный польз. интерфейс (Remote UI).
• Устройства iOS:
ОС: iOS 6.1 или более поздней версии
Браузер: Браузер устройства iOS по умолчанию (мобильная версия Safari)
• Устройства Android:
ОС: Android 2.3.3 или более поздней версии
Браузер: Браузер устройства Android по умолчанию (Интернет или Chrome)
• Устройства Mac OS:
ОС: Mac OS X v.10.6 или более поздней версии
Браузер: Safari 5.1 или более поздней версии
• Устройства Windows:
ОС: Windows XP или более поздней версии
Браузер: Internet Explorer 8 или более поздней версии / Google Chrome 38.0.2125.104m или
более поздней версии / Mozilla Firefox 33.0 или более поздней версии
440

Местоположение серийного номера
Серийный номер принтера напечатан на наклейке, прикрепленной к принтеру. Он состоит из 9
буквенно-цифровых символов (четыре буквы, а затем пять цифр).
Пример.
Примечание.
• Серийный номер принтера указан в гарантии.
• В зависимости от используемого принтера можно проверить его серийный номер, напечатав
информацию о параметрах сети принтера. Чтобы найти дополнительную информацию о печати,
выполните поиск сочетания «NR044» в онлайн-руководстве по используемому принтеру и
обратитесь к отображаемым инструкциям.
441

Список функций для каждой модели
Далее указано, в каких моделях можно, а в каких нельзя использовать слот карты памяти в сети.
MG series
MX series / MB series / E series / P series / iP series / iX series / iB series / PRO series
MG series
Название
модели Использование слота карты памяти в сети
MG7700 ×
MG7530F ✓
MG7500 ✓
MG7100 ✓
MG6930 ×
MG6800 ×
MG6730 ✓
MG6600 ✓
MG6500 ✓
MG6400 ✓
MG5700 Нет слота карты памяти
MG5600 Нет слота карты памяти
MG5500 Нет слота карты памяти
MG3600 Нет слота карты памяти
MG3500 Нет слота карты памяти
MG2900 Нет слота карты памяти
MG2500 Нет слота карты памяти
MG2400 Нет слота карты памяти
MX series / MB series / E series / P series / iP series / iX series / iB series /
PRO series
Название
модели Использование слота карты памяти в сети
MX series Нет слота карты памяти
MB series Нет слота карты памяти
E series Нет слота карты памяти
P series Нет слота карты памяти
iP series Нет слота карты памяти
iX series Нет слота карты памяти
iB series Нет слота карты памяти
PRO series Нет слота карты памяти
442

Печать с применением простой настройки
В данном разделе описана простая процедура настройки Быстрая установка (Quick Setup) вкладки
для выполнения печати в надлежащем режиме на принтере.
1. Убедитесь, что принтер включен
2. Загрузите бумагу в принтер
3. Откройте окно настройки драйвера принтера.
4. Выберите часто используемый профиль.
В окне Общеиспользуемые параметры (Commonly Used Settings) на вкладке Быстрая
установка (Quick Setup) выберите подходящую конфигурацию печати.
После выбора конфигурации печати, настройки Дополнительные функции (Additional
Features), Тип носителя (Media Type) и Размер бумаги (Printer Paper Size) автоматически
устанавливаются на фиксированные.
5. Выберите качество печати.
Для параметра Качество печати (Print Quality) выберите Высокое (High), Стандарт (Standard)
или Черновик (Draft) в соответствии с целью печати.
446

Внимание!
• Набор параметров качества печати, доступных для выбора, может различаться в
зависимости от конфигурации печати.
6. Проверьте источник бумаги
Убедитесь, что для параметра Источник бумаги (Paper Source) установлено значение Кассета
(Cassette).
Внимание!
•Размер бумаги определяет использование кассеты 1 или кассеты 2. Используемая кассета
отображается под элементом Источник бумаги (Paper Source).
7. Завершите настройку.
447

Щелкните OK.
При выполнении печати документ будет напечатан с параметрами, соответствующими цели
печати.
Внимание!
• При установке флажка Всегда печатать с текущими параметрами (Always Print with Current
Settings) все параметры, указанные на вкладках Быстрая установка (Quick Setup), Главная
(Main) и Страница (Page Setup), сохраняются для дальнейшей печати.
• В окне Общеиспользуемые параметры (Commonly Used Settings) щелкните Сохранить...
(Save...) для записи выбранных параметров.
Примечание.
• Если настройки бумаги в драйвере принтера отличаются от информации, зарегистрированной на
принтере, может возникнуть ошибка. Инструкции на случай возникновения ошибок см. в разделе
«Параметры бумаги».
Сведения о загруженной в кассету бумаге и о регистрации на принтере данных см. в следующих
разделах:
•Параметры бумаги в драйвере принтера и в принтере (тип носителя)
•Параметры бумаги в драйвере принтера и в принтере (размер бумаги)
448

Параметры бумаги в драйвере принтера и в принтере (тип
носителя)
При использовании данного принтера выбор типа носителя и размера бумаги, соответствующих цели
печати, поможет достичь лучших результатов печати.
На данном принтере можно использовать следующие типы носителя.
Стандартные типы бумаги
Имя носителя Тип носителя (Media Type) в
драйвере принтера
Сведения о бумаге в кассете,
зарегистрированные в принтере
Обычная бумага (включая
вторичную бумагу) Обычная бумага (Plain Paper) Обычная бумага
Конверты Конверт (Envelope) Конверт
Другая фотобумага Другая фотобумага (Other Photo
Paper) Друг. фотобумага
Термопереводные материалы T-Shirt Transfers Прочая
Подлинная бумага Canon (печать документов)
Имя носителя <№ модели> Тип носителя (Media Type) в
драйвере принтера
Сведения о бумаге в кассете,
зарегистрированные в принтере
Canon Red Label Superior
<WOP111> Обычная бумага (Plain Paper) Обычная бумага
Canon Océ Office Colour Paper
<SAT213> Обычная бумага (Plain Paper) Обычная бумага
Подлинная бумага Canon (фотопечать)
Имя носителя <№ модели> Тип носителя (Media Type) в
драйвере принтера
Сведения о бумаге в кассете,
зарегистрированные в принтере
Фотобумага для печати Plus Glossy II
<PP-201> Photo Paper Plus Glossy II Plus Glossy II
Photo Paper Pro Platinum <PT-101> Photo Paper Pro Platinum Pro Platinum
Photo Paper Pro Luster <LU-101> Photo Paper Pro Luster Pro Luster
Photo Paper Plus Semi-gloss <SG-201> Photo Paper Plus Semi-gloss Plus Semi-gloss
Photo Paper Glossy <GP-501/GP-601> Glossy Photo Paper Glossy
Matte Photo Paper <MP-101> Matte Photo Paper Matte
Подлинная бумага Canon (печать деловых писем)
Имя носителя <№ модели> Тип носителя (Media Type) в
драйвере принтера
Сведения о бумаге в кассете,
зарегистрированные в принтере
449

High Resolution Paper
<HR-101N> High Resolution Paper High-Res Paper
Подлинная бумага Canon (оригинальные продукты)
Имя носителя <№ модели> Тип носителя (Media Type) в
драйвере принтера
Сведения о бумаге в кассете,
зарегистрированные в принтере
Фотонаклейки <PS-101> Glossy Photo Paper Glossy
450

Параметры бумаги в драйвере принтера и в принтере (размер
бумаги)
При использовании данного принтера выбор размера бумаги, соответствующего цели печати,
поможет достичь лучших результатов печати.
На данном принтере можно использовать бумагу следующего размера.
Размер бумаги (Printer Paper Size) в драйвере принтера Сведения о бумаге в кассете,
зарегистрированные в принтере
Letter 22x28 см 8.5"x11" (Letter 8.5"x11" 22x28cm) Letter
Letter (бумага Art с полем 35) (Letter (Art Paper Margin 35)) Letter
Legal 22x36 см 8.5"x14" (Legal 8.5"x14" 22x36cm) Legal
A5 A5
A4 A4
Art A4 (Поле 35) (Art A4 (Margin 35)) A4
B5 B5
10x15 см 4"x6" (4"x6" 10x15cm) KG/10x15 см(4x6)
13x18 см 5"x7" (5"x7" 13x18cm) 2L/13x18 см(5x7)
20x25 см 8"x10" (8"x10" 20x25cm) 20x25 см(8"x10")
L 89x127 мм (L 89x127mm) L(89x127 мм)
2L 127x178 мм (2L 127x178mm) 2L/13x18 см(5x7)
Коммерческий конверт 10 (Envelope Com 10) Комм. конверт 10
Конверт DL (Envelope DL) Конверт DL
Yougata 4 105x235 мм (Yougata 4 4.13"x9.25") Прочая
Yougata 6 98x190 мм (Yougata 6 3.86"x7.48") Прочая
Специальный размер Прочая
451

Различные способы печати
Настройка «Размер стр.» и «Ориентация»
Настройка количества копий и порядка печати страниц
Настройка поля для переплета
Выполнение печати без полей
Печать по размеру бумаги
Печать с масштабированием
Печать на развороте
Печать в виде плитки/постера
Печать буклета
Двухсторонняя печать
Печать штампа и фона
Сохранение штампа
Регистрация изображения для использования в качестве фона
Настройка печати конверта
Печать на открытках
Просмотр на экране подготовленного к печати материала
Настройка размера бумаги (специальный размер бумаги)
Редактирование документа для печати или повторная печать из журнала
печати
452

Настройка «Размер стр.» и «Ориентация»
Как правило, размер и ориентация страницы определяются в прикладной программе. Если размер и
ориентация страницы, заданные параметрами Размер стр. (Page Size) и Ориентация (Orientation)
на вкладке Страница (Page Setup), совпадают с параметрами, заданными в прикладной программе,
настраивать их на вкладке Страница (Page Setup) не требуется.
Если указать параметры в прикладной программе нельзя, выберите размер и ориентацию страницы
следующим образом:
Параметры размера страницы и ориентации также можно задать на вкладке Быстрая установка
(Quick Setup).
1. Откройте окно настройки драйвера принтера.
2. Выберите размер бумаги.
Выберите размер страницы в списке Размер стр. (Page Size) на вкладке Страница (Page Setup).
3. Задайте параметр Ориентация (Orientation).
Выберите для параметра Ориентация (Orientation) значение Книжная (Portrait) или Альбомная
(Landscape). Установите флажок Поворот на 180 градусов (Rotate 180 degrees), чтобы при
печати оригинал был повернут на 180 градусов.
4. Завершите настройку.
Щелкните OK.
Документ будет напечатан с использованием выбранных размера и ориентации страницы.
Примечание.
• Если выбрано значение Норм. размер (Normal-size) для параметра Макет страницы (Page
Layout), отобразится сообщение Автоматич. уменьшать большие докум., кот. невозм.
напечатать (Automatically reduce large document that the printer cannot output).
453

Обычно можно не снимать флажок. Если не нужно уменьшать документы большого формата,
которые принтеру не удается напечатать, снимите флажок во время печати.
454

Настройка количества копий и порядка печати страниц
Ниже описана процедура указания количества копий и порядка печати страниц:
Можно также задать количество копий на вкладке Быстрая установка (Quick Setup).
1. Откройте окно настройки драйвера принтера.
2. Задайте число копий для печати.
Для параметра Копии (Copies) вкладки Страница (Page Setup) укажите количество копий для
печати.
3. Задайте порядок печати.
Установите флажок Печать с последней страницы (Print from Last Page), если необходимо
выполнить печать, начиная с последней страницы. Снимите этот флажок, если печать
необходимо выполнить, начиная с первой страницы.
Установите флажок Разобрать (Collate), если требуется напечатать несколько копий одну за
другой. Снимите этот флажок, если необходимо напечатать подряд все копии каждой страницы.
•Печать с последней страницы (Print from Last Page): /Разобрать (Collate):
•Печать с последней страницы (Print from Last Page): /Разобрать (Collate):
•Печать с последней страницы (Print from Last Page): /Разобрать (Collate):
455

•Печать с последней страницы (Print from Last Page): /Разобрать (Collate):
4. Завершите настройку.
Щелкните OK.
При выполнении печати указанное количество копий будет напечатано в установленном порядке.
Внимание!
• Если в прикладной программе, в которой создан документ, предусмотрены такие же функции,
укажите параметры в драйвере принтера. Однако если получаются неприемлемые результаты,
задайте параметры функций в приложении. Если указать количество копий и порядок печати как
в прикладной программе, так и в этом драйвере принтера, общее количество копий может
оказаться равным произведению двух заданных значений или печать может выполняться не в
заданном порядке.
• Если для параметра Макет страницы (Page Layout) выбрано значение Плитка/постер (Tiling/
Poster), параметр Печать с последней страницы (Print from Last Page) отображается серым
цветом и недоступен.
• Если для параметра Макет страницы (Page Layout) выбрано значение Буклет (Booklet),
параметры Печать с последней страницы (Print from Last Page) и Разобрать (Collate)
отображаются серым цветом и недоступны для установки.
• Если выбрано значение Двухсторонняя печать (Duplex Printing), параметр Печать с
последней страницы (Print from Last Page) отображается серым цветом и недоступен для
установки.
Примечание.
• Используя и параметр Печать с последней страницы (Print from Last Page) и параметр
Разобрать (Collate), можно настроить печать так, чтобы документы были разобраны по копиям,
начиная с последней страницы.
Эти параметры можно использовать в сочетании с режимами Норм. размер (Normal-size), Без
полей (Borderless), По размеру бумаги (Fit-to-Page), Масштабирование (Scaled) и На
развороте (Page Layout).
456

Настройка поля для переплета
Настройка стороны переплета и ширины поля осуществляется следующим образом:
1. Откройте окно настройки драйвера принтера.
2. Укажите значение для параметра «Сторона переплета».
Проверьте положение поля для переплета в разделе Сторона переплета (Stapling Side) на
вкладке Страница (Page Setup).
Принтер проверяет значения параметров Ориентация (Orientation) и Макет страницы (Page
Layout), затем автоматически выбирает подходящую сторону для переплета. Если потребуется
изменить параметр, выберите нужное значение в списке.
3. Задайте ширину поля.
Если необходимо, щелкните Указание поля... (Specify Margin...) и установите ширину поля,
после чего нажмите кнопку OK.
457

Примечание.
• Принтер автоматически уменьшает область печати в зависимости от поля положения
переплета.
4. Завершите настройку.
Щелкните OK на вкладке Страница (Page Setup).
При печати изображение будет напечатано в соответствии с указанными стороной и шириной
поля для переплета.
Внимание!
• Параметры Сторона переплета (Stapling Side) и Указание поля... (Specify Margin...)
затеняются и становятся недоступны в следующих случаях:
• Для параметра Макет страницы (Page Layout) выбрано значение Без полей (Borderless),
Плитка/постер (Tiling/Poster) или Буклет (Booklet)
• Для параметра Макет страницы (Page Layout) выбрано значение Масштабирование
(Scaled) (если также выбрано значение Двухсторонняя печать (Duplex Printing), можно
задать только параметр Сторона переплета (Stapling Side).)
458

Выполнение печати без полей
Функция печати без полей позволяет печатать, не оставляя полей. Это достигается путем
увеличения документа, чтобы его размер был немного больше размера бумаги. При стандартной
печати поля создаются вокруг области документа. Однако при использовании функции печати без
полей эти поля не создаются. Чтобы напечатать документ (например, фотографию) без полей вокруг
изображения, установите режим «Печать без полей».
Печать без полей выполняется следующим образом:
Печать без полей также можно задать в настройках Дополнительные функции (Additional
Features) вкладки Быстрая установка (Quick Setup).
Настройка параметра «Печать без полей»
1. Откройте окно настройки драйвера принтера.
2. Выберите печать без полей
Выберите вариант Без полей (Borderless) в списке Макет страницы (Page Layout) на вкладке
Страница (Page Setup).
При появлении подтверждающего сообщения нажмите кнопку OK.
Когда появится сообщение о необходимости изменить тип носителя, выберите тип носителя в
списке и нажмите кнопку OK.
459

3. Проверьте размер бумаги.
Проверьте список Размер стр. (Page Size). Чтобы изменить настройку, выберите в списке
другой размер страницы. В списке отображаются только те размеры, которые можно
использовать для печати без полей.
4. Настройте степень расширения для бумаги
При необходимости измените степень расширения с помощью регулятора Степень
расширения (Amount of Extension).
Перемещение регулятора вправо увеличивает степень расширения бумаги, а перемещение
регулятора влево приводит к уменьшению расширения.
В большинстве случаев рекомендуется установить регулятор во второе справа положение.
Внимание!
•Если регулятор Степень расширения (Amount of Extension) установлен в крайнее
правое положение, на обратной стороне бумаги могут появиться потеки чернил.
5. Завершите настройку.
Щелкните OK.
При выполнении печати данные будут напечатаны без каких-либо полей на бумаге.
Внимание!
• Если выбран размер страницы, который нельзя использовать для печати без полей, то
автоматически выбирается размер из числа допустимых для этого вида печати.
• Если установлен флажок Без полей (Borderless), параметры Размер бумаги (Printer Paper
Size), Двухсторонняя печать (Duplex Printing), Сторона переплета (Stapling Side), а также
кнопка Штамп/Фон... (Stamp/Background...) (Штамп... (Stamp...)) на вкладке Страница (Page
Setup) показаны серым цветом и заблокированы.
• При выборе значений Другая бумага Fine Art (Other Fine Art Paper), Конверт (Envelope),
High Resolution Paper или T-Shirt Transfers из списка Тип носителя (Media Type) на вкладке
Главная (Main) выполнить печать без полей нельзя.
• В зависимости от типа носителя, используемого при печати без полей, качество печати может
ухудшаться в верхней и нижней областях листа или могут появляться пятна.
• Если соотношение высоты и ширины отличается от соответствующего соотношения для
изображения, часть изображения при печати на носителях некоторых размеров может быть
потеряна.
В этом случае обрежьте изображение по размеру бумаги с помощью прикладной программы.
Примечание.
• Если на вкладке Главная (Main) раздела Тип носителя (Media Type) выбран пункт Обычная
бумага (Plain Paper), печать без полей не рекомендуется. Поэтому появится сообщение для
выбора носителя.
Если для пробной печати используется обычная бумага, выберите значение Обычная бумага
(Plain Paper) и нажмите кнопку OK.
460

Чтобы увеличить печатаемую часть документа
Настроив большую степень расширения, можно выполнить печать без полей, не испытывая
затруднений. Однако часть документа, которая выйдет за пределы бумаги, напечатана не будет и
по этой причине некоторая часть фотографии по ее периметру может не попасть на бумагу.
Если результат печати без полей вас не устраивает, уменьшите степень расширения. Степень
расширения уменьшается по мере перемещения бегунка Степень расширения (Amount of
Extension) влево.
Внимание!
• Если степень расширения уменьшена, то при печати на бумаге некоторых размеров может
остаться нежелательное поле.
Примечание.
• Если регулятор Степень расширения (Amount of Extension) установлен в крайнем левом
положении, изображения будут напечатаны в полном размере. При установке этого параметра
для печати адресной стороны открытки почтовый индекс отправителя печатается в
правильном месте.
• Если на вкладке Главная (Main) установлен флажок Предварительный просмотр (Preview
before printing), перед печатью можно проверить, действительно ли на бумаге не останется
полей.
461

Печать по размеру бумаги
Печать документа (с автоматическим уменьшением или увеличением страниц в соответствии с
размером бумаги) выполняется следующим образом:
1. Откройте окно настройки драйвера принтера.
2. Установите печать по размеру бумаги.
Выберите вариант По размеру бумаги (Fit-to-Page) в списке Макет страницы (Page Layout) на
вкладке Страница (Page Setup).
3. Выберите размер бумаги для документа.
С помощью параметра Размер стр. (Page Size) выберите размер страницы, который был задан в
прикладной программе.
4. Выберите размер бумаги.
Выберите размер бумаги, загруженной в принтер, из списка Размер бумаги (Printer Paper Size).
Если значение параметра Размер бумаги (Printer Paper Size) меньше значения параметра
Размер стр. (Page Size), то изображение страницы будет уменьшено. Если значение параметра
462

Размер бумаги (Printer Paper Size) больше значения параметра Размер стр. (Page Size), то
изображение страницы будет увеличено.
Текущие параметры отображаются в окне просмотра настроек в левой части окна драйвера
принтера.
5. Завершите настройку.
Щелкните OK.
Когда печать будет запущена, документ будет увеличен или уменьшен по размеру бумаги.
463

Печать с масштабированием
Процедура печати документа с уменьшением или увеличением страниц описана ниже:
1. Откройте окно настройки драйвера принтера.
2. Выберите печать с масштабированием.
Выберите вариант Масштабирование (Scaled) в списке Макет страницы (Page Layout) на
вкладке Страница (Page Setup).
3. Выберите размер бумаги для документа.
С помощью параметра Размер стр. (Page Size) выберите размер страницы, который был задан в
прикладной программе.
4. Установите коэффициент масштабирования, используя один из следующих способов.
•Выбор значения параметра Размер бумаги (Printer Paper Size)
Если размер бумаги в принтере меньше значения параметра Размер стр. (Page Size),
изображение страницы будет уменьшено. Если размер бумаги в принтере больше значения
параметра Размер стр. (Page Size), изображение страницы будет увеличено.
464

•Указание коэффициента масштабирования.
Введите значение непосредственно в поле Масштаб (Scaling).
Текущие параметры отображаются в окне просмотра настроек в левой части окна драйвера
принтера.
5. Завершите настройку.
Щелкните OK.
При выполнении печати документ будет напечатан в заданном масштабе.
Внимание!
• Если в приложении, с помощью которого был создан оригинал, есть функция печати с
масштабированием, настройте эти параметры в приложении. Настраивать эти же параметры в
драйвере принтера не нужно.
465

Примечание.
• При выборе функции Масштабирование (Scaled) изменяется область печати.
466

Печать на развороте
Функция печати на развороте листа позволяет напечатать на одном листе бумаги многостраничное
изображение.
Печать нескольких страниц на одном листе бумаги осуществляется следующим образом:
1. Откройте окно настройки драйвера принтера.
2. Установите «На развороте».
Выберите вариант На развороте (Page Layout) в списке Макет страницы (Page Layout) на
вкладке Страница (Page Setup).
Текущие параметры отображаются в окне просмотра настроек в левой части окна драйвера
принтера.
3. Выберите размер бумаги.
Выберите размер бумаги, загруженной в принтер, из списка Размер бумаги (Printer Paper Size).
4. Установите число страниц, печатаемых на одном листе, и порядок страниц.
При необходимости щелкните Задать... (Specify...), укажите следующие параметры в диалоговом
окне На развороте (Page Layout Printing), а затем нажмите кнопку OK.
467

Число страниц (Pages)
Чтобы изменить число страниц, печатаемых на одном листе бумаги, выберите число страниц
из списка.
Порядок стр. (Page Order)
Чтобы изменить порядок расположения страниц, выберите нужный порядок расположения в
списке.
Печатать рамку (Page Border)
Чтобы напечатать рамку вокруг каждой страницы документа, установите этот флажок.
5. Завершите настройку.
Щелкните OK на вкладке Страница (Page Setup).
Когда печать будет запущена, заданное число страниц будет размещаться на одном листе бумаги
в заданном порядке.
468

Печать в виде плитки/постера
Функция печати в виде плитки/постера позволяет увеличить изображение, разбить его на несколько
страниц и напечатать эти страницы на отдельных листах бумаги. Можно также объединить страницы,
чтобы напечатать изображение в крупном формате, например постер.
Печать в виде плитки/постера выполняется следующим образом:
Настройка печати в виде плитки/постера
1. Откройте окно настройки драйвера принтера.
2. Настройка печати в виде плитки/постера
Выберите вариант Плитка/постер (Tiling/Poster) в списке Макет страницы (Page Layout) на
вкладке Страница (Page Setup).
Текущие параметры отображаются в окне просмотра настроек в левой части окна драйвера
принтера.
3. Выберите размер бумаги.
Выберите размер бумаги, загруженной в принтер, из списка Размер бумаги (Printer Paper
Size).
469

4. Установите разбивку изображения и страницы для печати.
При необходимости щелкните Задать... (Specify...), укажите следующие параметры в
диалоговом окне Печать в виде плитки/постера (Tiling/Poster Printing), а затем нажмите
кнопку OK.
Разбивка изображения (Image Divisions)
Выберите количество частей (по вертикали и по горизонтали).
При увеличении числа разделения увеличивается также количество листов, используемых
для печати. Если объединяются страницы для создания постера, увеличение числа
разделения позволяет создать постер большего размера.
Метки обрезки на полях (Print "Cut/Paste" in margins)
Чтобы убрать слова «Обрезка» и «Склеить», снимите флажок метки обрезки на полях.
Примечание.
• Данная функция может быть недоступна при использовании определенных драйверов
принтера или операционных сред.
Линии обрезки на полях (Print "Cut/Paste" lines in margins)
Чтобы убрать линии разреза, снимите этот флажок.
Печать диапазона страниц (Print page range)
Указание диапазона печати. В обычных условиях выберите пункт Все (All).
Чтобы напечатать только нужные страницы, выберите пункт Число страниц (Pages) и
введите номера страниц, которые нужно напечатать. Чтобы указать несколько страниц,
введите номера страниц через запятую, или вставив дефис между номерами.
Примечание.
•Также можно указать страницы для печати, щелкнув их в окне предварительного
просмотра настроек.
5. Завершите настройку.
Щелкните OK на вкладке Страница (Page Setup).
При выполнении печати документ будет разбит на несколько страниц.
Печать только указанных страниц
Если чернил осталось мало или они закончились во время печати, с помощью описанной ниже
процедуры можно повторно напечатать только отдельные страницы:
1. Установите диапазон печати.
В окне предварительного просмотра настроек в левой части вкладки Страница (Page Setup)
щелкните страницы, которые не нужно печатать.
470

Страницы, которые вы щелкните, будут удалены, и останутся только страницы, подлежащие
печати.
Примечание.
• Чтобы снова вывести на экран удаленные страницы, щелкните их еще раз.
• Щелкните правой кнопкой окно предварительного просмотра настроек, чтобы выбрать
Печать всех стр. (Print all pages) или Удалить все стр. (Delete all pages).
2. Завершите настройку.
Завершив выбор страниц, нажмите кнопку OK.
Во время печати будут напечатаны только выбранные страницы.
Внимание!
• Поскольку печать документа в виде плитки/постера выполняется с увеличением, напечатанный
материал может выглядеть менее четким, чем исходный.
471

Печать буклета
Функция печати буклета позволяет напечатать документ в виде буклета. Данные печатаются на
обеих сторонах бумаги. При печати в этом режиме страницы будут расположены в правильном
порядке в соответствии с нумерацией, когда отпечатанные листы будут сложены пополам и
скреплены по сгибу.
Печать буклета выполняется следующим образом:
1. Откройте окно настройки драйвера принтера.
2. Выберите печать буклета.
Выберите вариант Буклет (Booklet) в списке Макет страницы (Page Layout) на вкладке
Страница (Page Setup).
Текущие настройки отображаются в окне просмотра настроек в левой части окна.
3. Выберите размер бумаги.
Выберите размер бумаги, загруженной в принтер, из списка Размер бумаги (Printer Paper Size).
4. Выберите поле для переплета и ширину полей.
Щелкните Задать... (Specify...) и укажите следующие параметры в диалоговом окне Печать
буклета (Booklet Printing), а затем нажмите кнопку OK.
472

Поле для переплета (Margin for stapling)
Выберите, какой край будет использован для переплета после завершения печати.
Вставить пустую стр. (Insert blank page)
Чтобы оставить одну страницу пустой, установите флажок и выберите страницу, которая
будет оставлена пустой.
Поле (Margin)
Введите значение ширины поля. Указанное значение отсчитывается от центра листа и
становится шириной поля для одной страницы.
Печатать рамку (Page Border)
Установите флажок, чтобы напечатать рамку вокруг каждой страницы документа.
5. Завершите настройку.
Щелкните OK на вкладке Страница (Page Setup).
Когда печать будет запущена, документ будет автоматически напечатан сначала на одной
стороне бумаги, затем на другой.
После завершения печати сложите лист посередине и создайте буклет.
Внимание!
• Функцию Буклет (Booklet) нельзя выбрать, если значение Обычная бумага (Plain Paper), Ink
Jet Hagaki (A), Hagaki K (A), Hagaki (A) или Hagaki не выбрано для параметра Тип носителя
(Media Type) на вкладке Главная (Main).
Примечание.
• Штамп и фон не печатаются на пустых страницах, вставленных с помощью функции Вставить
пустую стр. (Insert blank page) печати буклета.
473

Двухсторонняя печать
Процесс печати на обеих сторонах бумаги:
Можно также задать параметры двухсторонней печати в настройках Дополнительные функции
(Additional Features) вкладки Быстрая установка (Quick Setup).
Выполнение автоматической двухсторонней печати
Имеется возможность выполнить двухстороннюю печать, избежав необходимости переворачивать
бумагу.
1. Откройте окно настройки драйвера принтера.
2. Установите автоматическую двухстороннюю печать.
Установите флажок Двухсторонняя печать (Duplex Printing) на вкладке Страница (Page
Setup) и установите флажок Автоматически (Automatic).
3. Выберите макет.
Выберите пункт Норм. размер (Normal-size), По размеру бумаги (Fit-to-Page),
Масштабирование (Scaled) или На развороте (Page Layout) из списка Макет страницы (Page
Layout).
4. Установка области печати.
474

При выполнении двухсторонней печати область печати документа становится несколько
меньше, чем обычно, и документ может не уместиться на одной странице.
Щелкните Настройка области печати... (Print Area Setup...), выберите один из следующих
методов обработки, а затем нажмите кнопку OK.
Печатать в нормальном размере (Use normal-size printing).
Для печати без уменьшения страницы.
Печатать с уменьшением (Use reduced printing).
Для небольшого уменьшения страницы при печати.
5. Укажите значение для параметра «Сторона переплета».
Наилучшее значение для параметра Сторона переплета (Stapling Side) выбирается
автоматически в зависимости от параметров Ориентация (Orientation) и Макет страницы
(Page Layout). Чтобы изменить параметр, выберите в списке другую сторону переплета.
6. Задайте ширину поля.
Если необходимо, щелкните Указание поля... (Specify Margin...) и установите ширину поля,
после чего нажмите кнопку OK.
7. Завершите настройку.
Щелкните OK на вкладке Страница (Page Setup).
При выполнении печати будет запущена двухсторонняя печать.
Выполнение двухсторонней печати вручную
Двухстороннюю печать можно выполнить вручную.
1. Откройте окно настройки драйвера принтера.
2. Установите двухстороннюю печать.
Установите флажок Двухсторонняя печать (Duplex Printing) и снимите флажок
Автоматически (Automatic) на вкладке Страница (Page Setup).
475

3. Выберите макет.
Выберите пункт Норм. размер (Normal-size), По размеру бумаги (Fit-to-Page),
Масштабирование (Scaled) или На развороте (Page Layout) из списка Макет страницы (Page
Layout).
4. Укажите значение для параметра «Сторона переплета».
Наилучшее значение для параметра Сторона переплета (Stapling Side) выбирается
автоматически в зависимости от параметров Ориентация (Orientation) и Макет страницы
(Page Layout). Чтобы изменить параметр, выберите в списке другую сторону переплета.
5. Задайте ширину поля.
Если необходимо, щелкните Указание поля... (Specify Margin...) и установите ширину поля,
после чего нажмите кнопку OK.
6. Завершите настройку.
Щелкните OK на вкладке Страница (Page Setup).
После запуска печати документ будет сначала напечатан на одной стороне листа бумаги.
После завершения печати на одной стороне повторно загрузите бумагу надлежащим образом в
соответствии с полученным сообщением.
Затем выберите пункт Начало печати (Start Printing), чтобы выполнить печать на обратной
стороне бумаги.
Внимание!
• Если тип носителя, отличный от Обычная бумага (Plain Paper), Ink Jet Hagaki (A), Hagaki K (A),
Hagaki (A) или Hagaki, выбран в списке Тип носителя (Media Type) на вкладке Главная (Main),
параметр Двухсторонняя печать (Duplex Printing) отображается серым цветом и недоступен.
• Если значение Без полей (Borderless), Плитка/постер (Tiling/Poster) или Буклет (Booklet)
выбрано в списке Макет страницы (Page Layout), параметры Двухсторонняя печать (Duplex
476

Printing) и Сторона переплета (Stapling Side) отображаются серым цветом и становятся
недоступными.
• Функцию Двухсторонняя печать (Duplex Printing) можно выполнить, только если в разделе
Размер стр. (Page Size) на вкладке Страница (Page Setup) выбран один из следующих
размеров бумаги.
•Letter 22x28 см 8.5"x11" (Letter 8.5"x11" 22x28cm), A5, A4, B5, Hagaki 100x148 мм (Hagaki
100x148mm)
• После печати страницы на лицевой стороне, прежде чем начнется печать на обратной стороне,
выполняется задержка для сушки чернил (работа принтера приостанавливается). Не трогайте
бумагу в это время. Значение параметра времени на сушку чернил можно изменить в разделе
Специальные параметры (Custom Settings) вкладки Обслуживание (Maintenance).
• При использовании функции автоматической двухсторонней печати для печати открытки
сначала печатайте сторону адреса, а затем сторону сообщения.
Связанные разделы
Изменение режима работы Принтера
477

Печать штампа и фона
Функции Штамп (Stamp) и Фон (Background) могут быть недоступны при использовании
определенных драйверов принтера или операционных сред.
Функция Штамп (Stamp) позволяет напечатать текстовый или графический штамп поверх документа
или на его заднем плане. Она также позволяет напечатать дату и время печати и имя пользователя.
Функция Фон (Background) позволяет напечатать светлую иллюстрацию на заднем плане
документа.
Печать штампа и фона выполняется следующим образом:
Печать штампа
Штампы "КОНФИДЕНЦИАЛЬНО", "ВАЖНО" и другие часто используемые в деловой практике
штампы входят в комплект поставки драйвера.
1. Откройте окно настройки драйвера принтера.
2. Нажмите кнопку Штамп/Фон... (Stamp/Background...) (Штамп... (Stamp...)) на
вкладке Страница (Page Setup).
Снова откроется диалоговое окно Штамп/Фон (Stamp/Background) (Штамп (Stamp)).
478

Примечание.
• При использовании драйвера принтера XPS кнопка Штамп/Фон... (Stamp/Background...)
становится кнопкой Штамп... (Stamp...), и будет доступна для использования только
функция штампа.
3. Выберите штамп.
Установите флажок Штамп (Stamp) и выберите из списка штамп, который нужно использовать.
Текущие настройки отображаются в окне предварительного просмотра настроек в левой части
вкладки Страница (Page Setup).
4. Установите параметры штампа.
При необходимости задайте значения следующих параметров и нажмите кнопку OK.
Кнопка Настроить штамп... (Define Stamp...)
Щелкните здесь, чтобы изменить текст штампа, точечное изображение или положение.
Поверх текста (Place stamp over text)
Чтобы напечатать штамп поверх текста документа, установите этот флажок.
Примечание.
• Штамп будет иметь приоритет при наложении на другие элементы документа и будет
напечатан поверх этих элементов. Если этот флажок не установлен, штамп печатается
под содержимым документа и при использовании некоторых прикладных программ
может скрываться другими элементами документа.
• Нельзя использовать пункт Поверх текста (Place stamp over text) при использовании
драйвера принтера XPS.
Если используется драйвер принтера XPS, печать штампа обычно выполняется на
видимой части документа.
Печать полупрозрачного штампа (Print semitransparent stamp)
Установите этот флажок, чтобы напечатать полупрозрачный штамп на документе.
Данная функция доступна только при использовании драйвера принтера XPS.
Только на первой странице (Stamp first page only)
Чтобы напечатать штамп только на первой странице, установите этот флажок.
5. Завершите настройку.
Щелкните OK на вкладке Страница (Page Setup).
При выполнении печати данные будут напечатаны в соответствии с указанным штампом.
Печать фона
Два файла с рисунками входят в комплект драйвера в качестве примеров.
1. Откройте окно настройки драйвера принтера.
2. Нажмите кнопку Штамп/Фон... (Stamp/Background...) на вкладке Страница (Page
Setup).
Откроется диалоговое окно Штамп/Фон (Stamp/Background).
479

3. Выберите фон.
Установите флажок Фон (Background) и выберите из списка фон, который нужно использовать.
Текущие настройки отображаются в окне предварительного просмотра настроек в левой части
вкладки Страница (Page Setup).
4. Установите параметры фона.
При необходимости задайте значения следующих параметров и нажмите кнопку OK.
Кнопка Выбрать фон... (Select Background...)
Щелкните здесь, чтобы выбрать другой фон, изменить макет или плотность фона.
Фон только на первой стр. (Background first page only)
Чтобы напечатать фон только на первой странице, установите этот флажок.
5. Завершите настройку.
Щелкните OK на вкладке Страница (Page Setup).
При выполнении печати данные будут напечатаны с указанным фоном.
Внимание!
• Если установлен флажок Без полей (Borderless), кнопка Штамп/Фон... (Stamp/Background...)
(Штамп... (Stamp...)) будет отображена серым цветом и недоступна.
Примечание.
• Штамп и фон не печатаются на пустых страницах, вставленных с помощью функции Вставить
пустую стр. (Insert blank page) печати буклета.
См. также
Сохранение штампа
Регистрация изображения для использования в качестве фона
480

Сохранение штампа
Данная функция может быть недоступна при использовании определенных драйверов принтера или
операционных сред.
Имеется возможность создать и сохранить новый штамп. Кроме того, можно повторно
зарегистрировать изменения отдельных параметров существующего штампа. Ненужные штампы
можно удалить в любое время.
Сохранение нового штампа производится следующим образом:
Сохранение нового штампа
1. Откройте окно настройки драйвера принтера.
2. Нажмите кнопку Штамп/Фон... (Stamp/Background...) (Штамп... (Stamp...)) на
вкладке Страница (Page Setup).
Снова откроется диалоговое окно Штамп/Фон (Stamp/Background) (Штамп (Stamp)).
Примечание.
•При использовании драйвера принтера XPS кнопка Штамп/Фон... (Stamp/Background...)
становится кнопкой Штамп... (Stamp...), и будет доступна для использования только
функция штампа.
481

3. Нажмите кнопку Настроить штамп... (Define Stamp...).
Откроется диалоговое окно Параметры штампа (Stamp Settings).
4. Настройте параметры штампа, сверяясь с окном предварительного просмотра.
• Вкладка Штамп (Stamp)
Выберите нужное значение Текст (Text), Точечный рисунок (Bitmap) или Дата/
Время/Имя пользователя (Date/Time/User Name) для параметра Тип штампа (Stamp
Type).
◦ Для сохранения штампа с типом Текст (Text) в поле Текст (Stamp Text)
предварительно должны быть введены требуемые символы. При необходимости
измените значения параметров Шрифт TrueType (TrueType Font), Начертание
(Style), Размер (Size) и Рамка (Outline). Имеется возможность выбрать цвет штампа,
нажав кнопку Выбрать цвет... (Select Color...).
◦ В случае типа Точечный рисунок (Bitmap) щелкните Выбрать файл... (Select File...)
и выберите требуемый файл точечного рисунка (.bmp). При необходимости измените
значения параметров Размер (Size) и Прозрачная белая область (Transparent white
area).
◦В случае типа Дата/Время/Имя пользователя (Date/Time/User Name) в поле Текст
(Stamp Text) отображаются дата/время создания и имя пользователя печатаемого
объекта. При необходимости измените значения параметров Шрифт TrueType
(TrueType Font), Начертание (Style), Размер (Size) и Рамка (Outline). Имеется
возможность выбрать цвет штампа, нажав кнопку Выбрать цвет... (Select Color...).
Внимание!
•Если выбрано Дата/Время/Имя пользователя (Date/Time/User Name), параметр
Текст (Stamp Text) затеняется и становится недоступен.
•Вкладка Положение (Placement)
В списке Положение (Position) выберите положение штампа. В списке Положение
(Position) можно также выбрать значение Другое (Custom) и указать координаты штампа
По гор. (X-Position) и По верт. (Y-Position).
Изменить положение штампа можно и так: перетащите штамп мышью в окне просмотра.
482

Чтобы изменить угол наклона штампа, введите значение непосредственно в поле
Ориентация (Orientation).
Внимание!
• Параметр Ориентация (Orientation) не может быть изменен, если выбрано значение
Точечный рисунок (Bitmap) для параметра Тип штампа (Stamp Type) на вкладке
Штамп (Stamp).
5. Сохраните штамп.
Перейдите на вкладку Сохранить значения (Save settings), введите название в поле
Название (Title) и нажмите кнопку Сохранить (Save).
При появлении подтверждающего сообщения нажмите кнопку OK.
Примечание.
•В начале или конце названия нельзя вводить пробелы, нажимать клавиши табуляции или
ввода.
6. Завершите настройку.
Щелкните OK. Повторно откроется диалоговое окно Штамп/Фон (Stamp/Background) (Штамп
(Stamp)).
Название сохраненного штампа появится в списке Штамп (Stamp).
Изменение и сохранение отдельных параметров штампа
1. Выберите штамп для изменения его настроек.
Установите флажок Штамп (Stamp) в диалоговом окне Штамп/Фон (Stamp/Background)
(Штамп (Stamp)). Затем выберите в списке название штампа, который необходимо изменить.
2. Нажмите кнопку Настроить штамп... (Define Stamp...).
Откроется диалоговое окно Параметры штампа (Stamp Settings).
3. Настройте параметры штампа, сверяясь с окном предварительного просмотра.
4. Сохраните штамп с заменой старого.
Нажмите кнопку Сохранить с заменой (Save overwrite) на вкладке Сохранить значения (Save
settings).
Чтобы сохранить этот штамп под другим названием, введите новое название в поле Название
(Title) и нажмите кнопку Сохранить (Save).
При появлении подтверждающего сообщения нажмите кнопку OK.
5. Завершите настройку.
Щелкните OK. Повторно откроется диалоговое окно Штамп/Фон (Stamp/Background) (Штамп
(Stamp)).
Название сохраненного штампа появится в списке Штамп (Stamp).
483

Удаление ненужного штампа
1. Выберите пункт Настроить штамп... (Define Stamp...) в диалоговом окне
Штамп/Фон (Stamp/Background) (Штамп (Stamp)).
Откроется диалоговое окно Параметры штампа (Stamp Settings).
2. Выберите штамп для удаления.
Выберите название удаляемого штампа в списке Список штампов (Stamps) на вкладке
Сохранить значения (Save settings). Нажмите кнопку Удалить (Delete).
При появлении подтверждающего сообщения нажмите кнопку OK.
3. Завершите настройку.
Щелкните OK. Повторно откроется диалоговое окно Штамп/Фон (Stamp/Background) (Штамп
(Stamp)).
484

Регистрация изображения для использования в качестве фона
Данная функция может быть недоступна при использовании определенных драйверов принтера или
операционных сред.
Имеется возможность выбрать файл в формате точечного рисунка (.bmp) и задать его в качестве
нового фона. Кроме того, имеется возможность регистрации изменений отдельных параметров
существующего фона. Ненужный фон можно удалить.
Сохранение изображения для использования в качестве фона производится следующим образом:
Задание нового фона
1. Откройте окно настройки драйвера принтера.
2. Нажмите кнопку Штамп/Фон... (Stamp/Background...) на вкладке Страница (Page
Setup).
Откроется диалоговое окно Штамп/Фон (Stamp/Background).
Примечание.
•При использовании драйвера принтера XPS кнопка Штамп/Фон... (Stamp/Background...)
становится кнопкой Штамп... (Stamp...), и пункт Фон (Background) использовать не
удастся.
485

3. Нажмите кнопку Выбрать фон... (Select Background...).
Откроется диалоговое окно Параметры фона (Background Settings).
4. Выберите данные изображения для регистрации в качестве фона.
Нажмите кнопку Выбрать файл... (Select File...). Выберите необходимый файл точечного
рисунка (.bmp), а затем щелкните Открыть (Open).
5. Настройте следующие параметры, сверяясь с окном предварительного просмотра.
Метод размещения (Layout Method)
Выберите метод размещения фона.
Если выбрано значение Другое (Custom), можно задать координаты По гор. (X-Position) и
По верт. (Y-Position).
Чтобы изменить положение фона, можно также просто перетаскивать изображение мышью
в окне просмотра.
Интенсивность (Intensity)
Задайте насыщенность фона регулятором Интенсивность (Intensity). Перемещение
регулятора вправо сделает фон темнее, а перемещение регулятора влево сделает фон
светлее. Чтобы напечатать фон с исходной интенсивностью точечного рисунка,
переместите регулятор в крайнее правое положение.
6. Сохраните фон.
Перейдите на вкладку Сохранить значения (Save settings), введите название в поле
Название (Title) и нажмите кнопку Сохранить (Save).
При появлении подтверждающего сообщения нажмите кнопку OK.
Примечание.
•В начале или конце названия нельзя вводить пробелы, нажимать клавиши табуляции или
ввода.
7. Завершите настройку.
Щелкните OK, после чего произойдет возврат к диалоговому окну Штамп/Фон (Stamp/
Background).
Зарегистрированное название появится в списке Фон (Background).
486

Изменение и задание отдельных параметров фона
1. Выберите фон для изменения его настроек.
Установите флажок Фон (Background) в диалоговом окне Штамп/Фон (Stamp/Background).
Затем в списке выберите название фона, который необходимо изменить.
2. Нажмите кнопку Выбрать фон... (Select Background...).
Откроется диалоговое окно Параметры фона (Background Settings).
3. Укажите все элементы на вкладке Фон (Background), сверяясь с окном
предварительного просмотра.
4. Сохраните фон.
Нажмите кнопку Сохранить с заменой (Save overwrite) на вкладке Сохранить значения (Save
settings). Если необходимо сохранить фон под другим именем, введите новое название в поле
Название (Title) и нажмите кнопку Сохранить (Save).
При появлении подтверждающего сообщения нажмите кнопку OK.
5. Завершите настройку.
Щелкните OK, после чего произойдет возврат к диалоговому окну Штамп/Фон (Stamp/
Background).
Зарегистрированное название появится в списке Фон (Background).
Удаление ненужного фона
1. Нажмите кнопку Выбрать фон... (Select Background...) в диалоговом окне
Штамп/Фон (Stamp/Background).
Откроется диалоговое окно Параметры фона (Background Settings).
2. Выберите фон для удаления.
Выберите название фона, подлежащего удалению, в поле Список фонов (Backgrounds) на
вкладке Сохранить значения (Save settings) и нажмите кнопку Удалить (Delete).
При появлении подтверждающего сообщения нажмите кнопку OK.
3. Завершите настройку.
Щелкните OK, после чего произойдет возврат к диалоговому окну Штамп/Фон (Stamp/
Background).
487

Настройка печати конверта
Печать конверта выполняется следующим образом:
1. Загрузите конверт в принтер
2. Откройте окно настройки драйвера принтера.
3. Выберите тип носителя.
Выберите Конверт (Envelope) в Общеиспользуемые параметры (Commonly Used Settings) на
вкладке Быстрая установка (Quick Setup).
4. Выберите размер бумаги.
Когда отобразится диалоговое окно Параметр размера конверта (Envelope Size Setting),
выберите параметр Коммерческий конверт 10 (Envelope Com 10), Конверт DL (Envelope DL),
Yougata 4 105x235 мм (Yougata 4 4.13"x9.25") или Yougata 6 98x190 мм (Yougata 6 3.86"x7.48"),
а затем щелкните кнопку OK.
5. Задайте ориентацию.
Для горизонтальной печати адреса выберите Альбомная (Landscape) в пункте Ориентация
(Orientation).
6. Выберите качество печати.
Выберите значение Высокое (High) или Стандарт (Standard) для параметра Качество печати
(Print Quality).
488

7. Завершите настройку.
Щелкните OK.
При запуске печати данные будут напечатаны на выбранном конверте.
Внимание!
• Если выполняется печать на конверте, отображаются справочные сообщения.
Чтобы скрыть справочные сообщения, установите флажок Больше не показывать это
сообщение (Do not show this message again).
Чтобы снова отображались сообщения, щелкните кнопку Сведения о состоянии принтера
(View Printer Status) на вкладке Обслуживание (Maintenance) и запустите монитор состояния
Canon IJ.
Затем щелкните элемент Печать на конвертах (Envelope Printing) в разделе Отображать
справочное сообщение (Display Guide Message) меню Параметры (Option) для активации
этого параметра.
Примечание.
• Если настройки бумаги в драйвере принтера отличаются от информации, зарегистрированной на
принтере, может возникнуть ошибка. Инструкции на случай возникновения ошибок см. в разделе
«Настройка бумаги для печати».
Сведения о загруженной в кассету бумаге и о регистрации на принтере данных см. в следующих
разделах:
•Параметры бумаги в драйвере принтера и в принтере (тип носителя)
•Параметры бумаги в драйвере принтера и в принтере (размер бумаги)
489

Печать на открытках
В этом разделе рассматривается процедура печати открытки.
1. Загрузите открытку в принтер
2. Откройте окно настройки драйвера принтера.
3. Выберите общеиспользуемые параметры
Откройте вкладку Быстрая установка (Quick Setup), для параметра Общеиспользуемые
параметры (Commonly Used Settings) выберите Стандартные (Standard).
4. Выберите тип носителя.
Для параметра Тип носителя (Media Type) выберите Ink Jet Hagaki (A), Ink Jet Hagaki, Hagaki K
(A), Hagaki K, Hagaki (A) или Hagaki.
Внимание!
• Принтер не может печатать на открытках, содержащих фотографии или наклейки.
• При использовании функции автоматической двухсторонней печати для печати открытки
сначала печатайте сторону адреса, а затем сторону сообщения.
• При последовательной печати на каждой стороне открытки печать будет более четкой, если
первой печатается сторона сообщения, а затем сторона адреса.
• Параметры бумаги в драйвере принтера отличаются в зависимости от того, где
выполняется печать — на стороне адреса или на стороне сообщения. Сведения о
загруженной в кассету бумаге, регистрируемые в драйвере принтера и на принтере, см. в
следующих разделах:
•Параметры бумаги в драйвере принтера и в принтере (тип носителя)
•Параметры бумаги в драйвере принтера и в принтере (размер бумаги)
• При использовании функции автоматической двусторонней печати зарегистрируйте
информацию о бумаге для стороны листа, которая будет напечатана первой.
5. Выберите размер бумаги.
Для параметра Размер бумаги (Printer Paper Size) выберите Hagaki 100x148 мм (Hagaki
100x148mm) или Hagaki 2 200x148 мм (Hagaki 2 200x148mm).
Внимание!
•Открытки с оплаченным ответом могут использоваться только в том случае, если печать
выполняется с компьютера.
•При печати открытки с оплаченным ответом всегда устанавливайте для размера бумаги
значение Hagaki 2 200x148 мм (Hagaki 2 200x148mm) в прикладной программе или в
драйвере принтера.
•Не сгибайте открытку с оплаченным ответом. При формировании сгиба принтер не сможет
правильно подать открытку, что может привести к смещению линий или замятию бумаги.
•Автоматическая двухсторонняя печать и печать без полей не может использоваться на
открытках с оплаченным ответом.
6. Установите ориентацию печати
490

Для горизонтальной печати адреса установите для параметра Ориентация (Orientation)
значение Альбомная (Landscape).
7. Выберите качество печати.
Для параметра Качество печати (Print Quality) выберите Высокое (High) или Стандарт
(Standard) в соответствии с целью печати.
8. Завершите настройку.
Щелкните OK.
При выполнении печати дата будет печататься на открытке.
Внимание!
• При выполнении печати открытки отображается справочное сообщение.
При появлении справочного сообщения выберите Больше не показывать это сообщение (Do
not show this message again), если не нужно отображать справочные сообщения.
Для повторного отображения справочных сообщений откройте вкладку Обслуживание
(Maintenance) и щелкните Сведения о состоянии принтера (View Printer Status), чтобы
запустить монитор состояния Canon IJ.
В меню Параметры (Option) выберите Отображать справочное сообщение (Display Guide
Message) и щелкните Печать Hagaki (Hagaki Printing), чтобы включить параметр.
• При печати на носителе, отличном от открытки, загрузите носитель в соответствии с методом
использования этого носителя и щелкните Начало печати (Start Printing).
491

Просмотр на экране подготовленного к печати материала
Если используется драйвер принтера XPS, замените значение «CanonПредварительный просмотр
IJ» на «CanonПредварительный просмотр IJ XPS» при чтении этих сведений.
Имеется возможность просмотреть на экране подготовленный к печати материал.
Просмотр подготовленного к печати материала производится следующим образом:
Задать результаты печати можно также на вкладке Быстрая установка (Quick Setup).
1. Откройте окно настройки драйвера принтера.
2. Выполните предварительный просмотр.
Установите на вкладке Главная (Main) флажок Предварительный просмотр (Preview before
printing).
3. Завершите настройку.
Щелкните OK.
При выполнении печати откроется предварительный просмотр Canon IJ и отобразятся результаты
печати.
Внимание!
• На вкладке Настройка цветов (Color Adjustment) диалогового окна Настройка цветов
вручную (Manual Color Adjustment) представлена функция Напечатать образец настройки
цветов (Print a pattern for color adjustment). Если этот флажок установлен, кнопка
Предварительный просмотр (Preview before printing) отображается серым цветом и
недоступна.
Связанные разделы
Предварительный просмотр в Canon IJ
492

Настройка размера бумаги (специальный размер бумаги)
Если в списке Размер стр. (Page Size) нет нужного размера, можно задать высоту и ширину бумаги.
Такой размер бумаги называется «специальным».
Ниже описана процедура указания специального размера бумаги:
Задать специальный размер бумаги можно также в списке Размер бумаги (Printer Paper Size)
вкладки Быстрая установка (Quick Setup).
1. Откройте окно настройки драйвера принтера.
2. Выберите размер бумаги.
Выберите значение Специальный... (Custom...) для параметра Размер стр. (Page Size) на
вкладке Страница (Page Setup).
Откроется диалоговое окно Специальный размер бумаги (Custom Paper Size).
3. Задайте специальный размера бумаги.
Выберите значение Единицы (Units) и введите значения Ширина (Width) и Высота (Height) для
используемой бумаги. Затем нажмите кнопку OK.
4. Завершите настройку.
Щелкните OK на вкладке Страница (Page Setup).
При выполнении печати данные будут напечатаны в соответствии с указанным размером бумаги.
493

Внимание!
• Если в прикладной программе, в которой был создан документ, есть функция, позволяющая
указать размер бумаги по вертикали и по горизонтали, задайте эти значения с помощью
прикладной программы. Если в приложении, в котором был создан документ, нет таких функций
или если документ печатается неправильно, выполните описанные выше действия в драйвере
принтера для выбора этих значений.
• Печать может быть запрещена в зависимости от размера носителя, определенного
пользователем.
Информацию о размерах носителей, определенных пользователем, см. в разделе «Подходящие
типы носителей».
Примечание.
• Если настройки бумаги в драйвере принтера отличаются от информации, зарегистрированной на
принтере, может возникнуть ошибка. Инструкции на случай возникновения ошибок см. в разделе
«Параметры бумаги».
Сведения о загруженной в кассету бумаге и о регистрации на принтере данных см. в следующих
разделах:
•Параметры бумаги в драйвере принтера и в принтере (тип носителя)
•Параметры бумаги в драйвере принтера и в принтере (размер бумаги)
494

Редактирование документа для печати или повторная печать
из журнала печати
Данная функция недоступна при использовании стандартного драйвера принтера IJ.
В окне предварительного просмотра Canon IJ XPS можно редактировать документ для печати или
загрузить журнал печати документа, чтобы распечатать его.
Для использования предварительного просмотра Canon IJ XPS выполните указанные ниже действия:
Печать (Print)
Объединить документы (Combine Documents)
Удалить документ (Delete Document)
Сброс документов (Reset Documents)
Просмотр эскизов (View Thumbnails)
Переместить документ
Отменить (Undo)
Переместить страницу
Удалить страницу (Delete Page)
Примечание.
• Щелкнув Просмотр эскизов (View Thumbnails), можно вывести на экран или скрыть эскизы
документов печати, выбранные в списке Имя документа (Document Name).
• Если щелкнуть пункт Отменить (Undo), только что внесенные изменения будут отменены.
495

Редактирование и печать документа
При печати нескольких документов или страниц можно объединять документы, изменять
последовательности печати документов или страниц, а также удалять документы или страницы.
1. Откройте окно настройки драйвера принтера.
2. Выполните предварительный просмотр.
Установите на вкладке Главная (Main) флажок Предварительный просмотр (Preview before
printing).
3. Завершите настройку.
Щелкните OK.
Запустится функция предварительного просмотра Canon IJ XPS, и перед началом печати на
экран будет выведен результат печати.
4. Редактирование документов и страниц для печати
• Объединение документов для печати
Можно объединить несколько документов для печати, чтобы создать единый документ.
Объединением документов для печати можно избежать загрузки чистых страниц при
выполнении двусторонней печати или печати разметки страницы.
Из списка Имя документа (Document Name) выберите документы, которые нужно
объединить. В меню Правка (Edit) выберите пункт Объединить документы (Combine
Documents) в разделе Документы (Documents), чтобы объединить документы в
перечисленной последовательности.
Чтобы выбрать несколько документов для печати, удерживайте клавишу Ctrl и щелкните
документы, которые нужно объединить, или удерживайте клавишу Shift и нажмите
верхнюю или нижнюю клавишу со стрелкой. Можно также щелкнуть в пустой области
списка документов и перетащить указатель мыши, чтобы выбрать несколько документов.
При объединении документы, выбранные перед объединением, удаляются из списка, а
объединенные документы добавляются в него.
• Изменение последовательности документов или страниц для печати
◦Чтобы изменить последовательность документов для печати, перейдите к списку Имя
документа (Document Name) и выберите документ для печати, который нужно
переместить. Затем в меню Правка (Edit) выберите пункт Переместить документ
(Move Document) в разделе Документы (Documents) и выберите соответствующий
элемент. Можно также перетащить документ в списке, чтобы изменить его очередь
печати.
◦Чтобы изменить последовательность страниц для печати, выберите пункт Просмотр
эскизов (View Thumbnails) в меню Параметры (Option) и выберите страницу для
печати, которую нужно переместить. Затем в меню Правка (Edit) выберите пункт
Переместить страницу (Move Page) в разделе Страницы (Pages) и выберите
соответствующий элемент. Можно также перетащить страницу в списке, чтобы
изменить ее очередь печати.
•Удаление документов и страниц для печати
◦Чтобы удалить документ для печати, выберите целевой документ из списка Имя
документа (Document Name), а затем в меню Правка (Edit) последовательно
выберите пункты Документы (Documents) и Удалить документ (Delete Document).
496

◦ Чтобы удалить страницу для печати, выберите пункт Просмотр эскизов (View
Thumbnails) в меню Параметры (Option) и выберите страницу для печати, которую
нужно удалить. Затем в меню Правка (Edit) выберите пункт Удалить страницу
(Delete Page) в разделе Страницы (Pages).
•Восстановление страницы для печати
Можно восстановить страницы, удаленные с помощью функции Удалить страницу
(Delete Page).
Чтобы восстановить страницы, установите флажок Просмотреть удаленные страницы
(View Deleted Pages) в меню Параметры (Option), а затем среди отображенных страниц-
эскизов выберите страницы, которые необходимо восстановить. Затем в меню Правка
(Edit) выберите пункт Страницы (Pages), а затем — Восстановить страницу (Restore
Page).
После редактирования документов или страниц для печати при необходимости можно изменить
параметры печати на вкладках Информация о странице (Page Information), Макет (Layout) и
Настройка цветов вручную (Manual Color Adjustment).
Внимание!
•Чтобы отобразить несколько документов в списке, откройте предварительный просмотр и
выполните печать еще раз.
• Чтобы вернуть документы для печати в их исходное состояние, до редактирования в окне
предварительного просмотра, в меню Правка (Edit) выберите пункт Сброс документов
(Reset Documents) в разделе Документы (Documents).
• Если для документов, которые нужно объединить, установлены различные параметры
печати, может появиться сообщение.
Ознакомьтесь с содержанием отображаемого сообщения перед объединением
документов.
•Если выходные размеры бумаги для документов, которые нужно объединить, отличаются
и будет выполнена двусторонняя печать или печать макета страницы, принтер может не
выводить ожидаемые результаты печати для определенных страниц для печати.
Проверьте окно предварительного просмотра до начала печати.
• В зависимости от параметров печати документа для печати некоторые функции могут
быть недоступны в предварительном просмотре Canon IJ XPS.
Примечание.
•Можно изменить Имя документа (Document Name) на любое имя.
5. Выполнение печати
Щелкните Печать (Print).
При печати принтер будет использовать указанные параметры для печати данных.
Повторная печать из журнала печати
Если выбрать пункт Сохранить журнал печати (Save Print History) в меню Файл (File) для
активации параметра, документ, печатаемый из предварительного просмотра, будет сохранен, и
будет получена возможность повторно напечатать документ с такими же параметрами.
1. Отображение журнала печати
497

Откройте окно настройки драйвера принтера. Затем на вкладке Обслуживание (Maintenance)
выберите Просмотр журнала печати (View Print History).
В окне предварительного просмотра отобразится сохраненный документ для печати.
Внимание!
• Чтобы ограничить количество регистрационных записей в журнале печати, выберите
пункт Макс. число записей журнала (History Entry Limit) в меню Файл (File).
• Если ограничение на количество регистрационных записей будет превышено,
регистрационные записи в журнале печати будут удалены, начиная с наиболее старой.
2. Выбор документа для печати
Из списка Имя документа (Document Name) выберите документ, который нужно напечатать.
3. Выполнение печати
Щелкните Печать (Print).
Связанные разделы
Просмотр на экране подготовленного к печати материала
498

Изменение качества печати и коррекция графических данных
Установка уровня «Качество печати» (Другое)
Печать цветного документа в черно-белом варианте
Настройка тона
Указание режима корректировки цвета
Оптимальная фотопечать графических данных
Настройка цветов с помощью драйвера принтера
Печать с использованием ICC-профилей
Интерпретация профиля ICC
Настройка цветового баланса
Настройка баланса цветов с использованием примерных образцов
(драйвер принтера)
Настройка яркости
Настройка интенсивности
Настройка контрастности
Настройка интенсивности/контраста с использованием примерных
образцов (драйвер принтера)
499

Установка уровня «Качество печати» (Другое)
Уровень качества печати можно установить в разделе Другое (Custom).
Порядок действий для выбора уровня качества печати описан ниже:
1. Откройте окно настройки драйвера принтера.
2. Выберите качество печати.
На вкладке Главная (Main) выберите значение Другое (Custom) для параметра Качество
печати (Print Quality) и нажмите кнопку Задать... (Set...).
Откроется диалоговое окно Другое (Custom).
3. Установите уровень качества печати.
Перетащите ползунок, чтобы выбрать уровень качества печати, и щелкните OK.
4. Завершите настройку.
Щелкните OK на вкладке Главная (Main).
При печати данные изображения будут печататься с выбранным качеством.
Внимание!
• Некоторые уровни качества печати могут быть недоступны для выбора — это зависит от
значения параметра Тип носителя (Media Type).
500

Печать цветного документа в черно-белом варианте
Процедура печати цветного документа в черно-белом варианте описана ниже:
Можно также задать печать в оттенках серого в настройках Дополнительные функции (Additional
Features) закладки Быстрая установка (Quick Setup).
1. Откройте окно настройки драйвера принтера.
2. Выберите «Оттенки серого».
Установите флажок Оттенки серого (Grayscale Printing) на вкладке Главная (Main).
3. Завершите настройку.
Щелкните OK.
При выполнении печати данные документа преобразуются в оттенки серого. Это позволяет
напечатать цветной документ в черно-белом варианте.
Внимание!
• Когда флажок Оттенки серого (Grayscale Printing) установлен, принтер обрабатывает
графические данные как sRGB-данные. В этом случае цвета напечатанного документа могут
отличаться от цветов исходного изображения.
При использовании функции печати в оттенках серого для печати данных Adobe RGB
преобразуйте эти данные в sRGB-данные с помощью прикладной программы.
502

Настройка тона
При печати черно-белых фотографий можно использовать холодные цвета для создания холодных
оттенков и теплые цвета для создания теплых оттенков.
Выбрано Холод (Cool) Выбрано значение «Стандарт» Выбрано Тепло (Warm)
Настройка тона осуществляется следующим образом:
1. Откройте окно настройки драйвера принтера.
2. Выберите тип носителя.
Для параметра Тип носителя (Media Type) на вкладке Главная (Main) выберите Photo Paper
Plus Glossy II, Photo Paper Pro Platinum, Photo Paper Pro Luster, Photo Paper Plus Semi-gloss
или Другая бумага Fine Art (Other Fine Art Paper).
3. Выберите «Оттенки серого».
Установите флажок Оттенки серого (Grayscale Printing).
4. Выберите настройку цветов вручную
Выберите значение Вручную (Manual) для параметра Цвет/интенсивность (Color/Intensity) и
нажмите кнопку Задать... (Set...).
Откроется диалоговое окно Настройка цветов вручную (Manual Color Adjustment).
504

5. Выполните настройку монохромных тонов
Перемещение регулятора Тон (Tone) вправо увеличивает теплоту тона (теплые тона), а
перемещение регулятора влево ее понижает (холодные тона).
Можно также непосредственно ввести значение, определяющее положение регулятора. Введите
значение в диапазоне от –50 до 50.
После настройки тонов нажмите кнопку OK.
6. Завершите настройку.
Щелкните OK на вкладке Главная (Main).
При выполнении печати данные цветного документа преобразуются в оттенки серого с помощью
настраиваемых тонов. Это позволяет напечатать цветной документ в черно-белом варианте.
См. также
Печать цветного документа в черно-белом варианте
Настройка яркости
Настройка интенсивности
Настройка контрастности
505

Указание режима корректировки цвета
С помощью функции Корректировка цвета задается метод настройки цветов, соответствующий типу
печатаемого документа.
Как правило, драйвер принтера использует для настройки цветов режим Canon для цифровой
фотопечати. При этом для печати данных используются оттенки цветов, которые предпочитает
большинство людей. Этот способ подходит для печати sRGB-данных.
Чтобы выполнить печать с использованием цветового пространства графических данных (sRGB),
выберите значение ICM (Сопоставление профиля ICC (ICC Profile Matching)). Чтобы использовать
приложение для указания ICC-профиля печати, выберите вариант Нет (None).
Порядок действий для настройки параметра Корректировка цвета описан ниже:
Задать корректировку цвета можно на вкладке Быстрая установка (Quick Setup) выбирая
Фотопечать (Photo Printing) в Общеиспользуемые параметры (Commonly Used Settings), а
затем выбирая Настройка цвета/интенсивности вручную (Color/Intensity Manual Adjustment) в
Дополнительные функции (Additional Features).
1. Откройте окно настройки драйвера принтера.
2. Выберите настройку цветов вручную
На вкладке Главная (Main) выберите значение Вручную (Manual) для параметра Цвет/
интенсивность (Color/Intensity) и нажмите кнопку Задать... (Set...).
Откроется диалоговое окно Настройка цветов вручную (Manual Color Adjustment).
3. Выберите корректировку цвета.
Перейдите на вкладку Согласование (Matching), выберите настройку Корректировка цвета
(Color Correction), соответствующую целям печати, и нажмите кнопку OK.
506

Сопоставление драйвера (Driver Matching)
Используя режим Canon для цифровой фотопечати (Canon Digital Photo Color), можно
печатать sRGB-данные с применением оттенков цветов, которые предпочитает большинство
людей.
ICM (Сопоставление профиля ICC (ICC Profile Matching))
Настройка цветов с помощью профиля ICC при выполнении печати.
Укажите профиль ввода или метод рендеринга, который нужно использовать.
Нет (None)
Корректировка цветов средствами драйвера принтера не выполняется. Выберите это
значение, если для печати в приложении указывается отдельно созданный ICC-профиль
печати или ICC-профиль печати для специальной бумаги Canon.
4. Завершите настройку.
Щелкните OK на вкладке Главная (Main).
При печати данные документа будут напечатаны с использованием указанного способа
корректировки цвета.
Внимание!
• Если функция ICM в приложении отключена, значение ICM для параметра Корректировка цвета
(Color Correction) заблокировано и, возможно, принтер не сможет должным образом
распечатать изображение.
• Если флажок Оттенки серого (Grayscale Printing) установлен на вкладке Главная (Main),
параметр Корректировка цвета (Color Correction) затеняется и становится недоступен.
См. также
Оптимальная фотопечать графических данных
Настройка цветов с помощью драйвера принтера
Печать с использованием ICC-профилей
Интерпретация профиля ICC
507

Оптимальная фотопечать графических данных
Когда мы печатаем изображения, снятые цифровыми камерами, иногда нам кажется, что оттенки при
выводе на печать отличаются от тех, которые мы видим на исходном изображении или на экране
монитора.
Чтобы результат печати в наибольшей степени соответствовал желаемому по оттенкам, необходимо
выбрать способ печати, который лучше всего подходит для используемой прикладной программы
или поставленной вами цели.
Настройка цветов
Различные устройства, например цифровые камеры, сканеры, мониторы и принтеры,
воспроизводят цвета различными методами. Настройка (согласование) цветов представляет собой
способ представления зависимых от устройств цветов в виде общего цветового пространства.
В операционную систему Windows встроена система настройки цветов, которая называется ICM.
sRGB — одно из общепринятых и наиболее часто используемых цветовых пространств.
ICC-профили преобразуют зависимые от устройств цвета в общее цветовое пространство.
Используя ICC-профиль и выполнив настройку цветов, можно очертить цветовое пространство
графических данных в пределах той области воспроизведения цветов, которая доступна для
данного принтера.
Выбор метода печати, соответствующего графическим данным
Рекомендуемый способ печати зависит от цветового пространства (sRGB) графических данных или
используемой прикладной программы.
Существуют два типовых способа печати.
Проверьте, какое цветовое пространство (sRGB) графических данных и какая прикладная
программа используются, затем выберите подходящий способ печати.
Настройка цветов с помощью драйвера принтера
Описывает процедуру печати sRGB-данных при помощи функции корректировки цвета
драйвера принтера.
• Печать с использованием цветов Canon для цифровой фотопечати
Принтер печатает данные, используя цветовые оттенки, которые предпочитают
большинство людей, добиваясь высокой контрастности и ощущения трехмерного
пространства, сохраняя при этом цвета исходного изображения.
• Для печати напрямую с изменениями и исправлениями используют прикладные программы
При печати данных принтер воспроизводит едва уловимые переходы от света к тени,
оставляя самые темные и самые светлые области без изменений.
При печати данных принтер использует результаты тонкой настройки, такие как настройки
яркости, сделанные при помощи прикладной программы.
Печать с использованием ICC-профилей
Описание процедуры печати с эффективным использованием цветового пространства sRGB.
Можно печатать с использованием общего цветового пространства, настроив прикладную
программу и драйвер принтера, чтобы управление цветом соответствовало входному ICC-
профилю изображения.
Метода настройки драйвера принтера может различаться в зависимости от используемой для
печати прикладной программы.
508

Настройка цветов с помощью драйвера принтера
Можно задать функцию цветовой коррекции в драйвере принтера, чтобы печатать sRGB-
изображения с применением оттенков, которые предпочитает большинство людей, используя режим
Canon для цифровой фотопечати (Canon Digital Photo Color).
Когда печать выполняется из приложения, которое позволяет распознавать ICC-профили и указывать
их, используйте ICC-профиль печати в прикладной программе и выберите настройки управления
цветом.
Порядок действий для настройки цветов с помощью драйвера принтера описан ниже:
1. Откройте окно настройки драйвера принтера.
2. Выберите настройку цветов вручную
На вкладке Главная (Main) выберите значение Вручную (Manual) для параметра Цвет/
интенсивность (Color/Intensity) и нажмите кнопку Задать... (Set...).
Откроется диалоговое окно Настройка цветов вручную (Manual Color Adjustment).
3. Выберите корректировку цвета.
Перейдите на вкладку Согласование (Matching) и выберите значение Сопоставление драйвера
(Driver Matching) для параметра Корректировка цвета (Color Correction).
4. Выполните настройку других пунктов.
При необходимости перейдите на вкладку Настройка цветов (Color Adjustment) и настройте
баланс цветов (Голубой (Cyan), Малиновый (Magenta), Желтый (Yellow)), а также задайте
параметры Яркость (Brightness), Интенсивность (Intensity) и Контрастность (Contrast), после
чего нажмите кнопку OK.
5. Завершите настройку.
Щелкните OK на вкладке Главная (Main).
При выполнении печати драйвер принтера применит заданную настройку цветов.
510

Печать с использованием ICC-профилей
Если для графических данных указан входной ICC-профиль, то при печати можно эффективно
использовать цветовое пространство (sRGB) этих данных.
Порядок действий по настройке драйвера принтера меняется в зависимости от используемой для
печати прикладной программы.
Укажите ICC-профиль из прикладной программы, которая позволяет
это делать, и распечатайте данные
Когда выполняется печать исправленного и отредактированного изображения из приложения
Adobe Photoshop, Canon Digital Photo Professional или другого программного обеспечения, которое
позволяет указать входной ICC-профиль и ICC-профиль печати, можно печатать изображения,
эффективно используя цветовое пространство входного ICC-профиля, указанного в данных
изображения.
Чтобы использовать данный метод печати, пользуйтесь приложением, чтобы выбрать настройки
управления цветом и указать входной ICC-профиль и ICC-профиль печати в данных изображения.
Даже если используется ICC-профиль печати, созданный для определенного вида бумаги Canon,
убедитесь, что в приложении выбраны нужные элементы управления цветом.
Более подробные инструкции см. в руководстве пользователя используемой прикладной
программы.
1. Откройте окно настройки драйвера принтера.
2. Выберите настройку цветов вручную
На вкладке Главная (Main) выберите значение Вручную (Manual) для параметра Цвет/
интенсивность (Color/Intensity) и нажмите кнопку Задать... (Set...).
Откроется диалоговое окно Настройка цветов вручную (Manual Color Adjustment).
3. Выберите корректировку цвета.
Перейдите на вкладку Согласование (Matching) и выберите Нет (None) для параметра
Корректировка цвета (Color Correction).
512

4. Выполните настройку других пунктов.
При необходимости перейдите на вкладку Настройка цветов (Color Adjustment) и настройте
баланс цветов (Голубой (Cyan), Малиновый (Magenta), Желтый (Yellow)), а также задайте
параметры Яркость (Brightness), Интенсивность (Intensity) и Контрастность (Contrast),
после чего нажмите кнопку OK.
5. Завершите настройку.
Щелкните OK на вкладке Главная (Main).
При выполнении печати принтер будет использовать цветовое пространство графических
данных.
Перед печатью задайте ICC-профиль с помощью драйвера принтера
Когда печать выполняется из приложения, которое не позволяет идентифицировать ICC-профили и
указывать их, принтер печатает с использованием цветового пространства, указанном во входном
ICC-профиле (sRGB), содержащемся в данных.
1. Откройте окно настройки драйвера принтера.
2. Выберите настройку цветов вручную
На вкладке Главная (Main) выберите значение Вручную (Manual) для параметра Цвет/
интенсивность (Color/Intensity) и нажмите кнопку Задать... (Set...).
Откроется диалоговое окно Настройка цветов вручную (Manual Color Adjustment).
3. Выберите корректировку цвета.
Перейдите на вкладку Согласование (Matching) и выберите значение ICM (Сопоставление
профиля ICC (ICC Profile Matching)) для параметра Корректировка цвета (Color Correction).
513

4. Для параметра Профиль ввода (Input Profile) выберите значение Стандарт
(Standard).
Внимание!
• Если профиль ввода указывается приложением, настройка профиля ввода в драйвере
принтера становится недействительной.
5. Выберите метод рендеринга.
Выберите метод настройки цветов в Метод рендеринга (Rendering Intent).
•Насыщенность (Saturation)
Данный метод воспроизводит изображения еще более реалистично, чем метод
Перцепционный (Perceptual).
•Перцепционный (Perceptual)
Этот метод воспроизводит изображения, фокусируясь на цветовых тонах, которым отдает
предпочтение большинство людей. Выберите данный метод для печати фотографий.
•Относительный колориметрический (Relative Colorimetric)
Когда изображение преобразуется в цветовое пространство принтера, этот метод
конвертирует изображение таким образом, что воспроизводимые цвета становятся
максимально приближены к общей цветовой области. Выберите данный метод для печати
изображения с цветовыми данными, близкими к оригинальной цветовой палитре.
Белые участки остаются белыми как бумага, на которой выполняется печать (цвет фона).
•Абсолютный колориметрический (Absolute Colorimetric)
В этом методе для преобразования данных изображений используются определения
белых участков во входных и выходных ICC-профилях.
Несмотря на изменение цвета и цветового баланса белых пятен можно не получить
необходимых итоговых результатов из-за сочетания профилей.
Внимание!
•В зависимости от типа носителя можно получить одинаковые результаты печати, даже
при изменении настройки Метод рендеринга (Rendering Intent).
514

• При работе в операционных системах Windows XP SP2 или Windows XP SP3 данная
функция недоступна.
6. Выполните настройку других пунктов.
При необходимости перейдите на вкладку Настройка цветов (Color Adjustment) и задайте
параметры Голубой (Cyan), Малиновый (Magenta), Желтый (Yellow), Яркость (Brightness),
Интенсивность (Intensity) и Контрастность (Contrast), после чего щелкните OK.
7. Завершите настройку.
Щелкните OK на вкладке Главная (Main).
При выполнении печати принтер будет использовать цветовое пространство графических
данных.
См. также
Установка уровня «Качество печати» (Другое)
Указание режима корректировки цвета
Настройка цветового баланса
Настройка яркости
Настройка интенсивности
Настройка контрастности
515

Интерпретация профиля ICC
При необходимости указания профиля принтера выберите профиль ICC для бумаги, на которой
будет производиться печать.
Профили ICC, установленные для данного принтера, выглядят следующим образом.
• (1) название модели принтера.
• (2) тип носителя. Данная запись относится к следующему типу носителя:
◦ GL: Фотобумага для печати Plus Glossy II
◦ PT: Photo Paper Pro Platinum
◦ SG/LU: Photo Paper Plus Semi-gloss / Photo Paper Pro Luster
◦ MP: Matte Photo Paper
◦ Other Fine Art Paper: другая бумага Fine Art
• (3) качество печати.
Качество печати делится на 5 уровней — от высокой скорости до высокого качества. По мере
уменьшения номера качество печати возрастает. Данное значение соответствует положению на
ползунке в диалоговом окне Другое (Custom) драйвера принтера.
516

Настройка цветового баланса
Во время печати можно настроить оттенки цветов.
Поскольку эта функция настраивает цветовой баланс путем изменения соотношения чернил для
каждого цвета, она меняет общий цветовой баланс документа. Если нужно значительно изменить
баланс цветов, используйте прикладную программу. Используйте драйвер принтера только для
незначительного изменения баланса цвета.
В следующем примере показана ситуация, когда цветовой баланс используется для усиления
голубого и ослабления желтого, то есть в целом цвета становятся более однотипными.
Без настройки Выполните настройку цветового баланса
Настройка цветового баланса осуществляется следующим образом:
Задать цветовой баланс можно на вкладке Быстрая установка (Quick Setup) выбирая Фотопечать
(Photo Printing) в Общеиспользуемые параметры (Commonly Used Settings), а затем выбирая
Настройка цвета/интенсивности вручную (Color/Intensity Manual Adjustment) в
Дополнительные функции (Additional Features).
1. Откройте окно настройки драйвера принтера.
2. Выберите настройку цветов вручную
На вкладке Главная (Main) выберите значение Вручную (Manual) для параметра Цвет/
интенсивность (Color/Intensity) и нажмите кнопку Задать... (Set...).
517

Откроется диалоговое окно Настройка цветов вручную (Manual Color Adjustment).
3. Выполните настройку цветового баланса
Для следующих цветов имеются отдельные регуляторы: Голубой (Cyan), Малиновый (Magenta)
и Желтый (Yellow). Каждый цвет становится интенсивнее при перемещении соответствующего
регулятора вправо. Если переместить соответствующий регулятор влево, интенсивность цвета
уменьшится. Например, если голубой цвет становится слабее, красный выделяется сильнее.
Можно также непосредственно ввести значение, определяющее положение регулятора. Введите
значение в диапазоне от –50 до 50. Текущие параметры отображаются в окне просмотра настроек
в левой части окна драйвера принтера.
После настройки каждого цвета нажмите кнопку OK.
4. Завершите настройку.
Щелкните OK на вкладке Главная (Main).
При выполнении печати документ будет напечатан в соответствии с настройкой цветового
баланса.
Внимание!
• Если на вкладке Главная (Main) установлен флажок Оттенки серого (Grayscale Printing),
баланс цвета (Голубой (Cyan), Малиновый (Magenta), Желтый (Yellow)) заблокирован и
недоступен.
См. также
Установка уровня «Качество печати» (Другое)
Указание режима корректировки цвета
Настройка баланса цветов с использованием примерных образцов (драйвер принтера)
Настройка яркости
Настройка интенсивности
Настройка контрастности
Настройка интенсивности/контраста с использованием примерных образцов (драйвер принтера)
518

Настройка баланса цветов с использованием примерных
образцов (драйвер принтера)
Можно просмотреть результаты печати образца и настроить баланс цветов.
Если изменить баланс цветов или интенсивность/контрастность документа, с помощью функции
печати образца результаты настройки будут напечатаны в списке вместе со значениями настройки.
Ниже описывается процедура настройки баланса цветов с одновременным просмотром образца.
1. Откройте окно настройки драйвера принтера.
2. Выберите настройку цветов вручную
На вкладке Главная (Main) выберите значение Вручную (Manual) для параметра Цвет/
интенсивность (Color/Intensity) и нажмите кнопку Задать... (Set...).
Откроется диалоговое окно Настройка цветов вручную (Manual Color Adjustment).
3. Выбор печати образца
На вкладке Настройка цветов (Color Adjustment) установите флажок Напечатать образец
настройки цветов (Print a pattern for color adjustment) и щелкните Параметры печати
образца... (Pattern Print preferences...).
519

4. Установка печати образца
Когда откроется диалоговое окно Печать образца (Pattern Print), укажите следующие
параметры, а затем нажмите кнопку OK.
Параметры для настройки (Parameters to Adjust)
Выберите Голубой/Малиновый/Желтый (Cyan/Magenta/Yellow).
Внимание!
•Когда на вкладке Главная (Main) установлен флажок Оттенки серого (Grayscale
Printing), параметры Голубой/Малиновый/Желтый (Cyan/Magenta/Yellow) затеняются
и становятся недоступны.
Размер бумаги (Printer Paper Size)
Выберите размер бумаги, который будет использоваться при печати образца.
Примечание.
•В зависимости от размера бумаги, выбранного на вкладке Страница (Page Setup), могут
быть недоступные для выбора размеры.
Число экземпляров образца (Amount of Pattern Instances)
Выберите Самый крупный (Largest), Крупный (Large) или Мелкий (Small), чтобы задать
количество печатаемых образцов.
Примечание.
•Значения Самый крупный (Largest) и Крупный (Large) нельзя выбрать, если
установлены определенные размеры бумаги или выходные размеры бумаги.
520

Вариация цвета между экземплярами (Color Variation Between Instances)
Задайте объем изменения цвета между соседними образцами.
Примечание.
•При выборе значения Значительное (Large) размер приблизительно вдвое больше, чем
при выборе значения Среднее (Medium), а при выборе значения Незначительное
(Small) — примерно вдвое меньше, чем при выборе значения Среднее (Medium).
5. Проверка результатов печати образца
На вкладке Настройка цветов (Color Adjustment) выберите OK, чтобы закрыть диалоговое окно
Настройка цветов вручную (Manual Color Adjustment).
На вкладке Главная (Main) выберите OK, а затем выполните печать. После этого на принтере
будет распечатан образец, на котором задается центральное значение баланса цветов.
6. Настройка баланса цветов
Просмотрите результаты печати и выберите лучшее изображение. Затем введите показатели
баланса цветов, указанные в нижней части данного изображения, в поля Голубой (Cyan),
Малиновый (Magenta) и Желтый (Yellow) на вкладке Настройка цветов (Color Adjustment).
Снимите флажок Напечатать образец настройки цветов (Print a pattern for color adjustment) и
нажмите кнопку OK.
521

Примечание.
• Задать цветовой баланс можно на вкладке Быстрая установка (Quick Setup) выбирая
Фотопечать (Photo Printing) в Общеиспользуемые параметры (Commonly Used
Settings), а затем выбирая Настройка цвета/интенсивности вручную (Color/Intensity
Manual Adjustment) в Дополнительные функции (Additional Features).
7. Завершите настройку.
Щелкните OK на вкладке Главная (Main).
Затем при печати документ будет напечатан в соответствии с балансом цветов, настроенным с
помощью функции печати образца.
Внимание!
• Когда на вкладке Настройка цветов (Color Adjustment) установлен флажок Напечатать
образец настройки цветов (Print a pattern for color adjustment), следующие параметры
затеняются и становятся недоступны для задания.
•Предварительный просмотр (Preview before printing) на вкладке Главная (Main)
•Сторона переплета (Stapling Side) и Указание поля... (Specify Margin...) на вкладке
Страница (Page Setup) (если задана настройка Двухсторонняя печать (Duplex Printing),
можно установить только параметр Сторона переплета (Stapling Side))
• Образец можно напечатать только в том случае, если для параметра Макет страницы (Page
Layout) на вкладке Страница (Page Setup) установлено значение Норм. размер (Normal-size)
или Без полей (Borderless).
• Когда флажок Оттенки серого (Grayscale Printing) установлен на вкладке Главная (Main),
цвета Голубой (Cyan), Малиновый (Magenta) и Желтый (Yellow) затеняются и становятся
недоступны.
• В зависимости от приложения данная функция может быть недоступна.
См. также
Настройка цветового баланса
Настройка интенсивности
Настройка контрастности
522

Настройка яркости
Можно изменить общую яркость графических данных при печати.
Эта функция не меняет чистый белый или чистый черный цвет, но меняет яркость промежуточных
цветов.
В приведенном ниже примере показаны результаты печати при изменении значения яркости.
Выбрано значение Светлая (Light) Выбрано значение Обычн. (Normal) Выбрано значение Темная (Dark)
Настройка яркости осуществляется следующим образом:
Задать яркость можно на вкладке Быстрая установка (Quick Setup) выбирая Фотопечать (Photo
Printing) в Общеиспользуемые параметры (Commonly Used Settings), а затем выбирая
Настройка цвета/интенсивности вручную (Color/Intensity Manual Adjustment) в
Дополнительные функции (Additional Features).
1. Откройте окно настройки драйвера принтера.
2. Выберите настройку цветов вручную
На вкладке Главная (Main) выберите значение Вручную (Manual) для параметра Цвет/
интенсивность (Color/Intensity) и нажмите кнопку Задать... (Set...).
Откроется диалоговое окно Настройка цветов вручную (Manual Color Adjustment).
3. Укажите яркость.
524

Выберите значение Светлая (Light), Обычн. (Normal) или Темная (Dark) для параметра
Яркость (Brightness) и нажмите кнопку OK. Текущие параметры отображаются в окне просмотра
настроек в левой части окна драйвера принтера.
4. Завершите настройку.
Щелкните OK на вкладке Главная (Main).
Когда печать будет запущена, данные будут напечатаны с указанной яркостью.
См. также
Установка уровня «Качество печати» (Другое)
Указание режима корректировки цвета
Настройка цветового баланса
Настройка интенсивности
Настройка контрастности
525

Настройка интенсивности
Можно ослаблять (делать ярче) или усиливать (делать темнее) цвета всего изображения при печати.
На следующем примере показано напечатанное с повышенной интенсивностью изображение, в
котором все цвета стали более интенсивными.
Без настройки Более высокая интенсивность
Настройка интенсивности осуществляется следующим образом:
Задать интенсивность можно на вкладке Быстрая установка (Quick Setup) выбирая Фотопечать
(Photo Printing) в Общеиспользуемые параметры (Commonly Used Settings), а затем выбирая
Настройка цвета/интенсивности вручную (Color/Intensity Manual Adjustment) в
Дополнительные функции (Additional Features).
1. Откройте окно настройки драйвера принтера.
2. Выберите настройку цветов вручную
На вкладке Главная (Main) выберите значение Вручную (Manual) для параметра Цвет/
интенсивность (Color/Intensity) и нажмите кнопку Задать... (Set...).
Откроется диалоговое окно Настройка цветов вручную (Manual Color Adjustment).
3. Выполните настройку интенсивности.
Перемещение регулятора Интенсивность (Intensity) вправо делает цвета интенсивнее (темнее),
а перемещение регулятора влево делает цвета слабее (ярче).
Можно также непосредственно ввести значение, определяющее положение регулятора. Введите
526

значение в диапазоне от –50 до 50. Текущие параметры отображаются в окне просмотра настроек
в левой части окна драйвера принтера.
После настройки каждого цвета нажмите кнопку OK.
4. Завершите настройку.
Щелкните OK на вкладке Главная (Main).
При запуске печати графические данные будут напечатаны в соответствии с заданной
интенсивностью.
См. также
Установка уровня «Качество печати» (Другое)
Указание режима корректировки цвета
Настройка цветового баланса
Настройка баланса цветов с использованием примерных образцов (драйвер принтера)
Настройка яркости
Настройка контрастности
Настройка интенсивности/контраста с использованием примерных образцов (драйвер принтера)
527

Настройка контрастности
Во время печати можно настроить контрастность изображения.
Чтобы сделать различия между светлыми и темными частями изображений более заметными и
отчетливыми, увеличьте контрастность. И наоборот, чтобы сделать различия между светлыми и
темными частями изображений менее заметными и менее отчетливыми, уменьшите контрастность.
Без настройки Настройка контрастности.
Настройка контрастности осуществляется следующим образом:
Задать контраст можно на вкладке Быстрая установка (Quick Setup) выбирая Фотопечать (Photo
Printing) в Общеиспользуемые параметры (Commonly Used Settings), а затем выбирая
Настройка цвета/интенсивности вручную (Color/Intensity Manual Adjustment) в
Дополнительные функции (Additional Features).
1. Откройте окно настройки драйвера принтера.
2. Выберите настройку цветов вручную
На вкладке Главная (Main) выберите значение Вручную (Manual) для параметра Цвет/
интенсивность (Color/Intensity) и нажмите кнопку Задать... (Set...).
Откроется диалоговое окно Настройка цветов вручную (Manual Color Adjustment).
3. Настройка контрастности.
528

Перемещение регулятора Контрастность (Contrast) вправо повышает контрастность, а
перемещение этого регулятора влево понижает контрастность.
Можно также непосредственно ввести значение, определяющее положение регулятора. Введите
значение в диапазоне от –50 до 50. Текущие параметры отображаются в окне просмотра настроек
в левой части окна драйвера принтера.
После настройки каждого цвета нажмите кнопку OK.
4. Завершите настройку.
Щелкните OK на вкладке Главная (Main).
При запуске печати изображение будет напечатано в соответствии с заданной контрастностью.
См. также
Установка уровня «Качество печати» (Другое)
Указание режима корректировки цвета
Настройка цветового баланса
Настройка баланса цветов с использованием примерных образцов (драйвер принтера)
Настройка яркости
Настройка интенсивности
Настройка интенсивности/контраста с использованием примерных образцов (драйвер принтера)
529

Настройка интенсивности/контраста с использованием
примерных образцов (драйвер принтера)
Можно просмотреть результаты печати образца и настроить интенсивность/контраст.
Если изменить баланс цветов или интенсивность/контрастность документа, с помощью функции
печати образца результаты настройки будут напечатаны в списке вместе со значениями настройки.
Ниже описывается процедура настройки интенсивности/контраста с одновременным просмотром
образца.
1. Откройте окно настройки драйвера принтера.
2. Выберите настройку цветов вручную
На вкладке Главная (Main) выберите значение Вручную (Manual) для параметра Цвет/
интенсивность (Color/Intensity) и нажмите кнопку Задать... (Set...).
Откроется диалоговое окно Настройка цветов вручную (Manual Color Adjustment).
3. Выбор печати образца
На вкладке Настройка цветов (Color Adjustment) установите флажок Напечатать образец
настройки цветов (Print a pattern for color adjustment) и щелкните Параметры печати
образца... (Pattern Print preferences...).
530

4. Установка печати образца
Когда откроется диалоговое окно Печать образца (Pattern Print), укажите следующие
параметры, а затем нажмите кнопку OK.
Параметры для настройки (Parameters to Adjust)
Выберите Интенсивность/Контрастность (Intensity/Contrast).
Размер бумаги (Printer Paper Size)
Выберите размер бумаги, который будет использоваться при печати образца.
Примечание.
•В зависимости от размера бумаги, выбранного на вкладке Страница (Page Setup), могут
быть недоступные для выбора размеры.
Число экземпляров образца (Amount of Pattern Instances)
Выберите Самый крупный (Largest), Крупный (Large) или Мелкий (Small), чтобы задать
количество печатаемых образцов.
Примечание.
•Значения Самый крупный (Largest) и Крупный (Large) нельзя выбрать, если
установлены определенные размеры бумаги или выходные размеры бумаги.
Вариация цвета между экземплярами (Color Variation Between Instances)
Задайте объем изменения цвета между соседними образцами.
531

Примечание.
• При выборе значения Значительное (Large) размер приблизительно вдвое больше, чем
при выборе значения Среднее (Medium), а при выборе значения Незначительное
(Small) — примерно вдвое меньше, чем при выборе значения Среднее (Medium).
5. Проверка результатов печати образца
На вкладке Настройка цветов (Color Adjustment) выберите OK, чтобы закрыть диалоговое окно
Настройка цветов вручную (Manual Color Adjustment).
На вкладке Главная (Main) выберите OK, а затем выполните печать. После этого на принтере
будет распечатан образец, на котором задается центральное значение интенсивности/контраста.
6. Настройка интенсивности/контраста
Просмотрите результаты печати и выберите лучшее изображение. Затем введите показатели
интенсивности/контраста, указанные в нижней части данного изображения, в поля
Интенсивность (Intensity) и Контрастность (Contrast) на вкладке Настройка цветов (Color
Adjustment).
Снимите флажок Напечатать образец настройки цветов (Print a pattern for color adjustment) и
нажмите кнопку OK.
532

Примечание.
• Интенсивность/контраст можно также установить на вкладке Быстрая установка (Quick
Setup), последовательно выбрав пункты Фотопечать (Photo Printing) в разделе
Общеиспользуемые параметры (Commonly Used Settings) и Настройка цвета/
интенсивности вручную (Color/Intensity Manual Adjustment) в разделе
Дополнительные функции (Additional Features).
7. Завершите настройку.
Щелкните OK на вкладке Главная (Main).
Затем при печати документ будет напечатан в соответствии с интенсивностью/контрастом,
настроенными с помощью функции печати образца.
Внимание!
• Когда на вкладке Настройка цветов (Color Adjustment) установлен флажок Напечатать
образец настройки цветов (Print a pattern for color adjustment), следующие параметры
затеняются и становятся недоступны для задания.
•Предварительный просмотр (Preview before printing) на вкладке Главная (Main)
•Сторона переплета (Stapling Side) и Указание поля... (Specify Margin...) на вкладке
Страница (Page Setup) (если задана настройка Двухсторонняя печать (Duplex Printing),
можно установить только параметр Сторона переплета (Stapling Side))
• Образец можно напечатать только в том случае, если для параметра Макет страницы (Page
Layout) на вкладке Страница (Page Setup) установлено значение Норм. размер (Normal-size)
или Без полей (Borderless).
• В зависимости от приложения данная функция может быть недоступна.
См. также
Настройка цветового баланса
Настройка баланса цветов с использованием примерных образцов (драйвер принтера)
Настройка интенсивности
Настройка контрастности
533

Драйвер принтера Canon IJ
Драйвер принтера Canon IJ (далее именуемый «драйвер принтера») — это программное
обеспечение, которое устанавливается на компьютер для печати данных с помощью этого принтера.
Драйвер принтера преобразует данные, подготовленные к печати прикладной программой, в формат,
распознаваемый принтером, и отправляет преобразованные данные на принтер.
Поскольку различные модели поддерживают разные форматы данных печати, необходим драйвер
принтера, соответствующий используемой модели.
Типы драйвера принтера
В операционной системе Windows Vista SP1 или более поздней версии можно установить драйвер
принтера XPS в дополнение к обычному драйверу принтера.
Драйвер принтера XPS подходит для печати из прикладной программы, которая поддерживает
печать XPS.
Внимание!
• Чтобы можно было использовать драйвер принтера XPS, на компьютере должен быть
установлен стандартный драйвер принтера.
Установка драйвера принтера
• Чтобы установить обычный драйвер принтера, вставьте установочный компакт-диск из
комплекта поставки принтера, а затем установите драйвер в разделе Начать установку
заново (Start Setup Again).
• Чтобы установить драйвер принтера XPS, вставьте установочный компакт-диск из комплекта
поставки принтера, а затем выберите пункт Драйвер XPS (XPS Driver) в разделе Добавить
программное обеспечение (Add Software).
Выбор драйвера принтера
Чтобы выбрать драйвер принтера, откройте диалоговое окно Печать (Print) используемой
прикладной программы, а затем выберите «XXX Printer» (где «XXX» — название модели), чтобы
указать обычный драйвер принтера, или «XXX Printer XPS» (где «XXX» — название модели), чтобы
указать драйвер принтера XPS.
Отображение руководства для драйвера принтера
Чтобы отобразить описание вкладки в окне настройки драйвера принтера, щелкните кнопку
Справка (Help), расположенную на вкладке.
Связанные разделы
Как открыть окно настройки драйвера принтера
535

Как открыть окно настройки драйвера принтера
Окно настройки драйвера принтера можно открыть из используемой прикладной программы или с
помощью значка принтера.
Как открыть окно настройки драйвера принтера с помощью
прикладной программы
Выполните описанные ниже действия, чтобы задать конфигурацию печати во время печати.
1. В используемой прикладной программе выберите команду для выполнения печати.
Выберите пункт Печать (Print) в меню Файл (File), чтобы открыть диалоговое окно Печать
(Print).
2. Выберите название модели используемого принтера и щелкните Настройка
(Preferences) (или Свойства (Properties)).
На экране появится окно настройки драйвера принтера.
Примечание.
• В зависимости от используемой прикладной программы могут меняться названия команд
и меню, а также число выполняемых шагов. Более подробные сведения см. в
руководстве пользователя используемой прикладной программы.
Открытие окна настройки драйвера принтера с помощью значка
принтера
Выполните описанные ниже действия, чтобы использовать функции обслуживания принтера
(например, очистку печатающей головки) или чтобы настроить конфигурацию печати, общую для
всех приложений.
1. Выберите параметры, описанные ниже:
• Если используется операционная система Windows 8.1 или Windows 8, выберите на
рабочем столе чудо-кнопку Параметры (Settings) -> Панель управления (Control Panel)
-> Оборудование и звук (Hardware and Sound) -> Устройства и принтеры (Devices and
Printers).
•Если используется операционная система Windows 7, выберите меню Пуск (Start) ->
Устройства и принтеры (Devices and Printers).
•Если используется операционная система Windows Vista, выберите последовательно
Пуск (Start) -> Панель управления (Control Panel) -> Оборудование и звук (Hardware
and Sound) -> Принтеры (Printers).
•Если используется операционная система Windows XP, выберите последовательно меню
Пуск (start) -> Панель управления (Control Panel) -> Принтеры и другое
оборудование (Printers and Other Hardware) -> Принтеры и факсы (Printers and
Faxes).
2. Щелкните правой кнопкой мыши значок своей модели принтера и выберите
Настройка печати (Printing preferences) в отображаемом меню.
На экране появится окно настройки драйвера принтера.
536

Внимание!
• Если окно настройки драйвера принтера открывается командой Свойства принтера
(Printer properties) (Windows 8.1, Windows 8, Windows 7) или Свойства (Properties)
(Windows Vista, Windows XP), на экране появляются вкладки, относящиеся к функциям
операционной системы Windows, например вкладка Порты (Ports) (или Дополнительно
(Advanced)). Эти вкладки не будут отображаться, если диалоговое окно было открыто с
помощью команды Настройка печати (Printing preferences) или из прикладной
программы. Сведения о вкладках, содержащих функции Windows, см. в руководствах
пользователя по Windows.
537

Монитор состояния Canon IJ
Монитор состояния Canon IJ — прикладная программа, отображающая сведения о состоянии
принтера и ходе выполнения печати. Сведения о состоянии принтера передаются посредством
рисунков, значков и сообщений.
Запуск монитора состояния Canon IJ
Монитор состояния Canon IJ запускается автоматически при передаче данных печати на принтер.
После запуска монитор состояния Canon IJ отображается в виде кнопки на панели задач.
Щелкните кнопку монитора состояния, показанную на панели задач. Отобразится монитор
состояния Canon IJ.
Примечание.
• Чтобы открыть монитор состояния Canon IJ, когда принтер не выполняет печать, откройте окно
настройки драйвера принтера. и щелкните Сведения о состоянии принтера (View Printer
Status) на вкладке Обслуживание (Maintenance).
• Информация, отображаемая на мониторе состояния Canon IJ, может быть различной в
зависимости от страны или региона использования принтера.
Когда происходят ошибки
Монитор состояния Canon IJ автоматически выводится на экран, если происходят ошибки
(например, если в принтере закончилась бумага или осталось мало чернил).
В таких случаях выполните предписанные действия.
538

Проверка уровня чернил с компьютера
Можно проверить уровень оставшихся чернил и типы чернильного контейнера используемой модели.
1. Откройте окно настройки драйвера принтера.
2. Запуск монитора состояния Canon IJ
Щелкните Сведения о состоянии принтера (View Printer Status) на вкладке Обслуживание
(Maintenance).
Открывается монитор состояния Canon IJ, на котором показано состояние чернил.
Примечание.
• Информация, отображаемая на мониторе состояния Canon IJ, может быть различной в
зависимости от страны или региона использования принтера.
3. При необходимости щелкните пункт Данные о чернилах (Ink Details)
Можно проверить сведения, касающиеся чернил.
Если появляется предупреждение или возникает ошибка, связанная с оставшимся количеством
чернил, в верху изображения в диалоговом окне Данные о чернилах (Ink Details) отображается
значок уведомления.
В таких случаях выполните описанные на экране действия.
Примечание.
• Для отображения диалогового окна Данные о чернилах (Ink Details) можно также выбрать
значок чернил в мониторе состояния Canon IJ.
539

Предварительный просмотр в Canon IJ
Предварительный просмотр Canon IJ — это прикладная программа (приложение), предназначенная
для просмотра подготовленных к печати материалов перед фактическим выполнением печати.
В предварительном просмотре учитываются настройки драйвера принтера, что позволяет проверить
макет документа, порядок печати и количество страниц. Кроме того, имеется возможность изменить
тип носителя.
Если необходимо, чтобы перед печатью запускался предварительный просмотр, откройте окно
настройки драйвера принтера., перейдите на вкладку Главная (Main) и установите флажок
Предварительный просмотр (Preview before printing).
Если выполнять предварительный просмотр не нужно, снимите этот флажок.
Внимание!
• Если используется драйвер принтера XPS, см. раздел «Редактирование документа для печати
или повторная печать из журнала печати».
Связанные разделы
Просмотр на экране подготовленного к печати материала
540

Удаление ненужного задания печати
Если используется драйвер принтера XPS, замените значение «Монитор состояния Canon IJ» на
«Монитор состояния Canon IJ XPS» при чтении этих сведений.
Если принтер не начинает печать, причиной этого могут быть оставшиеся данные отмененного или
вызвавшего сбой задания печати.
Удалите ненужное задание печати с помощью монитора состояния Canon IJ.
1. Отобразите монитор состояния Canon IJ.
Щелкните значок монитора состояния Canon IJ, показанный на панели задач.
Отобразится монитор состояния Canon IJ.
2. Показать задания печати.
Щелкните Показать очередь печати (Display Print Queue).
Открывается окно очереди печати.
3. Удалить задания печати.
Выберите пункт Очистить очередь печати (Cancel All Documents) в меню Принтер (Printer).
При появлении запроса подтверждения нажмите кнопку Да (Yes).
Удаление задания печати завершено.
Внимание!
• Пользователи, не имеющие доступа к управлению принтерами, не могут удалять задания
печати, запланированные другим пользователем.
Примечание.
• При выполнении этой операции удаляются все задания печати. Если в очереди печати
содержатся нужные задания печати, заново начните операцию печати.
541

Инструкции по эксплуатации (Драйвер принтера)
При работе с данным драйвером принтера действуют указанные ниже ограничения. Учитывайте
перечисленные ниже аспекты при использовании драйвера принтера.
Ограничения, связанные с драйвером принтера
• При работе с некоторыми приложениями параметр Копии (Copies) на вкладке Страница (Page
Setup) драйвера принтера может быть отключен.
В таком случае используйте параметр числа копий в диалоговом окне Печать (Print) в
прикладной программе.
• Если значение параметра Язык (Language), выбранное в диалоговом окне О программе
(About) вкладки Обслуживание (Maintenance), не соответствует языку интерфейса
операционной системы, окно настройки драйвера принтера не всегда отображается правильно.
• Не изменяйте значения параметров на вкладке Дополнительно (Advanced) окна свойств
принтера. Если изменить какие-либо из этих параметров, нельзя будет правильно
использовать перечисленные ниже функции.
Кроме того, если при использовании приложений с запрещением буферизации EMF (например,
Adobe Photoshop LE или MS Photo Editor) выбрать параметр Печатать в файл (Print to file) в
диалоговом окне Печать (Print) приложения, не будут работать указанные ниже функции.
◦Предварительный просмотр (Preview before printing) на вкладке Главная (Main)
◦Предотвращение потери данных для печати (Prevention of Print Data Loss) в
диалоговом окне Параметры печати (Print Options) на вкладке Страница (Page Setup)
◦На развороте (Page Layout), Плитка/постер (Tiling/Poster), Буклет (Booklet),
Двухсторонняя печать (Duplex Printing), Указание поля... (Specify Margin...), Печать с
последней страницы (Print from Last Page), Разобрать (Collate) и Штамп/Фон... (Stamp/
Background...) (Штамп... (Stamp...)) на вкладке Страница (Page Setup)
◦Напечатать образец настройки цветов (Print a pattern for color adjustment) на вкладке
Настройка цветов (Color Adjustment) в диалоговом окне Настройка цветов вручную
(Manual Color Adjustment)
• Поскольку разрешение в окне предварительного просмотра отличается от разрешения печати,
текст и линии в окне предварительного просмотра могут выглядеть иначе, чем полученный в
действительности результат печати.
• Из некоторых приложений печать выполняется с разделением на несколько заданий печати.
Чтобы отменить печать, удалите все отдельные задания печати.
•Если изображение не печатается правильно, откройте с вкладки Страница (Page Setup)
диалоговое окно Параметры печати (Print Options) и измените настройку параметра Команда
"Отключить ICM" затребована прикладной программой (Disable ICM required from the
application software). Это может решить проблему.
Примечание.
•Нельзя использовать опцию Команда "Отключить ICM" затребована прикладной
программой (Disable ICM required from the application software) при использовании
драйвера принтера XPS.
•Не запускайте программу Canon IJ Network Tool во время печати.
•Не выполняйте печать, если работает программа Canon IJ Network Tool.
•Слот карты памяти в принтере может стать недоступным. В этом случае перезапустите
принтер или выключите его и заново подключите USB-кабель.
542

Замечания о приложениях с ограничениями
• В программе Microsoft Word (Microsoft Corporation) имеются следующие ограничения.
◦ Если программа Microsoft Word имеет те же функции печати, что и драйвер принтера,
используйте для их настройки программу Word.
◦ Если для параметра Макет страницы (Page Layout) используется значение По размеру
бумаги (Fit-to-Page), Масштабирование (Scaled) или На развороте (Page Layout) на
вкладке Страница (Page Setup) драйвера принтера, в определенных версиях Word
нормальная печать документа может быть невозможна.
◦ Если для параметра Размер страницы (Page Size) в приложении Word задано значение
«Увеличение/уменьшение XXX», в определенных версиях Word нормальная печать
документа может быть невозможна.
Если это происходит, выполните описанные ниже действия.
1. Откройте диалоговое окно Печать (Print) программы Word.
2. Откройте окно настройки драйвера принтера. и на вкладке Страница (Page Setup)
задайте для параметра Размер стр. (Page Size) тот же размер бумаги, который указан
в приложении Word.
3. Настройте Макет страницы (Page Layout) в соответствии с требованиями, а затем
нажмите OK, чтобы закрыть окно.
4. Не запуская печать, закройте диалоговое окно Печать (Print).
5. Снова откройте диалоговое окно Печать (Print) программы Word.
6. Снова откройте окно настройки драйвера принтера и нажмите кнопку OK.
7. Запустите печать.
• Если в программе Adobe Illustrator (Adobe Systems Incorporated) включена печать точечного
рисунка, печать может занять много времени либо некоторые данные могут быть не
напечатаны. Выполните печать, сняв флажок Печать точечного рисунка (Bitmap Printing) в
диалоговом окне Печать (Print).
543

Описание драйвера принтера
Описание вкладки «Быстрая установка»
Описание вкладки «Главная»
Описание вкладки «Страница»
Описание вкладки «Обслуживание»
Описание функции «Предварительный просмотр Canon IJ»
Описание функции «Предварительный просмотр Canon IJ XPS»
Описание функции «Монитор состояния Canon IJ»
544

Описание вкладки «Быстрая установка»
Вкладка Быстрая установка (Quick Setup) предназначена для сохранения часто используемых
параметров печати. При выборе сохраненного параметра принтер автоматически переключается на
предварительно заданные элементы.
Общеиспользуемые параметры (Commonly Used Settings)
Выполняется регистрация имен и значков часто используемых конфигураций печати. При выборе
конфигурации печати в соответствии с назначением документа, применяются параметры,
отвечающие этому назначению.
Кроме того, в области Дополнительные функции (Additional Features) отображаются функции,
которые расцениваются как подходящие для выбранной конфигурации печати.
Можно также изменить конфигурацию печати и зарегистрировать ее под новым именем. Можно
удалить зарегистрированную конфигурацию печати.
Для изменения порядка конфигураций можно перетащить отдельные конфигурации или
воспользоваться клавишами со стрелками вверх или вниз, удерживая при этом нажатой клавишу
Ctrl.
Стандарт (Standard)
Это заводские настройки.
Если значения параметров Размер стр. (Page Size), Ориентация (Orientation) и Копии
(Copies) были заданы в прикладной программе, они имеют приоритет.
Фотопечать (Photo Printing)
Если при печати фотографии выбран этот параметр, задается обычно используемая
фотобумага и размер фотографии. Флажок Печать без полей (Borderless Printing)
устанавливается автоматически.
Если значения параметров Ориентация (Orientation) и Копии (Copies) были заданы в
прикладной программе, они имеют приоритет.
Бизнес-документ (Business Document)
Выберите этот параметр при печати обычного документа.
Если значения параметров Размер стр. (Page Size), Ориентация (Orientation) и Копии
(Copies) были заданы в прикладной программе, они имеют приоритет.
545

Сохранение бумаги (Paper Saving)
Выберите этот параметр в целях экономии бумаги при печати обычного документа. Флажки
Печать 2-на-1 (2-on-1 Printing) и Двухсторонняя печать (Duplex Printing) устанавливаются
автоматически.
Если значения параметров Размер стр. (Page Size), Ориентация (Orientation) и Копии
(Copies) были заданы в прикладной программе, они имеют приоритет.
Конверт (Envelope)
Если для печати конверта выбран этот параметр, для параметра Тип носителя (Media
Type) автоматически задается значение Конверт (Envelope). В диалоговом окне Параметр
размера конверта (Envelope Size Setting) выберите размер используемого конверта.
Примечание.
• Комбинация элементов из списка Дополнительные функции (Additional Features),
который отображался для конфигурации печати, выбранной при сохранении добавленной
конфигурации печати, также отображается при выборе этого дополнительного профиля
печати.
Сохранить... (Save...)
Открывает Диалоговое окно Сохранить обычно используемые параметры (Save Commonly
Used Settings).
Нажмите эту кнопку, если необходимо сохранить информацию, заданную на вкладках Быстрая
установка (Quick Setup), Главная (Main) и Страница (Page Setup), в список
Общеиспользуемые параметры (Commonly Used Settings).
Удалить (Delete)
Удаление зарегистрированной конфигурации печати.
Выберите имя параметра, который необходимо удалить из списка Общеиспользуемые
параметры (Commonly Used Settings), а затем щелкните Удалить (Delete). При отображении
подтверждающего сообщения щелкните OK, чтобы удалить указанную конфигурацию печати.
Примечание.
• Конфигурации печати, сохраненные в начальных параметрах, не могут быть удалены.
Окно просмотра параметров
На иллюстрации показано, каким образом оригинал будет расположен на листе бумаги.
Можно проверить общее изображение макета.
Предварительный просмотр (Preview before printing)
Возможность просмотра результатов печати перед выполнением печати данных.
Установите этот флажок, чтобы открыть окно предварительного просмотра перед выполнением
печати.
Снимите этот флажок, если не требуется открывать окно предварительного просмотра.
Внимание!
• Для использования программы предварительного просмотра Canon IJ XPS на компьютере
должен быть установлен профиль Microsoft .NET Framework 4 Client Profile.
Дополнительные функции (Additional Features)
Отображение часто используемых функций, подходящих для конфигурации печати, которая
выбрана для элемента Общеиспользуемые параметры (Commonly Used Settings) на вкладке
Быстрая установка (Quick Setup).
При размещении указателя мыши рядом с функцией, которую можно изменить, отображается
описание этой функции.
546

Чтобы включить функцию, установите соответствующий флажок.
Для некоторых функций можно задать подробные настройки на вкладках Главная (Main) и
Страница (Page Setup).
Внимание!
• В зависимости от профилей печати, определенные функции могут быть заблокированы и
недоступны для изменения.
Печать 2-на-1 (2-on-1 Printing)
Печать двух страниц рядом друг с другом на одном листе бумаги.
Для изменения порядка страниц щелкните вкладку Страница (Page Setup), выберите На
развороте (Page Layout) для Макет страницы (Page Layout) и щелкните Задать...
(Specify...). В появившемся Диалоговое окно На развороте (Page Layout Printing) укажите
Порядок стр. (Page Order).
Печать 4-на-1 (4-on-1 Printing)
Печать четырех страниц рядом друг с другом на одном листе бумаги.
Для изменения порядка страниц щелкните вкладку Страница (Page Setup), выберите На
развороте (Page Layout) для Макет страницы (Page Layout) и щелкните Задать...
(Specify...). В появившемся Диалоговое окно На развороте (Page Layout Printing) укажите
Порядок стр. (Page Order).
Двухсторонняя печать (Duplex Printing)
Выбор печати документа на обеих сторонах листа бумаги или только на одной стороне.
Чтобы изменить сторону переплета или поля, задайте новые значения на вкладке Страница
(Page Setup).
Печать без полей (Borderless Printing)
Выполнение печати без каких-либо полей на бумаге.
При использовании функции печати без полей печатаемый документ увеличивается, чтобы
его размер был немного больше размера бумаги. Другими словами, документ печатается без
каких-либо полей.
Чтобы настроить участок документа, который выходит за пределы бумаги, щелкните вкладку
Страница (Page Setup) выберите Без полей (Borderless) и введите значение параметра
Степень расширения (Amount of Extension).
Оттенки серого (Grayscale Printing)
Эта функция преобразует данные при печати документа в черно-белый формат.
Черновик (Draft)
Эта настройка подходит для тестирования печати.
Поворот на 180 градусов (Rotate 180 degrees)
Печать документа путем поворота на 180 градусов относительно направления подачи
бумаги.
Ширина области печати и степень расширения, настроенные в другом приложении, будут
изменены на противоположные по вертикали и по горизонтали.
Настройка цвета/интенсивности вручную (Color/Intensity Manual Adjustment)
Выберите при установке метода Корректировка цвета (Color Correction) и индивидуальных
параметров, таких как Голубой (Cyan), Малиновый (Magenta), Желтый (Yellow), Тон
(Tone), Яркость (Brightness), Интенсивность (Intensity), Контрастность (Contrast) и т. д.
547

Тип носителя (Media Type)
Выбор типа бумаги для печати.
Выберите тип носителя в соответствии с бумагой, загруженной в принтер. Это гарантирует
надлежащее выполнение печати на конкретной бумаге.
Размер бумаги (Printer Paper Size)
Выбор размера бумаги, загруженной в принтер.
Как правило, размер бумаги задается автоматически в соответствии с настройкой выходного
размера бумаги и документ печатается без масштабирования.
При выборе функции Печать 2-на-1 (2-on-1 Printing) или Печать 4-на-1 (4-on-1 Printing) в
области Дополнительные функции (Additional Features), можно вручную задать размер
бумаги с помощью элемента Размер стр. (Page Size) на вкладке Страница (Page Setup).
Если выбрать размер бумаги, который меньше значения Размер стр. (Page Size), размер
документа будет уменьшен. Если выбрать более крупный размер бумаги, размер документа
будет увеличен.
Если выбрать значение Специальный... (Custom...), откроется Диалоговое окно Специальный
размер бумаги (Custom Paper Size), позволяющее выбрать размеры бумаги по вертикали и
горизонтали.
Ориентация (Orientation)
Выбор ориентации печати.
Если в приложении, используемом для создания документа, есть похожая функция, выберите ту
же ориентацию, что была выбрана в приложении.
Книжная (Portrait)
Печать документа таким образом, что верхнее и нижнее положения не изменяются по
отношению к направлению подачи бумаги. Это значение по умолчанию.
Альбомная (Landscape)
Печать документа путем поворота на 90 градусов относительно направления подачи бумаги.
Можно изменить направление вращения, перейдя на вкладку Обслуживание (Maintenance),
открыв диалоговое окно Специальные параметры (Custom Settings) и установив флажок
Поворот на 90 градусов влево, если задана [Альбомная] ориентация (Rotate 90 degrees
left when orientation is [Landscape]).
Установите флажок Поворот на 90 градусов влево, если задана [Альбомная]
ориентация (Rotate 90 degrees left when orientation is [Landscape]) для поворота
документа на 90 градусов влево во время печати.
Качество печати (Print Quality)
Выбор необходимого качества печати.
Выберите один из следующих вариантов, чтобы задать уровень качества печати, отвечающий
конкретному назначению.
Чтобы отдельно настроить уровень качества печати, щелкните вкладку Главная (Main) и
выберите значение Другое (Custom) для параметра Качество печати (Print Quality).
Активируется функция Задать... (Set...). Щелкните Задать... (Set...), чтобы открыть Диалоговое
окно Другое (Custom), затем укажите нужные параметры.
Высокое (High)
Приоритет качества печати перед скоростью печати.
Стандарт (Standard)
Печать со средней скоростью и качеством.
Черновик (Draft)
Эта настройка подходит для тестирования печати.
548

Источник бумаги (Paper Source)
Показывает источник, из которого будет подаваться бумага.
Кассета (Cassette)
Используемая кассета определяется размером бумаги. Используемая кассета отображается
под элементом Источник бумаги (Paper Source).
Копии (Copies)
Указание числа печатаемых копий. Можно указать значение от 1 до 999.
Внимание!
• Если в прикладной программе, в которой создан документ, предусмотрены такие же
функции, укажите параметры в драйвере принтера. Однако если получаются неприемлемые
результаты, задайте параметры функций в приложении.
Всегда печатать с текущими параметрами (Always Print with Current Settings)
Печать документов с текущими параметрами, начиная со следующей операции печати.
Если после выбора этой функции пользователь закрывает окно настройки драйвера принтера.,
информация, заданная на вкладках Быстрая установка (Quick Setup), Главная (Main) и
Страница (Page Setup), сохраняется; начиная со следующей операции печати, становится
возможным выполнение печати с использованием данных параметров.
Внимание!
• Если выполняется вход с использованием другого имени пользователя, параметры,
заданные в то время, когда данная функция была активна, не отражаются в параметрах
печати.
• Если значение параметра было задано в прикладной программе, оно имеет приоритет.
По умолч. (Defaults)
Восстановление исходных значений для всех измененных параметров.
Нажмите эту кнопку, чтобы восстановить значения по умолчанию (заводские настройки) для всех
параметров на вкладках Быстрая установка (Quick Setup), Главная (Main) и Страница (Page
Setup).
Диалоговое окно Сохранить обычно используемые параметры (Save
Commonly Used Settings)
Это диалоговое окно позволяет сохранить информацию, заданную на вкладках Быстрая
установка (Quick Setup), Главная (Main) и Страница (Page Setup), и добавить информацию в
список Общеиспользуемые параметры (Commonly Used Settings) на вкладке Быстрая
установка (Quick Setup).
Название (Name)
Введите имя конфигурации печати, которую необходимо сохранить.
Можно ввести не более 255 символов.
Это имя (и соответствующий значок) отображается в списке Общеиспользуемые параметры
(Commonly Used Settings) на вкладке Быстрая установка (Quick Setup).
Параметры... (Options...)
Открытие Диалоговое окно Сохранить обычно используемые параметры (Save Commonly
Used Settings).
Изменение данных сохраняемой конфигурации печати.
549

Диалоговое окно Сохранить обычно используемые параметры (Save
Commonly Used Settings)
Выбор значков конфигураций печати для регистрации в списке Общеиспользуемые параметры
(Commonly Used Settings) и изменение элементов, сохраняемых в конфигурациях печати.
Значок (Icon)
Выбор значка для сохраняемой конфигурации печати.
Выбранный значок (с указанием имени) отображается в списке Общеиспользуемые
параметры (Commonly Used Settings) на вкладке Быстрая установка (Quick Setup).
Сохранить параметр размера бумаги (Save the paper size setting)
Сохранение размера бумаги в конфигурации печати в списке Общеиспользуемые
параметры (Commonly Used Settings).
Установите этот флажок, чтобы применять сохраненный размер бумаги при выборе этой
конфигурации печати.
Если этот флажок снят, размер бумаги не сохраняется, а следовательно, данный параметр
не применяется при выборе этой конфигурации печати. Вместо этого принтер выполняет
печать с использованием размера бумаги, заданного в прикладной программе.
Сохранить параметр ориентации (Save the orientation setting)
Сохранение параметра Ориентация (Orientation) в конфигурации печати в списке
Общеиспользуемые параметры (Commonly Used Settings).
Установите этот флажок, чтобы применять сохраненную ориентацию печати при выборе
этой конфигурации печати.
Если этот флажок снят, ориентация печати не сохраняется, а следовательно, параметр
Ориентация (Orientation) не применяется при выборе этой конфигурации печати. Вместо
этого принтер выполняет печать с использованием ориентации, заданной в прикладной
программе.
Сохранить параметр копий (Save the copies setting)
Сохранение параметра Копии (Copies) в конфигурации печати в списке
Общеиспользуемые параметры (Commonly Used Settings).
Установите этот флажок, чтобы применять сохраненный параметр копий при выборе этой
конфигурации печати.
Если этот флажок снят, параметр копий не сохраняется, а следовательно, параметр Копии
(Copies) не применяется при выборе этой конфигурации печати. Вместо этого принтер
выполняет печать с использованием параметра копий, заданного в прикладной программе.
Диалоговое окно Специальный размер бумаги (Custom Paper Size)
Это диалоговое окно позволяет указать размер (ширину и высоту) специальной бумаги.
Единицы (Units)
Выберите единицу измерения для ввода определяемого пользователем размера бумаги.
Размер бумаги (Paper Size)
Укажите значения Ширина (Width) и Высота (Height) для специальной бумаги. Измерение
отображается в соответствии с единицами, указанными в поле Единицы (Units).
См. также
Печать с применением простой настройки
Настройка «Размер стр.» и «Ориентация»
550

Настройка количества копий и порядка печати страниц
Выполнение печати без полей
Двухсторонняя печать
Настройка печати конверта
Печать на открытках
Просмотр на экране подготовленного к печати материала
Настройка размера бумаги (специальный размер бумаги)
Печать цветного документа в черно-белом варианте
Указание режима корректировки цвета
Настройка цветового баланса
Настройка баланса цветов с использованием примерных образцов (драйвер принтера)
Настройка яркости
Настройка интенсивности
Настройка контрастности
Настройка интенсивности/контраста с использованием примерных образцов (драйвер принтера)
Регистрация профиля часто используемой конфигурации печати
551

Описание вкладки «Главная»
Вкладка Главная (Main) позволяет выполнить настройку основных параметров печати в
соответствии с типом носителя. Если не требуется использовать особые режимы печати, можно
выполнить обычную печать, указав значения параметров на этой вкладке.
Окно просмотра параметров
На иллюстрации показано, каким образом оригинал будет расположен на листе бумаги.
Можно проверить общее изображение макета.
На иллюстрации принтера показан порядок загрузки бумаги в соответствии с параметрами
драйвера принтера.
Убедитесь, что принтер настроен правильно, сверившись с иллюстрацией перед началом
печати.
Тип носителя (Media Type)
Выбор типа бумаги для печати.
Выберите тип носителя, соответствующий типу бумаги, загруженной в принтер. Это гарантирует
надлежащее выполнение печати на конкретной бумаге.
Источник бумаги (Paper Source)
Показывает источник, из которого будет подаваться бумага.
Кассета (Cassette)
Используемая кассета определяется размером бумаги. Используемая кассета отображается
под элементом Источник бумаги (Paper Source).
Качество печати (Print Quality)
Выбор необходимого качества печати.
Выберите один из следующих вариантов, чтобы задать уровень качества печати, отвечающий
конкретному назначению.
Внимание!
• В зависимости от значения параметра Тип носителя (Media Type) возможно получение
одних и тех же результатов печати даже при изменении настройки Качество печати (Print
Quality).
552

Высокое (High)
Приоритет качества печати перед скоростью печати.
Стандарт (Standard)
Печать со средней скоростью и качеством.
Черновик (Draft)
Эта настройка подходит для тестирования печати.
Другое (Custom)
Выберите этот вариант, если необходимо задать индивидуальный уровень качества печати.
Задать... (Set...)
Выберите значение Другое (Custom) для параметра Качество печати (Print Quality), чтобы
активировать эту кнопку.
Открытие Диалоговое окно Другое (Custom). Затем можно задать индивидуальный уровень
качества печати.
Цвет/интенсивность (Color/Intensity)
Выбор метода настройки цветов.
Авто (Auto)
Значения Голубой (Cyan), Малиновый (Magenta), Желтый (Yellow), Яркость (Brightness),
Интенсивность (Intensity), Контрастность (Contrast) и т. д. настраиваются автоматически.
Вручную (Manual)
Выберите этот пункт при настройке отдельных параметров, таких как Голубой (Cyan),
Малиновый (Magenta), Желтый (Yellow), Тон (Tone), Яркость (Brightness),
Интенсивность (Intensity), Контрастность (Contrast) и т. п., а также метод Корректировка
цвета (Color Correction).
Задать... (Set...)
Выберите значение Вручную (Manual) для параметра Цвет/интенсивность (Color/
Intensity), чтобы активировать эту кнопку.
В диалоговом окне Настройка цветов вручную (Manual Color Adjustment) можно
настроить индивидуальные параметры цвета, такие как Голубой (Cyan), Малиновый
(Magenta), Желтый (Yellow), Тон (Tone), Яркость (Brightness), Интенсивность (Intensity)
и Контрастность (Contrast), на вкладке Настройка цветов (Color Adjustment), и выбрать
метод Корректировка цвета (Color Correction) на вкладке Согласование (Matching).
Примечание.
• Если для настройки цветов необходимо использовать ICC-профиль, используйте
диалоговое окно Настройка цветов вручную (Manual Color Adjustment) для задания
профиля.
Оттенки серого (Grayscale Printing)
Эта функция преобразует данные при печати документа в черно-белый формат.
Установите этот флажок для печати цветного документа в черно-белом варианте.
Предварительный просмотр (Preview before printing)
Возможность просмотра результатов печати перед выполнением печати данных.
Установите этот флажок, чтобы открыть окно предварительного просмотра перед выполнением
печати.
Внимание!
• Для использования программы предварительного просмотра Canon IJ XPS на компьютере
должен быть установлен профиль Microsoft .NET Framework 4 Client Profile.
553

По умолч. (Defaults)
Восстановление исходных значений для всех измененных параметров.
При нажатии этой кнопки происходит восстановление исходных значений (заводских настроек)
для всех параметров на текущем экране.
Диалоговое окно Другое (Custom)
Задайте уровень качества и выберите необходимое качество печати.
Качество
Этот ползунок можно использовать для регулировки уровня качества печати.
Внимание!
• Некоторые уровни качества печати могут быть недоступны для выбора — это зависит от
значения параметра Тип носителя (Media Type).
Примечание.
• Режимы качества печати Высокое (High), Стандарт (Standard) или Черновик (Draft)
связаны с ползунком. Поэтому при перемещении ползунка в левой части отображаются
соответствующие качество и значение. Это аналогично выбору соответствующего
переключателя для Качество печати (Print Quality) на вкладке Главная (Main).
Вкладка Настройка цветов (Color Adjustment)
Эта вкладка позволяет настраивать баланс цвета путем изменения параметров Голубой (Cyan),
Малиновый (Magenta), Желтый (Yellow), Тон (Tone), Яркость (Brightness), Интенсивность
(Intensity) и Контрастность (Contrast).
Просмотр
Отображает результат настройки цветов.
Результат настройки каждого элемента влияет на цвет и яркость. Можно с легкостью
проверить состояние настройки цветов, заменив изображение для предварительного
просмотра изображением, близким к результатам печати при использовании настройки Тип
образца (Sample Type).
Примечание.
• Если флажок Оттенки серого (Grayscale Printing) установлен, изображения будут черно-
белыми.
Тип образца (Sample Type)
Выбор изображения для предварительного просмотра, отображаемого на вкладке Настройка
цветов (Color Adjustment).
При необходимости выберите одно из изображений для предварительного просмотра
Стандарт (Standard), Пейзаж (Landscape) или Графика (Graphics), которое наиболее близко
к результатам печати.
Просмотр палитры цветов (View Color Pattern)
Отображает шаблон для проверки изменений цвета, вызванных настройкой цветов.
Установите этот флажок, если нужно отобразить изображение для предварительного
просмотра с палитрой цветов.
554

Голубой (Cyan) / Малиновый (Magenta) / Желтый (Yellow)
Отрегулируйте насыщенность цветов Голубой (Cyan), Малиновый (Magenta) и Желтый
(Yellow).
Перемещение регулятора вправо увеличивает насыщенность цвета, а перемещение
регулятора влево — уменьшает.
Можно также непосредственно ввести значение, определяющее положение регулятора.
Введите значение в диапазоне от –50 до 50.
Эта настройка изменяет относительное количество чернил каждого цвета, что приводит к
изменению общего цветового баланса документа. Если нужно значительно изменить общий
баланс цвета, используйте приложение. Используйте драйвер принтера только для
незначительного изменения баланса цвета.
Внимание!
• Если на вкладке Главная (Main) выбран параметр Оттенки серого (Grayscale Printing),
параметры Голубой (Cyan), Малиновый (Magenta) и Желтый (Yellow) заблокированы и
недоступны.
Тон (Tone)
Устанавливает регулировку цвета для монохромной печати.
Перемещение регулятора вправо делает цвета более теплыми (Тепло), а влево — более
холодными (Холод).
Можно также непосредственно ввести значение, определяющее положение регулятора.
Введите значение в диапазоне от –50 до 50.
Внимание!
• Эта функция недоступна для некоторых значений параметра Тип носителя (Media Type).
Яркость (Brightness)
Выбор яркости печати.
Изменить степени чистого белого и чистого черного цветов нельзя. Однако можно изменить
яркость цветов градаций, промежуточных между белым и черным.
Интенсивность (Intensity)
Настройка общей интенсивности печати.
Перемещение регулятора вправо увеличивает интенсивность, а перемещение регулятора
влево — уменьшает.
Можно также непосредственно ввести значение, определяющее положение регулятора.
Введите значение в диапазоне от –50 до 50.
Контрастность (Contrast)
Настройка контрастности между светлыми и темными оттенками на изображении для печати.
Перемещение регулятора вправо увеличивает контрастность, а перемещение этого
регулятора влево — уменьшает.
Можно также непосредственно ввести значение, определяющее положение регулятора.
Введите значение в диапазоне от –50 до 50.
Напечатать образец настройки цветов
При изменении баланса цвета или интенсивности/контрастности функция печати образца
выполняет печать списка результатов настройки с указанием значений настройки.
Выберите эту функцию при печати образца в целях настройки цветов.
Параметры печати образца... (Pattern Print preferences...)
Проверьте Напечатать образец настройки цветов (Print a pattern for color adjustment),
чтобы активировать эту кнопку.
555

Открывается Диалоговое окно Печать образца (Pattern Print), которое позволяет установить
параметры печати образца.
Диалоговое окно Печать образца (Pattern Print)
Выполнение настройки печати образцов в целях проверки баланса цвета и интенсивности/
контрастности документов.
Параметры для настройки (Parameters to Adjust)
Выберите элемент для проверки путем печати образца.
Голубой/Малиновый/Желтый (Cyan/Magenta/Yellow)
Печать образца для проверки баланса голубого/малинового/желтого цветов.
Внимание!
• Если на вкладке Главная (Main) выбран параметр Оттенки серого (Grayscale
Printing), функция Голубой/Малиновый/Желтый (Cyan/Magenta/Yellow)
заблокирована и недоступна.
Интенсивность/Контрастность (Intensity/Contrast)
Печать образца для проверки баланса интенсивности/контрастности.
Размер бумаги (Printer Paper Size)
Выбор размера бумаги, который будет использоваться при печати образца.
Этот параметр связан с параметром Размер бумаги (Printer Paper Size) на вкладке
Страница (Page Setup).
Примечание.
• В зависимости от размера бумаги, выбранного на вкладке Страница (Page Setup), могут
быть недоступные для выбора размеры.
Число экземпляров образца (Amount of Pattern Instances)
Настройка количества печатаемых образцов.
Можно выбрать значение Самый крупный (Largest), Крупный (Large) и Мелкий (Small).
При выборе размера образца возможна печать образцов в следующем количестве:
Примечание.
• Значения Самый крупный (Largest) и Крупный (Large) нельзя выбрать, если
установлены определенные размеры бумаги или выходные размеры бумаги.
• В области просмотра параметров на вкладке Главная (Main) отображается
изображение, позволяющее проверить общий макет.
Самый крупный (Largest)
Голубой/Малиновый/Желтый (Cyan/Magenta/Yellow) 37
Интенсивность/Контрастность (Intensity/Contrast) 49
Крупный (Large)
Голубой/Малиновый/Желтый (Cyan/Magenta/Yellow) 19
Интенсивность/Контрастность (Intensity/Contrast) 25
Мелкий (Small)
Голубой/Малиновый/Желтый (Cyan/Magenta/Yellow) 7
Интенсивность/Контрастность (Intensity/Contrast) 9
Вариация цвета между экземплярами (Color Variation Between Instances)
Задание объема изменения цвета между соседними образцами.
Выберите значение Значительное (Large), Среднее (Medium) или Незначительное
556

(Small). Значение Значительное (Large) обеспечивает максимальный объем изменений, а
значение Незначительное (Small) — минимальный.
Примечание.
• При выборе значения Значительное (Large) размер приблизительно вдвое больше,
чем при выборе значения Среднее (Medium), а при выборе значения Незначительное
(Small) — примерно вдвое меньше, чем при выборе значения Среднее (Medium).
Вкладка Согласование (Matching)
Возможность выбора способа настройки цветов в соответствии с типом печатаемого документа.
Корректировка цвета (Color Correction)
Возможность выбора значений Сопоставление драйвера (Driver Matching), ICM
(Сопоставление профиля ICC (ICC Profile Matching)) или Нет (None) в соответствии с целью
операции печати.
Внимание!
• Если на вкладке Главная (Main) установлен флажок Оттенки серого (Grayscale Printing),
параметр Корректировка цвета (Color Correction) заблокирован и недоступен.
Сопоставление драйвера (Driver Matching)
Используя режим Canon для цифровой фотопечати (Canon Digital Photo Color), можно
печатать sRGB-данные с применением оттенков цветов, которые предпочитает
большинство людей.
ICM (Сопоставление профиля ICC (ICC Profile Matching))
Настройка цветов с помощью профиля ICC при выполнении печати.
Укажите профиль ввода и метод рендеринга, которые нужно использовать.
Внимание!
• Если приложение настроено таким образом, что функция ICM отключена, значение
ICM (Сопоставление профиля ICC (ICC Profile Matching)) заблокировано для
Корректировка цвета (Color Correction) и, возможно, принтер не сможет должным
образом распечатать изображение.
Нет (None)
Отключение настройки цветов с помощью драйвера принтера.
Профиль ввода (Input Profile)
Указание профиля ввода, используемого при выборе ICM (Сопоставление профиля ICC (ICC
Profile Matching)) для функции Корректировка цвета (Color Correction).
Стандарт (Standard)
Используется стандартный профиль принтера (sRGB), который поддерживает цветовое
пространство ICM. Это значение по умолчанию.
Метод рендеринга (Rendering Intent)
Указание соответствующего метода, используемого при выборе ICM (Сопоставление
профиля ICC (ICC Profile Matching)) для функции Корректировка цвета (Color Correction).
Насыщенность (Saturation)
Данный метод воспроизводит изображения еще более реалистично, чем метод
Перцепционный (Perceptual).
557

Перцепционный (Perceptual)
Данный метод воспроизводит изображения, фокусируясь на цветах, которые наиболее
приятны большинству людей. Выберите данный метод для печати фотографий.
Относительный колориметрический (Relative Colorimetric)
Когда изображение преобразуется в цветовое пространство принтера, этот метод
конвертирует изображение таким образом, что воспроизводимые цвета становятся
максимально приближены к общей цветовой области. Выберите данный метод для печати
изображения с цветовыми данными, близкими к оригинальной цветовой палитре.
Белые участки остаются белыми как бумага, на которой выполняется печать (цвет фона).
Абсолютный колориметрический (Absolute Colorimetric)
В этом методе для преобразования данных изображений используются определения
белых участков во входных и выходных ICC-профилях.
Несмотря на изменение цвета и цветового баланса белых пятен можно не получить
необходимых итоговых результатов из-за сочетания профилей.
Внимание!
• В зависимости от типа носителя можно получить одинаковые результаты печати, даже при
изменении настройки Метод рендеринга (Rendering Intent).
Примечание.
• В драйвере принтера XPS вместо ICM используется Сопоставление профиля ICC (ICC
Profile Matching).
См. также
Установка уровня «Качество печати» (Другое)
Настройка цветового баланса
Настройка яркости
Настройка интенсивности
Настройка контрастности
Настройка баланса цветов с использованием примерных образцов (драйвер принтера)
Настройка интенсивности/контраста с использованием примерных образцов (драйвер принтера)
Указание режима корректировки цвета
Настройка цветов с помощью драйвера принтера
Печать с использованием ICC-профилей
Печать цветного документа в черно-белом варианте
Просмотр на экране подготовленного к печати материала
558

Описание вкладки «Страница»
Вкладка Страница (Page Setup) позволяет задать расположение документа на бумаге. Кроме того,
эта вкладка позволяет задать число копий и порядок печати. Если в приложении, где создан
документ, есть похожая функция, задайте параметры с помощью приложения.
Окно просмотра параметров
На иллюстрации показано, каким образом оригинал будет расположен на листе бумаги.
Можно проверить общее изображение макета.
Размер стр. (Page Size)
Выбор размера страницы.
Убедитесь, что выбран тот же размер страницы, что и в приложении.
Если выбрать значение Специальный... (Custom...), откроется Диалоговое окно Специальный
размер бумаги (Custom Paper Size), которое позволяет выбрать размеры бумаги по вертикали
и горизонтали.
Ориентация (Orientation)
Выбор ориентации печати.
Если в приложении, используемом для создания документа, есть похожая функция, выберите ту
же ориентацию, что была выбрана в приложении.
Книжная (Portrait)
Печать документа таким образом, что верхнее и нижнее положения не изменяются по
отношению к направлению подачи бумаги. Это значение по умолчанию.
Альбомная (Landscape)
Печать документа путем поворота на 90 градусов относительно направления подачи бумаги.
Можно изменить направление вращения, перейдя на вкладку Обслуживание (Maintenance),
открыв диалоговое окно Специальные параметры (Custom Settings) и установив флажок
Поворот на 90 градусов влево, если задана [Альбомная] ориентация (Rotate 90 degrees
left when orientation is [Landscape]).
Установите флажок Поворот на 90 градусов влево, если задана [Альбомная]
ориентация (Rotate 90 degrees left when orientation is [Landscape]) для поворота
документа на 90 градусов влево во время печати.
559

Поворот на 180 градусов (Rotate 180 degrees)
Печать документа путем поворота на 180 градусов относительно направления подачи бумаги.
Ширина области печати и степень расширения, настроенные в другом приложении, будут
изменены на противоположные по вертикали и по горизонтали.
Размер бумаги (Printer Paper Size)
Выбор размера бумаги, загруженной в принтер.
Значение по умолчанию По размеру страницы (Same as Page Size) позволяет выполнить
печать на бумаге обычного размера.
Размер бумаги можно задать при выборе значений По размеру бумаги (Fit-to-Page),
Масштабирование (Scaled), На развороте (Page Layout), Плитка/постер (Tiling/Poster) или
Буклет (Booklet) для параметра Макет страницы (Page Layout).
Если выбрать размер бумаги, который меньше значения Размер стр. (Page Size), размер
документа будет уменьшен. Если выбрать более крупный размер бумаги, размер документа
будет увеличен.
Если выбрать значение Специальный... (Custom...), откроется Диалоговое окно Специальный
размер бумаги (Custom Paper Size), позволяющее выбрать размеры бумаги по вертикали и
горизонтали.
Макет страницы (Page Layout)
Выбор размера печатаемого документа и типа печати.
Норм. размер (Normal-size)
Это обычный метод печати. Выберите этот вариант, если макет страницы не указывался.
Автоматич. уменьшать большие докум., кот. невозм. напечатать (Automatically reduce
large document that the printer cannot output)
Если принтер не может напечатать документ на бумаге заданного размера, принтер
может автоматически уменьшить размер при печати документа.
Установите этот флажок для уменьшения размера при печати документа.
Без полей (Borderless)
Выбор печати на всей странице без каких-либо полей или печати с полями на странице.
При печати без полей оригиналы увеличиваются, чтобы слегка выходить за пределы бумаги.
Таким образом, печать может выполняться без полей.
Используйте параметр Степень расширения (Amount of Extension), чтобы указать, какой
участок документа будет выходить за пределы бумаги при печати без полей.
Степень расширения (Amount of Extension)
Настройка участка документа, который будет выходить за пределы бумаги при печати
без полей.
При перемещении регулятора вправо степень расширения увеличивается, позволяя
выполнять печать без полей без каких-либо затруднений.
При перемещении регулятора влево степень расширения уменьшается, а печатаемая
часть документа увеличивается.
По размеру бумаги (Fit-to-Page)
Эта функция позволяет автоматически увеличивать или уменьшать документы для
размещения их на бумаге, загруженной в принтер без изменения размера бумаги, указанного
в приложении.
Масштабирование (Scaled)
Документы можно увеличивать или уменьшать для печати.
Укажите размер в параметре Размер бумаги (Printer Paper Size) или введите коэффициент
масштабирования в поле Масштаб (Scaling).
560

Масштаб (Scaling)
Указание коэффициента увеличения или уменьшения для печатаемого документа.
Макет страницы (Page Layout)
Несколько страниц документа можно напечатать на одном листе бумаги.
Задать... (Specify...)
Открытие Диалоговое окно На развороте (Page Layout Printing).
Щелкните эту кнопку для задания параметров печати на развороте.
Плитка/постер (Tiling/Poster)
Эта функция позволяет увеличивать данные изображения и разделять увеличенные данные
на несколько страниц для печати. Можно также склеить эти листы бумаги для создания
крупного напечатанного объекта, например постера.
Задать... (Specify...)
Открытие Диалоговое окно Печать в виде плитки/постера (Tiling/Poster Printing).
Щелкните эту кнопку для задания параметров печати в виде плитки/постера.
Буклет (Booklet)
Функция печати буклета позволяет напечатать документ в виде буклета. Данные печатаются
на обеих сторонах бумаги. При печати в этом режиме страницы будут расположены в
правильном порядке в соответствии с нумерацией, когда отпечатанные листы будут
сложены пополам и скреплены по сгибу.
Задать... (Specify...)
Открытие Диалоговое окно Печать буклета (Booklet Printing).
Щелкните эту кнопку для задания параметров печати буклета.
Двухсторонняя печать (Duplex Printing)
Выбор автоматической печати документа на обеих сторонах листа бумаги или только на одной
стороне.
Установите этот флажок для печати документа на обеих сторонах.
Эту функцию можно использовать только в том случае, если выбрано значение Обычная
бумага (Plain Paper), Ink Jet Hagaki (A), Hagaki K (A), Hagaki (A) или Hagaki для параметра Тип
носителя (Media Type), а также выбрано одно из значений Норм. размер (Normal-size), По
размеру бумаги (Fit-to-Page), Масштабирование (Scaled) или На развороте (Page Layout).
Автоматически (Automatic)
Выбор двухсторонней печати автоматически или вручную.
Этот флажок будет установлен, если в списке Макет страницы (Page Layout) выбрано
значение Буклет (Booklet) или если установлен флажок Двухсторонняя печать (Duplex
Printing).
Для автоматической двухсторонней печати установите этот флажок.
Для двухсторонней печати вручную снимите этот флажок.
Настройка области печати... (Print Area Setup...)
Открытие Диалоговое окно Настройка области печати (Print Area Setup), где можно
настроить область печати для автоматической двухсторонней печати.
Эта кнопка будет включена, если автоматическая двухсторонняя печать выбрана, а
параметр Без полей (Borderless) не выбран.
Сторона переплета (Stapling Side)
Выбор положения поля для переплета.
Принтер анализирует параметры Ориентация (Orientation) и Макет страницы (Page Layout) и
автоматически выбирает наиболее подходящее положение поля для переплета. Установите
флажок Сторона переплета (Stapling Side) и выберите значение из списка.
561

Указание поля... (Specify Margin...)
Открытие Диалоговое окно Указание поля (Specify Margin).
Можно указать ширину поля.
Копии (Copies)
Указание числа печатаемых копий. Можно указать значение от 1 до 999.
Внимание!
• Если в приложении, используемом для создания документа, есть похожая функция, укажите
число копий с помощью приложения, не указывая его здесь.
Печать с последней страницы (Print from Last Page)
Установите этот флажок, если нужно выполнить печать, начиная с последней страницы. При
этом отпадает необходимость сортировки отпечатанных страниц по окончании печати.
Снимите этот флажок для печати документа в обычном порядке, начиная с первой страницы.
Разобрать (Collate)
Установите этот флажок для группировки страниц каждой копии, если требуется напечатать
несколько копий.
Снимите этот флажок, если необходимо напечатать подряд все копии каждой страницы.
Внимание!
• Если в приложении, в котором создан документ, предусмотрены такие же функции, что и в
драйвере, установите приоритет для параметров драйвера принтера. Однако если
получаются неприемлемые результаты, задайте параметры функций в приложении. Если
указать количество копий и порядок печати как в приложении, так и в этом драйвере
принтера, общее количество копий может оказаться равным произведению двух заданных
значений или печать может выполняться не в заданном порядке.
Параметры печати... (Print Options...)
Открытие Диалоговое окно Параметры печати (Print Options).
Измените дополнительные параметры драйвера принтера для данных печати, отправляемых из
приложения.
Штамп/Фон... (Stamp/Background...) (Штамп... (Stamp...))
Открытие диалогового окна Штамп/Фон (Stamp/Background) (Штамп (Stamp)).
Функция Штамп (Stamp) позволяет напечатать текстовый или графический штамп поверх
документа или на его заднем плане. Она также позволяет напечатать дату и время печати и имя
пользователя. Функция Фон (Background) позволяет напечатать светлую иллюстрацию на
заднем плане документа.
Примечание.
• При использовании драйвера принтера XPS кнопка Штамп/Фон... (Stamp/Background...)
становится кнопкой Штамп... (Stamp...), и будет доступна для использования только
функция штампа.
В зависимости от типа используемого драйвера принтера и среды функции Штамп (Stamp) и
Фон (Background) могут быть недоступны.
Диалоговое окно Специальный размер бумаги (Custom Paper Size)
Это диалоговое окно позволяет указать размер (ширину и высоту) специальной бумаги.
Единицы (Units)
Выберите единицу измерения для ввода определяемого пользователем размера бумаги.
562

Размер бумаги (Paper Size)
Укажите значения Ширина (Width) и Высота (Height) для специальной бумаги. Измерение
отображается в соответствии с единицами, указанными в поле Единицы (Units).
Диалоговое окно На развороте (Page Layout Printing)
Это диалоговое окно позволяет выбирать число страниц документа, которые будут располагаться
на одном листе бумаги, порядок страниц и печать рамки для всех страниц документа.
Параметры, указанные в этом диалоговом окне, можно подтвердить в окне предварительного
просмотра параметров драйвера принтера.
Значок предварительного просмотра
Отображение параметров, заданных в диалоговом окне На развороте (Page Layout Printing).
Можно посмотреть, как будет выглядеть результат печати перед выполнением печати данных.
Число страниц (Pages)
Указание числа страниц документа, размещаемых на одном листе.
Порядок стр. (Page Order)
Указание ориентации документа при печати на листе бумаги.
Печатать рамку (Page Border)
Печать рамок для всех страниц документа.
Установите этот флажок для печати рамки.
Диалоговое окно Печать в виде плитки/постера (Tiling/Poster Printing)
Это диалоговое окно позволяет выбрать размер печатаемого изображения. Можно также задать
параметры для линий разреза и вставить маркеры, которые помогут совместить страницы в один
постер.
Параметры, указанные в этом диалоговом окне, можно подтвердить в окне предварительного
просмотра параметров драйвера принтера.
Значок предварительного просмотра
Отображение параметров диалогового окна Печать в виде плитки/постера (Tiling/Poster
Printing).
Можно посмотреть, как будет выглядеть результат печати.
Разбивка изображения (Image Divisions)
Выберите количество частей (по вертикали и по горизонтали).
При увеличении числа разделения увеличивается также количество листов, используемых для
печати. Если объединяются страницы для создания постера, увеличение числа разделения
позволяет создать постер большего размера.
Метки обрезки на полях (Print "Cut/Paste" in margins)
Выбор или отмена печати слов «Cut» и «Paste» на полях. Эти слова выполняют роль
инструкций по совмещению страниц в постер.
Установите этот флажок для печати слов.
Примечание.
• В зависимости от типа используемого драйвера принтера и среды эта функция может
быть недоступна.
563

Линии обрезки на полях (Print "Cut/Paste" lines in margins)
Выбор или отмена печати линий разреза, которые выступают в качестве указаний по
совмещению страниц в постер.
Установите этот флажок для печати линий разреза.
Печать диапазона страниц (Print page range)
Указание диапазона печати. В обычных условиях выберите пункт Все (All).
Выберите Число страниц (Pages) для указания определенной страницы или диапазона
страниц.
Примечание.
• Если некоторые страницы были плохо напечатаны, укажите страницы, которые не
требуется печатать, щелкнув их в окне предварительного просмотра параметров вкладки
Страница (Page Setup). В этот раз будут напечатаны только страницы, отображаемые на
экране.
Диалоговое окно Печать буклета (Booklet Printing)
Это диалоговое окно позволяет выбрать способ переплета буклета. В этом диалоговом окне можно
также настроить печать только на одной стороне и печать рамки.
Параметры, указанные в этом диалоговом окне, можно подтвердить в окне предварительного
просмотра параметров драйвера принтера.
Значок предварительного просмотра
Отображение параметров, заданных в диалоговом окне Печать буклета (Booklet Printing).
Можно посмотреть, как будет выглядеть документ при печати буклета.
Поле для переплета (Margin for stapling)
Указание стороны буклета для переплета.
Вставить пустую стр. (Insert blank page)
Выбор печати документа на одной или обеих сторонах буклета.
Установите этот флажок для печати документа на одной стороне буклета и выберите в списке
сторону, которую необходимо оставить пустой.
Поле (Margin)
Указание ширины поля для переплета.
Указанная ширина становится полем для переплета, отсчитываемым от центра листа.
Печатать рамку (Page Border)
Печать рамок для всех страниц документа.
Установите этот флажок для печати рамки.
Диалоговое окно Настройка области печати (Print Area Setup)
При выполнении двухсторонней печати область печати документа становится несколько меньше,
чем обычно. Таким образом, при печати документа с маленькими полями документ может не
уместиться на одной странице.
Это диалоговое окно позволяет выбрать, следует ли уменьшать документ при печати, чтобы он
уместился на одной странице.
Печатать в нормальном размере (Use normal-size printing).
Печать страниц документа без их уменьшения. Это значение по умолчанию.
564

Печатать с уменьшением (Use reduced printing).
Незначительное уменьшение каждой страницы документа, чтобы она уместилась на одном
листе бумаги при печати.
Выберите этот параметр при использовании автоматической двухсторонней печати для
документа с маленькими полями.
Диалоговое окно Указание поля (Specify Margin)
Это диалоговое окно позволяет указать ширину поля для стороны переплета. Если документ не
помещается на страницу, размер документа будет уменьшен при печати.
Поле (Margin)
Указание ширины поля для переплета.
Ширина стороны, указанной в параметре Сторона переплета (Stapling Side) становится
шириной поля для переплета.
Диалоговое окно Параметры печати (Print Options)
Внесение изменений в данные печати, отправляемые на принтер.
В зависимости от типа используемого драйвера принтера и среды эта функция может быть
недоступна.
Команда "Отключить ICM" затребована прикладной программой (Disable ICM required from
the application software)
Отключение функции ICM, необходимой приложению.
Если приложение использует Windows ICM для печати данных, могут получиться неожиданные
цвета или уменьшиться скорость печати. Установка этого флажка может решить эту проблему
при ее возникновении.
Внимание!
• Снимите этот флажок при обычных обстоятельствах.
• Эта функция не работает, если выбрано значение ICM для параметра Корректировка
цвета (Color Correction) на вкладке Согласование (Matching) диалогового окна
Настройка цветов вручную (Manual Color Adjustment).
Примечание.
• Вкладку Команда "Отключить ICM" затребована прикладной программой (Disable ICM
required from the application software) нельзя использовать с драйвером принтера XPS.
Отключить настройку цветного профиля приложения (Disable the color profile setting of the
application software)
Установка флажка отключает данные в цветном профиле, который был настроен в
приложении.
Если данные в цветном профиле, установленные в приложении, передаются драйверу
принтера, результат печати может содержать неожиданные цвета. Если это происходит,
установка этого флажка может решить проблему.
Внимание!
• Даже если этот флажок установлен, только некоторые данные в цветном профиле
отключаются, и цветной профиль можно продолжать использовать для печати.
• Снимите этот флажок при обычных обстоятельствах.
565

Отменить группирование бумаги (Ungroup Papers)
Задание метода отображения для параметров Тип носителя (Media Type), Размер стр. (Page
Size) и Размер бумаги (Printer Paper Size).
Чтобы отображать элементы по отдельности, установите флажок.
Чтобы отображать элементы в виде группы, снимите флажок.
Не разрешать прикладной программе сжатие данных печати (Do not allow application software
to compress print data)
Сжатие данных печати приложения запрещено.
Если результат печати не содержит данные изображения или возникает несоответствие
цветов, установка флажка может улучшить ситуацию.
Внимание!
• Снимите этот флажок при обычных обстоятельствах.
Примечание.
• Вкладку Не разрешать прикладной программе сжатие данных печати (Do not allow
application software to compress print data) нельзя использовать с драйвером принтера
XPS.
Печать после создания данных для печати для каждой страницы (Print after creating print
data by page)
Данные печати создаются постранично, и печать начинается после завершения обработки
одной страницы данных печати.
Если напечатанный документ содержит неожиданные результаты, например полосы,
установка этого флажка может улучшить результаты.
Внимание!
• Снимите этот флажок при обычных обстоятельствах.
Масштабирование изображений методом интерполяции по соседним элементам (Scale
images using nearest-neighbor interpolation)
Если изображение увеличивается или уменьшается при печати, принтер использует простой
интерполяционный процесс для увеличения или уменьшения изображения.
Если данные изображения в напечатанном документе отображаются нечетко, установка этого
флажка может улучшить результаты.
Внимание!
• Снимите этот флажок при обычных обстоятельствах.
Примечание.
• Функцию Масштабирование изображений методом интерполяции по соседним
элементам (Scale images using nearest-neighbor interpolation) можно использовать
только с драйвером принтера XPS.
Предотвращение потери данных для печати (Prevention of Print Data Loss)
Можно уменьшить размер данных печати, которые были созданы в приложении, а затем
напечатать данные.
В зависимости от используемого приложения данные изображения могут быть обрезаны или
неправильно напечатаны. В этих случаях выберите Вкл. (On). Если не требуется использовать
эту функцию, выберите Откл. (Off).
566

Внимание!
• При использовании этой функции качество печати может ухудшиться в зависимости от
данных печати.
Блок обработки данных для печати (Unit of Print Data Processing)
Выбор блока обработки данных печати, отправляемых в принтер.
В обычных условиях выберите пункт Рекомендованный (Recommended).
Внимание!
• Для некоторых параметров может использоваться большой объем памяти.
Не изменяйте параметры, если компьютер обладает малым объемом памяти.
Примечание.
• Вкладку Блок обработки данных для печати (Unit of Print Data Processing) нельзя
использовать с драйвером принтера XPS.
Диалоговое окно Штамп/Фон (Stamp/Background) (Штамп... (Stamp...))
Диалоговое окно Штамп/Фон (Stamp/Background) (Штамп... (Stamp...)) позволяет печатать штамп
и/или фон поверх страниц документа или на заднем плане. Кроме предварительно
зарегистрированных штампов и фонов можно зарегистрировать и использовать собственные
штамп и фон.
Примечание.
• При использовании драйвера принтера XPS кнопка Штамп/Фон... (Stamp/Background...)
становится кнопкой Штамп... (Stamp...), и будет доступна для использования только функция
штампа.
Штамп (Stamp)
Функция печати штампа выполняет печать штампа поверх документа.
Установите этот флажок и выберите название из списка для печати штампа.
Настроить штамп... (Define Stamp...)
Открытие диалогового окна Параметры штампа (Stamp Settings).
Можно проверить сведения о выбранном штампе или сохранить новый штамп.
Поверх текста (Place stamp over text)
Указание способа печати штампа поверх документа.
Установите флажок Штамп (Stamp) для включения этого параметра.
Установите этот флажок, чтобы напечатать штамп поверх напечатанной страницы документа.
Напечатанные данные могут быть скрыты под штампом.
Снимите этот флажок, чтобы напечатать данные документа поверх штампа. Напечатанные
данные не будут скрыты под штампом. Однако части штампа, которые перекрываются
документом, могут быть скрыты.
Печать полупрозрачного штампа (Print semitransparent stamp)
Указание способа печати штампа поверх документа.
Установите флажок Штамп (Stamp) для включения этого параметра.
Установите этот флажок, чтобы напечатать полупрозрачный штамп поверх напечатанной
страницы документа.
Снимите этот флажок, чтобы напечатать штамп поверх данных документа. Напечатанные
данные могут быть скрыты под штампом.
567

Примечание.
• Использовать параметр Печать полупрозрачного штампа (Print semitransparent stamp)
можно только с драйвером принтера XPS.
Только на первой странице (Stamp first page only)
Выбор печати штампа только на первой странице или на всех страницах, если документ
содержит две или более страниц.
Установите флажок Штамп (Stamp) для включения этого параметра.
Установите флажок для печати штампа только на первой странице.
Фон (Background)
Функция печати фона позволяет выполнять печать рисунка или сходного объекта (точечного
рисунка) на заднем плане документа.
Установите этот флажок для печати фона и выберите название из списка.
Выбрать фон... (Select Background...)
Открытие диалогового окна Параметры фона (Background Settings).
Можно зарегистрировать точечный рисунок в виде фона и изменить метод размещения и
интенсивность выбранного фона.
Фон только на первой стр. (Background first page only)
Выбор печати фона только на первой странице или на всех страницах, если документ
содержит две или более страниц.
Установите флажок Фон (Background) для включения этого параметра.
Установите этот флажок для печати фона только на первой странице.
Вкладка Штамп (Stamp)
Вкладка «Штамп» позволяет задавать текст и файл точечного рисунка (.bmp), которые будут
использоваться для штампа.
Окно предварительного просмотра
Отображение состояние штампа, настроенного на каждой вкладке.
Тип штампа (Stamp Type)
Указание типа штампа.
Выберите Текст (Text) для создания штампа с помощью символов. Выберите Точечный
рисунок (Bitmap) для создания штампа с помощью точечного рисунка. Выберите Дата/
Время/Имя пользователя (Date/Time/User Name) для отображения даты/времени создания
и имени пользователя печатаемого документа.
Элементы настройки на вкладке Штамп (Stamp) изменяются в зависимости от выбранного
типа.
Если для параметра Тип штампа (Stamp Type) установлено значение Текст (Text) или Дата/
Время/Имя пользователя (Date/Time/User Name)
Текст (Stamp Text)
Указание строки текста штампа.
Можно ввести не более 64 символов.
В случае типа Дата/Время/Имя пользователя (Date/Time/User Name) в поле Текст (Stamp
Text) отображаются дата/время создания и имя пользователя печатаемого объекта.
Внимание!
• Параметр Текст (Stamp Text) затеняется и становится недоступным, если выбрано
Дата/Время/Имя пользователя (Date/Time/User Name).
568

Шрифт TrueType (TrueType Font)
Выбор шрифта для строки текста штампа.
Начертание (Style)
Выбор стиля шрифта для строки текста штампа.
Размер (Size)
Выбор размера шрифта для строки текста штампа.
Рамка (Outline)
Выбор рамки для строки текста штампа.
Если для параметра Размер (Size) выбран крупный размер шрифта, символы могут
выходить за край рамки штампа.
Цвет (Color)/Выбрать цвет... (Select Color...)
Отображение текущего цвета штампа.
Для выбора другого цвета щелкните Выбрать цвет... (Select Color...), чтобы открыть
диалоговое окно Цвет (Color), и выберите или создайте цвет, который необходимо
использовать для штампа.
Если для параметра Тип штампа (Stamp Type) выбрано значение Точечный рисунок (Bitmap)
Файл (File)
Указание имени файла точечного рисунка, который будет использоваться в качестве
штампа.
Выбрать файл... (Select File...)
Открытие диалогового окна для выбора файла.
Щелкните эту кнопку для выбора файла точечного рисунка, который будет использоваться в
качестве штампа.
Размер (Size)
Регулировка размера файла точечного рисунка, который будет использоваться в качестве
штампа.
Перемещение регулятора вправо увеличивает размер, а перемещение регулятора влево —
уменьшает.
Прозрачная белая область (Transparent white area)
Указание белых областей точечного рисунка прозрачными.
Установите этот флажок, чтобы сделать белые области точечного рисунка прозрачными.
Примечание.
• Щелкните По умолч. (Defaults), чтобы для параметра Тип штампа (Stamp Type) установить
значение «Текст», параметр Текст (Stamp Text) оставить пустым, для параметра Шрифт
TrueType (TrueType Font) установить значение «Arial», для параметра Начертание (Style)
— значение «Обычный», для параметра Размер (Size) — значение, равное 36 точкам, снять
флажок Рамка (Outline) и для параметра Цвет (Color) установить серый цвет с помощью
значений (192, 192, 192).
Вкладка Положение (Placement)
Вкладка «Положение» позволяет задать положение печати штампа.
Окно предварительного просмотра
Отображение состояние штампа, настроенного на каждой вкладке.
569

Положение (Position)
Указание положения штампа на странице.
Выберите Другое (Custom) из списка, чтобы напрямую ввести значения координат По гор.
(X-Position) и По верт. (Y-Position).
Ориентация (Orientation)
Указание угла поворота штампа. Угол можно задать путем ввода числа градусов.
При вводе отрицательных значений штамп поворачивается по часовой стрелке.
Примечание.
• Параметр Ориентация (Orientation) включается только в том случае, если выбрано
значение Текст (Text) или Дата/Время/Имя пользователя (Date/Time/User Name) для
параметра Тип штампа (Stamp Type) на вкладке Штамп (Stamp).
Примечание.
• Щелкните По умолч. (Defaults), чтобы установить положение штампа В центре (Center), а
для ориентации задать значение 0.
Вкладка Сохранить значения (Save settings)
Вкладка Сохранить значения (Save settings) позволяет сохранить новый штамп или удалить
ненужный штамп.
Название (Title)
Введите название, чтобы сохранить созданный штамп.
Можно ввести не более 64 символов.
Примечание.
• В начале или конце названия нельзя вводить пробелы, нажимать клавиши табуляции
или ввода.
Список штампов (Stamps)
Отображение списка сохраненных названий штампов.
Укажите название для отображения соответствующего штампа в поле Название (Title).
Сохранить (Save)/Сохранить с заменой (Save overwrite)
Сохранение штампа.
Введите заголовок в поле Название (Title), затем щелкните это поле.
Удалить (Delete)
Удаление ненужного штампа.
Укажите название ненужного штампа в списке Список штампов (Stamps) и щелкните эту
кнопку.
Вкладка Фон (Background)
Вкладка «Фон» позволяет выбрать файл точечного рисунка (.bmp) для использования в качестве
фона или задать способ печати выбранного фона.
Окно предварительного просмотра
Отображение состояния точечного рисунка, заданного на вкладке Фон (Background).
Файл (File)
Указание имени файла точечного рисунка, который будет использоваться в качестве фона.
570

Выбрать файл... (Select File...)
Открытие диалогового окна для выбора файла.
Щелкните эту кнопку для выбора файла точечного рисунка (.bmp), который будет
использоваться в качестве фона.
Метод размещения (Layout Method)
Указание способа размещения изображения фона на бумаге.
Если выбрано значение Другое (Custom), можно задать координаты По гор. (X-Position) и
По верт. (Y-Position).
Интенсивность (Intensity)
Регулировка интенсивности точечного рисунка, который будет использован в качестве фона.
Перемещение регулятора вправо увеличивает интенсивность, а перемещение регулятора
влево — уменьшает. Чтобы напечатать фон с исходной интенсивностью точечного рисунка,
переместите регулятор в крайнее правое положение.
Примечание.
• В зависимости от типа используемого драйвера принтера и среды эта функция может быть
недоступна.
• Щелкните По умолч. (Defaults) чтобы оставить параметр Файл (File) пустым, установить
для параметра Метод размещения (Layout Method) значение Заполнить страницу (Fill
page) и переместить регулятор Интенсивность (Intensity) в среднее положение.
Вкладка Сохранить значения (Save settings)
Вкладка Сохранить значения (Save settings) позволяет сохранить новый фон или удалить
ненужный фон.
Название (Title)
Введите название, чтобы сохранить указанное изображение фона.
Можно ввести не более 64 символов.
Примечание.
• В начале или конце названия нельзя вводить пробелы, нажимать клавиши табуляции
или ввода.
Список фонов (Backgrounds)
Отображение списка названий зарегистрированных фонов.
Укажите название для отображения соответствующего фона в поле Название (Title).
Сохранить (Save)/Сохранить с заменой (Save overwrite)
Сохранение данных изображения в качестве фона.
После задания значения Название (Title) щелкните эту кнопку.
Удалить (Delete)
Удаление ненужного фона.
Укажите название ненужного фона в списке Список фонов (Backgrounds), затем щелкните
эту кнопку.
571

Описание вкладки «Обслуживание»
Вкладка Обслуживание (Maintenance) позволяет выполнить обслуживание принтера или изменить
настройки принтера.
Очистка (Cleaning)
Выполнение очистки печатающей головки.
Функция очистки печатающей головки устраняет засорение сопел печатающей головки.
Выполняйте очистку, если печать становится бледной или один из цветов не печатается при
достаточно высоком уровне всех чернил.
Глубокая очистка (Deep Cleaning)
Выполнение глубокой очистки.
Если дважды выполненная обычная очистка не привела к устранению неполадок, выполните
глубокую очистку.
Примечание.
• При использовании функции Глубокая очистка (Deep Cleaning) расходуется больше
чернил, чем при использовании функции Очистка (Cleaning).
Частое выполнение очистки печатающих головок приведет к быстрому расходованию запаса
чернил. Таким образом, выполнять очистку следует только по мере необходимости.
Группа чернильниц (Ink Group)
При выборе Очистка (Cleaning) или Глубокая очистка (Deep Cleaning) отобразится окно
Группа чернильниц (Ink Group).
Выбор группы чернильниц, для которой необходимо очистить чистящую головку.
Нажмите кнопку Элементы начальной проверки (Initial Check Items), чтобы вывести на
экран список элементов, требующих проверки перед выполнением очистки или глубокой
очистки.
572

Выравнивание печатающих головок (Print Head Alignment)
Функция выравнивания печатающих головок компенсирует неточность их установки и уменьшает
искажения цветов и линий.
Выровняйте печатающую головку сразу же после ее установки.
При выборе Выравнивание печатающих головок (Print Head Alignment) появится Диалоговое
окно Запуск выравнивания печатающих головок (Start Print Head Alignment).
Проверка сопел (Nozzle Check)
Печать шаблона для проверки сопел.
Используйте эту функцию, если качество печати ухудшилось или отсутствует один из цветов.
Напечатайте шаблон для проверки сопел и убедитесь, что печатающая головка работает
должным образом.
Если определенный цвет печатается тускло или на напечатанном образце имеются пустые
участки, нажмите кнопку Очистка (Cleaning), чтобы очистить печатающую головку.
Чтобы отобразить список пунктов, которые следует проверить перед печатью шаблона для
проверки сопел, щелкните Элементы начальной проверки (Initial Check Items).
Печать контрольного образца (Print Check Pattern)
Эта функция служит для печати шаблона, который позволяет проверить, не засорились ли
какие-либо сопла чернильниц.
Щелкните Печать контрольного образца (Print Check Pattern). При появлении запроса
подтверждения щелкните OK. Затем появится диалоговое окно Проверка образца (Pattern
Check).
Левый точечный рисунок (хорошее качество)
Сопла печатающей головки не закупорены.
Правый точечный рисунок (плохое качество)
Сопла печатающей головки, возможно, закупорены.
Выход (Exit)
Закрытие диалогового окна Проверка образца (Pattern Check) и возврат на вкладку
Обслуживание (Maintenance).
Очистка (Cleaning)
Выполнение очистки печатающей головки.
Функция очистки печатающей головки устраняет засорение сопел печатающей головки.
Выполняйте очистку, если печать становится бледной или один из цветов не печатается
при достаточно высоком уровне всех чернил.
Отключение питания (Power Off)
Выключает принтер из драйвера принтера.
Используйте эту функцию для выключения принтера, если не удается нажать кнопку «ВКЛ»
(кнопку «ПИТАНИЕ») на принтере, когда принтер находится вне зоны досягаемости.
Чтобы снова включить принтер после нажатия этой кнопки, необходимо нажать кнопку «ВКЛ»
(кнопку «ПИТАНИЕ») на принтере. Если используется эта функция, включение питания принтера
средствами драйвера становится невозможным.
573

Управление питанием (Auto Power)
Открытие Диалоговое окно Автоматическое управление питанием (Auto Power Settings).
Выберите параметры автоматического управления питанием принтера. Используйте эту
функцию, если необходимо изменить параметры автоматического управления питанием.
Примечание.
• Если принтер выключен или отключен обмен данными между принтером и компьютером, на
экране может появиться сообщение об ошибке, так как компьютер не может получить
данные о состоянии принтера.
В этом случае нажмите кнопку OK, чтобы вывести на экран последние настройки, заданные
на компьютере.
Параметры бесшумного режима (Quiet Settings)
Открытие Диалоговое окно Параметры бесшумного режима (Quiet Settings).
Диалоговое окно Параметры бесшумного режима (Quiet Settings) позволяет задать настройку
уменьшения уровня рабочих шумов, издаваемых принтером. Этот режим очень удобен в тех
случаях, когда рабочие шумы, издаваемые принтером, создают неудобство (например, при
печати ночью). Выполните эту операцию, когда необходимо изменить настройку бесшумного
режима.
Примечание.
• Если принтер выключен или отключен обмен данными между принтером и компьютером, на
экране может появиться сообщение об ошибке, так как компьютер не может получить
данные о состоянии принтера.
Специальные параметры (Custom Settings)
Открытие Диалоговое окно Специальные параметры (Custom Settings).
Используйте эту функцию для изменения параметров этого принтера.
Примечание.
• Если принтер выключен или отключен обмен данными между принтером и компьютером, на
экране может появиться сообщение об ошибке, так как компьютер не может получить
данные о состоянии принтера.
В этом случае нажмите кнопку OK, чтобы вывести на экран последние настройки, заданные
на компьютере.
Просмотр журнала печати (View Print History)
Эта функция запускает предварительный просмотр Canon IJ XPS и отображает историю печати.
Примечание.
• Эту функцию можно использовать только совместно с драйвером принтера XPS.
Сведения о состоянии принтера (View Printer Status)
Запуск монитора состояния Canon IJ.
Используйте эту функцию, если необходимо проверить состояние принтера и порядок обработки
задания печати.
574

Примечание.
• Если используется драйвер принтера XPS, значение «Монитор состояния Canon IJ»
заменяется на «Монитор состояния Canon IJ XPS».
О программе (About)
Открытие Диалоговое окно О программе (About).
Можно проверить номер версии драйвера принтера и просмотреть уведомление об авторских
правах.
Кроме того, можно изменить используемый язык.
Элементы начальной проверки (Initial Check Items)
Перед выполнением процедуры Очистка (Cleaning) или Глубокая очистка (Deep Cleaning)
убедитесь, что питание принтера включено, и откройте крышку принтера.
Проверьте соблюдение следующих условий для всех чернил.
•Проверьте количество чернил, оставшееся в контейнере.
• Убедитесь, что чернильный контейнер вставлен полностью (до щелчка).
• Если к чернильному контейнеру приклеена оранжевая лента, полностью снимите ее.
Любые остатки ленты будут препятствовать выходу чернил.
• Убедитесь, что чернильные контейнеры установлены в нужное положение.
Диалоговое окно Запуск выравнивания печатающих головок (Start
Print Head Alignment)
Это диалоговое окно позволяет отрегулировать положение печатающей головки или напечатать
текущую настройку положения печатающей головки.
Выровнять печатающую головку (Align Print Head)
Выравнивание печатающей головки.
Функция выравнивания печатающих головок компенсирует неточность их установки и
уменьшает искажения цветов и линий.
Выровняйте печатающую головку сразу же после ее установки.
Напечатать значение выравнивания (Print Alignment Value)
Нажмите эту кнопку, чтобы проверить текущее значение настройки положения печатающей
головки.
Печать текущего значения настройки положения печатающей головки.
Диалоговое окно Выравнивание печатающих головок (Print Head Alignment)
Чтобы отрегулировать положение печатающей головки вручную, щелкните Выровнять
печатающую головку (Align Print Head) в диалоговом окне Запуск выравнивания
печатающих головок (Start Print Head Alignment) и выполните операции, инструкции по
выполнению которых приведены в сообщениях. Затем появится диалоговое окно
Выравнивание печатающих головок (Print Head Alignment).
Это диалоговое окно позволяет проверить напечатанный шаблон и отрегулировать положение
печатающей головки.
Окно предварительного просмотра
Отображение шаблона Выравнивание печатающих головок (Print Head Alignment) и
проверка положения выбранного шаблона.
Можно также изменить настройку, непосредственно щелкнув шаблон на экране.
575

Выберите номер шаблона
Сравните напечатанные шаблоны настройки и введите номер шаблона с наименее заметной
полосатостью или горизонтальными полосами в соответствующем поле.
Примечание.
• Если не понятно, каким образом следует проанализировать напечатанный шаблон, см.
раздел Выравнивание положения печатающих головок.
Элементы начальной проверки (Initial Check Items)
Перед выполнением процедуры Проверка сопел (Nozzle Check) убедитесь, что питание принтера
включено, и откройте крышку принтера.
Проверьте соблюдение следующих условий для всех чернил.
•Проверьте количество чернил, оставшееся в контейнере.
• Убедитесь, что чернильный контейнер вставлен полностью (до щелчка).
• Если к чернильному контейнеру приклеена оранжевая лента, полностью снимите ее.
Любые остатки ленты будут препятствовать выходу чернил.
• Убедитесь, что чернильные контейнеры установлены в нужное положение.
Диалоговое окно Автоматическое управление питанием (Auto Power
Settings)
При выборе Управление питанием (Auto Power) отобразится диалоговое окно Автоматическое
управление питанием (Auto Power Settings).
Это диалоговое окно позволяет управлять питанием принтера с помощью драйвера.
Автовключение (Auto Power On)
Выбор параметра автоматического включения питания.
Укажите значение Выключено (Disable) для предотвращения автоматического включения
принтера при отправке на него данных для печати.
Убедитесь, что принтер включен, а затем щелкните OK, чтобы изменить параметры принтера.
Укажите значение Включено (Enable) для автоматического включения принтера при отправке
на него данных для печати.
Автовыключение (Auto Power Off)
Выбор параметра автоматического отключения питания.
Если на протяжении указанного периода времени не выполняется какая-либо операция
драйвера принтера или операция принтера, принтер выключается.
Диалоговое окно Параметры бесшумного режима (Quiet Settings)
При выборе Параметры бесшумного режима (Quiet Settings) отобразится диалоговое окно
Параметры бесшумного режима (Quiet Settings).
Диалоговое окно Параметры бесшумного режима (Quiet Settings) позволяет задать настройку
уменьшения уровня рабочих шумов, издаваемых принтером.
Выберите этот вариант, чтобы сделать тише шум, например, при работе принтера ночью.
При использовании этой функции может снизиться скорость печати.
Не использовать бесшумный режим (Do not use quiet mode)
Выберите этот вариант, чтобы принтер работал с обычным уровнем шума.
576

Всегда использовать бесшумный режим (Always use quiet mode)
Выберите этот вариант, чтобы сделать тише шум, издаваемый принтером в ходе работы.
Использовать бесшумный режим в указанные часы (Use quiet mode during specified hours)
Выберите этот вариант, чтобы на определенный период времени сделать тише шум,
издаваемый принтером в ходе работы.
Укажите параметры Время запуска (Start time) и Время окончания (End time) для
применения бесшумного режима. Если для этих параметров задано одинаковое значение
времени, бесшумный режим не активируется.
Внимание!
• Бесшумный режим можно выбрать на панели управления принтера, в драйвере принтера или
программе ScanGear (драйвер сканера).
Бесшумный режим (независимо от способа установки) применяется при выполнении операций
с панели управления принтера или печати и сканировании с компьютера.
• Если указано время для параметра Использовать бесшумный режим в указанные часы
(Use quiet mode during specified hours), бесшумный режим не применяется к операциям
(копирование, прямая печать и т. п.), выполняемым непосредственно с принтера.
Диалоговое окно Специальные параметры (Custom Settings)
При выборе Специальные параметры (Custom Settings) отобразится диалоговое окно
Специальные параметры (Custom Settings).
При необходимости переключите режим работы принтера.
Обнаруживает пригодный для печати диск в лотке для диска (Detects a printable disc in the
disc tray)
Определение наличия диска, допускающего печать, в лотке для диска при печати этикетки
диска и отображение сообщения, если диск не вставлен.
Установите этот флажок для печати с обнаружением диска, допускающего печать, в лотке.
Внимание!
• Если этот флажок не установлен, принтер может начать печать в лотке для диска, даже
если диск, допускающий печать, не вставлен в лоток для диска. Поэтому при обычных
обстоятельствах этот флажок следует установить.
•Если вставить диск, допускающий печать, для которого уже выполнена печать в лотке для
диска, принтер может определить, что в лоток не вставлен диск, допускающий печать. В
этом случае снимите данный флажок.
Предотвращение потертости бумаги (Prevent paper abrasion)
Принтер может увеличить зазор между печатающей головкой и бумагой при печати с плотным
заполнением страницы, чтобы предотвратить появление потертостей на бумаге.
Установите этот флажок, чтобы включить эту функцию.
Выравнивать головки вручную (Align heads manually)
Как правило, функция Выравнивание печатающих головок (Print Head Alignment) на
вкладке Обслуживание (Maintenance) настроена на автоматическое выравнивание головок,
однако можно задать выравнивание головок вручную.
Если печать выполняется неудовлетворительно даже после автоматического выравнивания
печатающих головок, выполните выравнивание головок вручную.
Установите этот флажок, чтобы выполнить выравнивание головок вручную.
577

Поворот на 90 градусов влево, если задана [Альбомная] ориентация (Rotate 90 degrees left
when orientation is [Landscape])
На вкладке Страница (Page Setup) можно изменить направление поворота значения
Альбомная (Landscape) параметра Ориентация (Orientation).
Установите этот флажок для поворота документа на 90 градусов влево во время печати.
Не выявлять несоответствие настроек бумаги при печати с компьютера (Don't detect
mismatch of paper settings when printing from computer)
Если выполняется печать документов с компьютера, а настройки бумаги в драйвере принтера
и указанные в принтере сведения о бумаге в кассете не совпадают, этот параметр позволит
закрыть отображенное сообщение и продолжить печать.
Чтобы отключить обнаружение несоответствий настроек бумаги, установите этот флажок.
Задержка на сушку (Ink Drying Wait Time)
Принтер может приостановить работу перед печатью следующей страницы. Перемещение
регулятора вправо увеличивает паузу, а перемещение регулятора влево уменьшает паузу.
Если бумага пачкается из-за того, что следующая страница выходит из принтера раньше, чем
успевают высохнуть чернила на предыдущей странице, увеличьте время задержки на сушку.
Уменьшение задержки на сушку позволяет ускорить выполнение печати.
Диалоговое окно О программе (About)
При выборе О программе (About) отобразится диалоговое окно О программе (About).
В этом диалоговом окне отображается номер версии, уведомление об авторских правах и список
модулей драйвера принтера. Можно выбрать используемый язык и переключить язык,
отображаемый в окне настройки.
Модули
Отображение списка модулей драйвера принтера.
Язык (Language)
Определение языка, используемого в окно настройки драйвера принтера.
Внимание!
• Если шрифт для отображения выбранного языка не установлен в системе, символы будут
искажены.
См. также
Очистка печатающих головок
Выравнивание положения печатающих головок
Печать образца для проверки сопел
Управление питанием Принтера
Уменьшение издаваемого Принтером шума
Изменение режима работы Принтера
578

Описание функции «Предварительный просмотр Canon IJ»
Предварительный просмотр Canon IJ — это прикладная программа (приложение), предназначенная
для просмотра подготовленных к печати материалов перед фактическим выполнением печати.
В предварительном просмотре учитываются настройки драйвера принтера, что позволяет проверить
макет документа, порядок печати и количество страниц. Вы можете изменить тип носителя и
настройки источника бумаги.
Если необходимо, чтобы перед печатью запускался предварительный просмотр, откройте окно
настройки драйвера принтера. и установите флажок Предварительный просмотр (Preview before
printing) на вкладке Главная (Main).
Меню Файл (File)
Выбор ориентации печати.
Начало печати (Start Printing)
Завершение предварительного просмотра Canon IJ и запуск печати документа, который
отображается на экране предварительного просмотра.
Эта команда выполняет ту же функцию, что и инструмент Начало печати (Start Printing) на
панели инструментов.
Прервать печать (Cancel Printing)
Завершение предварительного просмотра Canon IJ и отмена печати документа, который
отображается на экране предварительного просмотра.
Эта команда выполняет ту же функцию, что и инструмент Прервать печать (Cancel
Printing) на панели инструментов.
Выход (Exit)
Завершение предварительного просмотра Canon IJ.
Меню Страница (Page)
Это меню включает следующие команды для выбора отображаемой страницы.
Все эти команды, кроме команды Выбор страницы... (Page Selection...), можно также выбрать
на панели инструментов.
579

Примечание.
• Если страницы помещаются в очередь, последняя страница в очереди становится
последней страницей.
• Если для параметра На развороте (Page Layout) на вкладке Страница (Page Setup)
установлено значение Макет страницы (Page Layout), Плитка/постер (Tiling/Poster) или
Буклет (Booklet), количество страниц — это количество листов, используемых для печати, а
не количество страниц в исходном документе, созданном с помощью прикладной
программы.
• Если настроена двухсторонняя печать вручную, сначала отображаются все лицевые
страницы, которые будут напечатаны первыми, а затем — все обратные страницы.
Первая страница (First Page)
Отображение первой страницы документа.
Если отображаемая в данный момент страница является первой, эта команда
заблокирована и ее выбор невозможен.
Предыдущая страница (Previous Page)
Отображение страницы, расположенной перед текущей отображаемой страницей.
Если отображаемая в данный момент страница является первой, эта команда
заблокирована и ее выбор невозможен.
Следующая страница (Next Page)
Отображение страницы, расположенной после текущей отображаемой страницей.
Если отображаемая в данный момент страница является последней, эта команда
заблокирована и ее выбор невозможен.
Последняя страница (Last Page)
Отображение последней страницы документа.
Если отображаемая в данный момент страница является последней, эта команда
заблокирована и ее выбор невозможен.
Выбор страницы... (Page Selection...)
Отображение диалогового окна Выбор страницы (Page Selection).
Эта команда позволяет указать номер страницы, которую необходимо отобразить.
Меню Масштаб (Zoom)
Выбор отношения действительного размера напечатанного на бумаге к масштабу отображения в
окне предварительного просмотра.
Это отношение можно также выбрать в раскрывающемся списке, расположенном на панели
инструментов.
Целиком (Whole)
Отображение всей страницы данных в виде одной страницы.
50%
Уменьшение масштаба отображаемых данных до 50 % от действительного размера при
печати.
100%
Отображение данных в том же масштабе, что и при печати.
200%
Увеличение масштаба отображаемых данных до 200 % от действительного размера при
печати.
580

400%
Увеличение масштаба отображаемых данных до 400 % от действительного размера при
печати.
Меню Параметры (Option)
Это меню включает следующую команду:
Показать информацию о печати страницы (Displays Print Page Information)
Отображение информации о настройке печати (включая размер бумаги, тип носителя и
макет страницы) для каждой страницы в левой части экрана предварительного просмотра.
Этот экран также позволяет изменить тип носителя и настройки источника бумаги.
Меню Справка (Help)
При выборе этого элемента меню отображается окно справки для функции предварительного
просмотра Canon IJ, где можно проверить номер версии и ознакомиться с информацией об
авторских правах.
Кнопка Начало печати (Start Printing)
Печать документов, выбранных в списке документов.
Напечатанные документы удаляются из списка, а по завершении печати всех документов окно
предварительного просмотра Canon IJ XPS закрывается.
Кнопка Прервать печать (Cancel Printing)
Завершение предварительного просмотра Canon IJ и отмена печати документа, который
отображается на экране предварительного просмотра.
Эту кнопку можно нажать во время буферизации.
Экран Информация о печати страницы (Print Page Information)
Отображение информации о настройке печати для каждой страницы в левой части экрана
предварительного просмотра.
Этот экран также позволяет изменить тип носителя и настройки источника бумаги.
Внимание!
• Если тип носителя и источник бумаги задаются в прикладной программе, они имеют
приоритет и измененные настройки могут не вступить в силу.
Размер бумаги (Printer Paper Size)
Отображение размера бумаги печатаемого документа.
Тип носителя (Media Type)
Можно выбрать тип носителя печатаемого документа.
Источник бумаги (Paper Source)
Можно выбрать источник бумаги печатаемого документа.
Макет страницы (Page Layout)
Отображение макета страницы печатаемого документа.
581

Описание функции «Предварительный просмотр Canon IJ
XPS»
Предварительный просмотр Canon IJ XPS — это прикладная программа (приложение),
предназначенная для просмотра подготовленных к печати материалов перед фактическим
выполнением печати.
В предварительном просмотре учитываются настройки драйвера принтера, что позволяет проверить
макет документа, порядок печати и количество страниц. Программа предварительного просмотра
также позволяет редактировать документ и страницы для печати, изменять параметры печати и
использовать другие функции.
Если необходимо, чтобы перед печатью запускался предварительный просмотр, откройте окно
настройки драйвера принтера. и установите флажок Предварительный просмотр (Preview before
printing) на вкладке Главная (Main).
Внимание!
• Для использования программы предварительного просмотра Canon IJ XPS на компьютере
должен быть установлен профиль Microsoft .NET Framework 4 Client Profile.
Меню Файл (File)
Выбор операции печати и параметров журнала печати:
Печать (Print)
Печать документов, выбранных в списке документов.
Напечатанные документы удаляются из списка, а по завершении печати всех документов
окно предварительного просмотра Canon IJ XPS закрывается.
Эта команда работает аналогично функции (Печать) на панели инструментов и функции
Печать (Print) в области параметров печати.
Печать всех документов (Print All Documents)
Печать всех документов, включенных в список документов, и закрытие программы
предварительного просмотра Canon IJ XPS.
582

Сохранить журнал печати (Save Print History)
Включение или выключение сохранения документов, напечатанных из программы
предварительного просмотра Canon IJ XPS, в качестве записей в журнале просмотра.
Макс. число записей журнала (History Entry Limit)
Включение или выключение ограничения максимального количества регистрационных
записей в журнале печати.
Выберите Записей: 10 (10 Entries), Записей: 30 (30 Entries) или Записей: 100 (100 Entries).
Внимание!
• Если ограничение на количество регистрационных записей будет превышено,
регистрационные записи в журнале печати будут удалены, начиная с наиболее старой.
Добавление документов из истории в список (Add documents from history to the list)
Добавление документов, сохраненных в журнале печати, в список документов.
Выход (Exit)
Завершение предварительного просмотра Canon IJ XPS. Документы, оставшиеся в списке
документов, будут удалены из списка.
Данная команда работает аналогично функции Выход (Exit) в области параметров печати.
Меню Правка (Edit)
Выбор способа редактирования нескольких документов или страниц.
Отменить (Undo)
Отмена предыдущего изменения.
Если отмена изменения невозможна, эта функция заблокирована и ее выбор невозможен.
Эта команда выполняет ту же функцию, что и инструмент (Отменить) на панели
инструментов.
Документы (Documents)
Выбор способа редактирования документов для печати.
Объединить документы (Combine Documents)
Объединение документов, выбранных в списке документов, в один документ.
Если выбран только один документ, эта команда заблокирована и ее выбор невозможен.
Данная команда работает аналогично функции (Объединить документы) на панели
инструментов.
Сброс документов (Reset Documents)
Возврат документов, выбранных в списке документов, в то состояние, в котором они
находились до добавления в программу предварительного просмотра Canon IJ XPS.
Объединенные документы разделяются, и восстанавливаются исходные документы.
Данная команда работает аналогично функции (Сброс документов) на панели
инструментов.
Переместить документ (Move Document)
Используйте следующую команду, чтобы изменить порядок документов, выбранных в
списке документов.
Переместить в начало (Move to First)
Перемещение выбранного документа для печати в начало списка документов.
Если выбранный в данный момент документ является первым, эта команда
заблокирована и ее выбор невозможен.
583

На одну позицию вверх (Move Up One)
Перемещение выбранного документа для печати на одну позицию выше текущей.
Если выбранный в данный момент документ является первым, эта команда
заблокирована и ее выбор невозможен.
На одну позицию вниз (Move Down One)
Перемещение выбранного документа для печати на одну позицию ниже текущей.
Если выбранный в данный момент документ является последним, эта команда
заблокирована и ее выбор невозможен.
Переместить в конец (Move to Last)
Перемещение выбранного документа для печати в конец списка документов.
Если выбранный в данный момент документ является последним, эта команда
заблокирована и ее выбор невозможен.
Удалить документ (Delete Document)
Удаление выбранного документа из списка документов.
Если список документов содержит только один документ, этот документ заблокирован и
его выбор невозможен.
Данная команда работает аналогично функции (Удалить документ) на панели
инструментов.
Оттенки серого (Grayscale Printing)
Возможность изменения параметров черно-белой печати.
Данная команда работает аналогично функции Оттенки серого (Grayscale Printing) в
области параметров печати.
На развороте... (Page Layout Printing...)
Открытие диалогового окна На развороте (Page Layout Printing).
Это диалоговое окно позволяет задать значения для параметров На развороте (Page
Layout Printing), Число страниц (Pages), Порядок стр. (Page Order) и Печатать рамку
(Page Border).
Двухсторонняя печать... (Duplex Printing...)
Открытие диалогового окна Двухсторонняя печать (Duplex Printing).
Это диалоговое окно позволяет задать значения для параметров Двухсторонняя
печать (Duplex Printing), Автоматически (Automatic), Сторона переплета (Stapling
Side) и Поле (Margin).
Копии... (Copies...)
Открытие диалогового окна Копии (Copies).
Это диалоговое окно позволяет задать значения для параметров Копии (Copies),
Разобрать (Collate) и Печать с последней страницы (Print from Last Page).
Число страниц (Pages)
Выбор способа редактирования страниц для печати.
Удалить страницу (Delete Page)
Удаление текущей выбранной страницы.
Если задана печать на развороте, страницы, заключенные в красную рамку, будут
удалены.
Данная команда работает аналогично функции (Удалить страницу) на панели
инструментов.
584

Восстановить страницу (Restore Page)
Восстановление страниц, удаленных с помощью функции Удалить страницу (Delete
Page).
Чтобы восстановить страницы, необходимо установить флажок Просмотреть
удаленные страницы (View Deleted Pages) в меню Параметры (Option) и отобразить
удаленные страницы в виде эскизов.
Переместить страницу (Move Page)
Используйте следующую команду, чтобы изменить порядок текущих выбранных страниц.
Переместить в начало (Move to First)
Перемещение текущей выбранной страницы в начало документа.
Если текущая выбранная страница является первой, эта команда заблокирована и
ее выбор невозможен.
На одну позицию вперед (Move Forward One)
Перемещение текущей выбранной страницы на одну позицию вперед по отношению
к текущей позиции.
Если текущая выбранная страница является первой, эта команда заблокирована и
ее выбор невозможен.
На одну позицию назад (Move Backward One)
Перемещение текущей выбранной страницы на одну позицию назад по отношению к
текущей позиции.
Если текущая выбранная страница является последней, эта команда заблокирована
и ее выбор невозможен.
Переместить в конец (Move to Last)
Перемещение текущей выбранной страницы в конец документа.
Если текущая выбранная страница является последней, эта команда заблокирована
и ее выбор невозможен.
Меню Вид (View)
Выбор отображаемых документов и страниц.
Документы (Documents)
Используйте следующую команду для выбора отображаемого документа.
Первый документ (First Document)
Отображение первого документа в списке документов.
Если выбранный в данный момент документ является первым, эта команда
заблокирована и ее выбор невозможен.
Предыдущий документ (Previous Document)
Отображение документа, расположенного перед текущим отображаемым документом.
Если выбранный в данный момент документ является первым, эта команда
заблокирована и ее выбор невозможен.
Следующий документ (Next Document)
Отображение документа, расположенного после текущего отображаемого документа.
Если выбранный в данный момент документ является последним, эта команда
заблокирована и ее выбор невозможен.
Последний документ (Last Document)
Отображение последнего документа в списке документов.
Если выбранный в данный момент документ является последним, эта команда
заблокирована и ее выбор невозможен.
585

Число страниц (Pages)
Используйте следующую команду для выбора отображаемой страницы.
Примечание.
• Если для параметра Макет страницы (Page Layout) в драйвере принтера установлено
значение Плитка/постер (Tiling/Poster) или Буклет (Booklet), количество страниц —
это количество листов, используемых для печати, а не количество страниц в исходном
документе, созданном с помощью прикладной программы.
Первая страница (First Page)
Отображение первой страницы документа.
Если отображаемая в данный момент страница является первой, эта команда
заблокирована и ее выбор невозможен.
Предыдущая страница (Previous Page)
Отображение страницы, расположенной перед текущей отображаемой страницей.
Если отображаемая в данный момент страница является первой, эта команда
заблокирована и ее выбор невозможен.
Следующая страница (Next Page)
Отображение страницы, расположенной после текущей отображаемой страницей.
Если отображаемая в данный момент страница является последней, эта команда
заблокирована и ее выбор невозможен.
Последняя страница (Last Page)
Отображение последней страницы документа.
Если отображаемая в данный момент страница является последней, эта команда
заблокирована и ее выбор невозможен.
Выбор страницы... (Page Selection...)
Отображение диалогового окна Выбор страницы (Page Selection).
Эта команда позволяет указать номер страницы, которую необходимо отобразить.
Меню Масштаб (Zoom)
Выбор отношения действительного размера напечатанного на бумаге к масштабу отображения в
окне предварительного просмотра.
Это отношение можно также выбрать в раскрывающемся списке, расположенном на панели
инструментов.
Целиком (Whole)
Отображение всей страницы данных в виде одной страницы.
50%
Уменьшение масштаба отображаемых данных до 50 % от действительного размера при
печати.
100%
Отображение данных в том же масштабе, что и при печати.
200%
Увеличение масштаба отображаемых данных до 200 % от действительного размера при
печати.
400%
Увеличение масштаба отображаемых данных до 400 % от действительного размера при
печати.
586

Меню Параметры (Option)
Переключение между состояниями отображения/скрытия следующей информации.
Просмотр эскизов (View Thumbnails)
Уменьшение всех страниц в документе, выбранном в списке документов, и их отображение в
нижней части окна предварительного просмотра.
Данная команда работает аналогично функции (Просмотр эскизов) на панели
инструментов.
Просмотр списка документов (View Document List)
Отображение списка документов для печати в верхней части окна предварительного
просмотра.
Просмотр области параметров печати (View Print Settings Area)
Отображение области параметров печати в правой части окна предварительного просмотра.
Просмотреть удаленные страницы (View Deleted Pages)
Если страницы отображаются в виде эскизов, эта функция служит для отображения страниц,
удаленных с помощью функции Удалить страницу (Delete Page).
Чтобы просмотреть удаленные страницы, необходимо сначала установить флажок
Просмотр эскизов (View Thumbnails).
Сохранение распечатанных документов в списке (Keep printed documents on the list)
Сохранение напечатанного документа в списке документов.
Параметры печати, отображаемые при запуске (Print Settings Displayed at Startup)
Включение и выключение отображения вкладки области параметров печати при запуске
программы предварительного просмотра Canon IJ XPS.
Выберите Информация о странице (Page Information), Макет (Layout) или Настройка
цветов вручную (Manual Color Adjustment).
Меню Справка (Help)
При выборе этого элемента меню отображается окно справки для функции предварительного
просмотра Canon IJ XPS, где можно проверить номер версии и ознакомиться с информацией об
авторских правах.
(Печать)
Печать документов, выбранных в списке документов.
Напечатанные документы удаляются из списка, а по завершении печати всех документов окно
предварительного просмотра Canon IJ XPS закрывается.
(Объединить документы)
Объединение документов, выбранных в списке документов, в один документ.
Если выбран только один документ, эта команда заблокирована и ее выбор невозможен.
(Удалить документ)
Удаление выбранного документа из списка документов.
Если список документов содержит только один документ, этот документ заблокирован и его
выбор невозможен.
(Сброс документов)
Возврат документов, выбранных в списке документов, в то состояние, в котором они находились
до добавления в программу предварительного просмотра Canon IJ XPS.
Объединенные документы разделяются, и восстанавливаются исходные документы.
587

(Просмотр эскизов)
Уменьшение всех страниц в документе, выбранном в списке документов, и их отображение в
нижней части окна предварительного просмотра.
Чтобы скрыть страницы для печати, щелкните Просмотр эскизов (View Thumbnails) еще раз.
(Переместить в начало)
Перемещение выбранного документа для печати в начало списка документов.
Если выбранный в данный момент документ является первым, эта команда заблокирована и ее
выбор невозможен.
(На одну позицию вверх)
Перемещение выбранного документа для печати на одну позицию выше текущей.
Если выбранный в данный момент документ является первым, эта команда заблокирована и ее
выбор невозможен.
(На одну позицию вниз)
Перемещение выбранного документа для печати на одну позицию ниже текущей.
Если выбранный в данный момент документ является последним, эта команда заблокирована и
ее выбор невозможен.
(Переместить в конец)
Перемещение выбранного документа для печати в конец списка документов.
Если выбранный в данный момент документ является последним, эта команда заблокирована и
ее выбор невозможен.
(Отменить)
Отмена предыдущего изменения.
Если отмена изменения невозможна, эта функция заблокирована и ее выбор невозможен.
(Удалить страницу)
Удаление текущей выбранной страницы.
Если задана печать на развороте, страницы, заключенные в красную рамку, будут удалены.
Список документов
Отображение списка документов для печати.
Документ, выбранный в списке документов, становится целевым для предварительного
просмотра и редактирования.
Имя документа (Document Name)
Отображение имени документа для печати.
Если щелкнуть имя выбранного документа для печати, отобразится текстовое поле,
позволяющее присвоить документу любое имя.
Число страниц (Pages)
Отображение количества страниц в документе для печати.
Внимание!
• Количество, отображаемое в поле Число страниц (Pages), и количество выходных
страниц могут отличаться.
• Чтобы узнать количество выходных страниц, воспользуйтесь строкой состояния в
нижней части окна просмотра.
Состояние (Status)
Отображение состояние документов для печати.
Для документов, для которых выполняется обработка данных, отображается состояние
Обработка данных (Processing data).
588

Внимание!
• Документы с состоянием Обработка данных (Processing data) нельзя печатать или
редактировать.
Дождитесь завершения процесса обработки данных.
Экран области параметров печати
Возможность просмотра и изменения параметров печати документов, выбранных в списке
документов.
Область параметров печати отображается в правой части окна предварительного просмотра.
Вкладка Информация о странице (Page Information)
Параметры печати отображаются для каждой страницы.
Вы можете изменить тип носителя и настройки источника бумаги.
Размер бумаги (Printer Paper Size)
Отображение размера бумаги печатаемого документа.
Тип носителя (Media Type)
Возможность выбора типа носителя печатаемого документа.
Источник бумаги (Paper Source)
Возможность выбора источника бумаги печатаемого документа.
Макет страницы (Page Layout)
Отображение макета страницы печатаемого документа.
Вкладка Макет (Layout)
Можно указать параметры печати на развороте.
Чтобы применить указанные настройки, щелкните Применить (Apply).
Если для документа нельзя изменить параметры печати на развороте, отдельные элементы
заблокированы и недоступны для выбора.
Вкладка Настройка цветов вручную (Manual Color Adjustment)
Эта вкладка позволяет настраивать баланс цвета путем изменения настройки параметров
Голубой (Cyan), Малиновый (Magenta), Желтый (Yellow), Яркость (Brightness),
Интенсивность (Intensity) и Контрастность (Contrast).
Голубой (Cyan)/Малиновый (Magenta)/Желтый (Yellow)
Отрегулируйте насыщенность цветов Голубой (Cyan), Малиновый (Magenta) и
Желтый (Yellow).
Перемещение регулятора вправо увеличивает насыщенность цвета, а перемещение
регулятора влево — уменьшает.
Можно также непосредственно ввести значение, определяющее положение регулятора.
Введите значение в диапазоне от –50 до 50.
Эта настройка изменяет относительное количество чернил каждого цвета, что приводит
к изменению общего цветового баланса документа.
Если нужно значительно изменить общий баланс цвета, используйте прикладную
программу. Используйте драйвер принтера только для незначительного изменения
баланса цвета.
Внимание!
• Если выбран параметр Оттенки серого (Grayscale Printing), параметры Голубой
(Cyan), Малиновый (Magenta) и Желтый (Yellow) становятся заблокированными и
недоступными для выбора.
589

Тон (Tone)
Устанавливает регулировку цвета для монохромной печати.
Перемещение регулятора вправо делает цвета более теплыми (Тепло), а влево —
более холодными (Холод).
Можно также непосредственно ввести значение, определяющее положение регулятора.
Введите значение в диапазоне от –50 до 50.
Внимание!
• Эта функция недоступна для некоторых значений параметра Тип носителя (Media
Type).
Яркость (Brightness)
Выбор яркости печати.
Степени чистого белого и чистого черного цветов изменить нельзя, но можно изменять
цвета в диапазоне от белого до черного.
Интенсивность (Intensity)
Настройка общей интенсивности печати.
Перемещение регулятора вправо увеличивает интенсивность, а перемещение
регулятора влево — уменьшает.
Можно также непосредственно ввести значение, определяющее положение регулятора.
Введите значение в диапазоне от –50 до 50.
Контрастность (Contrast)
Настройка контрастности между светлыми и темными оттенками на изображении для
печати.
Перемещение регулятора вправо увеличивает контрастность, а перемещение этого
регулятора влево — уменьшает.
Можно также непосредственно ввести значение, определяющее положение регулятора.
Введите значение в диапазоне от –50 до 50.
По умолч. (Defaults)
Восстановление исходных значений для всех измененных параметров.
При нажатии этой кнопки происходит восстановление исходных значений (заводских
настроек) для всех параметров на этой вкладке.
Оттенки серого (Grayscale Printing)
Возможность изменения параметров черно-белой печати.
Двухсторонняя печать (Duplex Printing)
Выбор печати документа на обеих сторонах листа бумаги или только на одной стороне.
Если для документа нельзя изменить параметры двухсторонней печати, этот элемент
заблокирован и недоступен.
Внимание!
• Если выбрано значение Буклет (Booklet) для параметра Макет страницы (Page
Layout), автоматически задается настройка Двухсторонняя печать (Duplex Printing) в
области параметров печати. В этом случае параметр Двухсторонняя печать (Duplex
Printing) заблокирован и недоступен.
Копии (Copies)
Указание числа печатаемых копий. Можно указать значение от 1 до 999.
Если для документа нельзя изменить количество копий, этот элемент заблокирован и
недоступен.
590

Выход (Exit)
Завершение предварительного просмотра Canon IJ XPS.
Документы, оставшиеся в списке документов, будут удалены из списка.
Печать (Print)
Печать документов, выбранных в списке документов.
Напечатанные документы удаляются из списка, а по завершении печати всех документов
окно предварительного просмотра Canon IJ XPS закрывается.
591

Описание функции «Монитор состояния Canon IJ»
Монитор состояния Canon IJ отображает состояние принтера и процесс печати. Для уведомления о
состоянии принтера в мониторе состояния используются графические элементы, значки и
сообщения.
Функции монитора состояния Canon IJ
Монитор состояния Canon IJ предоставляет следующие преимущества:
Вы можете проверять состояние принтера на экране.
Состояние принтера отображается на экране в режиме реального времени.
Вы также можете отслеживать выполнение печати каждого печатаемого документа
(задания печати).
На экране отображаются типы ошибок и возможные решения.
Отображается при возникновении ошибки принтера.
Можно незамедлительно уточнить, как следует действовать.
Можно проверить уровень чернил.
Эта функция выводит рисунки, на которых отображается тип чернильного контейнера и
приблизительный запас чернил.
Когда чернила заканчиваются, отображаются соответствующие значки и сообщения
(предупреждение о низком уровне чернил).
Обзор монитора состояния Canon IJ
Монитор состояния Canon IJ позволяет проверять состояние принтера и уровень чернил с
помощью рисунков и сообщений.
В ходе печати можно отслеживать сведения о печатаемом документе и процессе печати.
Если в работе принтера возникла ошибка, отображаются причина и решение. Выполните указание,
появившееся на экране.
Принтер
При возникновении предупреждения или ошибки, связанной с работой принтера, на
мониторе состояния Canon IJ отображается соответствующий значок.
: указывает на то, что возникло предупреждение (ошибка, требующая внимания
оператора), или на то, что принтер работает.
: возникла ошибка, которая требует обращения в сервисный центр.
Чернильный контейнер
При появлении предупреждения о низком уровне чернил или ошибки, связанной с
отсутствием чернил, на мониторе состояния Canon IJ отображается соответствующий
значок.
Кроме того, эта функция выводит рисунки, на которых отображается приблизительный
592

запас чернил в чернильном контейнере.
В этом случае щелкните рисунок, чтобы открыть диалоговое окно Данные о чернилах (Ink
Details). Можно проверить подробные сведения, в частности уровень оставшихся чернил и
типы чернильных контейнеров для принтера.
Имя документа (Document Name)
Отображение имени печатаемого документа.
Владелец (Owner)
Отображение имени владельца печатаемого документа.
Печать страницы (Printing Page)
Отображение номера печатаемой страницы и общего количества печатаемых страниц.
Показать очередь печати (Display Print Queue)
Отображение окна печати, используемого для управления заданием печати, которое
выполняется или находится в очереди печати.
Прервать печать (Cancel Printing)
Отмена текущего задания печати.
Внимание!
• Кнопка Прервать печать (Cancel Printing) активна только при передаче данных
печати на принтер. После передачи данных печати кнопка блокируется и становится
недоступной.
Меню Параметры (Option)
Если выбрана функция Включить Монитор состояния (Enable Status Monitor), при
создании сообщения, относящегося к принтеру, запускается монитор состояния Canon IJ.
Если выбрана функция Включить Монитор состояния (Enable Status Monitor), доступны
следующие команды.
Всегда отображать текущее задание (Always Display Current Job)
Отображение монитора состояния Canon IJ в ходе печати.
Всегда отображать поверх остальных окон (Always Display on Top)
Отображение монитора состояния Canon IJ поверх других окон.
Отображать справочное сообщение (Display Guide Message)
Отображение руководства по операциям со сложной процедурой настройки бумаги.
Печать на конвертах (Envelope Printing)
Отображение справочного сообщения при начале печати на конвертах.
Чтобы скрыть это справочное сообщение, установите флажок Больше не
показывать это сообщение (Do not show this message again).
Чтобы снова отображать справочные сообщения, выберите Печать на конвертах
(Envelope Printing) в разделе Отображать справочное сообщение (Display
Guide Message) меню Параметры (Option) и включите этот параметр.
Печать Hagaki (Hagaki Printing)
Отображает справочное сообщение до того, как принтер начнет печать Hagaki.
Чтобы скрыть это справочное сообщение, установите флажок Больше не
показывать это сообщение (Do not show this message again).
Чтобы снова отображать справочные сообщения, выберите Печать Hagaki
(Hagaki Printing) в разделе Отображать справочное сообщение (Display Guide
Message) меню Параметры (Option) и включите этот параметр.
593

Выводить предупреждение автоматически (Display Warning Automatically)
При появлении предупреждения о низком уровне чернил (When a Low Ink
Warning Occurs)
Автоматический запуск окна монитора состояния Canon IJ и его отображение
поверх других окон при появлении предупреждения о низком уровне чернил.
Загружать при запуске Windows (Start when Windows is Started)
Запуск монитора состояния Canon IJ автоматически при запуске Windows.
Меню Данные о чернилах (Ink Details)
Выберите это меню, чтобы отобразить диалоговое окно Данные о чернилах (Ink Details).
Проверьте подробные сведения, в частности уровень оставшихся чернил и типы
чернильных контейнеров для принтера.
Диалоговое окно Данные о чернилах (Ink Details)
Эта функция выводит рисунки и сообщения, которые отображают тип чернильных
контейнеров и приблизительный запас чернил.
Сведения о чернилах (слева)
Отображение типов чернильных контейнеров с соответствующими
изображениями.
Если появляется предупреждение или возникает ошибка, связанная с уровнем
оставшихся чернил, драйвер принтера сообщает об этом, отображая
соответствующую пиктограмму.
При отображении значка контролируйте работу принтера в соответствии с
инструкциями, отображаемыми на экране.
Сообщение (справа)
Отображение таких сведений, как информация о состоянии чернил и цветах
чернил с соответствующими указаниями.
Номер модели чернил (Ink Model Number)
Отображение типов чернильных контейнеров для конкретного принтера.
Закрыть (Close)
Закрытие диалогового окна Данные о чернилах (Ink Details) для возврата к окну
монитора состояния Canon IJ.
Меню Справка (Help)
При выборе этого элемента меню отображается окно справки для монитора состояния
Canon IJ, где можно проверить номер версии и ознакомиться с информацией об авторских
правах.
594

Получение последней версии MP Drivers
К драйверам MP Drivers относятся драйвер принтера и ScanGear (драйвер сканера).
Устранить проблемы, возникшие с драйверами MP Drivers, можно, обновив драйвера MP Drivers до
последней версии.
На нашем веб-сайте можно загрузить драйвер MP Drivers последней версии для требуемой модели.
Внимание!
• Загрузить драйвера MP Drivers можно бесплатно, но необходимый для этого доступ в Интернет
оплачивается за ваш счет.
• Перед установкой последней версии драйверов MP Drivers удалите ранее установленную
версию.
См. также
Перед установкой MP Drivers
Установка MP Drivers
596

Удаление ненужных драйверов MP Drivers
Драйверы MP Drivers, которые больше не используются, можно удалить.
Перед удалением драйверов MP Drivers сначала закройте все работающие программы.
Установка загруженных драйверов MP Drivers осуществляется следующим образом.
1. Запустите программу удаления.
• Если используется Windows 8.1 или Windows 8, выберите на рабочем столе чудо-кнопку
Параметры (Settings) -> Панель управления (Control Panel) -> Программы (Programs) ->
Программы и функции (Programs and Features).
В списке программ выберите «XXX MP Drivers» (где «XXX» — название модели), затем
щелкните Удалить (Uninstall).
•Если используется операционная система Windows 7 или Windows Vista, выберите
последовательно Пуск (Start) -> Панель управления (Control Panel) -> Программы
(Programs) -> Программы и компоненты (Programs and Features).
В списке программ выберите «XXX MP Drivers» (где «XXX» — название модели), затем
щелкните Удалить (Uninstall).
• Если используется операционная система Windows XP, выберите последовательно Пуск
(Start) -> Панель управления (Control Panel) -> Установка и удаление программ (Add or
Remove Programs).
В списке программ выберите «XXX MP Drivers» (где «XXX» — название модели), затем
щелкните Удалить (Remove).
Отобразится окно подтверждения удаления модели.
Внимание!
• В операционных системах Windows 8.1, Windows 8, Windows 7 или Windows Vista при
запуске, установке и удалении программного обеспечения может отображаться диалоговое
окно предупреждения или подтверждения.
Данное диалоговое окно отображается, когда для выполнения задачи необходимы права
администратора.
Если выполнен вход в систему с учетной записью администратора, для продолжения
выберите пункт Да (Yes) (Продолжить (Continue) или Разрешить (Allow)).
Некоторые приложения для продолжения требуют входа с учетной записью
администратора. В таких случаях, если вы вошли в систему, используя учетную запись с
ограниченными правами, переключитесь на учетную запись администратора и начните
процедуру сначала.
2. Выполните программу удаления.
Нажмите кнопку Выполнить (Execute). При появлении запроса подтверждения нажмите кнопку
Да (Yes).
Когда все файлы будут удалены, нажмите кнопку Завершено (Complete).
Удаление драйверов MP Drivers завершено.
Внимание!
• При удалении драйверов MP Drivers будут удалены драйвер принтера, драйвер принтера XPS и
ScanGear (драйвер сканера).
597

Перед установкой MP Drivers
В этом разделе описаны элементы, требующие проверки перед установкой драйверов MP Drivers.
При невозможности установить драйверы MP Drivers следует обратиться к этому разделу.
Проверка состояния принтера
• Выключите питание принтера.
Проверка параметров персонального компьютера
• Завершите работу всех выполняющихся приложений.
• Выполните вход в операционную систему, используя учетную запись администратора.
Внимание!
• Перед установкой последней версии драйверов MP Drivers удалите ранее установленную
версию.
См. также
Получение последней версии MP Drivers
Установка MP Drivers
598

Установка MP Drivers
Подключившись к Интернету, можно зайти на наш веб-сайт и загрузить последние драйверы MP
Drivers и драйвер принтера XPS для принтера требуемой модели.
Порядок действий для установки загруженных драйверов MP Drivers описан ниже
1. Выключите питание принтера
2. Запустите программу установки.
Дважды щелкните значок загруженного файла.
Будет запущена программа установки.
Внимание!
•В операционных системах Windows 8.1, Windows 8, Windows 7 или Windows Vista при
запуске, установке и удалении программного обеспечения может отображаться диалоговое
окно предупреждения или подтверждения.
Данное диалоговое окно отображается, когда для выполнения задачи необходимы права
администратора.
Если выполнен вход в систему с учетной записью администратора, для продолжения
выберите пункт Да (Yes) (Продолжить (Continue) или Разрешить (Allow)).
Некоторые приложения для продолжения требуют входа с учетной записью
администратора. В таких случаях, если вы вошли в систему, используя учетную запись с
ограниченными правами, переключитесь на учетную запись администратора и начните
процедуру сначала.
3. Установите драйверы MP Drivers
Выполните необходимые действия, описанные на экране.
4. Завершите установку.
Нажмите кнопку Завершено (Complete).
В зависимости от конфигурации, на экране может появиться сообщение с предложением
перезагрузить компьютер. Чтобы завершить установку должным образом, перезагрузите компьютер.
Внимание!
• Установить драйвер принтера XPS можно с помощью той же процедуры, что и при установке
драйверов MP Drivers принтера. Однако при установке драйвера принтера XPS сначала
необходимо завершить установку драйверов MP Drivers.
• Загрузить драйверы MP Drivers и драйвер принтера XPS можно бесплатно, но необходимый для
этого доступ в Интернет оплачивается за ваш счет.
• Перед установкой последней версии драйверов MP Drivers удалите ранее установленную
версию.
См. также
Получение последней версии MP Drivers
Удаление ненужных драйверов MP Drivers
Перед установкой MP Drivers
599

Руководство по My Image Garden
Можно получить информацию об операциях и экранах
My Image Garden.
Для Windows:
Последняя версия
My Image Garden V3.2.x
Рекомендуется использовать последнюю версию приложения.
Для загрузки последней версии приложения перейдите на веб-сайт компании Canon.
Порядок проверки версии
Более ранние версии
Выберите версию приложения My Image Garden.
V3.1.x/V3.0.x
V2.1.x
V2.0.x
V1.1.x
Для Mac OS:
Последняя версия
My Image Garden V3.2.x
Рекомендуется использовать последнюю версию приложения.
Для загрузки последней версии приложения перейдите на веб-сайт компании Canon.
Порядок проверки версии
Более ранние версии
Выберите версию приложения My Image Garden.
V3.1.x/V3.0.x
V2.1.x
V2.0.x
V1.1.x
601

Использование PIXMA/MAXIFY Cloud Link
С помощью PIXMA/MAXIFY Cloud Link принтер можно подключить к облачным службам, например
CANON iMAGE GATEWAY, Evernote или Твиттер, и пользоваться следующими функциями без
помощи компьютера:
• печатать изображения из служб обмена фотографиями;
• печатать документы из служб управления данными;
• сохранение отсканированных изображений в службу управления данными.
• использование Твиттер для оповещения о состоянии принтера, например о завершении бумаги
или чернил.
Кроме того, можно использовать различные функции, добавляя и регистрируя приложения, которые
ссылаются на различные облачные службы.
Использование PIXMA/MAXIFY Cloud Link с принтера
Использование PIXMA/MAXIFY Cloud Link со смартфона, планшета или компьютера
Внимание!
• В некоторых странах служба PIXMA/MAXIFY Cloud Link может быть недоступна, а доступные
приложения могут отличаться.
• Для работы некоторых приложений требуется создать учетную запись. Создайте учетную запись,
прежде чем использовать такое приложение.
• Сведения о моделях, в которых поддерживается PIXMA/MAXIFY Cloud Link, см. на домашней
странице Canon.
• Вид экрана может быть изменен без предупреждения.
603

Печать с помощью Google Cloud Print
Устройство совместимо с Google Cloud Print™ (Google Cloud Print — это одна из служб,
предоставляемых Google Inc.).
Служба Google Cloud Print позволяет выполнять печать с любого устройства, используя приложения
и службы, поддерживающие Google Cloud Print.
Отправка данных печати и печать через Интернет
После регистрации устройства в Google Cloud Print можно выполнять печать из приложений или
служб, поддерживающих Google Cloud Print, без подключения к Интернету.
Отправка данных печати и печать без подключения к Интернету
Внимание!
• Эта функция может быть недоступна — это зависит от страны или региона вашего проживания.
• Чтобы использовать Google Cloud Print, нужно предварительно создать учетную запись Google и
зарегистрировать устройство в службе Google Cloud Print.
Кроме того, для регистрации устройства в Google Cloud Print нужно подключить устройство к
локальной сети и Интернету. Требуется оплата подключения к Интернету.
1. Получение учетной записи Google
2. Регистрация устройства в Google Cloud Print
3. Печать с компьютера или смартфона с помощью Google Cloud Print
Внимание!
• При смене владельца устройства удалите данные о регистрации принтера из службы Google
Cloud Print.
Удаление устройства из Google Cloud Print
604

Для удаления устройства из Google Cloud Print нужно подключить устройство к локальной сети и
Интернету. Требуется оплата подключения к Интернету.
605

Получение учетной записи Google
Чтобы выполнять печать с помощью Google Cloud Print, нужно предварительно создать учетную
запись Google и зарегистрировать устройство в службе Google Cloud Print.
Примечание.
• Если у Вас уже есть учетная запись Google, зарегистрируйте устройство в Google Cloud Print.
Регистрация устройства в Google Cloud Print
Войдите в Google Cloud Print с веб-браузера на компьютере или мобильном устройстве и введите
необходимые регистрационные данные.
* Приведенный выше экран может быть изменен без предупреждения.
606

Регистрация устройства в Google Cloud Print
Устройство можно зарегистрировать в Google Cloud Print следующими двумя способами.
Регистрация с помощью Google Chrome
Регистрация с помощью устройства
Внимание!
• Если у Вас нет учетной записи Google, создайте ее.
Получение учетной записи Google
• При смене владельца устройства удалите данные о регистрации принтера из службы Google
Cloud Print.
Удаление устройства из Google Cloud Print
• Для регистрации устройства в Google Cloud Print и для его удаления нужно подключить
устройство к локальной сети и Интернету. Требуется оплата подключения к Интернету.
Регистрация с помощью Google Chrome
1. Запустите браузер Google Chrome на компьютере.
2. Выберите Войти в Chrome... (Sign in to Chrome...) в меню (меню Chrome).
3. Выполните вход в учетную запись Google.
4. Выберите Настройки (Settings) в меню (меню Chrome).
5. Выберите Показать дополнительные настройки... (Show advanced settings...)
для отображения информации.
6. Выберите Настроить (Manage) в разделе Виртуальный принтер Google (Google
Cloud Print).
7. После отображения имени Canon MG7700 series и кнопки Добавить принтеры
(Add printers) выберите Добавить принтеры (Add printers).
8. Когда откроется подтверждающее сообщение для регистрации устройства,
выберите OK.
9. Когда на сенсорном экране устройства появится экран подтверждения регистрации,
коснитесь элемента Да (Yes).
Регистрация принтера завершена.
607

Регистрация с помощью устройства
1. Убедитесь, что устройство включено.
2. Проведите пальцем по экрану НАЧАЛО и коснитесь значка Настройка
(Setup).
Использование панели управления
3. Коснитесь элемента Настройка веб-службы (Web service setup).
4. Коснитесь элемента Настройка подключ. веб-служб (Web service connection
setup) -> Настройка Google Cloud Print (Google Cloud Print setup) -> Регистр. в
Google Cloud Print (Register with Google Cloud Print).
Примечание.
• Если вы уже зарегистрировали устройство в Google Cloud Print, появится сообщение для
подтверждения перерегистрации устройства.
5. Когда откроется экран подтверждения для регистрации устройства, коснитесь
элемента Да (Yes).
6. Когда на экране параметров печати Google Cloud Print появится сообщение для
выбора языка, коснитесь элемента Далее (Next).
7. Коснитесь языка интерфейса на экране параметров печати Google Cloud Print.
Появится сообщение для подтверждения печати URL-адреса для аутентификации.
8. Загрузите обычную бумагу формата A4 или Letter и коснитесь элемента OK.
Печать URL-адреса для аутентификации.
9. Убедитесь, что URL-адрес для проверки подлинности напечатан, и коснитесь
элемента Да (Yes).
10. Выполните процедуру проверки подлинности с помощью веб-браузера на
компьютере или мобильном устройстве.
Зайдите на указанный URL-адрес с веб-браузера на своем компьютере или мобильном
устройстве и выполните процедуру аутентификацию, следуя инструкциям на экране.
Внимание!
•Ввод напечатанного URL-адреса и прохождение процедуры проверки подлинности
следует выполнять быстро.
•В случае превышения ограничения времени процедуры проверки подлинности на
сенсорном экране отобразится сообщение об ошибке. Легко коснитесь кнопки OK. Когда
608

появится сообщение для подтверждения печати URL-адреса для проверки подлинности,
попробуйте повторно выполнить процедуру с действия 8.
Примечание.
• Выполните процедуру аутентификации с помощью предварительно созданной учетной
записи Google.
11. Когда на сенсорном экране устройства отобразится сообщение о завершении
регистрации, коснитесь элемента OK.
Если процесс проверки подлинности завершен правильно, отображаются элементы
регистрации. По завершении процесса проверки подлинности можно печатать данные с
помощью Google Cloud Print.
609

Печать с компьютера или смартфона с помощью Google Cloud
Print
При отправке задания на печать с помощью Google Cloud Print устройство получает данные печати и
автоматически начинает его выполнять.
При печати со смартфона, планшета, компьютера или другого внешнего устройства с помощью
службы Google Cloud Print, предварительно загрузите бумагу в устройство.
Печать с помощью Google Cloud Print можно выполнять двумя следующими способами.
• Печать через Интернет
Необходимо подключить устройство к локальной сети и Интернету.
Отправка данных печати через Интернет
• Печать без подключения к Интернету
Необходимо подключить устройство к локальной сети или включить прямое подключение на
устройстве. Необходимо включить службу Bonjour на устройстве.
Отправка данных печати без подключения к Интернету
Примечание.
• Возможно, требуется некоторое время или устройство не получило данные на печать — это
зависит от состояния подключения.
• При печати с помощью Google Cloud Print печать может быть отменена в зависимости от
состояния устройства, например, при работе устройства или при возникновении ошибки. Чтобы
возобновить печать, проверьте состояние устройства, затем выполните печать с помощью
Google Cloud Print еще раз.
• Для параметров печати:
• Если выбран тип носителя, отличный от обычной бумаги, или размер бумаги, отличный от
A4, Letter, B5 и A5, будет выполнена односторонняя печать, даже если установлен параметр
двусторонней печати.
• Если выбрана обычная бумага в качестве типа носителя или размер бумаги B5/A5, будет
выполнена печать с полями, даже если установлен параметр печати без полей.
• Распечатка может отличаться от оригинала — это зависит от типа данных.
• Возможность настраивать параметры печати при отправке данных печати с помощью Google
Cloud Print может отсутствовать — это зависит от устройства, с которого выполняется
печать.
Отправка данных печати через Интернет
В данном разделе описана операция отправки данных печати из браузера Google Chrome на
компьютере. Эта операция может отличаться в зависимости от используемых устройств,
приложений или служб.
Внимание!
•Для отправки данных печати через Интернет необходимо подключить устройство к локальной
сети и Интернету. Требуется оплата подключения к Интернету.
1. Убедитесь, что устройство включено.
610

Примечание.
• Если функция автоматического включения питания устройства включена, устройство
включается автоматически, когда получает данные печати.
2. Запустите браузер Google Chrome на компьютере.
3. Выберите Войти в Chrome... (Sign in to Chrome...) в меню (меню Chrome).
4. Выполните вход в учетную запись Google.
5. Выберите Печать... (Print...) в меню (меню Chrome).
6. Выберите Изменить... (Change...) рядом с заголовком Принтер (Destination).
7. Выберите Canon MG7700 series в разделе Виртуальный принтер Google (Google
Cloud Print).
8. Выберите Печать (Print).
После подготовки к печати с помощью Google Cloud Print устройство автоматически получает
данные и выполняет печать.
611

Если нужно выполнить печать непосредственно из Google Cloud Print
Если устройству не удается получить данные для печати или требуется начать печать
немедленно, проверьте, есть ли задание печати в службе Google Cloud Print, и запустите печать
вручную.
Выполните следующие действия.
1. Убедитесь, что устройство включено.
2. Проведите пальцем по экрану НАЧАЛО и коснитесь значка Настройка
(Setup).
Использование панели управления
3. Коснитесь элемента Запрос на веб-службу (Web service inquiry).
Примечание.
•Если устройство не зарегистрировано в Google Cloud Print, значок Запрос на веб-
службу (Web service inquiry) не отображается.
4. Легко коснитесь пункта Печать из Google Cloud Print (Print from Google Cloud
Print).
Отобразится экран подтверждения.
5. Легко коснитесь кнопки Да (Yes).
Если есть задание печати, устройство получает данные и распечатывает их.
Отправка данных печати без подключения к Интернету
В данном разделе описана операция отправки данных печати из браузера Google Chrome на
компьютере. Эта операция может отличаться в зависимости от используемых устройств,
приложений или служб.
Внимание!
• Необходимо подключить устройство к локальной сети или включить прямое подключение на
устройстве.
• Необходимо включить службу Bonjour на устройстве.
1. Убедитесь, что устройство включено.
Примечание.
•Если функция автоматического включения питания устройства включена, устройство
включается автоматически, когда получает данные печати.
2. Запустите браузер Google Chrome на компьютере.
612

3. Выберите Войти в Chrome... (Sign in to Chrome...) в меню (меню Chrome).
4. Выполните вход в учетную запись Google.
5. Выберите Печать... (Print...) в меню (меню Chrome).
6. Выберите Изменить... (Change...) рядом с заголовком Принтер (Destination).
7. Выберите Canon MG7700 series в разделе Локальные места назначения (Local
Destinations).
8. Выберите Печать (Print).
После подготовки к печати с помощью Google Cloud Print устройство автоматически получает
данные и выполняет печать.
613

Удаление устройства из Google Cloud Print
Если сменился владелец устройства или требуется перерегистрировать устройство, удалите его из
Google Cloud Print, выполнив следующие действия.
Устройство можно удалить из Google Cloud Print следующими двумя способами.
Удаление с помощью Google Chrome
Удаление с помощью устройства
Внимание!
• Для удаления устройства из Google Cloud Print нужно подключить устройство к локальной сети и
Интернету. Требуется оплата подключения к Интернету.
Удаление с помощью Google Chrome
1. Запустите браузер Google Chrome на компьютере.
2. Выберите Войти в Chrome... (Sign in to Chrome...) в меню (меню Chrome).
3. Выполните вход в учетную запись Google.
4. Выберите Настройки (Settings) в меню (меню Chrome).
5. Выберите Показать дополнительные настройки... (Show advanced settings...)
для отображения информации.
6. Выберите Настроить (Manage) в разделе Виртуальный принтер Google (Google
Cloud Print).
7. Выберите Управление (Manage) рядом с Canon MG7700 series в списке устройств.
8. Выберите Удалить (Delete).
9. Когда откроется подтверждающее сообщение для удаления устройства, выберите
OK.
Удаление с помощью устройства
1. Убедитесь, что устройство включено.
2. Проведите пальцем по экрану НАЧАЛО и коснитесь значка Настройка
(Setup).
Использование панели управления
614

3. Коснитесь элемента Настройка веб-службы (Web service setup).
4. Коснитесь элемента Настройка подключ. веб-служб (Web service connection
setup) -> Настройка Google Cloud Print (Google Cloud Print setup) -> Удаление
из Google Cloud Print (Delete from Google Cloud Print).
5. Когда откроется экран подтверждения для удаления устройства, коснитесь
элемента Да (Yes).
6. При отображении сообщения о завершении удаления коснитесь элемента OK.
615

Печать на принтере, совместимом с AirPrint, с компьютеров
Mac
Использование AirPrint для печати с устройств iPhone, iPad, iPod touch или Mac.
Технология AirPrint позволяет печатать фотографии, сообщения электронной почты, веб-страницы и
документы с устройств iPhone, iPad, iPod touch и Mac без установки драйверов или загрузки
приложений или программного обеспечения.
Примечание.
• Информация о печати с помощью AirPrint с устройств iOS приведена далее.
Печать с принтера, совместимого с AirPrint, с помощью устройства iOS
Проверка окружающей среды
Сначала проверьте среду выполнения.
•Рабочая среда AirPrint
◦ Устройства iPhone, iPad и iPod touch, работающие под управлением последней версии iOS
◦ Компьютеры Mac, работающие под управлением последней версии Mac OS
•Метод соединения
Устройство iOS или компьютер Mac и устройство должны быть подключены к одной локальной
сети или напрямую без беспроводного маршрутизатора.
Добавление устройства в качестве принтера AirPrint в систему Mac
1. На компьютере Mac откройте Параметры системы (System Preferences) и
выберите Принтеры и сканеры (Printers & Scanners) (Печать и сканирование
(Print & Scan)).
2. Выберите +, чтобы отобразить список принтеров.
3. Выберите имя устройства, указанное в списке Многофункциональные
устройства Bonjour (Bonjour Multifunction).
4. Выберите Защищенная печать AirPrint (Secure AirPrint) или AirPrint в разделе
Использование (Use).
5. Выберите Добавить (Add).
616

Печать с помощью AirPrint с компьютеров Mac
1. Убедитесь, что устройство включено.
Примечание.
•Если функция автоматического включения питания устройства включена, устройство
включается автоматически, когда получает данные печати.
2. Загрузите бумагу.
3. Выполнение печати в прикладной программе.
Появится диалоговое окно «Печать».
4. Выберите название модели добавленного принтера AirPrint в списке Принтер
(Printer) диалогового окна печати.
5. Установите необходимые значения размера бумаги, типа носителя и другие
настройки.
6. Выберите Печать (Print).
При печати устройство будет использовать указанные параметры печати.
Примечание.
• Для беспроводного сетевого соединения:
• После включения устройства может потребоваться несколько минут для установки связи
устройства по беспроводному соединению локальной сети. Убедитесь, что устройство
подключено к беспроводной локальной сети, затем попробуйте выполнить печать.
• Если служба Bonjour на устройстве выключена, AirPrint не может использоваться.
Проверьте настройки локальной сети на устройстве, затем включите Bonjour.
• Информацию об устранении других неполадок с AirPrint см. далее.
Не удается выполнить печать с помощью AirPrint
Проверка состояния печати
Отображение экрана состояния печати
Удаление задания печати
Чтобы удалить задание печати с помощью AirPrint, воспользуйтесь одним из следующих методов:
• На устройстве: нажмите кнопку Стоп (Stop), чтобы отменить задание печати.
• На устройстве iOS: Удаление ненужного задания печати
617

Печать с устройств Android
Использование дополнительного модуля печати Canon
Canon Print Service представляет собой дополнительный модуль печати для Android 4.4.2 или
более поздней версии и доступен бесплатно на сайте Google Play. После установки и активации
дополнительного модуля на смартфон или планшет Android можно будет выполнять печать на
принтере Canon по беспроводной сети.
Печать с помощью Mopria
Печать на принтере Canon можно выполнять по беспроводной сети со смартфонов или планшетов
Android, совместимых с Mopria.
Дополнительный сведения, включая поддерживаемые устройства, можно найти на домашней
странице Mopria (http://www.mopria.org).
620

Печать с принтера, совместимого с AirPrint, с помощью
устройства iOS
Использование AirPrint для печати с устройств iPhone, iPad, iPod touch или Mac.
Технология AirPrint позволяет печатать фотографии, сообщения электронной почты, веб-страницы и
документы с устройств iPhone, iPad, iPod touch и Mac без установки драйверов или загрузки
приложений или программного обеспечения.
Примечание.
• Информация о печати с помощью AirPrint с компьютеров Mac приведена далее.
Печать на принтере, совместимом с AirPrint, с компьютеров Mac
Проверка окружающей среды
Сначала проверьте среду выполнения.
•Рабочая среда AirPrint
◦Устройства iPhone, iPad и iPod touch, работающие под управлением последней версии iOS
◦ Компьютеры Mac, работающие под управлением последней версии Mac OS
•Метод соединения
Устройство iOS или компьютер Mac и устройство должны быть подключены к одной локальной
сети или напрямую без беспроводного маршрутизатора.
Печать с помощью AirPrint с устройства iOS
1. Убедитесь, что устройство включено.
Примечание.
•Если функция автоматического включения питания устройства включена, устройство
включается автоматически, когда получает данные печати.
621

2. Загрузите бумагу.
3. Коснитесь значка работы для отображения параметров меню из приложений на
устройстве iOS.
На следующем рисунке приведен пример печати из веб-браузера iPad. Экран может отличаться
в зависимости от используемых устройств или приложений.
4. Коснитесь элемента Печать (Print) в параметрах меню.
5. Выберите название модели в списке Принтер (Printer) раздела Параметры
принтера (Printer Options).
622

Внимание!
• Так как некоторые приложения не поддерживают AirPrint, раздел Параметры принтера
(Printer Options) может не отображаться. Если приложение не позволяет использовать
параметры принтера, печать из этого приложения невозможна.
Примечание.
• Раздел Параметры принтера (Printer Options) отличается в зависимости от
используемого приложения.
6. При печати файла с несколькими страницами, например файла PDF, коснитесь
элемента Диапазон (Range), а затем выберите Все страницы (All Pages) или
выберите диапазон страниц для печати.
7. Для элемента 1 копия (1 Copy) касайтесь элемента + или -, чтобы установить
требуемое число копий.
8. Для элемента Двухсторонняя печать (Duplex Printing) коснитесь элемента Вкл.
(On), чтобы включить двухстороннюю печать, или Выкл. (Off), чтобы выключить эту
функцию.
9. Коснитесь элемента Печать (Print).
При печати устройство будет использовать указанные параметры печати.
Примечание.
• Для беспроводного сетевого соединения:
• После включения устройства может потребоваться несколько минут для установки связи
устройства по беспроводному соединению локальной сети. Убедитесь, что устройство
подключено к беспроводной локальной сети, затем попробуйте выполнить печать.
• Если служба Bonjour на устройстве выключена, AirPrint не может использоваться.
Проверьте настройки локальной сети на устройстве, затем включите Bonjour.
• Информацию об устранении других неполадок с AirPrint см. далее.
Не удается выполнить печать с помощью AirPrint
Размер бумаги
При работе с AirPrint размер бумаги выбирается автоматически в соответствии с используемым
приложением на устройстве iOS и регионом, в котором используется AirPrint.
При использовании приложения для работы с фотографиями по умолчанию в Японии используется
размер бумаги «L», а в других странах и регионах — размер 4x6 дюймов или KG.
При использовании приложения для работы с документами по умолчанию для размера бумаги
установлено значение «Letter» в США и «A4» в Японии и Европе.
Внимание!
• В зависимости от устройства или операционной системы размер бумаги по умолчанию может
отличаться от указанного.
623

Рекомендуем выполнить пробную печать.
• Приложение может поддерживать различные размеры бумаги.
Проверка состояния печати
В процессе печати значок Центр печати (Print Center) отображается в списке последних
использованных приложений. Его можно использовать для проверки процесса печати.
Дважды нажмите кнопку главного экрана на устройстве iOS, чтобы установить режим
Многозадачный (Multitasking). Затем проведите пальцем вправо, чтобы отобразить значок Центр
печати (Print Center) и Обзор печати (Print Summary).
Удаление задания печати
Чтобы удалить задание печати с помощью AirPrint, воспользуйтесь одним из следующих методов:
• На устройстве: нажмите кнопку Стоп (Stop), чтобы отменить задание печати.
• На устройстве iOS: дважды нажмите кнопку главного экрана на устройстве iOS, чтобы
установить режим Многозадачный (Multitasking), затем проведите вправо. Коснитесь значка
Центр печати (Print Center) для отображения окна Обзор печати (Print Summary). Коснитесь
задания печати, которое нужно отменить, и выберите Отменить печать (Cancel Printing).
624

Использование устройства в режиме прямого подключения
Режим прямого подключения позволяет выполнять печать или сканирование, подключив устройство
к смартфону или планшету с помощью беспроводного соединения в среде, где маршрутизатор
беспроводной сети отсутствует. Кроме того, можно подключить данное устройство к другому
устройству без маршрутизатора беспроводной сети, даже если он доступен.
В данном разделе описаны следующие операции для режима прямого подключения.
•Изменение параметров данного устройства и подключаемого устройства и их
беспроводное соединение
Подготовка к прямому подключению
•Печать/сканирование с устройства, подключенного к данному устройству
Печать и сканирование в режиме прямого подключения
•Выключение режима прямого подключения и задание параметров устройства для
нормального использования
Выключение режима прямого подключения
•Изменение параметров для режима прямого подключения
Изменение параметра режима прямого подключения
Внимание!
• Прежде чем использовать устройство в режиме прямого подключения, проверьте ограничения
использования, затем переключите устройство в режим прямого подключения.
Ограничения
Подготовка к прямому подключению
Измените следующие параметры для подготовки режима прямого подключения.
• Настройки сети устройства
Изменение параметров устройства
•Параметры подключаемого устройства беспроводной связи
Изменение параметров устройства беспроводной связи и его подключение к данному
устройству
Изменение параметров устройства
1. Убедитесь, что устройство включено.
2. Коснитесь значка в правом верхнем углу экрана НАЧАЛО.
625

Пример. Когда включено беспроводное сетевое соединение:
Отобразится экран Смена локальной сети (Change LAN).
Примечание.
•Можно также отобразить экран Смена локальной сети (Change LAN), следуя описанной
ниже процедуре.
1. Проведите пальцем по экрану НАЧАЛО и коснитесь значка Настройка
(Setup).
Использование панели управления
2. Коснитесь значка Параметры устройства (Device settings).
3. Коснитесь Настройки сети (LAN settings).
4. Коснитесь пункта Смена локальной сети (Change LAN).
3. Коснитесь элемента Включить прям. подключ (Activate direct connect.).
4. Легко коснитесь кнопки Да (Yes).
Отобразится идентификатор (SSID) для прямого подключения.
Когда устройство обнаруживает данное устройство, это осуществляется на основе
идентификатора (SSID) устройства.
Примечание.
•Если коснуться элемента Сведения (Details), а затем коснуться элемента Да (Yes),
появятся следующие элементы.
•Параметры защиты
•Пароль
•Имя устройства, которое отображается на совместимом с Wi-Fi Direct устройстве
При подключении устройства к данному устройству необходим пароль. В зависимости от
используемого устройства, пароль может и не потребоваться.
При подключении совместимого с Wi-Fi Direct устройства к данному устройству выберите
имя устройства, отображаемое на сенсорном экране вашего устройства.
•Идентификатор (SSID) и параметр безопасности указываются автоматически. Для их
обновления см. сведения ниже.
626

Изменение параметра режима прямого подключения
5. Легко коснитесь кнопки OK.
Режим прямого подключения включается, и устройство беспроводной связи можно подключить
к устройству беспроводным способом.
Изменение параметров устройства беспроводной связи и его подключение к данному
устройству
Примечание.
• Перед подключением устройства мы рекомендуем проверить идентификатор (SSID) и пароль
для режима прямого подключения.
Чтобы проверить идентификатор (SSID) и пароль, откройте их на панели управления
устройства или распечатайте информацию о параметрах сети устройства.
Настройки сети
Печать параметров сети
1. Включите беспроводную связь на устройстве.
Включите функцию Wi-Fi в меню настройки устройства.
Дополнительную информацию о включении беспроводной связи см. в руководстве по
использованию соответствующего устройства.
2. Выберите «DIRECT-XXXX-MG7700 series» («X» означает буквенно-цифровые
символы.) в списке, отображаемом на устройстве.
3. Введите пароль.
Ваше устройство подключено к данному устройству.
Примечание.
• В зависимости от используемого устройства, введите пароль, необходимый для
подключения устройства к данному устройству по беспроводной сети. Введите пароль,
установленный для устройства.
•Если совместимое с Wi-Fi Direct устройство настроено на использование Wi-Fi Direct в
первую очередь и оно подключается к данному устройству, на данном устройстве
отобразится экран подтверждения с запросом разрешения на подключение к устройству.
Убедитесь, что имя на сенсорном экране совпадает с именем вашего устройства и
коснитесь элемента Да (Yes).
Печать и сканирование в режиме прямого подключения
Подключите устройство к данному устройству с помощью режима прямого подключения и
запустите печать/сканирование с устройства.
627

Примечание.
• Подробные сведения о печати или сканировании с устройства по беспроводной сети см. в
руководстве по использованию устройства или приложения.
Выключение режима прямого подключения
Если устройство обычно подключается к компьютеру по беспроводной сети, по завершении
временного использования устройства в режиме прямого подключения настройте устройство на
подключение по беспроводной сети в соответствии с описанной ниже процедурой.
1. Коснитесь значка в правом верхнем углу экрана НАЧАЛО.
Отобразится экран Смена локальной сети (Change LAN).
Примечание.
•Можно также отобразить экран Смена локальной сети (Change LAN), следуя описанной
ниже процедуре.
1. Проведите пальцем по экрану НАЧАЛО и коснитесь значка Настройка
(Setup).
Использование панели управления
2. Коснитесь значка Параметры устройства (Device settings).
3. Коснитесь Настройки сети (LAN settings).
4. Коснитесь пункта Смена локальной сети (Change LAN).
2. Коснитесь элемента Беспров. сеть включена (Activate wireless LAN).
Если устройство не используется по беспроводной сети, выберите элемент Проводн. сеть
включена (Activate wired LAN) или Выключить сеть (Disable LAN).
Изменение параметра режима прямого подключения
Измените параметры для режима прямого подключения в соответствии с описанной ниже
процедурой.
1. Убедитесь, что устройство включено.
2. Проведите пальцем по экрану НАЧАЛО и коснитесь значка Настройка
(Setup).
Использование панели управления
3. Коснитесь значка Параметры устройства (Device settings).
628

4. Коснитесь Настройки сети (LAN settings).
5. Коснитесь элемента Другие настройки (Other settings).
6. Коснитесь элемента Настр-ки прямого подключения (Direct connection settings).
7. Измените параметры при необходимости.
•Порядок обновления идентификатора (SSID) и пароля для прямого подключения
Коснитесь элемента «A» для отображения экрана подтверждения. Для обновления
идентификатора (SSID) и пароля коснитесь элемента Да (Yes).
Для проверки параметра безопасности и обновленного пароля коснитесь элемента
Сведения (Details) и элемента Да (Yes) на отобразившемся далее экране.
• Порядок изменения имени устройства, отображаемого на совместимом с Wi-Fi Direct
устройстве
Коснитесь элемента «B» для просмотра имени устройства, отображаемого на
совместимом с Wi-Fi Direct устройстве.
Для изменения имени выполните следующую процедуру.
1. Коснитесь сенсорного экрана.
2. Введите имя устройства (до 32 символов).
3. Коснитесь элемента OK, чтобы завершить ввод имени устройства.
4. Коснитесь элемента OK, чтобы указать имя устройства.
•Порядок изменения параметра экрана подтверждения при подключении совместимого с
Wi-Fi Direct устройства к данному устройству
Коснитесь элемента «C» для отображения экрана подтверждения. Если необходимо,
чтобы на устройстве отображался экран с информацией о подключении совместимого с
Wi-Fi Direct устройства к данному устройству, коснитесь элемента Да (Yes).
Внимание!
•Для предотвращения несанкционированного доступа мы рекомендуем не изменять
параметр по умолчанию.
После завершения задания параметров устройство вернется к экрану Настр-ки прямого
подключения (Direct connection settings).
8. Коснитесь кнопки НАЧАЛО (HOME).
Отобразится экран НАЧАЛО.
629

Примечание.
• В случае изменения параметров режима прямого подключения данного устройства
необходимо также изменить параметр маршрутизатора беспроводной сети устройства.
630

Печать путем помещения смартфона над устройством
Это устройство поддерживает технологию беспроводной связи малого радиуса действия NFC (Near
Field Communication — радиочастотная связь ближнего действия).
Поместив смартфон или планшет Android с поддержкой NFC над меткой NFC на панели управления
устройства, можно печатать фотографии и документы, сохраненные на смартфоне или планшете.
Перед использованием NFC
Загрузите и установите Canon PRINT Inkjet/SELPHY.
Загрузите бесплатно из Google Play.
Внимание!
• Может быть недоступно в зависимости от страны или региона.
• Приложение можно загрузить бесплатно, однако требуется оплата подключения к Интернету.
Печать с помощью NFC
Перед началом печати убедитесь, что на смартфоне установлено приложение Canon PRINT Inkjet/
SELPHY.
1. Загрузите бумагу.
2. Запустите Canon PRINT Inkjet/SELPHY.
3. Выберите Фотопечать (Photo Print) или Печать документа (Document Print).
Если во время печати документа отобразится сообщение Сервис преобразования данных
(Data Conversion Service), касание элемента OK позволяет преобразовать формат документа
для сохранения макета.
Внимание!
•Смартфон или планшет должен быть подключен к Интернету для использования сервиса
преобразования данных, однако требуется оплата подключения к Интернету.
4. Выберите фотографию или документ для печати и при необходимости задайте
размер бумаги и т д.
5. Поместите смартфон над меткой NFC на устройстве.
Смартфон подключается к устройству автоматически, и устройство начинает печать.
631

Использование PIXMA/MAXIFY Cloud Link
С помощью PIXMA/MAXIFY Cloud Link принтер можно подключить к облачным службам, например
CANON iMAGE GATEWAY, Evernote или Твиттер, и пользоваться следующими функциями без
помощи компьютера:
• печатать изображения из служб обмена фотографиями;
• печатать документы из служб управления данными;
• сохранение отсканированных изображений в службу управления данными.
• использование Твиттер для оповещения о состоянии принтера, например о завершении бумаги
или чернил.
Кроме того, можно использовать различные функции, добавляя и регистрируя приложения, которые
ссылаются на различные облачные службы.
Использование PIXMA/MAXIFY Cloud Link с принтера
Использование PIXMA/MAXIFY Cloud Link со смартфона, планшета или компьютера
Внимание!
• В некоторых странах служба PIXMA/MAXIFY Cloud Link может быть недоступна, а доступные
приложения могут отличаться.
• Для работы некоторых приложений требуется создать учетную запись. Создайте учетную запись,
прежде чем использовать такое приложение.
• Сведения о моделях, в которых поддерживается PIXMA/MAXIFY Cloud Link, см. на домашней
странице Canon.
• Вид экрана может быть изменен без предупреждения.
634

Печать с помощью Google Cloud Print
Устройство совместимо с Google Cloud Print™ (Google Cloud Print — это одна из служб,
предоставляемых Google Inc.).
Служба Google Cloud Print позволяет выполнять печать с любого устройства, используя приложения
и службы, поддерживающие Google Cloud Print.
Отправка данных печати и печать через Интернет
После регистрации устройства в Google Cloud Print можно выполнять печать из приложений или
служб, поддерживающих Google Cloud Print, без подключения к Интернету.
Отправка данных печати и печать без подключения к Интернету
Внимание!
• Эта функция может быть недоступна — это зависит от страны или региона вашего проживания.
• Чтобы использовать Google Cloud Print, нужно предварительно создать учетную запись Google и
зарегистрировать устройство в службе Google Cloud Print.
Кроме того, для регистрации устройства в Google Cloud Print нужно подключить устройство к
локальной сети и Интернету. Требуется оплата подключения к Интернету.
1. Получение учетной записи Google
2. Регистрация устройства в Google Cloud Print
3. Печать с компьютера или смартфона с помощью Google Cloud Print
Внимание!
• При смене владельца устройства удалите данные о регистрации принтера из службы Google
Cloud Print.
Удаление устройства из Google Cloud Print
635

Для удаления устройства из Google Cloud Print нужно подключить устройство к локальной сети и
Интернету. Требуется оплата подключения к Интернету.
636

Печать фотографий, сохраненных на карте памяти
Можно легко напечатать фотографии, сохраненные на карте памяти.
В данном разделе описана процедура печати фотографий в меню Распеч. фото (Photo print).
1. Убедитесь, что устройство включено.
2. Загрузите фотобумагу.
3. Проведите пальцем по экрану НАЧАЛО и коснитесь значка Распеч. фото
(Photo print).
Использование панели управления
4. Вставьте карту памяти в слот карты памяти.
Отобразится экран выбора фотографии.
Примечание.
•Если вставить карту памяти прежде, чем выбрать пункт Распеч. фото (Photo print) на
экране «НАЧАЛО», отобразится экран выбора фотографий.
Если на карте памяти хранятся как файлы фотографий, так и PDF-файлы, отображается
экран подтверждения выбора типа файлов для печати. Легко коснитесь пункта Печатать
фотографии (Print photos) в появившемся окне.
• Если на карте памяти нет фотоданных для печати, на сенсорном экране появится
сообщение Данные поддерж. типов не сохранены. (Data of supported types are not
saved.).
•Если на карте памяти сохранено больше 2000 фотографий, они автоматически делятся на
группы по 2000 фотографий в обратном хронологическом порядке (дата последних
изменений). Проверьте сообщение об ошибке на сенсорном экране, затем коснитесь
элемента OK.
5. При необходимости задайте значения параметров.
•Чтобы выбрать фотографию для печати:
Проведите пальцем в сторону, чтобы выбрать фотографию для печати.
Также выбрать фотографию можно, легко коснувшись стрелок «A».
639

Прикоснувшись к кнопке Цветной (Color), можно распечатать один экземпляр фотографии,
отображенной на экране.
• Чтобы изменить способ отображения, число копий и параметры печати:
Легко прикоснитесь к центру отображенной фотографии, чтобы открыть меню.
A. Общее число копий
Отображается общее число копий.
При легком касании появляется экран Пров. общее кол-во копий (Check total no. of
copies), в котором можно посмотреть число копий для каждой фотографии. На экране
Пров. общее кол-во копий (Check total no. of copies) можно изменить число копий для
каждой фотографии.
B. Количество копий
Легко коснитесь, чтобы выбрать число копий.
1. Проведите пальцем сверху вниз, чтобы указать число копий.
Выполните легкое касание, чтобы показать экран выбора фотографий.
2. Легко коснитесь, чтобы выбрать число копий.
Прикоснитесь и удерживайте, чтобы изменить количество копий по 10.
Примечание.
•Для каждой фотографии можно указать число копий. Откройте фотографию,
которую нужно напечатать, и укажите число копий, пока она отображается.
C. Изменение группы
Выполните легкое касание, чтобы изменить группу для фотографии.
640

Сведения:
Использование полезных режимов отображения
D. Параметры (Settings)
Выполните легкое касание, чтобы показать экран Параметры (Settings).
Можно изменить параметры размера страницы, типа носителя, качества печати и т. д.
Сведения о параметрах настройки:
Параметры настройки для фотопечати с помощью панели управления
E. Увеличение
Коснитесь, чтобы увеличить фотографию.
Сведения:
Использование полезных режимов отображения
F. Указание даты
Выполните легкое касание, чтобы выбрать фотографию по дате (дате последнего
изменения данных).
641

Сведения:
Использование полезных режимов отображения
G. Отображение нескольких фотографий
Выполните легкое касание, чтобы отобразить несколько фотографий сразу.
Сведения о способе отображения:
Использование полезных режимов отображения
6. Коснитесь кнопки Цветной (Color).
Устройство начинает печать.
Примечание.
• Для отмены печати коснитесь кнопки Стоп (Stop).
• Во время обработки задания печати можно добавить другое задание печати (Резервирование
задания печати).
Добавление задания печати
Добавление задания печати
Во время печати фотографий можно добавить задание печати (резервировать фотоотпечаток).
Чтобы добавить задание печати, выполните указанные ниже действия.
1. Чтобы выбрать следующую фотографию, проведите пальцем по экрану во время
печати.
Примечание.
•Пока вы выбираете фотографию, устройство распечатывает зарезервированные
фотографии.
642

• На фотографии, включенной в задание печати, появляется значок зарезервированной
фотографии .
2. Укажите число копий для каждой фотографии.
Примечание.
•При обработке задания печати невозможно изменить значение параметров Разм. с.
(Page size) и Тип (Type) на экране подтверждения параметров печати. Значение
параметра идентично значению для фотографии, включенной в задание печати.
3. Коснитесь кнопки Цветной (Color).
Зарезервированная фотография распечатывается после фотографии, печать которой уже
началась.
Если необходимо добавить фотографии, начните снова с действия 1.
Примечание.
• Во время обработки задания печати нельзя вернуться на экран НАЧАЛО, изменить меню
печати или выполнить печать из компьютера или других устройств.
• Во время обработки задания печати фотография в другой группе не выбирается.
• Если коснуться кнопки Стоп (Stop) во время обработки задания печати, будет предложено
выбрать метод отмены резервирования. Если легко коснуться кнопки Отменить все зарезер.
задания (Cancel all reservations), печать всех фотографий будет отменена. Если легко
коснуться кнопки Отм. последнее зарез. задание (Cancel the last reservation), последнее
задание печати будет отменено.
• Если отправлено много заданий печати, на сенсорном экране может появиться сообщение
Невозможно зарезервировать другие задания печати. Подождите немного и повторите
операцию. (Cannot reserve more print jobs. Please wait a while and redo the operation.). В
таком случае подождите некоторое время и добавьте задание печати.
643

Меню дополнительного фото
Чтобы напечатать фотографии с карты памяти, можно выбрать описанные ниже пункты в меню
Дополнит. распеч. (Advanced print).
Печать с обрезкой (Trimming print)
Можно редактировать фотографии, отображаемые на сенсорном экране, путем обрезки и
печатать их.
Печать фотографий с обрезкой
Слайд-шоу (Slide show)
С помощью слайд-шоу можно отобразить фотографии, сохраненные на карте памяти.
Печать фотографий при просмотре слайд-шоу
644

Печать фотографий с обрезкой
Можно редактировать фотографии, отображаемые на сенсорном экране, путем обрезки и печатать
их.
1. Убедитесь, что устройство включено.
2. Загрузите фотобумагу.
3. Проведите пальцем по экрану НАЧАЛО и коснитесь значка Дополнит. распеч.
(Advanced print).
Использование панели управления
4. Вставьте карту памяти в слот карты памяти.
Примечание.
• Если вставить карту памяти прежде, чем выбрать пункт Дополнит. распеч. (Advanced
print) на экране «НАЧАЛО», отобразится экран выбора фотографий в разделе Распеч.
фото (Photo print).
Если на карте памяти хранятся как файлы фотографий, так и PDF-файлы, отображается
экран подтверждения выбора типа файлов для печати.
Чтобы вернуться на экран НАЧАЛО, прикоснитесь к кнопке НАЧАЛО (HOME).
5. Легко коснитесь пункта Печать с обрезкой (Trimming print).
Примечание.
• Если на карте памяти нет фотоданных для печати, на сенсорном экране появится
сообщение Данные поддерж. типов не сохранены. (Data of supported types are not
saved.).
• Если на карте памяти сохранено больше 2000 фотографий, они автоматически делятся на
группы по 2000 фотографий в обратном хронологическом порядке (дата последних
изменений). Проверьте сообщение об ошибке на сенсорном экране, затем коснитесь
элемента OK.
6. Коснитесь фотографии, которую нужно напечатать.
Примечание.
•Другие функции
Использование полезных режимов отображения
7. Выполните обрезку области печати.
645

A. Выполните легкое касание, чтобы инвертировать пропорции рамки обрезки.
B. Настройте положение рамки обрезки с помощью перетаскивания.
C. Установите размер рамки обрезки с помощью перетаскивания.
D. Легко коснитесь, чтобы завершить выбор области обрезки.
Когда область обрезки будет определена, появится экран подтверждения параметра
печати.
8. При необходимости задайте значения параметров.
Легко коснитесь пункта Копии (Copies), чтобы открыть экран для указания количества копий.
Для других параметров настройки, кроме Копии (Copies):
Параметры настройки для фотопечати с помощью панели управления
9. Коснитесь кнопки Цветной (Color).
Устройство начинает печать.
Примечание.
•Для отмены печати коснитесь кнопки Стоп (Stop).
•Легко коснувшись пункта Печат. еще (Print more) во время печати, можно добавить задание
печати.
Добавление задания печати
•Обрезанное изображение нельзя заново сохранить на карте памяти.
646

Параметры настройки для фотопечати с помощью панели
управления
Для печати фотографий с карты памяти можно указать параметры размера страницы, типа носителя,
исправления фотографии и т. д.
Экран параметров печати
Способ отображения экрана параметров печати зависит от меню печати.
•В меню Распеч. фото или Слайд-шоу (Slide show):
Если легко коснуться пункта Параметры (Settings), появится указанный ниже экран.
* В окне Слайд-шоу (Slide show) после легкого касания кнопки Параметры печати (Print
settings) появляется экран Параметры печати (Print settings).
•В окне Печать с обрезкой (Trimming print):
Перед печатью отображается указанный ниже экран.
Настраиваемые параметры
Можно указать значения приведенных ниже параметров.
Проведите пальцем сверху вниз, чтобы показать элементы параметров, и коснитесь элемента,
чтобы показать его настройки. Легко коснитесь значения параметра, чтобы установить его.
647

Примечание.
• В зависимости от меню печати некоторые параметры могут быть недоступными. В этом
разделе описываются настраиваемые параметры меню Распеч. фото (Photo print).
Недоступные настраиваемые параметры отображаются серым цветом или не отображаются
вовсе.
• Некоторые настройки невозможно задать в сочетании с другими настройками или меню
печати. Если выбрано значение, которое невозможно установить в выбранном сочетании, на
сенсорном экране отобразятся сообщения и Инф.об ошиб (Error details). В таком случае
коснитесь значка в левом верхнем углу сенсорного экрана для проверки сообщения и
измените значение параметра.
• Настройки размера страницы, типа носителя и т. д. сохраняются даже при выборе другого
меню печати или выключении устройства.
1. Разм. с. (Page size)
Выберите формат загруженной страницы.
2. Тип (Type) (тип носителя)
Выберите тип носителя для загруженной страницы.
3. Кач.печ. (Print qlty) (качество печати)
Выберите качество печати в соответствии с фотографией.
4. Поле (Border) (печать с полями или без полей)
Выберите печать с полями или без полей.
5. Испр. ф. (Photo fix)
Если выбрано значение Авт. испр. фото (Auto photo fix), распознается лицо или изображение
и автоматически выполняется наиболее подходящая коррекция для каждой фотографии. Для
печати производится увеличение яркости лиц, получившихся темными из-за съемки против
света. Также анализируется тип изображения: пейзаж, ночная съемка, человек и т.д., и для
каждого изображения при печати автоматически подбирается подходящая цветность, яркость
или контрастность.
Примечание.
•По умолчанию при печати фотографий с карты памяти выполняется автоматическая
коррекция.
648

• Если выбрано значение Без коррекции (No correction), фотографии будут печататься
без коррекции.
6. Корр. красн. глаз (Red-EyeCorrection)
Устраняется эффект красных глаз, вызванный съемкой со вспышкой.
В зависимости от типа фотографии коррекция красных глаз может не выполняться или
выполняться неправильно.
7. Печать даты (Print date)
Включение/отключение печати на фотографии даты съемки.
Примечание.
•Дата съемки печатается в соответствии с параметрами Формат отображения даты
(Date display format) в пункте Польз. параметры устройства (Device user settings)
меню Параметры устройства (Device settings) раздела Настройка (Setup).
Польз. параметры устройства
649

Использование полезных режимов отображения
Чтобы выбрать фотографии, можно отобразить несколько фотографий одновременно, указать дату
(дату последнего изменения данных) и изменить группу для фотографий.
Просмотр нескольких фотографий для выбора нужной
Указание даты для выбора фотографий
Масштабирование фотографии
Изменение группы для фотографии
Просмотр нескольких фотографий для выбора нужной
Если коснуться значка на экране выбора фотографий, отобразится указанный ниже экран.
A. Если легко коснуться фотографии, которую нужно напечатать, сенсорный экран возвращается
в режим отображения одной фотографии.
B. Выполните легкое касание, чтобы показать фотографии с заданной датой.
Указание даты для выбора фотографий
C. Выполните легкое касание, чтобы увеличить количество отображаемых фотографий.
(отображение 54 фотографий)
D. Проведите вниз, чтобы установить количество отображаемых фотографий: 6, 15 или 54.
E. Выполните легкое касание, чтобы уменьшить количество отображаемых фотографий.
(отображение 6 фотографий)
Указание даты для выбора фотографий
Если коснуться значка на экране выбора фотографий, отобразится указанный ниже экран.
A. Выполните легкое касание, чтобы выбрать дату (дату последнего изменения данных).
650

B. Выполните легкое касание, чтобы отобразить дату.
Фотографии отображаются по указанной дате.
Примечание.
• Дата отображается в соответствии с параметрами Формат отображения даты (Date display
format) в пункте Польз. параметры устройства (Device user settings) меню Параметры
устройства (Device settings) раздела Настройка (Setup).
Польз. параметры устройства
Масштабирование фотографии
Если коснуться значка на экране выбора фотографий, отобразится указанный ниже экран.
A. Коснитесь, чтобы настроить увеличение отображения.
B. Измените положение отображения с помощью перетаскивания.
Изменение группы для фотографии
Примечание.
• Если на карте памяти сохранено больше 2000 фотографий, они автоматически делятся на
группы по 2000 фотографий в обратном хронологическом порядке (дата последних
изменений).
Если коснуться значка на экране выбора фотографий, отобразится указанный ниже экран.
A. Выполните легкое касание, чтобы изменить группу для фотографии.
651

Печать фотографий при просмотре слайд-шоу
С помощью слайд-шоу можно отобразить фотографии, сохраненные на карте памяти.
В слайд-шоу фотографии автоматически отображаются по очереди.
При просмотре показа слайдов можно напечатать понравившуюся фотографию.
1. Убедитесь, что устройство включено.
2. Проведите пальцем по экрану НАЧАЛО и коснитесь значка Дополнит. распеч.
(Advanced print).
Использование панели управления
3. Вставьте карту памяти в слот карты памяти.
Примечание.
• Если вставить карту памяти, прежде чем выбрать пункт Дополнит. распеч. (Advanced
print) на экране НАЧАЛО, появится экран выбора фотографий в разделе Фотография
(Photo).
Если на карте памяти хранятся как файлы фотографий, так и PDF-файлы, отображается
экран подтверждения выбора типа файлов для печати.
Чтобы вернуться на экран НАЧАЛО, прикоснитесь к кнопке НАЧАЛО (HOME).
4. Легко коснитесь пункта Слайд-шоу (Slide show).
Примечание.
•Если на карте памяти нет фотоданных для печати, на сенсорном экране появится
сообщение Данные поддерж. типов не сохранены. (Data of supported types are not
saved.).
•Если на карте памяти сохранено больше 2000 фотографий, они автоматически делятся на
группы по 2000 фотографий в обратном хронологическом порядке (дата последних
изменений). Проверьте сообщение об ошибке на сенсорном экране, затем коснитесь
элемента OK.
5. Коснитесь эффекта, чтобы воспроизвести его.
Начнется воспроизведение слайд-шоу.
Примечание.
•Чтобы показать фотографии в указанном диапазоне дат, изменить порядок отображения
или группу фотографий, легко коснитесь пункта Пар. отобр. (Display set.).
Если отображаются фотографии выбранного диапазона дат, следуя инструкциям на экране,
укажите даты начала и конца диапазона.
•Если легко коснуться сенсорного экрана во время воспроизведения слайд-шоу,
воспроизведение приостановится.
652

Отображенную фотографию можно распечатать, коснувшись кнопки Цветной (Color), когда
слайд-шоу приостановлено.
Печать фотографии
Если выполнено легкое касание сенсорного экрана и слайд-шоу приостановилось, можно
распечатать отображаемую фотографию.
Чтобы начать печать, загрузите бумагу и коснитесь кнопки Цветной (Color).
Примечание.
• Параметры печати можно изменить, легко коснувшись кнопки Параметры печати (Print
settings).
Параметры настройки для фотопечати с помощью панели управления
• Для возобновления слайд-шоу легко коснитесь кнопки Возобновить (Resume).
• Можно возобновить слайд-шоу, легко коснувшись кнопки Возобновить (Resume) во время
печати. Если печать не завершена, можно распечатать отображенную фотографию, снова
приостановив слайд-шоу и коснувшись кнопки Цветной (Color).
• Для отмены слайд-шоу коснитесь кнопки НАЧАЛО (HOME).
653

Печать шаблонов в виде линованной или миллиметровой
бумаги
Можно печатать такие шаблоны форм, как линованная бумага, миллиметровая бумага или
контрольная таблица и т. п., на обычной бумаге формата A4, B5 или Letter.
Формы шаблонов для печати
Печать форм шаблонов
Формы шаблонов для печати
Предоставляются следующие шаблоны.
•Линованная бумага
Можно выбрать три формата междустрочного интервала.
Настройка параметров на сенсорном экране:
◦Линованная бум. 1 (8 мм) (Notebook paper 1 (8 mm))
◦Линованная бум. 2 (7 мм) (Notebook paper 2 (7 mm))
◦Линованная бум. 3 (6 мм) (Notebook paper 3 (6 mm))
Примечание.
•Шаблон линованной бумаги нельзя печатать на бумаге формата B5.
•Миллиметровка
Можно выбрать два формата с квадратными ячейками.
Настройка параметров на сенсорном экране:
◦Миллиметровка 1 (5 мм) (Graph paper 1 (5 mm grid))
◦Миллиметровка 2 (3 мм) (Graph paper 2 (3 mm grid))
Примечание.
•Шаблон миллиметровки нельзя печатать на бумаге формата B5.
•Контрольная таблица
Возможна печать блокнотной бумаги с клетками для отметки.
Настройка параметров на сенсорном экране:
Контрольная таблица (Checklist)
654

•Нотная бумага
Возможна печать нотной бумаги с 10 или 12 нотоносцами.
Настройка параметров на сенсорном экране:
◦Нот. бум. 1 (10 нотонос.) (Staff paper 1 (10 staves))
◦Нот. бум. 2 (12 нотонос.) (Staff paper 2 (12 staves))
•Бумага для рукописного текста
Возможна печать бумаги для рукописного текста.
Настройка параметров на сенсорном экране:
Бум. для рук. тек. (3 лин.) (Handwriting paper (3 lines))
•Недельный график
Возможна печать формы недельного графика.
Настройка параметров на сенсорном экране:
Недельный график (верт.) (Weekly schedule (vertical))
•Месячный график
Возможна печать формы месячного графика.
Настройка параметров на сенсорном экране:
Месячный график (кален.) (Monthly schedule(calendar))
Печать форм шаблонов
Распечатайте форму шаблона, выполнив указанные ниже действия.
1. Убедитесь, что устройство включено.
2. Загрузите обычную бумагу формата A4, B5 или Letter.
3. Проведите пальцем по экрану НАЧАЛО и коснитесь значка Дополнит.
распеч. (Advanced print).
Использование панели управления
4. Легко коснитесь пункта Печать шаблона (Template print).
655

5. Коснитесь шаблона, который нужно напечатать.
Формы шаблонов для печати
6. При необходимости задайте значения параметров.
1. Копии (Copies)
Задайте число копий.
2. Разм. с. (Page size)
Выберите размер страницы, в зависимости от загруженной страницы.
Примечание.
• В зависимости от формы некоторые значения размера страницы недоступны для
выбора. Если он выбран, на сенсорном экране появится значок и сообщение
Инф.об ошиб (Error details). В таком случае коснитесь значка в левом верхнем
углу сенсорного экрана для проверки сообщения и измените значение параметра.
3. Тип (Type) (тип носителя)
Для типа бумаги установлено значение Обычная бумага (Plain paper).
4. Настр. Двухстор (2-sidedPrintSetting)
Выберите двустороннюю или одностороннюю печать.
7. Запустите печать.
Коснитесь кнопки Цветной (Color) для печати следующих форм.
Линованная бум. 1 (8 мм) (Notebook paper 1 (8 mm))/Линованная бум. 2 (7 мм) (Notebook
paper 2 (7 mm))/Линованная бум. 3 (6 мм) (Notebook paper 3 (6 mm))/Миллиметровка 1 (5
мм) (Graph paper 1 (5 mm grid))/Миллиметровка 2 (3 мм) (Graph paper 2 (3 mm grid))/Бум.
для рук. тек. (3 лин.) (Handwriting paper (3 lines))
Коснитесь кнопки Черный (Black) для печати следующих форм.
Контрольная таблица (Checklist)/Нот. бум. 1 (10 нотонос.) (Staff paper 1 (10 staves))/Нот.
бум. 2 (12 нотонос.) (Staff paper 2 (12 staves))/Недельный график (верт.) (Weekly schedule
(vertical))/Месячный график (кален.) (Monthly schedule(calendar))
656

Печать документов (файл PDF), сохраненных на карте памяти
PDF-файлы, полученные в результате сканирования с помощью приложений Canon IJ Scan Utility и
My Image Garden (совместимых с устройством), можно распечатывать с карты памяти.
Примечание.
• Можно печатать PDF-файлы с карты памяти, если выполняются следующие условия. Файлы
PDF, отличные от указанных ниже, нельзя напечатать, даже если они отображаются в списке
документов.
• PDF-файлы отсканированы с использованием Canon IJ Scan Utility или My Image Garden
(приложения, совместимого с устройством) (Расширение: .pdf)
За исключением таких данных:
-зашифрованных данных:
-Данные объемом более 2 ГБ
-данных с отсканированными изображениями, размер которых превышает 9601 пикселов по
вертикали и горизонтали.
Сведения о создании PDF-файлов с помощью My Image Garden (приложения, совместимого
с устройством):
• Для Windows:
Создание и изменение PDF-файлов
• Для Mac OS:
Создание и изменение PDF-файлов
Сведения о создании PDF-файлов с помощью Canon IJ Scan Utility (приложения,
совместимого с устройством):
• Для Windows:
Сканирование документов
• Для Mac OS:
Сканирование документов
1. Убедитесь, что устройство включено.
2. Загрузите обычную бумагу формата A4 или Letter.
3. Проведите пальцем по экрану НАЧАЛО и коснитесь значка Дополнит. распеч.
(Advanced print).
Использование панели управления
4. Легко коснитесь пункта Печать PDF (PDF file print).
5. Вставьте карту памяти в слот карты памяти.
отобразится список документов.
657

Примечание.
• Если на карте памяти хранятся не только фотографии, но и PDF-файлы, то, если карта
памяти была вставлена перед выбором функции Печать PDF (PDF file print), откроется
экран подтверждения выбора типа файлов для печати. Легко коснитесь пункта Печатать
документы (Print documents) в появившемся окне.
• Если на карте памяти нет документов (PDF-файлов) для печати, на сенсорном экране
появится сообщение Данные поддерж. типов не сохранены. (Data of supported types are
not saved.).
6. Выберите документ для печати.
Список имен файлов Экран предварительного просмотра
A. Проведите пальцем, чтобы показать список документов и коснитесь документа для печати.
B. Выполните легкое касание, чтобы настроить предварительный просмотр.
C. Проведите пальцем, чтобы показать предварительный просмотр документа и коснитесь
документа для печати.
D. Выполните легкое касание, чтобы перейти к списку файлов.
E. Выполните легкое касание, чтобы показать экран Сведения (Details).
Примечание.
•Длинные имена файлов и имена файлов, содержащие неподдерживаемые символы, могут
неправильно отображаться в списке документов.
•На экране предварительного просмотра сенсорного экрана отображается только первая
страница PDF-файла. Кроме того, если документ имеет альбомный формат, при
отображении он будет повернут на 90 градусов.
•Некоторые PDF-файлы могут долго отображаться в предварительном просмотре, а также
часть изображения может быть обрезана.
•Имена PDF-файлов отображаются, даже если PDF-файлы нельзя распечатать с помощью
панели управления устройства. PDF-файлы не удастся распечатать, если выполняются
следующие условия.
•PDF-файлы сохранены с помощью приложения, не являющегося прикладной
программой Canon IJ Scan Utility и My Image Garden (программы, совместимой с
устройством)
•PDF-файлы, для которых не отображается экран предварительного просмотра (на
экране предварительного просмотра отображается символ «?»)
658

• Мы рекомендуем открыть экран Сведения (Details) и убедиться, что этот PDF-файл
допускает печать. PDF-файл не удастся распечатать, если выполняются следующие
условия.
•Не удается отобразить информацию на экране Сведения (Details).
• Символы, отличные от названия устройства, IJ Scan Utility или My Image Garden,
отображаются на экране Создано с помощью (Created with).
•Не удастся выполнить печать PDF-файлов, созданных с использованием прикладной
программы, отличной от Canon IJ Scan Utility и My Image Garden (программы, совместимой с
устройством), даже если они сохранены с помощью Canon IJ Scan Utility или My Image
Garden.
7. При необходимости задайте значения параметров.
1. Копии (Copies)
Задайте число копий.
2. Разм. с. (Page size)
Выберите размер страницы, в зависимости от загруженной страницы.
3. Тип (Type) (тип носителя)
Для типа бумаги установлено значение Обычная бумага (Plain paper).
4. Кач.печ. (Print qlty) (качество печати)
Укажите качество печати.
5. Настр. Двухстор (2-sidedPrintSetting)
Выберите двустороннюю или одностороннюю печать.
Коснувшись пункта Дополнит. (Advanced) при выбранном параметре 2-стор (2-sided),
можно указать ориентацию и сторону переплета документа.
Примечание.
•Если в меню Создано с помощью (Created with) на экране Сведения (Details)
отображается название устройства, IJ Scan Utility или My Image Garden, можно
выбрать параметр 2-стор (2-sided), чтобы печатать на обеих сторонах одного листа
бумаги.
8. Коснитесь кнопки Цветной (Color) для цветной печати или кнопки Черный (Black)
для черно-белой печати.
Устройство начинает печать.
659

Примечание.
• За один раз можно напечатать до 250 страниц. При попытке распечатать более 250 страниц
PDF-файла на сенсорном экране появится сообщение Указанный PDF-файл содержит
слишком много страниц. Страницы, превышающ. число печатаемых страниц, не будут
напечатаны. Продолжить? (The specified PDF file contains too many pages. The pages
exceeding the number of printable pages will not be printed. Continue?). Чтобы запустить
печать, легко коснитесь кнопки Да (Yes). Если нужно распечатать более 250 страниц PDF-файла,
распечатайте их с компьютера.
• В зависимости от PDF-файла, его можно напечатать с поворотом на 90 градусов.
• Если размер документа больше размера страницы, указанного в устройстве, документ будет
распечатан в уменьшенном размере. В таком случае в документе могут быть не напечатаны
линии и сместиться изображения.
• До начала печати или во время печати некоторых PDF-файлов может отобразиться сообщение
об ошибке.
Подробные сведения см. в разделе Отображается сообщение.
660

Копирование стороны диска с этикеткой
Можно скопировать этикетку существующего диска BD/DVD/CD и напечатать ее на диске,
допускающем печать.
Внимание!
• Нельзя выполнять печать на дисках, допускающих печать, диаметром 8 см / 3,15 дюйма.
• Не устанавливайте лоток для диска и не загружайте диск, допускающий печать, пока не
отобразится сообщение с соответствующим запросом. Таким образом можно повредить
устройство.
1. Убедитесь, что устройство включено.
2. Проведите пальцем по экрану НАЧАЛО и коснитесь значка Дополнит. распеч.
(Advanced print).
Использование панели управления
3. Легко коснитесь пункта Копир. этикетку на диск (Copy label to disc label).
Отобразится экран настройки области печати.
4. Укажите область печати.
A. Легко коснитесь, чтобы указать внешний круг.
B. Легко коснитесь, чтобы указать внутренний круг.
C. Легко коснитесь, чтобы закончить указание области печати.
662

Примечание.
• Измерьте внешний и внутренний диаметр поверхности для печати диска, допускающего
печать, и выберите значение не более измеренного значения внешнего диаметра и не
менее измеренного значения внутреннего диаметра.
•Для получения информации по пригодным для печати дискам обратитесь к их
производителям.
5. Коснитесь типа диска, допускающего печать.
Примечание.
•Если используется рекомендуемый диск, допускающий печать, укажите Рекоменд. диск
(Recommended disc) для выбора подходящей плотности печати. В противном случае
укажите Другой диск (Other disc).
6. Выполните инструкции на экране, чтобы загрузить исходный диск BD/DVD/CD на
стекло рабочей поверхности и коснитесь элемента OK.
Отобразится экран подтверждения параметра печати.
Внимание!
•Загрузите исходный диск BD/DVD/CD для копирования в центр стекла рабочей поверхности
этикеткой вниз. При расположении диска близко к краю стекла сканера часть изображения
может быть обрезана.
7. После проверки параметров печати коснитесь кнопки Цветной (Color) для цветного
копирования или кнопки Черный (Black) для черно-белого копирования.
663

8. Следуя инструкциям на экране, установите диск, допускающий печать.
Примечание.
• Процедуру установки диска, допускающего печать, можно просмотреть, легко коснувшись
кнопки Руководство (How to set). Если легко коснуться кнопки Далее (Next), появится
следующий экран. Кроме того, касание кнопки Стоп (Stop) возвращает к экрану
подтверждения печати.
• Сведения о параметрах диска, допускающего печать:
Установка диска, допускающего печать
9. Легко коснитесь кнопки OK.
Устройство начинает копирование.
Примечание.
•Для отмены копирования коснитесь кнопки Стоп (Stop).
•По завершении печати дождитесь естественного высыхания поверхности диска,
предназначенной для печати. Для просушки чернил не следует использовать фен или
выставлять диск на прямой солнечный свет. Не прикасайтесь к поверхности для печати до
тех пор, пока не высохнут чернила.
664

• Чтобы сохранить оптимальное качество печати, мы рекомендуем останавливать ее после
каждых десяти дисков при непрерывной печати более десяти штук. Чтобы остановить
операцию печати, отсоедините лоток для диска от устройства и закройте направляющую
лотка для диска. Приблизительно через три минуты откройте внутреннюю крышку,
подсоедините лоток для диска к устройству и возобновите печать.
•Если распечатанное изображение смещено, отрегулируйте положение печати с помощью
параметра Изм. области печати диска (Adjust disc print area) в меню Параметры печати
(Print settings) раздела Параметры устройства (Device settings).
Парам.печати
665

Печать фотографии с карты памяти на этикетке диска
Можно напечатать фотографию, сохраненную на карте памяти, на этикетке диска, допускающего
печать.
Внимание!
• Нельзя выполнять печать на дисках, допускающих печать, диаметром 8 см / 3,15 дюйма.
• Не устанавливайте лоток для диска и не загружайте диск, допускающий печать, пока не
отобразится сообщение с соответствующим запросом. Таким образом можно повредить
устройство.
1. Убедитесь, что устройство включено.
2. Проведите пальцем по экрану НАЧАЛО и коснитесь значка Дополнит. распеч.
(Advanced print).
Использование панели управления
3. Вставьте карту памяти в слот карты памяти.
Примечание.
• Если вставить карту памяти, прежде чем выбрать пункт Дополнит. распеч. (Advanced
print) на экране НАЧАЛО, появится экран выбора фотографий в разделе Фотография
(Photo).
Если на карте памяти хранятся как файлы фотографий, так и PDF-файлы, отображается
экран подтверждения выбора типа файлов для печати.
Чтобы вернуться на экран НАЧАЛО, прикоснитесь к кнопке НАЧАЛО (HOME).
4. Легко коснитесь пункта Печать фото на этикетке диска (Print photos to disc label).
Отобразится экран настройки области печати.
Примечание.
•Если на карте памяти нет фотоданных для печати, на сенсорном экране появится
сообщение Данные поддерж. типов не сохранены. (Data of supported types are not
saved.).
•Если на карте памяти сохранено больше 2000 фотографий, они автоматически делятся на
группы по 2000 фотографий в обратном хронологическом порядке (дата последних
изменений). Проверьте сообщение об ошибке на сенсорном экране, затем коснитесь
элемента OK.
5. Укажите область печати.
666

A. Легко коснитесь, чтобы указать внешний круг.
B. Легко коснитесь, чтобы указать внутренний круг.
C. Легко коснитесь, чтобы закончить указание области печати.
Примечание.
•Измерьте внешний и внутренний диаметр поверхности для печати диска, допускающего
печать, и выберите значение не более измеренного значения внешнего диаметра и не
менее измеренного значения внутреннего диаметра.
• Для получения информации по пригодным для печати дискам обратитесь к их
производителям.
6. Коснитесь типа диска, допускающего печать.
Примечание.
• Если используется рекомендуемый диск, допускающий печать, укажите Рекоменд. диск
(Recommended disc) для выбора подходящей плотности печати. В противном случае
укажите Другой диск (Other disc).
7. Коснитесь фотографии, которую нужно напечатать.
Примечание.
•Другие функции
Использование полезных режимов отображения
8. Укажите область печати с обрезкой.
A. Настройте положение рамки обрезки с помощью перетаскивания.
B. Установите размер рамки обрезки с помощью перетаскивания.
667

C. Легко коснитесь, чтобы завершить выбор области обрезки.
Когда область обрезки будет определена, появится экран подтверждения параметра
печати.
9. Проверьте параметры бумаги и коснитесь кнопки Цветной (Color).
10. Следуя инструкциям на экране, установите диск, допускающий печать.
Примечание.
•Процедуру установки диска, допускающего печать, можно просмотреть, легко коснувшись
кнопки Руководство (How to set). Если легко коснуться кнопки Далее (Next), появится
следующий экран. Кроме того, касание кнопки Стоп (Stop) возвращает к экрану
подтверждения печати.
•Сведения о параметрах диска, допускающего печать:
Установка диска, допускающего печать
11. Легко коснитесь кнопки OK.
Устройство начинает печать.
Примечание.
• Для отмены печати коснитесь кнопки Стоп (Stop).
• По завершении печати дождитесь естественного высыхания поверхности диска,
предназначенной для печати. Для просушки чернил не следует использовать фен или
выставлять диск на прямой солнечный свет. Не прикасайтесь к поверхности для печати до
тех пор, пока не высохнут чернила.
• Чтобы сохранить оптимальное качество печати, мы рекомендуем останавливать ее после
каждых десяти дисков при непрерывной печати более десяти штук. Чтобы остановить
операцию печати, отсоедините лоток для диска от устройства и закройте направляющую
лотка для диска. Приблизительно через три минуты откройте внутреннюю крышку,
подсоедините лоток для диска к устройству и возобновите печать.
• Если распечатанное изображение смещено, отрегулируйте положение печати с помощью
параметра Изм. области печати диска (Adjust disc print area) в меню Параметры печати
(Print settings) раздела Параметры устройства (Device settings).
Парам.печати
668

Печать фотографий непосредственно с PictBridge-
совместимого устройства (беспроводная сеть)
Можно подключить к устройству PictBridge-совместимое устройство (беспроводная сеть), например
цифровую камеру, видеокамеру или мобильный телефон, по беспроводной локальной сети и
печатать записанные изображения без использования компьютера.
Совместимые устройства
PictBridge-совместимое устройство (беспроводная сеть)
Формат данных изображений, пригодных для печати
Устройство поддерживает изображения*, полученные с помощью фотокамеры, совместимой со
стандартом файловой системы для камер, и файлы PNG.
* Совместимый с Exif 2.2/2.21/2.3
Внимание!
• Для использования этой функции требуется подключение устройства к локальной сети.
Примечание.
• PictBridge – это стандарт печати фотографий напрямую, не требующий использования
компьютера, при подключении таких устройств, как цифровая камера, цифровая видеокамера
или мобильный телефон с камерой.
В данном руководстве печать PictBridge с подключением к беспроводной сети называется
«PictBridge (беспроводная сеть)».
• При печати фотографий с подключенного к устройству PictBridge-совместимого устройства
(беспроводная сеть) рекомендуется использовать адаптер переменного тока, входящий в
комплект поставки. Если используется аккумуляторная батарея устройства, убедитесь, что она
полностью заряжена.
• В зависимости от модели или марки устройства перед его подключением к другому устройству
может потребоваться выбор режима печати, совместимого с PictBridge (беспроводная сеть).
После подключения устройства к устройству может также потребоваться включить это
устройство или вручную выбрать режим воспроизведения.
Выполните необходимые операции на PictBridge-совместимом устройстве (беспроводная сеть) в
соответствии с руководством по его использованию, прежде чем подключить его к данному
устройству.
• В зависимости от типа PictBridge-совместимого устройства (беспроводная сеть) можно
выполнять печать на этикетках дисков.
Однако нельзя выполнять печать на дисках, допускающих печать, диаметром 8 см / 3,15 дюйма.
1. Убедитесь, что устройство включено.
2. Загрузите бумагу.
3. Подключите PictBridge-совместимое устройство (беспроводная сеть) к данному
устройству.
670

Определите устройство на PictBridge-совместимом устройстве, затем подключите PictBridge-
совместимое устройство к данному устройству по беспроводной сети.
Примечание.
• Подробные сведения об определении устройства см. в руководстве по использованию
PictBridge-совместимого устройства (беспроводная сеть).
4. Задайте параметры печати, такие как тип бумаги и макет.
Параметры можно задать в меню на ЖК-дисплее PictBridge-совместимого устройства
(беспроводная сеть). Выберите размер и тип бумаги, загруженной в устройство.
Параметры PictBridge-совместимого устройства (беспроводная сеть)
Если в PictBridge-совместимом устройстве (беспроводная сеть) нет меню настройки, измените
настройки соответствующих параметров на данном устройстве.
Параметры на устройстве
Примечание.
• При печати с PictBridge-совместимого устройства (беспроводная сеть) настройте
параметры качества печати с помощью панели управления устройства. Качество печати
нельзя настроить на PictBridge-совместимом устройстве (беспроводная сеть).
• При печати на диске, допускающем печать, установите лоток для диска в соответствии с
инструкциями на экране PictBridge-совместимого устройства (беспроводная сеть).
Сведения о размещении диска, допускающего печать, в лотке для диска:
Установка диска, допускающего печать
5. Начните печать с PictBridge-совместимого устройства (беспроводная сеть).
671

Параметры печати PictBridge (беспроводная сеть)
Параметры PictBridge-совместимого устройства (беспроводная сеть)
Параметры на устройстве
Параметры PictBridge-совместимого устройства (беспроводная сеть)
В данном разделе описана функция PictBridge (беспроводная сеть) устройства. Для получения
информации о параметрах печати PictBridge-совместимого устройства (беспроводная сеть) см.
руководство по его использованию.
Примечание.
• В следующем описании названия параметров соответствуют названиям, использующимся в
PictBridge-совместимых устройствах (беспроводная сеть) марки Canon. Названия параметров
могут отличаться в зависимости от марки или модели используемого устройства.
• Некоторые из нижеописанных параметров могут быть недоступными для отдельных устройств.
В таком случае действуют параметры, заданные на устройстве. Если на PictBridge-
совместимом устройстве (беспроводная сеть) для некоторых параметров установлено
значение Default, то для этих параметров применяются значения, установленные на данном
устройстве.
Параметры печати PictBridge
• В зависимости от типа PictBridge-совместимого устройства (беспроводная сеть) можно
выполнять печать фотографии на этикетке диска, допускающего печать.
Для печати с PictBridge-совместимого устройства (беспроводная сеть) можно использовать
указанные ниже параметры.
Размер бумаги 10 x 15 см / 4 x 6 дюймов, 13 x 18 см / 5 x 7 дюймов*, 20 x 25 см / 8 x 10 дюймов, A4, 8,5 x 11
дюймов (Letter)
* Можно выбрать только на некоторых PictBridge-совместимых устройствах (беспроводная
сеть) марки Canon. (Может быть недоступна на некоторых устройствах.)
Тип бумаги • По умолчанию:
Глянцевая фотобумага для повседневной печати GP-501, GP-601/Photo Paper Plus
Semi-gloss SG-201/Photo Paper Pro Luster LU-101
• Фото:
Фотобумага для печати Plus Glossy II PP-201/Фотонаклейки*
* При печати на самоклеящейся бумаге выберите значение 10x15см/4"x6" (4"x6"/
10x15cm) для параметра Размер бумаги (Paper size). Для параметра Макет (Layout)
не устанавливайте значение Без полей (Borderless).
• Супер фото:
Photo Paper Pro Platinum PT-101
• Обычная:
Обычная бумага формата A4 или Letter
Если для параметра Тип бумаги (Paper type) выбрано значение Обычная (Plain),
функция печати без полей будет отключена, даже если для параметра Макет (Layout)
выбрано значение Без полей (Borderless).
672

Макет По умолчанию (значения на основе настроек устройства), Указатель, С полями, Без полей,
Мульти N (2, 4, 9, 16)*1, Мульти 20*2, Мульти 35*3
*1 Макет, совместимый с размерами A4, Letter и фирменной наклейки Canon, упомянутой
выше.
-A4/Letter: Мульти 4,
-Фотонаклейки: по 2, по 4, по 9, по 16.
*2 Если на PictBridge-совместимом устройстве (беспроводная сеть) марки Canon выбрать
элемент, помеченный значком «i», можно выполнить печать сведений о снимке (данные
Exif) в виде списка (Мульти 20) или на полях указанных данных (Мульти 1) (на некоторых
PictBridge-совместимых устройствах (беспроводная сеть) марки Canon эта функция может
отсутствовать).
*3 Печатаются с макетом для 35-миллиметровой пленки (компоновка контактной печати).
Доступно только на PictBridge-совместимых устройствах (беспроводная сеть) марки Canon
(на некоторых PictBridge-совместимых устройствах (беспроводная сеть) марки Canon эта
функция может отсутствовать).
Дата и №
файла
«По умолчанию» («Выкл.»: без печати), «Дата», «Номер файла», «Оба», «Выкл.»
Оптимизация
изображения
По умолчанию (значения на основе настроек устройства), Вкл. (Авт. испр. фото)*1, Откл.,
Корр. красн. глаз*2
*1 Опознается лицо или изображение и автоматически выполняется наиболее подходящая
коррекция для каждой фотографии. Для печати производится увеличение яркости лиц,
получившихся темными из-за съемки против света. Также анализируется тип изображения:
пейзаж, ночная съемка, человек и т.д., и для каждого изображения при печати
автоматически подбирается подходящая цветность, яркость или контрастность.
*2 Можно выбрать только на некоторых PictBridge-совместимых устройствах (беспроводная
сеть) марки Canon. (Может быть недоступна на некоторых устройствах.)
Обрезка По умолчанию (Без обрезки), Вкл. (в соответствии с установками камеры), Выкл.
Параметры на устройстве
Параметры печати PictBridge (беспроводная сеть) можно изменить на экране Параметры печати
PictBridge (PictBridge print settings). Установите для параметров печати на PictBridge-
совместимом устройстве (беспроводная сеть) значение Default, чтобы выполнить печать в
соответствии с параметрами, заданными на данном устройстве.
В данном разделе приведено описание действий, которые нужно выполнить для отображения
экрана Параметры печати PictBridge (PictBridge print settings).
1. Убедитесь, что устройство включено.
2. Проведите пальцем по экрану НАЧАЛО и коснитесь значка Настройка
(Setup).
Использование панели управления
3. Коснитесь значка Параметры устройства (Device settings).
673

4. Легко коснитесь пункта Параметры печати PictBridge (PictBridge print settings).
5. Проверьте отображенное сообщение и коснитесь элемента OK.
6. Легко коснитесь пункта Настройка журн. печати (Photo print setting).
Отобразится экран Параметры печати PictBridge (PictBridge print settings).
Сведения о параметрах настройки:
Параметры печати PictBridge
Примечание.
•Если выбрать пункт Настр. печати этикетки (Disc label print setting), отобразится экран
Устан. обл. печати на диске (Set disc print area) для изменения настройки печати
этикетки.
Параметры печати PictBridge
674

Параметры бумаги
Во избежание печати с неправильными параметрами и отображения сообщения о том, что размер
бумаги и тип носителя, загружаемого в устройство, отличаются от указанных в настройках печати,
перед началом печати можно зарегистрировать размер бумаги и тип носителя, загружаемого в
кассету.
Примечание.
• Параметр отображения по умолчанию отличается при печати или копировании с панели
управления устройства и при печати с помощью драйвера принтера.
Параметр по умолчанию для отображения сообщения о возможных ошибках печати
•При установке кассеты с загруженной бумагой:
Отобразится экран для регистрации сведений о бумаге, используемой в кассете.
Зарегистрируйте размер бумаги и тип носителя в соответствии с типом и форматом загруженной
бумаги.
Внимание!
• В режиме копирования укажите параметры бумаги в соответствии со сведениями о бумаге,
используемой в кассете.
• Сведения о правильном сочетании параметров бумаги, задаваемых с помощью драйвера
принтера или сенсорного экрана:
• Для Windows:
Параметры бумаги в драйвере принтера и в принтере (тип носителя)
Параметры бумаги в драйвере принтера и в принтере (размер бумаги)
• Для Mac OS:
Параметры бумаги в драйвере принтера и в принтере (тип носителя)
Параметры бумаги в драйвере принтера и в принтере (размер бумаги)
675

Примечание.
• В зависимости от того, какие сведения о бумаге, используемой в кассете, зарегистрированы,
отображается экран для подтверждения того, что к параметрам бумаги в режиме
копирования применяются зарегистрированные сведения. Если легко коснуться пункта Да
(Yes), сведения будут применяться к параметрам бумаги в режиме копирования.
•Если зарегистрированные в устройстве параметры бумаги в режиме печати или
копирования отличаются от сведений о бумаге, используемой в кассете:
Пример:
◦ Параметр бумаги для печати или копирования: A5
◦ Сведения об используемой в кассете бумаге, зарегистрированные в устройстве: A4
При запуске печати или копирования отображается сообщение.
Если на сенсорном экране коснуться элемента OK, под сообщением отобразится параметр
бумаги, указанный для печати или копирования.
676

Проверьте сообщение и коснитесь элемента OK. Когда отобразится экран, на котором нужно
выбрать операцию, выберите одну из указанных ниже операций.
Примечание.
• В зависимости от параметров могут не отображаться следующие варианты выбора.
Печать с загруженной бумагой. (Print with the loaded paper.)
Выберите, если требуется выполнить печать на бумаге, загруженной в кассету, без
изменения параметров бумаги.
Например, если в параметрах бумаги для режима печати или копирования задан формат A5,
а в сведениях о кассете, зарегистрированных на устройстве, — A4, устройство начнет печать
или копирование на бумаге формата A5, загруженной в кассету.
Замените бумагу и печатайте (Replace the paper and print)
Выберите, необходимо ли выполнить печать после замены бумаги в кассете.
Например, если в параметрах бумаги для режима печати или копирования задан формат A5,
а в сведениях о кассете, зарегистрированных на устройстве, — A4, перед началом печати
или копирования следует загрузить в кассету бумагу формата A5.
Экран регистрации сведений о бумаге в кассете отображается после замены бумаги и
установки кассеты. Зарегистрируйте сведения о бумаге в кассете в соответствии с данными
бумаги, загруженной в кассету.
Примечание.
• Если вы не знаете, какие сведения о бумаге следует регистрировать в устройстве, коснитесь
кнопки Назад (Back), когда отобразится экран выбора операции. Когда откроется
предыдущий экран, проверьте размер бумаги и тип носителя, после чего зарегистрируйте их
на устройстве.
Сведения о правильном сочетании параметров бумаги, задаваемых с помощью драйвера
принтера или сенсорного экрана:
• Для Windows:
Параметры бумаги в драйвере принтера и в принтере (тип носителя)
Параметры бумаги в драйвере принтера и в принтере (размер бумаги)
• Для Mac OS:
Параметры бумаги в драйвере принтера и в принтере (тип носителя)
Параметры бумаги в драйвере принтера и в принтере (размер бумаги)
Отмена (Cancel)
Отменяет печать.
Выберите при изменении параметров бумаги для режима печати или копирования. Измените
параметры бумаги и выполните печать еще раз.
Параметр по умолчанию для отображения сообщения о возможных
ошибках печати
◦При печати с помощью панели управления устройства:
Сообщение о возможных ошибках печати включено по умолчанию.
677

Порядок изменения параметра отображения при копировании или печати с помощью
панели управления устройства:
Настройки кассеты
◦При печати с помощью драйвера принтера:
Сообщение о возможных ошибках печати отключено по умолчанию.
Порядок изменения параметра отображения при печати с помощью драйвера принтера:
■ Для Windows:
Изменение режима работы Принтера
■ Для Mac OS:
Изменение режима работы Принтера
Внимание!
• Когда сообщение о возможных ошибках печати выключено:
Устройство начнет печать или копирование, даже если параметры бумаги для печати или
копирования и сведения о бумаге в кассете, зарегистрированные на устройстве,
различаются.
678

Создание копий
В этом разделе описано копирование с помощью параметра Копиров. (Copy).
1. Убедитесь, что устройство включено.
2. Загрузите бумагу.
3. Проведите пальцем по экрану НАЧАЛО и коснитесь значка Копирование
(Copy).
Использование панели управления
Отобразится экран ожидания копирования.
4. Положите оригинал на стекло рабочей поверхности.
5. При необходимости задайте значения параметров.
A. Отобразится макет копии.
Установите макет (односторонняя копия/2 на 1/двусторонняя копия).
B. Легко коснитесь, чтобы выбрать число копий.
1. Проведите пальцем, чтобы ввести число копий.
2. Легко коснитесь, чтобы выбрать число копий.
Если удерживать кнопку, число копий будет увеличиваться по 10.
C. Легко коснитесь, чтобы показать параметры печати.
680

Сведения о параметрах настройки:
Настройка элементов для копирования
D. Легко коснитесь, чтобы просмотреть изображение распечатки в окне предварительного
просмотра.
Сведения:
Отображение экрана предварительного просмотра
E. Легко коснитесь, чтобы выбрать размер страницы.
6. Коснитесь кнопки Цветной (Color) для цветного копирования или кнопки Черный
(Black) для черно-белого.
Устройство начинает копирование.
После завершения копирования снимите оригинал со стекла рабочей поверхности.
Внимание!
•Не открывайте крышку сканера и не убирайте оригинал со стекла рабочей поверхности до
завершения сканирования.
Примечание.
•Для отмены копирования коснитесь кнопки Стоп (Stop).
681

Добавление задачи копирования (резервирование копии)
Можно добавить задачу копирования во время выполнения печати (резервировать копию).
Приведенный ниже экран отображается, когда можно добавить задачу копирования.
Положите оригинал на стекло рабочей поверхности и коснитесь той же кнопки (Цветной (Color)
или Черный (Black)), которой касались ранее.
Внимание!
• При загрузке оригинала на стекло рабочей поверхности осторожно перемещайте крышку
сканера.
Примечание.
• Если для параметра Кач.печ. (Print qlty) (качество печати) установлено значение Высокое
(High), выполнить копирование нельзя.
• При добавлении задачи копирования нельзя изменять число копий и настройки, например
размер страницы или тип носителя.
• Если легко прикоснуться к кнопке Стоп (Stop) во время резервирования копии, будет
предложено выбрать метод для отмены копирования. Если легко нажать Отменить все
зарезер. задания (Cancel all reservations), можно отменить копирование отсканированных
данных. Если легко коснуться Отм. последнее зарез. задание (Cancel the last reservation),
можно отменить последнее задание копирования.
• При добавлении задания копирования документа со слишком большим количеством страниц
на сенсорном экране может появиться сообщение Невозможно добавить дополнительное
задание копировния в очередь. Подождите некоторое время и повторите операцию.
(Cannot add more copy jobs. Please wait a while and redo the operation.). Коснитесь элемента
OK, немного подождите, затем повторите попытку копирования.
• Если во время сканирования на сенсорном экране появится сообщение Невозможно
зарезервировать задание копирования. Начните сначала. (Failed to reserve the copy job.
Start over from the beginning.), коснитесь элемента OK, затем коснитесь кнопки Стоп (Stop),
чтобы отменить копирование. Затем скопируйте документы, копирование которых не было
завершено.
682

Отображение экрана предварительного просмотра
Если на экране ожидания копирования отображается значок , то, коснувшись значка ,
можно увидеть изображение документа на экране предварительного просмотра.
Внимание!
• При указанных ниже условиях значок не отображается на экране ожидания копирования.
• Для параметра Настр. Двухстор (2-sidedPrintSetting) выбрано значение 2-стор (2-sided).
• Для параметра Макет (Layout) выбрано значение Копия 2-на-1 (2-on-1 copy) или Копия 4-
на-1 (4-on-1 copy).
Если выбрано какое-либо из условий, указанных выше, можно установить отображение экрана
предварительного просмотра после завершения сканирования оригинала.
Двухстороннее копирование
Копирование двух страниц на одной странице
Копирование четырех страниц на одной странице
• Для появления изображения в окне предварительного просмотра сканируется оригинал. Поэтому
не открывайте крышку сканера, пока не появится экран предварительного просмотра.
• Оригиналы сканируются повторно после отображения на экране предварительного просмотра и
перед началом копирования. Поэтому не следует открывать крышку сканера и убирать оригинал
со стекла рабочей поверхности, пока на экране отображается сообщение Идет сканирование
документа... (Scanning document...).
A. Над изображением появится рамка, показывающая размер выбранной страницы. На печать
будет выведена внутренняя область рамки.
B. Отображается оригинал, загруженный на стекло рабочей поверхности. Легко коснитесь, чтобы
выбрать По раз.бум (Fit to page). Если отображаемое изображение искажено, обратитесь к
разделу Загрузка оригиналов и надлежащим образом установите оригинал, снова откройте экран
предварительного просмотра, затем просмотрите оригинал.
C. Будут отображены настройки увеличения, установленные при отображении экрана
предварительного просмотра. Если выбрано любое значение, кроме По раз.бум (Fit to page),
параметр увеличения можно изменить путем перетягивания ползунка на сенсорном экране.
D. Выполните легкое касание, чтобы указать степень увеличения.
683

Если удерживать кнопку, увеличение будет увеличиваться с шагом 10%.
E. Выполните легкое касание, чтобы вернуться в режим ожидания копирования.
F. Отобразится выбранная в данный момент степень увеличения. Легко коснитесь, чтобы выбрать
По раз.бум (Fit to page).
684

Настройка элементов для копирования
Можно изменять настройки копирования, такие как увеличение и интенсивность.
Экран параметров печати
Примечание.
• Сведения об экране параметров печати или настраиваемом параметре режима Копиров.
фотогр. (Photo copy) см. в разделе Копирование фотографий.
Способ отображения экрана параметров печати зависит от меню копирования.
• В пункте Копиров. (Copy):
Если легко коснуться кнопки Параметры (Settings) на экране ожидания копии, отобразится
следующий экран.
• В разделе Копия без полей (Borderless copy) или Копия без рамки (Frame erase copy):
Перед копированием отображается указанный ниже экран.
Настраиваемые параметры
Можно указать значения приведенных ниже параметров.
Проведите пальцем по экрану, чтобы отобразить параметры настройки, затем коснитесь элемента,
чтобы отобразить его свойства. Легко коснитесь значения параметра, чтобы установить его.
685

Примечание.
• В зависимости от меню копирования некоторые параметры могут быть недоступными. В этом
разделе описаны элементы настройки меню Копиров. (Copy).
Недоступные настраиваемые параметры отображаются серым цветом.
Сведения о настраиваемых параметрах режима Копиров. фотогр. (Photo copy) см. в разделе
Копирование фотографий.
• Некоторые параметры невозможно задать в сочетании с настройкой другого настраиваемого
параметра или меню копирования. Если выбрано значение, которое невозможно установить в
выбранном сочетании, на сенсорном экране отобразятся сообщения и Инф.об ошиб
(Error details). В таком случае коснитесь значка в левом верхнем углу сенсорного экрана
для проверки сообщения и измените значение параметра.
• Параметры размера страницы, типа носителя и т. д. сохраняются даже при выключении
устройства.
• Если копирование было запущено из меню копирования при невозможном значении
параметра, на сенсорном экране появится сообщение Указанная функц. не доступна с тек.
параметрами. (The specified function is not available with current settings.). Измените
настройку, следуя инструкциям на экране.
1. Увелич. (Magnif.) (увеличение)
Выберите метод уменьшения или увеличения.
Уменьшение или увеличение копий
2. Интенс. (Intensity)
Укажите интенсивность.
A. Нажмите, чтобы включить или отключить автоматическую регулировку интенсивности.
686

Если выбрано значение ВКЛ (ON), интенсивность регулируется автоматически в
зависимости от того, какой оригинал находится на стекле рабочей поверхности.
B. Укажите интенсивность, перетащив ползунок.
C. Коснитесь, чтобы проверить параметр интенсивности.
3. Разм. с. (Page size)
Выберите формат загруженной страницы.
4. Тип (Type) (тип носителя)
Выберите тип носителя для загруженной страницы.
5. Кач.печ. (Print qlty) (качество печати)
Отрегулируйте качество печати в соответствии с оригиналом.
Внимание!
•Если выбран параметр Черновик (Draft) и для параметра Тип (Type) установлено
значение Обычная бумага (Plain paper), а качество печати не отвечает вашим
ожиданиям, выберите для параметра Кач.печ. (Print qlty) значение Стандартное
(Standard) или Высокое (High) и повторите операцию копирования.
• Чтобы выполнить копирование в оттенках серого, выберите для параметра Кач.печ.
(Print qlty) значение Высокое (High). В режиме grayscale (оттенки серого) изображение
передается с помощью оттенков серого, а не в черно-белой гамме.
6. Макет (Layout)
Выберите макет.
Копирование двух страниц на одной странице
Копирование четырех страниц на одной странице
7. Настр. Двухстор (2-sidedPrintSetting)
Выберите, нужно ли выполнять двухстороннее копирование.
Двухстороннее копирование
687

Уменьшение или увеличение копий
Можно задать увеличение или выбрать копирование с фиксированным масштабом или копирование
по размеру бумаги.
Если легко коснуться пункта Параметры (Settings) на экране ожидания копирования, а затем для
выбора метода увеличения или уменьшения легко коснуться пункта Увелич. (Magnif.), появится
указанный ниже экран.
A. Легко коснитесь, чтобы открыть приведенный ниже экран.
1. Проведите по экрану, чтобы указать степень увеличения.
2. Выполните легкое касание, чтобы указать степень увеличения.
Если удерживать кнопку, увеличение будет увеличиваться с шагом 10%.
B. Проведите по экрану, чтобы указать степень увеличения.
C. Коснитесь, чтобы проверить увеличение.
Метод уменьшения или увеличения
Примечание.
• Некоторые методы уменьшения или увеличения недоступны в зависимости от меню
копирования.
• По размеру бумаги
Устройство автоматически уменьшает или увеличивает изображение в соответствии с
размером страницы.
Значение параметра Увелич. (Magnif.): По раз.бум (Fit to page)
688

Примечание.
• При выборе значения По раз.бум (Fit to page) размер страницы может определяться
неправильно — это зависит от оригинала. В таком случае выберите любой параметр,
кроме По раз.бум (Fit to page).
• Предустановленный коэффициент
Для уменьшения или увеличения копий можно выбрать один из фиксированных масштабов.
Выберите соответствующий масштаб для размера оригинала и размера страницы.
Значение параметра Увелич. (Magnif.): 70% A4->A5/86% A4->B5/94% A4->LTR/115% B5-
>A4/141% A5->A4/156% 5x7->LTR/183% 4x6->LTR
Примечание.
• Некоторые фиксированные масштабы недоступны в зависимости от страны или региона
покупки.
• Копирование с указанным коэффициентом
Для уменьшения или увеличения можно задать коэффициент масштабирования в процентах.
Примечание.
• Можно выбрать 400% МАКС (400% MAX) (максимальный коэффициент масштабирования при
копировании) или 25% МИН (25% MIN) (минимальный коэффициент масштабирования при
копировании).
• Если создается копия такого же размера, как оригинал, выберите Такой же размер (Same
size).
689

Двухстороннее копирование
Выбрав для параметра Настр. Двухстор (2-sidedPrintSetting) в меню Копиров. (Copy) значение 2-
стор (2-sided), можно копировать две страницы документа на обе стороны одного листа бумаги.
Выберите 2-стор (2-sided) и коснитесь элемента OK.
Коснувшись пункта Дополнит. (Advanced) при выбранном параметре 2-стор (2-sided), можно
указать ориентацию и сторону переплета оригинала.
• Если выбраны значения Ориентация: книжная (Orientation: Portrait) и Вых: перепл по длине
(Output: Long side bind):
• Если выбраны значения Ориентация: книжная (Orientation: Portrait) и Вых: перепл по шир
(Output: Short side bind):
• Если выбраны значения Ориентация: альбом. (Orientation: Landscape) и Вых: перепл по
длине (Output: Long side bind):
• Если выбраны значения Ориентация: альбом. (Orientation: Landscape) и Вых: перепл по шир
(Output: Short side bind):
Выбрав сторону переплета, можно указать, будет ли использоваться экран предварительного
просмотра. Если легко коснуться пункта ВКЛ (ON), отобразится экран предварительного просмотра и
можно будет проверить ориентацию.
Примечание.
• Если во время сканирования на сенсорном экране отображается сообщение Память
устройства переполнена. Продолжить процесс нельзя. (Device memory is full. Cannot
continue process.), установите для качества печати значение Стандартное (Standard) и
690

повторите попытку копирования. Если проблема не устранена, установите для качества печати
значение Черновик (Draft) и снова попробуйте выполнить копирование.
• Параметр двустороннего копирования можно выбрать вместе с Копия 2-на-1 (2-on-1 copy) или
Копия 4-на-1 (4-on-1 copy).
Копирование двух страниц на одной странице
Копирование четырех страниц на одной странице
• Если выполнить черно-белое копирование, интенсивность печати в режиме двухстороннего
копирования может отличаться от интенсивности при копировании на одну сторону.
При проверке ориентации:
При использовании экрана предварительного просмотра перед началом копирования
отображается указанный ниже экран, позволяющий проверить ориентацию.
A. Легко коснитесь, чтобы повернуть оригинал на 180 градусов.
B. Легко коснитесь, чтобы начать сканирование оригинала.
C. Легко коснитесь, чтобы отсканировать оригинал еще раз.
При завершении сканирования:
После сканирования каждого листа оригинала появляется приведенный ниже экран.
A. Легко коснитесь, чтобы начать сканирование оригинала.
После завершения сканирования листа оригинала уберите его со стекла рабочей поверхности,
загрузите следующий лист на стекло рабочей поверхности и коснитесь элемента Сканировать
(Scan).
B. Легко коснитесь, чтобы запустить копирование уже отсканированного оригинала.
691

Меню специального копирования
Чтобы напечатать оригиналы, можно выбрать описанные ниже пункты в меню Дополнит. распеч.
(Advanced print).
Копия без полей (Borderless copy)
Можно копировать изображения так, чтобы они полностью заполняли страницу, не оставляя
полей.
Копирование без полей
Копия без рамки (Frame erase copy)
При копировании толстых оригиналов, таких как книги, можно удалять черные поля вокруг
изображения и тени от переплета.
Копирование толстых оригиналов, таких как книги
Копирование фотографий (Photo copy)
Можно копировать все отсканированные фотографии.
Копирование фотографий
Примечание.
• Кроме метода копирования в меню Дополнит. распеч. (Advanced print) доступны указанные
ниже методы.
• Копирование двух страниц документа на обе стороны единственного листа бумаги.
Двухстороннее копирование
• Копирование двух страниц документа на один лист за счет уменьшения их размера.
Копирование двух страниц на одной странице
• Копирование четырех страниц документа на один лист за счет уменьшения их размера.
Копирование четырех страниц на одной странице
693

Копирование двух страниц на одной странице
Если для параметра Макет (Layout) в меню Копиров. (Copy) выбрано значение Копия 2-на-1 (2-
on-1 copy), можно копировать две страницы оригинала на один лист бумаги за счет уменьшения их
размера.
На экране ожидания копирования коснитесь элемента Параметры (Settings), чтобы отобразить
экран параметров печати, затем выберите для параметра Макет (Layout) значение Копия 2-на-1 (2-
on-1 copy).
Выберите Копия 2-на-1 (2-on-1 copy) и коснитесь элемента OK.
Коснувшись пункта Дополнит. (Advanced) при выбранном параметре Копия 2-на-1 (2-on-1 copy),
можно указать ориентацию и порядок оригиналов.
• Если выбраны значения Ориентация: книжная (Orientation: Portrait) и Слева направо (Left to
right):
• Если выбраны значения Ориентация: книжная (Orientation: Portrait) и Справа налево (Right to
left):
• Если выбраны значения Ориентация: альбом. (Orientation: Landscape) и Сверху вниз (Top to
bottom):
• Если выбраны значения Ориентация: альбом. (Orientation: Landscape) и Снизу вверх (Bottom
to top):
Выбрав порядок, можно указать, будет ли использоваться экран предварительного просмотра. Если
легко коснуться пункта ВКЛ (ON), отобразится экран предварительного просмотра и можно будет
проверить ориентацию.
694

Примечание.
• Если во время сканирования на сенсорном экране отображается сообщение Память
устройства переполнена. Продолжить процесс нельзя. (Device memory is full. Cannot
continue process.), установите для качества печати значение Стандартное (Standard) и
повторите попытку копирования. Если проблема не устранена, установите для качества печати
значение Черновик (Draft) и снова попробуйте выполнить копирование.
• Эту функцию можно использовать в сочетании с функцией двухстороннего копирования.
Если эта функция используется в сочетании, можно скопировать четыре страницы оригинала на
одном листе бумаги. В таком случае две страницы оригинала скопируются на одну сторону
бумаги.
Если данная функция используется в сочетании с другими функциями, на экране параметров
печати выберите для параметра Настр. Двухстор (2-sidedPrintSetting) значение 2-стор (2-
sided) и выберите ориентацию и сторону переплета бумаги для печати.
Сведения о функции двухстороннего копирования:
Двухстороннее копирование
При проверке ориентации:
При использовании экрана предварительного просмотра перед началом копирования
отображается указанный ниже экран, позволяющий проверить ориентацию.
A. Легко коснитесь, чтобы повернуть оригинал на 180 градусов.
B. Легко коснитесь, чтобы начать сканирование оригинала.
C. Легко коснитесь, чтобы отсканировать оригинал еще раз.
При завершении сканирования:
После сканирования первого листа оригинала появляется указанный ниже экран.
695

A. Легко коснитесь, чтобы начать сканирование оригинала.
После завершения сканирования листа оригинала уберите его со стекла рабочей поверхности,
загрузите следующий лист на стекло рабочей поверхности и коснитесь элемента Сканировать
(Scan).
B. Легко коснитесь, чтобы запустить копирование уже отсканированного оригинала.
Устройство начнет сканирование и копирование второго листа оригинала.
Примечание.
• Можно добавить задачу копирования во время выполнения печати.
Добавление задачи копирования (резервирование копии)
• Если эта функция используется в сочетании с двухсторонним копированием, приведенный
выше экран отобразится после сканирования второго листа оригинала. Следуйте инструкциям
на экране, чтобы отсканировать третий и четвертый листы оригинала.
696

Копирование четырех страниц на одной странице
Если для параметра Макет (Layout) в меню Копиров. (Copy) выбрано значение Копия 4-на-1 (4-
on-1 copy), можно копировать четыре страницы оригинала на один лист бумаги за счет уменьшения
размера каждого изображения. Доступны четыре различных макета.
Выберите Копия 4-на-1 (4-on-1 copy) и коснитесь элемента OK.
Коснувшись пункта Дополнит. (Advanced) при выбранном параметре Копия 4-на-1 (4-on-1 copy),
можно указать ориентацию и порядок оригиналов.
Примечание.
• Порядок будет одинаковым независимо от выбранной ориентации.
• Если выбрано значение Сверху слева направ. (Upper-left to right)
• Если выбрано значение Сверху справа налев. (Upper-right to left)
• Если выбрано значение Слева сверху вниз (Upper-left to bottom)
• Если выбрано значение Справа сверху вниз (Upper-right to bottom)
697

Выбрав порядок, можно указать, будет ли использоваться экран предварительного просмотра. Если
легко коснуться пункта ВКЛ (ON), отобразится экран предварительного просмотра и можно будет
проверить ориентацию.
Примечание.
• Если во время сканирования на сенсорном экране отображается сообщение Память
устройства переполнена. Продолжить процесс нельзя. (Device memory is full. Cannot
continue process.), установите для качества печати значение Стандартное (Standard) и
повторите попытку копирования. Если проблема не устранена, установите для качества печати
значение Черновик (Draft) и снова попробуйте выполнить копирование.
• Эту функцию можно использовать в сочетании с функцией двухстороннего копирования.
Если эта функция используется в сочетании, можно скопировать восемь страниц оригинала на
одном листе бумаги. В таком случае на каждую сторону бумаги скопируется четыре страницы
оригинала.
Если данная функция используется в сочетании с другими функциями, на экране параметров
печати выберите для параметра Настр. Двухстор (2-sidedPrintSetting) значение 2-стор (2-
sided) и выберите ориентацию и сторону переплета бумаги для печати.
Сведения о функции двухстороннего копирования:
Двухстороннее копирование
При проверке ориентации:
При использовании экрана предварительного просмотра перед началом копирования
отображается указанный ниже экран, позволяющий проверить ориентацию.
A. Легко коснитесь, чтобы повернуть оригинал на 180 градусов.
B. Легко коснитесь, чтобы начать сканирование оригинала.
C. Легко коснитесь, чтобы отсканировать оригинал еще раз.
При завершении сканирования:
После сканирования каждого листа оригинала появляется приведенный ниже экран.
698

A. Легко коснитесь, чтобы начать сканирование оригинала.
После завершения сканирования листа оригинала уберите его со стекла рабочей поверхности,
загрузите следующий лист на стекло рабочей поверхности и коснитесь элемента Сканировать
(Scan).
B. Легко коснитесь, чтобы запустить копирование уже отсканированного оригинала.
После сканирования четвертого листа оригинала устройство начнет копирование.
Примечание.
• Можно добавить задачу копирования во время выполнения печати.
Добавление задачи копирования (резервирование копии)
• Если эта функция используется в сочетании с двухсторонним копированием, приведенный
выше экран отобразится после сканирования второго листа оригинала. Следуйте инструкциям
на экране, чтобы отсканировать оставшуюся часть оригинала.
699

Копирование толстых оригиналов, таких как книги
При копировании толстых оригиналов, таких как книги, можно удалять черные поля вокруг
изображения и тени от переплета. Используя эту функцию, можно сократить ненужный расход
чернил.
1. Убедитесь, что устройство включено.
2. Загрузите бумагу.
3. Проведите пальцем по экрану НАЧАЛО и коснитесь значка Дополнит. распеч.
(Advanced print).
Использование панели управления
4. Легко коснитесь пункта Копия без рамки (Frame erase copy).
5. Положите оригинал документа на стекло рабочей поверхности.
6. При необходимости задайте значения параметров.
Легко коснитесь пункта Копии (Copies), чтобы открыть экран для указания количества копий.
Для других параметров настройки, кроме Копии (Copies):
Настройка элементов для копирования
Примечание.
•Если отображается экран ожидания копирования, то, коснувшись значка , можно
увидеть изображение распечатки на экране предварительного просмотра.
Отображение экрана предварительного просмотра
7. Коснитесь кнопки Цветной (Color) для цветного копирования или кнопки Черный
(Black) для черно-белого.
Устройство начинает копирование.
Примечание.
• Закройте крышку сканера.
• Вокруг изображения может получаться узкое черное поле. Эта функция позволяет удалять
только темные поля. Если сканируемая книга слишком тонкая или если устройство используется
рядом с окном или при ярком освещении, может сохраняться бледная черная рамка. Кроме того,
700

если оригинал темный, устройство не может отличить цвет документа от тени, что может
привести к некоторой обрезке изображения или теням на сгибах.
701

Копирование без полей
Можно копировать изображения на фотобумагу так, чтобы они полностью заполняли страницу, не
оставляя полей.
1. Убедитесь, что устройство включено.
2. Загрузите фотобумагу.
3. Проведите пальцем по экрану НАЧАЛО и коснитесь значка Дополнит. распеч.
(Advanced print).
Использование панели управления
4. Легко коснитесь пункта Копия без полей (Borderless copy).
5. Положите оригинал на стекло рабочей поверхности.
6. При необходимости задайте значения параметров.
Легко коснитесь пункта Копии (Copies), чтобы открыть экран для указания количества копий.
Для других параметров настройки, кроме Копии (Copies):
Настройка элементов для копирования
7. Коснитесь кнопки Цветной (Color) для цветного копирования или кнопки Черный
(Black) для черно-белого.
Устройство начинает копирование.
Примечание.
• Края могут быть незначительно обрезаны, так как копируемое изображение увеличивается до
размеров всей страницы. При необходимости ширину обрезки краев изображения оригинала
можно изменить.
Сведения:
Степень расширен. копии (Extended copy amount)
• Сведения о размере бумаги и типе носителя, которые доступны при копировании без полей:
Область печати
702

Копирование фотографий
Можно одновременно отсканировать напечатанные фотографии и распечатать их.
1. Убедитесь, что устройство включено.
2. Загрузите фотобумагу.
3. Проведите пальцем по экрану НАЧАЛО и коснитесь значка Дополнит. распеч.
(Advanced print).
Использование панели управления
4. Легко коснитесь пункта Копирование фотографий (Photo copy).
5. Проверьте инструкции на экране и коснитесь элемента OK.
6. Следуя указаниям на экране, загрузите напечатанную фотографию на стекло рабочей
поверхности и коснитесь элемента OK.
Примечание.
• Сведения по загрузке фотографий на стекло рабочей поверхности:
Загрузка оригиналов
По завершении сканирования отобразится экран подтверждения параметров печати.
7. При необходимости задайте значения параметров.
Проведите пальцем по экрану, чтобы отобразить параметры настройки, затем коснитесь
элемента, чтобы отобразить его свойства. Легко коснитесь значения параметра, чтобы установить
его.
Примечание.
•Некоторые параметры невозможно задать в сочетании с настройкой другого
настраиваемого параметра. Это зависит от элемента настройки. Если выбрано значение,
которое невозможно установить в сочетании, на сенсорном экране отобразятся сообщения
и Инф.об ошиб (Error details). В таком случае коснитесь значка в левом верхнем
углу сенсорного экрана для проверки сообщения и измените значение параметра.
703

1. Копии (Copies)
Обозначает количество копий.
2. Разм. с. (Page size)
Выберите формат загруженной страницы.
3. Тип (Type) (тип носителя)
Выберите тип носителя для загруженной страницы.
4. Кач.печ. (Print qlty) (качество печати)
Выберите качество печати в соответствии с оригиналом.
5. Поле (Border) (печать с полями или без полей)
Выберите печать с полями или без полей.
6. Испр. ф. (Photo fix)
Выберите Без коррекции (No correction), Авт. испр. фото (Auto photo fix) или Коррекция
выцв. (Fade restoration).
Примечание.
• Если выбран параметр Без коррекции (No correction), устройство печатает
отсканированные изображения без коррекции.
• Если выбран параметр Авт. испр. фото (Auto photo fix), устройство автоматически
выполняет коррекцию отсканированного изображения.
• Если выбран параметр Коррекция выцв. (Fade restoration), устройство выполняет
коррекцию отсканированного изображения, которое со временем выцвело.
7. Легко коснувшись кнопки, можно просмотреть изображение распечатки в окне
предварительного просмотра. Проведите по фотографии, чтобы изменить режим
отображения.
Примечание.
•Если на фотографии появился значок , возможно, напечатанная фотография
отсканирована неправильно. Повторно выполните сканирование напечатанной
фотографии.
8. Коснитесь кнопки Цветной (Color) для цветной печати или кнопки Черный (Black)
для черно-белой печати.
Устройство начинает печать.
Примечание.
•Если напечатанная фотография отсканирована неправильно, отобразится экран
подтверждения с запросом о продолжении печати. Если легко коснуться пункта Да (Yes),
устройство начнет выполнять печать. Чтобы выполнить повторное сканирование
фотографии, легко коснитесь пункта Нет (No) и отсканируйте ее еще раз.
704

Копирование со смартфона или планшета
Установка приложения Canon PRINT Inkjet/SELPHY на смартфон или планшет позволяет выполнять
копирование параметров или операций со смартфона или планшета.
Canon PRINT Inkjet/SELPHY можно загрузить в App Store и Google Play.
1. Убедитесь, что устройство включено.
2. Загрузите бумагу.
3. Подключите устройство к смартфону или планшету.
•Подключение с помощью маршрутизатора беспроводной сети:
Беспроводное подключение
•Подключение без использования маршрутизатора беспроводной сети:
Использование устройства в режиме прямого подключения
4. Запустите приложение Canon PRINT Inkjet/SELPHY на смартфоне или планшете.
5. Убедитесь, что выбрано ваше устройство.
В противном случае выберите свое устройство.
6. Коснитесь элемента Копировать (Copy).
7. При необходимости задайте значения параметров.
Доступны следующие элементы настройки.
• Количество копий
• Тип носителя
• Размер бумаги
•Увеличение
•Качество
•Интенсивность
8. Положите оригинал документа на стекло рабочей поверхности.
9. Коснитесь элемента Цветное (Color) для цветного копирования или Черный (Black)
для черно-белого копирования.
10. Если отображается экран с запросом на ввод пароля, введите пароль и выберите OK.
Начнется копирование.
Примечание.
•На момент покупки в качестве пароля установлен серийный номер устройства.
705

Сканирование с компьютера (Windows)
Использование программы IJ Scan Utility
Сканирование с помощью приложения (ScanGear)
Другие способы сканирования
Меню и экран настройки программы IJ Network Scanner Selector EX
Рекомендации по сканированию
Размещение оригиналов (сканирование с компьютера)
Параметры сетевого сканирования
708

Использование программы IJ Scan Utility
Предназначение программы IJ Scan Utility (программное обеспечение
сканера)
Запуск программы IJ Scan Utility
Удобное сканирование с использованием функции автоматического
сканирования Основные сведения
Сканирование документов
Сканирование фотографий
Сканирование с избранными настройками
Сканирование оригиналов, превышающих по размеру рабочую
поверхность (Совмещение изображений)
Настройка рамок обрезки в окне Совмещение изображений
Сканирование нескольких оригиналов в один прием
Сохранение после проверки результатов сканирования
Отправка отсканированных изображений по электронной почте
Извлечение текста из отсканированных изображений (OCR)
Экраны программы IJ Scan Utility
709

Предназначение программы IJ Scan Utility (программное
обеспечение сканера)
IJ Scan Utility — это приложение, которое позволяет легко сканировать документы, фотографии и т. д.
Можно выполнить в один прием несколько действий, от сканирования до сохранения, просто щелкнув
соответствующий значок на главном экране IJ Scan Utility.
Возможности программного обеспечения IJ Scan Utility
Удобное сканирование для определенной цели
Можно выполнить сканирование, просто щелкнув значок: например, Авто (Auto), чтобы
выполнить простое сканирование, Документ (Document) — чтобы повысить четкость текста
документа или журнала для обеспечения большего удобства при чтении, или Фото (Photo) —
чтобы выполнить сканирование со специальными параметрами для фотографий, в соответствии
с типом исходного документа или целью.
Примечание.
• Чтобы получить сведения об основном экране программы IJ Scan Utility, см. раздел
«Основной экран программы IJ Scan Utility».
Автоматическое сохранение отсканированных изображений
Отсканированные изображения автоматически сохраняются в предварительно указанной папке.
При необходимости можно изменить папку.
Примечание.
•По умолчанию заданы следующие папки для сохранения.
•Windows 8.1: папка Документы (Documents)
•Windows 8: папка Мои документы (My Documents)
•Windows 7: папка Мои документы (My Documents)
•Windows Vista: папка Документы (Documents)
•Windows XP: папка Мои документы (My Documents)
•Порядок определения папки см. в разделе «Диалоговое окно «Параметры»».
Интеграция с приложениями
Отсканированные изображения можно использовать в других приложениях с помощью
интеграции; например, можно открывать их в избранном приложении, вкладывать их в
сообщения электронной почты, извлекать из них текст и выполнять другие действия.
710

Запуск программы IJ Scan Utility
Примечание.
• Если используется несколько сканеров или подключение было изменено с USB на сетевое,
установите сетевое окружение в программе IJ Scan Utility.
Параметры сетевого сканирования
Для запуска программы IJ Scan Utility выполните указанные ниже действия.
Windows 8.1/Windows 8:
Выберите IJ Scan Utility на экране «Пуск», чтобы запустить программу IJ Scan Utility.
Если программа IJ Scan Utility не отображается на экране «Пуск», нажмите чудо-кнопку Поиск
(Search), затем введите «IJ Scan Utility».
Windows 7/Windows Vista/Windows XP:
В меню Пуск (Start) выберите Все программы (All Programs) > Canon Utilities > IJ Scan Utility > IJ
Scan Utility, чтобы запустить IJ Scan Utility.
712

Удобное сканирование с использованием функции
автоматического сканирования
Можно с легкостью осуществлять сканирование путем автоматического определения типа объекта.
Внимание!
• Исходные документы следующих типов могут сканироваться неправильно. В таком случае
настройте рамки обрезки (области сканирования) в режиме полного изображения ScanGear
(драйвер сканера) и повторите сканирование.
• Фотографии на белом фоне
• Исходные документы, напечатанные на белой бумаге, рукописные документы, визитные
карточки и т. п.
• Тонкие исходные документы
• Толстые исходные документы
1. Убедитесь, что сканер или принтер включен.
2. Разместите оригинальные документы на рабочей поверхности сканера или принтера.
Размещение оригиналов (сканирование с компьютера)
3. Запустите программу IJ Scan Utility.
4. Щелкните Авто (Auto).
Начинается сканирование.
Примечание.
• Щелкните Отмена (Cancel), чтобы отменить сканирование.
• Чтобы применить подходящие исправления в зависимости от типа исходного документа,
щелкните Параметры... (Settings...), затем установите флажок Применить рекомендованную
коррекцию изображения (Apply recommended image correction) в диалоговом окне
Параметры (Автоматическое сканирование) (Settings (Auto Scan)).
• Отсканированные изображения сохраняются в папке, выбранной как Место сохранения (Save
in) в диалоговом окне Параметры (Автоматическое сканирование) (Settings (Auto Scan)).
Чтобы открыть это окно, щелкните Параметры... (Settings...). В диалоговом окне Параметры
(Автоматическое сканирование) (Settings (Auto Scan)) можно также задавать дополнительные
параметры сканирования.
• Для сканирования с указанием типа исходных документов см. приведенные ниже страницы.
Сканирование фотографий
Сканирование документов
713

Сканирование документов
Можно выполнять сканирование исходных документов, помещенных на рабочую поверхность, со
специальными параметрами для документов.
1. Поместите объект на рабочую поверхность.
Размещение оригиналов (сканирование с компьютера)
2. Запустите программу IJ Scan Utility.
3. Щелкните Параметры... (Settings...), затем задайте размер бумаги, разрешение и
прочее в диалоговом окне Параметры (Сканирование документа) (Settings
(Document Scan)) при необходимости.
По завершении настройки нажмите кнопку OK.
4. Щелкните Документ (Document).
Начинается сканирование.
Примечание.
• Щелкните Отмена (Cancel), чтобы отменить сканирование.
• Отсканированные изображения сохраняются в папке, выбранной как Место сохранения (Save
in) в диалоговом окне Параметры (Сканирование документа) (Settings (Document Scan)).
Чтобы открыть это окно, щелкните Параметры... (Settings...). В диалоговом окне Параметры
(Сканирование документа) (Settings (Document Scan)) можно также задавать дополнительные
параметры сканирования.
715

Сканирование фотографий
Можно выполнять сканирование фотографий, помещенных на рабочую поверхность, со
специальными параметрами для фотографий.
1. Поместите фотографию на рабочую поверхность.
Размещение оригиналов (сканирование с компьютера)
2. Запустите программу IJ Scan Utility.
3. Щелкните Параметры... (Settings...), затем задайте размер бумаги, разрешение и
прочее в диалоговом окне Параметры (Сканирование фотографии) (Settings
(Photo Scan)) при необходимости.
По завершении настройки нажмите кнопку OK.
4. Щелкните Фото (Photo).
Начинается сканирование.
Примечание.
• Щелкните Отмена (Cancel), чтобы отменить сканирование.
• Отсканированные изображения сохраняются в папке, выбранной как Место сохранения (Save
in) в диалоговом окне Параметры (Сканирование фотографии) (Settings (Photo Scan)). Чтобы
открыть это окно, щелкните Параметры... (Settings...). В диалоговом окне Параметры
(Сканирование фотографии) (Settings (Photo Scan)) можно также задавать дополнительные
параметры сканирования.
716

Сканирование с избранными настройками
Можно выполнять сканирование исходных документов, помещенных на рабочую поверхность, с
предварительно сохраненными любимыми настройками.
Это удобно для сохранения часто используемых параметров и для указания подробных параметров
сканирования.
1. Запустите программу IJ Scan Utility.
2. Щелкните Параметры... (Settings...), затем настройте тип оригинального документа,
разрешение и прочее в диалоговом окне Параметры (Настраиваемое
сканирование) (Settings (Custom Scan)) при необходимости.
По завершении настройки нажмите кнопку OK.
Примечание.
•Указав параметры один раз, можно в следующий раз выполнять сканирование с теми же
параметрами.
3. Поместите объект на рабочую поверхность.
Размещение оригиналов (сканирование с компьютера)
4. Щелкните Другое (Custom).
Начинается сканирование.
Примечание.
• Щелкните Отмена (Cancel), чтобы отменить сканирование.
• Отсканированные изображения сохраняются в папке, выбранной как Место сохранения (Save
in) в диалоговом окне Параметры (Настраиваемое сканирование) (Settings (Custom Scan)).
Чтобы открыть это окно, щелкните Параметры... (Settings...). В диалоговом окне Параметры
(Настраиваемое сканирование) (Settings (Custom Scan)) можно также задавать
дополнительные параметры сканирования.
717

Сканирование оригиналов, превышающих по размеру рабочую
поверхность (Совмещение изображений)
Можно выполнить сканирование левой и правой половин исходного документа, размер которого
превышает рабочую поверхность, и объединить их в одно. Поддерживаются исходные документы,
примерно вдвое превышающие размер рабочей поверхности.
Примечание.
• Ниже описано, как выполнить сканирование исходного документа, размещенного с левой
стороны.
1. Запустите программу IJ Scan Utility.
2. Щелкните Параметры... (Settings...), затем настройте тип оригинального документа,
разрешение и прочее в диалоговом окне Параметры (Сканирование и
совмещение) (Settings (Scan and Stitch)) при необходимости.
По завершении настройки нажмите кнопку OK.
3. Щелкните Совмещение (Stitch).
Отобразится окно Совмещение изображений (Image Stitch).
4. В меню Выбор размера на выходе (Select Output Size) выберите формат вывода,
соответствующий размеру бумаги.
718

5. Убедитесь, что выбрано значение Сканирование слева (Scan from Left) параметра
Направление сканирования (Scan Direction).
6. Разместите исходный документ для отображения в левой части экрана на рабочей
поверхности лицевой стороной вниз.
7. Щелкните Запустить сканирование изображения 1 (Start Scanning Image 1).
719

Первый исходный документ будет отсканирован и отобразится в окне 1.
Примечание.
• Щелкните Отмена (Cancel), чтобы отменить сканирование.
8. Разместите исходный документ для отображения в правой части экрана на рабочей
поверхности лицевой стороной вниз.
9. Щелкните Запустить сканирование изображения 2 (Start Scanning Image 2).
Второй исходный документ будет отсканирован и отобразится в окне 2.
720

Примечание.
• Щелкните Отмена (Cancel), чтобы отменить сканирование.
10. Настройте отсканированные изображения по своему усмотрению.
С помощью панели инструментов можно поворачивать изображение, изменять его масштаб или
перетаскивать изображения, меняя их расположение.
Примечание.
• Установите флажок Настройка рамок обрезки (Adjust cropping frames), чтобы указать
область сохранения.
Настройка рамок обрезки в окне Совмещение изображений
• Чтобы повторно отсканировать исходный документ, выберите изображение в области
просмотра или эскиз в верхней части экрана, а затем щелкните (Удалить). Выбранное
изображение будет удалено, и исходный документ можно будет отсканировать повторно.
11. Щелкните Сохранение (Save).
721

Объединенное изображение будет сохранено.
Примечание.
• Подробнее об окне Совмещение изображений (Image Stitch) см. в разделе «Окно
Совмещение изображений».
• Дополнительные параметры можно задать в диалоговом окне Параметры (Сканирование и
совмещение) (Settings (Scan and Stitch)), которое появляется при нажатии кнопки
Параметры... (Settings...).
722

Настройка рамок обрезки в окне Совмещение изображений
«Обрезка» — это процедура выбора области изображения, которую нужно сохранить при
сканировании, исключив остальные его части.
В окне Совмещение изображений (Image Stitch) можно указать рамку обрезки изображения,
отображенного в области просмотра.
Примечание.
• См. раздел «Настройка рамок обрезки (ScanGear)» для своей модели на главной странице
документа Онлайн-руководство для получения сведений о процедуре настройки рамок обрезки
с помощью программы ScanGear (драйвера сканера).
Исходная рамка обрезки
Рамка обрезки не указана. Если установлен флажок Настройка рамок обрезки (Adjust cropping
frames), автоматически задается активная рамка обрезки для изображения в области просмотра.
Можно перетащить рамку обрезки, чтобы указать область.
При сканировании будет задействована только часть изображения в пределах рамки обрезки.
Настройка рамки обрезки
Когда указатель находится над рамкой обрезки, его форма изменяется на
(Стрелка). Для перемещения всей рамки обрезки с целью расширения или сужения перетащите ее
мышью.
Когда указатель находится внутри рамки обрезки, его форма изменяется на (Перекрестие).
Для перемещения всей рамки обрезки перетащите ее мышью.
Удаление рамок обрезки
Чтобы удалить рамку обрезки, снимите флажок Настройка рамок обрезки (Adjust cropping
frames).
723

Сканирование нескольких оригиналов в один прием
Можно выполнять одновременное сканирование двух или нескольких фотографий (небольших
исходных документов), помещенных на рабочую поверхность, и отдельно сохранять каждое
изображение.
Внимание!
• Исходные документы следующих типов могут сканироваться неправильно. В таком случае
настройте рамки обрезки (области сканирования) в режиме полного изображения ScanGear
(драйвер сканера) и повторите сканирование.
• Фотографии на белом фоне
• Исходные документы, напечатанные на белой бумаге, рукописные документы, визитные
карточки и т. п.
• Тонкие исходные документы
• Толстые исходные документы
Для получения более подробных сведений см. раздел «Сканирование нескольких документов в
один прием с помощью программы ScanGear (драйвера сканера)» для своей модели из главной
страницы документа Онлайн-руководство.
С использованием функции автоматического сканирования:
Наличие нескольких исходных документов определяется автоматически. Щелкните Авто (Auto) на
главном экране IJ Scan Utility и выполните сканирование.
Удобное сканирование с использованием функции автоматического сканирования
Без использования функции автоматического сканирования:
В диалоговом окне «Параметры» установите для параметра Размер бумаги (Paper Size) значение
Автоматическое сканирование (Auto scan) и выполните сканирование.
Примечание.
• Экраны для сканирования с любимыми настройками используются в качестве примеров в
следующих описаниях.
1. Поместите исходные документы на рабочую поверхность.
Размещение оригиналов (сканирование с компьютера)
2. Запустите программу IJ Scan Utility.
3. Щелкните Параметры... (Settings...).
724

Появится диалоговое окно «Параметры».
4. Щелкните Настраиваемое сканирование (Custom Scan).
5. Выберите значение параметра Выберите источник (Select Source) в соответствии с
исходными сканируемыми документами.
725

6. Выберите для параметра Размер бумаги (Paper Size) значение Автоматическое
сканирование (Auto scan), затем нажмите кнопку OK.
Отобразится главный экран IJ Scan Utility.
Примечание.
•Подробную информацию о настройке параметров в диалоговом окне «Параметры» см. на
приведенных ниже страницах.
Диалоговое окно Параметры (Сканирование документа)
Диалоговое окно Параметры (Сканирование фотографии)
Диалоговое окно Параметры (Настраиваемое сканирование)
726

7. Щелкните Другое (Custom).
Несколько исходных документов сканируются одновременно.
Примечание.
• Щелкните Отмена (Cancel), чтобы отменить сканирование.
• Отсканированные изображения сохраняются в папке, выбранной как Место сохранения (Save
in) в соответствующем диалоговом окне «Параметры». Чтобы отобразить это окно, щелкните
Параметры... (Settings...). В каждом диалоговом окне «Параметры» можно также задавать
дополнительные параметры сканирования.
727

Сохранение после проверки результатов сканирования
Можно проверять результаты сканирования и сохранять изображения на компьютере.
Внимание!
• Если сканирование выполнено с помощью функции Авто (Auto) или панели управления,
проверить результаты сканирования перед сохранением нельзя.
Примечание.
• Экраны для сканирования фотографий используются в качестве примеров в следующих
описаниях.
1. Запустите программу IJ Scan Utility.
2. Щелкните Параметры... (Settings...).
Появится диалоговое окно «Параметры».
3. Щелкните Сканирование фотографии (Photo Scan).
4. Установите флажок Проверить результаты сканирования (Check scan results),
затем нажмите кнопку OK.
728

Отобразится главный экран IJ Scan Utility.
Примечание.
• Подробную информацию о настройке параметров в диалоговом окне «Параметры» см. на
приведенных ниже страницах.
Диалоговое окно Параметры (Сканирование документа)
Диалоговое окно Параметры (Сканирование фотографии)
Диалоговое окно Параметры (Настраиваемое сканирование)
Диалоговое окно Параметры (Сканирование и совмещение)
Диалоговое окно Параметры (ScanGear)
5. Щелкните Фото (Photo).
Начинается сканирование.
По окончании сканирования отображается диалоговое окно Сохранить параметры (Save
Settings).
Примечание.
•Щелкните Отмена (Cancel), чтобы отменить сканирование.
6. При необходимости измените порядок изображений или параметры сохранения
файла.
729

Порядок изображений или параметры сохранения файла можно изменить в диалоговом окне
Сохранить параметры (Save Settings).
Примечание.
• По умолчанию заданы следующие папки для сохранения.
•Windows 8.1: папка Документы (Documents)
• Windows 8: папка Мои документы (My Documents)
• Windows 7: папка Мои документы (My Documents)
• Windows Vista: папка Документы (Documents)
•Windows XP: папка Мои документы (My Documents)
7. Щелкните OK.
Отсканированные изображения сохраняются в соответствии с настройками.
730

Отправка отсканированных изображений по электронной
почте
Отсканированные изображения можно отправлять по электронной почте.
Примечание.
• Экраны для сканирования фотографий используются в качестве примеров в следующих
описаниях.
1. Запустите программу IJ Scan Utility.
2. Щелкните Параметры... (Settings...).
Появится диалоговое окно «Параметры».
3. Щелкните Сканирование фотографии (Photo Scan).
4. Выберите Влож. в эл. письмо (Attach to e-mail) в диалоговом окне Параметры
приложения (Application Settings), затем выберите почтовый клиент.
731

Примечание.
• В раскрывающемся меню можно добавлять почтовые клиенты, с помощью которых будут
отправляться вложения.
•Если выбран параметр Ничего (вложить вручную) (None (Attach Manually)), вручную
вложите отсканированное и сохраненное изображение в электронное письмо.
5. Щелкните OK.
Отобразится главный экран IJ Scan Utility.
732

Примечание.
• Подробную информацию о настройке параметров в диалоговом окне «Параметры» см. на
приведенных ниже страницах.
Диалоговое окно Параметры (Автоматическое сканирование)
Диалоговое окно Параметры (Сканирование документа)
Диалоговое окно Параметры (Сканирование фотографии)
Диалоговое окно Параметры (Настраиваемое сканирование)
Диалоговое окно Параметры (ScanGear)
6. Щелкните Фото (Photo).
Начинается сканирование.
Когда сканирование завершится, автоматически запустится выбранный почтовый клиент, а
изображения будут вложены в новое сообщение.
Примечание.
• Щелкните Отмена (Cancel), чтобы отменить сканирование.
•Отсканированные изображения сохраняются в соответствии с параметрами, указанными в
диалоговом окне «Параметры».
• Если в диалоговом окне «Параметры» установлен флажок Проверить результаты
сканирования (Check scan results), появится диалоговое окно Сохранить параметры
(Save Settings). После выбора параметров и нажатия кнопки OK отсканированные
изображения сохраняются и автоматически вкладываются в новое сообщение в указанном
почтовом клиенте.
7. Укажите получателя, введите тему и текст сообщения, затем отправьте сообщение
электронной почты.
Настройки электронной почты см. в руководстве по работе с почтовым клиентом.
733

Извлечение текста из отсканированных изображений (OCR)
Сканирование текста в отсканированных журналах и газетах и его отображение в текстовом
редакторе.
Примечание.
• Можно извлекать текст при сканировании с помощью пунктов Документ (Document), Другое
(Custom) или ScanGear.
• Экраны для сканирования документов используются в качестве примеров в следующих
описаниях.
1. Запустите программу IJ Scan Utility.
2. Щелкните Параметры... (Settings...).
Появится диалоговое окно «Параметры».
3. Щелкните Сканирование документа (Document Scan).
Примечание.
•Для параметра Разрешение (Resolution) можно установить только значение 300 dpi или
400 dpi, если функция Начать опт. распозн. (Start OCR) выбрана в окне Параметры
приложения (Application Settings).
734

4. Выберите Начать опт. распозн. (Start OCR) в группе Параметры приложения
(Application Settings), затем выберите приложение, в котором требуется отобразить
результат.
Примечание.
• Если совместимое приложение не установлено, после сканирования изображения из него
извлекается текст, который отображается в текстовом редакторе.
Отображение текста зависит от значения параметра Язык документа (Document
Language) в диалоговом окне Параметры (Общие параметры) (Settings (General
Settings)). Выберите язык для текста, который необходимо извлечь, в меню Язык
документа (Document Language) и выполните сканирование.
• Приложение можно выбрать во всплывающем меню.
5. Щелкните OK.
735

Отобразится главный экран IJ Scan Utility.
Примечание.
• Подробную информацию о настройке параметров в диалоговом окне «Параметры» см. на
приведенных ниже страницах.
Диалоговое окно Параметры (Сканирование документа)
Диалоговое окно Параметры (Настраиваемое сканирование)
Диалоговое окно Параметры (ScanGear)
6. Щелкните Документ (Document).
Начинается сканирование.
После сканирования изображения сохраняются в соответствии с параметрами, а извлеченный
текст отображается в указанном приложении.
Примечание.
•Щелкните Отмена (Cancel), чтобы отменить сканирование.
•Текст, отображаемый в текстовом редакторе, служит только для справки. Текст,
содержащийся на изображении документов перечисленных ниже типов, может
распознаваться неправильно.
•Документы, содержащие шрифт размером менее 8 или более 40 пунктов (при
разрешении 300 dpi)
•Документы, размещенные с наклоном
736

• Документы, загруженные в перевернутом виде, или документы с неправильной
ориентацией текста (повернутые символы)
• Документы, содержащие специальные шрифты, эффекты, текст, набранный курсивом
или написанный от руки
• Документы с близко расположенными строками
• Документы с текстом на цветном фоне
• Документы, содержащие текст на нескольких языках
737

Экраны программы IJ Scan Utility
Основной экран программы IJ Scan Utility
Диалоговое окно «Параметры»
Диалоговое окно Параметры (Автоматическое сканирование)
Диалоговое окно Параметры (Сканирование документа)
Диалоговое окно Параметры (Сканирование фотографии)
Диалоговое окно Параметры (Настраиваемое сканирование)
Диалоговое окно Параметры (Сканирование и совмещение)
Диалоговое окно Параметры (ScanGear)
Диалоговое окно Параметры (Сохранить на компьютер (автоматически))
Диалоговое окно Параметры (Сохранить на компьютер (документ))
Диалоговое окно Параметры (Сохранить на компьютер (фотография))
Диалоговое окно Параметры (Вложить в электронное письмо (автоматически))
Диалоговое окно Параметры (Вложить в электронное письмо (документ))
Диалоговое окно Параметры (Вложить в электронное письмо (фотография))
Диалоговое окно Параметры (Общие параметры)
Диалоговое окно Сохранить параметры
Окно Совмещение изображений
738

Основной экран программы IJ Scan Utility
Для запуска программы IJ Scan Utility выполните указанные ниже действия.
Windows 8.1/Windows 8:
Выберите IJ Scan Utility на экране «Пуск», чтобы запустить программу IJ Scan Utility.
Если программа IJ Scan Utility не отображается на экране «Пуск», нажмите чудо-кнопку Поиск
(Search), затем введите «IJ Scan Utility».
Windows 7/Windows Vista/Windows XP:
В меню Пуск (Start) выберите Все программы (All Programs) > Canon Utilities > IJ Scan Utility > IJ
Scan Utility, чтобы запустить IJ Scan Utility.
Можно выполнить в один прием несколько действий, от сканирования до сохранения, просто щелкнув
соответствующий значок.
Название продукта (Product Name)
Отображается название изделия, на работу с которым программа IJ Scan Utility настроена в
данный момент.
Если показано не то устройство, которое вы собираетесь использовать, выберите нужное
изделие из списка.
Кроме того, для сетевого подключения выберите изделие, в котором после названия указано
«Сеть».
Примечание.
• Для настройки сетевого окружения см. раздел «Параметры сетевого сканирования».
Авто (Auto)
Тип исходного документа определяется автоматически и сохраняется в компьютере. Формат
данных для сохранения также устанавливается автоматически.
Параметры сохранения и действия после сканирования можно указать в диалоговом окне
Параметры (Автоматическое сканирование) (Settings (Auto Scan)).
Документ (Document)
Выполняет сканирование исходных документов как документов и их сохранение на компьютере.
Параметры сканирования и сохранения, а также действия после сканирования можно указать в
диалоговом окне Параметры (Сканирование документа) (Settings (Document Scan)).
Фото (Photo)
Выполняет сканирование исходных документов как фотографий и их сохранение на компьютере.
Параметры сканирования и сохранения, а также действия после сканирования можно указать в
диалоговом окне Параметры (Сканирование фотографии) (Settings (Photo Scan)).
739

Другое (Custom)
Выполняет сканирование исходных документов с любимыми настройками и сохранение
изображений на компьютере. Тип исходного документа может определяться автоматически.
Параметры сканирования и сохранения, а также действия после сканирования можно указать в
диалоговом окне Параметры (Настраиваемое сканирование) (Settings (Custom Scan)).
Совмещение (Stitch)
Отображает окно Совмещение изображений (Image Stitch), позволяющее выполнить
сканирование левой и правой половинок документа, размер которого превышает рабочую
поверхность, и объединить эти изображения в одно.
Параметры сканирования и сохранения, а также действия после сканирования можно указать в
диалоговом окне Параметры (Сканирование и совмещение) (Settings (Scan and Stitch)).
ScanGear
Запускает программу ScanGear (драйвер сканера), в которой можно применять коррекцию
изображений и настройку цветов при сканировании.
Параметры сканирования и сохранения, а также приложения можно указать в диалоговом окне
Параметры (ScanGear) (Settings (ScanGear)).
Инструкции (Instructions)
Открытие данного Руководства.
Параметры... (Settings...)
Отображает диалоговое окно «Параметры», в котором можно указать параметры сканирования и
сохранения, а также действия после сканирования.
740

Диалоговое окно «Параметры»
В диалоговом окне «Параметры» три вкладки: (Сканирование с компьютера),
(Сканирование с панели управления) и (Общие параметры). При выборе вкладки экран в красной
рамке переключается, позволяя вносить дополнительные параметры функций на каждой вкладке.
Вкладка (Сканирование с компьютера)
Можно указать действия при сканировании с помощью программы IJ Scan Utility или My Image
Garden.
Диалоговое окно Параметры (Автоматическое сканирование)
Диалоговое окно Параметры (Сканирование документа)
Диалоговое окно Параметры (Сканирование фотографии)
Диалоговое окно Параметры (Настраиваемое сканирование)
Диалоговое окно Параметры (Сканирование и совмещение)
Диалоговое окно Параметры (ScanGear)
Вкладка (Сканирование с панели управления)
Можно задать действия при сканировании с помощью панели управления.
Диалоговое окно Параметры (Сохранить на компьютер (автоматически))
Диалоговое окно Параметры (Сохранить на компьютер (документ))
Диалоговое окно Параметры (Сохранить на компьютер (фотография))
Диалоговое окно Параметры (Вложить в электронное письмо (автоматически))
Диалоговое окно Параметры (Вложить в электронное письмо (документ))
741

Диалоговое окно Параметры (Вложить в электронное письмо (фотография))
Внимание!
• Если диалоговое окно «Параметры» открыто из приложения My Image Garden, вкладка
(Сканирование с панели управления) не отображается.
Вкладка (Общие параметры)
Можно указать используемое устройство, ограничения по размеру файла для отправки по
электронной почте, язык для определения текста на изображениях и папку для временного
хранения изображений.
Диалоговое окно Параметры (Общие параметры)
742

Диалоговое окно Параметры (Автоматическое сканирование)
Щелкните Автоматическое сканирование (Auto Scan) на вкладке (Сканирование с
компьютера), чтобы появилось диалоговое окно Параметры (Автоматическое сканирование)
(Settings (Auto Scan)).
В диалоговом окне Параметры (Автоматическое сканирование) (Settings (Auto Scan)) можно
задавать дополнительные параметры сканирования для автоматического определения типа
исходного документа.
(1) Область вариантов сканирования
(2) Область параметров сохранения
(3) Область параметров приложения
Внимание!
• Если диалоговое окно «Параметры» открыто из приложения My Image Garden, элементы
настройки Параметры приложения (Application Settings) не отображаются.
Поддерживаемые исходные документы
Фотографии, открытки, визитные карточки, журналы, газеты, документы и диски BD/DVD/CD.
Внимание!
• Чтобы отсканировать исходные документы перечисленных ниже типов, укажите тип и размер
исходного документа в диалоговом окне Параметры (Сканирование документа) (Settings
(Document Scan)), Параметры (Сканирование фотографии) (Settings (Photo Scan)) или
Параметры (Настраиваемое сканирование) (Settings (Custom Scan)), затем щелкните Фото
(Photo), Документ (Document) или Другое (Custom) на главном экране программы IJ Scan
Utility. С параметром Авто (Auto) нельзя выполнить сканирование правильно.
• Фотографии формата A4
743

• Текстовые документы формата менее 2L (127 x 178 мм) (5 x 7 дюймов), например, книги в
бумажном переплете с отрезанным корешком
• Исходные документы, напечатанные на тонкой белой бумаге
• Длинные узкие исходные документы, например панорамные фотографии
• Этикетки дисков с отражающей поверхностью могут сканироваться неправильно.
• Правильно устанавливайте документы для сканирования на рабочую поверхность. В противном
случае исходные документы могут быть отсканированы неправильно.
Порядок размещения документов см. в разделе «Размещение оригиналов (сканирование с
компьютера)».
Примечание.
• Чтобы устранить муар на отсканированных копиях, установите для параметра Выберите
источник (Select Source) значение Журнал (Magazine) в диалоговом окне Параметры
(Сканирование документа) (Settings (Document Scan)) или Параметры (Настраиваемое
сканирование) (Settings (Custom Scan)), затем щелкните Документ (Document) или Другое
(Custom) на главном экране программы IJ Scan Utility.
(1) Область вариантов сканирования
Применить рекомендованную коррекцию изображения (Apply recommended image correction)
Применяются возможные коррекции в соответствии с типом исходного документа.
Внимание!
• Цветовой тон может отличаться от тона исходного изображения вследствие коррекции. В
этом случае снимите флажок и выполните сканирование.
Примечание.
• Когда включена эта функция, сканирование выполняется дольше, чем обычно.
(2) Область параметров сохранения
Имя файла (File Name)
Введите имя файла изображения, который нужно сохранить. При сохранении файла к
установленному имени файла добавляется дата и четыре цифры в формате
«_20XX0101_0001».
Примечание.
• Если выбрать флажок Сохранение в подпапку с текущей датой (Save to a subfolder
with current date), к установленному имени файла добавляется дата и четыре цифры.
Место сохранения (Save in)
В этом поле отображается имя папки для сохранения отсканированных изображений. Чтобы
добавить папку, выберите Добавить... (Add...) в раскрывающемся меню, затем щелкните
Добавить (Add) в отобразившемся диалоговом окне Выбор целевой папки (Select
Destination Folder) и укажите папку назначения.
По умолчанию заданы следующие папки для сохранения.
• Windows 8.1: папка Документы (Documents)
• Windows 8: папка Мои документы (My Documents)
• Windows 7: папка Мои документы (My Documents)
744

• Windows Vista: папка Документы (Documents)
• Windows XP: папка Мои документы (My Documents)
Внимание!
• Если диалоговое окно «Параметры» открыто из приложения My Image Garden, этот
вариант не отображается.
Формат данных (Data Format)
Выбрано Автоматически (Auto). При сохранении автоматически применяются перечисленные
ниже форматы данных в зависимости от типа исходного документа.
• Фотографии, открытки, диски BD/DVD/CD и визитки: JPEG
• Журналы, газеты и документы: PDF
Внимание!
• Формат файла при сохранении может зависеть от расположения исходного документа.
Размещение оригиналов (сканирование с компьютера)
Качество изображения JPEG (JPEG Image Quality)
Можно указать качество изображения для JPEG-файлов.
Сжатие PDF (PDF Compression)
Выбор типа сжатия для сохранения PDF-файлов.
Стандартное (Standard)
Как правило, следует выбирать это значение.
Высокое (High)
Уменьшает размер файла при его сохранении, позволяя сократить нагрузку на сеть/
сервер.
Создать PDF-файл, поддерживающий поиск по ключевым словам (Create a PDF file that
supports keyword search)
Установите этот флажок, чтобы преобразовать содержащийся на изображениях текст в
текстовые данные и создать PDF-файлы, поддерживающие поиск по ключевым словам.
Примечание.
• Происходит создание файлов PDF, в которых можно выполнять поиск на языке, заданном
в параметре Язык документа (Document Language) на вкладке (Общие параметры)
диалогового окна «Параметры».
Сохранение в подпапку с текущей датой (Save to a subfolder with current date)
Установите этот флажок, чтобы создать в папке, указанной в поле Место сохранения (Save
in), папку текущей даты и сохранить в ней отсканированные изображения. Создается папка с
именем в формате «20XX_01_01» (Год_Месяц_Дата).
Если этот флажок не установлен, файлы будут сохраняться в папку, указанную в параметре
Место сохранения (Save in).
(3) Область параметров приложения
Откр. с пом. прилож. (Open with an application)
Выберите этот параметр, если необходимо улучшить или исправить отсканированные
изображения.
745

Приложение можно указать во всплывающем меню.
Отправлять в приложение (Send to an application)
Выберите этот параметр, если необходимо использовать отсканированные изображения в
программе, которая позволяет просматривать или упорядочивать изображения.
Приложение можно указать во всплывающем меню.
Отправлять в папку (Send to a folder)
Выберите этот параметр, если также требуется сохранять отсканированные изображения в
папке, отличной от указанной как Место сохранения (Save in).
Папку можно указать во всплывающем меню.
Влож. в эл. письмо (Attach to e-mail)
Выберите этот параметр, если необходимо отправить отсканированные изображения по
электронной почте.
Во всплывающем меню можно указать почтовый клиент, который будет запускаться для
отправки.
Не запускать сторонние приложения (Do not start any application)
Сохранение в папке, указанной как Место сохранения (Save in).
Примечание.
• Чтобы добавить приложение или папку в раскрывающееся меню, выберите Добавить...
(Add...) в раскрывающемся меню, затем щелкните Добавить (Add) в отобразившемся
диалоговом окне Выбор приложения (Select Application) или Выбор целевой папки (Select
Destination Folder) и укажите приложение или папку.
Инструкции (Instructions)
Открытие данного Руководства.
По умолчанию (Defaults)
Можно восстановить значения по умолчанию для параметров отображенного экрана.
746

Диалоговое окно Параметры (Сканирование документа)
Щелкните Сканирование документа (Document Scan) на вкладке (Сканирование с
компьютера), чтобы появилось диалоговое окно Параметры (Сканирование документа) (Settings
(Document Scan)).
В диалоговом окне Параметры (Сканирование документа) (Settings (Document Scan)) можно
задавать дополнительные параметры сканирования исходных документов как документов.
(1) Область вариантов сканирования
(2) Область параметров сохранения
(3) Область параметров приложения
Внимание!
• Если диалоговое окно «Параметры» открыто с экрана «Сканирование» My Image Garden,
элементы настройки Параметры приложения (Application Settings) не отображаются.
(1) Область вариантов сканирования
Выберите источник (Select Source)
Выберите вид сканируемого исходного документа.
• Сканирование документов: Документ (Document)
• Сканирование журналов: Журнал (Magazine)
Цветовой режим (Color Mode)
Выберите цветовой режим сканирования документа.
747

Размер бумаги (Paper Size)
Выберите размер сканируемого исходного документа.
При выборе размера Другой (Custom) откроется окно, позволяющее указать размер бумаги.
Выберите пункт Единица (Unit), затем введите значения Ширина (Width) и Высота (Height), а
затем нажмите кнопку OK.
Примечание.
• Щелкните По умолчанию (Defaults), чтобы восстановить значения по умолчанию для
заданных параметров.
Разрешение (Resolution)
Выберите разрешение сканируемого исходного документа.
Чем выше значение разрешения, тем более детализированным будет изображение.
Разрешение
Примечание.
• Возможна установка только значения 300 dpi или 400 dpi, когда параметр Начать опт.
распозн. (Start OCR) выбран в окне Параметры приложения (Application Settings).
Параметры обработки изображения (Image Processing Settings)
Щелкните (Плюс), чтобы установить перечисленные ниже параметры.
Примечание.
• Если для параметра Цветовой режим (Color Mode) выбрано значение Черно-белое
(Black and White), отображаются только параметры Ослабить тени от переплета
(Reduce gutter shadow), Откорректировать наклон текстового документа (Correct
slanted text document) и Определять ориентацию текстового документа и
поворачивать изображение (Detect the orientation of text document and rotate image).
Применить автоматическое исправление документов (Apply Auto Document Fix)
Установите этот флажок для обеспечения большего удобства при чтении путем
повышения четкости текста документа или журнала.
Внимание!
• Цветовой тон может отличаться от тона исходного изображения вследствие
коррекции. В этом случае снимите флажок и выполните сканирование.
Примечание.
• Когда включена эта функция, сканирование выполняется дольше, чем обычно.
Выделение рамки (Sharpen outline)
Подчеркивает контуры предметов, чтобы сделать изображение более четким.
748

Уменьшить просвечивание (Reduce show-through)
Повышение резкости текста исходного документа или уменьшение просвечивания в
газетах и пр.
Устранить муар (Reduce moire)
Устраняет муаровые узоры.
При печати исходных документов изображение формируется из мелких точек. Муар
проявляется в виде неравномерных градаций или полос, появляющихся при сканировании
фотографий или рисунков, напечатанных мелкими точками.
Примечание.
• Когда включена функция Устранить муар (Reduce moire), сканирование выполняется
дольше, чем обычно.
Ослабить тени от переплета (Reduce gutter shadow)
Устраняет тень от переплета, которая появляется между страницами при сканировании
раскрытых брошюр.
Примечание.
• Для коррекции тени от переплета при сканировании исходных документов
нестандартных размеров или отдельных областей используйте вкладку Расш. режим
(Advanced Mode) программы ScanGear (драйвер сканера).
Подробные сведения см. в разделе «Корр. тени от перепл.» для своей модели на
главной странице документа Онлайн-руководство.
• С данной функцией сканирование может занять больше времени в случае сетевого
подключения.
Откорректировать наклон текстового документа (Correct slanted text document)
Определение свойств отсканированного текста и исправление наклона документа (в
пределах от -0,1 до -10 градусов или от +0,1 до +10 градусов).
Внимание!
• Документы перечисленных далее типов нельзя исправить, поскольку текст в них не
распознается надлежащим образом.
• Документы, в которых текстовые строки наклонены больше, чем на 10 градусов,
или угол наклона меняется от строки к строке
• Документы, содержащие текст, расположенный как вертикально, так и
горизонтально
• Документы с очень крупным или очень мелким шрифтом
• Документы с небольшим количеством текста
• Документы, содержащие рисунки или изображения
• Рукописный текст
• Документы, содержащие как вертикальные, так и горизонтальные линии (таблицы)
Примечание.
• Когда включена функция Откорректировать наклон текстового документа (Correct
slanted text document), сканирование выполняется дольше, чем обычно.
749

Определять ориентацию текстового документа и поворачивать изображение (Detect the
orientation of text document and rotate image)
Автоматический поворот изображения в правильную ориентацию с помощью определения
ориентации текста сканируемого документа.
Внимание!
• Поддерживаются только текстовые документы, написанные на языке, который выбран
в списке Язык документа (Document Language) в диалоговом окне Параметры
(Общие параметры) (Settings (General Settings)).
• Ориентацию документов перечисленных ниже типов не всегда можно определить,
поскольку текст в них не распознается надлежащим образом.
• Разрешение вне диапазона 300–600 dpi
• Размер шрифта вне диапазона 8–48 пунктов
• Документы, содержащие специальные шрифты, эффекты, текст, набранный
курсивом или написанный от руки
• Документы с узорным фоном
В таком случае установите флажок Проверить результаты сканирования (Check
scan results) и поверните изображение в диалоговом окне Сохранить параметры
(Save Settings).
(2) Область параметров сохранения
Имя файла (File Name)
Введите имя файла изображения, который нужно сохранить. При сохранении файла к
установленному имени файла добавляется дата и четыре цифры в формате
«_20XX0101_0001».
Примечание.
• Если выбрать флажок Сохранение в подпапку с текущей датой (Save to a subfolder
with current date), к установленному имени файла добавляется дата и четыре цифры.
Место сохранения (Save in)
В этом поле отображается имя папки для сохранения отсканированных изображений. Чтобы
добавить папку, выберите Добавить... (Add...) в раскрывающемся меню, затем щелкните
Добавить (Add) в отобразившемся диалоговом окне Выбор целевой папки (Select
Destination Folder) и укажите папку назначения.
По умолчанию заданы следующие папки для сохранения.
•Windows 8.1: папка Документы (Documents)
•Windows 8: папка Мои документы (My Documents)
•Windows 7: папка Мои документы (My Documents)
•Windows Vista: папка Документы (Documents)
•Windows XP: папка Мои документы (My Documents)
Внимание!
•Если диалоговое окно «Параметры» открыто из приложения My Image Garden, этот
вариант не отображается.
Формат данных (Data Format)
Выберите формат данных для сохранения отсканированных изображений.
750

Можно выбрать JPEG/Exif, TIFF, PNG, PDF или PDF (неск. страниц) (PDF (Multiple Pages)).
Внимание!
• Выбор формата JPEG/Exif невозможен, когда для параметра Цветовой режим (Color
Mode) установлено значение Черно-белое (Black and White).
• Если выбрана функция Начать опт. распозн. (Start OCR) в разделе Параметры
приложения (Application Settings), нельзя выбрать PDF или PDF (неск. страниц) (PDF
(Multiple Pages)).
Примечание.
• В случае сетевого подключения сканирование может занять больше времени, если для
параметра Формат данных (Data Format) установлено значение TIFF или PNG.
Сжатие PDF (PDF Compression)
Выбор типа сжатия для сохранения PDF-файлов.
Стандартное (Standard)
Как правило, следует выбирать это значение.
Высокое (High)
Уменьшает размер файла при его сохранении, позволяя сократить нагрузку на сеть/
сервер.
Внимание!
• Пункт отображается, только если для параметра Формат данных (Data Format) выбрано
значение PDF или PDF (неск. страниц) (PDF (Multiple Pages)).
• Этот параметр не отображается, если для параметра Цветовой режим (Color Mode)
выбрано значение Черно-белое (Black and White).
Качество изображения JPEG (JPEG Image Quality)
Можно указать качество изображения для JPEG-файлов.
Внимание!
• Пункт отображается, только если для параметра Формат данных (Data Format) выбрано
значение JPEG/Exif.
Создать PDF-файл, поддерживающий поиск по ключевым словам (Create a PDF file that
supports keyword search)
Установите этот флажок, чтобы преобразовать содержащийся на изображениях текст в
текстовые данные и создать PDF-файлы, поддерживающие поиск по ключевым словам.
Внимание!
• Пункт отображается, только если для параметра Формат данных (Data Format) выбрано
значение PDF или PDF (неск. страниц) (PDF (Multiple Pages)).
Примечание.
• Происходит создание файлов PDF, в которых можно выполнять поиск на языке, заданном
в параметре Язык документа (Document Language) на вкладке (Общие параметры)
диалогового окна «Параметры».
751

Сохранение в подпапку с текущей датой (Save to a subfolder with current date)
Установите этот флажок, чтобы создать в папке, указанной в поле Место сохранения (Save
in), папку текущей даты и сохранить в ней отсканированные изображения. Создается папка с
именем в формате «20XX_01_01» (Год_Месяц_Дата).
Если этот флажок не установлен, файлы будут сохраняться в папку, указанную в параметре
Место сохранения (Save in).
Проверить результаты сканирования (Check scan results)
Отображает диалоговое окно Сохранить параметры (Save Settings) после сканирования.
Внимание!
• Если диалоговое окно «Параметры» открыто из приложения My Image Garden, этот
вариант не отображается.
(3) Область параметров приложения
Откр. с пом. прилож. (Open with an application)
Выберите этот параметр, если необходимо улучшить или исправить отсканированные
изображения.
Приложение можно указать во всплывающем меню.
Отправлять в приложение (Send to an application)
Выберите этот параметр, если необходимо использовать отсканированные изображения в
программе, которая позволяет просматривать или упорядочивать изображения.
Приложение можно указать во всплывающем меню.
Отправлять в папку (Send to a folder)
Выберите этот параметр, если также требуется сохранять отсканированные изображения в
папке, отличной от указанной как Место сохранения (Save in).
Папку можно указать во всплывающем меню.
Влож. в эл. письмо (Attach to e-mail)
Выберите этот параметр, если необходимо отправить отсканированные изображения по
электронной почте.
Во всплывающем меню можно указать почтовый клиент, который будет запускаться для
отправки.
Начать опт. распозн. (Start OCR)
Выберите это значение, если требуется преобразовать текст в отсканированном изображении
в текстовые данные.
Приложение можно указать во всплывающем меню.
Не запускать сторонние приложения (Do not start any application)
Сохранение в папке, указанной как Место сохранения (Save in).
Примечание.
•Чтобы добавить приложение или папку в раскрывающееся меню, выберите Добавить...
(Add...) в раскрывающемся меню, затем щелкните Добавить (Add) в отобразившемся
диалоговом окне Выбор приложения (Select Application) или Выбор целевой папки (Select
Destination Folder) и укажите приложение или папку.
752

Инструкции (Instructions)
Открытие данного Руководства.
По умолчанию (Defaults)
Можно восстановить значения по умолчанию для параметров отображенного экрана.
753

Диалоговое окно Параметры (Сканирование фотографии)
Щелкните Сканирование фотографии (Photo Scan) на вкладке (Сканирование с компьютера),
чтобы появилось диалоговое окно Параметры (Сканирование фотографии) (Settings (Photo
Scan)).
В диалоговом окне Параметры (Сканирование фотографии) (Settings (Photo Scan)) можно
задавать дополнительные параметры сканирования исходных документов как фотографий.
(1) Область вариантов сканирования
(2) Область параметров сохранения
(3) Область параметров приложения
Внимание!
• Если диалоговое окно «Параметры» открыто из приложения My Image Garden, элементы
настройки Параметры приложения (Application Settings) не отображаются.
(1) Область вариантов сканирования
Выберите источник (Select Source)
Выбрано Фотография (Photo).
Цветовой режим (Color Mode)
Выберите цветовой режим сканирования документа.
Размер бумаги (Paper Size)
Выберите размер сканируемого исходного документа.
754

При выборе размера Другой (Custom) откроется окно, позволяющее указать размер бумаги.
Выберите пункт Единица (Unit), затем введите значения Ширина (Width) и Высота (Height), а
затем нажмите кнопку OK.
Примечание.
• Щелкните По умолчанию (Defaults), чтобы восстановить значения по умолчанию для
заданных параметров.
Разрешение (Resolution)
Выберите разрешение сканируемого исходного документа.
Чем выше значение разрешения, тем более детализированным будет изображение.
Разрешение
Параметры обработки изображения (Image Processing Settings)
Щелкните (Плюс), чтобы установить перечисленные ниже параметры.
Внимание!
• Если для параметра Цветовой режим (Color Mode) выбрано значение Черно-белое
(Black and White), Параметры обработки изображения (Image Processing Settings)
недоступны.
Выделение рамки (Sharpen outline)
Подчеркивает контуры предметов, чтобы сделать изображение более четким.
(2) Область параметров сохранения
Имя файла (File Name)
Введите имя файла изображения, который нужно сохранить. При сохранении файла к
установленному имени файла добавляется дата и четыре цифры в формате
«_20XX0101_0001».
Примечание.
• Если выбрать флажок Сохранение в подпапку с текущей датой (Save to a subfolder
with current date), к установленному имени файла добавляется дата и четыре цифры.
Место сохранения (Save in)
В этом поле отображается имя папки для сохранения отсканированных изображений. Чтобы
добавить папку, выберите Добавить... (Add...) в раскрывающемся меню, затем щелкните
Добавить (Add) в отобразившемся диалоговом окне Выбор целевой папки (Select
Destination Folder) и укажите папку назначения.
По умолчанию заданы следующие папки для сохранения.
• Windows 8.1: папка Документы (Documents)
• Windows 8: папка Мои документы (My Documents)
755

• Windows 7: папка Мои документы (My Documents)
• Windows Vista: папка Документы (Documents)
• Windows XP: папка Мои документы (My Documents)
Внимание!
• Если диалоговое окно «Параметры» открыто из приложения My Image Garden, этот
вариант не отображается.
Формат данных (Data Format)
Выберите формат данных для сохранения отсканированных изображений.
Можно выбрать JPEG/Exif, TIFF или PNG.
Внимание!
• Выбор формата JPEG/Exif невозможен, когда для параметра Цветовой режим (Color
Mode) установлено значение Черно-белое (Black and White).
Примечание.
• В случае сетевого подключения сканирование может занять больше времени, если для
параметра Формат данных (Data Format) установлено значение TIFF или PNG.
Качество изображения JPEG (JPEG Image Quality)
Можно указать качество изображения для JPEG-файлов.
Внимание!
• Пункт отображается, только если для параметра Формат данных (Data Format) выбрано
значение JPEG/Exif.
Сохранение в подпапку с текущей датой (Save to a subfolder with current date)
Установите этот флажок, чтобы создать в папке, указанной в поле Место сохранения (Save
in), папку текущей даты и сохранить в ней отсканированные изображения. Создается папка с
именем в формате «20XX_01_01» (Год_Месяц_Дата).
Если этот флажок не установлен, файлы будут сохраняться в папку, указанную в параметре
Место сохранения (Save in).
Проверить результаты сканирования (Check scan results)
Отображает диалоговое окно Сохранить параметры (Save Settings) после сканирования.
Внимание!
• Если диалоговое окно «Параметры» открыто из приложения My Image Garden, этот
вариант не отображается.
(3) Область параметров приложения
Откр. с пом. прилож. (Open with an application)
Выберите этот параметр, если необходимо улучшить или исправить отсканированные
изображения.
Приложение можно указать во всплывающем меню.
Отправлять в приложение (Send to an application)
Выберите этот параметр, если необходимо использовать отсканированные изображения в
программе, которая позволяет просматривать или упорядочивать изображения.
Приложение можно указать во всплывающем меню.
756

Отправлять в папку (Send to a folder)
Выберите этот параметр, если также требуется сохранять отсканированные изображения в
папке, отличной от указанной как Место сохранения (Save in).
Папку можно указать во всплывающем меню.
Влож. в эл. письмо (Attach to e-mail)
Выберите этот параметр, если необходимо отправить отсканированные изображения по
электронной почте.
Во всплывающем меню можно указать почтовый клиент, который будет запускаться для
отправки.
Не запускать сторонние приложения (Do not start any application)
Сохранение в папке, указанной как Место сохранения (Save in).
Примечание.
• Чтобы добавить приложение или папку в раскрывающееся меню, выберите Добавить...
(Add...) в раскрывающемся меню, затем щелкните Добавить (Add) в отобразившемся
диалоговом окне Выбор приложения (Select Application) или Выбор целевой папки (Select
Destination Folder) и укажите приложение или папку.
Инструкции (Instructions)
Открытие данного Руководства.
По умолчанию (Defaults)
Можно восстановить значения по умолчанию для параметров отображенного экрана.
757

Диалоговое окно Параметры (Настраиваемое сканирование)
Щелкните Настраиваемое сканирование (Custom Scan) на вкладке (Сканирование с
компьютера), чтобы появилось диалоговое окно Параметры (Настраиваемое сканирование)
(Settings (Custom Scan)).
В диалоговом окне Параметры (Настраиваемое сканирование) (Settings (Custom Scan)) можно
задавать дополнительные параметры сканирования в зависимости от своих предпочтений.
(1) Область вариантов сканирования
(2) Область параметров сохранения
(3) Область параметров приложения
Внимание!
• Если диалоговое окно «Параметры» открыто с экрана «Сканирование» My Image Garden,
элементы настройки Параметры приложения (Application Settings) не отображаются.
(1) Область вариантов сканирования
Выберите источник (Select Source)
Выберите вид сканируемого исходного документа. Выберите значение Автоматически (Auto)
для автоматического определения типа документа и задания параметров Цветовой режим
(Color Mode), Размер бумаги (Paper Size) и Разрешение (Resolution).
758

Внимание!
• Функция Автоматически (Auto) поддерживает такие типы исходных документов, как
фотографии, открытки, визитные карточки, журналы, газеты, документы и BD/DVD/CD-
диски.
• Для сканирования исходных документов перечисленных ниже типов указывайте тип или
размер документа. С параметром Авто (Auto) нельзя выполнить сканирование правильно.
• Фотографии формата A4
• Текстовые документы формата менее 2L (127 x 178 мм) (5 x 7 дюймов), например,
книги в бумажном переплете с отрезанным корешком
• Исходные документы, напечатанные на тонкой белой бумаге
• Длинные узкие исходные документы, например панорамные фотографии
• Этикетки дисков с отражающей поверхностью могут сканироваться неправильно.
• Размещайте исходные документы правильно в соответствии с их типами. В противном
случае исходные документы могут быть отсканированы неправильно.
Порядок размещения документов см. в разделе «Размещение оригиналов (сканирование с
компьютера)».
Примечание.
• Чтобы преобразовать текст отсканированного изображения в текстовые данные, укажите
значение параметра Выберите источник (Select Source) (не выбирайте вариант
Автоматически (Auto)).
• Для устранения муара выберите для параметра Выберите источник (Select Source)
значение Журнал (Magazine) или установите флажок Устранить муар (Reduce moire) в
окне Параметры обработки изображения (Image Processing Settings).
Цветовой режим (Color Mode)
Выберите цветовой режим сканирования документа.
Примечание.
• Если для параметра Выберите источник (Select Source) установлено значение
Автоматически (Auto), доступен только параметр Цветное (Color).
Размер бумаги (Paper Size)
Выберите размер сканируемого исходного документа.
При выборе размера Другой (Custom) откроется окно, позволяющее указать размер бумаги.
Выберите пункт Единица (Unit), затем введите значения Ширина (Width) и Высота (Height), а
затем нажмите кнопку OK.
Примечание.
• Доступен только параметр Автоматически (Auto), если для параметра Выберите
источник (Select Source) установлено значение Автоматически (Auto).
759

• Щелкните По умолчанию (Defaults) на экране, на котором можно указать размер бумаги,
чтобы восстановить для заданных параметров значения по умолчанию.
Разрешение (Resolution)
Выберите разрешение сканируемого исходного документа.
Чем выше значение разрешения, тем более детализированным будет изображение.
Разрешение
Примечание.
• Доступен только параметр Автоматически (Auto), если для параметра Выберите
источник (Select Source) установлено значение Автоматически (Auto).
• Возможна установка только значения 300 dpi или 400 dpi, когда параметр Начать опт.
распозн. (Start OCR) выбран в окне Параметры приложения (Application Settings).
Параметры обработки изображения (Image Processing Settings)
Щелкните (Плюс), чтобы установить перечисленные ниже параметры. Доступные элементы
настройки зависят от значения параметра Выберите источник (Select Source).
•Если для параметра Выберите источник (Select Source) выбрано Автоматически
(Auto):
Применить рекомендованную коррекцию изображения (Apply recommended image
correction)
Применяются возможные коррекции в соответствии с типом исходного документа.
Внимание!
• Цветовой тон может отличаться от тона исходного изображения вследствие
коррекции. В этом случае снимите флажок и выполните сканирование.
Примечание.
• Когда включена эта функция, сканирование выполняется дольше, чем обычно.
•Если для параметра Выберите источник (Select Source) выбрано Фотография
(Photo):
Внимание!
• Если для параметра Цветовой режим (Color Mode) выбрано значение Черно-белое
(Black and White), Параметры обработки изображения (Image Processing Settings)
недоступны.
Выделение рамки (Sharpen outline)
Подчеркивает контуры предметов, чтобы сделать изображение более четким.
•Если для параметра Выберите источник (Select Source) выбрано значение Журнал
(Magazine) или Документ (Document):
Примечание.
• Если для параметра Цветовой режим (Color Mode) выбрано значение Черно-белое
(Black and White), отображаются только параметры Ослабить тени от переплета
(Reduce gutter shadow), Откорректировать наклон текстового документа (Correct
slanted text document) и Определять ориентацию текстового документа и
760

поворачивать изображение (Detect the orientation of text document and rotate
image).
Применить автоматическое исправление документов (Apply Auto Document Fix)
Установите этот флажок для обеспечения большего удобства при чтении путем
повышения четкости текста документа или журнала.
Внимание!
• Цветовой тон может отличаться от тона исходного изображения вследствие
коррекции. В этом случае снимите флажок и выполните сканирование.
Примечание.
• Когда включена эта функция, сканирование выполняется дольше, чем обычно.
Выделение рамки (Sharpen outline)
Подчеркивает контуры предметов, чтобы сделать изображение более четким.
Уменьшить просвечивание (Reduce show-through)
Повышение резкости текста исходного документа или уменьшение просвечивания в
газетах и пр.
Устранить муар (Reduce moire)
Устраняет муаровые узоры.
При печати исходных документов изображение формируется из мелких точек. Муар
проявляется в виде неравномерных градаций или полос, появляющихся при
сканировании фотографий или рисунков, напечатанных мелкими точками.
Примечание.
• Когда включена функция Устранить муар (Reduce moire), сканирование
выполняется дольше, чем обычно.
Ослабить тени от переплета (Reduce gutter shadow)
Устраняет тень от переплета, которая появляется между страницами при
сканировании раскрытых брошюр.
Примечание.
• Для коррекции тени от переплета при сканировании исходных документов
нестандартных размеров или отдельных областей используйте вкладку Расш.
режим (Advanced Mode) программы ScanGear (драйвер сканера).
Подробные сведения см. в разделе «Корр. тени от перепл.» для своей модели на
главной странице документа Онлайн-руководство.
• С данной функцией сканирование может занять больше времени в случае
сетевого подключения.
Откорректировать наклон текстового документа (Correct slanted text document)
Определение свойств отсканированного текста и исправление наклона документа (в
пределах от -0,1 до -10 градусов или от +0,1 до +10 градусов).
Внимание!
• Документы перечисленных далее типов нельзя исправить, поскольку текст в них
не распознается надлежащим образом.
761

• Документы, в которых текстовые строки наклонены больше, чем на 10
градусов, или угол наклона меняется от строки к строке
• Документы, содержащие текст, расположенный как вертикально, так и
горизонтально
• Документы с очень крупным или очень мелким шрифтом
• Документы с небольшим количеством текста
• Документы, содержащие рисунки или изображения
• Рукописный текст
• Документы, содержащие как вертикальные, так и горизонтальные линии
(таблицы)
Примечание.
• Когда включена функция Откорректировать наклон текстового документа
(Correct slanted text document), сканирование выполняется дольше, чем обычно.
Определять ориентацию текстового документа и поворачивать изображение (Detect
the orientation of text document and rotate image)
Автоматический поворот изображения в правильную ориентацию с помощью
определения ориентации текста сканируемого документа.
Внимание!
• Поддерживаются только текстовые документы, написанные на языках, которые
можно выбрать в списке Язык документа (Document Language) в диалоговом
окне Параметры (Общие параметры) (Settings (General Settings)).
• Ориентацию документов перечисленных ниже типов не всегда можно определить,
поскольку текст в них не распознается надлежащим образом.
• Разрешение вне диапазона 300–600 dpi
• Размер шрифта вне диапазона 8–48 пунктов
• Документы, содержащие специальные шрифты, эффекты, текст, набранный
курсивом или написанный от руки
• Документы с узорным фоном
В таком случае установите флажок Проверить результаты сканирования
(Check scan results) и поверните изображение в диалоговом окне Сохранить
параметры (Save Settings).
(2) Область параметров сохранения
Имя файла (File Name)
Введите имя файла изображения, который нужно сохранить. При сохранении файла к
установленному имени файла добавляется дата и четыре цифры в формате
«_20XX0101_0001».
Примечание.
•Если выбрать флажок Сохранение в подпапку с текущей датой (Save to a subfolder
with current date), к установленному имени файла добавляется дата и четыре цифры.
Место сохранения (Save in)
В этом поле отображается имя папки для сохранения отсканированных изображений. Чтобы
добавить папку, выберите Добавить... (Add...) в раскрывающемся меню, затем щелкните
762

Добавить (Add) в отобразившемся диалоговом окне Выбор целевой папки (Select
Destination Folder) и укажите папку назначения.
По умолчанию заданы следующие папки для сохранения.
• Windows 8.1: папка Документы (Documents)
• Windows 8: папка Мои документы (My Documents)
• Windows 7: папка Мои документы (My Documents)
• Windows Vista: папка Документы (Documents)
• Windows XP: папка Мои документы (My Documents)
Внимание!
• Если диалоговое окно «Параметры» открыто из приложения My Image Garden, этот
вариант не отображается.
Формат данных (Data Format)
Выберите формат данных для сохранения отсканированных изображений.
Можно выбрать JPEG/Exif, TIFF, PNG, PDF, PDF (неск. страниц) (PDF (Multiple Pages)) или
Автоматически (Auto).
Внимание!
• Если выбрано значение Автоматически (Auto), формат файла для сохранения может
зависеть от того, как размещен иходный документ.
Размещение оригиналов (сканирование с компьютера)
• Выбор формата JPEG/Exif невозможен, когда для параметра Цветовой режим (Color
Mode) установлено значение Черно-белое (Black and White).
• Если в разделе Параметры приложения (Application Settings) выбрана функция Начать
опт. распозн. (Start OCR), выбрать значения PDF, PDF (неск. страниц) (PDF (Multiple
Pages)) и Автоматически (Auto) нельзя.
Примечание.
• Пункт Автоматически (Auto) отобразится, только если для параметра Выберите
источник (Select Source) выбрано значение Автоматически (Auto).
• В случае сетевого подключения сканирование может занять больше времени, если для
параметра Формат данных (Data Format) установлено значение TIFF или PNG.
Качество изображения JPEG (JPEG Image Quality)
Можно указать качество изображения для JPEG-файлов.
Внимание!
• Пункт отображается, только если для параметра Формат данных (Data Format) выбрано
значение JPEG/Exif или Автоматически (Auto).
Сжатие PDF (PDF Compression)
Выбор типа сжатия для сохранения PDF-файлов.
Стандартное (Standard)
Как правило, следует выбирать это значение.
Высокое (High)
Уменьшает размер файла при его сохранении, позволяя сократить нагрузку на сеть/
сервер.
763

Внимание!
• Пункт отображается, только если для параметра Формат данных (Data Format) выбрано
значение PDF, PDF (неск. страниц) (PDF (Multiple Pages)) или Автоматически (Auto).
• Этот параметр не отображается, если для параметра Цветовой режим (Color Mode)
выбрано значение Черно-белое (Black and White).
Создать PDF-файл, поддерживающий поиск по ключевым словам (Create a PDF file that
supports keyword search)
Установите этот флажок, чтобы преобразовать содержащийся на изображениях текст в
текстовые данные и создать PDF-файлы, поддерживающие поиск по ключевым словам.
Внимание!
• Пункт отображается, только если для параметра Формат данных (Data Format) выбрано
значение PDF, PDF (неск. страниц) (PDF (Multiple Pages)) или Автоматически (Auto).
Примечание.
• Происходит создание файлов PDF, в которых можно выполнять поиск на языке, заданном
в параметре Язык документа (Document Language) на вкладке (Общие параметры)
диалогового окна «Параметры».
Сохранение в подпапку с текущей датой (Save to a subfolder with current date)
Установите этот флажок, чтобы создать в папке, указанной в поле Место сохранения (Save
in), папку текущей даты и сохранить в ней отсканированные изображения. Создается папка с
именем в формате «20XX_01_01» (Год_Месяц_Дата).
Если этот флажок не установлен, файлы будут сохраняться в папку, указанную в параметре
Место сохранения (Save in).
Проверить результаты сканирования (Check scan results)
Отображает диалоговое окно Сохранить параметры (Save Settings) после сканирования.
Внимание!
• Этот параметр не отображается, если для параметра Выберите источник (Select Source)
установлено значение Автоматически (Auto).
• Если диалоговое окно «Параметры» открыто из приложения My Image Garden, этот
вариант не отображается.
(3) Область параметров приложения
Откр. с пом. прилож. (Open with an application)
Выберите этот параметр, если необходимо улучшить или исправить отсканированные
изображения.
Приложение можно указать во всплывающем меню.
Отправлять в приложение (Send to an application)
Выберите этот параметр, если необходимо использовать отсканированные изображения в
программе, которая позволяет просматривать или упорядочивать изображения.
Приложение можно указать во всплывающем меню.
Отправлять в папку (Send to a folder)
Выберите этот параметр, если также требуется сохранять отсканированные изображения в
папке, отличной от указанной как Место сохранения (Save in).
764

Папку можно указать во всплывающем меню.
Влож. в эл. письмо (Attach to e-mail)
Выберите этот параметр, если необходимо отправить отсканированные изображения по
электронной почте.
Во всплывающем меню можно указать почтовый клиент, который будет запускаться для
отправки.
Начать опт. распозн. (Start OCR)
Выберите это значение, если требуется преобразовать текст в отсканированном изображении
в текстовые данные.
Приложение можно указать во всплывающем меню.
Не запускать сторонние приложения (Do not start any application)
Сохранение в папке, указанной как Место сохранения (Save in).
Примечание.
• Чтобы добавить приложение или папку в раскрывающееся меню, выберите Добавить...
(Add...) в раскрывающемся меню, затем щелкните Добавить (Add) в отобразившемся
диалоговом окне Выбор приложения (Select Application) или Выбор целевой папки (Select
Destination Folder) и укажите приложение или папку.
Инструкции (Instructions)
Открытие данного Руководства.
По умолчанию (Defaults)
Можно восстановить значения по умолчанию для параметров отображенного экрана.
765

Диалоговое окно Параметры (Сканирование и совмещение)
Щелкните Сканирование и совмещение (Scan and Stitch) на вкладке (Сканирование с
компьютера), чтобы появилось диалоговое окно Параметры (Сканирование и совмещение)
(Settings (Scan and Stitch)).
В диалоговом окне Параметры (Сканирование и совмещение) (Settings (Scan and Stitch)) можно
задавать дополнительные параметры сканирования для исходных документов, размер которых
превышает размер рабочей поверхности.
(1) Область вариантов сканирования
(2) Область параметров сохранения
(3) Область параметров приложения
Внимание!
• Если диалоговое окно «Параметры» открыто с экрана «Сканирование» My Image Garden,
элементы настройки Параметры приложения (Application Settings) не отображаются.
(1) Область вариантов сканирования
Выберите источник (Select Source)
Выберите вид сканируемого исходного документа.
• Сканирование фотографий: Фотография (Photo)
• Сканирование документов: Документ (Document)
• Сканирование журналов: Журнал (Magazine)
766

Примечание.
• Для устранения муара выберите для параметра Выберите источник (Select Source)
значение Журнал (Magazine) или установите флажок Устранить муар (Reduce moire) в
окне Параметры обработки изображения (Image Processing Settings).
Цветовой режим (Color Mode)
Выберите цветовой режим сканирования документа.
Разрешение (Resolution)
Выберите разрешение сканируемого исходного документа.
Чем выше значение разрешения, тем более детализированным будет изображение.
Разрешение
Параметры обработки изображения (Image Processing Settings)
Щелкните (Плюс), чтобы установить перечисленные ниже параметры. Доступные элементы
настройки зависят от значения параметра Выберите источник (Select Source).
Внимание!
• Если для параметра Цветовой режим (Color Mode) выбрано значение Черно-белое
(Black and White), Параметры обработки изображения (Image Processing Settings)
недоступны.
•Если для параметра Выберите источник (Select Source) выбрано Фотография
(Photo):
Выделение рамки (Sharpen outline)
Подчеркивает контуры предметов, чтобы сделать изображение более четким.
•Если для параметра Выберите источник (Select Source) выбрано значение Журнал
(Magazine) или Документ (Document):
Выделение рамки (Sharpen outline)
Подчеркивает контуры предметов, чтобы сделать изображение более четким.
Уменьшить просвечивание (Reduce show-through)
Повышение резкости текста исходного документа или уменьшение просвечивания в
газетах и пр.
Устранить муар (Reduce moire)
Устраняет муаровые узоры.
При печати исходных документов изображение формируется из мелких точек. Муар
проявляется в виде неравномерных градаций или полос, появляющихся при
сканировании фотографий или рисунков, напечатанных мелкими точками.
Примечание.
• Когда включена функция Устранить муар (Reduce moire), сканирование
выполняется дольше, чем обычно.
767

(2) Область параметров сохранения
Имя файла (File Name)
Введите имя файла изображения, который нужно сохранить. При сохранении файла к
установленному имени файла добавляется дата и четыре цифры в формате
«_20XX0101_0001».
Примечание.
• Если выбрать флажок Сохранение в подпапку с текущей датой (Save to a subfolder
with current date), к установленному имени файла добавляется дата и четыре цифры.
Место сохранения (Save in)
В этом поле отображается имя папки для сохранения отсканированных изображений. Чтобы
добавить папку, выберите Добавить... (Add...) в раскрывающемся меню, затем щелкните
Добавить (Add) в отобразившемся диалоговом окне Выбор целевой папки (Select
Destination Folder) и укажите папку назначения.
По умолчанию заданы следующие папки для сохранения.
• Windows 8.1: папка Документы (Documents)
• Windows 8: папка Мои документы (My Documents)
• Windows 7: папка Мои документы (My Documents)
• Windows Vista: папка Документы (Documents)
• Windows XP: папка Мои документы (My Documents)
Внимание!
• Если диалоговое окно «Параметры» открыто из приложения My Image Garden, этот
вариант не отображается.
Формат данных (Data Format)
Выберите формат данных для сохранения отсканированных изображений.
Можно выбрать JPEG/Exif, TIFF, PNG, PDF или PDF (неск. страниц) (PDF (Multiple Pages)).
Внимание!
• Выбор формата JPEG/Exif невозможен, когда для параметра Цветовой режим (Color
Mode) установлено значение Черно-белое (Black and White).
Примечание.
•В случае сетевого подключения сканирование может занять больше времени, если для
параметра Формат данных (Data Format) установлено значение TIFF или PNG.
Сжатие PDF (PDF Compression)
Выбор типа сжатия для сохранения PDF-файлов.
Стандартное (Standard)
Как правило, следует выбирать это значение.
Высокое (High)
Уменьшает размер файла при его сохранении, позволяя сократить нагрузку на сеть/
сервер.
Внимание!
•Пункт отображается, только если для параметра Формат данных (Data Format) выбрано
значение PDF или PDF (неск. страниц) (PDF (Multiple Pages)).
768

• Этот параметр не отображается, если для параметра Цветовой режим (Color Mode)
выбрано значение Черно-белое (Black and White).
Создать PDF-файл, поддерживающий поиск по ключевым словам (Create a PDF file that
supports keyword search)
Установите этот флажок, чтобы преобразовать содержащийся на изображениях текст в
текстовые данные и создать PDF-файлы, поддерживающие поиск по ключевым словам.
Внимание!
• Пункт отображается, только если для параметра Формат данных (Data Format) выбрано
значение PDF или PDF (неск. страниц) (PDF (Multiple Pages)).
Примечание.
• Происходит создание файлов PDF, в которых можно выполнять поиск на языке, заданном
в параметре Язык документа (Document Language) на вкладке (Общие параметры)
диалогового окна «Параметры».
Качество изображения JPEG (JPEG Image Quality)
Можно указать качество изображения для JPEG-файлов.
Внимание!
• Пункт отображается, только если для параметра Формат данных (Data Format) выбрано
значение JPEG/Exif.
Сохранение в подпапку с текущей датой (Save to a subfolder with current date)
Установите этот флажок, чтобы создать в папке, указанной в поле Место сохранения (Save
in), папку текущей даты и сохранить в ней отсканированные изображения. Создается папка с
именем в формате «20XX_01_01» (Год_Месяц_Дата).
Если этот флажок не установлен, файлы будут сохраняться в папку, указанную в параметре
Место сохранения (Save in).
Проверить результаты сканирования (Check scan results)
Отображает диалоговое окно Сохранить параметры (Save Settings) после сканирования.
Внимание!
• Если диалоговое окно «Параметры» открыто из приложения My Image Garden, этот
вариант не отображается.
(3) Область параметров приложения
Откр. с пом. прилож. (Open with an application)
Выберите этот параметр, если необходимо улучшить или исправить отсканированные
изображения.
Приложение можно указать во всплывающем меню.
Отправлять в приложение (Send to an application)
Выберите этот параметр, если необходимо использовать отсканированные изображения в
программе, которая позволяет просматривать или упорядочивать изображения.
Приложение можно указать во всплывающем меню.
769

Отправлять в папку (Send to a folder)
Выберите этот параметр, если также требуется сохранять отсканированные изображения в
папке, отличной от указанной как Место сохранения (Save in).
Папку можно указать во всплывающем меню.
Не запускать сторонние приложения (Do not start any application)
Сохранение в папке, указанной как Место сохранения (Save in).
Примечание.
• Чтобы добавить приложение или папку в раскрывающееся меню, выберите Добавить...
(Add...) в раскрывающемся меню, затем щелкните Добавить (Add) в отобразившемся
диалоговом окне Выбор приложения (Select Application) или Выбор целевой папки (Select
Destination Folder) и укажите приложение или папку.
Инструкции (Instructions)
Открытие данного Руководства.
По умолчанию (Defaults)
Можно восстановить значения по умолчанию для параметров отображенного экрана.
770

Диалоговое окно Параметры (ScanGear)
Щелкните ScanGear на вкладке (Сканирование с компьютера), чтобы появилось диалоговое
окно Параметры (ScanGear) (Settings (ScanGear)).
В диалоговом окне Параметры (ScanGear) (Settings (ScanGear)) можно указать способ сохранения
изображений при сканировании исходных документов посредством запуска программы ScanGear
(драйвера сканера), а также действия после их сохранения.
(1) Область параметров сохранения
(2) Область параметров приложения
Внимание!
• Если диалоговое окно «Параметры» открыто из приложения My Image Garden, элементы
настройки Параметры приложения (Application Settings) не отображаются.
(1) Область параметров сохранения
Имя файла (File Name)
Введите имя файла изображения, который нужно сохранить. При сохранении файла к
установленному имени файла добавляется дата и четыре цифры в формате
«_20XX0101_0001».
Примечание.
• Если выбрать флажок Сохранение в подпапку с текущей датой (Save to a subfolder
with current date), к установленному имени файла добавляется дата и четыре цифры.
Место сохранения (Save in)
В этом поле отображается имя папки для сохранения отсканированных изображений. Чтобы
добавить папку, выберите Добавить... (Add...) в раскрывающемся меню, затем щелкните
771

Добавить (Add) в отобразившемся диалоговом окне Выбор целевой папки (Select
Destination Folder) и укажите папку назначения.
По умолчанию заданы следующие папки для сохранения.
• Windows 8.1: папка Документы (Documents)
• Windows 8: папка Мои документы (My Documents)
• Windows 7: папка Мои документы (My Documents)
• Windows Vista: папка Документы (Documents)
• Windows XP: папка Мои документы (My Documents)
Внимание!
• Если диалоговое окно «Параметры» открыто из приложения My Image Garden, этот
вариант не отображается.
Формат данных (Data Format)
Выберите формат данных для сохранения отсканированных изображений.
Можно выбрать JPEG/Exif, TIFF, PNG, PDF или PDF (неск. страниц) (PDF (Multiple Pages)).
Примечание.
• Если выбрано значение PDF или PDF (неск. страниц) (PDF (Multiple Pages)), можно
сканировать изображения с разрешением 9 600 x 9 600 пикселов.
• Если установлен флажок Включить сканирование больших изображений (Enable large
image scans) в разделе Сохранить параметры (Save Settings) или выбрано значение
Начать опт. распозн. (Start OCR) в меню Параметры приложения (Application
Settings), можно выбрать JPEG/Exif, TIFF или PNG.
• В случае сетевого подключения сканирование может занять больше времени, если для
параметра Формат данных (Data Format) установлено значение TIFF или PNG.
Качество изображения JPEG (JPEG Image Quality)
Можно указать качество изображения для JPEG-файлов.
Внимание!
• Пункт отображается, только если для параметра Формат данных (Data Format) выбрано
значение JPEG/Exif.
Сжатие PDF (PDF Compression)
Выбор типа сжатия для сохранения PDF-файлов.
Стандартное (Standard)
Как правило, следует выбирать это значение.
Высокое (High)
Уменьшает размер файла при его сохранении, позволяя сократить нагрузку на сеть/
сервер.
Внимание!
• Пункт отображается, только если для параметра Формат данных (Data Format) выбрано
значение PDF или PDF (неск. страниц) (PDF (Multiple Pages)).
Создать PDF-файл, поддерживающий поиск по ключевым словам (Create a PDF file that
supports keyword search)
Установите этот флажок, чтобы преобразовать содержащийся на изображениях текст в
текстовые данные и создать PDF-файлы, поддерживающие поиск по ключевым словам.
772

Внимание!
• Пункт отображается, только если для параметра Формат данных (Data Format) выбрано
значение PDF или PDF (неск. страниц) (PDF (Multiple Pages)).
Примечание.
• Происходит создание файлов PDF, в которых можно выполнять поиск на языке, заданном
в параметре Язык документа (Document Language) на вкладке (Общие параметры)
диалогового окна «Параметры».
Сохранение в подпапку с текущей датой (Save to a subfolder with current date)
Установите этот флажок, чтобы создать в папке, указанной в поле Место сохранения (Save
in), папку текущей даты и сохранить в ней отсканированные изображения. Создается папка с
именем в формате «20XX_01_01» (Год_Месяц_Дата).
Если этот флажок не установлен, файлы будут сохраняться в папку, указанную в параметре
Место сохранения (Save in).
Включить сканирование больших изображений (Enable large image scans)
Установите этот флажок для сканирования изображений объемом до 1,8 ГБ и разрешением до
21 000 x 30 000 пикселов.
Внимание!
• Если установлен этот флажок, выбрать Отправлять в приложение (Send to an
application), Отправлять в папку (Send to a folder), Влож. в эл. письмо (Attach to e-
mail) или Начать опт. распозн. (Start OCR) нельзя.
• Если диалоговое окно «Параметры» открыто из приложения My Image Garden, этот
вариант не отображается.
Примечание.
• Если этот флажок снят, можно сканировать изображения с разрешением до 10 208 x
14 032 пикселов.
Проверить результаты сканирования (Check scan results)
Отображает диалоговое окно Сохранить параметры (Save Settings) после сканирования.
Внимание!
• Если диалоговое окно «Параметры» открыто из приложения My Image Garden, этот
вариант не отображается.
(2) Область параметров приложения
Откр. с пом. прилож. (Open with an application)
Выберите этот параметр, если необходимо улучшить или исправить отсканированные
изображения.
Приложение можно указать во всплывающем меню.
Отправлять в приложение (Send to an application)
Выберите этот параметр, если необходимо использовать отсканированные изображения в
программе, которая позволяет просматривать или упорядочивать изображения.
Приложение можно указать во всплывающем меню.
773

Отправлять в папку (Send to a folder)
Выберите этот параметр, если также требуется сохранять отсканированные изображения в
папке, отличной от указанной как Место сохранения (Save in).
Папку можно указать во всплывающем меню.
Влож. в эл. письмо (Attach to e-mail)
Выберите этот параметр, если необходимо отправить отсканированные изображения по
электронной почте.
Во всплывающем меню можно указать почтовый клиент, который будет запускаться для
отправки.
Начать опт. распозн. (Start OCR)
Выберите это значение, если требуется преобразовать текст в отсканированном изображении
в текстовые данные.
Приложение можно указать во всплывающем меню.
Не запускать сторонние приложения (Do not start any application)
Сохранение в папке, указанной как Место сохранения (Save in).
Примечание.
• Чтобы добавить приложение или папку в раскрывающееся меню, выберите Добавить...
(Add...) в раскрывающемся меню, затем щелкните Добавить (Add) в отобразившемся
диалоговом окне Выбор приложения (Select Application) или Выбор целевой папки (Select
Destination Folder) и укажите приложение или папку.
Инструкции (Instructions)
Открытие данного Руководства.
По умолчанию (Defaults)
Можно восстановить значения по умолчанию для параметров отображенного экрана.
774

Диалоговое окно Параметры (Сохранить на компьютер
(автоматически))
Щелкните Сохранить на компьютер (автоматически) (Save to PC (Auto)) на вкладке
(Сканирование с панели управления), чтобы открыть диалоговое окно Параметры (Сохранить на
компьютер (автоматически)) (Settings (Save to PC (Auto))).
В диалоговом окне Параметры (Сохранить на компьютер (автоматически)) (Settings (Save to PC
(Auto))) можно указать действие при сохранении изображений на компьютер после сканирования с
помощью панели управления путем автоматического определения типа исходного документа.
(1) Область вариантов сканирования
(2) Область параметров сохранения
(3) Область параметров приложения
(1) Область вариантов сканирования
Размер бумаги (Paper Size)
Выбрано Автоматически (Auto).
Разрешение (Resolution)
Выбрано Автоматически (Auto).
Параметры обработки изображения (Image Processing Settings)
Щелкните (Плюс), чтобы установить перечисленные ниже параметры.
Применить рекомендованную коррекцию изображения (Apply recommended image
correction)
Применяются возможные коррекции в соответствии с типом исходного документа.
775

Внимание!
• Цветовой тон может отличаться от тона исходного изображения вследствие
коррекции. В этом случае снимите флажок и выполните сканирование.
Примечание.
• Когда включена эта функция, сканирование выполняется дольше, чем обычно.
(2) Область параметров сохранения
Имя файла (File Name)
Введите имя файла изображения, который нужно сохранить. При сохранении файла к
установленному имени файла добавляется дата и четыре цифры в формате
«_20XX0101_0001».
Примечание.
• Если выбрать флажок Сохранение в подпапку с текущей датой (Save to a subfolder
with current date), к установленному имени файла добавляется дата и четыре цифры.
Место сохранения (Save in)
В этом поле отображается имя папки для сохранения отсканированных изображений. Чтобы
добавить папку, выберите Добавить... (Add...) в раскрывающемся меню, затем щелкните
Добавить (Add) в отобразившемся диалоговом окне Выбор целевой папки (Select
Destination Folder) и укажите папку назначения.
По умолчанию заданы следующие папки для сохранения.
• Windows 8.1: папка Документы (Documents)
• Windows 8: папка Мои документы (My Documents)
• Windows 7: папка Мои документы (My Documents)
• Windows Vista: папка Документы (Documents)
• Windows XP: папка Мои документы (My Documents)
Формат данных (Data Format)
Выбрано Автоматически (Auto). При сохранении автоматически применяются перечисленные
ниже форматы данных в зависимости от типа исходного документа.
•Фотографии, открытки, диски BD/DVD/CD и визитки: JPEG
•Журналы, газеты и документы: PDF
Внимание!
•Формат файла при сохранении может зависеть от расположения исходного документа.
Порядок размещения документов см. в разделе «Размещение оригиналов (сканирование с
компьютера)».
Качество изображения JPEG (JPEG Image Quality)
Можно указать качество изображения для JPEG-файлов.
Сжатие PDF (PDF Compression)
Выбор типа сжатия для сохранения PDF-файлов.
Стандартное (Standard)
Как правило, следует выбирать это значение.
776

Высокое (High)
Уменьшает размер файла при его сохранении, позволяя сократить нагрузку на сеть/
сервер.
Создать PDF-файл, поддерживающий поиск по ключевым словам (Create a PDF file that
supports keyword search)
Установите этот флажок, чтобы преобразовать содержащийся на изображениях текст в
текстовые данные и создать PDF-файлы, поддерживающие поиск по ключевым словам.
Примечание.
• Происходит создание файлов PDF, в которых можно выполнять поиск на языке, заданном
в параметре Язык документа (Document Language) на вкладке (Общие параметры)
диалогового окна «Параметры».
Сохранение в подпапку с текущей датой (Save to a subfolder with current date)
Установите этот флажок, чтобы создать в папке, указанной в поле Место сохранения (Save
in), папку текущей даты и сохранить в ней отсканированные изображения. Создается папка с
именем в формате «20XX_01_01» (Год_Месяц_Дата).
Если этот флажок не установлен, файлы будут сохраняться в папку, указанную в параметре
Место сохранения (Save in).
(3) Область параметров приложения
Откр. с пом. прилож. (Open with an application)
Выберите этот параметр, если необходимо улучшить или исправить отсканированные
изображения.
Приложение можно указать во всплывающем меню.
Отправлять в приложение (Send to an application)
Выберите этот параметр, если необходимо использовать отсканированные изображения в
программе, которая позволяет просматривать или упорядочивать изображения.
Приложение можно указать во всплывающем меню.
Отправлять в папку (Send to a folder)
Выберите этот параметр, если также требуется сохранять отсканированные изображения в
папке, отличной от указанной как Место сохранения (Save in).
Папку можно указать во всплывающем меню.
Не запускать сторонние приложения (Do not start any application)
Сохранение в папке, указанной как Место сохранения (Save in).
Примечание.
• Чтобы добавить приложение или папку в раскрывающееся меню, выберите Добавить...
(Add...) в раскрывающемся меню, затем щелкните Добавить (Add) в отобразившемся
диалоговом окне Выбор приложения (Select Application) или Выбор целевой папки (Select
Destination Folder) и укажите приложение или папку.
Инструкции (Instructions)
Открытие данного Руководства.
По умолчанию (Defaults)
Можно восстановить значения по умолчанию для параметров отображенного экрана.
777

Диалоговое окно Параметры (Сохранить на компьютер
(фотография))
Щелкните Сохранить на компьютер (фотография) (Save to PC (Photo)) на вкладке
(Сканирование с панели управления), чтобы открыть диалоговое окно Параметры (Сохранить на
компьютер (фотография)) (Settings (Save to PC (Photo))).
В диалоговом окне Параметры (Сохранить на компьютер (фотография)) (Settings (Save to PC
(Photo))) можно задать действия, которые будут выполняться при сохранении изображений на
компьютер как фотографий после их сканирования с панели управления.
(1) Область вариантов сканирования
(2) Область параметров сохранения
(3) Область параметров приложения
(1) Область вариантов сканирования
Размер бумаги (Paper Size)
Установите на панели управления.
Разрешение (Resolution)
Установите на панели управления.
(2) Область параметров сохранения
Имя файла (File Name)
Введите имя файла изображения, который нужно сохранить. При сохранении файла к
установленному имени файла добавляется дата и четыре цифры в формате
«_20XX0101_0001».
778

Примечание.
• Если выбрать флажок Сохранение в подпапку с текущей датой (Save to a subfolder
with current date), к установленному имени файла добавляется дата и четыре цифры.
Место сохранения (Save in)
В этом поле отображается имя папки для сохранения отсканированных изображений. Чтобы
добавить папку, выберите Добавить... (Add...) в раскрывающемся меню, затем щелкните
Добавить (Add) в отобразившемся диалоговом окне Выбор целевой папки (Select
Destination Folder) и укажите папку назначения.
По умолчанию заданы следующие папки для сохранения.
• Windows 8.1: папка Документы (Documents)
• Windows 8: папка Мои документы (My Documents)
• Windows 7: папка Мои документы (My Documents)
• Windows Vista: папка Документы (Documents)
• Windows XP: папка Мои документы (My Documents)
Формат данных (Data Format)
Установите на панели управления.
Качество изображения JPEG (JPEG Image Quality)
Можно указать качество изображения для JPEG-файлов.
Сохранение в подпапку с текущей датой (Save to a subfolder with current date)
Установите этот флажок, чтобы создать в папке, указанной в поле Место сохранения (Save
in), папку текущей даты и сохранить в ней отсканированные изображения. Создается папка с
именем в формате «20XX_01_01» (Год_Месяц_Дата).
Если этот флажок не установлен, файлы будут сохраняться в папку, указанную в параметре
Место сохранения (Save in).
(3) Область параметров приложения
Откр. с пом. прилож. (Open with an application)
Выберите этот параметр, если необходимо улучшить или исправить отсканированные
изображения.
Приложение можно указать во всплывающем меню.
Отправлять в приложение (Send to an application)
Выберите этот параметр, если необходимо использовать отсканированные изображения в
программе, которая позволяет просматривать или упорядочивать изображения.
Приложение можно указать во всплывающем меню.
Отправлять в папку (Send to a folder)
Выберите этот параметр, если также требуется сохранять отсканированные изображения в
папке, отличной от указанной как Место сохранения (Save in).
Папку можно указать во всплывающем меню.
Не запускать сторонние приложения (Do not start any application)
Сохранение в папке, указанной как Место сохранения (Save in).
Примечание.
•Чтобы добавить приложение или папку в раскрывающееся меню, выберите Добавить...
(Add...) в раскрывающемся меню, затем щелкните Добавить (Add) в отобразившемся
779

диалоговом окне Выбор приложения (Select Application) или Выбор целевой папки (Select
Destination Folder) и укажите приложение или папку.
Инструкции (Instructions)
Открытие данного Руководства.
По умолчанию (Defaults)
Можно восстановить значения по умолчанию для параметров отображенного экрана.
780

Диалоговое окно Параметры (Сохранить на компьютер
(документ))
Щелкните Сохранить на компьютер (документ) (Save to PC (Document)) на вкладке
(Сканирование с панели управления), чтобы открыть диалоговое окно Параметры (Сохранить на
компьютер (документ)) (Settings (Save to PC (Document))).
В диалоговом окне Параметры (Сохранить на компьютер (документ)) (Settings (Save to PC
(Document))) можно задать действия, которые будут выполняться при сохранении изображений на
компьютер как документов после их сканирования с панели управления.
(1) Область вариантов сканирования
(2) Область параметров сохранения
(3) Область параметров приложения
(1) Область вариантов сканирования
Размер бумаги (Paper Size)
Установите на панели управления.
Разрешение (Resolution)
Установите на панели управления.
Параметры обработки изображения (Image Processing Settings)
Щелкните (Плюс), чтобы установить перечисленные ниже параметры.
Применить автоматическое исправление документов (Apply Auto Document Fix)
Установите этот флажок для обеспечения большего удобства при чтении путем
повышения четкости текста документа или журнала.
781

Внимание!
• Цветовой тон может отличаться от тона исходного изображения вследствие
коррекции. В этом случае снимите флажок и выполните сканирование.
Примечание.
• Когда включена эта функция, сканирование выполняется дольше, чем обычно.
Ослабить тени от переплета (Reduce gutter shadow)
Устраняет тень от переплета, которая появляется между страницами при сканировании
раскрытых брошюр.
Примечание.
• С данной функцией сканирование может занять больше времени в случае сетевого
подключения.
Откорректировать наклон текстового документа (Correct slanted text document)
Определение свойств отсканированного текста и исправление наклона документа (в
пределах от -0,1 до -10 градусов или от +0,1 до +10 градусов).
Внимание!
• Документы перечисленных далее типов нельзя исправить, поскольку текст в них не
распознается надлежащим образом.
• Документы, в которых текстовые строки наклонены больше, чем на 10 градусов,
или угол наклона меняется от строки к строке
• Документы, содержащие текст, расположенный как вертикально, так и
горизонтально
• Документы с очень крупным или очень мелким шрифтом
• Документы с небольшим количеством текста
• Документы, содержащие рисунки или изображения
• Рукописный текст
• Документы, содержащие как вертикальные, так и горизонтальные линии (таблицы)
Примечание.
• Когда включена функция Откорректировать наклон текстового документа (Correct
slanted text document), сканирование выполняется дольше, чем обычно.
Определять ориентацию текстового документа и поворачивать изображение (Detect the
orientation of text document and rotate image)
Автоматический поворот изображения в правильную ориентацию с помощью определения
ориентации текста сканируемого документа.
Внимание!
• Поддерживаются только текстовые документы, написанные на языках, которые можно
выбрать в списке Язык документа (Document Language) в диалоговом окне
Параметры (Общие параметры) (Settings (General Settings)).
• Ориентацию документов перечисленных ниже типов не всегда можно определить,
поскольку текст в них не распознается надлежащим образом.
• Разрешение вне диапазона 300–600 dpi
• Размер шрифта вне диапазона 8–48 пунктов
782

• Документы, содержащие специальные шрифты, эффекты, текст, набранный
курсивом или написанный от руки
• Документы с узорным фоном
(2) Область параметров сохранения
Имя файла (File Name)
Введите имя файла изображения, который нужно сохранить. При сохранении файла к
установленному имени файла добавляется дата и четыре цифры в формате
«_20XX0101_0001».
Примечание.
• Если выбрать флажок Сохранение в подпапку с текущей датой (Save to a subfolder
with current date), к установленному имени файла добавляется дата и четыре цифры.
Место сохранения (Save in)
В этом поле отображается имя папки для сохранения отсканированных изображений. Чтобы
добавить папку, выберите Добавить... (Add...) в раскрывающемся меню, затем щелкните
Добавить (Add) в отобразившемся диалоговом окне Выбор целевой папки (Select
Destination Folder) и укажите папку назначения.
По умолчанию заданы следующие папки для сохранения.
• Windows 8.1: папка Документы (Documents)
• Windows 8: папка Мои документы (My Documents)
• Windows 7: папка Мои документы (My Documents)
• Windows Vista: папка Документы (Documents)
• Windows XP: папка Мои документы (My Documents)
Формат данных (Data Format)
Установите на панели управления.
Качество изображения JPEG (JPEG Image Quality)
Можно указать качество изображения для JPEG-файлов.
Создать PDF-файл, поддерживающий поиск по ключевым словам (Create a PDF file that
supports keyword search)
Установите этот флажок, чтобы преобразовать содержащийся на изображениях текст в
текстовые данные и создать PDF-файлы, поддерживающие поиск по ключевым словам.
Примечание.
•Происходит создание файлов PDF, в которых можно выполнять поиск на языке, заданном
в параметре Язык документа (Document Language) на вкладке (Общие параметры)
диалогового окна «Параметры».
Сохранение в подпапку с текущей датой (Save to a subfolder with current date)
Установите этот флажок, чтобы создать в папке, указанной в поле Место сохранения (Save
in), папку текущей даты и сохранить в ней отсканированные изображения. Создается папка с
именем в формате «20XX_01_01» (Год_Месяц_Дата).
Если этот флажок не установлен, файлы будут сохраняться в папку, указанную в параметре
Место сохранения (Save in).
783

(3) Область параметров приложения
Откр. с пом. прилож. (Open with an application)
Выберите этот параметр, если необходимо улучшить или исправить отсканированные
изображения.
Приложение можно указать во всплывающем меню.
Отправлять в приложение (Send to an application)
Выберите этот параметр, если необходимо использовать отсканированные изображения в
программе, которая позволяет просматривать или упорядочивать изображения.
Приложение можно указать во всплывающем меню.
Отправлять в папку (Send to a folder)
Выберите этот параметр, если также требуется сохранять отсканированные изображения в
папке, отличной от указанной как Место сохранения (Save in).
Папку можно указать во всплывающем меню.
Не запускать сторонние приложения (Do not start any application)
Сохранение в папке, указанной как Место сохранения (Save in).
Примечание.
• Чтобы добавить приложение или папку в раскрывающееся меню, выберите Добавить...
(Add...) в раскрывающемся меню, затем щелкните Добавить (Add) в отобразившемся
диалоговом окне Выбор приложения (Select Application) или Выбор целевой папки (Select
Destination Folder) и укажите приложение или папку.
Инструкции (Instructions)
Открытие данного Руководства.
По умолчанию (Defaults)
Можно восстановить значения по умолчанию для параметров отображенного экрана.
784

Диалоговое окно Параметры (Вложить в электронное письмо
(автоматически))
Щелкните Вложить в электронное письмо (автоматически) (Attach to E-mail (Auto)) на вкладке
(Сканирование с панели управления), чтобы открыть диалоговое окно Параметры (Вложить в
электронное письмо (автоматически)) (Settings (Attach to E-mail (Auto))).
В диалоговом окне Параметры (Вложить в электронное письмо (автоматически)) (Settings
(Attach to E-mail (Auto))) можно указать действие при вложении изображений в сообщение
электронной почты после сканирования с помощью панели управления путем автоматического
определения типа исходного документа.
(1) Область вариантов сканирования
(2) Область параметров сохранения
(3) Область параметров приложения
(1) Область вариантов сканирования
Размер бумаги (Paper Size)
Выбрано Автоматически (Auto).
Разрешение (Resolution)
Выбрано Автоматически (Auto).
Параметры обработки изображения (Image Processing Settings)
Щелкните (Плюс), чтобы установить перечисленные ниже параметры.
Применить рекомендованную коррекцию изображения (Apply recommended image
correction)
Применяются возможные коррекции в соответствии с типом исходного документа.
Внимание!
• Цветовой тон может отличаться от тона исходного изображения вследствие
коррекции. В этом случае снимите флажок и выполните сканирование.
785

Примечание.
• Когда включена эта функция, сканирование выполняется дольше, чем обычно.
(2) Область параметров сохранения
Имя файла (File Name)
Введите имя файла изображения, который нужно сохранить. При сохранении файла к
установленному имени файла добавляется дата и четыре цифры в формате
«_20XX0101_0001».
Примечание.
• Если выбрать флажок Сохранение в подпапку с текущей датой (Save to a subfolder
with current date), к установленному имени файла добавляется дата и четыре цифры.
Место сохранения (Save in)
В этом поле отображается имя папки для сохранения отсканированных изображений. Чтобы
добавить папку, выберите Добавить... (Add...) в раскрывающемся меню, затем щелкните
Добавить (Add) в отобразившемся диалоговом окне Выбор целевой папки (Select
Destination Folder) и укажите папку назначения.
По умолчанию заданы следующие папки для сохранения.
• Windows 8.1: папка Документы (Documents)
• Windows 8: папка Мои документы (My Documents)
• Windows 7: папка Мои документы (My Documents)
• Windows Vista: папка Документы (Documents)
• Windows XP: папка Мои документы (My Documents)
Формат данных (Data Format)
Выбрано Автоматически (Auto). При сохранении автоматически применяются перечисленные
ниже форматы данных в зависимости от типа исходного документа.
• Фотографии, открытки, диски BD/DVD/CD и визитки: JPEG
• Журналы, газеты и документы: PDF
Внимание!
• Формат файла при сохранении может зависеть от расположения исходного документа.
Порядок размещения документов см. в разделе «Размещение оригиналов (сканирование с
компьютера)».
Качество изображения JPEG (JPEG Image Quality)
Можно указать качество изображения для JPEG-файлов.
Сжатие PDF (PDF Compression)
Выбор типа сжатия для сохранения PDF-файлов.
Стандартное (Standard)
Как правило, следует выбирать это значение.
Высокое (High)
Уменьшает размер файла при его сохранении, позволяя сократить нагрузку на сеть/
сервер.
786

Создать PDF-файл, поддерживающий поиск по ключевым словам (Create a PDF file that
supports keyword search)
Установите этот флажок, чтобы преобразовать содержащийся на изображениях текст в
текстовые данные и создать PDF-файлы, поддерживающие поиск по ключевым словам.
Примечание.
• Происходит создание файлов PDF, в которых можно выполнять поиск на языке, заданном
в параметре Язык документа (Document Language) на вкладке (Общие параметры)
диалогового окна «Параметры».
Сохранение в подпапку с текущей датой (Save to a subfolder with current date)
Установите этот флажок, чтобы создать в папке, указанной в поле Место сохранения (Save
in), папку текущей даты и сохранить в ней отсканированные изображения. Создается папка с
именем в формате «20XX_01_01» (Год_Месяц_Дата).
Если этот флажок не установлен, файлы будут сохраняться в папку, указанную в параметре
Место сохранения (Save in).
(3) Область параметров приложения
Почтовый клиент (E-mail Client)
Укажите почтовый клиент, который нужно использовать для вложения отсканированных
изображений.
Во всплывающем меню можно указать почтовый клиент, который будет запускаться для
отправки.
Примечание.
• Чтобы добавить почтовый клиент в раскрывающееся меню, выберите Добавить... (Add...) в
раскрывающемся меню, затем щелкните Добавить (Add) в отобразившемся диалоговом окне
Выбор приложения (Select Application) и укажите почтовый клиент.
Инструкции (Instructions)
Открытие данного Руководства.
По умолчанию (Defaults)
Можно восстановить значения по умолчанию для параметров отображенного экрана.
787

Диалоговое окно Параметры (Вложить в электронное письмо
(фотография))
Щелкните Вложить в электронное письмо (фотография) (Attach to E-mail (Photo)) на вкладке
(Сканирование с панели управления), чтобы открыть диалоговое окно Параметры (Вложить в
электронное письмо (фотография)) (Settings (Attach to E-mail (Photo))).
В диалоговом окне Параметры (Вложить в электронное письмо (фотография)) (Settings (Attach
to E-mail (Photo))) можно задать действия, которые будут выполняться при вложении изображений в
сообщение электронной почты как фотографий после их сканирования с панели управления.
(1) Область вариантов сканирования
(2) Область параметров сохранения
(3) Область параметров приложения
(1) Область вариантов сканирования
Размер бумаги (Paper Size)
Установите на панели управления.
Разрешение (Resolution)
Установите на панели управления.
(2) Область параметров сохранения
Имя файла (File Name)
Введите имя файла изображения, который нужно сохранить. При сохранении файла к
установленному имени файла добавляется дата и четыре цифры в формате
«_20XX0101_0001».
Примечание.
• Если выбрать флажок Сохранение в подпапку с текущей датой (Save to a subfolder
with current date), к установленному имени файла добавляется дата и четыре цифры.
788

Место сохранения (Save in)
В этом поле отображается имя папки для сохранения отсканированных изображений. Чтобы
добавить папку, выберите Добавить... (Add...) в раскрывающемся меню, затем щелкните
Добавить (Add) в отобразившемся диалоговом окне Выбор целевой папки (Select
Destination Folder) и укажите папку назначения.
По умолчанию заданы следующие папки для сохранения.
• Windows 8.1: папка Документы (Documents)
• Windows 8: папка Мои документы (My Documents)
• Windows 7: папка Мои документы (My Documents)
• Windows Vista: папка Документы (Documents)
• Windows XP: папка Мои документы (My Documents)
Формат данных (Data Format)
Установите на панели управления.
Качество изображения JPEG (JPEG Image Quality)
Можно указать качество изображения для JPEG-файлов.
Сохранение в подпапку с текущей датой (Save to a subfolder with current date)
Установите этот флажок, чтобы создать в папке, указанной в поле Место сохранения (Save
in), папку текущей даты и сохранить в ней отсканированные изображения. Создается папка с
именем в формате «20XX_01_01» (Год_Месяц_Дата).
Если этот флажок не установлен, файлы будут сохраняться в папку, указанную в параметре
Место сохранения (Save in).
(3) Область параметров приложения
Почтовый клиент (E-mail Client)
Укажите почтовый клиент, который нужно использовать для вложения отсканированных
изображений.
Во всплывающем меню можно указать почтовый клиент, который будет запускаться для
отправки.
Примечание.
• Чтобы добавить почтовый клиент в раскрывающееся меню, выберите Добавить... (Add...) в
раскрывающемся меню, затем щелкните Добавить (Add) в отобразившемся диалоговом окне
Выбор приложения (Select Application) и укажите почтовый клиент.
Инструкции (Instructions)
Открытие данного Руководства.
По умолчанию (Defaults)
Можно восстановить значения по умолчанию для параметров отображенного экрана.
789

Диалоговое окно Параметры (Вложить в электронное письмо
(документ))
Щелкните Вложить в электронное письмо (документ) (Attach to E-mail (Document)) на вкладке
(Сканирование с панели управления), чтобы открыть диалоговое окно Параметры (Вложить в
электронное письмо (документ)) (Settings (Attach to E-mail (Document))).
В диалоговом окне Параметры (Вложить в электронное письмо (документ)) (Settings (Attach to
E-mail (Document))) можно задать действия, которые будут выполняться при вложении изображений
в сообщение электронной почты как документов после их сканирования с панели управления.
(1) Область вариантов сканирования
(2) Область параметров сохранения
(3) Область параметров приложения
(1) Область вариантов сканирования
Размер бумаги (Paper Size)
Установите на панели управления.
Разрешение (Resolution)
Установите на панели управления.
Параметры обработки изображения (Image Processing Settings)
Щелкните (Плюс), чтобы установить перечисленные ниже параметры.
Применить автоматическое исправление документов (Apply Auto Document Fix)
Установите этот флажок для обеспечения большего удобства при чтении путем
повышения четкости текста документа или журнала.
Внимание!
• Цветовой тон может отличаться от тона исходного изображения вследствие
коррекции. В этом случае снимите флажок и выполните сканирование.
790

Примечание.
• Когда включена эта функция, сканирование выполняется дольше, чем обычно.
Ослабить тени от переплета (Reduce gutter shadow)
Устраняет тень от переплета, которая появляется между страницами при сканировании
раскрытых брошюр.
Примечание.
• С данной функцией сканирование может занять больше времени в случае сетевого
подключения.
Откорректировать наклон текстового документа (Correct slanted text document)
Определение свойств отсканированного текста и исправление наклона документа (в
пределах от -0,1 до -10 градусов или от +0,1 до +10 градусов).
Внимание!
• Документы перечисленных далее типов нельзя исправить, поскольку текст в них не
распознается надлежащим образом.
• Документы, в которых текстовые строки наклонены больше, чем на 10 градусов,
или угол наклона меняется от строки к строке
• Документы, содержащие текст, расположенный как вертикально, так и
горизонтально
• Документы с очень крупным или очень мелким шрифтом
• Документы с небольшим количеством текста
• Документы, содержащие рисунки или изображения
• Рукописный текст
• Документы, содержащие как вертикальные, так и горизонтальные линии (таблицы)
Примечание.
• Когда включена функция Откорректировать наклон текстового документа (Correct
slanted text document), сканирование выполняется дольше, чем обычно.
Определять ориентацию текстового документа и поворачивать изображение (Detect the
orientation of text document and rotate image)
Автоматический поворот изображения в правильную ориентацию с помощью определения
ориентации текста сканируемого документа.
Внимание!
• Поддерживаются только текстовые документы, написанные на языках, которые можно
выбрать в списке Язык документа (Document Language) в диалоговом окне
Параметры (Общие параметры) (Settings (General Settings)).
• Ориентацию документов перечисленных ниже типов не всегда можно определить,
поскольку текст в них не распознается надлежащим образом.
• Разрешение вне диапазона 300–600 dpi
• Размер шрифта вне диапазона 8–48 пунктов
• Документы, содержащие специальные шрифты, эффекты, текст, набранный
курсивом или написанный от руки
• Документы с узорным фоном
791

(2) Область параметров сохранения
Имя файла (File Name)
Введите имя файла изображения, который нужно сохранить. При сохранении файла к
установленному имени файла добавляется дата и четыре цифры в формате
«_20XX0101_0001».
Примечание.
• Если выбрать флажок Сохранение в подпапку с текущей датой (Save to a subfolder
with current date), к установленному имени файла добавляется дата и четыре цифры.
Место сохранения (Save in)
В этом поле отображается имя папки для сохранения отсканированных изображений. Чтобы
добавить папку, выберите Добавить... (Add...) в раскрывающемся меню, затем щелкните
Добавить (Add) в отобразившемся диалоговом окне Выбор целевой папки (Select
Destination Folder) и укажите папку назначения.
По умолчанию заданы следующие папки для сохранения.
• Windows 8.1: папка Документы (Documents)
• Windows 8: папка Мои документы (My Documents)
• Windows 7: папка Мои документы (My Documents)
• Windows Vista: папка Документы (Documents)
• Windows XP: папка Мои документы (My Documents)
Формат данных (Data Format)
Установите на панели управления.
Качество изображения JPEG (JPEG Image Quality)
Можно указать качество изображения для JPEG-файлов.
Создать PDF-файл, поддерживающий поиск по ключевым словам (Create a PDF file that
supports keyword search)
Установите этот флажок, чтобы преобразовать содержащийся на изображениях текст в
текстовые данные и создать PDF-файлы, поддерживающие поиск по ключевым словам.
Примечание.
• Происходит создание файлов PDF, в которых можно выполнять поиск на языке, заданном
в параметре Язык документа (Document Language) на вкладке (Общие параметры)
диалогового окна «Параметры».
Сохранение в подпапку с текущей датой (Save to a subfolder with current date)
Установите этот флажок, чтобы создать в папке, указанной в поле Место сохранения (Save
in), папку текущей даты и сохранить в ней отсканированные изображения. Создается папка с
именем в формате «20XX_01_01» (Год_Месяц_Дата).
Если этот флажок не установлен, файлы будут сохраняться в папку, указанную в параметре
Место сохранения (Save in).
(3) Область параметров приложения
Почтовый клиент (E-mail Client)
Укажите почтовый клиент, который нужно использовать для вложения отсканированных
изображений.
792

Во всплывающем меню можно указать почтовый клиент, который будет запускаться для
отправки.
Примечание.
• Чтобы добавить почтовый клиент в раскрывающееся меню, выберите Добавить... (Add...) в
раскрывающемся меню, затем щелкните Добавить (Add) в отобразившемся диалоговом окне
Выбор приложения (Select Application) и укажите почтовый клиент.
Инструкции (Instructions)
Открытие данного Руководства.
По умолчанию (Defaults)
Можно восстановить значения по умолчанию для параметров отображенного экрана.
793

Диалоговое окно Параметры (Общие параметры)
Выберите вкладку (Общие параметры) для отображения диалогового окна Параметры (Общие
параметры) (Settings (General Settings)).
В диалоговом окне Параметры (Общие параметры) (Settings (General Settings)) можно указать
используемое устройство, ограничения по размеру файла для отправки по электронной почте, язык
для определения текста на изображениях и папку для временного сохранения изображений.
Внимание!
• Если диалоговое окно «Параметры» открыто из приложения My Image Garden, некоторые
функции могут не отображаться.
Название продукта (Product Name)
Отображается название изделия, на работу с которым программа IJ Scan Utility настроена в
данный момент.
Если показано не то устройство, которое вы собираетесь использовать, выберите нужное
изделие из списка.
Кроме того, для сетевого подключения выберите изделие, в котором после названия указано
«Сеть».
Примечание.
• При сетевом подключении справа от названия устройства отображается пункт Выберите
(Select). Щелкните пункт Выберите (Select), чтобы открыть программу IJ Network Scanner
Selector EX, где можно изменить сканер, который нужно использовать. Процедуру настройки
см. в разделе «Параметры сетевого сканирования».
Размер вложения в электронное письмо (E-mail Attachment Size)
Можно ограничить размер отсканированных изображений, отправляемых по электронной почте.
Можно выбрать Небольшой (адаптированный к размеру 640 x 480 Windows) (Small (Suitable
for 640 x 480 Windows)), Средний (адаптированный к размеру 800 x 600 Windows) (Medium
794

(Suitable for 800 x 600 Windows)), Большой (адаптированный к размеру 1024 x 768 Windows)
(Large (Suitable for 1024 x 768 Windows)) или Без изменений (No Change).
Язык документа (Document Language)
Можно выбрать язык для обнаружения текста на изображениях и для использования при поиске,
когда создается файл PDF, поддерживающий поиск с клавиатуры.
Папка для сохранения временных файлов (Folder to Save Temporary Files)
В этом поле отображается имя папки для временного сохранения изображений. Чтобы указать
папку назначения, нажмите кнопку Обзор... (Browse...).
Инструкции (Instructions)
Открытие данного Руководства.
По умолчанию (Defaults)
Можно восстановить значения по умолчанию для параметров отображенного экрана.
795

Диалоговое окно Сохранить параметры
Установите флажок Проверить результаты сканирования (Check scan results) в меню Сохранить
параметры (Save Settings) диалогового окна «Параметры», чтобы после сканирования
отображалось окно Сохранить параметры (Save Settings).
В режиме просмотра эскизов результатов сканирования можно указывать формат данных и место
назначения.
Внимание!
• После сканирования с помощью приложения My Image Garden или панели управления
диалоговое окно Сохранить параметры (Save Settings) не отображается.
(1) Кнопки операций предварительного просмотра
(2) Область результатов сканирования
(3) Область параметров сохранения
(1) Кнопки операций предварительного просмотра
/ (Поворот влево на 90°)/(Поворот вправо на 90°)
Поворот отсканированных изображений на 90 градусов по часовой или против часовой
стрелки.
Выберите изображение, которое требуется повернуть, и нажмите кнопку (Поворот влево
на 90°) или (Поворот вправо на 90°).
Внимание!
• Кнопки операций предварительного просмотра не отображаются, если в диалоговом окне
Параметры (ScanGear) (Settings (ScanGear)) установлен флажок Включить сканирование
больших изображений (Enable large image scans).
796

(2) Область результатов сканирования
Отображение эскизов отсканированных изображений. Порядок сохранения изображений можно
изменить путем перетаскивания. Имена файлов для сохранения отображаются под эскизами.
(3) Область параметров сохранения
Имя файла (File Name)
Введите имя файла изображения, который нужно сохранить. При сохранении файла к
установленному имени файла добавляется дата и четыре цифры в формате
«_20XX0101_0001».
Примечание.
• Если выбрать флажок Сохранение в подпапку с текущей датой (Save to a subfolder
with current date), к установленному имени файла добавляется дата и четыре цифры.
Место сохранения (Save in)
В этом поле отображается имя папки для сохранения отсканированных изображений. Чтобы
добавить папку, выберите Добавить... (Add...) в раскрывающемся меню, затем щелкните
Добавить (Add) в отобразившемся диалоговом окне Выбор целевой папки (Select
Destination Folder) и укажите папку назначения.
По умолчанию заданы следующие папки для сохранения.
• Windows 8.1: папка Документы (Documents)
• Windows 8: папка Мои документы (My Documents)
• Windows 7: папка Мои документы (My Documents)
• Windows Vista: папка Документы (Documents)
• Windows XP: папка Мои документы (My Documents)
Формат данных (Data Format)
Выберите формат данных для сохранения отсканированных изображений.
Можно выбрать JPEG/Exif, TIFF, PNG, PDF или PDF (неск. страниц) (PDF (Multiple Pages)).
Внимание!
• В описанных ниже случаях нельзя выбрать PDF или PDF (неск. страниц) (PDF (Multiple
Pages)).
• При сканировании щелчком пункта Фото (Photo) на главном экране программы IJ Scan
Utility
• В меню Сохранить параметры (Save Settings) диалогового окна Параметры
(ScanGear) (Settings (ScanGear)) установлен флажок Включить сканирование
больших изображений (Enable large image scans)
• Выбрано Начать опт. распозн. (Start OCR) в меню Параметры приложения
(Application Settings) диалогового окна Параметры (Сканирование документа)
(Settings (Document Scan)), Параметры (Настраиваемое сканирование) (Settings
(Custom Scan)) или Параметры (ScanGear) (Settings (ScanGear))
• Выбор формата JPEG/Exif невозможен, когда для параметра Цветовой режим (Color
Mode) установлено значение Черно-белое (Black and White).
Примечание.
• В случае сетевого подключения сканирование может занять больше времени, если для
параметра Формат данных (Data Format) установлено значение TIFF или PNG.
797

Качество изображения JPEG (JPEG Image Quality)
Можно указать качество изображения для JPEG-файлов.
Внимание!
• Пункт отображается, только если для параметра Формат данных (Data Format) выбрано
значение JPEG/Exif.
Сжатие PDF (PDF Compression)
Выбор типа сжатия для сохранения PDF-файлов.
Стандартное (Standard)
Как правило, следует выбирать это значение.
Высокое (High)
Уменьшает размер файла при его сохранении, позволяя сократить нагрузку на сеть/
сервер.
Внимание!
• Пункт отображается, только если для параметра Формат данных (Data Format) выбрано
значение PDF или PDF (неск. страниц) (PDF (Multiple Pages)).
• Этот параметр не отображается, если для параметра Цветовой режим (Color Mode)
выбрано значение Черно-белое (Black and White).
Создать PDF-файл, поддерживающий поиск по ключевым словам (Create a PDF file that
supports keyword search)
Установите этот флажок, чтобы преобразовать содержащийся на изображениях текст в
текстовые данные и создать PDF-файлы, поддерживающие поиск по ключевым словам.
Внимание!
• Пункт отображается, только если для параметра Формат данных (Data Format) выбрано
значение PDF или PDF (неск. страниц) (PDF (Multiple Pages)).
Примечание.
• Происходит создание файлов PDF, в которых можно выполнять поиск на языке, заданном
в параметре Язык документа (Document Language) на вкладке (Общие параметры)
диалогового окна «Параметры».
Сохранение в подпапку с текущей датой (Save to a subfolder with current date)
Установите этот флажок, чтобы создать в папке, указанной в поле Место сохранения (Save
in), папку текущей даты и сохранить в ней отсканированные изображения. Создается папка с
именем в формате «20XX_01_01» (Год_Месяц_Дата).
Если этот флажок не установлен, файлы будут сохраняться в папку, указанную в параметре
Место сохранения (Save in).
798

Окно Совмещение изображений
Щелкните Совмещение (Stitch) на главном экране IJ Scan Utility, чтобы отобразить окно
Совмещение изображений (Image Stitch).
Можно выполнить сканирование левой и правой половин исходного документа, размер которого
превышает рабочую поверхность, и объединить их в одно. Можно сканировать исходные документы,
вдвое превышающие размер рабочей поверхности.
(1) Кнопки настроек и управления
(2) Панель инструментов
(3) Область просмотра эскизов
(4) Область предварительного просмотра
Примечание.
• Отображаемые элементы зависят от выбранного источника и режима просмотра.
(1) Кнопки настроек и управления
Выбор размера на выходе (Select Output Size)
B4 (B5 x 2)
Сканирование левой и правой половин исходного документа размера B4 по отдельности.
A3 (A4 x 2)
Сканирование левой и правой половин исходного документа размера A3 по отдельности.
11 x 17 (Letter x 2)
Сканирование левой и правой половин исходного документа, вдвое большего размера
Letter, по отдельности.
Весь планшет x 2 (Full Platen x 2)
Сканирование левой и правой половин исходного документа, вдвое большего размера
рабочей поверхности, по отдельности.
799

Направление сканирования (Scan Direction)
Сканирование слева (Scan from Left)
Отображение первого отсканированного изображения слева.
Сканирование справа (Scan from Right)
Отображение первого отсканированного изображения справа.
Сканируемое изображение 1 (Scan Image 1)
Запустить сканирование изображения 1 (Start Scanning Image 1)
Сканирование первого исходного документа.
Сканируемое изображение 2 (Scan Image 2)
Запустить сканирование изображения 2 (Start Scanning Image 2)
Сканирование второго исходного документа.
800

Настройка рамок обрезки (Adjust cropping frames)
Можно настроить область сканирования в пределах области просмотра.
Если область не задана, будет сохранено изображение размера, указанного в пункте Выбор
размера на выходе (Select Output Size). Если область выбрана, то будет отсканирована и
сохранена только часть изображения в пределах рамки обрезки.
Настройка рамок обрезки в окне Совмещение изображений
Сохранение (Save)
Сохранение (Save)
Сохранение двух отсканированных изображений как одного изображения.
Отмена (Cancel)
Отмена сканирования с функцией Совмещение (Stitch).
(2) Панель инструментов
Можно удалять отсканированные изображения или настраивать изображения в режиме просмотра.
(Удалить)
Удаляет изображение, выбранное в области просмотра эскизов.
(Увеличение/уменьшение)
Позволяет увеличить или уменьшить область предварительного просмотра изображения.
Щелчок левой клавишей мыши в области просмотра увеличивает отображенное изображение.
Щелчок правой клавишей мыши в области просмотра уменьшает отображенное изображение.
(Поворот влево)
Изображение в области предварительного просмотра поворачивается на 90 градусов против
часовой стрелки.
(Поворот на 180°)
Изображение в области просмотра поворачивается на 180 градусов.
(Поворот вправо)
Изображение в области предварительного просмотра поворачивается на 90 градусов по
часовой стрелке.
(Открыть Руководство)
Открытие данной страницы.
(3) Область просмотра эскизов
Отображение эскизов отсканированных изображений. Область отображается пустой, если ничего
не отсканировано.
801

(4) Область предварительного просмотра
Отображение отсканированных изображений. Можно настроить макет, перетаскивая
отсканированное изображение, или проверить результаты настройки, выполненной в разделе «(1)
Кнопки настроек и управления».
Если изображения не сканировались:
После сканирования первого исходного документа нажатием кнопки Запустить
сканирование изображения 1 (Start Scanning Image 1):
Изображение сканируется в направлении, указанном в пункте Направление сканирования (Scan
Direction), а рядом с ним отображается 2.
802

Сканирование с помощью приложения (ScanGear)
Назначение программы ScanGear (драйвера сканера)
Сканирование с расширенными настройками с помощью программы
ScanGear (драйвера сканера)
Запуск программы ScanGear (драйвер сканера)
Сканирование в основном режиме
Сканирование в расширенном режиме
Сканирование нескольких документов в один прием из УАПД (устройство
автоматической подачи документов) в расширенном режиме
Сканирование нескольких документов в один прием с помощью
программы ScanGear (драйвера сканера)
Исправление изображений и настройка цветов с помощью программы
ScanGear (драйвера сканера)
Окна программы ScanGear (драйвер сканера)
Размещение оригиналов (сканирование с компьютера)
Настройка рамок обрезки (ScanGear)
Общие замечания (драйвер сканера)
Внимание!
• Доступные функции и параметры отличаются в зависимости от сканера или принтера.
804

Назначение программы ScanGear (драйвера сканера)
ScanGear (драйвер сканера) — это программное обеспечение, необходимое для сканирования
документов. Оно позволяет задавать формат вывода и выполнять коррекцию изображения при
сканировании.
ScanGear можно запустить из программы IJ Scan Utility или приложений, совместимых со
стандартным TWAIN-интерфейсом. (ScanGear является TWAIN-совместимым драйвером.)
Возможности данного программного обеспечения
Данное программное обеспечение позволяет просматривать предварительное отсканированное
изображения или задавать тип документа, формат вывода и т.д. при сканировании документов. Эта
программа удобна, если требуется произвести сканирование в особом цветовом тоне, поскольку
позволяет выполнять различного рода коррекцию, а также настраивать яркость, контрастность и
другие параметры.
Окна
Предусмотрены два режима: основной и расширенный.
Переключение режимов производится посредством выбора вкладки в верхней правой части окна.
Примечание.
• ScanGear запускается в последнем использовавшемся режиме.
• При переключении режимов параметры не сохраняются.
Основной режим
Используйте вкладку Основной режим (Basic Mode) для удобного сканирования в три простых
этапа, отображаемых на экране ( , и ).
805

Расширенный режим
Используйте вкладку Расш. режим (Advanced Mode) для указания режима цветности,
разрешения вывода, яркости изображения, цветового тона и других параметров во время
сканирования.
806

Сканирование с расширенными настройками с помощью
программы ScanGear (драйвера сканера)
Запуск программы ScanGear (драйвер сканера)
Сканирование в основном режиме
Сканирование в расширенном режиме
Сканирование нескольких документов в один прием из УАПД (устройство
автоматической подачи документов) в расширенном режиме
Сканирование нескольких документов в один прием с помощью
программы ScanGear (драйвера сканера)
807

Запуск программы ScanGear (драйвер сканера)
С помощью ScanGear (драйвера сканера) применяйте коррекцию изображений и настройку цвета при
сканировании. Программу ScanGear можно запустить из IJ Scan Utility или других приложений.
Примечание.
• Установите сетевое окружение, если используется несколько сканеров или модель,
поддерживающая функции сети, или если подключение USB было изменено на сетевое
подключение.
Запуск программы IJ Scan Utility
Для запуска ScanGear из программы IJ Scan Utility выполните следующие шаги.
1. Запустите программу IJ Scan Utility.
Подробные сведения о запуске программы IJ Scan Utility см. в разделе «Запуск программы IJ
Scan Utility» для соответствующей модели, который доступен с главной страницы документа
Онлайн-руководство.
2. Щелкните ScanGear на главном экране IJ Scan Utility.
Отобразится экран ScanGear.
Запуск из приложения
Для запуска программы ScanGear из приложения выполните следующие действия (пример).
Порядок действий зависит от того, какое приложение используется. Подробнее см. руководство по
работе с приложением.
1. Запустите приложение.
2. В меню приложения выберите устройство.
Примечание.
•Если необходимо подключиться к сети с использованием совместимой с ней модели,
выберите ее с помощью значка «Сеть», отображаемого рядом с названием продукта.
3. Выберите команду сканирования документа.
Отобразится экран ScanGear.
808

Сканирование в основном режиме
Используйте вкладку Основной режим (Basic Mode) для удобного сканирования с помощью
описанных ниже шагов, отображаемых на экране.
Порядок сканирования нескольких документов с рабочей поверхности за один прием см. в разделе
«Сканирование нескольких документов в один прием с помощью программы ScanGear (драйвера
сканера)».
При использовании УАПД (устройство автоматической подачи документов) документы сканируются
без предварительного просмотра.
Внимание!
• Правильное сканирование документов указанных ниже типов не всегда возможно. В этом случае
щелкните (Эскиз) на панели инструментов для переключения в режим полного
изображения и выполнения сканирования.
• Фотографии на белом фоне
• Документы, напечатанные на белой бумаге, рукописный текст, визитные карточки и т. д.
• Тонкие документы
• Толстые документы
• Правильное сканирование документов указанных ниже типов не всегда возможно.
• Документы со сторонами меньше 3 см (1,2 дюйма)
• Фотографии с фигурной обрезкой
Примечание.
• При использовании модели, поддерживающей двухстороннее сканирование УАПД можно
автоматически сканировать обе стороны документов из УАПД.
1. Поместите документ на рабочую поверхность или в УАПД, затем запустите
программу ScanGear (драйвер сканера).
Размещение оригиналов (сканирование с компьютера)
Запуск программы ScanGear (драйвер сканера)
2. Задайте значение параметра Выбор источника (Select Source) в соответствии с
документом, помещенным на рабочую поверхность или в УАПД.
809

Внимание!
• Некоторые приложения не поддерживают непрерывное сканирование из УАПД. Подробнее
см. руководство по работе с приложением.
Примечание.
• Для сканирования журналов, содержащих цветные фотографии, выберите значение
Журнал (цветной) (Magazine (Color)).
3. Нажмите кнопку Просмотр (Preview).
Предварительное изображение появится в области предварительного просмотра.
Внимание!
•Функция Просмотр (Preview) не отображается, если для параметра Выбор источника
(Select Source) выбран вариант УАПД.
810

Примечание.
• Цвета настраиваются в соответствии с видом документа, выбранным в списке Выбор
источника (Select Source).
4. Укажите Место назначения (Destination).
Примечание.
• Если для параметра Выбор источника (Select Source) выбран вариант УАПД, перейдите к
шагу 7.
5. Установите нужный Формат вывода (Output Size).
Параметры формата вывода варьируются в зависимости от значения параметра Место
назначения (Destination).
6. Настройте нужную рамку обрезки (область сканирования).
Настройте размер и положение рамки обрезки на предварительном изображении.
Настройка рамок обрезки (ScanGear)
7. Настройте должным образом параметры в группе Коррекция изображения (Image
corrections).
8. Нажмите кнопку Сканировать (Scan).
Начинается сканирование.
Примечание.
• Щелкнув (Информация), можно открыть диалоговое окно, позволяющее проверить текущие
параметры сканирования (тип документа и т. д.).
• Действия программы ScanGear, выполняемые по окончании сканирования, можно указать с
помощью параметра Состояние окна ScanGear после сканирования (Status of ScanGear
dialog after scanning) на вкладке Сканировать (Scan) диалогового окна Настройка
(Preferences).
Связанные разделы
Вкладка Основной режим
811

Сканирование в расширенном режиме
Используйте вкладку Расш. режим (Advanced Mode) для указания режима цветности, разрешения
вывода, яркости изображения, цветового тона и других параметров во время сканирования.
Порядок сканирования нескольких документов за один раз описан в разделе «Сканирование
нескольких документов в один прием с помощью программы ScanGear (драйвера сканера)».
Порядок сканирования нескольких документов, помещенных в УАПД (устройство автоматической
подачи документов) см. в разделе «Сканирование нескольких документов в один прием из УАПД
(устройство автоматической подачи документов) в расширенном режиме».
Внимание!
• Правильное сканирование документов указанных ниже типов не всегда возможно. В этом случае
щелкните (Эскиз) на панели инструментов для переключения в режим полного
изображения и выполнения сканирования.
• Фотографии на белом фоне
• Документы, напечатанные на белой бумаге, рукописный текст, визитные карточки и т. д.
• Тонкие документы
• Толстые документы
• Правильное сканирование документов указанных ниже типов не всегда возможно.
• Документы со сторонами меньше 3 см (1,2 дюйма)
• Фотографии с фигурной обрезкой
1. Поместите документ на рабочую поверхность, затем запустите программу ScanGear
(драйвер сканера).
Размещение оригиналов (сканирование с компьютера)
Запуск программы ScanGear (драйвер сканера)
2. Щелкните вкладку Расш. режим (Advanced Mode).
Вкладка позволяет перейти в Расш. режим (Advanced Mode).
812

Примечание.
• При переключении режимов параметры не сохраняются.
3. Укажите значение параметра Настройка ввода (Input Settings) в соответствии с
видом документа или целью.
4. Нажмите кнопку Просмотр (Preview).
Предварительные изображения появятся в области предварительного просмотра.
5. Задайте Настройки вывода (Output Settings).
6. Настройте рамку обрезки (область сканирования), откорректируйте изображение и
настройте цвета по своему усмотрению.
Настройка рамок обрезки (ScanGear)
Параметры изображения (Image Settings)
Кнопки настройки цветов
7. Нажмите кнопку Сканировать (Scan).
Начинается сканирование.
Примечание.
• Щелкнув (Информация), можно открыть диалоговое окно, позволяющее проверить текущие
параметры сканирования (тип документа и т. д.).
• Действия программы ScanGear, выполняемые по окончании сканирования, можно указать с
помощью параметра Состояние окна ScanGear после сканирования (Status of ScanGear
dialog after scanning) на вкладке Сканировать (Scan) диалогового окна Настройка
(Preferences).
813

Сканирование нескольких документов в один прием из УАПД
(устройство автоматической подачи документов) в
расширенном режиме
Вкладка Расш. режим (Advanced Mode) позволяет указать яркость изображения, цветовой тон и
другие параметры и сканировать в один прием несколько документов, установленных в УАПД
(устройство автоматической подачи документов). При использовании модели, поддерживающей
двухстороннее сканирование УАПД можно автоматически сканировать обе стороны документов из
УАПД.
При использовании УАПД документы сканируются без предварительного просмотра.
1. Поместите документы в УАПД устройства, а затем запустите программу ScanGear
(драйвер сканера).
Размещение документов (УАПД (устройство автоматической подачи документов))
Запуск программы ScanGear (драйвер сканера)
2. Выберите вкладку Расш. режим (Advanced Mode), затем выберите для параметра
Выбор источника (Select Source) значение Документ (УАПД одностороннее)
(Document (ADF Simplex)) или Документ (УАПД двухстороннее) (Document (ADF
Duplex)).
Примечание.
•При переключении режимов параметры не сохраняются.
•Можно выбрать параметр Документ (УАПД двухстороннее) (Document (ADF Duplex)) при
использовании модели, поддерживающей двухстороннее УАПД.
3. Укажите значение параметра Настройка ввода (Input Settings) в соответствии с
видом документа или целью.
4. Задайте Настройки вывода (Output Settings).
815

5. Выполните необходимые коррекцию изображений и настройку цветов.
Параметры изображения (Image Settings)
Кнопки настройки цветов
6. Нажмите кнопку Сканировать (Scan).
Начинается сканирование.
Примечание.
• Щелкнув (Информация), можно открыть диалоговое окно, позволяющее проверить текущие
параметры сканирования (тип документа и т. д.).
• Действия программы ScanGear, выполняемые по окончании сканирования, можно указать с
помощью параметра Состояние окна ScanGear после сканирования (Status of ScanGear
dialog after scanning) на вкладке Сканировать (Scan) диалогового окна Настройка
(Preferences).
Связанные разделы
Вкладка Расш. режим
816

Сканирование нескольких документов в один прием с
помощью программы ScanGear (драйвера сканера)
С помощью вкладок Основной режим (Basic Mode) и Расш. режим (Advanced Mode) можно
выполнять одновременное сканирование двух или нескольких фотографий (небольших документов),
помещенных на рабочую поверхность.
В этом разделе объясняется, как выполнять сканирование нескольких документов с помощью
вкладки Основной режим (Basic Mode).
Внимание!
• Чтобы одновременно отсканировать несколько документов как одно изображение, выполняйте
сканирование в режиме полного изображения.
• Документы следующих типов могут обрезаться неправильно. В этом случае настройте рамки
обрезки (области сканирования) в режиме полного изображения и выполните сканирование.
• Фотографии на белом фоне
• Документы, напечатанные на белой бумаге, рукописный текст, визитные карточки и т. д.
• Тонкие документы
• Толстые документы
Сканирование нескольких документов в режиме полного изображения
• Правильное сканирование документов указанных ниже типов не всегда возможно.
• Документы со сторонами меньше 3 см (1,2 дюйма)
• Фотографии с фигурной обрезкой
Примечание.
• На вкладке Расш. режим (Advanced Mode) можно также выполнить одновременное
сканирование нескольких документов. Используйте вкладку Расш. режим (Advanced Mode) для
настройки дополнительных параметров сканирования, таких как режим цветности, разрешение
вывода, яркость изображения и цветовой тон.
• Подробные сведения об использовании вкладок Основной режим (Basic Mode) и Расш. режим
(Advanced Mode) описаны ниже в соответствующих разделах.
Вкладка Основной режим
Вкладка Расш. режим
1. Поместите документ на рабочую поверхность, затем запустите программу ScanGear
(драйвер сканера).
Размещение оригиналов (сканирование с компьютера)
Запуск программы ScanGear (драйвер сканера)
2. Задайте значение параметра Выбор источника (Select Source) в соответствии с
документом, помещенным на планшет.
817

3. Нажмите кнопку Просмотр (Preview).
Эскизы предварительных изображений появятся в области предварительного просмотра. Рамки
обрезки устанавливаются автоматически в соответствии с размером документа.
4. Укажите Место назначения (Destination).
5. Установите нужный Формат вывода (Output Size).
6. Настройте нужную рамку обрезки и выберите Коррекция изображения (Image
corrections).
Примечание.
•Каждое изображение можно корректировать отдельно. Выберите кадр, который требуется
скорректировать.
•В режиме эскизов можно создать только одну рамку обрезки для каждого изображения.
Чтобы создать одновременно несколько рамок обрезки в одном изображении, выполняйте
сканирование в режиме полного изображения.
818

Сканирование нескольких документов в режиме полного изображения
7. Выберите изображения, которые требуется отсканировать.
Установите флажки рядом с изображениями, которые следует отсканировать.
8. Нажмите кнопку Сканировать (Scan).
Сканирование нескольких документов в режиме полного изображения
Выполните указанные действия, если при предварительном просмотре эскизы отображаются
неправильно или если необходимо отсканировать одновременно несколько документов как одно
изображение.
Примечание.
• Наклон документов не исправляется в режиме просмотра полного изображения.
1. После предварительного просмотра изображений щелкните (эскиз) на панели
инструментов.
Переключитесь в режим полного изображения.
Примечание.
•Если изображение отображается полностью, этот значок заменяется значком
(Полное изображение).
2. Укажите Место назначения (Destination).
3. Установите нужный Формат вывода (Output Size).
819

Параметр Инверсия пропорций (Invert aspect ratio) будет активирован, когда для параметра
Формат вывода (Output Size) установлено любое значение, кроме Настраиваемый (Flexible).
Нажмите эту кнопку для поворота рамки обрезки. Нажмите еще раз для возврата к исходной
ориентации.
4. Настройте рамки обрезки.
Настройте размер и положение рамки обрезки на предварительном изображении. Можно
создать также две или несколько рамок обрезки.
Если область не задана, документ сканируется в соответствии с его размером (Автоматическая
обрезка). Если область была выбрана, будет отсканирована только часть изображения в
пределах выбранной области.
Настройка рамок обрезки (ScanGear)
5. Настройте должным образом параметры в группе Коррекция изображения (Image
corrections).
6. Нажмите кнопку Сканировать (Scan).
Сканируются области, обведенные прерывистой линией.
Примечание.
• Действия программы ScanGear, выполняемые по окончании сканирования, можно указать с
помощью параметра Состояние окна ScanGear после сканирования (Status of ScanGear
dialog after scanning) на вкладке Сканировать (Scan) диалогового окна Настройка
(Preferences).
820

Исправление изображений и настройка цветов с помощью
программы ScanGear (драйвера сканера)
Корректировка изображений (Скрыть нечеткость, Убрать пыль и
царапины, Коррекция выцветания и т.д.)
Настройка цветов с помощью цветного образца
Настройка насыщенности и баланса цвета
Настройка яркости и контрастности
Настройка гистограммы
Настройка кривой тона
Настройка порогового значения
821

Корректировка изображений (Скрыть нечеткость, Убрать пыль
и царапины, Коррекция выцветания и т.д.)
Функции Параметры изображения (Image Settings) на вкладке Расш. режим (Advanced Mode)
программы ScanGear (драйвер сканера) позволяют при сканировании изображений выделить
контуры объектов, устранить следы пыли и царапины, а также исправить выцветшие цвета.
Настраиваемые параметры
Щелкните значок (Стрелка) и выберите элемент в раскрывающемся меню.
Внимание!
• Не применяйте эти функции к изображениям, не имеющим муара (интерференционных
искажений), следов пыли и царапин или выцветших цветов. Это может привести к искажению
цветового тона.
• Подробные сведения и меры предосторожности по каждой функции описаны в разделе
«Параметры изображения (Image Settings)».
Примечание.
• Сведения об открытии вкладки Расш. режим (Advanced Mode) программы ScanGear и
последующем сканировании описаны в разделе «Сканирование в расширенном режиме».
Настройка яркости и цветового тона изображения
Задайте для параметра Настройка изображения (Image Adjustment) значение Автоматически
(Auto), Фото (Photo), Журнал (Magazine) или Документ (Document), согласно виду документа.
Нет (None) Автоматически (Auto)
822

Уменьшение эффекта просвечивания для текстовых документов или
ослабление фонового цвета восстановленной бумаги, газет и т. п. при
сканировании документов
Установите для параметра Уменьшение просвечивания (Reduce Show-through) значение
ВКЛ. (ON).
ВЫКЛ. (OFF) ВКЛ. (ON)
Функция повышения четкости лиц, оказавшихся немного не в фокусе
Установите для параметра Скрыть нечеткость (Unsharp Mask) значение ВКЛ. (ON).
ВЫКЛ. (OFF) ВКЛ. (ON)
Устранение градаций и полос
Задайте для параметра Убрать растр (Descreen) значение ВКЛ. (ON).
ВЫКЛ. (OFF) ВКЛ. (ON)
823

Примечание.
• При печати фотографий и рисунков изображение формируется из мелких точек. Муар
проявляется в виде неравномерных градаций или полос, появляющихся при сканировании
фотографий или рисунков, напечатанных мелкими точками. Функция Убрать растр
(Descreen) предназначена для устранения эффекта муара.
Уменьшение следов пыли и царапин
Установите для параметра Убрать пыль и царапины (Reduce Dust and Scratches) значение
Низкая (Low), Средняя (Medium) или Высокая (High) в соответствии со степенью
интенсивности пыли и царапин.
Нет (None) Средняя (Medium)
Коррекция фотографий, выцветших со временем или вследствие наличия
доминирующего оттенка
Установите для параметра Коррекция выцветания (Fading Correction) значение Низкая (Low),
Средняя (Medium) или Высокая (High) в соответствии со степенью выцветания или
интенсивности доминирующего оттенка.
Нет (None) Средняя (Medium)
Уменьшение зернистости
Установите для параметра Коррекция зернистости (Grain Correction) значение Низкая (Low),
Средняя (Medium) или Высокая (High) в соответствии со степенью зернистости.
Нет (None) Средняя (Medium)
824

Коррекция тени, которая появляется между страницами при сканировании
раскрытых буклетов
Установите для параметра Корр. тени от перепл. (Gutter Shadow Correction) значение Низкая
(Low), Средняя (Medium) или Высокая (High) в соответствии с интенсивностью теней.
Нет (None) Средняя (Medium)
825

Настройка цветов с помощью цветного образца
Можно просмотреть изменения цветов и восстановить естественные цвета с помощью функции
цветного образца на вкладке Основной режим (Basic Mode) программы ScanGear (драйвер
сканера).
Настройка цветов
Откорректируйте цвета, выцветшие со временем или вследствие наличия доминирующего оттенка.
«Доминирующий оттенок» может появиться по причине погодных условий или из-за преобладания
насыщенных цветов.
Нажмите на стрелку в группе Настройка цветов (Color Adjustment) для усиления
соответствующего цвета.
Голубой и красный, малиновый и зеленый, желтый и синий являются комплиментарными
цветовыми парами (каждая пара при смешении образует оттенок серого цвета). Можно воссоздать
естественные цвета путем уменьшения интенсивности доминирующего цвета и усиления
комплиментарного цвета.
826

Рекомендуется найти область изображения, которая должна быть белой, и настроить цвета так,
чтобы эта область стала белой.
Изображение для предварительного просмотра появится в центре. По мере изменения цветов
цвета изображения для предварительного просмотра также будут меняться.
Ниже приведен пример коррекции изображения, окрашенного в голубой цвет.
Поскольку сильно выражены цвета Синий (Blue) и Зеленый (Green), для корректировки
используйте стрелки Желтый (Yellow) и Малиновый (Magenta).
До После
Примечание.
•Настройки цветов применяются только к рамкам обрезки (областям сканирования) или к кадру,
выбранному в режиме эскизов.
•Вы можете выбрать несколько кадров или рамок обрезки, щелкая их при нажатой клавише Ctrl.
•Также можно выбрать цветовой тон из таблицы, отображаемой в окне Цветной образец
(Color Pattern) слева.
•Эту функцию можно использовать также для придания изображению определенного тона.
Увеличьте интенсивность малинового для придания теплого тона, повысьте уровень синего
для придания холодного тона.
827

Настройка насыщенности и баланса цвета
Можно сделать ярче цвета, выцветшие со временем или имеющие доминирующий оттенок, с
помощью функции (Насыщенность/баланс цвета) на вкладке Расш. режим (Advanced Mode) в
программе ScanGear (драйвер сканера).
Примечание.
• Нажмите кнопку По умолч. (Defaults) для сброса всех настроек в текущем окне.
Насыщенность
Настройте насыщенность (яркость цветов) изображения. Можно повысить яркость цветов,
выцветших со временем, и т. д.
Переместите (Регулятор) параметра Насыщенность (Saturation) влево, чтобы уменьшить
насыщенность (сделать изображение темнее), или вправо, чтобы увеличить ее (сделать
изображение светлее). Можно также ввести числовое значение (от -127 до 127).
Насыщенность уменьшена Исходное изображение Насыщенность увеличена
Примечание.
• При чрезмерном увеличении насыщенности естественный цветовой тон исходного
изображения может быть утерян.
828

Баланс цвета
Настройте изображения, имеющие доминирующий оттенок. «Доминирующий оттенок» может
появиться по причине погодных условий или из-за преобладания насыщенных цветов.
Перемещайте (Регулятор) параметра Баланс цвета (Color Balance) влево или вправо для
повышения интенсивности соответствующего цвета.
Голубой и Красный
Малиновый и Зеленый
Желтый и Синий
Это комплиментарные цветовые пары (каждая пара при смешении образует оттенок серого).
Можно воссоздать естественные цвета путем уменьшения интенсивности доминирующего цвета и
усиления комплиментарного цвета.
Полностью откорректировать изображение с помощью только одной цветовой пары, как правило,
затруднительно. Рекомендуется найти область изображения, которая должна быть белой, и
настроить все три цветовые пары так, чтобы эта область стала белой.
Можно также ввести числовое значение (от -127 до 127).
Ниже дан пример изображения, в котором настроена пара «Голубой и Красный».
Увеличена интенсивность голубого Увеличена интенсивность красного
829

Настройка яркости и контрастности
Если изображение слишком темное или слишком светлое, либо кажется слишком плоским из-за
недостаточной контрастности, можно настроить его с помощью функции (Яркость/
контрастность) на вкладке Расш. режим (Advanced Mode) в программе ScanGear (драйвер сканера).
Примечание.
• Щелкните (Стрелка вниз) для переключения в подробный режим. Щелкните (Стрелка
вверх) для возврата в предыдущий режим.
• Нажмите кнопку По умолч. (Defaults) для сброса всех настроек в текущем окне.
Канал
Каждая точка изображения является комбинацией красного, зеленого и синего цветов в различных
соотношениях. Эти цвета можно настроить индивидуально, как отдельные «каналы».
Общий (Master)
Совместная настройка красного, зеленого и синего цветов.
Красный (Red)
Настройка красного канала.
Зеленый (Green)
Настройка зеленого канала.
Синий (Blue)
Настройка синего канала.
830

Примечание.
• Если для параметра Цветовой режим (Color Mode) указано значение Оттенки серого
(Grayscale), в пункте Канал (Channel) будет отображаться только значение Оттенки серого
(Grayscale).
Яркость
Настройте яркость изображения.
Переместите (Регулятор) параметра Яркость (Brightness) влево, чтобы сделать изображение
темнее, или вправо, чтобы изображение стало светлее. Можно также ввести числовое значение (от
-127 до 127).
Более темное Исходное изображение Более светлое
Примечание.
• Светлые участки изображения могут быть потеряны, если сделать изображение слишком
ярким. Если чрезмерно затемнить изображение, могут быть потеряны темные участки.
Контрастность
«Контрастность» является показателем различия между яркими и темными участками
изображения. Повышение контрастности увеличивает эту разность, поэтому изображение
становится более четким. Снижение контрастности уменьшает эту разность, поэтому изображение
становится менее четким.
Переместите (Регулятор) параметра Контрастность (Contrast) влево, чтобы снизить, или
вправо, чтобы повысить контрастность изображения. Можно также ввести числовое значение (от
-127 до 127).
Контрастность снижена Исходное изображение Контрастность повышена
831

Примечание.
•Увеличение контрастности эффективно для придания нерезким изображениям ощущения
объемности. Однако наиболее освещенные и затененные участки изображения могут быть
потеряны, если повысить контрастность чрезмерно.
832

Настройка гистограммы
Можно настроить цветовой тон изображения с помощью графика (гистограммы), показывающего
распределение яркости, используя функцию (Гистограмма) на вкладке Расш. режим
(Advanced Mode) в программе ScanGear (драйвера сканера).
Примечание.
• Нажмите кнопку По умолч. (Defaults) для сброса всех настроек в текущем окне.
Канал
Каждая точка изображения является комбинацией красного, зеленого и синего цветов в различных
соотношениях. Эти цвета можно настроить индивидуально, как отдельные «каналы».
Общий (Master)
Совместная настройка красного, зеленого и синего цветов.
Красный (Red)
Настройка красного канала.
Зеленый (Green)
Настройка зеленого канала.
Синий (Blue)
Настройка синего канала.
Примечание.
• Если для параметра Цветовой режим (Color Mode) указано значение Оттенки серого
(Grayscale), в пункте Канал (Channel) будет отображаться только значение Оттенки серого
(Grayscale).
Чтение гистограмм
Можно просмотреть гистограмму заданной области для каждого канала Канал (Channel). Чем
выше пиковое значение гистограммы, тем большее количество данных имеет этот уровень.
833

(1) Яркая область (2) Темная область (3) Полное изображение
Больше данных приходится на
сторону светов.
Больше данных приходится на
сторону теней.
Широкое распределение данных
между светом и тенью.
Настройка гистограмм (с использованием регулятора)
Выберите Канал (Channel) и переместите (регулятор черной точки) или (регулятор белой
точки), чтобы задать уровень для тени или света.
• Все участки слева от (регулятор черной точки) станут черными (уровень 0).
• Участки, расположенные в районе (регулятора средней точки), получат оттенок,
расположенный точно посередине между черной и белой точками.
• Все участки справа от (регулятора белой точки) станут белыми (уровень 255).
Если значение параметра Настройка изображения (Image Adjustment) не установлено на Нет
(None), то настройки, показанные ниже, выполняются автоматически.
Перемещение регуляторов черной и белой точек
Для настройки яркости перемещайте регуляторы черной и белой точек.
Изображения, большая часть данных в которых приходится на светлые участки
Переместите регулятор черной точки по направлению к светлым участкам.
Изображения, большая часть данных в которых приходится на тени
Переместите регулятор белой точки по направлению к теням.
834

Изображения с широким распределением данных
Переместите регулятор черной точки по направлению к светлым участкам, регулятор белой
точки — к теням.
Перемещение регулятора средней точки
Переместите регулятор средней точки, чтобы задать уровень для середины тонового диапазона.
Изображения, большая часть данных в которых приходится на светлые участки
Переместите регулятор средней точки по направлению к светлым участкам.
Изображения, большая часть данных в которых приходится на тени
Переместите регулятор средней точки по направлению к теням.
Настройка гистограмм (с использованием пипеток)
Если выбрать Канал (Channel) и щелкнуть пипетку для черной, средней или белой точки,
указатель мыши на предварительном изображении примет форму пипетки. Чтобы изменить
настройку, щелкните пипетку, отображаемую под гистограммой.
835

• Точка, указанная с помощью (пипетка для черной точки), станет самой темной точкой.
Можно также ввести числовое значение (от 0 до 245).
• Точка, указанная с помощью (пипетка для средней точки), станет средней точкой тонового
диапазона. Можно также ввести числовое значение (от 5 до 250).
• Точка, указанная с помощью (пипетка для белой точки), станет самой светлой точкой.
Можно также ввести числовое значение (от 10 до 255).
• Щелкните (пипетка) для параметра Баланс серого (Gray Balance) и щелкните участок
предварительного изображения, цвет которого необходимо настроить.
Выбранная точка становится ахроматической опорной точкой, а оставшаяся часть изображения
настраивается соответственно. Например, если снег на фотографии имеет синеватый оттенок,
щелкните по синеватому участку, чтобы изменить все изображение и восстановить естественные
цвета.
836

Настройка кривой тона
Можно настроить яркость изображения путем выбора типа графика (кривой тона), показывающего
соотношение тона на входе и выходе, используя функцию (Настройка кривой тона) на вкладке
Расш. режим (Advanced Mode) в программе ScanGear (драйвер сканера).
Примечание.
• Нажмите кнопку По умолч. (Defaults) для сброса всех настроек в текущем окне.
Канал
Каждая точка изображения является комбинацией красного, зеленого и синего цветов в различных
соотношениях. Эти цвета можно настроить индивидуально, как отдельные «каналы».
Общий (Master)
Совместная настройка красного, зеленого и синего цветов.
Красный (Red)
Настройка красного канала.
Зеленый (Green)
Настройка зеленого канала.
Синий (Blue)
Настройка синего канала.
Примечание.
• Если для параметра Цветовой режим (Color Mode) указано значение Оттенки серого
(Grayscale), в пункте Канал (Channel) будет отображаться только значение Оттенки серого
(Grayscale).
Чтение кривых тона
При использовании программы ScanGear отсканированные изображения, полученные со сканера,
являются входными данными, а изображения на экране монитора — выходными. «Кривая тона»
показывает баланс тона входных и выходных данных для каждого значения параметра Канал
(Channel).
837

Настройка кривой тона
В окне Выбор кривой тона (Select Tone Curve) выберите кривую тона Без коррекции (No
correction), Передержка (Overexposure), Недодержка (Underexposure), Высокий контраст (High
contrast), Обращение негатив/позитив (Reverse the negative/positive image) или Правка
специальной кривой (Edit custom curve).
Без коррекции (No correction) (нет изменений)
Передержка (Overexposure) (выпуклая кривая)
Входные данные средних тонов растянуты по направлению к светлым участкам на выходе, в
результате чего при просмотре на мониторе изображение получается более светлым.
Недодержка (Underexposure) (вогнутая кривая)
Входные данные средних тонов растянуты по направлению к теням на выходе, в результате чего
при просмотре на мониторе изображение получается более темным.
Высокий контраст (High contrast) (S-образная кривая)
Входная интенсивность светлых участков и теней повышена, вследствие чего изображение
получается высококонтрастным.
838

Обращение негатив/позитив (Reverse the negative/positive image) (нисходящая наклонная
линия)
Стороны входа и выхода изменены на противоположные, что в результате дает инвертированное
изображение.
Правка специальной кривой (Edit custom curve)
Можно перемещать отдельные точки кривой тона для настройки яркости соответствующих
участков изображения.
839

Настройка порогового значения
Можно сделать текст в документе более отчетливым либо уменьшить просвечивание сквозь бумагу в
газетах, задавая пороговый уровень с помощью функции (Порог) на вкладке Расш. режим
(Advanced Mode) в программе ScanGear (драйвер сканера)
Примечание.
• Эта функция доступна, если в списке Цветовой режим (Color Mode) выбрано значение Черно-
белое (Black and White).
• Нажмите кнопку По умолч. (Defaults) для сброса всех настроек в текущем окне.
Настройка порогового значения
Яркость цветных и полутоновых изображений выражается значением в диапазоне от 0 до 255.
Однако при создании черно-белых изображений все цвета преобразуются в черный (0) или белый
(255) цвет. «Пороговое» значение является пограничным значением, разделяющим черный и
белый цвета.
Переместите (Регулятор) вправо, чтобы повысить пороговое значение и тем самым увеличить
черные участки. Переместите регулятор влево для того, чтобы уменьшить пороговое значение и,
следовательно, увеличить белые области изображения. Можно также ввести числовое значение
(от 0 до 255).
840

Окна программы ScanGear (драйвер сканера)
Вкладка Основной режим
Вкладка Расш. режим
Настройка ввода (Input Settings)
Настройки вывода (Output Settings)
Параметры изображения (Image Settings)
Кнопки настройки цветов
Диалоговое окно Настройка
Вкладка Сканер
Вкладка Просмотр
Вкладка Сканировать
Вкладка Параметры цвета
841

Вкладка Основной режим
Этот режим предназначен для простого сканирования путем выполнения несложных действий.
В этом разделе описаны параметры и функции, доступные на вкладке Основной режим (Basic
Mode).
(1) Кнопки настроек и управления
(2) Панель инструментов
(3) Область предварительного просмотра
Примечание.
• Отображаемые параметры могут быть различны в зависимости от вида документа и режима
просмотра.
• Функция предварительного просмотра недоступна при сканировании из УАПД (устройства
автоматической подачи документов).
(1) Кнопки настроек и управления
Выбор источника (Select Source)
Фото (цветной) (Photo (Color))
Сканирование цветных фотографий.
Журнал (цветной) (Magazine (Color))
Сканирование цветных журналов.
Документ (цветной) (Document (Color))
Цветное сканирование документов.
Документ (оттенки серого) (Document (Grayscale))
Сканирование документов в черно-белом режиме.
Документ (цветной) УАПД одностороннее (Document (Color) ADF Simplex)
Сканирование документов УАПД в цвете.
Документ (оттенки серого) УАПД одностороннее (Document (Grayscale) ADF Simplex)
Черно-белое сканирование документов в УАПД.
842

Документ (цветной) УАПД двухстороннее (Document (Color) ADF Duplex) (только для
моделей, поддерживающих двухстороннее сканирование УАПД)
Сканирование обеих сторон документов, размещенных в УАПД в цвете.
Документ (оттенки серого) УАПД двухстороннее (Document (Grayscale) ADF Duplex)
(только для моделей, поддерживающих двухстороннее сканирование УАПД)
Черно-белое сканирование обеих сторон документов, размещенных в УАПД.
Внимание!
• Некоторые приложения не поддерживают непрерывное сканирование из УАПД.
Подробнее см. руководство по работе с приложением.
Примечание.
• При выборе типа документа активируется функция скрытия нечеткости.
• Если выбран параметр, отличный от типов УАПД, будет также активирована функция
настройки изображения, с помощью которой выполняется настройка изображений на
основе типа документа.
• Если выбрать значение Журнал (цветной) (Magazine (Color)), будет задействована
функция «Убрать растр».
Предв. просмотр изображений (Display Preview Image)
Просмотр (Preview)
Выполнение пробного сканирования.
Примечание.
• При первом использовании устройства функция калибровки сканера запустится
автоматически. Подождите, пока появится предварительное изображение.
Место назначения (Destination)
Выберите назначение отсканированного изображения.
Печать (Print)
Выберите это значение, чтобы напечатать отсканированное изображение на принтере.
Отображение изображения (Image display)
Выберите это значение для просмотра отсканированного изображения на мониторе.
843

OCR
Выберите это значение для работы с отсканированным изображением в программе OCR.
«Программы OCR» преобразуют текст, отсканированный как изображение, в текстовые
данные, которые можно редактировать в текстовых редакторах и других программах.
Формат вывода (Output Size)
Выберите выходной формат.
Параметры формата вывода варьируются в зависимости от значения параметра Место
назначения (Destination).
Настраиваемый (Flexible)
Позволяет произвольно настраивать рамки обрезки (области сканирования).
В окне эскизов:
Для отображения рамки обрезки перетащите указатель мыши на эскиз. Если рамка
обрезки показана на экране, будет отсканирована часть изображения, ограниченная
рамкой. Если рамка обрезки не отображается, каждая рамка сканируется как отдельное
изображение.
В режиме полного изображения:
Если рамка обрезки не отображается, будет отсканирована вся область предварительного
просмотра. Если рамка обрезки показана на экране, будет отсканирована часть
изображения, ограниченная рамкой.
Размер страницы (L, A4 и т. д.)
Выберите выходной размер бумаги. В пределах рамки обрезки будет отсканирована
область, соответствующая выбранному размеру бумаги. Рамку можно увеличить или
уменьшить методом перетаскивания, сохраняя при этом ее пропорции.
Размер монитора (1024 х 768 пикселов и т. д.)
Выберите формат вывода в пикселах. На экране появится рамка обрезки,
соответствующая выбранному размеру монитора, и будет сканироваться часть
изображения, ограниченная рамкой обрезки. Рамку можно увеличить или уменьшить
методом перетаскивания, сохраняя при этом ее пропорции.
Добавить/Удалить... (Add/Delete...)
Открытие диалогового окна Добавление/Удаление формата вывода (Add/Delete the
Output Size), позволяющего задавать специальные форматы вывода. Этот вариант можно
выбрать, если для параметра Место назначения (Destination) задано значение Печать
(Print) или Отображение изображения (Image display).
В диалоговом окне Добавление/Удаление формата вывода (Add/Delete the Output Size)
можно задать несколько форматов вывода и сохранить их за один прием. Сохраненные
пункты появятся в списке Формат вывода (Output Size) вместе со стандартными
пунктами и будут доступны для выбора.
844

Добавление:
Укажите значения полей Название формата вывода (Output Size Name), Ширина
(Width) и Высота (Height), затем щелкните кнопку Добавить (Add). Для параметра
Единица (Unit) можно выбрать значения мм (mm) или дюймов (inches), если для
параметра Место назначения (Destination) установлено значение Печать (Print), или
только значение пикселов (pixels), если для параметра Место назначения (Destination)
установлено значение Отображение изображения (Image display). Название
добавленного формата отображается в списке Список форматов вывода (Output Size
List). Нажмите кнопку Сохранить (Save), чтобы сохранить форматы, перечисленные в
списке Список форматов вывода (Output Size List).
Удаление:
Выберите формат вывода, который требуется удалить, в разделе Список форматов
вывода (Output Size List) затем щелкните кнопку Удалить (Delete). Нажмите кнопку
Сохранить (Save), чтобы сохранить форматы, перечисленные в списке Список
форматов вывода (Output Size List).
Внимание!
• Удаление стандартных форматов, таких как A4 и 1024 x 768 пикселов (1024 x 768
pixels), невозможно.
Примечание.
• Можно сохранить до 10 элементов.
• При вводе значения за пределами допустимого диапазона отображается сообщение
об ошибке. Введите значение в пределах заданного диапазона.
Примечание.
• Для получения подробных сведений об отображении рамки обрезки в просмотренных
изображениях ознакомьтесь с темой Обрезанный кадр в просмотренных изображениях
(Cropping Frame on Previewed Images) раздела «Вкладка Просмотр» (диалоговое окно
Настройка (Preferences)).
Инверсия пропорций (Invert aspect ratio)
Доступно, когда для параметра Формат вывода (Output Size) выбрано любое значение,
кроме Настраиваемый (Flexible).
Нажмите эту кнопку для поворота рамки обрезки. Нажмите еще раз для возврата к исходной
ориентации.
Настройка рамок обрезки (Adjust cropping frames)
Имеется возможность настроить область сканирования в пределах области просмотра.
Если область не задана, документ сканируется в соответствии с его размером
(Автоматическая обрезка). Если область выбрана, то будет отсканирована только часть
изображения в пределах рамки обрезки.
Настройка рамок обрезки (ScanGear)
Коррекция изображения (Image corrections)
Позволяет применять исправления к изображениям.
845

Внимание!
• Функции Примен. автом. исправл. док-тов (Apply Auto Document Fix) и Коррекция
выцветания (Correct fading) доступны, когда на вкладке Параметры цвета (Color
Settings) диалогового окна Настройка (Preferences) выбрано значение Рекомендуемые
(Recommended).
Примечание.
• Доступные функции отличаются в зависимости от типа документа, выбранного в пункте
Выбор источника (Select Source).
Примен. автом. исправл. док-тов (Apply Auto Document Fix)
Повышение четкости текста документа или журнала для обеспечения большего удобства
при чтении.
Внимание!
• Если этот флажок установлен, сканирование может выполняться дольше, чем обычно.
• Цветовой тон может измениться по сравнению с исходным изображением вследствие
коррекции. В этом случае снимите флажок и выполните сканирование.
• Если область сканирования слишком мала, коррекция может быть применена
ненадлежащим образом.
Коррекция выцветания (Correct fading)
Коррекция и сканирование изображений, выцветших от времени или имеющих
доминирующий оттенок.
Ослабить тени от переплета (Reduce gutter shadow)
Коррекция тени, которая появляется между страницами при сканировании раскрытых
буклетов.
Внимание!
• Во избежание неполадок при использовании этой функции см. раздел «Корр. тени от
перепл. (Gutter Shadow Correction)».
Цветной образец... (Color Pattern...)
Позволяет настраивать общий цвет изображения. Можно исправить цвета, имеющие
доминирующий оттенок и другие цветовые дефекты, и восстановить естественные цвета,
видя при этом изменения цвета в окне предварительного просмотра.
Настройка цветов с помощью цветного образца
Внимание!
• Это значение параметра недоступно, когда применяется функция Сопоставление
цветов (Color Matching) на вкладке Параметры цвета (Color Settings) диалогового
окна Настройка (Preferences).
Выполнение сканирования (Perform Scan)
Сканировать (Scan)
Запуск сканирования.
Примечание.
• После начала сканирования будет отображаться ход выполнения операции. Нажмите
кнопку Отмена (Cancel), чтобы прервать сканирование.
846

Настройка... (Preferences...)
Открывает диалоговое окно Настройка (Preferences), в котором можно указывать параметры
сканирования или предварительного просмотра.
Закрыть (Close)
Закрытие программы ScanGear (драйвера сканера).
(2) Панель инструментов
Предварительные изображения можно настраивать или поворачивать. Кнопки, отображаемые на
панели инструментов, зависят от режима отображения.
В окне эскизов:
В режиме полного изображения:
(Эскиз) / (Полное изображение)
Переключение в область предварительного просмотра.
(3) Область предварительного просмотра
(Поворот влево)
Изображение в области предварительного просмотра поворачивается на 90 градусов против
часовой стрелки.
• Результат будет отражен в отсканированном изображении.
• Изображение возвращается в исходное состояние при повторном предварительном
просмотре.
(Поворот вправо)
Изображение в области предварительного просмотра поворачивается на 90 градусов по
часовой стрелке.
• Результат будет отражен в отсканированном изображении.
• Изображение возвращается в исходное состояние при повторном предварительном
просмотре.
(Автоматическая обрезка)
Отображение и автоматическая настройка рамки обрезки в соответствии с размером
документа, отображаемого в области предварительного просмотра. Область сканирования
уменьшается при каждом нажатии этой кнопки, если в пределах рамки обрезки есть область
обрезки.
(Выбрать все кадры)
Доступно при отображении двух или более кадров.
В режиме эскизов устанавливаются флажки рядом с изображениями.
847

(Отмена выбора всех кадров)
Доступно при отображении двух или более кадров.
В режиме эскизов снимаются флажки рядом с изображениями.
(Выбор всех кадров)
Доступно при отображении двух или более кадров.
Изображения выбираются в режиме просмотра эскизов; вокруг изображения появится синий
контур.
(Выбор всех рамок обрезки)
Доступно, если установлены две или более рамки обрезки.
Все рамки обрезки отображаются толстыми пунктирными линиями, и к ним применяются эти
параметры.
(Убрать рамку обрезки)
Удаление выбранной рамки обрезки.
(Информация)
Отображение версии программы ScanGear и текущих параметров сканирования (вид
документа и т. д.).
(Открыть Руководство)
Открытие данной страницы.
(3) Область предварительного просмотра
Здесь отображается пробное изображение после нажатия кнопки Просмотр (Preview). Результаты
настройки параметров (коррекция изображения, настройка цветов и т. д.), сделанных в разделе
«(1) Кнопки настроек и управления», можно проверить.
Когда значок (Эскиз) отображается на панели инструментов:
Рамки обрезки определяются в соответствии с размером документа, и отображаются эскизы
отсканированных изображений. Сканируются только изображения с установленными флажками.
848

Примечание.
• Во время предварительного просмотра нескольких изображений различные контуры означают
различное состояние выбора.
• Активный кадр (жирный синий контур): отображаемые настройки будут применены.
• Выбранный кадр (тонкий синий контур): настройки будут применены одновременно к
активному кадру и к выбранным кадрам. Несколько изображений можно выбрать, щелкнув
их кнопкой мыши при нажатой клавише Ctrl.
• Невыбранный кадр (без контура): параметры не будут применены.
• Дважды щелкните кадр, чтобы увеличить изображение. Щелкните (Переход между
кадрами) внизу экрана для отображения предыдущего или следующего кадра. Дважды
щелкните кадр еще раз, чтобы вернуть отображение без увеличения.
Когда значок (Полное изображение) отображается на панели инструментов:
Элементы на планшете сканируются и отображаются как единое изображение. Все фрагменты
изображения в рамках обрезки будут отсканированы.
Примечание.
• На отображаемом изображении можно задать рамку обрезки. В режиме эскизов можно создать
только одну рамку обрезки для каждого изображения. В режиме полного изображения можно
создать несколько рамок обрезки.
Настройка рамок обрезки (ScanGear)
Связанные разделы
Сканирование в основном режиме
849

Вкладка Расш. режим
Этот режим позволяет настроить дополнительные параметры сканирования, например, режим
цветности, разрешение вывода, яркость изображения и цветовой тон.
В этом разделе описаны параметры и функции, доступные на вкладке Расш. режим (Advanced
Mode).
(1) Кнопки настроек и управления
(2) Панель инструментов
(3) Область предварительного просмотра
Примечание.
• Отображаемые параметры могут быть различны в зависимости от вида документа и режима
просмотра.
• Функция предварительного просмотра недоступна при сканировании из УАПД (устройства
автоматической подачи документов).
(1) Кнопки настроек и управления
Любимые настройки (Favorite Settings)
Группе параметров можно присвоить имя и сохранить ее (настройки ввода, настройки вывода,
параметры изображения и кнопки настройки цветности) на вкладке Расш. режим (Advanced
Mode), а затем загружать ее при необходимости. Удобно сохранить группу параметров, если
они будут часто использоваться. Эту функцию можно также использовать для загрузки
параметров по умолчанию.
Выберите в раскрывающемся меню пункт Добавить/Удалить... (Add/Delete...), чтобы открыть
диалоговое окно Добавление/Удаление любимых настроек (Add/Delete Favorite Settings).
850

Введите Имя параметра (Setting Name) и нажмите кнопку Добавить (Add); имя появится в
пункте Список любимых настроек (Favorite Settings List).
При нажатии кнопки Сохранить (Save) в списке Любимые настройки (Favorite Settings)
вместе с заданными изготовителем настройками появится указанное имя, которое можно
выбрать.
Для удаления пункта выберите его в списке Список любимых настроек (Favorite Settings
List) и нажмите кнопку Удалить (Delete). Щелкните Сохранить (Save) для сохранения
параметров, отображаемых в списке Список любимых настроек (Favorite Settings List).
Примечание.
• Пункт Добавить/Удалить... (Add/Delete...) в списке Любимые настройки (Favorite
Settings) можно установить после появления предварительного изображения.
• Можно сохранить до 10 элементов.
Настройка ввода (Input Settings)
Задайте настройки ввода, такие как вид и размер документа.
Настройки вывода (Output Settings)
Задайте настройки вывода, такие как выходное разрешение и размер.
Параметры изображения (Image Settings)
Включение/отключение различных функций исправления изображения.
Кнопки настройки цветов
Можно точно настроить яркость и цветовой тон изображения, включая настройки общей
яркости и контрастности, регулировку значения света и тени (гистограмма) и цветового
баланса (кривой тона).
Масштаб (Zoom)
Увеличение кадра или изображения внутри области, заданной с помощью рамки обрезки
(области сканирования). После увеличения кнопка Масштаб (Zoom) заменяется кнопкой
Отменить (Undo). Нажмите кнопку Отменить (Undo), чтобы вернуть на экран изображение
без увеличения.
В окне эскизов:
При отображении нескольких изображений в режиме эскизов щелкните эту кнопку для
увеличения выбранной рамки. Щелкните (Переход между кадрами) внизу экрана для
отображения предыдущего или следующего кадра.
Примечание.
• Другой способ увеличить изображение — дважды щелкнуть рамку. Дважды щелкните кадр
еще раз, чтобы вернуть отображение без увеличения.
851

В режиме полного изображения:
Происходит повторное сканирование изображения внутри области, заданной с помощью рамки
обрезки с повышенным увеличением.
Примечание.
• Кнопка Масштаб (Zoom) используется для повторного сканирования и вывода документа
с высоким разрешением в окне предварительного просмотра.
• Кнопка (Увеличение/уменьшение) на панели инструментов быстро увеличивает
изображение в окне предварительного просмотра. Тем не менее, разрешение
отображаемого изображения будет низким.
Просмотр (Preview)
Выполнение пробного сканирования.
Сканировать (Scan)
Запуск сканирования.
Примечание.
• После начала сканирования будет отображаться ход выполнения операции. Нажмите
кнопку Отмена (Cancel), чтобы прервать сканирование.
• По завершении сканирования может отобразиться диалоговое окно, предлагающее
выбрать следующее действие. Следуйте отображаемым на экране указаниям. Подробнее
об этом см. в разделе Состояние окна ScanGear после сканирования (Status of
ScanGear dialog after scanning) на вкладке Сканировать (Scan) (диалоговое окно
Настройка (Preferences)).
• Если общий размер сканируемых изображений превышает заданный размер, обработка
изображений может занять продолжительное время. В этом случае появляется
предупреждение. Рекомендуется уменьшить общий размер. Продолжите сканирование в
режиме полного изображения.
852

Настройка... (Preferences...)
Открывает диалоговое окно Настройка (Preferences), в котором можно указывать параметры
сканирования или предварительного просмотра.
Закрыть (Close)
Закрытие программы ScanGear (драйвера сканера).
(2) Панель инструментов
Предварительные изображения можно настраивать или поворачивать. Кнопки, отображаемые на
панели инструментов, зависят от режима отображения.
В окне эскизов:
В режиме полного изображения:
(Эскиз) / (Полное изображение)
Переключение в область предварительного просмотра.
(3) Область предварительного просмотра
(Очистить)
Удаляет предварительное изображение из области предварительного просмотра.
Она также сбрасывает настройку панели инструментов и цветов.
(Обрезка)
Позволяет с помощью мыши задать область сканирования.
(Перемещение изображения)
Если увеличенное в области предварительного просмотра изображение не помещается на
экране, можно его перетащить, чтобы увидеть нужную его часть. Можно также перемещать
изображение с помощью полос прокрутки.
(Увеличение/уменьшение)
Можно увеличить область предварительного просмотра, щелкнув изображение. Щелкните
изображение правой кнопкой мыши для его уменьшения.
(Поворот влево)
Изображение в области предварительного просмотра поворачивается на 90 градусов против
часовой стрелки.
• Результат будет отражен в отсканированном изображении.
• Изображение возвращается в исходное состояние при повторном предварительном
просмотре.
853

(Поворот вправо)
Изображение в области предварительного просмотра поворачивается на 90 градусов по
часовой стрелке.
• Результат будет отражен в отсканированном изображении.
• Изображение возвращается в исходное состояние при повторном предварительном
просмотре.
(Автоматическая обрезка)
Отображение и автоматическая настройка рамки обрезки в соответствии с размером
документа, отображаемого в области предварительного просмотра. Область сканирования
уменьшается при каждом нажатии этой кнопки, если в пределах рамки обрезки есть область
обрезки.
(Выбрать все кадры)
Доступно при отображении двух или более кадров.
В режиме эскизов устанавливаются флажки рядом с изображениями.
(Отмена выбора всех кадров)
Доступно при отображении двух или более кадров.
В режиме эскизов снимаются флажки рядом с изображениями.
(Выбор всех кадров)
Доступно при отображении двух или более кадров.
Изображения выбираются в режиме просмотра эскизов; вокруг изображения появится синий
контур.
(Выбор всех рамок обрезки)
Доступно, если установлены две или более рамки обрезки.
Все рамки обрезки отображаются толстыми пунктирными линиями, и к ним применяются эти
параметры.
(Убрать рамку обрезки)
Удаление выбранной рамки обрезки.
(Информация)
Отображение версии программы ScanGear и текущих параметров сканирования (вид
документа и т. д.).
(Открыть Руководство)
Открытие данной страницы.
(3) Область предварительного просмотра
Здесь отображается пробное изображение после нажатия кнопки Просмотр (Preview). Результаты
настройки параметров (коррекция изображения, настройка цветов и т. д.), сделанных в разделе
«(1) Кнопки настроек и управления», можно проверить.
854

Когда значок (Эскиз) отображается на панели инструментов:
Рамки обрезки определяются в соответствии с размером документа, и отображаются эскизы
отсканированных изображений. Сканируются только изображения с установленными флажками.
Примечание.
• Во время предварительного просмотра нескольких изображений различные контуры означают
различное состояние выбора.
• Активный кадр (жирный синий контур): отображаемые настройки будут применены.
• Выбранный кадр (тонкий синий контур): настройки будут применены одновременно к
активному кадру и к выбранным кадрам. Несколько изображений можно выбрать, щелкнув
их кнопкой мыши при нажатой клавише Ctrl.
• Невыбранный кадр (без контура): параметры не будут применены.
Когда значок (Полное изображение) отображается на панели инструментов:
Элементы на планшете сканируются и отображаются как единое изображение. Все фрагменты
изображения в рамках обрезки будут отсканированы.
855

Примечание.
• На отображаемом изображении можно задать рамку обрезки. В режиме эскизов можно создать
только одну рамку обрезки для каждого изображения. В режиме полного изображения можно
создать несколько рамок обрезки.
Настройка рамок обрезки (ScanGear)
Связанные разделы
Сканирование в расширенном режиме
Сканирование нескольких документов в один прием из УАПД (устройство автоматической
подачи документов) в расширенном режиме
856

Настройка ввода
Группа параметров Настройка ввода (Input Settings) позволяет настроить следующие элементы.
Выбор источника (Select Source)
Отображается вид документа, подлежащего сканированию. Для сканирования с рабочей
поверхности выберите Рабочая поверхность (Platen). Для сканирования с УАПД (устройство
автоматической подачи документов) выберите Документ (УАПД одностороннее) (Document
(ADF Simplex)) или Документ (УАПД двухстороннее) (Document (ADF Duplex)).
Внимание!
• Некоторые приложения не поддерживают непрерывное сканирование из УАПД. Подробнее
см. руководство по работе с приложением.
Примечание.
• Можно выбрать параметр Документ (УАПД двухстороннее) (Document (ADF Duplex)) при
использовании модели, поддерживающей двухстороннее УАПД.
Разм. Бумаги (Paper Size)
Выберите размер сканируемого документа. Этот параметр доступен только в режиме просмотра
всего изображения.
При автоматическом сканировании документов с обеих сторон из УАПД выберите формат A4 или
Letter.
Область предварительного просмотра меняется в соответствии с выбранным размером бумаги.
Внимание!
• В некоторых приложениях для сканируемого изображения предусмотрено ограничение
объема данных. Диапазон сканирования может быть следующим.
• 21 000 x 30 000 пикселов и менее
• Если изменить значение параметра Разм. Бумаги (Paper Size) после предварительного
сканирования, то предварительное изображение будет удалено.
857

Примечание.
• Если вы точно не знаете, какое значение следует выбрать для параметра Разм. Бумаги
(Paper Size), укажите для параметра Разм. Бумаги (Paper Size) значение Весь планшет
(Full Platen), измерьте размер документа и введите значения в поля (ширина) и
(высота).
Ориентация оригинала (Original Orientation)
Укажите ориентацию и сторону переплета документов, подлежащих сканированию из УАПД.
Нажмите кнопку Настройки... (Settings...), чтобы открыть диалоговое окно Ориентация
(Orientation).
Внимание!
• Диалоговое окно Ориентация (Orientation) можно открыть, только если для параметра
Выбор источника (Select Source) задано значение Документ (УАПД одностороннее)
(Document (ADF Simplex)) или Документ (УАПД двухстороннее) (Document (ADF
Duplex)).
• Параметр Расположение переплета (Binding Location) отображается при использовании
модели, поддерживающей двухстороннее УАПД.
• Параметр Расположение переплета (Binding Location) нельзя настроить, когда в списке
Выбор источника (Select Source) выбрано значение Документ (УАПД одностороннее)
(Document (ADF Simplex)).
Цветовой режим (Color Mode)
Выберите способ сканирования документа.
Цветное (Color)
Выберите этот режим для сканирования цветных документов или создания цветных
изображений. В этом режиме изображение отображается с 256 уровнями (8 бит) красного
(R), зеленого (G) и синего (B) цветов.
Оттенки серого (Grayscale)
Выберите этот режим для сканирования черно-белых фотографий или для создания
монохромных изображений. В этом режиме изображение отображается с 256 уровнями (8
бит) черного и белого.
Черно-белое (Black and White)
Выберите это значение для сканирования фотографий и документов в черно-белом режиме.
В этом режиме изображение отображается как черно-белое. Все тона изображения
858

разделяются на черный и белый цвета, исходя из определенного уровня (пороговый
уровень). Этот пороговый уровень можно задать с помощью кнопки (Порог).
Размер ввода
В режиме просмотра эскизов размер обрезанного документа отображается после
предварительного просмотра.
В режиме полного изображения значение параметра Разм. Бумаги (Paper Size) отображается до
предварительного просмотра, а размер рамки обрезки (области сканирования) отображается
после предварительного просмотра.
Размер рамки обрезки можно настроить посредством ввода значений в поле (ширина) и
(высота).
Для сохранения пропорций при указании размера рамки обрезки нажмите кнопку (Изменить
пропорции) и измените значение на (Сохранить пропорции).
Внимание!
• Настройки размера ввода доступны, только когда параметр Формат вывода (Output Size) в
группе Настройки вывода (Output Settings) имеет значение Настраиваемый (Flexible).
Если выбран размер, отличный от варианта Настраиваемый (Flexible), рамка обрезки
будет отображаться в соответствии с заданными значениями параметров Формат вывода
(Output Size) и Разрешение вывода (Output Resolution) и ее пропорции будут
сохраняться.
Примечание.
• Значения, которые можно ввести, будут находиться в пределах выбранного размера
документа. Минимальный размер: 96 x 96 пикселов, когда для параметра Разрешение
вывода (Output Resolution) указано значение «600 dpi» с масштабом 100 %.
• При выполнении автоматической обрезки в режиме полного изображения пропорции не
сохраняются, поскольку размер в данном случае является приоритетным.
• Подробные сведения о рамках обрезки приведены в разделе «Настройка рамок обрезки
(ScanGear)».
859

Настройки вывода
Группа параметров Настройки вывода (Output Settings) позволяет настроить следующие
элементы.
Разрешение вывода (Output Resolution)
Выберите разрешающую способность сканирования.
Чем выше значение разрешения, тем более детализированным будет изображение.
Выберите один из предлагаемых вариантов, нажав кнопку, или введите значение (с шагом 1 dpi).
Подробные сведения см. в разделе «Разрешение» для данной модели на главной странице
документа Онлайн-руководство.
Если для параметра Выбор источника (Select Source) выбрано Рабочая поверхность
(Platen):
Можно ввести значение в диапазоне 25 dpi – 19200 dpi.
Если для параметра Выбор источника (Select Source) выбрано значение Документ (УАПД
одностороннее) (Document (ADF Simplex)) или Документ (УАПД двухстороннее) (Document
(ADF Duplex)):
Можно ввести значение в диапазоне 25 dpi – 600 dpi.
Формат вывода (Output Size)
Выберите выходной формат.
Выберите значение Настраиваемый (Flexible), чтобы установить особые размеры или выбрать
размер для печати или отображения. Выберите вариант Добавить/Удалить... (Add/Delete...),
чтобы задать другой размер и сохранить его как новый вариант формата вывода.
Настраиваемый (Flexible)
Можно задать разрешение и масштаб вывода, а также настроить рамку обрезки (область
сканирования).
860

В окне эскизов:
Для отображения рамки обрезки перетащите указатель мыши на эскиз. Если рамка обрезки
показана на экране, будет отсканирована часть изображения, ограниченная рамкой. Если
рамка обрезки не отображается, каждая рамка сканируется как отдельное изображение.
В режиме полного изображения:
Если рамка обрезки не отображается, будет отсканирована вся область предварительного
просмотра. Если рамка обрезки показана на экране, будет отсканирована часть
изображения, ограниченная рамкой.
Примечание.
• Для увеличения/уменьшения отсканированного изображения введите значения в поля
(ширина) и (высота) в группе Настройки вывода (Output Settings) или укажите
значение (с шагом 1 %) в поле %. Несмотря на то что максимальное значение для поля
% зависит от параметра Разрешение вывода (Output Resolution), для него можно
указать значение до 19 200 dpi (максимальное доступное разрешение вывода).
Размер страницы (L, A4 и т. д.) и размер монитора (1024 х 768 пикселей и т. д.)
Указать значения (ширина), (высота) и масштаб нельзя. Изображение для
предварительного просмотра будет обрезано в соответствии с выбранными форматом
вывода и разрешением. В пределах рамки обрезки будет отсканирована область,
соответствующая выбранному размеру бумаги или монитора. Рамку можно увеличить или
уменьшить и переместить методом перетаскивания, сохраняя при этом ее пропорции.
Добавить/Удалить... (Add/Delete...)
Открытие диалогового окна Добавление/Удаление формата вывода (Add/Delete the
Output Size), позволяющего задавать специальные форматы вывода.
В диалоговом окне Добавление/Удаление формата вывода (Add/Delete the Output Size)
можно задать несколько форматов вывода и сохранить их за один прием. Сохраненные
пункты появятся в списке Формат вывода (Output Size) вместе со стандартными пунктами
и будут доступны для выбора.
Добавление:
Выберите пункт Печать (Print) или Отображение изображения (Image display) для
параметра Место назначения (Destination), затем введите значения Название формата
вывода (Output Size Name), Ширина (Width) и Высота (Height), а затем нажмите кнопку
Добавить (Add). Для параметра Единица (Unit) можно выбрать значения мм (mm) или
дюймов (inches), если для параметра Место назначения (Destination) установлено
значение Печать (Print), или только значение пикселов (pixels), если для параметра Место
назначения (Destination) установлено значение Отображение изображения (Image
861

display). Название добавленного формата отображается в списке Список форматов
вывода (Output Size List). Нажмите кнопку Сохранить (Save), чтобы сохранить форматы,
перечисленные в списке Список форматов вывода (Output Size List).
Удаление:
Выберите формат вывода, который требуется удалить, в разделе Список форматов
вывода (Output Size List) затем щелкните кнопку Удалить (Delete). Нажмите кнопку
Сохранить (Save), чтобы сохранить форматы, перечисленные в списке Список форматов
вывода (Output Size List).
Внимание!
• Удаление стандартных форматов, таких как A4 и 1024 x 768 пикселов (1024 x 768
pixels), невозможно.
Примечание.
• Для каждого места назначения можно сохранить до 10 значений.
• При вводе значения за пределами допустимого диапазона отображается сообщение об
ошибке. Введите значение в пределах диапазона, указанного в сообщении.
Примечание.
• Подробные сведения о рамках обрезки приведены в разделе «Настройка рамок обрезки
(ScanGear)».
• Для получения подробных сведений об отображении рамки обрезки в просмотренных
изображениях ознакомьтесь с темой Обрезанный кадр в просмотренных изображениях
(Cropping Frame on Previewed Images) раздела «Вкладка Просмотр» (диалоговое окно
Настройка (Preferences)).
(Переключение пропорций)
Доступно, когда для параметра Формат вывода (Output Size) выбрано любое значение, кроме
Настраиваемый (Flexible).
Нажмите эту кнопку для поворота рамки обрезки. Нажмите еще раз для возврата к исходной
ориентации.
Размер данных (Data Size)
Отобразится размер данных при сканировании с текущими параметрами.
Примечание.
• Если размер данных превышает определенный размер, это значение отображается красным
цветом. В этом случае при нажатии кнопки Сканировать (Scan) появляется
предупреждение. Рекомендуется выполнить соответствующие настройки для уменьшения
значения параметра Размер данных (Data Size). Продолжите сканирование в режиме
полного изображения.
862

Параметры изображения
Внимание!
• Не применяйте эти функции к изображениям, не имеющим муара (интерференционных
искажений), следов пыли и царапин или выцветших цветов. Это может привести к искажению
цветового тона.
• Результаты коррекции изображения могут не отображаться на предварительном изображении.
Примечание.
• Доступные для выбора цвета зависят от параметров режима Цветовой режим (Color Mode).
• При использовании вкладки Параметры изображения (Image Settings) сканирование может
выполняться дольше, чем обычно.
Группа параметров Параметры изображения (Image Settings) позволяет настроить следующие
элементы.
Настройка изображения (Image Adjustment)
Когда функция настройки изображения включена, яркость указанной области изображения
настраивается оптимальным образом. Изображения можно настроить в соответствии с
автоматически обнаруженным или заданным видом документа. Результат настройки будет
отражен на всем изображении.
Нет (None)
Настройка изображения применяться не будет.
Автоматически (Auto)
Применение настройки изображения путем автоматического определения вида документа.
Как правило, следует выбирать это значение.
Параметр Фото (Photo)
Выполнение настройки изображения для фотографии.
Журнал (Magazine)
Выполнение настройки изображения для журналов.
863

Документ (Document)
Выполнение настройки изображения для текстовых документов.
Внимание!
• Функцию Настройка изображения (Image Adjustment) можно включить после
предварительного просмотра.
• Этот параметр можно установить, когда выбрано значение Рекомендуемые
(Recommended) на вкладке Параметры цвета (Color Settings) диалогового окна
Настройка (Preferences).
Примечание.
• Если изображение не скорректировано соответствующим образом с помощью функции
автоматического определения типа Автоматически (Auto), укажите вид документа.
• Цветовой тон может измениться по сравнению с исходным изображением из-за
использования функции настройки изображения. В этом случае установите для функции
Настройка изображения (Image Adjustment) значение Нет (None).
Уменьшение просвечивания (Reduce Show-through)
Используйте эту функцию для уменьшения просвечивания на двухсторонних документах или для
ослабления фонового цвета восстановленной или цветной бумаги при сканировании документов.
ВЫКЛ. (OFF)
Просвечивание не уменьшается.
ВКЛ. (ON)
Выберите это значение для уменьшения просвечивания в двухсторонних документах или
для ослабления фонового цвета. Как правило, следует выбирать это значение.
Внимание!
• Параметр Уменьшение просвечивания (Reduce Show-through) можно установить, если на
вкладке Параметры цвета (Color Settings) диалогового окна Настройка (Preferences)
выбрано значение Рекомендуемые (Recommended), а на вкладке Настройка
изображения (Image Adjustment) выбрано значение Документ (Document) или Журнал
(Magazine).
Скрыть нечеткость (Unsharp Mask)
Подчеркивает контуры предметов, чтобы сделать изображение более четким при сканировании
фотографий.
ВЫКЛ. (OFF)
Параметр «Скрыть нечеткость» не применяется.
ВКЛ. (ON)
Подчеркивает контуры предметов, чтобы сделать изображение более четким. Как правило,
следует выбирать это значение.
Убрать растр (Descreen)
При печати фотографий и рисунков изображение формируется из мелких точек. Муар
проявляется в виде неравномерных градаций или полос, появляющихся при сканировании
фотографий или рисунков, напечатанных мелкими точками. Функция Убрать растр (Descreen)
предназначена для устранения эффекта муара.
ВЫКЛ. (OFF)
Муар не ослабляется.
864

ВКЛ. (ON)
Устраняет муар. Как правило, следует выбирать это значение.
Примечание.
• Даже если для функции Убрать растр (Descreen) задано значение ВКЛ. (ON), эффект
муара может устраняться не полностью, если для функции Скрыть нечеткость (Unsharp
Mask) также задано значение ВКЛ. (ON). В этом случае задайте для функции Скрыть
нечеткость (Unsharp Mask) значение ВЫКЛ. (OFF).
Убрать пыль и царапины (Reduce Dust and Scratches)
На отсканированных фотографиях могут быть заметны белые точки, вызванные наличием пыли
или царапин. Используйте эту функцию для устранения подобного рода шума.
Нет (None)
Следы пыли и царапины не убираются.
Низкая (Low)
Выберите этот вариант, чтобы убрать следы небольших частичек пыли и небольшие
царапины. Крупные следы могут сохраниться.
Средняя (Medium)
Как правило, следует выбирать это значение.
Высокая (High)
Выберите этот вариант, чтобы уменьшить крупные частички пыли и крупные царапины.
Однако следы такого уменьшения могут остаться заметными, а в результате обработки
могут быть удалены мелкие фрагменты изображения.
Внимание!
• Для некоторых видов фотографий эта функция может не дать нужного эффекта.
Примечание.
• При сканировании печатных материалов рекомендуется выбрать значение Нет (None).
Коррекция выцветания (Fading Correction)
Используйте эту функцию для исправления фотографий, выцветших со временем или имеющих
доминирующий оттенок. «Доминирующий оттенок» может появиться по причине погодных
условий или из-за преобладания насыщенных цветов.
Нет (None)
Коррекция выцветания не применяется.
Низкая (Low)
Выберите этот вариант для исправления незначительного выцветания или преобладающего
цветового оттенка.
Средняя (Medium)
Как правило, следует выбирать это значение.
Высокая (High)
Выберите этот вариант для исправления значительного выцветания или преобладающего
цветового оттенка. Это значение может изменить тон изображения.
Внимание!
• Функцию Коррекция выцветания (Fading Correction) можно включить после
предварительного сканирования.
865

• Этот параметр можно установить, когда выбрано значение Рекомендуемые
(Recommended) на вкладке Параметры цвета (Color Settings) диалогового окна
Настройка (Preferences).
• Если область сканирования слишком мала, коррекция может быть применена
ненадлежащим образом.
Коррекция зернистости (Grain Correction)
Используйте эту функцию для уменьшения зернистости (шероховатости) фотографий, снятых на
высокочувствительную пленку.
Нет (None)
Зернистость не уменьшается.
Низкая (Low)
Выберите этот вариант при небольшой зернистости фотографии.
Средняя (Medium)
Как правило, следует выбирать это значение.
Высокая (High)
Выберите этот вариант при очень большой зернистости фотографии. Это значение может
изменить резкость и четкость изображения.
Внимание!
• Если область сканирования слишком мала, коррекция может быть применена
ненадлежащим образом.
Корр. тени от перепл. (Gutter Shadow Correction)
Используйте эту функцию для устранения тени, которая появляется между страницами при
сканировании раскрытых буклетов.
При изменении настройки функции Корр. тени от перепл. (Gutter Shadow Correction) результат
отражается на предварительном изображении. Оцените предварительное изображение перед
сканированием, поскольку результат применения этой функции зависит от вида документа и от
того, как он был прижат.
Нечеткие или расплывчатые текстовые строки, получившиеся такими в результате изгиба
страниц, не корректируются.
Нет (None)
Тень от переплета не корректируется.
Низкая (Low)
Выберите этот вариант, когда уровень эффекта слишком силен при средней настройке.
Средняя (Medium)
Как правило, следует выбирать это значение.
Высокая (High)
Выберите этот вариант, когда уровень эффекта слишком слаб при средней настройке.
Внимание!
• Функцию Корр. тени от перепл. (Gutter Shadow Correction) можно включить после
предварительного просмотра.
• Не размещайте на рабочей поверхности предметы весом 2,0 кг (4,4 фунты) и более. Кроме
того, не нажимайте на документ с усилием, превышающим 2,0 кг (4,4 фунты). При сильном
нажатии сканер может работать неправильно или может треснуть стекло.
866

• Выровняйте документ по краю планшета. Если этого не сделать, нельзя будет правильно
откорректировать тень от переплета.
• В некоторых документах тень не удается откорректировать должным образом. Если фон
документа не является белым, тень не всегда определяется правильно или может не
определяться совсем.
• Во время сканирования нажмите на корешок переплета с тем же усилием, какое
применялось для предварительного сканирования. Если переплет не будет распределен
равномерно, тень не будет исправлена должным образом.
• Способ размещения документа зависит от модели аппарата и от сканируемого документа.
Примечание.
• Накройте документ черной тканью, если на отсканированном изображении появляются
белые пятна, полосы или цветные фрагменты из-за того, что между планшетом и
документом проникает посторонний свет.
• Если тень не корректируется должным образом, отрегулируйте рамку обрезки (область
сканирования) на предварительном изображении.
Настройка рамок обрезки (ScanGear)
867

Кнопки настройки цветов
Кнопки настройки цветов позволяют производить точную настройку яркости и цветовых тонов
изображения, включая настройки общей яркости и контрастности, регулировку значения света и тени
(гистограмма) или цветового баланса (кривая тона).
Внимание!
• Кнопки настройки цветов недоступны, когда применяется функция Сопоставление цветов
(Color Matching) на вкладке Параметры цвета (Color Settings) диалогового окна Настройка
(Preferences).
Примечание.
• Доступные для выбора цвета зависят от параметров режима Цветовой режим (Color Mode).
• При настройке изображения с помощью кнопок настройки цветности результаты отображаются
на предварительном изображении.
С помощью кнопок настройки цветности настраиваются следующие элементы.
(Насыщенность/баланс цвета)
Настройка насыщенности (яркости цветов) и цветового тона изображения. Используйте эту
функцию, чтобы сделать ярче цвета, выцветшие со временем или имеющие доминирующий
оттенок. «Доминирующий оттенок» может появиться по причине погодных условий или из-за
преобладания насыщенных цветов.
Настройка насыщенности и баланса цвета
(Яркость/контрастность)
Настройка яркости и контрастности изображения. Если изображение слишком темное или
слишком светлое, либо невысокого качества из-за недостаточной контрастности, можно
настроить уровни яркости и контрастности.
Настройка яркости и контрастности
868

(Гистограмма)
Гистограмма позволяет увидеть сравнительный объем участков изображения с различными
уровнями яркости. Можно задать самый светлый (свет) и самый темный (тень) уровень оттенков
изображения, отбросить выходящие за эти пределы данные и расширить среднюю часть
диапазона оттенков.
Настройка гистограммы
(Настройка кривой тона)
Можно произвести точную настройку яркости изображения путем выбора типа графика (кривой
тона), показывающего соотношение тона на входе и выходе. Можно выполнять точную настройку
яркости отдельных участков изображения.
Настройка кривой тона
(Окончательный просмотр)
Окончательная проверка настроек цвета. На экран выводятся окончательная синтезированная
тоновая кривая и гистограмма, полученная в результате последующей обработки изображения.
В этом окне нет параметров для настройки.
• Для цветного изображения выберите в поле Канал (Channel) цвет — Красный (Red),
Зеленый (Green) или Синий (Blue), либо выберите значение Общий (Master) для общей
проверки всех трех цветов вместе.
• Если поместить курсор на предварительное изображение, будут показаны увеличенное
изображение и RGB-значения (только L, когда для параметра Цветовой режим (Color Mode)
задано значение Оттенки серого (Grayscale)) до и после настройки данной области.
(Пороговое значение)
Установите границу (порог), где разделяется черное и белое. Задавая пороговый уровень, можно
сделать текст в документе более отчетливым либо устранить изображение, просвечивающее
сквозь бумагу в газетах.
Настройка порогового значения
Специальный (Custom)
Имеется возможность задать имя и сохранить набор настроек кривой тона и порогового
значения, заданных с помощью кнопок настройки цветов.
869

Выберите пункт Добавить/Удалить... (Add/Delete...) из раскрывающегося меню. Если для
параметра Цветовой режим (Color Mode) установлено любое значение, кроме Черно-белое
(Black and White), откроется диалоговое окно Добавить/удалить значения тоновой кривой
(Add/Delete Tone Curve Settings); если для параметра Цветовой режим (Color Mode)
установлено значение Черно-белое (Black and White), откроется диалоговое окно Добавить/
удалить пороговые значения (Add/Delete Threshold Settings).
Введите Имя параметра (Setting Name) и щелкните Добавить (Add); имя появится в Список
знач. тоновой кривой (Tone Curve Settings List) или Список пороговых значений (Threshold
Settings List). Нажмите кнопку Сохранить (Save), чтобы сохранить заданные параметры.
Для удаления элемента выберите его в списке Список знач. тоновой кривой (Tone Curve
Settings List) или Список пороговых значений (Threshold Settings List) и нажмите кнопку
Удалить (Delete). Щелкните Сохранить (Save) для сохранения параметров, отображаемых в
списке Список знач. тоновой кривой (Tone Curve Settings List) или списке Список пороговых
значений (Threshold Settings List).
Сохраненные настройки кривой тона и порогового значения можно загрузить и применить их к
предварительному изображению. Для загрузи настроек выберите сохраненный элемент из
раскрывающегося меню.
Примечание.
• Можно сохранить до 20 элементов.
По умолч. (Defaults)
Сброс всех настроек (насыщенность/баланс цвета, яркость/контрастность, гистограмма и кривая
тона).
870

Диалоговое окно Настройка
В диалоговом окне Настройка (Preferences) можно задавать дополнительные параметры для
функций программы ScanGear (драйвер сканера) с помощью вкладок Сканер (Scanner), Просмотр
(Preview), Сканировать (Scan) и Параметры цвета (Color Settings).
Для открытия диалогового окна Настройка (Preferences) нажмите кнопку Настройка...
(Preferences...) на экране программы ScanGear.
Вкладка Сканер
Позволяет установить параметры автоматического управления питанием, указать папку для
временного сохранения изображений, а также выбрать музыкальный файл, который будет
воспроизводиться во время или в конце сканирования.
Вкладка Просмотр
Позволяет указать, что будет отображаться в окне предварительного просмотра при запуске
программы ScanGear, как будут отображаться рамки обрезки после создания предварительных
изображений, а также выбрать формат обрезки для эскизов отсканированных документов.
Вкладка Сканировать
Позволяет выбрать операцию, выполняемую с окном программы ScanGear после сканирования
изображения.
Вкладка Параметры цвета
Позволяет выбрать способ настройки цвета и задать значение гаммы монитора.
871

Вкладка Сканер
Вкладка Сканер (Scanner) позволяет задавать следующие параметры.
Внимание!
• Доступные функции и параметры отличаются в зависимости от сканера или принтера.
Автоматическое управление питанием (Auto Power Settings)
Можно настроить устройство на автоматическое включение и выключение.
Щелкните Настройки... (Settings...) для отображения диалогового окна Автоматическое
управление питанием (Auto Power Settings).
Примечание.
• Если устройство выключено или отключен двусторонний обмен данными с устройством, на
экране может появиться сообщение, так как компьютер не может получить данные о
состоянии устройства. В таком случае нажмите OK, чтобы выйти из программы ScanGear
(драйвера сканера).
Автовключение (Auto Power On)
Выберите значение Включено (Enable) для автоматического включения устройства при
получении данных.
Автовыключение (Auto Power Off)
Установите необходимое время из списка. Если по прошествии данного времени устройство
не получит данных, оно автоматически выключится.
872

Внимание!
При подключении к сети в зависимости от модели питание может не выключаться
автоматически, даже если выбрана функция Автовыключение (Auto Power Off).
Обратитесь к разделу «Список поддерживаемых функций по моделям
(автовыключение)», чтобы проверить, поддерживает ли используемая модель функцию
автовыключения.
Параметры бесшумного режима (Quiet Settings)
Функция бесшумного режима позволяет уменьшить шум, издаваемый этим устройством при
работе. Включите эту функцию, если нужно уменьшить уровень рабочих шумов, например при
сканировании или печати ночью.
Щелкните Настройки... (Settings...), чтобы установить бесшумный режим.
Примечание.
• Бесшумный режим можно выбрать на панели управления устройства, в драйвере принтера
или программе ScanGear.
Бесшумный режим (независимо от способа установки) применяется при выполнении
операций с панели управления устройства, при печати и сканировании с компьютера и т. д.
• При использовании этой функции сканирование или печать может выполняться дольше, чем
обычно.
Не использовать бесшумный режим (Do not use quiet mode)
Выберите этот вариант, чтобы устройство работало с обычным уровнем шума.
Всегда использовать бесшумный режим (Always use quiet mode)
Выберите этот вариант, чтобы сделать тише шум, издаваемый устройством в ходе работы.
Использовать бесшумный режим в указанные часы (Use quiet mode during specified hours)
Выберите этот вариант, чтобы на определенный период времени сделать тише шум,
издаваемый устройством в ходе работы.
Укажите параметры Время запуска (Start time) и Время окончания (End time) для
включения бесшумного режима.
Внимание!
• Необходимо задать разное время для параметров Время запуска (Start time) и Время
окончания (End time).
• Если ваш сканер или принтер не поддерживает функции передачи факсов, бесшумный
режим не применяется к операциям (копирование, прямая печать и т. п.), выполняемым
непосредственно из устройства, даже если указаны часы.
873

Выбор папки для сохранения временных файлов (Select Folder Where Temporary Files are
Saved)
В этом поле отображается имя папки для временного сохранения изображений. Чтобы указать
другую папку, нажмите кнопку Обзор... (Browse...).
Параметры звука (Sound Settings)
Имеется возможность включить воспроизведение музыки во время или по окончании
сканирования.
Установите флажок Музыкальное сопровождение сканирования (Play music during
scanning) или Звуковой сигнал по окончании сканирования (Play sound when scanning is
completed), щелкните Обзор... (Browse...) и укажите звуковой файл.
Можно указать следующие файлы.
• Файл MIDI (*.mid, *.rmi, *.midi)
• Звуковой файл (*.wav, *.aif, *.aiff)
• Файл MP3 (*.mp3)
Настройки калибровки (Calibration Settings)
Если для параметра Выполнение при каждом сканировании (Execute at Every Scan) выбрано
значение ВКЛ. (ON), сканер будет производить калибровку каждый раз перед просмотром и
сканированием, чтобы в отсканированных изображениях были воспроизведены верные цветовые
тона.
Примечание.
• Даже если для параметра Выполнение при каждом сканировании (Execute at Every
Scan) задано значение ВЫКЛ. (OFF), калибровка сканера может выполняться
автоматически в некоторых случаях (например, сразу после включения устройства).
• Время выполнения калибровки зависит от компьютера.
874

Список поддерживаемых функций по моделям
(автовыключение)
MG series
MX series
E series
P series
MB series
MG series
Название
модели
Функция автовыключения
При
подключении
USB
При сетевом подключении
MG7700
series
✓ ✓
MG7500
series
✓×
MG7100
series
✓×
MG6900
series
✓ ✓
MG6800
series
✓ ✓
MG6700
series
✓×
MG6600
series
✓×
MG6500
series
✓×
MG6400
series
✓×
MG5700
series
✓ ✓
MG5600
series
✓×
MG5500
series
✓×
MG3600
series
✓ ✓
MG3500
series
✓×
MG2900
series
✓×
875

MG2500
series
✓Нет поддержки сети
MG2400
series
✓Нет поддержки сети
MX series
Название
модели
Функция автовыключения
При
подключении
USB
При сетевом подключении
MX530
series × ×
MX490
series
✓×
MX470
series × ×
E series
Название
модели
Функция автовыключения
При
подключении
USB
При сетевом подключении
E560 series ✓×
E480 series ✓×
E460 series ✓×
E400 series ✓Нет поддержки сети
P series
Название
модели
Функция автовыключения
При
подключении
USB
При сетевом подключении
P200 series ✓Нет поддержки сети
MB series
Для автоматического выключения принтера MB series укажите время с помощью панели
управления принтера.
876

Вкладка Просмотр
Вкладка Просмотр (Preview) позволяет задавать следующие параметры.
Просмотр при запуске ScanGear (Preview at Start of ScanGear)
Выберите действия для функции предварительного просмотра при запуске программы ScanGear
(драйвера сканера).
Автоматическое выполнение просмотра (Automatically execute preview)
Программа ScanGear автоматически запускает предварительный просмотр при запуске.
Показать сохраненное предварительное изображение (Display saved preview image)
Будет показано предыдущее предварительное изображение.
Также сохраняются параметры кнопок настройки цветности, параметры панели
инструментов и параметры вкладки Расш. режим (Advanced Mode).
Нет (None)
При запуске программы предварительное изображение не показывается.
Примечание.
• Если сохранять предварительное изображение не требуется, выберите вариант Нет (None).
Обрезанный кадр в просмотренных изображениях (Cropping Frame on Previewed Images)
Выберите, как будут отображаться рамки обрезки после создания предварительных
изображений.
Авт. кадрирование просм. изображений (Execute auto cropping on previewed images)
Рамка обрезки (область сканирования) автоматически показывается по размеру документа
после предварительного просмотра.
Отображение последнего кадра в изображениях для просмотра (Display the last frame on
previewed images)
После просмотра будет отображаться рамка обрезки того же размера, что и последняя
использовавшаяся рамка обрезки.
Нет (None)
Рамка обрезки после предварительного сканирования не показывается.
877

Формат обрезания для просмотра эскизов (Cropping Size for Thumbnail View)
Выберите формат обрезания для эскизов отсканированных документов.
Больше (Larger)
Отображается область размером в 105 % (по ширине и высоте) от размеров области,
отображаемой при стандартном размере.
Параметр Стандартное (Standard)
Стандартный размер.
Меньше (Smaller)
Отображается область размером в 95 % (по ширине и высоте) от размеров области,
отображаемой при стандартном размере.
Примечание.
• При изменении значения параметра Формат обрезания для просмотра эскизов (Cropping
Size for Thumbnail View) предварительные изображения обновляются и обрезаются в
соответствии с новым размером. Так как предварительные изображения обновляются,
примененные к ним цветовые настройки и другие параметры сбрасываются.
878

Вкладка Сканировать
Вкладка Сканировать (Scan) позволяет задавать следующие параметры.
Состояние окна ScanGear после сканирования (Status of ScanGear dialog after scanning)
Выберите операцию, выполняемую с окном программы ScanGear (драйвера сканера) после
сканирования изображений.
Закрыть окно ScanGear автоматически (Close ScanGear automatically)
Выберите этот вариант, чтобы вернуться в исходное приложение по окончании
сканирования.
Не закрывать окно ScanGear автоматически (Do not close ScanGear automatically)
Выберите этот вариант, чтобы по завершении сканирования вернуться в окно программы
ScanGear для дальнейшего сканирования.
Предложить выбрать дальнейшее действие (Display the dialog to select next action)
Выберите этот вариант, чтобы после завершения сканирования открывался экран с
запросом дальнейших действий.
Примечание.
• Некоторые приложения не поддерживают функцию Не закрывать окно ScanGear
автоматически (Do not close ScanGear automatically) или Предложить выбрать
дальнейшее действие (Display the dialog to select next action).
879

Вкладка Параметры цвета
Вкладка Параметры цвета (Color Settings) позволяет задавать следующие параметры.
Настройка цветов
Выберите одно из следующих значений.
Рекомендуемые (Recommended)
Выберите это значение для наиболее яркого воспроизведения оттенков документа на экране.
Как правило, следует выбирать это значение.
Сопоставление цветов (Color Matching)
Выберите это значение для выполнения автоматического сопоставления цветов на сканере,
мониторе и цветном принтере. Это экономит время, избавляя от необходимости выполнять
согласование цветов на мониторе и на принтере вручную.
Источник(Сканер) (Source(Scanner))
выберите профиль сканера.
Цель (Target)
выберите целевой профиль.
Монитор (Monitor)
Установите этот флажок для отображения предварительного изображения с оптимальной
коррекцией для монитора.
По умолч. (Defaults)
Возврат к заданным по умолчанию значениям параметра Сопоставление цветов (Color
Matching).
Примечание.
• Кнопки настройки цветов на вкладке Расш. режим (Advanced Mode) недоступны, если
выбран параметр Сопоставление цветов (Color Matching).
• Эта функция доступна, если в списке Цветовой режим (Color Mode) выбрано значение
Цветное (Color).
880

Нет (None)
Выберите этот вариант, чтобы отключить корректировку цвета, осуществляемую программой
ScanGear (драйвером сканера).
Примечание.
• В зависимости от сканера или принтера эта настройка может быть недоступна при сканировании
из УАПД (устройство автоматической подачи документов).
• Этот параметр можно выбрать, когда для параметра Цветовой режим (Color Mode) выбрано
значение Цветное (Color) или Оттенки серого (Grayscale).
• Функция сопоставления цветов доступна, если программа ScanGear, монитор, приложение,
поддерживающее управление цветами (например, Adobe Photoshop), и принтер настроены
правильно.
Сведения о настройке монитора, принтера и приложения см. в соответствующих руководствах.
Гамма монитора (Monitor Gamma)
Задав значение гаммы монитора, можно настроить входные данные в соответствии с
яркостными характеристиками монитора. Настройте это значение, если значение коэффициента
гаммы монитора не совпадает со значением по умолчанию, заданным в программе ScanGear, и
цвета исходного изображения не совпадают с цветами на экране монитора.
Нажмите кнопку По умолч. (Defaults), чтобы вернуть начальное значение гаммы монитора
(2.20).
Примечание.
• Значение гаммы монитора можно узнать в руководстве по его эксплуатации. Если
руководство не содержит таких данных, обратитесь к производителю.
881

Размещение оригиналов (сканирование с компьютера)
Ознакомьтесь с порядком размещения исходных документов на рабочей поверхности или УАПД
(устройство автоматической подачи документов) сканера или принтера. Размещайте исходные
документы правильно в соответствии с их типами. В противном случае исходные документы могут
быть отсканированы неправильно.
Внимание!
• Не кладите никакие предметы на крышку сканера. При открытии крышки сканера эти документы
могут упасть внутрь сканера или принтера, что может привести к его неправильной работе.
• При сканировании крышка сканера должна быть закрыта.
• Открывая или закрывая крышку сканера, не прикасайтесь к кнопкам и ЖК-дисплею
(жидкокристаллическому дисплею) на панели управления. Это может привести к выполнению
нежелательной операции.
Размещение исходных документов (рабочая поверхность)
Размещение документов (УАПД (устройство автоматической подачи документов))
Размещение исходных документов (рабочая поверхность)
Расположите исходные документы, как описано ниже, для сканирования с автоматическим
определением их вида и размера.
Внимание!
• При сканировании с указанием размера бумаги в программе IJ Scan Utility или ScanGear
(драйвер сканера) совмещайте верхний угол сканируемого документа со стрелкой (меткой
выравнивания) на рабочей поверхности.
• Фотографии с фигурной обрезкой и исходные документы со сторонами меньше 3 см (1,2
дюйма) при сканировании могут обрезаться неправильно.
• Этикетки дисков с отражающей поверхностью могут сканироваться неправильно.
Для фотографий, открыток, визиток и дисков
BD/DVD/CD Для журналов, газет и документов
Размещение одного исходного документа:
Положите исходный документ на рабочую поверхность
лицевой стороной вниз, чтобы расстояние между ним и
краями рабочей поверхности (заштрихованная
диагональными линиями область) составляло не менее
1 см (0,4 дюйма). Части, расположенные в
заштрихованной области, не могут быть отсканированы.
Положите сканируемый документ на рабочую
поверхность лицевой стороной вниз и совместите
его верхний угол с углом рабочей поверхности,
помеченным стрелкой (меткой выравнивания).
Части, расположенные в заштрихованной области,
не могут быть отсканированы.
882

Внимание!
•Исходные документы большого размера (например,
фотографии формата A4), которые невозможно
разместить с отступом от краев или стрелки (метки
выравнивания) рабочей поверхности, можно
сохранить в формате PDF. Для сохранения в
другом формате, отличном от PDF, при
сканировании укажите требуемый формат данных.
Размещение нескольких исходных документов:
Оставьте расстояние не менее 1 см (0,4 дюйма) между
краями рабочей поверхности (заштрихованная
диагональными линиями область) и исходных
документов, а также между ними. Части,
расположенные в заштрихованной области, не могут
быть отсканированы.
больше 1 см (0,4 дюйма)
Примечание.
• Можно разместить до 12 исходных документов.
• Если в диалоговом окне «Параметры» программы
IJ Scan Utility установлен флажок Сжать
отсканированные изображения при передаче
(Compress scanned images upon transfer), можно
разместить до четырех исходных документов.
• Из-за сетевого соединения исходные документы
могут сканироваться неправильно, если их
размещено пять или более. В этом случае
уменьшите число исходных документов,
размещенных на рабочей поверхности, до четырех
или менее и повторно выполните сканирование.
Внимание!
•Для получения подробных сведений о частях,
в которых сканирование документов
невозможно, ознакомьтесь с разделом
«Загрузка оригиналов» для своей модели на
главной странице документа Онлайн-
руководство.
883

• Наклон исходных документов (не более 10
градусов) исправляется автоматически.
Размещение документов (УАПД (устройство автоматической подачи
документов))
Внимание!
• Не оставляйте толстые документы на рабочей поверхности во время сканирования с УАПД.
Это может привести к замятию бумаги.
• При сканировании двух и более документов устанавливайте и выравнивайте документы
одинакового формата.
• Для получения подробных сведений о поддерживаемых размерах документов при
сканировании с УАПД см. раздел «Оригиналы, которые можно загрузить» на главной странице
документа Онлайн-руководство.
1. Откройте лоток для документов.
2. Поместите документы в УАПД, затем настройте направляющие документа в
соответствии с шириной документов.
Вставляйте документы лицевой стороной вверх до звукового сигнала.
Примечание.
•При сканировании двухсторонних документов размещайте их передней стороной вверх.
Они не буду отсканированы в правильном порядке страниц, если разместить их иначе.
884

Настройка рамок обрезки (ScanGear)
«Обрезка» — это процедура выбора области изображения, которую нужно сохранить при
сканировании, исключив остальные его части.
На вкладках Основной режим (Basic Mode) и Расш. режим (Advanced Mode) можно указать рамки
обрезки (области сканирования) для изображений, находящихся в области просмотра.
При сканировании каждая часть изображения в пределах рамки обрезки будет отсканирована как
отдельное изображение.
Примечание.
• В режиме просмотра полного изображения можно указать несколько рамок обрезки.
• Сведения о процедуре настройки рамок обрезки с помощью программы IJ Scan Utility описаны в
разделе «Настройка рамок обрезки в окне совмещения изображений» для своей модели на
главной странице документа Онлайн-руководство.
Исходная рамка обрезки
В окне эскизов:
Рамка обрезки не указана. Чтобы задать рамку обрезки, перетащите указатель мыши на эскиз.
В режиме полного изображения:
Активная рамка обрезки будет автоматически задана вокруг просматриваемого изображения.
Чтобы указать необходимую область, перетащите рамку обрезки на область просмотра.
Примечание.
• Параметр автоматической обрезки можно изменить в диалоговом окне Настройка
(Preferences). Подробнее см. в разделе Обрезанный кадр в просмотренных изображениях
(Cropping Frame on Previewed Images) статьи «Вкладка Просмотр».
Виды рамок обрезки
(1) Толстая рамка обрезки (вращающаяся или неподвижная)
Обозначает выбранную рамку обрезки. Отображается только в режиме полного изображения.
Вы можете выбрать несколько рамок обрезки, щелкая их при нажатой клавише Ctrl. Формат
вывода, коррекция изображения и другие параметры, указанные на вкладке Основной режим
(Basic Mode) или Расш. режим (Advanced Mode), будут применены ко всем выбранным
рамкам обрезки.
885

(2) Тонкая рамка обрезки
В окне эскизов:
Будет применен формат вывода, коррекция изображения и другие параметры, указанные на
вкладке Основной режим (Basic Mode) или Расш. режим (Advanced Mode).
В режиме полного изображения:
Обозначает не выбранную рамку обрезки. Параметры, указанные на вкладке Основной
режим (Basic Mode) или Расш. режим (Advanced Mode), применены не будут.
Настройка рамки обрезки
Когда указатель находится над рамкой обрезки, его форма изменяется на
(Стрелка). Если в этом состоянии щелкнуть и перетащить мышь в направлении, показанном
стрелкой, рамка обрезки увеличится или уменьшится соответствующим образом.
Когда указатель находится внутри рамки обрезки, его форма изменяется на (Перекрестие).
Для перемещения всей рамки обрезки перетащите ее мышью.
Примечание.
• На вкладке Расш. режим (Advanced Mode) можно указать размеры рамки обрезки, введя
значения в поля (ширина) и (высота) в разделе Настройка ввода (Input Settings).
• Рамку обрезки можно повернуть на 90 градусов, нажав кнопку (переключение пропорций).
Однако кнопка (Переключение пропорций) недоступна, если для параметра Формат
вывода (Output Size) установлено значение Настраиваемый (Flexible).
Создание нескольких рамок обрезки
В окне эскизов:
Для одного изображения можно создать только одну рамку обрезки.
886

В режиме полного изображения:
Щелкните и перетащите мышь за пределами существующей рамки обрезки, чтобы создать новую
рамку обрезки в области предварительного просмотра. Таким образом, новая рамка обрезки
станет «активной рамкой обрезки», а старая рамка — «невыбранной рамкой обрезки».
Можно создать несколько рамок обрезки и применить к каждой рамке свои параметры
сканирования.
Вы также можете выбрать несколько рамок обрезки, щелкая их при нажатой клавише Ctrl.
Если выделить несколько рамок обрезки и изменить параметры, отображенные в правой части
вкладки программы ScanGear, изменения будут применены ко всем выделенным рамкам обрезки.
При создании новой рамки обрезки применяются настройки той рамки, которая перед этим была
выделена последней.
Примечание.
• Можно создать до 12 рамок обрезки.
• Когда выбраны несколько рамок обрезки, сканирование выполняется дольше, чем обычно.
Удаление рамок обрезки
В окне эскизов:
Для удаления рамки обрезки щелкните мышью в области за пределами рамки обрезки
изображения.
887

В режиме полного изображения:
Чтобы удалить рамку обрезки, выберите изображение и нажмите кнопку (Удалить рамку
обрезки) на панели инструментов. Для этой цели можно также нажать клавишу Delete.
При наличии нескольких рамок обрезки одновременно удаляются все выделенные рамки (активная
рамка обрезки и выбранные рамки обрезки).
888

Общие замечания (драйвер сканера)
ScanGear (драйвер сканера) имеет указанные ниже ограничения. Помните о них, используя драйвер.
Ограничения драйвера сканера
• При использовании файловой системы NTFS запуск источника данных TWAIN может оказаться
невозможным. Это происходит потому, что TWAIN-модуль не может быть записан в папку winnt
по соображениям безопасности. Обратитесь за помощью к администратору компьютера.
• Некоторые компьютеры (включая ноутбуки), подключенные к устройству, могут некорректно
выходить из режима ожидания. В этом случае перезагрузите компьютер.
• Не подключайте к одному компьютеру сразу два или несколько сканеров или
многофункциональных принтеров с функцией сканирования. При подключении нескольких
сканирующих устройств сканирование с помощью панели управления устройства невозможно;
кроме того, возможны ошибки при обращении к этим устройствам.
• При выходе компьютера из режима ожидания или из спящего режима возможен сбой
сканирования. В этом случае выполните указанные ниже действия и снова запустите
сканирование.
1. Выключите устройство.
2. Закройте программу ScanGear, затем отсоедините USB-кабель от компьютера и снова
подсоедините его.
3. Включите устройство.
• Программу ScanGear нельзя открыть в нескольких приложениях одновременно. Если
программа ScanGear уже открыта в приложении, ее нельзя открыть второй раз.
• Перед закрытием приложения удостоверьтесь, что окно программы ScanGear закрыто.
• Если подключение к сети происходит с использованием совместимой с ней модели,
одновременный доступ к устройству с нескольких компьютеров невозможен.
• Если подключение к сети происходит с использованием совместимой с ней модели,
сканирование длится дольше, чем обычно.
• При сканировании больших изображений с высоким разрешением убедитесь в наличии
достаточного свободного пространства на диске. Например, для полноцветного сканирования
документа формата A4 с разрешением 600 dpi (точек на дюйм) необходимо наличие по крайней
мере 300 Мбайт свободного дискового пространства.
•Одновременное использование программы ScanGear и WIA-драйвера невозможно.
•Во время сканирования не допускайте перехода компьютера в режим ожидания или в спящий
режим.
Приложения с ограничениями на использование
• Если запущена программа Media Center, входящая в состав ОС Windows XP Media Center
Edition 2005, сканирование с помощью панели управления устройства может оказаться
невозможным. В этом случае перезагрузите компьютер.
• Сканировать изображения с помощью программы Media Center из комплекта поставки Windows
XP Media Center Edition 2005 нельзя. Сканирование из других приложений, например IJ Scan
Utility.
• Некоторые приложения могут не отображать интерфейс пользователя TWAIN. В этом случае
обратитесь к руководству по работе с приложением и в соответствии с ним измените
настройки.
• Некоторые приложения не поддерживают непрерывное сканирование нескольких документов.
В некоторых случаях воспринимается только первое отсканированное изображение, или
889

несколько изображений сканируются как одно изображение. При использовании таких
приложений не сканируйте из УАПД (устройство автоматической подачи документов) сразу
несколько документов.
• Чтобы импортировать отсканированные изображения в программу Microsoft Office 2000,
сначала сохраните их с помощью приложения IJ Scan Utility, а затем импортируйте
сохраненные файлы с помощью меню Вставка (Insert).
• При сканировании изображений с размером рабочей поверхности в приложениях Microsoft
Office 2003 (Word, Excel, PowerPoint и др.) щелкните Специальная вставка (Custom Insert) на
экране Вставка рисунка со сканера или камеры (Insert Picture from Scanner or Camera). В
противном случае изображение может быть отсканировано некорректно.
• При сканировании изображений в приложениях Microsoft Office 2007/Microsoft Office 2010 (Word,
Excel, PowerPoint и др.) используйте Организатор клипов (Microsoft).
• В некоторых приложениях изображения могут сканироваться неправильно. В этом случае
увеличьте объем виртуальной памяти системы и повторите попытку.
• Если размер изображения слишком велик (при сканировании больших изображений с высоким
разрешением), в зависимости от приложения компьютер может не отвечать, или индикатор
выполнения может оставаться на отметке 0 %. В этом случае отмените операцию (например,
нажав кнопку Отмена (Cancel) на шкале хода выполнения), затем увеличьте объем
виртуальной памяти системы или уменьшите размер/разрешение изображения и повторите
попытку. Можно также сначала отсканировать изображение с помощью программы IJ Scan
Utility, а затем сохранить его и импортировать в приложение.
890

Сканирование с помощью драйвера WIA
Можно отсканировать элемент с помощью WIA-совместимого приложения (служба загрузки
изображений Windows).
WIA — это модель драйверов, реализованная в операционной системе Windows XP или более
поздних версиях. Эта модель позволяет сканировать исходные документы без использования
приложений.
Порядок действий зависит от того, какое приложение используется. Приведенные ниже процедуры
являются только примерами.
Подробную информацию см. в руководстве по работе с приложением.
Внимание!
• В операционной системе Windows XP сканировать по сети с помощью WIA-драйвера нельзя.
• Чтобы разрешить сканирование по сети, выполните следующие действия.
Эта настройка может быть уже выполнена (в зависимости от сетевой среды). В этом случае
появится элемент Удалить (Uninstall).
1. Выполните следующую процедуру, чтобы открыть пункт Сеть (Network).
• Windows 8.1/Windows 8: выберите чудо-кнопку Поиск (Search), затем щелкните пункт
Сеть (Network), отображаемый при поиске сети.
• Windows 7: в меню Пуск (Start) выберите Компьютер (Computer) > Сеть (Network).
• Windows Vista: в меню Пуск (Start) выберите пункт Сеть (Network).
2. На отображаемом экране щелкните правой кнопкой мыши XXX_MAC address (где «XXX» —
название модели), затем выберите Установить (Install).
Сканирование с помощью WIA-драйвера 2.0
Ниже приведен пример сканирования с помощью программы «Факсы и сканирование Windows».
1. Поместите объект на рабочую поверхность.
Размещение оригиналов (сканирование с компьютера)
2. Выберите пункт Создать (New) в меню Файл (File) раздела Факсы и
сканирование (Windows Fax and Scan), затем нажмите кнопку Сканировать...
(Scan...).
Открывается окно параметров сканирования.
Примечание.
•При наличии нескольких сканеров или принтеров может отобразиться экран выбора
сканера. Дважды щелкните сканер, который нужно использовать.
•Для подключения через USB: Canon XXX series (где «XXX» — это название модели)
•Для подключения к сети: XXX series_MAC address (где «XXX» — это название
модели)
3. Задайте параметры.
892

Сканер (Scanner)
Здесь отображается имя установленного в данный момент аппарата. Чтобы изменить
сканер, нажмите кнопку Изменить... (Change...) и выберите аппарат, который нужно
использовать.
Профиль (Profile)
Выберите значение Фото (по умолчанию) (Photo (Default)) или Документы (Documents)
в соответствии с типом исходного сканируемого документа. Чтобы сохранить новый
Профиль (Profile), выберите команду Добавить профиль... (Add profile...). Можно задать
подробные настройки в диалоговом окне Добавить новый профиль (Add New Profile).
Источник (Source)
Выберите тип сканера.
Размер бумаги (Paper size)
Этот параметр недоступен для вашего сканера или принтера.
Формат цвета (Color format)
Выберите цветовой режим сканирования документа.
Тип файла (File type)
Выберите один из вариантов формата данных: JPEG, BMP, PNG или TIFF.
Разрешение (DPI) (Resolution (DPI))
Введите разрешение. Укажите значение в диапазоне 50 dpi – 600 dpi.
Разрешение
Примечание.
• При использовании сканера или принтера через подключение к сети можно установить
указанные ниже значения разрешения сканирования.
150 dpi / 300 dpi / 600 dpi
Яркость (Brightness)
Настройте яркость при помощи регулятора. Чтобы сделать изображение темнее,
перемещайте регулятор влево, для получения более светлого изображения — вправо.
Можно также ввести числовое значение (от -100 до 100).
Контрастность (Contrast)
Настройте контрастность при помощи регулятора. При перемещении регулятора влево
контрастность изображения уменьшится, и изображение станет более мягким. При
перемещении регулятора вправо контрастность изображения увеличится, и изображение
станет более резким. Можно также ввести числовое значение (от -100 до 100).
Просмотреть или сканировать изображения как отдельные файлы (Preview or scan
images as separate files)
Установите этот флажок, чтобы просмотреть или отсканировать несколько изображений в
виде отдельных файлов.
Внимание!
•При использовании сканера или принтера через подключение по сети нельзя указать
параметры Яркость (Brightness), Контрастность (Contrast) и Просмотреть или
сканировать изображения как отдельные файлы (Preview or scan images as separate
files).
4. Нажмите кнопку Предварительный просмотр (Preview), чтобы просмотреть
изображение.
893

Изображение для предварительного просмотра появится справа.
5. Нажмите кнопку Сканировать (Scan).
Начинается сканирование, затем полученное изображение появляется в приложении.
Сканирование с помощью WIA-драйвера 1.0
Ниже приведен пример сканирования с помощью программы «Paint».
1. Поместите объект на рабочую поверхность.
Размещение оригиналов (сканирование с компьютера)
2. Щелкните Со сканера или камеры (From scanner or camera) в меню Файл (File)
программы Paint. (Выберите команду для сканирования документа в приложение.)
Примечание.
• При наличии нескольких сканеров или принтеров может отобразиться экран выбора
сканера. Дважды щелкните сканер, который нужно использовать.
• Для подключения через USB: Canon XXX series (где «XXX» — это название модели)
• Для подключения к сети: XXX series_MAC address (где «XXX» — это название
модели)
3. Выберите тип для изображения в соответствии с исходным документом, который
будет сканироваться.
Выберите Цветное изображение (Color picture), Черно-белое изображение (оттенки серого)
(Grayscale picture), Черно-белое изображение или текст (Black and white picture or text) или
Настраиваемые параметры (Custom Settings).
Примечание.
• При использовании сканера или принтера через подключение по сети параметры для
типа изображения могут отличаться от параметров, отображенных с подключением через
USB.
•Для сканирования с использованием настроек, ранее заданных параметром Настроить
качество сканированного изображения (Adjust the quality of the scanned picture),
выберите Специальные параметры (Custom Settings).
4. Щелкните Настроить качество сканированного изображения (Adjust the quality
of the scanned picture) и настройте параметры по своему усмотрению.
Яркость (Brightness)
Настройте яркость при помощи регулятора. Чтобы сделать изображение темнее,
перемещайте регулятор влево, для получения более светлого изображения — вправо.
Можно также ввести числовое значение (от -127 до 127).
Контрастность (Contrast)
Настройте контрастность при помощи регулятора. При перемещении регулятора влево
контрастность изображения уменьшится, и изображение станет более мягким. При
894

перемещении регулятора вправо контрастность изображения увеличится, и изображение
станет более резким. Можно также ввести числовое значение (от -127 до 127).
Разрешение (DPI) (Resolution (DPI))
Введите разрешение. Укажите значение в диапазоне 50 dpi – 600 dpi.
Разрешение
Примечание.
•При использовании сканера или принтера через подключение к сети можно установить
указанные ниже значения разрешения сканирования.
150 dpi / 300 dpi / 600 dpi
Тип изображения (Picture type)
Выберите тип сканирования, соответствующий исходному документу.
Сброс (Reset)
Нажмите эту кнопку, чтобы восстановить исходные настройки.
Внимание!
•При использовании сканера или принтера через подключение по сети нельзя указать
параметры Яркость (Brightness) и Контрастность (Contrast).
5. Нажмите кнопку Предварительный просмотр (Preview), чтобы просмотреть
изображение.
Изображение для предварительного просмотра появится справа. Перетащите , чтобы задать
область сканирования.
6. Нажмите кнопку Сканировать (Scan).
Начинается сканирование, затем полученное изображение появляется в приложении.
895

Сканирование с помощью Панели управления (только
Windows XP)
Имеется возможность сканировать изображения через панель управления Windows XP, используя
WIA-драйвер.
Внимание!
• Если сканер или принтер подключены по сети, выполнять сканирование с помощью драйвера
WIA нельзя.
1. В меню Пуск (Start) выберите пункт Панель управления (Control Panel).
2. Выберите Принтеры и другое оборудование (Printers and Other Hardware) >
Сканеры и камеры (Scanners and Cameras), затем дважды щелкните Canon XXX
series (где «XXX» — название модели).
Откроется диалоговое окно Мастер работы со сканером или камерой (Scanner and Camera
Wizard).
3. Нажмите кнопку Далее (Next).
4. Выберите Тип изображения (Picture type) в соответствии с исходным документом,
который будет сканироваться.
Примечание.
•Чтобы сканировать с использованием значений, ранее установленных в разделе
Специальные параметры (Custom settings), выберите пункт Другое (Custom).
5. Выберите Специальные параметры (Custom settings), чтобы настроить параметры
по своему усмотрению.
896

Яркость (Brightness)
Настройте яркость при помощи регулятора. Чтобы сделать изображение темнее,
перемещайте регулятор влево, для получения более светлого изображения — вправо. Можно
также ввести числовое значение (от -127 до 127).
Контрастность (Contrast)
Настройте контрастность при помощи регулятора. При перемещении регулятора влево
контрастность изображения уменьшится, и изображение станет более мягким. При
перемещении регулятора вправо контрастность изображения увеличится, и изображение
станет более резким. Можно также ввести числовое значение (от -127 до 127).
Разрешение (DPI) (Resolution (DPI))
Введите разрешение. Укажите значение в диапазоне 50 dpi – 600 dpi.
Разрешение
Тип изображения (Picture type)
Выберите тип сканирования, соответствующий исходному документу.
Сброс (Reset)
Нажмите эту кнопку, чтобы восстановить исходные настройки.
6. Нажмите кнопку Предварительный просмотр (Preview), чтобы просмотреть
изображение.
Изображение для предварительного просмотра появится справа. Перетащите , чтобы задать
область сканирования.
7. Нажмите кнопку Далее (Next) и выполняйте появляющиеся на экране указания.
897

Меню и экран настройки программы IJ Network Scanner
Selector EX
Программа IJ Network Scanner Selector EX позволяет выбрать сканеры и принтеры, которые будут
использоваться для сканирования и печати по сети с компьютера или панели управления.
После установки в области уведомлений рабочего стола отображается программа IJ Network Scanner
Selector EX.
Внимание!
• Если выполнить печать по сети не удается, загрузите с нашего веб-сайта драйвера MP Drivers и
обновите их до последней версии.
• Когда программа IJ Network Scanner Selector EX выполняется, она периодически передает
пакеты, проверяя, установлена ли сетевая связь со сканером или принтером. Если компьютер
используется в сетевом окружении, отличном от того, в котором был настроен сканер или
принтер, отключите программу IJ Network Scanner Selector EX.
Примечание.
• Если значок не отображается в области уведомлений на рабочем столе, для запуска выполните
следующую процедуру.
•Windows 8.1/Windows 8:
Щелкните IJ Network Scanner Selector EX на начальном экране.
Если программа IJ Network Scanner Selector EX не отображается на экране «Пуск»,
нажмите чудо-кнопку Поиск (Search), затем введите «IJ Network Scanner Selector EX».
•Windows 7/Windows Vista/Windows XP:
В меню Пуск (Start) щелкните Все программы (All Programs) > Canon Utilities > IJ Network
Scanner Selector EX > IJ Network Scanner Selector EX.
Меню
Отображает меню, если в области уведомлений рабочего стола щелкнуть правой кнопкой мыши
значок (IJ Network Scanner Selector EX).
Выключить Canon IJ Network Scanner Selector EX (Disable Canon IJ Network Scanner Selector
EX) / Включить Canon IJ Network Scanner Selector EX (Enable Canon IJ Network Scanner
Selector EX)
Включает или отключает программу IJ Network Scanner Selector EX.
Если выбрать параметр Выключить Canon IJ Network Scanner Selector EX (Disable Canon IJ
Network Scanner Selector EX), выполнить сканирование по сети с панели управления не
удастся.
Включено: , выключено:
Внимание!
• Если используемая модель не предусматривает сканирование по сети с помощью панели
управления, выполнить сканирование с помощью панели управления не удастся, даже
если включить этот параметр.
898

Настройки... (Settings...)
Отобразится экран «Параметры сканирования с ПК». Можно выбрать нужную модель.
О программе (About)
Отображается информация о версии.
В открывшемся диалоговом окне можно изменить язык, используемый в приложении.
Изменение вступит в силу после перезапуска компьютера.
Выход (Exit)
Выход из программы IJ Network Scanner Selector EX; значок (Включено) или
(Выключено) исчезает из области уведомлений рабочего стола.
Экран окна параметров сканирования с ПК
В области уведомлений рабочего стола щелкните правой кнопкой мыши значок и выберите
Настройки... (Settings...), чтобы отобразить окно параметров сканирования с ПК.
Сканер или принтер нужно выбрать при помощи программы IJ Network Scanner Selector EX перед
сканированием по сети.
Сканеры (Scanners)
Отображаются MAC-адреса сканеров и принтеров, которые можно использовать по сети.
Для каждой модели можно выбрать один сканер или принтер. При выборе сканера или
принтера автоматически активируется сканирование с помощью панели управления.
Инструкции (Instructions)
Открытие данного Руководства.
Параметры сканирования с панели управления (Scan-from-Operation-Panel Settings)
Появится экран «Параметры сканирования с панели управления». В сумме можно выбрать до
трех сканеров и принтеров для сканирования с помощью панели управления. Исходные
документы можно сканировать с помощью панели управления выбранного сканера или
принтера и отправлять отсканированные изображения на компьютер по сети.
Внимание!
• Если используемая модель не допускает сканирование по сети с помощью панели
управления, эта модель не появится в пункте Сканеры (Scanners) и параметр будет
недоступным.
Экран «Параметры сканирования с панели управления»
Щелкните пункт Параметры сканирования с панели управления (Scan-from-Operation-Panel
Settings) на экране «Параметры сканирования с ПК», чтобы отобразить экран «Параметры
сканирования с панели управления».
Сканеры (Scanners)
Отображаются MAC-адреса сканеров и принтеров, которые можно использовать по сети.
В сумме можно выбрать до трех сканеров и принтеров одновременно. При выборе сканера или
принтера автоматически активируется сканирование с помощью панели управления.
Инструкции (Instructions)
Открытие данного Руководства.
899

Внимание!
• Если используемая модель не допускает сканирование по сети с помощью панели управления,
на экране «Параметры сканирования с ПК» может появиться пункт Параметры сканирования
с панели управления (Scan-from-Operation-Panel Settings); однако параметр будет
недоступным.
Примечание.
• Если сканер или принтер не отображается на экране, проверьте выполнение следующих
условий и нажмите кнопку OK, чтобы закрыть экран, затем откройте его снова и повторно
осуществите выбор.
• Драйверы MP Drivers установлены
• Настройка параметров сети сканера или принтера завершается после установки
программы MP Drivers
• Сетевое подключение между сканером или принтером и компьютером включено
Если сканер или принтер по-прежнему не отображается, см. раздел «Проблемы при сетевом
соединении» для своей модели на главной странице документа Онлайн-руководство.
• Нет необходимости использовать это программное обеспечение при сканировании через USB.
Информацию о его удалении см. в разделе «Удаление программы IJ Network Scanner Selector
EX». Можно сканировать через USB, даже если оно не удалено.
900

Удаление программы IJ Network Scanner Selector EX
Для удаления с компьютера программы IJ Network Scanner Selector EX следуйте приведенным ниже
инструкциям.
Внимание!
• После удаления программы IJ Network Scanner Selector EX сканирование по сети будет
невозможным.
• Войдите в систему с полномочиями администратора.
1. Удалите программу IJ Network Scanner Selector EX.
•Windows 8.1/Windows 8:
1. Щелкните чудо-кнопку Параметры (Settings) > Панель управления (Control
Panel) > Программы (Programs) > Программы и компоненты (Programs
and Features).
2. Дважды щелкните Canon IJ Network Scanner Selector EX.
Примечание.
• Если появляется экран Контроль учетных записей пользователей (User
Account Control), нажмите кнопку Продолжить (Continue).
•Windows 7/Windows Vista:
1. В меню Пуск (Start) выберите Панель управления (Control Panel) >
Программы (Programs)> Программы и компоненты (Programs and
Features).
2. Выберите Canon IJ Network Scanner Selector EX и щелкните Удалить/
Изменить (Uninstall/Change).
Примечание.
• Если появляется экран Контроль учетных записей пользователей (User
Account Control), нажмите кнопку Продолжить (Continue).
•Windows XP:
1. В меню Пуск (Start) выберите Панель управления (Control Panel) >
Установка и удаление программ (Add or Remove Programs).
2. Выберите Canon IJ Network Scanner Selector EX и щелкните Заменить/
Удалить (Change/Remove).
2. Щелкните Да (Yes) при запросе подтверждения.
3. По завершении удаления нажмите кнопку OK.
901

Примечание.
• Если появилось сообщение с запросом на перезагрузку компьютера, щелкните ОК (OK),
чтобы перезагрузить компьютер.
902

Разрешение
Данные в отсканированном изображении представляют собой совокупность точек, несущих
информацию об их яркости и цвете. Плотность этих точек называется разрешением, и именно
разрешение определяет степень детализации изображения. Единицей измерения разрешения
является количество точек на дюйм (dpi). DPI — это количество точек на дюйм (2,5 см).
Чем выше разрешение (его числовое значение), тем более детальным получится изображение, а при
меньшем разрешении (его числовом значении) уровень детализации снижается.
Настройка разрешения
На перечисленных ниже экранах можно настроить разрешение.
IJ Scan Utility:
Параметр Разрешение (Resolution) на вкладке (Сканирование с компьютера) диалогового
окна «Параметры»
ScanGear (драйвер сканера):
Разрешение вывода (Output Resolution) в меню Настройки вывода (Output Settings) на
вкладке Расш. режим (Advanced Mode)
Правильные настройки разрешения
Устанавливайте разрешение в соответствии с назначением отсканированного изображения.
Тип исходного
документа Использование Цветной режим Надлежащее
разрешение
Цветная фотография
Копирование
(Печать) Цветное 300 dpi
Создание открытки Цветное 300 dpi
Сохранение в компьютер Цветное 300 dpi
Использование на веб-сайте или
вложение в электронное письмо Цветное 150 dpi
Черно-белая фотография
Сохранение в компьютер Оттенки серого 300 dpi
Использование на веб-сайте или
вложение в электронное письмо Оттенки серого 150 dpi
Текстовый документ
(документ или журнал)
Копирование
Цветное, Оттенки
серого или Черно-
белое
300 dpi
Вложение в электронное письмо
Цветное, Оттенки
серого или Черно-
белое
150 dpi
904

Сканирование текстовых
документов с помощью OCR
Цветное или
Оттенки серого 300 dpi
Внимание!
• При увеличении разрешения вдвое размер файла отсканированного изображения
увеличивается в четыре раза. Если объем файла слишком велик, обработка изображения
существенно замедлится, и возникнут затруднения, например, из-за нехватки памяти.
Устанавливайте минимально необходимое разрешение в соответствии с назначением
отсканированного изображения.
Примечание.
• Если отсканированное изображение будет печататься с увеличением, сканируйте с более
высоким разрешением, чем рекомендовано выше.
905

Форматы данных
Можно выбрать формат данных при сохранении отсканированных изображений. Следует указать
наиболее подходящий формат данных в соответствии с тем, как и в каком приложении требуется
использовать изображение.
Набор доступных форматов данных зависит от приложения и операционной системы (Windows или
Mac OS).
Подробные сведения о характеристиках каждого из форматов данных изображений приведены ниже.
PNG (стандартное расширение файла: .png)
Формат данных, часто используемый на веб-сайтах.
Формат PNG может применяться для редактирования сохраненных изображений.
JPEG (стандартное расширение файла: .jpg)
Формат данных, часто используемый на веб-сайтах и в цифровых камерах.
Характерной чертой формата JPEG являются высокие показатели сжатия. Однако качество JPEG-
изображений немного ухудшается с каждым сохранением и не может быть возвращено в исходное
состояние.
Формат JPEG нельзя использовать для черно-белых изображений.
TIFF (стандартное расширение файла: .tif)
Формат данных, обеспечивающий относительно высокую совместимость между различными
компьютерами и приложениями.
Формат TIFF может применяться для редактирования сохраненных изображений.
Примечание.
• Некоторые TIFF-файлы несовместимы.
• Программа IJ Scan Utility поддерживает следующие форматы TIFF-файлов.
• черно-белые двоичные без сжатия;
• без сжатия, RGB (8 бит на канал);
• без сжатия, оттенки серого.
PDF (стандартное расширение файла: .pdf)
Формат данных для электронных документов, разработанный компанией Adobe Systems Incorporated.
Может использоваться на различных компьютерах и операционных системах, поддерживает
встраиваемые шрифты. Благодаря этому такими файлами могут свободно обмениваться
пользователи, работающие в разных окружениях.
906

Сопоставление цветов
«Сопоставление цветов» — это настройка изображения таким образом, чтобы оттенки цветов на
оригинале, мониторе и распечатке совпадали. На сканере или принтере цветовые тона
настраиваются, как показано ниже.
Пример. Если в качестве выходного профиля (цель) выбрано цветовое пространство sRGB:
Программа ScanGear преобразует цветовое пространство изображения из цветового пространства
сканера в цветовое пространство sRGB.
При отображении на мониторе цветовое пространство изображения преобразуется из sRGB в
цветовое пространство монитора на основании настроек монитора в операционной системе и
рабочего пространства в приложении.
При печати цветовое пространство изображения преобразуется из sRGB в цветовое пространство
принтера на основании параметров печати приложения и драйвера принтера.
907

Размещение оригиналов (сканирование с компьютера)
Ознакомьтесь с порядком размещения оригинальных документов на рабочей поверхности сканера
или принтера. Размещайте исходные документы правильно в соответствии с их типами. В противном
случае исходные документы могут быть отсканированы неправильно.
Внимание!
• Не кладите никакие предметы на крышку сканера. При открытии крышки сканера эти документы
могут упасть внутрь сканера или принтера, что может привести к его неправильной работе.
• При сканировании крышка сканера должна быть закрыта.
Размещение исходных документов
Расположите исходные документы, как описано ниже, для сканирования с автоматическим
определением их вида и размера.
Внимание!
• При сканировании с указанием размера бумаги в программе IJ Scan Utility или ScanGear
(драйвер сканера) совмещайте верхний угол сканируемого документа со стрелкой (меткой
выравнивания) на рабочей поверхности.
• Фотографии с фигурной обрезкой и исходные документы со сторонами меньше 3 см (1,2
дюйма) при сканировании могут обрезаться неправильно.
• Этикетки дисков с отражающей поверхностью могут сканироваться неправильно.
Для фотографий, открыток, визиток и дисков
BD/DVD/CD Для журналов, газет и документов
Размещение одного исходного документа:
Положите исходный документ на рабочую поверхность
лицевой стороной вниз, чтобы расстояние между ним и
краями рабочей поверхности (заштрихованная
диагональными линиями область) составляло не менее
1 см (0,4 дюйма). Части, расположенные в
заштрихованной области, не могут быть
отсканированы.
Положите сканируемый документ на рабочую
поверхность лицевой стороной вниз и совместите
его верхний угол с углом рабочей поверхности,
помеченным стрелкой (меткой выравнивания).
Части, расположенные в заштрихованной области,
не могут быть отсканированы.
Внимание!
• Для получения подробных сведений о частях, в
которых сканирование документов
невозможно, ознакомьтесь с разделом
908

Внимание!
•Исходные документы большого размера
(например, фотографии формата A4), которые
невозможно разместить с отступом от краев или
стрелки (метки выравнивания) рабочей
поверхности, можно сохранить в формате PDF.
Для сохранения в другом формате, отличном от
PDF, при сканировании укажите требуемый
формат данных.
Размещение нескольких исходных документов:
Оставьте расстояние не менее 1 см (0,4 дюйма) между
краями рабочей поверхности (заштрихованная
диагональными линиями область) и исходных
документов, а также между ними. Части,
расположенные в заштрихованной области, не могут
быть отсканированы.
больше 1 см (0,4 дюйма)
Примечание.
• Можно разместить до 12 исходных документов.
• Наклон исходных документов (не более 10
градусов) исправляется автоматически.
«Загрузка оригиналов» для своей модели на
главной странице документа Онлайн-
руководство.
909

Параметры сетевого сканирования
Можно подключить сканер или принтер к сети, чтобы использовать его с нескольких компьютеров или
сканировать изображения на определенный компьютер.
Внимание!
• Несколько пользователей не могут сканировать одновременно.
Примечание.
• Заблаговременно настройте параметры сети сканера или принтера с помощью установочного
компакт-диска или следуя инструкциям на веб-странице.
• В случае сетевого подключения сканирование занимает больше времени, чем при USB-
подключении.
Настройте следующие параметры для разрешения сканирования по сети.
Выбор сканера или принтера
С помощью программы IJ Network Scanner Selector EX укажите сканер, который нужно
использовать. Указав сканер, можно выполнять сканирование по сети с компьютера или панели
управления.
Внимание!
• Если продукт, который нужно использовать, было изменено с помощью программы IJ Network
Scanner Selector EX, то изменится также продукт, используемый при сканировании с помощью
программы IJ Scan Utility. Продукт, используемый при сканировании с панели управления, тоже
изменится.
Если сканер или принтер не выбран в программе IJ Scan Utility, убедитесь, что он выбран, с
помощью программы IJ Network Scanner Selector EX.
Для получения более подробных сведений см. раздел «Меню и экран настройки программы IJ
Network Scanner Selector EX» для своей модели на главной странице документа Онлайн-
руководство.
• Чтобы выполнить сканирование с панели управления, сначала укажите сканер или принтер с
помощью программы IJ Network Scanner Selector EX.
1. Убедитесь, что программа IJ Network Scanner Selector EX активна.
Если программа IJ Network Scanner Selector EX запущена, в области уведомлений на рабочем
столе появляется значок (IJ Network Scanner Selector EX). Щелкните , чтобы также
проверить скрытые значки.
Примечание.
•Если значок не отображается в области уведомлений на рабочем столе, для запуска
выполните следующую процедуру.
•Windows 8.1/Windows 8:
Щелкните IJ Network Scanner Selector EX на начальном экране.
910

Если программа IJ Network Scanner Selector EX не отображается на экране «Пуск»,
нажмите чудо-кнопку Поиск (Search), затем введите «IJ Network Scanner Selector
EX».
•Windows 7/Windows Vista/Windows XP:
В меню Пуск (Start) щелкните Все программы (All Programs) > Canon Utilities > IJ
Network Scanner Selector EX > IJ Network Scanner Selector EX.
В области уведомлений на рабочем столе появится значок, и появится экран «Параметры
сканирования с ПК». В этом случае перейдите к шагу 3.
2. В области уведомлений рабочего стола щелкните правой кнопкой мыши (IJ
Network Scanner Selector EX) и выберите Настройки... (Settings...).
Отобразится экран «Параметры сканирования с ПК».
3. Выберите сканер или принтер в разделе Сканеры (Scanners).
Обычно после настройки сети MAC-адрес сканера или принтера уже выбран. В этом случае не
нужно выбирать его вновь.
Внимание!
• Если в сети присутствует несколько сканеров, появятся названия нескольких моделей. В
таком случае можно выбрать один сканер для каждой модели.
4. Щелкните OK.
Примечание.
• Сканер, выбранный на экране «Параметры сканирования с ПК», будет автоматически выбран
и на экране «Параметры сканирования с панели управления».
Настройка сканирования с помощью программы IJ Scan Utility
Чтобы выполнить сканирование в программе IJ Scan Utility с помощью сканера или принтера,
подключенного к сети, укажите сканер или принтер в программе IJ Network Scanner Selector EX,
затем выполните описанные ниже шаги, чтобы изменить состояние подключения между сканером
или принтером и компьютером.
1. Запустите программу IJ Scan Utility.
2. Выберите «Canon XXX series Network» (где «XXX» — название модели) для
параметра Название продукта (Product Name).
3. Нажмите кнопку Параметры... (Settings...), чтобы использовать другой
подключенный к сети сканер.
4. Щелкните (Общие параметры), а затем щелкните Выберите (Select) в пункте
Название продукта (Product Name).
Отобразится экран «Параметры сканирования с ПК» программы IJ Network Scanner Selector EX.
911

Выберите сканер, который нужно использовать, и нажмите кнопку OK.
5. В диалоговом окне Параметры (Общие параметры) (Settings (General Settings))
щелкните OK.
Снова отобразится главный экран IJ Scan Utility. Теперь можно сканировать по сети.
Настройка сканирования с панели управления
Можно настроить параметры сканирования на панели управления.
Внимание!
• Заранее настройте программу IJ Scan Utility для использования сканера или принтера через
подключение к сети.
Настройка сканирования с помощью программы IJ Scan Utility
1. Убедитесь, что программа IJ Network Scanner Selector EX активна.
Если программа IJ Network Scanner Selector EX запущена, в области уведомлений на рабочем
столе появляется значок (IJ Network Scanner Selector EX). Щелкните , чтобы также
проверить скрытые значки.
Примечание.
• Если значок не отображается в области уведомлений на рабочем столе, для запуска
выполните следующую процедуру.
•Windows 8.1/Windows 8:
Щелкните IJ Network Scanner Selector EX на начальном экране.
Если программа IJ Network Scanner Selector EX не отображается на экране «Пуск»,
нажмите чудо-кнопку Поиск (Search), затем введите «IJ Network Scanner Selector
EX».
•Windows 7/Windows Vista/Windows XP:
В меню Пуск (Start) щелкните Все программы (All Programs) > Canon Utilities > IJ
Network Scanner Selector EX > IJ Network Scanner Selector EX.
В области уведомлений на рабочем столе появится значок, и появится экран «Параметры
сканирования с ПК». В этом случае перейдите к шагу 3.
2. В области уведомлений рабочего стола щелкните правой кнопкой мыши (IJ
Network Scanner Selector EX) и выберите Настройки... (Settings...).
Отобразится экран «Параметры сканирования с ПК».
3. Щелкните Параметры сканирования с панели управления (Scan-from-
Operation-Panel Settings).
Появится экран «Параметры сканирования с панели управления».
4. Выберите сканер или принтер в разделе Сканеры (Scanners) и нажмите кнопку OK.
912

Выберите MAC-адрес сканера или принтера.
Примечание.
•Если к сети подключено несколько сканеров, можно выбрать до трех сканеров.
5. На экране «Параметры сканирования с ПК» щелкните OK.
Примечание.
• Если сканер или принтер не отображается на экране, проверьте выполнение следующих условий
и нажмите кнопку OK, чтобы закрыть экран, затем откройте его снова и повторно осуществите
выбор.
• Драйверы MP Drivers установлены
• Настройка параметров сети сканера или принтера завершается после установки программы
MP Drivers
• Сетевое подключение между сканером или принтером и компьютером включено
Если сканер или принтер по-прежнему не отображается, см. раздел «Проблемы при сетевом
соединении» для своей модели на главной странице документа Онлайн-руководство.
913

Сканирование с компьютера (Mac OS)
Использование программы IJ Scan Utility
Использование драйвера сканера
Рекомендации по сканированию
Размещение оригиналов (сканирование с компьютера)
Параметры сетевого сканирования
914

Сканирование с панели управления
Отправка данных сканирования на компьютер с помощью панели
управления Основные сведения
Вложение данных сканирования в электронное письмо с помощью панели
управления
Параметры настройки для сканирования с помощью панели управления
Настройка панели управления с помощью IJ Scan Utility (Windows)
Настройка панели управления с помощью IJ Scan Utility (Mac OS)
915

Отправка данных сканирования на компьютер с помощью
панели управления
Перед отправкой данных сканирования на компьютер проверьте указанное ниже.
•Драйверы MP Drivers установлены. (Windows)
Если драйверы MP Drivers еще не установлены, установите драйверы MP Drivers с установочного
компакт-диска или веб-сайта Canon.
•Драйвер сканера установлен. (Mac OS)
Если драйвер сканера не установлен, установите его с веб-сайта Canon.
•Устройство подключено к компьютеру правильно.
Убедитесь, что устройство правильно подключено к компьютеру.
Не вставляйте и не вынимайте USB-кабель или кабель локальной сети во время работы
устройства, а также при работе компьютера в режиме ожидания или спящем режиме.
При выполнении сканирования по сети убедитесь, что указаны все необходимые параметры.
◦ Для Windows:
Параметры сетевого сканирования
◦ Для Mac OS:
Параметры сетевого сканирования
•Адресат и имя файла указываются в программе Canon IJ Scan Utility.
Адресат и имя файла можно указать в программе Canon IJ Scan Utility. Сведения о параметрах
Canon IJ Scan Utility:
◦ Для Windows:
Диалоговое окно «Параметры»
◦ Для Mac OS:
Диалоговое окно «Параметры»
1. Убедитесь, что устройство включено.
2. Проведите пальцем по экрану НАЧАЛО и коснитесь значка Сканировать
(Scan).
Использование панели управления
Если выполняется переадресация данных на компьютер, подключенный через USB-кабель
Отобразится экран ожидания сканирования.
916

Перейдите к шагу 3.
Примечание.
•Если отобразился экран выбора устройства для сохранения данных, коснитесь элемента
Компьютер (PC), а затем — Локально (USB) (Local (USB)). Отобразится экран ожидания
сканирования.
Переадресация данных на компьютер, подключенный через сеть.
Отображается экран выбора устройства для сохранения данных.
Примечание.
• Если на сенсорном экране отображается экран ожидания сканирования для передачи данных
на компьютер, подключенный через USB-кабель, коснитесь значка , чтобы выбрать
место для сохранения данных.
Выберите компьютер для отправки данных сканирования, следуя указанной ниже процедуре.
1. Коснитесь пункта Компьютер (PC).
2. Коснитесь имени компьютера, на который нужно передать отсканированные данные.
Отобразится экран ожидания сканирования.
917

Примечание.
• Если на экране Выбор компьютера (Select PC) легко коснуться пункта Локально
(USB) (Local (USB)), данные будут переданы на компьютер, подключенный через USB.
•При отправке отсканированных данных на компьютер с помощью WSD (один из
сетевых протоколов, поддерживаемых в Windows 8.1, Windows 8, Windows 7 и Windows
Vista) выберите значение Включ. (Enable) для параметра Сканир. WSD с этого устр-
ва (WSD scan from this device) на вкладке Настройка WSD (WSD setting) в окне
Другие настройки (Other settings) в меню Настройки сети (LAN settings) в разделе
Параметры устройства (Device settings).
Настройка WSD (WSD setting)
Если легко коснуться кнопки Повт. поиск (Search again), устройство начнет повторный
поиск подключенных компьютеров.
3. При необходимости задайте значения параметров.
A. Выберите тип документа, легко коснувшись его.
Примечание.
• При отправке отсканированных данных на компьютер, найденный с помощью WSD, тип
документа выбрать нельзя.
Автом. сканиров. (Auto scan)
Устройство автоматически определяет тип оригинала, и изображение отправляется с
оптимизацией размера, разрешения и формата данных.
Внимание!
•Загружайте оригиналы в соответствии с их типами. В противном случае некоторые
оригиналы могут быть отсканированы неправильно.
Сведения о загрузке оригинала:
Загрузка оригиналов
•Можно сканировать следующее:
Фотографии, открытки, визитные карточки, журналы, газеты, документы и диски
BD/DVD/CD
•Следующие элементы не могут быть отсканированы правильно.
•Фотографии формата A4
•Документы формата менее 127 x 178 мм (5 x 7 дюймов), например книги в
бумажном переплете с отрезанным корешком
918

• Документы, напечатанные на тонкой белой бумаге
• Длинные узкие документы, например, панорамные фотографии
Документ (Document)
На стекле рабочей поверхности выполняет сканирование оригинала как данных
документа, применяя параметры, указанные в меню Парам. скан. (Scan settings).
Фотография (Photo)
На стекле рабочей поверхности выполняет сканирование оригинала как фотографии,
применяя параметры, указанные в меню Парам. скан. (Scan settings).
B. Выполните легкое касание, чтобы показать экран Парам. скан. (Scan settings).
Сведения о параметрах настройки:
Параметры настройки для сканирования с помощью панели управления
C. Выполните легкое касание, чтобы показать, как загружать оригинал.
D. Выполните легкое касание, чтобы показать экран выбора места для сохранения.
4. Положите оригинал на стекло рабочей поверхности.
5. Коснитесь кнопки Цветной (Color) для цветного сканирования или Черный (Black)
для черно-белого сканирования.
Примечание.
•Если данные сканирования передаются на компьютер с помощью WSD, коснитесь кнопки
Цветной (Color).
•Если на экране параметров сканирования для параметра Формат (Format) выбрано
значение JPEG или TIFF:
Устройство начинает сканирование, и отсканированные данные передаются на компьютер.
• Если для параметра Формат (Format) на экране параметров сканирования выбрано
значение PDF или Сжатый PDF (Compact PDF):
После завершения сканирования отобразится экран подтверждения с запросом о
продолжении сканирования.
Для продолжения сканирования загрузите оригинал на стекло рабочей поверхности и
начните сканирование.
Если дальнейшее сканирование не требуется, легко коснитесь кнопки Завершить (End).
Отсканированные данные передаются на компьютер.
919

Отсканированные данные передаются на компьютер в соответствии с параметрами, указанными
в программе Canon IJ Scan Utility.
После завершения сканирования снимите оригинал со стекла рабочей поверхности.
Внимание!
• Если результаты сканирования с использованием параметра Автом. сканиров. (Auto
scan) неудовлетворительны, выберите тип или размер документа в соответствии с
оригиналом, как указано в шаге 3.
Если появляется экран выбора программы (Windows):
•Для Windows 8.1, Windows 8, Windows 7 или Windows Vista:
Экран выбора программы можно отобразить, коснувшись кнопки Цветной (Color) или Черный
(Black). В этом случае выберите Canon IJ Scan Utility и нажмите кнопку ОК (OK).
•Для Windows XP:
Экран выбора программ может появиться после первого касания кнопки Цветной (Color) или
Черный (Black). В этом случае укажите Canon IJ Scan Utility как используемое приложение,
выберите пункт Всегда использовать выбранную программу (Always use this program for
this action), затем нажмите кнопку ОК (OK). В следующий раз приложение Canon IJ Scan Utility
запустится автоматически.
Если нужно отсканировать оригиналы с дополнительными
параметрами, изменить или распечатать отсканированные
изображения:
При сканировании оригиналов с компьютера с помощью программы My Image Garden программа
My Image Garden позволяет редактировать отсканированные изображения, например выполнять их
оптимизацию или обрезку.
Кроме того, можно изменить или напечатать отсканированные изображения с помощью
совместимого программного обеспечения для более эффективного использования этих
изображений.
Сканирование фотографий и документов
Примечание.
• Для Windows:
• Для сканирования оригиналов с помощью данного устройства можно использовать
приложения, совместимые с WIA, и панель управления (только Windows XP).
Сведения:
Другие способы сканирования
• Если нужно преобразовать отсканированный документ в текст:
Извлечение текста из отсканированных изображений (OCR)
920

Вложение данных сканирования в электронное письмо с
помощью панели управления
Перед вложением данных сканирования в электронное письмо проверьте указанное ниже.
•Драйверы MP Drivers установлены. (Windows)
Если драйверы MP Drivers еще не установлены, установите драйверы MP Drivers с установочного
компакт-диска или веб-сайта Canon.
•Драйвер сканера установлен. (Mac OS)
Если драйвер сканера не установлен, установите его с веб-сайта Canon.
•Устройство подключено к компьютеру правильно.
Убедитесь, что устройство правильно подключено к компьютеру.
Не вставляйте и не вынимайте USB-кабель или кабель локальной сети во время работы
устройства, а также при работе компьютера в режиме ожидания или спящем режиме.
При выполнении сканирования по сети убедитесь, что указаны все необходимые параметры.
◦ Для Windows:
Параметры сетевого сканирования
◦ Для Mac OS:
Параметры сетевого сканирования
•Программа электронной почты и имя файла указываются в программе Canon IJ Scan
Utility.
Адресат и имя файла можно указать в программе Canon IJ Scan Utility. Сведения о параметрах
Canon IJ Scan Utility:
◦ Для Windows:
Диалоговое окно «Параметры»
◦ Для Mac OS:
Диалоговое окно «Параметры»
1. Убедитесь, что устройство включено.
2. Проведите пальцем по экрану НАЧАЛО и коснитесь значка Сканировать
(Scan).
Использование панели управления
Отображается экран выбора устройства для сохранения данных.
921

Примечание.
•Если на сенсорном экране отображается экран ожидания сканирования для передачи
данных на компьютер, подключенный через USB-кабель, коснитесь значка , чтобы
выбрать место для сохранения данных.
3. Коснитесь пункта Вложить в эл. письмо (Attach to E-mail).
4. Коснитесь имени компьютера, на который нужно передать отсканированные данные.
Если компьютер подключен через USB, легко коснитесь пункта Локально (USB) (Local (USB));
если же компьютер, на который нужно передать отсканированные данные, подключен к сети,
легко коснитесь его.
Отобразится экран ожидания сканирования.
5. При необходимости задайте значения параметров.
A. Выберите тип документа, легко коснувшись его.
922

Автом. сканиров. (Auto scan)
Устройство автоматически определяет тип оригинала, и изображение отправляется с
оптимизацией размера, разрешения и формата данных.
Внимание!
• Загружайте оригиналы в соответствии с их типами. В противном случае некоторые
оригиналы могут быть отсканированы неправильно.
Сведения о загрузке оригинала:
Загрузка оригиналов
•Можно сканировать следующее:
Фотографии, открытки, визитные карточки, журналы, газеты, документы и диски
BD/DVD/CD
•Следующие элементы не могут быть отсканированы правильно.
•Фотографии формата A4
•Документы формата менее 127 x 178 мм (5 x 7 дюймов), например книги в
бумажном переплете с отрезанным корешком
• Документы, напечатанные на тонкой белой бумаге
•Длинные узкие документы, например, панорамные фотографии
Документ (Document)
На стекле рабочей поверхности выполняет сканирование оригинала как данных
документа, применяя параметры, указанные в меню Парам. скан. (Scan settings).
Фотография (Photo)
На стекле рабочей поверхности выполняет сканирование оригинала как фотографии,
применяя параметры, указанные в меню Парам. скан. (Scan settings).
B. Выполните легкое касание, чтобы показать экран Парам. скан. (Scan settings).
Сведения о параметрах настройки:
Параметры настройки для сканирования с помощью панели управления
C. Выполните легкое касание, чтобы показать, как загружать оригинал.
D. Выполните легкое касание, чтобы показать экран выбора места для сохранения.
6. Положите оригинал на стекло рабочей поверхности.
7. Коснитесь кнопки Цветной (Color) для цветного сканирования или Черный (Black)
для черно-белого сканирования.
•Если на экране параметров сканирования для параметра Формат (Format) выбрано
значение JPEG:
Устройство начинает сканирование, и отсканированные данные передаются на компьютер и
добавляются в электронное письмо в виде вложения.
•Если на экране параметров сканирования для параметра Формат (Format) выбрано
значение PDF или Сжатый PDF (Compact PDF):
После завершения сканирования отобразится экран подтверждения с запросом о
продолжении сканирования.
923

Для продолжения сканирования загрузите оригинал на стекло рабочей поверхности и
начните сканирование.
Если дальнейшее сканирование не требуется, легко коснитесь кнопки Завершить (End).
Отсканированные данные передаются на компьютер.
Отсканированные данные передаются на компьютер и добавляются в электронное письмо в виде
вложения в соответствии с параметрами, указанными в программе Canon IJ Scan Utility.
Подробные сведения о параметрах или отправке электронных писем см. в руководстве по работе
с программой электронной почты.
После завершения сканирования снимите оригинал со стекла рабочей поверхности.
Внимание!
•Если результаты сканирования с использованием параметра Автом. сканиров. (Auto
scan) неудовлетворительны, выберите тип или размер документа в соответствии с
оригиналом, как указано в действии 5.
Если появляется экран выбора программы (Windows):
•Для Windows 8.1, Windows 8, Windows 7 или Windows Vista:
Экран выбора программы можно отобразить, коснувшись кнопки Цветной (Color) или Черный
(Black). В этом случае выберите Canon IJ Scan Utility и нажмите кнопку ОК (OK).
•Для Windows XP:
Экран выбора программ может появиться после первого касания кнопки Цветной (Color) или
Черный (Black). В этом случае укажите Canon IJ Scan Utility как используемое приложение,
выберите пункт Всегда использовать выбранную программу (Always use this program for
this action), затем нажмите кнопку ОК (OK). В следующий раз приложение Canon IJ Scan Utility
запустится автоматически.
924

Параметры настройки для сканирования с помощью панели
управления
Можно изменять параметры сканирования такие, как формат сканирования, разрешение или формат
данных.
На экране ожидания сканирования легко коснитесь пункта Параметры (Settings), чтобы выбрать
нужный параметр. Проведите пальцем по экрану, чтобы отобразить параметры настройки, затем
коснитесь элемента, чтобы отобразить его свойства. Легко коснитесь значения параметра, чтобы
установить его.
Примечание.
• Параметр сканирования не удастся указать при таких условиях:
• Если для отправки отсканированных данных на компьютер для параметра Тип док.
(Doc.type) выбрано значение Автом. сканиров. (Auto scan)
• При пересылке данных сканирования на компьютер с помощью WSD (один из сетевых
протоколов, поддерживаемых в операционных системах Windows 8.1, Windows 8, Windows 7
и Windows Vista)
• Некоторые параметры невозможно указать в сочетании с определенными значениями других
параметров, типом документа, выбранного для параметра Тип док. (Doc.type), а также меню
сканирования на экране для выбора места сохранения данных. Если выбрано значение, которое
невозможно установить в выбранном сочетании, на сенсорном экране отобразятся сообщения
и Инф.об ошиб (Error details). В таком случае коснитесь значка в левом верхнем углу
сенсорного экрана для проверки сообщения и измените значение параметра.
• Заданные параметры сканирования, например, формат сканирования, разрешение и формат
данных, сохраняются даже при выключении устройства.
• При запуске сканирования из меню сканирования, недоступного при указанном значении
параметра, на сенсорном экране появится сообщение Указанная функц. не доступна с тек.
параметрами. (The specified function is not available with current settings.). Измените
настройку, следуя инструкциям на экране.
• При переадресации данных сканирования на компьютер или вложении данных в электронное
письмо можно указать адресата и имя файла с помощью программы Canon IJ Scan Utility.
• Для Windows:
Диалоговое окно «Параметры»
• Для Mac OS:
Диалоговое окно «Параметры»
• Если выполняется сканирование оригиналов с компьютера, можно сканировать с
использованием дополнительных параметров. Сведения о сканировании с компьютера:
• Для Windows:
Сканирование фотографий и документов
• Для Mac OS:
Сканирование фотографий и документов
925

1. Форм.ск. (Scan size)
Выберите размер оригинала.
2. Формат (Format)
Выберите формат отсканированных данных.
3. Разр.ск. (Scan res) (разрешение сканирования)
Выберите значение расширения для сканирования.
4. Сниз. прозрачн. (Reduce show-thru) (уменьшение просвечивания)
Если документ тонкий, например, как газета, то могут просвечивать символы на обороте.
Выберите ВКЛ (ON), если на бумаге просвечиваются символы с обратной стороны
отсканированного документа.
Этот элемент настройки недоступен, если для параметра Тип док. (Doc.type) выбрано значение
Фотография (Photo).
5. Очистка (Descreen)
Распечатка состоит из точек, создающих символы и графики. Неправильное отображение точек
может привести к неверной передаче тонов или к появлению полосок. Выберите ВКЛ (ON), если
на отсканированном изображении заметны неровные тени или полосы.
Этот элемент настройки недоступен, если для параметра Тип док. (Doc.type) выбрано значение
Фотография (Photo).
Примечание.
•Даже если для этого параметра выбрано значение ВКЛ (ON), могут остаться некоторые
эффекты муара, если для параметра Нерезк. маска (Unsharp mask) установлено значение
ВКЛ (ON). В этом случае установите для параметра Нерезк. маска (Unsharp mask)
значение ВЫКЛ (OFF).
6. Нерезк. маска (Unsharp mask)
Контуры мелких символов или тонких объектов, таких как волосы или листья на фотографии,
могут быть размыты. Выберите ВКЛ (ON), если нужно подчеркнуть контуры отсканированных
данных.
926

Настройка панели управления с помощью IJ Scan Utility
(Windows)
Программа IJ Scan Utility позволяет задать действия при сканировании с использованием панели
управления.
Примечание.
• В приведенных ниже описаниях экраны для сканирования с помощью функции автоматического
сканирования с панели управления используются в качестве примеров.
1. Запустите программу IJ Scan Utility.
2. Щелкните Параметры... (Settings...).
Появится диалоговое окно «Параметры».
3. Выберите режим сканирования на вкладке (Сканирование с панели управления).
927

Примечание.
• Дополнительные сведения см. далее.
Диалоговое окно Параметры (Сохранить на компьютер (автоматически))
Диалоговое окно Параметры (Сохранить на компьютер (документ))
Диалоговое окно Параметры (Сохранить на компьютер (фотография))
Диалоговое окно Параметры (Вложить в электронное письмо (автоматически))
Диалоговое окно Параметры (Вложить в электронное письмо (документ))
Диалоговое окно Параметры (Вложить в электронное письмо (фотография))
4. Укажите Варианты сканирования (Scan Options).
5. Укажите имя файла и другие параметры в меню Сохранить параметры (Save
Settings).
928

6. Выберите программу, которую следует запускать после сканирования, в меню
Параметры приложения (Application Settings).
7. Щелкните OK.
929

При запуске сканирования с помощью панели управления будут выполнены действия в
соответствии с заданными параметрами.
930

Сканирование с помощью смартфона/планшета
Данное устройство поддерживает следующие функции сканирования.
PIXMA/MAXIFY Cloud Link
PIXMA/MAXIFY Cloud Link — это веб-служба, предоставленная компанией Canon. Сохраняет
отсканированные изображения в службах хранения данных благодаря интеграции с различными
облачными службами без использования компьютера.
Использование PIXMA/MAXIFY Cloud Link
Технология беспроводной связи малого радиуса действия «Near Field
Communication» (NFC — радиочастотная связь ближнего действия)
Запустите сканирование для смартфона Android, разместив смартфон Android над меткой NFC на
панели управления устройства.
Внимание!
• Поддерживаются только смартфоны Android с использованием NFC и установленным
приложением Canon PRINT Inkjet/SELPHY.
Сканирование путем помещения смартфона над устройством
931

Использование PIXMA/MAXIFY Cloud Link
С помощью PIXMA/MAXIFY Cloud Link принтер можно подключить к облачным службам, например
CANON iMAGE GATEWAY, Evernote или Твиттер, и пользоваться следующими функциями без
помощи компьютера:
• печатать изображения из служб обмена фотографиями;
• печатать документы из служб управления данными;
• сохранение отсканированных изображений в службу управления данными.
• использование Твиттер для оповещения о состоянии принтера, например о завершении бумаги
или чернил.
Кроме того, можно использовать различные функции, добавляя и регистрируя приложения, которые
ссылаются на различные облачные службы.
Использование PIXMA/MAXIFY Cloud Link с принтера
Использование PIXMA/MAXIFY Cloud Link со смартфона, планшета или компьютера
Внимание!
• В некоторых странах служба PIXMA/MAXIFY Cloud Link может быть недоступна, а доступные
приложения могут отличаться.
• Для работы некоторых приложений требуется создать учетную запись. Создайте учетную запись,
прежде чем использовать такое приложение.
• Сведения о моделях, в которых поддерживается PIXMA/MAXIFY Cloud Link, см. на домашней
странице Canon.
• Вид экрана может быть изменен без предупреждения.
932

Сканирование путем помещения смартфона над устройством
Это устройство поддерживает технологию беспроводной связи малого радиуса действия NFC (Near
Field Communication — радиочастотная связь ближнего действия).
Поместив смартфон или планшет Android с поддержкой NFC над меткой NFC на панели управления
устройства, можно сканировать элементы, находящиеся на стекле рабочей поверхности устройства.
Перед использованием NFC
Загрузите и установите Canon PRINT Inkjet/SELPHY.
Загрузите бесплатно из Google Play.
Внимание!
• Может быть недоступно в зависимости от страны или региона.
• Приложение можно загрузить бесплатно, однако требуется оплата подключения к Интернету.
Сканирование с помощью NFC
Перед началом сканирования убедитесь, что на смартфоне установлено приложение Canon PRINT
Inkjet/SELPHY.
1. Положите оригинал на стекло рабочей поверхности.
2. Запустите Canon PRINT Inkjet/SELPHY.
3. Выберите Сканиров-е (Scan) и при необходимости задайте размер элемента и т. д.
4. Поместите смартфон над меткой NFC на устройстве.
Смартфон подключается к устройству автоматически, и устройство начинает сканирование.
После завершения сканирования отсканированные данные передаются на смартфон.
Внимание!
• Если сканирование не началось, измените положение, над которым следует расположить
смартфон.
933

Устранение неполадок
Часто задаваемые вопросы
•Не удается обнаружить устройство в сети
•Не удается обнаружить устройство в беспроводной сети
•Печать не начинается
•Пустая бумага/Нечеткая печать/Неверные цвета/Белые полосы
•Произошла ошибка
•Неудовлетворительные результаты печати
•Отображается сообщение
•Не удается установить драйверы MP Drivers
•Неизвестный ключ сети
•Замятие бумаги
Примеры проблем
Устройство не действует
•Питание не подается
•Питание выключается автоматически
•Устройство неожиданно невозможно использовать
•Печать не начинается
•Замятие бумаги
•Проблемы при сканировании (Windows)
• Проблемы при сканировании (Mac OS)
•Не удается выполнить печать или сканирование со смартфона или планшета
•Не удается выполнить печать или сканирование с устройства, совместимого с NFC
Не удается выполнить правильную настройку
•Не удается обнаружить устройство на экране «Проверить параметры принтера»
•Во время настройки на компьютере отображается сообщение
•Не удается обнаружить устройство в беспроводной сети
•Не удается обнаружить устройство в проводной сети
•Проблемы подключения USB
•Не удается подключиться к устройству по USB
•Неизвестный ключ сети
•Не удается использовать устройство после замены маршрутизатора беспроводной сети
или изменения его параметров
•Неизвестный пароль администратора, установленный на устройстве
•Проверка сведений о сети
•Восстановление заводских настроек по умолчанию
•Не удается установить драйверы MP Drivers
•Easy-WebPrint EX не запускается, или меню Easy-WebPrint EX не отображается (Windows)
•Обновление MP Drivers в сетевом окружении (Windows)
Неудовлетворительные результаты печати/сканирования
•Печать не начинается
935

•Низкая скорость печати
•Остановка копирования/печати
•Неудовлетворительные результаты печати
•Чернила не поступают
•Замятие бумаги
•Бумага подается неправильно, или появилось сообщение об отсутствии бумаги
•Не удается выполнить печать этикетки диска
•Проблемы автоматической двухсторонней печати
•Неудовлетворительные результаты сканирования (Windows)
• Неудовлетворительные результаты сканирования (Mac OS)
Отображается ошибка или сообщение
•Произошла ошибка
•Дисплей на сенсорном экране выключен
•Смена языка сенсорного экрана
•Отображается сообщение
•Список кодов поддержки для ошибок
•На PictBridge-совместимом устройстве (беспроводная сеть) появилось сообщение об
ошибке
•Сообщения об ошибках IJ Scan Utility (Windows)
• Сообщения об ошибках IJ Scan Utility (Mac OS)
•Сообщения об ошибках ScanGear (драйвера сканера)
• Сообщения об ошибках драйвера сканера
Проблемы работы
Проблемы сетевого взаимодействия
Проблемы с печатью
Проблемы при печати или сканировании со смартфона или планшета
Проблемы при сканировании (Windows)
Проблемы при сканировании (Mac OS)
Механические неисправности
Проблемы при установке и загрузке
Ошибки и сообщения
Если не удается устранить проблему
936

Не удается обнаружить устройство в сети
Не удается обнаружить устройство на экране «Список подключенных к
сети принтеров»
Не удается обнаружить устройство на экране «Проверить параметры
принтера»
Не удается обнаружить устройство в беспроводной сети
Не удается обнаружить устройство в проводной сети
Примечание.
• Одновременное использование проводной и беспроводной сети невозможно.
938

Не удается обнаружить устройство на экране «Проверить
параметры принтера»
Если устройство не удается обнаружить на экране Проверить параметры принтера (Check Printer
Settings) во время настройки сетевого соединения, проверьте параметры сети и повторите попытку.
Не удается обнаружить устройство во время настройки беспроводной сети: проверка 1
Не удается обнаружить устройство во время настройки проводной сети: проверка 1
Внимание!
• Если не удается определить устройство при настройке сетевого соединения с использованием
кабеля USB, возможно, устройство работает в режиме прямого подключения. В этом случае
отключите режим прямого подключения, включите режим беспроводной сети и попробуйте
повторно определить устройство.
Использование устройства в режиме прямого подключения
Примечание.
• Чтобы вместо этого настроить сетевое взаимодействие через USB, установите флажок
Настроить подключение к сети по USB (Set up the network connection via USB) на экране
Проверить параметры принтера (Check Printer Settings), а затем щелкните Далее (Next).
939

Не удается обнаружить устройство во время настройки
беспроводной сети: проверка 1
Включены ли устройство и сетевое устройство (маршрутизатор и т.
д.)?
Убедитесь, что устройство включено.
Проверка включения питания
Убедитесь, что включено сетевое устройство (маршрутизатор и т. д.).
Если устройство или сетевое устройство выключено, выполните
указанные ниже действия:
Включите устройство или сетевое устройство.
После включения устройства или сетевого устройства может пройти некоторое время, прежде чем
устройства будут готовы к использованию. Подождите некоторое время после включения
устройства или сетевого устройства, а затем щелкните Повторно определить (Redetect) на
экране Проверить параметры принтера (Check Printer Settings) для повторного определения
устройства.
Если устройство обнаружено, следуйте инструкциям на экране для продолжения настройки
сетевого взаимодействия.
Если устройство и сетевое устройство включены, выполните
указанные ниже действия:
Если не удается найти устройство после повторной попытки определить его, даже если устройство
и сетевое устройство включены, перейдите к проверке 2.
Не удается обнаружить устройство во время настройки беспроводной сети: проверка 2
940

Не удается обнаружить устройство во время настройки
беспроводной сети: проверка 2
Разрешено ли в устройстве беспроводное соединение?
Убедитесь, что значок или отображается на сенсорном экране.
Если значок не отображается:
В устройстве не разрешено беспроводное соединение. Включите беспроводное соединение на
устройстве.
После включения беспроводного соединения щелкните К началу (Back to Top) на экране
Проверить параметры принтера (Check Printer Settings), чтобы повторить настройку сети с
начала.
Если отображается значок:
Перейдите к проверке 3.
Не удается обнаружить устройство во время настройки беспроводной сети: проверка 3
941

Не удается обнаружить устройство во время настройки
беспроводной сети: проверка 3
Подключено ли устройство к маршрутизатору беспроводной сети?
С помощью значка на сенсорном экране убедитесь, что устройство подключено к маршрутизатору
беспроводной сети.
Если отображается значок :
Убедитесь, что маршрутизатор беспроводной сети настроен на использование полосы частот 2,4
ГГц.
Дополнительные сведения о проверке настройки маршрутизатора беспроводной сети см. в
руководстве по эксплуатации, поставляемом с маршрутизатором беспроводной сети, или
обратитесь к его производителю.
После проверки настройки маршрутизатора беспроводной сети убедитесь, что устройство
расположено не слишком далеко от него.
Устройство можно расположить в помещении в пределах 50 метров (164 футов) от
маршрутизатора беспроводной сети. Убедитесь, что устройство расположено достаточно близко к
используемому маршрутизатору беспроводной сети.
Кроме того, проверьте, где находятся устройство и маршрутизатор беспроводной сети, и
выполните соответствующие действия.
• Убедитесь в отсутствии препятствий между устройством и маршрутизатором беспроводной
сети.
Беспроводное соединение между разными комнатами или этажами в основном плохое.
Отрегулируйте положение устройства и маршрутизатора беспроводной сети.
• Убедитесь, что возле устройства или маршрутизатора беспроводной сети нет источника
интерференции радиоволн.
Если поблизости расположено устройство, такое как микроволновая печь, излучающая
радиоволны той же частотной полосы, что и маршрутизатор беспроводной связи, оно может
вызывать помехи. Расположите устройство или маршрутизатор беспроводной сети как можно
дальше от источника помех.
942

После выполнения указанных выше действий щелкните Повторно определить (Redetect) на
экране Проверить параметры принтера (Check Printer Settings), чтобы повторно определить
устройство.
Если устройство обнаружено, следуйте инструкциям на экране для продолжения настройки
сетевого взаимодействия.
Если не удается определить устройство, устройство не подключено к маршрутизатору
беспроводной сети. Подключите устройство к маршрутизатору беспроводной сети.
После подключения устройства к маршрутизатору беспроводной сети щелкните К началу (Back to
Top) на экране Проверить параметры принтера (Check Printer Settings), чтобы выполнить
настройку сетевого соединения с начала.
Если отображается значок :
Перейдите к проверке 4.
Не удается обнаружить устройство во время настройки беспроводной сети: проверка 4
943

Не удается обнаружить устройство во время настройки
беспроводной сети: проверка 4
На компьютере отображается тот же идентификатор SSID
подключенного маршрутизатора беспроводной сети, что и на
устройстве?
Проверьте SSID маршрутизатора беспроводной сети для устройства на сенсорном экране.
Выберите Настройка (Setup) на экране НАЧАЛО, затем выберите Параметры устройства (Device
settings) > Настройки сети (LAN settings) > Подтвержд. настроек сети (Confirm LAN settings) >
Список настр. беспр. сети (WLAN setting list).
Проверьте на компьютере SSID подключенного маршрутизатора беспроводной сети.
• Для Windows:
Проверьте SSID с помощью значка подключения к беспроводной сети в области уведомлений
на рабочем столе (для Windows 8.1, Windows 8, Windows 7 или Windows Vista).
• Для Mac OS:
Проверьте SSID с помощью значка AirMac на панели меню.
Примечание.
• Если SSID маршрутизатора беспроводной сети не отображается на компьютере, проверьте
параметры компьютера.
Если SSID различные:
Щелкните К началу (Back to Top) на экране Проверить параметры принтера (Check Printer
Settings), чтобы повторить настройку сетевого соединения с начала.
Укажите тот же SSID маршрутизатора беспроводной сети для устройства, который установлен для
компьютера.
Если SSID одинаковые:
Перейдите к проверке 5.
944

Не удается обнаружить устройство во время настройки
беспроводной сети: проверка 5
Не препятствует ли брандмауэр защитного программного обеспечения
или операционная система компьютера настройке сетевого
взаимодействия?
Брандмауэр защитного программного обеспечения или операционной системы компьютера может
ограничивать взаимодействие между устройством и компьютером. Проверьте настройку
брандмауэра защитного программного обеспечения или операционной системы либо сведения,
указанные в сообщении, которое появляется на компьютере.
Если брандмауэр препятствует настройке, выполните указанные ниже
действия:
•При появлении сообщения:
Если появляется сообщения с предупреждением о том, что программное обеспечение Canon
пытается получить доступ к сети, настройте защитное программное обеспечение таким
образом, чтобы разрешить доступ.
После разрешения доступа программному обеспечению щелкните Повторно определить
(Redetect) на экране Проверить параметры принтера (Check Printer Settings), чтобы
повторно определить устройство.
Если устройство обнаружено, следуйте инструкциям на экране для продолжения настройки
сетевого взаимодействия.
•При отсутствии сообщения:
Отмените настройку, а затем настройте защитное программное обеспечение, чтобы разрешить
программному обеспечению Canon получать доступ к сети.
◦ Для Windows:
Файл Setup.exe или Setup64.exe в win > Driver > DrvSetup на установочном компакт-диске
◦ Для Mac OS:
Setup.app, Canon IJ Network Tool.app, canonijnetwork.bundle, CIJScannerRegister.app,
Canon IJ Scan Utility2.app и CIJSUAgent.app
После настройки защитного программного обеспечения повторите выполнение настройки
сетевого взаимодействия.
Примечание.
• Для получения дополнительной информации о параметрах брандмауэра операционной
системы или защитного программного обеспечения см. руководство по эксплуатации или
обратитесь к производителю.
946

Не удается обнаружить устройство во время настройки
беспроводной сети: проверка 6
Проверьте параметры маршрутизатора беспроводной сети.
Проверьте параметры сетевого подключения маршрутизатора беспроводной сети, такие как
фильтрация IP-адресов, фильтрация MAC-адресов и функция DHCP.
Убедитесь, что маршрутизатору беспроводной сети и устройству назначен один и тот же
радиоканал.
Порядок проверки параметров маршрутизатора беспроводной сети см. в руководстве по
эксплуатации, поставляемом с маршрутизатором беспроводной сети, или обратитесь к
производителю.
После проверки параметров маршрутизатора беспроводной сети щелкните Повторно определить
(Redetect) на экране Проверить параметры принтера (Check Printer Settings), чтобы повторно
определить устройство.
Если устройство обнаружено, следуйте инструкциям на экране для продолжения настройки
сетевого взаимодействия.
Если устройство все еще не удалось обнаружить, установите флажок Настроить подключение к
сети по USB (Set up the network connection via USB) на экране Проверить параметры
принтера (Check Printer Settings), а затем щелкните Далее (Next) для настройки сетевого
взаимодействия через USB.
948

Не удается обнаружить устройство во время настройки
проводной сети: проверка 1
Подключен ли кабель локальной сети и включены ли устройство и
маршрутизатор?
Убедитесь, что кабель локальной сети подключен.
Убедитесь, что устройство включено.
Проверка включения питания
Убедитесь, что маршрутизатор включен.
Если кабель локальной сети подключен и устройство или сетевое
устройство выключено, выполните указанные ниже действия:
Включите устройство или сетевое устройство.
После включения устройства или сетевого устройства может пройти некоторое время, прежде чем
устройства будут готовы к использованию. Подождите некоторое время после включения
устройства или сетевого устройства, а затем щелкните Повторно определить (Redetect) на
экране Проверить параметры принтера (Check Printer Settings) для повторного определения
устройства.
Если устройство обнаружено, следуйте инструкциям на экране для продолжения настройки
сетевого взаимодействия.
Если кабель локальной сети подключен и устройство или сетевое
устройство включено, выполните указанные ниже действия:
Если не удается найти устройство после повторной попытки определить его, даже если устройство
и сетевое устройство включены, перейдите к проверке 2.
Не удается обнаружить устройство во время настройки проводной сети: проверка 2
949

Не удается обнаружить устройство во время настройки
проводной сети: проверка 2
Настроены ли компьютер и маршрутизатор, а также может ли
компьютер подключаться к сети?
Убедитесь, что есть возможность просмотра веб-страниц на компьютере.
Если не удается просматривать веб-страницы, выполните указанные
ниже действия:
Нажмите кнопку Отмена (Cancel) (Windows) / Отменить (Cancel) (Mac OS) на экране Проверить
параметры принтера (Check Printer Settings), чтобы отменить настройку сетевого соединения.
После этого настройте компьютер и сетевое устройство.
Чтобы узнать процедуры, обратитесь к руководствам, входящим в комплект поставки компьютера
или сетевого устройства, или свяжитесь с производителем.
Если после настройки компьютера и сетевого устройства удается просматривать веб-страницы,
попробуйте настроить сетевое соединение с начала.
Если удается просматривать веб-страницы, выполните указанные
ниже действия:
Перейдите к проверке 3.
Не удается обнаружить устройство во время настройки проводной сети: проверка 3
950

Не удается обнаружить устройство во время настройки
проводной сети: проверка 3
Разрешено ли в устройстве проводное соединение?
Убедитесь, что значок отображается на сенсорном экране.
Если значок не отображается:
В устройстве не разрешено проводное соединение. Включите проводное соединение на
устройстве.
После включения проводного соединения щелкните К началу (Back to Top) на экране Проверить
параметры принтера (Check Printer Settings), чтобы повторить настройку сетевого соединения с
начала.
Если отображается значок:
Перейдите к проверке 4.
Не удается обнаружить устройство во время настройки проводной сети: проверка 4
951

Не удается обнаружить устройство во время настройки
проводной сети: проверка 4
Подключено ли устройство к маршрутизатору?
С помощью панели управления убедитесь, что устройство подключено к маршрутизатору.
Выберите Настройка (Setup) на экране НАЧАЛО, затем выберите Параметры устройства (Device
settings) > Настройки сети (LAN settings) > Подтвержд. настроек сети (Confirm LAN settings) >
Список настроек сети (LAN setting list).
Убедитесь, что для параметра Соединение (Connection) на сенсорном экране установлено
значение Включено (Active).
Если для параметра Соединение (Connection) установлено значение
Неактивно (Inactive):
Устройство не подключено к маршрутизатору. Подключите устройство к маршрутизатору.
После подключения устройства к маршрутизатору щелкните К началу (Back to Top) на экране
Проверить параметры принтера (Check Printer Settings), чтобы повторить настройку сетевого
соединения с начала.
Если для параметра Соединение (Connection) установлено значение
Включено (Active):
Перейдите к проверке 5.
Не удается обнаружить устройство во время настройки проводной сети: проверка 5
952

Не удается обнаружить устройство во время настройки
проводной сети: проверка 5
Не препятствует ли брандмауэр защитного программного обеспечения
или операционная система компьютера настройке сетевого
взаимодействия?
Брандмауэр защитного программного обеспечения или операционной системы компьютера может
ограничивать взаимодействие между устройством и компьютером. Проверьте настройку
брандмауэра защитного программного обеспечения или операционной системы либо сведения,
указанные в сообщении, которое появляется на компьютере.
Если брандмауэр препятствует настройке, выполните указанные ниже
действия:
•При появлении сообщения:
Если появляется сообщения с предупреждением о том, что программное обеспечение Canon
пытается получить доступ к сети, настройте защитное программное обеспечение таким
образом, чтобы разрешить доступ.
После разрешения доступа программному обеспечению щелкните Повторно определить
(Redetect) на экране Проверить параметры принтера (Check Printer Settings), чтобы
повторно определить устройство.
Если устройство обнаружено, следуйте инструкциям на экране для продолжения настройки
сетевого взаимодействия.
•При отсутствии сообщения:
Отмените настройку, а затем настройте защитное программное обеспечение, чтобы разрешить
программному обеспечению Canon получать доступ к сети.
◦ Для Windows:
Файл Setup.exe или Setup64.exe в win > Driver > DrvSetup на установочном компакт-диске
◦ Для Mac OS:
Setup.app, Canon IJ Network Tool.app, canonijnetwork.bundle, CIJScannerRegister.app,
Canon IJ Scan Utility2.app и CIJSUAgent.app
После настройки защитного программного обеспечения повторите выполнение настройки
сетевого взаимодействия.
Примечание.
• Для получения дополнительной информации о параметрах брандмауэра операционной
системы или защитного программного обеспечения см. руководство по эксплуатации или
обратитесь к производителю.
953

Не удается обнаружить устройство во время настройки
проводной сети: проверка 6
Проверьте параметры маршрутизатора.
Проверьте параметры сетевого подключения маршрутизатора, такие как фильтрация IP-адресов,
фильтрация MAC-адресов и функция DHCP.
Дополнительные сведения о проверке настроек маршрутизатора см. в руководстве по
эксплуатации, поставляемом с маршрутизатором, или обратитесь к его производителю.
После проверки параметров маршрутизатора щелкните Повторно определить (Redetect) на
экране Проверить параметры принтера (Check Printer Settings), чтобы повторно определить
устройство.
Если устройство обнаружено, следуйте инструкциям на экране для продолжения настройки
сетевого взаимодействия.
Если устройство все еще не удалось обнаружить, установите флажок Настроить подключение к
сети по USB (Set up the network connection via USB) на экране Проверить параметры
принтера (Check Printer Settings), а затем щелкните Далее (Next) для настройки сетевого
взаимодействия через USB.
955

Не удается обнаружить устройство на экране «Список
подключенных к сети принтеров»
Устройство невозможно обнаружить с использованием текущего метода настройки.
Установите флажок Настраиваемый принтер не найден в списке (Setting printer could not be
found on the list) и щелкните Далее (Next). Отобразится экран с другим методом настройки.
Выполните настройку, следуя инструкциям на экране.
956

Невозможно продолжить работу после появления экранов
подключения принтера/подключения кабеля
Если невозможно продолжить работу после появления экранов Подключение принтера (Printer
Connection) или Подключение кабеля (Connect Cable), проверьте следующее.
Проверка 1 Убедитесь, что USB-кабель надежно подключен к устройству и
компьютеру.
Соедините устройство и компьютер с помощью USB-кабеля, как показано на рисунке ниже. USB-порт
расположен на задней панели устройства.
Проверьте следующие элементы только в том случае, если невозможно продолжить работу
после появления экрана Подключение принтера (Printer Connection).
Проверка 2 Следуя приведенным ниже инструкциям, снова подключите устройство
к компьютеру.
Внимание!
•Для Mac OS убедитесь, что значок замка находится в нижней левой части экрана Принтеры и
сканеры (Printers & Scanners) (экрана Печать и сканирование (Print & Scan) в Mac OS X v10.8
или Mac OS X v10.7).
Если отображается значок (заблокировано), щелкните его для разблокировки. (Для выполнения
разблокировки необходимы имя и пароль администратора.)
1. Выключите устройство.
2. Отключите USB-кабель от устройства и компьютера, а затем подсоедините его снова.
3. Включите устройство.
Проверка 3 Если проблему не удается устранить, переустановите MP Drivers в
соответствии с приведенными ниже инструкциями.
1. Нажмите кнопку Отмена (Cancel).
2. Щелкните Повторный запуск (Start Over) на экране Сбой установки (Installation Failure).
957

3. Щелкните Выход (Exit) на экране Настройка принтера (Start Setup) и завершите настройку.
4. Выключите устройство.
5. Перезагрузите компьютер.
6. Убедитесь, что нет работающих приложений.
7. Повторите настройку в соответствии с инструкциями на веб-сайте Canon.
Примечание.
•Для повторной настройки в Windows можно использовать установочный компакт-диск.
958

Не удается обнаружить устройство в беспроводной сети
Проверка 1 Убедитесь, что устройство включено.
Проверка 2 На сенсорном экране отображается значок ?
Если значок не отображается, коснитесь значка в верхнем правом углу и выберите Беспров. сеть
включена (Activate wireless LAN) на экране Смена локальной сети (Change LAN).
Проверка 3 Если устройство временно подключено к компьютеру через USB-
кабель, убедитесь, что USB-кабель подключен правильно.
При настройке подключения по беспроводной сети или изменении ее параметров с помощью IJ Network
Tool через подключение USB соедините устройство и компьютер с помощью USB-кабеля, как показано на
следующем рисунке. USB-порт находится на задней панели устройства.
Проверка 4 Убедитесь, что настройка устройства завершена.
В противном случае выполните настройку.
•Для Windows:
Используйте установочный компакт-диск или следуйте инструкциям на веб-сайте Canon.
• Для Mac OS:
Следуйте инструкциям на веб-сайте Canon.
Проверка 5 При использовании IJ Network Tool повторите поиск устройства.
• Для Windows:
Экран «Canon IJ Network Tool»
• Для Mac OS:
Экран Canon IJ Network Tool
Проверка 6 Во время поиска устройства в сети убедитесь, что устройство связано
с портом. (Windows)
959

При отображении сообщения Нет драйвера (No Driver) в разделе Имя (Name) в IJ Network Tool это
означает, что устройство не связано с портом. Выберите Связывание с портом (Associate Port) в меню
Параметры (Settings), чтобы связать порт с устройством.
Драйвер принтера не связан с портом
Проверка 7 Убедитесь в соответствии параметров сети устройства и
маршрутизатора беспроводной сети.
Чтобы проверить параметры маршрутизатора беспроводной сети и соответственно изменить параметры
устройства, см. руководство по эксплуатации, поставляемое с маршрутизатором беспроводной сети, или
обратитесь к его производителю.
Настройка ключа шифрования
Проверка 8 Убедитесь в отсутствии препятствий.
Беспроводное соединение между разными комнатами или этажами в основном плохое. При
необходимости переместите устройство и маршрутизатор беспроводной сети.
Чтобы проверить качество радиосигнала,
•Для Windows:
Мониторинг состояния беспроводной локальной сети
•Для Mac OS:
Мониторинг состояния беспроводной локальной сети
Проверка 9 Убедитесь, что устройство расположено не слишком далеко от
маршрутизатора беспроводной сети.
Устройство можно расположить в помещении в пределах 50 метров (164 футов) от маршрутизатора
беспроводной сети. Убедитесь, что устройство расположено достаточно близко к используемому
маршрутизатору беспроводной сети.
Чтобы проверить качество радиосигнала,
•Для Windows:
Мониторинг состояния беспроводной локальной сети
• Для Mac OS:
Мониторинг состояния беспроводной локальной сети
Проверка 10 Убедитесь, что поблизости нет источника интерференции радиоволн.
Если поблизости расположено устройство, такое как микроволновая печь, излучающая радиоволны той
же частотной полосы, что и маршрутизатор беспроводной связи, оно может вызывать помехи.
Расположите маршрутизатор беспроводной сети как можно дальше от источников помех.
Чтобы проверить качество радиосигнала,
• Для Windows:
Мониторинг состояния беспроводной локальной сети
• Для Mac OS:
Мониторинг состояния беспроводной локальной сети
Проверка 11 Убедитесь, что параметры сети компьютера указаны правильно.
960

Убедитесь, что компьютер может взаимодействовать с маршрутизатором беспроводной сети через
беспроводную сеть.
Проверка 12 Убедитесь, что на вкладке Порты (Ports) диалогового окна драйвера
принтера установлен флажок Включить поддержку двусторонней связи (Enable
bidirectional support). (Windows)
Проверка 13 Убедитесь, что брандмауэр защитного программного обеспечения
отключен.
Если брандмауэр защитного программного обеспечения включен, может появиться сообщение,
предупреждающее, что программное обеспечение Canon пытается получить доступ к сети. При
появлении данного предупреждающего сообщения укажите в настройках защитного программного
обеспечения всегда разрешать доступ.
При использовании каких-либо программ, переключающихся между сетевыми средами, проверьте их
настройки. Некоторые программы используют брандмауэр по умолчанию.
Проверка 14 При использовании маршрутизатора подключите устройство и
компьютер к одному сегменту локальной сети.
Проверка 15 Если устройство подключено к базовой станции AirPort через
локальную сеть, используйте в имени сети (SSID) алфавитно-цифровые символы.
(Mac OS)
Если неполадка не устранена, повторите настройку.
• Для Windows:
Используйте установочный компакт-диск или следуйте инструкциям на веб-сайте Canon.
• Для Mac OS:
Следуйте инструкциям на веб-сайте Canon.
961

Не удается обнаружить устройство в проводной сети
Проверка 1 Убедитесь, что устройство включено.
Проверка 2 На сенсорном экране отображается значок ?
Если значок не отображается, коснитесь значка в верхнем правом углу и выберите Проводн. сеть
включена (Activate wired LAN) на экране Смена локальной сети (Change LAN).
Проверка 3 Убедитесь, что кабель локальной сети подключен должным образом.
Убедитесь, что устройство подключено к маршрутизатору с помощью кабеля локальной сети. Если
кабель LAN ненадежно подключен, подключите его надлежащим образом.
Если кабель LAN подключен к WAN-разъему маршрутизатора, подключите кабель к LAN-разъему
маршрутизатора.
962

Проблемы сетевого подключения
Устройство неожиданно невозможно использовать
Неизвестный ключ сети
Неизвестный пароль администратора, установленный на устройстве
Не удается использовать устройство после замены маршрутизатора
беспроводной сети или изменения его параметров
Низкая скорость печати
Уровень чернил не отображается на мониторе состояния принтера
(Windows)
963

Устройство неожиданно невозможно использовать
Не удается подключиться к устройству после изменения параметров сети (Windows)
Не удается подключиться к устройству по беспроводной сети
Не удается подключиться к устройству при использовании режима прямого подключения
Не удается подключиться к устройству по проводной сети
Не удается выполнить печать или сканирование с сетевого компьютера
Не удается подключиться к устройству после изменения
параметров сети (Windows)
Для получения IP-адреса компьютеру может потребоваться некоторое время. Возможно, придется
перезагрузить компьютер.
Убедитесь, что компьютер получил допустимый IP-адрес, и повторите процедуру поиска
устройства.
Не удается подключиться к устройству по беспроводной сети
Проверка 1 Убедитесь, что устройство включено.
Проверка 2 Убедитесь в соответствии параметров сети устройства и
маршрутизатора беспроводной сети.
Для проверки параметров маршрутизатора беспроводной сети обратитесь к руководству по
эксплуатации, поставляемому с маршрутизатором, или свяжитесь с производителем.
Для проверки текущих параметров сети устройства распечатайте информацию о сетевых параметрах.
Печать параметров сети
Если параметры сети устройства не совпадают с параметрами маршрутизатора беспроводной сети,
измените параметры сети устройства в соответствии с параметрами маршрутизатора с помощью IJ
Network Tool.
Проверка 3 Убедитесь, что устройство расположено не слишком далеко
маршрутизатора беспроводной сети.
Устройство можно расположить в помещении в пределах 50 метров (164 футов) от маршрутизатора
беспроводной сети. Убедитесь, что устройство расположено достаточно близко к используемому
маршрутизатору беспроводной сети.
Проверка 4 Убедитесь в отсутствии препятствий.
Беспроводное соединение между разными комнатами или этажами в основном плохое. При
необходимости переместите устройство и маршрутизатор беспроводной сети.
964

Проверка 5 Убедитесь, что поблизости нет источника интерференции радиоволн.
Если поблизости расположено устройство, такое как микроволновая печь, излучающая радиоволны той
же частотной полосы, что и маршрутизатор беспроводной связи, оно может вызывать помехи.
Расположите маршрутизатор беспроводной сети как можно дальше от источников помех.
Проверка 6 Убедитесь, что параметры сети компьютера указаны правильно.
Дополнительную информацию о подключении и настройке сетевого устройства см. в руководстве по
эксплуатации устройства или обратитесь к его производителю.
Проверка 7 Убедитесь в высоком уровне сигнала беспроводной связи. Следите
за состоянием сигнала и при необходимости переместите устройство и
маршрутизатор беспроводной сети.
• Для Windows:
Мониторинг состояния беспроводной локальной сети
• Для Mac OS:
Мониторинг состояния беспроводной локальной сети
Проверка 8 Убедитесь, что используется допустимый канал.
Возможность использования каналов для беспроводной связи может быть ограничена в зависимости
от устройства беспроводной сети, используемого компьютером. Чтобы проверить допустимые
возможность использования каналов для беспроводной связи, см. руководство по эксплуатации,
поставляемое с компьютером или устройством беспроводной сети.
Проверка 9 Убедитесь, что канал, установленный на маршрутизаторе
беспроводной сети, подтвержден в проверке 8 в качестве допустимого.
В противном случае измените настройку канала на маршрутизаторе беспроводной сети.
Проверка 10 Убедитесь, что брандмауэр защитного программного обеспечения
отключен.
Если брандмауэр защитного программного обеспечения включен, может появиться сообщение,
предупреждающее, что программное обеспечение Canon пытается получить доступ к сети. При
появлении данного предупреждающего сообщения укажите в настройках защитного программного
обеспечения всегда разрешать доступ.
При использовании каких-либо программ, переключающихся между сетевыми средами, проверьте их
настройки. Некоторые программы используют брандмауэр по умолчанию.
Проверка 11 При использовании маршрутизатора подключите устройство и
компьютер к одному сегменту локальной сети.
Проверка 12 Если устройство подключено к базовой станции AirPort через
локальную сеть, используйте в имени сети (SSID) алфавитно-цифровые символы.
(Mac OS)
Если неполадка не устранена, повторите настройку.
• Для Windows:
965

Используйте установочный компакт-диск или следуйте инструкциям на веб-сайте Canon.
• Для Mac OS:
Следуйте инструкциям на веб-сайте Canon.
•Расположение:
Убедитесь, что между маршрутизатором беспроводной сети и устройством нет никаких
препятствий.
Примечание.
•Для подключения устройства к компьютеру Windows XP с помощью настройки
соединения без кабеля выполните следующие действия:
Выполните указанную ниже процедуру для настройки устройства и компьютера.
1. Установите прямое подключение для устройства.
2. Щелкните правой кнопкой мыши значок Беспроводное сетевое подключение (Wireless
Network Connections) в области уведомлений на рабочем столе, а затем щелкните
Просмотр доступных беспроводных сетей (View Available Wireless Networks).
3. На появившемся экране выберите имя сети, а затем щелкните Подключить (Connect).
Выберите «XXXXXX-MGXXXXseries» («XX» означает алфавитно-цифровые символы) в
качестве имени сети.
4. На появившемся экране введите ключ сети, а затем щелкните Подключить (Connect).
По умолчанию в качестве ключа сети используется серийный номер устройства.
Проверьте серийный номер одним из следующих способов.
• Проверьте наклейку на устройстве.
Местоположение серийного номера
• Отобразите на сенсорном экране.
Польз. параметры устройства
• Распечатайте параметры сети.
Печать параметров сети
5. Используйте установочный компакт-диск или следуйте инструкциям на веб-сайте Canon.
Не удается подключиться к устройству при использовании
режима прямого подключения
Проверка 1 Убедитесь, что устройство включено.
Проверка 2 На сенсорном экране отображается значок ?
Если значок не отображается, коснитесь значка в верхнем правом углу и выберите Включить прям.
подключ (Activate direct connect.) на экране Смена локальной сети (Change LAN).
966

Проверка 3 Убедитесь, что устройство выбрано для подключения к устройству
беспроводной связи (например, смартфону или планшету).
Выберите идентификатор для прямого подключения (SSID), указанный для устройства в качестве
варианта подключения устройств связи.
Проверка 4 Введен ли правильный пароль, указанный для режима прямого
подключения?
Если параметр безопасности режима прямого подключения включен, для подключения устройства
связи к устройству необходимо ввести пароль.
Чтобы проверить пароль, указанный для устройства, откройте его с панели управления устройства или
распечатайте сведения о параметрах сети устройства.
Настройки сети
Печать параметров сети
Проверка 5 Убедитесь, что устройство расположено не слишком далеко.
Располагайте устройства беспроводной связи на допустимом расстоянии от устройства.
Проверка 6 Убедитесь в отсутствии препятствий.
Беспроводное соединение между разными комнатами или этажами в основном плохое. При
необходимости переместите устройство.
Проверка 7 Убедитесь, что поблизости нет источника интерференции радиоволн.
Если поблизости расположено устройство, такое как микроволновая печь, излучающая радиоволны той
же частотной полосы, что и маршрутизатор беспроводной связи, оно может вызывать помехи.
Расположите устройство как можно дальше от источников помех.
Проверка 8 Убедитесь, что уже подключено не более 5 устройств.
В режиме прямого подключения нельзя подключать более 5 устройств.
Не удается подключиться к устройству по проводной сети
Проверка 1 Убедитесь, что устройство включено.
Проверка 2 Убедитесь, что кабель локальной сети подключен должным образом.
Убедитесь, что устройство подключено к маршрутизатору с помощью кабеля локальной сети. Если
кабель LAN ненадежно подключен, подключите его надлежащим образом.
Если кабель LAN подключен к WAN-разъему маршрутизатора, подключите кабель к LAN-разъему
маршрутизатора.
Если неполадка не устранена, повторите настройку.
• Для Windows:
Используйте установочный компакт-диск или следуйте инструкциям на веб-сайте Canon.
967

• Для Mac OS:
Следуйте инструкциям на веб-сайте Canon.
Не удается выполнить печать или сканирование с сетевого
компьютера
Проверка 1 Убедитесь, что параметры сети компьютера указаны правильно.
Дополнительную информацию о настройке компьютера см. в руководстве по эксплуатации компьютера
или обратитесь к его производителю.
Проверка 2 Если драйверы MP Drivers не установлены, установите их.
• Для Windows:
Установите MP Drivers с помощью установочного компакт-диска или с веб-сайта Canon.
•Для Mac OS:
Установите MP Drivers с веб-сайта Canon.
Проверка 3 При использовании беспроводной сети убедитесь, что к
маршрутизатору беспроводной сети не ограничен доступ каких-либо компьютеров.
Дополнительную информацию о подключении к маршрутизатору беспроводной сети и его настройке
см. в руководстве по эксплуатации маршрутизатора беспроводной сети или обратитесь к его
производителю.
Примечание.
•Для проверки MAC- или IP-адреса компьютера см. раздел Проверка IP- или MAC-адреса
компьютера.
968

Неизвестный ключ сети
Не удается подключиться из-за неизвестного ключа WEP или WPA/WPA2, установленного для
точки доступа
Настройка ключа шифрования
Не удается подключиться из-за неизвестного ключа WEP или
WPA/WPA2, установленного для точки доступа
Сведения о настройке маршрутизатора беспроводной сети см. в руководстве по эксплуатации,
поставляемом с маршрутизатором беспроводной сети, или обратитесь к его производителю.
Убедитесь, что компьютер может взаимодействовать с маршрутизатором беспроводной сети.
Настройте устройство в соответствии с параметрами маршрутизатора беспроводной сети с
помощью программы IJ Network Tool.
Настройка ключа шифрования
Сведения о настройке маршрутизатора беспроводной сети см. в руководстве по эксплуатации,
поставляемом с маршрутизатором беспроводной сети, или обратитесь к его производителю.
Убедитесь, что компьютер может взаимодействовать с маршрутизатором беспроводной сети.
Настройте устройство в соответствии с параметрами маршрутизатора беспроводной сети с
помощью программы IJ Network Tool.
•Использование WEP
Длина ключа, формат ключа, используемый ключ (от 1 до 4) и метод проверки подлинности
должны быть одинаковыми для маршрутизатора беспроводной сети, устройства и компьютера.
Для взаимодействия с маршрутизатором беспроводной сети, использующим автоматически
сгенерированные ключи WEP, необходимо настроить устройство на использование ключа,
сгенерированного маршрутизатором беспроводной сети, введя его в шестнадцатеричном
формате.
◦ Для Windows:
Обычно выбирают способ проверки подлинности Авто (Auto). В противном случае
выберите Открытая система (Open System) или Общий ключ (Shared Key) в зависимости
от параметров маршрутизатора беспроводной сети.
При отображении экрана Сведения о WEP (WEP Details) после нажатия Задать (Set) на
экране Поиск (Search) следуйте инструкциям на экране и задайте длину ключа, формат
ключа, номер ключа и метод проверки подлинности для ввода ключа WEP.
Сведения см. в разделе Изменение расширенных параметров WEP.
◦ Для Mac OS:
969

Обычно выбирают способ проверки подлинности Авто (Auto). В противном случае
выберите Открытая система (Open System) или Общий ключ (Shared Key) в зависимости
от параметров маршрутизатора беспроводной сети.
При отображении экрана Сведения о WEP (WEP Details) после нажатия Задать (Set) на
экране Маршрутизаторы беспроводной сети (Wireless Routers) следуйте инструкциям
на экране и задайте длину ключа, формат ключа, номер ключа и метод проверки
подлинности для ввода ключа WEP.
Сведения см. в разделе Изменение расширенных параметров WEP.
Примечание.
• При подключении устройства к базовой станции AirPort через локальную сеть:
Если устройство подключено к базовой станции AirPort через локальную сеть,
проверьте параметры в пункте Безопасность беспроводной сети (Wireless Security)
программы AirPort (AirPort Utility).
• Выберите 64 бита (64 bit), если в качестве длины ключа в базовой станции AirPort
выбрано 40-битный WEP (WEP 40 bit).
• Выберите 1 для параметра Идентификатор ключа (Key ID). Иначе компьютер не
сможет взаимодействовать с устройством через маршрутизатор беспроводной
сети.
•Использование WPA/WPA2
Метод проверки подлинности, кодовая фраза и тип динамического шифрования должны быть
одинаковыми для маршрутизатора беспроводной сети, устройства и компьютера.
Введите кодовую фразу на маршрутизаторе беспроводной сети (последовательность от 8 до
63 буквенно-цифровых символов или шестнадцатеричное число длинной 64 символа).
В качестве динамического метода шифрования автоматически выбирается TKIP (простое
шифрование) или AES (криптостойкое шифрование).
◦ Для Windows:
Сведения см. в разделе Изменение расширенных параметров WPA/WPA2.
◦ Для Mac OS:
Сведения см. в разделе Изменение расширенных параметров WPA/WPA2.
Примечание.
• Данное устройство поддерживает WPA/WPA2-PSK (WPA/WPA2-Personal) и WPA2-PSK
(WPA2-Personal).
970

Неизвестный пароль администратора, установленный на
устройстве
Инициализируйте параметры устройства.
Выберите Сбросить все (Reset all), чтобы восстановить пароль администратора по умолчанию.
Сброс настройки
После инициализации параметров устройства повторите настройку.
•Для Windows:
Используйте установочный компакт-диск или следуйте инструкциям на веб-сайте Canon.
•Для Mac OS:
Следуйте инструкциям на веб-сайте Canon.
971

Не удается использовать устройство после замены
маршрутизатора беспроводной сети или изменения его
параметров
При замене маршрутизатора беспроводной сети выполните повторную настройку сети для
устройства.
• Для Windows:
Используйте установочный компакт-диск или следуйте инструкциям на веб-сайте Canon.
• Для Mac OS:
Следуйте инструкциям на веб-сайте Canon.
Если неполадка все еще не устранена, см. информацию ниже.
Не удается подключиться к устройству после применения фильтрации MAC- или IP-адреса или
ключа шифрования на маршрутизаторе беспроводной сети
При включенной функции шифрования не удается подключиться к устройству после изменения
типа шифрования для маршрутизатора беспроводной сети
Не удается подключиться к устройству после применения
фильтрации MAC- или IP-адреса или ключа шифрования на
маршрутизаторе беспроводной сети
Проверка 1 Проверьте настройку маршрутизатора беспроводной сети.
Порядок проверки настройки маршрутизатора беспроводной сети см. в руководстве по эксплуатации,
поставляемом с маршрутизатором беспроводной сети, или обратитесь к его производителю.
Убедитесь, что компьютер и маршрутизатор беспроводной сети могут взаимодействовать друг с другом
при такой настройке.
Проверка 2 При выполнении фильтрации MAC- или IP-адресов на
маршрутизаторе беспроводной сети убедитесь, что MAC- или IP-адреса для
компьютера, сетевого устройства и устройства зарегистрированы.
Проверка 3 При использовании ключа WEP или WPA/WPA2 убедитесь, что ключ
шифрования для компьютера, сетевого устройства и устройства соответствует
ключу, установленному для маршрутизатора беспроводной сети.
Кроме самого ключа WEP, у устройства, маршрутизатора беспроводной сети и компьютера должны
совпадать длина ключа, формат ключа, идентификатор используемого ключа и метод проверки
подлинности.
972

Обычно выбирают способ проверки подлинности Авто (Auto). Для установки вручную выберите
Открытая система (Open System) или Общий ключ (Shared Key) в зависимости от параметров
маршрутизатора беспроводной сети.
Для получения дополнительных сведений см. раздел Настройка ключа шифрования.
При включенной функции шифрования не удается подключиться
к устройству после изменения типа шифрования для маршрутизатора
беспроводной сети
Если после изменения типа шифрования для устройства оно не может взаимодействовать с
компьютером, убедитесь, что тип шифрования для компьютера и маршрутизатора беспроводной
сети совпадает с типом шифрования, установленным для устройства.
Не удается подключиться к устройству после применения фильтрации MAC- или IP-адреса или
ключа шифрования на маршрутизаторе беспроводной сети
973

Низкая скорость печати
Проверка 1 Возможно, устройство выполняет печать или сканирование большого
объема данных с другого компьютера.
Проверка 2 При использовании беспроводной сети следите за состоянием сигнала
и при необходимости переместите устройство и маршрутизатор беспроводной сети.
• Для Windows:
Мониторинг состояния беспроводной локальной сети
•Для Mac OS:
Мониторинг состояния беспроводной локальной сети
Убедитесь, что между маршрутизатором беспроводной сети и устройством нет никаких препятствий.
Беспроводное соединение между разными комнатами или этажами в основном плохое. Строительные
материалы, содержащие металл или бетон, препятствуют беспроводному взаимодействию. Если
устройство не может подключиться к компьютеру по беспроводной сети из-за стены, разместите
устройство и компьютер в одной и той же комнате.
Проверка 3 При использовании беспроводной сети убедитесь, что поблизости нет
источника интерференции радиоволн.
Если поблизости расположено устройство, такое как микроволновая печь, излучающая радиоволны той
же частотной полосы, что и маршрутизатор беспроводной связи, оно может вызывать помехи.
Расположите маршрутизатор беспроводной сети как можно дальше от источников помех.
974

Уровень чернил не отображается на мониторе состояния
принтера (Windows)
Используйте драйвер принтера с двусторонним обменом данными.
Установите флажок Включить поддержку двусторонней связи (Enable bidirectional support) на
странице Порты (Ports) диалогового окна свойств драйвера принтера.
Как открыть окно настройки драйвера принтера
975

Во время настройки на компьютере отображается сообщение
Ввод пароля (Enter Password) Во время настройки отображается экран
Если на экране Поиск (Search) выбрана точка доступа, отображается экран параметров
шифрования
Отображается сообщение «Подключение к устройству по беспроводной сети без шифрования»
Ввод пароля (Enter Password) Во время настройки отображается
экран
Если устройство настроено для работы с сетью и установлен пароль администратора,
отображается следующий экран.
•Для Windows:
• Для Mac OS:
Введите пароль администратора, установленный для устройства.
Примечание.
• Пароль администратора уже установлен для устройства во время покупки.
Сведения:
Пароль администратора
Для повышения безопасности рекомендуется изменить пароль администратора.
• Для Windows:
Изменение параметров на вкладке «Пароль администратора»
• Для Mac OS:
Изменение параметров на вкладке «Пароль администратора»
977

Если на экране Поиск (Search) выбрана точка доступа,
отображается экран параметров шифрования
Если выбранный маршрутизатор беспроводной сети зашифрован, данный экран отобразится
автоматически. Установите те же параметры шифрования, что были заданы для маршрутизатора
беспроводной сети.
• Для Windows:
Дополнительную информацию о параметрах шифрования см. в разделе Изменение
параметров на вкладке «Беспроводная сеть».
• Для Mac OS:
Дополнительную информацию о параметрах шифрования см. в разделе Изменение
параметров на вкладке «Беспроводная сеть».
Отображается сообщение «Подключение к устройству по
беспроводной сети без шифрования»
Для маршрутизатора беспроводной сети не настроена система безопасности. Устройство все еще
можно использовать, поэтому продолжите и завершите процедуру настройки.
Внимание!
• При подключении к сети, в которой не приняты меры безопасности, существует риск
раскрытия, например, личной информации.
978

Пакеты отправляются непрерывно (Windows)
При выполнении программы IJ Network Scanner Selector EX она периодически передает пакеты по
сети для проверки взаимодействия с устройством. Если компьютер используется в сетевом
окружении, отличном от того, в котором было настроено устройство, отключите программу IJ Network
Scanner Selector EX.
Чтобы выключить IJ Network Scanner Selector EX, щелкните правой кнопкой мыши значок в
области уведомлений на рабочем столе и выберите пункт Выключить Canon IJ Network Scanner
Selector EX (Disable Canon IJ Network Scanner Selector EX).
979

Проверка сведений о сети
Проверка IP- или MAC-адреса устройства
Проверка IP- или MAC-адреса компьютера
Проверка взаимодействия между компьютером, принтером и маршрутизатором беспроводной сети
Проверка сведений о параметрах сети
Проверка IP- или MAC-адреса устройства
Для проверки IP- или MAC-адреса устройства распечатайте сведения о параметрах сети или
используйте панель управления для их отображения.
Настройки сети
Печать параметров сети
Сведения о параметрах сети можно проверить на экране компьютера.
• Для Windows:
Экран «Canon IJ Network Tool»
• Для Mac OS:
Меню Canon IJ Network Tool
Проверка IP- или MAC-адреса компьютера
Для проверки IP- или MAC-адреса компьютера следуйте приведенным ниже инструкциям.
• Для Windows:
1. Выберите элемент Командная строка (Command Prompt), как показано ниже.
◦ В Windows 8.1 или Windows 8 выберите элемент Командная строка (Command
Prompt) на начальном (Start) экране. Если Командная строка (Command Prompt) не
отображается на экране Пуск (Start), нажмите чудо-кнопку Поиск (Search) и выполните
поиск фразы Командная строка (Command Prompt).
◦ В Windows 7, Windows Vista или Windows XP выберите Пуск (Start) > Все программы
(All Programs) > Стандартные (Accessories) > Командная строка (Command
Prompt).
2. Введите команду «ipconfig/all» и нажмите клавишу Enter.
Отобразится IP- или MAC-адрес компьютера. Если компьютер не подключен к сети IP-
адрес не отобразится.
• Для Mac OS:
1. Выберите Параметры системы (System Preferences) из меню Apple, а затем щелкните
Сеть (Network).
980

2. Убедитесь, что выбран сетевой интерфейс, используемый компьютером, а затем щелкните
Дополнительно (Advanced).
Если на компьютере используется беспроводная сеть, убедитесь, что в качестве сетевого
интерфейса выбрано значение Wi-Fi. Если используется проводная сеть, убедитесь, что
выбран пункт Ethernet.
3. Проверьте IP- или MAC-адрес.
Щелкните TCP/IP для проверки IP-адреса.
Щелкните Оборудование (Hardware) для проверки MAC-адреса.
Проверка взаимодействия между компьютером, принтером и
маршрутизатором беспроводной сети
Выполните тест проверки связи, чтобы проверить наличие соединения.
• Для Windows:
1. Выберите элемент Командная строка (Command Prompt), как показано ниже.
◦ В Windows 8.1 или Windows 8 выберите элемент Командная строка (Command
Prompt) на начальном (Start) экране. Если Командная строка (Command Prompt) не
отображается на экране Пуск (Start), нажмите чудо-кнопку Поиск (Search) и выполните
поиск фразы Командная строка (Command Prompt).
◦ В Windows 7, Windows Vista или Windows XP выберите Пуск (Start) > Все программы
(All Programs) > Стандартные (Accessories) > Командная строка (Command
Prompt).
2. Введите команду проверки связи и нажмите клавишу Enter.
Команда проверки связи имеет следующий вид: ping XXX.XXX.XXX.XXX
«XXX.XXX.XXX.XXX» — IP-адрес целевого устройства.
При наличии соединения отобразится похожее на следующее сообщение.
Ответ от XXX.XXX.XXX.XXX: байт=32 время=10мс TTL=255
При отображении сообщения Превышен интервал ожидания для запроса (Request
timed out) соединение отсутствует.
• Для Mac OS:
1. Запустите Сетевая служебная программа (Network Utility), как показано ниже.
◦ В Mac OS X v10.10 или Mac OS X v10.9 выберите Компьютер (Computer) из меню
Переход (Go) программы Finder и дважды щелкните Macintosh HD > Система
(System) > Библиотека (Library) > CoreServices > Приложения (Applications)>
Сетевая служебная программа (Network Utility).
◦ В Mac OS X v10.8 или Mac OS X v10.7 откройте папку Служебные программы
(Utilities) в папке Приложения (Applications) и дважды щелкните Сетевая служебная
программа (Network Utility).
2. Щелкните Проверка связи (Ping).
981

3. Убедитесь, что выбран параметр Отправлять только XX пакетов (Send only XX pings)
(XX — это число).
4. Введите IP-адрес целевого устройства или целевого маршрутизатора беспроводной сети в
поле Введите сетевой адрес для проверки связи (Enter the network address to ping).
5. Щелкните Проверка связи (Ping).
«XXX.XXX.XXX.XXX» — IP-адрес целевого устройства.
Отобразится сообщение, похожее на следующее.
64 байт от XXX.XXX.XXX.XXX: icmp_seq=0 ttl=64 время=3,394 мс
64 байт от XXX.XXX.XXX.XXX: icmp_seq=1 ttl=64 время=1,786 мс
64 байт от XXX.XXX.XXX.XXX: icmp_seq=2 ttl=64 время=1,739 мс
--- XXX.XXX.XXX.XXX статистика проверки связи ---
3 пакета передано, 3 пакета получено, 0 % пакетов потеряно
При потере 100 % пакетов соединение отсутствует. В противном случае компьютер
начинает взаимодействие с целевым устройством.
Проверка сведений о параметрах сети
Чтобы проверить сведения о параметрах сети устройства, распечатайте их или используйте
панель управления для их отображения.
Настройки сети
Печать параметров сети
982

Восстановление заводских настроек по умолчанию
Внимание!
• Для Windows:
При инициализации удаляются все параметры сети устройства, поэтому выполнение печати или
сканирования с компьютера по сети станет невозможным. Для возобновления использования
устройства в сети после восстановления заводских настроек по умолчанию воспользуйтесь
установочным компакт-диском или следуйте инструкциям на веб-сайте Canon для повторной
настройки.
• Для Mac OS:
При инициализации удаляются все параметры сети устройства, поэтому выполнение печати или
сканирования с компьютера по сети станет невозможным. Для возобновления использования
устройства в сети после восстановления заводских настроек по умолчанию следуйте
инструкциям на веб-сайте Canon для повторной настройки.
Инициализируйте настройку сети с помощью панели управления устройства.
Сброс настройки
983

Не удается выполнить печать или сканирование со смартфона
или планшета
Если не удается выполнить печать или сканирование со смартфона или планшета, возможно,
смартфон или планшет не могут установить связь с устройством.
Проверьте причину проблемы в соответствии со способом подключения.
Не удается подключиться к устройству по беспроводной сети
Не удается подключиться к устройству в режиме прямого подключения
Примечание.
• Проблемы с печатью при использовании других методов подключения или проблемы получения
сведений по установке параметров для каждого метода:
Использование PIXMA/MAXIFY Cloud Link
Печать с помощью Google Cloud Print
Печать с принтера, совместимого с AirPrint, с помощью устройства iOS
Не удается подключиться к устройству по беспроводной сети
Если смартфону или планшету не удается установить связь с устройством, проверьте следующее.
Проверка 1 Убедитесь, что устройство включено.
Проверка 2 На сенсорном экране отображается значок ?
Если значок не отображается, коснитесь значка в верхнем правом углу и выберите Беспров. сеть
включена (Activate wireless LAN) на экране Смена локальной сети (Change LAN).
Если отображается значок , устройство не подключено к маршрутизатору беспроводной сети.
Проверка 3 Идентичны ли параметры сети устройства и параметры
беспроводного маршрутизатора?
Убедитесь, что параметры сети устройства (например, имя маршрутизатора беспроводной сети, SSID,
ключ сети и т. д.) идентичны параметрам маршрутизатора беспроводной сети.
Для проверки параметров маршрутизатора беспроводной сети обратитесь к руководству по
эксплуатации, поставляемому с маршрутизатором, или свяжитесь с производителем.
Для проверки текущих параметров сети устройства распечатайте информацию о сетевых параметрах.
Печать параметров сети
Если параметры сети устройства не совпадают с параметрами маршрутизатора беспроводной сети,
измените параметры сети устройства в соответствии с параметрами маршрутизатора с помощью IJ
Network Tool.
Проверка 4 Идентичны ли параметры сети смартфона или планшета параметрам
маршрутизатора беспроводной сети?
985

Убедитесь, что параметры сети смартфона или планшета (например, имя маршрутизатора
беспроводной сети, SSID, ключ сети и т. д.) идентичны параметрам беспроводного маршрутизатора.
Для проверки параметров смартфона или маршрутизатора беспроводной сети обратитесь к
руководству по эксплуатации.
Если параметры сети смартфона или планшета не совпадают с параметрами маршрутизатора
беспроводной сети, измените параметры сети в соответствии с параметрами маршрутизатора.
Проверка 5 Убедитесь, что устройство расположено недалеко маршрутизатора
беспроводной сети.
Беспроводной маршрутизатор в помещении в пределах диапазона действия беспроводного
соединения. Расположите устройство в пределах 50 метров / 164 футов от беспроводного
маршрутизатора.
Проверка 6 Убедитесь в отсутствии препятствий.
Беспроводное соединение между разными комнатами или этажами в основном плохое. Настройте
положение устройств.
Проверка 7 Убедитесь, что поблизости нет источника интерференции радиоволн.
Если поблизости расположено устройство, такое как микроволновая печь, излучающая радиоволны той
же частотной полосы, что и маршрутизатор беспроводной связи, оно может вызывать помехи.
Расположите маршрутизатор беспроводной сети как можно дальше от источника помех.
Не удается подключиться к устройству в режиме прямого
подключения
Если смартфону или планшету не удается установить связь с устройством в режиме прямого
подключения, проверьте следующее.
Проверка 1 Убедитесь, что устройство включено.
Проверка 2 На сенсорном экране отображается значок ?
Если значок не отображается, коснитесь значка в верхнем правом углу и выберите Включить прям.
подключ (Activate direct connect.) на экране Смена локальной сети (Change LAN).
Проверка 3 Проверьте параметры смартфона или планшета.
Убедитесь, что смартфон или планшет может использовать беспроводную сеть.
Подробные сведения о настройке беспроводной сети см. в руководстве по эксплуатации,
поставляемом со смартфоном или планшетом.
Проверка 4 Выбрано ли устройство в качестве пункта назначения для смартфона
или планшета?
Выберите имя точки доступа (SSID) устройства на смартфоне или планшете.
986

Проверка 5 Введен ли правильный пароль, указанный для режима прямого
подключения?
Если параметр безопасности режима прямого подключения включен, для подключения смартфона или
планшета к устройству необходимо ввести пароль.
Проверка 6 Убедитесь, что устройство расположено не слишком далеко.
Расположите смартфон или планшет достаточно близко для связи с устройством.
Проверка 7 Убедитесь в отсутствии препятствий.
Беспроводное соединение между разными комнатами или этажами в основном плохое. Настройте
положение устройств.
Проверка 8 Убедитесь, что поблизости нет источника интерференции радиоволн.
Если поблизости расположено устройство, такое как микроволновая печь, излучающая радиоволны той
же частотной полосы, что и маршрутизатор беспроводной связи, оно может вызывать помехи.
Расположите устройство как можно дальше от источников помех.
Проверка 9 Убедитесь, что уже подключено не более 5 устройств.
В режиме прямого подключения нельзя подключать более 5 устройств.
987

Не удается выполнить печать или сканирование с устройства,
совместимого с NFC
Если не удается выполнить печать или сканирование, несмотря на то, что на NFC-устройстве
установлена программа Canon PRINT Inkjet/SELPHY, проверьте следующее.
Проверка 1 Установлено ли для параметра Настройка NFC (NFC setting) значение
Включить (Enable)?
При использовании функции NFC выберите значение Включить (Enable) для параметра Настройка NFC
(NFC setting).
Проверка 2 Надежно ли NFC-совместимое устройство касается устройства?
Прикладывая NFC-совместимое устройство к устройству, убедитесь, что оно касается порта NFC
устройства должным образом.
Проверка 3 Включена ли функция NFC на NFC-совместимом устройстве?
Проверьте соответствующий параметр NFC-совместимого устройства и включите на нем функцию NFC.
988

Проблемы с печатью
Печать не начинается
Замятие бумаги
Неудовлетворительные результаты печати
Чернила не поступают
Бумага подается неправильно, или появилось сообщение об отсутствии
бумаги
Не удается выполнить печать этикетки диска
Проблемы автоматической двухсторонней печати
Остановка копирования/печати
Не удается выполнить печать с помощью AirPrint
989

Печать не начинается
Проверка 1 Убедитесь, что устройство надежно подключено, и коснитесь кнопки
ВКЛ (ON), чтобы включить его.
Индикатор ПИТАНИЕ (POWER) мигает в процессе инициализации устройства. Дождитесь, когда
индикатор ПИТАНИЕ (POWER) перестанет мигать и начнет светиться.
Примечание.
•При печати большого объема данных (например, фотографий или графики) требуется больше
времени для подготовки к печати. Индикатор ПИТАНИЕ (POWER) мигает, пока компьютер
обрабатывает данные и отправляет их на устройство. Дождитесь начала печати.
Проверка 2 Убедитесь, что устройство правильно подключено к компьютеру.
При использовании USB-кабеля, убедитесь, что он надежно подключен к устройству и компьютеру. Если
USB-кабель надежно подключен, проверьте следующее.
•Если используется ретранслятор (например, USB-концентратор), отключите его, подключите
устройство напрямую к компьютеру и попробуйте еще раз выполнить печать. Если принтер начал
печатать, неполадка связана с ретранслятором. Обратитесь к поставщику ретранслятора.
•Возможна также неисправность USB-кабеля. Замените USB-кабель и повторите печать.
При использовании устройства в локальной сети убедитесь, что устройство подключено к сети кабелем
локальной сети и правильно настроено для работы в сети.
Проверка 3 Прямое подключение включено?
Чтобы получить возможность печатать в другом режиме, предварительно отключите режим прямого
подключения.
Использование устройства в режиме прямого подключения
Проверка 4 Убедитесь, что параметры бумаги соответствуют информации,
установленной для кассеты.
Если параметры бумаги не соответствуют информации, установленной для кассеты, на сенсорном
экране отображается сообщение об ошибке. Чтобы устранить проблему, выполните инструкции на
сенсорном экране.
Параметры бумаги
Примечание.
• Можно выбрать отображение сообщения о возможных ошибках печати.
• Чтобы изменить настройку вида сообщения при печати или копировании с помощью панели
управления устройства, выполните следующие действия:
Настройки кассеты
990

• Чтобы изменить настройку вида сообщения при печати или копировании с помощью драйвера
принтера, выполните следующие действия:
Изменение режима работы Принтера (Windows)
Изменение режима работы Принтера (Mac OS)
Проверка 5 При печати с компьютера удалите ненужные задания.
• Для Windows:
Удаление ненужного задания печати
•Для Mac OS:
Удаление ненужного задания печати
Проверка 6 Проверьте, закрыта ли направляющая лотка для диска.
Если направляющая лотка для диска открыта, закройте направляющую лотка для диска и коснитесь
кнопки OK на сенсорном экране.
Проверка 7 Правильно ли настроены значения типа носителя и размера страницы
в драйвере принтера?
При использовании специализированной бумаги сторонних производителей (не компании Canon)
убедитесь, что в драйвере принтера выбран соответствующий тип носителя и размер страницы.
Проверьте параметры в соответствии с приведенными ниже инструкциями, затем повторите печать.
•Для Windows:
1. Убедитесь, что в приложении выбран параметр A4 (бумага Art с полем 35) (A4 (Art Paper
Margin 35)) или Letter (бумага Art с полем 35) (Letter (Art Paper Margin 35)).
Если необходимый размер страницы не отображается, откройте меню Файл (File) в приложении
и выберите пункт Печать (Print). После этого убедитесь, что выбрано имя вашего устройства.
2. Убедитесь, что размер, выбранный в поле Тип носителя (Media Type) на вкладке Главная
(Main) в драйвере принтера, соответствует размеру бумаги, загруженной в устройство.
3. Убедитесь, что значение параметра Размер стр. (Page Size) на вкладке Страница (Page Setup)
драйвера принтера соответствует размеру, установленному в шаге 1.
•Для Mac OS:
1. Убедитесь, что в приложении выбран параметр A4 (бумага Art с полем 35) (A4 (Art Paper
Margin 35)) или US Letter (бумага Art с полем 35) (US Letter (Art Paper Margin 35)).
Если необходимый размер страницы не отображается, откройте меню Файл (File) в приложении
и выберите пункт Печать (Print). После этого убедитесь, что выбрано имя вашего устройства.
2. Убедитесь, что размер бумаги, выбранный для параметра Тип носителя (Media Type) в окне
печати драйвера принтера, соответствует размеру бумаги, загруженной в устройство.
3. Убедитесь, что значение параметра Размер бумаги (Paper Size) в окне страницы драйвера
принтера соответствует размеру, установленному в шаге 1.
Проверка 8 Выбран ли при печати драйвер принтера устройства?
Правильная работа устройства невозможна при использовании драйвера другого принтера.
• Для Windows:
991

Убедитесь, что в диалоговом окне «Печать» выбрано «Canon XXX series Printer» (где «XXX»
является именем вашего устройства).
Примечание.
•Чтобы задать устройство по умолчанию, выберите пункт Использовать по умолчанию (Set as
Default Printer).
•Для Mac OS:
Убедитесь, что имя устройства выбрано в разделе Принтер (Printer) в диалоговом окне печати.
Примечание.
•Чтобы установить устройство по умолчанию, выберите это устройство в пункте Принтер по
умолчанию (Default printer).
Проверка 9 Установите правильный порт принтера. (Windows)
Убедитесь, что порт принтера настроен правильно.
1. Войдите в систему с правами администратора.
2. Установите следующие параметры.
•В операционной системе Windows 8.1 или Windows 8 откройте Панель управления (Control
Panel), нажав чудо-кнопку Параметры (Settings) на рабочем столе (Desktop), затем выберите
Оборудование и звук (Hardware and Sound) и Устройства и принтеры (Devices and
Printers).
•В ОС Windows 7 выберите пункт Устройства и принтеры (Devices and Printers) в меню Пуск
(Start).
•В ОС Windows Vista выберите меню Пуск (Start) > Панель управления (Control Panel) >
Оборудование и звук (Hardware and Sound) > Принтеры (Printers).
•В ОС Windows XP выберите меню Пуск (Start) > Панель управления (Control Panel) >
Принтеры и другое оборудование (Printers and Other Hardware) > Принтеры и факсы
(Printers and Faxes).
3. Откройте свойства драйвера принтера.
•В операционной системе Windows 8.1, Windows 8 или Windows 7 щелкните правой кнопкой мыши
значок «Canon XXX series Printer» (где «XXX» соответствует имени устройства), затем выберите
Свойства принтера (Printer properties).
• В Windows Vista или Windows XP щелкните правой кнопкой мыши значок «Canon XXX series
Printer» (где «XXX» — это имя устройства), затем выберите Свойства (Properties).
4. Щелкните вкладку Порты (Ports) для проверки параметров порта.
Убедитесь, что порт с именем «USBnnn» (где «n» — номер), для которого «Canon XXX series Printer»
появляется в столбце Принтер (Printer), установлен для параметра Выберите один или
несколько портов для печати (Print to the following port(s)).
Примечание.
• Если устройство используется в локальной сети, имя порта устройства отображается в виде
«CNBJNP_xxxxxxxxxx». «xxxxxxxxxxxx» — это строка символов, генерируемая на основе MAC-
адреса или назначенная пользователем при настройке устройства.
• Если установлен неправильный параметр, выполните следующие действия:
Повторно установите MP Drivers с помощью установочного компакт-диска или веб-сайта Canon.
992

• Печать не начинается, хотя устройство подключено к компьютеру с помощью USB-кабеля и
выбран порт «USBnnn»:
Чтобы запустить программу My Printer в ОС Windows 8.1 или Windows 8, выберите пункт My
Printer на начальном (Start) экране. Если программа My Printer не отображается на экране
Пуск (Start), выберите чудо-кнопку Поиск (Search) и выполните поиск фразы «My Printer».
Установите правильный порт принтера в пункте Диагн. и исправление принтера (Diagnose
and Repair Printer). Следуйте отображаемым на экране инструкциям для установки правильного
порта принтера, а затем выберите имя устройства.
В операционной системе Windows 7, Windows Vista или Windows XP щелкните Пуск (Start) и
последовательно выберите Все программы (All programs), Canon Utilities, Canon My Printer,
Canon My Printer, затем выберите Диагн. и исправление принтера (Diagnose and Repair
Printer). Следуйте отображаемым на экране инструкциям для установки правильного порта
принтера, а затем выберите имя устройства.
Если проблема не была устранена, переустановите драйверы MP Drivers, используя драйверы
установочного компакт-диска или с веб-сайта Canon.
•Печать не начинается даже при выбранном порте «CNBJNP_xxxxxxxxxx», когда устройство
используется через локальную сеть:
Запустите IJ Network Tool и выберите «CNBJNP_xxxxxxxxxx», как было подтверждено в действии
4, а затем назначьте порт принтеру, выбрав пункт Связывание с портом (Associate Port) в
меню Параметры (Settings).
Если проблема не была устранена, переустановите драйверы MP Drivers, используя драйверы
установочного компакт-диска или с веб-сайта Canon.
Проверка 10 Слишком ли большой объем данных для печати? (Windows)
Щелкните Параметры печати (Print Options) на вкладке Страница (Page Setup) драйвера принтера.
Затем установите для параметра Предотвращение потери данных для печати (Prevention of Print
Data Loss) значение Вкл. (On) в появившемся диалоговом окне.
* Это также может снизить качество печати.
Проверка 11 Если выполняется печать с компьютера, перезагрузите компьютер.
993

Замятие бумаги
При замятии бумаги автоматически отображается сообщение с рекомендациями по устранению
неполадок. Выполните соответствующие действия, указанные в сообщении.
•Если на экране компьютера отображаются код поддержки и сообщение:
◦ Для Windows:
◦ Для Mac OS:
* В зависимости от используемой операционной системы экраны отличаются.
•Если на сенсорном экране отображается код поддержки и сообщение:
994

Неудовлетворительные результаты печати
В случае неудовлетворительных результатов печати (белые линии, несовмещение линий,
неравномерные цвета) в первую очередь проверьте параметры бумаги и качества печати.
Проверка 1 Соответствуют ли параметры размера страницы и типа носителя
размеру и типу загруженной бумаги?
Если эти параметры не соответствуют, результаты могут быть неудовлетворительными.
При печати фотографии или изображения неправильно установленное значение типа бумаги может
привести к потере качества цветопередачи.
Кроме того, при печати с неправильно заданным типом бумаги поверхность печати может быть
поцарапана.
В режиме печати без полей в зависимости от сочетания заданного типа бумаги и загруженной бумаги
цвета могут передаваться неравномерно.
Метод проверки параметров бумаги и качества печати зависит от режима работы устройства и
выполняемых операций.
Копирование Проверьте параметры с помощью панели управления.
Настройка элементов для копирования
Копирование фотографий Проверьте параметры с помощью панели управления.
Копирование фотографий
Печать с карты памяти Проверьте параметры с помощью панели управления.
Параметры настройки для фотопечати с помощью панели управления
Печать с PictBridge-
совместимого устройства
(беспроводная сеть)
Проверьте параметры PictBridge-совместимого устройства (беспроводная
сеть).
Параметры печати PictBridge (беспроводная сеть)
Проверьте параметры с помощью панели управления.
Параметры печати PictBridge
Печать с компьютера Проверьте параметры с помощью драйвера принтера.
Печать с применением простой настройки
Проверка 2 Убедитесь, что выбрано соответствующее качество печати (см.
вышеприведенную таблицу).
Выберите качество печати, соответствующее бумаге и печатаемому материалу. Если на отпечатке
заметны размывание изображения или неравномерная цветопередача, задайте более высокое качество
изображения и повторите печать.
996

Примечание.
•При печати с PictBridge-совместимого устройства (беспроводная сеть) задайте параметр качества
печати с помощью панели управления.
Данный параметр не может быть установлен на PictBridge-совместимом устройстве (беспроводная
сеть).
Проверка 3 Если проблема не устранена, проверьте другие причины.
См. также следующие разделы:
Не удается выполнить печать
Часть страницы не печатается (Windows)
Пустая бумага/Нечеткая печать/Неверные цвета/Белые полосы
Линии не выровнены
Неполные или отсутствующие линии (Windows)
Неполные или отсутствующие изображения (Windows)
Чернильные пятна / Сворачивание бумаги
Бумага испачкана / Отпечатанная поверхность поцарапана
Обратная сторона бумаги испачкана
Вертикальная линия рядом с изображением
Цвета передаются неравномерно
997

Не удается выполнить печать
Проверка 1 Выберите настройку, не допускающую сжатия данных печати.
(Windows)
Если выбрать настройку, не допускающую сжатия данных печати, с используемым приложением,
результат печати может улучшиться.
Щелкните Параметры печати (Print Options) на вкладке Страница (Page Setup) драйвера принтера.
Установите флажок Не разрешать прикладной программе сжатие данных печати (Do not allow
application software to compress print data), затем щелкните OK.
* После завершения печати отмените установку флажка.
Проверка 2 Слишком ли большой объем данных для печати? (Windows)
Щелкните Параметры печати (Print Options) на вкладке Страница (Page Setup) драйвера принтера.
Затем установите для параметра Предотвращение потери данных для печати (Prevention of Print
Data Loss) значение Вкл. (On) в появившемся диалоговом окне.
* Это также может снизить качество печати.
Проверка 3 Возможно на жестком диске недостаточно свободного пространства
для сохранения задания.
Удалите ненужные файлы, чтобы освободить дисковое пространство.
998

Часть страницы не печатается (Windows)
Проверка Используется ли автоматическая двухсторонняя печать?
Если используется автоматическая двухсторонняя печать, область печати в верхней части страницы на 2
мм / 0,08 дюйма короче обычной.
Поэтому нижняя часть страницы может не распечататься. Во избежание этого установите в драйвере
принтера печать с уменьшением.
Внимание!
•Уменьшение размера печати может повлиять на макет документа.
Если в приложении, используемом для создания документа, есть функция масштабирования,
установите уменьшенный размер в приложении.
1. Откройте окно настройки драйвера принтера.
Как открыть окно настройки драйвера принтера
2. Установите флажок Двухсторонняя печать (Duplex Printing) на вкладке Страница (Page Setup).
3. Щелкните Настройка области печати (Print Area Setup) и выберите Печатать с уменьшением
(Use reduced printing).
999

Пустая бумага/Нечеткая печать/Неверные цвета/Белые полосы
Пустая бумага
Нечеткая печать
Неверные цвета
Белые полосы
1000

Проверка 1 Проверьте параметры бумаги и качества печати.
Неудовлетворительные результаты печати
Проверка 2 Проверьте состояние чернильных контейнеров. Если в чернильном
контейнере закончились чернила, замените его.
Замена чернил
Проверка 3 Оранжевая лента или защитная пленка не удалены с чернильного
контейнера?
Убедитесь, что защитная пленка полностью удалена и вентиляционное отверстие Y-образной формы
открыто, как показано на рис. (A).
Если оранжевая лента приклеена к чернильному контейнеру (B), снимите ее.
Проверка 4 Напечатайте образец для проверки сопел и выполните необходимые
меры обслуживания, такие как очистка печатающей головки.
Чтобы проверить, правильно ли выполняется подача чернил из сопел печатающей головки, напечатайте
шаблон для проверки сопел.
Подробную информацию о печати шаблона для проверки сопел, очистке печатающей головки и глубокой
очистке печатающей головки см. в разделе Если печать стала бледной или неравномерной.
•Если образец для проверки сопел печатается неправильно:
Проверьте, не пуст ли чернильный контейнер для проблемного цвета.
Если чернильный контейнер не пуст, выполните очистку печатающей головки и повторите печать
образца для проверки сопел.
• Если проблема не устранена после двукратной очистки печатающей головки, выполните следующие
действия:
Выполните глубокую очистку печатающей головки.
Если после глубокой очистки печатающей головки неполадка не устранена, выключите устройство и
повторите глубокую очистку печатающей головки через 24 часа.
• Если проблема не устранена после двукратной глубокой очистки печатающей головки, выполните
следующие действия:
1001

Если ошибка не устранена после глубокой очистки, вероятно, печатающая головка повреждена.
Обратитесь в ближайший сервисный центр Canon для устранения этой проблемы.
Проверка 5 Если используется бумага, у которой для печати предназначена только
одна поверхность, убедитесь, что бумага загружена стороной для печати вниз.
Печать на другой стороне такой бумаги может быть нечеткой или выполняться в плохом качестве.
Загружайте бумагу стороной для печати вниз.
Подробные сведения о стороне для печати см. в руководстве, входящем в комплект поставки бумаги.
•При копировании см. также следующие разделы:
Проверка 6 Загрязнено ли стекло рабочей поверхности?
Очистите стекло рабочей поверхности.
Очистка Стекла рабочей поверхности и Крышки сканера
Проверка 7 Убедитесь, что оригинал документа правильно загружен на стекло
рабочей поверхности.
Загрузка оригиналов
Проверка 8 Расположен ли оригинал на стекле рабочей поверхности стороной,
предназначенной для копирования, вниз?
Проверка 9 Вы копировали отпечаток, выполненный данным устройством?
Если в качестве оригинала используется распечатка с этого устройства, качество печати может
снизиться. Это зависит от состояния оригинала.
Выполните печать непосредственно с устройства или повторите печать с компьютера, если это
возможно.
1002

Линии не выровнены
Проверка 1 Проверьте параметры бумаги и качества печати.
Неудовлетворительные результаты печати
Проверка 2 Выполните выравнивание печатающих головок.
При печати прямых линий со смещением или при неудовлетворительных результатах печати необходимо
отрегулировать положение печатающей головки.
Выравнивание Печатающей головки
Примечание.
•Если использование функции выравнивания печатающих головок не помогло устранить проблему,
выровняйте печатающие головки вручную. См. раздел Выравнивание печатающих головок вручную.
Проверка 3 Укажите более высокое качество печати и повторите печать.
Результаты печати можно улучшить с помощью повышения качества печати на панели управления или в
драйвере принтера.
1003

Неполные или отсутствующие линии (Windows)
Проверка 1 Используется ли функция «На развороте» или функция «Поле
переплета»?
Если используется функция «На развороте» или «Поле переплета», тонкие линии могут не отображаться
в печати. Попробуйте сделать линии в документе более толстыми.
Проверка 2 Слишком ли большой объем данных для печати?
Щелкните Параметры печати (Print Options) на вкладке Страница (Page Setup) драйвера принтера.
Затем установите для параметра Предотвращение потери данных для печати (Prevention of Print
Data Loss) значение Вкл. (On) в появившемся диалоговом окне.
* Это также может снизить качество печати.
1004

Неполные или отсутствующие изображения (Windows)
Проверка 1 Выберите настройку, не допускающую сжатия данных печати.
Если выбрать настройку, не допускающую сжатия данных печати, с используемым приложением,
результат печати может улучшиться.
Щелкните Параметры печати (Print Options) на вкладке Страница (Page Setup) драйвера принтера.
Установите флажок Не разрешать прикладной программе сжатие данных печати (Do not allow
application software to compress print data), затем щелкните OK.
* После завершения печати отмените установку флажка.
Проверка 2 Слишком ли большой объем данных для печати?
Щелкните Параметры печати (Print Options) на вкладке Страница (Page Setup) драйвера принтера.
Затем установите для параметра Предотвращение потери данных для печати (Prevention of Print
Data Loss) значение Вкл. (On) в появившемся диалоговом окне.
* Это также может снизить качество печати.
1005

Чернильные пятна / Сворачивание бумаги
Чернильные пятна
Сворачивание бумаги
Проверка 1 Проверьте параметры бумаги и качества печати.
Неудовлетворительные результаты печати
Проверка 2 Если установлено высокое значение параметра интенсивности,
уменьшите его и повторите попытку печати.
При печати изображения на обычной бумаге с высокой интенсивностью бумага может впитать слишком
много чернил и стать волнистой, что приведет к ее истиранию.
•Печать с компьютера
Проверьте параметр интенсивности в драйвере принтера.
◦Для Windows:
Настройка интенсивности
◦ Для Mac OS:
Настройка интенсивности
• Копирование
Настройка элементов для копирования
Проверка 3 Используйте фотобумагу для печати фотографий.
При печати данных с высокой цветонасыщенностью, таких как фотографии или изображения с темными
цветами, рекомендуется использовать бумагу Фотобумага для печати Plus Glossy II или другую
специализированную бумагу производства компании Canon.
Подходящие типы носителей
1006

Бумага испачкана / Отпечатанная поверхность поцарапана
Бумага испачкана
Углы бумаги пачкаются Отпечатанная поверхность испачкана
Отпечатанная поверхность поцарапана
Проверка 1 Проверьте параметры бумаги и качества печати.
Неудовлетворительные результаты печати
Проверка 2 Проверьте тип бумаги.
•Убедитесь, что используется правильный тип бумаги для печатаемого материала.
Подходящие типы носителей
•При печати без полей необходимо использовать соответствующую бумагу.
В режиме печати без полей на неподходящей бумаге качество печати на верхних и нижних краях
бумаги может быть хуже.
Область печати
Проверка 3 Расправьте бумагу перед тем, как загрузить ее.
При использовании бумаги Photo Paper Plus Semi-gloss, даже если лист скручен, загружайте по одному
листу в том виде, в каком он есть. Если раскатать эту бумагу с целью выпрямления, это может привести к
появлению трещин на поверхности бумаги и ухудшить качество печати.
Рекомендуем убирать неиспользуемую бумагу в упаковку и держать ее на ровной поверхности.
•Обычная бумага
Поверните бумагу и уложите ее в принтер другой стороной.
1007

•Другая бумага
Если скручивание на углах бумаги превышает 3 мм или 0,1 дюйма (A) в высоту, бумага может
пачкаться или неправильно подаваться. Для исправления сворачивания бумаги выполните
следующие инструкции.
1. Сверните бумагу в направлении, противоположном направлению скручивания, как показано
ниже.
2. Убедитесь, что бумага не скручена.
При печати на бумаге с ликвидированным скручиванием рекомендуется подавать по одному
листу.
Примечание.
•В зависимости от типа бумага может пачкаться или неправильно подаваться, даже если она не
скручивается внутрь. Следуйте приведенным ниже инструкциям, чтобы скруглить углы бумаги
наружу на 3 мм / 0,1 дюйма (B) в высоту. Это может улучшить результаты печати.
(C) Печатная сторона
Если бумага скручивается наружу, рекомендуется подавать по одному листу.
Проверка 4 Настройте принтер для предотвращения потертости бумаги.
Настройка параметра предотвращения потертости бумаги увеличит зазор между печатающей головкой и
бумагой. Если на печатной поверхности наблюдаются потертости даже при соответствии установленного
типа носителя загруженной бумаге, установите устройство в режим предотвращения потертости бумаги с
помощью панели управления или компьютера.
Это может снизить скорость печати.
* По завершении печати отмените этот параметр. В противном случае он будет применяться к
последующим заданиям печати.
• С панели управления
Коснитесь кнопки НАЧАЛО (HOME), выберите Настройка (Setup), Параметры устройства (Device
settings) и Параметры печати (Print settings), затем установите для параметра Предотвращ.
потерт. бумаги (Prevent paper abrasion) значение ВКЛ (ON).
Изменение параметров с помощью панели управления
1008

• С компьютера
◦ Для Windows:
Откройте окно настройки драйвера принтера и выберите параметр Специальные параметры
(Custom Settings) на вкладке Обслуживание (Maintenance), установите флажок
Предотвращение потертости бумаги (Prevent paper abrasion), а затем щелкните OK.
Сведения об открытии окна настройки драйвера принтера см. в разделе Как открыть окно
настройки драйвера принтера.
◦Для Mac OS:
В программе Canon IJ Printer Utility выберите Специальные параметры (Custom Settings) во
всплывающем меню, установите флажок Предотвращение потертости бумаги (Prevent paper
abrasion) и нажмите кнопку Применить (Apply).
Чтобы запустить программу Canon IJ Printer Utility, см. раздел Открытие программы Canon IJ
Printer Utility.
Проверка 5 Если установлено высокое значение параметра интенсивности,
уменьшите его и повторите попытку печати.
При печати изображения на обычной бумаге с высокой интенсивностью бумага может впитать слишком
много чернил и стать волнистой, что приведет к ее истиранию.
•Печать с компьютера
Проверьте параметр интенсивности в драйвере принтера.
◦Для Windows:
Настройка интенсивности
◦Для Mac OS:
Настройка интенсивности
•Копирование
Настройка элементов для копирования
Проверка 6 Не печатайте за пределами рекомендуемой области печати.
При печати за пределами рекомендованной области листа на нижнем краю бумаги могут появиться
чернильные пятна.
Измените размер документа с помощью прикладной программы.
Область печати
Проверка 7 Загрязнено ли стекло рабочей поверхности?
Очистите стекло рабочей поверхности.
Очистка Стекла рабочей поверхности и Крышки сканера
Проверка 8 Загрязнена ли внутренняя часть устройства?
При двухсторонней печати внутренние детали устройства могут пачкаться чернилами, в свою очередь
пачкая распечатки.
В этом случае почистите внутреннюю часть устройства, выполнив процедуру очистки поддона.
Чистка внутренних компонентов Устройства (чистка поддона)
1009

Примечание.
•Для предотвращения загрязнения внутренних компонентов устройства убедитесь, что задан
правильный размер бумаги.
Проверка 9 Увеличьте значение параметра задержки на сушку.
Это позволяет высыхать печатной поверхности, что предотвращает загрязнения и царапины.
•Для Windows:
1. Убедитесь, что устройство включено.
2. Откройте окно настройки драйвера принтера.
Как открыть окно настройки драйвера принтера
3. Щелкните вкладку Обслуживание (Maintenance) и Специальные параметры (Custom
Settings).
4. Ползунком Задержка на сушку (Ink Drying Wait Time) установите время ожидания, а затем
щелкните OK.
5. Прочитайте сообщение и щелкните OK.
•Для Mac OS:
1. Убедитесь, что устройство включено.
2. Откройте программу Canon IJ Printer Utility.
Открытие программы Canon IJ Printer Utility
3. Выберите во всплывающем меню пункт Специальные параметры (Custom Settings).
4. Ползунком Задержка на сушку: (Ink Drying Wait Time:) установите время ожидания, а затем
щелкните Применить (Apply).
5. Прочитайте сообщение и щелкните OK.
1010

Обратная сторона бумаги испачкана
Проверка 1 Проверьте параметры бумаги и качества печати.
Неудовлетворительные результаты печати
Проверка 2 Ролик подачи бумаги загрязнен?
Выполните очистку подающего ролика.
Очистка Подающего ролика
Примечание.
•Очистка подающего ролика изнашивает его, поэтому делайте это только при необходимости.
Проверка 3 В этом случае почистите внутреннюю часть устройства, выполнив
процедуру очистки поддона.
Чистка внутренних компонентов Устройства (чистка поддона)
Примечание.
• Во время печати без полей, двухсторонней печати или при больших объемах печати внутренние
детали устройства могут пачкаться чернилами.
1011

Вертикальная линия рядом с изображением
Проверка Загружена ли бумага правильного размера?
Если размер загруженной бумаги превышает указанный размер, на границе может появиться
вертикальная линия.
Установите размер бумаги в соответствии с загруженной бумагой.
Неудовлетворительные результаты печати
Примечание.
•Направление образца вертикальной линии зависит от графических данных или настройки печати.
•Данное устройство при необходимости выполняет автоматическую очистку, чтобы отпечатки были
чистыми. Небольшое количество чернил выделяется для очистки.
Хотя чернила обычно выделяются в абсорбер чернил за внешней границей бумаги, они могут
попасть на нее, если размер загруженной бумаги превышает заданный размер.
1012

Цвета передаются неравномерно
Неравномерные цвета
Цвета образуют полосы
Проверка 1 Проверьте параметры бумаги и качества печати.
Неудовлетворительные результаты печати
Проверка 2 Напечатайте образец для проверки сопел и выполните необходимые
меры обслуживания, такие как очистка печатающей головки.
Чтобы проверить, правильно ли выполняется подача чернил из сопел печатающей головки, напечатайте
шаблон для проверки сопел.
Подробную информацию о печати шаблона для проверки сопел, очистке печатающей головки и глубокой
очистке печатающей головки см. в разделе Если печать стала бледной или неравномерной.
• Если образец для проверки сопел печатается неправильно:
Проверьте, не пуст ли чернильный контейнер для проблемного цвета.
Если чернильный контейнер не пуст, выполните очистку печатающей головки и повторите печать
образца для проверки сопел.
1013

• Если проблема не устранена после двукратной очистки печатающей головки, выполните следующие
действия:
Выполните глубокую очистку печатающей головки.
Если после глубокой очистки печатающей головки неполадка не устранена, выключите устройство и
повторите глубокую очистку печатающей головки через 24 часа.
•Если проблема не устранена после двукратной глубокой очистки печатающей головки, выполните
следующие действия:
Если ошибка не устранена после глубокой очистки, вероятно, печатающая головка повреждена.
Обратитесь в ближайший сервисный центр Canon для устранения этой проблемы.
Проверка 3 Выполните выравнивание печатающих головок.
Выравнивание Печатающей головки
Примечание.
•Если использование функции выравнивания печатающих головок не помогло устранить проблему,
выровняйте печатающие головки вручную. См. раздел Выравнивание печатающих головок вручную.
1014

Чернила не поступают
Проверка 1 Чернила закончились?
Откройте панель управления и проверьте индикатор чернильницы.
Проверка состояния чернил
Проверка 2 Оранжевая лента или защитная пленка не удалены с чернильного
контейнера?
Убедитесь, что защитная пленка полностью удалена и вентиляционное отверстие Y-образной формы
открыто, как показано на рис. (A).
Если оранжевая лента приклеена к чернильному контейнеру (B), снимите ее.
Проверка 3 Засорены сопла печатающей головки?
Чтобы проверить, правильно ли выполняется подача чернил из сопел печатающей головки, напечатайте
шаблон для проверки сопел.
Подробную информацию о печати шаблона для проверки сопел, очистке печатающей головки и глубокой
очистке печатающей головки см. в разделе Если печать стала бледной или неравномерной.
• Если образец для проверки сопел печатается неправильно:
Проверьте, не пуст ли чернильный контейнер для проблемного цвета.
Если чернильный контейнер не пуст, выполните очистку печатающей головки и повторите печать
образца для проверки сопел.
•Если проблема не устранена после двукратной очистки печатающей головки, выполните следующие
действия:
Выполните глубокую очистку печатающей головки.
Если после глубокой очистки печатающей головки неполадка не устранена, выключите устройство и
повторите глубокую очистку печатающей головки через 24 часа.
• Если проблема не устранена после двукратной глубокой очистки печатающей головки, выполните
следующие действия:
1015

Если ошибка не устранена после глубокой очистки, вероятно, печатающая головка повреждена.
Обратитесь в ближайший сервисный центр Canon для устранения этой проблемы.
1016

Бумага подается неправильно, или появилось сообщение об
отсутствии бумаги
Проверка 1 Убедитесь, что бумага загружена.
Загрузка бумаги
Проверка 2 Если бумага загружена, рассмотрите следующие возможности.
•Перед загрузкой нескольких листов бумаги выровняйте их края.
•При закладке нескольких листов убедитесь, что стопка бумаги не превышает отметку максимальной
загрузки бумаги.
Впрочем, бумага может подаваться неправильно и при максимальной загрузке, в зависимости от ее
типа и условий эксплуатации аппарата (высокой температуры/влажности или низкой температуры/
влажности). В этих случаях следует уменьшить количество листов бумаги, загружаемых за один раз,
таким образом, чтобы высота стопки была примерно в два раза ниже уровня предельной загрузки
бумаги.
•Всегда укладывайте бумагу в книжной ориентации независимо от ориентации печати.
Внимание!
•Загружая бумагу в кассету, сдвиньте направляющую бумаги на лицевой стороне так, чтобы она
совместилась с соответствующей меткой размера страницы. Загрузите бумагу стороной для печати
ВНИЗ, разместите стопку бумаги в центре кассеты и прижмите направляющие бумаги к обоим краям
стопки.
Загрузка бумаги
Проверка 3 Является ли бумага слишком плотной или скрученной?
Типы носителей, непригодные для использования
Проверка 4 При загрузке открыток или конвертов рассмотрите следующие
возможности:
• Если открытка скручивается, возможно, она неправильно подается, несмотря на то, что стопка
бумаги не превышает предела загрузки бумаги.
Загружайте японские открытки столбцом с почтовым кодом вперед, по направлению к дальнему
краю кассеты 1.
• При печати на конвертах см. раздел Загрузка бумаги и подготовьте конверты к печати.
После подготовки конвертов загружайте их в книжной ориентации. Конверты, загруженные в
альбомной ориентации, будут подаваться неправильно.
Проверка 5 Убедитесь, что параметры типа носителя и бумаги соответствуют
загруженной бумаге.
1017

Проверка 6 Проверьте, полностью ли закрыта направляющая лотка для диска.
Бумага подается неправильно, если направляющая лотка для диска даже слегка приоткрыта.
Установка диска, допускающего печать
Проверка 7 Выполните очистку подающего ролика.
Очистка Подающего ролика
Примечание.
• Во время очистки подающий ролик изнашивается, поэтому выполняйте очистку только при
необходимости.
Проверка 8 Если из кассеты одновременно подаются два или несколько листов
бумаги, необходимо очистить кассету изнутри.
Сведения об очистке кассеты изнутри см. в разделе Чистка прокладки в кассете.
Проверка 9 Правильно ли присоединены крышка модуля подачи и задняя крышка?
Информацию о расположении задней крышки см. в разделе Вид сзади.
Если вышеприведенные меры не помогли устранить проблему, обратитесь в ближайший сервисный
центр Canon для ремонта.
1018

Не удается выполнить печать этикетки диска
Печать этикетки диска не начинается
Лоток для диска подается неправильно
Сбой механизма подачи лотка для диска
Печать этикетки диска не начинается
Проверка 1 Правильно ли установлен лоток для диска?
Откройте направляющую лотка для диска, правильно установите лоток для диска и коснитесь кнопки
OK на сенсорном экране.
Используйте лоток для диска, входящий в комплект поставки данного устройства (символом «J»
кверху).
Дополнительные сведения об установке лотка для диска см. в разделе Установка диска, допускающего
печать.
Проверка 2 Установлен ли диск, допускающий печать, в лоток для диска?
Правильно расположите диск, допускающий печать, в лоток для диска и коснитесь кнопки OK на
сенсорном экране.
Используйте лоток для диска, входящий в комплект поставки данного устройства (символом «J»
кверху).
Дополнительные сведения об установке лотка для диска см. в разделе Установка диска, допускающего
печать.
Проверка 3 Если печать этикетки диска прерывается, не завершившись,
повторите попытку.
По истечении определенного периода времени после начала печати этикетки диска устройство
останавливает инициализацию.
Для возобновления инициализации коснитесь кнопки OK на сенсорном экране.
Повторите попытку в соответствии с инструкциями на экране.
Лоток для диска подается неправильно
Проверка 1 Правильно ли установлен лоток для диска?
Откройте направляющую лотка для диска, правильно установите лоток для диска и коснитесь кнопки
OK на сенсорном экране.
Используйте только лоток для диска, входящий в комплект поставки данного устройства (символом «J»
вверх).
1019

Дополнительные сведения об установке лотка для диска см. в разделе Установка диска, допускающего
печать.
Проверка 2 Возможно, установлен нераспознаваемый диск, допускающий печать.
Canon рекомендует использовать диски, допускающие печать и прошедшие специальную обработку
для печати на струйном принтере.
Сбой механизма подачи лотка для диска
Осторожно выдвиньте лоток для диска.
Если не удается выдвинуть лоток для диска, выключите устройство и снова включите его. Лоток
для диска выдвинется автоматически.
Когда лоток для диска выдвинут, снова установите лоток для диска (символом «J» кверху) и
повторите печать. Дополнительные сведения об установке лотка для диска см. в разделе
Установка диска, допускающего печать.
Если устранить замятие в лотке для диска не удалось, проверьте, не испорчен ли диск,
допускающий печать.
Лоток для диска подается неправильно
1020

Проблемы автоматической двухсторонней печати
Проверка 1 Выбрана ли автоматическая двухсторонняя печать?
• Для Windows:
Убедитесь, что на вкладке Страница (Page Setup) в окне настройки драйвера принтера установлены
флажки Двухсторонняя печать (Duplex Printing) и Автоматически (Automatic).
Двухсторонняя печать
•Для Mac OS:
Убедитесь, что в диалоговом окне печати установлен флажок Двустороннее (Two-Sided).
Двухсторонняя печать
Проверка 2 Убедитесь, что размер загруженной бумаги подходит для
автоматической двухсторонней печати.
Для автоматической двухсторонней печати может использоваться бумага A4 и Letter.
Загрузите бумагу подходящего формата и коснитесь кнопки OK на сенсорном экране.
Проверка 3 Убедитесь, что указан правильный размер бумаги.
Убедитесь, что параметр размера бумаги соответствует автоматической двухсторонней печати.
Проверьте значение параметра размера бумаги в прикладной программе.
Затем проверьте значение параметра размера бумаги в драйвере принтера.
•Для Windows:
Проверьте значение параметра Размер стр. (Page Size) на вкладке Страница (Page Setup) окна
настройки драйвера принтера.
•Для Mac OS:
Проверьте Размер бумаги (Paper Size) в диалоговом окне «Страница».
Примечание.
• В зависимости от версии приложения двухсторонняя печать может не поддерживаться.
Проверка 4 Убедитесь, что указан правильный тип носителя.
Убедитесь, что параметр типа носителя соответствует автоматической двухсторонней печати.
•Для Windows:
Убедитесь, что загруженная бумага подходит для автоматической двухсторонней печати на вкладке
Главная (Main) окна настройки драйвера принтера.
•Для Mac OS:
Убедитесь, что загруженная бумага подходит для автоматической двухсторонней печати на вкладке
Качество и носители (Quality & Media) диалогового окна печати.
1021

Примечание.
• Для Windows:
Чтобы переключиться в режим двухсторонней печати вручную, сделайте следующее.
Откройте окно настройки драйвера принтера, снимите флажок Автоматически (Automatic) на
вкладке Страница (Page Setup) и повторите попытку печати.
При выполнении двухсторонней печати вручную обратите внимание на следующее.
• При печати трех и более страниц документа в режиме двухсторонней печати вручную
сначала печатается одна сторона всех страниц. Переверните бумагу и повторно загрузите ее
в устройство. Печать будет выполняться на обратной стороне всех листов. Будьте
осторожны, не измените порядок расположения листов в стопке.
• Порядок действий по повторной загрузке бумаги при двухсторонней печати зависит от
стороны для переплета и ориентации печати. Следуйте инструкциям на экране.
• Для Mac OS:
Двухсторонняя печать вручную недоступна.
1022

Остановка копирования/печати
Проверка 1 Направляющая лотка для диска открыта во время печати на бумаге?
Закройте направляющую лотка для диска и коснитесь кнопки OK на сенсорном экране.
Проверка 2 Загружена ли бумага?
Убедитесь, что бумага загружена.
При необходимости загрузите бумагу.
Проверка 3 Много ли фотографий или изображений в распечатываемых
документах?
Устройству и компьютеру требуется время на обработку большого объема данных, таких как фотографии
и другие изображения, поэтому может показаться, что устройство не работает.
Кроме того, при печати заданий с большим расходом чернил на нескольких листах обычной бумаги
устройство может время от времени останавливаться. В обоих случаях следует дождаться
возобновления печати.
Примечание.
•Если выполняется печать документа с большой областью печати или распечатка нескольких копий,
печать может остановиться, чтобы дать высохнуть чернилам.
Проверка 4 Выполняло ли устройство непрерывно печать в течение длительного
времени?
Если устройство непрерывно выполняет печать в течение длительного времени, печатающая головка
или другие компоненты, расположенные рядом с ней, могут перегреться. Устройство может временно
остановить печать в целях защиты печатающей головки и через некоторое возобновить работу.
В этом случае подождите некоторое время, не предпринимая никаких действий. Если печать не
возобновляется, прервите задание печати и выключите устройство по крайней мере на 15 минут.
Осторожно!
•Печатающая головка и область вокруг нее могут сильно нагреться. Не прикасайтесь к печатающей
головке и расположенным рядом с ней деталям.
1023

Не удается выполнить печать с помощью AirPrint
Проверка 1 Убедитесь, что устройство включено.
Если устройство включено, выключите и снова включите его, затем проверьте, устранена ли проблема.
Проверка 2 При печати по локальной сети убедитесь, что устройство подключено к
той же подсети локальной сети, что и совместимое AirPrint-устройство.
Проверка 3 Убедитесь, что в устройстве достаточно бумаги и чернил.
Проверка 4 Убедитесь, что на сенсорном экране устройства нет сообщения об
ошибке.
Если проблема не устранена, выполните печать с помощью драйвера принтера на компьютере и
проверьте возможность обычной печати документа на устройстве.
1024

Проблемы при сканировании
Сканер не работает
ScanGear (драйвер сканера) не запускается
Отображается сообщение об ошибке, и окно ScanGear (драйвер сканера)
не открывается
Не удается одновременно отсканировать несколько оригиналов
Не удается правильно выполнить сканирование с помощью функции
автоматического сканирования
Низкая скорость сканирования
Появляется сообщение «Недостаточно памяти.»
Компьютер перестает работать во время сканирования
Сканер не работает после обновления Windows
Отсканированное изображение не открывается
1026

Сканер не работает
Проверка 1 Убедитесь, что сканер или принтер включен.
Проверка 2 Подключите USB-кабель к другому USB-порту компьютера.
Проверка 3 Если USB-кабель подключен к USB-концентратору, отсоедините его от
USB-концентратора и подключите к USB-порту компьютера.
Проверка 4 Перезагрузите компьютер.
1027

ScanGear (драйвер сканера) не запускается
Проверка 1 Убедитесь, что драйверы MP Drivers установлены.
Если драйвер сканера не установлен, установите MP Drivers с установочного компакт-диска или с веб-
страницы.
Проверка 2 Выберите сканер или принтер в меню приложения.
Внимание!
• Если название сканера или принтера отображается несколько раз, выберите то из них, которое не
включает WIA.
Примечание.
•В зависимости от используемого приложения, порядок действий может быть различным.
•При сканировании из приложения, совместимого с WIA, используйте WIA-драйвер.
Сканирование с помощью драйвера WIA
Проверка 3 Удостоверьтесь, что приложение поддерживает TWAIN.
Программу ScanGear (драйвер сканера) нельзя запустить из приложений, не поддерживающих TWAIN.
Проверка 4 Отсканируйте и сохраните изображения с помощью программы IJ Scan
Utility, а затем откройте файлы в своем приложении.
1028

Отображается сообщение об ошибке, и окно ScanGear
(драйвер сканера) не открывается
Проверка 1 Убедитесь, что сканер или принтер включен.
Проверка 2 Выключите сканер или принтер, затем повторно подсоедините USB-
кабель и шнур питания.
Проверка 3 Подключите USB-кабель к другому USB-порту компьютера.
Проверка 4 Если USB-кабель подключен к USB-концентратору, отсоедините его от
USB-концентратора и подключите к USB-порту компьютера.
Проверка 5 Убедитесь, что драйверы MP Drivers установлены.
Если драйвер сканера не установлен, установите MP Drivers с установочного компакт-диска или с веб-
страницы.
Проверка 6 Выберите сканер или принтер в меню приложения.
Примечание.
•В зависимости от используемого приложения, порядок действий может быть различным.
Проверка 7 Удостоверьтесь, что приложение поддерживает TWAIN.
Программу ScanGear (драйвер сканера) нельзя запустить из приложений, не поддерживающих TWAIN.
Проверка 8 Закройте программу ScanGear, если она работает с другим
приложением.
1029

Не удается одновременно отсканировать несколько
оригиналов
Проверка 1 Убедитесь, что исходные документы размещены правильно.
Размещение оригиналов (сканирование с компьютера)
Проверка 2 Проверьте, можно ли отсканировать надлежащим образом один
исходный документ.
Некоторые приложения не поддерживают сканирование нескольких изображений в один прием. В таком
случае отсканируйте каждое изображение отдельно.
1030

Не удается правильно выполнить сканирование с помощью
функции автоматического сканирования
Проверка 1 Убедитесь, что исходные документы размещены правильно.
Размещение оригиналов (сканирование с компьютера)
Проверка 2 Сканирование нескольких исходных документов может не
поддерживаться.
Некоторые приложения не поддерживают сканирование нескольких изображений в один прием. В таком
случае отсканируйте каждое изображение отдельно.
1031

Низкая скорость сканирования
Проверка 1 Чтобы просмотреть изображение на мониторе, установите разрешение
вывода около 150 dpi. Для печати установите разрешение около 300 dpi.
Разрешение
Проверка 2 Установите для параметров Коррекция выцветания (Fading
Correction), Коррекция зернистости (Grain Correction) и так далее, значение Нет
(None).
Подробные сведения см. в разделе «Параметры изображения» для данной модели на главной странице
документа Онлайн-руководство.
Проверка 3 В программе IJ Scan Utility снимите флажок Откорректировать наклон
текстового документа (Correct slanted text document) / Определять ориентацию
текстового документа и поворачивать изображение (Detect the orientation of
text document and rotate image) и выполните сканирование еще раз.
Диалоговое окно Параметры (Сканирование документа)
Диалоговое окно Параметры (Настраиваемое сканирование)
1032

Компьютер перестает работать во время сканирования
Проверка 1 Перезагрузите компьютер, уменьшите разрешение вывода в
программе ScanGear (драйвер сканера) и повторите сканирование.
Подробные сведения см. в разделе «Настройки вывода» для данной модели на главной странице
документа Онлайн-руководство.
Проверка 2 Удалите ненужные файлы, чтобы освободить достаточно пространства
на диске и повторите сканирование.
Сообщения об ошибках могут появиться, если на жестком диске недостаточно места для сканирования и
сохранения изображения слишком большого размера (например, во время сканирования крупного
исходного документа при высоком разрешении).
Проверка 3 В разделе Папка для сохранения временных файлов (Folder to
Save Temporary Files) программы IJ Scan Utility укажите папку на диске, где
достаточно свободного места.
Диалоговое окно Параметры (Общие параметры)
Проверка 4 Возможно, к USB-портам подключено несколько устройств.
Отключите все устройства, кроме сканера или принтера.
1034

Сканер не работает после обновления Windows
Проверка Отсоедините USB-кабель, затем удалите и заново установите драйверы
MP Drivers и программу IJ Scan Utility.
Шаг 1. Удалите драйверы MP Drivers.
См. раздел «Удаление ненужных драйверов MP Drivers» соответствующей модели на главной странице
документа Онлайн-руководство для получения информации о том, как удалить MP Drivers.
Шаг 2. Удалите программу IJ Scan Utility.
•Windows 8.1/Windows 8:
1. Щелкните чудо-кнопку Параметры (Settings) > Панель управления (Control Panel) >
Программы (Programs) > Программы и компоненты (Programs and Features).
2. Дважды щелкните Canon IJ Scan Utility.
3. При появлении запроса подтверждения нажмите кнопку Да (Yes).
4. По завершении удаления нажмите кнопку OK.
Программа IJ Scan Utility будет удалена.
Примечание.
•В операционной системе Windows 8.1 или Windows 8 при установке, удалении или запуске
программы может отображаться диалоговое окно подтверждения или предупреждения.
Данное диалоговое окно отображается, когда для выполнения задачи необходимы права
администратора.
Если выполнен вход в систему с использованием учетной записи администратора, следуйте
указаниям на экране.
•Windows 7/Windows Vista:
1. В меню Пуск (Start) выберите Панель управления (Control Panel) > Программы (Programs)>
Программы и компоненты (Programs and Features).
2. Дважды щелкните Canon IJ Scan Utility.
3. При появлении запроса подтверждения нажмите кнопку Да (Yes).
4. По завершении удаления нажмите кнопку OK.
Программа IJ Scan Utility будет удалена.
Примечание.
•В операционной системе Windows 7 или Windows Vista при установке, удалении или запуске
программы может отображаться диалоговое окно подтверждения или предупреждения.
Данное диалоговое окно отображается, когда для выполнения задачи необходимы права
администратора.
Если выполнен вход в систему с использованием учетной записи администратора, следуйте
указаниям на экране.
1035

•Windows XP:
1. В меню Пуск (Start) выберите Панель управления (Control Panel) > Установка и удаление
программ (Add or Remove Programs).
2. Выберите Canon IJ Scan Utility и щелкните Заменить/Удалить (Change/Remove).
3. При появлении запроса подтверждения нажмите кнопку Да (Yes).
4. По завершении удаления нажмите кнопку OK.
Программа IJ Scan Utility будет удалена.
Шаг 3. Переустановите драйверы MP Drivers и программу IJ Scan Utility.
Повторно установите MP Drivers и IJ Scan Utility с помощью установочного компакт-диска или веб-
страницы.
1036

Отсканированное изображение не открывается
Проверка Если формат данных не поддерживается приложением, снова
отсканируйте изображение и сохраните его в одном из распространенных форматов
данных, таких как JPEG.
Подробную информацию см. в руководстве по работе с приложением. При возникновении вопросов
свяжитесь с производителем приложения.
1037

Неудовлетворительные результаты сканирования
Плохое качество сканирования (изображение, отображаемое на мониторе)
Белые области вокруг отсканированного изображения
Не удается отсканировать изображение в правильном размере
Не удается правильно определить положение или размер изображения
при сканировании с помощью Панели управления
Оригинал установлен правильно, но отсканированное изображение
наклонено
Отсканированное изображение на мониторе компьютера увеличено
(уменьшено)
1038

Плохое качество сканирования (изображение, отображаемое
на мониторе)
Проверка 1 Если изображение имеет неровные контуры, увеличьте разрешение
сканирования или выберите TIFF или PNG в пункте Формат данных (Data Format)
диалогового окна «Параметры».
Разрешение
Диалоговое окно «Параметры»
Проверка 2 Установите масштаб отображения 100 %.
Некоторые прикладные программы нечетко отображают изображения при слишком малом масштабе.
Проверка 3 Если появился муар (полоски), примите указанные ниже меры и
повторите сканирование.
•Установите один из перечисленных далее параметров в диалоговом окне Параметры
(Сканирование документа) (Settings (Document Scan)), диалоговом окне Параметры
(Настраиваемое сканирование) (Settings (Custom Scan)) или диалоговом окне Параметры
(Сканирование и совмещение) (Settings (Scan and Stitch)) на экране IJ Scan Utility, затем
выполните сканирование с главного экрана IJ Scan Utility.
◦Для параметра Выберите источник (Select Source) установите значение Журнал (Magazine), а
для параметра Цветовой режим (Color Mode) — значение Цветное (Color)
◦Установите флажок Устранить муар (Reduce moire) в окне Параметры обработки
изображения (Image Processing Settings)
Диалоговое окно Параметры (Сканирование документа)
Диалоговое окно Параметры (Настраиваемое сканирование)
Диалоговое окно Параметры (Сканирование и совмещение)
• На вкладке Основной режим (Basic Mode) программы ScanGear (драйвер сканера) выберите
Журнал (цветной) (Magazine (Color)) для Выбор источника (Select Source).
Подробные сведения см. в разделе «Вкладка «Основной режим»» для своей модели на главной
странице документа Онлайн-руководство.
•На вкладке Расш. режим (Advanced Mode) программы ScanGear задайте для параметра Убрать
растр (Descreen) в разделе Параметры изображения (Image Settings) значение ВКЛ. (ON).
Подробные сведения см. в разделе «Параметры изображения» для данной модели на главной
странице документа Онлайн-руководство.
Примечание.
• Если муар появляется при сканировании фотографий, напечатанных цифровым способом, примите
указанные выше меры и повторите сканирование.
Проверка 4 Проверьте качество цветопередачи монитора.
1039

См. справку системы Windows или руководство по монитору для получения сведений о проверке качества
цветопередачи монитора.
Проверка 5 Очистите рабочую поверхность и крышку сканера.
Проверка 6 Если состояние документов неудовлетворительное (грязные, темные и
т. д.), воспользуйтесь функциями Убрать пыль и царапины (Reduce Dust and
Scratches), Коррекция выцветания (Fading Correction), Коррекция зернистости
(Grain Correction) и т. д. в разделе Параметры изображения (Image Settings) на
вкладке Расш. режим (Advanced Mode) окна ScanGear.
Подробные сведения см. в разделе «Параметры изображения» для данной модели на главной странице
документа Онлайн-руководство.
Проверка 7 Если цветовой тон изображения с однородным цветовым тоном
(например, небо) отличается от цветового тона в исходном документе, примите
приведенные ниже меры и повторите сканирование.
•На вкладке Расш. режим (Advanced Mode) программы ScanGear задайте для параметра Настройка
изображения (Image Adjustment) в разделе Параметры изображения (Image Settings) значение
Нет (None).
Подробные сведения см. в разделе «Параметры изображения» для данной модели на главной
странице документа Онлайн-руководство.
•На вкладке Параметры цвета (Color Settings) диалогового окна Настройка (Preferences)
программы ScanGear включите функцию Сопоставление цветов (Color Matching).
Подробные сведения см. в разделе «Вкладка «Параметры цвета»» для своей модели на главной
странице документа Онлайн-руководство.
1040

Белые области вокруг отсканированного изображения
Проверка Задайте область сканирования.
Щелкните значок (Автоматическая обрезка) в режиме полного изображения программы ScanGear
(драйвера сканера) для автоматического отображения рамки обрезки (области сканирования),
соответствующей размеру исходного документа.
Область сканирования можно также задать вручную в режиме эскизов или при наличии белых полей по
краям исходного документа (например, на фотографиях) или при необходимости создать собственные
рамки обрезки.
Настройка рамок обрезки в окне Совмещение изображений
Примечание.
•См. раздел «Настройка рамок обрезки (ScanGear)» для своей модели на главной странице
документа Онлайн-руководство для получения сведений о процедуре настройки рамок обрезки с
помощью программы ScanGear (драйвера сканера).
1041

Не удается правильно определить положение или размер
изображения при сканировании с помощью Панели
управления
Проверка 1 Убедитесь, что исходные документы размещены правильно.
Размещение оригиналов (сканирование с компьютера)
Проверка 2 Проверьте, соответствуют ли параметры сканируемому исходному
документу.
Если не удается правильно выполнить сканирование с помощью функции автоматического определения
типа исходного документа, укажите его тип и размер.
При сканировании с панели управления:
Подробные сведения о настройке элементов при сканировании с панели управления см. в разделе
«Настройка элементов сканирования с помощью панели управления» для своей модели на главной
странице документа Онлайн-руководство.
При сканировании с помощью IJ Scan Utility:
Сканирование документов
Сканирование фотографий
Сканирование с избранными настройками
1043

Оригинал установлен правильно, но отсканированное
изображение наклонено
Проверка Если для параметра Выберите источник (Select Source) выбрано
значение Документ (Document) или Журнал (Magazine), снимите флажок
Откорректировать наклон текстового документа (Correct slanted text document)
и повторите попытку сканирования.
Диалоговое окно Параметры (Сканирование документа)
Диалоговое окно Параметры (Настраиваемое сканирование)
1044

Отсканированное изображение на мониторе компьютера
увеличено (уменьшено)
Проверка 1 Измените параметры отображения в приложении.
Подробную информацию см. в руководстве по работе с приложением. При возникновении вопросов
свяжитесь с производителем приложения.
Примечание.
•В программе Paint уменьшить размер изображения нельзя. Для уменьшения изображений на экране
откройте изображения в приложении.
Проверка 2 Измените параметры разрешения в программе ScanGear (драйвер
сканера) и снова выполните сканирование.
Чем выше разрешение, тем больше будет итоговое изображение.
Разрешение
1045

Требуемый почтовый клиент не отображается на экране
выбора почтового клиента
Проверка Убедитесь, что включен интерфейс MAPI почтового клиента.
Сведения о настройке интерфейса MAPI см. в руководстве по работе с почтовым клиентом.
Если проблема не устранена даже после включения MAPI, выберите параметр Ничего (вложить
вручную) (None (Attach Manually)) на экране выбора почтового клиента, а затем вручную вложите
изображение в исходящее сообщение электронной почты.
1047

Сообщения об ошибках IJ Scan Utility
При отображении сообщения об ошибке для IJ Scan Utility проверьте код ошибки и следуйте
соответствующему решению.
Код ошибки Сообщение об ошибке Решение
152 Недостаточно памяти. Закройте другие приложения,
чтобы увеличить объем доступной памяти.
• Недостаточно памяти для запуска
IJ Scan Utility, закройте другие
приложения.
153 Размер сканируемого изображения не позволяет
открыть его в указанном приложении. Измените
параметры так, чтобы уменьшить размер
изображения.
• Уменьшите разрешение или
формат вывода и повторите
сканирование.
201 Возможно, необходимый файл отсутствует или
поврежден, или используются неправильные
параметры.
Попробуйте выполнить установку еще раз.
• Удалите MP Drivers, затем
повторно установите MP Drivers с
помощью установочного компакт-
диска или веб-страницы.
См. раздел «Удаление ненужных
драйверов MP Drivers»
соответствующей модели на
главной странице документа
Онлайн-руководство для
получения информации о том, как
удалить MP Drivers.
202 Произошла внутренняя ошибка. Выполните
указанные ниже действия.
- Проверьте состояние сканера.
- Перезапустите сканер.
- Перезапустите компьютер и повторите попытку.
- Переустановите драйвер сканера.
• Произошла внутренняя ошибка.
Выполните указанные ниже
действия.
◦ Проверьте состояние сканера.
◦ Перезагрузите сканер.
◦ Перезагрузите компьютер,
затем повторите попытку.
◦ Переустановите программу
MP Drivers.
230 Драйвер сканера, поддерживающий это
программное обеспечение, не установлен.
Установите его и повторите попытку.
• Повторно установите MP Drivers с
помощью установочного компакт-
диска или веб-страницы.
231 Не удается завершить сканирование. Недостаточно
места на диске.
• Удалите ненужные файлы с
жесткого диска и повторите
сканирование.
232 Не удается сохранить файл. Диск защищен от
записи.
Снимите защиту или воспользуйтесь другим диском.
• Выключите защиту от записи на
диске.
242 Не удается записать файл. • Проверьте права доступа к папке
в меню Папка для сохранения
временных файлов (Folder to
Save Temporary Files)
диалогового окна Параметры
(Общие параметры) (Settings
1048

(General Settings)) или Место
сохранения (Save in) в
соответствующем диалоговом
окне параметров.
243 Не удается считать файл. • Проверьте права доступа к папке
в меню Папка для сохранения
временных файлов (Folder to
Save Temporary Files)
диалогового окна Параметры
(Общие параметры) (Settings
(General Settings)) или Место
сохранения (Save in) в
соответствующем диалоговом
окне параметров.
244 У вас недостаточно прав для доступа к указанной
папке.
• Предоставьте права доступа к
указанной папке.
1049

Сообщения об ошибках ScanGear (драйвера сканера)
При отображении сообщения об ошибке для ScanGear (драйвера сканера) проверьте код ошибки и
следуйте соответствующему решению.
Код ошибки Сообщение об ошибке Решение
1
4
10
122
151
175
176
177
Ошибка сканера.
Выключите сканер и следуйте инструкциям
руководства по эксплуатации.
Драйвер сканера будет закрыт.
• Убедитесь, что сканер или принтер
правильно подключен к компьютеру.
• Удалите MP Drivers, затем повторно
установите MP Drivers с помощью
установочного компакт-диска или веб-
страницы.
См. раздел «Удаление ненужных
драйверов MP Drivers»
соответствующей модели на главной
странице документа Онлайн-
руководство для получения
информации о том, как удалить MP
Drivers.
• Возможно, сканер или принтер
поврежден.
Перезагрузите компьютер, затем
заново подключите сканер. Если
отображается то же сообщение об
ошибке, обратитесь в сервисный
центр.
140 Принтер занят или произошла ошибка.
Проверьте состояние.
Драйвер сканера будет закрыт.
• Дождитесь завершения операции,
выполняемой устройством, затем
выполните сканирование.
145 Не удается установить связь со сканером по
следующим причинам:
- Сканер выключен.
- Сканер отсоединен.
(Он отсоединен от локальной сети, если
используется через сеть.)
Проверьте и повторите попытку.
Драйвер сканера будет закрыт.
• Убедитесь, что сканер или принтер
включен.
• Удалите MP Drivers, затем повторно
установите MP Drivers с помощью
установочного компакт-диска или веб-
страницы.
См. раздел «Удаление ненужных
драйверов MP Drivers»
соответствующей модели на главной
странице документа Онлайн-
руководство для получения
информации о том, как удалить MP
Drivers.
• Убедитесь, что выбран правильный
источник приложения. Подробную
информацию см. в руководстве по
работе с приложением.
• Проверьте состояние принтера.
• При использовании подключения USB
проверьте подключение кабеля USB
и при необходимости подключите его
заново.
155 Не удалось установить связь со сканером.
Возможно, отключен кабель или сканер
выключен.
Проверьте состояние.
Драйвер сканера будет закрыт.
156 Не удается установить связь со сканером по
следующим причинам:
- Сканер выключен.
- Кабель USB отключен.
Проверьте и повторите попытку.
Драйвер сканера будет закрыт.
1050

157 • При использовании сетевого
подключения проверьте состояние
подключения и при необходимости
выполните подключение заново.
• При использовании сетевого
подключения укажите используемый
сканер с помощью программы IJ
Network Scanner Selector EX.
Процедуру настройки см. в разделе
«Параметры сетевого сканирования».
Не удается установить связь со сканером по
следующим причинам:
- Сканер выключен.
- Он отсоединен от проводной сети (если
используется подключение к проводной сети).
- Уровень сигнала слишком низок из-за помех
(если используется подключение к беспроводной
сети).
- Сетевое соединение запрещено ПО для
обеспечения безопасности.
- В сети выбран другой сканер.
Проверьте и повторите попытку.
Чтобы выбрать другой сканер, нажмите [Выбор
сканера].
Драйвер сканера будет закрыт.
152 Переполнение памяти.
Следует увеличить объем доступной памяти.
Драйвер сканера будет закрыт.
• Недостаточно памяти для запуска
ScanGear (драйвера сканера).
Закройте другие приложения.
201 Возможно, необходимый файл отсутствует или
поврежден, или используются неправильные
параметры.
Попробуйте выполнить установку еще раз.
Драйвер сканера будет закрыт.
• Удалите MP Drivers, затем повторно
установите MP Drivers с помощью
установочного компакт-диска или веб-
страницы.
См. раздел «Удаление ненужных
драйверов MP Drivers»
соответствующей модели на главной
странице документа Онлайн-
руководство для получения
информации о том, как удалить MP
Drivers.
202 Произошла внутренняя ошибка.
Драйвер сканера будет закрыт. Выполните
указанные ниже действия.
- Проверьте состояние сканера.
- Перезапустите сканер.
- Перезапустите компьютер и повторите попытку.
- Переустановите драйвер сканера.
• Произошла внутренняя ошибка.
Выполните указанные ниже действия.
◦ Проверьте состояние сканера.
◦ Перезагрузите сканер.
◦ Перезагрузите компьютер, затем
повторите попытку.
◦ Переустановите программу MP
Drivers.
• Выполните следующую процедуру,
чтобы проверить, запущена ли
служба WIA (служба загрузки
изображений Windows).
Windows 8.1/Windows 8:
Щелкните чудо-кнопку Параметры
(Settings) > Панель управления
(Control Panel) > Система и
безопасность (System and Security)
> Администрирование
(Administrative Tools), затем дважды
щелкните Службы (Services).
1051

Windows 7:
В меню Пуск (Start) щелкните
Панель управления (Control Panel)
> Система и безопасность (System
and Security) > Администрирование
(Administrative Tools), затем дважды
щелкните Службы (Services).
Windows Vista:
В меню Пуск (Start) щелкните
Панель управления (Control Panel)
> Система и ее обслуживание
(System and Maintenance) >
Администрирование (Administrative
Tools), затем дважды щелкните
Службы (Services).
Windows XP:
В меню Пуск (Start) щелкните
Панель управления (Control Panel)
> Производительность и
обслуживание (Performance and
Maintenance) > Администрирование
(Administrative Tools), затем дважды
щелкните Службы (Services).
• Возможны конфликты с другими
драйверами. Удалите ненужные
драйверы.
• Возможно, используемое приложение
не полностью совместимо с TWAIN.
Выполните сканирование с помощью
другого приложения.
203 Недостаточно свободного места на диске для
завершения сканирования.
Драйвер сканера будет закрыт.
• Удалите ненужные файлы с жесткого
диска и повторите сканирование.
206 Сканер недоступен, когда он используется
другим приложением или пользователем.
• Выйдите из используемого
экземпляра ScanGear.
207 Сканер не выбран.
Нажмите [Выбор сканера], чтобы выбрать сканер.
Драйвер сканера будет закрыт.
• При использовании сетевого
подключения укажите используемый
сканер с помощью программы IJ
Network Scanner Selector EX.
Процедуру настройки см. в разделе
«Параметры сетевого сканирования».
208 Не удалось найти IJ Network Scanner Selector.
Переустановите драйвер сканера.
Драйвер сканера будет закрыт.
• Удалите MP Drivers, затем повторно
установите MP Drivers с помощью
установочного компакт-диска или веб-
страницы.
См. раздел «Удаление ненужных
драйверов MP Drivers»
соответствующей модели на главной
странице документа Онлайн-
1052

руководство для получения
информации о том, как удалить MP
Drivers.
250 Произошла ошибка.
Выключите, а затем снова включите питание
устройства.
Драйвер сканера будет закрыт.
• Выключите устройство, затем снова
включите его.
252 Невозможно прочесть или записать файл. • Закройте работающие приложения,
убедитесь, что на жестком диске
достаточно свободного места, затем
повторите сканирование.
1053

Механические неисправности
Питание не подается
Питание выключается автоматически
Проблемы подключения USB
Не удается подключиться к устройству по USB
Дисплей на сенсорном экране выключен
Смена языка сенсорного экрана
Не удается извлечь карту памяти
Держатель печатающей головки не перемещается в положение для
замены
Не отображается окно монитора состояния принтера (Windows)
Если дополнительный лоток приема бумаги отсоединился
1054

Питание не подается
Проверка 1 Коснитесь кнопки ВКЛ (ON).
Проверка 2 Убедитесь, что кабель питания надежно подключен к разъему питания
устройства, и включите устройство.
Проверка 3 Отсоедините устройство от электрической сети, подождите 2 минуты, а
затем снова подключите устройство к электрической сети и включите его.
Если проблема не устранена, обратитесь в ближайший сервисный центр Canon для ее устранения.
1055

Питание выключается автоматически
Проверка Если устройство настроено на автоматическое выключение после
определенного времени, запретите этот параметр.
Если устройство настроено на автоматическое выключение после указанного времени, питание
выключается автоматически по истечении указанного времени.
•Выполните следующие действия, чтобы запретить в ОС Windows автоматическое выключение
устройства:
Откройте окно настройки драйвера принтера и в разделе Управление питанием (Auto Power) на
вкладке Обслуживание (Maintenance) выберите Выключено (Disable) для параметра
Автовыключение (Auto Power Off).
•Выполните следующие действия, чтобы в ОС Mac OS запретить автоматическое выключение
устройства:
Откройте Canon IJ Printer Utility, выберите Управление питанием (Power Settings) во всплывающем
меню, затем выберите Выключено (Disable) для параметра Автовыключение (Auto Power Off) в
разделе Управление питанием (Auto Power).
Примечание.
•Автоматическое включение/выключение устройства можно также настроить на панели управления
устройства.
Параметры ECO
•При использовании Windows автоматическое включение и выключение устройства можно также
настроить в ScanGear (драйвер сканера).
Вкладка Сканер
1056

Проблемы подключения USB
Низкая скорость печати или сканирования/Высокоскоростное
подключение USB Hi-Speed не работает/Отображается сообщение "Это
устройство может работать быстрее (This device can perform faster)"
(Windows)
Если системное оборудование не поддерживает стандарт Hi-Speed USB, устройство будет
работать с меньшей скоростью передачи данных, обеспечиваемой стандартом USB 1.1. В этом
случае устройство работает правильно, но скорость печати или сканирования может снизиться из-
за скорости передачи данных.
Проверка Выполните проверку по следующим пунктам и убедитесь, что система
поддерживает высокоскоростное подключение через USB.
•Поддерживает ли USB-порт компьютера соединение Hi-Speed USB?
•Поддерживает ли USB-кабель или USB-концентратор подключение Hi-Speed USB?
Используйте только сертифицированный кабель Hi-Speed USB. Рекомендуется использовать
кабель USB не длиннее 3 метров / 10 футов.
•Поддерживает ли операционная система компьютера соединение Hi-Speed USB?
Установите последнее обновление для компьютера.
•Правильно ли работает драйвер Hi-Speed USB?
При необходимости установите на компьютере последнюю версию драйвера Hi-Speed USB.
Внимание!
•Для получения подробных сведений обратитесь к производителю компьютера, кабеля USB или
концентратора USB.
1057

Не удается подключиться к устройству по USB
Проверка 1 Убедитесь, что устройство включено.
Проверка 2 Подключите USB-кабель надлежащим образом.
USB-порт находится на задней панели устройства, как показано на следующем рисунке.
Проверка 3 Не запускайте программу IJ Network Tool во время печати.
Проверка 4 Не выполняйте печать, если работает программа IJ Network Tool.
Проверка 5 Убедитесь, что на вкладке Порты (Ports) диалогового окна драйвера
принтера установлен флажок Включить поддержку двусторонней связи (Enable
bidirectional support). (Windows)
Как открыть окно настройки драйвера принтера
1058

Дисплей на сенсорном экране выключен
•Если индикатор ПИТАНИЕ (POWER) не горит:
Устройство не включено. Убедитесь, что кабель питания подключен, затем нажмите кнопку ВКЛ
(ON).
•Если индикатор ПИТАНИЕ (POWER) горит:
Возможно, сенсорный экран находится в режиме экранной заставки. Легко коснитесь сенсорного
экрана.
1059

Смена языка сенсорного экрана
Для выбора языка выполните следующие инструкции.
1. Коснитесь кнопки НАЧАЛО (HOME) и подождите примерно 5 секунд.
2. Проведите пальцем по экрану НАЧАЛО и коснитесь значка Настройка (Setup).
Использование панели управления
3. Коснитесь значка Параметры устройства (Device settings).
4. Коснитесь пятого сверху параметра.
5. Коснитесь языка для сенсорного экрана.
1060

Не удается извлечь карту памяти
Обратитесь в ближайший сервисный центр Canon для устранения этой проблемы.
Внимание!
• Не пытайтесь извлечь карту памяти с помощью тонкого предмета или пинцета. Таким образом
можно повредить устройство.
Примечание.
• Для следующих карт памяти требуются специальные адаптеры. Вставляйте эти карты в
устройство с адаптерами.
miniSD Card/miniSDHC Card/microSD Card/microSDHC Card/Memory Stick Micro
1061

Держатель печатающей головки не перемещается в положение
для замены
Проверка 1 Индикатор ПИТАНИЕ (POWER) не горит?
Проверьте, светится ли индикатор ПИТАНИЕ (POWER).
Держатель печатающей головки не будет перемещаться, если питание не включено. Если индикатор
ПИТАНИЕ (POWER) не горит, закройте панель управления и включите устройство.
Индикатор ПИТАНИЕ (POWER) мигает в процессе инициализации устройства. Дождитесь, когда
индикатор ПИТАНИЕ (POWER) прекратит мигать и начнет постоянно светиться, затем снова откройте
панель управления.
Проверка 2 На сенсорном экране отображается сообщение об ошибке?
Закройте панель управления, устраните ошибку с помощью кода поддержки (номера ошибки),
отображаемого в сообщении, затем снова откройте панель. Подробнее об устранении ошибок см. в
разделе Список кодов поддержки для ошибок.
Проверка 3 Открыта ли панель управления дольше 10 минут?
Если панель управления остается открытой дольше 10 минут, держатель печатающей головки
перемещается так, чтобы предотвратить высыхание чернил в печатающей головке. Закройте и повторно
откройте панель управления, чтобы вернуть держатель печатающей головки в положение для замены.
Проверка 4 Выполняло ли устройство непрерывно печать в течение длительного
времени?
Закройте панель управления, немного подождите и снова откройте ее.
Если устройство непрерывно печатает в течение длительного времени, держатель печатающей головки
может не перемещаться в положение для замены, так как печатающая головка может перегреться.
Примечание.
• Если открыть панель управления во время печати, держатель печатающей головки сместится
так, чтобы защитить головку. Закройте панель управления и снова откройте ее по завершении
печати.
1062

Не отображается окно монитора состояния принтера (Windows)
Проверка Включен ли монитор состояния принтера?
Убедитесь, что пункт Включить Монитор состояния (Enable Status Monitor) выбран в меню
Параметры (Option) монитора состояния принтера.
1. Откройте окно настройки драйвера принтера.
Как открыть окно настройки драйвера принтера
2. На вкладке Обслуживание (Maintenance) щелкните Сведения о состоянии принтера (View
Printer Status).
3. Выберите Включить Монитор состояния (Enable Status Monitor) в меню Параметры (Option),
если это не сделано.
1063

Если дополнительный лоток приема бумаги отсоединился
Если дополнительный лоток приема бумаги отсоединился, это означает, что лоток приема бумаги
закрыт неправильно.
Примечание.
• Дополнительный лоток приема бумаги легко отсоединяется во избежание повреждения.
Придерживая лоток приема бумаги, медленно переместите дополнительный лоток приема бумаги до
фиксации со щелчком.
1064

Не удается установить драйверы MP Drivers
Для Windows:
Для Mac OS:
Для Windows:
•Если установка не запускается после того, как вставлен установочный компакт-диск:
Для запуска установки выполните следующие инструкции:
1. Установите следующие параметры.
◦ В ОС Windows 8.1 или Windows 8 выберите значок Проводник (Explorer) на панели
задач (Taskbar) на рабочем столе (Desktop), затем выберите Компьютер (Computer)
в расположенном слева списке.
◦ В ОС Windows 7 или Windows Vista щелкните Пуск (Start), затем щелкните Компьютер
(Computer).
◦ В ОС Windows XP щелкните Пуск (Start), затем щелкните Мой компьютер (My
Computer).
2. Дважды щелкните значок компакт-диска (CD-ROM).
Если отображается содержимое компакт-диска, дважды щелкните программу
MSETUP4.EXE.
Если не удается установить драйверы MP Drivers с помощью Установочного компакт-диска,
установите их с веб-сайта Canon.
Примечание.
•Если значок компакт-диска не отображается, выполните следующие действия:
• Извлеките компакт-диск из компьютера, затем снова вставьте его.
• Перезагрузите компьютер.
Если значок все равно не отображается, вставьте другой диск и посмотрите, отображается
ли значок. Если значок отображается, значит неполадка связана с установочным компакт-
диском. Обратитесь в ближайший сервисный центр Canon для устранения этой проблемы.
1066

•Если установка не проходит дальше экрана Подключение принтера (Printer Connection),
выполните следующие действия:
Невозможно продолжить работу после появления экранов подключения принтера/
подключения кабеля
•Другие причины:
Переустановите драйверы MP Drivers.
Если драйверы MP Drivers былы установлены неправильно, удалите драйверы MP Drivers,
перезагрузите компьютер и переустановите драйверы MP Drivers заново.
Удаление ненужных драйверов MP Drivers
Переустановите драйверы MP Drivers с установочного компакт-диска или с веб-сайта Canon.
Примечание.
• Если работа программы установки была прекращена из-за ошибки Windows, операционная
система Windows может работать неустойчиво. Возможно, это будет препятствовать
установке драйверов. Перезагрузите компьютер и переустановите драйверы.
Для Mac OS:
Загрузите драйверы на странице поддержки нашего веб-сайта Canon, а затем переустановите их.
1067

Easy-WebPrint EX не запускается, или меню Easy-WebPrint EX
не отображается (Windows)
Если не запускается приложение Easy-WebPrint EX или не появляется его меню в браузере Internet
Explorer, проверьте указанное ниже.
Проверка 1 Отображается ли программа Canon Easy-WebPrint EX в меню Панели
инструментов (Toolbars) браузера Internet Explorer в меню Вид (View)?
Если Canon Easy-WebPrint EX не отображается, это означает, что приложение Easy-WebPrint EX на
компьютере не установлено. Установите последнюю версию Easy-WebPrint EX с веб-сайта Canon.
Примечание.
•Если программа Easy-WebPrint EX не установлена, в области уведомлений рабочего стола может
отобразиться сообщение с предложением установить ее. Щелкните сообщение и следуйте
инструкциям по установке Easy-WebPrint EX.
•Для установки и загрузки Easy-WebPrint EX требуется подключение к Интернету.
Проверка 2 Выбрана ли программа Canon Easy-WebPrint EX в меню Панели
инструментов (Toolbars) браузера Internet Explorer в меню Вид (View)?
Если пункт Canon Easy-WebPrint EX не выбран, приложение Easy-WebPrint EX выключено. Выберите
приложение Canon Easy-WebPrint EX, чтобы активировать его.
Проверка 3 Выполните проверку по следующим пунктам и убедитесь, что система
поддерживает Easy-WebPrint EX.
•Этот компонент установлен на компьютере, который соответствует требованиям к системе?
•Использовалась ли совместимая версия Internet Explorer?
Информацию о системных требованиям Easy-WebPrint EX см. на веб-сайте Canon.
1068

Обновление MP Drivers в сетевом окружении (Windows)
Загрузите последнюю версию MP Drivers.
Последнюю версию MP Drivers для требуемой модели можно загрузить на веб-сайте Canon.
Удалите используемую версию MP Drivers и следуйте инструкциям по установке, чтобы установить
последнюю загруженную версию MP Drivers. На экране выбора метода подключения выберите
Использовать принтер с беспроводным подключением (Use the printer with wireless LAN
connection) или Подключение принтера к проводной сети (Use the printer with wired LAN
connection) в соответствии с используемым методом подключения. Устройство обнаруживается в
сети автоматически.
Убедитесь, что устройство обнаружено и установите MP Drivers, следуя инструкциям на экране.
Примечание.
• Параметры сети устройства не изменяются, поэтому устройство можно использовать в сети без
повторной настройки.
1069

Удаление IJ Network Tool
Для удаления с компьютера программы IJ Network Tool выполните следующие действия.
Для Windows:
Для Mac OS:
Для Windows:
Внимание!
• Даже после удаления программы IJ Network Tool можно использовать сеть для печати или
сканирования с компьютера. Однако сеть нельзя использовать для изменения параметров
сети.
• Войдите в систему с полномочиями администратора.
1. Для удаления IJ Network Tool выполните следующие действия.
• Windows 8.1 или Windows 8:
1. Нажмите чудо-кнопку Параметры (Settings) на рабочем столе (Desktop) и выберите
Панель управления (Control Panel) > Программы (Programs) > Программы и
функции (Programs and Features).
2. В списке программ выберите Canon IJ Network Tool, а затем щелкните Удалить
(Uninstall).
При появлении экрана Контроль учетных записей пользователей (User Account
Control) щелкните Продолжить (Continue).
• Windows 7 или Windows Vista:
1. Щелкните Пуск (Start) > Панель управления (Control Panel) > Программы
(Programs) > Программы и функции (Programs and Features).
2. В списке программ выберите Canon IJ Network Tool, а затем щелкните Удалить
(Uninstall).
При появлении экрана Контроль учетных записей пользователей (User Account
Control) щелкните Продолжить (Continue).
•Windows XP:
1. Щелкните Пуск (Start) > Панель управления (Control Panel) > Установка и
удаление программ (Add or Remove Programs).
2. В списке программ выберите Canon IJ Network Tool и щелкните Удалить (Remove).
2. При появлении запроса подтверждения щелкните Да (Yes).
При появлении сообщения с запросом о перезагрузке компьютера щелкните OK и
перезагрузите компьютер.
1070

Для Mac OS:
Внимание!
• Даже после удаления программы IJ Network Tool можно использовать сеть для печати или
сканирования с компьютера. Однако сеть нельзя использовать для изменения параметров
сети.
1. Выберите Приложения (Applications) из меню Переход (Go) программы Finder,
дважды щелкните Canon Utilities > IJ Network Tool и перетащите значок Canon IJ
Network Tool в Корзину (Trash).
2. Перезагрузите компьютер.
Очистите папку Корзина (Trash) и перезагрузите компьютер.
Примечание.
•Для переустановки программы IJ Network Tool удалите IJ Network Tool и установите ее
повторно с веб-сайта Canon.
1071

Произошла ошибка
Если происходит ошибка печати (например, в принтере заканчивается бумага или происходит
замятие бумаги), автоматически выводится сообщение с рекомендациями по устранению неполадок.
Выполните соответствующие действия, указанные в сообщении.
Если происходит ошибка, на экране компьютера или сенсорном экране отображается код поддержки
(номер ошибки).
Если на экране компьютера отображаются код поддержки и
сообщение:
• Для Windows:
• Для Mac OS:
* В зависимости от используемой операционной системы экраны отличаются.
Если на сенсорном экране отображается код поддержки и сообщение:
1073

Отображается сообщение
В этом разделе описаны некоторые ошибки и сообщения, которые могут отображаться при
использовании устройства.
Примечание.
• Для некоторых ошибок на экране компьютера или сенсорном экране отображается код
поддержки (номер ошибки). Более подробно об ошибках с кодами поддержки см. в разделе
Список кодов поддержки для ошибок.
Если на сенсорном экране отображается сообщение, см. приведенные ниже указания.
•Сообщение на сенсорном экране
Если на экране компьютера отображается сообщение, см. приведенные ниже указания.
•Выводится ошибка автоматической двухсторонней печати
•Отображается ошибка в связи с отсоединением кабеля питания от электросети (Windows)
•Ошибка записи/Ошибка вывода/Ошибка подключения (Windows)
•Другие сообщения об ошибках (Windows)
•Отображается экран Inkjet Printer/Scanner/Fax Extended Survey Program (Windows)
•Отображается значок Inkjet Printer/Scanner/Fax Extended Survey Program (Mac OS)
Сообщение на сенсорном экране
Прочитайте сообщение и выполните соответствующие действия.
•Данные поддерж. типов не сохранены. (Data of supported types are not saved.)
◦ На карте памяти отсутствуют данные изображений или документы, которые могут быть
считаны этим устройством.
◦ Устройство может не распознать файл, если имя файла или путь к папке содержат
определенные символы. Используйте только буквы и цифры.
◦ Фотографии, отредактированные или обработанные на компьютере, следует
распечатывать с компьютера.
Примечание.
• При выборе фотографии, обработанной на компьютере, на сенсорном экране
отображается символ «?».
•Невозможно распечатать указанный PDF-файл. Ошибка при сканировании
файла, формат не поддерж-ся, или файл слишком большой. (Cannot print the
specified PDF file. An error has occurred while scanning the file, or the format is
not supported, or the file is too large.)
◦ Убедитесь, что PDF-файл можно распечатать с карты памяти. Подробные сведения см. в
разделе Печать документов (файл PDF), сохраненных на карте памяти.
1075

Примечание.
• Имена PDF-файлов отображаются, даже если их нельзя распечатать с карты памяти.
Рекомендуется проверять возможность распечатки. PDF-файлы не удастся
распечатать, если выполняются указанные ниже условия.
• Для PDF-файла, который нужно напечатать, не отображается экран Сведения
(Details).
• В разделе Создано с помощью (Created with) на экране Сведения (Details)
отображаются символы, отличные от названия устройства, IJ Scan Utility или My
Image Garden.
• На экране подтверждения отображается символ «?».
◦ Данные, отредактированные или обработанные на компьютере, следует распечатывать с
компьютера.
•Указанный PDF-файл содержит непечатаемые данные. Печать некоторых
фрагментов может быть невозможна. (The specified PDF file contains
unprintable data. Some portions may not be printed.)
Данные PDF-файла, содержащего много графики, или изображения с высоким разрешением,
могут быть утеряны, или сканирование может остановиться, не завершившись. В этом случае
печатайте с компьютера.
•Запись на карту с ПК сейчас разрешена. Задайте реж. [Только чтение с ПК]
перед выполнением операции. (The card is currently writable from PC. Set to
[Not writable from PC].)
Для слота карты памяти указано Зап.чер. USB-порт ПК (Writable from USB PC).
Печать с карты памяти невозможна, если для слота карты памяти установлено значение
Зап.чер. USB-порт ПК (Writable from USB PC). После записи на карту памяти выберите
значение Только чтение с ПК (Not writable from PC) для параметра Атрибут чтения-записи
(Read/write attribute) в меню Польз. параметры устройства (Device user settings).
•Питание было выключено неправильно. Нажмите кнопку при выключении
питания. (Power was not turned off correctly the last time. Press the button
when turning power off.)
Возможно, устройство было отключено от электросети во включенном состоянии.
Коснитесь кнопки OK на сенсорном экране.
Примечание.
• Для получения сведений об отсоединении устройства от электросети см. раздел
Уведомление об отсоединении кабеля питания от электросети.
•Невозможно подключиться к серверу. Подождите немного и повторите
попытку. (Cannot connect to the server. Please wait a while and try again.)
Не удается правильно установить соединение устройства с сервером в связи с ошибкой связи.
Коснитесь OK на сенсорном экране и повторите попытку через некоторое время.
1076

Выводится ошибка автоматической двухсторонней печати
Проверка См. раздел Проблемы автоматической двухсторонней печати и
примите соответствующие меры.
Отображается ошибка в связи с отсоединением кабеля питания
от электросети (Windows)
Кабель питания, возможно, был отсоединен от электросети при включенном устройстве.
Проверьте сообщение об ошибке на компьютере, затем щелкните OK.
Устройство начинает печать.
Для получения сведений об отсоединении устройства от электросети см. раздел Уведомление об
отсоединении кабеля питания от электросети.
Ошибка записи/Ошибка вывода/Ошибка подключения (Windows)
Проверка 1 Если индикатор ПИТАНИЕ (POWER) не горит, убедитесь, что
устройство подключено и включите его.
Если индикатор ПИТАНИЕ (POWER) мигает, выполняется процесс инициализации устройства.
Дождитесь, когда индикатор ПИТАНИЕ (POWER) перестанет мигать и начнет светиться.
Проверка 2 Убедитесь, что порт принтера настроен правильно в драйвере
принтера.
* В приведенных ниже инструкциях «XXX» означает имя устройства.
1. Войдите в систему с правами администратора.
2. Установите следующие параметры.
• В операционной системе Windows 8.1 или Windows 8 откройте Панель управления (Control
Panel), нажав чудо-кнопку Параметры (Settings) на рабочем столе (Desktop), затем
выберите Оборудование и звук (Hardware and Sound) и Устройства и принтеры (Devices
and Printers).
• В ОС Windows 7 выберите пункт Устройства и принтеры (Devices and Printers) в меню Пуск
(Start).
•В ОС Windows Vista выберите меню Пуск (Start) > Панель управления (Control Panel) >
Оборудование и звук (Hardware and Sound) > Принтеры (Printers).
1077

• В ОС Windows XP выберите меню Пуск (Start) > Панель управления (Control Panel) >
Принтеры и другое оборудование (Printers and Other Hardware) > Принтеры и факсы
(Printers and Faxes).
3. Откройте свойства драйвера принтера.
• В операционной системе Windows 8.1, Windows 8 или Windows 7 щелкните правой кнопкой
мыши значок «Canon XXX series Printer» (где «XXX» соответствует имени устройства), затем
выберите Свойства принтера (Printer properties).
•В Windows Vista или Windows XP щелкните правой кнопкой мыши значок «Canon XXX series
Printer» (где «XXX» — это имя устройства), затем выберите Свойства (Properties).
4. Щелкните вкладку Порты (Ports) для проверки параметров порта.
Убедитесь, что порт с именем «USBnnn» (где «n» — номер), для которого «Canon XXX series
Printer» появляется в столбце Принтер (Printer), установлен для параметра Выберите один или
несколько портов для печати (Print to the following port(s)).
Примечание.
•Если устройство используется в локальной сети, имя порта устройства отображается в виде
«CNBJNP_xxxxxxxxxx». «xxxxxxxxxxxx» — это строка символов, генерируемая на основе
MAC-адреса или назначенная пользователем при настройке устройства.
•Если установлен неправильный параметр, выполните следующие действия:
Повторно установите MP Drivers с помощью установочного компакт-диска или веб-сайта
Canon.
•Печать не начинается, хотя устройство подключено к компьютеру с помощью USB-кабеля и
выбран порт «USBnnn»:
Чтобы запустить программу My Printer в ОС Windows 8.1 или Windows 8, выберите пункт My
Printer на начальном (Start) экране. Если программа My Printer не отображается на экране
Пуск (Start), выберите чудо-кнопку Поиск (Search) и выполните поиск фразы «My Printer».
Установите правильный порт принтера в пункте Диагн. и исправление принтера (Diagnose
and Repair Printer). Следуйте отображаемым на экране инструкциям для установки
правильного порта принтера, а затем выберите имя устройства.
В операционной системе Windows 7, Windows Vista или Windows XP щелкните Пуск (Start) и
последовательно выберите Все программы (All programs), Canon Utilities, Canon My
Printer, Canon My Printer, затем выберите Диагн. и исправление принтера (Diagnose and
Repair Printer). Следуйте отображаемым на экране инструкциям для установки правильного
порта принтера, а затем выберите имя устройства.
Если проблема не была устранена, переустановите драйверы MP Drivers, используя
драйверы установочного компакт-диска или с веб-сайта Canon.
•Печать не начинается даже при выбранном порте «CNBJNP_xxxxxxxxxx», когда устройство
используется через локальную сеть:
Запустите IJ Network Tool и выберите «CNBJNP_xxxxxxxxxx», как было подтверждено в
действии 4, а затем назначьте порт принтеру, выбрав пункт Связывание с портом (Associate
Port) в меню Параметры (Settings).
Если проблема не была устранена, переустановите драйверы MP Drivers, используя
драйверы установочного компакт-диска или с веб-сайта Canon.
Проверка 3 Убедитесь, что устройство правильно подключено к компьютеру.
1078

При использовании USB-кабеля, убедитесь, что он надежно подключен к устройству и компьютеру.
Если USB-кабель надежно подключен, проверьте следующее.
• Если используется ретранслятор (например, USB-концентратор), отключите его, подключите
устройство напрямую к компьютеру и попробуйте еще раз выполнить печать. Если принтер начал
печатать, неполадка связана с ретранслятором. Обратитесь к поставщику ретранслятора.
• Возможна также неисправность USB-кабеля. Замените USB-кабель и повторите печать.
При использовании устройства в локальной сети убедитесь, что устройство подключено к сети кабелем
локальной сети и правильно настроено для работы в сети.
Проверка 4 Убедитесь, что драйверы MP Drivers установлены правильно.
Удалите драйверы MP Drivers, следуя процедуре, описанной в разделе Удаление ненужных драйверов
MP Drivers, затем переустановите драйверы с установочного компакт-диска или веб-сайта Canon.
Проверка 5 Если устройство подключено к компьютеру с помощью USB-кабеля,
проверьте состояние устройства с компьютера.
Выполните следующие действия для проверки состояния устройства.
1. Откройте на компьютере диспетчер устройств, как показано ниже.
Если отображается экран Контроль учетных записей пользователей (User Account Control),
следуйте указаниям на экране.
•В операционной системе Windows 8.1 или Windows 8 выберите Панель управления (Control
Panel), нажав чудо-кнопку Параметры (Settings) на рабочем столе (Desktop), а затем
Оборудование и звук (Hardware and Sound) и Диспетчер устройств (Device Manager).
•В ОС Windows 7 или Windows Vista щелкните Панель управления (Control Panel),
Оборудование и звук (Hardware and Sound), затем Диспетчер устройств (Device
Manager).
•В ОС Windows XP щелкните Панель управления (Control Panel), Производительность и
обслуживание (Performance and Maintenance), Система (System), затем выберите
Диспетчер устройств (Device Manager) на вкладке Оборудование (Hardware).
2. Дважды щелкните Контроллеры универсальной последовательной шины (Universal Serial
Bus controllers), затем Поддержка USB принтера (USB Printing Support).
Если экран свойств Поддержка USB принтера (USB Printing Support Properties) не
отображается, проверьте, правильно ли подключено устройство к компьютеру.
Проверка 3 Убедитесь, что устройство правильно подключено к компьютеру.
3. Щелкните вкладку Общие (General) и убедитесь в отсутствии проблем с устройством.
При наличии ошибки устройства см. справку Windows для устранения ошибки.
Другие сообщения об ошибках (Windows)
Проверка Если сообщение об ошибке возникает вне монитора состояния
принтера, проверьте следующее:
1079

• «Недостаточно места на диске для постановки в очередь (Could not spool successfully due to
insufficient disk space)»
Увеличьте объем свободного дискового пространства, удалив ненужные файлы.
• «Недостаточно памяти для постановки в очередь (Could not spool successfully due to
insufficient memory)»
Увеличьте объем доступной памяти, закрыв другие работающие приложения.
Если печать и в этом случае не началась, перезагрузите компьютер и повторите попытку.
•«Драйвер принтера не найден (Printer driver could not be found)»
Удалите драйверы MP Drivers, следуя процедуре, описанной в разделе Удаление ненужных
драйверов MP Drivers, затем переустановите драйверы с установочного компакт-диска или веб-
сайта Canon.
•«Печать невозможна Имя приложения (Could not print Application name) — Имя файла»
Попытайтесь вновь выполнить печать после завершения текущего задания.
Отображается экран Inkjet Printer/Scanner/Fax Extended Survey
Program (Windows)
Если установлена программа Inkjet Printer/Scanner/Fax Extended Survey Program, экран
подтверждения отправки информации об использовании устройства и прикладной программы
будет отображаться каждый месяц в течение около десяти лет.
Прочитайте информацию на экране и следуйте приведенным ниже инструкциям.
•Если вы согласны принять участие в программе опроса:
Нажмите кнопку Принимаю (Agree) и следуйте инструкциям на экране. Сведения об
использовании принтера передаются по сети Интернет. По завершении этой процедуры
информация при следующем запуске будет передаваться автоматически без отображения
экрана подтверждения.
1080

Примечание.
• При передаче информации может отображаться предупреждение, например сообщение
безопасности Интернета. Убедитесь, что указано имя программы IJPLMUI.exe, и разрешите
ее.
• Если отменить установку флажка Выполнять следующую отправку автоматически
(Send automatically from the next time), сведения не будут отправляться автоматически в
следующий раз, а при следующем опросе появится экран подтверждения. Информацию об
автоматической отправке сведений см. в разделе Изменение настройки экрана
подтверждения:.
•Если вы не согласны принять участие в программе опроса:
Щелкните Не принимаю (Do not agree). Экран запроса подтверждения закрывается, а опрос
пропускается. Экран запроса подтверждения снова откроется через месяц.
•Удаление Inkjet Printer/Scanner/Fax Extended Survey Program:
Для удаления программы Inkjet Printer/Scanner/Fax Extended Survey Program щелкните
Удаление (Uninstall) и следуйте инструкциям на экране.
•Изменение настройки экрана подтверждения:
1. Установите следующие параметры.
◦ В ОС Windows 8.1 или Windows 8 нажмите на Рабочем столе (Desktop) чудо-кнопку
Параметры (Settings) и выберите Панель управления (Control Panel) > Программы
(Programs) > Программы и функции (Programs and Features).
◦ В операционной системе Windows 7 или Windows Vista выберите Пуск (Start) > Панель
управления (Control Panel) > Программы (Programs) > Программы и компоненты
(Programs and Features).
◦ В ОС Windows XP выберите меню Пуск (Start) > Панель управления (Control Panel) >
Установка и удаление программ (Add or Remove Programs).
Примечание.
• В операционной системе Windows 8.1, Windows 8, Windows 7 или Windows Vista при
установке, удалении или запуске программы может отображаться диалоговое окно
подтверждения или предупреждения.
Данное диалоговое окно отображается, когда для выполнения задачи необходимы
права администратора.
Если выполнен вход в систему с использованием учетной записи с правами
администратора, следуйте указаниям на экране.
2. Выберите программу Canon Inkjet Printer/Scanner/Fax Extended Survey Program.
3. Выберите Изменить (Change).
Если выбрать Да (Yes) после выполнения инструкций на экране, экран запроса
подтверждения будет отображаться при следующей оценке.
Если выбрать Нет (No), сведения будут передаваться автоматически.
1081

Примечание.
• Если выбрать Удаление (Uninstall) (или Удалить (Remove) в ОС Windows XP),
Расширенная программа опроса о струйном принтере/сканере/факсе будет удалена.
Следуйте инструкциям на экране.
Отображается значок Inkjet Printer/Scanner/Fax Extended Survey
Program (Mac OS)
Если установлена программа Inkjet Printer/Scanner/Fax Extended Survey Program, сведения об
использовании принтера и прикладной программы будут отправляться каждый месяц в течение
около десяти лет. Значок программы Inkjet Printer/Scanner/Fax Extended Survey Program
отображается на панели Dock, когда наступает время отправки сведений об использовании
принтера.
Щелкните значок, прочитайте отображаемую информацию и следуйте приведенным ниже
инструкциям.
•Если вы согласны принять участие в программе опроса:
Нажмите кнопку Принимаю (Agree) и следуйте инструкциям на экране. Сведения об
использовании принтера передаются по сети Интернет. По завершении этой процедуры
информация при следующем запуске будет передаваться автоматически без отображения
экрана подтверждения.
1082

Примечание.
• Если отменить установку флажка Выполнять следующую отправку автоматически
(Send automatically from the next time), сведения не будут отправляться автоматически в
следующий раз, а значок Inkjet Printer/Scanner/Fax Extended Survey Program будет
отображаться на Dock при следующем опросе.
•Если вы не согласны принять участие в программе опроса:
Щелкните Не принимаю (Do not agree). Экран запроса подтверждения закрывается, а опрос
пропускается. Экран запроса подтверждения снова откроется через месяц.
•Прекращение отправки сведений:
Щелкните Отключить (Turn off). Это приведет к остановке программы Inkjet Printer/Scanner/Fax
Extended Survey Program и прекращению отправки сведений. Для возобновления опроса см.
раздел Изменение параметра:.
•Удаление Inkjet Printer/Scanner/Fax Extended Survey Program:
1. Остановите программу Inkjet Printer/Scanner/Fax Extended Survey Program.
Изменение параметра:
2. В меню Переход (Go) программы Finder выберите пункт Программы (Applications), затем
дважды щелкните папку Canon Utilities, а затем папку Inkjet Extended Survey Program.
3. Переместите Canon Inkjet Printer/Scanner/Fax Extended Survey Program.app в корзину
(Trash).
4. Перезагрузите компьютер.
Очистите папку Корзина (Trash) и перезагрузите компьютер.
•Изменение параметра:
Для отображения экрана запроса подтверждения при каждой отправке сведений об
использовании принтера или для возобновления опроса следуйте приведенным ниже
инструкциям.
1. В меню Переход (Go) программы Finder выберите пункт Программы (Applications), затем
дважды щелкните папку Canon Utilities, а затем папку Inkjet Extended Survey Program.
2. Дважды щелкните значок Canon Inkjet Printer/Scanner/Fax Extended Survey Program.
◦Не отображать экран подтверждения при отправке информации (Do not display
the confirmation screen when information is sent):
Если флажок установлен, сведения отправляются автоматически.
1083

Если флажок не установлен, при следующем опросе на панели Dock отобразится
значок программы Inkjet Printer/Scanner/Fax Extended Survey Program. Щелкните
значок и следуйте инструкциям на экране.
◦ Кнопка Отключить (Turn off)/Включить (Turn on):
Нажмите кнопку Отключить (Turn off), чтобы остановить программу Inkjet Printer/
Scanner/Fax Extended Survey Program.
Нажмите кнопку Включить (Turn on), чтобы перезапустить программу Inkjet Printer/
Scanner/Fax Extended Survey Program.
1084

На PictBridge-совместимом устройстве (беспроводная сеть)
появилось сообщение об ошибке
При прямой печати с PictBridge-совместимого устройства (беспроводная сеть) могли произойти
следующие ошибки. Для устранения этих ошибок выполните следующие инструкции.
Примечание.
• В данном разделе приводится описание ошибок, сообщения о которых отображаются на
PictBridge-совместимых устройствах (беспроводная сеть) Canon. Сообщения об ошибках и
рекомендованные операции могут отличаться в зависимости от используемого устройства. В
случае возникновения ошибок на PictBridge-совместимых устройствах (беспроводная сеть)
других марок проверьте код поддержки (номер ошибки) на сенсорном экране и выполните
необходимые действия для устранения неполадки.
Список кодов поддержки для ошибок
• Кроме того, сведения об ошибках, сообщения о которых отображаются на PictBridge-
совместимых устройствах (беспроводная сеть) марки Canon. Об их устранении см. также в
руководстве по использованию устройства. В случае проблем в работе другого устройства
обратитесь к его производителю.
Сообщение об
ошибке на PictBridge-
совместимом
устройстве
(беспроводная сеть)
Предпринимаемые действия
Принтер в работе Если устройство выполняет печать с компьютера или прогревается, подождите
завершения этого процесса.
Когда устройство будет готово, оно начнет работать автоматически.
Если устройство не печатает с компьютера или нагревается, проверьте код поддержки
на сенсорном экране и выполните соответствующее действие для устранения
неполадки.
Список кодов поддержки для ошибок
Нет бумаги Загрузите бумагу в кассету и выберите пункт Продолжить (Continue)* на дисплее
PictBridge-совместимого устройства (беспроводная сеть).
* Для возобновления печати можно также загрузить бумагу и коснуться кнопки OK на
сенсорном экране устройства.
Сведения о печати этикеток для дисков см. в разделе Не удается выполнить печать
этикетки диска.
Ошибка с бумагой • Если лоток приема бумаги закрыт, откройте его и выберите пункт Продолжить
(Continue)* на дисплее PictBridge-совместимого устройства (беспроводная сеть).
* Для возобновления печати можно также открыть лоток приема бумаги и
коснуться кнопки OK на сенсорном экране устройства.
1085

• Если направляющая лотка для диска открыта, закройте ее и выберите пункт
Остановить (Stop) на дисплее PictBridge-совместимого устройства (беспроводная
сеть), чтобы остановить печать.
Сведения о печати этикеток для дисков см. в разделе Не удается выполнить
печать этикетки диска.
Если указанное выше действие не помогает, проверьте код поддержки на
сенсорном экране, затем выполните соответствующее действие для устранения
ошибки.
Список кодов поддержки для ошибок
Замятие бумаги Выберите Остановить (Stop) на дисплее PictBridge-совместимого устройства
(беспроводная сеть), чтобы остановить печать.
Удалите замятую бумагу, загрузите новую, легко коснитесь кнопки OK на сенсорном
экране и повторите печать.
Открыта крышка
принтера
Закройте панель управления на устройстве.
Емкость с отходами
полна/Абсорбер
чернил заполнен
Абсорбер чернил почти полон.
Посмотрите, какой код поддержки отображается на сенсорном экране, затем
выполните соответствующее действие для устранения ошибки.
Список кодов поддержки для ошибок
Нет чернил/Ошибка
картриджа
Посмотрите, какой код поддержки отображается на сенсорном экране, затем
выполните соответствующее действие для устранения ошибки.
Список кодов поддержки для ошибок
Ошибка чернильницы Посмотрите, какой код поддержки отображается на сенсорном экране, затем
выполните соответствующее действие для устранения ошибки.
Список кодов поддержки для ошибок
Аппаратная ошибка Посмотрите, какой код поддержки отображается на сенсорном экране, затем
выполните соответствующее действие для устранения ошибки.
Список кодов поддержки для ошибок
Ошибка принтера Произошла ошибка, требующая обращения в центр технического обслуживания.
Выключите устройство и отключите его.
Снова подключите устройство и включите его.
Если проблема не устранена, обратитесь в ближайший сервисный центр Canon для
ее устранения.
1086

Если не удается устранить проблему
При наличии проблемы, которую не удается устранить с помощью инструкций в этом разделе,
обратитесь в компанию Canon на странице Support (Поддержка) веб-сайта Canon или обратитесь в
ближайший сервисный центр Canon.
Технические специалисты компании Canon предоставляют техническую поддержку, которая
удовлетворит любого пользователя.
Осторожно!
• Если из устройства идет дым, слышится необычный звук или возникает запах, немедленно
выключите его. Отключите устройство от электросети и обратитесь к продавцу или в ближайший
сервисный центр Canon. Ни в коем случае не пытайтесь самостоятельно починить или разобрать
устройство.
• Самостоятельный ремонт или разборка устройства лишает пользователя гарантии, даже если ее
срок действия не истек.
Перед обращением в сервис-центр запишите следующие сведения.
• Название продукта
(Название модели устройства указано на передней обложке руководства по установке.)
• Серийный номер (см. руководство по установке)
• Подробные сведения о неисправности
• Как вы пытались устранить неисправность что получилось в результате
1087

Список кодов поддержки для ошибок
Код поддержки отображается на сенсорном экране и экране компьютера при возникновении ошибок.
«Код поддержки» — это номер ошибки. Он появляется вместе с сообщением об ошибке.
Если произошла ошибка, проверьте код поддержки на сенсорном экране и экране компьютера, а
затем выполните соответствующее действие.
Код поддержки появляется на сенсорном экране и на экране
компьютера
•От 1000 до 1ZZZ
1001 1002 1007 1008 1200 1250
1253 1254 1255 1256 1257 1300
1304 1310 1311 1312 1313 1315
1316 1401 1403 1405 1410 1411
1412 1413 1414 1415 1551 1552
1600 1660 1680 1681 1684 1688
1689 1700 1701 1710 1711 1730
1731 1750 1830 1850 1851 1855
1856 1857 1872 1873 1890
•От 2000 до 2ZZZ
2111 2112 2121 2122 2500 2700
•От 3000 до 3ZZZ
3402 3403 3405 3407 3408 3410
3411 3412 3413
•От 4000 до 4ZZZ
4100 4101 4103
•От 5000 до 5ZZZ
5011 5012 5100 5101 5200 5400
5B00 5B01 5B10 5B11 5C00 5C20
•От 6000 до 6ZZZ
6000 6001 6003 6500 6502 6800
1088

Список кодов поддержки для ошибок (замятия бумаги)
Если происходит замятие бумаги, выполните соответствующую процедуру для ее удаления.
• Если в отверстии для выхода бумаги происходит замятие бумаги:
1300
• Если замятие бумаги произошло при автоматической двухсторонней печати:
1304
• Если произошло замятие бумаги, загруженной в кассету 1:
1311
• Если произошло замятие бумаги, загруженной в кассету 2:
1312
• Если произошло замятие бумаги при втягивании устройством отпечатанных листов:
1313
• Если бумага, загруженная в кассету 1, замялась из-за того, что закрыт лоток приема бумаги:
1315
• Если бумага, загруженная в кассету 2, замялась из-за того, что закрыт лоток приема бумаги:
1316
• Если бумага рвется, и не удается извлечь ее из отверстия для выхода бумаги или модуля
подачи:
Бумага замялась в устройстве
• Ниже описаны случаи, отличные от описанных выше:
Другие причины
1090

1300
Причина
Замятие бумаги в отверстии для выхода бумаги.
Предпринимаемые действия
Если происходит замятие бумаги в отверстии для выхода бумаги, удалите бумагу, выполнив
следующие действия.
1. Аккуратно извлеките бумагу.
Удерживая бумагу обеими руками, медленно вытяните ее, чтобы не порвать.
Примечание.
• Если не удается вытащить бумагу из устройства, включите его. Возможно, бумага будет
выведена автоматически.
• Если во время печати замята бумага и нужно выключить устройство, чтобы извлечь
бумагу, коснитесь кнопки Стоп (Stop) для останова печати перед выключением
устройства.
• Если бумага рвется и не удается извлечь замятую бумагу из отверстия для выхода
бумаги, извлеките бумагу из устройства.
Бумага замялась в устройстве
2. Загрузите новую бумагу и коснитесь кнопки OK на сенсорном экране устройства.
Принтер возобновит печать. Повторите печать страницы, при печати которой произошло
замятие и печать не была выполнена должным образом.
Если устройство было выключено в действии 1, данные печати, отправленные на устройство,
удаляются. Повторите печать.
Примечание.
•При повторной загрузке бумаги убедитесь, что используется подходящая бумага и она
правильно загружена.
•Использование бумаги формата A5 не рекомендуется для печати документов,
содержащих фотографии или графику. В противном случае бумага может сворачиваться
и заминаться при выходе из устройства.
Если вышеприведенные меры не помогли устранить проблему, обратитесь в ближайший
сервисный центр Canon для ремонта.
1091

1304
Причина
Замятие бумаги при выполнении автоматической двухсторонней печати.
Предпринимаемые действия
Если замятие бумаги произошло при выполнении автоматической двухсторонней печати, удалите
бумагу, выполнив следующие действия.
Примечание.
• Если во время печати замята бумага и нужно выключить устройство, чтобы извлечь бумагу,
коснитесь кнопки Стоп (Stop) для останова печати перед выключением устройства.
1. Снимите заднюю крышку.
Снимите заднюю крышку.
2. Снимите крышку модуля подачи.
Поднимите крышку модуля подачи, а затем снимите ее.
3. Аккуратно извлеките бумагу.
Примечание.
•Не прикасайтесь к внутренним компонентам устройства.
1092

• Если не удается извлечь бумагу, откройте лоток приема бумаги.
4. Установите крышку модуля подачи.
Присоедините крышку модуля подачи к задней части устройства.
5. Установите заднюю крышку.
Присоедините заднюю крышку к задней части устройства.
Если в действии 3 извлечь бумагу не удалось:
4. Отсоедините кассету 1 и кассету 2.
5. Аккуратно извлеките бумагу.
6. Если бумага выступает из кассеты, извлеките бумагу, выровняйте края листов и
повторно загрузите их в кассету.
Примечание.
•При повторной загрузке бумаги убедитесь, что используется подходящая бумага и она
правильно загружена.
7. Установите кассеты в устройство, затем коснитесь кнопки OK на сенсорном экране.
1093

Если вышеприведенные меры не помогли устранить проблему, обратитесь в ближайший
сервисный центр Canon для ремонта.
1094

1311
Причина
Бумага, загруженная в кассету 1, застряла.
Предпринимаемые действия
Если произошло замятие бумаги, загруженной в кассету 1, удалите бумагу, выполнив следующие
действия.
Примечание.
• Если во время печати замята бумага и нужно выключить устройство, чтобы извлечь бумагу,
коснитесь кнопки Стоп (Stop) для останова печати перед выключением устройства.
1. Снимите заднюю крышку.
Снимите заднюю крышку.
2. Снимите крышку модуля подачи.
Поднимите крышку модуля подачи, а затем снимите ее.
3. Аккуратно извлеките бумагу.
Примечание.
•Не прикасайтесь к внутренним компонентам устройства.
1095

• Если не удается извлечь бумагу, откройте лоток приема бумаги.
4. Установите крышку модуля подачи.
Присоедините крышку модуля подачи к задней части устройства.
5. Установите заднюю крышку.
Присоедините заднюю крышку к задней части устройства.
Если в действии 3 извлечь бумагу не удалось:
4. Отсоедините кассету 1 и кассету 2.
5. Аккуратно извлеките бумагу.
6. Если бумага выступает из кассеты, извлеките бумагу, выровняйте края листов и
повторно загрузите их в кассету.
Примечание.
•При повторной загрузке бумаги убедитесь, что используется подходящая бумага и она
правильно загружена.
7. Установите кассеты в устройство, затем коснитесь кнопки OK на сенсорном экране.
1096

Если вышеприведенные меры не помогли устранить проблему, обратитесь в ближайший
сервисный центр Canon для ремонта.
1097

1312
Причина
Бумага, загруженная в кассете 2, застряла.
Предпринимаемые действия
Если произошло замятие бумаги, загруженной в кассету 2, удалите бумагу, выполнив следующие
действия.
Примечание.
• Если во время печати замята бумага и нужно выключить устройство, чтобы извлечь бумагу,
коснитесь кнопки Стоп (Stop) для останова печати перед выключением устройства.
1. Снимите заднюю крышку.
Снимите заднюю крышку.
2. Аккуратно извлеките бумагу.
Примечание.
•Не прикасайтесь к внутренним компонентам устройства.
•Если не удается извлечь бумагу, откройте лоток приема бумаги.
3. Установите заднюю крышку.
Присоедините заднюю крышку к задней части устройства.
1098

Если в действии 2 извлечь бумагу не удалось:
3. Отсоедините кассету 1 и кассету 2.
4. Аккуратно извлеките бумагу.
5. Если бумага выступает из кассеты, извлеките бумагу, выровняйте края листов и
повторно загрузите их в кассету.
Примечание.
•При повторной загрузке бумаги убедитесь, что используется подходящая бумага и она
правильно загружена.
6. Установите кассеты в устройство, затем коснитесь кнопки OK на сенсорном экране.
Если вышеприведенные меры не помогли устранить проблему, обратитесь в ближайший
сервисный центр Canon для ремонта.
1099

1313
Причина
Произошло замятие бумаги при втягивании устройством отпечатанных листов.
Предпринимаемые действия
Если произошло замятие бумаги при втягивании устройством отпечатанных листов, удалите
бумагу, выполнив следующие действия.
Внимание!
• Если отпечатанные листы скапливаются в отверстии для выхода бумаги, устройство может
втягивать их, и бумага может заминаться внутри устройства. Извлеките отпечатанные листы из
лотка приема бумаги, прежде чем скопится 50 листов.
Примечание.
• Если во время печати замята бумага и нужно выключить устройство, чтобы извлечь бумагу,
коснитесь кнопки Стоп (Stop) для останова печати перед выключением устройства.
1. Снимите заднюю крышку.
Снимите заднюю крышку.
2. Снимите крышку модуля подачи.
Поднимите крышку модуля подачи, а затем снимите ее.
3. Аккуратно извлеките бумагу.
1100

Примечание.
•Не прикасайтесь к внутренним компонентам устройства.
•Если не удается извлечь бумагу, откройте лоток приема бумаги.
4. Установите крышку модуля подачи.
Присоедините крышку модуля подачи к задней части устройства.
5. Установите заднюю крышку.
Присоедините заднюю крышку к задней части устройства.
Если в действии 3 извлечь бумагу не удалось:
4. Отсоедините кассету 1 и кассету 2.
5. Аккуратно извлеките бумагу.
1101

6. Если бумага выступает из кассеты, извлеките бумагу, выровняйте края листов и
повторно загрузите их в кассету.
Примечание.
• При повторной загрузке бумаги убедитесь, что используется подходящая бумага и она
правильно загружена.
7. Установите кассеты в устройство, затем коснитесь кнопки OK на сенсорном экране.
Если вышеприведенные меры не помогли устранить проблему, обратитесь в ближайший
сервисный центр Canon для ремонта.
1102

1315
Причина
Бумага, загруженная в кассету 1, замялась из-за того, что закрыт лоток приема бумаги.
Предпринимаемые действия
Если замятие бумаги, загруженной в кассету 1, произошло по причине закрытия лотка приема
бумаги, откройте лоток приема бумаги, затем удалите замятую бумагу, выполнив следующие
действия.
Если в отверстии для выхода бумаги происходит замятие бумаги:
Если в отверстии для выхода бумаги не видно замятой бумаги:
Примечание.
• Если во время печати замята бумага и нужно выключить устройство, чтобы извлечь бумагу,
коснитесь кнопки Стоп (Stop) для останова печати перед выключением устройства.
•Если в отверстии для выхода бумаги происходит замятие бумаги:
Если происходит замятие бумаги в отверстии для выхода бумаги, удалите бумагу, выполнив
следующие действия.
1. Аккуратно извлеките бумагу.
Удерживая бумагу руками, медленно вытяните ее, чтобы не порвать.
Примечание.
• Если не удается вытащить бумагу из устройства, включите его. Возможно, бумага
будет выведена автоматически.
• Если бумага рвется и не удается извлечь замятую бумагу из отверстия для выхода
бумаги, извлеките бумагу из устройства.
Бумага замялась в устройстве
2. Загрузите новую бумагу и коснитесь кнопки OK на сенсорном экране.
Если устройство было выключено в действии 1, данные печати, отправленные на
устройство, удаляются. Повторите печать.
Примечание.
• При повторной загрузке бумаги убедитесь, что используется подходящая бумага и она
правильно загружена.
1103

•Если в отверстии для выхода бумаги не видно замятой бумаги:
Если не удается обнаружить замятие бумаги в отверстии для выхода бумаги, удалите бумагу,
выполнив следующие действия.
1. Снимите заднюю крышку.
Снимите заднюю крышку.
2. Снимите крышку модуля подачи.
Поднимите крышку модуля подачи, а затем снимите ее.
3. Аккуратно извлеките бумагу.
Примечание.
• Не прикасайтесь к внутренним компонентам устройства.
4. Установите крышку модуля подачи.
Присоедините крышку модуля подачи к задней части устройства.
5. Установите заднюю крышку.
Присоедините заднюю крышку к задней части устройства.
1104

Если в действии 3 извлечь бумагу не удалось:
4. Отсоедините кассету 1 и кассету 2.
5. Аккуратно извлеките бумагу.
6. Если бумага выступает из кассеты, извлеките бумагу, выровняйте края листов и повторно
загрузите их в кассету.
Примечание.
• При повторной загрузке бумаги убедитесь, что используется подходящая бумага и она
правильно загружена.
7. Установите кассеты в устройство, затем коснитесь кнопки OK на сенсорном экране.
Внимание!
• Не закрывайте лоток приема бумаги во время работы устройства.
Если вышеприведенные меры не помогли устранить проблему, обратитесь в ближайший
сервисный центр Canon для ремонта.
1105

1316
Причина
Бумага, загруженная в кассету 2, замялась из-за того, что закрыт лоток приема бумаги.
Предпринимаемые действия
Если замятие бумаги, загруженной в кассету 2, произошло по причине закрытия лотка приема
бумаги, откройте лоток приема бумаги, затем удалите замятую бумагу, выполнив следующие
действия.
Если в отверстии для выхода бумаги происходит замятие бумаги:
Если в отверстии для выхода бумаги не видно замятой бумаги:
Примечание.
• Если во время печати замята бумага и нужно выключить устройство, чтобы извлечь бумагу,
коснитесь кнопки Стоп (Stop) для останова печати перед выключением устройства.
•Если в отверстии для выхода бумаги происходит замятие бумаги:
Если происходит замятие бумаги в отверстии для выхода бумаги, удалите бумагу, выполнив
следующие действия.
1. Аккуратно извлеките бумагу.
Удерживая бумагу руками, медленно вытяните ее, чтобы не порвать.
Примечание.
• Если не удается вытащить бумагу из устройства, включите его. Возможно, бумага
будет выведена автоматически.
• Если бумага рвется и не удается извлечь замятую бумагу из отверстия для выхода
бумаги, извлеките бумагу из устройства.
Бумага замялась в устройстве
2. Загрузите новую бумагу и коснитесь кнопки OK на сенсорном экране.
Если устройство было выключено в действии 1, данные печати, отправленные на
устройство, удаляются. Повторите печать.
Примечание.
• При повторной загрузке бумаги убедитесь, что используется подходящая бумага и она
правильно загружена.
1106

•Если в отверстии для выхода бумаги не видно замятой бумаги:
Если не удается обнаружить замятие бумаги в отверстии для выхода бумаги, удалите бумагу,
выполнив следующие действия.
1. Снимите заднюю крышку.
Снимите заднюю крышку.
2. Аккуратно извлеките бумагу.
Примечание.
• Не прикасайтесь к внутренним компонентам устройства.
3. Установите заднюю крышку.
Присоедините заднюю крышку к задней части устройства.
Если в действии 2 извлечь бумагу не удалось:
3. Отсоедините кассету 1 и кассету 2.
4. Аккуратно извлеките бумагу.
1107

5. Если бумага выступает из кассеты, извлеките бумагу, выровняйте края листов и повторно
загрузите их в кассету.
Примечание.
• При повторной загрузке бумаги убедитесь, что используется подходящая бумага и она
правильно загружена.
6. Установите кассеты в устройство, затем коснитесь кнопки OK на сенсорном экране.
Внимание!
• Не закрывайте лоток приема бумаги во время работы устройства.
Если вышеприведенные меры не помогли устранить проблему, обратитесь в ближайший
сервисный центр Canon для ремонта.
1108

Бумага замялась в устройстве
Если замятая бумага рвется и ее не удается извлечь из отверстия для выхода бумаги или если
замятая бумага остается внутри устройства, удалите бумагу, выполнив следующие инструкции.
Примечание.
• Если во время печати замята бумага и нужно выключить устройство, чтобы извлечь бумагу,
коснитесь кнопки Стоп (Stop) для останова печати перед выключением устройства.
1. Выключите устройство и отключите его.
2. Поднимите и полностью откройте панель управления.
Внимание!
• Не прикасайтесь к прозрачной пленке (A) и к белой ленте (B).
Если эти компоненты будут испачканы или оцарапаны при соприкосновении с бумагой или
рукой, это может повредить устройство.
3. Убедитесь в отсутствии замятой бумаги под держателем печатающей головки.
Если под держателем печатающей головки есть замятая бумага, переместите держатель
печатающей головки в дальний правый или левый край, чтобы было легче извлечь бумагу.
При перемещении держателя печатающей головки удерживайте верхнюю часть держателя
печатающей головки и медленно перемещайте к правому или левому краю.
1109

4. Возьмите застрявшую бумагу двумя руками.
Если бумага скручена, извлеките ее.
5. Медленно вытяните бумагу, чтобы не порвать ее.
Потяните бумагу под углом около 45 градусов.
6. Убедитесь, что удалена вся застрявшая бумага.
Если бумага порвалась при вытягивании, фрагмент бумаги может оставаться в устройстве.
Выполните проверку по следующим пунктам и извлеките все остатки бумаги.
•Вся ли бумага извлечена из под держателя печатающей головки?
•Все ли мелкие фрагменты бумаги извлечены из устройства?
•Вся ли бумага извлечена из левой и правой пустых областей (C) устройства?
1110

7. Медленно закройте панель управления.
Все находящиеся в очереди задания на печать отменяются. Повторите печать.
Примечание.
•При повторной загрузке бумаги убедитесь, что используется подходящая бумага и она
правильно загружена. Если сообщение о замятии бумаги отображается на сенсорном
экране или экране компьютера при возобновлении печати и после удаления всей замятой
бумаги, значит, в устройстве еще осталась замятая бумага. Проверьте устройство еще раз
и убедитесь в отсутствии фрагментов бумаги.
Если вышеприведенные меры не помогли устранить проблему, обратитесь в ближайший сервисный
центр Canon для ремонта.
1111

Другие причины
Проверьте следующее.
Проверка 1 Блокируется ли отверстие для выхода бумаги?
Проверка 2 Правильно ли присоединены крышка модуля подачи и задняя крышка?
Проверка 3 Не скручена ли бумага?
Расправьте бумагу перед тем, как загрузить ее.
1112

1001
Причина
Нет лотка для диска.
Предпринимаемые действия
Для печати на дисках, пригодных для печати (BD/DVD/CD и др.), используйте лоток для диска из
комплекта поставки этого устройства (символом «J» кверху). Установите пригодный для печати
диск в лоток для диска, присоедините лоток для диска к устройству и коснитесь кнопки OK на
сенсорном экране.
1113

1002
Причина
Не вставлен диск, допускающий печать (BD/DVD/CD или др.).
Предпринимаемые действия
Для печати на дисках, допускающих печать, используйте лоток для диска из комплекта поставки
этого устройства (символом «J» кверху). Установите пригодный для печати диск в лоток для диска,
присоедините лоток для диска к устройству и коснитесь кнопки OK на сенсорном экране.
1114

1007
Причина
Возможные причины перечислены ниже.
• Нет бумаги в кассете 1.
• Бумага загружена кассету 1 неправильно.
Предпринимаемые действия
Выполните соответствующие действия, описанные ниже.
• Загрузите бумагу в кассету 1.
В кассету 1 можно загружать фотобумагу небольшого размера, например 10 x 15 см (4 x 6
дюймов), 13 x 18 см (5 x 7 дюймов) или открытки.
Внимание!
• Если загрузить отрезок обычной бумаги размером 10 x 15 см (4 x 6 дюймов) или 13 x 18 см
(5 x 7 дюймов) и попробовать напечатать на нем, это может привести к замятию бумаги.
• При загрузке бумаги в кассету 1 прижмите направляющие бумаги к обеим сторонам стопки.
После выполнения указанных выше действий коснитесь кнопки OK на сенсорном экране.
Примечание.
• Чтобы отменить печать, коснитесь кнопки Стоп (Stop) на устройстве.
1115

1008
Причина
Возможные причины перечислены ниже.
• Нет бумаги в кассете 2.
• Бумага загружена кассету 2 неправильно.
Предпринимаемые действия
Выполните соответствующие действия, описанные ниже.
• Загрузите бумагу в кассету 2.
В кассету 2 можно загружать фотобумагу и обычную бумагу большого размера, например A4,
B5, A5, 20 x 25 см (8 x 10 дюймов), Letter, Legal или конверты.
• При загрузке бумаги в кассету 2 прижмите направляющие бумаги к обеим сторонам стопки.
После выполнения указанных выше действий коснитесь кнопки OK на сенсорном экране.
Примечание.
• Чтобы отменить печать, коснитесь кнопки Стоп (Stop) на устройстве.
1116

1200
Причина
Панель управления открыта.
Предпринимаемые действия
Закройте панель управления и подождите некоторое время.
Не закрывайте ее, пока не замените чернильный контейнер.
1117

1250
Причина
Лоток приема бумаги закрыт.
Предпринимаемые действия
Откройте лоток приема бумаги и возобновите печать.
1118

1253
Причина
Лоток приема бумаги не открыт.
Предпринимаемые действия
Убедитесь в отсутствии предметов, мешающих движению лотка приема бумаги, а также проверьте,
правильно ли вставлена кассета 1.
Откройте лоток приема бумаги и легко коснитесь кнопки OK на сенсорном экране.
1119

1254
Причина
Лоток приема бумаги закрыт или не открылся.
Предпринимаемые действия
Убедитесь в отсутствии предметов, мешающих движению лотка приема бумаги, а также проверьте,
правильно ли вставлена кассета 1.
Откройте лоток приема бумаги и легко коснитесь кнопки OK на сенсорном экране.
Внимание!
• Не закрывайте лоток приема бумаги во время работы устройства.
1120

1255
Причина
Лоток приема бумаги закрыт или не открылся.
Предпринимаемые действия
Убедитесь в отсутствии предметов, мешающих движению лотка приема бумаги, а также проверьте,
правильно ли вставлена кассета 1.
Откройте лоток приема бумаги и легко коснитесь кнопки OK на сенсорном экране.
Внимание!
• Не закрывайте лоток приема бумаги во время работы устройства.
1121

1256
Причина
Лоток приема бумаги закрыт или не открылся.
Предпринимаемые действия
Убедитесь в отсутствии предметов, мешающих движению лотка приема бумаги, а также проверьте,
правильно ли вставлена кассета 1.
Откройте лоток приема бумаги и легко коснитесь кнопки OK на сенсорном экране.
Внимание!
• Не закрывайте лоток приема бумаги во время работы устройства.
1122

1257
Причина
Лоток приема бумаги закрыт или не открылся.
Предпринимаемые действия
Убедитесь в отсутствии предметов, мешающих движению лотка приема бумаги, а также проверьте,
правильно ли вставлена кассета 1.
Откройте лоток приема бумаги и легко коснитесь кнопки OK на сенсорном экране.
Внимание!
• Не закрывайте лоток приема бумаги во время работы устройства.
1123

1310
Причина
Размер бумаги может быть несовместим с автоматической двухсторонней печатью.
Предпринимаемые действия
В режиме автоматической двухсторонней печати поддерживаются форматы A4, Letter, A5, B5 и
открытки. Убедитесь, что загружена бумага правильного размера. Коснитесь кнопки OK на
сенсорном экране, чтобы извлечь бумагу и снова запустить печать с лицевой стороны следующего
листа. Печать на обратной стороне извлеченного листа не выполняется.
1124

1401
Причина
Возможно, печатающая головка повреждена.
Предпринимаемые действия
Обратитесь в ближайший сервисный центр Canon для устранения этой проблемы.
1125

1403
Причина
Возможно, печатающая головка повреждена.
Предпринимаемые действия
Обратитесь в ближайший сервисный центр Canon для устранения этой проблемы.
1126

1405
Причина
Возможно, печатающая головка повреждена.
Предпринимаемые действия
Обратитесь в ближайший сервисный центр Canon для устранения этой проблемы.
1127

1410
Причина
Чернильница не определяется.
Предпринимаемые действия
Откройте панель управления и замените тот чернильный контейнер, индикатор которого не горит.
1128

1411
Причина
Чернильница не определяется.
Предпринимаемые действия
Откройте панель управления и замените тот чернильный контейнер, индикатор которого не горит.
1129

1412
Причина
Чернильница не определяется.
Предпринимаемые действия
Откройте панель управления и замените тот чернильный контейнер, индикатор которого не горит.
1130

1413
Причина
Чернильница не определяется.
Предпринимаемые действия
Откройте панель управления и замените тот чернильный контейнер, индикатор которого не горит.
1131

1414
Причина
Чернильница не определяется.
Предпринимаемые действия
Откройте панель управления и замените тот чернильный контейнер, индикатор которого не горит.
1132

1415
Причина
Чернильница не определяется.
Предпринимаемые действия
Откройте панель управления и замените тот чернильный контейнер, индикатор которого не горит.
1133

1551
Причина
Обнаружены оригинальные чернильные контейнеры Canon.
Предпринимаемые действия
Легко коснитесь кнопки OK на сенсорном экране устройства.
1134

1552
Причина
Установлены оригинальные чернильные контейнеры Canon.
Предпринимаемые действия
Легко коснитесь кнопки OK на сенсорном экране устройства.
1135

1600
Причина
Если индикатор на чернильнице мигает, возможно, чернила закончились.
Предпринимаемые действия
Желательно заменить чернильницу.
Если печать не закончена и вы хотите ее продолжить, коснитесь OK на устройстве с
установленным чернильным контейнером. Тогда печать может продолжаться. По завершении
печати рекомендуется заменить чернильницу. Продолжение печати при закончившихся чернилах
может привести к повреждению устройства.
Примечание.
• Если мигает несколько индикаторов чернильниц, проверьте состояние каждого чернильного
контейнера.
1136

1660
Причина
Чернильный контейнер не установлен.
Предпринимаемые действия
Установите чернильный контейнер.
1137

1680
Причина
Чернильные контейнеры установлены в неправильные места. (Индикатор чернильницы мигает).
Предпринимаемые действия
Проверьте, что чернильные контейнеры установлены на соответствующие места.
1138

1681
Причина
Установлено несколько чернильных контейнеров одного цвета. (Индикатор чернильницы мигает).
Предпринимаемые действия
Проверьте, что чернильные контейнеры установлены на соответствующие места.
1139

1684
Причина
Чернильный контейнер не определяется.
Предпринимаемые действия
Невозможно выполнить печать — возможно, чернильный контейнер не установлен правильно или
несовместим с данным устройством.
Установите соответствующую чернильницу.
Чтобы отменить печать, коснитесь кнопки Стоп (Stop) на аппарате.
1140

1688
Причина
Чернила закончились. (Индикатор на чернильнице мигает.)
Предпринимаемые действия
Замените этот чернильный контейнер и закройте панель управления.
Печать в таком состоянии может привести к повреждению устройства.
Чтобы продолжить печать в таком состоянии, необходимо отключить функцию определения
оставшегося запаса чернил. Коснитесь кнопки Стоп (Stop) на устройстве и удерживайте ее не
менее 5 секунд, после чего отпустите кнопку.
При выполнении этой операции в памяти делается запись об отключении функции определения
оставшегося запаса чернил. Учтите, что компания Canon не несет ответственности за любые
неполадки или затруднения, возникшие вследствие продолжения печати при закончившихся
чернилах.
Примечание.
• Если функция определения оставшегося запаса чернил отключена, при проверке остатка
чернил на сенсорном экране чернильный контейнер отображается серым цветом.
1141

1689
Причина
Принтер определил, что закончились чернила (Индикатор на чернильнице мигает).
Предпринимаемые действия
Замените этот чернильный контейнер и закройте панель управления.
Установлена чернильница, которая уже была пуста.
Печать при закончившихся чернилах может привести к повреждению аппарата.
Если необходимо продолжить печать, отключите функцию определения оставшегося запаса
чернил. Чтобы отключить данную функцию, коснитесь кнопки Стоп (Stop) на устройстве и
удерживайте ее не менее 5 секунд, после чего отпустите ее.
При выполнении этой операции в памяти делается запись об отключении функции определения
оставшегося запаса чернил. Помните, компания Canon не несет ответственности за неисправности
или проблемы, вызванные продолжением печати при отсутствии чернил или использовании
повторно заправленных чернильных контейнеров.
Примечание.
• Если функция определения оставшегося запаса чернил отключена, при проверке остатка
чернил на сенсорном экране чернильный контейнер отображается серым цветом.
1142

1700
Причина
Абсорбер чернил почти полон.
Предпринимаемые действия
Легко коснитесь кнопки OK на сенсорном экране для продолжения печати. Обратитесь в
ближайший сервисный центр Canon для устранения этой проблемы.
1143

1701
Причина
Абсорбер чернил почти полон.
Предпринимаемые действия
Легко коснитесь кнопки OK на сенсорном экране для продолжения печати. Обратитесь в
ближайший сервисный центр Canon для устранения этой проблемы.
1144

1710
Причина
Абсорбер чернил почти полон.
Предпринимаемые действия
Легко коснитесь кнопки OK на сенсорном экране для продолжения печати. Обратитесь в
ближайший сервисный центр Canon для устранения этой проблемы.
1145

1711
Причина
Абсорбер чернил почти полон.
Предпринимаемые действия
Легко коснитесь кнопки OK на сенсорном экране для продолжения печати. Обратитесь в
ближайший сервисный центр Canon для устранения этой проблемы.
1146

1730
Причина
Возможно, в чернильном контейнере закончилось оригинальное чернило Canon, или это
поддельный чернильный контейнер Canon.
Предпринимаемые действия
Чтобы печатать, замените чернильный контейнер или отключите функцию определения уровня
оставшегося запаса чернил. Чтобы отключить функцию определения уровня оставшегося запаса
чернил, коснитесь и не отпускайте не менее 5 секунд клавишу Стоп (Stop) на принтере, после чего
отпустите ее.
С помощью этой операции отключение функции определения уровня оставшегося запаса чернил
будет сохранено в память. Помните, компания Canon не несет ответственности за неисправности
или проблемы, вызванные продолжением печати при отсутствии чернил или использовании
повторно заправленных чернильных контейнеров.
Примечание
• Если функция определения уровня оставшегося запаса чернил отключена, при проверке
запаса чернил чернильный контейнер на сенсорном экране отображается серым цветом.
Чтобы сообщить о поддельном чернильном контейнере, посетите веб-сайт Canon по указанной
ниже ссылке.
Сообщить о подделке
1147

1731
Причина
Установлен неоригинальный чернильный контейнер Canon.
Предпринимаемые действия
Чтобы печатать, замените чернильный контейнер или отключите функцию определения уровня
оставшегося запаса чернил. Чтобы отключить функцию определения уровня оставшегося запаса
чернил, коснитесь и не отпускайте не менее 5 секунд клавишу Стоп (Stop) на принтере, после чего
отпустите ее.
С помощью этой операции отключение функции определения уровня оставшегося запаса чернил
будет сохранено в память. Примите к сведению, что компания Canon не несет ответственности за
неисправности или неполадки, вызванные использованием неоригинальных чернильных
контейнеров Canon.
Примечание
• Если функция определения уровня оставшегося запаса чернил отключена, при проверке
запаса чернил чернильный контейнер на сенсорном экране отображается серым цветом.
Чтобы сообщить о поддельном чернильном контейнере, посетите веб-сайт Canon по указанной
ниже ссылке.
Сообщить о подделке
1148

1750
Причина
Соответствующая чернильница не установлена.
Предпринимаемые действия
Невозможно выполнить печать — чернильница несовместима с данным аппаратом.
Установите соответствующую чернильницу.
Чтобы отменить печать, коснитесь кнопки Стоп (Stop) на аппарате.
1149

1830
Причина
После начала печати этикетки диска проходит некоторое время.
Предпринимаемые действия
По истечении определенного периода времени после начала печати этикетки диска устройство
останавливает инициализацию.
Для возобновления инициализации коснитесь кнопки OK на сенсорном экране.
Повторите попытку в соответствии с инструкциями на сенсорном экране.
1150

1850
Причина
Направляющая лотка для диска закрыта.
Предпринимаемые действия
Откройте направляющую лотка для диска при закрытой панели управления, правильно
присоедините лоток для диска, затем коснитесь кнопки OK на сенсорном экране.
1151

1851
Причина
Направляющая лотка для диска открыта.
Предпринимаемые действия
Перед запуском печати, кроме печати этикетки диска, закройте направляющую лотка для диска.
Закройте направляющую лотка для диска и коснитесь кнопки OK на сенсорном экране.
1152

1855
Причина
Направляющая лотка для диска закрыта.
Предпринимаемые действия
Откройте направляющую лотка для диска при закрытой панели управления и коснитесь кнопки OK
на сенсорном экране.
Не открывайте и не закрывайте направляющую лотка для дисков во время печати. Таким образом
можно повредить устройство.
1153

1856
Причина
Была открыта направляющая лотка для диска.
Предпринимаемые действия
Во время печати, кроме печати этикетки диска, закройте направляющую лотка для диска.
Закройте направляющую лотка для диска и коснитесь кнопки OK на сенсорном экране.
Не открывайте и не закрывайте направляющую лотка для дисков во время печати. Таким образом
можно повредить устройство.
1154

1857
Причина
При запуске печати этикетки диска направляющая лотка для диска открыта.
Предпринимаемые действия
Перед запуском печати этикетки диска закройте направляющую лотка для диска, чтобы
подготовить устройство к печати.
Закройте направляющую лотка для диска при закрытой панели управления и коснитесь кнопки OK
на сенсорном экране.
1155

1872
Причина
Кассета 1 не установлена.
Предпринимаемые действия
Вставьте кассету 1.
Примечание.
• После установки кассеты 1 отображается экран настройки информации о бумаге в кассете.
Настройте информацию о бумаге в кассете 1.
• Чтобы отменить печать, коснитесь кнопки Стоп (Stop) на устройстве.
1156

1873
Причина
Кассета 2 не установлена.
Предпринимаемые действия
Вставьте кассету 2.
Примечание.
• После установки кассеты 2 отображается экран настройки информации о бумаге в кассете.
Настройте информацию о бумаге в кассете 2.
• Чтобы отменить печать, коснитесь кнопки Стоп (Stop) на устройстве.
1157

1890
Причина
На держателе печатающей головки может оставаться защитный материал.
Предпринимаемые действия
Откройте панель управления и убедитесь, что защитный материал и лента удалены с держателя
печатающей головки.
При наличии защитного материала или ленты удалите их и закройте панель управления.
Если проблема не устранена, обратитесь в ближайший сервисный центр Canon для ее устранения.
1158

2111
Причина
Параметры бумаги в режиме печати или копирования отличаются от сведений о бумаге в кассете,
установленной в устройстве.
Примечание.
• Далее приведено правильное соответствие параметров бумаги, установленных в драйвере
принтера или на сенсорном экране.
Параметры бумаги в драйвере принтера и в принтере (тип носителя) (Windows)
Параметры бумаги в драйвере принтера и в принтере (тип носителя) (Mac OS)
Параметры бумаги в драйвере принтера и в принтере (размер бумаги) (Windows)
Параметры бумаги в драйвере принтера и в принтере (размер бумаги) (Mac OS)
• Для копирования установите параметры бумаги в соответствии с информацией о бумаге в
кассете, которая задана в устройстве.
• Далее приведена дополнительная информация о бумаге в кассете, которая задана в
устройстве.
Параметры бумаги
Если параметры бумаги для печати или копирования не соответствуют информации о бумаге в
кассете, которая задана в принтере, как показано ниже, на сенсорном экране отображается
сообщение.
• Параметры печати, заданные в драйвере принтера:
Размер бумаги: 10 x 15 см (4 x 6 дюймов)
Тип носителя: Photo Paper Plus Glossy II
• Информация о бумаге в кассете, заданная в устройстве:
Размер бумаги: 13 x 18 см (5 x 7 дюймов)
Тип носителя: Plus Glossy II
После касания кнопки OK на сенсорном экране параметры бумаги для печати или копирования
отображаются под сообщением.
1159

Предпринимаемые действия
Если коснуться кнопки OK на сенсорном экране еще раз, то появится следующий экран.
Выберите соответствующее действие.
Примечание.
• В зависимости от параметров могут не отображаться следующие варианты выбора.
Печать с загруженной бумагой. (Print with the loaded paper.)
Выберите этот вариант, если требуется выполнить печать или копирование на бумаге,
загруженной в кассету 1, без изменения параметров бумаги.
Например, если параметры 10 x 15 см (4 x 6 дюйма) и 13 x 18 см (5 x 7 дюймов) установлены в
информации о бумаге кассеты, то размер 4" x 6" (10 x 15 cm) используется для печати или
копирования на бумаге 13 x 18 см (5 x 7 дюймов) в кассете 1.
Замените бумагу и печатайте (Replace the paper and print)
Выберите этот параметр для печати после изменения бумаги в кассете 1.
Например, если параметры 10 x 15 см (4 x 6 дюймов) и 13 x 18 см (5 x 7 дюймов) установлены
в информации о бумаге кассеты, замените бумагу в кассете 1 на бумагу размера 10 x 15 см (4
x 6 дюймов) и перейдите к печати или копированию.
1160

После изменения бумаги отображается экран настройки информации о бумаге в кассете.
Настройте информацию о бумаге в кассете 1.
Примечание.
• Если вы не знаете, какие сведения о бумаге следует регистрировать в устройстве, коснитесь
кнопки Назад (Back), когда отобразится экран выбора операции. Когда откроется предыдущий
экран, проверьте размер бумаги и тип носителя, после чего зарегистрируйте их на устройстве.
• Далее приведено правильное соответствие параметров бумаги, установленных в драйвере
принтера или на сенсорном экране.
Параметры бумаги в драйвере принтера и в принтере (тип носителя) (Windows)
Параметры бумаги в драйвере принтера и в принтере (тип носителя) (Mac OS)
Параметры бумаги в драйвере принтера и в принтере (размер бумаги) (Windows)
Параметры бумаги в драйвере принтера и в принтере (размер бумаги) (Mac OS)
Отмена (Cancel)
Отменяет печать.
Выберите этот параметр, чтобы изменить параметры бумаги для печати или копирования.
Измените параметры бумаги и повторите печать.
Примечание.
• Чтобы скрыть сообщение о предотвращении неправильной печати, измените параметр,
выполнив следующие действия. После отмены сообщения устройство использует параметры
бумаги для печати или копирования на бумаге в кассете 1, даже если бумага не соответствует
параметрам.
• Чтобы изменить настройку вида сообщения при печати или копировании с помощью
панели управления устройства, выполните следующие действия:
Настройки кассеты
• Чтобы изменить настройку вида сообщения при печати или копировании с помощью
драйвера принтера, выполните следующие действия:
Изменение режима работы Принтера (Windows)
Изменение режима работы Принтера (Mac OS)
1161

2112
Причина
Параметры бумаги в режиме печати или копирования отличаются от сведений о бумаге в кассете,
установленной в устройстве.
Примечание.
• Далее приведено правильное соответствие параметров бумаги, установленных в драйвере
принтера или на сенсорном экране.
Параметры бумаги в драйвере принтера и в принтере (тип носителя) (Windows)
Параметры бумаги в драйвере принтера и в принтере (тип носителя) (Mac OS)
Параметры бумаги в драйвере принтера и в принтере (размер бумаги) (Windows)
Параметры бумаги в драйвере принтера и в принтере (размер бумаги) (Mac OS)
• Для копирования установите параметры бумаги в соответствии с информацией о бумаге в
кассете, которая задана в устройстве.
• Далее приведена дополнительная информация о бумаге в кассете, которая задана в
устройстве.
Параметры бумаги
Если параметры бумаги для печати или копирования не соответствуют информации о бумаге в
кассете, которая задана в принтере, как показано ниже, на сенсорном экране отображается
сообщение.
• Параметры печати, заданные в драйвере принтера:
Размер бумаги: A5
Тип носителя: обычная бумага
• Информация о бумаге в кассете, заданная в устройстве:
Размер бумаги: A4
Тип носителя: обычная бумага
После касания кнопки OK на сенсорном экране параметры бумаги для печати или копирования
отображаются под сообщением.
1162

Предпринимаемые действия
Если коснуться кнопки OK на сенсорном экране еще раз, то появится следующий экран.
Выберите соответствующее действие.
Примечание.
• В зависимости от параметров могут не отображаться следующие варианты выбора.
Печать с загруженной бумагой. (Print with the loaded paper.)
Выберите этот вариант, если требуется выполнить печать или копирование на бумаге,
загруженной в кассету 2, без изменения параметров бумаги.
Например, если в информации о бумаге в кассете установлены параметры A5 и A4, параметр
A5 используется для печати или копирования на бумаге A4 в кассете 2.
Замените бумагу и печатайте (Replace the paper and print)
Выберите этот параметр для печати после изменения бумаги в кассете 2.
Например, если в информации о бумаге в кассете установлены параметры A5 и A4, замените
бумагу в кассете 2 на бумагу формата A5 и перейдите к печати или копированию.
После изменения бумаги отображается экран настройки информации о бумаге в кассете.
Настройте информацию о бумаге в кассете 2.
1163

Примечание.
• Если вы не знаете, какие сведения о бумаге следует регистрировать в устройстве, коснитесь
кнопки Назад (Back), когда отобразится экран выбора операции. Когда откроется предыдущий
экран, проверьте размер бумаги и тип носителя, после чего зарегистрируйте их на устройстве.
• Далее приведено правильное соответствие параметров бумаги, установленных в драйвере
принтера или на сенсорном экране.
Параметры бумаги в драйвере принтера и в принтере (тип носителя) (Windows)
Параметры бумаги в драйвере принтера и в принтере (тип носителя) (Mac OS)
Параметры бумаги в драйвере принтера и в принтере (размер бумаги) (Windows)
Параметры бумаги в драйвере принтера и в принтере (размер бумаги) (Mac OS)
Отмена (Cancel)
Отменяет печать.
Выберите этот параметр, чтобы изменить параметры бумаги для печати или копирования.
Измените параметры бумаги и повторите печать.
Примечание.
• Чтобы скрыть сообщение о предотвращении неправильной печати, измените параметр,
выполнив следующие действия. После отмены сообщения устройство использует параметры
бумаги для печати или копирования на бумаге в кассете 2, даже если бумага не соответствует
параметрам.
• Чтобы изменить настройку вида сообщения при печати или копировании с помощью
панели управления устройства, выполните следующие действия:
Настройки кассеты
• Чтобы изменить настройку вида сообщения при печати или копировании с помощью
драйвера принтера, выполните следующие действия:
Изменение режима работы Принтера (Windows)
Изменение режима работы Принтера (Mac OS)
1164

2121
Причина
Параметры бумаги кассеты 1 заданы неполностью.
Предпринимаемые действия
Если отображается следующий экран, параметры бумаги кассеты 1 заданы неполностью.
Коснитесь кнопки OK на сенсорном экране устройства, чтобы завершить настройку параметров
бумаги кассеты 1.
1165

2122
Причина
Параметры бумаги кассеты 2 заданы неполностью.
Предпринимаемые действия
Если отображается следующий экран, параметры бумаги кассеты 2 заданы неполностью.
Коснитесь кнопки OK на сенсорном экране устройства, чтобы завершить настройку параметров
бумаги кассеты 2.
1166

2500
Причина
Это может произойти по причине сбоя автоматического выравнивания печатающей головки.
• Засорены сопла печатающей головки.
• В кассету 2 загружена бумага формата, отличного от A4 и Letter.
•На отверстие для выхода бумаги падает яркий свет.
Предпринимаемые действия
Коснитесь кнопки OK на сенсорном экране и выполните соответствующие действия, приведенные
ниже.
• Проверьте состояние печатающей головки, напечатав шаблон для проверки сопел.
• Загрузите один лист обычной бумаги формата A4 или Letter и выполните автоматическое
выравнивание печатающих головок повторно.
• Настройте рабочую среду и/или установите устройство так, чтобы отверстие для выхода
бумаги не выходило непосредственно на сильный источник света.
После выполнения указанных выше действий, если проблема не исчезает после повторного
выравнивания печатающей головки, коснитесь кнопки OK на сенсорном экране, а затем выполните
выравнивание печатающей головки вручную.
1167

2700
Причина
Во время копирования и прохождении некоторого времени возникает ошибка.
Предпринимаемые действия
Коснитесь кнопки OK на сенсорном экране и повторите копирование.
1168

3402
Причина
Устройство не может делать копии из-за переполнения памяти.
Предпринимаемые действия
Легко коснитесь кнопки OK на сенсорном экране устройства.
Немного подождите, затем повторите копирование.
1169

3403
Причина
Устройство не может делать копии из-за переполнения памяти.
Предпринимаемые действия
Легко коснитесь кнопки OK на сенсорном экране устройства.
Немного подождите, затем повторите копирование.
1170

3405
Причина
Устройство не может делать копии из-за переполнения памяти.
Предпринимаемые действия
Легко коснитесь кнопки OK на сенсорном экране устройства.
Немного подождите, затем повторите копирование.
1171

3407
Причина
Требуется загрузка следующего листа.
Предпринимаемые действия
Загрузите следующий лист и коснитесь кнопки OK на сенсорном экране устройства.
1172

3408
Причина
На сенсорном экране устройства отображается экран предварительного просмотра.
Предпринимаемые действия
После предварительного просмотра коснитесь кнопки OK на сенсорном экране устройства.
1173

3410
Причина
Не удается зарезервировать задание копирования, так как устройство сканирует лист.
Предпринимаемые действия
Немного подождите, затем зарезервируйте копирование.
1174

3411
Причина
Можно зарезервировать задание копирования.
Предпринимаемые действия
При резервировании задания копирования загрузите оригинал и коснитесь кнопки Цветной (Color)
на устройстве для копирования в цвете или кнопки Черный (Black) на устройстве для копирования
в черно-белом режиме.
1175

3412
Причина
Ошибка сканирования оригинала.
Предпринимаемые действия
Коснитесь кнопки OK на сенсорном экране устройства и затем следуйте приведенным ниже
инструкциям.
• Убедитесь, что оригинал документа загружен на стекло рабочей поверхности.
• Убедитесь, что оригинал находится в правильной позиции и ориентации.
После выполнения указанных выше действий повторите попытку сканирования или копирования.
Если ошибка по-прежнему не устранена, укажите размер оригинала.
Внимание!
• Возможно неправильное сканирование оригинала площадью меньше 1,2 дюймов (3 см).
1176

3413
Причина
Предотвращение потертости бумаги установлено.
Предпринимаемые действия
Для продолжения печати с текущей настройкой нажмите Да (Yes).
Функция «Предотвращение двойной подачи бумаги» может привести к уменьшению скорости
печати.
Чтобы отключить данную настройку, нажмите Нет (No). Коснитесь кнопки НАЧАЛО (HOME),
выберите Настройка (Setup), Параметры устройства (Device settings) и Парам.печати (Print
settings), затем установите для параметра Предотвращ. потерт. бумаги (Prevent paper abrasion)
значение ВЫКЛ (OFF).
1177

4100
Причина
Печать указанных данных невозможна.
Предпринимаемые действия
При печати содержимого CREATIVE PARK PREMIUM прочитайте сообщение, отображаемое на
экране компьютера, и убедитесь, что чернильные контейнеры Canon правильно установлены для
всех цветов, затем повторите печать.
1178

4101
Причина
Устройство не поддерживает указанный размер бумаги.
Предпринимаемые действия
Коснитесь кнопки Стоп (Stop), укажите правильный размер бумаги, а затем выполните печать еще
раз.
При печати на бумаге нестандартного формата можно задать другой размер в пределах
следующего диапазона.
• Загрузка в кассету 1:
-Ширина: от 89,0 до 200,0 мм (от 3,50 до 7,87 дюйма)
-Высота: от 127,0 до 184,9 мм (от 5,00 до 7,28 дюйма)
•Загрузка в кассету 2:
-Ширина: от 90,0 до 215,9 мм (от 3,54 до 8,50 дюйма)
-Высота: от 185,0 до 355,6 мм (от 7,29 до 14,00 дюйма)
1179

4103
Причина
Не удается выполнить печать с текущими параметрами печати.
Предпринимаемые действия
Коснитесь кнопки Стоп (Stop) на устройстве для отмены печати.
Затем измените параметры печати и выполните печать еще раз.
1180

5011
Причина
Ошибка принтера.
Предпринимаемые действия
Выключите устройство и отключите его.
Снова подключите устройство и включите его.
Если проблема не устранена, обратитесь в ближайший сервисный центр Canon для ее устранения.
1181

5012
Причина
Ошибка принтера.
Предпринимаемые действия
Выключите устройство и отключите его.
Снова подключите устройство и включите его.
Если проблема не устранена, обратитесь в ближайший сервисный центр Canon для ее устранения.
1182

5100
Причина
Ошибка принтера.
Предпринимаемые действия
Отмените печать и выключите устройство.
Проверьте следующее.
• Убедитесь, что движение держателя печатающей головки не затруднено стабилизатором,
замятой бумагой и другими предметами.
Удалите все препятствия.
• Убедитесь, что чернильные контейнеры установлены правильно.
Нажимайте на чернильные контейнеры до щелчка, означающего их фиксацию на месте.
Снова включите устройство.
Если проблема не устранена, обратитесь в ближайший сервисный центр Canon для ее устранения.
Внимание!
• При устранении предметов, мешающих движению держателя печатающей головки, не
прикасайтесь к прозрачной пленке (A) или белой ленте (B).
Если эти компоненты будут испачканы или оцарапаны при соприкосновении с бумагой или
рукой, это может повредить устройство.
1183

5101
Причина
Ошибка принтера.
Предпринимаемые действия
Удалите защитный материал, затрудняющий перемещение держателя печатающей головки,
выключите устройство, а затем снова включите его.
Если проблема не устранена, обратитесь в ближайший сервисный центр Canon для ее устранения.
1184

5200
Причина
Ошибка принтера.
Предпринимаемые действия
Выключите устройство и отключите его.
Снова подключите устройство и включите его.
Если проблема не устранена, обратитесь в ближайший сервисный центр Canon для ее устранения.
1185

5400
Причина
Ошибка принтера.
Предпринимаемые действия
Выключите устройство и отключите его.
Снова подключите устройство и включите его.
Если проблема не устранена, обратитесь в ближайший сервисный центр Canon для ее устранения.
1186

5B00
Причина
Ошибка принтера.
Предпринимаемые действия
Обратитесь в ближайший сервисный центр Canon для устранения этой проблемы.
1187

5B01
Причина
Ошибка принтера.
Предпринимаемые действия
Обратитесь в ближайший сервисный центр Canon для устранения этой проблемы.
1188

5B10
Причина
Ошибка принтера.
Предпринимаемые действия
Обратитесь в ближайший сервисный центр Canon для устранения этой проблемы.
1189

5B11
Причина
Ошибка принтера.
Предпринимаемые действия
Обратитесь в ближайший сервисный центр Canon для устранения этой проблемы.
1190

5C00
Причина
Ошибка принтера.
Предпринимаемые действия
Выключите устройство и отключите его.
Снова подключите устройство и включите его.
Если проблема не устранена, обратитесь в ближайший сервисный центр Canon для ее устранения.
1191

5C20
Причина
Ошибка принтера.
Предпринимаемые действия
Выключите устройство и отключите его.
Снова подключите устройство и включите его.
Если проблема не устранена, обратитесь в ближайший сервисный центр Canon для ее устранения.
1192

6000
Причина
Ошибка принтера.
Предпринимаемые действия
Если происходит замятие бумаги, удалите ее, выполнив надлежащую процедуру с учетом места и
причины замятия.
Список кодов поддержки для ошибок (замятия бумаги)
Выключите устройство и отключите его.
Снова подключите устройство и включите его.
Если проблема не устранена, обратитесь в ближайший сервисный центр Canon для ее устранения.
1193

6001
Причина
Ошибка принтера.
Предпринимаемые действия
Если лоток приема бумаги закрыт, откройте его.
Выключите устройство и отключите его.
Снова подключите устройство и включите его.
Если проблема не устранена, обратитесь в ближайший сервисный центр Canon для ее устранения.
Внимание!
• Не закрывайте лоток приема бумаги во время работы устройства; в противном случае
отобразится сообщение об ошибке.
1194

6003
Причина
Ошибка принтера.
Предпринимаемые действия
Если лоток приема бумаги закрыт, откройте его.
Выключите устройство и отключите его.
Снова подключите устройство и включите его.
Если проблема не устранена, обратитесь в ближайший сервисный центр Canon для ее устранения.
Внимание!
• Не закрывайте лоток приема бумаги во время работы устройства; в противном случае
отобразится сообщение об ошибке.
1195

6500
Причина
Ошибка принтера.
Предпринимаемые действия
Выключите устройство и отключите его.
Снова подключите устройство и включите его.
Если проблема не устранена, обратитесь в ближайший сервисный центр Canon для ее устранения.
1196

6502
Причина
Ошибка принтера.
Предпринимаемые действия
Выключите устройство и отключите его.
Снова подключите устройство и включите его.
Если проблема не устранена, обратитесь в ближайший сервисный центр Canon для ее устранения.
1197

6800
Причина
Ошибка принтера.
Предпринимаемые действия
Выключите устройство и отключите его.
Снова подключите устройство и включите его.
Если проблема не устранена, обратитесь в ближайший сервисный центр Canon для ее устранения.
1198

6801
Причина
Ошибка принтера.
Предпринимаемые действия
Выключите устройство и отключите его.
Снова подключите устройство и включите его.
Если проблема не устранена, обратитесь в ближайший сервисный центр Canon для ее устранения.
1199

6900
Причина
Ошибка принтера.
Предпринимаемые действия
Выключите устройство и отключите его.
Снова подключите устройство и включите его.
Если проблема не устранена, обратитесь в ближайший сервисный центр Canon для ее устранения.
1200

6901
Причина
Ошибка принтера.
Предпринимаемые действия
Выключите устройство и отключите его.
Снова подключите устройство и включите его.
Если проблема не устранена, обратитесь в ближайший сервисный центр Canon для ее устранения.
1201

6902
Причина
Ошибка принтера.
Предпринимаемые действия
Выключите устройство и отключите его.
Снова подключите устройство и включите его.
Если проблема не устранена, обратитесь в ближайший сервисный центр Canon для ее устранения.
1202

6910
Причина
Ошибка принтера.
Предпринимаемые действия
Выключите устройство и отключите его.
Снова подключите устройство и включите его.
Если проблема не устранена, обратитесь в ближайший сервисный центр Canon для ее устранения.
1203

6911
Причина
Ошибка принтера.
Предпринимаемые действия
Выключите устройство и отключите его.
Снова подключите устройство и включите его.
Если проблема не устранена, обратитесь в ближайший сервисный центр Canon для ее устранения.
1204

6920
Причина
Ошибка принтера.
Предпринимаемые действия
Выключите устройство и отключите его.
Снова подключите устройство и включите его.
Если проблема не устранена, обратитесь в ближайший сервисный центр Canon для ее устранения.
1205

6921
Причина
Ошибка принтера.
Предпринимаемые действия
Выключите устройство и отключите его.
Снова подключите устройство и включите его.
Если проблема не устранена, обратитесь в ближайший сервисный центр Canon для ее устранения.
1206

6930
Причина
Ошибка принтера.
Предпринимаемые действия
Выключите устройство и отключите его.
Снова подключите устройство и включите его.
Если проблема не устранена, обратитесь в ближайший сервисный центр Canon для ее устранения.
1207

6931
Причина
Ошибка принтера.
Предпринимаемые действия
Выключите устройство и отключите его.
Снова подключите устройство и включите его.
Если проблема не устранена, обратитесь в ближайший сервисный центр Canon для ее устранения.
1208

6932
Причина
Ошибка принтера.
Предпринимаемые действия
Выключите устройство и отключите его.
Снова подключите устройство и включите его.
Если проблема не устранена, обратитесь в ближайший сервисный центр Canon для ее устранения.
1209

6933
Причина
Ошибка принтера.
Предпринимаемые действия
Выключите устройство и отключите его.
Снова подключите устройство и включите его.
Если проблема не устранена, обратитесь в ближайший сервисный центр Canon для ее устранения.
1210

6934
Причина
Ошибка принтера.
Предпринимаемые действия
Выключите устройство и отключите его.
Снова подключите устройство и включите его.
Если проблема не устранена, обратитесь в ближайший сервисный центр Canon для ее устранения.
1211

6935
Причина
Ошибка принтера.
Предпринимаемые действия
Выключите устройство и отключите его.
Снова подключите устройство и включите его.
Если проблема не устранена, обратитесь в ближайший сервисный центр Canon для ее устранения.
1212

6936
Причина
Ошибка принтера.
Предпринимаемые действия
Выключите устройство и отключите его.
Снова подключите устройство и включите его.
Если проблема не устранена, обратитесь в ближайший сервисный центр Canon для ее устранения.
1213

6937
Причина
Ошибка принтера.
Предпринимаемые действия
Выключите устройство и отключите его.
Снова подключите устройство и включите его.
Если проблема не устранена, обратитесь в ближайший сервисный центр Canon для ее устранения.
1214

6938
Причина
Ошибка принтера.
Предпринимаемые действия
Выключите устройство и отключите его.
Снова подключите устройство и включите его.
Если проблема не устранена, обратитесь в ближайший сервисный центр Canon для ее устранения.
1215

6940
Причина
Ошибка принтера.
Предпринимаемые действия
Выключите устройство и отключите его.
Снова подключите устройство и включите его.
Если проблема не устранена, обратитесь в ближайший сервисный центр Canon для ее устранения.
1216

6941
Причина
Ошибка принтера.
Предпринимаемые действия
Выключите устройство и отключите его.
Снова подключите устройство и включите его.
Если проблема не устранена, обратитесь в ближайший сервисный центр Canon для ее устранения.
1217

6942
Причина
Ошибка принтера.
Предпринимаемые действия
Выключите устройство и отключите его.
Снова подключите устройство и включите его.
Если проблема не устранена, обратитесь в ближайший сервисный центр Canon для ее устранения.
1218

6943
Причина
Ошибка принтера.
Предпринимаемые действия
Выключите устройство и отключите его.
Снова подключите устройство и включите его.
Если проблема не устранена, обратитесь в ближайший сервисный центр Canon для ее устранения.
1219

6944
Причина
Ошибка принтера.
Предпринимаемые действия
Выключите устройство и отключите его.
Снова подключите устройство и включите его.
Если проблема не устранена, обратитесь в ближайший сервисный центр Canon для ее устранения.
1220

6945
Причина
Ошибка принтера.
Предпринимаемые действия
Выключите устройство и отключите его.
Снова подключите устройство и включите его.
Если проблема не устранена, обратитесь в ближайший сервисный центр Canon для ее устранения.
1221

6946
Причина
Ошибка принтера.
Предпринимаемые действия
Выключите устройство и отключите его.
Снова подключите устройство и включите его.
Если проблема не устранена, обратитесь в ближайший сервисный центр Canon для ее устранения.
1222

6950
Причина
Ошибка принтера.
Предпринимаемые действия
Выключите устройство и отключите его.
Снова подключите устройство и включите его.
Если проблема не устранена, обратитесь в ближайший сервисный центр Canon для ее устранения.
1223

6B20
Причина
Ошибка принтера.
Предпринимаемые действия
Выключите устройство и отключите его.
Снова подключите устройство и включите его.
Если проблема не устранена, обратитесь в ближайший сервисный центр Canon для ее устранения.
1224

B202
Причина
Произошла ошибка, требующая проведения ремонта.
Предпринимаемые действия
Выключите устройство и отключите его.
Обратитесь в ближайший сервисный центр Canon для устранения этой проблемы.
1225

B203
Причина
Произошла ошибка, требующая проведения ремонта.
Предпринимаемые действия
Выключите устройство и отключите его.
Обратитесь в ближайший сервисный центр Canon для устранения этой проблемы.
1226

B204
Причина
Произошла ошибка, требующая проведения ремонта.
Предпринимаемые действия
Выключите устройство и отключите его.
Обратитесь в ближайший сервисный центр Canon для устранения этой проблемы.
1227

B205
Причина
Произошла ошибка, требующая проведения ремонта.
Предпринимаемые действия
Выключите устройство и отключите его.
Обратитесь в ближайший сервисный центр Canon для устранения этой проблемы.
1228

C000
Причина
Ошибка принтера.
Предпринимаемые действия
Отмените печать и выключите устройство.
Проверьте следующее.
• Убедитесь, что движение держателя печатающей головки не затруднено стабилизатором,
замятой бумагой и другими предметами.
Удалите все препятствия.
• Убедитесь, что чернильные контейнеры установлены правильно.
Нажимайте на чернильные контейнеры до щелчка, означающего их фиксацию на месте.
Снова включите устройство.
Если проблема не устранена, обратитесь в ближайший сервисный центр Canon для ее устранения.
Внимание!
• При устранении предметов, мешающих движению держателя печатающей головки, не
прикасайтесь к прозрачной пленке (A) или белой ленте (B).
Если эти компоненты будут испачканы или оцарапаны при соприкосновении с бумагой или
рукой, это может повредить устройство.
1229















































































