Lab8__2013Fallx Lab6 Manual Fall 2017
User Manual: Pdf
Open the PDF directly: View PDF
.
Page Count: 6

ECEN 454 – Lab8: Design & Characterization of a Flip-flop
Texas A & M University Page 1
1. Introduction
After completing the design of a single combinational stage of the design, you will next design the
basic sequential element that will be used in the design, i.e., the Flip-Flop (FF). In this lab you will be
required to design Flip-Flop and also characterize its delay, input capacitance and its setup and hold
time.
2. Design of a Flip-Flop
• A Flip-Flop is built from a pair of back-to-back latches. These latches operate on the
opposite edges of the clock signal and are called the Master and Slave respectively. The
Master latch is the one that receives the input at one edge of the clock (negative/positive)
and the Slave latch will transfer the output of the Master latch to the output on the
opposite phase (positive/negative) of the clock.
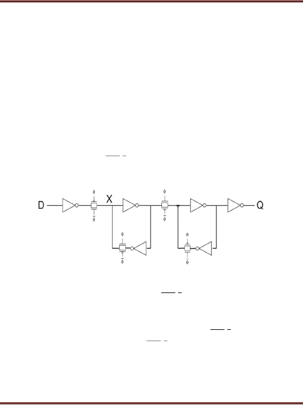
• A sample schematic of static Flip-Flop is given below. Please clearly see how the clock
signals, () ()CLK or CLK
φφ
and pass gates are connected.
• Design and implement the layout of the above schematic. Clearly observe how the pass
gates are controlled through () ()CLK or CLK
φφ
.
• In both schematic & layout, be sure to connect the substrate contact of each
transistor to VDD/GND, even though the transistor composes pass gate where neither
of drain and source of the transistor is connected to VDD/GND.
• A symbol of Flip-Flop will have both () ()CLK and CLK
φφ
inputs, so you don’t
need an inverter inside to generate ()CLK
φ
.
• Simulate (thru analog simulation) the transistor level schematic first before designing
layout in order to verify in advance if your schematic is working correctly. As you
implement the layout design, please make sure you continuously check for DRC errors.

ECEN 454 – Lab8: Design & Characterization of a Flip-flop
Texas A & M University Page 2
• Perform DRC and LVS checks. Then do the post-layout simulations on your design.
Provide a rising D input and a clock (with its complement) to your FF to see if you get
the corresponding rising Q output. Check for the falling D input as well. This will
ensure that your design is working fine.
3. Characterization
To characterize your Filp-Flop design, you may use the test circuit that you use to perform the post-
layout simulations.
• Cell Delay Table: Vary the load at the output of the FF from 1fF to 100fF and find the
rising and falling delays of the FF. Note that you have to find the clock-to-Q delay of
the circuit, since the FF latches the new value only at the active edge of the clock. Also
size the transistors such that the rising and falling delays when the output load is 100fF
may not have a difference of more than 10%.
• Input Capacitance: Use the method we used in Lab7 to find the input capacitance of
the FF. This may be done by placing vsin, a sinusoidal voltage source (Vdc=0V,
magnitude=1) at the D input of the circuit. Then instead of performing a transient
analysis of the circuit, we perform an ac analysis which can be chosen by Analyses >
Choose. Then select “ac” and type in start frequency of 1 and end frequency of 1G.
(Make sure that this is the only kind of analyses performed. You may get rid of the
transient analysis by choosing the Analyses type in the simulation window and then
selecting Analyses > Delete. The Analog Design Environment window will now look as
below.
To calculate input sink capacitance, we need to get current waveform which depicts
current following into the input D. In your schematic, the sinusoidal voltage source
(vsin) is attached to the input D, therefore we need to see the current from vsin.
In the Analog Design Environment window, select “Outputs > To Be Plotted > Select
On Schematic”. In the schematic window, click on the “+” terminal of vsin which is
connected to the input D. A circle will be marked on the terminal as seen in the figure

ECEN 454 – Lab8: Design & Characterization of a Flip-flop
Texas A & M University Page 3
below.
The output list in Analog Design Environment window will look as below. If you
want to keep the simulation results, please also check the Save option in the Output
panel.
Run simulation, and you will see a waveform which shows current into the input D vs.
frequency. Then the waveform would show like left picture below, single click x axis
“freq(Hz)” and choose Axis->Log to make it looks linear as shown right. Next step to
calculate input sink capacitance is as given in Lab 3 manual. You need to choose 10
points, get frequency, current for each point, calculate capacitance using C=I/2 for
each node, then get the mean value.

ECEN 454 – Lab8: Design & Characterization of a Flip-flop
Texas A & M University Page 4
• Setup Time: It is the time required for the input data signal at a Flip-Flop to be valid
before the incoming clock edge arrives. To measure the setup time of your device you
will have to measure the clock-to-Q delay of the flip-flop by varying the time gap
between the D input and the clock's rising edge. You will have to begin with the D input
arriving much earlier than the clock rising input and measure the delay for this case,
following which you have to bring in the D input closer to the 'CLK' input and
measure the delay at each step. Continue this until the FF reaches a meta-stable state,
i.e., the FF will give an erroneous output. This can be simply observed when either:
a) The D input does not cause a change in output in the present clock cycle
b) Or the clock-to-Q delay increases drastically
c) Or there are oscillations in the output between 0 and 1.
You are more likely to observe either a) or b).
Now measure the setup time at this point by finding the time difference between the D
input and clock input.
Repeat this procedure for both the D input rising and falling cases. The longer of the two
setup times obtained will be the setup time of the FF. (Optional: You can do parametric
simulations to view multiple results. Use a parameter for whatever value you would be
changing. Set up analog environment as before. Copy variables from cell view. Then go
to tools->parametric analysis. Enter the variable name, variable limits and number of
steps. Choose Analysis-start to begin the simulations. You can view the simulation
results as before)
Follow the steps below to run parametric simulation.
- Open property window of the vpulse connected to the input D. In the “Delay time”
option, please type “delay”. The property window will resemble as below.

ECEN 454 – Lab8: Design & Characterization of a Flip-flop
Texas A & M University Page 5
- Setup Analog Design Environment window as before to run transient simulation.
Just run simulation, and “delay” will be automatically added into “Design Variables”
list as below.
- In the Analog Design Environment window, select “Tools > Parametric Analysis”.
Then, type “delay” in the “Variable Name” option. The Parametric Analysis window
will look as below. You need to adjust sweep ranges (from & to) and simulation
steps by yourself to control the input D timing to see how the timings of input D
affects the output Q. Select “Analysis > Start” in Parametric Analysis window to run
sweep simulations.
- Then you waveform would be similar as belows. In order to split these group signals,
you need to click the signal you want to choose, then right click “Move to ->New
Strip”. Then the signal would be splitted.

ECEN 454 – Lab8: Design & Characterization of a Flip-flop
Texas A & M University Page 6
• Hold Time: It is the time required for the input data signal to be valid after the
transition on the clock edge. We will not be measuring the hold time in this lab.
Report Requirements:
1. Schematic, layout, and LVS report of your design of Flip-Flop
2. Report a plot sufficiently verifying the correctness of your design. (CLK, _CLK, falling &
rising of D and Q).
3. Report the rising and falling clock-to-Q delays of the FF in table format with respect to output
loads (10 points from 1fF to 100fF).
4. Report the input capacitance of input D with the plot from AC simulation.
5. Report the setup time for both the D rising and falling in a delay table format where in the
clock-to-Q delay is measured for varying separations between the D input and the CLK rising
edge. Please clarify how you determine the setup time of your design.