BRAVO30_EU LG Ref SVC MANUAL 3828JL8076G Rev.1
2013-04-09
: Pdf Lg Ref Svc Manual 3828Jl8076G - Rev.1 LG Ref SVC MANUAL 3828JL8076G - Rev.1 LG
Open the PDF directly: View PDF
.
Page Count: 47

CAUTION
BEFORE SERVICING THE UNIT,
READ THE SAFETY PRECAUTIONS IN THIS MANUAL.
REFRIGERATOR
SERVICE MANUAL
MODELS:
LFC20740**

CONTENTS
-2-
Please read the following instructions before servicing your
refrigerator.
1.Check the refrigerator for current leakage.
2.To prevent electric shock,unplug before servicing.
3.Always check line voltage and amperage.
4.Use standard electrical components.
5.Don't touch metal products in the freezer with wet
Hands.This may cause frost bite.
6.Prevent water from spiling on to electric elements or the
Machine parts.
7.Before tilting the refrigerator,remove all materials from
On or in the refrigerator.
8.When servicing the evaporator,wear gloves to prevent
Injuries from the sharp evaporator fins.
9.Service on the refrigerator should be performed by a
Qualified technician.Sealed system repair must be
Performed by a CFC certified technician.
SAFETYPRECAUTIONS
SAFETY PRECAUTIONS
1. SPECIFICATIONS
2. PARTS IDENTIFICATION
3. DISASSEMBLY
3.1 DOOR
3.2 DOOR ALIGNMENT
3.3 FAN AND FAN MOTOR
3.4 DEFROST CONTROL ASSEMBLY
3.5 LAMP
3.6 REFRIGERATOR CONTROL BOX
3.7 MULTI DUCT
4. ADJUSTMENT
4.1 COMPRESSOR
4.2 PTC-STARTER
4.3 OLP (OVERLOAD PROTECTOR)
4.4 TO REMOVE THE COVER PTC
5. CIRCUIT DIAGRAM
6. TROUBLESHOOTING
6.1COMPRESSOR AND ELECTRICAL COMPONENTS
6.2 PTC AND OLP
6.3 OTHER ELECTRICAL COMPONENTS
6.4 SERVICE DIAGNOSIS CHART
6.5 REFRIGERATION CYCLE
7. OPERATION PRINCIPLE AND REPAIR METHOD OF ICEMAKER
8. DESCRIPTION OF FUNCTION & CIRCUIT OF MICOM
9. EXPLODED VIEW & REPLACEMENT PARTS LIST
………………………………………………………………. 5
………………………………………………………………. 5
………………………………………………………………. 6
………………………………………………………………. 7
………………………………………………………………. 2
………………………………………………………………. 3
………………………………………………………………. 4
………………………………………………………………. 8
………………………………………………………………. 8
………………………………………………………………. 7
………………………………………………………………. 7
………………………………………………………………. 7
………………………………………………………………. 7
………………………………………………………………. 8
………………………………………………………………. 9
……………………………………………………………….10
……………………………………………………………….11
………………………………………………………………. 9
……………………………………………………………….13
……………………………………………………………….17
……………………………………………………………….20
……………………………………………………………….40
……………………………………………………………….11
……………………………………………………………….12
……………………………………………………………….14
……………………………………………………………….15

1. SPECIFICATIONS
- 3-
HANDLE TYPE CURVED
REVERSIBLE DOOR NO
DOOR FINISH STAINLESS
STEEL/PCM/VCM
BASKET DOOR NO
LAMP YES(1)
YES(1)
TRAY MEAT(SNACK PAN) YES(1)
SHELF 4fIX
MAGIC CRISPER NO
LAMP YES(2)
TRAY EGG
GUIDE BOTTLE YES(2)
TRAY VEGETABLE NORMAL
NO
REFRIGERATOR
BASKET DOOR 3 LEFT+3RIGHT
REFRIGERANT/gr
MODELS
SPECIFICATIONS
LFC20740**
180.97/374.23/555.20
29 7/8*68 3/7*34 5/9
111
R134a 120±3gr
NO
FREEZER
ICE TRAY
GENERAL FEATURES
SHELF
CAPACITY litros(F/R/T)
DIMENSIONS in(W*H*D)
WEIGHT kg

- 4 -
2. PARTS IDENTIFICATION
Use this section to become more familiar with the parts and features.
NOTE:This guide covers several different models.The refrigerator you have purchased may have some
or all of the items listed below.The locations of the features shown below may not match your model.
*on some models
A
B
C
G
H
I
J
E
F
K
D
L
M
N
O
P
AL
Digital Sensor Control
Durabase
Divider
Egg Box
Refrigerator Door Rack
Freezer Light
Pull out Drawer
B
C
D
F
E
G
H
I
J
K
M
N
O
P
Ice Tray *
Optibin Crisper
Keeps fruits and vegetable fresh and crisper
Snack Pan
Can Dispenser*
Temperature Control*
Shelves
Refrigerator Light
Customcube Icemaker*
Dairy Bin
*

3-1 DOOR 2. Remove gasket bracket clips
There are two clips on each door. Start bracket removal
near one of the middle clips.
1) Pull gasket back to expose gasket bracket clip and
door frame.
2) Insert a flat tip screwdriver into seam between gasket
bracket and door frame and pry back until clips snaps
out.
3) Continue prying back along seam until all clips snap
out.
3. Remove gasket
Pull gasket free from gasket channel on the three
remaining sides of door.
Door Gasket Replacement
1. Insert gasket bracket clips
1) Insert gasket bracket edge beneath door frame edge.
2) Turn upper gasket bracket spring so that both spring
ends are in the door channel.
3) Push in clip until you hear it snap securely into place.
4) Push in remaining two clips until you hear each snap
securely into place.
Note: Make sure that no part of gasket bracket edge
protrudes from beneath door frame edge.
3. DISASSEMBLY
- 5-
Frame Cover
Handle
Gasket
Door Bracket Clip
Frame
Flat Tip
Screwdriver
Gasket
Bracket
Figure 3
Figure 1
Figure 2
Figure 4
Gasket
Bracket Clip
Spring
Door
Frame Correct Incorrect
Figure 5
Left Door
Loosen the cover screw (1).
Disconnect door switch wire (2).
Loosen hinge bolts (3).
Lift off the top hinge (4).
Place the door on a non-scratching surface with
the inside up.
the inside up.
Door Gasket Removal
1. Remove door frame cover
Starting at top of cover and working down, snap cover
out and away from door.
Right Door
Loosen the cover screw (1).
Disconnect door switch wire (2).
Loosen hinge bolts (3).
Lift off the top hinge (4).
Place the door on a non-scratching surface with
Loosen ground screw (6).
Disconnect wire harness (5).
Left Right

2. Insert gasket into channel
1) Snap gasket assembly into the door bracket.
<Inserting the Gasket Assembly into the Bracket Door>
2) Press gasket into channels on the three remaining
sides of door.
3. Replace door frame cover
Starting at top of cover and working down, snap cover
back into door.
3-2 DOOR ALIGNMENT
If the space between your doors is uneven, follow the
instructions below to align the doors:
1. With one hand, lift up the door you want to raise at
middle hinge.
2. With other hand, use pliers to insert snap ring as shown.
3. Insert additional snap rings until the doors are aligned.
(Three snap rings are provided with unit.)
- 6 -
Figure 6
Correct
Incorrect
Figure 7
Figure 8
Figure 9

3-3 FAN AND FAN MOTOR
1. Remove the freezer shelf. (If your refrigerator has an
icemaker, remove the icemaker first)
2. Remove the plastic guide for slides on left side by
unscrewing phillips head screws.
3. Remove the grille by removing one screw and pulling the
grille forward.
4. Remove the Fan Motor assembly by loosening 2 screws
and disassembling the shroud.
5. Pull out the fan and separate the Fan Motor and Bracket.
3-4 DEFROST CONTROL ASSEMBLY
Defrost Control assembly consists of Defrost Sensor and
FUSE–M.
The Defrost Sensor works to defrost automatically. It is
attached to the metal side of the Evaporator and senses its
temperature. At 72°C, it turns the Defrost Heater off.
Fuse-M is a safety device for preventing over-heating of
the Heater when defrosting.
1. Pull out the grille assembly. (Figure 12)
2. Separate the connector with the Defrost Control
assembly and replace the Defrost Control assembly
after cutting the Tie Wrap. (Figure 13)
3-5 LAMP
3-5-1 To change the refrigerator light (figure 14)
(Max. 60 W2EA).
3-5-2 Freezer Compartment Lamp (figure 15)
1. Unplug refrigerator or disconnect power.
2. Reach behind light shield to remove bulb.
3. Replace bulb with a 60-watt appliance bulb.
4. Plug in refrigerator or reconnect power.
3-6 CONTROL BOX-REFRIGERATOR
1. First, remove all shelves in the refrigerator, than remove
the Refrigerator control Box by loosening 2 screws.
2. Remove the Refrigerator Control Box by pulling it
downward.
3. Disconnect the lead wire on the right position and
separate the lamp sockets.
3-7 MULTI DUCT
1. Remove the upper and
lower Caps by using a flat
screwdriver, and remove 2
screws. (Figure 17)
2. Disconnect the lead wire
on the bottom position.
-7- -
GRILLE ASSEMBLY
Figure 12
DEFROST-CONTROL
ASSEMBLY
Figure 13
Figure 14
Figure 15
CONTROL BOX
COVER LAMP
Figure 16
Figure 17
GRILLE
FAN MOTOR
FAN
BRACKET
MOTOR
Figure 11
1. Unplug the power cord from the outlet.
2. Remove refrigerator shelves.
3.
4.Turn the bulb counterclockwise.
5. To assemble, first insert the hooks at the back and
Release the hooks on the front of the light shield
with the help of a flat screwdriver and pull the
shield down to remove it.
then push up the light shield upwards.

4-1 COMPRESSOR
4-1-1 Role
The compressor intakes low temperature and low pressure
gas from the evaporator of the refrigerator and compresses
this gas to high-temperature and high-pressure gas. It then
delivers the gas to the condenser.
4-1-2 Composition
The compressor includes overload protection. The PTC
starter and OLP (overload protector) are attached to the
outside of the compressor. Since the compressor is
manufactured to tolerances of 1 micron and is hermetically
sealed in a dust and moisture-free environment, use
extreme caution when repairing it.
4-1-3 Note for Usage
(1) Be careful not to allow over-voltage and over-current.
(2) If compressor is dropped or handled carelessly, poor
operation and noise may result.
(3) Use proper electric components appropriate to the
Particular Compressor in your product.
(4) Keep Compressor dry.
If the Compressor gets wet (in the rain or a damp
environment) and rust forms in the pin of the Hermetic
Terminal, poor operation and contact may result.
(5) When replacing the Compressor, be careful that dust,
humidity, and soldering flux don’t contaminate the inside
of the compressor. Contamination in the cylinder may
cause noise, improper operation or even cause it to
lock up.
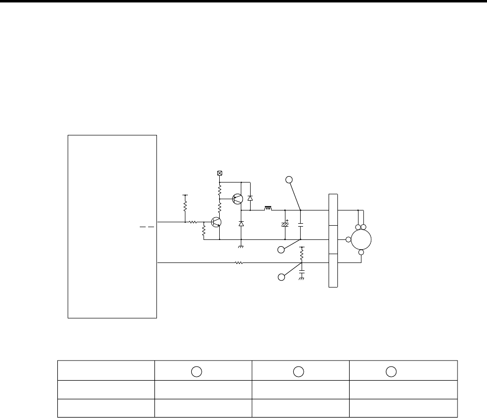
4-2 PTC-STARTER
4-2-1 Composition of PTC-Starter
(1) PTC (Positive Temperature Coefficient) is a no-contact
semiconductor starting device which uses ceramic
material consisting of BaTiO3.
(2) The higher the temperature is, the higher the resistance
value. These features are used as a starting device for
the Motor.
4-2-2 Role of PTC-Starter
(1) The PTC is attached to the Sealed Compressor and is
used for starting the Motor.
(2) The compressor is a single-phase induction motor.
Durign the starting operation, the PTC allows current
flow to both the start winding and main winding.
4-2-3 PTC-Applied Circuit Diagram
•Starting Method for the Motor
4-2-4 Motor Restarting and PTC Cooling
(1) It requires approximately 5 minutes for the pressure to
equalize before the compressor can restart.
(2) The PTC device generates heat during operation.
Therefore, it must be allowed to cool before the
compressor can restart.
4-2-5 Relation of PTC-Starter and OLP
(1) If the compressor attempts to restart before the PTC
device is cooled, the PTC device will allow current to
flow only to the main winding.
(2) The OLP will open because of the over current
condition. This same process will continue (3 to 5
times) when the compressor attempts to restart until
the PTC device has cooled. The correct OLP must be
properly attached to prevent damage to the
compressor.
Parts may appear physically identical but could have
different electrical ratings. Replace parts by part
number and model number. Using an incorrect part
could result in damage to the product, fire, injury, or
possibly death.
4-2-6 Note for Using the PTC-Starter
(1) Be careful not to allow over-voltage and over-current.
(2) Do not drop or handle carelessly.
(3) Keep away from any liquid.
If liquid such as oil or water enters the PTC,
PTC materials may fail due to breakdown of their
insulating capabilities.
(4) If the exterior of the PTC is damaged, the resistance
value may be altered. This can cause damage to the
compressor and result in a no-start or hard-to-start
condition.
(5) Always use the PTC designed for the compressor and
make sure it is properly attached to the compressor.
Parts may appear physically identical but could have
different electrical ratings. Replace parts by part
number and model number. Using an incorrect part
could result in damage to the product, fire, injury, or
possibly death.
4. ADJUSTMENT
-8--
PTC STARTER SEALED
TERMINAL
COMPRESSOR
MOTOR
C
M
SM
36
5
2
S
PTC
N
L1
OVERLOAD PROTECTOR
Resistance Starter Capacitor Running
Figure 17

4-3 OLP (OVERLOAD PROTECTOR)
4-3-1 Definition of OLP
(1) OLP (OVERLOAD PROTECTOR) is attached to the
Compressor and protects the Motor by opening the
circuit to the Motor if the temperature rises and
activating the bimetal spring in the OLP.
(2) When high current flows to the Compressor motor, the
Bimetal works by heating the heater inside the OLP,
and the OLP protects the Motor by cutting off the
current flowing to the Compressor Motor.
4-3-2 Role of the OLP
(1) The OLP is attached to the Sealed Compressor used
for the Refrigerator. It prevents the Motor Coil from
being started in the Compressor.
(2) For normal operation of the OLP, do not turn the Adjust
Screw of the OLP in any way.
4-4 TO REMOVE THE COVER PTC
1) Remove the Cover Back M/C.
(2) Disconnect two housing upper side of comp connected
in.
(3) Loosen two screws on comp base.
(4) Use a L-shaped flap tool to pry off the cover.
(5) Assembly in reverse order of disassembly.
- 9 -
Part
Customer part
number
Lot code/
date code
330 FBYY -S1 BOX98
12345678
Physical
termination
part number
Electrical
characteristics
part number
No. Name
Base, phenolic
(UL 94 V-0 rated)
Movable arm support, plated steel
Stationary contact support,
plated steel
Heater support, plated steel
Heater, resistance alloy
Disc, thermostatic alloy
Movable arm, spring temper
copper alloy
Contact, movable, silver on copper
Contact, stationary, silver on copper
Slug, plated steel
Cover, polyester
(UL 94 V-0 rated)
Pin connector, plated copper alloy
(To engage 2.33/2.66 mm dia. pin)
(OVERLOAD PROTECTOR cross section)
Figure 18
2
3
1

5. CIRCUIT DIAGRAM
- 10 -

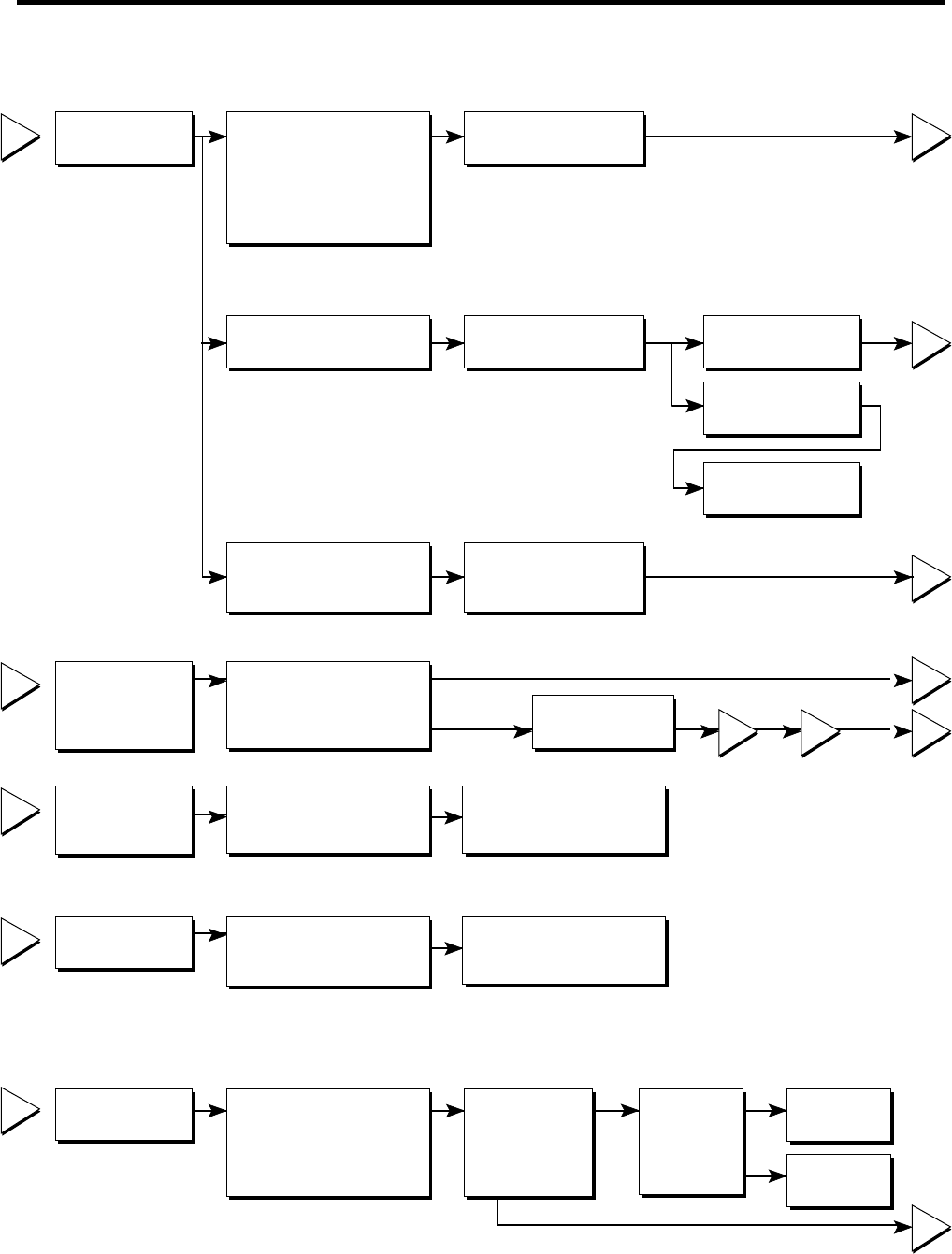
6. TROUBLESHOOTING
- 11-
6-1 COMPRESSOR AND ELECTRIC COMPONENTS
1
2
3
4
5
2
5
5
3
5
1
43
YES
NO
YES
The range of resistance is between 1~50Ω(ok)
Open or short
YES YES
NO
NO
Power Source.
No Voltage.
(Rated Voltage
±10%)?
Replace OLP.
Reconnect.
Reference Page12.
Reference Page12.
Did
compressor
start?
Compressor
is OK
Replace the
compressor
Check connection
condition.
OLP disconnected?
Advise customer that
power supply needs to be
checked by an electrician.
Replace
Compressor.
Supply
voltage rating
with ±10%.
Applied voltage isn't
in acceptable range.
(115V ±10%)
Remove PTC-Starter
from Compressor and
measure voltage
between Terminal C of
Compressor and
Terminal 5 or 6 of PTC.
Check resistance
between M-C, S-C and
M-S in Motor
Compressor.
Check resistance of
two terminals in
PTC-Starter.
Check resistance of two
terminals in OLP.
Check the power supply
under load.
(Compressor attempting
to re-start after being off
for 5 minutes).
Check
resistance of
Motor
Compressor.
Check
resistance of
PTC-Starter.
Check OLP.
Check
starting state.

- 12-
6-2 PTC AND OLP
65
Shows continuity
Open
Normal operation of
Compressor is
impossible or poor.
Separate PTC-Starter
from Compressor and
measure resistance
between No. 5 and 6
of PTC-Starter with a
Tester.
(Figure 19)
Separate OLP from
Compressor and check
resistance value
between two terminals
of OLP with a Tester.
(Figure 20)
Observation value is
115V/60Hz : 6.8Ω±30%
The resistance value
is 0Ω(short) or
∞(open).
Check another
electric component.
Replace OLP.
Replace PTC-
Starter.
Figure 19 Figure 20

- 13-
•Not cooling at all
•Poor cooling performance
Compressor
doesn't run.
Compressor runs
poorly.
Check starting
voltage.
Check for open short or
incorrect resistance readings
in the following components
a. Starting devices
b. OLP
c. Compressor coil
d.Wiring harness
Low voltage.
Short, open, or broken.
Poor contact
or shorted.
Coil open or shorted.
Poor contact
or shorted.
Poor or broken or
open contact.
Shorted.
Lack of capacity.
Replace
indicated component.
Advise customer that
the Power supply
needs to be checked
by an electrician.
Replace
indicated component.
Cause
Check voltage at
starting devices.
Check current flowing
in sub-coil of
Compressor.
Check rating of OLP.
Fan motor
doesn't run.
Heavy frost buildup on
EVAPORATOR.
Wire is open or
shorted.
Coil is shorted
or open.
Open.
Open. Replace
Defrost Heater.
Replace
indicated component.
Replace
indicated component.
Check wiring circuit.
Check Fan Motor.
Check current flow in
the following
components:
Sensor
Fuse-M
Check current flow in
the Defrost Heater.
6-3 OTHER ELECTRICAL COMPONENTS

6-4 SERVICE DIAGNOSIS CHART
- 14-
COMPLAINT POINTS TO BE CHECKED REMEDY
•Other possible problems:
Check if frost forms in
the freezer.
Check Components
of the defrosting
circuit.
Check the
refrigeration system.
Check the
Thermistor.
Not
defrosting
The system
is faulty. Perform sealed
system repair.
Replace the
Thermistor.
The operation of
the Thermistor is
incorrect.
No Cooling.
Cools poorly.
Food in the
Refrigerator
is frozen.
Condensation or ice
forms inside
the unit.
Condensation forms
in the Exterior Case.
There is abnormal
noise.
Door does not
close well.
Ice and foods
smell unpleasant.
• Is the power cord unplugged from the outlet?
Check if the power switch is set to OFF.
Check if the fuse of the power switch is shorted.
Measure the voltage of the power outlet.
Check if the unit is placed too close to the wall.
Check if the unit is placed too close to the stove,
gas cooker, or in direct sunlight.
Is the ambient temperature too high or
the room door closed?
Check if food put in the refrigerator is hot.
Did you open the door of the unit too often
or check if the door is sealed properly?
Check if the Control is set to Warm position.
Is food placed in the cooling air outlet?
Check if the control is set to colder position.
Is the ambient temperature below 5ºC?
Is liquid food sealed?
Check if food put in the refrigerator is hot.
Did you open the door of the unit too
often or check if the door is sealed properly?
Check if the ambient temperature and humidity
of the surrounding air are high.
Is there a gap in the door gasket?
Is the unit positioned in a firm and even place?
Are any unnecessary objects placed
in the back side of the unit?
Check if the Drip Tray is not firmly fixed.
Check if the cover of the compressor enclosure
in the lower front side is taken out.
Check if the door gasket is dirty with
an item like juice.
Is the refrigerator level?
Is there too much food in the refrigerator?
Check if the inside of the unit is dirty.
Are foods with a strong odor unwrapped?
The unit smells of plastic.
Plug into the outlet.
Set the switch to ON.
Replace the fuse.
If the voltage is low, correct the wiring.
Place the unit about 4 inches (10 cm) from the wall.
Place the unit away from these heat sources.
Lower the ambient temperature.
Put in foods after they have cooled down.
Don't open the door too often and close
it firmly.
Set the control to Recommended position.
Place foods in the high-temperature section.
(front part)
Set the control to Recommended position.
Set the control to Warm position.
Seal liquid foods with wrap.
Put in foods after they have cooled down.
Don't open the door too often and close
it firmly.
Wipe moisture with a dry cloth. It will disappear
in low temperature and humidity.
Fill up the gap.
Adjust the Leveling Screw, and position the
refrigerator in a firm place.
Remove the objects.
Fix the Drip Tray firmly in the original position.
Place the cover in its original position.
Clean the door gasket.
Position in a firm place and level the
Leveling Screw.
Make sure food stored in shelves does not prevent
the door from closing.
Clean the inside of the unit.
Wrap foods that have a strong odor.
New products smell of plastic, but this
will go away after 1-2 weeks.
•
•
•
•
•
•
•
•
•
•
•
•
•
•
•
•
•
•
•
•
•
••
•
•
•
•
•
•
•
•
•
•
•
•
•
•
•
•
•
•
•
•
•
•
•
•
•
•
•
••
•
•
•
•
•

6-5 REFRIGERATION CYCLE
- 15-
•Troubleshooting Chart
PARTIAL Freezer Low flowing sound of A little higher • Refrigerant level is low due
LEAKAGE compartment and Refrigerant is heard and than ambient ¥ to a leak.
Refrigerator don't frost forms in inlet only. temperature. • Normal cooling is possible by
cool normally. ¥ restoring the normal amount of
¥
refrigerant and repairing the leak.
COMPLETE Freezer Flowing sound of refrigerant Equal to ambient
•
No discharging of Refrigerant.
LEAKAGE compartment and is not heard and frost isn't temperature. • Normal cooling is possible by
Refrigerator don't formed. ¥ restoring the normal amount of
cool normally. ¥
refrigerant and repairing the leak.
PARTIAL Freezer Flowing sound of refrigerant A little higher • Normal discharging of the
CLOG compartment and is heard and frost forms than ambient ¥ refrigerant.
Refrigerator don't in inlet only. temperature. • The capillary tube is faulty.
cool normally.
WHOLE
Freezer
Flowing sound of refrigerant Equal to ambient • Normal discharging of the
CLOG
compartment and
is not heard and frost isn't temperature. ¥ Refrigerant.
Refrigerator don't cool.
formed.
MOISTURE Cooling operation Flowing sound of refrigerant Lower than • Cooling operation restarts
CLOG stops periodically. is not heard and frost melts. ambient ¥ when heating the inlet of the
temperature. ¥ capillary tube.
COMP- Freezer and Low flowing sound of A little higher • Low pressure at high side
RESSION Refrigerator refrigerant is heard and than ambient ¥ of compressor due to low
don't cool. frost forms in inlet only. temperature. ¥ refrigerant level.
NO COMP- No compressing Flowing sound of refrigerant Equal to ambient • No pressure in the high
RESSION operation. is not heard and there is temperature. ¥ pressure part of the
no frost. ¥ compressor.
CAUSE
TEMPERATURE
OF THE
COMPRESSOR
REMARKS
STATE OF
THE UNIT
STATE OF THE
EVAPORATOR
LEAKAGE
CLOGGEDBYDUST
DEFECTIVE
COMPRESSION

6-5-1 SEALED SYSTEM DIAGNOSIS
- 16-
“Not Cooling” Complaint
All components operating, No airflow problems, Not frosted up as a defrost problem
problem has been isolated to sealed system area
Frost
Pattern?
Equalization
Test
Partial
Very Fast
Inefficient
Compressor
Partial
Restriction
Complete
Restriction
Equalization
Test
Condenser
Temperature
None
Very Fast
Very SlowVery Slow
Hotter than Normal
Air/Low Side
Leak Loss of Change
Compressor Not
Pumping
Cap Tube
Sound
Room Temperature
Trace of Oil
Undercharge
Leak
Yes
No
Faint
Fast
None to Weak
(The equalization test is trying to restart a compressor using a start kit after it has been operating.)

7. OPERATION PRINCIPLE AND REPAIR METHOD OF ICEMAKER
- 17 -
7-1 OPERATION PRINCIPLE
7-1-1 Operation Principle of Icemaker
1. Turning the Icemaker stop switch off (O) stops the icemaking function.
2. Setting the Icemaker switch to OFF and then turning it back on will reset the icemaker control.
Start Position
Icemaking
Mode
Harvest
Mode
Park Position
Fill
•
Test Mode
Waits until water becomes cold after starting the
Icemaking operation.
• Runs MOTOR to drop ice from the tray into the ICE BIN.
• Performs Icemaking Mode after supplying water by operating
the SOLENOID in ICE VALVE.
• To operate LINE and SERVICE, press and hold the Cube Size button
for 3 seconds. The icemaking will run through 3 stages:
Harvest Fill Icemaking.
• With the detect lever, checks if the ICE BIN is full.
Power (On/Off) Switch
Power On
•Adjusts Ejector to Start Position with power on.
Cube Size button

- 18 -
7-2 ICE MAKER FUNCTIONS
7-2-1 Ice Making Mode
1. Icemaking refers to the freezing of supplied water in the ice trays. Complete freezing is assured by measuring the
temperature of the Tray with icemaking SENSOR.
2. Icemaking starts after completion of the water fill operation.
3. The icemaking function is completed when the sensor reaches -7°C, 60 to 240 minutes after starting.
NOTE : After icemaker power is ON, the icemaker heater will be on for test for 9 sec.
7-2-2 Harvest Mode
1. Harvest (Ice removing) refers to the operation of dropping ices into the ice bin from the tray when icemaking has
completed.
2. Harvest mode:
(1) The Heater is ON for 30 seconds, then the motor starts.
(2) Harvest mode is completed if it reaches start position again while Heater & Motor are on at the same time.
A. ice bin is full : The EJECTOR stops (heater off).
B. ice bin is not full : The EJECTOR rotates twice to open for ice.
NOTE : If the EJECTOR does not rotate once within 5 minutes in status (2), separate heater control mode starts
operating to prevent the EJECTOR from being constrained. (It is recommended that the user open for ice to
return to normal mode.)
7-2-3 Fill/Park Position
1. Once a normal harvest mode has been completed, the water solenoid will be activated.
2. The amount of water is adjusted by pressing the fill key repeatedly. This changes the time allowed for fill as illustrated in
the table below.
Water supply amount table
STAGE TIME TO SUPPLY INDICATIONS REMARKS
1
2
3
6 sec.
7 sec.
8 sec.
The water amount will vary depending
on the water control switch setting, as
well as the water pressure of the
connected water line.

- 19 -
7-2-5 Function TEST
1. This is a compulsory operation for test, service, cleaning, etc. It is operated by pressing and holding the Cube Size button
2. The test works only in the Icemaking Mode. It cannot be entered from the Harvest or Fill mode. (If there is an ERROR, it
can only be checked in the TEST mode.)
3. Caution! If the test is performed before water in the icemaker is frozen, the ejector will pass through the water. When the fill
mode begins (Stage 4), unless the water supply has been shut off, added water will overflow into the ice bin. If the control
Doesn’t operate normally in the TEST mode, check and repair as needed.
4. After water is supplied, the normal CYCLE is followed: icemaking Harvest Fill Park Position.
5. Five seconds after Stage 5 is completed, the icemaker returns to MICOM control. The time needed to supply water
resets to the pre- test setting.
Diagnosis TABLE
7-3 DEFECT DIAGNOSIS FUNCTION
7-3-1 ERROR CODES shown on Ice Maker water supply control panel
ERROR indicators in table can be checked only in TEST mode.
STAGE ITEMS INDICATOR REMARKS
1
2
3
4
5
6
HEATER
MOTOR
HALL IC
(TRAY)
SOLENOID VALVE
HALL IC
(LEVER)
Reset
Five seconds after heater starts, heater will
go off if temperature recorded by sensor is
10°C (50°F)or lever is in up position.
Five seconds after heater starts, you can
confirm that motor is moving.
You can confirm Hall IC detection of position.
Two seconds after detection of initial
position, you can confirm that valve is on.
You can check when the Hall IC is sensing a full
ice condition. (If there is a water fill error, the
fifth LED is not on.)
Five seconds after fifth stage is completed,
the icemaker resets to initial status.
Return to Status prior to
TEST MODE
NO DIVISION INDICATOR REMARKS
1
2
3
Normal
Icemaking
Sensor
malfunction
Icemaker Kit
malfunction
None Display switch
operates properly
Make sure that the wire
on each sensor is
connected.
Check
HALL IC/MOTOR/
HEATER/RELAY
*
*
PROBLEM
Note fill times
(see previous page)
Open or shorted wire or sensor
Ejector blades have not reached
the park position after 18
minutes from start of harvest
mode
for 3 seconds.

8. DESCRIPTION OF FUNCTION & CIRCUIT OF MICOM
- 20-
8-1 FUNCTION
8-1-1 Function
1. When the appliance is plugged in, it is set to "4" for Refrigerator and "4" for freezer.
You can adjust the Refrigerator and the Freezer control temperature by pressing the ADJUST button.
2. When the power is initially applied or restored after a power failure, it is automatically set to "4" & "4".
8-1-2 Control of freezer fan motor
1. Freezer fan motor has high and standard RPMs.
2. High RPM is used when electricity is first on, for ICE PLUS , and when refrigerator is overloaded.
But standard RPM is used for general purposes.
3. To improve cooling speed and load corresponding speed, the RPM of freezer fan motor shall change from normal speed
to hign speed.
4. High speed (2500RPM) : Initial power on or load corresponding operation, ICE PLUS.
Normal speed ( 2200 RPM): general working conditions.
5. Fan motor is stopped when Refrigerator Door is Opened.
6. The fan motor is stopped when Freezer Door is Opened (only if compressor status is OFF)
8-1-3 ICE PLUS
1. The purpose of this function is to intensify the cooling speed of freezer and to increase the amount of ice.
2. Whenever selection switch is pressed, selection/release, the LED will turn ON or OFF.
3. If there is a power cut and the refrigerator is power on again, ICE PLUS function will be canceled.
4.To activate these function you need to press the ICE PLUS key and the LED will turn ON. This function will remain
activated for 24 hrs. The first three hours the compressor and ICE PLUS will be ON. The next 21hours the freezer will
be controlled at the lowest temperature. After 24 hours or if the ICE PLUS key is pressed again, the freezer will
return to its previous temperature.
5. For the first three hours notice the following cases:
(1) Compressor and freezer fan(HIGH RPM) continuously operate for three hours.
(2) If defrost starts during ICE PLUS, ICE PLUS operates for the rest of time after defrost is
completed, when ICE PLUS operation time is less than 90 minutes.
If ICE PLUS operates for more than 90minutes, the ICE PLUS will operate for two hours after
defrost is completed.
(3) If ICE PLUS is pressed during defrost, ICE PLUS LED is on but this function will start seven
minutes after defrost is completed and it shall operate for three hours.
(4) If ICE PLUS is selected within seven minutes after compressor has stopped, the compressor (compressor
delays seven minutes) shall start after the balance of the delay time.
(5) The fan motor in the freezer compartment rotates at high speed during ICE PLUS.
6. For the rest of 21 hours, the freezer will be controlled at the lowest temperature.
8-1-4. REFRIGERATOR LAMP AUTO OFF
1. To protect the risk of lamp heat, when Refrigerator door opens for 7 min., refrigerator lamp is auto off.

-21-
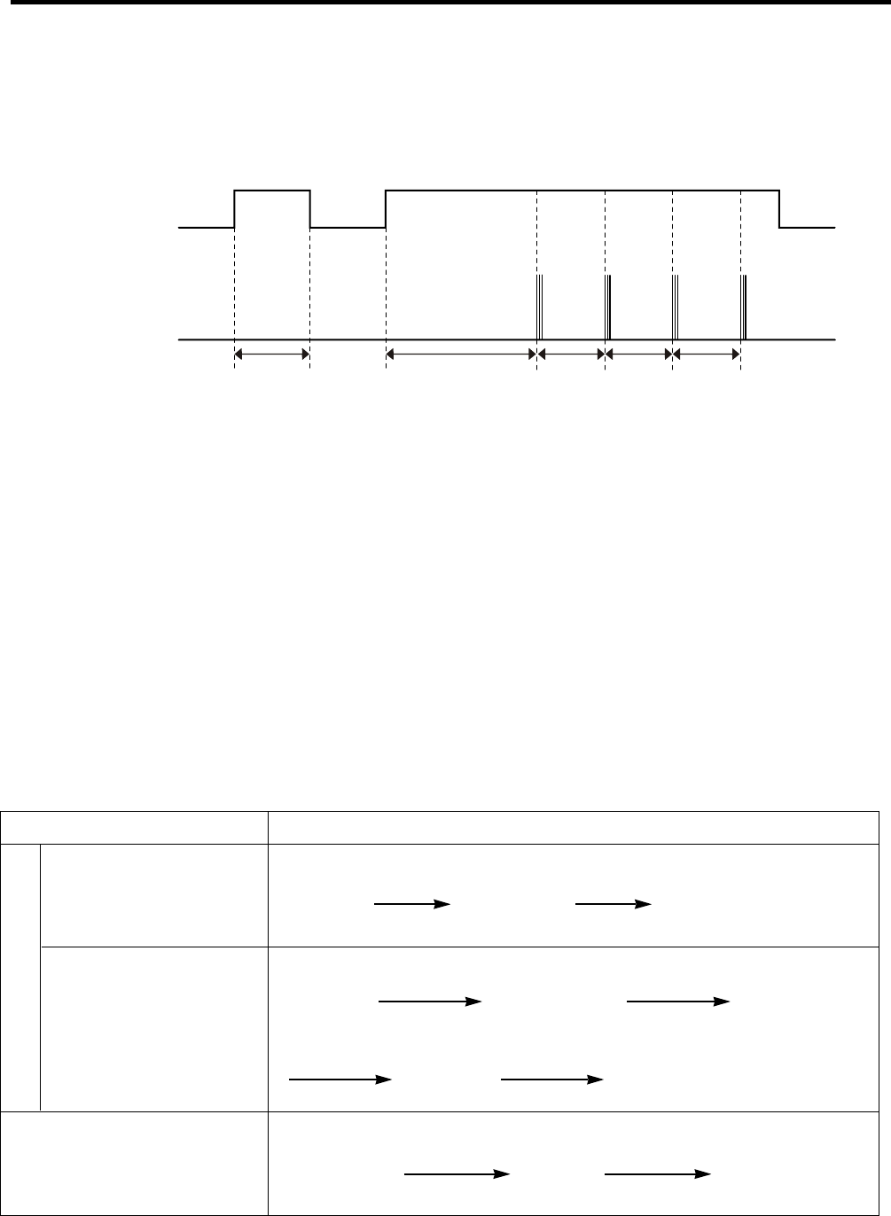
8-1-5 Alarm for Open Door
1. This feature sounds a buzzer when the freezer or refrigerator door is not closed within 1 minute after it is opened.
2. One minute after the door is opened, the buzzer sounds three times each for 1/2 seconds. These tones repeat every 30
seconds.
3. The alarm is cancelled when the freezer or the refrigerator is closed while the buzzer sounds.
8-1-6 Buzzer Sound
When the button on the front Display is pushed, a Ding~ Dong~ sound is produced.
(Refer to the Buzzer Circuit 8-2-4 No. 3)
8-1-7 Defrosting (removing frost)
1. Defrosting starts each time when compressor running time reach 7 hours, if any door hasn´t been opened
2. In case of any Door has been opened the defrosting period will start considering the next conditions:
If Compressor running time is bigger than 7 hrs when door is opened: Defrosting starts immediately.
If compressor running time is less than 7 hours when door is opened: Defrosting starts after a compensation time is applied
3. For initial power on or for restoring power, defrosting starts when the compressor running time reaches 4 hours.
4. Defrosting stops if the sensor temperature reaches 46.4°F(8° C) or more. If the sensor doesn’t reach 46.4°F(8° C) in
2 hours, the defrost mode is malfunctioning. (Circuit 8.1.9)
5. Defrosting won’t function if its sensor is defective (wires are cut or short circuited)
8-1-8 Electrical Parts Are Turned On Sequentially
Electrical parts such as COMP, defrosting heater, freezer FAN, etc. are turned on in the following order to prevent noise and
parts damage. Several parts are started at the same time at initial power on and are turned off together when TEST is
completed.
Closed Open Closed Open
Closed
3 Times 3 Times 3 Times 3 Times
Within 1 min. 1 min. 30 sec 30 sec 30 sec
Freezer Door
or Refrigerator
Door
Buzzer
OPERATING ORDERS
Temperature of Defrosting
Sensor is 45°C or more
(when unit is newly
purchased or when moved)
Temperature of defrosting
sensor is lower than 45°C
(when power cuts, SERVICE)
Reset to normal operation
from TEST MODE
Initial power on
POWER
ON
in 1/2 second in 1/2 second
Total load
OFF
COMP
ON
Freezer FAN
ON
in 7 minute
in 1/2 second
COMP
ON
Freezer FAN
ON
POWER
ON
COMP
ON
Freezer FAN
ON
Defrosting
heater ON
Defrosting
heater OFF
in 1/2 second
in 1/2 second in 1/2 second
in 10 second

-22-
8-1-9 Defect Diagnosis Function
1. Automatic diagnosis makes servicing the refrigerator easy.
2. When a defect occurs, the buttons will not operate; but the tones. such as ding. will sound.
3.When defect is repaired the defect code is removed and refrigerator returns to normal operation (RESET)
4. The defect CODE is shown on the Display.
Defect code signs Defect code signs
12
ERROR CODE on display panel
NO ITEM ERROR CODE CONTENTS REMARKS
1
2
3
4
5
Failure of freezer
sensor
Failure of
Refrigerator sensor
Failure of defrost
sensor
Poor of defrost
(LED check mode)
RT-sensor error
Cut or short circuit wire
Cut or short circuit wire
Cut or short circuit wire
Inspect Connecting
wires on each sensor
Snapping of defrost
heater or Temperature
fuse, pull-out of
Connector (indicated
minimum 2 Hours
after failure occurs)
All off
All off
All off
All off
All off
LED OFF LED ON
2 hours later after
Open or short circuit
Visible in LED CHECK MODE
starting defrost, If
sensor doesn’t be
over 46ºF (8ºC)
5
Failure of BLDC fan
motor at freezing
compartment
DISPLAY CHECK MODE: Press at the same time ADJUST REFRIGERATOR TEMP & ADJUST FREZEER TEMP
For more than 1 second. This Mode is for LED inspection and ALL LED will turn ON at this time,
If releasing the buttons, the display will indicate the previous Status
If there is an RT sensor defect it will be indicated in this mode.
All off
If there is no fan motor
signal, for more than 65 seg.
In operation fan motor.
Poor motor, hocking to
wires of fan, contact of
structures to fan,
snapping or short of lead

-23-
8-1-10 TEST Mode
1. The Test mode allows checking the PCB and the function of the product as well as finding out the defective part in case of
an error.
2. The test mode is operated by pressing two buttons at Display panel.
3. While in the test mode, the function control button is not recognized, but the recognition tone (beep~) sounds.
4. After exiting the test mode, be sure to reset by unplugging and then plugging in the appliance.
5. If an error, such as a sensor failure, is detected while in the test mode, the test mode is cleared and the error code is
displayed.
6. While an error code is displayed, the test mode will not be activated.
* Freezer Fan RPM Variable Check:
In case the freezer fan is in operation when the ADJUST key in Refrigerator and Freezer Temp. Control are pressed for
more than one second at the same time freezer fan RPM changes. (for example if high speed, to normal speed or if
normal speed, to high speed for 30 seconds)
After 30 seconds, it turns to its original RPM.
* Demonstration MODE:
1. When the ICE PLUS key and ADJUST key of refrigerator temperature control are pressed for more than 3 seconds at the
same time temperature’s it converts to demostration mode..
2. In this status, each LED is rotated with 1 second interval.
3. In this status, all Loads are off (Compressor / Fan / Damper / Heater)
(Even is Demonstration Mode, the refrigerator Lamp automatic off function works normally and can be demostrated)
4. It reset if you do again as clause.
MODE MANIPULATION CONTENTS REMARKS
TEST1
TEST2
Reset
Push ICE PLUS
key and ADJUST key of
Freezer Temperature at the
same time over 3
seconds.
Push ICE PLUS
key and ADJUST key of
Freezer Temperature at the
same time over 3 seconds
in TEST MODE 1
Push ICE PLUS
key and ADJUST key of
Freezer Temp. at the same
time over 3 seconds. in
TEST MODE 2
1. Continuous operation of the
COMPRESSOR
2. Continuous operation of the freezer fan
3. STEPPING DAMPER OPEN
4. Defrosting Heater OFF
5. Every DISPLAY LED ON
1. COMP OFF
2. Freezer FAN OFF
3. STEPPING DAMPER CLOSE
4. Defrosting heater ON
5. DISPLAY LED 1, 3, 5, 7 ON
Reset to the previously setting before
TEST MODE
Reset if the
Maximum test time:
5 Minutes
temperature of the
Defrosting sensor is
46°F (8°C) or more.
The compressor will
Start after a 7-minute
delay.

-24-
8-2 PCB FUNCTION
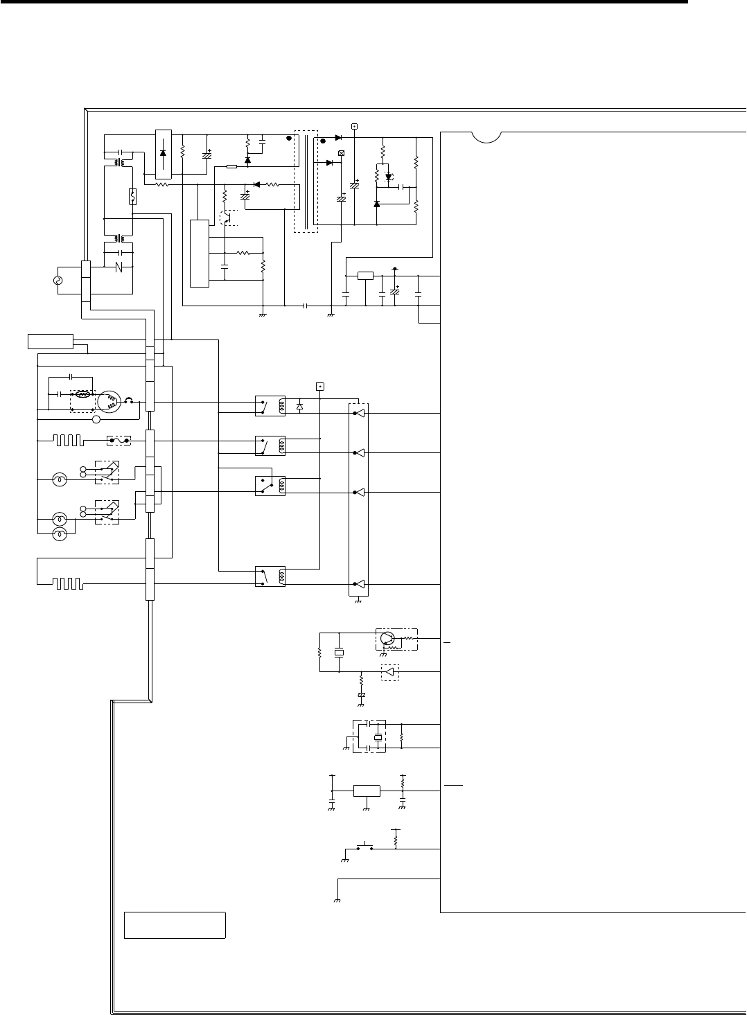
8-2-1 Power Circuit
The secondary part of the TRANSFORMER is composed of the power supply for the display, the BLDC FAN Motor drive
(15.5 V), the relay drive (12 Vdc) and the MICOM and IC (5 Vdc).
The voltage for each part is as follows:
VA1 is a part for preventing over voltage and noise. When high voltage is applied, the inside elements are short-
circuited and broken, resulting in blowout of the fuse in order to protect the elements of the secondary part of the
TRANSFORMER.
PART VA 1 CE 3 CE 4 CE 5
VOLTAGE 115 Vac 12 Vdc 15.5 Vdc 5 V
680J
470nF
TEST
/16V
FB1
9
56KJ
R5
CE1
R6
RL2
R8*
D3SBA60
1J,1W - 220-240V
KIA431
8
5
/50V
CC4
1.2J,1W - 115V
12 RL1*
IC5
R7*
22uF
CC5*
CM2 R3
221
4
CON1
Rocp
CE2
D2
D3
CE5
BD1
+15.5V
22
VA1
473
INR14D621 - 220-240V
L2
IC4
560KJ
12V
17
IC3
FR107
G6351
4
R4
IC3-1
6.8KJ
1/2W
330KJ,1W - 115V
Vss
/25V
150KJ,1W - 220-240V 33J
RL2
CC3
9.1KF
3
42
CM1
3
D1
2
32mH/0.5A
RL2*
1KJ
R2
220uF 104
FR107
STR
/630V
21
POWER
5V
/250V
104
/450V
CC2
CM4
471
250V/2A
1
275VAC
Varef
D4
10
330uF
5
1
Vass
47uF
CM3
CE4
2W
470nF
104
CC1
CE3
2KJ
IC2
VDD
L1
11
2
2.4KF
275VAC
330uF
104/100V
5mH/4A
FUSE1
TRANS
4
R1
INR14D331 - 100-127V
/35V
7805
MICOM

-25-
8-2-2 Oscillation Circuit
This circuit generates the base clock for calculating time and the synchro clock for transmitting data from and to the inside
logic elements of the IC1 (MICOM). Be sure to use specified replacement parts, since calculating time by the IC1 may be
changed. If changed, the OSC1 SPEC will not work.
8-2-3 Reset Circuit
The RESET circuit allows all the functions to start at the initial conditions by initializing various parts, including the RAM
inside the MICOM (IC1) when the power is initially supplied or the power supply to the MICOM is restored after a
momentary power failure. For the initial 10ms of power supply, LOW voltage is applied to the MICOM RESET terminal.
During a normal operation, 5V is applied to the RESET terminal. (If a malfunction occurs in the RESET IC, the MICOM will
not operate.)
19
XIN
XOUT
1MJ
20
CSTLS4M00G53
R11*
OSC1
MICOM
18
IC7
CC6 104
104
31
2
KIA7042
CC7
4.7KJ
R12*
RESET
MICOM

-26-
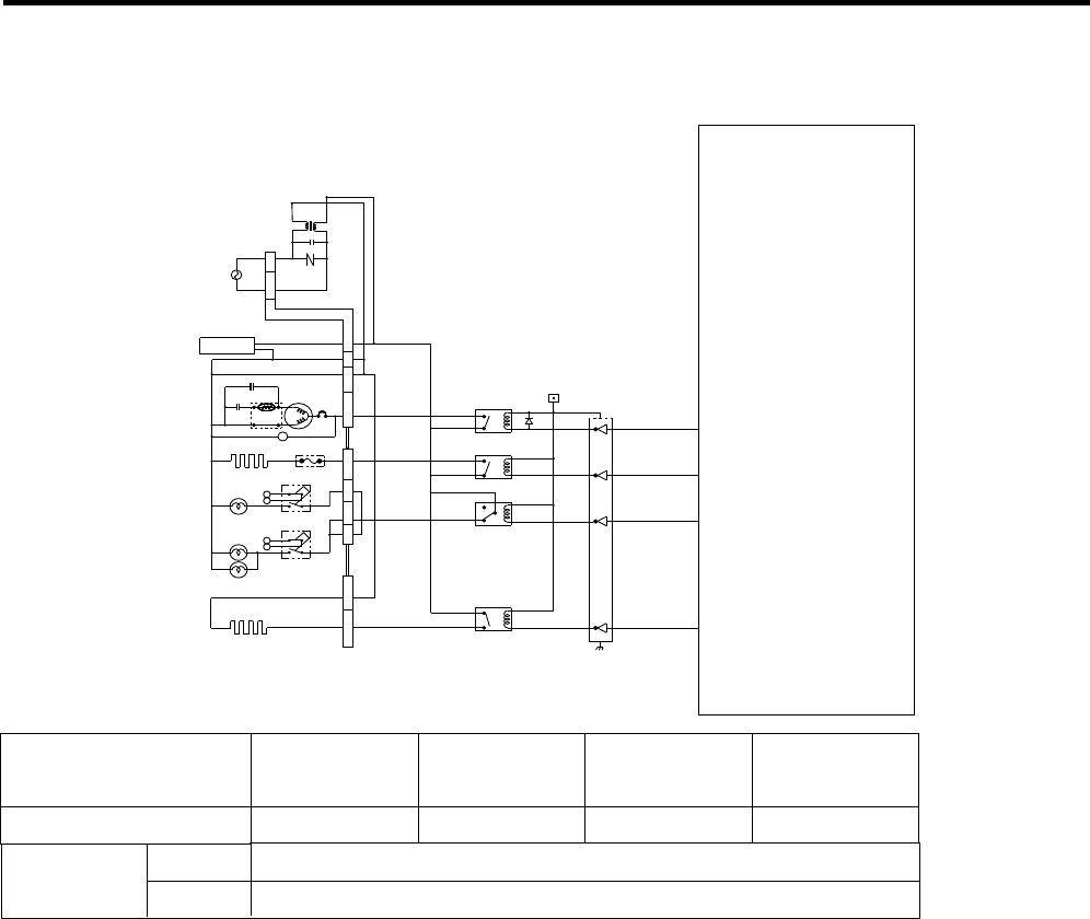
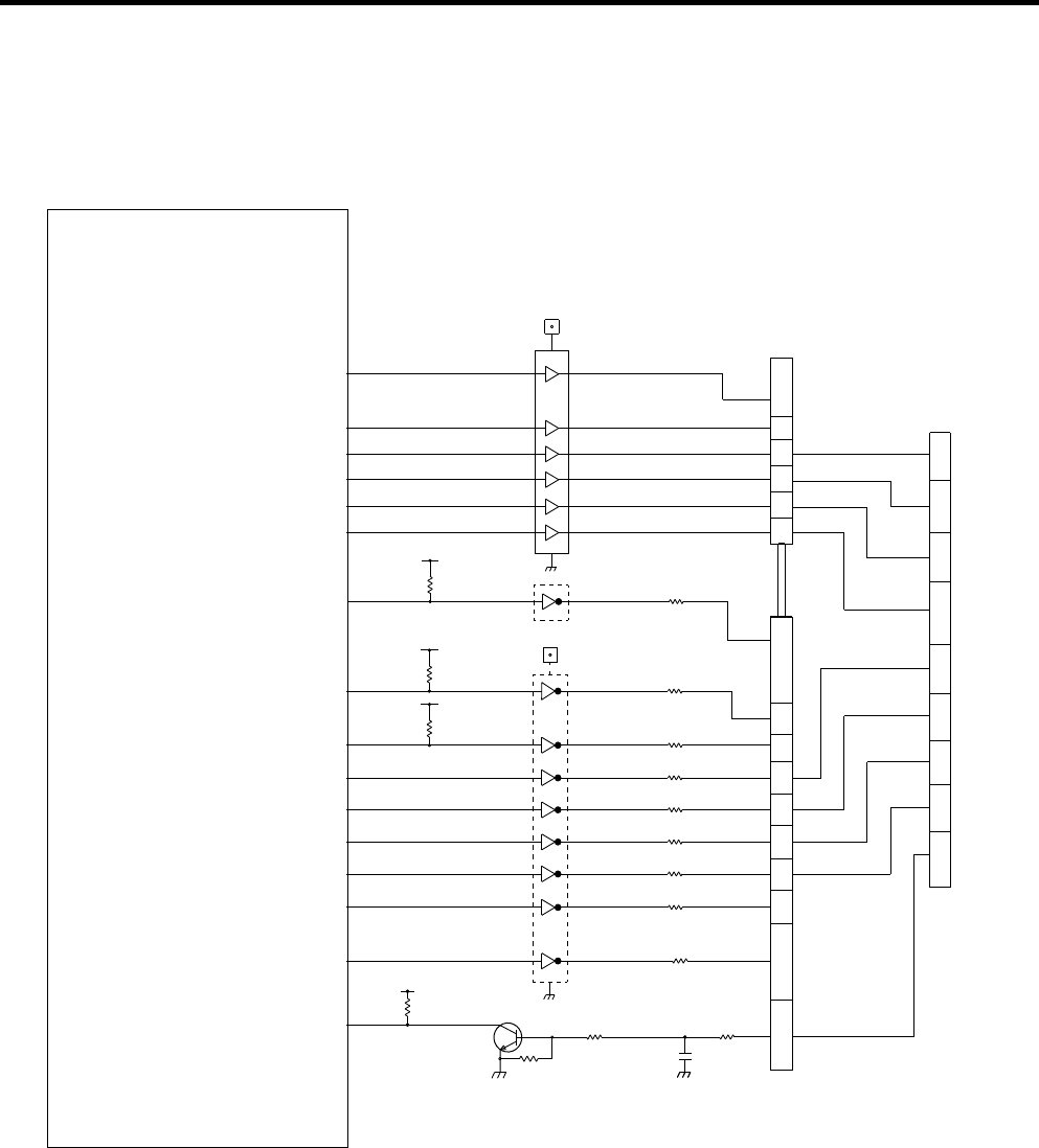
8-2-4 Load / Buzzer Drive & Open Door Detection Circuit
1. Load Drive Condition Check
LOAD TYPE COMP
NO.12 NO.14 NO.15 NO.13
1V or below
12V
DEFROSTING
HEATER LAMP
FRENCH DOOR
HEATER 1, 2 /
DEW HEATER
Measurement Location (IC6)
Condition ON
OFF
3
P05
5
9
3
KID65003AP
STARTING CAPACITOR
3
IC6
CON2
com
FRENCH DOOR
P04
G5NB-1A
RY3
HEATER
CON1
5
11
15
1N4004
LAMP-R 1
VA1
1
5
RY1
INR14D621 - 220-240V
3
7
A
COOLING-FAN
CON3
DOOR S/W-R1&R2
C
RY4
M
CM1
B
D7
P07
RUNNING CAPACITOR
G5SB-1A
POWER
ALE15B12
2
LAMP-F com
G5NB-1A
9
8
275VAC
(60W*2)
12
PTC START
1
nc
470nF
DOOR S/W-F
DEF-HEATER
P06
L1
13
nc
12
FUSE-M
11
ICE MAKER
D
(60W)
14
RY2
nc
9
5mH/4A
COMP
com
4
INR14D331 - 100-127V
com
nc
7
10
OLP
MICOM

-27-
2. Fan motor driving circuit (freezing compartment fan)
1. The circuit makes the Motor Fan OFF by cutting Off the power supplied to driver inside the Fan Motor when the is necessary.
2. This is a circuit to perform a temporary change of speed for the fan motor and applies DC voltage up to 7.5V ~ 16V to motor.
3. This circuit prevents over-driving the fan motor by cutting off power applied to the fan motor in the lock of fan motor by
sensing the operation RPM of the fan motor.
R16*
10KJ
2
FR107
R20
4.7KJ
CC9*
R17*
D5
CC8*
1mH
P70
(PDO/PWM)
2KJ
Q2
KTB1151
4
1
R18*
1
R19
P72
3
1/2W
220uF
KTC3198
3.9KJ
D6
/25V
(INT3/TC3)
R15
6
FR107
F-FAN
CE7
L3
R14
CON4
223
3
8
2
Q3
330J
1.5KJ
102
4.7KJ
MICOM
A
B
C
part part part
MOTOR OFF 2V or less 0V 5V
MOTOR ON 13V~15V 0V 2V~3V
a b c

-28-
3. Buzzer Drive Condition Check
M54563FP
KRC106
(PPG)
P14
+
R9*
/25V
IC8-1
19 29
(AIN6)
47uF
R10*
1KJ
2
CE6
P66
Q1
35
BUZZER
220J
MICOM
4. Open Door Detection Circuit Check
OFF
IC1 ( ) 0 V
IC1 ( ) 0 V
Measure-
ment Location
Condition
0 V
5 V
0 V
5 V
0.5 s 0.5 s
2.63 kz (Beep~)
OFF
0.05 s
0.1 s0.2 s 2 s
0 V
5 V
0 V
5 V
2.63 kz (
Ding~)
2.21 kz (
Dong~)
A
B
Tone (Ding~Dong~) when the button on
the display is pushed.
Alarm for open door
(beep-beep-beep)
Pin No. 11 & 12 (Refrigerator Door)
Pin No. 1 & 2 (Freezer Door)
Closed 5 V
Open 0 V
Freezer/
Refrigerator Door
Measurement
Location
12 D
27
223
CC16
(AIN4)
R43*
11
1
2
223
C
30
REFRIGERATOR DOOR SWITCH
CON6
2KJ
B
R37*
FREEZER-DOOR SWITCH
A
P67 2KJ
2KJ
R38
2KJ
P64
R44*
(AIN7) CC11
MICOM
CON5

-29-
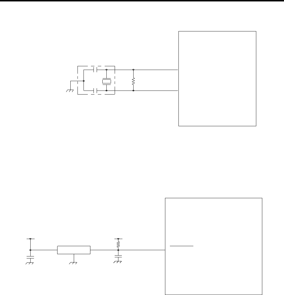
8-2-5 Temperature Sensor Circuit
2KJ
26.1KF
RR1
5
/50V
27
7
2KJ
3
CC12
R39*
+
223
223
CC16
CE8
R41*
26.1KF
23
10uF
223
CE9
8
DEFROST-SENSOR
RD1
R43*
REFRIGERATOR-SENSOR
R40*
/50V
1
P60
10uF
16.2KF
+
2
P61
CON6
6
2KJ
RF1
10uF
CE10
2KJ
223
25
/50V
4
CC14
P62
24
2KJ
+
P64
R44*
CC13
FREEZER-SENSOR
MICOM
A
B
C
The upper CIRCUIT reads REFRIGERATOR temperature, FREEZER Temperature, and DEFROST-SENSOR temperature
for defrosting and the indoor temperature for compensating for the surrounding temperature into MICOM.
OPENING or SHORT state of each TEMPERATURE SENSOR are as follows:
SENSOR CHECK POINT NORMAL (-30°C ~ 50°C)
SHORT-CIRCUITED
OPEN
Freezer Sensor POINT Voltage
Refrigerator Sensor POINT Voltage 0.5 V ~ 4.5 V 0 V 5 V
Defrosting Sensor POINT Voltage
A
B
C

- 30 -
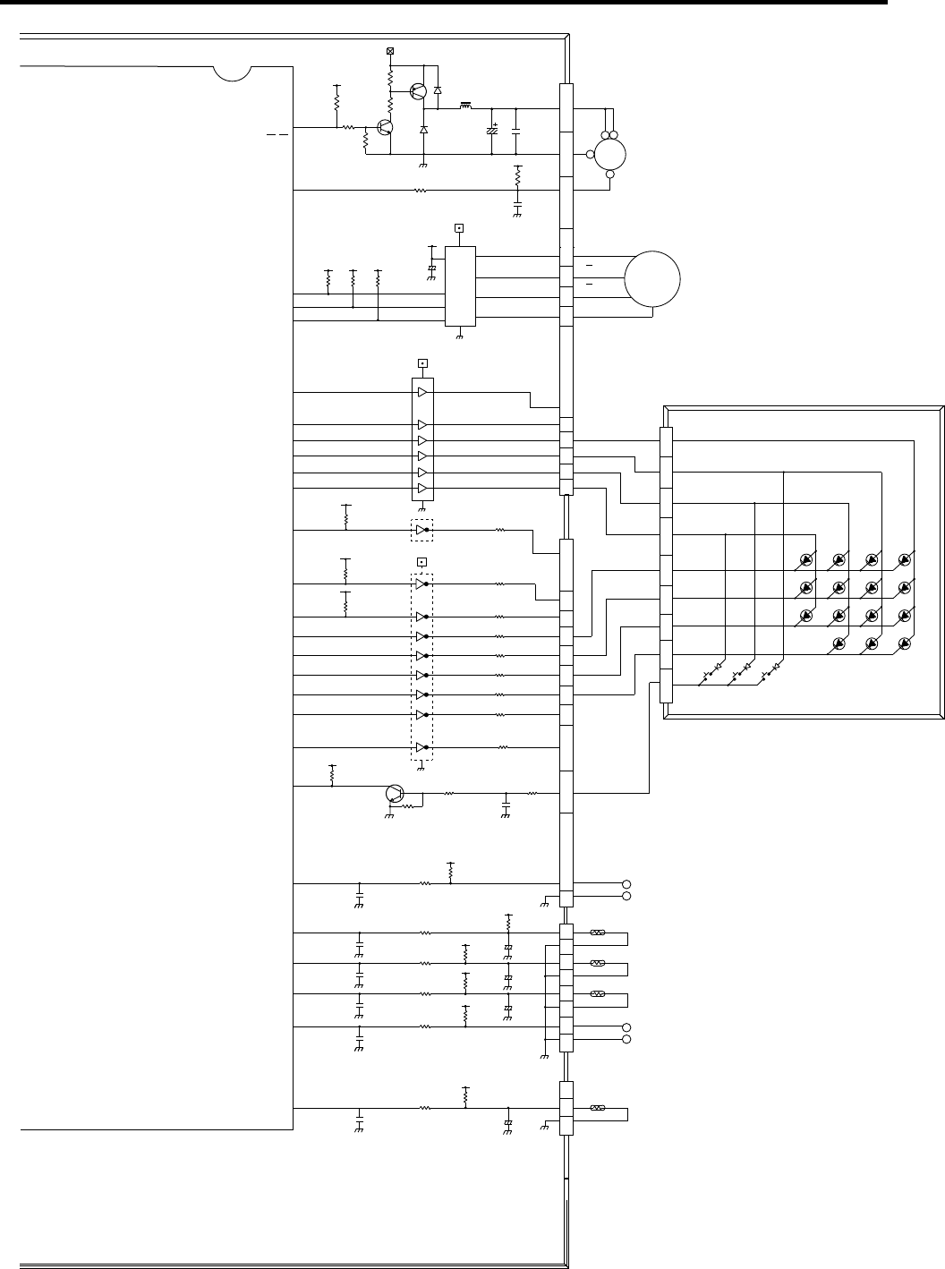
8-2-6 Refrigeration Compartment Stepping Motor Damper Circuit
* The circuit shown below is the damper circuit to regulate the refrigerator temperature.
CE12
10
3
R47*
10KJ
P01
P03
STEPPING
13 B
12,13
6
8
7
14
/50V
IC10
4
11
P02
+
14 B
1uF
TA7774AP
1,2
MOTOR
5
15
R45
4,5,7
10KJ
A
R46
10KJ
A
9,16
15
6
CON4
MICOM

- 31 -
8-2-9 Key Button Input & Display Light-On Circuit
➧The circuit shown above determines whether a function control key on the operation display is pushed. It also turns on the
corresponding function indication LED (LED Module) SEVEN SEGMENT DISPLAY (SEVEN SEGMENT DISPLAY
MODULE). The drive type is the scan type
9
R30*
6
240 1/2W
7
P76
18
R24
17
6
3
P16
4.7KJ
5
240 1/2W
12
P21
7
P73
R28*
11
9
10
8
3
32
36
6
6
19
R22
R29*
39
P75
2
13
2
4
8
R23
18
P15
16
220 1/2W
10
5
4.7KJ
P10
5
KID65003AP
2
1
4
R35*
P20
100J
1
IC8*
240 1/2W
R21*
3
KTC3198
4
17
31
8
11
4.7KJ
4
240 1/2W
33
34
4.7KJ
P74
R26*
20
1
P71
M54563FP
P22
12
P13
5
1
13
13
8
P11
7
P12
R25*
102
Q4
41
R31*
IC6-1
P77
14
6
R32*
5
P17
2KJ
R36*
CC10*
9
240 1/2W
3
15
4
10
7
11
240 1/2W
240 1/2W
40
9
240 1/2W
R27*
38
CON5
14
8
16
3
37
R33
2
7
R34*
15
IC9*
4.7KJ
KID65083AF
CON4
MICOM

- 32 -
8-3 RESISTANCE SEPECIFICATION OF SENSOR
- The resistance of the SENSOR has a ±5% common difference.
- Measure the resistance of the SENSOR after leaving it for over 3 minutes in the measuring temperature.
This delay is necessary due to sensor response speed.
¥ Measure the F-SENSOR, SUPER FROST SENSOR, R1, R2-SENSOR after disconnect CON5 of PWB ASSY, MAIN.
TEMPERATURE DETECTED RESISTANCE OF FREEZER
RESISTANCE OF REFRIGERATOR &
BY SENSOR SENSOR DEFROST SENSOR & ROOM SENSOR
-20º C
-15º C
-10º C
- 5º C
0º C
+ 5º C
+ 10º C
+ 15º C
+ 20º C
+ 25º C
+ 30º C
+ 40º C
+ 50º C
22.3 K Ω
16.9 K Ω
13.0 K Ω
10.1 K Ω
7.8 K Ω
6.2 K Ω
4.9 K Ω
3.9 K Ω
3.1 K Ω
2.5 K Ω
2.0 K Ω
1.4 K Ω
0.8 K Ω
77 K Ω
60 K Ω
47.3 K Ω
38.4 K Ω
30 K Ω
24.1 K Ω
19.5 K Ω
15.9 K Ω
13 K Ω
11 K Ω
8.9 K Ω
6.2 K Ω
4.3 K Ω

- 33 -
8-4 TROUBLESHOOTING
PROBLEM INDICATED BY CHECK CHECKING METHOD CAUSE SOLUTION
POWER SOURCE 1.
The whole DISPLAY
1. FREEZER/ Check if FREEZER/ POWER SOURCE is poor. Check outlet Voltage.
is poor.
LED/SEVEN SEGMENT
REFRIGERATOR. REFRIGERATOR DOOR IS
DISPLAYis off.
OPEN and check display.
2.
DISPLAY LED/
2. If LAMP is dim. Check visually. Applied voltage error. Use boosting TRANS.
SEVEN SEGMENT
3. The connection of Check connection of CONNECTOR connection Reconnect CONNECTOR.
DISPLAY operates the MAIN PWB CONNECTOR. is poor.
abnormally CONNECTOR. TRANS FUSE is open. Replace TRANS.
COOLING is poor. NO COOLING. 1. If the COMPRESSOR USE TEST MODE1 COMPRESSOR locked or Replace COMPRESSOR.
operate.
(forced COOLING).
blocked.
If less than 7 minutes pass OLP, PTC is poor. Replace OLP, PTC.
after compressor shuts off, COMPRESSOR RELAY is Replace MAIN PWB.
don’t press the KEY and poor.
wait. THE CONNECTING WIRE Check the connection of the
is poor. black wire of the MAIN PWB
CONNECTOR (CON2).
2. If refrigerant is leaking. Measure the amount of frost Refrigerant leakage. Replace the leaking part and
. sticking on EVAPORATOR replace any lost refrigerant.
and the surface temperature
of the condenser pipe.
FREEZER 1. If FANMOTOR USE TEST MODE1 FAN MOTOR is poor. Replace the FAN MOTOR.
TEMPERATURE is operates. (forced COOLING).
incorrect CONNECTING WIRE is poor. Refer to 8-2-4. 2 and check
2. If DEFROSTING Check the amount of frost DEFROSTING is poor. See DEFROSTING
is normal.
sticking on the EVAPORATOR .
is poor.
3. If SENSOR Check the resistance SENSOR RESISTANCE is Replace SENSOR.
is normal. of the Refrigerator poor.
SENSOR.
4. Door Line contact. Check the seal when Door liner damaged. Replace door liner.
the door is closed.

- 34 -
PROBLEM INDICATED BY CHECK CHECKING METHOD CAUSE SOLUTION
COOLING is poor. If REFRIGERATOR 1.If FREEZER TEMPERATURE Check is FREEZER Make sure the
TEMPERATURE isn ormal. TEMPERATURE is too low. DOOR isattached.
is too low. 2. If amount of cool air from Make sure that the amount FAN MOTOR is poor. Replace FAN MOTOR.
FAN MOTOR is and speed of cool air are Passage of cool air Remove impurities.
sufficient. sufficient by touching the is blocked.
check supplied on the EVA frozen. See DEFROSTING is poor.
REFRIGERATOR.
3. Door Line contact. Check door seal when Door liner damaged. Replace Door liner.
door is closed.
DEFROSTING is NO DEFROSTING. 1. If HEATER emits heat. USE TEST MODE3 HEATER disconnection. Replace HEATER.
poor. (forced DEFROSTING).
TEMPERATURE FUSE Replace TEMPERATURE
disconnection. FUSE.
Connection is poor. Check EVAPORATOR
connection and wire of MAIN
PWB CONNECTOR.
DEFROST-SENSOR is poor. Replace DEFROST-SENSOR.
HEATER RELAY is poor. Replace RY2 of MAIN PWB.
2. If DRAIN PIPE is Check DRAIN PIPE. DRAIN PIPE is blocked. Remove ice and impurities.
blocked. Check HEATER PLATE
resistance.
3. If ice remains after Make sure that DEFROST Connection is poor. Reassemble the
DEFROSTING. SENSOR is connected. DEFROST-SENSOR.
Make sure that FREEZER /
DOOR does not close Reassemble DOOR.
REFRIGERATOR DOOR is closed.
properly. Replace GASKET.

8-5 MAIN PWB ASSEMBLY AND PARTS LIST
8-5-1 Main PWB Assembly
- 35 -

8-5-2 Replacement Parts List
- 36 -
R7,R9R7,R9
RECT1N4004 TPRECT1N4004 TP
SMARTSMART
6102JB8001B 6102JB8001B
6920JB2003E 6920JB2003E
0FZZJB3001A 0FZZJB3001A
11
8888
GR-207,BLDC 100V-127VGR-207,BLDC 100V-127V
105105
CON4CON4
ROHMROHM
FILTER(CIRC),EMCFILTER(CIRC),EMC
11
6565
--
6630AQ9106A 6630AQ9106A
M54563FP MITSUBISHI 20 R/TP CONVERTM54563FP MITSUBISHI 20 R/TP CONVERT
11
5151
DAE A LEADDAE A LEAD
0RD1002G609 0RD1002G609
4040
R36R36
JUMP WIREJUMP WIRE
4.7K OHM 1/4 W 5% TA524.7K OHM 1/4 W 5% TA52
11
0RD2400G609 0RD2400G609
IC2IC2
6212BA3041A6212BA3041A
6920JB2003A 6920JB2003A
RESISTOR,METAL GLAZED(CHIP)RESISTOR,METAL GLAZED(CHIP)
8585
CM3CM3
WORKWORK
7575
0RJ2200H672 0RJ2200H672
--
22UF KMG 50V 20% FM5 TP 522UF KMG 50V 20% FM5 TP 5
0CE37BH618 0CE37BH618
2424
CE3CE3
SAM WHASAM WHA
9.1K OHM 1/8 W 1% 2012 R/TP9.1K OHM 1/8 W 1% 2012 R/TP
6161
0CK1040K949 0CK1040K949
QtyQty
1515
SAM JU KYO YUKSAM JU KYO YUK
PC-17L1 KODENSHI 4PIN, DIP BK PHOTO COUPLER PC-17L1 KODENSHI 4PIN, DIP BK PHOTO COUPLER
1.5 OHM 1 W 5.00% TA521.5 OHM 1 W 5.00% TA52
7272
22NF 50V Z F TA5222NF 50V Z F TA52
11
0RD6801G609 0RD6801G609
0TRKE00008A 0TRKE00008A
0CQ47418670 0CQ47418670
11
Q3,Q4Q3,Q4
R12,R21,R34R12,R21,R34
SMARTSMART
4920JB3007A 4920JB3007A
100100
2727
FR107 TP RECTRON DO41 1000V 1A 30A 500NSEC 5AFR107 TP RECTRON DO41 1000V 1A 30A 500NSEC 5A
11
9191
OMRONOMRON
RY1RY1
ROHMROHM
SAM WHA,SAM WHA,
TRANSFORMER,SMPS[COIL]TRANSFORMER,SMPS[COIL]
CAPACITOR,FIXED CERAMIC(HIGH DIELECTRIC)CAPACITOR,FIXED CERAMIC(HIGH DIELECTRIC)
IC,KECIC,KEC
66
OSC1OSC1
KEC,KEC,
0CF4731Y470 0CF4731Y470
BFS3510A0 SAMWHA TP52 BEAD FILTERBFS3510A0 SAMWHA TP52 BEAD FILTER
PS2561L1-1-V NEC 4P,DIP BK = TLP721FPS2561L1-1-V NEC 4P,DIP BK = TLP721F
11
5454
SAM WHASAM WHA
IC9IC9
CONNECTOR (CIRC),WAFERCONNECTOR (CIRC),WAFER
1000UH 20% R 6X12.5 BULK1000UH 20% R 6X12.5 BULK
11
KODENSHIKODENSHI
4343
--
4141
6630VM01111 6630VM01111
RESISTOR,FIXED CARBON FILMRESISTOR,FIXED CARBON FILM
--
RESISTOR,METAL GLAZED(CHIP)RESISTOR,METAL GLAZED(CHIP)
R45,R46R45,R46
6210JB8001A 6210JB8001A
0RJ1001E672 0RJ1001E672
11
8989
D7D7
G5SB-14 OMRON 250VAC 5A 12VDC 1C NO VENTINGG5SB-14 OMRON 250VAC 5A 12VDC 1C NO VENTING
33 OHM 1/8 W 5% TA5233 OHM 1/8 W 5% TA52
11
0CE476BH638 0CE476BH638
3030
CC3,CC4,CC6,CC7CC3,CC4,CC6,CC7
SAM WHA,SAM WHA,
5757
330UF RX 35V 20% TP 5 FL 330UF RX 35V 20% TP 5 FL
1818
FUSE1FUSE1
P/NOP/NO
SAM WHA,SAM WHA,
SSWZU-L05AA SSWZU-L05AA
0RN2612G409 0RN2612G409
6969
11
22
--
KECKEC
RESISTOR,FIXED METAL OXIDE FILMRESISTOR,FIXED METAL OXIDE FILM
7979
0CQ1041N509 0CQ1041N509
11
0RJ4701E672 0RJ4701E672
R5R5
11
SCREW TAP TITE(S),BINDING HEADSCREW TAP TITE(S),BINDING HEAD
CAPACITOR,FIXED ELECTROLYTICCAPACITOR,FIXED ELECTROLYTIC
9696
DIODE,RECTIFIERSDIODE,RECTIFIERS
22
0IZZJK2002N 0IZZJK2002N
RY4RY4
ROHMROHM
6102W5V007A 6102W5V007A
--
0IKE431000A 0IKE431000A
11
6920A90002A 6920A90002A
6630JB8004G 6630JB8004G
CON7CON7
ROHMROHM
RESISTOR,FIXED CARBON FILMRESISTOR,FIXED CARBON FILM
FILTER(CIRC),EMCFILTER(CIRC),EMC
IC,LINEARIC,LINEAR
--
10UF KMG 50V 20% FM5 TP 510UF KMG 50V 20% FM5 TP 5
YEON HOYEON HO
IL JIN, DIL JIN, D
6630AQ9106C 6630AQ9106C
TA7774AP 16,SDIP BK DRIVE,IC STEPPING MOTORTA7774AP 16,SDIP BK DRIVE,IC STEPPING MOTOR
22
4747
NAISNAIS
SMW250 YEONHO 12P 2.5MM STRAIGHT SNSMW250 YEONHO 12P 2.5MM STRAIGHT SN
0RD2001G609 0RD2001G609
11
3636
BD1BD1
PWB(PCB)PWB(PCB)
560K OHM 1/2 W 5% TA52560K OHM 1/2 W 5% TA52
HEAT SINKHEAT SINK
11
SPECSPEC
SMARTSMART
IC7IC7
RESISTOR,METAL GLAZED(CHIP)RESISTOR,METAL GLAZED(CHIP)
11
3333
CC1CC1
NoNo
0RJ2401E472 0RJ2401E472
1212
47UF HE 450V 20% BULK SNAP IN47UF HE 450V 20% BULK SNAP IN
J01,01,12,13,15,17,19,20(12.5MM)J01,01,12,13,15,17,19,20(12.5MM)
ORS0121J609 ORS0121J609
0RJ1004E672 0RJ1004E672
(FORMING TYPE)(FORMING TYPE)
2323
CE6CE6
MURATAMURATA
6464
0CK104DK94A 0CK104DK94A
11
11
--
CAPACITOR,FIXED ELECTROLYTICCAPACITOR,FIXED ELECTROLYTIC
0RS1503J609 0RS1503J609
22NF 2012 50V 80%,-20% R/TP X7R22NF 2012 50V 80%,-20% R/TP X7R
11
6.8K OHM 1/4 W 5% TA526.8K OHM 1/4 W 5% TA52
ROCPROCP
TNCTNC
0TRKE80016A 0TRKE80016A
11
9292
0DB360000AA 0DB360000AA
11
R25-R31R25-R31
OMRONOMRON
R8,R35,R37,R39-R44R8,R35,R37,R39-R44
SMARTSMART
FLUXFLUX
RL2 SANKEN BK NON 400V 2A 40A 50NSEC 10UARL2 SANKEN BK NON 400V 2A 40A 50NSEC 10UA
11
IC,POWER MANAGEMENTIC,POWER MANAGEMENT
CON1CON1
ROHMROHM
330 OHM 1/8 W 5% 2012 R/TP330 OHM 1/8 W 5% 2012 R/TP
IC,KECIC,KEC
11
J8-11,03-07,14,16,18,22-26(10MM)J8-11,03-07,14,16,18,22-26(10MM)
9494
HAENG SUNGHAENG SUNG
JTP1280A6 JEIL 12VDC 50MA -JTP1280A6 JEIL 12VDC 50MA -
IC,STANDARD LOGICIC,STANDARD LOGIC
11
4949
YEON HOYEON HO
1K OHM 1/4 W 5% TA521K OHM 1/4 W 5% TA52
RF1RF1
11
6854B50001A 6854B50001A
6200A90001M 6200A90001M
RESISTOR,FIXED CARBON FILMRESISTOR,FIXED CARBON FILM
--
220PF D 250V 10% -10% B(Y5P) R/TP220PF D 250V 10% -10% B(Y5P) R/TP
KIA7042P 2K/TP 4.2 RESET KEC - - - -KIA7042P 2K/TP 4.2 RESET KEC - - - -
IC10IC10
CHANGJIANGCHANGJIANG
ALE15B12 MATSUSHITA 250VAC 16A 12VDC 1A NO VENTINGALE15B12 MATSUSHITA 250VAC 16A 12VDC 1A NO VENTING
RESISTOR,METAL GLAZED(CHIP)RESISTOR,METAL GLAZED(CHIP)
SAM ILSAM IL
11
8787
CM1,CM2CM1,CM2
SR-34 PB FREE, LFM-48SR-34 PB FREE, LFM-48
CAPACITOR,FIXED ELECTROLYTICCAPACITOR,FIXED ELECTROLYTIC 0CE226EK638 0CE226EK638
TMP87PH46N 42P SDIP BK OTP BRAVO30-PJT BETTERTMP87PH46N 42P SDIP BK OTP BRAVO30-PJT BETTER
RESISTOR,METAL GLAZED(CHIP)RESISTOR,METAL GLAZED(CHIP)
0IKE780500Z0IKE780500Z
1NF 2012 50V 80%,-20% R/TP X7R1NF 2012 50V 80%,-20% R/TP X7R
BRAVO33-PJTBRAVO33-PJT
SAM WHASAM WHA
1616
L1L1
SHINDENGENSHINDENGEN
0IPMGKD002A 0IPMGKD002A
KTC3198(KTC1815) KEC TP TO92 NA NAKTC3198(KTC1815) KEC TP TO92 NA NA
RESISTOR,FIXED METAL OXIDE FILMRESISTOR,FIXED METAL OXIDE FILM
CAPACITOR,FIXED CERAMIC(High dielectric)CAPACITOR,FIXED CERAMIC(High dielectric)
11
R3R3
SANKENSANKEN
330K OHM 1 W 5.00% TA52330K OHM 1 W 5.00% TA52
2K OHM 1/8 W 5% 2012 R/TP2K OHM 1/8 W 5% 2012 R/TP
8282
CAPACITOR,FIXED FILMCAPACITOR,FIXED FILM
11
(YXA / SM)(YXA / SM)
SMARTSMART
LFM-38, SN 3.0AG-05CU%3.0MMLFM-38, SN 3.0AG-05CU%3.0MM
DIODE,RECTIFIERSDIODE,RECTIFIERS
44
DESCRIPTIONDESCRIPTION
SAM WHASAM WHA
ROHMROHM
HONG MINGHONG MING
6170JB2012A 6170JB2012A
(RG/ YXA / SM)(RG/ YXA / SM)
0IKE650030B 0IKE650030B
CAPACITOR,FIXED FILMCAPACITOR,FIXED FILM
11
SW1SW1
ROHMROHM
1313
IC,POWER MANAGEMENTIC,POWER MANAGEMENT
11
CONNECTOR (CIRC),WAFERCONNECTOR (CIRC),WAFER
YEON HOYEON HO
TNC,TNC,
6630JB8004B 6630JB8004B
INDUCTOR,RADIAL LEADINDUCTOR,RADIAL LEAD
5858
33
--
10K OHM 1/8 W 5% 2012 R/TP10K OHM 1/8 W 5% 2012 R/TP
4545
OMRONOMRON
0RD3901G609 0RD3901G609
11
0RJ2400H672 0RJ2400H672
DAE YOUNG PIEZO 2KHZ 75DB(CHINA) DAE YOUNG PIEZO 2KHZ 75DB(CHINA)
R19,R38R19,R38
BUZZERBUZZER
100 OHM 1 / 8 W 5% 2012 R/TP100 OHM 1 / 8 W 5% 2012 R/TP
11
6363
CONNECTOR (CIRC),WAFERCONNECTOR (CIRC),WAFER
IC4IC4
RELAYRELAY
RESISTOR,FIXED CARBON FILMRESISTOR,FIXED CARBON FILM
.003
.003
220UF KME,RG 25V 20% FM5 TP 5220UF KME,RG 25V 20% FM5 TP 5 SAM WHA,SAM WHA,
DELTADELTA
0RD6800G609 0RD6800G609
5656
1919
CE12CE12
SAM WHASAM WHA
TVR14271TVR14271
1.5K OHM 1/2 W 5% 2012 R/TP1.5K OHM 1/2 W 5% 2012 R/TP
16.2K OHM 1/4 W 1.00% TA5216.2K OHM 1/4 W 1.00% TA52
6767
33
KECKEC
0RS5602K641 0RS5602K641
470PF 50V K B TA52470PF 50V K B TA52
11
103103
RT1RT1
7373
SMARTSMART
1SBF0302418 1SBF0302418
9595
0DD400409AC 0DD400409AC
3131
11
DECDEC
R13,R16,R47R13,R16,R47
SMARTSMART
INR14D621 ILJIN UL/VDE BK 620VINR14D621 ILJIN UL/VDE BK 620V
- -
2A 250V - SLOW-BLOW LITTELFUSE,TRIAD2A 250V - SLOW-BLOW LITTELFUSE,TRIAD
22
TRANSTRANS
TOSHIBA TOSHIBA
CON6CON6
ROHMROHM
CAPACITOR,FIXED ELECTROLYTICCAPACITOR,FIXED ELECTROLYTIC
22
KID65083AF 20P SOP ST LED DRIVER(TR ARRAY)KID65083AF 20P SOP ST LED DRIVER(TR ARRAY)
0CK102DK96A 0CK102DK96A
YEON HOYEON HO
IL JIN, SAM WHA, DIL JIN, SAM WHA, D
IC,DRAWINGIC,DRAWING
11
Q2Q2
4848
SMARTSMART
DAE YOUNG DAE YOUNG
CONNECTOR (CIRC),WAFERCONNECTOR (CIRC),WAFER
10K OHM 1/4 W 5% TA5210K OHM 1/4 W 5% TA52
8383
11
0IPMGNE001A 0IPMGNE001A
3737
0.1UF D 50V 80%,-20% F(Y5V) TA520.1UF D 50V 80%,-20% F(Y5V) TA52
IC8IC8
EAX36223001 EAX36223001
RESISTOR,FIXED CARBON FILMRESISTOR,FIXED CARBON FILM
TRANSISTOR,BIPOLARSTRANSISTOR,BIPOLARS
R1R1
240 OHM 1/2 W 5% TA52240 OHM 1/2 W 5% TA52
IC5IC5
G5N-1A OMRON 250VAC 1.5A 12VDC 1A JAPANG5N-1A OMRON 250VAC 1.5A 12VDC 1A JAPAN
RESISTOR,METAL GLAZED(CHIP)RESISTOR,METAL GLAZED(CHIP)
0RJ2001E672 0RJ2001E672
--
CAPACITOR,FIXED ELECTROLYTICCAPACITOR,FIXED ELECTROLYTIC
3434
CM4CM4
APPLICATIONAPPLICATION
CAPACITOR,FIXED CERAMIC(High dielectric)CAPACITOR,FIXED CERAMIC(High dielectric)
220 OHM 1/2 W 5% 2012 R/TP220 OHM 1/2 W 5% 2012 R/TP
1111
CAPACITOR,FIXED ELECTROLYTICCAPACITOR,FIXED ELECTROLYTIC
ORS3303J609 ORS3303J609
PILKORPILKOR
2525
7878
CE2CE2
RESISTOR,FIXED METAL FILMRESISTOR,FIXED METAL FILM
11
99
9999
(IC2)(IC2)
106106
--
1.2 OHM 1 W 5% TA52 1.2 OHM 1 W 5% TA52
CAPACITOR,FIXED CERAMIC(HIGH DIELECTRIC)CAPACITOR,FIXED CERAMIC(HIGH DIELECTRIC)
11
RESISTOR,FIXED CARBON FILMRESISTOR,FIXED CARBON FILM
NAISNAIS
R18R18
KEC KTB1151 BK TO126 60V 5AKEC KTB1151 BK TO126 60V 5A
0.47UF D 275V 20% M/PP NI R0.47UF D 275V 20% M/PP NI R
11
G5JS-1A-NT OMRON 250VAC 16A 12VDC 1A NO VENTING 3 G5JS-1A-NT OMRON 250VAC 16A 12VDC 1A NO VENTING 3
SAM WHA,SAM WHA,
0RJ3300E672 0RJ3300E672
R10R10
SMARTSMART
23.3*17*25 DRIVE IC STR R-S64,65,73 2PIN 1-SCREW 3MM -23.3*17*25 DRIVE IC STR R-S64,65,73 2PIN 1-SCREW 3MM -
. 0150
. 0150
DIODE,RECTIFIERSDIODE,RECTIFIERS
11
T=1.6T=1.6
ROHMROHM
6170JB2012C 6170JB2012C
0IKE650830B 0IKE650830B
11
J21(15MM)J21(15MM)
KECKEC
SWITCH,TACTSWITCH,TACT
0ISTLMI001A 0ISTLMI001A
5252
JEILJEIL
RESISTOR,FIXED CARBON FILMRESISTOR,FIXED CARBON FILM
6868
11
6920AQ9054B6920AQ9054B
3939
R14,20,22,23,33R14,20,22,23,33
YW396 YEONHO 11P 3.96MM YW396-11AV (11P-2,4,6,8,10)YW396 YEONHO 11P 3.96MM YW396-11AV (11P-2,4,6,8,10)
0RD4701G609 0RD4701G609
11
ROHMROHM
IC1IC1
RELAYRELAY
RESISTOR,METAL GLAZED(CHIP)RESISTOR,METAL GLAZED(CHIP)
2727
0CE106EK638 0CE106EK638
D1,D2,D5,D6D1,D2,D5,D6
SOLDER(ROSIN WIRE) RS0SOLDER(ROSIN WIRE) RS0
RESISTOR,METAL GLAZED(CHIP)RESISTOR,METAL GLAZED(CHIP)
--
47UF KME,RG,YX 25V 0.2 FM5 TP 547UF KME,RG,YX 25V 0.2 FM5 TP 5
OIPMGSK001A OIPMGSK001A
107107
CC9,CC10CC9,CC10
CONNECTOR (CIRC),WAFERCONNECTOR (CIRC),WAFER
SAM WHA,SAM WHA,
0RJ9101E472 0RJ9101E472
CAPACITOR,FIXED CERAMIC(HIGH DIELECTRIC)CAPACITOR,FIXED CERAMIC(HIGH DIELECTRIC)
BETTERBETTER
1010
VA1VA1
PILKORPILKOR
SV-PBF-06 KSK 12.5WT% 0.815+-0.003SV-PBF-06 KSK 12.5WT% 0.815+-0.003
CSTLS4M00G53-A0 4MHZ +/- 0.5% 15pF RADIAL TP MURATA CSTLS4M00G53-A0 4MHZ +/- 0.5% 15pF RADIAL TP MURATA
26.1K OHM 1/4 W 1.00% TA5226.1K OHM 1/4 W 1.00% TA52
0CK2230K949 0CK2230K949
11
SANKENSANKEN
SMW250 YEONHO 13P 2.5MM STRAIGHT SNSMW250 YEONHO 13P 2.5MM STRAIGHT SN
R1R1
NECNEC
RESISTOR,FIXED METAL OXIDE FILMRESISTOR,FIXED METAL OXIDE FILM
8181
0.1UF D 100V 10% PE TP50.1UF D 100V 10% PE TP5
11
CAPACITOR,FIXED ELECTROLYTICCAPACITOR,FIXED ELECTROLYTIC
11
R32R32
--
SMARTSMART
SOLDER,SOLDERINGSOLDER,SOLDERING
0DR107009AA 0DR107009AA
11
RY2RY2
ROHMROHM
INR14D331K IL JIN UL/CSA/VDE BKINR14D331K IL JIN UL/CSA/VDE BK
--
KIA431 3 PIN TP - -KIA431 3 PIN TP - -
11
CON3CON3
SMARTSMART
YW396-03AVYW396-03AV
2222
22
TRANSTRANS
YEON HOYEON HO
SANGSHIN ELEC.SANGSHIN ELEC.
YW396-07AV YEONHO 7PIN 3.96MM STRAIGHT SNYW396-07AV YEONHO 7PIN 3.96MM STRAIGHT SN
0LR1001M4F0 0LR1001M4F0
99
7777
4646
CHANGJIANGCHANGJIANG
OMRONOMRON
CONNECTOR (CIRC),WAFERCONNECTOR (CIRC),WAFER
2K OHM 1/4 W 5% TA522K OHM 1/4 W 5% TA52
2121
22
J27(8MM)J27(8MM)
66
R15R15
ROCPROCP
0RJ2200E672 0RJ2200E672
6908JB3002F 6908JB3002F
RESISTOR,METAL GLAZED(CHIP)RESISTOR,METAL GLAZED(CHIP)
11
0CE105BK638 0CE105BK638
CE4CE4
IC6IC6
CHANGJIANGCHANGJIANG
6920JB2009B 6920JB2009B
0IKE780500W 0IKE780500W
--
CAPACITOR,FIXED ELECTROLYTICCAPACITOR,FIXED ELECTROLYTIC
2929
CC2CC2
SAM WHA,SAM WHA,
2.4K OHM 1/8 W 1% 2012 R/TP2.4K OHM 1/8 W 1% 2012 R/TP
330UF RX 25V 20% FL TP 5 330UF RX 25V 20% FL TP 5
2020
CE8-CE11CE8-CE11
SAM WHASAM WHA
THINKINGTHINKING
RESISTOR,FIXED METAL FILMRESISTOR,FIXED METAL FILM
44
88
Q1Q1
TRANSFORMER,SMPS[COIL]TRANSFORMER,SMPS[COIL]
KECKEC
150K OHM 1 W 5.00% TA52150K OHM 1 W 5.00% TA52
0TR319809AB0TR319809AB
CAPACITOR,FIXED CERAMIC(High dielectric)CAPACITOR,FIXED CERAMIC(High dielectric)
R4R4
RL1RL1
SMARTSMART
6200JB8007X 6200JB8007X
KEC KRC106S R/TP SOT23 50V 100MAKEC KRC106S R/TP SOT23 50V 100MA
D3SBA60 BK SHINDENGEN - 600V 4A 80A - 10UAD3SBA60 BK SHINDENGEN - 600V 4A 80A - 10UA
11
1KOHM 1/8 W 5% 2012 R/TP1KOHM 1/8 W 5% 2012 R/TP
DH1U II DEC 250VAC 16A 12VDC 1A VENTING DH1U II DEC 250VAC 16A 12VDC 1A VENTING
R11R11
SMARTSMART
VARISTORVARISTOR
FUSE,DRAWINGFUSE,DRAWING
11
CON5CON5
PAC-ALL GGPP PAC 00 LGETA SSC-03-2200BPAC-ALL GGPP PAC 00 LGETA SSC-03-2200B
IC,KECIC,KEC
22
YEON HOYEON HO
--
0ITO777400A 0ITO777400A
CHANGJIANGCHANGJIANG
11
5050
DOO SANDOO SAN
6630JB8004L 6630JB8004L
RESISTOR,FIXED CARBON FILMRESISTOR,FIXED CARBON FILM
SAM WHA,SAM WHA,
77
R6R6
(YXA / SM)(YXA / SM)
3838
1M OHM 1/8 W 5% 2012 R/TP1M OHM 1/8 W 5% 2012 R/TP
R2R2
BRAVO30-PJTBRAVO30-PJT
0.6MM 52MM TP TAPING SN0.6MM 52MM TP TAPING SN
11
RESISTOR,METAL GLAZED(CHIP)RESISTOR,METAL GLAZED(CHIP)
CONNECTOR (CIRC),WAFERCONNECTOR (CIRC),WAFER
IC3IC3
RESONATOR,CERAMICRESONATOR,CERAMIC
RELAYRELAY
9090
11
0CE227BF638 0CE227BF638
SAM WHASAM WHA
5959
1717
CC11-CC16CC11-CC16
0101
RESISTOR,METAL GLAZED(CHIP)RESISTOR,METAL GLAZED(CHIP)
22
0CE337EJ618 0CE337EJ618
2626
101101
CE1CE1
MURATAMURATA
0RN1002G409 0RN1002G409
G5NB-1A-E(CHINA) 250VAC 5A 12VDC 1A NO VENTINGG5NB-1A-E(CHINA) 250VAC 5A 12VDC 1A NO VENTING
CC5CC5
6262
CAPACITOR,FIXED CERAMIC(High dielectric)CAPACITOR,FIXED CERAMIC(High dielectric)
11
MURATAMURATA
(RG/ YXA / SM)(RG/ YXA / SM)
1414
VA1VA1
SMW250 YEONHO 8P 2.5MM STRAIGHT SNSMW250 YEONHO 8P 2.5MM STRAIGHT SN
KEC,KEC,
RESISTOR,FIXED METAL OXIDE FILMRESISTOR,FIXED METAL OXIDE FILM
0RD5603H609 0RD5603H609
0CK223DK96A 0CK223DK96A
11
102102
9898
TOSHIBATOSHIBA
TRANSISTOR,BIPOLARSTRANSISTOR,BIPOLARS
8484
11
6920JB2005B 6920JB2005B
R17R17
SMARTSMART
0DRSA00070A 0DRSA00070A
6666
11
ROHMROHM
DL-PJT 2.9MH/20WDL-PJT 2.9MH/20W
3232
KID65003AP 16P,SDIP BK DRIVE ICKID65003AP 16P,SDIP BK DRIVE IC
44
FB1FB1
KECKEC
6600RRT001Z 6600RRT001Z
STR-G6351L SANKEN 5PIN TO220 ST SMPS 1 CHIP STR-G6351L SANKEN 5PIN TO220 ST SMPS 1 CHIP
11
7171
5353
MURATAMURATA
SMW250 YEONHO 3P 2.5MM STRAIGHT SNSMW250 YEONHO 3P 2.5MM STRAIGHT SN
0CE476ZV6E0 0CE476ZV6E0
0RD1001G609 0RD1001G609
11
4242
REMARKREMARK
3.9K OHM 1/4 W 5% TA523.9K OHM 1/4 W 5% TA52
MITSUBISHMITSUBISH
11
240 OHM 1/2 W 5% 2012 R/TP240 OHM 1/2 W 5% 2012 R/TP
L3L3
0RD0332G609 0RD0332G609
6920000001A 6920000001A
RESISTOR,METAL GLAZED(CHIP)RESISTOR,METAL GLAZED(CHIP)
11
CAPACITOR,FIXED ELECTROLYTICCAPACITOR,FIXED ELECTROLYTIC
0CE227BH638 0CE227BH638
D3,D4D3,D4
8686
SS0000008AA SS0000008AA
0RJ1501H672 0RJ1501H672
7070
0IKE704200D 0IKE704200D
2828
CE5CE5
680 OHM 1/8 W 5% TA52680 OHM 1/8 W 5% TA52
55
0.047UF D 630V 0.05 BULK M/PP NI0.047UF D 630V 0.05 BULK M/PP NI
L2L2
SAM WHASAM WHA
7245ZB0004A 7245ZB0004A
RESISTOR,FIXED METAL FILMRESISTOR,FIXED METAL FILM
11
11
6920JB2003D 6920JB2003D
KECKEC
56K OHM 2 W 5.00% F2056K OHM 2 W 5.00% F20
8080
CAPACITOR,FIXED FILMCAPACITOR,FIXED FILM
11
100NF 2012 50V 80%,-20% R/TP F(Y5V)100NF 2012 50V 80%,-20% R/TP F(Y5V)
RL2RL2
SMARTSMART
+ D3.0 L8.0 MSWR3/FZY+ D3.0 L8.0 MSWR3/FZY
6170JB2012B 6170JB2012B
44
104104
RY3RY3
4.7K OHM 1/8 W 5% 2012 R/TP4.7K OHM 1/8 W 5% 2012 R/TP
VARISTORVARISTOR
OMRONOMRON
IC,KECIC,KEC
11
CON2CON2
ROHMROHM
UV11-05320 TNC BK 0.5A 320MHUV11-05320 TNC BK 0.5A 320MH
KIA7805PI - - - -KIA7805PI - - - -
55
9797
YEON HOYEON HO
SAM ILSAM IL
IC,DRAWINGIC,DRAWING
33
FILTER(CIRC),EMCFILTER(CIRC),EMC
--
4444
10K OHM 1/4 W 1.00% TA5210K OHM 1/4 W 1.00% TA52
OMRONOMRON
6630JB8004M 6630JB8004M
RESISTOR,FIXED CARBON FILMRESISTOR,FIXED CARBON FILM
11
G5N-1A OMRON 250VAC 3A 12VDC 1AG5N-1A OMRON 250VAC 3A 12VDC 1A
3535
0RH1000L622 0RH1000L622
11
MAKERMAKER
R24R24
G5NB-1A-E OMRON 250VAC 5A 12VDC 1A NO VENTINGG5NB-1A-E OMRON 250VAC 5A 12VDC 1A NO VENTING
RESISTOR,METAL GLAZED(CHIP)RESISTOR,METAL GLAZED(CHIP)
.2
05
.2
05
CC8CC8
RESISTOR,METAL GLAZED(CHIP)RESISTOR,METAL GLAZED(CHIP)
ORS1511J609 ORS1511J609
7474
CE7CE7
TAESUNG, PHOTOSELLTAESUNG, PHOTOSELL
220 OHM 1/8 W 5% 2012 R/TP220 OHM 1/8 W 5% 2012 R/TP
SVC331D-14ASVC331D-14A
0RN1622G409 0RN1622G409
5555
11
0CK2210RG1A 0CK2210RG1A
77
1UF KME,RG,YX 50V 0.2 FM5 TP 51UF KME,RG,YX 50V 0.2 FM5 TP 5
DELTADELTA
0RJ1002E672 0RJ1002E672
ALD112 MATSUSHITA 250VAC 3A 12VDC 1AALD112 MATSUSHITA 250VAC 3A 12VDC 1A
RESISTOR,FIXED METAL OXIDE FILMRESISTOR,FIXED METAL OXIDE FILM
7676
0CK4710K519 0CK4710K519
220UF KME TYPE 16V 20% FM5 TP 5220UF KME TYPE 16V 20% FM5 TP 5
BUZZERBUZZER
(RG/ YXA / SM)(RG/ YXA / SM)
11
SMARTSMART
RR1,RD1RR1,RD1
SMARTSMART
TRANSISTOR,BIPOLARSTRANSISTOR,BIPOLARS
9393
DIODE,RECTIFIERSDIODE,RECTIFIERS
--
6060
6920JB2005C 6920JB2005C
RELAYRELAY
OMRONOMRON
6920JB2003D 6920JB2003D G5NB-1A-E OMRON 250VAC 5A 12VDC 1A NO VENTINGG5NB-1A-E OMRON 250VAC 5A 12VDC 1A NO VENTING
--
--
SMARTSMART

8-5-3 PWB Assembly, Display and parts list
- 37 -

8-6 PWB DIAGRAM
8-6-1 PWB Main Assembly
- 38 -
*:SMD.
680J
M54563FP
470nF
3
P05
5
TEST
/16V
FB1
9
56KJ
R5
CE1
R6
RL2
KRC106
R8*
D3SBA60
3
1J,1W - 220-240V
KIA431
8
18
KID65003AP
5
/50V
STARTING CAPACITOR
R13*
CC4
3
IC6
19
1.2J,1W - 115V
CON2
IC7
(PPG)
12 RL1*
IC5
R7*
22uF
XIN
CC5*
com
FRENCH DOOR
P04
G5NB-1A
CM2 R3
RY3
221
HEATER
4
P14
CON1
+
Rocp
XOUT
5
R9*
CE2
D2
11
D3
CE5
15
BD1
1N4004
LAMP-R
28
+15.5V
22
1
VA1
1
473
5
RY1
INR14D621 - 220-240V
L2
IC4
(AIN5)
CC6
560KJ
12V
3
17
IC3
7
FR107
A
COOLING-FAN
/25V
G6351
4
R4
IC3-1
6.8KJ
CON3
DOOR S/W-R1&R2
1/2W
330KJ,1W - 115V
Vss
/25V
150KJ,1W - 220-240V 33J
RL2
IC8-1
C
19
GND
CC3
9.1KF
RY4
3
42
M
CM1
104
104
3
29
3
D1
B
2
D7
32mH/0.5A
RL2*
1KJ
1
R2
P07
1MJ
220uF 104
FR107
STR
2
RUNNING CAPACITOR
G5SB-1A
KIA7042
/630V
21
POWER
10KJ
ALE15B12
2
(AIN6)
20
LAMP-F
47uF
com
G5NB-1A
R10*
1KJ
2
5V
/250V
9
104
8
/450V
CC2
CM4
471
250V/2A
1
275VAC
(60W*2)
12
CE6
Varef
TOSHIBA TMP87PH46N(IC1)
PTC START
1
D4
10
330uF
5
1
Vass
nc
TEST S/W
47uF
CM3
CC7
P66
CE4
2W
PWB ASSY,MAIN
470nF
DOOR S/W-F
104
Q1
CC1
CSTLS4M00G53
CE3
2KJ
4.7KJ
DEF-HEATER
P06
IC2
VDD
L1
13
nc
35
R11*
12
BUZZER
220J
FUSE-M
11
2
P65
2.4KF
ICE MAKER
D
(60W)
14
R12*
RY2
nc
275VAC
9
330uF
104/100V
5mH/4A
FUSE1
TRANS
COMP
4
16
com
OSC1
4
R1
INR14D331 - 100-127V
com
/35V
7805
nc
RESET
7
10
OLP

- 39-
R16*
9
12 D
TEMP
R30*
6
240 1/2W
10KJ
7
P76
2
2KJ
26.1KF
FR107
CE12
18
REFRIGERATOR
R20
F4
RR1
R3
5
R24
17
6
/50V
3
P16
4.7KJ
5
240 1/2W
TEMP
10
12
3
P21
7
27
4.7KJ
7
R47*
P73
F7
1
10KJ
R28*
CON7
11
CC9*
2KJ
3
CON101
CC12
P01
9
(AIN2)
R17*
10
P03
8
3
D5
CC8*
32
36
6
R7
STEPPING
6
13 B
R39*
+
223
1mH
19
P70
R22
R29*
39
P75
2
13
223
EXPRESS
+
(PDO/PWM)
SW101
10uF
2KJ
2
4
Q2
D101
12,13
6
ROOM TEMPERATURE-SENSOR
CC16
8
CE8
KTB1151
R23
F1
18
P15
(AIN1)
16
F3
(AIN0)
P63
8
220 1/2W
10
5
4.7KJ
P10
(AIN4)
R41*
26.1KF
5
KID65003AP
2
1
4
R35*
P20
100J
7
1
14
IC8*
/50V
4
R2
23
240 1/2W
IC10
10uF
1
223
R1
R21*
3
R18*
KTC3198
223
4
4
R42*
17
CE9
8
D102
31
DEFROST-SENSOR
8
RD1
RT1
R43*
REFRIGERATOR-SENSOR
11
R40*
F2
/50V
4.7KJ
11
4
11
(AIN3)
1
240 1/2W
33
1
P02
R6
34
4.7KJ
F6
3
R19
P60
P74
10uF
P72
3
1/2W
R26*
220uF
20
1
P71
+
CE11
M54563FP
P22
16.2KF
+
KTC3198
12
2
14
3.9KJ
FREEZER
B
D6
223
P13
1uF
/25V
C
10KF
5
FREEZING
P61
1
30
TA7774AP
13
1,2
13
(INT3/TC3)
R15
MOTOR
F5
8
P11
5
6
7
FR107
P12
R25*
15
REFRIGERATOR DOOR SWITCH
CON6
6
102
2KJ
Q4
F-FAN
SW103
RF1
R45
4,5,7
10uF
CE10
D103
10KJ
2KJ
41
A
B
CC15
R31*
IC6-1
R5
CE7
P77
14
R37*
L3
2
PWB ASSY,MAIN
223
25
6
R32*
5
/50V
/50V
4
FREEZER-DOOR SWITCH
2KJ
P17
2KJ
R36*
SW102
R14
CC10*
A
R4
9
240 1/2W
3
P67
CC14
R46
2KJ
CON4
15
10KJ
P62
223
4
24
10
2KJ
26
7
11
R38
240 1/2W
240 1/2W
40
9
240 1/2W
3
8
L101
R27*
38
CON5
2KJ
+
2
Q3
P64
14
8
A
16
330J
R44*
1.5KJ
3
37
R33
(AIN7)
102
2
7
R34*
9,16
CC13
FREEZER-SENSOR
15
4.7KJ
15
IC9*
4.7KJ
CC11
KID65083AF
6
PCB ASSY, DISPLAY

CASE PARTS
CAUTION: Use the part number to order part, not the position number.
9. EXPLODED VIEW & REPLACEMENT PARTS LIST
106A
315A
401A
304A
501A
501F
411A
309A
318A
308A
314A 307A
312A
317A
310A
103A
105A
301A
103B
418A
281A
402A
271C
305B
305B
305C
305C
323B
329C
420A
319A
319C
503D
282B
409D
120B
409B
158A
125D
332A
135C
405A
158E
145B
409B
503C
503E
106A
145A
282F
128F
128E
405C
405F
319E
329A
404A
903D
610A
903E
610A
262H
410G
402A
271A
282E
503G503F
406B
S22
405G
903A
903B
903B
103C
105F
410A
327A
S01
S01
619B
S38
328A
#EV#
-40-

FREEZER PARTS
CAUTION: Use the part number to order part, not the position number.
136A
237C
136B
248E
248F
131A
145C
145F
#EV#
-41-

REFRIGERATOR PARTS
CAUTION: Use the part number to order part, not the position number.
146A
170A
128A
103E
103E
128B
143F
142E
142D
S24
S24
140B
140B
140B
1
1
140E
140E
140D
140D
143E
143E
S24
S24
S24
S24
#EV#
140B
1140E
140D
143E
S24
S24
103E
167B
154A
151A
151A
103E
155B
151C
-42-

203A
201A
200A
DOOR PARTS
CAUTION: Use the part number to order part, not the position number.
104E
241C
241C
241C
237A
241C
241C
241C
241A
241F
241B
237A
250A
233B 233C
231B
230B
243A
243B
262E
233A233D 231A
230A
212G
243A
S27
243B
249J
249K
262E
286A
233D
* Only on some models
250B
249E
249A
621B
249F
249B
250B
621C
286A
212J 244A
212J
244A
212A
212J
#EV#
205B
205C
233E 233F
233G
233H
S27
-43-

WATER and ICE MAKER PARTS
CAUTION: Use the part number to order part, not the position number.
602A
S28
600A
619A
619C
262D
618A
616E
622A
S31
S29
623C
622B
600C
627A
#EV#
-44-

Loc No. Part No. Description Loc No. Part No. Description
103A 3650JJ2003M Handle,Rear 271C 4775JJ2018A Hinge Assembly,Upper
103B 3650JJ2003L Handle,Rear 281A 3551JJ1018B Cover Assembly,Hinge
103C 3551JJ1015E Cover Assembly,Lower 282B 4775JJ2019C Hinge Assembly,Center
103E 5218JJ3001A Rail,Slide 282E 3551JJ1018E Cover Assembly,Hinge
104E 4931JJ3002A Holder Assembly,Gasket 282F 3806JL2006F Decor,Duct
105A 5251JA3003B Tube Assembly,Drain 286A 4984JJ3003A BUSH
105F 5070JJ3002A Skirt,Lower 286A 4984JJ3003A BUSH
106A 4779JA2003A Leg Assembly,Adjust 301A 5421JJ1001A Evaporator Assembly
120B 5209JJ1002A Duct Assembly,Multi 304A 3551JJ2008A Cover Assembly,Machinery(Rear)
125D 4930JJ3007A Holder,Bracket 305B 4580JJ3001A Roller
128A 4975JJ2002A Guide Assembly,Rail 305C 4J04238A Pin,Common
128B 4975JJ2002B Guide Assembly,Rail 307A 2521CRA5715 Compressor,Set Assembly
128E 4930JJ1025B Holder,Rail 308A EBG32606502 Thermistor Assembly,PTC
128F 4930JJ1025A Holder,Rail 309A 6750C-0004S Overload Protect
131A 5074JJ1055A BUCKET,ICE 310A 3550JA2059A Cover,PTC
135C 3550JJ2030A Cover,Grille Fan 312A 5040JA3031A Damper,Compressor
136A 3391JJ1011A Tray Assembly,Drawer 314A 4620JA3009A Stopper,Compressor
136B 3390JJ1095A Tray,Drawer 315A 3103JJ1001K Base Assembly,Compressor
140B 5027JJ1037B Shelf Assembly,Refrigerator 317A 5851JJ2002F Drier Assembly
140D MHL38615403 Shelf,Net 318A 4930JA3034A Holder,Drier
140E MHL38615404 Shelf,Net 319A 3390JJ0003A Tray,Drip
142D 5026JJ2001L Shelf,Net 319C 4974JJ1009A Guide,Fan
142E 5026JJ2001M Shelf,Net 319E 4810JJ2005A Bracket,Motor
143E 5027JJ1008L Shelf Assembly,Refrigerator 323B 5403JJ1008A Condenser Assembly,Wire
143F 5027JJ1008G Shelf Assembly,Refrigerator 327A 5006JA3034A Cap,Drain Tube
145A 4930JJ2003A Holder,Shelf 328A 4J03020A Damper,Pipe
145B 4930JJ2004A Holder,Shelf 328A 4J03020A Damper,Pipe
145C 4975JJ2028C Guide Assembly,Rail 329A 5901JJ1005A Fan Assembly
145F 4975JJ2028D Guide Assembly,Rail 329C 5901JJ1004B Fan Assembly
146A 5047JJ1001A Case,Lower 332A 3531JJ1004B Grille Assembly,Fan
151A 3390JJ1032A Tray,Vegetable 401A 6615JB2005C Controller Assembly
151C 4940JJ2003C KNOB,SHUTTER 402A 6600JB3007E Switch,Push Button
154A 3550JL2001L Cover,TV 402A 6600JB3007E Switch,Push Button
155B 4980JJ1016A SUPPORTER,COVER TV 404A 4681JK1004A AC Motor
158A 3550JJ1040A Cover,Lamp 405A 4811JJ2002A Bracket Assembly,Motor
158E MCK30060901 Cover,Lamp 405C 5040JA2009B Damper,Motor Support
167B 4890JL1002G Shelf,Glass 405F 5040JA2004B Damper,Motor Support
170A 3391JJ2004G Tray Assembly,Meat 405G 4811JJ2002H Bracket Assembly,Motor
200A 3581JJ8720N Door Assembly,Freezer 406B 6600JB1010A Switch,Push Button
201A 5433JJ0059V Door Foam Assembly,Freezer 409B 6912JB2004M Lamp,Incandescent
203A 4987JJ1004G Gasket Assembly,Door 409D 3034JJ1002B Reflector,Lamp
205B 5006JJ2014A CAP,COVER 410A 6621JK2002D Drawing,Assembly
205C 5006JJ2014B CAP,COVER 410G 0CZZJB2012J Capacitor,Electric Appliance Film,Box
212A 3651JA1033J Handle Assembly,Freezer 411A 6411JK1006A Power Cord Assembly
212G 3846JD1007H Name Plate 418A 5300JB1100D Heater,Sheath
212J 4620JJ3007E Stopper,Handle 420A 4680JK1001B Motor,AC
230A ADC33235304 Door Assembly,Refrigerator(Right) 501A EBR36222901 PCB Assembly,Main
230B ADC33235204 Door Assembly,Refrigerator(Left) 501F 3551JJ1020A Cover Assembly,PCB
231A ADD32184804 Door Foam Assembly,Refrigerator 503C 6871JB2047A PCB Assembly,Display
231B ADD32184904 Door Foam Assembly,Refrigerator 503D 3110JJ1005A Case,Display
233A 4987JJ2003K Gasket Assembly,Door 503E 3550JJ2031A Cover,Display
233B 4987JJ2003M Gasket Assembly,Door 503F ABQ33905312 Case Assembly,Display
233C 3551JJ2034D Cover Assembly,Front 503G 3806JL1049A Decor,Control
233D 3551JJ2034C Cover Assembly,Front 600A 5989JA0002N Ice Maker Assembly,Kit
233E 4930JJ2028F Holder,Gasket 600C MEA32865501 Guide,Tube
233F 4930JJ2028E Holder,Gasket 602A 4931JA3005B Holder Assembly,Bracket
233G 4430JJ2005B Cam,Shaft 610A 3550JJ2020A Cover,Sensor
233H 4430JJ2005A Cam,Shaft 616E 5210JA3005N Tube,Plastic
237A 4974JJ2017A Guide,Pitcher 618A 5210JJ3005B Tube,Inject
237C 4974JJ1021A Guide,Drawer 619A 5220JA2009D Valve,Water
241A 3550JL2006D Cover,Tray 619B 3550JJ2024A Cover,Valve
241B MKK33992902 Bucket,Dairy 619C 5221JA2008G Valve Assembly,Water
241C 5005JJ2022B Basket Assembly,Door 621B ACJ30147004 Connector Assembly
241F 5005JJ2021F Basket Assembly,Door 621C ACJ30147003 Connector Assembly
243A 4620JJ3006C Stopper,Door 622A 5040JA2015A Tube,Inlet
243B 4620JJ2009A Stopper,Door 622B 4810JA3036A Bracket,Cover
244A 3651JA1023U Handle Assembly,Freezer 623C 4770JA3001A Band
248E 3806JJ1051A Decor,Tray 627A 4930JA3054A Holder,Pipe
248F 3806JL2011A Decor,Tray 903A 3550JJ0005C Cover,Lower
LFC20740ST
249A 5098JJ1002B Connector Assembly 903B 4930JJ2021A Holder,Cover(Lower)
249B 5098JJ1002A Connector Assembly 903D 6500JK1003A Sensor
249E 5218JA1010E Rail,Slide 903E 6500JK1004A Sensor
249F 5218JA1010F Rail,Slide S01 1SZZJJ3010A Screw,Customized
249J 3550JJ1111A Cover,Connector S22 J471-00001J Screw,Customized
249K 3550JJ1111B Cover,Connector S24 1SZZJA3011B Screw,Customized
250A 4270JJ3001F Bar S27 4J01424C Screw,Customized
250B 4403JJ3001A Connector Assembly S28 1SZZJJ3005E Screw,Customized
262D 4004JA3002A Clip S29 4J00415D Screw,Customized
262E 4350JA3005B Ring S31 4000W4A003A Screw,Customized
262H 4775JJ2019D Hinge Assembly,Center S38 4J00415D Screw,Customized
271A 4775JJ2018B Hinge Assembly,Upper
#EV#

Loc No. Part No. Description Loc No. Part No. Description
103A 3650JJ2003E Handle,Rear 271A 4775JJ2018B Hinge Assembly,Upper
103B 3650JJ2003A Handle,Rear 271C 4775JJ2018A Hinge Assembly,Upper
103C 3551JJ1015A Cover Assembly,Lower 281A 3551JJ1018A Cover Assembly,Hinge
103E 5218JJ3001A Rail,Slide 282B 4775JJ2019A Hinge Assembly,Center
104E 4931JJ3002A Holder Assembly,Gasket 282E 3551JJ1018D Cover Assembly,Hinge
105A 5251JA3003B Tube Assembly,Drain 282F 3806JL2006F Decor,Duct
105F 5070JJ3002A Skirt,Lower 286A 4984JJ3003A BUSH
106A 4779JA2003A Leg Assembly,Adjust 286A 4984JJ3003A BUSH
120B 5209JJ1002A Duct Assembly,Multi 301A 5421JJ1001A Evaporator Assembly
125D 4930JJ3007A Holder,Bracket 304A 3551JJ2008A Cover Assembly,Machinery(Rear)
128A 4975JJ2002A Guide Assembly,Rail 305B 4580JJ3001A Roller
128B 4975JJ2002B Guide Assembly,Rail 305C 4J04238A Pin,Common
128E 4930JJ1025B Holder,Rail 307A 2521CRA5715 Compressor,Set Assembly
128F 4930JJ1025A Holder,Rail 308A EBG32606502 Thermistor Assembly,PTC
131A 5074JJ1055A BUCKET,ICE 309A 6750C-0004S Overload Protect
135C 3550JJ2030A Cover,Grille Fan 310A 3550JA2059A Cover,PTC
136A 3391JJ1011A Tray Assembly,Drawer 312A 5040JA3031A Damper,Compressor
136B 3390JJ1095A Tray,Drawer 314A 4620JA3009A Stopper,Compressor
140B 5027JJ1037B Shelf Assembly,Refrigerator 315A 3103JJ1001K Base Assembly,Compressor
140D MHL38615403 Shelf,Net 317A 5851JJ2002F Drier Assembly
140E MHL38615404 Shelf,Net 318A 4930JA3034A Holder,Drier
142D 5026JJ2001L Shelf,Net 319A 3390JJ0003A Tray,Drip
142E 5026JJ2001M Shelf,Net 319C 4974JJ1009A Guide,Fan
143E 5027JJ1008L Shelf Assembly,Refrigerator 319E 4810JJ2005A Bracket,Motor
143F 5027JJ1008G Shelf Assembly,Refrigerator 323B 5403JJ1008A Condenser Assembly,Wire
145A 4930JJ2003A Holder,Shelf 327A 5006JA3034A Cap,Drain Tube
145B 4930JJ2004A Holder,Shelf 328A 4J03020A Damper,Pipe
145C 4975JJ2028C Guide Assembly,Rail 329A 5901JJ1005A Fan Assembly
145F 4975JJ2028D Guide Assembly,Rail 329C 5901JJ1004B Fan Assembly
146A 5047JJ1001A Case,Lower 332A 3531JJ1004B Grille Assembly,Fan
151A 3390JJ1032A Tray,Vegetable 401A 6615JB2005C Controller Assembly
151C 4940JJ2003C KNOB,SHUTTER 402A 6600JB3007A Switch,Push Button
154A 3550JL2001L Cover,TV 404A 4681JK1004A AC Motor
155B 4980JJ1016A SUPPORTER,COVER TV 405A 4811JJ2002A Bracket Assembly,Motor
158A 3550JJ1040A Cover,Lamp 405C 5040JA2009B Damper,Motor Support
158E MCK30060901 Cover,Lamp 405F 5040JA2004B Damper,Motor Support
167B 4890JL1002G Shelf,Glass 405G 4811JJ2002H Bracket Assembly,Motor
170A 3391JJ2004G Tray Assembly,Meat 406B 6600JB1010A Switch,Push Button
200A 3581JJ8720K Door Assembly,Freezer 409B 6912JB2004M Lamp,Incandescent
201A 5433JJ0059S Door Foam Assembly,Freezer 409D 3034JJ1002B Reflector,Lamp
203A 4987JJ1004C Gasket Assembly,Door 410A 6621JK2002D Drawing,Assembly
205B 5006JJ2014A CAP,COVER 410G 0CZZJB2012J Capacitor,Electric Appliance Film,Box
205C 5006JJ2014B CAP,COVER 411A 6411JK1006A Power Cord Assembly
212A 3651JA1033K Handle Assembly,Freezer 418A 5300JB1100D Heater,Sheath
212G 3846JD1007F Name Plate 420A 4680JK1001B Motor,AC
212J 4620JJ3007E Stopper,Handle 501A EBR36222901 PCB Assembly,Main
230A ADC33235301 Door Assembly,Refrigerator(Right) 501F 3551JJ1020A Cover Assembly,PCB
230B ADC33235201 Door Assembly,Refrigerator(Left) 503C 6871JB2047A PCB Assembly,Display
231A ADD32184801 Door Foam Assembly,Refrigerator 503D 3110JJ1005A Case,Display
231B ADD32184901 Door Foam Assembly,Refrigerator 503E 3550JJ2031A Cover,Display
233A 4987JJ2003J Gasket Assembly,Door 503F ABQ33905312 Case Assembly,Display
233B 4987JJ2003L Gasket Assembly,Door 503G 3806JL1049A Decor,Control
233C 3551JJ2034D Cover Assembly,Front 600A 5989JA0002N Ice Maker Assembly,Kit
233D 3551JJ2034C Cover Assembly,Front 600C MEA32865501 Guide,Tube
233E 4930JJ2028F Holder,Gasket 602A 4931JA3005B Holder Assembly,Bracket
233F 4930JJ2028E Holder,Gasket 610A 3550JJ2020A Cover,Sensor
233G 4430JJ2005B Cam,Shaft 616E 5210JA3005N Tube,Plastic
233H 4430JJ2005A Cam,Shaft 618A 5210JJ3005B Tube,Inject
237A 4974JJ2017A Guide,Pitcher 619A 5220JA2009D Valve,Water
237C 4974JJ1021A Guide,Drawer 619B 3550JJ2024A Cover,Valve
241A 3550JL2006D Cover,Tray 619C 5221JA2008G Valve Assembly,Water
241B MKK33992902 Bucket,Dairy 621B ACJ30147004 Connector Assembly
241C 5005JJ2022B Basket Assembly,Door 621C ACJ30147003 Connector Assembly
241F 5005JJ2021F Basket Assembly,Door 622A 5040JA2015A Tube,Inlet
243A 4620JJ3006A Stopper,Door 622B 4810JA3036A Bracket,Cover
243B 4620JJ2009A Stopper,Door 623C 4770JA3001A Band
244A 3651JA1023X Handle Assembly,Freezer 627A 4930JA3054A Holder,Pipe
248E 3806JJ1051A Decor,Tray 903A 3550JJ0005A Cover,Lower
248F 3806JL2011A Decor,Tray 903B 4930JJ2021A Holder,Cover(Lower)
LFC20740SW
249A 5098JJ1002B Connector Assembly 903D 6500JK1003A Sensor
249B 5098JJ1002A Connector Assembly 903E 6500JK1004A Sensor
249E 5218JA1010E Rail,Slide S01 1SZZJJ3010A Screw,Customized
249F 5218JA1010F Rail,Slide S22 J471-00001J Screw,Customized
249J 3550JJ1111A Cover,Connector S24 1SZZJA3011B Screw,Customized
249K 3550JJ1111B Cover,Connector S27 4J01424C Screw,Customized
250A 4270JJ3001F Bar S28 1SZZJJ3005E Screw,Customized
250B 4403JJ3001A Connector Assembly S29 4J00415D Screw,Customized
262D 4004JA3002A Clip S31 4000W4A003A Screw,Customized
262E 4350JA3005B Ring S38 4J00415D Screw,Customized
262H 4775JJ2019B Hinge Assembly,Center
#EV#

P/No. 3828JL8076G JUNE, 2007