M2K 016 MANUAL DE CARGA 2K
User Manual: Pdf
Open the PDF directly: View PDF
.
Page Count: 192 [warning: Documents this large are best viewed by clicking the View PDF Link!]



Manual de Carga
AEROGAL
Introducción
Fecha: 5-Sep-2016
Cap.: 00.00.00
Edición 4,Rev. 00
Página: 1
00.00.00 INTRODUCCIÓN
Para el propósito de este manual, AEROLÍNEAS GALÁPAGOS S.A. - AEROGAL, puede ser referida también
como “La Aerolínea”, “La Compañía”, “La Empresa” y/o “El Operador”.
La Dirección General de Aviación Civil (DGAC), podrá ser referida como “Autoridad de Aviación Civil”, “Autoridad”,
“Autoridad Aeronáutica”, “DGAC” y/o “Entidad Regulatoria”.
Este manual, así como las partes que lo componen, ha sido diseñado para cumplir con lo establecido en las leyes,
reglamentos y regulaciones aeronáuticas del Ecuador, las políticas de la aerolínea, y donde sea pertinente, con
los requisitos de la Organización de Aviación Civil Internacional (O.A.C.I.); asimismo, con los términos,
condiciones y limitaciones contenidas en las Especificaciones Técnicas de Operación (OPSPECS), debidamente
actualizadas, según los requisitos de las entidades regulatorias aplicables de los estados a donde opera.
La Aerolínea permitirá a los Inspectores acreditados de la DGAC acceso a sus oficinas, instalaciones y aeronaves
a fin cumplan su programa de vigilancia. Cuando la Autoridad Aeronáutica lo requiera, la aerolínea proporcionará
en un tiempo razonable tanto la documentación, registros u otros requisitos solicitados.
Asimismo, la Aerolínea facilitará a los Inspectores acreditados de la DGAC acceso a las oficinas, instalaciones y
equipos de las empresas proveedoras de servicio.
El informe de la auditoría o inspección llevada a cabo por la DGAC será materia de la elaboración e
implementación del Plan de Acción Correctivo, donde se definirá tanto la forma como el tiempo de cumplimiento,
respecto al plazo concedido por la autoridad.
Este manual y sus partes que lo componen, contiene la organización, políticas, funciones y responsabilidades del
personal que labora en la empresa, así como los procedimientos del control operacional de la misma.
De presentarse alguna discrepancia entre los procedimientos y/o políticas establecidas en éste manual y sus
partes, con cualquier requerimiento de la Dirección General de Aviación Civil, se acatará lo establecido por la
Autoridad Aeronáutica; en todo caso, la seguridad de la aeronave y sus ocupantes está por encima de todo.
La información contenida dentro de éste manual y sus partes es responsabilidad del Jefe Regional de
Operaciones Carga; asimismo, su elaboración, vigencia, conservación, estado de la información y divulgación
corresponde a los funcionarios de AEROGAL asignados para tal fin, cuyas actividades y responsabilidades se
encuentran vinculadas a las diversas partes del mismo.
El usuario de cada parte del manual es responsable de reportar a la Jefatura de Carga cualquier discrepancia,
error u omisión, las propuestas de mejora se llevan a cabo siguiendo lo establecido en el Cap. 00.04.00, “Solicitud
de Cambios en el Manual”.
Si fuese necesario que se elaboren nuevos manuales o partes/volúmenes significativos de los mismos, se
cumplirá con lo establecido en el párrafo anterior. La Aerolínea podrá emitir un Manual de Carga en distintos
volúmenes.
El Manual de Carga y sus partes son aceptadas por la Dirección General de Aviación Civil, una vez aceptados,
son distribuidos a todas las partes involucradas dentro de la organización, de ser pertinente, a los proveedores
de servicio contratados.
El responsable por la calidad del proceso de distribución y disponibilidad de los volúmenes del Manual de Carga
y sus partes, es el Jefe de Publicaciones Técnicas, monitoreadas por el Departamento de Aseguramiento de la
Calidad a través de sus auditores, siguiendo para ello los procedimientos descritos en este manual.

Manual de Carga
AEROGAL
Introducción
Fecha: 5-Sep-2016
Cap.: 00.00.00
Edición 4,Rev. 00
Página: 2
La revisión y actualización de los documentos y procedimientos de la organización se lleva a cabo de acuerdo a
información técnica actualizada de fuentes externas vigentes, contenidas en las Regulaciones de Aviación Civil
del Ecuador (RDAC), Estándares y Practicas Recomendadas OACI, Directivas de Aeronavegabilidad, Normas
Técnicas Complementarias, documentos aprobados del fabricante, publicaciones aeronáuticas y experiencia
operacional. Cuando sea pertinente y aplicable, esta información se incorporará en el Programa de Entrenamiento
correspondiente.
Este manual y sus partes se encuentra escrito en forma clara, legible, de fácil entendimiento y accesible para
todo el personal de la empresa, se presenta en el formato pertinente a las necesidades del mismo, asimismo es
producido en español, pudiendo ser traducido al inglés cuando sea requerido.
Nada en el contenido de este manual puede sustituir el ejercicio del buen juicio y decisiones oportunas por parte
del personal durante cualquier irregularidad o emergencia.
OBJETIVO DEL MANUAL
El Manual de Carga contiene información sobre las políticas, procesos, y procedimientos requeridos por el
personal que labora en el departamento de carga para cumplir con la ejecución de sus tareas con el más alto
grado de seguridad y eficiencia.
El Manual de Carga y la carga (revenue, non revenue) cumple con Los estándares de AEROGAL, de la Autoridad
Aeronáutica, de las leyes, regulaciones y reglas establecidas por el estado, y otras autoridades aplicables,
incluyendo los Programas de Seguridad de Carga de Aviación Civil.
El Manual de Carga, y la carga (revenue, non revenue), cumplen con los procedimientos de la industria, por cada
uno de los aspectos de manejo y aceptación de la carga.
Este Manual se encuentra divido en capítulos de acuerdo a cada actividad que se realiza dentro de la recepción
y entrega de carga.
ALCANCE DEL MANUAL
Este Manual aplica al personal de carga que realiza este proceso en todas las bases donde opera Aerogal.

Manual de Carga
AEROGAL
Índice
Fecha:5-Sep-2016
Cap.: 00.01.00
Edición 4, Rev. 00
Página: 1
00.01.00 ÍNDICE DE CAPITULO
Capítulo Página
ACEPTACIÓN DGAC ..............................................................................................................................................1
00.00.00 INTRODUCCIÓN ............................................................................................................................1
OBJETIVO DEL MANUAL ..............................................................................................................2
ALCANCE DEL MANUAL ...............................................................................................................2
00.01.00 ÍNDICE DE CAPITULO ..................................................................................................................1
00.02.00 LISTADO DE PÁGINAS EFECTIVAS............................................................................................1
00.03.00 HOJA DE CONTROL DE REVISIONES ........................................................................................1
00.04.00 SOLICITUD DE CAMBIOS EN EL MANUAL ................................................................................1
1. OBJETIVO ..................................................................................................................................1
2. ALCANCE ...................................................................................................................................1
3. CONDICIONES ...........................................................................................................................1
4. REVISIÓN DE CAMBIOS (Comité de Estandarización) ............................................................1
00.05.00 REGISTRO DE CAMBIOS RELEVANTES ....................................................................................1
00.06.00 DISTRIBUCIÓN DEL MANUAL .....................................................................................................1
DISTRIBUCIÓN DEL MANUAL A COMPAÑÍAS SUBCONTRATADAS ........................................1
00.07.00 CONTROL DEL MANUAL .............................................................................................................1
COPIAS NO CONTROLADAS ........................................................................................................1
RESPONSABLE DEL MANUAL .....................................................................................................1
00.08.00 CONTROL DEL MANUAL ELECTRÓNICO ..................................................................................1
ACTUALIZACIÓN DE MANUALES EN EL SISTEMA Y CONTROL ..............................................1
00.09.00 IDENTIFICACIÓN DE REVISIONES ..............................................................................................1
00.10.00 APROBACIONES DE REVISONES...............................................................................................1
00.11.00 DEFINICIONES Y ABREVIATURAS .............................................................................................1
DEFINICIONES...............................................................................................................................1
ABREVIATURAS ......................................................................................................................... 10

Manual de Carga
AEROGAL
Índice
Fecha:5-Sep-2016
Cap.: 00.01.00
Edición 4, Rev. 00
Página: 2
INTENCIONALMENTE EN BLANCO



Manual de Carga
AEROGAL
Índice
Fecha:5-sep-2016
Cap.: 00.02.00
Edición 4, Rev. 00
Página: 3
CAPÍTULO
NUM.
PÁGINA
NUM.
REV.
FECHA
REVISIÓN
CAPÍTULO
NUM.
PÁGINA
NUM.
REV.
FECHA
REVISIÓN

Manual de Carga
AEROGAL
Índice
Fecha:5-sep-2016
Cap.: 00.02.00
Edición 4, Rev. 00
Página: 4
CAPÍTULO
NUM.
PÁGINA
NUM.
REV.
FECHA
REVISIÓN
CAPÍTULO
NUM.
PÁGINA
NUM.
REV.
FECHA
REVISIÓN

Manual de Carga
AEROGAL
Control de Revisiones
Fecha: 23-nov-2017
Cap.: 00.03.00
Edición 4 Rev. 03
Página: 1
00.03.00 HOJA DE CONTROL DE REVISIONES
Esta hoja se utiliza para mantener el control de las revisiones del manual. Cuando se reciba una revisión, deberá
anotarse toda la información solicitada en este cuadro y se insertarán las nuevas hojas en el manual.
El Departamento de Publicaciones Técnicas conservará por un período de 6 meses las hojas retiradas después
de una revisión.
No se permiten enmiendas y revisiones escritas a mano excepto en situaciones en las cuales se necesite hacerlas
en beneficio de la seguridad.
FR_SO0609_02
REGISTRO DE REVISIONES
CODIGO
REVISION
FR_SO0609_02
01
FECHA
PAGINA (S)
08-Oct-15
1 de 1
No. REVISION
FECHA DE REVISION
FECHA INSERTADA
INSERTADA POR
Edición 1
Rev. 05
5-oct-07
N/A
Hipólito Cevallos
Edición 2
1-sep-10
N/A
Hipólito Cevallos
Rev. 01
5-may-11
N/A
Hipólito Cevallos
Rev.02
1-oct-11
N/A
Hipólito Cevallos
Rev.03
28-nov-11
N/A
Hipólito Cevallos
Rev.04
21-dic-12
N/A
Hipólito Cevallos
Rev.05
15-jul-13
N/A
Oliver Ashton
Edición 3
20-ene-15
N/A
Oliver Ashton
Rev. 01
7-sep-15
N/A
Larry Salgado
Rev.02
15-jul-16
N/A
Larry Salgado
Edición 4
05-sep-16
N/A
Larry Salgado
Rev. 01
02-jun-2017
N/A
Maria Rosa Rodriguez
Rev.02
05-sep-2017
N/A
Maria Rosa Rodriguez
Rev.03
23-nov-2017
N/A
Maria Rosa Rodriguez

Manual de Carga
AEROGAL
Control de Revisiones
Fecha: 5-sep-2016
Cap.: 00.03.00
Edición 4 Rev. 00
Página: 2
FR_SO0602_02
REGISTRO DE REVISIONES
CODIGO
REVISION
FR_SO0609_02
01
FECHA
PAGINA (S)
08-Oct-15
1 de 1
No.
REVISION
FECHA DE REVISION
FECHA
INSERTADA
INSERTADA POR

Manual de Carga
AEROGAL
Solicitud de Cambios en el Manual
Fecha:05-sep-2016
Cap.: 00.04.00
Edición 4, Rev. 00
Página: 1
00.04.00 SOLICITUD DE CAMBIOS EN EL MANUAL
1. OBJETIVO
• Establecer el método para la elaboración y revisión de los diferentes procedimientos que afecten manuales,
guías y/o programas regulados.
• Establecer el control para que todos los manuales, guías y/o programas regulados se encuentren actualizados
y estandarizados.
• Garantizar que la información y contenido del sistema documental, las políticas, procedimientos y documentos
y otros, sea congruente y consistente entre los mismos.
• Garantizar que la revisión del manual, guía y/o programa, se debe presente en forma legible y de acuerdo al
formato aprobado por la autoridad.
2. ALCANCE
Este procedimiento aplica para todas las áreas generadores de los manuales, guías, programas y/o
procedimientos regulados nuevos o existentes, aplicables a las áreas operativas de AEROGAL ya sea para su
creación, modificación y/o mejora.
3. CONDICIONES
Toda solicitud, debe tramitarse a través de la hoja de solicitud de cambios incluida en el estándar de cada
manual.
Para que el presente procedimiento cumpla su objetivo, es necesario contar con toda la información que
solicita el formulario / solicitud e identificación de los participantes (solicitante).
4. REVISIÓN DE CAMBIOS (Comité de Estandarización)
El Comité de Estandarización tiene como una sus funciones, evaluar y aprobar las solicitudes de cambios en el
Manual de Operaciones, y cambios relevantes en el resto de Manuales Regulados.
Para éste efecto, el comité se lleva a cabo a demanda, de acuerdo al requerimiento de revisión de un manual
regulado.
Una vez la solicitud de cambio ha sido evaluada y aprobada por el comité, se procede a enviar la notificación de
la aprobación al responsable del manual afectado por la modificación con copia a los responsables de los demás
manuales afectados, para que estos sean homologados.
El responsable de cada manual regulado afectado por la modificación, realizará los cambios en la próxima revisión
inmediata.
Si se trata de cambios relevantes, los responsables de los manuales afectados pueden ser convocados al comité
con la finalidad de evaluar en conjunto la solicitud y aprobar una vez considerado los impactos para las áreas y
manuales involucrados.
Finalmente el Gerente de Operaciones o su designado presentará la revisión del manual regulado por medio de
una carta firmada por el mismo Gerente de Operaciones a la Dirección General de Aviación Civil para que éste
documento ingrese al proceso de revisión y aceptación/aprobación por parte de la Autoridad.
Cualquier usuario asignado a la organización puede someter una solicitud a través de su líder o Jefe, para cambiar
o modificar información contenida en este manual.
La solicitud será sometida al comité utilizando el formato siguiente:

Manual de Carga
AEROGAL
Solicitud de Cambios en el Manual
Fecha:05-sep-2016
Cap.: 00.04.00
Edición 4, Rev. 00
Página: 2
FR_SO0609_01
SOLICITUD DE CAMBIOS
CODIGO
REVISION
FR_SO0609_01
01
FECHA
PAGINA (S)
08-oct-15
1 de 1
Nombre / Departamento del Solicitante
Firma del Supervisor del Departamento Solicitante
Nombre del Propietario del manual
Nombre del Manual afectado
Anotar el cambio solicitado o adjuntarlo a esta página
VERFICADO POR QA APLICA NO APLICA
FECHA:
FIRMA
RESPONSABLE DEL MANUAL
FECHA:
FIRMA

Manual de Carga
AEROGAL
Solicitud de Cambios en el Manual
Fecha:05-sep-2016
Cap.: 00.04.00
Edición 4, Rev. 00
Página: 3
Si la solicitud de cambios fue rechazada, el Presidente de la Junta notificará al responsable del manual las razones
del porque la solicitud fue rechazada.
Cualquier cambio requerido por la entidad reguladora, sobrepasa la autoridad del ORB, siempre y cuando éstos
sean derivados de los requerimientos de una Ley, Reglamento y/o Regulación.
El Responsable del manual, se asegurará de que los cambios en su propuesta de revisión estén debidamente
descritos en el Cap. 00.05.00 Cambios Relevantes. Así como es responsable de actualizar la carta de
cumplimiento del manual acorde a las revisiones.
Cada nueva revisión debe modificar el Listado de Paginas Efectivas (LEP), Capitulo 00.01.00, teniendo en el
encabezado de todas sus páginas la fecha y el número de revisión actualizada.

Manual de Carga
AEROGAL
Solicitud de Cambios en el Manual
Fecha:05-sep-2016
Cap.: 00.04.00
Edición 4, Rev. 00
Página: 4
INTENCIONALMENTE EN BLANCO

Manual de Carga
AEROGAL
Distribución del Manual
Fecha: 23-nov-2017
Cap.: 00.05.00
Edición 4,Rev. 03
Página: 1
00.05.00 REGISTRO DE CAMBIOS RELEVANTES
El propósito de esta hoja de registro sirve para mantener los cambios relevantes de cada revisión.
Los cambios realizados a este documento podrán ser identificados con una línea recta vertical, ubicada al lado
izquierdo de la página, la misma abarcará en su extensión las modificaciones realizadas al mismo.
FR_SO0609_03
REGISTRO DE CAMBIOS
RELEVANTES
CODIGO
REVISION
FR_SO0609_0
3
01
FECHA
PAGINA
(S)
08-Oct-15
1 de 1
DESCRIPCION
TITULO
CAPITULO
PAGINAS
Se cambió el formato del NOTOC , se incluyó
“Aeroline/Aerolínea”, el resto del formato se mantiene
Administración
01.00.00
2
Se cambió el formato del NOTOC , se incluyó
“Aeroline/Aerolínea”, el resto del formato se mantiene
Administración
01.00.00
2-7

Manual de Carga
AEROGAL
Distribución del Manual
Fecha: 5-sep-2016
Cap.: 00.05.00
Edición 4,Rev. 00
Página: 2
FR_SO0609_03
REGISTRO DE CAMBIOS
RELEVANTES
CODIGO
REVISION
FR_SO0609_03
01
FECHA
PAGINA (S)
08-Oct-15
1 de 1
DESCRIPCION
TITULO
CAPITULO
PAGINAS

Manual de Carga
AEROGAL
Distribución del Manual
Fecha: 5-sep-2016
Cap.: 00.06.00
Edición 4,Rev. 00
Página: 1
00.06.00 DISTRIBUCIÓN DEL MANUAL
En un plazo de tiempo, no mayor de 15 días, contados a partir de la recepción de la revisión aprobada/aceptada,
el Departamento de Publicaciones Técnicas distribuirá el manual en copia impresa o copia electrónica (CD) de
acuerdo a los siguientes pasos:
1. Para control de distribución se cuenta con un documento denominado “Listado Maestro de
Poseedores de Documentación Técnica dicho documento estará en la oficina de Documentación
Técnica a disposición en el momento en que la misma así lo requiera.
2. Para dar seguimiento y un mejor control para distribución, Documentación Técnica notificará por
medio de correo electrónico la aceptación de elaboración o actualización de manuales y él Poseedor
del Manual confirmará por medio de correo electrónico la recepción y descarga del manual.
El encargado de cada copia controlada, es responsable de informar al Dpto. de Publicaciones Técnicas mediante
un mensaje electrónico, cualquier cambio en el personal que posee dicha copia controlada, para su actualización
en el listado de distribución.
Para aquellos usuarios que no posean acceso a los medios electrónicos, el Departamento de Publicaciones
Técnicas les proveerá una copia impresa o digital a través del correo interno de la Compañía.
DISTRIBUCIÓN DEL MANUAL A COMPAÑÍAS SUBCONTRATADAS
La distribución de manuales de la Aerolínea a compañías subcontratadas en ubicaciones fuera de la base
principal, será responsabilidad de Publicaciones Técnicas a través del Jefe de Estación de la misma ubicación,
quien le hará llegar el disco compacto o habilitará el acceso a la red electrónica según Cap. 00.08.00 de este
manual.

Manual de Carga
AEROGAL
Distribución del Manual
Fecha: 5-sep-2016
Cap.: 00.06.00
Edición 4,Rev. 00
Página: 2
INTENCIONALMENTE EN BLANCO

Manual de Carga
AEROGAL
Control del Manual
Fecha: 5-sep-2016
Cap.: 00.07.00
Edición 4, Rev. 00
Página: 1
00.07.00 CONTROL DEL MANUAL
Será responsabilidad de Publicaciones Técnicas, el controlar la distribución apropiada y el estado de las
revisiones de este manual y sus partes; y cada responsable del manual debe mantener la versión actualizada.
El Departamento de Publicaciones Técnicas mantendrá el manual original para probar que la información
disponible en el portal corporativo que ha sido aprobada/aceptada por la DGAC.
El Departamento de Publicaciones Técnicas notificará mensualmente a los usuarios de los correspondientes
manuales, del estatus de su última revisión.
COPIAS NO CONTROLADAS
Todas las copias del manual maestro asignadas de acuerdo a la lista de distribución se consideran como copias
controladas a la hora de ser asignados a un usuario específico, en el caso que se debe obtener una copia de la
totalidad o parte de una de estas, se deberá especificar en forma clara en la hoja de portada; que es una copia
de referencia solamente, por lo tanto, se identificará como una copia no controlada.
Las copias que pueden circular dentro o fuera de la compañía tendrán el sello original del departamento al que
pertenece la copia del manual, para que tenga validez. No se permiten copias o reproducciones si no cumplen
con el procedimiento anterior.
RESPONSABLE DEL MANUAL
El Jefe Regional de Operaciones Carga es responsable de aprobar la revisión del contenido descrito en este
manual y sus partes, para la ejecución de las tareas operacionales actuales.
Cada usuario es directa y principalmente responsable de llevar a cabo todas las tareas asignadas.
Asimismo, de establecer los mecanismos necesarios para cumplir los procedimientos contenidos en sus
respectivos manuales.
Los responsables de la edición, enmiendas y modificación de las partes asociadas a este manual son los
siguientes:
Manual
Responsable
1
Manual de Carga
Jefe Regional de Operaciones Carga
Los usuarios de este manual y sus partes, involucrados directamente en operaciones de la empresa, deben de
estar familiarizados con los contenidos.
Cuando se amerite, se programará un entrenamiento si la revisión lo requiere.

Manual de Carga
AEROGAL
Control del Manual
Fecha:2-jun-2017
Cap.: 00.07.00
Edición 4, Rev. 01
Página: 2
INTENCIONALMENTE EN BLANCO

Manual de Carga
AEROGAL
Control del Manual Electrónico
Fecha: 5-sep-2016
Cap.: 00.08.00
Edición 4, Rev. 00
Página: 1
00.08.00 CONTROL DEL MANUAL ELECTRÓNICO
Este manual es mantenido en formato electrónico publicado en Internet mediante el sitio web conocido como
Portal Corporativo, construido para desplegar y administrar información de la Aerolínea. Esto permite que los
colaboradores tengan acceso a la información directamente de un computador. El responsable del área es quien
asegurará que todos los colaboradores tengan acceso y recursos suficientes a esta información.
El portal corporativo es el medio oficial de la Aerolínea para la consulta de sus manuales regulados, este sitio es
controlado y se rige de acuerdo a la Guía de Procedimientos Manejo de Manuales Digitales
ACTUALIZACIÓN DE MANUALES EN EL SISTEMA Y CONTROL
De la misma forma en que se efectúan las revisiones del control de manuales descritas en el Capítulo 00.07.00
Control del Manual, se llevarán a cabo las revisiones del formato electrónico.
Una vez la revisión ha sido aprobada/aceptada por la DGAC, Publicaciones Técnicas procederá a actualizar el
manual y el oficio de aprobación/aceptación en la página intranet portal corporativo, en un tiempo no mayor de
15 días contados a partir de la fecha de la recepción del manual, con el fin de que los usuarios del manual
electrónico puedan consultar la última revisión.
El formato electrónico estándar para visualizar estos manuales en el sistema es “Adobe Portable Document
Format” (PDF).
El Departamento de Publicaciones Técnicas debe asegurarse que este manual se encuentre totalmente al día en
la página intranet, de acuerdo con el listado maestro de revisiones de manuales.
Adicionalmente Publicaciones Técnicas distribuirá este manual y sus revisiones en Disco Compacto (CD), según
la lista de distribución.
Los CD’s desactualizados deben ser desechados en su totalidad.

Manual de Carga
AEROGAL
Control del Manual Electrónico
Fecha: 5-sep-2016
Cap.: 00.08.00
Edición 4, Rev. 00
Página: 2
INTENCIONALMENTE EN BLANCO

Manual de Carga
AEROGAL
Identificación de Revisiones
Fecha: 5-sep-2016
Cap.: 00.09.00
Edición 4, Rev. 00
Página: 1
00.09.00 IDENTIFICACIÓN DE REVISIONES
Cuando una revisión es emitida, una línea a lo largo del margen izquierdo identificará toda la información
corregida.
Toda revisión se actualiza en el encabezado de cada página, con su fecha y número de revisión correspondiente,
sin afectar al resto del manual.
Título del Manual
AEROGAL
Título del Capítulo
Título del Sub capítulo
Fecha: DD-Mes-AAAA
Cap.: 00.10.00
Rev. xx
Página: 1
Título del
Manual
Nombre de
la Aerolínea
Título del Capítulo
Título del sub-capítulo
Fecha que se
hizo la revisión
Número del Capítulo
Número de la sección
Número de
la revisión
Número de
la página

Manual de Carga
AEROGAL
Identificación de Revisiones
Fecha: 5-sep-2016
Cap.: 00.09.00
Edición 4, Rev. 00
Página: 2
INTENCIONALMENTE EN BLANCO

Manual de Carga
AEROGAL
Aprobación de Revisiones
Fecha: 5-sep-2016
Cap.: 00.10.00
Edición 4, Rev. 00
Página: 1
00.10.00 APROBACIONES DE REVISONES
Un juego duplicado de páginas efectivas será enviado a la Dirección General de Aeronáutica Civil, para su
aprobación/aceptación. Si la DGAC acepta/aprueba la revisión, el inspector firmará y fechará el Listado completo
de Páginas Efectivas y la devolverá a la Gerencia de Operaciones para su distribución a todas las áreas
correspondientes.
El Departamento de Publicaciones Técnicas colocará las hojas originales para la revisión en el Manual Maestro
correspondiente y marcará en la hoja de control de revisiones como corresponde.
El Departamento de Publicaciones Técnicas mantendrá el manual original para probar que la información
disponible en el Portal ha sido aprobada/aceptada por la DGAC.
El Departamento de Publicaciones Técnicas en una base mensual, notificará a los usuarios de los
correspondientes manuales, del estatus de su última revisión.

Manual de Carga
AEROGAL
Aprobación de Revisiones
Fecha: 5-sep-2016
Cap.: 00.10.00
Edición 4, Rev. 00
Página: 2
INTENCIONALMENTE EN BLANCO

Manual de Carga
AEROGAL
Abreviaturas
Fecha: 5-sep-2016
Cap.: 00.11.00
Edición 4, Rev. 00
Página: 1
00.11.00 DEFINICIONES Y ABREVIATURAS
DEFINICIONES
A
AUTORIDAD AERONÁUTICA: (Para todos los efectos del cumplimiento de las Regulaciones Técnicas, es la
Dirección General de Aviación Civil (DGAC).
ACUERDO INTERLINEAL: Un contrato entre dos o más transportistas, para facilitar el intercambio de tráfico
entre las partes contratantes.
ADUANA DE DESTINO: Es aquella donde finaliza la modalidad de tránsito aduanero.
ADUANA DE PARTIDA: Es aquella donde se inicia legalmente un tránsito aduanero.
ADUANA DE PASO: Es cualquier Aduana por donde circulan mercancías en tránsito sin que haya
finalizado la modalidad.
AEROLÍNEA: Transportista aéreo.
AGENTE DE CARGA: Posición de la organización de carga de la aerolínea
AGENTE DE CARGA INTERNACIONAL: Persona jurídica cuyo objeto social incluye, entre otras, las
siguientes actividades: coordinar y organizar embarques, consolidar carga de exportación y emitir o recibir
del exterior los documentos de transporte propios de su actividad.
AGENTE DE RESERVACIONES (EJECUTIVO DE VENTAS PLANTA): Posición de la organización de
carga de la aerolínea, cuyas responsabilidades son las ventas internas y reservaciones.
ALLOTMENT: Espacio reservado para un cliente, base o grupo, en rutas operadas por aviones de
pasajeros con el fin de proteger embarques estratégicos de mayor contribución a la red, las reservas de
estas cargas quedarán sujetas a la prioridad regular del sistema de carga.
AGENTE: Persona u organización autorizada a actuar en beneficio de otra persona u organización.
AGENTE DE CARGA IATA: Es un agente reconocido y aprobado por IATA, propuesto por un transportista y
autorizado por este para recibir expediciones, emitir sus conocimientos aéreos y cobrar cargos.
AGENTE DESCONSOLIDADOR: Agente que separa en partes individuales la mercancía consolidada.
AVISO DE CORRECCIÓN DE CARGOS (CCA): Formato utilizado para poder hacer enmiendas a la AWB.
Aplica en caso de omisiones de otros cargos y/o diferencia de peso por parte de la agencia embarcadora.
Además, aplica cuando la agencia solicita cambio de forma de pago (de prepago, collect o viceversa) Las
siglas en ingles significan “Cargo Correction Advice”
AEROPUERTO INTERNACIONAL: Todo aeropuerto designado por la autoridad aeronáutica como puerto de
entrada o salida para el tráfico aéreo internacional, donde se llevan a cabo los trámites de aduanas,
inmigración, sanidad pública, reglamentación veterinaria y fitosanitaria y procedimientos similares.
AWB (Guía Aérea): Formato utilizado como forma contable para el transporte de carga aérea. Las siglas en
ingles significan “Air Waybill “. El documento representa el contrato de transporte entre el embarcador y la
aerolínea.

Manual de Carga
AEROGAL
Abreviaturas
Fecha: 5-sep-2016
Cap.: 00.11.00
Edición 4, Rev. 00
Página: 2
ALMACENAMIENTO: Es el depósito de mercancías bajo el control de la autoridad aduanera en recintos
habilitados por la Aduana. (Depósitos aduaneros).
APU: Conocido como Arrancador (APU), es un equipo utilizado para suministrar aire a presión a las
aeronaves, con el fin de realizar el procedimiento de encendido de los motores. Es utilizado además,
durante diferentes labores de mantenimiento, para las cuales se requiere el encendido de los motores y la
realización de pruebas en los mismos.
ÁREA DE CARGUE O DISTRIBUCION DE CARGUE UNIFORME: Máxima carga aceptable sobre cualquier
superficie del piso de una aeronave.
AVI: Embarques de naturaleza animales vivos.
B
BREAFING: Reunión informativa del proceso a realizarse dentro del turno que se inicia, así como de la
designación especifica de tareas a los distintos integrantes de los grupos de trabajo.
BROKER: Agente de carga que realiza los trámites, coordina los embarques, entrega la carga por cuenta de
un embarcador, a su nombre, y como su representante.
BULK: Compartimiento de bodega en las aeronaves que no cuentan con mecanismos de almacenamiento
de unidades de estiba, en la cual generalmente se estiba carga al granel.
BULTO: Es toda unidad de embalaje independiente y no agrupada de mercancías acondicionada para el
transporte.
C
CABOTAJE: Modalidad del régimen de tránsito aduanero que regula el transporte de mercancías bajo
control aduanero, cuya circulación está restringida por aire entre dos aeropuertos habilitados dentro del
territorio aduanero nacional ya sea carga proveniente del exterior en una aeronave de la compañía y
continua a otra ciudad del mismo país, sin haber sido nacionalizada en una aeronave de la compañía o de
otro operador.
CARGA COURIER: Embarques de documentos con servicio prioridad de abordaje y tarifas Premium.
CARGA DE TRANSFERENCIA: Embarque en ruta hacia su destino final pasando por un punto o estación
intermedia en la cual se requiere se realice transferencia a otro vuelo. Puede ser necesario el almacenaje
temporal dentro de las bodegas correspondientes.
CARGA EN TRANSITO: Es la carga que debe pasar por uno o más puntos intermedios previo a su llegada
a destino.
CARGA EXPRESA: Embarques con prioridad de abordaje y servicio especial. Pagan tarifa Premium
CARGA GENERAL: Embarques aceptados a tarifas de carga general y sin clasificar como carga valiosa o
cualquier otra clasificación especial.
CARGA LOCAL: Embarques de la estación de origen.
CARGA PERECEDERA: Embarques que pueden deteriorarse si son expuestos a condiciones de
temperatura, humedad u otras condiciones ambientales adversas a su naturaleza o por periodos de tiempo
largos.

Manual de Carga
AEROGAL
Abreviaturas
Fecha: 5-sep-2016
Cap.: 00.11.00
Edición 4, Rev. 00
Página: 3
CARGA PESADA (heavy load): Carga que por su peso puede ocasionar daño a la estructura de la
aeronave, piso del contenedor o a cualquier otra carga; por tal razón se debe revisar la resistencia del piso
de la aeronave para hacer una buena distribución del peso.
CARGA PREMIUM: Cantidad de Carga con espacio positivo en un vuelo de pasajeros previo arreglos de la
cantidad dispuesta para cada vuelo.
CARGA SOBREVOLADA: Es la carga sobrante que recibe la estación destino de un vuelo, debe realizar
todo el proceso de justificación ante la Aduana respectiva.
CARGA TRANSITO: Embarque en ruta hacia su destino final a través de una estación intermedia.
CARGA VALIOSA: Embarques cuyo valor declarado por Kg. excede $200.00.
CARGOS A COLECTAR: Cargos pagaderos en la estación destino. Pueden ser endosados a la cuenta de
crédito del consignatario o ser pagados en efectivo.
CARGOS PREPAGADOS: Cargos al crédito o en efectivo. Se realizan al momento de aceptar el embarque
en la estación de origen.
CARRIER: Transportista.
CARGA: Equivale al término “mercancía” y significa cualquier bien transportado o destinado a ser
transportado en una aeronave: no se considera carga al correo o cualquier otro tipo de mercancía transportada
bajo los términos de una convención postal internacional, o el equipaje (incluyendo efectos personales que
acompañan al pasajero), o propiedades del transportista; sin embargo, se considera carga al equipaje no
acompañado amparado por una guía aérea.
CONDICIONES DE TRANSPORTE: Son los términos y condiciones que figuran en el adverso de una guía.
CÁMARA FRÍA: Bodega climatizada artificialmente para mantener bajas temperaturas y conservar productos
perecederos.
CARGO: La cantidad a pagar por el transporte de mercancías, basada en la tarifa aplicable para tal transporte,
o una cantidad a pagar por un servicio especial o accidental relacionado con el transporte de mercancías.
CARGO MÍNIMO: La mínima cantidad a cargar por el transporte de una expedición entre 2 puntos sin tener
en cuenta el peso o el volumen.
CARGO POR PESO: El cargo por el transporte de las mercancías basadas en su peso.
CARGO POR VALOR: Un cargo por el transporte de mercancías basado en el valor declarado para el
transporte de dichas mercancías.
CARGO PUBLICADO: Un cargo cuya cantidad figura en el manual del transportista.
CARGO COMBINADO: Una cantidad que se obtiene combinando dos o más cargos publicados.
CARGO CONJUNTO: Equivale al término cargo interlínea y es un cargo que se aplica para el transporte por
las líneas de dos o más transportistas y se publica como una sola cantidad.
CARGO DIRECTO: Es el cargo completo desde el punto de origen al punto de destino.

Manual de Carga
AEROGAL
Abreviaturas
Fecha: 5-sep-2016
Cap.: 00.11.00
Edición 4, Rev. 00
Página: 4
CARGO LOCAL: Es un cargo que se aplica al transporte por las líneas de un solo transportista.
CARGOS DE PAGOS EN DESTINO: Equivale al término “Fletes a Cobrar” son los cargos que se anotan en
el conocimiento aéreo para cobrar al destinatario.
CARTA DE INSTRUCCIONES DEL EXPEDIDOR: Es el documento que contiene las instrucciones del
expedidor o su agente para preparar los documentos y el embarque.
CARTA DIPLOMÁTICA: Cartera o sobre sellado que se mueve entre un gobierno y su representante
acreditado en el extranjero, apoyado por un “Bordereau”, que ha sido oficialmente garantizado, para indicar
que la cartera o el sobre solo contiene correspondencia oficial, para la que se requieren medidas especiales
de seguridad.
CASS: Es un sistema de compensación y establecimiento de cuentas entre compañías CASS, participantes
y coparticipantes, por una parte, agente de carga IATA por la otra. Siglas en inglés para Cargo Agency
Settlement System (Sistema para agencias de carga de liquidación).
CERTIFICADO DE ORIGEN: Documento emitido para certificar la procedencia de la mercancía.
CITES: Convención sobre el Comercio Internacional de Especies de Amenazadas de Fauna y flores Silvestres
(por sus siglas en ingles Convention Of International Trade in Endangered Species of Wild Fauna and Flora).
CLIENTE: La compañía beneficiaria de la presentación de servicios que en virtud de este contrato realizara
la compañía que da servicio.
C.O.D: Cobro del valor del flete al momento de la entrega de la carga al destinatario. (Collection on Delivery).
COLLECT: Por cobrar o al cobro al destino.
COMAT: Material de la compañía (Company Material). Lo constituyen todos los repuestos, equipos,
herramientas y cualquier artículo necesario para el funcionamiento de la empresa que van a ser
transportadas en las aeronaves de la aerolínea.
CONSIGNATARIO: Es la persona natural o jurídica a quien el remitente o embarcador en el exterior envía
una mercancía, o a quien se le haya endosado el documento de transporte.
CONSOLIDADO: Servicio en el cual se unen una serie de envíos pequeños como un solo embarque. Por
cada envío se emite una guía aérea hija y todos se reúnen en una AWB denominada Master
CONDICIONES DE TRANSPORTE: Son los términos y condiciones generales establecidos por un
transportista para su propio transporte.
CONDICIONES DEL CONTRATO: Son términos y condiciones que figuran en el Conocimiento Aéreo.
CONSOLIDADOR: Persona u organización que se encarga de consolidar la mercancía.
CONTRATO CHARTER: Un acuerdo especial por el cual, mediante una operación concertada el transportista
pone a disposición del expedidor toda la capacidad del avión.
CONTROL DE SEGURIDAD: Medios que se utilizan para evitar que se introduzcan armas, explosivos, o
cualquier tipo de producto o sustancia ilícita que constituya por sí misma, o pueda utilizarse para cometer
actos de interferencia ilícita.
D

Manual de Carga
AEROGAL
Abreviaturas
Fecha: 5-sep-2016
Cap.: 00.11.00
Edición 4, Rev. 00
Página: 5
DECK: Cabina o compartimiento
DEMORA: Tardanza en el cumplimiento de una obligación, proceso o una actividad desde que es exigible
DG: Siglas en inglés para Dangerous Goods (Mercancías Peligrosas).
DOCUMENTO CONSOLIDADOR DE CARGA: Corresponde al documento que contiene la relación de los
documentos de transporte hijos de todas las cargas, agrupadas y a bordo del medio de transporte, y que
van a ser cargadas y descargadas en un puerto a nombre de un agente de carga internacional.
DOCUMENTO DE TRANSPORTE: Es un término genérico que comprende el documento marítimo, aéreo,
terrestre o ferroviario que el transportador respectivo o el agente de carga internacional, entrega como
certificación del contrato de transporte y recibo de la mercancía que será entregada al consignatario en el
lugar de destino y puede ser objeto de endoso.
DOCUMENTO DE TRANSPORTE DIRECTO: Corresponde al documento de transporte que expide un
transportador en desarrollo de su actividad; es prueba de la existencia del contrato de transporte y acredita
la recepción de la mercancía objeto de tal contrato por parte del transportador. Cuando el documento de
transporte expedido por el transportador corresponda a carga consolidada se denominará master.
DESTINO: El último punto de parada que figura en el contrato de transporte.
DESTINATARIO: La persona cuyo nombre figura en el AWB como aquella a la que el transportista debe
entregar la mercancías.
DOCUMENTO DE EMBARQUE: Documentos que no son ni recibos ni contratos de transporte, necesarios
para poder enviar o recibir expediciones
E
EMBALAJE: Contenedor o cubierta en la que se empaca un embarque para ser transportado.
EMBARCADOR: Agencia o Cliente exportador.
EMBARQUE AOG (Aircraft on Ground): Son todos los embarques de propiedad de la aerolínea que deben
ser transportados en el siguiente vuelo disponible sin ser retrasado en la estación de origen bajo cualquier
motivo. Este embarque tiene la máxima prioridad, inclusive sobre embarques pagados o comerciales. Los
únicos embarques que clasifican en esta categoría son los envíos de repuestos de avión en tierra.
EMBARQUE ESPECIAL: Son aquellos que requieren de procesos especiales, diferentes a los
procedimientos regulares para el manejo de carga general y generan un ingreso adicional a la compañía o
están establecidos en IATA como productos especiales.
EMBARQUE ESPECIFICO: Son aquellos que requieren de procesos específicos, diferentes a los
procedimientos para el manejo carga general y a nivel tarifario inferior a los productos especiales.
ESTACION DE TRANSFERENCIA: Estación o punto en el cual un embarque es transferido a otro vuelo, a
otra aerolínea, o a otro medio de transporte.
ESTACION TRANSITO: Estación o punto intermedio por el cual deberá pasar un embarque por estar dentro
de la ruta del vuelo. No constituye el origen ni el destino final de la carga.
EXPEDITO: Libre de obstáculos

Manual de Carga
AEROGAL
Abreviaturas
Fecha: 5-sep-2016
Cap.: 00.11.00
Edición 4, Rev. 00
Página: 6
EXPORTACION: Es la salida de mercancías del territorio aduanero nacional con destino a otro país.
También se considera exportación, la salida de mercancías a una zona franca en los términos previstos en
la ley y demás operaciones que así de determinen.
ESTIBA: Acción de colocar los bultos de carga, de manera ordenada y segura, sea en un elemento de estiba
de carga o en compartimiento de bodega de carga.
EMBARGO: Es la negativa de un transportista a aceptar por un tiempo limitado cualquier tipo o clase de
mercancías ofrecida, por una ruta determinada o parte de la misma y / a desde cualquier zona o punto, o a
un transportista de enlace.
EXPEDIDOR: El expedidor o consignador es la persona cuyo nombre figura en el AWB como la parte que
contrata con el transportista el transporte de la mercancía.
EXPEDICIÓN: Equivale al término “consignación”, significa uno o más bultos de mercancía aceptados por el
transportista de un expedidor, entregados simultáneamente y en un mismo lugar, recibidos formando parte
de un solo lote, amparados por un solo AWB, consignados a un solo destinatario y a una sola dirección en
destino.
EXPEDICIONES MIXTAS: Una expedición compuesta por diferentes mercancías, artículos u objetos
embalados o atados junto a contenidos en paquetes separados.
F
FLETADOR: La persona que ha firmado un contrato de fletamiento con un transportista.
FWD: (Forward) Compartimiento delantero de una aeronave.
G
GEL PACK: Empaque de gelatina congelada utilizada para el transporte de perecederos.
GHA: Siglas en inglés para Ground Handling Agent (Agente de Servicio en Tierra).
GROSS WEIGHT: El peso bruto de un embarque.
GUÍA AÉREA: Conocimiento de embarque aéreo. (AWB).
H
HANDLING: Manejo.
HIELO SECO: (Dry Ice) Dióxido de Carbono sólido
I
IATA: Siglas en inglés para International Airlines Transport Association (Asociación del Transporte Aéreo
Internacional).
INCIDENTE CON MERCANCIAS PELIGROSAS: Toda ocurrencia atribuirle al transporte aéreo de
mercancías peligrosas y relacionado con él -- que no constituye un accidente imputable a mercancías
peligrosas y no tiene que producirse necesariamente abordo de algún avión-- que ocasiona lesiones a
alguna persona, daños a la propiedad, incendios, roturas, derrames, escapes de fluidos o radiaciones u otra
manifestación de que se ha vulnerado la integridad de algún embalaje. También se considera Incidente

Manual de Carga
AEROGAL
Abreviaturas
Fecha: 5-sep-2016
Cap.: 00.11.00
Edición 4, Rev. 00
Página: 7
imputable a mercancías peligrosas, toda ocurrencia relacionada con el transporte de mercancías peligrosas
que pueda haber puesto en peligro al avión o a sus ocupantes.
IDENTIFICACIÓN DE LA AERONAVE: Grupo de letras o cifras o una combinación de ambas idénticas al
distintivo de llamada de una aeronave para las comunicaciones aeroterrestres o dicho distintivo expresado en
clave, que se utiliza para identificar las aeronaves en las comunicaciones entre los centros terrestres de los
servicios de tránsito aéreo.
INCIDENTE: Todo suceso relacionado con la utilización de una aeronave, que no llegue a ser un accidente,
que afecte o pueda afectar la seguridad de las operaciones.
INTERLINEA: En conexión con otros transportistas.
K
KG: Kilogramo.
L
LOWER DECK: Bodega inferior de un avión.
M
MANIFIESTO DE VUELO: Documento en el que se declara la información del embarcador, consignatario,
número de piezas, peso, naturaleza de los embarques que transporta, fecha, número de vuelo, aerolínea.
MO: Manual de Operaciones.
MMP: Manual de Mercancías Peligrosas.
MOA: Manual Organizacional de la Aerolínea
MERCANCIAS PELIGROSAS: Artículos o sustancias capaces de poner en riesgo la salud, la seguridad, la
propiedad o el medio ambiente.
MSDS: Siglas en inglés para Material Safety Data Sheet (Hoja de Seguridad de Datos - Ficha Técnica).
MUST GO: Cantidad de Carga con espacio positivo en un vuelo de pasajeros previo arreglos de la cantidad
dispuesta para cada vuelo, no obstante prioridad sobre ésta la Carga Premium.
MAIN DECK: Bodega principal de un avión.
N
NÚMERO DE VUELO: La designación de un vuelo.
NOTOC: Siglas en inglés para NOTIFICATION TO CAPTAIN (Notificación al Capitán).
NIL: Sin Valor.
O
PESO BRUTO: Es el peso de una expedición incluyendo todos sus componentes (paquetes, piezas). También
se incluye si fuera requerido el peso de la plataforma, amarras especiales, etc.
PESO NETO: Es el peso de las mercancías excluyendo el embalaje.

Manual de Carga
AEROGAL
Abreviaturas
Fecha: 5-sep-2016
Cap.: 00.11.00
Edición 4, Rev. 00
Página: 8
PÓLIZA DEL SEGURO: Documento que prueba que una expedición está cubierta por un contrato de seguros.
OACI: Siglas en inglés para International Civil Aviation Organization (Organización de Aviación Civil
International).
OPERACIÓN DE TRANSITO ADUANERO: Es el transporte de mercancías en tránsito aduanero de una
Aduana de Partida a una aduana de destino.
OPTIMIZAR: Buscar la mejor manera de realizar una actividad con los recursos que se dispone.
P
PAYLOAD: Peso total en la aeronave.
PREPAID: Prepagado
PROCESO DE IMPORTACION: Es aquel que se inicia con el aviso de llegada del medio de transporte y
finaliza con la autorización del levante de la mercancía, previo el pago de los tributos y sanciones, cuando
haya lugar a ello.
R
RAMPA: Área dentro del aeropuerto en la cual se da las operaciones físicas con las aeronaves. Esta área
es de acceso restringido.
RESTOS HUMANOS: Clasificación dada al producto de carga constituido por cadáveres o restos humanos
cremados.
S
SOBREDIMENSIONADA: Oversize
SOBRE PESADA: Overweight
STRAP: Amarras.
T
TRANSPORTE DOMÉSTICO: Es el transporte en el cual, de acuerdo con el contrato, el punto de partida y el
destino están situados en el mismo país.
TAG: Etiqueta.
TARIFA: La cantidad cobrada por el transportista por el transporte de una unidad de peso (o volumen), o valor
de las mercancías.
TARIFA CONJUNTA: Es una tarifa que se aplica al transporte sobre las líneas de dos o más transportistas y
que se publica como una cantidad.
TARIFA DIRECTA: La tarifa completa desde el punto de partida al punto de destino, puede ser una tarifa
conjunta o una combinación de las tarifas.
TARIFA DOMÉSTICA: Tarifa aplicable dentro de un país y en la mayor parte de los casos sujeta a condiciones
especiales distintas de las fijadas por IATA.

Manual de Carga
AEROGAL
Abreviaturas
Fecha: 5-sep-2016
Cap.: 00.11.00
Edición 4, Rev. 00
Página: 9
TRANSFERENCIA: Embarque en ruta hacia su destino final pasando por un punto o estación intermedia en
la cual se requiere se realice transferencia a otro vuelo. Puede ser necesario el almacenaje temporal dentro
de las bodegas correspondientes..
TRÁNSITO: Punto de parada en ruta, donde la carga permanece a bordo del avión.
TRANSPORTE INTERLINEA: (INTERLINE CARRIAGE): Acuerdo interlinea que tiene dos o más
transportistas para el transporte sobre sus rutas.
TRANSPORTE INTERNACIONAL: (No a efectos del convenio de Varsovia) Es el transporte en el cual, de
acuerdo con el contrato, los puntos de partida y destino están situados en más de un estado. A los efectos de
esta definición, termino estado incluye todo el territorio sujeto a la soberanía total restringida, mandato
autoridad o fideicomiso de ese estado.
TRANSPORTISTA: Incluye al transportista aéreo que emite el conocimiento aéreo y a todos los transportistas
aéreos que transportan o se comprometen a transportar la carga o a prestar cuales quiera otros servicios
relativos a tal transporte aéreo.
TRANSPORTE DE ENLACE: Un transportista cuyos servicios se transfiere la carga para un sucesivo
transporte en conexión.
U
ULTIMA COMPAÑÍA: El transportista participante en cuya ruta se efectúa la última del transporte ; o a efectos
de determinar la responsabilidad del cobro del pago en destino y las cantidades desembolsadas, la compañía
que entrega el envío al destinatario haya o no participado en el transporte.
URNA FUNERARIA: Receptáculo que sirve para contener y/o transportar cenizas de un cuerpo quemado.
W
WARHOUSE RECEIPT: Recibo de entrega de carga para su procesamiento y posterior entrega a la aerolínea
Z
ZONA ESTÉRIL: Área operativa en la que se realiza el procesamiento de carga, cuyo acceso está restringido
únicamente el personal que desarrolla una función específica dentro de dicho proceso, y que está
continuamente vigilada y controlada por personal de seguridad.

Manual de Carga
AEROGAL
Abreviaturas
Fecha: 5-sep-2016
Cap.: 00.11.00
Edición 4, Rev. 00
Página: 10
ABREVIATURAS
A
(ATO )
(AVI)
(AWB)
(Aeropuerto)
(Animales vivos)
(Guía Aérea)
(AOG)
(Siglas en inglés para Aircraft on Ground (Aeronave en tierra).
C
(C )
(CASS)
(CC)
(COD)
(CIF)
(CFR)
(CIP)
(Carga)
(Sistema de Cobro de Cuentas de Carga)
(Cargos al cobro)
(Cargo pagado a)
(Costo, seguro, flete)
(Costo y fletes)
(Transporte, pagado y seguro)
D
(DGAC)
(Dirección General de Aviación Civil)
(DG)
(Dangerous Goods (Mercancías Peligrosas).
G
(GCR )
(Tarifa de carga general)
(GHA)
Ground Handling Agent (Agente de Servicio en Tierra)
H
(HUM)
(Restos Humanos)
I
(ICAO)
(IATA)
(Organización de Aviación Civil Internacional)
(Asociación de transporte aéreo internacional)
L
(LAR)
(Regulación para animales vivos )
M
(MSDS)
(Hoja de Seguridad de Datos - Ficha Técnica)
N
(NCV )
(NVD)
(Sin valor comercial)
(Sin valor declarado)
O
(OACI )
(Organización de Aviación Civil internacional )
R
(RDAC )
(Regulaciones Técnicas de Aviación Civil)
S
(SCR )
(Tarifa para mercancía específica )
T
(TACT )
(Reglas para el transporte de carga aérea)
W
(W.W )
(Manual de tarifas al resto del mundo)

Manual de Carga
AEROGAL
Administración
Fecha:05-Sep-2017
Capitulo.:01.00.00
Rev. 02
Página: 1
INDICE GENERAL
01.00.00 ADMINISTRACION
01.06.00 INFRAESTRUCTURA…………………………………………………………….…12
01.01.00 ORGANIGRAMA OPERACIONAL DEL DEPARTAMENTO DE CARGA .......................... 2
01.02.00 FUNCIONES Y RESPONSABILIDADES PERSONAL DE CARGA ....................................... 2
FUNCIONES Y RESPONSABILIDADES JEFE REGIONAL DE OPERACIONES DE CARGA ............. 2
FUNCIONES Y RESPONSABILIDADES DEL JEFE DE OPERACIONES DE CARGA ......................... 3
FUNCIONES Y RESPONSABILIDADES DEL COORDINADOR DE OPERACIONES Y SEGURIDAD
DE CARGA ............................................................................................................................ 4
FUNCIONES Y RESPONSABILIDADES DEL AGENTE LIDER DE CARGA......................................... 5
FUNCIONES Y RESPONSABILIDADES DEL SUPERVISOR DE CARGA (Proveedor) ....................... 6
FUNCIONES Y RESPONSABILIDADES DEL AGENTE DE CARGA (Proveedor) ................................ 7
01.03.00 DELEGACIÓN DE FUNCIONES .......................................................................................... 7
01.04.00 PROCESO DE SELECCIÓN DEL PERSONAL DE CARGA ............................................... 9
01.05.00 SISTEMA DE COMUNICACION ........................................................................................... 9
01.05.01 MATRIZ DE COMUNICACIÓN ............................................................................................ 10
01.05.02 MEDIOS DE COMUNICACIÓN ........................................................................................... 11
01.05.03 DIVULGACION DE INFORMACION ...................................................................................... 12
01.07.00 SEGURIDAD INDUSTRIAL Y AMBIENTE DE TRABAJO ................................................ 13
01.07.01 SEGURIDAD INDUSTRIAL ................................................................................................. 13
01.07.02 AMBIENTE DE TRABAJO ................................................................................................... 13
01.08.00 PROCESO DE SISTEMA DE REGISTROS ....................................................................... 13
01.08.01 GENERALIDADES .............................................................................................................. 13
01.08.02 POLÍTICA DE REGISTROS OPERACIONES DE CARGA................................................. 13
01.08.03 OBJETIVO ........................................................................................................................... 14
01.08.04 ALCANCE ............................................................................................................................ 14
01.08.05 LINEAMIENTO GENERALES ............................................................................................. 14
01.08.06 LINEAMIENTOS ESPECIFICOS ......................................................................................... 14
01.08.07 CONTROL DE REGISTROS DE OPERACIONES DE CARGA ......................................... 14
01.08.08 CUADRO DE CONTROL DE REGISTROS DEL PROCESO DE OPERACIONES DE
CARGA ................................................................................................................................ 19
01.09.00 CALIBRACIÓN DE LAS BALANZAS ...................................................................................... 21
01.10.00 PROCEDIMIENTOS GENERALES DE SEGURIDAD (CONSIDERAR EN EL MANEJO DE
CARGA)….. ........................................................................................................................................... 22
01.11.00 CONTRATACION DE SERVICIOS Y ADQUISICION DE PRODUCTOS ......................... 22
01.11.01 MONITOREO Y CONTROL ................................................................................................... 23
01.11.02 AUDITORIAS .......................................................................................................................... 25
01.11.03 INSPECCIONES DE OPERACIONES DE CARGA .............................................................. 25
01.12.00 MANEJO DE DOCUMENTOS DE CARGA ....................................................................... 28
01.12.01 CONTROL DE DOCUMENTACIÒN DE CARGA ...................................................... 28
01.12.02 REVISIÒN, DISTRIBUCIÒN Y ACCESIBILIDAD DEL MANUAL ....................................... 29
01.12.03 ACTUALIZACION DISTRIBUCION Y CONTROL DE DOCUMENTOS EXTERNOS ........ 29
01.12.04 DOCUMENTOS OBSOLETOS ........................................................................................... 30

Manual de Carga
AEROGAL
Administración
Fecha:02-Jun-2017
Capitulo.:01.00.00
Rev. 01
Página: 2
01.00.00 ADMINISTRACION
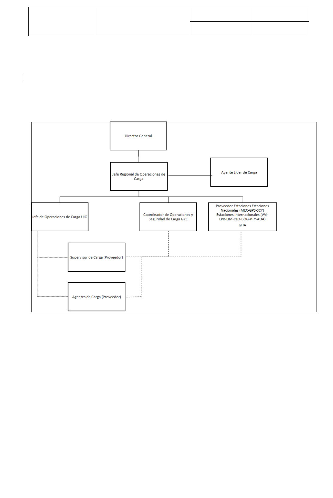
01.01.00 ORGANIGRAMA OPERACIONAL DEL DEPARTAMENTO DE CARGA
A continuación, en el siguiente organigrama se establece la estructura orgánica funcional
utilizada para el departamento de carga.
-----------
PERSONAL PROVEEDOR DEL SERVICIO
NOTA: Aplica para operaciones nacionales e internacionales
01.02.00 FUNCIONES Y RESPONSABILIDADES PERSONAL DE CARGA
FUNCIONES Y RESPONSABILIDADES JEFE REGIONAL DE OPERACIONES DE CARGA
Responsable del cumplimiento con estándares de la compañía y los
requerimientos del estado y de otras autoridades aplicables.
Tiene la autoridad y la responsabilidad para la administración y la supervisión de
las funciones y actividades dentro del alcance de las operaciones de carga,
incluyendo proveedores, y que estas sean conducidas en concordancia de las
regulaciones aplicables y estándares de la Aerolínea.

Manual de Carga
AEROGAL
Administración
Fecha:02-Jun-2017
Capitulo.:01.00.00
Rev. 01
Página: 3
Es responsable ante el Director General , demás autoridades aplicables para
garantizar la seguridad (safety, security), la aplicación y control de las políticas
de seguridad de las operaciones de carga.
Supervisión y control continúo del manejo de carga de todas las estaciones a
nivel nacional e internacional, cumpliendo con las regulaciones de seguridad en
el transporte exigidos por el estado, y otras autoridades aplicables.
Velar que el personal administrativo y no administrativo, comunique los eventos
que afecten al Safety y Security.
Gestionar de forma efectiva todos los riesgos asociados a la seguridad
operacional y cualquier amenaza de seguridad dentro del alcance del proceso de
las operaciones de carga.
La toma de decisión por nivel organizacional en cuanto a la tolerabilidad de los
riesgos se define en profundidad en el Manual del Sistema de Gestión de
Seguridad Operacional (SMS) para Aerogal en el Capítulo 05.00.00 numeral
05.04.00, paginas 3-5.
Conocer, comunicar y ejecutar el cumplimiento de las políticas, normas
procedimientos de seguridad operacional , seguridad industrial Saludo
Ocupacional y Medio Ambiente.
Velar que las estaciones estén actualizadas en las políticas de la empresa.
Velar que los procesos sean realizados de acuerdo a lo dictan el Manual de
Carga.
Como referencia a las funciones y responsabilidades se detalla a continuación el link
https://siga.avianca.com/gesdocnor/Descripcion%20de%20CargosPuesto/Forms/Descripci
n%20de%20CargoPuesto.aspx?RootFolder=%2Fgesdocnor%2FDescripcion%20de%20Ca
rgosPuesto%2FBACKUP%20DC%2FCRO%2FVP%20de%20Carga%2FDireccion%20Ope
raciones%20Carga&FolderCTID=0x012000B4A8508B3ED2144DB696FB7B21D96E79&Vi
ew={0A135240-5F49-42A9-9780-
DE00C46B1C13}&InitialTabId=Ribbon%2EDocument&VisibilityContext=WSSTabPersisten
ce
FUNCIONES Y RESPONSABILIDADES DEL JEFE DE OPERACIONES DE CARGA
Responsable de asegurarse que las operaciones de carga en su estación sean
conducidas en concordancia con las regulaciones aplicables y estándares de la
Aerolínea, tanto a nivel de procedimientos como de servicio brindado al cliente.
El personal administrativo y no administrativo de su estación, deberá comunicarle
los eventos que afecten al Safety y Security en su estación.
Conocer, comunicar, ejecutar y asegurar el cumplimiento en su en su estación de
las políticas, normas y procedimientos de Seguridad Operacional, Seguridad
Industrial Salud Ocupacional, Calidad y Medio Ambiente.

Manual de Carga
AEROGAL
Administración
Fecha:02-Jun-2017
Capitulo.:01.00.00
Rev. 01
Página: 4
La toma de decisión por nivel organizacional en cuanto a la tolerabilidad de los
riesgos se define en profundidad en el Manual del Sistema de Gestión de
Seguridad Operacional (SMS) para Aerogal en el Capítulo 05.00.00 numeral
05.04.00, paginas 3-5.
Verificar que los procesos en su estación estén de acuerdo al Manual de carga
Velar que los colaboradores cumplan con las políticas, procedimientos y
estándares de la compañía.
Gestionar y administrar los recursos a su cargo y asegurando que se cuente con
todos los elementos y herramientas de trabajo necesarias.
Garantizar que el proceso operativo se cumple según los procedimientos y
políticas establecidas por la empresa y autoridades locales, y el buen trato al
cliente.
Como referencia a las funciones y responsabilidades descritas se detalla a continuación el
link
https://siga.avianca.com/gesdocnor/Descripcion%20de%20CargosPuesto/Forms/Descripci
n%20de%20CargoPuesto.aspx?RootFolder=%2Fgesdocnor%2FDescripcion%20de%20Ca
rgosPuesto%2FBACKUP%20DC%2FCRO%2FVP%20de%20Carga%2FDireccion%20Ope
raciones%20Carga&FolderCTID=0x012000B4A8508B3ED2144DB696FB7B21D96E79&Vi
ew={0A135240-5F49-42A9-9780-
DE00C46B1C13}&InitialTabId=Ribbon%2EDocument&VisibilityContext=WSSTabPersisten
ce
FUNCIONES Y RESPONSABILIDADES DEL COORDINADOR DE OPERACIONES Y
SEGURIDAD DE CARGA
El personal administrativo y no administrativo de su estación, deberá
comunicarle los eventos que afecten al Safety y Security.
Velar por que el personal de su estación cumplan con las políticas,
procedimientos y estándares operacionales de la compañía y las regulaciones
aeronáuticas y no aeronáuticas aplicables, tanto nacionales como
internacionales en todos los lugares donde exista operación.
Conocer, comunicar, ejecutar y asegurar el cumplimiento en su estación de las
políticas, normas y procedimientos de Seguridad Operacional, Seguridad
Industrial Salud Ocupacional, Calidad y Medio Ambiente.
La toma de decisión por nivel organizacional en cuanto a la tolerabilidad de los
riesgos se define en profundidad en el Manual del Sistema de Gestión de
Seguridad Operacional (SMS) para Aerogal en el Capítulo 05.00.00 numeral
05.04.00, paginas 3-5.
Velar que los colaboradores cumplan con procedimientos y políticas establecidas
por la empresa.

Manual de Carga
AEROGAL
Administración
Fecha:02-Jun-2017
Capitulo.:01.00.00
Rev. 01
Página: 5
Velar por la productividad de las operaciones de la estación, así como garantizar
un ambiente laboral adecuado.
Garantizar la conducción de las operaciones seguras y eficientes por medio del
cumplimiento regulatorio y de las políticas de la compañía.
Evaluar continuamente los riesgos de seguridad de su estación y administrar
dichos riegos
Velar por la seguridad en la operación, la mitigación de riesgos y cumplimiento
regulatorio general de los participantes de la cadena logística.
Como referencia a las funciones y responsabilidades descritas, se detalla a
continuación el link
https://siga.avianca.com/gesdocnor/Descripcion%20de%20CargosPuesto/Forms/De
scripcin%20de%20CargoPuesto.aspx?RootFolder=%2Fgesdocnor%2FDescripcion
%20de%20CargosPuesto%2FBACKUP%20DC%2FCRO%2FVP%20de%20Carga%
2FDireccion%20Operaciones%20Carga&FolderCTID=0x012000B4A8508B3ED2144
DB696FB7B21D96E79&View={0A135240-5F49-42A9-9780-
DE00C46B1C13}&InitialTabId=Ribbon%2EDocument&VisibilityContext=WSSTabPe
rsistence
FUNCIONES Y RESPONSABILIDADES DEL AGENTE LIDER DE CARGA
Informar oportunamente al Jefe Regional de Operaciones de Carga cualquier
novedad relevante suscitada durante su entorno a la vez de hacer cumplir el
nivel de servicio al cliente.
Soportar activamente y cumplir con las políticas, normas y procedimientos de
Seguridad Operacional, Seguridad Industrial Salud Ocupacional, Calidad y
Medio Ambiente y reportar las condiciones de riesgo
La toma de decisión por nivel organizacional en cuanto a la tolerabilidad de los
riesgos se define en profundidad en el Manual del Sistema de Gestión de
Seguridad Operacional (SMS) para Aerogal en el Capítulo 05.00.00 numeral
05.04.00, paginas 3-5.
Deberá comunicar al Jefe Regional de Carga los eventos que afecten al Safety
y Security.
Cumplir con las políticas, procedimientos y estándares operacionales de la
compañía y las regulaciones aeronáuticas y no aeronáuticas aplicables.
Garantizar que el personal realice eficientemente con todas sus herramientas
diarias de trabajo todos los procesos físicos y documentales de la carga y que
estos sean realizados adecuadamente, cumpliendo con los procedimientos y
políticas de la empresa.
Mantenerse actualizado en los cambios de los procedimientos, a fin de cumplir
con las políticas de la empresa y la seguridad de la operación .
Garantizar que los procesos sean realizados correctamente y los reportes sean
realizados oportunamente.

Manual de Carga
AEROGAL
Administración
Fecha:02-Jun-2017
Capitulo.:01.00.00
Rev. 01
Página: 6
Como referencia a las funciones y responsabilidades descritas se detalla a
continuación el link.
https://siga.avianca.com/gesdocnor/Descripcion%20de%20CargosPuesto/Forms/De
scripcin%20de%20CargoPuesto.aspx?RootFolder=%2Fgesdocnor%2FDescripcion
%20de%20CargosPuesto%2FBACKUP%20DC%2FCRO%2FVP%20de%20Carga%
2FDireccion%20Operaciones%20Carga&FolderCTID=0x012000B4A8508B3ED2144
DB696FB7B21D96E79&View={0A135240-5F49-42A9-9780-
DE00C46B1C13}&InitialTabId=Ribbon%2EDocument&VisibilityContext=WSSTabPe
rsistence
FUNCIONES Y RESPONSABILIDADES DEL SUPERVISOR DE CARGA (Proveedor)
Responsable del cumplimiento con estándares de la compañía y los
requerimientos del estado y de otras autoridades aplicables en su estación.
Distribuir las tareas del personal a su cargo, garantizando se cumplan todos los
procedimientos establecidos para garantizar una operación eficiente y
cumpliendo con las regulaciones aplicables y estándares de la Aerolínea, en las
operaciones nacionales e internacionales , según aplique.
El personal a su cargo, deberá comunicarle los eventos que afecten al Safety y
Security.
Soportar activamente y cumplir con las políticas, normas y procedimientos de
Seguridad Operacional, Seguridad Industrial Salud Ocupacional, Calidad y Medio
Ambiente y reportar las condiciones de riesgo.
Conocer, comunicar, ejecutar y asegurar el cumplimiento con su personal las
políticas, normas y procedimientos de Seguridad Operacional, Seguridad
Industrial Salud Ocupacional, Calidad y Medio Ambiente.
La toma de decisión por nivel organizacional en cuanto a la tolerabilidad de los
riesgos se define en profundidad en el Manual del Sistema de Gestión de
Seguridad Operacional (SMS) para Aerogal en el Capítulo 05.00.00 numeral
05.04.00, paginas 3-5.
Responsable de realizar las reuniones informativas de apertura y cierre de turno,
asegurando que el personal tenga la información necesaria para ejecutar su labor
diaria.
Hacer un seguimiento continuo de toda la operación
Informar de todo evento suscitado en la operación a la Jefe Regional de
Operaciones de Carga o Jefe de Operaciones según aplique.
PERFIL REQUERIDO:
Educación : Bachillerato
Experiencia : 1 año de experiencia de preferencia
Formación o entrenamiento: Políticas y procedimientos de la empresa.,
Inducción a la compañía, Inducción al Cargo.
Habilidades: Orientación a la excelencia: Orientación al servicio, Trabajo en equipo

Manual de Carga
AEROGAL
Administración
Fecha:02-Jun-2017
Capitulo.:01.00.00
Rev. 01
Página: 7
FUNCIONES Y RESPONSABILIDADES DEL AGENTE DE CARGA (Proveedor)
Realizar los cobros correspondientes de los embarques y reportarlos
oportunamente, y por los medios establecidos, a Contabilidad Financiera.
Mantener una comunicación directa con las áreas de rampa, verificando que el
personal de dicha área realice el cargado de la aeronave de acuerdo a lo
programado previamente
Asistir a los entrenamientos regulatorios y no regulatorios en los que son
programados comprometiéndose a alcanzar las notas requeridas para la
certificación de los mismos; así mismo, realizar por medio de las plataformas
virtuales los entrenamientos que corresponde.
Conocer y cumplir con las políticas, normas y procedimientos de Seguridad
Operacional, Seguridad Industrial, Salud Ocupacional, Calidad y Medio
Ambiente y reportar las condiciones de riesgo.
Receptar carga de acuerdo al procedimiento vigente de este Manual.
Elaborar guías de carga
Preparar los manifiestos de carga de acuerdo a los vuelos y destinos que
mantiene la compañía.
Responsable del seguimiento tanto de la carga despachada como de la de
llegada de los vuelos a él encomendados, así como de las novedades que se
presentaren en los mismos.
Receptar los documentos del vuelo y chequear físicamente la carga llegada a la
estación.
Responsable de comunicar de forma oportuna al Supervisor de Carga cualquier
inconveniente en la operación diaria.
PERFIL REQUERIDO:
Educación : Bachillerato
Experiencia : 1 año de experiencia
Formación o entrenamiento: Políticas y procedimientos de la empresa.,
Inducción a la compañía, Inducción al Cargo.
Habilidades: Orientación a la excelencia: Orientación al servicio, Trabajo en equipo
01.03.00 DELEGACIÓN DE FUNCIONES
El personal de carga podrá delegar sus funciones más no sus responsabilidades.
Los encargados de hacer la selección y de asegurar y que el empleado cumpla con
el perfil requerido es el área de Talento humano de Aerogal (para el personal
propio).
Para asegurar la continuidad eficiente de la operación de carga, la delegación para
el personal propio de la Aerolínea, se lo realizará de acuerdo a lo siguiente:

Manual de Carga
AEROGAL
Administración
Fecha:02-Jun-2017
Capitulo.:01.00.00
Rev. 01
Página: 8
ALCANCE:
Cuando se realice una ausencia del puesto por las siguientes circunstancias:
Vacaciones laborales de ley.
Permisos de ausencia laborales. A excepción que se mantenga la comunicación
con los miembros de su organización.
Por entrenamientos o cumplimiento de obligaciones que impida el cumplimiento
directo de alguna de sus funciones.
Ausencia generada por enfermedad u otra causa por la que no pueda
comunicarse efectivamente con la organización.
CADENA DE DELEGACIONES:
Al Jefe Regional de Operaciones de Carga lo reemplaza el Jefe de
Operaciones.
Al Jefe de Operaciones lo reemplaza el Jefe Regional de Operaciones de
Carga
Al coordinador de Operaciones y Seguridad de Carga lo reemplaza el Jefe
Regional de Operaciones de Carga
Al Agente Líder lo reemplaza el Jefe de Operaciones
Al Supervisor de Carga lo reemplaza un Agente de Carga
En las Estaciones donde no se disponga de personal de la Aerolínea, el Proveedor
notificara a través de un correo electrónico al Jefe Regional de Operaciones de
Cargo quien queda a cargo de la estación.
PROCEDIMIENTO:
Se deberá determinar con base a la cadena de delegaciones, quien cubre el
puesto en su ausencia.
El funcionario deberá generar un correo electrónico notificando según el
organigrama, e informando a: Jefe inmediato y al personal bajo su cargo. La
notificación debe incluir la siguiente información del reemplazante:
Nombre y apellido
Teléfono (s) de contacto
Correo electrónico
Tiempo de reemplazo
Solicitará que los reportes sean copiados al reemplazante.
Se debera instruir a la persona que toma las funciones y responsabilidades
(según descriptivo de cargo en plataforma siga/ enlace)
Active el “Out of Office/ auto reply” del Outlook, indicando a quién deja a cargo
y cuáles son los medios para contactarlo.
El reemplazante debera generar un reporte al entregar el cargo al responsable
del proceso.

Manual de Carga
AEROGAL
Administración
Fecha:05-Sep-2017
Capitulo.:01.00.00
Rev. 02
Página: 9
01.04.00 PROCESO DE SELECCIÓN DEL PERSONAL DE CARGA
El Reclutamiento y Selección de personal propio para la ocupación de plazas vacantes
dentro de las empresa, se centralizará a través de la Gerencia de Recursos Humanos,
para lo cual queda aplicable a siguiente política:
PR_SO0401 PROCEDIMIENTOS VINCULACION DE COLABORADORES
El proveedor debe garantizar que se cumpla con los lineamientos establecidos por las
autoridades aplicables en cada estación y lo requerido en este Manual.
Todos los Colaboradores de nuevo ingreso (propios o subcontratados) posterior a la
inducción que realiza la empresa realizan una familiarización de 2 semanas para poder
cumplir sus deberes de forma oportuna y cumpliendo con todos los requisitos de la
empresa y según lo que el puesto demanda.
El Jefe Regional de Operaciones de Carga, Jefe de Operaciones, Coordinador de
Seguridad y Operaciones de Carga según aplique asignará un colaborador de mayor
experiencia para que familiarice al personal de nuevo ingreso en las tareas inherentes a
su puesto.
La persona asignada por el Jefe Regional de Operaciones de Carga, Jefe de
Operaciones, Coordinador de Seguridad y Operaciones de Carga o a quien se designe,
según aplique deberá explicar los siguientes temas al personal de nuevo ingreso:
1. Aceptación de carga
2. Manifiesto de carga
3. Preparación de carga
4. Despacho de carga
5. Recibo de carga
Al haber finalizado la preparación del personal de nuevo ingreso, el colaborador estará
familiarizado con sus tareas y podrá desempeñar sus actividades diarias.
La persona de mayor experiencia asignada por El Jefe Regional de Operaciones de
Carga, Jefe de Operaciones de Carga, Coordinador de Seguridad y Operaciones de
Carga, o a quien se designe según aplique realizará un informe indicando el resultado de
la familiarización.
El informe se archivará en el expediente del colaborador de nuevo ingreso que
mantendrá en la estación.
01.05.00 SISTEMA DE COMUNICACION
1. Generalidades
El sistema consiste en un conjunto de medios, mecanismos, redes de
comunicación, sistemas de transmisión, sistemas electrónicos, estaciones de radio y
repetidoras, equipos terminales capaces de mantener la interconexión y la
interoperabilidad a fin de formar un todo integrado. Estos componentes individuales
sirven al propósito común de la aerolínea que es lograr comunicaciones efectivas en
su sistema de gestión, son técnicamente compatibles, emplean procedimientos
comunes, responden a un control empresarial y, en general funcionan al unísono.

Manual de Carga
AEROGAL
Administración
Fecha:05-Sep-2017
Capitulo.:01.00.00
Rev. 02
Página: 10
El Sistema de Operaciones de Carga de Aerogal se rige y funciona de acuerdo a lo
siguiente:
En términos corporativos y administrativos, se basa en las políticas,
lineamientos y estrategias de comunicación establecidos del Sistema de
Aerogal.
En términos operativos y alineados a las disposiciones corporativas, se basa
en los requerimientos específicos de cada área operativa, de manera que se
logren en cada área o proceso comunicaciones internas y externas de forma
efectivas.
2. Políticas y Procedimientos relacionados al Sistema de Comunicación
Establecer las políticas, estrategias, procesos y medios de comunicación
para lograr y mantener un intercambio efectivo de información dentro de
todo el Sistema de Operaciones de Carga, así también como sea
aplicable con las entidades y organismos externos.
Los mensajes que se comunican al personal debe utilizar un lenguaje
sencillo, claro, didáctico y cercano.
Se debe fomentar:
Comunicación participativa: De doble vía
Comunicación humana: Primero las personas
Comunicación pedagógica: Información y formación
El Jefe Regional, Jefe de Operaciones, Coordinador de Operaciones y
Seguridad de Carga son responsables de realizar una comunicación
efectiva entre todos sus equipos, utilizando cualquiera de los medios
indicados a continuación en el numeral 01.05.02, dejando evidencia de la
realización por el medio utilizado.
La comunicación referente a Seguridad Operacional se debe hacer
conocer a todo el personal de carga y se le comunica de los eventos
relevantes de seguridad (Safety Issues) que lleguen a través de los
medios que dispone la compañía.
01.05.01 MATRIZ DE COMUNICACIÓN
Para la información interna y externa recibida, se realizará con base a la siguiente
matriz:

Manual de Carga
AEROGAL
Administración
Fecha:05-Sep-2017
Capitulo.:01.00.00
Rev. 02
Página: 11
RESPONSABLE
DESCRIPCION
Jefe Regional, Jefe de Operaciones
de Carga , Coordinador de
Operaciones de Carga y Seguridad
y/o Agente Líder de Carga
1. Recibe información de fuentes externas o internas a
través de los medios de comunicación identificados en este
capítulo.
Se analiza la información de fuentes externas y
dependiendo de su importancia se la canalizara de la
siguiente forma:
a) Inclusión en el Manual de Carga
b) Emisión de Boletín, el cual será difundido por el área de
Publicaciones Técnicas
c) Actualización del Entrenamiento
Jefe Regional, Jefe de Operaciones
de carga, Coordinador de
Operaciones de Carga y Seguridad
y/o Agente Líder
2. Revisa y analiza la información para canalizarla a las
áreas directamente involucradas.
Jefe Regional, Jefe de Operaciones
de carga, Coordinador de
Operaciones de Carga y Seguridad
y/o Agente Líder
3. Cuando la información amerite una difusión inmediata,
comunicara a través de correo electrónico y de existir dudas
se hará una llamada telefónica.
Agente Líder
4. Se establece un archivo físico o electrónico de la
información relevante.
Cuando un colaborador directo o Proveedor de cualquiera de las estaciones que opera la compañía,
desea comunicar información relevante que tiene alcance a las operaciones de carga, se deberá
notificar a través de los medios indicados en este capítulo al Jefe de Operaciones de Carga.
01.05.02 MEDIOS DE COMUNICACIÓN
El Sistema de Comunicaciones de Aerogal cuenta con diferentes medios para llevar a cabo
intercambios de información de forma ágil, expedita y efectiva, estos medios están a disposición de las
diferentes áreas que conforman el sistema de gestión de la empresa para ser utilizados de acuerdo a
las necesidades específicas de cada una de ellas.
Los medios de comunicación se utilizarán teniendo en cuenta el propósito, publico, el tipo de respuesta
que se quiere lograr y el tiempo de respuesta
Los medios disponibles con los que se cuentan son los siguientes:
Internet y/o intranet de la compañía (SIGA y/o ENLACE)
Comité Local de Revisión(LRB)
Comité Táctical Operational Team (TOT)
Reuniones de Grupos Primarios
Correo electrónico.
Boletines
Pizarras de seguridad
Radios de comunicación
Cartas, oficios y otros documentos
Cualquier otro medio que pueda ayudar y sea eficiente para su difusión

Manual de Carga
AEROGAL
Administración
Fecha:05-Sep-2017
Capitulo.:01.00.00
Rev. 02
Página: 12
Afiches
Protocolo de transferencia de archivos (FTP)
Sistema Homologado para servicio de carga (SCYCHAIN)
Servicio de mensajería instantánea, videoconferencia y telefonía (Skype empresarial)
Plataforma de comunicación alojada en la nube de office (Office 365)
01.05.03 DIVULGACION DE INFORMACION
Se consideran los siguientes medios para la divulgación de la información operacional que será
difundida por el Jefe de Operaciones de Carga, a los proveedores de servicios al personal a su cargo,
considerando lo siguiente:
EMAILS
Se difundirá por este medio cuando la información no modifica procedimientos, o no es normativa, pero
que son necesarias para las actividades de carga.
CARTELERAS
Se utilizará como medio para difundir la información al personal y que será complemento de los medios
anteriormente descritos.
01.06.00 INFRAESTRUCTURA
Se deberá considerar la siguiente infraestructura para el desarrollo de las operaciones de carga en las
diferentes estaciones donde opera la compañía:
Carga Doméstica:
Área de recepción y aceptación de carga
Área de entrega
Áreas de almacenaje de carga recibida a los clientes, y de las distintas estaciones para
carga general y especial.
Área administrativa
Carga Internacional
Área de recepción y aceptación de carga
Área de entrega
Área de almacenaje de carga recibida a los clientes, y de las distintas estaciones para
carga general y especial.
Área administrativa
Disponibilidad de scanner
Cuarto frío (donde sea requerido)
Porta pallets movibles
El área de carga está definida por:
Para recepción (computadora, balanza, radios, impresora, teléfono.), Si las facilidades lo
permiten.
Para entrega y aceptación de carga (computadora, balanza, radios, impresora, teléfono,
etc.) Si las facilidades lo permiten.
Para el almacenaje de carga de llegada (perchas).
Para el almacenaje de carga recibida de clientes y de las distintas estaciones (carretas,
valijas para mínimos, perchas.)
Área administrativa (computadora, archivador, teléfono).

Manual de Carga
AEROGAL
Administración
Fecha:05-Sep-2017
Capitulo.:01.00.00
Rev. 02
Página: 13
Estas áreas deben ser consideradas para las operaciones de carga en cualquier estación, el
tamaño asignado para cada una se lo definirá de acuerdo al espacio físico proporcionado a la
aerolínea o al proveedor por la Autoridad Local o/ Concesionario.
01.07.00 SEGURIDAD INDUSTRIAL Y AMBIENTE DE TRABAJO
01.07.01 SEGURIDAD INDUSTRIAL
Dada la actividad que realiza el personal de carga, y a fin de minimizar los riesgos que por
su actividad se pueden presentar el personal deberá observar lo siguiente para realizar
con SEGURIDAD su trabajo:
Todo el personal de carga que realice actividades en rampa deberá utilizar los siguientes
equipos de protección personal:
Gafas
Botas punta de acero
Chaleco reflectivo
Orejeras
01.07.02 AMBIENTE DE TRABAJO
Las actividades encaminadas a determinar el ambiente de trabajo en el área de carga se
realizarán en el marco de los requisitos necesarios (contractuales, regulatorios, factores
humanos, etc.) e incluirán los siguientes aspectos donde sean aplicables:
a) Seguridad y Ergonomía
b) Idioma (El idioma de la organización es el español y de acuerdo a requisitos para
vuelos internacionales se utilizará el inglés, cuando aplique).
c) Temperatura y humedad
d) Iluminación
e) Espacio físico
f) Limpieza, nivel de ruido o contaminación
Dadas las condiciones de temperatura en las diferentes estaciones en donde se desarrolla
las actividades de carga dentro de lo posible, se mantendrá condiciones adecuadas a fin
de mantener la carga en buenas condiciones hasta que se entregue a su destinatario o
sea enviado a su destino final, esto quiere decir lugar adecuados de almacenamiento.
01.08.00 PROCESO DE SISTEMA DE REGISTROS
01.08.01 GENERALIDADES
El Sistema de Registros de las operaciones de Carga, explica las políticas, lineamientos,
requisitos y procedimientos establecidos con el fin de respaldar el desarrollo y
cumplimiento de la estrategia y los objetivos de la aerolínea, así como también lo
establecido en sus políticas, sistemas, manuales, programas, procesos y procedimientos.
01.08.02 POLÍTICA DE REGISTROS OPERACIONES DE CARGA
Esta Política aplica a todos los registros, archivos de trabajo y demás información creada o
recibida surgida a partir del funcionamiento operativo. Todos los empleados deberán
cumplir con los lineamientos, procedimiento establecidos para el diseño, elaboración y
control establecidos en la presente Política, como sea aplicable.

Manual de Carga
AEROGAL
Administración
Fecha:05-Sep-2017
Capitulo.:01.00.00
Rev. 02
Página: 14
01.08.03 OBJETIVO
Establecer los lineamientos para el manejo y control de los registros, de manera de
asegurar una gestión y control consistente del contenido y retención de cada uno de los
registros, así mismo que se lleven a cabo procesos estandarizados para la identificación,
legibilidad, mantenimiento, control, protección y seguridad almacenamiento, recuperación,
retención y disposición en los registros de Operaciones de Carga.
01.08.04 ALCANCE
Ser implementado en todo el proceso que realiza Operaciones de Carga
01.08.05 LINEAMIENTO GENERALES
Es responsabilidad del Jefe Regional de Carga, Jefe de Operaciones, Coordinador de
Operaciones y Seguridad de Carga, Agente Líder de Carga, Supervisor de Carga
establecer el lugar de almacenamiento de los registros que se tienen a cargo.
La ubicación de los registros debe garantizar la facilidad de la localización del mismo
(preferiblemente ordenarlos cronológicamente y alfabéticamente) y la integridad física y
magnética de éste; para esto disponga espacio para los diferentes tipos de archivo según
aplique.
Se debe hacer especial énfasis en velar por la protección de la integridad física del
documento, su legibilidad, fácil recuperación y de protección al acceso de personas no
autorizadas.
Los registros deben ser archivados por cada uno de los procesos en los diferentes
archivos que se disponen para tal fin con el cual se evidenciará su gestión. Para el caso
de los registros técnicos serán guardados en original por el archivo técnico.
Nota: Todos aquellos registros que por requerimiento de las regulaciones aeronáuticas
aplicables se deban de almacenar, estos deben de cumplir con los tiempos de
almacenamientos establecido en la regulación aplicable.
01.08.06 LINEAMIENTOS ESPECIFICOS
Se debe de designar a uno o más responsable(s) por cada proceso de Operaciones de
Carga, para que controle, proteja, almacene y conserve los registros para evitar su
deterioro, pérdida o extravío del archivo de los registros del Sistema de Gestión.
Identificar los registros del Sistema de Gestión que puedan ser consultados para tomar
decisiones, realizar trazabilidad de actividades, tomar información para mejoras o
evidencias críticas del proceso.
01.08.07 CONTROL DE REGISTROS DE OPERACIONES DE CARGA
De acuerdo a los registros que se identifiquen en las operaciones de carga se deben
controlar, diligenciar en un Listado de Control de Registros que se señalan en el numeral
01.08.08.
1. GENERACION DE REGISTROS
Cuando el registro es generado en un formato se diligencia de manera clara, que
facilite la comprensión, sin tachones o enmendaduras o cualquier tipo de acción que
altere la comprensión del registro.

Manual de Carga
AEROGAL
Administración
Fecha:05-Sep-2017
Capitulo.:01.00.00
Rev. 02
Página: 15
Esta información debe constar en todos los registros que utiliza en las operaciones
de carga que son generados por la aerolínea, y que se detallan en el numeral
01.08.08.
2. ALMACENAJE Y PROTECCION
Proteger cada registro de tal forma que se facilite su búsqueda y recuperación;
cumpliendo con los tiempos de retención definidos para cada área y/o proceso y
cumpliendo lo siguiente:
Control de Registros Cumplir con todos los criterios establecidos para ello.
Los registros pueden ser conservados en diferentes medios (papel, medios
magnéticos, microfilmación, etc.), el modo de conservación lo determina el
responsable del área y/o proceso.
El tiempo de retención de todo registro debe ser determinado según lo
estipulado en las leyes, las regulaciones y las normas aplicables por cada una
de las áreas responsables de dichos registros teniendo en cuenta los
registros administrativos, legales, comerciales y culturales.
Se lo detalla en el numeral 01.08.08, columna ALMACENAJE Y PROTECCION para
los diferentes registros.
3. DISPOSICION DE REGISTRO
Se deberá disponer del Control de Registros para las operaciones de Carga, que se
encuentra detallado en el 01.08.08 .
Para determinar la disposición se deben tener en cuenta los requisitos
administrativos, legales, comerciales y culturales que obliguen a su conservación
por un plazo determinado o indeterminado y la frecuencia de consulta por parte del
área responsable.
Se lo detalla en el numeral 01.08.08, columna DISPOSICION para los diferentes
registros.
4. GESTION Y CONTROL DE LOS REGISTROS
Es responsabilidad del Jefe Regional de Carga asegurarse que el personal
asignado a las funciones relacionadas al manejo de registros de las operaciones de
carga cumpla con lo siguiente:
Al elaborar un registro se debe identificar de la siguiente forma:
a) Especificar el tipo de documento en el encabezado de página (Si es un formato,
procedimiento, especificación, listados, etc.).
b) Nombre de la aerolínea,
c) Fecha de elaboración o emisión.
d) Número de revisión y código de control asignado (si aplica).
Esta información debe constar en todos los registros que utiliza en las operaciones
de carga que son generados por la aerolínea, y que se detallan en el numeral
01.08.08.
5. LEGIBILIDAD
Al momento de elaborar un registro o documento debe realizarse de la

Manual de Carga
AEROGAL
Administración
Fecha:05-Sep-2017
Capitulo.:01.00.00
Rev. 02
Página: 16
siguiente forma:
a) Revisar que la información generada sea explícita para facilitar su lectura
b) Cuando se utilicé una copia de un documento se debe verificar que su
contenido sea legible.
c) Cuando se reproduzcan registros deberán ser copias legibles y con toda la
información requerida en todos los campos;
d) Cuando se generen registros en electrónico deben de ser en formato PDF
e) Si la información es escaneada se debe verificar la calidad de la reproducción
de la información
f) Cuando se elabore un registro de forma manual y el formato requiera múltiples
copias, debe verificarse que la información sea legible en todas las páginas.
Se lo detalla en el numeral 01.08.08, columna LEGIBILIDAD para los diferentes
registros.
6. MANTENIMIENTO DE REGISTROS
Los registros o documentos de Operaciones de Carga deben conservarse en buen
estado para su correcta utilización, siguiendo las siguientes recomendaciones:
a) Los documentos deben almacenarse en archivos y bases de datos
correctamente identificados,
b) Los registros deben ordenarse alfabéticamente y por nombre de aerolínea,
c) Cuando los archivos estén en formato físico, debe de actualizarse según el
tiempo de vida útil del documento o la información.
d) Si el archivo está en formato electrónico debe de actualizarse con la última
revisión del documento y cumplir con el procedimiento de eliminación de
archivos obsoletos.
Se lo detalla en el numeral 01.08.08, columna MANTENIMIENTO para los diferentes
registros.
7. RETENCION Y RECUPERACION
Los registros de Operaciones de Carga deben almacenarse por el tiempo estipulado
en los manuales y regulaciones aplicables de acuerdo al tipo de información que se
esté administrando.
Para lograrlo se debe cumplir con las siguientes recomendaciones:
a) Por medidas de seguridad, debe generarse una copia de seguridad de todo
registro o archivo ya sea en formato electrónico o físico de acuerdo al plan de
“Respaldo y Recuperación”.
b) En el caso de los manuales, el propietario o administrador debe guardar la
revisión previa de los cambios del manual durante un periodo de 12 meses,

Manual de Carga
AEROGAL
Administración
Fecha:05-Sep-2017
Capitulo.:01.00.00
Rev. 02
Página: 17
c) Cada unidad es responsable del almacenamiento de los registros que genera
de manera que se garantice su fácil identificación y recuperación, asegurando
el acceso y la consulta para el personal autorizado.
Se lo detalla en el numeral 01.08.08, columna RETENCION Y RECUPERACION
para los diferentes registros.
8. PROTECCION Y SEGURIDAD
El personal responsable de los registros debe asegurarse de resguardar la
información siguiendo las siguientes indicaciones:
a) Las áreas de almacenamiento de los registros deben estar protegidas
contra la humedad y otros agentes que pudieran causar algún tipo de daño o
deterioro a los documentos,
b) El acceso a las áreas de almacenamiento de registros debe ser sólo
para personal autorizado;
La reproducción de documentos o registros debe ser en formato PDF en caso de
ser un archivo electrónico, para evitar que la información sea alterada. En el caso de
ser una copia física del documento se debe cumplir con las políticas de la empresa
descritas previamente en este documento.
Se lo detalla en el numeral 01.08.08, columna PROTECCION, ACCESO Y
SEGURIDAD para los diferentes registros.
9. BACK UP
Los documentos contenidos en servidores de la compañía: (servidor de Enlace,
intranet mantenimiento etc) serán sujetos a Back up de acuerdo a las políticas de
tecnología informática, políticas de seguridad de la información.
Los procedimientos de Back ups se encuentran establecidos por la VP de
Tecnología de la Información
10. ELIMINACION
Para la eliminación de los registros o documentación se deben seguir las siguientes pautas:
a. Si el documento está impreso no desecharlo en el basurero, este debe ser
destruido inmediatamente, cortándolo en su totalidad,
b. Si el documento es cortado a mano, las piezas del corte no deben exceder 2
cm2,
c. Si se utiliza una trituradora de documentos el corte debe ser transversal,
d. Los documentos cortados deben ser mezclados con otros residuos materiales
de papel,
e. Entidades externas con posesión de documentos deben devolverlos para su
eliminación adecuada y/o enviar una confirmación de la destrucción de los
mismos.
f. La revisión previa de un documento a la nueva revisión debe ser eliminada,

Manual de Carga
AEROGAL
Administración
Fecha:05-Sep-2017
Capitulo.:01.00.00
Rev. 02
Página: 18
g. Para la eliminación de documentos en electrónicos, la persona que los elimina
debe borrarlos (Delete) del archivo y posteriormente debe borrarlo de la
Papelera de la computadora (RecycleBin),
h. En el caso se utilicen documentos fuera de la empresa en equipos que no son
de la compañía, la persona debe cerciorarse de que el documento trabajado no
quede en la computadora, es decir en Mis documentos, en el disco duro o en la
Papelera, con el fin de salvaguardar la información de la empresa.
INTENCIONALMENTE EN BLANCO

Manual de Carga
AEROGAL
Administración
Fecha:05-Sep-2017
Capitulo.:01.00.00
Rev. 02
Página: 19
01.08.08 CUADRO DE CONTROL DE REGISTROS DEL PROCESO DE OPERACIONES DE CARGA
Página 1 de 2

Manual de Carga
AEROGAL
Administración
Fecha:05-Sep-2017
Capitulo.:01.00.00
Rev. 02
Página: 20
Página 2 de 2

Manual de Carga
AEROGAL
Administración
Fecha:05-Sep-2017
Capitulo.:01.00.00
Rev. 02
Página: 21
01.09.00 CALIBRACIÓN DE LAS BALANZAS
PROCESO CALIBRACION BALANZAS

Manual de Carga
AEROGAL
Administración
Fecha:05-Sep-2017
Capitulo.:01.00.00
Rev. 02
Página: 22
01.10.00 PROCEDIMIENTOS GENERALES DE SEGURIDAD (CONSIDERAR EN EL
MANEJO DE CARGA)
Los procedimientos para acceso de personas y vehículos, referirse en el Programa
de Seguridad de Aviación de Aerogal vigente, parte Cap. 01.00.00.
Los procedimientos de seguridad para la carga, se encuentra en el programa de
Seguridad de Aviación de Aerogal vigente en la parte Cap. 01.05.00.
01.11.00 CONTRATACION DE SERVICIOS Y ADQUISICION DE PRODUCTOS
El procedimiento para estas contrataciones (Servicios o Productos) está descrito en el
Manual organizacional de la Aerolínea, vigente, Capitulo 3.
Adicional se deberá cumplir con lo siguiente:

Manual de Carga
AEROGAL
Administración
Fecha:05-Sep-2017
Capitulo.:01.00.00
Rev. 02
Página: 23
Ninguna operación de carga comenzará sus actividades si no existe un
contrato firmado de carga que contenga y describa los servicios contratados,
incluyendo los acuerdos y niveles de servicio (SLA’s, según aplique).
Copia del contrato estará disponible en la estación cuando sea requerido por
las autoridades en las estaciones de carga. Es responsabilidad del encargado
operativo de la estación de carga o Jefe de Estación, tener copia vigente y
firmada de estos contratos para poder verificar que los servicios y cobros
realizados por la compañía de servicios estén descritos en el contrato.
Si el contrato es solicitado por las autoridades no se requiere revelar los
términos económicos del mismo.
01.11.01 MONITOREO Y CONTROL
PROCESO DE MONITOREO Y CONTROL
El Jefe regional de Operaciones de Carga o a quien delegue a su nombre, a fin de asegurar que
las Operaciones de Carga, se realizan en cumplimiento al alcance de las responsabilidades del
proveedor, se realiza en las estaciones donde opera Aerogal, realizara lo siguiente:
El Jefe Regional de Operaciones o quien delegue a su nombre, verificará cada mes el
cumplimento del SLA, para lo cual revisara los reportes operacionales.
Elaborará un reporte por cada uno de los puntos estipulados en el SLA
Los resultados obtenidos se mantiene una reunión con el proveedor, con la finalidad de
corregir las falencias encontradas.

Manual de Carga
AEROGAL
Administración
Fecha:05-Sep-2017
Capitulo.:01.00.00
Rev. 02
Página: 24
Se realiza una próxima reunión para validar la eficacia de las acciones tomadas.
En cumplimiento con la calidad, seguridad y/o seguridad operacional establecidos por la
compañía, es necesario monitorear y controlar las actividades de los proveedores de servicio de
carga contratados por la aerolínea, por lo que el Jefe Regional de Operaciones de Carga o su
delegado es responsable de dar seguimiento a las acciones de dicho proveedor.
Las herramientas utilizadas para monitorear y controlar al proveedor serán:
Cumplimiento del contrato realizado entre la aerolínea y el proveedor, tomando en cuenta el
SLA, según aplique.
Para las estaciones donde no aplique SLA, deberán realizarse controles de cumplimiento de
acuerdo a:
- Revisión de los procesos de aceptación y preparación de la carga mínimo una vez al
año.
- Personal debidamente capacitado de acuerdo a lo estipulado por la aerolínea.
- Irregularidades presentadas o que involucren a la estación, tomando como base el
Módulo de Irregularidades.
- Monitorear resultados en auditorías internas y auditorías externas realizadas a la
aerolínea.
Brindar retroalimentación del desarrollo de la operación de carga nacional al
proveedor de servicio mediante reuniones de forma presencial o telefónica para
revisar la operación y definir actividades correctivas, preventivas y/o de mejora
necesarias. De dicha reunión se dejará constancia escrita de los puntos expuestos y
del personal que ha participado en esta a través de un acta de reunión. Y para los
proveedores internacionales los Jefes de Estación se reunirá con el proveedor de
carga, y mantendrán de igual manera el acta de reunión al menos una vez trimestral.
Si en la estación donde se opera existen reuniones operativas de Aerogal u otras
requeridas por las autoridades locales, se asignará a una persona del proveedor de
servicio para que pueda asistir y brindar retroalimentación al término de la misma.
Se deberá contar con una lista de contactos de sus proveedores de servicio y
personal asignado a la operación en cada estación.
Adicional al record de entrenamientos de las estaciones, es requerido contar con
copia de los mismos en la estación donde se encuentre, es decir su oficina.
Cuando la compañía de servicio utiliza equipo terrestre para el manejo de la carga
dentro del almacén como los son montacargas, mulas, carretas, ésta deberá de
demostrar que mantiene un programa de entrenamiento del personal que manipula
estos equipos.
Estos registros deberán estar disponibles en cada estación.
La aerolínea es responsable de capacitar al personal de la compañía de servicio
involucrada en la operación, en la documentación, sistemas y requisitos de la
aerolínea de acuerdo al cumplimiento de las regulaciones o reglamentos que se
deben cumplir con el embarque.

Manual de Carga
AEROGAL
Administración
Fecha:05-Sep-2017
Capitulo.:01.00.00
Rev. 02
Página: 25
01.11.02 AUDITORIAS
Es responsabilidad del Jefe Regional de Carga, Jefe de Operaciones, Coordinador de
Operaciones y Seguridad de Carga, en las auditorias de la aerolínea, autoridades
gubernamentales y entidades que requieran auditar el área:
Estar de forma presencial en las auditorías realizadas en la estación en la medida de lo
posible, caso contrario designar a un delegado o a una persona de la empresa de servicio
que pueda atender la auditoría,
Dar seguimiento y solventar observaciones y/o hallazgos en el sistema AQD.
01.11.03 INSPECCIONES DE OPERACIONES DE CARGA
El proceso de inspección tiene por objetivo el asegurar que:
a. Las operaciones de carga cumplan con la regulación del estado RDAC y con los
requerimientos establecidos en el Manual de Carga.
b. Satisface las necesidades operacionales enunciadas en el Manual de Carga.
c. Se cumplen con las necesidades requeridas para las operaciones de carga y
establecidas en el Manual de Carga
d. Se produzcan resultados que mejoran la calidad y seguridad
e. Se identifiquen peligros; y se identifiquen áreas y condiciones que requieran
mejoras.
f. Verificación de los requerimientos de operación con base a los requerimientos
mínimos de infraestructura descritos en el Manual de Carga, capitulo, numeral
g. Identificación de las amenazas dentro del proceso de carga.
h. Verificar el entrenamiento en regulaciones, políticas, procedimientos, practicas
operacionales, seguridad aeroportuaria asociada a riesgos operacionales.
El proceso de inspección incluye: programa de inspección, inspección física en sitio,
resultados de la inspección, y seguimiento y cierre.
Las inspecciones a las estaciones donde opera la compañía o a los proveedores externos
podrá ser realizado por el Jefe Regional de Operaciones de Carga o a quien el delegue,
asegurándose que la persona delegada tenga la competencia requerida.
La inspección a los proveedores externos debe incluir la verificación del cumplimiento del
Contrato y la verificación de que se cuente con las facilidades necesarias para el
almacenamiento de carga especial: restos humanos, animales vivos, perecibles,
Mercancías Peligrosas, frágil, voluminosa, pesada.
PROCESO DE INSPECCIÓN
Las fases del proceso de Inspección incluyen, entre otras actividades: notificación al
responsable de la Estación Nacional o Internacional o Proveedor de Servicio Externo a
inspeccionar, selección del equipo de inspección (en caso de requerirse), desarrollo del plan
de inspección, solicitar a la estación que cuente con los archivos y documentación
actualizada, apertura de un archivo para la inspección; y reunión con el equipo de
inspección (en caso de requerirse).

Manual de Carga
AEROGAL
Administración
Fecha:05-Sep-2017
Capitulo.:01.00.00
Rev. 02
Página: 26
Notificación a la estación o proveedor externo a inspeccionar
El Jefe Regional de operaciones de Carga (o a quien designe) notifica al responsable de
carga de la estación o al Proveedor Externo a Inspeccionar por lo menos con una semana
de anticipación antes de la fecha planeada para la inspección, con el propósito de:
Confirmar el horario de la inspección y la asistencia obligatoria del responsable de carga.
Coordinar de tal forma que no se interrumpa la operación normal en la estación o
proveedor que va hacer inspeccionada.
Selección del equipo de inspección
En caso de requerirse el Jefe Regional de Operaciones de Carga designara a la persona
que haga estas funciones que tenga la competencia requerida para realizar estas
actividades.
Desarrollo del plan de inspección
El Jefe Regional de Operaciones de Carga o la persona designada para este efecto
desarrollará un “Plan de Inspección” Este plan asegura que la inspección se dirigirá de una
manera organizada y de acuerdo con el programa predeterminado.
El plan se realiza considerando eventos de seguridad que han ocurrido y resultado de las
auditorias e inspecciones previas, incluida la implementación y efectividad de las acciones
correctivas tomadas.
El plan de inspección debería incluir los siguientes artículos cuando sea aplicable:
Objetivo
El plan de inspección debe expresar el tipo de inspección a cumplirse.
Alcance y Profundidad
Lo siguiente debe especificarse cuando sea aplicable:
a. El departamento de la estación o Proveedor Externo a ser inspeccionado.
b. Las actividades y los procesos que cubrirá la inspección;
c. El tiempo que tomará la inspección, y
d. La ubicación geográfica, si aplicare.
Archivo de Pre-Inspección y Revisión de Documentación
Esto incluye una revisión de los archivos y documentación que son pertinentes a La
estación o Proveedor Externo a inspeccionar. Lo siguiente debe completarse durante esta
actividad dónde sea aplicable:

Manual de Carga
AEROGAL
Administración
Fecha:05-Sep-2017
Capitulo.:01.00.00
Rev. 02
Página: 27
a. Asegurar que los manuales como: Manual de Carga de la Aerolínea, Reglamentación
de Mercancias peligrosas, Animales Vivos, Perecibles de la IATA, durante la
inspección están disponibles e incluyen las últimas actualizaciones aceptadas
(solicitar los manuales actualizados a las estaciones respectivas en caso de
requerirse);
b. Revisar la conformidad con el estándar apropiado de los manuales aprobados para
inspeccionar;
c. Solicitar a la estación o Proveedor Externo que cuente con los archivos y
documentación actualizada.
d. El archivo de la inspección se requiere para disponer de la trazabilidad del historial de
inspección y ayuda a determinar la frecuencia de la inspección. También es valioso
para evaluar la efectividad de los seguimientos de inspección realizados. Por lo tanto,
un archivo de inspección será abierto cuando se realice la inspección.
e. El archivo de inspección deberá contener un registro cronológico completo de toda la
correspondencia y documentación relacionada con las inspecciones incluso un
registro completo de las acciones de seguimiento de la inspección. Ítems que
aparecen incompletos e inconsistentes durante la revisión de los archivos de
inspección deben ser resaltados para ser verificados durante la próxima inspección
física.
Reunión con el equipo de inspección (cuando se requiera)
En caso de requerirse la reunión podrían incluir los siguientes temas aplicables para el tipo
y clase de inspección:
a. Revisión de plan de inspección y correcciones, asegurando que todos los miembros
del equipo han recibido las partes apropiadas del “Plan de Inspección”;
b. El uso de listas de chequeo o verificación;
Inspección documental / física en sitio
Las Actividades dirigidas durante el proceso de inspección documental consisten en la
evaluación y verificación de que los registros y documentos cumplan con los requisitos
especificados.
Las Actividades dirigidas durante el proceso de inspección física en sitio consisten en:
evaluación y verificación en sitio.
Evaluación y verificación
Durante esta fase se realizará:
a. Confirmará si las operaciones de la estación o Proveedor Externo a inspeccionar son
conformes a los requisitos y procedimientos establecidos;

Manual de Carga
AEROGAL
Administración
Fecha:05-Sep-2017
Capitulo.:01.00.00
Rev. 02
Página: 28
b. Donde se identifique un incumplimiento de los procedimientos establecidos se
realizará la corrección inmediata, se documentará esta corrección como evidencia de
la inspección realizada.
Verificación de la inspección
Para la inspección de cumplimiento de los procedimientos se verificará los Procedimientos
de Recepción y Entrega de Carga” y Procedimientos Operacionales de Carga”.
Para la verificación se puede utilizar documentos de soporte como: Contrato de Servicios
aprobado y otros documentos pertinentes.
Basado en los resultados finales de esta verificación es posible determinar las fortalezas y
debilidades de la estación o Proveedor Externo inspeccionado.
Resultados de la inspección
El Informe de Inspección interna final es un documento que resume los resultados de
inspección y sus soluciones inmediatas, es decir, es una descripción de la inspección y no
incluirá declaraciones subjetivas, sugerencias o recomendaciones.
Se realizará un ACPM, por los hallazgos encontrados en la inspección realizada en el
análisis de procesos de carga.
Seguimiento y cierre
Las fases del proceso de seguimiento incluyen, entre otras actividades: seguimiento de la
eficacia de los correctivos tomados como resultado de las inspecciones previas.
Vigilancia posterior a la inspección
De acuerdo a la dimensión de los incumplimientos y hallazgos identificados en las
inspecciones y a las soluciones dadas inmediatamente, el Jefe Regional de Operaciones
de Carga de acuerdo a su criterio programará la siguiente inspección, para revisar que
todos los hallazgos significativos han sido debidamente corregidos.
Las inspecciones a las estaciones o Proveedores Externos se las realizara con una
frecuencia no menor a un año.
01.12.00 MANEJO DE DOCUMENTOS DE CARGA
01.12.01 CONTROL DE DOCUMENTACIÒN DE CARGA
El departamento de carga de AEROGAL, con el fin de mantener un control de su manual de
procedimientos cumplirá las disposiciones establecidas en el Manual del Proceso de Estándares
de Operaciones y Publicaciones Técnicas vigente de la Aerolínea.

Manual de Carga
AEROGAL
Administración
Fecha:05-Sep-2017
Capitulo.:01.00.00
Rev. 02
Página: 29
Para el manejo de documentación externa, referirse al procedimiento establecido en del Manual
del Proceso de Estándares de Operaciones y Publicaciones Técnicas vigente, 8.4. numeral 8.4.8.
página 47 de la Aerolínea. Sin embargo, el control de esta documentación estará a cargo del área
de carga.
Adicional se considerará lo siguiente:
Las normas y procedimientos que se hallan contenidas en este manual, será materia de
revisión de al menos una vez al año por el Jefe Regional de Operaciones de Carga, a fin de
asegurar que el contenido de este Manual este actualizado.
01.12.02 REVISIÒN, DISTRIBUCIÒN Y ACCESIBILIDAD DEL MANUAL
Se lo realizará por el Manual del Proceso de Estándares de Operaciones y Publicaciones Técnicas
vigente.
01.12.03 ACTUALIZACION DISTRIBUCION Y CONTROL DE DOCUMENTOS EXTERNOS
El alcance de los documentos externos son (Manuales Regulados IATA, como Reglamentación
sobre Mercancias Peligrosas, Reglamentación para el transporte de Animales Vivos,
Reglamentación para el transporte de Perecederos, Adendas, etc.)
Estaciones en las cuales se realiza la distribución directamente:
El encargado operativo de la Estación de Carga enviara la información recopilada conteniendo la
cantidad de cada manual y el idioma requerido.
Una vez que le llegue el material, el encargado de carga de la base, realizara la segregación y
distribución de los mismos utilizando guías COMAT para su envío a cada una de las estaciones.
Se alertará al agente operativo de la estación de carga, el itinerario, numero de guía con el que
será enviado a la estación.
El encargado operativo de la estación de carga, deberá notificar vía correo electrónico al
encargado de carga de la base, la recepción de los documentos externos (considérese esta
confirmación por correo para cualquier documento externo).
Cuando el documento externo no sea impreso o en CD, bastara que se envíe por correo
electrónico para que sea impreso o guardado localmente por cada responsable del ejemplar.
Estaciones que el proveedor suministra los manuales IATA o documentos externos.
El Jefe Regional de Operaciones de Carga (o a quien designe) validará que tienen estos
documentos vigentes a través de un correo electrónico, o cualquier otro mecanismo que se
disponga en la estación (como por ejemplo acta entrega, etc.), al menos una vez al año, sino
existen esos métodos, bastará con un correo electrónico, solicitando la información de poseer los
manuales o documentos externos actualizados.

Manual de Carga
AEROGAL
Administración
Fecha:05-Sep-2017
Capitulo.:01.00.00
Rev. 02
Página: 30
01.12.04 DOCUMENTOS OBSOLETOS
Para el manejo de estos documentos se los realizara a través del Manual del Proceso de
Estándares de Operaciones y Publicaciones Técnicas vigente.
INTENCIONALMENTE EN BLANCO

Manual de Carga
AEROGAL
Entrenamiento
Fecha:2-Jun-2017
Capitulo.:02.00.00
Edición 4, Rev. 01
Página: 1
INDICE DE CAPITULO
02.00.00 ENTRENAMIENTO................................................................................................... 2
02.01.00 DEFINICION ............................................................................................................. 2
02.02.00 PROCESO DE ENTRENAMIENTO ......................................................................... 2
02.03.00 TIPOS DE ENTRENAMIENTO .................................................................................. 9
a. ENTRENAMIENTOS REGULATORIOS ......................................................... 9
b. ENTRENAMIENTO NO REGULATORIOS ..................................................... 9
02.04.00 SOLICITUD, PROGRAMACIÓN Y COORDINACIÓN DE LOS ENTRENAMIENTOS
.................................................................................................................................. 9
02.05.00 DOCUMENTACIÓN DE LOS ENTRENAMIENTOS REGULADOS Y NO
REGULADOS ......................................................................................................... 10
a. CONTROL DE ENTRENAMIENTO DE CARGA ........................................... 10
b. REGISTRO DE ENTRENAMIENTO DEL PERSONAL ................................. 10
c. LISTAS DE ASISTENCIA .............................................................................. 10
a. ADOCTRINAMIENTO BÁSICO ..................................................................... 11
b. FUNDAMENTOS DE CARGA ....................................................................... 11
c. SEGURIDAD EN RAMPA .............................................................................. 11
d. SMS ............................................................................................................... 12
02.07.00 ENTRENAMIENTO RECURRENTE NO REGULADOS ........................................ 12
a. ADOCTRINAMIENTO BÁSICO ..................................................................... 12
b. FUNDAMENTOS DE CARGA ....................................................................... 12
c. SEGURIDAD EN RAMPA .............................................................................. 12
d. SMS ............................................................................................................... 12
02.08.00 ENTRENAMIENTO INICIAL Y RECUERRENTE REGULADOS .......................... 13
a. MERCANCIAS PELIGROSAS....................................................................... 13
b. SEGURIDAD DE LA AVIACIÓN AVSEC. ..................................................... 13
02.09.00 EVALUACION DEL ENTRENAMIENTO ............................................................... 13
02.06.00 ENTRENAMIENTO INICIAL NO REGULADOS ...................................... …….…11

Manual de Carga
AEROGAL
Entrenamiento
Fecha:05-Sep-2016
Capitulo.:02.00.00
Edición 4, Rev. 00
Página: 2
02.00.00 ENTRENAMIENTO
02.01.00 DEFINICION
El entrenamiento deberá ser considerado un proceso pedagógico organizado, cuyo
objetivo es el desarrollo de las adaptaciones óptimas que son necesarias para el logro
del máximo desarrollo y continuidad a través del tiempo, en todos los niveles de la
actividad de carga.
Todo el personal que labore en el departamento de carga deberá cumplir el siguiente
entrenamiento, antes de que inicie las funciones para las cuales es contratado y a fin
de cumplir con las regulaciones de la Autoridad Aeronáutica, de la compañía y de
este departamento.
02.02.00 PROCESO DE ENTRENAMIENTO
El Objetivo de este proceso es establecer los puntos base sobre los cuales se
programe y brinde entrenamiento al personal de Carga o proveedores de servicio
para un adecuado manejo de los procedimientos y herramientas relacionados a las
operaciones de carga.
El responsable del entrenamiento es el Jefe regional de Operaciones de Carga.
La responsabilidad de mantener al personal al día en su entrenamiento, así como los
Registros de Entrenamientos en cada una de las estaciones operadas por la
Aerolínea, radica en el Jefe regional de Operaciones de Carga.
Es responsabilidad del instructor asignado, después de impartidos los entrenamientos
de entregar las listas de asistencia y/o certificados de finalización.
La responsabilidad global de contar con personal debidamente entrenado en los
equipos operados, procedimientos, políticas, estándares y regulaciones aplicables,
para efectuar operaciones eficientes y seguras es el Jefe Regional de operaciones de
Carga.
Nota: Cuando existan publicaciones de nuevas actualizaciones en los manuales
regulados o nuevos procedimientos, boletines, instructivos vinculados a la Operación
de Carga mediante una revisión, el personal que recibe entrenamiento de dichos
manuales regulados acorde al contenido de dichos documentos, y el Jefe Regional de
Operaciones de Carga dará a conocer a las estaciones donde opera Aerogal, y
solicitará dar conocimiento al personal a su cargo, y se registrará utilizando el
Formato FR-GE0201_35 FORMATO DE READ AND SIGN. En este formato se
anotará, el Manual, número de la revisión y se adjuntará el Registro de los cambios
relevantes del manual.
Cuando exista una actualización de entrenamiento regulado se lo realizara en base al
Manual de Entrenamientos Tierra de la Aerolínea, Vigente.
Para la actualización de entrenamientos no regulados se realizará de acuerdo al
siguiente proceso:

Manual de Carga
AEROGAL
Entrenamiento
Fecha:05-Sep-2016
Capitulo.:02.00.00
Edición 4, Rev. 00
Página: 3
PROCESO DE REVISIÓN Y ACTUALIZACIÓN DEL ENTRENAMIENTO
ACTIVIDADES RESULTADO RESPONSABLEENTRADA
Revisión
Aprobación
Programa de Entrenamiento
Revisado
Programa de
Entrenamiento Aprobado
Al menos una vez al año o cuando
se realice ajustes al Manual de
Carga por actualizaciones en el
proceso, el Entrenamiento (Inicial
o Recurrente) debe ser revisado
para asegurar que cumple con los
requisitos establecidos por la
Autoridad o por la Compañía.
Para actualizar el Programa de
Entrenamiento, el Manual de
Carga ya debe incluir las
actualizaciones insertadas las
cuales deben estar aprobadas
por la autoridad.
Todo Entrenamiento o ajuste
realizado al mismo, debe ser
aprobado para poder ser utilizado
en el proceso de entrenamiento
Jefe de Carga y/o Agente
Líder
Programa de Entrenamiento
de Carga a Revisar
Actualización
Entrenamiento Inicial o
Recurrente
Programa de
Entrenamiento Actualizado
Jefe de Carga
Una vez que el Programa de
Entrenamiento ha sido aprobado
se actualiza. Se mantiene una
copia del Programa de
entrenamiento obsoleto.
Agente Líder
Programa de Entrenamiento
Actualizado
Agente Líder
Todo Entrenamiento Inicial,
Recurrente se lo realizará de
acuerdo al Programa de
Entrenamiento
1Jefe de Carga
Entrega
Se entrega una copia del
Programa de Entrenamiento
actualizado al Departamento de
Entrenamiento

Manual de Carga
AEROGAL
Entrenamiento
Fecha:2-Jun-2017
Capitulo.:02.00.00
Edición 4, Rev. 01
Página: 4
En este proceso de entrenamiento se considera los siguientes temas:
Entrenamiento en familiarización provisiones y regulaciones.
Entrenamiento sobre requerimientos, políticas, procedimientos y prácticas
operacionales.
Seguridad (Safety, Security) o amenazas operacionales asociadas.
Entrenamiento en factores humanos
Y se realizará el siguiente proceso:
INTENCIONALMENTE EN BLANCO

Manual de Carga
AEROGAL
Entrenamiento
Fecha:2-Jun-2017
Capitulo.:02.00.00
Edición 4, Rev. 01
Página: 5

Manual de Carga
AEROGAL
Entrenamiento
Fecha:2-Jun-2017
Capitulo.:02.00.00
Edición 4, Rev. 01
Página: 6

Manual de Carga
AEROGAL
Entrenamiento
Fecha:2-Jun-2017
Capitulo.:02.00.00
Edición 4, Rev. 01
Página: 7

Manual de Carga
AEROGAL
Entrenamiento
Fecha:2-Jun-2017
Capitulo.:02.00.00
Edición 4, Rev. 01
Página: 8

Manual de Carga
AEROGAL
Entrenamiento
Fecha:2-Jun-2017
Capitulo.:02.00.00
Edición 4, Rev. 01
Página: 9
02.03.00 TIPOS DE ENTRENAMIENTO
Son entrenamientos regulatorios, y no regulatorios.
a. ENTRENAMIENTOS REGULATORIOS
Son entrenamientos que por disposición de las Autoridades Aeronáuticas y que regulan a los
operadores deben ser recibidos por el personal operativo que trabaje para la compañía o que
brinde servicio a la misma.
Antes de iniciar las labores, el personal debe recibir un entrenamiento inicial y periódicamente
un recurrente según lo establecido en este capítulo (recurrente).
Por regulación el personal del área de Carga, deberá recibir entrenamientos establecidos por
el Área de Entrenamientos Tierra y/o estipulados en los manuales del Operador.
Cada Entrenamiento recibido por el personal debe estar documentado y en la estación debe
mantenerse el registro de entrenamiento.
Se realizan entrenamiento inicial y recurrente de:
Mercancías Peligrosas. en las estaciones internacionales se aceptarán las cartas de
Homologación de las autoridades competentes y los registros se convalidan.
Seguridad de la Aviación (AVSEC), en las estaciones internacionales según lo
estipule la autoridad competente y los registros se convalidan.
b. ENTRENAMIENTO NO REGULATORIOS
Son aquellos que complementan el conocimiento o ayuda a la mejora del desempeño del
personal operativo o terceros que están vinculados a la operación de carga. Los
entrenamientos.
.
Adoctrinamiento Básico
Fundamentos de Carga
Seguridad en Rampa
Este entrenamiento se dará a todo el personal de carga sin importar su función.
02.04.00 SOLICITUD, PROGRAMACIÓN Y COORDINACIÓN DE LOS ENTRENAMIENTOS
Las solicitudes se harán a través del correo electrónico, del Departamento de Entrenamientos
Tierra Amparo Nieto: amparo.nieto@avianca.com., con copia al Jefe Regional de Operaciones de
Carga.
El área de Entrenamientos Tierra de la aerolínea será la encargada, en coordinación con la
Jefatura de Operación Regional de Carga, de tramitar los recursos, programación y requisitos de
acreditación de los entrenamientos Regulatorios y No-Regulatorios de Carga.

Manual de Carga
AEROGAL
Entrenamiento
Fecha:02-Jun-2017
Capitulo.:02.00.00
Edición 4, Rev. 00
Página: 10
02.05.00 DOCUMENTACIÓN DE LOS ENTRENAMIENTOS REGULADOS Y NO
REGULADOS
a. CONTROL DE ENTRENAMIENTO DE CARGA
Los entrenamientos regulados y no regulados deben estar actualizados y
vigentes en cada estación de carga para lo cual llevaran un control del personal
en su estación.
b. REGISTRO DE ENTRENAMIENTO DEL PERSONAL
Debe tener la hoja de control de entrenamientos actualizada con el personal
involucrado en la operación de carga. Cada persona deberá tener la lista de
entrenamiento del que participó y cuando aplique copia del certificado.
Para el caso de entrenamientos regulados se deberá utilizar los registros
regulatorios.
Para el caso de entrenamientos no regulados se deberá utilizar los registros no
regulatorios, para Adoctrinamiento Básico, Seguridad en Rampa y
Fundamentos de Carga su registro será la lista de asistencia de Aerogal y para
SMS la carta de convalidación y los registros de convalidación.
Estos registros deberán ser llevados por el responsable de las operaciones de
cada estación sin deslindar la responsabilidad de la Jefatura Regional de
Operaciones de Carga.
Se mantendrán archivados los registros del entrenamiento inicial y el último
recurrente. Esta información se mantendrá archivada por el tiempo que
permanezca el trabajador en AEROGAL, de acuerdo al Anexo 1.
El Entrenamiento recurrente puede ser cumplido durante el mes de vencimiento
(aniversario), el mes anterior, pero deberá considerarse como cumplido durante
el mes de vencimiento (aniversario).
c. LISTAS DE ASISTENCIA
Es responsabilidad del Instructor que las Listas de Asistencia sean
completadas oportunamente. El encargado operativo de la estación de carga
deberá confirmar que todos los campos estén debidamente llenos. En caso de
no ser así, deberá solicitar al Instructor que los complete.
El formato de Lista de Asistencia se utiliza cada vez que la aerolínea provee
entrenamiento a su personal o a personal subcontratado trabajando para la
aerolínea. La comprensión de los temas de los entrenamientos debe ser
evaluados por el instructor.
Para el caso de entrenamientos no regulados, se utilizarán las listas no
reguladas.

Manual de Carga
AEROGAL
Entrenamiento
Fecha:02-Jun-2017
Capitulo.:02.00.00
Edición 4, Rev. 01
Página: 11
02.06.00 ENTRENAMIENTO INICIAL NO REGULADOS
a. ADOCTRINAMIENTO BÁSICO
Carga horaria 5 horas
ITEM
CONTENIDO
1
Código de Ética
2
Regulación de la Autoridad Aeronáutica
3
Políticas de la compañía , operación y procedimientos
4
Administración de la Compañía
5
Historia de la Compañía
6
Procedimientos de comunicación interna y externa
7
Entrenamiento de seguridad en peligros operacionales asociados
8
Formación en principios de Factores Humanos: Administración del error,
factores indeseables, resolución de problemas, administración del riesgo
b. FUNDAMENTOS DE CARGA
Carga horaria 5 horas
1
Conocimiento de los Manuales que utilizará en carga
2
Organigrama Operacional de Carga
3
Funciones y Responsabilidades del personal de carga
4
Procedimientos generales de seguridad para el área de carga
5
Conocimientos generales sobre peso y balance
6
Aceptación de carga
7
Manejo de carga general y cargas especiales
8
COMAT y AOG
9
Almacenaje de Carga general y cargas especiales
10
Familiarización general de Mercancías Peligrosas
11
Preparación de la Carga
12
Despacho de la carga
c. SEGURIDAD EN RAMPA
Carga horaria: 1 hora
ITEM
CONTENIDO
1
Normas generales de seguridad
2
Equipos que opera en plataforma
3
Manejo de equipos de apoyo en tierra que utiliza el personal de carga
4
Utilización de equipos de protección de personal en plataforma
5
Acercamiento a las aeronaves con seguridad para el personal operativo
6
FOD

Manual de Carga
AEROGAL
Entrenamiento
Fecha:02-Jun-2017
Capitulo.:02.00.00
Edición 4, Rev. 01
Página: 12
d. SMS
Carga Horaria: 2 horas
Para este entrenamiento se procederá con el pensum del Manual del Sistema de
la Gestión de la Seguridad Operacional vigente.
02.07.00 ENTRENAMIENTO RECURRENTE NO REGULADOS
Este entrenamiento se lo realizara cada 36 meses
a. ADOCTRINAMIENTO BÁSICO
Carga Horaria: 2 horas
ITEM
CONTENIDO
1
Regulación de la Autoridad Aeronáutica
2
Políticas de la compañía , operación y procedimientos
3
Entrenamiento de seguridad en peligros operacionales asociados
4
Formación en principios de Factores Humanos: Administración del error,
factores indeseables, resolución de problemas, administración del riesgo
b. FUNDAMENTOS DE CARGA
Carga horaria 3 horas
1
Procedimientos generales de seguridad para el área de carga
2
Conocimientos generales sobre peso y balance.
3
Aceptación de carga
4
Manejo de carga general y cargas especiales
5
COMAT y AOG
6
Almacenaje de Carga general y cargas especiales
7
Preparación de la Carga
8
Despacho de la carga
c. SEGURIDAD EN RAMPA
Carga horaria: 1 hora
d. SMS
Carga horaria: 2 horas
Para este entrenamiento se procederá con el pensum del Manual del Sistema
de la Gestión de la Seguridad Operacional vigente.
ITEM
CONTENIDO
1
Normas generales de seguridad
2
Utilización de equipos de protección de personal en plataforma
3
Manejo de equipos de apoyo en tierra que utiliza el personal de carga
4
FOD

Manual de Carga
AEROGAL
Entrenamiento
Fecha:2-Jun-2017
Capitulo.:02.00.00
Edición 4, Rev. 01
Página: 13
02.08.00 ENTRENAMIENTO INICIAL Y RECUERRENTE REGULADOS
a. MERCANCIAS PELIGROSAS
Carga horaria entrenamiento inicial: 32 horas
Carga horaria entrenamiento recurrente: 16 horas
Para este entrenamiento se procederá con el pensum del manual de
mercancías peligrosas de la aerolínea vigente.
Este curso se lo DEBERÁ realizar OBLIGATORIAMENTE en el menor tiempo
posible de su ingreso a este departamento.
El nuevo empleado mientras no tenga el entrenamiento de manejo de DGR, no
realizará funciones específicas para las que fue contratado.
El entrenamiento recurrente se lo deberá realizar OBLIGATORIAMENTE a todo
el personal de carga cada 24 meses, según lo establece la RDAC 175.310.
b. SEGURIDAD DE LA AVIACIÓN AVSEC.
Carga horaria entrenamiento inicial : 16 horas
Carga horaria entrenamiento recurrente: 6 horas
Para este entrenamiento tendrá excepciones según el Estado donde opere
Aerogal y el pensum será adoptado por la entidad gubernamental que
corresponda.
El entrenamiento recurrente se lo deberá realizar OBLIGATORIAMENTE a todo
el personal de carga cada 24 meses como lo establece la RDAC 107.31, y para
estaciones internacionales según lo estipule el tiempo la autoridad competente.
02.09.00 EVALUACION DEL ENTRENAMIENTO
Cuando el personal ha sido capacitado en los diferentes entrenamientos de carga, se
le toma un test escrito, a fin de determinar si satisface los requerimientos y demuestre
el adecuado conocimiento, competencia y pro eficiencia para la ejecución de tareas y
procedimientos y/o operar equipos.
Y se considerara el 80% en el test como óptimo, y estar calificado para cumplir la
función a la cual fue contratado

Manual de Carga
AEROGAL
Entrenamiento
Fecha: 02-Jun-2017
Capitulo.:02.00.00
Edición 4, Rev. 01
Página: 14
ANEXO 1
CONTROL DE REGISTROS DE ENTRENAMIENTO
AREA: Carga DESIGNADO: Responsable de Carga
Nombre del
registro
Responsabl
e de
recolección
Legibilidad
Acceso
Método de
recuperación
Tipo de
archivo
Ubicación
Física
Método de
protección
Tiempo de
retención
Disposición
Final
Lista de
Asistencia de
Adoctrinamiento
Básico
(Inicial y
recurrente)
Responsable
de carga
El
documento
debe
visualizar
claramente el
contenido del
registro
Responsable
de carga
Carpeta
ordenada
alfabéticamente
de los
colaboradores
Carpeta
Oficina
Responsable
de Carga
Bajo techo con
altura del piso
para
protección de
factores
ambientales
Durante la
permanencia
del
colaborador
Eliminación
Lista de
Asistencia de
Fundamentos de
Carga
(Inicial y
recurrente)
Responsable
de carga
El
documento
debe
visualizar
claramente el
contenido del
registro
Responsable
de carga
Carpeta
ordenada
alfabéticamente
por los
colaboradores
Carpeta
Oficina
Responsable
de Carga
Bajo techo con
altura del piso
para
protección de
factores
ambientales
Durante la
permanencia
del
colaborador
Eliminación
Lista de
Asistencia
de Seguridad en
rampa
(Inicial y
Recurrente)
Responsable
de carga
El
documento
debe
visualizar
claramente el
contenido del
registro
Responsable
de carga
Carpeta
ordenada
alfabéticamente
por los
colaboradores
Carpeta
Oficina
Responsable
de Carga
Bajo techo con
altura del piso
para
protección de
factores
ambientales
Durante la
permanencia
del
colaborador
Eliminación

Manual de Carga
AEROGAL
Entrenamiento
Fecha: 02-Jun-2017
Capitulo.:02.00.00
Edición 4, Rev. 01
Página: 15
Nombre del
registro
Responsable
de
recolección
Legibilidad
Acceso
Método de
recuperación
Tipo de
archivo
Ubicación
Física
Método de
protección
Tiempo de
retención
Disposición
Final
SMS
(Inicial y
Recurrente)
Responsable
de carga
El documento
debe
visualizar
claramente el
contenido del
registro
Responsable
de carga
Carpeta
ordenada
alfabéticamente
por los
colaboradores
Carpeta
Oficina
Responsable
de Carga
Bajo techo
con altura del
piso para
protección de
factores
ambientales
Durante la
permanencia
del
colaborador
Eliminación
Certificado de
Mercancías
peligrosas
(Inicial y
recurrente)
Responsable
de carga
El documento
debe
visualizar
claramente el
contenido del
registro
Responsable
de carga
Carpeta
ordenada
alfabéticamente
por los
colaboradores
Carpeta
Oficina
Responsable
de Carga
Bajo techo
con altura del
piso para
protección de
factores
ambientales
Durante la
permanencia
del
colaborador
Eliminación
AVSEC
(Inicial y
recurrente)
Responsable
de carga
El documento
debe
visualizar
claramente el
contenido del
registro
Responsable
de carga
Carpeta
ordenada
alfabéticamente
por los
colaboradores
Carpeta
Oficina
Responsable
de Carga
Bajo techo
con altura del
piso para
protección de
factores
ambientales
Durante la
permanencia
del
colaborador
Eliminación
Listas de
asistencia o
Certificados de
Otros cursos
(Todos aquellos
cursos que reciba
el colaborador , y
que sean
distintos a los
arriba detallados)
Responsable
de carga
El documento
debe
visualizar
claramente el
contenido del
registro
Responsable
de carga
Carpeta
ordenada
alfabéticamente
por los
colaboradores
Carpeta
Oficina
Responsable
de Carga
Bajo techo
con altura del
piso para
protección de
factores
ambientales
Durante la
permanencia
del
colaborador
Eliminación

Manual de Carga
AEROGAL
Entrenamiento
Fecha: 02-Jun-2017
Capitulo.:02.00.00
Edición 4, Rev. 01
Página: 16
PAGINA INTENCIONALMENTE EN BLANCO

Manual de Carga
AEROGAL
Carga Nacional
Fecha: 23-Nov-2017
Capìtulo:03.00.00
Rev.03
Página: 1
INDICE DE CAPITULO
03.00.00 CARGA NACIONAL ..................................................................................... 2
03.01.00 PROCESO DE CARGA ............................................................................... 2
03.02.00 POLÍTICAS PARA EL DEPARTAMENTO DEL CARGA ........................... 2
03.03.00 ACEPTACION DE CARGA ........................................................................ 3
03.03.01 NORMAS GENERALES PARA LA ACEPTACION DE CARGA NACIONAL ................ 3
03.03.02 PROCESO DE ACEPTACION Y MANEJO DE CARGA (CARGA GENERAL Y
ESPECIAL) .................................................................................................................. 4
03.03.03 TIPOS DE CARGA ......................................................................................................... 5
1. CARGA GENERAL ..................................................................................................... 5
2. CARGAS ESPECIALES .............................................................................................. 6
2.1 Mercancías Peligrosas .................................................................................... 6
2.2 Animales Vivos (AVI) .................................................................................... 9
2.3 Perecederos (PER) ........................................................................................ 16
2.4 Restos Humanos (HUM) ............................................................................... 21
2.5 Carga Voluminosa y Pesada ........................................................................ 23
2.6 Carga Frágil .................................................................................................... 26
2.7. Carga Húmeda .............................................................................................. 27
2.8 COMAT ............................................................................................................ 28
03.03.04 ETIQUETADO DE LA CARGA ................................................................. 28
03.04.00 MANIPULACION Y ALMACENAJE DE CARGA ...................................... 29
03.04.01 TERMINALES DE CARGA ......................................................................................... 29
03.05.00 DESPACHO DE CARGA ........................................................................... 30
03.06.00 RECEPCIÓN, MANIPULACION, ALMACENAMIENTO Y ENTREGA DE
CARGA A CLIENTES EN DESTINO ......................................................... 32
03.06.01 RECEPCIÓN DE CARGA ......................................................................................... 32
03.07.00 ALMACENAMIENTO Y MANIPULACION DE CARGA. ............................ 34
03.08.00 ENTREGA DE CARGA AL CLIENTE ........................................................ 35
03.09.00 REGISTROS DE CARGA ........................................................................... 36
03.09.01 REGISTROS DE LA OPERACIÓN NACIONAL........................................................... 36
1. Guía de Transporte Aéreo (Factura) -AWB ................................................. 36
2. Guía – Remisión - AWB .................................................................................. 37
3. Manifiesto de Carga ........................................................................................ 38
4. NOTOC .............................................................................................................. 40

Manual de Carga
AEROGAL
Carga Nacional
Fecha: 05-Sep-2016
Capìtulo:03.00.00
Edición 4, Rev.00
Página: 2
03.00.00 CARGA NACIONAL
03.01.00 PROCESO DE CARGA
El alcance del proceso de carga abarca las actividades comprendidas entre la aceptacion de la
carga en Origen hasta la entrega de la carga en destino, para cumplir satisfactoriamente con el
proceso de carga; este se encuentra dividido en actividades agrupadas en Origen y actividades
agrupadas en Destino.
En Origen se encuentran identificadas las siguientes actividades: Aceptacion, manipulacion y
despacho de la carga a su destino final.
En Destino se encuentran identificadas las siguientes actividades: Recepcion, manipulacion,
almacenamiento y entrega de carga al cliente o quien haga sus veces.
03.02.00 POLÍTICAS PARA EL DEPARTAMENTO DEL CARGA
Todo envío de nuestros clientes se lo transportará en forma adecuada y segura desde y hasta
su destino final, la cual garantiza con el cumplimiento del procedimiento establecido en el
presente manual.
No se aceptará ninguna mercancía que por su propia naturaleza ocasione daño a las personas,
a la carga, a la estructura del avión y aquellas que se involucren en la operación de la carga.

Manual de Carga
AEROGAL
Carga Nacional
Fecha: 05-Sep-2016
Capìtulo:03.00.00
Edición 4, Rev.00
Página: 3
La aceptación de cualquier tipo de carga a clientes embarcadores deberá hacerse a personas
identificadas (personas naturales) o representantes de la compañía remitente, verificando las
condiciones aparentes del embalaje para asegurar que no haya una manipulación no
autorizada, los documentos deben ser legibles y entregados según el tipo de carga.
Es política de Aerogal:
La Aerolínea no permite el transporte de carga en asientos de la cabina de pasajeros.
La Aerolínea no utiliza ULD’s para el transporte de carga y correo en sus aeronaves.
03.03.00 ACEPTACION DE CARGA
03.03.01 NORMAS GENERALES PARA LA ACEPTACION DE CARGA NACIONAL
Toda carga (revenue cargo y non-revenue cargo) antes de ser aceptada y transportada, deberá
cumplir con todos los estándares aplicables a la carga siguiendo los procedimientos de
seguridad de acuerdo a lo establecido, por la Autoridad Aeronáutica, por el estado, y otras
autoridades aplicables y lo establecido en este Manual.
Toda la carga debe ser verificada sin excepción

Manual de Carga
AEROGAL
Carga Nacional
Fecha: 05-Sep-2016
Capìtulo:03.00.00
Edición 4, Rev.00
Página: 4
03.03.02 PROCESO DE ACEPTACION Y MANEJO DE CARGA (CARGA GENERAL Y
ESPECIAL)
La aceptación y manejo de carga está sujeta a las reglamentaciones y normas establecidas en
este Manual, el estado y otras autoridades aplicables.
El embarcador o su representante autorizado se presentan con su embarque en la bodega
de carga de la aerolínea.
Los embarques de COMAT de la aerolínea deberán cumplir con el proceso de aceptación
estipulado por la aerolínea.
La carga es aceptada siempre y cuando esta no presente signos de deterioro o daño.
La inspección de la carga lo realizará el personal de seguridad en cada una de las
estaciones nacionales donde opera la Aerolínea, de acuerdo a lo establecido en el
Programa de Seguridad de la Aviación de Aerogal vigente.
Toda carga que sea para avión carguero debe ser RECHAZADA, la misma que es
identificada con la siguiente etiqueta:

Manual de Carga
AEROGAL
Carga Nacional
Fecha: 05-Sep-2016
Capìtulo:03.00.00
Edición 4, Rev.00
Página: 5
Si existiera una duda sobre la naturaleza de la mercancía el agente de carga solicitará
información adicional, especialmente el MSDS (Material Safety Data Sheet), en caso se
sospeche que se trata de una Mercancía Peligrosa no declarada.
El embarque será etiquetado por el agente de carga en bodega o quien preste el servicio a
la aerolínea.
Todo envío que en su estructura esté compuesto por puntas afiladas deberán ser
reforzadas para evitar cualquier incidente y siempre debe manejarse con la punta hacia
arriba.
El agente de carga procederá a entregar la guía (factura o remisión) al embarcador o su
representante. La guía debe estar completado en su totalidad y firmado por el agente de
carga y el cliente o su representante.
El embarcador acepta que la aerolínea tiene derecho a revisar la carga y que podrá
hacerlo en cualquier momento, sin limitación alguna, de acuerdo con la legislación del
lugar donde se encuentra la mercancía.
Asegurar que la carga pase por los controles de seguridad establecidos en cada estación,
según sea necesario.
La aerolínea se reserva el derecho de recibir la carga que se entregue, de acuerdo con los
métodos de transporte, manejo y almacenamiento que tenga vigentes.
Si la carga es aceptada para el transporte, esta se ubicará y mantendrá en la bodega
hasta que sea programada para el envío.
03.03.03 TIPOS DE CARGA
1. CARGA GENERAL
Aceptación
Esta carga se receptará, siempre y cuando tenga el embalaje adecuado de
acuerdo a su contenido y este dentro del peso y medidas que acepta la Aerolínea.
Identificación
Esta carga se identificará con el sticker de acuerdo al destino del envío (este
sticker tendrá un color predeterminado e impreso el nombre de la estación de
destino), y en el mismo constará el número de guía, número de piezas y peso.
Embalaje Carga General
El embalaje deberá estar de acuerdo a la naturaleza del envío, para asegurar que
el transporte sea seguro de forma que evite lesiones o daños al personal, a la
carga o a la infraestructura.
Adicional esta carga se identificará con el sticker de acuerdo al destino del envío
(este sticker tendrá un color predeterminado e impreso el nombre de la estación
de destino), y en el mismo constará el número de guía, número de piezas y peso.

Manual de Carga
AEROGAL
Carga Nacional
Fecha: 05-Sep-2016
Capìtulo:03.00.00
Edición 4, Rev.00
Página: 6
2. CARGAS ESPECIALES
Son aquellos que requieren de procesos especiales, diferentes a los
procedimientos regulares para el manejo de carga general.
Las cargas especiales son:
Mercancías peligrosas
Animales vivos (AVI)
Perecederos (PER)
Restos humanos (HUM)
Carga voluminosa y pesada
Carga húmeda
2.1 Mercancías Peligrosas
Las Mercancías Peligrosas, son artículos o sustancias que son capaces de poner
en riesgo la salud, seguridad, la propiedad, o el medio ambiente, y que están
incluidas en la lista de mercancías peligrosas de la Reglamentación de IATA
vigente.
2.1.1. Condiciones generales
El transporte de las mercancías peligrosas está sujeto a un manejo especial
de acuerdo a la Reglamentación sobre Mercancías Peligrosas de IATA,
políticas y procedimientos estipulados por la aerolínea en su Manual de
Mercancías Peligrosas, así como en el Manual de Operaciones, según
aplique y restricciones de país.
Debido a la naturaleza de este tipo de embarques es necesario contar con
una reservación previa ya que este producto no podrá ser transportado en
equipos y rutas específicas de la aerolínea. De Esta manera podremos
asegurar un adecuado transporte de la carga.
Para la aceptación de embarques con más de 10 UNs por guía, el expedidor
deberá proporcionar toda la documentación y la carga con 24 horas antes de
la hora programada para la salida del vuelo.
Es mandatorio que cada estación tenga el “Manual de Reglamentación de
Mercancías Peligrosas de IATA” vigente, y las etiquetas en el caso que exista
la necesidad de remplazar alguna de éstas.
Para el remplazo de etiquetas, las estaciones deberán tener un stock de
etiquetas de riesgo y manipulación. El personal de carga será el encargado
de reemplazar las etiquetas, de acuerdo con la información provista en la
declaración del expedidor, que posterior a la aceptación y/o embarque en
tránsito se evidencie que las mismas se han perdido, despegado o son
ilegibles, mismas que se tomarán del stock que mantiene la estación. Este
requisito no aplica cuando se encuentren etiquetas faltantes o ilegibles al
momento de la aceptación de la carga, ya que es responsabilidad del cliente
presentar la carga debidamente etiquetada.
No podrá volar ninguna mercancía si presenta daños o no cumple con la
reglamentación en cuanto a buen estado de embalaje, marcado y etiquetado.

Manual de Carga
AEROGAL
Carga Nacional
Fecha: 05-Sep-2016
Capìtulo:03.00.00
Edición 4, Rev.00
Página: 7
2.1.2. Restricciones
No se aceptará ningún embarque que no cumpla con los requisitos de envío de
mercancías peligrosas. Es política de la aerolínea que ningún embarque de
Mercancías Peligrosas sea aceptado sin sus documentos completos,
correctamente llenos o sin las firmas correspondientes.
No es posible realizar la aceptación de carga si no se cuenta con la
documentación original. Es decir, no se permitirá copia de la documentación
para iniciar el proceso de aceptación.
2.1.3. Aceptación de mercancías peligrosas
Para la aceptación de mercancía peligrosa se seguirán las instrucciones
descritas en este documento, de acuerdo a la Reglamentación sobre
Mercancías Peligrosas de IATA, políticas y procedimientos estipulados por la
aerolínea y restricciones de país.
Únicamente personal o representante de la aerolínea debidamente certificado
y entrenado está autorizado para aceptar embarques de mercancías
peligrosas. En la(s) estación(es) donde solamente una persona esté certificada
para la aceptación de mercancías peligrosas y la misma no se encuentre en
funciones, por ningún motivo se podrá realizar la aceptación de mercancías
peligrosas hasta que la persona certificada retome sus actividades. De
presentarse un caso urgente y se necesite realizar el transporte, se coordinará
a través del encargado operativo de la estación de carga la movilización de
personal certificado de otra estación.
El proceso de aceptación por parte del operador se realizará con base a la
Lista de Chequeo para Mercancías Peligrosas Radioactivas, No Radioactivas,
Hielo Seco y Baterías de Litio de la Reglamentación sobre Mercancías
Peligrosas de IATA vigente. La lista de verificación de aceptación de
mercancías peligrosas deberá de estar completa, de acuerdo a lo descrito en la
Reglamentación sobre Mercancías Peligrosas de IATA vigente y deberá ser
archivada en la estación de origen, en el archivo correspondiente.
No se deberá omitir ningún punto en la lista de chequeo, en caso que una de
las casillas se responda con un “NO”, no se deberá aceptar la carga.
Para la aceptación de embarques con más de 10 UNs por guía aérea, el
expedidor deberá proporcionar toda la documentación y la carga con 24 horas
antes de la hora programada para la salida del vuelo.
No obstante, todo lo anterior, se establece como norma corporativa que la
aerolínea se reserva el derecho de negar el transporte a cualquier material
restringido sin responsabilidad alguna, aunque este cumpla con los requisitos
establecidos; pero que sin embargo no ofrezca la idoneidad para cumplir con la
seguridad de la operación.
En la(s) estación(es) donde solamente una persona esté certificada para la
aceptación de mercancías peligrosas y la misma no se encuentre en funciones,
por ningún motivo se podrá realizar la aceptación de mercancías peligrosas
hasta que la persona certificada retome sus actividades. De presentarse un
caso urgente y se necesite realizar el transporte, se coordinará a través del
encargado operativo de la estación de carga la movilización de personal
certificado de otra estación.
Por la seguridad y como parte del proceso de aceptación se debe revisar toda
la documentación del embarque. Si existiera una duda el agente de carga
solicitará información adicional especialmente el MSDS. El MSDS (Hoja de

Manual de Carga
AEROGAL
Carga Nacional
Fecha: 05-Sep-2016
Capìtulo:03.00.00
Edición 4, Rev.00
Página: 8
Seguridad de Materiales) indican información vital del manejo del material. Esta
información se puede solicitar al fabricante para asegurarse que el envío
cumpla con los requisitos de transporte aéreo sin riesgo. La aerolínea
rechazará cualquier envío que no cumpla con la Reglamentación sobre Manejo
de Mercancías Peligrosas de IATA y revisará el MSDS.
2.1.4. Almacenaje
En todas las estaciones, en el área de aceptación, deberán desplegarse
carteles alusivos al transporte de mercancías peligrosas. Referirse al
capítulo de Consideraciones Generales de Almacenaje de este documento y
Reglamentación Sobre Mercancías Peligrosas de IATA, vigente.
De identificarse cualquier tipo de derrame en la bodega de carga deberá ser
reportado al encargado operativo de la estación de carga, Agente Líder en
turno o encargado de la bodega para que este tome las acciones del caso y
corrija el hallazgo, de acuerdo a lo descrito en el Manual de Mercancías
Peligrosa de la aerolínea, así como en el Manual de Operaciones.
2.1.5 Inspección
Todo bulto que contenga mercancías peligrosas, deberá ser inspeccionado,
verificando que no existan daños, derrames antes de ser aceptados y en el
momento de almacenarse, al igual que sus marcas, etiquetas y que la integridad
de la carga no ha sido comprometida.
2.1.6 Cargue
Aunque el cargue esté a responsabilidad de Rampa, antes del abordaje de la
carga, el agente de carga en las estaciones donde se les es permitido ingresar a la
plataforma o cuando sea posible, en conjunto con el personal de rampa deberá
asegurarse que las cargas estén en buen estado y libres de derrames.
2.1.7 Suministro de información
El operador de una aeronave en el cual se va a transportar mercancías peligrosas
deberá proporcionar al piloto al mando tan pronto como sea posible, previo a la
partida del avión, la información exacta y legible, escrita o impresa, concerniente a
las mercancías peligrosas a transportarse.
2.1.8 Respuesta de emergencia
2.1.9 Archivo
Se deberá archivar una copia de todos los documentos relacionados con el
transporte de Mercancías Peligrosas por el tiempo estipulado de acuerdo al
Estado y/o el que establezca la autoridad competente del país donde origina el
embarque de mercancías peligrosas.
Dicho archivo debe tener los siguientes documentos:
Original de la Declaración de expedidor debidamente llena y firmada. Cuando
la mercancía peligrosa es un tránsito, la copia de la declaración puede ser una
fotocopia de la original.

Manual de Carga
AEROGAL
Carga Nacional
Fecha: 05-Sep-2016
Capìtulo:03.00.00
Edición 4, Rev.00
Página: 9
Guía debidamente llena y firmada en las dos casillas para dicho fin. (firma
donde el cliente reconoce que ha cumplido con todos los requerimientos de
mercancías peligrosas y otra firma, la cual es la aceptación del corte de la
guía).
Lista de Verificación para aceptación de mercancías peligrosas vigente
NOTOC debidamente lleno y firmado por el personal involucrado.
Otros documentos que sean aplicables.
También se debe tener un archivo para las mercancías peligrosas rechazadas, el
cual debe cumplir con los mismos requerimientos del anterior excepto por la copia
del NOTOC.
2.2 Animales Vivos (AVI)
Un animal vivo puede ser transportado con fines comerciales o no.
Puede ser la mascota de un pasajero que va a bordo de una aeronave, o de
una persona natural en búsqueda de transporte aéreo.
2.2.1 Condiciones generales
El transporte aéreo de cualquier animal vivo está sujeto a un manejo especial
de acuerdo a la Reglamentación para el Transporte de Animales Vivos de IATA
(LAR), políticas y procedimientos estipulados por la aerolínea y restricciones de
país.
Los animales vivos deben estar entregados en la bodega de carga 2 horas
antes de la salida del vuelo Esto para evitar que los animales permanezcan en
las bodegas.
No será permitida la pernocta de animales vivos en la estación de origen y
destino. Por este motivo es imperativo coordinar el embarque teniendo en
cuenta el itinerario.
Los animales vivos deben cumplir con todos los requerimientos fitosanitarios
exigidos por las autoridades de origen y destino.
No hay restricción para el transporte de animales vivos de sangre caliente o fría
como: reptiles, aves, peces vivos y animales de finca.
Se transportarán aquellos animales vivos que no sean dañinos y ofensivos
durante el vuelo y cuyas medidas son aceptadas para la transportación.
Razas braquiocefálicas: Algunas razas de perros y gatos tienen una serie de
particularidades anatómicas que dificultan una respiración correcta y que se
denomina Síndrome Respiratorio Braquiocefálico.
Estos animales vivos (perros y gatos) se caracterizan por tener nariz chata y
suelen presentar problemas respiratorios, haciéndoles susceptibles a sufrir
golpes de calor y trastornos respiratorios cuando están expuestos a cambios de
temperatura extremos o situaciones de tensión.
Por esta razón y con el fin de proteger a estos animales vivos, la aerolínea
podrá transportar estas razas de perros y gatos, únicamente si el animal es

Manual de Carga
AEROGAL
Carga Nacional
Fecha: 05-Sep-2016
Capìtulo:03.00.00
Edición 4, Rev.00
Página: 10
menor a una edad de cinco años y el cliente firma el documento de
exoneración de responsabilidad para la aerolínea FR NE 1013 35 Animales
Vivos –Waiver Braquiocefálicos o FR NE 1013 37 Live Animals-Brachiocephalic
Waiver.
Razas de perros y gatos braquiocefálicos:
2.2.2 Restricciones
No es permitido transportar animales dentro de la familia de roedores (familia
rodentia) como ardillas, castores, conejos, liebres, cuyes, puercoespines, ratas,
ratones, de todas las especies incluyendo las de laboratorio o mascotas como
hámster.
La aerolínea no proporcionará jaulas y o corrales para el transporte de
animales vivos.
No se permitirá el transporte de Animales Vivos que aparecen en la lista CITES
I (Comercio Internacional de especies amenazadas de fauna y flora). Por tal
razón el embarcador debe revisar cuales son las exigencias gubernamentales
para evitar el tráfico ilegal de flora y fauna.
Las listas de las Especies Amenazadas de la Convención deberán ser
consultadas antes de preparar un embarque para su envío. La consulta puede
ser realizada en la página Web. http://www.cites.org.
Para el transporte de animales que aparecen en la lista CITES en los
apéndices II-III no es necesario la autorización, no obstante, se debe cumplir
con todos los requisitos de documentación y aceptación.
No se aceptará para transporte hembras que hayan parido en las últimas 48
horas.

Manual de Carga
AEROGAL
Carga Nacional
Fecha: 05-Sep-2016
Capìtulo:03.00.00
Edición 4, Rev.00
Página: 11
No se aceptará para el transporte hembras en estado de preñez a menos que
mediante un certificado de veterinario se acredite que el animal está en
condiciones de viajar y que no hay riesgo que se produzca su parto durante el
viaje.
No se permitirá el transporte de mamíferos cuya edad sea menor o igual a 8
semanas.
No se puede consolidar un embarque de animales vivos con otro tipo de
embarque.
2.2.3 Responsabilidades del embarcador
El embarcador deberá cumplir con todos los requisitos para el transporte, según la
Reglamentación de Animales Vivos de IATA vigente y requisitos establecidos por
las autoridades locales en origen, tránsito y destino:
Hacer todos los arreglos para el transporte a tiempo de los animales
desde/hacia el aeropuerto, asegurando que se cumpla con todas las
condiciones de higiene, preparación para mal tiempo, etc.
Hacer todos los arreglos necesarios con autoridades sanitarias, para
asegurarse que los animales puedan ser transportados del aeropuerto a su
destino final a la mayor brevedad.
Asegurarse que el transporte de los animales, no esté prohibido por el gobierno
involucrados.
Asegurarse que los animales están correctamente clasificados, descritos,
embalados, marcados y etiquetados.
Asegurarse que el contenedor deberá permitir que el animal pueda permanecer
de pie, girar y echarse de forma natural.
Declarar la condición de los animales cuando estén preñados o han parido
dentro de las últimas 48 horas.
El Consignatario ha sido debidamente pre alertado.
Proveer un número de contacto de 24 horas, para informarlo de cualquier
anomalía durante el transporte.
Si el animal requiere comida o abrevado especial, el expedidor deberá adosar a
los documentos de embarque y contenedor las instrucciones que se deban
cumplir.
2.2.4 Responsabilidades del operador
Cuando se transportan animales vivos por vía aérea, varios factores deben ser
considerados, de los cuales los más importantes son:
La especie del animal, sus características, raza, sexo, edad, peso individual.
La condición del animal, preñez, piel (invierno o verano), edad, etc.
Tipo de embalaje / empaque / jaula / corral requerido.
Tipo de aeronave a utilizar.
Cantidad de espacio requerido.

Manual de Carga
AEROGAL
Carga Nacional
Fecha: 05-Sep-2016
Capìtulo:03.00.00
Edición 4, Rev.00
Página: 12
Condiciones ambientales de los compartimientos, ventilación, control de
temperatura.
Condiciones ambientales en los aeropuertos de origen, tránsito y destino.
Presencia de otras cargas que afecten a los animales.
Necesidad de acompañante(s) de animales.
Disponibilidad de facilidades para su almacenaje en tierra.
Documentación requerida, certificados sanitarios, permisos, etc.
Segregación.
2.2.6 Aceptación de animales vivos
Las siguientes acciones deben realizarse o verificarse en el momento de la
aceptación:
Para facilitar el proceso de aceptación se utiliza la Lista de Comprobación para
la Aceptación de Animales Vivos de IATA Vigente.
Que la ruta ha sido confirmada y que las instalaciones requeridas se han
confirmado y están disponibles.
No será permitida la pernocta de animales vivos, en las estaciones de origen,
destino y/o conexión a menos que la regulación lo requiera y/o por causa de
fuerza mayor. Ej.: cambio de equipo, pérdida de conexión, inconvenientes con
autoridades.
Que el contenedor y su contenido se hayan pesado y medido debidamente.
Verificar que el contenedor permita que el animal pueda permanecer de pie,
girar y echarse de forma natural.
Los animales vivos serán aceptados para su transporte solamente en
recipientes adecuados y limpios, los cuales deben ser construidos a prueba de
filtraciones de las excretas de los animales y a pruebas de escape.
El piso del contenedor debe estar provisto de una capa de material que permita
absorber las excretas de los animales.
Que se ha fijado al contenedor un duplicado de las instrucciones del expedidor
para el cuidado de los animales.
Que el contenedor se presente y etiquete correctamente de acuerdo a lo
siguiente:
- Las etiquetas de orientación del bulto se han fijado a los cuatro lados del
contenedor, en la medida de lo posible.
- Al menos una etiqueta de “Animales Vivos” se ha adosado al contenedor (si
aplica). Existe una excepción a los requisitos generales de etiquetado. Las
cajas de pollos de un día necesitan solamente las etiquetas de orientación
colocadas en los cuatro lados. Sin embargo, cuando un número de cajas se
han envuelto juntas, una sola etiqueta en cada uno de los lados de la tarima
(skid o pallet) o la expedición es suficiente, asegurándose de que la
ventilación nunca estará ocluida, especialmente en el caso de cajas
individuales o expediciones pequeñas.

Manual de Carga
AEROGAL
Carga Nacional
Fecha: 05-Sep-2016
Capìtulo:03.00.00
Edición 4, Rev.00
Página: 13
- Que los nombres completos, direcciones y teléfonos del remitente y del
destinatario se han fijado al contenedor.
- Que se ha adjuntado también al contenedor un nombre de contacto para
atención las 24 horas del día y el número de teléfono de una persona,
aparte del remitente y del destinatario, capaz de hacerse totalmente cargo
del envío.
Que cualquier medicación que se haya administrado al animal ha sido
registrada en el contenedor; deberá facilitar el nombre del medicamento
utilizado, la ruta de administración y la hora en que fue administrada. Una copia
de esta información deberá adjuntarse también a los documentos para el
cuidado del animal.
El contenedor deberá ser construido de tal manera que permita al personal de
carga dar a los animales la atención necesaria sin el riesgo que estos puedan
ocasionarles algún daño.
Teniendo en cuenta el tipo de animal a transportar, requiere un embalaje
especial, para esto se debe consultar la Reglamentación
Todas las piezas del embarque deben tener las etiquetas de manipulación,
orientación y animales vivos.
Se requiere un stock de etiquetas para animales vivos en la estación, para poder
remplazarla en caso de dañarse después de la aceptación o antes de ser cargado
en la aeronave.
2.2.7 Documentación de animales vivos
Se requiere que el envío de los animales vivos esté acompañado de los
siguientes documentos:
- Permisos Gubernamentales: una licencia o permiso en los que se
especifiquen las condiciones de ingreso y salida y el período de tiempo
durante el cual pueda llevarse a cabo, estos documentos son enviados con
el embarque deberán adjuntarse firmemente a la guía de transporte aéreo.
- Certificado Sanitario: un certificado sanitario acompañado por los
resultados de laboratorio correspondientes cuando así lo solicite el país. La
fecha de emisión de esta documentación deberá ajustarse a las limitaciones
de tiempo impuestas por el país.

Manual de Carga
AEROGAL
Carga Nacional
Fecha: 05-Sep-2016
Capìtulo:03.00.00
Edición 4, Rev.00
Página: 14
- Certificado del Expedidor / Embarcador Certificado del Expedidor para
Animales Vivos de IATA, a través de este documento el embarcador indica
que todos los documentos necesarios para el transporte están presentes y
que los animales se han embalado y etiquetado correctamente. Se trata de un
documento importante que el personal de carga debe verificar, ya que, en
este, el cliente asume toda la responsabilidad por el envío y se deben de
considerar los siguientes puntos:
- La casilla correspondiente en la que se indica si en el envío se incluyen o no
especies protegidas por CITES.
- El número de bultos (contenedores) indicados en la certificación deberá
coincidir con el número de contenedores presentados para el envío.
- Los animales han sido embalados en los contenedores adecuados para las
especies.
- El número y las especies de animales corresponden a las presentadas. Los
nombres comunes solamente se requieren para los gatos y perros
domésticos
- Para el resto de los animales, deberá utilizarse el nombre científico correcto,
tal y como figura en la Reglamentación de Animales Vivos.
- La Certificación del Expedidor debe haber sido firmada por el expedidor o la
persona autorizada para asumir las responsabilidades del expedidor. Los
agentes de carga, los agentes de despacho o los operadores de tierra NO
deben firmar este certificado.
- Deben presentarse dos copias del certificado, una copia firmada será
retenida por el transportista que acepta el embarque del expedidor, la otra
copia firmada será enviada con el embarque y adjunta a los documentos
hasta destino final.
Guía: Cuando se transporten animales no deben de ser incluidos en la misma
Guía con otras cargas. En el área de “DICE CONTENER” se debe de incluir la
clase del animal. En la casilla de “OBSERVACIONES” se debe incluir un
número de teléfono de emergencia de 24 horas que incluya los códigos de país
y área, según aplique.
Notificación al Capitán (NOTOC): El Capitán debe ser informado de las
especies, ubicación y cantidad de toda la carga viva a bordo del avión. Para tal
efecto, se debe presentar una Notificación al Capitán NOTOC antes de la
salida del vuelo, con la información de la carga viva, indicando en la casilla de
Cargas Especiales que tipo de animal se está transportando.
- La copia, después de ser firmada por el agente de carga, el Capitán y el
agente de rampa, deberá ser archivada.
Documentos de CITES: Todo animal vivo que esté incluido en los Apéndices
de CITES debe de ser aceptado únicamente como se indica en la
Reglamentación para el Trasporte de Animales Vivos de IATA y acompañado
de un certificado de la CITES autorizando el movimiento del embarque.
2.2.8 Almacenamiento
Los animales vivos deben ser ubicados de forma separada de lugares
asignados para mercancías peligrosas y restos humanos.
Animales vivos no pueden ser colocados en las cercanías de hielo seco, líquido
criogénico ni productos alimenticios.

Manual de Carga
AEROGAL
Carga Nacional
Fecha: 05-Sep-2016
Capìtulo:03.00.00
Edición 4, Rev.00
Página: 15
Deberán ubicarse en un lugar adecuado libre de temperaturas extremas, polvo
y ruido.
Los animales vivos deberán permanecer constantemente segregados,
debidamente ubicados en el área identificada para este fin dentro de la bodega.
Esto con el objetivo de mantener la integridad de la carga.
2.2.9 Manipulación
Para una correcta manipulación de los Animales Vivos deben considerarse los
siguientes aspectos:
Se deberá evitar el voltear y balancear innecesariamente los contenedores.
Estos serán siempre transportados y almacenados en posición vertical y
siempre en una posición nivelada.
Los animales deberán estar provistos de suficiente ventilación, pero, al mismo
tiempo, se les deberá proteger de las inclemencias del tiempo, de exponerlos a
los rayos directos del sol, de los ruidos y de las corrientes de aire.
Los contenedores no deberán ser colocados debajo o en frente de las salidas
de aire. Para que haya suficiente aire para la respiración normal, las aberturas
de ventilación no deberán ser obstruidas por otras cargas, por las paredes de
las bodegas o por las paredes de otros contenedores. Dependiendo de la
naturaleza de los animales, los contenedores no serán colocados sobre o bajo
otras cargas.
Se deberán tomar precauciones para prevenir que otras cargas en bodega no
se muevan, caigan o se ladeen sobre los contenedores con animales vivos.
Los animales vivos deberán permanecer segregados en todo momento, dentro
del equipo que servirá para el transporte de los animales desde la bodega
hacia la aeronave, con el objetivo de mantener la integridad de la carga.
2.2.10 Comportamiento de los animales
La ausencia de cuidados o el no cumplimiento de cualquiera de las medidas
preventivas contempladas en el presente documento puede causar una tensión
adicional al animal y sobreexcitarlo, lo cual dificultará su manejo durante el
transporte.
Comportamiento Digestivo: por lo general, no es necesario alimentar o
abrevar un animal en tránsito, aunque ciertas especies pueden necesitar agua,
dependiendo de las condiciones climáticas y el tiempo total de la travesía. Si
esto fuera necesario en tránsito, es responsabilidad del expedidor el efectuar
los arreglos previos para la alimentación y el abrevado. El expedidor deberá
confirmar por escrito estos arreglos en el momento de entregar el embarque al
Operador. Cualquier agua que se provea debe ser fresca y libre de
contaminaciones, preferentemente debería ser apta para el consumo humano y
a la temperatura ambiente, no helada. Se debe considerar la alimentación
previa, durante y posterior al despacho de los animales, esto según la especie
a la que pertenezca. No se debe ofrecer alimentos no autorizados, ya que
podrían perjudicar seriamente la salud del animal.
Comportamiento Eliminativo: El estrés en el transporte de estos animales
puede causar que se incremente la defecación u orina de los animales. Es por
eso esencial que los contenedores tengan pisos absorbentes y a prueba de
filtraciones o salpicaduras para que soporten durante todo el viaje sin que se
derrame nada (las excreciones pueden corroer las aeronaves).

Manual de Carga
AEROGAL
Carga Nacional
Fecha: 05-Sep-2016
Capìtulo:03.00.00
Edición 4, Rev.00
Página: 16
Comportamiento Sexual: Los machos maduros cambian constantemente su
comportamiento en presencia de hembras en celo. Por lo tanto, aceptar
hembras en estas condiciones para su embarque debe ser evitada en la
medida de lo posible. Si fuera necesario aceptar un macho sexualmente
maduro y una hembra, deben ser cargados dentro del avión en compartimentos
separados tan distante uno del otro como sea posible. Adicionalmente se
deberá tomar en cuenta las recomendaciones del embarcador, con la finalidad
de mantener la integridad de los animales durante el transporte.
Comportamiento Materno: No es recomendable el embarque de hembras
junto a sus crías que aún están siendo amamantadas. Algunas hembras, al
presentir el peligro pueden dañar a sus crías.
Tranquilidad: El viajar tiene una influencia perturbadora sobre los animales y,
por lo tanto, no deberían ser molestados en lo posible. Se debe prohibir el
ingreso a las aéreas en donde se mantiene a los animales en espera de ser
despachados o entregados, de personas que, para satisfacer su curiosidad, se
acercan demasiado a ellos para examinarlos, esto les causa una gran
excitación y molestia. Al hacer esto, un animal tranquilo y bien seguro puede
ponerse totalmente nervioso y su comportamiento puede cambiar. La
verificación visual para comprobar su bienestar debe reducirse al mínimo.
Segregación: Animales que son enemigos naturales deben de ser segregados.
Animales en cuarentena deben de estar separados de los que no lo están.
Alimentos y restos humanos deben de estar lejos de los animales.
Edad mínima: para la aceptación debe de ser mayor o igual a 8 semanas.
Para más información referirse al Manual de Animales Vivos vigente de IATA.
2.2.11 Medidas de contingencia
En caso de retrasos o descargue de los animales en la estación origen o tránsito,
el agente de carga deberá notificar al destino, para luego estos notifiquen al
consignatario o agente.
Se deberá considerar el tiempo de retraso y cuidado que el animal(es) sea(n)
mantenido(s) en forma adecuada a sus necesidades. Si la carga no puede ser
entregada al consignatario a tiempo, el transportista debe de tomar las acciones
necesarias para proteger los intereses de todos los involucrados. Se debe notificar
inmediatamente a la estación de origen.
2.2.12 Entrega al Consignatario
Se deben de efectuar todos los arreglos necesarios para que los animales sean
entregados al consignatario o su agente lo más pronto posible al momento de su
arribo en el destino.
2.3 Perecederos (PER)
La mercancía que tiene plazo de validez limitado, debido a que se deteriora,
pierde valor o experimenta serio trastorno con los cambios de temperatura,
humedad o demora en el transporte.
Dentro de los productos perecederos podemos citar: frutas, verduras, carne y
sus derivados, pescados, mariscos, nauplios de camarón (larvas de camarón),
pupas (larvas de insectos) productos lácteos, flores frescas, follaje, órganos

Manual de Carga
AEROGAL
Carga Nacional
Fecha: 05-Sep-2016
Capìtulo:03.00.00
Edición 4, Rev.00
Página: 17
vivos, sangre humana y medicamentos. También son catalogados como
perecederos langostas, cangrejos y peces vivos.
2.3.1 Condiciones generales
El Transporte aéreo de cualquier perecedero está sujeto a un manejo especial
de acuerdo a la Reglamentación de Carga Perecedera de IATA vigente,
políticas y procedimientos estipulados por la aerolínea y restricciones de país.
Debido a la naturaleza de este tipo de embarques es necesario contar con una
reservación previa en todos los segmentos del vuelo.
El transcurso de tiempo entre la aceptación y la salida del vuelo sea el mínimo
necesario.
Se aceptarán mercancías perecederas que sean susceptibles de deterioro o
pérdida debido a cambios de clima, temperatura o cualquier otra situación
normal, o por excesiva duración del tiempo de transbordo cuando haya
razonable certeza que llegarán a su destino en buena condición.
En el caso que un embarque de esta naturaleza se dañará por completo
estando en posesión de la aerolínea o si por esta condición no puede ser
transportado por vía aérea, se deberá disponer de acuerdo a las regulaciones
sanitarias y/o gubernamentales del país.
2.3.2 Restricciones
No deberán aceptarse embarques perecederos si el contenido no aparenta
estar en buenas condiciones o si el embalaje no tiene una apariencia
apropiada; que se estime que el embarque no podrá llegar en buenas
condiciones al destino.
2.3.3 Aceptación perecederos
El embarcador debe proveer por escrito instrucciones claras, como el tiempo
máximo permitido para el transporte y cualquier manejo especial requerido.
Estas instrucciones deben estar escritas en la guía y en los bultos conteniendo
la mercancía.
Que existen facilidades de manejo para estas cargas en los aeropuertos de
tránsito y destino.
Se deberá revisar el apropiado embalaje y etiquetado de acuerdo al contenido
y etiquetado de la carga.
2.3.4 Embalaje requerido
Con el fin de reducir el riesgo de deterioro, los embalajes deben ser diseñados
para soportar efectos climáticos y manipulación. Cuando se utilicen agentes
refrigerantes tales como hielo seco, líquidos criogénicos deberán utilizar los
sistemas de embalaje señalados en la Reglamentación de Mercancías Peligrosas
de IATA y a la vez observarse las regulaciones establecidas.
Se debe tomar en cuenta la siguiente información:

Manual de Carga
AEROGAL
Carga Nacional
Fecha: 05-Sep-2016
Capìtulo:03.00.00
Edición 4, Rev.00
Página: 18
2.3.5 Frutas y verduras
Las cajas en su preferencia deben ser parafinadas o impermeables y la resistencia
acorde al peso, apilamiento y manejo.
Para la mayoría de frutas y vegetales es necesaria una buena ventilación para
mantenerlos en buen estado de conservación. Por este motivo las piezas suelen
tener agujeros perforados en el envoltorio.
Cuando frutas y vegetales frescos son cargados en cantidades en las cuales se
deba almacenar una encima de la otra, se debe dejar un espacio de flujo de aire
entre los paquetes especialmente con frutas y vegetales con alto contenido
húmedo.
2.3.6 Productos marinos (pescado freso y mariscos)
Inspección: Los envíos de pescado fresco y mariscos serán examinados al
momento de entrega, buscando muestras de daño. Si se encuentra líquido
escapándose, está mojado, o emite olores fuertes, serán rechazados. Los
envíos en tránsito serán bajados del avión si sucede algo de lo anterior.
Tamaño y peso del empaque: Es primordial un adecuado empaque lo que
permite protección y frescura para el embarque. El envase debe ser de un
tamaño y un peso conveniente para su manejo, debido al alto riesgo de daños
y escape de líquido del cargamento y manipulación.
En el caso específico del pescado transportado en vuelos de pasajeros no se
aceptará ningún embarque conservado en hielo (agua congelada); únicamente
se aceptarán embarques que utilicen un producto de remplazo como “Gelpack”
para mantener la temperatura apropiada.
Empaque interno: Existen varios tipos de empaque:
Bolsas de polietileno: El producto debe de ir contenido en una bolsa de
polietileno de suficiente grosor para retener líquidos y que resista a desgarres.
La bolsa interna y externa debe tener un grosor mínimo de 4-milímetros.
Las aletas u espinas del pescado fresco o de los mariscos, no deben de entrar en
contacto con la bolsa en ningún momento. Si se trata de un bulto, el bolso interno
se debe soldar o sellar con clips o cerrar con vendas elásticas para prevenir el
escape de líquidos, a no ser cuando se está utilizando para mariscos vivos. Si se
utiliza un envase, los bolsos internos pueden ser plegados.
- Cajas de Poliestireno también conocidas como styrofoam, duroport, durapax o
tecnoport:
Estas deben de ser utilizadas solamente para empaques internos, y deben de ir
cubiertas por una segunda bolsa de polietileno de 4 milímetros.
Empaques externos
- Cajas a prueba de agua / wet lock boxes: Todas las cajas deben tener una
construcción multi-emparedada, así como encerado impregnado o
impermeabilizadas en el interior y el exterior de la caja.
Esquinas reforzadas en la tapa y el fondo, y una tapa que extienda
completamente sobre el fondo. Si ofrece envíos a granel, no se aceptará
ningún material de styrofoam del embalado externo – este debe ser de
cartón.

Manual de Carga
AEROGAL
Carga Nacional
Fecha: 05-Sep-2016
Capìtulo:03.00.00
Edición 4, Rev.00
Página: 19
- Cajas de cartón corrugado: Todas las cajas de cartón corrugado deben estar
enceradas o tratadas por otro proceso impermeable. Las grapas utilizadas
en el empaque no deben romper los empaques internos. El peso de
cargamento máximo debe estar impreso en el cartón.
2.3.7 Órganos vivos, sangre humana y medicamento
Para que sean aceptados por la aerolínea para su transporte, se requiere que esté
acompañados por una certificación expedida por una autoridad sanitaria en donde
se especifique que están libres de sustancias infectocontagiosas y son aptos para
ser utilizados en seres vivos (humanos o animales).
Certificado de movilización emitido por la autoridad sanitaria gubernamental.
Estos deben ser manejados con extrema urgencia.
2.3.8 Cámaras de refrigeración
Los envíos deben ir empacados y aislados de tal manera que soporten cambios de
temperatura por manejo hasta de 48 horas.
2.3.9 Etiquetado
Todas las piezas del embarque deben tener las etiquetas de manipulación según
aplique. Por ejemplo:
Los envíos se deben marcar con "MARISCOS PERECEDEROS / PERISHABLE
SEAFOOD" o "PESCADOS PERECEDEROS / PERISHABLE FISH" en por lo
menos dos paredes verticales del exterior de cada envase. El tipo de pescados o
de mariscos (vivo, fresco o congelado) debe también ser indicado con Flechas,
como las del estándar ISO, o las marcas de "ESTE LADO PARA ARRIBA / THIS
SIDE UP" se deben utilizar para indicar la posición vertical.

Manual de Carga
AEROGAL
Carga Nacional
Fecha: 05-Sep-2016
Capìtulo:03.00.00
Edición 4, Rev.00
Página: 20
La estación debe asegurarse de mantener un stock de etiquetas por si necesita
remplazar alguna.
2.3.10 Documentos
Documentos sanitarios y otros permisos oficiales.
Debe consultarse las normas aplicables a las leyes o regulaciones del país
para aceptar el envío.
La guía que ampara el transporte de productos perecederos deberá emitirse en
forma completa y se pondrá especial atención en los siguientes puntos:
- Las casillas de “Remitente, Dirección” y “Destinatario, dirección” deberán
contener los nombres y direcciones en forma completa, no se aceptarán
abreviaturas; la guía debe incluir el número de teléfono del remitente y
destinatario con el fin de contactarlos en casos de que se produzca algún
problema relacionado con el embarque.
- La casilla de “Observaciones” se insertará solamente la información
relacionada con la manipulación. Esta información deberá ser concisa y
clara. En el caso de productos refrigerados con dióxido de carbono sólido
(hielo seco) referirse a la Reglamentación sobre Mercancías Peligrosas de
IATA vigente.
- El idioma que deberá utilizarse en español.
- Si el embarque está acompañado de certificados sanitarios u otros permisos
oficiales. Estos documentos deberán adosarse en forma segura a la guía,
nunca en los bultos de la carga, excepto que se trate de una copia adicional.
Un detalle de los documentos adjuntos a la guía, podrían estar indicados en
la casilla de “Observaciones”, siendo este un punto no mandatorio para la
aceptación de documentos.
- La casilla de “Dice Contener” deberá mostrar una descripción exacta de la
mercancía como cualquiera de las siguientes: pescado congelado, Huevos
Fértiles, Flores Frescas. No deben utilizarse descripciones genéricas. Y en
el caso de usar hielo seco como refrigerante, deberá anotarse luego del
nombre del producto la siguiente leyenda: “Dry Ice 9 UN1845” seguido de la
cantidad de hielo seco contenido en cada bulto.
- No se emitirá la guía de embarques perecederos con instrucciones
irracionales ó condiciones específicas inaceptables tales como “Conservar
refrigerado todo el tiempo” o “Mantener en todo momento por debajo de
5ºC”, toda vez que la aerolínea no cuenta con aeronaves configuradas para
abordar contenedores refrigerados.
En el caso que un embarque de esta naturaleza se dañará por completo
estando en posesión de la aerolínea o si por esta condición no puede ser
transportado por vía aérea, se deberá disponer de acuerdo a las regulaciones
sanitarias y/o autoridades gubernamentales del país.
En caso de que se utilice Hielo Seco como refrigerante para un perecedero no
se requiere una Declaración del Expedidor de Mercancías Peligrosas, pero se
debe notificar al Capitán por medio del NOTOC haciendo la indicación en la
casilla de Carga Especial.

Manual de Carga
AEROGAL
Carga Nacional
Fecha: 05-Sep-2016
Capìtulo:03.00.00
Edición 4, Rev.00
Página: 21
2.3.11 Almacenaje
Las estaciones deberán tener un área destinada para el almacenamiento de
perecederos que permita la conservación o un área de fácil identificación.
Los perecederos deben ser ubicados de forma separada de lugares asignados
para mercancías peligrosas y restos humanos.
Los huevos en incubación no deben ser guardados cerca de hielo seco y
líquido criogénico. Deben ser separados de materiales radioactivos categoría II
y III.
Las flores no deben ser almacenadas por ningún motivo junto a frutas,
vegetales o pescado.
Órganos y sangre humana no deben ser almacenados junto a restos humanos.
2.4 Restos Humanos (HUM)
Está constituido por cadáveres o restos humanos formolizados, cremados
(incinerados) y exhumados.
2.4.1 Condiciones generales
El transporte de los restos humanos está sujeto a un manejo especial de
acuerdo a las políticas y procedimientos estipulados por la aerolínea y
restricciones de país.
Debido a la naturaleza de este tipo de embarques es necesario contar con una
reservación previamente garantizada en cada uno de los segmentos del vuelo.
2.4.2 Restricciones
No serán aceptados para el transporte en ninguna de nuestras rutas los restos
humanos sin formolizar.
No se aceptará para transporte los restos humanos cuya causa de muerte haya
sido el resultado de una enfermedad contagiosa; salvo estos hayan sido
cremados.
Si el embalaje de los restos humanos presenta derrames o filtraciones se
rechaza el envío.
Los restos humanos exhumados, cuya fecha de fallecimiento sea inferior a 3
años, no deben ser aceptados para el transporte a menos que pueda
confirmarse que éstos ya no están en período de descomposición.
No se elabora la guía conteniendo más de un resto humano.
2.4.3 Aceptación de restos humanos
En el proceso de aceptación se deberá verificar el tipo de embalaje utilizado, éste
debe ser tal que permita un manejo seguro del embarque.
Restos Humanos Cremados (incinerados): deben ser embalados en urnas
fúnebres debidamente selladas. La urna debe ser protegida en un sobre
embalaje para evitar cualquier daño durante el transporte.

Manual de Carga
AEROGAL
Carga Nacional
Fecha: 05-Sep-2016
Capìtulo:03.00.00
Edición 4, Rev.00
Página: 22
Los cadáveres que cuyo fallecimiento haya sido por vía infecto-contagiosa podrán
ser transportados únicamente si son incinerados.
Restos Humanos no Cremados: Estos deben estar formalizados y sin excepción
alguna deben cumplir con los siguientes requisitos de embalaje para el transporte:
- Ataúd (madera): el ataúd va reforzado por un embalaje exterior que consiste de
una caja de cartón prensado o madera y con fuertes agarraderas para su sujeción
y movilización.
Restos humanos exhumados
- Los restos humanos exhumados, cuya fecha de fallecimiento sea inferior a 3
años, no deben ser aceptados para el transporte a menos que pueda confirmarse
que éstos ya no están en período de descomposición.
- Esta situación debe ser confirmada por medio de un certificado emitido por la
Administración del Cementerio respectivo donde se realizó el proceso de
exhumación y confirmada por las autoridades sanitarias del país de origen.
- Adicionalmente, se debe indicar claramente que se trata solamente de
osamentas y que su período de descomposición ha finalizado.

Manual de Carga
AEROGAL
Carga Nacional
Fecha: 05-Sep-2016
Capìtulo:03.00.00
Edición 4, Rev.00
Página: 23
- Los restos humanos exhumados deben ser enviados en urnas funerarias
debidamente acolchadas de manera que proteja contra cualquier daño. La urna
debe estar protegida por un embalaje exterior resistente que puede ser de
cartón o de madera.
- Las osamentas deben viajar en las bodegas del avión, en urnas funerarias. La
urna debe estar protegida por un embalaje exterior resistente que puede ser de
cartón o de madera.
Etiquetado
La pieza de embarque debe tener la etiqueta de identificación, de orientación y
manipulación. Asimismo, se deberá marcar la ubicación de la cabeza del resto
humano dentro del ataúd.
Documentación para el transporte de restos humanos
Se debe verificar en la documentación que presenta el cliente:
Certificado de Defunción original: debidamente validado por el Autoridad
Gubernamental del país, debe constar la causa de muerte. Si la causa de muerte
fue epidemia o enfermedad contagiosa puede ser transportado si éste se presenta
cremado.
Certificado de formolización o licencia de cremación.
Cualquier otro certificado que pudiera ser exigido por autoridad gubernamental
Fotocopia del documento de identificación del difunto y del familiar o apoderado
del que solicita el trámite.
Los Restos Humanos no pueden ser consolidados con otras mercancías, pero
si con otros restos humanos, no obstante, la política de la aerolínea es elaborar
la guia por cada resto humano que se transporta.
Se debe presentar una Notificación al Capitán (NOTOC) antes de la salida del
vuelo, indicando en la casilla de Cargas Especiales la cantidad y ubicación de
los restos humanos.
La copia, después de ser firmada por el personal involucrado, deberá ser
archivada.
Almacenaje
Restos humanos deberán ser segregados de productos alimenticios
de consumo humano y animales vivos
El embarque deberá ser manejado de forma segura y respetuosa.
2.5 Carga Voluminosa y Pesada
Carga que se considera de difícil manejo y requiere una manipulación
especializada en toda la cadena de transporte.

Manual de Carga
AEROGAL
Carga Nacional
Fecha: 05-Sep-2016
Capìtulo:03.00.00
Edición 4, Rev.00
Página: 24
2.5.1 Condiciones generales
El transporte de cualquier carga pesada está sujeta a las políticas y
procedimientos estipulados por la aerolínea.
Debido a la naturaleza de este tipo de carga es necesario realizar una
coordinación previa con el área comercial para ser aceptada y transportada.
No se considera carga voluminosa o carga pesada los siguientes productos:
mercancías peligrosas, animales vivos, restos humanos. Para este tipo de
carga se deben seguir los procedimientos establecidos para la correspondiente
carga especial.
Para asegurarse que la carga pueda ser manejada sin peligro y con el fin de
evitar lesiones a personas, daños a la aeronave/equipo y carga. se deberán
tomar las precauciones pertinentes.
Los objetos pesados deberán ser empacados adecuadamente y cargados para
prevenir cualquier daño a la estructura de la aeronave o al resto de la carga.
Planificar anticipadamente los recursos para manejo de piezas voluminosas o
pesadas en la estación de origen, tránsito y destino.
Coordinar con Rampa para agilizar los tiempos de cargue en las estaciones de
origen, tránsito y destino.
2.5.2 Manejo de carga voluminosa y pesada
a. Al momento del cargado de la aeronave se debe tomar en cuenta que, si el
compartimiento de carga está vacío hasta un 20% de su capacidad, las piezas
de carga que pesen entre 150 y 200 Kg. deberán ser aseguradas al piso de la
aeronave mediante la utilización de amarras o straps. El peso máximo por
pieza autorizado para el transporte es de 200kgs. Exceptuando restos
humanos. Si se recibe una pieza que exceda el peso mencionado, ésta no será
aceptada.
La carga que supere los 25 kgs, de peso deberá estar identificada con su
etiqueta correspondiente.
b. Carga no estándar o con voluminosa
Cuando se transporte algún tipo de carga no convencional en la cual deban
considerarse formas, voluminosa, etc. El Personal de carga deberá de hacer de
conocimiento a Operaciones Aéreas (Despacho) las dimensiones y condiciones
del embarque para que sea considerado en el proceso del cargado de la
aeronave y sus límites.
c. Manejo de straps
La información para solicitar straps será el siguiente:
Cada estación es responsable de los straps en su estación.
Al arribar la carga al destino final, el Agente de Rampa será el encargado de
entregar los straps, empleando los medios de coordinación existentes en la
estación a fin de que queden en manos de un Agente de Carga.
El agente de carga en destino deberá enviar un mensaje (correo electrónico) a
todos los involucrados (arriba detallados) confirmando la devolución de los straps,
por correspondencia interna.

Manual de Carga
AEROGAL
Carga Nacional
Fecha: 05-Sep-2016
Capìtulo:03.00.00
Edición 4, Rev.00
Página: 25
Los straps deberán ser devueltos en el vuelo más próximo de retorno hacia la
estación “dueña” de los straps.
2.5.3 Estación origen
Aceptación de carga
a. El agente de carga, debe realizar las acciones siguientes en el momento de la
aceptación del embarque:
Validar que haya recibido el “Prealerta carga voluminosa o pesada”,
confirmando la ruta, cantidad de piezas con sus dimensiones y peso respectivo.
Los bultos que por sus dimensiones no puedan ser transportados en las
aeronaves, no deben ser aceptados.
Las siguientes etiquetas deben ir por lo menos en 2 lados opuestos de cada
pieza (si amerita), (la etiqueta no se limita únicamente a este diseño):
- En caso que la mercancía deba mantener cierta orientación:
- En caso que no se pueda apilar las piezas o que no se pueda ubicar carga sobre
las mismas.
- En caso que no se pueda inclinar la pieza.
b. Guía:
En el campo de No. DE PIEZAS se debe incluir la cantidad exacta de piezas
del embarque.
En el campo “Observaciones”, deben incluirse las instrucciones sobre el
manejo adecuado de la carga. Adicionalmente en este mismo campo puede
incluirse un contacto telefónico de 24 horas. El cliente es responsable de dar el
número de contacto que considere relevante.
c. Para la aceptación de la carga, se debe tomar en cuenta que:
Cualquier embarque de piezas voluminosas y/o pesadas debe estar en las
instalaciones del operador 2 horas antes de la salida del vuelo y se debe
considerar una extensión del tránsito para descartar cualquier demora.

Manual de Carga
AEROGAL
Carga Nacional
Fecha: 05-Sep-2016
Capìtulo:03.00.00
Edición 4, Rev.00
Página: 26
Se debe considerar que cualquier modificación al embarque toma un tiempo
estimado de 20 minutos adicionales por el cambio en la documentación.
d. Reunión (briefing) antes del vuelo
El encargado operativo de la estación de carga o proveedor de servicio de origen,
según aplique, con base en la información recibida en el “Prealerta carga
voluminosa o pesada”, deberá hacer una reunión para:
Asegurar disponibilidad del personal requerido para el manejo de piezas
voluminosas y/pesadas.
Asegurar disponibilidad del equipo de tierra para el manejo de piezas
voluminosas y/o pesadas.
Verificar la hora de salida del vuelo.
Estimar el tiempo de cargado.
2.6 Carga Frágil
Por su naturaleza requiere cumplir con especificaciones de embalaje y un
manejo especial ya que es susceptible a romperse fácilmente.
Dentro de los productos frágiles, podemos encontrar embarques conteniendo
vidrio, cristalería, cerámicos u otros que el cliente declare como tal.
2.6.1 Condiciones generales
Es importante que al momento del cargue, descargue y almacenamiento el
personal tenga a la vista las etiquetas para una manipulación apropiada.
2.6.2 Aceptación de carga frágil
Para la aceptación de la carga se debe verificar que cuente con un embalaje
apropiado de acuerdo al contenido.
Si la carga no cumple con un embalaje apropiado para el transporte, éste no
será aceptado.
Debe ser asignado en un lugar seguro dentro de la bodega para evitar daños a
las mercancías.
Debe contar con las etiquetas adecuadas para el transporte.
2.6.3 Etiquetado
Es indispensable que la carga esté debidamente identificada con la etiqueta o
marca de “Frágil”.
Se puede utilizar este tipo de etiquetas que se presentan a continuación, u
otras que el cliente utilice para el mismo fin.

Manual de Carga
AEROGAL
Carga Nacional
Fecha: 05-Sep-2016
Capìtulo:03.00.00
Edición 4, Rev.00
Página: 27
2.6.4 Almacenaje
Debe ser asignado en un lugar seguro dentro de la bodega para evitar daños a
las mercancías.
No se deberá almacenar carga pesada sobre carga frágil.
2.7. Carga Húmeda
Embarques que contengan líquidos o embarques que por su naturaleza puedan
producir líquidos y crear humedad en su embalaje externo (y que no están
sujetos a la regulación sobre mercancías peligrosas), están sujetos a un
empaque y manejo especial. Estas cargas pueden provocar corrosión en el
avión, dañar la estructura del mismo o dañar otras cargas.
Dentro de los productos húmedos podemos citar: líquidos en contenedores
impermeables, material húmedo no empacados en contenedores impermeables
(pescado empacado en hielo (agua congelada), carne fresca, vísceras para
embutidos, cueros húmedos, pieles), animales vivos, carga que pueda destilar
o producir líquidos.
2.7.1 Condiciones generales
El transporte aéreo está sujeto a las políticas y procedimientos estipulados por
la aerolínea.
Los contenedores deben ser construidos con material de buena calidad a
prueba de agua. También deben ser construidos para resistir niveles de
apilamiento especificados por el trasportador.
2.7.2 Restricciones
Si el cliente no cumple con el embalaje adecuado para carga húmeda, ésta no
será aceptada para el transporte.
Piezas de carga húmeda dañadas o que se sospeche estén dañados o
sensibles a gotear, no serán aceptados para el transporte.
Si se detecta en la bodega de carga, una pieza que está dañada (empaques
con huecos, golpes, señales de escape y tapas o cierres defectuosos) o gotea,
no deberá ser cargada en el avión.
2.7.3 Aceptación de carga húmeda
Para la aceptación de la carga, el agente de carga deberá verificar que cuente
con un embalaje apropiado. Si la carga no cumple con un embalaje apropiado
para el transporte, éste no será aceptado.
Carga húmeda que esté en envases que no sean impermeables, se deberá
solicitar al cliente que sean colocados dentro de un recipiente adicional, con un
volumen que sea suficiente para contener cualquier derrame. La pieza debe ser
colocada en el recipiente de tal manera que no permitan el derrame.
Los animales vivos (ej: grandes como los mamíferos) donde la orina o heces
pueden afectar el avión, para este caso debe estar en un contenedor adecuado
para evitar derrames. hay que poner una hoja de plástico o lonas bajo el
contenedor. Se deben seguir los lineamientos descritos en la Reglamentación
para el Transporte de Animales Vivos de IATA vigente.

Manual de Carga
AEROGAL
Carga Nacional
Fecha: 05-Sep-2016
Capìtulo:03.00.00
Edición 4, Rev.00
Página: 28
Instrucciones especiales de manejo deberán ser visibles.
Las instrucciones especiales de manejo (etiquetas o impresos) deben ser
observadas estrictamente.
2.7.4 Almacenaje
Las piezas o contenedores deben ser almacenados en la bodega de carga y
asegurados en posición vertical, por ejemplo: el cierre debe estar hacia arriba.
Si se detecta carga con daños visibles o asumibles no deberán ser abordados.
2.7.5 Acción en caso de derrame
Si se presenta un derrame de carga húmeda dentro de la bodega de carga, se
debe chequear la documentación para identificar el líquido y tomar las acciones
pertinentes como:
a. Aislar el área para evitar que otra carga se contamine.
b. Usar material absorbente para extraer el líquido.
c. Verificar que la pieza esté completamente drenada para evitar futuros
derrames.
d. No se realizará el transporte de la carga, hasta que se encuentre lista para
su transporte.
Si el personal de rampa reporta un derrame durante el proceso de carga o
descarga, se debe chequear la documentación para identificar el líquido y
proporcionar la documentación o información que sea requerida.
2.8 COMAT
Estos envíos de la compañía tienen que seguir los mismos procedimientos de
seguridad y operativos establecidos para la carga general y cumpliendo con todas
lo establece este departamento.
03.03.04 ETIQUETADO DE LA CARGA
Se identificará con el sticker de acuerdo al destino del envío (este sticker tendrá un color
predeterminado e impreso el nombre de la estación de destino), y en el mismo constará el
número de guía, número de piezas y peso.

Manual de Carga
AEROGAL
Carga Nacional
Fecha: 05-Sep-2016
Capìtulo:03.00.00
Edición 4, Rev.00
Página: 29
03.04.00 MANIPULACION Y ALMACENAJE DE CARGA
Por política de la compañía y para mantener dentro de los parámetros de seguridad y eficiencia
todo embarque debe almacenarse bajo estas condiciones, y se deberá mantener toda
mercadería para embarcarse bajo estrictas medidas de seguridad como:
a. El lugar de almacenaje de la carga, no ingresará personal de no pertenezca a este
departamento.
b. La carga permanecerá cubierta tanto en la bodega de carga, y mientras
permanezca en la carreta.
03.04.01 TERMINALES DE CARGA
Normas generales que deben observarse para el almacenaje de carga
Los envíos que contengan etiquetas de direccionamiento o de manipulación deben estibarse
de acuerdo a lo especificado en las mismas.
Almacenaje de carga general
Toda la carga general estará acomodada por número de guía y destinos, de tal manera que
sea fácil su localización para ser despachados. Los clientes saben que toda carga está sujeta a
disponibilidad de espacio en los vuelos regulares, en caso de no haber espacio en un vuelo
determinado se lo hará de acuerdo a hora y fecha de recepción de los envíos.

Manual de Carga
AEROGAL
Carga Nacional
Fecha: 05-Sep-2016
Capìtulo:03.00.00
Edición 4, Rev.00
Página: 30
Almacenaje de carga especial
La carga especial como: los restos humanos, animales vivos y carga perecible es receptada
con el tiempo suficiente para trasladar desde las bodegas de carga hacia el vuelo respectivo (1
hora), siempre tendrá esta carga prioridad para ser embarcada, por lo tanto, esta carga no
permanecerá en nuestras bodegas más del tiempo mencionado.
Las terminales de carga nacional tienen habilitado lugares específicos para el almacenamiento
temporal para carga especial como restos humanos, animales vivos y carga perecible, carga
frágil se mantendrá en áreas especializadas plenamente identificadas cuando el vuelo para el
que fue programado tenga retraso por cuestiones meteorológicas u operacionales y deba
permanecer más del tiempo estipulado (más de una hora) , en este caso se informara al
remitente , para recibir instrucciones específicas; estas instrucciones serán anotadas en el
casillero de observaciones de las guías.
Almacenaje de Mercancías Peligrosas
En las bodegas donde se manipula y almacena carga existe un espacio habilitado para el
almacenamiento temporal, de mercancías peligrosas o material radiactivo que fuera
descubierta como mercancía peligrosa no declarada, hasta que se haga la devolución al
cliente; este espacio cumple con la segregación de la mercancía de acuerdo a su tipo y demás
consideraciones que están estipuladas el Manual de Mercancías Peligrosas de Aerogal
vigente.
03.05.00 DESPACHO DE CARGA

Manual de Carga
AEROGAL
Carga Nacional
Fecha: 05-Sep-2016
Capìtulo:03.00.00
Edición 4, Rev.00
Página: 31
Prioridades de carga
Las prioridades de carga que se tienen para el transporte son las siguientes
1. Restos Humanos
2. Animales vivos
3. Carga perecible
4. Carga quedada de otros vuelos
5. Carga General
Procedimiento de Preparación de la Carga
Verifica que las guías impresas estén acordes con el manifiesto de carga desplegado
en la pantalla del sistema de carga. En caso que no concuerde el manifiesto versus la
guía, ésta es eliminada del manifiesto.
Con el manifiesto revisado procede a imprimir el Manifiesto de Carga por cada vuelo.
Procede a revisar que cada guía registrada en el Manifiesto se encuentre físicamente,
y firma en el casillero de visto bueno supervisor origen.
Elaboración de Manifiesto de Carga
La emisión del Manifiesto de Carga es obligatoria en todos los vuelos, aunque no se
embarque ningún tipo de carga. En tal caso se anotará la frase: “NIL CARGO”.
Se elaborará los manifiestos de carga con suficiente antelación a la salida de cada vuelo
(1 hora) con la finalidad de contribuir con el cumplimiento de itinerarios de los vuelos.
Se manifestará siguiendo las prioridades de carga que maneja la compañía, y que se
establecen en este capítulo.
Chequeo de acuerdo al manifiesto y vuelo.
Los mínimos (más de 0 a 4 kilos) se ubicarán en tulas que mantiene la compañía para dar
mayor seguridad a los mismos.
Estibar en las carretas de acuerdo a su destino y al vuelo.
Se informa al TOV de cada vuelo la cantidad de carga en KILOS que se va a enviar.
Para constancia y confirmación del dato de carga se hará firmar el respectivo manifiesto al
TOV del vuelo y se distribuirá cuando sea de forma física a: Estación Origen, Estación de
destino y TOV .
El manifiesto de carga que se elabore, será el generado por el sistema electrónico de carga. En
caso que no se pueda acceder al sistema, se realizara el manifiesto de carga Manual que se
encuentra en https://siga.avianca.com/gesdocnor/Documentos/Forms/AllItems.aspx, FR NE 011

Manual de Carga
AEROGAL
Carga Nacional
Fecha: 05-Sep-2016
Capìtulo:03.00.00
Edición 4, Rev.00
Página: 32
13 Manifiesto Manual de Carga, tanto para los vuelos y manifiestos como de entrada como de
salida en las estaciones.
Archivo de Manifiestos de Carga
Se realizará de acuerdo lo establecido en
https://siga.avianca.com/gesdocnor/Documentos/Forms/AllItems.aspx, LR NE 1011 Listado de
control de Registros del Transporte de Carga.
03.06.00 RECEPCIÓN, MANIPULACION, ALMACENAMIENTO Y ENTREGA DE CARGA
A CLIENTES EN DESTINO
03.06.01 RECEPCIÓN DE CARGA
La carga de las diferentes estaciones es recibida por el Agente de carga bajo los siguientes
pasos:
Una vez receptada la valija de documentos se procede a la constatación física de la
carga de acuerdo al número de guía y nombre del destinatario que consta en el
Manifiesto.

Manual de Carga
AEROGAL
Carga Nacional
Fecha: 05-Sep-2016
Capìtulo:03.00.00
Edición 4, Rev.00
Página: 33
De existir inconformidad se anotará la observación en el Manifiesto e
inmediatamente se procederá a la investigación respectiva con las áreas
involucradas.
Se deberá realizar el chequeo de la carga, de la siguiente manera:
Revisar que cada guía registrada en el Manifiesto de origen de cada vuelo se
encuentre físicamente, y firma en el casillero de recibí conforme supervisor destino.
Inconformidad en la Recepción de Carga de Estaciones
En caso de existir novedades el Agente de Carga se regirá a los siguientes
procedimientos en caso de:
- Faltantes
Se pueden dar faltantes de: documentos, contenido y envíos (total o parcial), en tales
casos se hará lo siguiente:
Se notificará inmediatamente al Supervisor de Carga de la estación de origen a fin
de que realice las investigaciones para solucionar INMEDIATAMENTE este tipo de
inconvenientes y se anotará en el casillero de observaciones del Manifiesto de
Carga arribada.
En caso de faltantes de documentos de respaldo de la carga (guía de transporte),
se bajará del sistema de carga la guía de transporte, que respalde la carga
entregada.
En caso de faltante del Manifiesto de Carga, se proceda a bajar del sistema de
carga este documento, y se anotara en el mismo la justificación de utilizar
documento del sistema, para tener un respaldo de la carga de llegada, hasta que
la estación de origen envíe este documento que permitirá convalidar con el
documento del sistema.
Cuando arriba carga parcial el Supervisor de Carga de destino, se notificará
INMEDIATAMNTE al Supervisor de Carga de origen, y esta carga tiene prioridad
de embarque en el siguiente vuelo disponible y será responsabilidad de los
Supervisores dar seguimiento hasta concluir con la novedad presentada.
Cuando la carga es manifestada y no arriba a la estación de destino, se notificará
INMEDIATAMNTE al Supervisor de Carga de origen, y esta carga tiene prioridad
de embarque en el siguiente vuelo disponible y será responsabilidad de los
Supervisores dar seguimiento hasta concluir con la novedad presentada.
- Carga sobrevolada
Re-enviar INMEDIATAMENTE a la estación de origen, para que sea enviada a su
destino correcto y se anotará la observación en el Manifiesto de Carga. Y se notificara
a la estación de origen, involucradas de esta novedad vía telefónica, mail.
- Carga Recibida en Malas Condiciones
Se procederá a:
Notificar inmediatamente al Supervisor de Carga de la estación esta novedad, con
la finalidad de realizar las investigaciones pertinentes con el resto de áreas que

Manual de Carga
AEROGAL
Carga Nacional
Fecha: 05-Sep-2016
Capìtulo:03.00.00
Edición 4, Rev.00
Página: 34
intervienen en el proceso, para dictaminar lo sucedido, un responsable y mejorar
el proceso y evitar este tipo de inconvenientes.
03.07.00 ALMACENAMIENTO Y MANIPULACION DE CARGA.
Se almacenará la carga de acuerdo a la naturaleza de cada tipo de carga y la manipulación se
la realizará de acuerdo a las etiquetas de manipulación que dispone la carga y demás
indicaciones dadas por el cliente en el momento del envío de la carga , a fin de no causar daño
a la carga, a las personas o a la infraestructura.
Los sobres se colocarán en el casillero asignado para esta carga.
Los paquetes y cartones se los almacenará dependiendo el tipo de carga: carga general o
especial, hasta su entrega al cliente.)
La guía de transporte verde del envío será archivado en forma alfabética para su fácil
localización y posterior procedimiento para la entrega de la carga al cliente.
Archivo de Guías (AWB) y Manifiestos de Carga
Se realizará de acuerdo lo establecido en
https://siga.avianca.com/gesdocnor/Documentos/Forms/AllItems.aspx, LR NE 1011 Listado de
control de Registros del Transporte de Carga.

Manual de Carga
AEROGAL
Carga Nacional
Fecha: 05-Sep-2016
Capìtulo:03.00.00
Edición 4, Rev.00
Página: 35
03.08.00 ENTREGA DE CARGA AL CLIENTE
Para entrega de la carga se debe tomar en consideración lo siguiente:
El Agente de carga solicitará un documento de identidad al destinatario y anotará en la
guía de transporte, en el casillero de “Observaciones” los nombres y apellidos
completos, l número de cédula y número telefónico del destinatario.
Cuando el destinatario no es la persona que se acerca a retirar el envío se solicitará la
autorización por escrito del destinatario y cédula original del mismo y de quien va a
retirar dicho envío.
Cuando el destinatario sea una empresa, se exigirá una autorización en papel
membretado , en la que debe constar el nombres y apellidos completos de la persona,
número de cédula de identidad de quien va a retirar la carga, y adjuntar copia del
documento de identidad.
Si existe alguna duda con el destinatario, no se entregará el envío hasta no confirmar,
con la estación de origen, los datos que faciliten la entrega.
Verificar físicamente que los datos del destinatario del envío concuerden con los datos
que constan en la guía de transporte aéreo.

Manual de Carga
AEROGAL
Carga Nacional
Fecha: 05-Sep-2016
Capìtulo:03.00.00
Edición 4, Rev.00
Página: 36
Se hará firmar en la guía de transporte aéreo al destinatario, en el casillero “RECIBÍ
CONFORME”, que debe ser la misma firma que consta en la cedula de identidad.
Se entregará la carga al cliente.
El Agente de Carga, firmará en la guía de transporte aéreo , en el casillero “FIRMA EMP.
QUE ENTREGA” y registrará la fecha y hora de entrega.
EL Agente de Carga archivará estas guía de transporte aéreo
El Agente de Carga es el responsable de la entrega de carga al cliente.
03.09.00 REGISTROS DE CARGA
Los registros de utilizados en las actividades propias del departamento, deben contener las
siguientes características:
La información debe ser precisa, por tal motivo cualquier estación notificará al
Jefe Regional de Operaciones de Carga cuando disponga de información que no
es legible para su inmediato cambio.
Todo documento utilizado para las actividades de carga es revisado y aprobado
por el Jefe Regional de Operaciones de Carga.
Los registros operacionales de carga deben de disponer de lo siguiente,
Identificación
Legibilidad
Mantenimiento
Retención y recuperación
Protección y seguridad
Eliminación
El manejo de cada uno de los ítems señalados arriba, está indicados su manejo en el Manual
organizacional de la Aerolínea vigente.
03.09.01 REGISTROS DE LA OPERACIÓN NACIONAL
Los registros utilizados en las actividades propias del departamento son: Guía de Trasporte
Aéreo, Guías Remisión, Manifiesto de Carga, NOTOC.
1. Guía de Transporte Aéreo (Factura) -AWB
Para el transporte de todo envió de pago al contado, se elaborará la Guía-Factura, y
se detalla el llenado de la misma:

Manual de Carga
AEROGAL
Carga Nacional
Fecha: 05-Sep-2016
Capìtulo:03.00.00
Edición 4, Rev.00
Página: 37
2. Guía – Remisión - AWB
Para el transporte de todo envió de pago a crédito, se elaborará la Guía-Remisión, y
se detalla el llenado de la misma:
Procedimiento para el llenado de las Guias.
1. Fecha de elaboración de la Gguía Aérea de Transporte – Factura / Guía -Remisión
2. Hora en que se elabora el documento
3. Número de piezas que abarca esta Guía
4. Peso real de la mercadería
5. Peso volumen de acuerdo a la siguiente fórmula
1
1
2
3
4
5
6
7
8
9
10
11
12
13
14
15
16
17
17
1
2
3
4
5
6
7
14
15
16
18
19
8
9
10
11
8
12
8
13
20
8
21
8
22
18
19
20
3
21
22
13

Manual de Carga
AEROGAL
Carga Nacional
Fecha: 05-Sep-2016
Capìtulo:03.00.00
Edición 4, Rev.00
Página: 38
LARGO x ANCHO x ALTURA
6000
(cuando el resultante de esta fórmula sea superior al peso bruto, se aplicará dicho peso
6. En este casillero se anotará el contenido exacto de la mercadería
7. Ttodo envío se hará sin valor declarado, salvo que el cliente independientemente
contrate una póliza de seguro para su mercadería, en este caso la compañía exigirá
una copia de dicho documento para adjuntar a la Guía De Transporte –Factura/Guia
de Remisión.
8. Se anotará la estación de origen
9. Se anotará claramente el nombre de la persona natural o la empresa
10. Dirección y teléfono del remitente.
11. Se anotará el número de cédula o en el caso de empresa obligatoriamente el número
del ruc.
12. Se anotará la dirección de la oficina expedidora
13. Se anotará la estación de destino
14. En lo posible anotar nombres y apellidos completos
15. Dirección y teléfono del destinatario
16. Señalar el casillero correspondiente
17. En estos casillero se anotará de acuerdo al peso y la forma de pago (PAGADO
cuando es Guía Aérea de Transporte Factura, y CREDITO cuando es Guía de
Remisión).
18. Se anotará el manejo especial de carga o cuando se entrega carga se anotará los
nombres y apellidos completos, número de cedula, teléfono y hora de entrega de la
carga.
19. Firmará el agente de carga quien acepta la carga al cliente (anotará su nombre y
apellido).
20. Firma el cliente quien envía la carga
21. Firmará el agente de carga quien entrega la carga al cliente (anotará su nombre y
apellido).
22. Firma el destinatario, la firma debe ser igual al que aparece en su documento (cedula
de identidad).
3. Manifiesto de Carga
Es un documento en el que se detallan las guías de los envíos a despacharse en los
diferentes vuelos, deberá disponer al menos de la siguiente información.

Manual de Carga
AEROGAL
Carga Nacional
Fecha: 05-Sep-2016
Capìtulo:03.00.00
Edición 4, Rev.00
Página: 39
Estación de Origen
Estación de Destino
Matrícula del avión.
Número de vuelo
Fecha de realización de este vuelo.
Número de guía
Número de piezas que abarca esta guía
Peso real de la mercadería
Nombre del destinatario
número de piezas y peso
Firma del TOV responsable de la recepción de este documento
Firma del agente que elaboró este documento

Manual de Carga
AEROGAL
Carga Nacional
Fecha: 05-Sep-2016
Capìtulo:03.00.00
Edición 4, Rev.00
Página: 40
Toda Carga de los embarques programados, para ser transportados en las aeronaves de la
aerolínea, deben estar debidamente manifestados en el sistema electrónico de carga para que
las estaciones en tránsito cuenten con información de los embarques en conexión por su
estación, así como la carga que estará arribando en el destino final.
Para cada vuelo que transporte carga deberá elaborarse un manifiesto en el sistema
electrónico de carga en el cual se detalla la carga a ser transportada por destino y por tipo de
carga.
El sistema electrónico de carga proporciona el manifiesto a utilizar durante el transporte de
carga.
La emisión del manifiesto de carga es obligatoria, aunque no se embarque ningún tipo de
carga. En tal caso se colocará el manifiesto con la descripción NIL Cargo
Al manifiesto se adjuntan la o las guías aéreas originales.
Este manifiesto podrá ser transmitido electrónicamente a sus destinatarios, constituyendo su
respectiva copia.
El manifiesto de carga que se elabore, será el generado por el sistema electrónico de carga. En
caso que no se pueda acceder al sistema, se realizara el manifiesto de carga Manual que se
encuentra en https://siga.avianca.com/gesdocnor/Documentos/Forms/AllItems.aspx, FR NE 011
13 Manifiesto Manual de Carga, tanto para los vuelos y manifiestos como de entrada como de
salida en las estaciones.
4. NOTOC
Este documento se lo utilizará cuando amerite hacerlo como es el caso de: restos humanos,
animales vivos, Mercancías Peligrosas.
Deberá disponer al menos de la siguiente información:
1. Nombre y firma del capitán
2. Estación de Origen
3. Número de Vuelo
4. Fecha
5. Matrícula de Vuelo
6. Nombre y firma de quien elabora el documento
7. Bodega asignada para este envió de acuerdo a instrucciones de Orden de Carga.
8. Estación de destino
9. Número de la Guía
10. Naturaleza del envío
Este documento será distribuidos de la siguiente manera:
1. Estación de origen
2. VUELO

Manual de Carga
AEROGAL
Carga Nacional
Fecha:23-Nov-2017
Capìtulo:03.00.00
Rev.03
Página: 41

Manual de Carga
AEROGAL
Carga Nacional
Fecha:2-Jun-2017
Capìtulo:03.00.00
Rev.01
Página: 42
INTENCIONALMENTE EN BLANCO

Manual de Carga
AEROGAL
Carga Internacional
Fecha: 23-Nov-2017
Capìtulo:04.00.00
Rev.03
Página: 1
INDICE DE CAPITULO
04.00.00 CARGA INTERNACIONAL ......................................................................... 2
04.01.00 PROCESO DE CARGA .............................................................................. 2
04.02.00 POLÍTICAS PARA EL DEPARTAMENTO DEL CARGA ........................... 2
04.03.00 ACEPTACION DE CARGA ........................................................................ 2
04.03.01 NORMAS GENERALES PARA LA ACEPTACION DE CARGA INTERNACIONAL ..... 2
04.03.02. PROCESO DE ACEPTACION Y MANEJO DE CARGA (CARGA GENERAL Y
ESPECIAL) .................................................................................................................. 3
04.03.03 TIPOS DE CARGA ......................................................................................................... 4
1. CARGA GENERAL ..................................................................................................... 4
2. CARGAS ESPECIALES .............................................................................................. 4
2.1 Mercancías Peligrosas ................................................................................. 5
2.2. Animales Vivos (AVI) .................................................................................... 8
2.3 Perecederos (PER) ........................................................................................ 16
2.4 Restos Humanos (HUM) ............................................................................... 21
2.5 Carga Valiosa ................................................................................................ 24
2.6 Courier ............................................................................................................ 28
2.7 Rapidito ............................................................................................................ 29
2.8 COMAT ............................................................................................................ 30
04.04.00 EMBARQUES ESPECIFICOS ................................................................... 30
1. Carga Voluminosa y Pesada ......................................................................... 30
2. Carga Atractiva ................................................................................................. 33
3. Carga Frágil ...................................................................................................... 34
4. Carga Húmeda ................................................................................................. 35
5. Armas ................................................................................................................. 36
6. Correo Postal .................................................................................................... 37
7. Carga Diplomática ........................................................................................... 38
8. Periódico (Newspapers) ................................................................................. 38
04.05.00 ETIQUETADO DE LA CARGA ................................................................. 39
04.06.00 MANIPULACION Y ALMACENAJE DE CARGA ...................................... 39
04.06.01 TERMINALES DE CARGA ......................................................................................... 39
04.07.00 DESPACHO DE CARGA ........................................................................... 40
04.08.00 IMPORTACION DE CARGA ..................................................................... 41
04.08.01 ARRIBO DE VUELO ................................................................................................. 41
04.09.00 REGISTROS DE CARGA ........................................................................... 47
04.09.01 REGISTROS DE LA OPERACIÓN INTERNACIONAL ................................................ 48
1. Guía Aérea ........................................................................................................ 48
2. Manifiesto de Carga ........................................................................................ 49
3. NOTOC .............................................................................................................. 51
4. Carta de corrección de cargos (CCA) .......................................................... 53
04.10.00 PROCEDIMIENTO DE TRANSFERENCIA DE CARGA ............................ 53
1. Manifiesto de transferencia ....................................................................................... 54
2. Transferencia a Otras Aerolíneas ............................................................................. 54
3. Transferencias Recibidas de Otras Aerolíneas ......................................................... 55

Manual de Carga
AEROGAL
Carga Internacional
Fecha: 05-Sep-2016
Capìtulo:04.00.00
Edición 4, Rev.00
Página: 2
04.00.00 CARGA INTERNACIONAL
04.01.00 PROCESO DE CARGA
El alcance del proceso de carga abarca las actividades comprendidas entre la aceptacion de la
carga en Origen hasta la entrega de la carga en destino, para cumplir satisfactoriamente con el
proceso de carga; este se encuentra dividido en actividades agrupadas en Origen y actividades
agrupadas en Destino.
En Origen se encuentran identificadas las siguientes actividades: Aceptacion, manipulacion y
despacho de la carga a su destino final.
En Destino se encuentran identificadas las siguientes actividades: Recepcion, manipulacion,
almacenamiento y entrega de carga al cliente o quien haga sus veces.
04.02.00 POLÍTICAS PARA EL DEPARTAMENTO DEL CARGA
Todo envío de nuestros clientes se lo transportará en forma adecuada y segura desde y hasta
su destino final, la cual garantiza con el cumplimiento del procedimiento establecido en el
presente manual.
No se aceptará ninguna mercancía que por su propia naturaleza ocasione daño a las personas,
a la carga, a la estructura del avión y aquellas que se involucren en la operación de la carga.
La aceptación de cualquier tipo de carga al embarcador o a su representante, verificando las
condiciones aparentes del embalaje para asegurar que no haya una manipulación no
autorizada, los documentos deben ser legibles y entregados según el tipo de carga.
Es política de Aerogal:
La Aerolínea no permite el transporte de carga en asientos de la cabina de pasajeros.
La Aerolínea no utiliza ULD’s para el transporte de carga y correo en sus aeronaves.
04.03.00 ACEPTACION DE CARGA
04.03.01 NORMAS GENERALES PARA LA ACEPTACION DE CARGA INTERNACIONAL
Toda carga (revenue cargo y non-revenue cargo) antes de ser aceptada y transportada, deberá
cumplir con todos los estándares aplicables a la carga siguiendo los procedimientos de
seguridad de acuerdo a lo establecido, por la Autoridad Aeronáutica, por el estado, y otras
autoridades aplicables y lo establecido en este Manual.
Toda la carga debe ser verificada sin excepción

Manual de Carga
AEROGAL
Carga Internacional
Fecha: 05-Sep-2016
Capìtulo:04.00.00
Edición 4, Rev.00
Página: 3
04.03.02. PROCESO DE ACEPTACION Y MANEJO DE CARGA (CARGA GENERAL Y
ESPECIAL)
La aceptación y manejo de carga está sujeta a las reglamentaciones y normas establecidas en
este Manual, el estado y otras autoridades aplicables.
El embarcador o su representante autorizado se presentan con su embarque en la bodega
de carga de la aerolínea.
Los embarques de COMAT de la aerolínea deberán cumplir con el proceso de aceptación
estipulado por la aerolínea.
La carga es aceptada siempre y cuando esta no presente signos de deterioro o daño.
La inspección de la carga lo realizará el personal de seguridad en cada una de las
bodegas donde opera la Aerolínea, de acuerdo a lo establecido en el Programa de
Seguridad de la Aviación de Aerogal vigente.
Toda carga que sea para avión carguero debe ser RECHAZADA, la misma que es
identificada con la siguiente etiqueta:

Manual de Carga
AEROGAL
Carga Internacional
Fecha: 05-Sep-2016
Capìtulo:04.00.00
Edición 4, Rev.00
Página: 4
Si existiera una duda sobre la naturaleza de la mercancía el agente de carga solicitará
información adicional, especialmente el MSDS (Material Safety Data Sheet), en caso se
sospeche que se trata de una Mercancía Peligrosa no declarada.
El embarque será etiquetado por el agente de carga en bodega o quien preste el servicio a
la aerolínea. Si el embarque proviene de una agencia de carga, deberá recibirse ya
etiquetado. En este caso el agente de carga deberá verificar que las informaciones de las
etiquetas estén completas y correctas, caso contrario, deben de ser remplazadas por otras
que presenten dicha información en forma correcta.
Todo envío que en su estructura esté compuesto por puntas afiladas deberán ser
reforzadas para evitar cualquier incidente y siempre debe manejarse con la punta hacia
arriba.
El embarcador acepta que la aerolínea tiene derecho a revisar la carga y que podrá
hacerlo en cualquier momento, sin limitación alguna, de acuerdo con la legislación del
lugar donde se encuentra la mercancía.
Asegurar que la carga pase por los controles de seguridad establecidos en cada estación,
según sea necesario.
La aerolínea se reserva el derecho de recibir la carga que se entregue, de acuerdo con los
métodos de transporte, manejo y almacenamiento que tenga vigentes.
Si la carga es aceptada para el transporte, esta se ubicará y mantendrá en la bodega
hasta que sea programada para el envío.
04.03.03 TIPOS DE CARGA
1. CARGA GENERAL
Aceptación
Esta carga se receptará, siempre y cuando tenga el embalaje adecuado de acuerdo a su
contenido y este dentro del peso y medidas que acepta la Aerolínea.
Identificación
Esta carga se identificará con el sticker y en el mismo constará el número de guía, número de
piezas y peso.
Embalaje Carga General
El embalaje deberá estar de acuerdo a la naturaleza del envío, para asegurar que el transporte
sea seguro de forma que evite lesiones o daños al personal, a la carga o a la infraestructura.
2. CARGAS ESPECIALES
Son aquellos que requieren de procesos especiales, diferentes a los procedimientos regulares
para el manejo de carga general.
Las cargas especiales son:

Manual de Carga
AEROGAL
Carga Internacional
Fecha: 05-Sep-2016
Capìtulo:04.00.00
Edición 4, Rev.00
Página: 5
Mercancías peligrosas
Animales vivos (AVI)
Perecederos (PER)
Restos humanos (HUM)
Carga Valiosa
Courier
Rapidito
2.1 Mercancías Peligrosas
Las Mercancías Peligrosas, son artículos o sustancias que son capaces de poner
en riesgo la salud, seguridad, la propiedad, o el medio ambiente, y que están
incluidas en la lista de mercancías peligrosas de la Reglamentación de IATA
vigente.
2.1.1 Condiciones generales
El transporte de las mercancías peligrosas está sujeto a un manejo especial de
acuerdo a la Reglamentación sobre Mercancías Peligrosas de IATA, políticas y
procedimientos estipulados por la aerolínea en su Manual de Mercancías
Peligrosas, así como en el Manual de Operaciones, según aplique y
restricciones de país.
Debido a la naturaleza de este tipo de embarques es necesario contar con una
reservación previa ya que este producto no podrá ser transportado en equipos
y rutas específicas de la aerolínea. De Esta manera podremos asegurar un
adecuado transporte de la carga.
Para la aceptación de embarques con más de 10 UNs por guía, el expedidor
deberá proporcionar toda la documentación y la carga con 24 horas antes de la
hora programada para la salida del vuelo.
Es mandatorio que cada estación tenga el “Manual de Reglamentación de
Mercancías Peligrosas de IATA” vigente, y las etiquetas en el caso que exista
la necesidad de remplazar alguna de éstas.
Para el remplazo de etiquetas, las estaciones deberán tener un stock de
etiquetas de riesgo y manipulación. El personal de carga será el encargado de
reemplazar las etiquetas, de acuerdo con la información provista en la
declaración del expedidor, que posterior a la aceptación y/o embarque en
tránsito se evidencie que las mismas se han perdido, despegado o son
ilegibles, mismas que se tomarán del stock que mantiene la estación. Este
requisito no aplica cuando se encuentren etiquetas faltantes o ilegibles al
momento de la aceptación de la carga, ya que es responsabilidad del cliente
presentar la carga debidamente etiquetada.
No podrá volar ninguna mercancía si presenta daños o no cumple con la
reglamentación en cuanto a buen estado de embalaje, marcado y etiquetado.
2.1.2 Restricciones
No se aceptará ningún embarque que no cumpla con los requisitos de envío de
mercancías peligrosas. Es política de la aerolínea que ningún embarque de

Manual de Carga
AEROGAL
Carga Internacional
Fecha: 05-Sep-2016
Capìtulo:04.00.00
Edición 4, Rev.00
Página: 6
Mercancías Peligrosas sea aceptado sin sus documentos completos,
correctamente llenos o sin las firmas correspondientes.
No es posible realizar la aceptación de carga si no se cuenta con la
documentación original. Es decir, no se permitirá copia de la documentación
para iniciar el proceso de aceptación.
2.1.3 Aceptación de mercancías peligrosas
Para la aceptación de mercancía peligrosa se seguirán las instrucciones
descritas en este documento, de acuerdo a la Reglamentación sobre
Mercancías Peligrosas de IATA, políticas y procedimientos estipulados por la
aerolínea y restricciones de país.
Únicamente personal o representante de la aerolínea debidamente certificado
y entrenado está autorizado para aceptar embarques de mercancías
peligrosas. En la(s) estación(es) donde solamente una persona esté certificada
para la aceptación de mercancías peligrosas y la misma no se encuentre en
funciones, por ningún motivo se podrá realizar la aceptación de mercancías
peligrosas hasta que la persona certificada retome sus actividades. De
presentarse un caso urgente y se necesite realizar el transporte, se coordinará
a través del encargado operativo de la estación de carga la movilización de
personal certificado de otra estación.
El proceso de aceptación por parte del operador se realizará con base a la
Lista de Chequeo para Mercancías Peligrosas Radioactivas, No Radioactivas,
Hielo Seco y Baterías de Litio de la Reglamentación sobre Mercancías
Peligrosas de IATA vigente. La lista de verificación de aceptación de
mercancías peligrosas deberá de estar completa, de acuerdo a lo descrito en la
Reglamentación sobre Mercancías Peligrosas de IATA vigente y deberá ser
archivada en la estación de origen, en el archivo correspondiente.
No se deberá omitir ningún punto en la lista de chequeo, en caso que una de
las casillas se responda con un “NO”, no se deberá aceptar la carga.
Para la aceptación de embarques con más de 10 UNs por guía aérea, el
expedidor deberá proporcionar toda la documentación y la carga con 24 horas
antes de la hora programada para la salida del vuelo.
No obstante, todo lo anterior, se establece como norma corporativa que la
aerolínea se reserva el derecho de negar el transporte a cualquier material
restringido sin responsabilidad alguna, aunque este cumpla con los requisitos
establecidos; pero que sin embargo no ofrezca la idoneidad para cumplir con la
seguridad de la operación.
En la(s) estación(es) donde solamente una persona esté certificada para la
aceptación de mercancías peligrosas y la misma no se encuentre en funciones,
por ningún motivo se podrá realizar la aceptación de mercancías peligrosas
hasta que la persona certificada retome sus actividades. De presentarse un
caso urgente y se necesite realizar el transporte, se coordinará a través del
encargado operativo de la estación de carga la movilización de personal
certificado de otra estación.
Por la seguridad y como parte del proceso de aceptación se debe revisar toda
la documentación del embarque. Si existiera una duda el agente de carga
solicitará información adicional especialmente el MSDS. El MSDS (Hoja de
Seguridad de Materiales) indican información vital del manejo del material. Esta
información se puede solicitar al fabricante para asegurarse que el envío
cumpla con los requisitos de transporte aéreo sin riesgo. La aerolínea
rechazará cualquier envío que no cumpla con la Reglamentación sobre Manejo
de Mercancías Peligrosas de IATA y revisará el MSDS.

Manual de Carga
AEROGAL
Carga Internacional
Fecha: 05-Sep-2016
Capìtulo:04.00.00
Edición 4, Rev.00
Página: 7
2.1.4 Almacenaje
En todas las estaciones, en el área de aceptación, deberán desplegarse
carteles alusivos al transporte de mercancías peligrosas. Referirse al capítulo
de Consideraciones Generales de Almacenaje de este documento y
Reglamentación Sobre Mercancías Peligrosas de IATA, vigente. Ver también
información en Consideraciones Generales de Almacenaje, en la sección de
aviso y zona de mercancías peligrosas de la
De identificarse cualquier tipo de derrame en la bodega de carga deberá ser
reportado al encargado operativo de la estación de carga, Agente Líder en
turno o encargado de la bodega para que este tome las acciones del caso y
corrija el hallazgo, de acuerdo a lo descrito en el Manual de Mercancías
Peligrosa de la aerolínea, así como en el Manual de Operaciones.
2.1.5 Inspección
Todo bulto que contenga mercancías peligrosas, deberá ser inspeccionado,
verificando que no existan daños, derrames antes de ser aceptados y en el
momento de almacenarse, al igual que sus marcas, etiquetas y que la
integridad de la carga no ha sido comprometida.
2.1.6 Cargue
Aunque el cargue esté a responsabilidad de Rampa, antes del abordaje de la
carga, el agente de carga en las estaciones donde se les es permitido ingresar
a la plataforma o cuando sea posible, en conjunto con el personal de rampa
deberá asegurarse que las cargas estén en buen estado y libres de derrames.
2.1.7 Suministro de información
El operador de una aeronave en el cual se va a transportar mercancías peligrosas
deberá proporcionar al piloto al mando tan pronto como sea posible, previo a la
partida del avión, la información exacta y legible, escrita o impresa,
concerniente a las mercancías peligrosas a transportarse.
2.1.8 Respuesta de emergencia
Los procedimientos generales en caso de emergencia deben estar disponibles en
cualquier lugar en el que se manipulen mercancías peligrosas (Guía de
Respuesta en Caso de Emergencia). Adicional a estos procedimientos están
los establecidos por los operadores, gobiernos o autoridades del aeropuerto y/o
otros.
Se debe cumplir también con lo establecido en el Manual de Mercancías
Peligrosas del Aerolínea, vigente.
2.1.9 Archivo
Se deberá archivar una copia de todos los documentos relacionados con el
transporte de Mercancías Peligrosas por el tiempo estipulado de acuerdo al
Estado y/o el que establezca la autoridad competente del país donde origina el
embarque de mercancías peligrosas.
Dicho archivo debe tener los siguientes documentos:

Manual de Carga
AEROGAL
Carga Internacional
Fecha: 05-Sep-2016
Capìtulo:04.00.00
Edición 4, Rev.00
Página: 8
Original de la Declaración de expedidor debidamente llena y firmada. Cuando
la mercancía peligrosa es un tránsito, la copia de la declaración puede ser una
fotocopia de la original.
Guía debidamente llena y firmada en las dos casillas para dicho fin. (firma
donde la agencia reconoce que ha cumplido con todos los requerimientos de
mercancías peligrosas y otra firma, la cual es la aceptación del corte de la
guía).
Lista de Verificación para aceptación de mercancías peligrosas vigente
NOTOC debidamente lleno y firmado por el personal involucrado.
Otros documentos que sean aplicables.
También se debe tener un archivo para las mercancías peligrosas rechazadas, el
cual debe cumplir con los mismos requerimientos del anterior excepto por la copia
del NOTOC.
2.2. Animales Vivos (AVI)
Un animal vivo puede ser transportado con fines comerciales o no.
Puede ser la mascota de un pasajero que va a bordo de una aeronave, o de
una persona natural en búsqueda de transporte aéreo.
2.2.1 Condiciones generales
El transporte aéreo de cualquier animal vivo está sujeto a un manejo especial
de acuerdo a la Reglamentación para el Transporte de Animales Vivos de IATA
(LAR), políticas y procedimientos estipulados por la aerolínea y restricciones de
país.
Los animales vivos deben estar entregados en la bodega de carga 3 a 4 horas
antes de la salida del vuelo Esto para evitar que los animales permanezcan en
las bodegas.
No será permitida la pernocta de animales vivos en la estación de origen y
destino. Por este motivo es imperativo coordinar el embarque teniendo en
cuenta el itinerario.
Los animales vivos deben cumplir con todos los requerimientos fitosanitarios
exigidos por las autoridades de origen y destino.
No hay restricción para el transporte de animales vivos de sangre caliente o fría
como: reptiles, aves, peces vivos y animales de finca.
Se transportarán aquellos animales vivos que no sean dañinos y ofensivos
durante el vuelo y cuyas medidas son aceptadas para la transportación.
La aerolínea no aceptará este tipo de animales vivos para el transporte cuando
tengan fines para experimentos/investigaciones de laboratorio o explotación,
tampoco se aceptarán este tipo de animales cuando existan negociaciones
entre asociaciones de mascotas, personas individuales o empresas que
desean comercializar este tipo de animales vivos.
No será requerido el uso de bozal para el transporte de perros de ninguna raza,
el cliente decide si desea o no utilizarlo, de ser así deberá utilizar bozal de
canasta.

Manual de Carga
AEROGAL
Carga Internacional
Fecha: 05-Sep-2016
Capìtulo:04.00.00
Edición 4, Rev.00
Página: 9
Las razas que son consideradas agresivas (American Staffordshire Terrier, Bull
Terrier, Presa Canario, Doberman, Dogo o Togo Argentino, Dogo de Burdeos, Fila
Brasilero, Mastín Napolitano, Pitbull Americano, Pitbull Terrier, Rottweiler, y Tosa
Japonés, Stanfforshire Bull Terrier, American Pitbull Terrier, Tosa Inu, Akita Inu,
Bull Mastiff), con alzada (altura) de 35 cm (14 pulg) o más siempre deberán viajar
en contenedor con todas las paredes metálicas. El contenedor con paredes
metálicas reemplaza la utilización del bozal. El contenedor debe contar con
dispositivos fabricados de materiales no tóxicos para el animal, que permitan
alimentarlo e hidratarlo sin tener que abrir el contenedor. Si por algún motivo el
cliente/agencia de carga no desea utilizar el contenedor con paredes metálicas, el
uso de bozal de canasta es requerido sin excepción alguna.
Los perros de razas que no sean considerados agresivas y con alzada de 35 cm
(14 pulg). o más, deberán viajar en contenedores que cumplan con los
requerimientos de IATA. El cliente decide si desea o no utilizar bozal, de ser así
deberá utilizar uno de tipo canasta.
Razas braquiocefálicas: Algunas razas de perros y gatos tienen una serie de
particularidades anatómicas que dificultan una respiración correcta y que se
denomina Síndrome Respiratorio Braquiocefálico.
Estos animales vivos (perros y gatos) se caracterizan por tener nariz chata y
suelen presentar problemas respiratorios, haciéndoles susceptibles a sufrir golpes
de calor y trastornos respiratorios cuando están expuestos a cambios de
temperatura extremos o situaciones de tensión.
Por esta razón y con el fin de proteger a estos animales vivos, la aerolínea podrá
transportar estas razas de perros y gatos, únicamente si el animal es menor a una
edad de cinco años y el cliente firma el documento de exoneración de
responsabilidad para la aerolínea FR NE 1013 35 Animales Vivos –Waiver
Braquiocefálicos o FR NE 1013 37 Live Animals-Brachiocephalic Waiver.
Razas de perros y gatos braquiocefálicos:

Manual de Carga
AEROGAL
Carga Internacional
Fecha: 05-Sep-2016
Capìtulo:04.00.00
Edición 4, Rev.00
Página: 10
2.2.2 Restricciones
No es permitido transportar animales dentro de la familia de roedores (familia
rodentia) como ardillas, castores, conejos, liebres, cuyes, puercoespines, ratas,
ratones, de todas las especies incluyendo las de laboratorio o mascotas como
hámster.
La aerolínea no proporcionará jaulas y o corrales para el transporte de
animales vivos.
No se permitirá el transporte de Animales Vivos que aparecen en la lista CITES
I (Comercio Internacional de especies amenazadas de fauna y flora). Por tal
razón el embarcador debe revisar cuales son las exigencias gubernamentales
para evitar el tráfico ilegal de flora y fauna.
Las listas de las Especies Amenazadas de la Convención deberán ser
consultadas antes de preparar un embarque para su envío. La consulta puede
ser realizada en la página Web. http://www.cites.org.
Para el transporte de animales que aparecen en la lista CITES en los
apéndices II-III no es necesario la autorización, no obstante, se debe cumplir
con todos los requisitos de documentación y aceptación.
No se aceptará para transporte hembras que hayan parido en las últimas 48
horas.
No se aceptará para el transporte hembras en estado de preñez a menos que
mediante un certificado de veterinario se acredite que el animal está en
condiciones de viajar y que no hay riesgo que se produzca su parto durante el
viaje.
No se permitirá el transporte de mamíferos cuya edad sea menor o igual a 8
semanas.
No se puede consolidar un embarque de animales vivos con otro tipo de
embarque.
2.2.3 Responsabilidades del embarcador
El embarcador deberá cumplir con todos los requisitos para el transporte, según la
Reglamentación de Animales Vivos de IATA vigente y requisitos establecidos por
las autoridades locales en origen, tránsito y destino:
Hacer todos los arreglos para el transporte a tiempo de los animales
desde/hacia el aeropuerto, asegurando que se cumpla con todas las
condiciones de higiene, preparación para mal tiempo, etc.
Hacer todos los arreglos necesarios con autoridades sanitarias, para
asegurarse que los animales puedan ser transportados del aeropuerto a su
destino final a la mayor brevedad.
Asegurarse que el transporte de los animales, no esté prohibido por el gobierno
involucrados.
Asegurarse que los animales están correctamente clasificados, descritos,
embalados, marcados y etiquetados.
Asegurarse que el contenedor deberá permitir que el animal pueda permanecer
de pie, girar y echarse de forma natural.

Manual de Carga
AEROGAL
Carga Internacional
Fecha: 05-Sep-2016
Capìtulo:04.00.00
Edición 4, Rev.00
Página: 11
Declarar la condición de los animales cuando estén preñados o han parido
dentro de las últimas 48 horas.
El Consignatario ha sido debidamente pre alertado.
Proveer un número de contacto de 24 horas, para informarlo de cualquier
anomalía durante el transporte.
Si el animal requiere comida o abrevado especial, el expedidor deberá adosar a
los documentos de embarque y contenedor las instrucciones que se deban
cumplir.
2.2.4 Responsabilidades del operador
Cuando se transportan animales vivos por vía aérea, varios factores deben ser
considerados, de los cuales los más importantes son:
La especie del animal, sus características, raza, sexo, edad, peso individual.
La condición del animal, preñez, piel (invierno o verano), edad, etc.
Tipo de embalaje / empaque / jaula / corral requerido.
Tipo de aeronave a utilizar.
Cantidad de espacio requerido.
Condiciones ambientales de los compartimientos, ventilación, control de
temperatura.
Condiciones ambientales en los aeropuertos de origen, tránsito y destino.
Presencia de otras cargas que afecten a los animales.
Necesidad de acompañante(s) de animales.
Disponibilidad de facilidades para su almacenaje en tierra.
Documentación requerida, certificados sanitarios, permisos, etc.
Segregación.
2.2.5 Aceptación de animales vivos
Las siguientes acciones deben realizarse o verificarse en el momento de la
aceptación:
Para facilitar el proceso de aceptación se utiliza la Lista de Comprobación para
la Aceptación de Animales Vivos de IATA Vigente.
Que la ruta ha sido confirmada y que las instalaciones requeridas se han
confirmado y están disponibles.
No será permitida la pernocta de animales vivos, en las estaciones de origen,
destino y/o conexión a menos que la regulación lo requiera y/o por causa de
fuerza mayor. Ej.: cambio de equipo, pérdida de conexión, inconvenientes con
autoridades.
Que el contenedor y su contenido se hayan pesado y medido debidamente.
Verificar que el contenedor permita que el animal pueda permanecer de pie,
girar y echarse de forma natural.

Manual de Carga
AEROGAL
Carga Internacional
Fecha: 05-Sep-2016
Capìtulo:04.00.00
Edición 4, Rev.00
Página: 12
Los animales vivos serán aceptados para su transporte solamente en
recipientes adecuados y limpios, los cuales deben ser construidos a prueba de
filtraciones de las excretas de los animales y a pruebas de escape.
El piso del contenedor debe estar provisto de una capa de material que permita
absorber las excretas de los animales.
Que se ha fijado al contenedor un duplicado de las instrucciones del expedidor
para el cuidado de los animales.
Que el contenedor se presente y etiquete correctamente de acuerdo a lo
siguiente:
- Las etiquetas de orientación del bulto se han fijado a los cuatro lados del
contenedor, en la medida de lo posible.
- Al menos una etiqueta de “Animales Vivos” se ha adosado al contenedor (si
aplica). Existe una excepción a los requisitos generales de etiquetado. Las
cajas de pollos de un día necesitan solamente las etiquetas de orientación
colocadas en los cuatro lados. Sin embargo, cuando un número de cajas se
han envuelto juntas, una sola etiqueta en cada uno de los lados de la tarima
(skid o pallet) o la expedición es suficiente, asegurándose de que la ventilación
nunca estará ocluida, especialmente en el caso de cajas individuales o
expediciones pequeñas.
- Que los nombres completos, direcciones y teléfonos del remitente y del
destinatario se han fijado al contenedor.
- Que se ha adjuntado también al contenedor un nombre de contacto para
atención las 24 horas del día y el número de teléfono de una persona, aparte
del remitente y del destinatario, capaz de hacerse totalmente cargo del envío.
Que cualquier medicación que se haya administrado al animal ha sido
registrada en el contenedor; deberá facilitar el nombre del medicamento
utilizado, la ruta de administración y la hora en que fue administrada. Una copia
de esta información deberá adjuntarse también a los documentos para el
cuidado del animal.
El contenedor deberá ser construido de tal manera que permita al personal de
carga dar a los animales la atención necesaria sin el riesgo que estos puedan
ocasionarles algún daño.
Teniendo en cuenta el tipo de animal a transportar, requiere un embalaje
especial, para esto se debe consultar la Reglamentación
Todas las piezas del embarque deben tener las etiquetas de manipulación,
orientación y animales vivos.

Manual de Carga
AEROGAL
Carga Internacional
Fecha: 05-Sep-2016
Capìtulo:04.00.00
Edición 4, Rev.00
Página: 13
Se requiere un stock de etiquetas para animales vivos en la estación, para poder
remplazarla en caso de dañarse después de la aceptación o antes de ser cargado
en la aeronave.
2.2.6 Documentación de animales vivos
Se requiere que el envío de los animales vivos esté acompañado de los
siguientes documentos:
- Permisos Gubernamentales: una licencia o permiso en los que se
especifiquen las condiciones de ingreso y salida y el período de tiempo durante
el cual pueda llevarse a cabo, estos documentos son enviados con el
embarque deberán adjuntarse firmemente a la guía.
- Certificado Sanitario: un certificado sanitario acompañado por los resultados
de laboratorio correspondientes cuando así lo solicite el país. La fecha de
emisión de esta documentación deberá ajustarse a las limitaciones de tiempo
impuestas por el país.
- Certificado del Expedidor / Embarcador Certificado del Expedidor para
Animales Vivos de IATA, a través de este documento el embarcador indica que
todos los documentos necesarios para el transporte están presentes y que los
animales se han embalado y etiquetado correctamente. Se trata de un
documento importante que el personal de carga debe verificar, ya que, en este,
el cliente asume toda la responsabilidad por el envío y se deben de considerar
los siguientes puntos:
- La casilla correspondiente en la que se indica si en el envío se incluyen o no
especies protegidas por CITES.
- El número de bultos (contenedores) indicados en la certificación deberá coincidir
con el número de contenedores presentados para el envío.
- Los animales han sido embalados en los contenedores adecuados para las
especies.
- El número y las especies de animales corresponden a las presentadas. Los
nombres comunes solamente se requieren para los gatos y perros domésticos
- Para el resto de los animales, deberá utilizarse el nombre científico correcto, tal
y como figura en la Reglamentación de Animales Vivos.
- La Certificación del Expedidor debe haber sido firmada por el expedidor o la
persona autorizada para asumir las responsabilidades del expedidor. Los
agentes de carga, los agentes de despacho o los operadores de tierra NO
deben firmar este certificado.
- Deben presentarse dos copias del certificado, una copia firmada será retenida
por el transportista que acepta el embarque del expedidor, la otra copia firmada
será enviada con el embarque y adjunta a los documentos hasta destino final.
Guía Aérea: Cuando se transporten animales no deben de ser incluidos en la
misma Guía Aérea con otras cargas. En el área de “Nature and Quantity of
Goods” se debe de incluir la clase del animal (en inglés). En la casilla de
“Handling Information” se debe incluir un número de teléfono de emergencia de
24 horas que incluya los códigos de país y área, según aplique.
Notificación al Capitán (NOTOC): El Capitán debe ser informado de las
especies, ubicación y cantidad de toda la carga viva a bordo del avión. Para tal
efecto, se debe presentar una Notificación al Capitán NOTOC antes de la

Manual de Carga
AEROGAL
Carga Internacional
Fecha: 05-Sep-2016
Capìtulo:04.00.00
Edición 4, Rev.00
Página: 14
salida del vuelo, con la información de la carga viva, indicando en la casilla de
Cargas Especiales que tipo de animal se está transportando.
- La copia, después de ser firmada por el agente de carga, el Capitán y el agente
de rampa, deberá ser archivada.
Documentos de CITES: Todo animal vivo que esté incluido en los Apéndices
de CITES debe de ser aceptado únicamente como se indica en la
Reglamentación para el Trasporte de Animales Vivos de IATA y acompañado
de un certificado de la CITES autorizando el movimiento del embarque.
2.2.7 Almacenamiento
Los animales vivos deben ser ubicados de forma separada de lugares
asignados para mercancías peligrosas y restos humanos.
Animales vivos no pueden ser colocados en las cercanías de hielo seco, líquido
criogénico ni productos alimenticios.
Deberán ubicarse en un lugar adecuado libre de temperaturas extremas, polvo
y ruido.
Los animales vivos deberán permanecer constantemente segregados,
debidamente ubicados en el área identificada para este fin dentro de la bodega.
Esto con el objetivo de mantener la integridad de la carga.
2.2.8 Manipulación
Para una correcta manipulación de los Animales Vivos deben considerarse los
siguientes aspectos:
Se deberá evitar el voltear y balancear innecesariamente los contenedores.
Estos serán siempre transportados y almacenados en posición vertical y
siempre en una posición nivelada.
Los animales deberán estar provistos de suficiente ventilación, pero, al mismo
tiempo, se les deberá proteger de las inclemencias del tiempo, de exponerlos a
los rayos directos del sol, de los ruidos y de las corrientes de aire.
Los contenedores no deberán ser colocados debajo o en frente de las salidas
de aire. Para que haya suficiente aire para la respiración normal, las aberturas
de ventilación no deberán ser obstruidas por otras cargas, por las paredes de
las bodegas o por las paredes de otros contenedores. Dependiendo de la
naturaleza de los animales, los contenedores no serán colocados sobre o bajo
otras cargas.
Se deberán tomar precauciones para prevenir que otras cargas en bodega no
se muevan, caigan o se ladeen sobre los contenedores con animales vivos.
Los animales vivos deberán permanecer segregados en todo momento, dentro
del equipo que servirá para el transporte de los animales desde la bodega
hacia la aeronave, con el objetivo de mantener la integridad de la carga.
2.2.9 Comportamiento de los animales
La ausencia de cuidados o el no cumplimiento de cualquiera de las medidas
preventivas contempladas en el presente documento puede causar una tensión

Manual de Carga
AEROGAL
Carga Internacional
Fecha: 05-Sep-2016
Capìtulo:04.00.00
Edición 4, Rev.00
Página: 15
adicional al animal y sobreexcitarlo, lo cual dificultará su manejo durante el
transporte.
Comportamiento Digestivo: por lo general, no es necesario alimentar o
abrevar un animal en tránsito, aunque ciertas especies pueden necesitar agua,
dependiendo de las condiciones climáticas y el tiempo total de la travesía. Si
esto fuera necesario en tránsito, es responsabilidad del expedidor el efectuar
los arreglos previos para la alimentación y el abrevado. El expedidor deberá
confirmar por escrito estos arreglos en el momento de entregar el embarque al
Operador. Cualquier agua que se provea debe ser fresca y libre de
contaminaciones, preferentemente debería ser apta para el consumo humano y
a la temperatura ambiente, no helada. Se debe considerar la alimentación
previa, durante y posterior al despacho de los animales, esto según la especie
a la que pertenezca. No se debe ofrecer alimentos no autorizados, ya que
podrían perjudicar seriamente la salud del animal.
Comportamiento Eliminativo: El estrés en el transporte de estos animales
puede causar que se incremente la defecación u orina de los animales. Es por
eso esencial que los contenedores tengan pisos absorbentes y a prueba de
filtraciones o salpicaduras para que soporten durante todo el viaje sin que se
derrame nada (las excreciones pueden corroer las aeronaves).
Comportamiento Sexual: Los machos maduros cambian constantemente su
comportamiento en presencia de hembras en celo. Por lo tanto, aceptar
hembras en estas condiciones para su embarque debe ser evitada en la
medida de lo posible. Si fuera necesario aceptar un macho sexualmente
maduro y una hembra, deben ser cargados dentro del avión en compartimentos
separados tan distante uno del otro como sea posible. Adicionalmente se
deberá tomar en cuenta las recomendaciones del embarcador, con la finalidad
de mantener la integridad de los animales durante el transporte.
Comportamiento Materno: No es recomendable el embarque de hembras
junto a sus crías que aún están siendo amamantadas. Algunas hembras, al
presentir el peligro pueden dañar a sus crías.
Tranquilidad: El viajar tiene una influencia perturbadora sobre los animales y,
por lo tanto, no deberían ser molestados en lo posible. Se debe prohibir el
ingreso a las aéreas en donde se mantiene a los animales en espera de ser
despachados o entregados, de personas que, para satisfacer su curiosidad, se
acercan demasiado a ellos para examinarlos, esto les causa una gran
excitación y molestia. Al hacer esto, un animal tranquilo y bien seguro puede
ponerse totalmente nervioso y su comportamiento puede cambiar. La
verificación visual para comprobar su bienestar debe reducirse al mínimo.
Segregación: Animales que son enemigos naturales deben de ser segregados.
Animales en cuarentena deben de estar separados de los que no lo están.
Alimentos y restos humanos deben de estar lejos de los animales.
Edad mínima: para la aceptación debe de ser mayor o igual a 8 semanas.
Para más información referirse al Manual de Animales Vivos vigente de IATA.
2.2.10 Medidas de contingencia
En caso de retrasos o descargue de los animales en la estación origen o tránsito,
el agente de carga deberá notificar al destino, para luego estos notifiquen al
consignatario o agente.
Se deberá considerar el tiempo de retraso y cuidado que el animal(es) sea(n)
mantenido(s) en forma adecuada a sus necesidades. Si la carga no puede ser
entregada al consignatario a tiempo, el transportista debe de tomar las acciones

Manual de Carga
AEROGAL
Carga Internacional
Fecha: 05-Sep-2016
Capìtulo:04.00.00
Edición 4, Rev.00
Página: 16
necesarias para proteger los intereses de todos los involucrados. Se debe notificar
inmediatamente a la estación de origen.
2.2.11 Entrega al Consignatario
Se deben de efectuar todos los arreglos necesarios para que los animales sean
entregados al consignatario o su agente lo más pronto posible al momento de su
arribo en el destino.
2.3 Perecederos (PER)
La mercancía que tiene plazo de validez limitado, debido a que se deteriora,
pierde valor o experimenta serio trastorno con los cambios de temperatura,
humedad o demora en el transporte.
Dentro de los productos perecederos podemos citar: frutas, verduras, carne y
sus derivados, pescados, mariscos, nauplios de camarón (larvas de camarón),
pupas (larvas de insectos) productos lácteos, flores frescas, follaje, órganos
vivos, sangre humana y medicamentos. También son catalogados como
perecederos langostas, cangrejos y peces vivos.
2.3.1 Condiciones generales
El Transporte aéreo de cualquier perecedero está sujeto a un manejo especial
de acuerdo a la Reglamentación de Carga Perecedera de IATA vigente,
políticas y procedimientos estipulados por la aerolínea y restricciones de país.
Debido a la naturaleza de este tipo de embarques es necesario contar con una
reservación previa en todos los segmentos del vuelo.
El transcurso de tiempo entre la aceptación y la salida del vuelo sea el mínimo
necesario.
Se aceptarán mercancías perecederas que sean susceptibles de deterioro o
pérdida debido a cambios de clima, temperatura o cualquier otra situación
normal, o por excesiva duración del tiempo de transbordo cuando haya
razonable certeza que llegarán a su destino en buena condición.
En el caso que un embarque de esta naturaleza se dañará por completo
estando en posesión de la aerolínea o si por esta condición no puede ser
transportado por vía aérea, se deberá disponer de acuerdo a las regulaciones
sanitarias y/o gubernamentales del país.
2.3.2 Restricciones
No deberán aceptarse embarques perecederos si el contenido no aparenta
estar en buenas condiciones o si el embalaje no tiene una apariencia
apropiada; que se estime que el embarque no podrá llegar en buenas
condiciones al destino.
2.3.3 Aceptación perecederos
El embarcador debe proveer por escrito instrucciones claras, como el tiempo
máximo permitido para el transporte y cualquier manejo especial requerido.

Manual de Carga
AEROGAL
Carga Internacional
Fecha: 05-Sep-2016
Capìtulo:04.00.00
Edición 4, Rev.00
Página: 17
Estas instrucciones deben estar escritas en la guía y en los bultos conteniendo
la mercancía.
Que existen facilidades de manejo para estas cargas en los aeropuertos de
tránsito y destino.
Se deberá revisar el apropiado embalaje y etiquetado de acuerdo al contenido
y etiquetado de la carga.
2.3.4 Embalaje requerido
Con el fin de reducir el riesgo de deterioro, los embalajes deben ser diseñados
para soportar efectos climáticos y manipulación. Cuando se utilicen agentes
refrigerantes tales como hielo seco, líquidos criogénicos deberán utilizar los
sistemas de embalaje señalados en la Reglamentación de Mercancías Peligrosas
de IATA y a la vez observarse las regulaciones establecidas.
Se debe tomar en cuenta la siguiente información:
2.3.5 Frutas y verduras
Las cajas en su preferencia deben ser parafinadas o impermeables y la resistencia
acorde al peso, apilamiento y manejo.
Para la mayoría de frutas y vegetales es necesaria una buena ventilación para
mantenerlos en buen estado de conservación. Por este motivo las piezas suelen
tener agujeros perforados en el envoltorio.
Cuando frutas y vegetales frescos son cargados en cantidades en las cuales se
deba almacenar una encima de la otra, se debe dejar un espacio de flujo de aire
entre los paquetes especialmente con frutas y vegetales con alto contenido
húmedo.
2.3.6 Productos marinos (pescado freso y mariscos)
Inspección: Los envíos de pescado fresco y mariscos serán examinados al
momento de entrega, buscando muestras de daño. Si se encuentra líquido
escapándose, está mojado, o emite olores fuertes, serán rechazados. Los
envíos en tránsito serán bajados del avión si sucede algo de lo anterior.
Tamaño y peso del empaque: Es primordial un adecuado empaque lo que
permite protección y frescura para el embarque. El envase debe ser de un
tamaño y un peso conveniente para su manejo, debido al alto riesgo de daños
y escape de líquido del cargamento y manipulación.
En el caso específico del pescado transportado en vuelos de pasajeros no se
aceptará ningún embarque conservado en hielo (agua congelada); únicamente
se aceptarán embarques que utilicen un producto de remplazo como “Gelpack”
para mantener la temperatura apropiada.
Empaque interno: Existen varios tipos de empaque:
Bolsas de polietileno: El producto debe de ir contenido en una bolsa de
polietileno de suficiente grosor para retener líquidos y que resista a desgarres.
La bolsa interna y externa debe tener un grosor mínimo de 4-milímetros.
Las aletas u espinas del pescado fresco o de los mariscos, no deben de entrar en
contacto con la bolsa en ningún momento. Si se trata de un bulto, el bolso interno

Manual de Carga
AEROGAL
Carga Internacional
Fecha: 05-Sep-2016
Capìtulo:04.00.00
Edición 4, Rev.00
Página: 18
se debe soldar o sellar con clips o cerrar con vendas elásticas para prevenir el
escape de líquidos, a no ser cuando se está utilizando para mariscos vivos. Si se
utiliza un envase, los bolsos internos pueden ser plegados.
- Cajas de Poliestireno también conocidas como styrofoam, duroport, durapax
o tecnoport:
Estas deben de ser utilizadas solamente para empaques internos, y deben de ir
cubiertas por una segunda bolsa de polietileno de 4 milímetros
Empaques externos
- Cajas a prueba de agua / wet lock boxes: Todas las cajas deben tener una
construcción multi-emparedada, así como encerado impregnado o
impermeabilizadas en el interior y el exterior de la caja.
Esquinas reforzadas en la tapa y el fondo, y una tapa que extienda
completamente sobre el fondo. Si ofrece envíos a granel, no se aceptará
ningún material de styrofoam del embalado externo – este debe ser de cartón.
- Cajas de cartón corrugado: Todas las cajas de cartón corrugado deben estar
enceradas o tratadas por otro proceso impermeable. Las grapas utilizadas en el
empaque no deben romper los empaques internos. El peso de cargamento
máximo debe estar impreso en el cartón.
2.3.7 Órganos vivos, sangre humana y medicamento
Para que sean aceptados por la aerolínea para su transporte, se requiere que esté
acompañados por una certificación expedida por una autoridad sanitaria en donde
se especifique que están libres de sustancias infectocontagiosas y son aptos para
ser utilizados en seres vivos (humanos o animales).
Certificado de movilización emitido por la autoridad sanitaria gubernamental.
Estos deben ser manejados con extrema urgencia.
2.3.8 Cámaras de refrigeración
Los envíos deben ir empacados y aislados de tal manera que soporten cambios de
temperatura por manejo hasta de 48 horas.
2.3.9 Etiquetado
Todas las piezas del embarque deben tener las etiquetas de manipulación según
aplique. Por ejemplo:

Manual de Carga
AEROGAL
Carga Internacional
Fecha: 05-Sep-2016
Capìtulo:04.00.00
Edición 4, Rev.00
Página: 19
Los envíos se deben marcar con "MARISCOS PERECEDEROS / PERISHABLE
SEAFOOD" o "PESCADOS PERECEDEROS / PERISHABLE FISH" en por lo
menos dos paredes verticales del exterior de cada envase. El tipo de pescados o
de mariscos (vivo, fresco o congelado) debe también ser indicado con Flechas,
como las del estándar ISO, o las marcas de "ESTE LADO PARA ARRIBA / THIS
SIDE UP" se deben utilizar para indicar la posición vertical.
La estación debe asegurarse de mantener un stock de etiquetas por si necesita
remplazar alguna.
2.3.10 Documentos
Documentos sanitarios y otros permisos oficiales.
Debe consultarse las normas aplicables a las leyes o regulaciones del país
para aceptar el envío.
La guía aérea que ampara el transporte de productos perecederos deberá
emitirse en forma completa y se pondrá especial atención en los siguientes
puntos:
- La casilla de “Shipper’s name and address” y “Consignee name and address”
deberán contener los nombres y direcciones en forma completa, no se aceptarán
abreviaturas; la guía aérea debe incluir el número de teléfono del expedidor y del
consignatario con el fin de contactarlos en casos de que se produzca algún
problema relacionado con el embarque.
- La casilla de “Handling Information” se insertará solamente la información
relacionada con la manipulación. Esta información deberá ser concisa y clara. En
el caso de productos refrigerados con dióxido de carbono sólido (hielo seco)
referirse a la Reglamentación sobre Mercancías Peligrosas de IATA vigente.
- El idioma que deberá utilizarse es el inglés, sin embargo, el español podría
usarse a destinos donde el idioma sea el castellano, excepto cuando la carga
deba ser transferida en un punto en donde se hable un idioma distinto al
castellano, en cuyo caso deberá utilizarse el inglés.
- Si el embarque está acompañado de certificados sanitarios u otros permisos
oficiales. Estos documentos deberán adosarse en forma segura a la guía aérea,
nunca en los bultos de la carga, excepto que se trate de una copia adicional. Un
detalle de los documentos adjuntos a la AWB, podrían estar indicados en la casilla

Manual de Carga
AEROGAL
Carga Internacional
Fecha: 05-Sep-2016
Capìtulo:04.00.00
Edición 4, Rev.00
Página: 20
de “handling information”, siendo este un punto no mandatorio para la aceptación
de documentos.
- La casilla de “Nature and Quantity of Goods” deberá mostrar una descripción
exacta de la mercancía como cualquiera de las siguientes: “Frozen Fish (pescado
congelado), “Hatching Eggs” (Huevos Fértiles), Fresh Flowers (Flores Frescas). No
deben utilizarse descripciones genéricas. Y en el caso de usar hielo seco como
refrigerante, deberá anotarse luego del nombre del producto la siguiente leyenda:
“Dry Ice 9 UN1845” seguido de la cantidad de hielo seco contenido en cada bulto.
No deben aceptarse embarques perecederos si la AWB contiene instrucciones
irracionales ó condiciones específicas inaceptables tales como “Conservar
refrigerado todo el tiempo” o “Mantener en todo momento por debajo de 5 C”,
toda vez que la aerolínea no cuenta con aeronaves configuradas para abordar
contenedores refrigerados.
En el caso que un embarque de esta naturaleza se dañara por completo estando
en posesión de la aerolínea o si por esta condición no puede ser transportado por
vía aérea, se deberá disponer de acuerdo a las regulaciones sanitarias y/o
aduaneras del país.
Al ser transportados perecederos y fuera necesario aplicar una temperatura
específica en bodega, en operaciones cargueras, durante el transporte se le
informará al Capitán del vuelo, para tal efecto se debe presentar una Notificación
(NOTOC) antes de la salida del vuelo, con la información en la casilla de Cargas
Especiales referente al tipo de perecedero, ubicación y cantidad. Una copia del
NOTOC debe mantenerse en el archivo del vuelo.
La copia, después de ser firmada por el personal involucrado, deberá ser
archivada.
En caso de que se utilice Hielo Seco como refrigerante para un perecedero no se
requiere una Declaración del Expedidor de Mercancías Peligrosas, pero se debe
notificar al Capitán por medio del NOTOC haciendo la indicación en la casilla de
Carga Especial.
- La casilla de “Shipper’s name and address” y “Consignee name and address”
deberán contener los nombres y direcciones en forma completa, no se
aceptarán abreviaturas; la guía aérea debe incluir el número de teléfono del
expedidor y del consignatario con el fin de contactarlos en casos de que se
produzca algún problema relacionado con el embarque.
- La casilla de “Handling Information” se insertará solamente la información
relacionada con la manipulación. Esta información deberá ser concisa y clara.
En el caso de productos refrigerados con dióxido de carbono sólido (hielo seco)
referirse a la Reglamentación sobre Mercancías Peligrosas de IATA vigente.
- El idioma que deberá utilizarse en español.
- Si el embarque está acompañado de certificados sanitarios u otros permisos
oficiales. Estos documentos deberán adosarse en forma segura a la guía,
nunca en los bultos de la carga, excepto que se trate de una copia adicional.

Manual de Carga
AEROGAL
Carga Internacional
Fecha: 05-Sep-2016
Capìtulo:04.00.00
Edición 4, Rev.00
Página: 21
Un detalle de los documentos adjuntos a la guía, podrían estar indicados en la
casilla de “Observaciones”, siendo este un punto no mandatorio para la
aceptación de documentos.
- La casilla de “Nature and Quantity of Goods” deberá mostrar una descripción
exacta de la mercancía como cualquiera de las siguientes: “Frozen Fish
(pescado congelado), “Hatching Eggs” (Huevos Fértiles), Fresh Flowers (Flores
Frescas). No deben utilizarse descripciones genéricas. Y en el caso de usar
hielo seco como refrigerante, deberá anotarse luego del nombre del producto la
siguiente leyenda: “Dry Ice 9 UN1845” seguido de la cantidad de hielo seco
contenido en cada bulto.
- No se emitirá la guía aerea de embarques perecederos con instrucciones
irracionales ó condiciones específicas inaceptables tales como “Conservar
refrigerado todo el tiempo” o “Mantener en todo momento por debajo de 5ºC,
toda vez que la aerolínea no cuenta con aeronaves configuradas para abordar
contenedores refrigerados.
En el caso que un embarque de esta naturaleza se dañará por completo
estando en posesión de la aerolínea o si por esta condición no puede ser
transportado por vía aérea, se deberá disponer de acuerdo a las regulaciones
sanitarias y/o autoridades gubernamentales del país.
En caso de que se utilice Hielo Seco como refrigerante para un perecedero no
se requiere una Declaración del Expedidor de Mercancías Peligrosas, pero se
debe notificar al Capitán por medio del NOTOC haciendo la indicación en la
casilla de Carga Especial.
2.3.11 Almacenaje
Las estaciones deberán tener un área destinada para el almacenamiento de
perecederos que permita la conservación o un área de fácil identificación.
Los perecederos deben ser ubicados de forma separada de lugares asignados
para mercancías peligrosas y restos humanos.
Los huevos en incubación no deben ser guardados cerca de hielo seco y
líquido criogénico. Deben ser separados de materiales radioactivos categoría II
y III.
Las flores no deben ser almacenadas por ningún motivo junto a frutas,
vegetales o pescado.
Órganos y sangre humana no deben ser almacenados junto a restos humanos.
2.4 Restos Humanos (HUM)
Está constituido por cadáveres o restos humanos formolizados, cremados
(incinerados) y exhumados.
2.4.1 Condiciones generales
El transporte de los restos humanos está sujeto a un manejo especial de
acuerdo a las políticas y procedimientos estipulados por la aerolínea y
restricciones de país.

Manual de Carga
AEROGAL
Carga Internacional
Fecha: 05-Sep-2016
Capìtulo:04.00.00
Edición 4, Rev.00
Página: 22
Debido a la naturaleza de este tipo de embarques es necesario contar con una
reservación previamente garantizada en cada uno de los segmentos del vuelo.
2.4.2 Restricciones
No serán aceptados para el transporte en ninguna de nuestras rutas los restos
humanos sin formolizar.
No se aceptará para transporte los restos humanos cuya causa de muerte haya
sido el resultado de una enfermedad contagiosa; salvo estos hayan sido
cremados.
Si el embalaje de los restos humanos presenta derrames o filtraciones se
rechaza el envío.
Los restos humanos exhumados, cuya fecha de fallecimiento sea inferior a 3
años, no deben ser aceptados para el transporte a menos que pueda
confirmarse que éstos ya no están en período de descomposición.
No se elabora la guía aerea conteniendo más de un resto humano.
2.4.3 Aceptación de restos humanos
En el proceso de aceptación se deberá verificar el tipo de embalaje utilizado, éste
debe ser tal que permita un manejo seguro del embarque.
Restos Humanos Cremados (incinerados): deben ser embalados en urnas
fúnebres debidamente selladas. La urna debe ser protegida en un sobre
embalaje para evitar cualquier daño durante el transporte.
Los cadáveres que cuyo fallecimiento haya sido por vía infecto-contagiosa
podrán ser transportados únicamente si son incinerados.
Restos Humanos no Cremados: Estos deben estar formalizados y sin
excepción alguna deben cumplir con los siguientes requisitos de embalaje para
el transporte:
Ataúdes (metálico de zinc o madera): comúnmente utilizado en esta situación.
De igual manera el ataúd va reforzado por un embalaje exterior que consiste de
una caja de cartón prensado o madera y con fuertes agarraderas para su
sujeción y movilización (se recomiendan 3 por cada lado).
- Ataúd metálico de zinc
Ataúd (madera): el ataúd va reforzado por un embalaje exterior que consiste de una
caja de cartón prensado o madera y con fuertes agarraderas para su sujeción y
movilización.

Manual de Carga
AEROGAL
Carga Internacional
Fecha: 05-Sep-2016
Capìtulo:04.00.00
Edición 4, Rev.00
Página: 23
Nota: En el proceso de aceptación del resto humano se deberá verificar que el
peso promedio utilizando un Ataúd sea entre 150 y 180 Kg. Si existe una obvia
diferencia de peso en el envío se harán preguntas al representante de la funeraria
que está haciendo la entrega para determinar si se cumplen con los
requerimientos de embalaje. Si los requerimientos de embalaje no se cumplen el
embarque debe ser rechazado.
Restos humanos exhumados
- Los restos humanos exhumados, cuya fecha de fallecimiento sea inferior a 3
años, no deben ser aceptados para el transporte a menos que pueda
confirmarse que éstos ya no están en período de descomposición.
- Esta situación debe ser confirmada por medio de un certificado emitido por la
Administración del Cementerio respectivo donde se realizó el proceso de
exhumación y confirmada por las autoridades sanitarias del país de origen.
- Adicionalmente, se debe indicar claramente que se trata solamente de
osamentas y que su período de descomposición ha finalizado.
- Los restos humanos exhumados deben ser enviados en urnas funerarias
debidamente acolchadas de manera que proteja contra cualquier daño. La urna
debe estar protegida por un embalaje exterior resistente que puede ser de
cartón o de madera.
- Las osamentas deben viajar en las bodegas del avión, en urnas funerarias. La
urna debe estar protegida por un embalaje exterior resistente que puede ser de
cartón o de madera.
2.4.4 Etiquetado
La pieza de embarque debe tener la etiqueta de identificación, de orientación y
manipulación. Asimismo, se deberá marcar la ubicación de la cabeza del resto
humano dentro del ataúd.

Manual de Carga
AEROGAL
Carga Internacional
Fecha: 05-Sep-2016
Capìtulo:04.00.00
Edición 4, Rev.00
Página: 24
2.4.5 Documentación para el transporte de restos humanos
Se debe verificar en la documentación que presenta el cliente:
Certificado de Defunción original: debidamente validado por el Autoridad
Gubernamental del país, debe constar la causa de muerte. Si la causa de
muerte fue epidemia o enfermedad contagiosa puede ser transportado si éste
se presenta cremado.
Certificado de Defunción original: debidamente validado por el Consulado del
país respectivo, debe constar la causa de muerte. Si la causa de muerte fue
epidemia o enfermedad contagiosa puede ser transportado si éste se presenta
cremado.
Certificado de formolización o licencia de cremación.
Cualquier otro certificado que pudiera ser exigido por los países de tránsito o
destino con restos humanos, o por la autoridad gubernamental autorizada del
país de origen.
Fotocopia del documento de identificación del difunto y del familiar o apoderado
del que solicita el trámite.
Los Restos Humanos no pueden ser consolidados con otras mercancías, pero
si con otros restos humanos, no obstante la política de la aerolínea es cortar
una guía aérea por cada resto humano que se transporta.
Se debe presentar una Notificación al Capitán (NOTOC) antes de la salida del
vuelo, indicando en la casilla de Cargas Especiales la cantidad y ubicación de
los restos humanos.
La copia, después de ser firmada por el personal involucrado, deberá ser
archivada
2.4.6 Almacenaje
Restos humanos deberán ser segregados de productos alimenticios
de consumo humano y animales vivos
El embarque deberá ser manejado de forma segura y respetuosa.
2.5 Carga Valiosa
Se entiende por Carga Valiosa, los embarques que contengan al menos una de
las siguientes condiciones:
Lingotes de oro (refinado y sin refinar). Lingote de doré, oro en especie y en
forma de grano, hoja de metal, polvo, esponja, cable, barra, tubo, círculos y
moldes.
Metales de platino (paladio, iridio, rutenio, osmio y rodio) pero
excluyendo los isótopos radiactivos de los mencionados metales y mezclas que
para su transporte son manejados como mercancías peligrosas.

Manual de Carga
AEROGAL
Carga Internacional
Fecha: 05-Sep-2016
Capìtulo:04.00.00
Edición 4, Rev.00
Página: 25
Joyería y relojes hechos de plata y/u oro, y/o platino, diamantes,
incluyendo los diamantes industriales, zafiros, rubíes, esmeraldas, y perlas
incluyendo las perlas cultivadas.
Cheques de viajero, pólizas, papel moneda, acciones, estampillas y
cualquier tipo de tarjetas de banco o crédito.
Nota: Las tarjetas de banco o crédito en blanco puede ser
manejadas como carga valiosa a solicitud del cliente. Caso contrario se manejarán
como carga general.
2.5.1 Condiciones generales para el transporte de carga valiosa
Debido a la naturaleza de este tipo de embarques es necesario contar con una
reservación previa garantizada ya que este producto no podrá ser transportado
en las rutas no certificadas de la aerolínea, previa autorización de la Gerencia
de Seguridad de Carga. De esta manera podremos asegurar un adecuado
transporte de la carga.
Todos los embarques de carga valiosa deberán ser entregados para su
transporte por cualquiera de las aerolíneas integradas dentro de la compañía y
retirados en el lugar de destino por una empresa de valores certificada, que
cumpla con los requerimientos que se establezcan por el Área de Seguridad de
Carga.
Deben estar embalados de tal forma que no evidencia la naturaleza de su
contenido.
Los preparativos se deben realizar previamente.
2.5.2 Restricciones especiales a considerar
No pueden consolidarse con otro tipo de mercancía, pero si con las mismas de
su clase.
Los embarques de carga valiosa, no pueden ser en ningún caso mercancías
peligrosas
2.5.3 Aceptación de carga valiosa
Previo a la aceptación de estos embarques, el agente de carga deberá verificar
que el área Comercial ha emitido un prealerta para este tipo de carga. Caso
contrario no se podrá recibir la carga y se contactará al equipo Comercial para
que proceda a realizar la reservación y las coordinaciones pertinentes.
El agente de carga será acompañado por un agente de seguridad del cliente
(empresa valores) en presencia del cual se hará el proceso de aceptación.
El embalaje debe estar íntegro sin señales de violación. Los valores deben
estar embalados de tal forma que el contenido no pueda ser saqueado o
removido sin que sea visible el daño en el bulto.
Los embarques de valores generalmente tienen un sello o marchamo de
seguridad el cual debe verificarse que no esté alterado.
Debe estar indicado el Nº de AWB en el bulto.

Manual de Carga
AEROGAL
Carga Internacional
Fecha: 05-Sep-2016
Capìtulo:04.00.00
Edición 4, Rev.00
Página: 26
La casilla “Naturaleza y Cantidad de las Mercancías” de la guía Aérea debe
mostrar una descripción exacta de las mercancías (oro, plata, etc.) y cuando
sea apropiado, deberán mostrarse las dimensiones o volumen de las piezas.
2.5.4 Abordaje estación origen
Se debe realizar el acompañamiento desde el punto de aceptación de carga
hasta el diamante de seguridad junto con la empresa de valores. El transporte
de la carga debe realizarse en la unidad blindada.
Se debe asegurar que la unidad blindada se encuentre en el lugar de parqueo
dentro del aeropuerto 45 minutos antes del arribo previsto de la aeronave.
Se debe cerciorar que el personal de Seguridad de la aerolínea se encuentre
presente en el abordaje de la carga.
Se debe cerciorar que el representante de la empresa de valores esté presente
en el abordaje de la carga.
Las piezas de valores serán lo último a ser abordado en la aeronave con el
objetivo de que éstas sean lo primero en desabordar en la(s) estación(es) de
conexión o destino final. Esto se coordinará con Rampa estación origen y
tránsito(s) y/o Jefe de Aeropuerto.
Se debe presentar una Notificación al Capitán (NOTOC) antes de la salida del
vuelo, indicando en la casilla de cargas especiales la cantidad y ubicación de
los valores. La copia, después de ser firmada por el personal involucrado,
deberá ser archivada.
Se debe cerciorar que la unidad blindada permanezca en el parqueo dentro de
las instalaciones del aeropuerto durante 30 minutos después del despegue del
avión, por si el avión debe de regresar al aeropuerto por alguna emergencia.
Sobre la prealerta original del Área Comercial se debe responder a todos
quienes están copiados sobre el estado del abordaje del embarque. Este debe
incluir si la carga fue embarcada, el número de guía, el número de piezas y el
peso.
2.5.5 Pernoctas
El embarque no debe pernoctar en ninguna estación, excepto por algún motivo
de fuerza mayor en cuyo caso el área comercial deberá realizar todos los
arreglos pertinentes.
Es importante considerar que si hay riesgo de pernocta o se presenta una
demora sustancial en la estación de origen, la carga debe regresar a las
instalaciones de la empresa de valores, por lo cual es necesario que el área
Comercial notifique de inmediato al cliente para que realicen las coordinaciones
respectivas.
El agente de carga coordinará el transporte de la carga desde la aeronave
hasta el vehículo blindado o el lugar donde se ha acordado con el área de

Manual de Carga
AEROGAL
Carga Internacional
Fecha: 05-Sep-2016
Capìtulo:04.00.00
Edición 4, Rev.00
Página: 27
Seguridad de la aerolínea y con el acompañamiento del personal de seguridad
de la empresa de valores.
La responsabilidad de la carga valorada durante la pernocta será cien por
ciento de la empresa de valores.
2.5.6 Destino Final
La unidad blindada deberá encontrase en el parqueo dentro de las
instalaciones del aeropuerto 45 minutos antes del arribo previsto de la
aeronave.
El personal de Seguridad de la Empresa de valores deberá estar posicionada
en el área de arribo de la aeronave 15 minutos antes. Previa coordinación con
el personal de Seguridad de la aerolínea.
Seguridad de la aerolínea y Seguridad de la Empresa de Valores estarán
presentes a la llegada del vuelo, por lo que el agente de carga deberá revisar
cada pieza y realizar el conteo para verificar que concuerden con la guía aérea
y el prealerta.
Si no se encuentra ninguna irregularidad se procederá a realizar la entrega de
la carga en rampa al cliente.
Si se registra algún inconveniente, verificar la información descrita en
contingencias.
2.5.7 Contingencias carga valiosa
Daño de piezas
- A continuación, se detallan los tipos de irregularidades a considerar:
Bolsa rasgada.
Bolsa con hueco (tamaño mínimo= 20 milímetros de diámetro).
Cuando una pieza se cae y se rompe la bolsa exterior.
Cuando se rompe el precinto de seguridad.
- En caso una de las piezas arribara con alguna irregularidad se debe tener en
consideración lo siguiente:
-
El personal de seguridad de la aerolínea tomará fotografías del embarque.
Sobre el mensaje de prealerta, el agente de carga deberá comunicar
inmediatamente a Seguridad de la Aerolínea, Jefe Regional de operaciones de
Carga, estaciones involucradas en la ruta de la carga lo sucedido con el
embarque y adjuntar fotografías.
Nadie debe tocar el interior de la pieza.
Siempre se debe conservar la mala condición.
El sobre embalaje (bolsa de polietileno lo provee la empresa de valores.
El precinto lo provee la empresa de valores o su representante.
En caso de rotura del precinto o marchamo original, este debe ser reemplazado
y colocado en el interior del sobreembalaje.

Manual de Carga
AEROGAL
Carga Internacional
Fecha: 05-Sep-2016
Capìtulo:04.00.00
Edición 4, Rev.00
Página: 28
La carga no debe ser entregada al cliente en Rampa.
El embarque debe ser transportado a la bodega de carga donde se debe
repesar y dejar constancia si existe diferencia en el peso.
El agente de carga deberá informar a los involucrados del prealerta si existe
diferencia de peso o si el peso concuerda con lo que refleja la guía aérea.
Si el embarque registra rasgos de daño en la estación de conexión, la misma
se debe re embalar por la empresa de valores y abordarse a la estación de
conexión siguiente o destino final.
Siempre que se presente alguna irregularidad, el personal de Seguridad de la
aerolínea debe elaborar un reporte de lo sucedido.
En destino el cliente verificará el interior de la pieza, en presencia de la
empresa de valores y Seguridad de la aerolínea.
Registrar la irregularidad .
2.5.8 Problemas con el vuelo:
En caso de AOG en origen la carga regresará a las instalaciones de la empresa
de valores y estará bajo responsabilidad del cliente.
Si el vuelo sale demorado y Despachos (Operaciones Aéreas) confirma que el
vuelo no hará conexión, la carga deberá quedar en origen y regresará a las
instalaciones de la empresa de valores y estará bajo responsabilidad del
cliente.
2.5.9 Aeropuerto alterno
- Si se presenta la necesidad de aterrizaje de la aeronave en aeropuerto alterno
se deben considerar los siguientes puntos:
El personal de Carga en estación origen, conexión o destino final (Comercial u
Operativo) que reciba la notificación de aterrizaje en aeropuerto alterno debe
comunicarse con el encargado operativo de la estación de carga, para que éste
a su vez se comunique y coordine la situación con el Jefe de Estación
responsable del manejo de la contingencia en el aeropuerto alterno.
El representante de carga local de la estación de destino notificará al cliente
mediante el número de teléfono de contacto de 24 horas de la empresa de
valores para notificar lo sucedido.
El personal de Seguridad de la Empresa de valores debe permanecer en el
aeropuerto mientras se realizan los arreglos respectivos para el despacho de la
aeronave a su punto de conexión o destino final.
Cerciorarse que la unidad blindada permanezca en el parqueo dentro de las
instalaciones del aeropuerto durante 30 minutos después del despegue del
avión, por si el avión debe de regresar al aeropuerto por alguna emergencia.
2.6 Courier
El producto Courier aplicará únicamente a empresas certificadas como couriers y
que por la naturaleza de su negocio requieren prioridad de embarque sobre la
carga general.

Manual de Carga
AEROGAL
Carga Internacional
Fecha: 05-Sep-2016
Capìtulo:04.00.00
Edición 4, Rev.00
Página: 29
2.6.1 Condiciones generales
- Alta prioridad sobre carga general.
- Límite de peso hasta 50 kg (110lb) por pieza.
- Volumen con dimensiones lineales hasta 254 cm (100in) por pieza.
- Producto diseñado para aviones de pasajeros (aunque puede viajar en vuelos
cargueros).
2.6.2 Restricciones
No serán aceptados bajo estos productos los siguientes artículos:
- Valores
- Animales vivos
- Restos humanos
- Perecederos (a excepción de sustancias biológicas)
- Mercancías peligrosas, exceptuando hielo seco como material refrigerante para
manejo de sustancias biológicas, siempre y cuando cuente con su debida
marcación.
Sólo se aceptarán líquidos en Courier, si se cumple con las siguientes
condiciones:
- Los bultos deben cumplir con las disposiciones de carga frágil y carga húmeda.
Las piezas del embarque que no cumplan dichas condiciones, no serán
aceptadas.
- Es indispensable que el embalaje exterior de estas piezas sean cajas
impermeables, que retengan los líquidos en caso de derrame del embalaje
interior.
- Las cajas deben estar debidamente marcadas con etiquetas de manipulación
necesarias (carga frágil y orientación, según aplique).
- Si los bultos contienen sustancias biológicas, se debe hacer referencia a lo
indicado en la Reglamentación sobre Mercancías Peligrosas de IATA, vigente.
2.7 Rapidito
Producto propio de la aerolínea para paquetes pequeños
Las restricciones de aceptación:
El peso debe ser menor de 45 kilos (100 libras)
Las dimensiones lineales no deben exceder 228 centímetros o 90 pulgadas.
No se aceptan mercancías peligrosas, perecederos, animales vivos, líquidos o
carga valiosa (valores, cheques personales, money orders)
Las condiciones generales para la aceptación de este producto son:

Manual de Carga
AEROGAL
Carga Internacional
Fecha: 05-Sep-2016
Capìtulo:04.00.00
Edición 4, Rev.00
Página: 30
- El producto puede ser embarcado donde la aduana local lo permita.
- La guía aérea debe ser cortada en el mostrador de carga, sin prejuicio de la
responsabilidad del embarcador en cumplir con sus trámites aduaneros según
la legislación vigente en origen y destino.
- El servicio debe ser prepagado.
- Cada pieza recibida, deberá constituir un embarque por separado, excepto
cuando dos o más piezas estén debidamente identificadas como un solo
embarque, siempre y cuando el bulto no exceda el peso máximo y dimensiones
permitidas.
- El agente de carga procederá a pesar y medir el paquete, para asegurarse que
no exceda el peso y medidas permitidas.
- De exceder el peso y medidas permitidas, se manejará como carga general.
- El agente verificará el contenido del embarque para constatar que no se está
transportando ninguna mercancía que no clasifique como Rapidito.
- De encontrarse alguna carga que no es clasificada como Rapidito se procederá
a manejar como carga general o según su naturaleza.
- El agente de carga debe cerrar y etiquetar el paquete.
- El agente de carga debe colocar las etiquetas correspondientes.
- Los rapiditos se manejan dentro de una bolsa especial
2.8 COMAT
Estos envíos de la compañía tienen que seguir los mismos procedimientos de seguridad y
operativos establecidos para la carga general y cumpliendo con todas lo establece este
departamento.
04.04.00 EMBARQUES ESPECÍFICOS
Son aquellos que requieren de procesos específicos, diferentes a los procedimientos para el
manejo de carga general y a nivel tarifario inferior a los productos especiales.
Los Embarques específicos son:
1. Carga voluminosa y pesada
2. Carga atractiva
3. Carga frágil
4. Carga Húmeda (Wet cargo)
5. Armas
6. Correo postal
7. Carga diplomática
8. Periódicos (Newspapers)
1. Carga Voluminosa y Pesada

Manual de Carga
AEROGAL
Carga Internacional
Fecha: 05-Sep-2016
Capìtulo:04.00.00
Edición 4, Rev.00
Página: 31
Carga que se considera de difícil manejo y requiere una manipulación
especializada en toda la cadena de transporte.
1.1 Condiciones generales
El transporte de cualquier carga pesada está sujeta a las políticas y
procedimientos estipulados por la aerolínea.
Debido a la naturaleza de este tipo de carga es necesario realizar una
coordinación previa con el área comercial para ser aceptada y transportada.
No se considera carga voluminosa o carga pesada los siguientes productos:
mercancías peligrosas, animales vivos, restos humanos. Para este tipo de
carga se deben seguir los procedimientos establecidos para la correspondiente
carga especial.
Para asegurarse que la carga pueda ser manejada sin peligro y con el fin de
evitar lesiones a personas, daños a la aeronave/equipo y carga. se deberán
tomar las precauciones pertinentes.
Los objetos pesados deberán ser empacados adecuadamente y cargados para
prevenir cualquier daño a la estructura de la aeronave o al resto de la carga.
Planificar anticipadamente los recursos para manejo de piezas voluminosas o
pesadas en la estación de origen, tránsito y destino.
Coordinar con Rampa para agilizar los tiempos de cargue en las estaciones de
origen, tránsito y destino.
1.2 Manejo de carga voluminosa y pesada
a. Al momento del cargado de la aeronave se debe tomar en cuenta que, si el
compartimiento de carga está vacío hasta un 20% de su capacidad, las piezas
de carga que pesen entre 150 y 200 Kg. deberán ser aseguradas al piso de la
aeronave mediante la utilización de amarras o straps. El peso máximo por
pieza autorizado para el transporte es de 200kgs. Exceptuando restos
humanos. Si se recibe una pieza que exceda el peso mencionado, ésta no será
aceptada.
La carga que supere los 25 kgs, de peso deberá estar identificada con su
etiqueta correspondiente.
b. Carga no estándar o con voluminosa
Cuando se transporte algún tipo de carga no convencional en la cual deban
considerarse formas, voluminosa, etc. El Personal de carga deberá de hacer de
conocimiento a Operaciones Aéreas (Despacho) las dimensiones y condiciones
del embarque para que sea considerado en el proceso del cargado de la
aeronave y sus límites.
c. Manejo de straps
La información para solicitar straps será el siguiente:
Cada estación es responsable de los straps en su estación.
Al arribar la carga al destino final, el Agente de Rampa será el encargado de
entregar los straps, empleando los medios de coordinación existentes en la
estación a fin de que queden en manos de un Agente de Carga.

Manual de Carga
AEROGAL
Carga Internacional
Fecha: 05-Sep-2016
Capìtulo:04.00.00
Edición 4, Rev.00
Página: 32
El agente de carga en destino deberá enviar un mensaje (correo electrónico) a
todos los involucrados (arriba detallados) confirmando la devolución de los straps,
por correspondencia interna.
Los straps deberán ser devueltos en el vuelo más próximo de retorno hacia la
estación “dueña” de los straps.
1.3 Estación origen
Aceptación de carga
a. El agente de carga, debe realizar las acciones siguientes en el momento de la
aceptación del embarque:
Validar que haya recibido el “Prealerta carga voluminosa o pesada”,
confirmando la ruta, cantidad de piezas con sus dimensiones y peso respectivo.
Los bultos que por sus dimensiones no puedan ser transportados en las
aeronaves, no deben ser aceptados.
Las siguientes etiquetas deben ir por lo menos en 2 lados opuestos de cada
pieza (si amerita), (la etiqueta no se limita únicamente a este diseño):
- En caso que la mercancía deba mantener cierta orientación:
- En caso que no se pueda apilar las piezas o que no se pueda ubicar carga
sobre las mismas.
- En caso que no se pueda inclinar la pieza.
b. Guía:

Manual de Carga
AEROGAL
Carga Internacional
Fecha: 05-Sep-2016
Capìtulo:04.00.00
Edición 4, Rev.00
Página: 33
En el campo de Cantidad y Naturaleza de los Bienes (Nature and Quantity of
Goods), se debe incluir la cantidad exacta de piezas del embarque.
En el campo “Handling Information”, deben incluirse las instrucciones sobre el
manejo adecuado de la carga. Adicionalmente en este mismo campo puede
incluirse un contacto telefónico de 24 horas que tenga los códigos de país y
área, según aplique. El cliente es responsable de dar el número de contacto
que considere relevante.
c. Para la aceptación de la carga, se debe tomar en cuenta que:
Cualquier embarque de piezas voluminosas y/o pesadas debe estar en las
instalaciones del operador 2 horas antes de la salida del vuelo y se debe
considerar una extensión del tránsito para descartar cualquier demora.
Se debe considerar que cualquier modificación al embarque toma un tiempo
estimado de 20 minutos adicionales por el cambio en la documentación.
d. Reunión (briefing) antes del vuelo
El encargado operativo de la estación de carga o proveedor de servicio de
origen, según aplique, con base en la información recibida en el “Prealerta
carga voluminosa o pesada”, deberá hacer una reunión para:
Asegurar disponibilidad del personal requerido para el manejo de piezas
voluminosas y/pesadas.
Asegurar disponibilidad del equipo de tierra para el manejo de piezas
voluminosas y/o pesadas.
Verificar la hora de salida del vuelo.
Estimar el tiempo de cargado.
2. Carga Atractiva
Se considera mercancías atractivas a aquellos artículos que por su naturaleza
son susceptibles de saqueo o robo.
Dentro de las cargas atractivas podemos citar: Armas, medicamentos de alto
valor, perfumería, equipo de computación, electrodomésticos, equipo de
telefonía y tarjetas pre pagadas de teléfono.
2.1 Condiciones Generales
El transporte aéreo está sujeto a las políticas y procedimientos estipulados por la
aerolínea
2.2 Aceptación de carga atractiva
El agente de carga deberá verificar que cuente con un embalaje apropiado que
resguarde la integridad de la carga.
Si la carga no cumple con un embalaje apropiado para el transporte, éste no
será aceptado.
2.3 Almacenaje

Manual de Carga
AEROGAL
Carga Internacional
Fecha: 05-Sep-2016
Capìtulo:04.00.00
Edición 4, Rev.00
Página: 34
La carga debe ser almacenada en jaula de seguridad, circuito cerrado o espacio
designado a estos embarques.
3. Carga Frágil
Por su naturaleza requiere cumplir con especificaciones de embalaje y un
manejo especial ya que es susceptible a romperse fácilmente.
Dentro de los productos frágiles, podemos encontrar embarques conteniendo
vidrio, cristalería, cerámicos u otros que el cliente declare como tal.
3.1 Condiciones generales
Es importante que al momento del cargue, descargue y almacenamiento el
personal tenga a la vista las etiquetas para una manipulación apropiada.
3.2 Aceptación de carga frágil
Para la aceptación de la carga se debe verificar que cuente con un embalaje
apropiado de acuerdo al contenido.
Si la carga no cumple con un embalaje apropiado para el transporte, éste no
será aceptado.
Debe ser asignado en un lugar seguro dentro de la bodega para evitar daños a
las mercancías.
Debe contar con las etiquetas adecuadas para el transporte.
3.3 Etiquetado
Es indispensable que la carga esté debidamente identificada con la etiqueta o
marca de “Frágil”.
Se puede utilizar este tipo de etiquetas que se presentan a continuación, u otras
que el cliente utilice para el mismo fin.
3.4 Almacenaje
Debe ser asignado en un lugar seguro dentro de la bodega para evitar daños a
las mercancías.
No se deberá almacenar carga pesada sobre carga frágil.

Manual de Carga
AEROGAL
Carga Internacional
Fecha: 05-Sep-2016
Capìtulo:04.00.00
Edición 4, Rev.00
Página: 35
4. Carga Húmeda
Embarques que contengan líquidos o embarques que por su naturaleza puedan
producir líquidos y crear humedad en su embalaje externo (y que no están
sujetos a la regulación sobre mercancías peligrosas), están sujetos a un
empaque y manejo especial. Estas cargas pueden provocar corrosión en el
avión, dañar la estructura del mismo o dañar otras cargas.
Dentro de los productos húmedos podemos citar: líquidos en contenedores
impermeables, material húmedo no empacados en contenedores impermeables
(pescado empacado en hielo (agua congelada), carne fresca, vísceras para
embutidos, cueros húmedos, pieles), animales vivos, carga que pueda destilar
o producir líquidos.
4.1 Condiciones generales
El transporte aéreo está sujeto a las políticas y procedimientos estipulados por
la aerolínea.
Los contenedores deben ser construidos con material de buena calidad a
prueba de agua. También deben ser construidos para resistir niveles de
apilamiento especificados por el trasportador.
4.2 Restricciones
Si el cliente no cumple con el embalaje adecuado para carga húmeda, ésta no
será aceptada para el transporte.
Piezas de carga húmeda dañadas o que se sospeche estén dañados o
sensibles a gotear, no serán aceptados para el transporte.
Si se detecta en la bodega de carga, una pieza que está dañada (empaques
con huecos, golpes, señales de escape y tapas o cierres defectuosos) o gotea,
no deberá ser cargada en el avión.
4.3 Aceptación de carga húmeda
Para la aceptación de la carga, el agente de carga deberá verificar que cuente
con un embalaje apropiado. Si la carga no cumple con un embalaje apropiado
para el transporte, éste no será aceptado.
Carga húmeda que esté en envases que no sean impermeables, se deberá
solicitar al cliente que sean colocados dentro de un recipiente adicional, con un
volumen que sea suficiente para contener cualquier derrame. La pieza debe ser
colocada en el recipiente de tal manera que no permitan el derrame.
Los animales vivos (ej: grandes como los mamíferos) donde la orina o heces
pueden afectar el avión, para este caso debe estar en un contenedor adecuado
para evitar derrames. hay que poner una hoja de plástico o lonas bajo el
contenedor. Se deben seguir los lineamientos descritos en la Reglamentación
para el Transporte de Animales Vivos de IATA vigente.
Instrucciones especiales de manejo deberán ser visibles.
Las instrucciones especiales de manejo (etiquetas o impresos) deben ser
observadas estrictamente.
4.4 Almacenaje

Manual de Carga
AEROGAL
Carga Internacional
Fecha: 05-Sep-2016
Capìtulo:04.00.00
Edición 4, Rev.00
Página: 36
Las piezas o contenedores deben ser almacenados en la bodega de carga y
asegurados en posición vertical, por ejemplo: el cierre debe estar hacia arriba.
Si se detecta carga con daños visibles o asumibles no deberán ser abordados.
4.5 Acción en caso de derrame
Si se presenta un derrame de carga húmeda dentro de la bodega de carga, se
debe chequear la documentación para identificar el líquido y tomar las acciones
pertinentes como:
a. Aislar el área para evitar que otra carga se contamine.
b. Usar material absorbente para extraer el líquido.
c. Verificar que la pieza esté completamente drenada para evitar futuros derrames.
d. No se realizará el transporte de la carga, hasta que se encuentre lista para su
transporte.
Si el personal de rampa reporta un derrame durante el proceso de carga o
descarga, se debe chequear la documentación para identificar el líquido y
proporcionar la documentación o información que sea requerida.
5. Armas
Se permite el transporte de armas para defensa personal y caza.
Se cataloga como carga atractiva.
5.1 Condiciones generales
Las armas deben encontrarse en su condición original de fábrica.
5.2 Restricciones para todas las aerolíneas
No es permitido el transporte de armas, en caso de presentarse cualquier
modificación o alteración de las mismas.
No es permitido que las armas estén cargadas con sus municiones. Estas
deben enviarse por separado.
5.3 Aceptación
El Agente de Carga deberá verificar el embalaje de la carga. Las armas deben
estar empacadas en caja de madera, plásticas o metálicas resistentes que
ofrezca seguridad durante el transporte.
El agente de carga deberá confirmar por escrito con las estaciones
involucradas de tránsito y destino que se cuenta con los permisos requeridos
por las autoridades locales, antes de proceder con el envío.
Verificar que los países de destino y/o tránsito no prohíban el transporte de
armas.
5.4 Almacenaje

Manual de Carga
AEROGAL
Carga Internacional
Fecha: 05-Sep-2016
Capìtulo:04.00.00
Edición 4, Rev.00
Página: 37
La carga deberá permanecer en un lugar seguro.
6. Correo Postal
Carga entregada por personeros del correo postal, este puede ser privado o
estatal. Todo envío a través del sistema postal es llamado correo o
correspondencia.
6.1 Correo de exportación (estación origen)
La Oficina Postal entrega en la bodega del operador las sacas, amparadas a la
CNXX y EMS, para que la aerolínea verifique el peso y las condiciones de las
piezas y corroborar que la información de la CNXX concuerda con el peso real.
El agente de carga recibe las piezas de correo y documentación a ser enviada,
verifica las especificaciones y las condiciones en las que se encuentran las
sacas, los datos del correo transportado, tales como: número de despacho, tipo
de correo, total de piezas, peso del correo, destino final, condiciones de las
sacas.
Una vez verificado lo anterior, el agente de carga firma y sella como acuse de
recibido los comprobantes al agente de la Oficina Postal.
Se elabora recibo manual de bodega.
Posterior a la recepción de las sacas y con base en los documentos recibidos
(CNXX y/o EMS) y recibo de bodega manual, se captura la información del
Correo Postal en el sistema electrónico de carga
Al capturar los datos en el sistema electrónico de carga, éste realizará la
reserva automáticamente.
Manifiesto y CNXX o EMS respectivo deben ir en el sobre de documentos de
vuelo junto con los manifiestos de carga y deben ser reportados a Despacho
(Operaciones Aéreas).
El agente de carga verificará el abordaje de documentos y sacas de correo
postal en el respectivo vuelo.
En el archivo de la estación deberá quedar copia del manifiesto y/o CNXX o
EMS.
6.2 Correo de importación (estación destino)
Al arribo del vuelo el agente de carga deberá verificar la cantidad y estado de
las sacas del correo contra los documentos (manifiesto de correo y CNXX y/o
EMS adjuntas).
Si las sacas no presentan ningún tipo de anomalía, las mismas deberán ser
entregadas de inmediato al personal de Correo Postal, quienes deberán firmar
y sellar el formulario CNXX y/o EMS.
Deberá de guardarse en el archivo copia de CNXX y/o EMS firmadas de
recibidas por el personal de correo.
Si las sacas son recibidas con algún daño o anomalía o se identifica faltante o
sobrante de sacas, se deberá ingresar de inmediato la irregularidad al Módulo
de Irregularidades.
6.3 Correo en tránsito o conexión

Manual de Carga
AEROGAL
Carga Internacional
Fecha: 05-Sep-2016
Capìtulo:04.00.00
Edición 4, Rev.00
Página: 38
La estación tránsito recibirá el correo y verificará el estado y documentos del
mismo.
Si el correo no presenta anomalía, la estación tránsito realizará la respectiva
conexión en el próximo vuelo disponible, (si es que dicha conexión no se
efectuó directamente en Rampa) emitiendo un nuevo manifiesto de correo
donde indique los datos del envío
La estación tránsito deberá de informar a Operaciones Aéreas (Despachos)
para la consideración del correo en el vuelo, mediante el sistema electrónico de
carga.
La estación tránsito verificará el abordaje de documentos y correo.
Cuando se reciba alguna saca sin identificación, se debe contactar a un
representante de Correos local para determinar qué acciones se deben tomar.
Bajo ninguna circunstancia se debe abrir una saca sin la presencia de un
representante de Correos y Seguridad.
De haber alguna anomalía con una saca de correo, se deberá ingresar de
inmediato la irregularidad.
6.4 Correo manejado con guía aérea
El agente de carga en la estación de origen elaborará una guía aérea para que
el correo postal pueda ser transportado. Es decir, la aerolínea no solicitará al
correo postal nacional la elaboración de la guía aérea.
La guía aérea cortada/elaborada en el mostrador de la aerolínea debe ir con
valor cero, es decir sin ninguna tarifa o cargo.
Adjunto a la guía aerea se envía el CNXX o EMS.
En estos casos el correo postal nacional debe ser transportada con una AWB
debido a requisitos en de la aduana en dichos países.
7. Carga Diplomática
Cuando esta carga es transportada libre de cargo, está sujeta a espacio.
Si existe alguna duda en cuanto a acuerdos vigentes y tarifas, se debe
contactar al Ejecutivo de Ventas de la estación.
Los embarques diplomáticos deben contar con un remitente y destinatario que
sea una embajada y/u organización gubernamental. Cada una de las piezas
debe tener un mecanismo de seguridad con sello distintivito de la entidad, que
no permita el acceso al contenido.
8. Periódico (Newspapers)
Dentro de esta clasificación entran los periódicos, catálogos y revistas.
8.1 Condiciones generales
Debido a la naturaleza de este tipo de embarques que es sensible al tiempo de
transporte, es necesario contar con una reserva previa garantizada.

Manual de Carga
AEROGAL
Carga Internacional
Fecha: 05-Sep-2016
Capìtulo:04.00.00
Edición 4, Rev.00
Página: 39
Si el equipo comercial clasifica el envío como carga general (de acuerdo a la
información ingresada en la reserva en el sistema electrónico de carga) la
misma se manejará como un embarque regular.
04.05.00 ETIQUETADO DE LA CARGA
Se identificará con el sticker de acuerdo al destino del envío (este sticker tendrá un color
predeterminado e impreso el nombre de la estación de destino), y en el mismo constará el
número de guía, número de piezas y peso.
04.06.00 MANIPULACION Y ALMACENAJE DE CARGA
Por política de la compañía y para mantener dentro de los parámetros de seguridad y eficiencia
todo embarque debe almacenarse bajo estas condiciones, y se deberá mantener toda
mercadería para embarcarse bajo estrictas medidas de seguridad como:
a. El lugar de almacenaje de la carga, no ingresará personal de no pertenezca a este
departamento.
b. La carga permanecerá cubierta tanto en la bodega de carga, y mientras
permanezca en la carreta.
04.06.01 TERMINALES DE CARGA
Normas generales que deben observarse para el almacenaje de carga
Los envíos que contengan etiquetas de direccionamiento o de manipulación deben estibarse
de acuerdo a lo especificado en las mismas.
Almacenaje de carga general
Toda la carga general estará acomodada por número de guía y destinos, de tal manera que
sea fácil su localización para ser despachados. Los clientes saben que toda carga está sujeta a
disponibilidad de espacio en los vuelos regulares, en caso de no haber espacio en un vuelo
determinado se lo hará de acuerdo a hora y fecha de recepción de los envíos.
Almacenaje de carga especial
La carga especial como: los restos humanos, animales vivos y carga perecible es receptada
con el tiempo suficiente para trasladar desde las bodegas de carga hacia el vuelo respectivo (1
hora), siempre tendrá esta carga prioridad para ser embarcada, por lo tanto, esta carga no
permanecerá en nuestras bodegas más del tiempo mencionado.
Las terminales de carga nacional tienen habilitado lugares específicos para el almacenamiento
temporal para carga especial como restos humanos, animales vivos y carga perecible, carga
frágil se mantendrá en áreas especializadas plenamente identificadas cuando el vuelo para el
que fue programado tenga retraso por cuestiones meteorológicas u operacionales y deba
permanecer más del tiempo estipulado (más de una hora) , en este caso se informara al
remitente , para recibir instrucciones específicas; estas instrucciones serán anotadas en el
casillero de observaciones de las guías.
Almacenaje de Mercancías Peligrosas

Manual de Carga
AEROGAL
Carga Internacional
Fecha: 05-Sep-2016
Capìtulo:04.00.00
Edición 4, Rev.00
Página: 40
En las bodegas donde se manipula y almacena carga existe un espacio habilitado para el
almacenamiento temporal, de mercancías peligrosas o material radiactivo que fuera
descubierta como mercancía peligrosa no declarada, hasta que se haga la devolución al
cliente; este espacio cumple con la segregación de la mercancía de acuerdo a su tipo y demás
consideraciones que están estipuladas el Manual de Mercancías Peligrosas de Aerogal
vigente.
04.07.00 DESPACHO DE CARGA
Prioridades de carga
Las prioridades de carga que se tienen para el transporte son las siguientes
1. Restos Humanos
2. Animales vivos
3. Carga perecible
4. Carga quedada de otros vuelos
5. Carga General
Procedimiento de Preparación de la Carga
Verifica que las guías impresas estén acordes con el manifiesto de carga desplegado
en la pantalla del sistema de carga. En caso que no concuerde el manifiesto versus la
guía, ésta es eliminada del manifiesto.
Con el manifiesto revisado procede a imprimir el Manifiesto de Carga por cada vuelo.
Procede a revisar que cada guía registrada en el Manifiesto se encuentre físicamente,
y firma en el casillero de visto bueno supervisor origen.
Elaboración de Manifiesto de Carga
Para cada vuelo que transporte carga deberá elaborarse un manifiesto en el sistema
electrónico de carga en el cual se detalla la carga a ser transportada por destino y por
tipo de carga.
El sistema electrónico de carga proporciona el manifiesto a utilizar durante el transporte
de carga.
La emisión del manifiesto de carga es obligatoria, aunque no se embarque ningún tipo
de carga. En tal caso se colocará el manifiesto con la descripción NIL Al manifiesto
se adjuntan la o las guías aéreas originales y 4 copias de éstas.
El conjunto de manifiestos, guías aéreas, así como sobre cerrado entregado por el
embarcador conteniendo facturas comerciales, lista de empaque (packing list) y otros
requeridos por aduana en destino, son considerados los documentos del vuelo.
Los documentos de vuelo se incluyen en un sobre para su transporte. El o los sobres
de documentos viajan en la cabina de pasajero (aviones de pasajeros) y son
entregados a la Tripulación previo a la salida del vuelo y una vez que se ha confirmado
que toda la carga fue.

Manual de Carga
AEROGAL
Carga Internacional
Fecha: 05-Sep-2016
Capìtulo:04.00.00
Edición 4, Rev.00
Página: 41
La emisión del Manifiesto de Carga es obligatoria en todos los vuelos, aunque no se
embarque ningún tipo de carga. En tal caso se anotará la frase: “NIL CARGO”.
Se elaborará los manifiestos de carga con suficiente antelación a la salida de cada
vuelo (2 horas) con la finalidad de contribuir con el cumplimiento de itinerarios de los
vuelos.
Se manifestará siguiendo las prioridades de carga que maneja la compañía, y que se
establecen en este capítulo.
Ejemplo de manifiesto
Se informa al TOV de cada vuelo la cantidad de carga en KILOS que se va a enviar.
Para constancia y confirmación del dato de carga se hará firmar el respectivo
manifiesto al TOV del vuelo y se distribuirá cuando sea de forma física a: Estación
Origen, Estación de destino y TOV.
El manifiesto de carga que se elabore, será el generado por el sistema electrónico de
carga. En caso que no se pueda acceder al sistema, se realizara el manifiesto de carga
Manual que se encuentra en
https://siga.avianca.com/gesdocnor/Documentos/Forms/AllItems.aspx, FR NE 011 13
Manifiesto Manual de Carga, tanto para los vuelos y manifiestos como de entrada como de
salida en las estaciones.
Archivo de Manifiestos de Carga
Se realizará de acuerdo lo establecido en
https://siga.avianca.com/gesdocnor/Documentos/Forms/AllItems.aspx, LR NE 1011 Listado de
control de Registros del Transporte de Carga.
04.08.00 IMPORTACION DE CARGA
04.08.01 ARRIBO DE VUELO
Previo al arribo del vuelo, el agente de carga verificará en el sistema electrónico de carga la
información de los embarques abordo.
El agente de carga deberá asegurarse a la llegada del vuelo, de:
a. Retirar los documentos de la carga abordo.

Manual de Carga
AEROGAL
Carga Internacional
Fecha: 05-Sep-2016
Capìtulo:04.00.00
Edición 4, Rev.00
Página: 42
b. Verificar los documentos para clasificar los embarques en carga local y carga en tránsito
c. Atender cualquier consulta de Rampa durante la descarga del avión y verificar lo
manifestado contra el embarque físico.
En el caso que falten documentos, el agente de carga en la oficina deberá:
a. Registrar la irregularidad, con el fin de que sean enviados en el próximo vuelo
disponible.
b. Almacenar temporalmente los embarques sin documentos en la bodega de carga
correspondiente, aplicando el criterio adecuado en caso se trate de Embarques
Especiales.
En el caso que falte carga, el agente de carga deberá registrar la irregularidad. Es
responsabilidad de origen y/o estaciones de conexión/intermedias dar respuestas
inmediatas a esta irregularidad.
Posterior al desabordaje y recepción de la carga, ésta será trasladada a las bodegas,
almacenes fiscales o terminales de almacenamiento.
En el caso de recibir el embarque parcial, el agente de carga deberá trasladar la carga a la
bodega correspondiente y procederá de acuerdo a las regulaciones aduaneras locales.
El agente de carga procederá con los trámites aduanales que correspondan a la aerolínea
y según las regulaciones locales.
El agente de carga debe arribar el vuelo en el Sistema Electrónico de Carga sin excepción
alguna. Es decir, colocar el vuelo en estatus de arribado.
La carga de las diferentes estaciones es recibida por el Agente de carga bajo los siguientes
pasos:
Una vez receptada la valija de documentos se procede a la constatación física de la
carga de acuerdo al número de guía y nombre del destinatario que consta en el
Manifiesto.
De existir inconformidad se anotará la observación en el Manifiesto e
inmediatamente se procederá a la investigación respectiva con las áreas
involucradas.
1. Traslado y entrega de carga a aduana o almacén fiscal
El agente de carga coordinará el traslado o la permanencia de la carga en
tránsito en el vuelo programado y el traslado de la carga destinada para la
estación a las bodegas correspondientes.
El agente de carga deberá preparar la documentación necesaria según los
requisitos de aduana de cada país, con el fin de obtener la autorización para
continuar con el proceso de importación. Así mismo, el agente de carga deberá
coordinar la entrega del embarque en las bodegas o terminales de
almacenamiento correspondientes.
Luego, el agente de carga deberá dar cumplimiento a las regulaciones
aduaneras propias de cada estación y proceder a:
a. Contar las piezas del embarque
b. Pesar el embarque cuando aplique o exista sospecha de saqueos en la misma

Manual de Carga
AEROGAL
Carga Internacional
Fecha: 05-Sep-2016
Capìtulo:04.00.00
Edición 4, Rev.00
Página: 43
c. Indicar si el embarque tiene alguna discrepancia entre los datos obtenidos y los
datos en el manifiesto.
Si la carga se encuentra:
- Dañada: se verifica las condiciones del contenido y se notificará a la estación de
origen e intermediarias (cuando aplique).
- Saqueada: se realiza un inventario del contenido del embarque y se pesará de
nuevo la carga, registrando información de la irregularidad.
La entrega física de la carga será efectuada después del clareo o levante
correspondiente por parte de las Autoridades Aduaneras del país de destino,
siendo de responsabilidad del consignatario el efectuar este trámite en su
integridad.
Posterior a la entrega física de la carga a la Aduana o Almacén Fiscal, se debe
trabajar en el Sistema Electrónico de Carga la recepción de la misma, es decir
colocar la carga con estatus RECIBIDO.
2 Almacenaje
2.1Almacenaje general:
La carga debe estar protegida de las influencias del tiempo y debe tomar las
acciones necesarias para prevenir el robo o daño de la carga.
Cada tipo de carga de importación o de transferencia, debe ser almacenada
por separado de manera que sea fácil de ubicar e identificar.
Piezas con etiquetas de manejo especial, deben ser almacenadas de acuerdo
a estas.
No se debe almacenar carga pesada sobre carga liviana.
La carga debe ser almacenada en bodegas que cumplan con los
requerimientos de las etiquetas de la carga y de las autoridades regulatorias.
La carga debe ser posicionada en los racks de almacenaje, donde estén
disponibles y de acuerdo al volumen de la carga.
Cargas pesadas o de difícil manejo, deben ser almacenadas preferiblemente a
la menor altura posible.
Se deberá realizar el chequeo de la carga, de la siguiente manera:
Revisar que cada guía registrada en el Manifiesto de origen de cada vuelo se
encuentre físicamente, y firma en el casillero de recibí conforme supervisor
destino.
Donde sea posible, la carga debe ser almacenada sobre estibas a no ser que
su empaque permita el fácil y correcto manejo con montacargas.
2.2 Almacenaje de cargas especiales:
i. Mercancías peligrosas
De acuerdo a la reglamentación sobre mercancías peligrosas de IATA:

Manual de Carga
AEROGAL
Carga Internacional
Fecha: 05-Sep-2016
Capìtulo:04.00.00
Edición 4, Rev.00
Página: 44
a. Las Mercancías peligrosas deben ser entregadas o transferidas a la mayor
brevedad.
b. Estas deben ser almacenadas en un área específicamente delimitada para las
mismas, debidamente demarcada y con las indicaciones de alerta requeridas.
Se deben tener en cuenta los lineamientos de separación y segregación entre
estas mercancías y las otras cargas.
ii. Animales vivos
De acuerdo a la reglamentación para el Transporte de Animales Vivos de IATA:
a. Los animales vivos se deben ubicar en un sitio tranquilo, evitando temperaturas
extremas y teniendo en cuenta las condiciones climáticas reales.
b. Su alimentación debe ser acorde a las instrucciones de acompañamiento.
c. Se debe revisar la apariencia general del animal y su embalaje
iii. Perecederos
a. El almacenamiento dentro de un cuarto frío, se debe realizar según la
temperatura indicada en la guía aérea donde se encuentre las facilidades
disponibles.
b. Los productos perecederos no se deben cubrir con plástico o con un empaque
retractilar, a menos que lo especifique la AWB.
c. Cuando se apilan sobre estibas, se debe tener cuidado con la cantidad de
capas que se colocan sobre cada una de ellas, para evitar dañar las cajas
inferiores y para prevenir un estibado inestable.
iv. Restos Humanos
a. Los restos humanos se deben almacenar separados de la demás carga.
b. Se debe revisar que las piezas estén libres de cualquier daño o filtración
2.3 Embarques Específicos:
i. Carga húmeda (Wet cargo)
a. Estos productos no se pueden mezclar con carga diferente
2.4 Notificación a destinatarios
El agente de carga verificará que todos los cargos originales de la AWB y los
locales, hayan sido incluidos de manera correcta.
En el caso que se encuentren discrepancias de cobros en el país de destino,
en la AWB emitida por la agencia de carga, se procederá a revisar el sistema
electrónico para validar si se ha emitido un CCA, caso contrario se deberá
contactar a la estación de origen para solicitar una aclaración o explicación
sobre los cargos cobrados, la estación de origen deberá emitir una Carta de
Corrección de Cargos (CCA) a través del sistema electrónico de carga e
informar a la estación destino para que el agente de carga pueda imprimir el
CCA y corregir los cargos cuando aplique.

Manual de Carga
AEROGAL
Carga Internacional
Fecha: 05-Sep-2016
Capìtulo:04.00.00
Edición 4, Rev.00
Página: 45
En el caso que la estación de origen no acredite las discrepancias, el agente de
carga deberá cobrar el documento tal cual fue recibido.
2.5 Entrega de documentos
El agente de carga o la persona designada en la estación, previo a entregar la
guía aérea deberá:
- Solicitar al cliente o su representante autorizado, un documento de identificación
actualizado con fotografía para el retiro de la AWB. Serán aceptados cualquiera
de los siguientes documentos:
o Documento de Identidad Personal emitido por la autoridad Gubernamental.
o Licencia de conducir.
o Pasaporte.
Para las agencias de carga, la aerolínea puede aceptar una carta de autorización
(enviada por esta en una sola ocasión) donde se estipule el nombre del
colaborador a quien se deberá entregar la guía aérea. La carta debe contener
nombre completo y descrito el número de identificación del colaborador.
Si por algún motivo el colaborador de la agencia de carga no se encuentra descrito
en la carta de autorización. El agente de carga o su designado deberá
comunicarse con la agencia de carga para solicitar que actualicen la información
de la misma y entregará los documentos de importación hasta tener por escrito la
información corregida.
Si la Air Waybill corresponde a un flete prepagado, el cliente deberá cancelar
únicamente los cargos que corresponden al país de destino. Si el cobro del
flete es a colectar, el cliente deberá cancelar el monto total de ésta, más el
cargo adicional por pagar en el país destino.
Para las guías a colectar, se debe verificar los cobros de la AWB o CCA (si aplica)
físicos versus la información del Sistema Electrónico de Carga, los montos deben
cuadrar. Si se encuentra alguna diferencia, la estación debe comunicarse con la
estación origen para verificar el monto correcto.
El agente de carga de la oficina anotará la fecha de retiro y solicitará al cliente
que firme una copia de la AWB, la cual servirá como prueba de entrega . Éste
archivará esta copia en el archivo de guías entregadas.
El agente de carga de la oficina entregará la guía original al cliente/agencia de
carga. Verificará que todos los requisitos por las aduanas o almacén fiscal
estén en orden. Adicionalmente, entregará copia del comprobante fiscal, si
aplica.
En las estaciones donde la aerolínea entrega la carga a aduana o recinto fiscal
y no se entrega el embarque directamente al cliente, debe registrar en el
Sistema Electrónico de Carga la entrega de documentos al cliente, es decir
colocar el embarque en estatus LIBERADA.
El agente de carga deberá llevar un registro de las notificaciones diarias de la
documentación no retirada:
a. Para embarques de naturaleza no perecedero:
- Luego de tres días (3) posteriores al arribo del embarque, si los documentos no
han sido retirados, se procederá con la “segunda notificación” y se deberá dejar
registro de la misma.

Manual de Carga
AEROGAL
Carga Internacional
Fecha: 05-Sep-2016
Capìtulo:04.00.00
Edición 4, Rev.00
Página: 46
- Luego de siete días (7) posteriores al arribo del embarque, si los documentos
no han sido retirados, se procederá con la “tercera notificación”, la cual deberá
registrarse sin excepción alguna en el sistema electrónico de carga.
- Luego de quince días (15) posteriores al arribo del embarque, si los documentos
no han sido retirados, se procederá a notificar a la estación origen al área
Comercial de la situación del embarque y esta notificará a la agencia o
embarcador para tomar las consideraciones necesarias.
b. Para embarques de naturaleza perecedera:
- Luego de un día (1) posterior al arribo del embarque, si los documentos no han
sido retirados, se procederá con la “segunda notificación”.
- Luego de dos días (2) posteriores al arribo del embarque, si los documentos no
han sido retirados, se procederá con la “tercera notificación”.
- Luego de tres días (3) posteriores al arribo del embarque, si los documentos no
han sido retirados, se procederá a notificar a la estación origen de la situación
del embarque y ésta notificará a la agencia o embarcador.
c. Si luego de treinta días (30) posteriores al arribo de la carga, los documentos
no han sido retirados y el embarque es a colectar, se procederá a emitir en la
estación de origen un CCA para proceder al cobro al embarcador o agencia de
carga emisora de la AWB en la estación de origen. Deberá notificarse al
consignatario cuando algún embarque no retirado de la bodega esté próximo a
caer en Abandono Legal de acuerdo a la regulación aduanera existente en el
país de destino de la carga.
2.6 Entrega de Carga
i. Entrega de carga directa al cliente:
a. La legislación Ecuatoriana menciona que toda carga de Importación debe ser
entregada a la zona de distribución para el proceso de conteo, clasificación y
asignación de almacenera temporal para luego de ese proceso ser entregada a
la almacenera temporal asignada, para que la carga pueda ser entregada al
cliente final después de estos procesos.
b. Para cada envío entregado al consignatario se deberá guardar registro que
compruebe la entrega.
c. Al momento de la entrega, se deben dejar consignadas diferencias de peso,
piezas o volumen y cualquier irregularidad que se encuentre en la carga.
d. Si la carga está consignada a un depósito aduanero, esta se debe transportar
hasta el depósito asignado teniendo los mismos cuidados para el manejo de
carga. El transporte terrestre está sujeto a las condiciones de la aerolínea.
e. Salvo que la guía aérea establezca algo distinto, la entrega del embarque se
hará únicamente al consignatario indicado en la casilla correspondiente para tal
fin, salvo que dicho consignatario sea uno de los transportadores utilizados
para la movilización del embarque, en cuyo caso la entrega se hará a la
persona indicada en la guía aérea como aquella a quien se debe notificar.
f. La entrega del embarque será hecha por la aerolínea sólo después de recibir
confirmación escrita del consignatario, la cual se entenderá realizada mediante
la firma de la guía aérea o el recibo de entrega por parte del consignatario, su
agente o representante, y después de ajustarse a todos los demás términos y
condiciones aplicables de la guía aérea y de estas condiciones.
g. Cuando el Consignatario reciba los bienes transportados, se presumirá
cumplido el contrato.

Manual de Carga
AEROGAL
Carga Internacional
Fecha: 05-Sep-2016
Capìtulo:04.00.00
Edición 4, Rev.00
Página: 47
h. Tener presente los plazos de entrega estipulados por las autoridades
Aduaneras de cada país.
i. En las estaciones donde la aerolínea entrega directamente la carga al cliente,
debe registrar en el Sistema Electrónico de Carga, la entrega de la misma, es
decir colocar el embarque en LIBERADO.
j. Se procederá a cobrar el cargo por bodegaje según lo aplique a cada estación
y/o de acuerdo al contrato establecido con el proveedor de servicio de la
aerolínea.
ii. Entrega de carga a aduana, almacén fiscal, etc.:
a. El cliente procederá a retirar su embarque en las oficinas de aduana, almacén
fiscal, depósito aduanero de acuerdo a las normas y procedimientos aduaneros
locales vigentes.
b. En el caso del Courier este será entregado de acuerdo a las regulaciones
aduaneras locales.
c. Se procederá a cobrar el cargo por bodegaje según lo aplique a cada estación
y/o de acuerdo al contrato establecido con el proveedor de servicio de la
aerolínea.
d. Deberá notificarse al consignatario cuando algún embarque no retirado de la
bodega esté próximo a caer en Abandono Legal de acuerdo a la regulación
aduanera existente en el país de destino de la carga.
2.7 Inconvenientes con la entrega de carga
Si el cliente no está satisfecho con el estado en que recibió el embarque o éste
se encuentra incompleto, el cliente/agencia de carga puede solicitar a la
aerolínea que se inicie el proceso de reclamo.
04.09.00 REGISTROS DE CARGA
Los registros de utilizados en las actividades propias del departamento, deben contener las
siguientes características:
La información debe ser precisa, por tal motivo cualquier estación notificará al
Jefe Regional de Operaciones de Carga cuando disponga de información que no
es legible para su inmediato cambio.
Todo documento utilizado para las actividades de carga es revisado y aprobado
por el Jefe Regional de Operaciones de Carga.
Los registros operacionales de carga deben de disponer de lo siguiente,
Identificación
Legibilidad
Mantenimiento
Retención y recuperación
Protección y seguridad
Eliminación
El manejo de cada uno de los ítems señalados arriba, está indicados su manejo en el Manual
organizacional de la Aerolínea vigente.

Manual de Carga
AEROGAL
Carga Internacional
Fecha: 05-Sep-2016
Capìtulo:04.00.00
Edición 4, Rev.00
Página: 48
04.09.01 REGISTROS DE LA OPERACIÓN INTERNACIONAL
1. Guía Aérea
Este formulario es conocido también como AWB (Air Waybill), guía aérea o conocimiento de
embarque. Este documento representa el Contrato de Transporte entre el embarcador y la
aerolínea.
La aerolínea, o la agencia de carga pueden emitir este documento. El agente de carga deberá
verificar que este documento incluya los siguientes datos:

Manual de Carga
AEROGAL
Carga Internacional
Fecha: 05-Sep-2016
Capìtulo:04.00.00
Edición 4, Rev.00
Página: 49
1. Número de AWB
2. Shipper's Name, Address and Telephone Number: Nombre, dirección completa, código de
ciudad, código postal (zip code), código de país (2 letras) y teléfono de la persona,
compañía u organización que hace el envío.
3. Consignee's Name, Address and Telephone Number: Nombre, dirección completa,
ciudad, país, código de ciudad, código postal (zip code, mandatorio para embarques hacia
Estados Unidos), código de país (2 letras) y teléfono de la persona, compañía u
organización a quien se debe entregar el embarque.
4. Issuing Carrier's Agent Name and City: Nombre, dirección, ciudad y teléfono de la agencia
de carga. Esta casilla puede ir en blanco cuando la agencia de carga esté actuando como
embarcador.
5. Agent's IATA Code: Código IATA del Agente, si aplica
6. Shipper's Account Number: Si el embarcador (shipper) tiene cuenta específica con la
aerolínea se debe indicar el número en esta casilla, sino se debe dejar en blanco.
7. Account Number: Número de cuenta del agente con la aerolínea, si aplica.
8. Currency: Código ISO de tres letras para la Moneda aplicada en el país de origen.
9. Charges Code: Cuando la información de la AWB es transmitida de forma electrónica el
transportista insertará un código según aplique.
10. Weight/ Valuation / Other Charges at Origin: Tipo de cargos, Prepagados (P) o a colectar
(C). El shipper o agente marcarán con una X la casilla apropiada.
11. Accounting Information, Also Notify: Información contable, y de notificación si la persona
a notificar es diferente del consignatario.
12. Declared Value for Carriage: Valor declarado del embarque para el transportista. La
Aerolínea no aceptará una AWB con valor declarado. Se debe indicar NVD en este espacio.
13. Declared Value for Customs: Valor declarado para Aduanas. Si no hay valor declarado se
debe indicar NVD en este espacio. Lo determina el embarcador.
14. Airport of Departure: Nombre del Aeropuerto de Salida.
15. Routing and Destination by First Carrier: Se indica la ruta del embarque: nombre del
primer transportista, nombre del segundo y tercer transportista, si aplica.
16. Airport of Destination: Nombre del Aeropuerto de Destino.
17. Amount of Insurance: Monto del seguro No se aceptará carga con valor declarado en esta
casilla. Se debe colocar NIL (None Insurance Liability)
18. Handling Information: Información de manejo cuando aplique, referencia relacionada a las
AWBs o documentos del embarque, u otras instrucciones
19. Number of Pieces: Número total de piezas del embarque
20. Gross weight: Peso bruto total de las piezas del embarque.
21. KG/LBS: Cuando aplique, indicar si la unidad de medida son kilogramos (K) o libras (L).
27. Other Charges: Detalle de los otros cargos aplicados en la AWB.
28. Prepaid / Collect: Prepagado o al cobro del destinatario, a completar según el tipo de pago
2. Manifiesto de Carga

Manual de Carga
AEROGAL
Carga Internacional
Fecha: 05-Sep-2016
Capìtulo:04.00.00
Edición 4, Rev.00
Página: 50
Es un documento en el que se detallan las guías de los envíos a despacharse en los
diferentes vuelos, deberá disponer al menos de la siguiente información.
Estación de Origen
Estación de Destino
Matrícula del avión.
Número de vuelo
Fecha de realización de este vuelo.
Número de guía
Número de piezas que abarca esta guía
Peso real de la mercadería
Nombre del destinatario
número de piezas y peso
Firma del TOV responsable de la recepción de este documento
Firma del agente que elaboró este documento
Toda Carga de los embarques programados, para ser transportados en las aeronaves de la
aerolínea, deben estar debidamente manifestados en el sistema electrónico de carga para que
las estaciones en tránsito cuenten con información de los embarques en conexión por su
estación, así como la carga que estará arribando en el destino final.
Para cada vuelo que transporte carga deberá elaborarse un manifiesto en el sistema
electrónico de carga en el cual se detalla la carga a ser transportada por destino y por tipo de
carga.
El sistema electrónico de carga proporciona el manifiesto a utilizar durante el transporte de
carga.
La emisión del manifiesto de carga es obligatoria, aunque no se embarque ningún tipo de
carga. En tal caso se colocará el manifiesto con la descripción NIL Cargo

Manual de Carga
AEROGAL
Carga Internacional
Fecha: 05-Sep-2016
Capìtulo:04.00.00
Edición 4, Rev.00
Página: 51
Al manifiesto se adjuntan la o las guías aéreas originales.
Este manifiesto podrá ser transmitido electrónicamente a sus destinatarios, constituyendo su
respectiva copia.
El manifiesto de carga que se elabore, será el generado por el sistema electrónico de carga. En
caso que no se pueda acceder al sistema, se realizara el manifiesto de carga Manual que se
encuentra en https://siga.avianca.com/gesdocnor/Documentos/Forms/AllItems.aspx, FR NE 011
13 Manifiesto Manual de Carga, tanto para los vuelos y manifiestos como de entrada como de
salida en las estaciones.
3. NOTOC
Este documento se lo utilizará cuando amerite hacerlo como es el caso de: restos humanos,
animales vivos, Mercancías Peligrosas.
Deberá disponer al menos de la siguiente información:
1. Nombre y firma del capitán
2. Estación de Origen
3. Número de Vuelo
4. Fecha
5. Matrícula de Vuelo
6. Nombre y firma de quien elabora el documento
7. Bodega asignada para este envió de acuerdo a instrucciones de Orden de Carga.
8. Estación de destino
9. Número de la Guía
10. Naturaleza del envío
Este documento será distribuidos de la siguiente manera:
1. Estación de origen
2. VUELO

Manual de Carga
AEROGAL
Carga Internacional
Fecha: 23-Nov-2017
Capìtulo:04.00.00
Rev.03
Página: 52

Manual de Carga
AEROGAL
Carga Internacional
Fecha: 02-Jun-2017
Capìtulo:04.00.00
Edición 4, Rev.01
Página: 53
4. Carta de corrección de cargos (CCA)
El CCA debe tener la siguiente información y debe ser emitido por el Sistema Electrónico de
Carga:
- Códico de CCA (CCA Code) comprendido por el número de AWB (sin prefijo)
- Número de AWB
- Ruta del embarque (origen, destino)
- Fecha de emisión de CCA
- Lugar de emisión de CCA
- Fecha de vuelo y número de vuelo (itinerario)
- Nombre del embarcador
- Nombre del consignatario
- Nombre de la Agencia de Carga que emitió la AWB.
- Se deben mostrar el total de los cargos tal como originalmente aparecían en la AWB, ya sea
bajo la columna de Prepaid o Collect en la casilla correspondiente.
- Se deben mostrar los valores de los cargos según corrección, ya sea bajo columna de
Prepaid o Collect en la casilla correspondiente. Por ejemplo, si el error fue en el peso el
monto corregido debe escribirse en la casilla de peso corregido.
- Debe incluirse una explicación de la situación que causó la emisión del CCA. Además, en
este campo debe hacerse el desglose del “Total de otros cargos del transportista” (revisado
y corregido).
- Todos los CCA deben ser emitidos a través del Sistema Electrónico de Carga y no
manualmente.
- Los CCA pueden ser emitidos por:
- Diferencia en fletes
- Diferencia en tarifa
- Forma de pago
- Otros cargos
- Diferencia de peso
- Información del shipper
- Información del consignatario
04.10.00 PROCEDIMIENTO DE TRANSFERENCIA DE CARGA
Se considera una Transferencia cualquier embarque que:
Se reciba por parte de otro operador, para el transporte en uno o varios segmentos en
los que opera cualquier vuelo de la Compañía.
Se entregue por parte de la Compañía a otro Operador para que lo transporte en uno o
varios segmentos.

Manual de Carga
AEROGAL
Carga Internacional
Fecha: 02-Jun-2017
Capìtulo:04.00.00
Edición 4, Rev.01
Página: 54
1. Manifiesto de transferencia
Toda carga en transferencia requiere la elaboración de un Manifiesto de
Transferencia generado por el Sistema Electrónico de Carga o de presentarte
algún inconveniente con el sistema se podrá utilizar el Manifiesto Manual de
Carga en Transferencia que se encuentra en la lista de Registros de Transporte
de Carga y Correo.
El Manifiesto de Transferencia de Carga (CTM) debe contener la siguiente
información:
a. Aeropuerto de origen
b. fecha
c. Aerolínea a la que se le transfiere la carga
d. Nº de AWB
e. Aeropuerto de Destino
f. Nº de Piezas
g. Peso total
h. Naturaleza de la mercancía
i. Observaciones cuando aplique
j. Nombre y firma del agente de carga que transfiere
k. Hora en que se realiza transferencia
l. Nombre y firma de la persona que recibe
Este manifiesto es elaborado de forma automática por la aplicación o sistema
de Carga.
En caso de transferirse la carga a otra aerolínea deberá generarse copias
de este manifiesto para su posterior distribución, como se nota a
continuación:
i. Copia en el archivo de la estación de origen.
ii. Se debe entregar dos (2) copias a la aerolínea a la que se está
transfiriendo.
iii. Contabilidad Ingresos / Revenue Accounting.
En el caso que la estación reciba carga en transferencia de otra aerolínea debe
solicitar al menos dos (2) copias del Manifiesto de transferencia. Una copia
queda para el archivo de la estación y otra se envía junto con la AWB en el
reporte de vuelo. Quién acepta el embarque deberá firmar posterior a su
verificación. No se deberá firmar un Manifiesto de carga de transferencia de
otra aerolínea sin haber realizado dicha verificación.
2. Transferencia a Otras Aerolíneas
El procedimiento de transferencia de carga a otra aerolínea es el siguiente:
i. El agente de carga deberá elaborar el manifiesto de transferencia, de
acuerdo a solicitud y confirmación de reserva efectuada por escrito.

Manual de Carga
AEROGAL
Carga Internacional
Fecha: 02-Jun-2017
Capìtulo:04.00.00
Edición 4, Rev.01
Página: 55
ii. Con los documentos originales (AWB y manifiesto de transferencia) el
agente de carga deberá coordinar con el representante de la otra
aerolínea el recibo de la carga y documentos, de acuerdo a lo establecido
por las normas aduaneras locales.
3. Transferencias Recibidas de Otras Aerolíneas
En aquellos casos donde la aerolínea recibe carga en transferencia se debe
proceder de la siguiente forma:
Una vez aceptada la reservación, se coordinará con el representante de la
otra aerolínea la entrega de carga en la bodega o terminal de
almacenamiento. Cuando se haga efectiva la entrega de la carga por parte
de la otra aerolínea se debe verificar lo siguiente:
a. Se deberá revisar en el sistema electrónico de carga si existen
remarks con alguna restricción para la aceptación del embarque en
forma al cobro (collect)
b. Documentos originales (que estén completos, considerar AWB y
manifiesto de transferencia).
c. Estado físico de los bultos (que estén en buena condición).
d. Peso del embarque (que coincida con la AWB y manifiesto de
transferencia).
e. Manejos especiales.
Una vez realizada esta verificación, se deberá firmar el manifiesto de
transferencia por parte del agente de carga (una copia se entrega al
representante de la otra aerolínea, otra copia queda en el archivo de la
aerolínea y otra viaja con el embarque) y dar por aceptada la carga. Si
algunas de las condiciones anteriores no se cumplen, el agente de
carga deberá anotar las discrepancias en el manifiesto de
transferencia. Si la aerolínea que transfiere no acepta las
discrepancias, se rechazara el embarque.
Nota: Si el manifiesto de transferencia de carga contiene tarifa u otros
cargos esto no será motivo para rechazar el embarque.
En los casos donde una agencia de carga nos entregue una guía de
OAL y OAL no cuente con operación en dicha estación, no se requerirá
el manifiesto de transferencia. En estos casos se realizará la
aceptación con un recibo de bodega.
Si se transfiere carga que no cuenta con reservación previa, la carga
será rechazada.

Manual de Carga
AEROGAL
Carga Internacional
Fecha: 05-Sep-2016
Capìtulo:04.00.00
Edición 4, Rev.00
Página: 56
INTENCIONALMENTE EN BLANCO

Manual de Carga
AEROGAL
Respuesta a Situaciones
Anormales y de Emergencia
Fecha:05-Sep-2016
Capitulo.:
05.00.00
Edición 4, Rev.00
Página: 1
ÍNDICE DE CAPITULO
05.00.00 RESPUESTA A SITUACIONES ANORMALES Y DE EMERGENCIA . 2
05.01.00 GENERALIDADES .................................................................................. 2
05.02.00 SITUACIONES ANORMALES Y DE EMERGENCIA .............................. 2
1. IDENTIFICACION .......................................................................................................... 5
2. VALORACIÓN ................................................................................................................ 5
05.02.01 DERRAME DAŇO O FILTRACIÓN DE CARGA ..................................... 5
05.02.02 CARGA SOSPECHOSA O DE DIFICIL IDENTIFICACION .................... 5
05.02.03 FUGA O DERRAME DE SOSPECHA DE MERCANCÍAS PELIGROSAS
............................................................................................................... 5
05.02.04 AMENAZA DE BOMBA O EXPLOSIVOS .............................................. 5
05.02.05 MERCANCÍAS PELIGROSAS NO DECLARADAS ............................... 6
05.02.06 EVENTOS, INCIDENTES O ACCIDENTES POR MERCANCÍAS
PELIGROSAS ....................................................................................... 6
05.02.07 MERCANCÍA DETERIORADA ................................................................ 6
1. MERCANCÍA DETERIORADA APTA PARA EL TRANSPORTE .......................... 7
2. MERCANCÍA DETERIORADA NO APTA PARA EL TRANSPORTE ................... 7
3. MERCANCÍA DETERIORADA EN TRÁNSITO ........................................................ 7
05.02.08 OTRAS EMERGENCIAS ........................................................................ 7

Manual de Carga
AEROGAL
Respuesta a Situaciones
Anormales y de Emergencia
Fecha:05-Sep-2016
Capitulo.:
05.00.00
Edición 4, Rev.00
Página: 2
05.00.00 RESPUESTA A SITUACIONES ANORMALES Y DE EMERGENCIA
05.01.00 GENERALIDADES
La respuesta ante situaciones anormales y de emergencia, es la combinación de medidas,
recursos humanos y materiales, destinados a salvaguardar a las personas y bienes utilizados en el
proceso de carga en los distintos aeropuertos donde opera la compañía AEROGAL.
Los procedimientos de seguridad ante situaciones anormales y de emergencia siempre deben
tener la consideración más alta en la transportación Aerocomercial; el personal de AEROGAL
será capacitado para reconocer y aceptar, el hecho de que la prevención de accidentes es
esencial para un mejor desarrollo del trabajo y para la seguridad en las operaciones.
No existe fórmula específica para evitar incidentes o accidentes en carga. Un buen antecedente de
seguridad únicamente puede ser alcanzado si cada uno de los empleados desea evitar los
accidentes y aplica los conocimientos adquiridos.
Los Todos los funcionarios de carga son responsables de ejecutar las normas y procedimientos
para una respuesta segura ante situaciones anormales y de emergencia que se puedan presentar
en carga; debiendo para el efecto, mantener los más altos estándares de pro eficiencia,
notificando cualquier anormalidad sucitada.
05.02.00 SITUACIONES ANORMALES Y DE EMERGENCIA
El siguiente procedimiento deberá ser aplicado o puesto en ejecución porr el personal de carga
que identifique la situación anormal o de emergencia en el alcance de las operaciones de carga.
FORMATO IRO

Manual de Carga
AEROGAL
Respuesta a Situaciones
Anormales y de Emergencia
Fecha:05-Sep-2016
Capitulo.:
05.00.00
Edición 4, Rev.00
Página: 3

Manual de Carga
AEROGAL
Respuesta a Situaciones
Anormales y de Emergencia
Fecha:05-Sep-2016
Capitulo.:
05.00.00
Edición 4, Rev.00
Página: 4

Manual de Carga
AEROGAL
Respuesta a Situaciones
Anormales y de Emergencia
Fecha:05-Sep-2016
Capitulo.:
05.00.00
Edición 4, Rev.00
Página: 5
1. IDENTIFICACION
Se pueden identificar las siguientes situaciones anormales o de emergencia:
a. Derrame daño o filtración de carga
b. Carga Sospechosa o de Difícil Identificación
c. Fuga o derrame de sospechosa de mercancías peligrosas
d. Amenaza de bomba o explosivos
e. Mercancías Peligrosas no declaradas
f. Eventos, incidentes o accidentes por mercancías peligrosas
g. Mercancía deteriorada
h. Otras emergencias
2. VALORACIÓN
El personal de carga procederá, después de valorar la gravedad de la situación anormal, a activar
05.02.01 DERRAME DAŇO O FILTRACIÓN DE CARGA
a. Inmediatamente aislar o asegurar el Perimetro con cinta y/o conos de seguridad.
b. Notificar
Lider de Brigada
Esperar instrucciones
05.02.02 CARGA SOSPECHOSA O DE DIFICIL IDENTIFICACION
Es todo paquete que se halle en cualquier lugar del área del departamento de carga SIN
NINGUNA IDENTIFICACIÓN como: stickers, datos que identifiquen dicho bulto.
a. Inmediatamente aislar o asegurar el Perimetro con cinta y/o conos de seguridad.
b. Notificar
Personal de seguridad de la Aerolinea
Esperar instrucciones
05.02.03 FUGA O DERRAME DE SOSPECHA DE MERCANCÍAS PELIGROSAS
a. Inmediatamente aislar o asegurar el Perímetro con cinta y/o conos de seguridad.
b. Notificar
Personal de seguridad de la Aerolínea
Esperar instrucciones
05.02.04 AMENAZA DE BOMBA O EXPLOSIVOS
a. Inmediatamente aislar el area con cinta y/o conos de seguridad.
b. Notificar
Personal de seguridad de la Aerolinea

Manual de Carga
AEROGAL
Respuesta a Situaciones
Anormales y de Emergencia
Fecha:05-Sep-2016
Capitulo.:
05.00.00
Edición 4, Rev.00
Página: 6
Esperar instrucciones
Cuando la Amenaza de bomba sea verbal, escrita o telefonica referirse al Programa de
Seguridad de la Aerolinea vigente.
05.02.05 MERCANCÍAS PELIGROSAS NO DECLARADAS
Una vez que se determine que la situación anormal o de emergencia se debió a una mercancía
peligrosa no declarada, en el proceso de carga (recepción, chequeo en origen, despacho, carga
recibida, recepción y chequeo de carga en destino, almacenamiento y entrega de carga) el
responsable de carga en la estación o quien actúe en su nombre comunicará inmediatamente al
Jefe Regional de operaciones de Carga, y este a su vez notificará al Jefe de Seguridad
Operacional.
Para formalizar el responsable de estación o quién actúe en su nombre llenará el Formato
correspondiente al evento se llenará un formato correspondiente al evento suscitado (Informe de
Riesgo Operacional IRO), y lo reportará inmediatamente a Seguridad Operacional para que
realicen las acciones correctivas, y los trámites pertinentes con la Autoridad.
Se cumplirá también con lo señalado en el Manual de Mercancías Peligrosas de la Aerolínea
vigente.
05.02.06 EVENTOS, INCIDENTES O ACCIDENTES POR MERCANCÍAS PELIGROSAS
Cuando exista un evento, incidente o accidente con mercancías peligrosas, en el proceso de carga
(recepción, chequeo en origen, despacho carga recibida, recepción y cheque de carga en destino,
almacenamiento y entrega de carga el responsable de carga en la estación o quien actúe en su
nombre comunicará inmediatamente al Jefe Regional de operaciones de Carga, y este a su vez
notificará al Jefe de Seguridad Operacional.
Para formalizar el responsable de estación o quién actúe en su nombre llenará el Formato
correspondiente al evento se llenará un formato correspondiente al evento suscitado (Informe de
Riesgo Operacional IRO), y lo reportará inmediatamente a Seguridad Operacional para que
realicen las acciones correctivas, y los trámites pertinentes con la Autoridad.
Se cumplirá también con lo señalado en el Manual de Mercancías Peligrosas de la Aerolínea
vigente.
05.02.07 MERCANCÍA DETERIORADA
Cuando se detecte una mercancía deteriorada se procederá como sigue:
a. Comprobar el alcance de los daños
b. Comprobar si los daños detectados afectan a:
la seguridad del vuelo
la seguridad del personal
la propia expedición, incluida otra carga, es decir, si está en condiciones para el
transporte.
c. Comprobar si se requiere retirar del avión la mercancía deteriorada y/o la restante.

Manual de Carga
AEROGAL
Respuesta a Situaciones
Anormales y de Emergencia
Fecha:05-Sep-2016
Capitulo.:
05.00.00
Edición 4, Rev.00
Página: 7
d. Recopilar toda la información sobre la incidencia con el fin de proporcionársela al
responsable de carga de la estación de origen, con copia a la Jefe Regional de
Operaciones de Carga.
1. MERCANCÍA DETERIORADA APTA PARA EL TRANSPORTE
Si resulta apta para su transporte:
a. Deberá quedar constancia escrita en la estación de la incidencia con toda la
información disponible.
b. Se notificará la incidencia a las estaciones involucradas en el transporte de la
mercancía, facilitando, si fuera preceptivo, las instrucciones necesarias para un
manejo seguro de la mercancía.
2. MERCANCÍA DETERIORADA NO APTA PARA EL TRANSPORTE
Si resultase que la mercancía deteriorada no es apta para su transporte:
a. Se llevará la mercancía a un lugar seguro
b. Retirar de la zona normal de almacenaje
c. Corregir los documentos, en caso de ser necesario:
Manifiesto de Carga
Guía Aérea
3. MERCANCÍA DETERIORADA EN TRÁNSITO
Si se detectase durante una estación en tránsito que la mercancía transportada está deteriorada
se informará al responsable de carga de la estación de origen y destino que esa carga se
desembarcará en tránsito hasta valorar si esta apta o no para el transporte, para cualquiera de las
dos alternativas se seguirá el procedimiento anteriormente descrito, ya sea en el caso de que este
apta o no apta para el transporte.
Para formalizar el responsable de estación o quién actúe en su nombre llenará el formato
correspondiente al evento suscitado (Informe de Riesgo Operacional IRO), y lo reportará
inmediatamente a Seguridad Operacional para que realicen las acciones correctivas.
Inmediatamente del evento, se enviará un correo electrónico a la estación de origen, con copia al
Jefe Regional de Operaciones de Carga, con los documentos de respaldo que se creyera
conveniente a fin de que se tomen las acciones oportunas.
05.02.08 OTRAS EMERGENCIAS
a. Inmediatamente aislar o asegurar el Perimetro con cinta y/o conos de seguridad.
b. Notificar
Autoridad Aeronautica Operativa
Seguridad y SOC2K de la aerolinea

Manual de Carga
AEROGAL
Respuesta a Situaciones
Anormales y de Emergencia
Fecha:05-Sep-2016
Capitulo.:
05.00.00
Edición 4, Rev.00
Página: 8
INTENCIONALMENTE EN BLANCO