Management Concepts Quick Guide
User Manual: Pdf
Open the PDF directly: View PDF
.
Page Count: 187 [warning: Documents this large are best viewed by clicking the View PDF Link!]

5/10/2018 Management Concepts Quick Guide
https://www.tutorialspoint.com/cgi-bin/printpage.cgi 1/187
https://www.tutorialspoint.com/management_concepts/management_concepts_quick_guide.htm Copyright © tutorialspoint.com
MANAGEMENT CONCEPTS - QUICK GUIDE
ACTIVITY BASED COSTING
Introduction
There are a number of costing models used in the domain of business and Activity-Based Costing is one of them.
In activity-based costing, various activities in the organization are identified and assigned with a cost.
When it comes to pricing of products and services produced by the company, activity cost is calculated for
activities that have been performed in the process of producing the products and services. In other words,
activity-based costing assigns indirect costs to direct costs. These indirect costs are also known as overheads in
the business world.
Let us take an example. There are a number of activities performed in a business organization and these activities
belong to many departments and phases such as planning, manufacturing, or engineering. All these activities
eventually contribute to producing products or offering services to the end clients.
Quality Control activity of a garment manufacturing company is one of the fine examples for such an activity. By
identifying the cost for the Quality Control function, the management can recognize the costing for each product,
service, or resource. This understanding helps the executive management to run the business organization
smoothly.
Activity-based costing is more effective when used in long-term rather than in short-term.
Implementation in an Organization
When it comes to implementing activity-based costing in an organization, commitment of senior management is a
must. Activity-based costing requires visionary leadership that should sustain long-term. Therefore, it is required
that the senior management has comprehensive awareness of how activity-based costing works and
management's interaction points with the process.
Before implementing activity-based costing for the entire organization, it is always a great idea to do a pilot run.
The best candidate for this pilot run is the department that suffers from profit making deficiencies.
Although one might take it as risky, such departments may stand an opportunity to succeed when managed with
activity-based costing. Lastly, this would give the organization a measurable illustration of activity-based costing
and its success. In case, if no cost saving occurs after the pilot study is implemented, it is most likely that the
model has not been properly implemented or the model does not suit the department or company as a whole.
Having a Core Team is Important
If an organization is planning to impalement activity-based costing, commissioning a core team is of great
advantage. If the organization is small in scale, a team can be commissioned with the help of volunteers, who will
contribute their time on part-time basis. This team is responsible for identifying and assessing the activities that
should be revised in order to optimize the product or service.
The team should ideally consist of professionals from all practices in the organization. However, hiring an
external consultant could also become a plus.

5/10/2018 Management Concepts Quick Guide
https://www.tutorialspoint.com/cgi-bin/printpage.cgi 2/187
The Software
When implementing activity-based costing, it is advantageous for an organization to use computer software for
calculations and data storage. The computer software can be a simple database that will store the information
such as customized ABC software for the organization or a general-purpose off-the-shelf software.
The Procedure
The procedure for successful implementation of activity-based costing in an organization is as follows:
Identification of a team that is responsible for implementing activity-based costing.
The team identifies and assesses the activities that involve in products and services in question.
The team selects a subset of activities that should be taken for activity-based costing.
The team identifies the elements of selected activities that cost too much money for the organization. The
team should pay attention to detail in this step as many activities may shield their cost and may look
innocent from the outside.
The fixed costs and variable costs related to activities are identified.
The cost information gathered will be entered to the ABC software.
The software then performs calculations and produces reports to support management decisions.
Based on the reports, management can identify the steps that should be taken to increase profit margins in
order to make the activities more efficient.
The management steps and decisions taken after an activity-based costing experience is generally known as
Activity-Based Management. In this process, the management makes business decisions to optimize certain
activities and let some activities go.
Things to be Aware of
Sometimes, organizations face the risk of spending too much time, money and resources on gathering and
analysing data required for activity-based costing model. This can eventually lead to frustration and the
organization may give up on ABC eventually.
Failure to connect the outcomes from the activity-based costing usually hinders the success of the
implementation. This usually happens when the decision makers are not aware of the "big picture" of how
activity-based costing can be used throughout the organization. Understanding the concepts and getting actively
involved in the ABC implementation process can easily eliminate this.
If the business organization requires quick fixes, activity-based costing will not be the correct answer. Therefore,
ABC should not be implemented for situations where quick wins are required.
Conclusion
Activity-based costing is a different way of looking at an organization's costs in order to optimize profit margins.
If ABC is implemented with the correct understanding for the correct purpose, it can return a great long-term
value to the organization.
AGILE PROJECT MANAGEMENT

5/10/2018 Management Concepts Quick Guide
https://www.tutorialspoint.com/cgi-bin/printpage.cgi 3/187
Introduction
Agile Project Management is one of the revolutionary methods introduced for the practice of project management.
This is one of the latest project management strategies that is mainly applied to project management practice in
software development. Therefore, it is best to relate agile project management to the software development
process when understanding it.
From the inception of software development as a business, there have been a number of processes following, such
as the waterfall model. With the advancement of software development, technologies and business requirements,
the traditional models are not robust enough to cater the demands.
Therefore, more flexible software development models were required in order to address the agility of the
requirements. As a result of this, the information technology community developed agile software development
models.
'Agile' is an umbrella term used for identifying various models used for agile development, such as Scrum. Since
agile development model is different from conventional models, agile project management is a specialized area in
project management.
The Agile Process
It is required for one to have a good understanding of the agile development process in order to understand agile
project management.
There are many differences in agile development model when compared to traditional models:
The agile model emphasizes on the fact that entire team should be a tightly integrated unit. This includes
the developers, quality assurance, project management, and the customer.
Frequent communication is one of the key factors that makes this integration possible. Therefore, daily
meetings are held in order to determine the day's work and dependencies.
Deliveries are short-term. Usually a delivery cycle ranges from one week to four weeks. These are
commonly known as sprints.

5/10/2018 Management Concepts Quick Guide
https://www.tutorialspoint.com/cgi-bin/printpage.cgi 4/187
Agile project teams follow open communication techniques and tools which enable the team members
to express their views and feedback openly and quickly. These comments are then
taken into consideration when shaping the requirements and implementation of the software.
Scope of Agile Project Management
In an agile project, the entire team is responsible in managing the team and it is not just the project manager's
responsibility. When it comes to processes and procedures, the common sense is used over the written policies.
This makes sure that there is no delay is management decision making and therefore things can progress faster.
In addition to being a manager, the agile project management function should also demonstrate the leadership
and skills in motivating others. This helps retaining the spirit among the team members and gets the team to
follow discipline.
Agile project manager is not the 'boss' of the software development team. Rather, this function facilitates and
coordinates the activities and resources required for quality and speedy software development.
Responsibilities of an Agile Project Manager
The responsibilities of an agile project management function are given below. From one project to another, these
responsibilities can slightly change and are interpreted differently.
Responsible for maintaining the agile values and practices in the project team.
The agile project manager removes impediments as the core function of the role.
Helps the project team members to turn the requirements backlog into working software functionality.
Facilitates and encourages effective and open communication within the team.
Responsible for holding agile meetings that discusses the short-term plans and plans to overcome
obstacles.
Enhances the tool and practices used in the development process.
Agile project manager is the chief motivator of the team and plays the mentor role for the team members as
well.
Agile Project Management does not
manage the software development team.
overrule the informed decisions taken by the team members.
direct team members to perform tasks or routines.
drive the team to achieve specific milestones or deliveries.
assign task to the team members.
make decisions on behalf of the team.
involve in technical decision making or deriving the product strategy.
Conclusion

5/10/2018 Management Concepts Quick Guide
https://www.tutorialspoint.com/cgi-bin/printpage.cgi 5/187
In agile projects, it is everyone's responsibility to manage
the project to achieve the objectives of the project.
In addition to that, the agile project manager plays a key role in agile team in order to provide the resources, keep
the team motivated, remove blocking issues, and resolve impediments as early as possible.
In this sense, an agile project manager is a mentor and a protector of an agile team, rather than a manager.
BASIC MANAGEMENT SKILLS
Introduction
Management is a topic that is as vast as the sky. When it comes to the skills that are required to become a good
manager, the list may be endless.
In everyday life, we observe many people considering management as - whatever that needs to be done in order to
keep a company afloat - but in reality, it is far more complicated than the common belief.
So let us get down to the most basic skills that need to be acquired, if one is to become a successful manager.
The ABC's of Management
You will understand that management involves managing people and thereby, managing the output garnered in
favor of the company. According to Dr. Ken Blanchard, in his famous book "Putting the One minute Manager to
Work", the ABC's of management world are as below:
Activators - The type of strategy followed by a manager before his workforce sets on with performance.
Behaviors - How the workforce performs or behaves within the activity or situation as a result of
activators or consequences.
Consequences - How the manager handles the workforce after the performance.
Research shows that although we may be inclined to think that an activator's role brings about the most efficient
behavior in a workforce, in effect; it is how managers handle the workforce after a particular behavior that
influences future behavior or performance up to a great extent.
To quantify, activators' base behavior contribution is calculated to make up for 15 to 25 percent of behavior, while
75-85 percent of the behavior is known to be influenced by consequences.
Therefore, it is crucial that we understand and develop the basic management skills that will help bring out
expected outcomes from a workforce.
Problem Solving and Decision Making
This is where most managers either get stamped in to good or bad books. However, the type of decisions you
make should not ideally make you a good or bad manager; rather how you make such decisions is what need to be
the deciding factor.
You will need to know the basic ethics of problem solving and this should be thoroughly practiced in every
occasion, even if the problem concerns you personally.
Unless otherwise, a manager becomes impartial and entirely professional, he/she may find it difficult to build a
working relationship with co-workers in an organization.

5/10/2018 Management Concepts Quick Guide
https://www.tutorialspoint.com/cgi-bin/printpage.cgi 6/187
Planning and Time Management
The last thing you would want your co-workers to think is that you get by your working hours, cuddled up in an
office chair, enjoying light music while doing nothing! Planning and Time management is essential for any
manager; however, it is even more important for them to realize why these two aspects are important.
Although you may be entitled to certain privileges as a manager, that does not necessarily mean you could slay
time as you please.
Assuming responsibility to manage the time is important so that you could become the first to roll the die which
will soon become a chain reaction within the organization.
Having said that, when you conduct yourself with efficiency, you will also end up portraying yourself as a role
model for co-workers which may add a lot of value as you move along with management duties in the company.
Planning ahead of time for events and activities that you foresee in your radar and taking the necessary initiatives
as well as precautions as you move along are undoubtedly, some of the main expectations from managers.
If you could adapt a methodical style at your workplace and adapt effective techniques to carry out your duties
with the least hindrance, you will soon build the sacred skills of planning and time management.
Delegation
Having planned everything that lies ahead and having come up with a plan for time management, you may feel
that you have got more than you could chew on your plate. This is where delegation should come into play.
Becoming a good manager does not mean carrying out every task by him/herself. Rather, it is about being able to
delegate work effectively in order to complete the task on time.
Many managers mishandle delegation either because they do not have enough confidence in their co-workers and
subordinates or because they do not master the techniques of delegation.
Therefore, the key for delegation would be to identify the individuals that are capable of carrying out the task,
delegating the work with accurate instructions and providing enough moral support. Once the task is complete,
you will get an opportunity to evaluate their performance and provide constructive feedback.
Communication Skills
Nothing could be ever accomplished in the world of a manager without him or her being able to accurately,
precisely and positively communicate their instructions, suggestions or feedback to others.
Therefore, you should be extremely careful in picking out your words. A 'Can-Do' attitude is something that can be
easily portrayed through your words.
When your communication bears a positive note, it will run across your audience almost contagiously.
Managing Yourself & Leading Others
No matter how much charisma you may have in your personality or how good your positive communication skills
may be, a manager never fails to be the one to communicate all things whether good or bad.
In your managerial position, you are exposed to both the executive layer and the working layer of an organization
which makes you the ham in the sandwich.
Therefore, you may find yourself squashing and thrilling in between when it comes to many decisions.

5/10/2018 Management Concepts Quick Guide
https://www.tutorialspoint.com/cgi-bin/printpage.cgi 7/187
The number one rule in managing yourself is to realize that you are a professional, who is being paid for the
designation that you bear in the company. If you remember this fact, you will always remember never to take any
issue personally.
Always draw a line between your managerial persona and your actual persona. It is good to bond with co-workers
at a personal level while maintaining a distance in your profession. Therefore, you will also be required to draw a
line somewhere.
And most importantly, you will become the sponge that absorbs heat from the higher strata of the company and
delivers the minimum heat and pressure to the lower strata. Therefore, you will need to practice a fair share of
diplomacy in your role.
Conclusion
Managing people and processes is a style in itself that requires dedication and experience-blended practice. The
skills needed are as vast and deep as the ocean.
The basic management skills presented herein is only a doorway for you to get started on the management path
that lies ahead.
BASIC QUALITY TOOLS
Introduction
Most organizations use quality tools for various purposes related to controlling and assuring quality.
Although a good number of quality tools specific are available for certain domains, fields and practices, some of
the quality tools can be used across such domains. These quality tools are quite generic and can be applied to any
condition.
There are seven basic quality tools used in organizations. These tools can provide much information about
problems in the organization assisting to derive solutions for the same.
A number of these quality tools come with a price tag. A brief training, mostly a self-training, is sufficient for
someone to start using the tools.
Let us have a look at the seven basic quality tools in brief.
1. Flow Charts
This is one of the basic quality tool that can be used for analyzing a sequence of events.
The tool maps out a sequence of events that take place sequentially or in parallel. The flow chart can be used to
understand a complex process in order to find the relationships and dependencies between events.
You can also get a brief idea about the critical path of the process and the events involved in the critical path.
Flow charts can be used for any field to illustrate complex processes in a simple way. There are specific software
tools developed for drawing flow charts, such as MS Visio.
You can download some of the open source flow chart tools developed by the open source community.

5/10/2018 Management Concepts Quick Guide
https://www.tutorialspoint.com/cgi-bin/printpage.cgi 8/187
2. Histogram
Histogram is used for illustrating the frequency and the extent in the context of two variables.
Histogram is a chart with columns. This represents the distribution by mean. If the histogram is normal, the
graph takes the shape of a bell curve.
If it is not normal, it may take different shapes based on the condition of the distribution. Histogram can be used
to measure something against another thing. Always, it should be two variables.
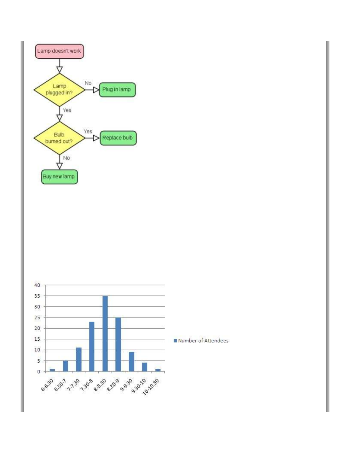
Consider the following example: The following histogram shows morning attendance of a class. The X-axis is the
number of students and the Y-axis the time of the day.

5/10/2018 Management Concepts Quick Guide
https://www.tutorialspoint.com/cgi-bin/printpage.cgi 9/187
3. Cause and Effect Diagram
Cause and effect diagrams are used for understanding organizational or business problem
causes.
Organizations face problems everyday and it is required to understand the causes of these problems in order to
solve them effectively. Cause and effect diagrams exercise is usually a teamwork.
A brainstorming session is required in order to come up with an effective cause and effect diagram.
All the main components of a problem area are listed and possible causes from each area is listed.
Then, most likely causes of the problems are identified to carry out further analysis.
4. Check Sheet
A check sheet can be introduced as the most basic tool for quality.
A check sheet is basically used for gathering and organizing data.
When this is done with the help of software packages such as Microsoft Excel, you can derive further analysis
graphs and automate through macros available.
Therefore, it is always a good idea to use a software check sheet for information gathering and organizing needs.
One can always use a paper-based check sheet when the information gathered is only used for backup or storing
purposes other than further processing.

5/10/2018 Management Concepts Quick Guide
https://www.tutorialspoint.com/cgi-bin/printpage.cgi 10/187
5. Scatter Diagram
When it comes to the values of two variables, scatter diagrams are the best way to present. Scatter diagrams
present the relationship between two variables and illustrate the results on a Cartesian plane.
Then, further analysis, such as trend analysis can be performed on the values.
In these diagrams, one variable denotes one axis and another variable denotes the other axis.

5/10/2018 Management Concepts Quick Guide
https://www.tutorialspoint.com/cgi-bin/printpage.cgi 11/187
6. Control Charts
Control chart is the best tool for monitoring the performance of a process. These types of charts can be used for
monitoring any processes related to function of the organization.
These charts allow you to identify the following conditions related to the process that has been monitored.
Stability of the process
Predictability of the process
Identification of common cause of variation
Special conditions where the monitoring party needs to react
7. Pareto Charts
Pareto charts are used for identifying a set of priorities. You can chart any number of issues/variables related to a
specific concern and record the number of occurrences.
This way you can figure out the parameters that have the highest impact on the specific concern.
This helps you to work on the propriety issues in order to get the condition under control.

5/10/2018 Management Concepts Quick Guide
https://www.tutorialspoint.com/cgi-bin/printpage.cgi 12/187
Conclusion
Above seven basic quality tools help you to address different concerns in an organization.
Therefore, use of such tools should be a basic practice in the organization in order to enhance the efficiency.
Trainings on these tools should be included in the organizational orientation program, so all the staff members
get to learn these basic tools.
BENCHMARKING PROCESS
Introduction
If a company is to be successful, it needs to evaluate its performance in a consistent manner.
In order to do so, businesses need to set standards for themselves and measure their processes and performance
against recognized industry leaders or against best practices from other industries, which operate in a similar
environment.
This is commonly referred to as benchmarking in management parlance.
The benchmarking process is relatively uncomplicated. Some knowledge and a practical dent is all that is needed
to make such a process a success.
Therefore, for the benefit of corporate executives, students and the interested general populace, the key steps in
the benchmarking process are highlighted below.
A Step-by-Step Approach to Benchmarking
Following are the steps involved in benchmarking process:

5/10/2018 Management Concepts Quick Guide
https://www.tutorialspoint.com/cgi-bin/printpage.cgi 13/187
Planning
Prior to engaging in benchmarking, it is imperative that corporate stakeholders identify the activities that need to
be benchmarked.
For instance, the processes that merit such consideration would generally be core activities that have the potential
to give the business in question a competitive edge.
Such processes would generally command a high cost, volume or value. For the optimal results of benchmarking
to be reaped, the inputs and outputs need to be redefined; the activities chosen should be measurable and thereby
easily comparable, and thus the benchmarking metrics needs to be arrived at.
Prior to engaging in the benchmarking process, the total process flow needs to be given due consideration. For
instance, improving one core competency at the detriment to another proves to be of little use.
Therefore, many choose to document such processes in detail
, so that omissions and errors are minimized; thus enabling
the company to obtain a clearer idea of its strategic goals, its primary business processes, customer expectations
and critical success factors.
An honest appraisal of the company's strengths, weaknesses and problem areas would prove to be of immense use
when fine-tuning such a process.
The next step in the planning process would be for the company to choose an appropriate benchmark against
which their performance can be measured.
The benchmark can be a single entity or a collective group of companies, which operate at optimal efficiency.
As stated before, if such a company operates in a similar environment or if it adopts a comparable strategic
approach to reach their goals, its relevance would, indeed, be greater.
Measures and practices used in such companies should be identified, so that business process alternatives can be
examined.
Also, it is always prudent for a company to ascertain its objectives, prior to commencement of the benchmarking
process.

5/10/2018 Management Concepts Quick Guide
https://www.tutorialspoint.com/cgi-bin/printpage.cgi 14/187
The methodology adopted and the way in which output is documented should be given due consideration too. On
such instances, a capable team should be found in order to carry out the benchmarking process, with a leader or
leaders being duly appointed, so as to ensure the smooth, timely implementation of the project.
Collection of Information
Information can be broadly classified under the sub texts of primary data and secondary data.
To clarify further, here, primary data refers to collection of data directly from the benchmarked
company/companies itself, while secondary data refers to information garnered from the press, publications or
websites.
Exploratory research, market research, quantitative research, informal conversations, interviews and
questionnaires, are still, some of the most popular methods of collecting information.
When engaging in primary research, the company that is due to undertake the benchmarking process needs to
redefine its data collection methodology.
Drafting a questionnaire or a standardized interview format, carrying out primary research via the telephone, e-
mail or in face-to-face interviews, making on-site observations, and documenting such data in a systematic
manner is vital, if the benchmarking process is to be a success.
Analysis of Data
Once sufficient data is collected, the proper analysis of such information is of foremost importance.
Data analysis, data presentation , results projection, classifying
the performance gaps in processes, and identifying the root cause that leads to the creation of such gaps
(commonly referred to as enablers), need to be then carried out.
Implementation
This is the stage in the benchmarking process where it becomes mandatory to walk the talk. This generally means
that far-reaching changes need to be made, so that the performance gap between the ideal and the actual is
narrowed and eliminated wherever possible.
A formal action plan that promotes change should ideally be formulated keeping the organization's culture in
mind, so that the resistance that usually accompanies change is minimized.
Ensuring that the management and staff are fully committed to the process and that sufficient resources are in
place to meet facilitate the necessary improvements would be critical in making the benchmarking process, a
success.
Monitoring
As with most projects, in order to reap the maximum benefits of the benchmarking process, a systematic
evaluation should be carried out on a regular basis.
Assimilating the required information, evaluating the progress made, re-iterating the impact of the changes and
making any necessary adjustments, are all part of the monitoring process.
Conclusion

5/10/2018 Management Concepts Quick Guide
https://www.tutorialspoint.com/cgi-bin/printpage.cgi 15/187
As is clearly apparent, benchmarking can add value to the organization's workflow and structure by identifying
areas for improvement and rectification.
It is indeed invaluable in an organization's quest for continuous improvement.
CAUSE AND EFFECT DIAGRAM
Introduction
There are a number of productivity and management tools used in business organizations. Cause and Effect
Diagram, in other words, Ishikawa or Fishbone diagram, is one such management tool. Due to the popularity of
this tool, majority of managers make use of this tool regardless of the scale of the organization.
Problems are meant to exist in organizations. That's why there should be a strong process and supporting tools for
identifying the causes of the problems before the problems damage the organization.
Steps for Using the Tool
Following are the steps that can be followed to successfully draw a cause and effect diagram:
Step 1 - Properly identify the problem in hand
Start articulating the exact problem you are facing. Sometimes, identification of the problem may not be
straightforward. In such instances, write down all the effects and observations in detail. A short brainstorming
session may be able to point out t the actual problem.
When it comes to properly identifying the problem, there are four properties to consider; who are involved, what
the problem is, when it occurs, and where it occurs. Write down the problem in a box, which is located at the left
hand corner . From the box, draw a line horizontally to the right hand
side. The arrangement will now look like the head and the spine of a fish.
Step 2 - Add the major factors that contribute to the problem
In this step, the main factors of the problem are identified. For each factor, draw off a line from the fish's spine
and properly label it. These factors can be various things such as people, material, machinery or external
influences.
Think more and add as many as factors into the cause and effect diagram.
Brainstorming becomes quite useful in this phase, as people can look at the problem in different angles and
identify different contributing factors.
The factors you added now become the bones of the fish.
Step 3 - Identify the causes
Take one factor at a time when identifying possible causes. Brainstorm and try to identify all causes that apply to
each factor. Add these causes horizontally off from the fish bones and label them.
If the cause is large in size or complex in nature, you can further breakdown and add them as sub causes to the
main cause. These sub causes should come off from the relevant cause lines.
Spend more time in this step; the collection of causes should be comprehensive.

5/10/2018 Management Concepts Quick Guide
https://www.tutorialspoint.com/cgi-bin/printpage.cgi 16/187
Step 4 - Diagram analysis
When this step starts, you have a diagram that indicates the problem, the contributing factors, and all possible
causes for the problem.
Depending on the brainstorming ideas and nature of the problem, you can now prioritize the causes and look for
the most likely cause.
This analysis may lead to further activities such as investigations, interviews and surveys. Refer the following
sample cause and effect diagram:
Use of cause and effect diagrams
When it comes to the use of cause and effect diagrams, brainstorming is a critical step. Without proper
brainstorming, a fruitful cause and effect diagram cannot be derived.
Therefore, following considerations should be addressed in the process of deriving a cause and effect diagram:
There should be a problem statement that describes the problem accurately. Everyone in the brainstorming
session should agree on the problem statement.
Need to be succinct in the process.
For each node, think all the possible causes and add them into the tree.
Connect each casualty line back to its root cause.
Connect relatively empty branches to others.
If a branch is too bulky, consider splitting it in two.
Conclusion
Cause and Effect diagrams can be used to resolve organizational problems efficiently.

5/10/2018 Management Concepts Quick Guide
https://www.tutorialspoint.com/cgi-bin/printpage.cgi 17/187
There are no limitations or restrictions on applying the diagrams to different problems or domains. The level and
intensity of brainstorming defines the success rate of cause and effect diagrams.
Therefore, all relevant parties should be present in the brainstorming session in order to identify all possible
causes.
Once most likely causes are identified, further investigation is required to unearth further details.
CHANGE MANAGEMENT PROCESS
Introduction
Philosophically thinking, change is the only constant in the world. Same as for anything else, this is true for
business organizations as well.
Every now and then, business organizations change the way they operate and the services/products they offer.
There are new initiatives in organizations and the old ineffective practices are forced to leave.
In addition to that, technology is constantly changing and the business organizations need to par with that as well.
There are many approaches about how to change. Of course, we may all agree that the change is required for an
organization, but can we all be in agreement of how the change should take place? Usually not! Therefore,
deriving a change management process should be a collective effort and should result from intensive
brainstorming and refining of the ideas.
In this tutorial, we will have a look at the change management process suggested by John Kotter. Since this
process has shown results for many Fortune 500 companies, Kotter's approach should be considered with respect.
Eight-Step Change Management Process
Let's go through the steps of Kotter's change management approach.
Step 1: Urgency Creation
A change is only successful if the whole company really wants it. If you are planning to make a change, then you
need to make others want it. You can create urgency around what you want to change and create hype.
This will make your idea well received when you start your initiative. Use statistics and visual presentations to
convey why the change should take place and how the company and employees can be at advantage.
Step 2: Build a Team
If your convincing is strong, you will win a lot of people in favour of change. You can now build a team to carry out
the change from the people, who support you. Since changing is your idea, make sure you lead the team.
Organize your team structure and assign responsibilities to the team members. Make them feel that they are
important within the team.
Step 3: Create a Vision
When a change takes place, having a vision is a must. The vision makes everything clear to everyone. When you
have a clear vision, your team members know why they are working on the change initiative and rest of the staff
know why your team is doing the change.

5/10/2018 Management Concepts Quick Guide
https://www.tutorialspoint.com/cgi-bin/printpage.cgi 18/187
If you are facing difficulties coming up with a vision, read chapter one of WINNING, by Jack
Welch.
Step 4: Communication of Vision
Deriving the vision is not just enough for you to implement the change. You need to communicate your vision
across the company.
This communication should take place frequently and at important forums. Get the influential people in the
company to endorse your effort. Use every chance to communicate your vision; this could be a board meeting or
just talking over the lunch.
Step 5: Removing Obstacles
No change takes place without obstacles. Once you communicate your vision, you will only be able to get the
support of a fraction of the staff. Always, there are people, who resist the change.
Sometimes, there are processes and procedures that resist the change too! Always watch out for obstacles and
remove them as soon as they appear. This will increase the morale of your team as well the rest of the staff.
Step 6: Go for Quick Wins
Quick wins are the best way to keep the momentum going. By quick wins, your team will have a great satisfaction
and the company will immediately see the advantages of your change initiative.
Every now and then, produce a quick win for different stakeholders, who get affected by the change process. But
always remember to keep the eye on the long-term goals as well.
Step 7: Let the Change Mature
Many change initiatives fail due to early declaration of victory. If you haven't implemented the change 100% by
the time you declare the victory, people will be dissatisfied when they see the gaps.
Therefore, complete the change process 100% and let it be there for sometime. Let it have its own time to get
integrated to the people's lives and organizational processes before you say it 'over.'
Step 8: Integrate the Change
Use mechanisms to integrate the change into people's daily life and corporate culture. Have a continuous
monitoring mechanism in place in order to monitor whether every aspect of the change taking place in the
organization. When you see noncompliance, act immediately.
Conclusion
In the constantly changing corporate world, the one who welcomes the changes stays ahead of the competition.
If you are not much comfortable with changes happening around you, reserve some of your time to read 'Who
Moved My Cheese?' by Dr. Spencer Johnson.
This will tell you the whole story about why the change is required and how you can make use of the change to
excel in what you do.
COMMUNICATION BLOCKERS

5/10/2018 Management Concepts Quick Guide
https://www.tutorialspoint.com/cgi-bin/printpage.cgi 19/187
Introduction
If you are unable to communicate what you think and what you want, your will not be much successful in getting
your work done in a corporate environment.
Therefore, it is necessary for you to get to know what the communication barriers are, so you can avoid them if
you intentionally or unintentionally practice them at the moment.
Common Communication Blockers
Have a close look at the following communication blockers that can be commonly found in corporate
environments:
Accusing
Accusing and blaming are the most destructive forms of communication. When accusing, the other person feels
that you assume he/she is guilty, even without hearing their side of the story.
Never accuse or blame unless it is highly required to address certain exceptional issues. In a corporate
environment, accusing and blaming should not take place at all.
Judging
Judging is one of the blockers that prevent the information flow in communication. As an example, if one person
is suspecting that you judge him/her, he/she will not open up to you and tell you all what they want to tell you.
Instead, they will tell you what they think as 'safe' to tell you. Make sure that you do not judge people when you
communicate with them. Judging makes others feel that one person is on a higher level than the rest.
Insulting
Insulting takes you nowhere in communication. Do you like to be insulted by someone else? Therefore, you
should not insult another person regardless of how tempered you are or how wrong you think others are.
There are many ways of managing your temper other than insulting others. Insulting does not provide you any
information you require.
Diagnosis
If you are to diagnose something said by another person, think twice before actually doing it. If you diagnose
something, you should be having more expertise than the person, who originally related to the communication.
When you try to diagnose something without a proper background to do so, others understand as if you are trying
to show your expertise over the other person.
This is a communication blocker and the other person may be reluctant to provide you all the information he/she
has.
Sarcasms

5/10/2018 Management Concepts Quick Guide
https://www.tutorialspoint.com/cgi-bin/printpage.cgi 20/187
In order to have effective communication, you need to show respect to others. If you show no respect, you get no
information. This is exactly what sarcasm does.
If you become sarcastic towards a person, that person will surely hold back a lot of valuable information that is
important to you. Showing your sense of humour is one thing and sarcasm is another!
Globalizing
Do not use words such as "always" or "never." These make the parties involved in the discussions uncomfortable
as well as it gives the notion of negativity.
Try to avoid such globalizing words and try to focus on the issue in hand.
Threats or Orders
Understanding what other person says is the key for a successful outcome from communication. Overpowering
rather than understanding the other person has many negative consequences when it comes to communication.
With threats and orders, there is only one-way communication and nothing collaborative will take place.
Therefore, it is necessary for you to avoid threats or orders when communicating.
Interrupting
Interrupting is a good thing when you want to get something just said, clarified. But most of the times, people
interrupt another person to express their own views and to oppose what has been said.
When such interruptions take place, the person, who talks may feel that you are no longer interested in what they
are saying. Therefore, interrupt when it is really necessary and only to get things clarified.
Changing the Subject
If the other person is keen on talking about something, changing the subject by you might result in some issues in
communication.
Changing subject in the middle of some discussion can be understood as your lack of interest on the subject as
well as your unwillingness to pay attention. This may result in unproductive and ineffective communication
outcomes.
Calling for Reassurance
Sometimes, we tend to do this. When one person is telling you something, you try to get the reassurance for what
has been said from others.
This behaviour makes the first person uncomfortable and it is an indication that you do not believe or trust what
the person says.
If you need a reassurance of what has been said, do it in a more private manner after the discussion or
conversation is over.
Conclusion
Communication barriers are the ones you should always avoid. If you are a manager of a business organization,
you should know each and every communication barrier and remove them from corporate culture.

5/10/2018 Management Concepts Quick Guide
https://www.tutorialspoint.com/cgi-bin/printpage.cgi 21/187
Encourage others to avoid communication barriers by educating them. With communication barriers, neither the
management nor employees will be able to achieve what they want.
COMMUNICATION CHANNELS
Introduction
In an organization, information flows forward, backwards and sideways. This information flow is referred to as
communication. Communication channels refer to the way this information flows within the organization and
with other organizations.
In this web known as communication, a manager becomes a link. Decisions and directions flow upwards or
downwards or sideways depending on the position of the manager in the communication web.
For example, reports from lower level manager will flow upwards. A good manager has to inspire, steer and
organize his employees efficiently, and for all this, the tools in his possession are spoken and written words.
For the flow of information and for a manager to handle his employees, it is important for an effectual
communication channel to be in place.
The Working of a Communication Channel
Through a modem of communication, be it face-to-face conversations or an inter-department memo, information
is transmitted from a manager to a subordinate or vice versa.
An important element of the communication process is the feedback mechanism between the management and
employees.
In this mechanism, employees inform managers that they have understood the task at hand while managers
provide employees with comments and directions on employee's work.
Importance of a Communication Channel
A breakdown in the communication channel leads to an inefficient flow of information. Employees are unaware of
what the company expects of them. They are uninformed of what is going on in the company.
This will cause them to become suspicious of motives and any changes in the company. Also without effective
communication, employees become department minded rather than company minded, and this affects their
decision making and productivity in the workplace.
Eventually, this harms the overall organizational objectives as well. Hence, in order for an organization to be run
effectively, a good manager should be able to communicate to his/her employees what is expected of them, make
sure they are fully aware of company policies and any upcoming changes.
Therefore, an effective communication channel should be implemented by managers to optimize worker
productivity to ensure the smooth running of the organization.
Types of Communication Channels
The number of communication channels available to a manager has increased over the last 20 odd years. Video
conferencing, mobile technology, electronic bulletin boards and fax machines are some of the new possibilities.
As organizations grow in size, managers cannot rely on face-to-face communication alone to get their message
across.

5/10/2018 Management Concepts Quick Guide
https://www.tutorialspoint.com/cgi-bin/printpage.cgi 22/187
A challenge the managers face today is to determine what type of communication channel should they opt for in
order to carryout effective communication.
In order to make a manager's task easier, the types of communication channels are grouped into three main
groups: formal, informal and unofficial.
Formal Communication Channels
A formal communication channel transmits information such as the goals, policies and procedures of an
organization. Messages in this type of communication channel follow a chain of command. This means
information flows from a manager to his subordinates and they in turn pass on the information to the next
level of staff.
An example of a formal communication channel is a company's newsletter, which gives employees as well
as the clients a clear idea of a company's goals and vision. It also includes the transfer of information with
regard to memoranda, reports, directions, and scheduled meetings in the chain of command.
A business plan, customer satisfaction survey, annual reports, employer's manual, review meetings are all
formal communication channels.
Informal Communication Channels
Within a formal working environment, there always exists an informal communication network. The strict
hierarchical web of communication cannot function efficiently on its own and hence there exists a
communication channel outside of this web. While this type of communication channel may disrupt the
chain of command, a good manager needs to find the fine balance between the formal and informal
communication channel.
An example of an informal communication channel is lunchtime at the organization's cafeteria/canteen.
Here, in a relaxed atmosphere, discussions among employees are encouraged. Also managers walking
around, adopting a hands-on approach to handling employee queries is an example of an informal
communication channel.
Quality circles, team work, different training programs are outside of the chain of command and so, fall
under the category of informal communication channels.
Unofficial Communication Channels
Good managers will recognize the fact that sometimes communication that takes place within an
organization is interpersonal. While minutes of a meeting may be a topic of discussion among employees,
sports, politics and TV shows also share the floor.
The unofficial communication channel in an organization is the organization's 'grapevine.' It is through the
grapevine that rumors circulate. Also those engaging in 'grapevine' discussions often form groups, which

5/10/2018 Management Concepts Quick Guide
https://www.tutorialspoint.com/cgi-bin/printpage.cgi 23/187
translate into friendships outside of the organization. While the grapevine may have positive implications,
more often than not information circulating in the grapevine is exaggerated and may cause unnecessary
alarm to employees. A good manager should be privy to information circulating in this unofficial
communication channel and should take positive measures to prevent the flow of false information.
An example of an unofficial communication channel is social gatherings among employees.
Conclusion
In any organization, three types of communication channels exist: formal, informal and unofficial.
While the ideal communication web is a formal structure in which informal communication can take place,
unofficial communication channels also exist in an organization.
Through these various channels, it is important for a manager to get his/her ideas across and then listen, absorb,
glean and further communicate to employees.
COMMUNICATION METHODS
Introduction
We all know the importance of communication in our daily lives. Nothing can take place without some method of
communication being used to express ourselves for whatever purpose.
Communication is even more valuable in a business environment as there are several parties involved. Various
stakeholders, whether they are customers, employees or the media, are always sending important information to
each other at all times.
We are therefore constantly using some form of communication or another to send a message across. Without
these different methods of communication available today, it would take eons for us to carry out business as
efficiently as it is done today and with the same speed.
Let's try and understand what these methods of communication are.
Types of Communication
Numerous new instruments have emerged over the years to help people communicate effectively.
Oral Communication
Oral communication could be said to be the most used form of communication. Whether it is to present some
important data to your colleagues or lead a boardroom meeting, these skills are vital.

5/10/2018 Management Concepts Quick Guide
https://www.tutorialspoint.com/cgi-bin/printpage.cgi 24/187
We are constantly using words verbally to inform our subordinates of a decision, provide information, and so on.
This is done either by phone or face-to-face.
The person on the receiving end would also need to exercise much caution to ensure that he/she clearly
understands what is being said.
This shows therefore that you would need to cultivate both your listening and speaking skills, as you would have
to carry out both roles in the workplace, with different people.
Written Communication
Writing is used when you have to provide detailed information such as figures and facts, even while giving a
presentation.
It is also generally used to send documents and other important material to stakeholders which could then be
stored for later use as it can be referred to easily as it is recorded. Other important documents such as contracts,
memos and minutes of meetings are also in written form for this purpose.
It can be seen in recent years, however, that verbal communication has been replaced to a great extent by a faster
form of written communication and that is email.
You could also use video conferencing and multiple way phone calls with several individuals simultaneously.
Apart from a few glitches that could occur, these methods of communication have helped organizations come a
long way.
Body Language
Although the most common methods of communication are carried out orally or in writing, when it comes to
management techniques, the power of non-verbal communication must never be underestimated.
Your smile, your gestures and several other body movements send out a message to the people around you. You
need to be mindful of this while dealing with your employees and customers.
Always remember to maintain eye contact. This would show that you are serious and confident about what is
being said.
Why Do We Need Different Communication Methods?
You may ask why it is important that we use different methods of communication in one organization.
The answer is very simple. The reason for this is the pivotal role that communication plays in the effective
functioning of a business.
Imagine an organization today without e-mail facilities. How would a customer then be able to send an important
proposal quickly and directly to the employer in-charge? Similarly, an organization may have to stall their work if
certain managers are not in the country and are thereby unable to give a presentation to the board.
But, of course, this can be done today with the help of video conferencing.
Therefore, it is crucial that different methods of communication are employed.
Choosing the Right Method

5/10/2018 Management Concepts Quick Guide
https://www.tutorialspoint.com/cgi-bin/printpage.cgi 25/187
It is important that the most cost-effective methods of communication are chosen for any organization. Simply
choosing a method of communication due to it being a famous instrument is not going to help.
You would need to understand the needs of your organization in particular. There are certain questions that you
would need to ask:
What is our target audience?
How much are we willing to spend on such an instrument?
Will it increase employee productivity in the long run?
What kind of information do we send out most often?
You may have more questions to ask based on the type of work you carry out and the message that you need to
send across. Remember that there is no 'right' method of communication. You would need different methods for
different purposes and tasks.
Conclusion
In conclusion, it is important to always remember the importance of communication in an organization.
The methods of communication you choose could in a sense make or break the management structure of your
organization and could also affect your relationship with customers, if not chosen carefully.
It is vital therefore that you spend some time choosing the right methods to aid you in your management tasks.
COMMUNICATION MODELS
Introduction
For decades, man has known the importance of communication. Today, with various means by which one can
communicate, it has become much easier to communicate a message to the other party, than it was several
decades ago.
Every organization, no matter what their expertise and where they are situated, and what scale they operate,
realize and value the importance of good communication.
This communication for organizations takes place both within the organization as well as with other outside
stakeholders outside.
Therefore, it is vital for any business organization to understand the communication models out there, so they can
use them for enhancing effective communication in the organization.
Understanding Communication
Communication today is mainly of three types
Written communication, in the form of emails, letters, reports, memos and various other documents.
Oral communication. This is either face-to-face or over the phone/video conferencing, etc.
A third type of communication, also commonly used but often underestimated is non-verbal
communication, which is by using gestures or even simply body movements that are made. These too could
send various signals to the other party and is an equally important method of communication.

5/10/2018 Management Concepts Quick Guide
https://www.tutorialspoint.com/cgi-bin/printpage.cgi 26/187
The basic flow of communication can be seen in the diagram below. In this flow, the sender sends a message to
the receiver and then they share the feedback on the communication process.
The methods of communication too need to be carefully considered before you decide on which method to uses
for your purposes. Not all communication methods work for all transactions.
Once the methods of communication have been understood, the next step would be to consider various
communication models. Due to the importance of communication, different types of models have been introduced
by experts over the years.
The models help the business organizations and other institutions to understand how communication works, how
messages are transmitted, how it is received by the other party, and how the message is eventually interpreted and
understood.
Different Communication Models
Let's have a look at some of the famous and frequently used communication models used nowadays.
Shannon's Model
One of the earliest models of communication that introduced was Claude Shannon's model. This was introduced
in 1948.
This laid the foundation for the different communication models that we have today, and has greatly helped and
enhanced the communication process in various fields. This model can be considered as the granddaddy of many
later communication models.
Following is a simple illustration of this model.
The diagram above clearly illustrates how communication takes place, and also helps one to determine what could
go wrong.
In Shannon's model, the information source typically refers to a person, who then sends a message with the use of
a transmitter.
This transmitter could be any instrument today, from phones to computers and other devices. The signals that are
sent and received can be vary depending on the method of communication.
The box at the bottom called NOISE refers to any signals that may interfere with the message being carried. This
again would depend on the method of communication.

5/10/2018 Management Concepts Quick Guide
https://www.tutorialspoint.com/cgi-bin/printpage.cgi 27/187
The receiver is the instrument or the person on the other side that receives the. This model is the simplest models
to understand the workings of the communication process.
Berlo's Model
Another famous communication model is Berlo's model. In this model, he stresses on the relationship between
the person sending the message and the receiver.
According to this model, for the message to be properly encoded and decoded, the communication skills of both
the source and the receiver should be at best. The communication will be at its best only if the two points are
skilled.
Berlo's model has four main components and each component has its own sub components describing the
assisting factors for each.
Following is the illustration of this model.
Schramm's Model
Schramm on the other hand, emphasized in 1954 that both the sender and the receiver take turns playing the role
of the encoder and the decoder when it comes to communication.
The following diagram illustrates the model proposed by Schramm.

5/10/2018 Management Concepts Quick Guide
https://www.tutorialspoint.com/cgi-bin/printpage.cgi 28/187
These models have been followed by various other models such as the 'Helical' model, Aristotle's models and
several other models.
You should always keep in mind that each of these models has both their advantages and disadvantages. While
some communication models try to break down the whole process in order to make it easier to understand, they
are not always as simple as they seem.
There are several complexities involved in communications models. This is one thing that needs to be carefully
understood in the process of understanding how these models work.
Conclusion
You need to keep in mind that these complexities that accompany the communication models may only make
understanding the communication much harder.
It is best that both parties, the source and the receiver, are clear about what they would like to discuss.
This is also known as the context of the message.
This would make it much easier to decode what the other party is saying without too much trouble. The process of
communication, if kept simple and to the point, should not usually have too many issues, and the message will be
easily understood by both parties.
COMMUNICATIONS MANAGEMENT
Introduction
Often you would come across organizations that stress the importance of good communication management. It's
empirical for an organization to have a proper communication management.
Once this is achieved, the organization is one step closer to achieving its overall business objectives.
Communication management refers to a systematic plan, which implements and monitors the channels and
content of communication.
To become a good manager, one must have a contingency approach at hand when it comes to communicating with
employees.

5/10/2018 Management Concepts Quick Guide
https://www.tutorialspoint.com/cgi-bin/printpage.cgi 29/187
An effective communication management is considered to be a lifeline for many projects that an organization
undertakes as well as any department of the organization.
The Five W's of Communication Management
The five W's in communication are crucial and need to be addressed for a project or organizational function to be
successful by means of an effective communication management.
Following are the five W's of communications management:
What information is essential for the project?
Who requires information and what type of information is needed?
What is the duration of time required for the information?
What type or format of information is required?
Who are the person/s who will be responsible for transmitting the collated information?
The five W's in communication management are only the guidelines. Therefore, you do need to take other
considerations into account, such as cost and access to information.
The Communication Process
The main objective of communication management is to ensure smooth flow of information from either between
two people or a group.
Let us examine the communication process with the use of a diagram.
The communication process consists of three main divisions; sender transmits a message via a channel to the
receiver. As per the above diagram, the sender first develops an idea, which then can be processed as a message.
This message is transmitted to the receiver. The receiver has to interpret the message to understand its meaning.
When it comes to the interpretation, the context of the message should be used for deriving the meaning.
Furthermore, for this communication process model, you will also utilize encoding and decoding.
Encoding refers to developing a message and decoding refers to interpreting or understanding the message. You
will also notice the feedback factor, which the sender and receiver both involve.
Feedback is crucial for any communication process to be successful. Feedback allows immediate managers or
supervisors to analyze how well subordinates understand the information provided and to know the performance
of work.
Methods of Communication

5/10/2018 Management Concepts Quick Guide
https://www.tutorialspoint.com/cgi-bin/printpage.cgi 30/187
Understanding the communication process alone will not guarantee success for managers or an organization.
Managers need to be aware of the methods used in the communication process.
The standard methods of communication that are widely used by managers and organizations across the world
are either written or oral methods.
Apart from these two mechanisms, non-verbal communication is another prominent method used to assess
communication within the organization.
Non-verbal communication refers to the use of body language as a method of communication. This method will
include gestures, actions, physical appearance as well as facial appearance and attitude.
Although most of these methods are still in use for a larger part of the organization, the usage of e-mail and other
electronic mediums as a method of communication has lessened the need for face-to-face communication.
This sometimes leads to situations where both parties involved do not trust or feel comfortable with each other
and also the messages can be easily misinterpreted.
Oral Communication Skills
A large proportion of oral communication is directly involved in communications management. For example, if a
manager does not converse or make it clear to a sales team, this may lead to differences in objectives and
achievements.
There are two aspects of oral communication, active listening and constructive feedback.
Active Listening
This is where the person, who receives the message pays attention to the information, interprets and remembers.
As you would be aware, listening helps you to pay attention and following are some points, which illustrate active
listening.
Making eye contact with the relevant party
Making sure to clarify questions if it's not clear
Avoiding using gestures, which are distracting or uncomfortable
Constructive Feedback
This is where managers fail most of the time. Feedback needs to be constructive and then it will help the
employees to shape up their performance instead of mere criticism.
Conclusion
Communication management is vital for any organization irrespective of its size. It contributes to achieving the
company's overall objectives as well as creates a positive and friendly environment.
An effective communication process within the organization will lead to an increase in profits, high employee
satisfaction and brand recognition.
CONFLICT MANAGEMENT

5/10/2018 Management Concepts Quick Guide
https://www.tutorialspoint.com/cgi-bin/printpage.cgi 31/187
Introduction
Organizational conflict occurs when two or more parties, who have different objectives, values or attitudes
compete for the same resources. Conflicts can arise due to disagreements between individuals or departments due
to their dissimilar focus.
Contrary to popular belief, not all organizational conflicts are detrimental to the effective functioning of the
business or project at hand.
Popular management theorists have recognized the fact that groups tend to storm before performing, and in one
sense, this can be advantageous, as it brings problems out into the open, addresses the need to resolve such issues
satisfactorily, motivates staff to seek acceptable solutions and each department or person embroiled in the conflict
learns to respect and even benefit from the inherent differences of each other.
However, some conflicts spin out of control. This lower employee morale results in unacceptable behavioral
patterns, reduces productivity and causes an escalation in differences that makes bridges harder to build.
Identifying actions that aggravate conflict, others that resolve differences and the different method of coping with
conflict are all part of conflict management which are discussed in detail below.
Managerial Actions that Aggravate Conflicts
Ill-defined expectations, non-consultative changes and feelings of helplessness in the decision making process
tend to aggravate conflict. Poor communication, an authoritative style of leadership and impromptu planning are
at the very heart of these problems.
Ambiguous objectives, inadequate allocation of resources, be it time, money or personnel, and badly defined
process structures heighten such issues even further. Egotistic behavior, battle between Alpha dogs for supremacy
and poor management techniques also play a pivotal role in aggravating conflicts.
A lack of understanding, an excuse-ridden culture and avoidance of accountability too increase the detrimental
effects of conflicts.
Managerial Actions that Minimize Conflicts
Formulating well-defined job descriptions in a consultative manner, ensuring that any overlaps are minimized
and carrying out periodical reviews to ascertain that such documentation is accurate, give the employees a sense
of control over their own destiny.
This participative approach goes a long way in minimizing conflicts and helps foster better work ethics.
Formulating cross-departmental teams to solve specific problems, conducting outbound training, which fosters
team spirit, holding regular meeting where feedback on performance is given and where the challenges faced are
addressed and the solutions are discussed are some of the other relationship building techniques used by
progressive organizations.
Different Methods of Handling Conflicts
The four most popular methods of handling conflict can be summarized as fight, flight, fake or fold.
To elaborate further, fighting is where one party tends to dominate another by way of repetitive arguments,
labeling and name-calling.
Flight is where people run away from problems instead of confronting them and turns to avoidance as a means of
handling conflict. Faking, as its name implies, means agreeing to the solution presented, although in reality, the

5/10/2018 Management Concepts Quick Guide
https://www.tutorialspoint.com/cgi-bin/printpage.cgi 32/187
opposite holds true.
Folding is where an individual is made to agree to a solution by means of browbeating. However, none of the
aforementioned method would yield satisfactory results in the long term.
Even today, compromise and collaboration go a long way in resolving conflicts in an optimal manner, as both are
win-win situations for the most part, after which, interested parties can work together to reach a common goal.
Effective dialogue paves the way for conflict resolution. If the disagreements cannot be resolved by the two parties
themselves, then a third party arbitrator or counselor might need to be consulted for best results.
Skills Required for Conflict Resolution
Communication skills, negotiation skills and the ability to see the whole picture are necessary skills in conflict
management. Listening skills and the ability to find solutions that do not compromise any party's interest are also
worth developing when handling conflict management.
Steps in Conflict Management
Identify the problem.
Identify the limiting resource or constraint that is generally at the root cause of the conflict.
Engage in participatory dialogue and find a range of solutions that will be acceptable to all the parties
concerned.
See which solutions clash with the organizational objectives and are not in keeping with the company's
culture.
Eliminate those that do not promote mutual understanding or acceptance.
Choose the best solution that satisfy most people most of the time and implement this.
Conclusion
Conflicts are inevitable in one's personal life in organizations or even between nations.
It does have some noteworthy advantages if handled correctly as it brings problems out into the open and compels
interested parties to find solutions that are acceptable to all. However, conflicts that escalate out of control are
detrimental to everybody in the equation, so conflict management becomes a necessity.
Some basic skills, some knowledge, and having the best interest of the organization at heart, together with respect
for its people, will go a long way in handling conflict admirably.
CRISIS MANAGEMENT
What is Crisis Management?
In any organization or business, it is always essential that you are prepared for any problems that may arise when
it is least expected.
It is in the way that you deal with these issues that the success of your business will be based on. It is a well known
fact that the biggest blow to an organization comes from the major unpredictable disasters that occur often
leaving everyone, from the management to the public, involved in a state of confusion.

5/10/2018 Management Concepts Quick Guide
https://www.tutorialspoint.com/cgi-bin/printpage.cgi 33/187
No organization however big or famous is immune from various crises. This may include situations such as your
computer systems failing or even worse, infrastructure being completely destroyed.
Crisis management has entered the field of management only very recently but has since contributed a great deal
to the prevention of major management disasters.
Understanding a Crisis
What crisis management typically requires is that you carry out forecasting of certain crises that you think could
occur in the near future, putting your organization into jeopardy.
You then also come up with a solution as to how you would go about dealing with such a crisis. This would also
require you to have a clear plan of all steps that would need to be taken should such a situation arise.
However, it may not always be the case that the organization has time to prepare for such a crisis. In such a
situation, the management team would need to work on mitigating the amount of loss caused and recovering from
the crisis at hand.
Types of Crises
It is important that you have a good understanding of the different types of crises that could take place at the very
outset.
This is vital as all crises cannot be handled in the same manner and would require different approaches and
various techniques to be applied. Although types of crises can be categorized into several kinds, the most common
categories are as follows:
Financial crises - This would be a huge problem for any organization, but is fairly predictable to quite an
extent when compared with other types of crises. Such a crisis would basically involve the organization
heading in the direction of bankruptcy.
Natural disasters - This type of crisis is highly unpredictable and could come by at any time. Several
examples of such situations could be given today, from example, earthquakes in countries such as China a
few years ago and Haiti and other disasters such as tsunamis and hurricanes, you should always be ready to
face such a situation.
Technological crises - This is where a system collapses due to failure in the functioning of different
equipment and machinery used. As mentioned previously, a computer system failure is one example of
such a crisis. These crises could occur either because of human error or a fault in the system used which has
multiple consequences. This may also include chemical spills and oil leaks. One famous case is that of the
Chernobyl nuclear power plant in 1986 which caused much damage.
Political & Social - With the current political climate the world over, you may also want to take into
consideration any threats to security and any form of terrorist activity.
No organization is free from internal politics and disagreement between the various levels of the workforce.
It is therefore essential that you always keep in mind that high-ranking workers could always resign in the middle
of an important project or the workers may plan a strike or protest to express their disgruntlement with the way
certain aspects of the organization are run.
Knowing how to manage employee disgruntlement is therefore key to preventing any future fights from erupting,
impeding the progress of work being carried out by the organization.
Planning for an Impending Crisis

5/10/2018 Management Concepts Quick Guide
https://www.tutorialspoint.com/cgi-bin/printpage.cgi 34/187
Without a clear plan as to how to deal with the crises that could occur at the very outset, you would only drag the
organization into greater problems.
It is very important that someone plays the role of a leader and chooses a dynamic team in order to carry out all
aspects of planning.
It is this management team that would have to not only ascertain what types of crises may occur, but then carry
on to study various strategies that could be applied to minimize or even prevent altogether any damage that could
be caused.
The next step would then be to try out these strategies and see if it would work.
At times such as these, your organization would benefit greatly from other organizations that would be able to
provide you with invaluable resources to help you mitigate the crises to the greatest extent possible.
Dealing with Crises
It is essential to keep in mind that when a crisis occurs you would need to have a response team ready to deal with
the media and the various stakeholders.
All these parties would need information on the given situation and what is being done to deal with it. This also
requires you to have a clear crisis communication plan with the target audience in mind.
Remember that each group needs to be handled in a different manner; customers may not require the same
information as the employees of the organization, and so on.
Conclusion
The only way to successfully control a crisis from going out of your hands is to always have a good plan and a good
team ready to deal with various situations that may crop up.
With these strategies in place, you would always be able to reduce the damage caused to the organization to a
great extent.
CRITICAL CHAIN SCHEDULING

5/10/2018 Management Concepts Quick Guide
https://www.tutorialspoint.com/cgi-bin/printpage.cgi 35/187
Introduction
When it comes to a project, it has a lower limit of possible lead time. This basically determines the cost associated
with the project.
The critical chain of a project is the dependent tasks that define the lower limit of possible lead time. Therefore, it
is safe to assume that the critical chain is made of sequenced dependent tasks. In critical chain scheduling ,
these dependent tasks are scheduled in the most effective and beneficial way.
When it comes to critical chain scheduling, dependencies are used to determine the critical chain. In this case, two
types of dependencies are used; hands-off dependencies and resource dependencies.
Hands-off Dependencies
This simply means that output of one task is the input for another. Therefore, the latter task cannot be started
until the first task is completed.
Resource Dependencies
In this case, one task is utilizing a resource, so the other task cannot be started until the first task is completed and
the resource is freed.
In simple, using traditional project management terminology, the critical chain can be explained as the "resource
constrained critical path".
CCS and Project Management
Critical chain scheduling appreciates the "impact of variation" of a project. Usually, in project management, the
impact of variation is found using statistical models such as PERT or Mote Carlo analysis. Critical chain
scheduling does complement the impact of variance with a concept called the "buffer".
We will discuss more about the buffer later. The buffer basically protects the critical chain from variations in other
non-critical chains making sure critical chain the indeed critical.
What is a Buffer?
Buffer is one of the most interesting concepts in critical chain scheduling. The buffers are constructed and applied
to a project in order to make sure the success of the project. The buffer protects the due delivery dates from
variations to the critical chain.
With a "feeding buffer" of a proper size, the dependent tasks in the critical chain that is dependent on the output
of the non-critical chain tasks have a great opportunity to start the task as soon as its predecessor dependent task
in the critical chain is finished. Therefore, with the feeding buffer, the dependent tasks in the critical chain do not
have to wait for non-critical chain tasks to complete.

5/10/2018 Management Concepts Quick Guide
https://www.tutorialspoint.com/cgi-bin/printpage.cgi 36/187
This makes sure that the critical chain moves faster towards the project completion.
When there are multiple projects running in an organization, critical chain scheduling employs something called
"capacity buffers." These buffers are used to isolate key resource performance variances in one project impacting
another project.
Resource buffers are the other type of buffer employed for projects in order to manage the impact by the resources
to the project progress.
Critical Chain Vs Critical Path
Usually, the critical path goes from start of the project to the end of the project. Instead, the critical chain ends at
the start of the buffer assigned to the project. This buffer is called "project buffer." This is the fundamental
difference between the critical path and the critical chain. When it comes to critical path, activity sequencing is
performed. But with critical chain, critical chain scheduling is performed.
When it comes to the project schedule, the critical path is more subjective towards the milestones and deadlines.
In critical path, not much of emphasis is given to resource utilization. Therefore, many experts believe that the
critical path is what you get before you level the resources of the project. One other reason for this is, in critical
path, hands-off dependencies are given the precedence.
When it comes to critical chain, it is more defined as a resource-levelled set of project tasks.
Software for Critical Chain Scheduling
Same as for critical path methodology, there is software for critical chain scheduling. This software can be
categorized into "standalone" and "client-server" categories. This software supports multi-project environments
by default. Therefore, this software is useful when it comes to managing a large project portfolio of a large
organization.
Conclusion
Critical chain scheduling is a methodology focused on resource-levelling. Although dependent tasks mostly define
the project timelines, the resource utilization plays a key role. A methodology such as critical path may be highly
successful in environments, where there is no resource shortage. But in reality, this is not the case.
Projects run with limited resources and resource-levelling is a critical factor when it comes to the practicality.
Therefore, critical chain scheduling gives a better answer for resource intensive projects to manage their
deliveries.
CRITICAL PATH METHOD
Introduction
If you have been into project management, I'm sure you have already heard the term 'critical path method.'
If you are new to the subject, it is best to start with understanding the 'critical path' and then move on to the
'critical path method.'
Critical path is the sequential activities from start to the end of a project. Although many projects have only one
critical path, some projects may have more than one critical paths depending on the flow logic used in the project.
If there is a delay in any of the activities under the critical path, there will be a delay of the project deliverables.

5/10/2018 Management Concepts Quick Guide
https://www.tutorialspoint.com/cgi-bin/printpage.cgi 37/187
Most of the times, if such delay is occurred, project acceleration or re-sequencing is done in order to achieve the
deadlines.
Critical path method is based on mathematical calculations and it is used for scheduling project activities. This
method was first introduced in 1950s as a joint venture between Remington Rand Corporation and DuPont
Corporation.
The initial critical path method was used for managing plant maintenance projects. Although the original method
was developed for construction work, this method can be used for any project where there are interdependent
activities.
In the critical path method, the critical activities of a program or a project are identified. These are the activities
that have a direct impact on the completion date of the project.
Key Steps in Critical Path Method
Let's have a look at how critical path method is used in practice. The process of using critical path method in
project planning phase has six steps.
Step 1: Activity specification
You can use the Work Breakdown Structure to identify the activities involved in the project. This is the
main input for the critical path method.
In activity specification, only the higher-level activities are selected for critical path method.
When detailed activities are used, the critical path method may become too complex to manage and maintain.
Step 2: Activity sequence establishment
In this step, the correct activity sequence is established. For that, you need to ask three questions for each task of
your list.
Which tasks should take place before this task happens.
Which tasks should be completed at the same time as this task.

5/10/2018 Management Concepts Quick Guide
https://www.tutorialspoint.com/cgi-bin/printpage.cgi 38/187
Which tasks should happen immediately after this task.
Step 3: Network diagram
Once the activity sequence is correctly identified, the network diagram can be drawn
.
Although the early diagrams were drawn on paper, there are a number of computer softwares, such as Primavera,
for this purpose nowadays.
Step 4: Estimates for each activity
This could be a direct input from the WBS based estimation sheet. Most of the companies use 3-point estimation
method or COCOMO based estimation methods for tasks estimation.
You can use such estimation information for this step of the process.
Step 5: Identification of the critical path
For this, you need to determine four parameters of each activity of the network.
Earliest start time - The earliest time an activity can start once the previous dependent activities are
over.
Earliest finish time - ES + activity duration.
Latest finish time - The latest time an activity can finish without delaying the project.
Latest start time - LF - activity duration.
The float time for an activity is the time between the earliest and the latest start time or between the
earliest and latest finish times.
During the float time, an activity can be delayed without delaying the project finish date.
The critical path is the longest path of the network diagram. The activities in the critical path have an effect on the
deadline of the project. If an activity of this path is delayed, the project will be delayed.
In case if the project management needs to accelerate the project, the times for critical path activities should be
reduced.
Step 6: Critical path diagram to show project progresses
Critical path diagram is a live artefact. Therefore, this diagram should be updated with actual values once the task
is completed.
This gives more realistic figure for the deadline and the project management can know whether they are on track
regarding the deliverables.
Advantages of Critical Path Method
Following are advantages of critical path methods:
Offers a visual representation of the project activities.

5/10/2018 Management Concepts Quick Guide
https://www.tutorialspoint.com/cgi-bin/printpage.cgi 39/187
Presents the time to complete the tasks and the overall project.
Tracking of critical activities.
Conclusion
Critical path identification is required for any project-planning phase. This gives the project management the
correct completion date of the overall project and the flexibility to float activities.
A critical path diagram should be constantly updated with actual information when the project progresses in
order to refine the activity length/project duration predictions.
DECISION MAKING PROCESS
Introduction
Decision making is a daily activity for any human being. There is no exception about that. When it comes to
business organizations, decision making is a habit and a process as well.
Effective and successful decisions make profit to the company and unsuccessful ones make losses. Therefore,
corporate decision making process is the most critical process in any organization.
In the decision making process, we choose one course of action from a few possible alternatives. In the process of
decision making, we may use many tools, techniques and perceptions.
In addition, we may make our own private decisions or may prefer a collective decision.
Usually, decision making is hard. Majority of corporate decisions involve some level of dissatisfaction or conflict
with another party.
Let's have a look at the decision making process in detail.
Steps of Decision Making Process
Following are the important steps of the decision making process. Each step may be supported by different tools
and techniques.

5/10/2018 Management Concepts Quick Guide
https://www.tutorialspoint.com/cgi-bin/printpage.cgi 40/187
Step 1: Identification of the purpose of the decision
In this step, the problem is thoroughly analysed. There are a couple of questions one should ask when it comes to
identifying the purpose of the decision.
What exactly is the problem?
Why the problem should be solved?
Who are the affected parties of the problem?
Does the problem have a deadline or a specific time-line?
Step 2: Information gathering
A problem of an organization will have many stakeholders. In addition, there can be dozens of factors involved
and affected by the problem.

5/10/2018 Management Concepts Quick Guide
https://www.tutorialspoint.com/cgi-bin/printpage.cgi 41/187
In the process of solving the problem, you will have to gather as much as information related to the factors and
stakeholders involved in the problem. For the process of information gathering, tools such as 'Check Sheets' can
be effectively used.
Step 3: Principles for judging the alternatives
In this step, the baseline criteria for judging the alternatives should be set up. When it comes to defining the
criteria, organizational goals as well as the corporate culture should be taken into consideration.
As an example, profit is one of the main concerns in every decision making process. Companies usually do not
make decisions that reduce profits, unless it is an exceptional case. Likewise, baseline principles should be
identified related to the problem in hand.
Step 4: Brainstorm and analyse the different choices
For this step, brainstorming to list down all the ideas is the best option. Before the idea generation step, it is vital
to understand the causes of the problem and prioritization of causes.
For this, you can make use of Cause-and-Effect diagrams and Pareto Chart tool. Cause-and-Effect diagram helps
you to identify all possible causes of the problem and Pareto chart helps you to prioritize and identify the causes
with highest effect.
Then, you can move on generating all possible solutions for the problem in hand.
Step 5: Evaluation of alternatives
Use your judgement principles and decision-making criteria to evaluate each alternative. In this step, experience
and effectiveness of the judgement principles come into play. You need to compare each alternative for their
positives and negatives.
Step 6: Select the best alternative
Once you go through from Step 1 to Step 5, this step is easy. In addition, the selection of the best alternative is an
informed decision since you have already followed a methodology to derive and select the best alternative.
Step 7: Execute the decision
Convert your decision into a plan or a sequence of activities. Execute your plan by yourself or with the help of
subordinates.
Step 8: Evaluate the results
Evaluate the outcome of your decision. See whether there is anything you should learn and then correct in future
decision making. This is one of the best practices that will improve your decision-making skills.
Conclusion
When it comes to making decisions, one should always weigh the positive and negative business consequences
and should favour the positive outcomes.
This avoids the possible losses to the organization and keeps the company running with a sustained growth.
Sometimes, avoiding decision making seems easier; especially, when you get into a lot of confrontation after

5/10/2018 Management Concepts Quick Guide
https://www.tutorialspoint.com/cgi-bin/printpage.cgi 42/187
making the tough decision.
But, making the decisions and accepting its consequences is the only way to stay in control of your corporate life
and time.
DESIGN OF EXPERIMENTS
Introduction
Design of Experiments refers to a structured, planned method, which is used to find the relationship
between different factors that affect a project and the different outcomes of a project
.
The method was coined by Sir Ronald A. Fisher in the 1920s and 1930s.
Ten to twenty experiments are designed where the applicable factors varied methodically. The results of the
experiments are then analyzed to classify optimal conditions to find the factors that have the most influence on
the results as well as those that do not and to identify interfaces and synergies among the factors.
DOEs are mainly used in the research and development department of an organization where majority of
resources goes towards optimization problems.
In order to minimize optimization problems, it is important to keep costs low by conducting few experiments.
Design of Experiments is useful in this case, as it only necessitates a small number of experiments, thereby
helping to reduce costs.
Fundamental Concepts of DoE
In order to use Design of Experiments successfully, it is important to adhere to eight fundamental concepts.
Once the following eight steps are sequentially followed, you will be able to receive a successful outcome from
Design of Experiments.
Step 1
Set Good Objectives: Before one begins to design an experiment, it is important to set out its objective. With a
defined objective, it is easy to screen out factors not relevant to the experiment. This way one optimizes the key
critical factors.
In the initial stages of project development, it is recommended to use a design of experiment, choice of a
fractional two-level factorial. This design of experiments screens a large number of factors in minimal runs.
However, when one sets a set of good objectives, many irrelevant factors are eliminated. With well-defined
objectives, managers can use a response surface design of experiment which explores few factors, albeit at many
levels.
Also drawing up good objectives at the beginning helps build a solid understanding of the project as well as create
realistic expectations of it's outcome.
Step 2
Measure Responses Quantitatively: Many Designs of Experiments end in failure because their responses
cannot be measured quantitatively.

5/10/2018 Management Concepts Quick Guide
https://www.tutorialspoint.com/cgi-bin/printpage.cgi 43/187
For example, product inspectors use a qualitative method of determining if a product passes quality assurance or
not. This is not efficient in designs of experiments as a pass/fail is not accurate enough.
Step 3
Replicate to Dampen Uncontrollable Variation: Replicating a given set of conditions many times gives more
opportunities for one to precisely estimate responses.
Replicating also gives one the opportunity to detect significant effects such as signals amid the natural process
uncontrollable variations, like noise.
For some projects, variations such as noise drown out the signal, so it is useful to find the signal to noise ratio
before doing a design of experiment.
Step 4
Randomize the Run Order: In order to evade uncontrollable influences such as changes in raw material and
tool wear, it is necessary to run experiments in a randomized order.
These variable influences can have a significant effect on the selected variable. If an experiment is not run in a
random order, the design of experiment will specify factor effects that are in fact from these variable influences.
Step 5
Block out Known Sources of Variation: Through blocking, one can screen out the effects of known variables such
as shift changes or machine differences.
One can divide the experimental runs into homogenous blocks and then mathematically remove the differences.
This increases the sensitivity of the design of experiment. However, it is important to not block out anything one
wants to study.
Step 6
Know Which Effects Will be Aliased: An alias means that one has changed one or more things in the
same way at the same time.
Step 7
Do a Sequential Series of Experiments: When conducting a design of experiment it is important to conduct
it in a chronological manner, that is, information gleaned in one experiment should be able to be applied to the
next.
Step 8
Always Confirm Critical Findings: At the end of a design of experiment, it is easy to assume that the results
are accurate.
However, it is important to confirm one's findings and to verify the results. This validation can be done using
many other management tools available.
Conclusion

5/10/2018 Management Concepts Quick Guide
https://www.tutorialspoint.com/cgi-bin/printpage.cgi 44/187
Design of Experiments is an important tool that can be utilized in most manufacturing industries. Managers, who
use the method, will not only save on costs but also make improvements in the quality of their product as well as
ensure process efficiency.
Once Design of Experiments is completed, the managers should make an extra effort to validate the outcome and
carry out further analysis of the findings.
EFFECTIVE COMMUNICATION SKILLS
Introduction
Communication is the only interaction that we make when we involve with another party. Regardless of whether it
is personal relationship or a professional one, communication keeps us connected to one another in the
community.
Therefore, communication is the main mechanism where the conflicts are arisen as well as they are solved.
Therefore, effective communication can make sure that you communicate appropriately and correctly in order to
minimize such confrontations.
In case, there are disagreements or conflicts, effective communication can be again used for solving such issues.
The Main Skills for Effective Communication
Following are the main skills one should have to master to become an effective communicator.
Although acquiring all these skills and mastering them to the same level seems to be challenging, knowing all
these skills and slowly working on them will take you to the level you want to be in communication.
Staying Focused
When you deal with a current crisis or an argument, relating something from the past is quite natural.
When this happens, most of the times, the discussion goes out of topic and the situation can become quite
complicated.
Staying focused is one of the best skills not only for communicating under pressure, but for all types of
communications ranging from lunch chitchats to board discussions.
If you go out of focus, there is a high chance that the end result of the communication may not be effective.
Listening Carefully
Although people think that they are listing when another person talks, actually they are spending time planning
what to say next.
This is what we actually do! Therefore, you need to make an extra effort in order to listen to what the other person
says and then come up with what you want to say.
If you are not sure what you've heard, repeat it and ask for their confirmation.
Understanding Others' Point of Views

5/10/2018 Management Concepts Quick Guide
https://www.tutorialspoint.com/cgi-bin/printpage.cgi 45/187
In most of the communications, we want ourselves heard and understood. We talk a lot on our point of view and
try to get the buying of who are listening.
Remember, others also do the same! If you want them to hear you, you need to hear them and understand their
point of view too.
If you can really see through their point of view, you can actually explain yours in a clear and applicable way.
Empathy When Criticizing
Sometimes, we become really defensive when someone criticizes us. Since criticism has close ties with emotions,
we can be easily erupted.
But, in communication, it is really important to listen to the other person's pain and difficulties and respond with
empathy.
At the same time, try to extract the facts and the truth in what they say, it can be useful for you.
Taking Ownership
Taking personal responsibility is a strength. When it comes to effective communication, admitting what you did
wrong is respected and required.
Most of the times, there are many people, who share responsibility in a conflict. In such cases, admit what is
yours. This behaviour shows maturity and sets an example.
Your behaviour most probably will inspire others to take responsibility for their share.
Compromise if Necessary
We love to win arguments all the time, but how often have you felt empty inside after winning an argument?
Sometimes, winning an argument does not make sense.
You may win the argument but might lose the corporation of other people. Communication is not about winning,
it's about getting things done.
For the objective of getting things done, you may have to compromise in the process. If it is necessary, please do!
Take a Time-Out if Necessary
Sometimes, you need to take a break in the middle of the discussion. If the communication is intensive, there can
be ineffective communication pattern surfaced.
Once you notice such patterns, you need to take a break and then continue. When you continue after the break, all
the parties involved in the discussion will be able to constructively contribute for the discussion.
Compete for Your Objective
Although there can be a lot of obstacles on your way, do not give up what you are fighting for.
Surely you may have to compromise, but clearly stand for what you believe in. When it comes to communication,
all the parties involved should satisfy with the outcome of it.

5/10/2018 Management Concepts Quick Guide
https://www.tutorialspoint.com/cgi-bin/printpage.cgi 46/187
Ask for Help
Sometimes, you might have difficulties to communicate certain things to certain parties. This could be due to an
issue related to respect or something else.
In such cases, seek help from others. Your manager will be one of the best persons to help you with.
Conclusion
In a corporate environment, effective communication is the key to win your way to success.
Regardless of whether you are targeting your career growth or winning the next big project, effective
communication can make your way to the objective.
In addition, effective communication can get you a lot of support from your subordinates as well.
EFFECTIVE PRESENTATION SKILLS
Introduction
Have you ever seen a keynote presentation done by Steve Jobs, the CEO of Apple Inc? If you have, you know what
it means to have 'effective presentation skills.' Steve Jobs is not the only one who has this ability, there are plenty
more.
Problems are meant to exist in organizations. That's why there should be a strong process and supporting tools for
identifying the causes of the problems before the problems damage the organization.
If you are to communicate an idea, concept or a product, you need to have good presentation skills in order to
grab the attention of the audience and become the center of attention.
This way, it is easy for you to get the audience's support. The audience can range from your college classmates to
an executive board of a multinational company.
There are many software packages you can use for presentation purposes. Of course, it is not mandatory to use
software for your presentation, but the effect is much greater when you use such tools for your purpose. Many of
these software tools are equipped with features and facilities to make your presentation experience easy and
pleasant.
Having just an idea or a product to communicate and a software package to create your presentations do not
make you an effective presenter. For this, you should prepare yourself in advance and also should develop some
skills. Let's take a look at some of the pointers that will help you to become a top-class presenter.
Guidelines for Designing the Presentation
The design and the layout of the presentation have an impact on how the audience receives it. Therefore, you need
to focus more on the clarity of your presentation and the content.
Following are some points you should consider when designing your presentation.
Derive the top three goals that you want to accomplish through your presentation. The entire presentation
should focus on achieving these three goals. If you are not clear about what you want to achieve, your
audience can easily miss the point of your presentation.

5/10/2018 Management Concepts Quick Guide
https://www.tutorialspoint.com/cgi-bin/printpage.cgi 47/187
Understand what your audience is. Think why they are there to see your presentation and their
expectations. Study the background of the audience in advance if possible. When you do the presentation,
make sure that you communicate to them that they are 'selected' for this presentation.
Have a list of points that you want to communicate to your audience, prioritize them accordingly. See
whether there is any point that is difficult to understand by the audience. If there are such points, chunk
them further.
Decide on the tone you want to use in the presentation. It could be motivational, informational, celebration,
etc.
Prepare an opening speech for the presentation. Do not spend much time on it though.
Point out all contents in brief and explain them as you've planned.
Have a Q&A session at the end of the presentation.
Choosing the Presentation Materials
When your presentation is supported by additional material, you can make more impact on the audience.
Reports, articles and flyers are just a few examples.
If your presentation is informative and a lot of data is presented, handing out a soft or hard copy of your
presentation is a good idea.
Following are some guidelines on presentation materials:
Make sure that you check the computer, projector and network connectivity in advance to the presentation.
I'm sure you do not want to spend the first half of your presentation fixing those in front of your audience.
Use a simple, but consistent layout. Do not overload the presentation with images and animations.
When it comes to time allocation, spend 3-5 minutes for each slide. Each slide should ideally have about 5-
8 bullet lines. This way, the audience can stay focused and grab your points.
Do not distribute the supplementary material before the presentation. They may read the material during
the presentation and miss what you say. Therefore, distribute the material after the presentation.
Presentation Delivery
Delivering the presentation is the most important step of the process. This is where you make the primary contact
with your audience. Consider the following points in order to deliver an effective presentation.
Be prepared for your presentation. Complete the designing phase of the presentation and practice it a few
times before you actually do it. This is the most important part of your presentation. Know the content of
your presentation in and out. When you know your presentation, you can recover if something goes wrong.
Use true examples to explain your points. If these examples are common to you and the audience, it will
have a great impact. Use your personal experiences to show them the practical point of view.
Relax! Stay relaxed and calm during the presentation. Your body language is quite important for the
audience. If they see you tensed, they may not receive what you say. They may even judge you!
Use humour in the presentation. Use it naturally to make your point. Do not try to crack jokes when you are
not supposed to do it.

5/10/2018 Management Concepts Quick Guide
https://www.tutorialspoint.com/cgi-bin/printpage.cgi 48/187
Pay attention to details. Remember the old saying; devil is in details. Choose the place, people and
materials wisely.
Conclusion
Presenting your idea to convince an audience is always a challenge.
Every presentation is a new experience for all of us. Therefore, you should plan your presentations way in
advance.
Pay close attention to the points we discussed above and adhere to them in your next presentation.
Good luck!
ENTERPRISE RESOURCE PLANNING
Introduction
In any industry, some of the demands managers face is to be cost effective. In addition to that, they are also faced
with challenges such as to analyze costs and profits on a product or consumer basis, to be flexible to face ever
altering business requirements, and to be informed of management decision making processes and changes in
ways of doing business.
However, some of the challenges holding managers back include the difficulty in attaining accurate information,
lack of applications that mimic existing business practices and bad interfaces. When some challengers are holding
a manager back, that is where Enterprise Resource Planning comes into play.
Over the years business applications have evolved from Management Information Systems with no decision
support to Corporate Information Systems, which offer some decision support to Enterprise Resource Planning.
Enterprise Resource Planning is a software solution that tackles the needs of an organization, taking into account
the process view to meet an organization's goals while incorporating all the functions of an organization.
Its purpose is to make easy the information flow between all business functions within the boundaries of the
organization and manage the organization's connections with its outside stakeholders.
In a nutshell, the Enterprise Resource Planning software tries to integrate all the different departments and
functions of an organization into a single computer system to serve the various needs of these departments.
The task at hand, of implementing one software program that looks after the needs of the Finance Department
together with the needs of the Human Resource Department and the Warehouse, seems impossible. These
different departments usually have an individual software program that is optimized in the way each department
works.
However, if installed correctly this integrated approach can be very cost effective for an organization. With an
integrated solution, different departments can easily share information and communicate with one another.
The following diagram illustrates the differences between non-integrated systems versus an integrated system for
enterprise resource planning.

5/10/2018 Management Concepts Quick Guide
https://www.tutorialspoint.com/cgi-bin/printpage.cgi 49/187
The Driving Force behind ERP
There are two main driving forces behind Enterprise Resource Planning for a business organization.
In a business sense, Enterprise Resource Planning ensures customer satisfaction, as it leads to business
development that is development of new areas, new products and new services.
Also, it allows businesses to face competition for implementing Enterprise Resource Planning, and it
ensures efficient processes that push the company into top gear.
In an IT sense: Most softwares does not meet business needs wholly and the legacy systems today are hard
to maintain. In addition, outdated hardware and software is hard to maintain.
Hence, for the above reasons, Enterprise Resource Planning is necessary for management in today's business
world. ERP is single software, which tackles problems such as material shortages, customer service, finances

5/10/2018 Management Concepts Quick Guide
https://www.tutorialspoint.com/cgi-bin/printpage.cgi 50/187
management, quality issues and inventory problems. An ERP system can be the dashboard of the modern era
managers.
Implementing ERP System
Producing Enterprise Resource Planning software is complex and also has many significant implications for
staff work practice. Implementing the software is a difficult task too and one that 'in-house' IT specialists cannot
handle. Hence to implement ERP software, organizations hire third party consulting companies or an ERP
vendor.
This is the most cost effective way. The time taken to implement an ERP system depends on the size of the
business, the number of departments involved, the degree of customization involved, the magnitude of the change
and the cooperation of customers to the project.
Advantages of ERP System
With Enterprise Resource Planning software, accurate forecasting can be done. When accurate
forecasting inventory levels are kept at maximum efficiency, this allows for the organization to be
profitable.
Integration of the various departments ensures communication, productivity and efficiency.
Adopting ERP software eradicates the problem of coordinating changes between many systems.
ERP software provides a top-down view of an organization, so information is available to make decisions at
anytime, anywhere.
Disadvantages of ERP System
Adopting ERP systems can be expensive.
The lack of boundaries created by ERP software in a company can cause problems of who takes the blame,
lines of responsibility and employee morale.
Conclusion
While employing an ERP system may be expensive, it offers organizations a cost efficient system in the long run.
ERP software works by integrating all the different departments in on organization into one computer system
allowing for efficient communication between these departments and hence enhances productivity.
The organizations should take extra precautions when it comes to choosing the correct ERP system for them.
There have been many cases that organizations have lost a lot of money due to selecting the 'wrong' ERP solution
and a service provider for them.
EVENT CHAIN METHODOLOGY
Introduction
In the initial stages of a project, complex processes and the many risks involved make it impossible to accurately
model. A model of a project is necessary for efficient project management.
Event Chain Methodology, an improbable modelling and schedule network analysis technique, is a solution to this
problem. This technique is used to manage events and event chains that influence project schedules.

5/10/2018 Management Concepts Quick Guide
https://www.tutorialspoint.com/cgi-bin/printpage.cgi 51/187
It is neither a simulation nor a risky analysis method but rather works using existing methodologies such as
Monte Carlo Analysis and Bayesian Believe Network. Also, event chain methodology is used for modelling
probabilities for different businesses and many technological processes of which one is project management.
Principles of Event Chain Methodology
Event Chain Methodology is based on six main principles
Principle 1
Moment of Risk and State of Activity - In a real life project process, a task or an activity is not always a
continuous procedure. Neither is it a uniform one. A factor that influences tasks is external events, which in turn
transform tasks or activities from one position to another.
During the course of a project, the time or moment when an event occurs is a very important component of the
event. This time or moment is predominantly probabilistic and can be characterized using statistical distribution.
More often than not, these external events have a negative impact on the project.
Principle 2
Event Chains - An external event can lead to another event and so forth. This creates event chains. Event chains
have a significant impact of the course of a project.
For example, any changed requirements to the materials needed for the project can cause the activity to be
delayed. The project manager then allocates resources from another activity. This leads to missed deadlines and
eventually leads to the failure of the project.
Principle 3
Monte Carlo Simulations - On the clear definition of events and event chains, Monte Carlo Analysis is utilized
in order to quantify the collective consequences of the events.
The probability of the risks occurring and the effects they may have are used as input data for the Monte Carlo
Analysis. This analysis gives a probability curve of the project schedule.
Principle 4
Critical Event Chains - Critical events or critical chains of events are those with the potential to impinge on a
project the most. By identifying such events at the very beginning, it is possible to lessen the negative effect they
have on projects.
These types of events can be detected by examining the connections between the primary project parameters.
Principle 5
Performance Tracking With Event Chains - It is important for a manager to track the progress of an activity
live. This ensures that updated information is used for the Monte Carlo Analysis.
Hence during the duration of the project, the probability of events can be calculated more accurately using actual
data.
Principle 6

5/10/2018 Management Concepts Quick Guide
https://www.tutorialspoint.com/cgi-bin/printpage.cgi 52/187
Event Chain Diagrams - Event Chain Diagrams depict the relationships between external events and tasks and
how the two affect each other. These chains are represented by arrows that are associated with a particular
activity or time interval on a Gantt chart.
Each event and event chain is represented by a different color. Global events affect all the tasks in a project while
local events affect just one task or activity in a project. Event Chain Diagrams allow for the simple modelling and
analysis of risks.
Event Chain Methodology Phenomenon
The use of Event Chain Methodology in project management produces some interesting phenomenon:
Repeated Activity - Certain external events cause the repetition of activities that have already been
completed.
Event Chains and Risk Mitigation - When an event occurs during the course of a project, a mitigation
plan, that is an activity that expands the project schedule, is drawn up. The same mitigation plans may be
used for several events.
Resource Allocation Based on Events - Another phenomenon that occurs with Event Chain
Methodology is the reallocation of resources from one activity to another.
Conclusion
Using existing techniques such as the Monte Carlo Analysis, Event Chain Methodology manages events and
subsequent event chains in project management.
Working by six principles, this methodology simplifies the risks and reservations associated with project
schedules. Therefore, the project managers and other senior managers, who are responsible for project accounts
should have a clear understanding on the Event Chain Methodology.

5/10/2018 Management Concepts Quick Guide
https://www.tutorialspoint.com/cgi-bin/printpage.cgi 53/187
Since Event Chain Methodology is closely related to many other techniques used in project management, such as
Gantt Charts and Monte Carlo Analysis, the project management should be thorough with all supporting
techniques and tools for Event Chain Methodology.
EXTREME PROJECT MANAGEMENT
Introduction
There are many methodologies and techniques used when it comes to project management. Some of these
methodologies have been there in practice for decades and some of them are brand new.
The latter methodologies have been introduced to the world of project management in order to address some of
the difficulties faced by the old methodologies when it comes to addressing modern requirements and challenges
of project management.
Extreme project management is one of the modern approaches to project management in software industry. As
we all know, the software industry is a fast growing and fast changing domain.
Therefore, most of the software development projects do have changing requirements from the inception to the
end of the project. Adding new requirements or changing the requirements during the project execution period is
one of the main challenges faced by the traditional project management approach.
The new approach, Extreme Project Management, mainly addresses the aspect of changing requirements.
The Definition
Let's do some visual comparison between the traditional project management approach and the extreme project
management approach in order to understand the nature of extreme project management clearly.
In the traditional approach, the project phases look like below
In the extreme approach, a project will take the following form
By comparing the two visual representations, you will now understand the dynamics of the extreme approach. In
extreme project management methodology, there are no fixed project phases and fixed set of guidelines on how to
execute the project activities.

5/10/2018 Management Concepts Quick Guide
https://www.tutorialspoint.com/cgi-bin/printpage.cgi 54/187
Rather, extreme methodology adapts to the situation and executes the project activity the best way possible.
By nature, extreme project management methodology does not have lengthy deadlines or delivery dates. The
delivery cycles are shorter and usually they are 2 weeks.
Therefore, the entire project team is focused on delivering the scope of the delivery in short term. This allows the
team to welcome any scope or requirement changes for the next delivery cycle.
Extreme Vs Conventional Project Management
The best way to compare traditional project management and extreme project management is through a
comparison between classical music and jazz. Extreme project management is like jazz music.
The team members are given a lot of freedom to add their variety to the project team. Whenever a team member
feels making a decision that will add value to the overall project, it is allowed by the project management.
In addition, each individual of the project team is responsible for the management of their own assignment and
the quality of the same.
In contrast, the traditional approach is much more streamlined, well-defined approach where the project manager
guides the entire team towards project goals.
In extreme project management approach, team members collectively share the project management
responsibilities.
The Mindset
Mindset is the most critical factor when it comes to extreme project management. First of all, the team should
undergo a comprehensive training on extreme approach in order to understand the basics and core principles of
the approach.
In this training, the individuals also get to gauge themselves and see whether they are a fit or not.
In extreme approach, things are done totally a different way, when compared to tradition approaches. Therefore,
changing the mindset of the project team is one of the main requirements and responsibilities of the management
team.
When it comes to changing the mindset, consider the following rules as the ground rules for extreme approach for
project management.
Requirements and project activities being chaotic is normal
Uncertainty is the most certain characteristic of an extreme project
This type of projects are not fully controllable
Change is the king and you need to welcome it every possible way
The feeling of security is increased by relaxing the project controls
Self-Management
Self-management is one of the key aspects of extreme project management. As we have already elaborated, there
is no central project management authority in such projects. The project manager is just a facilitator and a
mentor.

5/10/2018 Management Concepts Quick Guide
https://www.tutorialspoint.com/cgi-bin/printpage.cgi 55/187
Therefore, the project management responsibilities are distributed among the project team members. Each
member of the project should execute their management responsibilities and indirectly contribute to the
management function of the project.
Conclusion
Extreme project management is like living in a different planet. You cannot compare extreme approach to the
traditional approach and try to find truce.
Therefore, moving from traditional approach to extreme approach is not quite as easy as moving from Windows
to Mac.
If you are having the responsibility of managing a team through extreme approach, first see whether you are ready
for the challenge. Go through a good training on extreme project management and learn as much as you can.
Never try to define or approach extreme project tasks through conventional definitions and approaches.
GANTT CHART TOOL
Introduction
Gantt chart is a type of a bar chart that is used for illustrating project schedules. Gantt charts can be used in any
projects that involve effort, resources, milestones and deliveries.
At present, Gantt charts have become the popular choice of project managers in every field.
Gantt charts allow project managers to track the progress of the entire project. Through Gantt charts, the project
manager can keep a track of the individual tasks as well as of the overall project progression.
In addition to tracking the progression of the tasks, Gantt charts can also be used for tracking the utilization of the
resources in the project. These resources can be human resources as well as materials used.
Gantt chart was invented by a mechanical engineer named Henry Gantt in 1910. Since the invention, Gantt chart
has come a long way. By today, it takes different forms from simple paper based charts to sophisticated software
packages.
The Use
As we have already discussed, Gantt charts are used for project management purposes. In order to use Gantt
charts in a project, there are a few initial requirements fulfilled by the project.
First of all, the project should have a sufficiently detailed Work Breakdown Structure .
Secondly, the project should have identified its milestones and deliveries.
In some instances, project managers try to define the work break down structure while creating Gantt chart. This
is one of the frequently practised errors in using Gantt charts. Gantt charts are not designed to assist WBS
process; rather Gantt charts are for task progress tracking.
Gantt charts can be successfully used in projects of any scale. When using Gantt charts for large projects, there
can be an increased complexity when tracking the tasks.
This problem of complexity can be successfully overcome by using computer software packages designed for
offering Gantt chart functionalities.

5/10/2018 Management Concepts Quick Guide
https://www.tutorialspoint.com/cgi-bin/printpage.cgi 56/187
Tools Available
There are dozens of Gantt chart tools that can be used for successful project tracking. These tools usually vary by
the feature offered.
The simplest kind of Gantt chart can be created using a software tool such as Microsoft Excel. For that matter, any
spreadsheet tool can be used to design a Gantt chart template.
If the project is small scale and does not involve many parallel tasks, a spreadsheet based Gantt chart can be the
most effective type.
Microsoft Project is one of the key Gantt chart tools used today. Especially for software development projects, MS
Project based Gantt charts are essential to track the hundreds of parallel tasks involved in the software
development life cycle.
There are many other Gantt chart tools available for free and for price. The features offered by these tools range
from the same features offered by Excel based Gantt charts to MS Project Gantt charts. These tools come with
different price tags and feature levels, so one can select the suitable Gantt chart tool for the purpose in hand.
Creating Your Own
Sometimes, one may decide to create their own Gantt chart tool without buying an existing one. If this is the case,
first of all, one should search the Internet for free Gantt chart templates.
This way, one may actually find the exact Gantt chart template required for the purpose. In case,
if no match is found, then it is sensible to create one's own.
Excel is the most popular tool for creating custom Gantt charts. Of course, one can create a Gantt chart from
scratch in Excel, but it is always advisable to use a Project Management add-on in Excel to create Gantt charts.
These project management add-ons are published by Microsoft and other third-party companies.
Advantages & Disadvantages

5/10/2018 Management Concepts Quick Guide
https://www.tutorialspoint.com/cgi-bin/printpage.cgi 57/187
The ability to grasp the overall status of a project and its tasks at once is the key advantage in using a Gantt chart
tool. Therefore, upper management or the sponsors of the project can make informed decisions just by looking at
the Gantt chart tool.
The software-based Gantt charts are able to show the task dependencies in a project schedule. This helps to
identify and maintain the critical path of a project schedule.
Gantt chart tools can be used as the single entity for managing small projects. For small projects, no other
documentation may be required; but for large projects, the Gantt chart tool should be supported by other means
of documentation.
For large projects, the information displayed in Gantt charts may not be sufficient for decision making.
Although Gantt charts accurately represent the cost, time and scope aspects of a project, it does not elaborate on
the project size or size of the work elements. Therefore, the magnitude of constraints and issues can be easily
misunderstood.
Conclusion
Gantt chart tools make project manager's life easy. Therefore, Gantt chart tools are important for successful
project execution.
Identifying the level of detail required in the project schedule is the key when selecting a suitable Gantt chart tool
for the project.
One should not overly complicate the project schedules by using Gantt charts to manage the simplest tasks.
JUST-IN-TIME MANUFACTURING
Introduction
Just-in-time manufacturing was a concept introduced to the United States by the Ford motor company. It works
on a demand-pull basis, contrary to hitherto used techniques, which worked on a production-push basis.
To elaborate further, under just-in-time manufacturing , actual
orders dictate what should be manufactured, so that the exact quantity is produced at the exact time that is
required.
Just-in-time manufacturing goes hand in hand with concepts such as Kanban, continuous improvement and total
quality management .
Just-in-time production requires intricate planning in terms of procurement policies and the manufacturing
process if its implementation is to be a success.
Highly advanced technological support systems provide the necessary back-up that Just-in-time manufacturing
demands with production scheduling software and electronic data interchange being the most sought after.
Advantages Just-In-Time Systems
Following are the advantages of Adopting Just-In-Time Manufacturing Systems
Just-in-time manufacturing keeps stock holding costs to a bare minimum. The release of storage space
results in better utilization of space and thereby bears a favorable impact on the rent paid and on any
insurance premiums that would otherwise need to be made.

5/10/2018 Management Concepts Quick Guide
https://www.tutorialspoint.com/cgi-bin/printpage.cgi 58/187
Just-in-time manufacturing eliminates waste, as out-of-date or expired products; do not enter into this
equation at all.
As under this technique, only essential stocks are obtained, less working capital is required to finance
procurement. Here, a minimum re-order level is set, and only once that mark is reached, fresh stocks are
ordered making this a boon to inventory management too.
Due to the aforementioned low level of stocks held, the organizations return on investment
would generally be high.
As just-in-time production works on a demand-pull basis, all goods made would be sold, and thus it
incorporates changes in demand with surprising ease. This makes it especially appealing today, where the
market demand is volatile and somewhat unpredictable.
Just-in-time manufacturing encourages the 'right first time' concept, so that inspection costs and cost of
rework is minimized.
High quality products and greater efficiency can be derived from following a just-in-time production
system.
Close relationships are fostered along the production chain under a just-in-time manufacturing system.
Constant communication with the customer results in high customer satisfaction.
Overproduction is eliminated when just-in-time manufacturing is adopted.
Disadvantages
Following are the disadvantages of Adopting Just-In-Time Manufacturing Systems
Just-in-time manufacturing provides zero tolerance for mistakes, as it makes re-working very difficult in
practice, as inventory is kept to a bare minimum.
There is a high reliance on suppliers, whose performance is generally outside the purview of the
manufacturer.
Due to there being no buffers for delays, production downtime and line idling can occur which would bear a
detrimental effect on finances and on the equilibrium of the production process.
The organization would not be able to meet an unexpected increase in orders due to the fact that there are
no excess finish goods.
Transaction costs would be relatively high as frequent transactions would be made.
Just-in-time manufacturing may have certain detrimental effects on the environment due to the frequent
deliveries that would result in increased use of transportation, which in turn would consume more fossil
fuels.
Precautions
Following are the things to Remember When Implementing a Just-In-Time Manufacturing System
Management buy-in and support at all levels of the organization are required; if a just-in-time
manufacturing system is to be successfully adopted.

5/10/2018 Management Concepts Quick Guide
https://www.tutorialspoint.com/cgi-bin/printpage.cgi 59/187
Adequate resources should be allocated, so as to obtain technologically advanced software that is generally
required if a just-in-time system is to be a success.
Building a close, trusting relationship with reputed and time-tested suppliers will minimize unexpected
delays in the receipt of inventory.
Just-in-time manufacturing cannot be adopted overnight. It requires commitment in terms of time and
adjustments to corporate culture would be required, as it is starkly different to traditional production
processes.
The design flow process needs to be redesigned and layouts need to be re-formatted, so as to incorporate
just-in-time manufacturing.
Lot sizes need to be minimized.
Workstation capacity should be balanced whenever possible.
Preventive maintenance should be carried out, so as to minimize machine breakdowns.
Set-up times should be reduced wherever possible.
Quality enhancement programs should be adopted, so that total quality control practices can be adopted.
Reduction in lead times and frequent deliveries should be incorporated.
Motion waste should be minimized, so the incorporation of conveyor belts might prove to be a good idea
when implementing a just-in-time manufacturing system.
Conclusion
Just-in-time manufacturing is a philosophy that has been successfully implemented in many manufacturing
organizations.
It is an optimal system that reduces inventory whilst being increasingly responsive to customer needs, this is not
to say that it is not without its pitfalls.
However, these disadvantages can be overcome with a little forethought and a lot of commitment at all levels of
the organization.
KNOWLEDGE MANAGEMENT
Introduction
Knowledge management is an activity practised by enterprises all over the world. In the process of knowledge
management, these enterprises comprehensively gather information using many methods and tools.
Then, gathered information is organized, stored, shared, and analyzed using defined techniques.
The analysis of such information will be based on resources, documents, people and their skills.
Properly analyzed information will then be stored as 'knowledge' of the enterprise. This knowledge is later used
for activities such as organizational decision making and training new staff members.
There have been many approaches to knowledge management from early days. Most of early approaches have
been manual storing and analysis of information. With the introduction of computers, most organizational

5/10/2018 Management Concepts Quick Guide
https://www.tutorialspoint.com/cgi-bin/printpage.cgi 60/187
knowledge and management processes have been automated.
Therefore, information storing, retrieval and sharing have become convenient. Nowadays, most enterprises have
their own knowledge management framework in place.
The framework defines the knowledge gathering points, gathering techniques, tools used, data storing tools and
techniques and analyzing mechanism.
The Knowledge Management Process
The process of knowledge management is universal for any enterprise. Sometimes, the resources used, such as
tools and techniques, can be unique to the organizational environment.
The Knowledge Management process has six basic steps assisted by different tools and techniques. When these
steps are followed sequentially, the data transforms into knowledge.
Step 1: Collecting
This is the most important step of the knowledge management process. If you collect the incorrect or irrelevant
data, the resulting knowledge may not be the most accurate. Therefore, the decisions made based on such
knowledge could be inaccurate as well.
There are many methods and tools used for data collection. First of all, data collection should be a procedure in
knowledge management process. These procedures should be properly documented and followed by people
involved in data collection process.
The data collection procedure defines certain data collection points. Some points may be the summary of certain
routine reports. As an example, monthly sales report and daily attendance reports may be two good resources for
data collection.
With data collection points, the data extraction techniques and tools are also defined. As an example, the sales
report may be a paper-based report where a data entry operator needs to feed the data manually to a database
whereas, the daily attendance report may be an online report where it is directly stored in the database.
In addition to data collecting points and extraction mechanism, data storage is also defined in this step. Most of
the organizations now use a software database application for this purpose.

5/10/2018 Management Concepts Quick Guide
https://www.tutorialspoint.com/cgi-bin/printpage.cgi 61/187
Step 2: Organizing
The data collected need to be organized. This organization usually happens based on certain rules. These rules are
defined by the organization.
As an example, all sales-related data can be filed together and all staff-related data could be stored in the same
database table. This type of organization helps to maintain data accurately within a database.
If there is much data in the database, techniques such as 'normalization' can be used for organizing and reducing
the duplication.
This way, data is logically arranged and related to one another for easy retrieval. When data passes step 2, it
becomes information.
Step 3: Summarizing
In this step, the information is summarized in order to take the essence of it. The lengthy information is presented
in tabular or graphical format and stored appropriately.
For summarizing, there are many tools that can be used such as software packages, charts
, and different techniques.
Step 4: Analyzing
At this stage, the information is analyzed in order to find the relationships, redundancies and patterns.
An expert or an expert team should be assigned for this purpose as the experience of the person/team plays a vital
role. Usually, there are reports created after analysis of information.
Step 5: Synthesizing
At this point, information becomes knowledge. The results of analysis are combined together
to derive various concepts and artefacts.
A pattern or behavior of one entity can be applied to explain another, and collectively, the organization will have a
set of knowledge elements that can be used across the organization.
This knowledge is then stored in the organizational knowledge base for further use.
Usually, the knowledge base is a software implementation that can be accessed from anywhere through the
Internet.
You can also buy such knowledge base software or download an open-source implementation of the same for free.
Step 6: Decision Making
At this stage, the knowledge is used for decision making. As an example, when estimating a specific type of a
project or a task, the knowledge related to previous estimates can be used.
This accelerates the estimation process and adds high accuracy. This is how the organizational knowledge
management adds value and saves money in the long run.
Conclusion

5/10/2018 Management Concepts Quick Guide
https://www.tutorialspoint.com/cgi-bin/printpage.cgi 62/187
Knowledge management is an essential practice for enterprise organizations. Organizational knowledge adds
long-term benefits to the organization in terms of finances, culture and people.
Therefore, all mature organizations should take necessary steps for knowledge management in order to enhance
the business operations and organization's overall capability.
LEADS, LAGS AND FLOATS
Introduction
When it comes to project activity management, activity sequencing is one of the main tasks. Among many other
parameters, float is one of the key concepts used in project scheduling.
Float can be used to facilitate the freedom for a particular task. Let's have a look at the float in detail.
Float
When it comes to each activity in the project, there are four parameters for each related to the timelines. Those
are defined as:
Earliest start time - The earliest time, an activity can start once the previous dependent activities are
over.
Earliest finish time - This would be ES + activity duration.
Latest finish time - The latest time an activity can finish without delaying the project.
Latest start time - This would be LF - activity duration.
The float time for an activity is the time between the earliest and the latest start time or between the
earliest and latest finish times. During the float time, an activity can be delayed without delaying the
project finish date. In an illustration, this is how it looks:

5/10/2018 Management Concepts Quick Guide
https://www.tutorialspoint.com/cgi-bin/printpage.cgi 63/187
Leads and Lags
Leads and Lags are types of float. Let's take an example to understand this.
In project management, there are four types of dependencies:
Finish to Start - Later task does not start until the previous task is finished
Finish to Finish - Later task does not finish until the previous task is finished
Start to Start - Later task does not start until the previous task starts
Start to Finish - Later task does not finish before previous task starts
Take the scenario of building two identical walls of the same house using the same material. Let's say, building the
first wall is task A and building the second one is task B. The engineer wants to delay task B for two days. This is
due to the fact that the material used for both A and B are a new type, so the engineer wants to learn from A and
then apply if there is anything to B. Therefore, the two tasks A and B have a SS relationship.
The time between the start dates of the two tasks can be defined as a lag .

5/10/2018 Management Concepts Quick Guide
https://www.tutorialspoint.com/cgi-bin/printpage.cgi 64/187
If the relationship between task A and B was Finish to Start , then the 'lead' can be illustrated as:
Task B started prior to Task A with a 'lead.'
Conclusion
For a project manager, the concepts of float, lead and lag make a lot of meaning and sense. These aspects of tasks
are important in order to calculate project timeline variations and eventually the project completion time.
MANAGEMENT BEST PRACTICES
Introduction
Management is the core function of any organization. Management is responsible for wellbeing of the company
and its stakeholders, such as the investors and employees.
Therefore, the management should be a skilled, experienced, and motivated set of individuals, who will do
whatever necessary for the best interest of the company and stakeholders.
Best practices are usually outcomes of knowledge management. Best practices are the reusable practices of the
organization that have been successful in respective functions.
There are two types of best practices in an organization:
Internal best practices - Internal best practices are originated by the internal knowledge management
efforts.
External best practices - External best practices are acquired to the company by hiring the
skilled, educated and experienced staff and through external trainings.

5/10/2018 Management Concepts Quick Guide
https://www.tutorialspoint.com/cgi-bin/printpage.cgi 65/187
When it comes to management best practices, there are plenty. They can be further subdivided into different sub-
domains within management, such as human resources, technical, etc.
But in this brief article, we take management as a general practice and will not elaborate on different sub-
domains.
The Main Areas
When it comes to management best practices, we can identify five distinct areas where the best practices can be
applied.
1 - Communication
Management is all about communicating to the staff and the clients. Effective communication is a must when it
comes to successful management.
The management should have a set of best practices defined for clear and effective communication from/to the
staff and the clients.
2 - Leading by Example
Respect is something you should earn in a corporate environment. Leading by examples is the best way of doing
this. Define and adhere to leadership by example best practices and also make sure your subordinates do the
same.
3 - Setting and Demanding Realistic Goals
Realistic goals can boost the corporate morale. Most of the times, organizations fail due to unrealistic,
unachievable goals and objectives.
There are many best practices on how to set goals and objectives, such as SWAT analysis. Since the goals are the
driving factor behind your organization, you need to make use of every possible best practice for goal setting.
4 - Open Management Style
When your management style is open and transparent, others respect you more. In addition, information directly
flows from the problem areas to you.
Always try to follow the open door policies that do not restrict your subordinates coming to you directly.
5 - Strategic Planning
This is the most important best practice area when it comes to long-term benefits for the company. Usually,
experienced people in management, such as Jack Welch, have their own, successful best practices for strategic
corporate planning.
It is always a good idea to learn such ideas from exceptional people and apply them in your own context.
The Tools
There are many tools a manager can use for practising management best practices. Following are some areas
where you can use such tools.

5/10/2018 Management Concepts Quick Guide
https://www.tutorialspoint.com/cgi-bin/printpage.cgi 66/187
Benchmarking
Benchmarking is a domain itself. Accurate benchmarking helps you to understand the capability of your company
or the departments.
Benchmarks can then be used for evaluating and assessing the performance of your company.
Forecasting
Forecasting, especially, financial forecasting is a key function for a business organization. There are many tools
such as price sheets, effort estimates for accurate forecasting.
Performance Monitoring
Matrix is one of the best practices in performance monitoring. In addition, you can define certain KPIs
for measuring and assessing the performance of departments, functions and
people.
We will have a detailed look into KPIs in the next section.
Key Performance Indicators
This is the most effective way of monitoring all the aspects of your business organization.
You can set up KPIs for any aspect of the business and start monitoring the progress of the respective aspects.
As an example, you can define KPIs for sales targets and monitor their progress over time. When the sales figures
do not meet the KPIs, you can look into the issues and rectify them.
The KPIs used depend on your business domain. When KPIs are defined, they should align with your overall
business objectives.
Conclusion
Organizations can achieve a great success by employing management best practices.
This is one way to make sure that the same mistake is not repeated. Once a best practice is derived through
knowledge management, it should be properly documented and integrated to the relevant functions of the
company.
Best practices should be included into the corporate trainings regularly.
MANAGEMENT STYLES
Introduction
In an organization, managers perform many functions and play many roles. They are responsible for handling
many situations and these situations are usually different from one another.
When it comes to handling such situations, managers use their own management styles.
Some management styles may be best for the situation and some may not be. Therefore, awareness on different
types of management styles will help the managers to handle different situations the optimal way.

5/10/2018 Management Concepts Quick Guide
https://www.tutorialspoint.com/cgi-bin/printpage.cgi 67/187
In short, a management style is a leadership method used by a manager. Let's have a look at four main
management styles practised by managers all over the world.
Autocratic
In this management style, the manager becomes the sole decision maker.
The manager does not care about the subordinates and their involvement in decision making. Therefore, the
decisions reflect the personality and the opinion of the manager.
The decision does not reflect the team's collective opinion. In some cases, this style of management can move a
business towards its goals rapidly and can fight through a challenging time.
If the manager has a great personality, experience and exposure, the decisions made by him or her could be better
than collective decision making. On the other hand, subordinates may become dependent upon the manager's
decisions and may require thorough supervision.
There are two types of autocratic managers:
Directive autocrat. This type of managers make their decisions alone and supervise the subordinates
closely.
Permissive autocrat. This type of managers make their decisions alone, but allows subordinates to freely
execute the decisions.
Democratic
In this style, the manager is open to other's opinions and welcome their contribution into the decision making
process. Therefore, every decision is made with the majority's agreement.
The decisions made reflect the team's opinion. For this management style to work successfully, robust
communication between the managers and the subordinates is a must.
This type of management is most successful when it comes to decision making on a complex matter where a range
of expert advice and opinion is required.
Before making a business decision, usually a series of meetings or brainstorming sessions take place in the
organizations. These meetings are properly planned and documented.
Therefore, organization can always go back to the decision making process and see the reasons behind certain
decisions. Due to the collective nature, this style of management gives more employee satisfaction.
If decision making through the democratic style takes too long for a critical situation, then it is time to employ
autocrat management style before it is too late.
Paternalistic
This is one of the dictatorial types of management. The decisions made are usually for the best interest of the
company as well as the employees.
When the management makes a decision, it is explained to the employees and obtains their support as well.
In this management style, work-life balance is emphasized and it eventually maintains a high morale within the
organization. In the long run, this guarantees the loyalty of the employees.

5/10/2018 Management Concepts Quick Guide
https://www.tutorialspoint.com/cgi-bin/printpage.cgi 68/187
One disadvantage of this style is that the employees may become dependent on the managers. This will limit the
creativity within the organization.
Laissez-faire
In this type of management, the manager is a facilitator for the staff. The employees take the responsibility of
different areas of their work. Whenever the employees face an obstacle, the manager intervenes and removes it. In
this style, the employee is more independent and owns his or her responsibilities. The manager has only a little
managerial tasks to perform.
When compared with other styles, a minimum communication takes place in this management style between the
employees and the managers.
This style of management is the best suited for companies such as technology companies where there are highly
professional and creative employees.
Conclusion
Different management styles are capable of handling different situations and solving different problems.
Therefore, a manager should be a dynamic person, who has insight into many types of management styles.
MANAGEMENT BY OBJECTIVES
Introduction
There are various management philosophies and types used in the world of business. These types of management
differ from one another.
In some cases, a few of these management types can be mixed together in order to create something customed for
a specific requirement.
Management by Objectives is one of the frequently used management types. The popularity and the proven
results are the main reasons behind everyone adopting this technique for their organization.
As valid as it is for many management types, MBO is a systematic and organized approach that emphasizes the
achievement of goals. In the long run, this allows the management to change the organization's mindset to
become more result oriented.
The Concepts
The core aim of management by objectives is the alignment of company goals and subordinate objectives
properly, so everyone in the organization works towards achieving the same organizational goal. In order to
identify the organizational goals, the upper management usually follows techniques such as GQM
.
In order to set the objectives for the employees, the following steps are followed:
The management chunks down the organizational goals and assign chunks to senior managers.
Senior managers then derive objectives for them to achieve the assigned organizational goals. This is where
senior managers assign the objectives to the operational management.

5/10/2018 Management Concepts Quick Guide
https://www.tutorialspoint.com/cgi-bin/printpage.cgi 69/187
Operational management then chunks down their objectives and identify the activities required for
achieving the objectives. These sub-objectives and activities are then assigned to rest of the staff.
When objectives and activities are assigned, the management gives strong inputs to clearly identify the
objectives, time frame for completion, and tracking options.
Each objective is properly tracked and the management gives periodic feedback to the objective owner.
In most occasions, the organization defines processes and procedures in order to track the objectives and
feedback.
At the end of the agreed period , the objective achievement is reviewed and an appraisal is
performed. Usually, the outcomes of this assessment are used to determine the salary increments for year
ahead and relevant bonuses to employees.
Activity trap is one of the issues that prevent the success of MBO process. This happens when employees are more
focused on daily activities rather than the long-term objectives. Overloaded activities are a result of vicious cycles
and this cycle should be broken through proper planning.
The Focus
In MBO, the management focus is on the result, not the activity. The tasks are delegated through negotiations and
there is no fixed roadmap for the implementation. The implementation is done dynamically and to suit the
situation.

5/10/2018 Management Concepts Quick Guide
https://www.tutorialspoint.com/cgi-bin/printpage.cgi 70/187
When to use MBO?
Although MBO is extremely result oriented, not all enterprises can benefit from MBO implementations. The MBO
is most suitable for knowledge-based enterprises where the staff is quite competent of what they do.
Specially, if the management is planning to implement a self-leadership culture among the employees, MBO is the
best way to initiate that process.
Responsibility of Individuals
Since individuals are empowered to carry out stretched tasks and responsibilities under MBO, individual
responsibilities play a vital role for the success of MBO.
In MBO, there is a link built between the strategic thinking of the upper management and the operational
execution of the lower levels of the hierarchy.
The responsibility of achieving the objectives is passed from the organization to each individual of the
organization.
Management by objectives is mainly achieved through self-control. Nowadays, especially in knowledge-based
organizations, the employees are self-managers, who are able to make their own decisions. In such organizations,
the management should ask three basic questions from its employees.
What should be your responsibilities?
What information is required by you from the management and the peers?
What information should you provide the management and peers in return?
Conclusion
Management by objectives has become de facto practice for management in knowledge-based organizations such
as software development companies. The employees are given sufficient responsibility and authority to achieve
their individual objectives.
Accomplishment of individual objectives eventually contributes to achieving organizational goals. Therefore,
there should be a strong and robust process of assessing the objective achievements of each individual.
This review process should take place periodically and sufficient feedback will make sure that the individual
objectives are in par with the organizational goals.
MONTE CARLO ANALYSIS
Introduction
Having been named after the principality famous for its casinos, the term Monte Carlo Analysis conjures images
of an intricate strategy aimed at maximizing one's earnings in a casino game.
However, Monte Carlo Analysis refers to a technique in project management where a manager computes and
calculates the total project cost and the project schedule many times.
This is done using a set of input values that have been selected after careful deliberation of probability
distributions or potential costs or potential durations.

5/10/2018 Management Concepts Quick Guide
https://www.tutorialspoint.com/cgi-bin/printpage.cgi 71/187
Importance of the Monte Carlo Analysis
The Monte Carlo Analysis is important in project management as it allows a project manager to calculate a
probable total cost of a project as well as to find a range or a potential date of completion for the project.
Since a Monte Carlo Analysis uses quantified data, this allows project managers to better communicate with
senior management, especially when the latter is pushing for impractical project completion dates or unrealistic
project costs.
Also, this type of an analysis allows the project managers to quantify perils and ambiguities in project schedules.
A Simple Example of the Monte Carlo Analysis
A project manager creates three estimates for the duration of the project: one being the most likely duration, one
the worst case scenario and the other being the best case scenario. For each estimate, the project manager
consigns the probability of occurrence.
The project is one that involves three tasks:
The first task is likely to take three days , but it can also be completed in two days or even four days. The
probability of it taking two days to complete is 10% and the probability of it taking four days to finish is
20%.
The second task has a 60% probability of taking six days to finish, a 20% probability each of being
completed in five days or eight days.
The final task has an 80% probability of being completed in four days, 5% probability of being completed in
three days and a 15% probability of being completed in five days.
Using the Monte Carlo Analysis, a series of simulations are done on the project probabilities. The simulation is to
run for a thousand odd times, and for each simulation, an end date is noted.
Once the Monte Carlo Analysis is completed, there would be no single project completion date. Instead the project
manager has a probability curve depicting the likely dates of completion and the probability of attaining each.
Using this probability curve, the project manager informs the senior management of the expected date of
completion. The project manager would choose the date with a 90% chance of attaining it.
Therefore, it could be said that using the Monte Carlo Analysis, the project has a 90% chance of being completed
in X number of days.
Similarly, a project manager can adjudge the estimated budget for a project using probabilities to simulate
different end results and in turn use the findings in a probability curve.
How is the Monte Carlo Analysis Carried Out?
The above example was one that contained a mere three tasks. In reality, such projects contain hundreds if not
thousands of tasks.
Using the Monte Carlo Analysis, a project manager is able to derive a probability curve to show the ambiguity
surrounding the duration and the costs surrounding these hundreds or thousands of tasks.
Conducting simulations involving hundreds or thousands of tasks is a tedious job to be done manually.

5/10/2018 Management Concepts Quick Guide
https://www.tutorialspoint.com/cgi-bin/printpage.cgi 72/187
Today there is project management scheduling software that can conduct thousands of simulations and offer the
project manager different end results in a probability curve.
The Different Types of Probability Distributions/Curves
A Monte Carlo Analysis shows the risk analysis involved in a project through a probability distribution that is a
model of possible values.
Some of the commonly used probability distributions or curves for Monte Carlo Analysis include:
The Normal or Bell Curve - In this type of probability curve, the values in the middle are the likeliest to
occur.
The Lognormal Curve - Here values are skewed. A Monte Carlo Analysis gives this type of probability
distribution for project management in the real estate industry or oil industry.
The Uniform Curve - All instances have an equal chance of occurring. This type of probability
distribution is common with manufacturing costs and future sales revenues for a new product.
The Triangular Curve - The project manager enters the minimum, maximum or most likely values. The
probability curve, a triangular one, will display values around the most likely option.
Conclusion
The Monte Carlo Analysis is an important method adopted by managers to calculate the many possible project
completion dates and the most likely budget required for the project.
Using the information gathered through the Monte Carlo Analysis, project managers are able to give senior
management the statistical evidence for the time required to complete a project as well as propose a suitable
budget.
MOTIVATION THEORIES
Introduction
Motivation is one of the key factors driving us towards achieving something. Without motivation, we will do
nothing. Therefore, motivation is one of the key aspects when it comes to corporate management. In order to
achieve the best business results, the organization needs to keep employees motivated.
In order to motivate the employees, organizations do various activities. The activities the companies do basically
the results and findings of certain motivational theories.
Following are the main motivational theories practised in the modern world:
The Theories
1. Acquired Needs Theory
According to this theory, people are motivated by the greed for power, achievement and affiliation. By offering
empowerment, titles and other related tokens, people can be motivated for doing their work.
2. Activation Theory

5/10/2018 Management Concepts Quick Guide
https://www.tutorialspoint.com/cgi-bin/printpage.cgi 73/187
Humans can be aroused easily by their nature. In this motivation theory, the arousal is used for keeping the
people motivated. Take an army as an example. The arousal for eliminating the enemy is a good motivation factor.
3. Affect Perseverance
Let's take an example. An employee is attracted to a company due to its reputation. Once the employee starts
working, he/she develops loyalty towards the company. Later, due to some issue, the company loses its
reputation, but employee's loyalty remains.
4. Attitude-Behaviour Consistency
In this motivation theory, the alignment of attitude and behaviour is used for motivating people.
5. Attribution Theory
The urge people have to attribute is used as a motivational factor. Usually, people like to attribute oneself as well
as others in different context. This need is used for motivation in this theory.
As an example, getting one's name published in a magazine is a good motivation for the same person to engage
further in writing.
6. Cognitive Dissonance
This theory emphasizes the fact that the non-alignment to something could make people uncomfortable and
eventually motivate them to do the right thing.
7. Cognitive Evolution Theory
This could be considered as the most widely used motivation theory across many domains. When we select tasks
to complete, we chunk them down to be doable tasks. The person is motivated to do the tasks as they are simply
doable.
8. Consistency Theory
This theory uses our internal values for keeping us motivated. As an example, if we promise to do something, we
will feel bad about not doing it.
9. Control Theory
Giving the control to someone is one of the best ways to motivate them. People are thrilled to have control over
things.
10. Disconfirmation Bias
People can be motivated by keeping them in an environment, which is in alignment with what they believe.
11. Drive Theory
People's need to satisfy their needs is used in this theory. As an example, imagine a case where a person is hungry
in an unknown house and find some food under the staircase. When the same person feels hungry at some other
unknown house, the person may look under the staircase.

5/10/2018 Management Concepts Quick Guide
https://www.tutorialspoint.com/cgi-bin/printpage.cgi 74/187
12. Endowed Progress Effect
This motivation theory uses the progress as the motivation factor.
13. Escape Theory
Keeping the person in the wrong place may motivate that person to escape from that place. This is sometimes
used in corporate environments for employees to find where they really belong.
14. Extrinsic Motivation
This is also one of the most used theories in the corporate world. The employee is motivated through rewards.
15. Goal-Setting Theory
Desire to achieve goals is the driving force behind this motivation theory.
16. Investment Model
The organization gets the employees to invest on certain things. If you have invested on something, you will be
motivated to enhance and improve it.
17. Positive Psychology
This way, employees are motivated by making them happy when it comes to environment, rewards, personal
space, etc.
18. Reactance Theory
Reducing the salary of a low performer and later setting goals to get the salary back is one of the examples for this
type of motivation.
Conclusion
Motivation theories suggest many ways of keeping the employees motivated on what they do. Although a manager
is not required to learn all these motivation theories, having an idea of certain theories may be an advantage for
day-to-day activities.
These theories give the managers a set of techniques that they can try out in the corporate environments. Some of
these theories have been used in business for decades, although we do not know them explicitly.
NEGOTIATION SKILLS
Introduction
Management function techniques will never be complete without the manager and even various other employees
being able to negotiate effectively.
Any organization runs well based on the skills of their employees. From communication skills to negotiation
skills, every organization would need to hone these skills in their workers to ensure the efficient running of a
business organization.

5/10/2018 Management Concepts Quick Guide
https://www.tutorialspoint.com/cgi-bin/printpage.cgi 75/187
You need to understand that these negotiation skills are not very difficult to grasp and will only take time and
some careful moves with the other party for you to be able to close a good deal, thereby increasing employee
productivity to a great extent.
Stages of Negotiation
The most precise definition of a 'negotiation' was given by Richard Shell in his book 'Bargaining for Advantage' as
an interactive communication process that may takes place whenever we want something from someone else or
another person wants something from us.
Richard Shell then further went on to describe the process of negotiation in four stages:
1. Preparation
When it comes to preparation, you would basically need to have a clear idea of how you are to go about with your
points. One of the keys to effective negotiation is to be able to express your needs and your thoughts clearly to the
other party.
It is important that you carry out some research on your own about the other party before you begin the
negotiation process.
This way you will be able to find out the reputation of the other party and any famous tactics used by him/her to
try and get people to agree.
You will then be well prepared to face the negotiator with confidence. Reading up on how to negotiate effectively
will aid you to a great extent.
2. Exchanging Information
The information you provide must always be well researched and must be communicated effectively. Do not be
afraid to ask questions in plenty.
That is the best way to understand the negotiator and look at the deal from his/her point of view. If you have any
doubts, always clarify them.

5/10/2018 Management Concepts Quick Guide
https://www.tutorialspoint.com/cgi-bin/printpage.cgi 76/187
3. Bargaining
The bargaining stage could be said to be the most important of the four stages. This is where most of the work is
done by both parties. This is where the actual deal will begin to take shape. Terms and conditions are laid down.
Bargaining is never easy. Both parties would have to learn to compromise on several aspects to come to a final
agreement.
This would mean that each party would therefore have to give up something to gain another. It is essential for you
to always have an open mind and be tactful while at the same time not giving away too much and settling for less.
4. Closing and Commitment
The final stage would be where the last few adjustments to the deal are made by the parties involved, before
closing the deal and placing their trust in each other for each to fulfill their role.
These four stages have proven to provide great results if studied carefully and applied. Many organizations use
this strategy to help their employees negotiate successfully.
In the long run, you'll find that you will have mastered the art of negotiation and will be able to close a good deal
without too much effort.
Negotiating Effectively
For the task of negotiation to be effective, you would have to ensure at all times that you are not being too
aggressive.
Sometimes it is easy to get carried away during the process and take an aggressive approach to asserting your
needs. This will not work. It is vital that you are positive about the negotiation process.
You need to keep in mind that the other party too has needs, listen to the negotiators views and opinions, and
consider the deal from his/her angle.
You must always ensure that you gain the negotiators trust and that he/she would know that you are reliable.
You would also have to work on your communication skills if you are to be a good negotiator. Although the words
coming out of your mouth may mean one thing, your body language could be quite hostile.
This will not bode well if a negotiation process is to be successful. You would need to always check on your body
language to ensure that you are not sending out negative vibes, which may put off the negotiator completely.
It is essential to always be pleasant and calm no matter how stressful the process might be. Both these skills
therefore will go hand in hand to quite an extent.
Conclusion
It is apt to end with a line from Freund in 'Anatomy of a Merger' 1975: In the last analysis, you cannot learn
negotiating techniques from a book. You must actually negotiate.
That in itself sums up the fact that negotiation takes practice. Learning the techniques and applying them will
then make you a pro at negotiating.
ORGANIZATIONAL STRUCTURES

5/10/2018 Management Concepts Quick Guide
https://www.tutorialspoint.com/cgi-bin/printpage.cgi 77/187
Introduction
Any operating organization should have its own structure in order to operate efficiently. For an organization, the
organizational structure is a hierarchy of people and its functions.
The organizational structure of an organization tells you the character of an organization and the values it believes
in. Therefore, when you do business with an organization or getting into a new job in an organization, it is always
a great idea to get to know and understand their organizational structure.
Depending on the organizational values and the nature of the business, organizations tend to adopt one of the
following structures for management purposes.
Although the organization follows a particular structure, there can be departments and teams following some
other organizational structure in exceptional cases.
Sometimes, some organizations may follow a combination of the following organizational structures as well.
Organizational Structure Types
Following are the types of organizational structures that can be observed in the modern business organizations.
Bureaucratic Structures
Bureaucratic structures maintain strict hierarchies when it comes to people management. There are three types of
bureaucratic structures:
1 - Pre-bureaucratic structures
This type of organizations lacks the standards. Usually this type of structure can be observed in small scale, start-
up companies. Usually the structure is centralized and there is only one key decision maker.
The communication is done in one-on-one conversations. This type of structures is quite helpful for small
organizations due to the fact that the founder has the full control over all the decisions and operations.
2 - Bureaucratic structures
These structures have a certain degree of standardization. When the organizations grow complex and large,
bureaucratic structures are required for management. These structures are quite suitable for tall organizations.
3 - Post-bureaucratic Structures
The organizations that follow post-bureaucratic structures still inherit the strict hierarchies, but open to more
modern ideas and methodologies. They follow techniques such as total quality management , culture
management, etc.
Functional Structure
The organization is divided into segments based on the functions when managing. This allows the organization to
enhance the efficiencies of these functional groups. As an example, take a software company.
Software engineers will only staff the entire software development department. This way, management of this
functional group becomes easy and effective.
Functional structures appear to be successful in large organization that produces high volumes of products at low
costs. The low cost can be achieved by such companies due to the efficiencies within functional groups.

5/10/2018 Management Concepts Quick Guide
https://www.tutorialspoint.com/cgi-bin/printpage.cgi 78/187
In addition to such advantages, there can be disadvantage from an organizational perspective if the
communication between the functional groups is not effective. In this case, organization may find it difficult to
achieve some organizational objectives at the end.
Divisional Structure
These types of organizations divide the functional areas of the organization to divisions. Each division is equipped
with its own resources in order to function independently. There can be many bases to define divisions.
Divisions can be defined based on the geographical basis, products/services basis, or any other measurement.
As an example, take a company such as General Electrics. It can have microwave division, turbine division, etc.,
and these divisions have their own marketing teams, finance teams, etc. In that sense, each division can be
considered as a micro-company with the main organization.
Matrix Structure
When it comes to matrix structure, the organization places the employees based on the function and the product.
The matrix structure gives the best of the both worlds of functional and divisional structures.
In this type of an organization, the company uses teams to complete tasks. The teams are formed based on the
functions they belong to and product they are involved in .

5/10/2018 Management Concepts Quick Guide
https://www.tutorialspoint.com/cgi-bin/printpage.cgi 79/187
This way, there are many teams in this organization such as software engineers of project A, software engineers of
project B, QA engineers of project A, etc.
Conclusion
Every organization needs a structure in order to operate systematically. The organizational structures can be used
by any organization if the structure fits into the nature and the maturity of the organization.
In most cases, organizations evolve through structures when they progress through and enhance their processes
and manpower. One company may start as a pre-bureaucratic company and may evolve up to a matrix
organization.
PERT ESTIMATION TECHNIQUE
Introduction
Before any activity begins related to the work of a project, every project requires an advanced, accurate time
estimate. Without an accurate estimate, no project can be completed within the budget and the target completion
date.
Developing an estimate is a complex task. If the project is large and has many stakeholders, things can be more
complex.
Therefore, there have been many initiatives to come up with different techniques for estimation phase of the
project in order to make the estimation more accurate.
PERT is one of the successful and proven methods among the many
other techniques, such as, CPM, Function Point Counting, Top-Down Estimating, WAVE, etc.
PERT was initially created by the US Navy in the late 1950s. The pilot project was for developing Ballistic Missiles
and there have been thousands of contractors involved.
After PERT methodology was employed for this project, it actually ended two years ahead of its initial schedule.
The PERT Basics

5/10/2018 Management Concepts Quick Guide
https://www.tutorialspoint.com/cgi-bin/printpage.cgi 80/187
At the core, PERT is all about management probabilities. Therefore, PERT involves in many simple statistical
methods as well.
Sometimes, people categorize and put PERT and CPM together. Although CPM shares some
characteristics with PERT, PERT has a different focus.
Same as most of other estimation techniques, PERT also breaks down the tasks into detailed activities.
Then, a Gantt chart will be prepared illustrating the interdependencies among the activities. Then, a network of
activities and their interdependencies are drawn in an illustrative manner.
In this map, a node represents each event. The activities are represented as arrows and they are drawn from one
event to another, based on the sequence.
Next, the Earliest Time and the Latest Time are figured for each activity and identify the slack time for
each activity.
When it comes to deriving the estimates, the PERT model takes a statistical route to do that. We will cover more
on this in the next two sections.
Following is an example PERT chart:
The Three Chances
There are three estimation times involved in PERT; Optimistic Time Estimate , Most Likely Time Estimate
, and Pessimistic Time Estimate .
In PERT, these three estimate times are derived for each activity. This way, a range of time is given for each
activity with the most probable value, TLIKELY.
Following are further details on each estimate:
1. TOPT
This is the fastest time an activity can be completed. For this, the assumption is made that all the necessary
resources are available and all predecessor activities are completed as planned.
2. TLIKELY

5/10/2018 Management Concepts Quick Guide
https://www.tutorialspoint.com/cgi-bin/printpage.cgi 81/187
Most of the times, project managers are asked only to submit one estimate. In that case, this is the estimate that
goes to the upper management.
3. TPESS
This is the maximum time required to complete an activity. In this case, it is assumed that many things go wrong
related to the activity. A lot of rework and resource unavailability are assumed when this estimation is derived.
The PERT Mathematics
BETA probability distribution is what works behind PERT. The expected completion time is calculated as
below:
E = (TOPT + 4 x TLIEKLY + TPESS) / 6
At the same time, the possible variance of the estimate is calculated as below:
V = (TPESS - TOPT)^2 / 6^2
Now, following is the process we follow with the two values:
For every activity in the critical path, E and V are calculated.
Then, the total of all Es are taken. This is the overall expected completion time for the project.
Now, the corresponding V is added to each activity of the critical path. This is the variance for the entire
project. This is done only for the activities in the critical path as only the critical path activities can
accelerate or delay the project duration.
Then, standard deviation of the project is calculated. This equals to the square root of the variance .
Now, the normal probability distribution is used for calculating the project completion time with the
desired probability.
Conclusion
The best thing about PERT is its ability to integrate the uncertainty in project times estimations into its
methodology.
It also makes use of many assumption that can accelerate or delay the project progress. Using PERT, project
managers can have an idea of the possible time variation for the deliveries and offer delivery dates to the client in
a safer manner.
PRINCE2 PROJECT METHODOLOGY
Introduction
Effective project management is essential in absolutely any organization, regardless of the nature of the business
and the scale of the organization.
From choosing a project to right through to the end, it is important that the project is carefully and closely
managed. This is essentially the role of the project manager and his/her team of employees.

5/10/2018 Management Concepts Quick Guide
https://www.tutorialspoint.com/cgi-bin/printpage.cgi 82/187
Managing and tracking the progress of a project is no easy task. Every project manager must know
all the project goals, specifications and deadlines that need to be met in order to
be cost-effective, save time, and also to ensure that quality is maintained so that the customer is completely
satisfied.
The project plan and other documents are therefore very important right through out the project. Effective project
management, however, cannot simply be achieved without employing certain techniques and methods. One such
method is the PRINCE2.
PRINCE2 . What is it?
PRINCE stands for Projects in Controlled Environments. Dealing with a bit of history, this method was first
established by the Central Computer and Telecommunications Agency
.
It has since become a very commonly used project management method in all parts of the world and has therefore
proven to be highly effective in various respects.
The method also helps you to identify and thereafter assign roles to the different members of the team based on
expertise. Over the years, there have been a number of positive case studies of projects that have used PRINCE2
project management methodology.
This method deals with the various aspects that need to be managed in any given project.
The diagram below illustrates the idea.
In the above diagram:
The seven principles shown in the above diagram must be applied if the project is to be called a PRINCE2
project. These principles will show you whether and how well the project is being carried out using this
particular project management method.
Similarly, the themes of PRINCE2 refer to the seven principles that need to be referred to at all times
during the project, if the project is to indeed be effective. If adherence to these principles is not carefully
tracked from the inception of the project through to the end, there is a high chance that the project will fail
entirely.

5/10/2018 Management Concepts Quick Guide
https://www.tutorialspoint.com/cgi-bin/printpage.cgi 83/187
The processes refer to the steps that need to be followed. This is why this method is known as a 'process-
based' method.
Finally, with regard to the project environment, it's important to know that this project management
method is not rigid. Changes can be made based on how big the project is, and the requirements and
objectives of each organization. PRINCE2 offer this flexibility for the project and this is one of the reasons
why PRINCE2 is quite popular among the project managers.
The Pros and Cons of the Methodology
One benefit of using this method over others could be said to be the fact that it is product-based and it also divides
the project into different stages making it easy to manage. This is sure to help the project team to remain focused
and deliver a quality outcome at the end of the day.
The most important of all benefits is that it improves communication between all members of the team and also
between the team and other external stakeholders, thereby giving the team more control of the project.
It also gives the stakeholder a chance to have a say when it comes to decision making as they are always kept
informed by the issuance of reports at regular intervals.
PRINCE2 also ensures that improvements can be made in the organization. This is because you would be able to
identify any flaws that you make in projects and correct, which of course would help you to a great extent in the
long run.
The flexibility of PRINCE2 allows these changes to be made run-time. Although there can be some implications
and issues to the project schedule when certain changes are done run-time, PRINCE2 offers some of the best
practices to minimize the impact.
Your team will also learn to save a lot of time and be more economical when it comes to the use of assets and
various other resources, thereby ensuring that you are also able to cut down on costs a great deal.
When it comes to disadvantages, PRNCE2 does not offer the level of flexibility offered by some of the modern
project management methodologies. Since project management, especially in software industry, has grown to a
different level, PRINCE2 may find difficulties in catering some of the modern project management needs.
Conclusion
It should be kept in mind that PRINCE2 is a very complex method and cannot be carried out without special
training. Failure to understand precisely how it works could lead to a lot of problems and difficulties whilst
carrying out the project.
PRINCE2 guidelines can be selectively applied to certain projects that do not last long. This makes the method
even more flexible and thereby more appealing to dynamic organizations and projects.
PARETO CHART TOOL
Introduction
Setting priorities is one of the main management functions of an organization. If the managers do not prioritize
their tasks and organizational objectives, the organization will head towards the wrong direction and eventually
collapse.
Therefore, management is required to prioritize their tasks and focus on the priority items that will have a high
impact on the organization.

5/10/2018 Management Concepts Quick Guide
https://www.tutorialspoint.com/cgi-bin/printpage.cgi 84/187
Pareto Chart tool is one of the most effective tools that the management can use when it comes to identifying the
facts needed for setting priorities. Pareto charts clearly illustrate the information in an organized and relative
manner.
This way, the management can find out the relative importance of problems or causes of the problems. When it
comes to prioritizing the causes of the problem, a Pareto chart can be used together with a cause-and-effect
diagram.
Once the Pareto chart is created, it shows you a vertical bar chart with the highest importance to the lowest. The
importance of each parameter is measured by several factors such as frequency, time, cost, etc.
The Pareto Principle
Pareto charts are created based on the Pareto principle. The principle suggests that when a number of factors
affect a situation, fewer factors will be accountable for the most of the affect.
This is almost the same as 80/20 theory that you may have heard of. It says that 80% of the impact is made by
20% of causes.
The Practical Importance
When a team works together in a large and complex project, it can be quite tricky to understand the importance of
certain issues. Pareto charts can show the team a few important things that really matter the most.
Most teams use Pareto charts over time in order to identify whether the suggested solution really answers the
problem. If the solution is effective, the relative importance of the identified factor should take a lesser value over
time.
Creating a Pareto Chart
Step 1
First of all, list down everything you need to compare. This can be a list of issues, items, or a list of problem
causes.
Step 2
Decide on the standard measures to compare the list items. You need to consider organizational objectives and
current trends in order to determine the measures. Some measures are:
Frequency - How often it occurs
Cost - How many resources are being utilized or affected
Time - How long it takes
Step 3
Select a timeframe for the data collection process.
Step 4

5/10/2018 Management Concepts Quick Guide
https://www.tutorialspoint.com/cgi-bin/printpage.cgi 85/187
Now, we do some simple math with the data we collected. Take each list item and record it against the
measurement selected. Then, determine its percentage in the context and all item occurrences.
As an example, if the list of item contains causes behind late comers to office, the tallying table will look like
below.
Cause For Late Coming Occurrences % Count
Road Traffic 32 44
Rain or Snow 3 4
Not Feeling Good 6 8
Late Public Transportation 4 6
Personal Commitments 8 11
Work till Late Night 20 27
Total 73 100
Step 5
Now, rearrange the list and list the item in decreasing order. In our example, list it from the highest number of
occurrences to the least number of occurrences. Then, record the cumulative percentage when you travel from the
top item to the bottom item.
Refer the following example:
Cause For Late Coming Occurrences % Count Cumulative %
Road Traffic 32 44 44
Work till Late Night 20 27 71
Personal Commitments 8 11 82
Not Feeling Good 6 8 90
Late Public Transportation 4 6 96
Rain or Snow 73 100 100
Step 6

5/10/2018 Management Concepts Quick Guide
https://www.tutorialspoint.com/cgi-bin/printpage.cgi 86/187
Create a bar chart. The list items should be displayed along the 'Y' axis from highest to the lowest. Left vertical
axis should be the measure that you selected.
In our example, it should be the number of occurrences. Select the right vertical axis as the cumulative
percentage. Each item should have a bar.
Step 7
Now, draw a line graph for cumulative percentages. The first point of the line should be on the top of the first bar.
You can use spreadsheet software such as Microsoft Excel for this step.
It offers many tools for creating and analyzing graphs. Now, you should have something like this.
Step 8
Analyze your chart. You now need to identify the items that appear to have the most impact. Identify the
breakpoint in the graph .
If there is no breakpoint, account the causes/items that have 50% or more impact. In our example, there is a
visible breakpoint.
There are two causes before the breakpoint, Road traffic and Work till Late Night. Therefore, the two causes that
have the most affect to our problem are Road Traffic and Work till Late Night.
Conclusion
Pareto charts can be really useful when used in the proper context. This helps the management to prioritize tasks,
risks, activities and causes.
Therefore, Pareto charts should be used as much as possible when it comes to day-to-day prioritization.
POWERFUL LEADERSHIP SKILLS

5/10/2018 Management Concepts Quick Guide
https://www.tutorialspoint.com/cgi-bin/printpage.cgi 87/187
Introduction
Only the leaders with great leadership qualities have introduced good to the world. These leaders have developed
powerful leadership skills over the time and eventually become visionaries. They inspire their subordinates and
drive them towards achieving their dreams in life. Therefore, developing powerful leadership skills help you to
become an effective leader and make a difference in other's lives.
Good leaders are good in getting the desired outcome at the end. They are good at inspiring people and getting
their contribution with their full support.
The good leaders constantly raise the standards and expectations from the employees, so the employees
continuously enhance themselves. Employees and others follow such great leaders willingly.
Seven Most Powerful Leadership Skills
Let's have a brief look at the most powerful leadership skills that matter the most in corporate world.
1. Lead by Example
This is the number one skill you should develop. When there is a huge team working under you, setting the
examples is the best way to manage them.
If you do not adhere to your own rules, you may not be able to get those working for you to adhere to the rules.
When it comes to leading by examples, it includes fairness, honesty, showing respect and professionalism.
2. No Politics and No Good Old Boys
The workplace should never be run by politics and the good old boys. This could be the main reason for
demotivating the talented and enthusiastic employees.
In case, if you reward the people you prefer, this will demotivate the talent in the organization and they would
leave at the end of the day. The remaining employees will be utterly frustrated and company culture and
productivity will never be the same.
3. Reward the Talent
Rewarding is a great way to enhance the employee satisfaction. A good leader identifies the talent in the employee
and rewards appropriately. A good leader will use facts for assessing the employees for their performance rather
than using perceptions for the same.
4. Be Accountable and Hold Other Accountable
Depending on the consequences of an event, there can be either negative or positive results. In a corporate
environment, most of the time, people are reluctant to take the responsibility and be accountable when things go
wrong.
If you are accountable for something, so be it. Show the employees that you are being responsible and send the
message that you expect the same from them.
As a good leader, you should not tolerate poor performance and poor behaviour of your employees. Your tolerance
may kill employee motivation. No employee will go an extra mile if they are to cover someone's work by doing
that.

5/10/2018 Management Concepts Quick Guide
https://www.tutorialspoint.com/cgi-bin/printpage.cgi 88/187
5. Performance Standards
Setting expectations and defining reasonable performance standards for the employees is one of the key
leadership skills. The performance assessment and evaluation criteria for the employees should be transparent
and it should allow the employees to find their way to success.
Standards are not only applicable for employee performance. You can set standards for many other aspects of the
corporate environment. As an example, it could be how to behave in the office or how to write a quality document.
Setting and practicing such high standards will enhance the careers of the employees as well as the organization in
the long run.
6. Share Your Vision
Good leaders are visionaries. They have a vision for what they do. A powerful leadership skill is to share your
vision with the rest of the employees.
This way, you make them aware of what you fundamentally believe in and there will be a lot of people, who are
willing to help you. Eventually, you will be able to enhance their lives and make them visionaries as well.
7. Keep an Open Door Policy
Keeping an open door policy is a real skill for a great leader. Although many companies claim that they practice
the open door policy, no one would really bother to escalate information through the open door.
In order to have a real open door policy running, the leader should first practice the policy and show the rest of
the staff that information flow has no barriers.
Conclusion
Powerful leadership skills are the best way for you to achieve your professional and personal objectives. The
power of leadership skills are noted and required when you climb the corporate ladder.
Without proper leadership skills, you may not be able to manage a large team and drive them to achieve the
objectives. Therefore, start strengthening your leadership skills from now onwards and go through necessary
trainings if required.
PROCESS BASED MANAGEMENT
Introduction
Process-based management is a management technique that aligns the vision, mission and core value systems of a
business when formulating corporate strategy.
It helps define the policies that govern the operations of the company, in question; whilst ensuring that the
company is not just functioning on a platform of efficiency alone, but one of effectiveness, too.
As process-based management commences from the strategic sphere, the direction of the projects undertaken
remain unfaltering, unlike in the event of goals formulated at a tactical level, where some projects tend to veer off
course. Working towards a common goal helps achieve harmony across different work groups and departments.
However, it must be re-iterated that strategic support alone is inadequate to make the philosophy of process
based management, a success; and that the middle management and employees too, need to recognize their part
in the process and take ownership of it for optimal results.

5/10/2018 Management Concepts Quick Guide
https://www.tutorialspoint.com/cgi-bin/printpage.cgi 89/187
The Six Stages in Process-Based Management
Defining the process
Process needs to be clearly identified and documented if it to yield any clarity.
Departmental documentation, customer-based agreements, purchasing manuals and process flow charts would
all help in documenting the aforementioned process.
The input that is required for the process to be operational, the expected output of the process and the people or
departments responsible for each constituent part of the process should be identified so that ownership and
accountability are not compromised.
Establishing measures to evaluate the process
Process performance needs to be measured, if the efficacy, quality and timelines are to be monitored and
improved upon.
Ideally, the metrics selected should be quantifiable, so that clarity is retained throughout. However, this may not
always be possible, but comparative data and relevant benchmarks can always be obtained for relevant analysis.
Analyzing process performance
A variety of tools are available to analyze process performance with ease.
Graphical representations, bar charts, pie charts, variance analysis, gap analysis and cause-and-effect analysis
being some of the most popular.
Analyzing process stability and setting new objectives if required
Under this phase of process-based management, compliance audits would help in analyzing process stability.
If it is found to be wanting, new goals need to be set and these should be aligned to the company's strategic
direction.
Planning improvements
Process improvements should be planned in concurrence with the vision of the organization, its mission
statement and its culture.
Sufficient resources should be allocated and an effective team should be in place if the proposed changes are to be
successful.
Implementation of improvements
This is where each of the planned improvements come to life from its former paper-based draft. Training can be
conducted if and when required and the support of staff should be garnered wherever possible.
Thereafter, regular monitoring and continuous improvements need to be facilitated if the organization is to be one
of world class standing.
Identifying a process-based organization

5/10/2018 Management Concepts Quick Guide
https://www.tutorialspoint.com/cgi-bin/printpage.cgi 90/187
A process-based organization would have a few inherent characteristics that make it instantly recognizable.
For instance, such a company would view the business as a collection of processes, have strategic plans that drive
the processes with commitment from the top management downwards, and such processes would be aligned to
the goals and key business outcomes of the organization.
Standardization of processes, high dependence on data accuracy and the continuous quest for sustainable
improvements are further hallmarks of a process-based organization.
Advantages of process-based management
The benefits of adopting process-based management are many.
Improvements in present processes increase in value-adding activities, reduction of costs and alignment to the
strategic vision of the organization are its most sought after benefits.
It also facilitates modern cost allocation techniques such as activity based costing. Process-based management
helps the system conform to certain national and international standards and to the requirements of reputed
regulatory bodies.
Conclusion
Process-based management is an invaluable tool in customer satisfaction and retention, as it identifies key
processes that have stakeholder interests and satisfaction at heart.
As many, a savvy manager at the higher echelons have come to realize the vision of a company is less likely to
change over time, as opposed to goals and procedures used to achieve this vision.
Therefore process-based management necessitates managers to evaluate existing processes and take steps to
adjust the structure and function of the organization in question, so that maximum efficiency can be thus derived.
Variable factors such as changes in customer expectations, fluctuations in the general economy and the necessity
of developing better product lines will result in more innovative workforce who takes ownership of tasks and
initiates better performance in their related field of expertise.
PROCUREMENT DOCUMENTS
Introduction
In order to understand procurement documents, it is important to understand the term Procurement
Management.
Procurement is the purchase of goods and services at the best possible price to meet a purchaser's demand in
terms of quantity, quality, dimensions and site.
The procurement cycle in businesses work, which follows the below steps:

5/10/2018 Management Concepts Quick Guide
https://www.tutorialspoint.com/cgi-bin/printpage.cgi 91/187
Information Gathering - A potential customer first researches suppliers, who satisfy requirements for
the product needed.
Supplier Contact - When a prospective supplier has been identified, the customer requests for
quotations, proposals, information and tender. This may be done through advertisements or through direct
contact with the supplier.
Background Review - The customer now examines references for the goods/services concerned and may
also consider samples of the goods/services or undertake trials.
Negotiation - Next the negotiations regarding price, availability and customization options are
undertaken. The contract regarding the purchase of the goods or services is completed.
Fulfilment - Based on the contract signed, the purchased goods or services are shipped and delivered.
Payment is also completed at this stage. Additional training or installation of the product may also be
provided.
Renewal - Once the goods or services are consumed or disposed of and the contract has expired, the
product or service needs to be re-ordered. The customer now decides whether to continue with the same
supplier or look for a new one.
Documents involved in the procurement cycle are called procurement documents. Procurement documents are an
integral part of the early stages of project initiation.
The purpose of procurement documents serves an important aspect of the organizational element in the project
process. It refers to the input and output mechanisms and tools that are put in place during the process of bidding
and submitting project proposals and the facets of work that make up a project.
In a nutshell, procurement documents are the contractual relationship between the customer and the supplier of
goods or services.
Examples of Procurement Documents
Some examples of what constitutes procurement documents include the buyer's commencement to bid and the
summons by the financially responsible party for concessions.
In addition, requests for information between two parties and requests for quotations, and proposals and seller's
response are also parts of procurement documents.
Basically procurement documents comprise of all documents that serve as invitations to tender, solicit tender
offers and establish the terms and conditions of a contract.
Types of Procurement Documents
A few types of procurement documents are:

5/10/2018 Management Concepts Quick Guide
https://www.tutorialspoint.com/cgi-bin/printpage.cgi 92/187
RFP - A request for proposal is an early stage in a procurement process issuing an invitation for suppliers,
often through a bidding process, to submit a proposal on a specific commodity or service.
RFI - A request for information is a proposal requested from a potential seller or a service provider to
determine what products and services are potentially available in the marketplace to meet a buyer's needs
and to know the capability of a seller in terms of offerings and strengths of the seller.
RFQ - A request for quotation is used when discussions with bidders are not required
and when price is the main or only
factor in selecting the successful bidder.
Solicitations: These are invitations of bids, requests for quotations and proposals. These may serve as a
binding contract.
Offers - This type of procurement documents are bids, proposals and quotes made by potential suppliers
to prospective clients.
Contracts - Contracts refer to the final signed agreements between clients and suppliers.
Amendments/Modifications - This refers to any changes in solicitations, offers and contracts.
Amendments/Modifications have to be in the form of a written document.
Structure of a Procurement Document
Most procurement documents adopt a set structure. This is because it simplifies the documentation process and
also allows it to be computerized.
Computerization allows for efficiency and effectiveness in the procurement process. In general, procurement
documents have the following attributes:
Requires potential bidders to submit all particulars for the employer to evaluate the bidder.
All submissions to be set out in a clear and honest manner to ensure that the short-list criterion is
unambiguous.
Clear definition of the responsibilities, rights and commitments of both parties in the contract.
Clear definition of the nature and quality of the goods or services to be provided.
Provisions without any prejudice to the interests of either party.
Clear and easy to understand language.
Commonly Encountered Procurement Documents
Engineering and Construction Work
Minor/Low Risk Contracts: In this type of contract, services are required by an organization for a
short period and the work is usually repetitive. Hence, this type of contract does not require high-end
management techniques.
Major/High Risk Contracts: Here, the type of work required is of a more difficult nature and here the
implication of sophisticated management techniques is required.
Services

5/10/2018 Management Concepts Quick Guide
https://www.tutorialspoint.com/cgi-bin/printpage.cgi 93/187
Professional - This requires more knowledge-based expertise and this requires managers, who are
willing to put more time and effort into seeking research in order to satisfy the customer's criteria.
Facilities - More often than not, in this type of service the work outsourced is the maintenance or
operation of an existing structure or system.
Supplies
Local/Simple Purchases - Goods are more readily available and hence does not require management
of the buying and delivery process.
International/Complex Purchases: In this case, goods need to be bought from other countries. A
manager's task is more cumbersome and a management process is required to purchase and
delivery. In addition, the manager needs to look into cross-border formalities.
Conclusion
In most organizations, the procurement department is one of the busiest. Managers need to purchase goods or
services required for the smooth running of their organization.
For example, in a hospital, a procurement manager needs to purchase medicines and surgical instruments among
others. These goods and services need to be purchased at the lowest possible cost without any deficit in quality.
The documentation that passes between the procurement manager of an organization and a supplier are the
procurement documents.
PROCUREMENT MANAGEMENT
Introduction
Today, different organizations employ various management techniques to carry out the efficient functioning of
their departments. Procurement management is one such form of management, where goods and services are
acquired from a different organization or firm.
All organizations deal with this form of management at some point in the life of their businesses. It is in the way
the procurement is carried out and the planning of the process that will ensure the things run smoothly.
But with many other management techniques in use, is there any special reason to use this particular form of
management to acquire goods and services? Yes, this is one of the frequent questions asked regarding
procurement management.
Procurement management is known to help an organization to save much of the money spent when purchasing
goods and services from outside. It also has several other advantages.
How Does Procurement Management Works?
Following are the four main working areas of concerns when it comes to procurement management. The following
points should be considered whenever procurement process is involved:
Not all goods and services that a business requires need to be purchased from outside. It is for this reason
that it is very essential to weigh the pros and cons of purchasing or renting these goods and services from
outside.

5/10/2018 Management Concepts Quick Guide
https://www.tutorialspoint.com/cgi-bin/printpage.cgi 94/187
You would need to ask yourself whether it would in the long run be cost-effective and whether it is
absolutely necessary.
You would need to have a good idea of what you exactly require and then go on to consider various options
and alternatives. Although there may be several suppliers, who provide the same goods and services,
careful research would show you whom of these suppliers will give you the best deal for your organization.
You can definitely call for some kind of bidding for your requirement by these vendors and use a selection
criterion to select the best provider.
The next step typically would be to call for bids. During this stage, the different suppliers will provide you
with quotes.
This stage is similar to that of choosing projects, as you would need to consider different criteria, apart
from just the cost, to finally decide on which supplier you would want to go with.
After the evaluation process, you would be able to select the best supplier. You would then need to move on
to the step of discussing what should go into the contract. Remember to mention all financing terms how
you wish to make the payments, and so on, so as to prevent any confusion arising later on, as this contract
will be binding.
Always remember that it is of utmost importance to maintain a good relationship with the supplier. This
includes coming up with an agreement that both would find satisfactory. This helps the sustainability of
your business as well as the supplier's business.
These four simple steps would help you acquire your goods easily and quickly without much hassle, but always
requires careful consideration at each stage.
Making the Process Work Efficiently
In order to ensure that everything goes well through to the end, you would have to keep track of the progress of
the procurement. This would mean that you should keep checking on the suppliers in order to ensure that they are
abiding by the terms of the contract and will be able to supply you with the goods and services by the deadline.
Should there be any discrepancies or any issues, you should always let the supplier know by means of the method
of communication decided on at the time of making the contract.
The organization must always be willing and open to change. This is in respect of all changes required in order to
ensure the efficiency of the process. These changes could be in the form of technological advancements and even
changes to the workforce, among other changes.
In terms of technology, any new equipment and machinery required to handle these goods may need to be
purchased.
Similarly, with regard to the workforce, you would need to employ workers, who are highly skilled and trained
when it comes to dealing directly with suppliers.
It is always best for an organization to have different teams within who are specialized in different fields. This
would make procurement management even easier. Each team could then deal with the relevant areas of buying
and will also have the expertise required. For example, those who have experience buying machinery may not
have the same skill when it comes to getting particular services from another organization.
Conclusion

5/10/2018 Management Concepts Quick Guide
https://www.tutorialspoint.com/cgi-bin/printpage.cgi 95/187
It should be kept in mind, however, that this procurement management system must run efficiently and smoothly
for all benefits to be reaped. The key to this would therefore be an efficient system as well as the right supplier and
resources.
For the purpose of procurement management, there should be a team of highly trained individuals, if
procurement management plays a key role.
As an example, a hospital should have a dedicated procurement team and should employ strong procurement
management techniques and tools.
PROJECT ACTIVITY DIAGRAM
Introduction
When it comes to a project, the entire project is divided into many interdependent tasks. In this set of tasks, the
sequence or the order of the tasks is quite important.
If the sequence is wrong, the end result of the project might not be what the management expected.
Some tasks in the projects can safely be performed parallel to other tasks. In a project activity diagram, the
sequence of the tasks is simply illustrated.
There are many tools that can be used for drawing project activity diagrams. Microsoft Project is one of the most
popular software for this type of work.
In addition to that, Microsoft Vision and Omni Graffle can be used to draw activity
diagrams.
The Workflow
Have you seen process flow diagrams? If yes, then activity diagrams takes the same shape. Usually there are two
main shapes in activity diagrams, boxes and arrows.
Boxes of the activity diagram indicate the tasks and the arrows show the relationships. Usually, the relationships
are the sequences that take place in the activities.
Following is an example of activity diagram with tasks in boxes and relationship represented by arrows.
This type of activity diagram is also known as activity-on-node diagram. This is due to the fact that all activities
are shown on the nodes .

5/10/2018 Management Concepts Quick Guide
https://www.tutorialspoint.com/cgi-bin/printpage.cgi 96/187
Alternatively, there is another way of presenting an activity diagram. This is called activity-on-arrow diagram. In
this diagram, activities are presented by the arrows.
Compared to activity-on-node diagrams, activity-on-arrow diagrams introduce a little confusion. Therefore, in
most instances, people often use activity-on-nodes diagrams. Following is an activity-on-arrow diagram:
How to Draw Activity Diagram?
Creating an activity diagram is easy. You can use a paper-based material such as a post it note or software for this
purpose. Regardless of the medium used, the process of creating the activity diagram remains the same.
Following are main steps involved in creating an activity diagram:
Step 1
First of all, identify the tasks in the project. You can use WBS for this purpose and
there is no need to repeat the same.
Just use the same tasks breakdown for the activity diagram as well. If you use software for creating the activity
diagram , create a box for each activity.
Illustrate all boxes in the same size in order to avoid any confusion. Make sure all your tasks have the same
granularity.
Step 2
You can add more information to the task boxes, such as who is doing the task and the timeframes. You can add
this information inside the box or can add it somewhere near the box.
Step 3
Now, arrange the boxes in the sequence that they are performed during the project execution. The early tasks will
be at the left hand side and the tasks performed at the later part of the project execution will be at the right hand
side. The tasks that can be performed in parallel should be kept parallel to each other .
You may have to adjust the sequence a number of times until you get it right. This is why software is an easy tool
for creating activity diagrams.
Step 4
Now, use arrows to join task boxes. These arrows will show the sequence of the tasks. Sometimes, a 'start' and an
'end' box can be added to clearly present the start and the end of the project.

5/10/2018 Management Concepts Quick Guide
https://www.tutorialspoint.com/cgi-bin/printpage.cgi 97/187
To understand what we have done in the above four steps, please refer to the following activity diagram:
Conclusion
Activity diagrams can be used for illustrating the sequence of project tasks. These diagrams can be created with a
minimum effort and gives you a clear understanding of interdependent tasks.
In addition, the activity diagram is an input for the critical path method.
PROJECT CHARTER
Introduction
Project Charter refers to a statement of objectives in a project. This statement also sets out detailed project goals,
roles and responsibilities, identifies the main stakeholders, and the level of authority of a project manager.
It acts as a guideline for future projects as well as an important material in the organization's knowledge
management system.
The project charter is a short document that would consist of new offering request or a request for proposal. This
document is a part of the project management process, which is required by Initiative for Policy Dialogue
and Customer Relationship Management .
The Role of Project Charter
Following are the roles of a Project Charter:
It documents the reasons for undertaking the project.
Outlines the objectives and the constraints faced by the project.
Provides solutions to the problem in hand.
Identifies the main stakeholders of the project.
Benefits of Project Charter
Following are the prominent benefits of Project Charter for a project:

5/10/2018 Management Concepts Quick Guide
https://www.tutorialspoint.com/cgi-bin/printpage.cgi 98/187
It improves and paves way for good customer relationships.
Project Charter also works as a tool that improves project management processes.
Regional and headquarter communications can also be improved to a greater extent.
By having a project charter, project sponsorship can also be gained.
Project Charter recognizes senior management roles.
Allows progression, which is aimed at attaining industry best practices.
Elements in Project Charter
Since project charter is a project planning tool, which is aimed at resolving an issue or an opportunity, the below
elements are essential for a good charter project.
For an effective charter project, it needs to address these key elements:
Identity of the project.
Time: the start date and the deadline for the project.
People involved in the project.
Outlined objectives and set targets.
The reason for a project charter to be carried out, often referred to as 'business case'.
Detailed description of a problem or an opportunity.
The return expected from the project.
Results that could be expected in terms of performance.
The expected date that the objectives is to be achieved.
Clearly defined roles and responsibilities of the participants involved.
Requirement of resources that will be needed for the objectives to be achieved.
Barriers and the risks involved with the project.
Informed and effective communication plan.
Out of all above elements, there are three most important and essential elements that need further elaboration.
Business Case
This outlines the need for a project charter to take place. A business case should set out the benefits gained from
carrying out a project charter. Benefits need not only be in terms of finance such as revenue, cost reduction, etc.,
but also the benefit that the customer receives.
Following are the characteristics of a good business case:
The reasons of undertaking the project.

5/10/2018 Management Concepts Quick Guide
https://www.tutorialspoint.com/cgi-bin/printpage.cgi 99/187
The benefits gained from undertaking the project now.
The consequences of not doing the project.
The factors that would conclude that it fits the business goals.
Project Scope
As the name denotes, it refers to the scope that the project will give the business if they undertake the project.
Before doing a project, the following concerns need to be addressed:
The within scope and out of scope needs to be considered.
The process that each team will focus upon.
The start and end points for a process.
Availability of resources.
Constraints under which the team will work.
Time limitations .
The impact on the normal workload if the project is to be undertaken.
The Need for a Good Communication Plan
The need for a good communication plan is at its utmost necessity when it comes to planning a project. Project
managers need to work on building a good communication plan which will help in meeting the overall objectives
of a Project Charter.
When creating a communication plan, the project manager needs to take the following into consideration:
Who - responsibility of each individuals participating in the project.
What - the motive and the reason for communication plan.
Where - location where the receiver could find information.
When - the duration and the frequency of the communication plan.
How - the mechanism which is used to facilitate the communication.
Whom - The receivers of the communication.
Conclusion
The project charter is not only a tool that is used for planning projects but also a communication mechanism that
acts as a reference. A well-planned project with an effective communication plan will definitely bring in success
for the project undertaken at hand.
Therefore, the Project Charter should be one of the frequently referred documents in a project and the entire
project team needs to be aware of the content of the Project Charter. This is a key element for a successful project.
PROJECT CONTRACT TYPES

5/10/2018 Management Concepts Quick Guide
https://www.tutorialspoint.com/cgi-bin/printpage.cgi 100/187
Introduction
In the world of business, contracts are used for establishing business deals and partnerships. The parties involved
in the business engagement decide the type of the contract.
Usually, the type of the contract used for the business engagement varies depending on the type of the work and
the nature of the industry.
The contract is simply an elaborated agreement between two or more parties. One or more parties may provide
products or services in return to something provided by other parties .
The contract type is the key relationship between the parties engaged in the business and the contract type
determines the project risk.
Let' have a look at most widely used contract types.
Fixed Price
This is the simplest type of all contracts. The terms are quite straightforward and easy to understand.
To put in simple, the service provider agrees to provide a defined service for a specific period of time and the
client agrees to pay a fixed amount of money for the service.
This contract type may define various milestones for the deliveries as well as KPIs .
In addition, the contractor may have an acceptance criteria defined for the milestones and the final delivery.
The main advantages of this type of contract is that the contractor knows the total project cost before the project
commences.
Unit Price
In this model, the project is divided into units and the charge for each unit is defined. This contract type can be
introduced as one of the more flexible methods compared to fixed price contract.
Usually, the owner of the project decides on the estimates and asks the bidders to bid of each
element of the project.
After bidding, depending on the bid amounts and the qualifications of bidders, the entire project may be given to
the same service provider or different units may be allocated to different service providers.
This is a good approach when different project units require different expertise to complete.
Cost Plus
In this contract model, the services provider is reimbursed for their machinery, labour and other costs, in addition
to contractor paying an agreed fee to the service provider.
In this method, the service provider should offer a detailed schedule and the resource allocation for the project.
Apart from that, all the costs should be properly listed and should be reported to the contractor periodically.
The payments may be paid by the contractor at a certain frequency or by the end of
milestones.
Incentive

5/10/2018 Management Concepts Quick Guide
https://www.tutorialspoint.com/cgi-bin/printpage.cgi 101/187
Incentive contracts are usually used when there is some level of uncertainty in the project cost. Although there are
nearly-accurate estimations, the technological challenges may impact on the overall resources as well as the effort.
This type of contract is common for the projects involving pilot programs or the project that harness new
technologies.
There are three cost factors in an Incentive contract; target price, target profit and the maximum cost.
The main mechanism of Incentive contract is to divide any target price overrun between the client and the service
provider in order to minimize the business risks for both parties.
Retainer
This is one of the most beautiful engagements that can get into by two or more parties. This engagement type is
the most risk-free type where the time and material used for the project are priced.
The contractor only requires knowing the time and material for the project in order to make the payments. This
type of contract has short delivery cycles, and for each cycle, separate estimates are sent of the contractor.
Once the contractor signs off the estimate and Statement of Work , the service provider can start work.
Unlike most of the other contract types, retainer contracts are mostly used for long-term business engagements.
Percentage of Construction Fee
This type of contracts is used for engineering projects. Based on the resources and material required, the cost for
the construction is estimated.
Then, the client contracts a service provider and pays a percentage of the cost of the project as the fee for the
service provider.
As an example, take the scenario of constructing a house. Assume that the estimate comes up to $230,000.
When this project is contracted to a service provider, the client may agree to pay 30% of the total cost as the
construction fee which comes up to $69,000.
Conclusion
Selecting the contract type is the most crucial step of establishing a business agreement with another party. This
step determines the possible engagement risks.
Therefore, companies should get into contracts where there is a minimum risk for their business. It is always a
good idea to engage in fixed bids whenever the project is short-termed and predictable.
If the project nature is exploratory, it is always best to adopt retainer or cost plus contract types.
PROJECT COST CONTROL
Introduction
Almost all the projects need to be guided right throughout in order to receive the required and expected output at
the end of the project. It is the team that is responsible for the project and most importantly the project manager
that needs to be able to carry out effective controlling of the costs. There are, however, several techniques that can
be used for this purpose.
Time and Material - T&M

5/10/2018 Management Concepts Quick Guide
https://www.tutorialspoint.com/cgi-bin/printpage.cgi 102/187
In addition to the project goals that the project manager has to oversee, the control of various costs is also a very
important task for any project. Project management would not be effective at all if a project manager fails in this
respect, as it would essentially determine whether or not your organization would make a profit or loss.
Cost Control Techniques
Following are some of the valuable and essential techniques used for efficient project cost control:
1 - Planning the Project Budget
You would need to ideally make a budget at the beginning of the planning session with regard to the project at
hand. It is this budget that you would have to help you for all payments that need to be made and costs that you
will incur during the project life cycle. The making of this budget therefore entails a lot of research and critical
thinking.
Like any other budget, you would always have to leave room for adjustments as the costs may not remain the
same right through the period of the project. Adhering to the project budget at all times is key to the profit from
project.
2 - Keeping a Track of Costs
Keeping track of all actual costs is also equally important as any other technique. Here, it is best to prepare a
budget that is time-based. This will help you keep track of the budget of a project in each of its phases. The actual
costs will have to be tracked against the periodic targets that have been set out in the budget. These targets could
be on a monthly or weekly basis or even yearly if the project will go on for long.
This is much easier to work with rather than having one complete budget for the entire period of the project. If
any new work is required to be carried out, you would need to make estimations for this and see if it can be
accommodated with the final amount in the budget. If not, you may have to work on necessary arrangements for
'Change Requests', where the client will pay for the new work or the changes.
3 - Effective Time Management
Another effective technique would be effective time management. Although this technique does apply to various
management areas, it is very important with regard to project cost control.
The reason for this is that the cost of your project could keep rising if you are unable to meet the project
deadlines; the longer the project is dragged on for, the higher the costs incurred which effectively means that the
budget will be exceeded.
The project manager would need to constantly remind his/her team of the important deadlines of the project in
order to ensure that work is completed on time.
4 - Project Change Control
Project change control is yet another vital technique. Change control systems are essential to take into account
any potential changes that could occur during the course of the project.
This is due to the fact that each change to the scope of the project will have an impact on the deadlines of the
deliverables, so the changes may increase project cost by increasing the effort needed for the project.
5 - Use of Earned Value

5/10/2018 Management Concepts Quick Guide
https://www.tutorialspoint.com/cgi-bin/printpage.cgi 103/187
Similarly, in order to identify the value of the work that has been carried out thus far, it is very helpful to use the
accounting technique commonly known as 'Earned Value'.
This is particularly helpful for large projects and will help you make any quick changes that are absolutely
essential for the success of the project.
The Additional Steps for Project Cost Control
It is advisable to constantly review the budget as well as the trends and other financial information. Providing
reports on project financials at regular intervals will also help keep track of the progress of the project.
This will ensure that overspending does not take place, as you would not want to find out when it is too late. The
earlier the problem is found, the more easily and quickly it could be remedied.
All documents should also be provided at regular intervals to auditors, who would also be able to point out to you
any potential cost risks.
Conclusion
Simply coming up with a project budget is not adequate during your project planning sessions. You and your team
would have to keep a watchful eye on whether the costs remain close to the figures in the initial budget.
You need to always keep in mind the risks that come with cost escalation and need to prevent this as best as you
can. For this, use the above techniques explained and constantly monitor the project costs.
PROJECT KICK-OFF MEETING
Introduction
A project kick-off meeting is the best opportunity for a project manager to energize his or her team. During this
meeting, the project management can establish a sense of common goal and start understanding each individual.
Although a project kick-off meeting appears to be a simple meeting with all the stakeholders of the project, a
successful project kick-off meeting requires proper planning.
The following steps are some of the important preparation points for a successful project kick-off meeting. These
steps help you to stay focused, establish and demonstrate leadership, and help integrating individual members
into the project team.
The Agenda
A strong and clear agenda is a must for a project kick-off meeting. If you have no clue of what the agenda should
be, ask your experienced subordinates or get hold of some of the agendas used for earlier kick-off meetings by
others.
The agenda usually includes purpose of the project, deliverables and goals, key success factors of the project,
communication plan, and the project plan.
In advance to the project kick-off meeting, make sure that you circulate the meeting agenda to all the participants.
This way, all the participants are aware of the structure and what to achieve at the end of the meeting.
Getting Started

5/10/2018 Management Concepts Quick Guide
https://www.tutorialspoint.com/cgi-bin/printpage.cgi 104/187
When the meeting starts, the project manager should take charge of the meeting. Next, all the participants should
be welcomed and a round of self-introduction should take place.
Although you have already shared the meeting agenda with the participants, briefly take them through the agenda
while giving a brief introduction to each item in the agenda.
Pay more attention towards introducing the project roles and emphasize the reasons why the term members were
assigned to respective roles.
If there are people playing stretched roles, acknowledge about it. When you do all these things, do not go into
detail. The purpose of this meeting is to take everyone on to the same platform.
Project Presentation
Once the tone is set, present the agenda in a structured manner. First of all, talk about the project assumptions
and how you developed the project plan.
Present your reasoning behind the plan and convey the message that you are open to suggestions when the project
progresses. Go through each task in the project plan and elaborate sufficiently.
Emphasize the fact that the project plan and the schedule are still at the initial stage and that you are expecting
everyone's assistance for making it complete.
Identify and acknowledge the potential bottlenecks or challenging tasks in the project schedule.
Setting the Expectations
Decide on a convenient time to hold regular meetings to talk about project progress. Emphasize the need of
everyone's participation for the regular meetings.
Teamwork is one of the most important expectations to be set. You need to elaborate more on teamwork and plan
some teamwork activities just after the project kick-off.
Talk about the time sensitive nature of the project and how the leaves are granted during the project period.
If the project requires working long hours, letting them know in advance and showing them how you can help
them to maintain the work-life balance is a good strategy.
During the meeting, empower the team members to carry out certain tasks and make them responsible.
Communication Plan
Communication is one of the main aspects of a project. Therefore, the project kick-off meeting should emphasize
more on the communication plan for the project.
This usually includes the meetings and escalation paths. Following are some of the meetings that take place
during the project life cycle:
Weekly status meeting
Project plan updates
Task and activity planning sessions
Management updates

5/10/2018 Management Concepts Quick Guide
https://www.tutorialspoint.com/cgi-bin/printpage.cgi 105/187
In addition, you can emphasize on the other communications channels such as e-mail communications, forums,
etc.
Feedback and Closure
At the end of the kick-off meeting, open up a Q&A session that allows the team members to freely express
themselves.
If the time is not enough to facilitate all the team members, ask them to send their queries and feedback via e-
mail. Once you have a look at those e-mails, you can set up another discussion to address those.
Never drag a planned meeting too much, since it could be a bad example. Before everyone leaves, summarize the
meeting and call out the action items and next steps.
Conclusion
To conclude, there are four main areas that should be emphasized about holding project kick-off meetings.
Be prepared for the kick-off meeting. Demonstrate your ability to organize and lead.
Empower your team members. Assign them responsibilities.
Develop and nurture teamwork.
Demonstrate your leadership qualities.
PROJECT LESSONS LEARNED
Introduction
Projects vary in terms of purpose, cost, magnitude and the timelines involved.
Yet, they all have common features and the lessons learned from one project can easily be incorporated in
another, circumstances permitting.
Some of the experience thus gleaned is revealed below. This is by no means an extensive list of all the project
lessons learned, but a few of the most relevant, are stated herewith:
20 Useful Project Lessons Learned
The success of a project is largely dependent on the skills and strengths of the people involved. Therefore, a
project needs to have a dedicated, talented set of individuals working towards a common goal.
Together with leadership skills, the project manager needs to be aware of the strengths and weaknesses of
his/her staff, so that the talents are harnessed and the shortfalls downplayed for the benefit of the project.
A champion team and a team of champions are indeed different. The former would lead to a successful
project whilst the latter would yield to a conflict of egos, each chasing an individual goal.
It pays to know who the decision makers are. Such individuals may not always be readily visible, but they
will be calling the shots, so developing a strong line of communication with such individuals will reap
benefits in the long run.

5/10/2018 Management Concepts Quick Guide
https://www.tutorialspoint.com/cgi-bin/printpage.cgi 106/187
If you have the knowledge and experience to make a decision, then you should go ahead and so, without
expecting top managers to spoon feed you at every turn.
Procrastination does not work. After assimilating the relevant information, decisions need to be made.
Wrong decisions can be salvaged, if discovered early; but right decisions cannot be postponed. So, Carpe
Diem, , as advocated by the popular maxim.
When things go wrong, as they invariably will; excuses will not work. Find an alternative course of action or
remedial propositions instead. Allocating blame only causes dissention and hostility, searching for
solutions will bring the team together.
Be pro-active in your approach. Reactivity is just not good enough.
Be open to change. Sometimes, you may find that the things you knew along may not be correct at this
given time, under these specific conditions.
Know what resources are available. Not just those under your purview but those which are at the discretion
of other teams. Sometimes, others may be happy to help. After all, the favor bank concept which is
colloquially referred to as the 'you scratch my back and I will scratch yours' philosophy, is apparent in the
business world too.
Paperwork and documentation are necessary for reporting purposes. But when making decisions, placing
too much reliance on data which may have changed within a surprisingly short timeframe pays few
dividends, especially in an unpredictable environment.
Know your customer and know the objectives of the project at hand. If any significant changes need to be
made, do so, but remember you need to consult the customer first.
Respect your leader and his/her decisions. Sometimes, you may not agree with these. That is fine. Voice
your objections, especially if they are reasonable. But once an action has been decided upon, even if it is
contrary to your idea of what should have been done, support it, and try to make it a success.
Take account of all the known facts. Try to make sense of it, but don't blindly force-fit scenarios into a pre-
established mould. Such scenarios may have been right before, and will, in all likelihood, be right once
again, but maybe just not in this case.
Do not be afraid of taking calculated risks. After all, as the adage goes, a ship is safe in the harbor, but that
is not what ships were built for.
When things go wrong, know who you can turn to for help.
Always disclose information to those, who will need it. This is not the time or place for obtaining an edge
over another by keeping crucial data close to your chest. People, who know what is expected of them and
have the means of doing so, will play a pivotal role in making the project a success.
Use modern technology and time tested management skills to your advantage.
Good communication is that which will stop mistakes from becoming failures. Mistakes happen and
recovery is always possible. But failure is a dead-end street.
Do not blindly rush into decisions. Careful thought needs to be given to the circumstances at hand prior to
engaging in decision making. This will save time in the long run by minimizing the need to redo work.
Conclusion

5/10/2018 Management Concepts Quick Guide
https://www.tutorialspoint.com/cgi-bin/printpage.cgi 107/187
Repetitive mistakes are the best avoided. Project lessons learned should be documented so that future team
leaders can make use of the learning experience of others in order to avoid the same pitfalls themselves.
PROJECT MANAGEMENT METHODOLOGIES
Introduction
In order to achieve goals and planned results within a defined schedule and a budget, a manager uses a project.
Regardless of which field or which trade, there are assortments of methodologies to help managers at every stage
of a project from the initiation to implementation to the closure. In this tutorial, we will try to discuss the most
commonly used project management methodologies.
A methodology is a model, which project managers employ for the design, planning, implementation and
achievement of their project objectives. There are different project management methodologies to benefit
different projects.
For example, there is a specific methodology, which NASA uses to build a space station while the Navy employs a
different methodology to build submarines. Hence, there are different project management methodologies that
cater to the needs of different projects spanned across different business domains.
Project Methodologies
Following are the most frequently used project management methodologies in the project management practice:
1 - Adaptive Project Framework
In this methodology, the project scope is a variable. Additionally, the time and the cost are constants for the
project. Therefore, during the project execution, the project scope is adjusted in order to get the maximum
business value from the project.
2 - Agile Software Development
Agile software development methodology is for a project that needs extreme agility in requirements. The key
features of agile are its short-termed delivery cycles , agile requirements, dynamic team culture, less
restrictive project control and emphasis on real-time communication.
3 - Crystal Methods
In crystal method, the project processes are given a low priority. Instead of the processes, this method focuses
more on team communication, team member skills, people and interaction. Crystal methods come under agile
category.
4 - Dynamic Systems Development Model
This is the successor of Rapid Application Development methodology. This is also a subset of agile software
development methodology and boasts about the training and documents support this methodology has. This
method emphasizes more on the active user involvement during the project life cycle.
5 - Extreme Programming
Lowering the cost of requirement changes is the main objective of extreme programming. XP emphasizes on fine
scale feedback, continuous process, shared understanding and programmer welfare. In XP, there is no detailed

5/10/2018 Management Concepts Quick Guide
https://www.tutorialspoint.com/cgi-bin/printpage.cgi 108/187
requirements specification or software architecture built.
6 - Feature Driven Development
This methodology is more focused on simple and well-defined processes, short iterative and feature driven
delivery cycles. All the planning and execution in this project type take place based on the features.
7 - Information Technology Infrastructure Library
This methodology is a collection of best practices in project management. ITIL covers a broad aspect of project
management which starts from the organizational management level.
8 - Joint Application Development
Involving the client from the early stages with the project tasks is emphasized by this methodology. The project
team and the client hold JAD sessions collaboratively in order to get the contribution from the client. These JAD
sessions take place during the entire project life cycle.
9 - Lean Development
Lean development focuses on developing change-tolerance software. In this method, satisfying the customer
comes as the highest priority. The team is motivated to provide the highest value for the money paid by the
customer.
10 - PRINCE2
PRINCE2 takes a process-based approach to project management. This methodology is based on eight high-level
processes.
11 - Rapid Application Development
This methodology focuses on developing products faster with higher quality. When it comes to gathering
requirements, it uses the workshop method. Prototyping is used for getting clear requirements and re-use the
software components to accelerate the development timelines.
In this method, all types of internal communications are considered informal.
12 - Rational Unified Process
RUP tries to capture all the positive aspects of modern software development methodologies and offer them in
one package. This is one of the first project management methodologies that suggested an iterative approach to
software development.
13 - Scrum
This is an agile methodology. The main goal of this methodology is to improve team productivity dramatically by
removing every possible burden. Scrum projects are managed by a Scrum master.
14 - Spiral

5/10/2018 Management Concepts Quick Guide
https://www.tutorialspoint.com/cgi-bin/printpage.cgi 109/187
Spiral methodology is the extended waterfall model with prototyping. This method is used instead of using the
waterfall model for large projects.
15 - Systems Development Life Cycle
This is a conceptual model used in software development projects. In this method, there is a possibility of
combining two or more project management methodologies for the best outcome. SDLC also heavily emphasizes
on the use of documentation and has strict guidelines on it.
16 - Waterfall
This is the legacy model for software development projects. This methodology has been in practice for decades
before the new methodologies were introduced. In this model, development lifecycle has fixed phases and linear
timelines. This model is not capable of addressing the challenges in the modern software development domain.
Conclusion
Selecting the most suitable project management methodology could be a tricky task. When it comes to selecting
an appropriate one, there are a few dozens of factors you should consider. Each project management methodology
carries its own strengths and weaknesses.
Therefore, there is no good or bad methodology and what you should follow is the most suitable one for your
project management requirements.
PROJECT MANAGEMENT OFFICE
Introduction
When organizations grow, they establish different entities for governing respective practices.
The Project Management Office is the entity created for governing the processes, practices, tools and other
activities related to project management in an organization.
This office defines and maintains the standards for project management in the organization.
Usually, the management of the organization assigns a team of experts in the field of project management in order
to run the project management office.
The organization looks for qualifications such as PMI certifications and extensive experience is managing large
projects when selecting people for the project management office.
Building a Project Management Office
Due to the complexity of present projects, the project management function should be a matured and streamlined
practice.
Therefore, organizations look for better ways of managing the projects in order to maximize the profit margins.
For this, organizations look into process optimization, productivity enhancement and building their bottom-line.
Since there are many parameters involved in the project management function
, governing the project management function by the
senior management can be risky.

5/10/2018 Management Concepts Quick Guide
https://www.tutorialspoint.com/cgi-bin/printpage.cgi 110/187
Therefore, a project management office is the ideal solution for building and maintaining the project management
practice as a capable function of the organization.
Implementing a project management office is as same as any other organizational change project. Therefore, it is
approached with a strong and rigid methodology with a lot of experience.
There are a number of key steps involved in building a project management office and PMBOK
can be a great reference for this purpose.
Is It an Overhead?
Some traditional organizations view the project management office as an overhead. This is mainly due to the fact
that the organization is small enough where there is no explicit need for a project management office.
In such organizations, the general management can govern project management practice. For the rest of the
organizations where there are large projects, a project management office is a lot more than an overhead.
At present, the world economy is at a recession. Therefore, a lot of companies look at cutting costs in order to
retain in the corporate environment.
Among the ways of doing this, cutting down staff and closing down departments have become two popular
options. In such cases, project management office has become an easy victim, as it does not add any figure to the
bottom-line of the company.
Therefore, it has become a challenge for the project management offices to justify their work to the upper
management.
The Advantages of an PMO
Project management is one of the key functions of an organization. Therefore, refining the processes related to
project management could add a lot of value to the organization's bottom-line.
This is what exactly a successful project management office does.
Why Does PMO Fail?
Based on the historical statistics, only one-third of project management offices work and the rest do not work as
expected.
This is one of the main concerns that senior management faces when deciding to build a project management
office for an organization. The management is doubtful about the success of the project management office from
the beginning.
One of the main reasons for project management office to fail is the lack of executive management support. In
most cases, the executive management does not have enough knowledge on how to support and guide a project
management office.
Secondly, incapability of the project management office causes failures. This is mainly due to the people and
resources assigned to the project management office.
Conclusion
Project management office is one of the entities that will add value to large organizations in the long run. A
project management office could be an overhead for smaller scale organizations and such establishment may end
up as a failure.

5/10/2018 Management Concepts Quick Guide
https://www.tutorialspoint.com/cgi-bin/printpage.cgi 111/187
A successful project management office can enhance the productivity of the project teams and cause a lot of cost
savings. In addition to that, it can make the organization a more matured and capable entity.
PROJECT MANAGEMENT PROCESSES
Introduction
Project management is one of the critical processes of any project. This is due to the fact that project management
is the core process that connects all other project activities and processes together.
When it comes to the activities of project management, there are plenty. However, these plenty of project
management activities can be categorized into five main processes.
Let's have a look at the five main project management processes in detail.
1 - Project Initiation
Project initiation is the starting point of any project. In this process, all the activities related to winning a project
takes place. Usually, the main activity of this phase is the pre-sale.
During the pre-sale period, the service provider proves the eligibility and ability of completing the project to the
client and eventually wins the business. Then, it is the detailed requirements gathering which comes next.
During the requirements gathering activity, all the client requirements are gathered and analysed for
implementation. In this activity, negotiations may take place to change certain requirements or remove certain
requirements altogether.
Usually, project initiation process ends with requirements sign-off.
2 - Project Planning
Project planning is one of the main project management processes. If the project management team gets this step
wrong, there could be heavy negative consequences during the next phases of the project.
Therefore, the project management team will have to pay detailed attention to this process of the project.
In this process, the project plan is derived in order to address the project requirements such as, requirements
scope, budget and timelines. Once the project plan is derived, then the project schedule is developed.
Depending on the budget and the schedule, the resources are then allocated to the project. This phase is the most
important phase when it comes to project cost and effort.
3 - Project Execution
After all paperwork is done, in this phase, the project management executes the project in order to achieve project
objectives.
When it comes to execution, each member of the team carries out their own assignments within the given
deadline for each activity. The detailed project schedule will be used for tracking the project progress.
During the project execution, there are many reporting activities to be done. The senior management of the
company will require daily or weekly status updates on the project progress.

5/10/2018 Management Concepts Quick Guide
https://www.tutorialspoint.com/cgi-bin/printpage.cgi 112/187
In addition to that, the client may also want to track the progress of the project. During the project execution, it is
a must to track the effort and cost of the project in order to determine whether the project is progressing in the
right direction or not.
In addition to reporting, there are multiple deliveries to be made during the project execution. Usually, project
deliveries are not onetime deliveries made at the end of the project. Instead, the deliveries are scattered through
out the project execution period and delivered upon agreed timelines.
4 - Control and Validation
During the project life cycle, the project activities should be thoroughly controlled and validated. The controlling
can be mainly done by adhering to the initial protocols such as project plan, quality assurance test plan and
communication plan for the project.
Sometimes, there can be instances that are not covered by such protocols. In such cases, the project manager
should use adequate and necessary measurements in order to control such situations.
Validation is a supporting activity that runs from first day to the last day of a project. Each and every activity and
delivery should have its own validation criteria in order to verify the successful outcome or the successful
completion.
When it comes to project deliveries and requirements, a separate team called 'quality assurance team' will assist
the project team for validation and verification functions.
5 - Closeout and Evaluation
Once all the project requirements are achieved, it is time to hand over the implemented system and closeout the
project. If the project deliveries are in par with the acceptance criteria defined by the client, the project will be
duly accepted and paid by the customer.
Once the project closeout takes place, it is time to evaluate the entire project. In this evaluation, the mistakes
made by the project team will be identified and will take necessary steps to avoid them in the future projects.
During the project evaluation process, the service provider may notice that they haven't gained the expected
margins for the project and may have exceeded the timelines planned at the beginning.
In such cases, the project is not a 100% success to the service provider. Therefore, such instances should be
studied carefully and should take necessary actions to avoid in the future.
Conclusion
Project management is a responsible process. The project management process connects all other project
activities together and creates the harmony in the project.
Therefore, the project management team should have a detailed understanding on all the project management
processes and the tools that they can make use for each project management process.
PROJECT MANAGEMENT TOOLS
Introduction
Project management is one of the high-responsibility tasks in modern organizations. Project management is used
in many types of projects ranging from software development to developing the next generation fighter aircrafts.

5/10/2018 Management Concepts Quick Guide
https://www.tutorialspoint.com/cgi-bin/printpage.cgi 113/187
In order to execute a project successfully, the project manager or the project management team should be
supported by a set of tools.
These tools can be specifically designed tools or regular productivity tools that can be adopted for project
management work.
The use of such tools usually makes the project managers work easy as well as it standardizes the work and the
routine of a project manager.
Following are some of those tools used by project managers in all domains:
Project Plan
All the projects that should be managed by a project manager should have a project plan. The project plan details
many aspects of the project to be executed.
First of all, it details out the project scope. Then, it describes the approach or strategy used for addressing the
project scope and project objectives.
The strategy is the core of the project plan. The strategy could vary depending on the project purpose and specific
project requirements.
The resource allocation and delivery schedule are other two main components of the project plan. These detail
each activity involved in the project as well as the information such as who executes them and when.
This is important information for the project manager as well as all the other stakeholders of the project.
Milestone Checklist
This is one of the best tools the project manager can use to determine whether he or she is on track in terms of the
project progress.
The project manager does not have to use expensive software to track this. The project manager can use a simple
Excel template to do this job.
The milestone checklist should be a live document that should be updated once or twice a week.
Gantt Chart
Gantt chart illustrates the project schedule and shows the project manager the interdependencies of each activity.
Gantt charts are universally used for any type of project from construction to software development.
Although deriving a Gantt chart looks quite easy, it is one of the most complex tasks when the project is involved
in hundreds of activities.
There are many ways you can create a Gantt chart. If the project is small and simple in nature, you can create your
own Gantt chart in Excel or download an Excel template from the Internet.
If the project has a high financial value or high-risk exposure, then the project manager can use software tools
such as MS Project.
Project Management Softwares
With the introduction of computer technology, there have been a number of software tools specifically developed
for project management purpose. MS Project is one such tool that has won the hearts of project managers all over

5/10/2018 Management Concepts Quick Guide
https://www.tutorialspoint.com/cgi-bin/printpage.cgi 114/187
the world.
MS Project can be used as a standalone tool for tracking project progress or it can be used for tracking complex
projects distributed in many geographical areas and managed by a number of project managers.
There are many other software packages for project management in addition to MS Project. Most of these new
additions are online portals for project management activities where the project members have access to project
details and progress from anywhere.
Project Reviews
A comprehensive project review mechanism is a great tool for project management. More mature companies tend
to have more strict and comprehensive project reviews as opposed to basic ones done by smaller organizations.
In project reviews, the project progress and the adherence to the process standards are mainly considered.
Usually, project reviews are accompanied by project audits by a 3rd party .
The non-compliances and action items are then tracked in order to complete them.
Delivery Reviews
Delivery reviews make sure that the deliveries made by the project team meet the customer requirements and
adhere to the general guidelines of quality.
Usually, a 3rd party team or supervisors conduct the delivery review and the main stakeholders of the
project delivery do participate for this event.
The delivery review may decide to reject the delivery due to the quality standards and non-compliances.
Score Cards
When it comes to performance of the project team, a scorecard is the way of tracking it. Every project manager is
responsible of accessing the performance of the team members and reporting it to the upper management and
HR.
This information is then used for promotion purposes as well as human resource development. A comprehensive
score card and performance assessment can place the team member in the correct position.
Conclusion
A project manager cannot execute his/her job without a proper set of tools. These tools do not have to be
renowned software or something, but it can pretty well be simple and proven techniques to manage project work.
Having a solid set of project management tools always makes project managers' work pleasurable and productive.
PROJECT MANAGEMENT TRIANGLE
Introduction
The project management triangle is used by managers to analyze or understand the difficulties that may arise due
to implementing and executing a project. All projects irrespective of their size will have many constraints.
Although there are many such project constraints, these should not be barriers for successful project execution
and for the effective decision making.

5/10/2018 Management Concepts Quick Guide
https://www.tutorialspoint.com/cgi-bin/printpage.cgi 115/187
There are three main interdependent constraints for every project; time, cost and scope. This is also known as
Project Management Triangle.
Let's try to understand each of the element of project triangle and then how to face challenges related to each.
The Three Constraints
The three constraints in a project management triangle are time, cost and scope.
1 - Time
A project's activities can either take shorter or longer amount of time to complete. Completion of tasks depends
on a number of factors such as the number of people working on the project, experience, skills, etc.
Time is a crucial factor which is uncontrollable. On the other hand, failure to meet the deadlines in a project can
create adverse effects. Most often, the main reason for organizations to fail in terms of time is due to lack of
resources.
2 - Cost
It's imperative for both the project manager and the organization to have an estimated cost when undertaking a
project. Budgets will ensure that project is developed or implemented below a certain cost.
Sometimes, project managers have to allocate additional resources in order to meet the deadlines with a penalty
of additional project costs.
3 - Scope
Scope looks at the outcome of the project undertaken. This consists of a list of deliverables, which need to be
addressed by the project team.
A successful project manager will know to manage both the scope of the project and any change in scope which
impacts time and cost.
Quality
Quality is not a part of the project management triangle, but it is the ultimate objective of every delivery. Hence,
the project management triangle represents implies quality.
Many project managers are under the notion that 'high quality comes with high cost', which to some extent is true.
By using low quality resources to accomplish project deadlines does not ensure success of the overall project.

5/10/2018 Management Concepts Quick Guide
https://www.tutorialspoint.com/cgi-bin/printpage.cgi 116/187
Like with the scope, quality will also be an important deliverable for the project.
Six stages of Project Management
A project undergoes six stages during its life cycles and they are noted below:
Project Definition - This refers to defining the objectives and the factors to be considered to make the
project successful.
Project Initiation - This refers to the resources as well as the planning before the project starts.
Project Planning - Outlines the plan as to how the project should be executed. This is where project
management triangle is essential. It looks at the time, cost and scope of the project.
Project Execution - Undertaking work to deliver the outcome of the project.
Project Monitoring & Control - Taking necessary measures, so that the operation of the project runs
smoothly.
Project Closure - Acceptance of the deliverables and discontinuing resources that were required to run
the project.
Overcoming Challenges to Project Constraints
It is always a requirement to overcome the challenges related to the project triangle during the project execution
period. Project managers need to understand that the three constraints outlined in the project management
triangle can be adjusted.
The important aspect is to deal with it. The project manager needs to strike a balance between the three
constraints so that quality of the project will not be compromised.
To overcome the constraints, the project managers have several methods to keep the project going. Some of these
will be based on preventing stakeholders from changing the scope and maintaining limits on both financial and
human resources.
A project manager's role is evolved around responsibility. A project manager needs to supervise and control the
project from the beginning to the closure.
The following factors will outline a project manager's role:
The project manager needs to define the project and split the tasks amongst team members. The project
manager also needs to obtain key resources and build teamwork.
The project manager needs to set the objectives required for the project and work towards meeting these
objectives.
The most important activity of a project manager is to keep stakeholders informed on the progress of the
project.
The project manager needs to asses and carefully monitor risks of the project.
Skills Required for a Project Manager
In order to overcome the challenges related to project triangle and meet the project objectives, the project
manager needs to have a range of skills, which includes:

5/10/2018 Management Concepts Quick Guide
https://www.tutorialspoint.com/cgi-bin/printpage.cgi 117/187
Leadership
Managing people
Negotiation
Time management
Effective communication
Planning
Controlling
Conflict resolution
Problem solving
Conclusion
Project management is very often represented on a triangle. A successful project manager needs to keep a balance
between the triple constraints so that the quality of the project or outcome is not compromised.
There are many tools and techniques that are available in order to face the challenges related to the three
constraints. A good project manager will use appropriate tools in order to execute the project successfully.
PROJECT MANAGER GOALS
Introduction
Every organization requires good leadership in order to carry out all their projects successfully. This requires the
organization to appoint efficient project managers to carry out various tasks, and of course, to guide and lead the
project management team and get them to a point, where they have effectively completed any given project at
hand, taking into account a whole load of factors.
In order to understand how project management can run smoothly, it is important to first identify the role and
the tasks carried out by the project manager. So who is a project manager and why is he/she so important?
The Role of a Project Manager
The role of a project manager basically involves handling all aspects of the project.
This includes not just the logistics but also the planning, brainstorming and seeing to the overall completion of
the project while also preventing glitches and ensuring that the project management team works well together.
The Goals of a Project Manager
Following should be the the main goals for a project manager, but they are not limited to the listed ones because it
very much depends on the situation:
Deadlines
A project manager must always be able to carry out his role in a very effective manner.

5/10/2018 Management Concepts Quick Guide
https://www.tutorialspoint.com/cgi-bin/printpage.cgi 118/187
This means that in most cases he/she would have to run against time with the clock ticking away. All projects
would have deadlines, so it is the duty of a project manager to complete the project by this given date.
It should be noted that although the project manager and his team may draw up a schedule at the outset that may
seem perfect, as time goes on you will find that the requirements may change, and the projects may require new
strategies to be implemented and more planning to be carried out.
Time therefore could be a big obstacle for a project manager achieving his/her goal. As the project manager you
should never lose sight of the deadline, your role would be to keep pushing your team to finish the work and
deliver on time.
Remember that your clients' satisfaction is your number one priority.
Client Satisfaction
Satisfaction of the client, however, does not mean that you rush to finish the work on time without ensuring that
standards are met.
The reputation of your organization would depend on the quality of the delivery of your projects. This is another
factor you should not lose sight of throughout the project.
Your role would also be to keep reminding the team members that quality is key.
No Budget Overrun
No project can be started off without the preparation of the budget. Although this is just a forecast of the costs
that would be incurred, it is essential that this budget is prepared after careful research and comparing prices to
get the best.
You would need to consider ways of cutting costs while also ensuring that you meet the needs of the client as well
as meeting the standards expected of your organization.
This budget must include all costs with regard equipment, labor and everything else. You then need to try and
always stick to the budget, although it's always best to leave some allowance for a few 100 dollars for any
additional expenses that may arise.
Requirements Coverage
Another goal of a project manager involves meeting all requirements of the client. You would need to therefore
have all specifications at hand and go through them every once in a while to ensure that you are on track.
If there is confusion as to any requirements, it would be best for you to get them cleared at the very beginning.
Team Management
While you would have to ensure that all aspects of the project are maintained, you are also responsible as project
manager for the happiness of your team.
You need to keep in mind that it is the incentives and encouragement provided to them that will make them work
harder and want to complete the work on time, thereby helping you reach your goals.
If the team members are unhappy with the way things are being carried out, productivity will also in turn
decrease, pulling you further away from achieving your goals. It is essential therefore to always maintain a warm
friendly relationship with them.

5/10/2018 Management Concepts Quick Guide
https://www.tutorialspoint.com/cgi-bin/printpage.cgi 119/187
The communication within the team should be very effective. They should be willing to voice out their opinions
while you listen to their suggestions and consider including them in the project.
This is after all a team effort. Your goals with regard to the project are also their goals.
Conclusion
The role of a project manager is therefore no easy task. It involves taking up a lot of responsibility as each of the
goals of the project must be met without making too many sacrifices.
If these goals are outlined to the project management team at the very beginning, there in no way for the delivery
of the goals to be delayed in any way as everyone will always be aware of what they need to achieve and by when.
PROJECT PORTFOLIO MANAGEMENT
Introduction
When there are many projects run by an organization, it is vital for the organization to manage their project
portfolio. This helps the organization to categorize the projects and align the projects with their organizational
goals.
Project Portfolio Management is a management process with the help of methods aimed at helping the
organization to acquire information and sort out projects according to a set of criteria.
Objectives of Project Portfolio Management
Same as with financial portfolio management, the project portfolio management also has its own set of objectives.
These objectives are designed to bring about expected results through coherent team players.
When it comes to the objectives, the following factors need to be outlined.
The need to create a descriptive document, which contains vital information such as name of project,
estimated timeframe, cost and business objectives.
The project needs to be evaluated on a regular basis to ensure that the project is meeting its target and stays
in its course.
Selection of the team players, who will work towards achieving the project's objectives.
Benefits of Project Portfolio Management
Project portfolio management ensures that projects have a set of objectives, which when followed brings about the
expected results. Furthermore, PPM can be used to bring out changes to the organization which will create a
flexible structure within the organization in terms of project execution. In this manner, the change will not be a
threat for the organization.
The following benefits can be gained through efficient project portfolio management:
Greater adaptability towards change.
Constant review and close monitoring brings about a higher return.
Management's perspectives with regards to project portfolio management is seen as an 'initiative towards
higher return'. Therefore, this will not be considered to be a detrimental factor to work.

5/10/2018 Management Concepts Quick Guide
https://www.tutorialspoint.com/cgi-bin/printpage.cgi 120/187
Identification of dependencies is easier to identify. This will eliminate some inefficiency from occurring.
Advantage over other competitors .
Helps to concentrate on the strategies, which will help to achieve the targets rather than focusing on the
project itself.
The responsibilities of IT is focused on part of the business rather than scattering across several.
The mix of both IT and business projects are seen as contributors to achieving the organizational
objectives.
Project Portfolio Management Tools
There are many tools that can be used for project portfolio management. Following are the essential features of
those tools:
A systematic method of evaluation of projects.
Resources need to be planned.
Costs and the benefits need to be kept on track.
Undertaking cost benefit analysis.
Progress reports from time to time.
Access to information as and when its required.
Communication mechanism, which will take through the information necessary.
Techniques Used to Measure PPM
There are various techniques, which are used to measure or support PPM process from time to time. However,
there are three types of techniques, which are widely used:
Heuristic model.
Scoring technique.
Visual or Mapping techniques.
The use of such techniques should be done in consideration of the project and organizational objectives, resource
skills and the infrastructure for project management.
Why Project Managers to Focus on PPM?
PPM is crucial for a project to be successful as well as to identify any back lags if it were to occur. Project
Managers often face a difficult situation arising from lack of planning and sometimes this may lead to a project
withdrawal.
It's the primary responsibility of project managers to ensure that there are enough available resources for the
projects that an organization undertakes. Proper resources will ensure that the project is completed within the set
timeline and delivered without a compromise on quality.

5/10/2018 Management Concepts Quick Guide
https://www.tutorialspoint.com/cgi-bin/printpage.cgi 121/187
Project managers also may wish to work on projects, which are given its utmost priority and value to an
organization. This will enable project managers to deliver and receive support for quality projects that they have
undertaken. PPM ensures that these objectives of the project management will be met.
The Five Question Model
The five question model of project portfolio management illustrates that the project manager is required to
answer five essential questions before the inception as well as during the project execution.
The answers to these questions will determine the success of the implementation of the project.
Conclusion
Project portfolio management is aimed at reducing inefficiencies that occur when undertaking a project and
eliminating potential risks, which can occur due to lack of information or systems available.
It helps the organization to align its project work to meet the projects whilst utilizing its resources to the
maximum.
Therefore, all the project managers of the organization need to have an awareness of the organizational project
portfolio management in order to contribute to the organizational goals when executing respective projects.
PROJECT QUALITY PLAN
Introduction
Every project delivers something at the end of the project execution. When it comes to the project initiation, the
project management and the client collaboratively define the objectives and the deliveries of the project together
with the completion timelines.

5/10/2018 Management Concepts Quick Guide
https://www.tutorialspoint.com/cgi-bin/printpage.cgi 122/187
During the project execution, there are a number of project deliveries made. All these deliveries should adhere to
certain quality standards as well as specific client requirements.
Therefore, each of these deliveries should be validated and verified before delivering to the client. For that, there
should be a quality assurance function, which runs from start to the end of the project.
When it comes to the quality, not only the quality of the deliveries that matter the most. The processes or
activities that produce deliverables should also adhere to certain quality guidelines as well.
As a principle, if the processes and activities that produce the deliverables do not adhere to their own quality
standards , then there is a high probability that deliverables not meeting the delivery
quality standards.
To address all the quality requirements, standards and quality assurance mechanisms in a project, a document
called 'project quality plan' is developed by the project team. This plan acts as the quality bible for the project and
all the stakeholders of the project should adhere to the project quality plan.
The Components of a Project Quality Plan
Depending on the nature of the industry and the nature of the project, the components or the areas addressed by a
quality plan may vary. However, there are some components that can be found in any type of quality plan.
Let's have a look at the most essential attributes of a project quality plan.
Responsibility of Management
This describes how the management is responsible for achieving the project quality. Since management is the
controlling and monitoring function for the project, project quality is mainly a management responsibility.
Document Management and Control
Documents are the main method of communication in project management. Documents are used for
communication between the team members, project management, senior management and the client.
Therefore, the project quality plan should describe a way to manage and control the documents used in the
project. Usually, there can be a common documentation repository with controlled access in order to store and
retrieve the documents.
Requirements Scope
The correct requirements to be implemented are listed here. This is an abstraction of the requirements sign-off
document. Having requirements noted in the project quality plan helps the quality assurance team to correctly
validate them.
This way, quality assurance function knows what exactly to test and what exactly to leave out from the scope.
Testing the requirements that are not in the scope may be a waste for the service provider.
Design Control
This specifies the controls and procedures used for the design phase of the project. Usually, there should be
design reviews in order to analyse the correctness of the proposed technical design. For fruitful design reviews,
senior designers or the architects of the respective domain should get involved. Once the designs are reviewed and
agreed, they are signed-off with the client.

5/10/2018 Management Concepts Quick Guide
https://www.tutorialspoint.com/cgi-bin/printpage.cgi 123/187
With the time, the client may come up with changes to the requirements or new requirements. In such cases,
design may be changed. Every time the design changes, the changes should be reviewed and signed-off.
Development Control and Rigor
Once the construction of the project starts, all the processes, procedures and activities should be closely
monitored and measured. By this type of control, the project management can make sure that the project is
progressing in the correct path.
Testing and Quality Assurance
This component of the project quality plan takes precedence over other components. This is the element, which
describes the main quality assurance functions of the project. This section should clearly identify the quality
objectives for the project and the approach to achieve them.
Risks & Mitigation
This section identifies the project quality risks. Then, the project management team should come up with
appropriate mitigation plans in order to address each quality risk.
Quality Audits
For every project, regardless of its size or the nature, there should be periodic quality audits to measure the
adherence to the quality standards. These audits can be done by an internal team or an external team.
Sometimes, the client may employ external audit teams to measure the compliance to standards and procedures
of the project processes and activities.
Defect Management
During testing and quality assurance, defects are usually caught. This is quite common when it comes to software
development projects. The project quality plan should have guidelines and instructions on how to manage the
defects.
Training Requirements
Every project team requires some kind of training before the project commences. For this, a skill gap analysis is
done to identify the training requirements at the project initiation phase.
The project quality plan should indicate these training requirements and necessary steps to get the staff trained.
Conclusion
Project quality plan is one of the mandatory documents for any type of project.
As long as a project has defined objectives and deliverables, there should be a project quality plan to measure the
delivery and process quality.
PROJECT RECORDS MANAGEMENT
Introduction

5/10/2018 Management Concepts Quick Guide
https://www.tutorialspoint.com/cgi-bin/printpage.cgi 124/187
Project management is an approach, which helps managers to manage the projects. Project management also
means using controls in place to meet the deadlines and other requirements such as cost of the project.
These controls involve proper and effective recording of project management activities. Record management is a
systematic approach for organizing, planning and tracking documents during the course of the project execution.
A-Z of Project Record Management
A record system is a systematic process in which an organization determines the following considerations,
activities and characteristics:
The type of information that should be recorded.
A process for recording data.
Handling and collecting of records.
The time period for retention and storage.
Disposal or protecting records, which relate to external events.
Elements in a record management system.
Content analysis, which states or describes the record system.
A file plan, which indicates the kind of record that is required for each project.
A compliance requirement document, which will outline the IT procedures that everyone needs to follow.
This will ensure that team members are fully compliant.
A method, which collects out dated documents. These should be done across all record sources such as e-
mails, file servers, etc.
A method for auditing records.
A system, which captures the record data.
A system, which ensures monitoring and reporting in the way which records are being held.
Three Stages of Records
In the project record management process, there are three distinct stages. These stages have many other activities
involved in order to complete and accomplish the objectives for each stage.
The stages are:
The creation of records
Maintenance of records
Storage and retrieval of records
Let's have a look at each of the stage in detail.
Creating Records

5/10/2018 Management Concepts Quick Guide
https://www.tutorialspoint.com/cgi-bin/printpage.cgi 125/187
This refers to the underlying reason as to why the record is being created. This could be for a receipt or for an
inventory control report or some other reason.
The primary objective of project record management is to determine the flow of the record handling once the
record is created. When it comes to creating records, the following questions should be answered.
Who will view the record?
Who will be the final owner of the record?
Who is responsible for storing the record?
Maintaining Records
Developing an operation to store the records refers to maintaining the records. The access levels to the records
should be defined at this stage and should take all necessary steps in order to avoid the records getting into the
wrong hands.
Proper compliance procedures and security measures need to be in place to avoid misusing of records.
Storing and Retrieval
Storing of records could refer to manual storage of documents as well as digital storage. Project managers need to
ensure that the records are returned in the way it was borrowed. Maintaining records also refers to the amount of
time that records can be maintained.
Some organizations may retain records up to six years whilst others less amount of years. If records are saved
digitally, proper folders need to be created. Once created, the older documents need to be archived so that hard
drive space is retained.
An Insight to Record Management Planning
Records, which are collated needs to be planned. The following outlines the steps that management needs to take
to ensure record planning process is successful.
Identification of roles, which ensure that records are managed properly
Allocating dedicated roles or appointing dedicated people to categorize the records, which are
available in an organization.
Appointing IT professionals to implement systems, which maintain and support record
management.
Managers need to make sure that the team members are aware of the procedures in place for record
management.
The record management process needs to analyze the content of the documents, which are to be saved.
Implement a file plan, which will store the different kinds of files in an organization.
Develop retention schedules, which could vary from one organization to another depending on the activity
taking place.
Design effective record management solutions.
Planning of how content can be moved to record methods.

5/10/2018 Management Concepts Quick Guide
https://www.tutorialspoint.com/cgi-bin/printpage.cgi 126/187
Develop a plan where e-mail integration could be made.
Plan a compliance procedure for social content.
Develop compliance procedures that align the objectives of project record system.
Conclusion
A record is a document or an electronic storage of data in an organization which acts as evidence or a guideline. A
project record management is a systematic process, which allows people to retain records for future use.
It outlines the details which are relevant to the project. Hence, project record management needs to be monitored
and retained in a careful manner.
PROJECT RISK CATEGORIES
Introduction
All projects start off with a bang. Yet, some are destined for failure from its very inception, whilst others collapse
later on.
Yet, others reach the finish line triumphantly, carrying with them a few scars from battles faced and overcome.
Therefore, in order to minimize project failure, it is prudent to identify the main causative factors that contribute
to project risk.
The three main constraints on projects can be classified as schedule, scope and resources, and the mishandling of
each can cause a ripple effect on the project, which would then face imminent collapse.
Scope Risk
Defining what is required is not always easy. However, so as to ensure that scope risk is minimized, the
deliverables, the objectives, the project charter, and of course, the scope needs to be clearly defined.
All scope risks, be they quantifiable or not, needs to recognized. Scope creep, hardware defects, software defects,
an insufficiently defined scope, unexpected changes in the legal or regulatory framework and integration defects
can all be classified under the broad umbrella of scope risk.
There are a variety of methods that help stakeholders identify the scope of the project. The risk framework
analyses the project's dependency on technology and the market and then assesses how changes in each would
affect the outcome of the project.
Similarly, the risk complexity index looks at the technical aspects of the projects, which can be easily quantified
and allocated a number between 0 and 99 to indicate the risk of the project.
Risk assessment, on the other hand, uses a grid of technology, structure and magnitude to assess the proposed
risk of the project.
A work breakdown structure, commonly abbreviated as WBS, also considers the risks of projects, which are ill
defined and where the stated objectives are ambiguous.
Scope risks can be minimized and managed with savvy planning. Defining the project clearly, managing the
changes in scope throughout the duration of the project, making use of risk registers to better manage risks,

5/10/2018 Management Concepts Quick Guide
https://www.tutorialspoint.com/cgi-bin/printpage.cgi 127/187
identifying the causative factors, and the appropriate responses to risky situations and developing greater risk
tolerance in collaboration with the customer, would pay great dividends in the long run.
Schedule Risk
Keeping to timelines and agreed critical paths is one of the most difficult situations that project managers now
face.
An extensive reliance on external parties whose output is not within the project's scope of control, estimation
errors, which most often are too optimistic, hardware delays and putting off decision making, all tend to delay the
project at hand.
To minimize schedule risks, there are a few time-tested methods that can be put to good use. The process flow of
the project should be broken down into small, clearly defined components where the allocated timeframe for each
process is relatively short in duration
.
Be wary of team members or external parties, who hesitate to give estimates or whose estimates seem unrealistic
based on historical data and previous experience.
When formulating the critical path, ensure that any holidays that arise are in-built into the equation, so that
realistic expectations are created, right from inception. Defining re-work loops too is also recommended,
wherever possible.
Resource Risk
People and funds are any project's main resource base. If the people are unskilled or incompetent to perform the
task at hand, if the project is under-staffed from the beginning, or if key project members come on aboard far
after the inception of the project, there is an obvious project risk that has ill-planned human resources as its base.
Similarly, from a financial perspective, if insufficient funds are provided to carry out the necessary tasks, be it
relevant training programs for the people in question or be it inadequate investments in technology or required
machinery, the project is doomed to fail from inception.
Estimating project costs accurately, allocating a suitable budget to meet these costs, not placing undue
expectations on the capacity of the staff in question and avoiding burn-out at a later date are all factors that help
minimize the project resource risk.
Outsourced functions merit even more attention to detail, as it is for the most part, it is away from the direct
purview of the project manager. Clearly defined contracts and regular monitoring would lessen this risk
substantially.
Conflict management, which too generally arises with the progression of a project, should also be handled in a
skilful manner, so that the project has a smooth run throughout its entire duration.
Conclusion
As is readily apparent, all projects do run the risk of failure due to unplanned contingencies and inaccurate
estimates.
Yet, careful planning, constraint management, successful recovery from mistakes if and when they do arise will
minimize most risks. True, luck too, does play a part in the success of a project, but hard work and savvy
management practices will override most such difficulties.

5/10/2018 Management Concepts Quick Guide
https://www.tutorialspoint.com/cgi-bin/printpage.cgi 128/187
PROJECT RISK MANAGEMENT
Introduction
Risk is inevitable in a business organization when undertaking projects. However, the project manager needs to
ensure that risks are kept to a minimal. Risks can be mainly divided between two types, negative impact risk and
positive impact risk.
Not all the time would project managers be facing negative impact risks as there are positive impact risks too.
Once the risk has been identified, project managers need to come up with a mitigation plan or any other solution
to counter attack the risk.
Project Risk Management
Managers can plan their strategy based on four steps of risk management which prevails in an organization.
Following are the steps to manage risks effectively in an organization:
Risk Identification
Risk Quantification
Risk Response
Risk Monitoring and Control
Let's go through each of the step in project risk management:
Risk Identification
Managers face many difficulties when it comes to identifying and naming the risks that occur when undertaking
projects. These risks could be resolved through structured or unstructured brainstorming or strategies. It's
important to understand that risks pertaining to the project can only be handled by the project manager and other
stakeholders of the project.
Risks, such as operational or business risks will be handled by the relevant teams. The risks that often impact a
project are supplier risk, resource risk and budget risk. Supplier risk would refer to risks that can occur in case the
supplier is not meeting the timeline to supply the resources required.
Resource risk occurs when the human resource used in the project is not enough or not skilled enough. Budget
risk would refer to risks that can occur if the costs are more than what was budgeted.
Risk Quantification
Risks can be evaluated based on quantity. Project managers need to analyze the likely chances of a risk occurring
with the help of a matrix.

5/10/2018 Management Concepts Quick Guide
https://www.tutorialspoint.com/cgi-bin/printpage.cgi 129/187
Using the matrix, the project manager can categorize the risk into four categories as Low, Medium, High and
Critical. The probability of occurrence and the impact on the project are the two parameters used for placing the
risk in the matrix categories. As an example, if a risk occurrence is low and it has the highest
impact , the risk can be categorized as 'High'.
Risk Response
When it comes to risk management, it depends on the project manager to choose strategies that will reduce the
risk to minimal. Project managers can choose between the four risk response strategies, which are outlined below.
Risks can be avoided
Pass on the risk
Take corrective measures to reduce the impact of risks
Acknowledge the risk
Risk Monitoring and Control
Risks can be monitored on a continuous basis to check if any change is made. New risks can be identified through
the constant monitoring and assessing mechanisms.
Risk Management Process
Following are the considerations when it comes to risk management process:
Each person involved in the process of planning needs to identify and understand the risks pertaining to
the project.
Once the team members have given their list of risks, the risks should be consolidated to a single list in
order to remove the duplications.
Assessing the probability and impact of the risks involved with the help of a matrix.
Split the team into subgroups where each group will identify the triggers that lead to project risks.
The teams need to come up with a contingency plan whereby to strategically eliminate the risks involved or
identified.
Plan the risk management process. Each person involved in the project is assigned a risk in which he/she
looks out for any triggers and then finds a suitable solution for it.

5/10/2018 Management Concepts Quick Guide
https://www.tutorialspoint.com/cgi-bin/printpage.cgi 130/187
Risk Register
Often project managers will compile a document, which outlines the risks involved and the strategies in place.
This document is vital as it provides a huge deal of information.
Risk register will often consists of diagrams to aid the reader as to the types of risks that are dealt by the
organization and the course of action taken. The risk register should be freely accessible for all the members of the
project team.
Project Risk; an Opportunity or a Threat?
As mentioned above, risks contain two sides. It can be either viewed as a negative element or a positive element.
Negative risks can be detrimental factors that can haphazard situations for a project.
Therefore, these should be curbed once identified. On the other hand, positive risks can bring about
acknowledgements from both the customer and the management. All the risks need to be addressed by the project
manager.
Conclusion
An organization will not be able to fully eliminate or eradicate risks. Every project engagement will have its own
set of risks to be dealt with. A certain degree of risk will be involved when undertaking a project.
The risk management process should not be compromised at any point, if ignored can lead to detrimental effects.
The entire management team of the organization should be aware of the project risk management methodologies
and techniques.
Enhanced education and frequent risk assessments are the best way to minimize the damage from risks.
PROJECT SCOPE DEFINITION
Introduction
When it comes to project planning, defining the project scope is the most critical step. In case if you start the
project without knowing what you are supposed to be delivering at the end to the client and what the boundaries
of the project are, there is a little chance for you to success. In most of the instances, you actually do not have any
chance to success with this unorganized approach.
If you do not do a good job in project scope definition, project scope management during the project execution is
almost impossible.
The main purpose of the scope definition is to clearly describe the boundaries of your project. Clearly describing
the boundaries is not enough when it comes to project. You need to get the client's agreement as well.
Therefore, the defined scope of the project usually included into the contractual agreements between the client
and the service provider. SOW, or in other words, Statement of Work, is one such document.
In the project scope definition, the elements within the scope and out of the scope are well defined in order to
clearly understand what will be the area under the project control. Therefore, you should identify more elements
in detailed manner and divide them among the scope and out of scope.
How to Define the Project Scope

5/10/2018 Management Concepts Quick Guide
https://www.tutorialspoint.com/cgi-bin/printpage.cgi 131/187
When the project is about to be funded, there should be a set of defined deliveries and objectives for the project.
There can be a high level-scope statement prepared at this level.
This high-level scope statement can be taken from the initial documents such as SOW. In addition to the SOW,
you need to use any other document or information in order to further define the project scope at this level.
In case, if you feel that you do not have enough information to come up with a high-level scope statement, you
should then work closely with the client in order gather necessary information.
Project objectives can be used for defining the project scope. As a matter of fact, there should be one or more
deliveries addressing each project objective in the project. By looking at the deliverables, you can actually gauge
the project scope.
Once you get to know the main deliverables of the project, start asking questions about the other processes and
different aspects of the project.
First identifying and clearly defining the out of scope also helps you to understand the scope of a project. When
you go on defining the out of scope, you will automatically get an idea of the real project scope. In order to follow
this method, you need to have a defined scope up to a certain level.
Whenever you identify an item for the scope or out-of-scope, make sure you document it then and there. Later,
you can revisit these items and elaborate more on those.
Once you have successfully defined the scope of the project, you need to get the sign-off from the related and
applicable parties. Without proper sign-off for the scope, the next phases of the project, i.e., requirements
gathering, might have issues in executing.
Scope Creep
Scope creep is something common with every project. This refers to the incremental expansion of the project
scope. Most of the time, the client may come back to the service provider during the project execution and add
more requirements.
Most of such requirements haven't been in the initial requirements. As a result, change requests need to be raised
in order to cover the increasing costs of the service provider.
Due to business cope creep, there can be technological scope creep as well. The project team may require new
technologies in order to address some of the new requirements in the scope.
In such instances, the service provider may want to work with the client closely and make necessary logistic and
financial arrangements.
Conclusion
Project scope definition is the most important factor when it comes to project requirements. It is vital for service
providers to define the scope of the project in order to successfully enter into an agreement with the client.
In addition to this, the scope of the project gives an idea to the services provider about the estimated cost of the
project. Therefore, service provider's profit margins are wholly dependent on the accuracy of the project scope
definition.
PROJECT SELECTION METHODS
Introduction

5/10/2018 Management Concepts Quick Guide
https://www.tutorialspoint.com/cgi-bin/printpage.cgi 132/187
One of the biggest decisions that any organization would have to make is related to the projects they would
undertake. Once a proposal has been received, there are numerous factors that need to be considered before an
organization decides to take it up.
The most viable option needs to be chosen, keeping in mind the goals and requirements of the organization. How
is it then that you decide whether a project is viable? How do you decide if the project at hand is worth approving?
This is where project selection methods come in use.
Choosing a project using the right method is therefore of utmost importance. This is what will ultimately define
the way the project is to be carried out.
But the question then arises as to how you would go about finding the right methodology for your particular
organization. At this instance, you would need careful guidance in the project selection criteria, as a small mistake
could be detrimental to your project as a whole, and in the long run, the organization as well.
Selection Methods
There are various project selection methods practised by the modern business organizations. These methods have
different features and characteristics. Therefore, each selection method is best for different organizations.
Although there are many differences between these project selection methods, usually the underlying concepts
and principles are the same.
Following is an illustration of two of such methods
:
As the value of one project would need to be compared against the other projects, you could use the benefit
measurement methods. This could include various techniques, of which the following are the most common:
You and your team could come up with certain criteria that you want your ideal project objectives to meet.
You could then give each project scores based on how they rate in each of these criteria and then choose the
project with the highest score.
When it comes to the Discounted Cash flow method, the future value of a project is ascertained by
considering the present value and the interest earned on the money. The higher the present value of the
project, the better it would be for your organization.

5/10/2018 Management Concepts Quick Guide
https://www.tutorialspoint.com/cgi-bin/printpage.cgi 133/187
The rate of return received from the money is what is known as the IRR. Here again, you need to be looking
for a high rate of return from the project.
The mathematical approach is commonly used for larger projects. The constrained optimization methods require
several calculations in order to decide on whether or not a project should be rejected.
Cost-benefit analysis is used by several organizations to assist them to make their selections. Going by this
method, you would have to consider all the positive aspects of the project which are the benefits and then deduct
the negative aspects from the benefits. Based on the results you receive for different projects, you
could choose which option would be the most viable and financially rewarding.
These benefits and costs need to be carefully considered and quantified in order to arrive at a proper conclusion.
Questions that you may want to consider asking in the selection process are:
Would this decision help me to increase organizational value in the long run?
How long will the equipment last for?
Would I be able to cut down on costs as I go along?
In addition to these methods, you could also consider choosing based on opportunity cost - When choosing any
project, you would need to keep in mind the profits that you would make if you decide to go ahead with the
project.
Profit optimization is therefore the ultimate goal. You need to consider the difference between the profits of the
project you are primarily interested in and the next best alternative.
Implementation of the Chosen Method
The methods mentioned above can be carried out in various combinations. It is best that you try out different
methods, as in this way you would be able to make the best decision for your organization considering a wide
range of factors rather than concentrating on just a few. Careful consideration would therefore need to be given to
each project.
Conclusion
In conclusion, you would need to remember that these methods are time-consuming, but are absolutely essential
for efficient business planning.
It is always best to have a good plan from the inception, with a list of criteria to be considered and goals to be
achieved. This will guide you through the entire selection process and will also ensure that you do make the right
choice.
PROJECT SUCCESS CRITERIA
Introduction
As a project manager, the main objective of the project manager is to deliver the project within the time stated
and on budget defined. However, that's not all when it comes to project success criteria.
In addition to above conditions, the project manager needs to work closely with the customer and should ensure
the project deliverables have met the customer expectations.
There are many parameters in a project success criterion.

5/10/2018 Management Concepts Quick Guide
https://www.tutorialspoint.com/cgi-bin/printpage.cgi 134/187
Key Performance Indicators
The first project success criterion is to deliver projects bearing in mind the business drivers. Key Performance
Indicators is a method used to measure the benefits gained from undertaking the project.
These provide an insight to the scope of the project. The performance indicators are:
Established by the clients at the start of the project and are listed on a priority basis.
Aligned with the business objectives.
Able to make critical decisions based on KPI's for the project.
Prove to be a stance for products to be accepted by the clients.
It's a quantitative method and it's measurable.
To create a project success, criteria based on KPI is not enough and targets need to be set. These set targets need
to be realistic and achievable at the end.
The Project Manager's Verdict for Project Success Criteria
A project success criterion begins with the initiatives taken by the project manager to the project in question. This
will increase the chances of the project becoming successful as well as meeting customer's expectations.
The project manager, who wants his/her project successful will definitely ask the customers for feedback.
This approach will prove to be successful and will be a learning curve if any mistakes had been done. KPI need to
go hand in hand with the business objectives for a project to be considered successful.
Meeting the Customer's Expectations
Going the extra mile is not restricted to only customer services, it's also a magic word for project management. A
top most important factor for a project success criterion is to exceed customer's expectations by completing the
project within the stated deadline, budget and quality.
However, project manager needs to bear in mind that this could be misinterpreted and could lead to unnecessary
cost. Ideas to make a better product than sticking to the original idea could be done with the approval of the
customer. For this to be successful, proper implementation needs to be in place.
Success Factors
Success factors are contributions made by the management towards a successful project. These can be classified
broadly into five groups as follows:
The project manager - The person needs to have an array of skills under his arm to use during the
project.
Project team - The team needs to consist of variety of skills and experience. Collectively as a team,
success is easy to achieve with proper guidance.
Project - The scope and timeline of the project is crucial.
Organization - The organization needs to provide support to both the project manager and the project
team.

5/10/2018 Management Concepts Quick Guide
https://www.tutorialspoint.com/cgi-bin/printpage.cgi 135/187
External environment - External constraints should not affect the project. Back-up plans need to be in
place in case daily tasks cannot be carried by the team.
The project's quality should not be compromised under any circumstances as this will drive away potential
customers.
Further Project Success Criteria
The criteria for a successful project are not restricted to only above. However, following are some of other
supporting factors that need to be considered when it comes to a successful project management and execution:
Negotiations
Proper and conducive project plan
Assigning tasks to the team members
Developing a plan to achieve common tasks
Reviewing and doing a rework when needed
Managing project risks efficiently
Allocating time for process improvement
Learn from the learning curve
Proper estimation of project in terms of not only quantitatively but also qualitatively
Conclusion
A project to be considered successful requires proper planning and the help from the management. Exceeding
customer requirements will bring about success to the project.
Understanding the business drivers and ensuring that the project meets the objectives of the business will also
contribute to success.
Aligning the key performance indicator to that of the business objective will not only help project managers to
keep track but also measure and improve performance.
PROJECT TIME MANAGEMENT
Introduction
Time is a terrible resource to waste. This is the most valuable resource in a project.
Every delivery that you are supposed to make is time-bound. Therefore, without proper time management, a
project can head towards a disaster.
When it comes to project time management, it is not just the time of the project manager, but it is the time
management of the project team.
Scheduling is the easiest way of managing project time. In this approach, the activities of the project are estimated
and the durations are determined based on the resource utilization for each activity.

5/10/2018 Management Concepts Quick Guide
https://www.tutorialspoint.com/cgi-bin/printpage.cgi 136/187
In addition to the estimate and resource allocation, cost always plays a vital role in time management. This is due
to the fact that schedule over-runs are quite expensive.
The Steps of the Time Management Process
Following are the main steps in the project time management process. Each addresses a distinct area of time
management in a project.
1. Defining Activities
When it comes to a project, there are a few levels for identifying activities. First of all, the high-level requirements
are broken down into high-level tasks or deliverables.
Then, based on the task granularity, the high-level tasks/deliverables are broken down into activities and
presented in the form of WBS .
2. Sequencing Activities
In order to manage the project time, it is critical to identify the activity sequence. The activities identified in the
previous step should be sequenced based on the execution order.
When sequencing, the activity interdependencies should be considered.
3. Resource Estimating for Activities
The estimation of amount and the types of resources required for activities is done in this step. Depending on the
number of resources allocated for an activity, its duration varies.
Therefore, the project management team should have a clear understanding about the resources allocation in
order to accurately manage the project time.
4. Duration and Effort Estimation
This is one of the key steps in the project planning process. Since estimates are all about the time , this
step should be completed with a higher accuracy.
For this step, there are many estimation mechanisms in place, so your project should select an appropriate one.
Most of the companies follow either WBS based estimating or Function Points based estimates in this step.
Once the activity estimates are completed, critical path of the project should be identified in order to determine
the total project duration. This is one of the key inputs for the project time management.
5. Development of the Schedule
In order to create an accurate schedule, a few parameters from the previous steps are required.
Activity sequence, duration of each activity and the resource requirements/allocation for each activity are the
most important factors.
In case if you perform this step manually, you may end up wasting a lot of valuable project planning time. There
are many software packages, such as Microsoft Project, that will assist you to develop reliable and accurate project
schedule.

5/10/2018 Management Concepts Quick Guide
https://www.tutorialspoint.com/cgi-bin/printpage.cgi 137/187
As part of the schedule, you will develop a Gantt chart in order to visually monitor the activities and the
milestones.
6. Schedule Control
No project in the practical world can be executed without changes to the original schedule. Therefore, it is
essential for you to update your project schedule with ongoing changes.
Conclusion
Time management is a key responsibility of a project manager. The project manager should equip with a strong
skill and sense for time management.
There are a number of time management techniques that have been integrated into the management theories and
best practices.
As an example, Agile/Scrum project management style has its own techniques for time management.
In addition, if you are keen on learning time management into greater depths, you can always get into a training
course of one of the reputed and respected time management trainers.
PROJECT WORKFORCE MANAGEMENT
Introduction
There are many logistic elements in a project. Different team members are responsible for managing each element
and sometimes, the organization may have a mechanism to manage some logistic areas as well.
When it comes to project workforce management, it is all about managing all the logistic aspects of a project or an
organization through a software application. Usually, this software has a workflow engine defined in them. So, all
the logistic processes take place in the workflow engine.
Following are the regular and most common types of tasks handled by project workforce management software or
a similar workflow engine:
Planning and monitoring the project schedules and milestones.
Tracking the cost and revenue aspects of projects.
Resource utilization and monitoring.
Other management aspects of the project management.
Due to the software use, all of the project workflow management tasks can be fully automated with leaving much
for the project managers. This returns high efficiency to the project management when it comes to project
tracking purposes.
In addition to different tracking mechanisms, project workforce management software also offer a dashboard for
the project team. Through the dashboard, the project team has a glance view of the overall progress of the project
elements.
The dashboard is also a great place for the upper management to track the progress of each project during
executive meetings.

5/10/2018 Management Concepts Quick Guide
https://www.tutorialspoint.com/cgi-bin/printpage.cgi 138/187
Most of the times, project workforce management software can work with the existing legacy software systems
such as ERP systems. This easy integration allows the organization use a combination of software systems for
management purposes.
Traditional Management Vs Project Workforce Management
The traditional management and the project workflow management have significant differences. There are at least
three main differences when it comes to operations and management. Following are the three main differences:
1. A graphical workflow
The management of all the processes is done through a graphical workflow engine. In this, the users can design,
control and audit the different processes involved in the project.
The graphical workflow is quite attractive for the users of the system and allows the users to have a clear idea of
the workflow engine.
2. Work breakdown structures and organization:
Project workforce management provides the facility for work breakdown structure and organization of the same.
The users can create, manage, edit and report work breakdown structures.
These work breakdown structures are done in different abstraction levels, so the information related to such can
be tracked at any level.
Usually, project workforce management has approval hierarchies. Therefore, each workflow created will go
through several verifications before it becomes an organizational or project standard. This helps the organization
to reduce the inefficiencies of the process, as it is audited by many stakeholders.
3. Connected financial, workforce and project processes
In project workforce management software, everything is neatly connected. Once workforce and billing
management software are integrated, it provides the organization all the necessary information and management
facilities.
Due to the integrated nature of all these processes, the management and tracking functions are centralized. This
allows the higher management to have a unified view of the project activities.
Conclusion
Project workflow management is one of the best methods for managing different aspects of project. If the project
is complex, then the outcomes from the project workforce management could be more effective.
For simple projects or small organizations, project workflow management may not add much value. This is due to
the fact that small organizations or projects do not have a significant overhead when it comes to managing
processes.
There are many software systems in the market for project workflow management, but in many cases,
organizations are too unique to adopt such ready-made solutions.
Therefore, organization gets software development companies to develop custom project workflow management
systems for them. This has proved to be the most suitable way of getting the best project workforce management
system acquired for the company.

5/10/2018 Management Concepts Quick Guide
https://www.tutorialspoint.com/cgi-bin/printpage.cgi 139/187
PROJECT MANAGEMENT SOFTWARE
Introduction
Since the project management is one of the core functions of a business organization, the project management
function should be supported by software. Before software was born, project management was fully done through
papers. This eventually produced a lot of paper documents and searching through them for information which
was not a pleasant experience.
Once software came available for an affordable cost for the business organizations, software development
companies started developing project management software. This became quite popular among all the industries
and these software were quickly adopted by the project management community.
Types of Project Management Software
1 - Desktop
There are two types of project management software available for project managers. The first category of such
software is the desktop software. Microsoft Project is a good example for this type. You can manage your entire
project using MS Project, but you need to share the electronic documents with others, when collaboration is
required.
All the updates should be done to the same document by relevant parties time to time. Therefore, such desktop
project management software has limitations when it should be updated and maintained by more than one
person.
2 - Web Based
As a solution for the above issue, the web-based project management software was introduced. With this type, the
users can access the web application and read, write or change the project management-related activities.
This was a good solution for distributed projects across departments and geographies. This way, all the
stakeholders of the project have access to project details at any given time. Specially, this model is the best for
virtual teams that operate on the Internet.
Characteristics of Project Management Software
When it comes to choosing project management software, there are many things to consider. Not all the projects
may utilize all the features offered by project management software.
Therefore, you should have a good understanding of your project requirements before attempting to select one for
you. Following are the most important aspects of project management software:
1 - Collaboration
The project management software should facilitate the team collaboration. This means that the relevant
stakeholders of the project should be able to access and update the project documents whenever they want to.
Therefore, the project management software should have access control and authentication management in order
to grand access levels to the project stakeholders.
2 - Scheduling

5/10/2018 Management Concepts Quick Guide
https://www.tutorialspoint.com/cgi-bin/printpage.cgi 140/187
Scheduling is one of the main features that should be provided by project management software. Usually, modern
project management software provides the ability to draw Gantt charts when it comes to activity scheduling.
In addition to this, activity dependencies can also be added to the schedules, so such software will show you the
project critical path and later changes to the critical path automatically.
Baselining is also a useful feature offered by project management software. Usually, a project is basedlined when
the requirements are finalized.
When requirements are changed and new requirements are added to the project later, project management team
can compare the new schedule with the baseline schedule automatically to understand the project scope and cost
deviations.
3 - Issue Tracking
During the project life cycle, there can be many issues related to project that needs constant tracking and
monitoring. Software defects is one of the good examples for this.
Therefore, the project management software should have features to track and monitor the issues reported by
various stakeholders of the project.
4 - Project Portfolio Management
Project portfolio management is one of the key aspects when an organization has engaged in more than one
project. The organization should be able measure and monitor multiple projects, so the organization knows how
the projects progress overall.
If you are a small company with only a couple of projects, you may not want this feature. In such case, you should
select project management software without project portfolio management, as such features could be quite
expensive for you.
5 - Document Management
A project has many documents in use. Most of these documents should be accessible to the stakeholders of the
project. Therefore, the project management software should have a document management facility with correct
access control system.
In addition to this, documents need to be versioned whenever they are updated. Therefore, the document
management feature should support document versioning as well.
6 - Resource Management
Resource management of the project is one of the key expectations from project management software. This
includes both human resources and other types.
The project management software should show the utilization of each resource throughout the entire project life
cycle.
Conclusion
Modern project management practice requires the assistance of project management software. The modern
project management practice is complicated to an extent that it cannot operate without the use of software.

5/10/2018 Management Concepts Quick Guide
https://www.tutorialspoint.com/cgi-bin/printpage.cgi 141/187
When choosing the correct project management software for your purpose, you need to evaluate the
characteristics of software and match with your project management requirements.
Never choose one with more feature than you require, as usually project management software come with a high
price tag. In addition, having more than the required features could make confusions when using the software in
practice.
QUALITY CONTROL & QUALITY ASSURANCE
Introduction
Quality is an important factor when it comes to any product or service. With the high market competition, quality
has become the market differentiator for almost all products and services.
Therefore, all manufacturers and service providers out there constantly look for enhancing their product or the
service quality.
In order to maintain or enhance the quality of the offerings, manufacturers use two techniques, quality control
and quality assurance. These two practices make sure that the end product or the service meets the quality
requirements and standards defined for the product or the service.
There are many methods followed by organizations to achieve and maintain required level of quality. Some
organizations believe in the concepts of Total Quality Management and some others believe in internal and
external standards.
The standards usually define the processes and procedures for organizational activities and assist to maintain the
quality in every aspect of organizational functioning.
When it comes to standards for quality, there are many. ISO is one of the
prominent bodies for defining quality standards for different industries.
Therefore, many organizations try to adhere to the quality requirements of ISO. In addition to that, there are
many other standards that are specific to various industries.
As an example, SEI-CMMi is one such standard followed in the field of software development.
Since standards have become a symbol for products and service quality, the customers are now keen on buying
their product or the service from a certified manufacturer or a service provider.
Therefore, complying with standards such as ISO has become a necessity when it comes to attracting the
customers.
Quality Control
Many people get confused between quality control and quality assurance . Let's take a look at quality
control function in high-level.
As we have already discussed, organizations can define their own internal quality standards, processes and
procedures; the organization will develop these over time and then relevant stakeholders will be required to
adhere by them.
The process of making sure that the stakeholders are adhered to the defined standards and procedures is called
quality control. In quality control, a verification process takes place.

5/10/2018 Management Concepts Quick Guide
https://www.tutorialspoint.com/cgi-bin/printpage.cgi 142/187
Certain activities and products are verified against a defined set of rules or standards.
Every organization that practices QC needs to have a Quality Manual. The quality manual outlines the quality
focus and the objectives in the organization.
The quality manual gives the quality guidance to different departments and functions. Therefore, everyone in the
organization needs to be aware of his or her responsibilities mentioned in the quality manual.
Quality Assurance
Quality Assurance is a broad practice used for assuring the quality of products or services. There are many
differences between quality control and quality assurance.
In quality assurance, a constant effort is made to enhance the quality practices in the organization.
Therefore, continuous improvements are expected in quality functions in the company. For this, there is a
dedicated quality assurance team commissioned.
Sometimes, in larger organizations, a 'Process' team is also allocated for enhancing the processes and procedures
in addition to the quality assurance team.
Quality assurance team of the organization has many responsibilities. First and foremost responsibility is to
define a process for achieving and improving quality.
Some organizations come up with their own process and others adopt a standard processes such as ISO or CMMi.
Processes such as CMMi allow the organizations to define their own internal processes and adhere by them.
Quality assurance function of an organization uses a number of tools for enhancing the quality practices. These
tools vary from simple techniques to sophisticated software systems.
The quality assurance professionals also should go through formal industrial trainings and get them certified.
This is especially applicable for quality assurance functions in software development houses.
Since quality is a relative term, there is plenty of opportunity to enhance the quality of products and services.
The quality assurance teams of organizations constantly work to enhance the existing quality of products and
services by optimizing the existing production processes and introducing new processes.
Conclusion
When it comes to our focus, we understand that quality control is a product-oriented process. When it comes to
quality assurance, it is a process-oriented practice.
When quality control makes sure the end product meets the quality requirements, quality assurance makes sure
that the process of manufacturing the product does adhere to standards.
Therefore, quality assurance can be identified as a proactive process, while quality control can be noted as a
reactive process.
RACI CHART TOOL
Introduction

5/10/2018 Management Concepts Quick Guide
https://www.tutorialspoint.com/cgi-bin/printpage.cgi 143/187
RACI denotes Responsible, Accountable, Consulted and Informed, which are four parameters used in a matrix
used in decision making. RACI chart tool outlines the activities undertaken within an organization to that of the
people or roles.
In an organization, people can be allocated or assigned to specific roles for which they are responsible,
accountable, consulted or informed.
RACI chart tool is a great tool when it comes to identifying employee roles within an organization. This tool can be
successfully used when there is role confusion within the company. Role confusion may lead to unproductive work
culture.
Parameters in RACI Chart Tool
RACI chart tool represents four parameters as we have already noted in the Introduction. Following are the
meanings for each of these parameters:
Responsible: This is a person, who performs a task or work and he/she is responsible for the work.
Accountable: Primarily the person in charge of the task or work.
Consulted: Person, who gives feedback, contribute as and when required.
Informed: Person in charge who needs to know the action or decision taken.
A sample RACI tool
Benefits of a RACI Chart Tool
Following are the well-noted benefits of this tool for the business organizations:
Identifying the workload that have been assigned to specific employees or departments
Making sure that the processes are not overlooked
Ensuring that new recruits are explained of their roles and responsibilities
Finding the right balance between the line and project responsibilities
Redistributing work between groups to get the work done faster
Open to resolving conflicts and discussions

5/10/2018 Management Concepts Quick Guide
https://www.tutorialspoint.com/cgi-bin/printpage.cgi 144/187
Documenting the roles and responsibilities of the people within the organization
How is RACI Chart Tool Used?
Identifying key functions and processes within an organization is the first step towards using the RACI chart tool.
Then, the organization needs to outline the activities that take place and should avoid any miscellaneous
activities.
Following are the detailed steps for using RACI chart tool:
Explain each activity that had taken place.
Create phrases to indicate the result of the decision made.
Decisions and activities need to be applied to the role rather than targeting the person.
Create a matrix, which represents the roles and activities and enter the RACI Code created.
Once all the relevant data have been collated and input onto the RACI chart tool, any discrepancies need to be
resolved.
Changing Management Issues
The primary reason for creating a RACI chart tool is to resolve organizational issues. It looks at three main
factors:
Role conception: The attitude or thinking of people towards their work roles
Role expectation: The expectation of a person with regards to another person's job role.
Role behavior: The activities of people in their job function.
These three concepts help management to identify the misconceptions that people have towards their job roles.
Reasons for Role Confusion
Although role confusion can be solved using RACI chart tool, it is always a good idea to identify the reasons
behind such confusion. This helps the organization to avoid such situations occurring in the future.
Following are some of the reasons for role confusion:
Improper balance of work
Idle time
Passing on the ball, being irresponsible
Confused as to who makes the decisions
Ineffective communications
De-motivation
Filling idle time by creating and attending to non-essential time
Don't care since no one's bothered attitude

5/10/2018 Management Concepts Quick Guide
https://www.tutorialspoint.com/cgi-bin/printpage.cgi 145/187
When to Use RACI Chart Tool?
RACI chart tool can be successfully used under the following conditions.
For employees to get a clear understanding of the role and responsibilities around the work process.
To improve the understanding of function between departments and responsibilities within one's
department.
To clearly define the roles and responsibilities of team members, who are working on a project.
Steps Taken When Designing RACI Chart Tool
The first step towards designing RACI chart tool is that the management needs to identify the process or
function that faces issues. The process or feature needs to be thoroughly investigated in terms of its
requirements and objectives.
The roles or job functions need to be identified in terms as to which ones will be impacted and who will be
implementing the changes.
The roles to be created will have its owner. The management needs to assign a role to each individual.
Identify who has an R role and then it needs to be listed in terms of A, C and I. RACI chart tools
do not work in a way that two people will be held responsible for the same thing.
Review needs to be conducted so that there are no duplicates in the process.
Conclusion
RACI chart tool is a useful and effective decision making tool that helps to define roles and responsibilities. This is
used to identify inefficiencies of organizational roles.
It helps to resolve any functional issues that arise within departments or between individuals.
The main objective of RACI chart tool is to eliminate role confusions and to be able to deliver the product or
service successfully to the customer and contribute to the long-term organizational objectives.
RECOGNITION AND REWARDS
Introduction
Rewards and recognition are considered powerful tools, which are used by an organization to motivate its
employees.
Rewards and recognition are remuneration based systems, which include bonus, perks, allowances and
certificates.
Types of Remuneration Methods
Often people are under the impression that companies only offer remuneration-based systems and not recognize
the employees' performance. This is not the case.
In an organization, you will find following systems in place to boost motivation in addition to the regular
compensation.

5/10/2018 Management Concepts Quick Guide
https://www.tutorialspoint.com/cgi-bin/printpage.cgi 146/187
Remuneration pay
Nonfinancial benefits
Share options
Methods of Rewards
Following are the common methods of rewards that can be found in modern business organizations. Although not
all these reward methods are used by the same company, the companies can adopt the best reward methods that
suit the company culture and other company goals.
As an example, some companies do like to give all the benefits to the employees as financials, while other
companies like giving the employees the other benefits such as insurance, better working environment, etc.
Basic Pay
Pay is an essential factor, which is closely related to job satisfaction and motivation. Although pay may not be a
reward as this is a static amount, which an employee will be paid every month, it will be considered as a reward if
similar work is paid less.
Additional Hour's Rewards
This is similar to that of overtime. However, it is paid to employees if they put in an extra hour of work for
working at unsocial hours or for working long hours on top of overtime hours.
Commission
Many organizations pay commission to sales staff based on the sales that they have generated. The commission is
based on the number of successful sales and the total business revenue that they have made. This is a popular
method of incentive.
Bonuses
Bonuses will be paid to employees, who meet their targets and objectives. This is aimed at employees to improve
their performance and to work harder.
Performance Related Pay
This is typically paid to employees, who have met or exceeded their targets and objectives. This method of reward
can be measured at either team or department level.
Profits Related Pay
Profits related pay is associated with if an organization is incurring a profit situation. If the organization is getting
more than the expected profits, then employees receive an additional amount of money that has been defined as a
variable component of the salary.
Payment by Results
This is very similar to that of profit related pay. This reward is based on the number of sales and total revenue
generated by the organization.
Piece Rate Reward

5/10/2018 Management Concepts Quick Guide
https://www.tutorialspoint.com/cgi-bin/printpage.cgi 147/187
Piece rate reward is directly related to output. The employees get paid on the number of 'pieces' that they have
produced. These pieces will be closely inspected to make sure that quality standards are being met.
Recognition
Employees will not always be motivated by monetary value alone. They do require recognition to be motivated
and to perform well in their work.
Job Enrichment
This is a common type of recognition that is aimed at employees to get motivated. Job enrichment allows more
challenging tasks to be included in the day-to-day tasks performed by the employee.
Working the same way everyday may prove to be monotonous to the employees. Therefore, there will be a lack of
interest and the performance drops.
Job Rotation
Unlike job enrichment, job rotation refers to shifting employees between different functions. This will give them
more experience and a sense of achievement.
Teamwork
Teamwork is also considered as recognition. Creating teamwork between team members will improve
performance at work. Social relationships at work are essential for any organization.
Healthy social relationships are considered as recognition to the employees. This improves their morale and
performance.
Empowerment
Empowerment refers to when employees are given authority to make certain decisions. This decision making
authority is restricted only to the day-to-day tasks.
By giving employees authority and power can lead to wrong decisions to be made which will cost the company.
Empowerment will not relate to day-to-day functioning authority. This will make employees more responsible,
vigilant and increase their performance.
Training
Many organizations place a greater emphasis on training. This is considered as recognition for employees.
Training could vary from on the job training to personal development training.
Training workshops such as train the trainer or how to become a manager will give employees a chance to switch
job roles and this will increase their motivation levels.
Awards
This again is an important type of recognition that is given to employees, who perform better. Organizations have
introduced award systems such as best performer of the month, etc., and all these will lead employees to perform
better.
Conclusion

5/10/2018 Management Concepts Quick Guide
https://www.tutorialspoint.com/cgi-bin/printpage.cgi 148/187
Rewards and recognitions are equally important when trying to promote performance and morale amongst
employees. The above methods can be used to motivate employees.
Since all the methods may not be applicable to the same organization, the organizations should make sure that
they choose the best rewards that suit the organization.
REQUIREMENT COLLECTION
Introduction
When it comes to any type of project, requirement collection plays a key role. Requirements collection is not only
important for the project, but it is also important for the project management function.
For the project, understanding what the project will eventually deliver is critical for its success. Through
requirements, the project management can determine the end deliveries of the project and how the end deliveries
should address client's specific requirements.
Although requirements collection looks quite straightforward; surprisingly, this is one of the project phases where
most of the projects start with the wrong foot. In general, majority of the failed projects have failed due to the
wrong or insufficient requirements gathering. We will discuss on this in the following section.
Following is an illustration indicating where the requirements collection comes in a project:
The Importance of Requirements
Let's take a software development project as an example. Once the project initiation is over, the business analyst
team is in a hurry to collect requirements. The BA team use various methods to capture project
requirements and then pass the requirements to the project team. Once business requirements are converted into
technical requirements, the implementation starts.
Although the above cycle looks quite normal and trouble-free, the reality is somewhat different. In most of the
cases, the BA team is unable to capture all the requirements related to the project. They always overlook a portion
of requirements. During the construction of the project, usually the client recognizes the requirements gaps of the
project.
The project team will have to implement these missing requirements with no additional client payments or with
client approved change requests. In case if it was BA team's fault, the service provider may have to absorb the cost
for implementing the missing requirements. In such instances, if the effort for missing requirements has a
significant impact on the cost of the project, the project may be a financial loss for the service provider.
Therefore, the requirement collection process is the most important phase of any project.
The Process for Requirements Collection
For the purpose of requirements collection, there are a few methods used by the business analysts. These methods
usually differ from one project to another and one client organization to another.
Usually requirements for a new system are gathered from the potential end-users of the system. The methods
used for gathering requirements from these potential end-users vary depending on the nature of the end-users. As
an example, if there is a large number of end-users, then the workshop method can be used for requirements
collection.

5/10/2018 Management Concepts Quick Guide
https://www.tutorialspoint.com/cgi-bin/printpage.cgi 149/187
In this method, all the potential end-users are asked to participate for a workshop. In this workshop, the business
analysts do engage with the users and collect the requirements for the new system. Sometimes, the workshop
session is video recorded in order to review and capture any user feedback.
If the user base is quite small in number, the business analysts can carry out face-to-face interviews. This is the
most effective way of finding all the necessary requirements as the business analyst can have all their questions
asked and cross questioned as well.
Questioners can be used effectively for requirements collection process, but this should not be the only method of
interacting with the end-users. Questioners should be used as a supporting feature for interviews or a workshop.
In addition to the above methods, there are many other specific methods that can be used for specific conditions.
Tips for Successful Requirements Collection
Following are some of the tips for making the requirements collection process successful:
Never assume that you know customer's requirements. What you usually think, could be quite different to
what the customer wants. Therefore, always verify with the customer when you have an assumption or a
doubt.
Get the end-users involved from the start. Get their support for what you do.
At the initial levels, define the scope and get customer's agreement. This helps you to successfully focus on
scope of features.
When you are in the process of collecting the requirements, make sure that the requirements are realistic,
specific and measurable.
Focus on making the requirements document crystal clear. Requirement document is the only way to get
the client and the service provider to an agreement. Therefore, there should not be any gray area in this
document. If there are gray areas, consider this would lead to potential business issues.
Do not talk about the solution or the technology to the client until all the requirements are gathered. You
are not in a position to promise or indicate anything to the client until you are clear about the
requirements.
Before moving into any other project phases, get the requirements document signed off by the client.
If necessary, create a prototype to visually illustrate the requirements.
Conclusion
Requirement collection is the most important step of a project. If the project team fails to capture all the
necessary requirements for a solution, the project will be running with a risk. This may lead to many disputes and
disagreements in the future, and as a result, the business relationship can be severely damaged.
Therefore, take requirement collection as a key responsibility of the project team. Until the requirements are
signed off, do not promise or comment on the nature of the solution.
RESOURCE LEVELING
Introduction

5/10/2018 Management Concepts Quick Guide
https://www.tutorialspoint.com/cgi-bin/printpage.cgi 150/187
Resource leveling is a technique in project management that overlooks resource allocation and resolves possible
conflict arising from over-allocation. When project managers undertake a project, they need to plan their
resources accordingly.
This will benefit the organization without having to face conflicts and not being able to deliver on time. Resource
leveling is considered one of the key elements to resource management in the organization.
An organization starts to face problems if resources are not allocated properly i.e., some resource may be over-
allocated whilst others will be under-allocated. Both will bring about a financial risk to the organization.
The Two Key Elements of Resource leveling
As the main aim of resource leveling is to allocate resource efficiently, so that the project can be completed in the
given time period. Hence, resource leveling can be broken down into two main areas; projects that can be
completed by using up all resources, which are available and projects that can be completed with limited
resources.
Projects, which use limited resources can be extended for over a period of time until the resources required are
available. If then again, the number of projects that an organization undertakes exceeds the resources available,
then it's wiser to postpone the project for a later date.
Structure of Resource leveling
Many organizations have a structured hierarchy of resource leveling. A work-based structure is as follows:
Stage
Phase
Task/Deliverable
All of the above-mentioned layers will determine the scope of the project and find ways to organize tasks across
the team. This will make it easier for the project team to complete the tasks.
In addition, depending on the three parameters above, the level of the resources required
may be different. Therefore, the resource requirement for a project is always a
variable, which is corresponding to the above structure.
Establishing Dependencies
The main reason for a project manager to establish dependencies is to ensure that tasks get executed properly. By
identifying correct dependencies from that of incorrect dependencies allows the project to be completed within
the set timeframe.
Here are some of the constraints that a project manager will come across during the project execution cycle. The
constraints a project manager will face can be categorized into three categories.
Mandatory - These constraints arise due to physical limitations such as experiments.
Discretionary - These are constraints based on preferences or decisions taken by teams.
External - Often based on needs or desires involving a third party.
The Process of Assigning Resources

5/10/2018 Management Concepts Quick Guide
https://www.tutorialspoint.com/cgi-bin/printpage.cgi 151/187
For resource leveling to take place, resources are delegated with tasks , which needs execution.
During the starting phase of a project, idealistically the roles are assigned to resources at which
point the resources are not identified.
Later, these roles are assigned to specific tasks, which require specialization.
Leveling of Resources
Resource leveling helps an organization to make use of the available resources to the maximum. The idea behind
resource leveling is to reduce wastage of resources i.e., to stop over-allocation of resources.
Project manager will identify time that is unused by a resource and will take measures to prevent it or making an
advantage out of it.
By resource conflicts, there are numerous disadvantages suffered by the organization, such as:
Delay in certain tasks being completed
Difficulty in assigning a different resource
Unable to change task dependencies
To remove certain tasks
To add more tasks
Overall delays and budget overruns of projects
Resource leveling Techniques
Critical path is a common type of technique used by project managers when it comes to resource leveling. The
critical path represents for both the longest and shortest time duration paths in the network diagram to complete
the project.
However, apart from the widely used critical path concept, project managers use fast tracking and crashing if
things get out of hand.
Fast tracking - This performs critical path tasks. This buys time. The prominent feature of this technique
is that although the work is completed for the moment, possibility of rework is higher.
Crashing - This refers to assigning resources in addition to existing resources to get work done faster,
associated with additional cost such as labor, equipment, etc.
Conclusion
Resource leveling is aimed at increasing efficiency when undertaking projects by utilizing the resources available
at hand. Proper resource leveling will not result in heavy expenditure.
The project manager needs to take into account several factors and identify critical to non-critical dependencies to
avoid any last minute delays of the project deliverables.
STAFFING MANAGEMENT PLAN
Introduction

5/10/2018 Management Concepts Quick Guide
https://www.tutorialspoint.com/cgi-bin/printpage.cgi 152/187
Regardless of what you do in an organization, a staff is required in order to execute work tasks and activities. If
you are a project manager, you need to have an adequate staff for executing your project activities.
Just having the required number of staff members for your project will not help you to successfully execute the
project activities. These staff members selected for your project should have necessary skills to execute the project
responsibilities as well. In addition, they should have the necessary motivation and availability as well.
Therefore, staffing of your project should be done methodologically with a proper and accurate plan.
Understanding the Purpose
Before you start staffing your project, you need to understand the purpose of your project. First of all, you need to
understand the business goals for the project and other related objectives. Without you being clear about the end
results, you may not be able to staff the best resources for your project.
Spend some time brainstorming about your project purpose and then try to understand the related staffing
requirements. Understand the different skills required for project execution, in order to understand what kind of
staff you want.
Be Precise
Be precise when you prepare your staffing management plan. Make your staffing plan in black and white. Do not
include things just to make the people happy. Always include the truth in your plan in a bold way. Whenever
required, emphasize the roles and responsibilities of the staff and organizational policies as well.
The workforce should be disciplined in order to execute a project successfully. Therefore, you need to include
discipline requirements to the staffing plan as well.
Use a Good Template
When it comes to articulating the plan, you need to use a good template for that. First of all, there are chances that
you can find a suitable one from your organization itself. Talk to your peers and see whether there are templates
that they have used in the past. In case if your organization has a knowledge management system, search for a
template there.
Once you get a good template, articulate everything in simple language. The audience of the plan is the
management and the staff. Therefore, articulation should be clear and simple.
Making the Connection
Connecting with your staff is the key. By properly connecting, you can measure them for their skills and attitude.
Interviewing the staff members is the best way to properly engaging with them. By doing this, you can measure
their skills and you can see whether they are suitable for your project requirements. For interviews, you can come
up with an interview schedule and a set of critical questions you may want to ask.
In case there are things you cannot uncover through interviews, ask assistance from HR.
Training
Before you start staffing for the project, you need to know what skills required for your project. This way, you can
measure the skills of your potential staff during the interviews. In most instances, you will not find all the staff
members with desired skills.

5/10/2018 Management Concepts Quick Guide
https://www.tutorialspoint.com/cgi-bin/printpage.cgi 153/187
In such cases, you will have to request for trainings from the training department. Get applicable staff members
trained on required skills in advance to the project commencement.
Rewards and Consequences
Staffing management plan should be crystal clear about the staff rewards as well as the consequences. The plan
should illustrate the rewards in detail and how a staff member or the entire staff becomes eligible for rewards.
As an example, early delivery of projects is rewarded by paying a bonus to the staff members, who are involved in
the project. This is one of the best ways to keep the staff motivation and focused on the project activities.
Considerations
In addition to the above areas, there can be additional considerations. One might be the duration of your staffing
requirement. It's very rare that a project will require all the staff during the entire project life cycle.
Usually, the staffing requirement varies during different phases of the project. Refer to the following diagram in
order to identify the staff variation.
Usually, during the initial phases of the project, the project requires only a limited number of staff members.
When it comes to development or construction, it may need a lot. Again, when it reaches the end, it will require a
less number of staff.
Conclusion
Staffing management plan for a project plays a critical role in project management. Since resources are the most
critical factor for executing the project activities, you should be clear about your staffing requirements.
Once you know what you want, derive the plan to address the same.
STAKEHOLDER MANAGEMENT
Introduction
When working on a project, there are many people or organizations that are dependent on and/or are affected by
the final product or output. These people are the stakeholders of a project.

5/10/2018 Management Concepts Quick Guide
https://www.tutorialspoint.com/cgi-bin/printpage.cgi 154/187
Stakeholder management involves taking into consideration the different interests and values stakeholders have
and addressing them during the duration of the project to ensure that all stakeholders are happy at the end.
This branch of management is important because it helps an organization to achieve its strategic objectives by
involving both the external and internal environments and by creating a positive relationship with stakeholders
through good management of their expectations.
Stakeholder management is also important because it helps identify positive existing relationships with
stakeholders. These relationships can be converted to coalitions and partnerships, which go on to build trust and
encourage collaboration among the stakeholders.
How Does Stakeholder Management Work?
Stakeholder management, in a business project sense, works through a strategy. This strategy is created using
information gathered through the following processes:
Stakeholder Identification - It is first important to note all the stakeholders involved, whether internal
or external. An ideal way to do this is by creating a stakeholder map.
Stakeholder Analysis - Through stakeholder analysis, it is the manager's job to identify a stakeholder's
needs, interfaces, expectations, authority and common relationship.
Stakeholder Matrix - During this process, managers position stakeholders using information gathered
during the stakeholder analysis process. Stakeholders are positioned according to their level of influence or
enrichment they provide to the project.
Stakeholder Engagement - This is one of the most important processes of stakeholder management
where all stakeholders engage with the manager to get to know each other and understand each other
better, at an executive level.
This communication is important for it gives both the manager and stakeholder a chance to discuss and
concur upon expectations and most importantly agree on a common set of Values and Principals, which all
stakeholders will stand by.
Communicating Information - Here, expectations of communication are agreed upon and the manner
in which communication is managed between the stakeholders is established, that is, how and when
communication is received and who receives it.
Stakeholder Agreements - This is the Lexicon of the project or the objectives set forth. All key
stakeholders sign this stakeholder agreement, which is a collection of all the agreed decisions.
In today's modern management project practice, managers and stakeholders favor an honest and transparent
stakeholder relationship.
Failures in Stakeholder Management
Some organizations still endure poor stakeholder management practices and this arises because of:
Communicating with a stakeholder too late. This does not allow for ample revision of stakeholder
expectations and hence their views may not be taken into consideration.
Inviting stakeholders to take part in the decision making process too early. This results in a complicated
decision making process.

5/10/2018 Management Concepts Quick Guide
https://www.tutorialspoint.com/cgi-bin/printpage.cgi 155/187
Involving the wrong stakeholders in a project. This results in a reduction in the value of their contribution
and this leads to external criticism in the end.
The management does not value the contribution of stakeholders. Their participation is viewed as
unimportant and inconsequential.
Whatever way stakeholder management is approached, it should be done attentively so as to achieve the best
results.
Achieving Good Stakeholder Management
Insufficient involvement and ineffective communication with stakeholders can lead to project failure. The
following are a few ideas that can be used to achieve good stakeholder management practices:
Management and stakeholders should work together to draw up a realistic list of goals and objectives.
Engaging stakeholders will improve business performance and they take an active interest in the project.
Communication is the key. It is important for stakeholders and management to communicate throughout
the course of the project on a regular basis. This ensures that both parties will be actively engaged and
ensure smooth sailing during the course of the project.
Agreeing on deliverables is important. This makes sure there is no undue disappointment at the end.
Prototypes and samples during the course of the project helps stakeholders have a clear understanding
regarding the end project.
Conclusion
In conclusion, in order to achieve an outcome from the projects, good stakeholder management practices are
required. Stakeholder management is the effective management of all participants in a project, be it external or
internal contributors.
Arguably, the most important element in stakeholder management is communication where a manager has to
spend his 99% time in doing meetings, checking and replying e-mails and updating and distributing reports, etc.
STATEMENT OF WORK
Introduction
When it comes to implementing or constructing large and complex systems ,
the work requirements and conditions should be properly documented. Statement of Work is such
document that describes what needs to be done in the agreed contract.
Usually, the SOW is written in a precise and definitive language that is relevant to the field of business. This
prevents any misinterpretations of terms and requirements.
An SOW covers the work requirements for a specific project and addresses the performance and design
requirements at the same time.
Whenever requirements are detailed or contained within a supplementary document, SOW makes reference to
the specific document.
The SOW defines the scope and the working agreements between two parties, typically between a client and a
service provider. Therefore, SOW carries a legal gravity as well.

5/10/2018 Management Concepts Quick Guide
https://www.tutorialspoint.com/cgi-bin/printpage.cgi 156/187
Purpose of SOW
The main purpose of a SOW is to define the liabilities, responsibilities and work agreements between clients and
service providers.
A well-written SOW will define the scope of the engagement and Key Performance Indicators for the
engagement.
Therefore, the KPIs can be used to determine whether the service provider has met conditions of the SOW and use
it as a baseline for future engagements.
SOW contains all details of non-specifications requirements of the contractor or service provider's effort.
Whenever specifications are involved, the references are made from SOW to specific specification documents.
These specification documents can be functional requirements or non-functional requirements.
Functional requirements define how the software should behave functionally and non-
functional requirements detail other characteristics of the software such as performance, security,
maintainability, configuration management, etc.
Format of SOW
The SOW formats differ from one industry to another. Regardless of the industry, some key areas of the SOW are
common. Following are the commonly addressed areas in a SOW:
1. Scope
This section describes the work to be done in a technical manner. If the system to be built is a software system,
this section defines the hardware and software requirements along with the exact work to be done in terms of the
final system.
If there is anything 'out of scope', those areas are also mentioned under a suitable subheading.
2. Location
The location where the work is performed is mentioned under this section. This section also details the hardware
and software specifications. In addition to that, a description about human resources and how they work are
addressed here.
3. Timelines
This defines the timeline allocated for the projects. It includes the development time, warranty time and
maintenance time. In addition to calendar time, the man days required to complete the project is also
noted.
4. Delivery schedule
This section of the SOW describes the deliveries and the due dates for the deliveries.
5. Standards
The standards are defined in this section. All deliveries and work done should comply with
the standards defined in this section of the document.

5/10/2018 Management Concepts Quick Guide
https://www.tutorialspoint.com/cgi-bin/printpage.cgi 157/187
6. Acceptance Criteria
This section defines the minimum requirements for accepting deliverables. It also describes the criteria used for
acceptance.
7. Mode of contract and payments
There are a number of engagement models when it comes to contracting a service provider.
In the domain of software development, there are two distinct contract models, fixed bid and a retainer.
In fixed bid, the project cost is a constant and it is up to the service provider to optimize the resource allocation in
order to maintain the profit margins.
The client does not worry about the number of resources, as long as the delivery schedule is met. In the retainer
model, the client pays for the number of resources allocated to the project.
Since SOW is an integrated part of a project, almost all senior members of the project team should become
aware of terms and conditions of the SOW. Sometimes, especially in software development projects, a penalty is
applied if the delivery dates are missed. Therefore, everyone should be aware of such demanding terms of a
SOW.
Conclusion
SOW is a critical document for project management. It defines the scope of the work and the work agreements.
Therefore, all stakeholders of the project should have a thorough understanding of the SOW of the project and
adhere to it.
STRESS MANAGEMENT TECHNIQUES
Introduction
Whatever kind of job one is involved in, you would always find several factors that lead to severe stress.
It is not uncommon today, with everyone worrying about whether the state of the economy and high employment
rates would mean that they are the next to losing their jobs. Like any other management technique, stress
management too is very vital for the success of any organization.
If the employees of an organization are unable to work efficiently and be productive, it is the organization that
would eventually collapse. It is therefore essential that stress management techniques are understood by all the
stakeholders of any organization.
What Leads to Stress?
It isn't easy to point on just one or two causes of stress. There are several factors that could contribute towards a
person suffering from all sorts of stress.
You must understand what causes stress if you are to efficiently try and reduce stress from your lifestyle.
Most often, employees find themselves in a state of confusion as to what their job entails and they may even worry
as to whether they might lose their jobs given the current economic situation. This could lead to a lot of stress in
the workplace.

5/10/2018 Management Concepts Quick Guide
https://www.tutorialspoint.com/cgi-bin/printpage.cgi 158/187
Increased pressure from employers could also make an employee work too hard and maybe even work overtime in
an attempt to impress the employer or outdo another employee.
There are of course other reasons that could contribute to individual employees suffering from severe stress
outside the workplace such as family problems, health-related issues and so on.
Failure to understand and eliminate these elements that cause the stress could eventually lead to dire
consequences. These elements are generally known as stressors and are found in plenty in the workplace.
It is not only the employees, who need to identify these stressors, but also the organization itself would need to
take relevant steps.
How to Reduce Stress?
It is of utmost importance that an organization takes this issue seriously. The organization can help reduce stress
by:
Reducing the number of hours for which their employees would have to work per week. This will, in the
long run, contribute to a more efficient functioning of the organization, as employees would have more time
to rest at home and will come back the next day feeling refreshed.
Working hours should be flexible. This may also include shifts and the rotation of employees.
A tried and tested technique that many organizations have begun using is the provision of lounges and
other recreational facilities to help employees relax during the day should they require some time off.
You may even choose to add refreshments and a TV so that they could forget all the worries of work for a
few minutes. Investing in such facilities is a great idea for any organization. You may also allow them to
take more holidays throughout the year to ensure that they have a good break.
Female employees may find that they do not have enough time to spend with their newborn if they have
just had a baby.
You should make allowance for such situations. Providing longer maternity leave could help your female
employee to come back to work without having too much on her mind with regard to the baby and any
postnatal depression.
Another idea would be to provide childcare facilities at the office so that mothers with young children could
peep in and ensure their kids are okay every few hours.
As an employee, you should also make it a point to occasionally have a casual chat with your employees to
ensure that they are satisfied with their jobs and have no issues at work.
You should also encourage them and appreciate and praise him/her for tasks carried out very well. This
would reduce any worries they may have of the risks of losing their jobs and help them to feel more secure.
Tips on Coping with Stress
If you are suffering from stress and have identified some of the causes, you should try different techniques to help
you cope with the pressure or problems that you face.
Being positive and remaining calm would take you a very long way. Try not to worry about insignificant matters.
If you have any queries or any work-related problems, you should always take it up with your employer and try
and get the issue sorted out.

5/10/2018 Management Concepts Quick Guide
https://www.tutorialspoint.com/cgi-bin/printpage.cgi 159/187
It is important to keep in mind that you should take regular breaks while at work and even after you get home.
You can relieve yourself of most of the stress by taking part in relaxing activities, be it yoga or simply curling up
on the couch with a good book and a cup of coffee.
Create a schedule and plan out how you would balance both your work life and family life without letting one
overtake the other.
You would find that you are more relaxed this way and would actually look forward to going to work the next day.
Of course, nothing can beat a good night's sleep and a healthy lifestyle and diet.
Conclusion
Although most work-related worries may seem too huge to shake off, once you master the art of coping with stress
and are able to get rid of any negative thoughts, you would find that peace would come to you naturally.
STRUCTURED BRAINSTORMING
Introduction
This is a systematic process, which encourages participants to actively involve by contributing ideas in a non
critical or non-evaluative environment.
Structured brainstorming sessions are undertaken by organizations to find solution to problems that persists in a
work environment. Many successful organizations use structured brainstorming as key tool when it comes to
decision making.
Benefits of Structured Brainstorming
The primary benefit of structured brainstorming is that it's a collaboration of ideas. However, there's a difference
between structured brainstorming and unstructured brainstorming.
In structured brainstorming, the participants are given guidelines and rules to follow, so that the input from the
sessions is in an orderly manner and constructive.
When it comes to unstructured brainstorming, there are many ideas by participants, but the brainstorming
session may not be leading towards any specific goal.
The benefits gained from structured brainstorming are as follows:
A collection of ideas from the team members with regards to a particular issue or a problem will prove to be
more successful.
Opens up a new culture within the organization where team members are free to voice their ideas.
It further prevents dominant team members from taking the lead and giving the rest of the team members
an unfair chance.
Promotes synergy among team members.
Helps the team members to come up with ideas to achieve the mission at hand.
Steps in Structured Brainstorming

5/10/2018 Management Concepts Quick Guide
https://www.tutorialspoint.com/cgi-bin/printpage.cgi 160/187
Structured brainstorming can prove to be difficult as input comes from various team members. Hence, the
following steps can be followed to ensure that constructive results can be obtained at the end.
State clearly the objective/theme behind the structured brainstorming. Make sure that each participant is
fully aware of what is expected from the brainstorming session. This will save time and energy of the team.
Give each team member a chance to demonstrate or voice his/her idea.
During structured brainstorming, advise that team members are not allowed to criticize one another's
opinion or idea. This promotes freedom of sharing one's idea without hesitation.
Repeat the round until the team members do not have any more ideas or solutions.
Review the input from each team member and discard any duplicate input.
Dos and Don'ts of Structured Brainstorming
A bad structured brainstorming session will cost your organization money, energy and time if the objective of the
brainstorming session is not met. This may cause detrimental factors, which trigger to loss of projects, etc.
Hence, here are some methods for successful brainstorming to be used in your organization.
Focus is crucial when it comes to structured brainstorming session. Sharpen the concentration levels of the
participants. You can use some exercises at the beginning of the session in order to increase the focus of the
participants.
Instead of writing down arbitrary rules, positivity with playfulness helps.
State the number of ideas.
Build and jump.
Make the space remember.
Stretch mental muscles.
Get practical.
Talk and brainstorm about all the possibilities/causes etc., for the problem at hand. Never miss an idea. Have
someone recording the brainstorming session.
Tools for Structured Brainstorming
SWOT Analysis & PEST Analysis are very effective tools for structured brainstorming.
SWOT analysis is a useful tool when it comes to decision making. SWOT stands for Strengths, Weakness,
Opportunities and Threats. Brainstorming sessions often use SWOT as an analysis tool for reviewing strategies.
SWOT analysis is used to assess the following factors:
Market capitalization
Sales distribution methods
A brand or a product
A business idea

5/10/2018 Management Concepts Quick Guide
https://www.tutorialspoint.com/cgi-bin/printpage.cgi 161/187
A strategy e.g., entering new markets
A department of the organization
PEST analysis refers to Political, Economical, Social and Technology. PEST analysis is also often used in
brainstorming sessions to understand the market position of an organization. PEST can be used under the
following reasons:
An organization analyzing its market
A product accessing its market
Assessing a particular brand in relation to a market
A newly venturing business
For new strategies based on entering a market
For an acquisition
For an investment opportunity
Post-Structured Brainstorming
Once you have completed the brainstorming session, the following needs to be done:
Reduce the list of ideas given based on the agreed priority
Mix the points, which are similar in nature together
Discussion is crucial, merits to be given for each feedback
Eradicate ideas that are not relevant to the topic
Give the team members a chance to jot down ideas if they have any and communicate later
Conclusion
Structured brainstorming is a technique used to generate ideas, which can help to solve a problem. Structured
brainstorming helps to encourage creative thinking and enthusiasm between team members.
It also encourages freewill to accept each other's thoughts.
SUCCESSION PLANNING
Introduction
Succession planning is one of the most critical functions of an organization. This is the process that identifies the
critical and core roles of an organization and identifies and assesses the suitable candidates for the same.
The succession planning process ramps up potential candidates with appropriate skills and experiences in an
effort to train them to handle future responsibilities in their respective roles.
Succession planning is applicable for all critical roles in the organization. The upper management of each practice
or department is responsible of coming up with a suitable succession plan for each core position under his or her

5/10/2018 Management Concepts Quick Guide
https://www.tutorialspoint.com/cgi-bin/printpage.cgi 162/187
department.
Steps of Succession Planning
There are four main important steps in planning for succession.
Step 1: Recruitment and staffing
This is one of the key steps of the succession planning. Hiring the right and skilled employees is the key to
growing human resources in the organization. Sometimes, some companies require a paradigm shift in order to
retain in the business.
In such cases, the organization requires to let go or redefine the roles and responsibilities of the portion of existing
staff. Then, the organization hires the new blood in order to acquire the required skills and expertise.
When it comes to succession planning, organization should always hire people, who will have the potential to go
up the corporate ladder.
Step 2: Training and development
All the organizational training can come under two categories; skills training and management training.
Skills training: Employees are trained to enhance their skills, so their day-to-day work becomes easy.
Management training: A selected set of employees undergoes training where they are trained to take
over management responsibilities.
Step 3: Compensation and performance management
Based on their performance, the employees, who have the potential to become leaders in the organization should
be appropriately compensated.

5/10/2018 Management Concepts Quick Guide
https://www.tutorialspoint.com/cgi-bin/printpage.cgi 163/187
These employees should be considered for fast track promotions and special compensation benefits.
Step 4: Talent management
Talent management is one of the key factors that contribute for succession planning. The right candidate will have
the required level of skills in order to execute responsibilities of the new role.
The upper management and mentors of the staff member should always make sure that the employee is
constantly enhancing his/her skills by accepting challenging responsibilities.
Typical Activities in Succession Planning
Succession planning has many activities involved. Some of these activities are sequential and others can be
performed in parallel to others.
Following are the core activities involved in succession planning.
Identification of the critical roles for the growth of the company. There are many tools such as Pareto charts
in case if you need any assistance in prioritizing the roles.
Identification of gaps in the succession planning process. In this step, the process of succession planning is
analyzed for its strength. If there are weaknesses and gaps, they will be methodologically addressed.
In this step, the possible candidates for the potential role will be identified. This will be done by analyzing
their past performances as well and for some other characteristics such as age.
All short-listed employees for potential roles will be then educated about their career path. The employees
should understand that they are being trained and their skills are being developed in order to fill critical
roles in the organization.
When it comes to training and developing people, they should be developed for the positions that exist in
the company as well as the positions that will be introduced in the future.
Have a clear understanding of the timeline required for filling key roles. For this, an understanding of when
key roles will be vacant is necessary.
Conduct regular meetings on the succession plans of the organization.
Identify top players of every department and make necessary arrangements to keep them in the company
for a long time.
Review past succession that took place based on the succession plan and review success. If there are issues,
make necessary changes to the succession plan.
Conclusion
Every organization requires succession planning. By succession planning, organization's key roles are constantly
maintained with talented people, so organizations can maintain its strength.
When selecting people for key roles, their adherence to organization's mission and vision is important. This is how
visionary leaders are sprung in organizations with commitment for the company's growth.
SUPPLY CHAIN MANAGEMENT

5/10/2018 Management Concepts Quick Guide
https://www.tutorialspoint.com/cgi-bin/printpage.cgi 164/187
Introduction
In an organization, if a product is manufactured using raw materials from various suppliers and if these products
are sold to customers, a supply chain is created.
Depending on the size of the organization and the number of products that are manufactured, a supply chain may
be complex or simple.
Supply Chain Management refers to the management of an interconnected network of businesses involved in the
ultimate delivery of goods and services to customers.
It entails the storage and transport of raw materials, the process of inventory and the storage and transportation
of the final goods from the point of manufacture to the point of consumption.
Different Links in the Supply Chain
Customer - The start of the supply chain is the customer. The customer decides to purchase a product and
in turn contacts the sales department of a company. A sales order is completed with the date of delivery and
the quantity of the product requested. It may also include a segment for the production facility depending
on whether the product is available in stock or not.
Planning - Once the customer has made his/her sales order, the planning department will create a
production plan to produce the product adhering to the needs of the customer. At this stage, the planning
department will be aware of raw materials needed.
Purchasing - If raw materials are required, the purchasing department will be notified and they in turn
send purchasing orders to the suppliers asking for the deliverance of a specific quantity of raw materials on
the required date.
Inventory - Once the raw materials have been delivered, they are checked for quality and accuracy and
then stored in a warehouse till they are required by the production department.
Production - Raw materials are moved to the production site, according to the specifics laid out in the
production plan. The products required by the customer are now manufactured using the raw materials
supplied by the suppliers. The completed products are then tested and moved back to the warehouse
depending on the date of delivery required by the customer.
Transportation - When the finished product is moved into storage, the shipping department or the
transportation department determines when the product leaves the warehouse to reach the customer on
time.
Levels of Activities in the Supply Chain
In order to make sure that the above supply chain is running smoothly and also to ensure maximum customer
satisfaction at the lowest possible cost, organizations adopt supply chain management processes and various
technologies to assist in these processes.
There are three levels of activities Supply Chain Management in that different departments of an organization
focus on to achieve the smooth running of the supply chain. They are:
Strategic - At this level, senior management is involved in the supply chain process and makes decisions
that concern the entire organization. Decisions made at this level include the size and site of the production
area, the collaborations with suppliers, and the type of that product that is going to be manufactured and so
forth.

5/10/2018 Management Concepts Quick Guide
https://www.tutorialspoint.com/cgi-bin/printpage.cgi 165/187
Tactical - Tactical level of activity focuses on achieving lowest costs for running the supply chain. Some of
the ways this is done is by creating a purchasing plan with a preferred suppliers and working with
transportation companies for cost effective transport.
Operational - At the operational level, activity decisions are made on a day-to-day basis and these
decisions affect how the product shifts along the supply chain. Some of the decisions taken at this level
include taking customer orders and the movement of goods from the warehouse to the point of
consumption.
Technology and Supply Chain Management
In order to maximize benefits from the supply chain management process, organizations need to invest in
technology.
For the optimal working of the supply chain management process, organizations mainly invest in Enterprise
Resource Planning suites.
Also, the advancement of Internet technologies allows organizations to adopt Web-based software and Internet
communications.
Theories of Supply Chain Management
A number of experts in the field of supply chain management have tried to provide theoretical foundations for
some areas of supply chain management by adopting organizational theory.
Some of these theories are:
Resource-Based View
Transaction Cost Analysis
Knowledge-Based View
Strategic Choice Theory
Agency Theory
Institutional theory
Systems Theory
Network Perspective
Conclusion
Supply Chain Management is a branch of management that involves suppliers, manufacturers, logistic providers,
and most importantly, the customers.
The supply chain management process works through the implication of a strategic plan that ensures the desired
end product leaving a customer with maximum satisfaction levels at the lowest possible cost.
The activities or the functions involved in this type of management process are divided into three levels: the
strategic level, the tactical level and the operational level.
TEAM BUILDING PROGRAM

5/10/2018 Management Concepts Quick Guide
https://www.tutorialspoint.com/cgi-bin/printpage.cgi 166/187
Introduction
Team building programs can be found everywhere nowadays. Almost all the business organizations send their
project teams for team building programs every now and then. But what is a team building program?
In team building programs, the entire program focuses on improving the group dynamics of the target team.
Therefore, first of all, all the team members of the group should be present for such team building programs.
Usually, team building programs take various faces and there are a lot of activities included in such programs.
Each activity is focused on improving one or more aspects of teamwork. Take trust as an example.
Trust towards other team members is one of the most important aspects when it comes to teamwork. In a
corporate environment, you may not get an opportunity to get to know the other team members in detail and
build trust in them.
Therefore, team building programs address this matter during the teamwork activities and improve the trust
between the team members. A good example is the blinded guidance.
In this exercise, one person is blind-folded and the other person is supposed to take the blind-folded person
through a rough terrain, just by guiding through voice.
Benefits for Teamwork
If team building programs are very serious, teamwork should also be a serious matter right? Yes, in order to
understand the importance of team building programs, one should first understand the value of teamwork.
Following are the benefits gained through team building programs for teamwork:
Improved communication with the rest of the team
Ease the conflicts and frustrations in the workplace and especially within the team
Enhanced client relationships and conflict resolution
High team productivity through understanding
Enhanced management and soft skills
Enhanced relationships
In addition to the above benefits, there can be many other enhancements to the team culture. If the team was a
brand new team assembled for a new project, the team members will develop a good relationship with others.
After a team building program, usually a change in the team dynamics can be observed.
Sending a team for team building programs is not just enough. The management should track the progress of such
programs and should send the team again for similar experiences when the effect of the first program is reduced
overtime.
The work pressure of the workplace and new comers to the team are two of key reasons for reduced effectiveness
that occur overtime.
Types of Team Building Programs
There are many types of team building programs in use. Each type is suitable for addressing certain types of team
building requirements. As an example, sending middle-aged employees to a program designed for youth will not

5/10/2018 Management Concepts Quick Guide
https://www.tutorialspoint.com/cgi-bin/printpage.cgi 167/187
create a great result.
Following are some of the most common types of team building programs:
Corporate conferences
Executive team building and guidance programs
Adventure programs
Outdoor sports
Game shows
Youth programs
Religious or charity programs sponsored by the organization
Management training programs
White-water rafting
Residential workshops
Types of Services
There are two main categories of team building programs; internal and external. Internal team building programs
are designed usually by the training and development department of the organization. The events may take place
in the workplace or at a location outside of the workplace. In these programs, someone from the organization will
conduct the training.
For the next category, an external party is invited to do the team building program. This event may also take place
inside the workplace or at an outside location.
When it comes to the effectiveness of the team building programs, usually the programs conducted by outside
parties at a remote location are quite successful.
The very feeling of being away from the workplace gives the team a fresh state of mind and they are freer to
engage with team building activities.
Conclusion
For any team, regardless of what they should be collectively achieved, team building is a key strength. In order to
get the best out of a team, the team should go through team building programs.
Although most of the companies try to conduct indoor programs for this purpose, they deliver less effective results
compared to team building events done by 3rd party professionals at remote locations.
TEAM MOTIVATION
Motivation plays an impeccably valuable role in any organization. It is a trait that should be instilled in every
employee of an organization, despite their designation or responsibilities. Having stated that, it is imperative that
senior management looks at ways of increasing team motivation within an organization.

5/10/2018 Management Concepts Quick Guide
https://www.tutorialspoint.com/cgi-bin/printpage.cgi 168/187
Team structures may vary depending on the function in an organization that is assigned to a group of people to
the mere fact of a group of people belonging to an organization.
Whatever the nature of the team formation is, it is important that such groups of people falling into one or more
teams act in harmony and in line with an organization's ultimate goals.
Two Main Approaches for Team Motivation
1. Negative Team Motivation
On the outset you may feel that some managers really enjoy belittling employees and shouting at them all the
time.
Such approach to motivation is guided by the fear factor principal and is a very primary approach; one that we
know from our childhood. Therefore, the effects of such negative motivational techniques will surely be effective
in short term as against the desired result of long term.
Some managers also tend to set unrealistic goals before their teams in hopes of getting team members to work
harder and more effectively.
However, as this delusion takes its stance, employees will become understanding of the unrealistic nature of the
goals and also will feel demotivated at the same time due to the lack of achievement orientation.
2. Positive Team Motivation
Since the primary approach of negative motivation techniques have not brought about effective results, more and
more managers have now turned to positive motivational techniques.
Guiding a team's motivation based on positive reinforcement involves a few steps:
You will need to understand individual strengths and weaknesses and how these strengths and weaknesses
affect the person and his/her team when operating within a team.
Building self-esteem of both the team and individuals.
Assigning value to each team member
.
Dynamics of Team Motivation
1. Don't allow assumptions to rule
So you may evaluate an individual's strengths and weaknesses and may falsely conclude that this person will not
function effectively within a team due to his/her personal traits.
But unless otherwise you put this person in a team environment and observe the team dynamics, you wouldn't
definitely know the outcome. Therefore, the rule of the thumb for any manager is not to isolate their team
members due to assumptions that you may hold.
2. Know that people are different

5/10/2018 Management Concepts Quick Guide
https://www.tutorialspoint.com/cgi-bin/printpage.cgi 169/187
Secondly, it should be noted that people differ from one another. Therefore, when it comes to team motivation,
the managers will need to do certain things to balance out negative effects.
You will be dealing with different personalities therefore, although there are set of rules by which a team operates,
your diplomacy and flexibility in operation too will contribute to successful team motivation to be retained.
3. Don't isolate the black sheep
The third factor is not to isolate black sheep. Any family or any organization will have black sheep. These are
radical individuals, who seek extra attention.
Therefore, rather than isolating these characters, you will need to be skillful enough to reassure a sense of
belonging to such individuals. The truth of the matter is that once such individuals feel secured and important,
they will become very loyal to his clan.
4. Understand the psychology behind things
A little bit of psychology goes a long way in motivating teams. You do not need to have studied psychology
formally to understand the basic concepts.
However, it would come in handy if you have read about a couple of motivational theories and motivational
factors that contribute to human dynamics. When you know underlying factors of a certain concept, you will be
better able to address the issue.
5. Lead by example
If you are mentoring a team and if you are trying to build team spirit among the individuals, but if you are not a
good spirited individual yourself, it will become extremely difficult for you to get your team to achieve a sense of
identity as a team.
So a team should always have someone leading by example in order to become motivated sufficiently.
6. Work and fun equilibrium
And lastly but not in the very least, try to strike a balance between work and fun. Every team needs to engage in
work and non-work related activities to build up their spirit.
Therefore, make sure that your team received plenty of opportunities to mingle with one another and share a good
laughter. Little things go a long way in human dynamics and such spirits built over a cup of coffee will take your
organization a long way at the end of the day.
THE BALANCED SCORECARD
Introduction
The balance scorecard is used as a strategic planning and a management technique. This is widely used in many
organizations, regardless of their scale, to align the organization's performance to its vision and objectives.
The scorecard is also used as a tool, which improves the communication and feedback process between the
employees and management and to monitor performance of the organizational objectives.

5/10/2018 Management Concepts Quick Guide
https://www.tutorialspoint.com/cgi-bin/printpage.cgi 170/187
As the name depicts, the balanced scorecard concept was developed not only to evaluate the financial
performance of a business organization, but also to address customer concerns, business process optimization,
and enhancement of learning tools and mechanisms.
The Basics of Balanced Scorecard
Following is the simplest illustration of the concept of balanced scorecard. The four boxes represent the main
areas of consideration under balanced scorecard. All four main areas of consideration are bound by the business
organization's vision and strategy.
The balanced scorecard is divided into four main areas and a successful organization is one that finds the right
balance between these areas.
Each area represents a different aspect of the business organization in order to operate at optimal
capacity.
Financial Perspective - This consists of costs or measurement involved, in terms of rate of return on
capital employed and operating income of the organization.
Customer Perspective - Measures the level of customer satisfaction, customer retention and market
share held by the organization.
Business Process Perspective - This consists of measures such as cost and quality related to the
business processes.
Learning and Growth Perspective - Consists of measures such as employee satisfaction, employee
retention and knowledge management.
The four perspectives are interrelated. Therefore, they do not function independently. In real-world situations,
organizations need one or more perspectives combined together to achieve its business objectives.
For example, Customer Perspective is needed to determine the Financial Perspective, which in turn can be used to
improve the Learning and Growth Perspective.
Features of Balanced Scorecard
From the above diagram, you will see that there are four perspectives on a balanced scorecard. Each of these four
perspectives should be considered with respect to the following factors.
When it comes to defining and assessing the four perspectives, following factors are used:

5/10/2018 Management Concepts Quick Guide
https://www.tutorialspoint.com/cgi-bin/printpage.cgi 171/187
Objectives - This reflects the organization's objectives such as profitability or market share.
Measures - Based on the objectives, measures will be put in place to gauge the progress of achieving
objectives.
Targets - This could be department based or overall as a company. There will be specific targets that have
been set to achieve the measures.
Initiatives - These could be classified as actions that are taken to meet the objectives.
A Tool of Strategic Management
The objective of the balanced scorecard was to create a system, which could measure the performance of an
organization and to improve any back lags that occur.
The popularity of the balanced scorecard increased over time due to its logical process and methods. Hence, it
became a management strategy, which could be used across various functions within an organization.
The balanced scorecard helped the management to understand its objectives and roles in the bigger picture. It
also helps management team to measure the performance in terms of quantity.
The balanced scorecard also plays a vital role when it comes to communication of strategic objectives.
One of the main reasons for many organizations to be unsuccessful is that they fail to understand and adhere to
the objectives that have been set for the organization.
The balanced scorecard provides a solution for this by breaking down objectives and making it easier for
management and employees to understand.
Planning, setting targets and aligning strategy are two of the key areas where the balanced scorecard can
contribute. Targets are set out for each of the four perspectives in terms of long-term objectives.
However, these targets are mostly achievable even in the short run. Measures are taken in align with achieving the
targets.
Strategic feedback and learning is the next area, where the balanced scorecard plays a role. In strategic feedback
and learning, the management gets up-to-date reviews regarding the success of the plan and the performance of
the strategy.
The Need for a Balanced Scorecard
Following are some of the points that describe the need for implementing a balanced scorecard:
Increases the focus on the business strategy and its outcomes.
Leads to improvised organizational performance through measurements.
Align the workforce to meet the organization's strategy on a day-to-day basis.
Targeting the key determinants or drivers of future performance.
Improves the level of communication in relation to the organization's strategy and vision.
Helps to prioritize projects according to the timeframe and other priority factors.
Conclusion

5/10/2018 Management Concepts Quick Guide
https://www.tutorialspoint.com/cgi-bin/printpage.cgi 172/187
As the name denotes, balanced scorecard creates a right balance between the components of organization's
objectives and vision.
It's a mechanism that helps the management to track down the performance of the organization and can be used
as a management strategy.
It provides an extensive overview of a company's objectives rather than limiting itself only to financial values.
This creates a strong brand name amongst its existing and potential customers and a reputation amongst the
organization's workforce.
THE HALO EFFECT
Introduction
The halo effect has a close relationship with marketing. Marketing is the number one field where halo effect is
successfully used.
Halo effect simply explains the biasness showed by customers to certain products or services based on some
favourable or pleasant experience with some other products or services offered by the same manufacturer.
Let's take an example. Apple introduced the iPod some years ago and it was creative in its functions and design.
Apple iPod introduced a gateway to novel thinking and extremely eye-pleasing experience for iPod users.
The positive perception about Apple's iPod then had a positive effect on other Apple products. With the
introduction of iPod, Apple noticed a high demand and increased sales for rest of their products.
This is again common in the automotive industry. An automaker may introduce a halo vehicle in order to create
positive perception of their products in the hope of increasing sales of their other vehicle models as well. The halo
cars are mostly sports cars that are mostly related to eye-pleasing designs, superior performance and technology.
Reverse of Halo Effect
Halo effect has its drawbacks as well. Although one halo product can make a huge difference in sales, one bad
product can also ruin the reputation of an entire company. This is the reverse of halo effect.
Toyoto Prius, the hybrid car, is one of the best examples of reverse halo effect in the recent times. Toyota is
usually considered as the best quality car manufacturer in Japan.
But recently, an issue cropped up with the latest Prius model where, it had a faulty accelerator pad. Due to this
issue, Prius gas pedal could jam once pressed hard and could lead to accidents as well. Once this was uncovered
by a few customers, Toyota recalled thousands of Prius cars to replace the faulty gas pedal.
The issue did not stop there. Customers then started noticing similar problems, not essentially related to the gas
pedals, in other, more established models, where there were no issues reported earlier. This is an incident
describing reverse halo effect. Sometimes, this is also called cannibalization.
Unconscious Judgements
Halo effect is best described using the concept of unconscious judgement. When we judge something, we may run
through an analysis and critical thinking. But, there is part of judgement which is done unconsciously.
We are not consciously aware of this judgement process. This is why we cannot explain why we are attracted to
certain products from certain companies more than the same products from other companies.

5/10/2018 Management Concepts Quick Guide
https://www.tutorialspoint.com/cgi-bin/printpage.cgi 173/187
Conclusion
The halo effect is one of the best tools for marketing. Marketing concepts and strategies employ the halo effect in
order to get the best results when it comes to promoting products and services.
Although a halo product or a service is used for making a positive impact on a customer's mind in order to sell rest
of the goods or services, sometimes other techniques are also used. One of the popular tricks is to use 'go green' or
'save environment' themes to create a positive perception among the customers.
The pleasant experience the customer may have with such campaigns may be useful for selling more products and
services to them.
Although halo effect is useful and advantageous for businesses, it is not quite beneficial for the end customers.
Judging a product or service by some other product or service from the same manufacturer may mislead them in
their buying process.
In such cases, people do not assess the pros and cons of the product or the service they want to buy. Instead they
allow the perceptions to influence their buying decision.
THE MAKE OR BUY DECISION
Introduction
Are you outsourcing enough? This was one of the main questions asked by management consultants during the
outsourcing boom. Outsourcing was viewed as one of the best ways of getting things done for a fraction of the
original cost.
Outsourcing is closely related to make or buy decision. The corporations made decisions on what to make
internally and what to buy from outside in order to maximize the profit margins.
As a result of this, the organizational functions were divided into segments and some of those functions were
outsourced to expert companies, who can do the same job for much less cost.
Make or buy decision is always a valid concept in business. No organization should attempt to make something by
their own, when they stand the opportunity to buy the same for much less price.
This is why most of the electronic items manufactured and software systems developed in the Asia, on behalf of
the organizations in the USA and Europe.
Four Numbers You Should Know
When you are supposed to make a make-or-buy decision, there are four numbers you need to be aware of. Your
decision will be based on the values of these four numbers. Let's have a look at the numbers now. They are quite
self-explanatory.
The volume
The fixed cost of making
Per-unit direct cost when making
Per-unit cost when buying
Now, there are two formulas that use the above numbers. They are 'Cost to Buy' and 'Cost to Make'. The higher
value loses and the decision maker can go ahead with the less costly solution.

5/10/2018 Management Concepts Quick Guide
https://www.tutorialspoint.com/cgi-bin/printpage.cgi 174/187
Cost to Buy (CTB) = Volume x Per-unit cost when buying
Cost to Make (CTM) = Fixed costs + (Per-unit direct cost x volume)
Reasons for Making
There are number of reasons a company would consider when it comes to making in-house. Following are a few:
Cost concerns
Desire to expand the manufacturing focus
Need of direct control over the product
Intellectual property concerns
Quality control concerns
Supplier unreliability
Lack of competent suppliers
Volume too small to get a supplier attracted
Reduction of logistic costs
To maintain a backup source
Political and environment reasons
Organizational pride
Reasons for Buying
Following are some of the reasons companies may consider when it comes to buying from a supplier:
Lack of technical experience
Supplier's expertise on the technical areas and the domain
Cost considerations
Need of small volume
Insufficient capacity to produce in-house
Brand preferences
Strategic partnerships
The Process
The make or buy decision can be in many scales. If the decision is small in nature and has less impact on the
business, then even one person can make the decision. The person can consider the pros and cons between
making and buying and finally arrive at a decision.
When it comes to larger and high impact decisions, usually organizations follow a standard method to arrive at a
decision. This method can be divided into four main stages as below.

5/10/2018 Management Concepts Quick Guide
https://www.tutorialspoint.com/cgi-bin/printpage.cgi 175/187
1. Preparation
Team creation and appointment of the team leader
Identifying the product requirements and analysis
Team briefing and aspect/area destitution
2. Data Collection
Collecting information on various aspects of make-or-buy decision
Workshops on weightings, ratings, and cost for both make-or-buy
3. Data Analysis
Analysis of data gathered
4. Feedback
Feedback on the decision made
By following the above structured process, the organization can make an informed decision on make-or-buy.
Although this is a standard process for making the make-or-buy decision, the organizations can have their own
varieties.
Conclusion
Make-or-buy decision is one of the key techniques for management practice. Due to the global outsourcing, make-
or-buy decision making has become popular and frequent.
Since the manufacturing and services industries have been diversified across the globe, there are a number of
suppliers offering products and services for a fraction of the original price. This has enhanced the global product

5/10/2018 Management Concepts Quick Guide
https://www.tutorialspoint.com/cgi-bin/printpage.cgi 176/187
and service markets by giving the consumer the eventual advantage.
If you make a make-or-buy decision that can create a high impact, always use a process for doing that. When such
a process is followed, the activities are transparent and the decisions are made for the best interest of the
company.
THE RULE OF SEVEN
Introduction
The rule of seven is one of the oldest concepts in marketing. Although it is old, it doesn't mean that it is outdated.
The rule of seven simply says that the prospective buyer should hear or see the marketing message at least seven
times before they buy it from you. There may be many reasons why number seven is used. Why not rule of six or
rule of eight?
Traditionally, number seven have been given precedence over other numbers by many cultures. Therefore, you
may notice various things coming in number seven.
The important thing in the rule of seven is not the number, but the message. This simply tells you that you need to
let the prospect hear and see your marketing message so many times before they buy it. There are many reasons
for the need of repetition. Buyers just can't trust you and make the buying decision at the first time you show your
message.
So, this simply means that your marketing effort should be repetitive and consistent. You cannot just run a couple
of advertisements one time and expect the customers to buy the product. The hidden message of rule of seven is
the continuous and repetitive effort that should be put in for marketing.
What Can You Do?
In order to enhance your marketing through the message of rule of seven, consider the following points:
1. The Noise
Today's world is an information world. People are overloaded with information. People have access to the best
information source at all times, so you cannot fool them at all.
If you want to convey your marketing message to the people, who have been bombarded with information, you are
having tough luck. It is never easy for a person or a company to be heard by the prospective buyers. For this, you
may want to use some special tricks and strategies.
Due to the above reason, one should repeat their marketing message. In the first few times, a person will not
notice the message. People are usually resistant to marketing messages by nature. Otherwise, people will be
overwhelmed by the noise made by the marketing companies.
You have to compete in this noisy market. So, you need to repeat your message until they hear you out.
2. Customers may not need your product
You may be targeting the exact type of customers for your product or service. But there are chances that they may
not need your product yet. In case if they see your marketing message once, they may not remember you when
they want to buy the product by next week or next month. Therefore, you need to keep your marketing message in
sight. Out of sight for marketing is out of mind.

5/10/2018 Management Concepts Quick Guide
https://www.tutorialspoint.com/cgi-bin/printpage.cgi 177/187
Let me take an example. Most people do see and hear about great products or service and they make a mental
note that they will buy those when they need it. But in reality, when they buy the actual product, they go with the
latest marketing message they heard or saw. That's why you need to keep playing your record.
3. The price may be too high
Sometimes, people do not buy things due to the price. This is nothing to do with the price of the product or the
service. This simply means that you have not been able to convince the customers fully about the value of your
offering.
If someone sees the value of your product or the service, they find a way to buy it. They never worry about the
price if it's the right thing they want.
Therefore, through your message, convince them about the value you offer. Through rule of seven, they will hear
about the value you offer many times, so the money will not be a problem.
4. They don't know you
This is the main reason why people do not buy your products or services. Let them know who you are through rule
of seven. More they hear about you, higher they will accept you.
Conclusion
Rule of seven is one of the oldest, but practical concepts in marketing. Similarly, rule of seven can be applied to
many other areas, where the consumers are concerned. The main learning from rule of seven is the need to repeat
what you do.
THE VIRTUAL TEAM
Introduction
A virtual team is a team where the primary method of interaction is done through electronic mediums. When it
comes to the medium, it could range from e-mail communications to video conferencing.
Some virtual teams do not interact face-to-face and some
virtual teams physically meet up occasionally.
Think of an online business for web development. Someone can start such a business and hire developers, QA
engineers, UI engineers and project managers from different parts of the globe.
Since web development does not involve in physical delivery of goods and all the deliveries are done
electronically, such a company can exist on the Internet.
Team meetings can be held through conference voice calls or video calls. This virtual team can work towards their
company goals and act as a single entity just by telecommuting.
Why Virtual Teams?
There are many reasons for having a virtual team. First of all, it is the technology.
The Internet and related technologies helped enhancing the communication across the globe, where certain
industries that do not require the person to be present in physical sense could make much use of it. A good
example is a web development team.

5/10/2018 Management Concepts Quick Guide
https://www.tutorialspoint.com/cgi-bin/printpage.cgi 178/187
Following are some of the top reasons for having virtual teams:
Team members are not located in the same demography.
The transportation cost and time is quite an overhead.
Team members may work in different times.
The company does not require a physical office, so the logistics and related costs are minimum.
The type of work done may require high level of creativity, so the employees will have better creativity when
they work from a place they are comfortable with .
Types of Virtual Teams
There are many types of virtual teams operating at present. Following are a few of those teams:
Entire companies that operate virtually
Tasks teams, responsible of carrying out a specific task
Friendship teams such as groups in Facebook or any other social network
Command teams, such as a sales team of a company distributed throughout the US
Interest teams where the members share a common interest
The Technology
The technology plays a vital role for virtual teams. Without the use of advanced technology, virtual teams cannot
be effective.
The Internet is the primary technology used by the virtual teams. The Internet offers many facilities for the virtual
teams. Some of them are:
E-mail
VoIP - voice conferencing
Video conferencing
Groupware software programs such as Google Docs where teams can work collaboratively.
Software for conducting demonstrations and trainings such as Microsoft Live Meeting and WebEx.
When it comes to the technology, not only the software matters, the virtual teams should be equipped with
necessary hardware as well.
As an example, for a video conference, the team members should be equipped with a web camera and a
microphone.
Advantages and Disadvantages
First of all, let's look at the advantages of operating as a virtual team.

5/10/2018 Management Concepts Quick Guide
https://www.tutorialspoint.com/cgi-bin/printpage.cgi 179/187
Team members can work from anywhere and any time of the day. They can choose the place they work
based on the mood and the comfort.
You can recruit people for their skills and suitability to the job. The location does not matter.
There is no time and money wasted for commuting and clothing.
Physical handicaps are not an issue.
The company does not have to have a physical office maintained. This reduces a lot of costs to the company.
By saving this money, the company can better compensate the employees.
Along with the above-mentioned advantages, following are few disadvantages of using virtual team:
Since team members do not frequently meet or do not meet at all, the teamwork spirit may not be present.
Some people prefer to be in a physical office when working. These people will be less productive in virtual
environments.
To work for virtual teams, individuals need to have a lot of self-discipline. If the individual is not
disciplined, he or she may be less productive.
Conclusion
Virtual teams are rising in numbers nowadays. Small technology companies are now adapting virtual team
practice for recruiting the best people from all over the globe.
In addition, these companies minimize their operating costs and maximize the profit margins. Additionally, the
employees working in virtual teams are at advantages when it comes to working in their own home, own time, and
reduction of commuting costs.
Therefore, organizations should look into setting up virtual teams for different tasks whenever possible.
TOTAL PRODUCTIVE MAINTENANCE
Introduction
The total productive maintenance is a concept for maintenance activities. In the structure, total productive
maintenance resembles many aspects of Total Quality Management , such as employee empowerment,
management's commitment, long-term goal settings, etc.
In addition, changes in the staff mindset towards their assignments and responsibilities is one of the other
similarities between the two.
Maintenance is one of the key aspects of any organization. When it comes to maintenance, it could represent
many domains and areas within a business organization.
In order for an organization to function properly, every running process, activity and resource should be properly
maintained for their quality, effectiveness and other productivity factors.
TPM is the process which brings the maintenance aspect of the organization under the spotlight. Although
maintenance was regarded as a non-profit activity by the traditional management methodologies, TPM puts a
brake on it.

5/10/2018 Management Concepts Quick Guide
https://www.tutorialspoint.com/cgi-bin/printpage.cgi 180/187
With the emphasis on TPM, downtime for maintenance has become an integral part of the manufacturing or
production process itself. Now, the maintenance events are properly scheduled and executed with organized
plans.
Maintenance events are no longer squeezed in when there is low production requirements or low material flow in
the production lines.
By practicing TPM, the organizations can avoid unexpected interrupts to the production and avoid unscheduled
maintenance.
The History
The parent of TPM is TQM. TQM was evolved after the quality concerns the Japan had after the Second World
War.
As a part of TQM, the plant maintenance was examined. Although TQM is one of the best quality methodologies
for organizations, some of the TQM concepts did not fit or work properly in the area of maintenance.
Therefore, there was a need to develop a separate branch of practices in order to address unique conditions and
issues related maintenance. This is how TPM was introduced as a child of TQM.
Although there is a story behind the origin on TPM, the origin itself is disputed by many parties.
Some believe that the concepts of TPM were introduced by American manufacturers about forty years ago and
other believe TPM been introduced by the Japanese manufacturers of automotive electrical devices. Regardless of
the origin, TPM can now be used across the globe.
The Implementation
Before start implementing TPM concepts for the organization, the employees of the organization should be
convinced about the upper management's commitment towards TPM.
This is the first step towards establishing good TPM practices in the organization as shown below.

5/10/2018 Management Concepts Quick Guide
https://www.tutorialspoint.com/cgi-bin/printpage.cgi 181/187
To emphasize the upper management's commitment, the organization can appoint a TPM coordinator. ,Then it is
coordinator's responsibility to educate the staff on TPM concepts.
For this, the TPM coordinator can come up with an education program designed in-house or hired from outside of
the organization. Usually, in order to establish TPM concepts in an organization, it takes a long time.
Once the coordinator is convinced about the staff readiness, 'study and action' team are performed. These action
teams usually include the people, who directly interface with the maintenance problems.
Machine operators, shift supervisors, mechanics and representatives from the upper management can also be
included in these teams. Usually, the coordinator should head each team until the team leads are chosen.
Then, the 'study and action' teams are given the responsibilities of the respective areas. The team are supposed to
analyze the problem areas and come up with a set of suggestions and possible solutions.
When it comes to studying the problems at hand, there is a benchmarking process going on in parallel. In
benchmarking, the organization identifies certain productivity thresholds defined for certain machinery and
processes in the industry.
Once the suitable measure for rectifying the issues are identifies, it is time to apply them in practice. As a safety
measure, these measures are only applied to one area or one machine in the production line.
This serves as a pilot program and the TPM team can measure the outcome without jeopardizing the productivity
of the entire company. If the outcome is successful, then the same measures are applied to the next set of
machines or areas. By following an incremental process, TPM minimizes any potential risks.

5/10/2018 Management Concepts Quick Guide
https://www.tutorialspoint.com/cgi-bin/printpage.cgi 182/187
The Results
Majority of world's first class manufacturing companies follow TPM as an integrated practice in their
organizations. Ford, Harley Davidson and Dana Corp. are just a few to mention.
All these first class corporate citizens have reported high rates of productivity enhancements after implementing
TPM. As baseline, almost all the companies, who have adopted TPM have reported productivity enhancements
close to 50% in many areas.
Conclusion
Today, with increasing competition and tough markets, TPM may decide the success or the failure of a company.
TPM has been a proven program for many years and organizations, especially into manufacturing, can adopt this
methodology without any risk.
Employees and the upper management should be educated in TPM by the time it is rolled out. The organization
should have long-term objectives for TPM.
TOTAL QUALITY MANAGEMENT
Introduction
There are many approaches in the business domain in order to achieve and exceed the quality expectations of the
clients.
For this, most companies integrate all quality-related processes and functions together and control it from a
central point.
As the name suggests, Total Quality Management takes everything related to quality into consideration, including
the company processes, process outcomes and employees.
The Origin
The origin of the TQM goes back to the time of the First World War. During the World War I, there have been a
number of quality assurance initiatives taken place due to the large-scale manufacturing required for war efforts.
The military fronts could not afford poor quality products and suffered heavy losses due to the poor quality.
Therefore, different stakeholders of the war initiated efforts to enhance the manufacturing quality.
First of all, quality inspectors were introduced to the assembly lines in order to inspect the quality. Products below
certain quality standard were sent back for fixing.
Even after World War I ended, the practice of using quality inspectors continued in manufacturing plants. By this
time, quality inspectors had more time in their hands to perform their job.
Therefore, they came up with different ideas of assuring the quality. These efforts led to the origin of Statistical
Quality Control . Sampling was used in this method for quality control.
As a result, quality assurance and quality control cost reduced, as inspection of every production item was need in
this approach.
During the post World War II era, Japanese manufacturers produced poor quality products. As a result of this,
Japanese government invited Dr. Deming to train Japanese engineers in quality assurance processes.

5/10/2018 Management Concepts Quick Guide
https://www.tutorialspoint.com/cgi-bin/printpage.cgi 183/187
By 1950, quality control and quality assurance were core components of Japanese manufacturing processes and
employees of all levels within the company adopted these quality processes.
By 1970s, the idea of total quality started surfacing. In this approach, all the employees
were supposed to take responsibility of implementing quality processes for their
respective work areas.
In addition, it was their responsibility to quality control, their own work.
Basic Principles of TQM
In TQM, the processes and initiatives that produce products or services are thoroughly managed. By this way of
managing, process variations are minimized, so the end product or the service will have a predictable quality
level.
Following are the key principles used in TQM:
Top management - The upper management is the driving force behind TQM. The upper management
bears the responsibility of creating an environment to rollout TQM concepts and practices.
Training needs - When a TQM rollout is due, all the employees of the company need to go through a
proper cycle of training. Once the TQM implementation starts, the employees should go through regular
trainings and certification process.
Customer orientation - The quality improvements should ultimately target improving the customer
satisfaction. For this, the company can conduct surveys and feedback forums for gathering customer
satisfaction and feedback information.
Involvement of employees - Pro-activeness of employees is the main contribution from the staff. The
TQM environment should make sure that the employees who are proactive are rewarded appropriately.
Techniques and tools - Use of techniques and tools suitable for the company is one of the main factors
of TQM.
Corporate culture - The corporate culture should be such that it facilitates the employees with the tools
and techniques where the employees can work towards achieving higher quality.
Continues improvements - TQM implementation is not a one time exercise. As long as the company
practices TQM, the TQM process should be improved continuously.
The Cost
Some companies are under the impression that the cost of TQM is higher than the benefits it offers. This might be
true for the companies in small scale, trying to do everything that comes under TQM.
According to a number of industrial researches, the total cost of poor quality for a company always exceeds the
cost of implementing TQM.
In addition, there is a hidden cost for the companies with poor quality products such as handling customer
complaints, re-shipping, and the overall brand name damage.
Conclusion
Total Quality Management is practiced by many business organizations around the world. It is a proven method
for implementing a quality conscious culture across all the vertical and horizontal layers of the company.

5/10/2018 Management Concepts Quick Guide
https://www.tutorialspoint.com/cgi-bin/printpage.cgi 184/187
Although there are many benefits, one should take the cost into the account when implementing TQM.
For small-scale companies, the cost could be higher than the short and mid term benefits.
TRADITIONAL PROJECT MANAGEMENT
Introduction
Project management is a practice that can be found everywhere. Project management does not belong to any
specific domain or a field. It is a universal practice with a few basic concepts and objectives.
Regardless of the size of the activities or effort, every 'project' requires project management.
There are many variations of project management that have been customized for different domains. Although the
basic principles are the same among any of these variations, there are unique features present to address unique
problems and conditions specific to each domain.
There are two main types of project management:
Traditional Project management
Modern Project management
The traditional project management uses orthodox methods and techniques in the management process. These
methods and techniques have been evolved for decades and are applicable for most of the domains. But for some
domains, such as software development, traditional project management is not a 100% fit.
Therefore, there have been a few modern project management practices introduced to address the shortcomings
of the traditional method. Agile and Scrum are two such modern project management methods.
Definition of Traditional Project Management
First of all, having an idea of the project management definition is required when it comes to discussing
traditional project management. Following is a definition for traditional project management.
PMBOK defines the traditional project management as 'a set of techniques and tools that can be applied to an
activity that seeks an end product, outcomes or a service'.
If you Google, you will find hundreds of definitions given by many project management 'gurus' on traditional
project management. But, it is always a great idea to stick to the standard definitions such as PMBOK.
Traditional Project Management Example
You are working for a company where everyone has a desktop or a laptop computer. Currently, the company uses
Windows XP as the standard operating system across the company.
Since Windows XP is somewhat outdated and there is a newer version called Windows 7, the management decides
on upgrading the OS. The objective of the upgrade is to enhance the productivity and reduce the OS security
threats.
If you have one office with about 100 computers, it could be considered as a medium scale project. In case if your
company has 10-15 branches, then the project is a large scale one with high complexity. In such case, you will be
overwhelmed by the tasks at hand and will feel confused. You may have no clue of how to start and proceed. This
is where traditional project management comes in.

5/10/2018 Management Concepts Quick Guide
https://www.tutorialspoint.com/cgi-bin/printpage.cgi 185/187
Traditional project management has everything required for managing and successfully executing a project like
this. Since this type of project does not require any customizations, modern project management methods are not
required.
The company can hire or use an existing project manager to manage the OS upgrade project. The project manager
will plan the entire project, derive a schedule, and indicate the required resources.
The cost will be elaborated to the higher management, so everyone knows what to expect in the project. Usually, a
competent project manager knows what processes and artifacts are required in order to execute a project. There
will be frequent updates coming from the project manager to all stakeholders.
In addition to the regular project activities, project manager will attend to risk management as well. If certain
risks have an impact on the business processes, the project manager will suggest suitable mitigation criteria.
Conclusion
Traditional project management is a project management approach that will work for most domains and
environments. This approach uses orthodox tools and techniques for management and solving problems.
These tools and techniques have been proven for decades, so the outcome of such tools and techniques can be
accurately predicted.
When it comes to special environments and conditions, one should move away from traditional project
management approach and should look into modern methods that have been specifically developed for such
environments and conditions.
WORK BREAKDOWN STRUCTURE
Introduction
Dividing complex projects to simpler and manageable tasks is the process identified as Work Breakdown
Structure .
Usually, the project managers use this method for simplifying the project execution. In WBS, much larger tasks
are broken down to manageable chunks of work. These chunks can be easily supervised and estimated.
WBS is not restricted to a specific field when it comes to application. This methodology can be used for any type of
project management.
Following are a few reasons for creating a WBS in a project:
Accurate and readable project organization.
Accurate assignment of responsibilities to the project team.
Indicates the project milestones and control points.
Helps to estimate the cost, time and risk.
Illustrate the project scope, so the stakeholders can have a better understanding of the same.
Construction of a WBS
Identifying the main deliverables of a project is the starting point for deriving a work breakdown structure.

5/10/2018 Management Concepts Quick Guide
https://www.tutorialspoint.com/cgi-bin/printpage.cgi 186/187
This important step is usually done by the project managers and the subject matter experts involved in the
project. Once this step is completed, the subject matter experts start breaking down the high-level tasks into
smaller chunks of work.
In the process of breaking down the tasks, one can break them down into different levels of detail. One can detail
a high-level task into ten sub-tasks while another can detail the same high-level task into 20 sub-tasks.
Therefore, there is no hard and fast rule on how you should breakdown a task in WBS. Rather, the level of
breakdown is a matter of the project type and the management style followed for the project.
In general, there are a few "rules" used for determining the smallest task chunk. In "two weeks" rule, nothing is
broken down smaller than two weeks worth of work.
This means, the smallest task of the WBS is at least two-week long. 8/80 is another rule used when creating a
WBS. This rule implies that no task should be smaller than 8 hours of work and should not be larger than 80
hours of work.
One can use many forms to display their WBS. Some use tree structure to illustrate the WBS, while others use lists
and tables. Outlining is one of the easiest ways of representing a WBS.
Following example is an outlined WBS:
There are many design goals for WBS. Some important goals are as follows:
Giving visibility to important work efforts.
Giving visibility to risky work efforts.
Illustrate the correlation between the activities and deliverables.
Show clear ownership by task leaders.
WBS Diagram
In a WBS diagram, the project scope is graphically expressed. Usually the diagram starts with a graphic object or a
box at the top, which represents the entire project. Then, there are sub-components under the box.
These boxes represent the deliverables of the project. Under each deliverable, there are sub-elements listed. These
sub-elements are the activities that should be performed in order to achieve the deliverables.
Although most of the WBS diagrams are designed based on the deliveries, some WBS are created based on the
project phases. Usually, information technology projects are perfectly fit into WBS model.
Therefore, almost all information technology projects make use of WBS.

5/10/2018 Management Concepts Quick Guide
https://www.tutorialspoint.com/cgi-bin/printpage.cgi 187/187
In addition to the general use of WBS, there is specific objective for deriving a WBS as well. WBS is the input for
Gantt charts, a tool that is used for project management purpose.
Gantt chart is used for tracking the progression of the tasks derived by WBS.
Following is a sample WBS diagram:
Conclusion
The efficiency of a work breakdown structure can determine the success of a project.
The WBS provides the foundation for all project management work, including, planning, cost and effort
estimation, resource allocation, and scheduling.
Therefore, one should take creating WBS as a critical step in the process of project management.