Open GL ES 2.0 Programming Guide
OpenGL%20ES%202.0%20Programming%20Guide
Addison.Wesley.OpenGL.ES.2.0.Programming.Guide.Aug.2008
User Manual: Pdf
Open the PDF directly: View PDF
.
Page Count: 457 [warning: Documents this large are best viewed by clicking the View PDF Link!]
- The OpenGL ES 2.0 programming guide
- Contents
- List of Figures
- List of Examples
- List of Tables
- Foreword
- Preface
- Acknowledgments
- About the Authors
- 1. Introduction to OpenGL ES 2.0
- 2. Hello Triangle: An OpenGL ES 2.0 Example
- Code Framework
- Where to Download the Examples
- Hello Triangle Example
- Building and Running the Examples
- Using the OpenGL ES 2.0 Framework
- Creating a Simple Vertex and Fragment Shader
- Compiling and Loading the Shaders
- Creating a Program Object and Linking the Shaders
- Setting the Viewport and Clearing the Color Buffer
- Loading the Geometry and Drawing a Primitive
- Displaying the Back Buffer
- 3. An Introduction to EGL
- Communicating with the Windowing System
- Checking for Errors
- Initializing EGL
- Determining the Available Surface Configurations
- Querying EGLConfig Attributes
- Letting EGL Choose the Config
- Creating an On-Screen Rendering Area: The EGL Window
- Creating an Off-Screen Rendering Area: EGL Pbuffers
- Creating a Rendering Context
- Making an EGLContext Current
- Putting All Our EGL Knowledge Together
- Synchronizing Rendering
- 4. Shaders and Programs
- 5. OpenGL ES Shading Language
- OpenGL ES Shading Language Basics
- Variables and Variable Types
- Variable Constructors
- Vector and Matrix Components
- Constants
- Structures
- Arrays
- Operators
- Functions
- Built-In Functions
- Control Flow Statements
- Uniforms
- Attributes
- Varyings
- Preprocessor and Directives
- Uniform and Varying Packing
- Precision Qualifiers
- Invariance
- 6. Vertex Attributes, Vertex Arrays, and Buffer Objects
- 7. Primitive Assembly and Rasterization
- 8. Vertex Shaders
- 9. Texturing
- 10. Fragment Shaders
- 11. Fragment Operations
- 12. Framebuffer Objects
- 13. Advanced Programming with OpenGL ES 2.0
- 14. State Queries
- OpenGL ES 2.0 Implementation String Queries
- Querying Implementation-Dependent Limits
- Querying OpenGL ES State
- Hints
- Entity Name Queries
- Nonprogrammable Operations Control and Queries
- Shader and Program State Queries
- Vertex Attribute Queries
- Texture State Queries
- Vertex Buffer Queries
- Renderbuffer and Framebuffer State Queries
- 15. OpenGL ES and EGL on Handheld Platforms
- A. GL_HALF_FLOAT_OES
- B. Built-In Functions
- C. Shading Language Grammar
- D. ES Framework API
- Index

OpenGL®ES 2.0
Programming Guide
This page intentionally left blank

OpenGL®ES 2.0
Programming Guide
Aaftab Munshi
Dan Ginsburg
Dave Shreiner
Upper Saddle River, NJ • Boston • Indianapolis • San Francisco
New York • Toronto • Montreal • London • Munich • Paris • Madrid
Capetown • Sydney • Tokyo • Singapore • Mexico City
Many of the designations used by manufacturers and sellers to distinguish their products are
claimed as trademarks. Where those designations appear in this book, and the publisher was aware
of a trademark claim, the designations have been printed with initial capital letters or in all capitals.
The authors and publisher have taken care in the preparation of this book, but make no expressed
or implied warranty of any kind and assume no responsibility for errors or omissions. No liability is
assumed for incidental or consequential damages in connection with or arising out of the use of the
information or programs contained herein.
The publisher offers excellent discounts on this book when ordered in quantity for bulk purchases or
special sales, which may include electronic versions and/or custom covers and content particular to
your business, training goals, marketing focus, and branding interests. For more information, contact:
U.S. Corporate and Government Sales, (800) 382-3419, corpsales@pearsontechgroup.com
For sales outside the United States please contact:
International Sales, international@pearson.com
Visit us on the Web: informit.com/aw
Library of Congress Cataloging-in-Publication Data
Munshi, Aaftab.
The OpenGL ES 2.0 programming guide / Aaftab Munshi, Dan Ginsburg, Dave Shreiner.
p. cm.
Includes index.
ISBN-13: 978-0-321-50279-7 (pbk. : alk. paper)
ISBN-10: 0-321-50279-5 (pbk. : alk. paper) 1. OpenGL. 2. Computer graphics—Specifications. 3.
Application program interfaces (Computer software) 4. Computer programming. I. Ginsburg, Dan.
II. Shreiner, Dave. III. Title.
T385.M863 2009
006.6'6—dc22 2008016669
Copyright © 2009 by Pearson Education, Inc.
All rights reserved. Printed in the United States of America. This publication is protected by
copyright, and permission must be obtained from the publisher prior to any prohibited
reproduction, storage in a retrieval system, or transmission in any form or by any means, electronic,
mechanical, photocopying, recording, or likewise. For information regarding permissions, write to:
Pearson Education, Inc., Rights and Contracts Department
501 Boylston Street, Suite 900, Boston, MA 02116, Fax: (617) 671-3447
ISBN-13: 978-0-321-50279-7
ISBN-10: 0-321-50279-5
Text printed in the United States on recycled paper at Courier in Stoughton, Massachusetts.
First printing, July 2008
v
Contents
List of Figures ........................................................................................xiii
List of Examples......................................................................................xv
List of Tables ..........................................................................................xix
Foreword.................................................................................................xxi
Preface ..................................................................................................xxiii
Intended Audience ............................................................................xxiii
Organization of the Book ..................................................................xxiv
Example Code and Shaders .............................................................xxviii
Errata................................................................................................xxviii
Acknowledgments ...............................................................................xxix
About the Authors................................................................................xxxi
1. Introduction to OpenGL ES 2.0................................................................1
What Is OpenGL ES? ..............................................................................1
OpenGL ES 2.0........................................................................................3
Vertex Shader ...................................................................................4
Primitive Assembly...........................................................................6
Rasterization.....................................................................................7
Fragment Shader ..............................................................................7
Per-Fragment Operations .................................................................9

vi Contents
OpenGL ES 2.0 and OpenGL ES 1.x Backward Compatibility............. 11
EGL ....................................................................................................... 12
Programming with OpenGL ES 2.0...................................................... 13
Libraries and Include Files ............................................................. 13
EGL Command Syntax .................................................................. 14
OpenGL ES Command Syntax....................................................... 14
Error Handling ............................................................................... 15
Flush and Finish............................................................................. 16
Basic State Management ................................................................ 17
Further Reading .................................................................................... 18
2. Hello Triangle: An OpenGL ES 2.0 Example ........................................ 19
Code Framework .................................................................................. 20
Where to Download the Examples ...................................................... 20
Hello Triangle Example........................................................................ 21
Building and Running the Examples ................................................... 25
Using the OpenGL ES 2.0 Framework.................................................. 26
Creating a Simple Vertex and Fragment Shader .................................. 27
Compiling and Loading the Shaders ................................................... 29
Creating a Program Object and Linking the Shaders .......................... 30
Setting the Viewport and Clearing the Color Buffer ........................... 32
Loading the Geometry and Drawing a Primitive................................. 33
Displaying the Back Buffer ................................................................... 33
3. An Introduction to EGL .......................................................................... 35
Communicating with the Windowing System.................................... 36
Checking for Errors .............................................................................. 37
Initializing EGL ................................................................................... 37
Determining the Available Surface Configurations............................. 38
Querying EGLConfig Attributes........................................................... 39
Letting EGL Choose the Config ........................................................... 39
Creating an On-Screen Rendering Area: The EGL Window ................ 43
Creating an Off-Screen Rendering Area: EGL Pbuffers ........................ 46
Creating a Rendering Context ............................................................. 50
Making an EGLContext Current.......................................................... 52
Putting All Our EGL Knowledge Together ........................................... 52
Synchronizing Rendering..................................................................... 54

Contents vii
4. Shaders and Programs...........................................................................57
Shaders and Programs ..........................................................................57
Creating and Compiling a Shader..................................................58
Creating and Linking a Program....................................................62
Uniforms and Attributes.......................................................................67
Getting and Setting Uniforms........................................................67
Getting and Setting Attributes .......................................................72
Shader Compiler and Shader Binaries..................................................72
5. OpenGL ES Shading Language ............................................................77
OpenGL ES Shading Language Basics...................................................78
Variables and Variable Types................................................................78
Variable Constructors...........................................................................79
Vector and Matrix Components ..........................................................81
Constants..............................................................................................82
Structures ..............................................................................................82
Arrays....................................................................................................83
Operators ..............................................................................................84
Functions ..............................................................................................85
Built-In Functions.................................................................................86
Control Flow Statements......................................................................87
Uniforms...............................................................................................88
Attributes ..............................................................................................89
Varyings................................................................................................90
Preprocessor and Directives..................................................................92
Uniform and Varying Packing.............................................................. 94
Precision Qualifiers...............................................................................96
Invariance ............................................................................................. 97
6. Vertex Attributes, Vertex Arrays, and Buffer Objects........................101
Specifying Vertex Attribute Data........................................................102
Constant Vertex Attribute............................................................ 102
Vertex Arrays ................................................................................103
Declaring Vertex Attribute Variables in a Vertex Shader................... 110
Binding Vertex Attributes to Attribute
Variables in a Vertex Shader.....................................................113

viii Contents
Vertex Buffer Objects ......................................................................... 115
Mapping Buffer Objects ..................................................................... 124
Performance Tip........................................................................... 125
7. Primitive Assembly and Rasterization................................................ 127
Primitives............................................................................................ 127
Triangles....................................................................................... 128
Lines ............................................................................................. 129
Point Sprites ................................................................................. 130
Drawing Primitives............................................................................. 131
Performance Tips ........................................................................ 134
Primitive Assembly............................................................................. 136
Coordinate Systems...................................................................... 137
Clipping ....................................................................................... 138
Perspective Division..................................................................... 139
Viewport Transformation ............................................................ 140
Rasterization ....................................................................................... 141
Culling.......................................................................................... 142
Polygon Offset.............................................................................. 143
8. Vertex Shaders...................................................................................... 147
Vertex Shader Overview ..................................................................... 148
Vertex Shader Built-In Variables.................................................. 149
Precision Qualifiers ...................................................................... 152
ES 2.0 Vertex Shader Limitations................................................. 152
Vertex Shader Examples ..................................................................... 159
A Simple Vertex Shader................................................................ 160
Lighting in a Vertex Shader ......................................................... 160
Generating Texture Coordinates........................................................ 167
Vertex Skinning.................................................................................. 168
OpenGL ES 1.1 Vertex Pipeline as an ES 2.0 Vertex Shader .............. 173
9. Texturing ............................................................................................... 181
Texturing Basics.................................................................................. 181
2D Textures .................................................................................. 182
Cubemap Textures ....................................................................... 183

Contents ix
Texture Objects and Loading Textures ........................................184
Texture Filtering and Mipmapping ............................................. 188
Automatic Mipmap Generation................................................... 193
Texture Coordinate Wrapping.....................................................194
Using Textures in the Fragment Shader....................................... 196
Example of Using a Cubemap Texture ........................................198
Compressed Textures.......................................................................... 201
Texture Subimage Specification ......................................................... 202
Copying Texture Data from the Color Buffer .................................... 204
Optional Extensions ........................................................................... 207
3D Textures .................................................................................. 207
Ericsson Texture Compression (ETC)...........................................213
Floating-Point Textures................................................................213
Non-Power-of-Two Textures ........................................................ 214
10. Fragment Shaders.................................................................................215
Fixed Function Fragment Shaders ......................................................216
Fragment Shader Overview ................................................................218
Built-In Special Variables ............................................................. 219
Built-In Constants ........................................................................ 220
Precision Qualifiers ...................................................................... 221
ES 2.0 Fragment Shader Limitations ............................................ 221
Implementing Fixed Function Techniques Using Shaders ................222
Multitexturing.............................................................................. 222
Fog ................................................................................................ 224
Alpha Test (Using Discard)........................................................... 227
User Clip Planes............................................................................ 229
11. Fragment Operations............................................................................233
Buffers ................................................................................................. 234
Requesting Additional Buffers......................................................235
Clearing Buffers............................................................................ 235
Using Masks to Control Writing to Framebuffers........................236
Fragment Tests and Operations.......................................................... 238
Using the Scissor Test...................................................................239
Stencil Buffer Testing ................................................................... 240

xContents
Depth Buffer Testing.................................................................... 245
Blending ............................................................................................. 246
Dithering ............................................................................................ 249
Multisampled Antialiasing ................................................................. 249
Reading and Writing Pixels to the Framebuffer................................. 250
12. Framebuffer Objects............................................................................. 253
Why Framebuffer Objects?................................................................. 253
Framebuffer and Renderbuffer Objects .............................................. 255
Choosing a Renderbuffer Versus a
Texture as a Framebuffer Attachment...................................... 256
Framebuffer Objects Versus EGL Surfaces.................................... 257
Creating Framebuffer and Renderbuffer Objects ............................... 258
Using Renderbuffer Objects ............................................................... 259
Using Framebuffer Objects................................................................. 262
Attaching a Renderbuffer as a Framebuffer Attachment ............. 263
Attaching a 2D Texture as a Framebuffer Attachment ................ 264
Attaching an Image of a 3D Texture
as a Framebuffer Attachment ................................................... 266
Checking for Framebuffer Completeness .................................... 267
Deleting Framebuffer and Renderbuffer Objects ............................... 269
Deleting Renderbuffer Objects That
Are Used as Framebuffer Attachments .................................... 270
Reading Pixels and Framebuffer Objects ..................................... 270
Examples............................................................................................. 271
Performance Tips and Tricks .............................................................. 277
13. Advanced Programming with OpenGL ES 2.0 ...................................279
Per-Fragment Lighting........................................................................ 279
Lighting with a Normal Map ....................................................... 280
Lighting Shaders .......................................................................... 281
Lighting Equations....................................................................... 285
Environment Mapping....................................................................... 286
Particle System with Point Sprites...................................................... 290
Particle System Setup ................................................................... 290
Particle System Vertex Shader...................................................... 291
Particle System Fragment Shader................................................. 293

Contents xi
Image Postprocessing .........................................................................296
Render-to-Texture Setup ..............................................................297
Blur Fragment Shader................................................................... 297
Light Bloom..................................................................................298
Projective Texturing ...........................................................................300
Projective Texturing Basics........................................................... 301
Matrices for Projective Texturing.................................................303
Projective Spotlight Shaders.........................................................304
Noise Using a 3D Texture...................................................................307
Generating Noise..........................................................................308
Using Noise ..................................................................................313
Procedural Texturing ..........................................................................315
A Procedural Texture Example.....................................................316
Antialiasing of Procedural Textures ............................................. 319
Further Reading on Procedural Textures...................................... 322
14. State Queries .........................................................................................323
OpenGL ES 2.0 Implementation String Queries ................................ 323
Querying Implementation-Dependent Limits ................................... 324
Querying OpenGL ES State................................................................. 327
Hints ................................................................................................... 330
Entity Name Queries .......................................................................... 331
Nonprogrammable Operations Control and Queries ........................ 332
Shader and Program State Queries .....................................................333
Vertex Attribute Queries..................................................................... 335
Texture State Queries..........................................................................336
Vertex Buffer Queries..........................................................................337
Renderbuffer and Framebuffer State Queries .....................................337
15. OpenGL ES and EGL on Handheld Platforms ....................................339
Handheld Platforms Overview ........................................................... 339
Online Resources..........................................................................340
C++ Portability....................................................................................341
OpenKODE ........................................................................................343
Platform-Specific Shader Binaries....................................................... 350
Targeting Extensions ..........................................................................351

xii Contents
A. GL_HALF_FLOAT_OES........................................................................ 353
16-Bit Floating-Point Number............................................................ 354
Converting Float to Half-Float ........................................................... 355
B. Built-In Functions ................................................................................. 357
Angle and Trigonometry Functions................................................... 358
Exponential Functions ....................................................................... 360
Common Functions ........................................................................... 361
Geometric Functions.......................................................................... 364
Matrix Functions ................................................................................ 366
Vector Relational Functions............................................................... 367
Texture Lookup Functions ................................................................. 369
Derivative Functions .......................................................................... 371
C. Shading Language Grammar............................................................... 375
D. ES Framework API................................................................................ 385
Framework Core Functions ................................................................ 385
Transformation Functions.................................................................. 390
Index ...................................................................................................... 395
xiii
List of Figures
Figure 1-1 OpenGL ES 2.0 Graphics Pipeline .........................................4
Figure 1-2 OpenGL ES 2.0 Vertex Shader ...............................................5
Figure 1-3 OpenGL ES 2.0 Rasterization Stage........................................7
Figure 1-4 OpenGL ES 2.0 Fragment Shader...........................................8
Figure 1-5 OpenGL ES 2.0 Per-Fragment Operations .............................9
Figure 2-1 Hello Triangle Example .......................................................25
Figure 5-1 Uniform Storage without Packing .......................................95
Figure 5-2 Uniform Storage with Packing.............................................95
Figure 5-3 Z Fighting Artifacts Due to Not Using Invariance...............98
Figure 5-4 Z Fighting Avoided Using Invariance..................................99
Figure 6-1 Triangle with a Constant Color Vertex and
Per-Vertex Position Attributes ...........................................101
Figure 6-2 Position, Normal, and Two Texture Coordinates
Stored As an Array..............................................................105
Figure 6-3 Selecting Constant or Vertex Array Vertex Attribute ........ 109
Figure 6-4 Specifying and Binding Vertex Attributes for
Drawing a Primitive(s) .......................................................114
Figure 7-1 Triangle Primitive Types ....................................................128
Figure 7-2 Line Primitive Types ..........................................................129
Figure 7-3 gl_PointCoord Values ......................................................131
Figure 7-4 Cube ................................................................................... 133
Figure 7-5 Connecting Triangle Strips ................................................135
Figure 7-6 OpenGL ES Primitive Assembly Stage ...............................137
Figure 7-7 Coordinate Systems ...........................................................137
Figure 7-8 Viewing Volume ................................................................138
Figure 7-9 OpenGL ES Rasterization Stage.......................................... 141
Figure 7-10 Clockwise and Counterclockwise Triangles ......................142

xiv List of Figures
Figure 7-11 Polygon Offset ................................................................... 144
Figure 8-1 OpenGL ES 2.0 Programmable Pipeline ............................ 147
Figure 8-2 OpenGL ES 2.0 Vertex Shader ........................................... 149
Figure 8-3 Geometric Factors in Computing Lighting
Equation for a Directional Light ....................................... 161
Figure 8-4 Geometric Factors in Computing Lighting
Equation for a Spot Light .................................................. 164
Figure 9-1 2D Texture Coordinates .................................................... 183
Figure 9-2 3D Texture Coordinate for Cubemap................................ 184
Figure 9-3 MipMap2D: Nearest Versus Trilinear Filtering.................. 192
Figure 9-4 GL_REPEAT,GL_CLAMP_TO_EDGE, and
GL_MIRRORED_REPEAT Modes ............................................ 195
Figure 10-1 OpenGL ES 2.0 Programmable Pipeline ............................ 216
Figure 10-2 OpenGL ES 2.0 Fragment Shader ...................................... 219
Figure 10-3 Multitextured Quad........................................................... 223
Figure 10-4 Linear Fog on Terrain in RenderMonkey .......................... 225
Figure 10-5 Alpha Test Using Discard................................................... 228
Figure 10-6 User Clip Plane Example ................................................... 230
Figure 11-1 The Postshader Fragment Pipeline .................................... 233
Figure 12-1 Framebuffer Objects, Renderbuffer Objects,
and Textures ...................................................................... 256
Figure 12-2 Render to Color Texture .................................................... 273
Figure 12-3 Render to Depth Texture ................................................... 276
Figure 13-1 Per-Fragment Lighting Example (see Color Plate 4).......... 280
Figure 13-2 Environment Mapping Example (see Color Plate 5)......... 286
Figure 13-3 Particle System Sample ...................................................... 290
Figure 13-4 Image Postprocessing Example (see Color Plate 6) ........... 296
Figure 13-5 Light Bloom Effect ............................................................. 299
Figure 13-6 Light Bloom Stages ............................................................ 300
Figure 13-7 Projective Spotlight Example (see Color Plate 7) .............. 301
Figure 13-8 2D Texture Projected onto Terrain.................................... 302
Figure 13-9 Fog Distorted by 3D Noise Texture (see Color Plate 8) ..... 308
Figure 13-10 2D Slice of Gradient Noise................................................. 313
Figure 13-11 Checkerboard Procedural Texture ..................................... 319
Figure 13-12 Antialiased Checkerboard Procedural Texture .................. 321
Figure A-1 16-Bit Floating-Point Number ........................................... 354
xv
List of Examples
Example 1-1 A Vertex Shader Example.......................................................6
Example 1-2 A Fragment Shader Example..................................................9
Example 2-1 Hello Triangle Example .......................................................21
Example 3-1 Initializing EGL....................................................................36
Example 3-2 Specifying EGL Attributes....................................................42
Example 3-3 Querying EGL Surface Configurations ................................42
Example 3-4 Creating an EGL Window Surface .......................................45
Example 3-5 Creating an EGL Pixel Buffer ...............................................48
Example 3-6 Creating an EGL Context ....................................................51
Example 3-7 A Complete Routine for Creating an EGL Window ............52
Example 3-8 Creating a Window Using the ESutil Library....................54
Example 4-1 Loading a Shader..................................................................61
Example 4-2 Create, Attach Shaders to, and Link a Program...................66
Example 4-3 Querying for Active Uniforms ............................................71
Example 4-4 Querying for Whether a Shader Compiler is Available.......74
Example 5-1 Sample Vertex Shader .......................................................... 90
Example 5-2 Vertex and Fragment Shader with Matching Varying
Declarations ......................................................................... 91
Example 6-1 Array of Structures ............................................................. 105
Example 6-2 Structure of Arrays .............................................................106
Example 6-3 Using Constant and Vertex Array Attributes..................... 109
Example 6-4 Creating and Binding Vertex Buffer Objects .....................116
Example 6-5 Drawing with and without Vertex Buffer Objects.............120
Example 6-6 Drawing with a Buffer Object per Attribute ......................122
Example 8-1 A Simple Vertex Shader .....................................................160
Example 8-2 Directional Light................................................................162

xvi List of Examples
Example 8-3 Spot Light........................................................................... 165
Example 8-4 Sphere Map Texture Coordinate Generation .................... 167
Example 8-5 Cube Map Texture Coordinate Generation....................... 167
Example 8-6 Vertex Skinning Shader with No Check to
See If Matrix Weight = 0.................................................... 169
Example 8-7 Vertex Skinning Shader with Checks to See
If Matrix Weight = 0 .......................................................... 171
Example 8-8 OpenGL ES 1.1 Fixed Function Vertex Pipeline................ 173
Example 9-1 Generating a Texture Object, Binding It, and
Loading Image Data........................................................... 187
Example 9-2 Loading a 2D Mipmap Chain............................................ 189
Example 9-3 Vertex and Fragment Shader for Performing
2D Texturing...................................................................... 196
Example 9-4 Loading a Cubemap Texture ............................................. 198
Example 9-5 Vertex and Fragment Shader Pair for Cubemap
Texturing ........................................................................... 200
Example 10-1 Multitexture Fragment Shader .......................................... 223
Example 10-2 Vertex Shader for Computing Distance to Eye ................. 225
Example 10-3 Fragment Shader for Rendering Linear Fog....................... 226
Example 10-4 Fragment Shader for Alpha Test Using Discard................. 228
Example 10-5 User Clip Plane Vertex Shader........................................... 230
Example 10-6 User Clip Plane Fragment Shader ..................................... 231
Example 12-1 Render to Texture .............................................................. 271
Example 12-2 Render to Depth Texture ................................................... 274
Example 13-1 Per-Fragment Lighting Vertex Shader ............................... 282
Example 13-2 Per-Fragment Lighting Fragment Shader........................... 283
Example 13-3 Environment Mapping Vertex Shader............................... 287
Example 13-4 Environment Mapping Fragment Shader.......................... 288
Example 13-5 Particle System Vertex Shader ........................................... 291
Example 13-6 Update Function for Particle System Sample .................... 292
Example 13-7 Particle System Fragment Shader....................................... 293
Example 13-8 Draw Function for Particle System Sample ....................... 294
Example 13-9 Blur Fragment Shader ........................................................ 297
Example 13-10 Projective Texturing Vertex Shader................................... 304
Example 13-11 Projective Texturing Fragment Shader .............................. 306

List of Examples xvii
Example 13-12 Generating Gradient Vectors.............................................309
Example 13-13 3D Noise.............................................................................311
Example 13-14 Noise Distorted Fog Fragment Shader ...............................313
Example 13-15 Checker Vertex Shader.......................................................316
Example 13-16 Checker Fragment Shader..................................................317
Example 13-17 Checker Fragment Shader..................................................318
Example 13-18 Antialiased Checker Fragment Shader...............................319
Example 15-1 Hello Triangle Using OpenKODE ......................................343
This page intentionally left blank
xix
List of Tables
Table 1-1 EGL Data Types.................................................................... 14
Table 1-2 OpenGL ES Command Suffixes and Argument
Data Types............................................................................15
Table 1-3 OpenGL ES Basic Error Codes..............................................16
Table 3-1 EGLConfig Attributes...........................................................40
Table 3-2 Attributes for Window Creating Using
eglCreateWindowSurface..................................................44
Table 3-3 Possible Errors When eglCreateWindowSurface Fails ......45
Table 3-4 EGL Pixel Buffer Attributes ..................................................47
Table 3-5 Possible Errors When eglCreatePbufferSurface Fails ....48
Table 3-6 Attributes for Context Creation Using
eglCreateContext..............................................................51
Table 5-1 Data Types in the OpenGL ES Shading Language...............78
Table 5-2 OpenGL ES Shading Language Operators ...........................84
Table 5-3 OpenGL ES Shading Language Qualifiers............................85
Table 5-4 Extension Behaviors............................................................. 93
Table 6-1 Data Conversions...............................................................108
Table 6-2 Buffer Usage ....................................................................... 118
Table 9-1 Texture Base Formats ......................................................... 182
Table 9-2 Texture Wrap Modes..........................................................194
Table 9-3 Mapping of Texture Formats to Colors ............................. 198
Table 9-4 Valid Format Conversions for glCopyTex*Image2D......... 207
Table 10-1 OpenGL ES 1.1 RGB Combine Functions.......................... 217
Table 11-1 Fragment Test Enable Tokens ............................................ 239
Table 11-2 Stencil Operations..............................................................241
Table 11-3 Blending Functions............................................................247
Table 14-1 Implementation-Dependent State Queries........................325

xx List of Tables
Table 14-2 Application-Modifiable OpenGL ES State Queries ............ 327
Table 14-3 OpenGL ES 2.0 Capabilities Controlled by
glEnable and glDisable ................................................. 332
Table B-1 Angle and Trigonometry Functions .................................. 358
Table B-2 Exponential Functions....................................................... 360
Table B-3 Common Functions........................................................... 361
Table B-4 Geometric Functions ......................................................... 364
Table B-5 Matrix Functions ............................................................... 366
Table B-6 Vector Relational Functions .............................................. 368
Table B-7 Texture Lookup Functions................................................. 370
Table B-8 Derivative Functions.......................................................... 373
xxi
0.Foreword
Over the years, the “Red Book” has become the authoritative reference for
each new version of the OpenGL API. Now we have the “Gold Book” for
OpenGL ES 2.0—a cross-platform open standard ushering in a new era of
shader programmability and visual sophistication for a wide variety of
embedded and mobile devices, from game consoles to automobiles, from
set top boxes to mobile phones.
Mobile phones, in particular, are impacting our everyday lives, as the
devices we carry with us are evolving into full mobile computers. Soon we
will be living in a world where most of us get our pixels delivered on these
personal, portable devices—and OpenGL ES will be at the center of this
handheld revolution. Devices such as the Apple iPhone already use OpenGL
ES to drive their user interface, demonstrating how advanced graphics
acceleration can play an important role in making a mobile phone fun,
intuitive, and productive to use. But we have only just started the journey
to make our handheld computers even more visually engaging. The shader
programmability of the new generation of mobile graphics, combined with
the portability and location awareness of mobile devices, will forever
change how we interact with our phones, the Internet, and each other.
OpenGL ES 2.0 is a critical step forward in this mobile computing revolu-
tion. By bringing the power of the OpenGL ES Shading Language to diverse
embedded and mobile platforms, OpenGL ES 2.0 unleashes enormous
visual computing power, but in a way that is engineered to run on a small
battery. Soon after this graphics capability is used to deliver extraordinary
user interfaces, it will be leveraged for a wide diversity of visually engaging
applications—compelling games, intuitive navigation applications, and
more—all in the palm of your hand.

xxii Foreword
However, these applications will only be successful if enabled by a complete
ecosystem of graphics APIs and authoring standards. This is the continuing
mission of the Khronos Group—to bring together industry-leading compa-
nies and individuals to create open, royalty-free standards that enable the
software community to effectively access the power of graphics and media
acceleration silicon. OpenGL ES is at the center of this ecosystem, being
developed alongside OpenGL and COLLADA. Together, they bring a tre-
mendous cross-standard and multi-platform synergy to advanced 3D on a
wide variety of platforms. Indeed, community collaboration has become
essential for realizing the potential of OpenGL ES 2.0. The sophistication of
a state-of-the-art programmable 3D API, complete with shading language,
an effects framework, and authoring pipeline, has required hundreds of
man years of design and investment—beyond any single company’s ability
to create and evangelize throughout the industry.
As a result of the strong industry collaboration within Khronos, now is the
perfect time to learn about this new programmable 3D API as OpenGL ES
2.0–capable devices will soon be appearing in increasing volumes. In fact, it
is very possible that, due to the extraordinary volume of the mobile market,
OpenGL ES 2.0 will soon be shipping on more devices than any previous 3D
API to create an unprecedented opportunity for content developers.
This level of successful collaboration only happens as the result of hard
work and dedication of many individuals, but in particular I extend a sin-
cere thanks to Tom Olson, the working group chair that brought OpenGL
ES 2.0 to market. And finally, a big thank you to the authors of this book:
You have been central to the creation of OpenGL ES 2.0 within Khronos and
you have created a great reference for OpenGL ES 2.0—truly worthy of the
title “Gold Book.”
Neil Trevett
Vice President Mobile Content, NVIDIA
President, Khronos Group
April 2008
xxiii
0.Preface
OpenGL ES 2.0 is a software interface for rendering sophisticated 3D graph-
ics on handheld and embedded devices. OpenGL ES 2.0 is the primary
graphics library for handheld and embedded devices with programmable
3D hardware including cell phones, PDAs, consoles, appliances, vehicles,
and avionics. With OpenGL ES 2.0, the full programmability of shaders has
made its way onto small and portable devices. This book details the entire
OpenGL ES 2.0 API and pipeline with detailed examples in order to provide
a guide for developing a wide range of high-performance 3D applications
for handheld devices.
Intended Audience
This book is intended for programmers interested in learning OpenGL ES
2.0. We expect the reader to have a solid grounding in computer graphics.
We will explain many of the relevant graphics concepts as they relate to var-
ious parts of OpenGL ES 2.0, but we do expect the reader to understand
basic 3D concepts. The code examples in the book are all written in C. We
assume that the reader is familiar with C or C++ and will only be covering
language topics where they are relevant to OpenGL ES 2.0.
This book covers the entire OpenGL ES 2.0 API along with all Khronos-
ratified extensions. The reader will learn about setting up and programming
every aspect of the graphics pipeline. The book details how to write vertex
and fragment shaders and how to implement advanced rendering tech-
niques such as per-pixel lighting and particle systems. In addition, the book
provides performance tips and tricks for efficient use of the API and hard-
ware. After finishing the book, the reader will be ready to write OpenGL ES
2.0 applications that fully harness the programmable power of embedded
graphics hardware.

xxiv
Organization of the Book
This book is organized to cover the API in a sequential fashion, building up
your knowledge of OpenGL ES 2.0 as we go.
Chapter 1—Introduction to OpenGL ES 2.0
This chapter gives an introduction to OpenGL ES, followed by an overview
of the OpenGL ES 2.0 graphics pipeline. We discuss the philosophies and
constraints that went into the design of OpenGL ES 2.0. Finally, the chapter
covers some general conventions and types used in OpenGL ES 2.0.
0.
Chapter 2—Hello Triangle: An OpenGL ES 2.0 Example
This chapter walks through a simple OpenGL ES 2.0 example program that
draws a triangle. Our purpose here is to show what an OpenGL ES 2.0 pro-
gram looks like, introduce the reader to some API concepts, and describe
how to build and run an example OpenGL ES 2.0 program.
0.
Chapter 3—An Introduction to EGL
This chapter presents EGL, the API for creating surfaces and rendering con-
texts for OpenGL ES 2.0. We describe how to communicate with the native
windowing system, choose a configuration, and create EGL rendering con-
texts and surfaces. We teach you enough EGL so that you can do everything
you will need to do to get up and rendering with OpenGL ES 2.0.
0.
Chapter 4—Shaders and Programs
Shader objects and program objects form the most fundamental objects in
OpenGL ES 2.0. In this chapter, we describe how to create a shader object,
compile a shader, and check for compile errors. The chapter also covers how
to create a program object, attach shader objects to it, and link a final pro-
gram object. We discuss how to query the program object for information
and how to load uniforms. In addition, you will learn about the difference
between source and binary shaders and how to use each.
Preface

xxv
Chapter 5—OpenGL ES Shading Language
This chapter covers the shading language basics needed for writing shaders.
The shading language basics described are variables and types, constructors,
structures, arrays, attributes, uniforms, and varyings. This chapter also
describes some more nuanced parts of the language such as precision qual-
ifiers and invariance.
Chapter 6—Vertex Attributes, Vertex Arrays,
and Buffer Objects
Starting with Chapter 6 (and ending with Chapter 11), we begin our walk
through the pipeline to teach you how to set up and program each part of
the graphics pipeline. This journey begins by covering how geometry is
input into the graphics pipeline by discussing vertex attributes, vertex
arrays, and buffer objects.
Chapter 7—Primitive Assembly and Rasterization
After discussing how geometry is input into the pipeline in the previous
chapter, we then cover how that geometry is assembled into primitives. All
of the primitive types available in OpenGL ES 2.0, including point sprites,
lines, triangles, triangle strips, and triangle fans, are covered. In addition,
we describe how coordinate transformations are performed on vertices and
introduce the rasterization stage of the OpenGL ES 2.0 pipeline.
Chapter 8—Vertex Shaders
The next portion of the pipeline that is covered is the vertex shader. This
chapter gives an overview of how vertex shaders fit into the pipeline and
the special variables available to vertex shaders in the OpenGL ES Shading
Language. Several examples of vertex shaders, including computation of
per-vertex lighting and skinning, are covered. We also give examples of how
the OpenGL ES 1.0 (and 1.1) fixed-function pipeline can be implemented
using vertex shaders.
Chapter 9—Texturing
This chapter begins the introduction to the fragment shader by describing
all of the texturing functionality available in OpenGL ES 2.0. This chapter
covers all the details of how to create textures, how to load them with data,
Preface

xxvi
and how to render with them. The chapter details texture wrap modes, tex-
ture filtering, and mipmapping. In addition, you will learn about the vari-
ous functions for compressed texture images as well as how to copy texture
data from the color buffer. This chapter also covers the optional texture
extensions that add support for 3D textures and depth textures.
Chapter 10—Fragment Shaders
Chapter 9 focused on how to use textures in a fragment shader. This chapter
covers the rest of what you need to know to write fragment shaders. We give
an overview of fragment shaders and all of the special built-in variables
available to them. We show how to implement all of the fixed-function
techniques that were available in OpenGL ES 1.1 using fragment shaders.
Examples of multitexturing, fog, alpha test, and user clip planes are all
implemented in fragment shaders.
Chapter 11—Fragment Operations
This chapter discusses the operations that can be applied either to the entire
framebuffer, or to individual fragments after the execution of the fragment
shader in the OpenGL ES 2.0 fragment pipeline. These operations include
scissor test, stencil test, depth test, multi-sampling, blending, and dithering.
This is the final phase in the OpenGL ES 2.0 graphics pipeline.
Chapter 12—Framebuffer Objects
This chapter discusses the use of framebuffer objects for rendering to off-
screen surfaces. There are several uses of framebuffer objects, the most
common of which is for rendering to a texture. This chapter provides a com-
plete overview of the framebuffer object portion of the API. Understanding
framebuffer objects is critical for implementing many advanced effects such
as reflections, shadow maps, and post-processing.
Chapter 13—Advanced Programming with OpenGL ES 2.0
This is the capstone chapter, tying together many of the topics presented
throughout the book. We have selected a sampling of advanced rendering
techniques and show examples that demonstrate how to implement these
features. This chapter includes rendering techniques such as per-pixel light-
ing using normal maps, environment mapping, particle systems, image
Preface

xxvii
post-processing, and projective texturing. This chapter attempts to show
the reader how to tackle a variety of advanced rendering techniques.
Chapter 14—State Queries
There are a large number of state queries available in OpenGL ES 2.0. For
just about everything you set, there is a corresponding way to get what the
current value is. This chapter is provided as a reference for the various state
queries available in OpenGL ES 2.0.
Chapter 15—OpenGL ES and EGL on Handheld Platforms
In the final chapter, we divert ourselves a bit from the details of the API to
talk about programming with OpenGL ES 2.0 and EGL in the real world.
There are a diverse set of handheld platforms in the market that pose some
interesting issues and challenges when developing applications for OpenGL
ES 2.0. We cover topics including an overview of handheld platforms, C++
portability issues, OpenKODE, and platform-specific shader binaries.
Appendix A—GL_HALF_FLOAT_OES
This appendix details the half-float format and provides a reference for how
to convert from IEEE floating-point values into half-float (and back).
Appendix B—Built-In Functions
This appendix provides a reference for all of the built-in functions available
in the OpenGL ES Shading Language.
Appendix C—Shading Language Grammar
This appendix provides a reference for OpenGL ES Shading Language
grammar.
Appendix D—ES Framework API
This appendix provides a reference for the utility framework we developed
for the book and describes what each function does.
Preface

xxviii
Examples Code and Shaders
This book is filled with example programs and shaders. You can download
the examples from the book Web site at www.opengles-book.com.
The examples are all targeted to run on Microsoft Windows XP or Vista with
a desktop GPU supporting OpenGL 2.0. The example programs are provided
in source code form with Microsoft Visual Studio 2005 project solutions. The
examples build and run on the AMD OpenGL ES 2.0 Emulator. Several of the
advanced shader examples in the book are implemented in RenderMonkey, a
shader development tool from AMD. The book Web site provides links on
where to download any of the required tools. The OpenGL ES 2.0 Emulator
and RenderMonkey are both freely available tools. For readers who do not
own Visual Studio, you can use the free Microsoft Visual Studio 2008 Express
Edition available for download at www.microsoft.com/express/.
Errata
If you find something in the book which you believe is in error, please send
us a note at errors@opengles-book.com. The list of errata for the book can
be found on the book Web site at www.opengles-book.com.
0.
0.
Preface
xxix
0.Acknowledgements
0.
It was a real privilege working with Dan and Dave on this book. I want to
thank them for all their hard work on this book. Their valuable insight and
feedback were extremely helpful in improving the quality of the chapters I
worked on.
Thanks go to my daughters, Hannah and Ellie, who are a constant reminder
of what is most important in life. Their laughs, hugs, kisses, and especially
zerbets were a much needed help in writing this book. And to the love of
my life, Karen, I am always in awe of what an amazing wife you are. With-
out your patience, support, and love, this book would not be possible.
— Aaftab Munshi
I would like to thank the many colleagues that I have worked with over the
years that have helped in my education on computer graphics, OpenGL,
and OpenGL ES. There are too many people to list all of them, but a special
thanks to Shawn Leaf, Bill Licea-Kane, Maurice Ribble, Benj Lipchak, Roger
Descheneaux, David Gosselin, Thorsten Scheuermann, John Isidoro, Chris
Oat, Jason Mitchell, and Evan Hart. I would like to thank AMD for its sup-
port in writing this book and my manager Callan McInally for encouraging
me to write it.
I would like to extend a special thanks to Sofia af Petersens for her support
while I worked on this book. I would also like to extend my unending grat-
itude to my parents for all that they’ve done for me. Finally, I would like to
thank my friends and the many great teachers I have been fortunate to have
over my life.
— Dan Ginsburg

xxx
First, I’d like to thank Affie and Dan for making this a fun and educational
project. Additionally, many thanks go to my colleagues at ARM with special
note of the assistance of Ed Plowman, Edvard Sørgård, Remi Pedersen, and
Mario Blazevic.
Finally, projects like this would never occur without the unwavering
patience and encouragement of my family: Vicki, Bonnie, Bob, and Phan-
tom. Thanks for your love and support.
—Dave Shreiner
We all want to thank Neil Trevett for writing the Foreword and getting
approval from the Khronos Board of Promoters to allow us to use text from
the OpenGL ES specification in the Appendices. A special thank you and
debt of gratitude to the reviewers—Brian Collins, Chris Grimm, Jeremy
Sandmel, and Tom Olson.
This book would also not have happened without the support of the folks
at Addison-Wesley: Debra Williams Cauley and Curt Johnson.
A big thank you to the OpenGL ARB, the OpenGL ES working group and
everyone that contributed to the development of OpenGL ES.
Acknowledgments
xxxi
0.About the Authors
Aaftab Munshi
Affie has been architecting GPUs for more than a decade. At ATI (now
AMD), he was a Senior Architect in the Handheld Group. He is the spec edi-
tor for the OpenGL ES 1.1 and OpenGL ES 2.0 specifications. He currently
works at Apple.
Dan Ginsburg
Dan has been working on video games and computer graphics for more
than ten years. Dan is currently a Senior Member of Technical Staff at AMD.
He has worked in a variety of roles at AMD (formerly ATI) including the
development of OpenGL drivers, the creation of desktop and handheld 3D
demos, and currently leading the development of handheld GPU developer
tools. Before joining AMD, Dan worked for n-Space, Inc., an Orlando-based
game development company. Dan holds a B.S. in Computer Science from
Worcester Polytechnic Institute and an MBA from Bentley College.
Dave Shreiner
Dave’s been working with OpenGL for almost two decades, and more
recently with OpenGL ES. During that time, he authored the first commercial
training course on OpenGL while working at Silicon Graphics Computer
Systems (SGI), and has worked as an author on the OpenGL Programming
Guide. He’s presented introductory and advanced courses on OpenGL pro-
gramming worldwide at numerous conferences, including SIGGRAPH.
Dave is now a Media Systems Architect at ARM, Inc. He holds a B.S. in Math-
ematics from the University of Delaware.
This page intentionally left blank

1
Chapter 1
1.Introduction to OpenGL ES 2.0
What Is OpenGL ES?
OpenGL ES is an application programming interface (API) for advanced 3D
graphics targeted at handheld and embedded devices such as cell phones,
personal digital assistants (PDAs), consoles, appliances, vehicles, and avion-
ics. OpenGL ES is one of a set of APIs created by the Khronos Group. The
Khronos Group, founded in January 2000, is a member-funded industry
consortium that is focused on the creation of open standard and royalty-
free APIs for handheld and embedded devices.
In the desktop world there are two standard 3D APIs, DirectX and OpenGL.
DirectX is the de facto standard 3D API for any system running the
Microsoft Windows operating system and is used by the majority of 3D
games on that platform. OpenGL is a cross-platform standard 3D API for
desktop systems running Linux, various flavors of UNIX, Mac OS X, and
Microsoft Windows. It is a widely accepted standard 3D API that has seen
significant real-world usage. The API is used by games such as the Doom and
Quake series, user interfaces as in Mac OS X, workstation computer-aided
design (CAD) applications like CATIA, and digital content creation applica-
tions such as Maya and SoftImage|XSI.
Due to the widespread adoption of OpenGL as a 3D API, it made sense to
start with the desktop OpenGL API in developing an open standard 3D API
for handheld and embedded devices and modifying it to meet the needs
and constraints of the handheld and embedded device space. The device
constraints that OpenGL ES addresses are very limited processing capabili-
ties and memory availability, low memory bandwidth, sensitivity to power

2Chapter 1: Introduction to OpenGL ES 2.0
consumption, and lack of floating-point hardware. The working group used
the following criteria in the definition of the OpenGL ES specification(s):
• The OpenGL API is very large and complex and the goal of the
OpenGL ES working group was to create an API suitable for constrained
devices. To achieve this goal, the working group removed any redun-
dancy from the OpenGL API. In any case where there was more than
one way of performing the same operation, the most useful method
was taken and the redundant techniques were removed. A good exam-
ple of this is specifying geometry, where in OpenGL an application can
use immediate mode, display lists, or vertex arrays. In OpenGL ES, only
vertex arrays exist and immediate mode and display lists were
removed.
• Removing redundancy was an important goal, but maintaining com-
patibility with OpenGL was also important. As much as possible,
OpenGL ES was designed such that applications that were written to
the embedded subset of functionality in OpenGL would also run on
OpenGL ES. The reason this was an important goal is it allows develop-
ers to leverage both APIs and develop applications and tools that use
the common subset of functionality. Although this was an important
goal, there are cases where it has deviated, especially with OpenGL ES
2.0. This is discussed in detail in later chapters.
• New features were introduced to address specific constraints of hand-
held and embedded devices. For example, to reduce the power con-
sumption and increase the performance of shaders, precision qualifiers
were introduced to the shading language.
• The designers of OpenGL ES aimed to ensure a minimum set of fea-
tures for image quality. Most handheld devices have limited screen
sizes, making it essential that the quality of the pixels drawn on the
screen is as good as possible.
• The OpenGL ES working group wanted to ensure that any OpenGL ES
implementation would meet certain acceptable and agreed-on stan-
dards for image quality, correctness, and robustness. This is done by
developing appropriate conformance tests that an OpenGL ES imple-
mentation must pass to be considered compliant.
There are three OpenGL ES specifications that have been released by Khro-
nos so far: the OpenGL ES 1.0 and ES 1.1 specifications (referred to jointly
as OpenGL ES 1.x in this book) and the OpenGL ES 2.0 specification. The
OpenGL ES 1.0 and 1.1 specifications implement a fixed function pipeline
and are derived from the OpenGL 1.3 and 1.5 specifications, respectively.

OpenGL ES 2.0 3
The OpenGL ES 2.0 specification implements a programmable graphics
pipeline and is derived from the OpenGL 2.0 specification. Being derived
from a revision of the OpenGL specification means that the corresponding
OpenGL specification was used as the baseline for determining the feature
set in the particular revision of OpenGL ES. A different specification was
then created that described the changes and additions to OpenGL ES versus
the OpenGL specification from which it is derived.
As OpenGL ES 2.0 is derived from the powerful OpenGL 2.0 API, it enables
extremely rich programmable game content. For example, the image in
Color Plate 1 (see the center of this book) is from a demo of a pinball game
targeted at OpenGL ES 2.0 and it uses shaders for advanced effects such as
environment mapping and per-fragment lighting. This example demon-
strates the kinds of effects that will be commonplace in OpenGL ES 2.0
applications. With OpenGL ES 2.0, much of the programmable graphics
capabilities of desktop hardware are now available on embedded devices.
In the sections that follow we give an introduction to the OpenGL ES 2.0
pipeline.
OpenGL ES 2.0
OpenGL ES 2.0 is the API that we cover in this book. Our goal is to cover the
OpenGL ES 2.0 specification in thorough detail (both the core specification
and Khronos approved OpenGL ES 2.0 extensions), give specific examples
of how to use the features in OpenGL ES 2.0, and discuss various perfor-
mance optimization techniques. After reading this book, you should have
an excellent grasp of the OpenGL ES 2.0 API, be able to easily write compel-
ling OpenGL ES 2.0 applications, and not have to worry about reading mul-
tiple specifications to understand how a feature works.
OpenGL ES 2.0 implements a graphics pipeline with programmable shading
and consists of two specifications: the OpenGL ES 2.0 API specification
and the OpenGL ES Shading Language Specification (OpenGL ES SL).
Figure 1-1 shows the OpenGL ES 2.0 graphics pipeline. The shaded boxes in
Figure 1-1 indicate the programmable stages of the pipeline in OpenGL ES
2.0. An overview of each stage in the OpenGL ES 2.0 graphics pipeline is
presented next.

4Chapter 1: Introduction to OpenGL ES 2.0
Figure 1-1 OpenGL ES 2.0 Graphics Pipeline
Vertex Shader
This section gives a high-level overview of what a vertex shader is. Vertex
and fragment shaders are covered in depth in later chapters.
The vertex shader implements a general purpose programmable method for
operating on vertices.
The inputs to the vertex shader consist of the following:
• Attributes—Per-vertex data supplied using vertex arrays.
• Uniforms—Constant data used by the vertex shader.
• Samplers—A specific type of uniforms that represent textures used by
the vertex shader. Samplers in a vertex shader are optional.
• Shader program—Vertex shader program source code or executable
that describes the operations that will be performed on the vertex.
Vertex Arrays/
Buffer Objects
Vertex
Shader
Texture
Memory
Fragment
Shader
Primitive
Assembly Rasterization
Per-Fragment
Operations Framebuffer
API

OpenGL ES 2.0 5
The outputs of the vertex shader are called varying variables. In the primi-
tive rasterization stage, the varying values are calculated for each generated
fragment and are passed in as inputs to the fragment shader. The mecha-
nism used to generate a varying value for each fragment from the varying
values assigned to each vertex of the primitive is called interpolation. The
inputs and outputs of the vertex shader are diagramed in Figure 1-2.
Figure 1-2 OpenGL ES 2.0 Vertex Shader
Vertex shaders can be used for traditional vertex-based operations such as
transforming the position by a matrix, computing the lighting equation to
generate a per-vertex color, and generating or transforming texture coordi-
nates. Alternately, because the vertex shader is specified by the application,
vertex shaders can be used to do custom vertex transformations.
Example 1-1 shows a vertex shader written using the OpenGL ES shading
language. We explain vertex shaders in significant detail later in the book.
We show this shader now just to give you an idea of what a vertex shader
looks like. The vertex shader in Example 1-1 takes a position and its associ-
ated color data as input attributes, transforms the position by a 4 × 4 matrix
and outputs the transformed position and color.
Uniforms Samplers
(optional)
Varying 0
Varying 1
Varying 2
Varying 3
Varying 4
Varying 5
Varying 6
Varying 7
gl_Position
gl_FrontFacing
gl_PointSize
Vertex Shader
Temporary
Variables
Attribute 0
Attribute 1
Attribute 2
Attribute 3
Attribute 4
Attribute 5
Attribute 6
Attribute 7

6Chapter 1: Introduction to OpenGL ES 2.0
Example 1-1 A Vertex Shader Example
1. // uniforms used by the vertex shader
2. uniform mat4 u_mvpMatrix; // matrix to convert P from model
3. // space to normalized device space.
4.
5. // attributes input to the vertex shader
6. attribute vec4 a_position; // position value
7. attribute vec4 a_color; // input vertex color
8.
9. // varying variables – input to the fragment shader
10. varying vec4 v_color; // output vertex color
11.
12. void
13. main()
14. {
15. v_color = a_color;
16. gl_Position = u_mvpMatrix * a_position;
17. }
Line 2 describes a uniform variable u_mvpMatrix that stores the combined
model view and projection matrix. Lines 6 and 7 describe the inputs to the
vertex shader and are referred to as vertex attributes. a_position is the
input vertex position attribute and a_color is the input vertex color
attribute. On line 10 we declare the varying v_color to store the output of
the vertex shader that describes the per-vertex color. The built-in varying
called gl_Position is declared automatically, and the shader must write
the transformed position to this variable. A vertex or fragment shader has a
single entry point called the main function. Lines 12–17 describe the vertex
shader main function. In line 15, we read the vertex attribute input a_color
and write it as the vertex output color v_color. In line 16, the transformed
vertex position is output by writing it to gl_Position.
Primitive Assembly
After the vertex shader, the next stage in the pipeline is primitive assembly.
A primitive is a geometric object that can be drawn using appropriate
drawing commands in OpenGL ES. These drawing commands specify a set
of vertex attributes that describes the primitive’s geometry and a primitive
type. Each vertex is described with a set of vertex attributes. These vertex
attributes contain information that the vertex shader uses to calculate a
position and other information that can be passed to the fragment shader
such as its color and texture coordinates.

OpenGL ES 2.0 7
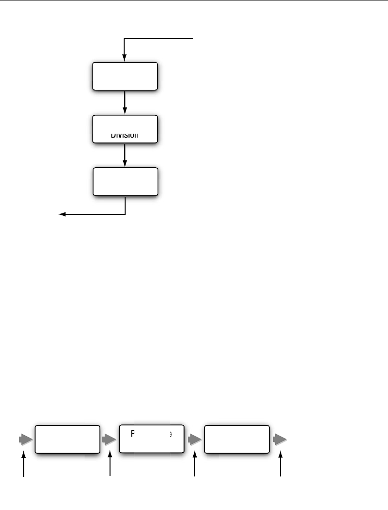
In the primitive assembly stage, the shaded vertices are assembled into indi-
vidual geometric primitives that can be drawn such as a triangle, line, or
point-sprite. For each primitive, it must be determined whether the primi-
tive lies within the view frustum (the region of 3D space that is visible on
the screen). If the primitive is not completely inside the view frustum, the
primitive might need to be clipped to the view frustum. If the primitive is
completely outside, it is discarded. After clipping, the vertex position is con-
verted to screen coordinates. A culling operation can also be performed that
discards primitives based on whether they face forward or backward. After
clipping and culling, the primitive is ready to be passed to the next stage of
the pipeline, which is the rasterization stage.
Rasterization
The next stage, shown in Figure 1-3, is the rasterization phase where the
appropriate primitive (point-sprite, line, or triangle) is drawn. Rasterization
is the process that converts primitives into a set of two-dimensional frag-
ments, which are processed by the fragment shader. These two-dimensional
fragments represent pixels that can be drawn on the screen.
Figure 1-3 OpenGL ES 2.0 Rasterization Stage
Fragment Shader
The fragment shader implements a general-purpose programmable method
for operating on fragments.
The fragment shader, as shown in Figure 1-4, is executed for each generated
fragment by the rasterization stage and takes the following inputs:
From
Primitive
Assembly
Line
Rasterization
Point-Sprite
Rasterization
Triangle
Rasterization
Output for each fragment—
screen (xw, yw) coordinate,
attributes such as color,
texture coordinates, etc.
To Fragment Shader Stage

8Chapter 1: Introduction to OpenGL ES 2.0
• Varying variables—Outputs of the vertex shader that are generated by
the rasterization unit for each fragment using interpolation.
• Uniforms—Constant data used by the fragment shader.
• Samplers—A specific type of uniforms that represent textures used by
the fragment shader.
• Shader program—Fragment shader program source code or executable
that describes the operations that will be performed on the fragment.
The fragment shader can either discard the fragment or generate a color
value referred to as gl_FragColor. The color, depth, stencil, and screen
coordinate location (xw, yw) generated by the rasterization stage become
inputs to the per-fragment operations stage of the OpenGL ES 2.0 pipeline.
Figure 1-4 OpenGL ES 2.0 Fragment Shader
Example 1-2 describes a very simple fragment shader that can be coupled
with the vertex shader described in Example 1-1 to draw a gouraud shaded
triangle. Again, we will go into much more detail on fragment shaders later
in the book. We present this just to give you a basic idea of what a fragment
shader looks like.
Uniforms Samplers
Varying 0
Varying 1
Varying 2
Varying 3
Varying 4
Varying 5
Varying 6
Varying 7
gl_FragCoord
gl_FrontFacing
gl_PointCoord
Fragment Shader
Temporary
Variables
gl_FragColor

OpenGL ES 2.0 9
Example 1-2 A Fragment Shader Example
1. precision mediump float;
2.
3. varying vec4 v_color; // input vertex color from vertex shader
4.
5.
6. void
7. main(void)
8. {
9. gl_FragColor = v_color;
10.}
Line 1 sets the default precision qualifier, which is explained in detail in
Chapter 4, “Shaders and Programs.” Line 3 describes the input to the frag-
ment shader. The vertex shader must write the same set of varying variables
that are read by the fragment shader. Lines 6–10 describe the fragment
shader main function. Note that no output is declared in the fragment
shader. This is because the only output variable is gl_FragColor, which in
this example is set to input color to the fragment shader given by v_color
in line 9.
Per-Fragment Operations
After the fragment shader, the next stage is per-fragment operations. A frag-
ment produced by rasterization with (xw, yw) screen coordinates can only
modify the pixel at location (xw, yw) in the framebuffer. Figure 1-5 describes
the OpenGL ES 2.0 per-fragment operations stage.
Figure 1-5 OpenGL ES 2.0 Per-Fragment Operations
Pixel
Ownership
Test
Scissor
Test
Fragment
Data
Stencil
Test
Depth
Test Blending Dithering To
Framebuffer

10 Chapter 1: Introduction to OpenGL ES 2.0
The per-fragment operations stage performs the following functions (and
tests) on each fragment, as shown in Figure 1-5:
• Pixel ownership test—This test determines if the pixel at location (xw,
yw) in the framebuffer is currently owned by OpenGL ES. This test
allows the window system to control which pixels in the framebuffer
belong to the current OpenGL ES context. For example, if a window
displaying the OpenGL ES framebuffer window is obscured by another
window, the windowing system may determine that the obscured pix-
els are not owned by the OpenGL ES context and therefore might not
be displayed at all.
• Scissor test—The scissor test determines if (xw, yw) lies within the scis-
sor rectangle defined as part of the OpenGL ES state. If the fragment is
outside the scissor region, the fragment is discarded.
• Stencil and depth tests—These perform tests on the stencil and depth
value of the incoming fragment to determine if the fragment should be
rejected or not.
• Blending—Blending combines the newly generated fragment color
value with the color values stored in the framebuffer at location
(xw, yw).
• Dithering—Dithering can be used to minimize the artifacts that can
occur from using limited precision to store color values in the frame-
buffer.
At the end of the per-fragment stage, either the fragment is rejected or a
fragment color, depth, or stencil value is written to the framebuffer at loca-
tion (xw, yw). The fragment color, depth, and stencil values are written
depending on whether the appropriate write masks are enabled or not.
Write masks allow finer control over the color, depth, and stencil values
written into the appropriate buffers. For example, the write mask for the
color buffer could be set such that no red values get written into the color
buffer.
In addition, OpenGL ES 2.0 also provides an interface to read back the pixels
from the framebuffer. Note that only pixels can be read back from the color
buffer. The depth and stencil values cannot be read back.
Note: Alpha test and LogicOp are no longer part of the per-fragment
operations stage. These two stages exist in OpenGL 2.0 and OpenGL
ES 1.x. The alpha test stage is no longer needed because the fragment
shader can discard fragments and therefore the alpha test can be
performed in the fragment shader. In addition, LogicOp is removed

OpenGL ES 2.0 and OpenGL ES 1.x Backward Compatibility 11
as it is very infrequently used by applications and the OpenGL ES
working group did not get requests from independent software
vendors (ISVs) to support this feature in OpenGL ES 2.0.
OpenGL ES 2.0 and OpenGL ES 1.x
Backward Compatibility
OpenGL ES 2.0 is not backward compatible with OpenGL ES 1.x. It does not
support the fixed function pipeline that OpenGL ES 1.x supports. The
OpenGL ES 2.0 programmable vertex shader replaces the fixed function ver-
tex units implemented in OpenGL ES 1.x. The fixed function vertex units
implement a specific vertex transformation and lighting equation that can
be used to transform the vertex position, transform or generate texture
coordinates, and calculate the vertex color. Similarly, the programmable
fragment shader replaces the fixed function texture combine units imple-
mented in OpenGL ES 1.x. The fixed function texture combine units imple-
ment a texture combine stage for each texture unit. The texture color is
combined with the diffuse color and the output of previous texture com-
bine stage with a fixed set of operations such as add, modulate, subtract,
and dot.
This is a departure from OpenGL 2.0, which implements a programmable
pipeline but also provides full backward compatibility to older versions of
OpenGL that implement a fixed function pipeline.
The OpenGL ES working group decided against backward compatibility for
the following reasons:
• Supporting the fixed function pipeline in OpenGL ES 2.0 implies that
the API would support more than one way of implementing a feature,
in violation of one of the criteria used by the working group in deter-
mining what features should be supported. The programmable pipe-
line allows applications to implement the fixed function pipeline using
shaders, so there is really no compelling reason to be backward com-
patible with OpenGL ES 1.x.
• Feedback from ISVs was that most games do not mix programmable
and fixed function pipelines. They are either written for a fixed func-
tion pipeline or for a programmable pipeline. Once you have a pro-
grammable pipeline, there is no reason to use a fixed function pipeline
as you have a lot more flexibility in the effects you want to render.

12 Chapter 1: Introduction to OpenGL ES 2.0
• The OpenGL ES 2.0 driver’s memory footprint would be much larger if
it had to support both the fixed function and programmable pipelines.
For the devices targeted by OpenGL ES, minimizing memory footprint
is an important design criteria. By separating the fixed function sup-
port into the OpenGL ES 1.x API and placing the programmable shader
support into the OpenGL ES 2.0 API, vendors that do not require
OpenGL ES 1.x support no longer need to include this driver at all.
Also note, unlike OpenGL ES 1.x, there are no profiles or “mandatory exten-
sions” for OpenGL ES 2.0.
EGL
OpenGL ES commands require a rendering context and a drawing surface.
The rendering context stores the appropriate OpenGL ES state. The drawing
surface is the surface to which primitives will be drawn. The drawing surface
specifies the types of buffers that are required for rendering such as a color
buffer, depth buffer, and stencil buffer. The drawing surface also specifies
the bit depths of each of the required buffers.
The OpenGL ES API does not mention how a rendering context is created
or how the rendering context gets attached to the native windowing sys-
tem. EGL is one interface between the Khronos rendering APIs such as
OpenGL ES and the native window system. There is no requirement to
provide EGL when implementing OpenGL ES. Developers should refer to
the platform vendor’s documentation to determine which interface is
supported.
Any OpenGL ES application will need to do the following using EGL before
any rendering can begin:
• Query the displays that are available on the device and initialize them.
For example, a flip phone might have two LCD panels and it is possible
that we can render using OpenGL ES to surfaces that can be displayed
on either or both panels.
• Create a rendering surface. Surfaces created in EGL can be categorized
as on-screen surfaces or off-screen surfaces. On-screen surfaces are
attached to the native window system, whereas off-screen surfaces are
pixel buffers that do not get displayed but can be used as rendering sur-
faces. These surfaces can be used to render into a texture and can be
shared across multiple Khronos APIs.

Programming with OpenGL ES 2.0 13
• Create a rendering context. EGL is needed to create an OpenGL ES ren-
dering context. This context needs to be attached to an appropriate
surface before rendering can actually begin.
The EGL API implements the features just described and additional function-
ality such as power management, support for multiple rendering contexts in
a process, sharing objects (such as textures or vertex buffers) across rendering
contexts in a process, and a mechanism to get function pointers to EGL or
OpenGL ES extension functions supported by a given implementation.
The latest version of the EGL specification is EGL version 1.4.
Programming with OpenGL ES 2.0
To write any OpenGL ES 2.0 application, you will need to know which
header files need to be included and with which libraries your application
needs to link. It is also useful to understand the syntax used by the EGL and
GL command names and command parameters.
Libraries and Include Files
OpenGL ES 2.0 applications will need to link with the following libraries:
the OpenGL ES 2.0 library named libGLESv2.lib and the EGL library
named libEGL.lib.
OpenGL ES 2.0 applications will need to include the appropriate ES 2.0 and
EGL header files. The following include files must be included by any
OpenGL ES 2.0 application:
#include <EGL/egl.h>
#include <GLES2/gl2.h>
#include <GLES2/gl2ext.h>
egl.h is the EGL header file, gl2.h is the OpenGL ES 2.0 header file, and
gl2ext.h is the header file that describes the list of Khronos-approved
extensions for OpenGL ES 2.0.
The header file and library names are platform dependent. The OpenGL ES
working group has tried to define the library and header names and how
they should be organized but this might not be the case for all OpenGL ES
platforms. Developers should, however, refer to the platform vendor’s doc-
umentation for information on how the libraries and include files are
named and organized.

14 Chapter 1: Introduction to OpenGL ES 2.0
EGL Command Syntax
All EGL commands begin with the prefix egl and use an initial capital letter
for each word making up the command name (e.g., eglCreateWindowSur-
face). Similarly, EGL data types also begin with the prefix EGL and use an
initial capital letter for each word making up the type name except for
EGLint and EGLenum.
Table 1-1 gives a brief description of EGL data types used.
Table 1-1 EGL Data Types
OpenGL ES Command Syntax
All OpenGL ES commands begin with the prefix gl and use an initial capital
letter for each word making up the command name (e.g., glBlendEquation).
Similarly, OpenGL ES data types also begin with the prefix GL.
In addition, some commands might take arguments in different flavors. The
flavors or types vary by the number of arguments taken (one to four argu-
ments), the data type of the arguments used (byte [b], unsigned byte [ub],
short [s], unsigned short [us], int [i], fixed [x], and float [f]), and whether
the arguments are passed as a vector (v) or not. A few examples of command
flavors allowed in OpenGL ES follow.
The following two commands are equivalent except one specifies the uni-
form value as floats and the other as integers.
glUniform2f(location, 1.0f, 0.0f);
glUniform2i(location, 1, 0)
The following lines describe commands that are also equivalent but one
passes command arguments as a vector and the other does not.
GLfloat coord[4] = { 1.0f, 0.75f, 0.25f, 0.0f };
glUniform4fv(location, coord);
glUniform4f(location, coord[0], coord[1], coord[2], coord[3]);
Data Type C-Language Type EGL Type
32-bit integer int EGLint
32-bit unsigned integer unsigned int EGLBoolean,EGLenum
32-bit pointer void * EGLConfig,EGLContext,
EGLDisplay,EGLSurface,
EGLClientBuffer

Programming with OpenGL ES 2.0 15
Table 1-2 gives a description of the command suffixes and argument data
types used in OpenGL ES.
Table 1-2 OpenGL ES Command Suffixes and Argument Data Types
Finally, OpenGL ES defines the type GLvoid. This is used for OpenGL ES
commands that accept pointers.
In the rest of this book, OpenGL ES commands are referred to by their base
names only and an asterisk is used to indicate that this refers to multiple fla-
vors of the command name. For example, glUniform*() stands for all vari-
ations of the command you use to specify uniforms and glUniform*v()
refers to all the vector versions of the command you use to specify uniforms.
If a particular version of a command needs to be discussed, we use the full
command name with the appropriate suffixes.
Error Handling
OpenGL ES commands incorrectly used by applications generate an error
code. This error code is recorded and can be queried using glGetError. No
other errors will be recorded until the application has queried the first error
code using glGetError. Once the error code has been queried, the current
error code is reset to GL_NO_ERROR. The command that generated the error
is ignored and does not affect the OpenGL ES state except for the
GL_OUT_OF_MEMORY error described later in this section.
Data Type Data Type C-Language Type GL Type
b8-bit signed integer signed char GLbyte
ub 8-bit unsigned integer unsigned char GLubyte,
GLboolean
s16-bit signed integer short GLshort
us 16-bit unsigned integer unsigned short GLushort
i32-bit signed integer int GLint
ui 32-bit unsigned integer unsigned int GLuint,
GLbitfield,
GLenum
x16.16 fixed point int GLfixed
f32-bit floating point float GLfloat,
GLclampf

16 Chapter 1: Introduction to OpenGL ES 2.0
The glGetError command is described next.
Table 1-3 lists the basic error codes and their description. There are other
error codes besides the basic error codes listed in Table 1-3 that are described
in the chapters that cover OpenGL ES commands that generate these spe-
cific errors.
Table 1-3 OpenGL ES Basic Error Codes
Flush and Finish
The OpenGL ES 2.0 API inherits the OpenGL client–server model. The appli-
cation, or client, issues commands, and these commands are processed by
the OpenGL ES implementation or server. In OpenGL, the client and server
can reside on different machines over a network. OpenGL ES also allows the
client and server to reside on different machines but because OpenGL ES
targets handheld and embedded platforms, the client and server will typi-
cally be on the same device.
GLenum glGetError(void)
Returns the current error code and resets the current error code to
GL_NO_ERROR. If GL_NO_ERROR is returned, there has been no detectable
error since the last call to glGetError.
Error Code Description
GL_NO_ERROR No error has been generated since the last call to
glGetError.
GL_INVALID_ENUM AGLenum argument is out of range. The
command that generated the error is ignored.
GL_INVALID_VALUE A numeric argument is out of range. The
command that generated the error is ignored.
GL_INVALID_OPERATION The specific command cannot be performed in
the current OpenGL ES state. The command
that generated the error is ignored.
GL_OUT_OF_MEMORY There is insufficient memory to execute this
command. The state of the OpenGL ES pipeline
is considered to be undefined if this error is
encountered except for the current error code.

Programming with OpenGL ES 2.0 17
In the client–server model, the commands issued by the client do not nec-
essarily get sent to the server immediately. If the client and server are over
a network, it will be very inefficient to send individual commands over the
network. Instead, the commands can be buffered on the client side and
then issued to the server at a later point in time. As a result, there needs to
be a mechanism that lets the client know when the server has completed
execution of previously submitted commands. Consider another example
where multiple OpenGL ES contexts (each current to a different thread) are
sharing objects. To synchronize correctly between these contexts, it is
important that commands from context A be issued to the server before
context B that depends on OpenGL ES state modified by context A. The
glFlush command is used to flush any pending commands in the current
OpenGL ES context and issue them to the server. Note that glFlush only
issues the commands to the server and does not wait for them to complete.
If the client requires that the commands be completed, the glFinish com-
mand should be used. We, however, do not recommend using glFinish
unless absolutely necessary. Because glFinish does not return until all
queued commands in the context have been completely processed by the
server, calling glFinish can adversely impact performance by forcing the
client and server to synchronize their operations.
void glFlush(void)
void glFinish(void)
Basic State Management
Figure 1-1 showed the various pipeline stages in OpenGL ES 2.0. Each pipe-
line stage has state that can be enabled or disabled and appropriate state val-
ues that are maintained per context. Examples of state are blending enable,
blend factors, cull enable, and cull face. This state is initialized with default
values when an OpenGL ES context (EGLcontext) is initialized. The state
enables can be set using the glEnable and glDisable commands.
void glEnable(GLenum cap)
void glDisable(GLenum cap)
glEnable and glDisable enable and disable various capabilities. The
initial value for each capability is set to GL_FALSE except for GL_DITHER
which is set to GL_TRUE. The error code GL_INVALID_ENUM is generated if
cap is not a valid state enum.

18 Chapter 1: Introduction to OpenGL ES 2.0
The chapters that follow will describe the specific state enables for each
pipeline stage shown in Figure 1-1. You can also check if a state is currently
enabled or disabled by using the glIsEnabled command.
Specific state values such as blend factor, depth test values, and so on can
also be queried using appropriate glGet*** commands. These commands
are described in detail in Chapter 14, “State Queries.”
Further Reading
The OpenGL ES 1.0, 1.1, and 2.0 specifications can be found at
www.khronos.org/opengles/. In addition, the Khronos Web site
(www.khronos.org) has the latest information on all Khronos specifica-
tions, developer message boards, tutorials, and examples.
1. Khronos OpenGL ES 1.1 Web site: www.khronos.org/opengles/1_X/
2. Khronos OpenGL ES 2.0 Web site: www.khronos.org/opengles/2_X/
3. Khronos EGL Web site: www.khronos.org/egl/
GLboolean glIsEnabled(GLenum cap)
Returns GL_TRUE or GL_FALSE depending on whether the state being
queried is enabled or disabled. Generates the error code
GL_INVALID_ENUM if cap is not a valid state enum.

19
Chapter 2
2.Hello Triangle: An OpenGL ES 2.0 Example
To introduce the basic concepts of OpenGL ES 2.0, we begin with a simple
example. In this chapter, we show what is required to create an OpenGL ES
2.0 program that draws a single triangle. The program we will write is just
about the most basic example of an OpenGL ES 2.0 application that draws
geometry. There are number of concepts that we cover in this chapter:
• Creating an on-screen render surface with EGL.
• Loading vertex and fragment shaders.
• Creating a program object, attaching vertex and fragment shaders, and
linking a program object.
• Setting the viewport.
• Clearing the color buffer.
• Rendering a simple primitive.
• Making the contents of the color buffer visible in the EGL window
surface.
As it turns out, there are quite a significant number of steps required before
we can start drawing a triangle with OpenGL ES 2.0. This chapter goes over
the basics of each of these steps. Later in the book, we fill in the details on
each of these steps and further document the API. Our purpose here is to get
you running your first simple example so that you get an idea of what goes
into creating an application with OpenGL ES 2.0.

20 Chapter 2: Hello Triangle: An OpenGL ES 2.0 Example
Code Framework
Throughout the book, we will be building up a library of utility functions
that form a framework of useful functions for writing OpenGL ES 2.0 pro-
grams. In developing example programs for the book, we had several goals
for this code framework:
1. It should be simple, small, and easy to understand. We wanted to focus
our examples on the relevant OpenGL ES 2.0 calls and not on a large code
framework that we invented. Rather, we focused our framework on sim-
plicity and making the example programs easy to read and understand.
The goal of the framework was to allow you to focus your attention on the
important OpenGL ES 2.0 API concepts in each example.
2. It should be portable. Although we develop our example programs on
Microsoft Windows, we wanted the sample programs to be easily portable
to other operating systems and environments. In addition, we chose to
use C as the language rather than C++ due to the differing limitations of
C++ on many handheld platforms. We also avoid using global data, some-
thing that is also not allowed on many handheld platforms.
As we go through the examples in the book, we introduce any new code
framework functions that we use. In addition, you can find full documen-
tation for the code framework in Appendix D. Any functions you see in the
example code that are called that begin with es (e.g., esInitialize()) are
part of the code framework we wrote for the sample programs in this book.
Where to Download the Examples
You can download the examples from the book Web site at
www.opengles-book.com.
The examples are all targeted to run on Microsoft Windows XP or Microsoft
Windows Vista with a desktop graphics processing unit (GPU) supporting
OpenGL 2.0. The example programs are provided in source code form with
Microsoft Visual Studio 2005 project solutions. The examples build and run
on the AMD OpenGL ES 2.0 emulator. Several of the advanced shader exam-
ples in the book are implemented in RenderMonkey, a shader development
tool from AMD. The book Web site provides links on where to download
any of the required tools. The OpenGL ES 2.0 emulator and RenderMonkey
are both freely available tools. Readers who do not own Visual Studio can
use the free Microsoft Visual Studio 2008 Express Edition available for
download at www.microsoft.com/express/.

Hello Triangle Example 21
Hello Triangle Example
Let’s take a look at the full source code for our Hello Triangle example pro-
gram, which is listed in Example 2-1. For those readers familiar with fixed
function desktop OpenGL, you will probably think this is a lot of code just
to draw a simple triangle. For those of you not familiar with desktop
OpenGL, you will also probably think this is a lot of code just to draw a
triangle! Remember though, OpenGL ES 2.0 is fully shader based, which
means you can’t draw any geometry without having the appropriate shad-
ers loaded and bound. This means there is more setup code required to ren-
der than there was in desktop OpenGL using fixed function processing.
Example 2-1 Hello Triangle Example
#include "esUtil.h"
typedef struct
{
// Handle to a program object
GLuint programObject;
} UserData;
///
// Create a shader object, load the shader source, and
// compile the shader.
//
GLuint LoadShader(const char *shaderSrc, GLenum type)
{
GLuint shader;
GLint compiled;
// Create the shader object
shader = glCreateShader(type);
if(shader == 0)
return 0;
// Load the shader source
glShaderSource(shader, 1, &shaderSrc, NULL);
// Compile the shader
glCompileShader(shader);
// Check the compile status
glGetShaderiv(shader, GL_COMPILE_STATUS, &compiled);

22 Chapter 2: Hello Triangle: An OpenGL ES 2.0 Example
if(!compiled)
{
GLint infoLen = 0;
glGetShaderiv(shader, GL_INFO_LOG_LENGTH, &infoLen);
if(infoLen > 1)
{
char* infoLog = malloc(sizeof(char) * infoLen);
glGetShaderInfoLog(shader, infoLen, NULL, infoLog);
esLogMessage("Error compiling shader:\n%s\n", infoLog);
free(infoLog);
}
glDeleteShader(shader);
return 0;
}
return shader;
}
///
// Initialize the shader and program object
//
int Init(ESContext *esContext)
{
UserData *userData = esContext->userData;
GLbyte vShaderStr[] =
"attribute vec4 vPosition; \n"
"void main() \n"
"{ \n"
" gl_Position = vPosition; \n"
"} \n";
GLbyte fShaderStr[] =
"precision mediump float; \n"
"void main() \n"
"{ \n"
" gl_FragColor = vec4(1.0, 0.0, 0.0, 1.0); \n"
"} \n";
GLuint vertexShader;
GLuint fragmentShader;
GLuint programObject;
GLint linked;

Hello Triangle Example 23
// Load the vertex/fragment shaders
vertexShader = LoadShader(GL_VERTEX_SHADER, vShaderStr);
fragmentShader = LoadShader(GL_FRAGMENT_SHADER, fShaderStr);
// Create the program object
programObject = glCreateProgram();
if(programObject == 0)
return 0;
glAttachShader(programObject, vertexShader);
glAttachShader(programObject, fragmentShader);
// Bind vPosition to attribute 0
glBindAttribLocation(programObject, 0, "vPosition");
// Link the program
glLinkProgram(programObject);
// Check the link status
glGetProgramiv(programObject, GL_LINK_STATUS, &linked);
if(!linked)
{
GLint infoLen = 0;
glGetProgramiv(programObject, GL_INFO_LOG_LENGTH, &infoLen);
if(infoLen > 1)
{
char* infoLog = malloc(sizeof(char) * infoLen);
glGetProgramInfoLog(programObject, infoLen, NULL, infoLog);
esLogMessage("Error linking program:\n%s\n", infoLog);
free(infoLog);
}
glDeleteProgram(programObject);
return FALSE;
}
// Store the program object
userData->programObject = programObject;
glClearColor(0.0f, 0.0f, 0.0f, 1.0f);
return TRUE;
}

24 Chapter 2: Hello Triangle: An OpenGL ES 2.0 Example
///
// Draw a triangle using the shader pair created in Init()
//
void Draw(ESContext *esContext)
{
UserData *userData = esContext->userData;
GLfloat vVertices[] = {0.0f, 0.5f, 0.0f,
-0.5f, -0.5f, 0.0f,
0.5f, -0.5f, 0.0f};
// Set the viewport
glViewport(0, 0, esContext->width, esContext->height);
// Clear the color buffer
glClear(GL_COLOR_BUFFER_BIT);
// Use the program object
glUseProgram(userData->programObject);
// Load the vertex data
glVertexAttribPointer(0, 3, GL_FLOAT, GL_FALSE, 0, vVertices);
glEnableVertexAttribArray(0);
glDrawArrays(GL_TRIANGLES, 0, 3);
eglSwapBuffers(esContext->eglDisplay, esContext->eglSurface);
}
int main(int argc, char *argv[])
{
ESContext esContext;
UserData userData;
esInitialize(&esContext);
esContext.userData = &userData;
esCreateWindow(&esContext, "Hello Triangle", 320, 240,
ES_WINDOW_RGB);
if(!Init(&esContext))
return 0;
esRegisterDrawFunc(&esContext, Draw);
esMainLoop(&esContext);
}

Building and Running the Examples 25
Building and Running the Examples
The example programs developed in this book all run on top of AMD’s
OpenGL ES 2.0 emulator. This emulator provides a Windows implementa-
tion of the EGL 1.3 and OpenGL ES 2.0 APIs. The standard GL2 and EGL
header files provided by Khronos are used as an interface to the emulator.
The emulator is a full implementation of OpenGL ES 2.0, which means that
graphics code written on the emulator should port seamlessly to real
devices. Note that the emulator requires that you have a desktop GPU with
support for the desktop OpenGL 2.0 API.
We have designed the code framework to be portable to a variety of plat-
forms. However, for the purposes of this book all of the examples are built
using Microsoft Visual Studio 2005 with an implementation for Win32 on
AMD’s OpenGL ES 2.0 emulator. The OpenGL ES 2.0 examples are orga-
nized in the following directories:
Common/—Contains the OpenGL ES 2.0 Framework project, code, and the
emulator.
Chapter_X/—Contains the example programs for each chapter. A Visual
Studio 2005 solution file is provided for each project.
To build and run the Hello Triangle program used in this example, open
Chapter_2/Hello_Triangle/Hello_Triangle.sln in Visual Studio 2005.
The application can be built and run directly from the Visual Studio 2005
project. On running, you should see the image shown in Figure 2-1.
Figure 2-1 Hello Triangle Example

26 Chapter 2: Hello Triangle: An OpenGL ES 2.0 Example
Note that in addition to providing sample programs, later in the book we
provide several examples with a free shader development tool from AMD
called RenderMonkey v1.80. RenderMonkey workspaces are used where we
want to focus on just the shader code in an example. RenderMonkey pro-
vides a very flexible integrated development environment (IDE) for devel-
oping shader effects. The examples that have an .rfx extension can be
viewed using RenderMonkey v1.80. A screenshot of the RenderMonkey IDE
with an OpenGL ES 2.0 effect is shown in Color Plate 2.
Using the OpenGL ES 2.0 Framework
In the main function in Hello Triangle, you will see calls into several ES
utility functions. The first thing the main function does is declare an
ESContext and initialize it:
ESContext esContext;
UserData userData;
esInitialize(&esContext);
esContext.userData = &userData;
Every example program in this book does the same thing. The ESContext
is passed into all of the ES framework utility functions and contains all of
the necessary information about the program that the ES framework needs.
The reason for passing around a context is that the sample programs and
the ES code framework do not need to use any global data.
Many handheld platforms do not allow applications to declare global static
data in their applications. Examples of platforms that do not allow this
include BREW and Symbian. As such, we avoid declaring global data in
either the sample programs or the code framework by passing a context
between functions.
The ESContext has a member variable named userData that is a void*.
Each of the sample programs will store any of the data that are needed for
the application in userData. The esInitialize function is called by the
sample program to initialize the context and the ES code framework. The
other elements in the ESContext structure are described in the header file
and are intended only to be read by the user application. Other data in the
ESContext structure include information such as the window width and
height, EGL context, and callback function pointers.

Creating a Simple Vertex and Fragment Shader 27
The rest of the main function is responsible for creating the window, initial-
izing the draw callback function, and entering the main loop:
esCreateWindow(&esContext, "Hello Triangle", 320, 240,
ES_WINDOW_RGB);
if(!Init(&esContext))
return 0;
esRegisterDrawFunc(&esContext, Draw);
esMainLoop(&esContext);
The call to esCreateWindow creates a window of the specified width
and height (in this case, 320 × 240). The last parameter is a bit field that
specifies options for the window creation. In this case, we request an RGB
framebuffer. In Chapter 3, “An Introduction to EGL,” we discuss what
esCreateWindow does in more detail. This function uses EGL to create an
on-screen render surface that is attached to a window. EGL is a platform-
independent API for creating rendering surfaces and contexts. For now, we
will simply say that this function creates a rendering surface and leave the
details on how it works for the next chapter.
After calling esCreateWindow, the next thing the main function does is to
call Init to initialize everything needed to run the program. Finally, it reg-
isters a callback function, Draw, that will be called to render the frame. The
final call, esMainLoop, enters into the main message processing loop until
the window is closed.
Creating a Simple Vertex
and Fragment Shader
In OpenGL ES 2.0, nothing can be drawn unless a valid vertex and fragment
shader have been loaded. In Chapter 1, “Introduction to OpenGL ES 2.0,”
we covered the basics of the OpenGL ES 2.0 programmable pipeline. There
you learned about the concepts of a vertex and fragment shader. These two
shader programs describe the transformation of vertices and drawing of
fragments. To do any rendering at all, an OpenGL ES 2.0 program must have
both a vertex and fragment shader.
The biggest task that the Init function in Hello Triangle accomplishes is
the loading of a vertex and fragment shader. The vertex shader that is given
in the program is very simple:

28 Chapter 2: Hello Triangle: An OpenGL ES 2.0 Example
GLbyte vShaderStr[] =
"attribute vec4 vPosition; \n"
"void main() \n"
"{ \n"
" gl_Position = vPosition; \n"
"}; \n";
This shader declares one input attribute that is a four-component vector
named vPosition. Later on, the Draw function in Hello Triangle will send
in positions for each vertex that will be placed in this variable. The shader
declares a main function that marks the beginning of execution of the
shader. The body of the shader is very simple; it copies the vPosition input
attribute into a special output variable named gl_Position. Every vertex
shader must output a position into the gl_Position variable. This variable
defines the position that is passed through to the next stage in the pipeline.
The topic of writing shaders is a large part of what we cover in this book,
but for now we just want to give you a flavor of what a vertex shader looks
like. In Chapter 5, “OpenGL ES Shading Language,” we cover the OpenGL
ES shading language and in Chapter 8, “Vertex Shaders,” we specifically
cover how to write vertex shaders.
The fragment shader in the example is also very simple:
GLbyte fShaderStr[] =
"precision mediump float; \n"
"void main() \n"
"{ \n"
" gl_FragColor = vec4(1.0, 0.0, 0.0, 1.0); \n"
"} \n";
The first statement in the fragment shader declares the default precision
for float variables in the shader. For more details on this, please see the sec-
tion on precision qualifiers in Chapter 5. For now, simply pay attention to
the main function, which outputs a value of (1.0, 0.0, 0.0, 1.0) into the
gl_FragColor. The gl_FragColor is a special built-in variable that con-
tains the final output color for the fragment shader. In this case, the shader
is outputting a color of red for all fragments. The details of developing
fragment shaders are covered in Chapter 9, “Texturing,” and Chapter 10,
“Fragment Shaders.” Again, here we are just showing you what a fragment
shader looks like.
Typically, a game or application would not inline shader source strings in the
way we have done in this example. In most real applications, the shader would
be loaded from some sort of text or data file and then loaded to the API. How-
ever, for simplicity and having the example program be self-contained, we pro-
vide the shader source strings directly in the program code.

Compiling and Loading the Shaders 29
Compiling and Loading the Shaders
Now that we have the shader source code defined, we can go about loading
the shaders to OpenGL ES. The LoadShader function in the Hello Triangle
example is responsible for loading the shader source code, compiling it, and
checking to make sure that there were no errors. It returns a shader object,
which is an OpenGL ES 2.0 object that can later be used for attachment to
aprogram object (these two objects are detailed in Chapter 4, “Shaders and
Programs”).
Let’s take a look at how the LoadShader function works. The shader object
is first created using glCreateShader, which creates a new shader object of
the type specified.
GLuint LoadShader(GLenum type, const char *shaderSrc)
{
GLuint shader;
GLint compiled;
// Create the shader object
shader = glCreateShader(type);
if(shader == 0)
return 0;
The shader source code itself is loaded to the shader object using
glShaderSource. The shader is then compiled using the glCompileShader
function.
// Load the shader source
glShaderSource(shader, 1, &shaderSrc, NULL);
// Compile the shader
glCompileShader(shader);
After compiling the shader, the status of the compile is determined and any
errors that were generated are printed out.
// Check the compile status
glGetShaderiv(shader, GL_COMPILE_STATUS, &compiled);
if(!compiled)
{
GLint infoLen = 0;
glGetShaderiv(shader, GL_INFO_LOG_LENGTH, &infoLen);
if(infoLen > 1)

30 Chapter 2: Hello Triangle: An OpenGL ES 2.0 Example
{
char* infoLog = malloc(sizeof(char) * infoLen);
glGetShaderInfoLog(shader, infoLen, NULL, infoLog);
esLogMessage("Error compiling shader:\n%s\n", infoLog);
free(infoLog);
}
glDeleteShader(shader);
return 0;
}
return shader;
}
If the shader compiles successfully, a new shader object is returned that will
be attached to the program later. The details of these shader object func-
tions are covered in the first sections of Chapter 4.
Creating a Program Object
and Linking the Shaders
Once the application has created a shader object for the vertex and frag-
ment shader, it needs to create a program object. Conceptually, the program
object can be thought of as the final linked program. Once each shader is
compiled into a shader object, they must be attached to a program object
and linked together before drawing.
The process of creating program objects and linking is fully described in
Chapter 4. For now, we provide a brief overview of the process. The first step
is to create the program object and attach the vertex shader and fragment
shader to it.
// Create the program object
programObject = glCreateProgram();
if(programObject == 0)
return 0;
glAttachShader(programObject, vertexShader);
glAttachShader(programObject, fragmentShader);

Creating a Program Object and Linking the Shaders 31
Once the two shaders have been attached, the next step the sample appli-
cation does is to set the location for the vertex shader attribute vPosition:
// Bind vPosition to attribute 0
glBindAttribLocation(programObject, 0, "vPosition");
In Chapter 6, “Vertex Attributes, Vertex Arrays, and Buffer Objects,” we
go into more detail on binding attributes. For now, note that the call to
glBindAttribLocation binds the vPosition attribute declared in the
vertex shader to location 0. Later, when we specify the vertex data, this loca-
tion is used to specify the position.
Finally, we are ready to link the program and check for errors:
// Link the program
glLinkProgram(programObject);
// Check the link status
glGetProgramiv(programObject, GL_LINK_STATUS, &linked);
if(!linked)
{
GLint infoLen = 0;
glGetProgramiv(programObject, GL_INFO_LOG_LENGTH, &infoLen);
if(infoLen > 1)
{
char* infoLog = malloc(sizeof(char) * infoLen);
glGetProgramInfoLog(programObject, infoLen, NULL, infoLog);
esLogMessage("Error linking program:\n%s\n", infoLog);
free(infoLog);
}
glDeleteProgram(programObject);
return FALSE;
}
// Store the program object
userData->programObject = programObject;
After all of these steps, we have finally compiled the shaders, checked for
compile errors, created the program object, attached the shaders, linked the
program, and checked for link errors. After successful linking of the pro-
gram object, we can now finally use the program object for rendering! To
use the program object for rendering, we bind it using glUseProgram.

32 Chapter 2: Hello Triangle: An OpenGL ES 2.0 Example
// Use the program object
glUseProgram(userData->programObject);
After calling glUseProgram with the program object handle, all subsequent
rendering will occur using the vertex and fragment shaders attached to the
program object.
Setting the Viewport and
Clearing the Color Buffer
Now that we have created a rendering surface with EGL and initialized and
loaded shaders, we are ready to actually draw something. The Draw callback
function draws the frame. The first command that we execute in Draw is
glViewport, which informs OpenGL ES of the origin, width, and height of
the 2D rendering surface that will be drawn to. In OpenGL ES, the viewport
defines the 2D rectangle in which all OpenGL ES rendering operations will
ultimately be displayed.
// Set the viewport
glViewport(0, 0, esContext->width, esContext->height);
The viewport is defined by an origin (x,y) and a width and height. We cover
glViewport in more detail in Chapter 7, “Primitive Assembly and Raster-
ization,” when we discuss coordinate systems and clipping.
After setting the viewport, the next step is to clear the screen. In OpenGL
ES, there are multiple types of buffers that are involved in drawing: color,
depth, and stencil. We cover these buffers in more detail in Chapter 11,
“Fragment Operations.” In the Hello Triangle example, only the color buffer
is drawn to. At the beginning of each frame, we clear the color buffer using
the glClear function.
// Clear the color buffer
glClear(GL_COLOR_BUFFER_BIT);
The buffer will be cleared to the color specified with glClearColor. In the
example program at the end of Init, the clear color was set to (0.0, 0.0, 0.0,
1.0) so the screen is cleared to black. The clear color should be set by the
application prior to calling glClear on the color buffer.

Loading the Geometry and Drawing a Primitive 33
Loading the Geometry and Drawing a Primitive
Now that we have the color buffer cleared, viewport set, and program object
loaded, we need to specify the geometry for the triangle. The vertices for the
triangle are specified with three (x,y,z) coordinates in the vVertices array.
GLfloat vVertices[] = {0.0f, 0.5f, 0.0f,
-0.5f, -0.5f, 0.0f,
0.5f, -0.5f, 0.0f};
…
// Load the vertex data
glVertexAttribPointer(0, 3, GL_FLOAT, GL_FALSE, 0, vVertices);
glEnableVertexAttribArray(0);
glDrawArrays(GL_TRIANGLES, 0, 3);
The vertex positions need to be loaded to the GL and connected to the
vPosition attribute declared in the vertex shader. As you will remember,
earlier we bound the vPosition variable to attribute location 0. Each
attribute in the vertex shader has a location that is uniquely identified by
an unsigned integer value. To load the data into vertex attribute 0, we call
the glVertexAttribPointer function. In Chapter 6, we cover how to load
vertex attributes and use vertex arrays in full.
The final step to drawing the triangle is to actually tell OpenGL ES to draw
the primitive. That is done in this example using the function glDrawArrays.
This function draws a primitive such as a triangle, line, or strip. We get into
primitives in much more detail in Chapter 7.
Displaying the Back Buffer
We have finally gotten to the point where our triangle has been drawn into
the framebuffer. There is one final detail we must address: how to actually
display the framebuffer on the screen. Before we get into that, let’s back up
a little bit and discuss the concept of double buffering.
The framebuffer that is visible on the screen is represented by a two-dimen-
sional array of pixel data. One possible way one could think about display-
ing images on the screen is to simply update the pixel data in the visible
framebuffer as we draw. However, there is a significant issue with updating
pixels directly on the displayable buffer. That is, in a typical display system,
the physical screen is updated from framebuffer memory at a fixed rate. If
Displaying the Back Buffer

34 Chapter 2: Hello Triangle: An OpenGL ES 2.0 Example
one were to draw directly into the framebuffer, the user could see artifacts
as partial updates to the framebuffer where displayed.
To address this problem, a system known as double buffering is used. In this
scheme, there are two buffers: a front buffer and back buffer. All rendering
occurs to the back buffer, which is located in an area of memory that is
not visible to the screen. When all rendering is complete, this buffer is
“swapped” with the front buffer (or visible buffer). The front buffer then
becomes the back buffer for the next frame.
Using this technique, we do not display a visible surface until all rendering
is complete for a frame. The way this is all controlled in an OpenGL ES
application is through EGL. This is done using an EGL function called
eglSwapBuffers:
eglSwapBuffers(esContext->eglDisplay, esContext->eglSurface);
This function informs EGL to swap the front buffer and back buffer. The
parameters sent to eglSwapBuffers are the EGL display and surface. These
two parameters represent the physical display and the rendering surface,
respectively. In the next chapter, we explain eglSwapBuffers in more
detail and further clarify the concepts of surface, context, and buffer man-
agement. For now, suffice to say that after swapping buffers we now finally
have our triangle on screen!

35
Chapter 3
3.An Introduction to EGL
In Chapter 2, “Hello, Triangle: An OpenGL ES 2.0 Example,” we drew a
triangle into a window using OpenGL ES 2.0, but we used some custom
functions of our own design to open and manage the window. Although
that simplifies our examples, it obscures how you might need to work with
OpenGL ES 2.0 on your own systems.
As part of the family of APIs provided by the Khronos Group for developing
content, a (mostly) platform-independent API, EGL, is available for manag-
ing drawing surfaces (windows are just one type; we’ll talk about others
later). EGL provides the mechanisms for the following:
• Communicating with the native windowing system of your system.
• Querying the available types and configurations of drawing surfaces.
• Creating drawing surfaces.
• Synchronizing rendering between OpenGL ES 2.0 and other graphics-
rendering APIs (like OpenVG, or the native drawing commands of your
windowing system).
• Managing rendering resources such as texture maps.
We introduce the fundamentals required to open a window in this chapter.
As we describe other operations, such as creating a texture map, we discuss
the necessary EGL commands.

36 Chapter 3: An Introduction to EGL
Communicating with the Windowing System
EGL provides a “glue” layer between OpenGL ES 2.0 (and other Khronos graph-
ics APIs) and the native windowing system running on your computer, like the
X Window System common on GNU/Linux systems, Microsoft Windows, or
Mac OS X’s Quartz. Before EGL can determine what types of drawing surfaces,
or any other characteristics of the underlying system for that matter, it needs
to open a communications channel with the windowing system.
Because every windowing system has different semantics, EGL provides a
basic opaque type—the EGLDisplay—that encapsulates all of the system
dependencies for interfacing with the native windowing system. The first
operation that any application using EGL will need to do is create and ini-
tialize a connection with the local EGL display. This is done in a two-call
sequence, as shown in Example 3-1.
Example 3-1 Initializing EGL
EGLint majorVersion;
EGLint minorVersion;
EGLDisplay display;
display = eglGetDisplay(EGL_DEFAULT_DISPLAY);
if(display == EGL_NO_DISPLAY)
{
// Unable to open connection to local windowing system
}
if(!eglInitialize(display, &majorVersion, &minorVersion))
{
// Unable to initialize EGL. Handle and recover
}
To open a connection to the EGL display server, call
EGLNativeDisplayType is defined to match the native window system’s dis-
play type. On Microsoft Windows, for example, an EGLNativeDisplayType
would be defined to be an HDC—a handle to the Microsoft Windows device
context. However, to make it easy to move your code to different operating
systems and platforms, the token EGL_DEFAULT_DISPLAY is accepted and will
return a connection to the default native display, as we did.
EGLDisplay eglGetDisplay(EGLNativeDisplayType
display_id
);

Checking for Errors 37
If a display connection isn’t available, eglGetDisplay will return
EGL_NO_DISPLAY. This error indicates that EGL isn’t available, and you
won’t be able to use OpenGL ES 2.0.
Before we continue discussing more EGL operation, we need to briefly
describe how EGL processes and reports errors to your application.
Checking for Errors
Most functions in EGL return EGL_TRUE when successful and EGL_FALSE
otherwise. However, EGL will do more than just tell you if the call failed, it
will record an error to indicate the reason for failure. However, that error
code isn’t returned to you directly; you need to query EGL explicitly for the
error code, which you can do by calling
You might wonder why this is a prudent approach, as compared to directly
returning the error code when the call completes. Although we never encour-
age ignoring function return codes, allowing optional error code recovery
reduces redundant code in applications verified to work properly. You should
certainly check for errors during development and debugging, and all the
time in critical applications, but once you’re convinced your application is
working as expected, you can likely reduce your error checking.
Initializing EGL
Once you’ve successfully opened a connection, EGL needs to be initialized,
which is done by calling
This initializes EGL’s internal data structures and returns the major and
minor version numbers of the EGL implementation. If EGL is unable to be
initialized, this call will return EGL_FALSE, and set EGL’s error code to:
•EGL_BAD_DISPLAY if display doesn’t specify a valid EGLDisplay.
•EGL_NOT_INITIALIZED if the EGL cannot be initialized.
EGLint eglGetError();
EGLBoolean eglInitialize(EGLDisplay
display
, EGLint *
majorVersion
,
EGLint *
minorVersion
);
Initializing EGL

38 Chapter 3: An Introduction to EGL
Determining the Available Surface Configurations
Once we’ve initialized EGL, we’re able to determine what types and config-
urations of rendering surfaces are available to us. There are two ways to go
about this:
1. Query every surface configuration and find the best choice ourselves.
2. Specify a set of requirements and let EGL make a recommendation for the
best match.
In many situations, the second option is simpler to implement, and most
likely yields what you would have found using the first option. In either
case, EGL will return an EGLConfig, which is an identifier to an EGL-
internal data structure that contains information about a particular surface
and its characteristics, such as number of bits for each color component, or
if there’s a depth buffer associated with that EGLConfig. You can query any
of the attributes of an EGLConfig, using the eglGetConfigAttribute func-
tion, which we describe later.
To query all EGL surface configurations supported by the underlying win-
dowing system, call
which returns EGL_TRUE if the call succeeded.
There are two ways to call eglGetConfigs: First, if you specify NULL for the
value of configs, the system will return EGL_TRUE and set numConfigs to the
number of available EGLConfigs. No additional information about any of
the EGLConfigs in the system is returned, but knowing the number of avail-
able configurations allows you to allocate enough memory to get the entire
set of EGLConfigs, should you care to.
Alternatively, and perhaps more useful, is that you can allocate an array of
uninitialized EGLConfig values, and pass those into eglGetConfigs as the
configs parameter. Set maxReturnConfigs to the size of the array you allo-
cated, which will also specify the maximum number of configs that will be
returned. When the call completes, numConfigs will be updated with the
number of entries in configs that were modified. You can then begin pro-
cessing the list of returns, querying the characteristics of the configurations
to determine which one matches our needs the best.
EGLBoolean eglGetConfigs(EGLDisplay
display
, EGLConfig *
configs
,
EGLint
maxReturnConfigs
,
EGLint *
numConfigs
);

Querying EGLConfig Attributes 39
Querying EGLConfig Attributes
We now describe the values that EGL associates with an EGLConfig, and
how you can retrieve those values.
An EGLConfig contains all of the information about a surface made avail-
able by EGL. This includes information about the number of available col-
ors, additional buffers associated with the configuration (like depth and
stencil buffers, which we discuss later), the type of surfaces, and numerous
other characteristics. What follows is a list of all of the attributes that can
be queried from an EGLConfig. We only discuss a subset of these in this
chapter, but we provide the entire list in Table 3-1 as a reference.
To query a particular attribute associated with an EGLConfig, use
which will return the value for the specific attribute of the associated
EGLConfig. This allows you total control over which configuration you
choose for ultimately creating rendering surfaces. However, looking at Table
3.1, you might be somewhat intimidated given the number of options. EGL
provides another routine, eglChooseConfig, that allows you to specify
what’s important for your application, and will return the best matching
configuration to your requests.
Letting EGL Choose the Config
To have EGL make the choice of matching EGLConfigs, use
You need to provide a list of the attributes, with associated preferred values
for all the attributes that are important for the correct operation of your
application. For example, if you need an EGLConfig that supports a render-
ing surface having five bits red and blue, six bits green (the common “RGB
565” format), a depth buffer, and supporting OpenGL ES 2.0, you might
declare the array shown in Example 3-2.
EGLBoolean eglGetConfigAttrib(EGLDisplay
display
, EGLConfig
config
,
EGLint
attribute
, EGLint *
value
);
EGLBoolean eglChooseChofig(EGLDispay
display
, const EGLint *
attribList
,
EGLConfig
*config
, EGLint
maxReturnConfigs
,
ELGint *
numConfigs
);
Letting EGL Choose the Config

40 Chapter 3: An Introduction to EGL
Table 3-1 EGLConfig Attributes
Attribute Description Default Value
EGL_BUFFER_SIZE Number of bits for all color components in the color
buffer
0
EGL_RED_SIZE Number of red bits in the color buffer 0
EGL_GREEN_SIZE Number of green bits in the color buffer 0
EGL_BLUE_SIZE Number of blue bits in the color buffer 0
EGL_LUMINANCE_SIZE Number of luminance bits in the color buffer 0
EGL_ALPHA_SIZE Number of alpha bits in the color buffer 0
EGL_ALPHA_MASK_SIZE Number of alpha-mask bits in the mask buffer 0
EGL_BIND_TO_TEXTURE_RGB True if bindable to RGB textures EGL_DONT_CARE
EGL_BIND_TO_TEXTURE_RGBA True if bindable to RGBA textures EGL_DONT_CARE
EGL_COLOR_BUFFER_TYPE Type of the color buffer: either EGL_RGB_BUFFER, or
EGL_LUMINANCE_BUFFER
EGL_RGB_BUFFER
EGL_CONFIG_CAVEAT Any caveats associated with the configuration EGL_DONT_CARE
EGL_CONFIG_ID The unique EGLConfig identifier value EGL_DONT_CARE
EGL_CONFORMANT True if contexts created with this EGLConfig are
conformant
—
EGL_DEPTH_SIZE Number of bits in the depth buffer 0
EGL_LEVEL Frame buffer level 0
EGL_MAX_PBUFFER_WIDTH Maximum width for a PBuffer created with this
EGLConfig
—
EGL_MAX_PBUFFER_HEIGHT Maximum height for a PBuffer created with this
EGLConfig
—

Letting EGL Choose the Config 41
Note: Various tokens do not have a default value mandated in the EGL specification, which are indicated by —for their default
value.
EGL_MAX_PBUFFER_PIXELS Maximum size of a PBuffer created with this
EGLConfig
—
EGL_MAX_SWAP_INTERVAL Maximum buffer swap interval EGL_DONT_CARE
EGL_MIN_SWAP_INTERVAL Minimum buffer swap interval EGL_DONT_CARE
EGL_NATIVE_RENDERABLE True if native rendering libraries can render into a
surface created with EGLConfig
EGL_DONT_CARE
EGL_NATIVE_VISUAL_ID Handle of corresponding native window system visual ID EGL_DONT_CARE
EGL_NATIVE_VISUAL_TYPE Type of corresponding native window system visual EGL_DONT_CARE
EGL_RENDERABLE_TYPE A bitmask composed of the tokens
EGL_OPENGL_ES_BIT,EGL_OPENGL_ES2_BIT, or
EGL_OPENVG_BIT that represent the rendering
interfaces supported with the config
EGL_OPENGL_ES_BIT
EGL_SAMPLE_BUFFERS Number of available multisample buffers 0
EGL_SAMPLES Number of samples per pixel 0
EGL_STENCIL_SIZE Number of bits in the stencil buffer 0
EGL_SURFACE_TYPE Type of EGL surfaces supported. Can be any of
EGL_WINDOW_BIT,EGL_PIXMAP_BIT, or
EGL_PBUFFER_BIT
EGL_WINDOW_BIT
EGL_TRANSPARENT_TYPE Type of transparency supported EGL_NONE
EGL_TRANSPARENT_RED_VALUE Red color value interpreted as transparent EGL_DONT_CARE
EGL_TRANSPARENT_GREEN_VALUE Green color value interpreted as transparent EGL_DONT_CARE
EGL_TRANSPARENT_BLUE_VALUE Blue color value interpreted as transparent EGL_DONT_CARE
Table 3-1 EGLConfig Attributes (continued)
Attribute Description Default Value

42 Chapter 3: An Introduction to EGL
Example 3-2 Specifying EGL Attributes
EGLint attribList[] =
{
EGL_RENDERABLE_TYPE, EGL_OPENGL_ES2_BIT,
EGL_RED_SIZE, 5,
EGL_GREEN_SIZE, 6,
EGL_BLUE_SIZE, 5,
EGL_DEPTH_SIZE, 1,
EGL_NONE
};
For values that aren’t explicitly specified in the attribute list, EGL will use
their default value as specified in Table 3-1. Additionally, when specifying a
numeric value for an attribute, EGL will guarantee the returned configura-
tion will have at least that value as a minimum if there’s a matching
EGLConfig available.
To use this set of attributes as a selection criteria, follow Example 3-3.
Example 3-3 Querying EGL Surface Configurations
const EGLint MaxConfigs = 10;
EGLConfig configs[MaxConfigs]; // We'll only accept 10 configs
EGLint numConfigs;
if(!eglChooseConfig(dpy, attribList, configs, MaxConfigs,
&numConfigs))
{
// Something didn't work … handle error situation
}
else
{
// Everything's okay. Continue to create a rendering surface
}
If eglChooseConfig returns successfully, a set of EGLConfigs matching
your criteria will be returned. If more than one EGLConfig matches (with at
most the maximum number of configurations you specify), eglChooseCon-
fig will sort the configurations using the following ordering:
1. By the value of EGL_CONFIG_CAVEAT. Precedence is given to configura-
tions where there are no configuration caveats (when the value of
EGL_CONFIG_CAVEAT is GL_NONE), then slow rendering configurations
(EGL_SLOW_CONFIG), and finally nonconformant configurations
(EGL_NON_CONFORMANT_CONFIG).

Creating an On-Screen Rendering Area: The EGL Window 43
2. By the type of buffer as specified by EGL_COLOR_BUFFER_TYPE.
3. By the number of bits in the color buffer in descending sizes. The number
of bits in a buffer depends on the EGL_COLOR_BUFFER_TYPE, and will be
at least the value specified for a particular color channel. When the buffer
type is EGL_RGB_BUFFER, the number of bits is computed as the total of
EGL_RED_SIZE,EGL_GREEN_SIZE, and EGL_BLUE_SIZE. When the color
buffer type is EGL_LUMINANCE_BUFFER, the number of bits is the sum of
EGL_LUMINANCE_SIZE and EGL_ALPHA_SIZE.
4. By the EGL_BUFFER_SIZE in ascending order.
5. By the value of EGL_SAMPLE_BUFFERS in ascending order.
6. By the number of EGL_SAMPLES in ascending order.
7. By the value of EGL_DEPTH_SIZE in ascending order.
8. By the value of the EGL_STENCIL_SIZE in ascending order.
9. By the value of the EGL_ALHPA_MASK_SIZE (which is applicable only to
OpenVG surfaces).
10. By the EGL_NATIVE_VISUAL_TYPE in an implementation-dependent
manner.
11. By the value of the EGL_CONFIG_ID in ascending order.
Parameters not mentioned in this list are not used in the sorting process.
As mentioned in the example, if eglChooseConfig returns successfully, we
have enough information to continue to create something to draw into. By
default, if you don’t specify what type of rendering surface type you would
like (by specifying the EGL_SURFACE_TYPE attribute), EGL assumes you
want an on-screen window.
Creating an On-Screen Rendering Area:
The EGL Window
Once we have a suitable EGLConfig that meets our requirements for render-
ing, we’re set to create our window. To create a window, call
EGLSurface eglCreateWindowSurface(EGLDisplay
display
,
EGLConfig
config
,
EGLNatvieWindowType
window
,
const EGLint *
attribList
);

44 Chapter 3: An Introduction to EGL
This function takes our connection to the native display manager, and the
EGLConfig that we obtained in the previous step. Additionally, it requires a
window from the native windowing system that was created previously.
Because EGL is a software layer between many different windowing systems
and OpenGL ES 2.0, demonstrating how to create a native window is out-
side the scope of this guide. Please reference the documentation for your
native windowing system to determine what’s required to create a window
in that environment.
Finally, this call also takes a list of attributes; however this list differs from
those shown in Table 3-1. Because EGL supports other rendering APIs (nota-
bly OpenVG), there are attributes accepted by eglCreateWindowSurface
that don’t apply when working with OpenGL ES 2.0 (see Table 3-2). For our
purposes, there is a single attribute that’s accepted by eglCreateWindow-
Surface, and it’s used to specify which buffer of the front- or back-buffer
we’d like to render into.
Table 3-2 Attributes for Window Creating Using eglCreateWindowSurface
Note: For OpenGL ES 2.0 window rendering surfaces, only double-buffered
windows are supported.
The attribute list might be empty (i.e., passing a NULL pointer as the value
for attribList), or it might be a list populated with an EGL_NONE token as
the first element. In such cases, all of the relevant attributes use their default
values.
There are a number of ways that eglCreateWindowSurface could fail, and
if any of them occur, EGL_NO_SURFACE is returned from the call, and the
particular error is set. If this situation occurs, we can determine the reason
for the failure by calling eglGetError, which will return one of the follow-
ing reasons shown in Table 3-3.
Token Description Default Value
EGL_RENDER_BUFFER Specifies which buffer
should be used for
rendering (using the
EGL_FRONT_BUFFER
value), or back
(EGL_BACK_BUFFER).
EGL_BACK_BUFFER

Creating an On-Screen Rendering Area: The EGL Window 45
Table 3-3 Possible Errors When eglCreateWindowSurface Fails
Putting this all together, our code for creating a window is shown in
Example 3-4.
Example 3-4 Creating an EGL Window Surface
EGLRenderSurface window;
EGLint attribList[] =
{
EGL_RENDER_BUFFER, EGL_BACK_BUFFER,
EGL_NONE
);
window = eglCreateWindowSurface(dpy, window, config, attribList);
if(window == EGL_NO_SURFACE)
{
switch(eglGetError())
{
case EGL_BAD_MATCH:
// Check window and EGLConfig attributes to determine
// compatibility, or verify that the EGLConfig
// supports rendering to a window,
break;
Error Code Description
EGL_BAD_MATCH This situation occurs when:
• the attributes of the native window do not
match those of the provided EGLConfig.
•the provided EGLConfig doesn’t support
rendering into a window (i.e., the
EGL_SURFACE_TYPE attribute doesn’t have
the EGL_WINDOW_BIT set.
EGL_BAD_CONFIG This error is flagged if the provided
EGLConfig is not supported by the system.
EGL_BAD_NATIVE_WINDOW This error is specified if the provided native
window handle is not valid.
EGL_BAD_ALLOC This error occurs if eglCreatWindow-
Surface is unable to allocate the resources for
the new EGL window, or if there is already an
EGLConfig associated with the provided
native window.

46 Chapter 3: An Introduction to EGL
case EGL_BAD_CONFIG:
// Verify that provided EGLConfig is valid
break;
case EGL_BAD_NATIVE_WINDOW:
// Verify that provided EGLNativeWindow is valid
break;
case EGL_BAD_ALLOC:
// Not enough resources available. Handle and recover
break;
}
}
This creates a place for us to draw into, but we still have two more steps
before we’ll be able to successfully use OpenGL ES 2.0 with our window.
Windows, however, aren’t the only rendering surfaces that you might find
useful. We introduce another type of rendering surface next before complet-
ing our discussion.
Creating an Off-Screen Rendering
Area: EGL Pbuffers
In addition to being able to render into an on-screen window using OpenGL
ES 2.0, you can also render into nonvisible off-screen surfaces called
pbuffers (short for pixel buffer). Pbuffers can take full advantage of any hard-
ware acceleration available to OpenGL ES 2.0, just as a window does.
Pbuffers are most often used for generating texture maps. If all you want to
do is render to a texture, we recommend using framebuffer objects (covered
in Chapter 12, “Framebuffer Objects”) instead of pbuffers because they are
more efficient. However, pbuffers can still be useful for some cases where
framebuffer objects cannot be used, such as when rendering an off-screen
surface with OpenGL ES and then using it as a texture in another API such
as OpenVG.
Creating a pbuffer is very similar to creating an EGL window, with a few
minor differences. To create a pbuffer, we need to find an EGLConfig just as
we did for a window, with one modification: We need to augment the value
of EGL_SURFACE_TYPE to include EGL_PBUFFER_BIT. Once we have a suit-
able EGLConfig, we can create a pbuffer using the function

Creating an Off-Screen Rendering Area: EGL Pbuffers 47
As with window creation, this function takes our connection to the native
display manager, and the EGLConfig that we selected.
This call also takes a list of attributes described in Table 3-4.
Table 3-4 EGL Pixel Buffer Attributes
There are a number of ways that eglCreatePbufferSurface could fail, and
just as with window creation, if any of them occur, EGL_NO_SURFACE is
returned from the call, and the particular error is set. In this situation,
eglGetError will return one of the errors listed in Table 3-5.
EGLSurface eglCreatePbufferSurface(EGLDisplay
display
,
EGLConfig
config
,
const EGLint *
attribList
);
Token Description Default Value
EGL_WIDTH Specifies the desired width (in pixels) of the
pbuffer.
0
EGL_HEIGHT Specifies the desired height (in pixels) of
the pbuffer.
0
EGL_LARGEST_PBUFFER Select the largest available pbuffer if one of
the requested size isn’t available. Values can
be EGL_TRUE or EGL_FALSE.
EGL_FALSE
EGL_TEXTURE_FORMAT Specifies the type of texture format (see
Chapter 9) if the pbuffer is bound to a texture
map. Valid values are EGL_TEXTURE_RGB,
EGL_TEXTURE_RGBA, and
EGL_NO_TEXTURE (which indicates that
that the pbuffer isn’t going to be used
directly as a texture).
EGL_NO_TEXTURE
EGL_TEXTURE_TARGET Specifies the associated texture target that
the pbuffer should be attached to if used as
a texture map (see Chapter 9). Valid values
are EGL_TEXTURE_2D or
EGL_NO_TEXTURE.
EGL_NO_TEXTURE
EGL_MIPMAP_TEXTURE Specifies whether storage for texture
mipmap levels (see Chapter 9) should be
additionally allocated. Valid values are
EGL_TRUE and EGL_FALSE.
EGL_FALSE

48 Chapter 3: An Introduction to EGL
Table 3-5 Possible Errors When eglCreatePbufferSurface Fails
Putting this all together, we would create a pbuffer as shown in Example 3-5.
Example 3-5 Creating an EGL Pixel Buffer
EGLint attribList[] =
{
EGL_SURFACE_TYPE, EGL_PBUFFER_BIT,
EGL_RENDERABLE_TYPE, EGL_OPENGL_ES2_BIT,
EGL_RED_SIZE, 5,
EGL_GREEN_SIZE, 6,
EGL_BLUE_SIZE, 5,
EGL_DEPTH_SIZE, 1,
EGL_NONE
};
const EGLint MaxConfigs = 10;
EGLConfig configs[MaxConfigs]; // We'll only accept 10 configs
Error Code Description
EGL_BAD_ALLOC This error occurs when the pbuffer is unable to be
allocated due to a lack of resources.
EGL_BAD_CONFIG This error is flagged if the provided EGLConfig is
not a valid EGLConfig supported by the system.
EGL_BAD_PARAMETER This error is generated if either the EGL_WIDTH or
EGL_HEIGHT provided in the attribute list are
negative values.
EGL_BAD_MATCH This error is generated if any of the following
situations occur: if the EGLConfig provided doesn’t
support pbuffer surfaces; or if the pbuffer is going to
be used as a texture map (EGL_TEXTURE_FORMAT is
not EGL_NO_TEXTURE), and the specified
EGL_WIDTH and EGL_HEIGHT specify an invalid
texture size; or if one of EGL_TEXTURE_FORMAT and
EGL_TEXTURE_TARGET is EGL_NO_TEXTURE, and
the other attributes is not EGL_NO_TEXTURE.
EGL_BAD_ATTRIBUTE This error occurs any of EGL_TEXTURE_FORMAT,
EGL_TEXTURE_TARGET, or EGL_MIPMAP_TEXTURE
are specified, but the provided EGLConfig doesn’t
support OpenGL ES rendering (e.g., only OpenVG
rendering is supported).

Creating an Off-Screen Rendering Area: EGL Pbuffers 49
EGLint numConfigs;
if(!eglChooseConfig(dpy, attribList, configs, MaxConfigs,
&numConfigs))
{
// Something didn't work … handle error situation
}
else
{
// We've found a pbuffer-capable EGLConfig
}
// Proceed to create a 512 x 512 pbuffer (or the largest available)
EGLRenderSurface pbuffer;
EGLint attribList[] =
{
EGL_WIDTH, 512,
EGL_HEIGHT, 512,
EGL_LARGEST_PBUFFER, EGL_TRUE,
EGL_NONE
);
pbuffer = eglCreatePbufferSurface(dpy, config, attribList);
if(pbuffer == EGL_NO_SURFACE)
{
switch(eglGetError())
{
case EGL_BAD_ALLOC:
// Not enough resources available. Handle and recover
break;
case EGL_BAD_CONFIG:
// Verify that provided EGLConfig is valid
break;
case EGL_BAD_PARAMETER:
// Verify that the EGL_WIDTH and EGL_HEIGHT are
// non-negative values
break;
case EGL_BAD_MATCH:
// Check window and EGLConfig attributes to determine
// compatibility and pbuffer-texture parameters
break;
}
}

50 Chapter 3: An Introduction to EGL
// Check to see what size pbuffer we were allocated
EGLint width;
EGLint height;
if(!eglQuerySurface(dpy, pbuffer, EGL_WIDTH, &width) ||
!eglQuerySurface(dpy, pbuffer, EGL_HEIGHT, &height))
{
// Unable to query surface information.
}
Pbuffers support all OpenGL ES 2.0 rendering facilities just as windows do.
The major difference—aside from you can’t display a pbuffer on the
screen—is that instead of swapping buffers when you’re finished rendering
as you do with a window, you will either copy the values from a pbuffer to
your application, or modify the binding of the pbuffer as a texture.
Creating a Rendering Context
A rendering context is a data structure internal to OpenGL ES 2.0 that con-
tains all of the state required for operation. For example, it contains refer-
ences to the vertex and fragment shaders and the array of vertex data used
in the example program in Chapter 2. Before OpenGL ES 2.0 can draw it
needs to have a context available for its use.
To create a context, use
Once again, you’ll need the display connection as well as the EGLConfig
best representing your application’s requirements. The third parameter,
shareContext, allows multiple EGLContexts to share specific types of data,
like shader programs and texture maps. Sharing resources among contexts
is an advanced concept that we discuss in Chapter 13, “Advanced Program-
ming with OpenGL ES 2.0.” For the time being, we pass EGL_NO_CONTEXT
in as the value for shareContext, indicating that we’re not sharing
resources with any other contexts.
Finally, as with many EGL calls, a list of attributes specific to eglCreate-
Context’s operation is specified. In this case, there’s a single attribute that’s
accepted, EGL_CONTEXT_CLIENT_VERSION, discussed in Table 3-6.
EGLContext eglCreateContext(EGLDisplay
display
, EGLConfig
config
,
EGLContext
shareContext
,
const EGLint*
attribList
);

Creating a Rendering Context 51
Table 3-6 Attributes for Context Creation Using eglCreateContext
As we want to use OpenGL ES 2.0, we will always have to specify this
attribute to obtain the right type of context.
When eglCreateContext succeeds, it returns a handle to the newly created
context. If a context is not able to be created, then eglCreateContext
returns EGL_NO_CONTEXT, and the reason for the failure is set, and can be
obtained by calling eglGetError. With our current knowledge, the only
reason that eglCreateContext would fail is if the EGLConfig we provide
isn’t valid, in which case the error returned by eglGetError is
EGL_BAD_CONFIG.
Example 3-6 shows how to create a context after selecting an appropriate
EGLConfig.
Example 3-6 Creating an EGL Context
const ELGint attribList[] = {
EGL_CONTEXT_CLIENT_VERSION, 2,
EGL_NONE
};
EGLContext context;
context = eglCreateContext(dpy, config, EGL_NO_CONTEXT, attribList);
if(context == EGL_NO_CONTEXT)
{
EGLError error = eglGetError();
if(error == EGL_BAD_CONFIG)
{
// Handle error and recover
}
}
Other errors may be generated by eglCreateContext, but for the moment,
we’ll only check for bad EGLConfig errors.
Token Description Default Value
EGL_CONTEXT_
CLIENT_VERSION
Specifies the type of context
associated with the version of
OpenGL ES that you’re using.
1 (which specifies
an OpenGL ES 1.X
context)

52 Chapter 3: An Introduction to EGL
After successfully creating an EGLContext, we need to complete one final
step before we can render.
Making an EGLContext Current
As an application might have created multiple EGLContexts for various pur-
poses, we need a way to associate a particular EGLContext with our render-
ing surface—a process commonly called “make current.”
To associate a particular EGLContext with an EGLSurface, use the call
You probably noticed that this call takes two EGLSurfaces. Although this
allows flexibility that we exploit in our discussion of advanced EGL usage,
we set both read and draw to the same value, the window that we created
previously.
Putting All Our EGL Knowledge Together
We conclude this chapter with a complete example showing the entire
process starting with the initialization of the EGL through binding an
EGLContext to an EGLRenderSurface. We’ll assume that a native window
has already been created, and that if any errors occur, the application will
terminate.
In fact, Example 3-7 is very similar to what is done in esCreateWindow as
shown in Chapter 2, except those routines separate the creation of the win-
dow and the context (for reasons that we discuss later).
Example 3-7 A Complete Routine for Creating an EGL Window
EGLBoolean initializeWindow(EGLNativeWindow nativeWindow)
{
const EGLint configAttribs[] =
{
EGL_RENDER_TYPE, EGL_WINDOW_BIT,
EGL_RED_SIZE, 8,
EGL_GREEN_SIZE, 8,
EGL_BLUE_SIZE, 8,
EGLBoolean eglmakeCurrent(EGLDisplay
display
, EGLSurface
draw
,
EGLSurface
read
, EGLContext
context
);

Putting All Our EGL Knowledge Together 53
EGL_DEPTH_SIZE, 24,
EGL_NONE
};
const EGLint contextAttribs[] =
{
EGL_CONTEXT_CLIENT_VERSION, 2,
EGL_NONE
};
EGLDisplay dpy;
dpy = eglGetNativeDispay(EGL_DEFAULT_DISPLAY);
if(dpy == EGL_NO_DISPLAY)
{
return EGL_FALSE;
}
EGLint major, minor;
if(!eglInitialize(dpy, &major, &minor))
{
return EGL_FALSE;
}
EGLConfig config;
EGLint numConfigs;
if(!eglChooseConfig(dpy, configAttribs, &config, 1,
&numConfigs)) {
return EGL_FALSE;
}
EGLSurface window;
window = eglCreateWindowSurface(dpy, config, nativeWindow, NULL);
if(window == EGL_NO_SURFACE)
{
return EGL_FALSE;
}
EGLContext context;
context = eglCreateContext(dpy, config, EGL_NO_CONTEXT,
contextAttribs);
if(context == EGL_NO_CONTEXT)
{
return EGL_FALSE;
}

54 Chapter 3: An Introduction to EGL
if(!eglMakeCurrent(dpy, window, window, context))
{
return EGL_FALSE;
}
return EGL_TRUE;
}
This code would be very similar if an application made the call in Example
3-8 to open a 512 × 512 window.
Example 3-8 Creating a Window Using the ESutil Library
ESContext esContext;
const char* title = "OpenGL ES Application Window Title";
if(esCreateWindow(&esContext, title, 512, 512,
ES_WINDOW_RGB | ES_WINDOW_DEPTH))
{
// Window creation failed
}
The last parameter to esCreateWindow specifies the characteristics we want
in our window, and specified as a bitmask of the following values:
•ES_WINDOW_RGB—Specify an RGB-based color buffer.
•ES_WINDOW_ALPHA—Allocate a destination alpha buffer.
•ES_WINDOW_DEPTH—Allocate a depth buffer.
•ES_WINDOW_STENCIL—Allocate a stencil buffer.
•ES_WINDOW_MULTISAMPLE—Allocate a multisample buffer.
Specifying these values in the window configuration bitmask will add
the appropriate tokens and values into the EGLConfig attribute list (i.e.,
configAttribs in the preceding example).
Synchronizing Rendering
You might find situations in which you need to coordinate the rendering of
multiple graphics APIs into a single window. For example, you might find
it easier to use OpenVG or the native windowing system’s font rendering

Synchronizing Rendering 55
functions more suited for drawing characters into a window than OpenGL
ES 2.0. In such cases, you’ll need to have your application allow the various
libraries to render into the shared window. EGL has a few functions to help
with your synchronization tasks.
If your application is only rendering with OpenGL ES 2.0, then you can
guarantee that all rendering has occurred by simply calling glFinish.
However, if you’re using more than one Khronos API for rendering (such as
OpenVG), and you might not know which API is used before switching to
the window-system native rendering API, you can call the following.
Its operation is similar in operation to glFinish, but works regardless of
which Khronos API is currently in operation.
Likewise, if you need to guarantee that the native windowing system ren-
dering is completed, call eglWaitNative.
EGLBoolean eglWaitClient()
Delays execution of the client until all rendering through a Khronos API
(like OpenGL ES 2.0, or OpenVG) is completed. On success, it will return
EGL_TRUE. On failure, EGL_FALSE is returned, and an EGL_BAD_CURRENT_
SURFACE error is posted.
EGLBoolean eglWaitNative(EGLint
engine
)
engine
specifies the renderer to wait for rendering completion.
EGL_CORE_NATIVE_ENGINE is always accepted, and represents
the most common engine supported; other engines are
implementation specific, and specified through EGL
extensions. EGL_TRUE is returned on success. On failure,
EGL_FALSE is returned, and an EGL_BAD_PARAMETER error is
posted.
This page intentionally left blank

57
Chapter 4
4.Shaders and Programs
In Chapter 2, “Hello, Triangle: An OpenGL ES 2.0 Example,” we introduced
you to a simple program that draws a single triangle. In that example, we
created two shader objects (one for the vertex shader and one for the frag-
ment shader) and a single program object to render the triangle. Shader
objects and program objects are fundamental concepts in working with
shaders in OpenGL ES 2.0. In this chapter, we introduce you to the full
details on how to create shaders, compile them, and link them together into
a program object. The details of writing vertex and fragment shaders come
later in the book. For now, we focus on:
• Shader and program object overview.
• Creating and compiling a shader.
• Creating and linking a program.
• Getting and setting uniforms.
• Getting and setting attributes.
• Shader compiler and shader binaries.
Shaders and Programs
There are two fundamental object types you need to create to render with
shaders: shader objects and program objects. The best way to think of a shader
object and a program object is by comparison to a C compiler and linker. A
C compiler generates object code (e.g., .obj or .o files) for a piece of source

58 Chapter 4: Shaders and Programs
code. After the object files have been created, the C linker then links the
object files into a final program.
A similar paradigm is used in OpenGL ES for representing shaders. The
shader object is an object that contains a single shader. The source code is
given to the shader object and then the shader object is compiled into
object form (like an .obj file). After compilation, the shader object can then
be attached to a program object. A program object gets multiple shader
objects attached to it. In OpenGL ES, each program object will need to have
one vertex shader object and one fragment shader object attached to it (no
more, and no less). The program object is then linked into a final “execut-
able.” The final program object can then be used to render.
The general process for getting to a linked shader object is to first create a
vertex shader object and a fragment shader object, attach source code to
each of them, and compile them. Then, you create a program object, attach
the compiled shader objects to it, and link it. If there are no errors, you can
then tell the GL to use the program for drawing any time you like. The next
sections detail the API calls you need to use to execute this process.
Creating and Compiling a Shader
The first step to working with a shader object is to create it. This is done
using glCreateShader.
Calling glCreateShader causes a new vertex or fragment shader to be cre-
ated, depending on the type passed in. The return value is a handle to the
new shader object. When you are finished with a shader object, you can
delete it using glDeleteShader.
GLuint glCreateShader(GLenum
type
)
type
the type of the shader to create, either GL_VERTEX_SHADER
or GL_FRAGMENT_SHADER
void glDeleteShader(GLuint
shader
)
shader handle to the shader object to delete

Shaders and Programs 59
Note that if a shader is attached to a program object (more on this later),
calling glDeleteShader will not immediately delete the shader. Rather, the
shader will be marked for deletion and its memory will be freed once the
shader is no longer attached to any program objects.
Once you have a shader object created, typically the next thing you will do
is provide the shader source code using glShaderSource.
Once the shader source has been specified, the next step is to compile the
shader. Before we get to that step, there is one big assumption we are mak-
ing here of which we must make you aware. Not all implementations of
OpenGL ES 2.0 provide the ability to compile a shader (some require shad-
ers to be compiled offline). This is described later in the chapter in the sec-
tion on shader binaries. For now, we proceed as if a shader can be compiled
online and discuss shader binaries later.
Given an implementation of OpenGL ES supports online compilation
and you have specified its source, you can then compile the shader using
glCompileShader.
void glShaderSource(GLuint
shader
, GLsizei
count
,
const char**
string
,
const GLint*
length
)
shader
handle to the shader object
count
the number of shader source strings. A shader can be
composed of a number of source strings, although each shader
can have only one main function
string
pointer to an array of strings holding
count
number of shader
source strings
length
pointer to an array of
count
integers that holds the size of
each respective shader string. If
length
is NULL, the shader
strings are assumed to be null terminated. If
length
is not
NULL, then each element of
length
holds the number of
characters in the corresponding shader in the
string
array. If
the value of
length
for any element is less than zero, then
that string is assumed to be null terminated

60 Chapter 4: Shaders and Programs
Calling glCompileShader will cause the shader source code that has been
stored in the shader object to be compiled. As with any normal language
compiler, the first thing you want to know after compiling is whether there
were any errors. This, along with other information about the shader object,
can be queried for using glGetShaderiv.
To check whether a shader has compiled successfully, you can call glGet-
Shaderiv on the shader object with the GL_COMPILE_STATUS argument for
pname. If the shader compiled successfully, the result will be GL_TRUE. If the
shader failed to compile, the result will be GL_FALSE. If the shader does fail
to compile, the compile errors will be written into the info log. The info log
is a log written by the compiler with any error messages or warnings. The
info log can be written with information even if the compile is successful.
To check the info log, the length of the info log can be queried using
GL_INFO_LOG_LENGTH. The info log itself can be retrieved using glGet-
ShaderInfoLog (described next). Querying for GL_SHADER_TYPE will return
whether the shader is a GL_VERTEX_SHADER or GL_FRAGMENT_SHADER.
Querying for GL_SHADER_SOURCE_LENGTH returns the length of the
shader source code, including the null terminator. Finally, querying for
GL_DELETE_STATUS returns whether the shader has been marked for dele-
tion using glDeleteShader.
void glCompileShader(GLuint
shader
)
shader
handle to the shader object to compile
void glGetShaderiv(GLuint
shader,
GLenum
pname
,
GLint *
params
)
shader
handle to the shader object to get information about
pname
the parameter to get information about, can be:
GL_COMPILE_STATUS
GL_DELETE_STATUS
GL_INFO_LOG_LENGTH
GL_SHADER_SOURCE_LENGTH
GL_SHADER_TYPE
params
pointer to integer storage location for the result of the query

Shaders and Programs 61
After compiling the shader and checking the info log length, you might
want to retrieve the info log (especially if compilation failed to find out
why). To do so, you first need to query for the GL_INFO_LOG_LENGTH and
allocate a string with sufficient storage to store the info log. The info log can
then be retrieved using glGetShaderInfoLog.
The info log does not have any mandated format or required information.
However, most OpenGL ES 2.0 implementations will return error messages
that contain the line number of the source code line the compiler was work-
ing on when it detected the error. Some implementations will also provide
warnings or additional information in the log.
We now have shown you all of the functions you need to create a shader,
compile it, find out the compile status, and query the info log. For review,
we show in Example 4-1 the code we had in Chapter 2 to load a shader that
uses the functions we have just described.
Example 4-1 Loading a Shader
GLuint LoadShader(GLenum type, const char *shaderSrc)
{
GLuint shader;
GLint compiled;
// Create the shader object
shader = glCreateShader(type);
if(shader == 0)
return 0;
// Load the shader source
glShaderSource(shader, 1, &shaderSrc, NULL);
void glGetShaderInfoLog(GLuint
shader,
GLsizei
maxLength
,
GLsizei
*length
, GLchar
*infoLog
)
shader
handle to the shader object to get the info log for
maxLength
the size of the buffer to store the info log in
length
the length of the info log written (minus the null
terminator). If the length does not need to be known,
this parameter can be NULL
infoLog
pointer to the character buffer to store the info log in

62 Chapter 4: Shaders and Programs
// Compile the shader
glCompileShader(shader);
// Check the compile status
glGetShaderiv(shader, GL_COMPILE_STATUS, &compiled);
if(!compiled)
{
GLint infoLen = 0;
glGetShaderiv(shader, GL_INFO_LOG_LENGTH, &infoLen);
if(infoLen > 1)
{
char* infoLog = malloc(sizeof(char) * infoLen);
glGetShaderInfoLog(shader, infoLen, NULL, infoLog);
esLogMessage("Error compiling shader:\n%s\n", infoLog);
free(infoLog);
}
glDeleteShader(shader);
return 0;
}
return shader;
Creating and Linking a Program
Now that we have shown you how to create shader objects, the next step is
to create a program object. As previously described, a program object is a
container object to which you attach shaders and link a final executable
program. The function calls to manipulate program objects are very similar
to shader objects. A program object is created using glCreateProgram.
You might notice that glCreateProgram does not take any arguments; it
simply returns a handle to a new program object. A program object can be
deleted using glDeleteProgram.
GLuint glCreateProgram(void)

Shaders and Programs 63
Once you have a program object created, the next step is to attach shaders
to it. In OpenGL ES 2.0, each program object will need to have one vertex
shader and one fragment shader object attached to it. The function to
attach shaders to a program is glAttachShader.
This function will attach the shader to the given program. Note that a
shader can be attached at any point. It does not necessarily need to be com-
piled or even have source code before being attached to a program. The only
requirement is that every program object will have to have one and only
one vertex shader and fragment shader object attached to it. In addition to
attaching shaders, you can also detach shaders using glDetachShader.
Once the shaders have been attached (and the shaders have been success-
fully compiled), we are finally ready to link the shaders together. Linking a
program object is accomplished using glLinkProgram.
void glDeleteProgram(GLuint
program
)
program
handle to the program object to delete
void glAttachShader(GLuint
program
, GLuint
shader
)
program
handle to the program object
shader
handle to the shader object to attach to the program
void glDetachShader(GLuint
program
, GLuint
shader
)
program
handle to the program object
shader
handle to the shader object to detach from the program
void glLinkProgram(GLuint
program
)
program
handle to the program object to link

64 Chapter 4: Shaders and Programs
The link operation is responsible for generating the final executable pro-
gram. There are a number of things the linker will check for to ensure suc-
cessful linkage. We mention some of these conditions now, but until we
describe vertex and fragment shaders in detail these conditions might be a
bit confusing to you. The linker will make sure that any varying variables
that are consumed by the fragment shader are written by the vertex shader
(and declared with the same type). The linker will also make sure that any
uniforms declared in both the vertex and fragment shader have matching
types. The linker will also make sure that the final program fits within the
limits of the implementation (e.g., the number of attributes, uniforms,
varyings, or instructions consumed). Typically, the link phase is when the
final hardware instructions are generated to run on the hardware.
After linking a program, you will need to check whether the link succeeded.
The link status can be checked by using glGetProgramiv.
To check whether a link was successful, you can query for GL_LINK_STATUS.
There are a large number of other queries available on program objects.
Querying for GL_ACTIVE_ATTRIBS returns a count of the number of active
attributes in the vertex shader. Querying for GL_ACTIVE_ATTRIB_MAX_
LENGTH returns the maximum length (in characters) of the largest attribute
name. This can be used to determine how much memory to allocate to store
attribute name strings. Likewise, GL_ACTIVE_UNIFORMS and GL_ACTIVE_
UNIFORM_MAX_LENGTH return the number of active uniforms and the
void glGetProgramiv(GLuint
program,
GLenum
pname
,
GLint *
params
)
program
handle to the program object to get information about
pname
the parameter to get information about, can be:
GL_ACTIVE_ATTRIBUTES
GL_ACTIVE_ATTRIBUTE_MAX_LENGTH
GL_ACTIVE_UNIFORMS
GL_ACTIVE_UNIFORM_MAX_LENGTH
GL_ATTACHED_SHADERS
GL_DELETE_STATUS
GL_INFO_LOG_LENGTH
GL_LINK_STATUS
GL_VALIDATE_STATUS
params
pointer to integer storage location for the result of the query

Shaders and Programs 65
maximum length of the largest uniform name. The number of shaders
attached to the program object can be queried using GL_ATTACHED_SHADERS.
The GL_DELETE_STATUS query returns whether a program object has been
marked for deletion. As with shader objects, program objects store an info
log, the length of which can be queried for using GL_INFO_LOG_LENGTH.
Finally, the status of the last validation operation can be queried for using
GL_VALIDATE_STATUS. The validation of program objects is described later in
this section.
After linking the program, we will now want to get information from the
program info log (particularly if there was a link failure). Doing so is very
similar to getting the info log for shader objects.
Once we have linked the program successfully, we are just about ready to
render with it. One thing we might want to check is whether the program
validates. That is, there are certain aspects of execution that a successful link
cannot guarantee. For example, it might be the case that the application
never binds valid texture units to samplers. This will not be known at link
time, but instead at draw time. To check that your program will execute
with the current state, you can call glValidateProgram.
void glGetProgramInfoLog(GLuint
program,
GLsizei
maxLength
,
GLsizei *
length
, GLchar *
infoLog
)
program
handle to the program object to get information about
maxLength
the size of the buffer to store the info log in
length
the length of the info log written (minus the null
terminator). If the length does not need to be known, this
parameter can be NULL
infoLog
pointer to the character buffer to store the info log in
void glValidateProgram(GLuint
program
)
program
handle to the program object to validate

66 Chapter 4: Shaders and Programs
The result of the validation can be checked using GL_VALIDATE_STATUS
described earlier. The info log will also be updated.
Note: You really only want to use glValidateProgram for debugging
purposes. It is a slow operation and certainly not something you
want to check before every render. Really, you can get away with
never using it if you have an application that is successfully
rendering. We want to make you aware that this function does exist
though.
So we now have shown you the functions needed for creating a program
object, attaching shaders to it, linking, and getting the info log. There is one
more thing you need to do with a program object before rendering and that
is to set it as the active program using glUseProgram.
Now that we have our program active, we are set to render. Here again
in Example 4-2 is the code from our sample in Chapter 2 that uses these
functions.
Example 4-2 Create, Attach Shaders to, and Link a Program
// Create the program object
programObject = glCreateProgram();
if(programObject == 0)
return 0;
glAttachShader(programObject, vertexShader);
glAttachShader(programObject, fragmentShader);
// Link the program
glLinkProgram(programObject);
// Check the link status
glGetProgramiv(programObject, GL_LINK_STATUS, &linked);
if(!linked)
{
GLint infoLen = 0;
void glUseProgram(GLuint
program
)
program
handle to the program object to make active

Uniforms and Attributes 67
glGetProgramiv(programObject, GL_INFO_LOG_LENGTH, &infoLen);
if(infoLen > 1)
{
char* infoLog = malloc(sizeof(char) * infoLen);
glGetProgramInfoLog(programObject, infoLen, NULL, infoLog);
esLogMessage("Error linking program:\n%s\n", infoLog);
free(infoLog);
}
glDeleteProgram(programObject);
return FALSE;
}
// …
// Use the program object
glUseProgram(userData->programObject);
Uniforms and Attributes
Once you have a linked program object, there a number of queries that you
might want to do on it. The first is that you will likely need to find out about
the active uniforms in your program. Uniforms—as we detail more in the
next chapter on the shading language—are variables that store read-only
constant values that are passed in by the application through the OpenGL
ES 2.0 API to the shader. The set of uniforms is shared across a program
object. That is, there is one set of uniforms for a program object. If a uni-
form is declared in both a vertex and fragment shader, it must have the
same type and its value will be the same in both shaders. During the link
phase, the linker will assign uniform locations to each of the active uni-
forms in the program. These locations are the identifiers the application will
use to load the uniform with a value.
Getting and Setting Uniforms
To query for the list of active uniforms in a program, you first call glGet-
Programiv with the GL_ACTIVE_UNIFORMS parameter (as described in the
previous section). This will tell you the number of active uniforms in the
program. A uniform is considered “active” if it was used by the program. In

68 Chapter 4: Shaders and Programs
other words, if you declare a uniform in one of your shaders but never use
it, the linker will likely optimize that away and not return it in the active
uniform list. You can also find out the number of characters (including null
terminator) that the largest uniform name has in the program. This can be
done by calling glGetProgramiv with the GL_ACTIVE_UNIFORM_MAX_
LENGTH parameter.
Once we know the number of active uniforms and the number of characters
we need to store the uniform names, we can find out details on each uni-
form using glGetActiveUniform.
Using glGetActiveUniform you can determine nearly all of the properties
of the uniform. You can determine the name of the uniform variable along
with its type. In addition, you can find out if the variable is an array, and if
so what the maximum element used in the array was. The name of the uni-
form is necessary to find the uniform’s location, and type and size are also
void glGetActiveUniform(GLuint
program
, GLuint
index
,
GLsizei
bufSize
, GLsizei*
length
,
GLint*
size
, GLenum*
type
,
char*
name
)
program
handle to the program object
index
the uniform index to be queried
bufSize
the number of characters in the name array
length
if not NULL, will be written with the number of characters
written into the name array (less the null terminator)
size
if the uniform variable being queried is an array, this variable
will be written with the maximum array element used in the
program (plus 1). If the uniform variable being queried is not
an array, this value will be 1
type
will be written with the uniform type, can be:
GL_FLOAT,GL_FLOAT_VEC2,GL_FLOAT_VEC3,GL_FLOAT_VEC4,
GL_INT,GL_INT_VEC2,GL_INT_VEC3,GL_INT_VEC4,GL_BOOL,
GL_BOOL_VEC2,GL_BOOL_VEC3,GL_BOOL_VEC4,
GL_FLOAT_MAT2,GL_FLOAT_MAT3,GL_FLOAT_MAT4,
GL_SAMPLER_2D,GL_SAMPLER_CUBE
name
will be written with the name of the uniform up to bufSize
number of characters. This will be a null terminated string

Uniforms and Attributes 69
needed to figure out how to load it with data. Once we have the name of
the uniform, we can find its location using glGetUniformLocation. The
uniform location is an integer value used to identify the location of the uni-
form in the program. That location value is used by the subsequent calls for
loading uniforms with values (e.g., glUniform1f).
This function will return the location of the uniform given by
name
. If the
uniform is not an active uniform in the program, then the return value will
be –1. Once we have the uniform location along with its type and array size,
we can then load the uniform with values. There are a number of different
functions for loading uniforms, with different functions for each uniform
type.
GLint glGetUniformLocation(GLuint
program
,
const char*
name
)
program
handle to the program object
name
the name of the uniform to get the location of
void glUniform1f(GLint
location
, GLfloat
x
)
void glUniform1fv(GLint
location
, GLsizei
count
,
const GLfloat* v)
void glUniform1i(GLint
location
, GLint x)
void glUniform1iv(GLint
location
, GLsizei
count
,
const GLint*
v
)
void glUniform2f(GLint
location
, GLfloat
x
, GLfloat
y
)
void glUniform2fv(GLint
location
, GLsizei count,
const GLfloat*
v
)
void glUniform2i(GLint
location
, GLint
x
, GLint
y
)
void glUniform2iv(GLint
location
, GLsizei
count
,
const GLint*
v
)
void glUniform3f(GLint
location
, GLfloat
x
, GLfloat
y
,
GLfloat
z
)
void glUniform3fv(GLint
location
, GLsizei
count
,
const GLfloat*
v
)
void glUniform3i(GLint
location
, GLint
x
, GLint
y
,
GLint
z
)

70 Chapter 4: Shaders and Programs
The functions for loading uniforms are mostly self-explanatory. The deter-
mination of which function you need to use for loading the uniform is
based on the type returned by the glGetActiveUniform function. For
example, if the type is GL_FLOAT_VEC4 then either glUniform4f or
glUniform4fv can be used. If the size returned by glGetActiveUniform
is greater than one, then glUniform4fv would be used to load the entire
array in one call. If the uniform is not an array, then either glUniform4f or
glUniform4fv could be used.
void glUniform3iv(GLint
location
, GLsizei
count
,
const GLint*
v
)
void glUniform4f(GLint
location
, GLfloat
x
, GLfloat
y
,
GLfloat z, GLfloat
w
);
void glUniform4fv(GLint
location
, GLsizei
count
,
const GLfloat*
v
)
void glUniform4i(GLint
location
, GLint
x
, GLint
y
,
GLint
z
, GLint
w
)
void glUniform4iv(GLint
location
, GLsizei
count
,
const GLint*
v
)
void glUniformMatrix2fv(GLint
location
, GLsizei
count
,
GLboolean
transpose
,
const GLfloat*
value
)
void glUniformMatrix3fv(GLint
location
, GLsizei
count
,
GLboolean
transpose
,
const GLfloat*
value
)
void glUniformMatrix4fv(GLint
location
, GLsizei
count
,
GLboolean
transpose
,
const GLfloat*
value
)
location
the location of the uniform to load with a value
count
for the functions that take a pointer value, there is also a
count
. The
count
specifies the number of array elements to
load from the pointer. For single element uniforms, this
value will always be 1. For arrays, it should be the size
returned by glGetActiveUniform
transpose
the
transpose
argument for the matrix variants of these
functions MUST BE FALSE in OpenGL ES 2.0. This argument
was kept for function interface compatibility with desktop
OpenGL, but does not function in OpenGL ES 2.0

Uniforms and Attributes 71
One point worth noting here is that the glUniform* calls do not take a
program object handle as a parameter. The reason for this is because the
glUniform* calls always act on the current program that is bound with
glUseProgram. The uniform values themselves will be kept with the pro-
gram object. That is, once you set a uniform to a value in a program object,
that value will remain with it even if you make another program active. In
that sense, we can say that uniform values are local to a program object.
The block of code in Example 4-3 demonstrates how one would go about
querying for uniform information on a program object using the functions
we have described.
Example 4-3 Querying for Active Uniforms
GLint maxUniformLen;
GLint numUniforms;
char *uniformName;
GLint index;
glGetProgramiv(progObj, GL_ACTIVE_UNIFORMS, &numUniforms);
glGetProgramiv(progObj, GL_ACTIVE_UNIFORM_MAX_LENGTH,
&maxUniformLen);
uniformName = malloc(sizeof(char) * maxUniformLen);
for(index = 0; index < numUniforms; index++)
{
GLint size;
GLenum type;
GLint location;
// Get the Uniform Info
glGetActiveUniform(progObj, index, maxUniformLen, NULL,
&size, &type, uniformName);
// Get the uniform location
location = glGetUniformLocation(progObj, uniformName);
switch(type)
{
case GL_FLOAT:
// ...
break;
case GL_FLOAT_VEC2:
// ...
break;

72 Chapter 4: Shaders and Programs
case GL_FLOAT_VEC3:
// ...
break;
case GL_FLOAT_VEC4:
// ...
break;
case GL_INT:
// ...
break;
// ... Check for all the types ...
default:
// Unknown type
break;
}
}
Getting and Setting Attributes
In addition to querying for uniform information on the program object,
you will also need to use the program object to set up vertex attributes. The
queries for vertex attributes are very similar to the uniform queries. You can
find the list of active attributes using the GL_ACTIVE_ATTRIBUTES query.
You can find the properties of an attribute using glGetActiveAttrib.
There are then a set of routines for setting up vertex arrays to load the vertex
attributes with values.
However, setting up vertex attributes really requires a bit more understand-
ing about primitives and the vertex shader than we are ready to explain yet.
As such, we have dedicated a whole chapter (Chapter 6, “Vertex Attributes,
Vertex Arrays, and Buffer Objects”) to vertex attributes and vertex arrays. If
you want to jump ahead now to find out how to query for vertex attribute
info, jump to Chapter 6 and the section “Declaring Vertex Attribute Vari-
ables in a Vertex Shader.”
Shader Compiler and Shader Binaries
As we mentioned earlier in this chapter, our examples thus far have
assumed that we are working with an OpenGL ES 2.0 implementation that
supports online compilation of shader source. That might not always be the

Shader Compiler and Shader Binaries 73
case. In the design of OpenGL ES 2.0, one of the goals was to try to enable
implementations of the API on devices with very limited memory. As it
turns out, writing a shader compiler (especially a good one) can take quite
a bit of code and memory.
When you ask OpenGL ES to compile and link a shader, take a minute to
think about what the implementation has to do. The shader code is typi-
cally parsed into some sort of intermediate representation as most compiled
languages are (e.g., an Abstract Syntax Tree). There then must be a compiler
that converts the abstract representation into machine instructions for the
hardware. Ideally, this compiler should also do a great deal of optimization
such as dead-code removal, constant propagation, and more. Doing all this
work comes at a price, and the price is primarily CPU time and memory.
Instead of requiring that all implementations of OpenGL ES 2.0 provide
such a compiler, the specification allows an implementation to instead sup-
port only binary shaders. The idea behind binary shaders is that the
OpenGL ES 2.0 vendor provides an offline tool that can take shader source
code and compile it to a binary format that can be consumed by the imple-
mentation. There is no standard binary format, so each vendor will have its
own set of tools. This obviously means there is less portability, but it also
means the vendor can create a less burdensome implementation of OpenGL
ES 2.0. In Chapter 15, “OpenGL ES and EGL on Handheld Platforms,” we
discuss some of the issues with binary shaders and how they are typically
generated. For now, we’re going to introduce you to the API and how to
use it.
First of all, you can determine whether an implementation supports online
shader compilation by checking for the value of GL_SHADER_COMPILER
using glGetBooleanv. If this value is GL_TRUE, then the implementation
supports online shader source compilation. If this value is GL_FALSE, then
only binary shaders are supported (more on that next). Given that an
online compiler is supported, this means you can specify your shaders using
glShaderSource as we have done so far in our examples. There is one thing
you can do to try to mitigate the resource impact of shader compilation.
Once you are finished compiling any shaders for your application, you can
call glReleaseShaderCompiler. This function provides a hint to the
implementation that you are done with the shader compiler and it can free
its resources. Note that this function is only a hint, if you decide to compile
more shaders using glCompileShader, the implementation will need to
reallocate its resources for the compiler.

74 Chapter 4: Shaders and Programs
Given we have an implementation that supports only binary shaders, the
spec says that the implementation will need to support at least one binary
format. That said, the OpenGL ES specification does not mandate any par-
ticular binary format. In fact, the binary format itself is left completely up
to the vendor. The vendor will define its own extension that defines a
binary shader format. The code in Example 4-4 demonstrates how you
would query whether a shader compiler is available and which binary for-
mats are supported.
Example 4-4 Querying for Whether a Shader Compiler is Available
GLboolean shaderCompiler;
GLint numBinaryFormats;
GLint *formats;
// Determine if a shader compiler available
glGetBooleanv(GL_SHADER_COMPILER, &shaderCompiler);
// Determine binary formats available
glGetIntegerv(GL_NUM_SHADER_BINARY_FORMATS, &numBinaryFormats);
formats = malloc(sizeof(GLint) * numBinaryFormats);
glGetIntegerv(GL_SHADER_BINARY_FORMATS, formats);
// "formats" now holds the list of supported binary formats
Note that some implementations will support both source and binary shad-
ers. Every implementation must support at least one of the methods. Given
that we are using binary shaders (and we have a vendor-defined binary
shader token), we can load a binary shader using glShaderBinary.
void glReleaseShaderCompiler(void)
Provides a hint to the implementation that it can release resources used
by the shader compiler. Because this function is only a hint, some
implementation may ignore a call to this function.

Shader Compiler and Shader Binaries 75
Some vendors will require both a vertex shader and a fragment shader to be
present in the shader binary. Some vendors will allow a binary vertex shader
or binary fragment shader to be specified individually and then linked
together online. This will be defined in the vendor-specific extension for its
binary format. The reason that there are both options is that for some
devices providing online linking is an expensive operation. For these imple-
mentations, they can require that shader pairs be linked together offline.
Once the shader binary is provided, the shader object can be used for link-
ing in a program object. You can essentially think of a shader specified with
binary data as being in the state of a compiled source shader object. The
only real difference is that the source shader object will allow you to read
back the shader source whereas the binary one will not. Otherwise, they are
functionally equivalent. For the purposes of application development, this
means you might want to have two code paths for loading shaders: source
and binary. Depending on what is supported by the implementation, you
will choose one or the other. If you know you will never be working with a
platform that does not support online shader compilation, then this is not
really necessary. However, for “industrial-strength” applications that will
work with any implementation, developing code paths for both source and
binary shaders is a good practice. After the shaders’ objects are loaded with
one or the other and in a compiled state, they can be used interchangeably
and the rest of your application can remain the same.
void glShaderBinary(GLint
n
, const GLuint*
shaders
,
GLenum
binaryFormat
,
const void*
binary
, GLint
length
)
n
the number of shader objects in the
shaders
array
shaders
an array of shader object handles. Depending on the
specific binary format requirements, this will be either a
vertex shader object, a fragment shader object, or both.
This is defined by the vendor’s shader binary format
extension
binaryFormat
the vendor-specific binary format token
binary
pointer to the binary data generated by the offline
compiler
length
the number of bytes in the binary data
This page intentionally left blank

77
Chapter 5
5.OpenGL ES Shading Language
As you have seen from Chapter 1, “Introduction to OpenGL ES 2.0,”
Chapter 2, “Hello, Triangle: An OpenGL ES 2.0 Example,” and Chapter 4,
“Shaders and Programs,” shaders are a fundamental concept that is at the
heart of the OpenGL ES 2.0 API. Every OpenGL ES 2.0 program requires
both a vertex and fragment shader to render a meaningful picture. Given
the centrality of the concept of shaders to the API, we want to make sure
you are grounded in the fundamentals of writing shaders before diving into
more details of the graphics API.
Our goal in this chapter is to make sure you understand the following
concepts in the shading language:
• Variables and variable types
• Vector and matrix construction and selection
•Constants
• Structures and arrays
• Operators, control flow, and functions
• Attributes, uniforms, and varyings
• Preprocessor and directives
• Uniform and varying packing
• Precision qualifiers and invariance

78 Chapter 5: OpenGL ES Shading Language
You were introduced to some of these concepts in a small amount of detail
with the Hello Triangle example in Chapter 2. Now we are going to fill in
the concepts with a lot more detail to make sure you understand how to
write and read shaders.
OpenGL ES Shading Language Basics
As you read through this book, you are going to be looking at a lot of shad-
ers. If you ever start developing your own OpenGL ES 2.0 application,
chances are you will be writing a lot of shaders. By now, you should under-
stand the fundamental concepts of what a shader does and how it fits in the
pipeline. If not, please go back and review Chapter 1, where we covered the
pipeline and described where vertex and fragment shaders fit in.
What we want to look at now is what exactly makes up a shader. As you
have probably already observed, the syntax bears great similarity to C. If
you can understand C code, you likely will not have much difficulty under-
standing the syntax of shaders. However, there are certainly some major dif-
ferences between the two languages, beginning with the native data types
that are supported.
Variables and Variable Types
In computer graphics, there are two fundamental data types that form the
basis of transformations: vectors and matrices. These two data types are cen-
tral to the OpenGL ES Shading Language as well. Specifically, Table 5-1
describes the scalar-, vector-, and matrix-based data types that exist in the
shading language.
Table 5-1 Data Types in the OpenGL ES Shading Language
Variable Class Types Description
Scalars float,int,bool Scalar-based data types for float-
point, integer, and boolean
values
Floating-point
vectors
float,vec2,vec3,
vec4
Floating-point-based vector types
of one, two, three, or four
components

Variable Constructors 79
Variables in the shading language must be declared with a type. For exam-
ple, the following declarations are examples of how to declare a scalar, vec-
tor, or matrix:
float specularAtten; // A floating-point-based scalar
vec4 vPosition; // A floating-point-based 4-tuple vector
mat4 mViewProjection; // A 4 x 4 matrix variable declaration
ivec2 vOffset; // An integer-based 2-tuple vector
Variables can be initialized either at declaration time or later. Initialization
is done through the use of constructors, which are also used for doing type
conversions.
Variable Constructors
The OpenGL ES Shading Language has very strict rules regarding type con-
version. That is, variables can only be assigned to or operated on other vari-
ables of the same type. To cope with type conversions, there are a number
of constructors available in the language. You can use constructors for ini-
tializing variables and as a way of type-casting between variables of different
types. Variables can be initialized at declaration (or later in the shader)
through the use of constructors. Each of the built-in variable types has a set
of associated constructors.
Let’s first take a look at how constructors can be used to initialize and type
cast between scalar values.
float myFloat = 1.0;
bool myBool = true;
int myInt = 0;
myFloat = float(myBool); // Convert from bool -> float
Integer vector int,ivec2,ivec3,
ivec4
Integer-based vector types of one,
two, three, or four components
Boolean vector bool,bvec2,bvec3,
bvec4
Boolean-based vector types of
one, two, three, or four
components
Matrices mat2,mat3,mat4 Floating-point based matrices of
size 2 × 2, 3 × 3, or 4 × 4
Table 5-1 Data Types in the OpenGL ES Shading Language (continued)
Variable Class Types Description

80 Chapter 5: OpenGL ES Shading Language
myFloat = float(myInt); // Convert from int -> float
myBool = bool(myInt); // Convert from int -> bool
Similarly, constructors can be used to convert to and initialize vector data
types. The arguments to a vector constructor will be converted to the same
basic type as the vector being constructed (float,int, or bool). There are
two basic ways to pass arguments to vector constructors:
• If only one scalar argument is provided to a vector constructor, that
value is used to set all values of the vector.
• If multiple scalar or vector arguments are provided, the values of the
vector are set from left to right using those arguments. If multiple sca-
lar arguments are provided, there must be at least as many components
in the arguments as in the vector.
The following shows some examples of constructing vectors:
vec4 myVec4 = vec4(1.0); // myVec4 = {1.0, 1.0, 1.0, 1.0}
vec3 myVec3 = vec3(1.0, 0.0, 0.5); // myVec3 = {1.0, 0.0, 0.5}
vec3 temp = vec3(myVec3); // temp = myVec3
vec2 myVec2 = vec2(myVec3); // myVec2 = {myVec3.x, myVec3.y}
myVec4 = vec4(myVec2, temp, 0.0); // myVec4 = {myVec2.x, myVec2.y,
// temp, 0.0 }
For matrix construction, the language is very flexible. These basic rules
describe how matrices can be constructed:
• If only one scalar argument is provided to a matrix constructor, that
value is placed in the diagonal of the matrix. For example mat4(1.0)
will create a 4 × 4 identity matrix.
• A matrix can be constructed out of multiple vector arguments, for
example a mat2 can be constructed from two vec2s.
• A matrix can be constructed out of multiple scalar arguments, one for
each value in the matrix, consumed from left to right.
The matrix construction is even more flexible than the basic rules just stated
in that a matrix can basically be constructed from any combination of sca-
lars and vectors as long as enough components are provided to initialize the
matrix. Matrices in OpenGL ES are stored in column major order. When
using a matrix constructor, the arguments will be consumed to fill the
matrix by column. The comments in the following example show how the
matrix constructor arguments will map into columns.

Vector and Matrix Components 81
mat3 myMat3 = mat3(1.0, 0.0, 0.0, // First column
0.0, 1.0, 0.0, // Second column
0.0, 1.0, 1.0); // Third column
Vector and Matrix Components
The individual components of a vector can be accessed in two ways: either
using the “.” operator or through array subscripting. Depending on the
number of components that make up a given vector, each of the compo-
nents can be accessed through the use of the swizzles {x, y, z, w}, {r, g, b, a},
or {s, t, r, q}. The reason for the three different naming schemes is that vec-
tors are used interchangeably to represent mathematical vectors, colors, and
texture coordinates. The x,r, or s component will always refer to the first
element of a vector. The different naming conventions are just provided as
a convenience. That said, you cannot mix naming conventions when
accessing a vector (in other words, you cannot do something like .xgr, as
you can only use one naming convention at a time). When using the “.”
operator, it is also possible to reorder components of a vector in an opera-
tion. The following examples show how this can be done.
vec3 myVec3 = vec3(0.0, 1.0, 2.0); // myVec3 = {0.0, 1.0, 2.0}
vec3 temp;
temp = myVec3.xyz; // temp = {0.0, 1.0, 2.0}
temp = myVec3.xxx; // temp = {0.0, 0.0, 0.0}
temp = myVec3.zyx; // temp = {2.0, 1.0, 0.0}
In addition to the “.” operator, vectors can also be accessed using the array
subscript “[]” operator. In array subscripting, element [0] corresponds to
x, element [1] corresponds to y, and so forth. One thing you need to be
careful of, though, is that if you access a vector with a non-constant integral
expression (e.g., using an integer variable index), then this might not be
supported in OpenGL ES 2.0. The reason is because doing dynamic indexing
on a vector turns out to be a difficult operation for some hardware, so the
OpenGL ES 2.0 spec does not mandate support for this behavior except for
on a specific variable type (namely, uniform variables). We mention this to
you now just to make you aware of the issue, but we cover the full details
on this in Chapter 8, “Vertex Shaders,” when we discuss the limitations of
the shading language.
Matrices are treated as being composed of a number of vectors. For example,
amat2 can be thought of as two vec2s, a mat3 as three vec3s, and so forth.
For matrices, the individual column is selected using the array subscript

82 Chapter 5: OpenGL ES Shading Language
operator “[]”, and then each vector can be accessed using the vector access
behavior. The following shows some examples of accessing matrices:
mat4 myMat4 = mat4(1.0); // Initialize diagonal to 1.0 (identity)
vec4 col0 = myMat4[0]; // Get col0 vector out of the matrix
float m1_1 = myMat4[1][1]; // Get element at [1][1] in matrix
float m2_2 = myMat4[2].z; // Get element at [2][2] in matrix
Constants
It is possible to declare any of the basic types as being constant variables.
Constant variables are those whose values do not change within the shader.
Constants are declared by adding the const qualifier to the declaration.
Const variables must be initialized at declaration time. Some examples of
const declarations follow.
const float zero = 0.0;
const float pi = 3.14159;
const vec4 red = vec4(1.0, 0.0, 0.0, 1.0);
const mat4 identity = mat4(1.0);
Just as in C or C++, a variable that is declared as const is read-only and can-
not be modified within the source.
Structures
In addition to the basic types provided in the language, it is also possible to
aggregate variables into structures much like in C. The declaration syntax
for a structure in the OpenGL ES Shading Language is shown in the follow-
ing example.
struct fogStruct
{
vec4 color;
float start;
float end;
} fogVar;
The preceding definition will result in a new user type fogStruct and a new
variable named fogVar. Structures can be initialized using constructors.
After defining a new structure type, a new structure constructor is also
defined with the same name of the type. There must be a one-to-one

Arrays 83
correspondence between types in the structure and those in the constructor.
For example, the preceding structure could be initialized using the follow-
ing construction syntax.
struct fogStruct
{
vec4 color;
float start;
float end;
} fogVar;
fogVar = fogStruct(vec4(0.0, 1.0, 0.0, 0.0), // color
0.5, // start
2.0); // end
The constructor for the structure is based on the name of the type and it
takes as arguments each of the components. Accessing the elements of a
structure is done just as you would a structure in C as shown in the follow-
ing example.
vec4 color = fogVar.color;
float start = fogVar.start;
float end = fogVar.end;
Arrays
In addition to structures, the OpenGL ES Shading Language also supports
arrays. The syntax is very similar to C, with the arrays being based on a 0
index. The following block of code shows some examples of creating arrays.
float floatArray[4];
vec4 vecArray[2];
There are two important things to note about the use of arrays in the
OpenGL ES Shading Language. The first is that many OpenGL ES imple-
mentations will not allow an array to be indexed with a variable with an
unknown value at compile time. That is, OpenGL ES only mandates that
array indexing be supported by constant integral expressions (there is an
exception to this, which is the indexing of uniform variables in vertex shad-
ers that is discussed in Chapter 8).
The other note about arrays is that there is no syntax in the OpenGL ES
Shading Language to initialize an array at creation time. The elements of the
array need to be initialized one-by-one and also arrays cannot be const qual-
ified because there is no syntax for initializing such an array.

84 Chapter 5: OpenGL ES Shading Language
These restrictions might at first sound odd to a programmer familiar with
C, but the limitations are based on the underlying hardware support for
array indexing. It turns out that many GPUs are only built with support for
indexing constants (not registers) and this makes it difficult for arbitrary
indexing on arrays to be supported.
Operators
Table 5-2 provides a list of the operators that are offered in the OpenGL ES
Shading Language.
Table 5-2 OpenGL ES Shading Language Operators
Most of these operators behave just as you are used to in C. As mentioned
in the constructor section, the OpenGL ES Shading Language has very strict
type rules between operators. That is, the operators must occur between
variables that have the same basic type. For the binary operators (*,/,+,-)
the basic types of the variables must be floating point or integer. Further-
more, operators such as multiply can operate between combinations of
floats, vectors, and matrices. Some examples are provided here.
Operator Type Description
*Multiply
/Divide
+Add
-Subtract
++ Increment (prefix and postfix)
-- Decrement (prefix and postfix)
=Assignment
+=,-=,*=,/= Arithmetic assignment
==,!=,<,>,<=,>= Comparison operators
&& Logical and
^^ Logical exclusive or
|| Logical inclusive or

Functions 85
float myFloat;
vec4 myVec4;
mat4 myMat4;
myVec4 = myVec4 * myFloat; // Multiplies each component of myVec4
// by a scalar myFloat
myVec4 = myVec4 * myVec4; // Multiplies each component of myVec4
// together (e.g., myVec4 ^ 2 )
myVec4 = myMat4 * myVec4; // Does a matrix * vector multiply of
// myMat4 * myVec4
myMat4 = myMat4 * myMat4; // Does a matrix * matrix multiply of
// myMat4 * myMat4
myMat4 = myMat4 * myFloat; // Multiplies each matrix component by
// the scalar myFloat
The comparison operators (==,!=,<, etc.) can only be performed on scalar
values. To compare vectors, there are special built-in functions that allow
you to do comparisons (more on that later).
Functions
Functions are declared in much the same way as C. If a function is going to
be used prior to its definition, then a prototype declaration must be pro-
vided. In general, functions work much as you are used to in C. The most
significant difference is the way in which parameters are passed to func-
tions. The OpenGL ES Shading Language provides special qualifiers to
define whether a variable argument can be modified by the function. These
qualifiers are shown in Table 5-3.
Table 5-3 OpenGL ES Shading Language Qualifiers
Qualifier Description
in (Default if none specified) This qualifier specifies that the
parameter is passed by value and will not be modified by the
function.
inout This qualifier specifies that the variable is passed by reference
into the function and if its value is modified it will be changed
after function exit.
out This qualifier says that the variable’s value is not passed into the
function, but it will be modified on return from the function.

86 Chapter 5: OpenGL ES Shading Language
An example function declaration is provided here. This example shows the
use of parameter qualifiers.
vec4 myFunc(inout float myFloat, // inout parameter
out vec4 myVec4, // out parameter
mat4 myMat4); // in parameter (default)
An example function definition is given here for a simple function that
computes basic diffuse lighting.
vec4 diffuse(vec3 normal,
vec3 light,
vec4 baseColor)
{
return baseColor * dot(normal, light);
}
One note about functions in the OpenGL ES Shading Language is that func-
tions cannot be recursive. The reason for this limitation is that some imple-
mentations will implement function calls by actually making the function
code inline in the final generated program for the GPU. The shading lan-
guage was purposely structured to allow this sort of an inline implementa-
tion to enable GPUs that do not have a stack and flow control.
Built-In Functions
The preceding section described how a shader author creates a function.
One of the most powerful features of the OpenGL ES Shading Language is
the built-in functions that are provided in the language. As an example,
here is some shader code for computing basic specular lighting in a frag-
ment shader.
float nDotL = dot(normal , light);
float rDotV = dot(viewDir, (2.0 * normal) * nDotL – light);
float specular = specularColor * pow(rDotV, specularPower);
As you can see, this block of shader code use the dot built-in function to
compute the dot product between two vectors and the pow built-in function
to raise a scalar to a power. These are just two simple examples; there is a
wide array of built-in functions in the OpenGL ES Shading Language for
various computational tasks that one typically has to do in a shader. In
Appendix B we provide a complete reference to the built-in functions pro-
vided in the OpenGL ES Shading Language. For now, we just want to make
you aware that there are a lot of built-in functions in the language and to

Control Flow Statements 87
be proficient in writing shaders you are going to want to familiarize yourself
with the most common ones.
Control Flow Statements
The syntax for control flow statements in the OpenGL ES Shading Language
is similar to C. Simple if-then-else logical tests can be done using the same
syntax as C. For example:
if(color.a < 0.25)
{
color *= color.a;
}
else
{
color = vec4(0.0);
}
The expression that is being tested in the conditional statement must eval-
uate to a boolean. That is, the test must either be based on a boolean value
or some expression that evaluates to a boolean (e.g., a comparison opera-
tor). This is the basics of how conditionals can be expressed in the OpenGL
ES Shading Language.
In addition to basic if-then-else statements, it is also possible to write simple
for loops. There are a variety of restrictions placed on the types of loops sup-
ported in the OpenGL ES Shading Language. These restrictions have to do
with the expected limitations of some of the OpenGL ES 2.0 hardware
devices. To boil it down to its simplest form, for loops in OpenGL ES must
have an iteration count that is known at compile time. An example of a for
loop that would be supported in OpenGL ES is shown here.
for(int i = 0; i < 3; i++)
{
sum += i;
}
You should generally tread with caution when using loops in OpenGL ES.
The basic restrictions are as follows: there must be only one loop iteration
variable and it must be incremented or decremented using a simple state-
ment (i++, i--, i+=constant, i-=constant); the stop condition must be a com-
parison between the loop index and a constant expression; and you must
not change the value of the iterator in the loop. Essentially, the OpenGL ES
Shading Language does not require hardware to provide looping support.

88 Chapter 5: OpenGL ES Shading Language
Rather, it restricts the loops that can be expressed to those that can be
unrolled by the compiler.
Some examples of loops that would not be supported in OpenGL ES are
given here.
float myArr[4];
for(int i = 0; i < 3; i++)
{
sum += myArr[i]; // NOT ALLOWED IN OPENGL ES, CANNOT DO
// INDEXING WITH NONCONSTANT EXPRESSION
}
...
uniform int loopIter;
// NOT ALLOWED IN OPENGL ES, loopIter ITERATION COUNT IS NONCONSTANT
for(int i = 0; i < loopIter; i++)
{
sum += i;
}
These restrictions on loops might seem quite odd to a programmer used to
the flexibility provided by CPUs. However, remember that OpenGL ES is an
API for embedded systems and the specification authors intended to enable
GPUs to use small area and power budgets. Flow control and looping tends
to be a difficult operation for GPUs, so these restrictions on loops allow for
simplified GPU implementations. These sorts of restrictions are also com-
mon on older generation desktop GPUs such as the ATI Radeon 9500, which
did not support loops in the fragment shader.
Uniforms
One of the variable type modifiers in the OpenGL ES Shading Language is
the uniform variable. Uniform variables are variables that store read-only
values that are passed in by the application through the OpenGL ES 2.0 API
to the shader. Uniforms are useful for storing all kinds of data that shaders
need, such as transformation matrices, light parameters, or colors. Basically,
any parameter to a shader that is constant across either all vertices or
fragments (but that is not known at compile time) should be passed in as
a uniform.

Attributes 89
Uniform variables are declared at the global scope and simply require the
uniform qualifier. Some examples of uniform variables are shown here.
uniform mat4 viewProjMatrix;
uniform mat4 viewMatrix;
uniform vec3 lightPosition;
In Chapter 4, we described how an application loads uniform variables to a
shader. Note also that the namespace for uniform variables is shared across
both a vertex and a fragment shader. That is, if a vertex and fragment shader
are linked together into a program object, they share the same set of uni-
form variables. Therefore, if a uniform variable is declared in the vertex
shader and also in the fragment shader, its declaration must match. When
the application loads the uniform variable through the API, its value will be
available in both the vertex and fragment shaders.
Another note about uniforms is that uniform variables generally are stored
in hardware into what is known as the “constant store.” This is a special
space allocated in the hardware for the storage of constant values. Because
this storage is typically of a fixed size, there is a limit on the number of
uniforms that can be used in a program. This limitation can be determined
by reading the value of the gl_MaxVertexUniformVectors and
gl_MaxFragmentUniformVectors built-in variables (or by querying
GL_MAX_VERTEX_UNIFORM_VECTORS or GL_MAX_FRAGMENT_UNIFORM_
VECTORS using glGetIntegerv). An implementation of OpenGL ES 2.0
must provide at least 128 vertex uniform vectors and 16 fragment uniform
vectors, although it is free to provide more. We cover the full set of limi-
tations and queries available for the vertex and fragment shaders in Chap-
ter 8, “Vertex Shaders,” and Chapter 10, “Fragment Shaders.”
Attributes
Another special variable type in the OpenGL ES Shading Language is the
attribute variable. Attribute variables are available only in the vertex shader
and are used to specify the per-vertex inputs to the vertex shader. Attributes
typically store data such as positions, normals, texture coordinates, and col-
ors. The key here to understand is that attributes are data that are specified
for each vertex being drawn. It is really up to the user of the shader to deter-
mine what data belongs in the attributes. Example 5-1 is a sample vertex
shader that has a position and texture coordinate attribute.

90 Chapter 5: OpenGL ES Shading Language
Example 5-1 Sample Vertex Shader
uniform mat4 u_matViewProjection;
attribute vec4 a_position;
attribute vec2 a_texCoord0;
varying vec2 v_texCoord;
void main(void)
{
gl_Position = u_matViewProjection * a_position;
v_texCoord = a_texCoord0;
}
The two vertex attributes in this shader a_position and a_texCoord0 will
be loaded with data by the application. Essentially, the application will cre-
ate a vertex array that contains a position and a texture coordinate for each
vertex. We explain this process in full detail in Chapter 6, “Vertex
Attributes, Vertex Arrays, and Buffer Objects.” For now, just make sure you
understand that attributes are the per-vertex inputs to the vertex shader.
As with uniform variables, the underlying hardware typically has limits on
the number of attribute variables that can be input to a vertex shader. The
maximum number of attributes that an implementation supports is given
by the gl_MaxVertexAttribs built-in variable (or by querying for
GL_MAX_VERTEX_ATTRIBS using glGetIntegerv). The minimum number
of attributes that an OpenGL ES 2.0 implementation can support is eight.
Implementations are free to support more, but if you want to write shaders
that are guaranteed to run on any OpenGL ES 2.0 implementation you
should restrict yourself to using no more than eight attributes. We cover
attribute limitations in more detail in Chapter 8.
Varyings
The final variable type modifier in the OpenGL ES Shading Language that
we describe is a varying. Varying variables are used to store the output of the
vertex shader and also the input of a fragment shader. Basically, each vertex
shader will output the data it needs to pass the fragment shader into one or
more varying variables. These variables will then also be declared in the
fragment shader (with matching types) and will be linearly interpolated
across the primitive during rasterization (if you want more details on
how this interpolation occurs during rasterization, jump to Chapter 6 on
rasterization).

Varyings 91
Some examples of varying declarations are as follows:
varying vec2 texCoord;
varying vec4 color;
The varying declarations will be put in both the vertex and fragment shader.
As mentioned, the varyings are the output of the vertex shader and input to
the fragment shader, so they must be declared identically. As with uniforms
and attributes, the underlying hardware typically has a limit to the number
of varyings (on the hardware, these are usually referred to as interpolators).
The number of varyings supported by an implementation is given by the
gl_MaxVaryingVectors built-in variable (or by querying for GL_MAX_
VARYING_VECTORS using glGetIntegerv). The minimum number of varying
vectors that an implementation of OpenGL ES 2.0 can support is eight.
Example 5-2 is a sample of a vertex shader and a fragment shader with
matching varying declarations.
Example 5-2 Vertex and Fragment Shader with Matching Varying Declarations
// Vertex shader
uniform mat4 u_matViewProjection;
attribute vec4 a_position;
attribute vec2 a_texCoord0;
varying vec2 v_texCoord; // Varying in vertex shader
void main(void)
{
gl_Position = u_matViewProjection * a_position;
v_texCoord = a_texCoord0;
}
// Fragment shader
precision mediump float;
varying vec2 v_texCoord; // Varying in fragment shader
uniform sampler2D s_baseMap;
uniform sampler2D s_lightMap;
void main()
{
vec4 baseColor;
vec4 lightColor;
baseColor = texture2D(s_baseMap, v_texCoord);
lightColor = texture2D(s_lightMap, v_texCoord);
gl_FragColor = baseColor * (lightColor + 0.25);
}

92 Chapter 5: OpenGL ES Shading Language
Preprocessor and Directives
One feature of the OpenGL ES Shading Language we have not mentioned
yet is the preprocessor. The OpenGL ES Shading Language features a prepro-
cessor that follows many of the conventions of a standard C++ preprocessor.
Macros can be defined and conditional tests can be performed using the fol-
lowing directives:
#define
#undef
#if
#ifdef
#ifndef
#else
#elif
#endif
Note that macros cannot be defined with parameters (as they can be in C++
macros). The #if,#else, and #elif can use the defined test to see whether
a macro is defined. The following macros are predefined and their descrip-
tion is given next:
__LINE__ // Replaced with the current line number in a shader
__FILE__ // Always 0 in OpenGL ES 2.0
__VERSION__ // The OpenGL ES shading language version (e.g., 100)
GL_ES // This will be defined for ES shaders to a value of 1
The #error directive will cause a compilation error to occur during shader
compilation with a message placed in the info log. The #pragma directive is
used to specify implementation-specific directives to the compiler.
A new directive (not in C++) that was added to the preprocessor is #version.
For OpenGL ES 2.0 shaders, this value should be set to 100. This directive
sets the shader version with which the shader should be compiled. The pur-
pose of this directive is that when future versions of the API add new fea-
tures to the shading language, the version token can be used to make sure
a shader is compiled to the language version it is written against. This token
must occur at the beginning of the source code. The following shows the
proper usage of the #version directive:
#version 100 // OpenGL ES Shading Language v1.00

Preprocessor and Directives 93
Another important directive in the preprocessor is #extension, which is
used to enable and set the behavior of extensions. When vendors (or groups
of vendors) extend the OpenGL ES Shading Language, they will create a lan-
guage extension specification (e.g., GL_OES_texture_3D). The shader must
instruct the compiler whether or not to allow extensions to be used, and if
not, what behavior should occur. This is done using the #extension direc-
tive. The general format of #extension usage is shown in the following
code.
// Set behavior for an extension
#extension extension_name : behavior
// Set behavior for ALL extensions
#extension all : behavior
The first argument will be either the name of the extension (e.g., GL_OES_
texture_3D) or all, which means that the behavior applies to all exten-
sions. The behavior has four possible options, as shown in Table 5-4.
Table 5-4 Extension Behaviors
As an example, if you want the preprocessor to produce a warning if the 3D
texture extension is not supported (and the shader to be processed as if it is
supported), you would add the following at the top of your shader:
#extension GL_OES_texture_3D : enable
Extension Behavior Description
require The extension is required, so the preprocessor will throw
an error if the extension is not supported. If all is
specified, this will always throw an error.
enable The extension is enabled, so the preprocessor will warn if
the extension is not supported. The language will be
processed as if the extension is enabled. If all is specified,
this will always throw an error.
warn Warn on any use of the extension, unless that use is
required by another enabled extension. If all is specified,
there will be a warning thrown whenever the extension is
used. Also, a warning will be thrown if the extension is not
supported.
disable The extension is disabled, so errors will be thrown if the
extension is used. If all is specified (this is specified by
default), no extensions are enabled.

94 Chapter 5: OpenGL ES Shading Language
Uniform and Varying Packing
As noted in the preceding sections on uniforms and varyings, there is a
fixed number of underlying hardware resources available for the storage of
each variable. Uniforms are typically stored in what is known as the con-
stant store, which can be thought of as a physical array of vectors. Varyings
are typically stored in interpolators, which again are usually stored as an
array of vectors. As you’ve probably noticed, shaders can declare uniforms
and varyings of various types including scalars, various vector components,
and matrices. The question arises of how these various variable declarations
map to the physical space that’s available on the hardware. In other words,
if an OpenGL ES 2.0 implementation says it supports eight varying vectors,
how does the physical storage actually get used?
The way that this is handled in OpenGL ES 2.0 is that there are packing rules
that define how the varyings and uniforms will map to physical storage
space. The rules for packing are based on the notion that the physical stor-
age space is organized into a grid with four columns (one column for each
vector component) and a row for each storage location. The packing rules
seek to pack variables such that the complexity of the generated code will
remain constant. In other words, the packing rules will not do reordering
that will require the compiler to generate extra instructions to merge
unpacked data. Rather, the packing rules seek to optimize the use of the
physical address space without negatively impacting runtime performance.
Let’s take a look at an example group of uniform declarations and how these
would be packed.
uniform mat3 m;
uniform float f[6];
uniform vec3 v;
If no packing were done at all, you can see that a lot of constant storage
space would be wasted. The matrix m would take up three rows, the array f
would take up six rows, and the vector v would take up one row. This would
use a total of 10 rows to store the variables. Figure 5-1 shows what the results
would be without any packing.
With the packing rules, the variables will get organized such that they pack
into the grid as shown in Figure 5-2.
With the packing rules, only six physical constant locations need to be
used. You will notice that the array f needs to keep its elements spanning
across row boundaries. The reason for this is because typically GPUs index

Uniform and Varying Packing 95
the constant store by vector location index. The packing must keep the
arrays spanning across row boundaries so that indexing will still work.
Figure 5-1 Uniform Storage without Packing
Figure 5-2 Uniform Storage with Packing
All of the packing that is done is completely transparent to the user of the
OpenGL ES Shading Language except for one detail: it impacts the way in
which uniforms and varyings are counted. If you want to write shaders that
are guaranteed to run on all implementations of OpenGL ES 2.0, you should
not use more uniforms or varyings than would exceed the minimum
Location X Y Z W
0 M[0].x m[0].y m[0].z -
1 M[1].x m[1].y m[1].z -
2 M[2].x m[2].y m[2].z -
3f[0]---
4f[1]---
5f[2]---
6f[3]---
7f[4]---
8f[5]---
9v.xv.yv.z-6
Location X Y Z W
0 M[0].x m[0].y m[0].z f[0]
1 M[1].x m[1].y m[1].z f[1]
2 M[2].x m[2].y m[2].z f[2]
3v.xv.yv.zf[3]
4---f[4]
5---f[5]

96 Chapter 5: OpenGL ES Shading Language
allowed storage sizes after packing. For this reason, it’s important to be
aware of packing so that you can write portable shaders that will not exceed
the minimum allowed storage on any implementation of OpenGL ES 2.0.
Precision Qualifiers
One notable new feature addition to OpenGL ES that differs from desktop
OpenGL is the introduction of precision qualifiers to the shading language.
Precision qualifiers enable the shader author to specify the precision with
which computations for a shader variable are performed. Variables can be
declared to have either low, medium, or high precision. These qualifiers are
used as hints to the compiler to allow it to perform computations with vari-
ables at a potentially lower range and precision. It is possible that at lower
precisions, some implementations of OpenGL ES might either be able to
run the shaders faster or with better power efficiency. Of course, that effi-
ciency savings comes at the cost of precision, which can result in artifacts if
precision qualifiers are not used properly. Note that there is nothing in the
OpenGL ES specification that says that multiple precisions must be sup-
ported in the underlying hardware, so it is perfectly valid for an implemen-
tation of OpenGL ES to do all calculations at the highest precision and
simply ignore the qualifiers. However, on some implementations using a
lower precision might be an advantage.
Precision qualifiers can be used to specify the precision of any float or inte-
ger-based variable. The keywords for specifying the precision are lowp,
mediump, and highp. Some examples of declarations with precision qualifi-
ers are shown here.
highp vec4 position;
varying lowp vec4 color;
mediump float specularExp;
In addition to precision qualifiers, there is also the notion of default preci-
sion. That is, if a variable is declared without having a precision qualifier, it
will have the default precision for that type. The default precision qualifier is
specified at the top of a vertex or fragment shader using the following syntax:
precision highp float;
precision mediump int;
The precision specified for float will be used as the default precision for all
variables based on a floating-point value. Likewise, the precision specified
for int will be used as the default precision for all integer-based variables.

Invariance 97
In the vertex shader, if no default precision is specified, then the default pre-
cision for int and float is both highp. That is, all variables declared with-
out a precision qualifier in a vertex shader will have the highest precision.
The rules for the fragment shader are different. In the fragment shader,
there is no default precision given for floats: Every shader must declare a
default float precision or specify the precision for every float variable. In
addition, OpenGL ES 2.0 does not require that an implementation support
high precision in the fragment shader. The way to determine whether high
precision is supported in the fragment shader is whether the GL_FRAGMENT_
PRECISION_HIGH preprocessor macro is defined (in addition, the imple-
mentation will export the OES_fragment_precision_high extension
string).
In this book we often include the following code at the top of a fragment
shader:
#ifdef GL_FRAGMENT_PRECISION_HIGH
precision highp float;
#else
precision mediump float;
#endif
This makes sure that whether the implementation supports medium or
high precision, the shader will compile.
One final note is that the precision specified by a precision qualifier has an
implementation-dependent range and precision. There is an associated API
call for determining the range and precision for a given implementation,
which is covered in Chapter 14, “State Queries.”
Invariance
The final topic we’ll discuss in the shading language is invariance. There is
a keyword introduced in the OpenGL ES Shading Language invariant that
can be applied to any varying output of a vertex shader. What do we mean
by invariance and why is this necessary? The issue is that shaders are com-
piled and the compiler might perform optimizations that cause instructions
to be reordered. This instruction reordering means that equivalent calcula-
tions between two shaders are not guaranteed to produce exactly identical
results. This can be an issue in particular for multipass shader effects where
the same object is being drawn on top of itself using alpha blending. If the
precision of the values used to compute the output position are not exactly
identical, then artifacts can exist due to the precision differences. This

98 Chapter 5: OpenGL ES Shading Language
usually manifests itself as Z fighting, or when small Z precision differences
per pixel cause the different passes to shimmer against each other.
The following example demonstrates visually why invariance is important
to get right when doing multipass shading. The following torus object is
drawn in two passes: The fragment shader computes specular lighting in the
first pass and ambient and diffuse lighting in the second pass. The vertex
shaders do not use invariance so small precision differences cause the Z
fighting as shown in Figure 5-3.
Figure 5-3 Z Fighting Artifacts Due to Not Using Invariance
The same multipass vertex shaders using invariance for position produce
the correct image in Figure 5-4.
The introduction of invariance gives the shader writer a way to specify that
if the same computations are used to compute an output, its value must be
exactly the same (or invariant). The invariant keyword can be used either
on varying declarations or for varyings that have already been declared.
Some examples follow.
invariant gl_Position;
invariant varying texCoord;

Invariance 99
Figure 5-4 Z Fighting Avoided Using Invariance
Once invariance is declared for an output, the compiler guarantees that the
results will be the same given the same computations and inputs into the
shader. For example, given you have two vertex shaders that compute out-
put position by multiplying the view projection matrix by the input posi-
tion, you are guaranteed that those positions will be invariant.
uniform mat4 u_viewProjMatrix;
attribute vec4 a_vertex;
invariant gl_Position;
void main
{
// …
gl_Position = u_viewProjMatrix * a_vertex; // Will be the same
// value in all
// shaders with the
// same viewProjMatrix
// and vertex
}
It is also possible to make all variables globally invariant using a #pragma
directive.
#pragma STDGL invariant(all)
One word of caution: Because the compiler needs to guarantee invariance,
it might have to limit the optimizations it does. Therefore, the invariant
qualifier should be used only when necessary; otherwise it might result in

100 Chapter 5: OpenGL ES Shading Language
performance degradation. For this reason, the #pragma to globally enable
invariance should only be used when invariance is really required for all
variables. Note also that while invariance does imply that the calculation
will have the same results on a given GPU, it does not mean that the com-
putation would be invariant across any implementation of OpenGL ES.

101
Chapter 6
6.Vertex Attributes, Vertex Arrays,
and Buffer Objects
This chapter describes how vertex attributes and data are specified in
OpenGL ES 2.0. We discuss what vertex attributes are, how to specify them
and their supported data formats, and how to bind vertex attribute indices
to the appropriate vertex attribute names used in a vertex shader. After read-
ing this chapter, you should have a good grasp of what vertex attributes are
and how to draw primitives with vertex attributes in OpenGL ES 2.0.
Vertex data, also referred to as vertex attributes, specify per-vertex data. This
per-vertex data can be specified for each vertex or a constant value can be
used for all vertices. For example, if you want to draw a triangle that has a
solid color (for the sake of this example say the color is black as shown in
Figure 6-1), you would specify a constant value that will be used by all three
vertices of the triangle. However, the position of the three vertices that
make up the triangle will not be the same and therefore we will need to
specify a vertex array that stores three position values.
Figure 6-1 Triangle with a Constant Color Vertex and
Per-Vertex Position Attributes

102 Chapter 6: Vertex Attributes, Vertex Arrays, and Buffer Objects
In OpenGL ES 1.1, vertex attributes had predefined names such as position,
normal, color, and texture coordinates. This was acceptable because the
fixed function pipeline implemented by OpenGL ES 1.1 only required these
predefined vertex attributes. With a programmable pipeline, developers
need to be able to specify their own vertex attribute names used in vertex
shaders. Support for user-defined (i.e., generic) vertex attributes therefore
became a requirement for OpenGL ES 2.0. If generic vertex attributes are
supported by the API then there is no longer a need to support predefined
vertex attribute names because they can be mapped by the application to
one of the generic vertex attributes.
Specifying Vertex Attribute Data
As mentioned before, only generic vertex attributes are supported by
OpenGL ES 2.0. The attribute data can be specified for each vertex using a
vertex array or it can be a constant value that is used for all vertices of a
primitive.
All OpenGL ES 2.0 implementations must support a minimum of eight
vertex attributes. An application can query the exact number of vertex
attributes that are supported by a particular implementation, which might
be greater than eight. The following code describes how an application can
query the number of vertex attributes an implementation actually supports.
GLint maxVertexAttribs; // n will be >= 8
glGetIntegerv(GL_MAX_VERTEX_ATTRIBS, &maxVertexAttribs);
Constant Vertex Attribute
A constant vertex attribute is the same for all vertices of a primitive, and
therefore only one value needs to be specified for all the vertices of a
primitive.
A constant vertex attribute value is specified using any of the following
functions:
void glVertexAttrib1f(GLuint
index
, GLfloat
x
);
void glVertexAttrib2f(GLuint
index
, GLfloat
x
, GLfloat
y
);
void glVertexAttrib3f(GLuint
index
, GLfloat
x
, GLfloat
y
, GLfloat
z
);
void glVertexAttrib4f(GLuint
index
, GLfloat
x,
GLfloat
y
, GLfloat
z
,
GLfloat
w
);

Specifying Vertex Attribute Data 103
void glVertexAttrib1fv(GLuint
index
, const GLfloat *
values
);
void glVertexAttrib2fv(GLuint
index
, const GLfloat *
values
);
void glVertexAttrib3fv(GLuint
index
, const GLfloat *
values
);
void glVertexAttrib4fv(GLuint
index
, const GLfloat *
values
);
The glVertexAttrib* commands are used to load the generic vertex
attribute specified by index.glVertexAttrib1f and glVertexAttrib1fv
load (x, 0.0, 0.0, 1.0) into the generic vertex attribute. glVertexAttrib2f
and glVertexAttrib2fv load (x,y, 0.0, 1.0) into the generic vertex attribute.
glVertexAttrib3f and glVertexAttrib3fv load (x,y,z, 1.0) into the
generic vertex attribute. glVertexAttrib4f and glVertexAttrib4fv load
(x,y,z,w) into the generic vertex attribute.
A question arises: OpenGL version 2.0 and higher supports functions that
specify the constant vertex attribute data as byte, unsigned byte, short,
unsigned short, int, unsigned int, float, and double. Why does OpenGL ES
2.0 only support the float variant? The reason for this is that constant vertex
attributes are not used that frequently. Because their use is infrequent, and
because they will most likely be stored as single precision floating-point val-
ues internally, ES 2.0 only supports the float variant.
Vertex Arrays
Vertex arrays specify attribute data per vertex and are buffers stored in the
application’s address space (what OpenGL ES calls the client space). They
provide an efficient and flexible way for specifying vertex attribute data.
Vertex arrays are specified using the glVertexAttribPointer function.
void glVertexAttribPointer(GLuint
index
, GLint
size
,
GLenum
type
,
GLboolean
normalized
,
GLsizei
stride
,
const void *
ptr
)
index
specifies the generic vertex attribute index. This value is 0 to
max vertex attributes supported – 1
size
number of components specified in the vertex array for the
vertex attribute referenced by index. Valid values are 1–4

104 Chapter 6: Vertex Attributes, Vertex Arrays, and Buffer Objects
We present a few examples that illustrate how to specify vertex attributes
with glVertexAttribPointer. The commonly used methods for allocating
and storing vertex attribute data are:
• Store vertex attributes together in a single buffer. This method of stor-
ing vertex attributes is called an array of structures. The structure repre-
sents all attributes of a vertex and we have an array of these attributes
per vertex.
• Store each vertex attribute in a separate buffer. This method of storing
vertex attributes is called structure of arrays.
Let us say that each vertex has four vertex attributes—position, normal, and
two texture coordinates—and that these attributes are stored together in
one buffer that is allocated for all vertices. The vertex position attribute is
type
data format. Valid values are:
GL_BYTE
GL_UNSIGNED_BYTE
GL_SHORT
GL_UNSIGNED_SHORT
GL_FLOAT
GL_FIXED
GL_HALF_FLOAT_OES*
normalized
is used to indicate whether the non-floating data format
type should be normalized or not when converted to floating
point
stride
the components of vertex attribute specified by size are stored
sequentially for each vertex.
stride
specifies the delta
between data for vertex index I and vertex (I + 1). If
stride
is
0, attribute data for all vertices are stored sequentially. If
stride
is > 0, then we use the stride value as the pitch to get
vertex data for next index
* GL_HALF_FLOAT_OES is an optional vertex data format supported by OpenGL
ES 2.0. The extension string that implements this vertex data format is named
GL_OES_vertex_half_float. To determine whether this feature is
supported by an OpenGL ES 2.0 implementation, look for the string name
GL_OES_vertex_half_float in the list of extensions returned by
glGetString(GL_EXTENSIONS).

Specifying Vertex Attribute Data 105
specified as a vector of three floats (x,y,z), the vertex normal is also speci-
fied as a vector of three floats, and each texture coordinate is specified as a
vector of two floats. Figure 6-2 gives the memory layout of this buffer.
Figure 6-2 Position, Normal, and Two Texture Coordinates Stored As an Array
Example 6-1 describes how these four vertex attributes are specified with
glVertexAttribPointer.
Example 6-1 Array of Structures
#define VERTEX_POS_SIZE 3 // x, y and z
#define VERTEX_NORMAL_SIZE 3 // x, y and z
#define VERTEX_TEXCOORD0_SIZE 2 // s and t
#define VERTEX_TEXCOORD1_SIZE 2 // s and t
#define VERTEX_POS_INDX 0
#define VERTEX_NORMAL_INDX 1
#define VERTEX_TEXCOORD0_INDX 2
#define VERTEX_TEXCOORD1_INDX 3
// the following 4 defines are used to determine location of various
// attributes if vertex data is are stored as an array of structures
#define VERTEX_POS_OFFSET 0
#define VERTEX_NORMAL_OFFSET 3
#define VERTEX_TEXCOORD0_OFFSET 6
#define VERTEX_TEXCOORD1_OFFSET 8
#define VERTEX_ATTRIB_SIZE VERTEX_POS_SIZE + \
VERTEX_NORMAL_SIZE + \
VERTEX_TEXCOORD0_SIZE + \
VERTEX_TEXCOORD1_SIZE
float *p = malloc(numVertices * VERTEX_ATTRIB_SIZE
* sizeof(float));
// position is vertex attribute 0
glVertexAttribPointer(VERTEX_POS_INDX, VERTEX_POS_SIZE,
GL_FLOAT, GL_FALSE,
VERTEX_ATTRIB_SIZE * sizeof(float),
p);
Position Normal Tex0 Tex1
x y z x y z s t s t x y z x y z s t s t
Position Normal Tex0 Tex1

106 Chapter 6: Vertex Attributes, Vertex Arrays, and Buffer Objects
// normal is vertex attribute 1
glVertexAttribPointer(VERTEX_NORMAL_INDX, VERTEX_NORMAL_SIZE,
GL_FLOAT, GL_FALSE,
VERTEX_ATTRIB_SIZE * sizeof(float),
(p + VERTEX_NORMAL_OFFSET));
// texture coordinate 0 is vertex attribute 2
glVertexAttribPointer(VERTEX_TEXCOORD0_INDX, VERTEX_TEXCOORD0_SIZE,
GL_FLOAT, GL_FALSE,
VERTEX_ATTRIB_SIZE * sizeof(float),
(p + VERTEX_TEXCOORD0_OFFSET));
// texture coordinate 1 is vertex attribute 3
glVertexAttribPointer(VERTEX_TEXCOORD1_INDX, VERTEX_TEXCOORD1_SIZE,
GL_FLOAT, GL_FALSE,
VERTEX_ATTRIB_SIZE * sizeof(float),
(p + VERTEX_TEXCOORD1_OFFSET));
In Example 6-2 that follows, position, normal, and texture coordinate 0 and
1 are stored in separate buffers.
Example 6-2 Structure of Arrays
float *position = malloc(numVertices * VERTEX_POS_SIZE *
sizeof(float));
float *normal = malloc(numVertices * VERTEX_NORMAL_SIZE *
sizeof(float));
float *texcoord0 = malloc(numVertices * VERTEX_TEXCOORD0_SIZE *
sizeof(float));
float *texcoord1 = malloc(numVertices * VERTEX_TEXCOORD1_SIZE *
sizeof(float));
// position is vertex attribute 0
glVertexAttribPointer(VERTEX_POS_INDX, VERTEX_POS_SIZE,
GL_FLOAT, GL_FALSE,
VERTEX_POS_SIZE * sizeof(float), position);
// normal is vertex attribute 1
glVertexAttribPointer(VERTEX_NORMAL_INDX, VERTEX_NORMAL_SIZE,
GL_FLOAT, GL_FALSE,
VERTEX_NORMAL_SIZE * sizeof(float), normal);
// texture coordinate 0 is vertex attribute 2
glVertexAttribPointer(VERTEX_TEXCOORD0_INDX, VERTEX_TEXCOORD0_SIZE,
GL_FLOAT, GL_FALSE, VERTEX_TEXCOORD0_SIZE *
sizeof(float), texcoord0);

Specifying Vertex Attribute Data 107
// texture coordinate 1 is vertex attribute 3
glVertexAttribPointer(VERTEX_TEXCOORD1_INDX, VERTEX_TEXCOORD1_SIZE,
GL_FLOAT, GL_FALSE,
VERTEX_TEXCOORD1_SIZE * sizeof(float),
texcoord1);
Performance Hints
How to store different attributes of a vertex
We described the two most common ways of storing vertex attributes—
array of structures and structure of arrays. The question to ask is which alloca-
tion method would be the most efficient for OpenGL ES 2.0 hardware
implementations. The answer is array of structures. The reason is that the
attribute data for each vertex can be read in sequential fashion and so will
most likely result in an efficient memory access pattern. A disadvantage of
using array of structures is when an application wants to modify specific
attributes. If a subset of vertex attribute data needs to be modified (e.g., tex-
ture coordinates), this will result in strided updates to the vertex buffer.
When vertex buffer is supplied as a buffer object, the entire vertex attribute
buffer will need to be reloaded. One can avoid this inefficiency by storing
vertex attributes that are dynamic in nature in a separate buffer.
Which data format to use for vertex attributes
The vertex attribute data format specified by the
type
argument in
glVertexAttribPointer cannot only impact the graphics memory
storage requirements for vertex attribute data, but can also impact the
overall performance, which is a function of memory bandwidth required to
render the frame(s). The smaller the data footprint, the lower the memory
bandwidth required. Our recommendation is that applications should use
GL_HALF_FLOAT_OES wherever possible. Texture coordinates, normals,
binormals, tangent vectors, and so on are good candidates to be stored
using GL_HALF_FLOAT_OES for each component. Color could be stored as
GL_UNSIGNED_BYTE with four components per vertex color. We also recom-
mend GL_HALF_FLOAT_OES for vertex position, but recognize that this
might not be possible for quite a few cases. For such cases, the vertex posi-
tion could be stored as GL_FLOAT or GL_FIXED.

108 Chapter 6: Vertex Attributes, Vertex Arrays, and Buffer Objects
How the Normalized Flag in glVertexAttribPointer Works
Vertex attributes are internally stored as a single precision floating-point
number before they get used in a vertex shader. If the data type indicates
that the vertex attribute is not a float, then the vertex attribute will be con-
verted to a single precision floating-point number before it gets used in a
vertex shader. The normalized flag controls the conversion of the nonfloat
vertex attribute data to a single precision floating-point value. If the normal-
ized flag is false, the vertex data is converted directly to a floating-point
value. This would be similar to casting the variable that is not a float type
to float. The following code gives an example.
GLfloat f;
GLbyte b;
f = (GLfloat)b; // f represents values in the range [-128.0, 127.0]
If the normalized flag is true, the vertex data is mapped to the [–1.0, 1.0]
range if the data type is GL_BYTE,GL_SHORT or GL_FIXED or to the [0.0, 1.0]
range if the data type is GL_UNSIGNED_BYTE or GL_UNSIGNED_SHORT.
Table 6-1 describes conversion of non-floating-point data types with the
normalized flag set.
Table 6-1 Data Conversions
Selecting Between a Constant
Vertex Attribute or a Vertex Array
The application can enable whether it wants OpenGL ES to use the constant
data or data from vertex array. Figure 6-3 describes how this works in
OpenGL ES 2.0.
Vertex Data Format Conversion to Floating Point
GL_BYTE (2c + 1) / (28 – 1)
GL_UNSIGNED_BYTE c / (28 – 1)
GL_SHORT (2c + 1) / (216 – 1)
GL_UNSIGNED_SHORT c / (216 – 1)
GL_FIXED c / 216
GL_FLOAT c
GL_HALF_FLOAT_OES c

Specifying Vertex Attribute Data 109
Figure 6-3 Selecting Constant or Vertex Array Vertex Attribute
The commands glEnableVertexAttribArray and glDisableVertex-
AttribArray are used to enable and disable a generic vertex attribute array.
If the vertex attribute array is disabled for a generic attribute index, the con-
stant vertex attribute data specified for that index will be used.
Example 6-3 describes how to draw a triangle where one of the vertex
attributes is constant and the other is specified using a vertex array.
Example 6-3 Using Constant and Vertex Array Attributes
GLbyte vertexShaderSrc[] =
"attribute vec4 a_position; \n"
"attribute vec4 a_color; \n"
"varying vec4 v_color; \n"
"void main() \n"
"{ \n"
" v_color = a_color; \n"
" gl_Position = a_position; \n"
"}";
GLbyte fragmentShaderSrc[] =
"varying vec4 v_color; \n"
"void main() \n"
void glEnableVertexAttribArray(GLuint
index
);
void glDisableVertexAttribArray(GLuint
index
);
index
specifies the generic vertex attribute index. This value is 0 to
max vertex attributes supported – 1
Constant
Vertex Attribute 0
Vertex Array
Vertex Attribute 0
Vertex Attribute 0
Enable/Disable
enable
disable
Vertex Data

110 Chapter 6: Vertex Attributes, Vertex Arrays, and Buffer Objects
"{ \n"
" gl_FragColor = v_color; \n"
"}";
GLfloat color[4] = { 1.0f, 0.0f, 0.0f, 1.0f };
GLfloat vertexPos[3 * 3]; // 3 vertices, with (x,y,z) per-vertex
GLuint shaderObject[2];
GLuint programObject;
shaderObject[0] = LoadShader(vertexShaderSrc, GL_VERTEX_SHADER);
shaderObject[1] = LoadShader(fragmentShaderSrc, GL_FRAGMENT_SHADER);
programObject = glCreateProgram();
glAttachShader(programObject, shaderObject[0]);
glAttachShader(programObject, shaderObject[1]);
glVertexAttrib4fv(0, color);
glVertexAttribPointer(1, 3, GL_FLOAT, GL_FALSE, 0, vertexPos);
glEnableVertexAttribArray(1);
glBindAttribLocation(programObject, 0, "a_color");
glBindAttribLocation(programObject, 1, "a_position");
glLinkProgram(programObject);
glUseProgram(programObject);
glDrawArrays(GL_TRIANGLES, 0, 3);
The vertex attribute color used in the code example is a constant value
whereas the vertexPos attribute is specified using a vertex array. The value
of color will be the same for all vertices of the triangle(s) drawn whereas
the vertexPos attribute could vary for vertices of the triangle(s) drawn.
Declaring Vertex Attribute
Variables in a Vertex Shader
We have looked at what a vertex attribute is, and how to specify vertex
attributes in OpenGL ES. We now discuss how to declare vertex attribute
variables in a vertex shader.
In a vertex shader, a variable is declared as a vertex attribute by using the
attribute qualifier. The attribute qualifier can only be used in a vertex
shader. If the attribute qualifier is used in a fragment shader, it should
result in an error when the fragment shader is compiled.

Declaring Vertex Attribute Variables in a Vertex Shader 111
A few example declarations of vertex attributes are given here.
attribute vec4 a_position;
attribute vec2 a_texcoord;
attribute vec3 a_normal;
The attribute qualifier can be used only with the data types float,vec2,
vec3,vec4,mat2,mat3, and mat4. Attribute variables cannot be declared as
arrays or structures. The following example declarations of vertex attributes
are invalid and should result in a compilation error.
attribute foo_t a_A; // foo_t is a structure
attribute vec4 a_B[10];
An OpenGL ES 2.0 implementation supports GL_MAX_VERTEX_ATTRIBS
vec4 vertex attributes. A vertex attribute that is declared as a float or vec2
or vec3 will count as one vec4 attribute. Vertex attributes declared as mat2,
mat3, or mat4 will count as two, three, or four vec4 attributes, respectively.
Unlike uniform and varying variables, which get packed automatically by
the compiler, attributes do not get packed. Each component is stored inter-
nally by the implementation as a 32-bit single precision floating-point
value. Please consider carefully when declaring vertex attributes with sizes
less than vec4, as the maximum number of vertex attributes available is a
limited resource. It might be better to pack them together into one vec4
attribute instead of declaring them as individual vertex attributes in the ver-
tex shader.
Variables declared as vertex attributes in a vertex shader are read-only vari-
ables and cannot be modified. The following code should cause a compila-
tion error.
attribute vec4 a_pos;
uniform vec4 u_v;
void main()
{
a_pos = u_v; <--- cannot assign to a_pos as it is read-only
}
An attribute can be declared inside a vertex shader but if it is not used then
it is not considered active and does not count against the limit. If the num-
ber of attributes used in a vertex shader is greater than
GL_MAX_VERTEX_ATTRIBS, the vertex shader will fail to link.
Once a program has been successfully linked, we need to find out the
number of active vertex attributes used by the vertex shader attached to this

112 Chapter 6: Vertex Attributes, Vertex Arrays, and Buffer Objects
program. The following line of code describes how to get the number of
active vertex attributes.
glGetProgramiv(progam, GL_ACTIVE_ATTRIBUTES, &numActiveAttribs);
A detailed description of glGetProgamiv is given in Chapter 4, “Shaders
and Programs.”
The list of active vertex attributes used by a program and their data types
can be queried using the glGetActiveAttrib command.
void glGetActiveAttrib(GLuint
program
, GLuint
index
,
GLsizei
bufsize
, GLsizei *
length
,
GLint *
size
, GLenum *
type
,
GLchar *
name
)
program
name of a program object that was successfully linked
previously
index
specifies the vertex attribute to query and will be a value
between 0 … GL_ACTIVE_ATTRIBUTES – 1. The value of
GL_ACTIVE_ATTRIBUTES is determined with glGetProgramiv
bufsize
specifies the maximum number of characters that may be
written into name, including the null terminator
length
returns the number of characters written into name excluding
the null terminator, if length is not NULL
type
returns the type of the attribute. Valid values are:
GL_FLOAT
GL_FLOAT_VEC2
GL_FLOAT_VEC3
GL_FLOAT_VEC4
GL_FLOAT_MAT2
GL_FLOAT_MAT3
GL_FLOAT_MAT4
size
returns the size of the attribute. This is specified in units of the
type returned by
type
. If the variable is not an array,
size
will
always be 1. If the variable is an array, then
size
returns the
size of the array
name
name of the attribute variable as declared in the vertex shader

Declaring Vertex Attribute Variables in a Vertex Shader 113
The glGetActiveAttrib call provides information about the attribute
selected by
index
. As described above,
index
must be a value between 0 and
GL_ACTIVE_ATTRIBUTES – 1. The value of GL_ACTIVE_ATTRIBUTES is que-
ried using glGetProgramiv. An index of 0 selects the first active attributes
and an
index
of GL_ACTIVE_ATTRIBUTES – 1 selects the last vertex
attribute.
Binding Vertex Attributes to Attribute
Variables in a Vertex Shader
We discussed that in a vertex shader, vertex attribute variables are specified
by the attribute qualifier, the number of active attributes can be queried
using glGetProgamiv and the list of active attributes in a program can be
queried using glGetActiveAttrib. We also described that generic attribute
indices that range from 0 to (GL_MAX_VERTEX_ATTRIBS – 1) are used to
enable a generic vertex attribute and specify a constant or per-vertex (i.e.,
vertex array) value using the glVertexAttrib* and glVertexAttrib-
Pointer commands. Now we describe how to map this generic attribute
index to the appropriate attribute variable declared in the vertex shader.
This mapping will allow appropriate vertex data to be read into the correct
vertex attribute variable in the vertex shader.
Figure 6-4 describes how generic vertex attributes are specified and bound
to attribute names in a vertex shader.
There are two approaches that OpenGL ES 2.0 enables to map a generic ver-
tex attribute index to an attribute variable name in the vertex shader. These
approaches can be categorized as follows:
• OpenGL ES 2.0 will bind the generic vertex attribute index to the
attribute name.
• The application can bind the vertex attribute index to an attribute
name.
The glBindAttribLocation command can be used to bind a generic vertex
attribute index to an attribute variable in a vertex shader. This binding takes
effect when the program is linked the next time. It does not change the
bindings used by the currently linked program.
void glBindAttribLocation(GLuint
program
, GLuint
index
,
const GLchar *
name
)

114 Chapter 6: Vertex Attributes, Vertex Arrays, and Buffer Objects
program
name of a program object
index
generic vertex attribute index
name
name of the attribute variable
Constant
Vertex Attribute 0
Vertex Array
Vertex Attribute 0
Vertex Attribute 0
Enable/Disable
Constant
Vertex Attribute 1
Vertex Array
Vertex Attribute 1
Vertex Attribute 1
Enable/Disable
Constant
Vertex Attribute n – 1
Vertex Array
Vertex Attribute n – 1
Vertex Attribute n – 1
Enable/Disable
glDrawArrays/gl DrawElements
Attribute Vertex Attribute
Variable Index Bindings
Vertex Shader
Attribute 0
Attribute 1
Attribute n – 1
Figure 6-4 Specifying and Binding Vertex Attributes for Drawing a Primitive(s)

Vertex Buffer Objects 115
If name was bound previously, its assigned binding is replaced with an
index. glBindAttribLocation can be called even before a vertex shader is
attached to a program object. This means that this call can be used to bind
any attribute name. Attribute names that do not exist or are not active in a
vertex shader attached to the program object are ignored.
The other option is to let OpenGL ES 2.0 bind the attribute variable name
to a generic vertex attribute index. This binding is performed when the pro-
gram is linked. In the linking phase, the OpenGL ES 2.0 implementation
performs the following operation for each attribute variable:
For each attribute variable, check if a binding has been specified
via glBindAttribLocation. If a binding is specified, the appro-
priate attribute index specified is used. If not, the implementa-
tion will assign a generic vertex attribute index.
This assignment is implementation specific and can vary from one OpenGL
ES 2.0 implementation to another. An application can query the assigned
binding by using the glGetAttribLocation command.
glGetAttribLocation returns the generic attribute index bound to
attribute variable
name
when the program object defined by
program
was
last linked. If
name
is not an active attribute variable, or if
program
is not a
valid program object or was not linked successfully, then –1 is returned,
indicating an invalid attribute index.
Vertex Buffer Objects
The vertex data specified using vertex arrays is stored in client memory. This
data has to be copied from client memory to graphics memory when a call
to glDrawArrays or glDrawElements is made. These two commands are
described in detail in Chapter 7, “Primitive Assembly and Rasterization.” It
would, however, be much better if we did not have to copy the vertex data
GLint glGetAttribLocation(GLuint
program
,
const GLchar *
name
)
program
program object
name
name of attribute variable

116 Chapter 6: Vertex Attributes, Vertex Arrays, and Buffer Objects
on every draw call and instead cache the data in graphics memory. This can
significantly improve the rendering performance and additionally reduce
the memory bandwidth and power consumption requirements, both of
which are quite important for handheld devices. This is where vertex buffer
objects can help. Vertex buffer objects allow OpenGL ES 2.0 applications to
allocate and cache vertex data in high-performance graphics memory and
render from this memory, thus avoiding resending data every time a prim-
itive is drawn. Not only the vertex data, but even the element indices that
describe the vertex indices of the primitive and are passed as an argument
to glDrawElements can also be cached.
There are two types of buffer objects supported by OpenGL ES: array
buffer objects and element array buffer objects. The array buffer objects speci-
fied by the GL_ARRAY_BUFFER token are used to create buffer objects that
will store vertex data. The element array buffer objects specified by the
GL_ELEMENT_ARRAY_BUFFER token are used to create buffer objects that will
store indices of a primitive.
Note: To get best performance, we recommend that OpenGL ES 2.0
applications use vertex buffer objects for vertex attribute data and
element indices wherever possible.
Before we can render using buffer objects, we need to allocate the buffer
objects and upload the vertex data and element indices into appropriate
buffer objects. This is demonstrated by the sample code in Example 6-4.
Example 6-4 Creating and Binding Vertex Buffer Objects
void initVertexBufferObjects(vertex_t *vertexBuffer,
GLushort *indices,
GLuint numVertices, GLuint numIndices
GLuint *vboIds)
{
glGenBuffers(2, vboIds);
glBindBuffer(GL_ARRAY_BUFFER, vboIds[0]);
glBufferData(GL_ARRAY_BUFFER, numVertices * sizeof(vertex_t),
vertexBuffer, GL_STATIC_DRAW);
// bind buffer object for element indices
glBindBuffer(GL_ELEMENT_ARRAY_BUFFER, vboIds[1]);
glBufferData(GL_ELEMENT_ARRAY_BUFFER,
numIndices * sizeof(GLushort),indices,
GL_STATIC_DRAW);
}

Vertex Buffer Objects 117
The code described in Example 6-4 creates two buffer objects: a buffer object
to store the actual vertex attribute data, and a buffer object to store the ele-
ment indices that make up the primitive. In this example, the glGenBuf-
fers command is called to get two unused buffer object names in vboIds.
The unused buffer object names returned in vboIds are then used to create
an array buffer object and an element array buffer object. The array buffer
object is used to store vertex attribute data for vertices of one or more prim-
itives. The element array buffer object stores the indices of a primitive(s).
The actual array or element data is specified using glBufferData. Note the
GL_STATIC_DRAW that is passed as an argument to glBufferData. This is
used to describe how the buffer is accessed by the application and will be
described later in this section.
glGenBuffers assigns
n
buffer object names and returns them in
buffers
.
The buffer object names returned by glGenBuffers are unsigned integer
numbers other than 0. The value 0 is reserved by OpenGL ES and does not
refer to a buffer object. Applications trying to modify or query buffer object
state for buffer object 0 will generate an appropriate error.
The glBindBuffer command is used to make a buffer object the current
array buffer object or the current element array buffer object. The first time
a buffer object name is bound by calling glBindBuffer, the buffer object is
allocated with appropriate default state, and if the allocation is successful,
this allocated object is bound as the current array buffer object or the cur-
rent element array buffer object for the rendering context.
void glGenBuffers(GLsizei
n
, GLuint *
buffers
)
n
number of buffer objects names to return
buffers
pointer to an array of n entries, where allocated buffer objects
are returned
void glBindBuffer(GLenum
target
, GLuint
buffer
)
target
can be set to GL_ARRAY_BUFFER or GL_ELEMENT_ARRAY_BUFFER
buffer
buffer object to be assigned as the current object to target

118 Chapter 6: Vertex Attributes, Vertex Arrays, and Buffer Objects
Note that glGenBuffers is not required to assign a buffer object name
before it is bound using glBindBuffer. An application can specify an
unused buffer object name to glBindBuffer. However, we do recommend
that OpenGL ES applications call glGenBuffers and use buffer object
names returned by glGenBuffers instead of specifying their own buffer
object names.
The state associated with a buffer object can be categorized as follows:
•GL_BUFFER_SIZE. This refers to the size of the buffer object data that is
specified by glBufferData. The initial value when the buffer object is
first bound using glBindBuffer is zero.
•GL_BUFFER_USAGE. This is a hint as to how the application is going to
use the data stored in the buffer object. This is described in detail in
Table 6-2. The initial value is GL_STATIC_DRAW.
Table 6-2 Buffer Usage
As mentioned earlier, GL_BUFFER_USAGE is a hint to OpenGL ES and not a
guarantee. Therefore, an application could allocate a buffer object data store
with usage set to GL_STATIC_DRAW and frequently modify it.
Missing OpenGL ES Buffer Usage Enums Supported by OpenGL
Note: The GL_STATIC_READ,GL_STATIC_COPY,GL_DYNAMIC_READ,
GL_DYNAMIC_COPY,GL_STREAM_READ, and GL_STREAM_COPY enums
supported by OpenGL are not defined by OpenGL ES. This is because
these enums imply that the data store contents will be specified by
reading data from the GL. OpenGL allows applications to read the
contents of the vertex buffer storage but these API calls are missing
from OpenGL ES. As there is no mechanism to read buffer data in
OpenGL ES, these enums are no longer valid and are therefore not
supported.
Buffer Usage Enum Description
GL_STATIC_DRAW The buffer object data will be specified once by the
application and used many times to draw primitives.
GL_DYNAMIC_DRAW The buffer object data will be specified repeatedly by the
application and used many times to draw primitives.
GL_STREAM_DRAW The buffer object data will be specified once by the
application and used a few times to draw primitives.

Vertex Buffer Objects 119
The vertex array data or element array data storage is created and initialized
using the glBufferData command.
glBufferData will reserve appropriate data storage based on the value of
size
. The
data
argument can be a NULL value indicating that the reserved
data store remains uninitialized. If
data
is a valid pointer, then contents of
data
are copied to the allocated data store. The contents of the buffer object
data store can be initialized or updated using the glBufferSubData
command.
After the buffer object data store has been initialized or updated using
glBufferData or glBufferSubData, the client data store is no longer
needed and can be released. For static geometry, applications can free the
client data store and reduce the overall system memory consumed by the
application. This might not be possible for dynamic geometry.
We now look at drawing primitives with and without buffer objects.
Example 6-5 describes drawing primitives with and without vertex buffer
objects. Notice that the code to set up vertex attributes is very similar. In this
void glBufferData(GLenum
target
, GLsizeiptr
size
,
const void *
data
, GLenum
usage
)
target
can be set to GL_ARRAY_BUFFER or GL_ELEMENT_ARRAY_BUFFER
size
size of buffer data store in bytes
data
pointer to the buffer data supplied by the application
usage
a hint on how the application is going to use the data stored
in the buffer object. Refer to Table 6-2 for details
void glBufferSubData(GLenum
target
, GLintptr
offset
,
GLsizeiptr
size
, const void *
data
)
target
can be set to GL_ARRAY_BUFFER or GL_ELEMENT_ARRAY_BUFFER
offset
, offset into the buffer data store and number of bytes of the
size
data store that is being modified
data
pointer to the client data that needs to be copied into the
buffer object data storage

120 Chapter 6: Vertex Attributes, Vertex Arrays, and Buffer Objects
example, we use the same buffer object for all attributes of a vertex.
When a GL_ARRAY_BUFFER buffer object is used, the pointer argument in
glVertexAttribPointer changes from being a pointer to the actual data
to being an offset in bytes into the vertex buffer store allocated using
glBufferData. Similarly if a valid GL_ELEMENT_ARRAY_BUFFER object is
used, the indices argument in glDrawElements changes from being a
pointer to the actual element indices to being an offset in bytes to the
element index buffer store allocated using glBufferData.
Example 6-5 Drawing with and without Vertex Buffer Objects
#define VERTEX_POS_SIZE 3 // x, y and z
#define VERTEX_NORMAL_SIZE 3 // x, y and z
#define VERTEX_TEXCOORD0_SIZE 2 // s and t
#define VERTEX_POS_INDX 0
#define VERTEX_NORMAL_INDX 1
#define VERTEX_TEXCOORD0_INDX 2
//
// vertices – pointer to a buffer that contains vertex attribute
data
// vtxStride – stride of attribute data / vertex in bytes
// numIndices – number of indices that make up primitive
// drawn as triangles
// indices - pointer to element index buffer.
//
void drawPrimitiveWithoutVBOs(GLfloat *vertices, GLint vtxStride,
GLint numIndices, GLushort *indices)
{
GLfloat *vtxBuf = vertices;
glBindBuffer(GL_ARRAY_BUFFER, 0);
glBindBuffer(GL_ELEMENT_ARRAY_BUFFER, 0);
glEnableVertexAttribArray(VERTEX_POS_INDX);
glEnableVertexAttribArray(VERTEX_NORMAL_INDX);
glEnableVertexAttribArray{VERTEX_TEXCOORD0_INDX);
glVertexAttribPointer(VERTEX_POS_INDX, VERTEX_POS_SIZE,
GL_FLOAT, GL_FALSE, vtxStride, vtxBuf);
vtxBuf += VERTEX_POS_SIZE;
glVertexAttribPointer(VERTEX_NORMAL_INDX, VERTEX_NORMAL_SIZE,
GL_FLOAT, GL_FALSE, vtxStride, vtxBuf);
vtxBuf += VERTEX_NORMAL_SIZE;

Vertex Buffer Objects 121
glVertexAttribPointer(VERTEX_TEXCOORD0_INDX,
VERTEX_TEXCOORD0_SIZE, GL_FLOAT,
GL_FALSE, vtxStride, vtxBuf);
glBindAttribLocation(program, VERTEX_POS_INDX, "v_position");
glBindAttribLocation(program, VERTEX_NORMAL_INDX, "v_normal");
glBindAttribLocation(program, VERTEX_TEXCOORD0_INDX,
"v_texcoord");
glDrawElements(GL_TRIANGLES, numIndices, GL_UNSIGNED_SHORT,
indices);
}
void drawPrimitiveWithVBOs(GLint numVertices, GLfloat *vtxBuf,
GLint vtxStride, GLint numIndices,
GLushort *indices)
{
GLuint offset = 0;
GLuint vboIds[2];
// vboIds[0] – used to store vertex attribute data
// vboIds[1] – used to store element indices
glGenBuffers(2, vboIds);
glBindBuffer(GL_ARRAY_BUFFER, vboIds[0]);
glBufferData(GL_ARRAY_BUFFER, vtxStride * numVertices,
vtxBuf, GL_STATIC_DRAW);
glBindBuffer(GL_ELEMENT_ARRAY_BUFFER, vboIds[1]);
glBufferData(GL_ELEMENT_ARRAY_BUFFER,
sizeof(GLushort) * numIndices,
indices, GL_STATIC_DRAW);
glEnableVertexAttribArray(VERTEX_POS_INDX);
glEnableVertexAttribArray(VERTEX_NORMAL_INDX);
glEnableVertexAttribArray{VERTEX_TEXCOORD0_INDX);
glVertexAttribPointer(VERTEX_POS_INDX, VERTEX_POS_SIZE,
GL_FLOAT, GL_FALSE, vtxStride,
(const void*)offset);
offset += VERTEX_POS_SIZE * sizeof(GLfloat);
glVertexAttribPointer(VERTEX_NORMAL_INDX, VERTEX_NORMAL_SIZE,
GL_FLOAT, GL_FALSE, vtxStride,
(const void*)offset);
offset += VERTEX_NORMAL_SIZE * sizeof(GLfloat);
glVertexAttribPointer(VERTEX_TEXCOORD0_INDX,
VERTEX_TEXCOORD0_SIZE,
GL_FLOAT, GL_FALSE, vtxStride,
(const void*)offset);

122 Chapter 6: Vertex Attributes, Vertex Arrays, and Buffer Objects
glBindAttribLocation(program, VERTEX_POS_INDX, "v_position");
glBindAttribLocation(program, VERTEX_NORMAL_INDX, "v_normal");
glBindAttribLocation(program, VERTEX_TEXCOORD0_INDX,
"v_texcoord");
glDrawElements(GL_TRIANGLES, numIndices, GL_UNSIGNED_SHORT, 0);
glDeleteBuffers(2, vboIds);
}
In Example 6-5, we used one buffer object to store all the vertex data.
This represents the array of structures method of storing vertex attributes
described in Example 6-1. It is also possible to have a buffer object for each
vertex attribute. This would be the structure of arrays method of storing
vertex attributes described in Example 6-2. Example 6-6 describes how
drawPrimitiveWithVBOs would look with a separate buffer object for each
vertex attribute.
Example 6-6 Drawing with a Buffer Object per Attribute
#define VERTEX_POS_SIZE 3 // x, y and z
#define VERTEX_NORMAL_SIZE 3 // x, y and z
#define VERTEX_TEXCOORD0_SIZE 2 // s and t
#define VERTEX_POS_INDX 0
#define VERTEX_NORMAL_INDX 1
#define VERTEX_TEXCOORD0_INDX 2
//
// numVertices – number of vertices
// vtxBuf – an array of pointers describing attribute data
// vtxStrides – an array of stride values for each attribute
// numIndices – number of element indices of primitive
// indices – actual element index buffer
//
void drawPrimitiveWithVBOs(GLint numVertices,
GLfloat **vtxBuf, GLint *vtxStrides,
GLint numIndices, GLushort *indices)
{
GLuint vboIds[4];
// vboIds[0] – used to store vertex position
// vboIds[1] – used to store vertex normal
// vboIds[2] – used to store vertex texture coordinate 0

Vertex Buffer Objects 123
// vboIds[3] – used to store element indices
glGenBuffers(4, vboIds);
glBindBuffer(GL_ARRAY_BUFFER, vboIds[0]);
glBufferData(GL_ARRAY_BUFFER, vtxStrides[0] * numVertices,
vtxBuf[0], GL_STATIC_DRAW);
glBindBuffer(GL_ARRAY_BUFFER, vboIds[1]);
glBufferData(GL_ARRAY_BUFFER, vtxStrides[1] * numVertices,
vtxBuf[1], GL_STATIC_DRAW);
glBindBuffer(GL_ARRAY_BUFFER, vboIds[2]);
glBufferData(GL_ARRAY_BUFFER, vtxStrides[2] * numVertices,
vtxBuf[2], GL_STATIC_DRAW);
glBindBuffer(GL_ELEMENT_ARRAY_BUFFER, vboIds[3]);
glBufferData(GL_ELEMENT_ARRAY_BUFFER,
sizeof(GLushort) * numIndices,
indices, GL_STATIC_DRAW);
glBindBuffer(GL_ARRAY_BUFFER, vboIds[0]);
glEnableVertexAttribArray(VERTEX_POS_INDX);
glBindBuffer(GL_ARRAY_BUFFER, vboIds[1]);
glEnableVertexAttribArray(VERTEX_NORMAL_INDX);
glBindBuffer(GL_ARRAY_BUFFER, vboIds[2]);
glEnableVertexAttribArray{VERTEX_TEXCOORD0_INDX);
glVertexAttribPointer(VERTEX_POS_INDX, VERTEX_POS_SIZE,
GL_FLOAT, GL_FALSE, vtxStrides[0], 0);
glVertexAttribPointer(VERTEX_NORMAL_INDX, VERTEX_NORMAL_SIZE,
GL_FLOAT, GL_FALSE, vtxStrides[1], 0);
glVertexAttribPointer(VERTEX_TEXCOORD0_INDX,
VERTEX_TEXCOORD0_SIZE,
GL_FLOAT, GL_FALSE, vtxStrides[2], 0);
glBindAttribLocation(program, VERTEX_POS_INDX, "v_position");
glBindAttribLocation(program, VERTEX_NORMAL_INDX, "v_normal");
glBindAttribLocation(program, VERTEX_TEXCOORD0_INDX,
"v_texcoord");
glDrawElements(GL_TRIANGLES, numIndices, GL_UNSIGNED_SHORT, 0);
glDeleteBuffers(4, vboIds)
}

124 Chapter 6: Vertex Attributes, Vertex Arrays, and Buffer Objects
After the application is done using buffer objects, they can be deleted using
the glDeleteBuffers command.
glDeleteBuffers deletes the buffer objects specified in buffers. Once a
buffer object has been deleted, it can be reused as a new buffer object that
stores vertex attributes or element indices for a different primitive.
As you can see from these examples, using vertex buffer objects is very easy
and requires very little extra work to implement over vertex arrays. This
minimal extra work involved in supporting the vertex buffer is well worth
it, considering the performance gain this feature provides. In the next chap-
ter we discuss how to draw primitives using glDrawArrays and glDrawEle-
ments, and how the primitive assembly and rasterization pipeline stages in
OpenGL ES 2.0 work.
Mapping Buffer Objects
The OES_map_buffer extension allows applications to map and unmap a
vertex buffer object’s data storage into the application’s address space. The
map command returns a pointer to this data storage. This pointer can be
used by the application to update the contents of the buffer object. The
unmap command is used to indicate that the updates have been completed
and to release the mapped pointer. The following paragraphs provide an in-
depth description of these commands and specific performance tips.
The glMapBufferOES command maps a vertex buffer object’s data storage
into the application’s address space.
void glDeleteBuffers(GLsizei
n
, const GLuint *
buffers
)
n
number of buffer objects to be deleted
buffers
array of n entries that contain the buffer objects to be deleted
void *glMapBufferOES(GLenum
target
, GLenum
access
)
target
must be set to GL_ARRAY_BUFFER
access
can only be set GL_WRITE_ONLY_OES

Mapping Buffer Objects 125
glMapBufferOES returns a pointer to this storage. The mapping operation
provides write-only access to the vertex buffer object’s data storage. A read
of the memory region mapped by the returned pointer is undefined.
Depending on the operating system’s capabilities, the read operation may
generate a fault or return bogus data. glMapBufferOES will return a valid
pointer if the buffer could be mapped, or else returns zero.
The glUnmapBufferOES command unmaps a previously mapped buffer.
glUnmapBufferOES returns GL_TRUE if the unmap operation is successful.
The pointer returned by glMapBufferOES can no longer be used after a suc-
cessful unmap has been performed. glUnmapBufferOES returns GL_FALSE if
the data in the vertex buffer object’s data storage have become corrupted
after the buffer has been mapped. This can occur due to a change in the
screen resolution, multiple screens being used by OpenGL ES context, or an
out-of-memory event that causes the mapped memory to be discarded.1
Performance Tip
glMapBufferOES should only be used if the whole buffer is being updated.
Using glMapBufferOES to update a subregion is not recommended, as there
is no mechanism in glMapBufferOES to specify a subregion.
Even if glMapBufferOES is being used to update the entire buffer, the
operation can still be expensive compared to glBufferData. With glMap-
BufferOES, the application gets a pointer to the buffer object data. How-
ever, this buffer might be in use by rendering commands previously queued
by the application. If the buffer is currently in use, the GPU must wait for
previous rendering commands that use this buffer to complete before
GLboolean glUnmapBufferOES(GLenum
target
)
target
must be set to GL_ARRAY_BUFFER
1 If the screen resolution changes to a larger width, height, and bits per pixel
at runtime, the mapped memory may have to be released. Note that this is
not a very common issue on handheld devices. A backing store is typically not
implemented on most handheld and embedded devices. Therefore, an out-of-
memory event will result in memory being freed up and reused for critical needs.

126 Chapter 6: Vertex Attributes, Vertex Arrays, and Buffer Objects
returning the pointer. However, if the entire region is being updated, there
is no reason to wait. We already saw that there is no mechanism for the
OpenGL ES implementation to know just from the glMapBufferOES com-
mand that the application is updating the entire region or just a few bytes.
There is a way for an application to indicate that the entire region will be
updated. This can be done by calling glBufferData with the data argu-
ment set to NULL followed by glMapBufferOES. Calling glBufferData with
data = NULL tells the OpenGL ES implementation that the previous buffer
data is invalidated and the succeeding call to glMapBufferOES can be cor-
rectly optimized by the implementation.

127
Chapter 7
7.Primitive Assembly and Rasterization
In this chapter, we describe the types of primitives, the geometric objects
that are supported by OpenGL ES, and how to draw them. We then describe
the primitive assembly stage, which occurs after the vertices of a primitive
are processed by the vertex shader. In the primitive assembly state, clipping,
perspective divide, and viewport transformation operations are performed.
These operations are discussed in detail. We then conclude with a descrip-
tion of the rasterization stage. Rasterization is the process that converts
primitives into a set of two-dimensional fragments, which are processed by
the fragment shader. These two-dimensional fragments represent pixels
that may be drawn on the screen.
Refer to Chapter 8, “Vertex Shaders,” for a detailed description of vertex
shaders. Chapter 9, “Texturing,” and Chapter 10, “Fragment Shaders,”
describe processing that is applied to fragments generated by the rasteriza-
tion stage.
Primitives
A primitive is a geometric object that can be drawn using the glDrawArrays
and glDrawElements commands in OpenGL ES. The primitive is described
by a set of vertices that describe the vertex position, and other information
such as color, texture coordinates, and normals.
The following are the primitives that can be drawn in OpenGL ES 2.0:
•Triangles.
•Lines.
• Point sprites.

128 Chapter 7: Primitive Assembly and Rasterization
Triangles
Triangles represent the most common method used to describe a geometry
object rendered by a 3D application. The triangle primitives supported by
OpenGL ES are GL_TRIANGLES,GL_TRIANGLE_STRIP, and GL_TRIANGLE_FAN.
Figure 7-1 shows examples of supported triangle primitive types.
Figure 7-1 Triangle Primitive Types
GL_TRIANGLES draws a series of separate triangles. In Figure 7-1, two trian-
gles given by vertices (V0,V
1,V
2) and (V3,V4,V5) are drawn. A total of n/3
triangles are drawn, where n is the number of indices specified as count in
glDrawArrays or glDrawElements.
GL_TRIANGLE_STRIP draws a series of connected triangles. In the example
shown in Figure 7-1, three triangles are drawn given by (V0,V
1,V2),
(V2,V1,V3) (note the order), and (V2,V3,V4). A total of (n – 2) triangles
are drawn, where n is the number of indices specified as count in
glDrawArrays or glDrawElements.
GL_TRIANGLE_FAN also draws a series of connected triangles. In the example
shown in Figure 7-1, the triangles drawn are (V0,V1,V2),(V0,V2,V3), and
(V0,V3,V4). A total of (n – 2) triangles are drawn, where n is the number
of indices specified as count in glDrawArrays or glDrawElements.
GL_TRIANGLE_FAN
GL_TRIANGLES GL_TRIANGLE_STRIP
V0
V1
V2
V3V4
V5V0
V1
V2
V3
V4
V2
V1V0
V3
V4

Primitives 129
Lines
The line primitives supported by OpenGL ES are GL_LINES,GL_LINE_STRIP,
and GL_LINE_LOOP. Figure 7-2 shows examples of supported line primitive
types.
Figure 7-2 Line Primitive Types
GL_LINES draws a series of unconnected line segments. In the example
shown in Figure 7-2, three individual lines are drawn given by (V0,V1),
(V2,V3), and (V4,V5). A total of n/2 segments are drawn, where n is the
number of indices specified as count in glDrawArrays or glDrawElements.
GL_LINE_STRIP draws a series of connected line segments. In the example
shown in Figure 7-2, three line segments are drawn given by (V0,V1),
(V1,V2), and (V2,V3). A total of (n – 1) line segments are drawn, where n
is the number of indices specified as count in glDrawArrays or glDraw-
Elements.
GL_LINE_LOOP works similar to GL_LINE_STRIP, except that a final line seg-
ment is drawn from Vn-1 to V0. In the example shown in Figure 7-2, the line
segments drawn are (V0,V1),(V1,V2),(V2,V3),(V3,V4), and (V4,V0). A
total of n line segments are drawn, where n is the number of indices speci-
fied as count in glDrawArrays or glDrawElements.
The width of a line can be specified using the glLineWidth API call.
V0
GL_LINES
V4
V3
V1
V5
V2
V3
V0
V1
V4
V0
V2
V1
V3
V2
GL_LINE_LOOP
GL_LINE_STRIP

130 Chapter 7: Primitive Assembly and Rasterization
The width specified by glLineWidth will be clamped to the line width
range supported by the OpenGL ES 2.0 implementation. The supported line
width range can be queried using the following command. There is no
requirement for lines with widths greater than one to be supported.
GLfloat lineWidthRange[2];
glGetFloatv(GL_ALIASED_LINE_WIDTH_RANGE, lineWidthRange);
Point Sprites
The point sprite primitive supported by OpenGL ES is GL_POINTS. A point
sprite is drawn for each vertex specified. Point sprites are typically used for ren-
dering particle effects efficiently by drawing them as points instead of quads.
A point sprite is a screen-aligned quad specified as a position and a radius. The
position describes the center of the square and the radius is then used to cal-
culate the four coordinates of the quad that describes the point sprite.
gl_PointSize is the built-in variable that can be used to output the point
radius (or point size) in the vertex shader. It is important that a vertex
shader associated with the point primitive output gl_PointSize, otherwise
the value of point size is considered undefined and will most likely result in
drawing errors. The gl_PointSize value output by a vertex shader will be
clamped to the aliased point size range supported by the OpenGL ES 2.0
implementation. This range can be queried using the following command.
GLfloat pointSizeRange[2];
glGetFloatv(GL_ALIASED_POINT_SIZE_RANGE, pointSizeRange);
By default, OpenGL ES 2.0 describes the window origin (0, 0) to be the (left,
bottom) region. However, for point sprites, the point coordinate origin is
(left, top).
gl_PointCoord is a built-in variable available only inside a fragment shader
when the primitive being rendered is a point sprite. gl_PointCoord is
declared as a vec2 variable using the mediump precision qualifier. The values
assigned to gl_PointCoord go from 0.0 to 1.0 as we move from left to right
or from top to bottom, as illustrated by Figure 7-3.
void glLineWidth(GLfloat
width
)
width
specifies the width of the line in pixels. The default width
is 1.0

Drawing Primitives 131
Figure 7-3 gl_PointCoord Values
The following fragment shader code illustrates how gl_PointCoord can be
used as a texture coordinate to draw a textured point sprite.
uniform sampler2D s_texSprite;
void
main(void)
{
gl_FragColor = texture2D(s_texSprite, gl_PointCoord);
}
Drawing Primitives
There are two API calls in OpenGL ES that can be used to draw primitives:
glDrawArrays and glDrawElements.
void glDrawArrays(GLenum
mode
, GLint
first
, GLsizei
count
)
mode
specifies the primitive to render. Valid values are:
GL_POINTS
GL_LINES
GL_LINE_STRIP
GL_LINE_LOOP
GL_TRIANGLES
GL_TRIANGLE_STRIP
GL_TRIANGLE_FAN
first
specifies the starting vertex index in the enabled vertex arrays
count
specifies the number of indices to be drawn
(0, 1)
(0, 0)
(1, 1)
(1, 0)

132 Chapter 7: Primitive Assembly and Rasterization
glDrawArrays draws primitives specified by mode using vertices given by
element index first to first + count – 1. A call to glDrawArrays
(GL_TRIANGLES, 0, 6) will draw two triangles, a triangle given by element
indices (0,1,2) and another triangle given by element indices (3, 4, 5).
Similarly, a call to glDrawArrays(GL_TRIANGLE_STRIP, 0, 5) will draw
three triangles: a triangle given by element indices (0,1,2), the second tri-
angle given by element indices (2, 1, 3), and the final triangle given by ele-
ment indices (2, 3, 4).
glDrawArrays is great if you have a primitive described by a sequence of
element indices and if vertices of geometry are not shared. However, typical
objects used by games or other 3D applications are made up of multiple tri-
angle meshes where element indices may not necessarily be in sequence
and vertices will typically be shared between triangles of a mesh.
Consider the cube shown in Figure 7-4. If we were to draw this using
glDrawArrays, the code would be as follows:
#define VERTEX_POS_INDX 0
#define NUM_FACES 6
GLfloat vertices[] = { … }; // (x, y, z) per vertex
void glDrawElements(GLenum
mode
, GLsizei
count
,
GLenum
type
, const GLvoid *
indices
)
mode
specifies the primitive to render. Valid values are:
GL_POINTS
GL_LINES
GL_LINE_STRIP
GL_LINE_LOOP
GL_TRIANGLES
GL_TRIANGLE_STRIP
GL_TRIANGLE_FAN
count
specifies the number of indices
type
specifies the type of element indices stored in indices.Valid
values are:
GL_UNSIGNED_BYTE
GL_UNSIGNED_SHORT
GL_UNSIGNED_INT—optional (can be used only if the
OES_element_index_uint extension is implemented)
indices
specifies a pointer to location where element indices are stored

Drawing Primitives 133
glEnableVertexAttribArray(VERTEX_POS_INDX);
glVertexAttribPointer(VERTEX_POS_INDX, 3, GL_FLOAT, GL_FALSE,
0, vertices);
for (i=0; i<NUM_FACES; i++)
{
glDrawArrays(GL_TRIANGLE_FAN, first, 4);
first += 4;
}
or
glDrawArrays(GL_TRIANGLES, 0, 36);
To draw this cube with glDrawArrays, we would call glDrawArrays for
each face of the cube. Vertices that are shared would need to be replicated,
which means that instead of having eight vertices, we would now need to
allocate 24 (if we draw each face as a GL_TRIANGLE_FAN) or 36 vertices (if we
use GL_TRIANGLES). This is not a very efficient approach.
Figure 7-4 Cube
This is how the same cube would be drawn using glDrawElements.
#define VERTEX_POS_INDX 0
GLfloat vertices[] = { … };// (x, y, z) per vertex
GLubyte indices[36] = { 0, 1, 2, 0, 2, 3,
0, 3, 4, 0, 4, 5,
0, 5, 6, 0, 6, 1,
7, 6, 1, 7, 1, 2,
7, 4, 5, 7, 5, 6,
7, 2, 3, 7, 3, 4 };
glEnableVertexAttribArray(VERTEX_POS_INDX);
V2
V7
V1
V6V5
V4
V3
V0

134 Chapter 7: Primitive Assembly and Rasterization
glVertexAttribPointer(VERTEX_POS_INDX, 3, GL_FLOAT, GL_FALSE,
0, vertices);
glDrawElements(GL_TRIANGLES, sizeof(indices)/sizeof(GLubyte),
GL_UNSIGNED_BYTE, indices);
Even though we are drawing triangles with glDrawElements and a triangle
fan with glDrawArrays,glDrawElements will run faster than glDrawAr-
rays on a GPU for many reasons; for example, the size of vertex attribute
data will be smaller with glDrawElements as vertices are reused. This also
gives you a lower memory footprint and memory bandwidth requirement.
Performance Tips
Applications should make sure that glDrawElements should be called with
as large a primitive size as possible. This is very easy to do if we are drawing
GL_TRIANGLES. However, if we have meshes of triangle strips or fans,
instead of making individual calls to glDrawElements for each triangle strip
mesh, these meshes could be connected together by adding element indices
that result in degenerate triangles. A degenerate triangle is a triangle where
two or more vertices of the triangle are coincident. GPUs can detect and reject
degenerate triangles very easily, so this is a good performance enhancement
that allows us to queue a big primitive to be rendered by the GPU.
The number of element indices (or degenerate triangles) we need to add to
connect distinct meshes will depend on whether each mesh is a triangle fan
or a triangle strip and the number of indices defined in each strip. The num-
ber of indices in a mesh that is a triangle strip matters, as we need to pre-
serve the winding order as we go from one triangle to the next triangle of
the strip across distinct meshes that are now being connected.
When connecting separate triangle strips we need to check the order of the
last triangle and the first triangle of the two strips being connected. As seen
in Figure 7-2, the ordering of vertices that describe even-numbered triangles
of a triangle strip is different from the ordering of vertices that describe odd-
numbered triangles of the same strip.
Two cases need to be handled:
• Odd-numbered triangle of the first triangle strip is being connected to
the first (and therefore even-numbered) triangle of the second triangle
strip.
• Even-numbered triangle of the first triangle strip is being connected to
the first (and therefore even-numbered) triangle of the second triangle
strip.

Drawing Primitives 135
Figure 7-5 shows two separate triangle strips that represent these two cases
that need to be connected to allow us to draw both these strips using a sin-
gle call to glDrawElements.
Figure 7-5 Connecting Triangle Strips
For triangle strips in Figure 7-5 with opposite vertex order for the last and
first triangle of the two strips being connected, the element indices for each
triangle strip are (0,1,2,3) and (8,9,10,11), respectively. The combined
element index list if we were to draw both strips using one call to
glDrawElements would be (0,1,2,3,3,8,8,9,10,11). This new element
index results in the following triangles drawn: (0,1,2),(2,1,3),(2, 3, 3),
(3, 3, 8),(3, 8, 8),(8, 8, 9),(8, 9, 10),(10,9,11). The triangles in
boldface type are the degenerate triangles. The element indices in boldface
type represent the additional indices added to the
combined element index list.
For triangle strips in Figure 7-5 with the same vertex order for the last and
first triangle of the two strips being connected, the element indices for each
triangle strip are (0,1,2,3,4) and (8,9,10,11), respectively. The com-
bined element index list if we were to draw both strips using one call to
glDrawElements would be (0,1,2,3,4,4,8,9,10,11). This new element
index results in the following triangles drawn: (0,1,2),(2,1,3),(2,3,4),
(4, 3, 4),(4, 4, 8),(8, 4, 9),(8,9,10),(10,9,11). The triangles in
V0V2V10
V3
V1
V8
V11
V9
V3
Opposite Vertex Order
V
0V4
V1
V2V10
V8
V11
V9
Same Vertex Order

136 Chapter 7: Primitive Assembly and Rasterization
boldface type are the degenerate triangles. The element indices in boldface
type represent the additional indices added to the combined element index
list.
Note that the number of additional element indices required and the
number of degenerate triangles generated vary depending on the number
of vertices in the first strip. This is required to preserve the winding order of
the next strip being connected.
It might also be worth investigating techniques that take the size of the post-
transform vertex cache in determining how to arrange element indices of a
primitive. Most GPUs implement a post-transform vertex cache. Before a
vertex (given by its element index) is executed by the vertex shader, a check
is performed to see if the vertex already exists in the post-transform cache.
If the vertex exists in the post-transform cache, the vertex is not executed
by the vertex shader. If it is not in the cache, the vertex will need to be exe-
cuted by the vertex shader. Using the post-transform cache size to deter-
mine how element indices are created should help overall performance, as
it will reduce the number of times a vertex that is reused gets executed by
the vertex shader.
Primitive Assembly
Figure 7-6 shows the primitive assembly stage. Vertices that are supplied
through glDrawArrays or glDrawElements get executed by the vertex
shader. Each vertex transformed by the vertex shader includes the vertex
position that describes the (x,y,z,w) value of the vertex. The primitive type
and vertex indices determine the individual primitives that will be ren-
dered. For each individual primitive (triangle, line, and point) and their cor-
responding vertices, the primitive assembly stage performs the operations
as shown in Figure 7-6.
Before we discuss how primitives are rasterized in OpenGL ES, we need
to understand the various coordinate systems used within OpenGL ES
2.0. This is needed to get a good understanding of what happens to
vertex coordinates as they go through the various stages of the OpenGL
ES 2.0 pipeline.

Primitive Assembly 137
Figure 7-6 OpenGL ES Primitive Assembly Stage
Coordinate Systems
Figure 7-7 shows the coordinate systems as a vertex goes through the vertex
shader and primitive assembly stages. Vertices are input to OpenGL ES in
the object or local coordinate space. This is the coordinate space in which
an object is most likely modeled and stored. After a vertex shader is exe-
cuted, the vertex position is considered to be in the clip coordinate space.
The transformation of the vertex position from the local coordinate system
(i.e., object coordinates) to clip coordinates is done by loading the appropri-
ate matrices that perform this conversion in appropriate uniforms defined
in the vertex shader. Chapter 8 describes how to transform the vertex posi-
tion from object to clip coordinates and how to load appropriate matrices
in the vertex shader to perform this transformation.
Figure 7-7 Coordinate Systems
Clipping
Perspective
Division
Viewport
Transformation
Output of
vertex shader
To rasterization
stage
Perspective
Division
Vertex
Shader
Viewport
Transformation
Object
Coordinates
Clip
Coordinates
Normalized
Device
Coordinates
Window
Coordinates

138 Chapter 7: Primitive Assembly and Rasterization
Clipping
The vertex position after the vertex shader has been executed is in the clip
coordinate space. The clip coordinate is a homogeneous coordinate given
by (xc, yc, zc, wc). The vertex coordinates defined in clip space (xc, yc, zc, wc)
get clipped against the viewing volume (also known as the clip volume).
The clip volume as shown in Figure 7-8 is defined by six clipping planes,
referred to as the near, and far clip planes, the left and right clip planes, and
the top and bottom clip planes. In clip coordinates, the clip volume is given
as:
-wc <= xc <= wc
-wc <= yc <= wc
-wc <= zc <= wc
The preceding six checks help determine the list of planes against which the
primitive needs to be clipped.
Figure 7-8 Viewing Volume
The clipping stage will clip each primitive to the clip volume shown in
Figure 7-8. By a primitive here we imply each triangle of a list of separate
triangles drawn using GL_TRIANGLES, or a triangle of a triangle strip or a
fan, or a line from a list of separate lines drawn using GL_LINES, or a line of
a line strip or line loop, or a specific point in a list of point sprites.
Far
Plane
Near
Plane
x
y
z

Primitive Assembly 139
For each primitive type the following operations are performed:
•Clipping triangles—If the triangle is completely inside the viewing
volume, no clipping is performed. If the triangle is completely outside
the viewing volume, the triangle is discarded. If the triangle lies par-
tially inside the viewing volume, then the triangle is clipped against
the appropriate plans. The clipping operation will generate new verti-
ces that are clipped to the plane that are arranged as a triangle fan.
•Clipping lines—If the line is completely inside the viewing volume,
then no clipping is performed. If the line is completely outside the
viewing volume, the line is discarded. If the line lies partially inside the
viewing volume, then the line is clipped, and appropriate new vertices
are generated.
•Clipping point sprites—The clipping stage will discard the point
sprite if the point position lies outside the near or far clip plane or the
quad that represents the point sprite is outside the clip volume. Other-
wise it is passed unchanged and the point sprite will be scissored as it
moves from inside the clip volume to the outside or vice versa.
After the primitives have been clipped against the six clipping planes, the ver-
tex coordinates undergo perspective division to become normalized device
coordinates. A normalized device coordinate is in the range –1.0 to +1.0.
Note: The clipping operation (especially for lines and triangles) can be
quite expensive to perform in hardware. There are six clip planes of
the viewing volume that a primitive must be clipped against, as
shown in Figure 7-8. Primitives that are partially outside the near and
far planes go through the clipping operations. However, primitives
that are partially outside the x and y planes do not necessarily need
to be clipped. By rendering into a viewport that is bigger than
dimensions of viewport specified with glViewport, clipping in the x
and y planes becomes a scissoring operation. Scissoring is
implemented very efficiently by GPUs. This larger viewport region is
called the guard-band region. Although OpenGL ES does not allow an
application to specify a guard-band region, most if not all OpenGL ES
implementations implement a guard-band.
Perspective Division
Perspective division takes the point given by clip coordinate (xc, yc, zc, wc)
and projects it onto the screen or viewport. This projection is performed by
dividing the (xc, yc, zc) coordinates with wc. After performing (xc/wc), (yc/wc),

140 Chapter 7: Primitive Assembly and Rasterization
and (zc/wc) we get normalized device coordinates (xd, yd, zd). These are called
normalized device coordinates as they will be in the [–1.0 … 1.0] range.
These normalized (xd, yd) coordinates will then be converted to actual
screen (or window) coordinates depending on the dimensions of the view-
port. The normalized (zd) coordinate is converted to screen z value using the
near and far depth values specified by glDepthRange. These conversions
are performed in the viewport transformation phase.
Viewport Transformation
The viewport transformation can be set by using the following API call:
The conversion from normalized device coordinates (xd,yd, zd) to window
coordinates (xw, yw, zw) is given by the following transformation:
In the transformation ox = (x + w)/2, and oy = (y + h)/2, n and frepresent the
desired depth range.
The depth range values n and f can be set using the following API call:
void glViewport(GLint
x
, GLint
y
, GLsizei
w
, GLsizei
h
)
x
,
y
specifies the screen coordinates of the viewport’s lower left
corner in pixels
w
,
h
specifies the width and height of viewport in pixels. These
values must be > 0
void glDepthRange(GLclampf
n
, GLclampf
f
)
n
,
f
specify the desired depth range. Default values for
n
and
f
are
0.0 and 1.0. The values are clamped to lie within (0.0, 1.0)
xw
yw
zw
w2⁄()xdox
+
h2⁄()ydoy
+
fn–()2⁄()zdnf+()2⁄+
=

Rasterization 141
The values specified by glDepthRange and glViewport are used to trans-
form the vertex position from normalized device coordinates into window
(screen) coordinates.
The initial (or default) viewport state is set to w = width and h = height
of the window created by the app in which OpenGL ES is to do its render-
ing. The window is given by the EGLNativeWindowType win argument
specified in eglCreateWindowSurface.
Rasterization
Figure 7-9 shows the rasterization pipeline. After the vertices have been
transformed and primitives have been clipped, the rasterization pipelines
take an individual primitive such as a triangle, a line segment, or a point
sprite and generates appropriate fragments for this primitive. Each fragment
is identified by its integer location (x, y) in screen space. A fragment repre-
sents a pixel location given by (x, y) in screen space and additional fragment
data that will be processed by the fragment shader to produce a fragment
color. This is described in detail in Chapter 9 and Chapter 10.
In this section we discuss the various options that an application can use to
control rasterization of triangles, strips, and fans.
Figure 7-9 OpenGL ES Rasterization Stage
From
Primitive
Assembly
Line
Rasterization
Point-Sprite
Rasterization
Triangle
Rasterization
Output for each fragment
—
screen (xw, yw) coordinate,
attributes such as color,
texture coordinates, etc.
To Fragment Shader Stage

142 Chapter 7: Primitive Assembly and Rasterization
Culling
Before triangles are rasterized, we need to determine whether they are front-
facing (i.e., facing the viewer) or back-facing (i.e., facing away from the
viewer). The culling operation discards triangles that face away from the
viewer. To determine if the triangle is front-facing or back-facing we first
need to know the orientation of the triangle.
The orientation of a triangle specifies the winding order of a path that
begins at the first vertex, goes through the second and third vertex and ends
back at the first vertex. Figure 7-10 describes two examples of triangles with
a clockwise and a counterclockwise winding order.
Figure 7-10 Clockwise and Counterclockwise Triangles
The orientation of a triangle is computed by calculating the signed area of
the triangle in window coordinates. We now need to translate the sign of
the computed triangle area into a clockwise (CW) or counterclockwise
(CCW) orientation. This mapping from the sign of triangle area to a CW
or CCW orientation is specified by the application using the following
API call:
void glFrontFace(GLenum
dir
)
dir
specifies the orientation of front-facing triangles. Valid values
are GL_CW or GL_CCW. The default value is GL_CCW
V2
V0
V1
V0
V1
V2
Clockwise (CW)
Orientation
Counter-Clockwise (CCW)
Orientation

Rasterization 143
We have discussed how to calculate the orientation of a triangle. To deter-
mine whether the triangle needs to be culled, we need to know the facing
of triangles that are to be culled. This is specified by the application using
the following API call.
Last but not least, we also need to know whether the culling operation
should be performed or not. The culling operation will be performed if the
GL_CULL_FACE state is enabled. The GL_CULL_FACE state can be enabled or
disabled by the application using the following API calls.
To recap, to cull appropriate triangles, an OpenGL ES application must first
enable culling using glEnable(GL_CULL_FACE), set the appropriate cull
face using glCullFace, and the orientation of front-facing triangles using
glFrontFace.
Note: Culling should always be enabled to avoid the GPU wasting time
rasterizing triangles that are not visible. Enabling culling should help
improve the overall performance of the OpenGL ES application.
Polygon Offset
Consider the case where we are drawing two polygons that overlap each
other. You will most likely notice artifacts as shown in Figure 7-11. These
artifacts, called Z-fighting artifacts, occur because of limited precision of
triangle rasterization, which can impact the precision of the depth values
void glCullFace(GLenum
mode
)
mode
specifies the facing of triangles that are to be culled. Valid
values are GL_FRONT,GL_BACK, and GL_FRONT_AND_BACK. The
default value is GL_BACK
void glEnable(GLenum
cap
)
void glDisable(GLenum
cap
)
where
cap
is set to GL_CULL_FACE. Initially, culling is disabled

144 Chapter 7: Primitive Assembly and Rasterization
generated per fragment, resulting in artifacts as shown in Figure 7-11. The
limited precision of parameters used by triangle rasterization and generated
depth values per fragment will get better and better but will never be
completely resolved.
Polygon Offset Disabled Polygon Offset Enabled
Figure 7-11 Polygon Offset
Figure 7-11 shows two coplanar polygons being drawn. The code to draw
these two coplanar polygons without polygon offset is as follows:
glClear(GL_COLOR_BUFFER_BIT | GL_DEPTH_BUFFER_BIT);
// load vertex shader
// set the appropriate transformation matrices
// set the vertex attribute state
// draw the RED triangle
glDrawArrays(GL_TRIANGLE_FAN, 0, 4);
// set the depth func to <= as polygons are coplanar
glDepthFunc(GL_LEQUAL);
// set the vertex attribute state
// draw the GREEN triangle
glDrawArrays(GL_TRIANGLE_FAN, 0, 4);
To avoid the artifacts shown in Figure 7-11, we need to add a delta to the
computed depth value before the depth test is performed and before the
depth value is written to the depth buffer. If the depth test passes, the orig-
inal depth value and not the original depth value + delta will be stored in
the depth buffer.

Rasterization 145
The polygon offset is set using the following API call.
The depth offset is computed as:
depth offset = m * factor + r * units
m is maximum depth slope of the triangle and is calculated as:
m can also be calculated as max{|∂z/∂x|, |∂z/∂y|}.
The slope terms ∂z/∂x and ∂z/∂y are calculated by the OpenGL ES imple-
mentation during the triangle rasterization stage.
r is an implementation-defined constant and represents the smallest value
that can produce a guaranteed difference in depth value.
Polygon offset can be enabled or disabled using glEnable(GL_POLYGON_
OFFSET_FILL) and glDisable(GL_POLYGON_OFFSET_FILL).
With polygon offset enabled, the code for triangles rendered by Figure 7-11
is as follows.
const float polygonOffsetFactor = -1.0f;
const float polygonOffsetUnits = -2.0f;
glClear(GL_COLOR_BUFFER_BIT | GL_DEPTH_BUFFER_BIT);
// load vertex shader
// set the appropriate transformation matrices
// set the vertex attribute state
// draw the RED triangle
glDrawArrays(GL_TRIANGLE_FAN, 0, 4);
// set the depth func to <= as polygons are coplanar
glDepthFunc(GL_LEQUAL);
glEnable(GL_POLYGON_OFFSET_FILL);
glPolygonOffset(polygonOffsetFactor, polygonOffsetUnits);
void glPolygonOffset(GLfloat
factor
, GLfloat
units
)
m∂z∂x2
⁄∂z∂y2
⁄+()=

146 Chapter 7: Primitive Assembly and Rasterization
// set the vertex attribute state
// draw the GREEN triangle
glDrawArrays(GL_TRIANGLE_FAN, 0, 4);

147
Chapter 8
8.Vertex Shaders
This chapter describes the OpenGL ES 2.0 programmable vertex pipeline.
Figure 8-1 illustrates the OpenGL ES 2.0 programmable pipeline. The
shaded boxes in Figure 8-1 indicate the programmable stages in OpenGL ES
2.0. In this chapter we discuss the vertex shader stage. Vertex shaders can
be used to do traditional vertex-based operations such as transforming the
position by a matrix, computing the lighting equation to generate a per-
vertex color, and generating or transforming texture coordinates.
Figure 8-1 OpenGL ES 2.0 Programmable Pipeline
Vertex Arrays/
Buffer Objects
Vertex
Shader
Texture
Memory
Fragment
Shader
Primitive
Assembly Rasterization
Per-Fragment
Operations Framebuffer
API

148 Chapter 8: Vertex Shaders
The previous chapters, specifically Chapter 5, “OpenGL ES Shading Lan-
guage,” and Chapter 6, “Vertex Attributes, Vertex Arrays, and Buffer
Objects,” discussed how to specify the vertex attribute and uniform inputs
and also gave a good description of the OpenGL ES 2.0 shading language.
In Chapter 7, “Primitive Assembly and Rasterization,” we discussed how the
output of the vertex shader, referred to as varying variables, is used by the
rasterization stage to generate per-fragment values, which are then input to
the fragment shader. In this chapter we begin with a high-level overview of
a vertex shader including its inputs and outputs. We then discuss some of
the limitations imposed by the OpenGL ES 2.0 shading language and
describe points to keep in mind when writing shaders that need to be por-
table across multiple OpenGL ES 2.0 implementations. We then describe
how to write vertex shaders by discussing a few examples. These examples
describe common use cases such as transforming a vertex position with a
model view and projection matrix, examples of vertex lighting that gener-
ate per-vertex diffuse and specular colors, texture coordinate generation,
and vertex skinning. We hope that these examples help the reader get a
good idea of how to write vertex shaders, rules to keep in mind to make ver-
tex shaders portable as much as possible, and an upper limit on how big ver-
tex shaders can be. Last but not least, we describe a vertex shader that
implements the OpenGL ES 1.1 fixed function vertex pipeline. These two
shaders should also give the reader a good understanding of the complexity
of vertex shaders that will be supported by the first generation of handheld
devices that implement OpenGL ES 2.0.
Vertex Shader Overview
The vertex shader provides a general-purpose programmable method for
operating on vertices. Figure 8-2 shows the inputs and outputs of a vertex
shader. The inputs to the vertex shader consist of the following:
• Attributes—Per-vertex data supplied using vertex arrays.
• Uniforms—Constant data used by the vertex shader.
• Shader program—Vertex shader program source code or executable
that describes the operations that will be performed on the vertex.
The outputs of the vertex shader are called varying variables. In the primi-
tive rasterization stage, these variables are computed for each generated
fragment and are passed in as inputs to the fragment shader.

Vertex Shader Overview 149
Figure 8-2 OpenGL ES 2.0 Vertex Shader
Vertex Shader Built-In Variables
The built-in variables of a vertex shader can be categorized into special vari-
ables that are output by the vertex shader, uniform state such as depth
range, and constants that specify maximum values such as the number of
attributes, number of varyings, and number of uniforms.
Built-In Special Variables
OpenGL ES 2.0 has built-in special variables that are either output by the
vertex shader that then become input to the fragment shader, or are output
by the fragment shader. The built-in special variables available to the vertex
shader are as follows:
•gl_Position—gl_Position is used to output the vertex position in
clip coordinates. The gl_Position values are used by the clipping and
viewport stages to perform appropriate clipping of primitives and con-
vert the vertex position from clip coordinates to screen coordinates.
The value of gl_Position is undefined if the vertex shader does not
Uniforms Samplers
(optional)
Varying 0
Varying 1
Varying 2
Varying 3
Varying 4
Varying 5
Varying 6
Varying 7
gl_Position
gl_FrontFacing
gl_PointSize
Vertex Shader
Temporary
Variables
Attribute 0
Attribute 1
Attribute 2
Attribute 3
Attribute 4
Attribute 5
Attribute 6
Attribute 7

150 Chapter 8: Vertex Shaders
write to gl_Position.gl_Position is a floating-point variable
declared using the highp precision qualifier.
•gl_PointSize—gl_PointSize is used to write the size of the point
sprite in pixels. gl_PointSize is used when point sprites are rendered.
The gl_PointSize value output by a vertex shader is then clamped to
the aliased point size range supported by the OpenGL ES 2.0 imple-
mentation. gl_PointSize is a floating-point variable declared using
the mediump precision qualifier.
•gl_FrontFacing—This special variable, although not directly written
by the vertex shader, is generated based on the position values gener-
ated by the vertex shader and primitive type being rendered.
gl_FrontFacing is a boolean variable.
Built-In Uniform State
The only built-in uniform state available inside a vertex shader is the depth
range in window coordinates. This is given by the built-in uniform name
gl_DepthRange, which is declared as a uniform of type gl_DepthRange-
Parameters.
struct gl_DepthRangeParameters {
highp float near; // near Z
highp float far; // far Z
highp float diff; // far - near
}
uniform gl_DepthRangeParameters gl_DepthRange;
Built-In Constants
The following built-in constants are also available inside the vertex shader.
const mediump int gl_MaxVertexAttribs = 8;
const mediump int gl_MaxVertexUniformVectors = 128;
const mediump int gl_MaxVaryingVectors = 8;
const mediump int gl_MaxVertexTextureImageUnits = 0;
const mediump int gl_MaxCombinedTextureImageUnits = 8;
The built-in constants describe the following maximum terms:
•gl_MaxVertexAttribs—This is the maximum number of vertex
attributes that can be specified. The minimum value supported by all
ES 2.0 implementations is eight.

Vertex Shader Overview 151
•gl_MaxVertexUniformVectors—This is the maximum number of
vec4 uniform entries that can be used inside a vertex shader. The min-
imum value supported by all ES 2.0 implementations is 128 vec4
entries. The number of vec4 uniform entries that can actually be used
by a developer can vary from implementation to implementation and
from one vertex shader to another. For example, some implementa-
tions might count user-specified literal values used in a vertex shader
against the uniform limit. In other cases, implementation-specific uni-
forms (or constants) might need to be included depending on whether
the vertex shader makes use of any built-in transcendental functions.
There currently is no mechanism that an application can use to find
the number of uniform entries that it can use in a particular vertex
shader. The vertex shader compilation will fail and there might be
information in the compile log that provides specific information with
regards to number of uniform entries being used. However, the infor-
mation returned by the compile log is implementation specific. We
provide some guidelines in this chapter to help maximize the use of
vertex uniform entries available in a vertex shader.
•gl_MaxVaryingVectors—This is the maximum number of varying
vectors; that is, the number of vec4 entries that can be output by a
vertex shader. The minimum value supported by all ES 2.0 implemen-
tations is eight vec4 entries.
•gl_MaxVertexTextureImageUnits—This is the maximum number of
texture units available in a vertex shader. The minimum value is 0,
which implies that the implementation does not support a vertex
texture fetch.
•gl_MaxCombinedTextureImageUnits—This is the sum of the
maximum number of texture units available in the vertex + fragment
shaders. The minimum value is eight.
The values specified for each built-in constant are the minimum values that
must be supported by all OpenGL ES 2.0 implementations. It is possible that
implementations might support values greater than the minimum values
described. The actual supported values can be queried using the following code.
GLint maxVertexAttribs, maxVertexUniforms, maxVaryings;
GLint maxVertexTextureUnits, maxCombinedTextureUnits;
glGetIntegerv(GL_MAX_VERTEX_ATTRIBS, &maxVertexAttribs);
glGetIntegerv(GL_MAX_VERTEX_UNIFORM_VECTORS, &maxVertexUniforms);
glGetIntegerv(GL_MAX_VARYING_VECTORS, &maxVaryings);
glGetIntegerv(GL_MAX_VERTEX_TEXTURE_IMAGE_UNITS,
&maxVertexTextureUnits);

152 Chapter 8: Vertex Shaders
glGetIntegerv(GL_MAX_COMBINED_TEXTURE_IMAGE_UNITS,
&maxCombinedTextureUnits);
Precision Qualifiers
We do a brief review of precision qualifiers. Precisions qualifiers are covered
in Chapter 5. Precision qualifiers can be used to specify the precision of any
float- or integer-based variable. The keywords for specifying the precision
are lowp,mediump, and highp. Some examples of declarations with preci-
sion qualifiers are shown here.
highp vec4 position;
varying lowp vec4 color;
mediump float specularExp;
In addition to precision qualifiers, there is also the notion of default preci-
sion. That is, if a variable is declared without having a precision qualifier, it
will have the default precision for that type. The default precision qualifier is
specified at the top of a vertex or fragment shader using the following syntax:
precision highp float;
precision mediump int;
The precision specified for float will be used as the default precision for all
variables based on a floating-point value. Likewise, the precision specified
for int will be used as the default precision for all integer-based variables. In
the vertex shader, if no default precision is specified, the default precision
for both int and float is highp.
For operations typically performed in a vertex shader, the precision qualifier
that will most likely be needed is the highp precision qualifier. Operations
that transform a position with a matrix, transform normals and texture coor-
dinates, or generate texture coordinates will need to be done with highp pre-
cision. Color computations and lighting equations can most likely be done
with mediump precision. Again, this will depend on the kind of color compu-
tations being performed and the range and precision required for operations
that are being performed. We believe that highp will most likely be the
default precision used for most operations in a vertex shader and therefore
use highp as the default precision qualifier in the examples that follow.
ES 2.0 Vertex Shader Limitations
In this section we describe the limitations imposed by the OpenGL ES
2.0 shading language for vertex shaders. These limitations should help

Vertex Shader Overview 153
developers write a portable vertex shader that should compile and run on
most OpenGL ES 2.0 implementations.
Length of Vertex Shader
There is no way to query the maximum number of instructions supported
in a vertex shader across all OpenGL ES 2.0 implementations. It is therefore
not possible to say with certainty whether a given vertex shader’s instruc-
tion count is less than or equal to the number of instructions supported in
a vertex shader by an implementation. If the instruction count exceeds the
maximum number of instructions allowed in a vertex shader, the vertex
shader source will fail to compile.
The OpenGL ES working group recognizes that not being able to query the
maximum instruction count and the actual number of uniforms available
in a vertex shader are serious issues that can make developers’ lives some-
what difficult. The plan is to be able to provide a suite of vertex (and frag-
ment) shaders that will help demonstrate the instruction complexity and
uniform usage. In addition, this suite of shaders will be part of the OpenGL
ES 2.0 conformance test, which means that all conformant OpenGL ES 2.0
implementations will be capable of running the shaders.
Temporary Variables
A temporary variable refers to a variable declared inside a function or a vari-
able that stores an intermediate value. Because OpenGL ES shading lan-
guage is a high-level language, there is no way to specify the minimum
number of temporary variables that must be supported by all OpenGL ES
2.0 implementations. It is therefore possible that a vertex shader might run
into this issue and not compile on all ES 2.0 implementations.
Flow Control
OpenGL ES 2.0 requires implementations to support for loops in a vertex
shader without requiring that they must be unrolled. For example, you
could have a for loop with a loop index that goes from 0 to 1023. This will
typically not be unrolled by the shader compiler, as the code size of the
unrolled shader will most likely be too big for most ES 2.0 implementations.

154 Chapter 8: Vertex Shaders
The following restrictions apply to for loops used in a vertex shader:
• Only one loop index can be used in a for loop.
• The loop index must be initialized to a constant integral expression.
• The condition expression declared in the for loop must be one of the
following:
loop_indx < constant_expression
loop_indx <= constant_expression
loop_indx > constant_expression
loop_indx >= constant_expression
loop_indx != constant_expression
loop_indx == constant_expression
• The loop index can be modified in the for loop statement using one of
the following expressions only:
loop_index--
loop_index++
loop_index -= constant_expression
loop_index += constant_expression
• The loop index can be passed as a read-only argument to functions
inside the for loop (i.e., the loop index can be used with arguments
declared using the in parameter qualifier).
Examples of valid for loop constructs are shown here.
const int numLights = 4;
int i, j;
for (i=0; i<numLights; i++)
{
…
}
for (j=4; j>0; j--)
{
…
foo(j); // argument to function foo that takes j
// is declared with the in qualifier.
}

Vertex Shader Overview 155
Examples of invalid for loop constructs are shown here.
uniform int numLights;
int i;
for (i=0; i<numLights; i++) // conditional expression is
// not constant
{
…
}
for (i=0; i<8; i++)
{
i = foo(); // return value of foo() cannot be
// assigned to loop index i
}
for (j=4; j>0;)
{
…
j--; // loop index j cannot be modified
// inside for loop
}
while and do-while loops, though specified by the OpenGL ES 2.0 shading
language specification, are not a requirement and therefore might not be
supported by all OpenGL ES 2.0 implementations.
Conditional Statements
The following conditional statements are fully supported without any
restrictions.
if(bool_expression)
{
…
}
if(bool_expression)
{
…
}
else
{
…
}
bool_expression must be a scalar boolean value.

156 Chapter 8: Vertex Shaders
GPUs typically execute a vertex shader with multiple vertices or a frag-
ment shader with multiple fragments in parallel. The number of vertices
or fragments that are executed in parallel will depend on the GPU’s per-
formance target. The bool_expression in the if and if-else condi-
tional statements can have different values for the vertices or fragments
being executed in parallel. This can impact performance as the number
of vertices or fragments executed in parallel by the GPU is reduced. We
recommend that for best performance, conditional statements should be
used with bool_expression values that are the same for vertices or frag-
ments being executed in parallel. This will be the case if a uniform
expression is used.
Array Indexing
Array indexing of uniforms (excluding samplers) is fully supported. The
array index can be a constant, uniform, or computed value. Samplers can
only be indexed using a constant integral expression. A constant integral
expression is a literal value (e.g., 4), a const integer variable (e.g., const int
sampler_indx = 3;), or a constant expression (e.g., 3 + sampler_indx).
Attribute matrices and vectors can be indexed using a constant integral
expression. Indexing attribute matrices and vectors with a non-constant
integral expression is not mandated. This, however, is a very useful feature.
The following code shows a vertex shader that performs vertex skinning.
a_matrixweights is a vertex attribute that stores the matrix weight, for up
to four matrices.
attribute vec4 a_matrixweights; // matrix weights
attribute vec4 a_matrixindices; // matrix palette indices
int i;
for (i=0; i<=3; i++)
{
float m_wt = a_matrixweights[i];
int m_indx = int(a_matrixindices[i]) * 3;
…
}
The code a_matrixweights[i] and a_matrixindices[i] highlighted in
bold is not required to be supported and can therefore fail to compile.

Vertex Shader Overview 157
Note: The rules for indexing constant matrices and vectors, varyings and
variables, or arrays of varyings and variables are the same as those for
attributes already described.
Counting Number of Uniforms Used in a Vertex Shader
gl_MaxVertexUniformVectors describes the maximum number of
uniforms that can be used in a vertex shader. The minimum value for
gl_MaxVertexUniformVectors that must be supported by any compliant
OpenGL ES 2.0 implementation is 128 vec4 entries. The uniform storage is
used to store the following variables:
• Variables declared with the uniform qualifier.
• Const variables.
• Literal values.
• Implementation-specific constants
The number of uniform variables used in a vertex shader along with the
variables declared with the const qualifier, literal values, and implementa-
tion-specific constants must fit in gl_MaxVertexUniformVectors as per
the packing rules described in Chapter 5. If these do not fit, then the vertex
shader will fail to compile. It is possible for a developer to apply the packing
rules and determine the amount of uniform storage needed to store uniform
variables, const variables, and literal values. It is not possible to determine
the number of implementation-specific constants as this value will not only
vary from implementation to implementation but will also change depend-
ing on which built-in shading language functions are being used by the ver-
tex shader. Typically, the implementation-specific constants are required
when built-in transcendental functions are used.
As far as literal values are concerned, the OpenGL ES 2.0 shading language
spec states that no constant propagation is assumed. This means that mul-
tiple instances of the same literal value(s) will be counted multiple times.
Understandably it is easier to use literal values such as 0.0 or 1.0 in a vertex
shader, but our recommendation is that this be avoided as much as possible.
Instead of using literal values, appropriate const variables should be
declared. This avoids having the same literal value count multiple times,
which might cause the vertex shader to fail to compile if vertex uniform
storage requirements exceed what the implementation supports.
Consider the following example that describes a snippet of vertex shader
code that transforms two texture coordinates per vertex:

158 Chapter 8: Vertex Shaders
#define NUM_TEXTURES 2
uniform mat4 tex_matrix[NUM_TEXTURES]; // texture matrices
uniform bool enable_tex[NUM_TEXTURES]; // texture enables
uniform bool enable_tex_matrix[NUM_TEXTURES]; // texture matrix
// enables
attribute vec4 a_texcoord0; // available if enable_tex[0] is true
attribute vec4 a_texcoord1; // available if enable_tex[1] is true
varying vec4 v_texcoord[NUM_TEXTURES];
v_texcoord[0] = vec4(0.0, 0.0, 0.0, 1.0);
// is texture 0 enabled
if (enable_tex[0])
{
// is texture matrix 0 enabled
if(enable_tex_matrix[0])
v_texcoord[0] = tex_matrix[0] * a_texcoord0;
else
v_texcoord[0] = a_texcoord0;
}
v_texcoord[1] = vec4(0.0, 0.0, 0.0, 1.0);
// is texture 1 enabled
if (enable_tex[1])
{
// is texture matrix 1 enabled
if(enable_tex_matrix[1])
v_texcoord[1] = tex_matrix[1] * a_texcoord1;
else
v_texcoord[1] = a_texcoord1;
}
The code just described might result in each reference to the literal values
0, 1, 0.0, 1.0 counting against the uniform storage. To guarantee that these
literal values count only once against the uniform storage, the vertex shader
code snippet should be written as follows:
#define NUM_TEXTURES 2
const int c_zero = 0;
const int c_one = 1;
uniform mat4 tex_matrix[NUM_TEXTURES]; // texture matrices
uniform bool enable_tex[NUM_TEXTURES]; // texture enables
uniform bool enable_tex_matrix[NUM_TEXTURES]; // texture matrix
// enables

Vertex Shader Examples 159
attribute vec4 a_texcoord0; // available if enable_tex[0] is true
attribute vec4 a_texcoord1; // available if enable_tex[1] is true
varying vec4 v_texcoord[NUM_TEXTURES];
v_texcoord[c_zero] = vec4(float(c_zero), float(c_zero),
float(c_zero), float(c_one));
// is texture 0 enabled
if(enable_tex[c_zero])
{
// is texture matrix 0 enabled
if(enable_tex_matrix[c_zero])
v_texcoord[c_zero] = tex_matrix[c_zero] * a_texcoord0;
else
v_texcoord[c_zero] = a_texcoord0;
}
v_texcoord[c_one] = vec4(float(c_zero), float(c_zero),
float(c_zero), float(c_one));
// is texture 1 enabled
if(enable_tex[c_one])
{
// is texture matrix 1 enabled
if(enable_tex_matrix[c_one])
v_texcoord[c_one] = tex_matrix[c_one] * a_texcoord1;
else
v_texcoord[c_one] = a_texcoord1;
}
Hopefully this section has been helpful in providing a good understand-
ing of the limitations of the OpenGL ES 2.0 shading language and how to
write vertex shaders that should compile and run on most OpenGL ES 2.0
implementations.
Vertex Shader Examples
We now present a few examples that demonstrate how to implement the
following features in a vertex shader:
• Transforming vertex position with a matrix.
• Lighting computations to generate per-vertex diffuse and specular
color.
• Texture coordinate generation.
• Vertex skinning.

160 Chapter 8: Vertex Shaders
These features represent typical use cases that OpenGL ES 2.0 applications
will want to perform in a vertex shader.
A Simple Vertex Shader
Example 8-1 describes a simple vertex shader written using the OpenGL ES
shading language. The vertex shader takes a position and its associated color
data as inputs or attributes, transforms the position by a 4 × 4 matrix and
outputs the transformed position and color.
Example 8-1 A Simple Vertex Shader
// uniforms used by the vertex shader
uniform mat4 u_mvp_matrix; // matrix to convert P from
// model space to clip space.
// attributes input to the vertex shader
attribute vec4 a_position; // input position value
attribute vec4 a_color; // input vertex color
// varying variables – input to the fragment shader
varying vec4 v_color; // output vertex color
void
main()
{
v_color = a_color;
gl_Position = u_mvp_matrix * a_position;
}
The transformed vertex positions and primitive type are then used by the
setup and rasterization stages to rasterize the primitive into fragments. For
each fragment, the interpolated v_color will be computed and passed as
input to the fragment shader.
Lighting in a Vertex Shader
In this section, we look at examples that compute the lighting equation for
directional lights and point, spot lights. The vertex shaders described in this
section use the OpenGL ES 1.1 lighting equation model to compute the
lighting equation for a directional or a spot (or point) light. In the lighting
examples described here, the viewer is assumed to be at infinity.

Vertex Shader Examples 161
A directional light is a light source that is at an infinite distance from the
objects in the scene being lit. An example of a directional light is the sun.
As the light is at infinite distance, the light rays from the light source are
parallel. The light direction vector is a constant and does not need to be
computed per vertex. Figure 8-3 describes the terms that are needed in com-
puting the lighting equation for a directional light. Peye is the position of the
viewer, Plight is the position of the light (Plight .w = 0), N is the normal, and
H is the half-plane vector. Because Plight . w = 0, the light direction vector
will be Plight . xyz. The half-plane vector H is computed as || VPlight + VPeye ||.
As both the light source and viewer are at infinity, the half-plane vector
H = || Plight . xyz + (0, 0, 1) ||.
Figure 8-3 Geometric Factors in Computing Lighting Equation for a
Directional Light
Example 8-2 describes the vertex shader code that computes the lighting
equation for a directional light. The directional light properties are described
by a directional_light struct that contains the following elements:
•direction—The normalized light direction in eye space.
•halfplane—The normalized half-plane vector H. This can be precom-
puted for a directional light, as it does not change.
•ambient_color—The ambient color of the light.
•diffuse_color—The diffuse color of the light.
•specular_color—The specular color of the light.
The material properties needed to compute the vertex diffuse and specular
color are described by a material_properties struct that contains the
following elements:
Peye
Plight
N
01
H
02
01= 02
V

162 Chapter 8: Vertex Shaders
•ambient_color—The ambient color of the material.
•diffuse_color—The diffuse color of the material.
•specular_color—The specular color of the material.
•specular_exponent—The specular exponent that describes the shini-
ness of the material and is used to control the shininess of the specular
highlight.
Example 8-2 Directional Light
struct directional_light {
vec3 direction; // normalized light direction in eye space
vec3 halfplane; // normalized half-plane vector
vec4 ambient_color;
vec4 diffuse_color;
vec4 specular_color;
};
struct material_properties {
vec4 ambient_color;
vec4 diffuse_color;
vec4 specular_color;
float specular_exponent;
};
const float c_zero = 0.0;
const float c_one = 1.0;
uniform material_properties material;
uniform directional_light light;
// normal has been transformed into eye space and is a normalized
// value returns the computed color.
void
directional_light(vec3 normal)
{
vec4 computed_color = vec4(c_zero, c_zero, c_zero, c_zero);
float ndotl; // dot product of normal & light direction
float ndoth; // dot product of normal & half-plane vector
ndotl = max(c_zero, dot(normal, light.direction));
ndoth = max(c_zero, dot(normal, light.halfplane));
computed_color += (light.ambient_color * material.ambient_color);
computed_color += (ndotl * light.diffuse_color
* material.diffuse_color);

Vertex Shader Examples 163
if (ndoth > c_zero)
{
computed_color += (pow(ndoth, material.specular_exponent) *
material.specular_color *
light.specular_color);
}
return computed_color;
}
The directional light vertex shader code described in Example 8-2 combines
the per-vertex diffuse and specular color into a single color (given by
computed_color). Another option would be to compute the per-vertex
diffuse and specular colors and pass them as separate varying variables to
the fragment shader.
Note: In Example 8-2 we multiply the material colors (ambient, diffuse, and
specular) with the light colors. This is fine if we are computing the
lighting equation for only one light. If we have to compute the
lighting equation for multiple lights, we should compute the
ambient, diffuse, and specular values for each light and then
compute the final vertex color by multiplying the material ambient,
diffuse, and specular colors to appropriate computed terms and then
summing them all to generate a per-vertex color.
A point light is a light source that emanates light in all directions from a
position in space. A point light is given by a position vector (x,y,z,w),
where w≠ 0. The point light shines evenly in all directions but its intensity
falls off (i.e., gets attenuated) based on the distance from the light to the
object. This attenuation is computed using the following equation:
distance attenuation = 1 / (K0 + K1 × || VPlight || + K2 × || VPlight ||2)
K0,K1, and K2 are the constant, linear, and quadratic attenuation factors.
A spotlight is a light source with both a position and a direction that simu-
lates a cone of light emitted from a position (Plight) in a direction (given by
spotdirection). Figure 8-4 describes the terms that are needed in computing the
lighting equation for a spotlight.

164 Chapter 8: Vertex Shaders
Figure 8-4 Geometric Factors in Computing Lighting Equation for a Spot Light
The intensity of the emitted light is attenuated by a spot cutoff factor based
on the angle from the center of the cone. This angle from the center of the
cone is computed as the dot product of VPlight and spotdirection. The spot cut-
off factor is 1.0 in the spot light direction given by spotdirection and falls off
exponentially to 0.0 spotcutoff angle radians away.
Example 8-3 describes the vertex shader code that computes the lighting
equation for a spot (and point) light. The spot light properties are described
by a spot_light struct that contains the following elements:
•direction—The light direction in eye space.
•ambient_color—The ambient color of the light.
•diffuse_color—The diffuse color of the light.
•specular_color—The specular color of the light.
•attenuation_factors—The distance attenuation factors K0,K1, and
K2.
•compute_distance_attenuation—This boolean term determines if
the distance attenuation must be computed.
•spot_direction—The normalized spot direction vector.
•spot_exponent—The spotlight exponent used to compute the spot
cutoff factor.
•spot_cutoff_angle—The spotlight cutoff angle in degrees.
Peye
Plight
N
01
H
02
01= 02
V
spotdirection
spotcutoff angle

Vertex Shader Examples 165
Example 8-3 Spot Light
struct spot_light {
vec4 position; // light position in eye space
vec4 ambient_color;
vec4 diffuse_color;
vec4 specular_color;
vec3 spot_direction; // normalized spot direction
vec3 attenuation_factors; // attenuation factors K0, K1, K2
bool compute_distance_attenuation;
float spot_exponent; // spotlight exponent term
float spot_cutoff_angle; // spot cutoff angle in degrees
};
struct material_properties {
vec4 ambient_color;
vec4 diffuse_color;
vec4 specular_color;
float specular_exponent;
};
const float c_zero = 0.0;
const float c_one = 1.0;
uniform material_properties material;
uniform spot_light light;
// normal and position are normal and position values in eye space.
// normal is a normalized vector.
// returns the computed color.
vec4
spot_light(vec3 normal, vec4 position)
{
vec4 computed_color = vec4(c_zero, c_zero, c_zero, c_zero);
vec3 lightdir;
vec3 halfplane;
float ndotl, ndoth;
float att_factor;
att_factor = c_one;
// we assume "w" values for light position and
// vertex position are the same
lightdir = light.position.xyz - position.xyz;
// compute distance attenuation
if(light.compute_distance_attenuation)
{

166 Chapter 8: Vertex Shaders
vec3 att_dist;
att_dist.x = c_one;
att_dist.z = dot(lightdir, lightdir);
att_dist.y = sqrt(att_dist.z);
att_factor = c_one / dot(att_dist, light.attenuation_factors);
}
// normalize the light direction vector
lightdir = normalize(lightdir);
// compute spot cutoff factor
if(light.spot_cutoff_angle < 180.0)
{
float spot_factor = dot(-lightdir, light.spot_direction);
if(spot_factor >= cos(radians(light.spot_cutoff_angle)))
spot_factor = pow(spot_factor, light.spot_exponent);
else
spot_factor = c_zero;
// compute combined distance & spot attenuation factor
att_factor *= spot_factor;
}
if(att_factor > c_zero)
{
// process lighting equation --> compute the light color
computed_color += (light.ambient_color *
material.ambient_color);
ndotl = max(c_zero, dot(normal, lightdir));
computed_color += (ndotl * light.diffuse_color *
material.diffuse_color);
halfplane = normalize(lightdir + vec3(c_zero, c_zero, c_one));
ndoth = dot(normal, halfplane);
if (ndoth > c_zero)
{
computed_color += (pow(ndoth, material.specular_exponent)*
material.specular_color *
light.specular_color);
}
// multiply color with computed attenuation
computed_color *= att_factor;
}
return computed_color;
}

Generating Texture Coordinates 167
Generating Texture Coordinates
We look at two examples that generate texture coordinates in a vertex
shader. The two examples are used when rendering shiny (i.e., reflective)
objects in a scene by generating a reflection vector and then using this to
compute a texture coordinate that indexes into a latitude longitude map
(also called a sphere map) or a cube map (represents six views or faces that
capture reflected environment assuming a single viewpoint in the middle
of the shiny object). The OpenGL 2.0 specification describes the texture
coordinate generation modes as GL_SPHERE_MAP and GL_REFLECTION_MAP,
respectively. The GL_SPHERE_MAP mode generates a texture coordinate that
uses a reflection vector to compute a 2D texture coordinate for lookup into
a 2D texture map. The GL_REFLECTION_MAP mode generates a texture coor-
dinate that is a reflection vector that can be used as a 3D texture coordinate
for lookup into a cube map. Examples 8-4 and 8-5 describe the vertex shader
code that generates texture coordinates that will be used by the appropriate
fragment shader to calculate the reflected image on the shiny object.
Example 8-4 Sphere Map Texture Coordinate Generation
// position is the normalized position coordinate in eye space
// normal is the normalized normal coordinate in eye space
// returns a vec2 texture coordinate
vec2
sphere_map(vec3 position, vec3 normal)
{
reflection = reflect(position, normal);
m = 2.0 * sqrt(reflection.x * reflection.x +
reflection.y * reflection.y +
(reflection.z + 1.0) * (reflection.z + 1.0));
return vec2((reflection.x / m + 0.5), (reflection.y / m + 0.5));
}
Example 8-5 Cube Map Texture Coordinate Generation
// position is the normalized position coordinate in eye space
// normal is the normalized normal coordinate in eye space
// returns the reflection vector as a vec3 texture coordinate
vec3
cube_map(vec3 position, vec3 normal)
{
return reflect(position, normal);
}

168 Chapter 8: Vertex Shaders
The reflection vector will then be used inside a fragment shader as the tex-
ture coordinate to the appropriate cube map.
Vertex Skinning
Vertex skinning is a commonly used technique whereby the joins between
polygons are smoothed. This is implemented by applying additional trans-
form matrices with appropriate weights to each vertex. The multiple matri-
ces used to skin vertices are stored in a matrix palette. Matrices indices per
vertex are used to refer to appropriate matrices in the matrix palette that
will be used to skin the vertex. Vertex skinning is commonly used for char-
acter models in 3D games to ensure that they appear smooth and realistic
(as much as possible) without having to use additional geometry. The num-
ber of matrices used to skin a vertex is typically two to four.
The mathematics of vertex skinning is given by the following equations:
P′=Σwi × Mi × P
N′ = Σwi × Mi-1T × N
Σwi = 1, i = 1 to n
where
n is the number of matrices that will be used to transform the vertex
P is the vertex position
P
′
is the transformed (skinned) position
N is the vertex normal
N′ is the transformed (skinned) normal
Mi is the matrix associated with the ith matrix per vertex and is
computed as
Mi = matrix_palette [ matrix_index[i] ]
with n matrix_index values specified per vertex
Mi-1T is the inverse transpose of matrix Mi
wi is the weight associated with the matrix

Vertex Skinning 169
We discuss how to implement vertex skinning with a matrix palette of 32
matrices and up to four matrices per vertex to generate a skinned vertex. A
matrix palette size of 32 matrices is quite common. The matrices in the
matrix palette typically are 4 × 3 column major matrices (i.e., four vec3
entries per matrix). If the matrices were to be stored in column-major order,
this will take 128 uniform entries with three elements of each uniform entry
used to store a row. The minimum value of gl_MaxVertexUniformVectors
that is supported by all OpenGL ES 2.0 implementations is 128 vec4 entries.
This means we will only have the fourth row of these 128 vec4 uniform
entries available. This row of floats can only be used to store uniforms
declared to be of type float (as per the uniform packing rule). There is no
room therefore to store a vec2,vec3, or vec4 uniform. It would be better to
store the matrices in the palette in row-major order using three vec4 entries
per matrix. If we did this, then we use 96 vec4’s of uniform storage and the
remaining 32 vec4 entries can be used to store other uniforms. Note that
we do not have enough uniform storage to store inverse transpose matrices
needed to compute the skinned normal. This is typically not a problem as
in most cases the matrices used are orthonormal and therefore can be used
to transform the vertex position and the normal.
Example 8-6 describes the vertex shader code that computes the skinned
normal and position. We assume 32 matrices in the matrix palette, and that
the matrices are stored in row-major order. The matrices are also assumed to
be orthonormal (i.e., the same matrix can be used to transform position and
normal) and up to four matrices are used to transform each vertex.
Example 8-6 Vertex Skinning Shader with No Check to See if Matrix Weight = 0
#define NUM_MATRICES 32 // 32 matrices in matrix palette
const int c_zero = 0;
const int c_one = 1;
const int c_two = 2;
const int c_three = 3;
// store 32 4 x 3 matrices as an array of floats representing
// each matrix in row-major order i.e. 3 vec4s
uniform vec4 matrix_palette[NUM_MATRICES * 3];
// vertex position and normal attributes
attribute vec4 a_position
attribute vec3 a_normal;
// matrix weights - 4 entries / vertex
attribute vec4 a_matrixweights;

170 Chapter 8: Vertex Shaders
// matrix palette indices
attribute vec4 a_matrixindices;
void
skin_position(in vec4 position, float m_wt, int m_indx,
out vec4 skinned_position)
{
vec4 tmp;
tmp.x = dot(position, matrix_palette[m_indx]);
tmp.y = dot(position, matrix_palette[m_indx + c_one]);
tmp.z = dot(position, matrix_palette[m_indx + c_two]);
tmp.w = position.w;
skinned_position += m_wt * tmp;
}
void
skin_normal(in vec3 normal, float m_wt, int m_indx,
out vec3 skinned_normal)
{
vec3 tmp;
tmp.x = dot(normal, matrix_palette[m_indx].xyz);
tmp.y = dot(normal, matrix_palette[m_indx + c_one].xyz);
tmp.z = dot(normal, matrix_palette[m_indx + c_two].xyz);
skinned_position += m_wt * tmp;
}
void
do_skinning(in vec4 position, in vec3 normal,
out vec4 skinned_position, out vec4 skinned_normal)
{
skinned_position = vec4(float(c_zero));
skinned_normal = vec3(float(c_zero));
// transform position and normal to eye space using matrix
// palette with four matrices used to transform a vertex
m_wt = a_matrixweights[0];
m_indx = int(a_matrixindices[0]) * c_three;
skin_position(position, m_wt, m_indx, skinned_position);
skin_normal(normal, m_wt, m_indx, skinned_normal);
m_wt = a_matrixweights[1];
m_indx = int(a_matrixindices[1]) * c_three;
skin_position(position, m_wt, m_indx, skinned_position);

Vertex Skinning 171
skin_normal(normal, m_wt, m_indx, skinned_normal);
m_wt = a_matrixweights[2];
m_indx = int(a_matrixindices[2]) * c_three;
skin_position(position, m_wt, m_indx, skinned_position);
skin_normal(normal, m_wt, m_indx, skinned_normal);
m_wt = a_matrixweights[3];
m_indx = int(a_matrixindices[3]) * c_three;
skin_position(position, m_wt, m_indx, skinned_position);
skin_normal(normal, m_wt, m_indx, skinned_normal);
}
In Example 8-6, the vertex skinning shader generates a skinned vertex by
transforming a vertex with four matrices and appropriate matrix weights. It
is possible and quite common that some of these matrix weights may be
zero. In Example 8-6, the vertex is transformed using all four matrices, irre-
spective of their weights. It might be better to use a conditional expression
to check if matrix weight is zero before calling skin_position and
skin_normal. Example 8-7 describes the vertex skinning shader that checks
if the matrix weight is zero before applying the matrix transformation.
Example 8-7 Vertex Skinning Shader with Checks to See if Matrix Weight = 0
void
do_skinning(in vec4 position, in vec3 normal,
out vec4 skinned_position, out vec4 skinned_normal)
{
skinned_position = vec4(float(c_zero));
skinned_normal = vec3(float(c_zero));
// transform position and normal to eye space using matrix
// palette with four matrices used to transform a vertex
m_wt = a_matrixweights[0];
if(m_wt > 0.0)
{
m_indx = int(a_matrixindices[0]) * c_three;
skin_position(position, m_wt, m_indx, skinned_position);
skin_normal(normal, m_wt, m_indx, skinned_normal);
}
m_wt = a_matrixweights[1];
if(m_wt > 0.0)
{

172 Chapter 8: Vertex Shaders
m_indx = int(a_matrixindices[1]) * c_three;
skin_position(position, m_wt, m_indx, skinned_position);
skin_normal(normal, m_wt, m_indx, skinned_normal);
}
m_wt = a_matrixweights[2];
if(m_wt > 0.0)
{
m_indx = int(a_matrixindices[2]) * c_three;
skin_position(position, m_wt, m_indx, skinned_position);
skin_normal(normal, m_wt, m_indx, skinned_normal);
}
m_wt = a_matrixweights[3];
if(m_wt > 0.0)
{
m_indx = int(a_matrixindices[3]) * c_three;
skin_position(position, m_wt, m_indx, skinned_position);
skin_normal(normal, m_wt, m_indx, skinned_normal);
}
}
At first glance, we might conclude that the vertex skinning shader in Exam-
ple 8-7 has better performance than the vertex skinning shader in Example
8-6. This is not necessarily true and the answer can vary across GPUs. This
is because in the conditional expression if (m_wt > 0.0),m_wt is a
dynamic value and can be different for vertices being executed in parallel
by the GPU. We now run into divergent flow control where vertices being
executed in parallel may have different values for m_wt and this can cause
execution to serialize. If a GPU does not implement divergent flow control
efficiently, the vertex shader in Example 8-7 might not be as efficient as the
version in Example 8-6. Applications should, therefore, test performance of
divergent flow control by executing a test shader on the GPU as part of the
application initialization phase to determine which shaders to use.
We hope that the examples discussed so far have provided a good under-
standing of vertex shaders, how to write them, and how to use them for a
wide-ranging array of effects.

OpenGL ES 1.1 Vertex Pipeline as an ES 2.0 Vertex Shader 173
OpenGL ES 1.1 Vertex Pipeline
as an ES 2.0 Vertex Shader
We now discuss a vertex shader that implements the OpenGL ES 1.1 fixed
function vertex pipeline without vertex skinning. This is also meant to be
an interesting exercise in figuring out how big a vertex shader can be for it
to run across all OpenGL ES 2.0 implementations.
This vertex shader implements the following fixed functions of the OpenGL
ES 1.1 vertex pipeline:
• Transform the normal and position to eye space, if required (typically
required for lighting). Rescale or normalization of normal is also
performed.
• Computes the OpenGL ES 1.1 vertex lighting equation for up to eight
directional, point, or spot lights with two-sided lighting and color
material per vertex.
• Transform texture coordinates for up to two texture coordinates per
vertex.
• Compute fog factor passed to fragment shader. The fragment shader
uses the fog factor to interpolate between fog color and vertex color.
• Computes per-vertex user clip plane factor. Only one user clip plane is
supported.
• Transform position to clip space.
Example 8-8 is the vertex shader that implements the OpenGL ES 1.1 fixed
function vertex pipeline as already described.
Example 8-8 OpenGL ES 1.1 Fixed Function Vertex Pipeline
//******************************************************************
//
// OpenGL ES 2.0 vertex shader that implements the following
// OpenGL ES 1.1 fixed function pipeline
//
// - compute lighting equation for up to eight directional/point/
// - spot lights
// - transform position to clip coordinates
// - texture coordinate transforms for up to two texture coordinates
// - compute fog factor
// - compute user clip plane dot product (stored as v_ucp_factor)
//
//******************************************************************

174 Chapter 8: Vertex Shaders
#define NUM_TEXTURES 2
#define GLI_FOG_MODE_LINEAR 0
#define GLI_FOG_MODE_EXP 1
#define GLI_FOG_MODE_EXP2 2
struct light {
vec4 position; // light position for a point/spot light or
// normalized dir. for a directional light
vec4 ambient_color;
vec4 diffuse_color;
vec4 specular_color;
vec3 spot_direction;
vec3 attenuation_factors;
float spot_exponent;
float spot_cutoff_angle;
bool compute_distance_attenuation;
};
struct material {
vec4 ambient_color;
vec4 diffuse_color;
vec4 specular_color;
vec4 emissive_color;
float specular_exponent;
};
const float c_zero = 0.0;
const float c_one = 1.0;
const int indx_zero = 0;
const int indx_one = 1;
uniform mat4 mvp_matrix; // combined model-view +
// projection matrix
uniform mat4 modelview_matrix; // model view matrix
uniform mat3 inv_modelview_matrix; // inverse model-view
// matrix used
// to transform normal
uniform mat4 tex_matrix[NUM_TEXTURES]; // texture matrices
uniform bool enable_tex[NUM_TEXTURES]; // texture enables
uniform bool enable_tex_matrix[NUM_TEXTURES]; // texture matrix
// enables
uniform material material_state;
uniform vec4 ambient_scene_color;
uniform light light_state[8];
uniform bool light_enable_state[8]; // booleans to indicate
// which of eight
// lights are enabled

OpenGL ES 1.1 Vertex Pipeline as an ES 2.0 Vertex Shader 175
uniform int num_lights;// number of lights enabled = sum of
// light_enable_state bools set to TRUE
uniform bool enable_lighting; // is lighting enabled
uniform bool light_model_two_sided; // is two-sided lighting
// enabled
uniform bool enable_color_material; // is color material
// enabled
uniform bool enable_fog; // is fog enabled
uniform float fog_density;
uniform float fog_start, fog_end;
uniform int fog_mode; // fog mode - linear, exp,
// or exp2
uniform bool xform_eye_p; // xform_eye_p is set if we need
// Peye for user clip plane,
// lighting, or fog
uniform bool rescale_normal; // is rescale normal enabled
uniform bool normalize_normal; // is normalize normal enabled
uniform float rescale_normal_factor; // rescale normal factor if
// glEnable(GL_RESCALE_NORMAL)
uniform vec4 ucp_eqn; // user clip plane equation –
// - one user clip plane specified
uniform bool enable_ucp; // is user clip plane enabled
//******************************************************
// vertex attributes - not all of them may be passed in
//******************************************************
attribute vec4 a_position; // this attribute is always specified
attribute vec4 a_texcoord0;// available if enable_tex[0] is true
attribute vec4 a_texcoord1;// available if enable_tex[1] is true
attribute vec4 a_color; // available if !enable_lighting or
// (enable_lighting && enable_color_material)
attribute vec3 a_normal; // available if xform_normal is set
// (required for lighting)
//************************************************
// varying variables output by the vertex shader
//************************************************
varying vec4 v_texcoord[NUM_TEXTURES];
varying vec4 v_front_color;
varying vec4 v_back_color;
varying float v_fog_factor;
varying float v_ucp_factor;

176 Chapter 8: Vertex Shaders
//************************************************
// temporary variables used by the vertex shader
//************************************************
vec4 p_eye;
vec3 n;
vec4 mat_ambient_color;
vec4 mat_diffuse_color;
vec4
lighting_equation(int i)
{
vec4 computed_color = vec4(c_zero, c_zero, c_zero, c_zero);
vec3 h_vec;
float ndotl, ndoth;
float att_factor;
att_factor = c_one;
if(light_state[i].position.w != c_zero)
{
float spot_factor;
vec3 att_dist;
vec3 VPpli;
// this is a point or spot light
// we assume "w" values for PPli and V are the same
VPpli = light_state[i].position.xyz - p_eye.xyz;
if(light_state[i].compute_distance_attenuation)
{
// compute distance attenuation
att_dist.x = c_one;
att_dist.z = dot(VPpli, VPpli);
att_dist.y = sqrt(att_dist.z);
att_factor = c_one / dot(att_dist,
light_state[i].attenuation_factors);
}
VPpli = normalize(VPpli);
if(light_state[i].spot_cutoff_angle < 180.0)
{
// compute spot factor
spot_factor = dot(-VPpli, light_state[i].spot_direction);
if(spot_factor >= cos(radians(
light_state[i].spot_cutoff_angle)))
spot_factor = pow(spot_factor,
light_state[i].spot_exponent);
else
spot_factor = c_zero;
att_factor *= spot_factor;

OpenGL ES 1.1 Vertex Pipeline as an ES 2.0 Vertex Shader 177
}
}
else
{
// directional light
VPpli = light_state[i].position.xyz;
}
if(att_factor > c_zero)
{
// process lighting equation --> compute the light color
computed_color += (light_state[i].ambient_color *
mat_ambient_color);
ndotl = max(c_zero, dot(n, VPpli));
computed_color += (ndotl * light_state[i].diffuse_color *
mat_diffuse_color);
h_vec = normalize(VPpli + vec3(c_zero, c_zero, c_one));
ndoth = dot(n, h_vec);
if (ndoth > c_zero)
{
computed_color += (pow(ndoth,
material_state.specular_exponent) *
material_state.specular_color *
light_state[i].specular_color);
}
computed_color *= att_factor; // multiply color with
// computed attenuation factor
// * computed spot factor
}
return computed_color;
}
float
compute_fog()
{
float f;
// use eye Z as approximation
if(fog_mode == GLI_FOG_MODE_LINEAR)
{
f = (fog_end - p_eye.z) / (fog_end - fog_start);
}
else if(fog_mode == GLI_FOG_MODE_EXP)
{
f = exp(-(p_eye.z * fog_density));
}
else
{
f = (p_eye.z * fog_density);

178 Chapter 8: Vertex Shaders
f = exp(-(f * f));
}
f = clamp(f, c_zero, c_one);
return f;
}
vec4
do_lighting()
{
vec4 vtx_color;
int i, j;
vtx_color = material_state.emissive_color +
(mat_ambient_color * ambient_scene_color);
j = (int)c_zero;
for (i=(int)c_zero; i<8; i++)
{
if(j >= num_lights)
break;
if (light_enable_state[i])
{
j++;
vtx_color += lighting_equation(i);
}
}
vtx_color.a = mat_diffuse_color.a;
return vtx_color;
}
void
main(void)
{
int i, j;
// do we need to transform P
if(xform_eye_p)
p_eye = modelview_matrix * a_position;
if(enable_lighting)
{
n = inv_modelview_matrix * a_normal;
if(rescale_normal)
n = rescale_normal_factor * n;
if (normalize_normal)

OpenGL ES 1.1 Vertex Pipeline as an ES 2.0 Vertex Shader 179
n = normalize(n);
mat_ambient_color = enable_color_material ? a_color
: material_state.ambient_color;
mat_diffuse_color = enable_color_material ? a_color
: material_state.diffuse_color;
v_front_color = do_lighting();
v_back_color = v_front_color;
// do 2-sided lighting
if(light_model_two_sided)
{
n = -n;
v_back_color = do_lighting();
}
}
else
{
// set the default output color to be the per-vertex /
// per-primitive color
v_front_color = a_color;
v_back_color = a_color;
}
// do texture xforms
v_texcoord[indx_zero] = vec4(c_zero, c_zero, c_zero, c_one);
if(enable_tex[indx_zero])
{
if(enable_tex_matrix[indx_zero])
v_texcoord[indx_zero] = tex_matrix[indx_zero] *
a_texcoord0;
else
v_texcoord[indx_zero] = a_texcoord0;
}
v_texcoord[indx_one] = vec4(c_zero, c_zero, c_zero, c_one);
if(enable_tex[indx_one])
{
if(enable_tex_matrix[indx_one])
v_texcoord[indx_one] = tex_matrix[indx_one] * a_texcoord1;
else
v_texcoord[indx_one] = a_texcoord1;
}
v_ucp_factor = enable_ucp ? dot(p_eye, ucp_eqn) : c_zero;
v_fog_factor = enable_fog ? compute_fog() : c_one;
gl_Position = mvp_matrix * a_position;
}
This page intentionally left blank

181
Chapter 9
9.Texturing
Now that we have covered vertex shaders in detail, you should be familiar
with all of the gritty details in transforming vertices and preparing primi-
tives for rendering. The next step in the pipeline is the fragment shader,
where much of the visual magic of OpenGL ES 2.0 occurs. Programmable
fragment shaders are fundamental in producing effects that include textur-
ing, per-pixel lighting, and shadows. A fundamental aspect of fragment
shaders is the application of textures to surfaces. This chapter covers all of
the details of creating, loading, and applying textures:
•Texturing basics.
• Loading textures and mipmapping.
• Texture filtering and wrapping.
• Using textures in the fragment shader.
• Texture subimage specification.
• Copying texture data from the color buffer.
• Optional texturing extensions.
Te xt ur in g B as ic s
One of the most fundamental operations used in rendering 3D graphics is
the application of textures to a surface. Textures allow for the representation
of additional detail not available just from the geometry of a mesh. Textures
in OpenGL ES 2.0 come in two forms: 2D textures and cube map textures.

182 Chapter 9: Texturing
Textures are typically applied to a surface by using texture coordinates that
can be thought of as indices into texture array data. The following sections
introduce the different texture types in OpenGL ES and how they are loaded
and accessed.
2D Textures
A 2D texture is the most basic and common form of texture in OpenGL ES.
A 2D texture is—as you might guess—a two-dimensional array of image
data. The individual data elements of a texture are known as texels. A texel
is a shortened way of describing a texture pixel. Texture image data in
OpenGL ES can be represented in many different basic formats. The basic
formats available for texture data are shown in Table 9-1.
Table 9-1 Texture Base Formats
Each texel in the image is specified according to its basic format and also its
data type. Later, we describe in more detail the various data types that can
represent a texel. For now, the important point to understand is that a 2D
texture is a two-dimensional array of image data. When rendering with a 2D
texture, a texture coordinate is used as an index into the texture image.
Generally, a mesh will be authored in a 3D content authoring program with
each vertex having a texture coordinate. Texture coordinates for 2D textures
are given by a 2D pair of coordinates (s, t), sometimes also called (u, v) coor-
dinates. These coordinates represent normalized coordinates used to look
up into a texture map as shown in Figure 9-1.
The lower left corner of the texture image is specified by the st-coordinates
(0.0, 0.0). The upper right corner of the texture image is specified by the
st-coordinates (1.0, 1.0). Coordinates outside of the range [0.0, 1.0] are
allowed, and the behavior of texture fetches outside of that range is defined
by the texture wrapping mode (described in the section on texture filtering
and wrapping).
Base Format Texel Data Description
GL_RGB (Red, Green, Blue)
GL_RGBA (Red, Green, Blue, Alpha)
GL_LUMINANCE (Luminance)
GL_LUMINANCE_ALPHA (Luminance, Alpha)
GL_ALPHA (Alpha)

Texturing Basics 183
Figure 9-1 2D Texture Coordinates
Cubemap Textures
In addition to 2D textures, OpenGL ES 2.0 also supports cubemap textures.
At its most basic, a cubemap is a texture made up of six individual 2D tex-
ture faces. Each face of the cubemap represents one of the six sides of a cube.
Cubemaps have a variety of advanced uses in 3D rendering, but the most
basic use is for an effect known as environment mapping. For this effect, the
reflection of the environment onto the object is rendered by using a cube-
map to represent the environment. The typical way that a cubemap is gen-
erated for environment mapping is that a camera is placed in the center of
the scene and an image of the scene is captured from each of the six axis
directions (+X, –X, +Y, –Y, +Z, –Z) and stored in each cube face.
The way that texels are fetched out of a cubemap is by using a 3D vector
(s,t,r) as the texture coordinate to look up into a cubemap. The 3D vector is
used to first select a face of the cubemap to fetch from, and then the coor-
dinate is projected into a 2D (s,t) coordinate to fetch from the cubemap face.
The actual math for computing the 2D (s,t) coordinate is outside our scope
here, but suffice to say that a 3D vector is used to look up into a cubemap.
You can visualize the way this works by picturing a 3D vector coming from
the origin inside of a cube. The point at which that vector intersects the
cube is the texel that would be fetched from the cubemap. This is shown in
Figure 9-2, where a 3D vector intersects the cube face.
The faces of a cubemap are each specified in the same manner as one would
specify a 2D texture. Each of the faces must be square (e.g., the width and
height must be equal) and each of the faces must have the same width and
height. The 3D vector that is used for the texture coordinate is not normally
(0.0, 1.0)
(0.0, 0.0)
(1.0, 1.0)
(1.0, 0.0)
Texture
+s
+t

184 Chapter 9: Texturing
stored directly per-vertex on the mesh as it is for 2D texturing. Rather, the
most common way cubemaps are fetched from is to use the normal vector
as a basis for computing the cubemap texture coordinate. Typically the nor-
mal vector is used along with a vector from the eye to compute a reflection
vector that is then used to look up into a cubemap. This computation is
described in the environment mapping example in Chapter 13, “Advanced
Programming with OpenGL ES 2.0.”
Figure 9-2 3D Texture Coordinate for Cubemap
Texture Objects and Loading Textures
The first step in the application of textures is to create a texture object. A tex-
ture object is a container object that holds the texture data that is needed
for rendering such as image data, filtering modes, and wrap modes. In
OpenGL ES, a texture object is represented by an unsigned integer that is a
handle to the texture object. The function that is used for generating tex-
ture objects is glGenTextures.
void glGenTextures(GLsizei
n
, GLuint *
textures
)
n
specifies the number of texture objects to generate
textures
an array of unsigned integers that will hold
n
texture object
IDs

Texturing Basics 185
Texture objects also need to be deleted when an application no longer needs
them. This is typically either done at application shutdown or, for example,
when changing levels in a game. This can be done using glDeleteTextures.
Once texture object IDs have been generated with glGenTextures, the
application must bind the texture object to operate on it. Once texture
objects are bound, subsequent operations such as glTexImage2D and
glTexParameter affect the bound texture object. The function used to bind
texture objects is glBindTexture.
Once a texture is bound to a particular texture target, that texture object will
remain bound to that target until it is deleted. After generating a texture
object and binding it, the next step to using a texture is to actually load the
image data. The primary function that is used for loading textures is
glTexImage2D.
void glDeleteTextures(GLsizei
n
, GLuint *
textures
)
n
specifies the number of texture objects to delete
textures
an array of unsigned integers that hold
n
texture object IDs
to delete
void glBindTexture(GLenum
target
, GLuint
texture
)
target
bind the texture object to target GL_TEXTURE_2D or
GL_TEXTURE_CUBE_MAP
texture
the handle to the texture object to bind
void glTexImage2D(GLenum
target
, GLint
level
,
GLenum
internalFormat,
GLsizei
width
,
GLsizei
height
, GLint
border,
GLenum
format,
GLenum
type,
const void*
pixels
)

186 Chapter 9: Texturing
The code in Example 9-1 from the Simple_Texture2D example demonstrates
generating a texture object, binding it, and then loading a 2 × 2 2D texture
with RGB image data made from unsigned bytes.
target
specifies the texture target, either GL_TEXTURE_2D
or one of the cubemap face targets (e.g.,
GL_TEXTURE_CUBE_MAP_POSITIVE_X,
GL_TEXTURE_CUBE_MAP_NEGATIVE_X, etc.)
level
specifies which mip level to load. The base level is specified by
0 followed by an increasing level for each successive mipmap
internalFormat
the internal format for the texture storage, can be:
GL_RGBA
GL_RGB
GL_LUMINANCE_ALPHA
GL_LUMINANCE
GL_ALPHA
width
the width of the image in pixels
height
the height of the image in pixels
border
this parameter is ignored in OpenGL ES, but it was kept for
compatibility with the desktop OpenGL interface; should be 0
format
the format of the incoming texture data. Note that in OpenGL
ES the
format
and
internalFormat
arguments must have the
same value. The supported formats are the same as the internal
formats
type
the type of the incoming pixel data, can be:
GL_UNSIGNED_BYTE
GL_UNSIGNED_SHORT_4_4_4_4
GL_UNSIGNED_SHORT_5_5_5_1
GL_UNSIGNED_SHORT_5_6_5
pixels
contains the actual pixel data for the image. The data must
contain (
width
*
height
) number of pixels with the
appropriate number of bytes per pixel based on the format and
type
specification. The pixel rows must be aligned to the
GL_UNPACK_ALIGNMENT set with glPixelStorei (defined next)

Texturing Basics 187
Example 9-1 Generating a Texture Object, Binding It, and Loading Image Data
// Texture object handle
GLuint textureId;
// 2 x 2 Image, 3 bytes per pixel(R, G, B)
GLubyte pixels[4 * 3] =
{
255, 0, 0, // Red
0, 255, 0, // Green
0, 0, 255, // Blue
255, 255, 0 // Yellow
};
// Use tightly packed data
glPixelStorei(GL_UNPACK_ALIGNMENT, 1);
// Generate a texture object
glGenTextures(1, &textureId);
// Bind the texture object
glBindTexture(GL_TEXTURE_2D, textureId);
// Load the texture
glTexImage2D(GL_TEXTURE_2D, 0, GL_RGB, 2, 2, 0, GL_RGB,
GL_UNSIGNED_BYTE, pixels);
// Set the filtering mode
glTexParameteri(GL_TEXTURE_2D, GL_TEXTURE_MIN_FILTER, GL_NEAREST);
glTexParameteri(GL_TEXTURE_2D, GL_TEXTURE_MAG_FILTER, GL_NEAREST);
In the first part of the code, the pixels array is initialized with simple
2 × 2 texture data. The data is composed of unsigned byte RGB triplets that
are in the range [0, 255]. When data is fetched from an 8-bit unsigned byte
texture component in the shader, the values are mapped from the range [0,
255] to the floating-point range [0.0, 1.0]. Typically, an application would
not create texture data in this simple manner but rather load the data from
an image file. This example is provided to demonstrate the use of the API.
Note that prior to calling glTexImage2D the application makes a call to
glPixelStorei to set the unpack alignment. When texture data is
uploaded via glTexImage2D, the rows of pixels are assumed to be aligned to
the value set for GL_UNPACK_ALIGNMENT. By default, the value is 4, meaning
that rows of pixels are assumed to begin on 4-byte boundaries. This appli-
cation sets the unpack alignment to 1, meaning that each row of pixels

188 Chapter 9: Texturing
begins on a byte boundary (in other words, the data is tightly packed). The
full definition for glPixelStorei is given next.
The GL_PACK_ALIGNMENT argument to glPixelStorei does not have any
impact on texture image uploading. The pack alignment is used by glRead-
Pixels, which is described in Chapter 11, “Fragment Operations.” The pack
and unpack alignments set by glPixelStorei are global state and are not
stored or associated with a texture object.
Back to the example program, after defining the image data, a texture object
is generated using glGenTextures and then that object is bound to the
GL_TEXTURE_2D target using glBindTexture. Finally, the image data is
loaded into the texture object using glTexImage2D. The format is set as
GL_RGB, which signifies that the image data is composed of (R,G,B) triplets.
The type is set as GL_UNSIGNED_BYTE, which signifies that each channel of
the data is stored in an 8-bit unsigned byte. There are a number of other
options for loading texture data, including different formats as described in
Table 9-1. In addition, all of the components in a texel can be packed into 16
bits using GL_UNSIGNED_SHORT_4_4_4_4,GL_UNSIGNED_SHORT_5_5_5_1, or
GL_UNSIGNED_SHORT_5_6_5.
The last part of the code uses glTexParameteri to set the minification and
magnification filtering modes to GL_NEAREST. This code is required because
we have not loaded a complete mipmap chain for the texture so we must
select a nonmipmapped minification filter. The other option would have
been to use minification and magnification modes of GL_LINEAR, which
provides bilinear nonmipmapped filtering. The details of texture filtering
and mipmapping are explained in the next section.
Texture Filtering and Mipmapping
So far, we have limited our explanation of 2D textures to describing a single
2D image. Although this allowed us to explain the concept of texturing,
there is actually a bit more to how textures are specified and used in
OpenGL ES. The reason has to do with the visual artifacts and performance
void glPixelStorei(GLenum
pname
, GLint
param
)
pname
specifies the pixel storage type to set, must be either
GL_PACK_ALIGNMENT or GL_UNPACK_ALIGNMENT
param
specifies the integer value for the pack or unpack alignment

Texturing Basics 189
issues that occur due to using a single texture map. As we have described
texturing so far, the texture coordinate is used to generate a 2D index to
fetch from the texture map. When the minification and magnification fil-
ters are set to GL_NEAREST, this is exactly what will happen: a single texel
will be fetched at the texture coordinate location provided. This is known
as point or nearest sampling.
However, nearest sampling might produce significant visual artifacts. The
reason for the artifacts is that as a triangle becomes smaller in screen space,
the texture coordinates take large jumps when being interpolated from
pixel to pixel. As a result, a small number of samples are taken from a large
texture map, resulting in aliasing artifacts. The solution that is used to
resolve this type of artifact in OpenGL ES is known as mipmapping. The idea
behind mipmapping is to build a chain of images known as a mipmap
chain. The mipmap chain begins with the originally specified image and
then continues with each subsequent image being half as large in each
dimension as the one before it. This chain continues until we reach a single
1 × 1 texture at the bottom of the chain. The mip levels can be generated
programmatically, typically by computing each pixel in a mip level as an
average of the four pixels at the same location in the mip level above it (box
filtering).
In the Chapter_9/MipMap2D sample program, we provide an example
demonstrating how to generate a mipmap chain for a texture using a box fil-
tering technique. The code to generate the mipmap chain is given by the
GenMipMap2D function. This function takes an RGB8 image as input and gen-
erates the next mipmap level by performing a box filter on the preceding
image. Please see the source code in the example for details on how the box
filtering is done. The mipmap chain is then loaded using glTexImage2D as
shown in Example 9-2.
Example 9-2 Loading a 2D Mipmap Chain
// Load mipmap level 0
glTexImage2D(GL_TEXTURE_2D, 0, GL_RGB, width, height,
0, GL_RGB, GL_UNSIGNED_BYTE, pixels);
level = 1;
prevImage = &pixels[0];
while(width > 1 && height > 1)
{
int newWidth,
newHeight;

190 Chapter 9: Texturing
// Generate the next mipmap level
GenMipMap2D(prevImage, &newImage, width, height,
&newWidth, &newHeight);
// Load the mipmap level
glTexImage2D(GL_TEXTURE_2D, level, GL_RGB,
newWidth, newHeight, 0, GL_RGB,
GL_UNSIGNED_BYTE, newImage);
// Free the previous image
free(prevImage);
// Set the previous image for the next iteration
prevImage = newImage;
level++;
// Half the width and height
width = newWidth;
height = newHeight;
}
free(newImage);
With a mipmap chain loaded, we can then set up the filtering mode to use
mipmaps. The result is that we achieve a better ratio between screen pixels
and texture pixels and thereby reduce aliasing artifacts. Aliasing is also
reduced because each image in the mipmap chain is successively filtered so
that high-frequency elements are attenuated further and further as we
move down the chain.
There are two different types of filtering that occur when texturing: minifi-
cation and magnification. Minification is what happens when the size of
the projected polygon on the screen is smaller than the size of the texture.
Magnification is what happens when the size of the projected polygon on
screen is larger than the size of the texture. The determination of which
filter type to use is all done automatically by the hardware, but the API pro-
vides control over what type of filtering to use in each case. For magnifica-
tion, mipmapping is not relevant, because we will always be sampling from
the largest level available. For minification, there are a variety of different
sampling modes that can be used. The choice of which mode to use is based
on the visual quality you need to achieve and how much performance you
are willing to give up for texture filtering.
The way that the filtering modes are specified is with glTexParameter[i
|f][v].

Texturing Basics 191
The magnification filter can be either GL_NEAREST or GL_LINEAR. In
GL_NEAREST magnification filtering, a single point sample will be taken
from the texture nearest to the texture coordinate. In GL_LINEAR magnifi-
cation filtering, a bilinear (average of four samples) will be taken from the
texture about the texture coordinate.
void glTexParameteri(GLenum
target
, GLenum
pname
,
GLint
param
)
void glTexParameteriv(GLenum
target
, GLenum
pname
,
const GLint *
params
)
void glTexParameterf(GLenum
target
, GLenum
pname
,
GLfloat
param
)
void glTexParameterfv(GLenum
target
, GLenum
pname
,
const GLfloat *
params
)
target
bind the texture object to target GL_TEXTURE_2D or
GL_TEXTURE_CUBE_MAP
pname
the parameter to set, one of:
GL_TEXTURE_MAG_FILTER
GL_TEXTURE_MIN_FILTER
GL_TEXTURE_WRAP_S
GL_TEXTURE_WRAP_T
params
the value (or array of values for the “v” entrypoints) to set the
texture parameter to
If
pname
is GL_TEXTURE_MAG_FILTER, then
param
can be:
GL_NEAREST
GL_LINEAR
If
pname
is GL_TEXTURE_MIN_FILTER, then
param
can be:
GL_NEAREST
GL_LINEAR
GL_NEAREST_MIPMAP_NEAREST
GL_NEAREST_MIPMAP_LINEAR
GL_LINEAR_MIPMAP_NEAREST
GL_LINEAR_MIPMAP_LINEAR
If
pname
is GL_TEXTURE_WRAP_S or GL_TEXTURE_WRAP_R, then
param
can be:
GL_REPEAT
GL_CLAMP_TO_EDGE
GL_MIRRORED_REPEAT

192 Chapter 9: Texturing
The minification filter can be set to any of the following values:
•GL_NEAREST—A single point sample will be taken from the texture
nearest to the texture coordinate.
•GL_LINEAR—A bilinear sample will be taken from the texture nearest to
the texture coordinate.
•GL_NEAREST_MIPMAP_NEAREST—A single point sample will be taken
from the closest mip level chosen.
•GL_NEAREST_MIPMAP_LINEAR—Will take a sample from the two closest
mip levels and interpolate between those samples.
•GL_LINEAR_MIPMAP_NEAREST—Will take a bilinear fetch from the
closest mip level chosen.
•GL_LINEAR_MIPMAP_LINEAR—Will take a bilinear fetch from each of
the two closest mip levels and then interpolate between them. This last
mode is typically referred to as trilinear filtering and produces the best
quality of all modes.
Note: GL_NEAREST and GL_LINEAR are the only texture minification modes
that do not require a complete mipmap chain to be specified for the
texture. All of the other modes require that a complete mipmap chain
exists for the texture.
The MipMap2D example in Figure 9-3 shows the difference between a poly-
gon drawn with GL_NEAREST versus GL_LINEAR_MIPMAP_LINEAR filtering.
Figure 9-3 MipMap2D: Nearest Versus Trilinear Filtering

Texturing Basics 193
It is worth mentioning some performance implications for the texture fil-
tering mode that you choose. If minification occurs and performance is a
concern, using a mipmap filtering mode is usually the best choice on most
hardware. The reason is because you tend to get very poor texture cache uti-
lization without mipmaps because fetches happen at sparse locations
throughout a map. However, the higher the filtering mode you use, there
usually is some performance cost in the hardware. For example, on most
hardware it is the case that doing bilinear filtering is less costly than doing
trilinear filtering. You should choose a mode that gives you the quality
desired without unduly negatively impacting performance. On some hard-
ware, you might get high-quality filtering virtually for free particularly if the
cost of the texture filtering is not your bottleneck. This is something that
needs to be tuned for the application and hardware on which you plan to
run your application.
Automatic Mipmap Generation
In the MipMap2D example in the previous section, the application created an
image for level zero of the mipmap chain. It then generated the rest of the
mipmap chain by performing a box filter on each image and successively
halving the width and height. This is one way to generate mipmaps, but
OpenGL ES 2.0 also provides a mechanism for automatically generating
mipmaps using glGenerateMipmap.
When calling glGenerateMipmap on a bound texture object, this function
will generate the entire mipmap chain from the contents of the image in
level zero. For a 2D texture, this means that the contents of texture level
zero will be successively filtered and used for each of the subsequent levels.
For a cubemap, each of the cube faces will be generated from the level zero
in each cube face. Note that to use this function with cubemaps you must
have specified level zero for each cube face and each face must have a
matching internal format, width, and height. An additional note is that
OpenGL ES 2.0 does not mandate a particular filtering algorithm that will
be used for generating mipmaps (although it recommends box filtering). If
void glGenerateMipmap(GLenum
target
)
target
the texture target to generate mipmaps for, can be
GL_TEXTURE_2D or GL_TEXTURE_CUBE_MAP

194 Chapter 9: Texturing
you require a particular filtering method, then you will still need to gener-
ate the mipmaps on your own.
Automatic mipmap generation becomes particularly important when you
start to use framebuffer objects for rendering to a texture. When rendering
to a texture, we don’t want to have to read back the contents of the texture
to the CPU to generate mipmaps. Instead, glGenerateMipmap can be used
and the graphics hardware can then potentially generate the mipmaps
without ever having to read the data back to the CPU. When we cover
framebuffer objects in more detail in Chapter 12, “Framebuffer Objects,”
this point should become clear.
Texture Coordinate Wrapping
Texture wrap modes are used to set what the behavior is when a texture coor-
dinate is outside of the range [0.0, 1.0]. The texture wrap modes are set using
glTexParameter[i|f][v]. The texture wrap mode can be set independently
for both the s-coordinate and t-coordinate. The GL_TEXTURE_WRAP_S mode
defines what the behavior is when the s-coordinate is outside of the range
[0.0, 1.0] and GL_TEXTURE_WRAP_T sets the behavior for the t-coordinate. In
OpenGL ES, there are three wrap modes to choose from, as described in
Table 9-2.
Table 9-2 Texture Wrap Modes
Note that the texture wrap modes also have an impact for the behavior of
filtering. For example, when a texture coordinate is at the edge of a texture,
the bilinear filter kernel might span beyond the edge of the texture. In this
case, the wrap mode will determine which texels are fetched for the portion
of the kernel that is outside the texture edge. GL_CLAMP_TO_EDGE should be
used whenever you do not want any form of repeating.
In Chapter_9/TextureWrap there is an example that draws a quad with each
of the three different texture wrap modes. The quads have a checkerboard
image applied to them and are rendered with texture coordinates in the
range from [–1.0, 2.0]. The results are shown in Figure 9-4.
Texture Wrap Mode Description
GL_REPEAT Repeat the texture
GL_CLAMP_TO_EDGE Clamp fetches to the edge of the texture
GL_MIRRORED_REPEAT Repeat the texture and mirror

Texturing Basics 195
Figure 9-4 GL_REPEAT,GL_CLAMP_TO_EDGE, and GL_MIRRORED_REPEAT
Modes
The three quads are rendered using the following setup code for the texture
wrap modes.
// Draw left quad with repeat wrap mode
glTexParameteri(GL_TEXTURE_2D, GL_TEXTURE_WRAP_S, GL_REPEAT);
glTexParameteri(GL_TEXTURE_2D, GL_TEXTURE_WRAP_T, GL_REPEAT);
glUniform1f(userData->offsetLoc, -0.7f);
glDrawElements(GL_TRIANGLES, 6, GL_UNSIGNED_SHORT, indices);
// Draw middle quad with clamp to edge wrap mode
glTexParameteri(GL_TEXTURE_2D, GL_TEXTURE_WRAP_S, GL_CLAMP_TO_EDGE);
glTexParameteri(GL_TEXTURE_2D, GL_TEXTURE_WRAP_T, GL_CLAMP_TO_EDGE);
glUniform1f(userData->offsetLoc, 0.0f);
glDrawElements(GL_TRIANGLES, 6, GL_UNSIGNED_SHORT, indices);
// Draw right quad with mirrored repeat
glTexParameteri(GL_TEXTURE_2D, GL_TEXTURE_WRAP_S,
GL_MIRRORED_REPEAT);
glTexParameteri(GL_TEXTURE_2D, GL_TEXTURE_WRAP_T,
GL_MIRRORED_REPEAT);
glUniform1f(userData->offsetLoc, 0.7f);
glDrawElements GL_TRIANGLES, 6, GL_UNSIGNED_SHORT, indices);
In Figure 9-4, the quad on the far left is rendered using GL_REPEAT mode.
In this mode, the texture simply repeats outside of the range [0, 1] result-
ing in a tiling pattern of the image. The quad in the center is rendered
with GL_CLAMP_TO_EDGE mode. As you can see, when the texture coordi-
nates go outside the range [0, 1], the texture coordinates get clamped to
sample from the edge of the texture. The quad on the right is rendered
with GL_MIRRORED_REPEAT, which mirrors and then repeats the image
when the texture coordinates are outside [0, 1].

196 Chapter 9: Texturing
Using Textures in the Fragment Shader
Now that we have covered the basics of setting up texturing, let’s take a look
at some sample shader code. The vertex–fragment shader pair in Example
9-3 from the Simple_Texture2D sample demonstrates the basics of how 2D
texturing is done in a shader.
Example 9-3 Vertex and Fragment Shader for Performing 2D Texturing
GLbyte vShaderStr[] =
"attribute vec4 a_position; \n"
"attribute vec2 a_texCoord; \n"
"varying vec2 v_texCoord; \n"
"void main() \n"
"{ \n"
" gl_Position = a_position; \n"
" v_texCoord = a_texCoord; \n"
"} \n";
GLbyte fShaderStr[] =
"precision mediump float; \n"
"varying vec2 v_texCoord; \n"
"uniform sampler2D s_texture; \n"
"void main() \n"
"{ \n"
" gl_FragColor = texture2D(s_texture, v_texCoord); \n"
"} \n";
The vertex shader takes in a two-component texture coordinate as a vertex
attribute and passes it through as a varying to the fragment shader. The frag-
ment shader consumes that varying and will use it as a texture coordinate for
the texture fetch. The fragment shader declares a uniform variable of type
sampler2D called s_texture. A sampler is a special type of uniform variable
that is used to fetch from a texture map. The sampler uniform will be loaded
with a value specifying the texture unit to which the texture is bound; for
example, specifying that a sampler with a value of 0 says to fetch from unit
GL_TEXTURE0, and a value of 1 from GL_TEXTURE1, and so on. The way that
textures get bound to texture units is using the glActiveTexture function.
void glActiveTexture(GLenum
texture
)
texture the texture unit to make active, GL_TEXTURE0,GL_TEXTURE1,
… , GL_TEXTURE31

Texturing Basics 197
The function glActiveTexture sets the current texture unit so that subse-
quent calls to glBindTexture will bind the texture to the currently active
unit. The number of texture units available on an implementation of
OpenGL ES can be queried for by using glGetIntegeriv with the parame-
ter GL_MAX_TEXTURE_IMAGE_UNITS.
The following example code from the Simple_Texture2D example shows
how the sampler and texture gets bound to the texture unit.
// Get the sampler locations
userData->samplerLoc = glGetUniformLocation(
userData->programObject,
"s_texture");
// …
// Bind the texture
glActiveTexture(GL_TEXTURE0);
glBindTexture(GL_TEXTURE_2D, userData->textureId);
// Set the sampler texture unit to 0
glUniform1i(userData->samplerLoc, 0);
So finally, we have the texture loaded, the texture bound to texture unit 0,
and the sampler set to use texture unit 0. Going back to the fragment shader
in the Simple_Texture2D example, we see that the shader code then uses the
built-in function texture2D to fetch from the texture map. The texture2D
built-in function takes the form shown here.
The texture2D returns a vec4 representing the color fetched from the tex-
ture map. The way the texture data is mapped into the channels of this
color is dependent on the base format of the texture. Table 9-3 shows the
way in which texture formats are mapped to vec4 colors.
vec4 texture2D(sampler2D
sampler
, vec2
coord
[,
float
bias
])
sampler
a sampler bound to a texture unit specifying the texture from
which to fetch
coord
a 2D texture coordinate used to fetch from the texture map
bias
an optional parameter that provides a mipmap bias used for
the texture fetch. This allows the shader to explicitly bias the
computed LOD value used for mipmap selection

198 Chapter 9: Texturing
Table 9-3 Mapping of Texture Formats to Colors
In the case of the Simple_Texture2D example, the texture was loaded as
GL_RGB so the result of the texture fetch will be a vec4 with values (R, G, B,
1.0).
Example of Using a Cubemap Texture
Using a cubemap texture is very similar to using a 2D texture. The example
Simple_TextureCubemap demonstrates drawing a sphere with a simple
cubemap. The cubemap contains six 1 × 1 faces, each with a different color.
The code in Example 9-4 is used to load the cubemap texture.
Example 9-4 Loading a Cubemap Texture
GLuint CreateSimpleTextureCubemap()
{
GLuint textureId;
// Six 1 x 1 RGB faces
GLubyte cubePixels[6][3] =
{
// Face 0 - Red
255, 0, 0,
// Face 1 - Green,
0, 255, 0,
// Face 3 - Blue
0, 0, 255,
// Face 4 - Yellow
255, 255, 0,
// Face 5 - Purple
255, 0, 255,
// Face 6 - White
255, 255, 255
};
Base Format Texel Data Description
GL_RGB (R, G, B, 1.0)
GL_RGBA (R, G, B, A)
GL_LUMINANCE (L, L, L, 1.0)
GL_LUMINANCE_ALPHA (L, L, L, A)
GL_ALPHA (0.0, 0.0, 0.0, A)

Texturing Basics 199
// Generate a texture object
glGenTextures(1, &textureId);
// Bind the texture object
glBindTexture(GL_TEXTURE_CUBE_MAP, textureId);
// Load the cube face - Positive X
glTexImage2D(GL_TEXTURE_CUBE_MAP_POSITIVE_X, 0, GL_RGB, 1, 1,
0, GL_RGB, GL_UNSIGNED_BYTE, &cubePixels[0]);
// Load the cube face - Negative X
glTexImage2D(GL_TEXTURE_CUBE_MAP_NEGATIVE_X, 0, GL_RGB, 1, 1,
0, GL_RGB, GL_UNSIGNED_BYTE, &cubePixels[1]);
// Load the cube face - Positive Y
glTexImage2D(GL_TEXTURE_CUBE_MAP_POSITIVE_Y, 0, GL_RGB, 1, 1,
0, GL_RGB, GL_UNSIGNED_BYTE, &cubePixels[2]);
// Load the cube face - Negative Y
glTexImage2D(GL_TEXTURE_CUBE_MAP_NEGATIVE_Y, 0, GL_RGB, 1, 1,
0, GL_RGB, GL_UNSIGNED_BYTE, &cubePixels[3]);
// Load the cube face - Positive Z
glTexImage2D(GL_TEXTURE_CUBE_MAP_POSITIVE_Z, 0, GL_RGB, 1, 1,
0, GL_RGB, GL_UNSIGNED_BYTE, &cubePixels[4]);
// Load the cube face - Negative Z
glTexImage2D(GL_TEXTURE_CUBE_MAP_NEGATIVE_Z, 0, GL_RGB, 1, 1,
0, GL_RGB, GL_UNSIGNED_BYTE, &cubePixels[5]);
// Set the filtering mode
glTexParameteri(GL_TEXTURE_CUBE_MAP, GL_TEXTURE_MIN_FILTER,
GL_NEAREST);
glTexParameteri(GL_TEXTURE_CUBE_MAP, GL_TEXTURE_MAG_FILTER,
GL_NEAREST);
return textureId;
}
This code loads each individual cubemap face with 1 × 1 RGB pixel data by
calling glTexImage2D for each cubemap face. The shader code to render the
sphere with a cubemap is provided in Example 9-5.

200 Chapter 9: Texturing
Example 9-5 Vertex and Fragment Shader Pair for Cubemap Texturing
GLbyte vShaderStr[] =
"attribute vec4 a_position; \n"
"attribute vec3 a_normal; \n"
"varying vec3 v_normal; \n"
"void main() \n"
"{ \n"
" gl_Position = a_position; \n"
" v_normal = a_normal; \n"
"} \n";
GLbyte fShaderStr[] =
"precision mediump float; \n"
"varying vec3 v_normal; \n"
"uniform samplerCube s_texture; \n"
"void main() \n"
"{ \n"
" gl_FragColor = textureCube(s_texture, v_normal); \n"
"} \n";
The vertex shader takes in a position and normal as vertex attributes. A nor-
mal is stored at each vertex of the sphere that will be used as a texture coor-
dinate. The normal is passed through to the fragment shader in a varying.
The fragment shader then uses the built-in function textureCube to fetch
from the cubemap using the normal as a texture coordinate. The texture-
Cube built-in function takes the form shown here.
The function for fetching a cubemap is very similar to a 2D texture. The
only difference is that the texture coordinate is three components instead
of two and the sampler type must be samplerCube. The same method is
vec4 textureCube(samplerCube
sampler
, vec3
coord
[,
float
bias
])
sampler
the sampler is bound to a texture unit specifying the texture
from which to fetch
coord
a 3D texture coordinate used to fetch from the cubemap
bias
an optional parameter that provides a mipmap bias used for
the texture fetch. This allows the shader to explicitly bias the
computed LOD value used for mipmap selection

Compressed Textures 201
used to bind the cubemap texture and load the sampler as is used for the
Simple_Texture2D example.
Compressed Textures
Thus far, we have been dealing with textures that were loaded with uncom-
pressed texture image data using glTexImage2D. OpenGL ES 2.0 also sup-
ports the loading of compressed texture image data. There are several
reasons why compressing textures is desirable. The first and obvious reason
to compress textures is to reduce the memory footprint of the textures on
the device. A second, less obvious reason to compress textures is that there
is a memory bandwidth savings when fetching from compressed textures in
a shader. Finally, compressed textures might allow you to reduce the down-
load size of your application by reducing the amount of image data that
must be stored.
The core OpenGL ES 2.0 specification does not define any compressed tex-
ture image formats. That is, OpenGL ES 2.0 core simply defines a mecha-
nism whereby compressed texture image data can be loaded, but no
compressed formats are defined. It is up to the vendor that implements
OpenGL ES 2.0 to provide optional extension(s) that provide compressed
image data types. One ratified compressed texture extension, Ericsson
Texture Compression (ETC), is likely to be supported by a number of ven-
dors. Vendors such as AMD, ARM, Imagination Technologies, and NVIDIA
also provide hardware-specific extensions for formats that their hardware
supports.
The function used to load compressed image data for 2D textures and cube-
maps is glCompressedTexImage2D.
void glCompressedTexImage2D(GLenum
target
, GLint
level
,
GLenum
internalformat
, GLsizei
width
,
GLsizei
height
, GLint
border
,
GLsizei
imageSize
, const void *
data
)
target
specifies the texture target, should be GL_TEXTURE_2D or
one of the GL_TEXTURE_CUBE_MAP_* face targets
level
specifies which mip level to load. The base level is specified
by 0 followed by an increasing level for each successive
mipmap

202 Chapter 9: Texturing
Once a texture has been loaded as a compressed texture, it can be used for
texturing in exactly the same way as an uncompressed texture. Note that if
you attempt to use a texture compression format on an OpenGL ES 2.0
implementation that does not support it, a GL_INVALID_ENUM error will be
generated. It is important that you check that the OpenGL ES 2.0 imple-
mentation exports the extension string for the texture compression format
you use. If it does not, you must fall back to using an uncompressed texture
format.
In addition to checking extension strings, there is another method you can
use to determine which texture compression formats are supported by an
implementation. You can query for GL_NUM_COMPRESSED_TEXTURE_FORMATS
using glGetIntegerv to determine the number of compressed image for-
mats supported. You can then query for GL_COMPRESSED_TEXTURE_FORMATS
using glGetIntegerv, which will return an array of GLenum values. Each
GLenum value in the array will be a compressed texture format that is sup-
ported by the implementation.
Texture Subimage Specification
After uploading a texture image using glTexImage2D, it is possible to
update portions of the image. This would be useful if you wanted to update
just a subregion of an image. The function to load a portion of a 2D texture
image is glTexSubImage2D.
internalFormat
the internal format for the texture storage. This is the
compressed texture format to use. No compressed formats
are defined by core OpenGL ES 2.0, so the format used here
must come from an extension
width
the width of the image in pixels
height
the height of the image in pixels
border
this parameter is ignored in OpenGL ES, it was kept for
compatibility with the desktop OpenGL interface. Should
be 0
imageSize
the size of the image in bytes
data
contains the actual compressed pixel data for the image.
These data must hold imageSize number of bytes

Texture Subimage Specification 203
This function will update the region of texels in the range (xoffset,yoffset)
to (xoffset + width – 1, yoffset + height – 1). Note that to use this function, the
texture must already be fully specified. The range of the subimage must be
within the bounds of the previously specified texture image. The data in the
pixels array must be aligned to the alignment that is specified by
GL_UNPACK_ALIGNMENT with glPixelStorei.
There is also a function for updating a subregion of a compressed 2D texture
image that is glCompressedTexSubImage2D. The definition for this func-
tion is more or less the same as glTexImage2D.
void glTexSubImage2D(GLenum
target
, GLint
level
,
GLint
xoffset
, GLint
yoffset
,
GLsizei
width
, GLsizei
height
,
GLenum
format,
GLenum
type,
const void*
pixels
)
target
specifies the texture target, either GL_TEXTURE_2D or
one of the cubemap face targets (e.g.,
GL_TEXTURE_CUBE_MAP_POSITIVE_X,
GL_TEXTURE_CUBE_MAP_NEGATIVE_X, etc.)
level
specifies which mip level to update
xoffset
the x index of the texel to start updating from
yoffset
the y index of the texel to start updating from
width
the width of the subregion of the image to update
height
the height of the subregion of the image to update
format
the format of the incoming texture data, can be:
GL_RGBA
GL_RGB
GL_LUMINANCE_ALPHA
GL_LUMINANCE
GL_ALPHA
type
the type of the incoming pixel data, can be:
GL_UNSIGNED_BYTE
GL_UNSIGNED_SHORT_4_4_4_4
GL_UNSIGNED_SHORT_5_5_5_1
GL_UNSIGNED_SHORT_5_6_5
pixels
contains the actual pixel data for the subregion of the image

204 Chapter 9: Texturing
Copying Texture Data from the Color Buffer
An additional texturing feature that is supported in OpenGL ES 2.0 is the
ability to copy data from the color buffer to a texture. This can be useful if
you want to use the results of rendering as an image in a texture. Please note
that framebuffer objects (Chapter 12) provide a fast method for doing
render-to-texture and are a faster method than copying image data. How-
ever, if performance is not a concern, the ability to copy image data out of
the color buffer can be a useful feature.
Recall that OpenGL ES 2.0 only supports double-buffered EGL displayable
surfaces. This means that all OpenGL ES 2.0 applications that draw to the
display will have a color buffer for both the front and back buffer. The buffer
that is currently front or back is determined by the most recent call to
eglSwapBuffers (described in Chapter 3, “An Introduction to EGL”).
When you copy image data out of the color buffer from a displayable EGL
surface, you will always be copying the contents of the back buffer. If you
void glCompressedTexSubImage2D(GLenum
target
, GLint
level
,
GLint
xoffset
, GLint
yoffset
,
GLsizei
width
, GLsizei
height
,
GLenum
format,
GLenum
imageSize,
const void*
pixels
)
target
specifies the texture target, either GL_TEXTURE_2D or
one of the cubemap face targets (e.g.,
GL_TEXTURE_CUBE_MAP_POSITIVE_X,
GL_TEXTURE_CUBE_MAP_NEGATIVE_X, etc.)
level
specifies which mip level to update
xoffset
the x index of the texel to start updating from
yoffset
the y index of the texel to start updating from
width
the width of the subregion of the image to update
height
the height of the subregion of the image to update
format
the compressed texture format to use. No compressed formats
are defined by core OpenGL ES 2.0, so the format used here
must come from an extension and match the format with
which the image was originally specified
pixels
contains the actual pixel data for the subregion of the image

Copying Texture Data from the Color Buffer 205
are rendering to an EGL pbuffer, then copying will occur from the pbuffer
surface. Finally, if you are rendering to a framebuffer object, then copying
will occur out of the color buffer attached to the framebuffer object as the
color attachment.
The functions to copy data from the color buffer to a texture are
glCopyTexImage2D and glCopyTexSubImage2D.
Calling this function will cause the texture image to be loaded with the pix-
els in the color buffer from region (x,y) to (x + width – 1, y + height – 1). This
width and height of the texture image will be the size of the region copied
from the color buffer. You should be using this to fill the entire contents of
the texture.
void glCopyTexImage2D(GLenum
target
, GLint
level
,
GLenum
internalFormat
, GLint
x
,
GLint
y
, GLsizei
width
,
GLsizei
height
, GLint
border
)
target
specifies the texture target, either GL_TEXTURE_2D or
one of the cubemap face targets (e.g.,
GL_TEXTURE_CUBE_MAP_POSITIVE_X,
GL_TEXTURE_CUBE_MAP_NEGATIVE_X, etc.)
level
specifies which mip level to load
internalFormat
the internal format of the image, can be:
GL_RGBA
GL_RGB
GL_LUMINANCE_ALPHA
GL_LUMINANCE
GL_ALPHA
x
the x window-coordinate of the lower left rectangle in the
framebuffer to read from
y
the y window-coordinate of the lower left rectangle in the
framebuffer to read from
width
the width in pixels of the region to read
height
the height in pixels of the region to read
border
borders are not supported in OpenGL ES 2.0, so this parameter
must be 0

206 Chapter 9: Texturing
In addition, you can update just the subregion of an already specified image
using glCopyTexSubImage2D.
This function will update the subregion of the image starting at (xoffset,yoff-
set) to (xoffset + width – 1, yoffset + height – 1) with the pixels in the color
buffer from (x,y) to (x + width – 1, y + height – 1).
One thing to keep in mind with both glCopyTexImage2D and
glCopyTexSubImage2D is that the texture image format cannot have more
components than the color buffer. In other words, when copying data out
of the color buffer, it is possible to convert to a format with fewer compo-
nents, but not with more. Table 9-4 shows the valid format conversions
when doing a texture copy. For example, you can see from the table that it
is possible to copy an RGBA image into any of the possible formats. How-
ever, it is not possible to copy an RGB into an RGBA image because no alpha
component exists in the color buffer.
void glCopyTexSubImage2D(GLenum
target
, GLint
level
,
GLint
level
, GLint
xoffset,
GLint
yoffset,
GLint
x,
GLint
y
,
GLsizei
width
, GLsizei
height
)
target
specifies the texture target, either GL_TEXTURE_2D or
one of the cubemap face targets (e.g.,
GL_TEXTURE_CUBE_MAP_POSITIVE_X,
GL_TEXTURE_CUBE_MAP_NEGATIVE_X, etc.)
level
specifies which mip level to update
xoffset
the x index of the texel to start updating from
yoffset
the y index of the texel to start updating from
x
the x window-coordinate of the lower left rectangle in the
framebuffer to read from
y
the y window-coordinate of the lower left rectangle in the
framebuffer to read from
width
the width in pixels of the region to read
height
the height in pixels of the region to read

Optional Extensions 207
Table 9-4 Valid Format Conversions for glCopyTex*Image2D
Optional Extensions
There are a number of Khronos-ratified extensions that provide additional
texture functionality beyond what is available in core OpenGL ES 2.0. These
extensions provide support for 3D textures, floating-point textures, Ericsson
texture compression, and non-power-of-2 textures. The following sections
contain descriptions of the Khronos-ratified texture extensions.
3D Textures
In addition to 2D textures and cubemaps, there is a ratified OpenGL ES 2.0
extension for 3D textures named GL_OES_texture_3D. This extension
exposes methods for loading and rendering with 3D textures (or volume
textures). 3D textures can be thought of as an array of multiple slices of 2D
textures. A 3D texture is accessed with a three-tuple (s,t,r) coordinate much
like a cubemap. For 3D textures, the r-coordinate selects which slice of the
3D texture to sample from and the (s,t) coordinate is used to fetch into the
2D map at each slice. Each mipmap level in a 3D texture contains half the
number of slices in the texture above it.
The command to load 3D textures is glTexImage3DOES, which is very sim-
ilar to glTexImage2D.
Texture Format
Color Format ALLARGBRGBA
AYNNN N
LNY NN N
LA YYYN N
RGB NY NY N
RGBA YYYY Y

208 Chapter 9: Texturing
void glTexImage3DOES(GLenum
target
, GLint
level
,
GLenum
internalFormat,
GLsizei
width
,
GLsizei
height
, GLsizei
depth
,
GLint
border,
GLenum
format,
GLenum
type,
const void*
pixels
)
target
specifies the texture target, should be GL_TEXTURE_3D_OES
level
specifies which mip level to load. The base level is specified
by 0 followed by an increasing level for each successive
mipmap
internalFormat
the internal format for the texture storage, can be:
GL_RGBA
GL_RGB
GL_LUMINANCE_ALPHA
GL_LUMINANCE
GL_ALPHA
width
the width of the image in pixels
height
the height of the image in pixels
depth
the number of slices of the 3D texture
border
this parameter is ignored in OpenGL ES. It was kept for
compatibility with the desktop OpenGL interface. Should be 0
format
the format of the incoming texture data. Note that in OpenGL
ES the
format
and
internalFormat
arguments must have the
same value. The supported formats are the same as the internal
formats
type
the type of the incoming pixel data, can be:
GL_UNSIGNED_BYTE
GL_UNSIGNED_SHORT_4_4_4_4
GL_UNSIGNED_SHORT_5_5_5_1
GL_UNSIGNED_SHORT_5_6_5
pixels
contains the actual pixel data for the image. The data must
contain (
width
*
height
*
depth
) number of pixels with
the appropriate number of bytes per pixel based on the format
and type specification. The image data should be stored as a
sequence of 2D texture slices

Optional Extensions 209
Once a 3D texture has been loaded using glTexImage3DOES the texture can
be fetched in the shader using the texture3D built-in function. Before
doing so, the shader must enable the 3D texture extension using the
#extension mechanism.
#extension GL_OES_texture_3D : enable
Once the extension is enabled in the fragment shader, the shader can use
the texture3D built-in function, which takes the following form:
Note that the r-coordinate is a floating point value. Depending on the fil-
tering mode set, the texture fetch might span two slices of the volume. The
3D texture extension also adds support for GL_TEXTURE_WRAP_R_OES,
which can be used to set the r-coordinate wrap mode (just like the s- and
t-coordinate wrap modes for 2D textures). In addition, this extension adds
support for loading compressed 3D texture data. Compressed 3D texture
data can be loaded using the glCompressedTexImage3DOES function. As
with compressed 2D textures, no specific compressed 3D texture formats are
given by this extension.
vec4 texture3D(sampler3D
sampler
, vec3
coord
[,
float
bias
])
sampler
a sampler bound to a texture unit specifying the texture to
fetch from
coord
a 3D texture coordinate used to fetch from the texture map
bias
an optional parameter that provides a mipmap bias use for the
texture fetch. This allows the shader to explicitly bias the
computed LOD value used for mipmap selection
void glCompressedTexImage3DOES(GLenum
target
, GLint
level
,
GLenum
internalformat
,
GLsizei
width
, GLsizei
height
,
GLsizei
depth
, GLint
border
,
GLsizei
imageSize
,
const void *
data
)

210 Chapter 9: Texturing
In addition, just as with 2D textures, it is possible to update just a subregion
of an existing 3D texture using glTexSubImage3DOES.
target
specifies the texture target, should be GL_TEXTURE_3D
level
specifies which mip level to load. The base level is specified
by 0 followed by an increasing level for each successive
mipmap
internalFormat
the internal format for the texture storage. This is the
compressed texture format to use. No compressed formats
are defined by OES_texture_3D, so the format used here
must come from another extension
width
the width of the image in pixels
height
the height of the image in pixels
depth
the depth of the image in pixels
border
this parameter is ignored in OpenGL ES. It was kept for
compatibility with the desktop OpenGL interface. Should
be 0
imageSize
the size of the image in bytes
data
contains the actual compressed pixel data for the image.
These data must hold imageSize number of bytes
void glTexSubImage3DOES(GLenum
target
, GLint
level
,
GLint
xoffset
, GLint
yoffset
,
GLint
zoffset
, GLsizei
width
,
GLsizei
height
, GLsizei
depth
,
GLenum
format,
GLenum
type,
const void*
pixels
)
target
specifies the texture target, either GL_TEXTURE_2D or
one of the cubemap face targets (e.g.,
GL_TEXTURE_CUBE_MAP_POSITIVE_X,
GL_TEXTURE_CUBE_MAP_NEGATIVE_X, etc.)
level
specifies which mip level to update
xoffset
the x index of the texel to start updating from

Optional Extensions 211
glTexSubImage3DOES behaves just like glTexSubImage2D, which was cov-
ered earlier in the chapter. The only difference is that the subregion con-
tains a zoffset and a depth for specifying the subregion within the depth
slices to update. For compressed 3D textures, it is also possible to update a
subregion of the texture using glCompressedTexSubImage3DOES.
yoffset
the y index of the texel to start updating from
zoffset
the z index of the texel to start updating from
width
the width of the subregion of the image to update
height
the height of the subregion of the image to update
depth
the depth of the subregion of the image to update
format
the format of the incoming texture data, can be:
GL_RGBA
GL_RGB
GL_LUMINANCE_ALPHA
GL_LUMINANCE
GL_ALPHA
type
the type of the incoming pixel data, can be:
GL_UNSIGNED_BYTE
GL_UNSIGNED_SHORT_4_4_4_4
GL_UNSIGNED_SHORT_5_5_5_1
GL_UNSIGNED_SHORT_5_6_5
pixels
contains the actual pixel data for the subregion of the image
void glCompressedTexSubImage3DOES(GLenum
target
,
GLint
level
, GLint
xoffset
,
GLint
yoffset
, GLint
zoffset
,
GLsizei
width
, GLsizei
height
,
GLsizei
depth,
GLenum
format,
GLenum
imageSize,
const void*
data
)
target
specifies the texture target, either GL_TEXTURE_2D or
one of the cubemap face targets (e.g.,
GL_TEXTURE_CUBE_MAP_POSITIVE_X,
GL_TEXTURE_CUBE_MAP_NEGATIVE_X, etc.)

212 Chapter 9: Texturing
Finally, one can also copy the contents of the color buffer into a slice
(or subregion of a slice) of a previously specified 3D texture using
glCopyTexSubImage3DOES.
level
specifies which mip level to update
xoffset
the x index of the texel to start updating from
yoffset
the y index of the texel to start updating from
zoffset
the z index of the texel to start updating from
width
the width of the subregion of the image to update
height
the height of the subregion of the image to update
depth
the depth of the subregion of the image to update
format
the compressed texture format to use. No compressed formats
are defined by core OpenGL ES 2.0, so the format used here
must come from an extension and match the format with
which the image was originally specified
data
contains the actual pixel data for the subregion of the image
void glCopyTexSubImage3DOES(GLenum
target
, GLint
level
,
GLint
level
, GLint
xoffset,
GLint
yoffset,
GLint zoffset,
GLint
x,
GLint
y
,
GLsizei
width
, GLsizei
height
)
target
specifies the texture target, either GL_TEXTURE_2D or
one of the cubemap face targets (e.g.,
GL_TEXTURE_CUBE_MAP_POSITIVE_X,
GL_TEXTURE_CUBE_MAP_NEGATIVE_X, etc.)
level
specifies which mip level to update
xoffset
the x index of the texel to start updating from
yoffset
the y index of the texel to start updating from
zoffset
the z index of the texel to start updating from
x
the x window-coordinate of the lower left rectangle in the
framebuffer to read from

Optional Extensions 213
This function takes exactly the same arguments as glCopyTexSubImage2D
with the exception of the zoffset parameter. This parameter is used to
select the slice into which to copy the color buffer contents. The rest of the
arguments used are the same on the color buffer and within the 2D slice of
the texture.
Ericsson Texture Compression (ETC)
The GL_OES_compressed_ETC1_RGB8_texture is a ratified OpenGL ES 2.0
extension for compressed textures. The texture compression technique
described in this extension is the ETC format. The ETC format can be used
to compress RGB textures into a block-based compression format. The ETC
format stores data in 4 × 4 blocks of texels that are each 64 bits in size. This
means that if an original source image is 24-bit RGB data the compression
ratio that will be achieved by using ETC is 6:1. The details of the bit layout
of this format are outside of our scope here. However, there are freely avail-
able tools such as The Compressonator from AMD that can be used to com-
press images using ETC. Once compressed texture image data has been
generated, it can be loaded using the glCompressedTexImage2D function.
Floating-Point Textures
In core OpenGL ES 2.0, there is no way to store textures with 16-bit or
32-bit floating-point precision. There are a series of ratified extensions that
allow for loading and fetching from 16-bit and 32-bit floating-point
textures. The extensions GL_OES_texture_half_float and GL_OES_
texture_float indicate support for 16-bit and 32-bit float textures, respec-
tively. These textures can be loaded using the GL_HALF_FLOAT_OES and
GL_FLOAT_OES token values. The extensions GL_OES_texture_half_
float_linear and GL_OES_texture_float_linear indicate that floating-
point textures can be filtered with more than nearest sampling (e.g., bilin-
ear, trilinear). The format for a 16-bit floating point value is 1 bit of sign, a
5-bit exponent, and 10-bit mantissa. A full description of the format for
16-bit floating-point values is provided in Appendix A.
y
the y window-coordinate of the lower left rectangle in the
framebuffer to read from
width
the width in pixels of the region to read
height
the height in pixels of the region to read

214 Chapter 9: Texturing
Non-Power-of-Two Textures
In OpenGL ES 2.0, textures can have non-power-of-two (npot) dimensions.
In other words, the width and height do not need to be a power of two.
However, OpenGL ES 2.0 does have a restriction on the wrap modes that
can be used if the texture dimensions are not power of two. That is, for npot
textures, the wrap mode can only be GL_CLAMP_TO_EDGE and the minifica-
tion filter can only be GL_NEAREST or GL_LINEAR (in other words, not mip-
mapped). The extension GL_OES_texture_npot relaxes these restrictions
and allows wrap modes of GL_REPEAT and GL_MIRRORED_REPEAT and also
allows npot textures to be mipmapped with the full set of minification
filters.

215
Chapter 10
10.Fragment Shaders
In Chapter 9, “Texturing,” we introduced you to the basics of creating and
applying textures in the fragment shader. In this chapter, we provide more
details on the fragment shader and describe some of its uses. In particular,
we focus on how to implement fixed function techniques using the frag-
ment shader. The topics we cover in this chapter include:
• Fixed function fragment shaders.
• Fragment shader overview.
• Multitexturing.
•Fog.
•Alpha test.
• User clip planes.
Returning to our pipeline diagram in Figure 10-1, we have covered the ver-
tex shader, primitive assembly, and rasterization stages of the pipeline. We
have talked about using textures in the fragment shader. Now, we focus on
the fragment shader portion of the pipeline and fill in the remaining details
on writing fragment shaders.

216 Chapter 10: Fragment Shaders
Figure 10-1 OpenGL ES 2.0 Programmable Pipeline
Fixed Function Fragment Shaders
For readers who are new to the programmable fragment pipeline but have
worked with a previous version of OpenGL ES (or desktop OpenGL), you are
probably familiar with the fixed function fragment pipeline. Before diving
into details of the fragment shader, we think it is worthwhile to briefly
review the old fixed function fragment pipeline. This will give you an
understanding of how the old fixed function pipeline maps into fragment
shaders. It’s a good way to start before moving into more advanced frag-
ment programming techniques.
In OpenGL ES 1.1 (and fixed function desktop OpenGL), you had a very
limited set of equations that could be used to determine how to combine
the various inputs to the fragment shader. In the fixed function pipeline,
you essentially had three inputs you could use: the interpolated vertex
color, the texture color, and the constant color. The vertex color would typ-
ically hold either a precomputed color or the result of the vertex lighting
computation. The texture color came from fetching from whichever texture
Vertex Arrays/
Buffer Objects
Vertex
Shader
Texture
Memory
Fragment
Shader
Primitive
Assembly Rasterization
Per-Fragment
Operations Framebuffer
API
Read Back Path

Fixed Function Fragment Shaders 217
was bound using the primitive’s texture coordinates and the constant color
could be set for each texture unit.
The set of equations you could use to combine these inputs together was
quite limited. For example, in OpenGL ES 1.1 the equations listed in Table
10-1 were available.
Table 10-1 OpenGL ES 1.1 RGB Combine Functions
The inputs A,B, and C to these equations could come from the vertex color,
texture color, or constant color. There actually was a great number of inter-
esting effects one could achieve, even with this limited set of equations.
However, this was far from programmable, as the fragment pipeline could
only be configured in a very fixed set of ways.
So why are we reviewing this here? It helps give an understanding of how
traditional fixed function techniques can be achieved with shaders. For
example, let’s say we had configured the fixed function pipeline with a sin-
gle base texture map that we wanted to modulate by the vertex color. In
fixed function OpenGL ES (or OpenGL), we would enable a single texture
unit, choose a combine equation of MODULATE, and set up the inputs to
the equation to come from the vertex color and texture color. The code to
do this in OpenGL ES 1.1 is provided here for reference.
glTexEnvi(GL_TEXTURE_ENV, GL_TEXTURE_ENV_MODE, GL_COMBINE);
glTexEnvi(GL_TEXTURE_ENV, GL_COMBINE_RGB, GL_MODULATE);
glTexEnvi(GL_TEXTURE_ENV, GL_SOURCE0_RGB, GL_PRIMARY_COLOR);
glTexEnvi(GL_TEXTURE_ENV, GL_SOURCE1_RGB, GL_TEXTURE);
glTexEnvi(GL_TEXTURE_ENV, GL_COMBINE_ALPHA, GL_MODULATE);
glTexEnvi(GL_TEXTURE_ENV, GL_SOURCE0_ALPHA, GL_PRIMARY_COLOR);
glTexEnvi(GL_TEXTURE_ENV, GL_SOURCE1_ALPHA, GL_TEXTURE);
RGB Combine Function Equation
REPLACE A
MODULATE A × B
ADD A + B
ADD_SIGNED A + B – 0.5
INTERPOLATE A × C + B × (1 – C)
SUBTRACT A – B
DOT3_RGB (and DOT3_RGBA)4 × ((A.r – 0.5) × (B.r – 0.5) + (A.g – 0.5) ×
(B.g – 0.5) + (A.b – 0.5) × (B.b – 0.5))

218 Chapter 10: Fragment Shaders
This code configures the fixed function pipeline to perform a modulate
(A × B) between the primary color (the vertex color) and the texture color.
If this code doesn’t make sense to you, don’t worry, as none of this exists in
OpenGL ES 2.0. The point we are trying to make here is to show how this
would map to a fragment shader. In a fragment shader, this same computa-
tion could be accomplished as follows.
precision mediump float;
uniform sampler2D s_tex0;
varying vec2 v_texCoord;
varying vec4 v_primaryColor;
void main()
{
gl_FragColor = texture2D(s_tex0, v_texCoord) * v_primaryColor;
}
The fragment shader performs the exact same operations that would be per-
formed by the fixed function setup. The texture value is fetched from a sam-
pler (that is bound to texture unit 0) and a 2D texture coordinate is used to
look up that value. Then, the result of that texture fetch is multiplied by
v_primaryColor, a varying value that is passed in from the vertex shader.
In this case, the vertex shader would have passed the color through to the
fragment shader.
It is possible to write a fragment shader that would perform the equivalent
computation as any possible fixed function texture combine setup. It is
also, of course, possible to write shaders with much more complex and var-
ied computations than just fixed function would allow. However, the point
of this section was just to drive home the point of how we have transitioned
from fixed function to programmable shaders. Now, we begin to look at
some specifics of fragment shaders.
Fragment Shader Overview
The fragment shader provides a general-purpose programmable method for
operating on fragments. The inputs to the fragment shader consist of the
following:
• Varyings—Interpolated data produced by the vertex shader.
• Uniforms—State used by the fragment shader.
• Textures—Texture images accessed through samplers.
• Code—Fragment shader source or binary that describes the operations
that will be performed on the fragment.

Fragment Shader Overview 219
The output of the fragment shader is the fragment color that gets passed on
to the per-fragment operations portion of the pipeline. The inputs and out-
puts to the fragment shader are illustrated in Figure 10-2.
Figure 10-2 OpenGL ES 2.0 Fragment Shader
Built-In Special Variables
OpenGL ES 2.0 has built-in special variables that are output by the fragment
shader or are input to the fragment shader. The built-in special variables
available to the fragment shader are the following:
•gl_FragColor—gl_FragColor is used to output the fragment color
from the shader. This color is then passed in to the per-fragment
operations in the pipeline. If a fragment shader does not write to
gl_FragColor its value is undefined. Note that it is potentially valid to
not write to gl_FragColor in the shader. If, for example, you wish to
render only to depth, you can turn off writes to the color buffer using
glColorMask. Then it is perfectly valid to skip writing the fragment
color in the shader.
•gl_FragCoord—gl_FragCoord is a read-only variable that is avail-
able in the fragment shader. This variable holds the window relative
Uniforms Textures
Varying 0
Varying 1
Varying 2
Varying 3
Varying 4
Varying 5
Varying 6
Varying 7
gl_FrontFacing
gl_PointCoord
gl_FragCoord
Fragment Shader
Temporary
Variables
gl_FragColor

220 Chapter 10: Fragment Shaders
coordinates (x,y,z, 1/w) of the fragment. There are a number of algo-
rithms where it can be useful to know the window coordinates of the
current fragment. For example, you can use the window coordinates as
offsets into a texture fetch into a random noise map whose value is
used to rotate a filter kernel on a shadow map. This is a technique that
is used to reduce shadow map aliasing.
•gl_FrontFacing—gl_FrontFacing is a read-only variable that is
available in the fragment shader. This variable is a boolean with a value
of true if the fragment is part of a front-facing primitive and false
otherwise.
•gl_PointCoord—gl_PointCoord is a read-only variable that can be
used when rendering point sprites. It holds the texture coordinate for
the point sprite that is automatically generated in the [0, 1] range dur-
ing point rasterization. In Chapter 13, “Advanced Programming with
OpenGL ES 2.0,” there is an example of rendering point sprites that
uses this variable.
Built-In Constants
The following built-in constants are also relevant to the fragment shader.
const mediump int gl_MaxTextureImageUnits = 8;
const mediump int gl_MaxFragmentUniformVectors = 16;
const mediump int gl_MaxDrawBuffers = 1;
The built-in constants describe the following maximum terms:
•gl_TextureImageUnits—This is the maximum number of texture
image units that are available. The minimum value supported by all ES
2.0 implementations is eight.
•gl_MaxFragmentUniformVectors—This is the maximum number of
vec4 uniform entries that can be used inside a fragment shader. The
minimum value supported by all ES 2.0 implementations is 16 vec4
entries. The number of vec4 uniform entries that can actually be used
by a developer can vary from implementation to implementation and
from one fragment shader to another. This issue is described in
Chapter 8, “Vertex Shaders,” and the same issue applies to fragment
shaders.
•gl_MaxDrawBuffers—This is the maximum number of draw buffers
available. The minimum value supported by all ES 2.0 implementa-
tions is 1. If more than 1 were supported, this would mean an imple-
mentation supported multiple-render targets (MRTs). As it turns out,

Fragment Shader Overview 221
support for MRTs is not provided in ES 2.0 and this variable was just
left around for future expansion.
The values specified for each built-in constant are the minimum values that
must be supported by all OpenGL ES 2.0 implementations. It is possible that
implementations may support values greater than the minimum values
described. The actual supported values can be queried using the following
code.
GLint maxTextureImageUnits, maxFragmentUniformVectors;
glGetIntegerv(GL_MAX_TEXTURE_IMAGE_UNITS, &maxTextureImageUnits);
glGetIntegerv(GL_MAX_FRAGMENT_UNIFORM_VECTORS,
&maxFragmentUniformVectors);
Precision Qualifiers
Precision qualifiers were covered in detail in Chapter 8 on vertex shaders
and also introduced in Chapter 5, “OpenGL ES Shading Language.” Please
review those sections for full details on precision qualifiers. We remind you
here that there is no default precision for fragment shaders. This means that
every fragment shader must declare a default precision (or provide precision
qualifiers for all variable declarations).
OpenGL ES 2.0 mandates that implementations support at least medium pre-
cision in the fragment shader, but does not require support for high precision.
The way to determine whether high precision is supported in the fragment
shader is determining whether the GL_FRAGMENT_PRECISION_HIGH prepro-
cessor macro is defined (in addition, the implementation will export the
GL_OES_fragment_precision_high extension string).
ES 2.0 Fragment Shader Limitations
In Chapter 8, we provided a detailed review of the limitations on vertex
shaders and how to write portable shaders. If you need a refresher, review
that material, as almost all of the same limitations apply to fragment
shaders. The only difference in limitations for fragment shaders is that uni-
form arrays can only be indexed with constant integral expressions. In the
vertex shader, it is required that all implementations support indexing of
uniform arrays using computed expressions. However, this is not the case
for the fragment shader. Indexing of uniforms using anything other than
constant integral expressions is not guaranteed to be supported by an ES 2.0
implementation.

222 Chapter 10: Fragment Shaders
Implementing Fixed Function
Techniques Using Shaders
Now that we have given an overview of fragment shaders, we are going to
show you how to implement several fixed function techniques using shad-
ers. The fixed-function pipeline in OpenGL ES 1.x and desktop OpenGL
provided APIs to perform multitexturing, fog, alpha test, and user clip
planes. Although none of these techniques is provided explicitly in
OpenGL ES 2.0, all of them are still possible to implement using shaders.
This section reviews each of these fixed function processes and provides
example fragment shaders that demonstrate each technique.
Multitexturing
We start with multitexturing, which is a very common operation in frag-
ment shaders used for combining multiple texture maps. For example, a
technique that has been used in many games such as Quake III is to store
precomputed lighting from radiosity calculations in a texture map. That
map is then combined with the base texture map in the fragment shader to
represent static lighting. There are many other examples of using multiple
textures, some of which we cover in Chapter 13. For example, often a tex-
ture map is used to store a specular exponent and mask to attenuate and
mask specular lighting contributions. Many games also use normal maps,
which are textures that store normal information at a higher level of detail
than per-vertex normals so that lighting can be computed in the fragment
shader.
The point of mentioning all this here is that you now have learned about
all of the parts of the API that are needed to accomplish multitexturing
techniques. In Chapter 9, you learned how to load textures on various
texture units and fetch from them in the fragment shader. Combining the
textures in various ways in the fragment shader is simply a matter of
employing the many operators and built-in functions that exist in the shad-
ing language. Using these techniques, you can easily achieve all of the
effects that were made possible with the fixed function fragment pipeline
in previous versions of OpenGL ES.
An example of using multiple textures is provided in the Chapter_10/
MultiTexture example, which renders the image in Figure 10-3.
This example loads a base texture map and light map texture and combines
them in the fragment shader on a single quad. The fragment shader for the
sample program is provided in Example 10-1.

Implementing Fixed Function Techniques Using Shaders 223
Figure 10-3 Multitextured Quad
Example 10-1 Multitexture Fragment Shader
precision mediump float;
varying vec2 v_texCoord;
uniform sampler2D s_baseMap;
uniform sampler2D s_lightMap;
void main()
{
vec4 baseColor;
vec4 lightColor;
baseColor = texture2D(s_baseMap, v_texCoord);
lightColor = texture2D(s_lightMap, v_texCoord);
gl_FragColor = baseColor * (lightColor + 0.25);
}
The fragment shader has two samplers, one for each of the textures. The rel-
evant code for setting up the texture units and samplers is next.
// Bind the base map
glActiveTexture(GL_TEXTURE0);
glBindTexture(GL_TEXTURE_2D, userData->baseMapTexId);
// Set the base map sampler to texture unit 0
glUniform1i(userData->baseMapLoc, 0);

224 Chapter 10: Fragment Shaders
// Bind the light map
glActiveTexture(GL_TEXTURE1);
glBindTexture(GL_TEXTURE_2D, userData->lightMapTexId);
// Set the light map sampler to texture unit 1
glUniform1i(userData->lightMapLoc, 1);
As you can see, this code binds each of the individual texture objects to tex-
tures units 0 and 1. The samplers are set with values to bind the samplers to
the respective texture units. In this example, a single texture coordinate is
used to fetch from both of the maps. In typical light mapping, there would
be a separate set of texture coordinates for the base map and light map. The
light maps are typically paged into a single large texture and the texture
coordinates can be generated using offline tools.
Fog
A common technique that is used in rendering 3D scenes is the application
of fog. In OpenGL ES 1.1 (and desktop OpenGL), fog was provided as a fixed
function operation. One of the reasons fog is such a prevalent technique is
that it can be used to reduce draw distances and remove “popping” of geom-
etry as it comes in closer to the viewer.
There are a number of possible ways to compute fog and with programma-
ble fragment shaders you are not limited to any particular equation. Here
we show you how you would go about computing linear fog with a frag-
ment shader. To compute any type of fog, there are two inputs we will need:
the distance of the pixel to the eye and the color of the fog. To compute lin-
ear fog, we also need the minimum and maximum distance range that the
fog should cover.
The equation for the linear fog factor
computes a fog factor to multiply the fog color by. This color gets clamped
in the [0.0, 1.0] range and then is linear interpolated with the overall color
of a fragment to compute the final color. The distance to the eye is best com-
puted in the vertex shader and interpolated across the primitive using a
varying.
A RenderMonkey workspace is provided as an example in the Chapter_10/
RM_LinearFog folder that demonstrates the fog computation. A screenshot
of the workspace is provided in Figure 10-4.
FMaxDist EyeDist–
MaxDist MinDist–
-----------------------------------------------------=

Implementing Fixed Function Techniques Using Shaders 225
Figure 10-4 Linear Fog on Terrain in RenderMonkey
The code for the vertex shader that computes the distance to the eye is pro-
vided in Example 10-2.
Example 10-2 Vertex Shader for Computing Distance to Eye
uniform mat4 matViewProjection;
uniform mat4 matView;
uniform vec4 u_eyePos;
attribute vec4 rm_Vertex;
attribute vec2 rm_TexCoord0;
varying vec2 v_texCoord;
varying float v_eyeDist;
void main(void)
{
// Transform vertex to view-space
vec4 vViewPos = matView * rm_Vertex;
// Compute the distance to eye
v_eyeDist = sqrt((vViewPos.x - u_eyePos.x) *
(vViewPos.x - u_eyePos.x) +
(vViewPos.y - u_eyePos.y) *
(vViewPos.y - u_eyePos.y) +

226 Chapter 10: Fragment Shaders
(vViewPos.z - u_eyePos.z) *
(vViewPos.z - u_eyePos.z) );
gl_Position = matViewProjection * rm_Vertex;
v_texCoord = rm_TexCoord0.xy;
}
The important part of this vertex shader is the computation of the
v_eyeDist varying variable. First, the input vertex is transformed into view
space using the view matrix and stored in vViewPos. Then, the distance
from this point to the u_eyePos uniform variable is computed. This com-
putation gives us the distance in eye space from the viewer to the trans-
formed vertex. We can use this value in the fragment shader to compute the
fog factor as provided in Example 10-3.
Example 10-3 Fragment Shader for Rendering Linear Fog
precision mediump float;
uniform vec4 u_fogColor;
uniform float u_fogMaxDist;
uniform float u_fogMinDist;
uniform sampler2D baseMap;
varying vec2 v_texCoord;
varying float v_eyeDist;
float computeLinearFogFactor()
{
float factor;
// Compute linear fog equation
factor = (u_fogMaxDist - v_eyeDist) /
(u_fogMaxDist - u_fogMinDist);
// Clamp in the [0,1] range
factor = clamp(factor, 0.0, 1.0);
return factor;
}
void main(void)
{
float fogFactor = computeLinearFogFactor();
vec4 fogColor = fogFactor * u_fogColor;
vec4 baseColor = texture2D( baseMap, v_texCoord );

Implementing Fixed Function Techniques Using Shaders 227
// Compute final color as a lerp with fog factor
gl_FragColor = baseColor * fogFactor +
fogColor * (1.0 - fogFactor);
}
In the fragment shader, the computeLinearFogFactor() function performs
the computation for the linear fog equation. The minimum and maximum
fog distances are stored in uniform variables and the interpolated eye dis-
tance that was computed in the vertex shader is used to compute the fog
factor. The fog factor is then used to perform a linear interpolation between
the base texture color and the fog color. The result is that we now have
linear fog and can easily adjust the distances and colors by changing the
uniform values.
Note that with the flexibility of programmable fragment shaders, it is very
easy to implement other methods to compute fog. For example, one could
easily compute exponential fog by simply changing the fog equation. Fur-
ther, rather than computing fog based on distance to the eye, you could
compute fog based on distance to the ground to have ground-based fog.
There are a number of possible fog effects that can be easily achieved with
small modifications to the fog computations provided here.
Alpha Test (Using Discard)
A very common effect used in 3D applications is to draw primitives that are
fully transparent in certain fragments. This is very useful for rendering
something like a chain-link fence. Representing a fence using geometry
would require a significant amount of primitives. However, an alternative
to using geometry is to store a mask value in a texture that specifies which
texels should be transparent. For example, one could store the chain-link
fence in a single RGBA texture where the RGB values represent the color of
the fence and the A value represents the mask of whether the texture is
transparent. Then one can easily render a fence using just one or two trian-
gles and masking off pixels in the fragment shader.
In traditional fixed function rendering, this effect was achieved using the
alpha test. The alpha test allowed you to specify a comparison test whereby
if an alpha value of a fragment compared against a reference value failed,
that fragment would be killed. That is, if a fragment failed the alpha test,
the fragment would not be rendered. In OpenGL ES 2.0, there is no fixed
function alpha test, but the same effect can be achieved in the fragment
shader using the discard keyword.

228 Chapter 10: Fragment Shaders
The RenderMonkey example in Chapter_10/RM_AlphaTest shows a very
simple example of doing the alpha test in the fragment shader as shown in
Figure 10-5.
Figure 10-5 Alpha Test Using Discard
The fragment shader code for this example is provided in Example 10-4.
Example 10-4 Fragment Shader for Alpha Test Using Discard
precision mediump float;
uniform sampler2D baseMap;
varying vec2 v_texCoord;
void main(void)
{
vec4 baseColor = texture2D(baseMap, v_texCoord);
if(baseColor.a < 0.25)
{
discard;
}
else
{
gl_FragColor = baseColor;
}
}

Implementing Fixed Function Techniques Using Shaders 229
In this fragment shader, the texture is a four-channel RGBA texture. The
alpha channel is used for the alpha test. The alpha color is compared against
0.25 and if it less than that, the fragment is killed using discard. Otherwise,
the fragment is drawn using the texture color. This technique can be used
for implementing the alpha test by simply changing the comparison or
alpha reference value.
User Clip Planes
As described in Chapter 7, “Primitive Assembly and Rasterization,” all prim-
itives are clipped against the six planes that make up the view frustum.
However, sometimes a user might want to clip against one or more addi-
tional user clip planes. There are a number of possible reasons you might
want to clip against user clip planes. For example, when rendering reflec-
tions, you need to flip the geometry about the reflection plane and then
render it into an off-screen texture. When rendering into the texture, you
need to clip the geometry against the reflection plane, which requires a user
clip plane.
In OpenGL ES 1.1, user clip planes could be provided to the API via a plane
equation and the clipping would be handheld automatically. In OpenGL ES
2.0, you can still accomplish this same effect, but now you need to do it
yourself in the shader. The key to implementing user clip planes is using the
discard keyword that was introduced in the previous section.
Before showing you how to implement user clip planes, let’s review the
basics of the mathematics. A plane is specified by the equation
Ax + By + Cz + D = 0
The vector (A,B,C) represents the normal of the plane and the value D is
the distance of the plane along that vector from the origin. To figure out
whether a point should or should not be clipped against a plane, we need
to evaluate the distance from a point P to a plane with the equation:
Dist = (A × P. x ) + (B × P. y ) + (C × P. z ) + D
If the distance is less than 0, we know the point is behind the plane and
should be clipped and if the distance is greater than or equal to 0, it should
not be clipped. Note that the plane equation and P must be in the same
coordinate space. A RenderMonkey example is provided in Chapter_10/
RM_ClipPlane workspace as shown in Figure 10-6.

230 Chapter 10: Fragment Shaders
Figure 10-6 User Clip Plane Example
The first thing the shader needs to do is compute the distance to the plane
as mentioned earlier. This could be done in either the vertex shader (and
passed into a varying) or the fragment shader. It is cheaper to do this com-
putation in the vertex shader rather than having to compute the distance
in every fragment. The vertex shader listing in Example 10-5 shows the dis-
tance to plane computation.
Example 10-5 User Clip Plane Vertex Shader
uniform vec4 u_clipPlane;
uniform mat4 matViewProjection;
attribute vec4 rm_Vertex;
varying float u_clipDist;
void main(void)
{
// Compute the distance between the vertex and the clip plane
u_clipDist = dot(rm_Vertex.xyz, u_clipPlane.xyz) +
u_clipPlane.w;
gl_Position = matViewProjection * rm_Vertex;
}
The u_clipPlane uniform variable holds the plane equation for the clip
plane. The u_clipDist varying variable then stores the computed clip
distance. This value is passed into the fragment shader, which uses the

Implementing Fixed Function Techniques Using Shaders 231
interpolated distance to determine whether the fragment should be clipped
as shown in Example 10-6.
Example 10-6 User Clip Plane Fragment Shader
precision mediump float;
varying float u_clipDist;
void main(void)
{
// Reject fragments behind the clip plane
if(u_clipDist < 0.0)
discard;
gl_FragColor = vec4(0.5, 0.5, 1.0, 0.0);
}
As you can see, if the u_clipDist varying variable is negative, this means
the fragment is behind the clip plane and must be discarded. Otherwise, the
fragment is processed as usual. This simple example just demonstrates the
computations needed to implement user clip planes. You can easily imple-
ment multiple user clip planes by simply computing multiple clip distances
and having multiple discard tests.
This page intentionally left blank

233
Chapter 11
11.Fragment Operations
This chapter discusses the operations that can be applied either to the entire
framebuffer or to individual fragments after the execution of the fragment
shader in the OpenGL ES 2.0 fragment pipeline. As you’ll recall, the output
of the fragment shader is the fragment’s color and depth value. The opera-
tions that occur after fragment shader execution and can affect the visibility
and final color of a pixel are:
•Scissor box testing.
• Stencil buffer testing.
• Depth buffer testing.
• Multisampling.
• Blending.
•Dithering.
The tests and operations that a fragment goes through on its way to the
framebuffer are shown in Figure 11-1.
Figure 11-1 The Post-Shader Fragment Pipeline
Scissor
Box
Stencil
Test
Fragment
Shader
Depth
Test Blending Dithering

234 Chapter 11: Fragment Operations
As you might have noticed, there isn’t a stage named “multisampling.”
Multisampling is an antialiasing technique that duplicates operations at a
subfragment level. We describe more about how multisampling affects frag-
ment processing later in the chapter.
The chapter concludes with a discussion of methods for reading pixels from
and writing pixels to the framebuffer.
Buffers
OpenGL ES supports three types of buffers, each of which stores different
data for every pixel in the framebuffer:
• Color buffer (composed of front and back color buffers).
• Depth buffer.
• Stencil buffer.
The size of a buffer—commonly referred to as the “depth of the buffer” (but
not to be confused with the depth buffer)—is measured by the number of
bits that are available for storing information for a single pixel. The color
buffer, for example, will have three components for storing the red, green,
and blue color components, and optional storage for the alpha component.
The depth of the color buffer is the sum of the number of bits for all of its
components. For the depth and stencil buffers, on the other hand, a single
value represents the bit depth of a pixel in those buffers. For example, a
depth buffer might have 16 bits per pixel. The overall size of the buffer is
the sum of the bit depths of all of the components. Common framebuffer
depths include 16-bit RGB buffers, with five bits for red and blue, and six
bits for green (the human visual system is more sensitive to green than red
or blue), and 32 bits divided equally for an RGBA buffer.
Additionally, the color buffer may be double buffered, where it will contain
two buffers: one that is displayed on the output device (usually a monitor
or LCD display) named the “front” buffer; and another buffer that is hidden
from the viewer, but used for constructing the next image to be displayed,
and called the “back” buffer. In double-buffered applications, animation is
accomplished by drawing into the back buffer, and then swapping the front
and back buffers to display the new image. This swapping of buffers is usu-
ally synchronized with the refresh cycle of the display device, which will
give the illusion of a continuously smooth animation. Recall that double
buffering was discussed in Chapter 3, “An Introduction to EGL.”

Buffers 235
Although every EGL configuration will have a color buffer, the depth and
stencil buffers are optional. However, every EGL implementation must pro-
vide at least one configuration that contains all three of the buffers, with
the depth buffer being at least 16 bits deep, and at least eight bits for the
stencil buffer.
Requesting Additional Buffers
To include a depth or stencil buffer along with your color buffer, you need
to request them when you specify the attributes for your EGL configuration.
As you might recall from Chapter 3, you pass a set of attribute–value pairs
into the EGL that specify the type of rendering surface your application
needs. To include a depth buffer in addition to the color buffer, you would
specify EGL_DEPTH_SIZE in the list of attributes with the desired bit depth
you need. Likewise, you would add EGL_STENCIL_SIZE along with the
number of required bits to obtain a stencil buffer.
Our convenience library, esUtil, simplifies those operations by merely
allowing you to say that you’d like those buffers along with a color buffer, and
it takes care of the rest of the work (requesting a maximally sized buffer).
When using our library, you would add (by means of a bitwise-or operation)
ES_WINDOW_DEPTH and ES_WINDOW_STENCIL in your call to esCreateWindow.
For example,
esCreateWindow(&esContext, "Application Name",
window_width, window_height,
ES_WINDOW_RGB | ES_WINDOW_DEPTH | ES_WINDOW_STENCIL);
Clearing Buffers
OpenGL ES is an interactive rendering system, and assumes that at the start
of each frame, you’ll want to initialize all of the buffers to their default
value. Buffers are cleared by calling the glClear function, which takes a bit-
mask representing the various buffers that should be cleared to their speci-
fied clear values.
void glClear(GLbitfield
mask
);
mask
specifies the buffers to be cleared, and is composed of
the union of the following bitmask representing the
various OpenGL ES buffers: GL_COLOR_BUFFER_BIT,
GL_DEPTH_BUFFER_BIT,GL_STENCIL_BUFFER_BIT

236 Chapter 11: Fragment Operations
You’re neither required to clear every buffer, nor clear them all at the same
time, but you might obtain the best performance by only calling glClear
once per frame with all the buffers you want simultaneously cleared.
Each buffer has a default value that’s used when you request that buffer be
cleared. For each buffer, you can specify your desired clear value using the
functions shown here.
Using Masks to Control Writing to Framebuffers
You can also control which buffers, or components, in the case of the color
buffer, are writable by specifying a buffer write mask. Before a pixel’s value
is written into a buffer, the buffer’s mask is used to verify that the buffer is
writable.
void glClearColor(GLclampf
red
, GLclampf
green
,
GLclampf
blue
, GLclampf
alpha
);
red
,
green
, specifies the color value (in the range [0,1]) that all
blue
, pixels in the color buffers should be initialized to when
alpha
GL_COLOR_BUFFER_BIT is present in the bitmask passed
to glClear
void glClearDepthf(GLclampf
depth
);
depth
specifies the depth value (in the range [0,1]) that all pixels in
the depth buffer should be initialized to when
GL_DEPTH_BUFFER_BIT is present in the bitmask passed to
glClear
void glClearStencil(GLint
s
);
s
specifies the stencil value (in the range [0,2n– 1], where n is
the number of bits available in the stencil buffer) that all
pixels in the stencil buffer should be initialized to when
GL_STENCIL_BUFFER_BIT is present in the bitmask passed to
glClear

Buffers 237
For the color buffer, the glColorMask routine specifies which components
in the color buffer will be updated if a pixel is written. If the mask for a par-
ticular component is set to GL_FALSE, that component will not be updated
if written to. By default, all color components are writable.
Likewise, the writing to the depth buffer is controlled by calling glDepth-
Mask with GL_TRUE or GL_FALSE to specify if the depth buffer is writable.
Quite often, disabling writing to the depth buffer is used when rendering
translucent objects. Initially, you would render all of the opaque objects in
the scene with writing to the depth buffer enabled (i.e., set to GL_TRUE).
This would make sure that all of the opaque objects are correctly depth
sorted, and the depth buffer contains the appropriate depth information for
the scene. Then, before rendering the translucent objects, you would dis-
able writing to the depth buffer by calling glDepthMask(GL_FALSE). While
writing to the depth buffer is disabled, values can still be read from it and
used for depth comparisons. This allows translucent objects that are
obscured by opaque objects to be correctly depth buffered, but not modify
the depth buffer such that opaque objects would be obscured by translucent
ones.
Finally, you can also disable writing to the stencil buffer by calling
glStencilMask, but as compared to glColorMask or glDepthMask, you
specify which bits of the stencil buffer are writable by providing a mask.
void glColorMask(GLboolean
red
, GLboolean
green
,
GLboolean
blue
, GLboolean
alpha
);
red
,
green
, specify whether the particular color component
blue
, in the color buffer is modifiable while rendering
alpha
void glDepthMask(GLboolean
depth
);
depth
specifies whether the depth buffer is modifiable

238 Chapter 11: Fragment Operations
The glStencilMaskSeparate routine allows you to set the stencil mask
based on the face vertex order (sometimes called “facedness”) of the primi-
tive. This allows different stencil masks for front- and back-facing primi-
tives. glStencilMaskSeparate(GL_FRONT_AND_BACK, mask) is identical
to calling glStencilMask, which sets the same mask for the front and back
polygon faces.
Fragment Tests and Operations
The following sections describe the various tests that can be applied to a
fragment in OpenGL ES. By default, all fragment tests and operations are
disabled, and fragments become pixels as they are written to the frame-
buffer in the order in which they’re received. By enabling the various frag-
ments, operational tests can be applied to choose which fragments become
pixels and affect the final image.
Each fragment test is individually enabled by calling glEnable with the
appropriate token listed in Table 11-1.
void glStencilMask(GLuint
mask
);
mask
specifies a bitmask (in the range [0,2n – 1], where n is the
number of bits in the stencil buffer) of which bits in a pixel in
the stencil buffer are modifiable
void glStencilMaskSeparate(GLenum
face
, GLuint
mask
);
face
specifies the stencil mask to be applied based on the face
vertex order of the rendered primitive. Valid values are
GL_FRONT,GL_BACK, and GL_FRONT_AND_BACK
mask
specifies a bitmask (in the range [0,2n], where n is the number
of bits in the stencil buffer) of which bits in a pixel in the
stencil buffer are specified by face

Fragment Tests and Operations 239
Table 11-1 Fragment Test Enable Tokens
Using the Scissor Test
The scissor test provides an additional level of clipping by specifying a rect-
angular region that further limits which pixels in the framebuffer are writ-
able. Using the scissor box is a two-step process. First, you need to specify
the rectangular region using the glScissor function.
After specifying the scissor box, you’ll need to enable it by calling glEna-
ble(GL_SCISSOR_TEST) to employ the additional clipping. All rendering,
including clearing the viewport, is restricted to the scissor box.
Generally, the scissor box is a subregion in the viewport, but there’s no
requirement that the two regions actually intersect.
glEnable Token Description
GL_DEPTH_TEST Control depth testing of fragments
GL_STENCIL_TEST Control stencil testing of fragments
GL_BLEND Control blending of fragments with
colors stored in the color buffer
GL_DITHER Control the dithering of fragment
colors before being written in the color
buffer
GL_SAMPLE_COVERAGE Control the computation of sample
coverage values
GL_SAMPLE_ALPHA_TO_COVERAGE Control the use of a sample’s alpha in
the computation of a sample coverage
value
void glScissor(GLint
x
, GLint
y
, GLsizei
width
,
GLsizei
height
);
x
,
y
specify the lower left corner of the scissor rectangle in
viewport coordinates
width
specifies the width of the scissor box (in pixels)
height
specifies the height of the scissor box (in pixels)

240 Chapter 11: Fragment Operations
Stencil Buffer Testing
The next operation that might be applied to a fragment is the stencil test.
The stencil buffer is a per-pixel mask that holds values that can be used to
determine whether a pixel should be updated or not. The stencil test is
enabled or disabled by the application.
Using the stencil buffer can be considered a two-step operation. The first
step is to initialize the stencil buffer with the per-pixel masks, which is done
by rendering geometry and specifying how the stencil buffer should be
updated. The second step is generally to use those values to control subse-
quent rendering into the color buffer. In both cases, you specify how the
parameters are to be used in the stencil test.
The stencil test is essentially a bit test, as you might do in a C program
where you use a mask to determine if a bit is set, for example. The stencil
function, which controls the operator and values of the stencil test, is con-
trolled by the glStencilFunc or glStencilFuncSeparate functions.
To allow finer control of the stencil test, a masking parameter is used to
select which bits of the stencil values should be considered for the test. After
selecting those bits, their value is compared with a reference value using the
operator provided. For example, to specify that the stencil test passes where
the lowest three bits of the stencil buffer are equal to 2, you would call
glStencilFunc(GL_EQUAL, 2, 0x7);
and enable the stencil test.
void glStencilFunc(GLenum
func
, GLint
ref
, GLuint
mask
);
void glStencilFuncSeparate(GLenum
face
, GLenum
func
,
GLint
ref
, GLuint
mask
);
face
specifies the face associated with the provided stencil function.
Valid values are GL_FRONT,GL_BACK, and GL_FRONT_AND_BACK
func
specifies the comparison function for the stencil test. Valid
values are GL_EQUAL,GL_NOTEQUAL,GL_LESS,GL_GREATER,
GL_LEQUAL,GL_GEQUAL,GL_ALWAYS, and GL_NEVER
ref
specifies the comparison value for the stencil test
mask
specifies the mask that is bitwise-anded with the bits in the
stencil buffer before being compared against the reference
value

Fragment Tests and Operations 241
With the stencil test configured, you generally also need to let OpenGL ES
2.0 know what to do with the values in the stencil buffer when the stencil
test passes. In fact, modifying the values in the stencil buffer relies on more
than just the stencil tests, but also incorporates the results of the depth test
(discussed in the next section). There are three possible outcomes that can
occur for a fragment with the combined stencil and depth tests:
1. The fragment fails the stencil tests. If this occurs, no further testing
(i.e., the depth test) is applied to that fragment.
2. The fragment passes the stencil test, but fails the depth test.
3. The fragment passes both the stencil and depth tests.
Each of those possible outcomes can be used to affect the value in the stencil
buffer for that pixel location. The glStencilOp and glStencilOpSeparate
functions control the actions done on the stencil buffer’s value for each of
those test outcomes, and the possible operations on the stencil values are
shown in Table 11-2.
Table 11-2 Stencil Operations
Stencil Function Description
GL_ZERO Set the stencil value to zero
GL_REPLACE Replace the current stencil value with the reference
value specified in glStencilFunc or
glStencilFuncSeparate
GL_INCR,GL_DECR Increment or decrement the stencil value; the
stencil value is clamped to zero or 2n, where n is the
number of bits in the stencil buffer
GL_INCR_WRAP,
GL_DECR_WRAP
Increment or decrement the stencil value, but
“wrap” the value if the stencil value overflows
(incrementing the maximum value will result in a
new stencil value of zero) or underflows
(decrementing zero will result in the maximum
stencil value)
GL_KEEP Keep the current stencil value, effectively not
modifying the value for that pixel
GL_INVERT Bitwise-invert the value in the stencil buffer

242 Chapter 11: Fragment Operations
The following example illustrates using glStencilFunc and glStencilOp
to control rendering in various parts of the viewport.
GLfloat vVertices[] =
{
-0.75f, 0.25f, 0.50f, // Quad #0
-0.25f, 0.25f, 0.50f,
-0.25f, 0.75f, 0.50f,
-0.75f, 0.75f, 0.50f,
0.25f, 0.25f, 0.90f, // Quad #1
0.75f, 0.25f, 0.90f,
0.75f, 0.75f, 0.90f,
0.25f, 0.75f, 0.90f,
-0.75f, -0.75f, 0.50f, // Quad #2
-0.25f, -0.75f, 0.50f,
-0.25f, -0.25f, 0.50f,
-0.75f, -0.25f, 0.50f,
0.25f, -0.75f, 0.50f, // Quad #3
0.75f, -0.75f, 0.50f,
0.75f, -0.25f, 0.50f,
0.25f, -0.25f, 0.50f,
-1.00f, -1.00f, 0.00f, // Big Quad
1.00f, -1.00f, 0.00f,
1.00f, 1.00f, 0.00f,
-1.00f, 1.00f, 0.00f
};
void glStencilOp
(GLenum sfail, GLenum zfail,
GLenum zpass);
void glStencilOpSeparate(GLenum
face
, GLenum
sfail
,
GLenum
zfail
, GLenum
zpass
);
face
specifies the face associated with the provided stencil function.
Valid values are GL_FRONT,GL_BACK, and GL_FRONT_AND_BACK
sfail
specifies the operation applied to the stencil bits if the
fragment fails the stencil test. Valid values are GL_KEEP,
GL_ZERO,GL_REPLACE,GL_INCR,GL_DECR,GL_INCR_WRAP,
GL_DECR_WRAP, and GL_INVERT
zfail
specifies the operation applied when the fragment passes the
stencil test, but fails the depth test
zpass
specifies the operation applied when the fragment passes both
the stencil and depth tests

Fragment Tests and Operations 243
GLubyte indices[][6] =
{
{ 0, 1, 2, 0, 2, 3 }, // Quad #0
{ 4, 5, 6, 4, 6, 7 }, // Quad #1
{ 8, 9, 10, 8, 10, 11 }, // Quad #2
{ 12, 13, 14, 12, 14, 15 }, // Quad #3
{ 16, 17, 18, 16, 18, 19 } // Big Quad
};
#define NumTests 4
GLfloat colors[NumTests][4] =
{
{ 1.0f, 0.0f, 0.0f, 1.0f },
{ 0.0f, 1.0f, 0.0f, 1.0f },
{ 0.0f, 0.0f, 1.0f, 1.0f },
{ 1.0f, 1.0f, 0.0f, 0.0f }
};
GLint numStencilBits;
GLuint stencilValues[NumTests] =
{
0x7, // Result of test 0
0x0, // Result of test 1
0x2, // Result of test 2
0xff // Result of test 3. We need to fill this
// value in a run-time
};
// Set the viewport
glViewport(0, 0, esContext->width, esContext->height);
// Clear the color, depth, and stencil buffers. At this
// point, the stencil buffer will be 0x1 for all pixels
glClear(GL_COLOR_BUFFER_BIT | GL_DEPTH_BUFFER_BIT |
GL_STENCIL_BUFFER_BIT);
// Use the program object
glUseProgram(userData->programObject);
// Load the vertex position
glVertexAttribPointer(userData->positionLoc, 3, GL_FLOAT,
GL_FALSE, 0, vVertices);
glEnableVertexAttribArray(userData->positionLoc);
// Test 0:
//
// Initialize upper-left region. In this case, the stencil-
// buffer values will be replaced because the stencil test

244 Chapter 11: Fragment Operations
// for the rendered pixels will fail the stencil test, which is
//
// ref mask stencil mask
// ( 0x7 & 0x3 ) < ( 0x1 & 0x7 )
//
// The value in the stencil buffer for these pixels will
// be 0x7.
//
glStencilFunc(GL_LESS, 0x7, 0x3);
glStencilOp(GL_REPLACE, GL_DECR, GL_DECR);
glDrawElements(GL_TRIANGLES, 6, GL_UNSIGNED_BYTE, indices[0]);
// Test 1:
//
// Initialize the upper right region. Here, we'll decrement
// the stencil-buffer values where the stencil test passes
// but the depth test fails. The stencil test is
//
// ref mask stencil mask
// ( 0x3 & 0x3 ) > ( 0x1 & 0x3 )
//
// but where the geometry fails the depth test. The
// stencil values for these pixels will be 0x0.
//
glStencilFunc(GL_GREATER, 0x3, 0x3);
glStencilOp(GL_KEEP, GL_DECR, GL_KEEP);
glDrawElements(GL_TRIANGLES, 6, GL_UNSIGNED_BYTE, indices[1]);
// Test 2:
//
// Initialize the lower left region. Here we'll increment
// (with saturation) the stencil value where both the
// stencil and depth tests pass. The stencil test for
// these pixels will be
//
// ref mask stencil mask
// ( 0x1 & 0x3 ) == ( 0x1 & 0x3 )
//
// The stencil values for these pixels will be 0x2.
//
glStencilFunc(GL_EQUAL, 0x1, 0x3);
glStencilOp(GL_KEEP, GL_INCR, GL_INCR);
glDrawElements(GL_TRIANGLES, 6, GL_UNSIGNED_BYTE, indices[2]);
// Test 3:
//
// Finally, initialize the lower right region. We'll invert
// the stencil value where the stencil tests fails. The

Fragment Tests and Operations 245
// stencil test for these pixels will be
//
// ref mask stencil mask
// ( 0x2 & 0x1 ) == ( 0x1 & 0x1 )
//
// The stencil value here will be set to ~((2^s-1) & 0x1),
// (with the 0x1 being from the stencil clear value),
// where 's' is the number of bits in the stencil buffer
//
glStencilFunc(GL_EQUAL, 0x2, 0x1);
glStencilOp(GL_INVERT, GL_KEEP, GL_KEEP);
glDrawElements(GL_TRIANGLES, 6, GL_UNSIGNED_BYTE, indices[3]);
// As we don't know at compile time how many stencil bits are
// present, we'll query, and update the correct value in the
// stencilValues arrays for the fourth tests. We'll use this
// value later in rendering.
glGetIntegerv(GL_STENCIL_BITS, &numStencilBits);
stencilValues[3] = ~(((1 << numStencilBits) - 1) & 0x1) & 0xff;
// Use the stencil buffer for controlling where rendering will
// occur. We disable writing to the stencil buffer so we can
// test against them without modifying the values we generated.
glStencilMask(0x0);
for(i = 0; i < NumTests; ++i)
{
glStencilFunc(GL_EQUAL, stencilValues[i], 0xff);
glUniform4fv(userData->colorLoc, 1, colors[i]);
glDrawElements(GL_TRIANGLES, 6, GL_UNSIGNED_BYTE, indices[4]);
}
Depth Buffer Testing
The depth buffer is usually used for hidden-surface removal. It traditionally
keeps the distance value of the closest object to the viewpoint for each pixel
in the rendering surface, and for every new incoming fragment, compares
its distance from the viewpoint with the stored value. By default, if the
incoming fragment’s depth value is less than the value stored in the depth
buffer (meaning it’s closer to the viewer) the incoming fragment’s depth
value replaced the values stored in the depth buffer, and then its color value
replaces the color value in the color buffer. This is the standard method for
depth buffering, and if that’s what you would like to do, all you need to do
is request a depth buffer when you create a window, and then enable the
depth test by calling glEnable with GL_DEPTH_TEST. If no depth buffer is
associated with the color buffer, the depth test always passes.

246 Chapter 11: Fragment Operations
Of course, that’s only one way to use the depth buffer. You can modify the
depth comparison operator by calling glDepthFunc.
Blending
In this section, we discuss blending pixel colors. Once a fragment passes all
of the enabled fragment tests, its color can be combined with the color
that’s already present in the fragment’s pixel location. Before the two colors
are combined, they’re multiplied by a scaling factor and combined using
the specified blending operator. The blending equation is
Cfinal = fsource Csource op fdestingation Cdestination
where fsource and Csource are the incoming fragment’s scaling factor and color,
respectively. Likewise, fdestingation and Cdestination are the pixel’s scaling factor
and color. op is the mathematical operator for combining the scaled values.
The scaling factors are specified by calling either glBlendFunc or glBlend-
FuncSeparate.
void glDepthFunc(GLenum
func
)
func
specifies the depth value comparison function, which can be
one of GL_LESS,GL_GREATER,GL_LEQUAL,GL_GEQUAL,
GL_EQUAL,GL_NOTEQUAL,GL_ALWAYS, or GL_NEVER
void glBlendFunc(GLenum
sfactor
, GLenum
dfactor
);
sfactor
specifies the blending coefficient for the incoming fragment
dfactor
specifies the blending coefficient for the destination pixel
void glBlendFuncSeparate(GLenum
srcRGB
, GLenum
dstRGB
,
GLenum
srcAlpha
, GLenum
dstAlpha
);
srcRGB
specifies the blending coefficient for the incoming
fragment’s red, green, and blue components

Blending 247
The possible values for the blending coefficients are shown in Table 11-3.
Table 11-3 Blending Functions
dstRGB
specifies the blending coefficient for the destination pixel’s
red, green, and blue components
srcAlpha
specifies the blending coefficient for the incoming
fragment’s alpha value
dstAlpha
specifes the blending coefficient for the destination pixel’s
alpha value
Blending Coefficient Enum RGB Blending Factors
Alpha Blending
Factor
GL_ZERO (0, 0, 0) 0
GL_ONE (1, 1, 1) 1
GL_SRC_COLOR (Rs,Gs,Bs ) As
GL_ONE_MINUS_SRC_COLOR (1 – Rs, 1 – Gs, 1 – Bs)1 – As
GL_SRC_ALPHA (As,As,As)As
GL_ONE_MINUS_SRC_ALPHA (1 – As, 1 – As, 1 – As)1 – As
GL_DST_COLOR (Rd,Gd,Bd)Ad
GL_ONE_MINUS_DST_COLOR (1 – Rd, 1 – Gd, 1 – Bd)1 – Ad
GL_DST_ALPHA (Ad,Ad,Ad)Ad
GL_ONE_MINUS_DST_ALPHA (1 – Ad, 1 – Ad, 1 – Ad)1 – Ad
GL_CONSTANT_COLOR (Rc,Gc,Bc)Ac
GL_ONE_MINUS_CONSTANT_COLOR (1 – Rc, 1 – Gc, 1 – Bc)1 – Ac
GL_CONSTANT_ALPHA (Ac,Ac,Ac)Ac
GL_ONE_MINUS_CONSTANT_ALPHA (1 – Ac, 1 – Ac, 1 – Ac)1 – Ac
GL_SRC_ALPHA_SATURATE min( As, 1 – Ad)1

248 Chapter 11: Fragment Operations
In Table 11-3 (Rs,Gs,Bs,As) are the color components associated with the
incoming fragment color, (Rd,Gd,Bd,Ad) are the components associated
with the pixel color already in the color buffer, and (Rc,Gc,Bc,Ac) represent
a constant color that you set by calling glBlendColor. In the case of
GL_SRC_ALHPA_SATURATE, the minimum value that’s computed is applied
to the source color only.
Once the incoming fragment and pixel color have been multiplied by their
respective scaling factors, they’re combined using the operator specified by
glBlendEquation or glBlendEquationSeparate. By default, blended colors
are accumulated using the GL_FUNC_ADD operator. The GL_FUNC_SUBTRACT
operator subtracts the scaled color from the framebuffer from the incoming
fragment’s value. Likewise, the GL_FUNC_REVERSE_SUBTRACT reverses the
blending equation such that the incoming fragment colors are subtracted
from the current pixel value.
void glBlendColor(GLclampf
red
, GLclampf
green
,
GLclampf
blue
, GLclampf
alpha
);
red
,
green
, specify the component values for the constant
blue
, blending color
alpha
void glBlendEquation(GLenum
mode
);
mode
specify the blending operator. Valid values are GL_FUNC_ADD,
GL_FUNC_SUBTRACT, or GL_FUNC_REVERSE_SUBTRACT
void glBlendEquationSeparate(GLenum
modeRGB
,
GLenum
modeAlpha
);
modeRGB
specify the blending operator for the red, green, and blue
components
modeAlpha
specify the alpha component blending operator

Dithering 249
Dithering
On a system where the number of colors available in the framebuffer is lim-
ited due to the number of bits per component in the framebuffer, we can
simulate greater color depth using dithering. Dithering algorithms arrange
colors in such ways that the image appears to have more available colors
than are really present. OpenGL ES 2.0 doesn’t specify which dithering algo-
rithm is to be used in supporting its dithering stage; the technique is very
implementation dependent.
The only control your application has over dithering is whether it is applied
to the final pixels or not, which is entirely controlled by calling glEnable
or glDisable to specify dithering’s use in the pipeline.
Multisampled Antialiasing
Antialiasing is an important technique for improving the quality of gener-
ated images by trying to reduce the visual artifacts of rendering into discrete
pixels. The geometric primitives that OpenGL ES 2.0 renders get rasterized
onto a grid, and their edges may become deformed in that process. We’ve
all seen that staircase effect that happens to lines drawn diagonally across a
monitor.
There are various techniques for trying to reduce those aliasing effects, and
OpenGL ES 2.0 supports a variant called multisampling. Multisampling
divides every pixel into a set of samples, each of which is treated like a
“mini-pixel” during rasterization. That is, when a geometric primitive is
rendered, it’s like rendering into a framebuffer that has many more pixels
than the real display surface. Each sample has its own color, depth, and
stencil value, and those values are preserved until the image is ready for dis-
play. When it’s time to compose the final image, the samples are resolved
into the final pixel color. What makes this process special is that in addition
to using every sample’s color information, OpenGL ES 2.0 also has addi-
tional information about how many samples for a particular sample were
occupied during rasterization. Each sample for a pixel is assigned a bit in the
sample coverage mask. Using that coverage mask, we can control how the
final pixels are resolved. Every rendering surface created for an OpenGL ES
2.0 application will be configured for multisampling, even if there’s only a
single sample per pixel.
Multisampling has multiple options that can be turned on and off (using
glEnable and glDisable) to control the usage of sample coverage value.
Multisampled Antialiasing

250 Chapter 11: Fragment Operations
First, you can specify that the sample’s alpha value should be used to deter-
mine the coverage value by enabling GL_SAMPLE_ALPHA_TO_COVERAGE. In
this mode, if the geometric primitive covers a sample, the alpha value of
incoming fragment is used to determine an additional sample coverage
mask computed that is bitwise AND’ed into the coverage mask that is com-
puted using the samples of the fragment. This newly computed coverage
value replaces the original one generated directly from the sample coverage
calculation. These sample computations are implementation dependent.
Additionally you can specify GL_SAMPLE_COVERAGE, which uses the frag-
ment’s (potentially modified by previous operations listed earlier) coverage
value, and computes the bitwise-and of that value with one specified using
the glSampleCoverage function. The value specified with glSample-
Coverage is used to generate an implementation-specific coverage mask,
and includes an inversion flag, invert, that inverts the bits in the generated
mask. Using this inversion flag, it is possible to create two transparency
masks that don’t use entirely distinct sets of samples.
Although multisampling helps reduce aliasing in scenes, it is also prone to
artifacts that may be visually displeasing. This usually occurs due to the
sample locations with a pixel. This problem can be rectified by using cen-
troid sampling, which is unfortunately not a feature that OpenGL ES 2.0
supports at the time of this writing.
Reading and Writing Pixels to the Framebuffer
If you would like to preserve your rendered image for posterity’s sake, you
can read the pixel values back from the color buffer, but not from the depth
or stencil buffers. By calling glReadPixels, the pixels in the color buffer are
returned to your application in an array that has been previously allocated.
void glSampleCoverage(GLfloat
value
, GLboolean
invert
);
value
specifies a value in the range [0, 1] that is converted into a
sample mask. The resulting mask should have a proportional
number of bits set corresponding to the value
invert
specifies that after determining the mask’s value, all of the bits
in the mask should be inverted

Reading and Writing Pixels to the Framebuffer 251
Aside from the fixed format (GL_RGB), and type (GL_UNSIGNED_BYTE), you’ll
notice there are implementation-dependent values that should return the
best format and type combination for the implementation you’re using.
The implementation-specific values can be queried as follows:
GLenum readType, readFormat;
GLubyte *pixels;
glGetIntegerv(GL_IMPLEMENTATION_COLOR_READ_TYPE, &readType);
glGetIntegerv(GL_IMPLEMENTATION_COLOR_READ_FORMAT, &readFormat);
unsigned int bytesPerPixel = 0;
switch(readType)
{
case GL_UNSIGNED_BYTE:
switch(readFormat)
{
case GL_RGBA:
bytesPerPixel = 4;
break;
void glReadPixels(GLint
x
, GLint
y
, GLsizei
width
,
GLsizei
height
, GLenum
format
,
GLenum
type
, void *
pixels
);
x
,
y
specify the viewport coordinates of the lower left corner of the
pixel rectangle read from the color buffer
width
, specify the dimensions of the pixel rectangle read from the
height
color buffer
format
specifies the pixel format that you would like returned. Two
formats are available: GL_RGB, and the value returned by
querying GL_IMPLEMENTATION_COLOR_READ_FORMAT, which is
an implementation-specific pixel format
type
specifies the data type of the pixels returned. Two types are
available: GL_UNSIGNED_BYTE, and the value returned from
querying GL_IMPLEMENTATION_COLOR_READ_TYPE, which is an
implementation-specific pixel type
pixels
is a contiguous array of bytes that contain the values read
from the color buffer after glReadPixels returns

252 Chapter 11: Fragment Operations
case GL_RGB:
bytesPerPixel = 3;
break;
case GL_LUMINANCE_ALPHA:
bytesPerPixel = 2;
break;
case GL_ALPHA:
case GL_LUMINANCE:
bytesPerPixel = 1;
break;
}
break;
case GL_UNSIGNED_SHORT_4444: // GL_RGBA format
case GL_UNSIGNED_SHORT_555_1: // GL_RGBA format
case GL_UNSIGNED_SHORT_565: // GL_RGB format
bytesPerPixel = 2;
break;
}
pixels = (GLubyte*) malloc(width * height * bytesPerPixel);
glReadPixels(0, 0, windowWidth, windowHeight, readFormat,
readType, pixels );
You can read pixels from any currently bound framebuffer, whether it’s one
allocated by the windowing system, or from a framebuffer object. Because
each buffer can have a different layout, you’ll probably need to query the
type and format for each buffer you want to read.
OpenGL ES 2.0 doesn’t have a function to directly copy a block of pixels
into the framebuffer. Instead, the available method is to create a texture
map from the block of pixels, and use the texture-mapping technique
described in Chapter 9, “Texturing,” to initiate writing the pixels.

253
Chapter 12
12.Framebuffer Objects
In this chapter we describe what framebuffer objects are, how applications
can create them, and how applications can use them for rendering to an off-
screen buffer or rendering to a texture. We start by discussing why we need
framebuffer objects. We then introduce framebuffer objects and discuss
what they are, new object types they add to OpenGL ES, and how they differ
from EGL surfaces that we read about in Chapter 3, “An Introduction to
EGL.” We go on to discuss how to create framebuffer objects; how to specify
color, depth, and stencil attachments to a framebuffer object; and then pro-
vide examples that demonstrate rendering to a framebuffer object. Last but
not least, we discuss performance tips and tricks applications that we should
be aware of and use to ensure good performance when using framebuffer
objects.
Why Framebuffer Objects?
A rendering context and a drawing surface need to be first created and made
current before any OpenGL ES commands can be called by an application.
The rendering context and the drawing surface are usually provided by the
native windowing system through an API such as EGL. Chapter 3 describes
how to create an EGL context and surface and how to attach them to a ren-
dering thread. The rendering context contains appropriate state required for
correct operation. The drawing surface provided by the native windowing
system can be a surface that will be displayed on the screen, referred to as
the window system provided framebuffer, or can be an off-screen surface,
referred to as a pbuffer. The calls to create the EGL drawing surfaces let you
specify the width and height of the surface in pixels, whether the surface
uses color-, depth-, and stencil buffers, and bit depths of these buffers.

254 Chapter 12: Framebuffer Objects
By default, OpenGL ES uses the window system provided framebuffer as the
drawing surface. If the application is only drawing to an on-screen surface,
the window system provided framebuffer is usually sufficient. However,
many applications need to render to a texture, and for this using the win-
dow system provided framebuffer as your drawing surface is usually not an
ideal option. Examples of where render to texture is useful are dynamic
reflections and environment-mapping, multipass techniques for depth-of-
field, motion blur effects, and post-processing effects.
There are two techniques that applications can use to render to a texture:
• Implement render to texture by drawing to the window system
provided framebuffer and then copy the appropriate region of the
framebuffer to the texture. This can be implemented using
glCopyTexImage2D and glCopyTexSubImage2D APIs. As the name
implies, these APIs perform a copy from the framebuffer to the texture
buffer and this copy operation can often adversely impact perfor-
mance. In addition, this only works if the dimensions of the texture
are less than or equal to the dimensions of the framebuffer.
• Implement render to texture by using a pbuffer that is attached to a
texture. We know that a window system provided surface must be
attached to a rendering context. This can be inefficient on some imple-
mentations that require separate contexts for each pbuffer and window
surface. Additionally, switching between window system provided
drawables can sometimes require the implementation to completely
finish all previous rendering prior to the switch. This can introduce
expensive “bubbles” into the rendering pipeline. On such systems, our
recommendation is to avoid using pbuffers to render to textures
because of the overhead associated with context and window system
provided drawable switching.
Neither of these two methods are ideal for rendering to a texture or other
off-screen surface. What is needed are APIs that allow applications to
directly render to a texture or the ability to create an off-screen surface
within the OpenGL ES API and use it as a rendering target. Framebuffer
objects and renderbuffer objects allow applications to do exactly this with-
out requiring additional rendering contexts to be created. We no longer
have to worry about the overhead of a context and drawable switch that can
occur when using window system provided drawables. Framebuffer objects
therefore provide a better and more efficient method for rendering to a tex-
ture or an off-screen surface.

Framebuffer and Renderbuffer Objects 255
The Framebuffer objects API supports the following operations:
• Creating framebuffer objects using OpenGL ES commands only.
• Creating and using multiple framebuffer objects within a single
EGL context; that is, without requiring a rendering context per
framebuffer.
• Creating off-screen color, depth, or stencil renderbuffers and textures,
and attaching these to a framebuffer object.
• Sharing color, depth or stencil buffers across multiple framebuffers.
• Attaching textures directly to a framebuffer as color or depth and
avoiding the need to do a copy operation.
Framebuffer and Renderbuffer Objects
We describe what a renderbuffer and a framebuffer object are, how they dif-
fer from window system provided drawables, and when to use a render-
buffer instead of a texture.
Arenderbuffer object is a 2D image buffer allocated by the application. The
renderbuffer can be used to allocate and store color, depth, or stencil values
and can be used as a color, depth, or stencil attachment in a framebuffer
object. A renderbuffer is similar to an off-screen window system provided
drawable surface, such as a pbuffer. A renderbuffer, however, cannot be
directly used as a GL texture.
Aframebuffer object (often referred to as an FBO) is a collection of color,
depth, and stencil buffer attachment points; state that describes properties
such as the size and format of the color, depth, and stencil buffers attached
to the FBO; and the names of the texture and renderbuffer objects attached
to the FBO. Various 2D images can be attached to the color attachment
point in the framebuffer object. These include a renderbuffer object that
stores color values, a mip-level of a 2D texture or a cubemap face, or even a
mip-level of a 2D slice in a 3D texture. Similarly, various 2D images contain-
ing depth values can be attached to the depth attachment point of an FBO.
These can include a renderbuffer, a mip-level of a 2D texture or a cubemap
face that stores depth values. The only 2D image that can be attached to the
stencil attachment point of an FBO is a renderbuffer object that stores
stencil values.

256 Chapter 12: Framebuffer Objects
Figure 12-1 shows the relationship among framebuffer objects, renderbuffer
objects, and textures. Note that there can only be one color, depth, and
stencil attachment in a framebuffer object.
Note: The GL_OES_texture_3D optional extension allows a 2D slice of a 3D
texture to be used as a framebuffer attachment.
The GL_OES_depth_texture optional extension allows for 2D and
cubemap depth textures.
The GL_OES_packed_depth_stencil extension allows the
application to use a packed depth stencil texture as a depth and
stencil buffer attachment.
Figure 12-1 Framebuffer Objects, Renderbuffer Objects, and Textures
Choosing a Renderbuffer Versus a
Texture as a Framebuffer Attachment
For render to texture use cases, attach a texture object to the framebuffer
object. Examples include rendering to a color buffer that will be used as a
color texture, or rendering into a depth buffer that will be used as a depth
texture for shadows.
There are also several reasons to use renderbuffers instead of textures. These
include the following:
Color
Attachment
Framebuffer Objects
Depth
Attachment
Stencil
Attachment
Renderbuffer Objects
Depth
Buffer
Stencil
Buffer
Texture mip Images

Framebuffer and Renderbuffer Objects 257
• Certain image formats do not support texturing, such as stencil index
values. A renderbuffer must be used instead.
• If the image will not be used as a texture, using a renderbuffer may
have a performance advantage. This is because the implementation
might be able to store the renderbuffer in a much more efficient for-
mat, better suited for rendering than for texturing. The implementa-
tion can only do so, however, if it knows in advance that the image
will not be used as a texture.
Framebuffer Objects Versus EGL Surfaces
The differences between an FBO and the window system provided drawable
surface are as follows:
• Pixel ownership test—This test determines if the pixel at location (xw,
yw) in the framebuffer is currently owned by OpenGL ES. This test
allows the window system to control which pixels in the framebuffer
belong to the current OpenGL ES context. An example would be if a
window that is being rendered into by OpenGL ES is obscured. For an
application-created framebuffer object, the pixel ownership test always
succeeds as the framebuffer object owns all the pixels.
• The window system might support only double-buffered surfaces.
Framebuffer objects, on the other hand, only support single-buffered
attachments.
• Sharing of stencil and depth buffers between framebuffers is possible
using framebuffer objects but usually not with the window system pro-
vided framebuffer. Stencil and depth buffers and their corresponding
state are usually allocated implicitly with the window system provided
drawable surface and therefore cannot be shared between drawable sur-
faces. With application-created framebuffer objects, stencil and depth
renderbuffers can be created independently and then associated with a
framebuffer object by attaching these buffers to appropriate attach-
ment points in multiple framebuffer objects, if desired.
• Window system provided framebuffers might support multisampling.
Multisample buffers can be specified by using the window system sur-
face creation API. In EGL, multisample buffers can be specified by set-
ting the EGL_SAMPLE_BUFFERS value in EGLconfig used to create the
window system provided framebuffer. Application-created framebuffer
objects do not support multisample buffers as attachments.

258 Chapter 12: Framebuffer Objects
Creating Framebuffer and Renderbuffer Objects
Creating framebuffer and renderbuffer objects is similar to how texture or
vertex buffer objects are created in OpenGL ES 2.0.
The glGenRenderbuffers API call is used to allocate renderbuffer object
names. This API is described next.
glGenRenderbuffers allocates
n
renderbuffer object names and returns
them in renderbuffers. The renderbuffer object names returned by
glGenRenderbuffers are unsigned integer numbers other than 0. The ren-
derbuffer names returned are marked in use but do not have any state asso-
ciated with them. The value 0 is reserved by OpenGL ES and does not refer
to a renderbuffer object. Applications trying to modify or query buffer
object state for renderbuffer object 0 will generate an appropriate error.
The glGenFramebuffers API call is used to allocate framebuffer object
names. This API is described here.
glGenFramebuffers allocates
n
framebuffer object names and returns
them in ids. The framebuffer object names returned by glGenFrame-
buffers are unsigned integer numbers other than 0. The framebuffer
names returned are marked in use but do not have any state associated with
them. The value 0 is reserved by OpenGL ES and refers to the window sys-
tem provided framebuffer. Applications trying to modify or query buffer
object state for framebuffer object 0 will generate an appropriate error.
void glGenRenderbuffers(GLsizei
n
, GLuint *
renderbuffers
)
n
number of renderbuffer object names to return
renderbuffers
pointer to an array of
n
entries, where the allocated
renderbuffer objects are returned
void glGenFramebuffers(GLsizei
n
, GLuint *
ids
)
n
number of framebuffer object names to return
ids
pointer to an array of n entries, where allocated framebuffer
objects are returned

Using Renderbuffer Objects 259
Using Renderbuffer Objects
In this section, we describe how to specify the data storage, format, and
dimensions of the renderbuffer image. To specify this information for a spe-
cific renderbuffer object, we need to make this object the current render-
buffer object. The glBindRenderbuffer command is used to set the current
renderbuffer object.
Note that glGenRenderbuffers is not required to assign a renderbuffer
object name before it is bound using glBindRenderbuffer. Although it is
a good practice to call glGenRenderbuffers, there are lots of applications
that specify compile-time constants for their buffers. An application can
specify an unused renderbuffer object name to glBindRenderbuffer. How-
ever, we do recommend that OpenGL ES applications call glGenRender-
buffers and use renderbuffer object names returned by glGenRender-
buffers instead of specifying their own buffer object names.
The first time the renderbuffer object name is bound by calling glBindRen-
derbuffer, the renderbuffer object is allocated with the appropriate default
state and if the allocation is successful, this allocated object will become the
newly bound renderbuffer object.
The following state and default values are associated with a renderbuffer
object:
• Width and height in pixels—The default value is zero.
• Internal format—This describes the format of the pixels stored in the
renderbuffer. It must be a color-, depth-, or stencil-renderable format.
• Color bit-depth—This is valid only if the internal format is a color-
renderable format. The default value is zero.
• Depth bit-depth—This is valid only if the internal format is a depth-
renderable format. The default value is zero.
• Stencil bit-depth—This is valid only if the internal format is a stencil-
renderable format. The default value is zero.
void glBindRenderbuffer(GLenum
target
, GLuint
renderbuffer
)
target
must be set to GL_RENDERBUFFER
renderbuffer
renderbuffer object name

260 Chapter 12: Framebuffer Objects
glBindRenderbuffer can also be used to bind to an existing renderbuffer
object (i.e., an object that has been assigned and used before and therefore
has valid state associated with it). No changes to the state of the newly
bound renderbuffer object are made by the bind command.
Once a renderbuffer object is bound, we can specify the dimensions and for-
mat of the image stored in the renderbuffer. The glRenderbufferStorage
command can be used to specify this information.
glRenderbufferStorage looks very similar to glTexImage2D except that
no image data is supplied. The width and height of the renderbuffer is spec-
ified in pixels and must be values that are smaller than the maximum ren-
derbuffer size supported by the implementation. The minimum size value
void glRenderbufferStorage(GLenum
target
,
GLenum
internalformat
,
GLsizei
width
, GLsizei
height
)
target
must be set to GL_RENDERBUFFER
internalformat
must be a format that can be used as a color buffer,
depth buffer, or stencil buffer
The following formats must be supported:
GL_RGB565
GL_RGBA4
GL_RGB5_A1
GL_DEPTH_COMPONENT16
GL_STENCIL_INDEX8
The following formats are optional:
GL_RGB8_OES
GL_RGBA8_OES
GL_DEPTH_COMPONENT24_OES
GL_DEPTH_COMPONENT32_OES
GL_STENCIL_INDEX1_OES
GL_STENCIL_INDEX4_OES
GL_DEPTH24_STENCIL8_OES
width
width of the renderbuffer in pixels;
must be <= GL_MAX_RENDERBUFFER_SIZE.
height
height of the renderbuffer in pixels;
must be <= GL_MAX_RENDERBUFFER_SIZE.

Using Renderbuffer Objects 261
that must be supported by all OpenGL ES implementations is 1. The actual
maximum size supported by the implementation can be queried using the
following code example.
GLint maxRenderbufferSize;
glGetIntegerv(GL_MAX_RENDERBUFFER_SIZE, &maxRenderbufferSize);
The internalformat argument specifies the format that the application
would like to use to store pixels in the renderbuffer object.
•If
internalformat is GL_RGB565,GL_RGBA4,GL_RGB5_A1,GL_RGB8_OES,
or GL_RGBA8_OES, the renderbuffer stores a color-renderable buffer.
•If
internalformat is GL_DEPTH_COMPONENT16,
GL_DEPTH_COMPONENT24_OES, or GL_DEPTH_COMPONENT32_OES,
the renderbuffer stores a depth-renderable buffer.
•If
internalformat is GL_STENCIL_INDEX8,GL_STENCIL_INDEX4_OES,
or GL_STENCIL_INDEX1_OES, the renderbuffer stores a stencil-render-
able buffer.
The renderbuffer object can be attached to the color, depth, or stencil
attachment of the framebuffer object without the renderbuffer’s storage for-
mat and dimensions specified. The renderbuffer’s storage format and
dimensions can be specified before or after the renderbuffer object has been
attached to the framebuffer object. This information will, however, need to
be correctly specified before the framebuffer object and renderbuffer attach-
ment can be used for rendering.
Note: The GL_RGB8_OES and GL_RGBA8_OES formats can be used if the
GL_OES_rgb8_rgba8 extension is supported.
The GL_DEPTH_COMPONENT24_OES or GL_DEPTH_COMPONENT32_OES
formats can be used if the GL_OES_depth24 or GL_OES_depth32
extensions are supported, respectively.
The GL_STENCIL_INDEX1_OES or GL_STENCIL_INDEX4_OES formats
can be used if the GL_OES_stencil1 or GL_OES_stencil4 extensions
are supported, respectively.
The GL_DEPTH24_STENCIL8_OES format can be used if the
GL_OES_packed_depth_stencil extension is supported.

262 Chapter 12: Framebuffer Objects
Using Framebuffer Objects
We describe how to use framebuffer objects to render to an off-screen buffer
(i.e., renderbuffer) or to render to a texture. Before we can use a framebuffer
object and specify its attachments, we need to make it the current frame-
buffer object. The glBindFramebuffer command is used to set the current
framebuffer object.
Note that glGenFramebuffers is not required to assign a framebuffer
object name before it is bound using glBindFramebuffer. An application
can specify an unused framebuffer object name to glBindFramebuffer.
However, we do recommend that OpenGL ES applications call glGenFrame-
buffers and use framebuffer object names returned by glGenFramebuffers
instead of specifying their own buffer object names.
The first time a framebuffer object name is bound by calling glBindFrame-
buffer, the framebuffer object is allocated with appropriate default state,
and if the allocation is successful, this allocated object is bound as the cur-
rent framebuffer object for the rendering context.
The following state is associated with a framebuffer object:
• Color attachment point—The attachment point for the color buffer.
• Depth attachment point—The attachment point for the depth buffer.
• Stencil attachment point—The attachment point for the stencil buffer.
• Framebuffer completeness status—Whether or not the framebuffer is in
a complete state and can be rendered to.
For each attachment point, the following information is specified:
• Object type—Specifies the type of object that is associated with the
attachment point. This can be GL_RENDERBUFFER if a renderbuffer
object is attached or GL_TEXTURE if a texture object is attached. The
default value is GL_NONE.
void glBindFramebuffer(GLenum
target
, GLuint
framebuffer
)
target
must be set to GL_FRAMEBUFFER
framebuffer
framebuffer object name

Using Framebuffer Objects 263
• Object name—Specifies the name of the object attached. This can be
either the renderbuffer object name or the texture object name. The
default value is 0.
• Texture level—If a texture object is attached, then this specifies the
mip-level of the texture associated with the attachment point. The
default value is 0.
• Texture cubemap face—If a texture object is attached and the texture is
a cubemap, then this specifies which one of the six cubemap faces is to
be used as the attachment point. The default value is
GL_TEXTURE_CUBE_MAP_POSITIVE_X.
• Texture Z offset—This is an optional value only available if the
GL_OES_texture_3D extension is supported by the OpenGL ES 2.0
implementation. It specifies the 2D slice of the 3D texture to be used as
the attachment point. The default value is 0.
glBindFramebuffer can also be used to bind to an existing framebuffer
object (i.e., an object that has been assigned and used before and therefore
has valid state associated with it). No changes are made to the state of the
newly bound framebuffer object.
Once a framebuffer object has been bound, the color, depth, and stencil
attachments of the currently bound framebuffer object can be set to a ren-
derbuffer object or a texture. As shown in Figure 12-1, the color attachment
can be set to a renderbuffer that stores color values, or to a mip-level of a 2D
texture or a cubemap face, or to a mip-level of a 2D slice in a 3D texture. The
depth attachment can be set to a renderbuffer that stores depth values, to a
mip-level of a 2D depth texture, or to a depth cubemap face. The stencil
attachment must be set to a renderbuffer that stores stencil values.
Attaching a Renderbuffer as a Framebuffer Attachment
The glFramebufferRenderbuffer command is used to attach a render-
buffer object to a framebuffer attachment point.
void glFramebufferRenderbuffer(GLenum
target
,
GLenum
attachment
,
GLenum
renderbuffertarget
,
GLuint
renderbuffer
)

264 Chapter 12: Framebuffer Objects
If glFramebufferRenderbuffer is called with renderbuffer not equal to
zero, this renderbuffer object will be used as the new color, depth, or stencil
attachment point as specified by value of attachment argument.
The attachment point’s state will be modified to:
• Object type = GL_RENDERBUFFER
•Object name = renderbuffer
• Texture level, texture cubemap face, and texture Z offset = 0
The newly attached renderbuffer object’s state or contents of its buffer do
not change.
If glFramebufferRenderbuffer is called with renderbuffer equal to zero,
then the color, depth, or stencil buffer as specified by attachment is
detached and reset to zero.
Attaching a 2D Texture as a Framebuffer Attachment
The glFramebufferTexture2D command is used to attach a mip-level of a
2D texture or a cubemap face to a framebuffer attachment point. It can be
used to attach a texture as a color or depth attachment. A texture as a stencil
attachment is not allowed.
target
must be set to GL_FRAMEBUFFER
attachment
attachment must be one of the following enums:
GL_COLOR_ATTACHMENT0
GL_DEPTH_ATTACHMENT
GL_STENCIL_ATTACHMENT
renderbuffertarget
must be set to GL_RENDERBUFFER
renderbuffer
the renderbuffer object that should be used as
attachment. renderbuffer must be either zero or the
name of an existing renderbuffer object
void glFramebufferTexture2D(GLenum
target
,
GLenum
attachment
,
GLenum
textarget
,
GLuint
texture
,
GLint
level
)

Using Framebuffer Objects 265
If glFramebufferTexture2D is called with texture not equal to zero, then
the color or depth attachment will be set to texture. If, on the other hand,
glFramebufferTexture2D generates an error, no change is made to the
state of framebuffer.
The attachment point’s state will be modified to:
• Object type = GL_TEXTURE
•Object name = texture
•Texture level = level
• Texture cubemap face = valid if texture attachment is a cubemap and is
one of the following values:
GL_TEXTURE_CUBE_MAP_POSITIVE_X
GL_TEXTURE_CUBE_MAP_POSITIVE_Y
GL_TEXTURE_CUBE_MAP_POSITIVE_Z
GL_TEXTURE_CUBE_MAP_NEGATIVE_X
GL_TEXTURE_CUBE_MAP_NEGATIVE_Y
GL_TEXTURE_CUBE_MAP_NEGATIVE_Z
• Texture Z offset = 0
The newly attached texture object’s state or contents of its image are not
modified by glFramebufferTexture2D. Note that the texture object’s state
and image can be modified after it has been attached to a framebuffer
object.
If glFramebufferTexture2D is called with texture equal to zero, then the
color or depth attachment is detached and reset to zero.
target
must be set to GL_FRAMEBUFFER
attachment
attachment must be one of the following enums:
GL_COLOR_ATTACHMENT0
GL_DEPTH_ATTACHMENT
textarget
specifies the texture target. This is the value specified in
the
textarget
argument in glTexImage2D
texture
specifies the texture object
level
specifies the mip-level of texture image

266 Chapter 12: Framebuffer Objects
Attaching an Image of a 3D Texture
as a Framebuffer Attachment
The glFramebufferTexture3DOES command is used to attach a 2D slice
and a specific mip-level of a 3D texture to a framebuffer attachment point.
It can only be used to attach a texture as a color attachment. A 3D texture
as a depth or stencil attachment is not allowed. Refer to Chapter 9, “Textur-
ing,” for a detailed description of how 3D textures work.
If glFramebufferTexture3DOES is called with texture not equal to 0,
then the color attachment will be set to texture. If, on the other hand,
glFramebufferTexture3DOES generates an error, no change is made to the
state of framebuffer.
The attachment point’s state will be modified to:
• Object type = GL_TEXTURE
•Object name = texture
•Texture level = level
void glFramebufferTexture3DOES(GLenum
target
,
GLenum
attachment
,
GLenum
textarget
,
GLuint
texture
,
GLint
level
,
GLint
zoffset
)
target
must be set to GL_FRAMEBUFFER
attachment
attachment must be the following enum:
GL_COLOR_ATTACHMENT0
textarget
specifies the texture target. This is the value specified in
the
textarget
argument in glTexImage3DOES
texture
specifies the texture object
level
specifies the mip-level of texture image
zoffset
specifies the z-offset, which identifies the 2D slice of 3D
texture. Must be a value between 0 and (depth – 1),
where depth is specified in glTexImage3DOES

Using Framebuffer Objects 267
• Texture cubemap face = 0
• Texture Z offset = zoffset
The newly attached texture object’s state or contents of its image are not
modified by glFramebufferTexture3DOES. Note that the texture object’s
state and image can be modified after it has been attached to a framebuffer
object.
If glFramebufferTexture3DOES is called with texture equal to zero, then
the color attachment is detached and reset to zero.
One interesting question arises: What happens if we are rendering into a
texture and at the same time use this texture object as a texture in a frag-
ment shader? Will the OpenGL ES implementation generate an error when
such a situation arises? In some cases, it is possible for the OpenGL ES imple-
mentation to determine if a texture object is being used as a texture input
and a framebuffer attachment into which we are currently drawing.
glDrawArrays and glDrawElements could then generate an error. To
ensure that glDrawArrays and glDrawElements can be executed as fast as
possible, however, these checks are not performed. Instead of generating an
error, in this case, rendering results are undefined. It is the application’s
responsibility to make sure that this situation does not occur.
Checking for Framebuffer Completeness
A framebuffer object needs to be defined as complete before it can be used as
rendering target. If the currently bound framebuffer object is not complete,
OpenGL ES commands that draw primitives or read pixels will fail and gen-
erate an appropriate error that indicates the reason the framebuffer is
incomplete.
The rules for a framebuffer object to be considered complete are as follows:
• Make sure that the color, depth, and stencil attachments are valid.
A color attachment is valid if it is zero (i.e., there is no attachment)
or if it is a color-renderable renderbuffer object or a texture object.
The following formats are color-renderable: GL_RGB565,GL_RGBA4,
GL_RGB5_A1, and optionally GL_RGB8_OES and GL_RGBA8_OES if the
appropriate extensions are supported. A depth attachment is valid if it
is zero or is a depth-renderable renderbuffer object or a depth texture.
The following formats are depth-renderable: GL_DEPTH_COMPONENT16
and optionally GL_DEPTH_COMPONENT24_OES and GL_DEPTH_
COMPONENT32_OES if the appropriate extensions are supported. A sten-
cil attachment is valid if it is zero or is a stencil-renderable renderbuffer

268 Chapter 12: Framebuffer Objects
object. The following formats are stencil-renderable: GL_STENCIL_
INDEX8 and optionally GL_STENCIL_INDEX1_OES and GL_STENCIL_
INDEX4_OES if the appropriate extensions are supported.
• There is a minimum of one valid attachment. A framebuffer is not
complete if it has no attachments as there is nothing to draw into or
read from.
• Valid attachments associated with a framebuffer object must have the
same width and height.
• The combination of color, depth, and stencil internal formats results in
a rendering target that can be used as a destination surface for a partic-
ular implementation. Even though there is a sufficient list of render-
able formats for color, depth, and stencil buffers, not all combinations
of formats might be supported by an implementation. For example, an
implementation might not be able to support rendering into a surface
that uses 16-bit depth and 8-bit stencil buffers. In such a case, a frame-
buffer object that uses a GL_DEPTH_COMPONENT16 attachment and a
GL_STENCIL_INDEX8 stencil attachment will be considered unsupported.
The glCheckFramebufferStatus command can be used to verify if a
framebuffer object is complete.
glCheckFramebufferStatus returns 0 if target is not equal to
GL_FRAMEBUFFER. If target is equal to GL_FRAMEBUFFER, one of the
following enums is returned:
•GL_FRAMEBUFFER_COMPLETE—Framebuffer is complete.
•GL_FRAMEBUFFER_INCOMPLETE_ATTACHMENT—The framebuffer attach-
ment points are not complete. This might be due to the fact that the
required attachment is zero or is not a valid texture or renderbuffer
object.
•GL_FRAMEBUFFER_MISSING_ATTACHMENT—No valid attachments in the
framebuffer.
•GL_FRAMEBUFFER_INCOMPLETE_DIMENSIONS—Attachments do not
have the same width and height.
GLenum glCheckFramebufferStatus(GLenum
target
)
target
must be set to GL_FRAMEBUFFER

Deleting Framebuffer and Renderbuffer Objects 269
•GL_FRAMEBUFFER_INCOMPLETE_FORMATS—Internal format used by the
attachments is not renderable.
•GL_FRAMEBUFFER_UNSUPPORTED—Combination of internal formats
used by attachments in the framebuffer results in a nonrenderable
target.
If the currently bound framebuffer object is not complete, attempts to use the
framebuffer object for reading and writing pixels will fail. This means that calls
to draw primitives such as glDrawArrays,glDrawElements, and commands
that read the framebuffer such as glReadPixels and glCopyTexImage2D,
glCopyTexSubImage2D, and glCopyTexSubImage3DOES will generate a
GL_INVALID_FRAMEBUFFER_OPERATION error.
Deleting Framebuffer and Renderbuffer Objects
After the application is done using renderbuffer objects, they can be
deleted. Deleting renderbuffer and framebuffer objects is very similar to
deleting texture objects.
Renderbuffer objects are deleted using the glDeleteRenderbuffers API.
glDeleteRenderbuffers deletes the renderbuffer objects specified in
renderbuffers. Once a renderbuffer object is deleted, it has no state
associated with it and is marked as unused and can later be reused as a new
renderbuffer object. When deleting a renderbuffer object that is also the
currently bound renderbuffer object, the renderbuffer object is deleted and
the current renderbuffer binding is reset to zero. If renderbuffer object
names specified in renderbuffers are invalid or zero, they are ignored (i.e.,
no error will be generated). Further if the renderbuffer is attached to the cur-
rently bound framebuffer object, it is first detached from the framebuffer
and then deleted.
void glDeleteRenderbuffers(GLsizei
n
,
GLuint *
renderbuffers
)
n
number of renderbuffer object names to delete
renderbuffers
pointer to an array of
n
renderbuffer object names
to be deleted

270 Chapter 12: Framebuffer Objects
Framebuffer objects are deleted using the glDeleteFramebuffers API.
glDeleteFramebuffers deletes the framebuffer objects specified in frame-
buffers. Once a framebuffer object is deleted, it has no state associated
with it and is marked as unused and can later be reused as a new framebuffer
object. When deleting a framebuffer object that is also the currently bound
framebuffer object, the framebuffer object is deleted and the current frame-
buffer binding is reset to zero. If framebuffer object names specified in
framebuffers are invalid or zero, they are ignored and no error will be
generated.
Deleting Renderbuffer Objects That
Are Used as Framebuffer Attachments
What happens if a renderbuffer object being deleted is used as an attach-
ment in a framebuffer object? If the renderbuffer object to be deleted is used
as an attachment in the currently bound framebuffer object, glDeleteRen-
derbuffers will reset the attachment to zero. If the renderbuffer object to
be deleted is used as an attachment in framebuffer objects that are not cur-
rently bound, then glDeleteRenderbuffers will not reset these attach-
ments to zero. It is the responsibility of the application to detach these
deleted renderbuffer objects from the appropriate framebuffer objects.
Reading Pixels and Framebuffer Objects
The glReadPixels command reads pixels from the color buffer and returns
them in a user allocated buffer. The color buffer that will be read from is the
color buffer allocated by the window system provided framebuffer or the
color attachment of the currently bound framebuffer object. Two combina-
tions of format and type arguments in glReadPixels are supported: a
format and type of GL_RGB and GL_UNSIGNED_BYTE or implementation-
specific format and type values returned by querying GL_IMPLEMENTATION_
COLOR_READ_FORMAT and GL_IMPLEMENTATION_COLOR_READ_TYPE. The
void glDeleteFramebuffers(GLsizei
n
, GLuint *
framebuffers
)
n
number of framebuffer object names to delete
framebuffers
pointer to an array of
n
framebuffer object names to be
deleted

Examples 271
implementation-specific format and type returned will depend on the
format and type of the currently attached color buffer. These values can
change if the currently bound framebuffer changes. These must be queried
anytime the currently bound framebuffer object changes to determine the
correct implementation-specific format and type values that must be passed
to glReadPixels.
Examples
Let’s now look at some examples that demonstrate how to use framebuffer
objects. Example 12-1 demonstrates how to render to texture using frame-
buffer objects. In this example we draw to a texture using a framebuffer
object. We then use this texture to draw a quad to the window system pro-
vided framebuffer (i.e., the screen). Figure 12-2 shows the generated image.
Example 12-1 Render to Texture
GLuint framebuffer;
GLuint depthRenderbuffer;
GLuint texture;
GLint texWidth = 256, texHeight = 256;
GLint maxRenderbufferSize;
glGetIntegerv(GL_MAX_RENDERBUFFER_SIZE, &maxRenderbufferSize);
// check if GL_MAX_RENDERBUFFER_SIZE is >= texWidth and texHeight
if((maxRenderbufferSize <= texWidth) ||
(maxRenderbufferSize <= texHeight))
{
// cannot use framebuffer objects as we need to create
// a depth buffer as a renderbuffer object
// return with appropriate error
}
// generate the framebuffer, renderbuffer, and texture object names
glGenFramebuffers(1, &framebuffer);
glGenRenderbuffers(1, &depthRenderbuffer);
glGenTextures(1, &texture);
// bind texture and load the texture mip-level 0
// texels are RGB565
// no texels need to be specified as we are going to draw into
// the texture

272 Chapter 12: Framebuffer Objects
glBindTexture(GL_TEXTURE_2D, texture);
glTexImage2D(GL_TEXTURE_2D, 0, GL_RGB, texWidth, texHeight,
0, GL_RGB, GL_UNSIGNED_SHORT_5_6_5, NULL);
glTexParameteri(GL_TEXTURE_2D, GL_TEXTURE_WRAP_S, GL_CLAMP_TO_EDGE);
glTexParameteri(GL_TEXTURE_2D, GL_TEXTURE_WRAP_T, GL_CLAMP_TO_EDGE);
glTexParameteri(GL_TEXTURE_2D, GL_TEXTURE_MAG_FILTER, GL_LINEAR);
glTexParameteri(GL_TEXTURE_2D, GL_TEXTURE_MIN_FILTER, GL_LINEAR);
// bind renderbuffer and create a 16-bit depth buffer
// width and height of renderbuffer = width and height of
// the texture
glBindRenderbuffer(GL_RENDERBUFFER, depthRenderbuffer);
glRenderbufferStorage(GL_RENDERBUFFER, GL_DEPTH_COMPONENT16,
texWidth, texHeight);
// bind the framebuffer
glBindFramebuffer(GL_FRAMEBUFFER, framebuffer);
// specify texture as color attachment
glFramebufferTexture2D(GL_FRAMEBUFFER, GL_COLOR_ATTACHMENT0,
GL_TEXTURE_2D, texture, 0);
// specify depth_renderbufer as depth attachment
glFramebufferRenderbuffer(GL_FRAMEBUFFER, GL_DEPTH_ATTACHMENT,
GL_RENDERBUFFER, depthRenderbuffer);
// check for framebuffer complete
status = glCheckFramebufferStatus(GL_FRAMEBUFFER);
if(status == GL_FRAMEBUFFER_COMPLETE)
{
// render to texture using FBO
// clear color and depth buffer
glClearColor(0.0f, 0.0f, 0.0f, 1.0f);
glClear(GL_COLOR_BUFFER_BIT | GL_DEPTH_BUFFER_BIT);
// load uniforms for vertex and fragment shader
// used to render to FBO. The vertex shader is the
// ES 1.1 vertex shader described as Example 8-8 in
// Chapter 8. The fragment shader outputs the color
// computed by vertex shader as fragment color and
// is described as Example 1-2 in Chapter 1.
set_fbo_texture_shader_and_uniforms();
// drawing commands to the framebuffer object
draw_teapot();
// render to window system provided framebuffer
glBindFramebuffer(GL_FRAMEBUFFER, 0);

Examples 273
// Use texture to draw to window system provided framebuffer
// We draw a quad that is the size of the viewport.
//
// The vertex shader outputs the vertex position and texture
// coordinates passed as inputs.
//
// The fragment shader uses the texture coordinate to sample
// the texture and uses this as the per-fragment color value.
set_screen_shader_and_uniforms();
draw_screen_quad();
}
// cleanup
glDeleteRenderbuffers(1, &depthRenderbuffer);
glDeleteFramebuffers(1, &framebuffer);
glDeleteTextures(1, &texture);
Figure 12-2 Render to Color Texture
In Example 12-1 we create the framebuffer,texture, and depthRender-
buffer objects using appropriate glGen*** commands. framebuffer uses
a color attachment that is a texture object (texture) and a depth attach-
ment that is a renderbuffer object (depthRenderbuffer).
Before we create these objects, we query the maximum renderbuffer size
(GL_MAX_RENDERBUFFER_SIZE) to make sure that the maximum render-
buffer size supported by the implementation is less than or equal to the
width and height of texture that will be used as a color attachment. This is

274 Chapter 12: Framebuffer Objects
to ensure that we can create a depth renderbuffer successfully and use it as
the depth attachment in framebuffer.
After the objects have been created, we call glBindTexture(texture) to
make the texture the currently bound texture object. The texture mip-level is
then specified using glTexImage2D. Note that the pixels argument is NULL.
This is because we are rendering to the entire texture region and therefore
there is no reason to specify any input data as it will get overwritten.
The depthRenderbuffer object is bound using glBindRenderbuffer and
glRenderbufferStorage is called to allocate storage for a 16-bit depth buffer.
The framebuffer object is bound using glBindFramebuffer.texture is
attached as a color attachment to framebuffer and depthRenderbuffer is
attached as a depth attachment to framebuffer.
We now check if the framebuffer status is complete before we begin drawing
into framebuffer. Once framebuffer rendering is complete, we reset the
currently bound framebuffer to the window system provided framebuffer
by calling glBindFramebuffer(GL_FRAMEBUFFER, 0). We can now use
texture that was used as a render target in framebuffer to draw to the
window system provided framebuffer.
In Example 12-1, the depth buffer attachment to framebuffer was a ren-
derbuffer object. In Example 12-2 we look at how to use a depth texture as
a depth buffer attachment to framebuffer. This feature is available if the
OES_depth_texture extension is supported by the implementation. Appli-
cations can render to the depth texture used as a framebuffer attachment
from the light source. The rendered depth texture can then be used as a
shadow map to calculate the percentage in shadow for each fragment.
Figure 12-3 shows the generated image.
Example 12-2 Render to Depth Texture
#define COLOR_TEXTURE 0
#define DEPTH_TEXTURE 1
GLuint framebuffer;
GLuint textures[2];
GLint texWidth = 256, texHeight = 256;
// generate the framebuffer, & texture object names
glGenFramebuffers(1, &framebuffer);
glGenTextures(2, textures);
// bind color texture and load the texture mip-level 0

Examples 275
// texels are RGB565
// no texels need to specified as we are going to draw into
// the texture
glBindTexture(GL_TEXTURE_2D, textures[COLOR_TEXTURE]);
glTexImage2D(GL_TEXTURE_2D, 0, GL_RGB, texWidth, texHeight,
0, GL_RGB, GL_UNSIGNED_SHORT_5_6_5, NULL);
glTexParameteri(GL_TEXTURE_2D, GL_TEXTURE_WRAP_S, GL_CLAMP_TO_EDGE);
glTexParameteri(GL_TEXTURE_2D, GL_TEXTURE_WRAP_T, GL_CLAMP_TO_EDGE);
glTexParameteri(GL_TEXTURE_2D, GL_TEXTURE_MAG_FILTER, GL_LINEAR);
glTexParameteri(GL_TEXTURE_2D, GL_TEXTURE_MIN_FILTER, GL_LINEAR);
// bind depth texture and load the texture mip-level 0
// no texels need to specified as we are going to draw into
// the texture
glBindTexture(GL_TEXTURE_2D, textures[DEPTH_TEXTURE]);
glTexImage2D(GL_TEXTURE_2D, 0, GL_DEPTH_COMPONENT, texWidth,
texHeight, 0, GL_DEPTH_COMPONENT, GL_UNSIGNED_SHORT,
NULL);
glTexParameteri(GL_TEXTURE_2D, GL_TEXTURE_WRAP_S, GL_CLAMP_TO_EDGE);
glTexParameteri(GL_TEXTURE_2D, GL_TEXTURE_WRAP_T, GL_CLAMP_TO_EDGE);
glTexParameteri(GL_TEXTURE_2D, GL_TEXTURE_MAG_FILTER, GL_NEAREST);
glTexParameteri(GL_TEXTURE_2D, GL_TEXTURE_MIN_FILTER, GL_NEAREST);
// bind the framebuffer
glBindFramebuffer(GL_FRAMEBUFFER, framebuffer);
// specify texture as color attachment
glFramebufferTexture2D(GL_FRAMEBUFFER, GL_COLOR_ATTACHMENT0,
GL_TEXTURE_2D, textures[COLOR_TEXTURE], 0);
// specify texture as depth attachment
glFramebufferTexture2D(GL_FRAMEBUFFER, GL_DEPTH_ATTACHMENT,
GL_TEXTURE_2D, textures[DEPTH_TEXTURE], 0);
// check for framebuffer complete
status = glCheckFramebufferStatus(GL_FRAMEBUFFER);
if (status == GL_FRAMEBUFFER_COMPLETE)
{
// render to color & depth textures using FBO
// clear color & depth buffer
glClearColor(0.0f, 0.0f, 0.0f, 1.0f);
glClear(GL_COLOR_BUFFER_BIT | GL_DEPTH_BUFFER_BIT);
// load uniforms for vertex and fragment shader
// used to render to FBO. The vertex shader is the
// ES 1.1 vertex shader described as Example 8-8 in

276 Chapter 12: Framebuffer Objects
// Chapter 8. The fragment shader outputs the color
// computed by vertex shader as fragment color and
// is described as Example 1-2 in Chapter 1.
set_fbo_texture_shader_and_uniforms();
// drawing commands to the framebuffer object
draw_teapot();
// render to window system provided framebuffer
glBindFramebuffer(GL_FRAMEBUFFER, 0);
// Use depth texture to draw to window system framebuffer
// We draw a quad that is the size of the viewport.
//
// The vertex shader outputs the vertex position and texture
// coordinates passed as inputs.
//
// The fragment shader uses the texture coordinate to sample
// the texture and uses this as the per-fragment color value.
set_screen_shader_and_uniforms();
draw_screen_quad();
}
// cleanup
glDeleteRenderbuffers(1, &depthRenderbuffer);
glDeleteFramebuffers(1, &framebuffer);
glDeleteTextures(1, &texture);
Figure 12-3 Render to Depth Texture

Performance Tips and Tricks 277
Note: The width and height of the off-screen renderbuffers do not have to
be a power of two. OpenGL ES supports non-power-of-two textures
provided the texture only uses the base mip-level and the addressing
mode is GL_CLAMP_TO_EDGE. These rules are relaxed by the
OES_texture_npot extension.
Performance Tips and Tricks
Here we discuss some performance tips that developers should carefully
consider when using framebuffer objects.
• Avoid switching between rendering to window system provided
framebuffer and rendering to framebuffer objects frequently. This is
an issue for handheld OpenGL ES 2.0 implementations as many of
these implementations use a tile-based rendering architecture. With a
tile-based rendering architecture, dedicated internal memory is used
to store the color, depth, and stencil values for a tile (i.e., region) of
the framebuffer. The internal memory is used as it is much more
efficient in power, and has better memory latency and bandwidth
compared with going to external memory. After rendering to a tile is
completed, the tile is written out to device (or system) memory. Every
time you switch from one rendering target to another, the appropri-
ate texture and renderbuffer attachments will need to be rendered,
saved, and restored. This can become quite expensive. The best
method would be to render to the appropriate framebuffers in the
scene first and then render to the window system provided frame-
buffer followed by the eglSwapBuffers command to swap the
display buffer.
• Don’t create and destroy framebuffer and renderbuffer objects (or any
other large data objects for that matter) per frame.
• Try to avoid modifying textures (using glTexImage2D,glTexSubImage2D,
glCopyTexImage2D, etc.) that are attachments to framebuffer objects
used as rendering targets.
•Set
pixels argument in glTexImage2D and glTexImage3DOES to NULL
if the entire texture image will be rendered as the original data will not
be used anyway. Make sure you do a glClear to clear the texture image
before drawing to the texture if you are expecting the image to have
any defined pixel values in it.

278 Chapter 12: Framebuffer Objects
• Share depth and stencil renderbuffers as attachments used by framebuffer
objects wherever possible to keep the memory footprint requirement
to a minimum. We recognize that this has limited use as the width and
height of these buffers have to be the same. In a future version of
OpenGL ES, the rule that width and height of various attachments of a
framebuffer object must be equal might be relaxed, making sharing
easier.

279
Chapter 13
13.Advanced Programming
with OpenGL ES 2.0
In this chapter, we put together many of the techniques you have learned
throughout the book to discuss some advanced uses of OpenGL ES 2.0.
There are a large number of advanced rendering techniques that can be
accomplished with the programmable flexibility of OpenGL ES 2.0. In this
chapter, we cover the following advanced rendering techniques:
• Per-fragment lighting.
• Environment mapping.
• Particle system with point sprites.
• Image postprocessing.
• Projective texturing.
• Noise using a 3D texture.
• Procedural textures.
Per-Fragment Lighting
In Chapter 8, “Vertex Shaders,” we covered the lighting equations that can be
used in the vertex shader to calculate per-vertex lighting. Commonly, to
achieve higher quality lighting, we seek to evaluate the lighting equations on
a per-fragment basis. In this section, we cover an example of evaluating ambi-
ent, diffuse, and specular lighting on a per-fragment basis. The example we

280 Chapter 13: Advanced Programming with OpenGL ES 2.0
cover is a RenderMonkey workspace that can be found in Chapter_13/
PerFragmentLighting/PerFragmentLighting.rfx as pictured in Figure 13-1.
Figure 13-1 Per-Fragment Lighting Example (see Color Plate 4)
Lighting with a Normal Map
Before we get into the details of the shaders used in the RenderMonkey
workspace, it’s necessary to first discuss the general approach that is used in
the example. The simplest way to do lighting per-fragment would be to use
the interpolated vertex normal in the fragment shader and then move the
lighting computations into the fragment shader. However, for the diffuse
term, this would really not yield much better results than doing the lighting
per-vertex. There would be the advantage that the normal vector could be
renormalized, which would remove artifacts due to linear interpolation, but
the overall quality would be only minimally better. To really take advantage
of the ability to do computations on a per-fragment basis, using a normal
map to store per-texel normals can provide significantly more detail.
A normal map is a 2D texture that stores at each texel a normal vector. The
red channel represents the x component, the green channel the y compo-
nent, and the blue channel the z component. For a normal map stored as
GL_RGB8 with GL_UNSIGNED_BYTE data, the values will all be in the range
[0, 1]. To represent a normal, these values need to be scaled and biased in
the shader to remap to [–1, 1]. The following block of fragment shader code
shows how you would go about fetching from a normal map.

Per-Fragment Lighting 281
// Fetch the tangent space normal from normal map
vec3 normal = texture2D(s_bumpMap, v_texcoord).xyz;
// Scale and bias from [0, 1] to [-1, 1] and normalize
normal = normalize(normal * 2.0 - 1.0);
As you can see, this small bit of shader code will fetch the color value from
a texture map and then multiply the results by two and subtract one. The
result is that the values are rescaled into the [–1, 1] range from the [0, 1]
range. In addition, if the data in your normal map are not normalized, you
will also need to normalize the results in the fragment shader. This step can
be skipped if your normal map contains all unit vectors.
The other significant issue to tackle with per-fragment lighting has to do
with in which space the normals in the texture are stored. To minimize
computations in the fragment shader, we do not want to have to transform
the result of the normal fetched from the normal map. One way to accom-
plish this would be to store world-space normals in your normal map. That
is, the normal vectors in the normal map would each represent a world-
space normal vector. Then, the light and direction vectors could be trans-
formed into world space in the vertex shader and could be directly used
with the value fetched from the normal map. However, there are significant
issues with storing normal maps in world space. The most significant is that
the object has to be assumed to be static because no transformation can
happen on the object. Another significant issue is that the same surface ori-
ented in different directions in space would not be able to share the same
texels in the normal map, which can result in much larger maps.
A better solution than using world-space normal maps is to store normal
maps in tangent space. The idea behind tangent space is that we define a
space for each vertex by three coordinate axes: the normal, binormal, and
tangent. The normals stored in the texture map are then all stored in this
tangent space. Then, when we want to compute any lighting equations, we
transform our incoming lighting vectors into the tangent space and those
light vectors can then directly be used with the values in the normal map.
The tangent space is typically computed as a preprocess and the binormal
and tangent are added to the vertex attribute data. This work is done auto-
matically by RenderMonkey, which computes a tangent space for any
model that has a vertex normal and texture coordinates.
Lighting Shaders
Once we have tangent space normal maps and tangent space vectors set up,
we can proceed with per-fragment lighting. First, let’s take a look at the
vertex shader in Example 13-1.

282 Chapter 13: Advanced Programming with OpenGL ES 2.0
Example 13-1 Per-Fragment Lighting Vertex Shader
uniform mat4 u_matViewInverse;
uniform mat4 u_matViewProjection;
uniform vec3 u_lightPosition;
uniform vec3 u_eyePosition;
varying vec2 v_texcoord;
varying vec3 v_viewDirection;
varying vec3 v_lightDirection;
attribute vec4 a_vertex;
attribute vec2 a_texcoord0;
attribute vec3 a_normal;
attribute vec3 a_binormal;
attribute vec3 a_tangent;
void main(void)
{
// Transform eye vector into world space
vec3 eyePositionWorld =
(u_matViewInverse * vec4(u_eyePosition, 1.0)).xyz;
// Compute world space direction vector
vec3 viewDirectionWorld = eyePositionWorld - a_vertex.xyz;
// Transform light position into world space
vec3 lightPositionWorld =
(u_matViewInverse * vec4(u_lightPosition, 1.0)).xyz;
// Compute world space light direction vector
vec3 lightDirectionWorld = lightPositionWorld - a_vertex.xyz;
// Create the tangent matrix
mat3 tangentMat = mat3(a_tangent,
a_binormal,
a_normal);
// Transform the view and light vectors into tangent space
v_viewDirection = viewDirectionWorld * tangentMat;
v_lightDirection = lightDirectionWorld * tangentMat;
// Transform output position
gl_Position = u_matViewProjection * a_vertex;
// Pass through texture coordinate
v_texcoord = a_texcoord0.xy;
}

Per-Fragment Lighting 283
We have two uniform matrices that we need as input to the vertex shader:
u_matViewInverse and u_matViewProjection. The u_matViewInverse
contains the inverse of the view matrix. This matrix is used to transform the
light vector and eye vector (which are in view space) into world space. The
first four statements in main are used to perform this transformation and
compute the light vector and view vector in world space. The next step in
the shader is to create a tangent matrix. The tangent space for the vertex is
stored in three vertex attributes: a_normal,a_binormal, and a_tangent.
These three vectors define the three coordinate axes of the tangent space for
each vertex. We construct a 3 × 3 matrix out of these vectors to form the
tangent matrix tangentMat.
The next step is to transform the view and direction vectors into tangent
space by multiplying them by the tangentMat matrix. Remember, our pur-
pose here is to get the view and direction vectors into the same space as the
normals in the tangent-space normal map. By doing this transformation in
the vertex shader, we avoid doing any transformations in the fragment
shader. Finally, we compute the final output position and place it in
gl_Position and pass the texture coordinate along to the fragment shader
in v_texcoord.
Now we have the view and direction vector in view space and a texture
coordinate passed in as varyings to the fragment shader. The next step is to
actually light the fragments using the fragment shader as shown in Example
13-2.
Example 13-2 Per-Fragment Lighting Fragment Shader
precision mediump float;
uniform vec4 u_ambient;
uniform vec4 u_specular;
uniform vec4 u_diffuse;
uniform float u_specularPower;
uniform sampler2D s_baseMap;
uniform sampler2D s_bumpMap;
varying vec2 v_texcoord;
varying vec3 v_viewDirection;
varying vec3 v_lightDirection;
void main(void)
{

284 Chapter 13: Advanced Programming with OpenGL ES 2.0
// Fetch basemap color
vec4 baseColor = texture2D(s_baseMap, v_texcoord);
// Fetch the tangent-space normal from normal map
vec3 normal = texture2D(s_bumpMap, v_texcoord).xyz;
// Scale and bias from [0, 1] to [-1, 1] and normalize
normal = normalize(normal * 2.0 - 1.0);
// Normalize the light direction and view direction
vec3 lightDirection = normalize(v_lightDirection);
vec3 viewDirection = normalize(v_viewDirection);
// Compute N.L
float nDotL = dot(normal, lightDirection);
// Compute reflection vector
vec3 reflection = (2.0 * normal * nDotL) - lightDirection;
// Compute R.V
float rDotV = max(0.0, dot(reflection, viewDirection));
// Compute Ambient term
vec4 ambient = u_ambient * baseColor;
// Compute Diffuse term
vec4 diffuse = u_diffuse * nDotL * baseColor;
// Compute Specular term
vec4 specular = u_specular * pow(rDotV, u_specularPower);
// Output final color
gl_FragColor = ambient + diffuse + specular;
}
The first part of the fragment shader is a series of uniform declarations for
the ambient, diffuse, and specular colors. These values are stored in the uni-
form variables u_ambient,u_diffuse, and u_specular. The shader is also
configured with two samplers, s_baseMap and s_bumpMap, which are
bound to a base color map and the normal map, respectively.
The first part of the fragment shader fetches the base color from the base
map and the normal values from the normal map. As described earlier, the
normal vector fetched from the texture map is scaled and biased and then
normalized so that it is a unit vector with components in the [–1, 1] range.
Next, the light vector and view vector are normalized and stored in light-

Per-Fragment Lighting 285
Direction and viewDirection. The reason that normalization is necessary
is because of the way varying variables are interpolated across a primitive.
The varying variables are linearly interpolated across the primitive. When
linear interpolation is done between two vectors, the results can become
denormalized during interpolation. To compensate for this artifact, the vec-
tors must be normalized in the fragment shader.
Lighting Equations
At this point in the fragment shader, we now have a normal, light vector,
and direction vector all normalized and in the same space. This gives us the
inputs that are needed to compute the lighting equations. The lighting
computations performed in this shader are as follows:
Ambient = kAmbient × CBase
Diffuse = kDiffuse × N • L × CBase
Specular = kSpecular × pow(max(R • V, 0.0), kspecular Power
The kconstants for ambient, diffuse, and specular colors come from the
u_ambient,u_diffuse, and u_specular uniform variables. The CBase is the
base color fetched from the base texture map. The dot product between the
light vector and normal vector N • L is computed and stored in the nDotL
variable in the shader. This value is used to compute the diffuse lighting
term. Finally, the specular computation requires R,which is the reflection
vector computed from the equation
R = 2 × N × (N • L) – L
Notice that the reflection vector also requires N • L, so the computation
used for the diffuse lighting term can be reused in the reflection vector com-
putation. Finally, the lighting terms are stored in the ambient,diffuse,
and specular variables in the shader. These results are summed and finally
stored in the gl_FragColor output variable. The result is a per-fragment lit
object with normal data coming from the normal map.
Many variations are possible on per-fragment lighting. One common tech-
nique is to store the specular exponent in a texture along with a specular
mask value. This allows the specular lighting to vary across a surface. The
main purpose of this example is to give you an idea of the types of compu-
tations that are typically done for per-fragment lighting. The use of tangent
space along with the computation of the lighting equations in the fragment
shader is typical of many modern games. Of course, it is also possible to add
additional lights, more material information, and much more.

286 Chapter 13: Advanced Programming with OpenGL ES 2.0
Environment Mapping
The next rendering technique we cover—related to the previous technique—is
performing environment mapping using a cubemap. The example we cover
is the RenderMonkey workspace Chapter_13/Environment Mapping/
EnvironmentMapping.rfx. The results are shown in Figure 13-2.
Figure 13-2 Environment Mapping Example (see Color Plate 5)
The concept behind environment mapping is to render the reflection of the
environment on an object. In Chapter 9, “Texturing,” we introduced you to
cubemaps, which are commonly used to store environment maps. In the
RenderMonkey example workspace, the environment of a mountain scene
is stored in a cubemap. The way such cubemaps can be generated is by posi-
tioning a camera at the center of a scene and rendering along each of the
positive and negative major axis directions using a 90-degree field of view.
For reflections that change dynamically, one can render such a cubemap
using a framebuffer object dynamically for each frame. For a static environ-
ment, this process can be done as a preprocess and the results stored in a
static cubemap.
The vertex shader for the environment mapping example is provided in
Example 13-3.

Environment Mapping 287
Example 13-3 Environment Mapping Vertex Shader
uniform mat4 u_matViewInverse;
uniform mat4 u_matViewProjection;
uniform vec3 u_lightPosition;
uniform vec3 u_eyePosition;
varying vec2 v_texcoord;
varying vec3 v_lightDirection;
varying vec3 v_normal;
varying vec3 v_binormal;
varying vec3 v_tangent;
attribute vec4 a_vertex;
attribute vec2 a_texcoord0;
attribute vec3 a_normal;
attribute vec3 a_binormal;
attribute vec3 a_tangent;
void main(void)
{
// Transform light position into world space
vec3 lightPositionWorld =
(u_matViewInverse * vec4(u_lightPosition, 1.0)).xyz;
// Compute world-space light direction vector
vec3 lightDirectionWorld = lightPositionWorld - a_vertex.xyz;
// Pass the world-space light vector to the fragment shader
v_lightDirection = lightDirectionWorld;
// Transform output position
gl_Position = u_matViewProjection * a_vertex;
// Pass through other attributes
v_texcoord = a_texcoord0.xy;
v_normal = a_normal;
v_binormal = a_binormal;
v_tangent = a_tangent;
}
The vertex shader in this example is very similar to the previous per-
fragment lighting example. The primary difference is that rather than
transforming the light direction vector into tangent space, we keep the
light vector in world space. The reason we must do this is because we

288 Chapter 13: Advanced Programming with OpenGL ES 2.0
ultimately want to fetch from the cubemap using a world-space reflection
vector. As such, rather than transforming the light vectors into tangent
space, we are going to transform the normal vector from tangent into world
space. To do so, the vertex shader passes the normal, binormal, and tangent
as varyings into the fragment shader so that a tangent matrix can be
constructed.
The fragment shader listing for the environment mapping sample is
provided in Example 13-4.
Example 13-4 Environment Mapping Fragment Shader
precision mediump float;
uniform vec4 u_ambient;
uniform vec4 u_specular;
uniform vec4 u_diffuse;
uniform float u_specularPower;
uniform sampler2D s_baseMap;
uniform sampler2D s_bumpMap;
uniform samplerCube s_envMap;
varying vec2 v_texcoord;
varying vec3 v_lightDirection;
varying vec3 v_normal;
varying vec3 v_binormal;
varying vec3 v_tangent;
void main(void)
{
// Fetch basemap color
vec4 baseColor = texture2D(s_baseMap, v_texcoord);
// Fetch the tangent-space normal from normal map
vec3 normal = texture2D(s_bumpMap, v_texcoord).xyz;
// Scale and bias from [0, 1] to [-1, 1]
normal = normal * 2.0 - 1.0;
// Construct a matrix to transform from tangent to world space
mat3 tangentToWorldMat = mat3(v_tangent,
v_binormal,
v_normal);

Environment Mapping 289
// Transform normal to world space and normalize
normal = normalize(tangentToWorldMat * normal);
// Normalize the light direction
vec3 lightDirection = normalize(v_lightDirection);
// Compute N.L
float nDotL = dot(normal, lightDirection);
// Compute reflection vector
vec3 reflection = (2.0 * normal * nDotL) - lightDirection;
// Use the reflection vector to fetch from the environment map
vec4 envColor = textureCube(s_envMap, reflection);
// Output final color
gl_FragColor = 0.25 * baseColor + envColor;
}
In the fragment shader, you will notice that the normal vector is fetched
from the normal map in the same way as in the per-fragment lighting exam-
ple. The difference in this example is that rather than leaving the normal
vector in tangent space, the fragment shader transforms the normal vector
into world space. This is done by constructing the tangentToWorld matrix
out of the v_tangent,v_binormal, and v_normal varying vectors and then
multiplying that matrix by the fetched normal vector. The reflection vector
is then calculated using the light direction vector and normal both in world
space. The result of the computation is a reflection vector that is in world
space, exactly what we need to fetch from the cubemap as an environment
map. This vector is used to fetch into the environment map using the
textureCube function with the reflection vector as a texture coordinate.
Finally, the resultant gl_FragColor is written as a combination of the
basemap color and the environment map color. The base color is attenuated
by 0.25 for the purposes of this example so that the environment map is
clearly visible.
This example shows the basics of environment mapping. This basic tech-
nique can be used to accomplish a large variety of effects. For example, one
additional technique is attenuating the reflection using a fresnel term to
more accurately model the reflection of light on a given material. As men-
tioned earlier, another common technique is to dynamically render a scene
into a cubemap so that the environment reflection varies as an object
moves through a scene and the scene itself changes. Using the basic tech-
nique we have shown you here, you can extend the technique to accom-
plish more advanced reflection effects.

290 Chapter 13: Advanced Programming with OpenGL ES 2.0
Particle System with Point Sprites
The next example we cover is rendering a particle explosion using point
sprites. The purpose of this example is to demonstrate how to animate a par-
ticle in a vertex shader and how to render particles using point sprites. The
example we cover is the sample program in Chapter_13/ParticleSystem, the
results of which are pictured in Figure 13-3.
Figure 13-3 Particle System Sample
Particle System Setup
Before diving into the code for this example, it’s helpful to cover at a high
level the approach this sample uses. One of the goals of this sample was to
show how to render a particle explosion without having any dynamic
vertex data modified by the CPU. That is, with the exception of uniform
variables, there are no changes to any of the vertex data as the explosion
animates. To accomplish this goal, there are number of inputs that are fed
into the shaders.
At initialization time, the program initializes the following values in a
vertex array, one for each particle, based on a random value:
• Lifetime—The lifetime of a particle in seconds.
• Start position—The start position of a particle in the explosion.

Particle System with Point Sprites 291
• End position—The final position of a particle in the explosion (the par-
ticles are animated by linearly interpolating between the start and end
position).
In addition, each explosion has several global settings that are passed in as
uniforms:
• Center position—The center of the explosion (the per-vertex positions
are offset from this center).
• Color—An overall color of the explosion.
• Time—The current time in seconds.
Particle System Vertex Shader
With this information, the vertex and fragment shaders are completely
responsible for the motion, fading, and rendering of the particles. Let’s
begin by taking a look at the vertex shader code for the sample in Example
13-5.
Example 13-5 Particle System Vertex Shader
uniform float u_time;
uniform vec3 u_centerPosition;
attribute float a_lifetime;
attribute vec3 a_startPosition;
attribute vec3 a_endPosition;
varying float v_lifetime;
void main()
{
if(u_time <= a_lifetime)
{
gl_Position.xyz = a_startPosition + (u_time * a_endPosition);
gl_Position.xyz += u_centerPosition;
gl_Position.w = 1.0;
}
else
gl_Position = vec4(-1000, -1000, 0, 0);
v_lifetime = 1.0 - (u_time / a_lifetime);
v_lifetime = clamp(v_lifetime, 0.0, 1.0);
gl_PointSize = (v_lifetime * v_lifetime) * 40.0;
}

292 Chapter 13: Advanced Programming with OpenGL ES 2.0
The first input to the vertex shader is the uniform variable u_time. This vari-
able is set to the current elapsed time in seconds by the application. The value
is reset to 0.0 when the time exceeds the length of a single explosion. The
next input to the vertex shader is the uniform variable u_centerPosition.
This variable is set to the center location of the explosion at the start of a
new explosion. The setup code for u_time and u_centerPosition is in the
Update() function of the example program, which is provided in Example
13-6.
Example 13-6 Update Function for Particle System Sample
void Update (ESContext *esContext, float deltaTime)
{
UserData *userData = esContext->userData;
userData->time += deltaTime;
if(userData->time >= 1.0f)
{
float centerPos[3];
float color[4];
userData->time = 0.0f;
// Pick a new start location and color
centerPos[0] = ((float)(rand() % 10000) / 10000.0f) - 0.5f;
centerPos[1] = ((float)(rand() % 10000) / 10000.0f) - 0.5f;
centerPos[2] = ((float)(rand() % 10000) / 10000.0f) - 0.5f;
glUniform3fv(userData->centerPositionLoc, 1, ¢erPos[0]);
// Random color
color[0] = ((float)(rand() % 10000) / 20000.0f) + 0.5f;
color[1] = ((float)(rand() % 10000) / 20000.0f) + 0.5f;
color[2] = ((float)(rand() % 10000) / 20000.0f) + 0.5f;
color[3] = 0.5;
glUniform4fv(userData->colorLoc, 1, &color[0]);
}
// Load uniform time variable
glUniform1f(userData->timeLoc, userData->time);
}

Particle System with Point Sprites 293
As you can see, the Update() function resets the time after one second
elapses and then sets up a new center location and time for another explo-
sion. The function also keeps the u_time variable up-to-date each frame.
Returning to the vertex shader, the vertex attribute inputs to the vertex
shader are the particle lifetime, particle start position, and end position.
These are all initialized to randomly seeded values in the Init function in
the program. The body of the vertex shader first checks to see whether a par-
ticle’s lifetime has expired. If so, the gl_Position variable is set to the value
( –1000, –1000 ), which is just a quick way of forcing the point to be off the
screen. Because the point will be clipped, all of the subsequent processing
for the expired point sprites can be skipped. If the particle is still alive, its
position is set to be a linear interpolated value between the start and end
positions. Next, the vertex shader passes the remaining lifetime of the par-
ticle down into the fragment shader in the varying variable v_lifetime.
The lifetime will be used in the fragment shader to fade the particle as it
ends its life. The final piece of the vertex shader sets the point size to be
based on the remaining lifetime of the particle by setting the gl_PointSize
built-in variable. This has the effect of scaling the particles down as they
reach the end of their life.
Particle System Fragment Shader
The fragment shader code for the example program is provided in Example
13-7.
Example 13-7 Particle System Fragment Shader
precision mediump float;
uniform vec4 u_color;
varying float v_lifetime;
uniform sampler2D s_texture;
void main()
{
vec4 texColor;
texColor = texture2D(s_texture, gl_PointCoord);
gl_FragColor = vec4(u_color) * texColor;
gl_FragColor.a *= v_lifetime;
}
The first input to the fragment shader is the u_color uniform variable,
which is set up at the beginning of each explosion by the Update function.
Next, the v_lifetime varying variable set by the vertex shader is declared

294 Chapter 13: Advanced Programming with OpenGL ES 2.0
in the fragment shader. There is also a sampler declared to which a 2D
texture image of smoke is bound.
The fragment shader itself is relatively simple. The texture fetch uses the
gl_PointCoord variable as a texture coordinate. This is a special variable for
point sprites that is set to fixed values for the corners of the point sprite (this
was described in Chapter 7, “Primitive Assembly and Rasterization,” on
drawing primitives). One could also extend the fragment shader to rotate
the point sprite coordinates if rotation of the sprite was required. This
requires extra fragment shader instructions, but increases the flexibility of
the point sprite.
The texture color is attenuated by the u_color variable and the alpha is
attenuated by the particle lifetime. The application also enables alpha
blending with the following blend function.
glEnable ( GL_BLEND );
glBlendFunc ( GL_SRC_ALPHA, GL_ONE );
The result of this is that the alpha produced in the fragment shader is mod-
ulated with the fragment color. This value is then added into whatever val-
ues are stored in the destination of the fragment. The result is to get an
additive blend effect for the particle system. Note that various particle
effects will use different alpha blending modes to accomplish the desired
effect.
The code to actually draw the particles is given in Example 13-8.
Example 13-8 Draw Function for Particle System Sample
void Draw(ESContext *esContext)
{
UserData *userData = esContext->userData;
// Set the viewport
glViewport(0, 0, esContext->width, esContext->height);
// Clear the color buffer
glClear(GL_COLOR_BUFFER_BIT);
// Use the program object
glUseProgram(userData->programObject);
// Load the vertex attributes
glVertexAttribPointer(userData->lifetimeLoc, 1, GL_FLOAT,
GL_FALSE, PARTICLE_SIZE * sizeof(GLfloat),
userData->particleData);

Particle System with Point Sprites 295
glVertexAttribPointer(userData->endPositionLoc, 3, GL_FLOAT,
GL_FALSE, PARTICLE_SIZE * sizeof(GLfloat),
&userData->particleData[1]);
glVertexAttribPointer(userData->startPositionLoc, 3, GL_FLOAT,
GL_FALSE, PARTICLE_SIZE * sizeof(GLfloat),
&userData->particleData[4]);
glEnableVertexAttribArray(userData->lifetimeLoc);
glEnableVertexAttribArray(userData->endPositionLoc);
glEnableVertexAttribArray(userData->startPositionLoc);
// Blend particles
glEnable(GL_BLEND);
glBlendFunc(GL_SRC_ALPHA, GL_ONE);
// Bind the texture
glActiveTexture(GL_TEXTURE0);
glBindTexture(GL_TEXTURE_2D, userData->textureId);
glEnable(GL_TEXTURE_2D);
// Set the sampler texture unit to 0
glUniform1i(userData->samplerLoc, 0);
glDrawArrays(GL_POINTS, 0, NUM_PARTICLES);
eglSwapBuffers(esContext->eglDisplay, esContext->eglSurface);
}
The Draw function begins by setting the viewport and clearing the screen.
It then selects the program object to use and loads the vertex data using
glVertexAttribPointer. Note that because the values of the vertex array
never change, this example could have used vertex buffer objects rather
than client-side vertex arrays. In general, this is recommended for any ver-
tex data that does not change because it reduces the vertex bandwidth used.
Vertex buffer objects were not used in this example merely to keep the code
a bit simpler. After setting the vertex arrays, the function enables the blend
function, binds the smoke texture, and then uses glDrawArrays to draw
the particles.
Unlike triangles, there is no connectivity for point sprites, so using
glDrawElements does not really provide any advantage for rendering point
sprites in this example. However, often particle systems need to be sorted by
depth from back to front to get proper alpha blending results. In such cases,
one approach that can be used is to sort the element array to modify the

296 Chapter 13: Advanced Programming with OpenGL ES 2.0
draw order. This is an efficient approach because it requires minimal band-
width across the bus per-frame (only the index data need be changed,
which is almost always smaller than the vertex data).
This example has shown you a number of techniques that can be useful in
rendering particle systems using point sprites. The particles were animated
entirely on the GPU using the vertex shader. The sizes of the particles
were attenuated based on particle lifetime using the gl_PointSize vari-
able. In addition, the point sprites were rendered with a texture using the
gl_PointCoord built-in texture coordinate variable. These are the funda-
mental elements needed to implement a particle system using OpenGL
ES 2.0.
Image Postprocessing
The next example we cover is image postprocessing. Using a combination
of framebuffer objects and shaders, it is possible to perform a wide variety
of image postprocessing techniques. The first example we cover is the Sim-
ple Bloom effect in the RenderMonkey workspace in Chapter_13/PostPro-
cess, results of which are pictured in Figure 13-4.
Figure 13-4 Image Postprocessing Example (see Color Plate 6)

Image Postprocessing 297
Render-to-Texture Setup
This example renders a single textured cube into a framebuffer object and
then uses the color attachment as a texture in a subsequent pass. A full-
screen quad is drawn to the screen using the rendered texture as a source. A
fragment shader is run over the full-screen quad, which performs a blur fil-
ter. In general, many types of postprocess techniques can be accomplished
using this pattern:
1. Render the scene into an off-screen framebuffer object (FBO).
2. Bind the FBO texture as a source and render a full-screen quad to the
screen.
3. Execute a fragment shader that performs filtering across the quad.
Some algorithms require performing multiple passes over an image and
some require more complicated inputs. However, the general idea is to use
a fragment shader over a full-screen quad that performs a postprocessing
algorithm.
Blur Fragment Shader
The fragment shader used on the full-screen quad in the blurring example
is provided in Example 13-9.
Example 13-9 Blur Fragment Shader
precision mediump float;
uniform sampler2D renderTexture;
varying vec2 v_texCoord;
uniform float u_blurStep;
void main(void)
{
vec4 sample0,
sample1,
sample2,
sample3;
float step = u_blurStep / 100.0;
sample0 = texture2D(renderTexture,
vec2(v_texCoord.x - step,
v_texCoord.y - step));

298 Chapter 13: Advanced Programming with OpenGL ES 2.0
sample1 = texture2D(renderTexture,
vec2(v_texCoord.x + step,
v_texCoord.y + step));
sample2 = texture2D(renderTexture,
vec2(v_texCoord.x + step,
v_texCoord.y - step));
sample3 = texture2D(renderTexture,
vec2(v_texCoord.x - step,
v_texCoord.y + step));
gl_FragColor = (sample0 + sample1 + sample2 + sample3) / 4.0;
}
This shader begins by computing the step variable that is based on the
u_blurStep uniform variable. The step is used to determine how much to
offset the texture coordinate when fetching samples from the image. Over-
all, four different samples are taken from the image and they are averaged
together at the end of the shader. The step is used to offset the texture coor-
dinate in four directions such that four samples in each diagonal direction
from the center are taken. The larger the step, the more the image is
blurred. One possible optimization to this shader would be to compute the
offset texture coordinates in the vertex shader and pass them into varyings
in the fragment shader. This would reduce the amount of computation
done per fragment.
Light Bloom
Now that we have looked at a simple image postprocessing technique, let’s
take a look at a slightly more complicated one. Using the blurring technique
we introduced in the previous example, we can implement an effect known
as light bloom. Light bloom is what happens when the eye views a bright
light contrasted with a darker surface. The effect is that the light color
bleeds into the darker surface. The example we cover is the Bloom effect in
the RenderMonkey workspace in Chapter_13/PostProcess, the results of
which are pictured in Figure 13-5.
As you can see from the screenshot, the background color bleeds over the
car model. The algorithm works as follows:
1. Clear an off-screen render target (rt0) and draw the object in black.
2. Blur the off-screen render target (rt0) into another render target (rt1) using
a blur step of 1.0.

Image Postprocessing 299
3. Blur the off-screen render target (rt1) back into original render target (rt0)
using a blur step of 2.0.
4. NOTE: For more blur, repeat steps 2 and 3 for the amount of blur, increas-
ing the blur step each time
5. Render the object to the backbuffer.
6. Blend the final render target with the backbuffer.
Figure 13-5 Light Bloom Effect
The process this algorithm uses is illustrated in Figure 13-6, which shows
each of the steps that go into producing the final image.
As you can see from Figure 13-6, the object is first rendered in black to the
render target. That render target is then blurred into a second render target
in the next pass. The blurred render target is then blurred again with an
expanded blur kernel back into the original render target. At the end, that
blurred render target is blended with the original scene. The concept of
using two render targets to do successive blurring is often referred to as ping-
ponging. The amount of bloom can be increased by ping-ponging the blur
targets over and over. The shader code for the blur steps is the same as from
the previous example. The only difference is that the blur step is being
increased for each pass.

300 Chapter 13: Advanced Programming with OpenGL ES 2.0
Figure 13-6 Light Bloom Stages
There are a large variety of other image postprocessing algorithms that can
be performed using a combination of FBOs and shaders. Some other com-
mon techniques include tone mapping, selective blurring, distortion,
screen transitions, and depth of field. Using the techniques we have shown
you here, you can start to implement other postprocessing algorithms using
shaders.
Projective Texturing
A common technique that is used in many effects such as shadow mapping
and reflections is the use of projective texturing. To introduce you to the use
of projective texturing, we cover an example of rendering a projective spot-
light. Most of the complication in using projective texturing is in the math-
ematics that goes into calculating the projective texture coordinates. The
method we show you here would also be the same method you would use
in shadow mapping or reflections. The example we cover is the projective
spotlight RenderMonkey workspace in Chapter_13/ProjectiveSpotlight, the
results of which are pictured in Figure 13-7.

Projective Texturing 301
Figure 13-7 Projective Spotlight Example (see Color Plate 7)
Projective Texturing Basics
The example uses the 2D texture image pictured in Figure 13-8 and applies
it to the surface of terrain geometry using projective texturing. Projective
spotlights were a very common technique used to emulate per-pixel spot-
light falloff before shaders were introduced to GPUs. Projective spotlights
can still provide an attractive solution because of the high level of effi-
ciency. Applying the projective texture only takes a single texture fetch
instruction in the fragment shader and some setup in the vertex shader. In
addition, the 2D texture image that is projected can contain really any pic-
ture, so there are many possible effects that can be accomplished.
So what exactly do we mean by projective texturing? At its most basic, pro-
jective texturing is the use of a 3D texture coordinate to look up into a 2D
texture image. The (s,t) coordinates are divided by the (r) coordinate such
that a texel is fetched using (s/r,t/r). There is a special built-in function in
the OpenGL ES Shading Language to do projective texturing called
texture2DProj.

302 Chapter 13: Advanced Programming with OpenGL ES 2.0
Figure 13-8 2D Texture Projected onto Terrain
The idea behind projective lighting is to transform the position of an object
into the projective view space of a light. The projective light space position,
after application of a scale and bias, can then be used as a projective texture
coordinate. The vertex shader in the RenderMonkey example workspace
does the work of transforming the position into the projective view space
of a light.
vec4 texture2DProj(sampler2D
sampler
, vec3
coord
[,
float
bias
])
sampler
a sampler bound to a texture unit specifying the texture to
fetch from
coord
a 3D texture coordinate used to fetch from the texture map.
The (x,y) arguments are divided by (z) such that the fetch
occurs at (x/z,y/z)
bias
an optional LOD bias to apply

Projective Texturing 303
Matrices for Projective Texturing
There are three matrices that we need to transform the position into projec-
tive view space of the light and get a projective texture coordinate:
•Light projection—projection matrix of the light source using the field of
view, aspect ratio, and near and far planes of the light.
•Light view—The view matrix of the light source. This would be
constructed just as if the light were a camera.
•Bias matrix—A matrix that transforms the light-space projected
position into a 3D projective texture coordinate.
The light projection matrix would be constructed just like any other projec-
tion matrix using the light’s parameters for field of view (FOV), aspect ratio
(aspect), and near (zNear) and far plane (zFar) distances.
The light view matrix is constructed by using the three primary axis direc-
tions that define the light’s view axes and the light’s position. We refer to
the axes as the right, up, and look vectors.
right.x up.x look.x 0
right.y up.y look.y 0
right.z up.z look.z 0
dot(right, –lightPos)dot(up, –lightPos)dot(look, –lightPos)1
FOV
2
------------
©¹
§·
cot
aspect
----------------------------0 0 0
0FOV
2
------------
©¹
§·
cot 0 0
00
zFar zNear+
zNear zFar–
----------------------------------- 2zFar zNear××
zNear zFar–
---------------------------------------------
00 1–0

304 Chapter 13: Advanced Programming with OpenGL ES 2.0
After transforming the object’s position by the view and projection matri-
ces, we must then turn the coordinates into projective texture coordinates.
This is accomplished using a 3 × 3 bias matrix on the (x,y,z) components
of the position in projective light space. The bias matrix does a linear trans-
formation to go from the [–1, 1] range to the [0, 1] range. Having the coor-
dinates in the [0, 1] range is necessary for the values to be used as texture
coordinates.
Typically, the matrix to transform the position into a projective texture
coordinate would be computed on the CPU by concatenating the projec-
tion, view, and bias matrices together (using a 4 × 4 version of the bias
matrix). This would then be loaded into a single uniform matrix that could
transform the position in the vertex shader. However, in the example, we
perform this computation in the vertex shader for illustrative purposes.
Projective Spotlight Shaders
Now that we have covered the basic mathematics, we can examine the
vertex shader in Example 13-10.
Example 13-10 Projective Texturing Vertex Shader
uniform float u_time_0_X;
uniform mat4 u_matProjection;
uniform mat4 u_matViewProjection;
attribute vec4 a_vertex;
attribute vec2 a_texCoord0;
attribute vec3 a_normal;
varying vec2 v_texCoord;
varying vec3 v_projTexCoord;
varying vec3 v_normal;
varying vec3 v_lightDir;
void main(void)
{
gl_Position = u_matViewProjection * a_vertex;
v_texCoord = a_texCoord0.xy;
0.5 0.0 0.0
0.0 0.5–0.0
0.5 0.5 1.0

Projective Texturing 305
// Compute a light position based on time
vec3 lightPos;
lightPos.x = cos(u_time_0_X);
lightPos.z = sin(u_time_0_X);
lightPos.xz = 100.0 * normalize(lightPos.xz);
lightPos.y = 100.0;
// Compute the light coordinate axes
vec3 look = -normalize(lightPos);
vec3 right = cross(vec3(0.0, 0.0, 1.0), look);
vec3 up = cross(look, right);
// Create a view matrix for the light
mat4 lightView = mat4(right, dot(right, -lightPos),
up, dot(up, -lightPos),
look, dot(look, -lightPos),
0.0, 0.0, 0.0, 1.0);
// Transform position into light view space
vec4 objPosLight = a_vertex * lightView;
// Transform position into projective light view space
objPosLight = u_matProjection * objPosLight;
// Create bias matrix
mat3 biasMatrix = mat3(0.5, 0.0, 0.5,
0.0, -0.5, 0.5,
0.0, 0.0, 1.0);
// Compute projective texture coordinates
v_projTexCoord = objPosLight.xyz * biasMatrix;
v_lightDir = normalize(a_vertex.xyz - lightPos);
v_normal = a_normal;
}
The first operation this shader does is to transform the position by the
u_matViewProjection matrix and output the texture coordinate for the
basemap to the v_texCoord varying. The next thing the shader does is to
compute a position for the light based on time. This bit of the code can really
be ignored, but it was added to animate the light in the vertex shader. In a
typical application, this would be done on the CPU and not in the shader.
Based on the position of the light, the vertex shader then computes the
three coordinate axis vectors for the light into the look,right, and up
variables. Those vectors are used to create a view matrix for the light in the

306 Chapter 13: Advanced Programming with OpenGL ES 2.0
lightView variable using the equations previously described. The input
position for the object is then transformed by the lightView matrix, which
transforms the position into light space. The next step is to use the perspec-
tive matrix to transform the light space position into projected light space.
Rather than creating a new perspective matrix for the light, this example
uses the u_matProjection matrix for the camera. Typically, a real applica-
tion would want to create its own projection matrix for the light based on
how big the cone angle and falloff distance is.
Once the position is in projective light space, a biasMatrix is then created
to transform the position into a projective texture coordinate. The final
projective texture coordinate is stored in the vec3 varying variable
v_projTexCoord. In addition, the vertex shader also passes the light direc-
tion and normal vectors into the fragment shader in the v_lightDir and
v_normal varyings. These will be used to determine if a fragment is facing
the light source or not in order to mask off the projective texture for frag-
ments facing away from the light.
The fragment shader performs the actual projective texture fetch that
applies the projective spotlight texture to the surface.
Example 13-11 Projective Texturing Fragment Shader
precision mediump float;
uniform sampler2D baseMap;
uniform sampler2D spotLight;
varying vec2 v_texCoord;
varying vec3 v_projTexCoord;
varying vec3 v_normal;
varying vec3 v_lightDir;
void main(void)
{
// Projective fetch of spotlight
vec4 spotLightColor = texture2DProj(spotLight, v_projTexCoord);
// Basemap
vec4 baseColor = texture2D(baseMap, v_texCoord);
// Compute N.L
float nDotL = max(0.0, -dot(v_normal, v_lightDir));
gl_FragColor = spotLightColor * baseColor * 2.0 * nDotL;
}

Noise Using a 3D Texture 307
The first operation the fragment shader performs is to do the projective tex-
ture fetch using texture2DProj. As you can see, the projective texture coor-
dinate that was computed during the vertex shader and passed in the
varying v_projTexCoord is used to perform the projective texture fetch.
The wrap modes for the projective texture are set to GL_CLAMP_TO_EDGE and
the min/mag filters are both set to GL_LINEAR. The fragment shader then
fetches the color from the basemap using the v_texCoord varying. Next,
the shader computes the dot product between the light direction and nor-
mal vector. This is used to attenuate the final color so that the projective
spotlight is not applied to fragments that are facing away from the light.
Finally, all of the components are multiplied together (and scaled by 2.0 to
increase the brightness). This gives us our final image from Figure 13-7 of
the terrain lit by the projective spotlight.
As mentioned at the beginning of this section, the important takeaway
from this example is the set of computations that go into computing a pro-
jective texture coordinate. The computation shown here would be the exact
same computation that you would use to produce a coordinate to fetch
from a shadow map. Similarly, rendering reflections with projective textur-
ing requires that you transform the position into the projective view space
of the reflection camera. You would do the same thing we have done here,
but substitute the light matrices for the reflection camera matrices. Projec-
tive texturing is a very powerful tool in advanced effects and you should
now understand the basics of how to use it.
Noise Using a 3D Texture
The next rendering technique we cover is using a 3D texture for noise. In
Chapter 9, we introduced you to the basics of 3D textures. As you will recall,
a 3D texture is essentially a stack of 2D texture slices representing a 3D vol-
ume. There are many possible uses of 3D textures and one of them is the
representation of noise. In this section, we show an example of using a 3D
volume of noise to create a wispy fog effect. This example builds on the lin-
ear fog example from Chapter 10, “Fragment Shaders.” The example we
cover is the RenderMonkey workspace in Chapter_13/Noise3D, the results
of which are pictured in Figure 13-9.

308 Chapter 13: Advanced Programming with OpenGL ES 2.0
Figure 13-9 Fog Distorted by 3D Noise Texture (see Color Plate 8)
Generating Noise
The application of noise is a very common technique in a large variety of
3D effects. The OpenGL Shading Language (not OpenGL ES Shading Lan-
guage) had functions for computing noise in one, two, three, or four dimen-
sions. The functions return a pseudorandom continuous noise value that is
repeatable based on the input value. However, the problem with these func-
tions was that they were very expensive to implement. Most programmable
GPUs did not implement noise functions natively in hardware, which
meant the noise computations had to be implemented using shader instruc-
tions (or worse, in software on the CPU). It takes a lot of shader instructions
to implement these noise functions, so the performance was too slow to be
used in most real-time fragment shaders. This, by the way, is the reason that
the OpenGL ES working group decided to drop noise from the OpenGL ES
shading language (although vendors are still free to expose it through an
extension).
Although computing noise in the fragment shader is prohibitively expen-
sive, we can work around the problem using a 3D texture. It is possible to
easily produce acceptable quality noise by precomputing the noise and
placing the results in a 3D texture. There are a number of algorithms that

Noise Using a 3D Texture 309
can be used to generate noise. A list of references and links described at the
end of this chapter can be used to read about the various noise algorithms.
We discuss a specific algorithm that generates a lattice-based gradient noise.
Ken Perlin’s noise function (Perlin, 1985) is a lattice-based gradient noise.
This is a very commonly used method for generating noise. For example, a
lattice-based gradient noise is implemented by the noise function in the
Renderman shading language.
The gradient noise algorithm takes a 3D coordinate as input and returns a
floating-point noise value. To generate this noise value given an input (x,y,
z), we map the x,y, and z values to appropriate integer locations in a lattice.
The number of cells in a lattice is programmable and for our implementa-
tion is set to 256 cells. For each cell in the lattice, we need to generate and
store a pseudorandom gradient vector. Example 13-12 describes how these
gradient vectors are generated.
Example 13-12 Generating Gradient Vectors
// permTable describes a random permutation of
// 8-bit values from 0 to 255.
static unsigned char permTable[256] = {
0xE1, 0x9B, 0xD2, 0x6C, 0xAF, 0xC7, 0xDD, 0x90,
0xCB, 0x74, 0x46, 0xD5, 0x45, 0x9E, 0x21, 0xFC,
0x05, 0x52, 0xAD, 0x85, 0xDE, 0x8B, 0xAE, 0x1B,
0x09, 0x47, 0x5A, 0xF6, 0x4B, 0x82, 0x5B, 0xBF,
0xA9, 0x8A, 0x02, 0x97, 0xC2, 0xEB, 0x51, 0x07,
0x19, 0x71, 0xE4, 0x9F, 0xCD, 0xFD, 0x86, 0x8E,
0xF8, 0x41, 0xE0, 0xD9, 0x16, 0x79, 0xE5, 0x3F,
0x59, 0x67, 0x60, 0x68, 0x9C, 0x11, 0xC9, 0x81,
0x24, 0x08, 0xA5, 0x6E, 0xED, 0x75, 0xE7, 0x38,
0x84, 0xD3, 0x98, 0x14, 0xB5, 0x6F, 0xEF, 0xDA,
0xAA, 0xA3, 0x33, 0xAC, 0x9D, 0x2F, 0x50, 0xD4,
0xB0, 0xFA, 0x57, 0x31, 0x63, 0xF2, 0x88, 0xBD,
0xA2, 0x73, 0x2C, 0x2B, 0x7C, 0x5E, 0x96, 0x10,
0x8D, 0xF7, 0x20, 0x0A, 0xC6, 0xDF, 0xFF, 0x48,
0x35, 0x83, 0x54, 0x39, 0xDC, 0xC5, 0x3A, 0x32,
0xD0, 0x0B, 0xF1, 0x1C, 0x03, 0xC0, 0x3E, 0xCA,
0x12, 0xD7, 0x99, 0x18, 0x4C, 0x29, 0x0F, 0xB3,
0x27, 0x2E, 0x37, 0x06, 0x80, 0xA7, 0x17, 0xBC,
0x6A, 0x22, 0xBB, 0x8C, 0xA4, 0x49, 0x70, 0xB6,
0xF4, 0xC3, 0xE3, 0x0D, 0x23, 0x4D, 0xC4, 0xB9,
0x1A, 0xC8, 0xE2, 0x77, 0x1F, 0x7B, 0xA8, 0x7D,
0xF9, 0x44, 0xB7, 0xE6, 0xB1, 0x87, 0xA0, 0xB4,
0x0C, 0x01, 0xF3, 0x94, 0x66, 0xA6, 0x26, 0xEE,
0xFB, 0x25, 0xF0, 0x7E, 0x40, 0x4A, 0xA1, 0x28,
0xB8, 0x95, 0xAB, 0xB2, 0x65, 0x42, 0x1D, 0x3B,

310 Chapter 13: Advanced Programming with OpenGL ES 2.0
0x92, 0x3D, 0xFE, 0x6B, 0x2A, 0x56, 0x9A, 0x04,
0xEC, 0xE8, 0x78, 0x15, 0xE9, 0xD1, 0x2D, 0x62,
0xC1, 0x72, 0x4E, 0x13, 0xCE, 0x0E, 0x76, 0x7F,
0x30, 0x4F, 0x93, 0x55, 0x1E, 0xCF, 0xDB, 0x36,
0x58, 0xEA, 0xBE, 0x7A, 0x5F, 0x43, 0x8F, 0x6D,
0x89, 0xD6, 0x91, 0x5D, 0x5C, 0x64, 0xF5, 0x00,
0xD8, 0xBA, 0x3C, 0x53, 0x69, 0x61, 0xCC, 0x34,
};
#define NOISE_TABLE_MASK 255
// lattice gradients 3D noise
static float gradientTable[256*3];
#define FLOOR(x) ((int)(x) - ((x) < 0 && (x) != (int)(x)))
#define smoothstep(t) (t * t * (3.0f - 2.0f * t))
#define lerp(t, a, b) (a + t * (b - a))
void
initNoiseTable()
{
long rnd;
int i;
double a;
float x, y, z, r, theta;
float gradients[256*3];
unsigned int *p, *psrc;
srandom(0);
// build gradient table for 3D noise
for(i=0; i<256; i++)
{
// calculate 1 - 2 * random number
rnd = random();
a = (random() & 0x7FFFFFFF) / (double) 0x7FFFFFFF;
z = (float)(1.0 - 2.0 * a);
r = (float)sqrt(1.0 - z * z); // r is radius of circle
rnd = random();
a = (float)((random() & 0x7FFFFFFF) / (double) 0x7FFFFFFF);
theta = (float)(2.0 * M_PI * a);
x = (float)(r * (float)cos(a));
y = (float)(r * (float)sin(a));
gradients[i*3] = x;
gradients[i*3+1] = y;
gradients[i*3+2] = z;
}

Noise Using a 3D Texture 311
// use the index in the permutation table to load the
// gradient values from gradients to gradientTable
p = (unsigned int *)gradientTable;
psrc = (unsigned int *)gradients;
for (i=0; i<256; i++)
{
int indx = permTable[i];
p[i*3] = psrc[indx*3];
p[i*3+1] = psrc[indx*3+1];
p[i*3+2] = psrc[indx*3+2];
}
}
Example 13-13 describes how the gradient noise is calculated using the
pseudorandom gradient vectors and an input 3D coordinate.
Example 13-13 3D Noise
//
// generate the value of gradient noise for a given lattice point
//
// (ix, iy, iz) specifies the 3D lattice position
// (fx, fy, fz) specifies the fractional part
//
static float
glattice3D(int ix, int iy, int iz, float fx, float fy, float fz)
{
float *g;
int indx, y, z;
z = permTable[iz & NOISE_TABLE_MASK];
y = permTable[(iy + z) & NOISE_TABLE_MASK];
indx = (ix + y) & NOISE_TABLE_MASK;
g = &gradientTable[indx*3];
return (g[0]*fx + g[1]*fy + g[2]*fz);
}
//
// generate the 3D noise value
// f describes input (x, y, z) position for which the noise value
// needs to be computed. noise3D returns the scalar noise value
//
float
noise3D(float *f)
{

312 Chapter 13: Advanced Programming with OpenGL ES 2.0
int ix, iy, iz;
float fx0, fx1, fy0, fy1, fz0, fz1;
float wx, wy, wz;
float vx0, vx1, vy0, vy1, vz0, vz1;
ix = FLOOR(f[0]);
fx0 = f[0] - ix;
fx1 = fx0 - 1;
wx = smoothstep(fx0);
iy = FLOOR(f[1]);
fy0 = f[1] - iy;
fy1 = fy0 - 1;
wy = smoothstep(fy0);
iz = FLOOR(f[2]);
fz0 = f[2] - iz;
fz1 = fz0 - 1;
wz = smoothstep(fz0);
vx0 = glattice3D(ix, iy, iz, fx0, fy0, fz0);
vx1 = glattice3D(ix+1, iy, iz, fx1, fy0, fz0);
vy0 = lerp(wx, vx0, vx1);
vx0 = glattice3D(ix, iy+1, iz, fx0, fy1, fz0);
vx1 = glattice3D(ix+1, iy+1, iz, fx1, fy1, fz0);
vy1 = lerp(wx, vx0, vx1);
vz0 = lerp(wy, vy0, vy1);
vx0 = glattice3D(ix, iy, iz+1, fx0, fy0, fz1);
vx1 = glattice3D(ix+1, iy, iz+1, fx1, fy0, fz1);
vy0 = lerp(wx, vx0, vx1);
vx0 = glattice3D(ix, iy+1, iz+1, fx0, fy1, fz1);
vx1 = glattice3D(ix+1, iy+1, iz+1, fx1, fy1, fz1);
vy1 = lerp(wx, vx0, vx1);
vz1 = lerp(wy, vy0, vy1);
return lerp(wz, vz0, vz1);;
}
The noise3D function returns a value between –1.0 and 1.0. The value of
gradient noise is always 0 at the integer lattice points. For points in
between, trilinear interpolation of gradient values across the eight integer
lattice points that surround the point is used to generate the scalar noise
value. Figure 13-10 shows a 2D slice of the gradient noise using the preced-
ing algorithm.

Noise Using a 3D Texture 313
Figure 13-10 2D Slice of Gradient Noise
Using Noise
Once we have created a 3D noise volume, it is very easy to use it for a variety
of different effects. In the case of the wispy fog effect, the idea is simple:
scroll the 3D noise texture in all three dimensions based on time and use
the value from the texture to distort the fog factor. Let’s take a look at the
fragment shader in Example 13-14.
Example 13-14 Noise Distorted Fog Fragment Shader
#extension GL_OES_texture_3D : enable
precision mediump float;
uniform vec4 u_fogColor;
uniform float u_fogMaxDist;
uniform float u_fogMinDist;
uniform float u_time;
uniform sampler2D baseMap;
uniform sampler3D noiseVolume;
varying vec2 v_texCoord;
varying float v_eyeDist;

314 Chapter 13: Advanced Programming with OpenGL ES 2.0
float computeLinearFogFactor()
{
float factor;
// Compute linear fog equation
factor = (u_fogMaxDist - v_eyeDist) /
(u_fogMaxDist - u_fogMinDist);
return factor;
}
void main(void)
{
float fogFactor = computeLinearFogFactor();
vec4 baseColor = texture2D(baseMap, v_texCoord);
// Distort fog factor by noise
vec3 noiseCoord;
noiseCoord.xy = v_texCoord.xy - (u_time * 0.1);
noiseCoord.z = u_time * 0.1;
fogFactor += texture3D(noiseVolume, noiseCoord).r;
fogFactor = clamp(fogFactor, 0.0, 1.0);
// Compute final color as a lerp with fog factor
gl_FragColor = baseColor * fogFactor +
u_fogColor * (1.0 - fogFactor);
}
The first thing this shader does is to enable the 3D texture extension using
the #extension mechanism. If an implementation does not support the
GL_OES_texture_3D extension, then this shader will fail to compile. This
shader is very similar to our linear fog example in Chapter 10. The primary
difference is that the linear fog factor is distorted by the 3D noise texture.
The shader computes a 3D texture coordinate based on time and places it in
noiseCoord. The u_time uniform variable is tied to the current time and is
updated each frame. The 3D texture is set up with wrap modes in s,t, and r
of GL_REPEAT so that the noise volume scrolls smoothly on the surface. The
(s,t) coordinates are based on the coordinates for the base texture and are
scrolled in both directions. The (r) coordinate is based purely on time so
that it is continuously scrolled.
The 3D texture is a single-channel (GL_LUMINANCE) texture so only the red
component of the texture is used (the green and blue channels have the
same value as the red channel). The value fetched from the volume is added
to the computed fogFactor and then used to linearly interpolate between

Procedural Texturing 315
the fog color and base color. The result is a wispy fog appearing to roll in
from the hilltops. The speed of the fog can be increased easily by applying
a scale to the u_time variable when scrolling the 3D texture coordinates.
There are a number of different effects you can achieve by using a 3D tex-
ture to represent noise. Some other examples of using noise include repre-
senting dust in a light volume, adding a more natural appearance to a
procedural texture, and simulating water waves. Using a 3D texture is a
great way to save performance and still achieve high-quality visual effects.
It is unlikely that you can expect handheld devices to compute noise func-
tions in the fragment shader and have enough performance to run at a high
frame rate. As such, having a precomputed noise volume will be a very valu-
able trick to have in your toolkit for creating effects.
Procedural Texturing
The next topic we cover is the generation of procedural textures. Textures
are typically described as a 2D image, a cubemap, or a 3D image. These
images store color or depth values. Built-in functions defined in the
OpenGL ES shading language take a texture coordinate, a texture object
referred to as a sampler, and return a color or depth value. Procedural tex-
turing refers to textures that are described as a procedure instead of as an
image. The procedure describes the algorithm that will generate a texture
color or depth value given a set of inputs.
The following are some of the benefits of procedural textures:
• Much more compact representation versus a stored texture image. All
you need to store is the code that describes the procedural texture. This
will typically be much smaller in size over a stored image.
• Procedural textures, unlike stored images, have no fixed resolution.
They can therefore be applied to the surface without loss of detail. This
means that we will not see issues such as reduced detail as we zoom
onto a surface that uses a procedural texture. We will, however,
encounter these issues when using a stored texture image because of its
fixed resolution.
The disadvantages of procedural textures are as follows:
• The procedural texture code could require quite a few instructions
and could result in fragment shaders that might not compile because
of fragment shader size restrictions. As OpenGL ES 2.0 primarily runs
on handheld and embedded devices, this can be a serious problem

316 Chapter 13: Advanced Programming with OpenGL ES 2.0
limiting the algorithms developers can use for procedural effects. This
problem should get better as handheld devices become more capable
in their ability to do graphics.
• Although the procedural texture might have a smaller footprint than a
stored texture, it might take a lot more cycles to execute the procedural
texture versus doing a lookup in the stored texture. With procedural
textures you are dealing with instruction bandwidth versus memory
bandwidth for stored textures. Both the instruction and memory band-
width are at a premium on handheld devices and a developer must
carefully choose which approach to take.
• Repeatability might be hard to achieve. Differences in arithmetic preci-
sion and in the implementation of built-in functions across OpenGL
ES 2.0 implementations can make this a difficult problem to deal with.
• Procedural textures can have serious aliasing artifacts. Most of these
artifacts can be resolved but they result in additional instructions to
the procedural texture code, which can impact the performance of a
shader.
The decision whether to use a procedural or a stored texture will need to be
made based on careful analysis of the performance and memory bandwidth
requirements of each.
A Procedural Texture Example
We now look at a simple example that demonstrates procedural textures.
We are very familiar with how we would use a checkerboard texture image
to draw a checkerboard pattern on an object. We now look at a procedural
texture implementation that renders a checkerboard pattern on an object.
The example we cover is the Checker.rfx RenderMonkey workspace in
Chapter_13/ProceduralTextures. Examples 13-15 and 13-16 describe the
vertex and fragment shader that implements the checkerboard texture
procedurally.
Example 13-15 Checker Vertex Shader
uniform mat4 mvp_matrix; // combined modelview + projection
matrix
attribute vec4 a_position; // input vertex position
attribute vec2 a_st; // input texture coordinate

Procedural Texturing 317
varying vec2 v_st; // output texture coordinate
void
main()
{
v_st = a_st;
gl_Position = mvp_matrix * a_position;
}
The vertex shader code in Example 13-15 is really straightforward. It trans-
forms the position using the combined model view and projection matrix
and passes the texture coordinate (a_st) to the fragment shader as a varying
variable (v_st).
Example 13-16 Checker Fragment Shader
#ifdef GL_ES
precision highp float;
#endif
// frequency of the checkerboard pattern
uniform int u_frequency;
// alternate colors that make the checkerboard pattern
uniform vec4 u_color0;
uniform vec4 u_color1;
varying vec2 v_st;
void
main()
{
vec2 tcmod = mod(v_st * float(u_frequency), 1.0);
if(tcmod.s < 0.5)
{
if(tcmod.t < 0.5)
gl_FragColor = u_color1;
else
gl_FragColor = u_color0;
}
else
{
if(tcmod.t < 0.5)
gl_FragColor = u_color0;

318 Chapter 13: Advanced Programming with OpenGL ES 2.0
else
gl_FragColor = u_color1;
}
gl_FragColor = mix(color1, color0, delta);
}
The fragment shader code in Example 13-16 uses the v_st texture coordi-
nate to draw the texture pattern. Although easy to understand, the frag-
ment shader might have poor performance because the multiple
conditional checks are being done on values that can be different over frag-
ments being executed in parallel. This can impact performance as the num-
ber of vertices or fragments executed in parallel by the GPU is reduced.
Example 13-17 is a version of the fragment shader that no longer uses any
conditional checks.
Example 13-17 Checker Fragment Shader
#ifdef GL_ES
precision highp float;
#endif
// frequency of the checkerboard pattern
uniform int u_frequency;
// alternate colors that make the checkerboard pattern
uniform vec4 u_color0;
uniform vec4 u_color1;
varying vec2 v_st;
void
main()
{
vec2 texcoord = mod(floor(v_st * float(u_frequency * 2)), 2.0);
float delta = abs(texcoord.x - texcoord.y);
gl_FragColor = mix(u_color1, u_color0, delta);
}
Figure 13-11 shows the checkerboard image rendered using the fragment
shader in Example 13-17 with u_frequency = 10, u_color0 set to black,
and u_color1 set to white.

Procedural Texturing 319
Figure 13-11 Checkerboard Procedural Texture
As you can see this was really easy to implement. We do see quite a bit of
aliasing, which is never acceptable. With a texture checker image, aliasing
issues are overcome using mipmapping and applying preferably a trilinear
or bilinear filter. We now look at how to render an antialiased checkerboard
pattern. To antialias a procedural texture, we need the built-in functions
implemented by the GL_OES_standard_derivatives extension. Refer to
Appendix B for a detailed description of the built-in functions implemented
by this extension.
Antialiasing of Procedural Textures
In Advanced RenderMan: Creating CGI for Motion Pictures, Anthony Apodaca
and Larry Gritz give a very thorough explanation on how to implement
analytic antialiasing of procedural textures. We use the techniques
described in this book to implement the antialiased checker fragment
shader. Example 13-18 describes the antialiased checker fragment shader
code from the CheckerAA.rfx RenderMonkey workspace in Chapter13/
ProceduralTextures.
Example 13-18 Antialiased Checker Fragment Shader
#ifdef GL_ES
precision highp float;
#extension GL_OES_standard_derivatives : enable

320 Chapter 13: Advanced Programming with OpenGL ES 2.0
#endif
uniform int u_frequency;
uniform vec4 u_color0;
uniform vec4 u_color1;
varying vec2 v_st;
void
main()
{
vec4 color;
vec2 st_width;
vec2 fuzz;
vec2 check_pos;
float fuzz_max;
// calculate the filter width.
st_width = fwidth(v_st);
fuzz = st_width * float(u_frequency) * 2.0;
fuzz_max = max(fuzz.s, fuzz.t);
// get the place in the pattern where we are sampling
check_pos = fract(v_st * float(u_frequency));
if (fuzz_max <= 0.5)
{
// if the filter width is small enough, compute the pattern
// color by performing a smooth interpolation between the
// computed color and the average color.
vec2 p = smoothstep(vec2(0.5), fuzz + vec2(0.5), check_pos)
+ (1.0 - smoothstep(vec2(0.0), fuzz, check_pos));
color = mix(u_color0, u_color1,
p.x * p.y + (1.0 - p.x) * (1.0 - p.y));
color = mix(color, (u_color0 + u_color1)/2.0,
smoothstep(0.125, 0.5, fuzz_max));
}
else
{
// filter is too wide. just use the average color.
color = (u_color0 + u_color1)/2.0;
}
gl_FragColor = color;
}

Procedural Texturing 321
Figure 13-12 shows the checkerboard image rendered using the antialiased
checker fragment shader in Example 13-18 with u_frequency = 10,
u_color0 set to black, and u_color1 set to white.
Figure 13-12 Antialiased Checkerboard Procedural Texture
To antialias the checkerboard procedural texture, we need to estimate the
average value of the texture over an area covered by the pixel. Given a func-
tion g(v) that represents a procedural texture, we need to calculate the aver-
age value of g(v) of the region covered by this pixel. To determine this
region, we need to know the rate of change of g(v). The GL_OES_standard_
derivatives extension allows us to compute the rate of change of g(v) in
x and y using the functions dFdx and dFdy. The rate of change, called the
gradient vector is given by [dFdx(g(v)), dFdy(g(v))]. The magnitude of
the gradient vector is computed as sqrt((dFdx(g(v))2 + dFdx(g(v))2).
This can also be approximated by abs(dFdx(g(v))) + abs(dFdy(g(v))).
The function fwidth can be used to compute the magnitude of this gradi-
ent vector. This approach works fine if g(v) is a scalar expression. If g(v) is
a point, we will need to compute the cross-product of dFdx(g(v)) and
dFdy(g(v)). In the case of the checkerboard texture example, we need to
compute the magnitude of the v_st.x and v_st.y scalar expressions and
therefore the function fwidth can be used to compute the filter widths for
v_st.x and v_st.y.
Let w be the filter width computed by fwidth. We need to know two addi-
tional things about the procedural texture:

322 Chapter 13: Advanced Programming with OpenGL ES 2.0
• The smallest value of filter width k such that the procedural texture
g(v) will not show any aliasing artifacts for filter widths < k/2.
• The average value of the procedural texture g(v) over very large
widths.
If w < k/2, we should not see any aliasing artifacts. If w > k/2 (i.e., the filter
width is too large), aliasing will occur. We use the average value of g(v) in
this case. For other values of w, we use a smoothstep to fade between the
true function and average value.
This, hopefully, provided good insight into how to use procedural textures
and how to resolve aliasing artifacts that become apparent when using pro-
cedural textures. The generation of procedural textures for many different
applications is a very large subject. The following list of references provides
some good places to start if you are interested in reading more on proce-
dural texture generation.
Further Reading on Procedural Textures
1. Anthony A. Apodaca and Larry Gritz. Advanced Renderman: Creating CGI
for Motion Pictures (Morgan Kaufmann, 1999).
2. David S. Ebert, F. Kenton Musgrave, Darwyn Peachey, Ken Perlin, and
Steven Worley. Texturing and Modeling: A Procedural Approach, 3rd ed. (Mor-
gan Kaufmann, 2002).
3. K. Perlin. An image synthesizer. Computer Graphics (SIGGRAPH 1985 Pro-
ceedings, pp. 287–296, July 1985).
4. K. Perlin. Improving noise. Computer Graphics (SIGGRAPH 2002 Proceed-
ings, pp. 681–682).
5. K. Perlin. Making Noise. www.noisemachine.com/talk1/.
6. Pixar. The Renderman Interface Specification, Version 3.2. July 2000.
renderman.pixar.com/products/rispec/index.htm.
7. Randi J. Rost. OpenGL Shading Language, 2nd ed. (Addison-Wesley Profes-
sional, 2006).

323
Chapter 14
14.State Queries
OpenGL ES 2.0 relies on a large collection of data and objects to render
when you ask. You’ll need to compile and link shader programs, initialize
vertex arrays and attribute bindings, specify uniform values, and probably
load and bind texture, and that only scratches the surface.
There is also a large quantity of values that are intrinsic to OpenGL ES 2.0’s
operation. You might need to determine how large of a viewport is sup-
ported, or the maximum number of texture units, for example. All of those
values can be queried by your application.
This chapter describes the functions your applications can use to obtain val-
ues from OpenGL ES 2.0, and the parameters that you can query.
OpenGL ES 2.0 Implementation String Queries
One of the most fundamental queries that you will need to perform in your
(well written) applications is information about the underlying OpenGL ES
2.0 implementation, like the version of OpenGL ES supported, whose
implementation it is, and what extensions are available. These characteris-
tics are all returned as ASCII strings from the glGetString function.
const GLubyte* glGetString(GLenum
name
)
name
specifies the parameter to be returned. Can be one of
GL_VENDOR,GL_RENDERER,GL_VERSION,
GL_SHADING_LANGUAGE_VERSION, or GL_EXTENSIONS

324 Chapter 14: State Queries
The GL_VENDOR and GL_RENDERER queries are formatted for human con-
sumption, and have no set format; they’re initialized with whatever the
implementer felt were useful descriptions.
The GL_VERSION query will return a string starting with “OpenGL ES 2.0”
for all OpenGL ES 2.0 implementations. The version string can additionally
include vendor-specific information after those tokens, and will always
have the format of:
OpenGL ES <version> <vendor-specific information>
with the <version> being the version number (e.g., 2.0), composed of a
major release number, followed by a period and the minor release number,
and optionally another period and a tertiary release value (often used by
vendors to represent an OpenGL ES 2.0’s driver revision number).
Likewise, the GL_SHADING_LANGUAGE_VERSION query will always return a
string starting with OpenGL ES GLSL ES 1.00. This string can also have
vendor-specific information appended to it, and will take the form:
OpenGL ES GLSL ES <version> <vendor-specific information>
with a similar formatting for the <version> value.
When OpenGL ES is updated to the next version, these version numbers
will change accordingly.
Finally, the GL_EXTENSIONS query will return a space-separated list of all of
the extensions supported by the implementation, or the NULL string if the
implementation is not extended.
Querying Implementation-Dependent Limits
Many rendering parameters depend on the underlying capabilities of the
OpenGL ES implementation; for example, how many texture units are
available to a shader, or what is the maximum size for a texture map or
aliased point. Values of those types are queried using one of the functions
shown here.
void glGetBooleanv(GLenum
pname
, GLboolean*
params
)
void glGetFloatv(GLenum
pname
, GLfloat*
params
)
void glGetIntegerv(GLenum
pname
, GLint*
params
)

Querying Implementation-Dependent Limits 325
There are a number of implementation-dependent parameters that can be
queried, as listed in Table 14-1.
pname
specifies the implementation-specific parameter to be queried
params
specifies an array of values of the respective type with enough
entries to hold the return values for the associated parameter
Table 14-1 Implementation-Dependent State Queries
State Variable Description
Minimum/
Initial Value Get Function
GL_VIEWPORT Current size of the
viewport
glGetIntegerv
GL_DEPTH_RANGE Current depth range
values
(0, 1) glGetFloatv
GL_LINE_WIDTH Current line width 1.0 glGetFloatv
GL_CULL_FACE_MODE Current face mode for
polygon culling
GL_BACK glGetIntegerv
GL_FRONT_FACE Current vertex
ordering for
specifying a front-
facing polygon
GL_CCW glGetIntegerv
GL_POLYGON_OFFSET_FACTOR Current polygon offset
factor value
0glGetFloatv
GL_POLYGON_OFFSET_UNITS Current polygon
offset units value
0glGetFloatv
GL_SAMPLE_COVERAGE_VALUE Current multisample
coverage value
1glGetFloatv
GL_SAMPLE_COVERAGE_INVERT Current value of
multisample
inversion flag
GL_FALSE glGetBooleanv
GL_COLOR_WRITEMASK Current color buffer
writemask value
GL_TRUE glGetBooleanv
GL_DEPTH_WRITEMASK Current depth buffer
writemask value
GL_TRUE glGetBooleanv
GL_STENCIL_WRITEMASK Current stencil buffer
writemask value
1s glGetIntegerv

326 Chapter 14: State Queries
GL_STENCIL_BACK_WRITEMASK Current back stencil
buffer writemask
value
1s glGetIntegerv
GL_COLOR_CLEAR_VALUE Current color buffer
clear value
(0, 0, 0, 0) glGetFloatv
GL_DEPTH_CLEAR_VALUE Current depth buffer
clear value
1glGetIntegerv
GL_STENCIL_CLEAR_VALUE Current stencil buffer
clear value
0glGetIntegerv
GL_SUBPIXEL_BITS Number of subpixel
bits supported
4glGetIntegerv
GL_MAX_TEXTURE_SIZE Maximum size of a
texture
64 glGetIntegerv
GL_MAX_CUB_MAP_TEXTURE_SIZE Maximum dimension
of a cubemap texture
16 glGetIntegerv
GL_MAX_VIEWPORT_DIMS Dimensions of the
maximum supported
viewport size
glGetIntegerv
GL_ALIASED_POINT_SIZE_RANGE Range of aliased point
sizes
1, 1 glGetFloatv
GL_ALIASED_LINE_WIDTH_RANGE Range of aliased line
width sizes
1, 1 glGetFloatv
GL_NUM_COMPRESSED_TEXTURE_ FORMATS Number of
compressed texture
formats supported
glGetIntegerv
GL_COMPRESSED_TEXTURE_FORMATS Compressed texture
formats supported
glGetIntegerv
GL_RED_BITS Number of red bits in
current color buffer
glGetIntegerv
GL_GREEN_BITS Number of green bits
in current color buffer
glGetIntegerv
GL_BLUE_BITS Number of blue bits in
current color buffer
glGetIntegerv
Table 14-1 Implementation-Dependent State Queries (continued)
State Variable Description
Minimum/
Initial Value Get Function

Querying OpenGL ES State 327
Querying OpenGL ES State
There are many parameters that your application can modify to affect
OpenGL ES 2.0’s operation. Although it’s usually more efficient for an appli-
cation to track these values when it modifies them, you can retrieve any of
the values listed in Table 14-2 from the currently bound context. For each
token, the appropriate OpenGL ES 2.0 get function is provided.
GL_ALPHA_BITS Number of alpha bits
in current color buffer
glGetIntegerv
GL_DEPTH_BITS Number of bits in the
current depth buffer
16 glGetIntegerv
GL_STENCIL_BITS Number of stencil bits
in current stencil
buffer
8glGetIntegerv
GL_IMPLEMENTATION_READ_TYPE Data type for pixel
components for pixel
read operations
glGetIntegerv
GL_IMPLEMENTATION_READ_FORMAT Pixel format for pixel
read operations
Table 14-2 Application-Modifiable OpenGL ES State Queries
State Variable Description
Minimum/
Initial Value Get Function
GL_ARRAY_BUFFER_BINDING Currently bound
vertex attribute array
binding
0glGetIntegerv
GL_ELEMENT_ARRAY_BUFFER_BINDING Currently bound
element array binding
0glGetIntegerv
GL_CULL_FACE_MODE Current face culling
mode
GL_BACK glGetIntegerv
GL_FRONT_FACE Current front-facing
vertex winding mode
GL_CCW glGetIntegerv
Table 14-1 Implementation-Dependent State Queries (continued)
State Variable Description
Minimum/
Initial Value Get Function

328 Chapter 14: State Queries
GL_SAMPLE_COVERAGE_VALUE Current value
specified for
multisampling sample
coverage value
1glGetFloatv
GL_SAMPLE_COVERAGE_INVERT Current
multisampling
coverage value
inversion setting
GL_FALSE glGetBooleanv
GL_TEXTURE_BINDING_2D Current 2D texture
binding
0glGetIntegerv
GL_TEXTURE_BINDING_CUBE_MAP Current cubemap
texture binding
0glGetIntegerv
GL_ACTIVE_TEXTURE Current texture unit 0 glGetIntegerv
GL_COLOR_WRITEMASK Color buffer writable GL_TRUE glGetBooleanv
GL_DEPTH_WRITEMASK Depth buffer writable GL_TRUE glGetBooleanv
GL_STENCIL_WRITEMASK Current write mask
for front-facing stencil
buffer
1glGetIntegerv
GL_STENCIL_BACK_WRITEMASK Current write mask
for back-facing stencil
buffer
1glGetIntegerv
GL_COLOR_CLEAR_VALUE Current color buffer
clear value
0, 0, 0, 0 glGetFloatv
GL_DEPTH_CLEAR_VALUE Current depth buffer
clear value
1glGetIntegerv
GL_STENCIL_CLEAR_VALUE Current stencil buffer
clear value
0glGetIntegerv
GL_SCISSOR_BOX Current offset and
dimensions of the
scissor box
0, 0, w, h glGetIntegerv
GL_STENCIL_FUNC Current stencil test
operator function
GL_ALWAYS glGetIntegerv
GL_STENCIL_VALUE_MASK Current stencil test
value mask
1s glGetIntegerv
Table 14-2 Application-Modifiable OpenGL ES State Queries (continued)
State Variable Description
Minimum/
Initial Value Get Function

Querying OpenGL ES State 329
GL_STENCIL_REF Current stencil test
reference value
0glGetIntegerv
GL_STENCIL_FAIL Current operation for
stencil test failure
GL_KEEP glGetIntegerv
GL_STENCIL_PASS_DEPTH_FAIL Current operation for
when the stencil test
passes, but the depth
test fails
GL_KEEP glGetIntegerv
GL_STENCIL_PASS_DEPTH_PASS Current operation
when both the stencil
and depth tests pass
GL_KEEP glGetIntegerv
GL_STENCIL_BACK_FUNC Current back-facing
stencil test operator
function
GL_ALWAYS glGetIntegerv
GL_STENCIL_BACK_VALUE_MASK Current back-facing
stencil test value mask
1s glGetIntegerv
GL_STENCIL_BACK_REF Current back-facing
stencil test reference
value
0glGetIntegerv
GL_STENCIL_BACK_FAIL Current operation for
back-facing stencil
test failure
GL_KEEP glGetIntegerv
GL_STENCIL_BACK_PASS_DEPTH_FAIL Current operation for
when the back-facing
stencil test passes, but
the depth test fails
GL_KEEP glGetIntegerv
GL_STENCIL_BACK_PASS_DEPTH_PASS Current operation
when both the back-
facing stencil and
depth tests pass
GL_KEEP glGetIntegerv
GL_DEPTH_FUNC Current depth test
comparison function
GL_LESS glGetIntegerv
GL_BLEND_SRC_RGB Current source RGB
blending coefficient
GL_ONE glGetIntegerv
GL_BLEND_SRC_ALPHA Current source alpha
blending coefficient
GL_ONE glGetIntegerv
Table 14-2 Application-Modifiable OpenGL ES State Queries (continued)
State Variable Description
Minimum/
Initial Value Get Function

330 Chapter 14: State Queries
Hints
OpenGL ES 2.0 uses hints to modify the operation of features, allowing a
bias toward either performance or quality. You can specify a preference by
calling the following.
GL_BLEND_DST_RGB Current destination
RGB blending
coefficient
GL_ZERO glGetIntegerv
GL_BLEND_DST_ALPHA Current destination
alpha blending
coefficient
GL_ZERO glGetIntegerv
GL_BLEND_EQUATION Current blend
equation operator
GL_FUNC_ADD glGetIntegerv
GL_BLEND_EQUATION_RGB Current RGB blend
equation operator
GL_FUNC_ADD glGetIntegerv
GL_BLEND_EQUATION_ALPHA Current alpha blend
equation operator
GL_FUNC_ADD glGetIntegerv
GL_BLEND_COLOR Current blend color 0, 0, 0, 0 glGetFloatv
GL_UNPACK_ALIGNMENT Current byte-
boundary alignment
for pixel unpacking
4glGetIntegerv
GL_PACK_ALIGNMENT Current byte-
boundary alignment
for pixel packing
4glGetIntegerv
GL_CURRENT_PROGRAM Currently bound
shader program
0glGetIntegerv
GL_RENDERBUFFER_BINDING Currently bound
renderbuffer
0glGetIntegerv
GL_FRAMEBUFFER_BINDING Currently bound
framebuffer
0glGetIntegerv
Table 14-2 Application-Modifiable OpenGL ES State Queries (continued)
State Variable Description
Minimum/
Initial Value Get Function

Entity Name Queries 331
The current value of any hint can be retrieved by calling glGetIntegerv
using the appropriate hint enumerated value.
Entity Name Queries
OpenGL ES 2.0 references numerous entities that you define—textures,
shaders, programs, vertex buffers, framebuffers, and renderbuffers—by inte-
ger names. You can determine if a name is currently in use (and therefore a
valid entity) by calling one of the following functions.
void glHint(GLenum
target
, GLenum
mode
)
target
specifies the hint to be set, and must be either
GL_GENERATE_MIPMAP_HINT or
GL_FRAGMENT_SHADER_DERIVATIVE_HINT_OES
mode
specifies the operational mode the feature should use. Valid
values are GL_FASTEST to specify performance, GL_NICEST to
favor quality, or GL_DONT_CARE to reset any preferences to the
implementation default
GLboolean glIsTexture(GLuint
texture
)
GLboolean glIsShader(GLuint
shader
)
GLboolean glIsProgram(GLuint
program
)
GLboolean glIsBuffer(GLuint
buffer
)
GLboolean glIsRenderbuffer(GLuint
renderbuffer
)
GLboolean glIsFramebuffer(GLunit
framebuffer
)
texture
,
shader
, specify the name of the respective entity to
program
,
buffer
, determine if the name is in use
renderbuffer
,
framebuffer

332 Chapter 14: State Queries
Nonprogrammable Operations
Control and Queries
Much of OpenGL ES 2.0’s rasterization functionality, like blending or back-
face culling, is controlled by turning on and off the features you need. The
functions controlling the various operations are the following.
Additionally, you can determine if a feature is in use by calling the following.
The capabilities controlled by glEnable and glDisable are listed in Table
14-3.
void glEnable(GLenum
capability
)
capability
s p e c i f i e s t h e f e a t u r e t h a t s h o u l d b e t u r n e d o n a n d a f f e c t s
all rendering until the feature is turned off
void glDisable(GLenum
capability
)
capability
specifies the feature that should be turned off
GLboolean glIsEnabled(GLenum
capability
)
capability
specifies which feature to determine if it’s enabled
Table 14-3 OpenGL ES 2.0 Capabilities Controlled by glEnable and
glDisable
Capability Description
GL_CULL_FACE Discard polygons whose vertex winding
order is opposite of the specified front-
facing mode (GL_CW or GL_CCW, as
specified by glFrontFace)
GL_POLYGON_OFFSET_FILL Offset the depth value of a fragment to
aid in rendering coplanar geometry

Shader and Program State Queries 333
Shader and Program State Queries
OpenGL ES 2.0 shaders and programs have a considerable amount of state
that you can retrieve regarding their configuration, and attributes and uni-
form variables used by them. There are numerous functions provided for
querying the state associated with shaders. To determine the shaders
attached to a program, call the following.
GL_SCISSOR_TEST Further restrict rendering to the scissor
box
GL_SAMPLE_COVERAGE Use a fragment’s computed coverage
value in multisampling operations
GL_SAMPLE_COVERAGE_TO_ALPHA Use a fragment’s alpha value as its
coverage value in multisampling
operations
GL_STENCIL_TEST Enable the stencil test
GL_DEPTH_TEST Enable the depth test
GL_BLEND Enable blending
GL_DITHER Enable dithering
void glGetAttachedShaders(GLuint
program
, GLsizei
maxcount
,
GLsizei
*count
, GLuint
*shaders
)
program
Specifies the program to query to determine the attached
shaders
maxcount
the maximum number of shader names to be returned
count
the actual number of shader names returned
shaders
an array of length maxcount used for storing the returned
shader names
Table 14-3 OpenGL ES 2.0 Capabilities Controlled by glEnable and
glDisable (continued)
Capability Description

334 Chapter 14: State Queries
To retrieve the source code for a shader, call the following.
To retrieve a value associated with a uniform variable at a particular uniform
location associated with a shader program, call the following.
Finally, to query the range and precision of OpenGL ES 2.0 shader language
types, call the following.
void glGetShaderSource(GLuint
shader
, GLsizei
bufsize
,
GLsizei
*length
, GLchar
*source
)
shader
specifies the shader to query
bufsize
the number of bytes available in the array source for returning
the shader’s source
length
the length of the returned shader string
source
specifies an array of GLchars to store the shader source to
void glGetUniformfv(GLuint
program
, GLint
location
,
GLfloat
*params
)
void glGetUniformiv(GLuint
program
, GLint
location
,
GLint
*params
)
program
the program to query to retrieve the uniform’s value
location
the uniform location associated with program to retrieve
the values for
params
an array of the appropriate type for storing the uniform
variable’s values. The associated type of the uniform in the
shader determines the number of values returned
void glGetShaderPrecisionFormat(GLenum
shaderType
,
GLenum
precisionType
,
GLint
*range
,
GLint
*precision
)

Vertex Attribute Queries 335
Vertex Attribute Queries
State about vertex attribute arrays can also be retrieved from the current
OpenGL ES 2.0 context. To obtain the pointer to the current generic vertex
attributes for a specific index, call the following.
The associated state for accessing the data elements in the vertex attribute
array such as value type, or stride can be obtained by calling the following.
shaderType
specifies the type of shader, and must be either
GL_VERTEX_SHADER or GL_FRAGMENT_SHADER
precisionType
specifies the precision qualifier type, and must be one
of GL_LOW_FLOAT,GL_MEDIUM_FLOAT,GL_HIGH_FLOAT,
GL_LOW_INT,GL_MEDIUM_INT, or GL_HIGH_INT
range
is a two-element array that returns the minimum and
maximum value for
precisionType
as a log base-2
number
precision
returns the precision for
precisionType
as a log base-2
value
void glGetVertexAttribPointerv(GLuint
index
, GLenum
pname
,
GLvoid**
pointer
)
index
specifies index of the generic vertex attribute array
pname
specifies the parameter to be retrieved, and must be
GL_VERTEX_ATTRIB_ARRAY_POINTER
pointer
returns the address of the specified vertex attribute array
void glGetVertexAttribfv(GLuint
index
, GLenum
pname
,
GLfloat*
params
)
void glGetVertexAttribiv(GLuint
index
, GLenum
pname
,
GLint*
params
)

336 Chapter 14: State Queries
Texture State Queries
OpenGL ES 2.0 texture objects store a texture’s image data, along with set-
tings describing how the texels in the image should be sampled. The texture
filter state, which includes the minification and magnification texture fil-
ters and texture-coordinate wrap modes are state that can be queried from
the currently bound texture object. The following call retrieves the texture
filter settings.
index
specifies the index of generic vertex attribute array
pname
specifies the parameter to be retrieved, and must be one of
GL_VERTEX_ATTRIB_ARRAY_BUFFER_BINDING,
GL_VERTEX_ATTRIB_ARRAY_ENABLED,
GL_VERTEX_ATTRIB_ARRAY_SIZE,
GL_VERTEX_ATTRIB_ARRAY_STRIDE,
GL_VERTEX_ATTRIB_ARRAY_TYPE,
GL_VERTEX_ATTRIB_ARRAY_NORMALIZED, or
GL_CURRENT_VERTEX_ATTRIB
GL_CURRENT_VERTEX_ATTRIB returns the current vertex attribute
as specified by glEnableVertexAttribeArray, and the other
parameters are values specified when the vertex attribute pointer
is specified by calling glVertexAttribPointer
params
specifies an array of the appropriate type for storing the
returned parameter values
void glGetTexParameterfv(GLenum
target
, GLenum
pname
,
GLfloat*
params
)
void glGetTexParameteriv(GLenum
target
, GLenum
pname
,
GLint*
params
)
target
specifies the texture target, and can either be GL_TEXTURE_2D
or GL_TEXTURE_CUBE_MAP
pname
specifies the texture filter parameter to be retrieved, and may
be GL_TEXTURE_MINIFICATION_FILTER,
GL_TEXTURE_MAGNIFICATION_FILTER,GL_TEXTURE_WRAP_S,
or GL_TEXTURE_WRAP_T
params
specifies an array of the appropriate type for storing the
returned parameter values

Vertex Buffer Queries 337
Vertex Buffer Queries
Vertex buffer objects have associated state describing the state and usage of
the buffer. Those parameters can be retrieved by calling the following.
Additionally, you can retrieve the current pointer address for a mapped
buffer by calling the following.
Renderbuffer and Framebuffer State Queries
Characteristics of an allocated renderbuffer can be retrieved by calling the
following.
void glGetBufferParameteriv(GLenum
target
, GLenum
pname
,
GLint*
params
)
target
specifies the buffer of the currently bound vertex buffer, and
must be one of GL_ARRAY_BUFFER or
GL_ELEMENT_ARRAY_BUFFER
pname
specifies the buffer parameter to be retrieved, and must be one
of GL_BUFFER_SIZE,GL_BUFFER_USAGE,GL_BUFFER_ACCESS,
or GL_BUFFER_MAPPED
params
specifies an integer array for storing the returned parameter
values
void glGetBufferPointervOES(GLenum
target
, GLenum
pname
,
void**
params
)
target
specifies the buffer of the currently bound vertex buffer, and
must be one of GL_ARRAY_BUFFER or
GL_ELEMENT_ARRAY_BUFFER
pname
specifies the parameter to retrieve, which must be
GL_BUFFER_MAP_POINTER_OES
params
specifies a pointer for storing the returned address
Renderbuffer and Framebuffer State Queries

338 Chapter 14: State Queries
Likewise, the current attachments to a framebuffer can be queried by calling
the following.
void glGetRenderbufferParameteriv(GLenum
target
,
GLenum
pname
,
GLint*
params
)
target
specifies the target for the currently bound renderbuffer, and
must be GL_RENDERBUFFER
pname
specifies the renderbuffer parameter to retrieve, and must be
one of GL_RENDERBUFFER_WIDTH,GL_RENDERBUFFER_HEIGHT,
GL_RENDERBUFFER_INTERNAL_FORMAT,
GL_RENDERBUFFER_RED_SIZE,GL_RENDERBUFFER_GREEN_SIZE,
GL_RENDERBUFFER_BLUE_SIZE,
GL_RENDERBUFFER_ALPHA_SIZE,
GL_RENDERBUFFER_DEPTH_SIZE,
GL_RENDERBUFFER_STENCIL_SIZE
params
specifies an integer array for storing the returned parameter
values
void glGetFramebufferAttachmentParameteriv(GLenum
target
,
GLenum
attachment
, GLenum
pname
, GLint*
params
)
target
specifies the framebuffer target, and must be set to
GL_FRAMEBUFFER
attachment
specifies which attachement point to query, and must be
one of GL_COLOR_ATTACHMENT0,GL_DEPTH_ATTACHMENT or
GL_STENCIL_ATTACHMENT.
pname
specifies GL_FRAMEBUFFER_ATTACHMENT_OBJECT_TYPE,
GL_FRAMEBUFFER_ATTACHMENT_OBJECT_NAME,
GL_FRAMEBUFFER_ATTACHMENT_TEXTURE_LEVEL,
GL_FRAMEBUFFER_ATTACHMENT_TEXTURE_CUBE_MAP_FACE
params
specifies an integer array for storing the returned parameter
values

339
Chapter 15
15.OpenGL ES and EGL
on Handheld Platforms
By now, you should be familiar with the details of OpenGL ES 2.0 and EGL
1.3. In the final chapter, we divert ourselves a bit from the details of the APIs
to talk about programming with OpenGL ES 2.0 and EGL in the real world.
There are a diverse set of handheld platforms in the market that pose some
interesting issues and challenges when developing applications for OpenGL
ES 2.0. Here, we seek to cover some of those issues by discussing these hand-
held platform issues:
• C++ portability.
•OpenKODE.
• Platform-specific shader binaries.
• Targeting extensions.
Handheld Platforms Overview
Knowing OpenGL ES 2.0 and EGL 1.3 is a critical step to writing games and
applications for handheld platforms. However, a big part of the challenge in
targeting handheld devices is coping with the diversity of platforms. One of
the biggest issues today in the handheld market is the fragmentation in devel-
opment capabilities and environments available on handheld platforms.
Let’s start by taking a look at some of the biggest platforms out there today.
• Nokia—Series 60 on Symbian.
• Qualcomm—BREW.

340 Chapter 15: OpenGL ES and EGL on Handheld Platforms
• Microsoft—Windows Mobile.
• Embedded Linux.
• Sony Ericsson—UIQ on Symbian.
In addition to operating systems (OSs), a wide variety of CPUs are in use.
Most of the architectures are based on the ARM processor family, which sup-
ports a wide variety of features. Some CPUs support floating-point natively,
whereas others do not. Targeting ARM means you need to be cognizant of
aligning data to 32-bit boundaries and potentially providing your own fast
floating-point emulation library (or using fixed-point math).
Some of the OSs—Windows Mobile and Embedded Linux in particu-
lar—provide the most straightforward and familiar development environ-
ment for Windows/Linux developers. For example, Microsoft provides an
embedded version of Visual C++ that contains much of the functionality of
the desktop Windows version. In addition, a subset of the Win32 API is
available, making portability easier.
Other of the OSs—Symbian and BREW in particular—are quite different
than what PC and console developers are used to. One needs to be very care-
ful about which C++ features are used, not having writeable static global
variables, managing memory, and a host of other issues. The issue with writ-
able static global variables is that some handheld OSs store applications as
dynamic link libraries (DLLs) and the static data end up being in read-only
memory (ROM) and therefore cannot be written to. In addition to code
issues, Symbian, for example, provides an entirely new toolchain called Car-
bide based on the Eclipse IDE. This means learning to use a new debugger,
new project files (called MMP files in Symbian), and a set of new OS APIs.
Online Resources
Given the wide array of handheld platforms, we thought it would be useful
to give a quick guide to where to get information to start developing for
each of the platforms. If you plan to target Nokia devices, you will want to
visit http://forum.nokia.com, where you can freely download the Series 60
Software Development Kit (SDK) along with a wide array of documentation.
As of this writing, Nokia already provides support in its SDK for OpenGL ES
1.1 so you can look at the existing OpenGL ES samples to get a feel for how
you will develop OpenGL ES 2.0 applications. Developers targeting Sym-
bian on Sony Ericsson devices using UIQ can find information at
http://developer.sonyericsson.com.

C++ Portability 341
Likewise, the Qualcomm BREW SDK is available from http://brew.qual-
comm.com and supports OpenGL ES 1.0 plus extensions. As of this writing,
OpenGL ES 2.0 is not yet supported. However, just as with the Series 60 SDK,
you can begin developing applications for BREW and start learning about
the platform portability issues. Qualcomm has already announced plans to
support OpenGL ES 2.0 in its forthcoming MSM7850 with the LT graphics
core.
For developers looking to get started with Windows Mobile, Microsoft hosts
a Windows Mobile Developer Center at http://msdn2.microsoft.com/en-
us/windowsmobile/default.aspx. If you already have Microsoft Visual Stu-
dio 2005, you can download the relevant Windows Mobile 6 SDK and
develop directly in Visual Studio 2005. A large number of devices support
Windows Mobile 6, such as the Moto Q, Palm Treo 750, Pantech Duo, HTC
Touch, and many more. As of yet, there are no devices supporting OpenGL
ES 2.0, but we can expect such devices in the future.
Finally, for developers looking to get started with Embedded Linux, check
out www.linuxdevices.com. There were several Embedded Linux devices
that entered the market in 2007, such as the Nokia N800 Internet tablet. For
developers wanting to develop OpenGL ES 2.0 applications under regular
Linux (not embedded), Imagination Technologies has released its OpenGL
ES 2.0 wrapper for Linux. This can be downloaded from www.powervrin-
sider.com.
C++ Portability
The first decision you need to make when developing your OpenGL ES 2.0
application is which language you will use. Many handheld developers
choose to use plain vanilla C, and with good reason. C++ portability can be
a significant issue because different platforms have varying levels of support
for C++ features. The reason that many C++ features are not supported is
because they can be burdensome for the implementation. Remember, we
are working on handheld devices here, and conserving memory and power
are significant goals of handheld OSs. However, this means the C++ features
you might be accustomed to using are not available on handheld platforms.
For example, Symbian 8 does not support throwing C++ exceptions. This
means that using exceptions in your C++ code would not be portable (Sym-
bian does provide its own exception mechanism, but it is not the standard
C++ way). This lack of exceptions also means that Symbian 8 does not sup-
port Standard Template Library (STL). To implement conformant STL, it is

342 Chapter 15: OpenGL ES and EGL on Handheld Platforms
necessary to be able to throw exceptions. As a consequence, Symbian pro-
vides its own set of container classes that you can use. The long and short
of this is that using STL might not be portable to certain platforms.
Another consequence of Symbian 8 not supporting C++ exceptions is that
that the programmer must manually manage a cleanup stack. That is, to
properly support the new operator failing in C++, one must be able to throw
an exception. Instead, on Symbian, the programmer becomes responsible
for managing the cleanup stack themselves and objects are created with
two-phase construction. Having this sort of code in a portable engine is
really not an option. As a consequence, some developers choose to write
their own memory manager on Symbian. They allocate a block of memory
at startup of a known size they will need and then manage all allocations
themselves so that they do not have to litter their code with Symbian-
specific cleanup code.
With all that said, a lot of the C++ portability issues were fixed in Symbian
9. However, the point here was to give you a flavor of the types of C++ lim-
itations one finds on handheld platforms. There are a number of features
you simply cannot be confident will be supported on all handheld devices.
For example, features such as runtime type information, exceptions, multi-
ple inheritance, and STL might not be present. To guarantee portability, you
will want to restrict your use of C++. Or, like many developers, simply write
your application in C.
If you choose to use C++, the following is a list of features that you should
avoid to gain portability:
• Runtime type information—For example, the use of dynamic_cast,
which requires an implementation to know the runtime type of a class.
• Exceptions—The standard C++ mechanism of try-catch is not sup-
ported on some handheld OSs.
• Standard Template Library—Although STL provides many useful
classes, it also requires exceptions that are not supported on all hand-
held OSs.
• Multiple inheritance—Some handheld implementations of C++ do not
allow classes that are derived from multiple classes.
• Global data—Some handheld OSs store applications in ROM, and thus
having static writeable data is not possible.
This list is not comprehensive, but represents things we have run into as
being issues on handheld platforms. You might ask yourself what good a
language standard (e.g., C++) is if vendors choose to create nonstandard

OpenKODE 343
implementations. There is a valid argument to be made that one should not
claim to be supporting C++ without supporting such basic features of the
language. In time, it probably will be the case that full C++ will be supported
on embedded devices. However, for now, we must live with the choices that
platform vendors have made and adjust our code accordingly.
OpenKODE
Aside from C++ inconsistencies across platforms, another major barrier to
portability is the lack of common OS APIs. For example, features like
input/output, file access, time, math, and events are handled differently on
various operating systems. Dealing with these sorts of differences is old hat
for seasoned game developers. Most portable game engines are written with
abstraction layers for each of the various platforms. The portable portions
of the code will not make calls into any OS-specific functions but rather use
the abstraction layers.
The issue on handheld platforms is that writing your own abstraction layers
has been made orders of magnitude more difficult by the large number of
handheld platforms. Also, finding a common set of features across different
OSs is very difficult for someone new to handheld platforms. Fortunately,
the Khronos group recognized this as a significant barrier to the handheld
ecosystem and has invented a new API to deal with it called OpenKODE.
The OpenKODE 1.0 specification was released in February 2008. Open-
KODE provides a standard set of APIs (including OpenGL ES and EGL) to
which an application can write in order to access functionality on the sys-
tem. OpenKODE Core provides APIs for events, memory allocation, file
access, input/output, math, network sockets, and more. To introduce you to
the concept of using OpenKODE, we ported our Hello Triangle example pro-
gram to use OpenKODE. We removed any calls to OS-specific functions and
removed any dependencies on our ES application framework.
A code listing for the example that can be found in Chapter_15/Hello_
Triangle_KD is shown in Example 15-1.
Example 15-1 Hello Triangle Using OpenKODE
#include <KD/kd.h>
#include <EGL/egl.h>
#include <GLES2/gl2.h>

344 Chapter 15: OpenGL ES and EGL on Handheld Platforms
typedef struct
{
// Handle to a program object
GLuint programObject;
// EGL handles
EGLDisplay eglDisplay;
EGLContext eglContext;
EGLSurface eglSurface;
} UserData;
///
// Create a shader object, load the shader source, and
// compile the shader.
//
GLuint LoadShader(GLenum type, const char *shaderSrc) {
GLuint shader;
GLint compiled;
// Create the shader object
shader = glCreateShader(type);
if(shader == 0)
return 0;
// Load the shader source
glShaderSource(shader, 1, &shaderSrc, NULL);
// Compile the shader
glCompileShader(shader);
// Check the compile status
glGetShaderiv(shader, GL_COMPILE_STATUS, &compiled);
if(!compiled)
{
GLint infoLen = 0;
glGetShaderiv(shader, GL_INFO_LOG_LENGTH, &infoLen);
if(infoLen > 1)
{
char* infoLog = kdMalloc(sizeof(char) * infoLen);
glGetShaderInfoLog(shader, infoLen, NULL, infoLog);
kdLogMessage(infoLog);
kdFree(infoLog);

OpenKODE 345
}
glDeleteShader(shader);
return 0;
}
return shader;
}
///
// Initialize the shader and program object
// int Init(UserData *userData) {
GLbyte vShaderStr[] =
"attribute vec4 vPosition; \n"
"void main() \n"
"{ \n"
" gl_Position = vPosition; \n"
"} \n";
GLbyte fShaderStr[] =
"precision mediump float;\n"\
"void main() \n"
"{ \n"
" gl_FragColor = vec4(1.0, 0.0, 0.0, 1.0); \n"
"} \n";
GLuint vertexShader;
GLuint fragmentShader;
GLuint programObject;
GLint linked;
// Load the vertex/fragment shaders
vertexShader = LoadShader(GL_VERTEX_SHADER, vShaderStr);
fragmentShader = LoadShader(GL_FRAGMENT_SHADER, fShaderStr);
// Create the program object
programObject = glCreateProgram();
if(programObject == 0)
return 0;
glAttachShader(programObject, vertexShader);
glAttachShader(programObject, fragmentShader);
// Bind vPosition to attribute 0
glBindAttribLocation(programObject, 0, "vPosition");

346 Chapter 15: OpenGL ES and EGL on Handheld Platforms
// Link the program
glLinkProgram(programObject);
// Check the link status
glGetProgramiv(programObject, GL_LINK_STATUS, &linked);
if(!linked)
{
GLint infoLen = 0;
glGetProgramiv(programObject, GL_INFO_LOG_LENGTH, &infoLen);
if(infoLen > 1)
{
char* infoLog = kdMalloc(sizeof(char) * infoLen);
glGetProgramInfoLog(programObject, infoLen, NULL, infoLog);
kdLogMessage(infoLog);
kdFree(infoLog);
}
glDeleteProgram(programObject);
return FALSE;
}
// Store the program object
userData->programObject = programObject;
glClearColor(0.0f, 0.0f, 0.0f, 0.0f);
return TRUE;
}
///
// Draw a triangle using the shader pair created in Init()
// void Draw(UserData *userData) {
GLfloat vVertices[] = { 0.0f, 0.5f, 0.0f,
-0.5f, -0.5f, 0.0f,
0.5f, -0.5f, 0.0f };
// Set the viewport
glViewport(0, 0, 320, 240);
// Clear the color buffer
glClear(GL_COLOR_BUFFER_BIT);
// Use the program object
glUseProgram(userData->programObject);

OpenKODE 347
// Load the vertex data
glVertexAttribPointer(0, 3, GL_FLOAT, GL_FALSE, 0, vVertices);
glEnableVertexAttribArray(0);
glDrawArrays(GL_TRIANGLES, 0, 3);
eglSwapBuffers(userData->eglDisplay, userData->eglSurface); }
///
// InitEGLContext()
//
// Initialize an EGL rendering context and all associated elements
//
EGLBoolean InitEGLContext(UserData *userData,
KDWindow *window,
EGLConfig config) {
EGLContext context;
EGLSurface surface;
EGLint contextAttribs[] = { EGL_CONTEXT_CLIENT_VERSION, 2,
EGL_NONE, EGL_NONE };
// Get native window handle
EGLNativeWindowType hWnd;
if(kdRealizeWindow(window, &hWnd) != 0)
{
return EGL_FALSE;
}
surface = eglCreateWindowSurface(userData->eglDisplay, config,
hWnd, NULL);
if(surface == EGL_NO_SURFACE)
{
return EGL_FALSE;
}
// Create a GL context
context = eglCreateContext(userData->eglDisplay, config,
EGL_NO_CONTEXT, contextAttribs );
if(context == EGL_NO_CONTEXT)
{
return EGL_FALSE;
}
// Make the context current
if(!eglMakeCurrent(userData->eglDisplay, surface, surface,
context))
{
return EGL_FALSE;
}

348 Chapter 15: OpenGL ES and EGL on Handheld Platforms
userData->eglContext = context;
userData->eglSurface = surface;
return EGL_TRUE;
}
///
// kdMain()
//
// Main function for OpenKODE application
//
KDint kdMain(KDint argc, const KDchar *const *argv) {
EGLint attribList[] =
{
EGL_RED_SIZE, 8,
EGL_GREEN_SIZE, 8,
EGL_BLUE_SIZE, 8,
EGL_ALPHA_SIZE, EGL_DONT_CARE,
EGL_DEPTH_SIZE, EGL_DONT_CARE,
EGL_STENCIL_SIZE, EGL_DONT_CARE,
EGL_NONE
};
EGLint majorVersion,
minorVersion;
UserData userData;
EGLint numConfigs;
EGLConfig config;
KDWindow *window = KD_NULL;
userData.eglDisplay = eglGetDisplay(EGL_DEFAULT_DISPLAY);
// Initialize EGL
if(!eglInitialize(userData.eglDisplay, &majorVersion,
&minorVersion) )
{
return EGL_FALSE;
}
// Get configs
if(!eglGetConfigs(userData.eglDisplay, NULL, 0, &numConfigs))
{
return EGL_FALSE;
}
// Choose config
if(!eglChooseConfig(userData.eglDisplay, attribList, &config,
1, &numConfigs))
{

OpenKODE 349
return EGL_FALSE;
}
// Use OpenKODE to create a Window
window = kdCreateWindow(userData.eglDisplay, config, KD_NULL);
if(!window)
kdExit(0);
if(!InitEGLContext(&userData, window, config))
kdExit(0);
if(!Init(&userData))
kdExit(0);
// Main Loop
while(1)
{
// Wait for an event
const KDEvent *evt = kdWaitEvent(0);
if ( evt )
{
// Exit app
if(evt->type == KD_EVENT_WINDOW_CLOSE)
break;
}
// Draw frame
Draw(&userData);
}
// EGL clean up
eglMakeCurrent(0, 0, 0, 0);
eglDestroySurface(userData.eglDisplay, userData.eglSurface);
eglDestroyContext(userData.eglDisplay, userData.eglContext);
// Destroy the window
kdDestroyWindow(window);
return 0;
}
The functions that are part of OpenKODE Core are preceded by the kd pre-
fix. The main function of an OpenKODE application is named kdMain().
You will notice that this example uses OpenKODE functions for all of the
window creation and setup. EGL is used for creating and initializing the
OpenGL ES rendering surface in the window. In addition, the example uses

350 Chapter 15: OpenGL ES and EGL on Handheld Platforms
OpenKODE functions for memory allocation (kdMalloc() and kdFree())
and logging of messages (kdLogMessage()).
This example was purposefully simple just to show that by using Open-
KODE we were able to remove any OS-specific calls from our sample appli-
cation. There are many more functions available in OpenKODE. Had we
chosen to do so, the entire application framework we wrote could have been
layered on OpenKODE to provide more portability. A full treatment of the
OpenKODE core API would warrant a book unto itself so we are just barely
scratching the surface here. If you are interested in using OpenKODE in
your application, you can go to www.khronos.org/ to download the specifi-
cation.
Platform-Specific Shader Binaries
In addition to code portability, one of the other issues OpenGL ES 2.0 devel-
opers are going to have to tackle is the building and distribution of shader
binaries. As you will recall, OpenGL ES 2.0 provides a mechanism whereby
an application can provide its shaders in a precompiled binary format. This
will be desirable on some platforms for a number of reasons. First, it will
very likely reduce load times for your application because the driver will not
need to do compilation of shaders. Second, offline shader compilers might
be able to do a better job of optimization because they do not have to run
under the same memory and time constraints as an online compiler. Third,
some implementations of OpenGL ES 2.0 will support only shader binaries,
which will mean that you will have to compile your shaders offline.
There are a few issues as a developer of an OpenGL ES 2.0 application you
need to consider for targeting multiple platforms with shader binaries. First,
it must be understood that shader binaries are inherently non-portable. The
binaries may be tied to the device, GPU, or even the driver or OS revision
on which your application will run. The binary shader format is defined to
be opaque. That is, device vendors are free to store binary shaders in any
non-portable format they wish. In general, it is likely that vendors will store
the shaders in their final hardware binary.
The second issue is that generation of binary shaders does not have any
defined mechanism in the API standard. Each device or GPU vendor is free
to build its own tool suite for generating binary shaders and it will be
incumbent on you to make sure your engine can support each vendor’s
toolchain. For example, AMD provides a Windows executable called
MakeBinaryShader.exe, which compiles text shaders into binary. AMD also

Targeting Extensions 351
provides a library-based interface, BinaryShader.lib, which provides func-
tions that you can call into to compile your shaders directly from within an
application. Imagination Technologies also provides its own binary shader
compilation tool called PVRUniSCo along with an editor called PVRUniSCo
Editor. You can be sure that other vendors will come along with their own
binary compilation tools as well.
A third issue with binary shaders is that the vendor extension that defines
the shader binaries might put restrictions on how those binaries can be
used. For instance, the shader compiler binaries might only be optimal (or
possibly only even functional) when used with a specific OpenGL ES state
vector. As an example, it’s possible that a vendor can define that the shader
compilation process accepts input defining that the binary will be used only
with fragment blending or multisampling, and the binary might not be
valid if these features are not enabled. These restrictions are left to the ven-
dor to define, so application developers are encouraged to consult the ven-
dor-specific extensions defining a given shader binary format.
Your engine will need to support a preprocessing path whereby you can
choose one of the device vendors’ tools and store a binary shader package
to go along with the app. There is one alternative that AMD (and likely
other vendors) will offer in its OpenGL ES 2.0 implementation. AMD will
provide an extension whereby an application can call into the driver to
retrieve a compiled program binary. In other words, an application will load
and compile shaders online in the driver and then it can request the final
compiled binary back from the driver and store it out to a file. This binary
is in the same format as the binary provided by the offline compilation tool.
The advantage to this approach is that an application can compile its shad-
ers on first run (or at install time) using the driver and then read back the
shader binaries and store them directly on the device. You should be pre-
pared to handle this type of binary shader compilation path in your engine
as well.
Ta rg e t in g E xt en si on s
Throughout the book, we have introduced you to a number of extensions
for features such as 3D textures, ETC, depth textures, and derivatives. The
extensions we covered in the book were all Khronos-ratified extensions that
will be supported by multiple vendors. That said, not all vendors will sup-
port these extensions, which is why they are not part of the standard. You
will also encounter extensions that are specific to a single vendor. For exam-
ple, both AMD and Imagination Technologies provide their own extensions

352 Chapter 15: OpenGL ES and EGL on Handheld Platforms
for texture compression formats supported by their hardware. To fully take
advantage of the underlying hardware, it will often be useful to use such
extensions in your engine.
To maintain portability across OpenGL ES devices, you must have proper
fallback paths in your engine. For any extension you use, you must check
that the extension string is present in the GL_EXTENSIONS string. For exten-
sions that modify the shading language, you must use the #extension
mechanism to explicitly enable them. If an extension is not present, you
will need to write fallback paths. For example, if you use some extension for
a compressed texture format, you will need to retain the ability to load an
uncompressed version of the texture if the extension does not exit. If you
use the 3D texture extension, you will need to provide a fallback texture and
shader path to substitute for the effect.
If you want to guarantee portability across platforms and are unable to write
fallback paths for specific extensions, you should avoid using them. Given
the level of platform fragmentation that already exists in terms of OS and
device capabilities, you do not want to make the problem worse by making
your engine use OpenGL ES 2.0 in a non-portable way. The good news here
is that the rules for writing portable OpenGL ES 2.0 applications are really
no different than for desktop OpenGL. Checking for extensions and writing
fallback paths is a fact of life you need to live with if you want to harness
the latest features offered by OpenGL ES 2.0 implementations.
353
Appendix A
1.GL_HALF_FLOAT_OES
GL_HALF_FLOAT_OES is an optional vertex data format supported by
OpenGL ES 2.0. The extension string that implements this vertex data for-
mat is named GL_OES_vertex_half_float. To determine whether this fea-
ture is supported by an OpenGL ES 2.0 implementation, look for the string
name GL_OES_vertex_half_float in the list of extensions returned by
glGetString(GL_EXTENSIONS).
The GL_HALF_FLOAT_OES vertex data type is used to specify 16-bit floating-
point vertex data attributes. This can be very useful in specifying vertex
attributes such as texture coordinates, normal, binormal, and tangent vec-
tors. Using GL_HALF_FLOAT_OES over GL_FLOAT provides a two times reduc-
tion in memory footprint. In addition, memory bandwidth required to read
vertex attributes by the GPU is also reduced by approximately two times.
One can argue that we can use GL_SHORT or GL_UNSIGNED_SHORT instead of
a 16-bit floating-point data type and get the same memory footprint and
bandwidth savings. However you will now need to scale the data or matrices
appropriately and apply a transform in the vertex shader. For example, con-
sider the case where a texture pattern is to be repeated four times horizon-
tally and vertically over a quad. GL_SHORT can be used to store the texture
coordinates. The texture coordinates could be stored as a 4.12 or 8.8 value.
The texture coordinate values stored as GL_SHORT are scaled by (1 << 12) or
(1 << 8) to give us a fixed-point representation that uses 4 bits or 8 bits of
integer and 12 bits or 8 bits of fraction. Because OpenGL ES does not under-
stand such a format, the vertex shader will then need to apply a matrix to
unscale these values, which impacts the vertex shading performance. These
additional transforms are not required if a 16-bit floating-point format is
used.

354 Appendix A: GL_HALF_FLOAT_OES
Note: Note that if GL_SHORT is used to describe the texture coordinates, the
texture coordinates will probably be generated using fixed-point.
This implies a different error metric as the absolute error in a floating-
point number is proportional to the magnitude of the value, whereas
absolute error in a fixed-point format is constant. Developers need to
be aware of these precision issues when choosing which data type to
use when generating coordinates for a particular format.
16-Bit Floating-Point Number
Figure A-1 describes the representation of a half-float number. A half-float
is a 16-bit floating-point number with 10 bits of mantissa m, 5 bits of expo-
nent e, and a sign bit s.
Figure A-1 16-Bit Floating-Point Number
The following rules should be used when interpreting a 16-bit floating-
point number:
• If exponent e is between 1 and 30, the half-float value is computed as
(–1)s * 2e-15 * (1 + m/1,024).
• If exponent e and mantissa m are both 0, the half-float value is 0.0.
The sign bit is used to represent a –ve 0.0 or a +ve 0.0.
• If exponent e is 0 and mantissa m is not 0, the half-float value is a
denormalized number.
• If exponent e is 31, the half-float value is either infinity (+ve or –ve) or
a NaN depending on whether the mantissa m is zero or not.
A few examples follow.
0 00000 0000000000 = 0.0
0 00000 0000001111 = a denorm value
0 11111 0000000000 = positive infinity
1 11111 0000000000 = negative infinity
0 11111 0000011000 = NaN
1 11111 1111111111 = NaN
0 01111 0000000000 = 1.0
1 01110 0000000000 = -0.5
0 10100 1010101010 = 54.375
s exponent (e) mantissa (m)
15 14 10 9 0

Appendix A: GL_HALF_FLOAT_OES 355
OpenGL ES 2.0 implementations must be able to accept input half-float data
values that are infinity, NaN or denormalized numbers. They do not have to
support 16-bit floating-point arithmetic operations with these values. Typically
most implementations will convert denorms and NaN values to zero.
Converting Float to Half-Float
The following routines describe how to convert a single precision floating-
point number to a half-float value and vice versa. The conversion routines
are useful when vertex attributes are generated using single precision float-
ing-point calculations but then get converted to half-floats before they are
used as vertex attributes.
// -15 stored using a single precision bias of 127
const unsigned int HALF_FLOAT_MIN_BIASED_EXP_AS_SINGLE_FP_EXP = 0x38000000;
// max exponent value in single precision that will be converted
// to Inf or Nan when stored as a half-float
const unsigned int HALF_FLOAT_MAX_BIASED_EXP_AS_SINGLE_FP_EXP = 0x47800000;
// 255 is the max exponent biased value
const unsigned int FLOAT_MAX_BIASED_EXP = (0xFF << 23);
const unsigned int HALF_FLOAT_MAX_BIASED_EXP = (0x1F << 10);
typedef unsigned short hfloat;
hfloat
convertFloatToHFloat(float *f)
{
unsigned int x = *(unsigned int *)f;
unsigned int sign = (unsigned short)(x >> 31);
unsigned int mantissa;
unsigned int exp;
hfloat hf;
// get mantissa
mantissa = x & ((1 << 23) - 1);
// get exponent bits
exp = x & FLOAT_MAX_BIASED_EXP;
if (exp >= HALF_FLOAT_MAX_BIASED_EXP_AS_SINGLE_FP_EXP)
{
// check if the original single precision float number is a NaN
if (mantissa && (exp == FLOAT_MAX_BIASED_EXP))
{
// we have a single precision NaN
mantissa = (1 << 23) - 1;
}
else
{
// 16-bit half-float representation stores number as Inf
mantissa = 0;
}
hf = (((hfloat)sign) << 15) | (hfloat)(HALF_FLOAT_MAX_BIASED_EXP) |
(hfloat)(mantissa >> 13);
}
// check if exponent is <= -15
else if (exp <= HALF_FLOAT_MIN_BIASED_EXP_AS_SINGLE_FP_EXP)
{

356 Appendix A: GL_HALF_FLOAT_OES
// store a denorm half-float value or zero
exp = (HALF_FLOAT_MIN_BIASED_EXP_AS_SINGLE_FP_EXP - exp) >> 23;
mantissa >>= (14 + exp);
hf = (((hfloat)sign) << 15) | (hfloat)(mantissa);
}
else
{
hf = (((hfloat)sign) << 15) |
(hfloat)((exp - HALF_FLOAT_MIN_BIASED_EXP_AS_SINGLE_FP_EXP) >> 13) |
(hfloat)(mantissa >> 13);
}
return hf;
}
float
convertHFloatToFloat(hfloat hf)
{
unsigned int sign = (unsigned int)(hf >> 15);
unsigned int mantissa = (unsigned int)(hf & ((1 << 10) - 1));
unsigned int exp = (unsigned int)(hf & HALF_FLOAT_MAX_BIASED_EXP);
unsigned int f;
if (exp == HALF_FLOAT_MAX_BIASED_EXP)
{
// we have a half-float NaN or Inf
// half-float NaNs will be converted to a single precision NaN
// half-float Infs will be converted to a single precision Inf
exp = FLOAT_MAX_BIASED_EXP;
if (mantissa)
mantissa = (1 << 23) - 1; // set all bits to indicate a NaN
}
else if (exp == 0x0)
{
// convert half-float zero/denorm to single precision value
if (mantissa)
{
mantissa <<= 1;
exp = HALF_FLOAT_MIN_BIASED_EXP_AS_SINGLE_FP_EXP;
// check for leading 1 in denorm mantissa
while ((mantissa & (1 << 10)) == 0)
{
// for every leading 0, decrement single precision exponent by 1
// and shift half-float mantissa value to the left
mantissa <<= 1;
exp -= (1 << 23);
}
// clamp the mantissa to 10-bits
mantissa &= ((1 << 10) - 1);
// shift left to generate single-precision mantissa of 23-bits
mantissa <<= 13;
}
}
else
{
// shift left to generate single-precision mantissa of 23-bits
mantissa <<= 13;
// generate single precision biased exponent value
exp = (exp << 13) + HALF_FLOAT_MIN_BIASED_EXP_AS_SINGLE_FP_EXP;
}
f = (sign << 31) | exp | mantissa;
return *((float *)&f);
}
357
Appendix B
2.Built-In Functions
The OpenGL ES shading language built-in functions described in this
appendix are copyrighted by Khronos and are reprinted with permission.
The latest OpenGL ES 2.0 specification can be downloaded from
www.khronos.org/opengles/2_X/.
The OpenGL ES shading language defines an assortment of built-in conve-
nience functions for scalar and vector operations. Many of these built-in
functions can be used in more than one type of shader, but some are
intended to provide a direct mapping to hardware and so are available only
for a specific type of shader.
The built-in functions basically fall into three categories:
• They expose some necessary hardware functionality in a convenient
way such as accessing a texture map. There is no way in the language
for these functions to be emulated by a shader.
• They represent a trivial operation (clamp, mix, etc.) that is very simple
for the user to write, but they are very common and might have direct
hardware support. It is a very hard problem for the compiler to map
expressions to complex assembler instructions.
• They represent an operation graphics hardware that is likely to acceler-
ate at some point. The trigonometry functions fall into this category.
Many of the functions are similar to the same named ones in common C
libraries, but they support vector input as well as the more traditional scalar
input.

358 Appendix B: Built-In Functions
Applications should be encouraged to use the built-in functions rather than
do the equivalent computations in their own shader code because the built-
in functions are assumed to be optimal (e.g., perhaps supported directly in
hardware).
User code can overload the built-in functions but cannot redefine them.
When the built-in functions are specified here, where the input arguments
(and corresponding output) can be float,vec2,vec3, or vec4,genType is
used as the argument. For any specific use of a function, the actual type has
to be the same for all arguments and for the return type. Similarly for mat,
which can be a mat2,mat3, or mat4. Precision qualifiers for parameters and
return values are not shown. For the texture functions, the precision of the
return type matches the precision of the sampler type.
uniform lowp sampler2D sampler;
highp vec2 coord;
...
lowp vec4 col = texture2D(sampler, coord); // texture2D returns lowp
The precision qualification of other built-in function formal parameters
is irrelevant. A call to these built-in functions will return a precision quali-
fication matching the highest precision qualification of the call's input
arguments.
Angle and Trigonometry Functions
Table B-1 describes the built-in angle and trigonometry functions. These
functions can be used within vertex and fragment shaders. The function
parameters specified as angle are assumed to be in units of radians. In no
case will any of these functions result in a divide by zero error. If the
divisor of a ratio is 0, then results will be undefined. These all operate
component-wise.
Table B-1 Angle and Trigonometry Functions
Syntax Description
float radians (float degrees)
vec2 radians (vec2 degrees)
vec3 radians (vec3 degrees)
vec4 radians (vec4 degrees)
Converts degrees to radians,
i.e., π / 180 * degrees.

Appendix B: Built-In Functions 359
float degrees (float radians)
vec2 degrees (vec2 radians)
vec3 degrees (vec3 radians)
vec4 degrees (vec4 radians)
Converts radians to degrees,
i.e., 180 / π * radians.
float sin (float angle)
vec2 sin (vec2 angle)
vec3 sin (vec3 angle)
vec4 sin (vec4 angle)
The standard trigonometric sine function.
Returns values are in the range [–1, 1].
float cos (float angle)
vec2 cos (vec2 angle)
vec3 cos (vec3 angle)
vec4 cos (vec4 angle)
The standard trigonometric cosine function.
Returns values are in the range [–1, 1].
float tan (float angle)
vec2 tan (vec2 angle)
vec3 tan (vec3 angle)
vec4 tan (vec4 angle)
The standard trigonometric tangent
function.
float asin (float x)
vec2 asin (vec2 x)
vec3 asin (vec3 x)
vec4 asin (vec4 x)
Arc sine. Returns an angle whose sine is x.
The range of values returned by this
function is [–π/2,π/2] . Results are
undefined if |x| > 1.
float acos (float x)
vec2 acos (vec2 x)
vec3 acos (vec3 x)
vec4 acos (vec4 x)
Arc cosine. Returns an angle with cosine x.
The range of values returned by this
function is [0, π]. Results are undefined if
|x|>1.
float atan (float y, float x)
vec2 atan (vec2 y, vec2 x)
vec3 atan (vec3 y, vec3 x)
vec4 atan (vec4 y, vec4 x)
Arc tangent. Returns an angle with tangent
y/x. The signs of xand yare used to
determine what quadrant the angle is in.
The range of values returned by this
function is [–π,π]. Results are undefined if x
and yare both 0.
float atan (float y_over_x)
vec2 atan (vec2 y_over_x)
vec3 atan (vec3 y_over_x)
vec4 atan (vec4 y_over_x)
Arc tangent. Returns an angle with tangent
y_over_x. The range of values returned by
this function is [–π/2,π/2].
Table B-1 Angle and Trigonometry Functions (continued)
Syntax Description

360 Appendix B: Built-In Functions
Exponential Functions
Table B-2 describes the built-in exponential functions. These functions
can be used within vertex and fragment shaders. These functions operate
component-wise.
Table B-2 Exponential Functions
Syntax Description
float pow (float x, float y)
vec2 pow (vec2 x, vec2 y)
vec3 pow (vec3 x, vec3 y)
vec4 pow (vec4 x, vec4 y)
Returns xraised to the ypower, i.e., xy.
Results are undefined if x < 0.
Results are undefined if x = 0 and y <= 0.
float exp (float x)
vec2 exp (vec2 x)
vec3 exp (vec3 x)
vec4 exp (vec4 x)
Returns the natural exponentiation of x,
i.e., ex.
float log (float angle)
vec2 log (vec2 angle)
vec3 log (vec3 angle)
vec4 log (vec4 angle)
Returns the natural logarithm of x, i.e.,
returns the value y, which satisfies the
equation x=ey.
Results are undefined if x <= 0.
float exp2 (float angle)
vec2 exp2 (vec2 angle)
vec3 exp2 (vec3 angle)
vec4 exp2 (vec4 angle)
Returns 2 raised to the xpower, i.e., 2x.
float log2 (float angle)
vec2 log2 (vec2 angle)
vec3 log2 (vec3 angle)
vec4 log2 (vec4 angle)
Returns the base 2 logarithm of x, i.e.,
returns the value y, which satisfies the
equation x= 2y.
Results are undefined if x <= 0.
float sqrt (float x)
vec2 sqrt (vec2 x)
vec3 sqrt (vec3 x)
vec4 sqrt (vec4 x)
Returns the positive square root of x.
Results are undefined if x < 0.
float inversesqrt (float x)
vec2 inversesqrt (vec2 x)
vec3 inversesqrt (vec3 x)
vec4 inversesqrt (vec4 x)
Returns the reciprocal of the positive square
root of x.
Results are undefined if x <= 0.

Appendix B: Built-In Functions 361
Common Functions
Table B-3 describes the built-in common functions. These functions can
be used within vertex and fragment shaders. These functions operate
component-wise.
Table B-3 Common Functions
Syntax Description
float abs (float x)
vec2 abs (vec2 x)
vec3 abs (vec3 x)
vec4 abs (vec4 x)
Returns xif x>= 0, otherwise it returns
–x.
float sign (float x)
vec2 sign (vec2 x)
vec3 sign (vec3 x)
vec4 sign (vec4 x)
Returns 1.0 if x> 0, 0.0 if x= 0, or –1.0
if x< 0.
float floor (float x)
vec2 floor (vec2 x)
vec3 floor (vec3 x)
vec4 floor (vec4 x)
Returns a value equal to the nearest
integer that is less than or equal to x.
float ceil (float x)
vec2 ceil (vec2 x)
vec3 ceil (vec3 x)
vec4 ceil (vec4 x)
Returns a value equal to the nearest
integer that is greater than or equal to x.
float fract (float x)
vec2 fract (vec2 x)
vec3 fract (vec3 x)
vec4 fract (vec4 x)
Returns x–floor (x).
float mod (float x, float y)
vec2 mod (vec2 x, vec2 y)
vec3 mod (vec3 x, vec3 y)
vec4 mod (vec4 x, vec4 y)
Modulus (modulo).
Returns x–y*floor (x/y).

362 Appendix B: Built-In Functions
float mod (float x, float y)
vec2 mod (vec2 x, float y)
vec3 mod (vec3 x, float y)
vec4 mod (vec4 x, float y)
Modulus (modulo).
Returns x–y*floor (x/y).
float min (float x, float y)
vec2 min (vec2 x, vec2 y)
vec3 min (vec3 x, vec3 y)
vec4 min (vec4 x, vec4 y)
Returns yif y<x, otherwise it returns x.
float min (float x, float y)
vec2 min (vec2 x, float y)
vec3 min (vec3 x, float y)
vec4 min (vec4 x, float y)
Returns yif y<x, otherwise it returns x.
float max (float x, float y)
vec2 max (vec2 x, vec2 y)
vec3 max (vec3 x, vec3 y)
vec4 max (vec4 x, vec4 y)
Returns yif x<y, otherwise it returns x.
float max (float x, float y)
vec2 max (vec2 x, float y)
vec3 max (vec3 x, float y)
vec4 max (vec4 x, float y)
Returns yif x<y, otherwise it returns x.
float clamp (float x, float y)
vec2 clamp (vec2 x, vec2 y)
vec3 clamp (vec3 x, vec3 y)
vec4 clamp (vec4 x, vec4 y)
Returns min (max (x,minVal), maxVal)
Results are undefined if minVal >
maxVal.
float clamp (float x, float y)
vec2 clamp (vec2 x, float y)
vec3 clamp (vec3 x, float y)
vec4 clamp (vec4 x, float y)
Returns min (max (x,minVal), maxVal)
Results are undefined if minVal >
maxVal.
Table B-3 Common Functions (continued)
Syntax Description

Appendix B: Built-In Functions 363
float mix (float x, float y)
vec2 mix (vec2 x, vec2 y)
vec3 mix (vec3 x, vec3 y)
vec4 mix (vec4 x, vec4 y)
Returns the linear blend of xand y,
i.e., x * (1– a) + y * a.
float mix (float x, float y)
vec2 mix (vec2 x, float y)
vec3 mix (vec3 x, float y)
vec4 mix (vec4 x, float y)
Returns the linear blend of xand y,
i.e., x * (1– a) + y * a.
float step (float edge, float x)
vec2 step (vec2 edge, vec2 x)
vec3 step (vec3 edge, vec3 x)
vec4 step (vec4 edge, vec4 x)
Returns 0.0 if x<edge, otherwise it
returns 1.0.
float step (float edge, float x)
vec2 step (float edge, vec2 x)
vec3 step (float edge, vec3 x)
vec4 step (float edge, vec4 x)
Returns 0.0 if x<edge, otherwise it
returns 1.0.
float smoothstep (float edge0,
float edge1,
float x)
vec2 smoothstep (vec2 edge0,
vec2 edge1,
vec2 x)
vec3 smoothstep (vec3 edge0,
vec3 edge1,
vec3 x)
vec4 smoothstep (vec4 edge0,
vec4 edge1,
vec4 x)
Returns 0.0 if x<= edge0 and 1.0
if x>= edge1 and performs smooth
Hermite interpolation between 0 and 1
when edge0 <x<edge1. This is useful in
cases where you would want a threshold
function with a smooth transition. This
is equivalent to:
// genType is float, vec2, vec3,
// or vec4
genType t;
t = clamp((x – edge0)/
(edge1 – edge0), 0, 1);
return t * t * (3 – 2 * t);
Results are undefined if edge0 >= edge1.
Table B-3 Common Functions (continued)
Syntax Description

364 Appendix B: Built-In Functions
Geometric Functions
Table B-4 describes the built-in geometric functions. These functions can be
used within vertex and fragment shaders. These functions operate on vec-
tors as vectors, not component-wise.
float smoothstep (float edge0,
float edge1,
float x)
vec2 smoothstep (float edge0,
float edge1,
vec2 x)
vec3 smoothstep (float edge0,
float edge1,
vec3 x)
vec4 smoothstep (float edge0,
float edge1,
vec4 x)
Returns 0.0 if x<= edge0 and 1.0 if x>=
edge1 and performs smooth Hermite
interpolation between 0 and 1 when
edge0 <x<edge1. This is useful in cases
where you would want a threshold
function with a smooth transition. This
is equivalent to:
// genType is float, vec2, vec3,
// or vec4
genType t;
t = clamp((x – edge0)/
(edge1 – edge0), 0, 1);
return t * t * (3 – 2 * t);
Results are undefined if edge0 >= edge1.
Table B-4 Geometric Functions
Syntax Description
float length (float x)
float length (vec2 x)
float length (vec3 x)
float length (vec4 x)
Returns the length of vector x,
float distance (float p0, float p1)
float distance (vec2 p0, vec2 p1)
float distance (vec3 p0, vec3 p1)
float distance (vec4 p0, vec4 p1)
Returns the distance between p0 and p1,
i.e., length (p0 – p1).
float dot (float x, float y)
float dot (vec2 x, vec2 y)
float dot (vec3 x, vec3 y)
float dot (vec4 x, vec4 y)
Returns the dot product of xand y,
i.e., x[0] * y[0] + x[1] * y[1] + …
Table B-3 Common Functions (continued)
Syntax Description
x0[]
2x1[]
2…++

Appendix B: Built-In Functions 365
vec3 cross (vec3 x, vec3 y) Returns the dot product of xand y, i.e.,
result[0] = x[1] * y[2] – y[1] * x[2]
result[1] = x[2] * y[0] – y[2] * x[0]
result[2] = x[0] * y[1] – y[0] * x[1]
float normalize (float x)
vec2 normalize (vec2 x)
vec3 normalize (vec3 x)
vec4 normalize (vec4 x)
Returns a vector in the same direction
as xbut with a length of 1.
Returns x / length (x).
float faceforward (float N,
float I, float Nref)
vec2 faceforward (vec2 N,
vec2 I, vec2 Nref)
vec3 faceforward (vec3 N,
vec3 I, vec3 Nref)
vec4 faceforward (vec4 N,
vec4 I, vec4 Nref)
If dot(Nref,I) < 0 return N, otherwise
return –N.
float reflect (float I, float N)
vec2 reflect (vec2 I, vec2 N)
vec3 reflect (vec3 I, vec3 N)
vec4 reflect (vec4 I, vec4 N)
For the incident vector Iand surface
orientation N, returns the reflection
direction:
I – 2 * dot(N,I) * N
Nmust already be normalized to
achieve the desired result.
float refract (float I, float N, float eta)
vec2 refract (vec2 I, vec2 N, float eta)
vec3 refract (vec3 I, vec3 N, float eta)
vec4 refract (vec4 I, vec4 N, float eta)
For the incident vector Iand surface
normal N, and the ratio of indices of
refraction eta, return the refraction
vector. The result is computed by
k = 1.0 –
eta
*
eta
*
(1.0 – dot(
N
,
I
) * dot(
N
,
I
))
if (k < 0.0)
// genType is float, vec2,
// vec3, or vec4
return genType(0.0)
else
return
eta
*
I
– (
eta
*
dot(
N
,
I
) + sqrt(k)) *
N
Input parameters for the incident vector
Iand the surface normal Nmust already
be normalized to get the desired results.
Table B-4 Geometric Functions (continued)
Syntax Description

366 Appendix B: Built-In Functions
Note: The float version of length,distance, and normalize functions are
not very useful but are defined by the shading language for
completeness. length(float x) returns |x|, distance(float p0, float p1)
returns |p0 – p1| and normalize(float x) returns 1.
The faceforward function makes sure that the normal vector is pointing in
the right direction. The corrected normal will typically be used for lighting.
The reflect function computes a reflection vector R given an incident vector
I and the normal N. The reflection vector is computed using the following
equation:
R = I – 2 * (N . I) * N
where . is the dot operator
If the vectors I and N are normalized, the computed reflection vector R will
also be a normalized vector.
R.R = (I – 2 * (N . I) * N) . (I – 2 * (N . I) * N)
= (I . I) – (2 * (I . N) * (N . I)) – (2 * (I . N) * (N . I) + (4 * (N . I) * (N . I) *
(N . N))
= 1 – 4 * (N . I)2 + 4 * (N . I)2 // (I . I) and (N . N) = 1
= 1
Matrix Functions
Table B-5 describes the built-in matrix functions. These functions can be
used within vertex and fragment shaders. These functions operate on vec-
tors as vectors, not component-wise.
Table B-5 Matrix Functions
Syntax Description
mat2 matrixCompMult (mat2 x, mat2 y)
mat3 matrixCompMult (mat3 x, mat3 y)
mat4 matrixCompMult (mat4 x, mat4 y)
Multiply matrix xby matrix y
component-wise, i.e., result[i][j] is
the scalar product of x[i][j] and
y[i][j].
Note: To get linear algebraic
matrix multiplication, use the
multiply operator (*).

Appendix B: Built-In Functions 367
matrixCompMult performs a component-wise multiplication. For exam-
ple, let m_a and m_b be two mat3 matrices described as follows:
m_a = m_b =
matrixCompMult will return a mat3 matrix with the following compo-
nents:
m_r =
This is quite different from a matrix multiplication. To multiply the two
matrices m_a and m_b we use the expression m_r = m_a * m_b.
If m_a = m_b =
then m_r = m_a * m_b is given as:
Vector Relational Functions
Table B-6 describes the built-in vector relational functions. These functions
can be used within vertex and fragment shaders. Relational and equality
operators (<, <=, >, >=, ==, !=) are defined (or reserved) to produce scalar
boolean results. For vector results, use the built-in functions given in
Table B-6.
a00 a01 a02
a10 a11 a12
a20 a21 a22
b00 b01 b02
b10 b11 b12
b20 b21 b22
a00∗b00 a01∗b01 a02∗b02
a10∗b10 a11∗b11 a12∗b12
a20∗b20 a21∗b21 a22∗b22
a00 a01 a02
a10 a11 a12
a20 a21 a22
b00 b01 b02
b10 b11 b12
b20 b21 b22
a00∗b00 a01∗b10 a02∗b20
++ a00∗b01 a01∗b11 a02∗b21
++ a00∗b02 a01∗b12 a02∗b22
++
a10∗b00 a11∗b10 a12∗b20
++ a10∗b01 a11∗b11 a12∗b21
++ a10∗b02 a11∗b12 a12∗b22
++
a20∗b00 a21∗b10 a22∗b20
++ a20∗b01 a21∗b11 a22∗b21
++ a20∗b02 a21∗b12 a22∗b22
++

368 Appendix B: Built-In Functions
Table B-6 Vector Relational Functions
Syntax Description
bvec2 lessThan (vec2 x, vec2 y)
bvec3 lessThan (vec3 x, vec3 y)
bvec4 lessThan (vec4 x, vec4 y)
bvec2 lessThan (ivec2 x, ivec2 y)
bvec3 lessThan (ivec3 x, ivec3 y)
bvec4 lessThan (ivec4 x, ivec4 y)
Returns the component-wise
compare of x<y.
bvec2 lessThanEqual (vec2 x, vec2 y)
bvec3 lessThanEqual (vec3 x, vec3 y)
bvec4 lessThanEqual (vec4 x, vec4 y)
bvec2 lessThanEqual (ivec2 x, ivec2 y)
bvec3 lessThanEqual (ivec3 x, ivec3 y)
bvec4 lessThanEqual (ivec4 x, ivec4 y)
Returns the component-wise
compare of x<= y.
bvec2 greaterThan (vec2 x, vec2 y)
bvec3 greaterThan (vec3 x, vec3 y)
bvec4 greaterThan (vec4 x, vec4 y)
bvec2 greaterThan (ivec2 x, ivec2 y)
bvec3 greaterThan (ivec3 x, ivec3 y)
bvec4 greaterThan (ivec4 x, ivec4 y)
Returns the component-wise
compare of x>y.
bvec2 greaterThanEqual (vec2 x, vec2 y)
bvec3 greaterThanEqual (vec3 x, vec3 y)
bvec4 greaterThanEqual (vec4 x, vec4 y)
bvec2 greaterThanEqual (ivec2 x, ivec2 y)
bvec3 greaterThanEqual (ivec3 x, ivec3 y)
bvec4 greaterThanEqual (ivec4 x, ivec4 y)
Returns the component-wise
compare of x>= y.
bvec2 equal (vec2 x, vec2 y)
bvec3 equal (vec3 x, vec3 y)
bvec4 equal (vec4 x, vec4 y)
bvec2 equal (ivec2 x, ivec2 y)
bvec3 equal (ivec3 x, ivec3 y)
bvec4 equal (ivec4 x, ivec4 y)
Returns the component-wise
compare of x== y.

Appendix B: Built-In Functions 369
Texture Lookup Functions
Table B-7 describes the built-in texture lookup functions. Texture lookup
functions are available to both vertex and fragment shaders. However, the
level of detail is not computed by fixed functionality for vertex shaders, so
there are some differences in operation between vertex and fragment tex-
ture lookups. The functions in Table B-7 provide access to textures through
samplers, as set up through the OpenGL ES API. Texture properties such as
size, pixel format, number of dimensions, filtering method, number of mip-
map levels, depth comparison, and so on, are also defined by OpenGL ES
API calls. Such properties are taken into account as the texture is accessed
via the built-in functions defined in Table B-7.
Functions containing the bias parameter are available only in the fragment
shader. If bias is present, it is added to the calculated level of detail prior to
performing the texture access operation. If the bias parameter is not pro-
vided, then the implementation automatically selects level of detail: For a
texture that is not mipmapped, the texture is used directly. If it is mip-
bvec2 notEqual (vec2 x, vec2 y)
bvec3 notEqual (vec3 x, vec3 y)
bvec4 notEqual (vec4 x, vec4 y)
bvec2 notEqual (ivec2 x, ivec2 y)
bvec3 notEqual (ivec3 x, ivec3 y)
bvec4 notEqual (ivec4 x, ivec4 y)
Returns the component-wise
compare of x!= y.
bool any (bvec2 x)
bool any (bvec3 x)
bool any (bvec4 x)
Returns true if any
component of x is true.
bool all (bvec2 x)
bool all (bvec3 x)
bool all (bvec4 x)
Returns true only if all
components of x are true.
bvec2 not (bvec2 x)
bvec3 not (bvec3 x)
bvec4 not (bvec4 x)
Returns the component-wise
logical complement of x.
Table B-6 Vector Relational Functions (continued)
Syntax Description

370 Appendix B: Built-In Functions
mapped and running in a fragment shader, the LOD computed by the
implementation is used to do the texture lookup. If it is mipmapped and
running on the vertex shader, then the base texture is used.
The built-ins suffixed with “Lod” are allowed only in a vertex shader. For
the “Lod” functions, lod is directly used as the level of detail.
Table B-7 Texture Lookup Functions
Syntax Description
vec4 texture2D (sampler2D sampler, vec2 coord)
vec4 texture2D (sampler2D sampler,
vec2 coord, float bias)
vec4 texture2DProj (sampler2D sampler, vec3 coord)
vec4 texture2DProj (sampler2D sampler,
vec3 coord, float bias)
vec4 texture2DProj (sampler2D sampler, vec4 coord)
vec4 texture2DProj (sampler2D sampler,
vec4 coord, float bias)
vec4 texture2DLod (sampler2D sampler,
vec2 coord, float lod)
vec4 texture2DProjLod (sampler2D sampler,
vec3 coord, float lod)
vec4 texture2DProjLod (sampler2D sampler,
vec4 coord, float lod)
Use the texture
coordinate coord to do a
texture lookup in the 2D
texture currently bound
to sampler. For the
projective (“Proj”)
versions, the texture
coordinate (coord.s,
coord.t) is divided by the
last component of coord.
The third component of
coord is ignored for the
vec4 coord variant.
vec4 textureCube (samplerCube sampler, vec3 coord)
vec4 textureCube (samplerCube sampler,
vec3 coord, float bias)
vec4 textureCubeLod (samplerCube sampler,
vec3 coord, float lod)
Use the texture
coordinate coord to do a
texture lookup in the
cubemap texture
currently bound to
sampler. The direction of
coord is used to select
which face to do a 2D
texture lookup in, as
described in section
3.8.6 in version 2.0 of
the OpenGL
specification.

Appendix B: Built-In Functions 371
The texture3D,texture3DProj,texture3DLod, and texture3DProjLod
functions defined in Table B-7 are only available if the #extension
GL_OES_texture_3d directive is set to enable and the OpenGL ES imple-
mentation supports this extension.
Derivative Functions
Table B-8 describes the built-in derivative functions. The derivative func-
tions can only be used inside fragment shaders. These functions are avail-
able if the #extension GL_OES_standard_derivatives directive is set to
enable and the OpenGL ES implementation supports this extension.
Derivatives might be computationally expensive and numerically unstable.
Therefore, an OpenGL ES implementation can approximate the true deriv-
atives by using a fast but not entirely accurate derivative computation.
The expected behavior of a derivative is specified using forward–backward
differencing.
Forward differencing:
F(x + dx) – F(x) ~ dFdx(x) * dx
dFdx ~ ( F(x + dx) – F(x) ) / dx
vec4 texture3D (sampler3D sampler, vec3 coord)
vec4 texture3D (sampler2D sampler,
vec3 coord, float bias)
vec4 texture3DProj (sampler2D sampler, vec4 coord)
vec4 texture3DProj (sampler2D sampler,
vec4 coord, float bias)
vec4 texture3DLod (sampler3D sampler,
vec3 coord, float lod)
vec4 texture3DProjLod (sampler3D sampler,
vec4 coord, float lod)
Use the texture
coordinate coord to do a
texture lookup in the 3D
texture currently bound
to sampler. For the
projective (Proj)
versions, the texture
coordinate (coord.s,
coord.t, coord.r) is divided
by the last component
of coord.
Table B-7 Texture Lookup Functions (continued)
Syntax Description

372 Appendix B: Built-In Functions
Backward differencing:
F(x – dx) – F(x) ~ –dFdx(x) * dx
dFdx ~ ( F(x) – F(x – dx) ) / dx
With single-sample rasterization, dx <= 1.0 in the preceding equations. For
multisample rasterization, dx < 2.0 in the preceding equations.
dFdy is approximated similarly, with yreplacing x.
An OpenGL ES implementation can use the preceding or other methods to
perform the calculation, subject to the following conditions:
• The method can use piecewise linear approximations. Such linear
approximations imply that higher order derivatives, dFdx(dFdx(x))
and above, are undefined.
• The method can assume that the function evaluated is continuous.
Therefore derivatives within the body of a nonuniform conditional are
undefined.
• The method can differ per fragment, subject to the constraint that the
method can vary by window coordinates, not screen coordinates. The
invariance requirement is relaxed for derivative calculations, because
the method can be a function of fragment location.
Other properties that are desirable, but not required, are:
• Functions should be evaluated within the interior of a primitive (inter-
polated, not extrapolated).
•Functions for dFdx should be evaluated while holding y constant.
Functions for dFdy should be evaluated while holding x constant.
However, mixed higher order derivatives, like dFdx(dFdy(y)) and
dFdy(dFdx(x)) are undefined.
• Derivatives of constant arguments should be 0.
In some implementations, varying degrees of derivative accuracy can be
obtained by providing hints using glHint(GL_FRAGMENT_SHADER_
DERIVATIVE_HINT), allowing a user to make an image quality versus speed
trade-off.

Appendix B: Built-In Functions 373
dFdx and dFdy are commonly used to estimate the filter width used to anti-
alias procedural textures. We are assuming that the expression is being eval-
uated in parallel on an SIMD array so that at any given point in time the
value of the function is known at the grid points represented by the SIMD
array. Local differencing between SIMD array elements can therefore be
used to calculate these derivatives.
Table B-8 Derivative Functions
Syntax Description
float dFdx (float p)
vec2 dFdx (vec2 p)
vec3 dFdx (vec3 p)
vec4 dFdx (vec4 p)
Returns the derivative in x using local differencing
for the input argument p.
float dFdy (float p)
vec2 dFdy (vec2 p)
vec3 dFdy (vec3 p)
vec4 dFdy (vec4 p)
Returns the derivative in y using local differencing
for the input argument p.
float fwidth (float p)
vec2 fwidth (vec2 p)
vec3 fwidth (vec3 p)
vec4 fwidth (vec4 p)
Returns the sum of the absolute derivative in x and y
using local differencing for the input argument p,
i.e.,
result = abs (dFdx (p)) + abs (dFdy (p));
This page intentionally left blank
375
Appendix C
3.Shading Language Grammar
This appendix describes the shading language grammar. The shading
language grammar is copyrighted by Khronos and is reprinted with
permission. The latest OpenGL ES 2.0 specification can be downloaded at
www.khronos.org/opengles/2_X/.
The grammar is fed from the output of lexical analysis. The tokens returned
from lexical analysis are
ATTRIBUTE CONST BOOL FLOAT INT
BREAK CONTINUE DO ELSE FOR IF DISCARD RETURN
BVEC2 BVEC3 BVEC4 IVEC2 IVEC3 IVEC4 VEC2 VEC3 VEC4
MAT2 MAT3 MAT4 IN OUT INOUT UNIFORM VARYING
SAMPLER2D SAMPLERCUBE
STRUCT VOID WHILE
IDENTIFIER TYPE_NAME FLOATCONSTANT INTCONSTANT BOOLCONSTANT
FIELD_SELECTION
LEFT_OP RIGHT_OP
INC_OP DEC_OP LE_OP GE_OP EQ_OP NE_OP
AND_OP OR_OP XOR_OP MUL_ASSIGN DIV_ASSIGN ADD_ASSIGN
MOD_ASSIGN LEFT_ASSIGN RIGHT_ASSIGN AND_ASSIGN XOR_ASSIGN OR_ASSIGN
SUB_ASSIGN
LEFT_PAREN RIGHT_PAREN LEFT_BRACKET RIGHT_BRACKET LEFT_BRACE
RIGHT_BRACE DOT
COMMA COLON EQUAL SEMICOLON BANG DASH TILDE PLUS STAR SLASH PERCENT
LEFT_ANGLE RIGHT_ANGLE VERTICAL_BAR CARET AMPERSAND QUESTION
INVARIANT
HIGH_PRECISION MEDIUM_PRECISION LOW_PRECISION PRECISION

376 Appendix C: Shading Language Grammar
The following describes the grammar for the OpenGL ES Shading Language
in terms of the above tokens.
variable_identifier:
IDENTIFIER
primary_expression:
variable_identifier
INTCONSTANT
FLOATCONSTANT
BOOLCONSTANT
LEFT_PAREN expression RIGHT_PAREN
postfix_expression:
primary_expression
postfix_expression LEFT_BRACKET integer_expression
RIGHT_BRACKET
function_call
postfix_expression DOT FIELD_SELECTION
postfix_expression INC_OP
postfix_expression DEC_OP
integer_expression:
expression
function_call:
function_call_generic
function_call_generic:
function_call_header_with_parameters RIGHT_PAREN
function_call_header_no_parameters RIGHT_PAREN
function_call_header_no_parameters:
function_call_header VOID
function_call_header
function_call_header_with_parameters:
function_call_header assignment_expression
function_call_header_with_parameters COMMA
assignment_expression
function_call_header:
function_identifier LEFT_PAREN
function_identifier:
constructor_identifier
IDENTIFIER

Appendix C: Shading Language Grammar 377
// Grammar Note: Constructors look like functions, but lexical
// analysis recognized most of them as keywords
constructor_identifier:
FLOAT
INT
BOOL
VEC2
VEC3
VEC4
BVEC2
BVEC3
BVEC4
IVEC2
IVEC3
IVEC4
MAT2
MAT3
MAT4
TYPE_NAME
unary_expression:
postfix_expression
INC_OP unary_expression
DEC_OP unary_expression
unary_operator unary_expression
// Grammar Note: No traditional style type casts.
unary_operator:
PLUS
DASH
BANG
TILDE // reserved
// Grammar Note: No '*' or '&' unary ops. Pointers are not
// supported.
multiplicative_expression:
unary_expression
multiplicative_expression STAR unary_expression
multiplicative_expression SLASH unary_expression
// reserved
multiplicative_expression PERCENT unary_expression
additive_expression:
multiplicative_expression
additive_expression PLUS multiplicative_expression
additive_expression DASH multiplicative_expression

378 Appendix C: Shading Language Grammar
shift_expression:
additive_expression
shift_expression LEFT_OP additive_expression // reserved
shift_expression RIGHT_OP additive_expression // reserved
relational_expression:
shift_expression
relational_expression LEFT_ANGLE shift_expression
relational_expression RIGHT_ANGLE shift_expression
relational_expression LE_OP shift_expression
relational_expression GE_OP shift_expression
equality_expression:
relational_expression
equality_expression EQ_OP relational_expression
equality_expression NE_OP relational_expression
and_expression:
equality_expression
and_expression AMPERSAND equality_expression // reserved
exclusive_or_expression:
and_expression
exclusive_or_expression CARET and_expression // reserved
inclusive_or_expression:
exclusive_or_expression
// reserved
inclusive_or_expression VERTICAL_BAR exclusive_or_expression
logical_and_expression:
inclusive_or_expression
logical_and_expression AND_OP inclusive_or_expression
logical_xor_expression:
logical_and_expression
logical_xor_expression XOR_OP logical_and_expression
logical_or_expression:
logical_xor_expression
logical_or_expression OR_OP logical_xor_expression
conditional_expression:
logical_or_expression
logical_or_expression QUESTION expression COLON
assignment_expression

Appendix C: Shading Language Grammar 379
assignment_expression:
conditional_expression
unary_expression assignment_operator assignment_expression
assignment_operator:
EQUAL
MUL_ASSIGN
DIV_ASSIGN
MOD_ASSIGN // reserved
ADD_ASSIGN
SUB_ASSIGN
LEFT_ASSIGN // reserved
RIGHT_ASSIGN // reserved
AND_ASSIGN // reserved
XOR_ASSIGN // reserved
OR_ASSIGN // reserved
expression:
assignment_expression
expression COMMA assignment_expression
constant_expression:
conditional_expression
declaration:
function_prototype SEMICOLON
init_declarator_list SEMICOLON
PRECISION precision_qualifier
type_specifier_no_prec SEMICOLON
function_prototype:
function_declarator RIGHT_PAREN
function_declarator:
function_header
function_header_with_parameters
function_header_with_parameters:
function_header parameter_declaration
function_header_with_parameters COMMA parameter_declaration
function_header:
fully_specified_type IDENTIFIER LEFT_PAREN
parameter_declarator:
type_specifier IDENTIFIER
type_specifier IDENTIFIER LEFT_BRACKET constant_expression
RIGHT_BRACKET

380 Appendix C: Shading Language Grammar
parameter_declaration:
type_qualifier parameter_qualifier parameter_declarator
parameter_qualifier parameter_declarator
type_qualifier parameter_qualifier parameter_type_specifier
parameter_qualifier parameter_type_specifier
parameter_qualifier:
/* empty */
IN
OUT
INOUT
parameter_type_specifier:
type_specifier
type_specifier LEFT_BRACKET constant_expression
RIGHT_BRACKET
init_declarator_list:
single_declaration
init_declarator_list COMMA IDENTIFIER
init_declarator_list COMMA IDENTIFIER LEFT_BRACKET
constant_expression RIGHT_BRACKET
init_declarator_list COMMA IDENTIFIER EQUAL initializer
single_declaration:
fully_specified_type
fully_specified_type IDENTIFIER
fully_specified_type IDENTIFIER LEFT_BRACKET
constant_expression RIGHT_BRACKET
fully_specified_type IDENTIFIER EQUAL initializer
INVARIANT IDENTIFIER // Vertex only.
// Grammar Note: No 'enum' or 'typedef'.
fully_specified_type:
type_specifier
type_qualifier type_specifier
type_qualifier:
CONST
ATTRIBUTE // Vertex only.
VARYING
INVARIANT VARYING
UNIFORM
type_specifier:
type_specifier_no_prec
precision_qualifier type_specifier_no_prec

Appendix C: Shading Language Grammar 381
type_specifier_no_prec:
VOID
FLOAT
INT
BOOL
VEC2
VEC3
VEC4
BVEC2
BVEC3
BVEC4
IVEC2
IVEC3
IVEC4
MAT2
MAT3
MAT4
SAMPLER2D
SAMPLERCUBE
struct_specifier
TYPE_NAME
precision_qualifier:
HIGH_PRECISION
MEDIUM_PRECISION
LOW_PRECISION
struct_specifier:
STRUCT IDENTIFIER LEFT_BRACE struct_declaration_list
RIGHT_BRACE
STRUCT LEFT_BRACE struct_declaration_list RIGHT_BRACE
struct_declaration_list:
struct_declaration
struct_declaration_list struct_declaration
struct_declaration:
type_specifier struct_declarator_list SEMICOLON
struct_declarator_list:
struct_declarator
struct_declarator_list COMMA struct_declarator
struct_declarator:
IDENTIFIER
IDENTIFIER LEFT_BRACKET constant_expression RIGHT_BRACKET

382 Appendix C: Shading Language Grammar
initializer:
assignment_expression
declaration_statement:
declaration
statement_no_new_scope:
compound_statement_with_scope
simple_statement
// Grammar Note: No labeled statements; 'goto' is not supported.
simple_statement:
declaration_statement
expression_statement
selection_statement
iteration_statement
jump_statement
compound_statement_with_scope:
LEFT_BRACE RIGHT_BRACE
LEFT_BRACE statement_list RIGHT_BRACE
statement_no_new_scope:
compound_statement_no_new_scope
simple_statement
compound_statement_no_new_scope:
LEFT_BRACE RIGHT_BRACE
LEFT_BRACE statement_list RIGHT_BRACE
statement_list:
statement_no_new_scope
statement_list statement_no_new_scope
expression_statement:
SEMICOLON
expression SEMICOLON
selection_statement:
IF LEFT_PAREN expression RIGHT_PAREN selection_rest_statement
selection_rest_statement:
statement_with_scope ELSE statement_with_scope
statement_with_scope
statement_with_scope
compound_statement_no_new_scope
simple_statement

Appendix C: Shading Language Grammar 383
condition:
expression
fully_specified_type IDENTIFIER EQUAL initializer
iteration_statement:
WHILE LEFT_PAREN condition RIGHT_PAREN
statement_no_new_scope
DO statement_no_new_scope WHILE LEFT_PAREN
expression RIGHT_PAREN SEMICOLON
FOR LEFT_PAREN for_init_statement for_rest_statement
RIGHT_PAREN statement_no_new_scope
for_init_statement:
expression_statement
declaration_statement
conditionopt:
condition
/* empty */
for_rest_statement:
conditionopt SEMICOLON
conditionopt SEMICOLON expression
jump_statement:
CONTINUE SEMICOLON
BREAK SEMICOLON
RETURN SEMICOLON
RETURN expression SEMICOLON
DISCARD SEMICOLON // Fragment shader only.
translation_unit:
external_declaration
translation_unit external_declaration
external_declaration:
function_definition
declaration
function_definition:
function_prototype compound_statement_no_new_scope
This page intentionally left blank

385
Appendix D
4.ES Framework API
The example programs throughout the book use a framework of utility
functions for performing common OpenGL ES 2.0 functions. The API
provides routines for tasks such as creating a window, setting up callback
functions, loading a shader, loading a program, and creating geometry. The
purpose of this appendix is to provide documentation for the ES Framework
API functions used throughout the book.
Framework Core Functions
This section provides documentation on the core functions in the ES Frame-
work API.
void ESUTIL_API esInitContext(ESContext *
esContext
)
Initialize ES framework context. This must be called before calling any
other functions.
Parameters:
esContext
application context

386 Appendix D: ES Framework API
GLboolean ESUTIL_API esCreateWindow(ESContext *
esContext
,
const char *
title
,
GLint
width
,
GLint
height
,
GLuint
flags
)
Create a window with the specified parameters.
Parameters:
esContext
application context
title
name for title bar of window
width
width in pixels of window to create
height
height in pixels of window to create
flags
bitfield for the window creation flags
ES_WINDOW_RGB—specifies that the color buffer should have
R,G,B channels
ES_WINDOW_ALPHA—specifies that the color buffer should
have alpha
ES_WINDOW_DEPTH—specifies that a depth buffer should be
created
ES_WINDOW_STENCIL—specifies that a stencil buffer should
be created
ES_WINDOW_MULTISAMPLE—specifies that a multisample
buffer should be created
Returns:
GL_TRUE if window creation is successful, GL_FALSE otherwise
void ESUTIL_API esMainLoop(ESContext *
esContext
)
Start the main loop for the OpenGL ES application.
Parameters:
esContext
application context

Appendix D: ES Framework API 387
void ESUTIL_API esRegisterDrawFunc(ESContext *
esContext
,
void(ESCALLBACK *
drawFunc
)(ESContext *))
Register a draw callback function to be used to render each frame.
Parameters:
esContext
application context
drawFunc
draw callback function that will be used to render the scene
void ESUTIL_API esRegisterUpdateFunc(ESContext *
esContext
,
void(ESCALLBACK *
updateFunc
)
(ESContext *, float))
Register an update callback function to be used to update on each time
step.
Parameters:
esContext
application context
updateFunc
update callback function that will be used to render the
scene
void ESUTIL_API esRegisterKeyFunc(ESContext *
esContext
,
void(ESCALLBACK *
keyFunc
)
(ESContext *, unsigned char, int, int))
Register a keyboard input processing callback function.
Parameters:
esContext
application context
keyFunc
key callback function for application processing of keyboard
input

388 Appendix D: ES Framework API
GLuint ESUTIL_API esLoadShader(GLenum
type
,
const char *
shaderSrc
)
Load a shader, check for compile errors, print error messages to
output log.
Parameters:
type
type of shader (GL_VERTEX_SHADER or GL_FRAGMENT_SHADER)
shaderSrc
shader source string
Returns:
A new shader object on success, 0 on failure
GLuint ESUTIL_API esLoadProgram(const char *
vertShaderSrc
,
const char *
fragShaderSrc
)
Load a vertex and fragment shader, create a program object, link
program. Errors output to log.
Parameters:
vertShaderSrc
vertex shader source code
fragShaderSrc
fragment shader source code
Returns:
A new program object linked with the vertex/fragment shader pair,
0 on failure
char* ESUTIL_API esLoadTGA(char *
fileName
, int *
width
,
int *
height
)
Loads a 24-bit TGA image from a file.
Parameters:
fileName
name of the file on disk
width
width of loaded image in pixels
height
height of loaded image in pixels
Returns:
Pointer to loaded image. NULL on failure.

Appendix D: ES Framework API 389
int ESUTIL_API esGenSphere(int
numSlices
, float
radius
,
GLfloat **
vertices
, GLfloat **
normals
,
GLfloat **
texCoords
, GLuint **
indices
)
Generates geometry for a sphere. Allocates memory for the vertex data
and stores the results in the arrays. Generate index list for a
GL_TRIANGLE_STRIP.
Parameters:
numSlices
the number of vertical and horizontal slices in the sphere
vertices
if not NULL, will contain array of float3 positions
normals
if not NULL, will contain array of float3 normals
texCoords
if not NULL, will contain array of float2 texCoords
indices
if not NULL, will contain the array of indices for the triangle
strip
Returns:
The number of indices required for rendering the buffers (the number of
indices stored in the indices array if it is not NULL) as a GL_TRIANGLE_STRIP
int ESUTIL_API esGenCube(float
scale
, GLfloat **
vertices
,
GLfloat **
normals
,GLfloat **
texCoords
,
GLuint **
indices
)
Generates geometry for a cube. Allocates memory for the vertex data and
stores the results in the arrays. Generate index list for TRIANGLES.
Parameters:
scale
the size of the cube, use 1.0 for a unit cube
vertices
if not NULL, will contain array of float3 positions
normals
if not NULL, will contain array of float3 normals
texCoords
if not NULL, will contain array of float2 texCoords
indices
if not NULL, will contain the array of indices for the triangle
list
Returns:
The number of indices required for rendering the buffers (the number of
indices stored in the indices array if it is not NULL) as GL_TRIANGLES

390 Appendix D: ES Framework API
Transformation Functions
We now describe utility functions that perform commonly used transforma-
tions such as scale, rotate, translate, and matrix multiplication. Most vertex
shaders will use one or more matrices to transform the vertex position from
local coordinate space to clip coordinate space (refer to Chapter 7, “Primi-
tive Assembly and Rasterization,” for a description of various coordinate
systems). Matrices are also used to transform other vertex attributes such as
normals, and texture coordinates. The transformed matrices can then be
used as values for appropriate matrix uniforms used in a vertex or fragment
shader. You will notice similarities between these functions and appropriate
functions defined in OpenGL and OpenGL ES 1.x. For example, esScale
should be quite similar to glScale,esFrustum should be similar to
glFrustum, and so on.
A new type ESMatrix is defined in the framework. This is used to represent
a 4 × 4 floating-point matrix and is declared as follows:
typdedef struct {
GLfloat m[4][4];
ESMatrix;
void ESUTIL_API esLogMessage (const char *
formatStr
, ...)
Log a message to the debug output for the platform.
Parameters:
formatStr
format string for error log
void ESUTIL_API esFrustum(ESMatrix *
result
,
GLfloat
left
, GLfloat
right
,
GLfloat
bottom
, GLfloat
top
,
GLfloat
nearZ
, GLfloat
farZ
)
Multiply matrix specified by result with a perspective projection matrix
and return new matrix in result.
Parameters:
result
the input matrix

Appendix D: ES Framework API 391
left
,
right
specifies the coordinates for the left and right clipping
planes
bottom
,
top
specifies the coordinates for the bottom and top clipping
planes
nearZ
,
farZ
specifies the distances to the near and far depth clipping
planes. Both distances must be positive
Returns:
The new matrix after the perspective projection matrix has been
multiplied is returned in result.
void ESUTIL_API esPerspective(ESMatrix *
result
,
GLfloat
fovy, GLfloat aspect
GLfloat
nearZ
, GLfloat
farZ
)
Multiply matrix specified by result with a perspective projection matrix
and return new matrix in result. This function is provided as a
convenience to more easily create a perspective matrix than directly
using esFrustum.
Parameters:
result
the input matrix
fovy
specifies the field of view in degrees, should be between
(0, 180)
aspect
the aspect ratio of the rendering window (e.g., width/
height)
nearZ
,
farZ
specifies the distances to the near and far depth clipping
planes. Both distances must be positive
Returns:
The new matrix after the perspective projection matrix has been
multiplied is returned in result.

392 Appendix D: ES Framework API
void ESUTIL_API esOrtho(ESMatrix *
result
,
GLfloat
left
, GLfloat
right
,
GLfloat
bottom
, GLfloat
top
,
GLfloat
nearZ
, GLfloat
farZ
)
Multiply matrix specified by result with an orthographic projection
matrix and return new matrix in result.
Parameters:
result
the input matrix
left
,
right
specifies the coordinates for the left and right clipping
planes
bottom
,
top
specifies the coordinates for the bottom and top clipping
planes
nearZ
,
farZ
specifies the distances to the near and far depth clipping
planes. Both nearZ and farZ can be positive or negative
Returns:
The new matrix after the orthographic projection matrix has been
multiplied is returned in result.
void ESUTIL_API esScale(ESMatrix *
result
, GLfloat
sx
,
GLfloat
sy
, GLfloat
sz
)
Multiply matrix specified by result with a scaling matrix and return new
matrix in result.
Parameters:
result
the input matrix
sx
,
sy
,
sz
specifies the scale factors along the x-, y-, and z-axes,
respectively
Returns:
The new matrix after the scaling operation has been performed is
returned in result.

Appendix D: ES Framework API 393
void ESUTIL_API esTranslate(ESMatrix *
result
, GLfloat
tx
,
GLfloat
ty
, GLfloat
tz
)
Multiply matrix specified by result with a translation matrix and return
new matrix in result.
Parameters:
result
the input matrix
tx
,
ty
,
tz
specifies the translate factors along the x-, y-, and z-axes,
respectively.
Returns:
The new matrix after the translation operation has been performed is
returned in result.
void ESUTIL_API esRotate(ESMatrix *
result
, GLfloat
angle
,
GLfloat
x
, GLfloat
y
, GLfloat
z
)
Multiply matrix specified by result with a rotation matrix and return new
matrix in result.
Parameters:
result
the input matrix
angle
specifies the angle of rotation, in degrees
x
,
y
,
z
specifies the x-, y-, and z-coordinates of a vector
Returns:
The new matrix after the rotation operation has been performed is
returned in result.

394 Appendix D: ES Framework API
void ESUTIL_API esMatrixMultiply(ESMatrix *
result
,
ESMatrix *srcA,
ESMatrix *srcB)
This function multiplies the matrices srcA and srcB and returns the
multiplied matrix in result.
result = srcA × srcB
Parameters:
result
pointer to memory where the multiplied matrix will be
returned
srcA
,
srcB
input matrices to be multiplied
Returns:
This function returns an identity matrix.
void ESUTIL_API esMatrixLoadIdentity(ESMatrix *
result
)
Parameters:
result
pointer to memory where the identity matrix will be returned
Returns:
This function returns an identity matrix.
395
0.Index
Symbols and Numbers
“.” operator, 81
“[]” operator, 81, 82
2D images, 255
2D rectangle, 32
2D slice, 312–313
2D textures, 182 –183, 196, 264–265
3D noise, 308, 311–312
3D texture(s)
attaching to a framebuffer, 266
command to load, 207
described, 207, 307
generating noise, 308
noise using, 307–315
support for, 207–213
updating subregions of, 210–211
3D texture extension, 209, 314
3D vector, 183–184
16-bit floating-point number, 354–355
16-bit floating-point vertex data
attributes, 353
A
absolute error, 354
abstraction layers, 343
active attributes, 72
active program, 66
active uniforms, 67–69
active vertex attributes, 112
ADD RGB combine function, 217
ADD_SIGNED RGB combine function, 217
Advanced RenderMan: Creating CGI for
Motion Pictures, 319
aliasing, 249, 319
aliasing artifacts
of procedural textures, 316
reducing, 190
resolving, 189
alpha test
implementing, 227–229
no longer needed, 10
alpha value, 250
ambient color, 162, 285
AMD OpenGL ES 2.0 emulator, 20
angle and trigonometry functions,
358–359
antialiasing
multisampled, 249–250
of procedural textures, 319–322
applications
modifying parameters, 327–330
uses of EGL, 12
ARM processor family, 340
array(s), 83–84
array buffer objects, 116
array indexing, of uniforms, 156–157
array of structures, 104, 105–106
as most efficient for OpenGL ES 2.0,
107
storing vertex attributes, 122

396 Index
array subscripting, 81
artifacts
avoiding, 143, 144
multisampling prone to, 250
produced by nearest sampling, 189
attachment points, 262
attachments
to a framebuffer, 338
minimum of one valid, 268
attenuation, 163
attribute(s)
associated with an EGLConfig, 39
binding, 31
getting and setting, 72
in the OpenGL ES Shading
Language, 89–90
for a vertex shader, 4, 5, 148, 149
attribute index, 113
attribute qualifier, 110
attribute variable name, 115
attribute variables, 89
automatic mipmap generation,
193–194
B
b argument data type, 15
back buffer, 34, 234
back-facing triangles, 142
backward compatibility, of OpenGL ES
2.0 and OpenGL ES 1.x, 11–12
backward differencing, 372
bias matrix, 303, 304
bias parameter, 369
bilinear filtering, 193
binary compilation tools, 351
binary fragment shader, 75
binary operators, 84
binary shader format, 74, 351
binary shaders
loading, 74–75
supporting, 73
binary vertex shader, 75
BinaryShader.lib, 351
binding, 115
bit test, stencil test as, 240
bitmask, specifying, 54
bits, in color buffer, 43
blending
enabling, 333
in per-fragment operations, 10
pixel colors, 246–248
blending coefficients, 247–248
blending equation, 246, 248
Bloom effect, 298
blur fragment shader, 297–298
Boolean-based vector types, 79
bottom clip plane, 138
bound texture objects, 193
box filtering technique, 189
BREW operating system, 339
buffer(s), 234–235
clearing, 235–236
involved in drawing, 32
requesting additional, 235
size of, 234
swapping of, 234
types of, 234
unmapping previously mapped, 125
buffer object data store, 119
buffer object names, 117
buffer objects
deleting, 124
for each vertex attribute, 122–123
mapping, 124–126
state associated with, 118
types supported, 116
usage of, 118
buffer write mask, 236
built-in constants, 150, 220–221
built-in functions, 357–373
in applications, 358
categories of, 357
in the OpenGL ES Shading
Language, 86–87
overloading, 358
built-in special variables, 149–150,
219–220
built-in uniform state, 150
built-in variables, of a vertex shader,
149
C
C code, syntax compared to shaders, 78
C compiler, generating object code, 57–58

Index 397
C language, compared to C++, 20
C linker, 58
C++
exceptions, 341
features to avoid, 342–343
portability, 341–343
preprocessor, 92
Carbide, 340
centroid sampling, 250
CheckerAA.rfx RenderMonkey
workspace, 319
checkerboard pattern, rendering,
316
checkerboard texture
fragment shader implementing,
317–319
vertex shader implementing,
316–317
Checker.rfx RenderMonkey workspace,
316
cleanup stack, 342
clear color, setting, 32
clear value, specifying, 236
client, delaying execution of, 55
client data store, 119
client space, 103
client-server model, 16–17
client-side vertex arrays, 295
clip coordinate, 138
clip coordinate space, 137, 138
clip planes, 229
clip space, 173
clip volume, 138
clipping, 7, 149
clipping operations, 139
clipping planes, 138
clipping stage, 138–139
clockwise (CW) orientation, 142
code, as inputs to the fragment shader,
218, 219
code framework, 20
code paths, for both source and binary
shaders, 75
color(s)
attenuating the final, 307
combining diffuse and specular, 163
mapping texture formats, 197–198
color attachment point, 262
color attachments, as valid, 267
color buffer
clearing, 32
copying texture data from, 204–207
depth of, 234
double buffered, 234
updating, 237
color depth, 249
color value, 8
color-renderable buffer, 261
color-rendererable formats, 267
command flavors, examples of, 14
commands
buffering on the client side, 17
multiple flavors of, 15
in OpenGL ES, 14
taking arguments in different
flavors, 14
common functions, built-in, 361–364
communications channel, opening,
36
comparison operators, 84, 85
compatibility, maintaining with Open
GL, 2
compile errors, 60
compiling, shaders, 59–60
compressed 2D texture image, 203
compressed 3D texture data, 209
compressed image datatypes, 201
compressed textures, 201–202
The Compressonator, 213
computeLinearFogFactor function,
227
condition expression, 154
conditional checks, 318
conditional statements, 155–156
conditional tests, performing, 92
conditionals, expressing, 87
configurations
nonconformant, 42
number of available, 38
slow rendering, 42
sorting, 42–43
conformance tests, 2
const qualifier, 82
const variables, 157

398 Index
constant(s)
built-in, 150, 220–221
implementation-specific, 157
in the OpenGL ES Shading
Language, 82
constant color
in a fixed function pipeline, 217
setting, 248
constant integral expressions, 156, 221
constant store, 89, 94
constant variables, 82
constant vertex attribute, 102–103,
109–110
constructors, 79–80
context
creating, 50, 51
passing between functions, 26
control flow statements, 87–88
coordinate systems, 137
coordinates, 2D pair of, 182, 183
coplanar polygons, 144
core functions, in ES framework API,
385–390
counterclockwise (CCW) orientation,
142
coverage mask, 249, 250
coverage value, 250
CPUs, for handheld device, 340
cube(s)
drawing, 132–134
geometry for, 389
cubemap(s), 167, 183
drawing a sphere with a simple,
198–199
environment mapping using,
286–289
specifying faces of, 183–184
using glGenerateMipmap, 193
cubemap textures, 183–184, 198–201
culling operation
discarding primitives, 7
enabling, 142–143
cycles, for procedural texture, 316
D
data elements, in vertex attributes
arrays, 335–336
data types, 78–79
debug output, 390
debugging, 66
default precision, 96, 221
default precision qualifier, 96, 152
degenerate triangles, 134, 135
depth attachment, as valid, 267
depth attachment point, 262
depth buffer(s)
allocating, 54
bit depth of, 234
disabling writing, 237
including, 235
testing, 245–246
writing to, 237
depth comparison operator, 246
depth offset, computing, 145
depth range values, 140–141
depth renderable buffer, 261
depth renderbuffers, sharing, 278
depth test, enabling, 245, 333
depth-renderable formats, 267
depthRenderbuffer object, binding,
274
derivative computation, 371
derivative functions, built-in, 371–373
derivatives, 371
desktop GPU, 25
desktop OpenGL, 21
destination alpha buffer, 54
diffuse color, 162, 285
directional light, 161, 162–163
directives, 92–93
directories, for examples, 25
DirectX, 1
disable extension behavior, 93
discard keyword, 227, 229
displays, querying and initializing, 12
distance to the eye, 225–226
dithering, 10, 249, 333
divergent flow control, 172
dot built-in function, 86
DOT3_RGB combine function, 217
double buffering, 33–34
double-buffered applications, 234
double-buffered color buffer, 234
double-buffered surfaces, 257

Index 399
do-while loops, 155
draw buffers, 220
Draw callback function, 27, 32, 387
draw distances, reducing, 224
Draw function, for particle system
sample, 294–296
draw surface, 12
drawing
cubes, 132–134
primitives, 131–136
drawing commands, 6
drawing surfaces, 35, 253, 254
dynamic indexing, on a vector, 81
E
EGL, 12
API, 13
attributes, 42
choosing EGLConfig, 39, 42–43
commands, 14
context, 51
creating an on-screen render surface,
27
creating pixel buffers, 48–50
data types, 14
defined, 27
display server, 36
header file, 13
initializing, 36, 37
introduction to, 35–55
library, 13
mechanisms provided by, 35
pixel buffer attributes, 47
prefix, 14
processing and reporting errors, 37
specification, 13
specifying multisample buffers, 257
surface configurations, 38, 42
window, 43–46, 52–54
EGL_ALPHA_MASK_SIZE attribute, 40,
43
EGL_ALPHA_SIZE attribute, 40
EGL_BACK_BUFFER, 44
EGL_BAD_ALLOC error, 45, 48
EGL_BAD_ATTRIBUTE error, 48
EGL_BAD_CONFIG error, 45, 48, 51
EGL_BAD_CURRENT_SURFACE error, 55
EGL_BAD_MATCH error, 45, 48
EGL_BAD_NATIVE_WINDOW error code,
45
EGL_BAD_PARAMETER error, 48
EGL_BIND_TO_TEXTURE_RGB attribute,
40
EGL_BIND_TO_TEXTURE_RGBA attribute,
40
EGL_BLUE_SIZE attribute, 40
EGL_BUFFER_SIZE attribute, 40, 43
EGL_COLOR_BUFFER_TYPE attribute, 40,
43
EGL_CONFIG_CAVEAT attribute, 40, 42
EGL_CONFIG_ID attribute, 40, 43
EGL_CONFORMANT attribute, 40
EGL_CONTEXT_CLIENT_VERSION
attribute, 50–51
EGL_CORE_NATIVE_ENGINE, 55
EGL_DEFAULT_DISPLAY token, 36
EGL_DEPTH_SIZE attribute, 40, 43, 235
EGL_FRONT_BUFFER, 44
EGL_GREEN_SIZE attribute, 40
EGL_HEIGHT attribute, 47
EGL_LARGEST_PBUFFER attribute, 47
EGL_LEVEL attribute, 40
EGL_LUMINANCE_BUFFER, 43
EGL_LUMINANCE_SIZE attribute, 40
EGL_MAX_PBUFFER_HEIGHT attribute,
40
EGL_MAX_PBUFFER_PIXELS attribute,
41
EGL_MAX_PBUFFER_WIDTH attribute, 40
EGL_MAX_SWAP_INTERVAL attribute, 41
EGL_MIN_SWAP_INTERVAL attribute, 41
EGL_MIPMAP_TEXTURE attribute, 47
EGL_NATIVE_RENDERABLE attribute, 41
EGL_NATIVE_VISUAL_ID attribute, 41
EGL_NATIVE_VISUAL_TYPE attribute,
41, 43
EGL_NO_CONTEXT, 51
EGL_NO_SURFACE, 44
EGL_RED_SIZE attribute, 40
EGL_RENDER_BUFFER attribute, 44
EGL_RENDERABLE_TYPE attribute, 41
EGL_RGB_BUFFER, 43
EGL_SAMPLE_BUFFERS attribute, 41, 43
EGL_SAMPLES attribute, 41, 43

400 Index
EGL_STENCIL_SIZE attribute, 41, 43,
235
EGL_SURFACE_TYPE attribute, 41
EGL_TEXTURE_FORMAT attribute, 47
EGL_TEXTURE_TARGET attribute, 47
EGL_TRANSPARENT_BLUE_VALUE
attribute, 41
EGL_TRANSPARENT_GREEN_VALUE
attribute, 41
EGL_TRANSPARENT_RED_VALUE
attribute, 41
EGL_TRANSPARENT_TYPE attribute, 41
EGL_WIDTH attribute, 47
EGLBoolean data type, 14
eglChooseConfig, 39, 42–43
EGLClientBuffer data type, 14
EGLConfig
attributes, 39, 40–41
data type, 14
errors, 51
returning, 38
values, 38, 39
EGLContext data type, 14
EGLContexts, 50, 52
eglCreateContext function, 50–51
eglCreatePbufferSurface function,
47–48
eglCreateWindowSurface function
calling, 43–44
EGLNativeWindowType win
argument, 141
possible errors, 45
EGLDisplay data type, 14, 36
EGLenum data type, 14
eglGetConfigAttribute function, 38,
39
eglGetConfigs, 38
eglGetDisplay, 36–37
eglGetError, 37, 44–45, 47–48
egl.h file, 13
eglInitialize, 37
EGLint data type, 14
eglmakeCurrent function, 52
EGLNativeDisplayType, 36
EGLSurface data type, 14
eglSwapBuffers function
controlling rendering, 34
swapping the display buffer, 277
eglWaitClient function, 55
eglWaitNative function, 55
element array buffer objects, 116
element array, sorting, 295–296
element indices, 134
#elif directive, 92
#else directive, 92
Embedded Linux, 340, 341
emulator, OpenGL ES 2.0, 25
enable extension behavior, 93
enable tokens, 239
end position, of a particle, 293
engines, for rendering, 55
entities, name queries, 331
environment mapping, 183
basics of, 289
example, 286
fragment shader, 288–289
using a cubemap, 286–289
EnvironmentMapping.rfx, 286
equations
combining fixed function pipeline
inputs, 217
lighting in the fragment shader, 285
specifying planes, 229
Ericsson Texture Compression (ETC),
201, 213
error code recovery, 37
error codes, 16
#error directive, 92
error handling, 15–16
errors, checking for in EGL, 37
ES 1.1 specification, 2
ES code framework, 26
ES framework API functions, 385–394
ES framework context, 385
es prefix, 20
ESContext structure, 26
esCreateWindow function, 27, 54, 386
esFrustum function, 390–391
esGenCube function, 389
esGenSphere function, 388
esInitContext function, 385
esInitialize function, 26
esLoadProgram function, 388
esLoadShader function, 387

Index 401
esLoadTGA function, 388
esLogMessage function, 390
esMainLoop function, 386
ESMatrix type, 390–391
esMatrixLoadIdentity function, 394
esMatrixMultiply function, 394
esOrtho function, 392
esPerspective function, 391
esRegisterDrawFunc function, 387
esRegisterKeyFunc function, 387
esRegisterUpdateFunc function, 387
esRotate function, 393
esScale function, 392
esTranslate function, 393
esUtil convenience library, 235
ESutil Library, 54
ETC format, 213
even-numbered triangle, 134
example programs, building and
running, 25–26
examples, downloading, 20
exceptions, avoiding in C++, 342
executable programs, generating, 64
exponential fog, 227
exponential functions, built-in, 360
extension(s)
available, 323, 324
behavior of, 93
optional, 207–214
specific to a single vendor, 352
targeting, 352
#extension directive, 93
#extension GL_OES_standard_
derivatives directive, 371
#extension GL_OES_texture_3d
directive, 371
#extension mechanism, 209, 314, 352
extension strings, 352
external memory, going to, 277
eye space, transforming to, 173
F
f argument data type, 15
facedness, of a primitive, 238
faces, of cubemaps, 183
fallback paths, 352
far clip plane, 138
FBO texture, binding, 297
FBOs. See framebuffer objects
features, usage of, 332
fence, representing, 227
filter width, 373
filtering
algorithm, 193–194
modes, 188, 190–191
fixed function fragment pipeline,
216–218
fixed function pipeline, 2
configuring to perform a modulate,
218
implemented by OpenGL ES 1.1,
102
not mixed with programmable, 11
fixed function techniques, 216–218,
222–231
fixed function texture combine units,
11
fixed function vertex pipeline, 173
fixed function vertex units, 11
fixed resolution, 315
float, precision, 152
float variables, precision for, 28
float variant, 103
floating-point based matrices, 79
floating-point numbers, converting,
355–356
floating-point textures, 213
floating-point variable, precision for,
96
floating-point-based vector types, 78
flow control
divergent, 172
in the vertex shader, 153–155
flushing, pending commands, 17
fog
implementing using shaders,
224–227
noise-distorted, 313–315
fog factor, computing, 173
for loops
examples of valid constructs,
154–155
supporting in a vertex shader, 153
writing simple, 87

402 Index
format conversions, for texture copy,
206–207
forward-backward differencing,
371–372
fragment(s)
applying tests to, 238–246
with combined stencil and depth
tests, 241
generating for a primitive, 141
operating on, 7–9
fragment shader(s)
for alpha test using discard, 228–229
antialiased checker, 319–321
attaching to a program object, 30
in the blurring example, 297–298
built-in constants for, 220–221
built-in special variables, 219–220
computing noise in, 308
creating, 27–28, 58
declaring a uniform variable, 196
default float precision, 97
for the environment mapping
sample, 288–289
example of, 8–9
fixed function techniques, 216–218
in Hello Triangle, 28
implementing checkerboard texture,
317–319
inputs to, 7–8
limitations on, 221
multistructure example, 222–223
for noise distorted fog, 313–315
in OpenGL ES 2.0, 7–9
output of, 219
overview, 218–221
for the particle system, 293–294
performing fixed function
operations, 218
per-fragment lighting, 283–285
for projective texturing, 306–307
rendering linear fog, 226–227
textures in, 196–198
user clip plane, 230–231
fragment shader object, 58
framebuffer(s)
copying to the texture buffer, 254
depths, 234
displaying the screen, 33
as incomplete, 267–268
masks controlling writing to,
236–238
reading and writing pixels to,
250–252
reading back pixels from, 10
state queries, 337–338
window system provided, 253
framebuffer attachment(s)
attaching a 2D texture as, 264–265
attaching a renderbuffer, 263–264
attaching an image of a 3D texture
as, 266–267
deleting renderbuffer objects used
as, 270
depth texture used as, 274
renderbuffer objects versus texture
objects, 256–257
framebuffer completeness
checking for, 267–269
status, 262
framebuffer names, allocating, 258
Framebuffer objects API, 255
framebuffer objects (FBOs), 255
binding, 263, 274
creating, 258
defining as complete, 267
deleting, 270
versus EGL surfaces, 257
examples, 271–277
performance tips, 277–278
for reading and writing pixels, 269
relationship with renderbuffer
objects and textures, 256
rendering into an off-screen, 297
rendering to a texture, 46, 194,
271–273
rendering with, 254
setting current, 262, 263
sharing stencil and depth buffers,
257
states associated with, 262
supporting only single-buffered
attachments, 257
using, 262–263
verifying as complete, 268–269

Index 403
frames, drawing, 32
fresnel term, 289
front buffer, 34, 234
front-facing triangles, 142
full-screen quad, 297
functions. See also specific functions
built-in, 357–373
in the OpenGL ES Shading
Language, 85–86
performed during per-fragment
operations, 10
fwidth function, 321
G
g1 prefix, 14
GenMipMap2D function, 189
geometric functions, built-in, 264–366
geometric primitive, rendering, 249
geometry
binding and loading, 186–188
for a cube, 389
for a primitive, 6
removing "popping" of, 224
for a sphere, 388
for a triangle, 33
get functions, 327
GL prefix, 14
GL_ACTIVE_ATTRIBS, 64
GL_ACTIVE_ATTRIBUTES query, 72
GL_ACTIVE_UNIFORM_MAX_LENGTH,
64–65
GL_ACTIVE_UNIFORMS, 64–65
GL_ALPHA format, 182, 198
GL_ARRAY_BUFFER, 116, 120
GL_ATTACHED_SHADERS, 65
GL_BLEND token, 239
GL_BUFFER_SIZE, 118
GL_BUFFER_USAGE, 118
GL_CLAMP_TO_EDGE mode, 194, 195
GL_COMPRESSED_TEXTURE_FORMATS, 202
GL_CULL_FACE state, 143
GL_DECR stencil function, 241
GL_DECR_WRAP stencil function, 241
GL_DELETE_STATUS, 65
GL_DEPTH_TEST token, 239
gl_DepthRange uniform state, 150
GL_DITHER token, 239
GL_DYNAMIC_DRAW value, 118
GL_ELEMENT_ARRAY_BUFFER token, 116
GL_EXTENSIONS string, 352
gl_FragColor, 8, 28, 219
gl_FragCoord, 219–220
GL_FRAGMENT_PRECISION_HIGH
preprocessor macro, 97, 221
gl_FrontFacing special variable, 150,
220
GL_FUNC_ADD operator, 248
GL_FUNC_REVERSE_SUBTRACT, 248
GL_FUNC_SUBTRACT operator, 248
GL_HALF_FLOAT_OES vertex data type,
107, 353–356
GL_INCR stencil function, 241
GL_INCR_WRAP stencil function, 241
GL_INFO_LOG_LENGTH, 61, 65
GL_INVALID_ENUM error, 16, 17, 18, 202
GL_INVALID_FRAMEBUFFER_OPERATION
error, 269
GL_INVALID_OPERATION error, 16
GL_INVALID_VALUE error, 16
GL_INVERT stencil function, 241
GL_KEEP stencil function, 241
GL_LINE_LOOP, 129
GL_LINE_STRIP, 129
GL_LINEAR magnification filtering, 191
GL_LINEAR texture minification mode,
192
GL_LINEAR_MIPMAP_LINEAR texture
minification mode, 192
GL_LINEAR_MIPMAP_NEAREST texture
minification mode, 192
GL_LINES, 129
GL_LINK_STATUS, 64
GL_LUMINANCE format, 182, 198
GL_LUMINANCE_ALPHA format, 182, 198
GL_MAX_TEXTURE_IMAGE_UNITS
parameter, 197
GL_MAX_VERTEX_ATTRIBS vec4 vertex
attributes, 111
gl_MaxCombinedTextureImageUnits
built-in constant, 151
gl_MaxDrawBuffers constant,
220–221
gl_MaxFragmentUniformVectors
constant, 220

404 Index
gl_MaxVaryingVectors built-in
constant, 151
gl_MaxVertexAttribs built-in
constant, 150
gl_MaxVertexTextureImageUnits
built-in constant, 151
gl_MaxVertexUniformVectors, 151,
157, 169
GL_MIRRORED_REPEAT mode, 194, 195
GL_NEAREST, 191, 192
GL_NEAREST_MIPMAP_LINEAR textured
minification mode, 192
GL_NEAREST_MIPMAP_NEAREST textured
minification mode, 192
GL_NO_ERROR error code, 15, 16
GL_NUM_COMPRESSED_TEXTURE_
FORMATS, 202
GL_OES_compressed_ETC1_RGB8_
texture, 213
GL_OES_depth_texture optional
extension, 256
GL_OES_packed_depth_stencil
optional extension, 256
GL_OES_standard_derivatives
extension, 319, 321
GL_OES_texture_3D extension, 207,
256, 314
GL_OES_texture_float extension,
213
GL_OES_texture_float_linear
extension, 213
GL_OES_texture_half_float
extension, 213
GL_OES_texture_half_float_linear
extension, 213
GL_OES_texture_npot extension, 214
GL_OES_vertex_half_float
extension string, 353
GL_OUT_OF_MEMORY error, 15, 16
GL_PACK_ALIGNMENT argument, 188
gl_PointCoord variable, 130–131, 220
GL_POINTS, 130
gl_PointSize variable, 130, 150, 293
gl_Position variable, 28, 149
GL_REFLECTION_MAP mode, 167
GL_REPEAT mode, 194, 195
GL_REPLACE stencil function, 241
GL_RGB format, 182, 198
GL_RGBA format, 182, 198
GL_SAMPLE_ALPHA_TO_COVERAGE
token, 239
GL_SAMPLE_COVERAGE token, 239, 250
GL_SHADER_COMPILER, 73
GL_SHORT, 353, 354
GL_SPHERE_MAP mode, 167
GL_SRC_ALHPA_SATURATE, 247, 248
GL_STATIC_DRAW value, 118
GL_STENCIL_TEST token, 239
GL_STREAM_DRAW value, 118
GL_TEXTURE_WRAP_R_OES, 209
GL_TEXTURE_WRAP_S mode, 194
GL_TEXTURE_WRAP_T mode, 194
gl_TextureImageUnits constant, 220
GL_TRIANGLE_FAN, 128
GL_TRIANGLE_STRIP, 128
GL_TRIANGLES, 128
GL_UNSIGNED_BYTE, 107
GL_UNSIGNED_SHORT, 353
GL_VALIDATE_STATUS, 65, 66
GL_ZERO stencil function, 241
gl2ext.h file, 13
gl2.h file, 13
glActiveTexture function, 196–197
glAttachShader function, 63
glBindAttribLocation command, 31,
113, 115
glBindBuffer command, 117–118
glBindFramebuffer command, 262,
274
glBindRenderbuffer command, 259,
260
glBindTexture function, 185, 188
GLbitfield type, 15
glBlendColor, 248
glBlendEquation, 248
glBlendEquationSeparate, 248
glBlendFunc, 246
glBlendFuncSeparate, 246
GLboolean type, 15
glBufferData command, 119, 126
glBufferSubData command, 119
GLbyte type, 15
glCheckFramebufferStatus
command, 268–269

Index 405
GLclampf type, 15
glClear function, 32, 235–236
glClearColor function, 32, 236
glClearDepthf function, 236
glClearStencil function, 236
glColorMask routine, 237
glCompileShader function, 29,
59–60
glCompressedTexImage2D function,
201–202, 213
glCompressedTexImage3DOES
function, 209–210
glCompressedTexSubImage2D
function, 203–204
glCompressedTexSubImage3DOES
function, 211–212
glCopyTexImage2D function, 205, 206,
254
glCopyTexSubImage2D function,
206–207, 213, 254
glCopyTexSubImage3DOES function,
212–213
glCreateProgram function, 62
glCreateShader function, 29, 58
glCullFace, 143
glDeleteBuffers command, 124
glDeleteFramebuffers API, 270
glDeleteProgram function, 31, 62–63
glDeleteRenderbuffers, 269, 270
glDeleteShader function, 58–59
glDeleteTextures function, 185
glDepthFunc, 246
glDepthMask, 237
glDepthRange, 140–141
glDetachShader function, 63
glDisable function, 17, 143, 145,
332–333
glDisableVertexAttribArray
command, 109
glDrawArrays function, 33, 131–133,
134
glDrawElements function, 132,
133–136
glEnable function, 17, 143, 145,
238–239, 332–333
glEnableVertexAttribArray
command, 109
GLenum
argument, 16
type, 15
values, 202
glFinish command, 17, 55
GLfixed type, 15
GLfloat type, 15
glFlush command, 17
glFramebufferRenderbuffer
command, 263–264
glFramebufferTexture2D command,
264–265
glFramebufferTexture3DOES
command, 266
glFrontFace, 142–143
glGenBuffers command, 117, 118
glGenerateMipmap, 193
glGenFramebuffers, 258, 262
glGenRenderbuffers, 258, 259
glGenTextures function, 184, 188
glGetActiveAttrib command, 72,
112–113
glGetActiveUniform function, 68–69
glGetAttachedShaders function, 333
glGetAttribLocation command, 115
glGetBooleanv function, 73, 324–325
glGetBufferParameteriv function,
337
glGetBufferPointervOES function,
337
glGetError command, 15, 16
glGetFloatv function, 324–325
glGetFramebufferAttachment-
Parameteriv function, 338
glGetIntegeriv, 197
glGetIntegerv function, 202,
324–325, 331
glGetProgramInfoLog function, 31,
65
glGetProgramiv function, 31, 64, 67,
68, 112
glGetRenderbufferParameteriv
function, 338
glGetShaderInfoLog function, 61
glGetShaderiv function, 60
glGetShaderSource function, 334
glGetString function, 323–324, 353

406 Index
glGetTexParameterfv function, 336
glGetUniformfv function, 334
glGetUniformiv function, 334
glGetUniformLocation function, 69
glGetVertexAttribfv function,
335–336
glGetVertexAttribiv function,
335–336
glGetVertexAttribPointerv
function, 335
glHint function, 331
GLint type, 15
glIS* functions, 331
glIsEnable function, 332–333
glIsEnabled command, 18
glLineWidth API call, 129–130
glLinkProgram function, 31, 63–64
glMapBufferOES command, 124–125
global data, avoiding in C++, 342
global static data, handheld platforms
not allowing, 26
glPixelStorei function, 187, 203
glPolygonOffset, 145
glReadPixels command, 250–251,
270–271
glReleaseShaderCompiler function,
73–74
glRenderbufferStorage command,
260–261, 274
glSampleCoverage function, 250
glScissor function, 239
glShaderBinary, 74–75
glShaderSource function, 29, 59
GLshort type, 15
glStencilFunc function, 240
glStencilFuncSeparate function,
240
glStencilMask, 237–238
glStencilMaskSeparate, 238
glStencilOp function, 241–245
glStencilOpSeparate function,
241–245
glTexImage2D function
calling, 185–186, 187, 188
calling each cubemap face, 199
compared to glRenderbuffer-
Storage, 260
loading a mipmap chain, 189
glTexImage3DOES command, 207–209
glTexParameter, 190–191, 194
glTexParameteri, 188
glTexSubImage2D function, 202–203,
211
glTexSubImage3D function, 211
glTexSubImage3DOES function,
210–211
GLubyte type, 15
GLuint type, 15
glUniform* calls, 69–71
glUnmapBufferOES command, 125
glUseProgram function, 31–32, 66
GLushort type, 15
glValidateProgram function, 65–66
glVertexAttrib*commands,
102–103
glVertexAttribPointer function, 33,
103–107, 108
glViewport command, 32, 140, 141
GLvoid type, 15
gouraud shaded triangle, 8–9
GPUs
desktop, 25
flow control and looping difficult
for, 88
waiting for rendering commands,
125–126
gradient noise, 2D slice of, 312–313
gradient vectors
calculating, 321
generated, 309–311
grammar, of the shading language,
375–383
graphics hardware operation, 357
graphics pipeline, 3–11
ground-based fog, 227
guard-band region, 139
H
half-float numbers
converting to float-point, 355–356
representations of, 354–355
handheld and embedded devices, 1, 2
handheld devices, diversity of
platforms, 339

Index 407
handheld platforms, 339–341
hardware functionality, built-in
functions exposing, 357
header files, 13
Hello Triangle
building and running, 25
fragment shader in, 28
full source code for, 21–24
LoadShader function in, 29
main function in, 26–27
using OpenKODE, 343–350
vertex shader in, 27–28
Hello_Triangle_KD, 343
hidden-surface removal, 245
high precision, in the fragment shader,
221
highp keyword, 96, 152
hints, 330–331, 372
I
i argument data type, 15
identity matrix, 394
if conditional statements, 156
#if directive, 92
if-else conditional statements, 156
if-then-else logical tests, 87
image(s), updating subregions of, 202
image data
copying out of the color buffer, 204
loading, 185, 188
two-dimensional array of, 182
image postprocessing, 296–300
image processing, 296
image quality, 2
Imagination Technologies, 341
implementation string queries,
323–324
implementation-dependent limits,
querying, 324–327
implementation-dependent
parameters, 325–327
implementation-specific constants, 157
implementation-specific values, 251–252
in qualifier, 85
include files, 13
individual primitives, rendering, 136,
137
info log
format of, 61
for program objects, 65
retrieving, 61
written by the compiler, 60
InIt function, 27
inout qualifier, 85
input attribute, in a shader, 28
inputs, to the vertex shader, 4, 5, 148
insufficient memory, 16
int, precision for, 152
integer-based variables, precision for, 96
integer-based vector types, 79
internal memory, 277
INTERPOLATE RGB combine function,
217
interpolation, 5
interpolators, 94
invariance, 97–100
invariant keyword, 97, 98
inversion flag, 250
K
kdMain function, 350
keyboard input processing callback
function, 387
Khronos Group, 1
built-in functions copyrighted by,
357
shading language grammar
copyrighted by, 375
Khronos rendering APIs, 12
Khronos Web site, 18
L
language extension specification, 93
latitude longitude map, 167
lattice-based gradient noise, 309
left clip plane, 138
lexical analysis, 375
libEGL.lib, 13
libGLESv2.lib, 13
libraries, linking with, 13
lifetime, of a particle, 293
light
intensity of emitted, 164
projective view space of, 302

408 Index
light bloom effect
implementing, 298–300
stages of, 299, 300
light colors, multiplying, 163
light projection matrix, 303
light rays, parallel, 161
light source, 306
light view matrix, 303
lighting
with a normal map, 280–281
per-fragment, 279–285
in a vertex shader, 160–166
lighting equation model, 160
lighting equations
for a directional light, 161
in the fragment shader, 285
lighting shaders, 281–285
lighting vectors, 281
limitations
on fragment shaders, 221
on recursive functions, 86
on vertex shaders, 152–159
limits, implementation-dependent,
324–327
line primitives, 129
line rasterization, 7, 141
line segments, drawing, 129
linear approximations, 372
linear fog, 224, 226–227
linear fog factor, 314
linear interpolation, 285
lines, 129–130, 139
link status, checking, 64
linking, program objects, 63–64
literal values, 157, 158–159
LoadShader function, in Hello
Triangle, 29
location value, for a uniform, 69
LogicOp, removed as a feature, 10–11
loop index, in a for loop, 154
loops, 87–88
lowp keyword, 96, 152
M
macros, 92
magnification, 190
magnification filtering mode, 188
main function
of the fragment shader, 9
in Hello Triangle, 26–27
in a shader, 6, 28
main loop, starting, 386
main message processing loop, 27
make current process, 52
MakeBinaryShader.exe, 351
mandatory extensions, 12
map command, 124
mapping, buffer objects, 124–126
masking parameter, for the stencil test,
240
masks, 236–238
material_properties struct,
161–162
matrices, 78
accessing, 81–82
constructing, 80–81
floating-point based, 79
multiplying, 394
number used to skin a vertex, 168
for projective texturing, 303–304
in transformations, 390
matrix functions, built-in, 366–367
matrix palette, 169
maximum renderbuffer size, 273
mediump keyword, 96, 130, 152
memory footprint, minimizing, 12
memory manager, writing on Symbian,
342
mesh
authoring, 182
number of indices in, 134
Microsoft
Visual Studio 2005, 25
Visual Studio 2008 Express Edition,
20
Windows Mobile operating system,
340
Windows Vista, 20
Windows XP, 20
minification, 190
minification filter, 191, 192
minification filtering mode, 188
mip levels, 189
mipmap chain, 189–190, 193

Index 409
mipmap filtering mode, 193
mipmap generation, automatic,
193–194
MipMap2D example, 189, 192, 193
mipmapping, 189, 190
MODULATE RGB combine function, 217
multiple inheritance, avoiding in C++,
342
multiple-render targets (MRTs), 220–221
multiplication, performing
component-wise, 367
multisample buffer, allocating, 54
multisample rasterization, 372
multisampled antialiasing, 249–250
multisampling, 234, 249, 257
MultiTexture example, 222–223
multitexturing, implementing,
222–224
N
name queries, of entities, 331
native window, creating, 44
near clip plane, 138
nearest sampling, 189
noise
computing in the fragment shader,
308
generating, 308–313
using, 313–315
using a 3D texture, 307–315
noise distorted fog, 313–315
Noise3D sample, 307
Nokia devices, 339, 340
non-floating-point data types, 108
non-power-of-2 textures, 214
nonprogrammable operations,
332–333
normal, as a texture coordinate, 200
normal map, 222, 280–281
normal vector, 280, 289
normalization, of vectors, 285
normalized device coordinates, 139,
140
normalized flag, 108
npot textures, 214
nput dimensions, 214
numeric argument, out of range, 16
O
object name, for an attachment point,
263
object or local coordinate space, 137
object types
for an attachment point, 262
creating to render with shaders, 57
odd-numbered triangle, 134
OES_depth_texture extension, 274
OES_map_buffer extension, 124
offline tool, compiling shader source
code, 73
off-screen rendering area, 46–50
off-screen surfaces, 12
off-screen-buffer, rendering, 262
online linking, 75
online resources, for handheld
platforms, 340–341
online shader compilation, 73
on-screen rendering area, 43–46
on-screen surfaces, 12
on-screen window, 43
opaque objects, rendering, 237
OpenGL, 1, 16–17
OpenGL 2.0 example, 25
OpenGL ES, 1
buffer usage enums not supported,
118
device constraints addressed by, 1
specifications, 2
OpenGL ES 1.0, 2
OpenGL ES 1.1, 2, 102, 173
OpenGL ES 1.x, 2, 11–12
OpenGL ES 2.0, 2
API specification, 3
downloading, 357, 375
emulator, 25
example drawing a triangle, 19–34
framework, 26–27
graphics pipeline, 3–11
header file, 13
introduction to, 3–11
library, 13
not backward compatible, 11–12
obtaining values from, 323–338
programming with, 13–18
shading language, 78–100, 375–383

410 Index
OpenGL ES shading language
basics of, 78–100
built-in functions, 357–373
data types, 78–79
functions for computing noise, 308
grammar for, 376–383
OpenGL ES Shading Language
Specification (OpenGL ES SL), 3
OpenGL ES state, 12, 327–330
OpenKODE 1.0 specification, 343–350
operators, 84–85
opposite vertex order, 135
optional extensions, 207–214
orientation, of a triangle, 142
orthographic projection matrix, 392
orthonormal matrices, 169
OS APIs, for handheld devices, 343
OS-specific calls, removing, 350
out qualifier, 85
out-of-memory event, 125
P
packing rules, 94, 157
parameters, implementation-
dependent, 325–327
particle effects, 130
particle explosion, 290–291
particle system
additive blend effect for, 294
fragment shader, 293–294
with point sprites, 290–296
sample, 290
setup, 290–291
vertex shader, 291–293
particles, drawing, 294
ParticleSystem sample program, 290
pbuffers, 253
attributes list, 47
compared to Windows, 50
creating, 46, 48
implementing render to texture,
254
rendering into, 46
performance
hints biasing toward, 330–331
implications for texture filtering
mode, 193
performance tips, for framebuffer
objects, 277–278
per-fragment lighting, 279–285
example, 280
fragment shader, 283–285
variations possible on, 285
vertex shader, 281–283
per-fragment operations, 9–11
PerFragmentLighting.rfx, 280
Perlin, Ken, 309
perspective division, 139–140
perspective projection matrix, 390–391
per-vertex data, 101
physical address space, 94
physical screen, updating, 33
physical storage, 94
piecewise linear approximations, 372
ping-ponging, 299
pixel buffers. See pbuffers
pixel colors, blending, 246
pixel ownership test, 10, 257
pixels
reading, 252, 270–271
reading and writing, 250–252
two-dimensional fragments
representing, 7
plane equation, for a clip plane, 230
planes, equation specifying, 229
point coordinate origin, for point
sprites, 130
point light, 163
point sampling. See nearest sampling
point size, 130
point sprite rasterization, 7, 141
point sprites, 130–131
clipping, 139
no connectivity for, 295
particle system with, 290–296
rendering, 220
writing the size of, 150
point sprites primitive, 130
pointer address, retrieving, 337
pointSizeRange command, 130
polygon offset, 144, 145
polygons, smoothing joins between,
168
portability, of the code framework, 20

Index 411
position, of a point sprite, 130
PostProcess sample, 296, 298
postshader fragment pipeline, 233
post-transform vertex cache, 136
pow built-in function, 86
#pragma directive, 92, 99–100
precision, of shader language types,
334–335
precision qualifiers
for built-in functions, 358
for fragment shaders, 221
introduction to shading language,
96–97
review of, 152
setting default, 9
precompiled binary format, 350
precomputed lighting, 222
preprocessing path, 351
preprocessor, 92
primitive assembly, 6–7
primitive assembly stage, 136–137
primitive types, operations in, 139
primitives, 6, 127–136
converting two-dimensional
fragments, 7
drawing, 33, 119–124, 131–136, 227
types of, 127
procedural textures
antialiasing of, 319–322
benefits of, 315
disadvantages of, 315–316
example, 316–319
generation of, 315–322
profiles, none in OpenGL ES 2.0, 12
program info log, 65
program objects, 57, 58
attachment to, 29
creating, 62, 388
creating, attaching shaders to, and
linking, 66–67
creating and linking, 30–31
deleting, 62–63
linking, 63–64
querying for uniform information, 71
sets of uniforms for, 67
setting up vertex attributes, 72
validating, 65–66
programmable graphics pipeline, 3
programmable pipeline, 11, 147, 216
programmable vertex pipeline, 147
programming, 13–18
programs, state queries, 333–335
projection matrix, of the light source,
303
projective light space position, 302
projective spotlight, 301
projective spotlight shaders, 304–307
projective texture coordinate, 306, 307
projective texturing, 300–307
basics, 301–302
described, 301
fragment shader, 306–307
matrices for, 303–304
vertex shader for, 304–306
ProjectiveSpotlight, 300
PVRUniSCo, 351
PVRUniSCo Editor, 351
Q
quads, drawing, 194–195
Qualcomm
BREW operating system, 339
BREW SDK, 341
qualifiers, 85–86
quality, hints biasing toward, 330–331
R
radius, of a point sprite, 130
range, of shader language types,
334–335
rasterization, 127, 141–146
controlled by turning on and off
features, 332
multisample, 372
single-sample, 372
rasterization phase, 7
rasterization pipeline, 141
r-coordinate, 209
read-only variables, 111
recursive functions, limitation on, 86
redundancy, removing, 2
reflection vector
computing, 285, 366
in world space, 289

412 Index
render targets, blurring, 299
render to depth texture example,
274–277
render to texture setup, 297
renderbuffer(s)
attaching to a framebuffer
attachment, 263–264
state queries, 337–338
width and height of off-screen, 277
renderbuffer objects, 255
allocating, 258
binding to existing, 260
creating, 258
deleting, 269–270
setting, 259, 260
state and default values associated
with, 259
versus texture objects, 256–257
using, 259–261
rendering
advanced techniques, 279
completing for a frame, 34
reducing visual artifacts of, 249
synchronizing, 54–55
rendering context, 253
creating, 13, 50–52
required in OpenGL ES commands,
12
rendering surfaces
creating, 12
types and configuration of, 38
Renderman shading language, 309
RenderMonkey, 20, 26
computing a tangent space
automatically, 281
demonstrating fog computation,
224–225
repeatability, 316
REPLACE RGB combine function, 217
require extension behavior, 93
.rfx extension, 26
RGB-based color buffer, 54
right clip plane, 138
RM_ClipPlane workspace, 229–230
rotation matrix, 393
runtime type information, avoiding in
C++, 342
S
s argument data type, 15
same vertex border, 135–136
sample coverage mask, 249
Sample_TextureCubemap example, 198
sampler uniform variable, 196
samplers
code for setting up, 223–224
input to the fragment shader, 8
in a vertex shader, 4, 5
samples, resolving, 249
scalar-based data types, 78
scaled color, 248
scaling factors, 246
scaling matrix, 392
scissor box, 239, 333
scissor test, 10, 239
scissoring operation, 139
s-coordinate, 194
screen, two-dimensional images on, 33
screen resolution, 125
Series 60 on Symbian operating system,
339
shader(s)
attached to a program, 333
attaching to a program object, 63
code paths for loading, 75
compiling, 59–60
compiling and loading, 29–30
creating and compiling, 58–62
detaching, 63
implementing fixed function
techniques, 222–231
loading, 61–62
loading and checking, 388
state queries, 333–335
shader binaries, 75, 350–351
shader code, rendering a cubemap,
199–200
shader compiler, 73–74
shader development tool, 26
shader effects, 26
shader objects, 57
creating, 58
deleting, 58–59
linking in program objects, 75
returning, 29

Index 413
shader program, 4, 8, 148
shader source code
providing, 59
returning, 334
returning the length of, 60
shading language. See OpenGL ES
shading language
shadow map aliasing, 220
shareContext parameter, 50
sheeter binaries, 350–351
shiny objects, reflected image on, 167
SIMD array elements, 373
Simple Bloom effect, 296
Simple_Texture2D example, 197
single-sample rasterization, 372
slice, 212
Sony Ericsson, 340
source shader object, 75
special variables, 149, 219–220
specular color, computing, 285
specular exponent, 162
specular lighting, 285
sphere, geometry for, 388
sphere map, 167
spotlight
example, 164–166
lighting equation for, 163–164
rendering a quad using, 300
Standard Template Library (STL),
341–342
start position, of a particle, 293
state
of a buffer object, 118
management, 17–18
values, 18
state enables, 17, 18
state queries
application-modifiable, 327–330
implementation-dependent,
325–327
renderbuffers and framebuffers,
337–338
shaders and programs, 333–335
texture objects, 336
vertex attribute arrays, 335–336
vertex buffer objects, 337
static lighting, 222
stencil and depth tests, 10
stencil attachment, as valid, 267–268
stencil attachment point, 262
stencil buffer
allocating, 54
disabling writing to, 237–238
initializing, 240
obtaining, 235
testing, 240–245
stencil mask, setting, 238
stencil renderbuffers, 278
stencil test, 240–245, 333
stencil-renderable buffer, 261
stencil-rendererable formats, 268
stored texture image, 315
structure of arrays, 104, 106–107, 122
structures, 82–83
SUBTRACT RGB combine function, 217
surface configurations, 38
swizzles, 81
Symbian
C++ support, 341–342
on Sony Ericsson devices using UIQ,
340
Symbian operating system, 339, 340
synchronizing, rendering, 54–55
T
tangent matrix, 283
tangent space, 281, 283
t-coordinate, 194
temporary variables, 153
texels, 182, 183–184
texture(s). See also texturing
applying to surfaces, 181
avoiding modifying, 277
compressed, 201–202
floating-point, 213
forms of, 181
as inputs to the fragment shader, 218
making the currently bound texture
object, 274
non-power-of-2, 214
rendering to, 254, 262, 271–273
using the fragment shader, 196–198
texture color, in a fixed function
pipeline, 216–217

414 Index
texture compression formats, 202
texture coordinates, 182
for 2D textures, 182, 183
generating in a vertex shader,
167–168
specifying, 105
transforming, 157–158, 173
wrapping, 194–195
texture copy, format conversions for,
206–207
texture data, 182, 204–207
texture filter settings, 336
texture filtering, mipmapping and,
188–193
texture filtering mode, 193
texture formats, mapping to color,
197–198
texture image units, 220
texture level, specifying, 263
texture lookup functions, built-in,
369–371
texture maps, 46, 222
texture mip-level, 274
texture object code, 186
texture objects
binding, 185
creating, 184
deleting, 185
generating, binding, and loading,
186–188
modifying state and image of, 265
state queries about, 336
as texture input and a framebuffer
attachment, 267
texture pixels, 182
texture subimage specification,
202–204
texture target, binding texture objects
to, 185
texture units
binding sampler and texture to, 197
binding textures to, 196–197
code for setting up, 223–224
maximum number of, 151
setting the current, 197
texture wrap modes, 194, 195
texture wrapping mode, 182
texture Z offset, 263
texture2D function, 197
texture2DProj built-in function,
301–302
texture3D built-in function, 209
textureCube built-in function,
200–201
textured cubemap face, specifying, 263
texturing
basics of, 181–184
procedural, 315–322
projective, 300–307
TGA image, loading, 388
title-based rendering architecture, 277
tool suites, generating binary shaders,
351
top clip plane, 138
transformation functions, 390–394
translation matrix, 393
translucent objects, 237
transpose argument, 70
triangle primitives, 128
triangle rasterization, 7, 141, 143–144
triangle strips, connecting, 134, 135
triangles, 128
clipping, 139
culling, 142–143
degenerate, 134, 135
drawing, 128, 132
facing of, 143
geometry for, 33
trigonometry functions, 358–359
trivial operation, as a built-in function,
357
type conversions, 79
type rules, between operators, 84
U
ub argument data type, 15
ui argument data type, 15
UIQ Symbian operating systems, 340
uniform declarations, packing, 94–95
uniform matrices, 283
uniform storage, 157
uniform values, 71
uniform variables. See uniforms
uniformed variable, 334

Index 415
uniforms, 67
functions for loading, 69–71
getting and setting, 67–72
input to the fragment shader, 8, 218
as inputs to the fragment shader,
219
number used in a vertex shader,
157–159
in the OpenGL ES Shading
Language, 88–89
querying for active, 71–72
storing, 94
in a vertex shader, 4, 5
unmap command, 124
unpack alignment, 187–188
unrolled shader, 153
update callback function, 387
update function, for particle system
sample, 292–293
us argument data type, 15
user clip planes
computing, 173
implementing using shaders,
229–231
userData member variable, 26
utility functions
building up a library of, 20
performing transformations,
390–394
V
v_eyeDist varying variable, 226
valid attachment, 268
validation, of program objects, 65–66
variable constructors, 79–81
variables, precision of, 96
varying declarations, 91
varying variables, 5, 90, 148
input to the fragment shader, 8
interpolating across a primitive, 285
varying vectors, 151
varyings
as inputs to the fragment shader,
218, 219
in the OpenGL ES Shading
Language, 90–92
storing, 94
vboIds, 117
vec4 attributes, 111
vec4 uniform entries, 151, 220
vector constructors, 80
vector input, 357
vector relational functions, built-in,
367–369
vectors, 78, 81
#version directive, 92
versions, of OpenGL ES, 323, 324
vertex, storing attributes of, 107
vertex array attribute, 109–110
vertex arrays, 101, 103–107
vertex attribute arrays, 109, 335–336
vertex attribute data, 102–110
vertex attribute index, 113
vertex attribute variables, 110–115
vertex attributes
binding to attribute variables,
113–115
data format, 107
finding the number of active,
111–112
maximum number of, 150
minimum supported, 102
in primitive assembly stage, 6
setting up, 72
specifying and binding for drawing
primitives, 114
specifying with glVertexAttrib-
Pointer, 104
storing, 104, 107, 111
user-defined, 102
vertex buffer objects, 116
creating and binding, 116–117
drawing with and without, 120–122
mapping data storage, 124–125
state queries, 337
using, 295
vertex cache, 136
vertex color, in a fixed function
pipeline, 216
vertex coordinates, 138
vertex data, 115–116. See also vertex
attributes
vertex lighting equation, 173
vertex normal, 105

416 Index
vertex pipeline, 173–179
vertex position attribute, 104–105
vertex position, converting, 149
vertex shader(s)
attaching to a program object, 30
attributes as per-vertex inputs to, 90
binding vertex attributes, 113–115
built-in variables, 149–152
computing distance to eye, 225–226
counting number of uniforms used,
157–159
creating, 27–28, 58
declaring vertex attributes variables,
110–115
default precision, 97
described, 147
for the environment mapping
example, 286–288
example using OpenGL ES shading
language, 5–6
examples, 159–166
in Hello Triangle, 27–28
implementing checkerboard texture,
316–317
inputs and outputs of, 5, 148
lighting in a, 160–166
limitations on, 152–159
maximum number of instructions
supported, 153
in OpenGL ES 2.0, 4–6
overview of, 148–159
for a particle system, 291–293
performing vertex skinning, 156
for per-fragment lighting, 281–283
for projective texturing, 304–306
specifying and binding to attribute
names, 113, 114
in a two-component texture
coordinate, 196
user clip plane, 230–231
vertices transformed by, 136
writing a simple, 160
vertex shader code, 169–171
vertex shader object, 58
vertex shader stage, 147
vertex skinning, 168–172
vertices
operating on, 4
for a triangle, 33
view frustum, 7
view matrix, 303, 305–306
viewing volume. See clip volume
viewpoint transformation, 140–141
viewport
rendering in, 242–245
setting, 32
state, 141
visible buffer. See front buffer
visual artifacts, 189
Visual Studio 2005, 341
vPosition attribute, 28, 31, 33
vVertices array, 33
W
warn extension behavior, 93
Web site, for this book, 20
while loops, 155
Win32 API, 340
winding order, preserving, 136
window(s)
code for creating, 45–46
compared to pbuffers, 50
creating specific width and height,
27
creating with specified parameters,
386
window coordinates, 140, 150
window origin (0, 0), 130
window relative coordinates, of a
fragment, 219–220
window system, drawable surface, 257
windowing system
communicating with, 36–37
guaranteeing rendering completion,
55
Windows Mobile 6 SDK, downloading,
341
Windows Mobile Developer Center,
341
Windows Mobile operating system, 340
Windows/Linux developers,
development environment for,
340

Index 417
wispy fog effect, 313, 315
world space, 287–288
world-space normal vector, 281
world-space reflection vector, 288
wrap modes, 194, 307
writable static global variables, 340
write masks, 10
X
x argument data type, 15
Z
Z fighting, 98, 143
This page intentionally left blank

Color Plate 1 The OpenGL ES 2.0 Pinball Demo from AMD demonstrates the use of shaders
for effects such as environment mapping and per-fragment lighting. (© 2008
Advanced Micro Devices, Inc. Reprinted with permission.)
Color Plate 2 Screenshot of RenderMonkey, a shader effect development tool from AMD.
RenderMonkey is used in several examples throughout the book to demon-
strate advanced shader effects. (© 2008 Advanced Micro Devices, Inc.
Reprinted with permission.)

Color Plate 3 Screenshot from the Taiji scene in 3DMarkMobile ES 2.0 by Futuremark. The
Taiji character is rendered using vertex skinning. Her shadow that is cast onto
the ground by rendering to a depth texture bound to a framebuffer object and
then using that depth texture as a shadow map.(Source: 3DMarkMobile ES 2.0
that is a trademark of Futuremark Corporation.)
Color Plate 4 (see also Figure 13-1) Per-fragment Lighting example. This example uses a
tangent-space normal map and evaluates the diffuse and specular lighting
equations on a per-fragment basis.

Color Plate 5 (see also Figure 13-2) Environment Mapping example. This example uses a
cubemap to perform environment mapping. The eye-space reflection vector is
computed in the fragment shader based on the normal vector stored in the
normal map.
Color Plate 6 (see also Figure 13-4) Image post-processing example. This example renders a
cube into a framebuffer object. The texture attachment to the framebuffer
object is then bound to a full-screen quad. A fragment shader is run over the
full-screen quad which performs a blur filter.

Color Plate 7 (see also Figure 13-7) Projective spotlight example. This example renders ter-
rain and applies a projective spotlight texture. The 2D spotlight texture is
used to emulate per-fragment spotlight fall-off. This technique produces good
quality results yet requires very little per-fragment computation.
Color Plate 8 (see also Figure 13-9) Fog distorted by a 3D noise texture. This example
renders terrain with a wispy animated fog effect. The effect is achieved by
storing continuous 3D noise values in a 3D texture and scrolling the texture
across the surface based on time.

OpenGL® Titles from Addison-Wesley
OpenGL® Programming Guide, Sixth Edition
The Offi cial Guide to Learning OpenGL® Version 2.1
OpenGL Architecture Review Board, Dave Shreiner,
Mason Woo, Jackie Neider, and Tom Davis
0-321-48100-3
OpenGL® Programming Guide, Sixth Edition, provides
defi nitive, comprehensive information on OpenGL and
the OpenGL Utility Library. This sixth edition of the best-
selling “red book” describes the latest features of OpenGL
Version 2.1.
OpenGL® Shading Language, Second Edition
Randi Rost
0-321-33489-2
OpenGL® Shading Language, Second Edition, is the experi-
enced application programmer’s guide to writing shaders.
Part reference, part tutorial, this book explains the shift
from fi xed-functionality graphics hardware to the new era
of programmable graphics hardware and the additions to
the OpenGL API that support it.
OpenGL® Library, Fourth Edition
0-321-51432-7
This special boxed set contains both OpenGL®
Programming Guide, Sixth Edition, and OpenGL®
Shading Language, Second Edition.

Available wherever technical books are sold. For more information, including free
sample chapters, go to informit.com/aw.
OpenGL® SuperBible, Fourth Edition
Comprehensive Tutorial and Reference
Richard S. Wright Jr., Benjamin Lipchak,
and Nicholas Haemel
0-321-49882-8
OpenGL® SuperBible, Fourth Edition, offers compre-
hensive coverage of applying and using OpenGL in your
day-to-day work. It covers topics such as OpenGL ES
programming for handhelds and OpenGL implementations
on multiple platforms, including Windows, Mac OS X, and
Linux/UNIX.
OpenGL® Distilled
Paul Martz
0-321-33679-8
OpenGL® Distilled provides the fundamental information
you need to start programming 3D graphics, from set-
ting up an OpenGL development environment to creating
realistic textures and shadows. Written in an engaging,
easy-to-follow style, you’ll quickly learn the essential and
most-often-used features of OpenGL, along with the best
coding practices and troubleshooting tips.
OpenGL® Programming on Mac® OS X
Architecture, Performance, and Integration
Robert P. Kuehne and J. D. Sullivan
0-321-35652-7
Apple’s highly effi cient, modern OpenGL implementation
makes Mac OS X one of today’s best platforms for OpenGL
development. OpenGL® Programming on Mac OS® X is the
fi rst comprehensive resource for every graphics program-
mer who wants to create, port, or optimize OpenGL
applications for this high-volume platform.