PROCUREMENT MANUAL
PROCUREMENT%20MANUAL
User Manual: Pdf
Open the PDF directly: View PDF
.
Page Count: 35

TECHNICAL EDUCATION QUALITY IMPROVEMENT
PROGRAMME
(TEQIP) PHASE III
PROCUREMENT MANUAL
March 2017
GOVERNMENT OF INDIA
DEPARTMENT OF HIGHER EDUCATION
MINISTRY OF HUMAN RESOURCE DEVELOPMENT
Contents of this document are subject to change.
ABBREVIATIONS
BoG Board of Governors
CFI Centrally Funded Institution
CIF Cost Insurance Freight
CIP Cost Insurance Paid
CPWD Central Public Works Department
DDP Delivery Duty Paid
DDU Delivery Duty Unpaid
DEA Department of Economic Affairs
dgMarket The Development Gateway
DGS&D Director General of Supplies & Disposals
DC Delivery Challan
EMD Earnest Money Deposit (Bid Security)
ExW Ex Work/ Ex Factory
GPN General Procurement Notice
IBRD International Bank for Reconstruction and
Development
IDA International Development Association
IDP Institutional Development Plan
IPMU Institution Project Monitoring Unit
INR Indian National Rupee
JV Joint Venture
LR Learning Resources
MHRD Ministry of Human Resource Development
MoU Memorandum of Understanding
NPD National Project Director
NPIU National Project Implementation Unit
PAD Project Appraisal Document
PIP Project Implementation Plan
PMSS Procurement Management Support System
PO Purchase Order
PP Procurement Plan
SDR Special Drawing Rights
SPIU State Project Implementation Unit
TEQIP Technical Education Quality Improvement Programme
ToR Terms of Reference
UNDB United Nation’ Business Development
USD United States Dollar (US$)
WB The World Bank
WBR No World Bank Reference Number

CONTENTS
S.No. DESCRPTION PAGE NO
Preface
I. The Project ............................................................................................ 1
II. Procurement Arrangements ................................................................... 2
III. Procurement of Goods & Works ............................................................. 7
IV. Procurement of Services ...................................................................... ..27

Procurement Manual
PREFACE
The “Procurement Manual” provides the essential information and brief step-by-step
procedures for procurement of goods, works and services. This document is intended to
guide the procurement officials directly involved in the procurement activities. It also
intends to help in understanding the procurement processes and to achieve uniformity in
procurement processes followed under the project. The rights and obligations of the
purchaser and the contractor of goods and works will be governed by the tender
documents and by the contracts signed by the purchaser with the contractor and not by
the guidelines stated in this document.
However the Procurement Manual is only a guideline and the procurement of all Goods,
Works and Services under the Project will be carried out in accordance with the World
Bank’s "Guidelines: Procurement Under IBRD Loans and IDA Credits& grants by World
Bank borrowers" dated January 2011, as updated in July 2014 (“Procurement
Guidelines”) and "Guidelines: Selection and Employment of Consultants Under IBRD Loans
and IDA Credits & grants by World Bank borrowers" dated January 2011, as updated in
July 2014 (“Consultant Guidelines”) as per the Financial Agreement agreed between the
Government of India and the World Bank. In event of any discrepancies, the World Bank
guideline as stated above shall supersede the Procurement Manual.

Procurement Manual
P a g e | 1
I. THE PROJECT
The Project* TEQIP III is part of the long term Technical Education Quality Improvement
Programme and aims to scale up & support ongoing efforts of the GoI to improve quality
of technical education and enhance existing capacities of the institutions. TEQIP is being
assisted by the World Bank and GoI has received a Credit from the International
Development Association in various currencies towards the cost of project. The Project
will focus on the following objectives:
PROJECT DESIGN
Component 1: Improving Quality and Equity in engineering institutes in focus states
Sub component 1.1
Institutional Development Grants to Participating
institutes.
Sub component 1.2
Widening Impact through ATUs
Sub component 1.3
Twinning Arrangements to Build Capacity and Improve
Performance of Participating Institutes and ATUs
Component 2: System-level initiatives to strengthen sector governance and performance
*Project Implementation Plan (PIP) shall be referred for details of the project TEQIP III.

Procurement Manual
P a g e | 2
II. PROCUREMENT ARRANGEMENTS
Procurement under the project will be processed and monitored through Procurement
Management Support System (PMSS), a web based software system specially developed
for TEQIP III.
PROCUREMENT MANAGEMENT SUPPORT SYSTEM (PMSS)
PMSS will reduce variance in procurement processing and ensure adherence with agreed
norms and guidelines with following measures,
It will capture end-to-end procurement process flow to standardizing the
procurement under project.
It will provide information on specifications of items, maintain database of
manufacturers/ suppliers.
It will generate advertisement details, Standard Bidding Documents (SBDs), Bid
Evaluation Report (BER), Purchase Order (PO), payment details etc.
It will provide contract management functions like identifying contract
milestones (warranty period, performance guarantee, delivery schedule etc),
review supplier performance against contract etc.
It will meet MIS requirements for documentation/ report generation requirements
of all the users
It will also generate print outs in the standard formats at every stage in unitized
forms like daily, monthly and in the integrated/ aggregated forms like quarterly,
half yearly, annual etc.
PROCUREMENT PLAN
The project entities shall prepare detailed and comprehensive procurement plan
covering all Goods, Works and Services procurement for the duration of
…………….to…………….. It shall be submitted for prior reviewed by NPIU/ the World Bank
before implementation by the project entities through PMSS. NPIU/SPIUs scrutinizes the
institution Procurement Plan for (i) Ensuring the World Bank norms are complied with (ii)
Ensuring that the items are permissible under the project.
REVISION/ UPDATION OF PROCUREMENT PLAN
The procurement plan shall be revised/ updated annually, as required, to reflect the
actual project implementation needs and improvements but within the framework of the
World Bank guidelines.
The revision/updation in finalized Procurement Plan can be carried out at institution
level with the approval of respective BoGs.

Procurement Manual
P a g e | 3
Value Thresholds & Review Arrangements
Category
Value per contract*
Procurement Method
Review
Goods
>= US$ 2,000,000
<= US$ 3,000,000
National Competitive Bidding (NCB)
Prior
< US$ 2,000,000
National Competitive Bidding (NCB)
Post
<= US$ 100,000
Shopping
Post
Proprietary Equipment
>=US$ 50,000
Direct Contracting
Prior
Proprietary Equipment
<US$ 50,000
Direct Contracting
Post
Minor
Items
<= US$ 1,000
Direct Contracting
Post
Works
>= US$ 10,000,000
<= US$ 40,000,000
National Competitive Bidding (NCB)
Prior
< US$ 10,000,000
National Competitive Bidding (NCB)
Post
<= US$ 100,000
Shopping
Post
<= US$1,000
Direct Contracting
Post
Services
>= US$ 1000,000
Quality and Cost Based Selection (QCBS)/ Fixed
Budget Selection (FBS)/ Least Cost Selection
Prior
< US$ 1000,000
Quality and Cost Based Selection (QCBS)/ Fixed
Budget Selection (FBS)/ Least Cost Selection
Post
<= US$ 300,000
Consultant’s Qualification Based Selection (CQS)
Post
>= US$ 50,000
Single Source Selection (SSS)
Prior
<US$ 50,000
Single Source Selection (SSS)
Post
>= US$ 300,000
Individual Consultant Selection (ICC)
Prior
< US$ 300,000
Individual Consultant Selection (ICC)
Post
* The conversion rate should be taken as 1 USD = Rs 60(as prevailing at the time of
Procurement plan preparation or decision)
* For threshold calculation value of US$ to be taken as prevailing at the time of decision and inclusive of
applicable taxes.
# Arrangements for review by the World Bank.

Procurement Manual
P a g e | 4
PRIOR REVIEW ARRANGEMENTS
The World Bank will prior review the following contracts:
Works: All contracts more than or equal to US$10 million equivalent
Goods: All contracts more than or equal to US$2 million equivalent
Services (other than consultancies) and IT systems: All contracts more than or
equal to US$2 million equivalent;
Consultancy services: >= US$1000,000 equivalent for firms and >= US$300,000
equivalent for individuals.
All SSS or direct contracts more than or equal to US$ 50,000 equivalent.
Services contracts shall be governed by the following provisions,
Services contracts expected to cost more than US$ 300,000 shall be advertised in
UNDB online and dgMarket in accordance with other provisions of para 2.5 of the
Consultants Guidelines.
Hiring of individual consultants through competition shall be restricted to US$
300,000 or less and hiring through Single Source Selection shall be restricted to
US$ 50,000 or less. All contracts of Individual Consultants shall be subjected to
post review by the World Bank.
Terms of Reference (ToR) for all consultant contracts shall be furnished to the
Bank for its technical clearance and No Objection.
The shortlist for Services contracts expected to cost less than US$ 800,000 may
comprise entirely national consultants in accordance with other provisions of
para 2.7 of the Consultants Guidelines.
In Single Source Selection, per day consultation fee shall not be more than US$
100 beyond which prior approval of BOG of the Institution is required.
Notes:
DGS&D rate contracts may be used as framework agreement (FA) provided:
Use of DGS&D rate contracts as FA must be reflected on the procurement plan agreed by the Bank
for particular goods.
Before issuing the purchase order, the implementing agency will carry out a price analysis on the
specific good that is intended to be purchased. If after this due diligence the implementing agency
concludes (and Bank agrees) that the DGS&D rate contracts are more advantageous, DGS&D rate
contracts may be used as FA.
2 To meet the Bank's requirements for right to audit and F&C, these clauses may be included in the
Purchase Orders (in case the purchasers are directly placing the purchase orders to DGS&D rate
contract holders). On the other hand, if indent is placed through DGS&D, the Purchaser has the
option to sign a separate undertaking with DGS&D rate contract holder, where Bank’s right to audit
and F&C clauses could be mentioned
3 Minor items shall cover consumables such as laboratory & workshop supplies, stationary, office
items etc.

Procurement Manual
P a g e | 5
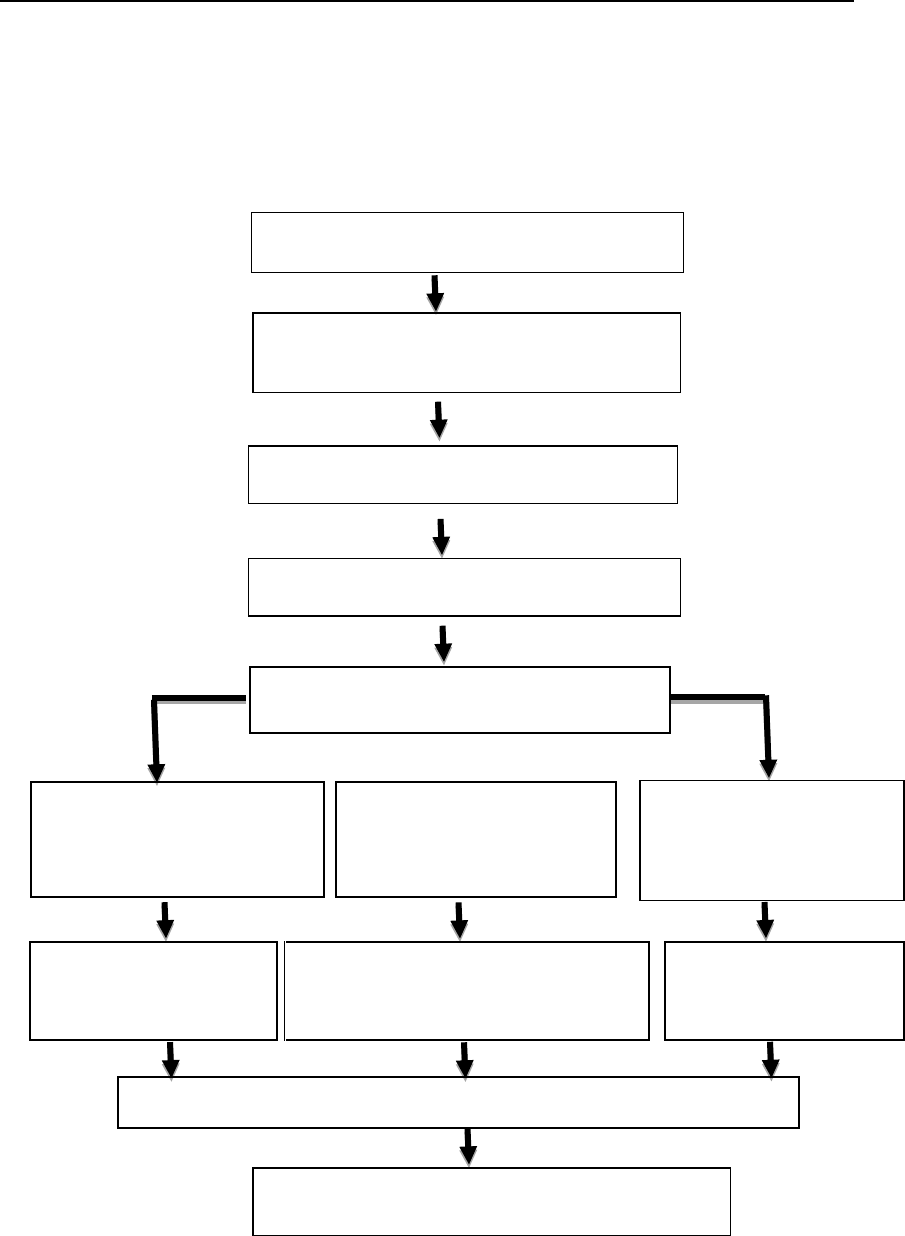
PROCUREMENT STEPS
The flow chart given below broadly depicts the essential steps in procurement process,
Establish a Purchase Committee with
the approval of “BoG”
Group the items/ services to be
purchased in to a Package and prepare
Procurement Plan with approval of “BoG”
Review and approval of 1st Procurement
Plan by NPIU through SPIUs
Advertisement/ Letter of Invitation
Select package from Procurement Plan
and decide appropriate method
Direct Contracting for
Shopping for Goods/ Works
Goods/ Works and SSS for
and LCS/ FBS/ CQS for
Services
Services”
NCB/ ICB/ LIB for
Goods/ Works and QCBS
for Services
Issue Purchase Order/
Select from min. three quotations,
Select a bidder (or
Sign Contract
and Issue Purchase Order/
shortlist) and
Sign Contract
Sign Contract
Implement Contract/ Receive items
Update Procurement Plan & identify items for the
next procurement

Procurement Manual
P a g e | 6
DISCLOSURE
For all procurements, information on pre-qualification and award of contract shall
be posted on the institutional website for two week.
PROCUREMENT AUDIT
Post review of minimum 20% all the contracts under the Project shall be conducted by
the SPIUs/ NPIU as per the laid down procedures. All documents related to procurement
should be filed and kept systematically and safely. In addition, the World Bank will also
have the right to conduct post review of the contracts. The concerned authorities will
be required to make available all relevant documents to the World Bank, as and when
required.

Procurement Manual
P a g e | 7
III. PROCURMENT OF GOODS & SERVICES
PROCUREMENT METHODS
International Competitive Bidding (ICB)
Limited International Bidding (LIB)
National Competitive Bidding (NCB)
Shopping
Direct Contracting
INTERNATIONAL COMPETITIVE BIDDING (ICB)
ICB is generally adopted where supplies cannot be met from indigenous
sources and need import, and/ or foreign firms are expected to participate
resulting in more competition.
Invitation for bids (IFBs) for ICBs shall be published in daily national
newspaper with wide circulation all over the country, at least in one
english and one regional language daily.
Apart from wide publicity nationally, advertisement of invitation for bids
(IFBs) shall be published in United Nation’s Development Business (UNDB)/
dg Market online and project website.
Use of the World Bank Standard Bid Documents.
Sale of bid documents should start only after publication of invitation of
bids in newspapers and UNDB/ dg Market.
Bidding period shall be 45 to 90 days from the start of the sale of the bid
documents.
Domestic preference shall be allowed to domestic bidders with respect to
foreign bidders as mentioned in the bid documents.
Other procedures for ICB will broadly be same as that of National
Competitive Bidding (NCB) in respect of bid opening, bid evaluation,
notification & publishing of award of contract, complaint redressal etc.
LIMITED INTERNATIONAL BIDDING
Limited International Bidding (LIB) is essentially ICB by direct invitation
without open advertisement. It may be an appropriate method of
procurement where (a) there are only limited numbers of suppliers, or (b)
other exceptional reasons may justify departure from full ICB procedures.
Under LIB, borrowers shall seek bids from a list of potential suppliers broad
enough to assure competitive prices, such list to include all suppliers all over
the world. Domestic preference is not applicable in the evaluation of bids
under LIB. In all respects other than advertisement and preferences, ICB
procedures shall apply, including the publication of award of contract in

Procurement Manual
P a g e | 8
UNDB online and in dg Market and use of the World Banks Standard Bidding
documents.
NATIONAL COMPETITIVE BIDDING (NCB)
NCB also known, as Open Tender is the competitive bidding procedure
normally used for procurement of goods and works. The procedure shall
provide adequate competition among participants in order to ensure
reasonable prices. The procurement steps for NCB broadly consist of the
following activities:
STEP 1: PREPERATION OF TENDER DOCUMENT
The tender documents shall furnish all information necessary for a
prospective bidder to prepare a tender for the goods/ works to be
provided.
The bid document should invariably contain standard bidding and contract
conditions to make it self-explanatory. Some of the mandatory
requirements in a bid document include- Invitation for bids (IFBs),
Instructions to Bidders (ITBs), Contract Data including Bill/ Schedule of
Quantities (BOQ), General Terms & Conditions, Award Criteria,
Notification of Award, Execution of Contract, Quality Control, Payment
Terms, Taxes and Duties, Completion Certificate, Warranty/ Defect
Liability, Drawings, Dispute Resolution, Arbitration, Force Majeure, etc.
Bill/ Schedule of quantities (BOQ) will indicate the description of items to
be provided along with quantities and the phased manner in which the
goods/ works are required to be delivered or constructed.
Bidding documents should state clearly whether the bid prices will be
fixed or price adjustments will be made to reflect any changes in major
cost components of the goods/ works.
STEP 2: ADVERTISEMENT
Timely notification of bidding opportunities is essential in competitive
bidding. Invitations shall be published in daily newspapers with wide
circulation all over India, at least in one national english and one regional
language daily.
The advertisement should also be placed in institutional website.
The minimum time given for submission of bids shall be not less than 30
days from the date of sale of bid document.
The last date and time of sale and receipt of bid document should be
clearly indicated in the notification/ advertisement.

Procurement Manual
P a g e | 9
STEP 3: ISSUE OF BID DOCUMENT
Sale of tender documents should begin only after the publication of
notification for tender in newspapers.
Tender documents should be made available to all who seek them after
paying the requisite fees, if any, regardless of registration status and they
should be allowed to bid. However, the request should be in writing along
with the requisite fee of the tender/ bid, if any.Bidding documents will be
sold till one day prior to the opening of the tenders.
Tenders can be sold from different places but the bid/ tenders shall be
received at one place only, to avoid problems arising out of late/delayed
tender submission.
Tender documents can also be made downloadable from Institute website.
However the downloaded tender documents must be submitted with
requisite tender fees in the form of bank DD without which the tender
shall be rejected summarily.
STEP 4: OPENING OF BIDS
The time, date and venue for the tender opening shall be mentioned in
the IFB and bid documents.
Tenders/bids should normally be opened immediately after the deadline
of time fixed for submission on the same day.
Tenders shall be opened in public. The bidders or their representatives
shall be allowed to be present at the time of opening of bids.
All tenders received should be opened. No bid should be rejected at the
time of bid opening except for late tenders. Late tenders shall be
returned to the bidders unopened.
The name of the bidder and total amount of each bid along with important
conditions like excise duty, sales tax, delivery terms, delivery period,
special conditions and discounts, if any, shall be read out at the time of
bid opening. Withdrawal notices and modifications to the tender shall be
read out first followed by the tender of the bidder.
Minutes of bid opening must be prepared by bid opening officials and
should be signed by all members present including bidders.
Any kind of discounts offered shall be mentioned in the bid opening
document clearly.
STEP 5: BID EVALUATION AND COMPARISION

Procurement Manual
P a g e | 10
The criteria to be used in the evaluation of tenders and the award of
contracts shall be made known to all bidders and not be applied
arbitrarily.
The purpose of tender evaluation is to determine substantially responsive
tender with the lowest evaluated cost, but not necessarily the lowest
submitted price, which should be recommended for award.
The bid/ tender price read out at the bid opening shall be adjusted at the
time of evaluation with correction for any arithmetical errors for the
purpose of evaluation with the concurrence of the bidder/ contractor.
Where there is a discrepancy between the rates in figures and in words,
the rate in words will prevail. Where there is a discrepancy between the
unit and the line item total resulting from multiplying the unit rate by the
quantity, the unit rate will prevail.
The conditional discounts offered by the bidder shall not be taken into
account for evaluation. This however does not apply to cross-discounts.
The purchaser shall prepare a detailed report on the evaluation and
comparison of tenders setting forth the specific reasons on which the
recommendation is based for the award of the contract.
STEP 6: AWARD OF CONTRACT
Implementing agency shall award the contract within the period to all
aspects to the bidders who has the necessary technical capability and
financial resources and whose bid is substantially responsive to the tender
documents and has the lowest evaluated cost.
Single bids should also be considered for award, if it is determined that
publicity was adequate, bid specification/ conditions were not restrictive
or unclear and bid prices are considered reasonable in comparison to
estimated price.

Procurement Manual
P a g e | 11
SHOPPING
The following consideration should be kept in view for adopting this
procedure:
Shopping is a Procurement method based on comparing price quotations
obtained from several national suppliers, usually at least three to ensure
competitive prices.
Shopping is intended to be a simple and rapid procurement method and is
one of the least competitive procurement methods and may be abused
unless it is carried out in compliance with legal agreements and observing
a minimum formality in the process and with appropriate record keeping
for verification and audit.
Shopping should not be used as an expedient to by-pass more competitive
methods or fraction large procurement into smaller ones solely to allow
the use of Shopping.
To procure small amounts of off-the-Shelf goods or Standard Specification
Commodities or simple civil works for which more competitive methods
are not justified on the basis of cost or efficiency
Request for quotation shall be written and sent by letter, fax, telex, etc
(with proof of receipt and record keeping) and can also be displayed in the
Institute website;
The request shall include the description and quantity of the goods as well
as the required delivery time and place for the goods or services,
including any installation requirements as appropriate;
The request shall indicate the date by which the quotations are needed.
Prices for goods supplied from within the country (including previously
imported items) are requested to be quoted ExW (ex-works, ex-factory,
ex-warehouse, ex-showroom or off-the-shelf, as applicable) including all
custom and excise duties and sale and other taxes already paid or payable
on the raw materials and components; for goods offered from abroad
(i.e., not previously imported) prices are requested CIF or CIP or DDU basis
(in case of large purchases).
In case of civil works prices shall be requested inclusive of all taxes and
duties payable by the contractor.
Requests should be addressed to more than three firms that are reputable,
well established and are suppliers of the goods or services being
purchased, as part of their normal business (after verifying whether those
being invited will make an offer or not) to ensure at least three quotations
are received; In case unsolicited quotations are received, they may be
accepted after carrying out a similar due diligence exercise to verify the
nature and reputation of firm.

Procurement Manual
P a g e | 12
Quotation should be submitted in writing i.e., by fax, telex, or letter
(copies to be kept for records).
No bid securities are required.
Normally, requests for quotes should indicate the expected date of
submission of quotes with a minimum of 14 days from the date of issue of
request.
If the Purchaser has not received at least three quotations within the time
set, it should verify with the suppliers who have not submitted quotation,
whether they intend to do so and how soon.
Quotation should be compared after adding to the quoted price for goods,
the estimated cost of inland transportation and insurance, if any, to the
final destination. The lowest responsive offer is selected.
Purchaser may exercise discretion in selecting a quotation that is not the
lowest priced as far as there is good technical justification on the quality
of the offered item, suitability of delivery schedule, etc. In such cases,
such requirements should be indicated in the request for quote as well as
in the evaluation note.
Award decision and its rationale should be documented/ and kept for
review by audit by the Bank (or by the Bank’s auditors) as needed. The
record should contain the list of firms invited, and the list and value of
quotations received, comparative statements etc. The documents should
clearly show that the award is based on sound technical and commercial
criteria.
Purchase order shall incorporate the terms of accepted offer.
DIRECT CONTRACTING
The procedure for Direct Contracting may be adopted if any one of the
following conditions is met.
In case of articles including equipment/books, which are specifically
certified as of proprietary in nature, or where only a particular firm is the
manufacturer of the articles demanded.
Standardization of equipment or spare parts to be compatible with
existing equipment may justify additional purchases from the original
supplier.
Extension of existing contracts for goods/works awarded with the
prescribed procedures, justifiable on economic grounds.
Works are small and scattered or are situated in remote locations where
mobilization costs for contractors would be unreasonably high.

Procurement Manual
P a g e | 13
IMPORTANT ASPECTS OF SHOPPING
Important Aspects
Brief Description
Advertisement
No need for advertisement in newspapers, however the
advertisement can be displayed in the Institution website.
Minimum Quotations
3 quotations.
Time for Bid Submission
Not less than 2 weeks.
Negotiation
There should not be any negotiations either for price or terms &
conditions of the tender submitted with suppliers.
Validity of Tender
1. Bidders shall be required to submit tender valid for the
period specified in the tender documents.
2. Generally 30 to 40 days for Shopping.
Earnest Money/ Bid
Not required.
Security
Examination of Tenders
1. The Procurement Authorities entrusted with evaluation of
tenders shall ascertain whether the tenders:
meet the eligibility requirements specified;
have been properly signed;
are valid for the period specified in the tender document;
are substantially responsive (commercially and
technically)
to the tender documents; and
are otherwise generally in order.
2. If the bidder meets the above stipulations indicated in the
bid documents, it is determined as substantially responsive
and is considered further for evaluation.
Terms & Methods of
Payment terms should be 90% payment after delivery to the
Payment
consignee and balance 10% after acceptance of the goods or in
accordance with the practices applicable to the specific goods
and works.

Procurement Manual
P a g e | 14
Table below gives the brief of the procedure to be followed for Shopping:
Sl.
No.
What has to be done?
Who should
do it?
Description
1.
Identify the items or the
package of items to be
purchased from the
procurement plan.
Purchase
Committee
a. Understand the
specifications of the
item(s) to be purchased.
b. Lay down terms &
conditions and
specifications.
c. State Government rate
contracts, if any, shall be
treated as one of the three
quotations in the shopping
process.
d. DGS&D rate contracts shall
be acceptable for
procurement under
shopping.
2.
Shop around or call for
all at least 3 quotations
in writing with signature
of supplier. Quotations
could also be obtained
by fax.
An officer
authorized by
respective
office head
The requests for quotations shall
contain:
a. The description
specification and quantity
of the goods.
b. Say that contract shall be
for full quantity of each
item.
c. Terms of delivery of goods
or description of works.
d. Desired completion period
e. Place of works
f. The price shall be quoted
in INR.
g. Each bidder shall submit
only one quotation.
h. Quotation shall remain
valid for a period not less
than 15 days.
i. Terms of payment.
j. Warranty Conditions
3.
Prepare a comparison
sheet to select the most
appropriate supplier
Purchase
Committee
The following steps shall be
followed:
a. Evaluate and compare the

Procurement Manual
P a g e | 15
quotations determined to
be substantially
responsive.
b. Write information from the
quotations on a comparison
form.
c. Select the most
appropriate supplier.
d. Sales Tax in connection of
goods shall not be taken in
account.
e. The purchase committee
members should sign on
the comparison sheet.

Procurement Manual
P a g e | 16
IMPORTANT ASPECTS OF NCB/ ICB
Important Aspects
Brief Description
Standards & Technical
Specifications
1. The bid documents shall include generally
accepted standards of technical specifications.
2. Unbiased technical specification shall be
prepared with no mention of brand names and
catalogue numbers by a committee of experts
associating the trade representative, if
required.
3. The functional performance, design, quality,
packaging and additional requirements should
be clearly spelt out in the specifications.
4. The specifications should be generic and should
not appear to favour a particular brand or
supplier.
5. Preparation of technical specifications, bill of
quantities and civil drawings must be completed
before tendering. Specifications for the items to
be procured should be drawn up in every case
with clarity.
6. No deviations from the specifications after
opening of tender should be allowed.
Advertisement
1. Invitations to bid shall be advertised in at least
one widely circulated national daily newspaper
(or on a widely used website or electronic portal
with free national and international access
along with an abridged version of the said
advertisement published in a widely circulated
national daily inter-alia giving the
website/electronic portal details from which the
details of the invitation to bid can be
downloaded), at least 30 days prior to the
deadline for the submission of bids.
2. In case of ICB’s also publish in the “United
Nation’s Development Business (UNDB)” and
dgMarket online and forward to embassies and
trade representatives of countries of likely
suppliers of goods and also who have expressed
interest in response to the General Procurement
Notice (GPN)
3. The advertisement should also be placed at the
project website.
Time for Submission of Bids
Not less than 4 weeks for NCB.
Not less than 6 to 8 weeks for ICB.

Procurement Manual
P a g e | 17
Earnest Money/ Bid Security
1. Earnest Money (bid security) to be deposited by
the bidders shall be a specified amount for each
packing/ schedule/ item as indicated in the bid
document.
2. It shall normally be 2-5% of the estimated cost
of the goods or 1% of the estimated cost of work
rounded off to the nearest figure in rupees.
3. The earnest money shall be in the form of a
demand draft/ banker’s cheque/ bank
guarantee from a scheduled bank preferably
having a branch at the place where tenders are
to be submitted, which should be valid up to 45
days beyond the validity period of the tender.
4. Fixed Deposit Receipts endorsed in favour of
purchaser shall also be acceptable.
5. The earnest money of unsuccessful bidders shall
be refunded soon after the final acceptance of
tenders.
6. The earnest money shall be forfeited in the event
of withdrawal of the tender within the original
validity once submitted or in case a successful
bidder fails to provide the performance security
and fails to execute necessary agreement within
the period specified or for submitting false,
incorrect or misleading information.
Performance Security Deposit
1. Tender documents for works and goods shall
require performance security in an amount
sufficient to protect the implementing agency
in case of breach of contract by the
contractor/supplier.
2. This shall be in the form of a bank guarantee or
any other specified instrument and amount
should be specified in the tender document.
3. The amount of performance security shall
normally be 5% for goods/ works, of contract
price (valid till 28 days after the date of expiry
of defect liability period or the guarantee/
warranty period as the case may be).
4. The performance security deposit shall be
refunded within one month of the completion
of supply of goods/ works or after the expiry of
defects liability/ guarantee/ warranty period
(as mentioned above).
5. The performance security deposit may be
forfeited in case any terms and conditions of
the contract are infringed or the bidder fails to
make complete supply satisfactorily or

Procurement Manual
P a g e | 18
complete the work within the
delivery/completion period agreed in the
contract without prejudice to the purchaser’s
right to take further remedial actions in terms
of the contract and bidding documents which
formed part of the contract.
Retention Money
1. In contracts for works, normally 5% of contract
price shall be recovered as retention money.
2. Fifty percent (50%) of such retention money
shall be repaid to the Contractor on completion
of the whole of the works and balance fifty
percent (50%) shall be repaid after the expiry of
the defects liability period on certification by
the Engineer that all defects notified to the
contractor before the end of the period have
been corrected.
Pre-Bid Conference
1. A pre-bid conference (date/venue to be
indicated in the IFB published in newspapers and
bid document) may be arranged wherein
potential bidders may meet with the
representatives of the implementing authority
to seek clarifications on the tender documents.
2. Copy of minutes of the pre-bid conference
should be furnished to the bidders who had
already purchased the bid documents and also
supplied along with the bid document sold to
the parties purchasing the document subsequent
to the pre-bid conference.
Examination of Tenders
1.The Procurement Authorities entrusted with
evaluation of tenders shall ascertain whether the
tenders:
Meet the eligibility requirements specified;
Have been properly signed;
Are accompanied by the required earnest money and
valid for the period specified in the tender
document;
Have quoted for the entire schedule/ packing and
are in the required currency as indicated in the bid
documents;
Have proper Manufacturer’s Authorisation letter
Are substantially responsive (commercially and
technically) to the tender documents; and
Have the technical and financial capability as per
specified tender evaluation criteria to successfully
execute the contract. For ensuring financial
capacity a minimum turnover requirement should be
indicated in bid document.

Procurement Manual
P a g e | 19
Are otherwise generally in order.
2. If the bidder meets the above stipulations indicated
in the bid documents, it is determined as substantially
responsive and is considered further for evaluation.
3. Historical data in relation to the tender like annual
reports, turn over details, etc, if not received along
with the bidder, can be requested from the bidder
after opening of bids and should be submitted within
a reasonable time span (say 7-10 working days).
Post-Qualification of Bidders
1. In case the pre-qualification of the bidders has
been carried out, and the tenders have been
issued to the pre-qualified bidders, the tenders
shall be recommended for award on the basis of
being lowest substantially responsive bids.
2. If bidders have not been pre-qualified, the
implementing agency shall determine whether
the bidder whose bid has been determined to
offer the lowest evaluated cost has the
technical capability and financial resources to
effectively carry out the contract as offered in
the bid.
3. The criteria to be met shall be set out in the
tender documents, and if the bidder does not
meet them, the bid shall be rejected.
4. In such an event, the implementing agency shall
make a similar determination for the next-
lowest evaluated bidder and so on.
Validity of Tender
1. Bidders shall be required to submit tender valid
for the period specified in the tender
documents.
2. Normally, in case of NCB/ ICB, the bid validity
period shall be minimum 90 days after the date
of bid opening.
Validity Extension of Tenders
1. As far as possible contract should be finalized
within the original validity of the offers
mentioned in the tender document.
2. An extension of bid validity, if justified by
exceptional circumstances with the approval of
next higher authority, shall be requested in
writing from all bidders (of valid tenders only)
before the expiry date.
3. Bidders shall have the right to refuse to grant
such an extension without forfeiting their
Earnest Money, but those who are willing to
extend the validity of their bid shall also be
required to provide a suitable extension of
Earnest Money as specified in the tender

Procurement Manual
P a g e | 20
document.
4. Extension of bid validity shall not be allowed
with reference to contracts subject to Bank
prior review without the prior concurrence of
the Bank (i) for the first request for extension if
it is longer than four weeks; and (ii) for all
subsequent requests for extension irrespective
of the period (such concurrence will be
considered by Bank only in cases of Force
Majeure and circumstances beyond the control
of the Purchaser/ Employer).
Rejection of All Tenders
1. Tender documents usually provide that
implementing agency may reject all tenders.
2. Rejection of all tenders is justified when none
of the tenders are substantially responsive.
However, lack of competition shall not be
determined solely on the basis of the number of
bidders.
3. If all tenders are rejected, the implementing
agency shall review the causes justifying the
rejection and consider making revisions to the
conditions of contract, design and
specifications, scope of the contract, or a
combination of these, before inviting new
tenders.
4. If the rejection of all tenders is due to lack of
competition, wider advertising shall be
considered. If the rejection is due to most or all
of the tenders being non-responsive, new
tenders may be invited.
5. Rejection of all tenders and re-inviting new
tenders, irrespective of value shall be referred
to the next higher authority for approval than
the authority that approved the issue of tender
or to the head of the unit. Before re-inviting
tenders the specifications may be reviewed for
revision, if any.
6. Rejection of tenders (ICB/ NCB), irrespective of
the value, will require World Bank’s approval.
Modification in Orders (Goods/
Equipment)
1. Quantities in contracts awarded may be
increased up to 15% of the quantity originally
ordered by repeat orders after recording
reasons, provided that such orders shall be
given before the date of the expiry of last
supply and also subject to the condition that
prices have since not reduced and purchases
were required on urgency basis.

Procurement Manual
P a g e | 21
2. If the threshold of 15% is exceeded, prior
concurrence of the Bank shall be obtained.
Extension of Contract
(Works)
1. Contracts under NCB method may be
increased/ decreased up to 15% of the
quantity originally ordered by amending the
order/ contract after recording reasons,
provided that such orders shall be given
before the date of contractual completion and
also subjected that works were required on
urgent basis.
2. The variation in requirement shall be
appropriately indicated in the bid document.
3. It should be justifiable on economic grounds/
without change in costs.
Rebidding
1. Rebidding shall not be carried out with
reference to contracts subject to Bank prior
review without the prior concurrence of the
Bank.
2. The system of rejecting the bids falling
outside a pre-determined margin or bracket of
prices shall not be used.
Negotiation
1. There should not be any negotiations either for
price or terms and conditions of the tender
submitted.
Confidentiality
After the public opening of tenders, information relating
to the examination, clarification, and evaluation of
tenders and recommendations concerning awards shall
not be disclosed to bidders or other persons not
officially concerned with this process until the
successful bidder is notified of the award of the
contract.
Terms & Methods of Payment
Payment terms for ICB and NCB are provided in the
bidding documents and should be followed as it is.
Liquidated Damages
1. Provisions for liquidated damages shall be
included in the conditions of contract for the
delay in the delivery of goods or completion of
works.
2. In the case of goods, the liquidated damages
shall be calculated at the rate of 0.01% per
day of delay to maximum of 10% of the
contract value.
3. In the case of works, the liquidated damages
will be calculated at 0.01% of the contract
price per day, subject to a ceiling of 10% of
the contract price and shall be levied by way

Procurement Manual
P a g e | 22
of pre-estimated damages and not by way of
penalty.
Fraud & Corruption
The borrowers (including beneficiaries of Bank loans), as
well as Bidders, Suppliers, Contractors, and Consultants
under Bank-financed contracts shall observe the highest
standard of ethics during the procurement and
execution of such contracts. In pursuit of this policy, the
Bank:
(a) defines, for the purposes of this provision, the terms
set forth below as follows:
a. “corrupt practice” means the offering,
giving, receiving, or soliciting, directly
or indirectly, of anything of value to
influence the action of a public official
in the procurement process or in
contract execution;
b. “fraudulent practice” means a
misrepresentation or omission of facts in
order to influence a procurement
process or the execution of a contract;
c. “collusive practice” means a scheme or
arrangement between two or more
Bidders, with or without the knowledge
of the borrower, designed to establish
bid prices at artificial, non competitive
levels; and
d. “coercive practice” means harming or
threatening to harm, directly or
indirectly, persons or their property to
influence their participation in the
procurement process or affect the
execution of a contract;
e. “obstructive practice” is :
deliberately destroying, falsifying, altering
or concealing of evidence material to the
investigation or making false statements to
investigators in order to materially impede
a Bank investigation into allegations of a
corrupt, fraudulent, coercive or collusive
practice; and threatening, harassing or
intimidating any party to prevent it from
disclosing its knowledge of matters relevant
to the investigation or from pursuing the
investigation; and
acts intended to materially impede the
exercise of the Bank’s inspection and audit

Procurement Manual
P a g e | 23
rights provided for under sub-paragraph (e)
below.
(b) will reject a proposal for award if it determines
that the Bidder recommended for award has,
directly or through an agent, engaged in corrupt,
fraudulent, collusive or coercive practices in
competing for the Contract in question;
(c) will cancel the portion of the loan allocated to a
contract if it determines at any time that
representatives of the Borrower or of a beneficiary
of the loan engaged in corrupt, fraudulent,
collusive or coercive practices during the
procurement or the execution of that contract,
without the Borrower having taken timely and
appropriate action satisfactory to the Bank to
remedy the situation;
(d) will sanction a firm or individual, including
declaring them ineligible, either indefinitely or for
a stated period of time, to be awarded a Bank-
financed contract if it at any time determines that
they have, directly or through an agent, engaged,
in corrupt, fraudulent, collusive or coercive
practices in competing for, or in executing, a Bank-
financed contract; and
(e) will have the right to require that a provision be
included in Bidding Documents and in contracts
financed by a Bank loan, requiring Bidders,
Suppliers, Contractors and Consultants to permit
the Bank to inspect their accounts and records and
other documents relating to the bid submission and
contract performance and to have them audited by
auditors appointed by the Bank.
Review by the World Bank (also
applicable to Procurement of
Services)
1. It is the Bank’s policy that Borrower’s, as well as
bidders, suppliers, and contractors under Bank
financed contracts, observe the highest
standard of ethics during the procurement and
execution of such contracts. In pursuance of this
policy, the Bank will have the right that a
provision be included in bidding documents and
in contracts financed by a Bank loan, requiring
bidders, suppliers, and contractors to permit
the Bank to inspect their accounts and records
and other documents relating to the bid
submission and contract performance and to

Procurement Manual
P a g e | 24
have them audited by auditors appointed by the
Bank.
2. Contracts which are (i) not subject to prior
review by the Bank, and (ii) awarded following
these guidelines will be post reviewed by the
Bank.
3. World Bank will carry out post review either by
themselves or by selected Consultant up to 10%
of all contracts issued by the concerned
institute.
4. The Borrower shall retain all documentation
with respect to each contract (excluding
contracts subject to prior review by the Bank)
during project implementation and up to two
years after the closing date of the Loan
Agreement. This documentation would include,
but not be limited to, the signed original of the
contract, the analysis of the respective
proposals, and recommendations for award, for
examination by the Bank or its Consultants. The
Borrower shall also furnish such documentation
to the Bank upon request.
5. If the Bank determines that the goods, work or
services were not procured in accordance with
the agreed procedures, as reflected in the Loan
Agreement and further detailed in the
Procurement Plan approved by the Bank or that
the contract itself is not consistent with such
procedures, it may declare mis-procurement as
established in the Procurement Guidelines. The
Bank shall promptly inform the Borrower the
reasons for such determination.

Procurement Manual
P a g e | 25
IV.PROCUREMENT OF SERVICES
METHODS FOR PROCUREMENT OF SERVICES
Quality and Cost Based Selection (QCBS)
Fixed Budget Selection (FBS)
Least Cost Method (LCS)
Consultant Qualification Based Selection (CQS)
Single Source Selection (SSS)
QUALITY AND COST BASED SELECTION (QCBS)
QCBS uses a competitive process among shortlisted firms that takes into account
the quality of the proposals and the cost of the services in the selection of the
successful firm. The relative weight to be given to the quality and cost shall be
determined for each case depending on the nature of the assignment. The
selection process shall include the following steps,
1. Preparation of the Terms of Reference (ToR)
2. Preparation of cost estimate & the budget
3. Advertisement for Expression of Interest (EOI)
4. Evaluation of EOI to shortlist six firms
5. Preparation & issuance of Request for Proposal (RFP) to short listed firms
6. Receipt of proposals
7. Opening and Evaluation of technical proposals
8. Public opening of financial proposals of firms technically qualified
9. Combined evaluation of technical and financial proposals
10. Negotiations and award of the contract to the selected firm
STEP 1: PREPARATION OF THE TERMS OF REFERENCE (TOR)
The Terms of Reference shall be prepared by a person(s) or a firm specialized in the
area of the assignment. The scope of the services described in the ToR shall be
compatible with the available budget. ToR shall clearly define the objectives, goals
and scope of the assignment and provide background information to facilitate the
consultants’ preparation of their proposals. However, ToR should not be too detailed
and inflexible, so that competing consultants may propose their own methodology
and staffing. The client and the consultants’ respective responsibility should be
clearly defined in the ToR. The ToR developed shall include:
1. A precise statement of objectives
2. An outline of the tasks to be carried out
3. A schedule for completion of tasks
4. The support/inputs provided by the client

Procurement Manual
P a g e | 26
5. The final outputs that will be required of the Consultant
6. Composition of Review Committee (not more than three members) to monitor the
Consultant’s works
7. Review of the Progress Reports required from Consultant
8. Review of the final draft report
9. List of key positions whose CV and experience would be evaluated.
STEP 2: PREPARATION OF COST ESTIMATE & BUDGET
The Cost Estimates or Budget should be based on the assessment of the resources
needed to carry out the assignment, staff time, logistical support, and physical
inputs (for example, vehicles, office space and equipment). Costs shall be divided in
two broad categories, a) Fee or remuneration & b) Reimbursable costs. The cost of
staff time shall be estimated on a realistic basis for all personnel involved in the
assignment.
STEP 3: ADVERTISEMENTFOR EXPRESSION OF INTEREST (EOI)
Advertisement in a prescribed format is issued in widely published newspapers to
obtain expression of interest for the contract. In addition, contracts expected to cost
more than US$ 200,000 shall be advertised in UNDB online and in dgMarket. Not less
than 14 days from date of posting on UNDB online shall be provided for responses,
before preparation of the shortlist.
STEP 4: EVALUATION OF EOI TO SHORTLIST SIX FIRMS
If the assignment has been advertised and expressions of interest received, EOIs shall
be evaluated to shortlist six firms. The short listing of six firms must be based on the
eligibility criteria’s defined for EOI selection. The short list shall not include
Individual Consultants. In contracts below US$ 500,000 equivalent, shortlist may
comprise national consultants only. Government owned enterprises can be
considered for award of consultancy assignment provided they are otherwise eligible
as per the Bank’s guidelines.
STEP 5: PREPARATION &ISSUANCE OF REQUEST FOR PROPOSAL (RFP) TO
SHORTLISTED FIRMS
The RFP shall include,
1. Letter of Invitation (LOI)
2. Instructions to Consultants (ITC) with Data Sheet
3. Technical Proposal - Standard Forms
4. Financial proposals - Standard Form
5. Terms of Reference (ToR)
6. Standard Forms of contract

Procurement Manual
P a g e | 27
STEP 6: RECEIPT OF PROPOSALS
The time allowed for submission of proposal shall depend on the assignment, but
normally shall not be less than four weeks or more than three months. The firms may
request clarifications about the information provided in the RFP. The clarifications
must be given in writing and copy to all the firms. The technical and financial
proposals shall be submitted at the same time but in different sealed envelopes. Any
proposals received after the closing time shall be returned unopened.
STEP 7: OPENING AND EVALUATION OF TECHNICAL PROPOSALS
The technical proposals shall be opened immediately by the committee, after the
closing time for submission of proposals. The evaluation of the proposals will be in
two stages first quality and then cost.
STEP 8: PUBLIC OPENING OF FINANCIAL PROPOSALS OF FIRMS TECHNICALLY
QUALIFIED
The financial proposals shall remain sealed until opened publicly. Financial proposals
shall be opened only after completing the technical evaluation and no objection from
Bank.
STEP 9: COMBINED EVALUATION OF TECHNICAL AND FINANCIAL PROPOSALS
The total score shall be obtained by weighing the quality and cost scores and adding
them. The weight for the cost shall be chosen, taking into account the complexity of
the assignment and the relative importance of quality. The weight for cost shall
normally be 20 points out of a total score of 100. The proposed weightings for quality
and cost shall be specified in the RFP. The firm obtaining highest total score shall be
invited for the negotiations.
STEP 10: NEGOTIATIONS AND AWARD OF CONTRACT
Negotiations shall include discussions of the TOR, the methodology, staffing,
client’s inputs, and special conditions of the contract. These discussions shall not
substantially alter the original TOR or the terms of the contract, lest the quality
of the final product, its cost, and the relevance of the initial evaluation be
affected. Major reductions in work inputs should not be made solely to meet the
budget. The final TOR and the agreed methodology shall be incorporated in
“Description of Services,” which shall form part of the contract.
The selected firm should not be allowed to substitute key staff, unless both
parties agree. If this is not the case, the firm may be disqualified and the process
continued with the next ranked firm.The key staff proposed for substitution shall
have qualifications equal to or better than the key staff initially proposed.
Financial negotiations shall include clarification of the consultants’ tax liability
and how this tax liability has been or would be reflected in the contract. As

Procurement Manual
P a g e | 28
Lump-Sum Contracts payments are based on delivery of outputs (or products),
the offered price shall include all costs (staff time, overhead, travel, hotel,
etc.). Consequently, if the selection method for a Lump-sum contract included
price as a component, this price shall not be negotiated. In the case of Time-
based Contracts, payment is based on inputs (staff time and reimbursable) and
the offered price shall include staff rates and an estimation of the amount of
reimbursable. When the selection method includes price as a component,
negotiations of staff rates should not take place, except in special circumstances,
like for example, staff rates offered are much higher than typically charged rates
by consultants for similar contracts. Consequently, the prohibition of negotiation
does not preclude the right of the client to ask for clarifications, and, if fees are
very high, to ask for change of fees, after due consultation with the Bank.
Reimbursable are to be paid on actual expenses incurred at cost upon
presentation of receipts and therefore are not subject to negotiations. However,
if the client wants to define ceilings for unit prices of certain reimbursable (like
travel or hotel rates), they should indicate the maximum levels of those rates in
the RFP or define a per diem in the RFP.
If the negotiations fail to result in an acceptable contract, the client shall
terminate the negotiations and invite the next ranked firm for negotiations. The
Bank shall be consulted prior to taking this step.
FIXED BUDGET SELECTION (FBS)
This method is appropriate only when the assignment is simple and can be
precisely defined and when the budget is fixed. The RFP shall indicate the
available budget and request the consultants to provide their best technical and
financial proposals in separate envelopes, within the budget. Evaluation of all
technical proposals shall be carried out first as in the QCBS method. Then the
price proposals shall be opened in public and prices shall be read out aloud.
Proposals that exceed the indicated budget shall be rejected. The Consultant
who has submitted the highest ranked technical proposal among the rest shall be
selected and invited to negotiate a contract.
LEAST COST SELECTION (LCS)
This method is only appropriate for selecting consultants for assignments of a
standard or routine nature (audits, engineering design of noncomplex works, and
so forth) where well-established practices and standards exist. Under this
method, a “minimum” qualifying mark for the “quality” is established. Proposals,
to be submitted in two envelopes, are invited from a short list. Technical
proposals are opened first and evaluated. Those securing less than the minimum
qualifying mark are rejected, and the financial proposals of the rest are opened
in public. The firm with the lowest price shall then be selected.

Procurement Manual
P a g e | 29
CONSULTANTS’ QUALIFICATIONS BASED SELECTION (CQS)
This method may be used for small assignments for which the need for preparing
and evaluating competitive proposals is not justified. In such cases, prepare the
TOR, request expressions of interest and information on the consultants’
experience and competence relevant to the assignment, establish a short list,
and select the firm with the most appropriate qualifications and references. The
selected firm shall be asked to submit a combined technical-financial proposal
and then be invited to negotiate the contract.
SINGLE-SOURCE SELECTION (SSS)
Single-source selection of consultants does not provide the benefits of
competition in regard to quality and cost, lacks transparency in selection, and
could encourage unacceptable practices. Therefore, single-source selection shall
be used only in exceptional cases.
Single-source selection may be appropriate only if it presents a clear
advantage over competition: (a) for tasks that represent a natural
continuation of previous work carried out by the firm (see next paragraph),
(b) in emergency cases, such as in response to disasters and for consulting
services required during the period of time immediately following the
emergency, (c) for very small assignments, or (d) when only one firm is
qualified or has experience of exceptional worth for the assignment.
When continuity for downstream work is essential, the initial RFP shall outline
this prospect, and, if practical, the factors used for the selection of the
consultant shall take the likelihood of continuation into account. Continuity in
the technical approach, experience acquired, and continued professional
liability of the same consultant may make continuation with the initial
consultant preferable to a new competition subject to satisfactory
performance in the initial assignment. For such downstream assignments, the
client shall ask the initially selected consultant to prepare technical and
financial proposals on the basis of TOR furnished by the client, which shall
then be negotiated.
If the initial assignment was not awarded on a competitive basis or was
awarded under tied financing or if the downstream assignment is substantially
larger in value, a competitive process acceptable to the Bank shall normally
be followed in which the consultant carrying out the initial work is not
excluded from consideration if it expresses interest. The Bank will consider
exceptions to this rule only under special circumstances and only when a new
competitive process is not practicable.

Procurement Manual
P a g e | 30
SELECTION OF INDIVIDUAL CONSULTANTS
Individual consultants are employed on assignments for which (a) teams of
personnel are not required, (b) no additional outside (home office) professional
support is required, and (c) the experience and qualifications of the individual
are the paramount requirement. When coordination, administration, or collective
responsibility may become difficult because of the number of individuals, it
would be advisable to employ a firm.
Individual consultants are selected on the basis of their qualifications for the
assignment. Advertisement is not required and consultants do not need to
submit proposals. Consultants shall be selected through comparison of
qualifications of at least three candidates among those who have expressed
interest in the assignment or have been approached directly. Individuals
considered for comparison of qualifications shall meet the minimum relevant
qualifications.
Individual consultants may be selected on a sole-source basis with due
justification in exceptional cases such as: (a) tasks that are a continuation of
previous work that the consultant has carried out and for which the
consultant was selected competitively; (b) assignments with total expected
duration of less than six months; (c) emergency situations resulting from
natural disasters; and (d) when the individual is the only consultant qualified
for the assignment.

Procurement Manual
P a g e | 31
TYPES OF CONTRACTS
There are two types of contract,
Lump Sum Contract: Lump sum contracts are used mainly for assignments in
which the content and the duration of the services and the required output of the
consultants are clearly defined. Payments are linked to outputs (deliverables),
such as reports, drawings, bills of quantities, bidding documents, and software
programs. Lump sum contracts are easy to administer because payments are due
on clearly specified outputs.
Time-Based Contract: This type of contract is appropriate when it is difficult to
define the scope and the length of services, either because the services are
related to activities by others for which the completion period may vary, or
because the input of the consultants required to attain the objectives of the
assignment is difficult to assess. This type of contract is widely used for complex
studies, supervision of construction, advisory services, and most training
assignments. Payments are based on agreed hourly, daily, weekly, or monthly
rates for staff (who are normally named in the contract) and on reimbursable
items using actual expenses and/or agreed unit prices. The rates for staff include
salary, social costs, overhead, fee (or profit), and, where appropriate, special
allowances. This type of contract shall include a maximum amount of total
payments to be made to the consultants. This ceiling amount should include a
contingency allowance for unforeseen work and duration, and provision for price
adjustments, where appropriate. Time-based contracts need to be closely
monitored and administered by the client to ensure that the assignment is
progressing satisfactorily and that payments claimed by the consultants are
appropriate.