PlantUML Language Reference Guide Plant UML
User Manual: Pdf
Open the PDF directly: View PDF
.
Page Count: 128 [warning: Documents this large are best viewed by clicking the View PDF Link!]
- Sequence Diagram
- Basic examples
- Declaring participant
- Use non-letters in participants
- Message to Self
- Change arrow style
- Change arrow color
- Message sequence numbering
- Splitting diagrams
- Grouping message
- Notes on messages
- Some other notes
- Changing notes shape
- Creole and HTML
- Divider
- Reference
- Delay
- Space
- Lifeline Activation and Destruction
- Participant creation
- Incoming and outgoing messages
- Stereotypes and Spots
- More information on titles
- Participants encompass
- Removing Footer
- Skinparam
- Changing padding
- Use Case Diagram
- Class Diagram
- Relations between classes
- Label on relations
- Adding methods
- Defining visibility
- Abstract and Static
- Advanced class body
- Notes and stereotypes
- More on notes
- Note on links
- Abstract class and interface
- Using non-letters
- Hide attributes, methods...
- Hide classes
- Use generics
- Specific Spot
- Packages
- Packages style
- Namespaces
- Automatic namespace creation
- Lollipop interface
- Changing arrows direction
- Association classes
- Skinparam
- Skinned Stereotypes
- Color gradient
- Help on layout
- Splitting large files
- Activity Diagram
- Activity Diagram (beta)
- Component Diagram
- State Diagram
- Object Diagram
- Common commands
- Salt
- Creole
- Changing fonts and colors
- Preprocessing
- Internationalization
- Color Names

Drawing UML with PlantUML
Language Reference Guide
(Version pversion)
PlantUML is an Open Source project that allows to quickly write:
• Sequence diagram,
• Usecase diagram,
• Class diagram,
• Activity diagram,
• Component diagram,
• State diagram,
• Object diagram.
Diagrams are defined using a simple and intuitive language.

1 SEQUENCE DIAGRAM
1 Sequence Diagram
1.1 Basic examples
The sequence ->is used to draw a message between two participants. Participants do not have to be
explicitly declared.
To have a dotted arrow, you use -->
It is also possible to use <-and <--. That does not change the drawing, but may improve readability.
Note that this is only true for sequence diagrams, rules are different for the other diagrams.
@startuml
Alice -> Bob : Authentication Request
Bob --> Alice : Authentication Response
Alice -> Bob: Another authentication Request
Alice <-- Bob: another authentication Response
@enduml
1.2 Declaring participant
It is possible to change participant order using the participant keyword.
It is also possible to use other keywords to declare a participant:
•actor
•boundary
•control
•entity
•database
@startuml
actor Foo1
boundary Foo2
control Foo3
entity Foo4
database Foo5
collections Foo6
Foo1 -> Foo2 : To boundary
Foo1 -> Foo3 : To control
Foo1 -> Foo4 : To entity
Foo1 -> Foo5 : To database
Foo1 -> Foo6 : To collections
@enduml
PlantUML Language Reference Guide (Version pversion)1 of 127

1.3 Use non-letters in participants 1 SEQUENCE DIAGRAM
You can rename a participant using the as keyword.
You can also change the background color of actor or participant.
@startuml
actor Bob #red
' The only difference between actor
'and participant is the drawing
participant Alice
participant "I have a really\ nlong name" as L #99FF99
/' You can also declare:
participant L as "I have a really \nlong name " #99FF99
'/
Alice ->Bob: Authentication Request
Bob - >Ali ce : Au thentica tion Res ponse
Bob - >L: Log tra nsacti on
@enduml
1.3 Use non-letters in participants
You can use quotes to define participants. And you can use the as keyword to give an alias to those
participants.
@startuml
Alice -> "Bob ()" : Hello
"Bob()" -> "This is very\nlong" as Long
' You can also declare :
' "Bob()" -> Long as "This is very\nlong"
Long --> "Bob ()" : ok
@enduml
PlantUML Language Reference Guide (Version pversion)2 of 127

1.4 Message to Self 1 SEQUENCE DIAGRAM
1.4 Message to Self
A participant can send a message to itself.
It is also possible to have multi-line using \n.
@startuml
Alice ->Alice: This is a signal to self .\ nIt also demonstrates \nmultiline \ ntext
@enduml
1.5 Change arrow style
You can change arrow style by several ways:
• add a final xto denote a lost message
• use \or /instead of <or >to have only the bottom or top part of the arrow
• repeat the arrow head (for example, >> or //) head to have a thin drawing
• use -- instead of -to have a dotted arrow
• add a final ”o” at arrow head
• use bidirectional arrow
@startuml
Bob ->x Alice
Bob -> Alice
Bob ->> Alice
Bob -\ Alice
Bob \\- Alice
Bob //-- Alice
Bob ->o Alice
Bob o\\-- Alice
Bob <-> Alice
Bob <->o Alice
@enduml
PlantUML Language Reference Guide (Version pversion)3 of 127

1.6 Change arrow color 1 SEQUENCE DIAGRAM
1.6 Change arrow color
You can change the color of individual arrows using the following notation:
@startuml
Bob -[#red]> Alice : hello
Alice -[#0000FF]->Bob : ok
@enduml
1.7 Message sequence numbering
The keyword autonumber is used to automatically add number to messages.
@startuml
autonumber
Bob -> Alice : Authentication Request
Bob <- Alice : Authentication Response
@enduml
You can specify a startnumber with autonumber 'start' , and also an increment with autonumber
'start' 'increment'.
@startuml
autonumber
Bob -> Alice : Authentication Request
Bob <- Alice : Authentication Response
autonumber 15
Bob -> Alice : Another authentication Request
Bob <- Alice : Another authentication Response
autonumber 40 10
PlantUML Language Reference Guide (Version pversion)4 of 127

1.7 Message sequence numbering 1 SEQUENCE DIAGRAM
Bob -> Alice : Yet another authentication Request
Bob <- Alice : Yet another authentication Response
@enduml
You can specify a format for your number by using between double-quote.
The formatting is done with the Java class DecimalFormat (’0’ means digit, ’#’ means digit and zero
if absent).
You can use some html tag in the format.
@startuml
autonumber "<b >[000]"
Bob -> Alice : Authentication Request
Bob <- Alice : Authentication Response
autonumber 15 "<b >(<u>##</u>)"
Bob -> Alice : Another authentication Request
Bob <- Alice : Another authentication Response
auto number 40 10 " <font color =red ><b> Message 0 "
Bob -> Alice : Yet another authentication Request
Bob <- Alice : Yet another authentication Response
@enduml
You can also use autonumber stop and autonumber resume 'increment' 'format' to respectively
pause and resume automatic numbering.
@startuml
autonumber 10 10 "<b>[000]"
Bob -> Alice : Authentication Request
Bob <- Alice : Authentication Response
PlantUML Language Reference Guide (Version pversion)5 of 127

1.8 Splitting diagrams 1 SEQUENCE DIAGRAM
autonumber stop
Bob -> Alice : dummy
auto number r es um e "< font c olor =red ><b> Message 0 "
Bob -> Alice : Yet another authentication Request
Bob <- Alice : Yet another authentication Response
autonumber stop
Bob -> Alice : dummy
autonumber resume 1 "<font color =blue ><b >Message 0 "
Bob -> Alice : Yet another authentication Request
Bob <- Alice : Yet another authentication Response
@enduml
1.8 Splitting diagrams
The newpage keyword is used to split a diagram into several images.
You can put a title for the new page just after the newpage keyword.
This is very handy with Word to print long diagram on several pages.
@startuml
Alice -> Bob : message 1
Alice -> Bob : message 2
newpage
Alice -> Bob : message 3
Alice -> Bob : message 4
newpage A title for the\nlast page
Alice -> Bob : message 5
Alice -> Bob : message 6
@enduml
PlantUML Language Reference Guide (Version pversion)6 of 127

1.9 Grouping message 1 SEQUENCE DIAGRAM
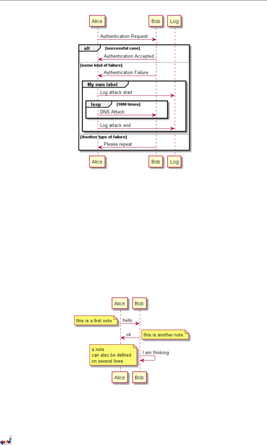
1.9 Grouping message
It is possible to group messages together using the following keywords:
•alt/else
•opt
•loop
•par
•break
•critical
•group, followed by a text to be displayed
It is possible a add a text that will be displayed into the header (except for group).
The end keyword is used to close the group.
Note that it is possible to nest groups.
@startuml
Alice -> Bob: Authentication Request
alt successful case
Bob -> Alice: Authentication Accepted
else some kind of failure
Bob -> Alice: Authentication Failure
group My own label
Alice -> Log : Log attack start
loop 1000 times
Alice -> Bob: DNS Attack
end
Alice -> Log : Log attack end
end
else Another type of failure
Bob -> Alice: Please repeat
end
@enduml
PlantUML Language Reference Guide (Version pversion)7 of 127

1.10 Notes on messages 1 SEQUENCE DIAGRAM
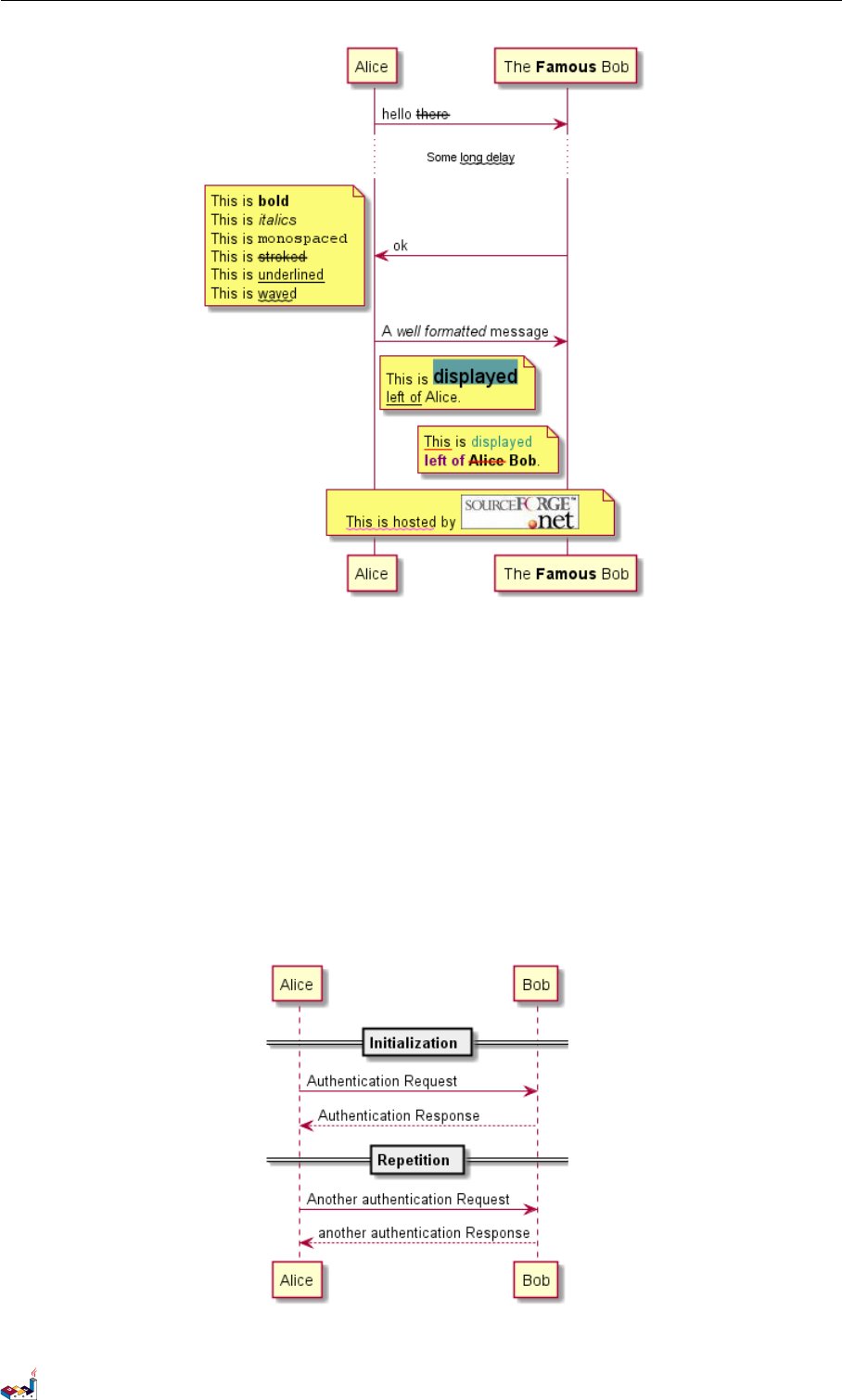
1.10 Notes on messages
It is possible to put notes on message using the note left or note right keywords just after the message.
You can have a multi-line note using the end note keywords.
@startuml
Alice ->Bob : hello
note left: this is a first note
Bob - >Ali ce : ok
note right: this is another note
Bob - >Bob : I am t hi nking
note left
a note
can also be defined
on several lines
end note
@enduml
1.11 Some other notes
It is also possible to place notes relative to participant with note left of ,note right of or note
over keywords.
It is possible to highlight a note by changing its background color.
PlantUML Language Reference Guide (Version pversion)8 of 127

1.12 Changing notes shape 1 SEQUENCE DIAGRAM
You can also have a multi-line note using the end note keywords.
@startuml
participant Alice
participant Bob
note left of Alice #aqua
This is displayed
left of Alice.
end note
note right of Alice: This is displayed right of Alice.
note over Alice: This is displayed over Alice.
note over Alice , Bob #FFAAAA : This is displayed \n over Bob and Alice.
note over Bob , Al ice
This is yet another
example of
a long note.
end note
@enduml
1.12 Changing notes shape
You can use hnote and rnote keywords to change note shapes.
@startuml
caller -> server : conReq
hnote over caller : idle
caller <- server : conConf
rnote over server
"r" as rectangle
"h" as hexagon
endrnote
@enduml
PlantUML Language Reference Guide (Version pversion)9 of 127

1.13 Creole and HTML 1 SEQUENCE DIAGRAM
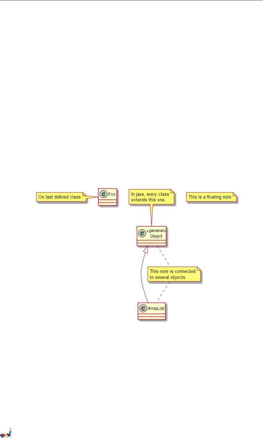
1.13 Creole and HTML
It is also possible to use creole formatting:
@startuml
participant Alice
participant "The **Famous ** Bob" as Bob
Alice -> Bob : hello --there --
... Some ~~long delay~~ ...
Bob -> Alice : ok
note left
This is **bold **
This is //italics //
This is ""monospaced ""
This is --stroked --
This is __underlined__
This is ~~waved~~
end note
Alice -> Bob : A //well formatted // message
note right of Alice
This is <back :cadetblue ><size :18 > displayed </size ></back >
__left of__ Alice .
end note
note left of Bob
<u: red > This </ u> is < color #1 18888 > displayed </ color >
**< color purple >left of </color > <s:red >Alice </strike > Bob **.
end note
note over Alice , Bob
<w:# FF33FF > This is hosted </w > by < img sou rcefor ge. jpg >
end note
@enduml
PlantUML Language Reference Guide (Version pversion)10 of 127

1.14 Divider 1 SEQUENCE DIAGRAM
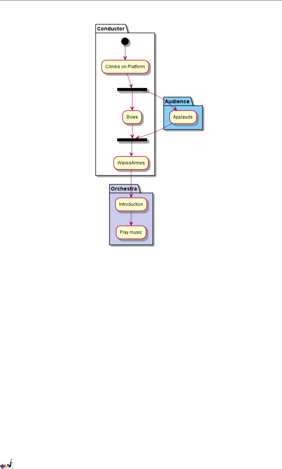
1.14 Divider
If you want, you can split a diagram using == separator to divide your diagram into logical steps.
@startuml
== Initialization ==
Alice -> Bob: Authentication Request
Bob --> Alice : Authentication Response
== Repetition ==
Alice -> Bob: Another authentication Request
Alice <-- Bob: another authentication Response
@enduml
PlantUML Language Reference Guide (Version pversion)11 of 127

1.15 Reference 1 SEQUENCE DIAGRAM
1.15 Reference
You can use reference in a diagram, using the keyword ref over.
@startuml
participant Alice
actor Bob
ref over Alice , Bob : init
Alice -> Bob : hello
ref over Bob
This can be on
several lines
end ref
@enduml
1.16 Delay
You can use ... to indicate a delay in the diagram. And it is also possible to put a message with this
delay.
@startuml
Alice -> Bob: Authentication Request
...
Bob --> Alice : Authentication Response
...5 minutes latter ...
Bob --> Alice : Bye !
@enduml
PlantUML Language Reference Guide (Version pversion)12 of 127

1.17 Space 1 SEQUENCE DIAGRAM
1.17 Space
You can use ||| to indicate some spacing in the diagram.
It is also possible to specify a number of pixel to be used.
@startuml
Alice -> Bob: message 1
Bob --> Alice: ok
|||
Alice -> Bob: message 2
Bob --> Alice: ok
||45||
Alice -> Bob: message 3
Bob --> Alice: ok
@enduml
1.18 Lifeline Activation and Destruction
The activate and deactivate are used to denote participant activation.
Once a participant is activated, its lifeline appears.
The activate and deactivate apply on the previous message.
The destroy denote the end of the lifeline of a participant.
@startuml
participant User
User -> A: DoWork
activate A
A -> B: << createRequest >>
activate B
B -> C: DoWork
activate C
C --> B: WorkDone
destroy C
B --> A: RequestCreated
deactivate B
A -> User: Done
deactivate A
@enduml
PlantUML Language Reference Guide (Version pversion)13 of 127

1.19 Participant creation 1 SEQUENCE DIAGRAM
Nested lifeline can be used, and it is possible to add a color on the lifeline.
@startuml
participant User
User -> A: DoWork
activate A #FFBBBB
A -> A: Internal call
activate A #DarkSalmon
A -> B: << createRequest >>
activate B
B --> A: RequestCreated
deactivate B
deactivate A
A -> User: Done
deactivate A
@enduml
1.19 Participant creation
You can use the create keyword just before the first reception of a message to emphasize the fact that
this message is actually creating this new object.
@startuml
Bob -> Alice : hello
create Other
Alice -> Other : new
create control String
Alice -> String
note right : You can also put notes!
PlantUML Language Reference Guide (Version pversion)14 of 127

1.20 Incoming and outgoing messages 1 SEQUENCE DIAGRAM
Alice --> Bob : ok
@enduml
1.20 Incoming and outgoing messages
You can use incoming or outgoing arrows if you want to focus on a part of the diagram.
Use square brackets to denote the left ”[” or the right ”]” side of the diagram.
@startuml
[-> A: DoWork
activate A
A -> A: Internal call
activate A
A ->] : << createRequest >>
A<--] : RequestCreated
deactivate A
[<- A: Done
deactivate A
@enduml
You can also have the following syntax:
@startuml
[-> Bob
[o-> Bob
[o->o Bob
[x-> Bob
PlantUML Language Reference Guide (Version pversion)15 of 127

1.21 Stereotypes and Spots 1 SEQUENCE DIAGRAM
[<- Bob
[x<- Bob
Bob ->]
Bob ->o]
Bob o->o]
Bob ->x]
Bob <-]
Bob x<-]
@enduml
1.21 Stereotypes and Spots
It is possible to add stereotypes to participants using << and >>.
In the stereotype, you can add a spotted character in a colored circle using the syntax (X,color).
@startuml
participant " Famous Bob " as Bob << Generated >>
participant Alice << (C ,#ADD1B2 ) Testable >>
Bob - >Ali ce : First messag e
@enduml
By default, the guillemet character is used to display the stereotype. You can change this behavious
using the skinparam guillemet:
@startuml
skinparam guillemet false
participant " Famous Bob " as Bob << Generated >>
participant Alice << (C ,#ADD1B2 ) Testable >>
Bob - >Ali ce : First messag e
@enduml
PlantUML Language Reference Guide (Version pversion)16 of 127

1.22 More information on titles 1 SEQUENCE DIAGRAM
@startuml
participant Bob << (C ,#ADD1B2 ) >>
participant Alice << (C ,#ADD1B2 ) >>
Bob - >Ali ce : First messag e
@enduml
1.22 More information on titles
You can use creole formatting in the title.
@startuml
title __Simple__ ** communication ** example
Alice -> Bob: Authentication Request
Bob -> Alice: Authentication Response
@enduml
You can add newline using \n in the title description.
@startuml
title __Simple__ communication example\non several lines
Alice -> Bob: Authentication Request
Bob -> Alice: Authentication Response
@enduml
PlantUML Language Reference Guide (Version pversion)17 of 127

1.23 Participants encompass 1 SEQUENCE DIAGRAM
You can also define title on several lines using title and end title keywords.
@startuml
title
<u>Simple </u> communication example
on <i >several </ i> lines and using <font color =red >html </ font >
This is hosted by <img:sourceforge .jpg>
end title
Alice -> Bob: Authentication Request
Bob -> Alice: Authentication Response
@enduml
1.23 Participants encompass
It is possible to draw a box around some participants, using box and end box commands.
You can add an optional title or a optional background color, after the box keyword.
@startuml
box "Internal Service" # LightBlue
participant Bob
participant Alice
end box
participant Other
Bob -> Alice : hello
Alice -> Other : hello
@enduml
PlantUML Language Reference Guide (Version pversion)18 of 127

1.24 Removing Footer 1 SEQUENCE DIAGRAM
1.24 Removing Footer
You can use the hide footbox keywords to remove the footer of the diagram.
@startuml
hide footbox
title Footer removed
Alice -> Bob: Authentication Request
Bob --> Alice : Authentication Response
@enduml
1.25 Skinparam
You can use the skinparam command to change colors and fonts for the drawing.
You can use this command:
• In the diagram definition, like any other commands,
• In an included file,
• In a configuration file, provided in the command line or the ANT task.
You can also change other rendering parameter, as seen in the following examples:
@startuml
skinparam sequenceArrowThickness 2
skinparam roundcorner 20
skinparam maxmessagesize 60
skinparam sequenceParticipant underline
actor User
participant " First Class" as A
participant " Second Class " as B
participant " Last Class" as C
User -> A: DoWork
activate A
A -> B: Create Request
activate B
B -> C: DoWork
activate C
C --> B: WorkDone
PlantUML Language Reference Guide (Version pversion)19 of 127

1.25 Skinparam 1 SEQUENCE DIAGRAM
destroy C
B --> A: Request Created
deactivate B
A --> User: Done
deactivate A
@enduml
@startuml
skinparam backgroundColor #EEEBDC
skinparam handwritten true
skinparam sequence {
ArrowColor DeepSkyBlue
ActorBorderColor DeepSkyBlue
LifeLineBorderColor blue
LifeLineBackgroundColor #A9DCDF
ParticipantBorderColor DeepSkyBlue
ParticipantBackgroundColor DodgerBlue
ParticipantFontName Impact
ParticipantFontSize 17
ParticipantFontColor # A9DCDF
ActorBackgroundColor aqua
ActorFontColor DeepSkyBlue
ActorFontSize 17
ActorFontName Aapex
}
actor User
participant " First Class" as A
participant " Second Class " as B
participant " Last Class" as C
User -> A: DoWork
activate A
A -> B: Create Request
activate B
B -> C: DoWork
PlantUML Language Reference Guide (Version pversion)20 of 127

1.26 Changing padding 1 SEQUENCE DIAGRAM
activate C
C --> B: WorkDone
destroy C
B --> A: Request Created
deactivate B
A --> User: Done
deactivate A
@enduml
1.26 Changing padding
It is possible to tune some padding settings.
@startuml
skinparam ParticipantPadding 20
skinparam BoxPadding 10
box "Foo1"
participant Alice1
participant Alice2
end box
box "Foo2"
participant Bob1
participant Bob2
end box
Alice1 -> Bob1 : hello
Alice1 -> Out : out
@enduml
PlantUML Language Reference Guide (Version pversion)21 of 127

2 USE CASE DIAGRAM
2 Use Case Diagram
2.1 Usecases
Use cases are enclosed using between parentheses (because two parentheses looks like an oval).
You can also use the usecase keyword to define a usecase. And you can define an alias, using the as
keyword. This alias will be used latter, when defining relations.
@startuml
(First usecase)
(Another usecase) as (UC2)
usecase UC3
usecase ( Last\nusecase ) as UC4
@enduml
2.2 Actors
Actor are enclosed using between two points.
You can also use the actor keyword to define an actor. And you can define an alias, using the as
keyword. This alias will be used latter, when defining relations.
We will see later that the actor definitions are optional.
@startuml
:First Actor:
:Another \nactor: as Men2
actor Men3
actor : Last actor : as Men4
@enduml
2.3 Usecases description
If you want to have description on several lines, you can use quotes.
You can also use the following separators: -- .. == __. And you can put titles within the separators.
PlantUML Language Reference Guide (Version pversion)22 of 127

2.4 Basic example 2 USE CASE DIAGRAM
@startuml
usecase UC1 as "You can use
several lines to define your usecase .
You can also use separators.
--
Several separators are possible .
==
And you can add titles:
..Conclusion ..
This allows large description ."
@enduml
2.4 Basic example
To link actors and use cases, the arrow -->is used.
The more dashes "-" in the arrow, the longer the arrow. You can add a label on the arrow, by adding
a ”:” character in the arrow definition.
In this example, you see that User has not been defined before, and is used as an actor.
@startuml
User -> ( Start )
User --> (Use the application ) : A small label
:Main Admin : ---> (Use the application ) : This is\nyet another\nlabel
@enduml
2.5 Extension
If one actor/use case extends another one, you can use the symbol <|-- (which stands for ).
PlantUML Language Reference Guide (Version pversion)23 of 127

2.6 Using notes 2 USE CASE DIAGRAM
@startuml
:Main Admin : as Admin
(Use the application ) as (Use)
User <|-- Admin
(Start ) <|-- (Use)
@enduml
2.6 Using notes
You can use the note left of ,note right of ,note top of ,note bottom of keywords to define
notes related to a single object.
A note can be also define alone with the note keywords, then linked to other objects using the ..
symbol.
@startuml
:Main Admin : as Admin
(Use the application ) as (Use)
User -> ( Start )
User --> (Use)
Admin ---> (Use)
note right of Admin : This is an example .
note right of (Use)
A note can also
be on several lines
end note
note "This note is connected \nto several objects ." as N2
(Start ) .. N2
N2 .. (Use)
@enduml
PlantUML Language Reference Guide (Version pversion)24 of 127

2.7 Stereotypes 2 USE CASE DIAGRAM
2.7 Stereotypes
You can add stereotypes while defining actors and use cases using ” << ” and ” >> ”.
@startuml
User << Human >>
:Main Database: as MySql << Application >>
(Start ) << One Shot >>
(Use the application ) as (Use) << Main >>
User -> ( Start )
User --> (Use)
MySql --> (Use )
@enduml
2.8 Changing arrows direction
By default, links between classes have two dashes -- and are vertically oriented. It is possible to use
horizontal link by putting a single dash (or dot) like this:
@startuml
:user: --> (Use case 1)
:user: -> (Use case 2)
@enduml
PlantUML Language Reference Guide (Version pversion)25 of 127

2.8 Changing arrows direction 2 USE CASE DIAGRAM
You can also change directions by reversing the link:
@startuml
(Use case 1) <.. :user:
(Use case 2) <- :user:
@enduml
It is also possible to change arrow direction by adding left,right,up or down keywords inside the
arrow:
@startuml
:user : -left -> ( dummyLeft )
:user : -right -> ( dummyRight )
:user: -up-> ( dummyUp)
:user : -down -> ( dummyDown )
@enduml
You can shorten the arrow by using only the first character of the direction (for example, -d- instead
of -down-) or the two first characters (-do-).
Please note that you should not abuse this functionality : Graphviz gives usually good results without
tweaking.
PlantUML Language Reference Guide (Version pversion)26 of 127

2.9 Splitting diagrams 2 USE CASE DIAGRAM
2.9 Splitting diagrams
The newpage keywords to split your diagram into several pages or images.
@startuml
:actor1: --> (Usecase1)
newpage
:actor2: --> (Usecase2)
@enduml
2.10 Left to right direction
The general default behavior when building diagram is top to bottom.
@startuml
'default
top to bottom direction
user1 --> ( Usecase 1)
user2 --> ( Usecase 2)
@enduml
You may change to left to right using the left to right direction command. The result is often
better with this direction.
@startuml
left to right direction
user1 --> ( Usecase 1)
user2 --> ( Usecase 2)
@enduml
PlantUML Language Reference Guide (Version pversion)27 of 127

2.11 Skinparam 2 USE CASE DIAGRAM
2.11 Skinparam
You can use the skinparam command to change colors and fonts for the drawing.
You can use this command :
• In the diagram definition, like any other commands,
• In an included file,
• In a configuration file, provided in the command line or the ANT task.
You can define specific color and fonts for stereotyped actors and usecases.
@startuml
skinparam handwritten true
skinparam usecase {
BackgroundColor DarkSeaGreen
BorderColor DarkSlateGray
BackgroundColor << Main >> YellowGreen
BorderColor << Main >> YellowGreen
ArrowColor Olive
ActorBorderColor black
ActorFontName Courier
ActorBackgroundColor << Human >> Gold
}
User << Human >>
:Main Database: as MySql << Application >>
(Start ) << One Shot >>
(Use the application ) as (Use) << Main >>
User -> ( Start )
User --> (Use)
MySql --> (Use )
@enduml
PlantUML Language Reference Guide (Version pversion)28 of 127

2.12 Complete example 2 USE CASE DIAGRAM
2.12 Complete example
@startuml
left to right direction
skinparam packageStyle rectangle
actor customer
actor clerk
rectangle checkout {
customer -- ( checkout)
(checkout) .> (payment) : include
(help) .> (checkout) : extends
(checkout) -- clerk
}
@enduml
PlantUML Language Reference Guide (Version pversion)29 of 127

3 CLASS DIAGRAM
3 Class Diagram
3.1 Relations between classes
Relations between classes are defined using the following symbols :
Extension <|--
Composition *--
Aggregation o--
It is possible to replace -- by .. to have a dotted line.
Knowing those rules, it is possible to draw the following drawings:
@startuml
Class01 <|-- Class02
Class03 *-- Class04
Class05 o-- Class06
Class07 .. Class08
Class09 -- Class10
@enduml
@startuml
Class11 <|.. Class12
Class13 --> Class14
Class15 ..> Class16
Class17 ..|> Class18
Class19 <--* Class20
@enduml
@startuml
Class21 #-- Class22
Class23 x-- Class24
Class25 }-- Class26
Class27 +-- Class28
Class29 ^-- Class30
@enduml
PlantUML Language Reference Guide (Version pversion)30 of 127

3.2 Label on relations 3 CLASS DIAGRAM
3.2 Label on relations
It is possible a add a label on the relation, using ”:”, followed by the text of the label.
For cardinality, you can use double-quotes "" on each side of the relation.
@startuml
Class01 "1" *-- "many" Class02 : contains
Class03 o-- Class04 : aggregation
Class05 --> "1" Class06
@enduml
You can add an extra arrow pointing at one object showing which object acts on the other object,
using <or >at the begin or at the end of the label.
@startuml
class Car
Driver - Car : drives >
Car *- Wheel : have 4 >
Car -- Person : < owns
@enduml
PlantUML Language Reference Guide (Version pversion)31 of 127

3.3 Adding methods 3 CLASS DIAGRAM
3.3 Adding methods
To declare fields and methods, you can use the symbol ":" followed by the field’s or method’s name.
The system checks for parenthesis to choose between methods and fields.
@startuml
Object <|-- ArrayList
Object : equals()
ArrayList : Object [] elementData
ArrayList : size ()
@enduml
It is also possible to group between brackets {} all fields and methods.
Note that the syntax is highly flexible about type/name order.
@startuml
class Dummy {
String data
void methods ()
}
class Flight {
flightNumber : Integer
departureTime : Date
}
@enduml
You can use {field} and {method} modifiers to override default behaviour of the parser about fields
and methods.
@startuml
class Dummy {
{field } A field (despite parentheses)
{method} Some method
}
@enduml
PlantUML Language Reference Guide (Version pversion)32 of 127

3.4 Defining visibility 3 CLASS DIAGRAM
3.4 Defining visibility
When you define methods or fields, you can use characters to define the visibility of the corresponding
item:
- private
# protected
̃ package private
+ public
@startuml
class Dummy {
-field1
#field2
~method1 ()
+method2 ()
}
@enduml
You can turn off this feature using the skinparam classAttributeIconSize 0 command :
@startuml
skinparam classAttributeIconSize 0
class Dummy {
-field1
#field2
~method1 ()
+method2 ()
}
@enduml
PlantUML Language Reference Guide (Version pversion)33 of 127

3.5 Abstract and Static 3 CLASS DIAGRAM
3.5 Abstract and Static
You can define static or abstract methods or fields using the {static} or {abstract} modifier.
These modifiers can be used at the start or at the end of the line. You can also use {classifier}
instead of {static}.
@startuml
class Dummy {
{static} String id
{abstract} void methods ()
}
@enduml
PlantUML Language Reference Guide (Version pversion)34 of 127

3.6 Advanced class body 3 CLASS DIAGRAM
3.6 Advanced class body
By default, methods and fields are automatically regrouped by PlantUML. You can use separators to
define your own way of ordering fields and methods. The following separators are possible : -- ..
== __.
You can also use titles within the separators:
@startuml
class Foo1 {
You can use
several lines
..
as you want
and group
==
things together.
__
You can have as many groups
as you want
--
End of class
}
class User {
.. Simple Getter ..
+ getName ()
+ getAddress()
.. Some setter ..
+ setName ()
__ private data __
int age
-- encrypted --
String password
}
@enduml
PlantUML Language Reference Guide (Version pversion)35 of 127

3.7 Notes and stereotypes 3 CLASS DIAGRAM
3.7 Notes and stereotypes
Stereotypes are defined with the class keyword, ” << ” and ” >> ”.
You can also define notes using note left of ,note right of ,note top of ,note bottom of
keywords.
You can also define a note on the last defined class using note left,note right,note top,note
bottom.
A note can be also define alone with the note keywords, then linked to other objects using the ..
symbol.
@startuml
class Object << general >>
Object <|--- ArrayList
note top of Object : In java , every class\nextends this one.
note "This is a floating note" as N1
note "This note is connected \nto several objects ." as N2
Object .. N2
N2 .. ArrayList
class Foo
note left: On last defined class
@enduml
PlantUML Language Reference Guide (Version pversion)36 of 127

3.8 More on notes 3 CLASS DIAGRAM
3.8 More on notes
It is also possible to use few html tags like :
•<b>
•<u>
•<i>
•<s>,<del>,<strike>
•<font color="#AAAAAA">or <font color="colorName">
•<color:#AAAAAA>or <color:colorName>
•<size:nn>to change font size
•<img src="file">or <img:file>: the file must be accessible by the filesystem
You can also have a note on several lines.
You can also define a note on the last defined class using note left,note right,note top,note
bottom.
@startuml
class Foo
note left: On last defined class
note top of Object
In java , <size :18> every </size > <u>class </u>
<b>extends </b>
<i>this </i> one.
end note
note as N1
This note is <u>also </u>
<b><color:royalBlue >on several </ color >
<s>words </s> lines
And this is hosted by <img:sourceforge .jpg>
end note
@enduml
PlantUML Language Reference Guide (Version pversion)37 of 127

3.9 Note on links 3 CLASS DIAGRAM
3.9 Note on links
It is possible to add a note on a link, just after the link definition, using note on link.
You can also use note left on link,note right on link,note top on link,note bottom on
link if you want to change the relative position of the note with the label.
@startuml
class Dummy
Dummy --> Foo : A link
note on link #red: note that is red
Dummy --> Foo2 : Another link
note right on link #blue
this is my note on right link
and in blue
end note
@enduml
PlantUML Language Reference Guide (Version pversion)38 of 127

3.10 Abstract class and interface 3 CLASS DIAGRAM
3.10 Abstract class and interface
You can declare a class as abstract using "abstract" or "abstract class" keywords.
The class will be printed in italic.
You can use the interface,annotation and enum keywords too.
@startuml
abstract class AbstractList
abstract AbstractCollection
interface List
interface Collection
List <|-- AbstractList
Collection <|-- AbstractCollection
Collection <|- List
AbstractCollection <|- AbstractList
AbstractList <|-- ArrayList
class ArrayList {
Object[] elementData
size()
}
enum TimeUnit {
DAYS
HOURS
MINUTES
}
annotation SuppressWarnings
@enduml
PlantUML Language Reference Guide (Version pversion)39 of 127

3.11 Using non-letters 3 CLASS DIAGRAM
3.11 Using non-letters
If you want to use non-letters in the class (or enum...) display, you can either :
• Use the as keyword in the class definition
• Put quotes "" around the class name
@startuml
class "This is my class " as class1
class class2 as "It works this way too"
class2 *-- "foo /dummy " : use
@enduml
PlantUML Language Reference Guide (Version pversion)40 of 127

3.12 Hide attributes, methods... 3 CLASS DIAGRAM
3.12 Hide attributes, methods...
You can parameterize the display of classes using the hide/show command.
The basic command is: hide empty members. This command will hide attributes or methods if
they are empty.
Instead of empty members, you can use:
•empty fields or empty attributes for empty fields,
•empty methods for empty methods,
•fields or attributes which will hide fields, even if they are described,
•methods which will hide methods, even if they are described,
•members which will hide fields and methods, even if they are described,
•circle for the circled character in front of class name,
•stereotype for the stereotype.
You can also provide, just after the hide or show keyword:
•class for all classes,
•interface for all interfaces,
•enum for all enums,
•<<foo1>> for classes which are stereotyped with foo1,
• an existing class name.
You can use several show/hide commands to define rules and exceptions.
@startuml
class Dummy1 {
+myMethods()
}
class Dummy2 {
+hiddenMethod()
}
class Dummy3 <<Serializable >> {
String name
}
hide members
hide <<Serializable >> circle
show Dummy1 methods
show <<Serializable >> fields
@enduml
PlantUML Language Reference Guide (Version pversion)41 of 127

3.13 Hide classes 3 CLASS DIAGRAM
3.13 Hide classes
You can also use the show/hide commands to hide classes.
This may be useful if you define a large !included file, and if you want to hide come classes after
file inclusion.
@startuml
class Foo1
class Foo2
Foo2 *-- Foo1
hide Foo2
@enduml
3.14 Use generics
You can also use bracket <and >to define generics usage in a class.
@startuml
class Foo <? extends Element > {
int size()
}
Foo *- Element
@enduml
It is possible to disable this drawing using skinparam genericDisplay old command.
3.15 Specific Spot
Usually, a spotted character (C, I, E or A) is used for classes, interface, enum and abstract classes.
But you can define your own spot for a class when you define the stereotype, adding a single
character and a color, like in this example:
@startuml
class System << (S,# FF7700) Singleton >>
class Date << (D,orchid ) >>
@enduml
PlantUML Language Reference Guide (Version pversion)42 of 127

3.16 Packages 3 CLASS DIAGRAM
3.16 Packages
You can define a package using the package keyword, and optionally declare a background color
for your package (Using a html color code or name).
Note that package definitions can be nested.
@startuml
package " Classic Collections " #DDDDDD {
Object <|-- ArrayList
}
package net.sourceforge.plantuml {
Object <|-- Demo1
Demo1 *- Demo2
}
@enduml
3.17 Packages style
There are different styles available for packages.
You can specify them either by setting a default style with the command : skinparam packageStyle,
or by using a stereotype on the package:
@startuml
scale 750 width
package foo1 <<Node >> {
class Class1
}
package foo2 <<Rectangle >> {
class Class2
}
package foo3 <<Folder >> {
class Class3
}
package foo4 <<Frame >> {
class Class4
}
package foo5 <<Cloud >> {
class Class5
}
package foo6 <<Database >> {
class Class6
}
@enduml
PlantUML Language Reference Guide (Version pversion)43 of 127

3.18 Namespaces 3 CLASS DIAGRAM
You can also define links between packages, like in the following example:
@startuml
skinparam packageStyle rectangle
package foo1.foo2 {
}
package foo1.foo2.foo3 {
class Object
}
foo1.foo2 +-- foo1.foo2 .foo3
@enduml
3.18 Namespaces
In packages, the name of a class is the unique identifier of this class. It means that you cannot have
two classes with the very same name in different packages.
In that case, you should use namespaces instead of packages.
You can refer to classes from other namespaces by fully qualify them. Classes from the default
namespace are qualified with a starting dot.
Note that you don’t have to explicitly create namespace : a fully qualified class is automatically
put in the right namespace.
@startuml
class BaseClass
namespace net.dummy #DDDDDD {
.BaseClass <|-- Person
Meeting o-- Person
.BaseClass <|- Meeting
}
namespace net.foo {
net.dummy .Person <|- Person
.BaseClass <|-- Person
PlantUML Language Reference Guide (Version pversion)44 of 127

3.19 Automatic namespace creation 3 CLASS DIAGRAM
net.dummy .Meeting o-- Person
}
BaseClass <|-- net.unused. Person
@enduml
3.19 Automatic namespace creation
You can define another separator (other than the dot) using the command : set namespaceSeparator
???.
@startuml
set namespaceSeparator ::
class X1::X2::foo {
some info
}
@enduml
You can disable automatic package creation using the command set namespaceSeparator none.
@startuml
set namespaceSeparator none
class X1.X2.foo {
some info
}
@enduml
PlantUML Language Reference Guide (Version pversion)45 of 127

3.20 Lollipop interface 3 CLASS DIAGRAM
3.20 Lollipop interface
You can also define lollipops interface on classes, using the following syntax:
•bar ()- foo
•bar ()-- foo
•foo -() bar
@startuml
class foo
bar ()- foo
@enduml
3.21 Changing arrows direction
By default, links between classes have two dashes -- and are vertically oriented. It is possible to
use horizontal link by putting a single dash (or dot) like this:
@startuml
Room o- Student
Room *-- Chair
@enduml
You can also change directions by reversing the link:
@startuml
Student -o Room
Chair --* Room
@enduml
It is also possible to change arrow direction by adding left,right,up or down keywords inside the
arrow:
PlantUML Language Reference Guide (Version pversion)46 of 127

3.22 Association classes 3 CLASS DIAGRAM
@startuml
foo -left -> dummyLeft
foo -right -> dummyRight
foo -up-> dummyUp
foo -down -> dummyDown
@enduml
You can shorten the arrow by using only the first character of the direction (for example, -d-
instead of -down-) or the two first characters (-do-).
Please note that you should not abuse this functionality : Graphviz gives usually good results
without tweaking.
3.22 Association classes
You can define association class after that a relation has been defined between two classes, like in
this example:
@startuml
class Student {
Name
}
Student "0..*" - "1..*" Course
(Student , Course) .. Enrollment
class Enrollment {
drop()
cancel()
}
@enduml
You can define it in another direction:
PlantUML Language Reference Guide (Version pversion)47 of 127

3.23 Skinparam 3 CLASS DIAGRAM
@startuml
class Student {
Name
}
Student "0..*" -- "1..*" Course
(Student , Course) . Enrollment
class Enrollment {
drop()
cancel()
}
@enduml
3.23 Skinparam
You can use the skinparam command to change colors and fonts for the drawing.
You can use this command :
• In the diagram definition, like any other commands,
• In an included file,
• In a configuration file, provided in the command line or the ANT task.
@startuml
skinparam class {
BackgroundColor PaleGreen
ArrowColor SeaGreen
BorderColor SpringGreen
}
skinparam stereotypeCBackgroundColor YellowGreen
Class01 "1" *-- "many" Class02 : contains
Class03 o-- Class04 : aggregation
@enduml
PlantUML Language Reference Guide (Version pversion)48 of 127

3.24 Skinned Stereotypes 3 CLASS DIAGRAM
3.24 Skinned Stereotypes
You can define specific color and fonts for stereotyped classes.
@startuml
skinparam class {
BackgroundColor PaleGreen
ArrowColor SeaGreen
BorderColor SpringGreen
Backgrou nd Color <<Foo >> Whe at
Border Color <<Foo >> To ma to
}
skinparam stereotypeCBackgroundColor YellowGreen
skinparam stereotypeCBackgroundColor << Foo >> DimGray
Class01 <<Foo >>
Class03 <<Foo >>
Class01 "1" *-- "many" Class02 : contains
Class03 o-- Class04 : aggregation
@enduml
3.25 Color gradient
It’s possible to declare individual color for classes or note using the notation.
You can use either standard color name or RGB code.
You can also use color gradient in background, with the following syntax: two colors names separated
either by:
•|,
•/,
•\,
• or -
depending the direction of the gradient.
For example, you could have:
PlantUML Language Reference Guide (Version pversion)49 of 127

3.26 Help on layout 3 CLASS DIAGRAM
@startuml
skinparam backgroundcolor AntiqueWhite /Gold
skinparam classBackgroundColor Wheat|CornflowerBlue
class Foo #red - green
note left of Foo #blue \9932 CC
this is my
note on this class
end note
package example # GreenYellow /LightGoldenRodYellow {
class Dummy
}
@enduml
3.26 Help on layout
Sometimes, the default layout is not perfect...
You can use together keyword to group some classes together : the layout engine will try to group
them (as if they were in the same package).
You can also use hidden links to force the layout.
@startuml
class Bar1
class Bar2
together {
class Together1
class Together2
class Together3
}
Together1 - Together2
Together2 - Together3
Together2 -[hidden]--> Bar1
Bar1 -[hidden]> Bar2
@enduml
PlantUML Language Reference Guide (Version pversion)50 of 127

3.27 Splitting large files 3 CLASS DIAGRAM
3.27 Splitting large files
Sometimes, you will get some very large image files.
You can use the ”page (hpages)x(vpages)” command to split the generated image into several
files :
hpages is a number that indicated the number of horizontal pages, and vpages is a number that
indicated the number of vertical pages.
You can also use some specific skinparam settings to put borders on splitted pages (see example).
@startuml
' Split into 4 pages
page 2x2
skinparam pageMargin 10
skinparam pageExternalColor gray
skinparam pageBorderColor black
class BaseClass
namespace net.dummy #DDDDDD {
.BaseClass <|-- Person
Meeting o-- Person
.BaseClass <|- Meeting
}
namespace net.foo {
net.dummy .Person <|- Person
.BaseClass <|-- Person
net.dummy .Meeting o-- Person
}
BaseClass <|-- net.unused. Person
@enduml
PlantUML Language Reference Guide (Version pversion)51 of 127

4 ACTIVITY DIAGRAM
4 Activity Diagram
4.1 Simple Activity
You can use (*) for the starting point and ending point of the activity diagram.
In some occasion, you may want to use (*top) to force the starting point to be at the top of the
diagram.
Use -->for arrows.
@startuml
(*) --> "First Activity "
"First Activity " --> (*)
@enduml
4.2 Label on arrows
By default, an arrow starts at the last used activity.
You can put a label on an arrow using brackets [and ]just after the arrow definition.
@startuml
(*) --> "First Activity "
-->[You can put also labels] "Second Activity "
--> (*)
@enduml
4.3 Changing arrow direction
You can use ->for horizontal arrows. It is possible to force arrow’s direction using the following
syntax:
•-down->(default arrow)
PlantUML Language Reference Guide (Version pversion)53 of 127

4.4 Branches 4 ACTIVITY DIAGRAM
•-right->or ->
•-left->
•-up->
@startuml
(*) -up-> "First Activity"
-right -> "Second Activity "
--> "Third Activity"
-left -> (*)
@enduml
4.4 Branches
You can use if/then/else keywords to define branches.
@startuml
(*) --> "Initialization"
if "Some Test" then
-->[true ] "Some Activity"
--> "Another activity"
-right -> (*)
else
->[false ] "Something else"
-->[Ending process] (*)
endif
@enduml
Unfortunately, you will have to sometimes repeat the same activity in the diagram text:
PlantUML Language Reference Guide (Version pversion)54 of 127

4.5 More on Branches 4 ACTIVITY DIAGRAM
@startuml
(*) --> "check input"
If "input is verbose" then
--> [Yes] "turn on verbosity"
--> "run command "
else
--> "run command "
Endif
-->(*)
@enduml
4.5 More on Branches
By default, a branch is connected to the last defined activity, but it is possible to override this and
to define a link with the if keywords.
It is also possible to nest branches.
@startuml
(*) --> if "Some Test" then
-->[true ] "activity 1"
if "" then
-> "activity 3" as a3
else
if "Other test" then
-left -> " activity 5"
else
--> "activity 6"
endif
endif
else
->[false ] "activity 2"
endif
a3 --> if "last test" then
--> "activity 7"
else
-> "activity 8"
PlantUML Language Reference Guide (Version pversion)55 of 127

4.6 Synchronization 4 ACTIVITY DIAGRAM
endif
@enduml
4.6 Synchronization
You can use === code === to display synchronization bars.
@startuml
(*) --> ===B1===
--> "Parallel Activity 1"
--> ===B2 ===
===B1=== --> " Parallel Activity 2"
--> ===B2 ===
--> (*)
@enduml
PlantUML Language Reference Guide (Version pversion)56 of 127

4.7 Long activity description 4 ACTIVITY DIAGRAM
4.7 Long activity description
When you declare activities, you can span on several lines the description text. You can also add
\n in the description.
You can also give a short code to the activity with the as keyword. This code can be used latter
in the diagram description.
@startuml
(*) -left -> " this <size :20 > activity </ size >
is <b >very </b > < color :red > long2 </ color >
and defined on several lines
that contains many <i>text </i>" as A1
-up-> " Another activity\n on several lines"
A1 --> " Short activity < img :sourceforge .jpg >"
@enduml
4.8 Notes
You can add notes on a activity using the commands note left,note right,note top or note
bottom, just after the description of the activity you want to note.
If you want to put a note on the starting point, define the note at the very beginning of the diagram
description.
You can also have a note on several lines, using the endnote keywords.
@startuml
(*) --> "Some Activity"
note right : This activity has to be defined
"Some Activity" --> (*)
note left
This note is on
several lines
end note
@enduml
PlantUML Language Reference Guide (Version pversion)57 of 127

4.9 Partition 4 ACTIVITY DIAGRAM
4.9 Partition
You can define a partition using the partition keyword, and optionally declare a background color
for your partition (Using a html color code or name)
When you declare activities, they are automatically put in the last used partition.
You can close the partition definition using a closing bracket }.
@startuml
partition Conductor {
(*) --> "Climbs on Platform"
--> === S1 ===
--> Bows
}
partition Audience #LightSkyBlue {
=== S1 === --> Applauds
}
partition Conductor {
Bows --> === S2 ===
--> WavesArmes
Applauds --> === S2 ===
}
partition Orchestra #CCCCEE {
WavesArmes --> Introduction
--> "Play music"
}
@enduml
PlantUML Language Reference Guide (Version pversion)58 of 127

4.10 Skinparam 4 ACTIVITY DIAGRAM
4.10 Skinparam
You can use the skinparam command to change colors and fonts for the drawing.
You can use this command :
• In the diagram definition, like any other commands,
• In an included file,
• In a configuration file, provided in the command line or the ANT task.
You can define specific color and fonts for stereotyped activities.
@startuml
skinparam backgroundColor #AAFFFF
skinparam activity {
StartColor red
BarColor SaddleBrown
EndColor Silver
BackgroundColor Peru
BackgroundColor << Begin >> Olive
BorderColor Peru
FontName Impact
}
(*) --> "Climbs on Platform" << Begin >>
--> === S1 ===
--> Bows
--> === S2 ===
--> WavesArmes
--> (*)
PlantUML Language Reference Guide (Version pversion)59 of 127

4.11 Octagon 4 ACTIVITY DIAGRAM
@enduml
4.11 Octagon
You can change the shape of activities to octagon using the skinparam activityShape octagon
command.
@startuml
'Default is skinparam activityShape roundBox
skinparam activityShape octagon
(*) --> "First Activity "
"First Activity " --> (*)
@enduml
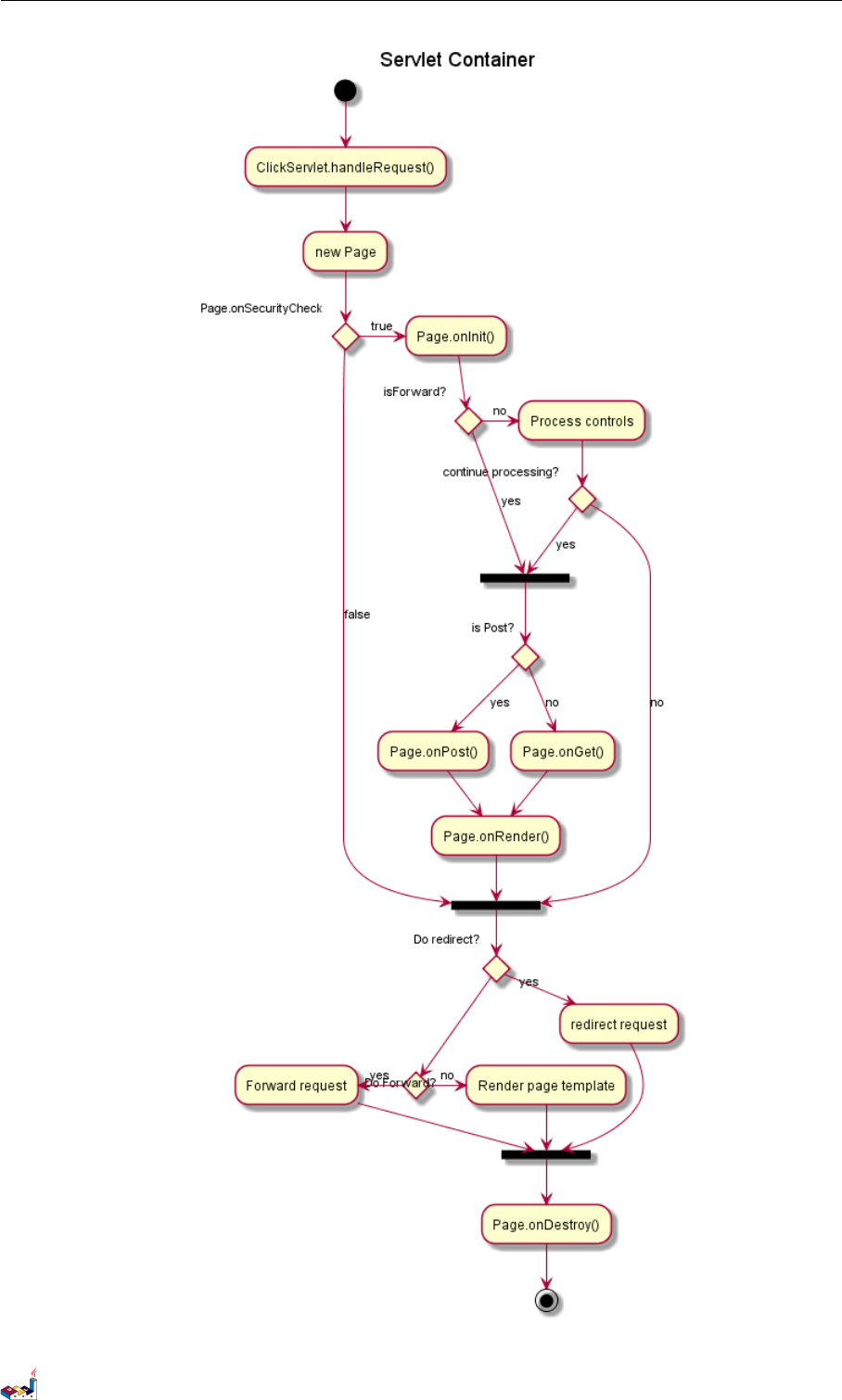
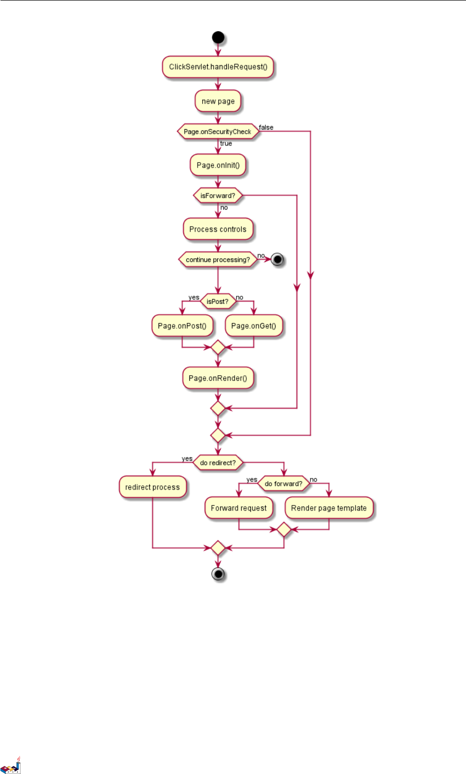
4.12 Complete example
@startuml
title Servlet Container
(*) --> "ClickServlet.handleRequest()"
--> "new Page"
if "Page.onSecurityCheck" then
->[true] "Page.onInit ()"
PlantUML Language Reference Guide (Version pversion)60 of 127

4.12 Complete example 4 ACTIVITY DIAGRAM
if "isForward ?" then
->[no] "Process controls"
if "continue processing?" then
-->[yes] === RENDERING ===
else
-- >[no] === RE DIREC T_CHE CK ===
endif
else
-->[yes] === RENDERING ===
endif
if "is Post?" then
-->[yes] "Page.onPost ()"
--> "Page .onRender ()" as render
--> === RED IRECT _CHECK ===
else
-->[no] "Page.onGet ()"
--> render
endif
else
-- >[ false ] === RED IRECT _CHECK ===
endif
if "Do redirect ?" then
->[yes] "redirect request "
--> == BEFO RE_DES TROY ===
else
if "Do Forward ?" then
-left ->[ yes ] " Forward request "
--> == BEFO RE_DES TROY ===
else
-right ->[no] " Render page template "
--> == BEFO RE_DES TROY ===
endif
endif
--> "Page .onDestroy ()"
-->(*)
@enduml
PlantUML Language Reference Guide (Version pversion)61 of 127

5 ACTIVITY DIAGRAM (BETA)
5 Activity Diagram (beta)
Current syntax for activity diagram has several limitations and drawbacks (for example, it’s difficult
to maintain).
So a completely new syntax and implementation is proposed as beta version to users (starting
with V7947), so that we could define a better format and syntax.
Another advantage of this new implementation is that it’s done without the need of having Graphviz
installed (as for sequence diagrams).
The new syntax will replace the old one. However, for compatibility reason, the old syntax will still
be recognized, to ensure ascending compatibility.
Users are simply encouraged to migrate to the new syntax.
5.1 Simple Activity
Activities label starts with :and ends with ;.
Text formatting can be done using creole wiki syntax.
They are implicitly linked in their definition order.
@startuml
:Hello world;
:This is on defined on
several **lines **;
@enduml
5.2 Start/Stop
You can use start and stop keywords to denote the beginning and the end of a diagram.
@startuml
start
:Hello world;
:This is on defined on
several **lines **;
stop
@enduml
You can also use the end keyword.
PlantUML Language Reference Guide (Version pversion)63 of 127

5.3 Conditional 5 ACTIVITY DIAGRAM (BETA)
@startuml
start
:Hello world;
:This is on defined on
several **lines **;
end
@enduml
5.3 Conditional
You can use if,then and else keywords to put tests if your diagram. Labels can be provided
using parentheses.
@startuml
start
if (Graphviz installed ?) then (yes)
:process all\ ndiagrams ;
else (no)
:process only
__sequence__ and __activity__ diagrams ;
endif
stop
@enduml
You can use the elseif keyword to have several tests :
@startuml
start
if (condition A) then (yes)
:Text 1;
elseif (condition B) then (yes)
:Text 2;
stop
elseif (condition C) then (yes)
:Text 3;
elseif (condition D) then (yes)
PlantUML Language Reference Guide (Version pversion)64 of 127

5.4 Repeat loop 5 ACTIVITY DIAGRAM (BETA)
:Text 4;
else (nothing)
:Text else;
endif
stop
@enduml
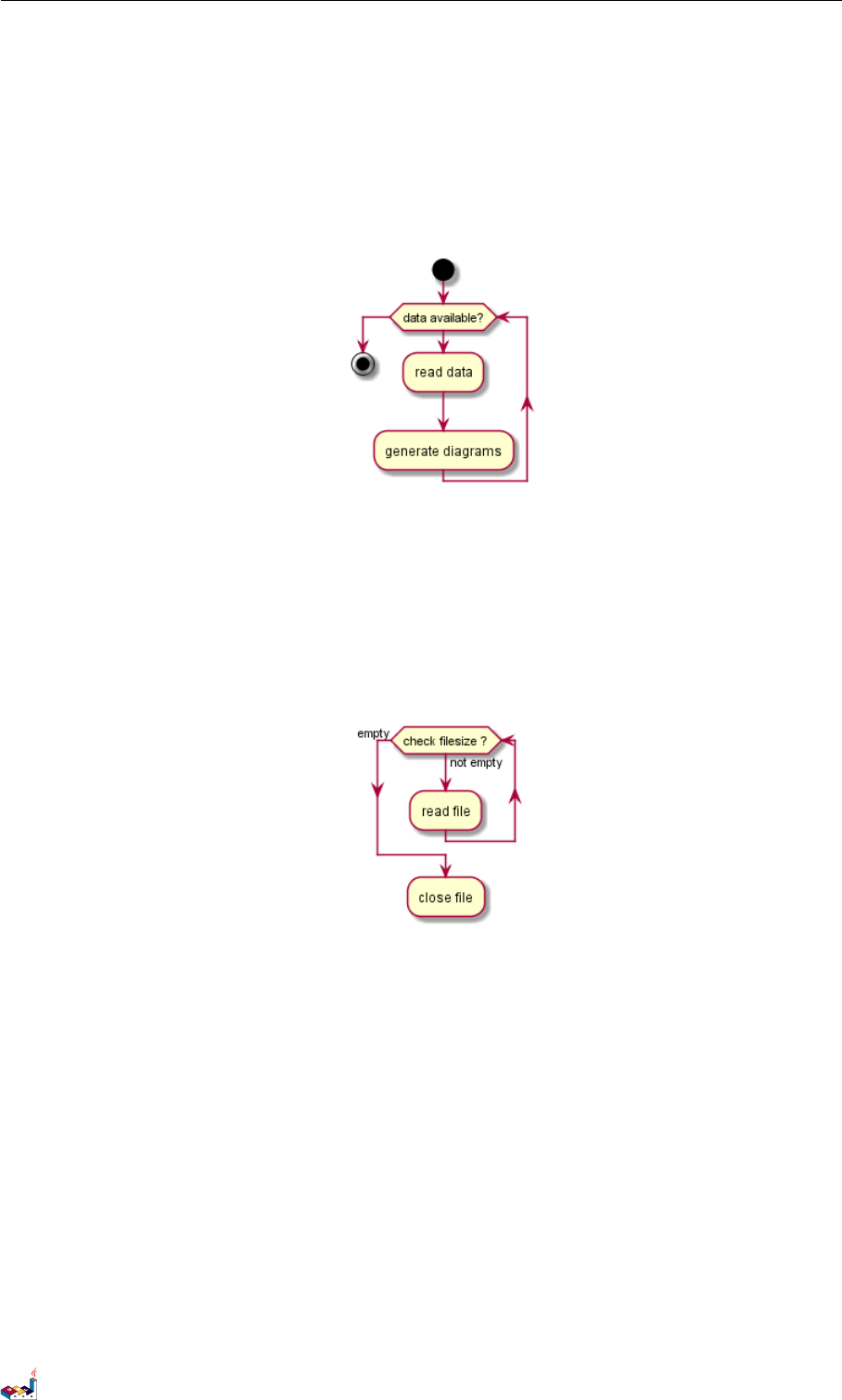
5.4 Repeat loop
You can use repeat and repeatwhile keywords to have repeat loops.
@startuml
start
repeat
:read data;
:generate diagrams;
repeat while (more data ?)
stop
@enduml
5.5 While loop
You can use while and end while keywords to have repeat loops.
@startuml
start
PlantUML Language Reference Guide (Version pversion)65 of 127

5.6 Parallel processing 5 ACTIVITY DIAGRAM (BETA)
while (data available ?)
:read data;
:generate diagrams;
endwhile
stop
@enduml
It is possible to provide a label after the endwhile keyword, or using the is keyword.
@startuml
while (check filesize ?) is (not empty)
:read file;
endwhile ( empty )
:close file;
@enduml
5.6 Parallel processing
You can use fork,fork again and end fork keywords to denote parallel processing.
@startuml
start
if (multiprocessor ?) then (yes )
fork
:Treatment 1;
fork again
:Treatment 2;
end fork
else (monoproc)
:Treatment 1;
:Treatment 2;
endif
@enduml
PlantUML Language Reference Guide (Version pversion)66 of 127

5.7 Notes 5 ACTIVITY DIAGRAM (BETA)
5.7 Notes
Text formatting can be done using creole wiki syntax.
A note can be floating, using floating keyword.
@startuml
start
:foo1;
floating note left : This is a note
:foo2;
note right
This note is on several
//lines// and can
contain <b>HTML </b>
====
* Calling the method ""foo ()"" is prohibited
end note
stop
@enduml
5.8 Colors
You can use specify a color for some activities.
@startuml
start
:starting progress;
#HotPink :reading configuration files
These files should edited at this point!;
#AAAAAA:ending of the process ;
@enduml
PlantUML Language Reference Guide (Version pversion)67 of 127

5.9 Arrows 5 ACTIVITY DIAGRAM (BETA)
5.9 Arrows
Using the ->notation, you can add texts to arrow, and change their color.
It’s also possible to have dotted, dashed, bold or hidden arrows.
@startuml
:foo1;
-> You can put text on arrows;
if (test) then
-[# blue]->
:foo2;
-[# green ,dashed]-> The text can
also be on several lines
and **very ** long ...;
:foo3;
else
-[# black , dotted ]->
:foo4;
endif
-[# gray , bold]->
:foo5;
@enduml
5.10 Connector
You can use parentheses to denote connector.
@startuml
start
:Some activity;
(A)
PlantUML Language Reference Guide (Version pversion)68 of 127

5.11 Grouping 5 ACTIVITY DIAGRAM (BETA)
detach
(A)
:Other activity ;
@enduml
5.11 Grouping
You can group activity together by defining partition:
@startuml
start
partition Initialization {
:read config file;
:init internal variable;
}
partition Running {
:wait for user interaction;
:print information;
}
stop
@enduml
5.12 Swimlanes
Using pipe |, you can define swimlanes.
PlantUML Language Reference Guide (Version pversion)69 of 127

5.13 Detach 5 ACTIVITY DIAGRAM (BETA)
It’s also possible to change swimlanes color.
@startuml
|Swimlane1|
start
:foo1;
|#AntiqueWhite| Swimlane2 |
:foo2;
:foo3;
|Swimlane1|
:foo4;
|Swimlane2|
:foo5;
stop
@enduml
5.13 Detach
It’s possible to remove an arrow using the detach keyword.
@startuml
:start ;
fork
:foo1;
:foo2;
fork again
:foo3;
detach
endfork
if (foo4) then
:foo5;
detach
endif
:foo6;
detach
:foo7;
stop
@enduml
PlantUML Language Reference Guide (Version pversion)70 of 127

5.14 SDL 5 ACTIVITY DIAGRAM (BETA)
5.14 SDL
By changing the final ;separator, you can set different rendering for the activity:
•|
•<
•>
•/
•]
•}
@startuml
:Ready ;
:next(o)|
:Receiving;
split
:nak(i)<
:ack(o)>
split again
:ack(i)<
:next(o)
on several line|
:i := i + 1]
:ack(o)>
split again
:err(i)<
:nak(o)>
split again
:foo/
split again
:i > 5}
stop
end split
:finish;
@enduml
PlantUML Language Reference Guide (Version pversion)71 of 127

5.15 Complete example 5 ACTIVITY DIAGRAM (BETA)
5.15 Complete example
@startuml
start
:ClickServlet.handleRequest();
:new page;
if (Page .onSecurityCheck ) then (true)
:Page.onInit ();
if (isForward ?) then (no)
:Process controls ;
if (continue processing?) then (no)
stop
endif
if (isPost?) then (yes)
:Page.onPost ();
else (no)
:Page.onGet ();
endif
:Page.onRender ();
endif
else (false)
endif
if (do redirect ?) then (yes)
:redirect process ;
else
if (do forward ?) then (yes)
:Forward request;
else (no)
:Render page template ;
endif
endif
stop
@enduml
PlantUML Language Reference Guide (Version pversion)72 of 127

6 COMPONENT DIAGRAM
6 Component Diagram
6.1 Components
Components must be bracketed.
You can also use the component keyword to defines a component. And you can define an alias,
using the as keyword. This alias will be used latter, when defining relations.
@startuml
[First component]
[Another component] as Comp2
component Comp3
component [ Last\ncomponent ] as Comp4
@enduml
6.2 Interfaces
Interface can be defined using the () symbol (because this looks like a circle).
You can also use the interface keyword to defines an interface. And you can define an alias, using
the as keyword. This alias will be used latter, when defining relations.
We will see latter that interface definition is optional.
@startuml
() "First Interface"
() "Another interface" as Interf2
interface Interf3
interface " Last\ninterface " as Interf4
@enduml
6.3 Basic example
Links between elements are made using combinations of dotted line (..), straight line (--), and
arrows (-->) symbols.
PlantUML Language Reference Guide (Version pversion)74 of 127

6.4 Using notes 6 COMPONENT DIAGRAM
@startuml
DataAccess - [First Component ]
[First Component] ..> HTTP : use
@enduml
6.4 Using notes
You can use the note left of ,note right of ,note top of ,note bottom of keywords to
define notes related to a single object.
A note can be also define alone with the note keywords, then linked to other objects using the ..
symbol.
@startuml
interface " Data Access" as DA
DA - [ First Component]
[First Component] ..> HTTP : use
note left of HTTP : Web Service only
note right of [First Component]
A note can also
be on several lines
end note
@enduml
6.5 Grouping Components
You can use several keywords to group components and interfaces together:
•package
•node
PlantUML Language Reference Guide (Version pversion)75 of 127

6.5 Grouping Components 6 COMPONENT DIAGRAM
•folder
•frame
•cloud
•database
@startuml
package "Some Group" {
HTTP - [First Component ]
[Another Component]
}
node " Other Groups" {
FTP - [Second Component ]
[First Component] --> FTP
}
cloud {
[Example 1]
}
database "MySql" {
folder " This is my folder " {
[Folder 3]
}
frame "Foo" {
[Frame 4]
}
}
[Another Component] --> [Example 1]
[Example 1] --> [Folder 3]
[Folder 3] --> [Frame 4]
@enduml
PlantUML Language Reference Guide (Version pversion)76 of 127

6.6 Changing arrows direction 6 COMPONENT DIAGRAM
6.6 Changing arrows direction
By default, links between classes have two dashes -- and are vertically oriented. It is possible to
use horizontal link by putting a single dash (or dot) like this:
@startuml
[Component ] --> Interface1
[Component ] -> Interface2
@enduml
You can also change directions by reversing the link:
@startuml
Interface1 <-- [Component]
Interface2 <- [ Component ]
@enduml
PlantUML Language Reference Guide (Version pversion)77 of 127

6.7 Use UML2 notation 6 COMPONENT DIAGRAM
It is also possible to change arrow direction by adding left,right,up or down keywords inside the
arrow:
@startuml
[ Component ] -left -> left
[Component ] -right -> right
[Component ] -up-> up
[ Component ] -down -> down
@enduml
You can shorten the arrow by using only the first character of the direction (for example, -d-
instead of -down-) or the two first characters (-do-).
Please note that you should not abuse this functionality : Graphviz gives usually good results
without tweaking.
6.7 Use UML2 notation
The skinparam componentStyle uml2 command is used to switch to UML2 notation.
@startuml
skinparam componentStyle uml2
interface " Data Access" as DA
DA - [ First Component]
[First Component] ..> HTTP : use
@enduml
PlantUML Language Reference Guide (Version pversion)78 of 127

6.8 Long description 6 COMPONENT DIAGRAM
6.8 Long description
It is possible to put description on several lines using square brackets.
@startuml
component comp1 [
This component
has a long comment
on several lines
]
@enduml
6.9 Individual colors
You can specify a color after component definition.
@startuml
component [Web Server] # Yellow
@enduml
6.10 Using Sprite in Stereotype
You can use sprites within stereotype components.
@startuml
sprite $businessProcess [16 x16 /16] {
FFFFFFFFFFFFFFFF
FFFFFFFFFFFFFFFF
FFFFFFFFFFFFFFFF
FFFFFFFFFFFFFFFF
FFFFFFFFFF0FFFFF
FFFFFFFFFF00FFFF
FF00000000000FFF
FF000000000000FF
FF00000000000FFF
FFFFFFFFFF00FFFF
FFFFFFFFFF0FFFFF
FFFFFFFFFFFFFFFF
FFFFFFFFFFFFFFFF
FFFFFFFFFFFFFFFF
PlantUML Language Reference Guide (Version pversion)79 of 127

6.11 Skinparam 6 COMPONENT DIAGRAM
FFFFFFFFFFFFFFFF
FFFFFFFFFFFFFFFF
}
rectangle " End to End\ nbusiness process" <<$businessProcess >> {
rectangle "inner process 1" <<$businessProcess >> as src
rectangle "inner process 2" <<$businessProcess >> as tgt
src -> tgt
}
@enduml
6.11 Skinparam
You can use the skinparam command to change colors and fonts for the drawing.
You can use this command :
• In the diagram definition, like any other commands,
• In an included file,
• In a configuration file, provided in the command line or the ANT task.
You can define specific color and fonts for stereotyped components and interfaces.
@startuml
skinparam interface {
backgroundColor RosyBrown
borderColor orange
}
skinparam component {
FontSize 13
BackgroundColor <<Apache >> Red
BorderColor <<Apache >> #FF6655
FontName Courier
BorderColor black
BackgroundColor gold
ArrowFontName Impact
ArrowColor # FF6655
ArrowFontColor #777777
}
() "Data Access" as DA
DA - [ First Component]
[First Component] ..> () HTTP : use
HTTP - [Web Server] << Apache >>
@enduml
PlantUML Language Reference Guide (Version pversion)80 of 127

6.11 Skinparam 6 COMPONENT DIAGRAM
@startuml
[AA ] << static lib >>
[BB ] << shared lib >>
[CC ] << static lib >>
node node1
node node2 << shared node >>
database Production
skinparam component {
backgrou nd Color << static lib >> DarkK haki
backgrou nd Color << shared lib >> Gre en
}
skinparam node {
borderColor Green
backgroundColor Yellow
backgroundColor < <shared node >> Magenta
}
skinparam databaseBackgroundColor Aqua
@enduml
PlantUML Language Reference Guide (Version pversion)81 of 127

7 STATE DIAGRAM
7 State Diagram
7.1 Simple State
You can use [*] for the starting point and ending point of the state diagram.
Use -->for arrows.
@startuml
[*] --> State1
State1 --> [*]
State1 : this is a string
State1 : this is another string
State1 -> State2
State2 --> [*]
@enduml
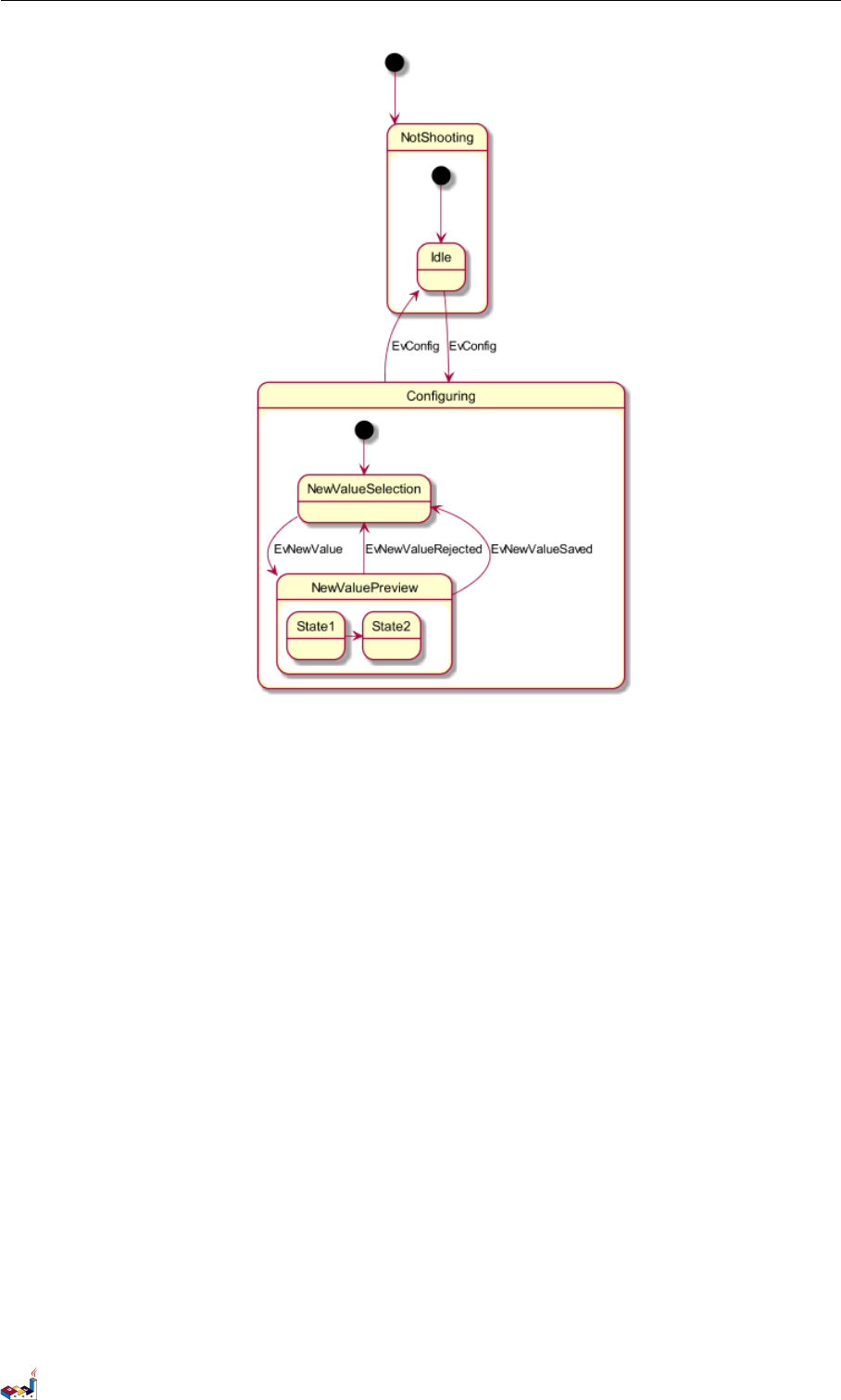
7.2 Composite state
A state can also be composite. You have to define it using the state keywords and brackets.
@startuml
scale 350 width
[*] --> NotShooting
state NotShooting {
[*] --> Idle
Idle --> Configuring : EvConfig
Configuring --> Idle : EvConfig
}
state Configuring {
[*] --> NewValueSelection
NewValueSelection --> NewValuePreview : EvNewValue
NewValuePreview --> NewValueSelection : EvNewValueRejected
NewValuePreview --> NewValueSelection : EvNewValueSaved
state NewValuePreview {
State1 -> State2
}
}
@enduml
PlantUML Language Reference Guide (Version pversion)82 of 127

7.3 Long name 7 STATE DIAGRAM
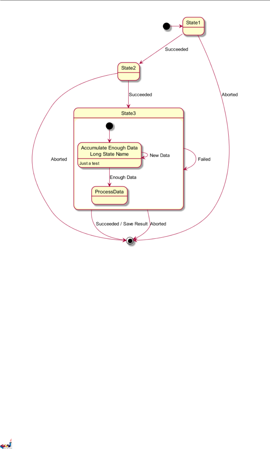
7.3 Long name
You can also use the state keyword to use long description for states.
@startuml
scale 600 width
[*] -> State1
State1 --> State2 : Succeeded
State1 --> [*] : Aborted
State2 --> State3 : Succeeded
State2 --> [*] : Aborted
state State3 {
state "Accumulate Enough Data\ nLong State Name" as long1
long1 : Just a test
[*] --> long1
long1 --> long1 : New Data
long1 --> ProcessData : Enough Data
}
State3 --> State3 : Failed
State3 --> [*] : Succeeded / Save Result
State3 --> [*] : Aborted
@enduml
PlantUML Language Reference Guide (Version pversion)83 of 127

7.4 Concurrent state 7 STATE DIAGRAM
7.4 Concurrent state
You can define concurrent state into a composite state using either -- or || symbol as separator.
@startuml
[*] --> Active
state Active {
[*] -> NumLockOff
NumLockOff --> NumLockOn : EvNumLockPressed
NumLockOn --> NumLockOff : EvNumLockPressed
--
[*] -> CapsLockOff
CapsLockOff --> CapsLockOn : EvCapsLockPressed
CapsLockOn --> CapsLockOff : EvCapsLockPressed
--
[*] -> ScrollLockOff
ScrollLockOff --> ScrollLockOn : EvCapsLockPressed
ScrollLockOn --> ScrollLockOff : EvCapsLockPressed
}
@enduml
PlantUML Language Reference Guide (Version pversion)84 of 127

7.5 Arrow direction 7 STATE DIAGRAM
7.5 Arrow direction
You can use ->for horizontal arrows. It is possible to force arrow’s direction using the following
syntax:
•-down->(default arrow)
•-right->or ->
•-left->
•-up->
@startuml
[*] -up-> First
First -right -> Second
Second --> Third
Third -left -> Last
@enduml
PlantUML Language Reference Guide (Version pversion)85 of 127

7.6 Note 7 STATE DIAGRAM
You can shorten the arrow by using only the first character of the direction (for example, -d-
instead of -down-) or the two first characters (-do-).
Please note that you should not abuse this functionality : Graphviz gives usually good results
without tweaking.
7.6 Note
You can also define notes using note left of,note right of,note top of,note bottom of
keywords.
You can also define notes on several lines.
@startuml
[*] --> Active
Active --> Inactive
note left of Active : this is a short\nnote
note right of Inactive
A note can also
be defined on
several lines
end note
@enduml
You can also have floating notes.
@startuml
state foo
note "This is a floating note" as N1
@enduml
PlantUML Language Reference Guide (Version pversion)86 of 127

7.7 More in notes 7 STATE DIAGRAM
7.7 More in notes
You can put notes on composite states.
@startuml
[*] --> NotShooting
state "Not Shooting State" as NotShooting {
state "Idle mode" as Idle
state " Configuring mode" as Configuring
[*] --> Idle
Idle --> Configuring : EvConfig
Configuring --> Idle : EvConfig
}
note right of NotShooting : This is a note on a composite state
@enduml
7.8 Skinparam
You can use the skinparam command to change colors and fonts for the drawing.
You can use this command :
• In the diagram definition, like any other commands,
• In an included file,
• In a configuration file, provided in the command line or the ANT task.
You can define specific color and fonts for stereotyped states.
@startuml
skinparam backgroundColor LightYellow
skinparam state {
StartColor MediumBlue
EndColor Red
BackgroundColor Peru
BackgroundColor <<Warning >> Olive
BorderColor Gray
FontName Impact
}
[*] --> NotShooting
state "Not Shooting State" as NotShooting {
PlantUML Language Reference Guide (Version pversion)87 of 127

8 OBJECT DIAGRAM
8 Object Diagram
8.1 Definition of objects
You define instance of objects using the object keywords.
@startuml
object firstObject
object "My Second Object" as o2
@enduml
8.2 Relations between objects
Relations between objects are defined using the following symbols :
Extension <|--
Composition *--
Aggregation o--
It is possible to replace -- by .. to have a dotted line.
Knowing those rules, it is possible to draw the following drawings.
It is possible a add a label on the relation, using ” :”, followed by the text of the label.
For cardinality, you can use double-quotes "" on each side of the relation.
@startuml
object Object01
object Object02
object Object03
object Object04
object Object05
object Object06
object Object07
object Object08
Object01 <|-- Object02
Object03 *-- Object04
Object05 o-- "4" Object06
Object07 .. Object08 : some labels
@enduml
8.3 Adding fields
To declare fields, you can use the symbol ":" followed by the field’s name.
@startuml
object user
user : name = "Dummy"
user : id = 123
@enduml
PlantUML Language Reference Guide (Version pversion)89 of 127

8.4 Common features with class diagrams 8 OBJECT DIAGRAM
It is also possible to ground between brackets {} all fields.
@startuml
object user {
name = " Dummy "
id = 123
}
@enduml
8.4 Common features with class diagrams
• Visibility
• Defines notes
• Use packages
• Skin the output
PlantUML Language Reference Guide (Version pversion)90 of 127

9 COMMON COMMANDS
9 Common commands
9.1 Comments
Everything that starts with simple quote ' is a comment.
You can also put comments on several lines using /' to start and '/ to end.
9.2 Footer and header
You can use the commands header or footer to add a footer or a header on any generated diagram.
You can optionally specify if you want a center,left or right footer/header, by adding a keyword.
As for title, it is possible to define a header or a footer on several lines.
It is also possible to put some HTML into the header or footer.
@startuml
Alice -> Bob: Authentication Request
header
<font co lor =red > Warning : </ font >
Do not use in production .
endheader
center footer Generated for demonstration
@enduml
9.3 Zoom
You can use the scale command to zoom the generated image.
You can use either a number or a fraction to define the scale factor. You can also specify either
width or height (in pixel). And you can also give both width and height : the image is scaled to fit
inside the specified dimension.
•scale 1.5
•scale 2/3
•scale 200 width
•scale 200 height
•scale 200*100
•scale max 300*200
•scale max 1024 width
•scale max 800 height
@startuml
scale 180*90
Bob ->Alice : hello
@enduml
PlantUML Language Reference Guide (Version pversion)91 of 127

9.4 Title 9 COMMON COMMANDS
9.4 Title
The title keywords is used to put a title. You can add newline using \n in the title description.
Some skinparam settings are available to put borders on the title.
@startuml
skinparam titleBorderRoundCorner 15
skinparam titleBorderThickness 2
skinparam titleBorderColor red
skinparam titleBack groundCo lor Aqua -CadetBlue
title Simple communication\ nexample
Alice -> Bob: Authentication Request
Bob --> Alice : Authentication Response
@enduml
You can use creole formatting in the title.
You can also define title on several lines using title and end title keywords.
@startuml
title
<u>Simple </u> communication example
on <i>several </i> lines and using <back :cadetblue >creole tags </back>
end title
Alice -> Bob: Authentication Request
Bob -> Alice: Authentication Response
@enduml
PlantUML Language Reference Guide (Version pversion)92 of 127

9.5 Caption 9 COMMON COMMANDS
9.5 Caption
There is also a caption keyword to put a caption under the diagram.
@startuml
caption figure 1
Alice -> Bob: Hello
@enduml
9.6 Legend the diagram
The legend and end legend are keywords is used to put a legend.
You can optionally specify to have left,right or center alignment for the legend.
@startuml
Alice -> Bob : Hello
legend right
Short
legend
endlegend
@enduml
PlantUML Language Reference Guide (Version pversion)93 of 127

10 SALT
10 Salt
Salt is a subproject included in PlantUML that may help you to design graphical interface.
You can use either @startsalt keyword, or @startuml followed by a line with salt keyword.
10.1 Basic widgets
A window must start and end with brackets. You can then define:
• Button using [and ].
• Radio button using (and ).
• Checkbox using [and ].
• User text area using ".
@startuml
salt
{
Just plain text
[This is my button ]
() Unchecked radio
(X) Checked radio
[] Unchecked box
[X] Checked box
"Enter text here "
^This is a droplist ^
}
@enduml
The goal of this tool is to discuss about simple and sample windows.
10.2 Using grid
A table is automatically created when you use an opening bracket {.
And you have to use |to separate columns.
For example:
@startsalt
{
Login | "MyName "
Password | "**** "
[Cancel] | [ OK ]
}
@endsalt
PlantUML Language Reference Guide (Version pversion)94 of 127

10.3 Using separator 10 SALT
Just after the opening bracket, you can use a character to define if you want to draw lines or columns
of the grid :
#To display all vertical and horizontal lines
!To display all vertical lines
-To display all horizontal lines
+To display external lines
@startsalt
{+
Login | "MyName "
Password | "**** "
[Cancel] | [ OK ]
}
@endsalt
10.3 Using separator
You can use several horizontal lines as separator.
@startsalt
{
Text1
..
"Some field"
==
Note on usage
~~
Another text
--
[Ok]
}
@endsalt
10.4 Tree widget
To have a Tree, you have to start with {T and to use +to denote hierarchy.
@startsalt
{
{T
+ World
++ America
+++ Canada
+++ USA
++++ New York
++++ Boston
+++ Mexico
++ Europe
+++ Italy
+++ Germany
PlantUML Language Reference Guide (Version pversion)95 of 127

10.5 Enclosing brackets 10 SALT
++++ Berlin
++ Africa
}
}
@endsalt
10.5 Enclosing brackets
You can define subelements by opening a new opening bracket.
@startsalt
{
Name | " "
Modifiers: | { (X) public | () default | () private | () protected
[] abstract | [] final | [] static }
Superclass : | { " java.lang .Object " | [Browse ...] }
}
@endsalt
10.6 Adding tabs
You can add tabs using {/ notation. Note that you can use HTML code to have bold text.
@startsalt
{+
{/ <b>General | Fullscreen | Behavior | Saving }
{
{ Open image in: | ^Smart Mode^ }
[X] Smooth images when zoomed
[X] Confirm image deletion
[ ] Show hidden images
}
[Close ]
}
@endsalt
Tab could also be vertically oriented:
PlantUML Language Reference Guide (Version pversion)96 of 127

10.7 Using menu 10 SALT
@startsalt
{+
{/ <b>General
Fullscreen
Behavior
Saving } |
{
{ Open image in: | ^Smart Mode^ }
[X] Smooth images when zoomed
[X] Confirm image deletion
[ ] Show hidden images
[Close ]
}
}
@endsalt
10.7 Using menu
You can add a menu by using {* notation.
@startsalt
{+
{* File | Edit | Source | Refactor }
{/ General | Fullscreen | Behavior | Saving }
{
{ Open image in: | ^Smart Mode^ }
[X] Smooth images when zoomed
[X] Confirm image deletion
[ ] Show hidden images
}
[Close ]
}
@endsalt
It is also possible to open a menu:
@startsalt
{+
{* File | Edit | Source | Refactor
Refactor | New | Open File | - | Close | Close All }
{/ General | Fullscreen | Behavior | Saving }
{
{ Open image in: | ^Smart Mode^ }
[X] Smooth images when zoomed
[X] Confirm image deletion
[ ] Show hidden images
}
[Close ]
}
@endsalt
PlantUML Language Reference Guide (Version pversion)97 of 127

10.8 Advanced table 10 SALT
10.8 Advanced table
You can use two special notations for table :
•*to indicate that a cell with span with left
•.to denotate an empty cell
@startsalt
{#
. | Column 2 | Column 3
Row header 1 | value 1 | value 2
Row header 2 | A long cell | *
}
@endsalt
PlantUML Language Reference Guide (Version pversion)98 of 127

11 CREOLE
11 Creole
A light Creole engine have been integrated into PlantUML to have a standardized way of defining
text style.
All diagrams are now supporting this syntax.
Note that ascending compatibility with HTML syntax is preserved.
11.1 Emphasized text
@startuml
Alice -> Bob : hello --there --
... Some ~~long delay~~ ...
Bob -> Alice : ok
note left
This is **bold **
This is //italics //
This is ""monospaced ""
This is --stroked --
This is __underlined__
This is ~~waved ~~
end note
@enduml
11.2 List
@startuml
object demo {
* Bullet list
* Second item
}
note left
* Bullet list
* Second item
** Sub item
end note
legend
# Numbered list
# Second item
## Sub item
## Another sub item
# Third item
end legend
@enduml
PlantUML Language Reference Guide (Version pversion)99 of 127

11.3 Escape character 11 CREOLE
11.3 Escape character
You can use the tilde ~to escape special creole characters.
@startuml
object demo {
This is not ~___underscored__.
This is not ~"" monospaced "".
}
@enduml
11.4 Horizontal lines
@startuml
database DB1 as "
You can have horizontal line
----
Or double line
====
Or strong line
____
Or dotted line
..My title ..
Enjoy!
"
note right
This is working also in notes
You can also add title in all these lines
==Title==
--Another title --
end note
@enduml
PlantUML Language Reference Guide (Version pversion)100 of 127

11.5 Headings 11 CREOLE
11.5 Headings
@startuml
usecase UC1 as "
= Extra - large heading
Some text
== Large heading
Other text
=== Medium heading
Information
....
==== Small heading"
@enduml
11.6 Legacy HTML
Some HTML tags are also working:
•<b>for bold text
•<u>or <u:#AAAAAA>or <u:colorName>for underline
•<i>for italic
•<s>or <s:#AAAAAA>or <s:colorName>for strike text
•<w>or <w:#AAAAAA>or <w:colorName>for wave underline text
•<color:#AAAAAA>or <color:colorName>
•<back:#AAAAAA>or <back:colorName>for background color
•<size:nn>to change font size
•<img:file>: the file must be accessible by the filesystem
•<img:http://url>: the URL must be available from the Internet
@startuml
:* You can chang e < color :red > text color </ color >
* You can change <back :cadetblue > background color </ back >
* You can change <size :18 >size </size >
* You use <u>legacy </u> <b> HTML <i>tag </i ></b>
* You use <u :red > color </u > <s: green >in HTML </s> <w :#000 0FF >tag </w>
----
* Use imag e : < img: sour ceforg e. jpg >
;
@enduml
PlantUML Language Reference Guide (Version pversion)101 of 127

11.7 Table 11 CREOLE
11.7 Table
It is possible to build table.
@startuml
skinparam titleFontSize 14
title
Example of simple table
|= |= table |= header |
| a | table | row |
| b | table | row |
end title
[*] --> State1
@enduml
You can specify background colors for cells and lines.
@startuml
start
:Here is the result
|= |= table |= header |
| a | table | row |
|<# FF8080 > red | <#80 FF80 > green | <#8080FF > blue |
<#yellow >| b | table | row |;
@enduml
11.8 Tree
You can use |_ characters to build a tree.
@startuml
skinparam titleFontSize 14
title
Example of Tree
|_ First line
|_ **Bom(Model )**
|_ prop1
|_ prop2
|_ prop3
|_ Last line
end title
[*] --> State1
@enduml
PlantUML Language Reference Guide (Version pversion)102 of 127

11.9 Special characters 11 CREOLE
11.9 Special characters
It’s possible to use any unicode characters with &# syntax or <U+XXXX>
@startuml
usecase foo as "this is ∞ long"
usecase bar as "this is also <U+221E> long"
@enduml
11.10 OpenIconic
OpenIconic is an very nice open source icon set. Those icons have been integrated into the creole
parser, so you can use them out-of-the-box.
You can use the following syntax: <&ICON_NAME>.
@startuml
title : <size :20 ><&heart >Use of OpenIconic <& heart > </ size >
class Wifi
note left
Click on <&wifi >
end note
@enduml
The complete list is available on OpenIconic Website, or you can use the following special diagram:
@startuml
listopeniconic
@enduml
PlantUML Language Reference Guide (Version pversion)103 of 127

11.11 Defining and using sprites 11 CREOLE
11.11 Defining and using sprites
ASprite is a small graphic element that can be used in diagrams.
In PlantUML, sprites are monochrome and can have either 4, 8 or 16 gray level.
To define a sprite, you have to use a hexadecimal digit between 0 and F per pixel.
Then you can use the sprite using <$XXX>where XXX is the name of the sprite.
@startuml
sprite $foo1 {
FFFFFFFFFFFFFFF
F0123456789ABCF
F0123456789ABCF
F0123456789ABCF
F0123456789ABCF
F0123456789ABCF
F0123456789ABCF
F0123456789ABCF
F0123456789ABCF
FFFFFFFFFFFFFFF
}
Alice -> Bob : Testing <$foo1 >
@enduml
You can scale the sprite.
@startuml
sprite $foo1 {
FFFFFFFFFFFFFFF
F0123456789ABCF
F0123456789ABCF
F0123456789ABCF
F0123456789ABCF
F0123456789ABCF
F0123456789ABCF
F0123456789ABCF
F0123456789ABCF
FFFFFFFFFFFFFFF
}
Alice -> Bob : Testing <$foo1{scale =3}>
@enduml
11.12 Encoding Sprite
To encode sprite, you can use the command line like:
java -jar plantuml.jar -encodesprite 16z foo.png
PlantUML Language Reference Guide (Version pversion)105 of 127

11.13 Importing Sprite 11 CREOLE
where foo.png is the image file you want to use (it will be converted to gray automatically).
After -encodesprite, you have to specify a format: 4, 8, 16, 4z, 8z or 16z.
The number indicates the gray level and the optional zis used to enable compression in sprite
definition.
11.13 Importing Sprite
You can also launch the GUI to generate a sprite from an existing image.
Click in the menubar then on File/Open Sprite Window.
After copying an image into you clipboard, several possible definitions of the corresponding sprite
will be displayed : you will just have to pickup the one you want.
11.14 Examples
@startuml
sprite $printer [15x15/8z] NOtH3W0W208HxFz_kMAhj7lHWpa1XC716sz0Pq4MVPEWfBHIuxP3L6kbTcizR8tAhzaqFvXwvFfPEqm0
start
:click on <$printer > to print the page;
@enduml
@startuml
sprite $bug [15 x15/16z] PKzR2i0m2BFMi15p__FEjQEqB1z27aeqCqixa8S4OT7C53cKpsHpaYPDJY_12MHM - BLRyywPhrrlw3qumqNThmXgd1TOterAZmOW8sgiJafogofWRwtV3nCF
sprite $printer [15x15/8z] NOtH3W0W208HxFz_kMAhj7lHWpa1XC716sz0Pq4MVPEWfBHIuxP3L6kbTcizR8tAhzaqFvXwvFfPEqm0
sprite $disk {
444445566677881
436000000009991
43600000000 ACA1
53700000001 A7A1
53700000012 B8A1
53800000123 B8A1
63800001233 C9A1
634999 AABB C99B1
744 566778 899 AB1
7456 AAA AA99AA B1
8566 AFC 228AAB B1
8567 AC8 118BBB B1
867BD4433BBBBB1
39AAAAABBBBBBC1
}
title Use of sprites (< $printer >, <$bug >...)
class Example {
Can have some bug : <$bug>
Click on < $disk > to save
}
PlantUML Language Reference Guide (Version pversion)106 of 127

12 CHANGING FONTS AND COLORS
12 Changing fonts and colors
12.1 Usage
You can change colors and font of the drawing using the skinparam command. Example:
skinparam backgroundColor yellow
You can use this command :
• In the diagram definition, like any other commands,
• In an included file (see Preprocessing),
• In a configuration file, provided in the command line or the ANT task.
12.2 Nested
To avoid repetition, it is possible to nest definition. So the following definition :
skinparam xxxxParam1 value1
skinparam xxxxParam2 value2
skinparam xxxxParam3 value3
skinparam xxxxParam4 value4
is strictly equivalent to:
skinparam xxxx {
Param1 value1
Param2 value2
Param3 value3
Param4 value4
}
PlantUML Language Reference Guide (Version pversion)108 of 127

12.3 Color 12 CHANGING FONTS AND COLORS
12.3 Color
You can use either standard color name or RGB code.
Parameter name Default Color Comment
Value
backgroundColor white Background of the page
arrowColor #A80036 Color of arrows
activityBackgroundColor #FEFECE Background of activities
activityBorderColor #A80036 Color of activity borders
activityStartColor black Starting circle in activity diagrams
activityEndColor black Ending circle in activity diagrams
activityBarColor black Synchronization bar in activity diagrams
usecaseActorBackgroundColor #FEFECE Head’s color of actor in usecase diagrams
usecaseActorBorderColor #A80036 Color of actor borders in usecase diagrams
usecaseBackgroundColor #FEFECE Background of usecases
usecaseBorderColor #A80036 Color of usecase borders in usecase diagrams
classBackgroundColor #FEFECE Background of classes/interface/enum in class diagrams
classBorderColor #A80036 Borders of classes/interface/enum in class diagrams
packageBackgroundColor #FEFECE Background of packages in class diagrams
packageBorderColor #A80036 Borders of packages in class diagrams
stereotypeCBackgroundColor #ADD1B2 Background of class spots in class diagrams
stereotypeABackgroundColor #A9DCDF Background of abstract class spots in class diagrams
stereotypeIBackgroundColor #B4A7E5 Background of interface spots in class diagrams
stereotypeEBackgroundColor #EB937F Background of enum spots in class diagrams
componentBackgroundColor #FEFECE Background of components
componentBorderColor #A80036 Borders of components
componentInterfaceBackgroundColor #FEFECE Background of interface in component diagrams
componentInterfaceBorderColor #A80036 Border of interface in component diagrams
noteBackgroundColor #FBFB77 Background of notes
noteBorderColor #A80036 Border of notes
stateBackgroundColor #FEFECE Background of states in state diagrams
stateBorderColor #A80036 Border of states in state diagrams
stateStartColor black Starting circle in state diagrams
stateEndColor black Ending circle in state diagrams
sequenceActorBackgroundColor #FEFECE Head’s color of actor in sequence diagrams
sequenceActorBorderColor #A80036 Border of actor in sequence diagrams
sequenceGroupBackgroundColor #EEEEEE Header color of alt/opt/loop in sequence diagrams
sequenceLifeLineBackgroundColor white Background of life line in sequence diagrams
sequenceLifeLineBorderColor #A80036 Border of life line in sequence diagrams
sequenceParticipantBackgroundColor #FEFECE Background of participant in sequence diagrams
sequenceParticipantBorderColor #A80036 Border of participant in sequence diagrams
PlantUML Language Reference Guide (Version pversion)109 of 127

12.4 Font color, name and size 12 CHANGING FONTS AND COLORS
12.4 Font color, name and size
You can change the font for the drawing using xxxFontColor,xxxFontSize and xxxFontName
parameters.
Example:
skinparam classFontColor red
skinparam classFontSize 10
skinparam classFontName Aapex
You can also change the default font for all fonts using skinparam defaultFontName.
Example:
skinparam defaultFontName Aapex
Please note the fontname is highly system dependent, so do not over use it, if you look for portability.
Parameter Default Comment
Name Value
activityFontColor black
Used for activity box
activityFontSize 14
activityFontStyle plain
activityFontName
arrowFontColor black
Used for text on arrows
arrowFontSize 13
arrowFontStyle plain
arrowFontName
circledCharacterFontColor black
Used for text in circle for class, enum and others
circledCharacterFontSize 17
circledCharacterFontStyle bold
circledCharacterFontName Courier
circledCharacterRadius 11
classAttributeFontColor black
Class attributes and methods
classAttributeFontSize 10
classAttributeIconSize 10
classAttributeFontStyle plain
classAttributeFontName
classFontColor black
Used for classes name
classFontSize 12
classFontStyle plain
classFontName
classStereotypeFontColor black
Used for stereotype in classes
classStereotypeFontSize 12
classStereotypeFontStyle italic
classStereotypeFontName
componentFontColor black
Used for components name
componentFontSize 14
componentFontStyle plain
componentFontName
componentStereotypeFontColor black
Used for stereotype in components
componentStereotypeFontSize 14
componentStereotypeFontStyle italic
componentStereotypeFontName
noteFontColor black
Used for notes in all diagrams but sequence diagrams
noteFontSize 13
noteFontStyle plain
noteFontName
PlantUML Language Reference Guide (Version pversion)110 of 127

12.4 Font color, name and size 12 CHANGING FONTS AND COLORS
packageFontColor black
Used for package and partition names
packageFontSize 14
packageFontStyle plain
packageFontName
sequenceActorFontColor black
Used for actor in sequence diagrams
sequenceActorFontSize 13
sequenceActorFontStyle plain
sequenceActorFontName
sequenceDividerFontColor black
Used for text on dividers in sequence diagrams
sequenceDividerFontSize 13
sequenceDividerFontStyle bold
sequenceDividerFontName
sequenceGroupingFontColor black
Used for text for ”else” in sequence diagrams
sequenceGroupingFontSize 11
sequenceGroupingFontStyle plain
sequenceGroupingFontName
sequenceGroupingHeaderFontColor black
Used for text for ”alt/opt/loop” headers in sequence diagrams
sequenceGroupingHeaderFontSize 13
sequenceGroupingHeaderFontStyle plain
sequenceGroupingHeaderFontName
sequenceParticipantFontColor black
Used for text on participant in sequence diagrams
sequenceParticipantFontSize 13
sequenceParticipantFontStyle plain
sequenceParticipantFontName
sequenceTitleFontColor black
Used for titles in sequence diagrams
sequenceTitleFontSize 13
sequenceTitleFontStyle plain
sequenceTitleFontName
titleFontColor black
Used for titles in all diagrams but sequence diagrams
titleFontSize 18
titleFontStyle plain
titleFontName
stateFontColor black
Used for states in state diagrams
stateFontSize 14
stateFontStyle plain
stateFontName
stateAttributeFontColor black
Used for states description in state diagrams
stateAttributeFontSize 12
stateAttributeFontStyle plain
stateAttributeFontName
usecaseFontColor black
Used for usecase labels in usecase diagrams
usecaseFontSize 14
usecaseFontStyle plain
usecaseFontName
usecaseStereotypeFontColor black
Used for stereotype in usecase
usecaseStereotypeFontSize 14
usecaseStereotypeFontStyle italic
usecaseStereotypeFontName
usecaseActorFontColor black
Used for actor labels in usecase diagrams
usecaseActorFontSize 14
usecaseActorFontStyle plain
usecaseActorFontName
usecaseActorStereotypeFontColor black
Used for stereotype for actor
usecaseActorStereotypeFontSize 14
usecaseActorStereotypeFontStyle italic
usecaseActorStereotypeFontName
PlantUML Language Reference Guide (Version pversion)111 of 127

12.5 Black and White 12 CHANGING FONTS AND COLORS
12.5 Black and White
You can force the use of a black white output using the skinparam monochrome true command.
@startuml
skinparam monochrome true
actor User
participant " First Class" as A
participant " Second Class " as B
participant " Last Class" as C
User -> A: DoWork
activate A
A -> B: Create Request
activate B
B -> C: DoWork
activate C
C --> B: WorkDone
destroy C
B --> A: Request Created
deactivate B
A --> User : Done
deactivate A
@enduml
PlantUML Language Reference Guide (Version pversion)113 of 127

13 PREPROCESSING
13 Preprocessing
Some minor preprocessing capabilities are included in PlantUML, and available for all diagrams.
Those functionnalities are very similar to the C language preprocessor, except that the special
character (#) has been changed to the exclamation mark (!).
13.1 Including files
Use the !include directive to include file in your diagram.
Imagine you have the very same class that appears in many diagrams. Instead of duplicating the
description of this class, you can define a file that contains the description.
@startuml
!include List.iuml
List <|.. ArrayList
@enduml
File List.iuml: interface List List : int size() List : void clear()
The file List.iuml can be included in many diagrams, and any modification in this file will change
all diagrams that include it.
A file can be only be included once. If you want to include several times the very same file, you
have to use the directive !include_many instead of !include.
You can also put several @startuml/@enduml text block in an included file and then specify which
block you want to include adding !0 where 0is the block number.
For example, if you use !include foo.txt!1, the second @startuml/@enduml block within foo.txt
will be included.
You can also put an id to some @startuml/@enduml text block in an included file using @startuml(id=MY_OWN_ID)
syntax and then include the block adding !MY_OWN_ID when including the file, so using something
like !include foo.txt!MY_OWN_ID.
13.2 Including URL
Use the !includeurl directive to include file from Internet/Intranet in your diagram.
You can also use !includeurl http://someurl.com/mypath!0 to specify which @startuml/@enduml
block from http://someurl.com/mypath you want to include. The !0 notation denotes the first
diagram.
13.3 Constant definition
You can define constant using the !define directive. As in C language, a constant name can only
use alphanumeric and underscore characters, and cannot start with a digit.
PlantUML Language Reference Guide (Version pversion)114 of 127

13.4 Macro definition 13 PREPROCESSING
@startuml
!define SEQUENCE (S,# AAAAAA) Database Sequence
!define TABLE (T ,#FFAAAA ) Database Table
class USER << TABLE >>
class ACCOUNT << TABLE >>
class UID << SEQUENCE >>
USER "1" -- "*" ACCOUNT
USER -> UID
@enduml
Of course, you can use the !include directive to define all your constants in a single file that you
include in your diagram.
Constant can be undefined with the !undef XXX directive.
You can also specify constants within the command line, with the -D flags.
java -jar plantuml .jar -DTITLE="My title" atest1 .txt
Note that the -D flag must be put after the ”-jar plantuml.jar” section.
13.4 Macro definition
You can also define macro with arguments.
@startuml
!define module(x) component x <<module >>
module(ABC)
module(XYZ)
@enduml
Macro can have several arguments.
@startuml
!define send(a,b,c) a->b : c
send (Alice , Bob , Hell o)
send (Bob , Alice , ok)
@enduml
PlantUML Language Reference Guide (Version pversion)115 of 127

13.5 Adding date and time 13 PREPROCESSING
13.5 Adding date and time
You can also expand current date and time using the special variable %date%.
Date format can be specified using format specified in SimpleDataFormat documentation.
@startuml
!define ANOTHER_DATE % date[yyyy .MM.dd 'at' HH:mm]%
Title Generated %date % or ANOTHER_DATE
alice -> bob
@enduml
13.6 Other special variables
You can also use the following special variables:
%dirpath% Path of the current file
%filename% Name of the current file
13.7 Macro on several lines
You can also define macro on several lines using !definelong and !enddefinelong.
@startuml
!define DOUBLE(x) x x
!definelong AUTHEN(x,y)
x -> y : DOUBLE( hello)
y -> x : ok
!enddefinelong
AUTHE N(Bob ,Ali ce )
@enduml
13.8 Default values for macro parameters
It is possible to assign default values to macro parameters.
@startuml
!define some_macro(x, y = "some default" , z = 'another default ' ) x and y and z
class foo {
some_macro (Z1, Z2, Z3)
some_macro (Z1, Z2)
some_macro (A)
}
@enduml
PlantUML Language Reference Guide (Version pversion)116 of 127

13.9 Conditions 13 PREPROCESSING
13.9 Conditions
You can use !ifdef XXX and !endif directives to have conditionnal drawings.
The lines between those two directives will be included only if the constant after the !ifdef directive
has been defined before.
You can also provide a !else part which will be included if the constant has not been defined.
@startuml
!include ArrayList.iuml
@enduml
File ArrayList.iuml:
class ArrayList
!ifdef SHOW_METHODS
ArrayList : int size ()
ArrayList : void clear()
!endif
You can then use the !define directive to activate the conditionnal part of the diagram.
@startuml
!define SHOW_METHODS
!include ArrayList.iuml
@enduml
You can also use the !ifndef directive that includes lines if the provided constant has NOT been
defined.
You can use boolean expression with parenthesis, operators and || in the test.
@startuml
!define SHOW_FIELDS
!undef SHOW_METHODS
class foo {
!ifdef SHOW_FIELDS || SHOW_METHODS
This is shown
!endif
!ifdef SHOW_FIELDS && SHOW_METHODS
This is NOT shown
!endif
}
@enduml
PlantUML Language Reference Guide (Version pversion)117 of 127

13.10 Search path 13 PREPROCESSING
13.10 Search path
You can specify the java property ”plantuml.include.path” in the command line.
For example:
java -Dplantuml. include. path="c:/mydir" -jar plantuml.jar atest1.txt
Note the this -D option has to put before the -jar option. -D options after the -jar option will be
used to define constants within plantuml preprocessor.
13.11 Advanced features
It is possible to append text to a macro argument using the ## syntax.
@startuml
!definelong COMP_TEXTGENCOMP(name)
[name] << Comp >>
interface Ifc << IfcType >> AS name##Ifc
name## Ifc - [name]
!enddefinelong
COMP_TEXTGENCOMP(dummy)
@enduml
A macro can be defined by another macro.
@startuml
!define DOUBLE(x) x x
!definelong AUTHEN(x,y)
x -> y : DOUBLE( hello)
y -> x : ok
!enddefinelong
AUTHE N(Bob ,Ali ce )
@enduml
A macro can be polymorphic with argument count.
@startuml
!define module(x) component x <<module >>
!define module(x,y) component x as y <<module >>
module(foo)
modul e(bar , ba rc ode)
@enduml
PlantUML Language Reference Guide (Version pversion)118 of 127

14 INTERNATIONALIZATION
14 Internationalization
The PlantUML language use letters to define actor, usecase and so on. But letters are not only A-Z
latin characters, it could be any kind of letter from any language.
@startuml
skinparam backgroundColor #EEEBDC
actor 使用者
participant " 頭 等 艙 " as A
participant " 第 二 類 " as B
participant " 最 後 一 堂 課 " as 別 的 東 西
使 用 者 -> A: 完成這項工作
activate A
A -> B: 創 建 請 求
activate B
B -> 別 的 東 西 :創 建 請 求
activate 別 的 東 西
別 的 東 西 --> B: 這 項 工 作 完 成
destroy 別的東西
B --> A: 請 求 創 建
deactivate B
A --> 使用者:做 完
deactivate A
@enduml
14.1 Charset
The default charset used when reading the text files containing the UML text description is system
dependent. Normally, it should just be fine, but in some case, you may want to the use another
charset. For example, with the command line:
java -jar plantuml .jar -charset UTF -8 files .txt
Or, with the ant task:
PlantUML Language Reference Guide (Version pversion)120 of 127

15 COLOR NAMES
15 Color Names
Here is the list of colors recognized by PlantUML. Note that color names are case insensitive.
AliceBlue GhostWhite NavajoWhite
AntiqueWhite GoldenRod Navy
Aquamarine Gold OldLace
Aqua Gray OliveDrab
Azure GreenYellow Olive
Beige Green OrangeRed
Bisque HoneyDew Orange
Black HotPink Orchid
BlanchedAlmond IndianRed PaleGoldenRod
BlueViolet Indigo PaleGreen
Blue Ivory PaleTurquoise
Brown Khaki PaleVioletRed
BurlyWood LavenderBlush PapayaWhip
CadetBlue Lavender PeachPuff
Chartreuse LawnGreen Peru
Chocolate LemonChiffon Pink
Coral LightBlue Plum
CornflowerBlue LightCoral PowderBlue
Cornsilk LightCyan Purple
Crimson LightGoldenRodYellow Red
Cyan LightGreen RosyBrown
DarkBlue LightGray RoyalBlue
DarkCyan LightPink SaddleBrown
DarkGoldenRod LightSalmon Salmon
DarkGray LightSeaGreen SandyBrown
DarkGreen LightSkyBlue SeaGreen
DarkKhaki LightSlateGray SeaShell
DarkMagenta LightSteelBlue Sienna
DarkOliveGreen LightYellow Silver
DarkOrchid LimeGreen SkyBlue
DarkRed Lime SlateBlue
DarkSalmon Linen SlateGray
DarkSeaGreen Magenta Snow
DarkSlateBlue Maroon SpringGreen
DarkSlateGray MediumAquaMarine SteelBlue
DarkTurquoise MediumBlue Tan
DarkViolet MediumOrchid Teal
Darkorange MediumPurple Thistle
DeepPink MediumSeaGreen Tomato
DeepSkyBlue MediumSlateBlue Turquoise
DimGray MediumSpringGreen Violet
DodgerBlue MediumTurquoise Wheat
FireBrick MediumVioletRed WhiteSmoke
FloralWhite MidnightBlue White
ForestGreen MintCream YellowGreen
Fuchsia MistyRose Yellow
Gainsboro Moccasin
PlantUML Language Reference Guide (Version pversion)122 of 127

CONTENTS CONTENTS
Contents
1 Sequence Diagram 1
1.1 Basicexamples ....................................... 1
1.2 Declaringparticipant.................................... 1
1.3 Use non-letters in participants . . . . . . . . . . . . . . . . . . . . . . . . . . . . . . . 2
1.4 MessagetoSelf....................................... 3
1.5 Changearrowstyle..................................... 3
1.6 Changearrowcolor..................................... 4
1.7 Message sequence numbering . . . . . . . . . . . . . . . . . . . . . . . . . . . . . . . 4
1.8 Splittingdiagrams ..................................... 6
1.9 Groupingmessage ..................................... 7
1.10Notesonmessages ..................................... 8
1.11Someothernotes...................................... 8
1.12Changingnotesshape ................................... 9
1.13CreoleandHTML ..................................... 10
1.14Divider ........................................... 11
1.15Reference .......................................... 12
1.16Delay ............................................ 12
1.17Space ............................................ 13
1.18 Lifeline Activation and Destruction . . . . . . . . . . . . . . . . . . . . . . . . . . . . 13
1.19Participantcreation .................................... 14
1.20 Incoming and outgoing messages . . . . . . . . . . . . . . . . . . . . . . . . . . . . . 15
1.21StereotypesandSpots ................................... 16
1.22 More information on titles . . . . . . . . . . . . . . . . . . . . . . . . . . . . . . . . . 17
1.23Participantsencompass .................................. 18
1.24RemovingFooter...................................... 19
1.25Skinparam.......................................... 19
1.26Changingpadding ..................................... 21
2 Use Case Diagram 22
2.1 Usecases........................................... 22
2.2 Actors............................................ 22
2.3 Usecasesdescription .................................... 22
2.4 Basicexample........................................ 23
2.5 Extension .......................................... 23
2.6 Usingnotes ......................................... 24
2.7 Stereotypes ......................................... 25
2.8 Changingarrowsdirection................................. 25
2.9 Splittingdiagrams ..................................... 27
2.10Lefttorightdirection ................................... 27
2.11Skinparam.......................................... 28
2.12Completeexample ..................................... 29
PlantUML Language Reference Guide (Version pversion)123 of 127

CONTENTS CONTENTS
3 Class Diagram 30
3.1 Relationsbetweenclasses ................................. 30
3.2 Labelonrelations ..................................... 31
3.3 Addingmethods ...................................... 32
3.4 Definingvisibility...................................... 33
3.5 AbstractandStatic .................................... 34
3.6 Advancedclassbody.................................... 35
3.7 Notesandstereotypes ................................... 36
3.8 Moreonnotes........................................ 37
3.9 Noteonlinks ........................................ 38
3.10 Abstract class and interface . . . . . . . . . . . . . . . . . . . . . . . . . . . . . . . . 39
3.11Usingnon-letters ...................................... 40
3.12 Hide attributes, methods... . . . . . . . . . . . . . . . . . . . . . . . . . . . . . . . . 41
3.13Hideclasses......................................... 42
3.14Usegenerics......................................... 42
3.15SpecificSpot ........................................ 42
3.16Packages........................................... 43
3.17Packagesstyle........................................ 43
3.18Namespaces......................................... 44
3.19 Automatic namespace creation . . . . . . . . . . . . . . . . . . . . . . . . . . . . . . 45
3.20Lollipopinterface...................................... 46
3.21 Changing arrows direction . . . . . . . . . . . . . . . . . . . . . . . . . . . . . . . . . 46
3.22Associationclasses ..................................... 47
3.23Skinparam.......................................... 48
3.24SkinnedStereotypes .................................... 49
3.25Colorgradient........................................ 49
3.26Helponlayout ....................................... 50
3.27Splittinglargefiles ..................................... 51
4 Activity Diagram 53
4.1 SimpleActivity....................................... 53
4.2 Labelonarrows....................................... 53
4.3 Changingarrowdirection ................................. 53
4.4 Branches........................................... 54
4.5 MoreonBranches ..................................... 55
4.6 Synchronization....................................... 56
4.7 Longactivitydescription.................................. 57
4.8 Notes ............................................ 57
4.9 Partition........................................... 58
4.10Skinparam.......................................... 59
4.11Octagon........................................... 60
4.12Completeexample ..................................... 60
PlantUML Language Reference Guide (Version pversion)124 of 127

CONTENTS CONTENTS
5 Activity Diagram (beta) 63
5.1 SimpleActivity....................................... 63
5.2 Start/Stop.......................................... 63
5.3 Conditional ......................................... 64
5.4 Repeatloop......................................... 65
5.5 Whileloop ......................................... 65
5.6 Parallelprocessing ..................................... 66
5.7 Notes ............................................ 67
5.8 Colors ............................................ 67
5.9 Arrows............................................ 68
5.10Connector.......................................... 68
5.11Grouping .......................................... 69
5.12Swimlanes.......................................... 69
5.13Detach............................................ 70
5.14SDL ............................................. 71
5.15Completeexample ..................................... 72
6 Component Diagram 74
6.1 Components......................................... 74
6.2 Interfaces .......................................... 74
6.3 Basicexample........................................ 74
6.4 Usingnotes ......................................... 75
6.5 GroupingComponents................................... 75
6.6 Changingarrowsdirection................................. 77
6.7 UseUML2notation .................................... 78
6.8 Longdescription ...................................... 79
6.9 Individualcolors ...................................... 79
6.10 Using Sprite in Stereotype . . . . . . . . . . . . . . . . . . . . . . . . . . . . . . . . . 79
6.11Skinparam.......................................... 80
7 State Diagram 82
7.1 SimpleState ........................................ 82
7.2 Compositestate ...................................... 82
7.3 Longname ......................................... 83
7.4 Concurrentstate ...................................... 84
7.5 Arrowdirection....................................... 85
7.6 Note............................................. 86
7.7 Moreinnotes........................................ 87
7.8 Skinparam.......................................... 87
8 Object Diagram 89
8.1 Definitionofobjects .................................... 89
8.2 Relationsbetweenobjects ................................. 89
8.3 Addingfields ........................................ 89
8.4 Common features with class diagrams . . . . . . . . . . . . . . . . . . . . . . . . . . 90
PlantUML Language Reference Guide (Version pversion)125 of 127

CONTENTS CONTENTS
9 Common commands 91
9.1 Comments.......................................... 91
9.2 Footerandheader ..................................... 91
9.3 Zoom ............................................ 91
9.4 Title............................................. 92
9.5 Caption ........................................... 93
9.6 Legendthediagram .................................... 93
10 Salt 94
10.1Basicwidgets ........................................ 94
10.2Usinggrid.......................................... 94
10.3Usingseparator....................................... 95
10.4Treewidget ......................................... 95
10.5Enclosingbrackets ..................................... 96
10.6Addingtabs......................................... 96
10.7Usingmenu ......................................... 97
10.8Advancedtable....................................... 98
11 Creole 99
11.1Emphasizedtext ...................................... 99
11.2List ............................................. 99
11.3Escapecharacter ......................................100
11.4Horizontallines.......................................100
11.5Headings...........................................101
11.6LegacyHTML .......................................101
11.7Table.............................................102
11.8Tree .............................................102
11.9Specialcharacters......................................103
11.10OpenIconic .........................................103
11.11Defining and using sprites . . . . . . . . . . . . . . . . . . . . . . . . . . . . . . . . . 105
11.12EncodingSprite.......................................105
11.13ImportingSprite ......................................106
11.14Examples ..........................................106
12 Changing fonts and colors 108
12.1Usage ............................................108
12.2Nested............................................108
12.3Color.............................................109
12.4Fontcolor,nameandsize .................................110
12.5BlackandWhite ......................................113
PlantUML Language Reference Guide (Version pversion)126 of 127

CONTENTS CONTENTS
13 Preprocessing 114
13.1Includingfiles........................................114
13.2IncludingURL .......................................114
13.3Constantdefinition.....................................114
13.4Macrodefinition ......................................115
13.5Addingdateandtime ...................................116
13.6Otherspecialvariables...................................116
13.7Macroonseverallines ...................................116
13.8 Default values for macro parameters . . . . . . . . . . . . . . . . . . . . . . . . . . . 116
13.9Conditions..........................................117
13.10Searchpath.........................................118
13.11Advancedfeatures .....................................118
14 Internationalization 120
14.1Charset ...........................................120
15 Color Names 122
PlantUML Language Reference Guide (Version pversion)127 of 127








