PlantUML语言参考指南 Plant UML Language Reference Guide ZH
User Manual: Pdf
Open the PDF directly: View PDF
.
Page Count: 126 [warning: Documents this large are best viewed by clicking the View PDF Link!]
- 时序图(Sequence Diagram)
- 简单示例(Basic examples)
- 声明参与者(Declaring participant)
- 在参与者中使用非字母符号(Use non-letters in participants)
- 给自己发消息(Message to self)
- 修改箭头样式(Change arrow style)
- 修改箭头颜色(Change arrow color)
- 对消息序列编号(Message sequence numbering)
- 分割示意图(Splitting diagrams)
- 组合消息
- 给消息添加注释
- 其他的注释
- 改变备注框的形状
- Creole和HTML
- 分隔符
- 引用
- 延迟
- 空间
- 生命线的激活与撤销
- 创建参与者
- 进入和发出消息
- 构造类型和圈点
- 更多标题信息
- 包裹参与者
- 移除脚注
- 外观参数(skinparam)
- 填充区设置
- 用例图
- 类图
- 活动图
- 活动图(新语法)
- 组件图
- 状态图
- 对象图
- 通用命令
- Salt
- Creole
- 修改字体和颜色
- 预处理
- 国际化
- 可用的色彩名称

使用 PlantUML 绘制 UML
语言参考指南
(2018 年1月5日星期五上午 7:44)
PlantUML 是一个开源项目,支持快速绘制:
•时序图
•用例图
•类图
•活动图
•组件图
•状态图
•对象图
通过简单直观的语言来定义这些示意图。

1时序图(SEQUENCE DIAGRAM)
1时序图(Sequence Diagram)
1.1 简单示例(Basic examples)
你可以用 -> 来绘制参与者之间传递的消息,而不必显式地声明参与者。
你也可以使用”-->”绘制一个虚线箭头。
另外,你还能用”<-”和”<--”,这不影响绘图,但可以提高可读性。注意:仅适用于时序图,对于其
它示意图,规则是不同的。
@startuml
Alice -> Bob: Authentication Request
Bob --> Alice: Authentication Response
Alice -> Bob: Another authentication Request
Alice <-- Bob: another authentication Response
@enduml
1.2 声明参与者(Declaring participant)
关键字 participant 用于改变参与者的先后顺序。
你也可以使用其它关键字来声明参与者:
•actor
•boundary
•control
•entity
•database
@startuml
actor Foo1
boundary Foo2
control Foo3
entity Foo4
database Foo5
collections Foo6
Foo1 -> Foo2 : To boundary
Foo1 -> Foo3 : To control
Foo1 -> Foo4 : To entity
Foo1 -> Foo5 : To database
Foo1 -> Foo6 : To collections
@enduml
PlantUML : 语言参考指南 (2018 年1月5日星期五)1 of 125

1.3 在参与者中使用非字母符号(Use non-letters in participants)1时序图(SEQUENCE DIAGRAM)
关键字 as 用于重命名参与者
你可以使用 RGB 值或者颜色名修改 actor 或参与者的背景颜色。
@startuml
actor Bob #red
' The only difference between actor
'and participant is the drawing
participant Alice
participant "I have a really\ nlong name" as L #99 FF99
/' You can also declare:
participant L as "I have a really\nlong name" #99FF99
'/
Alice ->Bob: Authentication Request
Bob -> Alice : Authentic ation Res ponse
Bob ->L: Log tr ans action
@enduml
1.3 在参与者中使用非字母符号(Use non-letters in participants)
你可以使用引号定义参与者,还可以用关键字 as 给参与者定义别名。
@startuml
Alice -> "Bob ()" : Hello
"Bob()" -> "This is very\nlong" as Long
' You can also declare:
' "Bob ()" -> Long as "This is very\ nlong"
Long --> "Bob ()" : ok
@enduml
PlantUML : 语言参考指南 (2018 年1月5日星期五)2 of 125

1.4 给自己发消息(Message to self)1时序图(SEQUENCE DIAGRAM)
1.4 给自己发消息(Message to self)
参与者可以给自己发信息,
消息文字可以用 \n 来换行。
@startuml
Alice ->Alice : This is a signal to self .\ nIt also demonstrates\ nmultiline \ ntext
@enduml
1.5 修改箭头样式(Change arrow style)
修改箭头样式的方式有以下几种:
•表示一条丢失的消息:末尾加 x
•让箭头只有上半部分或者下半部分:将 <和>替换成 \或者 /
•细箭头:将箭头标记写两次 (如>> 或//)
•虚线箭头:用 -- 替代 -
•箭头末尾加圈:->o
•双向箭头:<->
@startuml
Bob ->x Alice
Bob -> Alice
Bob ->> Alice
Bob -\ Alice
Bob \\- Alice
Bob //-- Alice
Bob ->o Alice
Bob o\\-- Alice
Bob <-> Alice
Bob <->o Alice
@enduml
PlantUML : 语言参考指南 (2018 年1月5日星期五)3 of 125

1.6 修改箭头颜色(Change arrow color)1时序图(SEQUENCE DIAGRAM)
1.6 修改箭头颜色(Change arrow color)
你可以用以下记号修改箭头的颜色:
@startuml
Bob -[#red]> Alice : hello
Alice -[#0000FF]->Bob : ok
@enduml
1.7 对消息序列编号(Message sequence numbering)
关键字 autonumber 用于自动对消息编号。
@startuml
autonumber
Bob -> Alice : Authentication Request
Bob <- Alice : Authentication Response
@enduml
语句 autonumber 'start' 用于指定编号的初始值,而 autonumber 'start' 'increment' 可以同
时指定编号的初始值和每次增加的值。
@startuml
autonumber
Bob -> Alice : Authentication Request
Bob <- Alice : Authentication Response
autonumber 15
Bob -> Alice : Another authentication Request
Bob <- Alice : Another authentication Response
autonumber 40 10
Bob -> Alice : Yet another authentication Request
PlantUML : 语言参考指南 (2018 年1月5日星期五)4 of 125

1.7 对消息序列编号(Message sequence numbering)1时序图(SEQUENCE DIAGRAM)
Bob <- Alice : Yet another authentication Response
@enduml
你可以在双引号内指定编号的格式。
格式是由 Java 的DecimalFormat 类实现的:(’0’表示数字;’#’也表示数字,但默认为 0)。
你也可以用 HTML 标签来制定格式。
@startuml
autonumber "<b>[000]"
Bob -> Alice : Authentication Request
Bob <- Alice : Authentication Response
autonumber 15 "<b>(<u>##</u >)"
Bob -> Alice : Another authentication Request
Bob <- Alice : Another authentication Response
au ton umb er 40 10 "<font color =red > <b >M essag e 0 "
Bob -> Alice : Yet another authentication Request
Bob <- Alice : Yet another authentication Response
@enduml
你还可以用语句 autonumber stop 和autonumber resume 'increment' 'format' 来表示暂停或继
续使用自动编号。
@startuml
autonumber 10 10 "<b >[000]"
Bob -> Alice : Authentication Request
Bob <- Alice : Authentication Response
autonumber stop
Bob -> Alice : dummy
au ton umb er resume "< font c ol or =red ><b >Me ss age 0 "
PlantUML : 语言参考指南 (2018 年1月5日星期五)5 of 125

1.8 分割示意图 (Splitting diagrams) 1 时序图(SEQUENCE DIAGRAM)
Bob -> Alice : Yet another authentication Request
Bob <- Alice : Yet another authentication Response
autonumber stop
Bob -> Alice : dummy
autonumber resume 1 "<font color =blue ><b >Message 0 "
Bob -> Alice : Yet another authentication Request
Bob <- Alice : Yet another authentication Response
@enduml
1.8 分割示意图 (Splitting diagrams)
关键字 newpage 用于把一张图分割成多张。
在newpage 之后添加文字,作为新的示意图的标题。
这样就能很方便地在 Word 中将长图分几页打印。
@startuml
Alice -> Bob : message 1
Alice -> Bob : message 2
newpage
Alice -> Bob : message 3
Alice -> Bob : message 4
newpage A title for the\nlast page
Alice -> Bob : message 5
Alice -> Bob : message 6
@enduml
PlantUML : 语言参考指南 (2018 年1月5日星期五)6 of 125

1.9 组合消息 1时序图(SEQUENCE DIAGRAM)
1.9 组合消息
我们可以通过以下关键词将组合消息:
•alt/else
•opt
•loop
•par
•break
•critical
•group,后面紧跟着消息内容
可以在标头 (header) 添加需要显示的文字 (group 除外)。
关键词 end 用来结束分组。
注意,分组可以嵌套使用。
@startuml
Alice -> Bob: Authentication Request
alt successful case
Bob -> Alice : Authentication Accepted
else some kind of failure
Bob -> Alice : Authentication Failure
group My own label
Alice -> Log : Log attack start
loop 1000 times
Alice -> Bob: DNS Attack
end
Alice -> Log : Log attack end
end
else Another type of failure
Bob -> Alice : Please repeat
end
@enduml
PlantUML : 语言参考指南 (2018 年1月5日星期五)7 of 125

1.10 给消息添加注释 1时序图(SEQUENCE DIAGRAM)
1.10 给消息添加注释
我们可以通过在消息后面添加 note left 或者 note right 关键词来给消息添加注释。
你也可以通过使用 end note 来添加多行注释。
@startuml
Alice ->Bob : hello
note left : this is a first note
Bob -> Alice : ok
note right: this is another note
Bob -> Bob : I am think in g
note left
a note
can also be defined
on several lines
end note
@enduml
1.11 其他的注释
可以使用 note left of,note right of 或note over 在节点 (participant) 的相对位置放置注释。
还可以通过修改背景色来高亮显示注释。
以及使用关键字 end note 来添加多行注释。
PlantUML : 语言参考指南 (2018 年1月5日星期五)8 of 125

1.12 改变备注框的形状 1时序图(SEQUENCE DIAGRAM)
@startuml
participant Alice
participant Bob
note left of Alice #aqua
This is displayed
left of Alice .
end note
note right of Alice: This is displayed right of Alice.
note over Alice : This is displayed over Alice .
note over Alice , Bob # FFAAAA: This is displayed\n over Bob and Alice.
note over Bob , Alice
This is yet another
example of
a long note .
end note
@enduml
1.12 改变备注框的形状
你可以使用 hnote 和rnote 这两个关键字来修改备注框的形状。
@startuml
caller -> server : conReq
hnote over caller : idle
caller <- server : conConf
rnote over server
"r" as rectangle
"h" as hexagon
endrnote
@enduml
PlantUML : 语言参考指南 (2018 年1月5日星期五)9 of 125

1.13 Creole 和HTML 1 时序图(SEQUENCE DIAGRAM)
1.13 Creole 和HTML
可以使用 creole 格式。
@startuml
participant Alice
participant "The ** Famous** Bob" as Bob
Alice -> Bob : hello --there --
... Some ~~ long delay ~~ ...
Bob -> Alice : ok
note left
This is **bold**
This is //italics//
This is ""monospaced ""
This is --stroked --
This is __underlined__
This is ~~waved ~~
end note
Alice -> Bob : A //well formatted// message
note right of Alice
This is < back: cadetblue >< size :18 >displayed </size ></ back >
__left of__ Alice.
end note
note left of Bob
<u :red > This </u> is <color #1188 88 > displa yed </ color >
**< color purple >left of </ color > <s:red >Alice </ strike > Bob**.
end note
note over Alice , Bob
<w :# FF33FF > This is hosted </w > by < img so urc efo rge.jpg >
end note
@enduml
PlantUML : 语言参考指南 (2018 年1月5日星期五)10 of 125

1.14 分隔符 1时序图(SEQUENCE DIAGRAM)
1.14 分隔符
你可以通过使用 == 关键词来将你的图表分割多个步骤。
@startuml
== Initialization ==
Alice -> Bob: Authentication Request
Bob --> Alice: Authentication Response
== Repetition ==
Alice -> Bob: Another authentication Request
Alice <-- Bob: another authentication Response
@enduml
1.15 引用
你可以在图中通过使用 ref over 关键词来实现引用
PlantUML : 语言参考指南 (2018 年1月5日星期五)11 of 125

1.16 延迟 1时序图(SEQUENCE DIAGRAM)
@startuml
participant Alice
actor Bob
ref over Alice , Bob : init
Alice -> Bob : hello
ref over Bob
This can be on
several lines
end ref
@enduml
1.16 延迟
你可以使用... 来表示延迟,并且还可以给延迟添加注释。
@startuml
Alice -> Bob: Authentication Request
...
Bob --> Alice: Authentication Response
...5 minutes latter ...
Bob --> Alice: Bye !
@enduml
1.17 空间
你可以使用 ||| 来增加空间。
还可以使用数字指定增加的像素的数量。
PlantUML : 语言参考指南 (2018 年1月5日星期五)12 of 125

1.18 生命线的激活与撤销 1时序图(SEQUENCE DIAGRAM)
@startuml
Alice -> Bob: message 1
Bob --> Alice : ok
|||
Alice -> Bob: message 2
Bob --> Alice : ok
||45||
Alice -> Bob: message 3
Bob --> Alice : ok
@enduml
1.18 生命线的激活与撤销
关键字 activate 和deactivate 用来表示参与者的生命活动。
一旦参与者被激活,它的生命线就会显示出来。
activate 和deactivate 适用于以上情形。
destroy 表示一个参与者的生命线的终结。
@startuml
participant User
User -> A: DoWork
activate A
A -> B: << createRequest >>
activate B
B -> C: DoWork
activate C
C --> B: WorkDone
destroy C
B --> A: RequestCreated
deactivate B
A -> User : Done
deactivate A
@enduml
PlantUML : 语言参考指南 (2018 年1月5日星期五)13 of 125

1.19 创建参与者 1时序图(SEQUENCE DIAGRAM)
还可以使用嵌套的生命线,并且运行给生命线添加颜色。
@startuml
participant User
User -> A: DoWork
activate A # FFBBBB
A -> A: Internal call
activate A # DarkSalmon
A -> B: << createRequest >>
activate B
B --> A: RequestCreated
deactivate B
deactivate A
A -> User : Done
deactivate A
@enduml
1.19 创建参与者
你可以把关键字 create 放在第一次接收到消息之前,以强调本次消息实际上是在创建新的对象。
@startuml
Bob -> Alice : hello
create Other
Alice -> Other : new
create control String
Alice -> String
note right : You can also put notes!
Alice --> Bob : ok
PlantUML : 语言参考指南 (2018 年1月5日星期五)14 of 125

1.20 进入和发出消息 1时序图(SEQUENCE DIAGRAM)
@enduml
1.20 进入和发出消息
如果只想关注部分图示,你可以使用进入和发出箭头。
使用方括号 [和]表示图示的左、右两侧。
@startuml
[-> A: DoWork
activate A
A -> A: Internal call
activate A
A ->] : << createRequest >>
A<--] : RequestCreated
deactivate A
[<- A: Done
deactivate A
@enduml
还可以使用下面的语法:
@startuml
[-> Bob
[o-> Bob
[o->o Bob
[x-> Bob
[<- Bob
[x<- Bob
PlantUML : 语言参考指南 (2018 年1月5日星期五)15 of 125

1.21 构造类型和圈点 1时序图(SEQUENCE DIAGRAM)
Bob ->]
Bob ->o]
Bob o->o]
Bob ->x]
Bob <-]
Bob x<-]
@enduml
1.21 构造类型和圈点
可以使用 << 和>> 给参与者添加构造类型。
在构造类型中,你可以使用 (X,color) 格式的语法添加一个圆圈圈起来的字符。
@startuml
participant " Famous Bob" as Bob << Generated >>
participant Alice << (C,#ADD1B2) Testable >>
Bob -> Alice : First messa ge
@enduml
默认使用 guillemet 字符来显示构造类型。你可以使用外观参数 guillemet 来修改显示行为。
@startuml
skinparam guillemet false
participant " Famous Bob" as Bob << Generated >>
participant Alice << (C,#ADD1B2) Testable >>
Bob -> Alice : First messa ge
@enduml
PlantUML : 语言参考指南 (2018 年1月5日星期五)16 of 125

1.22 更多标题信息 1时序图(SEQUENCE DIAGRAM)
@startuml
participant Bob << (C,# ADD1B2) >>
participant Alice << (C,#ADD1B2) >>
Bob -> Alice : First messa ge
@enduml
1.22 更多标题信息
你可以在标题中使用 creole 格式。
@startuml
title __Simple__ ** communication** example
Alice -> Bob: Authentication Request
Bob -> Alice : Authentication Response
@enduml
在标题描述中使用 \n 表示换行。
@startuml
title __Simple__ communication example \non several lines
Alice -> Bob: Authentication Request
Bob -> Alice : Authentication Response
@enduml
PlantUML : 语言参考指南 (2018 年1月5日星期五)17 of 125

1.23 包裹参与者 1时序图(SEQUENCE DIAGRAM)
还可以使用关键字 title 和end title 定义多行标题。
@startuml
title
<u>Simple </u> communication example
on <i>several </ i> lines and using < font c olor =red > html </ font >
This is hosted by <img:sourceforge .jpg >
end title
Alice -> Bob: Authentication Request
Bob -> Alice : Authentication Response
@enduml
1.23 包裹参与者
可以使用 box 和end box 画一个盒子将参与者包裹起来。
还可以在 box 关键字之后添加标题或者背景颜色。
@startuml
box "Internal Service" # LightBlue
participant Bob
participant Alice
end box
participant Other
Bob -> Alice : hello
Alice -> Other : hello
@enduml
PlantUML : 语言参考指南 (2018 年1月5日星期五)18 of 125

1.24 移除脚注 1时序图(SEQUENCE DIAGRAM)
1.24 移除脚注
使用 hide footbox 关键字移除脚注。
@startuml
hide footbox
title Footer removed
Alice -> Bob: Authentication Request
Bob --> Alice: Authentication Response
@enduml
1.25 外观参数 (skinparam)
使用 skinparam 命令改变颜色和字体。
如下场景可以使用这一命令:
•在图示定义中,
•在一个包含文件中,
•在由命令行或者 ANT 任务提供的配置文件中。
你也可以修改其他渲染元素,如以下示例:
@startuml
skinparam sequenceArrowThickness 2
skinparam roundcorner 20
skinparam maxmessagesize 60
skinparam sequenceParticipant underline
actor User
participant " First Class" as A
participant " Second Class " as B
participant " Last Class" as C
User -> A: DoWork
activate A
A -> B: Create Request
activate B
B -> C: DoWork
activate C
C --> B: WorkDone
PlantUML : 语言参考指南 (2018 年1月5日星期五)19 of 125

1.25 外观参数 (skinparam) 1 时序图(SEQUENCE DIAGRAM)
destroy C
B --> A: Request Created
deactivate B
A --> User : Done
deactivate A
@enduml
@startuml
skinparam backgroundColor # EEEBDC
skinparam handwritten true
skinparam sequence {
ArrowColor DeepSkyBlue
ActorBorderColor DeepSkyBlue
LifeLineBorderColor blue
LifeLineBackgroundColor #A9DCDF
ParticipantBorderColor DeepSkyBlue
ParticipantBackgroundColor DodgerBlue
ParticipantFontName Impact
ParticipantFontSize 17
ParticipantFontColor #A9DCDF
ActorBackgroundColor aqua
ActorFontColor DeepSkyBlue
ActorFontSize 17
ActorFontName Aapex
}
actor User
participant " First Class" as A
participant " Second Class " as B
participant " Last Class" as C
User -> A: DoWork
activate A
A -> B: Create Request
activate B
B -> C: DoWork
activate C
PlantUML : 语言参考指南 (2018 年1月5日星期五)20 of 125

1.26 填充区设置 1时序图(SEQUENCE DIAGRAM)
C --> B: WorkDone
destroy C
B --> A: Request Created
deactivate B
A --> User : Done
deactivate A
@enduml
1.26 填充区设置
可以设定填充区的参数配置。
@startuml
skinparam ParticipantPadding 20
skinparam BoxPadding 10
box "Foo1"
participant Alice1
participant Alice2
end box
box "Foo2"
participant Bob1
participant Bob2
end box
Alice1 -> Bob1 : hello
Alice1 -> Out : out
@enduml
PlantUML : 语言参考指南 (2018 年1月5日星期五)21 of 125

2用例图
2用例图
2.1 用例
用例用圆括号括起来。
也可以用关键字 usecase 来定义用例。还可以用关键字 as 定义一个别名,这个别名可以在以后定
义关系的时候使用。
@startuml
(First usecase )
(Another usecase) as (UC2)
usecase UC3
usecase ( Last\ nusecase) as UC4
@enduml
2.2 角色
角色用两个冒号包裹起来。
也可以用 actor 关键字来定义角色。还可以用关键字 as 来定义一个别名,这个别名可以在以后定
义关系的时候使用。
后面我们会看到角色的定义是可选的。
@startuml
:First Actor:
:Another\nactor: as Men2
actor Men3
actor :Last actor: as Men4
@enduml
2.3 用例描述
如果想定义跨越多行的用例描述,可以用双引号将其裹起来。
还可以使用这些分隔符:-- .. == __。并且还可以在分隔符中间放置标题。
PlantUML : 语言参考指南 (2018 年1月5日星期五)22 of 125

2.4 基础示例 2用例图
@startuml
usecase UC1 as "You can use
several lines to define your usecase .
You can also use separators.
--
Several separators are possible.
==
And you can add titles:
.. Conclusion ..
This allows large description ."
@enduml
2.4 基础示例
用箭头 --> 连接角色和用例。
横杠"-" 越多,箭头越长。通过在箭头定义的后面加一个冒号及文字的方式来添加标签。
在这个例子中,User 并没有定义,而是直接拿来当做一个角色使用。
@startuml
User -> (Start)
User --> (Use the application) : A small label
:Main Admin : ---> (Use the application) : This is\nyet another\nlabel
@enduml
2.5 继承
如果一个角色或者用例继承于另一个,那么可以用 <|--符号表示(它表示 )。
PlantUML : 语言参考指南 (2018 年1月5日星期五)23 of 125

2.6 使用注释 2用例图
@startuml
:Main Admin : as Admin
(Use the application ) as (Use)
User <|-- Admin
(Start) <|-- (Use)
@enduml
2.6 使用注释
可以用 note left of ,note right of ,note top of ,note bottom of 等关键字给一个对象添加注
释。
注释还可以通过 note 关键字来定义,然后用.. 连接其他对象。
@startuml
:Main Admin : as Admin
(Use the application ) as (Use)
User -> (Start)
User --> (Use)
Admin ---> (Use)
note right of Admin : This is an example.
note right of (Use)
A note can also
be on several lines
end note
note "This note is connected\ nto several objects." as N2
(Start) .. N2
N2 .. (Use)
@enduml
PlantUML : 语言参考指南 (2018 年1月5日星期五)24 of 125

2.7 构造类型 2用例图
2.7 构造类型
用”<< ”和”>> ”来定义角色或者用例的构造类型。
@startuml
User << Human >>
:Main Database: as MySql << Application >>
(Start) << One Shot >>
(Use the application ) as (Use) << Main >>
User -> (Start)
User --> (Use)
MySql --> (Use)
@enduml
2.8 改变箭头方向
默认连接是竖直方向的,用 --表示,可以用一个横杠或点来表示水平连接。
@startuml
:user: --> (Use case 1)
:user: -> (Use case 2)
@enduml
也可以通过翻转箭头来改变方向。
@startuml
(Use case 1) <.. :user:
(Use case 2) <- :user:
@enduml
PlantUML : 语言参考指南 (2018 年1月5日星期五)25 of 125

2.9 分割图示 2用例图
还可以通过给箭头添加 left,right,up 或down 等关键字来改变方向。
@startuml
:user : -left -> (dummyLeft )
:user : -right -> ( dummyRight )
:user: -up -> (dummyUp)
:user : -down -> (dummyDown )
@enduml
这些方向关键字也可以只是用首字母或者前两个字母的缩写来代替。
但是请注意,这样的缩写不要乱用,Graphviz 不喜欢这样。
2.9 分割图示
用newpage 关键字将图示分解为多个页面。
@startuml
:actor1: --> (Usecase1)
newpage
:actor2: --> (Usecase2)
@enduml
PlantUML : 语言参考指南 (2018 年1月5日星期五)26 of 125

2.10 从左向右方向 2用例图
2.10 从左向右方向
默认从上往下构建图示。
@startuml
'default
top to bottom direction
user1 --> (Usecase 1)
user2 --> (Usecase 2)
@enduml
你可以用 left to right direction 命令改变图示方向。
@startuml
left to right direction
user1 --> (Usecase 1)
user2 --> (Usecase 2)
@enduml
2.11 显示参数
用skinparam 改变字体和颜色。
可以在如下场景中使用:
•在图示的定义中,
•在引入的文件中,
•在命令行或者 ANT 任务提供的配置文件中。
你也可以给构造的角色和用例指定特殊颜色和字体。
@startuml
skinparam handwritten true
skinparam usecase {
BackgroundColor DarkSeaGreen
BorderColor DarkSlateGray
BackgroundColor << Main >> YellowGreen
PlantUML : 语言参考指南 (2018 年1月5日星期五)27 of 125

2.12 一个完整的例子 2用例图
BorderColor << Main >> YellowGreen
ArrowColor Olive
ActorBorderColor black
ActorFontName Courier
ActorBackgroundColor << Human >> Gold
}
User << Human >>
:Main Database: as MySql << Application >>
(Start) << One Shot >>
(Use the application ) as (Use) << Main >>
User -> (Start)
User --> (Use)
MySql --> (Use)
@enduml
2.12 一个完整的例子
@startuml
left to right direction
skinparam packageStyle rectangle
actor customer
actor clerk
rectangle checkout {
customer -- ( checkout)
(checkout ) .> ( payment ) : include
(help) .> ( checkout) : extends
(checkout ) -- clerk
}
@enduml
PlantUML : 语言参考指南 (2018 年1月5日星期五)28 of 125

3类图
3类图
3.1 类之间的关系
类之间的关系通过下面的符号定义:
继承 (extension) <|--
合成 (composition) *--
聚合 (aggregation) o--
使用”..”来代替”--”可以得到点线.
在这些规则下,也可以绘制下列图形
@startuml
Class01 <|-- Class02
Class03 *-- Class04
Class05 o-- Class06
Class07 .. Class08
Class09 -- Class10
@enduml
@startuml
Class11 <|.. Class12
Class13 --> Class14
Class15 ..> Class16
Class17 ..|> Class18
Class19 <--* Class20
@enduml
@startuml
Class21 #-- Class22
Class23 x-- Class24
Class25 }-- Class26
Class27 +-- Class28
Class29 ^-- Class30
@enduml
PlantUML : 语言参考指南 (2018 年1月5日星期五)29 of 125

3.2 关系上的标识 3类图
3.2 关系上的标识
在关系之间使用标签来说明时,使用”:”后接标签文字。
对元素的说明,你可以在每一边使用 "" 来说明.
@startuml
Class01 "1" *-- "many" Class02 : contains
Class03 o-- Class04 : aggregation
Class05 --> "1" Class06
@enduml
在标签的开始或结束位置添加 <或>以表明是哪个对象作用到哪个对象上。
@startuml
class Car
Driver - Car : drives >
Car *- Wheel : have 4 >
Car -- Person : < owns
@enduml
PlantUML : 语言参考指南 (2018 年1月5日星期五)30 of 125

3.3 添加方法 3类图
3.3 添加方法
为了声明域或者方法,你可以使用后接域名或方法名。
系统检查是否有括号来判断是方法还是域。
@startuml
Object <|-- ArrayList
Object : equals ()
ArrayList : Object [] elementData
ArrayList : size()
@enduml
也可以使用 {把域或者方法括起来
注意,这种语法对于类型/名字的顺序是非常灵活的。
@startuml
class Dummy {
String data
void methods()
}
class Flight {
flightNumber : Integer
departureTime : Date
}
@enduml
You can use {field} and {method} modiers to override default behaviour of the parser about elds
and methods.
@startuml
class Dummy {
{field} A field (despite parentheses)
{method} Some method
}
@enduml
PlantUML : 语言参考指南 (2018 年1月5日星期五)31 of 125

3.4 定义可访问性 3类图
3.4 定义可访问性
一旦你定义了域或者方法,你可以定义相应条目的可访问性质。
- private
# protected
̃ package private
+ public
@startuml
class Dummy {
-field1
#field2
~method1()
+method2()
}
@enduml
你可以采用以下命令停用这些特性 skinparam classAttributeIconSize 0 :
@startuml
skinparam classAttributeIconSize 0
class Dummy {
-field1
#field2
~method1()
+method2()
}
@enduml
PlantUML : 语言参考指南 (2018 年1月5日星期五)32 of 125

3.6 高级类体 3类图
3.6 高级类体
PlantUML 默认自动将方法和属性重新分组,你可以自己定义分隔符来重排方法和属性,下面的分隔符
都是可用的:-- .. == __.
还可以在分隔符中添加标题:
@startuml
class Foo1 {
You can use
several lines
..
as you want
and group
==
things together.
__
You can have as many groups
as you want
--
End of class
}
class User {
.. Simple Getter ..
+ getName ()
+ getAddress()
.. Some setter ..
+ setName ()
__ private data __
int age
-- encrypted --
String password
}
@enduml
PlantUML : 语言参考指南 (2018 年1月5日星期五)34 of 125

3.7 备注和模板 3类图
3.7 备注和模板
模板通过类关键字 (”«” 和”»”) 来定义
你可以使用 note left of ,note right of ,note top of ,note bottom of 这些关键字来添加备注。
你还可以在类的声明末尾使用 note left,note right,note top,note bottom 来添加备注。
此外,单独用 note 这个关键字也是可以的,使用 .. 符号可以作出一条连接它与其它对象的虚线。
@startuml
class Object << general >>
Object <|--- ArrayList
note top of Object : In java , every class\nextends this one.
note "This is a floating note" as N1
note "This note is connected\ nto several objects." as N2
Object .. N2
N2 .. ArrayList
class Foo
note left : On last defined class
@enduml
PlantUML : 语言参考指南 (2018 年1月5日星期五)35 of 125

3.8 更多注释 3类图
3.8 更多注释
可以在注释中使用部分 html 标签:
•<b>
•<u>
•<i>
•<s>,<del>,<strike>
•<font color="#AAAAAA">or <font color="colorName">
•<color:#AAAAAA>or <color:colorName>
•<size:nn>to change font size
•<img src="file">or <img:file>: the le must be accessible by the lesystem
你也可以在注释中展示多行。
你也可以在定义的 class 之后直接使用 note left,note right,note top,note bottom 来定义注
释。
@startuml
class Foo
note left : On last defined class
note top of Object
In java , <size :18 >every </size > <u>class </u>
<b>extends </b>
<i>this </i> one.
end note
note as N1
This note is <u>also </u>
<b><color :royalBlue >on several </ color >
<s>words </s> lines
And this is hosted by <img: sourceforge .jpg >
end note
@enduml
PlantUML : 语言参考指南 (2018 年1月5日星期五)36 of 125

3.9 链接的注释 3类图
3.9 链接的注释
在定义链接之后,你可以用 note on link 给链接添加注释
如果想要改变注释相对于标签的位置,你也可以用 note left on link,note right on link,note bottom
on link。(对应位置分别在 label 的左边,右边,下边)
@startuml
class Dummy
Dummy --> Foo : A link
note on link #red: note that is red
Dummy --> Foo2 : Another link
note right on link #blue
this is my note on right link
and in blue
end note
@enduml
PlantUML : 语言参考指南 (2018 年1月5日星期五)37 of 125

3.10 抽象类和接口 3类图
3.10 抽象类和接口
用关键字"abstract" 或"abstract class" 来定义抽象类。抽象类用斜体显示。也可以使用
interface,annotation 和enum 关键字。
@startuml
abstract class AbstractList
abstract AbstractCollection
interface List
interface Collection
List <|-- AbstractList
Collection <|-- AbstractCollection
Collection <|- List
AbstractCollection <|- AbstractList
AbstractList <|-- ArrayList
class ArrayList {
Object [] elementData
size ()
}
enum TimeUnit {
DAYS
HOURS
MINUTES
}
annotation SuppressWarnings
@enduml
PlantUML : 语言参考指南 (2018 年1月5日星期五)38 of 125

3.12 隐藏属性、函数等 3类图
3.12 隐藏属性、函数等
通过使用命令“hide/show”,你可以用参数表示类的显示方式。
基础命令是:hide empty members.这个命令会隐藏空白的方法和属性。
除empty members 外,你可以用:
•empty fields 或者 empty attributes 空属性,
•empty methods 空函数,
•fields 或attributes 隐藏字段或属性,即使是被定义了
•methods 隐藏方法,即使是被定义了
•members 隐藏字段 和 方法,即使是被定义了
•circle 类名前带圈的,
•stereotype 原型。
同样可以使用 hide 或show 关键词,对以下内容进行设置:
•class 所有类,
•interface 所有接口,
•enum 所有枚举,
•<<foo1>> 实现 foo1 的类,
•一个既定的类名。
你可以使用 show/hide 命令来定义相关规则和例外。
@startuml
class Dummy1 {
+myMethods()
}
class Dummy2 {
+hiddenMethod()
}
class Dummy3 <<Serializable >> {
String name
}
hide members
hide <<Serializable >> circle
show Dummy1 methods
show <<Serializable >> fields
@enduml
PlantUML : 语言参考指南 (2018 年1月5日星期五)40 of 125

3.13 隐藏类 3类图
3.13 隐藏类
你也可以使用 show/hide 命令来隐藏类
如果你定义了一个大的!included 文件,且想在文件包含之后隐藏部分类,该功能会很有帮助。
@startuml
class Foo1
class Foo2
Foo2 *-- Foo1
hide Foo2
@enduml
3.14 泛型(generics)
你可以用 <和>来定义类的泛型。
@startuml
class Foo <? extends Element > {
int size()
}
Foo *- Element
@enduml
It is possible to disable this drawing using skinparam genericDisplay old command.
3.15 指定标记(Spot)
通常标记字符 (C, I, E or A) 用于标记类 (classes), 接口(interface),枚举(enum)和抽象类(abstract
classes).
但是当你想定义原型时,可以增加对应的单个字符及颜色,来定义自己的标记(spot),就像下面一
样:
@startuml
class System << (S ,#FF7700 ) Singleton >>
class Date << (D,orchid) >>
@enduml
PlantUML : 语言参考指南 (2018 年1月5日星期五)41 of 125

3.16 包3类图
3.16 包
你可以通过关键词 package 声明包,同时可选的来声明对应的背景色(通过使用 html 色彩代码或
名称)。
注意:包可以被定义为嵌套。
@startuml
package "Classic Collections " #DDDDDD {
Object <|-- ArrayList
}
package net.sourceforge.plantuml {
Object <|-- Demo1
Demo1 *- Demo2
}
@enduml
3.17 包样式
包可以定义不同的样式。
你可以通过以下的命令来设置默认样式:skinparam packageStyle,或者对包使用对应的模板:
@startuml
scale 750 width
package foo1 <<Node > > {
class Class1
}
package foo2 <<Rectangle >> {
class Class2
}
package foo3 <<Folder >> {
class Class3
}
package foo4 <<Frame >> {
class Class4
}
package foo5 <<Cloud >> {
class Class5
}
package foo6 <<Database >> {
class Class6
}
@enduml
PlantUML : 语言参考指南 (2018 年1月5日星期五)42 of 125

3.18 命名空间(Namespaces)3类图
你也可以参考下面的示例来定义包之间的连线:
@startuml
skinparam packageStyle rectangle
package foo1.foo2 {
}
package foo1.foo2.foo3 {
class Object
}
foo1.foo2 +-- foo1.foo2.foo3
@enduml
3.18 命名空间(Namespaces)
In packages, the name of a class is the unique identier of this class. It means that you cannot have
two classes with the very same name in dierent packages.
In that case, you should use namespaces instead of packages.
You can refer to classes from other namespaces by fully qualify them. Classes from the default
namespace are qualied with a starting dot.
Note that you don’t have to explicitly create namespace : a fully qualied class is automatically
put in the right namespace.
@startuml
class BaseClass
namespace net.dummy #DDDDDD {
.BaseClass <|-- Person
Meeting o-- Person
.BaseClass <|- Meeting
}
namespace net.foo {
net.dummy.Person <|- Person
.BaseClass <|-- Person
PlantUML : 语言参考指南 (2018 年1月5日星期五)43 of 125

3.19 自动创建命名空间 3类图
net.dummy.Meeting o-- Person
}
BaseClass <|-- net. unused.Person
@enduml
3.19 自动创建命名空间
使用命令 set namespaceSeparator ??? 你可以自定义命名空间分隔符(为“.”以外的字符).
@startuml
set namespaceSeparator ::
class X1 ::X2::foo {
some info
}
@enduml
禁止自动创建包则可以使用 set namespaceSeparator none.
@startuml
set namespaceSeparator none
class X1.X2.foo {
some info
}
@enduml
PlantUML : 语言参考指南 (2018 年1月5日星期五)44 of 125

3.20 棒棒糖接口 3类图
3.20 棒棒糖接口
需要定义棒棒糖样式的接口时可以遵循以下语法:
•bar ()- foo
•bar ()-- foo
•foo -() bar
@startuml
class foo
bar ()- foo
@enduml
3.21 改变箭头方向
类之间默认采用两个破折号 -- 显示出垂直方向的线.要得到水平方向的可以像这样使用单破折号
(或者点):
@startuml
Room o- Student
Room *-- Chair
@enduml
你也可以通过改变倒置链接来改变方向
@startuml
Student -o Room
Chair --* Room
@enduml
PlantUML : 语言参考指南 (2018 年1月5日星期五)45 of 125

3.22 “关系”类 3类图
也可通过在箭头内部使用关键字,例如 left,right,up 或者 down,来改变方向
@startuml
foo -left -> dummyLeft
foo -right -> dummyRight
foo -up -> dummyUp
foo -down -> dummyDown
@enduml
You can shorten the arrow by using only the rst character of the direction (for example, -d-
instead of -down-) or the two rst characters (-do-).
Please note that you should not abuse this functionality : Graphviz gives usually good results
without tweaking.
3.22 “关系”类
你可以在定义了两个类之间的关系后定义一个 关系类 association class 例如:
@startuml
class Student {
Name
}
Student "0..*" - "1..*" Course
(Student , Course) .. Enrollment
class Enrollment {
drop ()
cancel ()
}
@enduml
也可以用另一种方式:
PlantUML : 语言参考指南 (2018 年1月5日星期五)46 of 125

3.23 皮肤参数 3类图
@startuml
class Student {
Name
}
Student "0..*" -- "1..*" Course
(Student , Course) . Enrollment
class Enrollment {
drop ()
cancel ()
}
@enduml
3.23 皮肤参数
使用 skinparam 命令可以改变字体和颜色.
典型的用法:
•在图的定义中,就像其他命令一样
•放在引入文件里
•放在配置文件中、提供命令行参数或 ANT 任务.
@startuml
skinparam class {
BackgroundColor PaleGreen
ArrowColor SeaGreen
BorderColor SpringGreen
}
skinparam stereotypeCBackgroundColor YellowGreen
Class01 "1" *-- "many" Class02 : contains
Class03 o-- Class04 : aggregation
@enduml
PlantUML : 语言参考指南 (2018 年1月5日星期五)47 of 125

3.24 Skinned Stereotypes 3 类图
3.24 Skinned Stereotypes
You can dene specic color and fonts for stereotyped classes.
@startuml
skinparam class {
BackgroundColor PaleGreen
ArrowColor SeaGreen
BorderColor SpringGreen
Ba ck gro un dCo lo r <<Foo >> Wheat
BorderColo r <<Foo >> To ma to
}
skinparam stereotypeCBackgroundColor YellowGreen
skinparam stereotypeCBackgroundColor << Foo >> DimGray
Cl as s01 <<Foo >>
Cl as s03 <<Foo >>
Class01 "1" *-- "many" Class02 : contains
Class03 o-- Class04 : aggregation
@enduml
3.25 Color gradient
It’s possible to declare individual color for classes or note using the notation.
You can use either standard color name or RGB code.
You can also use color gradient in background, with the following syntax: two colors names separated
either by:
•|,
•/,
•\,
• or -
depending the direction of the gradient.
For example, you could have:
PlantUML : 语言参考指南 (2018 年1月5日星期五)48 of 125

3.26 Help on layout 3 类图
@startuml
skinparam backgroundcolor AntiqueWhite/Gold
skinparam classBackgroundColor Wheat|CornflowerBlue
class Foo #red - gre en
note left of Foo #blue \9932 CC
this is my
note on this class
end note
package example #GreenYellow /LightGoldenRodYellow {
class Dummy
}
@enduml
3.26 Help on layout
Sometimes, the default layout is not perfect...
You can use together keyword to group some classes together : the layout engine will try to group
them (as if they were in the same package).
You can also use hidden links to force the layout.
@startuml
class Bar1
class Bar2
together {
class Together1
class Together2
class Together3
}
Together1 - Together2
Together2 - Together3
Together2 -[hidden]--> Bar1
Bar1 -[ hidden]> Bar2
@enduml
PlantUML : 语言参考指南 (2018 年1月5日星期五)49 of 125

3.27 拆分大文件 3类图
3.27 拆分大文件
有些情况下,会有一些很大的图片文件。
可以用”page (hpages)x(vpages)”这个命令把生成的图片文件拆分成若干个文件。
hpages 用来表示水平方向页面数,and vpages 用来表示垂直方面页面数。
你也可以使用特定的皮肤设定来给分页添加边框(见例子)
@startuml
' Split into 4 pages
page 2x2
skinparam pageMargin 10
skinparam pageExternalColor gray
skinparam pageBorderColor black
class BaseClass
namespace net.dummy #DDDDDD {
.BaseClass <|-- Person
Meeting o-- Person
.BaseClass <|- Meeting
}
namespace net.foo {
net.dummy.Person <|- Person
.BaseClass <|-- Person
net.dummy.Meeting o-- Person
}
BaseClass <|-- net. unused.Person
@enduml
PlantUML : 语言参考指南 (2018 年1月5日星期五)50 of 125

4活动图
4活动图
4.1 简单活动
使用 (*) 作为活动图的开始点和结束点。
有时,你可能想用 (*top) 强制开始点位于图示的顶端。
使用 --> 绘制箭头。
@startuml
(*) --> " First Activity"
"First Activity " --> (*)
@enduml
4.2 箭头上的标签
默认情况下,箭头开始于最接近的活动。
可以用 [和]放在箭头定义的后面来添加标签。
@startuml
(*) --> " First Activity"
-->[You can put also labels] "Second Activity"
--> (*)
@enduml
4.3 改变箭头方向
你可以使用 -> 定义水平方向箭头,还可以使用下列语法强制指定箭头的方向:
•-down->(default arrow)
•-right->or ->
PlantUML : 语言参考指南 (2018 年1月5日星期五)52 of 125

4.4 分支 4活动图
•-left->
•-up->
@startuml
(*) -up -> "First Activity "
-right -> "Second Activity "
--> "Third Activity "
-left -> (*)
@enduml
4.4 分支
你可以使用关键字 if/then/else 创建分支。
@startuml
(*) --> " Initialization "
if "Some Test" then
-->[true] "Some Activity"
--> "Another activity"
-right -> (*)
else
->[false] "Something else"
-->[ Ending process] (*)
endif
@enduml
不过,有时你可能需要重复定义同一个活动:
@startuml
(*) --> "check input"
If "input is verbose" then
--> [Yes] "turn on verbosity"
PlantUML : 语言参考指南 (2018 年1月5日星期五)53 of 125

4.5 更多分支 4活动图
--> "run command"
else
--> "run command"
Endif
-->(*)
@enduml
4.5 更多分支
默认情况下,一个分支连接上一个最新的活动,但是也可以使用 if 关键字进行连接。
还可以嵌套定义分支。
@startuml
(*) --> if "Some Test" then
-->[true] "activity 1"
if "" then
-> "activity 3" as a3
else
if "Other test" then
-left -> " activity 5"
else
--> "activity 6"
endif
endif
else
->[false] "activity 2"
endif
a3 --> if "last test" then
--> "activity 7"
else
-> " activity 8"
endif
@enduml
PlantUML : 语言参考指南 (2018 年1月5日星期五)54 of 125

4.8 注释 4活动图
@startuml
(*) -left -> " this < size :20 >activity </ size >
is <b>very </b> < co lor :red >long2 </ color >
and defined on several lines
that contains many <i>text </i >" as A1
-up -> "Another activity\n on several lines"
A1 --> "Short activity <img: sourceforge .jpg >"
@enduml
4.8 注释
你可以在活动定义之后用 note left,note right,note top or note bottom,命令给活动添加注
释。
如果想给开始点添加注释,只需把注释的定义放在活动图最开始的地方即可。
也可以用关键字 endnote 定义多行注释。
@startuml
(*) --> " Some Activity "
note right: This activity has to be defined
"Some Activity" --> (*)
note left
This note is on
several lines
end note
@enduml
4.9 分区
用关键字 partition 定义分区,还可以设置背景色 (用颜色名或者颜色值)。
定义活动的时候,它自动被放置到最新的分区中。
PlantUML : 语言参考指南 (2018 年1月5日星期五)56 of 125

4.10 显示参数 4活动图
用}结束分区的定义。
@startuml
partition Conductor {
(*) --> " Climbs on Platform "
--> === S1 ===
--> Bows
}
partition Audience # LightSkyBlue {
=== S1 === --> Applauds
}
partition Conductor {
Bows --> === S2 ===
--> WavesArmes
Applauds --> === S2 ===
}
partition Orchestra #CCCCEE {
WavesArmes --> Introduction
--> "Play music "
}
@enduml
4.10 显示参数
用skinparam 命令修改字体和颜色。
如下场景可用:
PlantUML : 语言参考指南 (2018 年1月5日星期五)57 of 125

4.11 八边形活动 4活动图
•在图示定义中
•在引入的文件中
•在命令行或 ANT 任务提供的配置文件中。
还可以为构造类型指定特殊颜色和字体。
@startuml
skinparam backgroundColor # AAFFFF
skinparam activity {
StartColor red
BarColor SaddleBrown
EndColor Silver
BackgroundColor Peru
BackgroundColor << Begin >> Olive
BorderColor Peru
FontName Impact
}
(*) --> " Climbs on Platform " << Begin >>
--> === S1 ===
--> Bows
--> === S2 ===
--> WavesArmes
--> (*)
@enduml
4.11 八边形活动
可用用 skinparam activityShape octagon 命令将活动的外形改为八边形。
@startuml
'Default is skinparam activityShape roundBox
skinparam activityShape octagon
(*) --> " First Activity"
"First Activity " --> (*)
@enduml
PlantUML : 语言参考指南 (2018 年1月5日星期五)58 of 125

4.12 一个完整的例子 4活动图
4.12 一个完整的例子
@startuml
title Servlet Container
(*) --> "ClickServlet.handleRequest()"
--> "new Page"
if "Page.onSecurityCheck " then
->[true] "Page.onInit ()"
if "isForward ?" then
->[no] "Process controls"
if "continue processing ?" then
-->[yes] === RENDERING===
else
-->[ no] === RE DIRECT_CH ECK ===
endif
else
-->[yes] === RENDERING===
endif
if "is Post ?" then
-->[yes] "Page.onPost ()"
--> "Page .onRender ()" as render
--> === RE DIRECT_CH ECK ===
else
-->[no] "Page. onGet()"
--> render
endif
else
-->[ false ] === REDIRE CT_C HEC K ===
endif
if "Do redirect ?" then
->[yes] " redirect request"
--> == BEF ORE _DES TRO Y ===
else
if "Do Forward?" then
-left - >[ yes] "Forward request "
--> == BEF ORE _DES TRO Y ===
else
-right ->[no] " Render page template"
--> == BEF ORE _DES TRO Y ===
endif
endif
--> "Page .onDestroy ()"
-->(*)
@enduml
PlantUML : 语言参考指南 (2018 年1月5日星期五)59 of 125

5活动图 (新语法)
5活动图 (新语法)
当前活动图 (activity diagram) 的语法有诸多限制和缺点,比如代码难以维护。
所以从 V7947 开始提出一种全新的、更好的语法格式和软件实现供用户使用 (beta 版)。
就像序列图一样,新的软件实现的另一个优点是它不再依赖与 Graphviz。
新的语法将会替换旧的语法。然而考虑到兼容性,旧的语法仍被能够使用以确保向前兼容。
但是我们鼓励用户使用新的语法格式。
5.1 简单活动图
活动标签 (activity label) 以冒号开始,以分号结束。
文本格式支持 creole wiki 语法。
活动默认安装它们定义的顺序就行连接。
@startuml
:Hello world;
:This is on defined on
several ** lines **;
@enduml
5.2 开始/结束
你可以使用关键字 start 和stop 表示图示的开始和结束。
@startuml
start
:Hello world;
:This is on defined on
several ** lines **;
stop
@enduml
也可以使用 end 关键字。
@startuml
start
:Hello world;
:This is on defined on
several ** lines **;
end
@enduml
PlantUML : 语言参考指南 (2018 年1月5日星期五)61 of 125

5.3 条件语句 5活动图 (新语法)
5.3 条件语句
在图示中可以使用关键字 if,then 和else 设置分支测试。标注文字则放在括号中。
@startuml
start
if (Graphviz installed?) then (yes)
:process all\ ndiagrams;
else (no)
:process only
__sequence__ and __activity__ diagrams;
endif
stop
@enduml
也可以使用关键字 elseif 设置多个分支测试。
@startuml
start
if (condition A) then (yes)
:Text 1;
elseif (condition B) then (yes)
:Text 2;
stop
elseif (condition C) then (yes)
:Text 3;
elseif (condition D) then (yes)
:Text 4;
else (nothing)
:Text else;
endif
stop
@enduml
PlantUML : 语言参考指南 (2018 年1月5日星期五)62 of 125

5.4 重复循环 5活动图 (新语法)
5.4 重复循环
你可以使用关键字 repeat 和repeatwhile 进行重复循环。
@startuml
start
repeat
:read data;
:generate diagrams ;
repeat while (more data?)
stop
@enduml
5.5 while 循环
可以使用关键字 while 和end while 进行 while 循环。
@startuml
start
while (data available ?)
:read data;
:generate diagrams ;
endwhile
stop
@enduml
PlantUML : 语言参考指南 (2018 年1月5日星期五)63 of 125

5.6 并行处理 5活动图 (新语法)
还可以在关键字 endwhile 后添加标注,还有一种方式是使用关键字 is。
@startuml
while (check filesize ?) is (not empty)
:read file;
endwhile (empty)
:close file ;
@enduml
5.6 并行处理
你可以使用关键字 fork,fork again 和end fork 表示并行处理。
@startuml
start
if (multiprocessor ?) then (yes)
fork
:Treatment 1;
fork again
:Treatment 2;
end fork
else (monoproc)
:Treatment 1;
:Treatment 2;
endif
@enduml
PlantUML : 语言参考指南 (2018 年1月5日星期五)64 of 125

5.7 注释 5活动图 (新语法)
5.7 注释
文本格式支持 creole wiki 语法。
A note can be oating, using floating keyword.
@startuml
start
:foo1;
floating note left: This is a note
:foo2;
note right
This note is on several
//lines// and can
contain <b>HTML </b>
====
* Calling the method "" foo()"" is prohibited
end note
stop
@enduml
5.8 颜色
你可以为活动 (activity) 指定一种颜色。
@startuml
start
:starting progress ;
#HotPink :reading configuration files
These files should edited at this point!;
#AAAAAA:ending of the process;
@enduml
PlantUML : 语言参考指南 (2018 年1月5日星期五)65 of 125

5.9 箭头 5活动图 (新语法)
5.9 箭头
使用 -> 标记,你可以给箭头添加文字或者修改箭头颜色。
同时,你也可以选择点状 (dotted),条状 (dashed),加粗或者是隐式箭头
@startuml
:foo1;
-> You can put text on arrows ;
if (test) then
-[#blue]->
:foo2;
-[#green ,dashed]-> The text can
also be on several lines
and **very** long...;
:foo3;
else
-[# black , dotted ]->
:foo4;
endif
-[# gray ,bold ]->
:foo5;
@enduml
5.10 组合 (grouping)
通过定义分区 (partition),你可以把多个活动组合 (group) 在一起。
@startuml
start
partition Initialization {
:read config file ;
PlantUML : 语言参考指南 (2018 年1月5日星期五)66 of 125

5.11 泳道 (Swimlanes) 5 活动图 (新语法)
:init internal variable;
}
partition Running {
:wait for user interaction;
:print information ;
}
stop
@enduml
5.11 泳道 (Swimlanes)
你可以使用管道符 |来定义泳道。
还可以改变泳道的颜色。
@startuml
|Swimlane1|
start
:foo1;
|# AntiqueWhite| Swimlane2|
:foo2;
:foo3;
|Swimlane1|
:foo4;
|Swimlane2|
:foo5;
stop
@enduml
PlantUML : 语言参考指南 (2018 年1月5日星期五)67 of 125

5.13 特殊领域语言 (SDL) 5 活动图 (新语法)
5.13 特殊领域语言 (SDL)
通过修改活动标签最后的分号分隔符 (;),可以为活动设置不同的形状。
•|
•<
•>
•/
•]
•}
@startuml
:Ready;
:next(o)|
:Receiving;
split
:nak(i)<
:ack(o)>
split again
:ack(i)<
:next(o)
on several line|
:i := i + 1]
:ack(o)>
split again
:err(i)<
:nak(o)>
split again
:foo/
split again
:i > 5}
stop
end split
:finish;
@enduml
PlantUML : 语言参考指南 (2018 年1月5日星期五)69 of 125

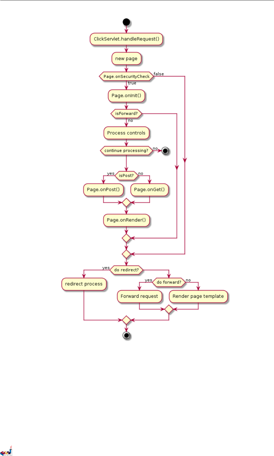
5.14 一个完整的例子 5活动图 (新语法)
5.14 一个完整的例子
@startuml
start
:ClickServlet.handleRequest();
:new page;
if (Page .onSecurityCheck ) then (true)
:Page.onInit();
if (isForward ?) then (no)
:Process controls;
if (continue processing ?) then (no)
stop
endif
if (isPost?) then (yes)
:Page.onPost();
else (no)
:Page.onGet ();
endif
:Page.onRender ();
endif
else (false )
endif
if (do redirect ?) then (yes)
:redirect process;
else
if (do forward?) then (yes)
:Forward request;
else (no)
:Render page template ;
endif
endif
stop
@enduml
PlantUML : 语言参考指南 (2018 年1月5日星期五)70 of 125

6组件图
6组件图
6.1 组件
组件必须用中括号括起来。
还可以使用关键字 component 定义一个组件。并且可以用关键字 as 给组件定义一个别名。这个
别名可以在稍后定义关系的时候使用。
@startuml
[First component]
[Another component] as Comp2
component Comp3
component [Last\ncomponent] as Comp4
@enduml
6.2 接口
接口可以使用 () 来定义 (因为这个看起来像个圆)。
还可以使用关键字 interface 关键字来定义接口。并且还可以使用关键字 as 定义一个别名。这
个别名可以在稍后定义关系的时候使用。
我们稍后可以看到,接口的定义是可选的。
@startuml
() "First Interface "
() "Another interface" as Interf2
interface Interf3
interface "Last\ninterface" as Interf4
@enduml
6.3 基础的示例
元素之间可以使用虚线 (..)、直线 (--)、箭头 (-->)进行连接。
PlantUML : 语言参考指南 (2018 年1月5日星期五)72 of 125

6.4 使用注释 6组件图
@startuml
DataAccess - [First Component]
[First Component] ..> HTTP : use
@enduml
6.4 使用注释
你可以使用 note left of ,note right of ,note top of ,note bottom of 等关键字定义相对
于对象位置的注释。
也可以使用关键字 note 单独定义注释,然后使用虚线 (..)将其连接到其他对象。
@startuml
interface "Data Access" as DA
DA - [ First Component]
[First Component] ..> HTTP : use
note left of HTTP : Web Service only
note right of [First Component]
A note can also
be on several lines
end note
@enduml
6.5 组合组件
你可以使用多个关键字将组件和接口组合在一起。
•package
•node
•folder
PlantUML : 语言参考指南 (2018 年1月5日星期五)73 of 125

6.5 组合组件 6组件图
•frame
•cloud
•database
@startuml
package "Some Group " {
HTTP - [First Component]
[Another Component ]
}
node " Other Groups" {
FTP - [ Second Component]
[First Component] --> FTP
}
cloud {
[Example 1]
}
database " MySql" {
folder "This is my folder" {
[Folder 3]
}
frame "Foo" {
[Frame 4]
}
}
[Another Component] --> [Example 1]
[Example 1] --> [ Folder 3]
[Folder 3] --> [Frame 4]
@enduml
PlantUML : 语言参考指南 (2018 年1月5日星期五)74 of 125

6.7 使用 UML2 标记符 6组件图
还可以使用关键字 left,right,up or down 改变箭头方向。
@startuml
[ Component ] - left -> left
[Component ] -right -> right
[Component] -up-> up
[ Component ] - down -> down
@enduml
允许使用方向单词的首字母或者前两个字母表示方向 (例如 -d-,-do-,-down-都是等价的)。
请不要乱用这些功能:Graphviz(PlantUML 的后端引擎)不喜欢这个样子。
6.7 使用 UML2 标记符
命令 skinparam componentStyle uml2 可以切换到 UML2 标记符。
@startuml
skinparam componentStyle uml2
interface "Data Access" as DA
DA - [ First Component]
[First Component] ..> HTTP : use
@enduml
PlantUML : 语言参考指南 (2018 年1月5日星期五)76 of 125

6.8 Long description 6 组件图
6.8 Long description
It is possible to put description on several lines using square brackets.
@startuml
component comp1 [
This component
has a long comment
on several lines
]
@enduml
6.9 不同的颜色表示
你可以在声明一个组件时加上颜色的声明。
@startuml
component [Web Server] # Yellow
@enduml
6.10 Using Sprite in Stereotype
You can use sprites within stereotype components.
@startuml
sprite $businessProcess [16x16 /16] {
FFFFFFFFFFFFFFFF
FFFFFFFFFFFFFFFF
FFFFFFFFFFFFFFFF
FFFFFFFFFFFFFFFF
FFFFFFFFFF0FFFFF
FFFFFFFFFF00FFFF
FF00000000000FFF
FF000000000000FF
FF00000000000FFF
FFFFFFFFFF00FFFF
FFFFFFFFFF0FFFFF
FFFFFFFFFFFFFFFF
FFFFFFFFFFFFFFFF
FFFFFFFFFFFFFFFF
PlantUML : 语言参考指南 (2018 年1月5日星期五)77 of 125

6.11 显示参数 6组件图
FFFFFFFFFFFFFFFF
FFFFFFFFFFFFFFFF
}
rectangle " End to End\nbusiness process" <<$businessProcess >> {
rectangle "inner process 1" <<$businessProcess >> as src
rectangle "inner process 2" <<$businessProcess >> as tgt
src -> tgt
}
@enduml
6.11 显示参数
可以使用命令 skinparam 改变字体和颜色。
你可以在如下场景使用这些命令:
•在图示的定义中,
•在包含进来的文件中,
•在命令行或者 ANT 任务提供的配置文件中。
可以为构造类型和接口定义特殊的颜色和字体。
@startuml
skinparam interface {
backgroundColor RosyBrown
borderColor orange
}
skinparam component {
FontSize 13
BackgroundColor <<Apache >> Red
BorderColor <<Apache >> #FF6655
FontName Courier
BorderColor black
BackgroundColor gold
ArrowFontName Impact
ArrowColor # FF6655
ArrowFontColor #777777
}
() "Data Access" as DA
DA - [ First Component]
[First Component] ..> () HTTP : use
HTTP - [Web Server ] << Apache >>
@enduml
PlantUML : 语言参考指南 (2018 年1月5日星期五)78 of 125

6.11 显示参数 6组件图
@startuml
[AA ] << sta ti c lib >>
[BB ] << sha re d lib >>
[CC ] << sta ti c lib >>
node node1
node node2 <<shared node >>
database Production
skinparam component {
ba ck gro un dCo lo r << sta ti c lib >> Dar kKh aki
ba ck gro un dCo lo r << sha re d lib >> Green
}
skinparam node {
borderColor Green
backgroundColor Yellow
backgroundColor << shared node >> Magenta
}
skinparam databaseBackgroundColor Aqua
@enduml
PlantUML : 语言参考指南 (2018 年1月5日星期五)79 of 125

7状态图
7状态图
7.1 简单状态
使用 ([*])开始和结束状态图。
使用 --> 添加箭头。
@startuml
[*] --> State1
State1 --> [*]
State1 : this is a string
State1 : this is another string
State1 -> State2
State2 --> [*]
@enduml
7.2 合成状态
一个状态也可能是合成的,必须使用关键字 state 和花括号来定义合成状态。
@startuml
scale 350 width
[*] --> NotShooting
state NotShooting {
[*] --> Idle
Idle --> Configuring : EvConfig
Configuring --> Idle : EvConfig
}
state Configuring {
[*] --> NewValueSelection
NewValueSelection --> NewValuePreview : EvNewValue
NewValuePreview --> NewValueSelection : EvNewValueRejected
NewValuePreview --> NewValueSelection : EvNewValueSaved
state NewValuePreview {
State1 -> State2
}
}
@enduml
PlantUML : 语言参考指南 (2018 年1月5日星期五)80 of 125

7.3 长名字 7状态图
7.3 长名字
也可以使用关键字 state 定义长名字状态。
@startuml
scale 600 width
[*] -> State1
State1 --> State2 : Succeeded
State1 --> [*] : Aborted
State2 --> State3 : Succeeded
State2 --> [*] : Aborted
state State3 {
state "Accumulate Enough Data \nLong State Name" as long1
long1 : Just a test
[*] --> long1
long1 --> long1 : New Data
long1 --> ProcessData : Enough Data
}
State3 --> State3 : Failed
State3 --> [*] : Succeeded / Save Result
State3 --> [*] : Aborted
@enduml
PlantUML : 语言参考指南 (2018 年1月5日星期五)81 of 125

7.4 并发状态 7状态图
7.4 并发状态
用--作为分隔符来合成并发状态。
@startuml
[*] --> Active
state Active {
[*] -> NumLockOff
NumLockOff --> NumLockOn : EvNumLockPressed
NumLockOn --> NumLockOff : EvNumLockPressed
--
[*] -> CapsLockOff
CapsLockOff --> CapsLockOn : EvCapsLockPressed
CapsLockOn --> CapsLockOff : EvCapsLockPressed
--
[*] -> ScrollLockOff
ScrollLockOff --> ScrollLockOn : EvCapsLockPressed
ScrollLockOn --> ScrollLockOff : EvCapsLockPressed
}
@enduml
PlantUML : 语言参考指南 (2018 年1月5日星期五)82 of 125

7.6 注释 7状态图
可以用首字母缩写或者开始的两个字母定义方向 (如,-d-,-down-和-do-是完全等价的)。
请不要滥用这些功能,Graphviz 不喜欢这样。
7.6 注释
可以用 note left of,note right of,note top of,note bottom of 关键字来定义注释。
还可以定义多行注释。
@startuml
[*] --> Active
Active --> Inactive
note left of Active : this is a short\nnote
note right of Inactive
A note can also
be defined on
several lines
end note
@enduml
以及浮动注释。
@startuml
state foo
note "This is a floating note" as N1
@enduml
PlantUML : 语言参考指南 (2018 年1月5日星期五)84 of 125

7.7 更多注释 7状态图
7.7 更多注释
可以在合成状态中放置注释。
@startuml
[*] --> NotShooting
state "Not Shooting State" as NotShooting {
state "Idle mode" as Idle
state "Configuring mode" as Configuring
[*] --> Idle
Idle --> Configuring : EvConfig
Configuring --> Idle : EvConfig
}
note right of NotShooting : This is a note on a composite state
@enduml
7.8 显示参数
使用 skinparam 命令改变字体和颜色。
在如下场景使用:
•在图示定义中,
•在包含进来的文件中,
•在命令行或 ANT 任务提供的配置文件中。
还可以为状态的构造类型指定特殊的字体和颜色。
@startuml
skinparam backgroundColor LightYellow
skinparam state {
StartColor MediumBlue
EndColor Red
BackgroundColor Peru
BackgroundColor <<Warning >> Olive
BorderColor Gray
FontName Impact
}
[*] --> NotShooting
state "Not Shooting State" as NotShooting {
PlantUML : 语言参考指南 (2018 年1月5日星期五)85 of 125

8对象图
8对象图
8.1 对象的定义
使用关键字 object 定义实例。
@startuml
object firstObject
object "My Second Object" as o2
@enduml
8.2 对象之间的关系
对象之间的关系用如下符号定义:
继承 <|--
合成 *--
聚合 o--
也可以用”..”来代替”--”以使用点线。
知道了这些规则,就可以画下面的图:
可以用冒号给关系添加标签,标签内容紧跟在冒号之后。
用双引号在关系的两边添加基数。
@startuml
object Object01
object Object02
object Object03
object Object04
object Object05
object Object06
object Object07
object Object08
Object01 <|-- Object02
Object03 *-- Object04
Object05 o-- "4" Object06
Object07 .. Object08 : some labels
@enduml
8.3 添加属性
用冒号加属性名的形式声明属性。
@startuml
object user
user : name = "Dummy"
user : id = 123
@enduml
PlantUML : 语言参考指南 (2018 年1月5日星期五)87 of 125

9通用命令
9通用命令
9.1 注释
所有以单引号开头的行 '都是注释
你也可以使用多行注释,多行注释以 /' 开头 '/ 结尾。
9.2 脚注和标头
你可以使用 header 或footer 给任何图示添加脚注或标头
还可以 (可选)使用关键字 center,left 或right 设置脚注或标头位置。
也可以定义多行脚注或标头。
还可以在标头或脚注中放置 HTML 语句。
@startuml
Alice -> Bob: Authentication Request
header
<font color =red > War ni ng :</font >
Do not use in production.
endheader
center footer Generated for demonstration
@enduml
9.3 缩放
你可以用缩放命令来调整生成的图像
你可以指定缩放因子你还可以指定宽度或者高度(像素)你也可以同时指定宽度和高度:图像将被
缩放到适合给定的大小。
•scale 1.5
•scale 2/3
•scale 200 width
•scale 200 height
•scale 200*100
•scale max 300*200
•scale max 1024 width
•scale max 800 height
@startuml
scale 180*90
Bob ->Alice : hello
@enduml
PlantUML : 语言参考指南 (2018 年1月5日星期五)89 of 125

9.4 标题(Title)9通用命令
9.4 标题(Title)
title 关键字用于设置一个标题.在标题描述中使用 \n 表示换行。
Some skinparam settings are available to put borders on the title.
@startuml
skinparam titleBorderRoundCorner 15
skinparam titleBorderThickness 2
skinparam titleBorderColor red
skinparam titleBackground Col or Aqua -CadetBlue
title Simple communication\nexample
Alice -> Bob: Authentication Request
Bob --> Alice: Authentication Response
@enduml
你可以在标题中使用 creole 格式。
还可以使用关键字 title 和end title 定义多行标题。
@startuml
title
<u>Simple </u> communication example
on <i>several </i> lines and using <back:cadetblue > creole tags </back >
end title
Alice -> Bob: Authentication Request
Bob -> Alice : Authentication Response
@enduml
PlantUML : 语言参考指南 (2018 年1月5日星期五)90 of 125

9.5 Caption 9 通用命令
9.5 Caption
There is also a caption keyword to put a caption under the diagram.
@startuml
caption figure 1
Alice -> Bob: Hello
@enduml
9.6 给图表 (diagram) 添加备注
关键字 legend 和end legend 用于添加备注。
可选项 left,right 和center 可用于设置标注的对齐方式。
@startuml
Alice -> Bob : Hello
legend right
Short
legend
endlegend
@enduml
PlantUML : 语言参考指南 (2018 年1月5日星期五)91 of 125

10 SALT
10 Salt
Salt 是PlantUML 下面的子项目用来帮助用户来设计图形接口.
可以用 @startsalt 关键字,或者使用 @startuml 紧接着下一行使用 salt 关键字.
10.1 基本部件
一个窗口必须以中括号开头和结尾。接着可以这样定义:
•按钮用 [和]。
•单选按钮用 (和)。
•复选框用 [和]。
•用户文字域用 "。
@startuml
salt
{
Just plain text
[This is my button]
() Unchecked radio
(X) Checked radio
[] Unchecked box
[X] Checked box
"Enter text here "
^This is a droplist^
}
@enduml
这个工具是用来讨论简单的示例窗口。
10.2 使用表格
当在输入关键词 {后,会自动建立一个表格
当输入 |说明一个单元格
例子如下
@startsalt
{
Login | "MyName "
Password | "**** "
[Cancel] | [ OK ]
}
@endsalt
PlantUML : 语言参考指南 (2018 年1月5日星期五)92 of 125

10.3 使用分隔符 10 SALT
在启用关键词后,你可以使用以下字符来绘制表格中的线及列:
#显示所有垂直水平线
!显示所有垂直线
-显示所有水平线
+显示外框线
@startsalt
{+
Login | "MyName "
Password | "**** "
[Cancel] | [ OK ]
}
@endsalt
10.3 使用分隔符
你可以使用几条横线表示分隔符
@startsalt
{
Text1
..
"Some field "
==
Note on usage
~~
Another text
--
[Ok]
}
@endsalt
10.4 树形外挂
使用树结构,你必须要以 {T 进行起始,然后使用 +定义层次。
@startsalt
{
{T
+ World
++ America
+++ Canada
+++ USA
++++ New York
++++ Boston
+++ Mexico
++ Europe
+++ Italy
+++ Germany
++++ Berlin
++ Africa
PlantUML : 语言参考指南 (2018 年1月5日星期五)93 of 125

10.5 Enclosing brackets 10 SALT
}
}
@endsalt
10.5 Enclosing brackets
You can dene subelements by opening a new opening bracket.
@startsalt
{
Name | " "
Modifiers: | { (X) public | () default | () private | () protected
[] abstract | [] final | [] static }
Superclass : | { "java.lang .Object " | [Browse ...] }
}
@endsalt
10.6 添加选项卡
你可以通过 {/ 标记增加对应的选项卡。注意:可以使用 HTML 代码来增加粗体效果。
@startsalt
{+
{/ <b>General | Fullscreen | Behavior | Saving }
{
{ Open image in: | ^ Smart Mode^ }
[X] Smooth images when zoomed
[X] Confirm image deletion
[ ] Show hidden images
}
[Close]
}
@endsalt
可以定义垂直选项卡,如下:
PlantUML : 语言参考指南 (2018 年1月5日星期五)94 of 125

10.7 使用菜单 10 SALT
@startsalt
{+
{/ <b> General
Fullscreen
Behavior
Saving } |
{
{ Open image in: | ^ Smart Mode^ }
[X] Smooth images when zoomed
[X] Confirm image deletion
[ ] Show hidden images
[Close]
}
}
@endsalt
10.7 使用菜单
你可以使用记号 {* 来添加菜单。
@startsalt
{+
{* File | Edit | Source | Refactor }
{/ General | Fullscreen | Behavior | Saving }
{
{ Open image in: | ^ Smart Mode^ }
[X] Smooth images when zoomed
[X] Confirm image deletion
[ ] Show hidden images
}
[Close]
}
@endsalt
你也可以打开一个菜单:
@startsalt
{+
{* File | Edit | Source | Refactor
Refactor | New | Open File | - | Close | Close All }
{/ General | Fullscreen | Behavior | Saving }
{
{ Open image in: | ^ Smart Mode^ }
[X] Smooth images when zoomed
[X] Confirm image deletion
[ ] Show hidden images
}
[Close]
}
@endsalt
PlantUML : 语言参考指南 (2018 年1月5日星期五)95 of 125

11 CREOLE
11 Creole
PlantUML 已经集成了一个轻量化的 Creole 引擎,可以用来标准化地定义文本样式。
目前所有图都支持使用该语法。
注意:HTML 语法的向上兼容被保留。
11.1 强调文字
@startuml
Alice -> Bob : hello --there --
... Some ~~ long delay ~~ ...
Bob -> Alice : ok
note left
This is **bold**
This is //italics//
This is ""monospaced ""
This is --stroked --
This is __underlined__
This is ~~waved ~~
end note
@enduml
11.2 列表
@startuml
object demo {
* Bullet list
* Second item
}
note left
* Bullet list
* Second item
** Sub item
end note
legend
# Numbered list
# Second item
## Sub item
## Another sub item
# Third item
end legend
@enduml
PlantUML : 语言参考指南 (2018 年1月5日星期五)97 of 125

11.3 转义字符 11 CREOLE
11.3 转义字符
你可以使用连接号 ~来转义特殊的 creole 字符。
@startuml
object demo {
This is not ~___underscored__.
This is not ~"" monospaced"".
}
@enduml
11.4 水平
@startuml
database DB1 as "
You can have horizontal line
----
Or double line
====
Or strong line
____
Or dotted line
..My title..
Enjoy!
"
note right
This is working also in notes
You can also add title in all these lines
==Title==
-- Another title --
end note
@enduml
11.5 标题
PlantUML : 语言参考指南 (2018 年1月5日星期五)98 of 125

11.6 传统 HTML 11 CREOLE
@startuml
usecase UC1 as "
= Extra - large heading
Some text
== Large heading
Other text
=== Medium heading
Information
....
==== Small heading"
@enduml
11.6 传统 HTML
Some HTML tags are also working:
•粗体 <b>
•下划线 <u> 或<u:#AAAAAA>或<u:colorName>
•斜体 <i>
•删除线 <s> 或<s:#AAAAAA>或<s:colorName>
•波浪下划线 <w> 或<w:#AAAAAA>或<w:colorName>
•<color:#AAAAAA>或<color:colorName>
•背景色 <back:#AAAAAA>或<back:colorName>
•字体大小 <size:nn>
•<img:file> :该文件在文件系统可访问。
•<img:http://url>:该URL 在网络上可访问。
@startuml
:* You can ch an ge < color:red > text color </ color >
* You can change < back: cadetblue > background color </ back >
* You can change < size :18 >size </ size >
* You use <u> legacy </ u> <b>HTML <i>tag </i ></b >
* You use <u :red > color </u> <s :green >in HTML </s> <w :#0000 FF >tag </ w>
----
* Use image : < img: sour cef org e.jpg >
;
@enduml
PlantUML : 语言参考指南 (2018 年1月5日星期五)99 of 125

11.7 表格 11 CREOLE
11.7 表格
可以这样创建表格。
@startuml
skinparam titleFontSize 14
title
Example of simple table
|= |= table |= header |
| a | table | row |
| b | table | row |
end title
[*] --> State1
@enduml
你同样可以指定单元格、线对应的颜色。
@startuml
start
:Here is the result
|= |= table |= header |
| a | table | row |
|<# FF8080 > red | <#80 FF80 > green | <#8080FF > blue |
<#yellow >| b | table | row |;
@enduml
11.8 树(Tree)
你可以使用字符 |_ 来创建一颗树。
@startuml
skinparam titleFontSize 14
title
Example of Tree
|_ First line
|_ **Bom(Model )**
|_ prop1
|_ prop2
|_ prop3
|_ Last line
end title
[*] --> State1
@enduml
PlantUML : 语言参考指南 (2018 年1月5日星期五)100 of 125

11.9 特殊字符 11 CREOLE
11.9 特殊字符
你可以通过 &# 语法或 <U+XXXX>来显示 unicode 字符
@startuml
usecase foo as "this is ∞ long"
usecase bar as "this is also <U+221E> long"
@enduml
11.10 OpenIconic 图标
OpenIconic 是一套开源图标库。相关图标已经被 creole 解析器集成,开箱即用。
你可以使用下列语法:<&ICON_NAME>.
@startuml
title: < size :20 ><& heart > Use of OpenIconic <&heart > </ size >
class Wifi
note left
Click on <& wifi >
end note
@enduml
完整的 OpenIconic 图标内容参考 https://useiconic.com/open/ ,或者按照下图使用:
@startuml
listopeniconic
@enduml
PlantUML : 语言参考指南 (2018 年1月5日星期五)101 of 125

11.11 定义与使用 sprites 11 CREOLE
11.11 定义与使用 sprites
Sprite 是在 UML 图中可以使用的“小”图像元素
对于 PlantUML, sprites 是灰度图,支持 4、8、16 级灰度.
可以使用 0到F之间的十六进制数定义每一个像素。
您也可以使用 <$XXX>将sprite 命名为 XXX .
@startuml
sprite $foo1 {
FFFFFFFFFFFFFFF
F0123456789ABCF
F0123456789ABCF
F0123456789ABCF
F0123456789ABCF
F0123456789ABCF
F0123456789ABCF
F0123456789ABCF
F0123456789ABCF
FFFFFFFFFFFFFFF
}
Alice -> Bob : Testing <$foo1 >
@enduml
You can scale the sprite.
@startuml
sprite $foo1 {
FFFFFFFFFFFFFFF
F0123456789ABCF
F0123456789ABCF
F0123456789ABCF
F0123456789ABCF
F0123456789ABCF
F0123456789ABCF
F0123456789ABCF
F0123456789ABCF
FFFFFFFFFFFFFFF
}
Alice -> Bob : Testing <$foo1{scale=3}>
@enduml
11.12 Encoding Sprite
To encode sprite, you can use the command line like:
java -jar plantuml.jar -encodesprite 16z foo .png
PlantUML : 语言参考指南 (2018 年1月5日星期五)103 of 125

11.13 Importing Sprite 11 CREOLE
where foo.png is the image le you want to use (it will be converted to gray automatically).
After -encodesprite, you have to specify a format: 4, 8, 16, 4z, 8z or 16z.
The number indicates the gray level and the optional zis used to enable compression in sprite
denition.
11.13 Importing Sprite
You can also launch the GUI to generate a sprite from an existing image.
Click in the menubar then on File/Open Sprite Window.
After copying an image into you clipboard, several possible denitions of the corresponding sprite
will be displayed : you will just have to pickup the one you want.
11.14 Examples
@startuml
sprite $printer [15x15/8z] NOtH3W0W208HxFz_kMAhj7lHWpa1XC716sz0Pq4MVPEWfBHIuxP3L6kbTcizR8tAhzaqFvXwvFfPEqm0
start
:click on <$printer > to print the page ;
@enduml
@startuml
sprite $bug [15x15/16z] PKzR2i0m2BFMi15p__FEjQEqB1z27aeqCqixa8S4OT7C53cKpsHpaYPDJY_12MHM -BLRyywPhrrlw3qumqNThmXgd1TOterAZmOW8sgiJafogofWRwtV3nCF
sprite $printer [15x15/8z] NOtH3W0W208HxFz_kMAhj7lHWpa1XC716sz0Pq4MVPEWfBHIuxP3L6kbTcizR8tAhzaqFvXwvFfPEqm0
sprite $disk {
444445566677881
436000000009991
43 600 000 000 ACA1
53 700 000 001 A7A1
53 700 000 012 B8A1
53 800 000 123 B8A1
63 800 001 233 C9A1
634999 A ABBC99B1
74 456677 8899 AB1
7456 AAA AA9 9AA B1
8566 AFC 228 AAB B1
8567 AC8 118 BBB B1
867BD4433BBBBB1
39AAAAABBBBBBC1
}
title Use of sprites (<$printer >, <$bug >...)
class Example {
Can have some bug : <$bug >
Click on <$disk > to save
}
PlantUML : 语言参考指南 (2018 年1月5日星期五)104 of 125

12 修改字体和颜色
12 修改字体和颜色
12.1 使用方法
使用 skinparam 命令修改字体和颜色。例如:
skinparam backgroundColor yellow
可以在如下场景中使用:
•在图示的定义中,
•在包含进来的文件中(见预处理)。
•在命令行或 ANT 任务提供的配置文件中。
12.2 嵌套
为了避免重复,可以使用嵌套的定义。所以下面的定义:
skinparam xxxxParam1 value1
skinparam xxxxParam2 value2
skinparam xxxxParam3 value3
skinparam xxxxParam4 value4
完全等价于:
skinparam xxxx {
Param1 value1
Param2 value2
Param3 value3
Param4 value4
}
PlantUML : 语言参考指南 (2018 年1月5日星期五)106 of 125

12.3 颜色 12 修改字体和颜色
12.3 颜色
既可以使用颜色的标准名字也可以使用 RGB 颜色值。
参数名字 默认 颜色 注释
值
backgroundColor white 页面背景色
activityArrowColor #A80036 活动图中箭头的颜色
activityBackgroundColor #FEFECE 活动的背景色
activityBorderColor #A80036 活动边界的颜色
activityStartColor black 活动图开始的圆圈的颜色
activityEndColor black 活动图结束的圆圈的颜色
activityBarColor black 活动图中同步条的颜色
usecaseArrowColor #A80036 usecase 图中箭头的颜色
usecaseActorBackgroundColor #FEFECE usecase 图中角色头部的颜色
usecaseActorBorderColor #A80036 usecase 图中角色的边界的颜色
usecaseBackgroundColor #FEFECE usecase 的背景色
usecaseBorderColor #A80036 usecase 图中 usecase 边界的颜色
classArrowColor #A80036 类图中箭头的颜色
classBackgroundColor #FEFECE 类图中类、接口、枚举的背景色
classBorderColor #A80036 类图中类、接口、枚举的边界颜色
packageBackgroundColor #FEFECE 类图中包的背景色
packageBorderColor #A80036 类图中包的边界颜色
stereotypeCBackgroundColor #ADD1B2 类图中圆圈的背景色
stereotypeABackgroundColor #A9DCDF 类图中抽象类圆圈的背景色
stereotypeIBackgroundColor #B4A7E5 类图中接口圆圈的背景色
stereotypeEBackgroundColor #EB937F 类图中枚举圆圈的背景色
componentArrowColor #A80036 组件图中箭头的颜色
componentBackgroundColor #FEFECE 组件的背景色
componentBorderColor #A80036 组件的边界颜色
componentInterfaceBackgroundColor #FEFECE 组件图中接口的背景色
componentInterfaceBorderColor #A80036 组件图中接口的边界颜色
noteBackgroundColor #FBFB77 注释的背景色
noteBorderColor #A80036 注释的边界颜色
stateBackgroundColor #FEFECE 状态图中状态的背景色
stateBorderColor #A80036 状态图中状态的边界颜色
stateArrowColor #A80036 状态图中箭头的颜色
stateStartColor black 状态图中开始圆圈的颜色
stateEndColor black 状态图中结束圆圈的颜色
sequenceArrowColor #A80036 序列图中箭头的颜色
sequenceActorBackgroundColor #FEFECE 序列图中角色的头部颜色
sequenceActorBorderColor #A80036 序列图中角色的边界颜色
sequenceGroupBackgroundColor #EEEEEE 序列图中 alt/opt/loop 的标头颜色
sequenceLifeLineBackgroundColor white 序列图中生命线的背景色
sequenceLifeLineBorderColor #A80036 序列图中生命线的边界的颜色
sequenceParticipantBackgroundColor #FEFECE 序列图中参与者的背景色
sequenceParticipantBorderColor #A80036 序列图中参与者的边界颜色
PlantUML : 语言参考指南 (2018 年1月5日星期五)107 of 125

12.4 字体的颜色、名字和尺寸 12 修改字体和颜色
12.4 字体的颜色、名字和尺寸
用如下参数改变字体属性:xxxFontColor xxxFontSize and xxxFontName。
例如:
skinparam classFontColor red
skinparam classFontSize 10
skinparam classFontName Aapex
还可以改变默认的字体属性,像这样:skinparam defaultFontName。
例如:
skinparam defaultFontName Aapex
注意字体名称有很高的系统依赖性,如果想有好的移植性,就不要过度依赖于字体名字。移植性
参数 默认 注释
名字 值
activityFontColor black
用于活动框
activityFontSize 14
activityFontStyle plain
activityFontName
activityArrowFontColor black
用于活动图中的箭头之上的文字
activityArrowFontSize 13
activityArrowFontStyle plain
activityArrowFontName
circledCharacterFontColor black
用于类、枚举等元素的圆圈中的文字
circledCharacterFontSize 17
circledCharacterFontStyle bold
circledCharacterFontName Courier
circledCharacterRadius 11
classArrowFontColor black
用于类图中的箭头之上的文字
classArrowFontSize 10
classArrowFontStyle plain
classArrowFontName
classAttributeFontColor black
类的属性和方法
classAttributeFontSize 10
classAttributeIconSize 10
classAttributeFontStyle plain
classAttributeFontName
classFontColor black
用于类名
classFontSize 12
classFontStyle plain
classFontName
classStereotypeFontColor black
用于类中的构造类型
classStereotypeFontSize 12
classStereotypeFontStyle italic
classStereotypeFontName
componentFontColor black
用于组件名称
componentFontSize 14
componentFontStyle plain
componentFontName
componentStereotypeFontColor black
用于组件中的构造类型
componentStereotypeFontSize 14
componentStereotypeFontStyle italic
componentStereotypeFontName
componentArrowFontColor black
用于组件图中的箭头之上的文字
componentArrowFontSize 13
componentArrowFontStyle plain
componentArrowFontName
PlantUML : 语言参考指南 (2018 年1月5日星期五)108 of 125

12.4 字体的颜色、名字和尺寸 12 修改字体和颜色
noteFontColor black
用于除序列图之外的其他图示中注释
noteFontSize 13
noteFontStyle plain
noteFontName
packageFontColor black
用于报名和分区名
packageFontSize 14
packageFontStyle plain
packageFontName
sequenceActorFontColor black
用于序列图中的角色
sequenceActorFontSize 13
sequenceActorFontStyle plain
sequenceActorFontName
sequenceDividerFontColor black
用于序列图中 divider 上的文字
sequenceDividerFontSize 13
sequenceDividerFontStyle bold
sequenceDividerFontName
sequenceArrowFontColor black
用于序列图中箭头之上的文字
sequenceArrowFontSize 13
sequenceArrowFontStyle plain
sequenceArrowFontName
sequenceGroupingFontColor black
用于序列图中”else“上的文字
sequenceGroupingFontSize 11
sequenceGroupingFontStyle plain
sequenceGroupingFontName
sequenceGroupingHeaderFontColor black
用于序列图中”alt/opt/loop“标头的文字
sequenceGroupingHeaderFontSize 13
sequenceGroupingHeaderFontStyle plain
sequenceGroupingHeaderFontName
sequenceParticipantFontColor black
用于序列图中参与者的文字
sequenceParticipantFontSize 13
sequenceParticipantFontStyle plain
sequenceParticipantFontName
sequenceTitleFontColor black
用于序列图的标题
sequenceTitleFontSize 13
sequenceTitleFontStyle plain
sequenceTitleFontName
titleFontColor black
用于除序列图之外的图示的标题
titleFontSize 18
titleFontStyle plain
titleFontName
stateFontColor black
用于状态图的状态
stateFontSize 14
stateFontStyle plain
stateFontName
stateArrowFontColor black
用于状态图中箭头之上的文字
stateArrowFontSize 13
stateArrowFontStyle plain
stateArrowFontName
stateAttributeFontColor black
用于状态图中的状态描述
stateAttributeFontSize 12
stateAttributeFontStyle plain
stateAttributeFontName
usecaseFontColor black
用于用户案例图中的 usecase 标签
usecaseFontSize 14
usecaseFontStyle plain
usecaseFontName
PlantUML : 语言参考指南 (2018 年1月5日星期五)109 of 125

12.4 字体的颜色、名字和尺寸 12 修改字体和颜色
usecaseStereotypeFontColor black
用于用户案例中的构造类型
usecaseStereotypeFontSize 14
usecaseStereotypeFontStyle italic
usecaseStereotypeFontName
usecaseActorFontColor black
用于用户案例图中的角色标签
usecaseActorFontSize 14
usecaseActorFontStyle plain
usecaseActorFontName
usecaseActorStereotypeFontColor black
用于角色的构造类型
usecaseActorStereotypeFontSize 14
usecaseActorStereotypeFontStyle italic
usecaseActorStereotypeFontName
usecaseArrowFontColor black
用于用户案例图中箭头之上的文字
usecaseArrowFontSize 13
usecaseArrowFontStyle plain
usecaseArrowFontName
footerFontColor black
用于脚注
footerFontSize 10
footerFontStyle plain
footerFontName
headerFontColor black
用于标头
headerFontSize 10
headerFontStyle plain
headerFontName
PlantUML : 语言参考指南 (2018 年1月5日星期五)110 of 125

12.5 黑白色 12 修改字体和颜色
12.5 黑白色
可以使用 skinparam monochrome true 命令强制使用黑白色进行输出。
@startuml
skinparam monochrome true
actor User
participant " First Class" as A
participant " Second Class " as B
participant " Last Class" as C
User -> A: DoWork
activate A
A -> B: Create Request
activate B
B -> C: DoWork
activate C
C --> B: WorkDone
destroy C
B --> A: Request Created
deactivate B
A --> User : Done
deactivate A
@enduml
PlantUML : 语言参考指南 (2018 年1月5日星期五)111 of 125

13 预处理
13 预处理
PlantUML 包含少量的预处理功能,该功能对所有类型的图示都可用。
预处理功能跟 C语言的预处理非常类似,只是把 #换成!即可。
13.1 引入文件
用!include 指令引入文件。
比如你可能有一个类出现在多个图示中,这时你可以定义一个文件保存该类的描述,然后在其他图
示描述文件中引入该文件而不用重复描述这个类。
@startuml
!include List.iuml
List <|.. ArrayList
@enduml
File List.iuml: interface List List : int size() List : void clear()
文件 List.iuml 可以包含进多个图示描述中,一旦这个文件被修改,所有包含它的图示描述中都
会作相应的改动。
A le can be only be included once. If you want to include several times the very same le, you
have to use the directive !include_many instead of !include.
你可以在被引入的文件中声明多个 @startuml/@enduml 文本块,引入该文件时使用!0 语法来指定
引入哪个 @startuml/@enduml 文本块,0是文本块的编号。
举起个例子,!include foo.txt!1 表示 foo.txt 文件中的第二个 @startuml/@enduml 文本块被
引入。
You can also put an id to some @startuml/@enduml text block in an included le using @startuml(id=MY_OWN_ID)
syntax and then include the block adding !MY_OWN_ID when including the le, so using something
like !include foo.txt!MY_OWN_ID.
13.2 通过 URL 引入文件
使用!includeurl 指令可以从 Internet 或Intranet 引入文件到你的图示中。
你也可以使用!includeurl http://someurl.com/mypath!0 来指定 http://someurl.com/mypath
中引入某个 @startuml/@enduml 文本块,!0 表示第一个。
13.3 定义常量
可以使用!define 指令定义常量,就像在 C语音中定义常量一样,它只能包含字母、下划线或数
字,并且不能以数字作为开头。
@startuml
!define SEQUENCE (S,# AAAAAA) Database Sequence
!define TABLE (T,# FFAAAA) Database Table
PlantUML : 语言参考指南 (2018 年1月5日星期五)112 of 125

13.4 宏定义 13 预处理
class USER << TABLE >>
class ACCOUNT << TABLE >>
class UID << SEQUENCE >>
USER "1" -- "*" ACCOUNT
USER -> UID
@enduml
当然你也可以把所有的常量在一个文件中定义好,然后用!include 指令引入到图示的描述中。
常量可以用!undef XXX 指令取消。
你也可以在命令行中用 -D 指定常量。
java -jar plantuml .jar -DTITLE=" My title" atest1 .txt
注意 -D 一定要放在”-jar plantuml.jar”之后。
13.4 宏定义
你可以定义带参数的宏。
@startuml
!define module(x) component x <<module >>
module (ABC)
module (XYZ)
@enduml
宏可以带有多个参数。
@startuml
!define send(a,b,c) a->b : c
send (Alice , Bob , He llo )
send (Bob , Alice , ok)
@enduml
PlantUML : 语言参考指南 (2018 年1月5日星期五)113 of 125

13.5 Adding date and time 13 预处理
13.5 Adding date and time
You can also expand current date and time using the special variable %date%.
Date format can be specied using format specied in SimpleDataFormat documentation.
@startuml
!define ANOTHER_DATE % date[yyyy.MM.dd 'at ' HH:mm]%
Title Generated %date% or ANOTHER_DATE
alice -> bob
@enduml
13.6 Other special variables
You can also use the following special variables:
%dirpath% Path of the current le
%filename% Name of the current le
13.7 多行宏
可以使用!definelong 和!enddefinelong 定义跨多行的宏。
@startuml
!define DOUBLE(x) x x
!definelong AUTHEN (x,y)
x -> y : DOUBLE( hello)
y -> x : ok
!enddefinelong
AUTH EN (Bob , Alice)
@enduml
13.8 Default values for macro parameters
It is possible to assign default values to macro parameters.
@startuml
!define some_macro(x, y = " some default" , z = 'another default ' ) x and y and z
class foo {
some_macro (Z1 , Z2, Z3)
some_macro (Z1 , Z2)
some_macro (A)
}
@enduml
PlantUML : 语言参考指南 (2018 年1月5日星期五)114 of 125

13.9 条件判断 13 预处理
13.9 条件判断
使用!ifdef XXX 和!endif 指令进行有条件的绘制。
只有当!ifdef 指令后的常量被定义之后,两个指令之间的命令才会有效。
还可以添加!else 部分,当常量没有被定义的时候这部分生效。
@startuml
!include ArrayList .iuml
@enduml
File ArrayList.iuml:
class ArrayList
!ifdef SHOW_METHODS
ArrayList : int size ()
ArrayList : void clear ()
!endif
之后就可以用!define 指令激活条件判断部分。
@startuml
!define SHOW_METHODS
!include ArrayList .iuml
@enduml
还可以使用!ifndef 指令,含义跟!ifdef XXX 正好相反。
You can use boolean expression with parenthesis, operators and || in the test.
@startuml
!define SHOW_FIELDS
!undef SHOW_METHODS
class foo {
!ifdef SHOW_FIELDS || SHOW_METHODS
This is shown
!endif
!ifdef SHOW_FIELDS && SHOW_METHODS
This is NOT shown
!endif
}
@enduml
PlantUML : 语言参考指南 (2018 年1月5日星期五)115 of 125

13.10 搜索路径 13 预处理
13.10 搜索路径
可以在命令行指定”plantuml.include.path” 属性。
例如:
java -Dplantuml.include.path="c:/ mydir" -jar plantuml.jar atest1.txt
注意 -D 选项必须在 -jar 选项之前,如果 -D 位于 -jar 之后,那么 -D 选项将会被用于定义 plantuml
的预处理常量。
13.11 高级特效
可以使用 ## 在宏参数之后追加文字。
@startuml
!definelong COMP_TEXTGENCOMP(name)
[name] << Comp >>
interface Ifc << IfcType >> AS name##Ifc
name ##Ifc - [name]
!enddefinelong
COMP_TEXTGENCOMP(dummy)
@enduml
还可以在宏定义中定义其他宏。
@startuml
!define DOUBLE(x) x x
!definelong AUTHEN (x,y)
x -> y : DOUBLE( hello)
y -> x : ok
!enddefinelong
AUTH EN (Bob , Alice)
@enduml
宏支持根据参数个数的多态定义。
@startuml
!define module(x) component x <<module >>
!define module(x,y) component x as y <<module >>
module (foo)
modu le (bar , barc od e)
@enduml
PlantUML : 语言参考指南 (2018 年1月5日星期五)116 of 125

14 国际化
14 国际化
PlantUML 语言使用字符定义角色、使用案例等待,但是字符并不仅限于 A-Z 的拉丁字符,它可以
是来自任何语言的字符。
@startuml
skinparam backgroundColor # EEEBDC
actor 使用者
participant " 頭 等 艙 " as A
participant " 第 二 類 " as B
participant " 最 後 一 堂 課 " as 別 的 東 西
使 用 者 -> A: 完成這項工作
activate A
A -> B: 創 建 請 求
activate B
B -> 別 的 東 西 :創 建 請 求
activate 別 的 東 西
別 的 東 西 --> B: 這 項 工 作 完 成
destroy 別的東西
B --> A: 請 求 創 建
deactivate B
A --> 使用者:做 完
deactivate A
@enduml
14.1 字符集
读取 UML 描述文件时使用系统默认的字符集。一般情况下这没有问题,但是有时你可能想使用其
他字符集,如使用如下命令:
java -jar plantuml .jar -charset UTF -8 files .txt
或者使用 ant 任务:
PlantUML : 语言参考指南 (2018 年1月5日星期五)118 of 125

15 可用的色彩名称
15 可用的色彩名称
以下是 PlantUML 中可用的色彩名称.这些名称是大小不敏感的。
AliceBlue GhostWhite NavajoWhite
AntiqueWhite GoldenRod Navy
Aquamarine Gold OldLace
Aqua Gray OliveDrab
Azure GreenYellow Olive
Beige Green OrangeRed
Bisque HoneyDew Orange
Black HotPink Orchid
BlanchedAlmond IndianRed PaleGoldenRod
BlueViolet Indigo PaleGreen
Blue Ivory PaleTurquoise
Brown Khaki PaleVioletRed
BurlyWood LavenderBlush PapayaWhip
CadetBlue Lavender PeachPu
Chartreuse LawnGreen Peru
Chocolate LemonChion Pink
Coral LightBlue Plum
CornowerBlue LightCoral PowderBlue
Cornsilk LightCyan Purple
Crimson LightGoldenRodYellow Red
Cyan LightGreen RosyBrown
DarkBlue LightGrey RoyalBlue
DarkCyan LightPink SaddleBrown
DarkGoldenRod LightSalmon Salmon
DarkGray LightSeaGreen SandyBrown
DarkGreen LightSkyBlue SeaGreen
DarkKhaki LightSlateGray SeaShell
DarkMagenta LightSteelBlue Sienna
DarkOliveGreen LightYellow Silver
DarkOrchid LimeGreen SkyBlue
DarkRed Lime SlateBlue
DarkSalmon Linen SlateGray
DarkSeaGreen Magenta Snow
DarkSlateBlue Maroon SpringGreen
DarkSlateGray MediumAquaMarine SteelBlue
DarkTurquoise MediumBlue Tan
DarkViolet MediumOrchid Teal
Darkorange MediumPurple Thistle
DeepPink MediumSeaGreen Tomato
DeepSkyBlue MediumSlateBlue Turquoise
DimGray MediumSpringGreen Violet
DodgerBlue MediumTurquoise Wheat
FireBrick MediumVioletRed WhiteSmoke
FloralWhite MidnightBlue White
ForestGreen MintCream YellowGreen
Fuchsia MistyRose Yellow
Gainsboro Moccasin
PlantUML : 语言参考指南 (2018 年1月5日星期五)120 of 125

CONTENTS CONTENTS
Contents
1时序图(Sequence Diagram)1
1.1 简单示例(Basic examples)............................... 1
1.2 声明参与者(Declaring participant)........................... 1
1.3 在参与者中使用非字母符号(Use non-letters in participants)............. 2
1.4 给自己发消息(Message to self)............................. 3
1.5 修改箭头样式(Change arrow style)........................... 3
1.6 修改箭头颜色(Change arrow color).......................... 4
1.7 对消息序列编号(Message sequence numbering).................... 4
1.8 分割示意图 (Splittingdiagrams) ............................. 6
1.9 组合消息 .......................................... 7
1.10 给消息添加注释 ....................................... 8
1.11 其他的注释 ......................................... 8
1.12 改变备注框的形状 ..................................... 9
1.13 Creole 和HTML ...................................... 10
1.14 分隔符 ............................................ 11
1.15 引用 ............................................. 11
1.16 延迟 ............................................. 12
1.17 空间 ............................................. 12
1.18 生命线的激活与撤销 .................................... 13
1.19 创建参与者 ......................................... 14
1.20 进入和发出消息 ....................................... 15
1.21 构造类型和圈点 ....................................... 16
1.22 更多标题信息 ........................................ 17
1.23 包裹参与者 ......................................... 18
1.24 移除脚注 .......................................... 19
1.25 外观参数 (skinparam) ................................... 19
1.26 填充区设置 ......................................... 21
2用例图 22
2.1 用例 ............................................. 22
2.2 角色 ............................................. 22
2.3 用例描述 .......................................... 22
2.4 基础示例 .......................................... 23
2.5 继承 ............................................. 23
2.6 使用注释 .......................................... 24
2.7 构造类型 .......................................... 25
2.8 改变箭头方向 ........................................ 25
2.9 分割图示 .......................................... 26
2.10 从左向右方向 ........................................ 27
2.11 显示参数 .......................................... 27
2.12 一个完整的例子 ....................................... 28
PlantUML : 语言参考指南 (2018 年1月5日星期五)121 of 125

CONTENTS CONTENTS
3类图 29
3.1 类之间的关系 ........................................ 29
3.2 关系上的标识 ........................................ 30
3.3 添加方法 .......................................... 31
3.4 定义可访问性 ........................................ 32
3.5 抽象与静态 ......................................... 33
3.6 高级类体 .......................................... 34
3.7 备注和模板 ......................................... 35
3.8 更多注释 .......................................... 36
3.9 链接的注释 ......................................... 37
3.10 抽象类和接口 ........................................ 38
3.11 使用非字母字符 ....................................... 39
3.12 隐藏属性、函数等 ..................................... 40
3.13 隐藏类 ............................................ 41
3.14 泛型(generics)...................................... 41
3.15 指定标记(Spot)..................................... 41
3.16 包.............................................. 42
3.17 包样式 ............................................ 42
3.18 命名空间(Namespaces)................................. 43
3.19 自动创建命名空间 ..................................... 44
3.20 棒棒糖接口 ......................................... 45
3.21 改变箭头方向 ........................................ 45
3.22 “关系”类 ......................................... 46
3.23 皮肤参数 .......................................... 47
3.24SkinnedStereotypes .................................... 48
3.25Colorgradient........................................ 48
3.26Helponlayout ....................................... 49
3.27 拆分大文件 ......................................... 50
4活动图 52
4.1 简单活动 .......................................... 52
4.2 箭头上的标签 ........................................ 52
4.3 改变箭头方向 ........................................ 52
4.4 分支 ............................................. 53
4.5 更多分支 .......................................... 54
4.6 同步 ............................................. 55
4.7 长的活动描述 ........................................ 55
4.8 注释 ............................................. 56
4.9 分区 ............................................. 56
4.10 显示参数 .......................................... 57
4.11 八边形活动 ......................................... 58
4.12 一个完整的例子 ....................................... 59
PlantUML : 语言参考指南 (2018 年1月5日星期五)122 of 125

CONTENTS CONTENTS
5活动图 (新语法) 61
5.1 简单活动图 ......................................... 61
5.2 开始/结束 .......................................... 61
5.3 条件语句 .......................................... 62
5.4 重复循环 .......................................... 63
5.5 while 循环 .......................................... 63
5.6 并行处理 .......................................... 64
5.7 注释 ............................................. 65
5.8 颜色 ............................................. 65
5.9 箭头 ............................................. 66
5.10 组合 (grouping)....................................... 66
5.11 泳道 (Swimlanes)...................................... 67
5.12 分离 (detach)........................................ 68
5.13 特殊领域语言 (SDL).................................... 69
5.14 一个完整的例子 ....................................... 70
6组件图 72
6.1 组件 ............................................. 72
6.2 接口 ............................................. 72
6.3 基础的示例 ......................................... 72
6.4 使用注释 .......................................... 73
6.5 组合组件 .......................................... 73
6.6 改变箭头方向 ........................................ 75
6.7 使用 UML2 标记符 ..................................... 76
6.8 Longdescription ...................................... 77
6.9 不同的颜色表示 ....................................... 77
6.10 Using Sprite in Stereotype . . . . . . . . . . . . . . . . . . . . . . . . . . . . . . . . . 77
6.11 显示参数 .......................................... 78
7状态图 80
7.1 简单状态 .......................................... 80
7.2 合成状态 .......................................... 80
7.3 长名字 ............................................ 81
7.4 并发状态 .......................................... 82
7.5 箭头方向 .......................................... 83
7.6 注释 ............................................. 84
7.7 更多注释 .......................................... 85
7.8 显示参数 .......................................... 85
8对象图 87
8.1 对象的定义 ......................................... 87
8.2 对象之间的关系 ....................................... 87
8.3 添加属性 .......................................... 87
8.4 类图中的通用特性 ..................................... 88
PlantUML : 语言参考指南 (2018 年1月5日星期五)123 of 125

CONTENTS CONTENTS
9通用命令 89
9.1 注释 ............................................. 89
9.2 脚注和标头 ......................................... 89
9.3 缩放 ............................................. 89
9.4 标题(Title)........................................ 90
9.5 Caption ........................................... 91
9.6 给图表 (diagram) 添加备注 ................................ 91
10 Salt 92
10.1 基本部件 .......................................... 92
10.2 使用表格 .......................................... 92
10.3 使用分隔符 ......................................... 93
10.4 树形外挂 .......................................... 93
10.5Enclosingbrackets ..................................... 94
10.6 添加选项卡 ......................................... 94
10.7 使用菜单 .......................................... 95
10.8 高级表格 .......................................... 96
11 Creole 97
11.1 强调文字 .......................................... 97
11.2 列表 ............................................. 97
11.3 转义字符 .......................................... 98
11.4 水平 ............................................. 98
11.5 标题 ............................................. 98
11.6 传统 HTML......................................... 99
11.7 表格 .............................................100
11.8 树(Tree).........................................100
11.9 特殊字符 ..........................................101
11.10OpenIconic 图标 ......................................101
11.11定义与使用 sprites .....................................103
11.12EncodingSprite.......................................103
11.13ImportingSprite ......................................104
11.14Examples ..........................................104
12 修改字体和颜色 106
12.1 使用方法 ..........................................106
12.2 嵌套 .............................................106
12.3 颜色 .............................................107
12.4 字体的颜色、名字和尺寸 .................................108
12.5 黑白色 ............................................111
PlantUML : 语言参考指南 (2018 年1月5日星期五)124 of 125

CONTENTS CONTENTS
13 预处理 112
13.1 引入文件 ..........................................112
13.2 通过 URL 引入文件 ....................................112
13.3 定义常量 ..........................................112
13.4 宏定义 ............................................113
13.5Addingdateandtime ...................................114
13.6Otherspecialvariables...................................114
13.7 多行宏 ............................................114
13.8 Default values for macro parameters . . . . . . . . . . . . . . . . . . . . . . . . . . . 114
13.9 条件判断 ..........................................115
13.10搜索路径 ..........................................116
13.11高级特效 ..........................................116
14 国际化 118
14.1 字符集 ............................................118
15 可用的色彩名称 120
PlantUML : 语言参考指南 (2018 年1月5日星期五)125 of 125















