Python The Definitive Guide To Django Apress
Python%20-%20The%20Definitive%20Guide%20to%20Django%20-%20Apress
User Manual: Pdf
Open the PDF directly: View PDF
.
Page Count: 481 [warning: Documents this large are best viewed by clicking the View PDF Link!]
- The Definitive Guide to Django:
- Contents at a Glance
- Contents
- About the Authors
- About the Technical Reviewer
- Acknowledgments
- Introduction
- Introduction to Django
- Getting Started
- The Basics of Dynamic Web Pages
- The Django Template System
- Interacting with a Database: Models
- The “Dumb” Way to Do Database Queries in Views
- The MTV Development Pattern
- Configuring the Database
- Your First App
- Defining Models in Python
- Your First Model
- Installing the Model
- Basic Data Access
- Adding Model String Representations
- Inserting and Updating Data
- Selecting Objects
- Deleting Objects
- Making Changes to a Database Schema
- What’s Next?
- The Django Administration Site
- Form Processing
- Advanced Views and URLconfs
- URLconf Tricks
- Streamlining Function Imports
- Using Multiple View Prefixes
- Special-Casing URLs in Debug Mode
- Using Named Groups
- Understanding the Matching/Grouping Algorithm
- Passing Extra Options to View Functions
- Using Default View Arguments
- Special-Casing Views
- Capturing Text in URLs
- Determining What the URLconf Searches Against
- Including Other URLconfs
- What’s Next?
- URLconf Tricks
- Generic Views
- Extending the Template Engine
- Template Language Review
- RequestContext and Context Processors
- Inside Template Loading
- Extending the Template System
- Writing Custom Template Loaders
- Using the Built-in Template Reference
- Configuring the Template System in Standalone Mode
- What’s Next?
- Generating Non-HTML Content
- Sessions, Users, and Registration
- Caching
- Other Contributed Subframeworks
- The Django Standard Library
- Sites
- Flatpages
- Redirects
- CSRF Protection
- Form Tools
- Humanizing Data
- Markup Filters
- What’s Next?
- Middleware
- Integrating with Legacy Databases and Applications
- Extending Django’s Admin Interface
- Internationalization
- Specifying Translation Strings in Python Code
- Specifying Translation Strings in Template Code
- Creating Language Files
- How Django Discovers Language Preference
- The set_language Redirect View
- Using Translations in Your Own Projects
- Translations and JavaScript
- Notes for Users Familiar with gettext
- What’s Next?
- Security
- Deploying Django
- Case Studies
- Model Definition Reference
- Fields
- Field Name Restrictions
- AutoField
- BooleanField
- CharField
- CommaSeparatedIntegerField
- DateField
- DateTimeField
- EmailField
- FileField
- FilePathField
- FloatField
- ImageField
- IntegerField
- IPAddressField
- NullBooleanField
- PhoneNumberField
- PositiveIntegerField
- PositiveSmallIntegerField
- SlugField
- SmallIntegerField
- TextField
- TimeField
- URLField
- USStateField
- XMLField
- Universal Field Options
- Relationships
- Model Metadata Options
- Managers
- Model Methods
- Admin Options
- Fields
- Database API Reference
- Creating Objects
- Saving Changes to Objects
- Retrieving Objects
- Caching and QuerySets
- Filtering Objects
- Field Lookups
- Complex Lookups with Q Objects
- Related Objects
- Deleting Objects
- Extra Instance Methods
- Shortcuts
- Falling Back to Raw SQL
- Generic View Reference
- Settings
- What’s a Settings File?
- Designating the Settings: DJANGO_SETTINGS_MODULE
- Using Settings Without Setting DJANGO_SETTINGS_MODULE
- Available Settings
- ABSOLUTE_URL_OVERRIDES
- ADMIN_FOR
- ADMIN_MEDIA_PREFIX
- ADMINS
- ALLOWED_INCLUDE_ROOTS
- APPEND_SLASH
- CACHE_BACKEND
- CACHE_MIDDLEWARE_KEY_PREFIX
- DATABASE_ENGINE
- DATABASE_HOST
- DATABASE_NAME
- DATABASE_OPTIONS
- DATABASE_PASSWORD
- DATABASE_PORT
- DATABASE_USER
- DATE_FORMAT
- DATETIME_FORMAT
- DEBUG
- DEFAULT_CHARSET
- DEFAULT_CONTENT_TYPE
- DEFAULT_FROM_EMAIL
- DISALLOWED_USER_AGENTS
- EMAIL_HOST
- EMAIL_HOST_PASSWORD
- EMAIL_HOST_USER
- EMAIL_PORT
- EMAIL_SUBJECT_PREFIX
- FIXTURE_DIRS
- IGNORABLE_404_ENDS
- IGNORABLE_404_STARTS
- INSTALLED_APPS
- INTERNAL_IPS
- JING_PATH
- LANGUAGE_CODE
- LANGUAGES
- MANAGERS
- MEDIA_ROOT
- MEDIA_URL
- MIDDLEWARE_CLASSES
- MONTH_DAY_FORMAT
- PREPEND_WWW
- PROFANITIES_LIST
- ROOT_URLCONF
- SECRET_KEY
- SEND_BROKEN_LINK_EMAILS
- SERIALIZATION_MODULES
- SERVER_EMAIL
- SESSION_COOKIE_AGE
- SESSION_COOKIE_DOMAIN
- SESSION_COOKIE_NAME
- SESSION_COOKIE_SECURE
- SESSION_EXPIRE_AT_BROWSER_CLOSE
- SESSION_SAVE_EVERY_REQUEST
- SITE_ID
- TEMPLATE_CONTEXT_PROCESSORS
- TEMPLATE_DEBUG
- TEMPLATE_DIRS
- TEMPLATE_LOADERS
- TEMPLATE_STRING_IF_INVALID
- TEST_RUNNER
- TEST_DATABASE_NAME
- TIME_FORMAT
- TIME_ZONE
- URL_VALIDATOR_USER_AGENT
- USE_ETAGS
- USE_I18N
- YEAR_MONTH_FORMAT
- Built-in Template Tags and Filters
- Built-in Tag Reference
- Built-in Filter Reference
- add
- addslashes
- capfirst
- center
- cut
- date
- default
- default_if_none
- dictsort
- dictsortreversed
- divisibleby
- escape
- filesizeformat
- first
- fix_ampersands
- floatformat
- get_digit
- join
- length
- length_is
- linebreaks
- linebreaksbr
- linenumbers
- ljust
- lower
- make_list
- phone2numeric
- pluralize
- pprint
- random
- removetags
- rjust
- slice
- slugify
- stringformat
- striptags
- time
- timesince
- timeuntil
- title
- truncatewords
- truncatewords_html
- unordered_list
- upper
- urlencode
- urlize
- urlizetrunc
- wordcount
- wordwrap
- yesno
- The django-admin Utility
- Usage
- Available Actions
- adminindex [appname appname ...]
- createcachetable [tablename]
- dbshell
- diffsettings
- dumpdata [appname appname ...]
- flush
- inspectdb
- loaddata [fixture fixture ...]
- reset [appname appname ...]
- runfcgi [option]
- runserver [optional port number, or ipaddr:port]
- shell
- sql [appname appname ...]
- sqlall [appname appname ...]
- sqlclear [appname appname ...]
- sqlcustom [appname appname ...]
- sqlindexes [appname appname ...]
- sqlreset [appname appname ...]
- sqlsequencereset [appname appname ...]
- startapp [appname]
- startproject [projectname]
- syncdb
- test
- validate
- Available Option
- Request and Response Objects
- Index

this print for content only—size & color not accurate spine = 0.909" 480 page count
Books for professionals By professionals®
The Definitive Guide to Django:
Web Development Done Right
Dear Reader,
This book is about Django, a Web development framework that saves you time
and makes Web development a joy. Using Django, you can build and maintain
high-quality Web applications with minimal fuss.
At its best, Web development is an exciting, creative act; at its worst, it can
be a repetitive, frustrating nuisance. Django lets you focus on the fun stuff—the
crux of your Web application—while easing the pain of the repetitive bits. In
doing so, it provides high-level abstractions of common Web development patterns,
shortcuts for frequent programming tasks, and clear conventions for how to
solve problems. At the same time, Django tries to stay out of your way, letting
you work outside the scope of the framework as needed.
The goal of this book is to make you a Django expert. The focus is twofold.
First, we explain, in depth, what Django does and how to build Web applications
with it. Second, we discuss higher-level concepts where appropriate, answering
the question “How can I apply these tools effectively in my own projects?” By
reading this book, you’ll learn the skills needed to develop powerful Web sites
quickly, with code that is clean and easy to maintain.
Adrian Holovaty and Jacob Kaplan-Moss
US $44.99
Shelve in
Python
User level:
Beginner–Intermediate
Holovaty,
Kaplan-Moss
The eXperT’s Voice® in WeB DeVelopmenT
The Definitive Guide to
Web Development Done Right
cyan
maGenTa
yelloW
Black
panTone 123 c
Adrian Holovaty
and Jacob Kaplan-Moss
Benevolent Dictators for Life, Django
Companion
eBook Available
THE APRESS ROADMAP
Dive Into Python
Beginning Python
Foundations of Python
Network Programming
The Definitive Guide
to Django
www.apress.com
SOURCE CODE ONLINE
Companion eBook
See last page for details
on $10 eBook version
ISBN-13: 978-1-59059-725-5
ISBN-10: 1-59059-725-7
9 781590 597255
5 4 4 9 9
Django is a framework that saves you time
and makes Web development a joy
The Definitive Guide to Django


The Definitive Guide
to Django
Web Development Done Right
Adrian Holovaty and Jacob Kaplan-Moss
7257ch00FM.qxd 11/9/07 12:37 PM Page i
The Definitive Guide to Django: Web Development Done Right
Copyright © 2008 by Adrian Holovaty and Jacob Kaplan-Moss
All rights reserved. No part of this work may be reproduced or transmitted in any form or by any means,
electronic or mechanical, including photocopying, recording, or by any information storage or retrieval
system, without the prior written permission of the copyright owner and the publisher.
ISBN-13 (pbk): 978-1-59059-725-5
ISBN-10 (pbk): 1-59059-725-7
ISBN-13 (electronic): 978-1-4302-0331-5
ISBN-10 (electronic): 1-4302-0331-5
Printed and bound in the United States of America 9 8 7 6 5 4 3 2 1
Trademarked names may appear in this book. Rather than use a trademark symbol with every occurrence
of a trademarked name, we use the names only in an editorial fashion and to the benefit of the trademark
owner, with no intention of infringement of the trademark.
Lead Editor: Jason Gilmore
Technical Reviewer: Jeremy Dunck
Editorial Board: Steve Anglin, Ewan Buckingham, Tony Campbell, Gary Cornell, Jonathan Gennick,
Jason Gilmore, Kevin Goff, Jonathan Hassell, Matthew Moodie, Joseph Ottinger, Jeffrey Pepper,
Ben Renow-Clarke, Dominic Shakeshaft, Matt Wade, Tom Welsh
Project Manager | Production Director: Grace Wong
Copy Editor: Nicole Flores
Associate Production Director: Kari Brooks-Copony
Production Editor: Ellie Fountain
Compositor and Artist: Kinetic Publishing Services, LLC
Proofreaders: Lori Bring and Christy Wagner
Indexer: Brenda Miller
Cover Designer: Kurt Krames
Manufacturing Director: Tom Debolski
Distributed to the book trade worldwide by Springer-Verlag New York, Inc., 233 Spring Street, 6th Floor,
New York, NY 10013. Phone 1-800-SPRINGER, fax 201-348-4505, e-mail orders-ny@springer-sbm.com, or
visit http://www.springeronline.com.
For information on translations, please contact Apress directly at 2855 Telegraph Avenue, Suite 600, Berkeley,
CA 94705. Phone 510-549-5930, fax 510-549-5939, e-mail info@apress.com, or visit http://www.apress.com.
The information in this book is distributed on an “as is” basis, without warranty. Although every precau-
tion has been taken in the preparation of this work, neither the author(s) nor Apress shall have any
liability to any person or entity with respect to any loss or damage caused or alleged to be caused directly
or indirectly by the information contained in this work.
The source code for this book is available to readers at http://www.apress.com and at
http://www.djangobook.com.
7257ch00FM.qxd 11/9/07 12:37 PM Page ii
7257ch00FM.qxd 11/9/07 12:37 PM Page iii

Contents at a Glance
About the Authors . . . . . . . . . . . . . . . . . . . . . . . . . . . . . . . . . . . . . . . . . . . . . . . . . . . . . . . . . . . . . . . xxvii
About the Technical Reviewer . . . . . . . . . . . . . . . . . . . . . . . . . . . . . . . . . . . . . . . . . . . . . . . . . . . . xxviii
Acknowledgments . . . . . . . . . . . . . . . . . . . . . . . . . . . . . . . . . . . . . . . . . . . . . . . . . . . . . . . . . . . . . . . xxix
Introduction . . . . . . . . . . . . . . . . . . . . . . . . . . . . . . . . . . . . . . . . . . . . . . . . . . . . . . . . . . . . . . . . . . . . . xxxi
PART 1 ■ ■ ■ Getting Started
■CHAPTER 1 Introduction to Django . . . . . . . . . . . . . . . . . . . . . . . . . . . . . . . . . . . . . . . . . . 3
■CHAPTER 2 Getting Started . . . . . . . . . . . . . . . . . . . . . . . . . . . . . . . . . . . . . . . . . . . . . . . . 11
■CHAPTER 3 The Basics of Dynamic Web Pages . . . . . . . . . . . . . . . . . . . . . . . . . . . . . 17
■CHAPTER 4 The Django Template System . . . . . . . . . . . . . . . . . . . . . . . . . . . . . . . . . . 31
■CHAPTER 5 Interacting with a Database: Models . . . . . . . . . . . . . . . . . . . . . . . . . . . 59
■CHAPTER 6 The Django Administration Site. . . . . . . . . . . . . . . . . . . . . . . . . . . . . . . . . 83
■CHAPTER 7 Form Processing . . . . . . . . . . . . . . . . . . . . . . . . . . . . . . . . . . . . . . . . . . . . . . 95
■CHAPTER 8 Advanced Views and URLconfs. . . . . . . . . . . . . . . . . . . . . . . . . . . . . . . . 107
PART 2 ■ ■ ■ Django’s Subframeworks
■CHAPTER 9 Generic Views . . . . . . . . . . . . . . . . . . . . . . . . . . . . . . . . . . . . . . . . . . . . . . . . 125
■CHAPTER 10 Extending the Template Engine. . . . . . . . . . . . . . . . . . . . . . . . . . . . . . . . 135
■CHAPTER 11 Generating Non-HTML Content . . . . . . . . . . . . . . . . . . . . . . . . . . . . . . . . 157
■CHAPTER 12 Sessions, Users, and Registration . . . . . . . . . . . . . . . . . . . . . . . . . . . . . 175
■CHAPTER 13 Caching . . . . . . . . . . . . . . . . . . . . . . . . . . . . . . . . . . . . . . . . . . . . . . . . . . . . . . 197
■CHAPTER 14 Other Contributed Subframeworks . . . . . . . . . . . . . . . . . . . . . . . . . . . . 209
■CHAPTER 15 Middleware . . . . . . . . . . . . . . . . . . . . . . . . . . . . . . . . . . . . . . . . . . . . . . . . . . 227
■CHAPTER 16 Integrating with Legacy Databases and Applications. . . . . . . . . . . 235
■CHAPTER 17 Extending Django’s Admin Interface . . . . . . . . . . . . . . . . . . . . . . . . . . . 241
■CHAPTER 18 Internationalization . . . . . . . . . . . . . . . . . . . . . . . . . . . . . . . . . . . . . . . . . . . 251
■CHAPTER 19 Security . . . . . . . . . . . . . . . . . . . . . . . . . . . . . . . . . . . . . . . . . . . . . . . . . . . . . . 265
■CHAPTER 20 Deploying Django. . . . . . . . . . . . . . . . . . . . . . . . . . . . . . . . . . . . . . . . . . . . . 275
iv
7257ch00FM.qxd 11/9/07 12:37 PM Page iv
PART 3 ■ ■ ■ Appendixes
■APPENDIX A Case Studies . . . . . . . . . . . . . . . . . . . . . . . . . . . . . . . . . . . . . . . . . . . . . . . . . 297
■APPENDIX B Model Definition Reference . . . . . . . . . . . . . . . . . . . . . . . . . . . . . . . . . . . 305
■APPENDIX C Database API Reference . . . . . . . . . . . . . . . . . . . . . . . . . . . . . . . . . . . . . . 333
■APPENDIX D Generic View Reference. . . . . . . . . . . . . . . . . . . . . . . . . . . . . . . . . . . . . . . 359
■APPENDIX E Settings . . . . . . . . . . . . . . . . . . . . . . . . . . . . . . . . . . . . . . . . . . . . . . . . . . . . . . 379
■APPENDIX F Built-in Template Tags and Filters . . . . . . . . . . . . . . . . . . . . . . . . . . . . . 395
■APPENDIX G The django-admin Utility. . . . . . . . . . . . . . . . . . . . . . . . . . . . . . . . . . . . . . 415
■APPENDIX H Request and Response Objects . . . . . . . . . . . . . . . . . . . . . . . . . . . . . . . 425
■INDEX . . . . . . . . . . . . . . . . . . . . . . . . . . . . . . . . . . . . . . . . . . . . . . . . . . . . . . . . . . . . . . . . . . . . . . . 433
v
7257ch00FM.qxd 11/9/07 12:37 PM Page v
7257ch00FM.qxd 11/9/07 12:37 PM Page vi

Contents
About the Authors . . . . . . . . . . . . . . . . . . . . . . . . . . . . . . . . . . . . . . . . . . . . . . . . . . . . . . . . . . . . . . . xxvii
About the Technical Reviewer . . . . . . . . . . . . . . . . . . . . . . . . . . . . . . . . . . . . . . . . . . . . . . . . . . . . xxviii
Acknowledgments . . . . . . . . . . . . . . . . . . . . . . . . . . . . . . . . . . . . . . . . . . . . . . . . . . . . . . . . . . . . . . . xxix
Introduction . . . . . . . . . . . . . . . . . . . . . . . . . . . . . . . . . . . . . . . . . . . . . . . . . . . . . . . . . . . . . . . . . . . . . xxxi
PART 1 ■ ■ ■ Getting Started
■CHAPTER 1 Introduction to Django. . . . . . . . . . . . . . . . . . . . . . . . . . . . . . . . . . . . . . . 3
What Is a Web Framework?. . . . . . . . . . . . . . . . . . . . . . . . . . . . . . . . . . . . . . . . 3
The MVC Design Pattern . . . . . . . . . . . . . . . . . . . . . . . . . . . . . . . . . . . . . . . . . . 5
Django’s History. . . . . . . . . . . . . . . . . . . . . . . . . . . . . . . . . . . . . . . . . . . . . . . . . . 6
How to Read This Book. . . . . . . . . . . . . . . . . . . . . . . . . . . . . . . . . . . . . . . . . . . . 7
Required Programming Knowledge . . . . . . . . . . . . . . . . . . . . . . . . . . . . 8
Required Python Knowledge . . . . . . . . . . . . . . . . . . . . . . . . . . . . . . . . . . 8
New Django Features . . . . . . . . . . . . . . . . . . . . . . . . . . . . . . . . . . . . . . . . 8
Getting Help . . . . . . . . . . . . . . . . . . . . . . . . . . . . . . . . . . . . . . . . . . . . . . . . 9
What’s Next? . . . . . . . . . . . . . . . . . . . . . . . . . . . . . . . . . . . . . . . . . . . . . . . . . . . . 9
■CHAPTER 2 Getting Started . . . . . . . . . . . . . . . . . . . . . . . . . . . . . . . . . . . . . . . . . . . . . . 11
Installing Python . . . . . . . . . . . . . . . . . . . . . . . . . . . . . . . . . . . . . . . . . . . . . . . . 11
Installing Django . . . . . . . . . . . . . . . . . . . . . . . . . . . . . . . . . . . . . . . . . . . . . . . . 11
Installing an Official Release . . . . . . . . . . . . . . . . . . . . . . . . . . . . . . . . . 11
Installing Django from Subversion . . . . . . . . . . . . . . . . . . . . . . . . . . . . 12
Setting Up a Database . . . . . . . . . . . . . . . . . . . . . . . . . . . . . . . . . . . . . . . . . . . 13
Using Django with PostgreSQL . . . . . . . . . . . . . . . . . . . . . . . . . . . . . . . 13
Using Django with SQLite 3 . . . . . . . . . . . . . . . . . . . . . . . . . . . . . . . . . . 14
Using Django with MySQL . . . . . . . . . . . . . . . . . . . . . . . . . . . . . . . . . . . 14
Using Django Without a Database. . . . . . . . . . . . . . . . . . . . . . . . . . . . . 14
Starting a Project. . . . . . . . . . . . . . . . . . . . . . . . . . . . . . . . . . . . . . . . . . . . . . . . 14
The Development Server . . . . . . . . . . . . . . . . . . . . . . . . . . . . . . . . . . . . 15
What’s Next? . . . . . . . . . . . . . . . . . . . . . . . . . . . . . . . . . . . . . . . . . . . . . . . . . . . 16
vii
7257ch00FM.qxd 11/9/07 12:37 PM Page vii
■CHAPTER 3 The Basics of Dynamic Web Pages . . . . . . . . . . . . . . . . . . . . . . . . 17
Your First View: Dynamic Content. . . . . . . . . . . . . . . . . . . . . . . . . . . . . . . . . . 17
Mapping URLs to Views . . . . . . . . . . . . . . . . . . . . . . . . . . . . . . . . . . . . . . . . . . 18
How Django Processes a Request . . . . . . . . . . . . . . . . . . . . . . . . . . . . . . . . . 21
How Django Processes a Request: Complete Details . . . . . . . . . . . . 22
URLconfs and Loose Coupling. . . . . . . . . . . . . . . . . . . . . . . . . . . . . . . . . . . . . 23
404 Errors. . . . . . . . . . . . . . . . . . . . . . . . . . . . . . . . . . . . . . . . . . . . . . . . . . . . . . 23
Your Second View: Dynamic URLs . . . . . . . . . . . . . . . . . . . . . . . . . . . . . . . . . 24
A Word About Pretty URLs . . . . . . . . . . . . . . . . . . . . . . . . . . . . . . . . . . . 25
Wildcard URLpatterns . . . . . . . . . . . . . . . . . . . . . . . . . . . . . . . . . . . . . . . 25
Django’s Pretty Error Pages. . . . . . . . . . . . . . . . . . . . . . . . . . . . . . . . . . . . . . . 28
What’s Next? . . . . . . . . . . . . . . . . . . . . . . . . . . . . . . . . . . . . . . . . . . . . . . . . . . . 30
■CHAPTER 4 The Django Template System . . . . . . . . . . . . . . . . . . . . . . . . . . . . . . 31
Template System Basics . . . . . . . . . . . . . . . . . . . . . . . . . . . . . . . . . . . . . . . . . 31
Using the Template System . . . . . . . . . . . . . . . . . . . . . . . . . . . . . . . . . . . . . . . 33
Creating Template Objects . . . . . . . . . . . . . . . . . . . . . . . . . . . . . . . . . . . 33
Rendering a Template . . . . . . . . . . . . . . . . . . . . . . . . . . . . . . . . . . . . . . . 34
Multiple Contexts, Same Template . . . . . . . . . . . . . . . . . . . . . . . . . . . . 36
Context Variable Lookup . . . . . . . . . . . . . . . . . . . . . . . . . . . . . . . . . . . . . 37
Playing with Context Objects . . . . . . . . . . . . . . . . . . . . . . . . . . . . . . . . . 40
Basic Template Tags and Filters . . . . . . . . . . . . . . . . . . . . . . . . . . . . . . . . . . . 40
Tags . . . . . . . . . . . . . . . . . . . . . . . . . . . . . . . . . . . . . . . . . . . . . . . . . . . . . . 40
Filters . . . . . . . . . . . . . . . . . . . . . . . . . . . . . . . . . . . . . . . . . . . . . . . . . . . . . 46
Philosophies and Limitations. . . . . . . . . . . . . . . . . . . . . . . . . . . . . . . . . . . . . . 47
Using Templates in Views. . . . . . . . . . . . . . . . . . . . . . . . . . . . . . . . . . . . . . . . . 48
Template Loading . . . . . . . . . . . . . . . . . . . . . . . . . . . . . . . . . . . . . . . . . . . . . . . 49
render_to_response() . . . . . . . . . . . . . . . . . . . . . . . . . . . . . . . . . . . . . . . 52
The locals() Trick . . . . . . . . . . . . . . . . . . . . . . . . . . . . . . . . . . . . . . . . . . . 53
Subdirectories in get_template(). . . . . . . . . . . . . . . . . . . . . . . . . . . . . . 53
The include Template Tag. . . . . . . . . . . . . . . . . . . . . . . . . . . . . . . . . . . . 54
Template Inheritance . . . . . . . . . . . . . . . . . . . . . . . . . . . . . . . . . . . . . . . . . . . . 54
What’s Next? . . . . . . . . . . . . . . . . . . . . . . . . . . . . . . . . . . . . . . . . . . . . . . . . . . . 58
■CHAPTER 5 Interacting with a Database: Models . . . . . . . . . . . . . . . . . . . . . . 59
The “Dumb” Way to Do Database Queries in Views . . . . . . . . . . . . . . . . . . 59
The MTV Development Pattern . . . . . . . . . . . . . . . . . . . . . . . . . . . . . . . . . . . . 60
Configuring the Database. . . . . . . . . . . . . . . . . . . . . . . . . . . . . . . . . . . . . . . . . 62
Your First App . . . . . . . . . . . . . . . . . . . . . . . . . . . . . . . . . . . . . . . . . . . . . . . . . . . 64
■CONTENTSviii
7257ch00FM.qxd 11/9/07 12:37 PM Page viii
Defining Models in Python . . . . . . . . . . . . . . . . . . . . . . . . . . . . . . . . . . . . . . . . 65
Your First Model. . . . . . . . . . . . . . . . . . . . . . . . . . . . . . . . . . . . . . . . . . . . . . . . . 66
Installing the Model. . . . . . . . . . . . . . . . . . . . . . . . . . . . . . . . . . . . . . . . . . . . . . 68
Basic Data Access. . . . . . . . . . . . . . . . . . . . . . . . . . . . . . . . . . . . . . . . . . . . . . . 71
Adding Model String Representations . . . . . . . . . . . . . . . . . . . . . . . . . . . . . . 72
Inserting and Updating Data . . . . . . . . . . . . . . . . . . . . . . . . . . . . . . . . . . . . . . 73
Selecting Objects. . . . . . . . . . . . . . . . . . . . . . . . . . . . . . . . . . . . . . . . . . . . . . . . 74
Filtering Data . . . . . . . . . . . . . . . . . . . . . . . . . . . . . . . . . . . . . . . . . . . . . . 75
Retrieving Single Objects . . . . . . . . . . . . . . . . . . . . . . . . . . . . . . . . . . . . 76
Ordering Data . . . . . . . . . . . . . . . . . . . . . . . . . . . . . . . . . . . . . . . . . . . . . . 76
Chaining Lookups . . . . . . . . . . . . . . . . . . . . . . . . . . . . . . . . . . . . . . . . . . 77
Slicing Data. . . . . . . . . . . . . . . . . . . . . . . . . . . . . . . . . . . . . . . . . . . . . . . . 78
Deleting Objects. . . . . . . . . . . . . . . . . . . . . . . . . . . . . . . . . . . . . . . . . . . . . . . . . 78
Making Changes to a Database Schema. . . . . . . . . . . . . . . . . . . . . . . . . . . . 79
Adding Fields . . . . . . . . . . . . . . . . . . . . . . . . . . . . . . . . . . . . . . . . . . . . . . 79
Removing Fields. . . . . . . . . . . . . . . . . . . . . . . . . . . . . . . . . . . . . . . . . . . . 81
Removing Many-to-Many Fields . . . . . . . . . . . . . . . . . . . . . . . . . . . . . . 82
Removing Models . . . . . . . . . . . . . . . . . . . . . . . . . . . . . . . . . . . . . . . . . . 82
What’s Next? . . . . . . . . . . . . . . . . . . . . . . . . . . . . . . . . . . . . . . . . . . . . . . . . . . . 82
■CHAPTER 6 The Django Administration Site. . . . . . . . . . . . . . . . . . . . . . . . . . . . 83
Activating the Admin Interface . . . . . . . . . . . . . . . . . . . . . . . . . . . . . . . . . . . . 83
Using the Admin Interface . . . . . . . . . . . . . . . . . . . . . . . . . . . . . . . . . . . . . . . . 85
Users, Groups, and Permissions . . . . . . . . . . . . . . . . . . . . . . . . . . . . . . 90
Customizing the Admin Interface . . . . . . . . . . . . . . . . . . . . . . . . . . . . . . . . . . 91
Customizing the Admin Interface’s Look and Feel. . . . . . . . . . . . . . . . . . . . 93
Customizing the Admin Index Page . . . . . . . . . . . . . . . . . . . . . . . . . . . . . . . . 93
When and Why to Use the Admin Interface. . . . . . . . . . . . . . . . . . . . . . . . . . 94
What’s Next? . . . . . . . . . . . . . . . . . . . . . . . . . . . . . . . . . . . . . . . . . . . . . . . . . . . 94
■CHAPTER 7 Form Processing . . . . . . . . . . . . . . . . . . . . . . . . . . . . . . . . . . . . . . . . . . . . 95
Search . . . . . . . . . . . . . . . . . . . . . . . . . . . . . . . . . . . . . . . . . . . . . . . . . . . . . . . . . 95
The “Perfect Form” . . . . . . . . . . . . . . . . . . . . . . . . . . . . . . . . . . . . . . . . . . . . . . 98
Creating a Feedback Form. . . . . . . . . . . . . . . . . . . . . . . . . . . . . . . . . . . . . . . . 98
Processing the Submission . . . . . . . . . . . . . . . . . . . . . . . . . . . . . . . . . . . . . . 101
Custom Validation Rules. . . . . . . . . . . . . . . . . . . . . . . . . . . . . . . . . . . . . . . . . 103
A Custom Look and Feel. . . . . . . . . . . . . . . . . . . . . . . . . . . . . . . . . . . . . . . . . 103
Creating Forms from Models. . . . . . . . . . . . . . . . . . . . . . . . . . . . . . . . . . . . . 105
What’s Next? . . . . . . . . . . . . . . . . . . . . . . . . . . . . . . . . . . . . . . . . . . . . . . . . . . 106
■CONTENTS ix
7257ch00FM.qxd 11/9/07 12:37 PM Page ix
■CHAPTER 8 Advanced Views and URLconfs . . . . . . . . . . . . . . . . . . . . . . . . . . . 107
URLconf Tricks . . . . . . . . . . . . . . . . . . . . . . . . . . . . . . . . . . . . . . . . . . . . . . . . . 107
Streamlining Function Imports . . . . . . . . . . . . . . . . . . . . . . . . . . . . . . 107
Using Multiple View Prefixes . . . . . . . . . . . . . . . . . . . . . . . . . . . . . . . . 109
Special-Casing URLs in Debug Mode. . . . . . . . . . . . . . . . . . . . . . . . . 109
Using Named Groups . . . . . . . . . . . . . . . . . . . . . . . . . . . . . . . . . . . . . . 110
Understanding the Matching/Grouping Algorithm . . . . . . . . . . . . . . 112
Passing Extra Options to View Functions. . . . . . . . . . . . . . . . . . . . . . 112
Using Default View Arguments . . . . . . . . . . . . . . . . . . . . . . . . . . . . . . 117
Special-Casing Views . . . . . . . . . . . . . . . . . . . . . . . . . . . . . . . . . . . . . . 118
Capturing Text in URLs . . . . . . . . . . . . . . . . . . . . . . . . . . . . . . . . . . . . . 119
Determining What the URLconf Searches Against . . . . . . . . . . . . . . 119
Including Other URLconfs. . . . . . . . . . . . . . . . . . . . . . . . . . . . . . . . . . . . . . . . 120
How Captured Parameters Work with include() . . . . . . . . . . . . . . . . 121
How Extra URLconf Options Work with include() . . . . . . . . . . . . . . . 121
What’s Next? . . . . . . . . . . . . . . . . . . . . . . . . . . . . . . . . . . . . . . . . . . . . . . . . . . 122
PART 2 ■ ■ ■ Django’s Subframeworks
■CHAPTER 9 Generic Views . . . . . . . . . . . . . . . . . . . . . . . . . . . . . . . . . . . . . . . . . . . . . . 125
Using Generic Views . . . . . . . . . . . . . . . . . . . . . . . . . . . . . . . . . . . . . . . . . . . . 125
Generic Views of Objects . . . . . . . . . . . . . . . . . . . . . . . . . . . . . . . . . . . . . . . . 127
Extending Generic Views . . . . . . . . . . . . . . . . . . . . . . . . . . . . . . . . . . . . . . . . 128
Making “Friendly” Template Contexts . . . . . . . . . . . . . . . . . . . . . . . . 128
Adding Extra Context. . . . . . . . . . . . . . . . . . . . . . . . . . . . . . . . . . . . . . . 129
Viewing Subsets of Objects . . . . . . . . . . . . . . . . . . . . . . . . . . . . . . . . . 130
Complex Filtering with Wrapper Functions . . . . . . . . . . . . . . . . . . . . 131
Performing Extra Work . . . . . . . . . . . . . . . . . . . . . . . . . . . . . . . . . . . . . 131
What’s Next? . . . . . . . . . . . . . . . . . . . . . . . . . . . . . . . . . . . . . . . . . . . . . . . . . . 133
■CHAPTER 10 Extending the Template Engine . . . . . . . . . . . . . . . . . . . . . . . . . . . 135
Template Language Review. . . . . . . . . . . . . . . . . . . . . . . . . . . . . . . . . . . . . . 135
RequestContext and Context Processors. . . . . . . . . . . . . . . . . . . . . . . . . . . 136
django.core.context_processors.auth . . . . . . . . . . . . . . . . . . . . . . . . 140
django.core.context_processors.debug. . . . . . . . . . . . . . . . . . . . . . . 140
django.core.context_processors.i18n . . . . . . . . . . . . . . . . . . . . . . . . 140
django.core.context_processors.request. . . . . . . . . . . . . . . . . . . . . . 141
Guidelines for Writing Your Own Context Processors. . . . . . . . . . . . 141
■CONTENTSx
7257ch00FM.qxd 11/9/07 12:37 PM Page x
Inside Template Loading. . . . . . . . . . . . . . . . . . . . . . . . . . . . . . . . . . . . . . . . . 141
Extending the Template System . . . . . . . . . . . . . . . . . . . . . . . . . . . . . . . . . . 142
Creating a Template Library. . . . . . . . . . . . . . . . . . . . . . . . . . . . . . . . . 142
Writing Custom Template Filters . . . . . . . . . . . . . . . . . . . . . . . . . . . . . 144
Writing Custom Template Tags . . . . . . . . . . . . . . . . . . . . . . . . . . . . . . 145
Shortcut for Simple Tags . . . . . . . . . . . . . . . . . . . . . . . . . . . . . . . . . . . 150
Inclusion Tags. . . . . . . . . . . . . . . . . . . . . . . . . . . . . . . . . . . . . . . . . . . . . 151
Writing Custom Template Loaders . . . . . . . . . . . . . . . . . . . . . . . . . . . . . . . . 152
Using the Built-in Template Reference . . . . . . . . . . . . . . . . . . . . . . . . . . . . 154
Configuring the Template System in Standalone Mode . . . . . . . . . . . . . . 154
What’s Next? . . . . . . . . . . . . . . . . . . . . . . . . . . . . . . . . . . . . . . . . . . . . . . . . . . 155
■CHAPTER 11 Generating Non-HTML Content. . . . . . . . . . . . . . . . . . . . . . . . . . . . 157
The Basics: Views and MIME Types . . . . . . . . . . . . . . . . . . . . . . . . . . . . . . . 157
Producing CSV . . . . . . . . . . . . . . . . . . . . . . . . . . . . . . . . . . . . . . . . . . . . . . . . . 158
Generating PDFs . . . . . . . . . . . . . . . . . . . . . . . . . . . . . . . . . . . . . . . . . . . . . . . 159
Installing ReportLab. . . . . . . . . . . . . . . . . . . . . . . . . . . . . . . . . . . . . . . . 160
Writing Your View . . . . . . . . . . . . . . . . . . . . . . . . . . . . . . . . . . . . . . . . . . 160
Complex PDFs . . . . . . . . . . . . . . . . . . . . . . . . . . . . . . . . . . . . . . . . . . . . 161
Other Possibilities . . . . . . . . . . . . . . . . . . . . . . . . . . . . . . . . . . . . . . . . . . . . . . 162
The Syndication Feed Framework . . . . . . . . . . . . . . . . . . . . . . . . . . . . . . . . 162
Initialization. . . . . . . . . . . . . . . . . . . . . . . . . . . . . . . . . . . . . . . . . . . . . . . 163
A Simple Feed . . . . . . . . . . . . . . . . . . . . . . . . . . . . . . . . . . . . . . . . . . . . 164
A More Complex Feed. . . . . . . . . . . . . . . . . . . . . . . . . . . . . . . . . . . . . . 165
Specifying the Type of Feed. . . . . . . . . . . . . . . . . . . . . . . . . . . . . . . . . 167
Enclosures. . . . . . . . . . . . . . . . . . . . . . . . . . . . . . . . . . . . . . . . . . . . . . . . 167
Language . . . . . . . . . . . . . . . . . . . . . . . . . . . . . . . . . . . . . . . . . . . . . . . . 168
URLs. . . . . . . . . . . . . . . . . . . . . . . . . . . . . . . . . . . . . . . . . . . . . . . . . . . . . 168
Publishing Atom and RSS Feeds in Tandem . . . . . . . . . . . . . . . . . . . 168
The Sitemap Framework . . . . . . . . . . . . . . . . . . . . . . . . . . . . . . . . . . . . . . . . 169
Installation. . . . . . . . . . . . . . . . . . . . . . . . . . . . . . . . . . . . . . . . . . . . . . . . 169
Initialization. . . . . . . . . . . . . . . . . . . . . . . . . . . . . . . . . . . . . . . . . . . . . . . 170
Sitemap Classes . . . . . . . . . . . . . . . . . . . . . . . . . . . . . . . . . . . . . . . . . . 170
Shortcuts. . . . . . . . . . . . . . . . . . . . . . . . . . . . . . . . . . . . . . . . . . . . . . . . . 171
Creating a Sitemap Index . . . . . . . . . . . . . . . . . . . . . . . . . . . . . . . . . . . 172
Pinging Google . . . . . . . . . . . . . . . . . . . . . . . . . . . . . . . . . . . . . . . . . . . . 173
What’s Next? . . . . . . . . . . . . . . . . . . . . . . . . . . . . . . . . . . . . . . . . . . . . . . . . . . 174
■CONTENTS xi
7257ch00FM.qxd 11/9/07 12:37 PM Page xi
■CHAPTER 12 Sessions, Users, and Registration . . . . . . . . . . . . . . . . . . . . . . . . 175
Cookies . . . . . . . . . . . . . . . . . . . . . . . . . . . . . . . . . . . . . . . . . . . . . . . . . . . . . . . 175
Getting and Setting Cookies. . . . . . . . . . . . . . . . . . . . . . . . . . . . . . . . . 176
The Mixed Blessing of Cookies . . . . . . . . . . . . . . . . . . . . . . . . . . . . . . 177
Django’s Session Framework . . . . . . . . . . . . . . . . . . . . . . . . . . . . . . . . . . . . 178
Enabling Sessions . . . . . . . . . . . . . . . . . . . . . . . . . . . . . . . . . . . . . . . . . 178
Using Sessions in Views . . . . . . . . . . . . . . . . . . . . . . . . . . . . . . . . . . . . 179
Setting Test Cookies . . . . . . . . . . . . . . . . . . . . . . . . . . . . . . . . . . . . . . . 180
Using Sessions Outside of Views. . . . . . . . . . . . . . . . . . . . . . . . . . . . . 181
When Sessions Are Saved . . . . . . . . . . . . . . . . . . . . . . . . . . . . . . . . . . 181
Browser-Length Sessions vs. Persistent Sessions. . . . . . . . . . . . . . 182
Other Session Settings . . . . . . . . . . . . . . . . . . . . . . . . . . . . . . . . . . . . . 182
Users and Authentication . . . . . . . . . . . . . . . . . . . . . . . . . . . . . . . . . . . . . . . . 183
Enabling Authentication Support. . . . . . . . . . . . . . . . . . . . . . . . . . . . . 184
Using Users. . . . . . . . . . . . . . . . . . . . . . . . . . . . . . . . . . . . . . . . . . . . . . . 184
Logging In and Out . . . . . . . . . . . . . . . . . . . . . . . . . . . . . . . . . . . . . . . . 186
Limiting Access to Logged-in Users . . . . . . . . . . . . . . . . . . . . . . . . . . 188
Limiting Access to Users Who Pass a Test. . . . . . . . . . . . . . . . . . . . . 189
Managing Users, Permissions, and Groups. . . . . . . . . . . . . . . . . . . . 190
Using Authentication Data in Templates . . . . . . . . . . . . . . . . . . . . . . 193
The Other Bits: Permissions, Groups, Messages, and Profiles. . . . . . . . . 193
Permissions . . . . . . . . . . . . . . . . . . . . . . . . . . . . . . . . . . . . . . . . . . . . . . 193
Groups . . . . . . . . . . . . . . . . . . . . . . . . . . . . . . . . . . . . . . . . . . . . . . . . . . . 194
Messages . . . . . . . . . . . . . . . . . . . . . . . . . . . . . . . . . . . . . . . . . . . . . . . . 195
Profiles. . . . . . . . . . . . . . . . . . . . . . . . . . . . . . . . . . . . . . . . . . . . . . . . . . . 196
What’s Next? . . . . . . . . . . . . . . . . . . . . . . . . . . . . . . . . . . . . . . . . . . . . . . . . . . 196
■CHAPTER 13 Caching. . . . . . . . . . . . . . . . . . . . . . . . . . . . . . . . . . . . . . . . . . . . . . . . . . . . . 197
Setting Up the Cache . . . . . . . . . . . . . . . . . . . . . . . . . . . . . . . . . . . . . . . . . . . 198
Memcached . . . . . . . . . . . . . . . . . . . . . . . . . . . . . . . . . . . . . . . . . . . . . . 198
Database Caching . . . . . . . . . . . . . . . . . . . . . . . . . . . . . . . . . . . . . . . . . 199
Filesystem Caching . . . . . . . . . . . . . . . . . . . . . . . . . . . . . . . . . . . . . . . . 199
Local-Memory Caching. . . . . . . . . . . . . . . . . . . . . . . . . . . . . . . . . . . . . 200
Simple Caching (for Development) . . . . . . . . . . . . . . . . . . . . . . . . . . . 200
Dummy Caching (for Development) . . . . . . . . . . . . . . . . . . . . . . . . . . 200
CACHE_BACKEND Arguments . . . . . . . . . . . . . . . . . . . . . . . . . . . . . . . 200
The Per-Site Cache . . . . . . . . . . . . . . . . . . . . . . . . . . . . . . . . . . . . . . . . . . . . . 201
The Per-View Cache . . . . . . . . . . . . . . . . . . . . . . . . . . . . . . . . . . . . . . . . . . . . 202
Specifying Per-View Cache in the URLconf . . . . . . . . . . . . . . . . . . . . 203
■CONTENTSxii
7257ch00FM.qxd 11/9/07 12:37 PM Page xii
The Low-Level Cache API . . . . . . . . . . . . . . . . . . . . . . . . . . . . . . . . . . . . . . . 203
Upstream Caches . . . . . . . . . . . . . . . . . . . . . . . . . . . . . . . . . . . . . . . . . . . . . . 204
Using Vary Headers . . . . . . . . . . . . . . . . . . . . . . . . . . . . . . . . . . . . . . . . 205
Other Cache Headers . . . . . . . . . . . . . . . . . . . . . . . . . . . . . . . . . . . . . . 207
Other Optimizations. . . . . . . . . . . . . . . . . . . . . . . . . . . . . . . . . . . . . . . . . . . . . 208
Order of MIDDLEWARE_CLASSES . . . . . . . . . . . . . . . . . . . . . . . . . . . . . . . . 208
What’s Next? . . . . . . . . . . . . . . . . . . . . . . . . . . . . . . . . . . . . . . . . . . . . . . . . . . 208
■CHAPTER 14 Other Contributed Subframeworks . . . . . . . . . . . . . . . . . . . . . . . 209
The Django Standard Library. . . . . . . . . . . . . . . . . . . . . . . . . . . . . . . . . . . . . 209
Sites. . . . . . . . . . . . . . . . . . . . . . . . . . . . . . . . . . . . . . . . . . . . . . . . . . . . . . . . . . 210
Scenario 1: Reusing Data on Multiple Sites . . . . . . . . . . . . . . . . . . . 210
Scenario 2: Storing Your Site Name/Domain in One Place . . . . . . . 211
How to Use the Sites Framework . . . . . . . . . . . . . . . . . . . . . . . . . . . . 211
The Sites Framework’s Capabilities . . . . . . . . . . . . . . . . . . . . . . . . . . 212
CurrentSiteManager . . . . . . . . . . . . . . . . . . . . . . . . . . . . . . . . . . . . . . . 215
How Django Uses the Sites Framework. . . . . . . . . . . . . . . . . . . . . . . 216
Flatpages . . . . . . . . . . . . . . . . . . . . . . . . . . . . . . . . . . . . . . . . . . . . . . . . . . . . . 216
Using Flatpages . . . . . . . . . . . . . . . . . . . . . . . . . . . . . . . . . . . . . . . . . . . 217
Adding, Changing, and Deleting Flatpages . . . . . . . . . . . . . . . . . . . . 218
Using Flatpage Templates . . . . . . . . . . . . . . . . . . . . . . . . . . . . . . . . . . 219
Redirects. . . . . . . . . . . . . . . . . . . . . . . . . . . . . . . . . . . . . . . . . . . . . . . . . . . . . . 219
Using the Redirects Framework . . . . . . . . . . . . . . . . . . . . . . . . . . . . . 220
Adding, Changing, and Deleting Redirects . . . . . . . . . . . . . . . . . . . . 220
CSRF Protection. . . . . . . . . . . . . . . . . . . . . . . . . . . . . . . . . . . . . . . . . . . . . . . . 221
A Simple CSRF Example. . . . . . . . . . . . . . . . . . . . . . . . . . . . . . . . . . . . 221
A More Complex CSRF Example . . . . . . . . . . . . . . . . . . . . . . . . . . . . . 221
Preventing CSRF . . . . . . . . . . . . . . . . . . . . . . . . . . . . . . . . . . . . . . . . . . 222
Form Tools . . . . . . . . . . . . . . . . . . . . . . . . . . . . . . . . . . . . . . . . . . . . . . . . . . . . 223
django.contrib.formtools.preview . . . . . . . . . . . . . . . . . . . . . . . . . . . . 223
Using FormPreview . . . . . . . . . . . . . . . . . . . . . . . . . . . . . . . . . . . . . . . . 224
Humanizing Data . . . . . . . . . . . . . . . . . . . . . . . . . . . . . . . . . . . . . . . . . . . . . . . 225
apnumber . . . . . . . . . . . . . . . . . . . . . . . . . . . . . . . . . . . . . . . . . . . . . . . . 225
intcomma . . . . . . . . . . . . . . . . . . . . . . . . . . . . . . . . . . . . . . . . . . . . . . . . 225
intword. . . . . . . . . . . . . . . . . . . . . . . . . . . . . . . . . . . . . . . . . . . . . . . . . . . 225
ordinal . . . . . . . . . . . . . . . . . . . . . . . . . . . . . . . . . . . . . . . . . . . . . . . . . . . 226
Markup Filters . . . . . . . . . . . . . . . . . . . . . . . . . . . . . . . . . . . . . . . . . . . . . . . . . 226
What’s Next? . . . . . . . . . . . . . . . . . . . . . . . . . . . . . . . . . . . . . . . . . . . . . . . . . . 226
■CONTENTS xiii
7257ch00FM.qxd 11/9/07 12:37 PM Page xiii
■CHAPTER 15 Middleware. . . . . . . . . . . . . . . . . . . . . . . . . . . . . . . . . . . . . . . . . . . . . . . . . 227
What’s Middleware? . . . . . . . . . . . . . . . . . . . . . . . . . . . . . . . . . . . . . . . . . . . . 227
Middleware Installation . . . . . . . . . . . . . . . . . . . . . . . . . . . . . . . . . . . . . . . . . 228
Middleware Methods . . . . . . . . . . . . . . . . . . . . . . . . . . . . . . . . . . . . . . . . . . . 229
Initializer: __init__(self) . . . . . . . . . . . . . . . . . . . . . . . . . . . . . . . . . . . . 229
Request Preprocessor: process_request(self, request). . . . . . . . . . 229
View Preprocessor:
process_view(self, request, view, args, kwargs). . . . . . . . . . . . . 229
Response Postprocessor:
process_response(self, request, response) . . . . . . . . . . . . . . . . . 230
Exception Postprocessor:
process_exception(self, request, exception) . . . . . . . . . . . . . . . . 230
Built-in Middleware. . . . . . . . . . . . . . . . . . . . . . . . . . . . . . . . . . . . . . . . . . . . . 230
Authentication Support Middleware . . . . . . . . . . . . . . . . . . . . . . . . . . 231
“Common” Middleware . . . . . . . . . . . . . . . . . . . . . . . . . . . . . . . . . . . . 231
Compression Middleware. . . . . . . . . . . . . . . . . . . . . . . . . . . . . . . . . . . 232
Conditional GET Middleware . . . . . . . . . . . . . . . . . . . . . . . . . . . . . . . . 232
Reverse Proxy Support (X-Forwarded-For Middleware) . . . . . . . . . 232
Session Support Middleware. . . . . . . . . . . . . . . . . . . . . . . . . . . . . . . . 232
Sitewide Cache Middleware. . . . . . . . . . . . . . . . . . . . . . . . . . . . . . . . . 233
Transaction Middleware . . . . . . . . . . . . . . . . . . . . . . . . . . . . . . . . . . . . 233
“X-View” Middleware . . . . . . . . . . . . . . . . . . . . . . . . . . . . . . . . . . . . . . 233
What’s Next? . . . . . . . . . . . . . . . . . . . . . . . . . . . . . . . . . . . . . . . . . . . . . . . . . . 233
■CHAPTER 16 Integrating with Legacy Databases
and Applications . . . . . . . . . . . . . . . . . . . . . . . . . . . . . . . . . . . . . . . . . . . 235
Integrating with a Legacy Database. . . . . . . . . . . . . . . . . . . . . . . . . . . . . . . 235
Using inspectdb . . . . . . . . . . . . . . . . . . . . . . . . . . . . . . . . . . . . . . . . . . . 235
Cleaning Up Generated Models. . . . . . . . . . . . . . . . . . . . . . . . . . . . . . 236
Integrating with an Authentication System . . . . . . . . . . . . . . . . . . . . . . . . . 237
Specifying Authentication Back-Ends. . . . . . . . . . . . . . . . . . . . . . . . . 237
Writing an Authentication Back-End. . . . . . . . . . . . . . . . . . . . . . . . . . 237
Integrating with Legacy Web Applications. . . . . . . . . . . . . . . . . . . . . . . . . . 239
What’s Next? . . . . . . . . . . . . . . . . . . . . . . . . . . . . . . . . . . . . . . . . . . . . . . . . . . 240
■CONTENTSxiv
7257ch00FM.qxd 11/9/07 12:37 PM Page xiv
■CHAPTER 17 Extending Django’s Admin Interface . . . . . . . . . . . . . . . . . . . . . 241
The Zen of Admin . . . . . . . . . . . . . . . . . . . . . . . . . . . . . . . . . . . . . . . . . . . . . . 242
“Trusted users . . .” . . . . . . . . . . . . . . . . . . . . . . . . . . . . . . . . . . . . . . . . 242
“. . . editing . . .”. . . . . . . . . . . . . . . . . . . . . . . . . . . . . . . . . . . . . . . . . . . 242
“. . . structured content”. . . . . . . . . . . . . . . . . . . . . . . . . . . . . . . . . . . . 243
Full Stop . . . . . . . . . . . . . . . . . . . . . . . . . . . . . . . . . . . . . . . . . . . . . . . . . 243
Customizing Admin Templates . . . . . . . . . . . . . . . . . . . . . . . . . . . . . . . . . . . 243
Custom Model Templates. . . . . . . . . . . . . . . . . . . . . . . . . . . . . . . . . . . 244
Custom JavaScript. . . . . . . . . . . . . . . . . . . . . . . . . . . . . . . . . . . . . . . . . 245
Creating Custom Admin Views . . . . . . . . . . . . . . . . . . . . . . . . . . . . . . . . . . . 246
Overriding Built-in Views . . . . . . . . . . . . . . . . . . . . . . . . . . . . . . . . . . . . . . . . 249
What’s Next? . . . . . . . . . . . . . . . . . . . . . . . . . . . . . . . . . . . . . . . . . . . . . . . . . . 249
■CHAPTER 18 Internationalization . . . . . . . . . . . . . . . . . . . . . . . . . . . . . . . . . . . . . . . . 251
Specifying Translation Strings in Python Code . . . . . . . . . . . . . . . . . . . . . . 252
Standard Translation Functions. . . . . . . . . . . . . . . . . . . . . . . . . . . . . . 252
Marking Strings As No-op . . . . . . . . . . . . . . . . . . . . . . . . . . . . . . . . . . 253
Lazy Translation . . . . . . . . . . . . . . . . . . . . . . . . . . . . . . . . . . . . . . . . . . . 253
Pluralization . . . . . . . . . . . . . . . . . . . . . . . . . . . . . . . . . . . . . . . . . . . . . . 254
Specifying Translation Strings in Template Code . . . . . . . . . . . . . . . . . . . . 254
Creating Language Files. . . . . . . . . . . . . . . . . . . . . . . . . . . . . . . . . . . . . . . . . 256
Creating Message Files. . . . . . . . . . . . . . . . . . . . . . . . . . . . . . . . . . . . . 256
Compiling Message Files . . . . . . . . . . . . . . . . . . . . . . . . . . . . . . . . . . . 258
How Django Discovers Language Preference. . . . . . . . . . . . . . . . . . . . . . . 258
The set_language Redirect View . . . . . . . . . . . . . . . . . . . . . . . . . . . . . . . . . 260
Using Translations in Your Own Projects . . . . . . . . . . . . . . . . . . . . . . . . . . . 261
Translations and JavaScript. . . . . . . . . . . . . . . . . . . . . . . . . . . . . . . . . . . . . . 262
The javascript_catalog View . . . . . . . . . . . . . . . . . . . . . . . . . . . . . . . . 262
Using the JavaScript Translation Catalog . . . . . . . . . . . . . . . . . . . . . 263
Creating JavaScript Translation Catalogs . . . . . . . . . . . . . . . . . . . . . 263
Notes for Users Familiar with gettext. . . . . . . . . . . . . . . . . . . . . . . . . . . . . . 264
What’s Next? . . . . . . . . . . . . . . . . . . . . . . . . . . . . . . . . . . . . . . . . . . . . . . . . . . 264
■CHAPTER 19 Security. . . . . . . . . . . . . . . . . . . . . . . . . . . . . . . . . . . . . . . . . . . . . . . . . . . . . 265
The Theme of Web Security. . . . . . . . . . . . . . . . . . . . . . . . . . . . . . . . . . . . . . 265
SQL Injection . . . . . . . . . . . . . . . . . . . . . . . . . . . . . . . . . . . . . . . . . . . . . . . . . . 266
The Solution . . . . . . . . . . . . . . . . . . . . . . . . . . . . . . . . . . . . . . . . . . . . . . 266
■CONTENTS xv
7257ch00FM.qxd 11/9/07 12:37 PM Page xv
Cross-Site Scripting . . . . . . . . . . . . . . . . . . . . . . . . . . . . . . . . . . . . . . . . . . . . 267
The Solution . . . . . . . . . . . . . . . . . . . . . . . . . . . . . . . . . . . . . . . . . . . . . . 268
Cross-Site Request Forgery. . . . . . . . . . . . . . . . . . . . . . . . . . . . . . . . . . . . . . 269
Session Forging/Hijacking . . . . . . . . . . . . . . . . . . . . . . . . . . . . . . . . . . . . . . . 269
The Solution . . . . . . . . . . . . . . . . . . . . . . . . . . . . . . . . . . . . . . . . . . . . . . 270
Email Header Injection . . . . . . . . . . . . . . . . . . . . . . . . . . . . . . . . . . . . . . . . . . 271
The Solution . . . . . . . . . . . . . . . . . . . . . . . . . . . . . . . . . . . . . . . . . . . . . . 271
Directory Traversal . . . . . . . . . . . . . . . . . . . . . . . . . . . . . . . . . . . . . . . . . . . . . 271
The Solution . . . . . . . . . . . . . . . . . . . . . . . . . . . . . . . . . . . . . . . . . . . . . . 272
Exposed Error Messages . . . . . . . . . . . . . . . . . . . . . . . . . . . . . . . . . . . . . . . . 273
The Solution . . . . . . . . . . . . . . . . . . . . . . . . . . . . . . . . . . . . . . . . . . . . . . 273
A Final Word on Security . . . . . . . . . . . . . . . . . . . . . . . . . . . . . . . . . . . . . . . . 273
What’s Next? . . . . . . . . . . . . . . . . . . . . . . . . . . . . . . . . . . . . . . . . . . . . . . . . . . 273
■CHAPTER 20 Deploying Django . . . . . . . . . . . . . . . . . . . . . . . . . . . . . . . . . . . . . . . . . . 275
Shared Nothing . . . . . . . . . . . . . . . . . . . . . . . . . . . . . . . . . . . . . . . . . . . . . . . . 276
A Note on Personal Preferences . . . . . . . . . . . . . . . . . . . . . . . . . . . . . . . . . . 278
Using Django with Apache and mod_python . . . . . . . . . . . . . . . . . . . . . . . 278
Basic Configuration . . . . . . . . . . . . . . . . . . . . . . . . . . . . . . . . . . . . . . . . 279
Running Multiple Django Installations on the Same
Apache Instance . . . . . . . . . . . . . . . . . . . . . . . . . . . . . . . . . . . . . . . . 280
Running a Development Server with mod_python. . . . . . . . . . . . . . 280
Serving Django and Media Files from the Same
Apache Instance . . . . . . . . . . . . . . . . . . . . . . . . . . . . . . . . . . . . . . . . 281
Error Handling. . . . . . . . . . . . . . . . . . . . . . . . . . . . . . . . . . . . . . . . . . . . . 281
Handling a Segmentation Fault . . . . . . . . . . . . . . . . . . . . . . . . . . . . . . 282
Using Django with FastCGI. . . . . . . . . . . . . . . . . . . . . . . . . . . . . . . . . . . . . . . 282
FastCGI Overview. . . . . . . . . . . . . . . . . . . . . . . . . . . . . . . . . . . . . . . . . . 282
Running Your FastCGI Server . . . . . . . . . . . . . . . . . . . . . . . . . . . . . . . . 283
Using Django with Apache and FastCGI. . . . . . . . . . . . . . . . . . . . . . . 284
FastCGI and lighttpd . . . . . . . . . . . . . . . . . . . . . . . . . . . . . . . . . . . . . . . 285
Running Django on a Shared-Hosting Provider with Apache . . . . . 287
Scaling. . . . . . . . . . . . . . . . . . . . . . . . . . . . . . . . . . . . . . . . . . . . . . . . . . . . . . . . 288
Running on a Single Server . . . . . . . . . . . . . . . . . . . . . . . . . . . . . . . . . 288
Separating Out the Database Server . . . . . . . . . . . . . . . . . . . . . . . . . 289
Running a Separate Media Server . . . . . . . . . . . . . . . . . . . . . . . . . . . 289
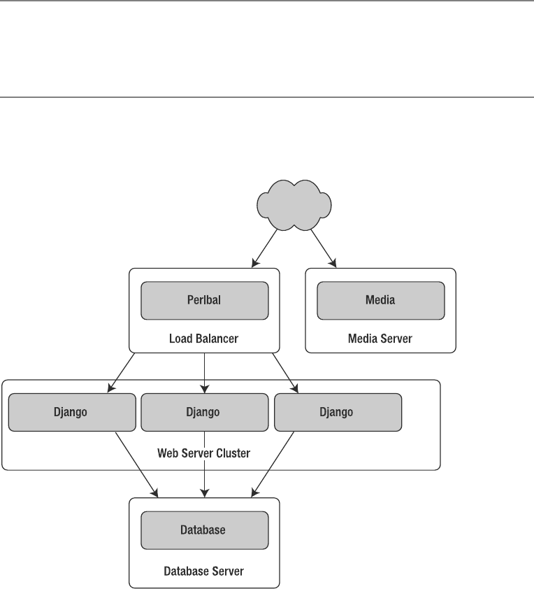
Implementing Load Balancing and Redundancy . . . . . . . . . . . . . . . 290
Going Big. . . . . . . . . . . . . . . . . . . . . . . . . . . . . . . . . . . . . . . . . . . . . . . . . 292
■CONTENTSxvi
7257ch00FM.qxd 11/9/07 12:37 PM Page xvi
Performance Tuning . . . . . . . . . . . . . . . . . . . . . . . . . . . . . . . . . . . . . . . . . . . . 293
There’s No Such Thing As Too Much RAM. . . . . . . . . . . . . . . . . . . . . 293
Turn Off Keep-Alive . . . . . . . . . . . . . . . . . . . . . . . . . . . . . . . . . . . . . . . . 293
Use Memcached . . . . . . . . . . . . . . . . . . . . . . . . . . . . . . . . . . . . . . . . . . 294
Use Memcached Often . . . . . . . . . . . . . . . . . . . . . . . . . . . . . . . . . . . . . 294
Join the Conversation . . . . . . . . . . . . . . . . . . . . . . . . . . . . . . . . . . . . . . 294
What’s Next? . . . . . . . . . . . . . . . . . . . . . . . . . . . . . . . . . . . . . . . . . . . . . . . . . . 294
PART 3 ■ ■ ■ Appendixes
■APPENDIX A Case Studies . . . . . . . . . . . . . . . . . . . . . . . . . . . . . . . . . . . . . . . . . . . . . . . 297
Cast of Characters. . . . . . . . . . . . . . . . . . . . . . . . . . . . . . . . . . . . . . . . . . . . . . 297
Why Django? . . . . . . . . . . . . . . . . . . . . . . . . . . . . . . . . . . . . . . . . . . . . . . . . . . 299
Getting Started. . . . . . . . . . . . . . . . . . . . . . . . . . . . . . . . . . . . . . . . . . . . . . . . . 299
Porting Existing Code . . . . . . . . . . . . . . . . . . . . . . . . . . . . . . . . . . . . . . . . . . . 300
How Did It Go? . . . . . . . . . . . . . . . . . . . . . . . . . . . . . . . . . . . . . . . . . . . . . . . . . 300
Team Structure . . . . . . . . . . . . . . . . . . . . . . . . . . . . . . . . . . . . . . . . . . . . . . . . 302
Deployment . . . . . . . . . . . . . . . . . . . . . . . . . . . . . . . . . . . . . . . . . . . . . . . . . . . 303
■APPENDIX B Model Definition Reference . . . . . . . . . . . . . . . . . . . . . . . . . . . . . . . 305
Fields . . . . . . . . . . . . . . . . . . . . . . . . . . . . . . . . . . . . . . . . . . . . . . . . . . . . . . . . . 305
Field Name Restrictions . . . . . . . . . . . . . . . . . . . . . . . . . . . . . . . . . . . . 305
AutoField . . . . . . . . . . . . . . . . . . . . . . . . . . . . . . . . . . . . . . . . . . . . . . . . . 306
BooleanField . . . . . . . . . . . . . . . . . . . . . . . . . . . . . . . . . . . . . . . . . . . . . . 306
CharField . . . . . . . . . . . . . . . . . . . . . . . . . . . . . . . . . . . . . . . . . . . . . . . . . 306
CommaSeparatedIntegerField . . . . . . . . . . . . . . . . . . . . . . . . . . . . . . . 306
DateField . . . . . . . . . . . . . . . . . . . . . . . . . . . . . . . . . . . . . . . . . . . . . . . . . 306
DateTimeField. . . . . . . . . . . . . . . . . . . . . . . . . . . . . . . . . . . . . . . . . . . . . 307
EmailField . . . . . . . . . . . . . . . . . . . . . . . . . . . . . . . . . . . . . . . . . . . . . . . . 307
FileField . . . . . . . . . . . . . . . . . . . . . . . . . . . . . . . . . . . . . . . . . . . . . . . . . . 307
FilePathField . . . . . . . . . . . . . . . . . . . . . . . . . . . . . . . . . . . . . . . . . . . . . . 308
FloatField. . . . . . . . . . . . . . . . . . . . . . . . . . . . . . . . . . . . . . . . . . . . . . . . . 308
ImageField. . . . . . . . . . . . . . . . . . . . . . . . . . . . . . . . . . . . . . . . . . . . . . . . 309
IntegerField . . . . . . . . . . . . . . . . . . . . . . . . . . . . . . . . . . . . . . . . . . . . . . . 309
IPAddressField . . . . . . . . . . . . . . . . . . . . . . . . . . . . . . . . . . . . . . . . . . . . 309
NullBooleanField . . . . . . . . . . . . . . . . . . . . . . . . . . . . . . . . . . . . . . . . . . 309
PhoneNumberField . . . . . . . . . . . . . . . . . . . . . . . . . . . . . . . . . . . . . . . . 309
PositiveIntegerField . . . . . . . . . . . . . . . . . . . . . . . . . . . . . . . . . . . . . . . . 309
■CONTENTS xvii
7257ch00FM.qxd 11/9/07 12:37 PM Page xvii
PositiveSmallIntegerField . . . . . . . . . . . . . . . . . . . . . . . . . . . . . . . . . . . 309
SlugField . . . . . . . . . . . . . . . . . . . . . . . . . . . . . . . . . . . . . . . . . . . . . . . . . 309
SmallIntegerField. . . . . . . . . . . . . . . . . . . . . . . . . . . . . . . . . . . . . . . . . . 310
TextField . . . . . . . . . . . . . . . . . . . . . . . . . . . . . . . . . . . . . . . . . . . . . . . . . 310
TimeField. . . . . . . . . . . . . . . . . . . . . . . . . . . . . . . . . . . . . . . . . . . . . . . . . 310
URLField . . . . . . . . . . . . . . . . . . . . . . . . . . . . . . . . . . . . . . . . . . . . . . . . . 310
USStateField . . . . . . . . . . . . . . . . . . . . . . . . . . . . . . . . . . . . . . . . . . . . . . 310
XMLField . . . . . . . . . . . . . . . . . . . . . . . . . . . . . . . . . . . . . . . . . . . . . . . . . 310
Universal Field Options. . . . . . . . . . . . . . . . . . . . . . . . . . . . . . . . . . . . . . . . . . 310
null . . . . . . . . . . . . . . . . . . . . . . . . . . . . . . . . . . . . . . . . . . . . . . . . . . . . . . 310
blank . . . . . . . . . . . . . . . . . . . . . . . . . . . . . . . . . . . . . . . . . . . . . . . . . . . . 311
choices . . . . . . . . . . . . . . . . . . . . . . . . . . . . . . . . . . . . . . . . . . . . . . . . . . 311
db_column . . . . . . . . . . . . . . . . . . . . . . . . . . . . . . . . . . . . . . . . . . . . . . . 312
db_index . . . . . . . . . . . . . . . . . . . . . . . . . . . . . . . . . . . . . . . . . . . . . . . . . 312
default . . . . . . . . . . . . . . . . . . . . . . . . . . . . . . . . . . . . . . . . . . . . . . . . . . . 312
editable . . . . . . . . . . . . . . . . . . . . . . . . . . . . . . . . . . . . . . . . . . . . . . . . . . 312
help_text . . . . . . . . . . . . . . . . . . . . . . . . . . . . . . . . . . . . . . . . . . . . . . . . . 312
primary_key . . . . . . . . . . . . . . . . . . . . . . . . . . . . . . . . . . . . . . . . . . . . . . 312
radio_admin . . . . . . . . . . . . . . . . . . . . . . . . . . . . . . . . . . . . . . . . . . . . . . 312
unique . . . . . . . . . . . . . . . . . . . . . . . . . . . . . . . . . . . . . . . . . . . . . . . . . . . 313
unique_for_date . . . . . . . . . . . . . . . . . . . . . . . . . . . . . . . . . . . . . . . . . . 313
unique_for_month. . . . . . . . . . . . . . . . . . . . . . . . . . . . . . . . . . . . . . . . . 313
unique_for_year. . . . . . . . . . . . . . . . . . . . . . . . . . . . . . . . . . . . . . . . . . . 313
verbose_name . . . . . . . . . . . . . . . . . . . . . . . . . . . . . . . . . . . . . . . . . . . . 313
Relationships . . . . . . . . . . . . . . . . . . . . . . . . . . . . . . . . . . . . . . . . . . . . . . . . . . 314
Many-to-One Relationships . . . . . . . . . . . . . . . . . . . . . . . . . . . . . . . . . 314
Many-to-Many Relationships. . . . . . . . . . . . . . . . . . . . . . . . . . . . . . . . 316
Model Metadata Options . . . . . . . . . . . . . . . . . . . . . . . . . . . . . . . . . . . . . . . . 317
db_table . . . . . . . . . . . . . . . . . . . . . . . . . . . . . . . . . . . . . . . . . . . . . . . . . 317
db_tablespace . . . . . . . . . . . . . . . . . . . . . . . . . . . . . . . . . . . . . . . . . . . . 318
get_latest_by . . . . . . . . . . . . . . . . . . . . . . . . . . . . . . . . . . . . . . . . . . . . . 318
order_with_respect_to . . . . . . . . . . . . . . . . . . . . . . . . . . . . . . . . . . . . . 318
ordering. . . . . . . . . . . . . . . . . . . . . . . . . . . . . . . . . . . . . . . . . . . . . . . . . . 318
permissions . . . . . . . . . . . . . . . . . . . . . . . . . . . . . . . . . . . . . . . . . . . . . . 319
unique_together. . . . . . . . . . . . . . . . . . . . . . . . . . . . . . . . . . . . . . . . . . . 319
verbose_name . . . . . . . . . . . . . . . . . . . . . . . . . . . . . . . . . . . . . . . . . . . . 320
verbose_name_plural. . . . . . . . . . . . . . . . . . . . . . . . . . . . . . . . . . . . . . 320
Managers . . . . . . . . . . . . . . . . . . . . . . . . . . . . . . . . . . . . . . . . . . . . . . . . . . . . . 320
Manager Names. . . . . . . . . . . . . . . . . . . . . . . . . . . . . . . . . . . . . . . . . . . 320
Custom Managers . . . . . . . . . . . . . . . . . . . . . . . . . . . . . . . . . . . . . . . . . 321
■CONTENTSxviii
7257ch00FM.qxd 11/9/07 12:37 PM Page xviii
Model Methods . . . . . . . . . . . . . . . . . . . . . . . . . . . . . . . . . . . . . . . . . . . . . . . . 323
__str__ . . . . . . . . . . . . . . . . . . . . . . . . . . . . . . . . . . . . . . . . . . . . . . . . . . 324
get_absolute_url . . . . . . . . . . . . . . . . . . . . . . . . . . . . . . . . . . . . . . . . . . 324
Executing Custom SQL . . . . . . . . . . . . . . . . . . . . . . . . . . . . . . . . . . . . . 325
Overriding Default Model Methods . . . . . . . . . . . . . . . . . . . . . . . . . . . 326
Admin Options . . . . . . . . . . . . . . . . . . . . . . . . . . . . . . . . . . . . . . . . . . . . . . . . . 326
date_hierarchy . . . . . . . . . . . . . . . . . . . . . . . . . . . . . . . . . . . . . . . . . . . . 326
fields . . . . . . . . . . . . . . . . . . . . . . . . . . . . . . . . . . . . . . . . . . . . . . . . . . . . 327
js. . . . . . . . . . . . . . . . . . . . . . . . . . . . . . . . . . . . . . . . . . . . . . . . . . . . . . . . 328
list_display . . . . . . . . . . . . . . . . . . . . . . . . . . . . . . . . . . . . . . . . . . . . . . . 328
list_display_links. . . . . . . . . . . . . . . . . . . . . . . . . . . . . . . . . . . . . . . . . . 330
list_filter . . . . . . . . . . . . . . . . . . . . . . . . . . . . . . . . . . . . . . . . . . . . . . . . . 330
list_per_page . . . . . . . . . . . . . . . . . . . . . . . . . . . . . . . . . . . . . . . . . . . . . 331
list_select_related. . . . . . . . . . . . . . . . . . . . . . . . . . . . . . . . . . . . . . . . . 331
ordering. . . . . . . . . . . . . . . . . . . . . . . . . . . . . . . . . . . . . . . . . . . . . . . . . . 331
save_as . . . . . . . . . . . . . . . . . . . . . . . . . . . . . . . . . . . . . . . . . . . . . . . . . . 331
save_on_top. . . . . . . . . . . . . . . . . . . . . . . . . . . . . . . . . . . . . . . . . . . . . . 331
search_fields . . . . . . . . . . . . . . . . . . . . . . . . . . . . . . . . . . . . . . . . . . . . . 332
■APPENDIX C Database API Reference. . . . . . . . . . . . . . . . . . . . . . . . . . . . . . . . . . . 333
Creating Objects . . . . . . . . . . . . . . . . . . . . . . . . . . . . . . . . . . . . . . . . . . . . . . . 334
What Happens When You Save? . . . . . . . . . . . . . . . . . . . . . . . . . . . . . 334
Autoincrementing Primary Keys . . . . . . . . . . . . . . . . . . . . . . . . . . . . . 334
Saving Changes to Objects . . . . . . . . . . . . . . . . . . . . . . . . . . . . . . . . . . . . . . 335
Retrieving Objects . . . . . . . . . . . . . . . . . . . . . . . . . . . . . . . . . . . . . . . . . . . . . . 336
Caching and QuerySets . . . . . . . . . . . . . . . . . . . . . . . . . . . . . . . . . . . . . . . . . 337
Filtering Objects. . . . . . . . . . . . . . . . . . . . . . . . . . . . . . . . . . . . . . . . . . . . . . . . 337
Chaining Filters . . . . . . . . . . . . . . . . . . . . . . . . . . . . . . . . . . . . . . . . . . . 338
Limiting QuerySets . . . . . . . . . . . . . . . . . . . . . . . . . . . . . . . . . . . . . . . . 339
Query Methods That Return New QuerySets. . . . . . . . . . . . . . . . . . . 339
QuerySet Methods That Do Not Return QuerySets. . . . . . . . . . . . . . 343
Field Lookups. . . . . . . . . . . . . . . . . . . . . . . . . . . . . . . . . . . . . . . . . . . . . . . . . . 346
exact . . . . . . . . . . . . . . . . . . . . . . . . . . . . . . . . . . . . . . . . . . . . . . . . . . . . 346
iexact . . . . . . . . . . . . . . . . . . . . . . . . . . . . . . . . . . . . . . . . . . . . . . . . . . . . 347
contains. . . . . . . . . . . . . . . . . . . . . . . . . . . . . . . . . . . . . . . . . . . . . . . . . . 347
icontains . . . . . . . . . . . . . . . . . . . . . . . . . . . . . . . . . . . . . . . . . . . . . . . . . 347
gt, gte, lt, and lte . . . . . . . . . . . . . . . . . . . . . . . . . . . . . . . . . . . . . . . . . . 348
in. . . . . . . . . . . . . . . . . . . . . . . . . . . . . . . . . . . . . . . . . . . . . . . . . . . . . . . . 348
startswith . . . . . . . . . . . . . . . . . . . . . . . . . . . . . . . . . . . . . . . . . . . . . . . . 348
■CONTENTS xix
7257ch00FM.qxd 11/9/07 12:37 PM Page xix
istartswith . . . . . . . . . . . . . . . . . . . . . . . . . . . . . . . . . . . . . . . . . . . . . . . . 348
endswith and iendswith . . . . . . . . . . . . . . . . . . . . . . . . . . . . . . . . . . . . 348
range . . . . . . . . . . . . . . . . . . . . . . . . . . . . . . . . . . . . . . . . . . . . . . . . . . . . 348
year, month, and day. . . . . . . . . . . . . . . . . . . . . . . . . . . . . . . . . . . . . . . 349
isnull. . . . . . . . . . . . . . . . . . . . . . . . . . . . . . . . . . . . . . . . . . . . . . . . . . . . . 349
search . . . . . . . . . . . . . . . . . . . . . . . . . . . . . . . . . . . . . . . . . . . . . . . . . . . 349
The pk Lookup Shortcut . . . . . . . . . . . . . . . . . . . . . . . . . . . . . . . . . . . . 349
Complex Lookups with Q Objects. . . . . . . . . . . . . . . . . . . . . . . . . . . . . . . . . 350
Related Objects . . . . . . . . . . . . . . . . . . . . . . . . . . . . . . . . . . . . . . . . . . . . . . . . 351
Lookups That Span Relationships. . . . . . . . . . . . . . . . . . . . . . . . . . . . 351
Foreign Key Relationships . . . . . . . . . . . . . . . . . . . . . . . . . . . . . . . . . . 352
“Reverse” Foreign Key Relationships. . . . . . . . . . . . . . . . . . . . . . . . . 352
Many-to-Many Relationships. . . . . . . . . . . . . . . . . . . . . . . . . . . . . . . . 354
Queries over Related Objects. . . . . . . . . . . . . . . . . . . . . . . . . . . . . . . . 355
Deleting Objects. . . . . . . . . . . . . . . . . . . . . . . . . . . . . . . . . . . . . . . . . . . . . . . . 355
Extra Instance Methods . . . . . . . . . . . . . . . . . . . . . . . . . . . . . . . . . . . . . . . . . 356
get_FOO_display() . . . . . . . . . . . . . . . . . . . . . . . . . . . . . . . . . . . . . . . . . 356
get_next_by_FOO(**kwargs) and
get_previous_by_FOO(**kwargs) . . . . . . . . . . . . . . . . . . . . . . . . . 356
get_FOO_filename() . . . . . . . . . . . . . . . . . . . . . . . . . . . . . . . . . . . . . . . 357
get_FOO_url(). . . . . . . . . . . . . . . . . . . . . . . . . . . . . . . . . . . . . . . . . . . . . 357
get_FOO_size(). . . . . . . . . . . . . . . . . . . . . . . . . . . . . . . . . . . . . . . . . . . . 357
save_FOO_file(filename, raw_contents) . . . . . . . . . . . . . . . . . . . . . . 357
get_FOO_height() and get_FOO_width() . . . . . . . . . . . . . . . . . . . . . . 357
Shortcuts. . . . . . . . . . . . . . . . . . . . . . . . . . . . . . . . . . . . . . . . . . . . . . . . . . . . . . 357
get_object_or_404() . . . . . . . . . . . . . . . . . . . . . . . . . . . . . . . . . . . . . . . 357
get_list_or_404(). . . . . . . . . . . . . . . . . . . . . . . . . . . . . . . . . . . . . . . . . . 358
Falling Back to Raw SQL . . . . . . . . . . . . . . . . . . . . . . . . . . . . . . . . . . . . . . . . 358
■APPENDIX D Generic View Reference . . . . . . . . . . . . . . . . . . . . . . . . . . . . . . . . . . . 359
Common Arguments to Generic Views. . . . . . . . . . . . . . . . . . . . . . . . . . . . . 359
“Simple” Generic Views . . . . . . . . . . . . . . . . . . . . . . . . . . . . . . . . . . . . . . . . . 360
Rendering a Template . . . . . . . . . . . . . . . . . . . . . . . . . . . . . . . . . . . . . . 360
Redirecting to Another URL . . . . . . . . . . . . . . . . . . . . . . . . . . . . . . . . . 360
List/Detail Generic Views . . . . . . . . . . . . . . . . . . . . . . . . . . . . . . . . . . . . . . . . 361
Lists of Objects. . . . . . . . . . . . . . . . . . . . . . . . . . . . . . . . . . . . . . . . . . . . 361
Detail Views . . . . . . . . . . . . . . . . . . . . . . . . . . . . . . . . . . . . . . . . . . . . . . 363
Date-Based Generic Views. . . . . . . . . . . . . . . . . . . . . . . . . . . . . . . . . . . . . . . 365
Archive Index . . . . . . . . . . . . . . . . . . . . . . . . . . . . . . . . . . . . . . . . . . . . . 365
Year Archives . . . . . . . . . . . . . . . . . . . . . . . . . . . . . . . . . . . . . . . . . . . . . 367
■CONTENTSxx
7257ch00FM.qxd 11/9/07 12:37 PM Page xx
Month Archives. . . . . . . . . . . . . . . . . . . . . . . . . . . . . . . . . . . . . . . . . . . . 368
Week Archives . . . . . . . . . . . . . . . . . . . . . . . . . . . . . . . . . . . . . . . . . . . . 370
Day Archives. . . . . . . . . . . . . . . . . . . . . . . . . . . . . . . . . . . . . . . . . . . . . . 371
Archive for Today . . . . . . . . . . . . . . . . . . . . . . . . . . . . . . . . . . . . . . . . . . 372
Date-Based Detail Pages . . . . . . . . . . . . . . . . . . . . . . . . . . . . . . . . . . . 373
Create/Update/Delete Generic Views. . . . . . . . . . . . . . . . . . . . . . . . . . . . . . 375
Create Object View . . . . . . . . . . . . . . . . . . . . . . . . . . . . . . . . . . . . . . . . 375
Update Object View . . . . . . . . . . . . . . . . . . . . . . . . . . . . . . . . . . . . . . . . 377
Delete Object View. . . . . . . . . . . . . . . . . . . . . . . . . . . . . . . . . . . . . . . . . 378
■APPENDIX E Settings. . . . . . . . . . . . . . . . . . . . . . . . . . . . . . . . . . . . . . . . . . . . . . . . . . . . . 379
What’s a Settings File? . . . . . . . . . . . . . . . . . . . . . . . . . . . . . . . . . . . . . . . . . . 379
Default Settings . . . . . . . . . . . . . . . . . . . . . . . . . . . . . . . . . . . . . . . . . . . 380
Seeing Which Settings You’ve Changed. . . . . . . . . . . . . . . . . . . . . . . 380
Using Settings in Python Code. . . . . . . . . . . . . . . . . . . . . . . . . . . . . . . 380
Altering Settings at Runtime . . . . . . . . . . . . . . . . . . . . . . . . . . . . . . . . 380
Security . . . . . . . . . . . . . . . . . . . . . . . . . . . . . . . . . . . . . . . . . . . . . . . . . . 381
Creating Your Own Settings . . . . . . . . . . . . . . . . . . . . . . . . . . . . . . . . . 381
Designating the Settings: DJANGO_SETTINGS_MODULE. . . . . . . . . . . . . 381
The django-admin.py Utility. . . . . . . . . . . . . . . . . . . . . . . . . . . . . . . . . 381
On the Server (mod_python) . . . . . . . . . . . . . . . . . . . . . . . . . . . . . . . . 382
Using Settings Without Setting DJANGO_SETTINGS_MODULE . . . . . . . . 382
Custom Default Settings. . . . . . . . . . . . . . . . . . . . . . . . . . . . . . . . . . . . 383
Either configure() or DJANGO_SETTINGS_MODULE Is Required . . . . 383
Available Settings . . . . . . . . . . . . . . . . . . . . . . . . . . . . . . . . . . . . . . . . . . . . . . 383
ABSOLUTE_URL_OVERRIDES . . . . . . . . . . . . . . . . . . . . . . . . . . . . . . . 383
ADMIN_FOR . . . . . . . . . . . . . . . . . . . . . . . . . . . . . . . . . . . . . . . . . . . . . . 384
ADMIN_MEDIA_PREFIX. . . . . . . . . . . . . . . . . . . . . . . . . . . . . . . . . . . . . 384
ADMINS . . . . . . . . . . . . . . . . . . . . . . . . . . . . . . . . . . . . . . . . . . . . . . . . . . 384
ALLOWED_INCLUDE_ROOTS. . . . . . . . . . . . . . . . . . . . . . . . . . . . . . . . 384
APPEND_SLASH. . . . . . . . . . . . . . . . . . . . . . . . . . . . . . . . . . . . . . . . . . . 384
CACHE_BACKEND . . . . . . . . . . . . . . . . . . . . . . . . . . . . . . . . . . . . . . . . . 385
CACHE_MIDDLEWARE_KEY_PREFIX . . . . . . . . . . . . . . . . . . . . . . . . . 385
DATABASE_ENGINE . . . . . . . . . . . . . . . . . . . . . . . . . . . . . . . . . . . . . . . . 385
DATABASE_HOST. . . . . . . . . . . . . . . . . . . . . . . . . . . . . . . . . . . . . . . . . . 385
DATABASE_NAME . . . . . . . . . . . . . . . . . . . . . . . . . . . . . . . . . . . . . . . . . 385
DATABASE_OPTIONS. . . . . . . . . . . . . . . . . . . . . . . . . . . . . . . . . . . . . . . 385
DATABASE_PASSWORD . . . . . . . . . . . . . . . . . . . . . . . . . . . . . . . . . . . . 385
DATABASE_PORT. . . . . . . . . . . . . . . . . . . . . . . . . . . . . . . . . . . . . . . . . . 386
■CONTENTS xxi
7257ch00FM.qxd 11/9/07 12:37 PM Page xxi
DATABASE_USER. . . . . . . . . . . . . . . . . . . . . . . . . . . . . . . . . . . . . . . . . . 386
DATE_FORMAT. . . . . . . . . . . . . . . . . . . . . . . . . . . . . . . . . . . . . . . . . . . . 386
DATETIME_FORMAT . . . . . . . . . . . . . . . . . . . . . . . . . . . . . . . . . . . . . . . 386
DEBUG . . . . . . . . . . . . . . . . . . . . . . . . . . . . . . . . . . . . . . . . . . . . . . . . . . . 386
DEFAULT_CHARSET. . . . . . . . . . . . . . . . . . . . . . . . . . . . . . . . . . . . . . . . 386
DEFAULT_CONTENT_TYPE . . . . . . . . . . . . . . . . . . . . . . . . . . . . . . . . . . 387
DEFAULT_FROM_EMAIL . . . . . . . . . . . . . . . . . . . . . . . . . . . . . . . . . . . . 387
DISALLOWED_USER_AGENTS. . . . . . . . . . . . . . . . . . . . . . . . . . . . . . . 387
EMAIL_HOST . . . . . . . . . . . . . . . . . . . . . . . . . . . . . . . . . . . . . . . . . . . . . 387
EMAIL_HOST_PASSWORD . . . . . . . . . . . . . . . . . . . . . . . . . . . . . . . . . . 387
EMAIL_HOST_USER . . . . . . . . . . . . . . . . . . . . . . . . . . . . . . . . . . . . . . . 387
EMAIL_PORT. . . . . . . . . . . . . . . . . . . . . . . . . . . . . . . . . . . . . . . . . . . . . . 387
EMAIL_SUBJECT_PREFIX. . . . . . . . . . . . . . . . . . . . . . . . . . . . . . . . . . . 388
FIXTURE_DIRS . . . . . . . . . . . . . . . . . . . . . . . . . . . . . . . . . . . . . . . . . . . . 388
IGNORABLE_404_ENDS . . . . . . . . . . . . . . . . . . . . . . . . . . . . . . . . . . . . 388
IGNORABLE_404_STARTS . . . . . . . . . . . . . . . . . . . . . . . . . . . . . . . . . . 388
INSTALLED_APPS . . . . . . . . . . . . . . . . . . . . . . . . . . . . . . . . . . . . . . . . . 388
INTERNAL_IPS . . . . . . . . . . . . . . . . . . . . . . . . . . . . . . . . . . . . . . . . . . . . 388
JING_PATH . . . . . . . . . . . . . . . . . . . . . . . . . . . . . . . . . . . . . . . . . . . . . . . 388
LANGUAGE_CODE . . . . . . . . . . . . . . . . . . . . . . . . . . . . . . . . . . . . . . . . . 389
LANGUAGES . . . . . . . . . . . . . . . . . . . . . . . . . . . . . . . . . . . . . . . . . . . . . . 389
MANAGERS . . . . . . . . . . . . . . . . . . . . . . . . . . . . . . . . . . . . . . . . . . . . . . . 389
MEDIA_ROOT . . . . . . . . . . . . . . . . . . . . . . . . . . . . . . . . . . . . . . . . . . . . . 389
MEDIA_URL. . . . . . . . . . . . . . . . . . . . . . . . . . . . . . . . . . . . . . . . . . . . . . . 390
MIDDLEWARE_CLASSES . . . . . . . . . . . . . . . . . . . . . . . . . . . . . . . . . . . 390
MONTH_DAY_FORMAT . . . . . . . . . . . . . . . . . . . . . . . . . . . . . . . . . . . . . 390
PREPEND_WWW . . . . . . . . . . . . . . . . . . . . . . . . . . . . . . . . . . . . . . . . . . 390
PROFANITIES_LIST . . . . . . . . . . . . . . . . . . . . . . . . . . . . . . . . . . . . . . . . 390
ROOT_URLCONF . . . . . . . . . . . . . . . . . . . . . . . . . . . . . . . . . . . . . . . . . . 390
SECRET_KEY. . . . . . . . . . . . . . . . . . . . . . . . . . . . . . . . . . . . . . . . . . . . . . 391
SEND_BROKEN_LINK_EMAILS . . . . . . . . . . . . . . . . . . . . . . . . . . . . . . 391
SERIALIZATION_MODULES. . . . . . . . . . . . . . . . . . . . . . . . . . . . . . . . . . 391
SERVER_EMAIL . . . . . . . . . . . . . . . . . . . . . . . . . . . . . . . . . . . . . . . . . . . 391
SESSION_COOKIE_AGE. . . . . . . . . . . . . . . . . . . . . . . . . . . . . . . . . . . . . 391
SESSION_COOKIE_DOMAIN. . . . . . . . . . . . . . . . . . . . . . . . . . . . . . . . . 391
SESSION_COOKIE_NAME. . . . . . . . . . . . . . . . . . . . . . . . . . . . . . . . . . . 391
SESSION_COOKIE_SECURE . . . . . . . . . . . . . . . . . . . . . . . . . . . . . . . . . 392
SESSION_EXPIRE_AT_BROWSER_CLOSE . . . . . . . . . . . . . . . . . . . . . 392
SESSION_SAVE_EVERY_REQUEST . . . . . . . . . . . . . . . . . . . . . . . . . . . 392
SITE_ID . . . . . . . . . . . . . . . . . . . . . . . . . . . . . . . . . . . . . . . . . . . . . . . . . . 392
TEMPLATE_CONTEXT_PROCESSORS. . . . . . . . . . . . . . . . . . . . . . . . . 392
■CONTENTSxxii
7257ch00FM.qxd 11/9/07 12:37 PM Page xxii
TEMPLATE_DEBUG . . . . . . . . . . . . . . . . . . . . . . . . . . . . . . . . . . . . . . . . 392
TEMPLATE_DIRS . . . . . . . . . . . . . . . . . . . . . . . . . . . . . . . . . . . . . . . . . . 393
TEMPLATE_LOADERS . . . . . . . . . . . . . . . . . . . . . . . . . . . . . . . . . . . . . . 393
TEMPLATE_STRING_IF_INVALID . . . . . . . . . . . . . . . . . . . . . . . . . . . . . 393
TEST_RUNNER . . . . . . . . . . . . . . . . . . . . . . . . . . . . . . . . . . . . . . . . . . . . 393
TEST_DATABASE_NAME. . . . . . . . . . . . . . . . . . . . . . . . . . . . . . . . . . . . 393
TIME_FORMAT . . . . . . . . . . . . . . . . . . . . . . . . . . . . . . . . . . . . . . . . . . . . 393
TIME_ZONE. . . . . . . . . . . . . . . . . . . . . . . . . . . . . . . . . . . . . . . . . . . . . . . 393
URL_VALIDATOR_USER_AGENT . . . . . . . . . . . . . . . . . . . . . . . . . . . . . 394
USE_ETAGS. . . . . . . . . . . . . . . . . . . . . . . . . . . . . . . . . . . . . . . . . . . . . . . 394
USE_I18N . . . . . . . . . . . . . . . . . . . . . . . . . . . . . . . . . . . . . . . . . . . . . . . . 394
YEAR_MONTH_FORMAT. . . . . . . . . . . . . . . . . . . . . . . . . . . . . . . . . . . . 394
■APPENDIX F Built-in Template Tags and Filters . . . . . . . . . . . . . . . . . . . . . . . . 395
Built-in Tag Reference . . . . . . . . . . . . . . . . . . . . . . . . . . . . . . . . . . . . . . . . . . 395
block . . . . . . . . . . . . . . . . . . . . . . . . . . . . . . . . . . . . . . . . . . . . . . . . . . . . 395
comment . . . . . . . . . . . . . . . . . . . . . . . . . . . . . . . . . . . . . . . . . . . . . . . . . 395
cycle. . . . . . . . . . . . . . . . . . . . . . . . . . . . . . . . . . . . . . . . . . . . . . . . . . . . . 395
debug. . . . . . . . . . . . . . . . . . . . . . . . . . . . . . . . . . . . . . . . . . . . . . . . . . . . 396
extends . . . . . . . . . . . . . . . . . . . . . . . . . . . . . . . . . . . . . . . . . . . . . . . . . . 396
filter . . . . . . . . . . . . . . . . . . . . . . . . . . . . . . . . . . . . . . . . . . . . . . . . . . . . . 396
firstof . . . . . . . . . . . . . . . . . . . . . . . . . . . . . . . . . . . . . . . . . . . . . . . . . . . . 396
for. . . . . . . . . . . . . . . . . . . . . . . . . . . . . . . . . . . . . . . . . . . . . . . . . . . . . . . 397
if . . . . . . . . . . . . . . . . . . . . . . . . . . . . . . . . . . . . . . . . . . . . . . . . . . . . . . . . 397
ifchanged . . . . . . . . . . . . . . . . . . . . . . . . . . . . . . . . . . . . . . . . . . . . . . . . 399
ifequal . . . . . . . . . . . . . . . . . . . . . . . . . . . . . . . . . . . . . . . . . . . . . . . . . . . 399
ifnotequal . . . . . . . . . . . . . . . . . . . . . . . . . . . . . . . . . . . . . . . . . . . . . . . . 399
include . . . . . . . . . . . . . . . . . . . . . . . . . . . . . . . . . . . . . . . . . . . . . . . . . . . 400
load . . . . . . . . . . . . . . . . . . . . . . . . . . . . . . . . . . . . . . . . . . . . . . . . . . . . . 400
now . . . . . . . . . . . . . . . . . . . . . . . . . . . . . . . . . . . . . . . . . . . . . . . . . . . . . 400
regroup . . . . . . . . . . . . . . . . . . . . . . . . . . . . . . . . . . . . . . . . . . . . . . . . . . 402
spaceless . . . . . . . . . . . . . . . . . . . . . . . . . . . . . . . . . . . . . . . . . . . . . . . . 403
ssi. . . . . . . . . . . . . . . . . . . . . . . . . . . . . . . . . . . . . . . . . . . . . . . . . . . . . . . 403
templatetag. . . . . . . . . . . . . . . . . . . . . . . . . . . . . . . . . . . . . . . . . . . . . . . 403
url . . . . . . . . . . . . . . . . . . . . . . . . . . . . . . . . . . . . . . . . . . . . . . . . . . . . . . . 404
widthratio . . . . . . . . . . . . . . . . . . . . . . . . . . . . . . . . . . . . . . . . . . . . . . . . 404
Built-in Filter Reference . . . . . . . . . . . . . . . . . . . . . . . . . . . . . . . . . . . . . . . . . 405
add . . . . . . . . . . . . . . . . . . . . . . . . . . . . . . . . . . . . . . . . . . . . . . . . . . . . . . 405
addslashes . . . . . . . . . . . . . . . . . . . . . . . . . . . . . . . . . . . . . . . . . . . . . . . 405
capfirst. . . . . . . . . . . . . . . . . . . . . . . . . . . . . . . . . . . . . . . . . . . . . . . . . . . 405
■CONTENTS xxiii
7257ch00FM.qxd 11/9/07 12:37 PM Page xxiii
center. . . . . . . . . . . . . . . . . . . . . . . . . . . . . . . . . . . . . . . . . . . . . . . . . . . . 405
cut . . . . . . . . . . . . . . . . . . . . . . . . . . . . . . . . . . . . . . . . . . . . . . . . . . . . . . 405
date . . . . . . . . . . . . . . . . . . . . . . . . . . . . . . . . . . . . . . . . . . . . . . . . . . . . . 406
default . . . . . . . . . . . . . . . . . . . . . . . . . . . . . . . . . . . . . . . . . . . . . . . . . . . 406
default_if_none . . . . . . . . . . . . . . . . . . . . . . . . . . . . . . . . . . . . . . . . . . . 406
dictsort. . . . . . . . . . . . . . . . . . . . . . . . . . . . . . . . . . . . . . . . . . . . . . . . . . . 406
dictsortreversed . . . . . . . . . . . . . . . . . . . . . . . . . . . . . . . . . . . . . . . . . . . 406
divisibleby . . . . . . . . . . . . . . . . . . . . . . . . . . . . . . . . . . . . . . . . . . . . . . . . 406
escape . . . . . . . . . . . . . . . . . . . . . . . . . . . . . . . . . . . . . . . . . . . . . . . . . . . 407
filesizeformat . . . . . . . . . . . . . . . . . . . . . . . . . . . . . . . . . . . . . . . . . . . . . 407
first. . . . . . . . . . . . . . . . . . . . . . . . . . . . . . . . . . . . . . . . . . . . . . . . . . . . . . 407
fix_ampersands . . . . . . . . . . . . . . . . . . . . . . . . . . . . . . . . . . . . . . . . . . . 407
floatformat . . . . . . . . . . . . . . . . . . . . . . . . . . . . . . . . . . . . . . . . . . . . . . . 407
get_digit . . . . . . . . . . . . . . . . . . . . . . . . . . . . . . . . . . . . . . . . . . . . . . . . . 408
join . . . . . . . . . . . . . . . . . . . . . . . . . . . . . . . . . . . . . . . . . . . . . . . . . . . . . . 408
length. . . . . . . . . . . . . . . . . . . . . . . . . . . . . . . . . . . . . . . . . . . . . . . . . . . . 408
length_is . . . . . . . . . . . . . . . . . . . . . . . . . . . . . . . . . . . . . . . . . . . . . . . . . 408
linebreaks . . . . . . . . . . . . . . . . . . . . . . . . . . . . . . . . . . . . . . . . . . . . . . . . 409
linebreaksbr . . . . . . . . . . . . . . . . . . . . . . . . . . . . . . . . . . . . . . . . . . . . . . 409
linenumbers . . . . . . . . . . . . . . . . . . . . . . . . . . . . . . . . . . . . . . . . . . . . . . 409
ljust. . . . . . . . . . . . . . . . . . . . . . . . . . . . . . . . . . . . . . . . . . . . . . . . . . . . . . 409
lower . . . . . . . . . . . . . . . . . . . . . . . . . . . . . . . . . . . . . . . . . . . . . . . . . . . . 409
make_list . . . . . . . . . . . . . . . . . . . . . . . . . . . . . . . . . . . . . . . . . . . . . . . . 409
phone2numeric . . . . . . . . . . . . . . . . . . . . . . . . . . . . . . . . . . . . . . . . . . . 410
pluralize. . . . . . . . . . . . . . . . . . . . . . . . . . . . . . . . . . . . . . . . . . . . . . . . . . 410
pprint . . . . . . . . . . . . . . . . . . . . . . . . . . . . . . . . . . . . . . . . . . . . . . . . . . . . 410
random . . . . . . . . . . . . . . . . . . . . . . . . . . . . . . . . . . . . . . . . . . . . . . . . . . 410
removetags. . . . . . . . . . . . . . . . . . . . . . . . . . . . . . . . . . . . . . . . . . . . . . . 410
rjust . . . . . . . . . . . . . . . . . . . . . . . . . . . . . . . . . . . . . . . . . . . . . . . . . . . . . 411
slice . . . . . . . . . . . . . . . . . . . . . . . . . . . . . . . . . . . . . . . . . . . . . . . . . . . . . 411
slugify . . . . . . . . . . . . . . . . . . . . . . . . . . . . . . . . . . . . . . . . . . . . . . . . . . . 411
stringformat . . . . . . . . . . . . . . . . . . . . . . . . . . . . . . . . . . . . . . . . . . . . . . 411
striptags. . . . . . . . . . . . . . . . . . . . . . . . . . . . . . . . . . . . . . . . . . . . . . . . . . 411
time . . . . . . . . . . . . . . . . . . . . . . . . . . . . . . . . . . . . . . . . . . . . . . . . . . . . . 411
timesince. . . . . . . . . . . . . . . . . . . . . . . . . . . . . . . . . . . . . . . . . . . . . . . . . 412
timeuntil . . . . . . . . . . . . . . . . . . . . . . . . . . . . . . . . . . . . . . . . . . . . . . . . . 412
title . . . . . . . . . . . . . . . . . . . . . . . . . . . . . . . . . . . . . . . . . . . . . . . . . . . . . . 412
truncatewords . . . . . . . . . . . . . . . . . . . . . . . . . . . . . . . . . . . . . . . . . . . . 412
truncatewords_html . . . . . . . . . . . . . . . . . . . . . . . . . . . . . . . . . . . . . . . 412
unordered_list . . . . . . . . . . . . . . . . . . . . . . . . . . . . . . . . . . . . . . . . . . . . 413
upper . . . . . . . . . . . . . . . . . . . . . . . . . . . . . . . . . . . . . . . . . . . . . . . . . . . . 413
■CONTENTSxxiv
7257ch00FM.qxd 11/9/07 12:37 PM Page xxiv
urlencode . . . . . . . . . . . . . . . . . . . . . . . . . . . . . . . . . . . . . . . . . . . . . . . . 413
urlize . . . . . . . . . . . . . . . . . . . . . . . . . . . . . . . . . . . . . . . . . . . . . . . . . . . . 413
urlizetrunc. . . . . . . . . . . . . . . . . . . . . . . . . . . . . . . . . . . . . . . . . . . . . . . . 414
wordcount. . . . . . . . . . . . . . . . . . . . . . . . . . . . . . . . . . . . . . . . . . . . . . . . 414
wordwrap . . . . . . . . . . . . . . . . . . . . . . . . . . . . . . . . . . . . . . . . . . . . . . . . 414
yesno . . . . . . . . . . . . . . . . . . . . . . . . . . . . . . . . . . . . . . . . . . . . . . . . . . . . 414
■APPENDIX G The django-admin Utility . . . . . . . . . . . . . . . . . . . . . . . . . . . . . . . . . . 415
Usage. . . . . . . . . . . . . . . . . . . . . . . . . . . . . . . . . . . . . . . . . . . . . . . . . . . . . . . . . 415
Available Actions . . . . . . . . . . . . . . . . . . . . . . . . . . . . . . . . . . . . . . . . . . . . . . . 416
adminindex [appname appname ...]. . . . . . . . . . . . . . . . . . . . . . . . . . 416
createcachetable [tablename]. . . . . . . . . . . . . . . . . . . . . . . . . . . . . . . 416
dbshell . . . . . . . . . . . . . . . . . . . . . . . . . . . . . . . . . . . . . . . . . . . . . . . . . . . 416
diffsettings . . . . . . . . . . . . . . . . . . . . . . . . . . . . . . . . . . . . . . . . . . . . . . . 416
dumpdata [appname appname ...] . . . . . . . . . . . . . . . . . . . . . . . . . . . 417
flush . . . . . . . . . . . . . . . . . . . . . . . . . . . . . . . . . . . . . . . . . . . . . . . . . . . . . 417
inspectdb. . . . . . . . . . . . . . . . . . . . . . . . . . . . . . . . . . . . . . . . . . . . . . . . . 417
loaddata [fixture fixture ...]. . . . . . . . . . . . . . . . . . . . . . . . . . . . . . . . . . 417
reset [appname appname ...] . . . . . . . . . . . . . . . . . . . . . . . . . . . . . . . 419
runfcgi [option]. . . . . . . . . . . . . . . . . . . . . . . . . . . . . . . . . . . . . . . . . . . . 419
runserver [optional port number, or ipaddr:port] . . . . . . . . . . . . . . . 419
shell . . . . . . . . . . . . . . . . . . . . . . . . . . . . . . . . . . . . . . . . . . . . . . . . . . . . . 420
sql [appname appname ...] . . . . . . . . . . . . . . . . . . . . . . . . . . . . . . . . . 420
sqlall [appname appname ...] . . . . . . . . . . . . . . . . . . . . . . . . . . . . . . . 420
sqlclear [appname appname ...] . . . . . . . . . . . . . . . . . . . . . . . . . . . . . 420
sqlcustom [appname appname ...]. . . . . . . . . . . . . . . . . . . . . . . . . . . 420
sqlindexes [appname appname ...] . . . . . . . . . . . . . . . . . . . . . . . . . . 420
sqlreset [appname appname ...] . . . . . . . . . . . . . . . . . . . . . . . . . . . . . 420
sqlsequencereset [appname appname ...] . . . . . . . . . . . . . . . . . . . . 421
startapp [appname]. . . . . . . . . . . . . . . . . . . . . . . . . . . . . . . . . . . . . . . . 421
startproject [projectname] . . . . . . . . . . . . . . . . . . . . . . . . . . . . . . . . . . 421
syncdb . . . . . . . . . . . . . . . . . . . . . . . . . . . . . . . . . . . . . . . . . . . . . . . . . . . 421
test . . . . . . . . . . . . . . . . . . . . . . . . . . . . . . . . . . . . . . . . . . . . . . . . . . . . . . 421
validate . . . . . . . . . . . . . . . . . . . . . . . . . . . . . . . . . . . . . . . . . . . . . . . . . . 421
Available Option. . . . . . . . . . . . . . . . . . . . . . . . . . . . . . . . . . . . . . . . . . . . . . . . 421
--settings. . . . . . . . . . . . . . . . . . . . . . . . . . . . . . . . . . . . . . . . . . . . . . . . . 421
--pythonpath. . . . . . . . . . . . . . . . . . . . . . . . . . . . . . . . . . . . . . . . . . . . . . 422
--format. . . . . . . . . . . . . . . . . . . . . . . . . . . . . . . . . . . . . . . . . . . . . . . . . . 422
--help. . . . . . . . . . . . . . . . . . . . . . . . . . . . . . . . . . . . . . . . . . . . . . . . . . . . 422
--indent . . . . . . . . . . . . . . . . . . . . . . . . . . . . . . . . . . . . . . . . . . . . . . . . . . 422
■CONTENTS xxv
7257ch00FM.qxd 11/9/07 12:37 PM Page xxv
--noinput . . . . . . . . . . . . . . . . . . . . . . . . . . . . . . . . . . . . . . . . . . . . . . . . . 422
--noreload. . . . . . . . . . . . . . . . . . . . . . . . . . . . . . . . . . . . . . . . . . . . . . . . 422
--version . . . . . . . . . . . . . . . . . . . . . . . . . . . . . . . . . . . . . . . . . . . . . . . . . 423
--verbosity. . . . . . . . . . . . . . . . . . . . . . . . . . . . . . . . . . . . . . . . . . . . . . . . 423
--adminmedia. . . . . . . . . . . . . . . . . . . . . . . . . . . . . . . . . . . . . . . . . . . . . 423
■APPENDIX H Request and Response Objects . . . . . . . . . . . . . . . . . . . . . . . . . . . 425
HttpRequest . . . . . . . . . . . . . . . . . . . . . . . . . . . . . . . . . . . . . . . . . . . . . . . . . . . 425
QueryDict Objects . . . . . . . . . . . . . . . . . . . . . . . . . . . . . . . . . . . . . . . . . 427
A Complete Example . . . . . . . . . . . . . . . . . . . . . . . . . . . . . . . . . . . . . . . 428
HttpResponse. . . . . . . . . . . . . . . . . . . . . . . . . . . . . . . . . . . . . . . . . . . . . . . . . . 429
Construction HttpResponses . . . . . . . . . . . . . . . . . . . . . . . . . . . . . . . . 429
Setting Headers . . . . . . . . . . . . . . . . . . . . . . . . . . . . . . . . . . . . . . . . . . . 429
HttpResponse Subclasses . . . . . . . . . . . . . . . . . . . . . . . . . . . . . . . . . . 430
Returning Errors. . . . . . . . . . . . . . . . . . . . . . . . . . . . . . . . . . . . . . . . . . . 430
Customizing the 404 (Page Not Found) View . . . . . . . . . . . . . . . . . . 431
Customizing the 500 (Server Error) View. . . . . . . . . . . . . . . . . . . . . . 432
■INDEX . . . . . . . . . . . . . . . . . . . . . . . . . . . . . . . . . . . . . . . . . . . . . . . . . . . . . . . . . . . . . . . . . . . . . . . 433
■CONTENTSxxvi
7257ch00FM.qxd 11/9/07 12:37 PM Page xxvi

About the Authors
■ADRIAN HOLOVATY, a Web developer/journalist, is one of the creators and core developers of
Django. He is the founder of EveryBlock, a local news Web startup.
When not working on Django improvements, Adrian hacks on side projects for the public
good, such as chicagocrime.org, one of the original Google Maps mashups. He lives in
Chicago and maintains a weblog at http://holovaty.com.
■JACOB KAPLAN-MOSS is one of the lead developers of Django. At his day
job, he’s the lead developer for Lawrence Journal-World, a locally-owned
newspaper in Lawrence, Kansas, where Django was developed.
At Journal-World, Jacob hacks on a number of sites, including
lawrence.com, LJworld.com, and KUsports.com, and is continually
embarrassed by the multitude of media awards those sites win. In his
spare time—what little of it there is—he fancies himself a chef.
xxvii
7257ch00FM.qxd 11/9/07 12:37 PM Page xxvii

About the Technical Reviewer
■JEREMY DUNCK is the lead developer of Pegasus News, a personalized local
site based in Dallas, Texas. An early contributor to Greasemonkey and
Django, he sees technology as a tool for communication and access to
knowledge.
xxviii
7257ch00FM.qxd 11/9/07 12:37 PM Page xxviii

Acknowledgments
The most gratifying aspect of working on Django is the community. We’ve been especially
lucky that Django has attracted such a smart, motivated, and friendly bunch. A segment of
that community followed us over to the online “beta” release of this book. Their reviews and
comments were indispensable; this book wouldn’t have been possible without all that won-
derful peer review. Almost a thousand people left comments that helped us improve the clarity,
quality, and flow of the final book; we’d like to thank each and every one of them.
We’re especially grateful to those who took the time to review the book in depth and left
dozens (sometimes hundreds) of comments apiece: Marty Alchin, Max Battcher, Oliver Beat-
tie, Rod Begbie, Paul Bissex, Matt Boersma, Robbin Bonthond, Peter Bowyer, Nesta Campbell,
Jon Colverson, Jeff Croft, Chris Dary, Alex Dong, Matt Drew, Robert Dzikowski, Nick Efford,
Ludvig Ericson, Eric Floehr, Brad Fults, David Grant, Simon Greenhill, Robert Haveman, Kent
Johnson, Andrew Kember, Marek Kubica, Eduard Kucera, Anand Kumria, Scott Lamb, Fredrik
Lundh, Vadim Macagon, Markus Majer, Orestis Markou, R. Mason, Yasushi Masuda, Kevin
Menard, Carlo Miron, James Mulholland, R.D. Nielsen, Michael O’Keefe, Lawrence Oluyede,
Andreas Pfrengle, Frankie Robertson, Mike Robinson, Armin Ronacher, Daniel Roseman,
Johan Samyn, Ross Shannon, Carolina F. Silva, Paul Smith, Björn Stabell, Bob Stepno, Graeme
Stevenson, Justin Stockton, Kevin Teague, Daniel Tietze, Brooks Travis, Peter Tripp, Matthias
Urlichs, Peter van Kampen, Alexandre Vassalotti, Jay Wang, Brian Will, and Joshua Works.
Many thanks to our technical editor, Jeremy Dunck. Without Jeremy this book would be lit-
tered with errors, inaccuracies, and broken code. We feel very lucky that someone as talented as
Jeremy found the time to help us out.
We’re grateful for all the hard work the folks at Apress put into this book. They’ve been
amazingly supportive and patient; this book wouldn’t have come together without a lot of
work on their part. We’re especially happy that Apress supported and even encouraged the
free release of this book online; it’s wonderful seeing a publisher so embracing the spirit of
open source.
Finally, of course, thanks to our friends, families, and coworkers who’ve graciously toler-
ated our mental absence while we finished this work.
xxix
7257ch00FM.qxd 11/9/07 12:37 PM Page xxix
7257ch00FM.qxd 11/9/07 12:37 PM Page xxx

Introduction
In the early days, Web developers wrote every page by hand. Updating a Web site meant edit-
ing HTML; a “redesign” involved redoing every single page, one at a time.
As Web sites grew and became more ambitious, it quickly became obvious that that situa-
tion was tedious, time-consuming, and ultimately untenable. A group of enterprising hackers
at NCSA (the National Center for Supercomputing Applications, where Mosaic, the first graph-
ical Web browser, was developed) solved this problem by letting the Web server spawn external
programs that could dynamically generate HTML. They called this protocol the Common
Gateway Interface, or CGI, and it changed the Web forever.
It’s hard now to imagine what a revelation CGI must have been: instead of treating HTML
pages as simple files on disk, CGI allows you to think of your pages as resources generated
dynamically on demand. The development of CGI ushered in the first generation of dynamic
Web sites.
However, CGI has its problems: CGI scripts need to contain a lot of repetitive “boilerplate”
code, they make code reuse difficult, and they can be difficult for first-time developers to write
and understand.
PHP fixed many of these problems, and it took the world by storm—it’s now by far the
most popular tool used to create dynamic Web sites, and dozens of similar languages and
environments (ASP, JSP, etc.) followed PHP’s design closely. PHP’s major innovation is its ease
of use: PHP code is simply embedded into plain HTML; the learning curve for someone who
already knows HTML is extremely shallow.
But PHP has its own problems; its very ease of use encourages sloppy, repetitive, ill-
conceived code. Worse, PHP does little to protect programmers from security vulnerabilities,
and thus many PHP developers found themselves learning about security only once it was too
late.
These and similar frustrations led directly to the development of the current crop of “third-
generation” Web development frameworks. These frameworks—Django and Ruby on Rails
appear to be the most popular these days—recognize that the Web’s importance has escalated
of late. With this new explosion of Web development comes yet another increase in ambition;
Web developers are expected to do more and more every day.
Django was invented to meet these new ambitions. Django lets you build deep, dynamic,
interesting sites in an extremely short time. Django is designed to let you focus on the fun,
interesting parts of your job while easing the pain of the repetitive bits. In doing so, it provides
high-level abstractions of common Web development patterns, shortcuts for frequent pro-
gramming tasks, and clear conventions on how to solve problems. At the same time, Django
tries to stay out of your way, letting you work outside the scope of the framework as needed.
We wrote this book because we firmly believe that Django makes Web development bet-
ter. It’s designed to quickly get you moving on your own Django projects, and then ultimately
teach you everything you need to know to successfully design, develop, and deploy a site that
you’ll be proud of.
xxxi
7257ch00FM.qxd 11/9/07 12:37 PM Page xxxi
We’re extremely interested in your feedback. The online version of this book—available at
http://djangobook.com/—will let you comment on any part of the book, and discuss it with
other readers. We’ll do our best to read all the comments posted there, and to respond to as
many as possible. If you prefer email, please drop us a line at feedback@djangobook.com. Either
way, we’d love to hear from you!
We’re glad you’re here, and we hope you find Django as exciting, fun, and useful as we do.
■INTRODUCTIONxxxii
7257ch00FM.qxd 11/9/07 12:37 PM Page xxxii

Getting Started
PART 1
■ ■ ■
7257ch01.qxd 11/8/07 1:44 PM Page 1
7257ch01.qxd 11/8/07 1:44 PM Page 2

Introduction to Django
This book is about Django, aWeb development framework that saves you time and makes
Web development a joy. Using Django, you can build and maintain high-quality Web applica-
tions with minimal fuss.
At its best, Web development is an exciting, creative act; at its worst, it can be a repetitive,
frustrating nuisance. Django lets you focus on the fun stuff—the crux of your Web application—
while easing the pain of the repetitive bits. In doing so, it provides high-level abstractions of
common Web development patterns, shortcuts for frequent programming tasks, and clear
conventions for how to solve problems. At the same time, Django tries to stay out of your way,
letting you work outside the scope of the framework as needed.
The goal of this book is to make you a Django expert. The focus is twofold. First, we explain,
in depth, what Django does and how to build Web applications with it. Second, we discuss
higher-level concepts where appropriate, answering the question “How can I apply these tools
effectively in my own projects?” By reading this book, you’ll learn the skills needed to develop
powerful Web sites quickly, with code that is clean and easy to maintain.
In this chapter, we provide a high-level overview of Django.
What Is a Web Framework?
Django is a prominent member of a new generation of Web frameworks. So, what exactly does
that term mean?
To answer that question, let’s consider the design of a Web application written using the
Common Gateway Interface (CGI) standard, a popular way to write Web applications circa 1998.
In those days, when you wrote a CGI application, you did everything yourself—the equivalent
of baking a cake from scratch. For example, here’s a simple CGI script, written in Python, that
displays the ten most recently published books from a database:
#!/usr/bin/python
import MySQLdb
3
CHAPTER 1
■ ■ ■
7257ch01.qxd 11/8/07 1:44 PM Page 3
print "Content-Type: text/html"
print
print "<html><head><title>Books</title></head>"
print "<body>"
print "<h1>Books</h1>"
print "<ul>"
connection = MySQLdb.connect(user='me', passwd='letmein', db='my_db')
cursor = connection.cursor()
cursor.execute("SELECT name FROM books ORDER BY pub_date DESC LIMIT 10")
for row in cursor.fetchall():
print "<li>%s</li>" % row[0]
print "</ul>"
print "</body></html>"
connection.close()
This code is straightforward. First, it prints a “Content-Type” line, followed by a blank line,
as required by CGI. It prints some introductory HTML, connects to a database, and executes
a query that retrieves the latest ten books. Looping over those books, it generates an HTML
unordered list. Finally, it prints the closing HTML and closes the database connection.
With a one-off dynamic page such as this one, the write-it-from-scratch approach isn’t
necessarily bad. For one thing, this code is simple to comprehend—even a novice developer
can read these 16 lines of Python and understand all it does, from start to finish. There’s noth-
ing else to learn; no other code to read. It’s also simple to deploy: just save this code in a file
called latestbooks.cgi, upload that file to a Web server, and visit that page with a browser.
But as a Web application grows beyond the trivial, this approach breaks down, and you
face a number of problems:
• What happens when multiple pages need to connect to the database? Surely that database-
connecting code shouldn’t be duplicated in each individual CGI script, so the pragmatic
thing to do would be to refactor it into a shared function.
• Should a developer really have to worry about printing the “Content-Type” line and
remembering to close the database connection? This sort of boilerplate reduces pro-
grammer productivity and introduces opportunities for mistakes. These setup- and
teardown-related tasks would best be handled by some common infrastructure.
• What happens when this code is reused in multiple environments, each with a separate
database and password? At this point, some environment-specific configuration becomes
essential.
• What happens when a Web designer who has no experience coding Python wishes to
redesign the page? Ideally, the logic of the page—the retrieval of books from the database—
would be separate from the HTML display of the page, so that a designer could edit the
latter without affecting the former.
These problems are precisely what a Web framework intends to solve. A Web framework pro-
vides a programming infrastructure for your applications, so that you can focus on writing clean,
maintainable code without having to reinvent the wheel. In a nutshell, that’s what Django does.
CHAPTER 1 ■INTRODUCTION TO DJANGO4
7257ch01.qxd 11/8/07 1:44 PM Page 4
The MVC Design Pattern
Let’s dive in with a quick example that demonstrates the difference between the previous
approach and that undertaken using a Web framework. Here’s how you might write the previ-
ous CGI code using Django:
# models.py (the database tables)
from django.db import models
class Book(models.Model):
name = models.CharField(maxlength=50)
pub_date = models.DateField()
# views.py (the business logic)
from django.shortcuts import render_to_response
from models import Book
def latest_books(request):
book_list = Book.objects.order_by('-pub_date')[:10]
return render_to_response('latest_books.html', {'book_list': book_list})
# urls.py (the URL configuration)
from django.conf.urls.defaults import *
import views
urlpatterns = patterns('',
(r'latest/$', views.latest_books),
)
# latest_books.html (the template)
<html><head><title>Books</title></head>
<body>
<h1>Books</h1>
<ul>
{% for book in book_list %}
<li>{{ book.name }}</li>
{% endfor %}
</ul>
</body></html>
CHAPTER 1 ■INTRODUCTION TO DJANGO 5
7257ch01.qxd 11/8/07 1:44 PM Page 5
Don’t worry about the particulars of how this works just yet—we just want you to get a feel
for the overall design. The main thing to note here is the separation of concerns:
• The models.py file contains a description of the database table, as a Python class. This is
called a model. Using this class, you can create, retrieve, update, and delete records in
your database using simple Python code rather than writing repetitive SQL statements.
• The views.py file contains the business logic for the page, in the latest_books() function.
This function is called a view.
• The urls.py file specifies which view is called for a given URL pattern. In this case, the
URL /latest/ will be handled by the latest_books() function.
•latest_books.html is an HTML template that describes the design of the page.
Taken together, these pieces loosely follow the Model-View-Controller (MVC) design pat-
tern. Simply put, MVC defines a way of developing software so that the code for defining and
accessing data (the model) is separate from request routing logic (the controller), which in
turn is separate from the user interface (the view).
A key advantage of such an approach is that components are loosely coupled. That is, each
distinct piece of a Django-powered Web application has a single key purpose and can be changed
independently without affecting the other pieces. For example, a developer can change the URL
for a given part of the application without affecting the underlying implementation. A designer
can change a page’s HTML without having to touch the Python code that renders it. A database
administrator can rename a database table and specify the change in a single place, rather than
having to search and replace through a dozen files.
In this book, each component of this stack gets its own chapter. For example, Chapter 3
covers views, Chapter 4 covers templates, and Chapter 5 covers models. Chapter 5 also discusses
Django’s MVC philosophies in depth.
Django’s History
Before we dive into more code, we should take a moment to explain Django’s history. It’s help-
ful to understand why the framework was created, because a knowledge of the history will put
into context why Django works the way it does.
If you’ve been building Web applications for a while, you’re probably familiar with the prob-
lems in the CGI example we presented earlier. The classic Web developer’s path goes something
like this:
1. Write a Web application from scratch.
2. Write another Web application from scratch.
3. Realize the application from step 1 shares much in common with the application from
step 2.
4. Refactor the code so that application 1 shares code with application 2.
5. Repeat steps 2–4 several times.
6. Realize you’ve invented a framework.
CHAPTER 1 ■INTRODUCTION TO DJANGO6
7257ch01.qxd 11/8/07 1:44 PM Page 6
This is precisely how Django itself was created!
Django grew organically from real-world applications written by a Web development
team in Lawrence, Kansas. It was born in the fall of 2003, when the Web programmers at the
Lawrence Journal-World newspaper, Adrian Holovaty and Simon Willison, began using Python
to build applications. The World Online team, responsible for the production and maintenance
of several local news sites, thrived in a development environment dictated by journalism
deadlines. For the sites—including LJWorld.com, Lawrence.com, and KUsports.com—journalists
(and management) demanded that features be added and entire applications be built on an
intensely fast schedule, often with only days’ or hours’ notice. Thus, Adrian and Simon devel-
oped a time-saving Web development framework out of necessity—it was the only way they
could build maintainable applications under the extreme deadlines.
In summer 2005, after having developed this framework to a point where it was efficiently
powering most of World Online’s sites, the World Online team, which now included Jacob
Kaplan-Moss, decided to release the framework as open source software. They released it in
July 2005 and named it Django, after the jazz guitarist Django Reinhardt.
Although Django is now an open source project with contributors across the planet, the
original World Online developers still provide central guidance for the framework’s growth, and
World Online contributes other important aspects such as employee time, marketing materi-
als, and hosting/bandwidth for the framework’s Web site (http://www.djangoproject.com/).
This history is relevant because it helps explain two key matters. The first is Django’s
“sweet spot.” Because Django was born in a news environment, it offers several features (par-
ticularly its admin interface, covered in Chapter 6) that are particularly well suited for “content”
sites—sites like eBay, craigslist.org, and washingtonpost.com that offer dynamic, database-
driven information. (Don’t let that turn you off, though—although Django is particularly good
for developing those sorts of sites, that doesn’t preclude it from being an effective tool for building
any sort of dynamic Web site. There’s a difference between being particularly effective at some-
thing and being ineffective at other things.)
The second matter to note is how Django’s origins have shaped the culture of its open
source community. Because Django was extracted from real-world code, rather than being an
academic exercise or commercial product, it is acutely focused on solving Web development
problems that Django’s developers themselves have faced—and continue to face. As a result,
Django itself is actively improved on an almost daily basis. The framework’s developers have
a keen interest in making sure Django saves developers time, produces applications that are
easy to maintain, and performs well under load. If nothing else, the developers are motivated
by their own selfish desires to save themselves time and enjoy their jobs. (To put it bluntly,
they eat their own dog food.)
How to Read This Book
In writing this book, we tried to strike a balance between readability and reference, with a bias
toward readability. Our goal with this book, as stated earlier, is to make you a Django expert, and
we believe the best way to teach is through prose and plenty of examples, rather than a providing
an exhaustive but bland catalog of Django features. (As someone once said, you can’t expect to
teach somebody how to speak merely by teaching them the alphabet.)
With that in mind, we recommend that you read Chapters 1 through 7 in order. They
form the foundation of how to use Django; once you’ve read them, you’ll be able to build
CHAPTER 1 ■INTRODUCTION TO DJANGO 7
7257ch01.qxd 11/8/07 1:44 PM Page 7
Django-powered Web sites. The remaining chapters, which focus on specific Django features,
can be read in any order.
The appendixes are for reference. They, along with the free documentation at http://
www.djangoproject.com/, are probably what you’ll flip back to occasionally to recall syntax or
find quick synopses of what certain parts of Django do.
Required Programming Knowledge
Readers of this book should understand the basics of procedural and object-oriented pro-
gramming: control structures (if, while, and for), data structures (lists, hashes/dictionaries),
variables, classes, and objects.
Experience in Web development is, as you may expect, very helpful, but it’s not required
to read this book. Throughout the book, we try to promote best practices in Web development
for readers who lack this type of experience.
Required Python Knowledge
At its core, Django is simply a collection of libraries written in the Python programming
language. To develop a site using Django, you write Python code that uses these libraries.
Learning Django, then, is a matter of learning how to program in Python and understand-
ing how the Django libraries work.
If you have experience programming in Python, you should have no trouble diving in. By
and large, the Django code doesn’t perform “black magic” (i.e., programming trickery whose
implementation is difficult to explain or understand). For you, learning Django will be a mat-
ter of learning Django’s conventions and APIs.
If you don’t have experience programming in Python, you’re in for a treat. It’s easy to learn
and a joy to use! Although this book doesn’t include a full Python tutorial, it highlights Python
features and functionality where appropriate, particularly when code doesn’t immediately make
sense. Still, we recommend you read the official Python tutorial, available online at http://
docs.python.org/tut/. We also recommend Mark Pilgrim’s free book Dive Into Python, avail-
able at http://www.diveintopython.org/ and published in print by Apress.
New Django Features
As we noted earlier, Django is frequently improved, and it will likely have a number of useful—
even essential—new features by the time this book is published. Thus, our goal as authors of
this book is twofold:
• Make sure this book is as “future-proof” as possible, so that whatever you read here will
still be relevant in future Django versions
• Actively update this book on its Web site, http://www.djangobook.com/, so you can access
the latest and greatest documentation as soon as we write it
If you want to implement something with Django that isn’t explained in this book, check
the latest version of this book on the aforementioned Web site, and also check the official Django
documentation.
CHAPTER 1 ■INTRODUCTION TO DJANGO8
7257ch01.qxd 11/8/07 1:44 PM Page 8
Getting Help
One of the greatest benefits of Django is its kind and helpful user community. For help with
any aspect of Django—from installation, to application design, to database design, to deploy-
ment—feel free to ask questions online.
• The django-users mailing list is where thousands of Django users go to ask and answer
questions. Sign up for free at http://www.djangoproject.com/r/django-users.
• The Django IRC channel is where Django users hang out to chat and help each other in
real time. Join the fun by logging on to #django on the Freenode IRC network.
What’s Next?
In the next chapter, we’ll get started with Django, covering installation and initial setup.
CHAPTER 1 ■INTRODUCTION TO DJANGO 9
7257ch01.qxd 11/8/07 1:44 PM Page 9
7257ch01.qxd 11/8/07 1:44 PM Page 10

Getting Started
We think it’s best to get a running start. The details and extent of the Django framework will
be fleshed out in later chapters, but for now, trust us—this chapter will be fun.
Installing Django is easy. Because Django runs anywhere Python does, Django can be
configured in many ways. We cover the common scenarios for Django installations in this
chapter. Chapter 20 covers deploying Django to production.
Installing Python
Django is written in 100% pure Python code, so you’ll need to install Python on your system.
Django requires Python 2.3 or higher.
If you’re on Linux or Mac OS X, you probably already have Python installed. Type python
at a command prompt (or in Terminal, in OS X). If you see something like this, then Python is
installed:
Python 2.4.1 (#2, Mar 31 2005, 00:05:10)
[GCC 3.3 20030304 (Apple Computer, Inc. build 1666)] on darwin
Type "help", "copyright", "credits" or "license" for more information.
>>>
Otherwise, if you see an error such as "command not found", you’ll have to download and
install Python. See http://www.python.org/download/ to get started. The installation is fast
and easy.
Installing Django
In this section, we cover two installation options: installing an official release and installing
from Subversion.
Installing an Official Release
Most people will want to install the latest official release from http://www.djangoproject.com/
download/. Django uses the standard Python distutils installation method, which in Linux
land looks like this:
11
CHAPTER 2
■ ■ ■
7257ch02.qxd 11/1/07 1:18 PM Page 11

1. Download the tarball, which will be named something like Django-0.96.tar.gz.
2. tar xzvf Django-*.tar.gz.
3. cd Django-*.
4. sudo python setup.py install.
On Windows, we recommend using 7-Zip to handle all manner of compressed files, including
.tar.gz. You can download 7-Zip from http://www.djangoproject.com/r/7zip/.
Change into some other directory and start python. If everything worked, you should be
able to import the module django:
>>> import django
>>> django.VERSION
(0, 96, None)
■Note The Python interactive interpreter is a command-line program that lets you write a Python program
interactively. To start it, just run the command python at the command line. Throughout this book, we fea-
ture example Python code that’s printed as if it’s being entered in the interactive interpreter. The triple
greater-than signs (>>>) signify a Python prompt.
Installing Django from Subversion
If you want to work on the bleeding edge, or if you want to contribute code to Django itself,
you should install Django from its Subversion repository.
Subversion is a free, open source revision-control system similar to CVS, and the Django
team uses it to manage changes to the Django codebase. You can use a Subversion client to
grab the very latest Django source code and, at any given time, you can update your local ver-
sion of the Django code, known as your local checkout, to get the latest changes and improvements
made by Django developers.
The latest and greatest Django development code is referred to as the trunk. The Django
team runs production sites on trunk and strives to keep it stable.
To grab the latest Django trunk, follow these steps:
1. Make sure you have a Subversion client installed. You can get the software free
from http://subversion.tigris.org/, and you can find excellent documentation
at http://svnbook.red-bean.com/.
2. Check out the trunk using the command svn co http://code.djangoproject.com/svn/
django/trunk djtrunk.
3. Create site-packages/django.pth and add the djtrunk directory to it, or update your
PYTHONPATH to point to djtrunk.
4. Place djtrunk/django/bin on your system path. This directory includes management
utilities such as django-admin.py.
CHAPTER 2 ■GETTING STARTED12
7257ch02.qxd 11/1/07 1:18 PM Page 12

■Tip If you’re not familiar with .pth files, you can learn more about them at http://www.djangoproject.
com/r/python/site-module/.
After downloading from Subversion and following the preceding steps, there’s no need to
python setup.py install—you’ve just done the work by hand!
Because the Django trunk changes often with bug fixes and feature additions, you’ll prob-
ably want to update it every once in a while—or hourly, if you’re really obsessed. To update the
code, just run the command svn update from within the djtrunk directory. When you run that
command, Subversion will contact http://code.djangoproject.com/, determine if any code
has changed, and update your local version of the code with any changes that have been made
since you last updated. It’s quite slick.
Setting Up a Database
Django’s only prerequisite is a working installation of Python. However, this book focuses on
one of Django’s sweet spots, which is developing database-backed Web sites, so you’ll need to
install a database server of some sort for storing your data.
If you just want to get started playing with Django, skip ahead to the “Starting a Project”
section—but trust us, you’ll want to install a database eventually. All of the examples in this
book assume you have a database set up.
As of the time of this writing, Django supports three database engines:
• PostgreSQL (http://www.postgresql.org/)
• SQLite 3 (http://www.sqlite.org/)
• MySQL (http://www.mysql.com/)
Work is in progress to support Microsoft SQL Server and Oracle. The Django Web site will
always have the latest information about supported databases.
We’re quite fond of PostgreSQL ourselves, for reasons outside the scope of this book, so
we mention it first. However, all the engines listed here will work equally well with Django.
SQLite deserves special notice as a development tool. It’s an extremely simple in-process
database engine that doesn’t require any sort of server setup or configuration. It’s by far the
easiest to set up if you just want to play around with Django, and it’s even included in the stan-
dard library of Python 2.5.
On Windows, obtaining database driver binaries is sometimes an involved process. Since
you’re just getting started with Django, we recommend using Python 2.5 and its built-in sup-
port for SQLite. Compiling driver binaries is a downer.
Using Django with PostgreSQL
If you’re using PostgreSQL, you’ll need the psycopg package available from http://www.
djangoproject.com/r/python-pgsql/. Take note of whether you’re using version 1 or 2; you’ll
need this information later.
CHAPTER 2 ■GETTING STARTED 13
7257ch02.qxd 11/1/07 1:18 PM Page 13

If you’re using PostgreSQL on Windows, you can find precompiled binaries of psycopg at
http://www.djangoproject.com/r/python-pgsql/windows/.
Using Django with SQLite 3
If you’re using a Python version over 2.5, you already have SQLite. If you’re working with Python 2.4
or older, you’ll need SQLite 3—not version 2—from http://www.djangoproject.com/r/sqlite/
and the pysqlite package from http://www.djangoproject.com/r/python-sqlite/. Make sure you
have pysqlite version 2.0.3 or higher.
On Windows, you can skip installing the separate SQLite binaries, since they’re statically
linked into the pysqlite binaries.
Using Django with MySQL
Django requires MySQL 4.0 or above; the 3.x versions don’t support nested subqueries and
some other fairly standard SQL statements. You’ll also need the MySQLdb package from http://
www.djangoproject.com/r/python-mysql/.
Using Django Without a Database
As mentioned earlier, Django doesn’t actually require a database. If you just want to use it to
serve dynamic pages that don’t hit a database, that’s perfectly fine.
With that said, bear in mind that some of the extra tools bundled with Django do require
a database, so if you choose not to use a database, you’ll miss out on those features. (We high-
light these features throughout this book.)
Starting a Project
Aproject is a collection of settings for an instance of Django, including database configuration,
Django-specific options, and application-specific settings.
If this is your first time using Django, you’ll have to take care of some initial setup. Create
a new directory to start working in, perhaps something like /home/username/djcode/, and
change into that directory.
■Note django-admin.py should be on your system path if you installed Django via its setup.py util-
ity. If you checked out from Subversion, you can find it in djtrunk/django/bin. Since you’ll be using
django-admin.py often, consider adding it to your path. On Unix, you can do so by symlinking from
/usr/local/bin using a command such as sudo ln -s/path/to/django/bin/django-admin.py
/usr/local/bin/django-admin.py. On Windows, you’ll need to update your PATH environment variable.
Run the command django-admin.py startproject mysite to create a mysite directory in
your current directory.
CHAPTER 2 ■GETTING STARTED14
7257ch02.qxd 11/1/07 1:18 PM Page 14

Let’s look at what startproject created:
mysite/
__init__.py
manage.py
settings.py
urls.py
These files are as follows:
•__init__.py: A file required for Python; treat the directory as a package (i.e., a group of
modules)
•manage.py: A command-line utility that lets you interact with this Django project in var-
ious ways
•settings.py: Settings/configuration for this Django project
•urls.py: The URL declarations for this Django project; a “table of contents” of your
Django-powered site
WHERE SHOULD THE DIRECTORY LIVE?
If your background is in PHP, you’re probably used to putting code under the Web server’s document root (in
a place such as /var/www). With Django, you don’t do that. It’s not a good idea to put any of this Python code
within your Web server’s document root, because in doing so you risk the possibility that people will be able
to view your code over the Web. That’s not good for security.
Put your code in some directory
outside
of the document root.
The Development Server
Django includes a built-in, lightweight Web server you can use while developing your site. We’ve
included this server so you can develop your site rapidly, without having to deal with configur-
ing your production Web server (e.g., Apache) until you’re ready for production. This development
server watches your code for changes and automatically reloads, helping you make many rapid
changes to your project without needing to restart anything.
Change into the mysite directory, if you haven’t done so already, and run the command
python manage.py runserver. You’ll see something like this:
Validating models...
0 errors found.
Django version 0.96, using settings 'mysite.settings'
Development server is running at http://127.0.0.1:8000/
Quit the server with CONTROL-C.
CHAPTER 2 ■GETTING STARTED 15
7257ch02.qxd 11/1/07 1:18 PM Page 15

Although the development server is extremely nice for, well, development, resist the
temptation to use this server in anything resembling a production environment. The develop-
ment server can handle only a single request at a time reliably, and it has not gone through
a security audit of any sort. When the time comes to launch your site, see Chapter 20 for infor-
mation on how to deploy Django.
CHANGING THE HOST OR THE PORT
By default, the runserver command starts the development server on port 8000, listening only for local
connections. If you want to change the server’s port, pass it as a command-line argument:
python manage.py runserver 8080
You can also change the IP address that the server listens on. This is especially helpful if you’d like to
share a development site with other developers. The following will make Django listen on any network inter-
face, thus allowing other computers to connect to the development server:
python manage.py runserver 0.0.0.0:8080
Now that the server’s running, visit http://127.0.0.1:8000/ with your Web browser. You’ll
see a “Welcome to Django” page that’s shaded a pleasant pastel blue. It worked!
What’s Next?
Now that you have everything installed and the development server running, in the next chapter
you’ll write some basic code that demonstrates how to serve Web pages using Django.
CHAPTER 2 ■GETTING STARTED16
7257ch02.qxd 11/1/07 1:18 PM Page 16

The Basics of Dynamic Web
Pages
In the previous chapter, we explained how to set up a Django project and run the Django
development server. Of course, that site doesn’t actually do anything useful yet—all it does
is display the “It worked!” message. Let’s change that. This chapter introduces how to create
dynamic Web pages with Django.
Your First View: Dynamic Content
As our first goal, let’s create a Web page that displays the current date and time. This is a good
example of a dynamic Web page, because the contents of the page are not static; rather, the
contents change according to the result of a computation (in this case, a calculation of the current
time). This simple example doesn’t involve a database or any sort of user input—just the output
of your server’s internal clock.
To create this page, we’ll write a view function. A view function, or view for short, is simply
a Python function that takes a Web request and returns a Web response. This response can be
the HTML contents of a Web page, or a redirect, or a 404 error, or an XML document, or an
image . . . or anything, really. The view itself contains whatever arbitrary logic is necessary to
return that response. This code can live anywhere you want, as long as it’s on your Python path.
There’s no other requirement—no “magic,” so to speak. For the sake of putting the code some-
where, let’s create a file called views.py in the mysite directory, which you created in the previous
chapter.
Here’s a view that returns the current date and time, as an HTML document:
from django.http import HttpResponse
import datetime
def current_datetime(request):
now = datetime.datetime.now()
html = "<html><body>It is now %s.</body></html>" % now
return HttpResponse(html)
Let’s step through this code one line at a time:
17
CHAPTER 3
■ ■ ■
7257ch03.qxd 11/1/07 1:21 PM Page 17

• First, we import the class HttpResponse, which lives in the django.http module. See
Appendix H for further details on the HttpRequest and HttpResponse objects.
• Then we import the datetime module from Python’s standard library, the set of useful
modules that comes with Python. The datetime module contains several functions and
classes for dealing with dates and times, including a function that returns the current
time.
• Next, we define a function called current_datetime. This is the view function. Each view
function takes an HttpRequest object as its first parameter, which is typically named
request.
Note that the name of the view function doesn’t matter; it doesn’t have to be named in
a certain way in order for Django to recognize it. We’re calling it current_datetime here,
because that name clearly indicates what it does, but it could just as well be named
super_duper_awesome_current_time or something equally revolting. Django doesn’t
care. The next section explains how Django finds this function.
• The first line of code within the function calculates the current date/time as a datetime.
datetime object, and stores that as the local variable now.
• The second line of code within the function constructs an HTML response using Python’s
format-string capability. The %s within the string is a placeholder, and the percent sign
after the string means “Replace the %s with the value of the variable now.” (Yes, the HTML
is invalid, but we’re trying to keep the example simple and short.)
• Finally, the view returns an HttpResponse object that contains the generated response.
Each view function is responsible for returning an HttpResponse object. (There are
exceptions, but we’ll get to those later.)
DJANGO’S TIME ZONE
Django includes a TIME_ZONE setting that defaults to America/Chicago. This probably isn’t where you
live, so you might want to change it in your settings.py. See Appendix E for details.
Mapping URLs to Views
So, to recap, this view function returns an HTML page that includes the current date and time.
But how do we tell Django to use this code? That’s where URLconfs come in.
A URLconf is like a table of contents for your Django-powered Web site. Basically, it’s
a mapping between URL patterns and the view functions that should be called for those URL
patterns. It’s how you tell Django, “For this URL, call this code, and for that URL, call that code.”
Remember that the view functions need to be on the Python path.
CHAPTER 3 ■THE BASICS OF DYNAMIC WEB PAGES18
7257ch03.qxd 11/1/07 1:21 PM Page 18

YOUR PYTHON PATH
Your
Python path
is the list of directories on your system where Python looks when you use the Python
import statement.
For example, let’s say your Python path is set to ['', '/usr/lib/python2.4/site-packages',
'/home/username/djcode/']. If you execute the Python code from foo import bar, Python will first
check for a module called foo.py in the current directory. (The first entry in the Python path, an empty string,
means “the current directory.”) If that file doesn’t exist, Python will look for the file /usr/lib/python2.4/
site-packages/foo.py. If that file doesn’t exist, it will try /home/username/djcode/foo.py. Finally, if
that
file doesn’t exist, it will raise ImportError.
If you’re interested in seeing the value of your Python path, start the Python interactive interpreter and
type import sys, followed by print sys.path.
Generally you don’t have to worry about setting your Python path—Python and Django will take care of
things for you automatically behind the scenes. (If you’re curious, setting the Python path is one of the things
that the manage.py file does.)
When you executed django-admin.py startproject in the previous chapter, the script
created a URLconf for you automatically: the file urls.py. Let’s edit that file. By default, it looks
something like this:
from django.conf.urls.defaults import *
urlpatterns = patterns('',
# Example:
# (r'^mysite/', include('mysite.apps.foo.urls.foo')),
# Uncomment this for admin:
# (r'^admin/', include('django.contrib.admin.urls')),
)
Let’s step through this code one line at a time:
• The first line imports all objects from the django.conf.urls.defaults module, includ-
ing a function called patterns.
• The second line calls the function patterns() and saves the result into a variable called
urlpatterns. The patterns() function gets passed only a single argument—the empty
string. The rest of the lines are commented out. (The string can be used to supply
a common prefix for view functions, but we’ll skip this advanced usage for now.)
The main thing to note here is the variable urlpatterns, which Django expects to find in
your ROOT_URLCONF module. This variable defines the mapping between URLs and the code
that handles those URLs.
By default, everything in the URLconf is commented out—your Django application is
a blank slate. (As a side note, that’s how Django knew to show you the “It worked!” page in the
last chapter. If your URLconf is empty, Django assumes you just started a new project and hence
displays that message.)
CHAPTER 3 ■THE BASICS OF DYNAMIC WEB PAGES 19
7257ch03.qxd 11/1/07 1:21 PM Page 19
Let’s edit this file to expose our current_datetime view:
from django.conf.urls.defaults import *
from mysite.views import current_datetime
urlpatterns = patterns('',
(r'^time/$', current_datetime),
)
We made two changes here. First, we imported the current_datetime view from its mod-
ule (mysite/views.py, which translates into mysite.views in Python import syntax). Next, we
added the line (r'^time/$', current_datetime),. This line is referred to as a URLpattern—it’s
a Python tuple in which the first element is a simple regular expression and the second element
is the view function to use for that pattern.
In a nutshell, we just told Django that any request to the URL /time/ should be handled
by the current_datetime view function.
A few things are worth pointing out:
• Note that, in this example, we passed the current_datetime view function as an object
without calling the function. This is a key feature of Python (and other dynamic lan-
guages): functions are first-class objects, which means you can pass them around just
like any other variables. Cool stuff, eh?
• The rin r'^time/$' means that '^time/$ is a Python raw string. This allows regular
expressions to be written without overly verbose escaping.
• You should exclude the expected slash at the beginning of the '^time/$' expression in
order to match /time/. Django automatically puts a slash before every expression. At
first glance, this may seem odd, but URLconfs can be included in other URLconfs, and
leaving off the leading slash simplifies matters. This is further covered in Chapter 8.
• The caret character (^) and dollar sign character ($) are important. The caret means “require
that the pattern matches the start of the string,” and the dollar sign means “require that
the pattern matches the end of the string.”
This concept is best explained by example. If we had instead used the pattern '^time/'
(without a dollar sign at the end), then any URL that starts with time/ would match,
such as /time/foo and /time/bar, not just /time/. Similarly, if we had left off the initial
caret character ('time/$'), Django would match any URL that ends with time/, such as
/foo/bar/time/. Thus, we use both the caret and dollar sign to ensure that only the URL
/time/ matches. Nothing more, nothing less.
You may be wondering what happens if someone requests /time. This is handled as
you’d hope (via a redirect) as long as the APPEND_SLASH setting is True. (See Appendix E
for some good bedtime reading on this topic.)
To test our changes to the URLconf, start the Django development server, as you did in
Chapter 2, by running the command python manage.py runserver. (If you left it running, that’s
fine, too. The development server automatically detects changes to your Python code and reloads
as necessary, so you don’t have to restart the server between changes.) The server is running at the
address http://127.0.0.1:8000/, so open up aWeb browser and go to http://127.0.0.1:8000/
time/. You should see the output of your Django view.
CHAPTER 3 ■THE BASICS OF DYNAMIC WEB PAGES20
7257ch03.qxd 11/1/07 1:21 PM Page 20

Hooray! You’ve made your first Django-powered Web page.
REGULAR EXPRESSIONS
Regular expressions
(or
regexes
) are a compact way of specifying patterns in text. While Django URLconfs
allow arbitrary regexes for powerful URL-matching capability, you’ll probably use only a few regex patterns in
practice. Here’s a small selection of common patterns:
Symbol Matches
. (dot) Any character
\d Any digit
[A-Z] Any character, A–Z (uppercase)
[a-z] Any character, a–z (lowercase)
[A-Za-z] Any character, a–z (case insensitive)
+One or more of the previous character (e.g., \d+ matches one or more digit)
[^/]+ All characters until a forward slash (excluding the slash itself)
?Zero or more of the previous character (e.g., \d* matches zero or more digits)
{1,3} Between one and three (inclusive) of the previous expression
How Django Processes a Request
We should point out several things about what just happened. Here’s the nitty-gritty of what
goes on when you run the Django development server and make requests to Web pages:
• The command python manage.py runserver imports a file called settings.py from the
same directory. This file contains all sorts of optional configuration for this particular
Django instance, but one of the most important settings is ROOT_URLCONF. The ROOT_
URLCONF setting tells Django which Python module should be used as the URLconf for
this Web site.
Remember when django-admin.py startproject created the files settings.py and
urls.py? Well, the autogenerated settings.py has a ROOT_URLCONF that points to the
autogenerated urls.py. Convenient.
• When a request comes in—say, a request to the URL /time/—Django loads the URLconf
pointed to by the ROOT_URLCONF setting. Then it checks each of the URLpatterns in that
URLconf in order, comparing the requested URL with the patterns one at a time, until it
finds one that matches. When it finds one that matches, it calls the view function asso-
ciated with that pattern, passing an HttpRequest object as the first parameter to the
function. (More on HttpRequest later.)
• The view function is responsible for returning an HttpResponse object.
CHAPTER 3 ■THE BASICS OF DYNAMIC WEB PAGES 21
7257ch03.qxd 11/1/07 1:21 PM Page 21
94de36c1b1ebffe8366b5b8cacd6e50e

You now know the basics of how to make Django-powered pages. It’s quite simple, really—
just write view functions and map them to URLs via URLconfs. You might think it would be
slow to map URLs to functions using a series of regular expressions, but you’d be surprised.
How Django Processes a Request: Complete Details
In addition to the straightforward URL-to-view mapping just described, Django provides quite
a bit of flexibility in processing requests.
The typical flow—URLconf resolution to a view function that returns an HttpResponse—
can be short-circuited or augmented via middleware. The deep secrets of middleware are fully
covered in Chapter 15, but a quick sketch (see Figure 3-1) should aid you in conceptually fit-
ting the pieces together.
Figure 3-1. The complete flow of a Django request and response
CHAPTER 3 ■THE BASICS OF DYNAMIC WEB PAGES22
7257ch03.qxd 11/1/07 1:21 PM Page 22
When an HTTP request comes in from the browser, a server-specific handler constructs
the HttpRequest passed to later components and handles the flow of the response processing.
The handler then calls any available Request or View middleware. These types of middle-
ware are useful for augmenting incoming HttpRequest objects as well as providing special
handling for specific types of requests. If either returns an HttpResponse, processing bypasses
the view.
Bugs slip by even the best programmers, but exception middleware can help squash them.
If a view function raises an exception, control passes to the exception middleware. If this mid-
dleware does not return an HttpResponse, the exception is reraised.
Even then, all is not lost. Django includes default views that create a friendly 404 and 500
response.
Finally, response middleware is good for postprocessing an HttpResponse just before it’s
sent to the browser or doing cleanup of request-specific resources.
URLconfs and Loose Coupling
Now’s a good time to highlight a key philosophy behind URLconfs and behind Django in general:
the principle of loose coupling. Simply put, loose coupling is a software-development approach
that values the importance of making pieces interchangeable. If two pieces of code are loosely
coupled, then changes made to one of the pieces will have little or no effect on the other.
Django’s URLconfs are a good example of this principle in practice. In a Django Web
application, the URL definitions and the view functions they call are loosely coupled; that is,
the decision of what the URL should be for a given function, and the implementation of the
function itself, reside in two separate places. This lets a developer switch out one piece with-
out affecting the other.
In contrast, other Web development platforms couple the URL to the program. In typical
PHP (http://www.php.net/) applications, for example, the URL of your application is desig-
nated by where you place the code on your filesystem. In early versions of the CherryPy Python
Web framework (http://www.cherrypy.org/), the URL of your application corresponded to the
name of the method in which your code lived. This may seem like a convenient shortcut in the
short term, but it can get unmanageable in the long run.
For example, consider the view function we wrote earlier, which displays the current date
and time. If we wanted to change the URL for the application— say, move it from /time/ to
/currenttime/—we could make a quick change to the URLconf, without having to worry about
the underlying implementation of the function. Similarly, if we wanted to change the view
function—altering its logic somehow—we could do that without affecting the URL to which
the function is bound. Furthermore, if we wanted to expose the current-date functionality at
several URLs, we could easily take care of that by editing the URLconf, without having to touch
the view code.
That’s loose coupling in action. We’ll continue to point out examples of this important
philosophy throughout this book.
404 Errors
In our URLconf thus far, we’ve defined only a single URLpattern: the one that handles requests
to the URL /time/. What happens when a different URL is requested?
CHAPTER 3 ■THE BASICS OF DYNAMIC WEB PAGES 23
7257ch03.qxd 11/1/07 1:21 PM Page 23

To find out, try running the Django development server and hitting a page such as
http://127.0.0.1:8000/hello/ or http://127.0.0.1:8000/does-not-exist/, or even http://
127.0.0.1:8000/ (the site “root”). You should see a “Page not found” message (see Figure 3-2).
(Pretty, isn’t it? We Django people sure do like our pastel colors.) Django displays this message
because you requested a URL that’s not defined in your URLconf.
Figure 3-2. Django’s 404 page
The utility of this page goes beyond the basic 404 error message; it also tells you precisely
which URLconf Django used and every pattern in that URLconf. From that information, you
should be able to tell why the requested URL threw a 404.
Naturally, this is sensitive information intended only for you, the Web developer. If this
were a production site deployed live on the Internet, we wouldn’t want to expose that informa-
tion to the public. For that reason, this “Page not found” page is only displayed if your Django
project is in debug mode. We’ll explain how to deactivate debug mode later. For now, just know
that every Django project is in debug mode when you first create it, and if the project is not in
debug mode, a different response is given.
Your Second View: Dynamic URLs
In our first view example, the contents of the page—the current date/time—were dynamic,
but the URL (/time/) was static. In most dynamic Web applications, though, a URL contains
parameters that influence the output of the page.
Let’s create a second view that displays the current date and time offset by a certain num-
ber of hours. The goal is to craft a site in such a way that the page /time/plus/1/ displays the
date/time one hour into the future, the page /time/plus/2/ displays the date/time two hours
into the future, the page /time/plus/3/ displays the date/time three hours into the future, and
so on.
CHAPTER 3 ■THE BASICS OF DYNAMIC WEB PAGES24
7257ch03.qxd 11/1/07 1:21 PM Page 24
A novice might think to code a separate view function for each hour offset, which might
result in a URLconf like this:
urlpatterns = patterns('',
(r'^time/$', current_datetime),
(r'^time/plus/1/$', one_hour_ahead),
(r'^time/plus/2/$', two_hours_ahead),
(r'^time/plus/3/$', three_hours_ahead),
(r'^time/plus/4//$', four_hours_ahead),
)
Clearly, this line of thought is flawed. Not only would this result in redundant view func-
tions, but also the application is fundamentally limited to supporting only the predefined
hour ranges—one, two, three, or four hours. If, all of a sudden, we wanted to create a page that
displayed the time five hours into the future, we’d have to create a separate view and URLconf
line for that, furthering the duplication and insanity. We need to do some abstraction here.
A Word About Pretty URLs
If you’re experienced in another Web development platform, such as PHP or Java, you may be
thinking, “Hey, let’s use a query string parameter!”—something like /time/plus?hours=3, in
which the hours would be designated by the hours parameter in the URL’s query string (the
part after the ?).
You can do that with Django (and we’ll tell you how later, if you really must know), but
one of Django’s core philosophies is that URLs should be beautiful. The URL /time/plus/3/ is
far cleaner, simpler, more readable, easier to recite to somebody aloud and . . . just plain pret-
tier than its query string counterpart. Pretty URLs are a sign of a quality Web application.
Django’s URLconf system encourages pretty URLs by making it easier to use pretty URLs than
not to.
Wildcard URLpatterns
Continuing with our hours_ahead example, let’s put a wildcard in the URLpattern. As we men-
tioned previously, a URLpattern is a regular expression; hence, we can use the regular expression
pattern \d+ to match one or more digits:
from django.conf.urls.defaults import *
from mysite.views import current_datetime, hours_ahead
urlpatterns = patterns('',
(r'^time/$', current_datetime),
(r'^time/plus/\d+/$', hours_ahead),
)
This URLpattern will match any URL such as /time/plus/2/, /time/plus/25/, or even
/time/plus/100000000000/. Come to think of it, let’s limit it so that the maximum allowed off-
set is 99 hours. That means we want to allow either one- or two-digit numbers—in regular
expression syntax, that translates into \d{1,2}:
(r'^time/plus/\d{1,2}/$', hours_ahead),
CHAPTER 3 ■THE BASICS OF DYNAMIC WEB PAGES 25
7257ch03.qxd 11/1/07 1:21 PM Page 25

■Note When building Web applications, it’s always important to consider the most outlandish data input
possible, and decide whether or not the application should support that input. We’ve curtailed the out-
landishness here by limiting the offset to 99 hours. And, by the way, The Outlandishness Curtailers would be
a fantastic, if verbose, band name.
Now that we’ve designated a wildcard for the URL, we need a way of passing that data to
the view function, so that we can use a single view function for any arbitrary hour offset. We
do this by placing parentheses around the data in the URLpattern that we want to save. In the
case of our example, we want to save whatever number was entered in the URL, so let’s put
parentheses around the \d{1,2}:
(r'^time/plus/(\d{1,2})/$', hours_ahead),
If you’re familiar with regular expressions, you’ll be right at home here; we’re using paren-
theses to capture data from the matched text.
The final URLconf, including our previous current_datetime view, looks like this:
from django.conf.urls.defaults import *
from mysite.views import current_datetime, hours_ahead
urlpatterns = patterns('',
(r'^time/$', current_datetime),
(r'^time/plus/(\d{1,2})/$', hours_ahead),
)
With that taken care of, let’s write the hours_ahead view.
CODING ORDER
In this example, we wrote the URLpattern first and the view second, but in the previous example, we wrote
the view first, and then the URLpattern. Which technique is better? Well, every developer is different.
If you’re a big-picture type of person, it may make the most sense to you to write all of the URLpatterns
for your application at the same time, at the start of your project, and then code up the views. This has the
advantage of giving you a clear to-do list, and it essentially defines the parameter requirements for the view
functions you’ll need to write.
If you’re more of a bottom-up developer, you might prefer to write the views first, and then anchor them
to URLs afterward. That’s OK, too.
In the end, it comes down to which technique fits your brain the best. Both approaches are valid.
hours_ahead is very similar to the current_datetime view we wrote earlier, with a key dif-
ference: it takes an extra argument, the number of hours of offset. Add this to views.py:
CHAPTER 3 ■THE BASICS OF DYNAMIC WEB PAGES26
7257ch03.qxd 11/1/07 1:21 PM Page 26
def hours_ahead(request, offset):
offset = int(offset)
dt = datetime.datetime.now() + datetime.timedelta(hours=offset)
html = "<html><body>In %s hour(s), it will be %s.</body></html>" % (offset, dt)
return HttpResponse(html)
Let’s step through this code one line at a time:
• Just as we did for our current_datetime view, we import the class django.http.
HttpResponse and the datetime module.
• The view function, hours_ahead, takes two parameters: request and offset.
•request is an HttpRequest object, just as in current_datetime. We’ll say it again: each
view always takes an HttpRequest object as its first parameter.
•offset is the string captured by the parentheses in the URLpattern. For example, if the
requested URL were /time/plus/3/, then offset would be the string '3'. If the requested
URL were /time/plus/21/, then offset would be the string '21'. Note that captured
strings will always be strings, not integers, even if the string is composed of only digits,
such as '21'.
We decided to call the variable offset, but you can call it whatever you’d like, as long as
it’s a valid Python identifier. The variable name doesn’t matter; all that matters is that it’s
the second argument to the function (after request). It’s also possible to use keyword,
rather than positional, arguments in an URLconf. We cover that in Chapter 8.
• The first thing we do within the function is call int() on offset. This converts the string
value to an integer.
Note that Python will raise a ValueError exception if you call int() on a value that cannot
be converted to an integer, such as the string 'foo'. However, in this example we don’t
have to worry about catching that exception, because we can be certain offset will be
a string containing only digits. We know that because the regular-expression pattern in
our URLconf—(\d{1,2})—captures only digits. This illustrates another nicety of URL-
confs: they provide a fair level of input validation.
• The next line of the function shows why we called int() on offset. On this line, we cal-
culate the current time plus a time offset of offset hours, storing the result in dt. The
datetime.timedelta function requires the hours parameter to be an integer.
• Next, we construct the HTML output of this view function, just as we did in current_
datetime. A small difference in this line from the previous line is that it uses Python’s
format-string capability with two values, not just one. Hence, there are two %s symbols
in the string and a tuple of values to insert: (offset, dt).
• Finally, we return an HttpResponse of the HTML—again, just as we did in current_datetime.
With that view function and URLconf written, start the Django development server (if
it’s not already running), and visit http://127.0.0.1:8000/time/plus/3/ to verify it works.
Then try http://127.0.0.1:8000/time/plus/5/. Then http://127.0.0.1:8000/time/plus/24/.
Finally, visit http://127.0.0.1:8000/time/plus/100/ to verify that the pattern in your URLconf
CHAPTER 3 ■THE BASICS OF DYNAMIC WEB PAGES 27
7257ch03.qxd 11/1/07 1:21 PM Page 27
only accepts one- or two-digit numbers; Django should display a “Page not found” error in this
case, just as we saw in the “404 Errors” section earlier. The URL http://127.0.0.1:8000/time/
plus/ (with no hour designation) should also throw a 404.
If you’re following along while coding at the same time, you’ll notice that the views.py file
now contains two views. (We omitted the current_datetime view from the last set of examples
for clarity.) Put together, views.py should look like this:
from django.http import HttpResponse
import datetime
def current_datetime(request):
now = datetime.datetime.now()
html = "<html><body>It is now %s.</body></html>" % now
return HttpResponse(html)
def hours_ahead(request, offset):
offset = int(offset)
dt = datetime.datetime.now() + datetime.timedelta(hours=offset)
html = "<html><body>In %s hour(s), it will be %s.</body></html>" % (offset, dt)
return HttpResponse(html)
Django’s Pretty Error Pages
Take a moment to admire the fine Web application we’ve made so far . . . now let’s break it!
We’ll deliberately introduce a Python error into our views.py file by commenting out the
offset = int(offset) line in the hours_ahead view:
def hours_ahead(request, offset):
#offset = int(offset)
dt = datetime.datetime.now() + datetime.timedelta(hours=offset)
html = "<html><body>In %s hour(s), it will be %s.</body></html>" % (offset, dt)
return HttpResponse(html)
Load up the development server and navigate to /time/plus/3/. You’ll see an error page
with a significant amount of information, including a TypeError message displayed at the very
top: "unsupported type for timedelta hours component: str".
What happened? Well, the datetime.timedelta function expects the hours parameter to
be an integer, and we commented out the bit of code that converted offset to an integer. That
caused datetime.timedelta to raise the TypeError. It’s the typical kind of small bug that every
programmer runs into at some point.
The point of this example was to demonstrate Django’s error pages. Take some time to
explore the error page and get to know the various bits of information it gives you.
CHAPTER 3 ■THE BASICS OF DYNAMIC WEB PAGES28
7257ch03.qxd 11/1/07 1:21 PM Page 28
Here are some things to notice:
• At the top of the page, you get the key information about the exception: the type of
exception, any parameters to the exception (the "unsupported type" message in this
case), the file in which the exception was raised, and the offending line number.
• Under the exception information, the page displays the full Python traceback for this
exception. This is similar to the standard traceback you get in Python’s command-line
interpreter, except it’s more interactive. For each frame in the stack, Django displays the
name of the file, the function/method name, the line number, and the source code of
that line.
Click the line of source code (in dark gray), and you’ll see several lines from before and
after the erroneous line, to give you context.
Click “Local vars” under any frame in the stack to view a table of all local variables and
their values, in that frame, at the exact point in the code at which the exception was
raised. This debugging information is invaluable.
• Note the “Switch to copy-and-paste view” text under the “Traceback” header. Click
those words, and the traceback will switch to an alternate version that can be easily
copied and pasted. Use this when you want to share your exception traceback with oth-
ers to get technical support—such as the kind folks in the Django IRC chat room or on
the Django users mailing list.
• Next, the “Request information” section includes a wealth of information about the
incoming Web request that spawned the error: GET and POST information, cookie val-
ues, and metainformation, such as CGI headers. Appendix H has a complete reference
of all the information a request object contains.
Below the “Request information” section, the “Settings” section lists all of the settings
for this particular Django installation. All the available settings are covered in detail in
Appendix E. For now, take a look at the settings to get an idea of the information avail-
able.
The Django error page is capable of displaying more information in certain special cases,
such as the case of template syntax errors. We’ll get to those later, when we discuss the Django
template system. For now, uncomment the offset = int(offset) line to get the view function
working properly again.
Are you the type of programmer who likes to debug with the help of carefully placed print
statements? You can use the Django error page to do so—just without the print statements. At
any point in your view, temporarily insert an assert False to trigger the error page. Then, you
can view the local variables and state of the program. (There’s a more advanced way to debug
Django views, which we’ll explain later, but this is the quickest and easiest.)
Finally, it’s obvious that much of this information is sensitive—it exposes the innards of
your Python code and Django configuration—and it would be foolish to show this information
on the public Internet. A malicious person could use it to attempt to reverse-engineer your
Web application and do nasty things. For that reason, the Django error page is only displayed
when your Django project is in debug mode. We’ll explain how to deactivate debug mode later.
CHAPTER 3 ■THE BASICS OF DYNAMIC WEB PAGES 29
7257ch03.qxd 11/1/07 1:21 PM Page 29
For now, just know that every Django project is in debug mode automatically when you start
it. (Sound familiar? The “Page not found” errors, described in the “404 Errors” section, work
the same way.)
What’s Next?
We’ve so far been producing views by hard-coding HTML into the Python code. Unfortunately,
this is nearly always a bad idea. Luckily, Django ships with a simple yet powerful template
engine that allows you to separate the design of the page from the underlying code. We’ll dive
into Django’s template engine in the next chapter.
CHAPTER 3 ■THE BASICS OF DYNAMIC WEB PAGES30
7257ch03.qxd 11/1/07 1:21 PM Page 30

The Django Template System
In the previous chapter, you may have noticed something peculiar in how we returned the
text in our example views. Namely, the HTML was hard-coded directly in our Python code.
This arrangement leads to several problems:
• Any change to the design of the page requires a change to the Python code. The design
of a site tends to change far more frequently than the underlying Python code, so it would
be convenient if the design could change without needing to modify the Python code.
• Writing Python code and designing HTML are two different disciplines, and most pro-
fessional Web development environments split these responsibilities between separate
people (or even separate departments). Designers and HTML/CSS coders shouldn’t
have to edit Python code to get their job done; they should deal with HTML.
• Similarly, it’s most efficient if programmers can work on Python code and designers can
work on templates at the same time, rather than one person waiting for the other to fin-
ish editing a single file that contains both Python and HTML.
For these reasons, it’s much cleaner and more maintainable to separate the design of the
page from the Python code itself. We can do this with Django’s template system, which we
discuss in this chapter.
Template System Basics
A Django template is a string of text that is intended to separate the presentation of a document
from its data. A template defines placeholders and various bits of basic logic (i.e., template tags)
that regulate how the document should be displayed. Usually, templates are used for producing
HTML, but Django templates are equally capable of generating any text-based format.
Let’s dive in with a simple example template. This template describes an HTML page that
thanks a person for placing an order with a company. Think of it as a form letter:
<html>
<head><title>Ordering notice</title></head>
<body>
<p>Dear {{ person_name }},</p>
31
CHAPTER 4
■ ■ ■
7257ch04.qxd 11/1/07 1:22 PM Page 31
<p>Thanks for placing an order from {{ company }}. It's scheduled to
ship on {{ ship_date|date:"F j, Y" }}.</p>
<p>Here are the items you've ordered:</p>
<ul>
{% for item in item_list %}
<li>{{ item }}</li>
{% endfor %}
</ul>
{% if ordered_warranty %}
<p>Your warranty information will be included in the packaging.</p>
{% endif %}
<p>Sincerely,<br />{{ company }}</p>
</body>
</html>
This template is basic HTML with some variables and template tags thrown in. Let’s step
through it:
• Any text surrounded by a pair of braces (e.g., {{ person_name }}) is a variable. This
means “insert the value of the variable with the given name.” How do we specify the
values of the variables? We’ll get to that in a moment.
• Any text that’s surrounded by curly braces and percent signs (e.g., {% if ordered_
warranty %}) is a template tag. The definition of a tag is quite broad: a tag just tells the
template system to “do something.”
This example template contains two tags: the {% for item in item_list %} tag (a for
tag) and the {% if ordered_warranty %} tag (an if tag). A for tag acts as a simple loop
construct, letting you loop over each item in a sequence. An if tag, as you may expect,
acts as a logical “if” statement. In this particular case, the tag checks whether the value
of the ordered_warranty variable evaluates to True. If it does, the template system will
display everything between the {% if ordered_warranty %} and {% endif %}. If not,
the template system won’t display it. The template system also supports {% else %}
and other various logic statements.
• Finally, the second paragraph of this template has an example of a filter, with which
you can alter the display of a variable. In this example, {{ ship_date|date:"F j, Y" }},
we’re passing the ship_date variable to the date filter, giving the date filter the argument
"F j, Y". The date filter formats dates in a given format, as specified by that argument. Fil-
ters are attached using a pipe character (|), as a reference to Unix pipes.
Each Django template has access to several built-in tags and filters, many of which are
discussed in the sections that follow. Appendix F contains the full list of tags and filters, and
it’s a good idea to familiarize yourself with that list so you know what’s possible. It’s also possi-
ble to create your own filters and tags, which we cover in Chapter 10.
CHAPTER 4 ■THE DJANGO TEMPLATE SYSTEM32
7257ch04.qxd 11/1/07 1:22 PM Page 32

Using the Template System
To use the template system in Python code, just follow these two steps:
1. Create a Template object by providing the raw template code as a string. Django also
offers a way to create Template objects by designating the path to a template file on the
filesystem; we’ll examine that in a bit.
2. Call the render() method of the Template object with a given set of variables (i.e., the
context). This returns a fully rendered template as a string, with all of the variables and
block tags evaluated according to the context.
The following sections describe each step in more detail.
Creating Template Objects
The easiest way to create a Template object is to instantiate it directly. The Template class lives
in the django.template module, and the constructor takes one argument, the raw template
code. Let’s dip into the Python interactive interpreter to see how this works in code.
INTERACTIVE INTERPRETER EXAMPLES
Throughout this book, we feature example Python interactive interpreter sessions. You can recognize these
examples by the triple >> greater-than signs (Python prompt)>>>)>greater-than signs (>>>), which designate
the interpreter’s prompt. If you’re copying examples from this book, don’t copy those greater-than signs.
Multiline statements in the interactive interpreter are padded with three dots (...), for example:
>>> print """This is a
... string that spans
... three lines."""
This is a
string that spans
three lines.
>>> def my_function(value):
... print value
>>> my_function('hello')
hello
Those three dots at the start of the additional lines are inserted by the Python shell—they’re not part of
our input. We include them here to be faithful to the actual output of the interpreter. If you copy our examples
to follow along, don’t copy those dots.
From within the project directory created by django-admin.py startproject (as covered
in Chapter 2), type python manage.py shell to start the interactive interpreter. Here’s a basic
walk-through:
>>> from django.template import Template
>>> t = Template("My name is {{ name }}.")
>>> print t
CHAPTER 4 ■THE DJANGO TEMPLATE SYSTEM 33
7257ch04.qxd 11/1/07 1:22 PM Page 33

If you’re following along interactively, you’ll see something like this:
<django.template.Template object at 0xb7d5f24c>
That 0xb7d5f24c part will be different every time, and it doesn’t really matter; it’s simply
the Python “identity” of the Template object.
■Note When using Django, you need to tell Django which settings to use. Interactively, this is typically
done using python manage.py shell, but you’ve got a few other options, as described in Appendix E.
When you create a Template object, the template system compiles the raw template code
into an internal, optimized form, ready for rendering. But if your template code includes any
syntax errors, the call to Template() will cause a TemplateSyntaxError exception:
>>> from django.template import Template
>>> t = Template('{% notatag %} ')
Traceback (most recent call last):
File "<stdin>", line 1, in ?
...
django.template.TemplateSyntaxError: Invalid block tag: 'notatag'
The system raises a TemplateSyntaxError exception for any of the following cases:
• Invalid block tags
• Invalid arguments to valid block tags
• Invalid filters
• Invalid arguments to valid filters
• Invalid template syntax
• Unclosed block tags (for block tags that require closing tags)
Rendering a Template
Once you have a Template object, you can pass it data by giving it a context. A context is simply
a set of variables and their associated values. A template uses this to populate its variable tags
and evaluate its block tags.
A context is represented in Django by the Context class, which lives in the django.template
module. Its constructor takes one optional argument: a dictionary mapping variable names to
variable values. Call the Template object’s render() method with the context to “fill” the template:
>>> from django.template import Context, Template
>>> t = Template("My name is {{ name }}.")
>>> c = Context({"name": "Stephane"})
>>> t.render(c)
'My name is Stephane.'
CHAPTER 4 ■THE DJANGO TEMPLATE SYSTEM34
7257ch04.qxd 11/1/07 1:22 PM Page 34

■Note A Python dictionary is a mapping between known keys and variable values. A Context is similar to
a dictionary, but a Context provides additional functionality, as covered in Chapter 10.
Variable names must begin with a letter (A–Z or a–z) and may contain digits, underscores,
and dots. (Dots are a special case we’ll get to in a moment.) Variable names are case sensitive.
Here’s an example of template compilation and rendering, using the sample template from
the beginning of this chapter:
>>> from django.template import Template, Context
>>> raw_template = """<p>Dear {{ person_name }},</p>
...
... <p>Thanks for ordering {{ product }} from {{ company }}. It's scheduled
... to ship on {{ ship_date|date:"F j, Y" }}.</p>
...
... {% if ordered_warranty %}
... <p>Your warranty information will be included in the packaging.</p>
... {% endif %}
...
... <p>Sincerely,<br />{{ company }}</p>"""
>>> t = Template(raw_template)
>>> import datetime
>>> c = Context({'person_name': 'John Smith',
... 'product': 'Super Lawn Mower',
... 'company': 'Outdoor Equipment',
... 'ship_date': datetime.date(2009, 4, 2),
... 'ordered_warranty': True})
>>> t.render(c)
"<p>Dear John Smith,</p>\n\n<p>Thanks for ordering Super Lawn Mower from
Outdoor Equipment. It's scheduled \nto ship on April 2, 2009.</p>\n\n\n<p>Your
warranty information will be included in the
packaging.</p>\n\n\n<p>Sincerely,<br />Outdoor Equipment</p>"
Let’s step through this code one statement at a time:
• First, we import the classes Template and Context, which both live in the module
django.template.
• We save the raw text of our template into the variable raw_template. Note that we use
triple quote marks to designate the string, because it wraps over multiple lines; in Python
code, strings designated with single quote marks cannot be wrapped over multiple lines.
• Next, we create a template object, t, by passing raw_template to the Template class
constructor.
• We import the datetime module from Python’s standard library, because we’ll need it in
the following statement.
CHAPTER 4 ■THE DJANGO TEMPLATE SYSTEM 35
7257ch04.qxd 11/1/07 1:22 PM Page 35
• Then, we create a Context object, c. The Context constructor takes a Python dictionary,
which maps variable names to values. Here, for example, we specify that the person_
name is 'John Smith', product is 'Super Lawn Mower', and so forth.
• Finally, we call the render() method on our template object, passing it the context. This
returns the rendered template—that is, it replaces template variables with the actual
values of the variables, and it executes any block tags.
Note that the warranty paragraph was displayed because the ordered_warranty variable
evaluated to True. Also note the date, April 2, 2009, which is displayed according to
the format string 'F j, Y'. (We explain format strings for the date filter shortly.)
If you’re new to Python, you may wonder why this output includes newline characters
('\n') rather than displaying the line breaks. That’s happening because of a subtlety in
the Python interactive interpreter: the call to t.render(c) returns a string, and by default
the interactive interpreter displays the representation of the string, rather than the printed
value of the string. If you want to see the string with line breaks displayed as true line
breaks rather than '\n' characters, use the print statement: print t.render(c).
Those are the fundamentals of using the Django template system: just write a template,
create a Template object, create a Context, and call the render() method.
Multiple Contexts, Same Template
Once you have a Template object, you can render multiple contexts through it, for example:
>>> from django.template import Template, Context
>>> t = Template('Hello, {{ name }}')
>>> print t.render(Context({'name': 'John'}))
Hello, John
>>> print t.render(Context({'name': 'Julie'}))
Hello, Julie
>>> print t.render(Context({'name': 'Pat'}))
Hello, Pat
Whenever you’re using the same template source to render multiple contexts like this, it’s
more efficient to create the Template object once, and then call render() on it multiple times:
# Bad
for name in ('John', 'Julie', 'Pat'):
t = Template('Hello, {{ name }}')
print t.render(Context({'name': name}))
# Good
t = Template('Hello, {{ name }}')
for name in ('John', 'Julie', 'Pat'):
print t.render(Context({'name': name}))
Django’s template parsing is quite fast. Behind the scenes, most of the parsing happens
via a single call to a short regular expression. This is in stark contrast to XML-based template
CHAPTER 4 ■THE DJANGO TEMPLATE SYSTEM36
7257ch04.qxd 11/1/07 1:22 PM Page 36
engines, which incur the overhead of an XML parser and tend to be orders of magnitude
slower than Django’s template rendering engine.
Context Variable Lookup
In the examples so far, we’ve passed simple values in the contexts—mostly strings, plus
adatetime.date example. However, the template system elegantly handles more complex
data structures, such as lists, dictionaries, and custom objects.
The key to traversing complex data structures in Django templates is the dot character (.).
Use a dot to access dictionary keys, attributes, indices, or methods of an object.
This is best illustrated with a few examples. For instance, suppose you’re passing a Python
dictionary to a template. To access the values of that dictionary by dictionary key, use a dot:
>>> from django.template import Template, Context
>>> person = {'name': 'Sally', 'age': '43'}
>>> t = Template('{{ person.name }} is {{ person.age }} years old.')
>>> c = Context({'person': person})
>>> t.render(c)
'Sally is 43 years old.'
Similarly, dots also allow access of object attributes. For example, a Python datetime.date
object has year, month, and day attributes, and you can use a dot to access those attributes in
a Django template:
>>> from django.template import Template, Context
>>> import datetime
>>> d = datetime.date(1993, 5, 2)
>>> d.year
1993
>>> d.month
5
>>> d.day
2
>>> t = Template('The month is {{ date.month }} and the year is {{ date.year }}.')
>>> c = Context({'date': d})
>>> t.render(c)
'The month is 5 and the year is 1993.'
This example uses a custom class:
>>> from django.template import Template, Context
>>> class Person(object):
... def __init__(self, first_name, last_name):
... self.first_name, self.last_name = first_name, last_name
>>> t = Template('Hello, {{ person.first_name }} {{ person.last_name }}.')
>>> c = Context({'person': Person('John', 'Smith')})
>>> t.render(c)
'Hello, John Smith.'
CHAPTER 4 ■THE DJANGO TEMPLATE SYSTEM 37
7257ch04.qxd 11/1/07 1:22 PM Page 37

Dots are also used to call methods on objects. For example, each Python string has the
methods upper() and isdigit(), and you can call those in Django templates using the same
dot syntax:
>>> from django.template import Template, Context
>>> t = Template('{{ var }} -- {{ var.upper }} -- {{ var.isdigit }}')
>>> t.render(Context({'var': 'hello'}))
'hello -- HELLO -- False'
>>> t.render(Context({'var': '123'}))
'123 -- 123 -- True'
Note that you don’t include parentheses in the method calls. Also, it’s not possible to pass
arguments to the methods; you can only call methods that have no required arguments. (We
explain this philosophy later in this chapter.)
Finally, dots are also used to access list indices, for example:
>>> from django.template import Template, Context
>>> t = Template('Item 2 is {{ items.2 }}.')
>>> c = Context({'items': ['apples', 'bananas', 'carrots']})
>>> t.render(c)
'Item 2 is carrots.'
Negative list indices are not allowed. For example, the template variable {{ items.-1 }}
would cause a TemplateSyntaxError.
■Note Python lists have 0-based indices so that the first item is at index 0, the second is at index 1, and
so on.
The dot lookups can be summarized like this: when the template system encounters a dot
in a variable name, it tries the following lookups, in this order:
• Dictionary lookup (e.g., foo["bar"])
• Attribute lookup (e.g., foo.bar)
• Method call (e.g., foo.bar())
• List-index lookup (e.g., foo[bar])
The system uses the first lookup type that works. It’s short-circuit logic.
Dot lookups can be nested multiple levels deep. For instance, the following example uses
{{ person.name.upper }}, which translates into a dictionary lookup (person['name']) and
then a method call (upper()):
>>> from django.template import Template, Context
>>> person = {'name': 'Sally', 'age': '43'}
>>> t = Template('{{ person.name.upper }} is {{ person.age }} years old.')
>>> c = Context({'person': person})
CHAPTER 4 ■THE DJANGO TEMPLATE SYSTEM38
7257ch04.qxd 11/1/07 1:22 PM Page 38
>>> t.render(c)
'SALLY is 43 years old.'
Method Call Behavior
Method calls are slightly more complex than the other lookup types. Here are some things to
keep in mind:
• If, during the method lookup, a method raises an exception, the exception will be prop-
agated, unless the exception has a silent_variable_failure attribute whose value is
True. If the exception does have a silent_variable_failure attribute, the variable will
render as an empty string, for example:
>>> t = Template("My name is {{ person.first_name }}.")
>>> class PersonClass3:
... def first_name(self):
... raise AssertionError, "foo"
>>> p = PersonClass3()
>>> t.render(Context({"person": p}))
Traceback (most recent call last):
...
AssertionError: foo
>>> class SilentAssertionError(AssertionError):
... silent_variable_failure = True
>>> class PersonClass4:
... def first_name(self):
... raise SilentAssertionError
>>> p = PersonClass4()
>>> t.render(Context({"person": p}))
"My name is ."
• A method call will work only if the method has no required arguments. Otherwise, the
system will move to the next lookup type (list-index lookup).
• Obviously, some methods have side effects, and it would be foolish at best, and possibly
even a security hole, to allow the template system to access them.
Say, for instance, you have a BankAccount object that has a delete() method. A template
shouldn’t be allowed to include something like {{ account.delete }}. To prevent this,
set the function attribute alters_data on the method:
def delete(self):
# Delete the account
delete.alters_data = True
The template system won’t execute any method marked in this way. In other words,
if a template includes {{ account.delete }}, that tag will not execute the delete()
method. It will fail silently.
CHAPTER 4 ■THE DJANGO TEMPLATE SYSTEM 39
7257ch04.qxd 11/1/07 1:22 PM Page 39
How Invalid Variables Are Handled
By default, if a variable doesn’t exist, the template system renders it as an empty string, failing
silently, for example:
>>> from django.template import Template, Context
>>> t = Template('Your name is {{ name }}.')
>>> t.render(Context())
'Your name is .'
>>> t.render(Context({'var': 'hello'}))
'Your name is .'
>>> t.render(Context({'NAME': 'hello'}))
'Your name is .'
>>> t.render(Context({'Name': 'hello'}))
'Your name is .'
The system fails silently rather than raising an exception because it’s intended to be
resilient to human error. In this case, all of the lookups failed because variable names have the
wrong case or name. In the real world, it’s unacceptable for a Web site to become inaccessible
due to a small template syntax error.
Note that it’s possible to change Django’s default behavior in this regard, by tweaking
a setting in your Django configuration. We discuss this further in Chapter 10.
Playing with Context Objects
Most of the time, you’ll instantiate Context objects by passing in a fully populated dictionary
to Context(). But you can add and delete items from a Context object once it’s been instanti-
ated, too, using standard Python dictionary syntax:
>>> from django.template import Context
>>> c = Context({"foo": "bar"})
>>> c['foo']
'bar'
>>> del c['foo']
>>> c['foo']
''
>>> c['newvariable'] = 'hello'
>>> c['newvariable']
'hello'
Basic Template Tags and Filters
As we’ve mentioned already, the template system ships with built-in tags and filters. The sections
that follow provide a rundown of the most common tags and filters.
Tags
The following sections outline the common Django tags.
CHAPTER 4 ■THE DJANGO TEMPLATE SYSTEM40
7257ch04.qxd 11/1/07 1:22 PM Page 40

if/else
The {% if %} tag evaluates a variable, and if that variable is “true” (i.e., it exists, is not empty,
and is not a false Boolean value), the system will display everything between {% if %} and
{% endif %}, for example:
{% if today_is_weekend %}
<p>Welcome to the weekend!</p>
{% endif %}
An {% else %} tag is optional:
{% if today_is_weekend %}
<p>Welcome to the weekend!</p>
{% else %}
<p>Get back to work.</p>
{% endif %}
PYTHON “TRUTHINESS”
In Python, the empty list ([]), tuple (()), dictionary ({}), string (''), zero (0), and the special object None are
False in a Boolean context. Everything else is True.
The {% if %} tag accepts and, or, or not for testing multiple variables, or to negate a given
variable. Here’s an example:
{% if athlete_list and coach_list %}
Both athletes and coaches are available.
{% endif %}
{% if not athlete_list %}
There are no athletes.
{% endif %}
{% if athlete_list or coach_list %}
There are some athletes or some coaches.
{% endif %}
{% if not athlete_list or coach_list %}
There are no athletes or there are some coaches. (OK, so
writing English translations of Boolean logic sounds
stupid; it's not our fault.)
{% endif %}
{% if athlete_list and not coach_list %}
There are some athletes and absolutely no coaches.
{% endif %}
CHAPTER 4 ■THE DJANGO TEMPLATE SYSTEM 41
7257ch04.qxd 11/1/07 1:22 PM Page 41
{% if %} tags don’t allow and and or clauses within the same tag, because the order of
logic would be ambiguous. For example, this is invalid:
{% if athlete_list and coach_list or cheerleader_list %}
The use of parentheses for controlling order of operations is not supported. If you find
yourself needing parentheses, consider performing logic in the view code in order to simplify
the templates. Even so, if you need to combine and and or to do advanced logic, just use nested
{% if %} tags, for example:
{% if athlete_list %}
{% if coach_list or cheerleader_list %}
We have athletes, and either coaches or cheerleaders!
{% endif %}
{% endif %}
Multiple uses of the same logical operator are fine, but you can’t combine different opera-
tors. For example, this is valid:
{% if athlete_list or coach_list or parent_list or teacher_list %}
There is no {% elif %} tag. Use nested {% if %} tags to accomplish the same thing:
{% if athlete_list %}
<p>Here are the athletes: {{ athlete_list }}.</p>
{% else %}
<p>No athletes are available.</p>
{% if coach_list %}
<p>Here are the coaches: {{ coach_list }}.</p>
{% endif %}
{% endif %}
Make sure to close each {% if %} with an {% endif %}. Otherwise, Django will throw
aTemplateSyntaxError.
for
The {% for %} tag allows you to loop over each item in a sequence. As in Python’s for state-
ment, the syntax is for X in Y, where Yis the sequence to loop over and Xis the name of the
variable to use for a particular cycle of the loop. Each time through the loop, the template
system will render everything between {% for %} and {% endfor %}.
For example, you could use the following to display a list of athletes given a variable
athlete_list:
<ul>
{% for athlete in athlete_list %}
<li>{{ athlete.name }}</li>
{% endfor %}
</ul>
CHAPTER 4 ■THE DJANGO TEMPLATE SYSTEM42
7257ch04.qxd 11/1/07 1:22 PM Page 42
Add reversed to the tag to loop over the list in reverse:
{% for athlete in athlete_list reversed %}
...
{% endfor %}
It’s possible to nest {% for %} tags:
{% for country in countries %}
<h1>{{ country.name }}</h1>
<ul>
{% for city in country.city_list %}
<li>{{ city }}</li>
{% endfor %}
</ul>
{% endfor %}
There is no support for “breaking out” of a loop before the loop is finished. If you want to
accomplish this, change the variable you’re looping over so that it includes only the values you
want to loop over. Similarly, there is no support for a “continue” statement that would instruct
the loop processor to return immediately to the front of the loop. (See the section “Philosophies
and Limitations” later in this chapter for the reasoning behind this design decision.)
The {% for %} tag sets a magic forloop template variable within the loop. This variable
has a few attributes that give you information about the progress of the loop:
•forloop.counter is always set to an integer representing the number of times the loop
has been entered. This is one-indexed, so the first time through the loop, forloop.counter
will be set to 1.
Here’s an example:
{% for item in todo_list %}
<p>{{ forloop.counter }}: {{ item }}</p>
{% endfor %}
•forloop.counter0 is like forloop.counter, except it’s zero-indexed. Its value will be set
to 0the first time through the loop.
•forloop.revcounter is always set to an integer representing the number of remaining
items in the loop. The first time through the loop, forloop.revcounter will be set to the
total number of items in the sequence you’re traversing. The last time through the loop,
forloop.revcounter will be set to 1.
•forloop.revcounter0 is like forloop.revcounter, except it’s zero-indexed. The first time
through the loop, forloop.revcounter0 will be set to the number of elements in the
sequence minus 1. The last time through the loop, it will be set to 0.
•forloop.first is a Boolean value set to True if this is the first time through the loop.
This is convenient for special casing:
{% for object in objects %}
{% if forloop.first %}<li class="first">{% else %}<li>{% endif %}
CHAPTER 4 ■THE DJANGO TEMPLATE SYSTEM 43
7257ch04.qxd 11/1/07 1:22 PM Page 43

{{ object }}
</li>
{% endfor %}
•forloop.last is a Boolean value set to True if this is the last time through the loop.
A common use for this is to put pipe characters between a list of links:
{% for link in links %}{{ link }}{% if not forloop.last %} | {% endif %}➥
{% endfor %}
The preceding template code might output something like this:
Link1 | Link2 | Link3 | Link4
•forloop.parentloop is a reference to the forloop object for the parent loop, in case of
nested loops. Here’s an example:
{% for country in countries %}
<table>
{% for city in country.city_list %}
<tr>
<td>Country #{{ forloop.parentloop.counter }}</td>
<td>City #{{ forloop.counter }}</td>
<td>{{ city }}</td>
</tr>
{% endfor %}
</table>
{% endfor %}
The magic forloop variable is only available within loops. After the template parser has
reached {% endfor %}, forloop disappears.
CONTEXT AND THE FORLOOP VARIABLE
Inside the {% for %} block, the existing variables are moved out of the way to avoid overwriting the magic
forloop variable. Django exposes this moved context in forloop.parentloop. You generally don’t need
to worry about this, but if you supply a template variable named forloop (though we advise against it), it
will be named forloop.parentloop while inside the {% for %} block.
ifequal/ifnotequal
The Django template system deliberately is not a full-fledged programming language and thus
does not allow you to execute arbitrary Python statements (more on this idea in the section
“Philosophies and Limitations”). However, it’s quite a common template requirement to com-
pare two values and display something if they’re equal—and Django provides an {% ifequal %}
tag for that purpose.
CHAPTER 4 ■THE DJANGO TEMPLATE SYSTEM44
7257ch04.qxd 11/1/07 1:22 PM Page 44
The {% ifequal %} tag compares two values and displays everything between {% ifequal %}
and {% endifequal %} if the values are equal.
This example compares the template variables user and currentuser:
{% ifequal user currentuser %}
<h1>Welcome!</h1>
{% endifequal %}
The arguments can be hard-coded strings, with either single or double quotes, so the
following is valid:
{% ifequal section 'sitenews' %}
<h1>Site News</h1>
{% endifequal %}
{% ifequal section "community" %}
<h1>Community</h1>
{% endifequal %}
Just like {% if %}, the {% ifequal %} tag supports an optional {% else %}:
{% ifequal section 'sitenews' %}
<h1>Site News</h1>
{% else %}
<h1>No News Here</h1>
{% endifequal %}
Only template variables, strings, integers, and decimal numbers are allowed as arguments
to {% ifequal %}. These are valid examples:
{% ifequal variable 1 %}
{% ifequal variable 1.23 %}
{% ifequal variable 'foo' %}
{% ifequal variable "foo" %}
Any other types of variables, such as Python dictionaries, lists, or Booleans, can’t be hard-
coded in {% ifequal %}. These are invalid examples:
{% ifequal variable True %}
{% ifequal variable [1, 2, 3] %}
{% ifequal variable {'key': 'value'} %}
If you need to test whether something is true or false, use the {% if %} tags instead of
{% ifequal %}.
Comments
Just as in HTML or in a programming language such as Python, the Django template language
allows for comments. To designate a comment, use {# #}:
{# This is a comment #}
The comment will not be output when the template is rendered.
CHAPTER 4 ■THE DJANGO TEMPLATE SYSTEM 45
7257ch04.qxd 11/1/07 1:22 PM Page 45
A comment cannot span multiple lines. This limitation improves template parsing perform-
ance. In the following template, the rendered output will look exactly the same as the template
(i.e., the comment tag will not be parsed as a comment):
This is a {# this is not
a comment #}
test.
Filters
As explained earlier in this chapter, template filters are simple ways of altering the value of
variables before they’re displayed. Filters look like this:
{{ name|lower }}
This displays the value of the {{ name }} variable after being filtered through the lower
filter, which converts text to lowercase. Use a pipe (|) to apply a filter.
Filters can be chained—that is, the output of one filter is applied to the next. Here’s
a common idiom for escaping text contents and then converting line breaks to <p> tags:
{{ my_text|escape|linebreaks }}
Some filters take arguments. A filter argument looks like this:
{{ bio|truncatewords:"30" }}
This displays the first 30 words of the bio variable. Filter arguments are always in double
quotes.
The following are a few of the most important filters; Appendix F covers the rest.
•addslashes: Adds a backslash before any backslash, single quote, or double quote. This
is useful if the produced text is included in a JavaScript string.
•date: Formats a date or datetime object according to a format string given in the
parameter, for example:
{{ pub_date|date:"F j, Y" }}
Format strings are defined in Appendix F.
•escape: Escapes ampersands, quotes, and angle brackets in the given string. This is use-
ful for sanitizing user-submitted data and for ensuring data is valid XML or XHTML.
Specifically, escape makes these conversions:
• Converts &to &
• Converts <to <
• Converts >to >
• Converts "(double quote) to "
• Converts '(single quote) to '
CHAPTER 4 ■THE DJANGO TEMPLATE SYSTEM46
7257ch04.qxd 11/1/07 1:22 PM Page 46
•length: Returns the length of the value. You can use this on a list or a string, or any Python
object that knows how to determine its length (i.e., any object that has a __len__() method).
Philosophies and Limitations
Now that you’ve gotten a feel for the Django template language, we should point out some of
its intentional limitations, along with some philosophies behind why it works the way it does.
More than any other component of Web applications, programmer opinions on template
systems vary wildly. The fact that Python alone has dozens, if not hundreds, of open source
template-language implementations supports this point. Each was likely created because its
developer deemed all existing template languages inadequate. (In fact, it is said to be a rite of
passage for a Python developer to write his or her own template language! If you haven’t done
this yet, consider it. It’s a fun exercise.)
With that in mind, you might be interested to know that Django doesn’t require that you
use its template language. Because Django is intended to be a full-stack Web framework that
provides all the pieces necessary for Web developers to be productive, many times it’s more
convenient to use Django’s template system than other Python template libraries, but it’s not
a strict requirement in any sense. As you’ll see in the upcoming section “Using Templates in
Views,” it’s very easy to use another template language with Django.
Still, it’s clear we have a strong preference for the way Django’s template language works.
The template system has roots in how Web development is done at World Online and the com-
bined experience of Django’s creators. Here are a few of those philosophies:
•Business logic should be separated from presentation logic. We see a template system as
a tool that controls presentation and presentation-related logic—and that’s it. The tem-
plate system shouldn’t support functionality that goes beyond this basic goal.
For that reason, it’s impossible to call Python code directly within Django templates. All
“programming” is fundamentally limited to the scope of what template tags can do. It is
possible to write custom template tags that do arbitrary things, but the out-of-the-box
Django template tags intentionally do not allow for arbitrary Python code execution.
•Syntax should be decoupled from HTML/XML. Although Django’s template system is used
primarily to produce HTML, it’s intended to be just as usable for non-HTML formats,
such as plain text. Some other template languages are XML based, placing all template
logic within XML tags or attributes, but Django deliberately avoids this limitation.
Requiring valid XML to write templates introduces a world of human mistakes and
hard-to-understand error messages, and using an XML engine to parse templates
incurs an unacceptable level of overhead in template processing.
•Designers are assumed to be comfortable with HTML code. The template system isn’t
designed so that templates necessarily are displayed nicely in WYSIWYG editors such as
Dreamweaver. That is too severe a limitation and wouldn’t allow the syntax to be as nice
as it is. Django expects template authors to be comfortable editing HTML directly.
•Designers are assumed not to be Python programmers. The template system authors rec-
ognize that Web page templates are most often written by designers, not programmers,
and therefore should not assume Python knowledge.
CHAPTER 4 ■THE DJANGO TEMPLATE SYSTEM 47
7257ch04.qxd 11/1/07 1:22 PM Page 47
However, the system also intends to accommodate small teams in which the templates
are created by Python programmers. It offers a way to extend the system’s syntax by
writing raw Python code (more on this in Chapter 10).
•The goal is not to invent a programming language. The goal is to offer just enough
programming-esque functionality, such as branching and looping, that is essential for
making presentation-related decisions.
As a result of these design philosophies, the Django template language has the following
limitations:
•A template cannot set a variable or change the value of a variable. It’s possible to write
custom template tags that accomplish these goals (see Chapter 10), but the stock Django
template tags do not allow it.
•A template cannot call raw Python code. There’s no way to “drop into Python mode” or
use raw Python constructs. Again, it’s possible to write custom template tags to do this,
but the stock Django template tags don’t allow it.
Using Templates in Views
You’ve learned the basics of using the template system; now let’s use this knowledge to create
a view. Recall the current_datetime view in mysite.views, which we started in the previous
chapter. Here’s what it looks like:
from django.http import HttpResponse
import datetime
def current_datetime(request):
now = datetime.datetime.now()
html = "<html><body>It is now %s.</body></html>" % now
return HttpResponse(html)
Let’s change this view to use Django’s template system. At first, you might think to do
something like this:
from django.template import Template, Context
from django.http import HttpResponse
import datetime
def current_datetime(request):
now = datetime.datetime.now()
t = Template("<html><body>It is now {{ current_date }}.</body></html>")
html = t.render(Context({'current_date': now}))
return HttpResponse(html)
Sure, that uses the template system, but it doesn’t solve the problems we pointed out in
the introduction of this chapter. Namely, the template is still embedded in the Python code.
Let’s fix that by putting the template in a separate file, which this view will load.
CHAPTER 4 ■THE DJANGO TEMPLATE SYSTEM48
7257ch04.qxd 11/1/07 1:22 PM Page 48
You might first consider saving your template somewhere on your filesystem and using
Python’s built-in file-opening functionality to read the contents of the template. Here’s what
that might look like, assuming the template was saved as the file /home/djangouser/templates/
mytemplate.html:
from django.template import Template, Context
from django.http import HttpResponse
import datetime
def current_datetime(request):
now = datetime.datetime.now()
# Simple way of using templates from the filesystem.
# This doesn't account for missing files!
fp = open('/home/djangouser/templates/mytemplate.html')
t = Template(fp.read())
fp.close()
html = t.render(Context({'current_date': now}))
return HttpResponse(html)
This approach, however, is inelegant for these reasons:
• It doesn’t handle the case of a missing file. If the file mytemplate.html doesn’t exist or
isn’t readable, the open() call will raise an IOError exception.
• It hard-codes your template location. If you were to use this technique for every view
function, you’d be duplicating the template locations. Not to mention it involves a lot of
typing!
• It includes a lot of boring boilerplate code. You’ve got better things to do than write calls
to open(), fp.read(), and fp.close() each time you load a template.
To solve these issues, we’ll use template loading and template directories, both of which
are described in the sections that follow.
Template Loading
Django provides a convenient and powerful API for loading templates from disk, with the goal
of removing redundancy both in your template-loading calls and in your templates themselves.
In order to use this template-loading API, first you’ll need to tell the framework where you
store your templates. The place to do this is in your settings file.
A Django settings file is the place to put configuration for your Django instance (aka your
Django project). It’s a simple Python module with module-level variables, one for each setting.
When you ran django-admin.py startproject mysite in Chapter 2, the script created
a default settings file for you, aptly named settings.py. Have a look at the file’s contents. It
contains variables that look like this (though not necessarily in this order):
DEBUG = True
TIME_ZONE = 'America/Chicago'
USE_I18N = True
ROOT_URLCONF = 'mysite.urls'
CHAPTER 4 ■THE DJANGO TEMPLATE SYSTEM 49
7257ch04.qxd 11/1/07 1:22 PM Page 49
This is pretty self-explanatory; the settings and their respective values are simple Python
variables. And because the settings file is just a plain Python module, you can do dynamic
things such as checking the value of one variable before setting another. (This also means that
you should avoid Python syntax errors in your settings file.)
We’ll cover settings files in depth in Appendix E, but for now, have a look at the TEMPLATE_DIRS
setting. This setting tells Django’s template-loading mechanism where to look for templates.
By default, it’s an empty tuple. Pick a directory where you’d like to store your templates and
add it to TEMPLATE_DIRS, like so:
TEMPLATE_DIRS = (
'/home/django/mysite/templates',
)
There are a few things to note:
• You can specify any directory you want, as long as the directory and templates within
that directory are readable by the user account under which your Web server runs. If
you can’t think of an appropriate place to put your templates, we recommend creating
atemplates directory within your Django project (i.e., within the mysite directory you
created in Chapter 2, if you’ve been following along with this book’s examples).
• Don’t forget the comma at the end of the template directory string! Python requires
commas within single-element tuples to disambiguate the tuple from a parenthetical
expression. This is a common newbie gotcha.
If you want to avoid this error, you can make TEMPLATE_DIRS a list instead of a tuple,
because single-element lists don’t require a trailing comma:
TEMPLATE_DIRS = [
'/home/django/mysite/templates'
]
A tuple is slightly more semantically correct than a list (tuples cannot be changed after
being created, and nothing should be changing settings once they’ve been read), so we
recommend using a tuple for your TEMPLATE_DIRS setting.
• If you’re on Windows, include your drive letter and use Unix-style forward slashes
rather than backslashes, as follows:
• It’s simplest to use absolute paths (i.e., directory paths that start at the root of the
filesystem). If you want to be a bit more flexible and decoupled, though, you can take
advantage of the fact that Django settings files are just Python code by constructing the
contents of TEMPLATE_DIRS dynamically, for example:
import os.path
TEMPLATE_DIRS = (
os.path.join(os.path.dirname(__file__), 'templates').replace('\\', '/'),
)
This example uses the “magic” Python variable __file__, which is automatically set to
the file name of the Python module in which the code lives.
CHAPTER 4 ■THE DJANGO TEMPLATE SYSTEM50
7257ch04.qxd 11/1/07 1:22 PM Page 50

TEMPLATE_DIRS = (
'C:/www/django/templates',
)
With TEMPLATE_DIRS set, the next step is to change the view code to use Django’s template-
loading functionality rather than hard-coding the template paths. Returning to our current_
datetime view, let’s change it like so:
from django.template.loader import get_template
from django.template import Context
from django.http import HttpResponse
import datetime
def current_datetime(request):
now = datetime.datetime.now()
t = get_template('current_datetime.html')
html = t.render(Context({'current_date': now}))
return HttpResponse(html)
In this example, we’re using the function django.template.loader.get_template() rather
than loading the template from the filesystem manually. The get_template() function takes
a template name as its argument, figures out where the template lives on the filesystem, opens
that file, and returns a compiled Template object.
If get_template() cannot find the template with the given name, it raises
aTemplateDoesNotExist exception. To see what that looks like, fire up the Django
development server again, as in Chapter 3, by running python manage.py runserver within
your Django project’s directory. Then, point your browser at the page that activates the
current_datetime view (e.g., http://127.0.0.1:8000/time/). Assuming your DEBUG setting is
set to True and you haven’t yet created a current_datetime.html template, you should see
a Django error page highlighting the TemplateDoesNotExist error, as shown in Figure 4-1.
Figure 4-1. The error page shown when a template cannot be found
CHAPTER 4 ■THE DJANGO TEMPLATE SYSTEM 51
7257ch04.qxd 11/1/07 1:22 PM Page 51
This error page is similar to the one we explained in Chapter 3, with one additional piece
of debugging information: a “Template-loader postmortem” section. This section tells you which
templates Django tried to load, along with the reason each attempt failed (e.g., “File does not
exist”). This information is invaluable when you’re trying to debug template-loading errors.
As you can probably tell from the error messages found in the Figure 4-1, Django attempted
to find the template by combining the directory in the TEMPLATE_DIRS setting with the template
name passed to get_template(). So if your TEMPLATE_DIRS contains '/home/django/templates',
Django looks for the file '/home/django/templates/current_datetime.html'. If TEMPLATE_DIRS
contains more than one directory, each is checked until the template is found or they’ve all
been checked.
Moving along, create the current_datetime.html file within your template directory using
the following template code:
<html><body>It is now {{ current_date }}.</body></html>
Refresh the page in your Web browser, and you should see the fully rendered page.
render_to_response()
Because it’s such a common idiom to load a template, fill a Context, and return an HttpResponse
object with the result of the rendered template, Django provides a shortcut that lets you do those
things in one line of code. This shortcut is a function called render_to_response(), which lives
in the module django.shortcuts. Most of the time, you’ll be using render_to_response() rather
than loading templates and creating Context and HttpResponse objects manually.
Here’s the ongoing current_datetime example rewritten to use render_to_response():
from django.shortcuts import render_to_response
import datetime
def current_datetime(request):
now = datetime.datetime.now()
return render_to_response('current_datetime.html', {'current_date': now})
What a difference! Let’s step through the code changes:
• We no longer have to import get_template, Template, Context, or HttpResponse. Instead,
we import django.shortcuts.render_to_response. The import datetime remains.
• Within the current_datetime function, we still calculate now, but the template loading,
context creation, template rendering, and HttpResponse creation is all taken care of by
the render_to_response() call. Because render_to_response() returns an HttpResponse
object, we can simply return that value in the view.
The first argument to render_to_response() should be the name of the template to use.
The second argument, if given, should be a dictionary to use in creating a Context for that
template. If you don’t provide a second argument, render_to_response() will use an empty
dictionary.
CHAPTER 4 ■THE DJANGO TEMPLATE SYSTEM52
7257ch04.qxd 11/1/07 1:22 PM Page 52
The locals() Trick
Consider our latest incarnation of current_datetime:
def current_datetime(request):
now = datetime.datetime.now()
return render_to_response('current_datetime.html', {'current_date': now})
Many times, as in this example, you’ll find yourself calculating some values, storing them
in variables (e.g., now in the preceding code), and sending those variables to the template.
Particularly lazy programmers should note that it’s slightly redundant to have to give names
for temporary variables and give names for the template variables. Not only is it redundant,
but also it’s extra typing.
So if you’re one of those lazy programmers and you like keeping code particularly concise,
you can take advantage of a built-in Python function called locals(). It returns a dictionary
mapping all local variable names to their values. Thus, the preceding view could be rewritten
like so:
def current_datetime(request):
current_date = datetime.datetime.now()
return render_to_response('current_datetime.html', locals())
Here, instead of manually specifying the context dictionary as before, we pass the value of
locals(), which will include all variables defined at that point in the function’s execution. As
a consequence, we’ve renamed the now variable to current_date, because that’s the variable
name that the template expects. In this example, locals() doesn’t offer a huge improvement,
but this technique can save you some typing if you have several template variables to define—
or if you’re lazy.
One thing to watch out for when using locals() is that it includes every local variable, which
may comprise more variables than you actually want your template to have access to. In the
previous example, locals() will also include request. Whether this matters to you depends on
your application.
A final thing to consider is that locals() incurs a small bit of overhead, because when you
call it, Python has to create the dictionary dynamically. If you specify the context dictionary
manually, you avoid this overhead.
Subdirectories in get_template()
It can get unwieldy to store all of your templates in a single directory. You might like to store
templates in subdirectories of your template directory, and that’s fine. In fact, we recommend
doing so; some more advanced Django features (such as the generic views system, which we
cover in Chapter 9) expect this template layout as a default convention.
Storing templates in subdirectories of your template directory is easy. In your calls to
get_template(), just include the subdirectory name and a slash before the template name, like so:
t = get_template('dateapp/current_datetime.html')
CHAPTER 4 ■THE DJANGO TEMPLATE SYSTEM 53
7257ch04.qxd 11/1/07 1:22 PM Page 53

Because render_to_response() is a small wrapper around get_template(), you can do the
same thing with the first argument to render_to_response().
There’s no limit to the depth of your subdirectory tree. Feel free to use as many as you like.
■Note Windows users, be sure to use forward slashes rather than backslashes. get_template()
assumes a Unix-style file name designation.
The include Template Tag
Now that we’ve covered the template-loading mechanism, we can introduce a built-in template
tag that takes advantage of it: {% include %}. This tag allows you to include the contents of
another template. The argument to the tag should be the name of the template to include, and
the template name can be either a variable or a hard-coded (quoted) string, in either single or
double quotes. Anytime you have the same code in multiple templates, consider using an
{% include %} to remove the duplication.
These two examples include the contents of the template nav.html. The examples are
equivalent and illustrate that either single or double quotes are allowed:
{% include 'nav.html' %}
{% include "nav.html" %}
This example includes the contents of the template includes/nav.html:
{% include 'includes/nav.html' %}
This example includes the contents of the template whose name is contained in the
variable template_name:
{% include template_name %}
As in get_template(), the file name of the template is determined by adding the template
directory from TEMPLATE_DIRS to the requested template name.
Included templates are evaluated with the context of the template that’s including them.
If a template with the given name isn’t found, Django will do one of two things:
•If DEBUG is set to True, you’ll see the TemplateDoesNotExist exception on a Django error
page.
•If DEBUG is set to False, the tag will fail silently, displaying nothing in the place of the tag.
Template Inheritance
Our template examples so far have been tiny HTML snippets, but in the real world, you’ll be
using Django’s template system to create entire HTML pages. This leads to a common Web
development problem: across a Web site, how do you reduce the duplication and redundancy
of common page areas, such as sitewide navigation?
CHAPTER 4 ■THE DJANGO TEMPLATE SYSTEM54
7257ch04.qxd 11/1/07 1:22 PM Page 54
A classic way of solving this problem is to use server-side includes, directives you can embed
within your HTML pages to “include” one Web page inside another. Indeed, Django supports
that approach, with the {% include %} template tag just described. But the preferred way of
solving this problem with Django is to use a more elegant strategy called template inheritance.
In essence, template inheritance lets you build a base “skeleton” template that contains all
the common parts of your site and defines “blocks” that child templates can override.
Let’s see an example of this by creating a more complete template for our current_datetime
view, by editing the current_datetime.html file:
<!DOCTYPE HTML PUBLIC "-//W3C//DTD HTML 4.01//EN">
<html lang="en">
<head>
<title>The current time</title>
</head>
<body>
<h1>My helpful timestamp site</h1>
<p>It is now {{ current_date }}.</p>
<hr>
<p>Thanks for visiting my site.</p>
</body>
</html>
That looks just fine, but what happens when we want to create a template for another
view—say, the hours_ahead view from Chapter 3? If we want to again make a nice, valid, full
HTML template, we’d create something like this:
<!DOCTYPE HTML PUBLIC "-//W3C//DTD HTML 4.01//EN">
<html lang="en">
<head>
<title>Future time</title>
</head>
<body>
<h1>My helpful timestamp site</h1>
<p>In {{ hour_offset }} hour(s), it will be {{ next_time }}.</p>
<hr>
<p>Thanks for visiting my site.</p>
</body>
</html>
Clearly, we’ve just duplicated a lot of HTML. Imagine if we had a more typical site, includ-
ing a navigation bar, a few style sheets, perhaps some JavaScript—we’d end up putting all sorts
of redundant HTML into each template.
The server-side include solution to this problem is to factor out the common bits in both
templates and save them in separate template snippets, which are then included in each tem-
plate. Perhaps you’d store the top bit of the template in a file called header.html:
CHAPTER 4 ■THE DJANGO TEMPLATE SYSTEM 55
7257ch04.qxd 11/1/07 1:22 PM Page 55
<!DOCTYPE HTML PUBLIC "-//W3C//DTD HTML 4.01//EN">
<html lang="en">
<head>
And perhaps you’d store the bottom bit in a file called footer.html:
<hr>
<p>Thanks for visiting my site.</p>
</body>
</html>
With an include-based strategy, headers and footers are easy. It’s the middle ground that’s
messy. In this example, both pages feature a title—<h1>My helpful timestamp site</h1>—but
that title can’t fit into header.html because the <title> on both pages is different. If we included
the <h1> in the header, we’d have to include the <title>, which wouldn’t allow us to customize
it per page. See where this is going?
Django’s template inheritance system solves these problems. You can think of it as an
“inside-out” version of server-side includes. Instead of defining the snippets that are common,
you define the snippets that are different.
The first step is to define a base template—a skeleton of your page that child templates
will later fill in. Here’s a base template for our ongoing example:
<!DOCTYPE HTML PUBLIC "-//W3C//DTD HTML 4.01//EN">
<html lang="en">
<head>
<title>{% block title %}{% endblock %}</title>
</head>
<body>
<h1>My helpful timestamp site</h1>
{% block content %}{% endblock %}
{% block footer %}
<hr>
<p>Thanks for visiting my site.</p>
{% endblock %}
</body>
</html>
This template, which we’ll call base.html, defines a simple HTML skeleton document that
we’ll use for all the pages on the site. It’s the job of child templates to override, or add to, or
leave alone the contents of the blocks. (If you’re following along at home, save this file to your
template directory.)
We’re using a template tag here that you haven’t seen before: the {% block %} tag. All the
{% block %} tags do is tell the template engine that a child template may override those portions
of the template.
CHAPTER 4 ■THE DJANGO TEMPLATE SYSTEM56
7257ch04.qxd 11/1/07 1:22 PM Page 56
Now that we have this base template, we can modify our existing current_datetime.html
template to use it:
{% extends "base.html" %}
{% block title %}The current time{% endblock %}
{% block content %}
<p>It is now {{ current_date }}.</p>
{% endblock %}
While we’re at it, let’s create a template for the hours_ahead view from Chapter 3. (If you’re
following along with code, we’ll leave it up to you to change hours_ahead to use the template
system.) Here’s what that would look like:
{% extends "base.html" %}
{% block title %}Future time{% endblock %}
{% block content %}
<p>In {{ hour_offset }} hour(s), it will be {{ next_time }}.</p>
{% endblock %}
Isn’t this beautiful? Each template contains only the code that’s unique to that template.
No redundancy needed. If you need to make a sitewide design change, just make the change
to base.html, and all of the other templates will immediately reflect the change.
Here’s how it works. When you load the template current_datetime.html, the template
engine sees the {% extends %} tag, noting that this template is a child template. The engine
immediately loads the parent template—in this case, base.html.
At that point, the template engine notices the three {% block %} tags in base.html and
replaces those blocks with the contents of the child template. So, the title we’ve defined in
{% block title %} will be used, as will the {% block content %}.
Note that since the child template doesn’t define the footer block, the template system
uses the value from the parent template instead. Content within a {% block %} tag in a parent
template is always used as a fallback.
Inheritance doesn’t affect the way the context works, and you can use as many levels of
inheritance as needed. One common way of using inheritance is the following three-level
approach:
1. Create a base.html template that holds the main look and feel of your site. This is the
stuff that rarely, if ever, changes.
2. Create a base_SECTION.html template for each “section” of your site (e.g., base_photos.html
and base_forum.html). These templates extend base.html and include section-specific
styles/design.
3. Create individual templates for each type of page, such as a forum page or a photo gallery.
These templates extend the appropriate section template.
CHAPTER 4 ■THE DJANGO TEMPLATE SYSTEM 57
7257ch04.qxd 11/1/07 1:22 PM Page 57
This approach maximizes code reuse and makes it easy to add items to shared areas, such
as sectionwide navigation.
Here are some tips for working with template inheritance:
• If you use {% extends %} in a template, it must be the first template tag in that template.
Otherwise, template inheritance won’t work.
• Generally, the more {% block %} tags in your base templates, the better. Remember,
child templates don’t have to define all parent blocks, so you can fill in reasonable
defaults in a number of blocks, and then define only the ones you need in the child
templates. It’s better to have more hooks than fewer hooks.
• If you find yourself duplicating code in a number of templates, it probably means you
should move that code to a {% block %} in a parent template.
• If you need to get the content of the block from the parent template, the {{ block.super }}
variable will do the trick. This is useful if you want to add to the contents of a parent
block instead of completely overriding it.
• You may not define multiple {% block %} tags with the same name in the same template.
This limitation exists because a block tag works in “both” directions. That is, a block tag
doesn’t just provide a hole to fill, it also defines the content that fills the hole in the
parent. If there were two similarly named {% block %} tags in a template, that tem-
plate’s parent wouldn’t know which one of the blocks’ content to use.
• The template name you pass to {% extends %} is loaded using the same method that
get_template() uses. That is, the template name is appended to your TEMPLATE_DIRS
setting.
• In most cases, the argument to {% extends %} will be a string, but it can also be a vari-
able, if you don’t know the name of the parent template until runtime. This lets you do
some cool, dynamic stuff.
What’s Next?
Most modern Web sites are database driven, meaning the site content is stored in a relational
database. This allows a clean separation of data and logic (in the same way views and templates
allow the separation of logic and display). The next chapter covers the tools Django provides
to interact with a database.
CHAPTER 4 ■THE DJANGO TEMPLATE SYSTEM58
7257ch04.qxd 11/1/07 1:22 PM Page 58

Interacting with a Database:
Models
In Chapter 3, we covered the fundamentals of building dynamic Web sites with Django: set-
ting up views and URLconfs. As we explained, a view is responsible for doing some arbitrary
logic and then returning a response. In the example, our arbitrary logic was to calculate the
current date and time.
In modern Web applications, the arbitrary logic often involves interacting with a data-
base. Behind the scenes, a database-driven Web site connects to a database server, retrieves
some data out of it, and displays that data, nicely formatted, on a Web page. Or, similarly, the
site could provide functionality that lets site visitors populate the database on their own.
Many complex Web sites provide some combination of the two. Amazon.com, for instance, is
a great example of a database-driven site. Each product page is essentially a query into Amazon’s
product database formatted as HTML, and when you post a customer review, it gets inserted into
the database of reviews.
Django is well suited for making database-driven Web sites, as it comes with easy yet
powerful ways of performing database queries using Python. This chapter explains that func-
tionality: Django’s database layer.
■Note While it’s not strictly necessary to know basic database theory and SQL in order to use Django’s
database layer, it’s highly recommended. An introduction to those concepts is beyond the scope of this book,
but keep reading even if you’re a database newbie. You’ll probably be able to follow along and grasp con-
cepts based on the context.
The “Dumb” Way to Do Database Queries in Views
Just as Chapter 3 detailed a “dumb” way to produce output within a view (by hard-coding the
text directly within the view), there’s a “dumb” way to retrieve data from a database in a view.
It’s simple: just use any existing Python library to execute an SQL query and do something
with the results.
In this example view, we use the MySQLdb library (available at http://www.djangoproject.com/
r/python-mysql/) to connect to a MySQL database, retrieve some records, and feed them to a
template for display as a Web page: 59
CHAPTER 5
■ ■ ■
7257ch05.qxd 11/1/07 1:24 PM Page 59
from django.shortcuts import render_to_response
import MySQLdb
def book_list(request):
db = MySQLdb.connect(user='me', db='mydb', passwd='secret', host='localhost')
cursor = db.cursor()
cursor.execute('SELECT name FROM books ORDER BY name')
names = [row[0] for row in cursor.fetchall()]
db.close()
return render_to_response('book_list.html', {'names': names})
This approach works, but some problems should jump out at you immediately:
• We’re hard-coding the database connection parameters. Ideally, these parameters
would be stored in the Django configuration.
• We’re having to write a fair bit of boilerplate code: creating a connection, creating
a cursor, executing a statement, and closing the connection. Ideally, all we’d have to
do is specify which results we wanted.
• It ties us to MySQL. If, down the road, we switch from MySQL to PostgreSQL, we’ll have
to use a different database adapter (e.g., psycopg rather than MySQLdb), alter the connec-
tion parameters, and—depending on the nature of the SQL statement—possibly rewrite
the SQL. Ideally, the database server we’re using would be abstracted, so that a database
server change could be made in a single place.
As you might expect, Django’s database layer aims to solve these problems. Here’s a sneak
preview of how the previous view can be rewritten using Django’s database API:
from django.shortcuts import render_to_response
from mysite.books.models import Book
def book_list(request):
books = Book.objects.order_by('name')
return render_to_response('book_list.html', {'books': books})
We’ll explain this code a little later in the chapter. For now, just get a feel for how it looks.
The MTV Development Pattern
Before we delve into any more code, let’s take a moment to consider the overall design of a
database-driven Django Web application.
As we mentioned in previous chapters, Django is designed to encourage loose coupling
and strict separation between pieces of an application. If you follow this philosophy, it’s easy
to make changes to a particular piece of the application without affecting the other pieces. In
view functions, for instance, we discussed the importance of separating the business logic
from the presentation logic by using a template system. With the database layer, we’re apply-
ing that same philosophy to data access logic.
Those three pieces together—data access logic, business logic, and presentation logic—
comprise a concept that’s sometimes called the Model-View-Controller (MVC) pattern of
CHAPTER 5 ■INTERACTING WITH A DATABASE: MODELS60
7257ch05.qxd 11/1/07 1:24 PM Page 60

software architecture. In this pattern, “Model” refers to the data access layer, “View” refers to
the part of the system that selects what to display and how to display it, and “Controller” refers
to the part of the system that decides which view to use, depending on user input, accessing
the model as needed.
WHY THE ACRONYM?
The goal of explicitly defining patterns such as MVC is mostly to streamline communication among develop-
ers. Instead of having to tell your coworkers, “Let’s make an abstraction of the data access, then let’s have
a separate layer that handles data display, and let’s put a layer in the middle that regulates this,” you can
take advantage of a shared vocabulary and say, “Let’s use the MVC pattern here.”
Django follows this MVC pattern closely enough that it can be called an MVC framework.
Here’s roughly how the M, V, and C break down in Django:
•M, the data-access portion, is handled by Django’s database layer, which is described in
this chapter.
•V, the portion that selects which data to display and how to display it, is handled by
views and templates.
•C, the portion that delegates to a view depending on user input, is handled by the
framework itself by following your URLconf and calling the appropriate Python func-
tion for the given URL.
Because the “C” is handled by the framework itself and most of the excitement in Django
happens in models, templates, and views, Django has been referred to as an MTV framework.
In the MTV development pattern,
•Mstands for “Model,” the data access layer. This layer contains anything and everything
about the data: how to access it, how to validate it, which behaviors it has, and the rela-
tionships between the data.
•Tstands for “Template,” the presentation layer. This layer contains presentation-related
decisions: how something should be displayed on a Web page or other type of docu-
ment.
•Vstands for “View,” the business logic layer. This layer contains the logic that accesses
the model and defers to the appropriate template(s). You can think of it as the bridge
between models and templates.
If you’re familiar with other MVC Web-development frameworks, such as Ruby on
Rails, you may consider Django views to be the “controllers” and Django templates to be
the “views.” This is an unfortunate confusion brought about by differing interpretations of
MVC. In Django’s interpretation of MVC, the “view” describes the data that gets presented
to the user; it’s not necessarily just how the data looks, but which data is presented. In con-
trast, Ruby on Rails and similar frameworks suggest that the controller’s job includes deciding
which data gets presented to the user, whereas the view is strictly how the data looks, not
which data is presented.
CHAPTER 5 ■INTERACTING WITH A DATABASE: MODELS 61
7257ch05.qxd 11/1/07 1:24 PM Page 61

Neither interpretation is more “correct” than the other. The important thing is to understand
the underlying concepts.
Configuring the Database
With all of that philosophy in mind, let’s start exploring Django’s database layer. First, we need
to take care of some initial configuration: we need to tell Django which database server to use
and how to connect to it.
We’ll assume you’ve set up a database server, activated it, and created a database within it
(e.g., using a CREATE DATABASE statement). SQLite is a special case; in that case, there’s no data-
base to create, because SQLite uses standalone files on the filesystem to store its data.
As with TEMPLATE_DIRS in the previous chapter, database configuration lives in the Django
settings file, called settings.py by default. Edit that file and look for the database settings:
DATABASE_ENGINE = ''
DATABASE_NAME = ''
DATABASE_USER = ''
DATABASE_PASSWORD = ''
DATABASE_HOST = ''
DATABASE_PORT = ''
Here’s a rundown of each setting.
•DATABASE_ENGINE tells Django which database engine to use. If you’re using a database
with Django, DATABASE_ENGINE must be set to one of the strings shown in Table 5-1.
Table 5-1. Database Engine Settings
Setting Database Required Adapter
postgresql PostgreSQL psycopg version 1.x, http://www.djangoproject.com/r/
python-pgsql/1/.
postgresql_ PostgreSQL psycopg version 2.x, http://www.djangoproject.com/
psycopg2 r/python-pgsql/.
mysql MySQL MySQLdb, http://www.djangoproject.com/r/python-mysql/.
sqlite3 SQLite No adapter needed if using Python 2.5+. Otherwise, pysqlite,
http://www.djangoproject.com/r/python-sqlite/.
oracle Oracle cx_Oracle, http://www.djangoproject.com/r/python-oracle/.
Note that for whichever database back-end you use, you’ll need to download and install
the appropriate database adapter. Each one is available for free on the Web; just follow
the links in the “Required Adapter” column in Table 5-1.
CHAPTER 5 ■INTERACTING WITH A DATABASE: MODELS62
7257ch05.qxd 11/1/07 1:24 PM Page 62
•DATABASE_NAME tells Django the name of your database. If you’re using SQLite, specify the full
filesystem path to the database file on your filesystem (e.g., '/home/django/mydata.db').
•DATABASE_USER tells Django which username to use when connecting to your database.
If you’re using SQLite, leave this blank.
•DATABASE_PASSWORD tells Django which password to use when connecting to your data-
base. If you’re using SQLite or have an empty password, leave this blank.
•DATABASE_HOST tells Django which host to use when connecting to your database. If your
database is on the same computer as your Django installation (i.e., localhost), leave this
blank. If you’re using SQLite, leave this blank.
MySQL is a special case here. If this value starts with a forward slash (/) and you’re using
MySQL, MySQL will connect via a Unix socket to the specified socket, for example:
DATABASE_HOST = '/var/run/mysql'
If you’re using MySQL and this value doesn’t start with a forward slash, then this value is
assumed to be the host.
•DATABASE_PORT tells Django which port to use when connecting to your database. If
you’re using SQLite, leave this blank. Otherwise, if you leave this blank, the underlying
database adapter will use whichever port is default for your given database server. In
most cases, the default port is fine, so you can leave this blank.
Once you’ve entered those settings, test your configuration. First, from within the mysite
project directory you created in Chapter 2, run the command python manage.py shell.
You’ll notice this starts a Python interactive interpreter. Looks can be deceiving, though!
There’s an important difference between running the command python manage.py shell within
your Django project directory and the more generic python. The latter is the basic Python shell,
but the former tells Django which settings file to use before it starts the shell. This is a key require-
ment for doing database queries: Django needs to know which settings file to use in order to get
your database connection information.
Behind the scenes, python manage.py shell simply assumes that your settings file is in
the same directory as manage.py. There are other ways to tell Django which settings module to
use; we’ll cover those options later. For now, use python manage.py shell whenever you need
to drop into the Python interpreter to do Django-specific tinkering.
Once you’ve entered the shell, type these commands to test your database configuration:
>>> from django.db import connection
>>> cursor = connection.cursor()
If nothing happens, then your database is configured properly. Otherwise, check the error
message for clues about what’s wrong. Table 5-2 shows some common errors.
CHAPTER 5 ■INTERACTING WITH A DATABASE: MODELS 63
7257ch05.qxd 11/1/07 1:24 PM Page 63

Table 5-2. Database Configuration Error Messages
Error Message Solution
You haven’t set the Set the DATABASE_ENGINE setting to something
DATABASE_ENGINE setting yet. other than an empty string.
Environment variable Run the command python manage.py shell rather than
DJANGO_SETTINGS_MODULE python.
is undefined.
Error loading _____ module: No You haven’t installed the appropriate database-specific
module named _____. adapter (e.g., psycopg or MySQLdb).
_____ isn’t an available database Set your DATABASE_ENGINE setting to one of the valid
backend. engine settings described previously. Perhaps you made
a typo?
database _____ does not exist Change the DATABASE_NAME setting to point to a database
that exists, or execute the appropriate CREATE DATABASE
statement in order to create it.
role _____ does not exist Change the DATABASE_USER setting to point to a user that
exists, or create the user in your database.
could not connect to server Make sure DATABASE_HOST and DATABASE_PORT are set
correctly, and make sure the server is running.
Your First App
Now that you’ve verified the connection is working, it’s time to create a Django app—a bundle
of Django code, including models and views, that lives together in a single Python package and
represents a full Django application.
It’s worth explaining the terminology here, because this tends to trip up beginners. We
already created a project, in Chapter 2, so what’s the difference between a project and an app?
The difference is that of configuration vs. code:
• A project is an instance of a certain set of Django apps, plus the configuration for those
apps. Technically, the only requirement of a project is that it supplies a settings file, which
defines the database connection information, the list of installed apps, the TEMPLATE_DIRS,
and so forth.
• An app is a portable set of Django functionality, usually including models and views,
that lives together in a single Python package. For example, Django comes with a num-
ber of apps, such as a commenting system and an automatic admin interface. A key
thing to note about these apps is that they’re portable and reusable across multiple
projects.
There are very few hard-and-fast rules about how you fit your Django code into this scheme;
it’s flexible. If you’re building a simple Web site, you may use only a single app. If you’re building
a complex Web site with several unrelated pieces such as an e-commerce system and a message
board, you’ll probably want to split those into separate apps so that you’ll be able to reuse them
individually in the future.
Indeed, you don’t necessarily need to create apps at all, as evidenced by the example view
functions we’ve created so far in this book. In those cases, we simply created a file called
CHAPTER 5 ■INTERACTING WITH A DATABASE: MODELS64
7257ch05.qxd 11/1/07 1:24 PM Page 64
views.py, filled it with view functions, and pointed our URLconf at those functions. No “apps”
were needed.
However, there’s one requirement regarding the app convention: if you’re using Django’s
database layer (models), you must create a Django app. Models must live within apps. Thus, in
order to start writing our models, we’ll need to create a new app.
Within the mysite project directory you created in Chapter 2, type this command to create
a new app named books:
python manage.py startapp books
This command does not produce any output, but it does create a books directory within
the mysite directory. Let’s look at the contents of that directory:
books/
__init__.py
models.py
views.py
These files will contain the models and views for this app.
Have a look at models.py and views.py in your favorite text editor. Both files are empty,
except for an import in models.py. This is the blank slate for your Django app.
Defining Models in Python
As we discussed earlier in this chapter, the “M” in “MTV” stands for “Model.” A Django model is
a description of the data in your database, represented as Python code. It’s your data layout—
the equivalent of your SQL CREATE TABLE statements—except it’s in Python instead of SQL, and
it includes more than just database column definitions. Django uses a model to execute SQL
code behind the scenes and return convenient Python data structures representing the rows in
your database tables. Django also uses models to represent higher-level concepts that SQL can’t
necessarily handle.
If you’re familiar with databases, your immediate thought might be, “Isn’t it redundant to
define data models in Python and in SQL?” Django works the way it does for several reasons:
• Introspection requires overhead and is imperfect. In order to provide convenient data-
access APIs, Django needs to know the database layout somehow, and there are two ways
of accomplishing this. The first way is to explicitly describe the data in Python, and the
second way is to introspect the database at runtime to determine the data models.
This second way seems cleaner, because the metadata about your tables lives in only
one place, but it introduces a few problems. First, introspecting a database at runtime
obviously requires overhead. If the framework had to introspect the database each time
it processed a request, or even when the Web server was initialized, this would incur an
unacceptable level of overhead. (While some believe that level of overhead is accept-
able, Django’s developers aim to trim as much framework overhead as possible, and
this approach has succeeded in making Django faster than its high-level framework
competitors in benchmarks.) Second, some databases, notably older versions of MySQL,
do not store sufficient metadata for accurate and complete introspection.
CHAPTER 5 ■INTERACTING WITH A DATABASE: MODELS 65
7257ch05.qxd 11/1/07 1:24 PM Page 65
• Writing Python is fun, and keeping everything in Python limits the number of times
your brain has to do a “context switch.” It helps productivity if you keep yourself in
a single programming environment/mentality for as long as possible. Having to write
SQL, then Python, and then SQL again is disruptive.
• Having data models stored as code rather than in your database makes it easier to keep
your models under version control. This way, you can easily keep track of changes to
your data layouts.
• SQL allows for only a certain level of metadata about a data layout. Most database systems,
for example, do not provide a specialized data type for representing email addresses or
URLs. Django models do. The advantage of higher-level data types is higher productivity
and more reusable code.
• SQL is inconsistent across database platforms. If you’re distributing a Web application,
for example, it’s much more pragmatic to distribute a Python module that describes
your data layout than separate sets of CREATE TABLE statements for MySQL, PostgreSQL,
and SQLite.
A drawback of this approach, however, is that it’s possible for the Python code to get out
of sync with what’s actually in the database. If you make changes to a Django model, you’ll
need to make the same changes inside your database to keep your database consistent with
the model. We’ll detail some strategies for handling this problem later in this chapter.
Finally, we should note that Django includes a utility that can generate models by intro-
specting an existing database. This is useful for quickly getting up and running with legacy
data.
Your First Model
As an ongoing example in this chapter and the next chapter, we’ll focus on a basic book/author/
publisher data layout. We use this as our example because the conceptual relationships between
books, authors, and publishers are well known, and this is a common data layout used in intro-
ductory SQL textbooks. You’re also reading a book that was written by authors and produced by
a publisher!
We’ll suppose the following concepts, fields, and relationships:
• An author has a salutation (e.g., Mr. or Mrs.), a first name, a last name, an email address,
and a headshot photo.
• A publisher has a name, a street address, a city, a state/province, a country, and aWeb site.
• A book has a title and a publication date. It also has one or more authors (a many-to-
many relationship with authors) and a single publisher (a one-to-many relationship—aka
foreign key—to publishers).
The first step in using this database layout with Django is to express it as Python code. In
the models.py file that was created by the startapp command, enter the following:
CHAPTER 5 ■INTERACTING WITH A DATABASE: MODELS66
7257ch05.qxd 11/1/07 1:24 PM Page 66
from django.db import models
class Publisher(models.Model):
name = models.CharField(maxlength=30)
address = models.CharField(maxlength=50)
city = models.CharField(maxlength=60)
state_province = models.CharField(maxlength=30)
country = models.CharField(maxlength=50)
website = models.URLField()
class Author(models.Model):
salutation = models.CharField(maxlength=10)
first_name = models.CharField(maxlength=30)
last_name = models.CharField(maxlength=40)
email = models.EmailField()
headshot = models.ImageField(upload_to='/tmp')
class Book(models.Model):
title = models.CharField(maxlength=100)
authors = models.ManyToManyField(Author)
publisher = models.ForeignKey(Publisher)
publication_date = models.DateField()
Let’s quickly examine this code to cover the basics. The first thing to notice is that each
model is represented by a Python class that is a subclass of django.db.models.Model. The parent
class, Model, contains all the machinery necessary to make these objects capable of interacting
with a database—and that leaves our models responsible solely for defining their fields, in
a nice and compact syntax. Believe it or not, this is all the code we need to write to have basic
data access with Django.
Each model generally corresponds to a single database table, and each attribute on a model
generally corresponds to a column in that database table. The attribute name corresponds to the
column’s name, and the type of field (e.g., CharField) corresponds to the database column type
(e.g., varchar). For example, the Publisher model is equivalent to the following table (assuming
PostgreSQL CREATE TABLE syntax):
CREATE TABLE "books_publisher" (
"id" serial NOT NULL PRIMARY KEY,
"name" varchar(30) NOT NULL,
"address" varchar(50) NOT NULL,
"city" varchar(60) NOT NULL,
"state_province" varchar(30) NOT NULL,
"country" varchar(50) NOT NULL,
"website" varchar(200) NOT NULL
);
Indeed, Django can generate that CREATE TABLE statement automatically, as we’ll show in
a moment.
CHAPTER 5 ■INTERACTING WITH A DATABASE: MODELS 67
7257ch05.qxd 11/1/07 1:24 PM Page 67

The exception to the one-class-per-database-table rule is the case of many-to-many rela-
tionships. In our example models, Book has a ManyToManyField called authors. This designates
that a book has one or many authors, but the Book database table doesn’t get an authors col-
umn. Rather, Django creates an additional table—a many-to-many “join table”—that handles
the mapping of books to authors.
■Note For a full list of field types and model syntax options, see Appendix B.
Finally, note we haven’t explicitly defined a primary key in any of these models. Unless
you instruct it otherwise, Django automatically gives every model an integer primary key field
called id. Each Django model is required to have a single-column primary key.
Installing the Model
We’ve written the code; now let’s create the tables in our database. In order to do that, the first
step is to activate these models in our Django project. We do that by adding the books app to
the list of installed apps in the settings file.
Edit the settings.py file again, and look for the INSTALLED_APPS setting. INSTALLED_APPS
tells Django which apps are activated for a given project. By default, it looks something like
this:
INSTALLED_APPS = (
'django.contrib.auth',
'django.contrib.contenttypes',
'django.contrib.sessions',
'django.contrib.sites',
)
Temporarily comment out all four of those strings by putting a hash character (#) in
front of them. (They’re included by default as a common-case convenience, but we’ll acti-
vate and discuss them later.) While you’re at it, modify the default MIDDLEWARE_CLASSES and
TEMPLATE_CONTEXT_PROCESSORS settings. These depend on some of the apps we just com-
mented out. Then, add 'mysite.books' to the INSTALLED_APPS list, so the setting ends up
looking like this:
MIDDLEWARE_CLASSES = []
TEMPLATE_CONTEXT_PROCESSORS = []
INSTALLED_APPS = (
#'django.contrib.auth',
#'django.contrib.contenttypes',
#'django.contrib.sessions',
#'django.contrib.sites',
'mysite.books',
)
CHAPTER 5 ■INTERACTING WITH A DATABASE: MODELS68
7257ch05.qxd 11/1/07 1:24 PM Page 68

■Note As we’re dealing with a single-element tuple here, don’t forget the trailing comma. By the way, this
book’s authors prefer to put a comma after
every
element of a tuple, regardless of whether the tuple has
only a single element. This avoids the issue of forgetting commas, and there’s no penalty for using that extra
comma.
'mysite.books' refers to the books app we’re working on. Each app in INSTALLED_APPS is
represented by its full Python path—that is, the path of packages, separated by dots, leading
to the app package.
Now that the Django app has been activated in the settings file, we can create the database
tables in our database. First, let’s validate the models by running this command:
python manage.py validate
The validate command checks whether your models’ syntax and logic are correct. If all
is well, you’ll see the message 0 errors found. If you don’t, make sure you typed in the model
code correctly. The error output should give you helpful information about what was wrong
with the code.
Anytime you think you have problems with your models, run python manage.py validate.
It tends to catch all the common model problems.
If your models are valid, run the following command for Django to generate CREATE TABLE
statements for your models in the books app (with colorful syntax highlighting available if you’re
using Unix):
python manage.py sqlall books
In this command, books is the name of the app. It’s what you specified when you ran the
command manage.py startapp. When you run the command, you should see something like
this:
BEGIN;
CREATE TABLE "books_publisher" (
"id" serial NOT NULL PRIMARY KEY,
"name" varchar(30) NOT NULL,
"address" varchar(50) NOT NULL,
"city" varchar(60) NOT NULL,
"state_province" varchar(30) NOT NULL,
"country" varchar(50) NOT NULL,
"website" varchar(200) NOT NULL
);
CREATE TABLE "books_book" (
"id" serial NOT NULL PRIMARY KEY,
"title" varchar(100) NOT NULL,
"publisher_id" integer NOT NULL REFERENCES "books_publisher" ("id"),
"publication_date" date NOT NULL
);
CHAPTER 5 ■INTERACTING WITH A DATABASE: MODELS 69
7257ch05.qxd 11/1/07 1:24 PM Page 69
CREATE TABLE "books_author" (
"id" serial NOT NULL PRIMARY KEY,
"salutation" varchar(10) NOT NULL,
"first_name" varchar(30) NOT NULL,
"last_name" varchar(40) NOT NULL,
"email" varchar(75) NOT NULL,
"headshot" varchar(100) NOT NULL
);
CREATE TABLE "books_book_authors" (
"id" serial NOT NULL PRIMARY KEY,
"book_id" integer NOT NULL REFERENCES "books_book" ("id"),
"author_id" integer NOT NULL REFERENCES "books_author" ("id"),
UNIQUE ("book_id", "author_id")
);
CREATE INDEX books_book_publisher_id ON "books_book" ("publisher_id");
COMMIT;
Note the following:
• Table names are automatically generated by combining the name of the app (books)
and the lowercased name of the model (publisher, book, and author). You can override
this behavior, as detailed in Appendix B.
• As we mentioned earlier, Django adds a primary key for each table automatically—the
id fields. You can override this, too.
• By convention, Django appends "_id" to the foreign key field name. As you might have
guessed, you can override this behavior as well.
• The foreign key relationship is made explicit by a REFERENCES statement.
• These CREATE TABLE statements are tailored to the database you’re using, so database-
specific field types such as auto_increment (MySQL), serial (PostgreSQL), or integer
primary key (SQLite) are handled for you automatically. The same goes for quoting of
column names (e.g., using double quotes or single quotes). This example output is in
PostgreSQL syntax.
The sqlall command doesn’t actually create the tables or otherwise touch your data-
base—it just prints output to the screen so you can see what SQL Django would execute if you
asked it. If you wanted to, you could copy and paste this SQL into your database client, or use
Unix pipes to pass it directly. However, Django provides an easier way of committing the SQL
to the database. Run the syncdb command, like so:
python manage.py syncdb
You’ll see something like this:
Creating table books_publisher
Creating table books_book
Creating table books_author
Installing index for books.Book model
CHAPTER 5 ■INTERACTING WITH A DATABASE: MODELS70
7257ch05.qxd 11/1/07 1:24 PM Page 70
The syncdb command is a simple “sync” of your models to your database. It looks at all of
the models in each app in your INSTALLED_APPS setting, checks the database to see whether
the appropriate tables exist yet, and creates the tables if they don’t yet exist. Note that syncdb
does not sync changes in models or deletions of models; if you make a change to a model or
delete a model, and you want to update the database, syncdb will not handle that. (More on
this later.)
If you run python manage.py syncdb again, nothing happens, because you haven’t added
any models to the books app or added any apps to INSTALLED_APPS. Ergo, it’s always safe to run
python manage.py syncdb—it won’t clobber things.
If you’re interested, take a moment to dive into your database server’s command-line
client and see the database tables Django created. You can manually run the command-line
client (e.g., psql for PostgreSQL) or you can run the command python manage.py dbshell,
which will figure out which command-line client to run, depending on your DATABASE_SERVER
setting. The latter is almost always more convenient.
Basic Data Access
Once you’ve created a model, Django automatically provides a high-level Python API for work-
ing with those models. Try it out by running python manage.py shell and typing the following:
>>> from books.models import Publisher
>>> p1 = Publisher(name='Addison-Wesley',
address='75 Arlington St.',
... city='Boston', state_province='MA', country='U.S.A.',
... website='http://www.addison-wesley.com/')
>>> p.save()
>>> p2 = Publisher(name="O'Reilly", address='10 Fawcett St.',
... city='Cambridge', state_province='MA', country='U.S.A.',
... website='http://www.oreilly.com/')
>>> p2.save()
>>> publisher_list = Publisher.objects.all()
>>> publisher_list
[<Publisher: Publisher object>, <Publisher: Publisher object>]
These few lines of code accomplish quite a bit. Here are the highlights:
• To create an object, just import the appropriate model class and instantiate it by pass-
ing in values for each field.
• To save the object to the database, call the save() method on the object. Behind the
scenes, Django executes an SQL INSERT statement here.
• To retrieve objects from the database, use the attribute Publisher.objects. Fetch a list
of all Publisher objects in the database with the statement Publisher.objects.all().
Behind the scenes, Django executes an SQL SELECT statement here.
Naturally, you can do quite a lot with the Django database API—but first, let’s take care of
a small annoyance.
CHAPTER 5 ■INTERACTING WITH A DATABASE: MODELS 71
7257ch05.qxd 11/1/07 1:24 PM Page 71
Adding Model String Representations
When we printed out the list of publishers, all we got was this unhelpful display, which makes
it difficult to tell the Publisher objects apart:
[<Publisher: Publisher object>, <Publisher: Publisher object>]
We can fix this easily by adding a method called __str__() to our Publisher object.
A__str__() method tells Python how to display the “string” representation of an object.
You can see this in action by adding a __str__() method to the three models:
from django.db import models
class Publisher(models.Model):
name = models.CharField(maxlength=30)
address = models.CharField(maxlength=50)
city = models.CharField(maxlength=60)
state_province = models.CharField(maxlength=30)
country = models.CharField(maxlength=50)
website = models.URLField()
def __str__(self):
return self.name
class Author(models.Model):
salutation = models.CharField(maxlength=10)
first_name = models.CharField(maxlength=30)
last_name = models.CharField(maxlength=40)
email = models.EmailField()
headshot = models.ImageField(upload_to='/tmp')
def __str__(self):
return '%s %s' % (self.first_name, self.last_name)
class Book(models.Model):
title = models.CharField(maxlength=100)
authors = models.ManyToManyField(Author)
publisher = models.ForeignKey(Publisher)
publication_date = models.DateField()
def __str__(self):
return self.title
As you can see, a __str__() method can do whatever it needs to do in order to return
a string representation. Here, the __str__() methods for Publisher and Book simply return the
object’s name and title, respectively, but the __str__() for Author is slightly more complex: it
pieces together the first_name and last_name fields. The only requirement for __str__() is
that it return a string. If __str__() doesn’t return a string—if it returns, say, an integer—then
Python will raise a TypeError with a message like "__str__ returned non-string".
CHAPTER 5 ■INTERACTING WITH A DATABASE: MODELS72
7257ch05.qxd 11/1/07 1:24 PM Page 72
For the changes to take effect, exit out of the Python shell and enter it again with python
manage.py shell. (This is the simplest way to make code changes take effect.) Now the list of
Publisher objects is much easier to understand:
>>> from books.models import Publisher
>>> publisher_list = Publisher.objects.all()
>>> publisher_list
[<Publisher: Addison-Wesley>, <Publisher: O'Reilly>]
Make sure any model you define has a __str__() method—not only for your own con-
venience when using the interactive interpreter, but also because Django uses the output of
__str__() in several places when it needs to display objects.
Finally, note that __str__() is a good example of adding behavior to models. A Django
model describes more than the database table layout for an object; it also describes any
functionality that object knows how to do. __str__() is one example of such functional-
ity—a model knows how to display itself.
Inserting and Updating Data
You’ve already seen this done—to insert a row into your database, first create an instance of
your model using keyword arguments, like so:
>>> p = Publisher(name='Apress',
... address='2855 Telegraph Ave.',
... city='Berkeley',
... state_province='CA',
... country='U.S.A.',
... website='http://www.apress.com/')
This act of instantiating a model class does not touch the database.
To save the record into the database (i.e., to perform the SQL INSERT statement), call the
object’s save() method:
>>> p.save()
In SQL, this can roughly be translated into the following:
INSERT INTO book_publisher
(name, address, city, state_province, country, website)
VALUES
('Apress', '2855 Telegraph Ave.', 'Berkeley', 'CA',
'U.S.A.', 'http://www.apress.com/');
Because the Publisher model uses an autoincrementing primary key id, the initial call to
save() does one more thing: it calculates the primary key value for the record and sets it to the
id attribute on the instance:
>>> p.id
52 # this will differ based on your own data
CHAPTER 5 ■INTERACTING WITH A DATABASE: MODELS 73
7257ch05.qxd 11/1/07 1:24 PM Page 73
Subsequent calls to save() will save the record in place, without creating a new record
(i.e., performing an SQL UPDATE statement instead of an INSERT):
>>> p.name = 'Apress Publishing'
>>> p.save()
The preceding save() statement will result in roughly the following SQL:
UPDATE book_publisher SET
name = 'Apress Publishing',
address = '2855 Telegraph Ave.',
city = 'Berkeley',
state_province = 'CA',
country = 'U.S.A.',
website = 'http://www.apress.com'
WHERE id = 52;
Selecting Objects
Creating and updating data sure is fun, but it is also useless without a way to sift through that
data. We’ve already seen a way to look up all the data for a certain model:
>>> Publisher.objects.all()
[<Publisher: Addison-Wesley>, <Publisher: O'Reilly>, <Publisher: Apress Publishing>
This roughly translates to the following SQL:
SELECT
id, name, address, city, state_province, country, website
FROM book_publisher;
Notice that Django doesn’t use SELECT * when looking up data and instead lists all fields
explicitly. This is by design, as in certain circumstances SELECT * can be slower, and (more
important) listing fields more closely follows one tenet of the Zen of Python: “Explicit is bet-
ter than implicit.” For more on the Zen of Python, try typing import this at a Python prompt.
Let’s take a close look at each part of this Publisher.objects.all() line:
• First, we have the model we defined, Publisher. No surprise here: when you want to
look up data, you use the model for that data.
• Next, we have this objects business. Technically, this is a manager. Managers are dis-
cussed in detail in Appendix B. For now, all you need to know is that managers take
care of all “table-level” operations on data including, most important, data lookup. All
objects automatically get an objects manager; you’ll use it any time you want to look
up model instances.
• Finally, we have all(). This is a method on the objects manager that returns all the
rows in the database. Though this object looks like a list, it’s actually a QuerySet—an
object that represents some set of rows from the database. Appendix C deals with
QuerySets in detail. For the rest of this chapter, we’ll just treat them like the lists they
emulate.
CHAPTER 5 ■INTERACTING WITH A DATABASE: MODELS74
7257ch05.qxd 11/1/07 1:24 PM Page 74
Any database lookup is going to follow this general pattern—we’ll call methods on the
manager attached to the model we want to query against.
Filtering Data
While fetching all objects certainly has its uses, most of the time we’re going to want to deal
with a subset of the data. We do this with the filter() method:
>>> Publisher.objects.filter(name="Apress Publishing")
[<Publisher: Apress Publishing>]
filter() takes keyword arguments that get translated into the appropriate SQL WHERE
clauses. The preceding example would get translated into something like this:
SELECT
id, name, address, city, state_province, country, website
FROM book_publisher
WHERE name = 'Apress Publishing';
You can pass multiple arguments into filter() to narrow down things further:
>>> Publisher.objects.filter(country="U.S.A.", state_province="CA")
[<Publisher: Apress Publishing>]
Those multiple arguments get translated into SQL AND clauses. Thus, the example in the
code snippet translates into the following:
SELECT
id, name, address, city, state_province, country, website
FROM book_publisher
WHERE country = 'U.S.A.' AND state_province = 'CA';
Notice that by default the lookups use the SQL =operator to do exact match lookups.
Other lookup types are available:
>>> Publisher.objects.filter(name__contains="press")
[<Publisher: Apress Publishing>]
That’s a double underscore there between name and contains. Like Python itself,
Django uses the double underscore to signal that something “magic” is happening—here,
the __contains part gets translated by Django into an SQL LIKE statement:
SELECT
id, name, address, city, state_province, country, website
FROM book_publisher
WHERE name LIKE '%press%';
Many other types of lookups are available, including icontains (case-insensitive LIKE),
startswith and endswith, and range (SQL BETWEEN queries). Appendix C describes all of these
lookup types in detail.
CHAPTER 5 ■INTERACTING WITH A DATABASE: MODELS 75
7257ch05.qxd 11/1/07 1:24 PM Page 75
Retrieving Single Objects
Sometimes you want to fetch only a single object. That’s what the get() method is for:
>>> Publisher.objects.get(name="Apress Publishing")
<Publisher: Apress Publishing>
Instead of a list (rather, QuerySet), only a single object is returned. Because of that, a query
resulting in multiple objects will cause an exception:
>>> Publisher.objects.get(country="U.S.A.")
Traceback (most recent call last):
...
AssertionError: get() returned more than one Publisher—it returned 2!
A query that returns no objects also causes an exception:
>>> Publisher.objects.get(name="Penguin")
Traceback (most recent call last):
...
DoesNotExist: Publisher matching query does not exist.
Ordering Data
As you play around with the previous examples, you might discover that the objects are being
returned in a seemingly random order. You aren’t imagining things—so far we haven’t told the
database how to order its results, so we’re simply getting back data in some arbitrary order
chosen by the database.
That’s obviously a bit silly; we wouldn’t want a Web page listing publishers to be ordered
randomly. So, in practice, we’ll probably want to use order_by() to reorder our data into a use-
ful list:
>>> Publisher.objects.order_by("name")
[<Publisher: Apress Publishing>, <Publisher: Addison-Wesley>, <Publisher: O'Reilly>]
This doesn’t look much different from the earlier all() example, but the SQL now includes
a specific ordering:
SELECT
id, name, address, city, state_province, country, website
FROM book_publisher
ORDER BY name;
We can order by any field we like:
>>> Publisher.objects.order_by("address")
[<Publisher: O'Reilly>, <Publisher: Apress Publishing>, <Publisher: Addison-Wesley>]
>>> Publisher.objects.order_by("state_province")
[<Publisher: Apress Publishing>, <Publisher: Addison-Wesley>, <Publisher: O'Reilly>]
CHAPTER 5 ■INTERACTING WITH A DATABASE: MODELS76
7257ch05.qxd 11/1/07 1:24 PM Page 76

and by multiple fields:
>>> Publisher.objects.order_by("country", "address")
[<Publisher: Apress Publishing>, <Publisher: O'Reilly>, <Publisher: Addison-Wesley>]
We can also specify reverse ordering by prefixing the field name with a – (a minus sign
character):
>>> Publisher.objects.order_by("-name")
[<Publisher: O'Reilly>, <Publisher: Apress Publishing>, <Publisher: Addison-Wesley>]
While this flexibility is useful, using order_by() all the time can be quite repetitive. Most
of the time you’ll have a particular field you usually want to order by. In these cases, Django
lets you attach a default ordering to the model:
class Publisher(models.Model):
name = models.CharField(maxlength=30)
address = models.CharField(maxlength=50)
city = models.CharField(maxlength=60)
state_province = models.CharField(maxlength=30)
country = models.CharField(maxlength=50)
website = models.URLField()
def __str__(self):
return self.name
class Meta:
ordering = ["name"]
This ordering = ["name"] bit tells Django that unless an ordering is given explicitly with
order_by(), all publishers should be ordered by name.
■Note Django uses the internal class Meta as a place to specify additional metadata about a model. It’s
completely optional, but it can do some very useful things. See Appendix B for the options you can put under
Meta.
Chaining Lookups
You’ve seen how you can filter data, and you’ve seen how you can order it. At times, of course,
you’re going to want to do both. In these cases, you simply “chain” the lookups together:
>>> Publisher.objects.filter(country="U.S.A.").order_by("-name")
[<Publisher: O'Reilly>, <Publisher: Apress Publishing>, <Publisher: Addison-Wesley>]
As you might expect, this translates to an SQL query with both a WHERE and an ORDER BY:
CHAPTER 5 ■INTERACTING WITH A DATABASE: MODELS 77
7257ch05.qxd 11/1/07 1:24 PM Page 77

SELECT
id, name, address, city, state_province, country, website
FROM book_publisher
WHERE country = 'U.S.A'
ORDER BY name DESC;
You can keep chaining queries as long as you like. There’s no limit.
Slicing Data
Another common need is to look up only a fixed number of rows. Imagine you have thousands
of publishers in your database, but you want to display only the first one. You can do this using
Python’s standard list slicing syntax:
>>> Publisher.objects.all()[0]
<Publisher: Addison-Wesley>
This translates roughly to the following:
SELECT
id, name, address, city, state_province, country, website
FROM book_publisher
ORDER BY name
LIMIT 1;
■Note We’ve just scratched the surface of dealing with models, but you should now know enough to
understand all the examples in the rest of this book. When you’re ready to learn the complete details behind
object lookups, turn to Appendix C.
Deleting Objects
To delete objects, simply call the delete() method on your object:
>>> apress = Publisher.objects.get(name="Addison-Wesley")
>>> apress.delete()
>>> Publisher.objects.all()
[<Publisher: Apress Publishing>, <Publisher: O'Reilly>]
You can also delete objects in bulk by calling delete() on the result of some lookup:
>>> publishers = Publisher.objects.all()
>>> publishers.delete()
>>> Publisher.objects.all()
[]
Deletions are permanent, so be careful! In fact, it’s usually a good idea to avoid deleting
objects unless you absolutely have to—relational databases don’t do “undo” so well, and
restoring from backups is painful.
CHAPTER 5 ■INTERACTING WITH A DATABASE: MODELS78
7257ch05.qxd 11/1/07 1:24 PM Page 78
It’s often a good idea to add “active” flags to your data models. You can look up only “active”
objects, and simply set the active field to False instead of deleting the object. Then, if you real-
ize you’ve made a mistake, you can simply flip the flag back.
Making Changes to a Database Schema
When we introduced the syncdb command earlier in this chapter, we noted that syncdb merely
creates tables that don’t yet exist in your database—it does not sync changes in models or per-
form deletions of models. If you add or change a model’s field, or if you delete a model, you’ll
need to make the change in your database manually. This section explains how to do that.
When dealing with schema changes, it’s important to keep a few things in mind about
how Django’s database layer works:
• Django will complain loudly if a model contains a field that has not yet been created in
the database table. This will cause an error the first time you use the Django database
API to query the given table (i.e., it will happen at code execution time, not at compila-
tion time).
• Django does not care if a database table contains columns that are not defined in the
model.
• Django does not care if a database contains a table that is not represented by a model.
Making schema changes is a matter of changing the various pieces—the Python code and
the database itself—in the right order.
Adding Fields
When adding a field to a table/model in a production setting, the trick is to take advantage of
the fact that Django doesn’t care if a table contains columns that aren’t defined in the model.
The strategy is to add the column in the database and then update the Django model to include
the new field.
However, there’s a bit of a chicken-and-egg problem here, because in order to know how the
new database column should be expressed in SQL, you need to look at the output of Django’s
manage.py sqlall command, which requires that the field exist in the model. (Note that you’re
not required to create your column with exactly the same SQL that Django would, but it’s a good
idea to do so, just to be sure everything’s in sync.)
The solution to the chicken-and-egg problem is to use a development environment instead
of making the changes on a production server. (You are using a testing/development environ-
ment, right?) Here are the detailed steps to take.
First, take these steps in the development environment (i.e., not on the production
server):
1. Add the field to your model.
2. Run manage.py sqlall [yourapp] to see the new CREATE TABLE statement for the
model. Note the column definition for the new field.
3. Start your database’s interactive shell (e.g., psql or mysql, or you can use manage.py
dbshell). Execute an ALTER TABLE statement that adds your new column.
CHAPTER 5 ■INTERACTING WITH A DATABASE: MODELS 79
7257ch05.qxd 11/1/07 1:24 PM Page 79

4. (Optional.) Launch the Python interactive shell with manage.py shell and verify that
the new field was added properly by importing the model and selecting from the table
(e.g., MyModel.objects.all()[:5]).
Then on the production server perform these steps:
1. Start your database’s interactive shell.
2. Execute the ALTER TABLE statement you used in step 3 of the development environ-
ment steps.
3. Add the field to your model. If you’re using source-code revision control and you checked
in your change in development environment step 1, now is the time to update the code
(e.g., svn update, with Subversion) on the production server.
4. Restart the Web server for the code changes to take effect.
For example, let’s walk through what we’d do if we added a num_pages field to the Book
model described earlier in this chapter. First, we’d alter the model in our development envi-
ronment to look like this:
class Book(models.Model):
title = models.CharField(maxlength=100)
authors = models.ManyToManyField(Author)
publisher = models.ForeignKey(Publisher)
publication_date = models.DateField()
num_pages = models.IntegerField(blank=True, null=True)
def __str__(self):
return self.title
■Note Read the “Adding NOT NULL Columns” sidebar for important details on why we included
blank=True and null=True.
Then we’d run the command manage.py sqlall books to see the CREATE TABLE statement.
It would look something like this:
CREATE TABLE "books_book" (
"id" serial NOT NULL PRIMARY KEY,
"title" varchar(100) NOT NULL,
"publisher_id" integer NOT NULL REFERENCES "books_publisher" ("id"),
"publication_date" date NOT NULL,
"num_pages" integer NULL
);
CHAPTER 5 ■INTERACTING WITH A DATABASE: MODELS80
7257ch05.qxd 11/1/07 1:24 PM Page 80

The new column is represented like this:
"num_pages" integer NULL
Next, we’d start the database’s interactive shell for our development database by typing
psql (for PostgreSQL), and we’d execute the following statements:
ALTER TABLE books_book ADD COLUMN num_pages integer;
ADDING NOT NULL COLUMNS
There’s a subtlety here that deserves mention. When we added the num_pages field to our model, we
included the blank=True and null=True options. We did this because a database column will contain
NULL values when you first create it.
However, it’s also possible to add columns that cannot contain NULL values. To do this, you have to cre-
ate the column as NULL, then populate the column’s values using some default(s), and then alter the column
to set the NOT NULL modifier. For example:
BEGIN;
ALTER TABLE books_book ADD COLUMN num_pages integer;
UPDATE books_book SET num_pages=0;
ALTER TABLE books_book ALTER COLUMN num_pages SET NOT NULL;
COMMIT;
If you go down this path, remember that you should leave off blank=True and null=True in your
model.
After the ALTER TABLE statement, we’d verify that the change worked properly by starting
the Python shell and running this code:
>>> from mysite.books.models import Book
>>> Book.objects.all()[:5]
If that code didn’t cause errors, we’d switch to our production server and execute the
ALTER TABLE statement on the production database. Then, we’d update the model in the pro-
duction environment and restart the Web server.
Removing Fields
Removing a field from a model is a lot easier than adding one. To remove a field, just follow
these steps:
1. Remove the field from your model and restart the Web server.
2. Remove the column from your database, using a command like this:
ALTER TABLE books_book DROP COLUMN num_pages;
CHAPTER 5 ■INTERACTING WITH A DATABASE: MODELS 81
7257ch05.qxd 11/1/07 1:24 PM Page 81
Removing Many-to-Many Fields
Because many-to-many fields are different from normal fields, the removal process is different:
1. Remove the ManyToManyField from your model and restart the Web server.
2. Remove the many-to-many table from your database, using a command like this:
DROP TABLE books_books_publishers;
Removing Models
Removing a model entirely is as easy as removing a field. To remove a model, just follow these
steps:
1. Remove the model from your models.py file and restart the Web server.
2. Remove the table from your database, using a command like this:
DROP TABLE books_book;
What’s Next?
Once you’ve defined your models, the next step is to populate your database with data. You
might have legacy data, in which case Chapter 16 will give you advice about integrating with
legacy databases. You might rely on site users to supply your data, in which case Chapter 7 will
teach you how to process user-submitted form data.
But in some cases, you or your team might need to enter data manually, in which case it
would be helpful to have a Web-based interface for entering and managing data. The next chap-
ter covers Django’s admin interface, which exists precisely for that reason.
CHAPTER 5 ■INTERACTING WITH A DATABASE: MODELS82
7257ch05.qxd 11/1/07 1:24 PM Page 82

The Django Administration Site
For a certain class of Web sites, an admin interface is an essential part of the infrastructure.
This is a Web-based interface, limited to trusted site administrators, that enables the addition,
editing, and deletion of site content. The interface you use to post to your blog, the back-end
site managers use to moderate reader-generated comments, the tool your clients use to update
the press releases on the Web site you built for them—these are all examples of admin interfaces.
There’s a problem with admin interfaces, though: it’s boring to build them. Web develop-
ment is fun when you’re developing public-facing functionality, but building admin interfaces
is always the same. You have to authenticate users, display and handle forms, validate input,
and so on. It’s boring, and it’s repetitive.
So what’s Django’s approach to these boring, repetitive tasks? It does it all for you—in just
a couple of lines of code, no less. With Django, building an admin interface is a solved problem.
This chapter is about Django’s automatic admin interface. This feature works by reading
metadata in your model to provide a powerful and production-ready interface that site admin-
istrators can start using immediately. Here, we discuss how to activate, use, and customize this
feature.
Activating the Admin Interface
We think the admin interface is the coolest part of Django—and most Djangonauts agree—but
since not everyone actually needs it, it’s an optional piece. That means there are three steps
you’ll need to follow to activate it:
83
CHAPTER 6
■ ■ ■
7257ch06.qxd 11/1/07 1:26 PM Page 83

1. Add admin metadata to your models. Not all models can (or should) be editable by admin
users, so you need to “mark” models that should have an admin interface. You do that by
adding an inner Admin class to your model (alongside the Meta class, if you have one). So,
to add an admin interface to our Book model from the previous chapter, we use this:
class Book(models.Model):
title = models.CharField(maxlength=100)
authors = models.ManyToManyField(Author)
publisher = models.ForeignKey(Publisher)
publication_date = models.DateField()
num_pages = models.IntegerField(blank=True, null=True)
class Admin: pass
The Admin declaration flags the class as having an admin interface. There are a number
of options that you can put beneath Admin, but for now we’re sticking with all the
defaults, so we put pass in there to signify to Python that the Admin class is empty.
If you’re following this example with your own code, it’s probably a good idea to add
Admin declarations to the Publisher and Author classes at this point.
2. Install the admin application. Do this by adding django.contrib.admin to your
INSTALLED_APPS setting and running python manage.py syncdb. This second step will
install the extra database tables the admin interface uses.
■Note When you first ran syncdb, you were probably asked about creating a superuser. If you didn’t do so
at that time, you’ll need to run django/contrib/auth/bin/create_superuser.py to create an admin
user. Otherwise, you won’t be able to log in to the admin interface.
3. Add the URL pattern to your urls.py. If you’re still using the one created by startproject,
the admin URL pattern should be already there, but commented out. Either way, your
URL patterns should look like the following:
from django.conf.urls.defaults import *
urlpatterns = patterns('',
(r'^admin/', include('django.contrib.admin.urls')),
)
That’s it. Now run python manage.py runserver to start the development server. You’ll see
something like this:
Validating models...
0 errors found.
Django version 0.96, using settings 'mysite.settings'
Development server is running at http://127.0.0.1:8000/
Quit the server with CONTROL-C.
CHAPTER 6 ■THE DJANGO ADMINISTRATION SITE84
7257ch06.qxd 11/1/07 1:26 PM Page 84

Now you can visit the URL given to you by Django (http://127.0.0.1:8000/admin/ in the
preceding example), log in, and play around.
Using the Admin Interface
The admin interface is designed to be used by nontechnical users, and as such it should be
pretty self-explanatory. Nevertheless, a few notes about the features of the admin interface are
in order.
The first thing you’ll see is a login screen, as shown in Figure 6-1.
Figure 6-1. Django’s login screen
You’ll use the username and password you set up when you first added your superuser
account. Once you’re logged in, you’ll see that you can manage users, groups, and permissions
(more on that shortly).
Each object given an Admin declaration shows up on the main index page, as shown in
Figure 6-2.
CHAPTER 6 ■THE DJANGO ADMINISTRATION SITE 85
7257ch06.qxd 11/1/07 1:26 PM Page 85

Figure 6-2. The main Django admin index
Links to add and change objects lead to two pages we refer to as object change lists and
edit forms. Change lists are essentially index pages of objects in the system, as shown in
Figure 6-3.
CHAPTER 6 ■THE DJANGO ADMINISTRATION SITE86
7257ch06.qxd 11/1/07 1:26 PM Page 86

Figure 6-3. A typical change list view
A number of options control which fields appear on these lists and the appearance of
extra features like date drill-downs, search fields, and filter interfaces. We discuss these fea-
tures in more detail shortly.
Edit forms are used to modify existing objects and create new ones (see Figure 6-4). Each
field defined in your model appears here, and you’ll notice that fields of different types get dif-
ferent widgets (e.g., date/time fields have calendar controls, foreign keys use a select box, etc.).
CHAPTER 6 ■THE DJANGO ADMINISTRATION SITE 87
7257ch06.qxd 11/1/07 1:26 PM Page 87

Figure 6-4. A typical edit form
You’ll notice that the admin interface also handles input validation for you. Try leaving
a required field blank or putting an invalid time into a time field, and you’ll see those errors
when you try to save, as shown in Figure 6-5.
When you edit an existing object, you’ll notice a History button in the upper-right corner
of the window. Every change made through the admin interface is logged, and you can exam-
ine this log by clicking the History button (see Figure 6-6).
CHAPTER 6 ■THE DJANGO ADMINISTRATION SITE88
7257ch06.qxd 11/1/07 1:26 PM Page 88

Figure 6-5. An edit form displaying errors
Figure 6-6. Django’s object history page
CHAPTER 6 ■THE DJANGO ADMINISTRATION SITE 89
7257ch06.qxd 11/1/07 1:26 PM Page 89

When you delete an existing object, the admin interface asks you to confirm the delete
action to avoid costly mistakes. Deletions also cascade; the deletion confirmation page shows
you all the related objects that will be deleted as well (see Figure 6-7).
Figure 6-7. Django’s delete confirmation page
Users, Groups, and Permissions
Since you’re logged in as a superuser, you have access to create, edit, and delete any object.
However, the admin interface has a user permissions system that you can use to give other
users access only to the portions of the interface that they need.
You edit these users and permissions through the admin interface just like any other
object. The link to the User and Group models is there on the admin index along with all the
objects you’ve defined yourself.
User objects have the standard username, password, e-mail, and real name fields you
might expect, along with a set of fields that define what the user is allowed to do in the admin
interface. First, there’s a set of three flags:
• The “is active” flag controls whether the user is active at all. If this flag is off, the user
has no access to any URLs that require login.
• The “is staff” flag controls whether the user is allowed to log in to the admin interface
(i.e., whether that user is considered a “staff member” in your organization). Since this
same user system can be used to control access to public (i.e., nonadmin) sites (see
Chapter 12), this flag differentiates between public users and administrators.
• The “is superuser” flag gives the user full, unfettered access to every item in the admin
interface; regular permissions are ignored.
CHAPTER 6 ■THE DJANGO ADMINISTRATION SITE90
7257ch06.qxd 11/1/07 1:26 PM Page 90

“Normal” admin users—that is, active, nonsuperuser staff members—are granted access
that depends on a set of assigned permissions. Each object editable through the admin inter-
face has three permissions: a create permission, an edit permission, and a delete permission.
Assigning permissions to a user grants the user access to do what is described by those
permissions.
■Note Access to edit users and permissions is also controlled by this permission system. If you give some-
one permission to edit users, she will be able to edit her own permissions, which might not be what you want!
You can also assign users to groups. A group is simply a set of permissions to apply to all
members of that group. Groups are useful for granting identical permissions to a large num-
ber of users.
Customizing the Admin Interface
You can customize the way the admin interface looks and behaves in a number of ways. We
cover just a few of them in this section as they relate to our Book model; Chapter 17 covers cus-
tomizing the admin interface in detail.
As it stands now, the change list for our books shows only the string representation of the
model we added to its __str__. This works fine for just a few books, but if we had hundreds or
thousands of books, it would be very hard to locate a single needle in the haystack. However,
we can easily add some display, searching, and filtering functions to this interface. Change the
Admin declaration as follows:
class Book(models.Model):
title = models.CharField(maxlength=100)
authors = models.ManyToManyField(Author)
publisher = models.ForeignKey(Publisher)
publication_date = models.DateField()
class Admin:
list_display = ('title', 'publisher', 'publication_date')
list_filter = ('publisher', 'publication_date')
ordering = ('-publication_date',)
search_fields = ('title',)
These four lines of code dramatically change our list interface, as shown in Figure 6-8.
CHAPTER 6 ■THE DJANGO ADMINISTRATION SITE 91
7257ch06.qxd 11/1/07 1:26 PM Page 91

Figure 6-8. Modified change list page
Each of those lines instructed the admin interface to construct a different piece of this
interface:
• The list_display option controls which columns appear in the change list table. By
default, the change list displays only a single column that contains the object’s string rep-
resentation. Here, we’ve changed that to show the title, publisher, and publication date.
• The list_filter option creates the filtering bar on the right side of the list. We’ve
allowed filtering by date (which allows you to see only books published in the last week,
month, etc.) and by publisher. The filters show up as long as there are at least two val-
ues to choose from.
You can instruct the admin interface to filter by any field, but foreign keys, dates,
Booleans, and fields with a choices attribute work best.
• The ordering option controls the order in which the objects are presented in the admin
interface. It’s simply a list of fields by which to order the results; prefixing a field with
a minus sign reverses the given order. In this example, we’re ordering by publication
date, with the most recent first.
• Finally, the search_fields option creates a field that allows text searches. It allows
searches by the title field (so you could type Django to show all books with “Django”
in the title).
Using these options (and the others described in Chapter 12) you can, with only a few
lines of code, make a very powerful, production-ready interface for data editing.
CHAPTER 6 ■THE DJANGO ADMINISTRATION SITE92
7257ch06.qxd 11/1/07 1:26 PM Page 92
Customizing the Admin Interface’s Look and Feel
Clearly, having the phrase “Django administration” at the top of each admin page is ridiculous.
It’s just placeholder text.
It’s easy to change, though, using Django’s template system. The Django admin site is
powered by Django itself, and its interfaces use Django’s own template system. (Django’s tem-
plate system was covered in Chapter 4.)
As we explained in Chapter 4, the TEMPLATE_DIRS setting specifies a list of directories to
check when loading Django templates. To customize Django’s admin templates, simply copy
the relevant stock admin template from the Django distribution into one of the directories
pointed to by TEMPLATE_DIRS.
The admin site finds the “Django administration” header by looking for the template
admin/base_site.html. By default, this template lives in the Django admin template directory,
django/contrib/admin/templates, which you can find by looking in your Python site-packages
directory, or wherever Django was installed. To customize this base_site.html template, copy
that template into an admin subdirectory of whichever directory you’re using in TEMPLATE_DIRS.
For example, if your TEMPLATE_DIRS includes "/home/mytemplates", then copy django/contrib/
admin/templates/admin/base_site.html to /home/mytemplates/admin/base_site.html. Don’t
forget that admin subdirectory.
Then, just edit the new admin/base_site.html file to replace the generic Django text with
your own site’s name as you see fit.
Note that any of Django’s default admin templates can be overridden. To override a tem-
plate, just do the same thing you did with base_site.html: copy it from the default directory
into your custom directory and make changes to the copy.
You might wonder how, if TEMPLATE_DIRS was empty by default, Django found the default
admin templates. The answer is that, by default, Django automatically looks for templates
within a templates/ subdirectory in each application package as a fallback. See the “Writing
Custom Template Loaders” section in Chapter 10 for more information about how this works.
Customizing the Admin Index Page
On a similar note, you might want to customize the look and feel of the Django admin index
page. By default, it displays all available applications, according to your INSTALLED_APPS set-
ting, sorted by the name of the application. You might, however, want to change this order to
make it easier to find the applications you’re looking for. After all, the index is probably the
most important page of the admin interface, so it should be easy to use.
The template to customize is admin/index.html. (Remember to copy admin/index.html to
your custom template directory as in the previous example.) Edit the file, and you’ll see it uses
a template tag called {% get_admin_app_list as app_list %}. This tag retrieves every installed
Django application. Instead of using the tag, you can hard-code links to object-specific admin
pages in whatever way you think is best. If hard-coding links doesn’t appeal to you, see Chapter 10
for details on implementing your own template tags.
Django offers another shortcut in this department. Run the command python manage.py
adminindex <app> to get a chunk of template code for inclusion in the admin index template.
It’s a useful starting point.
For full details on customizing the look and feel of the Django admin site in general, see
Chapter 17.
CHAPTER 6 ■THE DJANGO ADMINISTRATION SITE 93
7257ch06.qxd 11/1/07 1:26 PM Page 93
When and Why to Use the Admin Interface
We think Django’s admin interface is pretty spectacular. In fact, we’d call it one of Django’s
“killer features.” However, we often get asked about “use cases” for the admin interface—when
do we use it, and why? Over the years, we’ve discovered a number of patterns for using the
admin interface that we think are helpful.
Obviously, the admin interface is extremely useful for editing data (fancy that). If you have
any sort of data entry tasks, the admin interface simply can’t be beat. We suspect that the vast
majority of readers of this book will have a whole host of data entry tasks.
Django’s admin interface especially shines when nontechnical users need to be able to
enter data; that’s the purpose behind the feature, after all. At the newspaper where Django was
first developed, development of a typical online feature—a special report on water quality in
the municipal supply, say—goes something like this:
• The reporter responsible for the story meets with one of the developers and goes over
the available data.
• The developer designs a model around this data and then opens up the admin interface
to the reporter.
• While the reporter enters data into Django, the programmer can focus on developing
the publicly accessible interface (the fun part!).
In other words, the raison d’être of Django’s admin interface is facilitating the simultane-
ous work of content producers and programmers.
However, beyond the obvious data entry tasks, we find the admin interface useful in a few
other cases:
•Inspecting data models: The first thing we do when we’ve defined a new model is to call
it up in the admin interface and enter some dummy data. This is usually when we find
any data modeling mistakes; having a graphical interface to a model quickly reveals
problems.
•Managing acquired data: There’s little actual data entry associated with a site like
http://chicagocrime.org, since most of the data comes from an automated source.
However, when problems with the automatically acquired data crop up, it’s useful to be
able to go in and edit that data easily.
What’s Next?
So far we’ve created a few models and configured a top-notch interface for editing data. In the
next chapter, we’ll move on to the real “meat and potatoes” of Web development: form creation
and processing.
CHAPTER 6 ■THE DJANGO ADMINISTRATION SITE94
7257ch06.qxd 11/1/07 1:26 PM Page 94

Form Processing
Guest author: Simon Willison
After following along with the last chapter, you should now have a fully functioning if some-
what simple site. In this chapter, we’ll deal with the next piece of the puzzle: building views
that take input from readers.
We’ll start by making a simple search form “by hand” and looking at how to handle data
submitted from the browser. From there, we’ll move on to using Django’s forms framework.
Search
The Web is all about search. Two of the Net’s biggest success stories, Google and Yahoo, built
their multibillion-dollar businesses around search. Nearly every site sees a large percentage
of traffic coming to and from its search pages. Often the difference between a site’s success or
failure is the quality of its search. So it looks like we’d better add some searching to our fledg-
ling books site, no?
We’ll start by adding the search view to our URLconf (mysite.urls). Recall that this means
adding something like (r'^search/$', 'mysite.books.views.search') to the set of URL
patterns.
Next, we’ll write this search view into our view module (mysite.books.views):
from django.db.models import Q
from django.shortcuts import render_to_response
from mysite.books.models import Book
def search(request):
query = request.GET.get('q', '')
if query:
qset = (
Q(title__icontains=query) |
Q(authors__first_name__icontains=query) |
Q(authors__last_name__icontains=query)
)
results = Book.objects.filter(qset).distinct()
95
CHAPTER 7
■ ■ ■
7257ch07.qxd 11/1/07 1:27 PM Page 95

else:
results = []
return render_to_response("books/search.html", {
"results": results,
"query": query
})
There are a couple of things going on here that you haven’t yet seen. First, there’s
request.GET. This is how you access GET data from Django; POST data is accessed through
a similar request.POST object. These objects behave exactly like standard Python dictionaries
with some extra features covered in Appendix H.
WHAT’S GET AND POST DATA?
GET and POST are the two methods that browsers use to send data to a server. Most of the time, you’ll see
them in HTML form tags:
<form action="/books/search/" method="get">
This instructs the browser to submit the form data to the URL /books/search/ using the GET
method.
There are important differences between the semantics of GET and POST that we won’t get into right
now, but see http://www.w3.org/2001/tag/doc/whenToUseGet.html if you want to learn more.
So the line
query = request.GET.get('q', '')
looks for a GET parameter named qand returns an empty string if that parameter wasn’t sub-
mitted.
Note that we’re using the get() method on request.GET, which is potentially confusing.
The get() method here is the one that every Python dictionary has. We’re using it here to be
careful: it is not safe to assume that request.GET contains a 'q' key, so we use get('q', '') to
provide a default fallback value of '' (the empty string). If we merely accessed the variable
using request.GET['q'], that code would raise a KeyError if qwasn’t available in the GET data.
Second, what about this Qbusiness? Qobjects are used to build up complex queries—in
this case, we’re searching for any books where either the title or the name of one of the authors
matches the search query. Technically, these Qobjects comprise a QuerySet, and you can read
more about them in Appendix C.
In these queries, icontains is a case-insensitive search that uses the SQL LIKE operator in
the underlying database.
Since we’re searching against a many-to-many field, it’s possible for the same book to be
returned more than once by the query (e.g., a book with two authors who both match the search
query). Adding .distinct() to the filter lookup eliminates any duplicate results.
There’s still no template for this search view, however. This should do the trick:
CHAPTER 7 ■FORM PROCESSING96
7257ch07.qxd 11/1/07 1:27 PM Page 96
<!DOCTYPE HTML PUBLIC "-//W3C/DTD HTML 4.01//EN">
<html lang="en">
<head>
<title>Search {% if query %}Results{% endif %}</title>
</head>
<body>
<h1>Search</h1>
<form action="." method="GET">
<label for="q">Search: </label>
<input type="text" name="q" value="{{ query|escape }}">
<input type="submit" value="Search">
</form>
{% if query %}
<h2>Results for "{{ query|escape }}":</h2>
{% if results %}
<ul>
{% for book in results %}
<li>{{ book }}</l1>
{% endfor %}
</ul>
{% else %}
<p>No books found</p>
{% endif %}
{% endif %}
</body>
</html>
Hopefully by now what this does is fairly obvious. However, there are a few subtleties
worth pointing out:
• The form’s action is ., which means “the current URL.” This is a standard best practice:
don’t use separate views for the form page and the results page—use a single one that
serves the form and search results.
• We reinsert the value of the query back into the <input>. This lets readers easily refine
their searches without having to retype what they searched for.
• Everywhere query is used, we pass it through the escape filter to make sure that any
potentially malicious search text is filtered out before being inserted into the page.
It’s vital that you do this with any user-submitted content! Otherwise you open your
site up to cross-site scripting (XSS) attacks. Chapter 19 discusses XSS and security in
more detail.
• However, we don’t need to worry about harmful content in your database lookups—we
can simply pass the query into the lookup as is. This is because Django’s database layer
handles this aspect of security for you.
CHAPTER 7 ■FORM PROCESSING 97
7257ch07.qxd 11/1/07 1:27 PM Page 97
Now we have a working search. A further improvement would be putting a search form on
every page (i.e., in the base template); we’ll let you handle that one yourself.
Next, we’ll look at a more complex example. But before we do, let’s discuss a more abstract
topic: the “perfect form.”
The “Perfect Form”
Forms can often be a major cause of frustration for the users of your site. Let’s consider the
behavior of a hypothetical perfect form:
• It should ask the user for some information, obviously. Accessibility and usability
matter here, so smart use of the HTML <label> element and useful contextual help are
important.
• The submitted data should be subjected to extensive validation. The golden rule of Web
application security is “never trust incoming data,” so validation is essential.
• If the user has made any mistakes, the form should be redisplayed with detailed, inform-
ative error messages. The original data should be prefilled, to save the user from having
to reenter everything.
• The form should continue to redisplay until all of the fields have been correctly filled.
Constructing the perfect form seems like a lot of work! Thankfully, Django’s forms frame-
work is designed to do most of the work for you. You provide a description of the form’s fields,
the validation rules, and a simple template, and Django does the rest. The result is a “perfect
form” with very little effort.
Creating a Feedback Form
The best way to build a site that people love is to listen to their feedback. Many sites appear to
have forgotten this; they hide their contact details behind layers of FAQs, and they seem to make
it as difficult as possible to get in touch with an actual human being.
When your site has millions of users, this may be a reasonable strategy. When you’re trying
to build up an audience, though, you should actively encourage feedback at every opportunity.
Let’s build a simple feedback form and use it to illustrate Django’s forms framework in action.
We’ll start by defining our form. Forms in Django are created in a similar way to models:
declaratively, using a Python class. Here’s the class for our simple form. By convention, we’ll
insert it into a new forms.py file within our application directory.
from django import newforms as forms
TOPIC_CHOICES = (
('general', 'General enquiry'),
('bug', 'Bug report'),
('suggestion', 'Suggestion'),
)
CHAPTER 7 ■FORM PROCESSING98
7257ch07.qxd 11/1/07 1:27 PM Page 98

class ContactForm(forms.Form):
topic = forms.ChoiceField(choices=TOPIC_CHOICES)
message = forms.CharField()
sender = forms.EmailField(required=False)
“NEW” FORMS? WHAT?
When Django was first released to the public, it had a complicated, confusing forms system. It made produc-
ing forms far too difficult, so it was completely rewritten and is now called “newforms.” However, there’s still
a fair amount of code that depends on the “old” form system, so for the time being Django ships with two
form packages.
As we write this book, Django’s old form system is still available as django.forms and the new form
package as django.newforms. At some point that will change and django.forms will point to the new
form package. However, to make sure the examples in this book work as widely as possible, all the examples
will refer to django.newforms.
A Django form is a subclass of django.newforms.Form, just as a Django model is a subclass
of django.db.models.Model. The django.newforms module also contains a number of Field
classes; a full list is available in Django’s documentation at http://www.djangoproject.com/
documentation/0.96/newforms/.
Our ContactForm consists of three fields: a topic, which is a choice among three options;
a message, which is a character field; and a sender, which is an email field and is optional
(because even anonymous feedback can be useful). There are a number of other field types
available, and you can write your own if they don’t cover your needs.
The form object itself knows how to do a number of useful things. It can validate a collec-
tion of data, it can generate its own HTML “widgets,” it can construct a set of useful error
messages and, if we’re feeling lazy, it can even draw the entire form for us. Let’s hook it into
a view and see it in action. In views.py:
from django.shortcuts import render_to_response
from mysite.books.forms import ContactForm
def contact(request):
form = ContactForm()
return render_to_response('contact.html', {'form': form})
and in contact.html:
<!DOCTYPE HTML PUBLIC "-//W3C//DTD HTML 4.01//EN">
<html lang="en">
<head>
<title>Contact us</title>
</head>
<body>
<h1>Contact us</h1>
<form action="." method="POST">
CHAPTER 7 ■FORM PROCESSING 99
7257ch07.qxd 11/1/07 1:27 PM Page 99
<table>
{{ form.as_table }}
</table>
<p><input type="submit" value="Submit"></p>
</form>
</body>
</html>
The most interesting line here is {{ form.as_table }}. form is our ContactForm instance,
as passed to render_to_response. as_table is a method on that object that renders the form as
a sequence of table rows (as_ul and as_p can also be used). The generated HTML looks like
this:
<tr>
<th><label for="id_topic">Topic:</label></th>
<td>
<select name="topic" id="id_topic">
<option value="general">General enquiry</option>
<option value="bug">Bug report</option>
<option value="suggestion">Suggestion</option>
</select>
</td>
</tr>
<tr>
<th><label for="id_message">Message:</label></th>
<td><input type="text" name="message" id="id_message" /></td>
</tr>
<tr>
<th><label for="id_sender">Sender:</label></th>
<td><input type="text" name="sender" id="id_sender" /></td>
</tr>
Note that the <table> and <form> tags are not included; you need to define those yourself
in the template, which gives you control over how the form behaves when it is submitted.
Label elements are included, making forms accessible out of the box.
Our form is currently using a <input type="text"> widget for the message field. We don’t
want to restrict our users to a single line of text, so we’ll swap in a <textarea> widget instead:
class ContactForm(forms.Form):
topic = forms.ChoiceField(choices=TOPIC_CHOICES)
message = forms.CharField(widget=forms.Textarea())
sender = forms.EmailField(required=False)
The forms framework separates out the presentation logic for each field into a set of
widgets. Each field type has a default widget, but you can easily override the default, or pro-
vide a custom widget of your own.
At the moment, submitting the form doesn’t actually do anything. Let’s hook in our
validation rules:
CHAPTER 7 ■FORM PROCESSING100
7257ch07.qxd 11/1/07 1:27 PM Page 100

def contact(request):
if request.method == 'POST':
form = ContactForm(request.POST)
else:
form = ContactForm()
return render_to_response('contact.html', {'form': form})
A form instance can be in one of two states: bound or unbound. A bound instance is
attached to a dictionary (or dictionary-like object) and knows how to validate and redisplay
the data from it. An unbound form has no data associated with it and simply knows how to
display itself.
Try clicking Submit on the blank form. The page should redisplay, showing a validation
error that informs us that our message field is required.
Try entering an invalid email address as well. The EmailField knows how to validate email
addresses, at least to a reasonable level of doubt.
SETTING INITIAL DATA
Passing data directly to the form constructor binds that data and indicates that validation should be performed.
Often, though, we need to display an initial form with some of the fields prefilled—for example, an “edit” form.
We can do this with the initial keyword argument:
form = CommentForm(initial={'sender': 'user@example.com'})
If our form will
always
use the same default values, we can configure them in the form definition itself:
message = forms.CharField(initial="Replace with your feedback"
Processing the Submission
Once the user has filled the form to the point that it passes our validation rules, we need to do
something useful with the data. In this case, we want to construct and send an email contain-
ing the user’s feedback. We’ll use Django’s email package to do this.
First, though, we need to tell if the data is indeed valid, and if it is, we need access to
the validated data. The forms framework does more than just validate the data; it also con-
verts it into Python types. Our contact form only deals with strings, but if we were to use an
IntegerField or DateTimeField, the forms framework would ensure that we got back a Python
integer or datetime object, respectively.
To tell whether a form is bound to valid data, call the is_valid() method:
form = ContactForm(request.POST)
if form.is_valid():
# Process form data
Now we need access to the data. We could pull it straight out of request.POST, but if we
did, we’d miss out on the type conversions performed by the forms framework. Instead, we
use form.clean_data:
CHAPTER 7 ■FORM PROCESSING 101
7257ch07.qxd 11/1/07 1:27 PM Page 101
if form.is_valid():
topic = form.clean_data['topic']
message = form.clean_data['message']
sender = form.clean_data['sender']
# ...
Finally, we need to record the user’s feedback. The easiest way to do this is to email it to
a site administrator. We can do that using the send_mail function:
from django.core.mail import send_mail
# ...
send_mail(
'Feedback from your site, topic: %s' % topic,
message, sender,
['administrator@example.com']
)
The send_mail function has four required arguments: the email subject, the email body,
the “from” address, and a list of recipient addresses. send_mail is a convenient wrapper around
Django’s EmailMessage class, which provides advanced features such as attachments, multi-
part emails, and full control over email headers.
Having sent the feedback email, we’ll redirect our user to a static confirmation page. The
finished view function looks like this:
from django.http import HttpResponseRedirect
from django.shortcuts import render_to_response
from django.core.mail import send_mail
from forms import ContactForm
def contact(request):
if request.method == 'POST':
form = ContactForm(request.POST)
if form.is_valid():
topic = form.cleaned_data['topic']
message = form.cleaned_data['message']
sender = form.cleaned_data.get('sender', 'noreply@example.com')
send_mail(
'Feedback from your site, topic: %s' % topic,
message, sender,
['administrator@example.com']
)
return HttpResponseRedirect('/contact/thanks/')
else:
form = ContactForm()
return render_to_response('contact.html', {'form': form})
CHAPTER 7 ■FORM PROCESSING102
7257ch07.qxd 11/1/07 1:27 PM Page 102

■Note If a user selects Refresh on a page that was displayed by a POST request, that request will be
repeated. This can often lead to undesired behavior, such as a duplicate record being added to the database.
Redirect after POST is a useful pattern that can help avoid this scenario: after a successful POST has been
processed, redirect the user to another page rather than returning HTML directly.
Custom Validation Rules
Imagine we’ve launched our feedback form, and the emails have started tumbling in. There’s
just one problem: some of the emails contain just one or two words, hardly enough for a detailed
missive. We decide to adopt a new validation policy: four words or more, please.
There are a number of ways to hook custom validation into a Django form. If our rule is
something we will reuse again and again, we can create a custom field type. Most custom vali-
dations are one-off affairs, though, and can be tied directly to the form class.
We want additional validation on the message field, so we need to add a clean_message
method to our form:
class ContactForm(forms.Form):
topic = forms.ChoiceField(choices=TOPIC_CHOICES)
message = forms.CharField(widget=forms.Textarea())
sender = forms.EmailField(required=False)
def clean_message(self):
message = self.clean_data.get('message', '')
num_words = len(message.split())
if num_words < 4:
raise forms.ValidationError("Not enough words!")
return message
This new method will be called after the default field validator (in this case, the validator
for a required CharField). Because the field data has already been partially processed, we need
to pull it out of the form’s clean_data dictionary.
We naively use a combination of len() and split() to count the number of words. If the
user has entered too few words, we raise a ValidationError. The string attached to this excep-
tion will be displayed to the user as an item in the error list.
It is important that we explicitly return the value for the field at the end of the method.
This allows us to modify the value (or convert it to a different Python type) within our custom
validation method. If we forget, the return statement and then None will be returned, and the
original value will be lost.
A Custom Look and Feel
The quickest way to customize the form’s presentation is with CSS. The list of errors in partic-
ular could do with some visual enhancement, and the <ul> has a class attribute of errorlist
for that exact purpose. The following CSS really makes our errors stand out:
CHAPTER 7 ■FORM PROCESSING 103
7257ch07.qxd 11/1/07 1:27 PM Page 103
<style type="text/css">
ul.errorlist {
margin: 0;
padding: 0;
}
.errorlist li {
background-color: red;
color: white;
display: block;
font-size: 10px;
margin: 0 0 3px;
padding: 4px 5px;
}
</style>
While it’s convenient to have our form’s HTML generated for us, in many cases the default
rendering won’t be right for our application. {{ form.as_table }} and friends are useful
shortcuts while we develop our application, but everything about the way a form is displayed
can be overridden, mostly within the template itself.
Each field widget (<input type="text">, <select>, <textarea>, or similar) can be ren-
dered individually by accessing {{ form.fieldname }}. Any errors associated with a field are
available as {{ form.fieldname.errors }}. We can use these form variables to construct a cus-
tom template for our contact form:
<form action="." method="POST">
<div class="fieldWrapper">
{{ form.topic.errors }}
<label for="id_topic">Kind of feedback:</label>
{{ form.topic }}
</div>
<div class="fieldWrapper">
{{ form.message.errors }}
<label for="id_message">Your message:</label>
{{ form.message }}
</div>
<div class="fieldWrapper">
{{ form.sender.errors }}
<label for="id_sender">Your email (optional):</label>
{{ form.sender }}
</div>
<p><input type="submit" value="Submit"></p>
</form>
{{ form.message.errors }} will display as a <ul class="errorlist"> if errors are
present and a blank string if the field is valid (or the form is unbound). We can also treat
form.message.errors as a Boolean or even iterate over it as a list, for example:
CHAPTER 7 ■FORM PROCESSING104
7257ch07.qxd 11/1/07 1:27 PM Page 104
<div class="fieldWrapper{% if form.message.errors %} errors{% endif %}">
{% if form.message.errors %}
<ol>
{% for error in form.message.errors %}
<li><strong>{{ error|escape }}</strong></li>
{% endfor %}
</ol>
{% endif %}
{{ form.message }}
</div>
In the case of validation errors, this will add an “errors” class to the containing <div> and
display the list of errors in an ordered list.
Creating Forms from Models
Let’s build something a little more interesting: a form that submits a new publisher to our
book application from Chapter 5.
An important principle in software development that Django tries to adhere to is Don’t
Repeat Yourself (DRY). Andy Hunt and Dave Thomas in The Pragmatic Programmer (Addison-
Wesley, 1999) define this as follows:
Every piece of knowledge must have a single, unambiguous, authoritative representation
within a system.
Our Publisher model class says that a publisher has a name, address, city, state_province,
country, and website. Duplicating this information in a form definition would break the DRY
rule. Instead, we can use a useful shortcut: form_for_model():
from models import Publisher
from django.newforms import form_for_model
PublisherForm = form_for_model(Publisher)
PublisherForm is a Form subclass, just like the ContactForm class we created manually
earlier on. We can use it in much the same way:
def add_publisher(request):
if request.method == 'POST':
form = PublisherForm(request.POST)
if form.is_valid():
form.save()
return HttpResponseRedirect('/add_publisher/thanks/')
else:
form = PublisherForm()
return render_to_response('add_publisher.html', {'form': form})
CHAPTER 7 ■FORM PROCESSING 105
7257ch07.qxd 11/1/07 1:27 PM Page 105
The add_publisher.html file is almost identical to our original contact.html template, so
it has been omitted.
There’s one more shortcut being demonstrated here. Since forms derived from models
are often used to save new instances of the model to the database, the form class created by
form_for_model includes a convenient save() method. This deals with the common case;
you’re welcome to ignore it if you want to do something a bit more involved with the submit-
ted data.
form_for_instance() is a related method that can create a preinitialized form from an
instance of a model class. This is useful for creating “edit” forms.
What’s Next?
This chapter concludes the introductory material in this book. The next 13 chapters deal with
various advanced topics, including generating content other than HTML (Chapter 11), security
(Chapter 19), and deployment (Chapter 20).
After these first seven chapters, you should know enough to start writing your own Django
projects. The rest of the material in this book will help fill in the missing pieces as you need
them.
We’ll start in Chapter 8 by doubling back and taking a closer look at views and URLconfs
(introduced first in Chapter 3).
CHAPTER 7 ■FORM PROCESSING106
7257ch07.qxd 11/1/07 1:27 PM Page 106

Advanced Views and URLconfs
In Chapter 3, we explained the basics of Django view functions and URLconfs. This chapter
goes into more detail about advanced functionality in those two pieces of the framework.
URLconf Tricks
There’s nothing “special” about URLconfs—like anything else in Django, they’re just Python
code. You can take advantage of this in several ways, as described in the sections that follow.
Streamlining Function Imports
Consider this URLconf, which builds on the example in Chapter 3:
from django.conf.urls.defaults import *
from mysite.views import current_datetime, hours_ahead, hours_behind,
now_in_chicago, now_in_london
urlpatterns = patterns('',
(r'^now/$', current_datetime),
(r'^now/plus(\d{1,2})hours/$', hours_ahead),
(r'^now/minus(\d{1,2})hours/$', hours_behind),
(r'^now/in_chicago/$', now_in_chicago),
(r'^now/in_london/$', now_in_london),
)
As explained in Chapter 3, each entry in the URLconf includes its associated view func-
tion, passed directly as a function object. This means it’s necessary to import the view functions
at the top of the module.
But as a Django application grows in complexity, its URLconf grows, too, and keeping
those imports can be tedious to manage. (For each new view function, you have to remember
to import it, and the import statement tends to get overly long if you use this approach.) It’s
possible to avoid that tedium by importing the views module itself. This example URLconf is
equivalent to the previous one:
from django.conf.urls.defaults import *
from mysite import views
107
CHAPTER 8
■ ■ ■
7257ch08.qxd 11/1/07 1:28 PM Page 107
urlpatterns = patterns('',
(r'^now/$', views.current_datetime),
(r'^now/plus(\d{1,2})hours/$', views.hours_ahead),
(r'^now/minus(\d{1,2})hours/$', views.hours_behind),
(r'^now/in_chicago/$', views.now_in_chicago),
(r'^now/in_london/$', views.now_in_london),
)
Django offers another way of specifying the view function for a particular pattern in the
URLconf: you can pass a string containing the module name and function name rather than
the function object itself. Continuing the ongoing example:
from django.conf.urls.defaults import *
urlpatterns = patterns('',
(r'^now/$', 'mysite.views.current_datetime'),
(r'^now/plus(\d{1,2})hours/$', 'mysite.views.hours_ahead'),
(r'^now/minus(\d{1,2})hours/$', 'mysite.views.hours_behind'),
(r'^now/in_chicago/$', 'mysite.views.now_in_chicago'),
(r'^now/in_london/$', 'mysite.views.now_in_london'),
)
(Note the quotes around the view names. We’re using 'mysite.views.current_datetime'—
with quotes—instead of mysite.views.current_datetime.)
Using this technique, it’s no longer necessary to import the view functions. Django auto-
matically imports the appropriate view function the first time it’s needed, according to the
string describing the name and path of the view function.
A further shortcut you can take when using the string technique is to factor out a common
“view prefix.” In our URLconf example, each of the view strings starts with 'mysite.views',
which is redundant to type. We can factor out that common prefix and pass it as the first argu-
ment to patterns(), like this:
from django.conf.urls.defaults import *
urlpatterns = patterns('mysite.views',
(r'^now/$', 'current_datetime'),
(r'^now/plus(\d{1,2})hours/$', 'hours_ahead'),
(r'^now/minus(\d{1,2})hours/$', 'hours_behind'),
(r'^now/in_chicago/$', 'now_in_chicago'),
(r'^now/in_london/$', 'now_in_london'),
)
Note that you don’t put a trailing dot (".") in the prefix, nor do you put a leading dot in
the view strings. Django puts those in automatically.
With these two approaches in mind, which is better? It really depends on your personal
coding style and needs.
Advantages of the string approach are as follows:
• It’s more compact, because it doesn’t require you to import the view functions.
• It results in more readable and manageable URLconfs if your view functions are spread
across several different Python modules.
CHAPTER 8 ■ADVANCED VIEWS AND URLCONFS108
7257ch08.qxd 11/1/07 1:28 PM Page 108
Advantages of the function object approach are as follows:
• It allows for easy “wrapping” of view functions.
• It’s more “Pythonic”—that is, it’s more in line with Python traditions, such as passing
functions as objects.
Both approaches are valid, and you can even mix them within the same URLconf. The
choice is yours.
Using Multiple View Prefixes
In practice, if you use the string technique, you’ll probably end up mixing views to the point
where the views in your URLconf won’t have a common prefix. However, you can still take
advantage of the view prefix shortcut to remove duplication. Just add multiple patterns()
objects together, like this:
Old:
from django.conf.urls.defaults import *
urlpatterns = patterns('',
(r'^/?$', 'mysite.views.archive_index'),
(r'^(\d{4})/([a-z]{3})/$', 'mysite.views.archive_month'),
(r'^tag/(\w+)/$', 'weblog.views.tag'),
)
New:
from django.conf.urls.defaults import *
urlpatterns = patterns('mysite.views',
(r'^/?$', 'archive_index'),
(r'^(\d{4})/([a-z]{3})/$', 'archive_month'),
)
urlpatterns += patterns('weblog.views',
(r'^tag/(\w+)/$', 'tag'),
)
All the framework cares about is that there’s a module-level variable called urlpatterns.
This variable can be constructed dynamically, as we do in this example.
Special-Casing URLs in Debug Mode
Speaking of constructing urlpatterns dynamically, you might want to take advantage of this
technique to alter your URLconf’s behavior while in Django’s debug mode. To do this, just
check the value of the DEBUG setting at runtime, like so:
from django.conf.urls.defaults import*
from django.conf import settings
CHAPTER 8 ■ADVANCED VIEWS AND URLCONFS 109
7257ch08.qxd 11/1/07 1:28 PM Page 109

urlpatterns = patterns('',
(r'^$', 'mysite.views.homepage'),
(r'^(\d{4})/([a-z]{3})/$', 'mysite.views.archive_month'),
)
if settings.DEBUG:
urlpatterns += patterns('',
(r'^debuginfo$', 'mysite.views.debug'),
)
In this example, the URL /debuginfo/ will be available only if your DEBUG setting is set
to True.
Using Named Groups
In all of our URLconf examples so far, we’ve used simple, non-named regular expression
groups—that is, we put parentheses around parts of the URL we wanted to capture, and
Django passes that captured text to the view function as a positional argument. In more
advanced usage, it’s possible to use named regular expression groups to capture URL bits and
pass them as keyword arguments to a view.
KEYWORD ARGUMENTS VS. POSITIONAL ARGUMENTS
A Python function can be called using keyword arguments or positional arguments—and, in some cases,
both at the same time. In a keyword argument call, you specify the names of the arguments along with the
values you’re passing. In a positional argument call, you simply pass the arguments without explicitly speci-
fying which argument matches which value; the association is implicit in the arguments’ order.
For example, consider this simple function:
def sell(item, price, quantity):
print "Selling %s unit(s) of %s at %s" % (quantity, item, price)
To call it with positional arguments, you specify the arguments in the order in which they’re listed in the
function definition:
sell('Socks', '$2.50', 6)
To call it with keyword arguments, you specify the names of the arguments along with the values. The
following statements are equivalent:
sell(item='Socks', price='$2.50', quantity=6)
sell(item='Socks', quantity=6, price='$2.50')
sell(price='$2.50', item='Socks', quantity=6)
sell(price='$2.50', quantity=6, item='Socks')
sell(quantity=6, item='Socks', price='$2.50')
sell(quantity=6, price='$2.50', item='Socks')
CHAPTER 8 ■ADVANCED VIEWS AND URLCONFS110
7257ch08.qxd 11/1/07 1:28 PM Page 110

Finally, you can mix keyword and positional arguments, as long as all positional arguments are listed
before keyword arguments. The following statements are equivalent to the previous examples:
sell('Socks', '$2.50', quantity=6)
sell('Socks', price='$2.50', quantity=6)
sell('Socks', quantity=6, price='$2.50')
In Python regular expressions, the syntax for named regular expression groups is
(?P<name>pattern), where name is the name of the group and pattern is some pattern to
match.
Here’s an example URLconf that uses non-named groups:
from django.conf.urls.defaults import *
from mysite import views
urlpatterns = patterns('',
(r'^articles/(\d{4})/$', views.year_archive),
(r'^articles/(\d{4})/(\d{2})/$', views.month_archive),
)
Here’s the same URLconf rewritten to use named groups:
from django.conf.urls.defaults import *
from mysite import views
urlpatterns = patterns('',
(r'^articles/(?P<year>\d{4})/$', views.year_archive),
(r'^articles/(?P<year>\d{4})/(?P<month>\d{2})/$', views.month_archive),
)
This accomplishes exactly the same thing as the previous example, with one subtle
difference: the captured values are passed to view functions as keyword arguments rather
than positional arguments.
For example, with non-named groups, a request to /articles/2006/03/ would result in
a function call equivalent to this:
month_archive(request, '2006', '03')
With named groups, though, the same request would result in this function call:
month_archive(request, year='2006', month='03')
In practice, using named groups makes your URLconfs slightly more explicit and less
prone to argument-order bugs—and you can reorder the arguments in your views’ function
definitions. Following the preceding example, if we wanted to change the URLs to include the
month before the year, and we were using non-named groups, we’d have to remember to change
the order of arguments in the month_archive view. If we were using named groups, changing the
order of the captured parameters in the URL would have no effect on the view.
CHAPTER 8 ■ADVANCED VIEWS AND URLCONFS 111
7257ch08.qxd 11/1/07 1:28 PM Page 111
Of course, the benefits of named groups come at the cost of brevity; some developers find
the named-group syntax ugly and too verbose. Still, another advantage of named groups is
readability, especially for those who aren’t intimately familiar with regular expressions or your
particular Django application. It’s easier to see what’s happening, at a glance, in a URLconf
that uses named groups.
Understanding the Matching/Grouping Algorithm
A caveat with using named groups in a URLconf is that a single URLconf pattern cannot con-
tain both named and non-named groups. If you do this, Django won’t throw any errors, but
you’ll probably find that your URLs aren’t matching as you expect. Specifically, here’s the algo-
rithm the URLconf parser follows with respect to named groups vs. non-named groups in
a regular expression:
• If there are any named arguments, it will use those, ignoring non-named arguments.
• Otherwise, it will pass all non-named arguments as positional arguments.
• In both cases, it will pass any extra options as keyword arguments. See the next section
for more information.
Passing Extra Options to View Functions
Sometimes you’ll find yourself writing view functions that are quite similar, with only a few
small differences. For example, say you have two views whose contents are identical except for
the template they use:
# urls.py
from django.conf.urls.defaults import *
from mysite import views
urlpatterns = patterns('',
(r'^foo/$', views.foo_view),
(r'^bar/$', views.bar_view),
)
# views.py
from django.shortcuts import render_to_response
from mysite.models import MyModel
def foo_view(request):
m_list = MyModel.objects.filter(is_new=True)
return render_to_response('template1.html', {'m_list': m_list})
def bar_view(request):
m_list = MyModel.objects.filter(is_new=True)
return render_to_response('template2.html', {'m_list': m_list})
CHAPTER 8 ■ADVANCED VIEWS AND URLCONFS112
7257ch08.qxd 11/1/07 1:28 PM Page 112
We’re repeating ourselves in this code, and that’s inelegant. At first, you may think to
remove the redundancy by using the same view for both URLs, putting parentheses around
the URL to capture it, and checking the URL within the view to determine the template, like so:
# urls.py
from django.conf.urls.defaults import *
from mysite import views
urlpatterns = patterns('',
(r'^(foo)/$', views.foobar_view),
(r'^(bar)/$', views.foobar_view),
)
# views.py
from django.shortcuts import render_to_response
from mysite.models import MyModel
def foobar_view(request, url):
m_list = MyModel.objects.filter(is_new=True)
if url == 'foo':
template_name = 'template1.html'
elif url == 'bar':
template_name = 'template2.html'
return render_to_response(template_name, {'m_list': m_list})
The problem with that solution, though, is that it couples your URLs to your code. If you
decide to rename /foo/ to /fooey/, you’ll have to remember to change the view code.
The elegant solution involves an optional URLconf parameter. Each pattern in a URLconf
may include a third item: a dictionary of keyword arguments to pass to the view function.
With this in mind, we can rewrite our ongoing example like this:
# urls.py
from django.conf.urls.defaults import *
from mysite import views
urlpatterns = patterns('',
(r'^foo/$', views.foobar_view, {'template_name': 'template1.html'}),
(r'^bar/$', views.foobar_view, {'template_name': 'template2.html'}),
)
# views.py
from django.shortcuts import render_to_response
from mysite.models import MyModel
CHAPTER 8 ■ADVANCED VIEWS AND URLCONFS 113
7257ch08.qxd 11/1/07 1:28 PM Page 113
def foobar_view(request, template_name):
m_list = MyModel.objects.filter(is_new=True)
return render_to_response(template_name, {'m_list': m_list})
As you can see, the URLconf in this example specifies template_name in the URLconf. The
view function treats it as just another parameter.
This extra URLconf options technique is a nice way of sending additional information
to your view functions with minimal fuss. As such, it’s used by a couple of Django’s bundled
applications, most notably its generic views system, which we cover in Chapter 9.
The following sections contain a couple of ideas about how you can use the extra URL-
conf options technique in your own projects.
Faking Captured URLconf Values
Say you have a set of views that match a pattern, along with another URL that doesn’t fit the
pattern but whose view logic is the same. In this case, you can “fake” the capturing of URL
values by using extra URLconf options to handle that extra URL with the same view.
For example, you might have an application that displays some data for a particular day,
with URLs such as these:
/mydata/jan/01/
/mydata/jan/02/
/mydata/jan/03/
# ...
/mydata/dec/30/
/mydata/dec/31/
This is simple enough to deal with—you can capture those in a URLconf like this (using
named group syntax):
urlpatterns = patterns('',
(r'^mydata/(?P<month>\w{3})/(?P<day>\d\d)/$', views.my_view),
)
and the view function signature will look like this:
def my_view(request, month, day):
# ....
This approach is straightforward—it’s nothing you haven’t seen before. The trick comes in
when you want to add another URL that uses my_view but whose URL doesn’t include a month
and/or day.
For example, you might want to add another URL, /mydata/birthday/, which would be
equivalent to /mydata/jan/06/. You can take advantage of extra URLconf options like so:
urlpatterns = patterns('',
(r'^mydata/birthday/$', views.my_view, {'month': 'jan', 'day': '06'}),
(r'^mydata/(?P<month>\w{3})/(?P<day>\d\d)/$', views.my_view),
)
CHAPTER 8 ■ADVANCED VIEWS AND URLCONFS114
7257ch08.qxd 11/1/07 1:28 PM Page 114
The cool thing here is that you don’t have to change your view function at all. The view func-
tion only cares that it gets month and day parameters—it doesn’t matter whether they come from
the URL capturing itself or extra parameters.
Making a View Generic
It’s good programming practice to “factor out” commonalities in code. For example, with these
two Python functions:
def say_hello(person_name):
print 'Hello, %s' % person_name
def say_goodbye(person_name):
print 'Goodbye, %s' % person_name
we can factor out the greeting to make it a parameter:
def greet(person_name, greeting):
print '%s, %s' % (greeting, person_name)
You can apply this same philosophy to your Django views by using extra URLconf param-
eters. With this in mind, you can start making higher-level abstractions of your views. Instead
of thinking to yourself, “This view displays a list of Event objects,” and “That view displays a list
of BlogEntry objects,” realize they’re both specific cases of “A view that displays a list of objects,
where the type of object is variable.”
Take this code, for example:
# urls.py
from django.conf.urls.defaults import *
from mysite import views
urlpatterns = patterns('',
(r'^events/$', views.event_list),
(r'^blog/entries/$', views.entry_list),
)
# views.py
from django.shortcuts import render_to_response
from mysite.models import Event, BlogEntry
def event_list(request):
obj_list = Event.objects.all()
return render_to_response('mysite/event_list.html', {'event_list': obj_list})
def entry_list(request):
obj_list = BlogEntry.objects.all()
return render_to_response('mysite/blogentry_list.html',
{'entry_list': obj_list})
CHAPTER 8 ■ADVANCED VIEWS AND URLCONFS 115
7257ch08.qxd 11/1/07 1:28 PM Page 115
The two views do essentially the same thing: they display a list of objects. So let’s factor
out the type of object they’re displaying:
# urls.py
from django.conf.urls.defaults import *
from mysite import models, views
urlpatterns = patterns('',
(r'^events/$', views.object_list, {'model': models.Event}),
(r'^blog/entries/$', views.object_list, {'model': models.BlogEntry}),
)
# views.py
from django.shortcuts import render_to_response
def object_list(request, model):
obj_list = model.objects.all()
template_name = 'mysite/%s_list.html' % model.__name__.lower()
return render_to_response(template_name, {'object_list': obj_list})
With those small changes, we suddenly have a reusable, model-agnostic view! From now
on, anytime we need a view that lists a set of objects, we can simply reuse this object_list
view rather than writing view code. Here are a couple of notes about what we did:
• We passed the model classes directly, as the model parameter. The dictionary of extra
URLconf options can pass any type of Python object—not just strings.
• The model.objects.all() line is an example of duck typing: “If it walks like a duck and
talks like a duck, we can treat it like a duck.” Note the code doesn’t know what type of
object model is; the only requirement is that model have an objects attribute, which in
turn has an all() method.
• We used model.__name__.lower() in determining the template name. Every Python
class has a __name__ attribute that returns the class name. This feature is useful at times
like this, when we don’t know the type of class until runtime. For example, the BlogEntry
class’s __name__ is the string 'BlogEntry'.
• In a slight difference between this example and the previous example, we passed the
generic variable name object_list to the template. We could easily change this variable
name to be blogentry_list or event_list, but we’ve left that as an exercise for the reader.
Because database-driven Web sites have several common patterns, Django comes with
a set of “generic views” that use this exact technique to save you time. We cover Django’s built-in
generic views in the next chapter.
Giving a View Configuration Options
If you’re distributing a Django application, chances are that your users will want some degree
of configuration. In this case, it’s a good idea to add hooks to your views for any configuration
CHAPTER 8 ■ADVANCED VIEWS AND URLCONFS116
7257ch08.qxd 11/1/07 1:28 PM Page 116
options you think people may want to change. You can use extra URLconf parameters for this
purpose.
A common bit of an application to make configurable is the template name:
def my_view(request, template_name):
var = do_something()
return render_to_response(template_name, {'var': var})
Understanding Precedence of Captured Values vs. Extra Options
When there’s a conflict, extra URLconf parameters get precedence over captured parameters. In
other words, if your URLconf captures a named-group variable and an extra URLconf parameter
includes a variable with the same name, the extra URLconf parameter value will be used.
For example, consider this URLconf:
from django.conf.urls.defaults import *
urlpatterns = patterns('',
(r'^mydata/(?P<id>\d+)/$', views.my_view, {'id': 3}),
)
Here, both the regular expression and the extra dictionary include an id. The hard-coded id
gets precedence. That means any request (e.g., /mydata/2/ or /mydata/432432/) will be treated as
if id is set to 3, regardless of the value captured in the URL.
Astute readers will note that in this case, it’s a waste of time and typing to capture the id
in the regular expression, because its value will always be overridden by the dictionary’s value.
That’s correct—we bring this up only to help you avoid making the mistake.
Using Default View Arguments
Another convenient trick is to specify default parameters for a view’s arguments. This tells the
view which value to use for a parameter by default if none is specified.
Here’s an example:
# urls.py
from django.conf.urls.defaults import *
urlpatterns = patterns('',
(r'^blog/$', views.page),
(r'^blog/page(?P<num>\d+)/$', views.page),
)
# views.py
def page(request, num="1"):
# Output the appropriate page of blog entries, according to num.
# ...
CHAPTER 8 ■ADVANCED VIEWS AND URLCONFS 117
7257ch08.qxd 11/1/07 1:28 PM Page 117
Here, both URL patterns point to the same view—views.page—but the first pattern doesn’t
capture anything from the URL. If the first pattern matches, the page() function will use its
default argument for num, "1". If the second pattern matches, page() will use whatever num value
was captured by the regular expression.
It’s common to use this technique in conjunction with configuration options, as explained
earlier. This example makes a slight improvement to the example in the “Giving a View Configu-
ration Options” section by providing a default value for template_name:
def my_view(request, template_name='mysite/my_view.html'):
var = do_something()
return render_to_response(template_name, {'var': var})
Special-Casing Views
Sometimes you’ll have a pattern in your URLconf that handles a large set of URLs, but you’ll
need to special-case one of them. In this case, take advantage of the linear way a URLconf is
processed and put the special case first.
For example, the “add an object” pages in Django’s admin site are represented by this
URLconf line:
urlpatterns = patterns('',
# ...
('^([^/]+)/([^/]+)/add/$', 'django.contrib.admin.views.main.add_stage'),
# ...
)
This matches URLs such as /myblog/entries/add/ and /auth/groups/add/. However, the
“add” page for a user object (/auth/user/add/) is a special case—it doesn’t display all of the
form fields, it displays two password fields, and so forth. We could solve this problem by
special-casing in the view, like so:
def add_stage(request, app_label, model_name):
if app_label == 'auth' and model_name == 'user':
# do special-case code
else:
# do normal code
but that’s inelegant for a reason we’ve touched on multiple times in this chapter: it puts URL
logic in the view. As a more elegant solution, we can take advantage of the fact that URLconfs
are processed in order from top to bottom:
urlpatterns = patterns('',
# ...
('^auth/user/add/$', 'django.contrib.admin.views.auth.user_add_stage'),
('^([^/]+)/([^/]+)/add/$', 'django.contrib.admin.views.main.add_stage'),
# ...
)
With this in place, a request to /auth/user/add/ will be handled by the user_add_stage
view. Although that URL matches the second pattern, it matches the top one first. (This is
short-circuit logic.)
CHAPTER 8 ■ADVANCED VIEWS AND URLCONFS118
7257ch08.qxd 11/1/07 1:28 PM Page 118
Capturing Text in URLs
Each captured argument is sent to the view as a plain Python string, regardless of what sort of
match the regular expression makes. For example, in the following URLconf line:
(r'^articles/(?P<year>\d{4})/$', views.year_archive),
the year argument to views.year_archive() will be a string, not an integer, even though \d{4}
will only match integer strings.
This is important to keep in mind when you’re writing view code. Many built-in Python
functions are fussy (and rightfully so) about accepting only objects of a certain type. A common
error is to attempt to create a datetime.date object with string values instead of integer values:
>>> import datetime
>>> datetime.date('1993', '7', '9')
Traceback (most recent call last):
...
TypeError: an integer is required
>>> datetime.date(1993, 7, 9)
datetime.date(1993, 7, 9)
Translated to a URLconf and view, the error looks like this:
# urls.py
from django.conf.urls.defaults import *
urlpatterns = patterns('',
(r'^articles/(\d{4})/(\d{2})/(\d{2})/$', views.day_archive),
)
# views.py
import datetime
def day_archive(request, year, month, day)
# The following statement raises a TypeError!
date = datetime.date(year, month, day)
Instead, day_archive() can be written correctly like this:
def day_archive(request, year, month, day)
date = datetime.date(int(year), int(month), int(day))
Note that int() itself raises a ValueError when you pass it a string that is not composed
solely of digits, but we’re avoiding that error in this case because the regular expression in our
URLconf has ensured that only strings containing digits are passed to the view function.
Determining What the URLconf Searches Against
When a request comes in, Django tries to match the URLconf patterns against the requested
URL, as a normal Python string (not as a Unicode string). This does not include GET or POST
CHAPTER 8 ■ADVANCED VIEWS AND URLCONFS 119
7257ch08.qxd 11/1/07 1:28 PM Page 119
parameters, or the domain name. It also does not include the leading slash, because every
URL has a leading slash.
For example, in a request to http://www.example.com/myapp/, Django will try to match myapp/.
In a request to http://www.example.com/myapp/?page=3, Django will try to match myapp/.
The request method (e.g., POST, GET, HEAD) is not taken into account when traversing the
URLconf. In other words, all request methods will be routed to the same function for the same
URL. It’s the responsibility of a view function to perform branching based on request method.
Including Other URLconfs
If you intend your code to be used on multiple Django-based sites, you should consider arranging
your URLconfs in such a way that allows for “including.”
At any point, your URLconf can “include” other URLconf modules. This essentially “roots”
a set of URLs below other ones. For example, this URLconf includes other URLconfs:
from django.conf.urls.defaults import *
urlpatterns = patterns('',
(r'^weblog/', include('mysite.blog.urls')),
(r'^photos/', include('mysite.photos.urls')),
(r'^about/$', 'mysite.views.about'),
)
There’s an important gotcha here: the regular expressions in this example that point to an
include() do not have a $(end-of-string match character) but do include a trailing slash.
Whenever Django encounters include(), it chops off whatever part of the URL matched up to
that point and sends the remaining string to the included URLconf for further processing.
Continuing this example, here’s the URLconf mysite.blog.urls:
from django.conf.urls.defaults import *
urlpatterns = patterns('',
(r'^(\d\d\d\d)/$', 'mysite.blog.views.year_detail'),
(r'^(\d\d\d\d)/(\d\d)/$', 'mysite.blog.views.month_detail'),
)
With these two URLconfs, here’s how a few sample requests would be handled:
•/weblog/2007/: In the first URLconf, the pattern r'^weblog/' matches. Because it is an
include(), Django strips all the matching text, which is 'weblog/' in this case. The remain-
ing part of the URL is 2007/, which matches the first line in the mysite.blog.urls URLconf.
•/weblog//2007/: In the first URLconf, the pattern r'^weblog/' matches. Because it is an
include(), Django strips all the matching text, which is 'weblog/' in this case. The remain-
ing part of the URL is /2007/ (with a leading slash), which does not match any of the lines
in the mysite.blog.urls URLconf.
•/about/: This matches the view mysite.views.about in the first URLconf, demonstrating
that you can mix include() patterns with non-include() patterns.
CHAPTER 8 ■ADVANCED VIEWS AND URLCONFS120
7257ch08.qxd 11/1/07 1:28 PM Page 120
How Captured Parameters Work with include()
An included URLconf receives any captured parameters from parent URLconfs, for example:
# root urls.py
from django.conf.urls.defaults import *
urlpatterns = patterns('',
(r'^(?P<username>\w+)/blog/', include('foo.urls.blog')),
)
# foo/urls/blog.py
from django.conf.urls.defaults import *
urlpatterns = patterns('',
(r'^$', 'foo.views.blog_index'),
(r'^archive/$', 'foo.views.blog_archive'),
)
In this example, the captured username variable is passed to the included URLconf and,
hence, to every view function within that URLconf.
Note that the captured parameters will always be passed to every line in the included
URLconf, regardless of whether the line’s view actually accepts those parameters as valid.
For this reason, this technique is useful only if you’re certain that every view in the included
URLconf accepts the parameters you’re passing.
How Extra URLconf Options Work with include()
Similarly, you can pass extra URLconf options to include(), just as you can pass extra URL-
conf options to a normal view—as a dictionary. When you do this, each line in the included
URLconf will be passed the extra options.
For example, the following two URLconf sets are functionally identical.
Set 1:
# urls.py
from django.conf.urls.defaults import *
urlpatterns = patterns('',
(r'^blog/', include('inner'), {'blogid': 3}),
)
# inner.py
from django.conf.urls.defaults import *
CHAPTER 8 ■ADVANCED VIEWS AND URLCONFS 121
7257ch08.qxd 11/1/07 1:28 PM Page 121
urlpatterns = patterns('',
(r'^archive/$', 'mysite.views.archive'),
(r'^about/$', 'mysite.views.about'),
(r'^rss/$', 'mysite.views.rss'),
)
Set 2:
# urls.py
from django.conf.urls.defaults import *
urlpatterns = patterns('',
(r'^blog/', include('inner')),
)
# inner.py
from django.conf.urls.defaults import *
urlpatterns = patterns('',
(r'^archive/$', 'mysite.views.archive', {'blogid': 3}),
(r'^about/$', 'mysite.views.about', {'blogid': 3}),
(r'^rss/$', 'mysite.views.rss', {'blogid': 3}),
)
As is the case with captured parameters (explained in the previous section), extra options
will always be passed to every line in the included URLconf, regardless of whether the line’s view
actually accepts those options as valid. For this reason, this technique is useful only if you’re cer-
tain that every view in the included URLconf accepts the extra options you’re passing.
What’s Next?
One of Django’s main goals is to reduce the amount of code developers need to write, and in
this chapter we suggested how to cut down the code of your views and URLconfs.
The next logical step in code elimination is removing the need to write views entirely.
That’s the topic of the next chapter.
CHAPTER 8 ■ADVANCED VIEWS AND URLCONFS122
7257ch08.qxd 11/1/07 1:28 PM Page 122

Django’s
Subframeworks
PART 2
■ ■ ■
7257ch09.qxd 11/1/07 1:29 PM Page 123
7257ch09.qxd 11/1/07 1:29 PM Page 124

Generic Views
Here again is a recurring theme of this book: at its worst, Web development is boring and
monotonous. So far, we’ve covered how Django tries to take away some of that monotony at
the model and template layers, but Web developers also experience this boredom at the view
level.
Django’s generic views were developed to ease that pain. They take certain common
idioms and patterns found in view development and abstract them so that you can quickly
write common views of data without having to write too much code. In fact, nearly every view
example in the preceding chapters could be rewritten with the help of generic views.
Chapter 8 touched briefly on how you’d go about making a view “generic.” To review, we
can recognize certain common tasks, like displaying a list of objects, and write code that dis-
plays a list of any object. Then the model in question can be passed as an extra argument to
the URLconf.
Django ships with generic views to do the following:
• Perform common “simple” tasks: redirect to a different page and render a given template.
• Display list and detail pages for a single object. The event_list and entry_list views
from Chapter 8 are examples of list views. A single event page is an example of what we
call a “detail” view.
• Present date-based objects in year/month/day archive pages, associated detail, and
“latest” pages. The Django Weblog’s (http://www.djangoproject.com/weblog/) year,
month, and day archives are built with these, as would be a typical newspaper’s
archives.
• Allow users to create, update, and delete objects—with or without authorization.
Taken together, these views provide easy interfaces to perform the most common tasks
developers encounter.
Using Generic Views
All of these views are used by creating configuration dictionaries in your URLconf files and
passing those dictionaries as the third member of the URLconf tuple for a given pattern.
125
CHAPTER 9
■ ■ ■
7257ch09.qxd 11/1/07 1:29 PM Page 125
For example, here’s a simple URLconf you could use to present a static “about” page:
from django.conf.urls.defaults import *
from django.views.generic.simple import direct_to_template
urlpatterns = patterns('',
('^about/$', direct_to_template, {
'template': 'about.html'
})
)
Though this might seem a bit “magical” at first glance—look, a view with no code!— it’s
actually exactly the same as the examples in Chapter 8. The direct_to_template view simply
grabs information from the extra-parameters dictionary and uses that information when ren-
dering the view.
Because this generic view—and all the others—is a regular view function like any other,
we can reuse it inside our own views. As an example, let’s extend our “about” example to map
URLs of the form /about/<whatever>/ to statically rendered about/<whatever>.html. We’ll do
this by first modifying the URLconf to point to a view function:
from django.conf.urls.defaults import *
from django.views.generic.simple import direct_to_template
from mysite.books.views import about_pages
urlpatterns = patterns('',
('^about/$', direct_to_template, {
'template': 'about.html'
}),
('^about/(w+)/$', about_pages),
)
Next, we’ll write the about_pages view:
from django.http import Http404
from django.template import TemplateDoesNotExist
from django.views.generic.simple import direct_to_template
def about_pages(request, page):
try:
return direct_to_template(request, template="about/%s.html" % page)
except TemplateDoesNotExist:
raise Http404()
Here we’re treating direct_to_template like any other function. Since it returns an
HttpResponse, we can simply return it as is. The only slightly tricky business here is dealing
with missing templates. We don’t want a nonexistent template to cause a server error, so we
catch TemplateDoesNotExist exceptions and return 404 errors instead.
CHAPTER 9 ■GENERIC VIEWS126
7257ch09.qxd 11/1/07 1:29 PM Page 126

IS THERE A SECURITY VULNERABILITY HERE?
Sharp-eyed readers may have noticed a possible security hole: we’re constructing the template name using
interpolated content from the browser (template="about/%s.html" % page). At first glance, this looks
like a classic
directory traversal
vulnerability (discussed in detail in Chapter 19). But is it really?
Not exactly. Yes, a maliciously crafted value of page could cause directory traversal, but although page
is
taken from the request URL, not every value will be accepted. They key is in the URLconf: we’re using the
regular expression \w+ to match the page part of the URL, and \w accepts only letters and numbers. Thus,
any malicious characters (dots and slashes, here) will be rejected by the URL resolver before they reach the
view itself.
Generic Views of Objects
The direct_to_template view certainly is useful, but Django’s generic views really shine when
it comes to presenting views on your database content. Because it’s such a common task,
Django comes with a handful of built-in generic views that make generating list and detail
views of objects incredibly easy.
Let’s take a look at one of these generic views: the “object list” view. We’ll be using this
Publisher object from Chapter 5:
class Publisher(models.Model):
name = models.CharField(maxlength=30)
address = models.CharField(maxlength=50)
city = models.CharField(maxlength=60)
state_province = models.CharField(maxlength=30)
country = models.CharField(maxlength=50)
website = models.URLField()
def __str__(self):
return self.name
class Meta:
ordering = ["-name"]
To build a list page of all books, we’d use a URLconf along these lines:
from django.conf.urls.defaults import *
from django.views.generic import list_detail
from mysite.books.models import Publisher
publisher_info = {
"queryset" : Publisher.objects.all(),
}
urlpatterns = patterns('',
(r'^publishers/$', list_detail.object_list, publisher_info)
)
CHAPTER 9 ■GENERIC VIEWS 127
7257ch09.qxd 11/1/07 1:29 PM Page 127
That’s all the Python code we need to write. We still need to write a template, however. We
could explicitly tell the object_list view which template to use by including a template_name
key in the extra arguments dictionary, but in the absence of an explicit template Django will
infer one from the object’s name. In this case, the inferred template will be "books/publisher_
list.html"—the “books” part comes from the name of the app that defines the model, while
the “publisher” bit is just the lowercased version of the model’s name.
This template will be rendered against a context containing a variable called object_list
that contains all the book objects. A very simple template might look like the following:
{% extends "base.html" %}
{% block content %}
<h2>Publishers</h2>
<ul>
{% for publisher in object_list %}
<li>{{ publisher.name }}</li>
{% endfor %}
</ul>
{% endblock %}
That’s really all there is to it. All the cool features of generic views come from changing the
“info” dictionary passed to the generic view. Appendix D documents all the generic views and
their options in detail. In the rest of this chapter, we’ll consider some of the common ways you
might customize and extend generic views.
Extending Generic Views
There’s no question that using generic views can speed up development substantially. In most
projects, however, there comes a moment when the generic views no longer suffice. Indeed,
the most common question asked by new Django developers is how to make generic views
handle a wider array of situations.
Luckily, in nearly every one of these cases, there are ways to simply extend generic views
to handle a larger array of use cases. These situations usually fall into a handful of patterns
dealt with in the sections that follow.
Making “Friendly”Template Contexts
You might have noticed that the sample publisher list template stores all the books in a variable
named object_list. While this works just fine, it isn’t all that “friendly” to template authors:
they have to “just know” that they’re dealing with books here. A better name for that variable
would be publisher_list; that variable’s content is pretty obvious.
We can change the name of that variable easily with the template_object_name argument:
publisher_info = {
"queryset" : Publisher.objects.all(),
"template_object_name" : "publisher",
}
CHAPTER 9 ■GENERIC VIEWS128
7257ch09.qxd 11/1/07 1:29 PM Page 128

urlpatterns = patterns('',
(r'^publishers/$', list_detail.object_list, publisher_info)
)
Providing a useful template_object_name is always a good idea. Your co-workers who
design templates will thank you.
Adding Extra Context
Often you simply need to present some extra information beyond that provided by the generic
view. For example, think of showing a list of all the other publishers on each publisher detail
page. The object_detail generic view provides the publisher to the context, but it seems there’s
no way to get a list of all publishers in that template.
But there is: all generic views take an extra optional parameter, extra_context. This is
a dictionary of extra objects that will be added to the template’s context. So, to provide the list
of all publishers on the detail view, we’d use an info dict like this:
publisher_info = {
"queryset" : Publisher.objects.all(),
"extra_context" : {"publisher_list" : Publisher.objects.all()}
}
This would populate a {{ publisher_list }} variable in the template context. This pattern
can be used to pass any information down into the template for the generic view. It’s very handy.
However, there’s actually a subtle bug here—can you spot it? The problem has to do with when
the queries in extra_context are evaluated. Because this example puts Publisher.objects.all()
in the URLconf, it will be evaluated only once (when the URLconf is first loaded). Once you add or
remove publishers, you’ll notice that the generic view doesn’t reflect those changes until you reload
the Web server (see “Caching and QuerySets” in Appendix C for more information about when
QuerySets are cached and evaluated).
■Note This problem doesn’t apply to the queryset generic view argument. Since Django knows that par-
ticular QuerySet should
never
be cached, the generic view takes care of clearing the cache when each view
is rendered.
The solution is to use a callback in extra_context instead of a value. Any callable (i.e., a func-
tion) that’s passed to extra_context will be evaluated when the view is rendered (instead of only
once). You could do this with an explicitly defined function:
def get_publishers():
return Publisher.objects.all()
book_info = {
"queryset" : Publisher.objects.all(),
"extra_context" : {"publisher_list" : get_publishers}
}
CHAPTER 9 ■GENERIC VIEWS 129
7257ch09.qxd 11/1/07 1:29 PM Page 129

or you could use a less obvious but shorter version that relies on the fact that Publisher.
objects.all is itself a callable:
book_info = {
"queryset" : Book.objects.all(),
"extra_context" : {"publisher_list" : Publisher.objects.all}
}
Notice the lack of parentheses after Publisher.objects.all; this references the function
without actually calling it (which the generic view will do later).
Viewing Subsets of Objects
Now let’s take a closer look at this queryset key we’ve been using all along. Most generic views
take one of these queryset arguments—it’s how the view knows which set of objects to display
(see “Selecting Objects” in Chapter 5 for an introduction to QuerySets, and see Appendix C for
the complete details).
To pick a basic example, we might want to order a list of books by publication date, with
the most recent first:
book_info = {
"queryset" : Book.objects.all().order_by("-publication_date"),
}
That’s a pretty simple example, but it illustrates the idea nicely. Of course, you’ll usually
want to do more than just reorder objects. If you want to present a list of books by a particular
publisher, you can use the same technique:
apress_books = {
"queryset": Book.objects.filter(publisher__name="Apress Publishing"),
"template_name" : "books/apress_list.html"
}
urlpatterns = patterns('',
(r'^publishers/$', list_detail.object_list, publisher_info),
(r'^books/apress/$', list_detail.object_list, apress_books),
)
Notice that along with a filtered queryset, we’re also using a custom template name. If we
didn’t, the generic view would use the same template as the “vanilla” object list, which might
not be what we want.
Also notice that this isn’t a very elegant way of doing publisher-specific books. If we want
to add another publisher page, we need another handful of lines in the URLconf, and more
than a few publishers would get unreasonable. We’ll deal with this problem in the next section.
■Note If you get a 404 when requesting /books/apress/, check to ensure that you actually have a pub-
lisher with the name “Apress Publishing.” If you don’t have that publisher, you’ll get a 404. Generic views
have an allow_empty parameter that changes this behavior; see Appendix D for details.
CHAPTER 9 ■GENERIC VIEWS130
7257ch09.qxd 11/1/07 1:29 PM Page 130
Complex Filtering with Wrapper Functions
Another common need is to filter down the objects given in a list page by some key in the URL.
Earlier we hard-coded the publisher’s name in the URLconf, but what if we wanted to write
a view that displayed all the books by some arbitrary publisher? We can “wrap” the object_list
generic view to avoid writing a lot of code by hand. As usual, we’ll start by writing a URLconf:
urlpatterns = patterns('',
(r'publishers/$', list_detail.object_list, publisher_info),
(r'books/(w+)/$', books_by_publisher),
)
Next, we’ll write the books_by_publisher view itself:
from django.http import Http404
from django.views.generic import list_detail
from mysite.books.models import Book, Publisher
def books_by_publisher(request, name):
# Look up the publisher (and raise a 404 if it can't be found).
try:
publisher = Publisher.objects.get(name__iexact=name)
except Publisher.DoesNotExist:
raise Http404
# Use the object_list view for the heavy lifting.
return list_detail.object_list(
request,
queryset = Book.objects.filter(publisher=publisher),
template_name = "books/books_by_publisher.html",
template_object_name = "books",
extra_context = {"publisher" : publisher}
)
This works because there’s really nothing special about generic views—they’re just Python
functions. Like any view function, generic views expect a certain set of arguments and return
HttpResponse objects. Thus, it’s incredibly easy to wrap a small function around a generic view
that does additional work before (or after; see the next section) handing things off to the
generic view.
Notice that in the preceding example we passed the current publisher being displayed in
the extra_context. This is usually a good idea in wrappers of this nature; it lets the template
know which “parent” object is currently being browsed.
Performing Extra Work
The last common pattern we’ll look at involves doing some extra work before or after calling
the generic view.
Imagine we had a last_accessed field on our Author object that we were using to keep
track of the last time anybody looked at that author. The generic object_detail view, of
CHAPTER 9 ■GENERIC VIEWS 131
7257ch09.qxd 11/1/07 1:29 PM Page 131
course, wouldn’t know anything about this field, but once again we could easily write a cus-
tom view to keep that field updated.
First, we’d need to add an author detail bit in the URLconf to point to a custom view:
from mysite.books.views import author_detail
urlpatterns = patterns('',
#...
(r'^authors/(?P<author_id>d+)/$', author_detail),
)
Then we’d write our wrapper function:
import datetime
from mysite.books.models import Author
from django.views.generic import list_detail
from django.shortcuts import get_object_or_404
def author_detail(request, author_id):
# Look up the Author (and raise a 404 if she's not found)
author = get_object_or_404(Author, pk=author_id)
# Record the last accessed date
author.last_accessed = datetime.datetime.now()
author.save()
# Show the detail page
return list_detail.object_detail(
request,
queryset = Author.objects.all(),
object_id = author_id,
)
This code won’t actually work unless you add a last_accessed field to your Author model
and create a books/author_detail.html template.
We can use a similar idiom to alter the response returned by the generic view. If we
wanted to provide a downloadable plain-text version of the list of authors, we could use a view
like this:
def author_list_plaintext(request):
response = list_detail.object_list(
request,
queryset = Author.objects.all(),
mimetype = "text/plain",
template_name = "books/author_list.txt"
)
response["Content-Disposition"] = "attachment; filename=authors.txt"
return response
CHAPTER 9 ■GENERIC VIEWS132
7257ch09.qxd 11/1/07 1:29 PM Page 132
This works because the generic views return simple HttpResponse objects that can be
treated like dictionaries to set HTTP headers. This Content-Disposition business, by the way,
instructs the browser to download and save the page instead of displaying it in the browser.
What’s Next?
In this chapter we looked at only a couple of the generic views Django ships with, but the gen-
eral ideas presented here should apply pretty closely to any generic view. Appendix D covers
all the available views in detail, and it’s recommended reading if you want to get the most out
of this powerful feature.
In the next chapter we delve deep into the inner workings of Django’s templates, showing
all the cool ways they can be extended. Until now, we’ve treated the template engine as a mostly
static tool you can use to render your content.
CHAPTER 9 ■GENERIC VIEWS 133
7257ch09.qxd 11/1/07 1:29 PM Page 133
7257ch09.qxd 11/1/07 1:29 PM Page 134

Extending the Template Engine
Although most of your interactions with Django’s template language will be in the role of
template author, you may want to customize and extend the template engine—either to make
it do something it doesn’t already do, or to make your job easier in some other way.
This chapter delves deep into the guts of Django’s template system. It covers what you need
to know if you plan to extend the system or if you’re just curious about how it works.
If you’re looking to use the Django template system as part of another application (i.e.,
without the rest of the framework), make sure to read the “Configuring the Template System in
Standalone Mode” section later in the chapter.
Template Language Review
First, let’s quickly review a number of terms introduced in Chapter 4:
•A template is a text document, or a normal Python string, that is marked up using the
Django template language. A template can contain block tags and variables.
•A block tag is a symbol within a template that does something. This definition is delib-
erately vague. For example, a block tag can produce content, serve as a control structure
(an if statement or for loop), grab content from a database, or enable access to other
template tags.
Block tags are surrounded by {% and %}:
{% if is_logged_in %}
Thanks for logging in!
{% else %}
Please log in.
{% endif %}
•Avariable is a symbol within a template that outputs a value. Variable tags are surrounded
by {{ and }}:
My first name is {{ first_name }}. My last name is {{ last_name }}.
135
CHAPTER 10
■ ■ ■
7257ch10.qxd 11/8/07 1:46 PM Page 135
•A context is a name-value mapping (similar to a Python dictionary) that is passed to
a template.
• A template renders a context by replacing the variable “holes” with values from the con-
text and executing all block tags.
For more details about the basics of these terms, refer back to Chapter 4.
The rest of this chapter discusses ways of extending the template engine. First, though,
let’s take a quick look at a few internals left out of Chapter 4 for simplicity.
RequestContext and Context Processors
When rendering a template, you need a context. Usually this is an instance of django.template.
Context, but Django also comes with a special subclass, django.template.RequestContext, that
acts slightly differently. RequestContext adds a bunch of variables to your template context by
default—things like the HttpRequest object or information about the currently logged-in user.
Use RequestContext when you don’t want to have to specify the same set of variables in
a series of templates. For example, consider these four views:
from django.template import loader, Context
def view_1(request):
# ...
t = loader.get_template('template1.html')
c = Context({
'app': 'My app',
'user': request.user,
'ip_address': request.META['REMOTE_ADDR'],
'message': 'I am view 1.'
})
return t.render(c)
def view_2(request):
# ...
t = loader.get_template('template2.html')
c = Context({
'app': 'My app',
'user': request.user,
'ip_address': request.META['REMOTE_ADDR'],
'message': 'I am the second view.'
})
return t.render(c)
def view_3(request):
# ...
t = loader.get_template('template3.html')
c = Context({
'app': 'My app',
CHAPTER 10 ■EXTENDING THE TEMPLATE ENGINE136
7257ch10.qxd 11/8/07 1:46 PM Page 136
'user': request.user,
'ip_address': request.META['REMOTE_ADDR'],
'message': 'I am the third view.'
})
return t.render(c)
def view_4(request):
# ...
t = loader.get_template('template4.html')
c = Context({
'app': 'My app',
'user': request.user,
'ip_address': request.META['REMOTE_ADDR'],
'message': 'I am the fourth view.'
})
return t.render(c)
(Note that we’re deliberately not using the render_to_response() shortcut in these examples—
we’re manually loading the templates, constructing the context objects, and rendering the
templates. We’re “spelling out” all of the steps for the purpose of clarity.)
Each view passes the same three variables—app, user, and ip_address—to its template.
Wouldn’t it be nice if we could remove that redundancy?
RequestContext and context processors were created to solve this problem. Context
processors let you specify a number of variables that get set in each context automatically—
without you having to specify the variables in each render_to_response() call. The catch is
that you have to use RequestContext instead of Context when you render a template.
The most low-level way of using context processors is to create some processors and pass
them to RequestContext. Here’s how the preceding example could be written with context
processors:
from django.template import loader, RequestContext
def custom_proc(request):
"A context processor that provides 'app', 'user' and 'ip_address'."
return {
'app': 'My app',
'user': request.user,
'ip_address': request.META['REMOTE_ADDR']
}
def view_1(request):
# ...
t = loader.get_template('template1.html')
c = RequestContext(request, {'message': 'I am view 1.'},
processors=[custom_proc])
return t.render(c)
CHAPTER 10 ■EXTENDING THE TEMPLATE ENGINE 137
7257ch10.qxd 11/8/07 1:46 PM Page 137
def view_2(request):
# ...
t = loader.get_template('template2.html')
c = RequestContext(request, {'message': 'I am the second view.'},
processors=[custom_proc])
return t.render(c)
def view_3(request):
# ...
t = loader.get_template('template3.html')
c = RequestContext(request, {'message': 'I am the third view.'},
processors=[custom_proc])
return t.render(c)
def view_4(request):
# ...
t = loader.get_template('template4.html')
c = RequestContext(request, {'message': 'I am the fourth view.'},
processors=[custom_proc])
return t.render(c)
Let’s step through this code:
• First, we define a function custom_proc. This is a context processor—it takes an HttpRequest
object and returns a dictionary of variables to use in the template context. That’s all it does.
• We’ve changed the four view functions to use RequestContext instead of Context. There
are two differences in how the context is constructed. First, RequestContext requires the
first argument to be an HttpRequest object—the one that was passed into the view func-
tion in the first place (request). Second, RequestContext takes an optional processors
argument, which is a list or tuple of context processor functions to use. Here, we pass in
custom_proc, the custom processor we defined earlier.
• Each view no longer has to include app, user, or ip_address in its context construction,
because those are provided by custom_proc.
• Each view still has the flexibility to introduce any custom template variables it might
need. In this example, the message template variable is set differently in each view.
In Chapter 4, we introduced the render_to_response() shortcut, which saves you from
having to call loader.get_template(), then create a Context, and then call the render() method
on the template. In order to demonstrate the lower-level workings of context processors, the
previous examples didn’t use render_to_response(). But it’s possible—and preferable—to use
context processors with render_to_response(). Do this with the context_instance argument,
like so:
from django.shortcuts import render_to_response
from django.template import RequestContext
CHAPTER 10 ■EXTENDING THE TEMPLATE ENGINE138
7257ch10.qxd 11/8/07 1:46 PM Page 138
def custom_proc(request):
"A context processor that provides 'app', 'user' and 'ip_address'."
return {
'app': 'My app',
'user': request.user,
'ip_address': request.META['REMOTE_ADDR']
}
def view_1(request):
# ...
return render_to_response('template1.html',
{'message': 'I am view 1.'},
context_instance=RequestContext(request, processors=[custom_proc]))
def view_2(request):
# ...
return render_to_response('template2.html',
{'message': 'I am the second view.'},
context_instance=RequestContext(request, processors=[custom_proc]))
def view_3(request):
# ...
return render_to_response('template3.html',
{'message': 'I am the third view.'},
context_instance=RequestContext(request, processors=[custom_proc]))
def view_4(request):
# ...
return render_to_response('template4.html',
{'message': 'I am the fourth view.'},
context_instance=RequestContext(request, processors=[custom_proc]))
Here, we’ve trimmed down each view’s template rendering code to a single (wrapped) line.
This is an improvement, but, evaluating the conciseness of this code, we have to admit
we’re now almost overdosing on the other end of the spectrum. We’ve removed redundancy in
data (our template variables) at the cost of adding redundancy in code (in the processors call).
Using context processors doesn’t save you much typing if you have to type processors all the
time.
For that reason, Django provides support for global context processors. The TEMPLATE_
CONTEXT_PROCESSORS setting designates which context processors should always be applied to
RequestContext. This removes the need to specify processors each time you use RequestContext.
By default, TEMPLATE_CONTEXT_PROCESSORS is set to the following:
TEMPLATE_CONTEXT_PROCESSORS = (
'django.core.context_processors.auth',
'django.core.context_processors.debug',
'django.core.context_processors.i18n',
)
CHAPTER 10 ■EXTENDING THE TEMPLATE ENGINE 139
7257ch10.qxd 11/8/07 1:46 PM Page 139
This setting is a tuple of callables that use the same interface as the preceding custom_
proc function—functions that take a request object as their argument and return a dictionary
of items to be merged into the context. Note that the values in TEMPLATE_CONTEXT_PROCESSORS
are specified as strings, which means the processors are required to be somewhere on your
Python path (so you can refer to them from the setting).
Each processor is applied in order. That is, if one processor adds a variable to the context
and a second processor adds a variable with the same name, the second will override the first.
Django provides a number of simple context processors, including the ones that are enabled
by default. We describe these in the sections that follow.
django.core.context_processors.auth
If TEMPLATE_CONTEXT_PROCESSORS contains this processor, every RequestContext will contain
these variables:
•user: A django.contrib.auth.models.User instance representing the currently logged-in
user (or an AnonymousUser instance, if the client isn’t logged in).
•messages: A list of messages (as strings) for the currently logged-in user. Behind the
scenes, this variable calls request.user.get_and_delete_messages() for every request.
That method collects the user’s messages and deletes them from the database.
•perms: An instance of django.core.context_processors.PermWrapper, which represents
the permissions the currently logged-in user has.
See Chapter 12 for more information on users, permissions, and messages.
django.core.context_processors.debug
This processor pushes debugging information down to the template layer. If TEMPLATE_CONTEXT_
PROCESSORS contains this processor, every RequestContext will contain these variables:
•debug: The value of your DEBUG setting (either True or False). You can use this variable in
templates to test whether you’re in debug mode.
•sql_queries: A list of {'sql': ..., 'time': ...} dictionaries representing every SQL
query that has happened so far during the request and how long it took. The list is in
the order in which the queries were issued.
Because debugging information is sensitive, this context processor will add variables to
the context only if both of the following conditions are true:
• The DEBUG setting is True.
• The request came from an IP address in the INTERNAL_IPS setting.
django.core.context_processors.i18n
If this processor is enabled, every RequestContext will contain these variables:
CHAPTER 10 ■EXTENDING THE TEMPLATE ENGINE140
7257ch10.qxd 11/8/07 1:46 PM Page 140
•LANGUAGES: The value of the LANGUAGES setting
•LANGUAGE_CODE: request.LANGUAGE_CODE if it exists; otherwise, the value of the LANGUAGE_
CODE setting
Appendix E provides more information about these two settings.
django.core.context_processors.request
If this processor is enabled, every RequestContext will contain a variable request, which is the
current HttpRequest object. Note that this processor is not enabled by default; you have to
activate it.
Guidelines for Writing Your Own Context Processors
Here are a few tips for rolling your own:
• Make each context processor responsible for the smallest subset of functionality possi-
ble. It’s easy to use multiple processors, so you might as well split functionality into
logical pieces for future reuse.
• Keep in mind that any context processor in TEMPLATE_CONTEXT_PROCESSORS will be avail-
able in every template powered by that settings file, so try to pick variable names that
are unlikely to conflict with variable names your templates might be using independ-
ently. Because variable names are case sensitive, it’s not a bad idea to use all uppercase
letters for variables a processor provides.
• It doesn’t matter where on the filesystem the processors live, as long as they’re on your
Python path so you can point to them from the TEMPLATE_CONTEXT_PROCESSORS setting.
With that said, the convention is to save them in a file called context_processors.py
within your application or project.
Inside Template Loading
Generally, you’ll store templates in files on your filesystem, but you can use custom template
loaders to load templates from other sources.
Django has two ways to load templates:
•django.template.loader.get_template(template_name): get_template returns the com-
piled template (a Template object) for the template with the given name. If the template
doesn’t exist, a TemplateDoesNotExist exception will be raised.
•django.template.loader.select_template(template_name_list): select_template is
just like get_template, except it takes a list of template names. Of the list, it returns the
first template that exists. If none of the templates exist, a TemplateDoesNotExist excep-
tion will be raised.
CHAPTER 10 ■EXTENDING THE TEMPLATE ENGINE 141
7257ch10.qxd 11/8/07 1:46 PM Page 141
As covered in Chapter 4, each of these functions by default uses your TEMPLATE_DIRS setting
to load templates. Internally, however, these functions actually delegate to a template loader
for the heavy lifting.
Some of loaders are disabled by default, but you can activate them by editing the TEMPLATE_
LOADERS setting. TEMPLATE_LOADERS should be a tuple of strings, where each string represents
a template loader. These template loaders ship with Django:
•django.template.loaders.filesystem.load_template_source: This loader loads templates
from the filesystem, according to TEMPLATE_DIRS. It is enabled by default.
•django.template.loaders.app_directories.load_template_source: This loader loads
templates from Django applications on the filesystem. For each application in INSTALLED_
APPS, the loader looks for a templates subdirectory. If the directory exists, Django looks
for templates there.
This means you can store templates with your individual applications, making it easy to
distribute Django applications with default templates. For example, if INSTALLED_APPS
contains ('myproject.polls', 'myproject.music'), then get_template('foo.html')
will look for templates in this order:
•/path/to/myproject/polls/templates/foo.html
•/path/to/myproject/music/templates/foo.html
Note that the loader performs an optimization when it is first imported: it caches a list
of the INSTALLED_APPS packages that have a templates subdirectory. This loader is
enabled by default.
•django.template.loaders.eggs.load_template_source: This loader is just like
app_directories, except it loads templates from Python eggs rather than from the
filesystem. This loader is disabled by default; you’ll need to enable it if you’re using
eggs to distribute your application.
Django uses the template loaders in order according to the TEMPLATE_LOADERS setting. It
uses each loader until a loader finds a match.
Extending the Template System
Now that you understand a bit more about the internals of the template system, let’s look at
how to extend the system with custom code.
Most template customization comes in the form of custom template tags and/or filters.
Although the Django template language comes with many built-in tags and filters, you’ll prob-
ably assemble your own libraries of tags and filters that fit your own needs. Fortunately, it’s
quite easy to define your own functionality.
Creating a Template Library
Whether you’re writing custom tags or filters, the first thing to do is to create a template library—
a small bit of infrastructure Django can hook into.
CHAPTER 10 ■EXTENDING THE TEMPLATE ENGINE142
7257ch10.qxd 11/8/07 1:46 PM Page 142

Creating a template library is a two-step process:
1. Decide which Django application should house the template library. If you’ve created
an application via manage.py startapp, you can put it in there, or you can create
another application solely for the template library.
Whichever route you take, make sure to add the application to your INSTALLED_APPS
setting. We’ll explain this shortly.
2. Create a templatetags directory in the appropriate Django application’s package. It
should be on the same level as models.py, views.py, and so forth. Here’s an example:
books/
__init__.py
models.py
templatetags/
views.py
Create two empty files in the templatetags directory: an __init__.py file (to indicate to
Python that this is a package containing Python code) and a file that will contain your
custom tag/filter definitions. The name of the latter file is what you’ll use to load the
tags later. For example, if your custom tags/filters are in a file called poll_extras.py,
you’d write the following in a template:
{% load poll_extras %}
The {% load %} tag looks at your INSTALLED_APPS setting and only allows the loading of
template libraries within installed Django applications. This is a security feature; it
allows you to host Python code for many template libraries on a single computer with-
out enabling access to all of them for every Django installation.
If you write a template library that isn’t tied to any particular models/views, it’s valid and
quite normal to have a Django application package that contains only a templatetags pack-
age. There’s no limit on how many modules you put in the templatetags package. Just keep in
mind that a {% load %} statement will load tags/filters for the given Python module name, not
the name of the application.
Once you’ve created that Python module, you’ll just have to write a bit of Python code,
depending on whether you’re writing filters or tags.
To be a valid tag library, the module must contain a module-level variable named register
that is a template.Library instance. This template.Library instance is the data structure in which
all the tags and filters are registered. So, near the top of your module, insert the following:
from django import template
register = template.Library()
■Note For a good number of examples, read the source code for Django’s default filters and tags. They’re
in django/template/defaultfilters.py and django/template/defaulttags.py, respectively. Some
applications in django.contrib also contain template libraries.
CHAPTER 10 ■EXTENDING THE TEMPLATE ENGINE 143
7257ch10.qxd 11/8/07 1:46 PM Page 143
Once you’ve created this register variable, you’ll use it to create template filters and tags.
Writing Custom Template Filters
Custom filters are just Python functions that take one or two arguments:
• The value of the variable (input)
• The value of the argument, which can have a default value or be left out altogether
For example, in the filter {{ var|foo:"bar" }}, the filter foo would be passed the contents
of the variable var and the argument "bar".
Filter functions should always return something. They shouldn’t raise exceptions, and
they should fail silently. If there’s an error, they should return either the original input or an
empty string, whichever makes more sense.
Here’s an example filter definition:
def cut(value, arg):
"Removes all values of arg from the given string"
return value.replace(arg, '')
And here’s an example of how that filter would be used:
{{ somevariable|cut:"0" }}
Most filters don’t take arguments. In this case, just leave the argument out of your function:
def lower(value): # Only one argument.
"Converts a string into all lowercase"
return value.lower()
When you’ve written your filter definition, you need to register it with your Library
instance, to make it available to Django’s template language:
register.filter('cut', cut)
register.filter('lower', lower)
The Library.filter() method takes two arguments:
• The name of the filter (a string)
• The filter function itself
If you’re using Python 2.4 or above, you can use register.filter() as a decorator instead:
@register.filter(name='cut')
def cut(value, arg):
return value.replace(arg, '')
@register.filter
def lower(value):
return value.lower()
CHAPTER 10 ■EXTENDING THE TEMPLATE ENGINE144
7257ch10.qxd 11/8/07 1:46 PM Page 144

If you leave off the name argument, as in the second example, Django will use the function’s
name as the filter name.
Here, then, is a complete template library example, using the cut filter:
from django import template
register = template.Library()
@register.filter(name='cut')
def cut(value, arg):
return value.replace(arg, '')
Writing Custom Template Tags
Tags are more complex than filters, because tags can do nearly anything.
Chapter 4 describes how the template system works in a two-step process: compiling and
rendering. To define a custom template tag, you need to tell Django how to manage both steps
when it gets to your tag.
When Django compiles a template, it splits the raw template text into nodes. Each node is
an instance of django.template.Node and has a render() method. Thus, a compiled template
is simply a list of Node objects.
When you call render() on a compiled template, the template calls render() on each Node
in its node list, with the given context. The results are all concatenated to form the output of
the template. Thus, to define a custom template tag, you specify how the raw template tag is
converted into a Node (the compilation function) and what the node’s render() method does.
In the sections that follow, we cover all the steps in writing a custom tag.
Writing the Compilation Function
For each template tag it encounters, the template parser calls a Python function with the tag
contents and the parser object itself. This function is responsible for returning a Node instance
based on the contents of the tag.
For example, let’s write a template tag, {% current_time %}, that displays the current date/
time, formatted according to a parameter given in the tag, in strftime syntax (see http://www.
djangoproject.com/r/python/strftime/). It’s a good idea to decide the tag syntax before any-
thing else. In our case, let’s say the tag should be used like this:
<p>The time is {% current_time "%Y-%m-%d %I:%M %p" %}.</p>
■Note Yes, this template tag is redundant—Django’s default {% now %} tag does the same task with sim-
pler syntax. This template tag is presented here just for example purposes.
CHAPTER 10 ■EXTENDING THE TEMPLATE ENGINE 145
7257ch10.qxd 11/8/07 1:46 PM Page 145
The parser for this function should grab the parameter and create a Node object:
from django import template
def do_current_time(parser, token):
try:
# split_contents() knows not to split quoted strings.
tag_name, format_string = token.split_contents()
except ValueError:
msg = '%r tag requires a single argument' % token.contents[0]
raise template.TemplateSyntaxError(msg)
return CurrentTimeNode(format_string[1:-1])
There’s actually a lot going on here:
•parser is the template parser object. We don’t need it in this example.
•token.contents is a string of the raw contents of the tag. In our example, it’s
'current_time "%Y-%m-%d %I:%M %p"'.
• The token.split_contents() method separates the arguments on spaces while keeping
quoted strings together. Avoid using token.contents.split() (which just uses Python’s
standard string-splitting semantics). It’s not as robust, as it naively splits on all spaces,
including those within quoted strings.
• This function is responsible for raising django.template.TemplateSyntaxError, with
helpful messages, for any syntax error.
• Don’t hard-code the tag’s name in your error messages, because that couples the tag’s
name to your function. token.split_contents()[0] will always be the name of your
tag—even when the tag has no arguments.
• The function returns a CurrentTimeNode (which we’ll create shortly) containing every-
thing the node needs to know about this tag. In this case, it just passes the argument
"%Y-%m-%d %I:%M %p". The leading and trailing quotes from the template tag are removed
with format_string[1:-1].
• Template tag compilation functions must return a Node subclass; any other return value
is an error.
Writing the Template Node
The second step in writing custom tags is to define a Node subclass that has a render()
method. Continuing the preceding example, we need to define CurrentTimeNode:
import datetime
class CurrentTimeNode(template.Node):
def __init__(self, format_string):
self.format_string = format_string
CHAPTER 10 ■EXTENDING THE TEMPLATE ENGINE146
7257ch10.qxd 11/8/07 1:46 PM Page 146
def render(self, context):
now = datetime.datetime.now()
return now.strftime(self.format_string)
These two functions (__init__ and render) map directly to the two steps in template pro-
cessing (compilation and rendering). Thus, the initialization function only needs to store the
format string for later use, and the render() function does the real work.
Like template filters, these rendering functions should fail silently instead of raising
errors. The only time that template tags are allowed to raise errors is at compilation time.
Registering the Tag
Finally, you need to register the tag with your module’s Library instance. Registering custom
tags is very similar to registering custom filters (as explained previously). Just instantiate
atemplate.Library instance and call its tag() method, for example:
register.tag('current_time', do_current_time)
The tag() method takes two arguments:
• The name of the template tag (string). If this is left out, the name of the compilation
function will be used.
• The compilation function.
As with filter registration, it is also possible to use register.tag as a decorator in Python 2.4
and above:
@register.tag(name="current_time")
def do_current_time(parser, token):
# ...
@register.tag
def shout(parser, token):
# ...
If you leave off the name argument, as in the second example, Django will use the function’s
name as the tag name.
Setting a Variable in the Context
The previous section’s example simply returned a value. Often it’s useful to set template vari-
ables instead of returning values. That way, template authors can just use the variables that
your template tags set.
To set a variable in the context, use dictionary assignment on the context object in the
render() method. Here’s an updated version of CurrentTimeNode that sets a template variable,
current_time, instead of returning it:
class CurrentTimeNode2(template.Node):
def __init__(self, format_string):
self.format_string = format_string
CHAPTER 10 ■EXTENDING THE TEMPLATE ENGINE 147
7257ch10.qxd 11/8/07 1:46 PM Page 147
def render(self, context):
now = datetime.datetime.now()
context['current_time'] = now.strftime(self.format_string)
return ''
Note that render() returns an empty string. render() should always return a string, so if
all the template tag does is set a variable, render() should return an empty string.
Here’s how you’d use this new version of the tag:
{% current_time2 "%Y-%M-%d %I:%M %p" %}
<p>The time is {{ current_time }}.</p>
But there’s a problem with CurrentTimeNode2: the variable name current_time is hard-
coded. This means you’ll need to make sure your template doesn’t use {{ current_time }}
anywhere else, because {% current_time2 %} will blindly overwrite that variable’s value.
A cleaner solution is to make the template tag specify the name of the variable to be set,
like so:
{% get_current_time "%Y-%M-%d %I:%M %p" as my_current_time %}
<p>The current time is {{ my_current_time }}.</p>
To do so, you’ll need to refactor both the compilation function and the Node class, as
follows:
import re
class CurrentTimeNode3(template.Node):
def __init__(self, format_string, var_name):
self.format_string = format_string
self.var_name = var_name
def render(self, context):
now = datetime.datetime.now()
context[self.var_name] = now.strftime(self.format_string)
return ''
def do_current_time(parser, token):
# This version uses a regular expression to parse tag contents.
try:
# Splitting by None == splitting by spaces.
tag_name, arg = token.contents.split(None, 1)
except ValueError:
msg = '%r tag requires arguments' % token.contents[0]
raise template.TemplateSyntaxError(msg)
m = re.search(r'(.*?) as (\w+)', arg)
if m:
fmt, var_name = m.groups()
CHAPTER 10 ■EXTENDING THE TEMPLATE ENGINE148
7257ch10.qxd 11/8/07 1:46 PM Page 148
else:
msg = '%r tag had invalid arguments' % tag_name
raise template.TemplateSyntaxError(msg)
if not (fmt[0] == fmt[-1] and fmt[0] in ('"', "'")):
msg = "%r tag's argument should be in quotes" % tag_name
raise template.TemplateSyntaxError(msg)
return CurrentTimeNode3(fmt[1:-1], var_name)
Now do_current_time() passes the format string and the variable name to CurrentTimeNode3.
Parsing Until Another Block Tag
Template tags can work as blocks containing other tags (think {% if %}, {% for %}, etc.). To
create a template tag like this, use parser.parse() in your compilation function.
Here’s how the standard {% comment %} tag is implemented:
def do_comment(parser, token):
nodelist = parser.parse(('endcomment',))
parser.delete_first_token()
return CommentNode()
class CommentNode(template.Node):
def render(self, context):
return ''
parser.parse() takes a tuple of names of block tags to parse until. It returns an instance
of django.template.NodeList, which is a list of all Node objects that the parser encountered before
it encountered any of the tags named in the tuple. So in the preceding example, nodelist is
a list of all nodes between {% comment %} and {% endcomment %}, not counting {% comment %}
and {% endcomment %} themselves.
After parser.parse() is called, the parser hasn’t yet “consumed” the {% endcomment %}
tag, so the code needs to explicitly call parser.delete_first_token() to prevent that tag from
being processed twice.
Then CommentNode.render() simply returns an empty string. Anything between {% comment %}
and {% endcomment %} is ignored.
Parsing Until Another Block Tag and Saving Contents
In the previous example, do_comment() discarded everything between {% comment %} and {%
endcomment %}. It’s also possible to do something with the code between block tags instead.
For example, here’s a custom template tag, {% upper %}, that capitalizes everything
between itself and {% endupper %}:
{% upper %}
This will appear in uppercase, {{ your_name }}.
{% endupper %}
CHAPTER 10 ■EXTENDING THE TEMPLATE ENGINE 149
7257ch10.qxd 11/8/07 1:46 PM Page 149
As in the previous example, we’ll use parser.parse(). This time, we pass the resulting
nodelist to Node:
@register.tag
def do_upper(parser, token):
nodelist = parser.parse(('endupper',))
parser.delete_first_token()
return UpperNode(nodelist)
class UpperNode(template.Node):
def __init__(self, nodelist):
self.nodelist = nodelist
def render(self, context):
output = self.nodelist.render(context)
return output.upper()
The only new concept here is self.nodelist.render(context) in UpperNode.render(). This
simply calls render() on each Node in the node list.
For more examples of complex rendering, see the source code for {% if %}, {% for %}, {%
ifequal %}, and {% ifchanged %}. They live in django/template/defaulttags.py.
Shortcut for Simple Tags
Many template tags take a single argument—a string or a template variable reference—and
return a string after doing some processing based solely on the input argument and some
external information. For example, the current_time tag we wrote earlier is of this variety. We
give it a format string, and it returns the time as a string.
To ease the creation of these types of tags, Django provides a helper function, simple_tag.
This function, which is a method of django.template.Library, takes a function that accepts
one argument, wraps it in a render function and the other necessary bits mentioned previously,
and registers it with the template system.
Our earlier current_time function could thus be written like this:
def current_time(format_string):
return datetime.datetime.now().strftime(format_string)
register.simple_tag(current_time)
In Python 2.4, the decorator syntax also works:
@register.simple_tag
def current_time(token):
...
CHAPTER 10 ■EXTENDING THE TEMPLATE ENGINE150
7257ch10.qxd 11/8/07 1:46 PM Page 150
A couple of things to notice about the simple_tag helper function are as follows:
• Only the (single) argument is passed into our function.
• Checking for the required number of arguments has already been done by the time our
function is called, so we don’t need to do that.
• The quotes around the argument (if any) have already been stripped away, so we
receive a plain string.
Inclusion Tags
Another common template tag is the type that displays some data by rendering another tem-
plate. For example, Django’s admin interface uses custom template tags to display the buttons
along the bottom of the “add/change” form pages. Those buttons always look the same, but
the link targets change depending on the object being edited. They’re a perfect case for using
a small template that is filled with details from the current object.
These sorts of tags are called inclusion tags. Writing inclusion tags is probably best demon-
strated by example. Let’s write a tag that produces a list of choices for a simple multiple-choice
Poll object. We’ll use the tag like this:
{% show_results poll %}
The result will be something like this:
<ul>
<li>First choice</li>
<li>Second choice</li>
<li>Third choice</li>
</ul>
First, we define the function that takes the argument and produces a dictionary of data
for the result. Notice that we need to return only a dictionary, not anything more complex.
This will be used as the context for the template fragment:
def show_results(poll):
choices = poll.choice_set.all()
return {'choices': choices}
Next, we create the template used to render the tag’s output. Following our example, the
template is very simple:
<ul>
{% for choice in choices %}
<li> {{ choice }} </li>
{% endfor %}
</ul>
Finally, we create and register the inclusion tag by calling the inclusion_tag() method on
aLibrary object.
Following our example, if the preceding template is in a file called polls/result_
snippet.html, we register the tag like this:
CHAPTER 10 ■EXTENDING THE TEMPLATE ENGINE 151
7257ch10.qxd 11/8/07 1:46 PM Page 151

register.inclusion_tag('polls/result_snippet.html')(show_results)
As always, Python 2.4 decorator syntax works as well, so we could have instead written
this:
@register.inclusion_tag('results.html')
def show_results(poll):
...
Sometimes, your inclusion tags need access to values from the parent template’s context.
To solve this, Django provides a takes_context option for inclusion tags. If you specify takes_
context in creating a template tag, the tag will have no required arguments, and the underlying
Python function will have one argument: the template context as of when the tag was called.
For example, say you’re writing an inclusion tag that will always be used in a context that
contains home_link and home_title variables that point back to the main page. Here’s what the
Python function would look like:
@register.inclusion_tag('link.html', takes_context=True)
def jump_link(context):
return {
'link': context['home_link'],
'title': context['home_title'],
}
■Note The first parameter to the function
must
be called context.
The template link.html might contain the following:
Jump directly to <a href="{{ link }}">{{ title }}</a>.
Then, anytime you want to use that custom tag, load its library and call it without any
arguments, like so:
{% jump_link %}
Writing Custom Template Loaders
Django’s built-in template loaders (described in the “Inside Template Loading” section) will
usually cover all your template-loading needs, but it’s pretty easy to write your own if you need
special loading logic. For example, you could load templates from a database, or directly from
a Subversion repository using Subversion’s Python bindings, or (as shown shortly) from a ZIP
archive.
A template loader—that is, each entry in the TEMPLATE_LOADERS setting—is expected to be
a callable with this interface:
load_template_source(template_name, template_dirs=None)
CHAPTER 10 ■EXTENDING THE TEMPLATE ENGINE152
7257ch10.qxd 11/8/07 1:46 PM Page 152
The template_name argument is the name of the template to load (as passed to loader.get_
template() or loader.select_template()), and template_dirs is an optional list of directories
to search instead of TEMPLATE_DIRS.
If a loader is able to successfully load a template, it should return a tuple: (template_source,
template_path). Here, template_source is the template string that will be compiled by the
template engine, and template_path is the path the template was loaded from. That path might
be shown to the user for debugging purposes, so it should quickly identify where the template
was loaded from.
If the loader is unable to load a template, it should raise django.template.
TemplateDoesNotExist.
Each loader function should also have an is_usable function attribute. This is a Boolean
that informs the template engine whether this loader is available in the current Python instal-
lation. For example, the eggs loader (which is capable of loading templates from Python eggs)
sets is_usable to False if the pkg_resources module isn’t installed, because pkg_resources is
necessary to read data from eggs.
An example should help clarify all of this. Here’s a template loader function that can load
templates from a ZIP file. It uses a custom setting, TEMPLATE_ZIP_FILES, as a search path instead
of TEMPLATE_DIRS, and it expects each item on that path to be a ZIP file containing templates:
import zipfile
from django.conf import settings
from django.template import TemplateDoesNotExist
def load_template_source(template_name, template_dirs=None):
"""Template loader that loads templates from a ZIP file."""
# Look up ZIP file list from settings if it's not already given.
template_zipfiles = getattr(settings, "TEMPLATE_ZIP_FILES", [])
# Try each ZIP file in TEMPLATE_ZIP_FILES.
for fname in template_zipfiles:
try:
z = zipfile.ZipFile(fname)
source = z.read(template_name)
except (IOError, KeyError):
continue
# We found a template, so return the source.
template_path = "%s:%s" % (fname, template_name)
return (source, template_path)
# If we reach here, the template couldn't be loaded
raise TemplateDoesNotExist(template_name)
# This loader is always usable (since zipfile is included with Python)
load_template_source.is_usable = True
CHAPTER 10 ■EXTENDING THE TEMPLATE ENGINE 153
7257ch10.qxd 11/8/07 1:46 PM Page 153

The only step left if we want to use this loader is to add it to the TEMPLATE_LOADERS setting. If
we put this code in a module called mysite.zip_loader, then we add mysite.zip_loader.load_
template_source to TEMPLATE_LOADERS.
Using the Built-in Template Reference
Django’s admin interface includes a complete reference of all template tags and filters available
for a given site. It’s designed to be a tool that Django programmers give to template developers.
To see it, go to the admin interface and click the Documentation link at the upper right of
the page.
The reference is divided into four sections: tags, filters, models, and views. The tags and
filters sections describe all the built-in tags (in fact, the tag and filter references in Chapter 4
come directly from those pages) as well as any custom tag or filter libraries available.
The views page is the most valuable. Each URL in your site has a separate entry here, and
clicking a URL will show you the following:
• The name of the view function that generates that view
• A short description of what the view does
• The context, or a list of variables available in the view’s template
• The name of the template or templates that are used for that view
Because Django-powered sites usually use database objects, the models pages describe
each type of object in the system along with all the fields available on that object.
Taken together, the documentation pages should tell you every tag, filter, variable, and
object available to you in a given template.
Configuring the Template System in
Standalone Mode
■Note This section is only of interest to people trying to use the template system as an output component
in another application. If you are using the template system as part of a Django application, the information
presented here doesn’t apply to you.
Normally, Django will load all the configuration information it needs from its own default con-
figuration file, combined with the settings in the module given in the DJANGO_SETTINGS_MODULE
environment variable. But if you’re using the template system independently of the rest of
Django, the environment variable approach isn’t very convenient, because you probably want
to configure the template system in line with the rest of your application rather than dealing
with settings files and pointing to them via environment variables.
To solve this problem, you need to use the manual configuration option described fully in
Appendix E. In a nutshell, you need to import the appropriate pieces of the template system
CHAPTER 10 ■EXTENDING THE TEMPLATE ENGINE154
7257ch10.qxd 11/8/07 1:46 PM Page 154
and then, before you call any of the template functions, call django.conf.settings.configure()
with any settings you wish to specify.
You might want to consider setting at least TEMPLATE_DIRS (if you are going to use template
loaders), DEFAULT_CHARSET (although the default of utf-8 is probably fine), and TEMPLATE_DEBUG.
All available settings are described in Appendix E, and any setting starting with TEMPLATE_ is of
obvious interest.
What’s Next?
So far this book has assumed that the content you’re displaying is HTML. This isn’t a bad
assumption for a book about Web development, but at times you’ll want to use Django to
output other data formats. The next chapter describes how you can use Django to produce
images, PDFs, and any other data format you can imagine.
CHAPTER 10 ■EXTENDING THE TEMPLATE ENGINE 155
7257ch10.qxd 11/8/07 1:46 PM Page 155
7257ch10.qxd 11/8/07 1:46 PM Page 156

Generating Non-HTML Content
Usually when we talk about developing Web sites, we’re talking about producing HTML. Of
course, there’s a lot more to the Web than HTML; we use the Web to distribute data in all sorts
of formats: RSS, PDFs, images, and so forth.
So far we’ve focused on the common case of HTML production, but in this chapter we’ll
take a detour and look at using Django to produce other types of content.
Django has convenient built-in tools that you can use to produce some common non-
HTML content:
• RSS/Atom syndication feeds
• Sitemaps (an XML format originally developed by Google that gives hints to search
engines)
We’ll examine each of those tools a little later on, but first we’ll cover the basic principles.
The Basics: Views and MIME Types
Remember this from Chapter 3?
A view function, or view for short, is simply a Python function that takes a Web request
and returns a Web response. This response can be the HTML contents of a Web page, or
a redirect, or a 404 error, or an XML document, or an image . . . or anything, really.
More formally, a Django view function must
• Accept an HttpRequest instance as its first argument
• Return an HttpResponse instance
The key to returning non-HTML content from a view lies in the HttpResponse class,
specifically the mimetype constructor argument. By tweaking the MIME type, we can indicate
to the browser that we’ve returned a response of a different format.
157
CHAPTER 11
■ ■ ■
7257ch11.qxd 11/1/07 1:31 PM Page 157
For example, let’s look at a view that returns a PNG image. To keep things simple, we’ll just
read the file off the disk:
from django.http import HttpResponse
def my_image(request):
image_data = open("/path/to/my/image.png", "rb").read()
return HttpResponse(image_data, mimetype="image/png")
That’s it! If you replace the image path in the open() call with a path to a real image, you
can use this very simple view to serve an image, and the browser will display it correctly.
The other important thing to keep in mind is that HttpResponse objects implement Python’s
standard file API. This means that you can use an HttpResponse instance in any place Python (or
a third-party library) expects a file.
For an example of how that works, let’s take a look at producing CSV with Django.
Producing CSV
CSV is a simple data format usually used by spreadsheet software. It’s basically a series of table
rows, with each cell in the row separated by a comma (CSV stands for comma-separated val-
ues). For example, here’s some data on “unruly” airline passengers in CSV format:
Year,Unruly Airline Passengers
1995,146
1996,184
1997,235
1998,200
1999,226
2000,251
2001,299
2002,273
2003,281
2004,304
2005,203
The preceding listing contains real numbers; they come courtesy of the US Federal Avia-
tion Administration. See http://www.faa.gov/data_statistics/passengers_cargo/unruly_
passengers/.
Though CSV looks simple, it’s not a format that’s ever been formally defined. Different
pieces of software produce and consume different variants of CSV, making it a bit tricky to use.
Luckily, Python comes with a standard CSV library, csv, that is pretty much bulletproof.
Because the csv module operates on filelike objects, it’s a snap to use an HttpResponse
instead:
import csv
from django.http import HttpResponse
CHAPTER 11 ■GENERATING NON-HTML CONTENT158
7257ch11.qxd 11/1/07 1:31 PM Page 158
# Number of unruly passengers each year 1995 - 2005. In a real application
# this would likely come from a database or some other back-end data store.
UNRULY_PASSENGERS = [146,184,235,200,226,251,299,273,281,304,203]
def unruly_passengers_csv(request):
# Create the HttpResponse object with the appropriate CSV header.
response = HttpResponse(mimetype='text/csv')
response['Content-Disposition'] = 'attachment; filename=unruly.csv'
# Create the CSV writer using the HttpResponse as the "file"
writer = csv.writer(response)
writer.writerow(['Year', 'Unruly Airline Passengers'])
for (year, num) in zip(range(1995, 2006), UNRULY_PASSENGERS):
writer.writerow([year, num])
return response
The code and comments should be pretty clear, but a few things deserve special mention:
• The response is given the text/csv MIME type (instead of the default text/html). This
tells browsers that the document is a CSV file.
• The response gets an additional Content-Disposition header, which contains the name
of the CSV file. This header (well, the “attachment” part) will instruct the browser to
prompt for a location to save the file (instead of just displaying it). This file name is
arbitrary; call it whatever you want. It will be used by browsers in the Save As dialog.
• Hooking into the CSV-generation API is easy: just pass response as the first argument to
csv.writer. The csv.writer function expects a filelike object, and HttpResponse objects
fit the bill.
• For each row in your CSV file, call writer.writerow, passing it an iterable object such as
a list or tuple.
• The CSV module takes care of quoting for you, so you don’t have to worry about escap-
ing strings with quotes or commas in them. Just pass information to writerow(), and it
will do the right thing.
This is the general pattern you’ll use any time you need to return non-HTML content: cre-
ate an HttpResponse response object (with a special MIME type), pass it to something expecting
a file, and then return the response.
Let’s look at a few more examples.
Generating PDFs
Portable Document Format (PDF) is a format developed by Adobe that’s used to represent
printable documents, complete with pixel-perfect formatting, embedded fonts, and 2D vector
graphics. You can think of a PDF document as the digital equivalent of a printed document;
indeed, PDFs are usually used when someone needs to give a document to someone else to
print.
CHAPTER 11 ■GENERATING NON-HTML CONTENT 159
7257ch11.qxd 11/1/07 1:31 PM Page 159
You can easily generate PDFs with Python and Django thanks to the excellent open source
ReportLab library (http://www.reportlab.org/rl_toolkit.html). The advantage of generating
PDF files dynamically is that you can create customized PDFs for different purposes—say, for
different users or different pieces of content.
For example, we used Django and ReportLab at KUSports.com to generate customized,
printer-ready NCAA tournament brackets.
Installing ReportLab
Before you do any PDF generation, however, you’ll need to install ReportLab. It’s usually pretty
simple: just download and install the library from http://www.reportlab.org/downloads.html.
The user guide (naturally available only as a PDF file) at http://www.reportlab.org/rsrc/
userguide.pdf has additional installation instructions.
If you’re using a modern Linux distribution, you might want to check your package man-
agement utility before installing ReportLab. Most package repositories have added ReportLab.
For example, if you’re using the (excellent) Ubuntu distribution, a simple apt-get install
python-reportlab will do the trick nicely.
Test your installation by importing it in the Python interactive interpreter:
>>> import reportlab
If that command doesn’t raise any errors, the installation worked.
Writing Your View
Like CSV, generating PDFs dynamically with Django is easy because the ReportLab API acts on
filelike objects. Here’s a “Hello World” example:
from reportlab.pdfgen import canvas
from django.http import HttpResponse
def hello_pdf(request):
# Create the HttpResponse object with the appropriate PDF headers.
response = HttpResponse(mimetype='application/pdf')
response['Content-Disposition'] = 'attachment; filename=hello.pdf'
# Create the PDF object, using the response object as its "file."
p = canvas.Canvas(response)
# Draw things on the PDF. Here's where the PDF generation happens.
# See the ReportLab documentation for the full list of functionality.
p.drawString(100, 100, "Hello world.")
# Close the PDF object cleanly, and we're done.
p.showPage()
p.save()
return response
CHAPTER 11 ■GENERATING NON-HTML CONTENT160
7257ch11.qxd 11/1/07 1:31 PM Page 160
A few notes are in order:
• Here we use the application/pdf MIME type. This tells browsers that the document is
a PDF file, rather than an HTML file. If you leave off this information, browsers will
probably interpret the response as HTML, which will result in scary gobbledygook in
the browser window.
• Hooking into the ReportLab API is easy: just pass response as the first argument to
canvas.Canvas. The Canvas class expects a filelike object, and HttpResponse objects fit
the bill.
• All subsequent PDF-generation methods are called on the PDF object (in this case, p),
not on response.
• Finally, it’s important to call showPage() and save() on the PDF file (or you’ll end up
with a corrupted PDF file).
Complex PDFs
If you’re creating a complex PDF document (or any large data blob), consider using the
cStringIO library as a temporary holding place for your PDF file. The cStringIO library pro-
vides a filelike object interface that is written in C for maximum efficiency.
Here’s the previous “Hello World” example rewritten to use cStringIO:
from cStringIO import StringIO
from reportlab.pdfgen import canvas
from django.http import HttpResponse
def hello_pdf(request):
# Create the HttpResponse object with the appropriate PDF headers.
response = HttpResponse(mimetype='application/pdf')
response['Content-Disposition'] = 'attachment; filename=hello.pdf'
pdfbuffer = StringIO()
# Create the PDF object, using the StringIO object as its "file."
p = canvas.Canvas(pdfbuffer)
# Draw things on the PDF. Here's where the PDF generation happens.
# See the ReportLab documentation for the full list of functionality.
p.drawString(100, 100, "Hello world.")
# Close the PDF object cleanly.
p.showPage()
p.save()
# Get the value of the StringIO buffer and write it to the response.
response.write(pdfbuffer.getvalue())
return response
CHAPTER 11 ■GENERATING NON-HTML CONTENT 161
7257ch11.qxd 11/1/07 1:31 PM Page 161

Other Possibilities
There’s a whole host of other types of content you can generate in Python. Here are a few more
ideas and some pointers to libraries you could use to implement them:
•ZIP files: Python’s standard library ships with the zipfile module, which can both read
and write compressed ZIP files. You could use it to provide on-demand archives of
a bunch of files, or perhaps compress large documents when requested. You could sim-
ilarly produce TAR files using the standard library tarfile module.
•Dynamic images: The Python Imaging Library (PIL; http://www.pythonware.com/
products/pil/) is a fantastic toolkit for producing images (PNG, JPEG, GIF, and a whole
lot more). You could use it to automatically scale down images into thumbnails, com-
posite multiple images into a single frame, or even do Web-based image processing.
•Plots and charts: There are a number of incredibly powerful Python plotting and chart-
ing libraries you could use to produce on-demand maps, charts, plots, and graphs. We
can’t possibly list them all, so here are a couple of the highlights:
•matplotlib (http://matplotlib.sourceforge.net/) can be used to produce the
type of high-quality plots usually generated with MatLab or Mathematica.
•pygraphviz (https://networkx.lanl.gov/wiki/pygraphviz), an interface to the
Graphviz graph layout toolkit (http://graphviz.org/), can be used for generating
structured diagrams of graphs and networks.
In general, any Python library capable of writing to a file can be hooked into Django. The
possibilities really are endless.
Now that we’ve looked at the basics of generating non-HTML content, let’s step up a level
of abstraction. Django ships with some pretty nifty built-in tools for generating some common
types of non-HTML content.
The Syndication Feed Framework
Django comes with a high-level syndication feed–generating framework that makes creating
RSS and Atom feeds easy.
■Note RSS and Atom are both XML-based formats you can use to provide automatically updating “feeds”
of your site's content. Read more about RSS at http://www.whatisrss.com/, and get information on
Atom at http://www.atomenabled.org/.
To create any syndication feed, all you have to do is write a short Python class. You can
create as many feeds as you want.
The high-level feed-generating framework is a view that’s hooked to /feeds/ by conven-
tion. Django uses the remainder of the URL (everything after /feeds/) to determine which
feed to return.
CHAPTER 11 ■GENERATING NON-HTML CONTENT162
7257ch11.qxd 11/1/07 1:31 PM Page 162
To create a feed, you’ll write a Feed class and point to it in your URLconf (see Chapters 3
and 8 for more about URLconfs).
Initialization
To activate syndication feeds on your Django site, add this URLconf:
(r'^feeds/(?P<url>.*)/$',
'django.contrib.syndication.views.feed',
{'feed_dict': feeds}
),
This line tells Django to use the RSS framework to handle all URLs starting with "feeds/".
(You can change that "feeds/" prefix to fit your own needs.)
This URLconf line has an extra argument: {'feed_dict': feeds}. Use this extra argument
to pass the syndication framework the feeds that should be published under that URL.
Specifically, feed_dict should be a dictionary that maps a feed’s slug (a short URL label) to
its Feed class. You can define the feed_dict in the URLconf itself. Here’s a full example URLconf:
from django.conf.urls.defaults import *
from myproject.feeds import LatestEntries, LatestEntriesByCategory
feeds = {
'latest': LatestEntries,
'categories': LatestEntriesByCategory,
}
urlpatterns = patterns('',
# ...
(r'^feeds/(?P<url>.*)/$', 'django.contrib.syndication.views.feed',
{'feed_dict': feeds}),
# ...
)
The preceding example registers two feeds:
• The feed represented by LatestEntries will live at feeds/latest/.
• The feed represented by LatestEntriesByCategory will live at feeds/categories/.
Once that’s set up, you’ll need to define the Feed classes themselves.
A Feed class is a simple Python class that represents a syndication feed. A feed can be simple
(e.g., a “site news” feed, or a basic feed displaying the latest entries of a blog) or more complex (e.g.,
a feed displaying all the blog entries in a particular category, where the category is variable).
Feed classes must subclass django.contrib.syndication.feeds.Feed. They can live any-
where in your code tree.
CHAPTER 11 ■GENERATING NON-HTML CONTENT 163
7257ch11.qxd 11/1/07 1:31 PM Page 163
A Simple Feed
This simple example, taken from chicagocrime.org, describes a feed of the latest five news
items:
from django.contrib.syndication.feeds import Feed
from chicagocrime.models import NewsItem
class LatestEntries(Feed):
title = "Chicagocrime.org site news"
link = "/sitenews/"
description = "Updates on changes and additions to chicagocrime.org."
def items(self):
return NewsItem.objects.order_by('-pub_date')[:5]
The important things to notice here are as follows:
• The class subclasses django.contrib.syndication.feeds.Feed.
•title, link, and description correspond to the standard RSS <title>, <link>, and
<description> elements, respectively.
•items() is simply a method that returns a list of objects that should be included in the
feed as <item> elements. Although this example returns NewsItem objects using Django’s
database API, items() doesn’t have to return model instances.
• You do get a few bits of functionality “for free” by using Django models, but items() can
return any type of object you want.
There’s just one more step. In an RSS feed, each <item> has a <title>, <link>, and
<description>. We need to tell the framework what data to put into those elements.
• To specify the contents of <title> and <description>, create Django templates (see
Chapter 4) called feeds/latest_title.html and feeds/latest_description.html, where
latest is the slug specified in the URLconf for the given feed. Note that the .html
extension is required. The RSS system renders that template for each item, passing it
two template context variables:
•obj: The current object (one of whichever objects you returned in items()).
•site: A django.models.core.sites.Site object representing the current site. This is
useful for {{ site.domain }} or {{ site.name }}.
If you don’t create a template for either the title or description, the framework will use
the template "{{ obj }}" by default—that is, the normal string representation of the
object.
You can also change the names of these two templates by specifying title_template
and description_template as attributes of your Feed class.
CHAPTER 11 ■GENERATING NON-HTML CONTENT164
7257ch11.qxd 11/1/07 1:31 PM Page 164
• To specify the contents of <link>, you have two options. For each item in items(),
Django first tries executing a get_absolute_url() method on that object. If that method
doesn’t exist, it tries calling a method item_link() in the Feed class, passing it a single
parameter, item, which is the object itself. Both get_absolute_url() and item_link()
should return the item’s URL as a normal Python string.
• For the previous LatestEntries example, we could have very simple feed templates.
latest_title.html contains
{{ obj.title }}
and latest_description.html contains
{{ obj.description }}
It’s almost too easy . . .
A More Complex Feed
The framework also supports more complex feeds, via parameters.
For example, chicagocrime.org offers an RSS feed of recent crimes for every police beat in
Chicago. It would be silly to create a separate Feed class for each police beat; that would violate
the Don’t Repeat Yourself (DRY) principle and would couple data to programming logic. Instead,
the syndication framework lets you make generic feeds that return items based on informa-
tion in the feed’s URL.
On chicagocrime.org, the police-beat feeds are accessible via URLs like this:
•http://www.chicagocrime.org/rss/beats/0613/: Returns recent crimes for beat 0613
•http://www.chicagocrime.org/rss/beats/1424/: Returns recent crimes for beat 1424
The slug here is "beats". The syndication framework sees the extra URL bits after the slug—
0613 and 1424—and gives you a hook to tell it what those URL bits mean and how they should
influence which items get published in the feed.
An example makes this clear. Here’s the code for these beat-specific feeds:
from django.core.exceptions import ObjectDoesNotExist
class BeatFeed(Feed):
def get_object(self, bits):
# In case of "/rss/beats/0613/foo/bar/baz/", or other such
# clutter, check that bits has only one member.
if len(bits) != 1:
raise ObjectDoesNotExist
return Beat.objects.get(beat__exact=bits[0])
def title(self, obj):
return "Chicagocrime.org: Crimes for beat %s" % obj.beat
CHAPTER 11 ■GENERATING NON-HTML CONTENT 165
7257ch11.qxd 11/1/07 1:31 PM Page 165
def link(self, obj):
return obj.get_absolute_url()
def description(self, obj):
return "Crimes recently reported in police beat %s" % obj.beat
def items(self, obj):
crimes = Crime.objects.filter(beat__id__exact=obj.id)
return crimes.order_by('-crime_date')[:30]
Here’s the basic algorithm the RSS framework, given this class and a request to the URL
/rss/beats/0613/:
1. The framework gets the URL /rss/beats/0613/ and notices there’s an extra bit of URL
after the slug. It splits that remaining string by the slash character ("/") and calls the
Feed class’s get_object() method, passing it the bits.
In this case, bits is ['0613']. For a request to /rss/beats/0613/foo/bar/, bits would be
['0613', 'foo', 'bar'].
2. get_object() is responsible for retrieving the given beat, from the given bits.
In this case, it uses the Django database API to retrieve the beat. Note that get_object()
should raise django.core.exceptions.ObjectDoesNotExist if given invalid parameters.
There’s no try/except around the Beat.objects.get() call, because it’s not necessary.
That function raises Beat.DoesNotExist on failure, and Beat.DoesNotExist is a subclass
of ObjectDoesNotExist. Raising ObjectDoesNotExist in get_object() tells Django to
produce a 404 error for that request.
3. To generate the feed’s <title>, <link>, and <description>, Django uses the title(), link(),
and description() methods. In the previous example, they were simple string class
attributes, but this example illustrates that they can be either strings or methods. For
each of title, link, and description, Django follows this algorithm:
a. It tries to call a method, passing the obj argument, where obj is the object returned
by get_object().
b. Failing that, it tries to call a method with no arguments.
c. Failing that, it uses the class attribute.
4. Finally, note that items() in this example also takes the obj argument. The algorithm
for items is the same as described in the previous step—first, it tries items(obj), then
items(), and then finally an items class attribute (which should be a list).
Full documentation of all the methods and attributes of the Feed classes is always available
from the official Django documentation (http://www.djangoproject.com/documentation/
syndication/).
CHAPTER 11 ■GENERATING NON-HTML CONTENT166
7257ch11.qxd 11/1/07 1:31 PM Page 166

Specifying the Type of Feed
By default, the syndication framework produces RSS 2.0. To change that, add a feed_type
attribute to your Feed class:
from django.utils.feedgenerator import Atom1Feed
class MyFeed(Feed):
feed_type = Atom1Feed
Note that you set feed_type to a class object, not an instance. Currently available feed
types are shown in Table 11-1.
Table 11-1. Feed Types
Feed Class Format
django.utils.feedgenerator.Rss201rev2Feed RSS 2.01 (default)
django.utils.feedgenerator.RssUserland091Feed RSS 0.91
django.utils.feedgenerator.Atom1Feed Atom 1.0
Enclosures
To specify enclosures (i.e., media resources associated with feed items such as MP3 podcast
feeds), use the item_enclosure_url, item_enclosure_length, and item_enclosure_mime_type
hooks:
from myproject.models import Song
class MyFeedWithEnclosures(Feed):
title = "Example feed with enclosures"
link = "/feeds/example-with-enclosures/"
def items(self):
return Song.objects.all()[:30]
def item_enclosure_url(self, item):
return item.song_url
def item_enclosure_length(self, item):
return item.song_length
item_enclosure_mime_type = "audio/mpeg"
This assumes, of course, that you’ve created a Song object with song_url and song_length
(i.e., the size in bytes) fields.
CHAPTER 11 ■GENERATING NON-HTML CONTENT 167
7257ch11.qxd 11/1/07 1:31 PM Page 167
Language
Feeds created by the syndication framework automatically include the appropriate <language>
tag (RSS 2.0) or xml:lang attribute (Atom). This comes directly from your LANGUAGE_CODE setting.
URLs
The link method/attribute can return either an absolute URL (e.g., "/blog/") or a URL with
the fully qualified domain and protocol (e.g., "http://www.example.com/blog/"). If link doesn’t
return the domain, the syndication framework will insert the domain of the current site, accord-
ing to your SITE_ID setting.
Atom feeds require a <link rel="self"> that defines the feed’s current location. The syn-
dication framework populates this automatically, using the domain of the current site according
to the SITE_ID setting.
Publishing Atom and RSS Feeds in Tandem
Some developers like to make available both Atom and RSS versions of their feeds. That’s easy
to do with Django: just create a subclass of your feed class and set the feed_type to something
different. Then update your URLconf to add the extra versions. Here’s a full example:
from django.contrib.syndication.feeds import Feed
from chicagocrime.models import NewsItem
from django.utils.feedgenerator import Atom1Feed
class RssSiteNewsFeed(Feed):
title = "Chicagocrime.org site news"
link = "/sitenews/"
description = "Updates on changes and additions to chicagocrime.org."
def items(self):
return NewsItem.objects.order_by('-pub_date')[:5]
class AtomSiteNewsFeed(RssSiteNewsFeed):
feed_type = Atom1Feed
And here’s the accompanying URLconf:
from django.conf.urls.defaults import *
from myproject.feeds import RssSiteNewsFeed, AtomSiteNewsFeed
feeds = {
'rss': RssSiteNewsFeed,
'atom': AtomSiteNewsFeed,
}
urlpatterns = patterns('',
# ...
(r'^feeds/(?P<url>.*)/$', 'django.contrib.syndication. views.feed',
CHAPTER 11 ■GENERATING NON-HTML CONTENT168
7257ch11.qxd 11/1/07 1:31 PM Page 168
{'feed_dict': feeds}),
# ...
)
The Sitemap Framework
A sitemap is an XML file on your Web site that tells search engine indexers how frequently your
pages change and how “important” certain pages are in relation to other pages on your site.
This information helps search engines index your site.
For example, here’s a piece of the sitemap for Django’s Web site (http://www.djangoproject.
com/sitemap.xml):
<?xml version="1.0" encoding="UTF-8"?>
<urlset xmlns="http://www.sitemaps.org/schemas/sitemap/0.9">
<url>
<loc>http://www.djangoproject.com/documentation/</loc>
<changefreq>weekly</changefreq>
<priority>0.5</priority>
</url>
<url>
<loc>http://www.djangoproject.com/documentation/0_90/</loc>
<changefreq>never</changefreq>
<priority>0.1</priority>
</url>
...
</urlset>
For more on sitemaps, see http://www.sitemaps.org/.
The Django sitemap framework automates the creation of this XML file by letting you
express this information in Python code. To create a sitemap, you just need to write a Sitemap
class and point to it in your URLconf.
Installation
To install the sitemap application, follow these steps:
1. Add 'django.contrib.sitemaps' to your INSTALLED_APPS setting.
2. Make sure 'django.template.loaders.app_directories.load_template_source' is in
your TEMPLATE_LOADERS setting. It’s in there by default, so you’ll need to change this only
if you’ve changed that setting.
3. Make sure you’ve installed the sites framework (see Chapter 14).
The sitemap application doesn’t install any database tables. The only reason it needs to
go into INSTALLED_APPS is so the load_template_source template loader can find the default
templates.
CHAPTER 11 ■GENERATING NON-HTML CONTENT 169
7257ch11.qxd 11/1/07 1:31 PM Page 169
Initialization
To activate sitemap generation on your Django site, add this line to your URLconf:
(r'^sitemap.xml$', 'django.contrib.sitemaps.views.sitemap', {'sitemaps': sitemaps})
This line tells Django to build a sitemap when a client accesses /sitemap.xml.
The name of the sitemap file is not important, but the location is. Search engines will only
index links in your sitemap for the current URL level and below. For instance, if sitemap.xml
lives in your root directory, it may reference any URL in your site. However, if your sitemap
lives at /content/sitemap.xml, it may only reference URLs that begin with /content/.
The sitemap view takes an extra, required argument: {'sitemaps': sitemaps}. sitemaps
should be a dictionary that maps a short section label (e.g., blog or news) to its Sitemap class
(e.g., BlogSitemap or NewsSitemap). It may also map to an instance of a Sitemap class (e.g.,
BlogSitemap(some_var)).
Sitemap Classes
A Sitemap class is a simple Python class that represents a “section” of entries in your sitemap.
For example, one Sitemap class could represent all the entries of your Weblog, while another
could represent all of the events in your events calendar.
In the simplest case, all these sections get lumped together into one sitemap.xml, but it’s
also possible to use the framework to generate a sitemap index that references individual
sitemap files, one per section (as described shortly).
Sitemap classes must subclass django.contrib.sitemaps.Sitemap. They can live anywhere
in your code tree.
For example, assume you have a blog system, with an Entry model, and you want your
sitemap to include all the links to your individual blog entries. Here’s how your Sitemap class
might look:
from django.contrib.sitemaps import Sitemap
from mysite.blog.models import Entry
class BlogSitemap(Sitemap):
changefreq = "never"
priority = 0.5
def items(self):
return Entry.objects.filter(is_draft=False)
def lastmod(self, obj):
return obj.pub_date
Declaring a Sitemap should look very similar to declaring a Feed; that’s by design. Like
Feed classes, Sitemap members can be either methods or attributes. See the steps in the earlier
“A Complex Example” section for more about how this works.
CHAPTER 11 ■GENERATING NON-HTML CONTENT170
7257ch11.qxd 11/1/07 1:31 PM Page 170
A Sitemap class can define the following methods/attributes:
•items (required): Provides list of objects. The framework doesn’t care what type of
objects they are; all that matters is that these objects get passed to the location(),
lastmod(), changefreq(), and priority() methods.
•location (optional): Gives the absolute URL for a given object. Here, “absolute URL”
means a URL that doesn’t include the protocol or domain. Here are some examples:
• Good: '/foo/bar/'
• Bad: 'example.com/foo/bar/'
• Bad: 'http://example.com/foo/bar/'
If location isn’t provided, the framework will call the get_absolute_url() method on
each object as returned by items().
•lastmod (optional): The object’s “last modification” date, as a Python datetime object.
•changefreq (optional): How often the object changes. Possible values (as given by the
Sitemaps specification) are as follows:
•'always'
•'hourly'
•'daily'
•'weekly'
•'monthly'
•'yearly'
•'never'
•priority (optional): A suggested indexing priority between 0.0 and 1.0. The default pri-
ority of a page is 0.5. See the http://sitemaps.org documentation for more about how
priority works.
Shortcuts
The sitemap framework provides a couple convenience classes for common cases. These are
described in the sections that follow.
FlatPageSitemap
The django.contrib.sitemaps.FlatPageSitemap class looks at all flat pages defined for the cur-
rent site and creates an entry in the sitemap. These entries include only the location attribute—
not lastmod, changefreq, or priority.
See Chapter 14 for more about flat pages.
CHAPTER 11 ■GENERATING NON-HTML CONTENT 171
7257ch11.qxd 11/1/07 1:31 PM Page 171
GenericSitemap
The GenericSitemap class works with any generic views (see Chapter 9) you already have.
To use it, create an instance, passing in the same info_dict you pass to the generic views.
The only requirement is that the dictionary have a queryset entry. It may also have a date_field
entry that specifies a date field for objects retrieved from the queryset. This will be used for
the lastmod attribute in the generated sitemap. You may also pass priority and changefreq
keyword arguments to the GenericSitemap constructor to specify these attributes for all URLs.
Here’s an example of a URLconf using both FlatPageSitemap and GenericSiteMap (with
the hypothetical Entry object from earlier):
from django.conf.urls.defaults import *
from django.contrib.sitemaps import FlatPageSitemap, GenericSitemap
from mysite.blog.models import Entry
info_dict = {
'queryset': Entry.objects.all(),
'date_field': 'pub_date',
}
sitemaps = {
'flatpages': FlatPageSitemap,
'blog': GenericSitemap(info_dict, priority=0.6),
}
urlpatterns = patterns('',
# some generic view using info_dict
# ...
# the sitemap
(r'^sitemap.xml$',
'django.contrib.sitemaps.views.sitemap',
{'sitemaps': sitemaps})
)
Creating a Sitemap Index
The sitemap framework also has the ability to create a sitemap index that references individual
sitemap files, one per each section defined in your sitemaps dictionary. The only differences in
usage are as follows:
• You use two views in your URLconf: django.contrib.sitemaps.views.index and
django.contrib.sitemaps.views.sitemap.
• The django.contrib.sitemaps.views.sitemap view should take a section keyword
argument.
CHAPTER 11 ■GENERATING NON-HTML CONTENT172
7257ch11.qxd 11/1/07 1:31 PM Page 172

Here is what the relevant URLconf lines would look like for the previous example:
(r'^sitemap.xml$',
'django.contrib.sitemaps.views.index',
{'sitemaps': sitemaps}),
(r'^sitemap-(?P<section>.+).xml$',
'django.contrib.sitemaps.views.sitemap',
{'sitemaps': sitemaps})
This will automatically generate a sitemap.xml file that references both sitemap-flatpages.
xml and sitemap-blog.xml. The Sitemap classes and the sitemaps dictionary don’t change at all.
Pinging Google
You may want to “ping” Google when your sitemap changes, to let it know to reindex your site.
The framework provides a function to do just that: django.contrib.sitemaps.ping_google().
■Note At the time of this writing, only Google responds to sitemap pings. However, it’s quite likely that
Yahoo and/or MSN will soon support these pings as well. At that time, we’ll likely change the name of
ping_google() to something like ping_search_engines(), so make sure to check the latest sitemap
documentation at http://www.djangoproject.com/documentation/sitemaps/.
ping_google() takes an optional argument, sitemap_url, which should be the absolute
URL of your site’s sitemap (e.g., '/sitemap.xml'). If this argument isn’t provided, ping_google()
will attempt to figure out your sitemap by performing a reverse lookup on your URLconf.
ping_google() raises the exception django.contrib.sitemaps.SitemapNotFound if it cannot
determine your sitemap URL.
One useful way to call ping_google() is from a model’s save() method:
from django.contrib.sitemaps import ping_google
class Entry(models.Model):
# ...
def save(self):
super(Entry, self).save()
try:
ping_google()
except Exception:
# Bare 'except' because we could get a variety
# of HTTP-related exceptions.
pass
CHAPTER 11 ■GENERATING NON-HTML CONTENT 173
7257ch11.qxd 11/1/07 1:31 PM Page 173
A more efficient solution, however, would be to call ping_google() from a cron script or
some other scheduled task. The function makes an HTTP request to Google’s servers, so you
may not want to introduce that network overhead each time you call save().
What’s Next?
Next, we’ll continue to dig deeper into all the nifty built-in tools Django gives you. Chapter 12 looks
at all the tools you need to provide user-customized sites: sessions, users, and authentication.
Onward!
CHAPTER 11 ■GENERATING NON-HTML CONTENT174
7257ch11.qxd 11/1/07 1:31 PM Page 174

Sessions, Users, and
Registration
It’s time for a confession: we’ve been deliberately ignoring an incredibly important aspect of
Web development prior to this point. So far, we’ve thought of the traffic visiting our sites as
some faceless, anonymous mass hurtling itself against our carefully designed pages.
This isn’t true, of course. The browsers hitting our sites have real humans behind them
(some of the time, at least). That’s a big thing to ignore: the Internet is at its best when it serves
to connect people, not machines. If we’re going to develop truly compelling sites, eventually
we’re going to have to deal with the bodies behind the browsers.
Unfortunately, it’s not all that easy. HTTP is designed to be stateless—that is, each and
every request happens in a vacuum. There’s no persistence between one request and the next,
and we can’t count on any aspects of a request (IP address, user agent, etc.) to consistently
indicate successive requests from the same person.
In this chapter you’ll learn how to handle this lack of state. We’ll start at the lowest level
(cookies), and work up to the high-level tools for handling sessions, users, and registration.
Cookies
Browser developers long ago recognized that HTTP’s statelessness poses a huge problem for
Web developers, and thus cookies were born. A cookie is a small piece of information that
browsers store on behalf of Web servers. Every time a browser requests a page from a certain
server, it gives back the cookie that it initially received.
Let’s take a look how this might work. When you open your browser and type in google.com,
your browser sends an HTTP request to Google that starts something like this:
GET / HTTP/1.1
Host: google.com
...
175
CHAPTER 12
■ ■ ■
7257ch12.qxd 11/8/07 1:47 PM Page 175
When Google replies, the HTTP response looks something like the following:
HTTP/1.1 200 OK
Content-Type: text/html
Set-Cookie: PREF=ID=5b14f22bdaf1e81c:TM=1167000671:LM=1167000671;
expires=Sun, 17-Jan-2038 19:14:07 GMT;
path=/; domain=.google.com
Server: GWS/2.1
...
Notice the Set-Cookie header. Your browser will store that cookie value (PREF=ID=
5b14f22bdaf1e81c:TM=1167000671:LM=1167000671) and serve it back to Google every time you
access the site. So the next time you access Google, your browser is going to send a request like
this:
GET / HTTP/1.1
Host: google.com
Cookie: PREF=ID=5b14f22bdaf1e81c:TM=1167000671:LM=1167000671
...
Google then can use that Cookie value to know that you’re the same person who accessed
the site earlier. This value might, for example, be a key into a database that stores user information.
Google could (and does) use it to display your name on the page.
Getting and Setting Cookies
When dealing with persistence in Django, most of the time you’ll want to use the higher-level
session and/or user frameworks discussed a little later in this chapter. However, we’ll pause
and look at how to read and write cookies at a low level. This should help you understand how
the rest of the tools discussed in the chapter actually work, and it will come in handy if you
ever need to play with cookies directly.
Reading cookies that are already set is incredibly simple. Every request object has a COOKIES
object that acts like a dictionary; you can use it to read any cookies that the browser has sent
to the view:
def show_color(request):
if "favorite_color" in request.COOKIES:
return HttpResponse("Your favorite color is %s" % \
request.COOKIES["favorite_color"])
else:
return HttpResponse("You don't have a favorite color.")
Writing cookies is slightly more complicated. You need to use the set_cookie() method
on an HttpResponse object. Here’s an example that sets the favorite_color cookie based on
aGET parameter:
def set_color(request):
if "favorite_color" in request.GET:
# Create an HttpResponse object...
CHAPTER 12 ■SESSIONS, USERS, AND REGISTRATION176
7257ch12.qxd 11/8/07 1:47 PM Page 176

response = HttpResponse("Your favorite color is now %s" % \
request.GET["favorite_color"])
# ... and set a cookie on the response
response.set_cookie("favorite_color",
request.GET["favorite_color"])
return response
else:
return HttpResponse("You didn't give a favorite color.")
You can also pass a number of optional arguments to response.set_cookie() that control
aspects of the cookie, as shown in Table 12-1.
Table 12-1. Cookie Options
Parameter Default Description
max_age None Age (in seconds) that the cookie should last. If this parameter is None,
the cookie will last only until the browser is closed.
expires None The date/time when the cookie should expire. It needs to be in the
format "Wdy, DD-Mth-YY HH:MM:SS GMT". If given, this parameter
overrides the max_age parameter.
path "/" The path prefix that this cookie is valid for. Browsers will only pass
the cookie back to pages below this path prefix, so you can use this to
prevent cookies from being sent to other sections of your site.
This parameter is especially useful when you don’t control the top
level of your site’s domain.
domain None The domain that this cookie is valid for. You can use this parameter
to set a cross-domain cookie. For example, domain=".example.com"
will set a cookie that is readable by the domains www.example.com,
www2.example.com, and an.other.sub.domain.example.com.
If this parameter is set to None, a cookie will only be readable by the
domain that set it.
secure False If set to True, this parameter instructs the browser to return this
cookie only to pages accessed over HTTPS.
The Mixed Blessing of Cookies
You might notice a number of potential problems with the way cookies work. Let’s look at
some of the more important ones:
• Storage of cookies is essentially voluntary; browsers don’t guarantee anything. In fact,
all browsers enable users to control the policy for accepting cookies. If you want to see
just how vital cookies are to the Web, try turning on your browser’s “prompt to accept
every cookie” option.
Despite their nearly universal use, cookies are still the definition of unreliability. This
means that developers should check that a user actually accepts cookies before relying
on them.
CHAPTER 12 ■SESSIONS, USERS, AND REGISTRATION 177
7257ch12.qxd 11/8/07 1:47 PM Page 177
More important, you should never store important data in cookies. The Web is filled with
horror stories of developers who have stored unrecoverable information in browser cook-
ies, only to have that data purged by the browser for one reason or another.
• Cookies (especially those not sent over HTTPS) are not secure. Because HTTP data is sent
in cleartext, cookies are extremely vulnerable to snooping attacks. That is, an attacker
snooping on the wire can intercept a cookie and read it. This means you should never
store sensitive information in a cookie.
There’s an even more insidious attack, known as a man-in-the-middle attack, wherein
an attacker intercepts a cookie and uses it to pose as another user. Chapter 19 discusses
attacks of this nature in depth, as well as ways to prevent them.
• Cookies aren’t even secure from their intended recipients. Most browsers provide easy
ways to edit the content of individual cookies, and resourceful users can always use
tools like mechanize (http://wwwsearch.sourceforge.net/mechanize/) to construct
HTTP requests by hand.
So you can’t store data in cookies that might be sensitive to tampering. The canonical
mistake in this scenario is storing something like IsLoggedIn=1 in a cookie when a user
logs in. You’d be amazed at the number of sites that make mistakes of this nature; it takes
only a second to fool these sites’ “security” systems.
Django’s Session Framework
With all of these limitations and potential security holes, it’s obvious that cookies and persist-
ent sessions are examples of those “pain points” in Web development. Of course, Django’s goal
is to be an effective painkiller, so it comes with a session framework designed to smooth over
these difficulties for you.
This session framework lets you store and retrieve arbitrary data on a per-site-visitor
basis. It stores data on the server side and abstracts the sending and receiving of cookies.
Cookies use only a hashed session ID—not the data itself—thus protecting you from most of
the common cookie problems.
Let’s look at how to enable sessions and use them in views.
Enabling Sessions
Sessions are implemented via a piece of middleware (see Chapter 15) and a Django model. To
enable sessions, you’ll need to follow these steps:
1. Edit your MIDDLEWARE_CLASSES setting and make sure MIDDLEWARE_CLASSES contains
'django.contrib.sessions.middleware.SessionMiddleware'.
2. Make sure 'django.contrib.sessions' is in your INSTALLED_APPS setting (and run
manage.py syncdb if you have to add it).
The default skeleton settings created by startproject have both of these bits already
installed, so unless you’ve removed them, you probably don’t have to change anything to get
sessions to work.
CHAPTER 12 ■SESSIONS, USERS, AND REGISTRATION178
7257ch12.qxd 11/8/07 1:47 PM Page 178
If you don’t want to use sessions, you might want to remove the SessionMiddleware line
from MIDDLEWARE_CLASSES and 'django.contrib.sessions' from your INSTALLED_APPS. Doing
so will save you only a small amount of overhead, but every little bit counts.
Using Sessions in Views
When SessionMiddleware is activated, each HttpRequest object—the first argument to any
Django view function—will have a session attribute, which is a dictionary-like object. You can
read it and write to it in the same way you’d use a normal dictionary. For example, in a view
you could do stuff like this:
# Set a session value:
request.session["fav_color"] = "blue"
# Get a session value -- this could be called in a different view,
# or many requests later (or both):
fav_color = request.session["fav_color"]
# Clear an item from the session:
del request.session["fav_color"]
# Check if the session has a given key:
if "fav_color" in request.session:
...
You can also use other mapping methods like keys() and items() on request.session.
There are a couple of simple rules for using Django’s sessions effectively:
• Use normal Python strings as dictionary keys on request.session (as opposed to inte-
gers, objects, etc.). This is more of a convention than a hard-and-fast rule, but it’s worth
following.
• Session dictionary keys that begin with an underscore are reserved for internal use by
Django. In practice, the framework uses only a small number of underscore-prefixed
session variables, but unless you know what they all are (and you are willing to keep up
with any changes in Django itself), staying away from underscore prefixes will keep
Django from interfering with your application.
• Don’t replace request.session with a new object, and don’t access or set its attributes.
Use it like a Python dictionary.
Let’s take a look at a few quick examples. This simplistic view sets a has_commented variable
to True after a user posts a comment. It’s a simple (but not particularly secure) way of preventing
a user from posting more than one comment:
def post_comment(request, new_comment):
if request.session.get('has_commented', False):
return HttpResponse("You've already commented.")
c = comments.Comment(comment=new_comment)
c.save()
CHAPTER 12 ■SESSIONS, USERS, AND REGISTRATION 179
7257ch12.qxd 11/8/07 1:47 PM Page 179

request.session['has_commented'] = True
return HttpResponse('Thanks for your comment!')
This simplistic view logs in a “member” of the site:
def login(request):
try:
m = Member.objects.get(username__exact=request.POST['username'])
if m.password == request.POST['password']:
request.session['member_id'] = m.id
return HttpResponse("You're logged in.")
except Member.DoesNotExist:
pass
return HttpResponse("Your username and password didn't match.")
And this one logs out a member, according to login():
def logout(request):
try:
del request.session['member_id']
except KeyError:
pass
return HttpResponse("You're logged out.")
■Note In practice, this is a lousy way of logging users in. The authentication framework discussed shortly
handles this task for you in a much more robust and useful manner. These examples are deliberately simplistic
so that you can easily see what’s going on.
Setting Test Cookies
As mentioned earlier, you can’t rely on every browser accepting cookies. So, as a convenience,
Django provides an easy way to test whether a user’s browser accepts cookies. You just need to
call request.session.set_test_cookie() in a view and check request.session.test_cookie_
worked() in a subsequent view—not in the same view call.
This awkward split between set_test_cookie() and test_cookie_worked() is necessary
due to the way cookies work. When you set a cookie, you can’t actually tell whether a browser
accepted it until the browser’s next request.
It’s good practice to use delete_test_cookie() to clean up after yourself. Do this after
you’ve verified that the test cookie worked.
Here’s a typical usage example:
def login(request):
# If we submitted the form...
if request.method == 'POST':
CHAPTER 12 ■SESSIONS, USERS, AND REGISTRATION180
7257ch12.qxd 11/8/07 1:47 PM Page 180

# Check that the test cookie worked (we set it below):
if request.session.test_cookie_worked():
# The test cookie worked, so delete it.
request.session.delete_test_cookie()
# In practice, we'd need some logic to check username/password
# here, but since this is an example...
return HttpResponse("You're logged in.")
# The test cookie failed, so display an error message. If this
# was a real site we'd want to display a friendlier message.
else:
return HttpResponse("Please enable cookies and try again.")
# If we didn't post, send the test cookie along with the login form.
request.session.set_test_cookie()
return render_to_response('foo/login_form.html')
■Note Again, the built-in authentication functions handle this check for you.
Using Sessions Outside of Views
Internally, each session is just a normal Django model defined in django.contrib.sessions.
models. Each session is identified by a more-or-less random 32-character hash stored in a cookie.
Because it’s a normal model, you can access sessions using the normal Django database API:
>>> from django.contrib.sessions.models import Session
>>> s = Session.objects.get(pk='2b1189a188b44ad18c35e113ac6ceead')
>>> s.expire_date
datetime.datetime(2005, 8, 20, 13, 35, 12)
You’ll need to call get_decoded() to get the actual session data. This is necessary because
the dictionary is stored in an encoded format:
>>> s.session_data
'KGRwMQpTJ19hdXRoX3VzZXJfaWQnCnAyCkkxCnMuMTExY2ZjODI2Yj...'
>>> s.get_decoded()
{'user_id': 42}
When Sessions Are Saved
By default, Django only saves to the database if the session has been modified—that is, if any
of its dictionary values have been assigned or deleted:
# Session is modified.
request.session['foo'] = 'bar'
CHAPTER 12 ■SESSIONS, USERS, AND REGISTRATION 181
7257ch12.qxd 11/8/07 1:47 PM Page 181

# Session is modified.
del request.session['foo']
# Session is modified.
request.session['foo'] = {}
# Gotcha: Session is NOT modified, because this alters
# request.session['foo'] instead of request.session.
request.session['foo']['bar'] = 'baz'
To change this default behavior, set SESSION_SAVE_EVERY_REQUEST to True. If SESSION_SAVE_
EVERY_REQUEST is True, Django will save the session to the database on every single request, even
if it wasn’t changed.
Note that the session cookie is sent only when a session has been created or modified. If
SESSION_SAVE_EVERY_REQUEST is True, the session cookie will be sent on every request. Similarly,
the expires part of a session cookie is updated each time the session cookie is sent.
Browser-Length Sessions vs. Persistent Sessions
You might have noticed that the cookie Google sent us contained expires=Sun, 17-Jan-2038
19:14:07 GMT;. Cookies can optionally contain an expiration date that advises the browser on
when to remove the cookie. If a cookie doesn’t contain an expiration value, the browser will
expire it when the user closes his or her browser window. You can control the session frame-
work’s behavior in this regard with the SESSION_EXPIRE_AT_BROWSER_CLOSE setting.
By default, SESSION_EXPIRE_AT_BROWSER_CLOSE is set to False, which means session cook-
ies will be stored in users’ browsers for SESSION_COOKIE_AGE seconds (which defaults to two
weeks, or 1,209,600 seconds). Use this if you don’t want people to have to log in every time
they open a browser.
If SESSION_EXPIRE_AT_BROWSER_CLOSE is set to True, Django will use browser-length cookies.
Other Session Settings
Besides the settings already mentioned, a few other settings influence how Django’s session
framework uses cookies, as shown in Table 12-2.
Table 12-2. Settings That Influence Cookie Behavior
Setting Default Description
SESSION_COOKIE_DOMAIN None The domain to use for session cookies. Set this to
a string such as ".lawrence.com"for cross-domain
cookies, or use None for a standard cookie.
SESSION_COOKIE_NAME "sessionid" The name of the cookie to use for sessions. This can
be any string.
SESSION_COOKIE_SECURE False Indication of whether to use a “secure” cookie for the
session cookie. If this is set to True, the cookie will be
marked as “secure,” which means that browsers will
ensure that the cookie is only sent via HTTPS.
CHAPTER 12 ■SESSIONS, USERS, AND REGISTRATION182
7257ch12.qxd 11/8/07 1:47 PM Page 182

TECHNICAL DETAILS
For the curious, here are a few technical notes about the inner workings of the session framework:
• The session dictionary accepts any Python object capable of being “pickled.” See the documentation
for Python’s built-in pickle module for information about how this works.
• Session data is stored in a database table named django_session.
• Session data is fetched upon demand. If you never access request.session, Django won’t hit that
database table.
• Django sends a cookie only if it needs to. If you don’t set any session data, it won’t send a session
cookie (unless SESSION_SAVE_EVERY_REQUEST is set to True).
• The Django sessions framework is entirely, and solely, cookie based. It does not fall back to putting
session IDs in URLs as a last resort, as some other tools (e.g., PHP, JSP) do. This is an intentional
design decision. Putting sessions in URLs doesn’t just make URLs ugly, but it also makes your site vul-
nerable to a certain form of session ID theft via the Referer header.
If you’re still curious, the source is pretty straightforward. Look in django.contrib.sessions for
more details.
Users and Authentication
We’re now halfway to linking browsers directly to real people. Sessions give us a way of persist-
ing data through multiple browser requests; the second part of the equation is using those
sessions for user login. Of course, we can’t just trust that users are who they say they are, so we
need to authenticate them along the way.
Naturally, Django provides tools to handle this common task (and many others). Django’s
user authentication system handles user accounts, groups, permissions, and cookie-based user
sessions. This system is often referred to as an auth/auth (authentication and authorization)
system. That name recognizes that dealing with users is often a two-step process. We need to
1. Verify (authenticate) that a user is who he or she claims to be (usually by checking
a username and password against a database of users).
2. Verify that the user is authorized to perform some given operation (usually by checking
against a table of permissions).
Following these needs, Django’s auth/auth system consists of a number of parts:
•Users: People registered with your site
•Permissions: Binary (yes/no) flags designating whether a user may perform a certain task
•Groups: A generic way of applying labels and permissions to more than one user
•Messages: A simple way to queue and display system messages to users
•Profiles: A mechanism to extend the user object with custom fields
CHAPTER 12 ■SESSIONS, USERS, AND REGISTRATION 183
7257ch12.qxd 11/8/07 1:47 PM Page 183

If you’ve used the admin tool (detailed in Chapter 6), you’ve already seen many of these
tools, and if you’ve edited users or groups in the admin tool, you’ve actually been editing data
in the auth system’s database tables.
Enabling Authentication Support
Like the session tools, authentication support is bundled as a Django application in django.
contrib, which needs to be installed. Like the session system, it’s also installed by default, but
if you’ve removed it, you’ll need to follow these steps to install it:
1. Make sure the session framework is installed as described earlier in this chapter.
Keeping track of users obviously requires cookies, and thus builds on the session
framework.
2. Put 'django.contrib.auth' in your INSTALLED_APPS setting and run manage.py syncdb.
3. Make sure that 'django.contrib.auth.middleware.AuthenticationMiddleware' is in
your MIDDLEWARE_CLASSES setting—after SessionMiddleware.
With that installation out of the way, we’re ready to deal with users in view functions.
The main interface you’ll use to access users within a view is request.user; this is an object
that represents the currently logged-in user. If the user isn’t logged in, this will instead be
an AnonymousUser object (see the following section for more details).
You can easily tell if a user is logged in with the is_authenticated() method:
if request.user.is_authenticated():
# Do something for authenticated users.
else:
# Do something for anonymous users.
Using Users
Once you have a User—often from request.user, but possibly through one of the other meth-
ods discussed shortly—you have a number of fields and methods available on that object.
AnonymousUser objects emulate some of this interface, but not all of it, so you should always
check user.is_authenticated() before assuming you’re dealing with a bona fide user object.
Tables 12-3 and 12-4 list the fields and methods, respectively, on User objects.
Table 12-3. Fields on User Objects
Field Description
username Required; 30 characters or fewer. Alphanumeric characters only (letters, digits,
and underscores).
first_name Optional; 30 characters or fewer.
last_name Optional; 30 characters or fewer.
email Optional. Email address.
password Required. A hash of, and metadata about, the password (Django doesn’t store the
raw password). See the “Passwords” section for more about this value.
is_staff Boolean. Designates whether this user can access the admin site.
CHAPTER 12 ■SESSIONS, USERS, AND REGISTRATION184
7257ch12.qxd 11/8/07 1:47 PM Page 184

Field Description
is_active Boolean. Designates whether this account can be used to log in. Set this flag to
False instead of deleting accounts.
is_superuser Boolean. Designates that this user has all permissions without explicitly
assigning them.
last_login A datetime of the user’s last login. This is set to the current date/time by default.
date_joined A datetime designating when the account was created. This is set to the current
date/time by default when the account is created.
Table 12-4. Methods on User Objects
Method Description
is_authenticated() Always returns True for “real” User objects. This is a way to tell if
the user has been authenticated. This does not imply any
permissions, and it doesn’t check if the user is active. It only
indicates that the user has successfully authenticated.
is_anonymous() Returns True only for AnonymousUser objects (and False for
“real” User objects). Generally, you should prefer using
is_authenticated() to this method.
get_full_name() Returns the first_name plus the last_name, with a space in
between.
set_password(passwd) Sets the user’s password to the given raw string, taking care of the
password hashing. This doesn’t actually save the User object.
check_password(passwd) Returns True if the given raw string is the correct password for
the user. This takes care of the password hashing in making the
comparison.
get_group_permissions() Returns a list of permission strings that the user has through the
groups he or she belongs to.
get_all_permissions() Returns a list of permission strings that the user has, both
through group and user permissions.
has_perm(perm) Returns True if the user has the specified permission, where perm
is in the format "package.codename". If the user is inactive, this
method will always return False.
has_perms(perm_list) Returns True if the user has all of the specified permissions. If the
user is inactive, this method will always return False.
has_module_perms(app_label) Returns True if the user has any permissions in the given appname.
If the user is inactive, this method will always return False.
get_and_delete_messages() Returns a list of Message objects in the user’s queue and deletes
the messages from the queue.
email_user(subj, msg) Sends an email to the user. This email is sent from the DEFAULT_
FROM_EMAIL setting. You can also pass a third argument, from_email,
to override the From address on the email.
get_profile() Returns a site-specific profile for this user. See the “Profiles” sec-
tion for more on this method.
CHAPTER 12 ■SESSIONS, USERS, AND REGISTRATION 185
7257ch12.qxd 11/8/07 1:47 PM Page 185
Finally, User objects have two many-to-many fields: groups and permissions. User objects
can access their related objects in the same way as any other many-to-many field:
# Set a user's groups:
myuser.groups = group_list
# Add a user to some groups:
myuser.groups.add(group1, group2,...)
# Remove a user from some groups:
myuser.groups.remove(group1, group2,...)
# Remove a user from all groups:
myuser.groups.clear()
# Permissions work the same way
myuser.permissions = permission_list
myuser.permissions.add(permission1, permission2, ...)
myuser.permissions.remove(permission1, permission2, ...)
myuser.permissions.clear()
Logging In and Out
Django provides built-in view functions for handling logging in and out (and a few other nifty
tricks), but before we get to those, let’s take a look at how to log users in and out “by hand.”
Django provides two functions to perform these actions in django.contrib.auth: authenticate()
and login().
To authenticate a given username and password, use authenticate(). It takes two key-
word arguments, username and password, and it returns a User object if the password is valid
for the given username. If the password is invalid, authenticate() returns None:
>>> from django.contrib import auth
>>> user = auth.authenticate(username='john', password='secret')
>>> if user is not None:
... print "Correct!"
... else:
... print "Oops, that's wrong!"
authenticate() only verifies a user’s credentials. To log in a user, use login(). It takes an
HttpRequest object and a User object and saves the user’s ID in the session, using Django’s
session framework.
This example shows how you might use both authenticate() and login() within a view
function:
from django.contrib import auth
def login(request):
username = request.POST['username']
password = request.POST['password']
CHAPTER 12 ■SESSIONS, USERS, AND REGISTRATION186
7257ch12.qxd 11/8/07 1:47 PM Page 186
user = auth.authenticate(username=username, password=password)
if user is not None and user.is_active:
# Correct password, and the user is marked "active"
auth.login(request, user)
# Redirect to a success page.
return HttpResponseRedirect("/account/loggedin/")
else:
# Show an error page
return HttpResponseRedirect("/account/invalid/")
To log out a user, use django.contrib.auth.logout() within your view. It takes an HttpRequest
object and has no return value:
from django.contrib import auth
def logout(request):
auth.logout(request)
# Redirect to a success page.
return HttpResponseRedirect("/account/loggedout/")
Note that logout() doesn’t throw any errors if the user wasn’t logged in.
In practice, you usually will not need to write your own login/logout functions; the
authentication system comes with a set of views for generically handling logging in and out.
The first step in using the authentication views is to wire them up in your URLconf. You’ll
need to add this snippet:
from django.contrib.auth.views import login, logout
urlpatterns = patterns('',
# existing patterns here...
(r'^accounts/login/$', login),
(r'^accounts/logout/$', logout),
)
/accounts/login/ and /accounts/logout/ are the default URLs that Django uses for these
views.
By default, the login view renders a template at registration/login.html (you can change
this template name by passing an extra view argument, template_name). This form needs to con-
tain a username and a password field. A simple template might look like this:
{% extends "base.html" %}
{% block content %}
{% if form.errors %}
<p class="error">Sorry, that's not a valid username or password</p>
{% endif %}
<form action='.' method='post'>
<label for="username">User name:</label>
CHAPTER 12 ■SESSIONS, USERS, AND REGISTRATION 187
7257ch12.qxd 11/8/07 1:47 PM Page 187
<input type="text" name="username" value="" id="username">
<label for="password">Password:</label>
<input type="password" name="password" value="" id="password">
<input type="submit" value="login" />
<input type="hidden" name="next" value="{{ next|escape }}" />
<form action='.' method='post'>
{% endblock %}
If the user successfully logs in, he or she will be redirected to /accounts/profile/ by default.
You can override this by providing a hidden field called next with the URL to redirect to after
logging in. You can also pass this value as a GET parameter to the login view and it will be auto-
matically added to the context as a variable called next that you can insert into that hidden
field.
The logout view works a little differently. By default it renders a template at registration/
logged_out.html (which usually contains a “You’ve successfully logged out” message). However,
you can call the view with an extra argument, next_page, which will instruct the view to redirect
after a logout.
Limiting Access to Logged-in Users
Of course, the reason we’re going through all this trouble is so we can limit access to parts of
our site.
The simple, raw way to limit access to pages is to check request.user.is_authenticated()
and redirect to a login page:
from django.http import HttpResponseRedirect
def my_view(request):
if not request.user.is_authenticated():
return HttpResponseRedirect('/login/?next=%s' % request.path)
# ...
or perhaps display an error message:
def my_view(request):
if not request.user.is_authenticated():
return render_to_response('myapp/login_error.html')
# ...
As a shortcut, you can use the convenient login_required decorator:
from django.contrib.auth.decorators import login_required
@login_required
def my_view(request):
# ...
CHAPTER 12 ■SESSIONS, USERS, AND REGISTRATION188
7257ch12.qxd 11/8/07 1:47 PM Page 188
login_required does the following:
• If the user isn’t logged in, redirect to /accounts/login/, passing the current absolute
URL in the query string as next, for example: /accounts/login/?next=/polls/3/.
• If the user is logged in, execute the view normally. The view code can then assume that
the user is logged in.
Limiting Access to Users Who Pass a Test
Limiting access based on certain permissions or some other test, or providing a different loca-
tion for the login view works essentially the same way.
The raw way is to run your test on request.user in the view directly. For example, this
view checks to make sure the user is logged in and has the permission polls.can_vote (more
about how permissions works follows):
def vote(request):
if request.user.is_authenticated() and request.user.has_perm('polls.can_vote')):
# vote here
else:
return HttpResponse("You can't vote in this poll.")
Again, Django provides a shortcut called user_passes_test. It takes arguments and gener-
ates a specialized decorator for your particular situation:
def user_can_vote(user):
return user.is_authenticated() and user.has_perm("polls.can_vote")
@user_passes_text(user_can_vote, login_url="/login/")
def vote(request):
# Code here can assume a logged-in user with the correct permission.
...
user_passes_test takes one required argument: a callable that takes a User object and
returns True if the user is allowed to view the page. Note that user_passes_test does not auto-
matically check that the User is authenticated; you should do that yourself.
In this example we’re also showing the second optional argument, login_url, which lets
you specify the URL for your login page (/accounts/login/ by default).
Since it’s a relatively common task to check whether a user has a particular permission,
Django provides a shortcut for that case: the permission_required() decorator. Using this
decorator, the earlier example can be written as follows:
from django.contrib.auth.decorators import permission_required
@permission_required('polls.can_vote', login_url="/login/")
def vote(request):
# ...
Note that permission_required() also takes an optional login_url parameter, which also
defaults to '/accounts/login/'.
CHAPTER 12 ■SESSIONS, USERS, AND REGISTRATION 189
7257ch12.qxd 11/8/07 1:47 PM Page 189

LIMITING ACCESS TO GENERIC VIEWS
One of the most frequently asked questions on the Django users list deals with limiting access to a generic
view. To pull this off, you’ll need to write a thin wrapper around the view and point your URLconf to your
wrapper instead of the generic view itself:
from dango.contrib.auth.decorators import login_required
from django.views.generic.date_based import object_detail
@login_required
def limited_object_detail(*args, **kwargs):
return object_detail(*args, **kwargs)
You can, of course, replace login_required with any of the other limiting decorators.
Managing Users, Permissions, and Groups
The easiest way by far to manage the auth system is through the admin interface. Chapter 6
discusses how to use Django’s admin interface to edit users and control their permissions and
access, and most of the time you’ll just use that interface.
However, there are low-level APIs you can delve into when you need absolute control, and
we discuss these in the sections that follow.
Creating Users
Create users with the create_user helper function:
>>> from django.contrib.auth.models import User
>>> user = User.objects.create_user(username='john',
... email='jlennon@beatles.com',
... password='glass onion')
At this point, user is a User instance ready to be saved to the database (create_user()
doesn’t actually call save() itself). You can continue to change its attributes before saving, too:
>>> user.is_staff = True
>>> user.save()
Changing Passwords
You can change a password with set_password():
>>> user = User.objects.get(username='john')
>>> user.set_password('goo goo goo joob')
>>> user.save()
Don’t set the password attribute directly unless you know what you’re doing. The password
is actually stored as a salted hash and thus can’t be edited directly.
CHAPTER 12 ■SESSIONS, USERS, AND REGISTRATION190
7257ch12.qxd 11/8/07 1:47 PM Page 190

More formally, the password attribute of a User object is a string in this format:
hashtype$salt$hash
That’s a hash type, the salt, and the hash itself, separated by the dollar sign ($) character.
hashtype is either sha1 (default) or md5, the algorithm used to perform a one-way hash of
the password. salt is a random string used to salt the raw password to create the hash, for
example:
sha1$a1976$a36cc8cbf81742a8fb52e221aaeab48ed7f58ab4
The User.set_password() and User.check_password() functions handle the setting and
checking of these values behind the scenes.
IS A “SALTED HASH” SOME KIND OF DRUG?
No, a
salted hash
has nothing to do with marijuana; it’s actually a common way to securely store passwords.
A
hash
is a one-way cryptographic function—that is, you can easily compute the hash of a given value, but
it’s nearly impossible to take a hash and reconstruct the original value.
If we stored passwords as plain text, anyone who got their hands on the password database would instantly
know everyone’s password. Storing passwords as hashes reduces the value of a compromised database.
However, an attacker with the password database could still run a
brute-force
attack, hashing millions
of passwords and comparing those hashes against the stored values. This takes some time, but less than you
might think—computers are incredibly fast.
Worse, there are publicly available
rainbow tables
, or databases of precomputed hashes of millions of
passwords. With a rainbow table, an attacker can break most passwords in seconds.
Adding a
salt
—basically an initial random value—to the stored hash adds another layer of difficulty to
breaking passwords. Since salts differ from password to password, they also prevent the use of a rainbow table,
thus forcing attackers to fall back on a brute-force attack, itself made more difficult by the extra entropy added
to the hash by the salt.
While salted hashes aren’t absolutely the most secure way of storing passwords, they’re a good middle
ground between security and convenience.
Handling Registration
We can use these low-level tools to create views that allow users to sign up. Nearly every devel-
oper wants to implement registration differently, so Django leaves writing a registration view
up to you. Luckily, it’s pretty easy.
At its simplest, we could provide a small view that prompts for the required user informa-
tion and creates those users. Django provides a built-in form you can use for this purpose, which
we’ll use in this example:
from django import oldforms as forms
from django.http import HttpResponseRedirect
from django.shortcuts import render_to_response
from django.contrib.auth.forms import UserCreationForm
CHAPTER 12 ■SESSIONS, USERS, AND REGISTRATION 191
7257ch12.qxd 11/8/07 1:47 PM Page 191
def register(request):
form = UserCreationForm()
if request.method == 'POST':
data = request.POST.copy()
errors = form.get_validation_errors(data)
if not errors:
new_user = form.save(data)
return HttpResponseRedirect("/books/")
else:
data, errors = {}, {}
return render_to_response("registration/register.html", {
'form' : forms.FormWrapper(form, data, errors)
})
This form assumes a template named registration/register.html. Here’s an example of
what that template might look like:
{% extends "base.html" %}
{% block title %}Create an account{% endblock %}
{% block content %}
<h1>Create an account</h1>
<form action="." method="post">
{% if form.error_dict %}
<p class="error">Please correct the errors below.</p>
{% endif %}
{% if form.username.errors %}
{{ form.username.html_error_list }}
{% endif %}
<label for="id_username">Username:</label> {{ form.username }}
{% if form.password1.errors %}
{{ form.password1.html_error_list }}
{% endif %}
<label for="id_password1">Password: {{ form.password1 }}
{% if form.password2.errors %}
{{ form.password2.html_error_list }}
{% endif %}
<label for="id_password2">Password (again): {{ form.password2 }}
<input type="submit" value="Create the account" />
</label>
{% endblock %}
CHAPTER 12 ■SESSIONS, USERS, AND REGISTRATION192
7257ch12.qxd 11/8/07 1:47 PM Page 192

Using Authentication Data in Templates
The currently logged-in user and his or her permissions are made available in the template
context when you use RequestContext (see Chapter 10).
■Note Technically, these variables are only made available in the template context if you use RequestContext
and
your TEMPLATE_CONTEXT_PROCESSORS setting contains "django.core.context_processors.auth",
which is the default. Again, see Chapter 10 for more information.
When using RequestContext, the current user (either a User instance or an AnonymousUser
instance) is stored in the template variable {{ user }}:
{% if user.is_authenticated %}
<p>Welcome, {{ user.username }}. Thanks for logging in.</p>
{% else %}
<p>Welcome, new user. Please log in.</p>
{% endif %}
This user’s permissions are stored in the template variable {{ perms }}. This is a template-
friendly proxy to a couple of permission methods described shortly.
There are two ways you can use this perms object. You can use something like
{{ perms.polls }} to check if the user has any permissions for some given application, or you
can use something like {{ perms.polls.can_vote }} to check if the user has a specific permission.
Thus, you can check permissions in template {% if %} statements:
{% if perms.polls %}
<p>You have permission to do something in the polls app.</p>
{% if perms.polls.can_vote %}
<p>You can vote!</p>
{% endif %}
{% else %}
<p>You don't have permission to do anything in the polls app.</p>
{% endif %}
The Other Bits: Permissions, Groups, Messages,
and Profiles
There are a few other bits of the authentication framework that we’ve only dealt with in passing.
We’ll take a closer look at them in the following sections.
Permissions
Permissions are a simple way to “mark” users and groups as being able to perform some
action. They are usually used by the Django admin site, but you can easily use them in your
own code.
CHAPTER 12 ■SESSIONS, USERS, AND REGISTRATION 193
7257ch12.qxd 11/8/07 1:47 PM Page 193
The Django admin site uses permissions as follows:
• Access to view the “add” form and add an object is limited to users with the add per-
mission for that type of object.
• Access to view the change list, view the “change” form, and change an object is limited
to users with the change permission for that type of object.
• Access to delete an object is limited to users with the delete permission for that type of
object.
Permissions are set globally per type of object, not per specific object instance. For exam-
ple, it’s possible to say “Mary may change news stories,” but it’s not currently possible to say
“Mary may change news stories, but only the ones she created herself” or “Mary may only
change news stories that have a certain status, publication date, or ID.”
These three basic permissions—add, change, and delete—are automatically created for
each Django model that has a class Admin. Behind the scenes, these permissions are added to
the auth_permission database table when you run manage.py syncdb.
These permissions will be of the form "<app>.<action>_<object_name>". That is, if you have
apolls application with a Choice model, you’ll get permissions named "polls.add_choice",
"polls.change_choice", and "polls.delete_choice".
Note that if your model doesn’t have class Admin set when you run syncdb, the permis-
sions won’t be created. If you initialize your database and add class Admin to models after
the fact, you’ll need to run syncdb again to create any missing permissions for your installed
applications.
You can also create custom permissions for a given model object using the permissions
attribute on Meta. This example model creates three custom permissions:
class USCitizen(models.Model):
# ...
class Meta:
permissions = (
# Permission identifier human-readable permission name
("can_drive", "Can drive"),
("can_vote", "Can vote in elections"),
("can_drink", "Can drink alcohol"),
)
This only creates those extra permissions when you run syncdb; it’s up to you to check for
these permissions in your views.
Just like users, permissions are implemented in a Django model that lives in django.
contrib.auth.models. This means that you can use Django’s database API to interact directly
with permissions if you like.
Groups
Groups are a generic way of categorizing users so you can apply permissions, or some other
label, to those users. A user can belong to any number of groups.
A user in a group automatically has the permissions granted to that group. For example,
if the group Site editors has the permission can_edit_home_page, any user in that group will
have that permission.
CHAPTER 12 ■SESSIONS, USERS, AND REGISTRATION194
7257ch12.qxd 11/8/07 1:47 PM Page 194
Groups are also a convenient way to categorize users to give them some label, or extended
functionality. For example, you could create a group 'Special users', and you could write
code that could, say, give those users access to a members-only portion of your site, or send
them members-only email messages.
Like users, the easiest way to manage groups is through the admin interface. However,
groups are also just Django models that live in django.contrib.auth.models, so once again
you can always use Django’s database APIs to deal with groups at a low level.
Messages
The message system is a lightweight way to queue messages for given users. A message is
associated with a User. There’s no concept of expiration or timestamps.
Messages are used by the Django admin interface after successful actions. For example,
when you create an object, you’ll notice a “The object was created successfully” message at
the top of the admin page.
You can use the same API to queue and display messages in your own application. The
API is simple:
• To create a new message, use user.message_set.create(message='message_text').
• To retrieve/delete messages, use user.get_and_delete_messages(), which returns a list
of Message objects in the user’s queue (if any) and deletes the messages from the queue.
In this example view, the system saves a message for the user after creating a playlist:
def create_playlist(request, songs):
# Create the playlist with the given songs.
# ...
request.user.message_set.create(
message="Your playlist was added successfully."
)
return render_to_response("playlists/create.html",
context_instance=RequestContext(request))
When you use RequestContext, the currently logged-in user and his or her messages are
made available in the template context as the template variable {{ messages }}. Here’s an
example of template code that displays messages:
{% if messages %}
<ul>
{% for message in messages %}
<li>{{ message }}</li>
{% endfor %}
</ul>
{% endif %}
Note that RequestContext calls get_and_delete_messages behind the scenes, so any messages
will be deleted even if you don’t display them.
Finally, note that this messages framework only works with users in the user database. To
send messages to anonymous users, use the session framework directly.
CHAPTER 12 ■SESSIONS, USERS, AND REGISTRATION 195
7257ch12.qxd 11/8/07 1:47 PM Page 195
Profiles
The final piece of the puzzle is the profile system. To understand what profiles are all about,
let’s first look at the problem.
In a nutshell, many sites need to store more user information than is available on the
standard User object. To compound the problem, most sites will have different “extra” fields.
Thus, Django provides a lightweight way of defining a “profile” object that’s linked to a given
user. This profile object can differ from project to project, and it can even handle different
profiles for different sites served from the same database.
The first step in creating a profile is to define a model that holds the profile information.
The only requirement Django places on this model is that it have a unique ForeignKey to the
User model; this field must be named user. Other that that, you can use any other fields you
like. Here’s a strictly arbitrary profile model:
from django.db import models
from django.contrib.auth.models import User
class MySiteProfile(models.Model):
# This is the only required field
user = models.ForeignKey(User, unique=True)
# The rest is completely up to you...
favorite_band = models.CharField(maxlength=100, blank=True)
favorite_cheese = models.CharField(maxlength=100, blank=True)
lucky_number = models.IntegerField()
Next, you’ll need to tell Django where to look for this profile object. You do that by setting
the AUTH_PROFILE_MODULE setting to the identifier for your model. So, if your model lives in an
application called myapp, you’d put this in your settings file:
AUTH_PROFILE_MODULE = "myapp.mysiteprofile"
Once that’s done, you can access a user’s profile by calling user.get_profile(). This func-
tion could raise a SiteProfileNotAvailable exception if AUTH_PROFILE_MODULE isn’t defined, or
it could raise a DoesNotExist exception if the user doesn’t have a profile already (you’ll usually
catch that exception and create a new profile at that time).
What’s Next?
Yes, the session and authorization system is a lot to absorb. Most of the time you won’t need
all the features described in this chapter, but when you need to allow complex interactions
between users, it’s good to have all that power available.
In the next chapter, we’ll take a look at a piece of Django that builds on top of this session/
user system: the comments application. It allows you to easily attach comments—from
anonymous or authenticated users—to arbitrary objects.
Onward and upward!
CHAPTER 12 ■SESSIONS, USERS, AND REGISTRATION196
7257ch12.qxd 11/8/07 1:47 PM Page 196

Caching
Static Web sites, in which simple files are served directly to the Web, scale like crazy. But
a fundamental tradeoff in dynamic Web sites is, well, they’re dynamic. Each time a user requests
a page, the Web server makes all sorts of calculations—from database queries, to template
rendering, to business logic—to create the page that your site’s visitor sees. From a processing-
overhead perspective, this is quite expensive.
For most Web applications, this overhead isn’t a big deal. Most Web applications aren’t
washingtonpost.com or Slashdot; they’re small- to medium-sized sites with so-so traffic. But
for medium- to high-traffic sites, it’s essential to cut as much overhead as possible. That’s where
caching comes in.
To cache something is to save the result of an expensive calculation so that you don’t have
to perform the calculation next time. Here’s some pseudocode explaining how this would work
for a dynamically generated Web page:
given a URL, try finding that page in the cache
if the page is in the cache:
return the cached page
else:
generate the page
save the generated page in the cache (for next time)
return the generated page
Django comes with a robust cache system that lets you save dynamic pages so they don’t
have to be calculated for each request. For convenience, Django offers different levels of cache
granularity. You can cache the response of specific views, you can cache only the pieces that
are difficult to produce, or you can cache your entire site.
Django also works well with “upstream” caches, such as Squid (http://www.squid-cache.org/)
and browser-based caches. These are the types of caches that you don’t directly control but to
which you can provide hints (via HTTP headers) about which parts of your site should be cached,
and how.
Read on to discover how to use Django’s caching system. When your site gets Slashdotted
you’ll be happy you understand this material.
197
CHAPTER 13
■ ■ ■
7257ch13.qxd 11/1/07 1:32 PM Page 197
Setting Up the Cache
The cache system requires a small amount of setup. Namely, you have to tell it where your
cached data should live, whether in a database, on the filesystem, or directly in memory. This
is an important decision that affects your cache’s performance (yes, some cache types are
faster than others). In-memory caching will generally be much faster than filesystem or data-
base caching, because it lacks the overhead of hitting the filesystem or database.
Your cache preference goes in the CACHE_BACKEND setting in your settings file. If you use
caching and do not specify CACHE_BACKEND, Django will use simple:/// by default. The follow-
ing sections explain all available values for CACHE_BACKEND.
Memcached
By far the fastest, most efficient type of cache available to Django, Memcached is an entirely
memory-based cache framework originally developed to handle high loads at LiveJournal
(http://www.livejournal.com/) and subsequently open-sourced by Danga Interactive (http://
danga.com/). It’s used by sites such as Slashdot and Wikipedia to reduce database access and
dramatically increase site performance.
Memcached is available for free at http://danga.com/memcached/. It runs as a daemon
and is allotted a specified amount of RAM. Its primary feature is to provide an interface—a super-
lightning-fast interface—for adding, retrieving, and deleting arbitrary data in the cache. All
data is stored directly in memory, so there’s no overhead of database or filesystem usage.
After installing Memcached itself, you’ll need to install the Memcached Python bindings,
which are not bundled with Django directly. These bindings are in a single Python module,
memcache.py, which is available at http://www.tummy.com/Community/software/python-memcached/.
To use Memcached with Django, set CACHE_BACKEND to memcached://ip:port/, where ip is
the IP address of the Memcached daemon and port is the port on which Memcached is running.
In this example, Memcached is running on localhost (127.0.0.1) port 11211:
CACHE_BACKEND = 'memcached://127.0.0.1:11211/'
One excellent feature of Memcached is its ability to share cache over multiple servers.
This means you can run Memcached daemons on multiple machines, and the program will
treat the group of machines as a single cache, without the need to duplicate cache values on
each machine. To take advantage of this feature with Django, include all server addresses in
CACHE_BACKEND, separated by semicolons.
In this example, the cache is shared over Memcached instances running on the IP addresses
172.19.26.240 and 172.19.26.242, both of which are on port 11211:
CACHE_BACKEND = 'memcached://172.19.26.240:11211;172.19.26.242:11211/'
In the following example, the cache is shared over Memcached instances running on
the IP addresses 172.19.26.240 (port 11211), 172.19.26.242 (port 11212), and 172.19.26.244
(port 11213):
CACHE_BACKEND =
'memcached://172.19.26.240:11211;172.19.26.242:11212;172.19.26.244:11213/'
CHAPTER 13 ■CACHING198
7257ch13.qxd 11/1/07 1:32 PM Page 198
A final point about Memcached is that memory-based caching has one important disad-
vantage. Because the cached data is stored only in memory, the data will be lost if your server
crashes. Clearly, memory isn’t intended for permanent data storage, so don’t rely on memory-
based caching as your only data storage. Without a doubt, none of the Django caching back-ends
should be used for permanent storage—they’re all intended to be solutions for caching, not
storage—but we point this out here because memory-based caching is particularly temporary.
Database Caching
To use a database table as your cache back-end, create a cache table in your database and point
Django’s cache system at that table.
First, create a cache table by running this command:
python manage.py createcachetable [cache_table_name]
where [cache_table_name] is the name of the database table to create. This name can be what-
ever you want, as long as it’s a valid table name that’s not already being used in your database.
This command creates a single table in your database that is in the proper format Django’s
database-cache system expects.
Once you’ve created that database table, set your CACHE_BACKEND setting to "db://tablename",
where tablename is the name of the database table. In this example, the cache table’s name is
my_cache_table:
CACHE_BACKEND = 'db://my_cache_table'
The database caching back-end uses the same database as specified in your settings file.
You can’t use a different database back-end for your cache table.
Filesystem Caching
To store cached items on a filesystem, use the "file://" cache type for CACHE_BACKEND, speci-
fying the directory on your filesystem that should store the cached data.
For example, to store cached data in /var/tmp/django_cache, use this setting:
CACHE_BACKEND = 'file:///var/tmp/django_cache'
Note that there are three forward slashes toward the beginning of the preceding example.
The first two are for file://, and the third is the first character of the directory path, /var/tmp/
django_cache. If you’re on Windows, put the drive letter after the file://, like so: file://c:/
foo/bar.
The directory path should be absolute—that is, it should start at the root of your filesystem.
It doesn’t matter whether you put a slash at the end of the setting.
Make sure the directory pointed to by this setting exists and is readable and writable by
the system user under which your Web server runs. Continuing the preceding example, if your
server runs as the user apache, make sure the directory /var/tmp/django_cache exists and is
readable and writable by the user apache.
Each cache value will be stored as a separate file whose contents are the cache data saved
in a serialized (“pickled”) format, using Python’s pickle module. Each file’s name is the cache
key, escaped for safe filesystem use.
CHAPTER 13 ■CACHING 199
7257ch13.qxd 11/1/07 1:32 PM Page 199
Local-Memory Caching
If you want the speed advantages of in-memory caching but don’t have the capability of run-
ning Memcached, consider the local-memory cache back-end. This cache is thread-safe, but
not multi-process. It isn’t nearly as efficient as Memcached, which has much more advanced
memory allocation strategies.
To use it, set CACHE_BACKEND to 'locmem:///', for example:
CACHE_BACKEND = 'locmem:///'
Simple Caching (for Development)
A simple, single-process memory cache is available as 'simple:///', for example:
CACHE_BACKEND = 'simple:///'
This cache merely saves cached data in process, which means it should be used only in
development or testing environments.
Dummy Caching (for Development)
Finally, Django comes with a “dummy” cache that doesn’t actually cache; it just implements
the cache interface without doing anything.
This is useful if you have a production site that uses heavy-duty caching in various places
and a development/test environment on which you don’t want to cache. In that case, set
CACHE_BACKEND to 'dummy:///' in the settings file for your development environment, for
example:
CACHE_BACKEND = 'dummy:///'
As a result, your development environment won’t use caching, but your production
environment still will.
CACHE_BACKEND Arguments
Each cache back-end may take arguments. They’re given in query-string style on the
CACHE_BACKEND setting. Valid arguments are as follows:
•timeout: The default timeout, in seconds, to use for the cache. This argument defaults
to 300 seconds (5 minutes).
•max_entries: For the simple, local-memory, and database back-ends, the maximum
number of entries allowed in the cache before old values are deleted. This argument
defaults to 300.
•cull_frequency: The ratio of entries that are culled when max_entries is reached. The
actual ratio is 1/cull_frequency, so set cull_frequency=2 to cull half of the entries when
max_entries is reached.
A value of 0for cull_frequency means that the entire cache will be dumped when
max_entries is reached. This makes culling much faster at the expense of more cache
misses. This argument defaults to 3.
CHAPTER 13 ■CACHING200
7257ch13.qxd 11/1/07 1:32 PM Page 200

In this example, timeout is set to 60:
CACHE_BACKEND = "locmem:///?timeout=60"
In this example, timeout is 30 and max_entries is 400:
CACHE_BACKEND = "locmem:///?timeout=30&max_entries=400"
Invalid arguments are silently ignored, as are invalid values of known arguments.
The Per-Site Cache
Once you’ve specified CACHE_BACKEND, the simplest way to use caching is to cache your entire
site. This means each page that doesn’t have GET or POST parameters will be cached for
a specified amount of time the first time it’s requested.
To activate the per-site cache, just add 'django.middleware.cache.CacheMiddleware' to
your MIDDLEWARE_CLASSES setting, as in this example:
MIDDLEWARE_CLASSES = (
'django.middleware.cache.CacheMiddleware',
'django.middleware.common.CommonMiddleware',
)
■Note The order of MIDDLEWARE_CLASSES matters. See the section “Order of MIDDLEWARE_CLASSES”
later in this chapter.
Then, add the following required settings to your Django settings file:
•CACHE_MIDDLEWARE_SECONDS: The number of seconds each page should be cached.
•CACHE_MIDDLEWARE_KEY_PREFIX: If the cache is shared across multiple sites using the
same Django installation, set this to the name of the site, or some other string that is
unique to this Django instance, to prevent key collisions. Use an empty string if you
don’t care.
The cache middleware caches every page that doesn’t have GET or POST parameters.
That is, if a user requests a page and passes GET parameters in a query string, or passes POST
parameters, the middleware will not attempt to retrieve a cached version of the page. If you
intend to use the per-site cache, keep this in mind as you design your application; don’t use
URLs with query strings, for example, unless it is acceptable for your application not to cache
those pages.
The cache middleware supports another setting, CACHE_MIDDLEWARE_ANONYMOUS_ONLY. If
you’ve defined this setting, and it’s set to True, then the cache middleware will only cache
anonymous requests (i.e., those requests made by a non-logged-in user). This is a simple and
effective way of disabling caching for any user-specific pages, such as Django’s admin interface.
Note that if you use CACHE_MIDDLEWARE_ANONYMOUS_ONLY, you should make sure you’ve activated
AuthenticationMiddleware and that AuthenticationMiddleware appears before CacheMiddleware
in your MIDDLEWARE_CLASSES.
CHAPTER 13 ■CACHING 201
7257ch13.qxd 11/1/07 1:32 PM Page 201
Finally, note that CacheMiddleware automatically sets a few headers in each HttpResponse:
• It sets the Last-Modified header to the current date/time when a fresh (uncached)
version of the page is requested.
• It sets the Expires header to the current date/time plus the defined CACHE_MIDDLEWARE_
SECONDS.
• It sets the Cache-Control header to give a maximum age for the page, again from the
CACHE_MIDDLEWARE_SECONDS setting.
The Per-View Cache
A more granular way to use the caching framework is by caching the output of individual
views. This has the same effects as the per-site cache (including the omission of caching on
requests with GET and POST parameters). It applies to whichever views you specify, rather
than the whole site.
Do this by using a decorator, which is a wrapper around your view function that alters its
behavior to use caching. The per-view cache decorator is called cache_page and is located in
the django.views.decorators.cache module, for example:
from django.views.decorators.cache import cache_page
def my_view(request, param):
# ...
my_view = cache_page(my_view, 60 * 15)
Alternatively, if you’re using Python 2.4 or greater, you can use decorator syntax. This
example is equivalent to the preceding one:
from django.views.decorators.cache import cache_page
@cache_page(60 * 15)
def my_view(request, param):
# ...
cache_page takes a single argument: the cache timeout, in seconds. In the preceding
example, the result of the my_view() view will be cached for 15 minutes. (Note that we’ve
written it as 60 * 15 for the purpose of readability. 60 * 15 will be evaluated to 900—that is,
15 minutes multiplied by 60 seconds per minute.)
The per-view cache, like the per-site cache, is keyed off of the URL. If multiple URLs point
at the same view, each URL will be cached separately. Continuing the my_view example, if your
URLconf looks like this:
urlpatterns = ('',
(r'^foo/(\d{1,2})/$', my_view),
)
then requests to /foo/1/ and /foo/23/ will be cached separately, as you may expect. But once
a particular URL (e.g., /foo/23/) has been requested, subsequent requests to that URL will use
the cache.
CHAPTER 13 ■CACHING202
7257ch13.qxd 11/1/07 1:32 PM Page 202
Specifying Per-View Cache in the URLconf
The examples in the previous section have hard-coded the fact that the view is cached, because
cache_page alters the my_view function in place. This approach couples your view to the cache
system, which is not ideal for several reasons. For instance, you might want to reuse the view
functions on another, cacheless site, or you might want to distribute the views to people who
might want to use them without being cached. The solution to these problems is to specify the
per-view cache in the URLconf rather than next to the view functions themselves.
Doing so is easy: simply wrap the view function with cache_page when you refer to it in
the URLconf. Here’s the old URLconf from earlier:
urlpatterns = ('',
(r'^foo/(\d{1,2})/$', my_view),
)
Here’s the same thing, with my_view wrapped in cache_page:
from django.views.decorators.cache import cache_page
urlpatterns = ('',
(r'^foo/(\d{1,2})/$', cache_page(my_view, 60 * 15)),
)
If you take this approach, don’t forget to import cache_page within your URLconf.
The Low-Level Cache API
Sometimes, caching an entire rendered page doesn’t gain you very much and is, in fact, incon-
venient overkill.
Perhaps, for instance, your site includes a view whose results depend on several expen-
sive queries, the results of which change at different intervals. In this case, it would not be
ideal to use the full-page caching that the per-site or per-view cache strategies offer, because
you wouldn’t want to cache the entire result (since some of the data changes often), but you’d
still want to cache the results that rarely change.
For cases like this, Django exposes a simple, low-level cache API, which lives in the mod-
ule django.core.cache. You can use the low-level cache API to store objects in the cache with
any level of granularity you like. You can cache any Python object that can be pickled safely:
strings, dictionaries, lists of model objects, and so forth. (Most common Python objects can be
pickled; refer to the Python documentation for more information about pickling.)
Here’s how to import the API:
>>> from django.core.cache import cache
The basic interface is set(key, value, timeout_seconds) and get(key):
>>> cache.set('my_key', 'hello, world!', 30)
>>> cache.get('my_key')
'hello, world!'
CHAPTER 13 ■CACHING 203
7257ch13.qxd 11/1/07 1:32 PM Page 203
The timeout_seconds argument is optional and defaults to the timeout argument in the
CACHE_BACKEND setting explained earlier.
If the object doesn’t exist in the cache, or the cache back-end is unreachable, cache.get()
returns None:
# Wait 30 seconds for 'my_key' to expire...
>>> cache.get('my_key')
None
>>> cache.get('some_unset_key')
None
We advise against storing the literal value None in the cache, because you won’t be able to
distinguish between your stored None value and a cache miss signified by a return value of None.
cache.get() can take a default argument. This specifies which value to return if the object
doesn’t exist in the cache:
>>> cache.get('my_key', 'has expired')
'has expired'
To retrieve multiple cache values in a single shot, use cache.get_many(). If possible for the
given cache back-end, get_many() will hit the cache only once, as opposed to hitting it once
per cache key. get_many() returns a dictionary with all of the keys you asked for that exist in
the cache and haven’t expired:
>>> cache.set('a', 1)
>>> cache.set('b', 2)
>>> cache.set('c', 3)
>>> cache.get_many(['a', 'b', 'c'])
{'a': 1, 'b': 2, 'c': 3}
If a cache key doesn’t exist or is expired, it won’t be included in the dictionary. The follow-
ing is a continuation of the example:
>>> cache.get_many(['a', 'b', 'c', 'd'])
{'a': 1, 'b': 2, 'c': 3}
Finally, you can delete keys explicitly with cache.delete(). This is an easy way of clearing
the cache for a particular object:
>>> cache.delete('a')
cache.delete() has no return value, and it works the same way whether or not a value
with the given cache key exists.
Upstream Caches
So far, this chapter has focused on caching your own data. But another type of caching is rele-
vant to Web development, too: caching performed by upstream caches. These are systems that
cache pages for users even before the request reaches your Web site.
CHAPTER 13 ■CACHING204
7257ch13.qxd 11/1/07 1:32 PM Page 204
Here are a few examples of upstream caches:
• Your ISP may cache certain pages, so if you requested a page from http://example.com/,
your ISP would send you the page without having to access example.com directly. The
maintainers of example.com have no knowledge of this caching; the ISP sits between
example.com and your Web browser, handling all of the caching transparently.
• Your Web site may sit behind a proxy cache, such as Squid Web Proxy Cache (http://
www.squid-cache.org/), that caches pages for performance. In this case, each request
first would be handled by the proxy, and it would be passed to your application only if
needed.
• Your Web browser caches pages, too. If a Web page sends out the appropriate headers,
your browser will use the local cached copy for subsequent requests to that page, with-
out even contacting the Web page again to see whether it has changed.
Upstream caching is a nice efficiency boost, but there’s a danger to it. The content of
many Web pages differs based on authentication and a host of other variables, and cache sys-
tems that blindly save pages based purely on URLs could expose incorrect or sensitive data to
subsequent visitors to those pages.
For example, say you operate a Web-based e-mail system, and the contents of the “inbox”
page obviously depend on which user is logged in. If an ISP blindly cached your site, then the
first user who logged in through that ISP would have his or her user-specific inbox page cached
for subsequent visitors to the site. That’s not cool.
Fortunately, HTTP provides a solution to this problem. A number of HTTP headers exist
to instruct upstream caches to differ their cache contents depending on designated variables,
and to tell caching mechanisms not to cache particular pages. We’ll look at some of these headers
in the sections that follow.
Using Vary Headers
The Vary header defines which request headers a cache mechanism should take into account
when building its cache key. For example, if the contents of a Web page depend on a user’s lan-
guage preference, the page is said to “vary on language.”
By default, Django’s cache system creates its cache keys using the requested path (e.g.,
"/stories/2005/jun/23/bank_robbed/"). This means every request to that URL will use the
same cached version, regardless of user-agent differences such as cookies or language prefer-
ences. However, if this page produces different content based on some difference in request
headers—such as a cookie, or a language, or a user-agent—you’ll need to use the Vary header
to tell caching mechanisms that the page output depends on those things.
To do this in Django, use the convenient vary_on_headers view decorator, like so:
from django.views.decorators.vary import vary_on_headers
# Python 2.3 syntax.
def my_view(request):
# ...
my_view = vary_on_headers(my_view, 'User-Agent')
CHAPTER 13 ■CACHING 205
7257ch13.qxd 11/1/07 1:32 PM Page 205
# Python 2.4+ decorator syntax.
@vary_on_headers('User-Agent')
def my_view(request):
# ...
In this case, a caching mechanism (such as Django’s own cache middleware) will cache
a separate version of the page for each unique user-agent.
The advantage to using the vary_on_headers decorator rather than manually setting the
Vary header (using something like response['Vary'] = 'user-agent') is that the decorator
adds to the Vary header (which may already exist), rather than setting it from scratch and
potentially overriding anything that was already in there.
You can pass multiple headers to vary_on_headers():
@vary_on_headers('User-Agent', 'Cookie')
def my_view(request):
# ...
This tells upstream caches to vary on both, which means each combination of user-agent
and cookie will get its own cache value. For example, a request with the user-agent Mozilla
and the cookie value foo=bar will be considered different from a request with the user-agent
Mozilla and the cookie value foo=ham.
Because varying on cookie is so common, there’s a vary_on_cookie decorator. These two
views are equivalent:
@vary_on_cookie
def my_view(request):
# ...
@vary_on_headers('Cookie')
def my_view(request):
# ...
The headers you pass to vary_on_headers are not case sensitive; "User-Agent" is the same
thing as "user-agent".
You can also use a helper function, django.utils.cache.patch_vary_headers, directly.
This function sets, or adds to, the Vary header, for example:
from django.utils.cache import patch_vary_headers
def my_view(request):
# ...
response = render_to_response('template_name', context)
patch_vary_headers(response, ['Cookie'])
return response
patch_vary_headers takes an HttpResponse instance as its first argument and a list/tuple
of case-insensitive header names as its second argument.
CHAPTER 13 ■CACHING206
7257ch13.qxd 11/1/07 1:32 PM Page 206
Other Cache Headers
Other problems with caching are the privacy of data and the question of where data should be
stored in a cascade of caches.
A user usually faces two kinds of caches: his or her own browser cache (a private cache)
and his or her provider’s cache (a public cache). A public cache is used by multiple users and
controlled by someone else. This poses problems with sensitive data—you don’t want, say,
your bank account number stored in a public cache. So Web applications need a way to tell
caches which data is private and which is public.
The solution is to indicate a page’s cache should be “private.” To do this in Django, use the
cache_control view decorator:
from django.views.decorators.cache import cache_control
@cache_control(private=True)
def my_view(request):
# ...
This decorator takes care of sending out the appropriate HTTP header behind the scenes.
There are a few other ways to control cache parameters. For example, HTTP allows appli-
cations to do the following:
• Define the maximum time a page should be cached.
• Specify whether a cache should always check for newer versions, only delivering the
cached content when there are no changes. (Some caches might deliver cached content
even if the server page changed, simply because the cache copy isn’t yet expired.)
In Django, use the cache_control view decorator to specify these cache parameters. In
this example, cache_control tells caches to revalidate the cache on every access and to store
cached versions for, at most, 3,600 seconds:
from django.views.decorators.cache import cache_control
@cache_control(must_revalidate=True, max_age=3600)
def my_view(request):
...
Any valid Cache-Control HTTP directive is valid in cache_control(). Here’s a full list:
•public=True
•private=True
•no_cache=True
•no_transform=True
•must_revalidate=True
•proxy_revalidate=True
•max_age=num_seconds
•s_maxage=num_seconds
CHAPTER 13 ■CACHING 207
7257ch13.qxd 11/1/07 1:32 PM Page 207

■Tip For explanation of Cache-Control HTTP directives, see the specification at http://www.w3.org/
Protocols/rfc2616/rfc2616-sec14.html#sec14.9.
■Note The caching middleware already sets the cache header’s max-age with the value of the CACHE_
MIDDLEWARE_SETTINGS setting. If you use a custom max_age in a cache_control decorator, the decorator
will take precedence, and the header values will be merged correctly.
Other Optimizations
Django comes with a few other pieces of middleware that can help optimize your applications’
performance:
•django.middleware.http.ConditionalGetMiddleware adds support for modern browsers
to conditionally GET responses based on the ETag and Last-Modified headers.
•django.middleware.gzip.GZipMiddleware compresses responses for all modern
browsers, saving bandwidth and transfer time.
Order of MIDDLEWARE_CLASSES
If you use CacheMiddleware, it’s important to put it in the right place within the MIDDLEWARE_
CLASSES setting, because the cache middleware needs to know the headers by which to vary
the cache storage.
Put the CacheMiddleware after any middlewares that might add something to the Vary
header, including the following:
•SessionMiddleware, which adds Cookie
•GZipMiddleware, which adds Accept-Encoding
What’s Next?
Django ships with a number of “contrib” packages—cool, optional features. We’ve already cov-
ered a few of them: the admin system (Chapter 6) and the session/user framework (Chapter 11).
The next chapter covers the rest of the “contributed” subframeworks. There are a lot of
cool tools available—you won’t want to miss any of them.
CHAPTER 13 ■CACHING208
7257ch13.qxd 11/1/07 1:32 PM Page 208

Other Contributed
Subframeworks
One of the many strengths of Python is its “batteries included” philosophy: when you install
Python, it comes with a large standard library of modules that you can start using immediately,
without having to download anything else. Django aims to follow this philosophy, and it includes
its own standard library of add-ons useful for common Web development tasks. This chapter
covers that collection of add-ons.
The Django Standard Library
Django’s standard library lives in the package django.contrib. Within each subpackage is
a separate piece of add-on functionality. These pieces are not necessarily related, but some
django.contrib subpackages may require other ones.
There’s no hard requirement for the types of functionality in django.contrib. Some of the
packages include models (and hence require you to install their database tables into your
database), but others consist solely of middleware or template tags.
The single characteristic the django.contrib packages have in common is this: if you were
to remove the django.contrib package entirely, you could still use Django’s fundamental features
with no problems. When the Django developers add new functionality to the framework, they
use this rule of thumb in deciding whether the new functionality should live in django.contrib
or elsewhere.
django.contrib consists of these packages:
•admin: The automatic admin site. See Chapters 6 and 18.
•auth: Django’s authentication framework. See Chapter 12.
•comments: A comments application. This application is currently under heavy develop-
ment and thus couldn’t be covered fully in time for this book’s publication. Check the
Django Web site for the latest information about the comments application.
209
CHAPTER 14
■ ■ ■
7257ch14.qxd 11/1/07 1:33 PM Page 209
•contenttypes: A framework for hooking into “types” of content, where each installed
Django model is a separate content type. This framework is used internally by other
“contrib” applications and is mostly intended for very advanced Django developers.
Those developers should find out more about this application by reading the source
code in django/contrib/contenttypes/.
•csrf: Protection against cross-site request forgery (CSRF). See the later section titled
“CSRF Protection.”
•databrowse: An application for browsing your data. Databrowse was released too
recently to be covered in this book, but you can read the latest documentation online
at http://www.djangoproject.com/documentation/databrowse/.
•flatpages: A framework for managing simple “flat” HTML content in a database. See
the later section titled “Flatpages.”
•formtools: A set of high-level abstractions for Django forms. See the later section titled
“Form Tools.”
•humanize: A set of Django template filters useful for adding a “human touch” to data.
See the later section titled “Humanizing Data.”
•markup: A set of Django template filters that implement a number of common markup
languages. See the later section titled “Markup Filters.”
•redirects: A framework for managing redirects. See the later section titled “Redirects.”
•sessions: Django’s session framework. See Chapter 12.
•sitemaps: A framework for generating sitemap XML files. This feature is not covered in this
book, but you can read the latest documentation online at http://www.djangoproject.com/
documentation/sitemaps/.
•sites: A framework that lets you operate multiple Web sites from the same database
and Django installation. See the next section, “Sites.”
•syndication: A framework for generating syndication feeds in RSS and Atom. See
Chapter 11.
The rest of this chapter goes into detail about each django.contrib package that we
haven’t yet covered in this book.
Sites
Django’s sites system is a generic framework that lets you operate multiple Web sites from the
same database and Django project. This is an abstract concept, and it can be tricky to under-
stand, so we’ll start with a couple of scenarios where it would be useful.
Scenario 1: Reusing Data on Multiple Sites
As we explained in Chapter 1, the Django-powered sites LJWorld.com and Lawrence.com are
operated by the same news organization: the Lawrence Journal-World newspaper in Lawrence,
CHAPTER 14 ■OTHER CONTRIBUTED SUBFRAMEWORKS210
7257ch14.qxd 11/1/07 1:33 PM Page 210
Kansas. LJWorld.com focuses on news, while Lawrence.com focuses on local entertainment.
But sometimes editors want to publish an article on both sites.
The brain-dead way of solving the problem would be to use a separate database for each
site and to require site producers to publish the same story twice: once for LJWorld.com and
again for Lawrence.com. But that’s inefficient for site producers, and it’s redundant to store
multiple copies of the same story in the database.
The better solution? Both sites use the same article database, and an article is associated
with one or more sites via a many-to-many relationship. The Django sites framework provides
the database table to which articles can be related. It’s a hook for associating data with one or
more “sites.”
Scenario 2: Storing Your Site Name/Domain in One Place
LJWorld.com and Lawrence.com both have e-mail alert functionality, which lets readers sign
up to get notifications when news happens. It’s pretty basic: a reader signs up on a Web form,
and he immediately gets an e-mail saying, “Thank you for your subscription.”
It would be inefficient and redundant to implement this signup-processing code twice,
so the sites use the same code behind the scenes. But the “Thank you for your subscription”
notice needs to be different for each site. By using Site objects, we can abstract the thank-
you notice to use the values of the current site’s name (e.g., 'LJWorld.com') and domain (e.g.,
'www.ljworld.com').
The Django sites framework provides a place for you to store the name and domain for each
site in your Django project, which means you can reuse those values in a generic way.
How to Use the Sites Framework
The sites framework is more a series of conventions than a framework. The whole thing is
based on two simple concepts:
• The Site model, found in django.contrib.sites, has domain and name fields.
• The SITE_ID setting specifies the database ID of the Site object associated with that
particular settings file.
How you use these two concepts is up to you, but Django uses them in a couple of ways
automatically via simple conventions.
To install the sites application, follow these steps:
1. Add 'django.contrib.sites' to your INSTALLED_APPS.
2. Run the command manage.py syncdb to install the django_site table into your database.
3. Add one or more Site objects, either through the Django admin site or via the Python
API. Create a Site object for each site/domain that this Django project powers.
4. Define the SITE_ID setting in each of your settings files. This value should be the data-
base ID of the Site object for the site powered by that settings file.
CHAPTER 14 ■OTHER CONTRIBUTED SUBFRAMEWORKS 211
7257ch14.qxd 11/1/07 1:33 PM Page 211
The Sites Framework’s Capabilities
The sections that follow describe the various things you can do with the sites framework.
Reusing Data on Multiple Sites
To reuse data on multiple sites, as explained in the first scenario, just create a ManyToManyField
to Site in your models, for example:
from django.db import models
from django.contrib.sites.models import Site
class Article(models.Model):
headline = models.CharField(maxlength=200)
# ...
sites = models.ManyToManyField(Site)
That’s the infrastructure you need to associate articles with multiple sites in your database.
With that in place, you can reuse the same Django view code for multiple sites. Continuing the
Article model example, here’s what an article_detail view might look like:
from django.conf import settings
def article_detail(request, article_id):
try:
a = Article.objects.get(id=article_id, sites__id=settings.SITE_ID)
except Article.DoesNotExist:
raise Http404
# ...
This view function is reusable because it checks the article’s site dynamically, according to
the value of the SITE_ID setting.
For example, say LJWorld.com’s settings file has a SITE_ID set to 1, and Lawrence.com’s
settings file has a SITE_ID set to 2. If this view is called when LJWorld.com’s settings file is active,
then it will limit the article lookup to articles in which the list of sites includes LJWorld.com.
Associating Content with a Single Site
Similarly, you can associate a model to the Site model in a many-to-one relationship using
ForeignKey.
For example, if an article is allowed on only a single site, you could use a model like this:
from django.db import models
from django.contrib.sites.models import Site
class Article(models.Model):
headline = models.CharField(maxlength=200)
# ...
site = models.ForeignKey(Site)
This has the same benefits as described in the last section.
CHAPTER 14 ■OTHER CONTRIBUTED SUBFRAMEWORKS212
7257ch14.qxd 11/1/07 1:33 PM Page 212

Hooking Into the Current Site from Views
On a lower level, you can use the sites framework in your Django views to do particular things
based on the site in which the view is being called, for example:
from django.conf import settings
def my_view(request):
if settings.SITE_ID == 3:
# Do something.
else:
# Do something else.
Of course, it’s ugly to hard-code the site IDs like that. A slightly cleaner way of accom-
plishing the same thing is to check the current site’s domain:
from django.conf import settings
from django.contrib.sites.models import Site
def my_view(request):
current_site = Site.objects.get(id=settings.SITE_ID)
if current_site.domain == 'foo.com':
# Do something
else:
# Do something else.
The idiom of retrieving the Site object for the value of settings.SITE_ID is quite common,
so the Site model’s manager (Site.objects) has a get_current() method. This example is
equivalent to the previous one:
from django.contrib.sites.models import Site
def my_view(request):
current_site = Site.objects.get_current()
if current_site.domain == 'foo.com':
# Do something
else:
# Do something else.
■Note In this final example, you don’t have to import django.conf.settings.
Getting the Current Domain for Display
For a DRY (Don’t Repeat Yourself) approach to storing your site’s name and domain name, as
explained in “Scenario 2: Storing Your Site Name/Domain in One Place,” just reference the name
and domain of the current Site object, for example:
CHAPTER 14 ■OTHER CONTRIBUTED SUBFRAMEWORKS 213
7257ch14.qxd 11/1/07 1:33 PM Page 213
from django.contrib.sites.models import Site
from django.core.mail import send_mail
def register_for_newsletter(request):
# Check form values, etc., and subscribe the user.
# ...
site = Site.objects.get_current()
subject = 'Thanks for subscribing to %s alerts' % site.name
message = ('Thanks for your subscription.\n\n'
'We appreciate it. The %s team') % site.name
from_address = 'editor@%s' % current_site.domain
send_mail(subject, message, from_address, [user_email])
# ...
Continuing our ongoing example of LJWorld.com and Lawrence.com, on Lawrence.com this
e-mail has the subject line “Thanks for subscribing to lawrence.com alerts.” On LJWorld.com,
the e-mail has the subject line “Thanks for subscribing to LJWorld.com alerts.” This same site-
specific behavior is applied to the e-mails’ message body.
An even more flexible (but more heavyweight) way of doing this would be to use Django’s
template system. Assuming Lawrence.com and LJWorld.com have different template directo-
ries (TEMPLATE_DIRS), you could simply delegate to the template system like so:
from django.core.mail import send_mail
from django.template import loader, Context
def register_for_newsletter(request):
# Check form values, etc., and subscribe the user.
# ...
subject = loader.get_template('alerts/subject.txt').render(Context({}))
message = loader.get_template('alerts/message.txt').render(Context({}))
send_mail(subject, message, 'do-not-reply@example.com', [user_email])
# ...
In this case, you have to create subject.txt and message.txt templates in both the
LJWorld.com and Lawrence.com template directories. As mentioned previously, that gives
you more flexibility, but it’s also more complex.
It’s a good idea to exploit the Site objects as much as possible to remove unneeded com-
plexity and redundancy.
Getting the Current Domain for Full URLs
Django’s get_absolute_url() convention is nice for getting your objects’ URLs without the
domain name, but in some cases you might want to display the full URL—with http:// and
the domain and everything—for an object. To do this, you can use the sites framework. Here’s
a simple example:
>>> from django.contrib.sites.models import Site
>>> obj = MyModel.objects.get(id=3)
>>> obj.get_absolute_url()
CHAPTER 14 ■OTHER CONTRIBUTED SUBFRAMEWORKS214
7257ch14.qxd 11/1/07 1:33 PM Page 214
'/mymodel/objects/3/'
>>> Site.objects.get_current().domain
'example.com'
>>> 'http://%s%s' % (Site.objects.get_current().domain, obj.get_absolute_url())
'http://example.com/mymodel/objects/3/'
CurrentSiteManager
If Sites play a key role in your application, consider using the helpful CurrentSiteManager in
your model(s). It’s a model manager (see Appendix B) that automatically filters its queries to
include only objects associated with the current Site.
Use CurrentSiteManager by adding it to your model explicitly, for example:
from django.db import models
from django.contrib.sites.models import Site
from django.contrib.sites.managers import CurrentSiteManager
class Photo(models.Model):
photo = models.FileField(upload_to='/home/photos')
photographer_name = models.CharField(maxlength=100)
pub_date = models.DateField()
site = models.ForeignKey(Site)
objects = models.Manager()
on_site = CurrentSiteManager()
With this model, Photo.objects.all() will return all Photo objects in the database, but
Photo.on_site.all() will return only the Photo objects associated with the current site, according
to the SITE_ID setting.
In other words, these two statements are equivalent:
Photo.objects.filter(site=settings.SITE_ID)
Photo.on_site.all()
How did CurrentSiteManager know which field of Photo was the Site? It defaults to look-
ing for a field called site. If your model has a ForeignKey or ManyToManyField called something
other than site, you need to explicitly pass that as the parameter to CurrentSiteManager. The
following model, which has a field called publish_on, demonstrates this:
from django.db import models
from django.contrib.sites.models import Site
from django.contrib.sites.managers import CurrentSiteManager
class Photo(models.Model):
photo = models.FileField(upload_to='/home/photos')
photographer_name = models.CharField(maxlength=100)
pub_date = models.DateField()
publish_on = models.ForeignKey(Site)
objects = models.Manager()
on_site = CurrentSiteManager('publish_on')
CHAPTER 14 ■OTHER CONTRIBUTED SUBFRAMEWORKS 215
7257ch14.qxd 11/1/07 1:33 PM Page 215

If you attempt to use CurrentSiteManager and pass a field name that doesn’t exist, Django
will raise a ValueError.
■Note You’ll probably want to keep a normal (non-site-specific) Manager on your model, even if you use
CurrentSiteManager. As explained in Appendix B, if you define a manager manually, then Django won’t
create the automatic objects = models.Manager() manager for you.
Also, certain parts of Django—namely, the Django admin site and generic views—use whichever manager is
defined
first
in the model, so if you want your admin site to have access to all objects (not just site-specific
ones), put objects = models.Manager() in your model, before you define CurrentSiteManager.
How Django Uses the Sites Framework
Although it’s not required that you use the sites framework, it’s strongly encouraged, because
Django takes advantage of it in a few places. Even if your Django installation is powering only
a single site, you should take a few seconds to create the site object with your domain and name,
and point to its ID in your SITE_ID setting.
Here’s how Django uses the sites framework:
• In the redirects framework (see the later section “Redirects”), each redirect object is
associated with a particular site. When Django searches for a redirect, it takes into
account the current SITE_ID.
• In the comments framework, each comment is associated with a particular site. When
a comment is posted, its site is set to the current SITE_ID, and when comments are
listed via the appropriate template tag, only the comments for the current site are
displayed.
• In the flatpages framework (see the later section “Flatpages”), each flatpage is associated
with a particular site. When a flatpage is created, you specify its site, and the flatpage
middleware checks the current SITE_ID in retrieving flatpages to display.
• In the syndication framework (see Chapter 11), the templates for title and description
automatically have access to a variable {{ site }}, which is the Site object represent-
ing the current site. Also, the hook for providing item URLs will use the domain from the
current Site object if you don’t specify a fully qualified domain.
• In the authentication framework (see Chapter 12), the django.contrib.auth.views.login
view passes the current Site name to the template as {{ site_name }}.
Flatpages
Often you’ll have a database-driven Web application up and running, but you’ll need to add
a couple of one-off static pages, such as an About page or a Privacy Policy page. It would be
possible to use a standard Web server such as Apache to serve these files as flat HTML files,
but that introduces an extra level of complexity into your application, because then you have
CHAPTER 14 ■OTHER CONTRIBUTED SUBFRAMEWORKS216
7257ch14.qxd 11/1/07 1:33 PM Page 216
to worry about configuring Apache, you have to set up access for your team to edit those files,
and you can’t take advantage of Django’s template system to style the pages.
The solution to this problem is Django’s flatpages application, which lives in the package
django.contrib.flatpages. This application lets you manage such one-off pages via Django’s
admin site, and it lets you specify templates for them using Django’s template system. It uses
Django models behind the scenes, which means it stores the pages in a database, just like the
rest of your data, and you can access flatpages with the standard Django database API.
Flatpages are keyed by their URL and site. When you create a flatpage, you specify which URL
it’s associated with, along with which site(s) it’s on. (For more on sites, see the “Sites” section.)
Using Flatpages
To install the flatpages application, follow these steps:
1. Add 'django.contrib.flatpages' to your INSTALLED_APPS. django.contrib.flatpages
depends on django.contrib.sites, so make sure both packages are in INSTALLED_APPS.
2. Add 'django.contrib.flatpages.middleware.FlatpageFallbackMiddleware' to your
MIDDLEWARE_CLASSES setting.
3. Run the command manage.py syncdb to install the two required tables into your database.
The flatpages application creates two tables in your database: django_flatpage and django_
flatpage_sites. django_flatpage simply maps a URL to a title and bunch of text content.
django_flatpage_sites is a many-to-many table that associates a flatpage with one or more sites.
The application comes with a single FlatPage model, defined in django/contrib/flatpages/
models.py. It looks like this:
from django.db import models
from django.contrib.sites.models import Site
class FlatPage(models.Model):
url = models.CharField(maxlength=100)
title = models.CharField(maxlength=200)
content = models.TextField()
enable_comments = models.BooleanField()
template_name = models.CharField(maxlength=70, blank=True)
registration_required = models.BooleanField()
sites = models.ManyToManyField(Site)
Let’s examine these fields one at a time:
•url: The URL at which this flatpage lives, excluding the domain name but including the
leading slash (e.g., /about/contact/).
•title: The title of the flatpage. The framework doesn’t do anything special with this. It’s
your responsibility to display it in your template.
•content: The content of the flatpage (i.e., the HTML of the page). The framework doesn’t
do anything special with this. It’s your responsibility to display it in the template.
CHAPTER 14 ■OTHER CONTRIBUTED SUBFRAMEWORKS 217
7257ch14.qxd 11/1/07 1:33 PM Page 217

•enable_comments: Whether to enable comments on this flatpage. The framework doesn’t
do anything special with this. You can check this value in your template and display
a comment form if needed.
•template_name: The name of the template to use for rendering this flatpage. This is
optional; if it’s not given or if this template doesn’t exist, the framework will fall back to
the template flatpages/default.html.
•registration_required: Whether registration is required for viewing this flatpage. This
integrates with Django’s authentication/user framework, which is explained further in
Chapter 12.
•sites: The sites that this flatpage lives on. This integrates with Django’s sites framework,
which is explained in the “Sites” section of this chapter.
You can create flatpages through either the Django admin interface or the Django database
API. For more information on this, see the section “Adding, Changing, and Deleting Flatpages.”
Once you’ve created flatpages, FlatpageFallbackMiddleware does all of the work. Each
time any Django application raises a 404 error, this middleware checks the flatpages database
for the requested URL as a last resort. Specifically, it checks for a flatpage with the given URL
with a site ID that corresponds to the SITE_ID setting.
If it finds a match, it loads the flatpage’s template or flatpages/default.html if the flatpage
has not specified a custom template. It passes that template a single context variable, flatpage,
which is the flatpage object. It uses RequestContext in rendering the template.
If FlatpageFallbackMiddleware doesn’t find a match, the request continues to be processed
as usual.
■Note This middleware only gets activated for 404 (page not found) errors—not for 500 (server error) or
other error responses. Also note that the order of MIDDLEWARE_CLASSES matters. Generally, you can put
FlatpageFallbackMiddleware at or near the end of the list, because it’s a last resort.
Adding, Changing, and Deleting Flatpages
You can add, change, and delete flatpages in two ways: via the admin interface and via the
Python API.
Via the Admin Interface
If you’ve activated the automatic Django admin interface, you should see a “Flatpages” section
on the admin index page. Edit flatpages as you would edit any other object in the system.
Via the Python API
As described previously, flatpages are represented by a standard Django model that lives in
django/contrib/flatpages/models.py. Hence, you can access flatpage objects via the Django
database API, for example:
CHAPTER 14 ■OTHER CONTRIBUTED SUBFRAMEWORKS218
7257ch14.qxd 11/1/07 1:33 PM Page 218
>>> from django.contrib.flatpages.models import FlatPage
>>> from django.contrib.sites.models import Site
>>> fp = FlatPage(
... url='/about/',
... title='About',
... content='<p>About this site...</p>',
... enable_comments=False,
... template_name='',
... registration_required=False,
... )
>>> fp.save()
>>> fp.sites.add(Site.objects.get(id=1))
>>> FlatPage.objects.get(url='/about/')
<FlatPage: /about/ -- About>
Using Flatpage Templates
By default, flatpages are rendered via the template flatpages/default.html, but you can over-
ride that for a particular flatpage with the template_name field on the FlatPage object.
Creating the flatpages/default.html template is your responsibility. In your template
directory, just create a flatpages directory containing a default.html file.
Flatpage templates are passed a single context variable, flatpage, which is the flatpage
object.
Here’s a sample flatpages/default.html template:
<!DOCTYPE HTML PUBLIC "-//W3C//DTD HTML 4.0 Transitional//EN"
"http://www.w3.org/TR/REC-html40/loose.dtd">
<html>
<head>
<title>{{ flatpage.title }}</title>
</head>
<body>
{{ flatpage.content }}
</body>
</html>
Redirects
Django’s redirects framework lets you manage redirects easily by storing them in a database
and treating them as any other Django model object. For example, you can use the redirects
framework to tell Django, “Redirect any request to /music/ to /sections/arts/music/.” This
comes in handy when you need to move things around on your site; Web developers should
do whatever is necessary to avoid broken links.
CHAPTER 14 ■OTHER CONTRIBUTED SUBFRAMEWORKS 219
7257ch14.qxd 11/1/07 1:33 PM Page 219

Using the Redirects Framework
To install the redirects application, follow these steps:
1. Add 'django.contrib.redirects' to your INSTALLED_APPS.
2. Add 'django.contrib.redirects.middleware.RedirectFallbackMiddleware' to your
MIDDLEWARE_CLASSES setting.
3. Run the command manage.py syncdb to install the single required table into your
database.
manage.py syncdb creates a django_redirect table in your database. This is a simple lookup
table with site_id, old_path, and new_path fields.
You can create redirects through either the Django admin interface or the Django database
API. For more, see the section “Adding, Changing, and Deleting Redirects.”
Once you’ve created redirects, the RedirectFallbackMiddleware class does all of the work.
Each time any Django application raises a 404 error, this middleware checks the redirects data-
base for the requested URL as a last resort. Specifically, it checks for a redirect with the given
old_path with a site ID that corresponds to the SITE_ID setting. (See the earlier section “Sites”
for more information on SITE_ID and the sites framework.) Then it follows these steps:
• If it finds a match, and new_path is not empty, it redirects to new_path.
• If it finds a match, and new_path is empty, it sends a 410 (“Gone”) HTTP header and an
empty (contentless) response.
• If it doesn’t find a match, the request continues to be processed as usual.
The middleware only gets activated for 404 errors—not for 500 errors or responses of any
other status code.
Note that the order of MIDDLEWARE_CLASSES matters. Generally, you can put
RedirectFallbackMiddleware toward the end of the list, because it’s a last resort.
■Note If you’re using both the redirect and flatpage fallback middleware, consider which one (redirect or
flatpage) you’d like checked first. We suggest flatpages before redirects (thus putting the flatpage middleware
before the redirect middleware), but you might feel differently.
Adding, Changing, and Deleting Redirects
You can add, change, and delete redirects in two ways: via the admin interface and via the
Python API.
Via the Admin Interface
If you’ve activated the automatic Django admin interface, you should see a “Redirects” section
on the admin index page. Edit redirects as you would edit any other object in the system.
CHAPTER 14 ■OTHER CONTRIBUTED SUBFRAMEWORKS220
7257ch14.qxd 11/1/07 1:33 PM Page 220
Via the Python API
Redirects are represented by a standard Django model that lives in django/contrib/redirects/
models.py. Hence, you can access redirect objects via the Django database API, for example:
>>> from django.contrib.redirects.models import Redirect
>>> from django.contrib.sites.models import Site
>>> red = Redirect(
... site=Site.objects.get(id=1),
... old_path='/music/',
... new_path='/sections/arts/music/',
... )
>>> red.save()
>>> Redirect.objects.get(old_path='/music/')
<Redirect: /music/ ---> /sections/arts/music/>
CSRF Protection
The django.contrib.csrf package protects against cross-site request forgery (CSRF).
CSRF, also known as “session riding,” is a Web site security exploit. It happens when
a malicious Web site tricks a user into unknowingly loading a URL from a site at which that
user is already authenticated, hence taking advantage of the user’s authenticated status. This
can be a bit tricky to understand at first, so we walk through two examples in this section.
A Simple CSRF Example
Suppose you’re logged in to a Webmail account at example.com. This Webmail site has a Log
Out button that points to the URL example.com/logout—that is, the only action you need to
take in order to log out is to visit the page example.com/logout.
A malicious site can coerce you to visit the URL example.com/logout by including that URL
as a hidden <iframe> on its own (malicious) page. Thus, if you’re logged in to the example.com
Webmail account and visit the malicious page that has an <iframe> to example.com/logout, the
act of visiting the malicious page will log you out from example.com.
Clearly, being logged out of a Webmail site against your will is not a terrifying breach of
security, but this same type of exploit can happen to any site that “trusts” users, such as an
online banking site or an e-commerce site.
A More Complex CSRF Example
In the previous example, example.com was partially at fault because it allowed a state change
(i.e., logging the user out) to be requested via the HTTP GET method. It’s much better practice
to require an HTTP POST for any request that changes state on the server. But even Web sites
that require POST for state-changing actions are vulnerable to CSRF.
Suppose example.com has upgraded its Log Out functionality so that it’s a <form> button
that is requested via POST to the URL example.com/logout. Furthermore, the logout <form>
includes this hidden field:
<input type="hidden" name="confirm" value="true" />
CHAPTER 14 ■OTHER CONTRIBUTED SUBFRAMEWORKS 221
7257ch14.qxd 11/1/07 1:33 PM Page 221
This ensures that a simple POST to the URL example.com/logout won’t log a user out; in
order for a user to log out, the user must request example.com/logout via POST and send the
confirm POST variable with a value of 'true'.
Well, despite the extra security, this arrangement can still be exploited by CSRF—the
malicious page just needs to do a little more work. Attackers can create an entire form target-
ing your site, hide it in an invisible <iframe>, and then use JavaScript to submit that form
automatically.
Preventing CSRF
How, then, can your site protect itself from this exploit? The first step is to make sure all GET
requests are free of side effects. That way, if a malicious site includes one of your pages as an
<iframe>, it won’t have a negative effect.
That leaves POST requests. The second step is to give each POST <form> a hidden field whose
value is secret and is generated from the user’s session ID. Then, when processing the form on
the server side, check for that secret field and raise an error if it doesn’t validate.
This is exactly what Django’s CSRF prevention layer does, as explained in the sections that
follow.
Using the CSRF Middleware
The django.csrf package contains only one module: middleware.py. This module contains
a Django middleware class, CsrfMiddleware, which implements the CSRF protection.
To activate this CSRF protection, add 'django.contrib.csrf.middleware.CsrfMiddleware'
to the MIDDLEWARE_CLASSES setting in your settings file. This middleware needs to process the
response after SessionMiddleware, so CsrfMiddleware must appear before SessionMiddleware
in the list (because the response middleware is processed last-to-first). Also, it must process
the response before the response gets compressed or otherwise mangled, so CsrfMiddleware
must come after GZipMiddleware. Once you’ve added that to your MIDDLEWARE_CLASSES setting,
you’re done.
In case you’re interested, here’s how CsrfMiddleware works. It does these two things:
1. It modifies outgoing requests by adding a hidden form field to all POST forms, with the
name csrfmiddlewaretoken and a value that is a hash of the session ID plus a secret key.
The middleware does not modify the response if there’s no session ID set, so the per-
formance penalty is negligible for requests that don’t use sessions.
2. On all incoming POST requests that have the session cookie set, it checks that
csrfmiddlewaretoken is present and correct. If it isn’t, the user will get a 403 HTTP
error. The content of the 403 error page is the message “Cross Site Request Forgery
detected. Request aborted.”
This ensures that only forms originating from your Web site can be used to POST data back.
This middleware deliberately targets only HTTP POST requests (and the corresponding POST
forms). As we explained, GET requests ought never to have side effects; it’s your own responsibility
to ensure this.
CHAPTER 14 ■OTHER CONTRIBUTED SUBFRAMEWORKS222
7257ch14.qxd 11/1/07 1:33 PM Page 222
POST requests not accompanied by a session cookie are not protected, but they don’t need
to be protected, because a malicious Web site could make these kinds of requests anyway.
To avoid altering non-HTML requests, the middleware checks the response’s Content-Type
header before modifying it. Only pages that are served as text/html or application/xml+xhtml
are modified.
Limitations of the CSRF Middleware
CsrfMiddleware requires Django’s session framework to work. (See Chapter 12 for more on
sessions.) If you’re using a custom session or authentication framework that manually man-
ages session cookies, this middleware will not help you.
If your application creates HTML pages and forms in some unusual way (e.g., if it sends
fragments of HTML in JavaScript document.write statements), you might bypass the filter that
adds the hidden field to the form. In this case, the form submission will always fail. (This hap-
pens because CsrfMiddleware uses a regular expression to add the csrfmiddlewaretoken field
to your HTML before the page is sent to the client, and the regular expression sometimes can-
not handle wacky HTML.) If you suspect this might be happening, just view the source in your
Web browser to see whether csrfmiddlewaretoken was inserted into your <form>.
For more CSRF information and examples, visit http://en.wikipedia.org/wiki/Csrf/.
Form Tools
This module contains a set of high-level tools for working with Django forms (see Chapter 7).
Currently, this module contains only one tool, django.contrib.formtools.preview, but there
are plans to fill out the module with additional utilities.
django.contrib.formtools.preview
This is an abstraction of a common workflow: display an HTML form, force a preview (of some
object created by the form), and then do something with the submission.
Given a Form that you define (see Chapter 7), this takes care of the following:
• Displays the form as HTML on a Web page
• Validates the form data once it’s submitted via POST:
• If it’s valid, displays a preview page
• If it’s not valid, redisplays the form with error messages
• At the preview page, if the preview confirmation button is clicked, calls a hook that you
define (a done() method)
The framework enforces the required preview by passing a shared-secret hash to the pre-
view page. If somebody tweaks the form parameters on the preview page, the form submission
will fail the hash comparison test.
CHAPTER 14 ■OTHER CONTRIBUTED SUBFRAMEWORKS 223
7257ch14.qxd 11/1/07 1:33 PM Page 223

Using FormPreview
Subclass FormPreview and define a done() method:
class FormPreview(FormPreview):
def done(self, request, cleaned_data):
# ...
This method takes an HttpRequest object and a dictionary of the form data after it has
been validated and cleaned. It should return an HttpResponseRedirect.
Then, just instantiate your FormPreview subclass by passing it a Form class, and pass that
to your URLconf, like so:
(r'^post/$', MyFormPreview(MyForm)),
The FormPreview class has a few other hooks. You can override any of the methods in
Table 14-1 to change the behavior of the tool.
Table 14-1. Methods on FormPreview That You Can Subclass
Method Description
parse_params(self, *args, **kwargs) Given captured args and kwargs from the URLconf,
saves something in self.state and/or raises Http404
if necessary.
security_hash(self, request, form) Calculates the security hash for the given Form
instance. This creates a list of the form field
names/values in a deterministic order, pickles the
result with the SECRET_KEY setting, and takes an
MD5 hash of that.
Subclasses may want to take into account request-
specific information such as the IP address.
failed_hash(self, request) Returns an HttpResponse when the security hash
check fails.
The framework also uses two templates: 'formtools/preview.html' and 'formtools/
form.html'. You can override these by setting preview_template and form_template attributes
on your FormPreview subclass:
class MyFormPreview(FormPreview):
preview_template = "myapp/my_form_preview.html"
form_template = "myapp/my_form_template.html"
def done(self, request, cleaned_data):
# ...
Look in django/contrib/formtools/templates for the default templates.
CHAPTER 14 ■OTHER CONTRIBUTED SUBFRAMEWORKS224
7257ch14.qxd 11/1/07 1:33 PM Page 224
Humanizing Data
This application holds a set of Django template filters useful for adding a “human touch” to
data. To activate these filters, add 'django.contrib.humanize' to your INSTALLED_APPS setting.
Once you’ve done that, use {% load humanize %} in a template, and you’ll have access to the
filters described in the following sections.
apnumber
For numbers 1 through 9, this filter returns the number spelled out. Otherwise, it returns the
numeral. This follows Associated Press style.
Here are some examples:
• 1 becomes “one”.
• 2 becomes “two”.
• 10 becomes “10”.
You can pass in either an integer or a string representation of an integer.
intcomma
This filter converts an integer to a string containing commas every three digits.
Here are some examples:
• 4500 becomes “4,500”.
• 45000 becomes “45,000”.
• 450000 becomes “450,000”.
• 4500000 becomes “4,500,000”.
You can pass in either an integer or a string representation of an integer.
intword
This filter converts a large integer to a friendly text representation. It works best for numbers
over 1 million.
Here are some examples:
• 1000000 becomes “1.0 million”.
• 1200000 becomes “1.2 million”.
• 1200000000 becomes “1.2 billion”.
Values up to 1 quadrillion (1,000,000,000,000,000) are supported. You can pass in either an
integer or a string representation of an integer.
CHAPTER 14 ■OTHER CONTRIBUTED SUBFRAMEWORKS 225
7257ch14.qxd 11/1/07 1:33 PM Page 225
ordinal
This filter converts an integer to its ordinal as a string.
Here are some examples:
• 1 becomes “1st”.
• 2 becomes “2nd”.
• 3 becomes “3rd”.
You can pass in either an integer or a string representation of an integer.
Markup Filters
The following collection of template filters implements common markup languages:
•textile: Implements Textile (http://en.wikipedia.org/wiki/Textile_%28markup_
language%29)
•markdown: Implements Markdown (http://en.wikipedia.org/wiki/Markdown)
•restructuredtext: Implements ReStructured Text (http://en.wikipedia.org/wiki/
ReStructuredText)
In each case, the filter expects formatted markup as a string and returns a string repre-
senting the marked-up text. For example, the textile filter converts text that is marked up in
Textile format to HTML:
{% load markup %}
{{ object.content|textile }}
To activate these filters, add 'django.contrib.markup' to your INSTALLED_APPS setting.
Once you’ve done that, use {% load markup %} in a template, and you’ll have access to these
filters. For more documentation, read the source code in django/contrib/markup/templatetags/
markup.py.
What’s Next?
Many of these contributed frameworks (CSRF, the auth system, etc.) do their magic by provid-
ing a piece of middleware. Middleware is essentially code that runs before and/or after every
single request and can modify each request and response at will. Next, we’ll discuss Django’s
built-in middleware and explain how you can write your own.
CHAPTER 14 ■OTHER CONTRIBUTED SUBFRAMEWORKS226
7257ch14.qxd 11/1/07 1:33 PM Page 226

Middleware
On occasion, you’ll need to run a piece of code on each and every request that Django han-
dles. This code might need to modify the request before the view handles it, it might need to
log information about the request for debugging purposes, and so forth.
You can do this with Django’s middleware framework, which is a set of hooks into Django’s
request/response processing. It’s a light, low-level “plug-in” system capable of globally altering
both Django’s input and output.
Each middleware component is responsible for doing some specific function. If you’re
reading this book linearly (sorry, postmodernists), you’ve seen middleware a number of times
already:
• All of the session and user tools that we looked at in Chapter 12 are made possible by a few
small pieces of middleware (more specifically, the middleware makes request.session and
request.user available to you in views).
• The sitewide cache discussed in Chapter 13 is actually just a piece of middleware that
bypasses the call to your view function if the response for that view has already been
cached.
• The flatpages, redirects, and csrf contributed applications from Chapter 14 all do
their magic through middleware components.
This chapter dives deeper into exactly what middleware is and how it works, and explains
how you can write your own middleware.
What’s Middleware?
A middleware component is simply a Python class that conforms to a certain API. Before diving
into the formal aspects of what that API is, let’s look at a very simple example.
High-traffic sites often need to deploy Django behind a load-balancing proxy (see
Chapter 20). This can cause a few small complications, one of which is that every request’s
remote IP (request.META["REMOTE_IP"]) will be that of the load balancer, not the actual IP
making the request. Load balancers deal with this by setting a special header, X-Forwarded-For,
to the actual requesting IP address.
227
CHAPTER 15
■ ■ ■
7257ch15.qxd 11/1/07 1:33 PM Page 227
So here’s a small bit of middleware that lets sites running behind a proxy still see the correct
IP address in request.META["REMOTE_ADDR"]:
class SetRemoteAddrFromForwardedFor(object):
def process_request(self, request):
try:
real_ip = request.META['HTTP_X_FORWARDED_FOR']
except KeyError:
pass
else:
# HTTP_X_FORWARDED_FOR can be a comma-separated list of IPs.
# Take just the first one.
real_ip = real_ip.split(",")[0]
request.META['REMOTE_ADDR'] = real_ip
If this is installed (see the next section), every request’s X-Forwarded-For value will be
automatically inserted into request.META['REMOTE_ADDR']. This means your Django applica-
tions don’t need to be concerned with whether they’re behind a load-balancing proxy; they
can simply access request.META['REMOTE_ADDR'], and that will work whether or not a proxy is
being used.
In fact, this is a common enough need that this piece of middleware is a built-in part of
Django. It lives in django.middleware.http, and you can read a bit more about it in the next
section.
Middleware Installation
If you’ve read this book straight through, you’ve already seen a number of examples of middle-
ware installation; many of the examples in previous chapters have required certain middleware.
For completeness, here’s how to install middleware.
To activate a middleware component, add it to the MIDDLEWARE_CLASSES tuple in your settings
module. In MIDDLEWARE_CLASSES, each middleware component is represented by a string: the full
Python path to the middleware’s class name. For example, here’s the default MIDDLEWARE_CLASSES
created by django-admin.py startproject:
MIDDLEWARE_CLASSES = (
'django.middleware.common.CommonMiddleware',
'django.contrib.sessions.middleware.SessionMiddleware',
'django.contrib.auth.middleware.AuthenticationMiddleware',
'django.middleware.doc.XViewMiddleware'
)
A Django installation doesn’t require any middleware—MIDDLEWARE_CLASSES can be empty,
if you’d like—but we recommend that you activate CommonMiddleware, which we explain shortly.
The order is significant. On the request and view phases, Django applies middleware in
the order given in MIDDLEWARE_CLASSES, and on the response and exception phases, Django
applies middleware in reverse order. That is, Django treats MIDDLEWARE_CLASSES as a sort of
“wrapper” around the view function: on the request it walks down the list to the view, and on
the response it walks back up. See the section “How Django Processes a Request: Complete
Details” in Chapter 3 for a review of request and response handling.
CHAPTER 15 ■MIDDLEWARE228
7257ch15.qxd 11/1/07 1:33 PM Page 228

Middleware Methods
Now that you know what middleware is and how to install it, let’s take a look at all the available
methods that middleware classes can define.
Initializer: __init__(self)
Use __init__() to perform systemwide setup for a given middleware class.
For performance reasons, each activated middleware class is instantiated only once per
server process. This means that __init__() is called only once—at server startup—not for
individual requests.
A common reason to implement an __init__() method is to check whether the middle-
ware is indeed needed. If __init__() raises django.core.exceptions.MiddlewareNotUsed, then
Django will remove the middleware from the middleware stack. You might use this feature to
check for some piece of software that the middleware class requires, or check whether the server
is running debug mode, or any other such environment situation.
If a middleware class defines an __init__() method, the method should take no arguments
beyond the standard self.
Request Preprocessor: process_request(self, request)
This method gets called as soon as the request has been received—before Django has parsed
the URL to determine which view to run. It gets passed the HttpRequest object, which you may
modify at will.
process_request() should return either None or an HttpResponse object.
• If it returns None, Django will continue processing this request, executing any other
middleware and then the appropriate view.
• If it returns an HttpResponse object, Django won’t bother calling any other middleware
(of any type) or the appropriate view. Django will immediately return that HttpResponse.
View Preprocessor: process_view(self, request, view, args, kwargs)
This method gets called after the request preprocessor is called and Django has determined
which view to execute, but before that view has actually been executed.
The arguments passed to this view are shown in Table 15-1.
Table 15-1. Arguments Passed to process_view()
Argument Explanation
request The HttpRequest object.
view The Python function that Django will call to handle this request. This is the
actual function object itself, not the name of the function as a string.
args The list of positional arguments that will be passed to the view, not including
the request argument (which is always the first argument to a view).
kwargs The dictionary of keyword arguments that will be passed to the view.
CHAPTER 15 ■MIDDLEWARE 229
7257ch15.qxd 11/1/07 1:33 PM Page 229

Just like process_request(), process_view() should return either None or an HttpResponse
object.
• If it returns None, Django will continue processing this request, executing any other
middleware and then the appropriate view.
• If it returns an HttpResponse object, Django won’t bother calling any other middleware
(of any type) or the appropriate view. Django will immediately return that HttpResponse.
Response Postprocessor: process_response(self,request, response)
This method gets called after the view function is called and the response is generated. Here,
the processor can modify the content of a response; one obvious use case is content compres-
sion, such as gzipping of the request’s HTML.
The parameters should be pretty self-explanatory: request is the request object, and response
is the response object returned from the view. Unlike the request and view preprocessors, which
may return None, process_response() must return an HttpResponse object. That response could be
the original one passed into the function (possibly modified) or a brand-new one.
Exception Postprocessor: process_exception(self, request,
exception)
This method gets called only if something goes wrong and a view raises an uncaught excep-
tion. You can use this hook to send error notifications, dump postmortem information to
a log, or even try to recover from the error automatically.
The parameters to this function are the same request object we’ve been dealing with all
along and exception, which is the actual Exception object raised by the view function.
process_exception() should return either None or an HttpResponse object.
• If it returns None, Django will continue processing this request with the framework’s
built-in exception handling.
• If it returns an HttpResponse object, Django will use that response instead of the frame-
work’s built-in exception handling.
■Note Django ships with a number of middleware classes (discussed in the following section) that make
good examples. Reading the code for them should give you a good feel for the power of middleware. You can
also find a number of community-contributed examples on Django’s wiki: http://code.djangoproject.com/
wiki/ContributedMiddleware.
Built-in Middleware
Django comes with some built-in middleware to deal with common problems, which we dis-
cuss in the sections that follow.
CHAPTER 15 ■MIDDLEWARE230
7257ch15.qxd 11/1/07 1:33 PM Page 230
Authentication Support Middleware
Middleware class: django.contrib.auth.middleware.AuthenticationMiddleware
This middleware enables authentication support. It adds the request.user attribute, repre-
senting the currently logged-in user, to every incoming HttpRequest object. See Chapter 12 for
complete details.
“Common” Middleware
Middleware class: django.middleware.common.CommonMiddleware
This middleware adds a few conveniences for perfectionists:
•Forbids access to user agents in the DISALLOWED_USER_AGENTS setting: If provided, this set-
ting should be a list of compiled regular expression objects that are matched against the
user-agent header for each incoming request. Here’s an example snippet from a settings
file:
import re
DISALLOWED_USER_AGENTS = (
re.compile(r'^OmniExplorer_Bot'),
re.compile(r'^Googlebot')
)
Note the import re, because DISALLOWED_USER_AGENTS requires its values to be compiled
regexes (i.e., the output of re.compile()). The settings file is regular Python, so it’s per-
fectly OK to include arbitrary code like import statements.
•Performs URL rewriting based on the APPEND_SLASH and PREPEND_WWW settings: If
APPEND_SLASH is True, URLs that lack a trailing slash will be redirected to the same URL
with a trailing slash, unless the last component in the path contains a period. So
foo.com/bar is redirected to foo.com/bar/, but foo.com/bar/file.txt is passed through
unchanged.
If PREPEND_WWW is True, URLs that lack a leading www. will be redirected to the same URL
with a leading www..
Both of these options are meant to normalize URLs. The philosophy is that each URL
should exist in one—and only one—place. Technically the URL example.com/bar is
distinct from example.com/bar/, which in turn is distinct from www.example.com/bar/.
A search-engine indexer would treat these as separate URLs, which is detrimental to
your site’s search-engine rankings, so it’s a best practice to normalize URLs.
•Handles ETags based on the USE_ETAGS setting: ETags are an HTTP-level optimization
for caching pages conditionally. If USE_ETAGS is set to True, Django will calculate an ETag
for each request by MD5-hashing the page content, and it will take care of sending Not
Modified responses, if appropriate.
CHAPTER 15 ■MIDDLEWARE 231
7257ch15.qxd 11/1/07 1:33 PM Page 231

■Note There is also a conditional GET middleware, covered shortly, which handles ETags and does a bit more.
Compression Middleware
Middleware class: django.middleware.gzip.GZipMiddleware
This middleware automatically compresses content for browsers that understand gzip com-
pression (all modern browsers). This can greatly reduce the amount of bandwidth a Web server
consumes. The tradeoff is that it takes a bit of processing time to compress pages.
We usually prefer speed over bandwidth, but if you prefer the reverse, just enable this
middleware.
Conditional GET Middleware
Middleware class: django.middleware.http.ConditionalGetMiddleware
This middleware provides support for conditional GET operations. If the response has an ETag
or Last-Modified header, and the request has If-None-Match or If-Modified-Since, the response
is replaced by an 304 (“Not modified”) response.
It also removes the content from any response to a HEAD request and sets the Date and
Content-Length response headers for all requests.
Reverse Proxy Support (X-Forwarded-For Middleware)
Middleware class: django.middleware.http.SetRemoteAddrFromForwardedFor
This is the example we examined in the “What’s Middleware?” section earlier. It sets
request.META['REMOTE_ADDR'] based on request.META['HTTP_X_FORWARDED_FOR'], if the latter
is set. This is useful if you’re sitting behind a reverse proxy that causes each request’s REMOTE_
ADDR to be set to 127.0.0.1.
■Caution This middleware does
not
validate HTTP_X_FORWARDED_FOR. If you’re not behind a reverse
proxy that sets HTTP_X_FORWARDED_FOR automatically, do not use this middleware. Anybody can spoof the
value of HTTP_X_FORWARDED_FOR, and because this sets REMOTE_ADDR based on HTTP_X_FORWARDED_FOR,
that means anybody can fake his IP address.
Only use this middleware when you can absolutely trust the value of HTTP_X_FORWARDED_FOR.
Session Support Middleware
Middleware class: django.contrib.sessions.middleware.SessionMiddleware
This middleware enables session support. See Chapter 12 for details.
CHAPTER 15 ■MIDDLEWARE232
7257ch15.qxd 11/1/07 1:33 PM Page 232
Sitewide Cache Middleware
Middleware class: django.middleware.cache.CacheMiddleware
This middleware caches each Django-powered page. This was discussed in detail in Chapter 13.
Transaction Middleware
Middleware class: django.middleware.transaction.TransactionMiddleware
This middleware binds a database COMMIT or ROLLBACK to the request/response phase. If a view
function runs successfully, a COMMIT is issued. If the view raises an exception, a ROLLBACK is
issued.
The order of this middleware in the stack is important. Middleware modules running
outside of it run with commit-on-save—the default Django behavior. Middleware modules
running inside it (coming later in the stack) will be under the same transaction control as the
view functions.
See Appendix C for more about information about database transactions.
“X-View” Middleware
Middleware class: django.middleware.doc.XViewMiddleware
This middleware sends custom X-View HTTP headers to HEAD requests that come from IP
addresses defined in the INTERNAL_IPS setting. This is used by Django’s automatic documenta-
tion system.
What’s Next?
Web developers and database-schema designers don’t always have the luxury of starting from
scratch. In the next chapter, we’ll cover how to integrate with legacy systems, such as database
schemas you’ve inherited from the 1980s.
CHAPTER 15 ■MIDDLEWARE 233
7257ch15.qxd 11/1/07 1:33 PM Page 233
7257ch15.qxd 11/1/07 1:33 PM Page 234

Integrating with Legacy
Databases and Applications
Django is best suited for so-called green-field development—that is, starting projects from
scratch, as if you were constructing a building on a fresh field of green grass. But despite the
fact that Django favors from-scratch projects, it’s possible to integrate the framework into legacy
databases and applications. This chapter explains a few integration strategies.
Integrating with a Legacy Database
Django’s database layer generates SQL schemas from Python code—but with a legacy data-
base, you already have the SQL schemas. In such a case, you’ll need to create models for your
existing database tables. For this purpose, Django comes with a tool that can generate model
code by reading your database table layouts. This tool is called inspectdb, and you can call it
by executing the command manage.py inspectdb.
Using inspectdb
The inspectdb utility introspects the database pointed to by your settings file, determines
a Django model representation for each of your tables, and prints the Python model code to
standard output.
Here’s a walk-through of a typical legacy database integration process from scratch. The
only assumptions are that Django is installed and that you have a legacy database.
1. Create a Django project by running django-admin.py startproject mysite (where
mysite is your project’s name). We’ll use mysite as the project name in this example.
2. Edit the settings file in that project, mysite/settings.py, to tell Django what your database
connection parameters are and what the name of the database is. Specifically, provide the
DATABASE_NAME, DATABASE_ENGINE, DATABASE_USER, DATABASE_PASSWORD, DATABASE_HOST, and
DATABASE_PORT settings. (Note that some of these settings are optional. Refer to Chapter 5
for more information.)
3. Create a Django application within your project by running python mysite/manage.py
startapp myapp (where myapp is your application’s name). We’ll use myapp as the appli-
cation name here.
235
CHAPTER 16
■ ■ ■
7257ch16.qxd 11/1/07 1:34 PM Page 235
4. Run the command python mysite/manage.py inspectdb. This will examine the tables
in the DATABASE_NAME database and print the generated model class for each table. Take
a look at the output to get an idea of what inspectdb can do.
5. Save the output to the models.py file within your application by using standard shell
output redirection:
python mysite/manage.py inspectdb > mysite/myapp/models.py
6. Edit the mysite/myapp/models.py file to clean up the generated models and make any
necessary customizations. We’ll give some hints for this in the next section.
Cleaning Up Generated Models
As you might expect, the database introspection isn’t perfect, and you’ll need to do some light
cleanup of the resulting model code. Here are a few pointers for dealing with the generated
models:
• Each database table is converted to a model class (i.e., there is a one-to-one mapping
between database tables and model classes). This means that you’ll need to refactor the
models for any many-to-many join tables into ManyToManyField objects.
• Each generated model has an attribute for every field, including id primary key fields.
However, recall that Django automatically adds an id primary key field if a model doesn’t
have a primary key. Thus, you’ll want to remove any lines that look like this:
id = models.IntegerField(primary_key=True)
Not only are these lines redundant, but also they can cause problems if your applica-
tion will be adding new records to these tables. The inspectdb command cannot detect
whether a field is autoincremented, so it’s up to you to change this to AutoField, if
necessary.
• Each field’s type (e.g., CharField, DateField) is determined by looking at the database
column type (e.g., VARCHAR, DATE). If inspectdb cannot map a column’s type to a model
field type, it will use TextField and will insert the Python comment 'This field type
is a guess.' next to the field in the generated model. Keep an eye out for that, and
change the field type accordingly if needed.
If a field in your database has no ideal Django equivalent, you can safely leave it off. The
Django model layer is not required to include every field in your table(s).
• If a database column name is a Python reserved word (such as pass, class, or for),
inspectdb will append '_field' to the attribute name and set the db_column attribute to
the real field name (e.g., pass, class, or for).
For example, if a table has an INT column called for, the generated model will have
a field like this:
for_field = models.IntegerField(db_column='for')
inspectdb will insert the Python comment 'Field renamed because it was a Python
reserved word.' next to the field.
CHAPTER 16 ■INTEGRATING WITH LEGACY DATABASES AND APPLICATIONS236
7257ch16.qxd 11/1/07 1:34 PM Page 236
• If your database contains tables that refer to other tables (as most databases do), you
might need to rearrange the order of the generated models so that models that refer to
other models are ordered properly. For example, if model Book has a ForeignKey to
model Author, model Author should be defined before model Book.
•inspectdb detects primary keys for PostgreSQL, MySQL, and SQLite. That is, it inserts
primary_key=True where appropriate. For other databases, you’ll need to insert primary_
key=True for at least one field in each model, because Django models are required to
have a primary_key=True field.
• Foreign-key detection only works with PostgreSQL and with certain types of MySQL
tables. In other cases, foreign-key fields will be generated as IntegerFields, assuming
the foreign-key column was an INT column.
Integrating with an Authentication System
It’s possible to integrate Django with an existing authentication system—another source of
usernames and passwords or authentication methods.
For example, your company may already have an LDAP server that stores a username and
password for every employee. It would be a hassle for both the network administrator and the
users themselves if users had separate accounts in LDAP and the Django-based applications.
To handle situations like this, the Django authentication system lets you plug in other
authentication sources. You can override Django’s default database-based scheme, or you can
use the default system in tandem with other systems.
Specifying Authentication Back-Ends
Behind the scenes, Django maintains a list of “authentication back-ends” that it checks for
authentication. When somebody calls django.contrib.auth.authenticate() (as described in
Chapter 12), Django tries authenticating across all of its authentication back-ends. If the first
authentication method fails, Django tries the second one, and so on, until all back-ends have
been attempted.
The list of authentication back-ends to use is specified in the AUTHENTICATION_BACKENDS
setting. This should be a tuple of Python path names that point to Python classes that know
how to authenticate. These classes can be anywhere on your Python path.
By default, AUTHENTICATION_BACKENDS is set to the following:
('django.contrib.auth.backends.ModelBackend',)
That’s the basic authentication scheme that checks the Django users database.
The order of AUTHENTICATION_BACKENDS matters, so if the same username and password
are valid in multiple back-ends, Django will stop processing at the first positive match.
Writing an Authentication Back-End
An authentication back-end is a class that implements two methods: get_user(id) and
authenticate(**credentials).
The get_user method takes an id—which could be a username, database ID, or whatever—
and returns a User object.
CHAPTER 16 ■INTEGRATING WITH LEGACY DATABASES AND APPLICATIONS 237
7257ch16.qxd 11/1/07 1:34 PM Page 237
The authenticate method takes credentials as keyword arguments. Most of the time it
looks like this:
class MyBackend(object):
def authenticate(self, username=None, password=None):
# Check the username/password and return a User.
But it could also authenticate a token, like so:
class MyBackend(object):
def authenticate(self, token=None):
# Check the token and return a User.
Either way, authenticate should check the credentials it gets, and it should return a User
object that matches those credentials, if the credentials are valid. If they’re not valid, it should
return None.
The Django admin system is tightly coupled to Django’s own database-backed User object
described in Chapter 12. The best way to deal with this is to create a Django User object for each
user that exists for your back-end (e.g., in your LDAP directory, your external SQL database,
etc.). Either you can write a script to do this in advance or your authenticate method can do it
the first time a user logs in.
Here’s an example back-end that authenticates against a username and password vari-
able defined in your settings.py file and creates a Django User object the first time a user
authenticates:
from django.conf import settings
from django.contrib.auth.models import User, check_password
class SettingsBackend(object):
"""
Authenticate against the settings ADMIN_LOGIN and ADMIN_PASSWORD.
Use the login name, and a hash of the password. For example:
ADMIN_LOGIN = 'admin'
ADMIN_PASSWORD = 'sha1$4e987$afbcf42e21bd417fb71db8c66b321e9fc33051de'
"""
def authenticate(self, username=None, password=None):
login_valid = (settings.ADMIN_LOGIN == username)
pwd_valid = check_password(password, settings.ADMIN_PASSWORD)
if login_valid and pwd_valid:
try:
user = User.objects.get(username=username)
except User.DoesNotExist:
# Create a new user. Note that we can set password
# to anything, because it won't be checked; the password
# from settings.py will.
user = User(username=username, password='get from settings.py')
user.is_staff = True
CHAPTER 16 ■INTEGRATING WITH LEGACY DATABASES AND APPLICATIONS238
7257ch16.qxd 11/1/07 1:34 PM Page 238
user.is_superuser = True
user.save()
return user
return None
def get_user(self, user_id):
try:
return User.objects.get(pk=user_id)
except User.DoesNotExist:
return None
Integrating with Legacy Web Applications
It’s possible to run a Django application on the same Web server as an application powered by
another technology. The most straightforward way of doing this is to use Apache’s configura-
tion file, httpd.conf, to delegate different URL patterns to different technologies. (Note that
Chapter 20 covers Django deployment on Apache/mod_python, so it might be worth reading
that chapter before attempting this integration.)
The key is that Django will be activated for a particular URL pattern only if your httpd.conf
file says so. The default deployment explained in Chapter 20 assumes you want Django to power
every page on a particular domain:
<Location "/">
SetHandler python-program
PythonHandler django.core.handlers.modpython
SetEnv DJANGO_SETTINGS_MODULE mysite.settings
PythonDebug On
</Location>
Here, the <Location "/"> line means “handle every URL, starting at the root,” with
Django.
It’s perfectly fine to limit this <Location> directive to a certain directory tree. For example,
say you have a legacy PHP application that powers most pages on a domain and you want to
install a Django admin site at /admin/ without disrupting the PHP code. To do this, just set the
<Location> directive to /admin/:
<Location "/admin/">
SetHandler python-program
PythonHandler django.core.handlers.modpython
SetEnv DJANGO_SETTINGS_MODULE mysite.settings
PythonDebug On
</Location>
With this in place, only the URLs that start with /admin/ will activate Django. Any other
page will use whatever infrastructure already existed.
CHAPTER 16 ■INTEGRATING WITH LEGACY DATABASES AND APPLICATIONS 239
7257ch16.qxd 11/1/07 1:34 PM Page 239
Note that attaching Django to a qualified URL (such as /admin/ in this section’s example) does
not affect the Django URL parsing. Django works with the absolute URL (e.g., /admin/people/
person/add/), not a “stripped” version of the URL (e.g., /people/person/add/). This means that
your root URLconf should include the leading /admin/.
What’s Next?
Speaking of the Django admin site and bending the framework to fit legacy needs, another
common task is to customize the Django admin site. The next chapter focuses on such cus-
tomization.
CHAPTER 16 ■INTEGRATING WITH LEGACY DATABASES AND APPLICATIONS240
7257ch16.qxd 11/1/07 1:34 PM Page 240

Extending Django’s Admin
Interface
Chapter 6 introduced Django’s admin interface, and now it’s time to circle back and take
a closer look.
As we’ve said a few times before, Django’s admin interface is one of the framework’s “killer
features,” and most Django developers find it time-saving and useful. Because the admin
interface is so popular, it’s common for Django developers to want to customize or extend it.
The last few sections of Chapter 6 offer some simple ways to customize certain parts of
the admin interface. Before proceeding with this chapter, consider reviewing that material; it
covers how to customize the admin interface’s change lists and edit forms, as well as an easy
way to “rebrand” the admin interface to match your site.
Chapter 6 also discusses when and why you’d want to use the admin interface, and since
that material makes a good jumping-off point for the rest of this chapter, we’ll reproduce
it here:
Obviously, the admin interface is extremely useful for editing data (fancy that). If you
have any sort of data entry task, the admin interface simply can’t be beat. We suspect
that the vast majority of readers of this book will have a whole host of data entry tasks.
Django’s admin interface especially shines when nontechnical users need to be able to
enter data; that’s the purpose behind the feature, after all. At the newspaper where
Django was first developed, development of a typical online feature—a special report on
water quality in the municipal supply, say—goes something like this:
•The reporter responsible for the story meets with one of the developers and goes over
the available data.
• The developer designs a model around this data and then opens up the admin inter-
face to the reporter.
• While the reporter enters data into Django, the programmer can focus on developing
the publicly accessible interface (the fun part!).
In other words, the raison d’être of Django’s admin interface is facilitating the simultaneous
work of content producers and programmers.
241
CHAPTER 17
■ ■ ■
7257ch17.qxd 11/1/07 1:35 PM Page 241
However, beyond the obvious data entry tasks, we find the admin interface useful in
a few other cases:
•Inspecting data models: The first thing we do when we’ve defined a new model is to
call it up in the admin interface and enter some dummy data. This is usually when
we find any data modeling mistakes; having a graphical interface to a model quickly
reveals problems.
• Managing acquired data: There’s little actual data entry associated with a site like
http://chicagocrime.org, since most of the data comes from an automated source.
However, when problems with the automatically acquired data crop up, it’s useful to
be able to go in and edit that data easily.
Django’s admin interface handles these common cases with little or no customization. As
with most design tradeoffs, though, handling these common cases so well means that Django’s
admin interface doesn’t handle some other modes of editing as well.
We’ll talk about the cases Django’s admin interface isn’t designed to cover a bit later on,
but first, let’s briefly digress to a discussion on philosophy.
The Zen of Admin
At its core, Django’s admin interface is designed for a single activity:
Trusted users editing structured content.
Yes, it’s extremely simple—but that simplicity is based on a whole host of assumptions. The
entire philosophy of Django’s admin interface follows directly from these assumptions, so let’s
dig into the subtext of this phrase in the sections that follow.
“Trusted users . . .”
The admin interface is designed to be used by people whom you, the developer, trust. This
doesn’t just mean “people who have been authenticated”; it means that Django assumes that
your content editors can be trusted to do the right thing.
This in turn means that there’s no approval process for editing content—if you trust your
users, nobody needs to approve of their edits. Another implication is that the permission sys-
tem, while powerful, has no support for limiting access on a per-object basis as of this writing.
If you trust someone to edit his or her own stories, you trust that user not to edit anyone else’s
stories without permission.
“. . . editing . . .”
The primary purpose of Django’s admin interface is to let people edit data. This seems obvious
at first, but again it has some subtle and powerful repercussions.
CHAPTER 17 ■EXTENDING DJANGO’S ADMIN INTERFACE242
7257ch17.qxd 11/1/07 1:35 PM Page 242
For instance, although the admin interface is quite useful for reviewing data (as just
described), it’s not designed with that purpose in mind. For example, note the lack of a “can
view” permission (see Chapter 12). Django assumes that if people are allowed to view content
in the admin interface, they’re also allowed to edit it.
Another more important thing to note is the lack of anything even remotely approaching
“workflow.” If a given task requires a series of steps, there’s no support for enforcing that those
steps be done in any particular order. Django’s admin interface focuses on editing, not on activi-
ties surrounding editing. This avoidance of workflow also stems from the principle of trust: the
admin interface’s philosophy is that workflow is a personnel issue, not something to be imple-
mented in code.
Finally, note the lack of aggregation in the admin interface. That is, there’s no support for
displaying totals, averages, and so forth. Again, the admin interface is for editing—it’s expected
that you’ll write custom views for all the rest.
“. . . structured content”
As with the rest of Django, the admin interface wants you to work with structured data. Thus,
it only supports editing data stored in Django models; for anything else, such as data stored
on a filesystem, you’ll need custom views.
Full Stop
It should be clear by now that Django’s admin interface does not try to be all things to all people;
instead, we choose to focus tightly on one thing and do that thing extremely well.
When it comes to extending Django’s admin interface, much of that same philosophy holds
(note that “extensibility” shows up nowhere in our goals). Because custom Django views can
do anything, and because they can easily be visually integrated into the admin interface (as
described in the next section), the built-in opportunities for customizing the admin interface
are somewhat limited by design.
You should keep in mind that the admin interface is “just an app,” albeit a very complicated
one. It doesn’t do anything that any Django developer with sufficient time couldn’t reproduce.
It’s entirely possible that in the future someone will develop a different admin interface that is
based on a different set of assumptions and thus will behave differently.
Finally, we should point out that, as of this writing, Django developers are working on
a new version of the admin interface that allows for much more flexibility in customization. By
the time you read this, those new features may have made their way into the bona fide Django
distribution. To find out, ask somebody in the Django community whether the “newforms-admin”
branch has been integrated.
Customizing Admin Templates
Out of the box, Django provides a number of tools for customizing the built-in admin templates,
which we’ll go over shortly, but for tasks beyond that (e.g., anything requiring custom workflow
or granular permissions), you’ll need to read the section titled “Creating Custom Admin Views”
later in this chapter.
CHAPTER 17 ■EXTENDING DJANGO’S ADMIN INTERFACE 243
7257ch17.qxd 11/1/07 1:35 PM Page 243

For now, though, let’s look at some quick ways of customizing the appearance (and, to
some extent, behavior) of the admin interface. Chapter 6 covers a few of the most common
tasks: “rebranding” the Django admin interface (for those pointy-haired bosses who hate blue)
and providing a custom admin form.
Past that point, the goal usually involves changing some of the templates for a particular
item. Each of the admin views—the change lists, edit forms, delete confirmation pages, and
history views—has an associated template that can be overridden in a number of ways.
First, you can override the template globally. The admin view looks for templates using
the standard template-loading mechanism, so if you create templates in one of your template
directories, Django will load those instead of the default admin templates bundled with Django.
These global templates are outlined in Table 17-1.
Table 17-1. Global Admin Templates
View Base Template Name
Change list admin/change_list.html
Add/edit form admin/change_form.html
Delete confirmation admin/delete_confirmation.html
Object history admin/object_history.html
Most of the time, however, you’ll want to change the template for just a single object or
application (not globally). Thus, each admin view looks for model- and application-specific
templates first. Those views look for templates in this order:
•admin/<app_label>/<object_name>/<template>.html
•admin/<app_label>/<template>.html
•admin/<template>.html
For example, the add/edit form view for a Book model in the books application looks for
templates in this order:
•admin/books/book/change_form.html
•admin/books/change_form.html
•admin/change_form.html
Custom Model Templates
Most of the time, you’ll want to use the first template to create a model-specific template. This
is usually best done by extending the base template and adding information to one of the blocks
defined in that template.
For example, say we want to add a little bit of help text to the top of that book page. Maybe
something like the form shown in Figure 17-1.
CHAPTER 17 ■EXTENDING DJANGO’S ADMIN INTERFACE244
7257ch17.qxd 11/1/07 1:35 PM Page 244

Figure 17-1. A customized admin edit form
This is pretty easy to do: simply create a template called admin/books/book/change_
form.html and insert this code:
{% extends "admin/change_form.html" %}
{% block form_top %}
<p>Insert meaningful help message here...</p>
{% endblock %}
All these templates define a number of blocks you can override. As with most programs,
the best documentation is the code, so we encourage you to look through the admin templates
(they’re in django/contrib/admin/templates/) for the most up-to-date information.
Custom JavaScript
A common use for these custom model templates involves adding custom JavaScript to admin
pages—perhaps to implement some special widget or client-side behavior.
Luckily, that couldn’t be easier. Each admin template defines a {% block extrahead %},
which you can use to put extra content into the <head> element. For example, if you want to
include jQuery (http://jquery.com/) in your admin history, it’s as simple as this:
CHAPTER 17 ■EXTENDING DJANGO’S ADMIN INTERFACE 245
7257ch17.qxd 11/1/07 1:35 PM Page 245

{% extends "admin/object_history.html" %}
{% block extrahead %}
<script src="http://media.example.com/javascript/jquery.js"
type="text/javascript">
</script>
<script type="text/javascript">
// code to actually use jQuery here...
</script>
{% endblock %}
■Note We’re not sure why you’d need jQuery on the object history page, but, of course, this example
applies to any of the admin templates.
You can use this technique to include any sort of extra JavaScript widgets you might need.
Creating Custom Admin Views
At this point, anyone looking to add custom behavior to Django’s admin interface is probably
starting to get a bit frustrated. “All you’ve talked about is how to change the admin interface
visually,” we hear them cry. “But how do I change the way the admin interface works?”
The first thing to understand is that it’s not magic. That is, nothing the admin interface does
is “special” in any way—the admin interface is just a set of views (they live in django.contrib.
admin.views) that manipulate data just like any other view.
Sure, there’s quite a bit of code in there; it has to deal with all the various options, field
types, and settings that influence model behavior. Still, when you realize that the admin inter-
face is just a set of views, adding custom admin views becomes easier to understand.
By way of example, let’s add a “publisher report” view to our book application from
Chapter 6. We’ll build an admin view that shows the list of books broken down by publisher—
a pretty typical example of a custom admin “report” view you might need to build.
First, let’s wire up a view in our URLconf. We need to insert this line:
(r'^admin/books/report/$', 'mysite.books.admin_views.report'),
before the line including the admin views. A bare-bones URLconf might look like this:
from django.conf.urls.defaults import *
urlpatterns = patterns('',
(r'^admin/books/report/$', 'mysite.books.admin_views.report'),
(r'^admin/', include('django.contrib.admin.urls')),
)
CHAPTER 17 ■EXTENDING DJANGO’S ADMIN INTERFACE246
7257ch17.qxd 11/1/07 1:35 PM Page 246
Why put the custom view before the admin inclusion? Recall that Django processes URL
patterns in order. The admin inclusion matches nearly anything that falls under the inclusion
point, so if we reverse the order of those lines, Django will find a built-in admin view for that
pattern, which won’t work. In this particular case, it will try to load a change list for a Report
model in the books application, which doesn’t exist.
Now let’s write our view. For the sake of simplicity, we’ll just load all books into the context
and let the template handle the grouping with the {% regroup %} tag. Create a file, bookstore/
admin_views.py, with this code:
from mysite.books.models import Book
from django.template import RequestContext
from django.shortcuts import render_to_response
from django.contrib.admin.views.decorators import staff_member_required
@staff_member_required
def report(request):
return render_to_response(
"admin/books/report.html",
{'book_list' : Book.objects.all()},
RequestContext(request, {}),
)
Because we left the grouping up to the template, this view is pretty simple. However, there
are some subtle bits here worth making explicit:
• We use the staff_member_required decorator from django.contrib.admin.views.
decorators. This is similar to the login_required decorator discussed in Chapter 12,
but this decorator also checks that the given user is marked as a “staff” member, and
thus is allowed access to the admin interface.
This decorator protects all the built-in admin views and makes the authentication logic
for your view match the rest of the admin interface.
• We render a template located under admin/. While this isn’t strictly required, it’s consid-
ered good practice to keep all your admin templates grouped in an admin directory. We’ve
also put the template in a directory named books after our application—also a best
practice.
• We use RequestContext as the third parameter (context_instance) to render_to_response.
This ensures that information about the current user is available to the template.
See Chapter 10 for more about RequestContext.
Finally, we’ll make a template for this view. We’ll extend the built-in admin templates to
make this view visually appear to be part of the admin interface:
{% extends "admin/base_site.html" %}
{% block title %}List of books by publisher{% endblock %}
CHAPTER 17 ■EXTENDING DJANGO’S ADMIN INTERFACE 247
7257ch17.qxd 11/1/07 1:35 PM Page 247

{% block content %}
<div id="content-main">
<h1>List of books by publisher:</h1>
{% regroup book_list|dictsort:"publisher.name" by publisher as
books_by_publisher %}
{% for publisher in books_by_publisher %}
<h3>{{ publisher.grouper }}</h3>
<ul>
{% for book in publisher.list|dictsort:"title" %}
<li>{{ book }}</li>
{% endfor %}
</ul>
{% endfor %}
</div>
{% endblock %}
By extending admin/base_site.html, we get the look and feel of the Django admin “for
free.” Figure 17-2 shows what the end result looks like.
Figure 17-2. A custom “books by publisher” admin view
You can use this technique to add anything you can dream of to the admin interface.
Remember that these so-called custom admin views are really just normal Django views; you
can use all the techniques you learn in the rest of this book to provide as complex an admin
interface as you need.
CHAPTER 17 ■EXTENDING DJANGO’S ADMIN INTERFACE248
7257ch17.qxd 11/1/07 1:35 PM Page 248
We’ll close out this chapter with some ideas for custom admin views.
Overriding Built-in Views
At times the default admin views just don’t cut it. You can easily swap in your own custom view
for any stage of the admin interface; just let your URL “shadow” the built-in admin one. That
is, if your view comes before the default admin view in the URLconf, your view will be called
instead of the default one.
For example, we could replace the built-in “create” view for a book with a form that lets the
user simply enter an ISBN. We could then look up the book’s information from http://isbn.nu/
and create the object automatically.
The code for such a view is left as an exercise for the reader, but the important part is this
URLconf snippet:
(r'^admin/books/book/add/$', 'mysite.books.admin_views.add_by_isbn'),
If this bit comes before the admin URLs in your URLconf, the add_by_isbn view will
completely replace the standard admin view.
We could follow a similar tack to replace a delete confirmation page, the edit page, or any
other part of the admin interface.
What’s Next?
If you’re a native English speaker—and we expect that many readers of this English-language
book are—you might not have noticed one of the coolest features of the admin interface: it’s
available in almost 40 different languages! This is made possible by Django’s internationaliza-
tion framework (and the hard work of Django’s volunteer translators). The next chapter explains
how to use this framework to provide localized Django sites.
Avanti!
CHAPTER 17 ■EXTENDING DJANGO’S ADMIN INTERFACE 249
7257ch17.qxd 11/1/07 1:35 PM Page 249
7257ch17.qxd 11/1/07 1:35 PM Page 250

Internationalization
Django was originally developed smack in the middle of the United States (literally; Lawrence,
Kansas, is fewer than 40 miles from the geographic center of the continental United States).
Like most open source projects, though, Django’s community grew to include people from all
over the globe. As Django’s community became increasingly diverse, internationalization and
localization became increasingly important. Since many developers have at best a fuzzy under-
standing of these terms, we’ll define them briefly.
Internationalization refers to the process of designing programs for the potential use of
any locale. This includes marking text (like UI elements and error messages) for future transla-
tion, abstracting the display of dates and times so that different local standards may be observed,
providing support for differing time zones, and generally making sure that the code contains
no assumptions about the location of its users. You’ll often see “internationalization” abbrevi-
ated I18N (the number 18 refers to the number of letters omitted between the initial “I” and
the terminal “N”).
Localization refers to the process of actually translating an internationalized program for
use in a particular locale. You’ll sometimes see “localization” abbreviated as L10N.
Django itself is fully internationalized; all strings are marked for translation, and settings
control the display of locale-dependent values like dates and times. Django also ships with
over 40 different localization files. If you’re not a native English speaker, there’s a good chance
that Django is already translated into your primary language.
The same internationalization framework used for these localizations is available for you
to use in your own code and templates. In a nutshell, you’ll need to add a minimal number of
hooks to your Python code and templates. These hooks are called translation strings. They tell
Django, “This text should be translated into the end user’s language, if a translation for this
text is available in that language.”
Django takes care of using these hooks to translate Web applications, on the fly, according
to users’ language preferences. Essentially, Django does two things:
• It lets developers and template authors specify which parts of their applications should
be translatable.
• It uses that information to translate Web applications for particular users according to
their language preferences.
251
CHAPTER 18
■ ■ ■
7257ch18.qxd 11/1/07 1:36 PM Page 251

■Note Django’s translation machinery uses GNU gettext (http://www.gnu.org/software/gettext/)
via the standard gettext module that comes with Python.
IF YOU DON’T NEED INTERNATIONALIZATION
Django’s internationalization hooks are enabled by default, which incurs a small bit of overhead. If you don’t
use internationalization, you should set USE_I18N = False in your settings file. If USE_I18N is set to
False, then Django will make some optimizations so as not to load the internationalization machinery.
You’ll probably also want to remove 'django.core.context_processors.i18n' from your
TEMPLATE_CONTEXT_PROCESSORS setting.
Specifying Translation Strings in Python Code
Translation strings specify “This text should be translated.” These strings can appear in your
Python code and templates. It’s your responsibility to mark translatable strings; the system
can only translate strings it knows about.
Standard Translation Functions
Specify a translation string by using the function _(). (Yes, the name of the function is the
underscore character.) This function is available globally (i.e., as a built-in language); you
don’t have to import it.
In this example, the text "Welcome to my site." is marked as a translation string:
def my_view(request):
output = _("Welcome to my site.")
return HttpResponse(output)
The function django.utils.translation.gettext() is identical to _(). This example is
identical to the previous one:
from django.utils.translation import gettext
def my_view(request):
output = gettext("Welcome to my site.")
return HttpResponse(output)
Most developers prefer to use _(), as it’s shorter.
Translation works on computed values. This example is identical to the previous two:
def my_view(request):
words = ['Welcome', 'to', 'my', 'site.']
output = _(' '.join(words))
return HttpResponse(output)
CHAPTER 18 ■INTERNATIONALIZATION252
7257ch18.qxd 11/1/07 1:36 PM Page 252
Translation works on variables. Again, here’s an identical example:
def my_view(request):
sentence = 'Welcome to my site.'
output = _(sentence)
return HttpResponse(output)
(The caveat with using variables or computed values, as in the previous two examples, is
that Django’s translation string–detecting utility, make-messages.py, won’t be able to find these
strings. More on make-messages later.)
The strings you pass to _() or gettext() can take placeholders, specified with Python’s
standard named-string interpolation syntax, for example:
def my_view(request, n):
output = _('%(name)s is my name.') % {'name': n}
return HttpResponse(output)
This technique lets language-specific translations reorder the placeholder text. For exam-
ple, an English translation may be "Adrian is my name.", while a Spanish translation may be
"Me llamo Adrian.", with the placeholder (the name) placed after the translated text instead
of before it.
For this reason, you should use named-string interpolation (e.g., %(name)s) instead of
positional interpolation (e.g., %s or %d). If you use positional interpolation, translations won’t
be able to reorder placeholder text.
Marking Strings As No-op
Use the function django.utils.translation.gettext_noop() to mark a string as a translation
string without actually translating it at that moment. Strings thus marked aren’t translated
until the last possible moment.
Use this approach if you have constant strings that should be stored in the original
language—such as strings in a database—but should be translated at the last possible point in
time, such as when the string is presented to the user.
Lazy Translation
Use the function django.utils.translation.gettext_lazy() to translate strings lazily—when
the value is accessed rather than when the gettext_lazy() function is called.
For example, to mark a field’s help_text attribute as translatable, do the following:
from django.utils.translation import gettext_lazy
class MyThing(models.Model):
name = models.CharField(help_text=gettext_lazy('This is the help text'))
In this example, gettext_lazy() stores a lazy reference to the string, not the actual trans-
lation. The translation itself will be done when the string is used in a string context, such as
template rendering on the Django admin site.
CHAPTER 18 ■INTERNATIONALIZATION 253
7257ch18.qxd 11/1/07 1:36 PM Page 253
If you don’t like the verbose name gettext_lazy, you can just alias it as _(underscore),
like so:
from django.utils.translation import gettext_lazy as _
class MyThing(models.Model):
name = models.CharField(help_text=_('This is the help text'))
Always use lazy translations in Django models (otherwise they won’t be translated cor-
rectly on a per-user basis). And it’s a good idea to add translations for the field names and
table names, too. This means writing explicit verbose_name and verbose_name_plural options
in the Meta class:
from django.utils.translation import gettext_lazy as _
class MyThing(models.Model):
name = models.CharField(_('name'), help_text=_('This is the help text'))
class Meta:
verbose_name = _('my thing')
verbose_name_plural = _('mythings')
Pluralization
Use the function django.utils.translation.ngettext() to specify messages that have differ-
ent singular and plural forms, for example:
from django.utils.translation import ngettext
def hello_world(request, count):
page = ngettext(
'there is %(count)d object',
'there are %(count)d objects', count
) % {'count': count}
return HttpResponse(page)
ngettext takes three arguments: the singular translation string, the plural translation
string, and the number of objects (which is passed to the translation languages as the count
variable).
Specifying Translation Strings in Template Code
Using translations in Django templates involves two template tags and a slightly different
syntax than in Python code. To give your template access to these tags, put {% load i18n %}
toward the top of your template.
The {% trans %} template tag marks a string for translations:
<title>{% trans "This is the title." %}</title>
If you only want to mark a value for translation, but translate it later, use the noop option:
<title>{% trans "value" noop %}</title>
CHAPTER 18 ■INTERNATIONALIZATION254
7257ch18.qxd 11/1/07 1:36 PM Page 254
It’s not possible to use template variables in {% trans %}—only constant strings, in sin-
gle or double quotes, are allowed. If your translations require variables (placeholders), use
{% blocktrans %}, for example:
{% blocktrans %}This will have {{ value }} inside.{% endblocktrans %}
To translate a template expression—say, using template filters—you need to bind the
expression to a local variable for use within the translation block:
{% blocktrans with value|filter as myvar %}
This will have {{ myvar }} inside.
{% endblocktrans %}
If you need to bind more than one expression inside a blocktrans tag, separate the pieces
with and:
{% blocktrans with book|title as book_t and author|title as author_t %}
This is {{ book_t }} by {{ author_t }}
{% endblocktrans %}
To pluralize, specify both the singular and plural forms with the {% plural %} tag, which
appears within {% blocktrans %} and {% endblocktrans %}:
{% blocktrans count list|length as counter %}
There is only one {{ name }} object.
{% plural %}
There are {{ counter }} {{ name }} objects.
{% endblocktrans %}
Internally, all block and inline translations use the appropriate gettext/ngettext call.
When you use RequestContext (see Chapter 10), your templates have access to three
translation-specific variables:
•{{ LANGUAGES }} is a list of tuples in which the first element is the language code and
the second is the language name (in that language).
•{{ LANGUAGE_CODE }} is the current user’s preferred language, as a string (e.g., en-us).
(See the “How Django Discovers Language Preference” section for more information.)
•{{ LANGUAGE_BIDI }} is the current language’s writing system. If True, it’s a right-to-left
language (e.g., Hebrew, Arabic). If False, it’s a left-to-right language (e.g., English, French,
German).
You can also load these values using template tags:
{% load i18n %}
{% get_current_language as LANGUAGE_CODE %}
{% get_available_languages as LANGUAGES %}
{% get_current_language_bidi as LANGUAGE_BIDI %}
Translation hooks are also available within any template block tag that accepts constant
strings. In those cases, just use _() syntax to specify a translation string, for example:
{% some_special_tag _("Page not found") value|yesno:_("yes,no") %}
CHAPTER 18 ■INTERNATIONALIZATION 255
7257ch18.qxd 11/1/07 1:36 PM Page 255

In this case, both the tag and the filter will see the already translated string (i.e., the string
is translated before being passed to the tag handler functions), so they don’t need to be aware
of translations.
Creating Language Files
Once you’ve tagged your strings for later translation, you need to write (or obtain) the lan-
guage translations themselves. In this section we explain how that works.
Creating Message Files
The first step is to create a message file for a new language. A message file is a plain-text file
representing a single language that contains all available translation strings and how they
should be represented in the given language. Message files have a .po file extension.
Django comes with a tool, bin/make-messages.py, that automates the creation and main-
tenance of these files.
To create or update a message file, run this command:
bin/make-messages.py -l de
where de is the language code for the message file you want to create. The language code, in
this case, is in locale format. For example, it’s pt_BR for Brazilian Portuguese and de_AT for
Austrian German. Take a look at the language codes in the django/conf/locale directory to see
which languages are currently supported.
The script should be run from one of three places:
• The root django directory (not a Subversion checkout, but the one that is linked to via
$PYTHONPATH or is located somewhere on that path)
• The root directory of your Django project
• The root directory of your Django application
The script runs over the entire tree it is run on and pulls out all strings marked for
translation. It creates (or updates) a message file in the directory conf/locale. In the de exam-
ple, the file will be conf/locale/de/LC_MESSAGES/django.po.
If the script is run over your project source tree or your application source tree, it will do
the same, but the location of the locale directory is locale/LANG/LC_MESSAGES (note the miss-
ing conf prefix). The first time you run it on your tree you’ll need to create the locale directory.
■Note If you don’t have the gettext utilities installed, make-messages.py will create empty files. If
that’s the case, either install the gettext utilities or just copy the English message file (conf/locale/en/
LC_MESSAGES/django.po) and use it as a starting point; it’s just an empty translation file.
The format of .po files is straightforward. Each .po file contains a small bit of metadata,
such as the translation maintainer’s contact information, but the bulk of the file is a list of
messages—simple mappings between translation strings and the actual translated text for the
particular language.
CHAPTER 18 ■INTERNATIONALIZATION256
7257ch18.qxd 11/1/07 1:36 PM Page 256

For example, if your Django application contains a translation string for the text "Welcome
to my site.", like so:
_("Welcome to my site.")
then make-messages.py will have created a .po file containing the following snippet, a message:
#: path/to/python/module.py:23
msgid "Welcome to my site."
msgstr ""
A quick explanation is in order:
•msgid is the translation string, which appears in the source. Don’t change it.
•msgstr is where you put the language-specific translation. It starts out empty, so it’s
your responsibility to change it. Make sure you keep the quotes around your transla-
tion.
• As a convenience, each message includes the file name and line number from which
the translation string was gleaned.
Long messages are a special case. The first string directly after msgstr (or msgid) is an
empty string. Then the content itself will be written over the next few lines as one string per
line. Those strings are directly concatenated. Don’t forget trailing spaces within the strings;
otherwise, they’ll be tacked together without whitespace!
For example, here’s a multiline translation (taken from the Spanish localization that ships
with Django):
msgid ""
"There's been an error. It's been reported to the site administrators via e-"
"mail and should be fixed shortly. Thanks for your patience."
msgstr ""
"Ha ocurrido un error. Se ha informado a los administradores del sitio "
"mediante correo electrónico y debería arreglarse en breve. Gracias por su "
"paciencia."
Note the trailing spaces.
MIND YOUR CHARSET
When creating a .po file with your favorite text editor, first edit the charset line (search for "CHARSET") and
set it to the charset you’ll be using to edit the content. Generally, UTF-8 should work for most languages, but
gettext should handle any charset you throw at it.
To reexamine all source code and templates for new translation strings and update all message files for
all
languages, run this:
make-messages.py -a
CHAPTER 18 ■INTERNATIONALIZATION 257
7257ch18.qxd 11/1/07 1:36 PM Page 257
Compiling Message Files
After you create your message file, and each time you make changes to it, you’ll need to com-
pile it into a more efficient form, for use by gettext. Do this with the bin/compile-messages.py
utility.
This tool runs over all available .po files and creates .mo files, which are binary files opti-
mized for use by gettext. In the same directory from which you ran make-messages.py, run
compile-messages.py like this:
bin/compile-messages.py
That’s it. Your translations are ready for use.
How Django Discovers Language Preference
Once you’ve prepared your translations—or, if you just want to use the translations that are
included with Django—you’ll just need to activate translation for your application. Behind
the scenes, Django has a very flexible model of deciding which language should be used:
installation-wide, for a particular user, or both.
To set an installation-wide language preference, set LANGUAGE_CODE in your settings file.
Django uses this language as the default translation—the final attempt if no other translator
finds a translation.
If all you want to do is run Django with your native language, and a language file is avail-
able for your language, simply set LANGUAGE_CODE.
If you want to let each individual user specify the language he or she prefers, use
LocaleMiddleware. LocaleMiddleware enables language selection based on data from the
request. It customizes content for each user.
To use LocaleMiddleware, add 'django.middleware.locale.LocaleMiddleware' to your
MIDDLEWARE_CLASSES setting. Because middleware order matters, you should follow these
guidelines:
• Make sure it’s among the first middleware classes installed.
• It should come after SessionMiddleware, because LocaleMiddleware makes use of
session data.
• If you use CacheMiddleware, put LocaleMiddleware after it (otherwise users could get
cached content from the wrong locale).
For example, your MIDDLEWARE_CLASSES might look like this:
MIDDLEWARE_CLASSES = (
'django.middleware.common.CommonMiddleware',
'django.contrib.sessions.middleware.SessionMiddleware',
'django.middleware.locale.LocaleMiddleware'
)
CHAPTER 18 ■INTERNATIONALIZATION258
7257ch18.qxd 11/1/07 1:36 PM Page 258
LocaleMiddleware tries to determine the user’s language preference by following this
algorithm:
• First, it looks for a django_language key in the current user’s session.
• Failing that, it looks for a cookie called django_language.
• Failing that, it looks at the Accept-Language HTTP header. This header is sent by your
browser and tells the server which language(s) you prefer, in order of priority. Django
tries each language in the header until it finds one with available translations.
• Failing that, it uses the global LANGUAGE_CODE setting.
In each of these places, the language preference is expected to be in the standard lan-
guage format, as a string. For example, Brazilian Portuguese is pt-br. If a base language is
available but the sublanguage specified is not, Django uses the base language. For example, if
a user specifies de-at (Austrian German), but Django has only de available, Django uses de.
Only languages listed in the LANGUAGES setting can be selected. If you want to restrict the
language selection to a subset of provided languages (because your application doesn’t pro-
vide all those languages), set your LANGUAGES setting to a list of languages, for example:
LANGUAGES = (
('de', _('German')),
('en', _('English')),
)
This example restricts languages that are available for automatic selection to German and
English (and any sublanguage, like de-ch or en-us).
If you define a custom LANGUAGES, it’s OK to mark the languages as translation strings—
but use a “dummy” gettext() function, not the one in django.utils.translation. You should
never import django.utils.translation from within your settings file, because that module
itself depends on the settings, and that would cause a circular import.
The solution is to use a “dummy” gettext() function. Here’s a sample settings file:
_ = lambda s: s
LANGUAGES = (
('de', _('German')),
('en', _('English')),
)
With this arrangement, make-messages.py will still find and mark these strings for translation,
but the translation won’t happen at runtime, so you’ll have to remember to wrap the languages in
the real gettext() in any code that uses LANGUAGES at runtime.
The LocaleMiddleware can only select languages for which there is a Django-provided
base translation. If you want to provide translations for your application that aren’t already in
the set of translations in Django’s source tree, you’ll want to provide at least basic translations
for that language. For example, Django uses technical message IDs to translate date formats
and time formats—so you will need at least those translations for the system to work correctly.
A good starting point is to copy the English .po file and to translate at least the technical
messages, and maybe the validator messages, too.
CHAPTER 18 ■INTERNATIONALIZATION 259
7257ch18.qxd 11/1/07 1:36 PM Page 259
Technical message IDs are easily recognized; they’re all uppercase. You don’t translate the
message ID as with other messages; rather, you provide the correct local variant on the provided
English value. For example, with DATETIME_FORMAT (or DATE_FORMAT or TIME_FORMAT), this would be
the format string that you want to use in your language. The format is identical to the format
strings used by the now template tag.
Once LocaleMiddleware determines the user’s preference, it makes this preference avail-
able as request.LANGUAGE_CODE for each request object. Feel free to read this value in your view
code. Here’s a simple example:
def hello_world(request, count):
if request.LANGUAGE_CODE == 'de-at':
return HttpResponse("You prefer to read Austrian German.")
else:
return HttpResponse("You prefer to read another language.")
Note that with static (i.e., without middleware) translation, the language is in
settings.LANGUAGE_CODE, while with dynamic (middleware) translation, it’s in
request.LANGUAGE_CODE.
The set_language Redirect View
As a convenience, Django comes with a view, django.views.i18n.set_language, that sets
a user’s language preference and redirects back to the previous page. Activate this view by
adding the following line to your URLconf:
(r'^i18n/', include('django.conf.urls.i18n')),
(Note that this example makes the view available at /i18n/setlang/.)
The view expects to be called via the GET method, with a language parameter set in the
query string. If session support is enabled, the view saves the language choice in the user’s
session. Otherwise, it saves the language choice in a django_language cookie.
After setting the language choice, Django redirects the user, following this algorithm:
• Django looks for a next parameter in the query string.
• If that doesn’t exist or is empty, Django tries the URL in the Referer header.
• If that’s empty—say, if a user’s browser suppresses that header—then the user will be
redirected to /(the site root) as a fallback.
Here’s example HTML template code:
<form action="/i18n/setlang/" method="get">
<input name="next" type="hidden" value="/next/page/" />
<select name="language">
{% for lang in LANGUAGES %}
<option value="{{ lang.0 }}">{{ lang.1 }}</option>
{% endfor %}
</select>
<input type="submit" value="Go" />
</form>
CHAPTER 18 ■INTERNATIONALIZATION260
7257ch18.qxd 11/1/07 1:36 PM Page 260

Using Translations in Your Own Projects
Django looks for translations by following this algorithm:
• First, it looks for a locale directory in the application directory of the view that’s being
called. If it finds a translation for the selected language, the translation will be installed.
• Next, it looks for a locale directory in the project directory. If it finds a translation, the
translation will be installed.
• Finally, it checks the base translation in django/conf/locale.
This way, you can write applications that include their own translations, and you can
override base translations in your project path. Or, you can just build a big project out of sev-
eral applications and put all translations into one big project message file. The choice is yours.
■Note If you’re using manually configured settings, the locale directory in the project directory will not
be examined, since Django loses the ability to work out the location of the project directory. (Django normally
uses the location of the settings file to determine this, and a settings file doesn’t exist if you’re manually
configuring your settings.)
All message file repositories are structured the same way:
•$APPPATH/locale/<language>/LC_MESSAGES/django.(po|mo)
•$PROJECTPATH/locale/<language>/LC_MESSAGES/django.(po|mo)
• All paths listed in LOCALE_PATHS in your settings file are searched in that order for
<language>/LC_MESSAGES/django.(po|mo)
•$PYTHONPATH/django/conf/locale/<language>/LC_MESSAGES/django.(po|mo)
To create message files, you use the same make-messages.py tool as with the Django mes-
sage files. You only need to be in the right place—in the directory where either the conf/locale
(in case of the source tree) or the locale/ (in case of application messages or project messages)
directory is located. And you use the same compile-messages.py to produce the binary django.mo
files that are used by gettext.
Application message files are a bit complicated to discover—they need the LocaleMiddleware.
If you don’t use the middleware, only the Django message files and project message files will
be processed.
Finally, you should give some thought to the structure of your translation files. If your
applications need to be delivered to other users and will be used in other projects, you might
want to use application-specific translations. But using application-specific translations and
project translations could produce weird problems with make-messages. make-messages will
traverse all directories below the current path and so might put message IDs into the project
message file that are already in application message files.
CHAPTER 18 ■INTERNATIONALIZATION 261
7257ch18.qxd 11/1/07 1:36 PM Page 261
The easiest way out is to store applications that are not part of the project (and so carry
their own translations) outside the project tree. That way, make-messages on the project level
will only translate strings that are connected to your explicit project and not strings that are
distributed independently.
Translations and JavaScript
Adding translations to JavaScript poses some problems:
• JavaScript code doesn’t have access to a gettext implementation.
• JavaScript code doesn’t have access to .po or .mo files; they need to be delivered by the
server.
• The translation catalogs for JavaScript should be kept as small as possible.
Django provides an integrated solution for these problems: it passes the translations into
JavaScript, so you can call gettext and friends from within JavaScript.
The javascript_catalog View
The main solution to these problems is the javascript_catalog view, which generates a JavaScript
code library with functions that mimic the gettext interface, plus an array of translation strings.
Those translation strings are taken from the application, project, or Django core, according to what
you specify in either the info_dict or the URL.
You hook it up like this:
js_info_dict = {
'packages': ('your.app.package',),
}
urlpatterns = patterns('',
(r'^jsi18n/$', 'django.views.i18n.javascript_catalog', js_info_dict),
)
Each string in packages should be in Python dotted-package syntax (the same format as
the strings in INSTALLED_APPS) and should refer to a package that contains a locale directory. If
you specify multiple packages, all those catalogs are merged into one catalog. This is useful if
you’re depending upon JavaScript that uses strings from different applications.
You can make the view dynamic by putting the packages into the URL pattern:
urlpatterns = patterns('',
(r'^jsi18n/(?P<packages>\S+?)/$, 'django.views.i18n.javascript_catalog'),
)
CHAPTER 18 ■INTERNATIONALIZATION262
7257ch18.qxd 11/1/07 1:36 PM Page 262
With this, you specify the packages as a list of package names delimited by plus signs (+)
in the URL. This is especially useful if your pages use code from different applications, and
this changes often and you don’t want to pull in one big catalog file. As a security measure,
these values can only be either django.conf or any package from the INSTALLED_APPS setting.
Using the JavaScript Translation Catalog
To use the catalog, just pull in the dynamically generated script like this:
<script type="text/javascript" src="/path/to/jsi18n/"></script>
This is how the admin site fetches the translation catalog from the server. When the cata-
log is loaded, your JavaScript code can use the standard gettext interface to access it:
document.write(gettext('this is to be translated'));
There even is an ngettext interface and a string interpolation function:
d = {
count: 10
};
s = interpolate(ngettext('this is %(count)s object', 'this are %(count)s objects',
d.count), d);
The interpolate function supports both positional interpolation and named interpola-
tion. So the preceding code could have been written as follows:
s = interpolate(ngettext('this is %s object', 'this are %s objects', 11), [11]);
The interpolation syntax is borrowed from Python. You shouldn’t go over the top with string
interpolation, though—this is still JavaScript, so the code will have to do repeated regular expres-
sion substitutions. This isn’t as fast as string interpolation in Python, so keep it to those cases
where you really need it (e.g., in conjunction with ngettext to produce proper pluralization).
Creating JavaScript Translation Catalogs
You create and update the translation catalogs the same way as the other Django translation
catalogs: with the `make-messages.py` tool. The only difference is you need to provide a -d
djangojs parameter, like this:
make-messages.py -d djangojs -l de
This creates or updates the translation catalog for JavaScript for German. After updating
translation catalogs, just run compile-messages.py the same way as you do with normal Django
translation catalogs.
CHAPTER 18 ■INTERNATIONALIZATION 263
7257ch18.qxd 11/1/07 1:36 PM Page 263
Notes for Users Familiar with gettext
If you know gettext, you might note these special things in the way Django does translation:
• The string domain is django or djangojs. The string domain is used to differentiate
between different programs that store their data in a common message-file library
(usually /usr/share/locale/). The django domain is used for Python and template
translation strings, and is loaded into the global translation catalogs. The djangojs
domain is only used for JavaScript translation catalogs to make sure that those are as
small as possible.
• Django only uses gettext and gettext_noop. That’s because Django always uses
DEFAULT_CHARSET strings internally. There isn’t much benefit to using ugettext, because
you’ll always need to produce UTF-8 anyway.
• Django doesn’t use xgettext alone. It uses Python wrappers around xgettext and
msgfmt. That’s mostly for convenience.
What’s Next?
This chapter mostly concludes our coverage of Django’s features. You should now know
enough to start producing your own Django sites.
However, writing the code is only the first step in deploying a successful Web site. The
next two chapters cover the things you’ll need to know if you want your site to survive in the
real world. Chapter 19 discusses how you can secure your site and your users from malicious
attackers, and Chapter 20 details how to deploy a Django application onto one or many
servers.
CHAPTER 18 ■INTERNATIONALIZATION264
7257ch18.qxd 11/1/07 1:36 PM Page 264

Security
The Internet can be a scary place.
These days, high-profile security gaffes seem to crop up on a daily basis. We’ve seen
viruses spread with amazing speed, swarms of compromised computers wielded as weapons,
a never-ending arms race against spammers, and many, many reports of identify theft from
hacked Web sites.
As Web developers, we have a duty to do what we can to combat these forces of darkness.
Every Web developer needs to treat security as a fundamental aspect of Web programming.
Unfortunately, it turns out that implementing security is hard—attackers need to find only
a single vulnerability, but defenders have to protect every single one.
Django attempts to mitigate this difficulty. It’s designed to automatically protect you from
many of the common security mistakes that new (and even experienced) Web developers make.
Still, it’s important to understand what these problems are, how Django protects you, and—
most important—the steps you can take to make your code even more secure.
First, though, an important disclaimer: We do not intend to present a definitive guide to
every known Web security exploit, and so we won’t try to explain each vulnerability in a com-
prehensive manner. Instead, we’ll give a short synopsis of security problems as they apply to
Django.
The Theme of Web Security
If you learn only one thing from this chapter, let it be this:
Never—under any circumstances—trust data from the browser.
You never know who’s on the other side of that HTTP connection. It might be one of your
users, but it just as easily could be a nefarious cracker looking for an opening.
Any data of any nature that comes from the browser needs to be treated with a healthy
dose of paranoia. This includes data that’s both “in band” (i.e., submitted from Web forms)
and “out of band” (i.e., HTTP headers, cookies, and other request information). It’s trivial to
spoof the request metadata that browsers usually add automatically.
Every one of the vulnerabilities discussed in this chapter stems directly from trusting data
that comes over the wire and then failing to sanitize that data before using it. You should make
it a general practice to continuously ask, “Where does this data come from?”
265
CHAPTER 19
■ ■ ■
7257ch19a.qxd 11/8/07 1:48 PM Page 265

SQL Injection
SQL injection is a common exploit in which an attacker alters Web page parameters (such as
GET/POST data or URLs) to insert arbitrary SQL snippets that a naive Web application executes
in its database directly. It’s probably the most dangerous—and, unfortunately, one of the most
common—vulnerabilities out there.
This vulnerability most commonly crops up when constructing SQL “by hand” from user
input. For example, imagine writing a function to gather a list of contact information from
a contact search page. To prevent spammers from reading every single email in our system,
we’ll force the user to type in someone’s username before providing her email address:
def user_contacts(request):
user = request.GET['username']
sql = "SELECT * FROM user_contacts WHERE username = '%s';" % username
# execute the SQL here...
■Note In this example, and all similar “don’t do this” examples that follow, we’ve deliberately left out most
of the code needed to make the functions actually work. We don’t want this code to work if someone acci-
dentally takes it out of context.
Though at first this doesn’t look dangerous, it really is. First, our attempt at protecting our
entire email list will fail with a cleverly constructed query. Think about what happens if an
attacker types "' OR 'a'='a" into the query box. In that case, the query that the string inter-
polation will construct will be
SELECT * FROM user_contacts WHERE username = '' OR 'a' = 'a';
Because we allowed unsecured SQL into the string, the attacker’s added OR clause ensures
that every single row is returned.
However, that’s the least scary attack. Imagine what will happen if the attacker submits
"'; DELETE FROM user_contacts WHERE 'a' = 'a'". We’ll end up with this complete query:
SELECT * FROM user_contacts WHERE username = '';
DELETE FROM user_contacts WHERE 'a' = 'a';
Yikes! Where’d our contact list go?
The Solution
Although this problem is insidious and sometimes hard to spot, the solution is simple: never
trust user-submitted data, and always escape it when passing it into SQL.
The Django database API does this for you. It automatically escapes all special SQL
parameters, according to the quoting conventions of the database server you’re using (e.g.,
PostgreSQL or MySQL).
CHAPTER 19 ■SECURITY266
7257ch19a.qxd 11/8/07 1:48 PM Page 266
For example, in this API call:
foo.objects.filter(bar__exact="' OR 1=1")
Django will escape the input accordingly, resulting in a statement like this:
SELECT * FROM foos WHERE bar = '\' OR 1=1'
Completely harmless.
This applies to the entire Django database API, with a couple of exceptions:
• The where argument to the extra() method (see Appendix C). That parameter accepts
raw SQL by design.
• Queries done “by hand” using the lower-level database API.
In each of these cases, it’s easy to keep yourself protected. In each case, avoid string inter-
polation in favor of passing in bind parameters. That is, the example we started this section
with should be written as follows:
from django.db import connection
def user_contacts(request):
user = request.GET['username']
sql = "SELECT * FROM user_contacts WHERE username = %s;"
cursor = connection.cursor()
cursor.execute(sql, [user])
# ... do something with the results
The low-level execute method takes a SQL string with %s placeholders and automatically
escapes and inserts parameters from the list passed as the second argument. You should always
construct custom SQL this way.
Unfortunately, you can’t use bind parameters everywhere in SQL; they’re not allowed as
identifiers (i.e., table or column names). Thus, if you need to, say, dynamically construct a list
of tables from a POST variable, you’ll need to escape that name in your code. Django provides
a function, django.db.backend.quote_name, which will escape the identifier according to the
current database’s quoting scheme.
Cross-Site Scripting
Cross-site scripting (XSS) is found in Web applications that fail to escape user-submitted con-
tent properly before rendering it into HTML. This allows an attacker to insert arbitrary HTML
into your Web page, usually in the form of <script> tags.
CHAPTER 19 ■SECURITY 267
7257ch19a.qxd 11/8/07 1:48 PM Page 267
Attackers often use XSS attacks to steal cookie and session information, or to trick users
into giving private information to the wrong person (aka phishing). This type of attack can
take a number of different forms and has almost infinite permutations, so we’ll just look at
a typical example. Consider this extremely simple “Hello, World” view:
def say_hello(request):
name = request.GET.get('name', 'world')
return render_to_response("hello.html", {"name" : name})
This view simply reads a name from a GET parameter and passes that name to the hello.html
template. We might write a template for this view as follows:
<h1>Hello, {{ name }}!</h1>
So if we accessed http://example.com/hello/name=Jacob, the rendered page would con-
tain this:
<h1>Hello, Jacob!</h1>
But wait—what happens if we access http://example.com/hello/name=<i>Jacob</i>?
Then we get this:
<h1>Hello, <i>Jacob</i>!</h1>
Of course, an attacker wouldn’t use something as benign as <i> tags; he could include
a whole set of HTML that hijacked your page with arbitrary content. This type of attack has
been used to trick users into entering data into what looks like their bank’s Web site, but in fact
is an XSS-hijacked form that submits their bank account information to an attacker.
The problem gets worse if you store this data in the database and later display it on your
site. For example, MySpace was once found to be vulnerable to an XSS attack of this nature.
A user inserted JavaScript into his profile that automatically added him as your friend when
you visited his profile page. Within a few days, he had millions of friends.
Now, this may sound relatively benign, but keep in mind that this attacker managed to get
his code—not MySpace’s—running on your computer. This violates the assumed trust that all
the code on MySpace is actually written by MySpace.
MySpace was extremely lucky that this malicious code didn’t automatically delete viewers’
accounts, change their passwords, flood the site with spam, or any of the other nightmare sce-
narios this vulnerability unleashes.
The Solution
The solution is simple: always escape any content that might have come from a user. If we
simply rewrite our template as follows:
<h1>Hello, {{ name|escape }}!</h1>
then we’re no longer vulnerable. You should always use the escape tag (or something equiva-
lent) when displaying user-submitted content on your site.
CHAPTER 19 ■SECURITY268
7257ch19a.qxd 11/8/07 1:48 PM Page 268

WHY DOESN’T DJANGO JUST DO THIS FOR YOU?
Modifying Django to automatically escape all variables displayed in templates is a frequent topic of discus-
sion on the Django developer mailing list.
So far, Django’s templates have avoided this behavior because it subtly changes what should be rela-
tively straightforward behavior (displaying variables). It’s a tricky issue and a difficult tradeoff to evaluate.
Adding hidden implicit behavior is against Django’s core ideals (and Python’s, for that matter), but security is
equally important.
All this is to say, then, that there’s a fair chance Django will grow some form of auto-escaping (or nearly
auto-escaping) behavior in the future. It’s a good idea to check the official Django documentation for the lat-
est in Django features; it will always be more up to date than this book, especially the print edition.
Even if Django does add this feature, however, you should
still
be in the habit of asking yourself, at all
times, “Where does this data come from?” No automatic solution will ever protect your site from XSS attacks
100% of the time.
Cross-Site Request Forgery
Cross-site request forgery (CSRF) happens when a malicious Web site tricks users into
unknowingly loading a URL from a site at which they’re already authenticated—hence taking
advantage of their authenticated status.
Django has built-in tools to protect from this kind of attack. Both the attack itself and
those tools are covered in great detail in Chapter 14.
Session Forging/Hijacking
This isn’t a specific attack, but rather a general class of attacks on a user’s session data. It can
take a number of different forms:
•A man-in-the-middle attack, where an attacker snoops on session data as it travels over
the wire (or wireless) network.
•Session forging, where an attacker uses a stolen session ID (perhaps obtained through
a man-in-the-middle attack) to pretend to be another user.
An example of these first two would be an attacker in a coffee shop using the shop’s
wireless network to capture a session cookie. She could then use that cookie to imper-
sonate the original user.
•Acookie-forging attack, where an attacker overrides the supposedly read-only data stored
in a cookie. Chapter 12 explains in detail how cookies work, and one of the salient points is
that it’s trivial for browsers and malicious users to change cookies without your knowledge.
There’s a long history of Web sites that have stored a cookie like IsLoggedIn=1 or even
LoggedInAsUser=jacob. It’s dead simple to exploit these types of cookies.
On a more subtle level, though, it’s never a good idea to trust anything stored in cookies;
you never know who’s been poking at them.
CHAPTER 19 ■SECURITY 269
7257ch19a.qxd 11/8/07 1:48 PM Page 269
•Session fixation, where an attacker tricks a user into setting or resetting the user’s
session ID.
For example, PHP allows session identifiers to be passed in the URL (e.g., http://
example.com/?PHPSESSID=fa90197ca25f6ab40bb1374c510d7a32). An attacker who tricks
a user into clicking a link with a hard-coded session ID will cause the user to pick up
that session.
Session fixation has been used in phishing attacks to trick users into entering personal
information into an account the attacker owns. He can later log into that account and
retrieve the data.
•Session poisoning, where an attacker injects potentially dangerous data into a user’s
session—usually through a Web form that the user submits to set session data.
A canonical example is a site that stores a simple user preference (like a page’s back-
ground color) in a cookie. An attacker could trick a user into clicking a link to submit
a “color” that actually contains an XSS attack; if that color isn’t escaped, the user could
again inject malicious code into the user’s environment.
The Solution
There are a number of general principles that can protect you from these attacks:
•Never allow session information to be contained in the URL. Django’s session framework
(see Chapter 12) simply doesn’t allow sessions to be contained in the URL.
•Don’t store data in cookies directly. Instead, store a session ID that maps to session data
stored on the back-end. If you use Django’s built-in session framework (i.e., request.
session), this is handled automatically for you. The only cookie that the session frame-
work uses is a single session ID; all the session data is stored in the database.
•Remember to escape session data if you display it in the template. See the earlier XSS sec-
tion, and remember that the information there applies to any user-created content as
well as any data sent from the browser. You should treat session information as being
user created.
•Prevent attackers from spoofing session IDs whenever possible. Although it’s nearly impos-
sible to detect someone who’s hijacked a session ID, Django does have built-in protection
against a brute-force session attack. Session IDs are stored as hashes (instead of sequen-
tial numbers), which prevents a brute-force attack, and a user will always get a new session
ID if she tries a nonexistent one, which prevents session fixation.
Notice that none of those principles and tools prevents man-in-the-middle attacks. These
types of attacks are nearly impossible to detect. If your site allows logged-in users to see any
sort of sensitive data, you should always serve that site over HTTPS. Additionally, if you have
an SSL-enabled site, you should set the SESSION_COOKIE_SECURE setting to True; this will make
Django send session cookies only over HTTPS.
CHAPTER 19 ■SECURITY270
7257ch19a.qxd 11/8/07 1:48 PM Page 270
Email Header Injection
SQL injection’s less well-known sibling, email header injection, hijacks Web forms that send
email. An attacker can use this technique to send spam via your mail server. Any form that
constructs email headers from Web form data is vulnerable to this kind of attack.
Let’s look at the canonical contact form found on many sites. Usually this sends a mes-
sage to a hard-coded email address and, hence, doesn’t appear vulnerable to spam abuse at
first glance.
However, most of these forms also allow the user to type in his own subject for the email
(along with a “from” address, body, and sometimes a few other fields). This subject field is used
to construct the “subject” header of the email message.
If that header is unescaped when building the email message, an attacker could submit
something like "hello\ncc:spamvictim@example.com" (where "\n" is a newline character). That
would make the constructed email headers turn into
To: hardcoded@example.com
Subject: hello
cc: spamvictim@example.com
Like SQL injection, if we trust the subject line given by the user, we’ll allow him to construct
a malicious set of headers, and he can use our contact form to send spam.
The Solution
We can prevent this attack in the same way we prevent SQL injection: always escape or validate
user-submitted content.
Django’s built-in mail functions (in django.core.mail) simply do not allow newlines in
any fields used to construct headers (the “from” and “to” addresses, plus the subject). If you try
to use django.core.mail.send_mail with a subject that contains newlines, Django will raise
aBadHeaderError exception.
If you do not use Django’s built-in mail functions to send email, you’ll need to make sure
that newlines in headers either cause an error or are stripped. You may want to examine the
SafeMIMEText class in django.core.mail to see how Django does this.
Directory Traversal
Directory traversal is another injection-style attack, wherein a malicious user tricks filesystem
code into reading and/or writing files that the Web server shouldn’t have access to.
An example might be a view that reads files from the disk without carefully sanitizing the
file name:
def dump_file(request):
filename = request.GET["filename"]
filename = os.path.join(BASE_PATH, filename)
content = open(filename).read()
# ...
CHAPTER 19 ■SECURITY 271
7257ch19a.qxd 11/8/07 1:48 PM Page 271
Though it looks like that view restricts file access to files beneath BASE_PATH (by using
os.path.join), if the attacker passes in a filename containing .. (that’s two periods, a short-
hand for “the parent directory”), she can access files “above” BASE_PATH. It’s only a matter of
time before she can discover the correct number of dots to successfully access, say,
../../../../../etc/passwd.
Anything that reads files without proper escaping is vulnerable to this problem. Views
that write files are just as vulnerable, but the consequences are doubly dire.
Another permutation of this problem lies in code that dynamically loads modules based
on the URL or other request information. A well-publicized example came from the world of
Ruby on Rails. Prior to mid-2006, Rails used URLs like http://example.com/person/poke/1
directly to load modules and call methods. The result was that a carefully constructed URL
could automatically load arbitrary code, including a database reset script!
The Solution
If your code ever needs to read or write files based on user input, you need to sanitize the
requested path very carefully to ensure that an attacker isn’t able to escape from the base
directory you’re restricting access to. Needless to say, you should never write code that can
read from any area of the disk!
A good example of how to do this escaping lies in Django’s built-in static content-serving
view (in django.views.static). Here’s the relevant code:
import os
import posixpath
# ...
path = posixpath.normpath(urllib.unquote(path))
newpath = ''
for part in path.split('/'):
if not part:
# strip empty path components
continue
drive, part = os.path.splitdrive(part)
head, part = os.path.split(part)
if part in (os.curdir, os.pardir):
# strip '.' and '..' in path
continue
newpath = os.path.join(newpath, part).replace('\\', '/')
Django doesn’t read files (unless you use the static.serve function, but that’s protected
with the code just shown), so this vulnerability doesn’t affect the core code much.
In addition, the use of the URLconf abstraction means that Django will never load code
you’ve not explicitly told it to load. There’s no way to create a URL that causes Django to load
something not mentioned in a URLconf.
CHAPTER 19 ■SECURITY272
7257ch19a.qxd 11/8/07 1:48 PM Page 272
Exposed Error Messages
During development, being able to see tracebacks and errors live in your browser is extremely
useful. Django has “pretty” and informative debug messages specifically to make debugging
easier. However, if these errors get displayed once the site goes live, they can reveal aspects of
your code or configuration that could aid an attacker.
Furthermore, errors and tracebacks aren’t at all useful to end users. Django’s philosophy is
that site visitors should never see application-related error messages. If your code raises an
unhandled exception, a site visitor should not see the full traceback—or any hint of code snip-
pets or Python (programmer-oriented) error messages. Instead, the visitor should see a friendly
“This page is unavailable” message.
Naturally, of course, developers need to see tracebacks to debug problems in their code.
So the framework should hide all error messages from the public, but it should display them
to the trusted site developers.
The Solution
Django has a simple flag that controls the display of these error messages. If the DEBUG setting
is set to True, error messages will be displayed in the browser. If not, Django will render return
an HTTP 500 (“Internal server error”) message and render an error template that you provide.
This error template is called 500.html and should live in the root of one of your template
directories.
Because developers still need to see errors generated on a live site, any errors handled this
way will send an email with the full traceback to any addresses given in the ADMINS setting.
Users deploying under Apache and mod_python should also make sure they have
PythonDebug Off in their Apache conf files; this will suppress any errors that occur before
Django has had a chance to load.
A Final Word on Security
We hope all this talk of security problems isn’t too intimidating. It’s true that the Web can be
a wild and wooly world, but with a little bit of foresight, you can have a secure Web site.
Keep in mind that Web security is a constantly changing field; if you’re reading the dead-
tree version of this book, be sure to check more up-to-date security resources for any new
vulnerabilities that have been discovered. In fact, it’s always a good idea to spend some time
each week or month researching and keeping current on the state of Web application security.
It’s a small investment to make, but the protection you’ll get for your site and your users is
priceless.
What’s Next?
In the next chapter, we’ll finally cover the subtleties of deploying Django: how to launch a produc-
tion site and how to set it up for scalability.
CHAPTER 19 ■SECURITY 273
7257ch19a.qxd 11/8/07 1:48 PM Page 273
7257ch19a.qxd 11/8/07 1:48 PM Page 274

Deploying Django
Throughout this book, we’ve mentioned a number of goals that drive the development of
Django. Ease of use, friendliness to new programmers, abstraction of repetitive tasks—these
all drive Django’s developers.
However, since Django’s inception, there’s always been another important goal: Django
should be easy to deploy, and it should make serving large amounts of traffic possible with
limited resources.
The motivations for this goal are apparent when you look at Django’s background: a small,
family-owned newspaper in Kansas can hardly afford top-of-the-line server hardware, so
Django’s original developers were concerned with squeezing the best possible performance
out of limited resources. Indeed, for years Django’s developers acted as their own system
administrators—there simply wasn’t enough hardware to need dedicated sysadmins—even as
their sites handled tens of millions of hits a day.
As Django became an open source project, this focus on performance and ease of deploy-
ment became important for a different reason: hobbyist developers have the same requirements.
Individuals who want to use Django are pleased to learn they can host a small- to medium-
traffic site for as little as $10 a month.
But being able to scale down is only half the battle. Django also needs to be capable of
scaling up to meet the needs of large companies and corporations. Here, Django adopts a phi-
losophy common among LAMP-like Web stacks often called shared nothing.
275
CHAPTER 20
■ ■ ■
7257ch20a.qxd 11/1/07 1:37 PM Page 275

WHAT’S LAMP?
The acronym LAMP was originally coined to describe a popular set of open source software used to drive
many Web sites:
• Linux (operating system)
• Apache (Web server)
• MySQL (database)
• PHP (programming language)
Over time, though, the acronym has come to refer more to the philosophy of these types of open source
software stacks than to any one particular stack. So while Django uses Python and is database-agnostic, the
philosophies proven by the LAMP stack permeate Django’s deployment mentality.
There have been a few (mostly humorous) attempts at coining a similar acronym to describe Django’s
technology stack. The authors of this book are fond of LAPD (Linux, Apache, PostgreSQL, and Django) or PAID
(PostgreSQL, Apache, Internet, and Django). Use Django and get PAID!
Shared Nothing
At its core, the philosophy of shared nothing is really just the application of loose coupling to
the entire software stack. This architecture arose in direct response to what was at the time
the prevailing architecture: a monolithic Web application server that encapsulates the lan-
guage, database, and Web server—even parts of the operating system—into a single process
(e.g., Java).
When it comes time to scale, this can be a major problem. It’s nearly impossible to split the
work of a monolithic process across many different physical machines, so monolithic applica-
tions require enormously powerful servers. These servers, of course, cost tens or even hundreds
of thousands of dollars, putting large-scale Web sites out of the reach of cash-hungry individu-
als and small companies.
What the LAMP community noticed, however, was that if you broke each piece of the Web
stack up into individual components, you could easily start with an inexpensive server and
simply add more inexpensive servers as you grew. If your $3,000 database server couldn’t han-
dle the load, you’d simply buy a second (or third, or fourth) until it could. If you needed more
storage capacity, you’d add an NFS server.
For this to work, though, Web applications had to stop assuming that the same server
would handle each request—or even each part of a single request. In a large-scale LAMP (and
Django) deployment, as many as half a dozen servers might be involved in handling a single
page! The repercussions of this are numerous, but they boil down to these points:
CHAPTER 20 ■DEPLOYING DJANGO276
7257ch20a.qxd 11/1/07 1:37 PM Page 276

•State cannot be saved locally. In other words, any data that must be available between
multiple requests must be stored in some sort of persistent storage like the database or
a centralized cache.
•Software cannot assume that resources are local. For example, the Web platform cannot
assume that the database runs on the same server; it must be capable of connecting to
a remote database server.
•Each piece of the stack must be easily moved or replicated. If Apache for some reason
doesn’t work for a given deployment, you should be able to swap it out for another
server with a minimum of fuss. Or, on a hardware level, if a Web server fails, you should
be able to replace it with another physical box with minimum downtime. Remember,
this whole philosophy is based around deployment on cheap, commodity hardware.
Failure of individual machines is to be expected.
As you’ve probably come to expect, Django handles this more or less transparently—no
part of Django violates these principles—but knowing the philosophy helps when it comes
time to scale up.
BUT DOES IT WORK?
This philosophy might sound good on paper (or on your screen), but does it actually work?
Well, instead of answering that question directly, let’s look at a by-no-means-complete list of a few
companies that have based their business on this architecture. You might recognize some of these names:
• Amazon
• Blogger
• Craigslist
• Facebook
• Google
• LiveJournal
• Slashdot
• Wikipedia
• Yahoo
• YouTube
To paraphrase the famous line from the movie
When Harry Met Sally . . .
: “We’ll have what they’re having!”
CHAPTER 20 ■DEPLOYING DJANGO 277
7257ch20a.qxd 11/1/07 1:37 PM Page 277

A Note on Personal Preferences
Before we get into the details, a quick aside.
Open source is famous for its so-called religious wars; much (digital) ink has been spilled
arguing over text editors (emacs vs. vi), operating systems (Linux vs. Windows vs. Mac OS),
database engines (MySQL vs. PostgreSQL), and—of course—programming languages.
We try to stay away from these battles. There just isn’t enough time.
However, there are a number of choices when it comes to deploying Django, and we’re
constantly asked for our preferences. Since stating these preferences comes dangerously close
to firing a salvo in one of the aforementioned battles, we’ve mostly refrained. However, for the
sake of completeness and full disclosure, we’ll state them here. We prefer the following:
• Linux (Ubuntu, specifically) as our operating system
• Apache and mod_python for the Web server
• PostgreSQL as a database server
Of course, we can point to many Django users who have made other choices with great
success.
Using Django with Apache and mod_python
Apache with mod_python currently is the most robust setup for using Django on a production
server.
mod_python (http://www.djangoproject.com/r/mod_python/) is an Apache plug-in that
embeds Python within Apache and loads Python code into memory when the server starts.
Code stays in memory throughout the life of an Apache process, which leads to significant
performance gains over other server arrangements.
Django requires Apache 2.x and mod_python 3.x, and we prefer Apache’s prefork MPM, as
opposed to the worker MPM.
■Note Configuring Apache is
well
beyond the scope of this book, so we’ll simply mention details as
needed. Luckily, a number of great resources are available if you need to learn more about Apache. A few of
the ones we like are as follows:
• The free online Apache documentation, available via http://www.djangoproject.com/r/
apache/docs/
•
Pro Apache, Third Edition
(Apress, 2004) by Peter Wainwright, available via http://www.djangoproject.
com/r/books/pro-apache/
•
Apache: The Definitive Guide, Third Edition
(O’Reilly, 2002) by Ben Laurie and Peter Laurie, available via
http://www.djangoproject.com/r/books/apache-pra/
CHAPTER 20 ■DEPLOYING DJANGO278
7257ch20a.qxd 11/1/07 1:37 PM Page 278

Basic Configuration
To configure Django with mod_python, first make sure you have Apache installed with the
mod_python module activated. This usually means having a LoadModule directive in your
Apache configuration file. It will look something like this:
LoadModule python_module /usr/lib/apache2/modules/mod_python.so
Then, edit your Apache configuration file and add the following:
<Location "/">
SetHandler python-program
PythonHandler django.core.handlers.modpython
SetEnv DJANGO_SETTINGS_MODULE mysite.settings
PythonDebug On
</Location>
Make sure to replace mysite.settings with the appropriate DJANGO_SETTINGS_MODULE for
your site. This tells Apache, “Use mod_python for any URL at or under ‘/’, using the Django
mod_python handler.” It passes the value of DJANGO_SETTINGS_MODULE so mod_python knows
which settings to use.
Note that we’re using the <Location> directive, not the <Directory> directive. The latter is
used for pointing at places on your filesystem, whereas <Location> points at places in the URL
structure of a Web site. <Directory> would be meaningless here.
Apache likely runs as a different user than your normal login and may have a different path
and PYTHONPATH. You may need to tell mod_python how to find your project and Django itself:
PythonPath "['/path/to/project', '/path/to/django'] + sys.path"
You can also add directives such as PythonAutoReload Off for performance. See the
mod_python documentation for a full list of options.
Note that you should set PythonDebug Off on a production server. If you leave PythonDebug
On, your users will see ugly (and revealing) Python tracebacks if something goes wrong within
mod_python.
Restart Apache, and any request to your site (or virtual host if you’ve put this directive
inside a <VirtualHost> block) will be served by Django.
■Note If you deploy Django at a subdirectory—that is, somewhere deeper than “/”—Django
won’t
trim
the URL prefix off of your URLpatterns. So if your Apache config looks like this:
<Location "/mysite/">
SetHandler python-program
PythonHandler django.core.handlers.modpython
SetEnv DJANGO_SETTINGS_MODULE mysite.settings
PythonDebug On
</Location>
then
all
your URL patterns will need to start with "/mysite/". For this reason we usually recommend
deploying Django at the root of your domain or virtual host.
CHAPTER 20 ■DEPLOYING DJANGO 279
7257ch20a.qxd 11/1/07 1:37 PM Page 279
Running Multiple Django Installations on the Same
Apache Instance
It’s entirely possible to run multiple Django installations on the same Apache instance. You
might want to do this if you’re an independent Web developer with multiple clients but only
a single server.
To accomplish this, just use VirtualHost like so:
NameVirtualHost *
<VirtualHost *>
ServerName www.example.com
# ...
SetEnv DJANGO_SETTINGS_MODULE mysite.settings
</VirtualHost>
<VirtualHost *>
ServerName www2.example.com
# ...
SetEnv DJANGO_SETTINGS_MODULE mysite.other_settings
</VirtualHost>
If you need to put two Django installations within the same VirtualHost, you’ll need to
take a special precaution to ensure mod_python’s code cache doesn’t mess things up. Use the
PythonInterpreter directive to give different <Location> directives separate interpreters:
<VirtualHost *>
ServerName www.example.com
# ...
<Location "/something">
SetEnv DJANGO_SETTINGS_MODULE mysite.settings
PythonInterpreter mysite
</Location>
<Location "/otherthing">
SetEnv DJANGO_SETTINGS_MODULE mysite.other_settings
PythonInterpreter mysite_other
</Location>
</VirtualHost>
The values of PythonInterpreter don’t really matter, as long as they’re different between
the two Location blocks.
Running a Development Server with mod_python
Because mod_python caches loaded Python code, when deploying Django sites on mod_python
you’ll need to restart Apache each time you make changes to your code. This can be a hassle, so
here’s a quick trick to avoid it: just add MaxRequestsPerChild 1 to your config file to force Apache
to reload everything for each request. But don’t do that on a production server, or we’ll revoke
your Django privileges.
CHAPTER 20 ■DEPLOYING DJANGO280
7257ch20a.qxd 11/1/07 1:37 PM Page 280
If you’re the type of programmer who debugs using scattered print statements (we are),
note that print statements have no effect in mod_python; they don’t appear in the Apache log,
as you might expect. If you have the need to print debugging information in a mod_python
setup, you’ll probably want to use Python’s standard logging package. More information is
available at http://docs.python.org/lib/module-logging.html. Alternatively, you can add the
debugging information to the template of your page.
Serving Django and Media Files from the Same Apache Instance
Django should not be used to serve media files itself; leave that job to whichever Web server you
choose. We recommend using a separate Web server (i.e., one that’s not also running Django) for
serving media. For more information, see the “Scaling” section.
If, however, you have no option but to serve media files on the same Apache VirtualHost
as Django, here’s how you can turn off mod_python for a particular part of the site:
<Location "/media/">
SetHandler None
</Location>
Change Location to the root URL of your media files.
You can also use <LocationMatch> to match a regular expression. For example, this sets up
Django at the site root but explicitly disables Django for the media subdirectory and any URL
that ends with .jpg, .gif, or .png:
<Location "/">
SetHandler python-program
PythonHandler django.core.handlers.modpython
SetEnv DJANGO_SETTINGS_MODULE mysite.settings
</Location>
<Location "/media/">
SetHandler None
</Location>
<LocationMatch "\.(jpg|gif|png)$">
SetHandler None
</LocationMatch>
In all of these cases, you’ll need to set the DocumentRoot directive so Apache knows where
to find your static files.
Error Handling
When you use Apache/mod_python, errors will be caught by Django—in other words, they
won’t propagate to the Apache level and won’t appear in the Apache error_log.
The exception to this is if something is really messed up in your Django setup. In that
case, you’ll see an “Internal Server Error” page in your browser and the full Python traceback
in your Apache error_log file. The error_log traceback is spread over multiple lines. (Yes, this
is ugly and rather hard to read, but it’s how mod_python does things.)
CHAPTER 20 ■DEPLOYING DJANGO 281
7257ch20a.qxd 11/1/07 1:37 PM Page 281
Handling a Segmentation Fault
Sometimes, Apache segfaults when you install Django. When this happens, it’s almost always
one of two causes mostly unrelated to Django itself:
• It may be that your Python code is importing the pyexpat module (used for XML pars-
ing), which may conflict with the version embedded in Apache. For full information,
see “Expat Causing Apache Crash” at http://www.djangoproject.com/r/articles/
expat-apache-crash/.
• It may be because you’re running mod_python and mod_php in the same Apache
instance, with MySQL as your database back-end. In some cases, this causes a known
mod_python issue due to version conflicts in PHP and the Python MySQL back-end.
There’s full information in a mod_python FAQ entry, accessible via http://www.
djangoproject.com/r/articles/php-modpython-faq/.
If you continue to have problems setting up mod_python, a good thing to do is get a bare-
bones mod_python site working, without the Django framework. This is an easy way to isolate
mod_python-specific problems. The article “Getting mod_python Working” details this proce-
dure: http://www.djangoproject.com/r/articles/getting-modpython-working/.
The next step should be to edit your test code and add an import of any Django-specific
code you’re using—your views, your models, your URLconf, your RSS configuration, and so
forth. Put these imports in your test handler function and access your test URL in a browser. If
this causes a crash, you’ve confirmed it’s the importing of Django code that causes the problem.
Gradually reduce the set of imports until it stops crashing, so as to find the specific module that
causes the problem. Drop down further into modules and look into their imports as necessary.
For more help, system tools like ldconfig on Linux, otool on Mac OS, and ListDLLs (from
SysInternals) on Windows can help you identify shared dependencies and possible version
conflicts.
Using Django with FastCGI
Although Django under Apache and mod_python is the most robust deployment setup, many
people use shared hosting, on which FastCGI is the only available deployment option.
Additionally, in some situations, FastCGI allows better security and possibly better
performance than mod_python. For small sites, FastCGI can also be more lightweight than
Apache.
FastCGI Overview
FastCGI is an efficient way of letting an external application serve pages to a Web server. The
Web server delegates the incoming Web requests (via a socket) to FastCGI, which executes the
code and passes the response back to the Web server, which, in turn, passes it back to the
client’s Web browser.
Like mod_python, FastCGI allows code to stay in memory, allowing requests to be served
with no startup time. Unlike mod_python, a FastCGI process doesn’t run inside the Web server
process, but in a separate, persistent process.
CHAPTER 20 ■DEPLOYING DJANGO282
7257ch20a.qxd 11/1/07 1:37 PM Page 282

WHY RUN CODE IN A SEPARATE PROCESS?
The traditional mod_* arrangements in Apache embed various scripting languages (most notably PHP,
Python/mod_python, and Perl/mod_perl) inside the process space of your Web server. Although this lowers
startup time (because code doesn’t have to be read off disk for every request), it comes at the cost of mem-
ory use.
Each Apache process gets a copy of the Apache engine, complete with all the features of Apache that
Django simply doesn’t take advantage of. FastCGI processes, on the other hand, only have the memory over-
head of Python and Django.
Due to the nature of FastCGI, it’s also possible to have processes that run under a different user account
than the Web server process. That’s a nice security benefit on shared systems, because it means you can
secure your code from other users.
Before you can start using FastCGI with Django, you’ll need to install flup, a Python library
for dealing with FastCGI. Some users have reported stalled pages with older flup versions, so
you may want to use the latest SVN version. Get flup at http://www.djangoproject.com/r/flup/.
Running Your FastCGI Server
FastCGI operates on a client/server model, and in most cases you’ll be starting the FastCGI
server process on your own. Your Web server (be it Apache, lighttpd, or otherwise) contacts
your Django-FastCGI process only when the server needs a dynamic page to be loaded.
Because the daemon is already running with the code in memory, it’s able to serve the
response very quickly.
■Note If you’re on a shared hosting system, you’ll probably be forced to use Web server-managed FastCGI
processes. If you’re in this situation, you should read the section titled “Running Django on a Shared-Hosting
Provider with Apache.”
A Web server can connect to a FastCGI server in one of two ways: it can use either a Unix
domain socket (a named pipe on Win32 systems) or a TCP socket. What you choose is a man-
ner of preference; a TCP socket is usually easier due to permissions issues.
To start your server, first change into the directory of your project (wherever your manage.py
is), and then run manage.py with the runfcgi command:
./manage.py runfcgi [options]
If you specify help as the only option after runfcgi, a list of all the available options will
display.
You’ll need to specify either a socket or both host and port. Then, when you set up your
Web server, you’ll just need to point it at the socket or host/port you specified when starting
the FastCGI server.
CHAPTER 20 ■DEPLOYING DJANGO 283
7257ch20a.qxd 11/1/07 1:37 PM Page 283
A few examples should help explain this:
• Running a threaded server on a TCP port:
./manage.py runfcgi method=threaded host=127.0.0.1 port=3033
• Running a preforked server on a Unix domain socket:
./manage.py runfcgi method=prefork ➥
socket=/home/user/mysite.sock pidfile=django.pid
• Running without daemonizing (backgrounding) the process (good for debugging):
./manage.py runfcgi daemonize=false socket=/tmp/mysite.sock
Stopping the FastCGI Daemon
If you have the process running in the foreground, it’s easy enough to stop it: simply press
Ctrl+C to stop and quit the FastCGI server. However, when you’re dealing with background
processes, you’ll need to resort to the Unix kill command.
If you specify the pidfile option to your manage.py runfcgi, you can kill the running
FastCGI daemon like this:
kill `cat $PIDFILE`
where $PIDFILE is the pidfile you specified.
To easily restart your FastCGI daemon on Unix, you can use this small shell script:
#!/bin/bash
# Replace these three settings.
PROJDIR="/home/user/myproject"
PIDFILE="$PROJDIR/mysite.pid"
SOCKET="$PROJDIR/mysite.sock"
cd $PROJDIR
if [ -f $PIDFILE ]; then
kill `cat -- $PIDFILE`
rm -f -- $PIDFILE
fi
exec /usr/bin/env - \
PYTHONPATH="../python:.." \
./manage.py runfcgi socket=$SOCKET pidfile=$PIDFILE
Using Django with Apache and FastCGI
To use Django with Apache and FastCGI, you’ll need Apache installed and configured, with
mod_fastcgi installed and enabled. Consult the Apache and mod_fastcgi documentation for
instructions: http://www.djangoproject.com/r/mod_fastcgi/.
CHAPTER 20 ■DEPLOYING DJANGO284
7257ch20a.qxd 11/1/07 1:37 PM Page 284
Once you’ve completed the setup, point Apache at your Django FastCGI instance by edit-
ing the httpd.conf (Apache configuration) file. You’ll need to do two things:
• Use the FastCGIExternalServer directive to specify the location of your FastCGI server.
• Use mod_rewrite to point URLs at FastCGI as appropriate.
Specifying the Location of the FastCGI Server
The FastCGIExternalServer directive tells Apache how to find your FastCGI server.
As the FastCGIExternalServer docs (http://www.djangoproject.com/r/mod_fastcgi/
FastCGIExternalServer/) explain, you can specify either a socket or a host. Here are
examples of both:
# Connect to FastCGI via a socket/named pipe:
FastCGIExternalServer /home/user/public_html/mysite.fcgi ➥
-socket /home/user/mysite.sock
# Connect to FastCGI via a TCP host/port:
FastCGIExternalServer /home/user/public_html/mysite.fcgi -host 127.0.0.1:3033
In either case, the the directory /home/user/public_html/ should exist, though the file
/home/user/public_html/mysite.fcgi doesn’t actually have to exist. It’s just a URL used by the
Web server internally—a hook for signifying which requests at a URL should be handled by
FastCGI. (More on this in the next section.)
Using mod_rewrite to Point URLs at FastCGI
The second step is telling Apache to use FastCGI for URLs that match a certain pattern. To do
this, use the mod_rewrite module and rewrite URLs to mysite.fcgi (or whatever you specified
in the FastCGIExternalServer directive, as explained in the previous section).
In this example, we tell Apache to use FastCGI to handle any request that doesn’t repre-
sent a file on the filesystem and doesn’t start with /media/. This is probably the most common
case, if you’re using Django’s admin site:
<VirtualHost 12.34.56.78>
ServerName example.com
DocumentRoot /home/user/public_html
Alias /media /home/user/python/django/contrib/admin/media
RewriteEngine On
RewriteRule ^/(media.*)$ /$1 [QSA,L]
RewriteCond %{REQUEST_FILENAME} !-f
RewriteRule ^/(.*)$ /mysite.fcgi/$1 [QSA,L]
</VirtualHost>
FastCGI and lighttpd
lighttpd (http://www.djangoproject.com/r/lighttpd/) is a lightweight Web server commonly
used for serving static files. It supports FastCGI natively and thus is also an ideal choice for
serving both static and dynamic pages, if your site doesn’t have any Apache-specific needs.
CHAPTER 20 ■DEPLOYING DJANGO 285
7257ch20a.qxd 11/1/07 1:37 PM Page 285
Make sure mod_fastcgi is in your modules list, somewhere after mod_rewrite and
mod_access, but not after mod_accesslog. You’ll probably want mod_alias as well, for serving
admin media.
Add the following to your lighttpd config file:
server.document-root = "/home/user/public_html"
fastcgi.server = (
"/mysite.fcgi" => (
"main" => (
# Use host / port instead of socket for TCP fastcgi
# "host" => "127.0.0.1",
# "port" => 3033,
"socket" => "/home/user/mysite.sock",
"check-local" => "disable",
)
),
)
alias.url = (
"/media/" => "/home/user/django/contrib/admin/media/",
)
url.rewrite-once = (
"^(/media.*)$" => "$1",
"^/favicon\.ico$" => "/media/favicon.ico",
"^(/.*)$" => "/mysite.fcgi$1",
)
Running Multiple Django Sites on One lighttpd Instance
lighttpd lets you use “conditional configuration” to allow configuration to be customized per
host. To specify multiple FastCGI sites, just add a conditional block around your FastCGI
config for each site:
# If the hostname is 'www.example1.com'...
$HTTP["host"] == "www.example1.com" {
server.document-root = "/foo/site1"
fastcgi.server = (
...
)
...
}
# If the hostname is 'www.example2.com'...
$HTTP["host"] == "www.example2.com" {
server.document-root = "/foo/site2"
fastcgi.server = (
...
)
...
}
CHAPTER 20 ■DEPLOYING DJANGO286
7257ch20a.qxd 11/1/07 1:37 PM Page 286

You can also run multiple Django installations on the same site simply by specifying mul-
tiple entries in the fastcgi.server directive. Add one FastCGI host for each.
Running Django on a Shared-Hosting Provider with Apache
Many shared-hosting providers don’t allow you to run your own server daemons or edit the
httpd.conf file. In these cases, it’s still possible to run Django using Web server-spawned
processes.
■Note If you’re using Web server-spawned processes, as explained in this section, there’s no need for you
to start the FastCGI server on your own. Apache will spawn a number of processes, scaling as it needs to.
In your Web root directory, add this to a file named .htaccess:
AddHandler fastcgi-script .fcgi
RewriteEngine On
RewriteCond %{REQUEST_FILENAME} !-f
RewriteRule ^(.*)$ mysite.fcgi/$1 [QSA,L]
Then create a small script that tells Apache how to spawn your FastCGI program. Create
a file, mysite.fcgi, and place it in your Web directory, and be sure to make it executable:
#!/usr/bin/python
import sys, os
# Add a custom Python path.
sys.path.insert(0, "/home/user/python")
# Switch to the directory of your project. (Optional.)
# os.chdir("/home/user/myproject")
# Set the DJANGO_SETTINGS_MODULE environment variable.
os.environ['DJANGO_SETTINGS_MODULE'] = "myproject.settings"
from django.core.servers.fastcgi import runfastcgi
runfastcgi(method="threaded", daemonize="false")
Restarting the Spawned Server
If you change any Python code on your site, you’ll need to tell FastCGI the code has changed.
But there’s no need to restart Apache in this case. Rather, just reupload mysite.fcgi—or edit
the file—so that the timestamp on the file changes. When Apache sees the file has been updated,
it will restart your Django application for you.
If you have access to a command shell on a Unix system, you can accomplish this easily
by using the touch command:
touch mysite.fcg
CHAPTER 20 ■DEPLOYING DJANGO 287
7257ch20a.qxd 11/1/07 1:37 PM Page 287

Scaling
Now that you know how to get Django running on a single server, let’s look at how you can
scale out a Django installation. This section walks through how a site might scale from a single
server to a large-scale cluster that could serve millions of hits an hour.
It’s important to note, however, that nearly every large site is large in different ways, so
scaling is anything but a one-size-fits-all operation. The following coverage should suffice to
show the general principle, and whenever possible we’ll try to point out where different choices
could be made.
First off, we’ll make a pretty big assumption and exclusively talk about scaling under
Apache and mod_python. Though we know of a number of successful medium- to large-scale
FastCGI deployments, we’re much more familiar with Apache.
Running on a Single Server
Most sites start out running on a single server, with an architecture that looks something like
Figure 20-1.
Figure 20-1. A single-server Django setup
This works just fine for small- to medium-sized sites, and it’s relatively cheap—you can
put together a single-server site designed for Django for well under $3,000.
However, as traffic increases you’ll quickly run into resource contention between the dif-
ferent pieces of software. Database servers and Web servers love to have the entire server to
themselves, so when run on the same server they often end up “fighting” over the same resources
(RAM, CPU) that they’d prefer to monopolize.
This is solved easily by moving the database server to a second machine, as explained in
the following section.
CHAPTER 20 ■DEPLOYING DJANGO288
7257ch20a.qxd 11/1/07 1:37 PM Page 288

Separating Out the Database Server
As far as Django is concerned, the process of separating out the database server is extremely
easy: you’ll simply need to change the DATABASE_HOST setting to the IP or DNS name of your
database server. It’s probably a good idea to use the IP if at all possible, as relying on DNS for
the connection between your Web server and database server isn’t recommended.
With a separate database server, our architecture now looks like Figure 20-2.
Figure 20-2. Moving the database onto a dedicated server
Here we’re starting to move into what’s usually called n-tier architecture. Don’t be scared
by the buzzword—it just refers to the fact that different “tiers” of the Web stack get separated
out onto different physical machines.
At this point, if you anticipate ever needing to grow beyond a single database server, it’s
probably a good idea to start thinking about connection pooling and/or database replication.
Unfortunately, there’s not nearly enough space to do those topics justice in this book, so you’ll
need to consult your database’s documentation and/or community for more information.
Running a Separate Media Server
We still have a big problem left over from the single-server setup: the serving of media from
the same box that handles dynamic content.
CHAPTER 20 ■DEPLOYING DJANGO 289
7257ch20a.qxd 11/1/07 1:37 PM Page 289

Those two activities perform best under different circumstances, and by smashing them
together on the same box you end up with neither performing particularly well. So the next
step is to separate out the media—that is, anything not generated by a Django view—onto
a dedicated server (see Figure 20-3).
Figure 20-3. Separating out the media server
Ideally, this media server should run a stripped-down Web server optimized for static
media delivery. lighttpd and tux (http://www.djangoproject.com/r/tux/) are both excellent
choices here, but a heavily stripped-down Apache could work, too.
For sites heavy in static content (photos, videos, etc.), moving to a separate media server
is doubly important and should likely be the first step in scaling up. This step can be slightly
tricky, however. Django’s admin needs to be able to write uploaded media to the media server
(the MEDIA_ROOT setting controls where this media is written). If media lives on another server,
however, you’ll need to arrange a way for that write to happen across the network.
The easiest way to do this is to use NFS to mount the media server’s media directories
onto the Web server(s). If you mount them in the same location pointed to by MEDIA_ROOT,
media uploading will work as expected.
Implementing Load Balancing and Redundancy
At this point, we’ve broken things down as much as possible. This three-server setup should
handle a very large amount of traffic—we served around 10 million hits a day from an archi-
tecture of this sort—so if you grow further, you’ll need to start adding redundancy.
This is a good thing, actually. One glance at Figure 20-3 shows you that if even a single one
of your three servers fails, you’ll bring down your entire site. So as you add redundant servers,
not only do you increase capacity, but you also increase reliability.
CHAPTER 20 ■DEPLOYING DJANGO290
7257ch20a.qxd 11/1/07 1:37 PM Page 290

For the sake of this example, let’s assume that the Web server hits capacity first. It’s easy to
get multiple copies of a Django site running on different hardware—just copy all the code
onto multiple machines, and start Apache on both of them.
However, you’ll need another piece of software to distribute traffic over your multiple
servers: a load balancer. You can buy expensive and proprietary hardware load balancers, but
there are a few high-quality open source software load balancers out there.
Apache’s mod_proxy is one option, but we’ve found Perlbal (http://www.djangoproject.com/
r/perlbal/) to be simply fantastic. It’s a load balancer and reverse proxy written by the same
folks who wrote Memcached (see Chapter 13).
■Note If you’re using FastCGI, you can accomplish this same distribution/load-balancing step by separat-
ing your front-end Web servers and back-end FastCGI processes onto different machines. The front-end
server essentially becomes the load balancer, and the back-end FastCGI processes replace the Apache/
mod_python/Django servers.
With the Web servers now clustered, our evolving architecture starts to look more complex,
as shown in Figure 20-4.
Figure 20-4. A load-balanced, redundant server setup
CHAPTER 20 ■DEPLOYING DJANGO 291
7257ch20a.qxd 11/1/07 1:37 PM Page 291

Notice that in the diagram the Web servers are referred to as a “cluster” to indicate that the
number of servers is basically variable. Once you have a load balancer out front, you can easily
add and remove back-end Web servers without a second of downtime.
Going Big
At this point, the next few steps are pretty much derivatives of the last one:
• As you need more database performance, you’ll need to add replicated database
servers. MySQL includes built-in replication; PostgreSQL users should look into Slony
(http://www.djangoproject.com/r/slony/) and pgpool (http://www.djangoproject.com/
r/pgpool/) for replication and connection pooling, respectively.
• If the single load balancer isn’t enough, you can add more load balancer machines out
front and distribute among them using round-robin DNS.
• If a single media server doesn’t suffice, you can add more media servers and distribute
the load with your load-balancing cluster.
• If you need more cache storage, you can add dedicated cache servers.
• At any stage, if a cluster isn’t performing well, you can add more servers to the cluster.
After a few of these iterations, a large-scale architecture might look like Figure 20-5.
Figure 20-5. An example large-scale Django setup
Though we’ve shown only two or three servers at each level, there’s no fundamental limit
to how many you can add.
Once you get up to this level, you’ve got quite a few options. Appendix A has some infor-
mation from a few developers responsible for some large-scale Django installations. If you’re
planning a high-traffic Django site, it’s worth a read.
CHAPTER 20 ■DEPLOYING DJANGO292
7257ch20a.qxd 11/1/07 1:37 PM Page 292

Performance Tuning
If you have huge amount of money, you can just keep throwing hardware at scaling problems.
For the rest of us, though, performance tuning is a must.
■Note Incidentally, if anyone with monstrous gobs of cash is actually reading this book, please consider
a substantial donation to the Django project. We accept uncut diamonds and gold ingots, too.
Unfortunately, performance tuning is much more of an art than a science, and it is even
more difficult to write about than scaling. If you’re serious about deploying a large-scale
Django application, you should spend a great deal of time learning how to tune each piece of
your stack.
The following sections, though, present a few Django-specific tuning tips we’ve discov-
ered over the years.
There’s No Such Thing As Too Much RAM
As of this writing, the really expensive RAM costs only about $200 per gigabyte—pennies com-
pared to the time spent tuning elsewhere. Buy as much RAM as you can possibly afford, and
then buy a little bit more.
Faster processors won’t improve performance all that much; most Web servers spend up
to 90% of their time waiting on disk I/O. As soon as you start swapping, performance will just
die. Faster disks might help slightly, but they’re much more expensive than RAM, such that it
doesn’t really matter.
If you have multiple servers, the first place to put your RAM is in the database server. If
you can afford it, get enough RAM to get fit your entire database into memory. This shouldn’t
be too hard. LJWorld.com’s database—including over half a million newspaper articles dating
back to 1989—is under 2GB.
Next, max out the RAM on your Web server. The ideal situation is one where neither server
swaps—ever. If you get to that point, you should be able to withstand most normal traffic.
Turn Off Keep-Alive
Keep-Alive is a feature of HTTP that allows multiple HTTP requests to be served over a single
TCP connection, avoiding the TCP setup/teardown overhead.
This looks good at first glance, but it can kill the performance of a Django site. If you’re
properly serving media from a separate server, each user browsing your site will only request
a page from your Django server every ten seconds or so. This leaves HTTP servers waiting
around for the next keep-alive request, and an idle HTTP server just consumes RAM that an
active one should be using.
CHAPTER 20 ■DEPLOYING DJANGO 293
7257ch20a.qxd 11/1/07 1:37 PM Page 293
Use Memcached
Although Django supports a number of different cache back-ends, none of them even come
close to being as fast as Memcached. If you have a high-traffic site, don’t even bother with the
other back-ends—go straight to Memcached.
Use Memcached Often
Of course, selecting Memcached does you no good if you don’t actually use it. Chapter 13 is
your best friend here: learn how to use Django’s cache framework, and use it everywhere pos-
sible. Aggressive, preemptive caching is usually the only thing that will keep a site up under
major traffic.
Join the Conversation
Each piece of the Django stack—from Linux to Apache to PostgreSQL or MySQL—has an awe-
some community behind it. If you really want to get that last 1% out of your servers, join the
open source communities behind your software and ask for help. Most free-software commu-
nity members will be happy to help.
And also be sure to join the Django community. Your humble authors are only two mem-
bers of an incredibly active, growing group of Django developers. Our community has a huge
amount of collective experience to offer.
What’s Next?
You’ve reached the end of our regularly scheduled program. The following appendixes all con-
tain reference material that you might need as you work on your Django projects.
We wish you the best of luck in running your Django site, whether it’s a little toy for you
and a few friends, or the next Google.
CHAPTER 20 ■DEPLOYING DJANGO294
7257ch20a.qxd 11/1/07 1:37 PM Page 294

Appendixes
PART 3
■ ■ ■
7257chAppA.qxd 11/1/07 1:39 PM Page 295
7257chAppA.qxd 11/1/07 1:39 PM Page 296

Case Studies
To help answer questions about how Django works in the “real world,” we spoke with (well,
emailed) a handful of people who have complete, deployed Django sites under their belts.
Most of this appendix is in their words, which have been lightly edited for clarity.
Cast of Characters
Let’s meet our cast and their projects.
•Ned Batchelder is the lead engineer at Tabblo.com. Tabblo started life as a storytelling
tool built around photo sharing, but it was recently bought by Hewlett-Packard for
more wide-reaching purposes:
HP saw real value in our style of web development, and in the way we bridged the vir-
tual and physical worlds. They acquired us so that we could bring that technology to
other sites on the Web. Tabblo.com is still a great storytelling site, but now we are also
working to componentize and rehost the most interesting pieces of our technology.
•Johannes Beigel is a lead developer at Brainbot Technologies AG. Brainbot’s major
public-facing Django site is http://pediapress.com/, where you can order printed ver-
sions of Wikipedia articles. Johannes’s team is currently working on an enterprise-class
knowledge-management program known as Brainfiler. Johannes tells us that Brainfiler
. . . is a software solution to manage, search for, categorize, and share information
from distributed information sources. It’s built for enterprise usage for both the
intranet and the Internet and is highly scalable and customizable. The development
of the core concepts and components started in 2001. Just recently we have
redesigned/reimplemented the application server and Web front-end, which is [now]
based on Django.
297
APPENDIX A
■ ■ ■
7257chAppA.qxd 11/1/07 1:39 PM Page 297
•David Cramer is the lead developer at Curse, Inc. He develops Curse.com, a gaming site
devoted to massively multiplayer online games like World of Warcraft, Ultima Online,
and others. Curse.com is one of the largest deployed Django sites on the Internet:
We do roughly 60–90 million page views in an average month, and we have peaked at
over 130 million page views [in a month] using Django. We are a very dynamic and
user-centric Web site for online gamers, specifically massively multiplayer games, and
are one of the largest Web sites globally for World of Warcraft. Our Web site was estab-
lished in early 2005, and since late 2006 we have been expanding our reach into
games beyond World of Warcraft.
•Christian Hammond is a senior engineer at VMware (a leading developer of virtualization
software). He’s also the lead developer of Review Board (http://www.review-board.org/),
a Web-based code review system. Review Board began life as an internal VMware project,
but is now open source:
In late 2006, David Trowbridge and I were discussing the process we used at VMware
for handling code reviews. Before people committed code to the source repository, they
were supposed to send out a diff of the change to a mailing list and get it reviewed. It
was all handled over email, and as such, it became hard to keep track of reviews
requiring your attention.We began to discuss potential solutions for this problem.
Rather than writing down my ideas, I put them into code. Before long, Review Board
was born. Review Board helps developers, contributors, and reviewers to keep track of
the code that’s out for review and to better communicate with each other. Rather than
vaguely referencing some part of the code in an email, the reviewer is able to comment
directly on the code. The code, along with the comments, will then appear in the
review, giving the developer enough context to work with to quickly make the neces-
sary changes.
Review Board grew quickly at VMware. Much faster than expected, actually. Within
a few short weeks, we had ten teams using Review Board. However, this project is not
internal to VMware. It was decided day one that this should be open source and be
made available for any company or project to use.
We made an open source announcement and put a site together, which is available at
http://www.review-board.org/. The response to our public announcement was as
impressive as our internal VMware announcement. Before long, our demo server
reached over 600 users, and people began to contribute back to the project.
Review Board isn’t the only code review tool on the market, but it is the first we have
seen that is open source and has the extensive feature set we’ve worked to build into it.
We hope this will in time benefit many open source and commercial projects.
APPENDIX A ■CASE STUDIES298
7257chAppA.qxd 11/1/07 1:39 PM Page 298
Why Django?
We asked each developer why he decided to use Django, what other options were considered,
and how the decision to use Django was ultimately made.
Ned Batchelder
Before I joined Tabblo, Antonio Rodriguez (Tabblo’s founder/CTO) did an evaluation of Rails
and Django, and found that both provided a great quick-out-of-the-blocks rapid development
environment. In comparing the two, he found that Django had a greater technical depth that
would make it easier to build a robust, scalable site. Also, Django’s Python foundation meant
that we’d have all the richness of the Python ecosystem to support our work. This has defi-
nitely been proven out as we’ve built Tabblo.
Johannes Beigel
As we have been coding in Python for many years now, and quickly started using the Twisted
framework, Nevow was the most “natural” solution for our Web application stuff. But we soon
realized that—despite the perfect Twisted integration—many things were getting a little cum-
bersome and got in the way of our agile development process.
After some Internet research it quickly became clear that Django was the most promising
Web development framework for our requirements.
The trigger that led us to Django was its template syntax, but we soon appreciated all the
other features that are included, and so Django was pretty much a fast-selling item.
After doing a few years of parallel development and deployment (Nevow is still in use for
some projects on customer sites), we came to the conclusion that Django is a lot less cumber-
some, results in code that is much better to maintain, and is more fun to work with.
David Cramer
I heard about Django in the summer of 2006, about the time we were getting ready to do an
overhaul of Curse, and we did some research on it. We were all very impressed at what it could
do, and where it could save time for us. We talked it over, decided on Django, and began writ-
ing the third revision to the Web site almost immediately.
Christian Hammond
I had toyed around with Django on a couple of small projects and had been very impressed
with it. It’s based on Python, which I had become a big fan of, and it made it easy not only to
develop Web sites and Web apps, but also to keep them organized and maintainable. This was
always tricky in PHP and Perl. Based on past experiences, going with Django was a no-brainer.
Getting Started
Since Django’s a relatively new tool, there aren’t that many experienced Django developers out
there. We asked our “panel” how they got their team up to speed on Django and for any tips
they wanted to share with new Django developers.
APPENDIX A ■CASE STUDIES 299
7257chAppA.qxd 11/1/07 1:39 PM Page 299

Johannes Beigel
After coding mostly in C++ and Perl, we switched to Python and continued using C++ for the
computationally intensive code.
[We learned Django by] working through the tutorial, browsing the documentation to get
an idea of what’s possible (it’s easy to miss many features by just doing the tutorial), and trying
to understand the basic concepts behind middleware, request objects, database models, tem-
plate tags, custom filters, forms, authorization, localization . . . Then [we could] take a deeper
look at those topics when [we] actually needed them.
David Cramer
The Web site documentation is great. Stick with it.
Christian Hammond
David and I both had prior experience with Django, though it was limited. We had learned
a lot through our development of Review Board. I would advise new users to read through the
well-written Django documentation and [the book you’re reading now], both of which have
been invaluable to us.
■Note We didn’t have to bribe Christian to get that quote—promise!
Porting Existing Code
Although Review Board and Tabblo were ground-up development, the other sites were ported
from existing code. We were interested in hearing how that process went.
Johannes Beigel
We started to “port” the site from Nevow, but we soon realized that we’d like to change so
many conceptual things (both in the UI part and in the application server part) that we started
from scratch and used the former code merely as a reference.
David Cramer
The previous site was written in PHP. Going from PHP to Python was great programmatically. The
only downfall is you have to be a lot more careful with memory management [since Django
processes stay around a lot longer than PHP processes (which are single cycle)].
How Did It Go?
Now for the million-dollar question: How did Django treat you? We were especially interested
in hearing where Django fell down—it’s important to know where your tools are weak before
you run into roadblocks.
APPENDIX A ■CASE STUDIES300
7257chAppA.qxd 11/1/07 1:39 PM Page 300
Ned Batchelder
Django has really enabled us to experiment with our Web site’s functionality. Both as a startup
heat-seeking customers and businesses, and now as a part of HP working with a number of part-
ners, we’ve had to be very nimble when it comes to adapting the software to new demands.
The separation of functionality into models, views, and controllers has given us modularity so
we can appropriately choose where to extend and modify. The underlying Python environment
gives us the opportunity to make use of existing libraries to solve problems without reinventing
the wheel. PIL, PDFlib, ZSI, JSmin, and BeautifulSoup are just a handful of the libraries we’ve
pulled in to do some heavy lifting for us.
The most difficult part of our Django use has been the relationship of memory objects to
database objects, in a few ways. First, Django’s ORM does not ensure that two references to the
same database record are the same Python object, so you can get into situations where two
parts of the code are both trying to modify the same record, and one of the copies is stale.
Second, the Django development model encourages you to base your data objects on database
objects. We’ve found over time more and more uses for data objects that are not tied to the
database, and we’ve had to migrate away from assuming that data is stored in the database.
For a large, long-lived code base, it definitely makes sense to spend time up front antici-
pating the ways your data will be stored and accessed, and building some infrastructure to
support those ways.
We’ve also added our own database migration facility so that developers don’t have to apply
SQL patches to keep their database schemas current. Developers who change the schema write
a Python function to update the database, and these are applied automatically when the server
is started.
Johannes Beigel
We consider Django as a very successful platform that perfectly fits in the Pythonic way of
thinking. Almost everything just worked as intended.
One thing that needed a bit of work in our current project was tweaking the global
settings.py file and directory structure/configuration (for apps, templates, locale data, etc.),
because we implemented a highly modular and configurable system, where all Django views
are actually methods of some class instances. But with the omnipotence of dynamic Python
code, that was still possible.
David Cramer
We managed to push out large database applications in a weekend. This would have taken
one to two weeks to do on the previous Web site, in PHP. Django has shined exactly where we
wanted it to.
Now, while Django is a great platform, it can’t go without saying that it’s not built specific
to everyone’s needs. Upon the initial launch of the Django Web site, we had our highest traffic
month of the year, and we weren’t able to keep up. Over the next few months we tweaked bits
and pieces, mostly hardware and the software serving Django requests. [This included modifi-
cation of our] hardware configuration, optimization of Django, [and tuning] the software we
were using to serve the requests (which, at the time, was lighttpd and FastCGI).
In May of 2007, Blizzard (the creators of World of Warcraft) released another quite large
patch, as they had done in December when we first launched Django. The first thing going
APPENDIX A ■CASE STUDIES 301
7257chAppA.qxd 11/1/07 1:39 PM Page 301
through our heads was, “Hey, we nearly held up in December, this is nowhere near as big, we
should be fine.” We lasted about 12 hours before the servers started to feel the heat. The ques-
tion was raised again: was Django really the best solution for what we want to accomplish?
Thanks to a lot of great support from the community, and a late night, we managed to
implement several “hot-fixes” to the Web site during those few days. The changes (which hope-
fully have been rolled back into Django by the time this book is released) managed to completely
reassure everyone that while not everyone needs to be able to do 300 Web requests per second,
the people who do, can, with Django.
Christian Hammond
Django allowed us to build Review Board fairly quickly by forcing us to stay organized through
its URL, view, and template separations, and by providing useful built-in components, such as
the authentication app, built-in caching, and the database abstraction. Most of this has worked
really well for us.
Being a dynamic [Web application], we’ve had to write a lot of JavaScript code. This is an
area that Django hasn’t really helped us with so far. Django’s templates, template tags, filters,
and forms support are great, but aren’t easily usable from JavaScript code. There are times when
we would want to use a particular template or filter but had no way of using it from JavaScript.
I would personally like to see some creative solutions for this incorporated into Django.
Team Structure
Often successful projects are made so by their teams, not their choice of technology. We asked
our panel how their teams work, and what tools and techniques they use to stay on track.
Ned Batchelder
We’re a pretty standard Web startup environment: Trac/SVN, five developers. We have a stag-
ing server, a production server, an ad hoc deploy script, and so on.
Johannes Beigel
We use Trac as our bug tracker and wiki and have recently switched from using Subversion+SVK
to Mercurial (a Python-written distributed version-control system that handles branching/
merging like a charm).
I think we have a very agile development process, but we do not follow a “rigid” method-
ology like Extreme Programming ([though] we borrow many ideas from it). We are more like
Pragmatic Programmers.
We have an automated build system (customized but based on SCons) and unit tests for
almost everything.
David Cramer
Our team consists of four Web developers, all working in the same office space, so it’s quite
easy to communicate. We rely on common tools such as SVN and Trac.
APPENDIX A ■CASE STUDIES302
7257chAppA.qxd 11/1/07 1:39 PM Page 302
Christian Hammond
Review Board currently has two main developers (myself and David Trowbridge) and a couple
of contributors. We’re hosted on Google Code and make use of their Subversion repository,
issue tracker, and wiki. We actually use Review Board to review our changes before they go in.
We test on our local computers, both by hand and through unit tests. Our users at VMware
who use Review Board every day provide a lot of useful feedback and bug reports, which we
try to incorporate into the program.
Deployment
The Django developers take ease of deployment and scaling very seriously, so we’re always
interested in hearing about real-world trials and tribulations.
Ned Batchelder
We’ve used caching both at the query and response layers to speed response time. We have
a classic configuration: a multiplexer, many app servers, one database server. This has worked
well for us, because we can use caching at the app server to avoid database access and then
add app servers as needed to handle the volume.
Johannes Beigel
Linux servers, preferably Debian, with many gigs of RAM. Lighttpd as the Web server, Pound as
the HTTPS front-end and load balancer if needed, and Memcached for caching. SQLite for
small databases, Postgres if data grows larger, and highly specialized custom database stuff for
our search and knowledge management components.
David Cramer
Our structure is still up for debate . . . [but this is what’s current]: When a user requests the site
they are sent to a cluster of Squid servers using lighttpd. There, servers then check if the user is
logged in. If not, they’re served a cached page. A logged-in user is forwarded to a cluster of
Web servers running apache2 plus mod_python (each with a large amount of memory), which
then each rely on a distributed Memcached system and a beastly MySQL database server. Sta-
tic content is hosted on a cluster of lighttpd servers. Media, such as large files and videos, are
hosted (currently) on a server using a minimal Django install using lighttpd plus FastCGI. As
of right now we’re moving toward pushing all media to a service similar to Amazon’s S3.
Christian Hammond
There are two main production servers right now. One is at VMware and consists of an Ubuntu
virtual machine running on VMware ESX. We use MySQL for the database, Memcached for our
caching back-end, and currently Apache for the Web server. We have several powerful servers
that we can scale across when we need to. We may find ourselves moving MySQL or Memcached
to another virtual machine as our user base increases.
The second production server is the one for Review Board itself. The setup is nearly iden-
tical to the one at VMware, except the virtual machine is being hosted on VMware Server.
APPENDIX A ■CASE STUDIES 303
7257chAppA.qxd 11/1/07 1:39 PM Page 303
7257chAppA.qxd 11/1/07 1:39 PM Page 304

Model Definition Reference
Chapter 5 explains the basics of defining models, and we use them throughout the rest of the
book. There is, however, a huge range of model options available not covered elsewhere. This
appendix explains each possible model definition option.
Note that although these APIs are considered very stable, the Django developers consis-
tently add new shortcuts and conveniences to the model definition. It’s a good idea to always
check the latest documentation online at http://www.djangoproject.com/documentation/0.96/
model-api/.
Fields
The most important part of a model—and the only required part of a model—is the list of
database fields it defines.
Field Name Restrictions
Django places only two restrictions on model field names:
• A field name cannot be a Python reserved word, because that would result in a Python
syntax error, for example:
class Example(models.Model):
pass = models.IntegerField() # 'pass' is a reserved word!
• A field name cannot contain more than one underscore in a row, due to the way
Django’s query lookup syntax works, for example:
class Example(models.Model):
foo__bar = models.IntegerField() # 'foo__bar' has two underscores!
These limitations can be worked around, though, because your field name doesn’t neces-
sarily have to match your database column name. See the upcoming “db_column” section.
SQL reserved words, such as join, where, and select, are allowed as model field names,
because Django escapes all database table names and column names in every underlying SQL
query. It uses the quoting syntax of your particular database engine.
305
APPENDIX B
■ ■ ■
7257chAppB.qxd 11/1/07 1:40 PM Page 305

Each field in your model should be an instance of the appropriate Field class. Django
uses the field class types to determine a few things:
• The database column type (e.g., INTEGER, VARCHAR)
• The widget to use in Django’s admin interface, if you care to use it (e.g., <input
type="text">, <select>)
• The minimal validation requirements, which are used in Django’s admin interface
A complete list of field classes follows, sorted alphabetically. Note that relationship fields
(ForeignKey, etc.) are handled in the next section.
AutoField
An IntegerField that automatically increments according to available IDs. You usually won’t
need to use this directly; a primary key field will automatically be added to your model if you
don’t specify otherwise.
BooleanField
A true/false field.
CharField
A string field, for small- to large-sized strings. For large amounts of text, use TextField.
CharField has an extra required argument, maxlength, which is the maximum length (in
characters) of the field. This maximum length is enforced at the database level and in Django’s
validation.
CommaSeparatedIntegerField
A field of integers separated by commas. As in CharField, the maxlength argument is required.
DateField
A date field. DateField has a few extra optional arguments, as shown in Table B-1.
Table B-1. Extra DateField Options
Argument Description
auto_now Automatically sets the field to now every time the object is saved. It’s useful for
“last-modified” timestamps. Note that the current date is always used; it’s not
just a default value that you can override.
auto_now_add Automatically sets the field to now when the object is first created. It’s useful
for creation of timestamps. Note that the current date is always used; it’s not
just a default value that you can override.
APPENDIX B ■MODEL DEFINITION REFERENCE306
7257chAppB.qxd 11/1/07 1:40 PM Page 306

DateTimeField
A date and time field. It takes the same extra options as DateField.
EmailField
A CharField that checks that the value is a valid email address. This doesn’t accept maxlength;
its maxlength is automatically set to 75.
FileField
A file-upload field. It has one required argument, as shown in Table B-2.
Table B-2. Extra FileField Option
Argument Description
upload_to A local filesystem path that will be appended to your MEDIA_ROOT setting to
determine the output of the get_<fieldname>_url() helper function
This path may contain strftime formatting (see http://docs.python.org/lib/module-time.
html), which will be replaced by the date/time of the file upload (so that uploaded files don’t
fill up the given directory).
Using a FileField or an ImageField in a model takes a few steps:
1. In your settings file, you’ll need to define MEDIA_ROOT as the full path to a directory
where you’d like Django to store uploaded files. (For performance, these files are not
stored in the database.) Define MEDIA_URL as the base public URL of that directory.
Make sure that this directory is writable by the Web server’s user account.
2. Add the FileField or ImageField to your model, making sure to define the upload_to
option to tell Django to which subdirectory of MEDIA_ROOT it should upload files.
3. All that will be stored in your database is a path to the file (relative to MEDIA_ROOT).
You’ll most likely want to use the convenience get_<fieldname>_url function provided
by Django. For example, if your ImageField is called mug_shot, you can get the absolute
URL to your image in a template with {{ object.get_mug_shot_url }}.
For example, say your MEDIA_ROOT is set to '/home/media', and upload_to is set to
'photos/%Y/%m/%d'. The '%Y/%m/%d' part of upload_to is strftime formatting; '%Y' is the four-
digit year, '%m' is the two-digit month, and '%d' is the two-digit day. If you upload a file on
January 15, 2007, it will be saved in the directory /home/media/photos/2007/01/15.
If you want to retrieve the upload file’s on-disk file name, or a URL that refers to that file, or
the file’s size, you can use the get_FIELD_filename(), get_FIELD_url(), and get_FIELD_size()
methods. See Appendix C for a complete explanation of these methods.
Whenever you deal with uploaded files, you should pay close attention to where you’re
uploading them and what type of files they are, to avoid security holes. Validate all uploaded
files so that you’re sure the files are what you think they are.
For example, if you blindly let somebody upload files, without validation, to a directory
that’s within your Web server’s document root, then somebody could upload a CGI or PHP
script and execute that script by visiting its URL on your site. Don’t let that happen!
APPENDIX B ■MODEL DEFINITION REFERENCE 307
7257chAppB.qxd 11/1/07 1:40 PM Page 307

FilePathField
A field whose choices are limited to the file names in a certain directory on the filesystem. It has
three special arguments, as shown in Table B-3.
Table B-3. Extra FilePathField Options
Argument Description
path Required; the absolute filesystem path to a directory from which this FilePathField
should get its choices (e.g., "/home/images").
match Optional; a regular expression, as a string, that FilePathField will use to filter file
names. Note that the regex will be applied to the base file name, not the full path
(e.g., "foo.*\.txt^", which will match a file called foo23.txt, but not bar.txt or
foo23.gif).
recursive Optional; either True or False. The default is False. It specifies whether all sub-
directories of path should be included.
Of course, these arguments can be used together.
The one potential gotcha is that match applies to the base file name, not the full path. So,
the following example:
FilePathField(path="/home/images", match="foo.*", recursive=True)
will match /home/images/foo.gif but not /home/images/foo/bar.gif because the match applies
to the base file name (foo.gif and bar.gif).
FloatField
A floating-point number, represented in Python by a float instance. It has two required
arguments shown in Table B-4.
Table B-4. Extra FloatField Options
Argument Description
max_digits The maximum number of digits allowed in the number
decimal_places The number of decimal places to store with the number
For example, to store numbers up to 999 with a resolution of two decimal places, you’d
use the following:
models.DecimalField(..., max_digits=5, decimal_places=2)
And to store numbers up to approximately 1 billion with a resolution of ten decimal
places, you would use this:
models.DecimalField(..., max_digits=19, decimal_places=10)
APPENDIX B ■MODEL DEFINITION REFERENCE308
7257chAppB.qxd 11/1/07 1:40 PM Page 308
ImageField
Like FileField, but validates that the uploaded object is a valid image. It has two extra
optional arguments, height_field and width_field, which, if set, will be autopopulated with
the height and width of the image each time a model instance is saved.
In addition to the special get_FIELD_* methods that are available for FileField, an ImageField
also has get_FIELD_height() and get_FIELD_width() methods. These are documented in
Appendix C.
ImageField requires the Python Imaging Library (http://www.pythonware.com/products/pil/).
IntegerField
An integer.
IPAddressField
An IP address, in string format (e.g., "24.124.1.30").
NullBooleanField
Like a BooleanField, but allows None/NULL as one of the options. Use this instead of a BooleanField
with null=True.
PhoneNumberField
A CharField that checks that the value is a valid U.S.-style phone number (in the format XXX-
XXX-XXXX).
If you need to represent a phone number from another country, check the django.contrib.
localflavor package to see if field definitions for your country are included.
PositiveIntegerField
Like an IntegerField, but must be positive.
PositiveSmallIntegerField
Like a PositiveIntegerField, but only allows values under a certain point. The maximum
value allowed by these fields is database dependent, but since databases have a 2-byte small
integer field, the maximum positive small integer is usually 65,535.
SlugField
“Slug” is a newspaper term. A slug is a short label for something, containing only letters, num-
bers, underscores, or hyphens. They’re generally used in URLs.
Like a CharField, you can specify maxlength. If maxlength is not specified, Django will use
a default length of 50.
A SlugField implies db_index=True since slugs are primarily used for database lookups.
APPENDIX B ■MODEL DEFINITION REFERENCE 309
7257chAppB.qxd 11/1/07 1:40 PM Page 309
SlugField accepts an extra option, prepopulate_from, which is a list of fields from which
to autopopulate the slug, via JavaScript, in the object’s admin form:
models.SlugField(prepopulate_fpom=("pre_name", "name"))
prepopulate_from doesn’t accept DateTimeField names as arguments.
SmallIntegerField
Like an IntegerField, but only allows values in a certain database-dependent range (usually
–32,768 to +32,767).
TextField
An unlimited-length text field.
TimeField
A time of day. It accepts the same autopopulation options as DateField and DateTimeField.
URLField
A field for a URL. If the verify_exists option is True (the default), the URL given will be checked
for existence (i.e., the URL actually loads and doesn’t give a 404 response).
Like other character fields, URLField takes the maxlength argument. If you don’t specify
maxlength, a default of 200 is used.
USStateField
A two-letter U.S. state abbreviation.
If you need to represent other countries or states, look first in the django.contrib.localflavor
package to see if Django already includes fields for your locale.
XMLField
A TextField that checks that the value is valid XML that matches a given schema. It takes one
required argument, schema_path, which is the filesystem path to a RELAX NG (http://www.
relaxng.org/) schema against which to validate the field.
Requires jing (http://thaiopensource.com/relaxng/jing.html) to validate the XML.
Universal Field Options
The following arguments are available to all field types. All are optional.
null
If True, Django will store empty values as NULL in the database. The default is False.
Note that empty string values will always get stored as empty strings, not as NULL. Only
use null=True for nonstring fields such as integers, Booleans, and dates. For both types of
APPENDIX B ■MODEL DEFINITION REFERENCE310
7257chAppB.qxd 11/1/07 1:40 PM Page 310
fields, you will also need to set blank=True if you wish to permit empty values in forms, as the
null parameter only affects database storage (see the following section, titled “blank”).
Avoid using null on string-based fields such as CharField and TextField unless you have
an excellent reason. If a string-based field has null=True, that means it has two possible values
for “no data”: NULL and the empty string. In most cases, it’s redundant to have two possible val-
ues for “no data”; Django’s convention is to use the empty string, not NULL.
blank
If True, the field is allowed to be blank. The default is False.
Note that this is different from null. null is purely database related, whereas blank is vali-
dation related. If a field has blank=True, validation on Django’s admin site will allow entry of
an empty value. If a field has blank=False, the field will be required.
choices
An iterable (e.g., a list, tuple, or other iterable Python object) of two-tuples to use as choices
for this field.
If this is given, Django’s admin interface will use a select box instead of the standard text
field and will limit choices to the choices given.
A choices list looks like this:
YEAR_IN_SCHOOL_CHOICES = (
('FR', 'Freshman'),
('SO', 'Sophomore'),
('JR', 'Junior'),
('SR', 'Senior'),
('GR', 'Graduate'),
)
The first element in each tuple is the actual value to be stored. The second element is the
human-readable name for the option.
The choices list can be defined either as part of your model class, as follows:
class Foo(models.Model):
GENDER_CHOICES = (
('M', 'Male'),
('F', 'Female'),
)
gender = models.CharField(maxlength=1, choices=GENDER_CHOICES)
or outside your model class altogether:
GENDER_CHOICES = (
('M', 'Male'),
('F', 'Female'),
)
class Foo(models.Model):
gender = models.CharField(maxlength=1, choices=GENDER_CHOICES)
APPENDIX B ■MODEL DEFINITION REFERENCE 311
7257chAppB.qxd 11/1/07 1:40 PM Page 311
For each model field that has choices set, Django will add a method to retrieve the
human-readable name for the field’s current value. See Appendix C for more details.
db_column
The name of the database column to use for this field. If this isn’t given, Django will use the
field’s name. This is useful when you’re defining a model around a database that already exists.
If your database column name is an SQL reserved word, or if it contains characters that
aren’t allowed in Python variable names (notably the hyphen), that’s OK. Django quotes col-
umn and table names behind the scenes.
db_index
If True, Django will create a database index on this column when creating the table (i.e., when
running manage.py syncdb).
default
The default value for the field.
editable
If False, the field will not be editable in the admin interface or via form processing. The
default is True.
help_text
Extra “help” text to be displayed under the field on the object’s admin form. It’s useful for doc-
umentation even if your object doesn’t have an admin form.
primary_key
If True, this field is the primary key for the model.
If you don’t specify primary_key=True for any fields in your model, Django will automati-
cally add this field:
id = models.AutoField('ID', primary_key=True)
Thus, you don’t need to set primary_key=True on any of your fields unless you want to
override the default primary-key behavior.
primary_key=True implies blank=False, null=False, and unique=True. Only one primary
key is allowed on an object.
radio_admin
By default, Django’s admin uses a select-box interface (<select>) for fields that are ForeignKey
or have choices set. If radio_admin is set to True, Django will use a radio-button interface
instead.
Don’t use this for a field unless it’s a ForeignKey or has choices set.
APPENDIX B ■MODEL DEFINITION REFERENCE312
7257chAppB.qxd 11/1/07 1:40 PM Page 312
unique
If True, the value for this field must be unique throughout the table.
unique_for_date
Set to the name of a DateField or DateTimeField to require that this field be unique for the
value of the date field, for example:
class Story(models.Model):
pub_date = models.DateTimeField()
slug = models.SlugField(unique_for_date="pub_date")
...
In the preceding code, Django won’t allow the creation of two stories with the same slug
published on the same date. This differs from using a unique_together constraint in that only
the date of the pub_date field is taken into account; the time doesn’t matter.
unique_for_month
Like unique_for_date, but requires the field to be unique with respect to the month of the
given field.
unique_for_year
Like unique_for_date and unique_for_month, but for an entire year.
verbose_name
Each field type, except for ForeignKey, ManyToManyField, and OneToOneField, takes an optional
first positional argument—a verbose name. If the verbose name isn’t given, Django will auto-
matically create it using the field’s attribute name, converting underscores to spaces.
In this example, the verbose name is "Person's first name":
first_name = models.CharField("Person's first name", maxlength=30)
In this example, the verbose name is "first name":
first_name = models.CharField(maxlength=30)
ForeignKey, ManyToManyField, and OneToOneField require the first argument to be a model
class, so use the verbose_name keyword argument:
poll = models.ForeignKey(Poll, verbose_name="the related poll")
sites = models.ManyToManyField(Site, verbose_name="list of sites")
place = models.OneToOneField(Place, verbose_name="related place")
The convention is not to capitalize the first letter of the verbose_name. Django will auto-
matically capitalize the first letter where it needs to.
APPENDIX B ■MODEL DEFINITION REFERENCE 313
7257chAppB.qxd 11/1/07 1:40 PM Page 313
Relationships
Clearly, the power of relational databases lies in relating tables to each other. Django offers
ways to define the three most common types of database relationships: many-to-one, many-
to-many, and one-to-one.
However, the semantics of one-to-one relationships are being revisited as this book goes
to print, so they’re not covered in this section. Check the online documentation for the latest
information.
Many-to-One Relationships
To define a many-to-one relationship, use ForeignKey. You use it just like any other Field type,
by including it as a class attribute of your model.
ForeignKey requires a positional argument: the class to which the model is related.
For example, if a Car model has a Manufacturer—that is, a Manufacturer makes multiple
cars but each Car has only one Manufacturer—use the following definitions:
class Manufacturer(models.Model):
...
class Car(models.Model):
manufacturer = models.ForeignKey(Manufacturer)
...
To create a recursive relationship—an object that has a many-to-one relationship with itself—
use models.ForeignKey('self'):
class Employee(models.Model):
manager = models.ForeignKey('self')
If you need to create a relationship on a model that has not yet been defined, you can use
the name of the model, rather than the model object itself:
class Car(models.Model):
manufacturer = models.ForeignKey('Manufacturer')
...
class Manufacturer(models.Model):
...
Note, however, that you can only use strings to refer to models in the same models.py file—
you cannot use a string to reference a model in a different application, or to reference a model
that has been imported from elsewhere.
Behind the scenes, Django appends "_id" to the field name to create its database column
name. In the preceding example, the database table for the Car model will have a manufacturer_id
column. (You can change this explicitly by specifying db_column; see the earlier “db_column” sec-
tion.) However, your code should never have to deal with the database column name, unless you
write custom SQL. You’ll always deal with the field names of your model object.
APPENDIX B ■MODEL DEFINITION REFERENCE314
7257chAppB.qxd 11/1/07 1:40 PM Page 314

It’s suggested, but not required, that the name of a ForeignKey field (manufacturer in the
example) be the name of the model, in lowercase letters. You can, of course, call the field
whatever you want, for example:
class Car(models.Model):
company_that_makes_it = models.ForeignKey(Manufacturer)
# ...
ForeignKey fields take a number of extra arguments for defining how the relationship
should work (see Table B-5). All are optional.
Table B-5. ForeignKey Options
Argument Description
edit_inline If not False, this related object is edited “inline” on the related object’s
page. This means that the object will not have its own admin interface.
Use either models.TABULAR or models.STACKED, which, respectively,
designate whether the inline-editable objects are displayed as a table or
as a “stack” of fieldsets.
limit_choices_to A dictionary of lookup arguments and values (see Appendix C) that
limit the available admin choices for this object. Use this with functions
from the Python datetime module to limit choices of objects by date.
For example, the following:
limit_choices_to = {'pub_date__lte': datetime.now}
only allows the choice of related objects with a pub_date before the
current date/time to be chosen.
Instead of a dictionary, this can be a Qobject (see Appendix C) for more
complex queries.
This is not compatible with edit_inline.
max_num_in_admin For inline-edited objects, this is the maximum number of related
objects to display in the admin interface. Thus, if a pizza could have
only up to ten toppings, max_num_in_admin=10 would ensure that a user
never enters more than ten toppings.
Note that this doesn’t ensure more than ten related toppings ever get
created. It simply controls the admin interface; it doesn’t enforce things
at the Python API level or database level.
min_num_in_admin The minimum number of related objects displayed in the admin
interface. Normally, at the creation stage, num_in_admin inline objects
are shown, and at the edit stage, num_extra_on_change blank objects are
shown in addition to all preexisting related objects. However, no fewer
than min_num_in_admin related objects will ever be displayed.
num_extra_on_change The number of extra blank related-object fields to show at the change
stage.
num_in_admin The default number of inline objects to display on the object page at
the add stage.
raw_id_admin Only display a field for the integer to be entered instead of a drop-down
menu. This is useful when related to an object type that will have too
many rows to make a select box practical.
This is not used with edit_inline.
related_name The name to use for the relation from the related object back to this
one. See Appendix C for more information.
to_field The field on the related object that the relation is to. By default, Django
uses the primary key of the related object.
APPENDIX B ■MODEL DEFINITION REFERENCE 315
7257chAppB.qxd 11/1/07 1:40 PM Page 315

Many-to-Many Relationships
To define a many-to-many relationship, use ManyToManyField. Like ForeignKey, ManyToManyField
requires a positional argument: the class to which the model is related.
For example, if a Pizza has multiple Topping objects—that is, a Topping can be on multiple
pizzas and each Pizza has multiple toppings—here’s how you’d represent that:
class Topping(models.Model):
...
class Pizza(models.Model):
toppings = models.ManyToManyField(Topping)
...
As with ForeignKey, a relationship to self can be defined by using the string 'self' instead
of the model name, and you can refer to as-yet undefined models by using a string containing
the model name. However, you can only use strings to refer to models in the same models.py
file—you cannot use a string to reference a model in a different application, or to reference
a model that has been imported from elsewhere.
It’s suggested, but not required, that the name of a ManyToManyField (toppings in the example)
be a plural term describing the set of related model objects.
Behind the scenes, Django creates an intermediary join table to represent the many-to-many
relationship.
It doesn’t matter which model gets the ManyToManyField, but you need it in only one of the
models—not in both.
If you’re using the admin interface, ManyToManyField instances should go in the object
that’s going to be edited in the admin interface. In the preceding example, toppings is in Pizza
(rather than Topping having a pizzas ManyToManyField) because it’s more natural to think
about a Pizza having toppings than a topping being on multiple pizzas. The way it’s set up in
the example, the Pizza admin form would let users select the toppings.
ManyToManyField objects take a number of extra arguments for defining how the relation-
ship should work (see Table B-6). All are optional.
Table B-6. ManyToManyField Options
Argument Description
related_name The name to use for the relation from the related object back to this one.
See Appendix C for more information.
filter_interface Use a nifty, unobtrusive JavaScript “filter” interface instead of the usability-
challenged <select multiple> in the admin form for this object. The value
should be models.HORIZONTAL or models.VERTICAL (i.e., should the interface
be stacked horizontally or vertically).
limit_choices_to See the description under ForeignKey.
APPENDIX B ■MODEL DEFINITION REFERENCE316
7257chAppB.qxd 11/1/07 1:40 PM Page 316

Argument Description
symmetrical Only used in the definition of ManyToManyField on self. Consider the
following model:
class Person(models.Model):
friends = models.ManyToManyField("self")
When Django processes this model, it identifies that it has a ManyToManyField
on itself, and as a result, it doesn’t add a person_set attribute to the Person
class. Instead, the ManyToManyField is assumed to be symmetrical—that is,
if I am your friend, then you are my friend.
If you do not want symmetry in ManyToMany relationships with self, set
symmetrical to False. This will force Django to add the descriptor for the
reverse relationship, allowing ManyToMany relationships to be nonsymmetrical.
db_table The name of the table to create for storing the many-to-many data. If this
is not provided, Django will assume a default name based upon the names
of the two tables being joined.
Model Metadata Options
Model-specific metadata lives in a class Meta defined in the body of your model class:
class Book(models.Model):
title = models.CharField(maxlength=100)
class Meta:
# model metadata options go here
...
Model metadata is “anything that’s not a field,” such as ordering options and so forth.
The sections that follow present a list of all possible Meta options. No options are required.
Adding class Meta to a model is completely optional.
db_table
The name of the database table to use for the model.
To save you time, Django automatically derives the name of the database table from the
name of your model class and the application that contains it. A model’s database table name
is constructed by joining the model’s “app label”—the name you used in manage.py startapp—
to the model’s class name, with an underscore between them.
For example, if you have an application called bookstore (as created by manage.py startapp
bookstore), a model defined as class Book will have a database table named bookstore_book.
To override the database table name, use the db_table parameter in class Meta.
class Book(models.Model):
...
If this isn’t given, Django will use app_label + '_' + model_class_name. See the section
“Table Names” for more information.
If your database table name is an SQL reserved word, or if it contains characters that
aren’t allowed in Python variable names (notably the hyphen), that’s OK. Django quotes col-
umn and table names behind the scenes.
APPENDIX B ■MODEL DEFINITION REFERENCE 317
7257chAppB.qxd 11/1/07 1:40 PM Page 317
db_tablespace
The name of the database tablespace to use for the model. If the back-end doesn’t support
tablespaces, this option is ignored.
get_latest_by
The name of a DateField or DateTimeField in the model. This specifies the default field to use
in your model Manager’s latest() method.
Here’s an example:
class CustomerOrder(models.Model):
order_date = models.DateTimeField()
...
class Meta:
get_latest_by = "order_date"
See Appendix C for more information on the latest() method.
order_with_respect_to
Marks this object as “orderable” with respect to the given field. This is almost always used with
related objects to allow them to be ordered with respect to a parent object. For example, if an
Answer relates to a Question object, and a question has more than one answer, and the order of
answers matters, you’d do this:
class Answer(models.Model):
question = models.ForeignKey(Question)
# ...
class Meta:
order_with_respect_to = 'question'
ordering
The default ordering for the object, for use when obtaining lists of objects:
class Book(models.Model):
title = models.CharField(maxlength=100)
class Meta:
ordering = ['title']
This is a tuple or list of strings. Each string is a field name with an optional -prefix, which
indicates descending order. Fields without a leading -will be ordered ascending. Use the
string "?" to order randomly.
For example, to order by a title field in ascending order (i.e., A–Z), use this:
ordering = ['title']
APPENDIX B ■MODEL DEFINITION REFERENCE318
7257chAppB.qxd 11/1/07 1:40 PM Page 318
To order by title in descending order (i.e., Z–A), use this:
ordering = ['-title']
To order by title in descending order, and then by title in ascending order, use this:
ordering = ['-title', 'author']
Note that, regardless of how many fields are in ordering, the admin site uses only the first
field.
permissions
Extra permissions to enter into the permissions table when creating this object. Add, delete,
and change permissions are automatically created for each object that has admin set. This
example specifies an extra permission, can_deliver_pizzas:
class Employee(models.Model):
...
class Meta:
permissions = (
("can_deliver_pizzas", "Can deliver pizzas"),
)
This is a list or tuple of two-tuples in the format (permission_code, human_readable_
permission_name).
See Chapter 12 for more on permissions.
unique_together
Sets of field names that, taken together, must be unique:
class Employee(models.Model):
department = models.ForeignKey(Department)
extension = models.CharField(maxlength=10)
...
class Meta:
unique_together = [("department", "extension")]
This is a list of lists of fields that must be unique when considered together. It’s used in the
Django admin interface and is enforced at the database level (i.e., the appropriate UNIQUE
statements are included in the CREATE TABLE statement).
APPENDIX B ■MODEL DEFINITION REFERENCE 319
7257chAppB.qxd 11/1/07 1:40 PM Page 319
verbose_name
A human-readable name for the object, singular:
class CustomerOrder(models.Model):
order_date = models.DateTimeField()
...
class Meta:
verbose_name = "order"
If this isn’t given, Django will use an adapted version of the class name, in which CamelCase
becomes camel case.
verbose_name_plural
The plural name for the object:
class Sphynx(models.Model):
...
class Meta:
verbose_name_plural = "sphynges"
If this isn’t given, Django will add an “s” to the verbose_name.
Managers
A Manager is the interface through which database query operations are provided to Django
models. At least one Manager exists for every model in a Django application.
The way Manager classes work is documented in Appendix C. This section specifically
touches on model options that customize Manager behavior.
Manager Names
By default, Django adds a Manager with the name objects to every Django model class. How-
ever, if you want to use objects as a field name, or if you want to use a name other than
objects for the Manager, you can rename it on a per-model basis. To rename the Manager for
a given class, define a class attribute of type models.Manager() on that model:
from django.db import models
class Person(models.Model):
...
people = models.Manager()
Using this example model, Person.objects will generate an AttributeError exception
(since Person doesn’t have an objects attribute), but Person.people.all() will provide a list of
all Person objects.
APPENDIX B ■MODEL DEFINITION REFERENCE320
7257chAppB.qxd 11/1/07 1:40 PM Page 320
Custom Managers
You can use a custom Manager in a particular model by extending the base Manager class and
instantiating your custom Manager in your model.
There are two reasons you might want to customize a Manager: to add extra Manager meth-
ods and/or to modify the initial QuerySet the Manager returns.
Adding Extra Manager Methods
Adding extra Manager methods is the preferred way to add “table-level” functionality to your
models. (For “row-level” functionality—that is, functions that act on a single instance of
a model object—use model methods, not custom Manager methods.)
A custom Manager method can return anything you want. It doesn’t have to return a QuerySet.
For example, this custom Manager offers a method with_counts(), which returns a list of all
OpinionPoll objects, each with an extra num_responses attribute that is the result of an aggre-
gate query:
from django.db import connection
class PollManager(models.Manager):
def with_counts(self):
cursor = connection.cursor()
cursor.execute("""
SELECT p.id, p.question, p.poll_date, COUNT(*)
FROM polls_opinionpoll p, polls_response r
WHERE p.id = r.poll_id
GROUP BY 1, 2, 3
ORDER BY 3 DESC""")
result_list = []
for row in cursor.fetchall():
p = self.model(id=row[0], question=row[1], poll_date=row[2])
p.num_responses = row[3]
result_list.append(p)
return result_list
class OpinionPoll(models.Model):
question = models.CharField(maxlength=200)
poll_date = models.DateField()
objects = PollManager()
class Response(models.Model):
poll = models.ForeignKey(Poll)
person_name = models.CharField(maxlength=50)
response = models.TextField()
With this example, you’d use OpinionPoll.objects.with_counts() to return that list of
OpinionPoll objects with num_responses attributes.
APPENDIX B ■MODEL DEFINITION REFERENCE 321
7257chAppB.qxd 11/1/07 1:40 PM Page 321
Another thing to note about this example is that Manager methods can access self.model
to get the model class to which they’re attached.
Modifying Initial Manager QuerySets
A Manager’s base QuerySet returns all objects in the system. For example, using this model:
class Book(models.Model):
title = models.CharField(maxlength=100)
author = models.CharField(maxlength=50)
the statement Book.objects.all() will return all books in the database.
You can override the base QuerySet by overriding the Manager.get_query_set() method.
get_query_set() should return a QuerySet with the properties you require.
For example, the following model has two managers—one that returns all objects and one
that returns only the books by Roald Dahl:
# First, define the Manager subclass.
class DahlBookManager(models.Manager):
def get_query_set(self):
qs = super(DahlBookManager, self).get_query_set()
return qs.filter(author='Roald Dahl')
# Then hook it into the Book model explicitly.
class Book(models.Model):
title = models.CharField(maxlength=100)
author = models.CharField(maxlength=50)
objects = models.Manager() # The default manager.
dahl_objects = DahlBookManager() # The Dahl-specific manager.
With this sample model, Book.objects.all() will return all books in the database, but
Book.dahl_objects.all() will return only the ones written by Roald Dahl.
Of course, because get_query_set() returns a QuerySet object, you can use filter(),
exclude(), and all the other QuerySet methods on it. So these statements are all legal:
Book.dahl_objects.all()
Book.dahl_objects.filter(title='Matilda')
Book.dahl_objects.count()
This example also points out another interesting technique: using multiple managers on
the same model. You can attach as many Manager() instances to a model as you’d like. This is
an easy way to define common “filters” for your models. Here’s an example:
class MaleManager(models.Manager):
def get_query_set(self):
return super(MaleManager, self).get_query_set().filter(sex='M')
class FemaleManager(models.Manager):
def get_query_set(self):
return super(FemaleManager, self).get_query_set().filter(sex='F')
APPENDIX B ■MODEL DEFINITION REFERENCE322
7257chAppB.qxd 11/1/07 1:40 PM Page 322
class Person(models.Model):
first_name = models.CharField(maxlength=50)
last_name = models.CharField(maxlength=50)
sex = models.CharField(maxlength=1, choices=(('M', 'Male'), ('F', 'Female')))
people = models.Manager()
men = MaleManager()
women = FemaleManager()
This example allows you to request Person.men.all(), Person.women.all(), and
Person.people.all(), yielding predictable results.
If you use custom Manager objects, take note that the first Manager Django encounters (in
order by which they’re defined in the model) has a special status. Django interprets the first
Manager defined in a class as the “default” Manager. Certain operations—such as Django’s
admin site—use the default Manager to obtain lists of objects, so it’s generally a good idea for
the first Manager to be relatively unfiltered. In the last example, the people Manager is defined
first—so it’s the default Manager.
Model Methods
Define custom methods on a model to add custom “row-level” functionality to your objects.
Whereas Manager methods are intended to do “tablewide” things, model methods should act
on a particular model instance.
This is a valuable technique for keeping business logic in one place: the model. For exam-
ple, this model has a few custom methods:
class Person(models.Model):
first_name = models.CharField(maxlength=50)
last_name = models.CharField(maxlength=50)
birth_date = models.DateField()
address = models.CharField(maxlength=100)
city = models.CharField(maxlength=50)
state = models.USStateField() # Yes, this is America-centric...
def baby_boomer_status(self):
"""Returns the person's baby-boomer status."""
import datetime
if datetime.date(1945, 8, 1) <= self.birth_date \
<= datetime.date(1964, 12, 31):
return "Baby boomer"
if self.birth_date < datetime.date(1945, 8, 1):
return "Pre-boomer"
return "Post-boomer"
def is_midwestern(self):
"""Returns True if this person is from the Midwest."""
return self.state in ('IL', 'WI', 'MI', 'IN', 'OH', 'IA', 'MO')
APPENDIX B ■MODEL DEFINITION REFERENCE 323
7257chAppB.qxd 11/1/07 1:40 PM Page 323
@property
def full_name(self):
"""Returns the person's full name."""
return '%s %s' % (self.first_name, self.last_name)
The last method in this example is a property—an attribute implemented by custom getter/
setter user code. Properties are a nifty trick added to Python 2.2; you can read more about them
at http://www.python.org/download/releases/2.2/descrintro/#property.
There are also a handful of model methods that have “special” meaning to Python or
Django. These methods are described in the sections that follow.
__str__
__str__() is a Python “magic method” that defines what should be returned if you call str()
on the object. Django uses str(obj) in a number of places, most notably as the value displayed
to render an object in the Django admin site and as the value inserted into a template when
it displays an object. Thus, you should always return a nice, human-readable string for the
object’s __str__. Although this isn’t required, it’s strongly encouraged.
Here’s an example:
class Person(models.Model):
first_name = models.CharField(maxlength=50)
last_name = models.CharField(maxlength=50)
def __str__(self):
return '%s %s' % (self.first_name, self.last_name)
get_absolute_url
Define a get_absolute_url() method to tell Django how to calculate the URL for an object, for
example:
def get_absolute_url(self):
return "/people/%i/" % self.id
Django uses this in its admin interface. If an object defines get_absolute_url(), the
object-editing page will have a “View on site” link that will take you directly to the object’s
public view, according to get_absolute_url().
Also, a couple of other bits of Django, such as the syndication-feed framework, use
get_absolute_url() as a convenience to reward people who’ve defined the method.
It’s good practice to use get_absolute_url() in templates, instead of hard-coding your
objects’ URLs. For example, this template code is bad:
<a href="/people/{{ object.id }}/">{{ object.name }}</a>
But this template code is good:
<a href="{{ object.get_absolute_url }}">{{ object.name }}</a>
The problem with the way we just wrote get_absolute_url() is that it slightly violates the
DRY principle: the URL for this object is defined both in the URLconf file and in the model.
APPENDIX B ■MODEL DEFINITION REFERENCE324
7257chAppB.qxd 11/1/07 1:40 PM Page 324
You can further decouple your models from the URLconf using the permalink decorator.
This decorator is passed the view function, a list of positional parameters, and (optionally)
a dictionary of named parameters. Django then works out the correct full URL path using
the URLconf, substituting the parameters you have given into the URL. For example, if your
URLconf contained a line such as the following:
(r'^people/(\d+)/$', 'people.views.details'),
your model could have a get_absolute_url method that looked like this:
@models.permalink
def get_absolute_url(self):
return ('people.views.details', [str(self.id)])
Similarly, if you had a URLconf entry that looked like this:
(r'/archive/(?P<year>\d{4})/(?P<month>\d{1,2})/(?P<day>\d{1,2})/$', archive_view)
you could reference this using permalink() as follows:
@models.permalink
def get_absolute_url(self):
return ('archive_view', (), {
'year': self.created.year,
'month': self.created.month,
'day': self.created.day})
Notice that we specify an empty sequence for the second argument in this case, because
we want to pass only keyword arguments, not named arguments.
In this way, you’re tying the model’s absolute URL to the view that is used to display it,
without repeating the URL information anywhere. You can still use the get_absolute_url()
method in templates, as before.
Executing Custom SQL
Feel free to write custom SQL statements in custom model methods and module-level meth-
ods. The object django.db.connection represents the current database connection. To use it,
call connection.cursor() to get a cursor object. Then, call cursor.execute(sql, [params]) to
execute the SQL, and cursor.fetchone() or cursor.fetchall() to return the resulting rows:
def my_custom_sql(self):
from django.db import connection
cursor = connection.cursor()
cursor.execute("SELECT foo FROM bar WHERE baz = %s", [self.baz])
row = cursor.fetchone()
return row
connection and cursor mostly implement the standard Python DB-API (http://www.
python.org/peps/pep-0249.html). If you’re not familiar with the Python DB-API, note that the
SQL statement in cursor.execute() uses placeholders, "%s", rather than adding parameters
directly within the SQL. If you use this technique, the underlying database library will auto-
matically add quotes and escaping to your parameter(s) as necessary. (Also note that Django
APPENDIX B ■MODEL DEFINITION REFERENCE 325
7257chAppB.qxd 11/1/07 1:40 PM Page 325
expects the "%s" placeholder, not the "?" placeholder, which is used by the SQLite Python
bindings. This is for the sake of consistency and sanity.)
A final note: If all you want to do is use a custom WHERE clause, you can just use the where,
tables, and params arguments to the standard lookup API. See Appendix C.
Overriding Default Model Methods
As explained in Appendix C, each model gets a few methods automatically—most notably,
save() and delete(). You can override these methods to alter behavior.
A classic use-case for overriding the built-in methods is if you want something to happen
whenever you save an object, for example:
class Blog(models.Model):
name = models.CharField(maxlength=100)
tagline = models.TextField()
def save(self):
do_something()
super(Blog, self).save() # Call the "real" save() method.
do_something_else()
You can also prevent saving:
class Blog(models.Model):
name = models.CharField(maxlength=100)
tagline = models.TextField()
def save(self):
if self.name == "Yoko Ono's blog":
return # Yoko shall never have her own blog!
else:
super(Blog, self).save() # Call the "real" save() method
Admin Options
The Admin class tells Django how to display the model in the admin site.
The following sections present a list of all possible Admin options. None of these options is
required. To use an admin interface without specifying any options, use pass, like so:
class Admin:
pass
Adding class Admin to a model is completely optional.
date_hierarchy
Set date_hierarchy to the name of a DateField or DateTimeField in your model, and the change
list page will include a date-based navigation using that field.
Here’s an example:
APPENDIX B ■MODEL DEFINITION REFERENCE326
7257chAppB.qxd 11/1/07 1:40 PM Page 326
class CustomerOrder(models.Model):
order_date = models.DateTimeField()
...
class Admin:
date_hierarchy = "order_date"
fields
Set fields to control the layout of admin interface “add” and “change” pages.
fields is a pretty complex nested data structure best demonstrated with an example. The
following is taken from the FlatPage model that’s part of django.contrib.flatpages:
class FlatPage(models.Model):
...
class Admin:
fields = (
(None, {
'fields': ('url', 'title', 'content', 'sites')
}),
('Advanced options', {
'classes': 'collapse',
'fields' : ('enable_comments',
'registration_required', 'template_name')
}),
)
Formally, fields is a list of two-tuples, in which each two-tuple represents a <fieldset>
on the admin form page. (A <fieldset> is a “section” of the form.)
The two-tuples are in the format (name, field_options), where name is a string represent-
ing the title of the fieldset and field_options is a dictionary of information about the fieldset,
including a list of fields to be displayed in it.
If fields isn’t given, Django will default to displaying each field that isn’t an AutoField and
has editable=True, in a single fieldset, in the same order as the fields are defined in the model.
The field_options dictionary can have the keys described in the sections that follow.
fields
A tuple of field names to display in this fieldset. This key is required.
To display multiple fields on the same line, wrap those fields in their own tuple. In this
example, the first_name and last_name fields will display on the same line:
'fields': (('first_name', 'last_name'), 'address', 'city', 'state'),
APPENDIX B ■MODEL DEFINITION REFERENCE 327
7257chAppB.qxd 11/1/07 1:40 PM Page 327
classes
A string containing extra CSS classes to apply to the fieldset.
Apply multiple classes by separating them with spaces:
'classes': 'wide extrapretty',
Two useful classes defined by the default admin site stylesheet are collapse and wide.
Fieldsets with the collapse style will be initially collapsed in the admin site and replaced with
a small “click to expand” link. Fieldsets with the wide style will be given extra horizontal space.
description
A string of optional extra text to be displayed at the top of each fieldset, under the heading of
the fieldset. It’s used verbatim, so you can use any HTML and you must escape any special
HTML characters (such as ampersands) yourself.
js
A list of strings representing URLs of JavaScript files to link into the admin screen via <script
src=""> tags. This can be used to tweak a given type of admin page in JavaScript or to provide
“quick links” to fill in default values for certain fields.
If you use relative URLs—that is, URLs that don’t start with http:// or /—then the admin
site will automatically prefix these links with settings.ADMIN_MEDIA_PREFIX.
list_display
Set list_display to control which fields are displayed on the change list page of the admin.
If you don’t set list_display, the admin site will display a single column that displays the
__str__() representation of each object.
Here are a few special cases to note about list_display:
• If the field is a ForeignKey, Django will display the __str__() of the related object.
•ManyToManyField fields aren’t supported, because that would entail executing a separate
SQL statement for each row in the table. If you want to do this nonetheless, give your
model a custom method, and add that method’s name to list_display. (More informa-
tion on custom methods in list_display shortly.)
• If the field is a BooleanField or NullBooleanField, Django will display a pretty “on” or
“off” icon instead of True or False.
• If the string given is a method of the model, Django will call it and display the output.
This method should have a short_description function attribute, for use as the header
for the field.
Here’s a full example model:
class Person(models.Model):
name = models.CharField(maxlength=50)
birthday = models.DateField()
APPENDIX B ■MODEL DEFINITION REFERENCE328
7257chAppB.qxd 11/1/07 1:40 PM Page 328
class Admin:
list_display = ('name', 'decade_born_in')
def decade_born_in(self):
return self.birthday.strftime('%Y')[:3] + "0's"
decade_born_in.short_description = 'Birth decade'
• If the string given is a method of the model, Django will HTML-escape the output by
default. If you’d rather not escape the output of the method, give the method an
allow_tags attribute whose value is True.
Here’s a full example model:
class Person(models.Model):
first_name = models.CharField(maxlength=50)
last_name = models.CharField(maxlength=50)
color_code = models.CharField(maxlength=6)
class Admin:
list_display = ('first_name', 'last_name', 'colored_name')
def colored_name(self):
return '<span style="color: #%s;">%s %s</span>' % \
(self.color_code, self.first_name, self.last_name)
colored_name.allow_tags = True
• If the string given is a method of the model that returns True or False, Django will dis-
play a pretty “on” or “off” icon if you give the method a boolean attribute whose value is
True.
Here’s a full example model:
class Person(models.Model):
first_name = models.CharField(maxlength=50)
birthday = models.DateField()
class Admin:
list_display = ('name', 'born_in_fifties')
def born_in_fifties(self):
return self.birthday.strftime('%Y')[:3] == 5
born_in_fifties.boolean = True
• The __str__() method is just as valid in list_display as any other model method, so
it’s perfectly OK to do this:
list_display = ('__str__', 'some_other_field')
APPENDIX B ■MODEL DEFINITION REFERENCE 329
7257chAppB.qxd 11/1/07 1:40 PM Page 329
• Usually, elements of list_display that aren’t actual database fields can’t be used in
sorting (because Django does all the sorting at the database level).
However, if an element of list_display represents a certain database field, you can
indicate this fact by setting the admin_order_field attribute of the item, for example:
class Person(models.Model):
first_name = models.CharField(maxlength=50)
color_code = models.CharField(maxlength=6)
class Admin:
list_display = ('first_name', 'colored_first_name')
def colored_first_name(self):
return '<span style="color: #%s;">%s</span>' % \
(self.color_code, self.first_name)
colored_first_name.allow_tags = True
colored_first_name.admin_order_field = 'first_name'
The preceding code will tell Django to order by the first_name field when trying to sort
by colored_first_name in the admin site.
list_display_links
Set list_display_links to control which fields in list_display should be linked to the “change”
page for an object.
By default, the change list page will link the first column—the first field specified in
list_display—to the change page for each item. But list_display_links lets you change
which columns are linked. Set list_display_links to a list or tuple of field names (in the same
format as list_display) to link.
list_display_links can specify one or many field names. As long as the field names appear
in list_display, Django doesn’t care how many (or how few) fields are linked. The only require-
ment is that if you want to use list_display_links, you must define list_display.
In this example, the first_name and last_name fields will be linked on the change list page:
class Person(models.Model):
...
class Admin:
list_display = ('first_name', 'last_name', 'birthday')
list_display_links = ('first_name', 'last_name')
Finally, note that in order to use list_display_links, you must define list_display, too.
list_filter
Set list_filter to activate filters in the right sidebar of the change list page of the admin
interface. This should be a list of field names, and each specified field should be either
aBooleanField, DateField, DateTimeField, or ForeignKey.
APPENDIX B ■MODEL DEFINITION REFERENCE330
7257chAppB.qxd 11/1/07 1:40 PM Page 330
This example, taken from the django.contrib.auth.models.User model, shows how both
list_display and list_filter work:
class User(models.Model):
...
class Admin:
list_display = ('username', 'email', 'first_name', 'last_name', 'is_staff')
list_filter = ('is_staff', 'is_superuser')
list_per_page
Set list_per_page to control how many items appear on each paginated admin change list
page. By default, this is set to 100.
list_select_related
Set list_select_related to tell Django to use select_related() in retrieving the list of objects
on the admin change list page. This can save you a bunch of database queries if you’re using
related objects in the admin change list display.
The value should be either True or False. The default is False unless one of the list_display
fields is a ForeignKey.
For more on select_related(), see Appendix C.
ordering
Set ordering to specify how objects on the admin change list page should be ordered. This
should be a list or tuple in the same format as a model’s ordering parameter.
If this isn’t provided, the Django admin interface will use the model’s default ordering.
save_as
Set save_as to True to enable a “save as” feature on admin change forms.
Normally, objects have three save options: “Save,” “Save and continue editing,” and “Save
and add another.” If save_as is True, “Save and add another” will be replaced by a “Save as”
button.
“Save as” means the object will be saved as a new object (with a new ID), rather than the
old object.
By default, save_as is set to False.
save_on_top
Set save_on_top to add save buttons across the top of your admin change forms.
Normally, the save buttons appear only at the bottom of the forms. If you set save_on_top,
the buttons will appear at both the top and the bottom.
By default, save_on_top is set to False.
APPENDIX B ■MODEL DEFINITION REFERENCE 331
7257chAppB.qxd 11/1/07 1:40 PM Page 331

search_fields
Set search_fields to enable a search box on the admin change list page. This should be set to
a list of field names that will be searched whenever somebody submits a search query in that
text box.
These fields should be some kind of text field, such as CharField or TextField. You can
also perform a related lookup on a ForeignKey with the lookup API “follow” notation:
class Employee(models.Model):
department = models.ForeignKey(Department)
...
class Admin:
search_fields = ['department__name']
When somebody does a search in the admin search box, Django splits the search query
into words and returns all objects that contain each of the words, case insensitive, where
each word must be in at least one of search_fields. For example, if search_fields is set to
['first_name', 'last_name'] and a user searches for john lennon, Django will do the equiva-
lent of this SQL WHERE clause:
WHERE (first_name ILIKE '%john%' OR last_name ILIKE '%john%')
AND (first_name ILIKE '%lennon%' OR last_name ILIKE '%lennon%')
For faster and/or more restrictive searches, prefix the field name with an operator, as
shown in Table B-7.
Table B-7. Operators Allowed in search_fields
Operator Meaning
^Matches the beginning of the field. For example, if search_fields is set to
['^first_name', '^last_name'], and a user searches for john lennon, Django will do
the equivalent of this SQL WHERE clause:
WHERE (first_name ILIKE 'john%' OR last_name ILIKE 'john%')
AND (first_name ILIKE 'lennon%' OR last_name ILIKE 'lennon%')
This query is more efficient than the normal '%john%'query, because the database
only needs to check the beginning of a column’s data, rather than seeking through
the entire column’s data. Plus, if the column has an index on it, some databases may
be able to use the index for this query, even though it’s a LIKE query.
=Matches exactly, case insensitive. For example, if search_fields is set to
['=first_name', '=last_name'] and a user searches for john lennon, Django will do
the equivalent of this SQL WHERE clause:
WHERE (first_name ILIKE 'john' OR last_name ILIKE 'john')
AND (first_name ILIKE 'lennon' OR last_name ILIKE 'lennon')
Note that the query input is split by spaces, so, following this example, it’s currently
not possible to search for all records in which first_name is exactly 'john winston'
(containing a space).
@Performs a full-text match. This is like the default search method, but it uses an
index. Currently this is available only for MySQL.
APPENDIX B ■MODEL DEFINITION REFERENCE332
7257chAppB.qxd 11/1/07 1:40 PM Page 332

Database API Reference
Django’s database API is the other half of the model API discussed in Appendix B. Once
you’ve defined a model, you’ll use this API any time you need to access the database. You’ve
seen examples of this API in use throughout the book; this appendix explains all the various
options in detail.
Like the model APIs discussed in Appendix B, though, these APIs are considered very sta-
ble, the Django developers consistently add new shortcuts and conveniences. It’s a good idea
to always check the latest documentation online, available at http://www.djangoproject.com/
documentation/0.96/db-api/.
Throughout this reference, we’ll refer to the following models, which might form a simple
Weblog application:
from django.db import models
class Blog(models.Model):
name = models.CharField(max_length=100)
tagline = models.TextField()
def __str__(self):
return self.name
class Author(models.Model):
name = models.CharField(max_length=50)
email = models.EmailField()
def __str__(self):
return self.name
class Entry(models.Model):
blog = models.ForeignKey(Blog)
headline = models.CharField(max_length=255)
body_text = models.TextField()
pub_date = models.DateTimeField()
authors = models.ManyToManyField(Author)
def __str__(self):
return self.headline
333
APPENDIX C
■ ■ ■
7257chAppCa.qxd 11/1/07 1:41 PM Page 333
Creating Objects
To create an object, instantiate it using keyword arguments to the model class and then call
save() to save it to the database:
>>> from mysite.blog.models import Blog
>>> b = Blog(name='Beatles Blog', tagline='All the latest Beatles news.')
>>> b.save()
This performs an INSERT SQL statement behind the scenes. Django doesn’t hit the data-
base until you explicitly call save().
The save() method has no return value.
To create an object and save it all in one, step see the create manager method discussed
shortly.
What Happens When You Save?
When you save an object, Django performs the following steps:
1. Emits a pre_save signal: This provides a notification that an object is about to be saved.
You can register a listener that will be invoked whenever this signal is emitted. These
signals are still in development and weren’t documented when this book went to press;
check the online documentation for the latest information.
2. Preprocesses the data: Each field on the object is asked to perform any automated data
modification that the field may need to perform. Most fields do no preprocessing—the
field data is kept as is. Preprocessing is only used on fields that have special behavior,
like file fields.
3. Prepares the data for the database: Each field is asked to provide its current value in
a data type that can be written to the database. Most fields require no data prepara-
tion. Simple data types, such as integers and strings, are “ready to write” as a Python
object. However, more complex data types often require some modification. For exam-
ple, DateFields use a Python datetime object to store data. Databases don’t store datetime
objects, so the field value must be converted into an ISO-compliant date string for
insertion into the database.
4. Inserts the data into the database: The preprocessed, prepared data is then composed
into an SQL statement for insertion into the database.
5. Emits a post_save signal: As with the pre_save signal, this is used to provide notification
that an object has been successfully saved. Again, these signals are not yet documented.
Autoincrementing Primary Keys
For convenience, each model is given an autoincrementing primary key field named id unless you
explicitly specify primary_key=True on a field (see the section titled “AutoField” in Appendix B).
If your model has an AutoField, that autoincremented value will be calculated and saved
as an attribute on your object the first time you call save():
APPENDIX C ■DATABASE API REFERENCE334
7257chAppCa.qxd 11/1/07 1:41 PM Page 334
>>> b2 = Blog(name='Cheddar Talk', tagline='Thoughts on cheese.')
>>> b2.id # Returns None, because b doesn't have an ID yet.
None
>>> b2.save()
>>> b2.id # Returns the ID of your new object.
14
There’s no way to tell what the value of an ID will be before you call save(), because that
value is calculated by your database, not by Django.
If a model has an AutoField but you want to define a new object’s ID explicitly when sav-
ing, just define it explicitly before saving, rather than relying on the autoassignment of the ID:
>>> b3 = Blog(id=3, name='Cheddar Talk', tagline='Thoughts on cheese.')
>>> b3.id
3
>>> b3.save()
>>> b3.id
3
If you assign auto-primary-key values manually, make sure not to use an already existing
primary key value! If you create a new object with an explicit primary key value that already
exists in the database, Django will assume you’re changing the existing record rather than cre-
ating a new one.
Given the preceding 'Cheddar Talk' blog example, this example would override the previ-
ous record in the database:
>>> b4 = Blog(id=3, name='Not Cheddar', tagline='Anything but cheese.')
>>> b4.save() # Overrides the previous blog with ID=3!
Explicitly specifying auto-primary-key values is mostly useful for bulk-saving objects,
when you’re confident you won’t have primary key collision.
Saving Changes to Objects
To save changes to an object that’s already in the database, use save().
Given a Blog instance b5 that has already been saved to the database, this example changes
its name and updates its record in the database:
>>> b5.name = 'New name'
>>> b5.save()
This performs an UPDATE SQL statement behind the scenes. Again, Django doesn’t hit the
database until you explicitly call save().
APPENDIX C ■DATABASE API REFERENCE 335
7257chAppCa.qxd 11/1/07 1:41 PM Page 335

HOW DJANGO KNOWS WHEN TO UPDATE AND WHEN TO INSERT
You may have noticed that Django database objects use the same save() method for creating and changing
objects. Django abstracts the need to use INSERT or UPDATE SQL statements. Specifically, when you call
save(), Django follows this algorithm:
• If the object’s primary key attribute is set to a value that evaluates to True (i.e., a value other than
None or the empty string), Django executes a SELECT query to determine whether a record with the
given primary key already exists.
• If the record with the given primary key does already exist, Django executes an UPDATE query.
• If the object’s primary key attribute is
not
set, or if it’s set but a record doesn’t exist, Django executes
an INSERT.
Because of this, you should be careful not to specify a primary key value explicitly when saving new
objects if you cannot guarantee the primary key value is unused.
Updating ForeignKey fields works exactly the same way; simply assign an object of the
right type to the field in question:
>>> joe = Author.objects.create(name="Joe")
>>> entry.author = joe
>>> entry.save()
Django will complain if you try to assign an object of the wrong type.
Retrieving Objects
Throughout the book you’ve seen objects retrieved using code like the following:
>>> blogs = Blog.objects.filter(author__name__contains="Joe")
There are quite a few “moving parts” behind the scenes here: when you retrieve objects
from the database, you’re actually constructing a QuerySet using the model’s Manager. This
QuerySet knows how to execute SQL and return the requested objects.
Appendix B looked at both of these objects from a model-definition point of view; now
we’ll look at how they operate.
A QuerySet represents a collection of objects from your database. It can have zero, one, or
many filters—criteria that narrow down the collection based on given parameters. In SQL
terms, a QuerySet equates to a SELECT statement, and a filter is a limiting clause such as WHERE
or LIMIT.
You get a QuerySet by using your model’s Manager. Each model has at least one Manager,
and it’s called objects by default. Access it directly via the model class, like so:
>>> Blog.objects
<django.db.models.manager.Manager object at 0x137d00d>
APPENDIX C ■DATABASE API REFERENCE336
7257chAppCa.qxd 11/1/07 1:41 PM Page 336
Managers are accessible only via model classes, rather than from model instances, to enforce
a separation between “table-level” operations and “record-level” operations:
>>> b = Blog(name='Foo', tagline='Bar')
>>> b.objects
Traceback (most recent call last):
File "<stdin>", line 1, in <module>
AttributeError: Manager isn’t accessible via Blog instances.
The Manager is the main source of QuerySets for a model. It acts as a “root” QuerySet that
describes all objects in the model’s database table. For example, Blog.objects is the initial
QuerySet that contains all Blog objects in the database.
Caching and QuerySets
Each QuerySet contains a cache, to minimize database access. It’s important to understand
how it works in order to write the most efficient code.
In a newly created QuerySet, the cache is empty. The first time a QuerySet is evaluated—and,
hence, a database query happens—Django saves the query results in the QuerySet’s cache and
returns the results that have been explicitly requested (e.g., the next element, if the QuerySet is
being iterated over). Subsequent evaluations of the QuerySet reuse the cached results.
Keep this caching behavior in mind, because it may bite you if you don’t use your QuerySets
correctly. For example, the following will create two QuerySets, evaluate them, and throw them
away:
print [e.headline for e in Entry.objects.all()]
print [e.pub_date for e in Entry.objects.all()]
That means the same database query will be executed twice, effectively doubling your
database load. Also, there’s a possibility the two lists may not include the same database
records, because an Entry may have been added or deleted in the split second between the
two requests.
To avoid this problem, simply save the QuerySet and reuse it:
queryset = Poll.objects.all()
print [p.headline for p in queryset] # Evaluate the query set.
print [p.pub_date for p in queryset] # Reuse the cache from the evaluation.
Filtering Objects
The simplest way to retrieve objects from a table is to get all of them. To do this, use the all()
method on a Manager:
>>> Entry.objects.all()
The all() method returns a QuerySet of all the objects in the database. Usually, though,
you’ll need to select only a subset of the complete set of objects. To create such a subset, you
refine the initial QuerySet, adding filter conditions. You’ll usually do this using the filter()
and/or exclude() methods:
APPENDIX C ■DATABASE API REFERENCE 337
7257chAppCa.qxd 11/1/07 1:41 PM Page 337
>>> y2006 = Entry.objects.filter(pub_date__year=2006)
>>> not2006 = Entry.objects.exclude(pub_date__year=2006)
filter() and exclude() both take field lookup arguments, which are discussed in detail
shortly.
Chaining Filters
The result of refining a QuerySet is itself a QuerySet, so it’s possible to chain refinements
together, for example:
>>> qs = Entry.objects.filter(headline__startswith='What')
>>> qs = qs..exclude(pub_date__gte=datetime.datetime.now())
>>> qs = qs.filter(pub_date__gte=datetime.datetime(2005, 1, 1))
This takes the initial QuerySet of all entries in the database, adds a filter, then an exclusion,
and then another filter. The final result is a QuerySet containing all entries with a headline that
starts with “What” that were published between January 1, 2005, and the current day.
It’s important to point out here that QuerySets are lazy—the act of creating a QuerySet
doesn’t involve any database activity. In fact, the three preceding lines don’t make any data-
base calls; you can chain filters together all day long and Django won’t actually run the query
until the QuerySet is evaluated.
You can evaluate a QuerySet in any following ways:
•Iterating: A QuerySet is iterable, and it executes its database query the first time you
iterate over it. For example, the following QuerySet isn’t evaluated until it’s iterated over
in the for loop:
qs = Entry.objects.filter(pub_date__year=2006)
qs = qs.filter(headline__icontains="bill")
for e in qs:
print e.headline
This prints all headlines from 2006 that contain “bill” but causes only one database hit.
•Printing it: A QuerySet is evaluated when you call repr() on it. This is for convenience
in the Python interactive interpreter, so you can immediately see your results when
using the API interactively.
•Slicing: As explained in the upcoming “Limiting QuerySets” section, a QuerySet can be
sliced using Python’s array-slicing syntax. Usually slicing a QuerySet returns another
(unevaluated) QuerySet, but Django will execute the database query if you use the “step”
parameter of slice syntax.
•Converting to a list: You can force evaluation of a QuerySet by calling list() on it, for
example:
>>> entry_list = list(Entry.objects.all())
Be warned, though, that this could have a large memory overhead, because Django will
load each element of the list into memory. In contrast, iterating over a QuerySet will take
advantage of your database to load data and instantiate objects only as you need them.
APPENDIX C ■DATABASE API REFERENCE338
7257chAppCa.qxd 11/1/07 1:41 PM Page 338

FILTERED QUERYSETS ARE UNIQUE
Each time you refine a QuerySet, you get a brand-new QuerySet that is in no way bound to the previous
QuerySet. Each refinement creates a separate and distinct QuerySet that can be stored, used, and reused:
q1 = Entry.objects.filter(headline__startswith="What")
q2 = q1.exclude(pub_date__gte=datetime.now())
q3 = q1.filter(pub_date__gte=datetime.now())
These three QuerySets are separate. The first is a base QuerySet containing all entries that contain
a headline starting with “What”. The second is a subset of the first, with an additional criterion that excludes
records whose pub_date is greater than now. The third is a subset of the first, with an additional criterion
that selects only the records whose pub_date is greater than now. The initial QuerySet (q1) is unaffected
by the refinement process.
Limiting QuerySets
Use Python’s array-slicing syntax to limit your QuerySet to a certain number of results. This is
the equivalent of SQL’s LIMIT and OFFSET clauses.
For example, this returns the first five entries (LIMIT 5):
>>> Entry.objects.all()[:5]
This returns the sixth through tenth entries (OFFSET 5 LIMIT 5):
>>> Entry.objects.all()[5:10]
Generally, slicing a QuerySet returns a new QuerySet—it doesn’t evaluate the query. An
exception is if you use the “step” parameter of Python slice syntax. For example, this would
actually execute the query in order to return a list of every second object of the first ten:
>>> Entry.objects.all()[:10:2]
To retrieve a single object rather than a list (e.g., SELECT foo FROM bar LIMIT 1), use
a simple index instead of a slice. For example, this returns the first Entry in the database, after
ordering entries alphabetically by headline:
>>> Entry.objects.order_by('headline')[0]
The preceding is roughly equivalent to the following:
>>> Entry.objects.order_by('headline')[0:1].get()
Note, however, that the first of these will raise IndexError while the second will raise
DoesNotExist if no objects match the given criteria.
Query Methods That Return New QuerySets
Django provides a range of QuerySet refinement methods that modify either the types of
results returned by the QuerySet or the way its SQL query is executed. These methods are
described in the sections that follow. Some of the methods take field lookup arguments, which
are discussed in detail a bit later on.
APPENDIX C ■DATABASE API REFERENCE 339
7257chAppCa.qxd 11/1/07 1:41 PM Page 339
filter(**lookup)
Returns a new QuerySet containing objects that match the given lookup parameters.
exclude(**kwargs)
Returns a new QuerySet containing objects that do not match the given lookup parameters.
order_by(*fields)
By default, results returned by a QuerySet are ordered by the ordering tuple given by the
ordering option in the model’s metadata (see Appendix B). You can override this for a particu-
lar query using the order_by() method:
>> Entry.objects.filter(pub_date__year=2005).order_by('-pub_date', 'headline')
This result will be ordered by pub_date descending, and then by headline ascending. The
negative sign in front of "-pub_date" indicates descending order. Ascending order is assumed if
the -is absent. To order randomly, use "?", like so:
>>> Entry.objects.order_by('?')
distinct()
Returns a new QuerySet that uses SELECT DISTINCT in its SQL query. This eliminates duplicate
rows from the query results.
By default, a QuerySet will not eliminate duplicate rows. In practice, this is rarely a prob-
lem, because simple queries such as Blog.objects.all() don’t introduce the possibility of
duplicate result rows.
However, if your query spans multiple tables, it’s possible to get duplicate results when
aQuerySet is evaluated. That’s when you’d use distinct().
values(*fields)
Returns a special QuerySet that evaluates to a list of dictionaries instead of model-instance
objects. Each of those dictionaries represents an object, with the keys corresponding to the
attribute names of model objects:
# This list contains a Blog object.
>>> Blog.objects.filter(name__startswith='Beatles')
[Beatles Blog]
# This list contains a dictionary.
>>> Blog.objects.filter(name__startswith='Beatles').values()
[{'id': 1, 'name': 'Beatles Blog', 'tagline': 'All the latest Beatles news.'}]
values() takes optional positional arguments, *fields, which specify field names to
which the SELECT should be limited. If you specify the fields, each dictionary will contain only
the field keys/values for the fields you specify. If you don’t specify the fields, each dictionary
will contain a key and value for every field in the database table:
APPENDIX C ■DATABASE API REFERENCE340
7257chAppCa.qxd 11/1/07 1:41 PM Page 340
>>> Blog.objects.values()
[{'id': 1, 'name': 'Beatles Blog', 'tagline': 'All the latest Beatles news.'}],
>>> Blog.objects.values('id', 'name')
[{'id': 1, 'name': 'Beatles Blog'}]
This method is useful when you know you’re only going to need values from a small num-
ber of the available fields and you won’t need the functionality of a model instance object. It’s
more efficient to select only the fields you need to use.
dates(field, kind, order)
Returns a special QuerySet that evaluates to a list of datetime.datetime objects representing all
available dates of a particular kind within the contents of the QuerySet.
The field argument must be the name of a DateField or DateTimeField of your model.
The kind argument must be "year", "month", or "day". Each datetime.datetime object in the
result list is “truncated” to the given type:
•"year" returns a list of all distinct year values for the field.
•"month" returns a list of all distinct year/month values for the field.
•"day" returns a list of all distinct year/month/day values for the field.
order, which defaults to 'ASC', should be either 'ASC' or 'DESC'. This specifies how to
order the results.
Here are a few examples:
>>> Entry.objects.dates('pub_date', 'year')
[datetime.datetime(2005, 1, 1)]
>>> Entry.objects.dates('pub_date', 'month')
[datetime.datetime(2005, 2, 1), datetime.datetime(2005, 3, 1)]
>>> Entry.objects.dates('pub_date', 'day')
[datetime.datetime(2005, 2, 20), datetime.datetime(2005, 3, 20)]
>>> Entry.objects.dates('pub_date', 'day', order='DESC')
[datetime.datetime(2005, 3, 20), datetime.datetime(2005, 2, 20)]
>>> Entry.objects.filter(headline__contains='Lennon').dates('pub_date', 'day')
[datetime.datetime(2005, 3, 20)]
select_related()
Returns a QuerySet that will automatically “follow” foreign key relationships, selecting that
additional related-object data when it executes its query. This is a performance booster that
results in (sometimes much) larger queries but means later use of foreign key relationships
won’t require database queries.
The following examples illustrate the difference between plain lookups and
select_related() lookups. Here’s standard lookup:
APPENDIX C ■DATABASE API REFERENCE 341
7257chAppCa.qxd 11/1/07 1:41 PM Page 341
# Hits the database.
>>> e = Entry.objects.get(id=5)
# Hits the database again to get the related Blog object.
>>> b = e.blog
and here’s select_related lookup:
# Hits the database.
>>> e = Entry.objects.select_related().get(id=5)
# Doesn't hit the database, because e.blog has been prepopulated
# in the previous query.
>>> b = e.blog
select_related() follows foreign keys as far as possible. If you have the following models:
class City(models.Model):
# ...
class Person(models.Model):
# ...
hometown = models.ForeignKey(City)
class Book(models.Model):
# ...
author = models.ForeignKey(Person)
then a call to Book.objects.select_related().get(id=4) will cache the related Person and the
related City:
>>> b = Book.objects.select_related().get(id=4)
>>> p = b.author # Doesn't hit the database.
>>> c = p.hometown # Doesn't hit the database.
>>> b = Book.objects.get(id=4) # No select_related() in this example.
>>> p = b.author # Hits the database.
>>> c = p.hometown # Hits the database.
Note that select_related() does not follow foreign keys that have null=True.
Usually, using select_related() can vastly improve performance because your application
can avoid many database calls. However, in situations with deeply nested sets of relationships,
select_related() can sometimes end up following “too many” relations and can generate
queries so large that they end up being slow.
extra()
Sometimes, the Django query syntax by itself can’t easily express a complex WHERE clause. For
these edge cases, Django provides the extra() QuerySet modifier, a hook for injecting specific
clauses into the SQL generated by a QuerySet.
APPENDIX C ■DATABASE API REFERENCE342
7257chAppCa.qxd 11/1/07 1:41 PM Page 342
By definition, these extra lookups may not be portable to different database engines
(because you’re explicitly writing SQL code) and violate the DRY principle, so you should
avoid them if possible.
Specify one or more of params, select, where, or tables. None of the arguments is required,
but you should use at least one of them.
The select argument lets you put extra fields in the SELECT clause. It should be a dictionary
mapping attribute names to SQL clauses to use to calculate that attribute:
>>> Entry.objects.extra(select={'is_recent': "pub_date > '2006-01-01'"})
As a result, each Entry object will have an extra attribute, is_recent, a Boolean represent-
ing whether the entry’s pub_date is greater than January 1, 2006.
The next example is more advanced—it does a subquery to give each resulting Blog object
an entry_count attribute, an integer count of associated Entry objects:
>>> subq = 'SELECT COUNT(*) FROM blog_entry WHERE blog_entry.blog_id = blog_blog.id'
>>> Blog.objects.extra(select={'entry_count': subq})
(In this particular case, we’re exploiting the fact that the query will already contain the
blog_blog table in its FROM clause.)
You can define explicit SQL WHERE clauses—perhaps to perform nonexplicit joins—by using
where. You can manually add tables to the SQL FROM clause by using tables.
where and tables both take a list of strings. All where parameters are ANDed to any other
search criteria:
>>> Entry.objects.extra(where=['id IN (3, 4, 5, 20)'])
The select and where parameters described previously may use standard Python database
string placeholders, '%s', to indicate parameters the database engine should automatically
quote. The params argument is a list of any extra parameters to be substituted:
>>> Entry.objects.extra(where=['headline=%s'], params=['Lennon'])
Always use params instead of embedding values directly into select or where because params
will ensure values are quoted correctly according to your particular database.
Here’s an example of the wrong way:
Entry.objects.extra(where=["headline='%s'" % name])
Here’s an example of the correct way:
Entry.objects.extra(where=['headline=%s'], params=[name])
QuerySet Methods That Do Not Return QuerySets
The following QuerySet methods evaluate the QuerySet and return something other than
aQuerySet—a single object, value, and so forth.
APPENDIX C ■DATABASE API REFERENCE 343
7257chAppCa.qxd 11/1/07 1:41 PM Page 343
get(**lookup)
Returns the object matching the given lookup parameters, which should be in the format described
in the “Field Lookups” section. This raises AssertionError if more than one object was found.
get() raises a DoesNotExist exception if an object wasn’t found for the given parameters.
The DoesNotExist exception is an attribute of the model class, for example:
>>> Entry.objects.get(id='foo') # raises Entry.DoesNotExist
The DoesNotExist exception inherits from django.core.exceptions.ObjectDoesNotExist,
so you can target multiple DoesNotExist exceptions:
>>> from django.core.exceptions import ObjectDoesNotExist
>>> try:
... e = Entry.objects.get(id=3)
... b = Blog.objects.get(id=1)
... except ObjectDoesNotExist:
... print "Either the entry or blog doesn't exist."
create(**kwargs)
This is a convenience method for creating an object and saving it all in one step. It lets you
compress two common steps:
>>> p = Person(first_name="Bruce", last_name="Springsteen")
>>> p.save()
into a single line:
>>> p = Person.objects.create(first_name="Bruce", last_name="Springsteen")
get_or_create(**kwargs)
This is a convenience method for looking up an object and creating one if it doesn’t exist. It
returns a tuple of (object, created), where object is the retrieved or created object and
created is a Boolean specifying whether a new object was created.
This method is meant as a shortcut to boilerplate code and is mostly useful for data-import
scripts, for example:
try:
obj = Person.objects.get(first_name='John', last_name='Lennon')
except Person.DoesNotExist:
obj = Person(first_name='John', last_name='Lennon', birthday=date(1940, 10, 9))
obj.save()
This pattern gets quite unwieldy as the number of fields in a model increases. The previous
example can be rewritten using get_or_create() like so:
obj, created = Person.objects.get_or_create(
first_name = 'John',
last_name = 'Lennon',
defaults = {'birthday': date(1940, 10, 9)}
)
APPENDIX C ■DATABASE API REFERENCE344
7257chAppCa.qxd 11/1/07 1:41 PM Page 344
Any keyword arguments passed to get_or_create()—except an optional one called
defaults—will be used in a get() call. If an object is found, get_or_create() returns a tuple
of that object and False. If an object is not found, get_or_create() will instantiate and save
a new object, returning a tuple of the new object and True. The new object will be created
according to this algorithm:
defaults = kwargs.pop('defaults', {})
params = dict([(k, v) for k, v in kwargs.items() if '__' not in k])
params.update(defaults)
obj = self.model(**params)
obj.save()
In English, that means start with any non-'defaults' keyword argument that doesn’t con-
tain a double underscore (which would indicate a nonexact lookup). Then add the contents of
defaults, overriding any keys if necessary, and use the result as the keyword arguments to the
model class.
If you have a field named defaults and want to use it as an exact lookup in get_or_create(),
just use 'defaults__exact' like so:
Foo.objects.get_or_create(
defaults__exact = 'bar',
defaults={'defaults': 'baz'}
)
As mentioned earlier, get_or_create() is mostly useful in scripts that need to parse data
and create new records if existing ones aren’t available. But if you need to use get_or_create()
in a view, please make sure to use it only in POST requests unless you have a good reason not
to. GET requests shouldn’t have any effect on data; use POST whenever a request to a page has
a side effect on your data.
count()
Returns an integer representing the number of objects in the database matching the
QuerySet. count() never raises exceptions. Here’s an example:
# Returns the total number of entries in the database.
>>> Entry.objects.count()
4
# Returns the number of entries whose headline contains 'Lennon'
>>> Entry.objects.filter(headline__contains='Lennon').count()
1
count() performs a SELECT COUNT(*) behind the scenes, so you should always use count()
rather than loading all of the records into Python objects and calling len() on the result.
Depending on which database you’re using (e.g., PostgreSQL or MySQL), count() may
return a long integer instead of a normal Python integer. This is an underlying implementation
quirk that shouldn’t pose any real-world problems.
APPENDIX C ■DATABASE API REFERENCE 345
7257chAppCa.qxd 11/1/07 1:41 PM Page 345
in_bulk(id_list)
Takes a list of primary key values and returns a dictionary mapping each primary key value to
an instance of the object with the given ID, for example:
>>> Blog.objects.in_bulk([1])
{1: Beatles Blog}
>>> Blog.objects.in_bulk([1, 2])
{1: Beatles Blog, 2: Cheddar Talk}
>>> Blog.objects.in_bulk([])
{}
IDs of objects that don’t exist are silently dropped from the result dictionary. If you pass
in_bulk() an empty list, you’ll get an empty dictionary.
latest(field_name=None)
Returns the latest object in the table, by date, using the field_name provided as the date field.
This example returns the latest Entry in the table, according to the pub_date field:
>>> Entry.objects.latest('pub_date')
If your model’s Meta specifies get_latest_by, you can leave off the field_name argument
to latest(). Django will use the field specified in get_latest_by by default.
Like get(), latest() raises DoesNotExist if an object doesn’t exist with the given parameters.
Field Lookups
Field lookups are how you specify the meat of an SQL WHERE clause. They’re specified as keyword
arguments to the QuerySet methods filter(),exclude(), and get().
Basic lookup keyword arguments take the form field__lookuptype=value (note the double
underscore). For example, the following:
>>> Entry.objects.filter(pub_date__lte='2006-01-01')
translates (roughly) into this SQL:
SELECT * FROM blog_entry WHERE pub_date <= '2006-01-01';
If you pass an invalid keyword argument, a lookup function will raise TypeError.
The supported lookup types follow.
exact
Performs an exact match:
>>> Entry.objects.get(headline__exact="Man bites dog")
This matches any object with the exact headline “Man bites dog”.
If you don’t provide a lookup type—that is, if your keyword argument doesn’t contain
a double underscore—the lookup type is assumed to be exact. For example, the following two
statements are equivalent:
APPENDIX C ■DATABASE API REFERENCE346
7257chAppCa.qxd 11/1/07 1:41 PM Page 346

>>> Blog.objects.get(id__exact=14) # Explicit form
>>> Blog.objects.get(id=14) # __exact is implied
This is for convenience, because exact lookups are the common case.
iexact
Performs a case-insensitive exact match:
>>> Blog.objects.get(name__iexact='beatles blog')
This will match 'Beatles Blog', 'beatles blog', 'BeAtLes BLoG', and so forth.
contains
Performs a case-sensitive containment test:
Entry.objects.get(headline__contains='Lennon')
This will match the headline 'Today Lennon honored' but not 'today lennon honored'.
SQLite doesn’t support case-sensitive LIKE statements; when using SQLite, contains acts
like icontains.
ESCAPING PERCENT SIGNS AND UNDERSCORES IN LIKE STATEMENTS
The field lookups that equate to LIKE SQL statements (iexact,contains,icontains,startswith,
istartswith,endswith, and iendswith) will automatically escape the two special characters used in
LIKE statements: the percent sign and the underscore. (In a LIKE statement, the percent sign signifies
a multiple-character wildcard and the underscore signifies a single-character wildcard.)
This means things should work intuitively, so the abstraction doesn’t leak. For example, to retrieve all
the entries that contain a percent sign, just use the percent sign as any other character:
Entry.objects.filter(headline__contains='%')
Django takes care of the quoting for you. The resulting SQL will look something like this:
SELECT ... WHERE headline LIKE '%\%%';
The same goes for underscores. Both percentage signs and underscores are handled for you transparently.
icontains
Performs a case-insensitive containment test:
>>> Entry.objects.get(headline__icontains='Lennon')
Unlike contains, icontains will match 'today lennon honored'.
APPENDIX C ■DATABASE API REFERENCE 347
7257chAppCa.qxd 11/1/07 1:41 PM Page 347
gt, gte, lt, and lte
These represent greater than, greater than or equal to, less than, and less than or equal to:
>>> Entry.objects.filter(id__gt=4)
>>> Entry.objects.filter(id__lt=15)
>>> Entry.objects.filter(id__gte=0)
These queries return any object with an ID greater than 4, an ID less than 15, and an ID
greater than or equal to 1, respectively.
You’ll usually use these on numeric fields. Be careful with character fields since character
order isn’t always what you’d expect (i.e., the string “4” sorts after the string “10”).
in
Filters where a value is on a given list:
Entry.objects.filter(id__in=[1, 3, 4])
This returns all objects with the ID 1, 3, or 4.
startswith
Performs a case-sensitive starts-with:
>>> Entry.objects.filter(headline__startswith='Will')
This will return the headlines “Will he run?” and “Willbur named judge”, but not “Who is
Will?” or “will found in crypt”.
istartswith
Performs a case-insensitive starts-with:
>>> Entry.objects.filter(headline__istartswith='will')
This will return the headlines “Will he run?”, “Willbur named judge”, and “will found in
crypt”, but not “Who is Will?”
endswith and iendswith
Perform case-sensitive and case-insensitive ends-with:
>>> Entry.objects.filter(headline__endswith='cats')
>>> Entry.objects.filter(headline__iendswith='cats')
range
Performs an inclusive range check:
>>> start_date = datetime.date(2005, 1, 1)
>>> end_date = datetime.date(2005, 3, 31)
>>> Entry.objects.filter(pub_date__range=(start_date, end_date))
APPENDIX C ■DATABASE API REFERENCE348
7257chAppCa.qxd 11/1/07 1:41 PM Page 348
You can use range anywhere you can use BETWEEN in SQL—for dates, numbers, and even
characters.
year, month, and day
For date/datetime fields, perform exact year, month, or day matches:
# Year lookup
>>>Entry.objects.filter(pub_date__year=2005)
# Month lookup—takes integers
>>> Entry.objects.filter(pub_date__month=12)
# Day lookup
>>> Entry.objects.filter(pub_date__day=3)
# Combination: return all entries on Christmas of any year
>>> Entry.objects.filter(pub_date__month=12, pub_date_day=25)
isnull
Takes either True or False, which correspond to SQL queries of IS NULL and IS NOT NULL,
respectively:
>>> Entry.objects.filter(pub_date__isnull=True)
__isnull=True vs. __exact=None
There is an important difference between __isnull=True and __exact=None. __exact=None
will always return an empty result set, because SQL requires that no value is equal to NULL.
__isnull determines if the field is currently holding the value of NULL without performing
a comparison.
search
A Boolean full-text search that takes advantage of full-text indexing. This is like contains but is
significantly faster due to full-text indexing.
Note this is available only in MySQL and requires direct manipulation of the database to
add the full-text index.
The pk Lookup Shortcut
For convenience, Django provides a pk lookup type, which stands for “primary_key”.
In the example Blog model, the primary key is the id field, so these three statements are
equivalent:
>>> Blog.objects.get(id__exact=14) # Explicit form
>>> Blog.objects.get(id=14) # __exact is implied
>>> Blog.objects.get(pk=14) # pk implies id__exact
APPENDIX C ■DATABASE API REFERENCE 349
7257chAppCa.qxd 11/1/07 1:41 PM Page 349
The use of pk isn’t limited to __exact queries—any query term can be combined with pk to
perform a query on the primary key of a model:
# Get blogs entries with id 1, 4, and 7
>>> Blog.objects.filter(pk__in=[1,4,7])
# Get all blog entries with id > 14
>>> Blog.objects.filter(pk__gt=14)
pk lookups also work across joins. For example, these three statements are equivalent:
>>> Entry.objects.filter(blog__id__exact=3) # Explicit form
>>> Entry.objects.filter(blog__id=3) # __exact is implied
>>> Entry.objects.filter(blog__pk=3) # __pk implies __id__exact
Complex Lookups with Q Objects
Keyword argument queries—in filter() and so on—are ANDed together. If you need to
execute more complex queries (e.g., queries with OR statements), you can use Qobjects.
A Qobject (django.db.models.Q) is an object used to encapsulate a collection of keyword
arguments. These keyword arguments are specified as in the “Field Lookups” section.
For example, this Qobject encapsulates a single LIKE query:
Q(question__startswith='What')
Qobjects can be combined using the &and |operators. When an operator is used on two Q
objects, it yields a new Qobject. For example, this statement yields a single Qobject that repre-
sents the OR of two "question__startswith" queries:
Q(question__startswith='Who') | Q(question__startswith='What')
This is equivalent to the following SQL WHERE clause:
WHERE question LIKE 'Who%' OR question LIKE 'What%'
You can compose statements of arbitrary complexity by combining Qobjects with the &
and |operators. You can also use parenthetical grouping.
Each lookup function that takes keyword arguments (e.g., filter(), exclude(), get()) can
also be passed one or more Qobjects as positional (not-named) arguments. If you provide
multiple Qobject arguments to a lookup function, the arguments will be ANDed together, for
example:
Poll.objects.get(
Q(question__startswith='Who'),
Q(pub_date=date(2005, 5, 2)) | Q(pub_date=date(2005, 5, 6))
)
roughly translates into the following SQL:
SELECT * from polls WHERE question LIKE 'Who%'
AND (pub_date = '2005-05-02' OR pub_date = '2005-05-06')
APPENDIX C ■DATABASE API REFERENCE350
7257chAppCa.qxd 11/1/07 1:41 PM Page 350
Lookup functions can mix the use of Qobjects and keyword arguments. All arguments
provided to a lookup function (be they keyword arguments or Qobjects) are ANDed together.
However, if a Qobject is provided, it must precede the definition of any keyword arguments.
For example, the following:
Poll.objects.get(
Q(pub_date=date(2005, 5, 2)) | Q(pub_date=date(2005, 5, 6)),
question__startswith='Who')
would be a valid query, equivalent to the previous example, but this:
# INVALID QUERY
Poll.objects.get(
question__startswith='Who',
Q(pub_date=date(2005, 5, 2)) | Q(pub_date=date(2005, 5, 6)))
would not be valid.
You can find some examples online at http://www.djangoproject.com/documentation/0.96/
models/or_lookups/.
Related Objects
When you define a relationship in a model (i.e., a ForeignKey, OneToOneField, or ManyToManyField),
instances of that model will have a convenient API to access the related object(s). For example, an
Entry object ecan get its associated Blog object by accessing the blog attribute e.blog.
Django also creates API accessors for the “other” side of the relationship—the link from
the related model to the model that defines the relationship. For example, a Blog object bhas
access to a list of all related Entry objects via the entry_set attribute: b.entry_set.all().
All examples in this section use the sample Blog, Author, and Entry models defined earlier.
Lookups That Span Relationships
Django offers a powerful and intuitive way to “follow” relationships in lookups, taking care of
the SQL JOINs for you automatically behind the scenes. To span a relationship, just use the
field name of related fields across models, separated by double underscores, until you get to
the field you want.
This example retrieves all Entry objects with a Blog whose name is 'Beatles Blog':
>>> Entry.objects.filter(blog__name__exact='Beatles Blog')
This spanning can be as deep as you’d like.
It works backward, too. To refer to a “reverse” relationship, just use the lowercase name of
the model.
This example retrieves all Blog objects that have at least one Entry whose headline contains
'Lennon':
>>> Blog.objects.filter(entry__headline__contains='Lennon')
APPENDIX C ■DATABASE API REFERENCE 351
7257chAppCa.qxd 11/1/07 1:41 PM Page 351
Foreign Key Relationships
If a model has a ForeignKey, instances of that model will have access to the related (foreign)
object via a simple attribute of the model, for example:
e = Entry.objects.get(id=2)
e.blog # Returns the related Blog object.
You can get and set via a foreign key attribute. As you may expect, changes to the foreign
key aren’t saved to the database until you call save(), for example:
e = Entry.objects.get(id=2)
e.blog = some_blog
e.save()
If a ForeignKey field has null=True set (i.e., it allows NULL values), you can assign None to it:
e = Entry.objects.get(id=2)
e.blog = None
e.save() # "UPDATE blog_entry SET blog_id = NULL ...;"
Forward access to one-to-many relationships is cached the first time the related object is
accessed. Subsequent accesses to the foreign key on the same object instance are cached, for
example:
e = Entry.objects.get(id=2)
print e.blog # Hits the database to retrieve the associated Blog.
print e.blog # Doesn't hit the database; uses cached version.
Note that the select_related() QuerySet method recursively prepopulates the cache of
all one-to-many relationships ahead of time:
e = Entry.objects.select_related().get(id=2)
print e.blog # Doesn't hit the database; uses cached version.
print e.blog # Doesn't hit the database; uses cached version.
select_related() is documented in the “Query Methods That Return New QuerySets”
section.
“Reverse” Foreign Key Relationships
Foreign key relationships are automatically symmetrical—a reverse relationship is inferred
from the presence of a ForeignKey pointing to another model.
If a model has a ForeignKey, instances of the foreign key model will have access to a Manager
that returns all instances of the first model. By default, this Manager is named FOO_set, where
FOO is the source model name, lowercased. This Manager returns QuerySets, which can be fil-
tered and manipulated as described in the “Retrieving Objects” section.
Here’s an example:
b = Blog.objects.get(id=1)
b.entry_set.all() # Returns all Entry objects related to Blog.
APPENDIX C ■DATABASE API REFERENCE352
7257chAppCa.qxd 11/1/07 1:41 PM Page 352
# b.entry_set is a Manager that returns QuerySets.
b.entry_set.filter(headline__contains='Lennon')
b.entry_set.count()
You can override the FOO_set name by setting the related_name parameter in the ForeignKey()
definition. For example, if the Entry model was altered to blog = ForeignKey(Blog, related_
name='entries'), the preceding example code would look like this:
b = Blog.objects.get(id=1)
b.entries.all() # Returns all Entry objects related to Blog.
# b.entries is a Manager that returns QuerySets.
b.entries.filter(headline__contains='Lennon')
b.entries.count()
You cannot access a reverse ForeignKey Manager from the class; it must be accessed from
an instance:
Blog.entry_set # Raises AttributeError: "Manager must be accessed via instance".
In addition to the QuerySet methods defined in the “Retrieving Objects” section, the
ForeignKey Manager has these additional methods:
•add(obj1, obj2, ...): Adds the specified model objects to the related object set, for
example:
b = Blog.objects.get(id=1)
e = Entry.objects.get(id=234)
b.entry_set.add(e) # Associates Entry e with Blog b.
•create(**kwargs): Creates a new object, saves it, and puts it in the related object set. It
returns the newly created object:
b = Blog.objects.get(id=1)
e = b.entry_set.create(headline='Hello', body_text='Hi', pub_date=datetime.date(2005, 1, 1))
# No need to call e.save() at this point—it's already been saved.
This is equivalent to (but much simpler than) the following:
b = Blog.objects.get(id=1)
e = Entry(blog=b, headline='Hello', body_text='Hi', pub_date=datetime.date(2005, 1, 1))
e.save()
Note that there’s no need to specify the keyword argument of the model that defines the
relationship. In the preceding example, we don’t pass the parameter blog to create().
Django figures out that the new Entry object’s blog field should be set to b.
•remove(obj1, obj2, ...): Removes the specified model objects from the related object set:
b = Blog.objects.get(id=1)
e = Entry.objects.get(id=234)
b.entry_set.remove(e) # Disassociates Entry e from Blog b.
APPENDIX C ■DATABASE API REFERENCE 353
7257chAppCa.qxd 11/1/07 1:41 PM Page 353

In order to prevent database inconsistency, this method only exists on ForeignKey
objects where null=True. If the related field can’t be set to None (NULL), then an object
can’t be removed from a relation without being added to another. In the preceding
example, removing efrom b.entry_set() is equivalent to doing e.blog = None, and
because the blog ForeignKey doesn’t have null=True, this is invalid.
•clear(): Removes all objects from the related object set:
b = Blog.objects.get(id=1)
b.entry_set.clear()
■Note This doesn’t delete the related objects—it just disassociates them.
Just like remove(), clear() is only available on ForeignKeys where null=True.
To assign the members of a related set in one fell swoop, just assign to it from any iterable
object, for example:
b = Blog.objects.get(id=1)
b.entry_set = [e1, e2]
If the clear() method is available, any pre-existing objects will be removed from the
entry_set before all objects in the iterable (in this case, a list) are added to the set. If the
clear() method is not available, all objects in the iterable will be added without removing
any existing elements.
Each “reverse” operation described in this section has an immediate effect on the data-
base. Every addition, creation, and deletion is immediately and automatically saved to the
database.
Many-to-Many Relationships
Both ends of a many-to-many relationship get automatic API access to the other end. The API
works just as a “reverse” one-to-many relationship (described in the previous section).
The only difference is in the attribute naming: the model that defines the ManyToManyField
uses the attribute name of that field itself, whereas the “reverse” model uses the lowercased
model name of the original model, plus '_set' (just like reverse one-to-many relationships).
An example makes this concept easier to understand:
e = Entry.objects.get(id=3)
e.authors.all() # Returns all Author objects for this Entry.
e.authors.count()
e.authors.filter(name__contains='John')
a = Author.objects.get(id=5)
a.entry_set.all() # Returns all Entry objects for this Author.
APPENDIX C ■DATABASE API REFERENCE354
7257chAppCa.qxd 11/1/07 1:41 PM Page 354

Like ForeignKey, ManyToManyField can specify related_name. In the preceding example, if
the ManyToManyField in Entry had specified related_name='entries', then each Author instance
would have an entries attribute instead of entry_set.
HOW ARE THE BACKWARD RELATIONSHIPS POSSIBLE?
Other object-relational mappers require you to define relationships on both sides. The Django developers
believe this is a violation of the DRY (Don’t Repeat Yourself) principle, so Django requires you to define the
relationship on only one end. But how is this possible, given that a model class doesn’t know which other
model classes are related to it until those other model classes are loaded?
The answer lies in the INSTALLED_APPS setting. The first time any model is loaded, Django iterates
over every model in INSTALLED_APPS and creates the backward relationships in memory as needed.
Essentially, one of the functions of INSTALLED_APPS is to tell Django the entire model domain.
Queries over Related Objects
Queries involving related objects follow the same rules as queries involving normal value
fields. When specifying the value for a query to match, you may use either an object instance
itself or the primary key value for the object.
For example, if you have a Blog object bwith id=5, the following three queries would be
identical:
Entry.objects.filter(blog=b) # Query using object instance
Entry.objects.filter(blog=b.id) # Query using id from instance
Entry.objects.filter(blog=5) # Query using id directly
Deleting Objects
The delete method, conveniently, is named delete(). This method immediately deletes the
object and has no return value:
e.delete()
You can also delete objects in bulk. Every QuerySet has a delete() method, which deletes
all members of that QuerySet. For example, this deletes all Entry objects with a pub_date year
of 2005:
Entry.objects.filter(pub_date__year=2005).delete()
When Django deletes an object, it emulates the behavior of the SQL constraint ON DELETE
CASCADE—in other words, any objects that had foreign keys pointing at the object to be deleted
will be deleted along with it, for example:
b = Blog.objects.get(pk=1)
# This will delete the Blog and all of its Entry objects.
b.delete()
APPENDIX C ■DATABASE API REFERENCE 355
7257chAppCa.qxd 11/1/07 1:41 PM Page 355
Note that delete() is the only QuerySet method that is not exposed on a Manager itself. This
is a safety mechanism to prevent you from accidentally requesting Entry.objects.delete()
and deleting all the entries. If you do want to delete all the objects, then you have to explicitly
request a complete query set:
Entry.objects.all().delete()
Extra Instance Methods
In addition to save() and delete(), a model object might get any or all of the following methods.
get_FOO_display()
For every field that has choices set, the object will have a get_FOO_display() method, where
FOO is the name of the field. This method returns the “human-readable” value of the field. For
example, in the following model:
GENDER_CHOICES = (
('M', 'Male'),
('F', 'Female'),
)
class Person(models.Model):
name = models.CharField(max_length=20)
gender = models.CharField(max_length=1, choices=GENDER_CHOICES)
each Person instance will have a get_gender_display() method:
>>> p = Person(name='John', gender='M')
>>> p.save()
>>> p.gender
'M'
>>> p.get_gender_display()
'Male'
get_next_by_FOO(**kwargs) and
get_previous_by_FOO(**kwargs)
For every DateField and DateTimeField that does not have null=True, the object will have
get_next_by_FOO() and get_previous_by_FOO() methods, where FOO is the name of the field.
This returns the next and previous object with respect to the date field, raising the appropriate
DoesNotExist exception when appropriate.
Both methods accept optional keyword arguments, which should be in the format described
in the “Field Lookups” section.
Note that in the case of identical date values, these methods will use the ID as a fallback
check. This guarantees that no records are skipped or duplicated. For a full example, see
the lookup API samples at http://www.djangoproject.com/documentation/0.96/models/lookup/.
APPENDIX C ■DATABASE API REFERENCE356
7257chAppCa.qxd 11/1/07 1:41 PM Page 356
get_FOO_filename()
For every FileField, the object will have a get_FOO_filename() method, where FOO is the name
of the field. This returns the full filesystem path to the file, according to your MEDIA_ROOT setting.
Note that ImageField is technically a subclass of FileField, so every model with an
ImageField will also get this method.
get_FOO_url()
For every FileField, the object will have a get_FOO_url() method, where FOO is the name of
the field. This returns the full URL to the file, according to your MEDIA_URL setting. If the value
is blank, this method returns an empty string.
get_FOO_size()
For every FileField, the object will have a get_FOO_size() method, where FOO is the name of
the field. This returns the size of the file, in bytes. (Behind the scenes, it uses os.path.getsize.)
save_FOO_file(filename, raw_contents)
For every FileField, the object will have a save_FOO_file() method, where FOO is the name of
the field. This saves the given file to the filesystem, using the given file name. If a file with the
given file name already exists, Django adds an underscore to the end of the file name (but
before the extension) until the file name is available.
get_FOO_height() and get_FOO_width()
For every ImageField, the object will have get_FOO_height() and get_FOO_width() methods,
where FOO is the name of the field. This returns the height (or width) of the image, as an inte-
ger, in pixels.
Shortcuts
As you develop views, you will discover a number of common idioms in the way you use the
database API. Django encodes some of these idioms as shortcuts that can be used to simplify
the process of writing views. These functions are in the django.shortcuts module.
get_object_or_404()
One common idiom to use get() and raise Http404 if the object doesn’t exist. This idiom is
captured by get_object_or_404(). This function takes a Django model as its first argument
and an arbitrary number of keyword arguments, which it passes to the default manager’s
get() function. It raises Http404 if the object doesn’t exist, for example:
# Get the Entry with a primary key of 3
e = get_object_or_404(Entry, pk=3)
APPENDIX C ■DATABASE API REFERENCE 357
7257chAppCa.qxd 11/1/07 1:41 PM Page 357
When you provide a model to this shortcut function, the default manager is used to exe-
cute the underlying get() query. If you don’t want to use the default manager, or if you want to
search a list of related objects, you can provide get_object_or_404() with a Manager object
instead:
# Get the author of blog instance e with a name of 'Fred'
a = get_object_or_404(e.authors, name='Fred')
# Use a custom manager 'recent_entries' in the search for an
# entry with a primary key of 3
e = get_object_or_404(Entry.recent_entries, pk=3)
get_list_or_404()
get_list_or_404 behaves the same way as get_object_or_404(), except that it uses filter()
instead of get(). It raises Http404 if the list is empty.
Falling Back to Raw SQL
If you find yourself needing to write an SQL query that is too complex for Django’s database
mapper to handle, you can fall back into raw SQL statement mode.
The preferred way to do this is by giving your model custom methods or custom manager
methods that execute queries. Although there’s nothing in Django that requires database queries
to live in the model layer, this approach keeps all your data access logic in one place, which is
smart from a code organization standpoint. For instructions, see Appendix B.
Finally, it’s important to note that the Django database layer is merely an interface to your
database. You can access your database via other tools, programming languages, or database
frameworks—there’s nothing Django-specific about your database.
APPENDIX C ■DATABASE API REFERENCE358
7257chAppCa.qxd 11/1/07 1:41 PM Page 358

Generic View Reference
Chapter 9 introduces generic views but leaves out some of the gory details. This appendix
describes each generic view along with all the options each view can take. Be sure to read
Chapter 9 before trying to understand the reference material that follows. You might want to
refer back to the Book, Publisher, and Author objects defined in that chapter; the examples
that follow use these models.
Common Arguments to Generic Views
Most of these views take a large number of arguments that can change the generic view’s
behavior. Many of these arguments work the same across a large number of views. Table D-1
describes each of these common arguments; anytime you see one of these arguments in
a generic view’s argument list, it will work as described in the table.
Table D-1. Common Arguments to Generic View
Argument Description
allow_empty A Boolean specifying whether to display the page if no objects are
available. If this is False and no objects are available, the view will raise
a 404 error instead of displaying an empty page. By default, this is False.
context_processors A list of additional template-context processors (besides the defaults)
to apply to the view’s template. See Chapter 10 for information on
template context processors.
extra_context A dictionary of values to add to the template context. By default, this is
an empty dictionary. If a value in the dictionary is callable, the generic
view will call it just before rendering the template.
mimetype The MIME type to use for the resulting document. It defaults to the
value of the DEFAULT_MIME_TYPE setting, which is text/html if you
haven’t changed it.
queryset A QuerySet (i.e., something like Author.objects.all()) to read objects
from. See Appendix C for more information about QuerySet objects.
Most generic views require this argument.
template_loader The template loader to use when loading the template. By default, it’s
django.template.loader. See Chapter 10 for information on template
loaders.
(Continued)
359
APPENDIX D
■ ■ ■
7257chAppDa.qxd 11/1/07 1:42 PM Page 359

Table D-1. (Continued)
Argument Description
template_name The full name of a template to use in rendering the page. This lets you
override the default template name derived from the QuerySet.
template_object_name The name of the template variable to use in the template context. By
default, this is 'object'. Views that list more than one object (i.e.,
object_list views and various objects-for-date views) will append
'_list'to the value of this parameter.
“Simple” Generic Views
The module django.views.generic.simple contains simple views that handle a couple of
common cases: rendering a template when no view logic is needed and issuing a redirect.
Rendering a Template
View function: django.views.generic.simple.direct_to_template
This view renders a given template, passing it a {{ params }} template variable, which is
a dictionary of the parameters captured in the URL.
Example
Given the following URLconf:
from django.conf.urls.defaults import *
from django.views.generic.simple import direct_to_template
urlpatterns = patterns('',
(r'^foo/$', direct_to_template, {'template': 'foo_index.html'}),
(r'^foo/(?P<id>\d+)/$', direct_to_template, {'template': 'foo_detail.html'}),
)
a request to /foo/ would render the template foo_index.html, and a request to /foo/15/
would render foo_detail.html with a context variable {{ params.id }} that is set to 15.
Required Arguments
•template: The full name of a template to use.
Redirecting to Another URL
View function: django.views.generic.simple.redirect_to
This view redirects to another URL. The given URL may contain dictionary-style string format-
ting, which will be interpolated against the parameters captured in the URL.
If the given URL is None, Django will return an HTTP 410 (“Gone”) message.
APPENDIX D ■GENERIC VIEW REFERENCE360
7257chAppDa.qxd 11/1/07 1:42 PM Page 360
Example
This URLconf redirects from /foo/<id>/ to /bar/<id>/:
from django.conf.urls.defaults import *
from django.views.generic.simple import redirect_to
urlpatterns = patterns('django.views.generic.simple',
('^foo/(?p<id>\d+)/$', redirect_to, {'url': '/bar/%(id)s/'}),
)
This example returns a “Gone” response for requests to /bar/:
from django.views.generic.simple import redirect_to
urlpatterns = patterns('django.views.generic.simple',
('^bar/$', redirect_to, {'url': None}),
)
Required Arguments
•url: The URL to redirect to, as a string. Or None to return a 410 (“Gone”) HTTP response.
List/Detail Generic Views
The list/detail generic views (in the module django.views.generic.list_detail) handle the
common case of displaying a list of items at one view and individual “detail” views of those
items at another.
Lists of Objects
View function: django.views.generic.list_detail.object_list
Use this view to display a page representing a list of objects.
Example
Given the Author object from Chapter 5, we can use the object_list view to show a simple list
of all authors given the following URLconf snippet:
from mysite.books.models import Author
from django.conf.urls.defaults import *
from django.views.generic import list_detail
author_list_info = {
'queryset' : Author.objects.all(),
'allow_empty': True,
}
APPENDIX D ■GENERIC VIEW REFERENCE 361
7257chAppDa.qxd 11/1/07 1:42 PM Page 361
urlpatterns = patterns('',
(r'authors/$', list_detail.object_list, author_list_info)
)
Required Arguments
•queryset: A QuerySet of objects to list (see Table D-1).
Optional Arguments
•paginate_by: An integer specifying how many objects should be displayed per page. If
this is given, the view will paginate objects with paginate_by objects per page. The view
will expect either a page query string parameter (via GET) containing a zero-indexed
page number, or a page variable specified in the URLconf. See the following “A Note on
Pagination” sidebar.
Additionally, this view may take any of these common arguments described in Table D-1:
•allow_empty
•context_processors
•extra_context
•mimetype
•template_loader
•template_name
•template_object_name
Template Name
If template_name isn’t specified, this view will use the template <app_label>/<model_name>_
list.html by default. Both the application label and the model name are derived from the
queryset parameter. The application label is the name of the application that the model is
defined in, and the model name is the lowercased version of the name of the model class.
In the previous example using Author.objects.all() as the queryset, the application
label would be books and the model name would be author. This means the default template
would be books/author_list.html.
Template Context
In addition to extra_context, the template’s context will contain the following:
•object_list: The list of objects. This variable’s name depends on the template_object_
name parameter, which is 'object' by default. If template_object_name is 'foo', this
variable’s name will be foo_list.
•is_paginated: A Boolean representing whether the results are paginated. Specifically,
this is set to False if the number of available objects is less than or equal to paginate_by.
APPENDIX D ■GENERIC VIEW REFERENCE362
7257chAppDa.qxd 11/1/07 1:42 PM Page 362

If the results are paginated, the context will contain these extra variables:
•results_per_page: The number of objects per page. (This is the same as the paginate_by
parameter.)
•has_next: A Boolean representing whether there’s a next page.
•has_previous: A Boolean representing whether there’s a previous page.
•page: The current page number, as an integer. This is 1-based.
•next: The next page number, as an integer. If there’s no next page, this will still be an
integer representing the theoretical next-page number. This is 1-based.
•previous: The previous page number, as an integer. This is 1-based.
•pages: The total number of pages, as an integer.
•hits: The total number of objects across all pages, not just this page.
A NOTE ON PAGINATION
If paginate_by is specified, Django will paginate the results. You can specify the page number in the URL in
one of two ways:
• Use the page parameter in the URLconf. For example, this is what your URLconf might look like:
(r'^objects/page(?P<page>[0-9]+)/$', 'object_list', dict(info_dict))
• Pass the page number via the page query-string parameter. For example, a URL would look like this:
/objects/?page=3
In both cases, page is 1-based, not 0-based, so the first page would be represented as page 1.
Detail Views
View function: django.views.generic.list_detail.object_detail
This view provides a “detail” view of a single object.
Example
Continuing the previous object_list example, we could add a detail view for a given author
by modifying the URLconf:
from mysite.books.models import Author
from django.conf.urls.defaults import *
from django.views.generic import list_detail
APPENDIX D ■GENERIC VIEW REFERENCE 363
7257chAppDa.qxd 11/1/07 1:42 PM Page 363
author_list_info = {
'queryset' : Author.objects.all(),
'allow_empty': True,
}
author_detail_info = {
"queryset" : Author.objects.all(),
"template_object_name" : "author",
}
urlpatterns = patterns('',
(r'authors/$', list_detail.object_list, author_list_info),
(r'^authors/(?P<object_id>d+)/$', list_detail.object_detail,
author_detail_info),
)
Required Arguments
•queryset: A QuerySet that will be searched for the object (see Table D-1).
and either
•object_id: The value of the primary-key field for the object.
or
•slug: The slug of the given object. If you pass this field, then the slug_field argument
(see the following section) is also required.
Optional Arguments
•slug_field: The name of the field on the object containing the slug. This is required if you’re
using the slug argument, but it must be absent if you’re using the object_id argument.
•template_name_field: The name of a field on the object whose value is the template
name to use. This lets you store template names in your data. In other words, if your
object has a field 'the_template' that contains a string 'foo.html', and you set template_
name_field to 'the_template', then the generic view for this object will use the template
'foo.html'. It’s a bit of a brain-bender, but it’s useful in some cases.
This view may also take these common arguments (see Table D-1):
•context_processors
•extra_context
•mimetype
•template_loader
•template_name
•template_object_name
APPENDIX D ■GENERIC VIEW REFERENCE364
7257chAppDa.qxd 11/1/07 1:42 PM Page 364

Template Name
If template_name and template_name_field aren’t specified, this view will use the template
<app_label>/<model_name>_detail.html by default.
Template Context
In addition to extra_context, the template’s context will be as follows:
•object: The object. This variable’s name depends on the template_object_name parame-
ter, which is 'object' by default. If template_object_name is 'foo', this variable’s name
will be foo.
Date-Based Generic Views
Date-based generic views are generally used to provide a set of “archive” pages for dated mate-
rial. Think year/month/day archives for a newspaper, or a typical blog archive.
■Note By default, these views ignore objects with dates in the future. This means that if you try to visit an
archive page in the future, Django will automatically show a 404 (“Page not found”) error, even if there are
objects published that day. Thus, you can publish postdated objects that don’t appear publicly until their
desired publication date.
However, for different types of date-based objects, this isn’t appropriate (e.g., a calendar of upcoming
events). For these views, setting the allow_future option to True will make the future objects appear (and
allow users to visit “future” archive pages).
Archive Index
View function: django.views.generic.date_based.archive_index
This view provides a top-level index page showing the “latest” (i.e., most recent) objects by
date.
Example
Say a typical book publisher wants a page of recently published books. Given some Book object
with a publication_date field, we can use the archive_index view for this common task:
from mysite.books.models import Book
from django.conf.urls.defaults import *
from django.views.generic import date_based
book_info = {
"queryset" : Book.objects.all(),
"date_field" : "publication_date"
}
APPENDIX D ■GENERIC VIEW REFERENCE 365
7257chAppDa.qxd 11/1/07 1:42 PM Page 365
urlpatterns = patterns('',
(r'^books/$', date_based.archive_index, book_info),
)
Required Arguments
•date_field: The name of the DateField or DateTimeField in the QuerySet’s model that
the date-based archive should use to determine the objects on the page.
•queryset: A QuerySet of objects for which the archive serves.
Optional Arguments
•allow_future: A Boolean specifying whether to include “future” objects on this page, as
described in the previous note.
•num_latest: The number of latest objects to send to the template context. By default,
it’s 15.
This view may also take these common arguments (see Table D-1):
•allow_empty
•context_processors
•extra_context
•mimetype
•template_loader
•template_name
Template Name
If template_name isn’t specified, this view will use the template <app_label>/<model_name>_
archive.html by default.
Template Context
In addition to extra_context, the template’s context will be as follows:
•date_list: A list of datetime.date objects representing all years that have objects avail-
able according to queryset. These are ordered in reverse. For example, if you have blog
entries from 2003 through 2006, this list will contain four datetime.date objects, one for
each of those years.
•latest: The num_latest objects in the system, in descending order by date_field. For
example, if num_latest is 10, then latest will be a list of the latest ten objects in queryset.
APPENDIX D ■GENERIC VIEW REFERENCE366
7257chAppDa.qxd 11/1/07 1:42 PM Page 366
Year Archives
View function: django.views.generic.date_based.archive_year
Use this view for yearly archive pages. These pages have a list of months in which objects exist,
and they can optionally display all the objects published in a given year.
Example
Extending the archive_index example from earlier, we’ll add a way to view all the books
published in a given year:
from mysite.books.models import Book
from django.conf.urls.defaults import *
from django.views.generic import date_based
book_info = {
"queryset" : Book.objects.all(),
"date_field" : "publication_date"
}
urlpatterns = patterns('',
(r'^books/$', date_based.archive_index, book_info),
(r'^books/(?P<year>d{4})/?$', date_based.archive_year, book_info),
)
Required Arguments
•date_field: As for archive_index (see the previous section).
•queryset: A QuerySet of objects for which the archive serves.
•year: The four-digit year for which the archive serves (as in our example, this is usually
taken from a URL parameter).
Optional Arguments
•make_object_list: A Boolean specifying whether to retrieve the full list of objects for
this year and pass those to the template. If True, this list of objects will be made avail-
able to the template as object_list. (The name object_list may be different; see the
information about object_list in the following “Template Context” section.) By default,
this is False.
•allow_future: A Boolean specifying whether to include “future” objects on this page.
This view may also take these common arguments (see Table D-1):
•allow_empty
•context_processors
•extra_context
APPENDIX D ■GENERIC VIEW REFERENCE 367
7257chAppDa.qxd 11/1/07 1:42 PM Page 367
•mimetype
•template_loader
•template_name
•template_object_name
Template Name
If template_name isn’t specified, this view will use the template <app_label>/<model_name>_
archive_year.html by default.
Template Context
In addition to extra_context, the template’s context will be as follows:
•date_list: A list of datetime.date objects representing all months that have objects
available in the given year, according to queryset, in ascending order.
•year: The given year, as a four-character string.
•object_list: If the make_object_list parameter is True, this will be set to a list of objects
available for the given year, ordered by the date field. This variable’s name depends on the
template_object_name parameter, which is 'object' by default. If template_object_name
is 'foo', this variable’s name will be foo_list.
•If make_object_list is False, object_list will be passed to the template as an empty
list.
Month Archives
View function: django.views.generic.date_based.archive_month
This view provides monthly archive pages showing all objects for a given month.
Example
Continuing with our example, adding month views should look familiar:
urlpatterns = patterns('',
(r'^books/$', date_based.archive_index, book_info),
(r'^books/(?P<year>d{4})/?$', date_based.archive_year, book_info),
(
r'^(?P<year>d{4})/(?P<month>[a-z]{3})/$',
date_based.archive_month,
book_info
),
)
APPENDIX D ■GENERIC VIEW REFERENCE368
7257chAppDa.qxd 11/1/07 1:42 PM Page 368
Required Arguments
•year: The four-digit year for which the archive serves (a string).
•month: The month for which the archive serves, formatted according to the month_format
argument.
•queryset: A QuerySet of objects for which the archive serves.
•date_field: The name of the DateField or DateTimeField in the QuerySet’s model that
the date-based archive should use to determine the objects on the page.
Optional Arguments
•month_format: A format string that regulates what format the month parameter uses. This
should be in the syntax accepted by Python’s time.strftime. (See Python’s strftime
documentation at http://www.python.org/doc/current/lib/module-time.html.) It’s set
to "%b" by default, which is a three-letter month abbreviation (i.e., “jan”, “feb”, etc.). To
change it to use numbers, use "%m".
•allow_future: A Boolean specifying whether to include “future” objects on this page, as
described in the previous note.
This view may also take these common arguments (see Table D-1):
•allow_empty
•context_processors
•extra_context
•mimetype
•template_loader
•template_name
•template_object_name
Template Name
If template_name isn’t specified, this view will use the template <app_label>/<model_name>_
archive_month.html by default.
Template Context
In addition to extra_context, the template’s context will be as follows:
•month: A datetime.date object representing the given month.
•next_month: A datetime.date object representing the first day of the next month. If the
next month is in the future, this will be None.
APPENDIX D ■GENERIC VIEW REFERENCE 369
7257chAppDa.qxd 11/1/07 1:42 PM Page 369

•previous_month: A datetime.date object representing the first day of the previous
month. Unlike next_month, this will never be None.
•object_list: A list of objects available for the given month. This variable’s name
depends on the template_object_name parameter, which is 'object' by default. If
template_object_name is 'foo', this variable’s name will be foo_list.
Week Archives
View function: django.views.generic.date_based.archive_week
This view shows all objects in a given week.
■Note For the sake of consistency with Python’s built-in date/time handling, Django assumes that the first
day of the week is Sunday.
Example
urlpatterns = patterns('',
# ...
(
r'^(?P<year>d{4})/(?P<week>d{2})/$',
date_based.archive_week,
book_info
),
)
Required Arguments
•year: The four-digit year for which the archive serves (a string).
•week: The week of the year for which the archive serves (a string).
•queryset: A QuerySet of objects for which the archive serves.
•date_field: The name of the DateField or DateTimeField in the QuerySet’s model that
the date-based archive should use to determine the objects on the page.
Optional Arguments
•allow_future: A Boolean specifying whether to include “future” objects on this page, as
described in the previous note.
This view may also take these common arguments (see Table D-1):
•allow_empty
•context_processors
•extra_context
APPENDIX D ■GENERIC VIEW REFERENCE370
7257chAppDa.qxd 11/1/07 1:42 PM Page 370
•mimetype
•template_loader
•template_name
•template_object_name
Template Name
If template_name isn’t specified, this view will use the template <app_label>/<model_name>_
archive_week.html by default.
Template Context
In addition to extra_context, the template’s context will be as follows:
•week: A datetime.date object representing the first day of the given week.
•object_list: A list of objects available for the given week. This variable’s name depends
on the template_object_name parameter, which is 'object' by default. If template_object_
name is 'foo', this variable’s name will be foo_list.
Day Archives
View function: django.views.generic.date_based.archive_day
This view generates all objects in a given day.
Example
urlpatterns = patterns('',
# ...
(
r'^(?P<year>d{4})/(?P<month>[a-z]{3})/(?P<day>d{2})/$',
date_based.archive_day,
book_info
),
)
Required Arguments
•year: The four-digit year for which the archive serves (a string).
•month: The month for which the archive serves, formatted according to the month_format
argument.
•day: The day for which the archive serves, formatted according to the day_format argument.
•queryset: A QuerySet of objects for which the archive serves.
•date_field: The name of the DateField or DateTimeField in the QuerySet’s model that
the date-based archive should use to determine the objects on the page.
APPENDIX D ■GENERIC VIEW REFERENCE 371
7257chAppDa.qxd 11/1/07 1:42 PM Page 371
Optional Arguments
•month_format: A format string that regulates what format the month parameter uses. See
the detailed explanation in the “Month Archives” section.
•day_format: Like month_format, but for the day parameter. It defaults to "%d" (the day of
the month as a decimal number, for example, 01-31).
•allow_future: A Boolean specifying whether to include “future” objects on this page, as
described in the previous note.
This view may also take these common arguments (see Table D-1):
•allow_empty
•context_processors
•extra_context
•mimetype
•template_loader
•template_name
•template_object_name
Template Name
If template_name isn’t specified, this view will use the template <app_label>/<model_name>_
archive_day.html by default.
Template Context
In addition to extra_context, the template’s context will be as follows:
•day: A datetime.date object representing the given day.
•next_day: A datetime.date object representing the next day. If the next day is in the
future, this will be None.
•previous_day: A datetime.date object representing the given day. Unlike next_day, this
will never be None.
•object_list: A list of objects available for the given day. This variable’s name depends
on the template_object_name parameter, which is 'object' by default. If template_
object_name is 'foo', this variable’s name will be foo_list.
Archive for Today
The django.views.generic.date_based.archive_today view shows all objects for today. This is
exactly the same as archive_day, except the year/month/day arguments are not used, and today’s
date is used instead.
APPENDIX D ■GENERIC VIEW REFERENCE372
7257chAppDa.qxd 11/1/07 1:42 PM Page 372

Example
urlpatterns = patterns('',
# ...
(r'^books/today/$', date_based.archive_today, book_info),
)
Date-Based Detail Pages
View function: django.views.generic.date_based.object_detail
Use this view for a page representing an individual object.
This has a different URL from the object_detail view; the object_detail view uses URLs
like /entries/<slug>/, while this one uses URLs like /entries/2006/aug/27/<slug>/.
■Note If you’re using date-based detail pages with slugs in the URLs, you probably also want to use the
unique_for_date option on the slug field to validate that slugs aren’t duplicated in a single day. See
Appendix B for details on unique_for_date.
Example
This one differs (slightly) from all the other examples in that we need to provide either an
object ID or a slug so that Django can look up the object in question.
Since the object we’re using doesn’t have a slug field, we’ll use ID-based URLs. It’s consid-
ered a best practice to use a slug field, but in the interest of simplicity we’ll let it go.
urlpatterns = patterns('',
# ...
(
r'^(?P<year>d{4})/(?P<month>[a-z]{3})/(?P<day>d{2})/(?P<object_id>[w-]+)/$',
date_based.object_detail,
book_info
),
)
Required Arguments
•year: The object’s four-digit year (a string).
•month: The object’s month, formatted according to the month_format argument.
•day: The object’s day, formatted according to the day_format argument.
• queryset: A QuerySet that contains the object.
•date_field: The name of the DateField or DateTimeField in the QuerySet’s model that
the generic view should use to look up the object according to year, month, and day.
APPENDIX D ■GENERIC VIEW REFERENCE 373
7257chAppDa.qxd 11/1/07 1:42 PM Page 373
You’ll also need either
•object_id: The value of the primary-key field for the object.
or
•slug: The slug of the given object. If you pass this field, then the slug_field argument
(described in the following section) is also required.
Optional Arguments
•allow_future: A Boolean specifying whether to include “future” objects on this page, as
described in the previous note.
•day_format: Like month_format, but for the day parameter. It defaults to "%d" (the day of
the month as a decimal number, for example, 01-31).
•month_format: A format string that regulates what format the month parameter uses. See
the detailed explanation in the “Month Archives” section.
•slug_field: The name of the field on the object containing the slug. This is required if you’re
using the slug argument, but it must be absent if you’re using the object_id argument.
•template_name_field: The name of a field on the object whose value is the template name
to use. This lets you store template names in the data. In other words, if your object has
a field 'the_template' that contains a string 'foo.html', and you set template_name_field
to 'the_template', then the generic view for this object will use the template 'foo.html'.
This view may also take these common arguments (see Table D-1):
•context_processors
•extra_context
•mimetype
•template_loader
•template_name
•template_object_name
Template Name
If template_name and template_name_field aren’t specified, this view will use the template
<app_label>/<model_name>_detail.html by default.
Template Context
In addition to extra_context, the template’s context will be as follows:
•object: The object. This variable’s name depends on the template_object_name parame-
ter, which is 'object' by default. If template_object_name is 'foo', this variable’s name
will be foo.
APPENDIX D ■GENERIC VIEW REFERENCE374
7257chAppDa.qxd 11/1/07 1:42 PM Page 374

Create/Update/Delete Generic Views
The django.views.generic.create_update module contains a set of functions for creating,
editing, and deleting objects.
■Note These views may change slightly when Django’s revised form architecture (currently under devel-
opment as django.newforms) is finalized.
These views all present forms if accessed with GET and perform the requested action
(create/update/delete) if accessed via POST.
These views all have a very coarse idea of security. Although they take a login_required
attribute, which if given will restrict access to logged-in users, that’s as far as it goes. They
won’t, for example, check that the user editing an object is the same user who created it, nor
will they validate any sort of permissions.
Much of the time, however, those features can be accomplished by writing a small wrap-
per around the generic view; see “Extending Generic Views” in Chapter 9.
Create Object View
View function: django.views.generic.create_update.create_object
This view displays a form for creating an object. When the form is submitted, this view redis-
plays the form with validation errors (if there are any) or saves the object.
Example
If we wanted to allow users to create new books in the database, we could do something like this:
from mysite.books.models import Book
from django.conf.urls.defaults import *
from django.views.generic import date_based
book_info = {'model' : Book}
urlpatterns = patterns('',
(r'^books/create/$', create_update.create_object, book_info),
)
Required Arguments
•model: The Django model of the object that the form will create.
■Note Notice that this view takes the
model
to be created, not a QuerySet (as all the list/detail/date-based
views presented previously do).
APPENDIX D ■GENERIC VIEW REFERENCE 375
7257chAppDa.qxd 11/1/07 1:42 PM Page 375

Optional Arguments
•post_save_redirect: A URL to which the view will redirect after saving the object. By
default, it’s object.get_absolute_url().
post_save_redirect: May contain dictionary string formatting, which will be interpo-
lated against the object’s field attributes. For example, you could use post_save_
redirect="/polls/%(slug)s/".
•login_required: A Boolean that designates whether a user must be logged in, in order
to see the page and save changes. This hooks into the Django authentication system. By
default, this is False.
If this is True, and a non-logged-in user attempts to visit this page or save the form,
Django will redirect the request to /accounts/login/.
This view may also take these common arguments (see Table D-1):
•context_processors
•extra_context
•template_loader
•template_name
Template Name
If template_name isn’t specified, this view will use the template <app_label>/<model_name>_
form.html by default.
Template Context
In addition to extra_context, the template’s context will be as follows:
•form: A FormWrapper instance representing the form for editing the object. This lets you
refer to form fields easily in the template system—for example, if the model has two
fields, name and address:
<form action="" method="post">
<p><label for="id_name">Name:</label> {{ form.name }}</p>
<p><label for="id_address">Address:</label> {{ form.address }}</p>
</form>
■Note form is an “old” forms object, which is not covered in this book. See http://www.djangoproject.com/
documentation/0.96/forms/ for details.
APPENDIX D ■GENERIC VIEW REFERENCE376
7257chAppDa.qxd 11/1/07 1:42 PM Page 376
Update Object View
View function: django.views.generic.create_update.update_object
This view is almost identical to the create object view. However, this one allows the editing of
an existing object instead of the creation of a new one.
Example
Following the previous example, we could provide an edit interface for a single book with this
URLconf snippet:
from mysite.books.models import Book
from django.conf.urls.defaults import *
from django.views.generic import date_based
book_info = {'model' : Book}
urlpatterns = patterns('',
(r'^books/create/$', create_update.create_object, book_info),
(
r'^books/edit/(?P<object_id>d+)/$',
create_update.update_object,
book_info
),
)
Required Arguments
•model: The Django model to edit. Again, this is the actual model itself, not a QuerySet.
and either
•object_id: The value of the primary-key field for the object.
or
• slug: The slug of the given object. If you pass this field, then the slug_field argument
(see the next section) is also required.
Optional Arguments
•slug_field: The name of the field on the object containing the slug. This is required if
you are using the slug argument, but it must be absent if you’re using the object_id
argument.
Additionally, this view takes all the same optional arguments as the creation view, plus the
template_object_name common argument from Table D-1.
APPENDIX D ■GENERIC VIEW REFERENCE 377
7257chAppDa.qxd 11/1/07 1:42 PM Page 377
Template Name
This view uses the same default template name (<app_label>/<model_name>_form.html) as the
creation view.
Template Context
In addition to extra_context, the template’s context will be as follows:
•form: A FormWrapper instance representing the form for editing the object. See the
“Create Object View” section for more information about this value.
•object: The original object being edited (this variable may be named differently if
you’ve provided the template_object_name argument).
Delete Object View
View function: django.views.generic.create_update.delete_object
This view is very similar to the other two create/edit views. This view, however, allows deletion
of objects.
If this view is fetched with GET, it will display a confirmation page (i.e., “Do you really want
to delete this object?”). If the view is submitted with POST, the object will be deleted without
confirmation.
All the arguments are the same as for the update object view, as is the context; the template
name for this view is <app_label>/<model_name>_confirm_delete.html.
APPENDIX D ■GENERIC VIEW REFERENCE378
7257chAppDa.qxd 11/1/07 1:42 PM Page 378

Settings
Your Django settings file contains all the configuration of your Django installation. This
appendix explains how settings work and which settings are available.
■Note As Django grows, it’s occasionally necessary to add or (rarely) change settings. You should always
check the online settings documentation at http://www.djangoproject.com/documentation/0.96/
settings/ for the latest information.
What’s a Settings File?
A settings file is just a Python module with module-level variables. Here are a couple of example
settings:
DEBUG = False
DEFAULT_FROM_EMAIL = 'webmaster@example.com'
TEMPLATE_DIRS = ('/home/templates/mike', '/home/templates/john')
Because a settings file is a Python module, the following apply:
• It must be valid Python code; syntax errors aren’t allowed.
• It can assign settings dynamically using normal Python syntax, for example:
MY_SETTING = [str(i) for i in range(30)]
• It can import values from other settings files.
379
APPENDIX E
■ ■ ■
7257chAppEa.qxd 11/1/07 1:45 PM Page 379
Default Settings
A Django settings file doesn’t have to define any settings if it doesn’t need to. Each setting has
a sensible default value. These defaults live in the file django/conf/global_settings.py.
Here’s the algorithm Django uses in compiling settings:
• Load settings from global_settings.py.
• Load settings from the specified settings file, overriding the global settings as necessary.
Note that a settings file should not import from global_settings, because that’s redundant.
Seeing Which Settings You’ve Changed
There’s an easy way to view which of your settings deviate from the default settings. The
command manage.py diffsettings displays differences between the current settings file and
Django’s default settings.
manage.py is described in more detail in Appendix G.
Using Settings in Python Code
In your Django applications, use settings by importing the object django.conf.settings:
from django.conf import settings
if settings.DEBUG:
# Do something
Note that django.conf.settings isn’t a module—it’s an object. So importing individual
settings is not possible:
from django.conf.settings import DEBUG # This won't work.
Also note that your code should not import from either global_settings or your own set-
tings file. django.conf.settings abstracts the concepts of default settings and site-specific
settings; it presents a single interface. It also decouples the code that uses settings from the
location of your settings.
Altering Settings at Runtime
You shouldn’t alter settings in your applications at runtime. For example, don’t do this in
a view:
from django.conf import settings
settings.DEBUG = True # Don't do this!
The only place you should assign to settings is in a settings file.
APPENDIX E ■SETTINGS380
7257chAppEa.qxd 11/1/07 1:45 PM Page 380

Security
Because a settings file contains sensitive information, such as the database password, you
should make every attempt to limit access to it. For example, change its file permissions so
that only you and your Web server’s user can read it. This is especially important in a shared-
hosting environment.
Creating Your Own Settings
There’s nothing stopping you from creating your own settings, for your own Django applica-
tions. Just follow these conventions:
• Use all uppercase for setting names.
• For settings that are sequences, use tuples instead of lists. Settings should be consid-
ered immutable and shouldn’t be changed once they’re defined. Using tuples mirrors
these semantics.
• Don’t reinvent an already existing setting.
Designating the Settings:
DJANGO_SETTINGS_MODULE
When you use Django, you have to tell it which settings you’re using. Do this by using the envi-
ronment variable DJANGO_SETTINGS_MODULE.
The value of DJANGO_SETTINGS_MODULE should be in Python path syntax (e.g., mysite.settings).
Note that the settings module should be on the Python import search path (PYTHONPATH).
■Tip A good guide to PYTHONPATH can be found at http://diveintopython.org/getting_to_know_
python/everything_is_an_object.html.
The django-admin.py Utility
When using django-admin.py (see Appendix G), you can either set the environment variable
once or explicitly pass in the settings module each time you run the utility.
Here’s an example using the Unix Bash shell:
export DJANGO_SETTINGS_MODULE=mysite.settings
django-admin.py runserver
Here’s an example using the Windows shell:
set DJANGO_SETTINGS_MODULE=mysite.settings
django-admin.py runserver
Use the --settings command-line argument to specify the settings manually:
django-admin.py runserver --settings=mysite.settings
APPENDIX E ■SETTINGS 381
7257chAppEa.qxd 11/1/07 1:45 PM Page 381
The manage.py utility created by startproject as part of the project skeleton sets
DJANGO_SETTINGS_MODULE automatically; see Appendix G for more about manage.py.
On the Server (mod_python)
In your live server environment, you’ll need to tell Apache/mod_python which settings file to
use. Do that with SetEnv:
<Location "/mysite/">
SetHandler python-program
PythonHandler django.core.handlers.modpython
SetEnv DJANGO_SETTINGS_MODULE mysite.settings
</Location>
For more information on using Django with mod_python, see Chapter 20.
Using Settings Without Setting
DJANGO_SETTINGS_MODULE
In some cases, you might want to bypass the DJANGO_SETTINGS_MODULE environment variable.
For example, if you’re using the template system by itself, you likely don’t want to have to set
up an environment variable pointing to a settings module.
In these cases, you can configure Django’s settings manually. Do this by calling
django.conf.settings.configure(). Here’s an example:
from django.conf import settings
settings.configure(
DEBUG = True,
TEMPLATE_DEBUG = True,
TEMPLATE_DIRS = [
'/home/web-apps/myapp',
'/home/web-apps/base',
]
)
Pass configure() as many keyword arguments as you’d like, with each keyword argument
representing a setting and its value. Each argument name should be all uppercase, with the
same name as the settings described earlier. If a particular setting is not passed to configure()
and is needed at some later point, Django will use the default setting value.
Configuring Django in this fashion is mostly necessary—and, indeed, recommended—
when you’re using a piece of the framework inside a larger application. Consequently, when
configured via settings.configure(), Django will not make any modifications to the process
environment variables. (See the explanation of TIME_ZONE later in this chapter for why this
would normally occur.) It’s assumed that you’re already in full control of your environment in
these cases.
APPENDIX E ■SETTINGS382
7257chAppEa.qxd 11/1/07 1:45 PM Page 382
Custom Default Settings
If you’d like default values to come from somewhere other than django.conf.global_settings,
you can pass in a module or class that provides the default settings as the default_settings
argument (or as the first positional argument) in the call to configure().
In this example, default settings are taken from myapp_defaults, and the DEBUG setting is
set to True, regardless of its value in myapp_defaults:
from django.conf import settings
from myapp import myapp_defaults
settings.configure(default_settings=myapp_defaults, DEBUG=True)
The following example, which uses myapp_defaults as a positional argument, is equivalent:
settings.configure(myapp_defaults, DEBUG = True)
Normally, you will not need to override the defaults in this fashion. The Django defaults
are sufficiently tame that you can safely use them. Be aware that if you do pass in a new default
module, it entirely replaces the Django defaults, so you must specify a value for every possible
setting that might be used in the code you are importing. Check in django.conf.settings.
global_settings for the full list.
Either configure() or DJANGO_SETTINGS_MODULE Is Required
If you’re not setting the DJANGO_SETTINGS_MODULE environment variable, you must call configure()
at some point before using any code that reads settings.
If you don’t set DJANGO_SETTINGS_MODULE and don’t call configure(), Django will raise an
EnvironmentError exception the first time a setting is accessed.
If you set DJANGO_SETTINGS_MODULE, access settings values somehow, and then call configure(),
Django will raise an EnvironmentError stating that settings have already been configured.
Also, it’s an error to call configure() more than once, or to call configure() after any setting
has been accessed.
It boils down to this: use exactly one of either configure() or DJANGO_SETTINGS_MODULE.
Not both, and not neither.
Available Settings
The following sections consist of a full list of all available settings, in alphabetical order, and
their default values.
ABSOLUTE_URL_OVERRIDES
Default: {} (empty dictionary)
This is a dictionary mapping "app_label.model_name" strings to functions that take a model
object and return its URL. This is a way of overriding get_absolute_url() methods on a per-
installation basis. Here’s an example:
APPENDIX E ■SETTINGS 383
7257chAppEa.qxd 11/1/07 1:45 PM Page 383
ABSOLUTE_URL_OVERRIDES = {
'blogs.weblog': lambda o: "/blogs/%s/" % o.slug,
'news.story': lambda o: "/stories/%s/%s/" % (o.pub_year, o.slug),
}
Note that the model name used in this setting should be all lowercase, regardless of the
case of the actual model class name.
ADMIN_FOR
Default: () (empty list)
This setting is used for admin site settings modules. It should be a tuple of settings modules
(in the format 'foo.bar.baz') for which this site is an admin.
The admin site uses this in its automatically introspected documentation of models,
views, and template tags.
ADMIN_MEDIA_PREFIX
Default: '/media/'
This setting is the URL prefix for admin media: CSS, JavaScript, and images. Make sure to use
a trailing slash.
ADMINS
Default: () (empty tuple)
This is a tuple that lists people who get code error notifications. When DEBUG=False and a view
raises an exception, Django will email these people with the full exception information. Each
member of the tuple should be a tuple of (full name, email address), for example:
(('John', 'john@example.com'), ('Mary', 'mary@example.com'))
Note that Django will email all of these people whenever an error happens.
ALLOWED_INCLUDE_ROOTS
Default: () (empty tuple)
This is a tuple of strings representing allowed prefixes for the {% ssi %} template tag. This is
a security measure, so that template authors can’t access files that they shouldn’t be accessing.
For example, if ALLOWED_INCLUDE_ROOTS is ('/home/html', '/var/www'), then {% ssi
/home/html/foo.txt %} would work, but {% ssi /etc/passwd %} wouldn’t.
APPEND_SLASH
Default: True
This setting indicates whether to append trailing slashes to URLs. This is used only if
CommonMiddleware is installed (see Chapter 15).
See also PREPEND_WWW.
APPENDIX E ■SETTINGS384
7257chAppEa.qxd 11/1/07 1:45 PM Page 384
CACHE_BACKEND
Default: 'simple://'
This is the cache back-end to use (see Chapter 13).
CACHE_MIDDLEWARE_KEY_PREFIX
Default: '' (empty string)
This is the cache key prefix that the cache middleware should use (see Chapter 13).
DATABASE_ENGINE
Default: '' (empty string)
This setting indicates which database back-end to use: 'postgresql_psycopg2', 'postgresql',
'mysql', or 'sqlite3'.
DATABASE_HOST
Default: '' (empty string)
This setting indicates which host to use when connecting to the database. An empty string
means localhost. This is not used with SQLite.
If this value starts with a forward slash ('/') and you’re using MySQL, MySQL will connect
via a Unix socket to the specified socket:
DATABASE_HOST = '/var/run/mysql'
If you’re using MySQL and this value doesn’t start with a forward slash, then this value is
assumed to be the host.
DATABASE_NAME
Default: '' (empty string)
This is the name of the database to use. For SQLite, it’s the full path to the database file.
DATABASE_OPTIONS
Default: {} (empty dictionary)
This setting is extra parameters to use when connecting to the database. Consult the back-end
module’s document for available keywords.
DATABASE_PASSWORD
Default: '' (empty string)
This setting is the password to use when connecting to the database. It is not used with
SQLite.
APPENDIX E ■SETTINGS 385
7257chAppEa.qxd 11/1/07 1:45 PM Page 385
DATABASE_PORT
Default: '' (empty string)
This is the port to use when connecting to the database. An empty string means the default
port. It is not used with SQLite.
DATABASE_USER
Default: '' (empty string)
This setting is the username to use when connecting to the database. It is not used with
SQLite.
DATE_FORMAT
Default: 'N j, Y' (e.g., Feb. 4, 2003)
This is the default formatting to use for date fields on Django admin change-list pages—and,
possibly, by other parts of the system. It accepts the same format as the now tag (see Appendix F,
Table F-2).
See also DATETIME_FORMAT, TIME_FORMAT, YEAR_MONTH_FORMAT, and MONTH_DAY_FORMAT.
DATETIME_FORMAT
Default: 'N j, Y, P' (e.g., Feb. 4, 2003, 4 p.m.)
This is the default formatting to use for datetime fields on Django admin change-list pages—
and, possibly, by other parts of the system. It accepts the same format as the now tag (see
Appendix F, Table F-2).
See also DATE_FORMAT, DATETIME_FORMAT, TIME_FORMAT, YEAR_MONTH_FORMAT, and
MONTH_DAY_FORMAT.
DEBUG
Default: False
This setting is a Boolean that turns debug mode on and off.
If you define custom settings, django/views/debug.py has a HIDDEN_SETTINGS regular
expression that will hide from the DEBUG view anything that contains 'SECRET, PASSWORD, or
PROFANITIES'. This allows untrusted users to be able to give backtraces without seeing sensi-
tive (or offensive) settings.
Still, note that there are always going to be sections of your debug output that are inap-
propriate for public consumption. File paths, configuration options, and the like all give
attackers extra information about your server. Never deploy a site with DEBUG turned on.
DEFAULT_CHARSET
Default: 'utf-8'
This is the default charset to use for all HttpResponse objects, if a MIME type isn’t manually
specified. It is used with DEFAULT_CONTENT_TYPE to construct the Content-Type header. See
Appendix H for more about HttpResponse objects.
APPENDIX E ■SETTINGS386
7257chAppEa.qxd 11/1/07 1:45 PM Page 386
DEFAULT_CONTENT_TYPE
Default: 'text/html'
This is the default content type to use for all HttpResponse objects, if a MIME type isn’t manu-
ally specified. It is used with DEFAULT_CHARSET to construct the Content-Type header. See
Appendix H for more about HttpResponse objects.
DEFAULT_FROM_EMAIL
Default: 'webmaster@localhost'
This is the default email address to use for various automated correspondence from the site
manager(s).
DISALLOWED_USER_AGENTS
Default: () (empty tuple)
This is a list of compiled regular expression objects representing user-agent strings that are
not allowed to visit any page, systemwide. Use this for bad robots/crawlers. This is used only if
CommonMiddleware is installed (see Chapter 15).
EMAIL_HOST
Default: 'localhost'
This is the host to use for sending email. See also EMAIL_PORT.
EMAIL_HOST_PASSWORD
Default: '' (empty string)
This is the password to use for the SMTP server defined in EMAIL_HOST. This setting is used in
conjunction with EMAIL_HOST_USER when authenticating to the SMTP server. If either of these
settings is empty, Django won’t attempt authentication.
See also EMAIL_HOST_USER.
EMAIL_HOST_USER
Default: '' (empty string)
This is the username to use for the SMTP server defined in EMAIL_HOST. If it’s empty, Django
won’t attempt authentication.
See also EMAIL_HOST_PASSWORD.
EMAIL_PORT
Default: 25
This is the port to use for the SMTP server defined in EMAIL_HOST.
APPENDIX E ■SETTINGS 387
7257chAppEa.qxd 11/1/07 1:45 PM Page 387
EMAIL_SUBJECT_PREFIX
Default: '[Django] '
This is the subject-line prefix for email messages sent with django.core.mail.mail_admins or
django.core.mail.mail_managers. You’ll probably want to include the trailing space.
FIXTURE_DIRS
Default: () (empty tuple)
This is a list of locations of the fixture data files, in search order. Note that these paths should
use Unix-style forward slashes, even on Windows. It is used by Django’s testing framework,
which is covered online at http://www.djangoproject.com/documentation/0.96/testing/.
IGNORABLE_404_ENDS
Default: ('mail.pl', 'mailform.pl', 'mail.cgi', 'mailform.cgi', 'favicon.ico', '.php')
See also IGNORABLE_404_STARTS and Error reporting via e-mail.
IGNORABLE_404_STARTS
Default: ('/cgi-bin/', '/_vti_bin', '/_vti_inf')
This is a tuple of strings that specify beginnings of URLs that should be ignored by the 404
emailer.
See also SEND_BROKEN_LINK_EMAILS and IGNORABLE_404_ENDS.
INSTALLED_APPS
Default: () (empty tuple)
This is a tuple of strings designating all applications that are enabled in this Django installa-
tion. Each string should be a full Python path to a Python package that contains a Django
application. See Chapter 5 for more about applications.
INTERNAL_IPS
Default: () (empty tuple)
A tuple of IP addresses, as strings, that
• See debug comments, when DEBUG is True
• Receive X headers if the XViewMiddleware is installed (see Chapter 15)
JING_PATH
Default: '/usr/bin/jing'
This is the path to the Jing executable. Jing is a RELAX NG validator, and Django uses it to vali-
date each XMLField in your models. See http://www.thaiopensource.com/relaxng/jing.html.
APPENDIX E ■SETTINGS388
7257chAppEa.qxd 11/1/07 1:45 PM Page 388
LANGUAGE_CODE
Default: 'en-us'
This is a string representing the language code for this installation. This should be in standard
language format—for example, U.S. English is "en-us". See Chapter 18.
LANGUAGES
Default: A tuple of all available languages. This list is continually growing and any copy included
here would inevitably become rapidly out of date. You can see the current list of translated
languages by looking in django/conf/global_settings.py. The list is a tuple of two-tuples in
the format (language code, language name)—for example, ('ja', 'Japanese'). This specifies
which languages are available for language selection. See Chapter 18 for more on language
selection.
Generally, the default value should suffice. Only set this setting if you want to restrict
language selection to a subset of the Django-provided languages.
If you define a custom LANGUAGES setting, it’s OK to mark the languages as translation
strings, but you should never import django.utils.translation from within your settings file,
because that module in itself depends on the settings, and that would cause a circular import.
The solution is to use a “dummy” gettext() function. Here’s a sample settings file:
gettext = lambda s: s
LANGUAGES = (
('de', gettext('German')),
('en', gettext('English')),
)
With this arrangement, make-messages.py will still find and mark these strings for transla-
tion, but the translation won’t happen at runtime—so you’ll have to remember to wrap the
languages in the real gettext() in any code that uses LANGUAGES at runtime.
MANAGERS
Default: () (empty tuple)
This tuple is in the same format as ADMINS that specifies who should get broken-link notifica-
tions when SEND_BROKEN_LINK_EMAILS=True.
MEDIA_ROOT
Default: '' (empty string)
This is an absolute path to the directory that holds media for this installation (e.g., "/home/media/
media.lawrence.com/").
See also MEDIA_URL.
APPENDIX E ■SETTINGS 389
7257chAppEa.qxd 11/1/07 1:45 PM Page 389
MEDIA_URL
Default: '' (empty string)
This URL handles the media served from MEDIA_ROOT (e.g., "http://media.lawrence.com").
Note that this should have a trailing slash if it has a path component:
•Correct: "http://www.example.com/static/"
•Incorrect: "http://www.example.com/static"
MIDDLEWARE_CLASSES
Default:
("django.contrib.sessions.middleware.SessionMiddleware",
"django.contrib.auth.middleware.AuthenticationMiddleware",
"django.middleware.common.CommonMiddleware",
"django.middleware.doc.XViewMiddleware")
This is a tuple of middleware classes to use. See Chapter 15.
MONTH_DAY_FORMAT
Default: 'F j'
This is the default formatting to use for date fields on Django admin change-list pages—and,
possibly, by other parts of the system—in cases when only the month and day are displayed. It
accepts the same format as the now tag (see Appendix F, Table F-2).
For example, when a Django admin change-list page is being filtered by a date, the header
for a given day displays the day and month. Different locales have different formats. For exam-
ple, U.S. English would have “January 1,” whereas Spanish might have “1 Enero.”
See also DATE_FORMAT, DATETIME_FORMAT, TIME_FORMAT, and YEAR_MONTH_FORMAT.
PREPEND_WWW
Default: False
This setting indicates whether to prepend the “www.” subdomain to URLs that don’t have it.
This is used only if CommonMiddleware is installed (see Chapter 15).
See also APPEND_SLASH.
PROFANITIES_LIST
This is a tuple of profanities, as strings, that will trigger a validation error when the
hasNoProfanities validator is called.
We don’t list the default values here, because that might bring the MPAA ratings board
down on our heads. To view the default values, see the file django/conf/global_settings.py.
ROOT_URLCONF
Default: Not defined
This is a string representing the full Python import path to your root URLconf (e.g., "mydjangoapps.
urls"). See Chapter 3.
APPENDIX E ■SETTINGS390
7257chAppEa.qxd 11/1/07 1:45 PM Page 390
SECRET_KEY
Default: (Generated automatically when you start a project)
This is a secret key for this particular Django installation. It is used to provide a seed in secret-
key hashing algorithms. Set this to a random string—the longer, the better. django-admin.py
startproject creates one automatically and most of the time you won’t need to change it.
SEND_BROKEN_LINK_EMAILS
Default: False
This setting indicates whether to send an email to the MANAGERS each time somebody visits
a Django-powered page that is 404-ed with a nonempty referer (i.e., a broken link). This is only
used if CommonMiddleware is installed (see Chapter 15).
See also IGNORABLE_404_STARTS and IGNORABLE_404_ENDS.
SERIALIZATION_MODULES
Default: Not defined
Serialization is a feature still under heavy development. Refer to the online documentation
at http://www.djangoproject.com/documentation/0.96/serialization/ for more information.
SERVER_EMAIL
Default: 'root@localhost'
This is the email address that error messages come from, such as those sent to ADMINS and
MANAGERS.
SESSION_COOKIE_AGE
Default: 1209600 (two weeks, in seconds)
This is the age of session cookies, in seconds. See Chapter 12.
SESSION_COOKIE_DOMAIN
Default: None
This is the domain to use for session cookies. Set this to a string such as ".lawrence.com" for
cross-domain cookies, or use None for a standard domain cookie. See Chapter 12.
SESSION_COOKIE_NAME
Default: 'sessionid'
This is the name of the cookie to use for sessions; it can be whatever you want. See Chapter 12.
APPENDIX E ■SETTINGS 391
7257chAppEa.qxd 11/1/07 1:45 PM Page 391
SESSION_COOKIE_SECURE
Default: False
This setting indicates whether to use a secure cookie for the session cookie. If this is set to
True, the cookie will be marked as “secure,” which means browsers may ensure that the cookie
is only sent under an HTTPS connection. See Chapter 12.
SESSION_EXPIRE_AT_BROWSER_CLOSE
Default: False
This setting indicates whether to expire the session when the user closes his browser. See
Chapter 12.
SESSION_SAVE_EVERY_REQUEST
Default: False
This setting indicates whether to save the session data on every request. See Chapter 12.
SITE_ID
Default: Not defined
This is the ID, as an integer, of the current site in the django_site database table. It is used so
that application data can hook into specific site(s) and a single database can manage content
for multiple sites. See Chapter 14.
TEMPLATE_CONTEXT_PROCESSORS
Default:
("django.core.context_processors.auth",
"django.core.context_processors.debug",
"django.core.context_processors.i18n")
This is a tuple of callables that are used to populate the context in RequestContext. These
callables take a request object as their argument and return a dictionary of items to be merged
into the context. See Chapter 10.
TEMPLATE_DEBUG
Default: False
This Boolean turns template debug mode on and off. If it is True, the fancy error page will dis-
play a detailed report for any TemplateSyntaxError. This report contains the relevant snippet
of the template, with the appropriate line highlighted.
Note that Django displays fancy error pages only if DEBUG is True, so you’ll want to set that
to take advantage of this setting.
See also DEBUG.
APPENDIX E ■SETTINGS392
7257chAppEa.qxd 11/1/07 1:45 PM Page 392
TEMPLATE_DIRS
Default: () (empty tuple)
This is a list of locations of the template source files, in search order. Note that these paths
should use Unix-style forward slashes, even on Windows. See Chapters 4 and 10.
TEMPLATE_LOADERS
Default: ('django.template.loaders.filesystem.load_template_source',)
This is a tuple of callables (as strings) that know how to import templates from various
sources. See Chapter 10.
TEMPLATE_STRING_IF_INVALID
Default: '' (empty string)
This is output, as a string, that the template system should use for invalid (e.g., misspelled)
variables. See Chapter 10.
TEST_RUNNER
Default: 'django.test.simple.run_tests'
This is the name of the method to use for starting the test suite. It is used by Django’s testing frame-
work, which is covered online at http://www.djangoproject.com/documentation/0.96/testing/.
TEST_DATABASE_NAME
Default: None
This is the name of database to use when running the test suite. If a value of None is specified,
the test database will use the name 'test_' + settings.DATABASE_NAME. See the documenta-
tion for Django’s testing framework, which is covered online at http://www.djangoproject.com/
documentation/0.96/testing/.
TIME_FORMAT
Default: 'P' (e.g., 4 p.m.)
This is the default formatting to use for time fields on Django admin change-list pages—and,
possibly, by other parts of the system. It accepts the same format as the now tag (see Appendix F,
Table F-2).
See also DATE_FORMAT, DATETIME_FORMAT, TIME_FORMAT, YEAR_MONTH_FORMAT, and
MONTH_DAY_FORMAT.
TIME_ZONE
Default: 'America/Chicago'
This is a string representing the time zone for this installation. Time zones are in the Unix-
standard zic format. One relatively complete list of time zone strings can be found at http://
www.postgresql.org/docs/8.1/static/datetime-keywords.html#DATETIME-TIMEZONE-SET-TABLE.
APPENDIX E ■SETTINGS 393
7257chAppEa.qxd 11/1/07 1:45 PM Page 393

This is the time zone to which Django will convert all dates/times—not necessarily the
time zone of the server. For example, one server may serve multiple Django-powered sites,
each with a separate time-zone setting.
Normally, Django sets the os.environ['TZ'] variable to the time zone you specify in the
TIME_ZONE setting. Thus, all your views and models will automatically operate in the correct
time zone. However, if you’re using the manually configured settings (described earlier in the
section titled “Using Settings Without Setting DJANGO_SETTINGS_MODULE”), Django will
not touch the TZ environment variable, and it will be up to you to ensure your processes are
running in the correct environment.
■Note Django cannot reliably use alternate time zones in a Windows environment. If you’re running Django
on Windows, this variable must be set to match the system time zone.
URL_VALIDATOR_USER_AGENT
Default: Django/<version> (http://www.djangoproject.com/)
This is the string to use as the User-Agent header when checking to see if URLs exist (see the
verify_exists option on URLField; see Appendix B).
USE_ETAGS
Default: False
This Boolean specifies whether to output the ETag header. It saves bandwidth but slows down
performance. This is used only if CommonMiddleware is installed (see Chapter 15).
USE_I18N
Default: True
This Boolean specifies whether Django’s internationalization system (see Chapter 18) should
be enabled. It provides an easy way to turn off internationalization, for performance. If this is
set to False, Django will make some optimizations so as not to load the internationalization
machinery.
YEAR_MONTH_FORMAT
Default: 'F Y'
This is the default formatting to use for date fields on Django admin change-list pages—and,
possibly, by other parts of the system—in cases when only the year and month are displayed.
It accepts the same format as the now tag (see Appendix F).
For example, when a Django admin change-list page is being filtered by a date drill-down,
the header for a given month displays the month and the year. Different locales have different
formats. For example, U.S. English would use “January 2006,” whereas another locale might
use “2006/January.”
See also DATE_FORMAT, DATETIME_FORMAT, TIME_FORMAT, and MONTH_DAY_FORMAT.
APPENDIX E ■SETTINGS394
7257chAppEa.qxd 11/1/07 1:45 PM Page 394

Built-in Template Tags and
Filters
Chapter 4 lists a number of the most useful built-in template tags and filters. However,
Django ships with many more built-in tags and filters. This appendix lists the ones that were
included at the time this book was written, but new tags get added fairly regularly.
The best reference to all the available tags and filters is directly in your admin interface.
Django’s admin interface includes a complete reference of all tags and filters available for a given
site. To see it, go to your admin interface and click the Documentation link at the upper right
of the page.
The tags and filters sections of the built-in documentation describe all the built-in tags (in
fact, the tag and filter references in this appendix come directly from those pages) as well as
any custom tag libraries available.
For those without an admin site available, reference for the stock tags and filters follows.
Because Django is highly customizable, the reference in your admin site should be considered
the final word on the available tags and filters and what they do.
Built-in Tag Reference
block
Defines a block that can be overridden by child templates. See the section on template inheri-
tance in Chapter 4 for more information.
comment
Ignores everything between {% comment %} and {% endcomment %}.
cycle
Cycles among the given strings each time this tag is encountered.
Within a loop, it cycles among the given strings each time through the loop:
395
APPENDIX F
■ ■ ■
7257chAppFa.qxd 11/1/07 1:47 PM Page 395
{% for o in some_list %}
<tr class="{% cycle row1,row2 %}">
...
</tr>
{% endfor %}
Outside of a loop, give the values a unique name the first time you call it, and then use
that name each successive time through:
<tr class="{% cycle row1,row2,row3 as rowcolors %}">...</tr>
<tr class="{% cycle rowcolors %}">...</tr>
<tr class="{% cycle rowcolors %}">...</tr>
You can use any number of values, separated by commas. Make sure not to put spaces
between the values—only commas.
debug
Outputs a whole load of debugging information, including the current context and imported
modules.
extends
Signals that this template extends a parent template.
This tag can be used in two ways:
•{% extends "base.html" %} (with quotes) uses the literal value "base.html" as the
name of the parent template to extend.
•{% extends variable %} uses the value of variable. If the variable evaluates to a string,
Django will use that string as the name of the parent template. If the variable evaluates
to a Template object, Django will use that object as the parent template.
See Chapter 4 for many usage examples.
filter
Filters the contents of the variable through variable filters.
Filters can also be piped through each other, and they can have arguments—just like in
variable syntax.
Here’s a sample usage:
{% filter escape|lower %}
This text will be HTML-escaped, and will appear in all lowercase.
{% endfilter %}
firstof
Outputs the first variable passed that is not False. Outputs nothing if all the passed variables
are False.
APPENDIX F ■BUILT-IN TEMPLATE TAGS AND FILTERS396
7257chAppFa.qxd 11/1/07 1:47 PM Page 396

Here’s a sample usage:
{% firstof var1 var2 var3 %}
This is equivalent to the following:
{% if var1 %}
{{ var1 }}
{% else %}{% if var2 %}
{{ var2 }}
{% else %}{% if var3 %}
{{ var3 }}
{% endif %}{% endif %}{% endif %}
for
Loops over each item in an array. This example displays a list of athletes given athlete_list:
<ul>
{% for athlete in athlete_list %}
<li>{{ athlete.name }}</li>
{% endfor %}
</ul>
You can also loop over a list in reverse by using {% for obj in list reversed %}.
The for loop sets a number of variables available within the loop (see Table F-1).
Table F-1. Variables Available Inside {% for %} Loops
Variable Description
forloop.counter The current iteration of the loop (1-indexed).
forloop.counter0 The current iteration of the loop (0-indexed).
forloop.revcounter The number of iterations from the end of the loop (1-indexed).
forloop.revcounter0 The number of iterations from the end of the loop (0-indexed).
forloop.first True if this is the first time through the loop.
forloop.last True if this is the last time through the loop.
forloop.parentloop For nested loops, this is the loop “above” the current one.
if
The {% if %} tag evaluates a variable, and if that variable is “true” (i.e., it exists, is not empty,
and is not a false Boolean value), the contents of the block are output:
{% if athlete_list %}
Number of athletes: {{ athlete_list|length }}
{% else %}
No athletes.
{% endif %}
APPENDIX F ■BUILT-IN TEMPLATE TAGS AND FILTERS 397
7257chAppFa.qxd 11/1/07 1:47 PM Page 397
If athlete_list is not empty, the number of athletes will be displayed by the {{ athlete_
list|length }} variable.
As you can see, the if tag can take an optional {% else %} clause that will be displayed if
the test fails.
if tags may use and, or, or not to test a number of variables or to negate a given variable:
{% if athlete_list and coach_list %}
Both athletes and coaches are available.
{% endif %}
{% if not athlete_list %}
There are no athletes.
{% endif %}
{% if athlete_list or coach_list %}
There are some athletes or some coaches.
{% endif %}
{% if not athlete_list or coach_list %}
There are no athletes or there are some coaches (OK, so
writing English translations of Boolean logic sounds
stupid; it's not our fault).
{% endif %}
{% if athlete_list and not coach_list %}
There are some athletes and absolutely no coaches.
{% endif %}
if tags don’t allow and and or clauses within the same tag, because the order of logic
would be ambiguous. For example, this is invalid:
{% if athlete_list and coach_list or cheerleader_list %}
If you need to combine and and or to do advanced logic, just use nested if tags, for example:
{% if athlete_list %}
{% if coach_list or cheerleader_list %}
We have athletes, and either coaches or cheerleaders!
{% endif %}
{% endif %}
Multiple uses of the same logical operator are fine, as long as you use the same operator.
For example, this is valid:
{% if athlete_list or coach_list or parent_list or teacher_list %}
APPENDIX F ■BUILT-IN TEMPLATE TAGS AND FILTERS398
7257chAppFa.qxd 11/1/07 1:47 PM Page 398
ifchanged
Checks if a value has changed from the last iteration of a loop.
The ifchanged block tag is used within a loop. It has two possible uses:
• It checks its own rendered contents against its previous state and displays the content
only if it has changed. For example, this displays a list of days, only displaying the month
if it changes:
<h1>Archive for {{ year }}</h1>
{% for date in days %}
{% ifchanged %}<h3>{{ date|date:"F" }}</h3>{% endifchanged %}
<a href="{{ date|date:"M/d"|lower }}/">{{ date|date:"j" }}</a>
{% endfor %}
• If given a variable, it checks whether that variable has changed:
{% for date in days %}
{% ifchanged date.date %} {{ date.date }} {% endifchanged %}
{% ifchanged date.hour date.date %}
{{ date.hour }}
{% endifchanged %}
{% endfor %}
The preceding shows the date every time it changes, but it only shows the hour if both
the hour and the date have changed.
ifequal
Outputs the contents of the block if the two arguments equal each other. Here’s an example:
{% ifequal user.id comment.user_id %}
...
{% endifequal %}
As in the {% if %} tag, an {% else %} clause is optional.
The arguments can be hard-coded strings, so the following is valid:
{% ifequal user.username "adrian" %}
...
{% endifequal %}
It is only possible to compare an argument to template variables or strings. You cannot
check for equality with Python objects such as True or False. If you need to test if something is
true or false, use the if tag instead.
ifnotequal
Just like ifequal, except it tests that the two arguments are not equal.
APPENDIX F ■BUILT-IN TEMPLATE TAGS AND FILTERS 399
7257chAppFa.qxd 11/1/07 1:47 PM Page 399

include
Loads a template and renders it with the current context. This is a way of “including” other
templates within a template.
The template name can be either a variable or a hard-coded (quoted) string, in either sin-
gle or double quotes.
This example includes the contents of the template "foo/bar.html":
{% include "foo/bar.html" %}
This example includes the contents of the template whose name is contained in the variable
template_name:
{% include template_name %}
load
Loads a custom template library. See Chapter 10 for information about custom template
libraries.
now
Displays the date, formatted according to the given string.
This tag was inspired by, and uses the same format as, PHP’s date() function (http://
php.net/date). Django’s version, however, has some custom extensions.
Table F-2 shows the available format strings.
Table F-2. Available Date Format Strings
Format Character Description Example Output
a'a.m.' or 'p.m.'. (Note that this is slightly 'a.m.'
different from PHP’s output, because this includes
periods to match Associated Press style.)
A'AM' or 'PM'.'AM'
b Month, textual, three letters, lowercase. 'jan'
d Day of the month, two digits with leading zeros. '01' to '31'
D Day of the week, textual, three letters. 'Fri'
f Time, in 12-hour hours and minutes, with
minutes left off if they’re zero. '1', '1:30'
F Month, textual, long. 'January'
g Hour, 12-hour format without leading zeros. '1' to '12'
G Hour, 24-hour format without leading zeros. '0' to '23'
h Hour, 12-hour format. '01' to '12'
H Hour, 24-hour format. '00' to '23'
i Minutes. '00' to '59'
j Day of the month without leading zeros. '1' to '31'
APPENDIX F ■BUILT-IN TEMPLATE TAGS AND FILTERS400
7257chAppFa.qxd 11/1/07 1:47 PM Page 400

APPENDIX F ■BUILT-IN TEMPLATE TAGS AND FILTERS 401
Format Character Description Example Output
l Day of the week, textual, long. 'Friday'
L Boolean for whether it’s a leap year. True or False
m Month, two digits with leading zeros. '01' to '12'
M Month, textual, three letters. 'Jan'
n Month without leading zeros. '1' to '12'
N Month abbreviation in Associated Press style. 'Jan.', 'Feb.',
'March', 'May'
O Difference to Greenwich Mean Time in hours. '+0200'
P Time, in 12-hour hours, minutes, and a.m./p.m., '1 a.m.', '1:30
with minutes left off if they’re zero and the p.m.', 'midnight',
special-case strings 'midnight' and 'noon' 'noon', '12:30 p.m.'
if appropriate.
r RFC 822 formatted date. 'Thu, 21 Dec 2000
16:01:07 +0200'
s Seconds, two digits with leading zeros. '00' to '59'
S English ordinal suffix for day of the month, two 'st', 'nd', 'rd'or
characters. 'th'
t Number of days in the given month. 28 to 31
T Time zone of this machine. 'EST', 'MDT'
w Day of the week, digits without leading zeros. '0' (Sunday) to '6'
(Saturday)
W ISO-8601 week number of year, with weeks
starting on Monday. 1, 23
y Year, two digits. '99'
Y Year, four digits. '1999'
z Day of the year. 0to 365
Z Time zone offset in seconds. The offset for time -43200 to 43200
zones west of UTC is always negative, and for those
east of UTC it is always positive.
Here’s an example:
It is {% now "jS F Y H:i" %}
Note that you can backslash-escape a format string if you want to use the “raw” value. In
this example, “f” is backslash-escaped, because otherwise “f” is a format string that displays
the time. The “o” doesn’t need to be escaped, because it’s not a format character:
It is the {% now "jS o\f F" %}
This would display as “It is the 4th of September”.
7257chAppFa.qxd 11/1/07 1:47 PM Page 401
regroup
Regroups a list of like objects by a common attribute.
This complex tag is best illustrated by use of an example. Say that people is a list of Person
objects that have first_name, last_name, and gender attributes, and you’d like to display a list
that looks like this:
• Male:
• George Bush
• Bill Clinton
• Female:
• Margaret Thatcher
• Condoleezza Rice
• Unknown:
• Pat Smith
The following snippet of template code would accomplish this dubious task:
{% regroup people by gender as grouped %}
<ul>
{% for group in grouped %}
<li>{{ group.grouper }}
<ul>
{% for item in group.list %}
<li>{{ item }}</li>
{% endfor %}
</ul>
</li>
{% endfor %}
</ul>
As you can see, {% regroup %} populates a variable with a list of objects with grouper and
list attributes. grouper contains the item that was grouped by; list contains the list of objects
that share that grouper. In this case, grouper would be Male, Female, and Unknown, and list is
the list of people with those genders.
Note that {% regroup %} does not work when the list to be grouped is not sorted by the
key you are grouping by! This means that if your list of people was not sorted by gender, you’d
need to make sure it is sorted before using it, that is:
{% regroup people|dictsort:"gender" by gender as grouped %}
APPENDIX F ■BUILT-IN TEMPLATE TAGS AND FILTERS402
7257chAppFa.qxd 11/1/07 1:47 PM Page 402
spaceless
Removes whitespace between HTML tags. This includes tab characters and newlines. Here’s
an example:
{% spaceless %}
<p>
<a href="foo/">Foo</a>
</p>
{% endspaceless %}
This example would return the following HTML:
<p><a href="foo/">Foo</a></p>
Only space between tags is removed—not space between tags and text. In this example,
the space around Hello won’t be stripped:
{% spaceless %}
<strong>
Hello
</strong>
{% endspaceless %}
ssi
Outputs the contents of a given file into the page.
Like a simple “include” tag, {% ssi %} includes the contents of another file—which must
be specified using an absolute path—in the current page:
{% ssi /home/html/ljworld.com/includes/right_generic.html %}
If the optional “parsed” parameter is given, the contents of the included file are evaluated
as template code, within the current context:
{% ssi /home/html/ljworld.com/includes/right_generic.html parsed %}
Note that if you use {% ssi %}, you’ll need to define ALLOWED_INCLUDE_ROOTS in your
Django settings, as a security measure.
Most of the time {% include %} works better than {% ssi %}; {% ssi %} exists mostly for
backward compatibility.
templatetag
Outputs one of the syntax characters used to compose template tags.
Since the template system has no concept of “escaping,” to display one of the bits used in
template tags, you must use the {% templatetag %} tag.
The argument tells which template bit to output (see Table F-3).
APPENDIX F ■BUILT-IN TEMPLATE TAGS AND FILTERS 403
7257chAppFa.qxd 11/1/07 1:47 PM Page 403

Table F-3. Valid Arguments to templatetag
Argument Output
openblock {%
closeblock %}
openvariable {{
closevariable }}
openbrace {
closebrace }
opencomment {#
closecomment #}
url
Returns an absolute URL (i.e., a URL without the domain name) matching a given view func-
tion and optional parameters. This is a way to output links without violating the DRY principle
by having to hard-code URLs in your templates:
{% url path.to.some_view arg1,arg2,name1=value1 %}
The first argument is a path to a view function in the format package.package.module.
function. Additional arguments are optional and should be comma-separated values that will
be used as positional and keyword arguments in the URL. All arguments required by the URLconf
should be present.
For example, suppose you have a view, app_name.client, whose URLconf takes a client ID.
The URLconf line might look like this:
('^client/(\d+)/$', 'app_name.client')
If this application’s URLconf is included into the project’s URLconf under a path such as
this:
('^clients/', include('project_name.app_name.urls'))
then, in a template, you can create a link to this view like this:
{% url app_name.client client.id %}
The template tag will output the string /clients/client/123/.
widthratio
For creating bar charts and such, this tag calculates the ratio of a given value to a maximum
value and then applies that ratio to a constant. Here’s an example:
<img src="bar.gif" height="10" width="{% widthratio this_value max_value 100 %}" />
If this_value is 175 and max_value is 200, the image in the preceding example will be 88 pixels
wide (because 175/200 = .875, and .875 * 100 = 87.5, which is rounded up to 88).
APPENDIX F ■BUILT-IN TEMPLATE TAGS AND FILTERS404
7257chAppFa.qxd 11/1/07 1:47 PM Page 404
Built-in Filter Reference
add
Example:
{{ value|add:"5" }}
Adds the argument to the value.
addslashes
Example:
{{ string|addslashes }}
Adds backslashes before single and double quotes. This is useful for passing strings to
JavaScript, for example.
capfirst
Example:
{{ string|capfirst }}
Capitalizes the first character of the string.
center
Example:
{{ string|center:"50" }}
Centers the string in a field of a given width.
cut
Example:
{{ string|cut:"spam" }}
Removes all values of the argument from the given string.
APPENDIX F ■BUILT-IN TEMPLATE TAGS AND FILTERS 405
7257chAppFa.qxd 11/1/07 1:47 PM Page 405
date
Example:
{{ value|date:"F j, Y" }}
Formats a date according to the given format (same as the now tag).
default
Example:
{{ value|default:"(N/A)" }}
If the value is unavailable, use the given default.
default_if_none
Example:
{{ value|default_if_none:"(N/A)" }}
If the value is None, use the given default.
dictsort
Example:
{{ list|dictsort:"foo" }}
Takes a list of dictionaries and returns that list sorted by the property given in the argument.
dictsortreversed
Example:
{{ list|dictsortreversed:"foo" }}
Takes a list of dictionaries and returns that list sorted in reverse order by the property
given in the argument.
divisibleby
Example:
{% if value|divisibleby:"2" %}
Even!
{% else %}
Odd!
{% else %}
Returns True if the value is divisible by the argument.
APPENDIX F ■BUILT-IN TEMPLATE TAGS AND FILTERS406
7257chAppFa.qxd 11/1/07 1:47 PM Page 406
escape
Example:
{{ string|escape }}
Escapes a string’s HTML. Specifically, it makes these replacements:
•"&" to "&"
•<to "<"
•>to ">"
•'"' (double quote) to '"'
•"'" (single quote) to '''
filesizeformat
Example:
{{ value|filesizeformat }}
Formats the value like a “human-readable” file size (i.e., '13 KB', '4.1 MB', '102 bytes', etc.).
first
Example:
{{ list|first }}
Returns the first item in a list.
fix_ampersands
Example:
{{ string|fix_ampersands }}
Replaces ampersands with & entities.
floatformat
Examples:
{{ value|floatformat }}
{{ value|floatformat:"2" }}
When used without an argument, rounds a floating-point number to one decimal place—
but only if there’s a decimal part to be displayed, for example:
•36.123 gets converted to 36.1.
•36.15 gets converted to 36.2.
•36 gets converted to 36.
APPENDIX F ■BUILT-IN TEMPLATE TAGS AND FILTERS 407
7257chAppFa.qxd 11/1/07 1:47 PM Page 407
If used with a numeric integer argument, floatformat rounds a number to that many dec-
imal places:
•36.1234 with floatformat:3 gets converted to 36.123.
•36 with floatformat:4 gets converted to 36.0000.
If the argument passed to floatformat is negative, it will round a number to that many
decimal places—but only if there’s a decimal part to be displayed:
•36.1234 with floatformat:-3 gets converted to 36.123.
•36 with floatformat:-4 gets converted to 36.
Using floatformat with no argument is equivalent to using floatformat with an
argument of -1.
get_digit
Example:
{{ value|get_digit:"1" }}
Given a whole number, returns the requested digit of it, where 1 is the rightmost digit, 2 is
the second-to-rightmost digit, and so forth. It returns the original value for invalid input (if the
input or argument is not an integer, or if the argument is less than 1). Otherwise, output is
always an integer.
join
Example:
{{ list|join:", " }}
Joins a list with a string, like Python’s str.join(list).
length
Example:
{{ list|length }}
Returns the length of the value.
length_is
Example:
{% if list|length_is:"3" %}
...
{% endif %}
Returns a Boolean of whether the value’s length is the argument.
APPENDIX F ■BUILT-IN TEMPLATE TAGS AND FILTERS408
7257chAppFa.qxd 11/1/07 1:47 PM Page 408
linebreaks
Example:
{{ string|linebreaks }}
Converts newlines into <p> and <br /> tags.
linebreaksbr
Example:
{{ string|linebreaksbr }}
Converts newlines into <br /> tags.
linenumbers
Example:
{{ string|linenumbers }}
Displays text with line numbers.
ljust
Example:
{{ string|ljust:"50" }}
Left-aligns the value in a field of a given width.
lower
Example:
{{ string|lower }}
Converts a string into all lowercase.
make_list
Example:
{% for i in number|make_list %}
...
{% endfor %}
Returns the value turned into a list. For an integer, it’s a list of digits. For a string, it’s a list
of characters.
APPENDIX F ■BUILT-IN TEMPLATE TAGS AND FILTERS 409
7257chAppFa.qxd 11/1/07 1:47 PM Page 409
phone2numeric
Example:
{{ string|phone2numeric }}
Converts a phone number (possibly containing letters) to its numerical equivalent. For
example, '800-COLLECT' will be converted to '800-2655328'.
The input doesn’t have to be a valid phone number. This will happily convert any string.
pluralize
Example:
The list has {{ list|length }} item{{ list|pluralize }}.
Returns a plural suffix if the value is not 1. By default, this suffix is 's'.
Example:
You have {{ num_messages }} message{{ num_messages|pluralize }}.
For words that require a suffix other than 's', you can provide an alternate suffix as
a parameter to the filter.
Example:
You have {{ num_walruses }} walrus{{ num_walrus|pluralize:"es" }}.
For words that don’t pluralize by simple suffix, you can specify both a singular and plural
suffix, separated by a comma.
Example:
You have {{ num_cherries }} cherr{{ num_cherries|pluralize:"y,ies" }}.
pprint
Example:
{{ object|pprint }}
A wrapper around Python’s built-in pprint.pprint—for debugging, really.
random
Example:
{{ list|random }}
Returns a random item from the list.
removetags
Example:
{{ string|removetags:"br p div" }}
APPENDIX F ■BUILT-IN TEMPLATE TAGS AND FILTERS410
7257chAppFa.qxd 11/1/07 1:47 PM Page 410
Removes a space-separated list of [X]HTML tags from the output.
rjust
Example:
{{ string|rjust:"50" }}
Right-aligns the value in a field of a given width.
slice
Example:
{{ some_list|slice:":2" }}
Returns a slice of the list. Uses the same syntax as Python’s list slicing. See http://
diveintopython.org/native_data_types/lists.html#odbchelper.list.slice for an introduction.
slugify
Example:
{{ string|slugify }}
Converts to lowercase, removes nonword characters (alphanumerics and underscores),
and converts spaces to hyphens. It also strips leading and trailing whitespace.
stringformat
Example:
{{ number|stringformat:"02i" }}
Formats the variable according to the argument, a string formatting specifier. This speci-
fier uses Python string-formatting syntax, with the exception that the leading “%” is dropped.
See http://docs.python.org/lib/typesseq-strings.html for documentation of Python string
formatting.
striptags
Example:
{{ string|striptags }}
Strips all [X]HTML tags.
time
Example:
{{ value|time:"P" }}
Formats a time according to the given format (same as the now tag).
APPENDIX F ■BUILT-IN TEMPLATE TAGS AND FILTERS 411
7257chAppFa.qxd 11/1/07 1:47 PM Page 411
timesince
Examples:
{{ datetime|timesince }}
{{ datetime|timesince:"other_datetime" }}
Formats a date as the time since that date (e.g., “4 days, 6 hours”).
Takes an optional argument that is a variable containing the date to use as the compari-
son point (without the argument, the comparison point is now). For example, if blog_date is
a date instance representing midnight on 1 June 2006, and comment_date is a date instance for
08:00 on 1 June 2006, then {{ comment_date|timesince:blog_date }} would return “8 hours”.
timeuntil
Examples:
{{ datetime|timeuntil }}
{{ datetime|timeuntil:"other_datetime" }}
Similar to timesince, except that it measures the time from now until the given date or
datetime. For example, if today is 1 June 2006 and conference_date is a date instance holding
29 June 2006, then {{ conference_date|timeuntil }} will return “28 days”.
It takes an optional argument that is a variable containing the date to use as the com-
parison point (instead of now). If from_date contains 22 June 2006, then {{ conference_date|
timeuntil:from_date }} will return “7 days”.
title
Example:
{{ string|titlecase }}
Converts a string into title case.
truncatewords
Example:
{{ string|truncatewords:"15" }}
Truncates a string after a certain number of words.
truncatewords_html
Example:
{{ string|truncatewords_html:"15" }}
Similar to truncatewords, except that it is aware of HTML tags. Any tags that are opened in
the string and not closed before the truncation point are closed immediately after the truncation.
This is less efficient than truncatewords, so it should be used only when it is being passed
HTML text.
APPENDIX F ■BUILT-IN TEMPLATE TAGS AND FILTERS412
7257chAppFa.qxd 11/1/07 1:47 PM Page 412
unordered_list
Example:
<ul>
{{ list|unordered_list }}
</ul>
Recursively takes a self-nested list and returns an HTML unordered list—without opening
and closing <ul> tags.
The list is assumed to be in the proper format. For example, if var contains
['States', [['Kansas', [['Lawrence', []], ['Topeka', []]]], ['Illinois', []]]],
then {{ var|unordered_list }} would return the following:
<li>States
<ul>
<li>Kansas
<ul>
<li>Lawrence</li>
<li>Topeka</li>
</ul>
</li>
<li>Illinois</li>
</ul>
</li>
upper
Example:
{{ string|upper }}
Converts a string into all uppercase.
urlencode
Example:
<a href="{{ link|urlencode }}">linkage</a>
Escapes a value for use in a URL.
urlize
Example:
{{ string|urlize }}
Converts URLs in plain text into clickable links.
APPENDIX F ■BUILT-IN TEMPLATE TAGS AND FILTERS 413
7257chAppFa.qxd 11/1/07 1:47 PM Page 413

urlizetrunc
Example:
{{ string|urlizetrunc:"30" }}
Converts URLs into clickable links, truncating URLs to the given character limit.
wordcount
Example:
{{ string|wordcount }}
Returns the number of words.
wordwrap
Example:
{{ string|wordwrap:"75" }}
Wraps words at a specified line length.
yesno
Example:
{{ boolean|yesno:"Yes,No,Perhaps" }}
Given a string mapping values for True, False, and (optionally) None, returns one of those
strings according to the value (see Table F-4).
Table F-4. Examples of the yesno Filter
Value Argument Output
True "yeah,no,maybe" yeah
False "yeah,no,maybe" no
None "yeah,no,maybe" maybe
None "yeah,no" "no" (converts None to False if no
mapping for None is given)
APPENDIX F ■BUILT-IN TEMPLATE TAGS AND FILTERS414
7257chAppFa.qxd 11/1/07 1:47 PM Page 414

The django-admin Utility
django-admin.py is Django’s command-line utility for administrative tasks. This appendix
explains its many powers.
You’ll usually access django-admin.py through a project’s manage.py wrapper. manage.py is
automatically created in each Django project and is a thin wrapper around django-admin.py. It
takes care of two things for you before delegating to django-admin.py:
• It puts your project’s package on sys.path.
• It sets the DJANGO_SETTINGS_MODULE environment variable so that it points to your
project’s settings.py file.
The django-admin.py script should be on your system path if you installed Django via its
setup.py utility. If it’s not on your path, you can find it in site-packages/django/bin within
your Python installation. Consider symlinking it from some place on your path, such as
/usr/local/bin.
Windows users, who do not have symlinking functionality available, can copy django-admin.py
to a location on their existing path or edit the PATH settings (under Settings ➤Control Panel ➤
System ➤Advanced ➤Environment) to point to its installed location.
Generally, when working on a single Django project, it’s easier to use manage.py. Use
django-admin.py with DJANGO_SETTINGS_MODULE or the --settings command-line option, if you
need to switch between multiple Django settings files.
The command-line examples throughout this appendix use django-admin.py to be con-
sistent, but any example can use manage.py just as well.
Usage
The basic usage is
django-admin.py action [option]
or
manage.py action [option]
415
APPENDIX G
■ ■ ■
7257chAppGa.qxd 11/1/07 1:47 PM Page 415
action should be one of the actions listed in this document. option, which is optional,
should be zero or more of the option listed in this document.
Run django-admin.py --help to display a help message that includes a terse list of all
available actions and options.
Most actions take a list of app names. An app name is the base name of the package con-
taining your models. For example, if your INSTALLED_APPS contains the string 'mysite.blog',
the app name is blog.
Available Actions
The following sections cover the actions available to you.
adminindex [appname appname ...]
Prints the admin-index template snippet for the given application names. Use admin-index
template snippets if you want to customize the look and feel of your admin’s index page.
createcachetable [tablename]
Creates a cache table named tablename for use with the database cache back-end. See Chapter 13
for more about caching.
dbshell
Runs the command-line client for the database engine specified in your DATABASE_ENGINE setting,
with the connection parameters specified in the settings DATABASE_USER, DATABASE_PASSWORD,
and so forth.
• For PostgreSQL, this runs the psql command-line client.
• For MySQL, this runs the mysql command-line client.
• For SQLite, this runs the sqlite3 command-line client.
This command assumes the programs are on your PATH so that a simple call to the pro-
gram name (psql, mysql, or sqlite3) will find the program in the right place. There’s no way to
specify the location of the program manually.
diffsettings
Displays differences between the current settings file and Django’s default settings.
Settings that don’t appear in the defaults are followed by "###". For example, the default
settings don’t define ROOT_URLCONF, so ROOT_URLCONF is followed by "###" in the output of
diffsettings.
Note that Django’s default settings live in django.conf.global_settings, if you’re ever
curious to see the full list of defaults.
APPENDIX G ■THE DJANGO-ADMIN UTILITY416
7257chAppGa.qxd 11/1/07 1:47 PM Page 416
dumpdata [appname appname ...]
Outputs to standard output all data in the database associated with the named application(s).
By default, the database will be dumped in JSON format. If you want the output to be
in another format, use the --format option (e.g., format=xml). You may specify any Django
serialization back-end (including any user-specified serialization back-ends named in the
SERIALIZATION_MODULES setting). The --indent option can be used to pretty-print the output.
If no application name is provided, all installed applications will be dumped.
The output of dumpdata can be used as input for loaddata.
flush
Returns the database to the state it was in immediately after syncdb was executed. This means
that all data will be removed from the database, any postsynchronization handlers will be re-
executed, and the initial_data fixture will be reinstalled.
inspectdb
Introspects the database tables in the database pointed to by the DATABASE_NAME setting and
outputs a Django model module (a models.py file) to standard output.
Use this if you have a legacy database with which you’d like to use Django. The script will
inspect the database and create a model for each table within it.
As you might expect, the created models will have an attribute for every field in the table.
Note that inspectdb has a few special cases in its field name output:
•If inspectdb cannot map a column’s type to a model field type, it will use TextField and
will insert the Python comment 'This field type is a guess.' next to the field in the
generated model.
• If the database column name is a Python reserved word (such as 'pass', 'class', or
'for'), inspectdb will append '_field' to the attribute name. For example, if a table
has a column 'for', the generated model will have a field 'for_field', with the
db_column attribute set to 'for'. inspectdb will insert the Python comment 'Field
renamed because it was a Python reserved word.' next to the field.
This feature is meant as a shortcut, not as definitive model generation. After you run it, you’ll
want to look over the generated models yourself to make customizations. In particular, you’ll need
to rearrange the models so that models with relationships are ordered properly.
Primary keys are automatically introspected for PostgreSQL, MySQL, and SQLite, in which
case Django puts in the primary_key=True where needed.
inspectdb works with PostgreSQL, MySQL, and SQLite. Foreign key detection only works
in PostgreSQL and with certain types of MySQL tables.
loaddata [fixture fixture ...]
Searches for and loads the contents of the named fixture into the database.
A fixture is a collection of files that contain the serialized contents of the database. Each
fixture has a unique name; however, the files that comprise the fixture can be distributed over
multiple directories, in multiple applications.
APPENDIX G ■THE DJANGO-ADMIN UTILITY 417
7257chAppGa.qxd 11/1/07 1:47 PM Page 417

Django will search in three locations for fixtures:
• In the fixtures directory of every installed application
• In any directory named in the FIXTURE_DIRS setting
• In the literal path named by the fixture
Django will load any and all fixtures it finds in these locations that match the provided
fixture names.
If the named fixture has a file extension, only fixtures of that type will be loaded. For
example, the following:
django-admin.py loaddata mydata.json
will only load JSON fixtures called mydata. The fixture extension must correspond to the regis-
tered name of a serializer (e.g., json or xml).
If you omit the extension, Django will search all available fixture types for a matching
fixture. For example, the following:
django-admin.py loaddata mydata
will look for any fixture of any fixture type called mydata. If a fixture directory contained
mydata.json, that fixture would be loaded as a JSON fixture. However, if two fixtures with the
same name but different fixture types are discovered (e.g., if mydata.json and mydata.xml were
found in the same fixture directory), fixture installation will be aborted, and any data installed
in the call to loaddata will be removed from the database.
The fixtures that are named can include directory components. These directories will be
included in the search path. The following, for example:
django-admin.py loaddata foo/bar/mydata.json
will search <appname>/fixtures/foo/bar/mydata.json for each installed application, <dirname>/
foo/bar/mydata.json for each directory in FIXTURE_DIRS, and the literal path foo/bar/mydata.json.
Note that the order in which fixture files are processed is undefined. However, all fixture
data is installed as a single transaction, so data in one fixture can reference data in another fix-
ture. If the database back-end supports row-level constraints, these constraints will be
checked at the end of the transaction.
The dumpdata command can be used to generate input for loaddata.
MYSQL AND FIXTURES
Unfortunately, MySQL isn’t capable of completely supporting all the features of Django fixtures. If you use
MyISAM tables, MySQL doesn’t support transactions or constraints, so you won’t get a rollback if multiple
transaction files are found, or validation of fixture data. If you use InnoDB tables, you won’t be able to have
any forward references in your data files—MySQL doesn’t provide a mechanism to defer checking of row
constraints until a transaction is committed.
APPENDIX G ■THE DJANGO-ADMIN UTILITY418
7257chAppGa.qxd 11/1/07 1:47 PM Page 418
reset [appname appname ...]
Executes the equivalent of sqlreset for the given app names.
runfcgi [option]
Starts a set of FastCGI processes suitable for use with any Web server that supports the
FastCGI protocol. See Chapter 20 for more about deploying under FastCGI.
This command requires the Python FastCGI module from flup http://
www.djangoproject.com/r/flup/.
runserver [optional port number, or ipaddr:port]
Starts a lightweight development Web server on the local machine. By default, the server runs
on port 8000 on the IP address 127.0.0.1. You can pass in an IP address and port number
explicitly.
If you run this script as a user with normal privileges (recommended), you might not have
access to start a port on a low port number. Low port numbers are reserved for the superuser
(root).
Do not use this server in a production setting. It has not gone through security audits or
performance tests, and there are no plans to change that fact. Django’s developers are in the
business of making Web frameworks, not Web servers, so improving this server to be able to
handle a production environment is outside the scope of Django.
The development server automatically reloads Python code for each request, as needed.
You don’t need to restart the server for code changes to take effect.
When you start the server, and each time you change Python code while the server is run-
ning, the server will validate all of your installed models. (See the upcoming section on the
validate command.) If the validator finds errors, it will print them to standard output, but it
won’t stop the server.
You can run as many servers as you want, as long as they’re on separate ports. Just execute
django-admin.py runserver more than once.
Note that the default IP address, 127.0.0.1, is not accessible from other machines on your
network. To make your development server viewable to other machines on the network, use
its own IP address (e.g., 192.168.2.1) or 0.0.0.0.
For example, to run the server on port 7000 on IP address 127.0.0.1, use this:
django-admin.py runserver 7000
To run the server on port 7000 on IP address 1.2.3.4, use this:
django-admin.py runserver 1.2.3.4:7000
Serving Static Files with the Development Server
By default, the development server doesn’t serve any static files for your site (such as CSS files,
images, things under MEDIA_ROOT_URL, etc.). If you want to configure Django to serve static
media, read about serving static media at http://www.djangoproject.com/documentation/
0.96/static_files/.
APPENDIX G ■THE DJANGO-ADMIN UTILITY 419
7257chAppGa.qxd 11/1/07 1:47 PM Page 419
Turning Off Autoreload
To disable autoreloading of code while the development server is running, use the --noreload
option, like so:
django-admin.py runserver --noreload
shell
Starts the Python interactive interpreter.
Django will use IPython (http://ipython.scipy.org/) if it’s installed. If you have IPython
installed and want to force use of the “plain” Python interpreter, use the --plain option, like so:
django-admin.py shell --plain
sql [appname appname ...]
Prints the CREATE TABLE SQL statements for the given app names.
sqlall [appname appname ...]
Prints the CREATE TABLE and initial-data SQL statements for the given app names.
Refer to the description of sqlcustom for an explanation of how to specify initial data.
sqlclear [appname appname ...]
Prints the DROP TABLE SQL statements for the given app names.
sqlcustom [appname appname ...]
Prints the custom SQL statements for the given app names. For each model in each specified
app, this command looks for the file <appname>/sql/<modelname>.sql, where <appname> is the
given app name and <modelname> is the model’s name in lowercase. For example, if you have
an app news that includes a Story model, sqlcustom will attempt to read a file news/sql/story.sql
and append it to the output of this command.
Each of the SQL files, if given, is expected to contain valid SQL. The SQL files are piped
directly into the database after all of the models’ table-creation statements have been exe-
cuted. Use this SQL hook to make any table modifications, or insert any SQL functions into
the database.
Note that the order in which the SQL files are processed is undefined.
sqlindexes [appname appname ...]
Prints the CREATE INDEX SQL statements for the given app names.
sqlreset [appname appname ...]
Prints the DROP TABLE SQL, and then the CREATE TABLE SQL, for the given app names.
APPENDIX G ■THE DJANGO-ADMIN UTILITY420
7257chAppGa.qxd 11/1/07 1:47 PM Page 420
sqlsequencereset [appname appname ...]
Prints the SQL statements for resetting sequences for the given app names.
You’ll need this SQL only if you’re using PostgreSQL and have inserted data by hand.
When you do that, PostgreSQL’s primary key sequences can get out of sync from what’s in the
database, and the SQL emitted by this command will clear it up.
startapp [appname]
Creates a Django application directory structure for the given app name in the current directory.
startproject [projectname]
Creates a Django project directory structure for the given project name in the current directory.
syncdb
Creates the database tables for all applications in INSTALLED_APPS whose tables have not
already been created.
Use this command when you’ve added new applications to your project and want to
install them in the database. This includes any applications shipped with Django that might
be in INSTALLED_APPS by default. When you start a new project, run this command to install
the default applications.
If you’re installing the django.contrib.auth application, syncdb will give you the option
of creating a superuser immediately. syncdb will also search for and install any fixture named
initial_data. See the documentation for loaddata for details on the specification of fixture
data files.
test
Discovers and runs tests for all installed models. Testing was still under development when
this book was being written, so to learn more you’ll need to read the documentation online at
http://www.djangoproject.com/documentation/0.96/testing/.
validate
Validates all installed models (according to the INSTALLED_APPS setting) and prints validation
errors to standard output.
Available Option
The sections that follow outline the option that django-admin.py can take.
--settings
Example usage:
django-admin.py syncdb --settings=mysite.settings
APPENDIX G ■THE DJANGO-ADMIN UTILITY 421
7257chAppGa.qxd 11/1/07 1:47 PM Page 421
Explicitly specifies the settings module to use. The settings module should be in Python
package syntax (e.g., mysite.settings). If this isn’t provided, django-admin.py will use the
DJANGO_SETTINGS_MODULE environment variable.
Note that this option is unnecessary in manage.py, because it takes care of setting
DJANGO_SETTINGS_MODULE for you.
--pythonpath
Example usage:
django-admin.py syncdb --pythonpath='/home/djangoprojects/myproject'
Adds the given filesystem path to the Python import search path. If this isn’t provided,
django-admin.py will use the PYTHONPATH environment variable.
Note that this option is unnecessary in manage.py, because it takes care of setting the
Python path for you.
--format
Example usage:
django-admin.py dumpdata --format=xml
Specifies the output format that will be used. The name provided must be the name of
a registered serializer.
--help
Displays a help message that includes a terse list of all available actions and options.
--indent
Example usage:
django-admin.py dumpdata --indent=4
Specifies the number of spaces that will be used for indentation when pretty-printing
output. By default, output will not be pretty-printed. Pretty-printing will be enabled only if the
indent option is provided.
--noinput
Indicates you will not be prompted for any input. This is useful if the django-admin script will
be executed as an unattended, automated script.
--noreload
Disables the use of the autoreloader when running the development server.
APPENDIX G ■THE DJANGO-ADMIN UTILITY422
7257chAppGa.qxd 11/1/07 1:47 PM Page 422
--version
Displays the current Django version.
Example output:
0.9.1
0.9.1 (SVN)
--verbosity
Example usage:
django-admin.py syncdb --verbosity=2
Determines the amount of notification and debug information that will be printed to the
console. 0is no output, 1is normal output, and 2is verbose output.
--adminmedia
Example usage:
django-admin.py --adminmedia=/tmp/new-admin-style/
Tells Django where to find the various CSS and JavaScript files for the admin interface
when running the development server. Normally these files are served out of the Django
source tree, but because some designers customize these files for their site, this option allows
you to test against custom versions.
APPENDIX G ■THE DJANGO-ADMIN UTILITY 423
7257chAppGa.qxd 11/1/07 1:47 PM Page 423
7257chAppGa.qxd 11/1/07 1:47 PM Page 424

Request and Response Objects
Django uses request and response objects to pass state through the system.
When a page is requested, Django creates an HttpRequest object that contains metadata
about the request. Then Django loads the appropriate view, passing the HttpRequest as the
first argument to the view function. Each view is responsible for returning an HttpResponse
object.
We’ve used these objects often throughout the book; this appendix explains the complete
APIs for HttpRequest and HttpResponse objects.
HttpRequest
HttpRequest represents a single HTTP request from some user-agent.
Much of the important information about the request is available as attributes on the
HttpRequest instance (see Table H-1). All attributes except session should be considered
read-only.
Table H-1. Attributes of HttpRequest Objects
Attribute Description
path A string representing the full path to the requested page, not including the
domain—for example, "/music/bands/the_beatles/".
method A string representing the HTTP method used in the request. This is guaranteed
to be uppercase. For example:
if request.method == 'GET':
do_something()
elif request.method == 'POST':
do_something_else()
GET A dictionary-like object containing all given HTTP GET parameters. See the
upcoming QueryDict documentation.
POST A dictionary-like object containing all given HTTP POST parameters. See the
upcoming QueryDict documentation.
It’s possible that a request can come in via POST with an empty POST
dictionary—if, say, a form is requested via the POST HTTP method but does
not include form data. Therefore, you shouldn’t use if request.POST to check
for use of the POST method; instead, use if request.method == "POST" (see
the method entry in this table).
Note: POST does not include file-upload information. See FILES.
Continued 425
APPENDIX H
■ ■ ■
7257chAppHa.qxd 11/1/07 1:52 PM Page 425

Table H-1. Continued
Attribute Description
REQUEST For convenience, a dictionary-like object that searches POST first, and then GET.
Inspired by PHP’s $_REQUEST.
For example, if GET = {"name": "john"} and POST = {"age": '34'},
REQUEST["name"] would be "john", and REQUEST["age"] would be "34".
It’s strongly suggested that you use GET and POST instead of REQUEST, because
the former are more explicit.
COOKIES A standard Python dictionary containing all cookies. Keys and values are
strings. See Chapter 12 for more on using cookies.
FILES A dictionary-like object containing all uploaded files. Each key in FILES is the
name from the <input type="file" name="" />. Each value in FILES is a standard
Python dictionary with the following three keys:
•filename: The name of the uploaded file, as a Python string
• content-type: The content type of the uploaded file.
• content: The raw content of the uploaded file.
Note that FILES will contain data only if the request method was POST and the
<form> that posted to the request had enctype="multipart/form-data".
Otherwise, FILES will be a blank dictionary-like object.
META A standard Python dictionary containing all available HTTP headers. Available
headers depend on the client and server, but here are some examples:
• CONTENT_LENGTH
• CONTENT_TYPE
• QUERY_STRING: The raw unparsed query string
• REMOTE_ADDR: The IP address of the client
• REMOTE_HOST: The hostname of the client
• SERVER_NAME: The hostname of the server
• SERVER_PORT: The port of the server
Any HTTP headers are available in META as keys prefixed with HTTP_, for example:
• HTTP_ACCEPT_ENCODING
• HTTP_ACCEPT_LANGUAGE
• HTTP_HOST: The HTTP Host header sent by the client
• HTTP_REFERER: The referring page, if any
• HTTP_USER_AGENT: The client’s user-agent string
• HTTP_X_BENDER: The value of the X-Bender header, if set
user A django.contrib.auth.models.User object representing the currently logged-
in user. If the user isn’t currently logged in, user will be set to an instance of
django.contrib.auth.models.AnonymousUser. You can tell them apart with
is_authenticated(), like so:
if request.user.is_authenticated():
# Do something for logged-in users.
else:
# Do something for anonymous users.
user is available only if your Django installation has the AuthenticationMiddleware
activated.
For the complete details of authentication and users, see Chapter 12.
session A readable and writable, dictionary-like object that represents the current
session. This is available only if your Django installation has session support
activated. See Chapter 12.
raw_post_data The raw HTTP POST data. This is useful for advanced processing.
Request objects also have a few useful methods, as shown in Table H-2.
APPENDIX H ■REQUEST AND RESPONSE OBJECTS426
7257chAppHa.qxd 11/1/07 1:52 PM Page 426

Table H-2. HttpRequest Methods
Method Description
__getitem__(key) Returns the GET/POST value for the given key, checking POST first, and
then GET. Raises KeyError if the key doesn’t exist.
This lets you use dictionary-accessing syntax on an HttpRequest instance.
For example, request["foo"] is the same as checking
request.POST["foo"] and then request.GET["foo"].
has_key() Returns True or False, designating whether request.GET or request.POST
has the given key.
get_full_path() Returns the path, plus an appended query string, if applicable. For
example, "/music/bands/the_beatles/?print=true".
is_secure() Returns True if the request is secure; that is, if it was made with HTTPS.
QueryDict Objects
In an HttpRequest object, the GET and POST attributes are instances of django.http.QueryDict.
QueryDict is a dictionary-like class customized to deal with multiple values for the same key.
This is necessary because some HTML form elements, notably <select multiple="multiple">,
pass multiple values for the same key.
QueryDict instances are immutable, unless you create a copy() of them. That means you
can’t change attributes of request.POST and request.GET directly.
QueryDict implements all standard dictionary methods, because it’s a subclass of diction-
ary. Exceptions are outlined in Table H-3.
Table H-3. How QueryDicts Differ from Standard Dictionaries
Method Differences from Standard dict Implementation
__getitem__ Works just like a dictionary. However, if the key has more than one value,
__getitem__() returns the last value.
__setitem__ Sets the given key to [value] (a Python list whose single element is value). Note
that this, like other dictionary functions that have side effects, can be called only
on a mutable QueryDict (one that was created via copy()).
get() If the key has more than one value, get() returns the last value just like __getitem__.
update() Takes either a QueryDict or standard dictionary. Unlike the standard dictionary’s
update method, this method appends to the current dictionary items rather than
replacing them:
>>> q = QueryDict('a=1')
>>> q = q.copy() # to make it mutable
>>> q.update({'a': '2'})
>>> q.getlist('a')
['1', '2']
>>> q['a'] # returns the last
['2']
items() Just like the standard dictionary items() method, except this uses the same last-
value logic as __getitem()__:
>>> q = QueryDict('a=1&a=2&a=3')
>>> q.items()
[('a', '3')]
values() Just like the standard dictionary values() method, except this uses the same
last-value logic as __getitem()__.
APPENDIX H ■REQUEST AND RESPONSE OBJECTS 427
7257chAppHa.qxd 11/1/07 1:52 PM Page 427

APPENDIX H ■REQUEST AND RESPONSE OBJECTS428
In addition, QueryDict has the methods shown in Table H-4.
Table H-4. Extra (Nondictionary) QueryDict Methods
Method Description
copy() Returns a copy of the object, using copy.deepcopy() from the Python
standard library. The copy will be mutable—that is, you can change
its values.
getlist(key) Returns the data with the requested key, as a Python list. It returns
an empty list if the key doesn’t exist. It’s guaranteed to return a list
of some sort.
setlist(key, list_) Sets the given key to list_ (unlike __setitem__()).
appendlist(key, item) Appends an item to the internal list associated with key.
setlistdefault(key, l) Just like setdefault, except it takes a list of values instead of a single
value.
lists() Like items(), except it includes all values, as a list, for each member
of the dictionary. For example:
>>> q = QueryDict('a=1&a=2&a=3')
>>> q.lists()
[('a', ['1', '2', '3'])]
urlencode() Returns a string of the data in query-string format (e.g.,
"a=2&b=3&b=5").
A Complete Example
For example, given this HTML form:
<form action="/foo/bar/" method="post">
<input type="text" name="your_name" />
<select multiple="multiple" name="bands">
<option value="beatles">The Beatles</option>
<option value="who">The Who</option>
<option value="zombies">The Zombies</option>
</select>
<input type="submit" />
</form>
if the user enters "John Smith" in the your_name field and selects both “The Beatles” and “The
Zombies” in the multiple select box, here’s what Django’s request object would have:
>>> request.GET
{}
>>> request.POST
{'your_name': ['John Smith'], 'bands': ['beatles', 'zombies']}
>>> request.POST['your_name']
'John Smith'
>>> request.POST['bands']
'zombies'
>>> request.POST.getlist('bands')
['beatles', 'zombies']
7257chAppHa.qxd 11/1/07 1:52 PM Page 428

>>> request.POST.get('your_name', 'Adrian')
'John Smith'
>>> request.POST.get('nonexistent_field', 'Nowhere Man')
'Nowhere Man'
■Note The GET,POST,COOKIES,FILES,META,REQUEST,raw_post_data, and user attributes are all
lazily loaded. That means Django doesn’t spend resources calculating the values of those attributes until
your code requests them.
HttpResponse
In contrast to HttpRequest objects, which are created automatically by Django, HttpResponse
objects are your responsibility. Each view you write is responsible for instantiating, populat-
ing, and returning an HttpResponse.
The HttpResponse class lives at django.http.HttpResponse.
Construction HttpResponses
Typically, you’ll construct an HttpResponse to pass the contents of the page, as a string, to the
HttpResponse constructor:
>>> response = HttpResponse("Here's the text of the Web page.")
>>> response = HttpResponse("Text only, please.", mimetype="text/plain")
But if you want to add content incrementally, you can use response as a filelike object:
>>> response = HttpResponse()
>>> response.write("<p>Here's the text of the Web page.</p>")
>>> response.write("<p>Here's another paragraph.</p>")
You can pass HttpResponse an iterator rather than passing it hard-coded strings. If you use
this technique, follow these guidelines:
• The iterator should return strings.
• If an HttpResponse has been initialized with an iterator as its content, you can’t use the
HttpResponse instance as a filelike object. Doing so will raise Exception.
Finally, note that HttpResponse implements a write() method, which makes is suitable for
use anywhere that Python expects a filelike object. See Chapter 11 for some examples of using
this technique.
Setting Headers
You can add and delete headers using dictionary syntax:
>>> response = HttpResponse()
>>> response['X-DJANGO'] = "It's the best."
APPENDIX H ■REQUEST AND RESPONSE OBJECTS 429
7257chAppHa.qxd 11/1/07 1:52 PM Page 429

>>> del response['X-PHP']
>>> response['X-DJANGO']
"It's the best."
You can also use has_header(header) to check for the existence of a header.
Avoid setting Cookie headers by hand; instead, see Chapter 12 for instructions on how
cookies work in Django.
HttpResponse Subclasses
Django includes a number of HttpResponse subclasses that handle different types of HTTP
responses (see Table H-5). Like HttpResponse, these subclasses live in django.http.
Table H-5. HttpResponse Subclasses
Class Description
HttpResponseRedirect The constructor takes a single argument: the path to
redirect to. This can be a fully qualified URL (e.g., http://
search.yahoo.com/) or an absolute URL with no domain
(e.g., '/search/'). Note that this returns an HTTP status
code 302.
HttpResponsePermanentRedirect Like HttpResponseRedirect, but it returns a permanent
redirect (HTTP status code 301) instead of a “found”
redirect (status code 302).
HttpResponseNotModified The constructor doesn’t take any arguments. Use this to
designate that a page hasn’t been modified since the user’s
last request.
HttpResponseBadRequest Acts just like HttpResponse but uses a 400 status code.
HttpResponseNotFound Acts just like HttpResponse but uses a 404 status code.
HttpResponseForbidden Acts just like HttpResponse but uses a 403 status code.
HttpResponseNotAllowed Like HttpResponse, but uses a 405 status code. It takes
a single, required argument: a list of permitted methods
(e.g., ['GET', 'POST']).
HttpResponseGone Acts just like HttpResponse but uses a 410 status code.
HttpResponseServerError Acts just like HttpResponse but uses a 500 status code.
You can, of course, define your own HttpResponse subclass to support different types of
responses not supported out of the box.
Returning Errors
Returning HTTP error codes in Django is easy. We’ve already mentioned the HttpResponseNotFound,
HttpResponseForbidden, HttpResponseServerError, and other subclasses. Just return an instance
of one of those subclasses instead of a normal HttpResponse in order to signify an error, for
example:
def my_view(request):
# ...
if foo:
APPENDIX H ■REQUEST AND RESPONSE OBJECTS430
7257chAppHa.qxd 11/1/07 1:52 PM Page 430
return HttpResponseNotFound('<h1>Page not found</h1>')
else:
return HttpResponse('<h1>Page was found</h1>')
Because a 404 error is by far the most common HTTP error, there’s an easier way to han-
dle it.
When you return an error such as HttpResponseNotFound, you’re responsible for defining
the HTML of the resulting error page:
return HttpResponseNotFound('<h1>Page not found</h1>')
For convenience, and because it’s a good idea to have a consistent 404 error page across
your site, Django provides an Http404 exception. If you raise Http404 at any point in a view
function, Django will catch it and return the standard error page for your application, along
with an HTTP error code 404. Here’s an example:
from django.http import Http404
def detail(request, poll_id):
try:
p = Poll.objects.get(pk=poll_id)
except Poll.DoesNotExist:
raise Http404
return render_to_response('polls/detail.html', {'poll': p})
In order to use the Http404 exception to its fullest, you should create a template that is
displayed when a 404 error is raised. This template should be called 404.html, and it should be
located in the top level of your template tree.
Customizing the 404 (Page Not Found) View
When you raise an Http404 exception, Django loads a special view devoted to handling 404
errors. By default, it’s the view django.views.defaults.page_not_found, which loads and ren-
ders the template 404.html.
This means you need to define a 404.html template in your root template directory. This
template will be used for all 404 errors.
This page_not_found view should suffice for 99% of Web applications, but if you want to
override the 404 view, you can specify handler404 in your URLconf, like so:
from django.conf.urls.defaults import *
urlpatterns = patterns('',
...
)
handler404 = 'mysite.views.my_custom_404_view'
Behind the scenes, Django determines the 404 view by looking for handler404. By default,
URLconfs contain the following line:
from django.conf.urls.defaults import *
APPENDIX H ■REQUEST AND RESPONSE OBJECTS 431
7257chAppHa.qxd 11/1/07 1:52 PM Page 431
That takes care of setting handler404 in the current module. As you can see in django/conf/
urls/defaults.py, handler404 is set to 'django.views.defaults.page_not_found' by default.
There are three things to note about 404 views:
• The 404 view is also called if Django doesn’t find a match after checking every regular
expression in the URLconf.
• If you don’t define your own 404 view—and simply use the default, which is recom-
mended—you still have one obligation: to create a 404.html template in the root of your
template directory. The default 404 view will use that template for all 404 errors.
•If DEBUG is set to True (in your settings module), then your 404 view will never be used,
and the traceback will be displayed instead.
Customizing the 500 (Server Error) View
Similarly, Django executes special-case behavior in the case of runtime errors in view code. If
a view results in an exception, Django will, by default, call the view django.views.defaults.
server_error, which loads and renders the template 500.html.
This means you need to define a 500.html template in your root template directory. This
template will be used for all server errors.
This server_error view should suffice for 99% of Web applications, but if you want to
override the view, you can specify handler500 in your URLconf, like so:
from django.conf.urls.defaults import *
urlpatterns = patterns('',
...
)
handler500 = 'mysite.views.my_custom_error_view'
APPENDIX H ■REQUEST AND RESPONSE OBJECTS432
7257chAppHa.qxd 11/1/07 1:52 PM Page 432

■Numbers
404 (page not found) errors, 23, 28, 126
archive pages and, 365
customizing, 431
flatpages and, 218
500 (server) errors, 218, 432
7-Zip, 12
■Symbols
\ backslash, addslashes filter for, 405
^ caret character, 20
_ underscore, 347
__ double underscore, 75
_() method, 252, 255
{ } braces, 32, 135
{# #} comments, 45
{% %} braces and percent sign, 32
% percent sign, 347
| pipe character, 32, 46
# hash character, 68
$ dollar sign character, 20
& ampersand, 407
/ slash, 20
“ ” quotes, 46
. dot character, 37
>>> greater-than signs, 33
■A
About page, 126, 216
ABSOLUTE_URL_OVERRIDES setting, 383
activating
middleware, 228
models, 68
active flag, 79
add filter, 405
add-ons, 209–226
addslashes filter, 46, 405
Admin class, options for, 326–332
admin directory, 247
admin framework, 209
admin index page, customizing, 93
admin interface, 83–94
activating, 83
authentication and, 190
customizing, 91, 241–249
deleting objects and, 90
managing groups via, 195
newer version of, 243
reasons for using, 94
referencing templates/filters, 395
--adminmedia option (django-admin utility),
423
admin templates
customizing, 93, 243
stored in admin directory, 247
admin tool, 184
admin users, 91
admin views, 246, 249
adminindex command, 416
ADMINS setting, 273, 384
ADMIN_FOR setting, 384
ADMIN_MEDIA_PREFIX setting, 384
all() method, 74, 337
ALLOWED_INCLUDE_ROOTS setting, 384
ALTER TABLE statement, 79
ampersand (&), fix_ampersands filter for,
407
Apache, 216, 278–282
error_log file and, 281
httpd.conf file and, 239
apnumber filter, 225
appendlist() method, 428
APPEND_SLASH setting, 231, 384
applications
application-specific translations and,
261
creating, 64
legacy, integrating with Django, 239
vs. projects, 64
app_directories template loader, 142
archive for today view, 372
archive index view, 365
AssertionError, 344
Atom feeds, 162–168
publishing in tandem with RSS feeds,
168
syndication framework and, 168
attacks
brute-force, 191
cookie-forging, 269
man-in-the-middle, 178, 269–270
phishing, 268, 270
snooping, 178
vulnerabilities and, 265–273
auth/auth system, 183–196
authenticate() method, 186, 237–238
Index
433
7257chIDX.qxd 11/9/07 12:38 PM Page 433
authenticating users, 183–196
authentication middleware support for, 231
existing authentication systems,
integration with, 237
managing and, 190
messages and, 195
permissions and, 193
profiles and, 196
templates and, 193
authentication back-ends, 237
authentication framework, 209, 216
authentication processor, 140
AuthenticationMiddleware, 231
AUTHENTICATION_BACKENDS setting, 237
authorization, 183
auth_permission database, 194
AUTH_PROFILE_MODULE setting, 196
AutoField, 306
autoincrementing primary keys, 334
autoreloading of code, disabling, 420
■B
backslash (\), addslashes filter for, 405
base templates, 56
Batchelder, Ned, 297
Beigel, Johannes, 297
bind parameters, 267
blank option, 81, 311
block tag, 56, 135, 149, 395
blocktrans tag, 255
books (sample application), 65
custom admin views and, 246
customized admin interface and, 91
forms and, 105
generic views and, 125–133
BooleanField, 306
bound/unbound states, forms and, 101
braces ({ })
block tags and, 135
with percent sign ({% %}), tags and, 32
variables and, 32
Brainbot Technologies AG, 297
Brainfiler program, 297
browser-based caches, 197
browser-length sessions, 182
brute-force attacks, 191
built-in generic views, 127
business logic, separated from presentation
logic, 47, 60
■C
cache keys, 199, 204
Cache-Control HTTP directives, 208
CacheMiddleware, 201, 208, 233
caches, 197–208
browser-based, 197
per-site, 201
per-view, 202
setting up, 198–201
simple, 200
CACHE_BACKEND setting, 198–201, 204, 385
cache_control decorator, 207
CACHE_MIDDLEWARE_ANONYMOUS_ONLY
setting, 201
CACHE_MIDDLEWARE_KEY_PREFIX
setting, 201, 385
CACHE_MIDDLEWARE_SECONDS setting,
201
CACHE_MIDDLEWARE_SETTINGS setting,
208
cache_page decorator, 202
caching, 197
low-level cache API and, 203
Memcached and, 294
middleware for, 201–208, 227–233
multiple values and, 204
public/private caching and, 207
QuerySets and, 129, 337
upstream caches and, 204–208
capfirst filter, 405
captured parameters
vs. extra options, 117
include() method and, 121
caret character (^), 20
Cascading Styles Sheets (CSS), customizing
forms and, 103
case sensitivity, vary_on_headers decorator
and, 206
case studies, 297–303
center filter, 405
CGI (Common Gateway Interface), 3
change lists, 86, 91
changefreq() method, sitemaps and, 171
CharField, 306
charsets, 257
charts, 162
check_password() method, 185
CherryPy Python Web framework, 23
child templates, 56
choices option, 311
clean_message method, 103
clear() method, 354
code
disabling autoreloading of, 420
porting existing, 300
streamlining, advanced views/URLconfs
and, 107–122
coding order, 26
comma-separated values (CSV), 158
CommaSeparatedIntegerField, 306
comment tag, 395
comments ({# #}), 45
comments framework, 209, 216
COMMIT statement, 233
■INDEX434
7257chIDX.qxd 11/9/07 12:38 PM Page 434
Common Gateway Interface (CGI), 3
CommonMiddleware, 231
APPEND_SLASH setting and, 384
DISALLOWED_USER_AGENTS setting
and, 387
PREPEND_WWW setting and, 390
SEND_BROKEN_LINK_EMAILS setting
and, 391
USE_ETAGS setting and, 394
compile-messages.py tool, 258, 261, 263
compression, middleware for, 232
ConditionalGetMiddleware, 208, 232
configure() method, 155, 382
configuring databases, 62
connection pooling, 292
contains lookup, 347, 349
content
admin interface for manipulating, 83– 94
multiple sites and, 212
non-HTML, 157–174
single site and, 212
contenttypes framework, 210
Context class, 34, 40, 136
context processors, 136–141
enabled by default, 140
writing your own, 141
contexts, 34–40, 136
context_processors.py file, 141
controller, 6
cookie-forging attacks, 269
cookies, 175–178
expiration value for, 182
parameters for, 177
pros/cons of, 177
sessions and, 178
testing if set, 180
copy() method, 428
count() method, 345
Cramer, David, 298
CREATE INDEX statement, 420
create object view, 375
create permissions, 91
CREATE TABLE statement, 70, 420
create() method, 344
createcachetable command, 416
create_user() method, 190
creating
applications, 64
feedback forms, 98–101
flatpages, 218
forms, from models, 105
language files, 256
message files, for translations, 256
messages, 195
objects, 334
permissions, 194
profiles, 196
projects, 14
redirects, 220
settings, 381, 386
sitemap indices, 172
sitemaps, 169
syndication feeds, 162
template library, 142
templates, 33
users, 190
Cross-Site Request Forgery (CSRF), 221–223,
269
cross-site scripting (XSS), 267
CSRF (Cross-Site Request Forgery), 221–223,
269
CSRF framework, 210, 221–223
CsrfMiddleware, 222
CSS (Cascading Styles Sheets), customizing
forms and, 103
cStringIO library, 161
CSV (comma-separated values), 158
CurrentSiteManager, 215
Curse, Inc., 298
customizing
404/500 errors, 431
admin index page, 93
admin interface, 91, 241–249
admin templates, 93, 243
admin views, 246
filters, 144
forms, Cascading Styles Sheets, and,
103
generic views, 128–133
objects, 37
settings, 381, 386
tags, 145–150
templates, 93, 135–155
cut filter, 405
cycle tag, 395
■D
data
escaping, 266–272
filtering, 75
inserting/updating, 73
ordering, 76
public/private, 207
slicing, 78
storing/retrieving via sessions, 178–183
structured, 243
data entry, admin interface for, 94, 241–249
data modeling, admin interface and, 94,
242
data types, 334
Database API, 333–358
database-backed Web sites, 13
database caching, 199
database transactions, middleware for, 233
■INDEX 435
7257chIDX.qxd 11/9/07 12:38 PM Page 435
databases
configuring, 62
installing, 13
legacy, integrating with Django, 235
schema changes and, 79–82
using Django without, 14
DATABASE_ENGINE setting, 235, 385
DATABASE_HOST setting, 235, 289, 385
DATABASE_NAME setting, 235, 385
DATABASE_OPTIONS setting, 385
DATABASE_PASSWORD setting, 235, 385
DATABASE_PORT setting, 235, 386
DATABASE_USER setting, 235, 386
databrowse framework, 210
date-based detail pages view, 373
date-based generic views, 365–374
date filter, 46, 406
date() function (PHP), 400
date/time
custom tags for, 145–151
filters for, 411
model definitions, and 306, 326
now tag for, 400
Python module for, 18
templates and, 48, 51, 55
translations and, 251, 259
settings for, 386
views for, 17, 24
DateField, 306
dates() method, 341
datetime module, 18
DateTimeField, 307
DATETIME_FORMAT setting, 386
DATE_FORMAT setting, 386
date_hierarchy option, 326
day archives view, 371
day lookup, 349
dbshell command, 416
db_column option, 312
db_index option, 312
db_table option, 317
db_tablespace option, 318
DEBUG setting, 386
altering URLconf behavior and, 109
error messages and, 273
debug tag, 396
debugging processor, 140
decorators
per-view caches and, 202
staff_member_required, 247
default filter, 406
default option, 312
default settings, 380, 383
DEFAULT_CHARSET setting, 155, 386
DEFAULT_CONTENT_TYPE setting,
387
DEFAULT_FROM_EMAIL setting, 387
default_if_none filter, 406
delete object view, 375
delete permissions, 91
delete() method, 78, 355
cache keys and, 204
overriding, 326
delete_test_cookie() method, 180
deleting
flatpages, 218
messages, 195
models, 82
objects, 78, 90, 355
permissions, 194
redirects, 220
deploying Django, 275–294, 303
Apache/mod_python for, 278–282,
382
FastCGI for, 282–287
multiple installations on same Apache
instance, 280
preferences for, 278
description() method, 166
detail views, 363–365
developer teams, 302
development server for Django, 15
dictionaries, 37, 340
dictionary/nondictionary QueryDict
methods, 427
dictsort filter, 406
dictsortreversed filter, 406
diffsettings command, 416
directories, for templates, 50, 53
directory traversal vulnerability, 127, 271
direct_to_template view, 126
DISALLOWED_USER_AGENTS setting, 231,
387
distinct() method, 96, 340
divisibleby filter, 406
Django
case studies and, 297–303
configuring with mod_python, 279
creating applications and, 64
deploying, 275–294, 303
documentation for, 8
getting started with, 299
history of, 6
installing, 11
MVC design pattern and, 5, 60
new features and, 8
porting existing code and, 300
reasons for using, 299
sites framework and, 216
strengths/weaknesses of, 300
technology stack of, 276
user community and, 9, 294
Web site for, 7
Django administration. See admin interface
■INDEX436
7257chIDX.qxd 11/9/07 12:38 PM Page 436
django-admin.py utility, 14, 381, 415–423
accessing, 415
options for, 421
django.contrib package, 209
django.core.context_processors.auth, 140
django.core.context_processors.debug, 140
django.core.context_processors.i18n, 140
django.core.context_processors.request, 141
django.db.backend.quote_name function,
267
django.template.loaders.app_directories.
load_template_source, 142
django.template.loaders.eggs.load_template_
source, 142, 153
django.template.loaders.filesystem.load_
template_source, 142
django_flatpage table, 217
django_flatpage_sites table, 217
django_redirect table, 220
DJANGO_SETTINGS_MODULE
environment variable, 154, 279, 381
django_site table, 211
djtrunk directory, 13
document root, 15
documentation
for Django, 8
for models, 305
for tags/filters, 395
for templates, 154
DoesNotExist exception, 196, 344
dollar sign character ($), 20
domain parameter, for cookies, 177
domains, 211, 213, 216
Don’t Repeat Yourself (DRY) principle, 105,
165, 213
done() method, 224
dot character (.), 37
dot lookups, 37
do_comment() method, 149
DROP TABLE statement, 420
DRY (Don’t Repeat Yourself) principle, 105,
165, 213
dummy caching, 200
dumpdata command, 417
dynamic content, 17–30
dynamic images, 162
dynamic URLs, 24–28
■E
edit forms, 86
edit permissions, 91
editable option, 312
editing data, admin interface for, 94, 241–249
eggs template loader, 142, 153
elif tag, using if tag instead of, 42
else tag, 41, 45
email header injection, 271
EmailField, 307
emailing user feedback, 101
EMAIL_HOST setting, 387
EMAIL_HOST_PASSWORD setting, 387
EMAIL_HOST_USER setting, 387
EMAIL_PORT setting, 387
EMAIL_SUBJECT_PREFIX setting, 388
email_user() method, 185
enabling
authentication, 184
sessions, 178
enclosures, feeds and, 167
endif tag, 42
endifequal tag, 45
endswith lookup, 348
errors/error messages, 28
404. See 404 (page not found) errors
500 (server) errors and, 218, 432
Apache/mod_python and, 281
database configuration and, 63
exposed, 273
returning HTTP errors and, 430
SERVER_EMAIL setting and, 391
error_log file (Apache), 281
escape filter, 46, 407
escape tag, 268
escaping data, 266–272
ETags, 231
exact lookup, 346
exception middleware, 23
exclude() method, 337, 340, 346
extending. See customizing
extends tag, 57, 396
extra instance methods, 356
extra options, include() method and, 121
extra() method, 342
extra_context parameter, 129, 131
■F
failed_hash() method, 224
FastCGI, 282–287
flup library for, 283
lighttpd and, 285
stopping/restarting, 284
Feed classes, 163, 166
feedback forms, 98–101
feeds, 162–168
activating, 163
changing type of, 167
Field classes, 99
field lookups, 346–350
fields, 79–82, 305–310
lazy translations for, 254
naming, 305
options for, 310–313
fields data structure, 327
FileField, 307
■INDEX 437
7257chIDX.qxd 11/9/07 12:38 PM Page 437
FilePathField, 308
filesizeformat filter, 407
filesystem caching, 199
filesystem template loader, 142
filter tag, 396
filter() method, 75, 144, 337, 340, 346
filters, 32, 75, 336, 337–346
chaining, 46, 338
complex filtering and, 131
reference for, 154
registering, 143
template library and, 142
writing custom, 144
first filter, 407
firstof tag, 396
fixtures, 417
FIXTURE_DIRS setting, 388
fix_ampersands filter, 407
FlatPage model, 217–218
FlatpageFallbackMiddleware, 217–218
flatpages framework, 210, 216–219, 227
FlatPageSitemap class, 171
floatformat filter, 407
flup library, 283
flush command, 417
for tag, 42, 397
foreign key relationships, 352
ForeignKey, 196. 212, 314
forloop template variable, 43
--format option (django-admin utility), 422
FormPreview class, 224
forms
Django system and, 99
bound/unbound states and, 101
feedback, 98–101
formtools framework for, 210, 223
ideal parameters for, 98
from models, 105
processing, 95–106
forms framework, 98–101
formtools framework, 210, 223
form_for_model() method, 105
frameworks, 3, 209–226
■G
generic views, 125–133, 359–378
common arguments to, 359
create, 375
date-based, 365–374
delete, 375
extending, 128–133
extra work and, 131
limiting access to, 190
list/detail, 361–365
update, 375, 377–378
GenericSitemap class, 172
GET attribute, 427
GET method, 96, 119
CSRF prevention and, 221
setting cookies and, 176
GET operations, ConditionalGetMiddleware
and, 232
get() method
dictionaries and, 427
latest object and, 346
query sets and, 344
request.GET and, 96
single objects and, 76
__getitem__() method, 427
getlist() method, 428
gettext module, 252, 264
JavaScript and, 262
make-messages.py utility and, 256
gettext() method, 252, 259, 264, 389
gettext_lazy() method, 253
gettext_noop() method, 253, 264
get_absolute_url() method, 214, 324, 383
get_all_permissions() method, 185
get_and_delete_messages() method, 185,
195
get_current() method, 213
get_decoded() method, 181
get_digit filter, 408
get_FOO_display() method, 356
get_FOO_filename() method, 357
get_FOO_height() method, 357
get_FOO_size() method, 357
get_FOO_url() method, 357
get_FOO_width() method, 357
get_full_name() method, 185
get_full_path() method, 427
get_group_permissions() method, 185
get_latest_by option, 318
get_list_or_404() method, 358
get_many() method, 204
get_next_by_FOO() method, 356
get_object() method, 166
get_object_or_404() method, 357
get_or_create() method, 344
get_previous_by_FOO() method, 356
get_profile() method, 185
get_template() method, 51, 53, 141
get_user() method, 237
GIF images, 162
Google, pinging for sitemap changes, 173
greater than, gt lookup and, 348
greater than or equal to, gte lookup and, 348
greater-than signs (>>>), 33
groups, 183, 194
admin interface and, 90
permissions and, 193
gt lookup, 348
gte lookup, 348
GZipMiddleware, 208, 232
■INDEX438
7257chIDX.qxd 11/9/07 12:38 PM Page 438
■H
Hammond, Christian, 298
handlers, 23
hash character (#), 68
hashes, 191
hasNoProfanities validator, 390
has_key() method, 427
has_module_perms() method, 185
has_perm() method, 185
has_perms() method, 185
“Hello World,” PDF generation and, 160
--help option (django-admin utility), 422
help_text option, 312
HTML
cross-site scripting and, 267
Django templates and, 47
escape filter and, 407
generating non-HTML content and,
157–174
as stateless protocol, 175
HTTP errors, returning, 430
HTTP headers
cache_control decorator and, 207
HttpResponse class and, 429
upstream caches and, 205
httpd.conf file (Apache), 239
HttpRequest class, 18, 21, 157, 425–429
attributes of, 425
methods for, 426
HttpResponse class, 18, 21, 52, 429–432
errors and, 430–432
non-HTML content and, 157, 159
HttpResponse subclasses, 430
HttpResponseBadRequest subclass, 430
HttpResponseForbidden subclass, 430
HttpResponseGone subclass, 430
HttpResponseNotAllowed subclass, 430
HttpResponseNotFound subclass, 430
HttpResponseNotModified subclass, 430
HttpResponsePermanentRedirect subclass,
430
HttpResponseRedirect subclass, 430
HttpResponseServerError subclass, 430
HTTPS, 270
HTTP_X_FORWARDED_FOR, 232
humanize framework, 210, 225
■I
i18n (internationalization), 140, 251–264, 394
icontains lookup, 347
iendswith lookup, 348
iexact lookup, 347
if tag, 41, 397
ifchanged tag, 399
ifequal tag, 44, 399
ifnotequal tag, 44, 399
IGNORABLE_404_ENDS setting, 388
IGNORABLE_404_STARTS setting, 388
ImageField, 309
images, 158, 162
import statement, 19
in lookup, 348
include tag, 54, 400
include() method, 120
inclusion tags, 151
inclusion_tag() method, 151
--indent option (django-admin utility), 422
inheritance, templates and, 54–58
__init__() method, 229
__init__.py file, 15
initial keyword, 101
initializer method, 229
input validation, admin interface for, 88
INSERT statement, 334, 336
inserting data, 73
inspectdb command, 235, 417
INSTALLED_APPS setting, 93, 142, 355, 388
sitemap applications and, 169
template library and, 143
installing
admin application, 84
databases, 13
Django, 11
middleware, 228
models, 68–71
Python, 11
ReportLab library, 160
sitemap applications, 169
int() method, 27
intcomma filter, 225
IntegerField, 309
integers
commas, adding to, 225
large, text representation for, 225
make_list filter for, 409
ordinals for, 226
INTERNAL_IPS setting, 233, 388
internationalization (i18n), 140, 251–264, 394
interpolate() method, 263
intword filter, 225
in_bulk() method, 346
IPAddressField, 309
IPython, 420
is active flag, 90
is staff flag, 90
is superuser flag, 90
isdigit() method, 38
isnull lookup, 349
ISPs, upstream caches and, 205
istartswith lookup, 348
is_anonymous() method, 185
is_authenticated() method, 184, 188
is_secure() method, 427
is_usable function attribute, 153
■INDEX 439
7257chIDX.qxd 11/9/07 12:38 PM Page 439
is_valid() method, 101
It worked! message, 16
items() method, 179, 427
feeds and, 164, 166
sitemaps and, 171
item_link() method, 165
■J
JavaScript
for admin pages, 245
translations and, 262
javascript_catalog view, 262
JING_PATH setting, 388
join filter, 408
js option, 328
■K
Kaplan-Moss, Jacob, 7
Keep-Alive feature, turning off, 293
keys, 427
keys() method, 179
keyword arguments, 110
KUsports.com, 7, 160
■L
L10N, 251
LAMP stack, 275
language files, creating/compiling, 256
language settings/preferences, 141, 258–260,
389
languages, feeds and, 168
LANGUAGES setting, 141, 259, 389
LANGUAGE_CODE setting, 141, 168, 258, 389
lastmod() method, sitemaps and, 171
latest() method, 346
latest_books.html file, 6
Lawrence Journal-World newspaper, 7, 210
Lawrence.com, 7, 211
lazy translations, 253
legacy applications/databases, integrating
with Django, 235–240
len() method, 103
length filter, 47, 408
length_is filter, 408
less than, lt lookup and, 348
less than or equal to, lte lookup and, 348
lighttpd, 285
LIKE statement, 75, 347
linebreaks filter, 409
linebreaksbr filter, 409
linenumbers filter, 409
link() method, 166, 168
list/detail generic views, 361–365
lists, 37
lists of objects view, 361
lists() method, 428
list_display option, 92, 328
list_display_links option, 330
list_filter option, 92, 330
list_per_page option, 331
list_select_related option, 331
ljust filter, 409
LJWorld.com, 7, 211
load balancing, 290
load-balancing proxies, 227
load tag, 143, 400
loaddata command, 417
local checkout, 12
local-memory caching, 200
locale directory, translations and, 261
LocaleMiddleware, 258, 261
localization, 251
locals() method, 53
location() method, sitemaps and, 171
logging in/out, 186
login() method, 186
lookups, 37–40, 75, 77
loose coupling, 23
low-level cache API, 203
lower filter, 409
lt lookup, 348
lte lookup, 348
■M
make-messages.py utility, 256, 259, 261, 389
make_list filter, 409
man-in-the-middle attacks, 178, 269–270
manage.py utility, 15, 380, 415
managers, 74, 320–323, 336
MANAGERS setting, 389
many-to-many relationships, 68, 316, 354
many-to-one relationships, 314
ManyToManyField, 212, 316
markdown filter, 226
markup framework, 210, 226
matching/grouping algorithm, 112
Mathematica, 162
MatLab, 162
matplotlib library, 162
max_age parameter, for cookies, 177
mechanize tool, 178
media servers, running separately, 289
MEDIA_ROOT setting, 290, 389
MEDIA_URL setting, 390
Memcached, 198, 294
message files, for translations, 256, 261
message IDs, translating date/time formats
and, 259
messages, 140, 183, 195
methods
call behavior and, 39
dictionary/nondictionary QueryDict, 427
■INDEX440
7257chIDX.qxd 11/9/07 12:38 PM Page 440
dot lookups and, 38
extra instance, 356
HttpRequest, 426
middleware, 229
model, 323–326
QuerySet, 322, 339–346
Microsoft SQL Server, 13
middleware, 22, 227–233
built-in, 230–233
caching, 201–208
CSRF and, 222
flatpages and, 217–218, 220
installing, 228
middleware methods and, 229
redirects and, 220
MIDDLEWARE_CLASSES setting, 208, 228,
390
LocaleMiddleware and, 258
per-site caches and, 201
MIME types, 157
model managers, 215
model metadata, options for, 317–320
model methods, 323–326
model templates, 244
model-view-controller, 5, 60
models, 6, 59–82
admin interface and, 84
creating forms from, 105
defining in Python, 65
definition options for, 305–332
deleting, 82
installing, 68–71
lazy translations for, 254
legacy databases and, 235
reference for, 154
schema changes and, 79–82
models.py file, 6
mod_proxy, 291
mod_python, 278–282, 382
month archives view, 368
month lookup, 349
MONTH_DAY_FORMAT setting, 390
MP3 podcast feeds, enclosures and, 167
MSN, sitemaps and, 173
MVC design pattern, 5, 60
mysite directory, 15
MySQL database, 13, 418
■N
named regular expression groups, 110
named-string interpolation, translations
and, 253, 263
naming conventions
for fields, 305
for managers, 320
for settings, 381
ngettext module, 263
ngettext() method, 254
--noinput option (django-admin utility), 422
Node subclass, custom tags and, 146
non-HTML content, 157–174
--noreload option (django-admin utility), 422
NOT NULL columns, 81
now tag, 145, 400
null option, 81, 310
NullBooleanField, 309
numbers, spelling out, 225
■O
objects
changes to, saving, 335
creating, 334
deleting, 78, 355
filtering, 337–346
generic views of, 127
related, 351–355
retrieving, 336
saving, 334
selecting, 74–78
viewing subsets of, 130
object_detail generic view, 129
object_list view, 128, 131
ObjectDoesNotExist exception, 166
Oracle, 13
ordering data, 76
ordering option, 92, 318, 331
order_by() method, 76, 340
order_with_respect_to option, 318
ordinal filter, 226
■P
pagination, 362–363
parser.parse() method, 149
parse_params() method, 224
passwords
changing, 190
salted hashes and, 190
patch_vary_headers decorator, 206
path parameter, for cookies, 177
patterns() method, 19, 109
PDF (Portable Document Format), 159
per-site caches, 201
per-view caches, 202
percent sign (%)
with braces ({% %}), tags and, 32
escaping, 347
performance tuning, 293
Perlbal load balancer, 291
permalink() method, 325
permissions, 140, 183, 193
admin interface and, 90
assigning to users/groups, 91
■INDEX 441
7257chIDX.qxd 11/9/07 12:38 PM Page 441
permissions option, 319
permission_required() method, 189
persistent sessions, 182
phishing attacks, 268, 270
phone2numeric filter, 410
PhoneNumberField, 309
PHP applications, 23
PIL (Python Imaging Library), 162
Pilgrim, Mark, 8
pinging Google, for sitemap changes, 173
pipe character (|), filters and, 32, 46
pk lookup, 349
plots, 162
pluralization, for translations, 254
pluralize filter, 410
PNG images, 158
.po files, 256, 259
Portable Document Format (PDF), 159
positional arguments, 110
positional interpolation, translations and,
253, 263
PositiveIntegerField, 309
PositiveSmallIntegerField, 309
POST attribute, 427
POST data, 96
POST requests, CSRF prevention and, 221
PostgreSQL database, 13
post_save signal, 334
pprint filter, 410
PREPEND_WWW setting, 231, 390
presentation logic, separated from business
logic, 47, 60
previews, 223
pre_save signal, 334
primary keys
autoincrementing, 334
pk lookup and, 349
primary_key option, 312
print statement, mod_python and, 281
priority() method, sitemaps and, 171
Privacy Policy page, 216
private caches, 207
processing
forms, 95–106
requests, 21
process_request() method, 229
process_response() method, 230
process_view() method, 229
PROFANITIES_LIST setting, 390
profiles, 183, 196
projects
vs. applications, 64
creating, 14
translations in, 261
properties (Python), 324
proxy caches, 205
.pth files, 13
public caches, 207
pyexpat module, 282
pygraphviz library, 162
Python, 3, 8
defining models in, 65
installing, 11
mod_python and, 278–282, 382
properties and, 324
settings and, 380
translation strings and, 252
Python Imaging Library (PIL), 162
python manage.py runserver command, 15,
20
Python path, 19
--pythonpath option (django-admin utility),
422
■Q
Q objects, 350
queries, related objects and, 355
query string parameters, 25
QueryDict class, 427
QuerySet methods, 322, 339–346
QuerySets, 130, 336
caching and, 129, 337
evaluating, 338
filters and, 337–346
limiting, 339
quotes (“ ”), filter arguments and, 46
■R
radio_admin option, 312
rainbow tables, 191
RAM, performance tuning and, 293
random filter, 410
range lookup, 348
raw SQL statement mode, 358
Redirect model, 221
RedirectFallbackMiddleware, 220
redirects framework, 210, 216, 219, 227
redundancy, 290
register variable, 143
registering
filters, 143
tags, 147
users, 191
regroup tag, 402
regular expressions (regexes), 21, 110
Reinhardt, Django, 7
relationships, 314–317, 351–355
remove() method, 353
removetags filter, 411
removing fields from models, 81
render() method, 33, 145
multiple contexts and, 36
setting variables and, 147
simple_tag() method and, 150
■INDEX442
7257chIDX.qxd 11/9/07 12:38 PM Page 442
render_to_response() method, 52, 137
replication, 292
ReportLab library, 160
request preprocessor method, 229
request processor, 141
request.GET object, 96
request.POST object, 96
request.session.set_test_cookie() method,
180
request.user parameter, 184, 189
RequestContext, 136–141, 247
authentication data and, 193
messages and, 195
TEMPLATE_CONTEXT_PROCESSORS
setting and, 139, 193, 392
translations and, 255
requests, processing, 21
reset command, 419
resources for further reading
Apache, 278, 282
APIs, 333
Atom feeds, 162
Cache-Control HTTP directives, 208
Field classes, 99
middleware, 230
mod_python, 282
resources, 169
RSS feeds, 162
sessions, 183
sitemap documentation, 173
response middleware, 23
response postprocessor method, 230
response.set_cookie() method, 177
restructuredtext filter, 226
retrieving objects, 76, 336
reverse foreign key relationships, 352
reverse proxy support, middleware for, 232
Review Board, 298
rjust filter, 411
ROLLBACK statement, 233
ROOT_URLCONF setting, 390
RSS feeds, 162–168
changing to different feed type, 167
publishing in tandem with Atom feeds,
168
runfcgi command, 419
runserver command, 419
■S
salted hashes, 190
save() method, 73
changes to objects and, 335
creating objects and, 334
overriding, 326
pinging Google and, 173
save_as option, 331
save_FOO_file() method, 357
save_on_top option, 331
scaling, 288–292
schema changes, 79–82
search functionality, 95
search lookup, 349
search_fields option, 92, 332
SECRET_KEY setting, 391
secure parameter, for cookies, 177
security, 265–273
CSRF framework and, 221–223
settings files and, 381
security_hash() method, 224
segmentation faults, 282
selecting objects, 74–78
select_related() method, 341, 352
select_template loader, 141
SEND_BROKEN_LINK_EMAILS setting, 389,
391
send_mail function, 102
server-side includes, 55
SERVER_EMAIL setting, 391
session attribute, 179
session fixation, 270
session forging/hijacking, 269
session IDs, spoofing attacks and, 270
session poisoning, 270
session riding, 221–223
SessionMiddleware, 179, 232
sessions, 178–183
browser length vs. persistent, 182
enabling, 178
middleware support for, 232
rules for using, 179
saving and, 181
using outside of views, 181
sessions framework, 210
SESSION_COOKIE_AGE setting, 182, 391
SESSION_COOKIE_DOMAIN setting, 182,
391
SESSION_COOKIE_NAME setting, 182, 391
SESSION_COOKIE_SECURE setting, 182,
270, 392
SESSION_EXPIRE_AT_BROWSER_CLOSE
setting, 182, 392
SESSION_SAVE_EVERY_REQUEST setting,
182, 392
__setitem__() method, 427
setlist() method, 428
setlistdefault() method, 428
SetRemoteAddrFromForwardedFor class, 232
settings, 379–394
custom, 381, 386
default, 380, 383
designating, 381
settings files, 49, 379
--settings option (django-admin utility), 422
settings.py file, 15, 49
■INDEX 443
7257chIDX.qxd 11/9/07 12:38 PM Page 443
setup.py utility, 14
set_cookie() method, 176
set_language redirect view, 260
set_password() method, 185, 190
set_test_cookie() method, 180
shared-hosting providers, 287
shared nothing philosophy, 276
shell command, 420
shortcuts, 357
simple_tag() method, 150
Site model, 211
site names, 211, 213, 216
Sitemap classes, 170
sitemap indices, 172
sitemaps, 169–174
activating, 170
creating, 169
pinging Google and, 173
shortcuts for, 171
sitemaps dictionary, 172
sitemaps framework, 210
SiteProfileNotAvailable exception, 196
sites framework, 169, 210–216, 218
SITE_ID setting, 168, 211, 216, 392
slash (/), preceding expressions, 20
slice filter, 411
slicing data, 78
Slony, 292
SlugField, 309
slugify filter, 411
slugs, 163–166
SmallIntegerField, 310
snooping attacks, 178
spaceless tag, 403
special-casing views, 118
split() method, 103
SQL
models and, 65
raw SQL statement mode and, 358
sql command, 420
SQL injection, 266
SQL queries, 140
SQL reserved words, for field names, 305
SQL Server (Microsoft), 13
SQL statements, custom model methods
and, 325
sqlall command, 70, 420
sqlclear command, 420
sqlcustom command, 420
sqlindexes command, 420
SQLite database, 13, 62, 347
sqlreset command, 420
sqlsequencereset command, 421
Squid Web Proxy Cache, 197, 205
staff_member_required decorator, 247
startapp command, 421
startproject command, 421
startswith lookup, 348
state, request/response objects and, 425
statelessness, of HTTP protocol, 175
__str__() method, 324
streamlining code, advanced
views/URLconfs and, 107–122
strftime syntax, 145
string technique, for view functions, 108
stringformat filter, 411
strings
addslashes filter for, 405
capfirst filter for, 405
center filter for, 405
cycle tag for, 395
lower filter for, 409
make_list filter for, 409
string representation and, 72
stringformat filter for, 411
title filter for, 412
truncate filters for, 412
upper filter for, 413
wordcount filter for, 414
yesno filter for, 414
striptags filter, 411
structured data, 243
subdirectories, for templates, 53
subframeworks, 209–226
Subversion, installing Django from, 12
superusers, syncdb and, 84
syncdb command, 70, 79, 421
enabling sessions and, 178
superusers and, 84
syndication feed framework, 162–168, 210,
216
syntax, HTML/XML and, 47
■T
Tabblo.com, 297
tables
lazy translations for, 254
schema changes and, 79–82
tag() method, 147
tags, 32, 40–46
block tags and, 149
include tag and, 54
inclusion, 151
reference for, 154
registering, 147
shortcut for, 150
template library and, 142
writing custom, 145–150
takes_context option, tags and, 152
Template class, 33
template filters. See filters
template library, 142
template loaders, 141 152
template tags. See tags
■INDEX444
7257chIDX.qxd 11/9/07 12:38 PM Page 444
TemplateDoesNotExist exception, 51, 126,
141, 153
templates, 31–58, 135
authentication data and, 193
base/child, 56
configuring in standalone mode, 154
creating, 33
customizing, 93, 135–155
feeds and, 164
filters and. See filters
flatpages and, 219
formtools framework and, 224
inheritance and, 54–58
loading from files, 141
philosophies/limitations of, 47
rendering, 34, 360
separate file for, 48
setting variables for, 147
tags for, 32, 40–47, 145–150
template-loading API for, 49–54
translation strings and, 254
TemplateSyntaxError, 34, 146, 392
templatetag tag, 403
templatetags directory, 143
TEMPLATE_CONTEXT_PROCESSORS
setting, 139, 141, 392
TEMPLATE_DEBUG setting, 155, 392
TEMPLATE_DIRS setting, 50, 93, 142, 155,
393
TEMPLATE_LOADERS setting, 142, 152, 154,
393
template_object_name, 129
TEMPLATE_STRING_IF_INVALID setting,
393
TEMPLATE_ZIP_FILES setting, 153
test command, 421
test_cookie_worked() method, 180
TEST_DATABASE_NAME setting, 393
TEST_RUNNER setting, 393
text representation for large integers, 225
TextField, 310
textile filter, 226
time filter, 411
time zone setting, 18
time. See date/time
TimeField, 310
timesince filter, 412
timeuntil filter, 412
TIME_FORMAT setting, 393
TIME_ZONE setting, 393
title filter, 412
title() method, 166
tools. See utilities
touch command, 287
tracebacks, exposed, 273
trans tag, 254
TransactionMiddleware, 233
translation catalogs, 263
translation strings, specifying, 252–256
translations, 251–264
application-specific, 261
JavaScript and, 262
USE_I18N setting for, 394
Trowbridge, David, 298
truncatewords filter, 412
truncatewords_html filter, 412
trunk (development code), 12
trusted users, data editing and, 242
TZ environment variable, 394
■U
ugettext, 264
underscore (_), 347
double (__), 75
_() method, 252, 255
unique option, 313
unique_for_date option, 313
unique_for_month option, 313
unique_for_year option, 313
unique_together option, 319
unordered_list filter, 413
update object view, 375, 377–378
UPDATE statement, 335
update() method, 427
updating data, 73
upper filter, 413
upper() method, 38
upstream caches, 204–208
url tag, 404
URLconfs, 18
advanced functionality of, 107–122
extra options vs. captured parameters, 117
including other URLconfs and, 120
loose coupling and, 23
publishing Atom/RSS feeds in tandem
and, 168
redirecting from, 360
ROOT_URLCONF setting and, 390
searches against, 119
sitemaps and, 172
specifying per-view cache in, 203
syndication feeds and, 163
urlencode filter, 413
urlencode() method, 428
URLField, 310
urlize filter, 413
urlizetrunc filter, 414
URLpatterns, 20, 25
urlpatterns variable, 19, 109
URLs, 6
capturing text in, 119
displaying, 214
dynamic, 24–28
filters for, 413
■INDEX 445
7257chIDX.qxd 11/9/07 12:38 PM Page 445
legacy application integration and, 239
mapping to views, 18
redirecting to another URL, 360
syndication framework and, 168
URL rewriting and, 231
urls.py file, 6, 15, 19
URL_VALIDATOR_USER_AGENT setting, 394
user agents, 231
User class, 238
user community for Django, 9, 294
user-submitted data
cross-site scripting and, 267
escape tag and, 268
SQL injection and, 266
User.check_password() method, 191
user.get_profile() method, 196
User.set_password() method, 191
users, 140, 183
admin interface and, 90
authenticating, 183–196
creating, 190
groups and, 194
limiting access by, 188
logging in/out and, 186
obtaining feedback from, 98–101
registering, 191
trusted, data editing and, 242
user_passes_test() method, 189
USE_ETAGS setting, 231, 394
USE_I18N setting, 252, 394
USStateField, 310
utilities, 14
admin tool, 184
compile-messages.py utility, 258, 261, 263
django-admin.py. See django-admin.py
formtools framework and, 223
inspectdb, 235
make-messages.py, 256, 259, 261, 389
manage.py, 15, 380, 415
mechanize, 178
middleware and, 227
model generation and, 66
■V
validate command, 69, 421
validation rules, forms and, 103
ValidationError, 103
values() method, 340, 427
variables, 32, 135
handling invalid, 40
locals() method and, 53
setting for templates, 147
vary header, 205
vary_on_cookie decorator, 206
vary_on_headers decorator, 205
--verbosity option (django-admin utility),
423
verbose_name option, 313, 320
verbose_name_plural option, 320
--version option (django-admin utility),
423
view functions
extra URLconf options for, 112–117
streamlined importing for, 107
view prefixes, 108
view preprocessor method, 229
views, 6, 157
advanced functionality of, 107–122
configuration options for, 116
created via templates, 48
default parameters and, 117
dynamic content and, 17
dynamic URLs and, 24–28
generic, 115, 125–133, 190, 359–378
GenericSitemap class and, 172
non-HTML content and, 160
process_view() method and, 229
reference for, 154
sessions and, 179, 181
shortcuts and, 357
special-casing, 118
URLs, mapping to, 18
views.py file, 6
VMware, 298
vulnerabilities, 265–273
■W
Web forms, email header injection and, 271
Web frameworks, 3, 209–226
Web server, for Django development, 15
Web sites
database-backed, 13
Django, 7
multiple, 210, 212
sitemaps and, 169–174
sites framework and, 169, 210–216, 218
WHERE clause
extra() method and, 342
field lookups and, 346–350
widthratio tag, 404
wildcards, URLpatterns and, 25
Willison, Simon, 7
wordcount filter, 414
wordwrap filter, 414
work archives view, 370
write() method, 429
■X
X-View HTTP headers, middleware for, 233
xgettext, 264
■INDEX446
7257chIDX.qxd 11/9/07 12:38 PM Page 446