RTI_Routing_Service_UsersManual RTI Routing Service Users Manual
User Manual: Pdf
Open the PDF directly: View PDF
.
Page Count: 174 [warning: Documents this large are best viewed by clicking the View PDF Link!]
- Chapter 1 Welcome to RTI Routing Service
- Chapter 2 Configuring Routing Service
- Chapter 3 Running Routing Service
- Chapter 4 Transforming Data with Routing Service
- Chapter 5 Administering Routing Service from a Remote Location
- Chapter 6 Monitoring Routing Service from a Remote Location
- Chapter 7 Traversing Wide Area Networks
- Chapter 8 Extending Routing Service with Adapters
- Chapter 9 Propagating Content Filters

RTI Routing Service
User’s Manual
Ver sion 5.2.3

© 2009-2016 Real-Time Innovations, Inc.
All rights reserved.
Printed in U.S.A. First printing.
April 2016.
Trademarks
Real-Time Innovations, RTI, NDDS, RTI Data Distribution Service, DataBus, Connext, Micro DDS, the RTI
logo, 1RTI and the phrase, “Your Systems. Working as one,” are registered trademarks, trademarks or
service marks of Real-Time Innovations, Inc. All other trademarks belong to their respective owners.
Copy and Use Restrictions
No part of this publication may be reproduced, stored in a retrieval system, or transmitted in any form
(including electronic, mechanical, photocopy, and facsimile) without the prior written permission of Real-
Time Innovations, Inc. The software described in this document is furnished under and subject to the RTI
software license agreement. The software may be used or copied only under the terms of the license
agreement.
Technical Support
Real-Time Innovations, Inc.
232 E. Java Drive
Sunnyvale, CA 94089
Phone: (408) 990-7444
Email: support@rti.com
Website: https://support.rti.com/
iii
Contents
1 Welcome to RTI Routing Service
1.1 Available Documentation......................................................................................................................... 1-3
1.2 Paths Mentioned in Documentation ....................................................................................................... 1-3
2 Configuring Routing Service
2.1 Terms to Know ........................................................................................................................................... 2-1
2.2 How to Load the XML Configuration .................................................................................................... 2-2
2.3 XML Syntax and Validation ..................................................................................................................... 2-3
2.4 XML Tags for Configuring Routing Service .......................................................................................... 2-5
2.4.1 Routing Service............................................................................................................................ 2-6
2.4.2 Domain Route .............................................................................................................................. 2-8
2.4.3 Administration........................................................................................................................... 2-12
2.4.4 Monitoring.................................................................................................................................. 2-14
2.4.5 Session......................................................................................................................................... 2-19
2.4.6 Routes.......................................................................................................................................... 2-21
2.4.7 Auto Routes................................................................................................................................ 2-31
2.4.8 Adapters ..................................................................................................................................... 2-36
2.5 Enabling and Disabling Routing Service Entities ............................................................................... 2-37
2.6 Enabling RTI Distributed Logger in Routing Service......................................................................... 2-38
2.7 Support for Extensible Types ................................................................................................................. 2-38
2.7.1 Example ...................................................................................................................................... 2-39
3 Running Routing Service
3.1 Starting Routing Service ........................................................................................................................... 3-1
3.2 Stopping Routing Service......................................................................................................................... 3-2
3.3 Linking the Routing Service Library into Your Application ............................................................... 3-3
4 Transforming Data with Routing Service
4.1 Transformation Usage and Configuration ............................................................................................. 4-1
4.2 Transformations Distributed with Routing Service.............................................................................. 4-3
4.3 Creating New Transformations ............................................................................................................... 4-4
4.3.1 Transformation Plugin API ........................................................................................................ 4-5
5 Administering Routing Service from a Remote Location
5.1 Enabling Remote Administration ........................................................................................................... 5-1
iv
5.2 Remote Commands ................................................................................................................................... 5-1
5.2.1 add_peer ....................................................................................................................................... 5-3
5.2.2 create ............................................................................................................................................. 5-3
5.2.3 delete ............................................................................................................................................. 5-4
5.2.4 disable ........................................................................................................................................... 5-4
5.2.5 enable ............................................................................................................................................ 5-4
5.2.6 get .................................................................................................................................................. 5-4
5.2.7 load ................................................................................................................................................ 5-5
5.2.8 pause ............................................................................................................................................. 5-5
5.2.9 resume........................................................................................................................................... 5-5
5.2.10 save................................................................................................................................................ 5-5
5.2.11 unload ........................................................................................................................................... 5-5
5.2.12 update ........................................................................................................................................... 5-6
5.3 Accessing Routing Service from a Connext Application..................................................................... 5-8
6 Monitoring Routing Service from a Remote Location
6.1 Enabling Remote Monitoring................................................................................................................... 6-1
6.2 Monitoring Configuration Data .............................................................................................................. 6-2
6.2.1 Configuration Data for Routing Service .................................................................................. 6-2
6.2.2 Configuration Data for a Domain Route.................................................................................. 6-3
6.2.3 Configuration Data for a Session .............................................................................................. 6-5
6.2.4 Configuration Data for a Route................................................................................................. 6-6
6.2.5 Configuration Data for an Auto Route................................................................................... 6-10
6.3 Monitoring Status .................................................................................................................................... 6-14
6.3.1 How the Statistics are Generated ............................................................................................ 6-15
6.3.2 Status Information for the Routing Service ........................................................................... 6-16
6.3.3 Domain Route Status ................................................................................................................ 6-17
6.3.4 Status Information for a Session.............................................................................................. 6-18
6.3.5 Status Information for a Route ................................................................................................ 6-19
6.3.6 Status Information for an Auto Route.................................................................................... 6-19
7 Traversing Wide Area Networks
7.1 TCP Communication Scenarios............................................................................................................... 7-2
7.1.1 Communication Within a Single LAN ..................................................................................... 7-2
7.1.2 Symmetric Communication Across NATs ............................................................................... 7-3
7.1.3 Asymmetric Communication Across NATs ............................................................................ 7-5
7.1.4 Secure Communication .............................................................................................................. 7-5
7.2 Configuring the TCP Transport............................................................................................................... 7-6
7.2.1 TCP Transport Initial Peers........................................................................................................ 7-6
7.2.2 Setting Up the TCP Transport Properties with the PropertyQoSPolicy .............................. 7-7
7.2.3 TCP/TLS Transport Properties ................................................................................................. 7-8
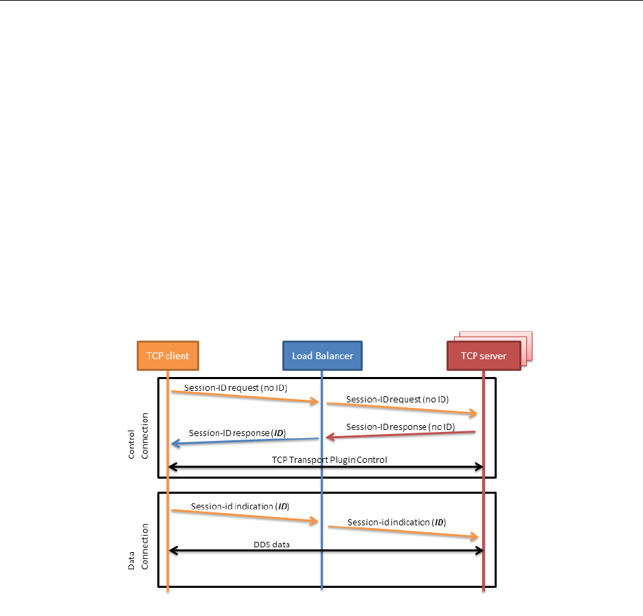
7.2.4 Support for External Hardware Load Balancers in TCP Transport Plugin ...................... 7-18
8 Extending Routing Service with Adapters
8.1 Adapter Usage and Configuration.......................................................................................................... 8-1
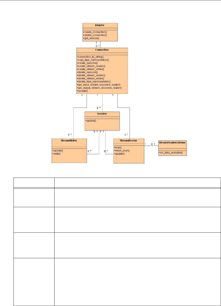
8.2 Adapter API And Entity Model .............................................................................................................. 8-2
8.2.1 Entity Creation............................................................................................................................. 8-8
8.2.2 Stream Discovery......................................................................................................................... 8-8
8.2.3 Reading Data................................................................................................................................ 8-9
v
8.3 Creating New Adapters.......................................................................................................................... 8-10
8.3.1 Adapter SDK Components ...................................................................................................... 8-10
8.3.2 C Adapter API ............................................................................................................................8-11
8.3.3 My First C Adapter ................................................................................................................... 8-13
8.3.4 Debugging C Adapters............................................................................................................. 8-34
8.3.5 Java Adapter API....................................................................................................................... 8-36
8.3.6 My First Java Adapter............................................................................................................... 8-38
8.3.7 Debugging Java Adapters ........................................................................................................ 8-53
8.3.8 Testing an Adapter .................................................................................................................... 8-57
9 Propagating Content Filters
9.1 Enabling Filter Propagation ..................................................................................................................... 9-2
9.2 Filter Propagation Behavior ..................................................................................................................... 9-2
9.2.1 Filter Propagation Events........................................................................................................... 9-3
9.2.2 StreamReader’s Filter Set by Configuration............................................................................ 9-4
9.2.3 Remote Administration .............................................................................................................. 9-4
9.3 Restrictions ................................................................................................................................................. 9-5

1-1
Chapter 1 Welcome to RTI Routing Service
Welcome to RTI® Routing Service, an out- of-the-box solution for integrating disparate and geo-
graphically dispersed systems. It scales RTI Connext™ DDS applications across domains, LANs
and WANs, including firewall and NAT traversal. Routing Service also supports DDS-to-DDS
bridging by allowing you to make transformations in the data along the way. This allows
unmodified DDS applications to communicate even if they were developed using incompatible
interface definitions. This is often the case when integrating new and legacy applications or
independently developed systems. Using RTI Routing Service Adapter SDK, you can extend Rout-
ing Service to interface with non-DDS systems using off-the-shelf or custom developed adapters,
including to third-party JMS implementations and legacy code written to the network socket
API.
Traditionally, Connext DDS applications can only communicate with applications in the same
domain. With Routing Service, you can send and receive data across domains. You can even
transform and filter the data along the way! Not only can you change the actual data values, you
can change the data’s type. So the sending and receiving applications don’t even need to use the
same data structure. You can also control which data is sent by using allow and deny lists.
Simply set up Routing Service to pass data from one domain to another and specify any desired
data filtering and transformations. No changes are required in the Connext DDS applications.
Key benefits of Routing Service:
❏It can significantly reduce the time and effort spent integrating and scaling Connext DDS
applications across Wide Area Networks and Systems-of-Systems.
Many systems today already rely on Connext DDS to distribute their information across a
Local Area Network (LAN). However, more and more of these systems are being inte-
grated in Wide Area Networks (WANs). With Routing Service, you can scale Connext DDS
real-time publish/subscribe data-distribution beyond the current local networks and
make it available throughout a WAN—without making any changes to existing Connext
DDS applications. You can take an existing, even deployed system and integrate it with
new applications or other existing systems without changing those existing systems.
Routing
Service Routing
Service
JMS Application
Connext Application
JMS Application
Connext Application

1-2
❏With Routing Service, you can build modular systems out of existing systems. Data can be
contained in private domains within subsystems and you can designate that only certain
“global topics” can be seen across domains. The same mechanism controls the scope of
discovery. Both application-level and discovery traffic can be scoped, facilitating scalable
designs.
❏Routing Service provides secure deployment across multiple sites. You can partition net-
works and protect them with firewalls and NATS and precisely control the flow of data
between the network segments.
❏It allows you to manage the evolution of your data model at the subsystem level. You can
use Routing Service to transform data on the fly, changing topic names, type definitions,
QoS, etc., seamlessly bridging different generations of topic definitions.
❏Routing Service provides features for development, integration and testing. Multiple sites
can each locally test and integrate their core application, expose selected topics of data,
and accept data from remote sites to test integration connectivity, topic compatibility and
specific use-cases.
❏It connects remotely to live, deployed systems so you can perform live data analytics,
fault condition analysis, and data verification.
❏RTI Routing Service Adapter SDK allows you to quickly build and deploy bridges to inte-
grate DDS and non-DDS systems. This can be done in a fraction of the time required to
develop completely custom solutions. Bridges automatically inherit advanced DDS capa-
bilities, including automatic discovery of applications; data transformation and filtering;
data lifecycle management and support across operating systems; programming lan-
guages and network transports.
RTI Routing Service Adapter SDK offers an out-of-the-box solution for interfacing with
third-party protocols and technology. It includes prebuilt adapters that can be used out-
of-the-box to interface with third-party Java Message Service (JMS) providers or legacy
code written to the network socket API. Adapters include source code so they can be eas-
ily modified to meet application-specific requirements or serve as a template for quick
creation of new custom adapters.
Quickly build and deploy bridges between natively incompatible protocols and technologies using Connext DDS

Available Documentation
1-3
1.1 Available Documentation
Routing Service documentation includes:
❏Getting Started Guide (RTI_Routing_Service_GettingStarted.pdf)—Highlights the bene-
fits of Routing Service. It provides installation and startup instructions, and walks you
through several examples so you can quickly see the benefits of using Routing Service.
❏Release Notes (RTI_Routing_Service_ReleaseNotes.pdf)—Describes system require-
ments and compatibility, as well as any version-specific changes and known issues.
❏User’s Manual (RTI_Routing_Service_UsersManual.pdf)—Describes how to configure
Routing Service and use it remotely.
1.2 Paths Mentioned in Documentation
The documentation refers to:
❏<NDDSHOME>
This refers to the installation directory for Connext DDS.
The default installation paths are:
•Mac OS X systems:
/Applications/rti_connext_dds-version
•UNIX-based systems, non-root user:
/home/your user name/rti_connext_dds-version
•UNIX-based systems, root user:
/opt/rti_connext_dds-version
•Windows systems, user without Administrator privileges:
<your home directory>\rti_connext_dds-version
•Windows systems, user with Administrator privileges:
C:\Program Files\rti_connext_dds-version (for 64-bits machines) or
C:\Program Files (x86)\rti_connext_dds-version (for 32-bit machines)
You may also see $NDDSHOME or %NDDSHOME%, which refers to an environment
variable set to the installation path.
Wherever you see <NDDSHOME> used in a path, replace it with your installation path.
Note for Windows Users: When using a command prompt to enter a command that
includes the path C:\Program Files (or any directory name that has a space), enclose the
path in quotation marks. For example:
“C:\Program Files\rti_connext_dds-version\bin\rtiddsgen”
or if you have defined the NDDSHOME environment variable:
“%NDDSHOME%\bin\rtiddsgen”

Paths Mentioned in Documentation
1-4
❏RTI Workspace directory, rti_workspace
The RTI Workspace is where all configuration files for the applications and example files
are located. All configuration files and examples are copied here the first time you run
RTI Launcher or any script in <NDDSHOME>/bin. The default path to the RTI Work-
space directory is:
•Mac OS X systems:
/Users/your user name/rti_workspace
•UNIX-based systems:
/home/your user name/rti_workspace
•Windows systems:
your Windows documents folder\rti_workspace
Note: 'your Windows documents folder' depends on your version of Windows.
For example, on Windows 7, the folder is C:\Users\your user name\Documents;
on Windows Server 2003, the folder is C:\Documents and Settings\your user
name\Documents.
You can specify a different location for the rti_workspace directory. See the RTI Connext
DDS Core Libraries Getting Started Guide for instructions.
❏<path to examples>
Examples are copied into your home directory the first time you run RTI Launcher or any
script in <NDDSHOME>/bin. This document refers to the location of these examples as
<path to examples>. Wherever you see <path to examples>, replace it with the appropri-
ate path.
By default, the examples are copied to rti_workspace/version/examples
So the paths are:
•Mac OS X systems:
/Users/your user name/rti_workspace/version/examples
•UNIX-based systems:
/home/your user name/rti_workspace/version/examples
•Windows systems:
your Windows documents folder\rti_workspace\version\examples
Note: 'your Windows documents folder' is described above.
You can specify that you do not want the examples copied to the workspace. See the RTI
Connext DDS Core Libraries Getting Started Guide for instructions.

2-1
Chapter 2 Configuring Routing Service
This document describes how to configure Routing Service. To see installation instructions, or to
walk through some simple examples, please see the Getting Started Guide.
When you start Routing Service, you can specify a configuration file in XML format (it is not
required). In that file, you can set properties that control the behavior of the service. This chapter
describes how to write a configuration file.
This chapter describes:
❏Terms to Know (Section 2.1)
❏How to Load the XML Configuration (Section 2.2)
❏XML Syntax and Validation (Section 2.3)
❏XML Tags for Configuring Routing Service (Section 2.4)
❏Enabling and Disabling Routing Service Entities (Section 2.5)
❏Enabling RTI Distributed Logger in Routing Service (Section 2.6)
❏Support for Extensible Types (Section 2.7)
2.1 Terms to Know
Before learning how to configure Routing Service, you should become familiar with a few key
terms and concepts.
❏A routing service entity refers to an execution of Routing Service.
❏A domain route defines a two-way mapping between two data domains. For example, a
domain route could define a mapping between two different domains or between a
domain and a JMS provider's network.
❏A session defines a single-threaded context for routes. Data cannot be read and written
from two routes in the session concurrently.
❏A route defines a one-way mapping between an “input” stream in one domain and an
“output” stream in the other domain. For example, in a route between DDS and JMS, the
input stream will be a DDS topic and the output stream will be a JMS topic or queue.
❏An auto route defines a set of potential routes that can be instantiated based on deny/
allow filters on the stream name and registered type name.
❏A transformation is a pluggable component that changes data from the “input” stream A
to data in the “output” stream B.

How to Load the XML Configuration
2-2
❏An adapter is a pluggable component that allows Routing Service to consume and produce
data for different data domains. By default, Routing Service is distributed with a builtin
DDS adapter.
2.2 How to Load the XML Configuration
Routing Service loads its XML configuration from multiple locations. This section presents the
various approaches, listed in load order.
The first three locations only contain QoS Profiles and are inherited from Connext DDS (see the
RTI Connext DDS Core Libraries User's Manual).
❏$NDDSHOME/resource/xml/NDDS_QOS_PROFILES.xml
This file contains the Connext DDS default QoS values; it is loaded automatically if it
exists. (First to be loaded.)
❏File in NDDS_QOS_PROFILES
The files (or XML strings) separated by semicolons referenced in this environment vari-
able are loaded automatically.
❏<working directory>/USER_QOS_PROFILES.xml
This file is loaded automatically if it exists.
The next locations are specific to Routing Service.
❏$NDDSHOME/resource/xml/RTI_ROUTING_SERVICE.xml
This file contains the default Routing Service configuration; it is loaded if it exists.
RTI_ROUTING_SERVICE.xml defines a service that automatically routes all types and
topics between domains 0 and 1.
❏<working directory>/USER_ROUTING_SERVICE.xml
This file is loaded automatically if it exists.
❏File specified using the command line parameter -cfgFile
The command-line option -cfgFile (see Table 3.1 on page 3-2) can be used to specify a
configuration file.
❏File specified using the remote command ‘load’
The load command (see Section 5.2.7) allows loading an XML file remotely. The file
loaded using this command replaces to the file loaded using the -cfgFile command-line
option. (Last to be loaded.)
You may use a combination of the above approaches.
Figure 2.1 shows an example configuration file. You will learn the meaning of each line as you
read the rest of this chapter.

XML Syntax and Validation
2-3
2.3 XML Syntax and Validation
The XML configuration file must follow these syntax rules:
❏The syntax is XML; the character encoding is UTF-8.
❏Opening tags are enclosed in <>; closing tags are enclosed in </>.
❏A tag value is a UTF-8 encoded string. Legal values are alphanumeric characters. Routing
Service’s parser will remove all leading and trailing spaces1 from the string before it is
processed.
For example, " <tag> value </tag>" is the same as "<tag>value</tag>".
❏All values are case-sensitive unless otherwise stated.
<?xml version="1.0"?>
<dds>
<routing_service name="TopicBridgeExample" group_name="MyGroup">
<domain_route name="DomainRoute">
<participant_1>
<domain_id>0</domain_id>
</participant_1>
<participant_2>
<domain_id>1</domain_id>
</participant_2>
<session name="Session">
<topic_route name="SquaresToCircles">
<input participant="1">
<registered_type_name>ShapeType</registered_type_name>
<topic_name>Square</topic_name>
</input>
<output>
<registered_type_name>ShapeType</registered_type_name>
<topic_name>Circle</topic_name>
</output>
</topic_route>
</session>
</domain_route>
</routing_service>
</dds>
Figure 2.1 Example XML Configuration File
This file configures a simple bridge from domain 0 to domain 1 and changes the data’s topic from Square to
Circle. Both topics use the same data type (ShapeType). You will find this example in <path to examples>/
roouting_service/shapes/topic_bridge.xml. Additional examples are in the same directory.
1. Leading and trailing spaces in enumeration fields will not be considered valid if you use the distributed XSD doc-
ument to do validation at run-time with a code editor.

XML Syntax and Validation
2-4
❏Comments are enclosed as follows: <!-- comment -->.
❏The root tag of the configuration file must be <dds> and end with </dds>.
Routing Service provides DTD and XSD files that describe the format of the XML content. We rec-
ommend including a reference to one of these documents in the XML file that contains the rou-
tine service’s configuration—this provides helpful features in code editors such as Visual Studio
and Eclipse, including validation and auto-completion while you are editing the XML file.
The DTD and XSD definitions of the XML elements are in $NDDSHOME/resource/schema/
rti_routing_service.dtd and $NDDSHOME/resource/schema/rti_routing_service.xsd, respec-
tively.
To include a reference to the XSD document in your XML file, use the attribute xsi:noN-
amespaceSchemaLocation in the <dds> tag. For example:
<?xml version="1.0" encoding="UTF-8"?>
<dds xmlns:xsi="http://www.w3.org/2001/XMLSchema-instance"
xsi:noNamespaceSchemaLocation= "<NDDSHOME>/resource/schema/
rti_routing_service.xsd">
...
</dds>
To include a reference to the DTD document in your XML file, use the <!DOCTYPE> tag.
For example:
<?xml version="1.0" encoding="UTF-8"?>
<!DOCTYPE dds SYSTEM "<NDDSHOME>
/resource/schema/rti_routing_service.dtd">
<dds>
...
</dds>
We recommend including a reference to the XSD file in the XML documents; this provides
stricter validation and better auto-completion than the corresponding DTD file.

XML Tags for Configuring Routing Service
2-5
2.4 XML Tags for Configuring Routing Service
This section describes the XML tags you can use in a Routing Service configuration file. The fol-
lowing diagram and Table 2.1 describe the top-level tags allowed within the root <dds> tag.
Table 2.1 Top-level Tags in the Configuration File
Tags within <dds> Description
Number
of Tags
Allowed
<adapter_library>
Specifies a library of adapter plugins.
See Adapters (Section 2.4.8) and Chapter 8: Extending Routing
Service with Adapters.
0 or more
<qos_library>
Specifies a QoS library and profiles.
The contents of this tag are specified in the same manner as for a
Connext DDS QoS profile file—see Chapter 15 in the RTI Connext
DDS Core Libraries User’s Manual.
0 or more
<routing_service> Specifies a Routing Service configuration. See Routing Service
(Section 2.4.1).
1 or more
(required)
<transformation_library>
Specifies a library of transformation plugins.
See Data Transformation (Section 2.4.6.5) and Chapter 4:
Transforming Data with Routing Service.
0 or more
<types>
Defines types that can be used by the routing service.
See Defining Types in the Configuration File (Section
2.4.6.2).
0 or 1
<dds>
<routing_service>
<qos_library>
<transformation_library>
<types>
Optional
Required
<adapter_library>

XML Tags for Configuring Routing Service
2-6
2.4.1 Routing Service
A configuration file must have at least one <routing_service> tag; this tag is used to configure
an execution of Routing Service. A configuration file may contain multiple <routing_service>
tags.
When you start Routing Service, you can specify which <routing_service> tag to use to configure
the service using the -cfgName command-line parameter.
For example:
<dds>
<routing_service name="Router1" group_name=”Group1”>
...
</routing_service>
<routing_service name="Router2" group_name=”Group1”>
...
</routing_service>
</dds>
Starting Routing Service with the following command will use the <routing_service> tag with
the name Router1:
rtiroutingservice -cfgFile example.xml -cfgName Router1
Because a configuration file may contain multiple <routing_service> tags, one file can be used
to configure multiple Routing Service executions.
A routing service may belong to a group of
several routing services identified by a com-
mon group_name. This common name can
be used to implement a specific policy when
the communication happens between rout-
ing services of the same group. For example,
in the builtin DDS adapter, a participant will
ignore other participants in the same group,
as a way to avoid circular communication.
If the <routing_service> tag does not have a
group_name attribute, Routing Service will
use the following name:
RTI_RoutingService_<Host Name>_<Pro-
cess ID>, such as
RTI_RoutingService_myhost_20024.
Table 2.2 describes the tags allowed within a
<routing_service> tag. Notice that the
<domain_route> tag is required.
<dds>
<routing_service>
<administration>
<monitoring>
Optional
Required <domain_route>
<entity_monitoring>
Table 2.2 Routing Service Tags
Tags within
<routing_service> Description
Number
of Tags
Allowed
<administration>
Enables and configures remote administration. See Administration
(Section 2.4.3) and Chapter 5: Administering Routing Service from a
Remote Location.
0 or 1
<annotation>
Contains a <documentation> tag that can be used to provide a routing
service description. This description will show up when you run Rout-
ing Service without the -cfgName command-line option.
0 or 1

XML Tags for Configuring Routing Service
2-7
<domain_route> Defines a mapping between two data domains. See Section 2.4.2.1 or more
(required)
<entity_monitoring> Enables and configures remote monitoring for the routing_service
entity. 0 or 1
<jvm>
Configures the Java JVM used to load and run Java adapters such as
the JMS Adapter. For example:
<jvm>
<class_path>
<element>
SocketAdapter.jar
</element>
</class_path>
<options>
<element>-Xms32m</element>
<element>-Xmx128m</element>
</options>
</jvm>
You can use the <options> tag to specify options for the JVM, such as
the initial and maximum Java heap sizes.
0 or 1
<monitoring>
Enables and configures general remote monitoring. General monitor-
ing settings are applicable to all the Routing Service entities unless they
are explicitly overridden. See Monitoring (Section 2.4.4).
0 or 1
Table 2.2 Routing Service Tags
Tags within
<routing_service> Description
Number
of Tags
Allowed

XML Tags for Configuring Routing Service
2-8
2.4.2 Domain Route
A domain route defines a mapping between two data
domains. Data available in either of these data domains can
be routed to the other one. For example, a domain route
could define a mapping between two different DDS domains
or between a DDS domain and a JMS provider's network.
How this data is actually read and written is defined in spe-
cific routes.
A domain route creates two connections, known as
connection_1 and connection_2. Each connection belongs to
one of the two data domains.
For example:
<dds>
<routing_service name="Router1"
group_name="Group1">
<domain_route name="DomainRoute1">
<connection_1 plugin_name=”...”>
. . .
</connection_1>
<connection_2 plugin_name=”...”>
...
</connection_2>
<session name="Session">
...
</session>
</domain_route>
...
</routing_service>
</dds>
The connection tags require the specification of the attribute plugin_name, which will be used
to associate a connection with an adapter plugin defined within <adapter_library> (see
Section 2.1).
<domain_route>
<connection_1>
<registered_type>
<property>
<connection_2>
<registered_type>
<property>
<session>
<entity_monitoring>

XML Tags for Configuring Routing Service
2-9
For DDS domains, the connections are specified using the
tags participant_1 and participant_2. Each tag has one
associated DomainParticipant.
The following example routes information between two
DDS domains.
<dds>
<routing_service name="Router1"
group_name="Group1">
<domain_route name="DomainRoute1">
<participant_1>
<domain_id>54</domain_id>
...
</participant_1>
<participant_2>
<domain_id>55</domain_id>
...
</participant_2>
<session name="Session">
...
</session>
</domain_route>
...
</routing_service>
</dds>
Configurations mixing connections and participants are
allowed to provide communication between DDS domains
and other data domains.
The following example routes information between a JMS
provider network and a DDS domain.
<dds>
<routing_service name="Router1"
group_name="Group1">
<domain_route name="DomainRoute1">
<connection_1 plugin_name=”adapter_library::jms”>
...
</connection_1>
<participant_2>
<domain_id>55</domain_id>
...
</participant_2>
<session name="Session">
...
</session>
</domain_route>
...
</routing_service>
</dds>
Table 2.3 lists the tags allowed within a <domain_route> tag. Notice that most of these tags are
required.
Table 2.4 lists the tags allowed within <connection_1> and <connection_2> tags.
<domain_route>
<participant_1>
<domain_id>
<participant_qos>
<registered_type>
<session>
<entity_monitoring>
<memory_management>
<participant_2>
<domain_id>
<participant_qos>
<registered_type>
<memory_management>

XML Tags for Configuring Routing Service
2-10
Table 2.5 lists the tags allowed within <participant_1> and <participant_2> tags. Notice that the
<domain_id> tag is required.
Table 2.3 Domain Route Tags
Tags within
<domain_route> Description
Number
of Tags
Allowed
<connection_1> Applicable to non-DDS domains.
Configures the first connection. See Table 2.4.
1
(required)
<connection_2> Applicable to non-DDS domains.
Configures the second connection. See Table 2.4.
1
(required)
<entity_monitoring> Enables and configures remote monitoring for the domain route. See
Monitoring (Section 2.4.4).0 or 1
<participant_1> Only applicable to DDS domains.
Configures the first participant. See Table 2.5.
1
(required)
<participant_2> Only applicable to DDS domains.
Configures the second participant. See Table 2.5.
1
(required)
<session> Defines a single-threaded context in which data is routed according
to specified routes. See Session (Section 2.4.5).
1 or more
(required)
Table 2.4 Connection Tags
Tags within
<connection_1/2> Description
Number
of Tags
Allowed
<registered_type>
Registers a type name and associates it with a type representation.
When you define a type in the configuration file (with the <types> tag),
you have to register the type in order to use it in routes. See Route
Types (Section 2.4.6.1).
0 or more
<property>
Sequence of name/value(string) pairs that can be used to configure the
parameters of the connection. For example:
<property>
<value>
<element>
<name>jms.connection.username</name>
<value>myusername</value>
</element>
</value>
</property>
0 or 1

XML Tags for Configuring Routing Service
2-11
Table 2.5 Participant Tags
Tags within
<participant_1/2> Description
Number
of Tags
Allowed
<domain_id> Sets the domain ID associated with the participant. 1 (required)
<memory_
management>
Configures certain aspects of how Connext DDS allocates internal
memory. The configuration is per domain_route's participant and
therefore affects all the contained DataReaders and DataWriters. For
example:
<domain_route name="test">
<participant_1>
<domain_id>0</domain_id>
...
<memory_management>
<sample_buffer_min_size>
X
</sample_buffer_min_size>
<sample_buffer_trim_to_size>
true
</sample_buffer_trim_to_size>
</memory_management>
</participant_1>
...
The <memory_management> tag can include the following tags:
❏sample_buffer_min_size: For all DataReaders and DataWrit-
ers, the way Connext DDS allocates memory for samples is as
follows: Connext DDS pre-allocates space for samples up to
size X in the reader and writer queues. If a sample has an
actual size greater than X, the memory is allocated dynami-
cally for that sample. The default size is 64KB. This is the
maximum amount of pre-allocated memory. Dynamic mem-
ory allocation may occur when necessary if samples require a
bigger size.
❏sample_buffer_trim_to_size: If set to true, after allocating
dynamic memory for very large samples, that memory will be
released when possible. If false, that memory will not be
released but kept for future samples if needed. The default is
false.
This feature is useful when a data type has a very high maximum size
(e.g., megabytes) but most of the samples sent are much smaller than
the maximum possible size (e.g., kilobytes). In this case, the memory
footprint is reduced dramatically, while still correctly handling the
rare cases in which very large samples are published.
0 or more

XML Tags for Configuring Routing Service
2-12
2.4.3 Administration
You can create a Connext DDS application that can remotely control Routing Service. The
<administration> tag is used to enable remote administration and configure its behavior.
By default, remote administration is turned off in Routing Service for security reasons. A remote
administration section is not required in the configuration file.
For example:
<dds>
<routing_service>
<administration>
<domain_id>55</domain_id>
<save_path>/home/david/mysaved_config.xml</save_path>
</administration>
...
</routing_service>
</dds>
<registered_type>
Registers a type name and associates it with a type code. When you
define a type in the configuration file (with the <types> tag), you have
to register the type in order to use it in topic routes. See Route Types
(Section 2.4.6.1).
0 or more
<participant_qos>
Sets the participant QoS.
The contents of this tag are specified in the same manner as a Connext
DDS QoS profile file—see Chapter 15 in the RTI Connext DDS Core
Libraries User’s Manual.
If not specified, the DDS defaults are used, except for the participant
name which takes the following value: "RTI Routing Service: <service
name>.<domain route name>#[1|2]" (for example "RTI Routing Ser-
vice: MyService.MyDomainRoute#1").
Note: Changing the default participant name may prevent Routing
Service from being detected by Admin Console.
You can use a <participant_qos> tag inside a <qos_library>/
<qos_profile> previously defined in your configuration file by refer-
ring to it like this:
<participant_qos base_name="MyLibrary::MyProfile"/>
To use that profile but override just some values:
<participant_qos base_name="MyLibrary::MyProfile">
<discovery>
<initial_peers>
<element>udpv4://192.168.1..12</element>
<element>shmem://</element>
</initial_peers>
</discovery>
</participant_qos>
(This applies to all QoS tags: <publisher_qos>, <subscriber_qos> in
sessions; <datareader_qos>, <datawriter_qos> in topic routes and
auto topic routes.)
0 or 1
Table 2.5 Participant Tags
Tags within
<participant_1/2> Description
Number
of Tags
Allowed

XML Tags for Configuring Routing Service
2-13
When remote administration is enabled, Routing Service will create a DomainParticipant, Pub-
lisher, Subscriber, DataWriter, and DataReader. These entities are used to receive commands and
send responses. You can configure these entities with QoS tags within the <administration> tag.
Table 2.6 lists the tags allowed within <administration> tag. Notice that the <domain_id> tag is
required.
For more details, please see Chapter 5: Administering Routing Service from a Remote Location.
Note: The command-line options used to configure remote administration take precedence over
the XML configuration (see Table 3.1 on page 3-2).
Table 2.6 Remote Administration Tags
Tags within
<administration> Description
Number
of Tags
Allowed
<autosave_on_
update>
A boolean that, if true, automatically triggers a save command when
configuration updates are received. It is false by default.
This value is mutable when an update (Section 5.2.12) command tar-
gets a routing service.
This value is sent as part of the monitoring configuration data for the
routing service (see Configuration Data for Routing Service (Section
6.2.1)).
0 or 1
<datareader_qos>
Configures the DataReader QoS for remote administration.
If the tag is not defined, Routing Service will use the Connext DDS
defaults with the following changes:
reliability.kind = DDS_RELIABLE_RELIABILITY_QOS (this value
cannot be changed)
history.kind = DDS_KEEP_ALL_HISTORY_QOS
resource_limits.max_samples = 32
0 or 1
<datawriter_qos>
Configures the DataWriter QoS for remote administration.
If the tag is not defined, Routing Service will use the Connext DDS
defaults with the following changes:
history.kind = DDS_KEEP_ALL_HISTORY_QOS
resource_limits.max_samples = 32
0 or 1
<distributed_logger> Configures RTI Distributed Logger.
See Enabling RTI Distributed Logger in Routing Service (Section 2.6).0 or 1
<domain_id> Specifies which domain ID Routing Service will use to enable remote
administration.
1
(required)
<participant_qos>
Configures the DomainParticipant QoS for remote administration.
If the tag is not defined, Routing Service will use the Connext DDS
defaults.
0 or 1
<publisher_qos>
Configures the Publisher QoS for remote administration.
If the tag is not defined, Routing Service will use the Connext DDS
defaults.
0 or 1

XML Tags for Configuring Routing Service
2-14
2.4.4 Monitoring
You can create a Connext DDS application that can remotely monitor the status of Routing Ser-
vice. To enable remote monitoring and configure its behavior, use the <monitoring> and
<entity_monitoring> tags.
By default, remote monitoring is turned off in Routing Service for security and performance rea-
sons. A remote monitoring section is not required in the configuration file.
For example:
<dds>
<routing_service>
<enabled>true</enabled>
<monitoring>
<domain_id>55</domain_id>
<status_publication_period>
<sec>1</sec>
</status_publication_period>
</monitoring>
...
</routing_service>
</dds>
Routing Service allows monitoring of the following kinds of entities:
❏<routing_service> (see Section 2.4.1)
❏<domain_route> (see Section 2.4.2)
❏<session> (see Section 2.4.5)
❏<route> (see Section 2.4.6)
❏<topic_route> (see Section 2.4.6)
❏<auto_route> (see Section 2.4.7)
❏<auto_topic_route> (see Section 2.4.7)
For each entity, Routing Service can publish two kinds of information:
❏Entity data
<save_path>
Specifies the file that will contain the saved configuration. It is empty
by default.
A <save_path> must be specified if you want to use the save (Section
5.2.10) command. If the file specified by <save_path> already exists,
the file will be overwritten when save is executed.
This value is mutable when an update (Section 5.2.12) command tar-
gets a routing service.
This value is sent as part of the monitoring configuration data for the
routing service (see Configuration Data for Routing Service (Section
6.2.1)).
0 or 1
<subscriber_qos>
Configures the Subscriber QoS for remote administration.
If the tag is not defined, Routing Service will use the Connext DDS
defaults.
0 or 1
Table 2.6 Remote Administration Tags
Tags within
<administration> Description
Number
of Tags
Allowed

XML Tags for Configuring Routing Service
2-15
❏Entity status
Entity data provides information about the configuration of the entity. For example, the route
data contains information such as the stream name and the type name. Entity data information
is republished every time the entity is enabled, disabled or has configuration changes.
Entity status provides information about the operational status of an entity. This kind of infor-
mation changes continuously and is computed and published periodically. For example, the
route status contains information such as the route’s latency and throughput.
For more information about entity data and status, see Chapter 6: Monitoring Routing Service
from a Remote Location.
When remote monitoring is enabled, Routing Service will create one DomainParticipant, one
Publisher, five DataWriters for data publication (one for each kind of entity), and five DataWrit-
ers for status publication (one for each kind of entity). You can configure the QoS of these enti-
ties with the <monitoring> tag defined under <routing_service>.
The general remote monitoring parameters specified using the <monitoring> tag in
<routing_service> (except domain_id, participant_qos, publisher_qos, and datawriter_qos)
can be overwritten on a per entity basis using the <entity_monitoring> tag.
For example:
<dds>
<routing_service>
<monitoring>
<domain_id>55</domain_id>
<status_publication_period>
<sec>1</sec>
</status_publication_period>
</monitoring>
...
<domain_route>
<entity_monitoring>
<status_publication_period>
<sec>4</sec>
</status_publication_period>
</entity_monitoring>
...
</domain_route>
</routing_service>
</dds>
Table 2.7 lists the tags allowed within the <monitoring> tag.
Table 2.7 Monitoring tags
Tags within
<monitoring> Description
Number
of Tags
Allowed
<datawriter_qos>
Configures the DataWriter QoS for remote monitoring.
If the tag is not defined, Routing Service will use the Connext DDS
defaults with the following change:
durability.kind = DDS_TRANSIENT_LOCAL_DURABILITY_QOS
0 or 1
<domain_id> Specifies which domain ID Routing Service will use to enable remote
monitoring.
1
(required)

XML Tags for Configuring Routing Service
2-16
<enabled>
Enables/disables general remote monitoring.
Setting this value to true (default value) in the <monitoring> tag
under <routing_service> enables monitoring in all the entities
unless they explicitly disable it by setting this tag to false in their
local <entity_monitoring> tags.
Setting this tag to false in the <monitoring> tag under
<routing_service> disables monitoring in all the Routing Service
entities. In this case, any monitoring configuration settings in the
entities are ignored.
0 or 1
<historical_statistics>
Enables or disables the publication of statistics calculated within
fixed time windows.
By default, Routing Service only publishes the statistics correspond-
ing to the window between two status publications.
By using this tag, you can get the following additional windows:
❏5 seconds
❏1 minute
❏5 minutes
❏1 hour
❏Up time (since the entity was enabled)
For example:
<historical_statistics>
<five_second>true</five_second>
<one_minute>true</one_minute>
<five_minute>false</five_minute>
<one_hour>true</one_hour>
<up_time>false</up_time>
</historical_statistics>
If a window is not present (inside the tag <historical_statistics>), it
is considered disabled.
Historical statistics can be overwritten on a per entity basis.
0 or 1
<participant_qos>
Configures the DomainParticipant QoS for remote monitoring.
If the tag is not defined, Routing Service will use the Connext DDS
defaults with the following change:
resource_limits.type_code_max_serialized_length = 4096
0 or 1
<publisher_qos>
Configures the Publisher QoS for remote monitoring.
If the tag is not defined, Routing Service will use the Connext DDS
defaults.
0 or 1
Table 2.7 Monitoring tags
Tags within
<monitoring> Description
Number
of Tags
Allowed

XML Tags for Configuring Routing Service
2-17
2.4.4.1 Monitoring Configuration Inheritance
The monitoring configuration defined in <routing_service> is inherited by all the entities
defined inside the tag.
An entity can overwrite three elements of the monitoring configuration:
❏The status publication period
❏The statistics sampling period
❏The historical statistics windows
Each one of this three elements is inherited and can be overwritten independently using the
<entity_monitoring> tag.
For example:
<dds>
<routing_service name=”MonitoringExample”>
<monitoring>
<domain_id>55</domain_id>
<status_publication_period>
<sec>1</sec>
</status_publication_period>
<statistics_sampling_period>
<sec>1</sec>
<nanosec>0</nanosec>
<statistics_sampling_
period>
Specifies the frequency at which status statistics are gathered. Statis-
tical variables such as latency, are part of the entity status. For exam-
ple:
<statistics_sampling_period>
<sec>1</sec>
<nanosec>0</nanosec>
</statistics_sampling_period>
The statistics period for a given entity should be smaller than the
publication period.
If the tag is not defined, the period is 1 second.
The statistics sampling period defined in <routing_service> is
inherited by all the entities inside <routing_service>.
An entity can overwrite the period.
0 or 1
<status_publication_
period>
Specifies the frequency at which the status of an entity is published.
For example:
<status_publication_period>
<sec>3</sec>
<nanosec>0</nanosec>
</status_publication_period>
If the tag is not defined, the period is 5 seconds.
The status publication period defined in <routing_service> is inher-
ited by all the entities inside <routing_service>.
An entity can overwrite the period.
0 or 1
Table 2.7 Monitoring tags
Tags within
<monitoring> Description
Number
of Tags
Allowed

XML Tags for Configuring Routing Service
2-18
</statistics_sampling_period>
</monitoring>
...
<domain_route>
<entity_monitoring>
<status_publication_period>
<sec>4</sec>
</status_publication_period>
</entity_monitoring>
...
</domain_route>
</routing_service>
</dds>
In the previous example, the domain route overwrites the status publication period to 4 seconds
and inherits the statistics sampling period.
Table 2.8 Entity Monitoring Tags
Tags within
<entity_monitoring> Description
Number
of Tags
Allowed
<enabled>
Enables/disables remote monitoring for a given entity.
If general monitoring is disabled this value is ignored.
Default value: true
0 or 1
<historical_statistics>
Enables or disables the publication of statistics calculated within
fixed time windows.
By default, Routing Service only publishes the statistics corre-
sponding to the window between two status publications.
By using this tag, you can get the following additional windows:
❏5 seconds
❏1 minute
❏5 minutes
❏1 hour
❏Up time (since the entity was enabled)
For example:
<historical_statistics>
<five_second>true</five_second>
<one_minute>true</one_minute>
<five_minute>false</five_minute>
<one_hour>true</one_hour>
<up_time>false</up_time>
</historical_statistics>
If a window is not present (inside the tag <historical_statistics>),
it is considered disabled.
If this tag is not defined, historical statistics are inherited from the
general monitoring settings.
0 or 1

XML Tags for Configuring Routing Service
2-19
2.4.5 Session
A <session> tag defines a single-threaded context for data routing; The data is routed according
to specified routes (Section 2.4.6) and auto routes (Section 2.4.7).
Each session will have an associated session thread that will serialize access to the routes in the
session.
For example:
<dds>
...
<routing_service name=”MyRoutingService”>
...
<domain_route>
...
<session name="Session1">
...
<route name=”Route1” >
...
</route>
...
</session>
...
</domain_route>
...
</routing_service>
...
</dds>
<statistics_sampling_pe
riod>
Specifies the frequency at which status statistics are gathered. Sta-
tistical variables such as latency, are part of the entity status. For
example:
<statistics_sampling_period>
<sec>1</sec>
<nanosec>0</nanosec>
</statistics_sampling_period>
The statistics period for a given entity should be smaller than the
publication period.
If the tag is not defined, the period is inherited from the general
monitoring settings.
This tag is only present in the <entity_monitoring> tag of <route>,
<topic_route>, <auto_route>, <auto_topic_route> and
<routing_service>.
0 or 1
<status_publication_
period>
Specifies the frequency at which the status of an entity is pub-
lished. For example:
<status_publication_period>
<sec>3</sec>
<nanosec>0</nanosec>
</status_publication_period>
If the tag is not defined, its value is inherited from the general
monitoring settings.
0 or 1
Table 2.8 Entity Monitoring Tags
Tags within
<entity_monitoring> Description
Number
of Tags
Allowed

XML Tags for Configuring Routing Service
2-20
Sessions that bridge domains will create a Publisher and a Subscriber in the participants
(participant_1 or participant_2) associated with the domains.
Table 2.9 lists the tags allowed within a <session> tag.
Table 2.9 Session Tags
Tags within
<session> Description
Number
of Tags
Allowe
d
<auto_route> Defines a general route based on type and stream filters. See Auto Routes (Sec-
tion 2.4.7).0 or more
<auto_topic_
route>
Defines a general topic route based on type and topic filters. See Auto Routes
(Section 2.4.7).0 or more
<monitoring>
Enables and configures remote monitoring for the session. See Monitoring
(Section 2.4.4) and Chapter 6: Monitoring Routing Service from a Remote
Location.
0 or 1
<property>
Sequence of name/value(string) pairs that can be used to configure certain
parameters of the session. For example:
<property>
<value>
<element>
<name>com.rti.socket.timeout</name>
<value>1</value>
</element>
</value>
</property>
These properties are only used in non-DDS domains.
0 or 1
<publisher_
qos>
Only applicable to Connext DDS.
Sets the QoS associated with the session Publishers. There is one Publisher per
participant.
The contents of this tag are specified in the same manner as a Connext DDS
QoS profile file—see the chapter Configuring QoS with XML in the RTI Connext
DDS Core Libraries User’s Manual.
If the tag is not defined, Routing Service will use the Connext DDS defaults.
0 or 1
<route> Defines a data mapping between two streams. See Routes (Section 2.4.6) 0 or more
<subscriber_
qos>
Only applicable to Connext DDS.
Sets the QoS associated with the session Subscribers. There is one Subscriber
per participant.
The contents of this tag are specified in the same manner as a Connext DDS
QoS profile file—see the chapter Configuring QoS with XML in the RTI Connext
DDS Core Libraries User’s Manual.
If the tag is not defined, Routing Service will use the Connext DDS defaults.
0 or 1

XML Tags for Configuring Routing Service
2-21
2.4.6 Routes
A route explicitly defines a mapping between an “input” data stream on one domain and an
“output” data stream on the other domain.
For example, the following route defines a mapping between a topic called Square and a JMS
queue called Square.
<dds>
...
<routing_service>
...
<thread>
Sets the mask, priority and stack size of the thread associated with this session.
Example:
<session>
<thread>
<mask>MASK_DEFAULT</mask>
<priority>THREAD_PRIORITY_DEFAULT</priority>
<stack_size>
THREAD_STACK_SIZE_DEFAULT
</stack_size>
</thread>
...
</session>
Default values:
mask = MASK_DEFAULT
priority = THREAD_PRIORITY_DEFAULT
stack_size = THREAD_STACK_SIZE_DEFAULT
0 or 1
<topic_route> Defines a data mapping between two topics. See Routes (Section 2.4.6).0 or more
<wait_set>
Configures the WaitSet used to sleep and notify the session thread when data
is available.
Example:
<session>
<wait_set>
<max_event_count>5</max_event_count>
<max_event_delay>
<sec>1</sec>
<nanosec>0</nanosec>
</max_event_delay>
</wait_set>
...
</session>
In the previous example, the session thread wakes up and tries to read data
after a 1 second timeout expires (max_event_delay) or after it has been notified
five times across routes that new data is available (max_event_count).
Default values:
max_event_count = 1
max_event_delay.sec = DURATION_INFINITE_SEC
max_event_delay.nanosec = DURATION_INFINITE_NSEC
0 or 1
Table 2.9 Session Tags
Tags within
<session> Description
Number
of Tags
Allowe
d

XML Tags for Configuring Routing Service
2-22
<domain_route>
<participant_1>
<domain_id>54</domain_id>
</participant_1>
<connection_2 plugin_name=”my_adapter_library::jms>
</connection_2>
...
<session name="Session1">
...
<route name="DDSSquaresToJMSSquares">
<dds_input participant=”1”>
<topic_name>Square</topic_name>
<registered_type_name>ShapeType</registered_type_name>
...
</dds_input>
<output>
<stream_name>Square</topic_name>
<registered_type_name>ShapeType</registered_type_name>
...
</output>
...
</route>
</session>
...
</domain_route>
...
</routing_service>
...
</dds>
DDS inputs and outputs within a route are defined using the XML tags <dds_input> and
<dds_output>. Input and outputs from other data domains are defined using the tags <input>
and <output>. A topic route is a special kind of route that defines a mapping between an
“input” topic on one domain and an “output” topic on another domain. For example, the fol-
lowing topic route will subscribe to topic Square on domain 54 and will republish those samples
on domain 55 as samples of topic Circle.
<dds>
...
<routing_service>
...
<domain_route>
<participant_1>
<domain_id>54</domain_id>
</participant_1>
<participant_2>
<domain_id>55</domain_id>
</participant_2>
...
<session name="Session1">
...
<topic_route name="SquaresToCircles">
<input participant=”1”>
<topic_name>Square</topic_name>
<registered_type_name>ShapeType</registered_type_name>
...
</input>
<output>
<topic_name>Circle</topic_name>

XML Tags for Configuring Routing Service
2-23
<registered_type_name>ShapeType</registered_type_name>
...
</output>
...
</topic_route>
</session>
...
</domain_route>
...
</routing_service>
...
</dds>
In the previous example, the direction of the mapping is defined by the attribute participant of
the tag <input>. Therefore, to change the above example to read Squares from domain 55 and
write Circles on domain 54, we would use <input participant=”2”>. There is an equivalent attri-
bute for non-DDS inputs called connection.
Inputs and outputs in a route or topic route have an associated StreamReader and StreamWriter,
respectively. For domains, the StreamReader will contain a DataReader and the StreamWriter
will contain a DataWriter. The DataReaders and DataWriters belong to the corresponding ses-
sion’s Subscriber and Publisher.
The read and write operations in a route will be performed in the context of the thread associ-
ated with the session.
Routes vs. Auto Routes: A route is an explicit route of data for two specific streams. An auto route
(defined with a different tag, <auto_route>) is a way to automatically create routes based on fil-
ters—see Auto Routes (Section 2.4.7).
Table 2.10 lists the tags allowed within a <route>.
Table 2.11 lists the tags allowed within a <topic_route>.
Table 2.12 lists the tags allowed within the input and output tags in a <route> tag.
Table 2.13 lists the tags allowed within the DDS input and output tags. in a <route> or
<topic_route> tag.
Table 2.10 Route Tags
Tags within
<route> Description
Number
of Tags
Allowed
<dds_input> Only applicable to DDS inputs.
Defines the route’s input topic. See Table 2.13.
1
(required)
<dds_output> Only applicable to DDS outputs.
Defines the route’s output topic. See Table 2.13.
1
(required)
<entity_monitoring>
Configures remote monitoring for the route. See Monitoring (Section
2.4.4) and Chapter 6: Monitoring Routing Service from a Remote
Location.
0 or 1
<input> Only applicable to non-DDS inputs.
Defines the route’s input stream. See Table 2.13.
1
(required)
<output> Only applicable to non-DDS outputs.
Defines the route’s output stream. See Table 2.13.
1
(required)

XML Tags for Configuring Routing Service
2-24
<publish_with_
original_timestamp>
When this tag is true, the data samples read from the input stream
are written into the output stream with the same timestamp that was
associated with them when they were made available in the input
domain.
This option may not be applicable in some adapter implementations
in which the concept of timestamp is unsupported.
Default: false
0 or 1
<route_types>
Defines if the input connection will use types discovered in the out-
put connection and vice versa for the creation of StreamWriters and
StreamReaders in the route.
See Discovering Types (Section 2.4.6.3).
Default: false
0 or 1
<transformation> Sets a data transformation to be applied for every data sample (see
Data Transformation (Section 2.4.6.5)). 0 or 1
Table 2.11 Topic Route Tags
Tag s w it h in
<topic_route> Description
Number
of Tags
Allowed
<entity_monitoring>
Configures remote monitoring for the topic route. See Monitoring
(Section 2.4.4) and Chapter 6: Monitoring Routing Service from a
Remote Location.
0 or 1
<filter_propagation>
Configures filter propagation. Specifies whether the feature is
enabled and when events are processed. The snippet below shows
that filter propagation is enabled, and a filter update is propagated on
the StreamReader only after the occurrence of every three filter events
(see Filter Propagation Events (Section 9.2.1) for information about fil-
ter propagation events).
<filter_propagation>
<enabled>true</enabled>
<max_event_count>3</max_event_count>
<max_event_delay>
<sec>DDS_DURATION_INFINITE_SEC</sec>
<nanosec>DDS_DURATION_INFINITE_NSEC</nanosec
</max_event_delay>
</filter_propagation>
When set to true, the StreamReader's filter will be automatically set as
the union of all the filters of the DataReaders matching the route's
StreamWriter. For more information, see Chapter 9: Propagating Con-
tent Filters.
Default: false
0 or 1
<input> Defines the topic route’s input topic. See Table 2.13.1
(required)
<output> Defines the topic route’s output topic. See Table 2.13.1
(required)
Table 2.10 Route Tags
Tags within
<route> Description
Number
of Tags
Allowed

XML Tags for Configuring Routing Service
2-25
<propagate_dispose>
Indicates whether or not disposed samples (NOT_ALIVE_DISPOSE)
must be propagated by the topic route.
This action may be overwritten by the execution of a transformation.
Default: true
0 or 1
<propagate_
unregister>
Indicates whether or not NOT_ALIVE_NO_WRITERS samples must
be propagated by the topic route by using the unregister_instance()
operation
This action may be overwritten by the execution of a transformation.
Default: true
0 or 1
<publish_with_
original_info>
Writes the data sample as if they came from its original writer. Setting
this option to true allows having redundant routing services and pre-
vents the applications from receiving duplicate samples.
Default: false
0 or 1
<publish_with_
original_timestamp>
When this tag is set to true, the data samples are written with their
original source timestamp.
Default: false
0 or 1
<route_types>
Defines if the input domain will use types discovered in the output
domain and vice versa for the creation of DataWriters and DataRead-
ers in the topic route.
See Discovering Types (Section 2.4.6.3).
Default: false
0 or 1
<transformation> Sets a data transformation to be applied for every data sample (see
Data Transformation (Section 2.4.6.5)). 0 or 1
Table 2.12 Input and Output Tags for a Route
Tags within
<input> and
<output> Description
Number
of Tags
Allowed
<creation_mode>
Specifies when to create the StreamReader/StreamWriter.
Default: IMMEDIATE
See Creation Modes—Controlling when StreamReaders and Stream-
Writers are Created (Section 2.4.6.4).
0 or 1
<property>
Sequence of name/value(string) pairs that can be used to configure
certain parameters of the StreamReaders/StreamWriters. For example:
<property>
<value>
<element>
<name>com.rti.socket.port</name>
<value>16556</value>
</element>
</value>
</property>
0 or 1
<registered_type_
name>
Sets the registered type name of this stream. See Route Types (Section
2.4.6.1).
1
(required)
<stream_name> Sets the stream name. 1
(required)
Table 2.11 Topic Route Tags
Tag s w it h in
<topic_route> Description
Number
of Tags
Allowed

XML Tags for Configuring Routing Service
2-26
2.4.6.1 Route Types
The tag <registered_type_name> within the <input> and <output> tags contains the registered
type name of the stream. The actual definition of that type can be set in the configuration file
(see Section 2.4.6.2) or it can be discovered by the connections (see Section 2.4.6.3).
2.4.6.2 Defining Types in the Configuration File
To define and use a type in your XML configuration file:
1. Define your type within the <types> tag. (This is one of the top-level tags, see Table 2.1.)
2. Register it in the connection(s)/participant(s) where you will use it.
Table 2.13 Connext Input and Output Tags for a Route or Topic Route
Tags within
<topic_route><input>
and
<route><dds_input>
Tags within
<topic_route><output>
and
<route><dds_output> Description
Number
of Tags
Allowed
<registered_type_name> Sets the registered type name of this
topic. See Route Types (Section 2.4.6.1).
1
(required)
<topic_name> Sets the topic name. 1
(required)
<creation_mode>
Specifies when to create the
DataReader/DataWriter.
Default: IMMEDIATE
See Creation Modes—Controlling
when StreamReaders and StreamWrit-
ers are Created (Section 2.4.6.4).
0 or 1
<content_filter> N/A
Defines a SQL content filter for the
DataReader.
Example:
<topic_route>
...
<input>
...
<content_filter>
<expression>
x > 100
</expression>
</content_filter>
...
</input>
...
</topic_route>
0 or 1
<datareader_qos> <datawriter_qos>
Sets the DataReader or DataWriter
QoS.
The contents of this tag are specified in
the same manner as a Connext DDS
QoS profile file—see the chapter on
Configuring QoS with XML in the RTI
Connext DDS Core Libraries User’s Man-
ual.
If the tag is not defined, Routing Service
will use the Connext DDS defaults.
0 or 1

XML Tags for Configuring Routing Service
2-27
3. Refer to it in the domain route(s) that will use it.
For example:
<dds>
...
<types>
<struct name="PointType">
...
</struct>
</types>
...
<routing_service name=”MyRoutingService”>
...
<domain_route>
<connection_1>
...
<registered_type name="Position" type_name="PointType"/>
</connection_1>
<participant_2>
...
<registered_type name="Position" type_name="PointType"/>
</participant_2>
...
<session>
<topic_route>
<input participant="2">
<registered_type_name>Position</registered_type_name>
</input>
<output>
...
</output>
</topic_route>
</session>
...
</domain_route>
...
</routing_service>
...
<dds>
The type description is done using the Connext DDS XML format for type definitions. For more
information, see the RTI Connext DDS Core Libraries User's Manual.
2.4.6.3 Discovering Types
If a route refers to types that are not defined in the configuration file, Routing Service has to dis-
cover their type representation (e.g. typecode). A route cannot be created without the type repre-
sentation information.
By default, the StreamReader creation will be tied to the discovery of types (e.g. typecodes) in
the input domain and the StreamWriter creation will be tied to the discovery of types (e.g type-
codes) in the output domain. If you want to use types discovered in either one of the domains
for the creation of both the StreamReader and StreamWriter, you must set the <route_types> tag
to true.
In the following example, both the StreamWriter and StreamReader will be created as soon as
the type ShapeType is discovered in either domain.
<topic_route>
<route_types>true</route_types>

XML Tags for Configuring Routing Service
2-28
<input participant="1">
<creation_mode>IMMEDIATE</creation_mode>
<registered_type_name>ShapeType</registered_type_name>
...
</input>
<output>
<creation_mode>IMMEDIATE</creation_mode>
<registered_type_name>ShapeType</registered_type_name>
...
</output>
...
</topic_route>
In this next example, the StreamReader will be created only when the type ShapeType is discov-
ered in the input domain; the StreamWriter will be created only when the type ShapeType is
discovered in the output domain.
<topic_route>
<route_types>false</route_types>
<input participant="1">
<creation_mode>IMMEDIATE</creation_mode>
<registered_type_name>ShapeType</registered_type_name>
...
</input>
<output>
<creation_mode>IMMEDIATE</creation_mode>
<registered_type_name>ShapeType</registered_type_name>
...
</output>
...
</topic_route>
2.4.6.4 Creation Modes—Controlling when StreamReaders and StreamWriters are Created
The way a route creates its StreamReader and StreamWriter and starts reading and writing data
can be configured.
The <creation_mode> tag in a route’s <input> and <output> tags controls when the routing ser-
vice StreamReader/StreamWriter is created. Table 2.14 lists the possible values for the
<creation_mode> tag.
Table 2.14 Creation Modes
<creation_mode>
Values Description
IMMEDIATE (default)
The route StreamReader/StreamWriter is created as soon as possible; that is, as
soon as the types are available. Note that if the type is defined in the configura-
tion file, the creation will occur when the routing service starts.
If the type is not defined in the configuration file, it has to be discovered; see
Discovering Types (Section 2.4.6.3).
ON_DOMAIN_MATCH
The route StreamReader is not created until the associated connection discov-
ers a data Producer on the same stream.
For example, for a domain, Routing Service will not create the route DataReader
until a DataWriter for the same topic is discovered on the same domain.
The routing service StreamWriter is not created until the associated connection
discovers a data Consumer on the same stream.
For example, for a domain, Routing Service will not create the route DataWriter
until a DataReader for the same topic is discovered on the same domain.

XML Tags for Configuring Routing Service
2-29
Route Destruction:
The same rules that are applied to create the route StreamWriter and StreamReader also apply to
their destruction. When the condition that triggered the creation of that entity becomes false, the
entity is destroyed. (Note that IMMEDIATE will never become false.)
For example, if the creation mode of a topic route's <input> tag is ON_DOMAIN_MATCH,
when all the matching user DataWriters in the input domain are deleted, the topic route's
DataReader is deleted.
When a remote application ends abruptly or doesn't delete its DDS entities explicitly, Routing
Service will only detect the loss of matching DataReaders and DataWriters after the
discovery_config.participant_liveliness_lease_duration in the DomainRoute's participant QoS
expires.
Example 1
In this example, data is routed as soon as a user DataWriter is publishing it on the first domain.
<topic_route>
<input participant="1">
<creation_mode>ON_DOMAIN_MATCH</creation_mode>
...
</input>
<output>
<creation_mode>ON_ROUTE_MATCH</creation_mode>
...
</output>
</topic_route>
Example 2
In this example, data is not routed until a user DataWriter is publishing and a user DataReader
is already expecting it.
<topic_route>
<input participant="1">
<creation_mode>ON_DOMAIN_AND_ROUTE_MATCH</creation_mode>
...
</input>
<output>
<creation_mode>ON_DOMAIN_AND_ROUTE_MATCH</creation_mode>
...
</output>
</topic_route>
Example 3
In this example, all the data is received by the topic route's DataReader, because it is created as
soon as a user DataWriter is discovered on the first domain. However, the data is not resent until
a user DataReader on the other domain subscribes to it.
ON_ROUTE_MATCH The routing service StreamReader/StreamWriter is not created until its coun-
terpart in the route is created.
ON_DOMAIN_AND_
ROUTE_MATCH Both conditions must be true.
ON_DOMAIN_OR_
ROUTE_MATCH At least one of the conditions must be true.
Table 2.14 Creation Modes
<creation_mode>
Values Description

XML Tags for Configuring Routing Service
2-30
<topic_route>
<input participant="1">
<creation_mode>ON_DOMAIN_MATCH</creation_mode>
...
</input>
<output>
<creation_mode>ON_DOMAIN_AND_ROUTE_MATCH</creation_mode>
...
</output>
</topic_route>
2.4.6.5 Data Transformation
A route can transform the incoming data using a transformation, an object created by a transfor-
mation plugin.
For example, the following transformation switches the coordinates of the input sample: x
becomes y, and y becomes x.
<topic_route name="SquareSwitchCoord">
<input participant="1">
<topic_name>Square</topic_name>
<registered_type_name>ShapeType</registered_type_name>
</input>
<output>
<topic_name>Square</topic_name>
<registered_type_name>ShapeType</registered_type_name>
</output>
<transformation
plugin_name=”transformationLib::assign">
<property>
<value>
<element>
<name>X</name>
<value>Y</value>
</element>
<element>
<name>Y</name>
<value>X</value>
</element>
</value>
</property>
</transformation>
</topic_route>
To include a transformation in a route:
1. Implement the transformation plugin API and generate a shared library. See Chapter 4:
Transforming Data with Routing Service for more information.
2. Register that library in the configuration file by creating a <transformation_plugin> tag
inside a <transformation_library> tag. (As noted in Table 2.1, <transformation_library>
is a top-level tag.)
3. Instantiate a transformation by creating a <transformation> tag inside a <route> or a
<topic_route> tag.
Table 2.15 lists the tags allowed within a <transformation> tag.

XML Tags for Configuring Routing Service
2-31
For additional information about transformations see Chapter 4: Transforming Data with Rout-
ing Service.
2.4.7 Auto Routes
The tag <auto_route> defines a set of potential routes, with the same input and output type and
same input and output stream name. A route can eventually be instantiated when a new stream
is discovered with a type name and a stream name that match the filters in the auto route.
When this happens, a route is created (but not necessarily started; see Section 2.4.6.4) with the
configuration defined in the auto route tag.
For example:
<dds>
...
<routing_service>
...
<domain_route>
<participant_1>
<domain_id>54</domain_id>
</participant_1>
<connection_2 plugin_name=”my_adapter_library::jms>
</connection_2>
...
<session>
...
<auto_route name="AutoRoute1">
...
<dds_input participant="1">
<allow_topic_name_filter>*</allow_topic_name_filter>
<allow_registered_type_name_filter>
ShapeType
</allow_registered_type_name_filter>
...
</dds_input>
<output>
<allow_stream_name_filter>A*
</allow_stream_name_filter>
<allow_registered_type_name_filter>
B*
</allow_registered_type_name_filter>
...
Table 2.15 Transformation Tags
Tags within
<transformation> Description
Number of
Ta gs
Allowed
<property>
Sequence of name/value(string) pairs that can be used to config-
ure certain parameters of the transformation. For example:
<property>
<value>
<element>
<name>scaling_factor</name>
<value>2</value>
</element>
</value>
</property>
0 or 1

XML Tags for Configuring Routing Service
2-32
</output>
</auto_route>
...
</session>
...
</domain_route>
...
</routing_service>
...
</dds>
The above auto route will lead to the creation of a route every time any topic of type ShapeType
is discovered on the DDS domain or a JMS queue/topic starting with A with a type starting with
B is discovered on the output JMS connection.
For example, discovering the topic “Triangle” of “ShapeType” will trigger the creation of a topic
route that routes triangles from the DDS domain to the JMS domain. Discovering a topic
“Atopic” of type “Btype” on the JMS domain will trigger the creation of a topic route that routes
“Atopic” from the DDS domain to the JMS domain.
DDS inputs and outputs within an auto route are defined using the XML tags <dds_input> and
<dds_output>. Input and outputs from other data domains are defined using the tags <input>
and <output>.
An auto topic route is a special kind of route that defines a mapping between two DDS domains.
Please see the following tables for more information on allowable tags:
❏Table 2.16 on page 2-32 lists the tags allowed within an <auto_route> tag.
❏Table 2.17 on page 2-33 lists the tags allowed within an <auto_topic_route> tag.
❏Table 2.18 on page 2-34 lists the tags allowed within <input> and <output> tags nested
within an <auto_route> tag.
❏Table 2.19 on page 2-35 lists the tags allowed within the <dds_input> and <dds_output>
tags nested within an <auto_topic_route> or a <topic_route> tag.
Table 2.16 Auto Route Tags
Tags within
<auto_route> Description
Number
of Tags
Allowed
<dds_input>
Only applicable to DDS inputs.
Defines the auto route’s input stream (topic). See Auto Routes
(Section 2.4.7)
1 (required)
<dds_output>
Only applicable to DDS outputs.
Defines the auto route’s output stream (topic). See Auto Routes
(Section 2.4.7).
1 (required)
<entity_monitoring>
Enables and configures remote monitoring for the auto route. See
Monitoring (Section 2.4.4) and Chapter 6: Monitoring Routing Ser-
vice from a Remote Location
0 or 1
<input>
Only applicable to non-DDS inputs.
Defines the auto route’s input stream. See Auto Routes (Section
2.4.7).
1 (required)
<output>
Only applicable to non-DDS outputs.
Defines the auto route’s output stream. See Auto Routes (Section
2.4.7).
1 (required)

XML Tags for Configuring Routing Service
2-33
<publish_with_
original_timestamp>
When this tag is true, the data samples read from the input streams
are written into the output streams with the same timestamp that
was associated with them when they were made available in the
input domain.
This option may not be applicable in some adapter’s implementa-
tions where the concept of timestamp is not supported.
Default: false
0 or 1
Table 2.17 Auto-topic Route Tags
Tags within
<auto_topic_route> Description
Number
of Tags
Allowed
<entity_monitoring>
Enables and configures remote monitoring for the auto topic route.
See Monitoring (Section 2.4.4) and Chapter 6: Monitoring Routing
Service from a Remote Location
0 or 1
<filter_propagation>
Configures filter propagation. Specifies whether the feature is
enabled and when events are processed. The snippet below shows
that filter propagation is enabled, and a filter update is propagated
on the StreamReader only after the occurrence of every three filter
events (see Filter Propagation Events (Section 9.2.1) for informa-
tion about filter propagation events).
<filter_propagation>
<enabled>true</enabled>
<max_event_count>3</max_event_count>
<max_event_delay>
<sec>DDS_DURATION_INFINITE_SEC</sec>
<nanosec>DDS_DURATION_INFINITE_NSEC</nanosec
</max_event_delay>
</filter_propagation>
When set to true, the StreamReader's filter will be automatically set
as the union of all the filters of the DataReaders matching the
route's StreamWriter. For more information, see Chapter 9: Propa-
gating Content Filters.
Default: false
0 or 1
<input> Defines the auto topic route’s input topic. See Auto Routes (Sec-
tion 2.4.7).
1
(required)
<output> Defines the auto topic route’s output topic. See Auto Routes
(Section 2.4.7).
1
(required)
<propagate_dispose>
Indicates whether or not the topic routes created by this auto topic
route must propagate disposed samples (NOT_ALIVE_DISPOSE).
Default: true
0 or 1
<propagate_unregister>
Indicates whether or not the topic routes created by this auto topic
route must propagate disposed samples (NOT_ALIVE_DISPOSE).
Default: true
0 or 1
Table 2.16 Auto Route Tags
Tags within
<auto_route> Description
Number
of Tags
Allowed

XML Tags for Configuring Routing Service
2-34
<publish_with_
original_info>
The topic routes are created with this configuration.
When this flag is set to true, if you have N topic routes for the same
topic (in different routers or in the same one), each sample that was
written from a DataWriter in the input domain will be routed N
times, but DataReaders on the output domain will only see one.
Default: false
0 or 1
<publish_with_
original_timestamp>
The topic routes are created with this configuration.
When this tag is set to true, the data samples are written with their
original source timestamp.
Default: false
0 or 1
Table 2.18 Input and Output Tags for the <auto_route> Tag
Tags within
<input>
Tags within
<output> Description
Number
of Tags
Allowed
<allow_registered_type_name_filter>
A registered type name filter.1
You may use a comma-separated list to specify more
than one filter.
Default: * (allow all)
0 or 1
<allow_stream_name_filter>
A stream name filter.1
You may use a comma-separated list to specify more
than one filter.
Default: * (allow all)
0 or 1
<creation_mode>
The routes are created with this configuration. See Cre-
ation Modes—Controlling when StreamReaders and
StreamWriters are Created (Section 2.4.6.4).
0 or 1
<datareader_qos> <datawriter_qos>
The topic routes are created with this configuration.
The contents of this tag are specified in the same man-
ner as for a Connext DDS QoS profile file—see the RTI
Connext DDS Core Libraries User’s Manual.
If the tag is not defined, Routing Service will use the
Connext DDS defaults.
0 or 1
<deny_registered_type_name_filter>
A registered type name filter1 that should be denied
(excluded). This is applied after the
<allow_registered_type_name_filter>.
You may use a comma-separated list to specify more
than one filter.
Default: Not applied
0 or 1
<deny_stream_name_filter>
A stream name filter1 that should be denied
(excluded). This is applied after the
<allow_stream_name_filter>.
You may use a comma-separated list to specify more
than one filter.
Default: * (allow all)
0 or 1
Table 2.17 Auto-topic Route Tags
Tags within
<auto_topic_route> Description
Number
of Tags
Allowed

XML Tags for Configuring Routing Service
2-35
<deny_topic_name_filter>
A topic name filter1 that should be denied (excluded).
This is applied after the <allow_topic_name_filter>.
You may use a comma-separated list to specify more
than one filter.
Default: Not applied
0 or 1
<property>
The topic routes are created with this configuration.
Sequence of name/value(string) pairs that can be used
to configure certain parameters of the StreamReaders/
StreamWriters associated with the routes created from
the auto route. For example:
<property>
<value>
<element>
<name>
com.rti.socket.port
</name>
<value>16556</value>
</element>
</value>
</property>
0 or 1
1. As defined by the POSIX fnmatch API (1003.2-1992 section B.6).
Table 2.19 Connext Input and Output Tags for <auto_topic_route> and <auto_route> Tags
Tags within
<auto_topic_route><input>
and
<auto_route><dds_input>
Tags within
<auto_topic_route><output>
and
<auto_route><dds_output> Description
Number of
Ta gs
Allowed
<allow_registered_type_name_filter>
A registered type name filter.1
You may use a comma-separated list to
specify more than one filter.
Default: * (allow all)
0 or 1
<allow_topic_name_filter>
A topic name filter.1
You may use a comma-separated list to
specify more than one filter.
Default:* (allow all)
0 or 1
Table 2.18 Input and Output Tags for the <auto_route> Tag
Tags within
<input>
Tags within
<output> Description
Number
of Tags
Allowed

XML Tags for Configuring Routing Service
2-36
2.4.8 Adapters
Adapters are pluggable components that allow Routing Service to consume and produce data for
different data domains (e.g., DDS, JMS, Socket, etc.). By default, Routing Service is distributed
<content_filter> N/A
The topic routes are created with a SQL
content filter topic with this expression.
<auto_topic_route>
...
<input>
...
<content_filter>
<expression>
x > 100
</expression>
</content_filter>
...
</input>
...
</auto_topic_route>
0 or 1
<creation_mode>
The topic routes are created with this
configuration. See Creation Modes—
Controlling when StreamReaders and
StreamWriters are Created (Section
2.4.6.4).
0 or 1
<datareader_qos> <datawriter_qos>
The topic routes are created with this
configuration.
The contents of this tag are specified in
the same manner as for a Connext DDS
QoS profile file—see the RTI Connext
DDS Core Libraries User’s Manual.
If the tag is not defined, Routing Service
will use the Connext DDS defaults.
0 or 1
<deny_registered_type_name_filter>
A registered type name filter1 that
should be denied (excluded).
This is applied after
<allow_registered_type_name_filter>.
You may use a comma-separated list to
specify more than one filter.
Default: Not applied
0 or 1
<deny_topic_name_filter>
A topic name filter1 that should be
denied (excluded).
This is applied after the
<allow_topic_name_filter>.
You may use a comma-separated list to
specify more than one filter.
Default: Not applied
0 or 1
1. As defined by the POSIX fnmatch API (1003.2-1992 section B.6).
Table 2.19 Connext Input and Output Tags for <auto_topic_route> and <auto_route> Tags
Tags within
<auto_topic_route><input>
and
<auto_route><dds_input>
Tags within
<auto_topic_route><output>
and
<auto_route><dds_output> Description
Number of
Ta gs
Allowed

Enabling and Disabling Routing Service Entities
2-37
with a builtin DDS adapter. Any other adapters must be registered within the
<adapter_library> tag.
To support new data domains:
1. Implement the adapter plugin API in Java or C. See Chapter 8: Extending Routing Ser-
vice with Adapters for more information.
2. Register the plugin in the configuration file by creating an <adapter_plugin> tag or a
<java_adapter_plugin> inside an <adapter_library> tag. (As noted in Table 2.1,
<adapter_library> is a top-level tag.)
3. Instantiate an adapter connection by creating a <connection> tag inside a
<domain_route> tag that refers to the adapter plugin.
For additional information about adapters see Chapter 8: Extending Routing Service with
Adapters.
2.5 Enabling and Disabling Routing Service Entities
The Routing Service entities associated with the tags <routing_service>, <domain_route>,
<route>, <topic_route>, <auto_route>, and <auto_topic_route> can be created enabled or dis-
abled using the attribute enabled.
By default, the value of the enabled attribute is true.
For example:
<dds>
<routing_service name="TopicBridgeExample"
group_name="rti.router.default" enabled="true">
<domain_route name="DomainRoute" enabled ="false">
<participant_1>
<domain_id>0</domain_id>
</participant_1>
<participant_2>
<domain_id>1</domain_id>
</participant_2>
<session name="Session">
<topic_route name="SquaresToCircles" enabled="false">
<input participant="1">
<registered_type_name>ShapeType</registered_type_name>
<topic_name>Square</topic_name>
</input>
<output>
<registered_type_name>ShapeType</registered_type_name>
<topic_name>Circle</topic_name>
</output>
</topic_route>
</session>
</domain_route>
</routing_service>
</dds>
When an entity is created disabled, it can be enabled remotely using the commands enable (Sec-
tion 5.2.5) and disable (Section 5.2.4). A routing_service can be created disabled by setting the

Enabling RTI Distributed Logger in Routing Service
2-38
attribute enabled to false or by using the -noAutoEnable command-line option. The command-
line parameter takes precedence over the XML attribute value.
2.6 Enabling RTI Distributed Logger in Routing Service
Routing Service provides integrated support for RTI Distributed Logger.
Distributed Logger is included in Connext DDS but it is not supported on all platforms; see the RTI
Connext DDS Core Libraries Platform Notes to see which platforms support Distributed Logger.
When you enable Distributed Logger, Routing Service will publish its log messages to Connext
DDS. Then you can use RTI Monitor1 to visualize the log message data. Since the data is pro-
vided in a topic, you can also use rtiddsspy or even write your own visualization tool.
To enable Distributed Logger, modify the Routing Service XML configuration file. In the <adminis-
tration> section, add the <distributed_logger> tag as shown in the example below.
<routing_service name="default">
<administration>
...
<distributed_logger>
<enabled>true</enabled>
</distributed_logger>
</administration>
...
</routing_service>
There are more configuration tags that you can use to control Distributed Logger’s behavior. For
example, you can specify a filter so that only certain types of log messages are published. For
details, see the Distributed Logger section of the RTI Connext DDS Core Libraries User’s Manual.
2.7 Support for Extensible Types
Routing Service includes partial support for the "Extensible and Dynamic Topic Types for DDS"
specification from the Object Management Group (OMG)2. This section assumes that you are
familiar with Extensible Types and you have read the RTI Connext DDS Core Libraries Getting
Started Guide Addendum for Extensible Types.
❏Topic Routes can subscribe to and publish topics associated with final and extensible
types.
❏You can select the type version associated with a topic route by providing the type
description in the XML configuration file. The XML description supports structure inher-
itance. You can learn more about structure inheritance in the RTI Connext DDS Getting
Started Guide Addendum for Extensible Types.
❏The TypeConsistencyEnforcementQosPolicy can be specified on a per-topic-route basis,
in the same way as other QoS policies.
1. RTI Monitor is a separate CUI application that can run on the same host as your application or on a different host.
2. http://www.omg.org/spec/DDS-XTypes/

Support for Extensible Types
2-39
❏Within a domain_route, a topic cannot be associated with more than one type version.
This prevents the same domain route from having two topic routes with different ver-
sions of a type for the same Topi c. To achieve this behavior, create two different domain
routes, each associating the topic with a different type version.
The type declared in a topic route input is the version that is passed to the output (or to a trans-
formation). The topic route can subscribe to different-but-compatible types, but those samples
are translated to the topic route’s input type.
For example:
struct A {
long x;
};
struct B {
long x;
long y;
};
Note that the second sample loses the extended field when it is forwarded by Routing Service. A
topic route using the extended type would avoid that truncation:
2.7.1 Example
The following XML configuration file showcases the features mentioned in the previous section.
<?xml version="1.0"?>
<dds xmlns:xsi="http://www.w3.org/2001/XMLSchema-instance"
xsi:noNamespaceSchemaLocation=
"resource/schema/ rti_routing_service.xsd">
<types>
<!-- Base type -->
<struct name="MyBaseType" extensibility="extensible">
<member name="x" type="long"/>
<member name="y" type="long"/>
</struct>
<!-- Extended type (structure inheritance) -->
<struct name="MyDerivedType" baseType="MyBaseType"
extensibility="extensible">
<member name="z" type="long"/>
</struct>
</types>
Samples published by
two writers of types A
and B, respectively
Samples forwarded by a Routing Service
topic route for type A
Samples received
by a B reader Input Output
A [x=1] A [x=1]
A [x=10]
A [x = 1]
A [x=10]
B [x=1, y=0]
B [x=10, y=0]
B [x=10, y=11]
Samples published by
two writers of types A
and B, respectively
Samples forwarded by a Routing Service topic
route for type B
Samples received
by a B readerInput Output
A [x=1] B [x=1, y=0] B [x = 1, y=0] B [x=1, y=0]
B [x=10, y=11] B [x=10, y=11] B [x=10, y = 11] B [x=10, y=11]

Support for Extensible Types
2-40
<routing_service name="ExtensibleTypesTest">
<domain_route name="test_dr">
<participant_1>
<domain_id>0</domain_id>
<!-- Use of type signature -->
<registered_type name="MyDerivedType"
type_name="MyDerivedType"/>
</participant_1>
<participant_2>
<domain_id>1</domain_id>
<!-- Use of type signature -->
<registered_type name="MyDerivedType"
type_name="MyDerivedType"/>
</participant_2>
<session name="test_s" enabled="true">
<topic_route name="derived_tr">
<input participant="1">
<topic_name>MyTopic</topic_name>
<!-- Refer to the registered type name -->
<registered_type_name>
MyDerivedType
</registered_type_name>
<datareader_qos>
<!-- Define DataReader
TypeConsistencyEnforcementQos -->
<type_consistency>
<kind>ALLOW_TYPE_COERCION</kind>
</type_consistency>
</datareader_qos>
</input>
<output>
<topic_name>MyTopic</topic_name>
<!-- Refer to the registered type name -->
<registered_type_name>
MyDerivedType
</registered_type_name>
</output>
</topic_route>
</session>
</domain_route>
</routing_service>
</dds>

3-1
Chapter 3 Running Routing Service
Routing Service is installed by the Connext DDS package installer.
3.1 Starting Routing Service
Routing Service runs as a separate application. The script to run the executable is in
<NDDSHOME>/bin.1
Routing Service supports loading Java adapters. If your configuration is set up to load a Java
adapter, follow these steps:
1. On Windows Systems: To use a Java adapter, you must have the appropriate Visual Stu-
dio redistributable libraries installed on the target system. You can obtain this package
from Microsoft or RTI (see the RTI Connext DDS Core Libraries Release Notes for details).
2. Make sure Java 1.7 or higher is available.
3. Make sure you add the directory of the Java Virtual Machine dynamic library to your
environment variable: LD_LIBRARY_PATH (on UNIX-based systems) or Path (on Win-
dows systems). For example:
setenv LD_LIBRARY_PATH
${LD_LIBRARY_PATH}:/local/java/jdk1.7.0/jre/lib/i386/client
To start Routing Service, enter:
<NDDSHOME>/bin/rtiroutingservice [options]
For example (note: you would enter this all on one line):
<NDDSHOME>/bin/rtiroutingservice
-cfgFile <path to examples1>/routing_service/shapes/topic_bridge.xml \
-cfgName example
Table 3.1 describes the command-line options.
1. See Paths Mentioned in Documentation (Section 1.2)

Stopping Routing Service
3-2
3.2 Stopping Routing Service
To stop Routing Service, press Ctrl-c. Routing Service will perform a clean shutdown.
Table 3.1 RTI Routing Service Command-line Options
Option Description
-appName <name>
Assigns a name to the execution of the Routing Service.
Remote commands and status information will refer to the routing ser-
vice using this name. See the Routing Service User’s Manual for more
information.
In addition, the name of DomainParticipants created by Routing Service
will be based on this name.
Default: The name given with -cfgName, if present, otherwise it is
“RTI_Routing_Service”.
-cfgFile <name> Specifies a configuration file to be loaded.
See How to Load the XML Configuration (Section 2.2).
-cfgName <name>
Specifies a configuration name. Routing Service will look for a matching
<routing_service> tag in the configuration file.
This parameter is required unless you use
-remoteAdministrationDomainId and -noAutoEnable.
-domainIdBase <ID>
Sets the base domain ID.
This value is added to the domain IDs in the configuration file. For
example, if you set -domainIdBase to 50 and use domain IDs 0 and 1 in
the configuration file, then the Routing Service will use domains 50 and
51.
Note: -domainIdBase only affects the domain IDs of DomainRoute par-
ticipants; it does not affect the domain IDs of participants used for mon-
itoring or administration.
Default: 0
-help Displays help information.
-identifyExecution
Appends the host name and process ID to the service name provided
with the -appName option. This helps ensure unique names for remote
administration and monitoring.
For example: MyRoutingService_myhost_20024
-licenseFile <file>
Specifies the license file (path and filename). Only applicable to licensed
versions of Routing Service.
If not specified, Routing Service looks for the license as described in the
Getting Started Guide.
-maxObjectsPerThread <int> Parameter for the DomainParticipantFactory.
-noAutoEnable
Starts Routing Service in a disabled state.
Use this option if you plan to enable Routing Service remotely, as
described in the User’s Manual.
This option overwrites the value of the enable attribute in the
<routing_service> tag.

Linking the Routing Service Library into Your Application
3-3
3.3 Linking the Routing Service Library into Your Application
Routing Service can be deployed as a C library linked into your application on select architectures
(see the Release Notes). This allows you to create, configure and start Routing Service instances
from your application. The following code shows the typical use of the API:
-remoteAdministrationDomainId <ID>
Enables remote administration and sets the domain ID for remote com-
munication.
When remote administration is enabled, Routing Service will create a
DomainParticipant, Publisher, Subscriber, DataWriter, and DataReader in the
designated domain. The QoS values for these entities are described in
the Routing Service User’s Manual.
This option overwrites the value of the tag <domain_id> within a
<administration> tag. (See the Routing Service User’s Manual for infor-
mation on configuring remote access).
Default: Remote administration is not enabled unless it is enabled from
the XML file.
-remoteMonitoringDomainId <ID>
Enables remote monitoring and sets the domain ID for status publica-
tion.
When remote monitoring is enabled, Routing Service will create one
DomainParticipant, one Publisher, five DataWriters for data publication
(one for each kind of entity), and five DataWriters for status publication
(one for each kind of entity). The QoS values for these entities are
described in the Routing Service User’s Manual.
This option overwrites the value of the tag <domain_id> within a
<monitoring> tag. (See the Routing Service User’s Manual for informa-
tion on configuring remote monitoring).
Default: Remote monitoring is not enabled unless it is enabled from the
XML file.
-stopAfter <sec> Stops the service after the specified number of seconds.
-use42eAlignment
Enables compatibility with RTI Data Distribution Service 4.2e.
This option should be used when compatibility with 4.2e is required
and the topic data types contain double, long long, unsigned long long,
or long double members.
Default: Disabled
-verbosity <n>
Controls what type of messages are logged:
0 - Silent
1 - Exceptions (Connext DDS and Routing Service) (default)
2 - Warnings (Routing Service)
3 - Information (Routing Service)
4 - Warnings (Connext DDS and Routing Service)
5 - Tracing (Routing Service)
6 - Tracing (Connext DDS and Routing Service)
Each verbosity level, n, includes all the verbosity levels smaller than n.
-version Prints the Routing Service version number.
Table 3.1 RTI Routing Service Command-line Options
Option Description

Linking the Routing Service Library into Your Application
3-4
struct RTI_RoutingServiceProperty property =
RTI_RoutingServiceProperty_INITIALIZER;
struct RTI_RoutingService * service = NULL;
property.cfg_file = "my_routing_service_cfg.xml";
property.service_name = "my_routing_service";
...
service = RTI_RoutingService_new(&property);
if(service == NULL) {
printf("Error...");
return -1;
}
if(!RTI_RoutingService_start(service)) {
printf("Error...");
RTI_RoutingService_delete(service);
return -1;
}
while(keep_running) {
sleep();
...
}
RTI_RoutingService_delete(service);
return 0;
To build your application, link it with the Routing Service library in <NDDSHOME>/bin/<archi-
tecture>/.1 Replace <architecture> with an architecture string from the Release Notes. (Note: This
process cannot be used on all architectures; see the Release Notes for details.)
If you are using the C API, see the example in <path to examples1>/routing_service/
routing_service_lib.
Example makefiles and project files for several architectures are provided.
Also see the README.txt file in the routing_service_lib/src directory.
1. See Paths Mentioned in Documentation (Section 1.2)

4-1
Chapter 4 Transforming Data with Routing Service
As described in Data Transformation (Section 2.4.6.5), a route can transform the incoming data
using a transformation, which is an object created by a transformation plugin.
Transformation plugins implement the transformation API and must be provided as shared
libraries that Routing Service will load dynamically.
Currently, the transformation plugin API is only supported in C.
This chapter describes:
❏Transformation Usage and Configuration (Section 4.1)
❏Transformations Distributed with Routing Service (Section 4.2)
❏Creating New Transformations (Section 4.3)
4.1 Transformation Usage and Configuration
In the XML configuration file, transformation plugins must be defined within a transformation
library.
For example:
<dds>
<transformation_library name="MyTransfLib">
<transformation_plugin name="MyTransfPlugin">
<dll>mytransformation</dll>
<create_function>MyTransfPlugin_create</create_function>
</transformation_plugin>
...
</transformation_library>
...
<routing_service>
...
</routing_service>
...
</dds>
Table 4.1 on page 4-2 lists the tags allowed within <transformation_plugin>.
Table 4.2 on page 4-3 lists the tags allowed within a <transformation> tag.

Transformation Usage and Configuration
4-2
Once a transformation plugin is registered, a route can use it to create a data transformation. For
example, the following route uses a transformation to switch the coordinates of the input sam-
ple: x becomes y, and y becomes x.
<topic_route name="SquareSwitchCoord">
<input participant="1">
<topic_name>Square</topic_name>
<registered_type_name>ShapeType</registered_type_name>
</input>
<output>
<topic_name>Square</topic_name>
<registered_type_name>ShapeType</registered_type_name>
</output>
<transformation plugin_name=”MyTransfLib::MyTransPlugin">
<property>
<value>
<element>
<name>X</name>
<value>Y</value>
</element>
<element>
<name>Y</name>
<value>X</value>
</element>
</value>
</property>
</transformation>
</topic_route>
Table 4.1 Transformation Plugin Tags
Tags within
<transformation_
plugin> Description
Numbe
r of
Ta gs
Allowe
d
<dll>
Shared library containing the implementation of the transformation plugin.
The <dll> tag may specify the exact name of the file (for example, lib/lib-
mytransformation.so) or a general name (no file extension) which will be
completed as follows:
<dll> value: dir/mytransformation
Final Path (UNIX-based systems): dir/libmytransformation.so
Final Path (Windows systems): dir/mytransformation.dll
If the library specified with the <dll> tag cannot be opened (because the
library path is not in the Path environment variable on Windows or the
LD_LIBRARY_PATH environment variables on UNIX-based systems),
Routing Service will look for the library in <NDDSHOME>/bin/<archi-
tecture>.
1
(required
)
<create_function>
This tag will contain the name of the function used to create the transfor-
mation plugin (see Section 4.3.1).
The function must be implemented in the shared library.
1
(required
)

Transformations Distributed with Routing Service
4-3
4.2 Transformations Distributed with Routing Service
Routing Service provides a transformation that is able to map fields of the input type to fields of
the output type using the property tag inside the transformation to provide this mapping. For
example:
<dds>
...
<transformation_library name="TransformationLib">
<transformation_plugin name="Assignment">
<dll>rtirsassigntransf</dll>
<create_function>
RTI_RoutingServiceAssignTransformationPlugin_create
</create_function>
</transformation_plugin>
...
</transformation_library>
...
<routing_service name=”MyService”>
<domain_route name=”MyDomainRoute”>
<session name=”MySession”>
<route name=”MyRoute”>
...
<transformation plugin_name="TransformationLib::Assignment">
<property>
<value>
<element>
<name>X</name>
<value>Y</value>
</element>
<element>
<name>Y</name>
Table 4.2 Transformation Tags
Tags within
<transformation> Description
Number
of Tags
Allowed
<property>
Sequence of name/value(string) pairs that can be used to configure the
parameters of the transformation. For example:
<property>
<value>
<element>
<name>X</name>
<value>Y</value>
</element>
<element>
<name>Y</name>
<value>X</value>
</element>
</value>
</property>
In this example, the properties are used to define the field assignments. The
semantics associated with the transformation property value depends on the
plugin implementation.
0 or 1

Creating New Transformations
4-4
<value>X</value>
</element>
</value>
</property>
</transformation>
</route>
...
</session>
...
</domain_route>
...
</routing_service>
...
</dds>
This transformation plugin is implemented in the shared library, <NDDSHOME>/bin/<archi-
tecture>/librtirsassigntransf.so (or rtirsassigntransf.dll for Windows systems).
Important:
The assign transformation only supports the assignment of primitive fields (including strings)
that are not part of arrays or sequences. For example:
<transformation plugin_name="TransformationLib::Assignment">
<property>
<value>
<element>
<name>position.x</name>
<value>position.y</value>
</element>
<element> <!-- not supported -->
<name>x[0]</name>
<value>y[0]</value>
</element>
<element> <!-- supported -->
<name>position</name>
<value>position</value>
</element>
</value>
</property>
</transformation>
4.3 Creating New Transformations
Routing Service provides a transformation SDK in C to support the creation of custom transfor-
mation plugins.
The SDK contains two main components:
❏API header file: <NDDSHOME>/include/routingservice/
routingservice_transformation.h.
The transformation plugin will include this header.
❏Infrastructure library: <NDDSHOME>/lib/<architecture>/librtirsinfrastructure.so (for
UNIX-based systems) and <NDDSHOME>/lib/<architecture>/rtirsinfrastructure.dll
(for Windows systems).
The transformation plugin will link with this library.

Creating New Transformations
4-5
Transformation plugins working with TypeCode and DynamicData must also link with the Con-
next libraries.
Important: Because RTI only distributes the release version of Routing Service, your transforma-
tion should be linked against the release version of the Connext shared libraries when needed.
4.3.1 Transformation Plugin API
Every transformation plugin will implement a plugin constructor (entry point to the shared
library) that will be used by Routing Service to create a plugin instance.
typedef struct RTI_RoutingServiceTransformationPlugin *
(*RTI_RoutingServiceTransformationPlugin_create)(
RTI_RoutingServiceEnvironment * env);
The structure RTI_RoutingServiceTransformationPlugin will contain the plugin implementation
as a set of function pointers.
struct RTI_RoutingServiceTransformationPlugin {
RTI_RoutingServiceTransformationPlugin_DeleteFcn
transformation_plugin_delete;
RTI_RoutingServiceTransformationPlugin_CreateTransformationFcn
transformation_plugin_create_transformation;
RTI_RoutingServiceTransformationPlugin_DeleteTransformationFcn
transformation_plugin_delete_transformation;
RTI_RoutingServiceTransformation_TransformFcn
transformation_transform;
RTI_RoutingServiceTransformation_ReturnLoanFcn
transformation_return_loan;
RTI_RoutingServiceConfigurableEntity_UpdateFcn
transformation_update;
void * user_object;
};
The rest of this section introduces the different transformation functions. For detailed informa-
tion about the API, please see the online (HTML) Routing Service documentation.
❏delete
Deletes the transformation plugin instance.
typedef void (*RTI_RoutingServiceTransformationPlugin_delete)(
struct RTI_RoutingServiceTransformationPlugin * plugin,
RTI_RoutingServiceEnvironment * env);
❏create_transformation
Creates a new transformation. The function is called when the route containing the trans-
formation is ready to forward data.
typedef RTI_RoutingServiceTransformation
(*RTI_RoutingServiceTransformationPlugin_create_transformation)(
struct RTI_RoutingServiceTransformationPlugin * plugin,
const struct RTI_RoutingServiceTypeInfo * input_type_info,
const struct RTI_RoutingServiceTypeInfo * output_type_info,
const struct RTI_RoutingServiceProperties * properties,
RTI_RoutingServiceEnvironment * env);
The behavior of the transformation can be configured using the properties parameter.
❏delete_transformation

Creating New Transformations
4-6
Deletes a transformation. The function is called when the route containing the transfor-
mation is disabled.
typedef void
(*RTI_RoutingServiceTransformationPlugin_delete_transformation)(
struct RTI_RoutingServiceTransformationPlugin * plugin,
RTI_RoutingServiceTransformation transformation,
RTI_RoutingServiceEnvironment * env);
The transformation parameter corresponds to the value returned by the function
create_transformation().
❏transform
This function is called in a route to transform a sequence of input data samples into a
sequence of output data samples.
typedef void (*RTI_RoutingServiceTransformation_transform)(
RTI_RoutingServiceTransformation transformation,
RTI_RoutingServiceSample ** out_sample_lst,
RTI_RoutingServiceSampleInfo ** out_info_lst,
unsigned int * out_count,
RTI_RoutingServiceSample * in_sample_lst,
RTI_RoutingServiceSampleInfo * in_info_lst,
unsigned int in_count,
RTI_RoutingServiceEnvironment * env);
When the routing service is done using the output samples, it will ‘return the loan' to the
transformation by calling the return_loan() operation.
The transformation parameter corresponds to the value returned by the function
create_transformation().
❏return_loan
Indicates to the transformation that the routing service is done accessing the sequence of
data samples obtained by an earlier invocation of transform().
typedef void (*RTI_RoutingServiceTransformation_return_loan)(
RTI_RoutingServiceTransformation transformation,
RTI_RoutingServiceSample * sample_lst,
RTI_RoutingServiceSampleInfo * info_lst,
unsigned int count,
RTI_RoutingServiceEnvironment * env);
The transformation parameter corresponds to the value returned by the function
create_transformation().
❏update
This function is called when the configuration of a transformation changes as a result of a
remote update command.
typedef void (*RTI_RoutingServiceTransformation_UpdateFcn)(
RTI_RoutingServiceTransformation transformation,
const struct RTI_RoutingServiceProperties * properties,
RTI_RoutingServiceEnvironment * env);

5-1
Chapter 5 Administering Routing Service from a
Remote Location
Routing Service can be controlled remotely by sending commands through a special topic. Any
Connext application can be implemented to send these commands and
receive the corresponding responses. A shell application that sends/
receives these commands is provided with Routing Service.
The script for the shell application is in <NDDSHOME>/bin/rtirssh.
Entering rtirssh -help will show you the command-line options:
RTI Routing Service Shell
Usage: rtirssh [options]...
Options:
-domainId <integer> Domain id for the remote configuration
-timeout <seconds> Max time to wait a remote response
-cmdFile <file> Run commands in this file
-help Displays this information
5.1 Enabling Remote Administration
By default, remote administration is disabled in Routing Service for security reasons.
To enable remote administration you can use the <administration> tag (see Section 2.4.3) or the
-remoteAdministrationDomainId <ID> command-line parameter, which enables remote
administration and sets the domain ID for remote communication. For more information about
the command-line options, see Starting Routing Service (Section 3.1).
When remote administration is enabled, Routing Service will create a DomainParticipant, Pub-
lisher, Subscriber, DataWriter, and DataReader in the designated domain. (The QoS values for
these entities are described in Section 2.4.3.)
5.2 Remote Commands
This section describes the remote commands using the shell interface; Section 5.3 explains how
to use remote administration from a Connext application.
Remote commands:

Remote Commands
5-2
add_peer <target_routing_service> <domain_route_name> p1|p2 <peer_list>
create <target_routing_service>
domain_route|session|topic_route|auto_route [<parent_entity_name>]
<xml_url> [remote|local]
delete <target_routing_service> [<entity_name>]
disable <target_routing_service> [<entity_name>]
enable <target_routing_service> [<entity_name>]
get <target_routing_service>
load <target_routing_service> <cfg_name><xml_url> [remote|local]
pause <target_routing_service> [<entity_name>]
resume <target_routing_service> [<entity_name>]
save <target_routing_service>
update <target_routing_service> [<entity_name>] [<xml_url>|<assignment_expr>]
[remote|local]
Parameters:
❏<assignment_expr> can be used instead of <xml_url> to modify single values in an entity
configuration.
The assignment expression has the form:
<fully qualified value name> = <value>
For example:
update ShapeRouter DomainRoute1::Session1::SquareToCircles
topic_route.input.datareader_qos.deadline.period.sec = 3
update ShapeRouter DomainRoute1::Session1::SquareToCircles
topic_route.input.content_filter.expression = “x < 30”
❏<domain_route_name> is the fully qualified name of a domain route entity
❏<entity_name> is a fully qualified name. For example, consider the following XML config-
uration:
<routing_service name="ShapeRoutingService">
...
<domain_route name="DomainRoute1">
...
<session name="Session">
<topic_route name="SquaresToCircles">
...
The above XML configuration would allow you to use commands such as:
•enable ShapeRoutingService
DomainRoute1::Session::SquaresToCircles
•enable ShapeRoutingService DomainRoute1
Note that the fully qualified name does not include the name of the routing service.
❏<peer_list> is a comma-separate list of peers
❏<target_routing_service> can be:
•The application name of a routing service, such as “MyRoutingService1”, as spec-
ified at start-up with the command-line option -appName
•A regular expression1 for a routing service name, such as “MyRoutingService*”
❏<xml_url> can be:
•A file URL, such as file:///home/user/myconfig.xml
1. As defined by the POSIX fnmatch API (1003.2-1992 section B.6)

Remote Commands
5-3
•A string URL, such as:
str://"<topic_route><input><datareader_qos>...
</datareader_qos></input></topic_route>"
If you omit the URL schema name, Routing Service will assume a file name; for example,
/home/user/myconfig.xml is equivalent to file:///home/user/myconfig.xml.
In either case, the XML code can represent either a whole DTD-valid configuration file
(such as the one you specify through the command-line when you start Routing Service)
or a snippet of XML that only refers to a specific entity (this is further explained in
Section 5.2.12).
The [remote|local] parameter is used with file URLs to indicate if the file is local to the
shell (local) or local to the routing service (remote). If the file is local to the shell (local),
the shell application will read it and will send it as a string URL. If the file is local to the
routing service (remote), the shell will send it as a file URL that will be read by the rout-
ing service. The default value is remote.
If a relative path is specified, the path will be relative to the working directory in which
the routing service (if remote is specified) or shell (if local is specified) is running.
5.2.1 add_peer
add_peer <target_routing_service> <domain_route_name> p1|p2 <peer_list>
The add_peer command passes the peer_list to the underlying DomainParticipant's add_peer()
function. It is only valid for DomainParticipants in a domain route.
<domain_route_name> is like <entity_name>, but must be a domain route entity.
p1|p2 specifies if the DomainParticipant associated with <participant_1> or <participant_2>
configuration is selected.
<peer_list> is a comma-separated list of peers.
5.2.2 create
create <target_routing_service> domain_route|session|topic_route|auto_route
[<parent_entity_name>] <xml_url> [remote|local]
The create command is similar to update (Section 5.2.12), but the configuration is applied to a
newly created entity instead of an existing one.
The second parameter (domain_route|session|topic_route|auto_route) is the kind of entity to
be created. If the kind is a domain_route, there will be no parent. For the other kinds (session,
topic_route, or auto_route), a <parent_entity_name> must be specified.
<xml_url> and [remote|local] are the same as used in update (Section 5.2.12), except that only
XML snippets matching the entity kind are allowed. A full file (starting with <dds>...) is not
valid.
For example (this would be entered as a single command, with no line-breaks):
create example topic_route DomainRoute::Session
str://"<topic_route name="TrianglesToTriangles">
<input participant="1"><registered_type_name>ShapeType
</registered_type_name><topic_name>Triangle</topic_name></input>
<output><registered_type_name>ShapeType</registered_type_name>
<topic_name>Triangle</topic_name></output></topic_route>"

Remote Commands
5-4
5.2.3 delete
delete <target_routing_service> [<entity_name>]
You can invoke the delete command on domain routes, routes and auto routes. It acts like the
disable (Section 5.2.4) command, but also purges the configuration data for the target entity.
For example:
delete example DomainRoute::Session::CirclesToCircles
A deleted entity cannot be re-enabled, but a new one can be created.
5.2.4 disable
disable <target_routing_service> [<entity_name>]
The disable command disables a routing service entity by destroying its sub-entities and corre-
sponding DDS objects:
❏Routing service—When a routing service is disabled, all of its domain routes are
destroyed. You do not need to specify the entity_name to disable a routing service.
❏Domain route—When a domain route is disabled, all its routes, topic routes, auto routes,
and auto topic routes are destroyed, as well as both Connections (DomainParticipants for
DDS). All the session threads are stopped and their corresponding adapter sessions
(Publisher and Subscriber for DDS) are also deleted.
❏Route, topic route, auto route and auto topic route—When a route, topic route, auto
route, or auto topic route is disabled, its StreamReaders and StreamWriters are
destroyed, so data will no longer be routed.
5.2.5 enable
enable <target_routing_service> [<entity_name>]
The enable command enables an entity that has been disabled or marked as ‘enabled=false’ in
the configuration file.
This command can be used to enable the following entities:
❏Routing service—When a routing service is enabled, it uses the currently loaded configu-
ration and starts. You don't need to specify the entity_name to enable a routing service.
❏Domain route—When a domain route is enabled, it creates the participants, routes, topic
routes, auto routes, and auto topic routes that it contains. The routes, topic routes, auto
routes, and auto topic routes will be created enabled or disabled depending on their cur-
rent configuration. Enabling a domain route is required to start routing data from the
input domain to the output domain.
❏Route, topic route, auto route, and auto topic route—Enabling a route, topic route, auto
route or auto topic route is a necessary condition to start routing data between input and
output streams. However, data routing will not start until the StreamWriter and Stream-
Reader associated with a route are created (see Section 2.4.6.4 for additional informa-
tion).
5.2.6 get
get <target_routing_service>
The get command retrieves the current configuration.

Remote Commands
5-5
The retrieved configuration, provided in an XML string format, is functionally equivalent to the
loaded XML file, plus any updates (either from an update command or other remote commands
that change the configuration, such as add_peer). However, the retrieved configuration may not
be textually equivalent. For example, the retrieved configuration may explicitly contain default
values that were not in the initial XML.
5.2.7 load
load <target_routing_service> <cfg_name> <xml_url> [remote|local]
The load command loads specific XML configuration code. The target_routing_service must be
disabled. For more information, see How to Load the XML Configuration (Section 2.2).
The XML code received must represent a valid routing service configuration file. The name of
the <routing_service> tag to load is identified with <cfg_name>.
5.2.8 pause
pause <target_routing_service> <entity_name>
When the pause command is called in a route, the session thread containing this route will stop
reading data from the route’s StreamReader.
For routing service, domain routes, auto routes, and auto topic routes, the execution of this com-
mand will pause the contained topic routes and routes.
5.2.9 resume
resume <target_routing_service> <entity_name>
When the resume command is called in a route, the session thread containing this route will con-
tinue reading data from the route’s StreamReader.
For routing service, domain routes, auto routes and auto topic routes, the execution of this com-
mand will resume the contained topic routes and routes.
5.2.10 save
save <target_routing_service>
This command writes the current configuration to a file. The file itself is specified with
<save_path> (see page 2-14). If <save_path> has not been specified, the save command will fail.
If the file specified by <save_path> already exists, the file will be overwritten.
The saved configuration is functionally equivalent to the loaded XML file plus any updates
(either from an update command or other remote commands that change the configuration,
such as add_peer). However it may not be textually equivalent. For example, the saved XML
configuration may explicitly contain default values that were not in the initial XML.
Note: If the <autosave_on_update> tag (see Table 2.6, “Remote Administration Tags,” on
page 2-13) is set to TRUE, this will automatically trigger a save command when configuration
updates are received.
5.2.11 unload
unload <target_routing_service>
The unload command unloads the current configuration that the target_routing_service is using,
so you can change it with a subsequent load (Section 5.2.7) command.

Remote Commands
5-6
The target_routing_service must be disabled for this command to succeed.
5.2.12 update
update <target_routing_service> [<entity_name>] [<xml_url>|<assignment_expr>
[remote|local]
The update command changes the configuration of a specific entity. Table 5.1 shows the param-
eters that can be changed for each entity.
Table 5.1 Changeable Parameters
Entity
Mutable
(changeable any time)
Immutable
(only changeable when entity is disabled)1
Routing
Service
<monitoring>/<enabled>
<monitoring>/<status_publication_period>
<entity_monitoring>/<enabled>
<entity_monitoring>/
<status_publication_period>
<administration>/<save_path>
<administration>/<autosave_on_update>
<monitoring>/<statistics_sampling_period>
<monitoring>/<historical_statistics>
<monitoring>/<domain_id>
<entity_monitoring>/
<statistics_sampling_period>
<entity_monitoring>/<historical_statistics>
<administration>/
<all except save_path and autosave_on_update>
Domain
route
<connection_x>: Mutable properties in
<property> (adapter specific)
<participant_x>: Mutable QoS policies in
<participant_qos>
<entity_monitoring>/<enabled>
<entity_monitoring>/
<status_publication_period>
<connection_x>: Immutable properties in
<property> (adapter specific).
<participant_qos>: Immutable QoS policies in
<participant_qos>
<entity_monitoring>/
<statistics_sampling_period>
<entity_monitoring>/<historical_statistics>
Session
For non-DDS adapter: Mutable properties in
<property> (adapter specific)
For DDS adapter: Mutable QoS policies in
<publisher_qos> and <subscriber_qos>
<entity_monitoring>/<enabled>
<entity_monitoring>/
<status_publication_period>
For non-DDS adapter: Mutable properties in
<property> (adapter specific)
For DDS adapter: Immutable QoS policies in
<publisher_qos> and <subscriber_qos>
<entity_monitoring>/
<statistics_sampling_period>
<entity_monitoring>/<historical_statistics>
Route
Mutable properties in <property> (adapter spe-
cific)
Mutable properties in
<transformation>/<property>
(transformation specific)
Immutable properties in <property>
(adapter specific)
Immutable properties in
<transformation>/<property>
(transformation specific)

Remote Commands
5-7
If you try to change an immutable parameter in an entity that is enabled, you will receive an
error message. To change an immutable parameter, you must disable the routing service entity,
change the parameter, and then enable the routing service entity again.
You can send an XML snippet (or an assignment expression) that only contains the values you
want to change for that entity, or you can send a whole well-formed configuration file.
❏If you send an XML snippet (or an assignment expression), only the changes you specify
will take effect.
For example, suppose you send this command:
update ShapeRouter DomainRoute1::Session1::SquareToCircles
str://"<topic_route><input><datareader_qos><deadline><period>
<sec>1</sec></period></deadline></datareader_qos></input>
</topic_route>"
or
update ShapeRouter DomainRoute1::Session1::SquareToCircles
topic_route.input.datareader_qos.deadline.period.sec = 1
Topic
Route
Mutable QoS policies in <datawriter_qos> and
<datareader_qos>
Mutable properties in
<transformation>/<property>
(transformation specific)
<route_types>
<propagate_dispose>
<propagate_unregister>
<publish_with_original_info>
<content_filter>/<parameter>
<entity_monitoring>/<enabled>
<entity_monitoring>/
<status_publication_period>
Immutable QoS policies in <datawriter_qos> and
<datareader_qos>
<creation_mode>
<content_filter>/<expression>
<entity_monitoring>/
<statistics_sampling_period>
<entity_monitoring>/<historical_statistics>
Auto
Route
Mutable properties in <property> (adapter spe-
cific)
Immutable properties in <property>
(adapter specific)
Auto
Topic
Route
Mutable QoS policies in <datawriter_qos> and
<datareader_qos>
<propagate_dispose>
<propagate_unregister>
<publish_with_original_info>
<content_filter>/<parameter>
<entity_monitoring>/<enabled>
<entity_monitoring>/
<status_publication_period>
Immutable QoS policies in <datawriter_qos> and
<datareader_qos>
<creation_mode>
<allow_topic_name_filter>
<allow_registered_type_name_filter>
<deny_topic_name_filter>
<deny_registered_type_name_filter>
<content_filter>/<expression>
<entity_monitoring>/
<statistics_sampling_period>
<entity_monitoring>/<historical_statistics>
1. Monitoring parameters can also be changed when monitoring is disabled (even when the entity is enabled).
Table 5.1 Changeable Parameters
Entity
Mutable
(changeable any time)
Immutable
(only changeable when entity is disabled)1

Accessing Routing Service from a Connext Application
5-8
The topic route DomainRoute1::Session1::SquareToCircles will only change the period
value in the Deadline QoS for that particular DataReader.
Now suppose that later on you send this command:
update ShapeRouter DomainRoute1::Session1::SquareToCircles
str://"<topic_route><input><datareader_qos><property>
<value><element><name>MyProp</name><value>MyValueRemote</value>
</element></value></property><datareader_qos></input>
</topic_route>"
This would only change the Property QoS; the Deadline QoS would keep the setting
from the prior command.
In both cases, an update command can only reconfigure one entity at a time and Routing
Service will ignore all contained entities. For example, a command to update a session
will not modify the configuration of its contained routes. If you need to reconfigure sev-
eral entities at the same time, consider using the load command described in
Section 5.2.7.
❏If you send a well-formed configuration file (starting with <dds><routing_service>), the
properties in the route (QoS values in the topic route) will be completely replaced with
the properties (QoS values) defined in the XML code. If a QoS value for a topic route is
not defined in the XML code, Routing Service will use the Connext default.
5.3 Accessing Routing Service from a Connext Application
You can create a DataWriter for the command topic to write Routing Service administration
commands and optionally create a DataReader for the response topic to receive confirmations.
A more powerful and easier way is to use the Request-Reply API (only available with Connext
DDS Professional). You can create a Requester for these topics that will write command requests
and wait for confirmations.
The topics are:
❏rti/routing_service/administration/command_request
❏rti/routing_service/administration/command_response
The types are:
❏RTI::RoutingService::Administration::CommandRequest
❏RTI::RoutingService::Administration::CommandResponse
You can find the IDL definitions for these types in <NDDSHOME>/resource/idl/RoutingSer-
viceAdministration.idl.
The QoS configurations of your DataWriter and DataReader, or your Requester (if you are using
the Request-Reply API), must be compatible with the one used by the routing service (see how
this is configured in Section 2.4.3).
When you send an XML string URL (str://"<xml_code>") with the load and update commands,
if the string is longer than XML_URL_MAX_LENGTH (in the IDL file), you will have to split the
string and send several samples, setting the is_final field to false in all but the last sample.
Likewise, the get command may generate a response longer than RESPONSE_MAX_LENGTH
(in the IDL file) that will be received as several samples. You will have to concatenate the mes-

Accessing Routing Service from a Connext Application
5-9
sages from each one of the samples until a sample with the is_final field set to true is received.
This sample is the last sample of the response.
Example 1:
The following example shows how to send a command to update the Deadline QoS policy for a
topic route's DataReader:
/* Create entities: participant, publisher, topic, datawriter...*/
/* ... */
RTI_RoutingService_CommandRequest * cmdRequest =
RTI_RoutingService_CommandRequestTypeSupport::create_data();
/* By specifying an unique ID for this command, you will be able
to identify its response later on */
cmdRequest->id.host = /* host ID */;
cmdRequest->id.app = /* process ID */;
cmdRequest->id.invocation = ++invocationCounter;
/* Send this command to a routing service called MyRouter */
strcpy(cmdRequest->target_router, "MyRouter");
/* The command type is update */
cmdRequest->command._d = RTI_ROUTING_SERVICE_COMMAND_UPDATE;
/* Specify entity name to update and the XML code to define
the new configuration */
strcpy(cmdRequest->command._u.entity_desc.name,
"DomainRoute1::Session1::TopicRoute1");
/* When we use an XML snippet, the first tag we specify is
that of the entity, <topic_route> in this case */
strcpy(cmdRequest->command._u.entity_desc.xml_url.content,
"str://\"<topic_route>\
<input>\
<datareader_qos>\
<deadline>\
<period>\
<sec>10</sec>\
</period>\
</deadline>\
</datareader_qos>\
</input>\
</topic_route>\"");
/* The content above is small enough to send it in one sample.
Otherwise (if the length were > XML_URL_MAX_LENGTH) we would have
to split it in multiple partial strings, each < XML_URL_MAX_LENGTH,
and set is_final = 0 for all the samples but the last one */
cmdRequest->command._u.entity_desc.xml_url.is_final = 1;
RTI_RoutingService_CommandRequest_writer->write(cmdRequest, ...);
Example 2, Using the Request-Reply Communication Pattern:
This example uses the RTI Connext DDS Professional Request-Reply API1. This example shows a
Java application that creates a Requester that can communicate with the Routing Service remote-
administration server. It sends two requests (Routing Service remote commands) to disable and
then enable Routing Service. Each request receives a reply with the result for that command.
When using the Request-Reply API, Routing Service will efficiently deliver those replies only to
the original Requester.
1. The Request-Reply Communication Pattern is only available with RTI Connext DDS Professional. For information,
see the RTI Connext DDSCore Libraries User’s Manual or API Reference HTML documentation.

Accessing Routing Service from a Connext Application
5-10
Note: In the command topic, the values for id.host and id.app are not relevant in this example,
but they are still needed when using the regular Connext DDS API.
import RTI.RoutingService.Administration.CommandKind;
import RTI.RoutingService.Administration.CommandRequest;
import RTI.RoutingService.Administration.CommandRequestTypeSupport;
import RTI.RoutingService.Administration.CommandResponse;
import RTI.RoutingService.Administration.CommandResponseTypeSupport;
import com.rti.connext.infrastructure.Sample;
import com.rti.connext.infrastructure.WriteSample;
import com.rti.connext.requestreply.Requester;
import com.rti.connext.requestreply.RequesterParams;
import com.rti.dds.domain.DomainParticipant;
import com.rti.dds.domain.DomainParticipantFactory;
import com.rti.dds.infrastructure.Duration_t;
import com.rti.dds.infrastructure.InstanceHandleSeq;
import com.rti.dds.infrastructure.StatusKind;
import com.rti.dds.publication.DataWriterQos;
/**
* How to use the Routing Service administration through a Requester
*/
public class CommandExample {
static final String COMMAND_TOPIC =
"rti/routing_service/administration/command_request";
static final String RESPONSE_TOPIC =
"rti/routing_service/administration/command_response";
private static final Duration_t MAX_WAIT = new Duration_t(10, 0);
public static void main(String[] args) throws InterruptedException {
//
// Create DomainParticipant
//
DomainParticipant participant = DomainParticipantFactory.get_instance()
.create_participant(
55, DomainParticipantFactory.PARTICIPANT_QOS_DEFAULT,
null, StatusKind.STATUS_MASK_NONE);

Accessing Routing Service from a Connext Application
5-11
if (participant == null) {
throw new IllegalStateException("Participant creation failed");
}
try {
//
// Create requester for the Routing Service remote-admin topics
//
Requester<CommandRequest, CommandResponse> requester =
new Requester<CommandRequest, CommandResponse>(
new RequesterParams(participant,
CommandRequestTypeSupport.get_instance(),
CommandResponseTypeSupport.get_instance())
.setRequestTopicName(COMMAND_TOPIC)
.setReplyTopicName(RESPONSE_TOPIC));
DataWriterQos writerQos = new DataWriterQos();
requester.getRequestDataWriter().get_qos(writerQos);
System.out.println("rel" + writerQos.reliability.kind);
try {
System.out.println("Waiting to discover Routing Service");
InstanceHandleSeq handles = new InstanceHandleSeq();
while (handles.isEmpty()) {
requester.getRequestDataWriter().get_matched_subscriptions(
handles);
Thread.sleep(200);
}
System.out.println("Matched subscription");
//
// Send DISABLE command
//
WriteSample<CommandRequest> request = requester
.createRequestSample();
request.getData().id.host = 1;
request.getData().id.app = 1;
request.getData().id.invocation = 1;

Accessing Routing Service from a Connext Application
5-12
request.getData().target_router = "TestRouter";
request.getData().command._d =
CommandKind.RTI_ROUTING_SERVICE_COMMAND_DISABLE;
requester.sendRequest(request);
// Receive the reply
Sample<CommandResponse> reply = requester.createReplySample();
boolean received = requester.receiveReply(reply, MAX_WAIT);
if (!received) {
throw new IllegalStateException("Response not received");
}
System.out.println("Received response: "
+ reply.getData().message);
//
// Send ENABLE command
//
request.getData().id.invocation = 2;
request.getData().command._d =
CommandKind.RTI_ROUTING_SERVICE_COMMAND_ENABLE;
requester.sendRequest(request);
// Receive the reply
received = requester.receiveReply(reply, MAX_WAIT);
if (!received) {
throw new IllegalStateException("Response not received");
}
System.out.println("Received response: "
+ reply.getData().message);
} finally {
requester.close();
}
} finally {
participant.delete_contained_entities();
DomainParticipantFactory.get_instance().delete_participant(
participant);
}
}
}

6-1
Chapter 6 Monitoring Routing Service from a Remote
Location
You can monitor Routing Service remotely by subscribing to special topics. By subscribing to
these topics, any Connext application can receive information about the configuration and oper-
ational status of Routing Service.
Being able to monitor the state of a Routing Service instance is an important tool that allows you
to detect problems. For example, looking at the latency statistics for a route might show you that
the performance of a transformation in the route is not as expected. Looking at the input sam-
ples per second in the different sessions, you might see that one session is receiving most of the
traffic. In that case, you could reassign some of the routes to other sessions to improve load bal-
ancing.
Routing Service can publish status for the following kinds of entities:
1. Routing Service itself (<routing_service>)
2. Domain Route <domain_route>)
3. Session (<session>)
4. Route (<route> and <topic_route>)
5. Topic Route (<auto_route> and <auto_topic_route>)
For each of the above kinds of entities, Routing Service creates two topics:
❏rti/routing_service/monitoring/<tag>_data describes the entity’s configuration
❏rti/routing_service/monitoring/<tag>_status_set describes the entity’s operational status
With the corresponding types:
❏RTI::RoutingService::Monitoring::<tag>Data
❏RTI::RoutingService::Monitoring::<tag>StatusSet
Where <tag> is one of the following entity kind tags: RoutingService, DomainRoute, Session,
Route, or AutoRoute.
6.1 Enabling Remote Monitoring
By default, remote monitoring is disabled in Routing Service for security and performance rea-
sons.

Monitoring Configuration Data
6-2
To enable remote monitoring, you can use the <monitoring> tag (see Section 2.4.4) or the
–remoteMonitoringDomainId command-line parameter, which enables remote monitoring and
sets the domain ID for data publication. For more information about the command-line options,
see Section 3.1 in the Getting Started Guide.
When remote monitoring is enabled, Routing Service creates:
❏1 DomainParticipant
❏1 Publisher
❏5 DataWriters for publishing configuration data (one for each kind of entity)
❏5 DataWriters for publishing status (one for each kind of entity).
The QoS values for these entities are described in Section 2.4.4.
6.2 Monitoring Configuration Data
Configuration data for Routing Service entities is published in entity data topics. These topics are
similar to the builtin topics (DCPSParticipant, DCPSPublication, and DCPSSubscription) that
provide information about the configuration of remote DDS entities.
This configuration data is published when:
❏An entity is created or enabled.
❏An entity is disabled or destroyed (a dispose message is published).
❏The entity’s configuration is modified using the remote command “update” (see
Section 5.2.12).
❏The entity’s configuration is modified due to certain events in Routing Service. For exam-
ple, discovery events may trigger the creation of StreamWriters and StreamReaders in a
route.
The following sections describe the data available for each kind of Routing Service entity.
❏Configuration Data for Routing Service (Section 6.2.1)
❏Configuration Data for a Domain Route (Section 6.2.2)
❏Configuration Data for a Session (Section 6.2.3)
❏Configuration Data for a Route (Section 6.2.4)
❏Configuration Data for an Auto Route (Section 6.2.5)
Each section describes the IDL for the topics’ underlying data types. The IDL is also in the file
<NDDSHOME>/resource/idl/RoutingServiceMonitoring.idl.
6.2.1 Configuration Data for Routing Service
The topic that publishes configuration data is called rti/routing_service/monitoring/
routing_service_data. This topic describes the configuration of the routing service but not its
contained entities.
The IDL definition of the data type is:
struct RoutingServiceAdministrationData {
string<EXPRESSION_MAX_LENGTH> save_path;

Monitoring Configuration Data
6-3
boolean autosave_on_update;
};
struct RoutingServiceData {
string<ENTITY_NAME_MAX_LENGTH> name; //@key
string<ENTITY_NAME_MAX_LENGTH> group_name;
string<ENTITY_NAME_MAX_LENGTH> host_name;
long host_id;
long app_id;
RoutingServiceAdministrationData administration;
};
Table 6.1 on page 6-3 describes the members of the RoutingServiceData data type.
Routing Service data samples are published when:
❏The routing service instance is enabled.
❏The routing service instance is disabled (dispose sample).
❏Monitoring is enabled via remote administration.
6.2.2 Configuration Data for a Domain Route
The topic that publishes domain route configuration data is called rti/routing_service/monitor-
ing/domain_route_data. The domain route data describes the configuration of the domain route
and its connections but not its contained entities. Each connection can be defined with two dif-
ferent types, depending on if it is a DDS connection (<participant_1> or <participant_2) or a
generic connection using an adapter (<connection_1 or <connection_2).
The IDL definition of the data type RTI::RoutingService::Monitoring::DomainRouteData is:
struct DomainRouteParticipantData {
long domain_id;
Table 6.1 RoutingServiceData
Field Name Description
name
Key field.
Name of the routing service instance.
The name associated with the routing service instance can be assigned explicitly
using the command-line parameter –appName. If –appName is not used, the
<routing_service> tag name provided with -cfgName is used. If you use -identi-
fyExecution, the host name and process ID are appended to the name. For exam-
ple: RTI_RoutingService_myhost_1234
group_name
Name of the group to which the routing service belongs.
Routing services in the same group will not communicate with each other.
The group name is assigned using the attribute group_name in the
<routing_service> tag. If the attribute is not defined, the group name is automat-
ically set to RTI_RoutingService_<Host Name>_<Process ID>
host_name Name of the host where the routing service is running.
host_id Identifies the host where the routing service instance is running.
app_id Process (task) ID of the routing service instance.
administration.
save_path Specifies the file that will contain the saved configuration.
administration.
auto_save_on_update
A boolean that, if true, automatically triggers a save command when configura-
tion updates are received.

Monitoring Configuration Data
6-4
BuiltinTopicKey_t participant_key;
};
struct DomainRouteAdapterConnectionData {
string<ENTITY_NAME_MAX_LENGTH> plugin_name;
sequence<Property, MAX_PROPERTIES> property;
};
union DomainRouteConnectionData switch(AdapterKind) {
case RTI_ROUTING_SERVICE_DDS_ADAPTER_KIND:
DomainRouteParticipantData dds;
case RTI_ROUTING_SERVICE_GENERIC_ADAPTER_KIND:
DomainRouteAdapterConnectionData generic;
};
struct DomainRouteData {
string<ENTITY_NAME_MAX_LENGTH> routing_service_name; //@key
string<ENTITY_NAME_MAX_LENGTH> name; //@key
DomainRouteConnectionData connection_1;
DomainRouteConnectionData connection_2;
};
Table 6.2 describes the members of the DomainRouteData data type.
Table 6.2 DomainRouteData
Field Name Description
routing_service_name Key field
The routing service name (assigned using –appName).
name
Key field
The domain route name. This is configured using the name attribute in the
<domain_route> tag.
connection_1
The configuration of a <connection_1> or <participant_1>.
If it is a <connection_1>, the union discriminator is
RTI_ROUTING_SERVICE_GENERIC_ADAPTER_KIND; for a
<participant_1>, the union discriminator is
RTI_ROUTING_SERVICE_DDS_ADAPTER_KIND
cconnection_1.dds.
domain_id
Domain ID of the first domain route participant.
This domain ID is configured using the XML tag <domain_id> inside
<participant_1>.
connection_1.dds.
participant_key Unique identifier for the first participant.
connection_1.generic.
plugin_name The name of the plugin used by the first connection (<connection_1>)
connection_1.generic.
property
The sequence of properties defined in the tag <property> inside
<connection_1>
connection_2
The configuration of <connection_2> or <participant_2>.
If it is a <connection_2>, the union discriminator is
RTI_ROUTING_SERVICE_GENERIC_ADAPTER_KIND; for a
<participant_2>, the union discriminator is
RTI_ROUTING_SERVICE_DDS_ADAPTER_KIND

Monitoring Configuration Data
6-5
A domain route using DDS can be correlated with its corresponding participants using the fields
connection_1.dds.participant_key and/or connection_2.dds.participant_key.
For example, let’s assume that we want to get the value of the PropertyQosPolicy associated
with the first DomainParticipant of a domain route. To do that, we would subscribe to the partic-
ipant builtin topic and look for a sample where the key member is equal to participant1_key.
From this sample, we can get the PropertyQosPolicy by accessing the member called property.
For additional information on how to subscribe to builtin topics, see the RTI Connext DDS Core
Libraries User’s Manual.
Domain-route data samples are published when:
❏The domain route is enabled.
❏The domain route is disabled (dispose sample).
❏Monitoring is enabled via remote administration.
6.2.3 Configuration Data for a Session
The topic that publishes session configuration data is called rti/routing_service/monitoring/
session_data. The session data describes the configuration of the session but not its contained
entities.
The IDL definition of the data type is:
struct SessionData {
string<ENTITY_NAME_MAX_LENGTH> routing_service_name; //@key
string<ENTITY_NAME_MAX_LENGTH> domain_route_name; //@key
string<ENTITY_NAME_MAX_LENGTH> name; //@key
long enabled_route_count;
sequence<Property, MAX_PROPERTIES> property;
};
Table 6.3 describes the fields in the SessionData data type.
cconnection_2.dds.
domain_id
Domain ID of the second domain route participant.
This domain ID is configured using the XML tag <domain_id> inside
<participant_1>.
connection_2.dds.
participant_key Unique identifier for the second participant.
connection_2.generic.
plugin_name The name of the plugin used by the second connection (<connection_2>)
connection_2.generic.
property
The sequence of properties defined in the tag <property> inside
<connection_2>
Table 6.2 DomainRouteData
Field Name Description

Monitoring Configuration Data
6-6
Session data samples are published when:
❏The session is enabled.
❏The session is disabled (dispose sample).
❏An auto route/route inside the session is enabled.
❏An auto route/route inside the session is disabled.
❏Monitoring is enabled via remote administration.
6.2.4 Configuration Data for a Route
The topic that publishes route configuration data is called rti/routing_service/monitoring/
route_data.
The IDL definition of the data type RTI::RoutingService::Monitoring::RouteData is:
struct TransformationData {
string<ENTITY_NAME_MAX_LENGTH> plugin_name;
sequence<Property, MAX_PROPERTIES> property;
};
struct RouteAdapterData {
sequence<Property, MAX_PROPERTIES> property;
};
struct RouteDdsInputData {
long domain_id;
BuiltinTopicKey_t datareader_key;
string<EXPRESSION_MAX_LENGTH> content_filter_expression;
};
union RouteInputAdapterData switch(AdapterKind) {
case RTI_ROUTING_SERVICE_DDS_ADAPTER_KIND:
RouteDdsInputData dds;
case RTI_ROUTING_SERVICE_GENERIC_ADAPTER_KIND:
RouteAdapterData generic;
};
struct RouteDdsOutputData {
long domain_id;
BuiltinTopicKey_t datawriter_key;
};
Table 6.3 SessionData
Field Name Description
routing_service_name Key field
The routing service name (assigned using –appName).
domain_route_name Key field
The domain route name.
name
Key field
The session name, which is configured with the name attribute in the <session>
tag.
enabled_route_count The number of enabled routes.
property The sequence of properties defined in the tag <property> inside <session>

Monitoring Configuration Data
6-7
union RouteOutputAdapterData switch(AdapterKind) {
case RTI_ROUTING_SERVICE_DDS_ADAPTER_KIND:
RouteDdsOutputData dds;
case RTI_ROUTING_SERVICE_GENERIC_ADAPTER_KIND:
RouteAdapterData generic;
};
struct RouteInputData {
string<TOPIC_NAME_MAX_LENGTH> stream_name;
string<TYPE_NAME_MAX_LENGTH> registered_type_name;
long connection;
RouteCreationMode creation_mode;
DDSEntityState state;
RouteInputAdapterData adapter_data;
};
struct RouteOutputData {
string<TOPIC_NAME_MAX_LENGTH> stream_name;
string<TYPE_NAME_MAX_LENGTH> registered_type_name;
RouteCreationMode creation_mode;
DDSEntityState state;
RouteOutputAdapterData adapter_data;
};
struct RouteData {
string<ENTITY_NAME_MAX_LENGTH> routing_service_name;//@key
string<ENTITY_NAME_MAX_LENGTH> domain_route_name; //@key
string<ENTITY_NAME_MAX_LENGTH> session_name; //@key
string<ENTITY_NAME_MAX_LENGTH> name; //@key
string<ENTITY_NAME_MAX_LENGTH> auto_route_name;
boolean propagate_dispose;
boolean propagate_unregister;
boolean publish_with_original_info;
boolean publish_with_original_timestamp;
boolean route_types;
RouteInputData input;
RouteOutputData output;
sequence<TransformationData, MAX_TRANSFORMATIONS> transformations;
boolean paused;
};
Table 6.4 describes the fields in the RouteData topic data type.
Table 6.4 RouteData
Field Name Description
routing_service_name Key field
The routing service name (assigned with –appName).
domain_route_name Key field
The domain route name.
session_name Key field
The session name.

Monitoring Configuration Data
6-8
name
Key field
The route name, which is configured using the name attribute in the
<route> or <topic_route> tag.
auto_route_name If the route is contained in an auto-route, this field contains the auto-route
name. Otherwise, the field is initialized with the empty string.
propagate_dispose
(DDS topic routes only) Indicates if the topic route propagates
NOT_ALIVE_DISPOSE samples.
The propagation of NOT_ALIVE_DISPOSE samples is configured using the
tag <propagate_dispose> in <topic_route>.
propagate_unregister
(DDS topic routes only) Indicates if the topic route propagates
NOT_ALIVE_NO_WRITERS samples.
The propagation of NOT_ALIVE_NO_WRITERS samples is configured
using the tag <propagate_unregister> in <topic_route>.
publish_with_original_info
(DDS topic routes only) Indicates if the topic route publishes the samples
with original writer info. Setting this option to true allows redundant topic
routes and prevents the applications from receiving duplicate samples.
The publication with original writer info is configured using the tag
<publish_with_original_info> inside <topic_route>.
publish_with_original_
timestamp
Indicates if the route is configured to publish the output samples with the
same timestamp as that of the input sample.
route_types
Indicates if the input connection will use types discovered in the output
connection and viceversa for the creation of StreamWriters and Stream-
Readers.
The route types flag is configured using the tag <route_types> inside
<route> or <topic_route>.
input The configuration of the route’s input, as contained in the tag <input> or
<dds_input> inside <route> or <topic_route>
input.
stream_name
Input stream name.
The input stream name is configured using the tag <topic_name> inside
<topic_route>/<input> or inside <route>/<dds_input> or the tag
<stream_name> inside <route>/<input>.
input.
registered_type_
name
Input registered name.
The input registered name is configured using the tag
<registered_type_name> inside <topic_route>/<input>, <route>/
<dds_input> or <route>/<input>.
input.
connection
Index of the input connection or participant (1 or 2).
The value of this field is used to determine whether the input of this route is
the domain route’s connection 1/participant 1 or the connection 2/partici-
pant 2.
input.
creation_mode
Indicates when the StreamReader is created in the input.
The input creation mode is configured using the tag <creation_mode>.
input.
state
Indicates whether or not the StreamReader associated with a route is cre-
ated.
Table 6.4 RouteData
Field Name Description

Monitoring Configuration Data
6-9
input.
adapter_data
Contains the configuration of the route’s input that is specific to either the
DDS adapter or a generic adapter.
When a generic input is defined (<route>/<input>) then the union discrim-
inator is RTI_ROUTING_SERVICE_GENERIC_ADAPTER_KIND; if it is a
DDS input (<topic_route>/<input> or <route>/<dds_input>), then the
union discriminator is RTI_ROUTING_SERVICE_DDS_ADAPTER_KIND
input.
adapter_data.
dds.
domain_id
(DDS input only) Domain ID of the input participant
input.
adapter_data.
dds.
datareader_key
(DDS input only) Unique identifier for the DataReader.
The value of this field is meaningful only when the state is
RTI_ROUTING_SERVICE_CREATED_AND_ENABLED.
input.
adapter_data.
dds.
content_filter_
expression
(DDS input only) Content filter expression associated with the content filter
for the topic route DataReader.
The expression is configured using the tag <content_filter>/<expression>
inside <topic_route>/<input> or <route>/<dds_input>
input.
adapter_data.
generic.
property
(Not applicable for DDS input) The properties used to configure this route’s
StreamReader, specified with the tag <property> inside <route>/<input>
output The configuration of the route’s output, as contained in the tag <output> or
<dds_output> inside <route> or <topic_route>
output.
stream_name
Output stream name.
The output stream name is configured using the tag <topic_name> inside
<topic_route>/<output> or inside <route>/<dds_output> or the tag
<stream_name> inside <route>/<output>.
output.
registered_type_
name
Output registered name.
The output registered name is configured using the tag
<registered_type_name> inside <topic_route>/<output>, <route>/
<dds_output> or <route>/<output>.
output.
creation_mode
Indicates when the StreamWriter in created in the output.
The output creation mode is configured using the tag <creation_mode>.
output.
state
Indicates whether or not the StreamWriter associated with a route is cre-
ated.
output.
adapter_data
Contains the configuration of the route’s output that is specific to either the
DDS adapter or a generic adapter.
When a generic output is defined (<route>/<output>) then the union dis-
criminator is RTI_ROUTING_SERVICE_GENERIC_ADAPTER_KIND; if it
is a DDS output (<topic_route>/<output> or <route>/<dds_output>),
then the union discriminator is
RTI_ROUTING_SERVICE_DDS_ADAPTER_KIND
output.
adapter_data.
dds.
domain_id
(DDS output only) Domain ID of the output participant
Table 6.4 RouteData
Field Name Description

Monitoring Configuration Data
6-10
The correlation between a route using DDS and its DataReader and DataWriter can be done
using the fields datareader_key and datawriter_key.
For example, let’s assume that we want to retrieve the value of the DurabilityQosPolicy associ-
ated with the route’s DataWriter. To do that, we would subscribe to the publication builtin topic
and we would look for a sample where the key member is equal to datawriter_key. From this
sample, we can get the DurabilityQosPolicy value accessing the member durability.
For additional information on how to subscribe to the builtin topics, see the RTI Connext DDS
Core Libraries User’s Manual.
Route data samples are published when:
❏The route is enabled.
❏The route is disabled (dispose sample).
❏The route configuration is modified using the remote command update.
❏The route’s StreamReader is created.
❏The route’s StreamReader is destroyed.
❏The route’s StreamWriter is created.
❏The route’s StreamWriter is destroyed.
❏Monitoring is enabled via remote administration.
6.2.5 Configuration Data for an Auto Route
The topic that publishes auto route configuration data is called rti/routing_service/monitoring/
auto_route_data.
The IDL definition of the data type RTI::RoutingService::Monitoring::AutoRouteData is:
struct AutoRouteAdapterData {
sequence<Property, MAX_PROPERTIES> property;
};
output.
adapter_data.
dds.
datawriter_key
(DDS output only) Unique identifier for the DataWriter.
The value of this field is only meaningful when datawriter_state is
RTI_ROUTING_SERVICE_CREATED_AND_ENABLED.
output.
adapter_data.
generic.
property
(Not applicable for DDS output) The properties used to configure this
route’s StreamWriter, specified with the tag <property> inside <route>/
<output>
transformations
List of transformations associated with a route.
For each transformation you will be able to retrieve the transformation plu-
gin name, and the properties.
Transformations are defined using the <transformation> tag inside
<route> or <topic_route>.
Note: in this version, only one transformation per route is supported.
paused Indicates if a route or auto route has been paused with the remote com-
mand pause.
Table 6.4 RouteData
Field Name Description

Monitoring Configuration Data
6-11
struct AutoRouteDdsInputData {
long domain_id;
string<EXPRESSION_MAX_LENGTH> content_filter_expression;
};
union AutoRouteInputAdapterData switch(AdapterKind) {
case RTI_ROUTING_SERVICE_DDS_ADAPTER_KIND:
AutoRouteDdsInputData dds;
case RTI_ROUTING_SERVICE_GENERIC_ADAPTER_KIND:
AutoRouteAdapterData generic;
};
struct AutoRouteDdsOutputData {
long domain_id;
};
union AutoRouteOutputAdapterData switch(AdapterKind) {
case RTI_ROUTING_SERVICE_DDS_ADAPTER_KIND:
AutoRouteDdsOutputData dds;
case RTI_ROUTING_SERVICE_GENERIC_ADAPTER_KIND:
AutoRouteAdapterData generic;
};
struct AutoRouteInputData {
string<TOPIC_NAME_MAX_LENGTH> allow_stream_name_filter;
string<TYPE_NAME_MAX_LENGTH> allow_registered_type_name_filter;
string<TOPIC_NAME_MAX_LENGTH> deny_stream_name_filter;
string<TYPE_NAME_MAX_LENGTH> deny_registered_type_name_filter;
long connection;
RouteCreationMode creation_mode;
AutoRouteInputAdapterData adapter_data;
};
struct AutoRouteOutputData {
string<TOPIC_NAME_MAX_LENGTH> allow_stream_name_filter;
string<TYPE_NAME_MAX_LENGTH> allow_registered_type_name_filter;
string<TOPIC_NAME_MAX_LENGTH> deny_stream_name_filter;
string<TYPE_NAME_MAX_LENGTH> deny_registered_type_name_filter;
RouteCreationMode creation_mode;
AutoRouteOutputAdapterData adapter_data;
};
struct AutoRouteData {
string<ENTITY_NAME_MAX_LENGTH> routing_service_name; //@key
string<ENTITY_NAME_MAX_LENGTH> domain_route_name; //@key
string<ENTITY_NAME_MAX_LENGTH> session_name; //@key
string<ENTITY_NAME_MAX_LENGTH> name; //@key
boolean propagate_dispose;
boolean propagate_unregister;
boolean publish_with_original_info;
boolean publish_with_original_timestamp;
long enabled_route_count;
AutoRouteInputData input;
AutoRouteOutputData output;
boolean paused;
};
Table 6.5 describes the fields in the AutoRouteData data type.
Auto-topic-route data samples are published when:

Monitoring Configuration Data
6-12
❏The auto route is enabled.
❏The auto route is disabled (dispose sample).
❏The auto route configuration is modified using the remote command update.
❏A new route is created from the auto route
❏Monitoring is enabled via remote administration.
Table 6.5 AutoRouteData
Field Name Description
routing_service_name Key field
The routing service name (assigned using –appName).
domain_route_name Key field
The domain route name.
session_name Key field
The session name.
name
Key field
The auto route name, which is configured using the name attribute in the
<auto_route> or <auto_topic_route> tags.
propagate_dispose
(DDS auto_topic routes only) Indicates if the topic route propagates
NOT_ALIVE_DISPOSE samples.
The propagation of NOT_ALIVE_DISPOSE samples is configured using the
tag <propagate_dispose> in <topic_route>.
propagate_unregister
(DDS auto_topic routes only) Indicates if the topic routes propagate
NOT_ALIVE_NO_WRITERS samples.
The propagation of NOT_ALIVE_NO_WRITERS samples is configured using
the tag <propagate_unregister> in <auto_topic_route>.
publish_with_original_info
(DDS auto_topic routes only) Indicates if the topic routes publish the samples
with original writer information. Setting this option to true allows redundant
topic routes and prevents applications from receiving duplicate samples.
The publication with original writer info is configured using the tag
<publish_with_original_info> inside <auto_topic_route>.
publish_with_original_
timestamp
Indicates if the routes are configured to publish the output samples with the
same timestamp as that of the input sample.
enabled_route_count The number of enabled routes associated with the auto route.
input The configuration of the auto route input, as contained in the tag <input> or
<dds_input> inside <auto_route> or <auto_topic_route>
input.
allow_stream_
name_filter
Topics that do not pass this filter in the input participant will not trigger the
creation of routes.
This filter is configured using the tag <allow_topic_name_filter> inside
<auto_topic_route>/<input> or inside <auto_route>/<dds_input> or the tag
<allow_stream_name_filter> inside <auto_route>/<input>
input.
allow_registered_
type_name_filter
Topic with types that do not pass this filter in the input participant will not
trigger the creation of routes.
This filter is configured using the tag <allow_registered_type_name_filter>
inside <auto_topic_route>/<input>, <auto_route>/<dds_input>, or
<auto_route>/<input>.

Monitoring Configuration Data
6-13
input.
deny_stream_
name_filter
Topics that pass this filter in the input participant will not trigger the creation
of routes.
This filter is configured using the tag <deny_topic_name_filter> inside
<auto_topic_route>/<input>. or inside <auto_route>/<dds_input> or the
tag <deny_stream_name_filter> inside <auto_route>/<input>.
input.
deny_registered_
type_name_filter
Topics with types that pass this filter in the input participant will not trigger
the creation of routes.
The input deny registered type name filter is configured using the tag
<deny_registered_type_name_filter> inside <auto_topic_route>/<input>,
<auto_route>/<dds_input>, or <auto_route>/<input>.
input.
connection
Index of the input connection or participant (1 or 2).
The value of this field is used to determine whether the input of this auto
route is the domain route’s connection 1/participant 1 or the connection 2/
participant 2.
input.
creation_mode
Indicates when the StreamReader is created in the input.
The input creation mode is configured using the tag <creation_mode>.
input.
adapter_data
Contains the configuration of the auto route’s input that is specific to either
the DDS adapter or a generic adapter.
When a generic input is defined (<auto_route>/<input>), the union discrim-
inator is RTI_ROUTING_SERVICE_GENERIC_ADAPTER_KIND; if it is a
DDS input (<auto_topic_route>/<input> or <auto_route>/<dds_input>),
the union discriminator is
RTI_ROUTING_SERVICE_DDS_ADAPTER_KIND.
input.
adapter_data.dds.
domain_id
(DDS input only) Domain ID of the input participant
input.
adapter_data.dds.
content_filter_expression
(DDS input only) Content filter expression associated with the content filter
for the topic route DataReader.
The expression is configured using the tag <content_filter>/<expression>
inside <topic_route>/<input> or <route>/<dds_input>
input.
adapter_data.
generic.property
(Not applicable for DDS input) The properties used to configure this route’s
StreamReader, specified with the tag <property> inside <route>/<input>
output The configuration of the auto route output, as contained in the tag <output>
or <dds_output> inside <auto_route> or <auto_topic_route>
output.
allow_stream_
name_filter
Topics that do not pass this filter in the output participant will not trigger the
creation of routes.
This filter is configured using the tag <allow_topic_name_filter> inside
<auto_topic_route>/<output> or inside <auto_route>/<dds_output> or the
tag <allow_stream_name_filter> inside <auto_route>/<output>.
output.
allow_registered_
type_name_filter
Topics with types that do not pass this filter in the output participant will not
trigger the creation of routes.
This filter is configured using the tag <allow_registered_type_name_filter>
inside <auto_topic_route>/<output>, <auto_route>/<dds_ioutput>, or
<auto_route>/<output>.
Table 6.5 AutoRouteData
Field Name Description

Monitoring Status
6-14
6.3 Monitoring Status
Operational status for Routing Service entities is published in entity status_set topics. This infor-
mation changes continuously and is computed and published periodically.
The status information for the different entities is composed primarily of statistics. Section 6.3.1
explains how these statistics are calculated and published. These sections describe the status
information associated with each kind of entity:
❏Status Information for the Routing Service (Section 6.3.2)
❏Domain Route Status (Section 6.3.3)
❏Status Information for a Session (Section 6.3.4)
❏Status Information for a Route (Section 6.3.5)
❏Status Information for an Auto Route (Section 6.3.6)
Each section describes the IDL for the topics’ underlying data types. The IDL is also in the file
<NDDSHOME>/resource/idl/RoutingServiceMonitoring.idl.
output.
deny_stream_
name_filter
Topics that pass this filter in the output participant will not trigger the cre-
ation of routes.
The output deny topic name filter is configured using the tag
<deny_topic_name_filter> inside <auto_topic_route>/<output>. or inside
<auto_route>/<dds_output> or the tag <deny_stream_name_filter> inside
<auto_route>/<output>.
output.
deny_registered_
type_name_filter
Topics with types that pass this filter in the output participant will not trigger
the creation of routes.
The output deny registered type name filter is configured using the tag
<deny_registered_type_name_filter> inside <auto_topic_route>/<output>,
<auto_route>/<dds_output> , or <auto_route>/<output>.
output.
creation_mode
Indicates when the StreamWriter in created in the output.
The output creation mode is configured using the tag <creation_mode>..
output.
adapter_data
Contains the configuration of the auto_route’s output that is specific to either
the DDS adapter or a generic adapter.
When a generic output is defined (<auto_route>/<output>), the union dis-
criminator is RTI_ROUTING_SERVICE_GENERIC_ADAPTER_KIND; if it is
a DDS output (<auto_topic_route>/<output> or <auto_route>/
<dds_output>), the union discriminator is
RTI_ROUTING_SERVICE_DDS_ADAPTER_KIND.
output.
adapter_data.dds.
domain_id
(DDS output only) Domain ID of the output participant
output.
adapter_data.
generic.property
(Not applicable for DDS output) The properties used to configure this route’s
StreamWriter, specified with the tag <property> inside <route>/<output>
paused Indicates if a route or auto route has been paused with the remote command
pause.
Table 6.5 AutoRouteData
Field Name Description

Monitoring Status
6-15
6.3.1 How the Statistics are Generated
6.3.1.1 Statistics Publication
Routing Service reports multiple statistics as part of the different status sets. For example, for a
route the status contains statistical metrics about the input and output samples per second
(throughput).
struct RouteStatusSet {
...
StatisticVariable input_samples_per_s;
StatisticVariable output_samples_per_s;
...
};
The statistical information is published periodically in the form StatisticVariables.
The period at which statistics are published is configurable using the tag <status_publication_
period> (see Section 2.4.4).
For a given variable, Routing Service computes the metrics in StatisticMetrics during specific
time frames.
struct StatisticMetrics {
unsigned long long period_ms;
long long count;
float mean;
float minimum;
float maximum;
float std_dev;
};
struct StatisticVariable {
StatisticMetric publication_period_metrics;
sequence<StatisticMetrics, MAX_HISTORICAL_METRICS> historical_metrics;
};
The count is the sum of all the values received during the time frame. For example, in the case of
input_sample_per_s and output_sample_p_s, count is the number of samples received during
the time frame. For latency, count is the sum of all the latency times for the samples received
during the time frame.
If status publication is enabled (see Section 2.4.4), Routing Service always publishes the statistics
corresponding to the time between two status publications (publication_period_metrics). You
can also select additional windows on a per entity basis using the tag <historical_statistics> (see
Section 2.4.4). The sequence historical_metrics in StatisticVariable contains values correspond-
ing to the windows that have been enabled:
❏5-sec. metrics correspond to activity in the last five seconds.
❏1-min. metrics correspond to activity in the last minute.
❏5-min. metrics correspond to activity in the last five minutes.
❏1-hour metrics correspond to activity in the last hour.
❏Up-time metrics correspond to activity since the entity was enabled.
Each window has a field called period_ms that identifies its size in milliseconds. For the
publication_period_metrics, this field contains the publication period. For the up-time metrics,
this field contains the time since the entity was enabled. For the other windows, this field con-

Monitoring Status
6-16
tains a fixed value that identifies the window size (5000 for the 5-second window, 60000 for the
one-minute window, etc).
6.3.1.2 Statistics Calculation
The accuracy of the statistics calculation process is determined by the value of the statistics sam-
pling period. This period specifies how often statistics are gathered and is configured on a per
entity basis using the tag <statistics_sampling_ period> (see Section 2.4.4).
As a general rule, the statistics_sampling_period of an entity must be smaller than its
status_publication_period. A small statistics_sampling_period provides more accurate statis-
tics at expense of increasing the memory consumption and decreasing performance.
6.3.2 Status Information for the Routing Service
The topic that publishes routing service status is called rti/routing_service/monitoring/
routing_service_status _set.
The IDL definition of the data type is:
struct RoutingServiceStatusSet {
string<ENTITY_NAME_MAX_LENGTH> name; //@key
StatisticVariable cpu_usage_percentage;
StatisticVariable physical_memory_kb;
StatisticVariable total_memory_kb;
long uptime;
StatisticVariable host_cpu_usage_percentage;
StatisticVariable host_free_memory_kb;
unsigned long host_total_memory_kb;
StatisticVariable host_free_swap_memory_kb;
unsigned long host_total_swap_memory_kb;
long host_uptime;
};
Table 6.6 describes the fields in the RoutingServiceStatusSet data type.
Table 6.6 RoutingServiceStatusSet
Field Name Description
name
Key field
Name of the routing service instance.
The name associated with the Routing Service instance can be assigned explicitly
by using the –appName command-line parameter. If –appName is not used, the
<routing_service> tag name provided with -cfgName is used. If you use the –
identifyExecution command-line parameter , the host name and the process ID
are appended to the name. For example: RTI_RoutingService_myhost_1234
cpu_usage_percentage
Statistic variable that provides the percentage of CPU usage of the Routing Service
process over different time windows.
This variable is only supported on Windows and Linux systems.
physical_memory_kb Statistic variable that provides the physical memory utilization of the Routing
Service process.This variable is only supported on Windows and Linux systems.
total_memory_kb Statistic variable that provides the virtual memory utilization of the Routing Ser-
vice process.This variable is only supported on Windows and Linux systems.
uptime Contains the time elapsed since the Routing Service process started running. This
value is only supported on Windows and Linux systems.

Monitoring Status
6-17
6.3.3 Domain Route Status
The topic that publishes domain route status is called rti/routing_service/monitoring/
domain_route_status_set.
The domain route status aggregates the statistics of the routes contained in it: the mean of the
means in the routes, the absolute maximum and minimum across routes, the mean of the stan-
dard deviation and the total count.
The IDL definition of the data type is:
struct DomainRouteStatusSet {
string<ENTITY_NAME_MAX_LENGTH> routing_service_name; //@key
string<ENTITY_NAME_MAX_LENGTH> name; //@key
StatisticVariable input_samples_per_s;
StatisticVariable input_bytes_per_s;
StatisticVariable output_samples_per_s;
StatisticVariable output_bytes_per_s;
StatisticVariable latency_s;
};
Table 6.7 describes the fields in the DomainRouteStatusSet data type.
host_cpu_usage_percentage
Statistic variable that provides the global percentage of CPU usage on the host
where Routing Service is running. This variable is only supported on Windows
and Linux systems.
host_free_memory_kb
Statistic variable that provides the amount of free physical memory on the host
where Routing Service is running. This variable is only supported on Windows
and Linux systems.
host_total_memory_kb Contains the total memory of the host where Routing Service is running. This
variable is only supported on Linux systems.
host_free_swap_memory_kb Statistic variable that provides the amount of free swap memory on the host
where Routing Service is running. This value is only supported on Linux systems.
host_total_swap_memory_k
b
Contains the total swap memory of the host on which Routing Service is running.
This value is only supported on Linux systems.
host_uptime Contains the time elapsed since the host on which Routing Service is running
started running. This value is only supported on Windows and Linux systems.
Table 6.6 RoutingServiceStatusSet
Field Name Description
Table 6.7 DomainRouteStatusSet
Field Name Description
routing_service_name Key field
The routing service name (assigned with –appName).
name
Key field
The domain route name, configured using the name attribute in the <domain_route>
tag.
input_samples_per_s
Statistic variable that provides information about the input samples per second across
routes.
Input samples refer to the samples that are taken by the sessions from the routes’s
StreamReaders.

Monitoring Status
6-18
6.3.4 Status Information for a Session
The topic that publishes session status is called rti/routing_service/monitoring/
session_status_set.
The session status aggregates the statistics of the routes contained in it: the mean of the means in
the routes, the absolute maximum and minimum across routes, the mean of the standard devia-
tion and the total count.
The IDL definition of the data type is:
struct SessionStatusSet {
string<ENTITY_NAME_MAX_LENGTH> routing_service_name; //@key
string<ENTITY_NAME_MAX_LENGTH> domain_route_name; //@key
string<ENTITY_NAME_MAX_LENGTH> name; //@key
StatisticVariable input_samples_per_s;
StatisticVariable input_bytes_per_s;
StatisticVariable output_samples_per_s;
StatisticVariable output_bytes_per_s;
StatisticVariable latency_s;
};
Table 6.8 describes the fields in the SessionStatusSet data type.
input_bytes_per_s1
Statistic variable that provides information about the input bytes per second across
routes. Input bytes refer to the bytes that are taken by the sessions from the routes’s
StreamReaders. These bytes only refer to the serialized samples. The protocol headers
(UDP, RTPS) are not included.
output_samples_per_
s
Statistic variable that provides information about the output samples per second across
routes.
Output samples refer to the samples that are published out by the session threads using
the route’s StreamWriters.
output_bytes_per_s
Statistic variable that provides information about the output bytes per second across
routes.
Output bytes refer to the bytes that are published out by the session threads using the
route’s StreamWriters. The variable only considers the bytes of the serialized samples.
Protocol headers (UDP, RTPS) are not included.
latency_s
Statistic variable that provides information about the latency in seconds across routes.
The latency in a route refers to the time elapsed between the sample read and write.
This is a good metric to monitor the health and performance of transformations.
1. The throughput measured in bytes can only be computed if the samples are DynamicData samples. If not, only the
throughput measured in samples per second is available. This statement applies to all the statistic variables described in this
chapter that measure throughput in bytes per second.
Table 6.7 DomainRouteStatusSet
Field Name Description
Table 6.8 SessionStatusSet
Field Name Description
routing_service_name Key field
The routing service name (assigned with –appName).
domain_route_name Key field
The domain route name

Monitoring Status
6-19
6.3.5 Status Information for a Route
The topic that publishes route status is called rti/routing_service/monitoring/route_status_set.
The IDL definition of the data type is:
struct RouteStatusSet {
string<ENTITY_NAME_MAX_LENGTH> routing_service_name; //@key
string<ENTITY_NAME_MAX_LENGTH> domain_route_name; //@key
string<ENTITY_NAME_MAX_LENGTH> session_name; //@key
string<ENTITY_NAME_MAX_LENGTH> name; //@key
StatisticVariable input_samples_per_s;
StatisticVariable input_bytes_per_s;
StatisticVariable output_samples_per_s;
StatisticVariable output_bytes_per_s;
StatisticVariable latency_s;
};
Table 6.9 describes the fields in the RouteStatusSet data type.
6.3.6 Status Information for an Auto Route
The topic that publishes auto route status is called rti/routing_service/monitoring/
route_status_set.
name
Key field
The session name.
The domain route name is configured using the name attribute in the <session> tag.
input_samples_per_s
Statistic variable that provides information about the input samples per second across
routes.
Input samples refer to the samples that are taken by the session from the routes’s
StreamReaders.
input_bytes_per_s
Statistic variable that provides information about the input bytes per second across
routes.
Input bytes refer to the bytes that are taken by the sessions from the routes’s Stream-
Readers.
These bytes only refer to the serialized samples. The protocol headers (UDP, RTPS) are
not included.
output_samples_per_s
Statistic variable that provides information about the output samples per second across
routes.
Output samples refer to the samples that are published out by the session thread using
the route’s StreamWriters.
output_bytes_per_s
Statistic variable that provides information about the output bytes per second across
routes.
Output bytes refer to the bytes that are published out by the session thread using the
route’s StreamWriters. The variable only considers the bytes of the serialized samples.
Protocol headers (UDP, RTPS) are not included.
latency_s
Statistic variable that provides information about the latency in seconds across routes.
The latency in a route refers to the time elapsed between the sample read and write.
This is a good metric to monitor the health and performance of transformations.
Table 6.8 SessionStatusSet
Field Name Description

Monitoring Status
6-20
The auto route status aggregates the statistics of the routes created from it: the mean of the
means in the routes, the absolute maximum and minimum across routes, the mean of the stan-
dard deviation and the total count.
The IDL definition of the data type is:
struct AutoRouteStatusSet {
string<ENTITY_NAME_MAX_LENGTH> routing_service_name; //@key
string<ENTITY_NAME_MAX_LENGTH> domain_route_name; //@key
string<ENTITY_NAME_MAX_LENGTH> session_name; //@key
string<ENTITY_NAME_MAX_LENGTH> name; //@key
StatisticVariable input_samples_per_s;
StatisticVariable input_bytes_per_s;
StatisticVariable output_samples_per_s;
StatisticVariable output_bytes_per_s;
StatisticVariable latency_s;
};
Table 6.9 RouteStatusSet
Member Name Description
routing_service_nam
e
Key field
The routing service name (assigned with -appName).
domain_route_name Key field
The domain route name
session_name Key field
The session name.
name
Key field
The route name.
The route name is configured using the name attribute in the <topic_route> or <route>
tags.
input_samples_per_s
Statistic variable that provides information about the input samples per second in the
route.
Input samples refer to the samples that are taken by the session from the route’s Stream-
Reader.
input_bytes_per_s
Statistic variable that provides information about the input bytes per second in the
route.
Input bytes refer to the bytes that are taken by the session from the route’s Stream-
Reader.
These bytes only refer to the serialized samples. The protocol headers (UDP, RTPS) are
not included.
output_samples_per_
s
Statistic variable that provides information about the output samples per second in the
routes.
Output samples refer to the samples that are published out by the session thread using
the route’s StreamWriters.
output_bytes_per_s
Statistic variable that provides information about the output bytes per second in routes.
Output bytes refer to the bytes that are published out by the session thread using the
route’s StreamWriter. The variable only considers the bytes of the serialized samples.
Protocol headers (UDP, RTPS) are not included.
latency_s
Statistic variable that provides information about the latency in seconds in the routes.
The latency in a route refers to the time elapsed between the sample read and write.
This is a good metric to monitor the health and performance of transformations.

Monitoring Status
6-21
Table 6.10 describes the fields in the AutoRouteStatusSet data type.
Table 6.10 AutoRouteStatusSet
Member Name Description
routing_service_name Key field
The routing service name (assigned with –appname).
domain_route_name Key field
The domain route name.
session_name Key field
The session name.
name
Key field
The auto route name.
The auto route name is configured using the name attribute in the <auto_topic_route>
or <auto_route> tags.
input_samples_per_s
Statistic variable that provides information about the input samples per second across
routes.
Input samples refer to the samples that are taken by the session from the auto routes’s
StreamReaders.
input_bytes_per_s
Statistic variable that provides information about the input bytes per second across
routes.
Input bytes refer to the bytes that are taken by the session from the auto routes’s Stream-
Readers.
These bytes only refer to the serialized samples. The protocol headers (UDP, RTPS) are
not included.
output_samples_per_s
Statistic variable that provides information about the output samples per second across
routes.
Output samples refer to the samples that are published out by the session thread using
the auto route’s StreamWriters.
output_bytes_per_s
Statistic variable that provides information about the output bytes per second across
routes.
Output bytes refer to the bytes that are published out by the session thread using the
auto route’s StreamWriters. The variable only considers the bytes of the serialized sam-
ples. Protocol headers (UDP, RTPS) are not included.
latency_s
Statistic variable that provides information about the latency in seconds across routes.
The latency in a route refers to the time elapsed between the sample read and write. This
is a good metric to monitor the health and performance of transformations.
7-1
Chapter 7 Traversing Wide Area Networks
Many systems today already rely on Connext to distribute their information across a Local Area
Network (LAN). However, more and more of these systems are being integrated in Wide Area
Networks (WANs). With Routing Service, you can scale Connext real-time publish/subscribe
data-distribution beyond the current local networks and make it available throughout a WAN.
Out of the box, Routing Service only uses UDPv4 and Shared Memory transports to communicate
with other Routing Services and Connext applications. This configuration is appropriate for sys-
tems running within a single LAN. However, using UDPv4 introduces several problems when
trying to communicate with Connext applications running in different LANs:
❏UDPv4 traffic is usually filtered out by the LAN firewalls for security reasons.
❏Forwarded ports are usually TCP ports.
❏Each LAN may run in its own private IP address space and use NAT (Network Address
Translation) to communicate with other networks.
To overcome these issues, Routing Service is distributed with a TCP transport that is NAT
friendly. The transport can be configured via XML using the PropertyQosPolicy of the Routing
Service’s participants. Figure 7.1 shows a typical scenario where two Routing Services are used to
bridge two Connext applications running in two different LANs.

TCP Communication Scenarios
7-2
Figure 7.1 WAN Communication Using TCP Transport
The next sections explain how to use and configure the TCP transport with Routing Service.
7.1 TCP Communication Scenarios
The TCP transport distributed with Routing Service can be used to address multiple communica-
tion scenarios that go from simple communication within a single LAN to complex communica-
tion scenarios across LANs where NATs and firewalls may be involved.
7.1.1 Communication Within a Single LAN
TCP transport can be used as an alternative to UDPv4 to communicate with Connext applica-
tions running inside the same LAN.
Figure 7.2 shows how to configure the TCP transport in this scenario.
parent.classid, transport_mode and server_bind_port are transport properties configured
using the PropertyQosPolicy of the participant.

TCP Communication Scenarios
7-3
Initial Peers represents the peers to which the participant will be announced to. Usually, these
peers are configured using the DiscoveryQosPolicy of the participant or the environment
variable NDDS_DISCOVERY_PEERS. For information on the format of initial peers, see
Section 7.2.1.
Figure 7.2 Communication within a Single LAN
7.1.2 Symmetric Communication Across NATs
In NAT communication scenarios, each one of the LANs has a private IP address space. The
communication with other LANs is done through NAT routers that translate private IP
addresses and ports into public IP addresses and ports.

TCP Communication Scenarios
7-4
In symmetric communication scenarios, any instance of Routing Service can initiate TCP connec-
tions with other routing services. Figure 7.3 shows how to configure the TCP transport in this
scenario.
Figure 7.3 Symmetric Communication across NATs
Notice that initial peers refer to the public address of the Routing Service instances and not the
LAN address. In addition, the transport associated with a Routing Service instance will have to
be configured with its public_address so that this information can be propagated as part of the
discovery process.
Because the public address and port of the Routing Service instances must be known before the
communication is established, the NAT Routers will have to be configured statically to translate
(forward) the private server_bind_port into a public port. This process is known as “static
NAT“ or “port forwarding” and it allows traffic originating in outer networks to reach desig-
nated peers in the LAN behind the NAT router.

TCP Communication Scenarios
7-5
7.1.3 Asymmetric Communication Across NATs
This scenario is similar to the previous one, except in this case the TCP connections can be initi-
ated only by the Routing Service instance in LAN1. For security reasons, incoming connections to
LAN1 are not allowed. Figure 7.4 shows how to configure the TCP transport in this scenario.
Figure 7.4 Asymmetric Communication Across NATs
7.1.4 Secure Communication
Security can be added on top of any of the above scenarios. You can have secure communication
within the same LAN or across NATs.
To enable secure communication, modify the previous configurations as follows:
❏Change the transport class ID property (parent.classid) to be one of the following values:
NDDS_TRANSPORT_CLASSID_TLSV4_LAN
NDDS_TRANSPORT_CLASSID_TLSV4_WAN
❏Set at least a certificate of authority (through either the tls.verify.ca_file or tls.ver-
ify.ca_path properties), and the certificate identity (through either the tls.iden-
tity.certificate_chain, or tls.identity.certificate_chain_file properties)
❏Make sure to use ‘tlsv4_lan’ or ‘tlsv4_wan’ in the initial peers list as the prefix for all des-
tination addresses.
To see the differences between a WAN scenario and the same scenario with TLS enabled, you
can compare the two example configuration files:
Notice that the Routing Service on LAN 1 now does not have a public_address set (and its
server_bind_port is set to zero), meaning that it cannot be reached from the outside network.

Configuring the TCP Transport
7-6
❏shapes/tcp_transport.xml
❏shapes/tcp_transport_tls.xml
7.2 Configuring the TCP Transport
The TCP transport is distributed as a shared library in <NDDSHOME>/bin/<architecture>. The
library is called nddstransporttcp.dll on Windows and libnddstransporttcp.so on UNIX-based
systems.
For an example on how to use and configure the TCP transport with Routing Service see Example
8 - Using the TCP Transport with Routing Service (Section 3.8) in the Getting Started Guide.
As seen in the example, you can configure the properties of the transport in the XML configura-
tion file using the appropriate name/value pairs in the DomainParticipant’s PropertyQoSPolicy.
This will cause Routing Service to dynamically load the TCP transport library at run time and
then implicitly create and register the transport plugin with Connext.
7.2.1 TCP Transport Initial Peers
With the TCP transport, the addresses of the initial peers (NDDS_DISCOVERY_PEERS) that will
be contacted during the discovery process have the following format:
For WAN communication: tcpv4_wan://<IP address or hostname>:<port>
For LAN communication: tcpv4_lan://<IP address or hostname>:<port>
For WAN+TLS communication: tlsv4_wan://<IP address or hostname>:port
For LAN+TLS communication: tlsv4_lan://<IP address or hostname>:port
For example:
setenv NDDS_DISCOVERY_PEERS tcpv4_wan://10.10.1.165:7400,tcpv4_wan://
10.10.1.111:7400,tcpv4_lan://192.168.1.1:7500
When the TCP transport is configured for LAN communication (with the parent.classid prop-
erty), the IP address is the LAN address of the peer and the port is the server port used by the
transport (the server_bind_port property).
When the TCP transport is configured for WAN communication (with the parent.classid prop-
erty), the IP address is the WAN or public address of the peer and the port is the public port that
is used to forward traffic to the server port in the TCP transport.

Configuring the TCP Transport
7-7
When TLS is enabled, the transport settings are similar to WAN and LAN over TCP. See
Figure 7.5.
Figure 7.5 Initial Peers in WAN Communication
7.2.2 Setting Up the TCP Transport Properties with the PropertyQoSPolicy
The PropertyQosPolicy allows you to set up name/value pairs of data and attach them to an
entity, such as a DomainParticipant. The configuration of the TCP transport with Routing Service
is done using the PropertyQosPolicy of the Domain Participants that are going to use the trans-
port.
For a list of the properties that you can set for the TCP transport, see Table 7.1.
In the following example, participant_1 will communicate with other participants on the same
LAN using UDP and Shared Memory transports; participant_2 will communicate with other
participants in different LANs using the TCP transport.
<dds>
<routing_service name=”MyRoutingService”>
<domain_route name=”MyDomainRoute”>
<participant_1>
<domain_id>56</domain_id>
</participant_1>
<participant_2>
<domain_id>57</domain_id>
<participant_qos>
<transport_builtin>
<mask>MASK_NONE</mask>
</transport_builtin>
<property>
<value>
<element>
<name>dds.transport.load_plugins</name>
<value>dds.transport.TCPv4.tcp1</value>
</element>
<element>
<name>
dds.transport.TCPv4.tcp1.library
</name>
<value>libnddstransporttcp.so</value>

Configuring the TCP Transport
7-8
</element>
<element>
<name>
dds.transport.TCPv4.tcp1.create_function
</name>
<value>NDDS_Transport_TCPv4_create</value>
</element>
<element>
<name>
dds.transport.TCPv4.tcp1.parent.classid
</name>
<value>
NDDS_TRANSPORT_CLASSID_TCPV4_WAN
</value>
</element>
<element>
<name>
dds.transport.TCPv4.tcp1.public_address
</name>
<value>18.181.0.31:8400</value>
</element>
<element>
<name>
dds.transport.TCPv4.tcp1.server_bind_port
</name>
<value>7400</value>
</element>
</value>
</property>
</participant_qos>
</participant_2>
</domain_route>
</routing_service>
</dds>
7.2.3 TCP/TLS Transport Properties
Table 7.1 describes the TCP and TLS transport properties.
Table 7.1 TCP/TLS Transport Properties (over LAN or WAN) — NDDS_Transport_TCPv4_Property_t
Property Name
(prefix with
‘dds.transport.TCPv4.
tcp1.’)1Description
dds.transport.
load_plugins
(Note: this does not take a
prefix)
Required
Comma-separated strings indicating the prefix names of all plugins that will be loaded
by Connext DDS. For example: “dds.transport.TCPv4.tcp1". You will use this string as
the prefix to the property names. See Footnote 1 on page 7-17.
Note: you can load up to 8 plugins.
library
Required Must be "nddstransporttcp".
This library needs to be in the path during run time (in the LD_LIBRARY_PATH envi-
ronment variable on UNIX systems, in PATH for Windows systems).
create_function Required Must be “NDDS_Transport_TCPv4_create”.

Configuring the TCP Transport
7-9
aliases
Used to register the transport plugin returned by NDDS_Transport_TCPv4_create()
(as specified by <TCP_prefix>.create_function) to the DomainParticipant. Aliases
should be specified as a comma-separated string, with each comma delimiting an alias.
Default: the transport prefix (see Footnote 1)
parent.classid
Must be set to one of the following values:
NDDS_TRANSPORT_CLASSID_TCPV4_LAN
for TCP communication within a LAN
NDDS_TRANSPORT_CLASSID_TLSV4_LAN
for TLS communication within a LAN
NDDS_TRANSPORT_CLASSID_TCPV4_WAN
for TCP communication across LANs and firewalls
NDDS_TRANSPORT_CLASSID_TLSV4_WAN
for TLS communication across LAN and firewalls
Default: NDDS_TRANSPORT_CLASSID_TCPV4_LAN
parent.gather_send_
buffer_count_max
Specifies the maximum number of buffers that Connext can pass to the send() function
of the transport plugin.
The transport plugin send() operation supports a gather-send concept, where the
send() call can take several discontiguous buffers, assemble and send them in a single
message. This enables Connext to send a message from parts obtained from different
sources without first having to copy the parts into a single contiguous buffer.
However, most transports that support a gather-send concept have an upper limit on
the number of buffers that can be gathered and sent. Setting this value will prevent
Connext from trying to gather too many buffers into a send call for the transport plugin.
Connext requires all transport-plugin implementations to support a gather-send of least
a minimum number of buffers. This minimum number is defined as
NDDS_TRANSPORT_PROPERTY_GATHER_SEND_BUFFER_COUNT_MIN.
Default: 128
parent.
message_size_max
The maximum size of a message, in bytes, that can be sent or received by the transport
plugin.
If you set this higher than the default, the DomainParticipant’s buffer_size (in the
RECEIVER_POOL QosPolicy, see the RTI Connext DDS Core Libraries User’s Manual)
should also be changed.
Default: 9216
parent.
allow_interfaces_list
A list of strings, each identifying a range of interface addresses that can be used by the
transport.
Interfaces must be specified as comma-separated strings, with each comma delimiting
an interface.
For example: 10.10.*, 10.15.*
If the list is non-empty, this "white" list is applied before parent. deny_interfaces_list.
Default: All available interfaces are used.
Table 7.1 TCP/TLS Transport Properties (over LAN or WAN) — NDDS_Transport_TCPv4_Property_t
Property Name
(prefix with
‘dds.transport.TCPv4.
tcp1.’)1Description

Configuring the TCP Transport
7-10
parent.
deny_interfaces_list
A list of strings, each identifying a range of interface addresses that will not be used by
the transport.
If the list is non-empty, deny the use of these interfaces.
Interfaces must be specified as comma-separated strings, with each comma delimiting
an interface.
For example: 10.10.*
This "black" list is applied after parent. allow_interfaces_list and filters out the inter-
faces that should not be used.
Default: No interfaces are denied
send_socket_buffer_size
Size, in bytes, of the send buffer of a socket used for sending. On most operating sys-
tems, setsockopt() will be called to set the SENDBUF to the value of this parameter.
This value must be greater than or equal to parent. message_size_max
or -1.
The maximum value is operating system-dependent.
Default: -1 (setsockopt() (or equivalent) will not be called to size the send buffer of the
socket)
recv_socket_buffer_size
Size, in bytes, of the receive buffer of a socket used for receiving.
On most operating systems, setsockopt() will be called to set the RECVBUF to the
value of this parameter.
This value must be greater than or equal to parent. message_size_max
or -1. The maximum value is operating-system dependent.
Default: -1 (setsockopt() (or equivalent) will not be called to size the receive buffer of
the socket)
ignore_loopback_
interface
Prevents the transport plugin from using the IP loopback interface.
This property is ignored when parent.classid is
NDDS_TRANSPORT_CLASSID_TCPV4_WAN or
NDDS_TRANSPORT_CLASSID_TLSV4_WAN.
Two values are allowed:
❏0: Enable local traffic via this plugin. The plugin will use and report the IP
loopback interface only if there are no other network interfaces (NICs) up on
the system.
❏1: Disable local traffic via this plugin. This means “do not use the IP loopback
interface, even if no NICs are discovered.” This setting is useful when you
want applications running on the same node to use a more efficient plugin like
shared memory instead of the IP loopback.
Default: 1
Table 7.1 TCP/TLS Transport Properties (over LAN or WAN) — NDDS_Transport_TCPv4_Property_t
Property Name
(prefix with
‘dds.transport.TCPv4.
tcp1.’)1Description

Configuring the TCP Transport
7-11
ignore_nonrunning_
interfaces
Prevents the transport plugin from using a network interface that is not reported as
RUNNING by the operating system.
The transport checks the flags reported by the operating system for each network inter-
face upon initialization. An interface which is not reported as UP will not be used. This
property allows the same check to be extended to the IFF_RUNNING flag imple-
mented by some operating systems. The RUNNING flag means that "all resources are
allocated" and may be off if no link is detected (e.g., the network cable is unplugged).
Two values are allowed:
❏0: Do not check the RUNNING flag when enumerating interfaces, just make sure
the interface is UP.
❏1: Check the flag when enumerating interfaces, and ignore those that are not
reported as RUNNING. This can be used on some operating systems to cause the
transport to ignore interfaces that are enabled but not connected to the network.
Default: 1
transport_priority_mask
Mask for the transport priority field. This is used in conjunction with
transport_priority_ mapping_low/transport_priority_ mapping_high to define the
mapping from Connext transport priority to the IPv4 TOS field. Defines a contiguous
region of bits in the 32-bit transport priority value that is used to generate values for
the IPv4 TOS field on an outgoing socket.
For example, the value 0x0000ff00 causes bits 9-16 (8 bits) to be used in the mapping.
The value will be scaled from the mask range (0x0000 -0xff00 in this case) to the range
specified by low and high.
If the mask is set to zero, then the transport will not set IPv4 TOS for send sockets.
Default: 0
transport_priority_
mapping_low
Sets the low and high values of the output range to IPv4 TOS.
These values are used in conjunction with transport_priority_mask to define the map-
ping from Connext transport priority to the IPv4 TOS field. Defines the low and high
values of the output range for scaling.
Note that IPv4 TOS is generally an 8-bit value.
Default transport_priority_mapping_low: 0
Default transport_priority_mapping_high: 0xFF
transport_priority_
mapping_high
server_socket_backlog Determines the maximum length of the queue of pending connections.
Default: 5
Table 7.1 TCP/TLS Transport Properties (over LAN or WAN) — NDDS_Transport_TCPv4_Property_t
Property Name
(prefix with
‘dds.transport.TCPv4.
tcp1.’)1Description

Configuring the TCP Transport
7-12
public_address
Required for WAN communication
Public IP address and port (WAN address and port) associated with the transport
instantiation.The address and port must be separated with ‘:’.
For example: 10.10.9.10:4567
This field is only used when parent.classid is
NDDS_TRANSPORT_CLASSID_TCPV4_WAN or
NDDS_TRANSPORT_CLASSID_TLSV4_WAN.
The public address and port are necessary to support communication over a WAN that
involves Network Address Translators (NATs). Typically, the address is the public
address of the IP router that provides access to the WAN. The port is the IP router port
that is used to reach the private server_bind_port inside the LAN from the outside.
This value is expressed as a string in the form: ip[:port], where ip represents the IPv4
address and port is the external port number of the router.
Note that host names are not allowed in the public_address because they may resolve
to an internet address that is not what you want (i.e., ‘localhost’ may map to your local
IP or to 127.0.0.1).
server_bind_port
Private IP port (inside the LAN) used by the transport to accept TCP connections.
If this property is set to zero, the transport will disable the internal server socket, mak-
ing it impossible for external peers to connect to this node. In this case, the node is con-
sidered unreachable and will communicate only using the asynchronous mode with
other (reachable) peers.
For WAN communication, this port must be forwarded to a public port in the NAT-
enabled router that connects to the outer network.
Default: 7400
read_buffer_allocation
Allocation settings applied to read buffers.
These settings configure the initial number of buffers, the maximum number of buffers
and the buffers to be allocated when more buffers are needed.
Default:
❏read_buffer_allocation.initial_count = 2
❏read_buffer_allocation.max_count = -1 (unlimited)
❏read_buffer_allocation.incremental_count = -1 (number of buffers will keep
doubling on each allocation until it reaches max_count)
write_buffer_allocation
Allocation settings applied to buffers used for an asynchronous (non-blocking) write.
These settings configure the initial number of buffers, the maximum number of buffers,
and the buffers to be allocated when more buffers are needed.
Default:
❏write_buffer_allocation.initial_count = 4
❏write_buffer_allocation.max_count = 1000
❏write_buffer_allocation.incremental_count = 10
Note that for the write buffer pool, the max_count is not set to unlimited. This is to
avoid having a fast writer quickly exhaust all the available system memory, in case of a
temporary network slowdown. When this write buffer pool reaches the maximum, the
low-level send command of the transport will fail; at that point Connext will take the
appropriate action (retry to send or drop it), according to the application’s QoS (if the
transport is used for reliable communication, the data will still be sent eventually).
Table 7.1 TCP/TLS Transport Properties (over LAN or WAN) — NDDS_Transport_TCPv4_Property_t
Property Name
(prefix with
‘dds.transport.TCPv4.
tcp1.’)1Description

Configuring the TCP Transport
7-13
control_buffer_allocation
Allocation settings applied to buffers used to serialize and send control messages.
These settings configure the initial number of buffers, the maximum number of buffers,
and the buffers to be allocated when more buffers are needed.
Default:
❏control_buffer_allocation.initial_count = 2
❏control_buffer_allocation.max_count = -1 (unlimited)
❏control_buffer_allocation.incremental_count = -1 (number of buffers will keep
doubling on each allocation until it reaches max_count)
control_message_
allocation
Allocation settings applied to control messages.
These settings configure the initial number of messages, the maximum number of mes-
sages, and the messages to be allocated when more messages are needed.
Default:
❏control_message_allocation.initial_count = 2
❏control_message_allocation.max_count = -1 (unlimited)
❏control_message_allocation.incremental_count = -1 (number of messages will
keep doubling on each allocation until it reaches max_count)
control_attribute_
allocation
Allocation settings applied to control messages attributes.
These settings configure the initial number of attributes, the maximum number of attri-
butes, and the attributes to be allocated when more attributes are needed.
Default:
❏control_attribute_allocation.initial_count = 2
❏control_attribute_allocation.max_count = -1 (unlimited)
❏control_attribute_allocation.incremental_count = -1 (number of attributes will
keep doubling on each allocation until it reaches max_count)
force_asynchronous_send
Forces an asynchronous send. When this parameter is set to 0, the TCP transport will
attempt to send data as soon as the internal send() function is called. When it is set to 1,
the transport will make a copy of the data to send and enqueue it in an internal send
buffer. Data will be sent as soon as the low-level socket buffer has space.
Normally setting it to 1 delivers better throughput in a fast network, but will result in a
longer time to recover from various TCP error conditions. Setting it to 0 may cause the
low-level send() function to block until the data is physically delivered to the lower
socket buffer. For an application writing data at a very fast rate, it may cause the caller
thread to block if the send socket buffer is full. This could produce lower throughput in
those conditions (the caller thread could prepare the next packet while waiting for the
send socket buffer to become available).
Default: 0
max_packet_size
The maximum size of a TCP segment.
This parameter is only supported on Linux architectures.
By default, the maximum size of a TCP segment is based on the network MTU for des-
tinations on a local network, or on a default 576 for destinations on non-local networks.
This behavior can be changed by setting this parameter to a value between 1 and 65535.
Default: -1 (default behavior)
Table 7.1 TCP/TLS Transport Properties (over LAN or WAN) — NDDS_Transport_TCPv4_Property_t
Property Name
(prefix with
‘dds.transport.TCPv4.
tcp1.’)1Description

Configuring the TCP Transport
7-14
enable_keep_alive
Configures the sending of KEEP_ALIVE messages in TCP.
Setting this value to 1 causes a KEEP_ALIVE packet to be sent to the remote peer if a
long time passes with no other data sent or received.
This feature is implemented only on architectures that provide a low-level implemen-
tation of the TCP keep-alive feature.
On Windows systems, the TCP keep-alive feature can be globally enabled through the
system’s registry: \HKEY_LOCAL_MACHINE\SYSTEM\
CurrentControlSet\Tcpip\Parameters. Refer to MSDN documentation for more
details.
On Solaris systems, most of the TCP keep-alive parameters can be changed though the
kernel properties.
Default: 0
keep_alive_time
Specifies the interval of inactivity, in seconds, that causes TCP to generate a
KEEP_ALIVE message.
This parameter is only supported on Linux architectures.
Default: -1 (OS default value)
keep_alive_interval
Specifies the interval, in seconds, between KEEP_ALIVE retries.
This parameter is only supported on Linux architectures.
Default: -1 (OS default value)
keep_alive_retry_count
The maximum number of KEEP_ALIVE retries before dropping the connection.
This parameter is only supported on Linux architectures.
Default: -1 (OS default value)
disable_nagle
Disables the TCP nagle algorithm.
When this property is set to 1, TCP segments are always sent as soon as possible, which
may result in poor network utilization.
Default: 0
Table 7.1 TCP/TLS Transport Properties (over LAN or WAN) — NDDS_Transport_TCPv4_Property_t
Property Name
(prefix with
‘dds.transport.TCPv4.
tcp1.’)1Description

Configuring the TCP Transport
7-15
logging_verbosity_
bitmap
Bitmap that specifies the verbosity of log messages from the transport.
Logging values:
❏-1 (0xffffffff): do not change the current verbosity
❏0x00: silence
❏0x01: errors
❏0x02: warnings
❏0x04: local
❏0x08: remote
❏0x10: period
❏0x80: other (used for control protocol tracing)
Default: -1
Note: the logging verbosity is a global property shared across multiple instances of the
TCP transport. If you create a new TCP Transport instance with
logging_verbosity_bitmap different than -1, the change will affect all the other
instances as well.
The default TCP transport verbosity is errors and warnings.
Note: The option of 0x80 (other) is used only for tracing the internal control protocol.
Since the output is very verbose, this feature is enabled only in the debug version of the
TCP Transport library (libnddstransporttcpd.so / LIBNDDSTRANSPORTD.LIB).
outstanding_
connection_cookies
Maximum number of outstanding connection cookies allowed by the transport when
acting as server.
A connection cookie is a token provided by a server to a client; it is used to establish a
data connection. Until the data connection is established, the cookie cannot be reused
by the server.
To avoid wasting memory, it is good practice to set a cap on the maximum number of
connection cookies (pending connections).
When the maximum value is reached, a client will not be able to connect to the server
until new cookies become available.
Range: 1 or higher, or -1 (which means an unlimited number).
Default: 100
outstanding_
connection_cookies_
life_span
Maximum lifespan (in seconds) of the cookies associated with pending connections.
If a client does not connect to the server before the lifespan of its cookie expires, it will
have to request a new cookie.
Range: 1 second or higher, or -1
Default : -1, which means an unlimited amount of time (effectively disabling the fea-
ture).
Table 7.1 TCP/TLS Transport Properties (over LAN or WAN) — NDDS_Transport_TCPv4_Property_t
Property Name
(prefix with
‘dds.transport.TCPv4.
tcp1.’)1Description

Configuring the TCP Transport
7-16
send_max_wait_sec
Controls the maximum time (in seconds) the low-level sendto() function is allowed to
block the caller thread when the TCP send buffer becomes full.
If the bandwidth used by the transport is limited, and the sender thread tries to push
data faster than the OS can handle, the low-level sendto() function will block the caller
until there is some room available in the queue. Limiting this delay eliminates the pos-
sibility of deadlock and increases the response time of the internal DDS thread.
This property affects both CONTROL and DATA streams. It only affects SYNCHRO-
NOUS send operations. Asynchronous sends never block a send operation.
For synchronous send() calls, this property limits the time the DDS sender thread can
block for a full send buffer. If it is set too large, Connext DDS not only won't be able to
send more data, it also won't be able to receive any more data because of an internal
resource mutex.
Setting this property to 0 causes the low-level function to report an immediate failure if
the TCP send buffer is full.
Setting this property to -1 causes the low-level function to block forever until space
becomes available in the TCP buffer.
Default: 3 seconds.
socket_monitoring_kind
Configures the socket monitoring API used by the transport. This property can have
the following values:
•SELECT: The transport uses the POSIX select API to monitor sockets.
•WINDOWS_IOCP: The transport uses Windows I/O completion ports to monitor
sockets. This value only applies to Windows systems.
•WINDOWS_WAITFORMULTIPLEOBJECTS: The transport uses the API WaitFor-
MultipleObjects to monitor sockets. This value only applies to Windows systems.
Default: SELECT
Note: The value selected for this property may affect transport performance and scal-
ability. On Windows systems, using WINDOWS_IOCP provides the best performance
and scalability.
windows_iocp
Configures I/O completion ports when socket_monitoring_kind is set to
WINDOWS_IOCP.
This setting configures the number of threads monitoring sockets (thread_pool_size)
and the number of threads that the operating system can allow to concurrently process
I/O completion packets (concurrency_value).
Defaults:
•windows_iocp.thread_pool_size: 2
•windows_iocp.concurrency_value: 1
tls.verify.ca_file
A string that specifies the name of a file containing Certificate Authority certificates.
The file should be in PEM format. See the OpenSSL manual page for
SSL_load_verify_locations for more information.
To enable TLS, ca_file or ca_path is required; both may be specified (at least one is
required).
Table 7.1 TCP/TLS Transport Properties (over LAN or WAN) — NDDS_Transport_TCPv4_Property_t
Property Name
(prefix with
‘dds.transport.TCPv4.
tcp1.’)1Description

Configuring the TCP Transport
7-17
tls.verify.ca_path
A string that specifies paths to directories containing Certificate Authority certificates.
Files should be in PEM format and follow the OpenSSL-required naming conventions.
See the OpenSSL manual page for SSL_CTX_load_verify_locations for more informa-
tion.
To enable TLS, ca_file or ca_path is required; both may be specified (at least one is
required).
tls.verify.verify_depth Maximum certificate chain length for verification.
tls.verify.crl_file Name of the file containing the Certificate Revocation List.
File should be in PEM format.
tls.cipher.cipher_list List of available TLS ciphers. See the OpenSSL manual page for SSL_set_cipher_list for
more information on the format of this string.
tls.cipher.
dh_param_files
List of available Diffie-Hellman (DH) key files.
For example: "foo.pem:512,bar.pem:256" means:
dh_param_files[0].file = foo.pem,
dh_param_files[0].bits = 512,
dh_param_files[1].file = bar.pem,
dh_param_files[1].bits = 256
tls.cipher.engine_id String ID of OpenSSL cipher engine to request.
tls.identity.
certificate_chain
A string containing an identifying certificate chain (in PEM format).
An identifying certificate is required for secure communication.
The string must be sorted starting with the certificate to the highest level (root CA).
Either certificate_chain or certificate_chain_file is required. You must set exactly one
of these. Do not set both of them (this would produce a configuration error.
tls.identity.
certificate_chain_file
A string that specifies the name of a file containing an identifying certificate chain (in
PEM format). An identifying certificate is required for secure communication. The file
must be sorted starting with the certificate to the highest level (root CA).
Optionally, a private key may be appended to this file. If a private key is not appended
to this file, then either private_key or private_key_file is required.
Either certificate_chain or certificate_chain_file is required. You must set exactly
ONE of these. Do not set both of them (this would produce a configuration error.
tls.identity.
private_key_password A string that specifies the password for private key.
tls.identity.
private_key
A string containing a private key (in PEM format).
Either private_key or private_key_file may be specified. Do not set both of them (this
would produce a configuration error). If both are unspecified (NULL), the private key
must be appended to the certificate chain file.
tls.identity.
private_key_file
A string that specifies the name of a file containing a private key (in PEM format).
Either private_key or private_key_file may be specified. Do not set both of them (this
would produce a configuration error). If both are unspecified (NULL), the private key
must be appended to the certificate chain file.
1. Assuming you used ‘dds.transport.TCPv4.tcp1’ as the alias to load the plugin. If not, change the prefix to match the string used
with dds.transport.load_plugins.
Table 7.1 TCP/TLS Transport Properties (over LAN or WAN) — NDDS_Transport_TCPv4_Property_t
Property Name
(prefix with
‘dds.transport.TCPv4.
tcp1.’)1Description

Configuring the TCP Transport
7-18
7.2.4 Support for External Hardware Load Balancers in TCP Transport Plugin
For two Connext applications to communicate, the TCP Transport Plugin needs to establish 4-6
connections between the two communicating applications. The plugin uses these connections to
exchange DDS data (discovery or user data) and TCP Transport Plugin control messages.
With the default configuration, the TCP Transport Plugin does not support external load balanc-
ers. This is because external load balancers do not forward the traffic to a unique TCP Transport
Plugin server, but they divide the connections among multiple servers. Because of this behavior,
when an application running a TCP Transport Plugin client tries to establish all the connections
to an application running a TCP Transport Plugin server, the server may not receive all the
required connections.
In order to support external load balancers, the TCP Transport Plugin provides a session-ID
negotiation feature. When session-ID negotiation is enabled (by setting the
negotiate_session_id property to true), the TCP Transport Plugin will perform the negotiation
depicted in Figure 7.6.
Figure 7.6 Session-ID Negotiation
During the session-ID negotiation, the TCP Transport Plugin exchanges three types of messages:
❏Session-ID Request: This message is sent from the client to the server. The server must
respond with a session-ID response.
❏Session-ID Response: This message is sent from the server to the client as a response to a
session-ID request. The client will store the session ID contained in this message.
❏Session-ID Indication: This message is sent from the client to the server; it does not
require a response from the server.
The negotiation consists of the following steps:
1. The TCP client sends a session-ID request with the session ID set to zero.
2. The TCP server sends back a session-ID response with the session ID set to zero.
3. The external load balancer modifies the session-ID response, setting the session ID with a
value that is meaningful to the load balancer and identifies the session.
4. The TCP client receives the session-ID response and stores the received session ID.

Configuring the TCP Transport
7-19
5. For each new connection, the TCP client sends a session-ID indication containing the
stored session ID. This will allow the load balancer to redirect to the same server all the
connections with the same session ID.
7.2.4.1 Session-ID Messages
Figure 7.7 depicts the TCP payload of a session-ID message. The payload consists of 48 bytes. In
particular, your load balancer needs to read/modify the following two fields:
❏CTRLTYPE: This field allows a load balancer to identify session-ID messages. Its value
(two bytes) varies according to the session-ID message type: 0x0c05 for a request, 0x0d05
for a response, or 0x0c15 for an indication.
❏SESSION-ID: This field consists of 16 bytes that the load balancer can freely modify
according to its requirements.
To ensure all the TCP connections within the same session are directed to the same server, you
must configure your load balancer to perform the two following actions:
1. Modify the SESSION-ID field in the session-id response with a value that identifies the ses-
sion within the load balancer.
2. Make the load-balancing decision according to the value of the SESSION-ID field in the
session-ID indication.
Figure 7.7 TCP Payload for Session-ID Message
00 01 02 03 04 05 06 07 08 09 10 11 12 13 14 15
RTI reserved 0xDD 0x54 0xDD 0x55 CTRLTYPE RTI reserved
16 17 18 19 20 21 22 23 24 25 26 27 28 29 30 31
RTI reserved
32 33 34 35 36 37 38 39 40 41 42 43 44 45 46 47
SESSION-ID

8-1
Chapter 8 Extending Routing Service with Adapters
As described in Section 2.4.8, adapters are pluggable components that allow Routing Service to
consume and produce data for different data domains (e.g., Connext DDS, JMS, Socket, etc.).
By default, Routing Service is distributed with a built-in DDS adapter. Any other adapter plugins
must be provided as shared libraries or Java classes and registered within the <adapter_library>
tag.
The figure to the right describes
the Routing Service adapter archi-
tecture.
Input adapters are used to collect
data samples from different data
domains, such as DDS or JMS. The
input samples are processed by
the Routing Service engine and are
passed along to custom transfor-
mations if they are defined.
Finally, the transformed data is
provided to the output adapters.
The adapter plugin API is used to
create new adapters; it is sup-
ported in C and Java.
The rest of this chapter describes:
❏Adapter Usage and Configuration (Section 8.1)
❏Adapter API And Entity Model (Section 8.2)
❏Creating New Adapters (Section 8.3)
8.1 Adapter Usage and Configuration
Adapter plugins must be registered within an adapter library in the XML configuration file.
For example:
<?xml version="1.0"?>
<dds>
<adapter_library name=”MyAdapterLibrary”>
<adapter_plugin name=”MyCAdapterPlugin”>

Adapter API And Entity Model
8-2
<dll>mycadapter</dll>
<create_function>MyCAdapterPlugin_create</create_function>
</adapter_plugin>
<java_adapter_plugin name=”MyJavaAdapter”>
<class_name>com.rti.adapters.MyJavaAdapter</class_name>
</java_adapter_plugin>
</adapter_library>
...
</dds>
C adapters are registered using the tag <adapter_plugin>; Java adapters use the tag
<java_adapter_plugin>.
Table 8.1 lists the tags allowed within <adapter_plugin>.
Table 8.2 lists the tags allowed within <java_adapter_plugin>.
Once the adapter plugins are registered, they can be used to create connections within a domain
route (see Section 2.4.2).
For example:
<dds>
<routing_service name="Router1"
group_name="Group1">
<domain_route name="DomainRoute1">
<connection_1 plugin_name=”MyAdapterLibrary::MyCAdapterPlugin”>
...
</connection_1>
<connection_2 plugin_name=”MyAdapterLibrary::MyJavaAdapter”>
...
</connection_2>
<session name="Session">
...
</session>
</domain_route>
...
</routing_service>
</dds>
8.2 Adapter API And Entity Model
There are five main classes in the adapter class model:
1. Adapter: An Adapter is a factory for Connections.
See Table 8.3, “Adapter Operations,” on page 8-4.
2. Connection: A Connection provides access to a data domain (such as a DDS domain or
JMS provider network) and is a factory for Sessions, StreamReaders and StreamWriters.
In the builtin DDS adapter, a Connection is mapped to a DomainParticipant.
In an XML configuration file, connections are associated with the tags <connection_1>
and <connection_2> within a domain route (see Section 2.4.2).

Adapter API And Entity Model
8-3
See Table 8.4, “Connection Operations,” on page 8-5.
3. Session: A Session is a concurrency unit within a connection that has an associated set of
StreamReaders and StreamWriters. Access to the StreamReaders and StreamWriters in the
same Session is serialized by Routing Service (two StreamReaders/StreamWriters cannot be
accessed concurrently).
In the built-in DDS adapter, a Session is mapped to a Publisher/Subscriber pair.
In an XML file, Sessions are associated with the tag <session> (see Section 2.4.5).
See Table 8.5, “Session Operations,” on page 8-7.
4. StreamReader: A StreamReader provides a way to read samples of a specific type from a
data domain.
In the built-in DDS adapter, a StreamReader is mapped to a DataReader.
In an XML file, StreamReaders are associated with the tag <input> within <route> or
<auto_route> (see Section 2.4.6).
See Table 8.6, “StreamReader Operations,” on page 8-7.
5. StreamWriter: A StreamWriter provides a way to write samples of a specific type in a data
domain.
Table 8.1 C Adapter Plugin Tags
Tags within
<adapter_plugin> Description
Number
of Tags
Allowed
<dll>
Required
Shared library containing the implementation of the adapter plugin.
The <dll> tag may specify the exact name of the file (for example,
lib/libmyadapter.so) or a general name (no file extension) which will be
completed as follows:
<dll> value: dir/myadapter
Final Path (UNIX-based systems): dir/libmyadapter.so
Final Path (Windows systems): dir/myadapter.dll
If the library specified with the <dll> tag cannot be opened (because the
library path is not in the Path environment variable on a Windows system
or the LD_LIBRARY_PATH environment variables on a UNIX-based sys-
tem), Routing Service will look for the library in <NDDSHOME>/lib/
<architecture>.
1
<create_function>
Required
This tag must contain the name of the function used to create the adapter
plugin.
The function must be implemented in the adapter shared library.
1
<property>
Sequence of name/value(string) pairs that can be used to configure the
parameters of the adapter. For example:
<property>
<value>
<element>
<name>username</name>
<value>myusername</value>
</element>
</value>
</property>
0 or 1

Adapter API And Entity Model
8-4
In the built-in DDS adapter, a StreamWriter is mapped to a DataWriter.
In an XML file, StreamWriters are associated with the tag <output> within <route> or
<auto_route> (see Section 2.4.6).
See Table 8.7, “StreamWriter Operations,” on page 8-7.
Figure 8.1 describes the adapter class model.
Table 8.2 Java Adapter Plugin Tags
Tags within
<java_adapter_plugin> Description
Number
of Tags
Allowed
<class_name>
Required
Name of the class that implements the adapter plugin. For example:
com.rti.adapters.JMSAdapter
The classpath required to run the Java adapter must be part of the
Routing Service JVM configuration. See Routing Service Tags (Table
2.2) for additional information on JVM creation and configuration
with the routing service.
1
<property>
Sequence of name/value(string) pairs that can be used to configure
the parameters of the adapter. For example:
<property>
<value>
<element>
<name>username</name>
<value>myusername</value>
</element>
</value>
</property>
0 or 1
Table 8.3 Adapter Operations
Operation Description
create_connection
Creates a new connection.
Connection objects are created when the domain routes that contain them are enabled.
Implementation of this API is required.
delete_connection
Deletes a previously created connection.
Connection objects are deleted when the domain routes that contain them are disabled.
Implementation of this API is required.
getVersion
Returns the Adapter’s version.
This method is only available in Java.
In C, the version of the adapter is set on a member called plugin_version in the plugin
structure RTI_RoutingServiceAdapterPlugin (see Section 8.3.2).
The version of the adapter is only used for logging purposes.
Implementation of this API is required.

Adapter API And Entity Model
8-5
Table 8.4 Connection Operations
Operation Description
connection_to_
string
Returns the string representation of a connection for logging purposes.
Implementation of this API is optional. If the API is not implemented, Routing Service
will use the fully qualified name of the adapter plugin.
create_session
Creates a new session.
Connection session objects are created when the associated routing service sessions are
enabled.
Implementation of this API is optional.
delete_session
Deletes a previously created session.
Connection session objects are deleted when the routing service sessions that contain
them are disabled.
Implementation of this API is optional.
create_
stream_reader
Creates a new StreamReader within a routing service route.
This method is called when the route is enabled and the ‘creation mode’ condition asso-
ciated with the <input> tag becomes true (see Section 2.4.6.4).
One of the parameters received by the create_stream_reader() operation is the Stream-
ReaderListener. The StreamReaderListener interface provides a callback which will be
used by the adapter to notify Routing Service of the existence of new data.
Implementation of this API is required only when there are routes using the adapter to
receive data.
Figure 8.1 Adapter Class Model

Adapter API And Entity Model
8-6
delete_
stream_reader
Deletes a previously created StreamReader.
This method is called when the route is disabled or when the ‘creation mode’ condition
associated with the <input> tag becomes false (see Section 2.4.6.4).
Implementation of this API is required only when there are routes using the adapter to
receive data.
create_
stream_writer
Creates a new StreamWriter within a routing service route.
This method is called when the route is enabled and the ‘creation mode’ condition asso-
ciated with the <output> tag becomes true (see Section 2.4.6.4).
Implementation of this API is required only when there are routes using the adapter to
produce data.
delete_
stream_writer
Deletes a previously created StreamWriter.
This method is called when the route is disabled or when the ‘creation mode’ condition
associated with the <output> tag becomes false (see Section 2.4.6.4).
Implementation of this API is required only when there are routes using the adapter to
produce data.
get_output_
stream_discovery_
reader
Returns a StreamReader that is used by Routing Service to discover output streams. An
output stream is a stream to which StreamWriters can write data. Disposed scenarios,
where an output stream disappears, are also notified using the discovery Stream-
Reader.
For additional information, see Stream Discovery (Section 8.2.2).
Implementation of this API is optional. However, if none of the adapters in a domain
route implement the discovery API, the routes’ types must be declared in the configura-
tion file.
get_input_stream_
discovery_reader
Returns a StreamReader that is used by Routing Service to discover input streams. An
input stream is a stream from which a StreamReader can read data. Disposed scenarios,
where an input stream disappears, are also notified using the discovery StreamReader.
For additional information, see Stream Discovery (Section 8.2.2).
Implementation of this API is optional. However, if none of the adapters in a domain
route implement the discovery API, the routes’ types must be declared in the configura-
tion file.
copy_type_
representation
Copies a type representation object (RoutingServiceTypeRepresentation).
The format of the type representation is given by the representation kind. For example,
if the representation kind is
RTI_ROUTING_SERVICE_TYPE_REPRESENTATION_DYNAMIC_TYPE, the
type_representation will be a DDS TypeCode.
This method is part of the adapter discovery API and is used by Routing Service to copy
the type representation of discovered streams (see Stream Discovery (Section 8.2.2).
Implementation of this API is optional and tied to the implementation of
get_input_stream_discovery_reader() and get_output_stream_discovery_reader().
delete_type_
representation
Deletes a previously created type-representation object.
This method is part of the adapter discovery API.
Implementation of this API is optional and tied to the implementation of
get_input_stream_discovery_reader() and get_output_stream_discovery_reader().
update
Updates the connection’s configuration.
This method is called when the update command is received by the domain route con-
taining the connection (see Section 5.2.12).
Implementation of this API is optional.
Table 8.4 Connection Operations
Operation Description

Adapter API And Entity Model
8-7
Table 8.5 Session Operations
Operation Description
update
Updates the configuration of a session.
This method is called when the update command is received by the routing service ses-
sion (<session> tag) containing the adapter session (see Section 5.2.12).
Implementation of this API is optional.
Table 8.6 StreamReader Operations
Operation
Description
The StreamReader API is required only when the adapter is used to receive data. Other-
wise, it is optional.
update
Updates the configuration of a StreamReader providing a new set of properties.
This method is called after the update command is received by the routing service route
containing the StreamReader (see Section 5.2.12).
Implementation of this API is optional.
read
Reads a collection of data samples and sample infos from the StreamReader.
When Routing Service is done using the samples, it will 'return the loan' to the Stream-
Reader by calling return_loan().
Implementation of this API is required if the adapter is used to receive data.
return_loan
Returns the loan on the read samples and infos.
Routing Service calls this method to indicate that it is done accessing the collection of
data samples and sample infos obtained by an earlier invocation to read.
Implementation of this API is required if the adapter is used to receive data.
Table 8.7 StreamWriter Operations
Operation
Description
The StreamWriter API is only required when the adapter is used to produce data. Oth-
erwise it is optional.
update
Updates the configuration of a StreamWriter providing a new set of properties.
This method is called after the update command is received by the routing service route
containing the StreamWriter (see Section 5.2.12).
Implementation of this API is optional.
write
Writes a collection of data samples and sample infos in the data domain associated with
the StreamWriter.
Implementation of this API is required if the adapter is used to produce data.

Adapter API And Entity Model
8-8
8.2.1 Entity Creation
The sequence diagram in Figure 8.2 shows how the different Routing Service entities are created.
Figure 8.2 Entity Creation Sequence Diagram
❏An Adapter object is created when the first domain route that refers to it is enabled.
❏A Connection object is created when the domain route (<domain_route>) that contain it
is enabled.
❏A Session object is created when the associated routing service session (<session>) is
enabled.
❏A route’s StreamReader is created when the route is enabled and the ‘creation mode’ con-
dition associated with the <input> tag becomes true (see Section 2.4.6.4).
❏A route’s StreamWriter is created when the route is enabled and the ‘creation mode’ con-
dition associated with the <output> tag becomes true (see Section 2.4.6.4).
8.2.2 Stream Discovery
A route cannot forward data until the type representations (e.g., TypeCode) associated with the
input and output streams are available.
If a route refers to types that are not defined in the configuration file, Routing Service has to dis-
cover their type representation (e.g., TypeCode) before creating StreamReaders and StreamWrit-
ers. The adapter discovery API is used to provide stream and type information in a data domain
to Routing Service.
: ConnectionConnection1
: ConnectionConnection2
: RoutingService
: StreamReader
: StreamWriter
: Session
: Session
: Adapter
<domain_route>
<connection_1
plugin_name="adapters::file">
<property>
<value>
<element/>
</value>
</property>
</connection_1>
<connection_2
plugin_name="adapters::file">
<property>
<value>
<element/>
</value>
</property>
</connection_2>
</domain_route>
<route name="route">
<input connection="1">
<property>
<value>
<element/>
</value>
</property>
</input>
<output>
<property>
<value>
<element/>
</value>
</property>
</output>
</route>
<adapter_library name="adapters">
<adapter_plugin name="file">
<dll>fileadapter</dll>
<create_function/>
</adapter_plugin>
</adapter_library>
<session name="session">
<property>
<value>
<element/>
</value>
</property>
</session>
create()7:
create()11:
create()9:
create()13:
create()1:
create_connection()2:
create_connection()4:
create_session()6:
create_session()8:
create_stream_reader()10:
create_stream_writer()12:
create()3:
create()5:

Adapter API And Entity Model
8-9
The discovery API consists of four methods:
❏Connection::get_input_stream_discovery_reader()
❏Connection::get_output_stream_discovery_reader()
❏Connection::copy_type_representation()
❏Connection::delete_type_representation()
The first two methods provide access to StreamReaders used to discover streams in the data
domain associated with a connection.
The input StreamReader (get_input_stream_discovery_reader()) provides information about
input streams. An input stream is a stream from which a StreamReader read data. Disposed sce-
narios, where an input stream disappears, are also notified using the input StreamReader.
In the builtin DDS adapter, the input StreamReader is associated with the publication built-in
DataReader of the DomainParticipant.
The output StreamReader (get_output_stream_discovery_reader()) provides information about
output streams. An output stream is a stream to which StreamWriters can write data. Disposed
scenarios, where an output stream disappears, are also notified using the output StreamReader.
In the built-in DDS adapter, the output StreamReader is associated with the subscription built-in
DataReader of the DomainParticipant.
The samples provided by the discovery StreamReaders have the
type RoutingServiceStreamInfo.
struct RTI_RoutingServiceStreamInfo {
int disposed;
char * stream_name;
struct RTI_RoutingServiceTypeInfo type_info;
};
The dispose member is used to indicate whether the stream is a new discovered stream or a dis-
posed stream.
The type_info member provides information about the type associated with the stream.
struct RTI_RoutingServiceTypeInfo {
char * type_name;
RTI_RoutingServiceTypeRepresentationKind type_representation_kind;
RTI_RoutingServiceTypeRepresentation type_representation;
};
The content associated with the type_representation depends on the
type_representation_kind. For example, if the representation kind is
RTI_ROUTING_SERVICE_TYPE_REPRESENTATION_DYNAMIC_TYPE, the
type_representation member will contain a DDS TypeCode. The method
copy_type_representation() is used by Routing Service to copy the type representation associ-
ated with a discovered stream.
8.2.3 Reading Data
Routing Service uses the session threads (there is one per <session> tag) to read data from
StreamReaders.

Creating New Adapters
8-10
Each session thread will block waiting for
new data using a WaitSet. When a
StreamReader receives new data, it will
use the StreamReaderListener’s
on_data_available() callback operation
to wake up the session thread associated
with it. After that, the session thread will
invoke the StreamReader’s read() opera-
tion to get the new data.
The figure to the right describes how the
session thread reads samples from a
StreamReader.
8.3 Creating New Adapters
Routing Service provides an adapter SDK in C and Java to support the creation of new adapter
plugins.
8.3.1 Adapter SDK Components
The components in Table 8.8 will be in the Routing Service root folder.
Table 8.8 Adapter SDK Components
Component Description
Adapter SDK Programming
Guide Chapter 8 in the Routing Service User’s Manual (this chapter).
API Specification
C and Java API specification in HTML format.
The C API specification describes the Adapter and Transformation API (see
Chapter 4).
The Java API specification describes the Adapter API.
<NDDSHOME>/doc/api/routing_service/[api_c or api_java]
Adapter Sample Code
The SDK provides three buildable adapter implementations, two in C (file and
socket) and one in Java (JMS).
For instructions on compiling and using the sample adapters, see Section 3.9,
Section 3.10, and Section 3.11 in the Getting Started Guide.
Sample Code: <path to examples>/routing_service/adapters
Sample Configuration Files: <path to examples>/routing_service/shapes
SDK .jar file
(rtirsadapter.jar)
The SDK .jar file provides the necessary interfaces and support classes to imple-
ment Java adapters (see Section 8.3.5).
In addition, the JAR file also includes an implementation of a test adapter (Test-
Adapter) that can be used to test new input adapters implementations.
JAR Location: <NDDSHOME>/lib/java/rtirsadapter.jar

Creating New Adapters
8-11
8.3.2 C Adapter API
This section does not intend to give complete information on all the C API functions, but rather
to describe the aspects of the API that are specific to the C language.
For detailed information about the C API, please see the online (HTML) Routing Service docu-
mentation.
Every adapter plugin will implement a plugin constructor (entry point to the shared library)
that will be used by Routing Service to create a plugin instance.
typedef struct RTI_RoutingServiceAdapterPlugin * (
* RTI_RoutingServiceAdapterPlugin_CreateFcn)(
const struct RTI_RoutingServiceProperties * properties,
RTI_RoutingServiceEnvironment * env);
The entry point function is specified in the configuration file using the tag <create_function>
within <adapter_plugin> (see Section 8.1).
The structure RTI_RoutingServiceAdapterPlugin will contain the plugin implementation as a
set of function pointers. This structure also encapsulates the plugin version information that will
be used by Routing Service for logging purposes.
struct RTI_RoutingServiceAdapterPlugin {
int _init;
struct RTI_RoutingServiceVersion _rs_version;
/* The version of the adapter */
struct RTI_RoutingServiceVersion plugin_version;
RTI_RoutingServiceAdapterPlugin_DeleteFcn adapter_plugin_delete;
/* Adapter API */
RTI_RoutingServiceAdapterPlugin_CreateConnectionFcn
adapter_plugin_create_connection;
RTI_RoutingServiceAdapterPlugin_DeleteConnectionFcn
adapter_plugin_delete_connection;
/* Connection API */
RTI_RoutingServiceConnection_CreateSessionFcn connection_create_session;
SDK infrastructure shared library
([lib]rtirsinfrastructure[.dll,.so])
The infrastructure library provides environment (see Section 8.3.2.1) and proper-
ties management functions for C adapters.
The C adapters will have to link with this library.
Library Location: <NDDSHOME>/lib/<architecture>/
[lib]rtirsinfrastructure[.dll,.so]
SDK header files
The C adapters will have to include two SDK header files:
routingservice_adapter.h: This header file defines the adapter API.
routingservice_infrastructure.h: This header file defines the public interface of
the infrastructure library.
Header Location:
<NDDSHOME>/include/routingservice/routingservice_infrastructure.h
<NDDSHOME>/include/routingservice/routingservice_adapter.h
Table 8.8 Adapter SDK Components
Component Description

Creating New Adapters
8-12
RTI_RoutingServiceConnection_DeleteSessionFcn connection_delete_session;
RTI_RoutingServiceConnection_CreateStreamReaderFcn
connection_create_stream_reader;
RTI_RoutingServiceConnection_DeleteStreamReaderFcn
connection_delete_stream_reader;
RTI_RoutingServiceConnection_CreateStreamWriterFcn
connection_create_stream_writer;
RTI_RoutingServiceConnection_DeleteStreamWriterFcn
connection_delete_stream_writer;
RTI_RoutingServiceConnection_GetDiscoveryReaderFcn
connection_get_input_stream_discovery_reader;
RTI_RoutingServiceConnection_GetDiscoveryReaderFcn
connection_get_output_stream_discovery_reader;
RTI_RoutingServiceConnection_CopyTypeRepresentationFcn
connection_copy_type_representation;
RTI_RoutingServiceConnection_DeleteTypeRepresentationFcn
connection_delete_type_representation;
RTI_RoutingServiceConnection_GetAttributesFcn connection_get_attributes;
RTI_RoutingServiceConnection_ToStringFcn connection_to_string;
RTI_RoutingServiceAdapterEntity_UpdateFcn connection_update;
/* Session API*/
RTI_RoutingServiceAdapterEntity_UpdateFcn session_update;
/* Stream Reader API */
RTI_RoutingServiceStreamReader_ReadFcn stream_reader_read;
RTI_RoutingServiceStreamReader_ReturnLoanFcn stream_reader_return_loan;
RTI_RoutingServiceAdapterEntity_UpdateFcn stream_reader_update;
/* Stream Writer API */
RTI_RoutingServiceStreamWriter_WriteFcn stream_writer_write;
RTI_RoutingServiceAdapterEntity_UpdateFcn stream_writer_update;
void * user_object;
};
The adapter plugin instance created by the entry point function must be initialized with the
macro RTI_RoutingServiceAdapterPlugin_initialize (part of the adapter API). For example:
struct RTI_RoutingServiceAdapterPlugin * MyAdapterPlugin_create(
const struct RTI_RoutingServiceProperties * properties,
RTI_RoutingServiceEnvironment * env)
{
struct RTI_RoutingServiceAdapterPlugin * adapter = NULL;
struct RTI_RoutingServiceVersion version = {1,0,0,0};
adapter = calloc(1,sizeof(struct RTI_RoutingServiceAdapterPlugin));
if (adapter == NULL) {
RTI_RoutingServiceEnvironment_set_error(env,
"Memory allocation error");
return NULL;
}
RTI_RoutingServiceAdapterPlugin_initialize(adapter);
adapter->plugin_version = version;
/*
* Assign the function pointers
*/

Creating New Adapters
8-13
}
8.3.2.1 Environment
The last parameter of each adapter API is the environment (RTI_RoutingServiceEnvironment).
This parameter is used to get information about the Routing Service execution such as the version
or the verbosity. The environment is also used by the adapter implementations to provide error
notification.
8.3.2.2 Adapter Verbosity
The C adapter implementations can access the verbosity level used to run Routing Service by
using the following environment function:
RTI_RoutingServiceVerbosity RTI_RoutingServiceEnvironment_get_verbosity(
const RTI_RoutingServiceEnvironment * self);
The mapping between the command-line option -verbosity and the
RTI_RoutingServiceVerbosity enumeration is as follows:
8.3.2.3 Version Information
Routing Service and the different adapter implementations are identified by a version number.
The adapter version is provided to Routing Service using the member plugin_version in the
RTI_RoutingServiceAdapterPlugin structure. This member must be initialized in the adapter
entry point function; it is used by Routing Service for logging purposes.
The Routing Service version is provided to the C adapters through the environment. The adapt-
ers can access this information with the following function:
void RTI_RoutingServiceEnvironment_get_version(
const RTI_RoutingServiceEnvironment * self,
struct RTI_RoutingServiceVersion * version);
8.3.3 My First C Adapter
This section shows how to create a simple C adapter on Windows and UNIX-based systems. It is
not intended to give complete coverage of the entire adapter API, but rather to introduce the
adapter technology and provide the basic process for developing a C adapter.
The new Adapter will be a simple file adapter where the input adapter reads lines from a text
file and the output adapter saves the provided lines to an output text file.
A more flexible and complex file adapter that is able to work with structured information is pro-
vided under <path to examples>/routing_service/adapters/file.
The source code and projects that you will create in the next sections are provided in <path to
examples>/routing_service/adapters/tutorial/C.
Table 8.9 Mapping between -verbosity and RTI_RoutingServiceVerbosity
-verbosity RTI_RoutingServiceVerbosity
0 RTI_ROUTING_SERVICE_VERBOSITY_NONE
1 RTI_ROUTING_SERVICE_VERBOSITY_EXCEPTION
2 RTI_ROUTING_SERVICE_VERBOSITY_WARN
3 and 4 RTI_ROUTING_SERVICE_VERBOSITY_INFO
5 and 6 RTI_ROUTING_SERVICE_VERBOSITY_DEBUG

Creating New Adapters
8-14
8.3.3.1 Creating a Visual Studio Project (Only for Windows systems)
In this section you will create a Visual Studio project for the adapter dynamic library. We will use
Microsoft® Visual Studio® 2008.
1. Start Microsoft Visual Studio 2008.
2. Select File, New, Project, Visual C++, Win32, Win32 Project. Name the project Simple-
FileAdapter and select a location.
3. Select Application Settings and choose DLL. Click Finish.

Creating New Adapters
8-15
4. Create a new file called SimpleFileAdapter.c with the following content. This file will
contain the adapter implementation.
/******************************************************************/
/* Simple File Adapter */
/******************************************************************/
#include <stdio.h>
#include <string.h>
#ifdef RTI_WIN32
#include <process.h>
#else
#include <pthread.h>
#endif
#include "ndds/ndds_c.h"
#include "routingservice/routingservice_adapter.h"
#ifdef RTI_WIN32
/* Disable strtok, fopen warnings */
#pragma warning( disable : 4996 )
#define DllExport __declspec( dllexport )
#else
#define DllExport
#endif
/*----------------------------------------------------------------*/
/* Simple File Adapter: Connection */
/*----------------------------------------------------------------*/
/*----------------------------------------------------------------*/
/* Simple File Adapter: StreamReader */
/*----------------------------------------------------------------*/
/*----------------------------------------------------------------*/
/* Simple File Adapter: StreamWriter */
/*----------------------------------------------------------------*/
/*----------------------------------------------------------------*/
/* Simple File Adapter: Adapter */
/*----------------------------------------------------------------*/
/*
* Entry point to the adapter plugin
*/
DllExport
struct RTI_RoutingServiceAdapterPlugin * SimpleFileAdapter_create(
const struct RTI_RoutingServiceProperties * properties,
RTI_RoutingServiceEnvironment * env)
{
return NULL;
}

Creating New Adapters
8-16
5. Add the new file to the project SimpleFileAdapter.
6. Right-click on SimpleFileAdapter, Properties.
•In the Configuration combo box, select All Configurations.
•Select Configuration Properties, C/C++, General.
•Add the following to Additional Include Directories:

Creating New Adapters
8-17
$(NDDSHOME)\lib\i86Win32VS2008;
•Select Configuration Properties, Linker, General; add the following to Additional
Library Directories:
$(NDDSHOME)\lib\i86Win32VS2008;
$(NDDSHOME)\lib\java\bin\i86Win32VS2008
•Select Configuration Properties, Linker, Input; add the following to Additional
Dependencies:
rtirsinfrastructure.lib nddsc.lib nddscore.lib
netapi32.lib advapi32.lib user32.lib WS2_32.lib
•In the Configuration combo box, select Debug.
•Select Configuration Properties, C/C++, Preprocessor; replace the contents of Pre-
processor Definitions with:
WIN32;WIN32_LEAN_AND_MEAN;NDDS_DLL_VARIABLE;RTI_WIN32;_DEBUG
•In the Configuration combo box, select Release.
•Select Configuration Properties, C/C++, Preprocessor; replace the contents of Pre-
processor Definitions with:
WIN32;WIN32_LEAN_AND_MEAN;NDDS_DLL_VARIABLE;RTI_WIN32;NDEBUG
•Click OK.
7. In the Solution Configuration combo box, select Release.
8. Build the SimpleFileAdapter project and verify that there are no errors.
Note: If you intend are using a 64-bit version of Routing Service, you need to configure your
Visual Studio solution as follows: right-click on the solution in the Solution Explorer, Properties,
Configuration Manager. Click on the drop-down list for Platform, choose <New...>, then x64.
8.3.3.2 Creating an Adapter makefile [Only for UNIX-based systems)
In this section you will create a makefile to generate and compile the adapter shared library.

Creating New Adapters
8-18
1. The makefile that you will generate is intended to be used with the GNU distribution of
the make utility. On modern Linux systems, the make binary typically is GNU make. On
other systems, GNU make is called gmake. The instructions below use gmake. Make
sure that the GNU make binary is on your path before continuing.
2. Create a directory that will contain the adapter makefile and implementation. The rest of
this section assumes that /opt/adapters/simplefile is the adapter directory.
3. In /opt/adapters/simplefile, create a file called makefile with the following content.
####################################################################
# Makefile to build libsimplefileadapter.so
####################################################################
ARCH = i86Linux2.6gcc4.4.5
c_cc = gcc
c_ld = gcc
ifeq ($(DEBUG),1)
c_cc_flags = -m32 -g
else
c_cc_flags = -m32
endif
c_ld_flags = -m32 -static-libgcc
syslibs = -ldl -lnsl -lm -lpthread
DEFINES_ARCH_SPECIFIC = -DRTI_UNIX -DRTI_LINUX
DEFINES = $(DEFINES_ARCH_SPECIFIC)
INCLUDES = -I. -I$(NDDSHOME)/include -I$(NDDSHOME)/include/ndds
LIBS = -L$(NDDSHOME)/lib/$(ARCH) \
-lnddsc -lnddscore -lrtirsinfrastructure $(syslibs) $(extralibs)
COMMONSOURCES = SimpleFileAdapter.c
SHAREDLIB = lib/$(ARCH)/libsimplefileadapter.so
DIRECTORIES = lib.dir lib/$(ARCH).dir objs.dir objs/$(ARCH).dir
COMMONOBJS = $(COMMONSOURCES:%.c=objs/$(ARCH)/%.o)
$(ARCH) : $(DIRECTORIES) $(COMMONOBJS) $(SHAREDLIB)
$(SHAREDLIB) : $(COMMONOBJS)
$(c_cc) $(c_ld_flags) -shared -o $@ $^ $(LIBS)
objs/$(ARCH)/%.o : %.c
$(c_cc) $(c_cc_flags) -o $@ $(DEFINES) $(INCLUDES) -c $<
# Here is how we create those subdirectories automatically.
%.dir :
@echo "Checking directory $*"
@if [ ! -d $* ]; then \
echo "Making directory $*"; \
mkdir -p $* ; \
fi;
clean:
@rm -rf ./objs
@rm -rf ./lib
The above makefile assumes that the architecture is i86Linux2.6gcc4.4.5. If you are build-
ing for a different architecture, you can use the above makefile as an example.

Creating New Adapters
8-19
4. Create a new file called SimpleFileAdapter.c with the following content. This file will
contain the adapter implementation.
/******************************************************************/
/* Simple File Adapter */
/******************************************************************/
#include <stdio.h>
#include <string.h>
#ifdef RTI_WIN32
#include <process.h>
#else
#include <pthread.h>
#endif
#include "ndds/ndds_c.h"
#include "routingservice/routingservice_adapter.h"
#ifdef RTI_WIN32
/* Disable strtok, fopen warnings */
#pragma warning( disable : 4996 )
#define DllExport __declspec( dllexport )
#else
#define DllExport
#endif
/*----------------------------------------------------------------*/
/* Simple File Adapter: Connection */
/*----------------------------------------------------------------*/
/*----------------------------------------------------------------*/
/* Simple File Adapter: StreamReader */
/*----------------------------------------------------------------*/
/*----------------------------------------------------------------*/
/* Simple File Adapter: StreamWriter */
/*----------------------------------------------------------------*/
/*----------------------------------------------------------------*/
/* Simple File Adapter: Adapter */
/*----------------------------------------------------------------*/
/*
* Entry point to the adapter plugin
*/
DllExport
struct RTI_RoutingServiceAdapterPlugin *
SimpleFileAdapter_create(
const struct RTI_RoutingServiceProperties * properties,
RTI_RoutingServiceEnvironment * env)
{
return NULL;
}
5. Compile the SimpleFileAdapter skeleton by executing gmake from the adapter directory.
> gmake
After compilation, you will find the adapter library in /opt/adapters/simplefile/lib/
<architecture>. The next few sections will show you how to complete the adapter imple-
mentation.

Creating New Adapters
8-20
8.3.3.3 Initializing the Adapter Entry Point Function
Every adapter plugin must implement a plugin constructor (entry point to the dynamic library)
that will be used by Routing Service to create a plugin instance (see Section 8.3.2). In this exam-
ple, the entry point is the function SimpleFileAdapter_create in the file SimpleFileAdapter.c.
You have to initialize this function to create a new plugin.
/*
* Plugin destructor
*/
void SimpleFileAdapter_delete(
struct RTI_RoutingServiceAdapterPlugin * adapter,
RTI_RoutingServiceEnvironment * env)
{
free(adapter);
}
/*
* Entry point to the adapter plugin
*/
DllExport struct RTI_RoutingServiceAdapterPlugin *
SimpleFileAdapter_create(
const struct RTI_RoutingServiceProperties * properties,
RTI_RoutingServiceEnvironment * env)
{
struct RTI_RoutingServiceAdapterPlugin * adapter = NULL;
struct RTI_RoutingServiceVersion version = {1,0,0,0};
int verbosity;
verbosity = RTI_RoutingServiceEnvironment_get_verbosity(env);
if (verbosity == RTI_ROUTING_SERVICE_VERBOSITY_DEBUG) {
printf("CALL SimpleFileAdapter_create\n");
}
adapter = calloc(1, sizeof(struct RTI_RoutingServiceAdapterPlugin));
if (adapter == NULL) {
RTI_RoutingServiceEnvironment_set_error(env,
"Memory allocation error");
return NULL;
}
RTI_RoutingServiceAdapterPlugin_initialize(adapter);
adapter->plugin_version = version;
/*
* Assign the function pointers
*/
adapter->adapter_plugin_delete = SimpleFileAdapter_delete;
return (struct RTI_RoutingServiceAdapterPlugin *) adapter;
}
The structure RTI_RoutingServiceAdapterPlugin contains the plugin implementation as a set of
function pointers. For now, you only need to implement adapter_plugin_delete that deletes the
plugin instances created by SimpleFileAdapter_create(). You will initialize the other pointers in
the plugin structure as you implement the adapter functionality.
The entry point function receives two parameters: the adapter properties and the environment,
env.

Creating New Adapters
8-21
The properties parameter (not used by the SimpleFileAdapter) is used to configure the adapter
instance. The values contained in this parameter are provided as (name,value) pairs using the
tag <property> within <adapter_plugin> (see Adapter Usage and Configuration (Section 8.1)).
The environment parameter, env, is part of every function in the adapter API. This parameter is
used to get information about the Routing Service execution such as the version or the verbosity.
In addition, the environment is also used to notify Routing Service of any error in the adapter
execution.
8.3.3.4 Implementing the Adapter Connection
The adapter plugin instances are connection factories. Connection objects provide access to data
domains such as DDS domains or JMS network providers and they are configured using the
XML tags <connection_1> and <connection_2> in a <domain_route> (see Section 2.4.2). In the
SimpleFileAdapter example, the connection objects will provide access to a directory on your
computer’s file system.
The next step consist on implementing the functions that create and delete a connection. Insert
the following code in the “Simple File Adapter: Connection“ section of SimpleFileAdapter.c.
/*
* Connection.
*/
struct SimpleFileAdapterConnection {
char * directory;
};
/*
* Deletes a connection.
*/
void SimpleFileAdapter_delete_connection(
struct RTI_RoutingServiceAdapterPlugin * adapter,
RTI_RoutingServiceConnection connection,
RTI_RoutingServiceEnvironment * env)
{
struct SimpleFileAdapterConnection * cx =
(struct SimpleFileAdapterConnection *)connection;
int verbosity;
verbosity = RTI_RoutingServiceEnvironment_get_verbosity(env);
if (verbosity == RTI_ROUTING_SERVICE_VERBOSITY_DEBUG) {
printf("CALL SimpleFileAdapter_delete_connection\n");
}
if (cx->directory != NULL) {
free(cx->directory);
}
free(cx);
}
/*
* Creates a connection.
*/
RTI_RoutingServiceConnection SimpleFileAdapter_create_connection(
struct RTI_RoutingServiceAdapterPlugin * adapter,
const char * routing_service_name,
const char * routing_service_group_name,
const struct RTI_RoutingServiceStreamReaderListener * input_disc_listener,
const struct RTI_RoutingServiceStreamReaderListener *
output_disc_listener,
const struct RTI_RoutingServiceTypeInfo ** registeredTypes,
int registeredTypeCount,

Creating New Adapters
8-22
const struct RTI_RoutingServiceProperties * properties,
RTI_RoutingServiceEnvironment * env)
{
const char * directory;
struct SimpleFileAdapterConnection * cx;
int verbosity;
verbosity = RTI_RoutingServiceEnvironment_get_verbosity(env);
if (verbosity == RTI_ROUTING_SERVICE_VERBOSITY_DEBUG) {
printf("CALL SimpleFileAdapter_create_connection\n");
}
cx = calloc(1, sizeof(struct SimpleFileAdapterConnection));
if (cx == NULL) {
RTI_RoutingServiceEnvironment_set_error(
env, "Memory allocation error");
return NULL;
}
directory = RTI_RoutingServiceProperties_lookup_property(
properties,"directory");
if (directory == NULL) {
RTI_RoutingServiceEnvironment_set_error(env,
"directory property is required");
free(cx);
return NULL;
}
cx->directory = (char *)malloc(strlen(directory)+1);
if (cx->directory == NULL) {
RTI_RoutingServiceEnvironment_set_error(env,
"Memory allocation error");
free(cx);
return NULL;
}
strcpy(cx->directory, directory);
return cx;
}
From the implementation, you can see that the connection object encapsulates the name of the
directory from which the StreamReaders and StreamWriters will read and write files.
The value of the RTI_RoutingServiceAdapterPlugin structure created in
SimpleFileAdapter_create() must be updated to contain the two new functions.
adapter->adapter_plugin_create_connection =
SimpleFileAdapter_create_connection;
adapter->adapter_plugin_delete_connection =
SimpleFileAdapter_delete_connection;
8.3.3.5 Implementing the StreamReader
The connection objects are factories of StreamReaders. A StreamReader provides a way to read
data samples of a specific type from a data domain.
In the configuration file, StreamReaders are associated with the tag <input> within <route> or
<auto_route> (see Section 2.4.6).
The StreamReaders created by the SimpleFileAdapter connections read text files from the con-
nection directory.

Creating New Adapters
8-23
The data samples provided to Routing Service (using the read operation) are DynamicData with
the following IDL type:
struct TextLine {
string<1024> value;
};
When a SimpleFileAdapter StreamReader is created, the name of the file is the input stream
name with a .txt extension. You can use the read_period property to control how often the
StreamReader notifies Routing Service about new lines. For example:
<route name="route">
<input connection="1">
<stream_name>HelloWorld</stream_name>
<registered_type_name>TextLine</registered_type_name>
<property>
<value>
<element>
<name>read_period</name>
<value>1000</value>
</element>
</value>
</property>
</input>
...
</route>
In the above example, the input StreamReader will read lines from a file called HelloWorld.txt
and provide one line per second to Routing Service.
The next step is to implement the StreamReader functionality. You will implement five new
functions:
❏SimpleFileAdapterStreamReader_read(): This function will be called by Routing Service
after being notified that the are new lines available. Although the signature of the func-
tion allows returning more than one sample (line), for the sake of simplicity, the imple-
mentation only returns one line each time the function is called.
❏SimpleFileAdapterStreamReader_return_loan: The loan on the samples provided by
SimpleFileAdapterStreamReader_read() is returned to the adapter using this function.
The SimpleFileAdapter implementation of return_loan() is empty because:
•The read operation does not create new samples and always returns a single sam-
ple stored in the StreamReader.
•Two calls to SimpleFileAdapterStreamReader_read() cannot occur in parallel.
❏SimpleFileAdapterStreamReader_run: Routing Service will not call the read operation
until it is notified of the presence of new data (see Section 8.2.3). To provide data notifica-
tion, the StreamReader implementation creates a thread that wakes up after read_period
and notifies Routing Service of new data if the end of the file has not been reached yet.
SimpleFileAdapterStreamReader_run is the function executed by the notification thread.
❏SimpleFileAdapterConnection_delete_stream_reader: This function is called to destroy a
StreamReader. The implementation will finalize the notification thread and close the file
handle.
❏SimpleFileAdapterConnection_create_stream_reader: This function is called when a new
StreamReader is created. Among other things, the implementation will open the file that
will be read and create the notification thread.
Insert the following code in the “Simple File Adapter: StreamReader“ section of SimpleFil-
eAdapter.c.

Creating New Adapters
8-24
/*
* StreamReader.
*/
struct SimpleFileAdapterStreamReader {
int run;
#ifdef RTI_WIN32
HANDLE thread;
#else
pthread_t thread;
#endif
DDS_DynamicData * sample[1];
struct DDS_Duration_t readPeriod;
struct RTI_RoutingServiceStreamReaderListener listener;
FILE * fHandle;
};
/*
* Returns sample loan
*/
void SimpleFileAdapterStreamReader_return_loan(
RTI_RoutingServiceStreamReader stream_reader,
RTI_RoutingServiceSample * sample_list,
RTI_RoutingServiceSampleInfo * info_list,
int count,
RTI_RoutingServiceEnvironment * env)
{
int verbosity;
verbosity = RTI_RoutingServiceEnvironment_get_verbosity(env);
if (verbosity == RTI_ROUTING_SERVICE_VERBOSITY_DEBUG) {
printf("CALL SimpleFileAdapterStreamReader_return_loan\n");
}
return;
}
/*
* Reads one line from the StreamReader file
*/
void SimpleFileAdapterStreamReader_read(
RTI_RoutingServiceStreamReader stream_reader,
RTI_RoutingServiceSample ** sample_list,
RTI_RoutingServiceSampleInfo ** info_list,
int * count,
RTI_RoutingServiceEnvironment * env)
{
DDS_ReturnCode_t retCode;
char line[2048];
char * str;
struct SimpleFileAdapterStreamReader * self =
(struct SimpleFileAdapterStreamReader *) stream_reader;
int verbosity;
int length;
verbosity = RTI_RoutingServiceEnvironment_get_verbosity(env);
if (verbosity == RTI_ROUTING_SERVICE_VERBOSITY_DEBUG) {
printf("CALL SimpleFileAdapterStreamReader_read\n");
}

Creating New Adapters
8-25
*count = 0;
*sample_list = NULL;
/*
* We don't provide sample info in this adapter, which
* is an optional feature
*/
*info_list = NULL;
DDS_DynamicData_clear_all_members(self->sample[0]);
str = fgets(line, sizeof(line), self->fHandle);
if (!str) {
return;
}
length = strlen(str);
if (length > 0 && str[length-1] == '\n') {
str[length-1] = '\0';
if (length > 1 && str[length-2] == '\r') {
str[length-2] = '\0';
}
}
retCode = DDS_DynamicData_set_string(
self->sample[0], "value",
DDS_DYNAMIC_DATA_MEMBER_ID_UNSPECIFIED,
line);
if (retCode != DDS_RETCODE_OK) {
RTI_RoutingServiceEnvironment_set_error(
env, "Error assigning value=%s", line);
return;
}
*sample_list = (RTI_RoutingServiceSample *)self->sample;
*count = 1;
return;
}
/*
* Notification thread.
*
* This thread will notify of data availability in the file.
*/
void * SimpleFileAdapterStreamReader_run(void * threadParam)
{
struct SimpleFileAdapterStreamReader * self =
(struct SimpleFileAdapterStreamReader *) threadParam;
while (self->run) {
NDDS_Utility_sleep(&self->readPeriod);
if (!feof(self->fHandle)) {
self->listener.on_data_available(
self, self->listener.listener_data);
}
}
return NULL;

Creating New Adapters
8-26
}
/*
* Deletes a StreamReader.
*/
void SimpleFileAdapterConnection_delete_stream_reader(
RTI_RoutingServiceConnection connection,
RTI_RoutingServiceStreamReader stream_reader,
RTI_RoutingServiceEnvironment * env)
{
struct SimpleFileAdapterStreamReader * reader =
(struct SimpleFileAdapterStreamReader *) stream_reader;
#ifndef RTI_WIN32
void * value = NULL;
#endif
int verbosity;
verbosity = RTI_RoutingServiceEnvironment_get_verbosity(env);
if (verbosity == RTI_ROUTING_SERVICE_VERBOSITY_DEBUG) {
printf("CALL SimpleFileAdapterConnection_delete_stream_reader\n");
}
reader->run = 0;
#ifdef RTI_WIN32
WaitForSingleObject(reader->thread, INFINITE);
#else
pthread_join(reader->thread, &value);
#endif
if (reader->fHandle) {
fclose(reader->fHandle);
}
if (reader->sample[0]) {
DDS_DynamicData_delete(reader->sample[0]);
}
free(reader);
}
/*
* Creates a StreamReader
*/
RTI_RoutingServiceStreamReader
SimpleFileAdapterConnection_create_stream_reader(
RTI_RoutingServiceConnection connection,
RTI_RoutingServiceSession session,
const struct RTI_RoutingServiceStreamInfo * stream_info,
const struct RTI_RoutingServiceProperties * properties,
const struct RTI_RoutingServiceStreamReaderListener * listener,
RTI_RoutingServiceEnvironment * env)
{
const char * readPeriodStr;
unsigned int readPeriod;
char * file;
struct SimpleFileAdapterConnection * self =
(struct SimpleFileAdapterConnection *)connection;
struct SimpleFileAdapterStreamReader * reader = NULL;

Creating New Adapters
8-27
struct DDS_DynamicDataProperty_t dynamicDataProps =
DDS_DynamicDataProperty_t_INITIALIZER;
int error = 0;
#ifndef RTI_WIN32
pthread_attr_t threadAttr;
#endif
int verbosity;
verbosity = RTI_RoutingServiceEnvironment_get_verbosity(env);
if (verbosity == RTI_ROUTING_SERVICE_VERBOSITY_DEBUG) {
printf("CALL SimpleFileAdapterConnection_create_stream_reader\n");
}
/* Create StreamReader */
reader = calloc(1, sizeof(struct SimpleFileAdapterStreamReader));
if (reader == NULL) {
RTI_RoutingServiceEnvironment_set_error(
env, "Memory allocation error");
return NULL;
}
reader->sample[0] = DDS_DynamicData_new(
(struct DDS_TypeCode *) stream_info->type_info.type_representation,
&dynamicDataProps);
if (reader->sample[0] == NULL) {
RTI_RoutingServiceEnvironment_set_error(
env, "Failure creating dynamic data sample");
free(reader);
return NULL;
}
/* Open input file */
file = malloc(strlen(self->directory) + strlen("/") +
strlen(stream_info->stream_name) +
strlen(".txt") + 1);
if (file == NULL) {
RTI_RoutingServiceEnvironment_set_error(
env, "Memory allocation error");
DDS_DynamicData_delete(reader->sample[0]);
free(reader);
return NULL;
}
sprintf(file, "%s/%s.txt",self->directory, stream_info->stream_name);
reader->fHandle = fopen(file, "r");
if (reader->fHandle == NULL) {
RTI_RoutingServiceEnvironment_set_error(
env, "Error opening %s", file);
free(file);
DDS_DynamicData_delete(reader->sample[0]);
free(reader);
return NULL;
}
free(file);

Creating New Adapters
8-28
/* Creates notification thread */
readPeriodStr =
RTI_RoutingServiceProperties_lookup_property(
properties,
"read_period");
if (readPeriodStr != NULL) {
readPeriod = atoi(readPeriodStr);
} else {
readPeriod = 1000; /* 1 Sec */
}
reader->readPeriod.sec = readPeriod / 1000;
reader->readPeriod.nanosec = (readPeriod % 1000) * 1000000;
reader->run = 1;
reader->listener = *listener;
#ifdef RTI_WIN32
reader->thread = (HANDLE) _beginthread(
(void(__cdecl*)(void*))SimpleFileAdapterStreamReader_run,
0, (void*)reader);
if (!reader->thread) {
error = 1;
}
#else
pthread_attr_init(&threadAttr);
pthread_attr_setdetachstate(&threadAttr, PTHREAD_CREATE_JOINABLE);
error = pthread_create(
&reader->thread,
&threadAttr,
SimpleFileAdapterStreamReader_run,
(void *)reader);
pthread_attr_destroy(&threadAttr);
#endif
if (error) {
RTI_RoutingServiceEnvironment_set_error(
env, "Error creating notification thread");
DDS_DynamicData_delete(reader->sample[0]);
free(reader);
fclose(reader->fHandle);
return NULL;
}
return reader;
}
The value of the RTI_RoutingServiceAdapterPlugin structure created in
SimpleFileAdapter_create() must be updated to contain the StreamReader functions.
adapter->connection_create_stream_reader =
SimpleFileAdapterConnection_create_stream_reader;
adapter->connection_delete_stream_reader =
SimpleFileAdapterConnection_delete_stream_reader;
adapter->stream_reader_read =
SimpleFileAdapterStreamReader_read;
adapter->stream_reader_return_loan =
SimpleFileAdapterStreamReader_return_loan;

Creating New Adapters
8-29
8.3.3.6 Implementing the StreamWriter
The connection objects are factories of StreamWriters. A StreamWriter provides a way to write
samples of a specific type into a data domain.
In the configuration file, StreamWriters are associated with the tag <output> within <route> or
<auto_route> (see Section 2.4.6).
The SimpleFileAdapter StreamWriters create new files into the connection directory and store
the lines read from the routes’ inputs.
The data samples provided to the write operation of the StreamWriters are DynamicData with
the following IDL type:
struct TextLine {
string<1024> value;
};
When a SimpleFileAdapter StreamWriter is created, the name of the file is the output stream
name with “.txt” extension. For debugging purposes, the StreamWriter can be configured to
print the written samples on the console:
<route name="route">
...
<output>
<stream_name>HelloWorld</stream_name>
<registered_type_name>TextLine</registered_type_name>
<property>
<value>
<element>
<name>print_to_stdout</name>
<value>1</value>
</element>
</value>
</property>
</output>
</route>
In the previous example, the output StreamWriter will store the lines provided by Routing Ser-
vice on a file called HelloWorld.txt. It will also print the lines on the screen.
Insert the following code in the “Simple File Adapter: StreamWriter“ section of SimpleFil-
eAdapter.c.
/*
* StreamWriter
*/
struct SimpleFileAdapterStreamWriter {
int printToStdout;
FILE * fHandle;
};
int SimpleFileAdapterStreamWriter_write(
RTI_RoutingServiceStreamWriter stream_writer,
const RTI_RoutingServiceSample * sample_list,
const RTI_RoutingServiceSampleInfo * info_list,
int count,
RTI_RoutingServiceEnvironment * env)
{
int i, samplesWritten;
DDS_DynamicData * sample;
DDS_ReturnCode_t retCode;
char * line;
struct SimpleFileAdapterStreamWriter * self =

Creating New Adapters
8-30
(struct SimpleFileAdapterStreamWriter *) stream_writer;
int verbosity;
verbosity = RTI_RoutingServiceEnvironment_get_verbosity(env);
if (verbosity == RTI_ROUTING_SERVICE_VERBOSITY_DEBUG) {
printf("CALL SimpleFileAdapterStreamWriter_write\n");
}
if (!self->fHandle) {
return 0;
}
samplesWritten = 0;
for (i=0; i<count; i++) {
sample = (DDS_DynamicData *)sample_list[i];
line = NULL;
retCode = DDS_DynamicData_get_string(
sample, &line, NULL, "value",
DDS_DYNAMIC_DATA_MEMBER_ID_UNSPECIFIED);
if (retCode != DDS_RETCODE_OK) {
RTI_RoutingServiceEnvironment_set_error(
env, "Error assigning value");
} else {
samplesWritten++;
}
fputs(line, self->fHandle);
fputs("\n”, self->fHandle);
fflush(self->fHandle);
if (self->printToStdout) {
printf("%s\n",line);
fflush(stdout);
}
DDS_String_free(line);
}
return samplesWritten;
}
/*
* Deletes a StreamWriter
*/
void SimpleFileAdapterConnection_delete_stream_writer(
RTI_RoutingServiceConnection connection,
RTI_RoutingServiceStreamWriter stream_writer,
RTI_RoutingServiceEnvironment * env)
{
struct SimpleFileAdapterStreamWriter * writer =
(struct SimpleFileAdapterStreamWriter *) stream_writer;
int verbosity;
verbosity = RTI_RoutingServiceEnvironment_get_verbosity(env);
if (verbosity == RTI_ROUTING_SERVICE_VERBOSITY_DEBUG) {

Creating New Adapters
8-31
printf("CALL SimpleFileAdapterConnection_delete_stream_writer\n");
}
if (writer->fHandle) {
fclose(writer->fHandle);
}
free(writer);
}
/*
* Creates a StreamWriter
*/
RTI_RoutingServiceStreamWriter
SimpleFileAdapterConnection_create_stream_writer(
RTI_RoutingServiceConnection connection,
RTI_RoutingServiceSession session,
const struct RTI_RoutingServiceStreamInfo * stream_info,
const struct RTI_RoutingServiceProperties * properties,
RTI_RoutingServiceEnvironment * env)
{
const char * printToStdoutStr;
char * file;
struct SimpleFileAdapterConnection * self =
(struct SimpleFileAdapterConnection *)connection;
struct SimpleFileAdapterStreamWriter * writer = NULL;
int verbosity;
verbosity = RTI_RoutingServiceEnvironment_get_verbosity(env);
if (verbosity == RTI_ROUTING_SERVICE_VERBOSITY_DEBUG) {
printf("CALL SimpleFileAdapterConnection_create_stream_writer\n");
}
/* Create StreamWriter */
writer = calloc(1, sizeof(struct SimpleFileAdapterStreamWriter));
if (writer == NULL) {
RTI_RoutingServiceEnvironment_set_error(
env, "Memory allocation error");
return NULL;
}
/* Open output file */
file = malloc(strlen(self->directory) + strlen("/") +
strlen(stream_info->stream_name) +
strlen(".txt") + 1);
if (file == NULL) {
RTI_RoutingServiceEnvironment_set_error(
env, "Memory allocation error");
free(writer);
return NULL;
}
sprintf(file,"%s/%s.txt",self->directory, stream_info->stream_name);
writer->fHandle = fopen(file, "w+");
if (writer->fHandle == NULL) {
RTI_RoutingServiceEnvironment_set_error(

Creating New Adapters
8-32
env, "Error opening %s", file);
free(file);
free(writer);
return NULL;
}
free(file);
/* Creates notification thread */
printToStdoutStr =
RTI_RoutingServiceProperties_lookup_property(
properties,
"print_to_stdout");
if (printToStdoutStr != NULL) {
writer->printToStdout = atoi(printToStdoutStr);
} else {
writer->printToStdout = 0;
}
return writer;
}
The value of the RTI_RoutingServiceAdapterPlugin structure created in
SimpleFileAdapter_create() must be updated to contain the StreamWriter functions.
adapter->connection_create_stream_writer =
SimpleFileAdapterConnection_create_stream_writer;
adapter->connection_delete_stream_writer =
SimpleFileAdapterConnection_delete_stream_writer;
adapter->stream_writer_write =
SimpleFileAdapterStreamWriter_write;
8.3.3.7 Running the SimpleFileAdapter
This section describes the steps required to use and run the SimpleFileAdapter with Routing Ser-
vice. You will create a configuration file with a single route that reads a HelloWorld text file from
an input directory and saves it into an output directory.
1. If you have not done it yet, compile and build the SimpleFileAdapter.
2. Under the adapter project directory (c:\adapters\SimpleFileAdapter1 on Windows sys-
tems; /opt/adapters/simplefile1 on UNIX-based systems) create two directories called
input and output.
3. In the input directory create a file called HelloWorld.txt with the following content.
Hello World 1!
Hello World 2!
Hello World 3!
Hello World 4!
Hello World 5!
Hello World 6!
Hello World 7!
Hello World 8!
Hello World 9!
Hello World 10!
4. In the adapter project directory create a Routing Service XML configuration file called
simple_file_adapter.xml with the following content.
1. Your directory may be different if you did not use the default locations.

Creating New Adapters
8-33
Replace the value of the “directory” property under both connections with the location of
the input and output directories.
Replace the content of the dll tag under adapter_plugin with the location of the release
version of the SimpleFileAdapter shared library.
<?xml version="1.0"?>
<dds>
<adapter_library name="adapters">
<adapter_plugin name="simple_file">
<dll>
c:\adapters\SimpleFileAdapter\Release\SimpleFileAdapter.dll
</dll>
<create_function>SimpleFileAdapter_create</create_function>
</adapter_plugin>
</adapter_library>
<types>
<struct name="TextLine">
<member name="value" type="string" stringMaxLength="2048"/>
</struct>
</types>
<routing_service name="file_to_file">
<domain_route name="domain_route">
<connection_1 plugin_name="adapters::simple_file">
<registered_type name="TextLine" type_name="TextLine"/>
<property>
<value>
<element>
<name>directory</name>
<value>c:\adapters\SimpleFileAdapter\input</value>
</element>
</value>
</property>
</connection_1>
<connection_2 plugin_name="adapters::simple_file">
<registered_type name="TextLine" type_name="TextLine"/>
<property>
<value>
<element>
<name>directory</name>
<value>c:\adapters\SimpleFileAdapter\output</value>
</element>
</value>
</property>
</connection_2>
<session name="session">
<route name="route">
<input connection="1">
<stream_name>HelloWorld</stream_name>
<registered_type_name>TextLine</registered_type_name>
</input>
<output>
<stream_name>HelloWorld</stream_name>
<registered_type_name>TextLine</registered_type_name>
<property>
<value>
<element>

Creating New Adapters
8-34
<name>print_to_stdout</name>
<value>1</value>
</element>
</value>
</property>
</output>
</route>
</session>
</domain_route>
</routing_service>
</dds>
5. Start Routing Service by entering the following in a command shell.
On UNIX-based systems:
> cd <SimpleFileAdapter project directory>
> <NDDSHOME>/bin/rtiroutingservice
-cfgFile simple_file_adapter.xml -cfgName file_to_file
On Windows systems:
> cd <SimpleFileAdapter project directory>
> <NDDSHOME>/bin/rtiroutingservice
-cfgFile simple_file_adapter.xml -cfgName file_to_file
6. On the screen you will see:
RTI Routing Service <version> started (with name file_to_file)
Hello World 1!
Hello World 2!
Hello World 3!
Hello World 4!
Hello World 5!
Hello World 6!
Hello World 7!
Hello World 8!
Hello World 9!
Hello World 10!
7. Verify that a file called HelloWorld.txt has been generated into the output directory. The
content of this file should de identical to the content of the same file in the input direc-
tory.
8.3.4 Debugging C Adapters
When you develop a custom adapter you will need to debug it and test it. This section talks
about the tools and APIs that you have available to debug and detect problems in Routing Service
adapters written in C.
The first debugging capability is provided by the Routing Service SDK. The adapter SDK pro-
vides a way to access the verbosity level of Routing Service through the usage of the environment
function RTI_RoutingServiceEnvironment_get_verbosity. It is highly recommendable that as
part of the adapter implementation you instrument the code by adding status messages that will
be printed with the INFO and DEBUG verbosity levels. This level of instrumentation will help
you to capture run-time information for troubleshooting.
The second debugging capability is provided by third party tools. On a Windows system, you
can debug the adapter shared libraries using Visual Studio. On a UNIX-based system, you can
use GDB, the GNU Project debugger.

Creating New Adapters
8-35
8.3.4.1 Debugging the Adapter with Visual Studio—only for Windows Systems
Let’s see how to debug the adapter library with Visual Studio 2008 using the SimpleFileAdapter
implemented in Section 8.3.3.
1. Start Microsoft Visual Studio 2008 and open the solution SimpleFileAdapter.
2. In the Solution Configuration combo box select Debug configuration and recompile the
SimpleFileAdapter project.
3. Edit simple_file_adapter.xml, the configuration file generated in Section 8.3.3.7. Replace
the library in the <dll> tag with the debug version of the adapter. For example:
<dll>c:\adapters\SimpleFileAdapter\Debug\SimpleFileAdapter.dll</dll>
4. Right-click on SimpleFileAdapter, Properties
•In the configuration combo box select Debug.
•Under Configuration Properties, Debugging; go to “Command” and add the fol-
lowing:
$NDDSHOME/resource/app/bin/i86Win32VS2008/rtiroutingservice
•Under Configuration Properties, Debugging; go to “Command Arguments” and
add the following:
-cfgFile c:\adapters\SimpleFileAdapter\simple_file_adapter.xml1 -cfgName
file_to_file
•Click OK.
5. Open the file SimpleFileAdapter.c and insert breakpoints in the functions that you want
to debug. Then press F5 to run Routing Service and debug the adapter.
1. The location of your configuration file may be different. Replace the value with the right location.

Creating New Adapters
8-36
If you get an information window that says there is no debugging information in rtirout-
ingservice, press YES. Although rtiroutingservice does not have debugging symbols,
your adapter was built with debug information and you should not have any problems
debugging it.
8.3.4.2 Debugging the Adapter with GDB—only for UNIX-based systems
Let’s see how to debug the adapter library with gdb using the SimpleFileAdapter implemented
in Section 8.3.3.
1. Go to the directory containing the SimpleFileAdapter makefile and build the debug ver-
sion of the shared library as follows:
> gmake clean
> gmake DEBUG=1
The debug version of the adapter replaces the release version because is generated in the
same location.
2. Edit the configuration file simple_file_adapter.xml generated in Section 8.3.3.7 and
replace the library in the <dll> tag with the debug version of the adapter. For example:
<dll>/opt/adapters/simplefile/lib/i86Linux2.6gcc4.4.5/
libsimplefileadapter.so</dll>
3. Run gdb:
> gdb $NDDSHOME/resource/app/bin/i86Linux2.6gcc4.4.5/rtiroutingservice
4. Insert breakpoints in the functions that you want to debug. For example:
(gdb) b SimpleFileAdapter_create_connection
Function "SimpleFileAdapter_create_connection" not defined.
Make breakpoint pending on future shared library load? (y or [n]) y
Breakpoint 1 (SimpleFileAdapter_create_connection) pending.
5. Execute Routing Service and debug your adapter.
(gdb) r -cfgFile simple_file_adapter.xml -cfgName file_to_file
8.3.5 Java Adapter API
This section does not intend to give complete information on the entire Java API, but rather to
describe the aspects of the Java API that are specific to the Java language.
For detailed information about the Java API, please see the online (HTML) Routing Service docu-
mentation.
The Java Adapter API defines the interfaces in Table 8.10.
8.3.5.1 Adapter Entry Point
Every Java adapter must create an Adapter class that implements the com.rti.routingser-
vice.adapter.Adapter interface.
Adapter classes are registered with Routing Service using the tag <class_name> within
<java_adapter_plugin> (see Section 8.1).
When Routing Service creates a new adapter object it will look for the following constructor:
MyAdapter (java.utils.Properties properties)
If the constructor does not exist, Routing Service will use the default constructor without argu-
ments.

Creating New Adapters
8-37
MyAdapter()
8.3.5.2 Error Notification
Routing Service must be notified about errors in the adapter’s logic. To do so, use the following
exception: com.rti.routingservice.adapter.infrastructure.AdapterException
8.3.5.3 Adapter Verbosity
The property rti.routingservice.verbosity provided to the Adapter constructor can be used to
get the verbosity level used to run Routing Service.
Table 8.11 describes the mapping between the command-line option -verbosity and the values
of the property "rti.routingservice.verbosity".
Table 8.10 Java Adapter API Interfaces
Interface Description
com.rti.routingservice.adapter.Adapter
Required
The Adapter interface defines methods to:
• get the adapter version
create/destroy connections
com.rti.routingservice.adapter.Connection
Required
The Connection interface defines methods to:
• create/destroy Sessions
• create/destroy StreamReaders
• create/destroy StreamWriters
• update the Connection configuration
com.rti.routingservice.adapter.
DiscoveryConnection
The DiscoveryConnection interface defines methods to:
• get the discovery StreamReaders (see Section 8.2.2)
copy/delete TypeRepresentations
com.rti.routingservice.adapter.Session
Required
The Session interface defines methods to update the Session
configuration
com.rti.routingservice.adapter.StreamReader
Required for input adapters
The StreamReader interface defines methods to:
• read samples
• return the loan on the read samples
• update the StreamReader configuration
com.rti.routingservice.adapter.StreamWriter
Required for output adapters
The StreamWriter interface defines methods to:
•write samples
• update the StreamWriter configuration
Table 8.11 Mapping between -verbosity and rti.routingservice.verbosity
-verbosity rti.routingservice.verbosity
0none
1 exception
2 warn

Creating New Adapters
8-38
8.3.6 My First Java Adapter
This section shows how to create a simple Java adapter on Windows and UNIX-based architec-
tures. It is not intended to give complete coverage of the entire adapter API, but rather to intro-
duce the adapter technology and provide the basics of the development process of a Java
adapter.
The new Adapter will be a simple file adapter where the input adapter reads lines from a text
file and the output adapter saves the provided lines to an output text file.
The source code and scripts that you will create in the next sections are provided in <path to
examples>/routing_service/adapters/tutorial/Java.
8.3.6.1 Setting the Environment on the Development Machine
There are a few things to take care of before you start developing the simple file adapter.
1. Set the environment variable NDDSHOME
Set the environment variable NDDSHOME to the Routing Service installation directory.
(Routing Service itself does not require that you set the environment variable. It is used to
build, compile and run the example adapter).
2. On Windows Systems: To use a Java adapter, you must have the appropriate Visual Stu-
dio redistributable libraries. You can obtain this package from Microsoft or RTI (see the
RTI Connext DDS Core Libraries Release Notes1 for details).
3. Make sure Java 1.5 or higher is available.
Ensure that appropriate javac, jar and jdb (for debugging) executables are on your path.
They can be found in the bin directory of your JDK installation.
4. Make sure you add the directory of the Java Virtual Machine dynamic library to your
environment variable: LD_LIBRARY_PATH (on UNIX-based systems) or Path (on Win-
dows systems). For example:
setenv LD_LIBRARY_PATH
${LD_LIBRARY_PATH}:/local/java/jdk1.5.0_07/jre/lib/i386/client
8.3.6.2 Creating a Build Script for UNIX-based Systems
In this section, you will create a shell script to compile the Java adapter.
1. Create a directory that will contain the build script and the adapter implementation. The
rest of this section assumes that you will use /opt/adapters/simplefile as the adapter
directory.
2. In /opt/adapters/simplefile, create a file called build.sh with the following content.
#!/bin/sh
####################################################################
3 and 4 info
5 and 6 debug
Table 8.11 Mapping between -verbosity and rti.routingservice.verbosity
-verbosity rti.routingservice.verbosity
1. See <Connext DDS installation directory>/ndds.<version>/doc/pdf/
RTI_ConnextDDS_CoreLibraries_ReleaseNotes.pdf.

Creating New Adapters
8-39
## RTI Routing Service File Simple Adapter ##
####################################################################
####################################################################
# Java compiler
JAVAC=javac
JAR=jar
# Path to RTI Routing Service Adapter API
ADAPTER_CLASSPATH="$NDDSHOME/lib/java/rtirsadapter.jar"
# Path to RTI Connext Java API
DDS_CLASSPATH="$NDDSHOME/lib/java/nddsjava.jar"
ALL_SRC=`find routingservice/adapter/simplefile -name \*.java`
mkdir -p class
# Builds all files from 'routingservice' to 'class'
echo "Building all the sources in 'rtiroutingservice' into 'class' directory..."
$JAVAC -d class -sourcepath . -classpath $ADAPTER_CLASSPATH:$DDS_CLASSPATH $ALL_SRC
$JAR cf class/simplefileadapter.jar -C class routingservice
rm -rf class/routingservice
8.3.6.3 Creating a Build Script for Windows Systems
In this section you will create a script to compile the Java adapter.
1. Create a directory that will contain the build script and the adapter implementation. The
rest of this section assumes that you will use c:\adapters\SimpleFileAdapter as the
adapter directory.
2. In c:\adapters\SimpleFileAdapter, create a file called build.cmd with the following
content.
@ECHO OFF
REM ################################################################
REM # RTI Routing Service Simple File Adapter #
REM ################################################################
SETLOCAL enabledelayedexpansion
REM Get rid of quotes
SET NDDSHOME_NQ=%NDDSHOME:"=%
REM Path to Java
SET JAVAC=javac.exe
SET JAR=jar.exe
REM Path to RTI Routing Service Adapter API
SET ADAPTER_CLASSPATH="%NDDSHOME_NQ%\lib\java\rtirsadapter.jar"
REM Path to RTI Connext Java API
SET DDS_CLASSPATH="%NDDSHOME_NQ%\lib\java\nddsjava.jar"
REM Ensure the 'objs' directory exists
IF NOT EXIST class (
MD class
)
ECHO Building all the sources in 'routingservice' into 'class' directory...
FOR /R routingservice %%F IN (*.java) DO %JAVAC% -d class -sourcepath . -classpath
"%ADAPTER_CLASSPATH%;%DDS_CLASSPATH%" "%%F"
%JAR% cf class/simplefileadapter.jar -C class routingservice
RD /S /Q class\routingservice

Creating New Adapters
8-40
8.3.6.4 Implementing the Adapter Class
In this section you will create the adapter class for the simple file adapter.
Every Java adapter has to create an Adapter class that implements the com.rti.routingser-
vice.adapter.Adapter interface.
Adapter classes are registered with Routing Service using the tag <class_name> within
<java_adapter_plugin> (Section 8.1).
Using your favorite Java editor, create a file called SimpleFileAdapter.java under <Adapter
directory>1/routingservice/adapter/simplefile.
Insert the following content:
/******************************************************************/
/* Simple File Adapter */
/******************************************************************/
package routingservice.adapter.simplefile;
import com.rti.routingservice.adapter.Adapter;
import com.rti.routingservice.adapter.Connection;
import com.rti.routingservice.adapter.StreamReaderListener;
import com.rti.routingservice.adapter.infrastructure.AdapterException;
import com.rti.routingservice.adapter.infrastructure.Version;
import java.util.Properties;
/**
* Simple file adapter.
*/
public class SimpleFileAdapter implements Adapter {
String verbosity;
/**
* Entry point to the adapter.
*/
public SimpleFileAdapter(Properties props) {
verbosity = props.getProperty("rti.routingservice.verbosity");
if (verbosity.equals("debug")) {
System.out.println("CREATE " + getClass().getName());
}
}
/**
*/
public Connection createConnection(
String routingServiceName,
String routingServiceGroupName,
StreamReaderListener inputStreamDiscoveryListener,
StreamReaderListener outputStreamDiscoveryListener,
Properties properties) throws AdapterException
{
if (verbosity.equals("debug")) {
System.out.println("CALL " + getClass().getName() +
".createConnection");
}
return new SimpleFileAdapterConnection(properties, verbosity);
1. c:\adapters\SimpleFileAdapter for Windows systems, or /opt/adapters/simplefile for UNIX-based systems.

Creating New Adapters
8-41
}
/**
*/
public void deleteConnection(Connection connection)
throws AdapterException
{
if (verbosity.equals("debug")) {
System.out.println("CALL " + getClass().getName() +
".deleteConnection");
}
}
/**
* Returns the adapter version.
*/
public Version getVersion() {
return new Version(1,0,0,0);
}
}
To create a SimpleFileAdapter object, Routing Service will use the constructor SimpleFil-
eAdapter(Properties props).
The props parameter is used to configure the adapter object. Some of the values can be set from
the XML configuration file using the tag <property> within <java_adapter_plugin> and other
values are set by Routing Service. One of the predefined values is "rti.routingservice.verbosity".
This property provides information about the verbosity level used to run Routing Service (see
Section 8.3.5.3).
Adapter objects are factories for Connection objects.
8.3.6.5 Implementing the Connection Class
Connection objects provide access to data domains such as DDS domains or JMS network pro-
viders and they are configured using the XML tags <connection_1> and <connection_2> in a
<domain_route> (see Section 2.4.2). In the SimpleFileAdapter example, the connection objects
will provide access to a directory in your computer’s file system.
The next step consists of implementing the Connection Java class.
Create a file called SimpleFileAdapterConnection.java under <Adapter directory>1/routing-
service/adapter/simplefile.
Insert the following content:
/******************************************************************/
/* Simple File Adapter Connection */
/******************************************************************/
package routingservice.adapter.simplefile;
import java.util.Properties;
import com.rti.routingservice.adapter.Connection;
import com.rti.routingservice.adapter.Session;
import com.rti.routingservice.adapter.StreamReader;
import com.rti.routingservice.adapter.StreamReaderListener;
import com.rti.routingservice.adapter.StreamWriter;
import com.rti.routingservice.adapter.infrastructure.AdapterException;
import com.rti.routingservice.adapter.infrastructure.StreamInfo;
1. c:\adapters\SimpleFileAdapter for Windows systems, or /opt/adapters/simplefile for UNIX-based systems

Creating New Adapters
8-42
/**
* Simple file connection.
*/
public class SimpleFileAdapterConnection implements Connection {
private String verbosity;
private String directory = null;
/**
*/
SimpleFileAdapterConnection(Properties properties, String verbosity)
throws AdapterException
{
this.verbosity = verbosity;
directory = properties.getProperty("directory");
if (directory == null) {
throw new AdapterException(0,
"directory property is required");
}
}
/**
*/
public Session createSession(Properties properties)
throws AdapterException {
/* We dont need a session for the simple file adapter but
we cannot return null */
return new Session() {
public void update(Properties properties)
throws AdapterException {
}
};
}
/**
*/
public void deleteSession(Session session)
throws AdapterException {
}
/**
*/
public StreamReader createStreamReader(
Session session,
StreamInfo streamInfo,
Properties properties,
StreamReaderListener listener) throws AdapterException
{
if (verbosity.equals("debug")) {
System.out.println("CALL " + getClass().getName() +
".createStreamReader");
}
return new SimpleFileAdapterStreamReader(
listener, streamInfo,
properties, directory,
verbosity);
}

Creating New Adapters
8-43
/**
*/
public void deleteStreamReader(StreamReader streamReader)
throws AdapterException
{
if (verbosity.equals("debug")) {
System.out.println("CALL " + getClass().getName() +
".deleteStreamReader");
}
((SimpleFileAdapterStreamReader)streamReader).close();
}
/**
*/
public StreamWriter createStreamWriter(
Session session,
StreamInfo streamInfo,
Properties properties) throws AdapterException
{
if (verbosity.equals("debug")) {
System.out.println("CALL " + getClass().getName() +
".createStreamWriter");
}
return new SimpleFileAdapterStreamWriter(
streamInfo,
properties,
directory,
verbosity);
}
/**
*/
public void deleteStreamWriter(StreamWriter streamWriter)
throws AdapterException
{
if (verbosity.equals("debug")) {
System.out.println("CALL " + getClass().getName() +
".deleteStreamWriter");
}
((SimpleFileAdapterStreamWriter)streamWriter).close();
}
/**
*/
public Properties getAttributes() throws AdapterException {
throw new AdapterException(0, "operation not supported");
}
/**
*/
public void update(Properties properties) throws AdapterException {
}
}
Connection objects are configurable using properties (name/value pairs). The properties are set
using the <property> tag within <connection_x>. For the SimpleFileAdapter example, there is

Creating New Adapters
8-44
one property called directory that is used to specify the directory containing the files to read/
write.
For example:
<connection_1 plugin_name="adapters::simple_file">
<registered_type name="TextLine" type_name="TextLine"/>
<property>
<value>
<element>
<name>directory</name>
<value>/tmp/SimpleFileAdapter/input</value>
</element>
</value>
</property>
</connection_1>
Connection objects are factories for Session, StreamReader and StreamWriter objects. In the next
sections you will implement StreamReader and StreamWriters. Session objects are not used in
this example.
8.3.6.6 Implementing the StreamReader Class
A StreamReader provides a way to read data samples of a specific type from a data domain.
In the configuration file, StreamReaders are associated with the tag <input> within <route> or
<auto_route> (see Section 2.4.6).
The StreamReaders created by the SimpleFileAdapter connections read text files from the con-
nection directory.
The data samples provided to Routing Service (using the read operation) are DynamicData with
the following IDL type:
struct TextLine {
string<1024> value;
};
When a SimpleFileAdapter StreamReader is created, the name of the file is the input stream
name with a .txt extension. The frequency at which the StreamReader notifies Routing Service of
new lines is configurable using the read_period property. For example:
<route name="route">
<input connection="1">
<stream_name>HelloWorld</stream_name>
<registered_type_name>TextLine</registered_type_name>
<property>
<value>
<element>
<name>read_period</name>
<value>1000</value>
</element>
</value>
</property>
</input>
...
</route>
In the previous example, the input StreamReader will read the lines of a a file called Hello-
World.txt and it will provide one line per second to Routing Service.
The next step consist on the implementation of the StreamReader class. There are three main
methods:

Creating New Adapters
8-45
❏read()
This method will be called by Routing Service after being notified that the are new lines
available. Although the signature of the method allows returning more than one sample
(line), for the sake of simplicity, the implementation only returns one line every time the
method is called.
Routing Service will not call the read operation until it is notified of the presence of new
data (see Section 8.2.3). To provide data notification, the StreamReader implementation
creates a thread (NotificationThread) that wakes up after read_period and notifies Rout-
ing Service of new data if the end of the file has not been reached yet.
❏return_loan()
The loan on the samples provided by read() is returned to the StreamReader using this
method. The SimpleFileAdapter implementation of return_loan is empty because of
these reasons:
•The read operation does not create new samples and it always return a single sam-
ple stored in the StreamReader.
•Two calls to read() cannot occur in parallel.
❏update()
The update methods will be called when the read_period is changed using remote
administration.
Create a file called SimpleFileAdapterStreamReader.java under <Adapter directory>1/rout-
ingservice/adapter/simplefile.
Insert the following content:
/******************************************************************/
/* Simple File Adapter Stream Reader */
/******************************************************************/
package routingservice.adapter.simplefile;
import java.io.File;
import java.io.BufferedReader;
import java.io.FileReader;
import java.io.IOException;
import java.util.List;
import java.util.Properties;
import com.rti.dds.dynamicdata.DynamicData;
import com.rti.dds.typecode.TypeCode;
import com.rti.routingservice.adapter.StreamReader;
import com.rti.routingservice.adapter.StreamReaderListener;
import com.rti.routingservice.adapter.infrastructure.AdapterException;
import com.rti.routingservice.adapter.infrastructure.StreamInfo;
public class SimpleFileAdapterStreamReader implements StreamReader {
private String verbosity;
private int readPeriod;
private String fileName = null;
private BufferedReader fileReader = null;
private NotificationThread notificationThread = null;
private DynamicData dynamicData = null;
1. c:\adapters\SimpleFileAdapter for Windows systems, or /opt/adapters/simplefile for UNIX-based systems.

Creating New Adapters
8-46
/**
*/
private void parseProperties(Properties properties) {
String readPeriodStr;
readPeriodStr = properties.getProperty("read_period");
if (readPeriodStr == null) {
readPeriod = 1000;
} else {
readPeriod = new Integer(readPeriodStr).intValue();
}
}
/**
*/
SimpleFileAdapterStreamReader(
StreamReaderListener listener,
StreamInfo streamInfo,
Properties properties,
String directory,
String verbosity) throws AdapterException
{
this.verbosity = verbosity;
parseProperties(properties);
fileName = streamInfo.getStreamName() + ".txt";
try {
fileReader = new BufferedReader(new FileReader(
new File(directory,fileName)));
} catch (IOException e) {
throw new AdapterException(0, "error opening " + fileName);
}
dynamicData = new DynamicData(
(TypeCode)streamInfo.getTypeInfo().getTypeRepresentation(),
DynamicData.PROPERTY_DEFAULT);
notificationThread = new NotificationThread(
this, listener, fileReader, readPeriod);
notificationThread.start();
}
/**
*/
void close() throws AdapterException {
try {
notificationThread.terminate();
notificationThread.join();
if (fileReader != null) {
fileReader.close();
}
} catch (InterruptedException e) {
throw new AdapterException(0,
"error finishing notification thread");
} catch (IOException e) {
throw new AdapterException(0, "error closing " + fileName);
}
}

Creating New Adapters
8-47
/**
*/
public void read(List<Object> sampleList, List<Object> infoList)
throws AdapterException
{
String line;
if (verbosity.equals("debug")) {
System.out.println("CALL " + getClass().getName() + ".read");
}
try {
sampleList.clear();
infoList.clear();
dynamicData.clear_all_members();
if (fileReader.ready()) {
line = fileReader.readLine();
dynamicData.set_string("value",
DynamicData.MEMBER_ID_UNSPECIFIED,
line);
sampleList.add(dynamicData);
}
} catch (IOException e) {
throw new AdapterException(0, "error reading from file " +
fileName, e);
} catch (Exception e) {
throw new AdapterException(0, "error reading", e);
}
}
/**
*/
public void returnLoan(List<Object> sampleList, List<Object> infoList)
throws AdapterException
{
if (verbosity.equals("debug")) {
System.out.println("CALL " + getClass().getName() +
".returnLoan");
}
}
/**
*/
public void update(Properties properties) throws AdapterException {
parseProperties(properties);
notificationThread.setReadPeriod(readPeriod);
}
/**
* Notification thread
*
* This thread will notify of data availability in the file.
*/
class NotificationThread extends Thread {
private BufferedReader fileReader = null;
private int notificationPeriod;
private boolean _terminate;
private StreamReaderListener listener = null;
private StreamReader streamReader = null;

Creating New Adapters
8-48
/**
*/
NotificationThread(StreamReader streamReader,
StreamReaderListener listener,
BufferedReader fileReader,
int notificationPeriod) {
this.listener = listener;
this.fileReader = fileReader;
this.notificationPeriod = notificationPeriod;
this.streamReader = streamReader;
_terminate = false;
}
/**
*/
public void run() {
while (!_terminate) {
try {
Thread.sleep(notificationPeriod);
if (fileReader.ready()) {
listener.onDataAvailable(streamReader);
}
} catch (Exception e) {}
}
}
/**
*/
public void terminate() {
_terminate = true;
}
/**
*/
public void setReadPeriod(int readPeriod) {
notificationPeriod = readPeriod;
}
}
}
8.3.6.7 Implementing the StreamWriter Class
A StreamWriter provides a way to write samples of a specific type into a data domain.
In the configuration file, StreamWriters are associated with the tag <output> within <route> or
<auto_route> (see Section 2.4.6).
The SimpleFileAdapter StreamWriters create new files in the connection directory and store the
lines read from the routes’ inputs.
The data samples provided to the StreamWriters’ write operation are DynamicData with the fol-
lowing IDL type:
struct TextLine {
string<1024> value;
};
When a SimpleFileAdapter StreamWriter is created, the name of the file is the output stream
name with a .txt extension. For debugging purposes, the StreamWriter can be configured to
print the written samples on the console:

Creating New Adapters
8-49
<route name="route">
...
<output>
<stream_name>HelloWorld</stream_name>
<registered_type_name>TextLine</registered_type_name>
<property>
<value>
<element>
<name>print_to_stdout</name>
<value>1</value>
</element>
</value>
</property>
</output>
</route>
In the above example, the output StreamWriter will store the lines provided by Routing Service
on a file called HelloWorld.txt. It will also print the lines on the screen.
Insert the following code in the “Simple File Adapter: StreamWriter“ section of SimpleFil-
eAdapter.c.
Create a file called SimpleFileAdapterStreamWriter.java under <Adapter directory>1/routing-
service/adapter/simplefile.
Insert the following content:
/******************************************************************/
/* Simple File Adapter Stream Writer */
/******************************************************************/
package routingservice.adapter.simplefile;
import java.io.File;
import java.io.FileWriter;
import java.io.BufferedWriter;
import java.io.IOException;
import java.util.List;
import java.util.ListIterator;
import java.util.Properties;
import com.rti.dds.dynamicdata.DynamicData;
import com.rti.routingservice.adapter.StreamWriter;
import com.rti.routingservice.adapter.infrastructure.AdapterException;
import com.rti.routingservice.adapter.infrastructure.StreamInfo;
public class SimpleFileAdapterStreamWriter implements StreamWriter {
private String verbosity = null;
private String fileName = null;
private boolean printToStdout;
private BufferedWriter fileWriter = null;
/**
*/
private void parseProperties(Properties properties) {
int printToStdoutInt;
String printToStdoutStr;
printToStdoutStr = properties.getProperty("print_to_stdout");
1. c:\adapters\SimpleFileAdapter for Windows systems, or /opt/adapters/simplefile for UNIX-based systems.

Creating New Adapters
8-50
if (printToStdoutStr == null) {
printToStdout = false;
} else {
printToStdoutInt = new Integer(printToStdoutStr).intValue();
if (printToStdoutInt != 0) {
printToStdout = true;
} else {
printToStdout = false;
}
}
}
/**
*/
SimpleFileAdapterStreamWriter(
StreamInfo streamInfo,
Properties properties,
String directory,
String verbosity) throws AdapterException
{
this.verbosity = verbosity;
parseProperties(properties);
fileName = streamInfo.getStreamName() + ".txt";
try {
fileWriter = new BufferedWriter(new FileWriter(new File(
directory,fileName)));
} catch (IOException e) {
throw new AdapterException(0, "error opening " + fileName);
}
}
/**
*/
void close() throws AdapterException {
try {
if (fileWriter != null) {
fileWriter.close();
}
} catch (IOException e) {
throw new AdapterException(0, "error closing " + fileName);
}
}
/**
*/
public int write(List<Object> sampleList, List<Object> infoList)
throws AdapterException
{
String line;
ListIterator iterator = sampleList.listIterator();
DynamicData dynamicData = null;
if (verbosity.equals("debug")) {
System.out.println("CALL " + getClass().getName() + ".write");
}
try {

Creating New Adapters
8-51
while (iterator.hasNext()) {
dynamicData = (DynamicData)iterator.next();
line = dynamicData.get_string("value",
DynamicData.MEMBER_ID_UNSPECIFIED);
fileWriter.write(line);
fileWriter.newLine();
if (printToStdout) {
System.out.println(line);
}
}
} catch (IOException e) {
throw new AdapterException(0, "error writing to file " +
fileName, e);
} catch (Exception e) {
throw new AdapterException(0, "error writing", e);
}
return 0;
}
/**
*/
public void update(Properties properties) throws AdapterException {
parseProperties(properties);
}
}
8.3.6.8 Running the SimpleFileAdapter
This section describes the steps required to use and run the SimpleFileAdapter with Routing Ser-
vice. You will create a configuration file with a single route that reads a HelloWorld text file from
an input directory and saves it into an output directory.
1. Compile and build the SimpleFileAdapter.
UNIX-based systems:
> cd /opt/adapters/simplefile
> ./build.sh
Windows systems:
> cd c:\adapters\SimpleFileAdapter
> build.cmd
2. In the adapter project directory (c:\adapters\SimpleFileAdapter1 on Windows systems;
/opt/adapters/simplefile1 on UNIX-based systems), create two directories called input
and output.
3. In the input directory create a file called HelloWorld.txt with the following content.
Hello World 1!
Hello World 2!
Hello World 3!
Hello World 4!
Hello World 5!
Hello World 6!
Hello World 7!
Hello World 8!
Hello World 9!
1. Your directory may be different if you did not use the default locations.

Creating New Adapters
8-52
Hello World 10!
4. In the adapter project directory, create a Routing Service XML configuration file called
simple_file_adapter.xml with the following content. Replace the value of the directory
property under both connections with the location of the input and output directories.
<?xml version="1.0"?>
<dds>
<adapter_library name="adapters">
<java_adapter_plugin name="simple_file">
<class_name>routingservice.adapter.simplefile.SimpleFileAdapter</
class_name>
</java_adapter_plugin>
</adapter_library>
<types>
<struct name="TextLine">
<member name="value" type="string" stringMaxLength="2048"/>
</struct>
</types>
<routing_service name="file_to_file">
<jvm>
<class_path>
<element>./class/simplefileadapter.jar</element>
</class_path>
</jvm>
<domain_route name="domain_route">
<connection_1 plugin_name="adapters::simple_file">
<registered_type name="TextLine" type_name="TextLine"/>
<property>
<value>
<element>
<name>directory</name>
<value>/opt/adapters/simplefile/input</value>
</element>
</value>
</property>
</connection_1>
<connection_2 plugin_name="adapters::simple_file">
<registered_type name="TextLine" type_name="TextLine"/>
<property>
<value>
<element>
<name>directory</name>
<value>/opt/adapters/simplefile/output</value>
</element>
</value>
</property>
</connection_2>
<session name="session">
<route name="route">
<input connection="1">
<stream_name>HelloWorld</stream_name>
<registered_type_name>
TextLine
</registered_type_name>
</input>

Creating New Adapters
8-53
<output>
<stream_name>HelloWorld</stream_name>
<registered_type_name>
TextLine
</registered_type_name>
<property>
<value>
<element>
<name>print_to_stdout</name>
<value>1</value>
</element>
</value>
</property>
</output>
</route>
</session>
</domain_route>
</routing_service>
</dds>
5. Start Routing Service by entering the following in a command shell.
On UNIX-based systems:
> cd <SimpleFileAdapter project directory>
> <NDDSHOME>/bin/rtiroutingservice
-cfgFile simple_file_adapter.xml -cfgName file_to_file
On Windows systems:
> cd <SimpleFileAdapter project directory>
> <NDDSHOME>\bin\rtiroutingservice
-cfgFile simple_file_adapter.xml -cfgName file_to_file
6. On the screen you will see:
RTI Routing Service <version> started (with name file_to_file)
Hello World 1!
Hello World 2!
Hello World 3!
Hello World 4!
Hello World 5!
Hello World 6!
Hello World 7!
Hello World 8!
Hello World 9!
Hello World 10!
7. Verify that a file called HelloWorld.txt has been generated into the output directory. The
content of this file should be identical to the content of the same file in the input direc-
tory.
8.3.7 Debugging Java Adapters
When you develop a custom adapter, you will need to debug it and test it. This section describes
the tools and APIs that you have available to debug and detect problems in Routing Service
adapters written in Java.
The first debugging capability is provided by the Routing Service Adapter SDK. The adapter SDK
provides a way to access the verbosity level of Routing Service as a property called rti.routingser-
vice.verbosity, which can be obtained from the properties passed to the adapter constructor. It is

Creating New Adapters
8-54
highly recommended that, as part of the adapter implementation, you instrument the code by
adding status messages that will be printed with the INFO and DEBUG verbosity levels. This
level of instrumentation will help you to capture run-time information for troubleshooting.
The second debugging capability is provided by third party tools. The rest of this section shows
how to debug a Java adapter using jdb (the command-line debugger of Java) and NetBeans™
IDE 6.9.
8.3.7.1 Enabling Debugging in the Routing Service JVM
Before you start debugging with jdb or NetBeans, you have to enable debugging in the JVM-cre-
ated Routing Service.
1. If you have not done so already, stop the existing Routing Service execution by pressing
CTRL-C.
2. Edit java_simple_adapter.xml and replace the content of the JVM tag with:
<jvm>
<class_path>
<element>./class/simplefileadapter.jar</element>
</class_path>
<options>
<element>-Xdebug</element>
<element>
-Xrunjdwp:transport=dt_socket,address=8192,server=y,suspend=y
</element>
</options>
</jvm>
The JVM option -Xdebug is used to enable debugging.
The JVM option -Xrunjdwp loads the JDPA reference implementation of JDWP (Java
Debug Wire Protocol) and starts listening on port 8192 to communicate with a separate
debugger application such as jdb and NetBeans.
For additional details on Java debugging see:
http://java.sun.com/javase/technologies/core/toolsapis/jpda
3. Save the changes.
4. Run Routing Service.
On UNIX-based systems:
> cd <SimpleFileAdapter project directory>
> <NDDSHOME>/bin/rtiroutingservice
-cfgFile simple_file_adapter.xml -cfgName file_to_file
On Windows systems:
> cd <SimpleFileAdapter project directory>
> <NDDSHOME>/bin/rtiroutingservice
-cfgFile simple_file_adapter.xml -cfgName file_to_file
You should see output like this:
Listening for transport dt_socket at address: 1024
At this point, the execution of Routing Service is suspended and waiting for a debugger to
attach.

Creating New Adapters
8-55
8.3.7.2 Debugging with JDB
jdb is the command-line debugger of Java. This section is not intended to give complete cover-
age on all the jdb functionality and commands, but rather to provide basic information on how
to attach to the Routing Service JVM and start debugging.
For more information about JDB see the following web page:
http://java.sun.com/j2se/1.5.0/docs/tooldocs/windows/jdb.html
1. In a separate shell window, start jdb:
UNIX-based systems:
> cd /opt/adapters/simplefile
> jdb -sourcepath . -attach 1024
Windows systems:
> cd c:\adapters\SimpleFileAdapter
> jdb -sourcepath . -attach 1024
2. Set breakpoints in the methods or classes that you would like to debug.
For example, to set a breakpoint in the SimpleFileAdapter constructor enter the follow-
ing:
main[1] stop in routingservice.adapter.simplefile.SimpleFileAdapter.<init>
3. Resume the execution of Routing Service by entering:
main[1] cont
You will see output similar to:
> Set deferred breakpoint routingservice.adapter.simplefile.SimpleFileAdapter.<init>
Breakpoint hit: "thread=main", routingservice.adapter.simplefile.SimpleFil-
eAdapter.<init>(), line=23 bci=0
23 public SimpleFileAdapter(Properties props) {
Use the command help to get a list of the command that will allow you to continue the
debugging process.
8.3.7.3 Debugging with NetBeans
NetBeans is an IDE for developing and debugging Java applications. This section is not
intended to give complete coverage of all the NetBeans debugger functionality, but rather to
provide basic information on how to attach the NetBeans debugger to the Routing Service JVM
and start debugging.
1. Verify that NetBeans IDE 6.9 is installed on your system. The installation of NetBeans is
beyond the scope of this document; please refer to NetBeans documentation.
2. Start NetBeans.
3. Make the adapter source code available to the debugger.
a. Select Window, Debugging, Sources.
b. Right-click the Remote Attach window and select Add Source Root.

Creating New Adapters
8-56
c. Enter the adapter directory.
4. Set breakpoints in the methods or classes that you would like to debug.
For example, to set a breakpoint in the SimpleFileAdapter constructor, follow the follow-
ing steps:
a. Select Debug, New Breakpoint.
b. In the New Breakpoint window, select Method as the breakpoint type and provide
routingservice.adapter.simplefile.SimpleFileAdapter as the class name and <init>
as the method name.
c. Press OK.
5. Attach the debugger to Routing Service JVM.
a. Select Debug, Attach Debugger.

Creating New Adapters
8-57
b. For the Host, enter the name of the host where Routing Service is running.
c. For the Port, enter 8192.
d. Press OK to start debugging the adapter.
8.3.8 Testing an Adapter
A simple Java test adapter is provided with Routing Service Adapter SDK. You will find the class,
com.rti.routingservice.adapter.test.TestAdapter, in rtirsadapter.jar.
This is a convenient way to test your own adapters. The TestAdapter is used as an output
adapter that counts the number of samples that meet certain conditions defined in the configu-
ration file.
Your adapter will act as the input and its samples will be passed to the TestAdapter. If the num-
ber of samples received by the TestAdapter is not between a defined range when you stop Rout-
ing Service, you will see a failure message. (Success or failure is determined when you stop
Routing Service and it destroys the adapter.)
To use the TestAdapter to test your input adapter:
1. Write a configuration file in which your adapter is the input for one or more routes and
the TestAdapter is the output.
Configure the TestAdapter with the expected number of samples within a range speci-
fied using the properties MinExpectedSamples and MaxExpectedSamples in the <out-
put> tag.
2. Run Routing Service using that configuration file.
3. Wait the amount of time your adapter may require.
4. Stop Routing Service. The TestAdapter will print a failure or success message.
You can avoid steps 3-4 by starting Routing Service with the -stopAfter <seconds> command-
line option.
If you run Routing Service with -verbosity 3 (or higher), the TestAdapter will also print the
DynamicData samples as they arrive.
For an example of how to use and configure the TestAdapter, see <Routing Service home>/
example/testing/test_adapter.xml. This example tests the simple C file adapter introduced in
previous sections.

Creating New Adapters
8-58
You can also write your own adapter to extend the TestAdapter class. The source code is in rtirs-
adapter.jar.

9-1
Chapter 9 Propagating Content Filters
Routing Service can be configured to propagate the content filter information associated with
user DataReaders to the user DataWriters (see Routes (Section 2.4.6)).
When this functionality is enabled, the user DataWriters receive the information about the data
sets subscribed by the user DataReaders. The DataWriters can use that information to do writer-
side filtering1 and propagate only the samples belonging to the subscribed data sets. This results
in a more efficient bandwidth usage as well as in less CPU consumption in the Routing Service
instances and user DataReaders.
Figure 9.1 shows a scenario where communication between DataWriters and DataReaders is
relayed through one or more Routing Services and filter propagation is not enabled. The user
DataWriters will send on the wire all the samples they publish, since they cannot make assump-
tions about what user DataReaders want. This default behavior incurs unnecessary bandwidth
and CPU utilization since the filtering will occur on the DDS StreamWriter SW(N).
1. The ability to perform writer-side filtering is subject to some restrictions, which are described in the RTI Connext
DDS Core Library User’s Manual. For the sake of this discussion, we will assume that the configuration of DataReaders,
DataWriters, and Routing Service instances is such that writer-side filtering is allowed.
Figure 9.1 System Behavior without Filter Propagation
Without propagation, user DataWriters send all the samples; filtering occurs on the last route's
StreamWriter.

Enabling Filter Propagation
9-2
Enabling filter propagation will make it possible to perform writer-side filtering from the user
DataWriters, since they receive a composed filter that represents the data set subscribed by all
the user DataReaders, as shown in Figure 9.2.
9.1 Enabling Filter Propagation
Filter propagation is disabled by default in Routing Service. You can enable filter propagation
with the <filter_propagation> tag (see Routes (Section 2.4.6)) available under the topic route
configuration (see Topic Route Tags (Table 2.11)) and auto-topic route configuration (see Auto-
topic Route Tags (Table 2.17)).
Filter propagation is supported only in topic routes and auto-topic routes (use the DDS adapter)
and the built-in SQL filter. See Filter Propagation Behavior (Section 9.2) for further restrictions.
9.2 Filter Propagation Behavior
Without filter propagation, the only way to enforce writer-side filtering in a scenario involving
one or more Routing Services between the user DataWriters and user DataReaders (see
Figure 9.1) is by statically configuring the filter (see Chapter 2: Configuring Routing Service) in
the Routing Services’ StreamReaders. This method has two main disadvantages:
1. It requires knowing beforehand the data set subscribed by the user DataReaders.
Figure 9.2 System Behavior with Filter Propagation
With propagation, user DataWriters receive a composed filter that allows writer-side filtering, thus sending only
samples in which user DataReaders are interested.

Filter Propagation Behavior
9-3
2. The filters in the StreamReaders are not automatically updated based on changes to the
filters in the user DataReaders. This may affect not only bandwidth utilization but also
correctness. For example, a user DataReader may not receive a sample because it has
been filtered out by one of the StreamReaders.
Filter propagation can address the previous issues by dynamically updating the StreamReaders’
filters. The composed filter associated with a StreamReader in a route is built by aggregating the
filter information associated with all DataReaders that match the route’s StreamWriter, as shown
in Figure 9.3.
The composed filter (CF) is the union of the matching DataReaders’ filters and it allows passing
any sample that passes, at least, one of the DataReader’ filters.
For the SQL filter, the union operator is OR:
Filter propagation occurs within a route as follows. The route’s output StreamWriter gathers the
filter information coming from all of its matching DataReaders and provides the resulting com-
posed filter to the route’s input StreamReader, whose DataReader is responsible to send this
information to all of its matching DataWriters.
9.2.1 Filter Propagation Events
There are several events that will cause a StreamReader’s filter to be updated and propagated:
❏Route’s StreamReader creation. The initial filter is set to the stop-band filter, which is a spe-
cial kind of filter that does not let any sample pass. This filter is propagated upon Stream-
Reader’s DataReader creation and it will remain unchanged until a matching
DataReader to the route’s StreamWriter is discovered.
Figure 9.3 Filter Propagation through Routing Service
CF = F1 ∪ F2 …∪ FN
CFSQL = FSQL1 OR FSQL2 … OR FSQLN

Filter Propagation Behavior
9-4
❏Discovery of a matching DataReader in a route. The filter of the discovered DataReader will
be aggregated to the existing StreamReader’s filter, which will be propagated after being
updated.
If the discovered DataReader does not have a filter (subscribes to all the samples) or it
has a non-SQL filter the StreamReader’s filter is set to the all-pass filter, which is a special
kind of filter that let all sample pass.
The all-pass filter will remain set until there are no matching DataReaders to the route’s
StreamWriter without filter or with a non-SQL filter.
❏A matching DataReader changes its filter, either in the expression or in the parameters. The
StreamReader’s filter is updated to incorporate the latest changes and is propagated
afterwards.
9.2.2 StreamReader’s Filter Set by Configuration
When filter propagation is used in combination with static filter configuration (tag
<content_filter>), the StreamReader’s composed filter is calculated as follows:
In the previous expression, Fconf represents the configuration filter, and CF′ is the composed fil-
ter considering Fconf .
The composed filter (CF) is the intersection of the configuration filter with the filter resulting
from the union of the matching DataReaders’ filters and it allows passing any sample that
passes the configuration filter and, at least, one of the DataReader’s filters.
For the SQL filter the intersection operator is AND:
Setting a configuration filter affects the initial filter of the route’s StreamReader. In this case, the
initial filter is not the stop-band filter but the configuration filter itself.
Table 9.1 summarizes the StreamReader’s filter that is propagated under the events described in
previous section considering configuration filter.
9.2.3 Remote Administration
You can enable or disable filter propagation on a particular route by means of remote adminis-
tration (see Chapter 5: Administering Routing Service from a Remote Location). To enable or
disable filter propagation, you can send a configuration update with the new state of the func-
tionality. For instance, the XML snippet needed to enable filter propagation is as follows:
CF′ = Fconf ∩ CF = Fconf ∩ (F1 ∪ F2 ... ∪ FN)
CF′SQL = Fconf AND (FSQL1 OR FSQL2 ... OR FSQLN)
Table 9.1 Propagated StreamReader’s Filter, Depending on Configuration Filter
Event
StreamReader’s Filter
Configuration Filter No Configuration Filter
Route’s StreamReader creation Fconf Stop-band
Discovery of DataReader using SQL filter or
Filter change in a DataReader using SQL filter Fconf ∩ CF CF
Discovery of a DataReader with no filter or with
a non-SQL filter Fconf All-pass

Restrictions
9-5
<filter_propagation>
<enabled>true</enabled>
</filter_propagation>
Enabling filter propagation remotely will fail if the route is enabled and started (the Stream-
Reader is created) with filter propagation disabled. In this situation, the route needs to be dis-
abled before enabling filter propagation and re-enable it again afterwards.
9.3 Restrictions
Filter propagation cannot be enabled when:
❏Using routes or auto routes, since they are meant to work with other adapters different
than the built-in DDS one.
❏A transformation is set in the topic route.
❏Using remote administration, if the topic route was enabled and started with the func-
tionality initially disabled.
Filter propagation only works with the DDS built-in SQL filter; it cannot be configured with
other filter classes.