Red Hat JBoss BPM Suite 6.4 Development Guide En US
Red_Hat_JBoss_BPM_Suite-6.4-Development_Guide-en-US
User Manual: Pdf
Open the PDF directly: View PDF
.
Page Count: 550 [warning: Documents this large are best viewed by clicking the View PDF Link!]
- Table of Contents
- PART I. OVERVIEW
- CHAPTER 1. ABOUT THIS GUIDE
- CHAPTER 2. RED HAT JBOSS BRMS AND RED HAT JBOSS BPM SUITE ARCHITECTURE
- CHAPTER 3. APACHE MAVEN
- 3.1. MAVEN REPOSITORIES
- 3.2. USING THE MAVEN REPOSITORY IN YOUR PROJECT
- 3.3. MAVEN PROJECT CONFIGURATION FILE
- 3.4. MAVEN SETTINGS FILE
- 3.5. DEPENDENCY MANAGEMENT
- 3.6. INTEGRATED MAVEN DEPENDENCIES
- 3.7. UPLOADING ARTIFACTS TO MAVEN REPOSITORY
- 3.8. DEPLOYING RED HAT JBOSS BPM SUITE ARTIFACTS TO RED HAT JBOSS FUSE
- CHAPTER 4. INSTALL AND SET UP RED HAT JBOSS DEVELOPER STUDIO
- PART II. ALL ABOUT RULES
- CHAPTER 5. RULE ALGORITHMS
- CHAPTER 6. GETTING STARTED WITH RULES AND FACTS
- Rules Processing Steps
- 6.1. CREATING AND EXECUTING RULES
- 6.2. EXECUTION OF RULES
- 6.3. INFERENCE
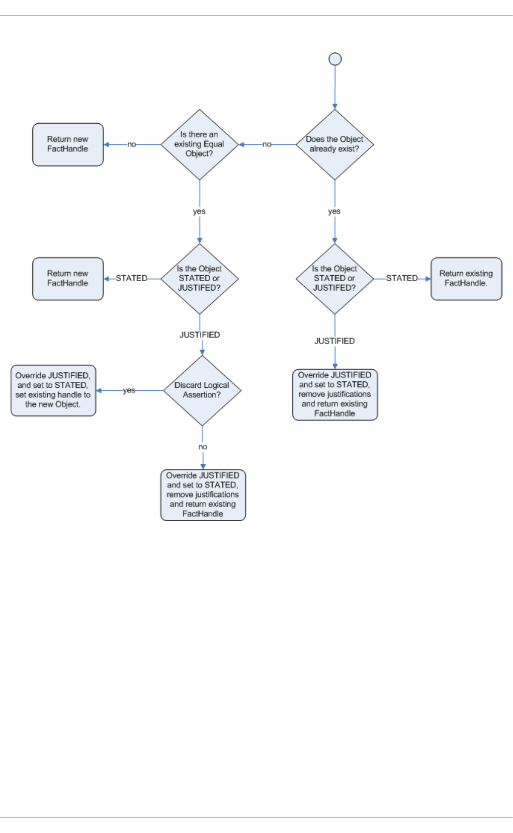
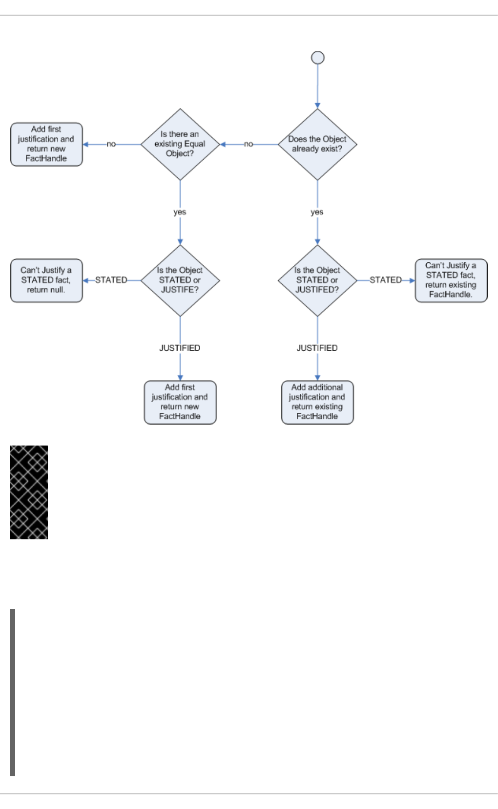
- 6.4. TRUTH MAINTENANCE
- 6.5. USING DECISION TABLES IN SPREADSHEETS
- 6.5.1. OpenOffice Example
- 6.5.2. Rules and Spreadsheets
- 6.5.3. The RuleTable Keyword
- 6.5.4. The RuleSet Keyword
- 6.5.5. Data-Defining Cells
- 6.5.6. Rule Table Columns
- 6.5.7. Rule Set Entries
- 6.5.8. Rule Attribute Entries in Rule Set Area
- 6.5.9. The RuleTable Cell
- 6.5.10. Column Types
- 6.5.11. Conditional Elements
- 6.5.12. Action Statements
- 6.5.13. Metadata Statements
- 6.5.14. Interpolating Cell Data Example
- 6.5.15. Tips for Working Within Cells
- 6.5.16. The SpreadsheetCompiler Class
- 6.5.17. Using Spreadsheet-Based Decision Tables
- 6.5.18. Lists
- 6.5.19. Revision Control
- 6.5.20. Tabular Data Sources
- 6.6. DEPENDENCY MANAGEMENT FOR GUIDED DECISION TABLES, SCORECARDS, AND RULE TEMPLATES
- 6.7. LOGGING
- CHAPTER 7. COMPLEX EVENT PROCESSING
- CHAPTER 8. WORKING WITH RULES
- 8.1. ABOUT RULE FILES
- 8.2. OPERATING ON FACTS
- 8.3. USING RULE KEYWORDS
- 8.4. ADDING COMMENTS TO RULE FILE
- 8.5. ERROR MESSAGES IN RULES
- 8.6. PACKAGING
- 8.7. FUNCTIONS IN RULES
- 8.7.1. Importing Static Method Example
- 8.7.2. Calling Function Declaration Example
- 8.7.3. Type Declarations
- 8.7.4. Declaring New Types
- 8.7.5. Declaring New Fact Type Example
- 8.7.6. Declaring New Fact Type Additional Example
- 8.7.7. Using Import Example
- 8.7.8. Generated Java Classes
- 8.7.9. Generated Java Class Example
- 8.7.10. Using Declared Types in Rules Example
- 8.7.11. Declaring Metadata
- 8.7.12. Working with Metadata Attributes
- 8.7.13. Declaring Metadata Attribute with Fact Types Example
- 8.7.14. @position Attribute
- 8.7.15. @position Example
- 8.7.16. Predefined Class Level Annotations
- 8.7.17. @key Attribute Functions
- 8.7.18. @key Declaration Example
- 8.7.19. Creating Instance with Key Constructor Example
- 8.7.20. Positional Arguments
- 8.7.21. Positional Argument Example
- 8.7.22. @position Annotation
- 8.7.23. Example Patterns
- 8.8. BACKWARD-CHAINING
- 8.9. TYPE DECLARATION
- 8.9.1. Declaring Metadata for Existing Types
- 8.9.2. Declaring Metadata for Existing Types Example
- 8.9.3. Declaring Metadata Using Fully Qualified Class Name Example
- 8.9.4. Parametrized Constructors for Declared Types Example
- 8.9.5. Non-Typesafe Classes
- 8.9.6. Accessing Declared Types from Application Code
- 8.9.7. Declaring Type
- 8.9.8. Handling Declared Fact Types Through API Example
- 8.9.9. Type Declaration Extends
- 8.9.10. Type Declaration Extends Example
- 8.9.11. Traits
- 8.9.12. Traits Example
- 8.9.13. Core Objects and Traits
- 8.9.14. @traitable Example
- 8.9.15. Writing Rules with Traits
- 8.9.16. Rules with Traits Example
- 8.9.17. Hidden Fields
- 8.9.18. Two-Part Proxy
- 8.9.19. Wrappers
- 8.9.20. Wrapper Example
- 8.9.21. Wrapper with isA Annotation Example
- 8.9.22. Removing Traits
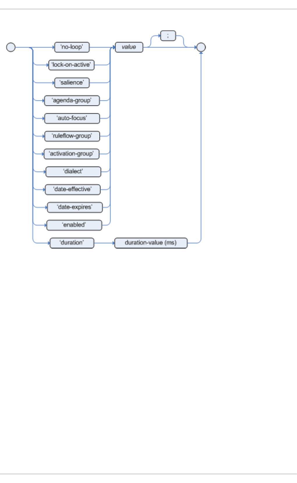
- 8.10. RULE ATTRIBUTES
- 8.11. PATTERNS
- 8.12. ELEMENTS AND VARIABLES
- 8.12.1. Property Access on Java Beans (POJOs)
- 8.12.2. POJO Example
- 8.12.3. Working with POJOs
- 8.12.4. POJO Fallbacks
- 8.12.5. Fallback Example
- 8.12.6. Java Expressions
- 8.12.7. Comma-Separated Operators
- 8.12.8. Comma-Separated Operator Example
- 8.12.9. Binding Variables
- 8.12.10. Binding Variable Examples
- 8.12.11. Unification
- 8.12.12. Unification Example
- 8.12.13. Options and Operators in Red Hat JBoss BRMS
- 8.12.14. Operator Precedence
- 8.12.15. Fine Grained Property Change Listeners
- 8.12.16. Fine Grained Property Change Listener Example
- 8.12.17. Working with Fine Grained Property Change Listeners
- 8.12.18. Using Patterns with @watch
- 8.12.19. @watch Example
- 8.12.20. Using @PropertySpecificOption
- 8.12.21. Basic Conditional Elements
- 8.12.22. Conditional Element forall
- 8.12.23. forall Examples
- 8.12.24. Conditional Element from
- 8.12.25. from Examples
- 8.12.26. Conditional Element collect
- 8.12.27. Conditional Element accumulate
- 8.12.28. Conditional Element eval
- 8.12.29. eval Conditional Element Examples
- 8.12.30. Right Hand Side
- 8.12.31. RHS Convenience Methods
- 8.12.32. Convenience Methods Using Drools Variable
- 8.12.33. Convenience Methods Using kcontext Variable
- 8.12.34. Modify Statement
- 8.12.35. Query Examples
- 8.12.36. QueryResults Example
- 8.12.37. Queries Calling Other Queries
- 8.12.38. Queries Calling Other Queries Example
- 8.12.39. Unification for Derivation Queries
- 8.13. SEARCHING WORKING MEMORY USING QUERY
- 8.14. DOMAIN SPECIFIC LANGUAGES (DSLS)
- 8.14.1. DSL Editor
- 8.14.2. Using DSLs
- 8.14.3. DSL Example
- 8.14.4. About DSL Parser
- 8.14.5. About DSL Compiler
- 8.14.6. DSL Syntax Examples
- 8.14.7. Chaining DSL Expressions
- 8.14.8. Adding Constraints to Facts
- 8.14.9. Tips for Developing DSLs
- 8.14.10. DSL and DSLR Reference
- 8.14.11. DSL Entry Description
- 8.14.12. Debug Options for DSL Expansion
- 8.14.13. DSL Definition Example
- 8.14.14. Transformation of DSLR File
- 8.14.15. String Transformation Functions
- 8.14.16. Stringing DSL Transformation Functions
- CHAPTER 9. USING RED HAT JBOSS DEVELOPER STUDIO TO CREATE AND TEST RULES
- PART III. ALL ABOUT PROCESSES
- CHAPTER 10. GETTING STARTED WITH PROCESSES
- CHAPTER 11. WORKING WITH PROCESSES
- 11.1. BPMN 2.0 NOTATION
- 11.2. WHAT COMPRISES A BUSINESS PROCESS
- 11.3. ACTIVITIES
- 11.4. DATA
- 11.5. EVENTS
- 11.6. GATEWAYS
- 11.7. VARIABLES
- 11.8. ASSIGNMENT
- 11.9. ACTION SCRIPTS
- 11.10. CONSTRAINTS
- 11.11. TIMERS
- 11.12. MULTI-THREADING
- 11.12.1. Multi-Threading
- 11.12.2. Engine Execution
- 11.12.3. Job Executor for Asynchronous Execution
- 11.12.4. Using Job Executor in Embedded Mode
- 11.12.5. Hello World Example with Embedded Job Executor
- 11.12.6. Using Job Executor in Business Central
- 11.12.7. Multiple Sessions and persistence
- 11.12.8. Asynchronous Events
- 11.12.9. Technical exceptions
- 11.13. PROCESS FLUENT API
- 11.14. TESTING BUSINESS PROCESSES
- CHAPTER 12. HUMAN TASKS MANAGEMENT
- 12.1. HUMAN TASKS
- 12.2. USING USER TASKS IN PROCESSES
- 12.3. DATA MAPPING
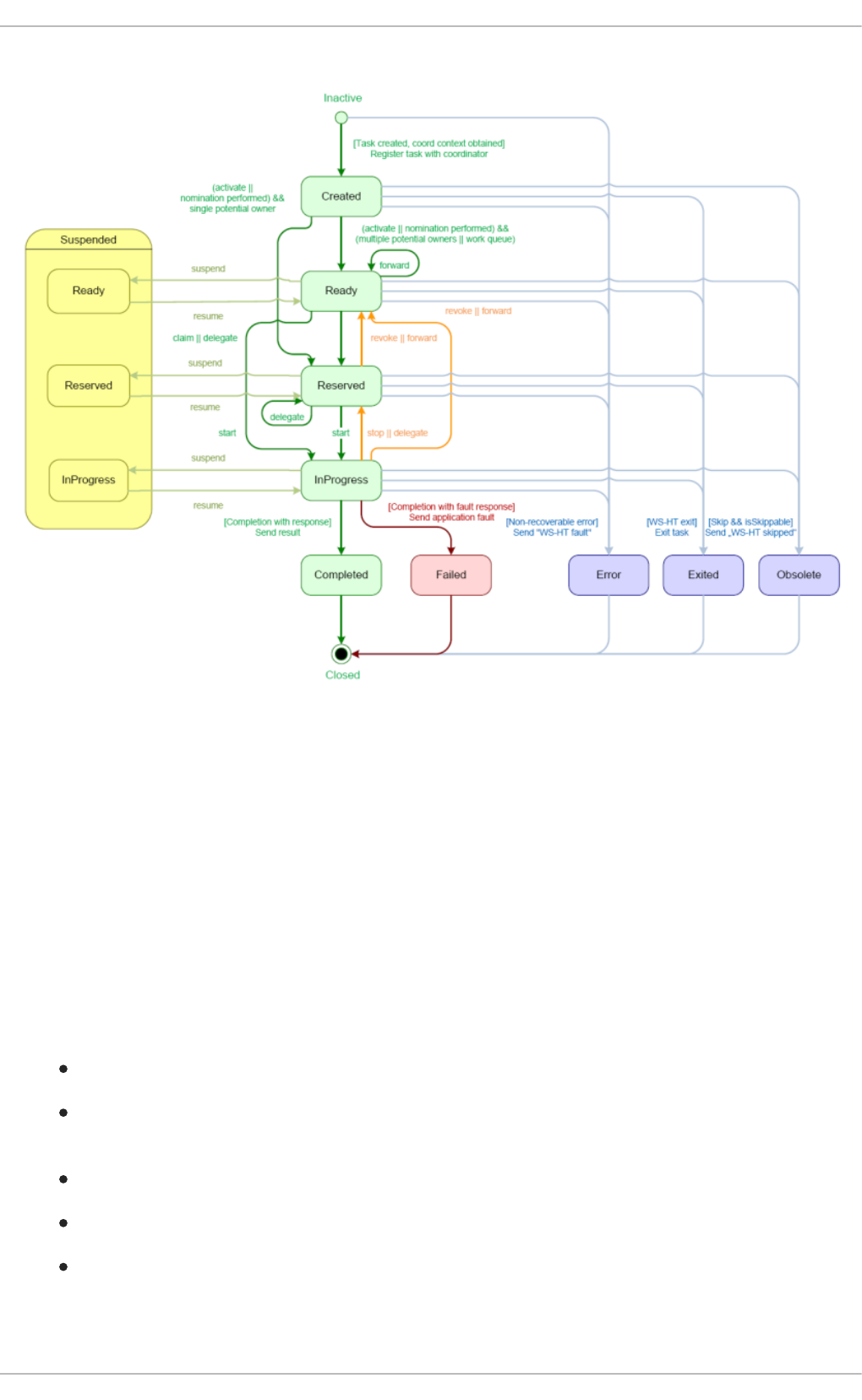
- 12.4. TASK LIFECYCLE
- 12.5. TASK PERMISSIONS
- 12.6. TASK SERVICE
- 12.7. TASK ESCALATION
- 12.8. RETRIEVING PROCESS AND TASK INFORMATION
- 12.9. ADVANCED QUERIES WITH QUERYSERVICE
- 12.10. PROCESS INSTANCE MIGRATION
- CHAPTER 13. PERSISTENCE AND TRANSACTIONS
- CHAPTER 14. USING RED HAT JBOSS DEVELOPER STUDIO TO CREATE AND TEST PROCESSES
- 14.1. RED HAT JBOSS BPM SUITE RUNTIME
- 14.2. IMPORTING AND CLONING PROJECTS FROM GIT REPOSITORY INTO RED HAT JBOSS DEVELOPER STUDIO
- 14.3. COMPONENTS OF RED HAT JBOSS BPM SUITE APPLICATION
- 14.4. CREATING RED HAT JBOSS BPM SUITE PROJECT
- 14.5. CONVERTING EXISTING JAVA PROJECT TO RED HAT JBOSS BPM SUITE PROJECT
- 14.6. CREATING PROCESSES IN RED HAT JBOSS DEVELOPER STUDIO
- 14.7. MODELING AND VALIDATING PROCESSES IN RED HAT JBOSS DEVELOPER STUDIO
- 14.8. AUDIT VIEW
- 14.9. SYNCHRONIZING RED HAT JBOSS DEVELOPER STUDIO WORKSPACE WITH BUSINESS CENTRAL REPOSITORIES
- CHAPTER 15. CASE MANAGEMENT
- PART IV. INTELLIGENT PROCESS SERVER AND REALTIME DECISION SERVER
- CHAPTER 16. THE REST API FOR INTELLIGENT PROCESS SERVER EXECUTION
- CHAPTER 17. THE REST API FOR INTELLIGENT PROCESS SERVER ADMINISTRATION
- CHAPTER 18. INTELLIGENT PROCESS SERVER UI EXTENSION
- CHAPTER 19. INTELLIGENT PROCESS SERVER JAVA CLIENT API OVERVIEW
- 19.1. CLIENT CONFIGURATION
- 19.2. SERVER RESPONSE
- 19.3. INSERTING AND EXECUTING COMMANDS
- 19.4. LISTING SERVER CAPABILITIES
- 19.5. LISTING CONTAINERS
- 19.6. HANDLING CONTAINERS
- 19.7. AVAILABLE INTELLIGENT PROCESS SERVER CLIENTS
- 19.8. LISTING AVAILABLE BUSINESS PROCESSES
- 19.9. STARTING A BUSINESS PROCESSES
- 19.10. QUERYDEFINITION FOR INTELLIGENT PROCESS SERVER USING JAVA CLIENT API
- PART V. KIE
- CHAPTER 20. JAVA APIS
- 20.1. KIE API
- 20.2. RUNTIME MANAGER
- 20.3. KIE SERVICES
- 20.4. CDI INTEGRATION
- CHAPTER 21. REMOTE API
- 21.1. REST API
- 21.2. JMS
- 21.3. SOAP API
- 21.4. EJB INTERFACE
- 21.5. REMOTE JAVA API
- 21.6. TROUBLESHOOTING
- APPENDIX A. VERSIONING INFORMATION

Red Hat JBoss BPM Suite 6.4
Development Guide
Red Hat JBoss BPM Suite Development Guide for Red Hat JBoss Developers
Last Updated: 2018-01-10


Red Hat JBoss BPM Suite 6.4 Development Guide
Red Hat JBoss BPM Suite Development Guide for Red Hat JBoss Developers
Red Customer Content Services
brms-docs@redhat.com
Emily Murphy
Gemma Sheldon
Michele Haglund
Mikhail Ramendik
Stetson Robinson
Vidya Iyengar

Legal Notice
Copyright © 2018 Red Hat, Inc.
The text of and illustrations in this document are licensed by Red Hat under a Creative Commons
Attribution–Share Alike 3.0 Unported license ("CC-BY-SA"). An explanation of CC-BY-SA is
available at
http://creativecommons.org/licenses/by-sa/3.0/
. In accordance with CC-BY-SA, if you distribute this document or an adaptation of it, you must
provide the URL for the original version.
Red Hat, as the licensor of this document, waives the right to enforce, and agrees not to assert,
Section 4d of CC-BY-SA to the fullest extent permitted by applicable law.
Red Hat, Red Hat Enterprise Linux, the Shadowman logo, JBoss, OpenShift, Fedora, the Infinity
logo, and RHCE are trademarks of Red Hat, Inc., registered in the United States and other
countries.
Linux ® is the registered trademark of Linus Torvalds in the United States and other countries.
Java ® is a registered trademark of Oracle and/or its affiliates.
XFS ® is a trademark of Silicon Graphics International Corp. or its subsidiaries in the United
States and/or other countries.
MySQL ® is a registered trademark of MySQL AB in the United States, the European Union and
other countries.
Node.js ® is an official trademark of Joyent. Red Hat Software Collections is not formally related
to or endorsed by the official Joyent Node.js open source or commercial project.
The OpenStack ® Word Mark and OpenStack logo are either registered trademarks/service marks
or trademarks/service marks of the OpenStack Foundation, in the United States and other
countries and are used with the OpenStack Foundation's permission. We are not affiliated with,
endorsed or sponsored by the OpenStack Foundation, or the OpenStack community.
All other trademarks are the property of their respective owners.
Abstract
A guide to using API's in Red Hat JBoss BPM Suite for developers.

. . . . . . . . . . . . . . . . . . . . . . . . . . . . . . . . . . . . . . . . . . . . . . . . . . . . . . . . . . . . . . . . . . . . . . . . . . . . . . . . . . . . . . . . . . . . . . . . . . . . . . . . . . . . . . . . . . . . . . . . . . . . . . . . . . . . . . . . . . . . . . . . . . . . . . . . . . . . . . . . . . . . . . . . . . . . . . . . . . . . . . . . . . . . . . . . . . . . . . . . . . . . . . . . . . . . . . . . . . . . . . . . . . . . . . . . . . . . . . . . . . . . . . . . . . . . . . . . . . . . . . . . . . . . . . . . . . . . . . . .
. . . . . . . . . . . . . . . . . . . . . . . . . . . . . . . . . . . . . . . . . . . . . . . . . . . . . . . . . . . . . . . . . . . . . . . . . . . . . . . . . . . . . . . . . . . . . . . . . . . . . . . . . . . . . . . . . . . . . . . . . . . . . . . . . . . . . . . . . . . . . . . . . . . . . . . . . . . . . . . . . . . . . . . . . . . . . . . . . . . . . . . . . . . . . . . . . . . . . . . . . . . . . . . . . . . . . . . . . . . . . . . . . . . . . . . . . . . . . . . . . . . . . . . . . . . . . . . . . . . . . . . . . . . . . . . . . . . . . . . .
. . . . . . . . . . . . . . . . . . . . . . . . . . . . . . . . . . . . . . . . . . . . . . . . . . . . . . . . . . . . . . . . . . . . . . . . . . . . . . . . . . . . . . . . . . . . . . . . . . . . . . . . . . . . . . . . . . . . . . . . . . . . . . . . . . . . . . . . . . . . . . . . . . . . . . . . . . . . . . . . . . . . . . . . . . . . . . . . . . . . . . . . . . . . . . . . . . . . . . . . . . . . . . . . . . . . . . . . . . . . . . . . . . . . . . . . . . . . . . . . . . . . . . . . . . . . . . . . . . . . . . . . . . . . . . . . . . . . . . . .
. . . . . . . . . . . . . . . . . . . . . . . . . . . . . . . . . . . . . . . . . . . . . . . . . . . . . . . . . . . . . . . . . . . . . . . . . . . . . . . . . . . . . . . . . . . . . . . . . . . . . . . . . . . . . . . . . . . . . . . . . . . . . . . . . . . . . . . . . . . . . . . . . . . . . . . . . . . . . . . . . . . . . . . . . . . . . . . . . . . . . . . . . . . . . . . . . . . . . . . . . . . . . . . . . . . . . . . . . . . . . . . . . . . . . . . . . . . . . . . . . . . . . . . . . . . . . . . . . . . . . . . . . . . . . . . . . . . . . . . .
. . . . . . . . . . . . . . . . . . . . . . . . . . . . . . . . . . . . . . . . . . . . . . . . . . . . . . . . . . . . . . . . . . . . . . . . . . . . . . . . . . . . . . . . . . . . . . . . . . . . . . . . . . . . . . . . . . . . . . . . . . . . . . . . . . . . . . . . . . . . . . . . . . . . . . . . . . . . . . . . . . . . . . . . . . . . . . . . . . . . . . . . . . . . . . . . . . . . . . . . . . . . . . . . . . . . . . . . . . . . . . . . . . . . . . . . . . . . . . . . . . . . . . . . . . . . . . . . . . . . . . . . . . . . . . . . . . . . . . . .
. . . . . . . . . . . . . . . . . . . . . . . . . . . . . . . . . . . . . . . . . . . . . . . . . . . . . . . . . . . . . . . . . . . . . . . . . . . . . . . . . . . . . . . . . . . . . . . . . . . . . . . . . . . . . . . . . . . . . . . . . . . . . . . . . . . . . . . . . . . . . . . . . . . . . . . . . . . . . . . . . . . . . . . . . . . . . . . . . . . . . . . . . . . . . . . . . . . . . . . . . . . . . . . . . . . . . . . . . . . . . . . . . . . . . . . . . . . . . . . . . . . . . . . . . . . . . . . . . . . . . . . . . . . . . . . . . . . . . . . .
. . . . . . . . . . . . . . . . . . . . . . . . . . . . . . . . . . . . . . . . . . . . . . . . . . . . . . . . . . . . . . . . . . . . . . . . . . . . . . . . . . . . . . . . . . . . . . . . . . . . . . . . . . . . . . . . . . . . . . . . . . . . . . . . . . . . . . . . . . . . . . . . . . . . . . . . . . . . . . . . . . . . . . . . . . . . . . . . . . . . . . . . . . . . . . . . . . . . . . . . . . . . . . . . . . . . . . . . . . . . . . . . . . . . . . . . . . . . . . . . . . . . . . . . . . . . . . . . . . . . . . . . . . . . . . . . . . . . . . . .
Table of Contents
PART I. OVERVIEW
CHAPTER 1. ABOUT THIS GUIDE
1.1. AUDIENCE
1.2. PREREQUISITES
CHAPTER 2. RED HAT JBOSS BRMS AND RED HAT JBOSS BPM SUITE ARCHITECTURE
2.1. RED HAT JBOSS BUSINESS RULES MANAGEMENT SYSTEM
2.1.1. Red Hat JBoss BRMS Key Components
2.1.2. Red Hat JBoss BRMS Features
2.2. RED HAT JBOSS BUSINESS PROCESS MANAGEMENT SUITE
2.2.1. Red Hat JBoss BPM Suite Key Components
2.2.2. Red Hat JBoss BPM Suite Features
2.3. SUPPORTED PLATFORMS AND APIS
2.4. USE CASES
2.4.1. Use Case: Business Decision Management in Insurance Industry with Red Hat JBoss BRMS
2.4.2. Use Case: Process-Based Solution in Loan Industry
CHAPTER 3. APACHE MAVEN
3.1. MAVEN REPOSITORIES
3.2. USING THE MAVEN REPOSITORY IN YOUR PROJECT
3.3. MAVEN PROJECT CONFIGURATION FILE
3.4. MAVEN SETTINGS FILE
3.5. DEPENDENCY MANAGEMENT
3.6. INTEGRATED MAVEN DEPENDENCIES
3.7. UPLOADING ARTIFACTS TO MAVEN REPOSITORY
Alternative Maven Approach
3.8. DEPLOYING RED HAT JBOSS BPM SUITE ARTIFACTS TO RED HAT JBOSS FUSE
Separating Assets and Code
CHAPTER 4. INSTALL AND SET UP RED HAT JBOSS DEVELOPER STUDIO
4.1. INSTALLING RED HAT JBOSS DEVELOPER STUDIO PLUG-INS
4.2. CONFIGURING RED HAT JBOSS BRMS/BPM SUITE SERVER
4.3. IMPORTING PROJECTS FROM GIT REPOSITORY INTO RED HAT JBOSS DEVELOPER STUDIO
4.4. KIE NAVIGATOR
PART II. ALL ABOUT RULES
CHAPTER 5. RULE ALGORITHMS
5.1. PHREAK ALGORITHM
5.2. RULE EVALUATION WITH PHREAK ALGORITHM
PHREAK and Sequential Mode
5.3. RETE ALGORITHM
5.3.1. ReteOO
Rete Root Node
ObjectTypeNode
AlphaNodes
Hashing
BetaNodes
Alpha Memory and Beta Memory
Lookups with BetaNodes
LeftInputNodeAdapters
Terminal Nodes
15
16
16
16
18
18
18
19
19
19
20
21
21
21
22
24
24
24
24
25
26
31
31
33
34
34
35
35
35
36
37
38
39
39
39
40
41
41
41
41
41
41
42
42
42
42
42
Table of Contents
1

. . . . . . . . . . . . . . . . . . . . . . . . . . . . . . . . . . . . . . . . . . . . . . . . . . . . . . . . . . . . . . . . . . . . . . . . . . . . . . . . . . . . . . . . . . . . . . . . . . . . . . . . . . . . . . . . . . . . . . . . . . . . . . . . . . . . . . . . . . . . . . . . . . . . . . . . . . . . . . . . . . . . . . . . . . . . . . . . . . . . . . . . . . . . . . . . . . . . . . . . . . . . . . . . . . . . . . . . . . . . . . . . . . . . . . . . . . . . . . . . . . . . . . . . . . . . . . . . . . . . . . . . . . . . . . . . . . . . . . . .
. . . . . . . . . . . . . . . . . . . . . . . . . . . . . . . . . . . . . . . . . . . . . . . . . . . . . . . . . . . . . . . . . . . . . . . . . . . . . . . . . . . . . . . . . . . . . . . . . . . . . . . . . . . . . . . . . . . . . . . . . . . . . . . . . . . . . . . . . . . . . . . . . . . . . . . . . . . . . . . . . . . . . . . . . . . . . . . . . . . . . . . . . . . . . . . . . . . . . . . . . . . . . . . . . . . . . . . . . . . . . . . . . . . . . . . . . . . . . . . . . . . . . . . . . . . . . . . . . . . . . . . . . . . . . . . . . . . . . . . .
Node Sharing
5.4. SWITCHING BETWEEN PHREAK AND RETEOO
Switching Between PHREAK and ReteOO in System Properties
Switching Between PHREAK and ReteOO in KieBaseConfiguration
CHAPTER 6. GETTING STARTED WITH RULES AND FACTS
Rules Processing Steps
6.1. CREATING AND EXECUTING RULES
6.1.1. Creating and Executing Rules Using Plain Java
6.1.2. Creating and Executing Rules Using Maven
6.1.3. Creating and Executing Rules Using Red Hat JBoss Developer Studio
6.1.4. Creating and Executing Rules Using Business Central
6.2. EXECUTION OF RULES
6.2.1. Agenda
6.2.2. Agenda Processing
6.2.3. Conflict Resolution
6.2.4. AgendaGroup
6.2.5. setFocus()
6.2.6. ActivationGroup
6.3. INFERENCE
6.3.1. The Inference Engine
6.3.2. Inference Example
6.4. TRUTH MAINTENANCE
6.5. USING DECISION TABLES IN SPREADSHEETS
6.5.1. OpenOffice Example
6.5.2. Rules and Spreadsheets
6.5.3. The RuleTable Keyword
6.5.4. The RuleSet Keyword
6.5.5. Data-Defining Cells
6.5.6. Rule Table Columns
6.5.7. Rule Set Entries
6.5.8. Rule Attribute Entries in Rule Set Area
6.5.9. The RuleTable Cell
6.5.10. Column Types
6.5.11. Conditional Elements
6.5.12. Action Statements
6.5.13. Metadata Statements
6.5.14. Interpolating Cell Data Example
6.5.15. Tips for Working Within Cells
6.5.16. The SpreadsheetCompiler Class
6.5.17. Using Spreadsheet-Based Decision Tables
6.5.18. Lists
6.5.19. Revision Control
6.5.20. Tabular Data Sources
6.6. DEPENDENCY MANAGEMENT FOR GUIDED DECISION TABLES, SCORECARDS, AND RULE TEMPLATES
6.7. LOGGING
6.7.1. Configuring Logging Level
CHAPTER 7. COMPLEX EVENT PROCESSING
7.1. INTRODUCTION TO COMPLEX EVENT PROCESSING
7.2. EVENTS
7.2.1. Event Declaration
42
44
44
44
46
46
46
46
49
53
56
60
60
60
60
60
61
61
61
61
61
62
66
66
67
67
67
67
67
68
69
70
70
70
71
72
72
72
73
73
73
73
73
74
74
74
76
76
77
78
Red Hat JBoss BPM Suite 6.4 Development Guide
2

. . . . . . . . . . . . . . . . . . . . . . . . . . . . . . . . . . . . . . . . . . . . . . . . . . . . . . . . . . . . . . . . . . . . . . . . . . . . . . . . . . . . . . . . . . . . . . . . . . . . . . . . . . . . . . . . . . . . . . . . . . . . . . . . . . . . . . . . . . . . . . . . . . . . . . . . . . . . . . . . . . . . . . . . . . . . . . . . . . . . . . . . . . . . . . . . . . . . . . . . . . . . . . . . . . . . . . . . . . . . . . . . . . . . . . . . . . . . . . . . . . . . . . . . . . . . . . . . . . . . . . . . . . . . . . . . . . . . . . . .
7.2.2. Event Metadata
7.3. CLOCK IMPLEMENTATION IN COMPLEX EVENT PROCESSING
7.3.1. Session Clock
7.3.2. Available Clock Implementations
7.4. EVENT PROCESSING MODES
7.4.1. Cloud Mode
7.4.2. Stream Mode
7.5. EVENT STREAMS
7.5.1. Declaring and Using Entry Points
7.5.2. Negative Pattern in Stream Mode
7.6. TEMPORAL OPERATIONS
7.6.1. Temporal Reasoning
7.6.2. Temporal Operations
7.6.3. After
7.6.4. Before
7.6.5. Coincides
7.6.6. During
7.6.7. Finishes
7.6.8. Finishes By
7.6.9. Includes
7.6.10. Meets
7.6.11. Met By
7.6.12. Overlaps
7.6.13. Overlapped By
7.6.14. Starts
7.6.15. Started By
7.7. SLIDING WINDOWS
7.7.1. Sliding Time Windows
7.7.2. Sliding Length Windows
7.8. MEMORY MANAGEMENT FOR EVENTS
7.8.1. Explicit Expiration
7.8.2. Inferred Expiration
CHAPTER 8. WORKING WITH RULES
8.1. ABOUT RULE FILES
8.1.1. Rule File
8.1.2. Structure of Rule Files
8.2. OPERATING ON FACTS
8.2.1. Accessing Working Memory
8.3. USING RULE KEYWORDS
8.3.1. Hard Keywords
8.3.2. Soft Keywords
8.3.3. List of Soft Keywords
8.4. ADDING COMMENTS TO RULE FILE
8.4.1. Single Line Comment Example
8.4.2. Multi-Line Comment Example
8.5. ERROR MESSAGES IN RULES
8.5.1. Error Message Format
8.5.2. Error Message Description
8.6. PACKAGING
8.6.1. Import Statements
8.6.2. Using Globals
8.6.3. From Element
79
81
81
81
82
82
83
84
84
86
87
87
87
88
89
90
90
91
92
92
93
94
94
95
95
96
97
97
97
98
99
99
100
100
100
100
100
100
101
101
101
101
104
104
104
105
105
105
107
107
107
108
Table of Contents
3

8.6.4. Using Globals with E-Mail Service
8.7. FUNCTIONS IN RULES
8.7.1. Importing Static Method Example
8.7.2. Calling Function Declaration Example
8.7.3. Type Declarations
8.7.4. Declaring New Types
8.7.5. Declaring New Fact Type Example
8.7.6. Declaring New Fact Type Additional Example
8.7.7. Using Import Example
8.7.8. Generated Java Classes
8.7.9. Generated Java Class Example
8.7.10. Using Declared Types in Rules Example
8.7.11. Declaring Metadata
8.7.12. Working with Metadata Attributes
8.7.13. Declaring Metadata Attribute with Fact Types Example
8.7.14. @position Attribute
8.7.15. @position Example
8.7.16. Predefined Class Level Annotations
8.7.17. @key Attribute Functions
8.7.18. @key Declaration Example
8.7.19. Creating Instance with Key Constructor Example
8.7.20. Positional Arguments
8.7.21. Positional Argument Example
8.7.22. @position Annotation
8.7.23. Example Patterns
8.8. BACKWARD-CHAINING
8.8.1. Backward-Chaining Systems
8.8.2. Cloning Transitive Closures
8.8.3. Defining Query
8.8.4. Transitive Closure Example
8.8.5. Reactive Transitive Queries
8.8.6. Queries with Unbound Arguments
8.8.7. Multiple Unbound Arguments
8.9. TYPE DECLARATION
8.9.1. Declaring Metadata for Existing Types
8.9.2. Declaring Metadata for Existing Types Example
8.9.3. Declaring Metadata Using Fully Qualified Class Name Example
8.9.4. Parametrized Constructors for Declared Types Example
8.9.5. Non-Typesafe Classes
8.9.6. Accessing Declared Types from Application Code
8.9.7. Declaring Type
8.9.8. Handling Declared Fact Types Through API Example
8.9.9. Type Declaration Extends
8.9.10. Type Declaration Extends Example
8.9.11. Traits
8.9.12. Traits Example
8.9.13. Core Objects and Traits
8.9.14. @traitable Example
8.9.15. Writing Rules with Traits
8.9.16. Rules with Traits Example
8.9.17. Hidden Fields
8.9.18. Two-Part Proxy
8.9.19. Wrappers
108
108
109
109
109
110
110
110
110
110
111
111
111
111
112
112
112
112
113
113
113
113
114
114
114
114
114
114
116
117
119
120
121
122
122
122
122
122
122
123
123
123
124
124
124
124
125
125
125
125
126
126
126
Red Hat JBoss BPM Suite 6.4 Development Guide
4

8.9.20. Wrapper Example
8.9.21. Wrapper with isA Annotation Example
8.9.22. Removing Traits
8.10. RULE ATTRIBUTES
8.10.1. Timer Attribute Example
8.10.2. Timers
8.10.3. Cron Timer Example
8.10.4. Calendars
8.10.5. Quartz Calendar Example
8.10.6. Registering Calendar
8.10.7. Left Hand Side
8.10.8. Conditional Elements
8.10.9. Rule Without Conditional Element Example
8.11. PATTERNS
8.11.1. Pattern Example
8.11.2. Pattern Matching
8.11.3. Pattern Binding
8.11.4. Pattern Binding with Variable Example
8.11.5. Constraints
8.12. ELEMENTS AND VARIABLES
8.12.1. Property Access on Java Beans (POJOs)
8.12.2. POJO Example
8.12.3. Working with POJOs
8.12.4. POJO Fallbacks
8.12.5. Fallback Example
8.12.6. Java Expressions
8.12.7. Comma-Separated Operators
8.12.8. Comma-Separated Operator Example
8.12.9. Binding Variables
8.12.10. Binding Variable Examples
8.12.11. Unification
8.12.12. Unification Example
8.12.13. Options and Operators in Red Hat JBoss BRMS
8.12.14. Operator Precedence
8.12.15. Fine Grained Property Change Listeners
8.12.16. Fine Grained Property Change Listener Example
8.12.17. Working with Fine Grained Property Change Listeners
8.12.18. Using Patterns with @watch
8.12.19. @watch Example
8.12.20. Using @PropertySpecificOption
8.12.21. Basic Conditional Elements
8.12.22. Conditional Element forall
8.12.23. forall Examples
8.12.24. Conditional Element from
8.12.25. from Examples
8.12.26. Conditional Element collect
8.12.27. Conditional Element accumulate
Top-Level accumulate Syntax
Built-in accumulate Functions
Accumulate Functions Pluggability
Alternative Syntax
accumulate with Inline Custom Code
Custom Objects
126
126
126
127
127
127
128
128
128
128
129
129
129
129
129
130
130
130
130
130
131
131
131
131
132
132
134
134
134
134
135
135
135
138
138
139
139
139
139
140
140
142
142
143
143
144
145
145
145
146
148
149
150
Table of Contents
5

. . . . . . . . . . . . . . . . . . . . . . . . . . . . . . . . . . . . . . . . . . . . . . . . . . . . . . . . . . . . . . . . . . . . . . . . . . . . . . . . . . . . . . . . . . . . . . . . . . . . . . . . . . . . . . . . . . . . . . . . . . . . . . . . . . . . . . . . . . . . . . . . . . . . . . . . . . . . . . . . . . . . . . . . . . . . . . . . . . . . . . . . . . . . . . . . . . . . . . . . . . . . . . . . . . . . . . . . . . . . . . . . . . . . . . . . . . . . . . . . . . . . . . . . . . . . . . . . . . . . . . . . . . . . . . . . . . . . . . . .
. . . . . . . . . . . . . . . . . . . . . . . . . . . . . . . . . . . . . . . . . . . . . . . . . . . . . . . . . . . . . . . . . . . . . . . . . . . . . . . . . . . . . . . . . . . . . . . . . . . . . . . . . . . . . . . . . . . . . . . . . . . . . . . . . . . . . . . . . . . . . . . . . . . . . . . . . . . . . . . . . . . . . . . . . . . . . . . . . . . . . . . . . . . . . . . . . . . . . . . . . . . . . . . . . . . . . . . . . . . . . . . . . . . . . . . . . . . . . . . . . . . . . . . . . . . . . . . . . . . . . . . . . . . . . . . . . . . . . . . .
. . . . . . . . . . . . . . . . . . . . . . . . . . . . . . . . . . . . . . . . . . . . . . . . . . . . . . . . . . . . . . . . . . . . . . . . . . . . . . . . . . . . . . . . . . . . . . . . . . . . . . . . . . . . . . . . . . . . . . . . . . . . . . . . . . . . . . . . . . . . . . . . . . . . . . . . . . . . . . . . . . . . . . . . . . . . . . . . . . . . . . . . . . . . . . . . . . . . . . . . . . . . . . . . . . . . . . . . . . . . . . . . . . . . . . . . . . . . . . . . . . . . . . . . . . . . . . . . . . . . . . . . . . . . . . . . . . . . . . . .
8.12.28. Conditional Element eval
8.12.29. eval Conditional Element Examples
8.12.30. Right Hand Side
8.12.31. RHS Convenience Methods
8.12.32. Convenience Methods Using Drools Variable
8.12.33. Convenience Methods Using kcontext Variable
8.12.34. Modify Statement
8.12.35. Query Examples
8.12.36. QueryResults Example
8.12.37. Queries Calling Other Queries
8.12.38. Queries Calling Other Queries Example
8.12.39. Unification for Derivation Queries
8.13. SEARCHING WORKING MEMORY USING QUERY
8.13.1. Queries
8.13.2. Live Queries
8.13.3. ViewChangedEventListener Implementation Example
8.14. DOMAIN SPECIFIC LANGUAGES (DSLS)
8.14.1. DSL Editor
8.14.2. Using DSLs
8.14.3. DSL Example
8.14.4. About DSL Parser
8.14.5. About DSL Compiler
8.14.6. DSL Syntax Examples
8.14.7. Chaining DSL Expressions
8.14.8. Adding Constraints to Facts
8.14.9. Tips for Developing DSLs
8.14.10. DSL and DSLR Reference
8.14.11. DSL Entry Description
8.14.12. Debug Options for DSL Expansion
8.14.13. DSL Definition Example
8.14.14. Transformation of DSLR File
8.14.15. String Transformation Functions
8.14.16. Stringing DSL Transformation Functions
CHAPTER 9. USING RED HAT JBOSS DEVELOPER STUDIO TO CREATE AND TEST RULES
9.1. RED HAT JBOSS DEVELOPER STUDIO DROOLS PERSPECTIVE
9.2. RED HAT JBOSS BRMS RUNTIMES
9.2.1. Defining a Red Hat JBoss BRMS Runtime
9.2.2. Selecting a Runtime for Your Red Hat JBoss BRMS Project
9.2.3. Changing the Runtime of Your Red Hat JBoss BRMS Project
9.2.4. Configuring the Red Hat JBoss BRMS Server
9.3. EXPLORING RED HAT JBOSS BRMS APPLICATION
9.4. CREATING A RED HAT JBOSS BRMS PROJECT
9.5. USING TEXTUAL RULE EDITOR
9.6. RED HAT JBOSS BRMS VIEWS
9.7. DEBUGGING RULES
9.7.1. Creating Breakpoints
PART III. ALL ABOUT PROCESSES
CHAPTER 10. GETTING STARTED WITH PROCESSES
10.1. THE RED HAT JBOSS BPM SUITE ENGINE
10.2. INTEGRATING BPM SUITE ENGINE WITH OTHER SERVICES
151
151
151
151
152
152
153
153
153
154
154
155
155
155
155
155
156
156
156
157
157
157
157
158
158
159
160
160
161
161
161
162
163
164
164
164
164
165
165
165
166
166
167
167
168
169
170
171
171
171
Red Hat JBoss BPM Suite 6.4 Development Guide
6

. . . . . . . . . . . . . . . . . . . . . . . . . . . . . . . . . . . . . . . . . . . . . . . . . . . . . . . . . . . . . . . . . . . . . . . . . . . . . . . . . . . . . . . . . . . . . . . . . . . . . . . . . . . . . . . . . . . . . . . . . . . . . . . . . . . . . . . . . . . . . . . . . . . . . . . . . . . . . . . . . . . . . . . . . . . . . . . . . . . . . . . . . . . . . . . . . . . . . . . . . . . . . . . . . . . . . . . . . . . . . . . . . . . . . . . . . . . . . . . . . . . . . . . . . . . . . . . . . . . . . . . . . . . . . . . . . . . . . . . .CHAPTER 11. WORKING WITH PROCESSES
11.1. BPMN 2.0 NOTATION
11.1.1. Business Process Model and Notation (BPMN) 2.0 Specification
BPMN 2.0 Supported Elements and Attributes (Events)
BPMN 2.0 Supported Elements and Attributes (Activities)
BPMN 2.0 Supported Elements and Attributes (Gateways)
BPMN 2.0 Supported Elements and Attributes (Data)
BPMN 2.0 Supported Elements and Attributes (BPMNDI)
11.1.2. BPMN 2.0 Process Example
11.1.3. Supported Elements and Attributes in BPMN 2.0 Specification
Flow Objects
Data
Connecting Objects
11.1.4. Loading and Executing a BPMN2 Process Into Repository
11.2. WHAT COMPRISES A BUSINESS PROCESS
11.2.1. Process Nodes
11.2.2. Process Properties
11.2.3. Defining Processes Using XML
11.3. ACTIVITIES
11.3.1. Tasks
11.3.2. Subprocesses
11.4. DATA
11.5. EVENTS
11.5.1. Start Events
11.5.2. End Events
11.5.3. Intermediate Events
11.5.3.1. Catching Intermediate Events
11.5.3.2. Throwing Intermediate Events
11.6. GATEWAYS
11.6.1. Gateway Types
11.6.1.1. Event-Based Gateway
11.6.1.2. Parallel Gateway
11.6.1.3. Inclusive Gateway
Attributes
11.6.1.4. Data-Based Exclusive Gateway
Attributes
11.7. VARIABLES
11.8. ASSIGNMENT
11.9. ACTION SCRIPTS
Process Instance Action Scripts
11.10. CONSTRAINTS
11.11. TIMERS
Configuring Timer with Delay and Period
Configuring Timer ISO-8601 Date Format
Configuring Timer with Process Variables
Updating Timer Within a Running Process Instance
Troubleshooting
11.12. MULTI-THREADING
11.12.1. Multi-Threading
11.12.2. Engine Execution
11.12.3. Job Executor for Asynchronous Execution
11.12.4. Using Job Executor in Embedded Mode
11.12.5. Hello World Example with Embedded Job Executor
173
173
173
174
177
179
180
182
183
184
184
185
185
186
186
187
187
187
189
189
192
194
195
196
198
199
199
200
200
201
201
201
201
201
201
202
202
203
203
203
204
205
205
205
205
205
206
207
207
207
208
209
213
Table of Contents
7

. . . . . . . . . . . . . . . . . . . . . . . . . . . . . . . . . . . . . . . . . . . . . . . . . . . . . . . . . . . . . . . . . . . . . . . . . . . . . . . . . . . . . . . . . . . . . . . . . . . . . . . . . . . . . . . . . . . . . . . . . . . . . . . . . . . . . . . . . . . . . . . . . . . . . . . . . . . . . . . . . . . . . . . . . . . . . . . . . . . . . . . . . . . . . . . . . . . . . . . . . . . . . . . . . . . . . . . . . . . . . . . . . . . . . . . . . . . . . . . . . . . . . . . . . . . . . . . . . . . . . . . . . . . . . . . . . . . . . . . .
11.12.6. Using Job Executor in Business Central
Executor Configuration
11.12.7. Multiple Sessions and persistence
11.12.8. Asynchronous Events
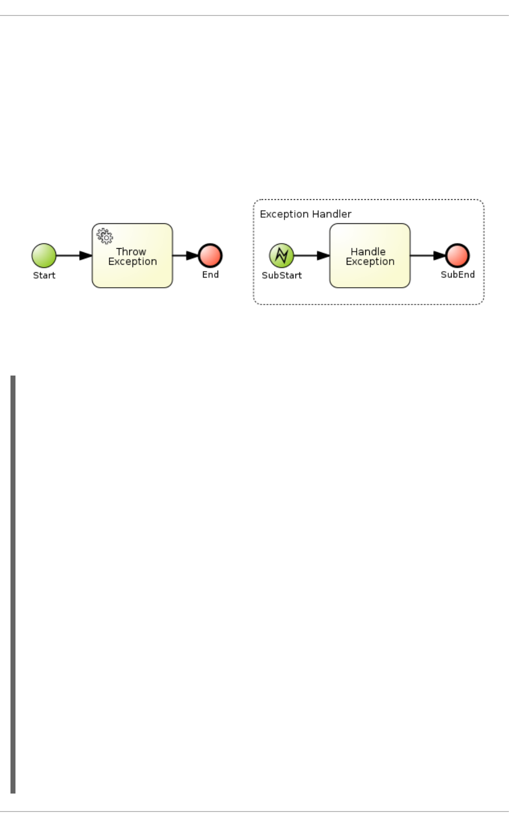
11.12.9. Technical exceptions
Code in Element properties
Code in WorkItemHandlers
11.12.9.1. Technical exception examples
11.12.9.1.1. Service Task handlers
11.12.9.1.2. Exception handling classes
11.12.9.1.3. Exception service
11.12.9.1.4. Handling errors with Signals
11.12.9.1.5. Extracting information from WorkflowRuntimeException
11.13. PROCESS FLUENT API
11.13.1. Using the Process Fluent API to Create Business Process
11.13.2. Process Fluent API Example
11.14. TESTING BUSINESS PROCESSES
11.14.1. JbpmJUnitBaseTestCase
11.14.2. Configuring Persistence
11.14.3. Testing Integration with External Services
CHAPTER 12. HUMAN TASKS MANAGEMENT
12.1. HUMAN TASKS
12.2. USING USER TASKS IN PROCESSES
12.3. DATA MAPPING
12.4. TASK LIFECYCLE
12.5. TASK PERMISSIONS
12.5.1. Task Permissions Matrix
Permissions Matrices
12.6. TASK SERVICE
12.6.1. Task Service and Process Engine
12.6.2. Task Service API
12.6.3. Interacting with the Task Service
12.6.4. Accessing Task Variables Using TaskEventListener
12.6.5. Task Service Data Model
Tasks
Entities and People Assignments
Reassignments
Notifications
Attachments
Delegations
12.6.6. Connecting to Custom Directory Information Services
12.6.7. LDAP Connection
12.6.7.1. Connecting to LDAP
12.7. TASK ESCALATION
12.8. RETRIEVING PROCESS AND TASK INFORMATION
12.9. ADVANCED QUERIES WITH QUERYSERVICE
12.9.1. QueryResultMapper
12.9.2. QueryParamBuilder
12.9.3. Implementing QueryParamBuilder
12.9.4. QueryService in Embedded Mode
12.9.5. Advanced Queries Through Intelligent Process Server
12.10. PROCESS INSTANCE MIGRATION
217
220
220
221
221
221
222
222
222
224
226
227
228
230
230
230
231
233
238
238
241
241
241
242
242
244
244
245
245
245
246
247
248
251
251
254
254
255
255
256
256
257
258
259
260
262
263
264
264
265
267
273
Red Hat JBoss BPM Suite 6.4 Development Guide
8

. . . . . . . . . . . . . . . . . . . . . . . . . . . . . . . . . . . . . . . . . . . . . . . . . . . . . . . . . . . . . . . . . . . . . . . . . . . . . . . . . . . . . . . . . . . . . . . . . . . . . . . . . . . . . . . . . . . . . . . . . . . . . . . . . . . . . . . . . . . . . . . . . . . . . . . . . . . . . . . . . . . . . . . . . . . . . . . . . . . . . . . . . . . . . . . . . . . . . . . . . . . . . . . . . . . . . . . . . . . . . . . . . . . . . . . . . . . . . . . . . . . . . . . . . . . . . . . . . . . . . . . . . . . . . . . . . . . . . . . .
. . . . . . . . . . . . . . . . . . . . . . . . . . . . . . . . . . . . . . . . . . . . . . . . . . . . . . . . . . . . . . . . . . . . . . . . . . . . . . . . . . . . . . . . . . . . . . . . . . . . . . . . . . . . . . . . . . . . . . . . . . . . . . . . . . . . . . . . . . . . . . . . . . . . . . . . . . . . . . . . . . . . . . . . . . . . . . . . . . . . . . . . . . . . . . . . . . . . . . . . . . . . . . . . . . . . . . . . . . . . . . . . . . . . . . . . . . . . . . . . . . . . . . . . . . . . . . . . . . . . . . . . . . . . . . . . . . . . . . . .
. . . . . . . . . . . . . . . . . . . . . . . . . . . . . . . . . . . . . . . . . . . . . . . . . . . . . . . . . . . . . . . . . . . . . . . . . . . . . . . . . . . . . . . . . . . . . . . . . . . . . . . . . . . . . . . . . . . . . . . . . . . . . . . . . . . . . . . . . . . . . . . . . . . . . . . . . . . . . . . . . . . . . . . . . . . . . . . . . . . . . . . . . . . . . . . . . . . . . . . . . . . . . . . . . . . . . . . . . . . . . . . . . . . . . . . . . . . . . . . . . . . . . . . . . . . . . . . . . . . . . . . . . . . . . . . . . . . . . . . .
. . . . . . . . . . . . . . . . . . . . . . . . . . . . . . . . . . . . . . . . . . . . . . . . . . . . . . . . . . . . . . . . . . . . . . . . . . . . . . . . . . . . . . . . . . . . . . . . . . . . . . . . . . . . . . . . . . . . . . . . . . . . . . . . . . . . . . . . . . . . . . . . . . . . . . . . . . . . . . . . . . . . . . . . . . . . . . . . . . . . . . . . . . . . . . . . . . . . . . . . . . . . . . . . . . . . . . . . . . . . . . . . . . . . . . . . . . . . . . . . . . . . . . . . . . . . . . . . . . . . . . . . . . . . . . . . . . . . . . . .
. . . . . . . . . . . . . . . . . . . . . . . . . . . . . . . . . . . . . . . . . . . . . . . . . . . . . . . . . . . . . . . . . . . . . . . . . . . . . . . . . . . . . . . . . . . . . . . . . . . . . . . . . . . . . . . . . . . . . . . . . . . . . . . . . . . . . . . . . . . . . . . . . . . . . . . . . . . . . . . . . . . . . . . . . . . . . . . . . . . . . . . . . . . . . . . . . . . . . . . . . . . . . . . . . . . . . . . . . . . . . . . . . . . . . . . . . . . . . . . . . . . . . . . . . . . . . . . . . . . . . . . . . . . . . . . . . . . . . . . .
Migration Report
Known Limitations
CHAPTER 13. PERSISTENCE AND TRANSACTIONS
13.1. PROCESS INSTANCE STATE
13.1.1. Runtime State
13.1.2. Binary Persistence
13.1.3. Data Model Description
13.1.4. Safe Points
13.2. AUDIT LOG
13.2.1. Audit Data Model
13.2.2. Audit Data Model Description
13.2.3. Storing Process Events in a Database
13.2.4. Storing Process Events in a JMS Queue
13.2.5. Auditing Variables
13.2.6. Building and Registering Custom Indexers
13.3. TRANSACTIONS
13.4. IMPLEMENTING CONTAINER MANAGED TRANSACTION
13.5. USING PERSISTENCE
13.5.1. Adding Dependencies
13.5.2. Manually Configuring Red Hat JBoss BPM Suite Engine to Use Persistence
CHAPTER 14. USING RED HAT JBOSS DEVELOPER STUDIO TO CREATE AND TEST PROCESSES
14.1. RED HAT JBOSS BPM SUITE RUNTIME
14.1.1. Red Hat JBoss BPM Suite Runtime
14.1.2. Setting the Red Hat JBoss BPM Suite Runtime
14.1.3. Configuring Red Hat JBoss BPM Suite Server
14.2. IMPORTING AND CLONING PROJECTS FROM GIT REPOSITORY INTO RED HAT JBOSS DEVELOPER
STUDIO
14.3. COMPONENTS OF RED HAT JBOSS BPM SUITE APPLICATION
14.4. CREATING RED HAT JBOSS BPM SUITE PROJECT
14.5. CONVERTING EXISTING JAVA PROJECT TO RED HAT JBOSS BPM SUITE PROJECT
14.6. CREATING PROCESSES IN RED HAT JBOSS DEVELOPER STUDIO
14.7. MODELING AND VALIDATING PROCESSES IN RED HAT JBOSS DEVELOPER STUDIO
14.8. AUDIT VIEW
14.8.1. File Logger
14.9. SYNCHRONIZING RED HAT JBOSS DEVELOPER STUDIO WORKSPACE WITH BUSINESS CENTRAL
REPOSITORIES
14.9.1. Importing Business Central Repository
14.9.2. Committing Changes to Business Central
14.9.3. Retrieving Changes from Business Central Repository
14.9.4. Importing Individual Projects from Repository
14.9.5. Adding Red Hat JBoss BPM Suite Libraries to Project Class Path
CHAPTER 15. CASE MANAGEMENT
15.1. INTRODUCTION
15.2. USE CASES
15.3. CASE MANAGEMENT IN RED HAT JBOSS BPM SUITE
15.4. STARTING A CASE
15.5. EXAMPLE CASE MODEL
PART IV. INTELLIGENT PROCESS SERVER AND REALTIME DECISION SERVER
CHAPTER 16. THE REST API FOR INTELLIGENT PROCESS SERVER EXECUTION
16.1. BRMS COMMANDS
276
277
279
279
279
279
279
283
283
284
284
288
289
290
292
293
294
295
295
296
299
299
299
299
299
302
303
303
304
304
304
305
305
306
306
307
307
307
308
309
309
309
310
311
312
314
315
316
Table of Contents
9

. . . . . . . . . . . . . . . . . . . . . . . . . . . . . . . . . . . . . . . . . . . . . . . . . . . . . . . . . . . . . . . . . . . . . . . . . . . . . . . . . . . . . . . . . . . . . . . . . . . . . . . . . . . . . . . . . . . . . . . . . . . . . . . . . . . . . . . . . . . . . . . . . . . . . . . . . . . . . . . . . . . . . . . . . . . . . . . . . . . . . . . . . . . . . . . . . . . . . . . . . . . . . . . . . . . . . . . . . . . . . . . . . . . . . . . . . . . . . . . . . . . . . . . . . . . . . . . . . . . . . . . . . . . . . . . . . . . . . . . .
. . . . . . . . . . . . . . . . . . . . . . . . . . . . . . . . . . . . . . . . . . . . . . . . . . . . . . . . . . . . . . . . . . . . . . . . . . . . . . . . . . . . . . . . . . . . . . . . . . . . . . . . . . . . . . . . . . . . . . . . . . . . . . . . . . . . . . . . . . . . . . . . . . . . . . . . . . . . . . . . . . . . . . . . . . . . . . . . . . . . . . . . . . . . . . . . . . . . . . . . . . . . . . . . . . . . . . . . . . . . . . . . . . . . . . . . . . . . . . . . . . . . . . . . . . . . . . . . . . . . . . . . . . . . . . . . . . . . . . . .
. . . . . . . . . . . . . . . . . . . . . . . . . . . . . . . . . . . . . . . . . . . . . . . . . . . . . . . . . . . . . . . . . . . . . . . . . . . . . . . . . . . . . . . . . . . . . . . . . . . . . . . . . . . . . . . . . . . . . . . . . . . . . . . . . . . . . . . . . . . . . . . . . . . . . . . . . . . . . . . . . . . . . . . . . . . . . . . . . . . . . . . . . . . . . . . . . . . . . . . . . . . . . . . . . . . . . . . . . . . . . . . . . . . . . . . . . . . . . . . . . . . . . . . . . . . . . . . . . . . . . . . . . . . . . . . . . . . . . . . .
. . . . . . . . . . . . . . . . . . . . . . . . . . . . . . . . . . . . . . . . . . . . . . . . . . . . . . . . . . . . . . . . . . . . . . . . . . . . . . . . . . . . . . . . . . . . . . . . . . . . . . . . . . . . . . . . . . . . . . . . . . . . . . . . . . . . . . . . . . . . . . . . . . . . . . . . . . . . . . . . . . . . . . . . . . . . . . . . . . . . . . . . . . . . . . . . . . . . . . . . . . . . . . . . . . . . . . . . . . . . . . . . . . . . . . . . . . . . . . . . . . . . . . . . . . . . . . . . . . . . . . . . . . . . . . . . . . . . . . . .
. . . . . . . . . . . . . . . . . . . . . . . . . . . . . . . . . . . . . . . . . . . . . . . . . . . . . . . . . . . . . . . . . . . . . . . . . . . . . . . . . . . . . . . . . . . . . . . . . . . . . . . . . . . . . . . . . . . . . . . . . . . . . . . . . . . . . . . . . . . . . . . . . . . . . . . . . . . . . . . . . . . . . . . . . . . . . . . . . . . . . . . . . . . . . . . . . . . . . . . . . . . . . . . . . . . . . . . . . . . . . . . . . . . . . . . . . . . . . . . . . . . . . . . . . . . . . . . . . . . . . . . . . . . . . . . . . . . . . . . .
16.2. MANAGING PROCESSES
16.3. MANAGING PROCESS DEFINITIONS
16.4. MANAGING USER TASKS
16.4.1. Managing Task Instances
16.4.2. Managing Task Instance Data
16.5. QUERYING PROCESS INSTANCES
16.6. QUERYING TASKS
16.7. ADVANCED QUERIES FOR THE INTELLIGENT PROCESS SERVER
16.8. MANAGING JOB EXECUTION
Job Execution Endpoints
CHAPTER 17. THE REST API FOR INTELLIGENT PROCESS SERVER ADMINISTRATION
17.1. MANAGED INTELLIGENT PROCESS SERVER ENVIRONMENT
17.2. UNMANAGED INTELLIGENT PROCESS SERVER ENVIRONMENT
CHAPTER 18. INTELLIGENT PROCESS SERVER UI EXTENSION
18.1. USING THE INTELLIGENT PROCESS SERVER UI EXTENSION
CHAPTER 19. INTELLIGENT PROCESS SERVER JAVA CLIENT API OVERVIEW
19.1. CLIENT CONFIGURATION
19.1.1. JMS Interaction Patterns
19.2. SERVER RESPONSE
19.3. INSERTING AND EXECUTING COMMANDS
19.4. LISTING SERVER CAPABILITIES
19.5. LISTING CONTAINERS
19.6. HANDLING CONTAINERS
19.7. AVAILABLE INTELLIGENT PROCESS SERVER CLIENTS
19.8. LISTING AVAILABLE BUSINESS PROCESSES
19.9. STARTING A BUSINESS PROCESSES
19.10. QUERYDEFINITION FOR INTELLIGENT PROCESS SERVER USING JAVA CLIENT API
PART V. KIE
CHAPTER 20. JAVA APIS
20.1. KIE API
20.1.1. KIE Framework
20.1.2. KIE Base
20.1.3. KIE Session
20.1.3.1. Process Runtime Interface
20.1.3.2. Event Listeners
20.1.3.2.1. Process Event Listeners
20.1.3.2.2. Rule Event Listeners
20.1.3.3. Loggers
20.1.3.4. Correlation Keys
20.1.3.5. Threads
20.1.3.6. Globals
20.1.4. KIE File System
20.1.5. KIE Module
20.1.6. KIE Container
20.1.6.1. KIE Base Configuration
20.1.7. KIE Maven Plug-in
20.1.8. KIE Repository
20.1.9. KIE Scanner
20.1.10. Command Executor
317
321
323
323
327
331
337
341
344
345
348
348
353
372
372
378
378
380
381
382
383
383
384
385
386
386
387
389
390
390
390
391
394
396
398
398
399
401
401
404
404
405
407
409
411
412
412
413
414
Red Hat JBoss BPM Suite 6.4 Development Guide
10

20.1.10.1. Marshalling
20.1.10.1.1. XStream
JSON
JAXB
XSD File
Using POJO Model
20.1.10.2. Supported Commands
20.1.10.2.1. BatchExecutionCommand
20.1.10.2.2. InsertObjectCommand
20.1.10.2.3. RetractCommand
20.1.10.2.4. ModifyCommand
20.1.10.2.5. GetObjectCommand
20.1.10.2.6. InsertElementsCommand
20.1.10.2.7. FireAllRulesCommand
20.1.10.2.8. StartProcessCommand
20.1.10.2.9. SignalEventCommand
20.1.10.2.10. CompleteWorkItemCommand
20.1.10.2.11. AbortWorkItemCommand
20.1.10.2.12. QueryCommand
20.1.10.2.13. SetGlobalCommand
20.1.10.2.14. GetGlobalCommand
20.1.10.2.15. GetObjectsCommand
20.1.11. KIE Configuration
20.1.11.1. Build Result Severity
20.1.11.2. StatelessKieSession
20.1.11.2.1. Sequential Mode
20.1.11.3. Marshalling
20.1.11.4. KIE Persistence
20.1.12. KIE Sessions
20.1.12.1. Stateless KIE Sessions
20.1.12.1.1. Configuring Rules in Stateless Session
20.1.12.1.2. Configuring Rules with Multiple Objects
20.1.12.2. Stateful KIE Sessions
20.1.12.2.1. Common Use Cases for Stateful Sessions
20.1.12.2.2. Stateful Session Monitoring Example
20.2. RUNTIME MANAGER
20.2.1. Usage
20.2.1.1. Usage Scenario
20.2.1.2. Building Runtime Manager
Runtime Manager Identifier
20.2.2. Runtime Environment
20.2.3. Strategies
20.2.3.1. Singleton Strategy
20.2.3.2. Per Request Strategy
20.2.3.3. Per Process Instance Strategy
20.2.4. Handlers and Listeners
20.2.4.1. Registering Through Registerable Items Factory
20.2.4.2. Registering Through Configuration Files
20.2.4.3. Registering in CDI Environment
20.2.5. Control Parameters
20.2.6. Variable Persistence Strategy
JPA Placeholder Resolver Strategy
Creating Custom Strategy
416
416
416
416
416
417
417
418
419
421
421
422
423
425
426
427
428
428
429
430
431
432
433
433
433
435
437
439
441
441
441
442
444
444
444
445
447
447
447
448
448
449
449
450
450
451
451
452
453
455
459
460
460
Table of Contents
11

. . . . . . . . . . . . . . . . . . . . . . . . . . . . . . . . . . . . . . . . . . . . . . . . . . . . . . . . . . . . . . . . . . . . . . . . . . . . . . . . . . . . . . . . . . . . . . . . . . . . . . . . . . . . . . . . . . . . . . . . . . . . . . . . . . . . . . . . . . . . . . . . . . . . . . . . . . . . . . . . . . . . . . . . . . . . . . . . . . . . . . . . . . . . . . . . . . . . . . . . . . . . . . . . . . . . . . . . . . . . . . . . . . . . . . . . . . . . . . . . . . . . . . . . . . . . . . . . . . . . . . . . . . . . . . . . . . . . . . . .
20.3. KIE SERVICES
20.3.1. Deployment Service
20.3.2. Definition Service
20.3.3. Process Service
20.3.4. Runtime Data Service
20.3.5. User Task Service
20.3.6. Query Service
20.3.6.1. Terminology
20.3.6.2. Query Result Mapper
20.3.6.3. Query Parameter Builder
20.3.6.4. Typical usage scenario
20.3.7. Process Instance Migration Service
20.3.7.1. Migration report
20.3.7.2. Known limitations
20.3.7.3. Example
20.3.8. Form Provider Service
20.3.9. Executor Service
20.4. CDI INTEGRATION
20.4.1. Configuring CDI Integration
20.4.2. Deployment Service as CDI Bean
20.4.2.1. Saving and Removing Deployments from Database
20.4.2.2. Available Deployment Services
20.4.3. Runtime Manager as CDI Bean
CHAPTER 21. REMOTE API
21.1. REST API
21.1.1. Knowledge Store REST API
21.1.1.1. Job Calls
21.1.1.2. Organizational Unit Calls
21.1.1.3. Repository Calls
21.1.1.4. Maven Calls
21.1.2. Deployment REST API
21.1.2.1. Deployment Calls
21.1.2.2. Asynchronous Calls
21.1.3. Process Image REST API
21.1.4. Runtime REST API
21.1.4.1. Query Parameters
21.1.4.1.1. Map Parameters
21.1.4.1.2. Pagination
21.1.4.1.3. Object Data Type Parameters
21.1.4.2. Runtime Calls
21.1.4.2.1. Process Calls
21.1.4.2.2. Signal Calls
21.1.4.2.3. Work Item Calls
21.1.4.2.4. History Calls
History Variable Calls
21.1.4.3. Task Calls
21.1.4.3.1. Task Operations
21.1.4.3.2. Content Operations
21.1.5. REST Query API
21.1.5.1. URL Layout
21.1.5.2. Query Parameters
21.1.5.2.1. Range and Regular Expression Parameters
461
462
462
463
463
464
465
465
465
466
468
469
470
470
470
471
472
472
472
474
474
474
475
478
478
479
479
480
481
483
484
484
487
487
488
488
488
489
489
490
490
491
492
492
493
493
494
495
495
495
496
496
Red Hat JBoss BPM Suite 6.4 Development Guide
12

. . . . . . . . . . . . . . . . . . . . . . . . . . . . . . . . . . . . . . . . . . . . . . . . . . . . . . . . . . . . . . . . . . . . . . . . . . . . . . . . . . . . . . . . . . . . . . . . . . . . . . . . . . . . . . . . . . . . . . . . . . . . . . . . . . . . . . . . . . . . . . . . . . . . . . . . . . . . . . . . . . . . . . . . . . . . . . . . . . . . . . . . . . . . . . . . . . . . . . . . . . . . . . . . . . . . . . . . . . . . . . . . . . . . . . . . . . . . . . . . . . . . . . . . . . . . . . . . . . . . . . . . . . . . . . . . . . . . . . . .
21.1.5.2.2. Range Query Parameters
21.1.5.2.3. Regular Expression Query Parameters
21.1.5.3. List of Query Parameters
21.1.5.4. Query Output Format
21.1.6. Execute Operations
21.1.6.1. Execute Operation Commands
Simple Call Example
Custom Data Type Call Example
21.1.7. REST API Summary
21.1.8. Control of REST API
21.2. JMS
21.2.1. JMS Queue Setup
21.2.2. Example JMS Usage
21.3. SOAP API
21.3.1. CommandWebService
21.4. EJB INTERFACE
Deployment of EJB Client
21.4.1. EJB Interface Artifacts
21.4.2. Generating EJB Services WAR File
21.5. REMOTE JAVA API
Remote Java API Methods
Starting Project: Adding Dependencies
21.5.1. Common Configuration
21.5.2. REST Client
21.5.2.1. Retrieving Potential Owners of Human Task
21.5.2.2. Calling Tasks Without Deployment ID
21.5.2.3. Custom Model Objects and Remote API
21.5.3. JMS Client
Configuration Using InitialContext Instance
21.5.4. Supported Methods
Available Process-Related KieSession Methods
Available Rules-Related KieSession Methods
Available WorkItemManager Methods
Available Task Operation TaskService Methods
Available Task Retrieval and Query TaskService Methods
Available AuditService Methods
21.6. TROUBLESHOOTING
21.6.1. Serialization Issues
21.6.2. Insecure Task Operations
APPENDIX A. VERSIONING INFORMATION
497
497
498
502
502
507
509
510
511
517
518
518
519
525
526
526
527
527
528
529
531
531
531
532
534
534
535
537
539
539
539
540
540
540
541
542
543
543
544
546
Table of Contents
13

Red Hat JBoss BPM Suite 6.4 Development Guide
14

PART I. OVERVIEW
PART I. OVERVIEW
15

CHAPTER 1. ABOUT THIS GUIDE
This guide is intended for users who are implementing a standalone Red Hat JBoss BRMS solution or
the complete Red Hat JBoss BPM Suite solution. It discusses the following topics:
Detailed Architecture of Red Hat JBoss BRMS and Red Hat JBoss BPM Suite.
Detailed description of how to author, test, debug, and package simple and complex business
rules and processes using Integrated Development environment (IDE).
Red Hat JBoss BRMS runtime environment.
Domain specific languages (DSLs) and how to use them in a rule.
Complex event processing.
This guide comprises the following sections:
1. Overview
This section provides detailed information on Red Hat JBoss BRMS and Red Hat JBoss BPM
suite, their architecture, key components. It also discusses the role of Maven in project building
and deploying.
2. All About Rules
This section provides details on all you have to know to author rules with Red Hat JBoss
Developer Studio. It describes the rule algorithms, rule structure, components, advanced
conditions, constraints, commands, Domain Specific Languages and Complex Event
Processing. It provides details on how to use the various views, editors, and perspectives that
Red Hat JBoss Developer Studio offers.
3. All About Processes
This section describes what comprises a business process and how you can author and test
them using Red Hat JBoss Developer Studio.
4. KIE
This section highlights the KIE API with detailed description of how to create, build, deploy, and
run KIE projects.
5. Appendix
This section comprises important reference material such as key knowledge terms, and
examples.
1.1. AUDIENCE
This book has been designed to be understood by:
Author of rules and processes who are responsible for authoring and testing business rules
and processes using Red Hat JBoss Developer Studio.
Java application developers responsible for developing and integrating business rules and
processes into Java and Java EE enterprise applications.
1.2. PREREQUISITES
Users of this guide must meet one or more of the following prerequisites:
Red Hat JBoss BPM Suite 6.4 Development Guide
16

Basic Java/Java EE programming experience
Knowledge of the Eclipse IDE, Maven, and GIT
CHAPTER 1. ABOUT THIS GUIDE
17

CHAPTER 2. RED HAT JBOSS BRMS AND RED HAT JBOSS
BPM SUITE ARCHITECTURE
2.1. RED HAT JBOSS BUSINESS RULES MANAGEMENT SYSTEM
Red Hat JBoss BRMS is an open source business rule management system that provides rules
development, access, change, and management capabilities. In today’s world, when IT organizations
consistently face changes in terms of policies, new products, government imposed regulations, a
system like JBoss BRMS makes it easy by separating business logic from the underlying code. It
includes a rule engine, a rules development environment, a management system, and a repository. It
allows both developers and business analysts to view, manage, and verify business rules as they are
executed within an IT application infrastructure.
Red Hat JBoss BRMS can be executed in any Java EE-compliant container. It supports an open choice
of authoring and management consoles and language and decision table inputs.
2.1.1. Red Hat JBoss BRMS Key Components
Red Hat JBoss BRMS comprises the following components:
Drools Expert
Drools Expert is a pattern matching based rule engine that runs on Java EE application
servers, Red Hat JBoss BRMS platform, or bundled with Java applications. It comprises an
inference engine, a production memory, and a working memory. Rules are stored in the
production memory and the facts that the inference engine matches the rules against, are
stored in the working memory.
Business Central
Business Central is a web-based application intended for business analysts for creation and
maintenance of business rules and rule artifacts. It is designed to ease creation, testing, and
packaging of rules for business users.
Drools Flow
Drools flow provides business process capabilities to the Red Hat JBoss BRMS platform. This
framework can be embedded into any Java application or can even run standalone on a server.
A business process provides stepwise tasks using a flow chart, for the Rule Engine to execute.
Drools Fusion
Drools Fusion provides event processing capabilities to the Red Hat JBoss BRMS platform.
Drools Fusion defines a set of goals to be achieved such as:
Support events as first class citizens.
Support detection, correlation, aggregation and composition of events.
Support processing streams of events.
Support temporal constraints in order to model the temporal relationships between
events.
Drools Integrated Development Environment (IDE)
We encourage you to use Red Hat JBoss Developer Studio (JBDS) with Red Hat JBoss BRMS
plug-ins to develop and test business rules. The Red Hat JBoss Developer Studio builds upon
an extensible, open source Java-based IDE Eclipse providing platform and framework
capabilities, making it ideal for Red Hat JBoss BRMS rules development.
Red Hat JBoss BPM Suite 6.4 Development Guide
18

2.1.2. Red Hat JBoss BRMS Features
The Red Hat JBoss BRMS provides the following key features:
Centralized repository of business assets (JBoss BRMS artifacts).
IDE tools to define and govern decision logic.
Building, deploying, and testing the decision logic.
Packages of business assets.
Categorization of business assets.
Integration with development tools.
Business logic and data separation.
Business logic open to reuse and changes.
Easy to maintain business logic.
Enables several stakeholders (business analysts, developer, administrators) to contribute in
defining the business logic.
2.2. RED HAT JBOSS BUSINESS PROCESS MANAGEMENT SUITE
Red Hat JBoss BPM Suite is an open source business process management system that combines
business process management and business rules management. Red Hat JBoss BRMS offers tools to
author rules and business processes, but does not provide tools to start or manage the business
processes. Red Hat JBoss BPM Suite includes all the Red Hat JBoss BRMS functionality, with
additional capabilities of business activity monitoring, starting business processes, and managing
tasks using Business Central. Red Hat JBoss BPM Suite also provides a central repository to store
rules and processes.
2.2.1. Red Hat JBoss BPM Suite Key Components
The Red Hat JBoss BPM Suite comprises the following components:
JBoss BPM Central (Business Central)
Business Central is a web-based application for creating, editing, building, managing, and
monitoring Red Hat JBoss BPM Suite business assets. It also allows execution of business
processes and management of tasks created by those processes.
Business Activity Monitoring Dashboards
The Business Activity Monitor (BAM) dashboard provides report generation capabilities. It
enables you to use a pre-defined dashboard and even create your own customized dashboard.
Maven Artifact Repository
Red Hat JBoss BPM Suite projects are built as Apache Maven projects and the default location
of the Maven repository is WORKING_DIRECTORY/repositories/kie. You can specify an
alternate repository location by changing the org.guvnor.m2repo.dir property.
Each project builds a JAR artifact file called a KJAR. You can store your project artifacts and
dependent JAR files in this repository.
CHAPTER 2. RED HAT JBOSS BRMS AND RED HAT JBOSS BPM SUITE ARCHITECTURE
19

Execution Engine
The Red Hat JBoss BPM Suite execution engine is responsible for executing business
processes and managing the tasks, which result from these processes. Business Central
provides a user interface for executing processes and managing tasks.
NOTE
To execute your business processes, you can use Business Central web
application that bundles the execution engine, enabling a ready-to-use process
execution environment. Alternatively, you can create your own execution server
and embed the Red Hat JBoss BPM Suite and Red Hat JBoss BRMS libraries
with your application using Java EE.
For example, if you are developing a web application, include the Red Hat JBoss
BPM Suite or Red Hat JBoss BRMS libraries in the WEB-INF/lib folder of your
application.
Business Central Repository
The business artifacts of a Red Hat JBoss BPM Suite project, such as process models, rules,
and forms, are stored in Git repositories managed through the Business Central. You can also
access these repositories outside of Business Central through the Git or SSH protocols.
2.2.2. Red Hat JBoss BPM Suite Features
Red Hat JBoss BPM Suite provides the following features:
Pluggable human task service for including tasks that need to be performed by human actors
(based on the WS-HumanTask specification).
Pluggable persistence and transactions (based on JPA/JTA).
Web-based process designer to support the graphical creation and simulation of your business
processes (drag and drop).
Web-based data modeler and form modeler to support the creation of data models and
process and task forms.
Web-based, customizable dashboards and reporting.
A web-based workbench called Business Central, supporting the complete BPM life cycle:
Modeling and deployment: to author your processes, rules, data models, forms and other
assets.
Execution: to execute processes, tasks, rules and events on the core runtime engine.
Runtime Management: to work on assigned task, manage process instances.
Reporting: to monitor the execution using Business Activity Monitoring capabilities.
Eclipse-based developer tools to support the modeling, testing and debugging of processes.
Remote API to process engine as a service (REST, JMS, Remote Java API).
Integration with Maven, Spring, and OSGi.
Red Hat JBoss BPM Suite 6.4 Development Guide
20

2.3. SUPPORTED PLATFORMS AND APIS
For a list of supported containers and configurations, see section Supported Platforms of Red Hat JBoss
BPM Suite Installation Guide.
The kie-api is a fully supported API and it is the recommended way to interact with your project. For
further information about API supportability, see Knowledgebase article What Are the Public and
Internal APIs for BPM Suite and BRMS 6?.
2.4. USE CASES
2.4.1. Use Case: Business Decision Management in Insurance Industry with Red Hat
JBoss BRMS
Red Hat JBoss BRMS comprises a high performance rule engine, a rule repository, easy to use rule
authoring tools, and complex event processing rule engine extensions. The following use case
describes how these features of Red Hat JBoss BRMS are implemented in insurance industry.
The consumer insurance market is extremely competitive, and it is imperative that customers receive
efficient, competitive, and comprehensive services when visiting an online insurance quotation
solution. An insurance provider increased revenue from their online quotation solution by upselling
relevant, additional products during the quotation process to the visitors of the solution.
The diagram below shows integration of Red Hat JBoss BRMS with the insurance provider’s
infrastructure. This integration is fruitful in such a way that when a request for insurance is processed,
Red Hat JBoss BRMS is consulted and appropriate additional products are presented with the
insurance quotation.
CHAPTER 2. RED HAT JBOSS BRMS AND RED HAT JBOSS BPM SUITE ARCHITECTURE
21

Figure 2.1. JBoss BRMS Use Case: Insurance Industry Decision Making
Red Hat JBoss BRMS provides the decision management functionality, that automatically determines
the products to present to the applicant based on the rules defined by the business analysts. The rules
are implemented as decision tables, so they can be easily understood and modified without requiring
additional support from IT.
2.4.2. Use Case: Process-Based Solution in Loan Industry
This section describes a use case of deploying Red Hat JBoss BPM Suite to automate business
processes (such as loan approval process) at a retail bank. This use case is a typical process-based
specific deployment that might be the first step in a wider adoption of Red Hat JBoss BPM Suite
throughout an enterprise. It leverages features of both business rules and processes of Red Hat JBoss
BPM Suite.
A retail bank offers several types of loan products each with varying terms and eligibility
requirements. Customers requiring a loan must file a loan application with the bank. The bank then
processes the application in several steps, such as verifying eligibility, determining terms, checking for
fraudulent activity, and determining the most appropriate loan product. Once approved, the bank
creates and funds a loan account for the applicant, who can then access funds. The bank must be sure
to comply with all relevant banking regulations at each step of the process, and has to manage its loan
portfolio to maximize profitability. Policies are in place to aid in decision making at each step, and
those policies are actively managed to optimize outcomes for the bank.
Business analysts at the bank model the loan application processes using the BPMN2 authoring tools
(Process Designer) in Red Hat JBoss BPM Suite. Here is the process flow:
Red Hat JBoss BPM Suite 6.4 Development Guide
22

High-Level Loan Application Process Flow
Business rules are developed with the rule authoring tools in Red Hat JBoss BPM Suite to enforce
policies and make decisions. Rules are linked with the process models to enforce the correct policies
at each process step.
The bank’s IT organization deploys the Red Hat JBoss BPM Suite so that the entire loan application
process can be automated.
Figure 2.2. Loan Application Process Automation
The entire loan process and rules can be modified at any time by the bank’s business analysts. The
bank is able to maintain constant compliance with changing regulations, and is able to quickly
introduce new loan products and improve loan policies in order to compete effectively and drive
profitability.
CHAPTER 2. RED HAT JBOSS BRMS AND RED HAT JBOSS BPM SUITE ARCHITECTURE
23

CHAPTER 3. APACHE MAVEN
Apache Maven is a distributed build automation tool used in Java application development to build and
manage software projects. Apart from building, publishing, and deploying capabilities, using Maven for
your Red Hat JBoss BRMS and Red Hat JBoss BPM suite projects ensures the following:
The build process is easy and a uniform build system is implemented across projects.
All of the required JAR files for a project are made available at compile time.
A proper project structure is configured.
Dependencies and versions are well managed.
No need for additional build processing, as Maven builds output into a number of predefined
types, such as JAR and WAR.
3.1. MAVEN REPOSITORIES
Maven uses repositories to store Java libraries, plug-ins, and other build artifacts. These repositories
can be local or remote. Red Hat JBoss BRMS and Red Hat JBoss BPM Suite products maintain local
and remote maven repositories that you can add to your project for accessing the rules, processes,
events, and other project dependencies. You must configure Maven to use these repositories and the
Maven Central Repository to provide correct build functionality.
When building projects and archetypes, Maven dynamically retrieves Java libraries and Maven plug-ins
from local or remote repositories. Doing so promotes sharing and reuse of dependencies across
projects.
3.2. USING THE MAVEN REPOSITORY IN YOUR PROJECT
You can direct Maven to use the Red Hat JBoss Enterprise Application Platform Maven repository in
your project in one of the following ways:
Configure the Project Object Model (POM) file (pom.xml).
Modify the Maven settings file (settings.xml).
The recommended approach is to direct Maven to use the Red Hat JBoss Enterprise Application
Platform Maven repository across all projects by using the Maven global or user settings.
From version 6.1.0 onwards, Red Hat JBoss BPM Suite and Red Hat JBoss BRMS are designed to be
used in combination with Red Hat JBoss Middleware Maven Repository and Maven Central repository
as dependency sources. Ensure that both repositories are available for project builds.
3.3. MAVEN PROJECT CONFIGURATION FILE
To use Maven for building and managing your Red Hat JBoss BRMS and Red Hat JBoss BPM Suite
projects, you must configure your projects to be built with Maven. To do so, Maven provides the POM
file (pom.xml) that holds configuration details for your project.
pom.xml is an XML file that contains information about the project (such as project name, version,
description, developers, mailing list, and license), and build details (such as dependencies, location of
the source, test, target directories, repositories, and plug-ins).
Red Hat JBoss BPM Suite 6.4 Development Guide
24

When you generate a Maven project, a pom.xml file is automatically generated. You can edit pom.xml
to add more dependencies and new repositories. Maven downloads all of the JAR files and the
dependent JAR files from the Maven repository when you compile and package your project.
Find the schema for the pom.xml file at http://maven.apache.org/maven-v4_0_0.xsd.
For more information about POM files, see Apache Maven Project POM Reference .
3.4. MAVEN SETTINGS FILE
The Maven settings file (settings.xml) is used to configure Maven execution. You can locate this file
in the following locations:
In the Maven install directory at $M2_HOME/conf/settings.xml. These settings are called
global settings.
In the user’s install directory at $USER_HOME/.m2/settings.xml. These settings are called
user settings.
A custom location specified by the system property kie.maven.settings.custom.
NOTE
The settings used is a merge of the files located in these locations.
The following is an example of a Maven settings.xml file. Note the activeByDefault tag, which
specifies the default profile. In the following example, it is a profile with a remote Maven repository.
<settings>
<profiles>
<profile>
<id>my-profile</id>
<activation>
<activeByDefault>true</activeByDefault>
</activation>
<repositories>
<repository>
<id>fusesource</id>
<url>http://repo.fusesource.com/nexus/content/groups/public/</url>
<snapshots>
<enabled>false</enabled>
</snapshots>
<releases>
<enabled>true</enabled>
</releases>
</repository>
...
</repositories>
</profile>
</profiles>
...
</settings>
CHAPTER 3. APACHE MAVEN
25

3.5. DEPENDENCY MANAGEMENT
In order to use the correct Maven dependencies in your Red Hat JBoss BPM Suite project, you must
add relevant Bill Of Materials (BOM) files to the project’s pom.xml file. Adding the BOM files ensures
that the correct versions of transitive dependencies from the provided Maven repositories are included
in the project.
See the Supported Component Versions chapter of Red Hat JBoss BPM Suite Installation Guide to view
the supported BOM components.
Declare the BOM in pom.xml. For example:
Example 3.1. BOM for Red Hat JBoss BPM Suite 6.4.0
To check the current BOM version, see the Supported Component Versions chapter of Red Hat JBoss
BPM Suite Installation Guide.
Furthermore, declare dependencies needed for your project in the dependencies tag.
For a basic Red Hat JBoss BPM Suite project, declare the following dependencies:
Embedded jBPM Engine Dependencies
<dependencyManagement>
<dependencies>
<dependency>
<groupId>org.jboss.bom.brms</groupId>
<artifactId>jboss-brms-bpmsuite-platform-bom</artifactId>
<version>6.4.2.GA-redhat-2</version>
<type>pom</type>
<scope>import</scope>
</dependency>
</dependencies>
</dependencyManagement>
<dependencies>
<!-- Your dependencies -->
</dependencies>
<dependency>
<groupId>org.jbpm</groupId>
<artifactId>jbpm-kie-services</artifactId>
</dependency>
<!-- Dependency needed for default WorkItemHandler implementations.
-->
<dependency>
<groupId>org.jbpm</groupId>
<artifactId>jbpm-workitems</artifactId>
</dependency>
<!-- Logging dependency. You can use any logging framework
compatible with slf4j. -->
<dependency>
<groupId>ch.qos.logback</groupId>
Red Hat JBoss BPM Suite 6.4 Development Guide
26

For a Red Hat JBoss BPM Suite project that uses CDI, declare the following dependencies:
CDI-Enabled jBPM Engine dependencies
For a basic Red Hat JBoss BRMS project, declare the following dependencies:
Embedded Drools Engine Dependencies
<artifactId>logback-classic</artifactId>
<version>${logback.version}</version>
</dependency>
<dependency>
<groupId>org.kie</groupId>
<artifactId>kie-api</artifactId>
</dependency>
<dependency>
<groupId>org.kie</groupId>
<artifactId>kie-api</artifactId>
</dependency>
<dependency>
<groupId>org.jbpm</groupId>
<artifactId>jbpm-kie-services</artifactId>
</dependency>
<dependency>
<groupId>org.jbpm</groupId>
<artifactId>jbpm-services-cdi</artifactId>
</dependency>
<dependency>
<groupId>org.drools</groupId>
<artifactId>drools-compiler</artifactId>
</dependency>
<!-- Dependency for persistence support. -->
<dependency>
<groupId>org.drools</groupId>
<artifactId>drools-persistence-jpa</artifactId>
</dependency>
<!-- Dependencies for decision tables, templates, and scorecards.
For other assets, declare org.drools:drools-workbench-models-*
dependencies. -->
<dependency>
<groupId>org.drools</groupId>
<artifactId>drools-decisiontables</artifactId>
</dependency>
<dependency>
<groupId>org.drools</groupId>
<artifactId>drools-templates</artifactId>
</dependency>
<dependency>
CHAPTER 3. APACHE MAVEN
27

Do not use both kie-ci and kie-ci-osgi in one pom.xml file.
To use the Intelligent Process Server, declare the following dependencies:
Client Application Intelligent Process Server Dependencies
To create a remote client for Red Hat JBoss BPM Suite or Red Hat JBoss BRMS, declare the
following dependencies:
Client Dependencies
<groupId>org.drools</groupId>
<artifactId>drools-scorecards</artifactId>
</dependency>
<!-- Dependency for loading KJARs from a Maven repository using
KieScanner. -->
<dependency>
<groupId>org.kie</groupId>
<artifactId>kie-ci</artifactId>
</dependency>
<!-- Dependency for loading KJARs from a Maven repository using
KieScanner in an OSGi environment. -->
<dependency>
<groupId>org.kie</groupId>
<artifactId>kie-ci-osgi</artifactId>
</dependency>
<dependency>
<groupId>org.kie</groupId>
<artifactId>kie-api</artifactId>
</dependency>
<dependency>
<groupId>org.kie.server</groupId>
<artifactId>kie-server-client</artifactId>
</dependency>
<dependency>
<groupId>org.kie.server</groupId>
<artifactId>kie-server-api</artifactId>
</dependency>
<!-- Dependency for Red Hat JBoss BRMS functionality. -->
<dependency>
<groupId>org.drools</groupId>
<artifactId>drools-core</artifactId>
</dependency>
<dependency>
<groupId>org.kie</groupId>
<artifactId>kie-api</artifactId>
</dependency>
<dependency>
Red Hat JBoss BPM Suite 6.4 Development Guide
28

To use assets in KJAR packaging, the preferred way is to include kie-maven-plugin:
Kie Maven Plugin
For testing purposes, declare the following dependencies:
Testing Dependencies
<groupId>org.kie.remote</groupId>
<artifactId>kie-remote-client</artifactId>
</dependency>
<!-- BOM does not resolve plugin versioning. Consult section
Supported Components of Red Hat JBoss BPM Suite Installation Guide
for newest version number. -->
<packaging>kjar</packaging>
<build>
<plugins>
<plugin>
<groupId>org.kie</groupId>
<artifactId>kie-maven-plugin</artifactId>
<version>6.5.0.Final-redhat-7</version>
<extensions>true</extensions>
</plugin>
</plugins>
</build>
<!-- JUnit dependency -->
<dependency>
<groupId>junit</groupId>
<artifactId>junit</artifactId>
<version>${junit.version}</version>
<scope>test</scope>
</dependency>
<!-- Red Hat JBoss BPM Suite integration services dependency -->
<dependency>
<groupId>org.jbpm</groupId>
<artifactId>jbpm-shared-services</artifactId>
<classifier>btm</classifier>
<scope>test</scope>
</dependency>
<!-- Logging dependency -->
<dependency>
<groupId>ch.qos.logback</groupId>
<artifactId>logback-classic</artifactId>
<version>${logback.version}</version>
<scope>test</scope>
</dependency>
<!-- Persistence tests dependencies -->
<dependency>
<groupId>org.hibernate</groupId>
CHAPTER 3. APACHE MAVEN
29

Alternatively, for extensive testing of Red Hat JBoss BPM Suite, include the jbpm-test
dependency. Note that jbpm-test includes some of the previous dependencies, for example
the junit dependency, dependencies required for persistence tests, and others.
Declaring jbpm-test Dependency
To include the jbpm-test dependency as part of your KJAR, set the dependency scope to
provided. Doing so ensures that the dependency is available at runtime, thereby avoiding
unresolved dependency errors. The recommended practice is to use only business resources
in your KJAR and not include jbpm-test dependency in it. It is a best practice to keep the
test suite for the KJAR in a separate project.
NOTE
If you are deploying Red Hat JBoss BRMS or Red Hat JBoss BPM Suite on Red
Hat JBoss EAP 7, you must make changes to the project BOM files. For more
information on the BOM changes, see the Red Hat JBoss EAP Migration chapter
in the Red Hat JBoss BPM Suite Migration Guide.
For more information on BOM usage in Red Hat JBoss EAP 7, see the Using
Maven with JBoss EAP chapter in the Red Hat JBoss EAP Development Guide.
<artifactId>hibernate-entitymanager</artifactId>
<version>${hibernate.version}</version>
<scope>test</scope>
</dependency>
<dependency>
<groupId>org.hibernate</groupId>
<artifactId>hibernate-core</artifactId>
<version>${hibernate.core.version}</version>
<scope>test</scope>
</dependency>
<dependency>
<groupId>com.h2database</groupId>
<artifactId>h2</artifactId>
<version>${h2.version}</version>
<scope>test</scope>
</dependency>
<dependency>
<groupId>org.codehaus.btm</groupId>
<artifactId>btm</artifactId>
<version>${btm.version}</version>
<scope>test</scope>
</dependency>
<dependency>
<groupId>org.kie</groupId>
<artifactId>kie-api</artifactId>
</dependency>
<dependency>
<groupId>org.jbpm</groupId>
<artifactId>jbpm-test</artifactId>
</dependency>
Red Hat JBoss BPM Suite 6.4 Development Guide
30

3.6. INTEGRATED MAVEN DEPENDENCIES
Throughout the Red Hat JBoss BRMS and BPM Suite documentation, various code samples are
presented with KIE API for the 6.1.x releases. These code samples will require Maven dependencies in
the various pom.xml file and should be included like the following example:
All the Red Hat JBoss related product dependencies can be found at the following location: Red Hat
Maven Repository.
3.7. UPLOADING ARTIFACTS TO MAVEN REPOSITORY
There may be scenarios when your project may fail to fetch dependencies from a remote repository
configured in its pom.xml. In such cases, you can programmatically upload dependencies to Red Hat
JBoss BPM Suite by uploading artifacts to the embedded maven repository through Business Central.
Red Hat JBoss BPM Suite uses a servlet for the maven repository interactions. This servlet processes a
GET request to download an artifact and a POST request to upload one. You can leverage the servlet’s
POST request to upload an artifact to the repository using REST. To do this, implement the Http basic
authentication and issue an HTTP POST request in the following format:
PROTOCOL://HOST_NAME:PORT/CONTEXT_ROOT/maven2/[GROUP_ID replacing '.' with
'/']/ARTIFACT_ID/VERSION/ARTIFACT_ID-VERSION.jar
For example, to upload the org.slf4j:slf4j-api:1.7.7.jar, where ARTIFACT_ID is slf4j-
api, GROUP_ID is slf4j, and VERSION is 1.7.7, the URI must be:
http://localhost:8080/business-central/maven2/org/slf4j/slf4j-
api/1.7.7/slf4j-api-1.7.7.jar
The following example illustrates uploading a JAR located at /tmp directory as a user bpmsAdmin with
the password abcd1234!, to an instance of Red Hat JBoss BPM Suite running locally:
<dependency>
<groupId>commons-logging</groupId>
<artifactId>commons-logging</artifactId>
<version>1.1.1-redhat-2</version>
<scope>compile</scope>
</dependency>
package com.rhc.example;
import java.io.File;
import java.io.IOException;
import org.apache.http.HttpEntity;
import org.apache.http.HttpHost;
import org.apache.http.auth.AuthScope;
import org.apache.http.auth.UsernamePasswordCredentials;
import org.apache.http.client.AuthCache;
import org.apache.http.client.ClientProtocolException;
import org.apache.http.client.CredentialsProvider;
import org.apache.http.client.methods.CloseableHttpResponse;
import org.apache.http.client.methods.HttpPost;
import org.apache.http.client.protocol.HttpClientContext;
import org.apache.http.entity.mime.HttpMultipartMode;
CHAPTER 3. APACHE MAVEN
31

import org.apache.http.entity.mime.MultipartEntityBuilder;
import org.apache.http.entity.mime.content.FileBody;
import org.apache.http.impl.auth.BasicScheme;
import org.apache.http.impl.client.BasicAuthCache;
import org.apache.http.impl.client.BasicCredentialsProvider;
import org.apache.http.impl.client.CloseableHttpClient;
import org.apache.http.impl.client.HttpClients;
import org.slf4j.Logger;
import org.slf4j.LoggerFactory;
public class UploadMavenArtifact {
private static final Logger LOG =
LoggerFactory.getLogger(UploadMavenArtifact.class);
public static void main(String[] args) {
// Maven coordinates:
String groupId = "com.rhc.example";
String artifactId = "bpms-upload-jar";
String version = "1.0.0-SNAPSHOT";
// File to upload:
File file = new File("/tmp/" + artifactId + "-" + version + ".jar");
// Server properties:
String protocol = "http";
String hostname = "localhost";
Integer port = 8080;
String username = "bpmsAdmin";
String password = "abcd1234!";
// Create the HttpEntity (body of our POST):
FileBody fileBody = new FileBody(file);
MultipartEntityBuilder builder = MultipartEntityBuilder.create();
builder.setMode(HttpMultipartMode.BROWSER_COMPATIBLE);
builder.addPart("upfile", fileBody);
HttpEntity entity = builder.build();
// Calculate the endpoint from the Maven coordinates:
String resource = "/business-central/maven2/" + groupId.replace('.',
'/') + "/" + artifactId +"/" + version + "/" + artifactId + "-" + version
+ ".jar";
LOG.info("POST " + hostname + ":" + port + resource);
// Set up HttpClient to use Basic pre-emptive authentication with the
provided credentials:
HttpHost target = new HttpHost(hostname, port, protocol);
CredentialsProvider credsProvider = new BasicCredentialsProvider();
credsProvider.setCredentials(
new AuthScope(target.getHostName(), target.getPort()),
new UsernamePasswordCredentials(username,password));
CloseableHttpClient httpclient =
HttpClients.custom().setDefaultCredentialsProvider(credsProvider).build();
HttpPost httpPost = new HttpPost(resource);
httpPost.setEntity(entity);
Red Hat JBoss BPM Suite 6.4 Development Guide
32

Alternative Maven Approach
An alternative Maven approach is to configure your projects pom.xml by adding the repository as
shown below:
Once you specify the repository information in the pom.xml, add the corresponding configuration in
settings.xml as shown below:
Now when you run the mvn deploy command, the JAR file gets uploaded.
AuthCache authCache = new BasicAuthCache();
BasicScheme basicAuth = new BasicScheme();
authCache.put(target, basicAuth);
HttpClientContext localContext = HttpClientContext.create();
localContext.setAuthCache(authCache);
try {
// Perform the HTTP POST:
CloseableHttpResponse response = httpclient.execute(target,
httpPost, localContext);
LOG.info(response.toString());
// Now check your artifact repository!
} catch (ClientProtocolException e) {
LOG.error("Protocol Error", e);
throw new RuntimeException(e);
} catch (IOException e) {
LOG.error("IOException while getting response", e);
throw new RuntimeException(e);
}
}
}
<distributionManagement>
<repository>
<id>guvnor-m2-repo</id>
<name>maven repo</name>
<url>http://localhost:8080/business-central/maven2/</url>
<layout>default</layout>
</repository>
</distributionManagement>
<server>
<id>guvnor-m2-repo</id>
<username>bpmsAdmin</username>
<password>abcd1234!</password>
<configuration>
<wagonProvider>httpclient</wagonProvider>
<httpConfiguration>
<all>
<usePreemptive>true</usePreemptive>
</all>
</httpConfiguration>
</configuration>
</server>
CHAPTER 3. APACHE MAVEN
33

3.8. DEPLOYING RED HAT JBOSS BPM SUITE ARTIFACTS TO RED HAT
JBOSS FUSE
Red Hat JBoss Fuse is an open source Enterprise Service Bus (ESB) with an elastic footprint and is
based on Apache Karaf. The 6.4 version of Red Hat JBoss BPM Suite supports deployment of runtime
artifacts to Fuse.
With the 6.1 release, Red Hat JBoss BPM Suite runtime components (in the form of JARs) are OSGi
enabled. The runtime engines JARs MANIFEST.MF files describe their dependencies, amongst other
things. You can plug these JARs directly into an OSGi environment, like Fuse.
POM PARSER LIMITATIONS IN OSGI ENVIRONMENTS
Red Hat JBoss BPM Suite uses a scanner to enable continuous integration,
resolution, and fetching of artifacts from remote Maven repositories. This scanner,
called KIE-CI, uses a native Maven parser called Plexus to parse Maven POMs.
However, this parser is not OSGi compatible and fails to instantiate in an OSGi
environment. KIE-CI automatically switches to a simpler POM parser called
MinimalPomParser.
The MinimalPomParser is a very simple POM parser implementation provided
by Drools and is limited in what it can parse. It ignores some POM file parts, such
as the parent POM of a KJAR. This means that users must not rely on those POM
features (such as dependencies declared in the parent POM in their KJARs) when
using KIE-CI in an OSGi environment.
Separating Assets and Code
One of the main advantage of deploying Red Hat JBoss BPM Suite artifacts on Red Hat JBoss Fuse is
that each bundle is isolated, running in its own classloader. This allows you to separate the logic (code)
from the assets. Business users can produce and change the rules and processes (assets) and package
them in their own bundle, keeping them separate from the project bundle (code), created by the
developer team. Assets can be updated without needing to change the project code.
Red Hat JBoss BPM Suite 6.4 Development Guide
34

CHAPTER 4. INSTALL AND SET UP RED HAT JBOSS
DEVELOPER STUDIO
Red Hat JBoss Developer Studio is the JBoss Integrated Development Environment (IDE) based on
Eclipse. Get the latest Red Hat JBoss Developer Studio from the Red Hat Customer Portal . Red Hat
JBoss Developer Studio provides plug-ins with tools and interfaces for Red Hat JBoss BRMS and Red
Hat JBoss BPM Suite. These plugins are based on the community version of these products. So, the
Red Hat JBoss BRMS plug-in is called the Drools plug-in and the Red Hat JBoss BPM Suite plug-in is
called the jBPM plug-in.
See the Red Hat JBoss Developer Studio documentation for installation and setup instructions.
WARNING
Due to an issue in the way multi-byte rule names are handled, you must ensure
that the instance of Red Hat JBoss Developer Studio is started with the file
encoding set to UTF-8. You can do this by editing the
$JBDS_HOME/studio/jbdevstudio.ini file and adding the following property:
"-Dfile.encoding=UTF-8".
4.1. INSTALLING RED HAT JBOSS DEVELOPER STUDIO PLUG-INS
Get the latest Red Hat JBoss Developer Studio from the Red Hat Customer Portal . The Red Hat JBoss
BRMS and Red Hat JBoss BPM Suite plug-ins for Red Hat JBoss Developer Studio are available using
the update site.
Installing Red Hat JBoss BRMS and Red Hat JBoss BPM Suite Plug-ins in Red Hat JBoss Developer
Studio
1. Start Red Hat JBoss Developer Studio.
2. Click Help → Install New Software .
3. Click Add to enter the Add Repository menu.
4. Provide a name next to the Name field and add the following URL in the Location field:
https://devstudio.jboss.com/10.0/stable/updates/integration-stack/.
5. Click OK.
6. Select the JBoss Business Process and Rule Development feature from the available options,
click Next and then Next again.
7. Read the license and accept it by selecting the appropriate radio button, and click Finish.
8. Restart Red Hat JBoss Developer Studio after the installation process finishes.
4.2. CONFIGURING RED HAT JBOSS BRMS/BPM SUITE SERVER
CHAPTER 4. INSTALL AND SET UP RED HAT JBOSS DEVELOPER STUDIO
35

Red Hat JBoss Developer Studio can be configured to run the Red Hat JBoss BRMS and Red Hat JBoss
BPM Suite server.
Configuring Red Hat JBoss BRMS and Red Hat JBoss BPM Suite Server
1. Open the Drools view: click Window → Open Perspective → Other, select Drools and click OK.
To open the Red Hat JBoss BPM Suite view, go to Window → Open Perspective → Other,
select jBPM and click OK.
2. Click Window → Show View → Other… and select Server → Servers to add the server view.
3. Right click the Servers panel and select New → Server to open the server menu.
4. Click JBoss Enterprise Middleware → JBoss Enterprise Application Platform 6.1+ and click
Next to define the server.
5. Set the home directory by clicking Browse button. Navigate to the Red Hat JBoss EAP
directory which has Red Hat JBoss BRMS installed.
For configuring Red Hat JBoss BPM Suite server, select the Red Hat JBoss EAP directory
which has Red Hat JBoss BPM Suite installed.
6. Provide a name for the server in the Name field, ensure that the configuration file is set, and
click Finish.
4.3. IMPORTING PROJECTS FROM GIT REPOSITORY INTO RED HAT
JBOSS DEVELOPER STUDIO
You can configure Red Hat JBoss Developer Studio to connect to a central Git asset repository. The
repository stores rules, models, functions, and processes.
You can either clone a remote Git repository or import a local Git repository.
Cloning Remote Git Repository
1. Select the server from the Server tab and click the start icon to start your server.
2. Start the Secure Shell server, if not running already, by using the following command. The
command is Linux and Mac specific only. On these platforms, if sshd has already been started,
this command fails. In that case, you may safely ignore this step.
/sbin/service sshd start
3. In Red Hat JBoss Developer Studio , select File → Import… and navigate to the Git folder.
Open the Git folder to select Projects from Git and click Next.
4. Select the repository source as Clone URI and click Next.
5. Enter the details of the Git repository in the next window and click Next.
6. Select the branch you wish to import in the following window and click Next.
7. To define the local storage for this project, enter (or select) a non-empty directory, make any
configuration changes and click Next.
8. Import the project as a general project in the following window and click Next.
Red Hat JBoss BPM Suite 6.4 Development Guide
36

9. Name the project and click Finish.
Importing Local Git Repository
1. Select your server from the Server tab and click the start icon to start the server.
2. In Red Hat JBoss Developer Studio, select File → Import… and navigate to the Git folder. Open
the Git folder to select Projects from Git and click Next.
3. Select the repository source as Existing local repository and click Next.
4. Select the repository that is to be configured from the list of available repositories and click
Next.
5. In the dialog window that opens, select the Import as general project radio button from the
Wizard for project import group and click Next.
6. Name the project and click Finish.
4.4. KIE NAVIGATOR
Kie Navigator enables you to browse, change, and deploy the content of your Red Hat JBoss BPM Suite
server. As a result, you can integrate Red Hat JBoss Developer Studio with Red Hat JBoss BPM Suite.
For further information about Kie Navigator, see chapter Kie Navigator of the Red Hat JBoss BPM Suite
Getting Started Guide.
CHAPTER 4. INSTALL AND SET UP RED HAT JBOSS DEVELOPER STUDIO
37

PART II. ALL ABOUT RULES
Red Hat JBoss BPM Suite 6.4 Development Guide
38

CHAPTER 5. RULE ALGORITHMS
5.1. PHREAK ALGORITHM
The new PHREAK algorithm is evolved from the RETE algorithm. While RETE is considered eager and
data oriented, PHREAK on the other hand follows lazy and goal oriented approach. The RETE
algorithm does a lot of work during the insert, update and delete actions in order to find partial
matches for all rules. In case of PHREAK, this partial matching of rule is delayed deliberately.
The eagerness of RETE algorithm during rule matching wastes a lot of time in case of large systems as
it does result in a rule firing eventually. PHREAK algorithm addresses this issue and therefore is able to
handle large data more efficiently.
PHREAK is derived from a number of algorithms including the following LEAPS, RETE/UL and
Collection-Oriented Match algorithms.
In addition to the enhancements listed in the Rete00 algorithm, PHREAK algorithm adds the following
set of enhancements:
Three layers of contextual memory: Node, Segment, and Rule memories.
Rule, segment, and node based linking.
Lazy (delayed) rule evaluation.
Stack-based evaluations with pause and resume.
Isolated rule evaluation.
Set-oriented propagations.
5.2. RULE EVALUATION WITH PHREAK ALGORITHM
When the rule engine starts, all the rules are unlinked. At this stage, there is no rule evaluation. The
insert, update, and delete actions are queued before entering the beta network. The rule engine uses a
simple heuristic—based on the rule most likely to result in firings—to calculate and select the next rule
for evaluation. This delays the evaluation and firing of the other rules. When a rule has all the right
input values populated, it gets linked in—a goal representing this rule is created and placed into a
priority queue, which is ordered by salience. Each queue is associated with an AgendaGroup. The
engine only evaluates rules for the active AgendaGroup by inspecting the queue and popping the goal
for the rule with the highest salience. This means the work done shifts from the insert, update, delete
phase to the fireAllRules phase. Only the rule for which the goal was created is evaluated, and
other potential rule evaluations are delayed. While individual rules are evaluated, node sharing is still
achieved through the process of segmentation.
Unlike the tuple-oriented RETE, the PHREAK propagation is collection-oriented. For the rule that is
being evaluated, the engine accesses the first node and processes all queued insert, update, and delete
actions. The results are added to a set, and the set is propagated to the child node. In the child node, all
queued insert, update, and delete actions are processed, adding the results to the same set. Once
finished, this set is propagated to the next child node and the same process repeats until it reaches the
terminal node. This creates a batch process effect, which can provide performance advantages for
certain rule constructs.
This linking and unlinking of rules happens through a layered bit mask system, based on network
segmentation. When the rule network is built, segments are created for nodes that are shared by the
CHAPTER 5. RULE ALGORITHMS
39

same set of rules. A rule itself is made up from a path of segments. In case a rule does not share any
node with any other rule, it becomes a single segment.
A bit-mask offset is assigned to each node in the segment. Furthermore, another bit mask is assigned
to each segment in the rule’s path according to these rules:
If there is at least one input, the node’s bit is set to the on state.
If each node in a segment has its bit set to the on state, the segment’s bit is also set to the on
state.
If any node’s bit is set to the off state, the segment is also set to the off state.
If each segment in the rule’s path is set to the on state, the rule is said to be linked in, and a
goal is created to schedule the rule for evaluation.
The same bit-mask technique is used to also track dirty nodes, segments, and rules. This allows for an
already linked rule to be scheduled for evaluation if it has been considered dirty since it was last
evaluated. This ensures that no rule will ever evaluate partial matches.
As opposed to a single unit of memory in RETE, PHREAK has three levels of memory. This allows for
much more contextual understanding during the evaluation of a rule.
PHREAK and Sequential Mode
The sequential mode is supported for the PHREAK algorithm: the modify and update rule statements
are now allowed. Any rule that has not yet been evaluated will have access to data modified by the
previous rules that used modify or update. This results in a more intuitive behavior of the sequential
mode.
For example, consider the following rule:
rule "Rule1"
salience 100
when
$fact : MyFact( field1 == false )
then
System.out.println("Rule1 : " + $fact);
$fact.setField1(true);
update($fact);
end
rule "Rule2"
salience 95
when
$fact : MyFact( field1 == true )
then
System.out.println("Rule2 : " + $fact);
update($fact);
end
When you insert a MyFact with the value field1==false:
The ReteOO algorithm executes only Rule1.
The PHREAK algorithm executes both Rule1 and Rule2.
Red Hat JBoss BPM Suite 6.4 Development Guide
40

For more information about the sequential mode, see Section 20.1.11.2.1, “Sequential Mode”.
5.3. RETE ALGORITHM
5.3.1. ReteOO
The Rete implementation used in BRMS is called ReteOO. It is an enhanced and optimized
implementation of the Rete algorithm specifically for object-oriented systems. The Rete Algorithm has
now been deprecated, and PHREAK is an enhancement of Rete. However, Rete can still be used by
developers. This section describes how the Rete Algorithm functions.
Rete Root Node
When using ReteOO, the root node is where all objects enter the network. From there, it immediately
goes to the ObjectTypeNode.
Figure 5.1. ReteNode
ObjectTypeNode
The ObjectTypeNode helps to reduce the workload of the rules engine. If there are several objects,
the rule engine wastes a lot of cycles trying to evaluate every node against every object. To make
things efficient, the ObjectTypeNode is used so that the engine only passes objects to the nodes that
match the object’s type. This way, if an application asserts a new Account, it does not propagate to the
nodes for the Order object.
In Red Hat JBoss BRMS, an inserted object retrieves a list of valid ObjectTypesNodes through a
lookup in a HashMap from the object’s class. If this list does not exist, it scans all the
ObjectTypeNodes to find valid matches. It then caches these matched nodes in the list. This enables
Red Hat JBoss BRMS to match against any class type that matches with an instanceof check.
AlphaNodes
AlphaNodes are used to evaluate literal conditions. When a rule has multiple literal conditions for a
single object type, they are linked together. This means that if an application asserts an Account object,
it must first satisfy the first literal condition before it can proceed to the next AlphaNode.
AlphaNodes are propagated using ObjectTypeNodes.
Hashing
Red Hat JBoss BRMS uses hashing to extend Rete by optimizing the propagation from
ObjectTypeNode to AlphaNode. Each time an AlphaNode is added to an ObjectTypeNode, it adds
the literal value as a key to the HashMap with the AlphaNode as the value. When a new instance
enters the ObjectType node, rather than propagating to each AlphaNode, it retrieves the correct
AlphaNode from the HashMap. This avoids unnecessary literal checks.
When facts enter from one side, you may do a hash lookup returning potentially valid candidates
(referred to as indexing). At any point a valid join is found, the Tuple joins with the Object (referred to
as a partial match) and then propagates to the next node.
CHAPTER 5. RULE ALGORITHMS
41

BetaNodes
BetaNodes are used to compare two objects and their fields. The objects may be of the same or
different types.
Alpha Memory and Beta Memory
Alpha memory refers to the left input on a BetaNode. In Red Hat JBoss BRMS, this input remembers all
incoming objects.
Beta memory is the term used to refer to the right input of a BetaNode. It remembers all incoming
tuples.
Lookups with BetaNodes
When facts enter from one side, you can do a hash lookup returning potentially valid candidates
(referred to as indexing). If a valid join is found, the Tuple joins with the Object (referred to as a partial
match) and then propagates to the next node.
LeftInputNodeAdapters
A LeftInputNodeAdapter takes an Object as an input and propagates a single Object Tuple.
Terminal Nodes
Terminal nodes are used to indicate when a single rule matches all its conditions (that is, the rule has a
full match). A rule with an OR conditional disjunctive connective results in a sub-rule generation for
each possible logical branch. Because of this, one rule can have multiple terminal nodes.
Node Sharing
Node sharing is used to prevent redundancy. As many rules repeat the same patterns, node sharing
allows users to collapse those patterns so that the patterns need not be reevaluated for every single
instance.
The following rules share the first pattern but not the last:
rule
when
Cheese($cheddar : name == "cheddar")
$person: Person(favouriteCheese == $cheddar)
then
System.out.println($person.getName() + "likes cheddar");
end
rule
when
Cheese($cheddar : name == "cheddar")
$person : Person(favouriteCheese != $cheddar)
then
System.out.println($person.getName() + " does not like cheddar");
end
The Rete network displayed below denotes that the alpha node is shared but the beta nodes are not.
Each beta node has its own TerminalNode.
Red Hat JBoss BPM Suite 6.4 Development Guide
42

Figure 5.2. Node Sharing
CHAPTER 5. RULE ALGORITHMS
43

5.4. SWITCHING BETWEEN PHREAK AND RETEOO
It is possible to switch between PHREAK and ReteOO either by setting system properties, or in
KieBase configuration. PHREAK is the default algorithm in both cases.
Switching to ReteOO requires the drools-reteoo-VERSION.jar file to be available on the class
path. To include the file, add the following ReteOO Maven dependency to the pom.xml file in your
project:
For the supported Maven artifact version, see the Supported Component Versions section of the Red
Hat JBoss BPM Suite Installation Guide.
NOTE
If the ReteOO Maven dependency is not specified in the pom.xml file in your project, the
BRMS engine uses PHREAK instead and issues a warning.
Switching Between PHREAK and ReteOO in System Properties
To switch between the PHREAK and ReteOO algorithms, edit the drools.ruleEngine system
property to contain one the following values:
drools.ruleEngine=phreak
drools.ruleEngine=reteoo
The default value is phreak.
Switching Between PHREAK and ReteOO in KieBaseConfiguration
When creating a KieBase, specify the rule engine algorithm in KieBaseConfiguration. See the
following example:
<dependency>
<groupId>org.drools</groupId>
<artifactId>drools-reteoo</artifactId>
<version>DROOLS_VERSION</version>
</dependency>
import org.kie.api.KieBase;
import org.kie.api.KieBaseConfiguration;
import org.kie.api.KieServices;
import org.kie.api.runtime.KieContainer;
import org.kie.internal.builder.conf.RuleEngineOption;
...
KieServices kservices = KieServices.Factory.get();
KieBaseConfiguration kconfig =
kieServices.Factory.get().newKieBaseConfiguration();
// You can either specify PHREAK (default):
kconfig.setOption(RuleEngineOption.PHREAK);
// or legacy ReteOO:
kconfig.setOption(RuleEngineOption.RETEOO);
Red Hat JBoss BPM Suite 6.4 Development Guide
44

For a list of Maven dependencies, see example Embedded jBPM Engine Dependencies . If you use Red
Hat JBoss BRMS, see example Embedded Drools Engine Dependencies .
Additionally, if you want to switch to ReteOO, use the drools-reteoo dependency:
For the current Maven artifact version, see chapter Supported Component Versions of the Red Hat
JBoss BPM Suite Installation Guide.
NOTE
Switching to ReteOO requires drools-reteoo-(version).jar to exist on the
classpath. If not present, the BRMS Engine reverts back to PHREAK and issues a
warning. This applies for switching with KieBaseConfiguration and system
properties.
// ... and then create a KieBase for the selected algorithm
// (getKieClasspathContainer() is just an example):
KieContainer container = kservices.getKieClasspathContainer();
KieBase kbase = container.newKieBase(kieBaseName, kconfig);
<dependency>
<groupId>org.drools</groupId>
<artifactId>drools-reteoo</artifactId>
<version>6.5.0.Final-redhat-2</version>
</dependency>
CHAPTER 5. RULE ALGORITHMS
45

CHAPTER 6. GETTING STARTED WITH RULES AND FACTS
To create business rules, an appropriate fact model on which the business rules operate must be
present. A fact is an instance of an application object represented as POJO. Rules that contain the
business logic can then be authored by using either the Business Central web user interface or Red Hat
JBoss Developer Studio.
The structure of a rule is as follows:
rule "NAME"
when
RULE CONDITIONS
then
RULE CONSEQUENCES
end
Conditions inside the when clause of a rule query for fact combinations that match the criteria. If such a
fact combination is found, consequences specified in the then clause are executed. These actions can
assert a fact, retract a fact, or update a fact within the rule engine. As a result, other rules can be fired
as well.
Rules Processing Steps
1. BRMS parses all .drl rule files into the knowledge base.
2. Each fact is asserted into the working memory. As the facts are being asserted, BRMS uses the
PHREAK or ReteOO algorithm to infer how the facts relate to the rules. After that, the working
memory contains copies of the parsed rules and a reference to the facts.
3. The fireAllRules() method is called. All rules and facts are evaluated by the rule engine
and rule-facts pairs are created, based on which rules match against which set of facts.
4. All the rule-facts combinations are queued within a data construct called an agenda.
5. Finally, activations are processed one by one from the agenda, calling the rule consequences
on the facts. Note that executing an activation can modify the contents of the agenda before
the next activation is performed. The PHREAK and ReteOO algorithms handle such situations
efficiently.
6.1. CREATING AND EXECUTING RULES
In this section, procedures describing how to create and execute rules using plain Java, Maven, Red Hat
JBoss Developer Studio, and Business Central in Red Hat JBoss BPM Suite are provided.
6.1.1. Creating and Executing Rules Using Plain Java
1. Create a fact model.
Create a Plain old Java object (POJO) on which a rule will operate. In this example, a
Person.java file in a directory my-project is created. The Person class contains getter
and setter methods to set and retrieve the first name, last name, hourly rate, and the wage of a
person:
import org.kie.api.KieServices;
import org.kie.api.runtime.KieContainer;
Red Hat JBoss BPM Suite 6.4 Development Guide
46

2. Create a rule.
Create a rule file in the .drl format under the my-project directory. The following
Person.drl rule calculates the wage and hourly rate values and displays a message based on
the result afterwards.
dialect "java"
rule "Wage"
when
Person(hourlyRate * wage > 100)
Person(name : firstName, surname : lastName)
then
System.out.println("Hello" + " " + name + " " + surname + "!");
System.out.println("You are rich!");
end
import org.kie.api.runtime.KieSession;
public class Person {
private String firstName;
private String lastName;
private Integer hourlyRate;
private Integer wage;
public String getFirstName() {
return firstName;
}
public void setFirstName(String firstName) {
this.firstName = firstName;
}
public String getLastName() {
return lastName;
}
public void setLastName(String lastName) {
this.lastName = lastName;
}
public Integer getHourlyRate() {
return hourlyRate;
}
public void setHourlyRate(Integer hourlyRate) {
this.hourlyRate = hourlyRate;
}
public Integer getWage(){
return wage;
}
public void setWage(Integer wage){
this.wage = wage;
}
}
CHAPTER 6. GETTING STARTED WITH RULES AND FACTS
47

3. Create a main class.
Create a main class and save it to the same directory as the POJO created earlier. The main
class will load the knowledge base and fire rules. In the following example, a main class
DroolsTest.java is created.
In the main class:
a. Add the following import statements to import KIE services, a KIE container, and a KIE
session:
b. Load the knowledge base, insert facts, and fire the rule from the main() method which
passes the fact model to the rule:
4. Download the Red Hat JBoss BRMS 6.4 Core Engine ZIP file from the Red Hat Customer
Portal and extract it under my-project/BRMS-engine-jars/.
5. In the my-project/META-INF directory, create a kmodule.xml metadata file with the
following content:
6. Build the example.
import org.kie.api.KieServices;
import org.kie.api.runtime.KieContainer;
import org.kie.api.runtime.KieSession;
public class DroolsTest {
public static final void main(String[] args) {
try {
// Load the knowledge base:
KieServices ks = KieServices.Factory.get();
KieContainer kContainer = ks.getKieClasspathContainer();
KieSession kSession = kContainer.newKieSession();
// Go!
Person p = new Person();
p.setWage(12);
p.setFirstName("Tom");
p.setLastName("Summers");
p.setHourlyRate(10);
kSession.insert(p);
kSession.fireAllRules();
}
catch (Throwable t) {
t.printStackTrace();
}
}
}
<?xml version="1.0" encoding="UTF-8"?>
<kmodule xmlns="http://www.drools.org/xsd/kmodule">
</kmodule>
Red Hat JBoss BPM Suite 6.4 Development Guide
48

To compile and build your Java files, navigate to the my-project directory on the command
line and run the following command:
javac -classpath "./BRMS-engine-jars/*:." DroolsTest.java
7. Run the example.
If there are no compilation errors, run the following command to execute the rule:
java -classpath "./BRMS-engine-jars/*:." DroolsTest
The expected output looks similar to the following:
Hello Tom Summers!
You are rich!
6.1.2. Creating and Executing Rules Using Maven
1. Create a basic Maven archetype.
Navigate to a directory where you want to create a Maven archetype and run the following
command:
mvn archetype:generate -DgroupId=com.sample.app -DartifactId=my-app
-DarchetypeArtifactId=maven-archetype-quickstart -
DinteractiveMode=false
This creates a directory my-app with the following structure:
my-app
|-- pom.xml
`-- src
|-- main
| `-- java
| `-- com
| `-- mycompany
| `-- app
| `-- App.java
`-- test
`-- java
`-- com
`-- mycompany
`-- app
`-- AppTest.java
The my-app directory contains:
A src/main directory for storing the application’s sources.
A src/test directory for storing the test sources.
A pom.xml file with the project’s configuration.
2. Create a fact model.
A fact model is a POJO, based on which a rule will operate. Create a Person.java file under
CHAPTER 6. GETTING STARTED WITH RULES AND FACTS
49

the my-app/src/main/java/com/mycompany/app directory. The Person class contains
getter and setter methods to set and retrieve the first name, last name, hourly rate, and the
wage of a person.
3. Create a rule.
Create a rule file in the .drl format under the my-app/src/main/resources/rules
directory. See the following example with a simple rule Person.drl which imports the
Person class:
package com.mycompany.app;
import com.mycompany.app.Person;
dialect "java"
package com.mycompany.app;
public class Person {
private String firstName;
private String lastName;
private Integer hourlyRate;
private Integer wage;
public String getFirstName() {
return firstName;
}
public void setFirstName(String firstName) {
this.firstName = firstName;
}
public String getLastName() {
return lastName;
}
public void setLastName(String lastName) {
this.lastName = lastName;
}
public Integer getHourlyRate() {
return hourlyRate;
}
public void setHourlyRate(Integer hourlyRate) {
this.hourlyRate = hourlyRate;
}
public Integer getWage(){
return wage;
}
public void setWage(Integer wage){
this.wage = wage;
}
}
Red Hat JBoss BPM Suite 6.4 Development Guide
50

rule "Wage"
when
Person(hourlyRate * wage > 100)
Person(name : firstName, surname : lastName)
then
System.out.println("Hello " + name + " " + surname + "!");
System.out.println("You are rich!");
end
The rule above calculates the wage and hourly rate values and displays a message based on
the result afterwards.
4. In the my-app/src/main/resources/META-INF directory, create a metadata file
kmodule.xml with the following content:
5. Set project dependencies.
Specify the libraries your application requires in the my-app/pom.xml configuration file.
Provide the Red Hat JBoss BRMS dependencies as well as the group ID, artifact ID, and version
(GAV) of your application as shown below:
<?xml version="1.0" encoding="UTF-8"?>
<kmodule xmlns="http://www.drools.org/xsd/kmodule">
</kmodule>
<?xml version="1.0" encoding="UTF-8"?>
<project xmlns="http://maven.apache.org/POM/4.0.0"
xmlns:xsi="http://www.w3.org/2001/XMLSchema-instance"
xsi:schemaLocation="http://maven.apache.org/POM/4.0.0
http://maven.apache.org/xsd/maven-4.0.0.xsd">
<modelVersion>4.0.0</modelVersion>
<groupId>com.mycompany.app</groupId>
<artifactId>my-app</artifactId>
<version>1.0.0</version>
<repositories>
<repository>
<id>jboss-ga-repository</id>
<url>http://maven.repository.redhat.com/ga/</url>
</repository>
</repositories>
<dependencies>
<dependency>
<groupId>org.drools</groupId>
<artifactId>drools-compiler</artifactId>
<version>VERSION</version>
</dependency>
<dependency>
<groupId>org.kie</groupId>
<artifactId>kie-api</artifactId>
<version>VERSION</version>
</dependency>
<dependency>
<groupId>junit</groupId>
<artifactId>junit</artifactId>
<version>4.11</version>
CHAPTER 6. GETTING STARTED WITH RULES AND FACTS
51

For the supported Maven artifact version, see section Supported Component Versions of the
Red Hat JBoss BPM Suite Installation Guide.
6. Test the example.
Use the testApp method in my-
app/src/test/java/com/mycompany/app/AppTest.java to test the rule. The
AppTest.java file is created by Maven by default.
In the AppTest.java file:
a. Add the following import statements to import KIE services, a KIE container, and a KIE
session:
b. Load the knowledge base, insert facts, and fire the rule from the testApp() method which
passes the fact model to the rule:
7. Build the example.
On the command line, navigate to the my-app directory and run the following command:
mvn clean install
Note that executing this command for the first time may take a while.
The expected output looks similar to the following:
<scope>test</scope>
</dependency>
</dependencies>
</project>
import org.kie.api.KieServices;
import org.kie.api.runtime.KieContainer;
import org.kie.api.runtime.KieSession;
public void testApp() {
// Load the knowledge base:
KieServices ks = KieServices.Factory.get();
KieContainer kContainer = ks.getKieClasspathContainer();
KieSession kSession = kContainer.newKieSession();
// Set up the fact model:
Person p = new Person();
p.setWage(12);
p.setFirstName("Tom");
p.setLastName("Summers");
p.setHourlyRate(10);
// Insert the person into the session:
kSession.insert(p);
// Fire all rules:
kSession.fireAllRules();
}
Red Hat JBoss BPM Suite 6.4 Development Guide
52

Hello Tom Summers!
You are rich!
Tests run: 1, Failures: 0, Errors: 0, Skipped: 0, Time elapsed:
1.194 sec
Results :
Tests run: 1, Failures: 0, Errors: 0, Skipped: 0
[INFO]
...
[INFO] ----------------------------------------------------------
----
[INFO] BUILD SUCCESS
[INFO] ----------------------------------------------------------
----
[INFO] Total time: 6.393 s
...
[INFO] ----------------------------------------------------------
----
6.1.3. Creating and Executing Rules Using Red Hat JBoss Developer Studio
NOTE
Make sure you have Red Hat JBoss Developer Studio properly set before proceeding
further. See chapter Red Hat JBoss Developer Studio of Red Hat JBoss BPM Suite
Installation Guide for more information.
1. Create a BRMS project.
To create a BRMS project in Red Hat JBoss Developer Studio:
a. Start Red Hat JBoss Developer Studio and click File → New → Project.
b. In the New Project dialog window that opens, select Drools → Drools Project and click
Next.
c. Click on the second icon to create a project and populate it with some example files to help
you get started quickly. Click Next.
d. Enter a name of the project a select the Maven radio button as the project building option.
Specify the GAV values which form the project’s fully qualified name, for example:
Group ID: com.mycompany.app
Artifact ID: my-app
Version: 1.0.0
e. Click Finish.
This configuration sets up a basic project structure, class path, and sample rules. The project
structure is as follows:
My-Project
CHAPTER 6. GETTING STARTED WITH RULES AND FACTS
53

`-- src/main/java
| `-- com.sample
| `-- DecisionTable.java
| `-- DroolsTest.java
| `-- ProcessTest.java
|
`-- src/main/resources
| `-- dtables
| `-- Sample.xls
| `-- process
| `-- sample.bpmn
| `-- rules
| `-- Sample.drl
| `-- META-INF
|
`-- JRE System Library
|
`-- Maven Dependencies
|
`-- Drools Library
|
`-- src
|
`-- target
|
`-- pom.xml
Notice the following:
A Sample.drl rule file in the src/main/resources directory, containing an example
Hello World and GoodBye rules.
A DroolsTest.java file under the src/main/java directory in the com.sample
package. The DroolsTest class can be used to execute rules.
The Drools Library directory which acts as a custom class path containing JAR files
necessary for execution.
2. Create a fact model.
The DroolsTest.java file contains a sample POJO Message with getter and setter
methods. You can edit this class or create a different POJO. In this example, a class Person
containing methods to set and retrieve the first name, last name, hourly rate, and wage of a
person is used.
public static class Person {
private String firstName;
private String lastName;
private Integer hourlyRate;
private Integer wage;
public String getFirstName() {
return firstName;
}
public void setFirstName(String firstName) {
Red Hat JBoss BPM Suite 6.4 Development Guide
54

3. Update the main() method.
The DroolsTest.java file contains a main() method that loads the knowledge base, inserts
facts, and fires rules. Update the method to pass the object Person to a rule:
this.firstName = firstName;
}
public String getLastName() {
return lastName;
}
public void setLastName(String lastName) {
this.lastName = lastName;
}
public Integer getHourlyRate() {
return hourlyRate;
}
public void setHourlyRate(Integer hourlyRate) {
this.hourlyRate = hourlyRate;
}
public Integer getWage(){
return wage;
}
public void setWage(Integer wage){
this.wage = wage;
}
}
public static final void main(String[] args) {
try {
// Load the knowledge base:
KieServices ks = KieServices.Factory.get();
KieContainer kContainer = ks.getKieClasspathContainer();
KieSession kSession = kContainer.newKieSession("ksession-
rules");
// Go!
Person p = new Person();
p.setWage(12);
p.setFirstName("Tom");
p.setLastName("Summers");
p.setHourlyRate(10);
kSession.insert(p);
kSession.fireAllRules();
}
catch (Throwable t) {
t.printStackTrace();
}
}
CHAPTER 6. GETTING STARTED WITH RULES AND FACTS
55

To load the knowledge base, get a KieServices instance and a class-path-based
KieContainer and build the KieSession with the KieContainer. In the example above, a
session ksession-rules matching the one defined in kmodule.xml file is passed.
4. Create a rule.
The rule file Sample.drl contains an example of two rules. Edit this file or create a new one.
In your rule file:
a. Specify the package name:
package com.sample
b. Import facts:
import com.sample.DroolsTest.Person;
c. Write the rule:
dialect "java"
rule "Wage"
when
Person(hourlyRate * wage > 100)
Person(name : firstName, surname : lastName)
then
System.out.println("Hello" + " " + name + " " + surname +
"!");
System.out.println("You are rich!");
end
5. Test the rule.
Right-click the DroolsTest.java file and select Run As → Java Application.
The expected output looks similar to the following:
Hello Tom Summers!
You are rich!
6.1.4. Creating and Executing Rules Using Business Central
NOTE
Make sure you have Red Hat JBoss BPM Suite successfully installed before proceeding
further.
1. Start the server and log in to Business Central. For more information how to do so, see
sections Starting Server and Logging into Business Central of Red Hat JBoss BPM Suite
Installation Guide.
2. Create a repository structure and a project.
a. In Business Central, click Authoring → Administration.
Red Hat JBoss BPM Suite 6.4 Development Guide
56

b. Click Organizational Units → Manage Organizational Units.
c. In the displayed Organizational Unit Manager , click Add.
d. In the Add New Organizational Unit dialog window, define the unit properties. For
example:
Name: EmployeeWage
Owner: Employee
e. Click Ok.
f. Click Repositories → New repository .
g. In the New Repository dialog window, define the repository properties. For example:
Repository Name: EmployeeRepo
In Organizational Unit : EmployeeWage
h. Click Finish.
i. In the main menu, click Authoring → Project Authoring.
j. In Project Explorer, navigate to the EmployeeWage organizational unit and the
EmployeeRepo repository.
k. Click New Item → Project.
l. In the New Project dialog window, enter a name of the project, for example MyProject,
and specify project’s Maven properties. For example:
Group ID: org.bpms
Artifact ID: MyProject
Version: 1.0.0
m. Click Finish.
3. Create a fact model.
a. Click New Item → Data Object.
b. In the Create new Data Object dialog window, enter the object’s name and specify a
package. For example:
Data Object: Person
Package: org.bpms.myproject
c. Click Ok.
d. In the Editor than opens, click Add field and create four fields with the following values by
clicking Create and continue:
Id: firstName, Type: String
CHAPTER 6. GETTING STARTED WITH RULES AND FACTS
57

Id: lastName, Type: String
Id: hourlyRate, Type: Integer
Id: wage, Type: Integer
e. Save the project.
4. Create a rule.
a. Click New Item → DRL file.
b. In the Create new DRL file dialog window, enter a name of the rule and specify a package.
For example:
DRL file: MyRule
Package: org.bpms.myproject
c. Click Ok.
d. Paste the definition of a rule shown below into the DRL Editor or create your own rule.
package org.bpms.myproject;
rule "MyRule"
ruleflow-group "MyProjectGroup"
when
Person(hourlyRate * wage > 100)
Person(name : firstName, surname : lastName)
then
System.out.println("Hello" + " " + name + " " + surname +
"!");
System.out.println("You are rich!");
end
e. Click Save.
5. Create a business process with a business rule task.
a. Click New Item → Business Process.
b. In the Create new Business Process dialog window, enter a name of the business process
and specify a package. For example:
Business Process: MyProcess
Package: org.bpms.myproject
c. Click Ok. The Business Process Editor opens with a Start Event element on the canvas.
d. Expand the Object Library palette on the left and drag and drop a Business Rule task
(Tasks → Business Rule) on the canvas.
e. Click on an empty space on the canvas and open the Properties panel on the right. Click
on the Value text field of the Variable Definitions property. Click on the arrow that
appears on the right to open the Editor for Variable Definitions dialog window.
Red Hat JBoss BPM Suite 6.4 Development Guide
58

f. Click Add Variable and define the following variable:
Name: person
Defined Types: Person [org.bpms.myproject]
g. Click Ok.
h. Click on the Business Rule task on the canvas and in the Properties panel on the right, set
the Name of the task, for example My_Rule.
i. Click on the Value text field of the Ruleflow Group property. Click on the arrow that
appears on the right to open the Editor for RuleFlow Groups dialog window. Select
MyProjectGroup and click Save.
j. Click on the Value text field of the Assignments property. Click on the arrow that appears
on the right to open the My_Rule Data I/O dialog window and click Add next to the Data
Inputs and Assignments option to add the following:
Name: Person
Data Type: Person [org.bpms.myproject]
Source: person
k. Click Save.
You have now successfully created an object that maps to the variables you set before in
your fact model. Your business process passes this object as an input to the rule.
l. Add an End Event and connect all events on the canvas to complete the process.
m. Click and select Generate all Forms .
n. Save the process.
6. Build and deploy the rule.
a. Click Open Project Editor on the left, change the version of the project and click Build →
Build & Deploy.
A notification appears in the upper part of the screen informing you that the project has
been built successfully.
b. Click Process Management → Process Definitions.
c. Click Start next to the newly built process.
d. In the opened MyProcess dialog window, provide the following values of the variables
defined in your fact model and click Submit:
firstName: Tom
lastName: Summers
hourlyRate: 12
wage: 10
CHAPTER 6. GETTING STARTED WITH RULES AND FACTS
59

As these values satisfy the rule condition, the expected output looks similar to the
following:
16:19:58,479 INFO
[org.jbpm.kie.services.impl.store.DeploymentSynchronizer] (http-
/127.0.0.1:8080-1) Deployment unit org.bpms:MyProject:1.0 stored
successfully
16:26:56,119 INFO [stdout] (http-/127.0.0.1:8080-5) Hello Tom
Summers!
16:26:56,119 INFO [stdout] (http-/127.0.0.1:8080-5) You are
rich!
6.2. EXECUTION OF RULES
6.2.1. Agenda
The Agenda is a Rete feature. During actions on the WorkingMemory, rules may become fully matched
and eligible for execution. A single Working Memory Action can result in multiple eligible rules. When a
rule is fully matched an Activation is created, referencing the rule and the matched facts, and placed
onto the Agenda. The Agenda controls the execution order of these Activations using a Conflict
Resolution strategy.
6.2.2. Agenda Processing
The engine cycles repeatedly through two phases:
1. Working Memory Actions. This is where most of the work takes place, either in the
Consequence (the RHS itself) or the main Java application process. Once the Consequence has
finished or the main Java application process calls fireAllRules() the engine switches to
the Agenda Evaluation phase.
2. Agenda Evaluation. This attempts to select a rule to fire. If no rule is found it exits, otherwise it
fires the found rule, switching the phase back to Working Memory Actions.
The process repeats until the agenda is clear, in which case control returns to the calling application.
When Working Memory Actions are taking place, no rules are being fired.
6.2.3. Conflict Resolution
Conflict resolution is required when there are multiple rules on the agenda. As firing a rule may have
side effects on the working memory, the rule engine needs to know in what order the rules should fire
(for instance, firing ruleA may cause ruleB to be removed from the agenda).
6.2.4. AgendaGroup
Agenda groups are a way to partition rules on the agenda. At any one time, only one group has "focus"
which means that activations for rules in that group only will take effect. You can also have rules with
"auto focus" which means that the focus is taken for its agenda group when that rule’s conditions are
true.
Agenda groups are known as "modules" in CLIPS terminology. Agenda groups provide a way to create
a "flow" between grouped rules. You can switch the group which has focus either from within the rule
engine, or via the API. If your rules have a clear need for multiple "phases" or "sequences" of
processing, consider using agenda-groups for this purpose.
Red Hat JBoss BPM Suite 6.4 Development Guide
60

6.2.5. setFocus()
Each time setFocus() is called it pushes the specified Agenda Group onto a stack. When the focus
group is empty it is popped from the stack and the focus group that is now on top evaluates. An
Agenda Group can appear in multiple locations on the stack. The default Agenda Group is "MAIN", with
all rules which do not specify an Agenda Group being in this group. It is also always the first group on
the stack, given focus initially, by default.
The setFocus() method call looks like follows:
ksession.getAgenda().getAgendaGroup("Group A").setFocus();
6.2.6. ActivationGroup
An activation group is a set of rules bound together by the same activation-group rule attribute. In
this group only one rule can fire, and after that rule has fired all the other rules are cancelled from the
agenda. The clear() method can be called at any time, which cancels all of the activations before one
has had a chance to fire.
An activation group looks like follows:
ksession.getAgenda().getActivationGroup("Group B").clear();
6.3. INFERENCE
6.3.1. The Inference Engine
The inference engine is the part of the Red Hat JBoss BRMS engine which matches production facts and
data to rules. It is often called the brain of a Production Rules System as it is able to scale to a large
number of rules and facts. It makes inferences based on its existing knowledge and performs the
actions based on what it infers from the information.
The rules are stored in the production memory and the facts that the inference engine matches
against, are stored in the working memory. Facts are asserted into the working memory where they
may get modified or retracted. A system with a large number of rules and facts may result in many
rules being true for the same fact assertion. Such conflicting rules are managed using a conflict
resolution strategy. This strategy determines the order of execution of the rules by assigning a priority
level to each rule.
Inferences can be forward chaining or backward chaining. In a forward chaining inference mechanism,
when some data gets inserted into the working memory, the related rules are triggered and if the data
satisfies the rule conditions, corresponding actions are taken. These actions may insert new data into
the working memory and therefore trigger more rules and so on. Thus, the forward chaining inference
is data driven. On the contrary, the backward chaining inference is goal driven. In this case, the system
looks for a particular goal, which the engine tries to satisfy. If it cannot do so it searches for sub-goals,
that is, conclusions that will complete part of the current goal. It continues this process until either the
initial conclusion is satisfied or there are no more unsatisfied sub-goals. Correct use of inference can
create agile and less error prone business rules, which are easier to maintain.
6.3.2. Inference Example
CHAPTER 6. GETTING STARTED WITH RULES AND FACTS
61

The following example illustrates how an inference is made about whether a person is eligible to have a
bus pass based on the rule conditions. Here is a rule that provides the age policy for a person to hold a
bus pass:
rule "Infer Adult"
when
$p : Person(age >= 18)
then
insert(new IsAdult($p))
end
Based on this rule, a rule engine infers whether a person is an adult or a child and act on it. Every
person who is 18 years or above will have an instance of IsAdult inserted for them in the working
memory. This inferred relation of age and bus pass can be inferred in any rule, such as:
$p : Person()
IsAdult(person == $p)
6.4. TRUTH MAINTENANCE
The inference engine is responsible for logical decisions on assertions and retractions of facts. After
regular insertions, facts are generally retracted explicitly. However, in case of logical assertions, the
facts that were asserted are automatically retracted when the conditions that asserted the facts in the
first place are no longer true. In other words, the facts are retracted when there is no single condition
that supports the logical assertion.
The inference engine uses a mechanism of truth maintenance to efficiently handle the inferred
information from rules. A Truth Maintenance System (TMS) refers to an inference engine’s ability to
enforce truthfulness when applying rules. It provides justified reasoning for each and every action
taken by the inference engine and validates the conclusions of the engine. If the inference engine
asserts data as a result of firing a rule, the engine uses the truth maintenance to justify the assertion.
A Truth Maintenance System also helps to identify inconsistencies and handle contradictions. For
example, if there are two rules to be fired, each resulting in a contradictory action, the Truth
Maintenance System enables the inference engine to decide its actions based on assumptions and
derivations of previously calculated conclusions.
The usual insertion of facts, referred to as stated insertions, are straightforward and do not need a
reasoning. However, the logical assertions need to be justified. If the inference engine tries to logically
insert an object when there is an equal stated object, it fails as it cannot justify a stated fact. If the
inference engine tries for a stated insertion of an existing equal object that is justified, then it
overrides the justified insertion, and removes the justifications.
The following flowcharts illustrate the lifecycle of stated and logical insertions:
Red Hat JBoss BPM Suite 6.4 Development Guide
62

Figure 6.1. Stated Assertion
CHAPTER 6. GETTING STARTED WITH RULES AND FACTS
63

Figure 6.2. Logical Assertion
IMPORTANT
For the Truth Maintenance System and logical assertions to work, your fact objects
(POJOs) must override the equals and hashCode methods from java.lang.Object
as per the Java standard. Two objects are equal if and only if their equals methods
return true for each other and if their hashCode methods return the same values. For
more information, see the Java API documentation.
The following example illustrates how the Truth Maintenance System helps in the inference
mechanism. The rules in the example provide information on basic policies on issuing child and adult
bus passes.
rule "Issue Child Bus Pass"
when
$p : Person(age < 16)
then
insert(new ChildBusPass($p));
end
rule "Issue Adult Bus Pass"
when
$p : Person(age >= 16)
Red Hat JBoss BPM Suite 6.4 Development Guide
64

then
insert(new AdultBusPass($p));
end
These rules are monolithic and provide poor separation of concerns. The truth maintenance
mechanism in an inference engine makes the system become more robust and have a clear separation
of concerns. For example, the following rule uses logical insertion of facts, which makes the fact
dependent on the truth of the when clause:
rule "Infer Child"
when
$p : Person(age < 16)
then
insertLogical(new IsChild($p))
end
rule "Infer Adult"
when
$p : Person(age >= 16)
then
insertLogical(new IsAdult($p))
end
When the condition in the rule is false, the fact is automatically retracted. This works particularly well
as the two rules are mutually exclusive. In the above rules, if the person is under 16 years, it inserts an
IsChild fact. Once the person is 16 years or above, the IsChild fact is automatically retracted and
the IsAdult fact inserted.
Now the two rules for issuing child and adult bus pass can logically insert the ChildBusPass and
AdultBusPass facts, as the Truth Maintenance System supports chaining of logical insertions for a
cascading set of retracts.
rule "Issue Child Bus Pass"
when
$p : Person()
IsChild(person == $p)
then
insertLogical(new ChildBusPass($p));
end
rule "Issue Adult Bus Pass"
when
$p : Person(age >= 16)
IsAdult(person =$p)
then
insertLogical(new AdultBusPass($p));
end
When a person turns 16 years old, the IsChild fact as well as the person’s ChildBusPass fact is
retracted. To these set of conditions, you can relate another rule which states that a person must
return the child pass after turning 16 years old. When the Truth Maintenance System automatically
retracts the ChildBusPass object, this rule triggers and sends a request to the person:
rule "Return ChildBusPass Request"
when
CHAPTER 6. GETTING STARTED WITH RULES AND FACTS
65

$p : Person()
not(ChildBusPass(person == $p))
then
requestChildBusPass($p);
end
6.5. USING DECISION TABLES IN SPREADSHEETS
Decision tables are a way of representing conditional logic in a precise manner, and are well suited to
business-level rules.
Red Hat JBoss BRMS supports managing rules in a spreadsheet format. Since two formats are
currently supported, XLS and CSV, a variety of spreadsheet programs, such as Microsoft Excel, Apache
OpenOffice Calc, and LibreOffice Calc, can be utilized.
NOTE
Use the XLS format if you are building and uploading decision tables using Business
Central. Business Central does not support decision tables in the CSV format.
6.5.1. OpenOffice Example
Figure 6.3. OpenOffice Screenshot
In the above examples, the technical aspects of the decision table have been collapsed away (using a
standard spreadsheet feature).
Red Hat JBoss BPM Suite 6.4 Development Guide
66

The rules start from row 17, with each row resulting in a rule. The conditions are in columns C, D, E, and
the actions are off-screen. The values' meanings are indicated by the headers in Row 16. Column B is
just a description.
NOTE
Although the decision tables look like they process top down, this is not necessarily the
case. Ideally, rules are authored without regard for the order of rows. This makes
maintenance easier, as rows will not need to be shifted around all the time.
6.5.2. Rules and Spreadsheets
Rules Inserted into Rows
As each row is a rule, the same principles apply as with written code. As the rule engine processes
the facts, any rules that match may fire.
Agendas
It is possible to clear the agenda when a rule fires and simulate a very simple decision table where
only the first match effects an action.
Multiple Tables
You can have multiple tables on one spreadsheet. This way, rules can be grouped where they share
common templates, but are still all combined into one rule package.
6.5.3. The RuleTable Keyword
When using decision tables, the spreadsheet searches for the RuleTable keyword to indicate the start
of a rule table (both the starting row and column).
IMPORTANT
Keywords should all be in the same column.
6.5.4. The RuleSet Keyword
The RuleSet keyword indicates the name to be used in the rule package that will encompass all the
rules. This name is optional, using a default, but it must have the RuleSet keyword in the cell
immediately to the right.
6.5.5. Data-Defining Cells
There are two types of rectangular areas defining data that is used for generating a DRL file. One,
marked by a cell labelled RuleSet, defines all DRL items except rules. The other one may occur
repeatedly and is to the right and below a cell whose contents begin with RuleTable. These areas
represent the actual decision tables, each area resulting in a set of rules of similar structure.
A Rule Set area may contain cell pairs, one below the RuleSet cell and containing a keyword
designating the kind of value contained in the other one that follows in the same row.
6.5.6. Rule Table Columns
The columns of a Rule Table area define patterns and constraints for the left hand sides of the rules
derived from it, actions for the consequences of the rules, and the values of individual rule attributes. A
Rule Table area should contain one or more columns, both for conditions and actions, and an arbitrary
CHAPTER 6. GETTING STARTED WITH RULES AND FACTS
67

selection of columns for rule attributes, at most one column for each of these. The first four rows
following the row with the cell marked with RuleTable are earmarked as header area, mostly used for
the definition of code to construct the rules. It is any additional row below these four header rows that
spawns another rule, with its data providing for variations in the code defined in the Rule Table
header.
NOTE
All keywords are case insensitive.
Only the first worksheet is examined for decision tables.
6.5.7. Rule Set Entries
Entries in a Rule Set area may define DRL constructs (except rules), and specify rule attributes. While
entries for constructs may be used repeatedly, each rule attribute may be given at most once, and it
applies to all rules unless it is overruled by the same attribute being defined within the Rule Table area.
Entries must be given in a vertically stacked sequence of cell pairs. The first one contains a keyword
and the one to its right the value. This sequence of cell pairs may be interrupted by blank rows or even
a Rule Table, as long as the column marked by RuleSet is upheld as the one containing the keyword.
Table 6.1. Entries in the Rule Set area
Keyword Value Usage
RuleSet The package name for the generated DRL file.
Optional, the default is rule_table.
Must be the first entry.
Sequential true or false. If true, then salience is used
to ensure that rules fire from the top down.
Optional, at most once. If
omitted, no firing order is
imposed.
EscapeQuotes true or false. If true, then quotation
marks are escaped so that they appear
literally in the DRL.
Optional, at most once. If
omitted, quotation marks are
escaped.
Import A comma-separated list of Java classes to
import.
Optional, may be used
repeatedly.
Variables Declarations of DRL globals, for example a
type followed by a variable name. Multiple
global definitions must be separated with a
comma.
Optional, may be used
repeatedly.
Functions One or more function definitions, according to
DRL syntax.
Optional, may be used
repeatedly.
Queries One or more query definitions, according to
DRL syntax.
Optional, may be used
repeatedly.
Red Hat JBoss BPM Suite 6.4 Development Guide
68

Declare One or more declarative types, according to
DRL syntax.
Optional, may be used
repeatedly.
Keyword Value Usage
6.5.8. Rule Attribute Entries in Rule Set Area
IMPORTANT
Rule attributes specified in a Rule Set area will affect all rule assets in the same package
(not only in the spreadsheet). Unless you are sure that the spreadsheet is the only one
rule asset in the package, the recommendation is to specify rule attributes not in a Rule
Set area but in a Rule Table columns for each rule instead.
Table 6.2. Rule Attribute Entries in Rule Set Area
Keyword Initial Value
PRIORITY P An integer defining the "salience" value for the rule.
Overridden by the "Sequential" flag.
DURATION D A long integer value defining the "duration" value for the
rule.
TIMER T A timer definition. See Section 8.10.2, “Timers”.
CALENDARS E A calendars definition. See Section 8.10.4, “Calendars”.
NO-LOOP U A Boolean value. true inhibits looping of rules due to
changes made by its consequence.
LOCK-ON-ACTIVE L A Boolean value. true inhibits additional activations of all
rules with this flag set within the same ruleflow or agenda
group.
AUTO-FOCUS F A Boolean value. true for a rule within an agenda group
causes activations of the rule to automatically give the
focus to the group.
ACTIVATION-GROUP X A string identifying an activation (or XOR) group. Only one
rule within an activation group will fire, for example the
first one to fire cancels any existing activations of other
rules within the same group.
AGENDA-GROUP G A string identifying an agenda group, which has to be
activated by giving it the "focus", which is one way of
controlling the flow between groups of rules.
RULEFLOW-GROUP R A string identifying a rule-flow group.
CHAPTER 6. GETTING STARTED WITH RULES AND FACTS
69

DATE-EFFECTIVE V A string containing a date and time definition. A rule can
only activate if the current date and time is after DATE-
EFFECTIVE attribute.
DATE-EXPIRES Z A string containing a date and time definition. A rule
cannot activate if the current date and time is after the
DATE-EXPIRES attribute.
Keyword Initial Value
6.5.9. The RuleTable Cell
All Rule Tables begin with a cell containing RuleTable, optionally followed by a string within the same
cell. The string is used as the initial part of the name for all rules derived from this Rule Table, with the
row number appended for distinction. This automatic naming can be overridden by using a NAME
column. All other cells defining rules of this Rule Table are below and to the right of this cell.
6.5.10. Column Types
The next row after the RuleTable cell defines the column type. Each column results in a part of the
condition or the consequence, or provides some rule attribute, the rule name or a comment. Each
attribute column may be used at most once.
Table 6.3. Column Headers in the Rule Table
Keyword Initial Value Usage
NAME N Provides the name for the rule
generated from that row. The
default is constructed from the
text following the RuleTable tag
and the row number.
At most one column.
DESCRIPTION I A text, resulting in a comment
within the generated rule.
At most one column.
CONDITION C Code snippet and interpolated
values for constructing a
constraint within a pattern in a
condition.
At least one per rule
table.
ACTION A Code snippet and interpolated
values for constructing an action
for the consequence of the rule.
At least one per rule
table.
METADATA @ Code snippet and interpolated
values for constructing a metadata
entry for the rule.
Optional, any number of
columns.
6.5.11. Conditional Elements
Red Hat JBoss BPM Suite 6.4 Development Guide
70

Given a column headed CONDITION, the cells in successive lines result in a conditional element.
Text in the first cell below CONDITION develops into a pattern for the rule condition, with the
snippet in the next line becoming a constraint. If the cell is merged with one or more
neighbours, a single pattern with multiple constraints is formed: all constraints are combined
into a parenthesized list and appended to the text in this cell. The cell may be left blank, which
means that the code snippet in the next row must result in a valid conditional element on its
own.
To include a pattern without constraints, you can write the pattern in front of the text for
another pattern.
The pattern may be written with or without an empty pair of parentheses. A "from" clause may
be appended to the pattern.
If the pattern ends with "eval", code snippets are supposed to produce boolean expressions for
inclusion into a pair of parentheses after "eval".
Text in the second cell below CONDITION is processed in two steps.
The code snippet in this cell is modified by interpolating values from cells farther down in
the column. If you want to create a constraint consisting of a comparison using "==" with
the value from the cells below, the field selector alone is sufficient. Any other comparison
operator must be specified as the last item within the snippet, and the value from the cells
below is appended. For all other constraint forms, you must mark the position for including
the contents of a cell with the symbol $param. Multiple insertions are possible by using the
symbols $1, $2, etc., and a comma-separated list of values in the cells below.
A text according to the pattern forall(DELIMITER){SNIPPET} is expanded by
repeating the SNIPPET once for each of the values of the comma-separated list of values
in each of the cells below, inserting the value in place of the symbol $ and by joining these
expansions by the given DELIMITER. Note that the forall construct may be surrounded by
other text.
If the cell in the preceding row is not empty, the completed code snippet is added to the
conditional element from that cell. A pair of parentheses is provided automatically, as well
as a separating comma if multiple constraints are added to a pattern in a merged cell.
If the cell above is empty, the interpolated result is used as is.
Text in the third cell below CONDITION is for documentation only. It should be used to indicate
the column’s purpose to a human reader.
From the fourth row on, non-blank entries provide data for interpolation as described above. A
blank cell results in the omission of the conditional element or constraint for this rule.
6.5.12. Action Statements
Given a column headed ACTION, the cells in successive lines result in an action statement:
Text in the first cell below ACTION is optional. If present, it is interpreted as an object
reference.
Text in the second cell below ACTION is processed in two steps.
The code snippet in this cell is modified by interpolating values from cells farther down in
the column. For a singular insertion, mark the position for including the contents of a cell
with the symbol $param. Multiple insertions are possible by using the symbols $1, $2, etc.,
and a comma-separated list of values in the cells below.
CHAPTER 6. GETTING STARTED WITH RULES AND FACTS
71

A method call without interpolation can be achieved by a text without any marker symbols.
In this case, use any non-blank entry in a row below to include the statement.
The forall construct is available here, too.
If the first cell is not empty, its text, followed by a period, the text in the second cell and a
terminating semicolon are stringed together, resulting in a method call which is added as
an action statement for the consequence.
If the cell above is empty, the interpolated result is used as is.
Text in the third cell below ACTION is for documentation only. It should be used to indicate the
column’s purpose to a human reader.
From the fourth row on, non-blank entries provide data for interpolation as described above. A
blank cell results in the omission of the action statement for this rule.
NOTE
Using $1 instead of $param will fail if the replacement text contains a comma.
6.5.13. Metadata Statements
Given a column headed METADATA, the cells in successive lines result in a metadata annotation for the
generated rules:
Text in the first cell below METADATA is ignored.
Text in the second cell below METADATA is subject to interpolation, as described above, using
values from the cells in the rule rows. The metadata marker character @ is prefixed
automatically, and should not be included in the text for this cell.
Text in the third cell below METADATA is for documentation only. It should be used to indicate
the column’s purpose to a human reader.
From the fourth row on, non-blank entries provide data for interpolation as described above. A
blank cell results in the omission of the metadata annotation for this rule.
6.5.14. Interpolating Cell Data Example
If the template is Foo(bar == $param) and the cell is 42, then the result is Foo(bar ==
42).
If the template is Foo(bar < $1, baz == $2) and the cell contains 42,43, the result will
be Foo(bar < 42, baz ==43).
The template forall(&&){bar != $} with a cell containing 42,43 results in bar != 42
&& bar != 43.
6.5.15. Tips for Working Within Cells
Multiple package names within the same cell must be comma-separated.
Pairs of type and variable names must be comma-separated.
Red Hat JBoss BPM Suite 6.4 Development Guide
72

Functions must be written as they appear in a DRL file. This should appear in the same column
as the RuleSet keyword. It can be above, between or below all the rule rows.
You can use Import, Variables, Functions and Queries repeatedly instead of packing several
definitions into a single cell.
Trailing insertion markers can be omitted.
You can provide the definition of a binding variable.
Anything can be placed in the object type row. Apart from the definition of a binding variable, it
could also be an additional pattern that is to be inserted literally.
The cell below the ACTION header can be left blank. Using this style, anything can be placed in
the consequence, not just a single method call. The same technique is applicable within a
CONDITION column.
6.5.16. The SpreadsheetCompiler Class
The SpreadsheetCompiler class is the main class used with API spreadsheet-based decision tables
in the drools-decisiontables module. This class takes spreadsheets in various formats and generates
rules in DRL.
The SpreadsheetCompiler can be used to generate partial rule files and assemble them into a
complete rule package after the fact. This allows the separation of technical and non-technical aspects
of the rules if needed.
6.5.17. Using Spreadsheet-Based Decision Tables
Procedure: Task
1. Generate a sample spreadsheet that you can use as the base.
2. If the Red Hat JBoss BRMS plug-in is being used, use the wizard to generate a spreadsheet
from a template.
3. Use an XSL-compatible spreadsheet editor to modify the XSL.
6.5.18. Lists
In Excel, you can create lists of values. These can be stored in other worksheets to provide valid lists
of values for cells.
6.5.19. Revision Control
When changes are being made to rules over time, older versions are archived. Some applications in
Red Hat JBoss BRMS provide a limited ability to keep a history of changes, but it is recommended to
use an alternative means of revision control.
6.5.20. Tabular Data Sources
A tabular data source can be used as a source of rule data. It can populate a template to generate many
rules. This can allow both for more flexible spreadsheets, but also rules in existing databases for
instance (at the cost of developing the template up front to generate the rules).
CHAPTER 6. GETTING STARTED WITH RULES AND FACTS
73

6.6. DEPENDENCY MANAGEMENT FOR GUIDED DECISION TABLES,
SCORECARDS, AND RULE TEMPLATES
When you build your own application with the embedded Drools or jBPM engine, that uses guided
decision tables, guided scorecards, or guided templates, you need to add the drools-workbench-
models-guided-dtable, drools-workbench-models-guided-scorecard, and drools-
workbench-models-guided-template dependencies respectively, on the class path.
If you want to use a kJAR in the Intelligent Process server, you do not need to add these dependencies,
as the server already has them.
When using Maven, declare the dependencies in the pom.xml file as shown below:
6.7. LOGGING
The logging feature enables you to investigate what the Rule Engine does at the back-end. The rule
engine uses Java logging API SLF4J for logging. The underlying logging back-end can be Logback,
Apache Commons Logging, Log4j, or java.util.logging. You can add a dependency to the logging
adaptor for your logging framework of choice.
Here is an example of how to use Logback by adding a Maven dependency:
NOTE
If you are developing for an ultra light environment, use slf4j-nop or slf4j-simple.
6.7.1. Configuring Logging Level
Here is an example of how you can configure the logging level on the package org.drools in your
logback.xml file when you are using Logback:
<dependency>
<groupId>org.drools</groupId>
<artifactId>drools-workbench-models-guided-dtable</artifactId>
</dependency>
<dependency>
<groupId>org.drools</groupId>
<artifactId>drools-workbench-models-guided-scorecard</artifactId>
</dependency>
<dependency>
<groupId>org.drools</groupId>
<artifactId>drools-workbench-models-guided-template</artifactId>
</dependency>
<dependency>
<groupId>ch.qos.logback</groupId>
<artifactId>logback-classic</artifactId>
<version>1.x</version>
</dependency>
<configuration>
Red Hat JBoss BPM Suite 6.4 Development Guide
74

Here is an example of how you can configure the logging level in your log4j.xml file when you are
using Log4J:
<logger name="org.drools" level="debug"/>
...
...
<configuration>
<log4j:configuration xmlns:log4j="http://jakarta.apache.org/log4j/">
<category name="org.drools">
<priority value="debug" />
</category>
...
</log4j:configuration>
CHAPTER 6. GETTING STARTED WITH RULES AND FACTS
75

CHAPTER 7. COMPLEX EVENT PROCESSING
7.1. INTRODUCTION TO COMPLEX EVENT PROCESSING
JBoss BRMS Complex Event Processing provides the JBoss Enterprise BRMS Platform with complex
event processing capabilities.
For the purpose of this guide, Complex Event Processing, or CEP, refers to the ability to process multiple
events and detect interesting events from within a collection of events, uncover relationships that
exist between events, and infer new data from the events and their relationships.
An event can best be described as a record of a significant change of state in the application domain.
Depending on how the domain is modeled, the change of state may be represented by a single event,
multiple atomic events, or even hierarchies of correlated events. Using a stock broker application as an
example, a change in security prices, a change in ownership from seller to buyer, or a change in an
account holder’s balance are all considered to be events as a change has occurred in the state of the
application domain.
Event processing use cases, in general, share several requirements and goals with business rules use
cases.
From a business perspective, business rule definitions are often defined based on the occurrence of
scenarios triggered by events. For example:
On an algorithmic trading application: Take an action if the security price increases X% above
the day’s opening price.
The price increases are denoted by events on a stock trade application.
On a monitoring application: Take an action if the temperature in the server room increases X
degrees in Y minutes.
The sensor readings are denoted by events.
Both business rules and event processing queries change frequently and require an immediate
response for the business to adapt to new market conditions, regulations, and corporate policies.
From a technical perspective:
Both business rules and event processing require seamless integration with the enterprise
infrastructure and applications. This is particularly important with regard to life-cycle
management, auditing, and security.
Both business rules and event processing have functional requirements like pattern matching
and non-functional requirements like response time limits and query/rule explanations.
NOTE
JBoss BRMS Complex Event Processing provides the complex event processing
capabilities of JBoss Business Rules Management System. The Business Rules
Management and Business Process Management capabilities are provided by other
modules.
Complex event processing scenarios share these distinguishing characteristics:
They usually process large numbers of events, but only a small percentage of the events are of
interest.
Red Hat JBoss BPM Suite 6.4 Development Guide
76

The events are usually immutable, as they represent a record of change in state.
The rules and queries run against events and must react to detected event patterns.
There are usually strong temporal relationships between related events.
Individual events are not important. The system is concerned with patterns of related events
and the relationships between them.
It is often necessary to perform composition and aggregation of events.
As such, JBoss BRMS Complex Event Processing supports the following behaviors:
Support events, with their proper semantics, as first class citizens.
Allow detection, correlation, aggregation, and composition of events.
Support processing streams of events.
Support temporal constraints in order to model the temporal relationships between events.
Support sliding windows of interesting events.
Support a session-scoped unified clock.
Support the required volumes of events for complex event processing use cases.
Support reactive rules.
Support adapters for event input into the engine (pipeline).
7.2. EVENTS
Events are a record of significant change of state in the application domain. From a complex event
processing perspective, an event is a special type of fact or object. A fact is a known piece of data. For
instance, a fact could be a stock’s opening price. A rule is a definition of how to react to the data. For
instance, if a stock price reaches $X, sell the stock.
The defining characteristics of events are the following:
Events are immutable
An event is a record of change which has occurred at some time in the past, and as such it cannot
be changed.
NOTE
The rules engine does not enforce immutability on the Java objects representing
events; this makes event data enrichment possible.
The application should be able to populate un-populated event attributes, which can
be used to enrich the event with inferred data; however, event attributes that have
already been populated should not be changed.
Events have strong temporal constraints
CHAPTER 7. COMPLEX EVENT PROCESSING
77

Rules involving events usually require the correlation of multiple events that occur at different
points in time relative to each other.
Events have managed life-cycles
Because events are immutable and have temporal constraints, they are usually only of interest for a
specified period of time. This means the engine can automatically manage the life-cycle of events.
Events can use sliding windows
It is possible to define and use sliding windows with events since all events have timestamps
associated with them. Therefore, sliding windows allow the creation of rules on aggregations of
values over a time period.
Events can be declared as either interval-based events or point-in-time events. Interval-based events
have a duration time and persist in working memory until their duration time has lapsed. Point-in-time
events have no duration and can be thought of as interval-based events with a duration of zero.
7.2.1. Event Declaration
To declare a fact type as an event, assign the @role metadata tag to the fact with the event
parameter. The @role metadata tag can accept two possible values:
fact: assigning the fact role declares the type is to be handled as a regular fact. Fact is the
default role.
event: assigning the event role declares the type is to be handled as an event.
This example declares that a stock broker application’s StockTick fact type will be handled as an
event:
Example 7.1. Declaring Fact Type as Event
import some.package.StockTick
declare StockTick
@role( event )
end
Facts can also be declared inline. If StockTick was a fact type declared in the DRL instead of in a pre-
existing class, the code would be as follows:
Example 7.2. Declaring Fact Type and Assigning it to Event Role
declare StockTick
@role(event)
datetime : java.util.Date
symbol : String
price : double
end
For more information about type declarations, see Section 8.9, “Type Declaration” .
Red Hat JBoss BPM Suite 6.4 Development Guide
78

7.2.2. Event Metadata
Every event has associated metadata. Typically, the metadata is automatically added as each event is
inserted into working memory. The metadata defaults can be changed on an event-type basis using the
metadata tags:
@role
@timestamp
@duration
@expires
The following examples assume the application domain model includes the following class:
Example 7.3. The VoiceCall Fact Class
@role
The @role metadata tag indicates whether a given fact type is either a regular fact or an event. It
accepts either fact or event as a parameter. The default is fact.
@role(<fact|event>)
Example 7.4. Declaring VoiceCall as Event Type
declare VoiceCall
@role(event)
end
@timestamp
A timestamp is automatically assigned to every event. By default, the time is provided by the
session clock and assigned to the event at insertion into the working memory. Events can have their
own timestamp attribute, which can be included by telling the engine to use the attribute’s
timestamp instead of the session clock.
To use the attribute’s timestamp, use the attribute name as the parameter for the @timestamp tag.
@timestamp(<attributeName>)
/**
* A class that represents a voice call in a Telecom domain model.
*/
public class VoiceCall {
private String originNumber;
private String destinationNumber;
private Date callDateTime;
private long callDuration; // in milliseconds
// Constructors, getters, and setters.
}
CHAPTER 7. COMPLEX EVENT PROCESSING
79

Example 7.5. Declaring VoiceCall Timestamp Attribute
declare VoiceCall
@role(event)
@timestamp(callDateTime)
end
@duration
JBoss BRMS Complex Event Processing supports both point-in-time and interval-based events. A
point-in-time event is represented as an interval-based event with a duration of zero time units. By
default, every event has a duration of zero. To assign a different duration to an event, use the
attribute name as the parameter for the @duration tag.
@duration(<attributeName>)
Example 7.6. Declaring VoiceCall Duration Attribute
declare VoiceCall
@role(event)
@timestamp(callDateTime)
@duration(callDuration)
end
@expires
Events may be set to expire automatically after a specific duration in the working memory. By
default, this happens when the event can no longer match and activate any of the current rules. You
can also explicitly define when an event should expire. The @expires tag is only used when the
engine is running in stream mode.
@expires(<timeOffset>)
The value of timeOffset is a temporal interval that sets the relative duration of the event.
[#d][#h][#m][#s][#[ms]]
All parameters are optional and the # parameter should be replaced by the appropriate value.
To declare that the VoiceCall facts should expire one hour and thirty-five minutes after insertion
into the working memory, use the following:
Example 7.7. Declaring Expiration Offset for VoiceCall Events
declare VoiceCall
@role(event)
@timestamp(callDateTime)
@duration(callDuration)
@expires(1h35m)
end
Red Hat JBoss BPM Suite 6.4 Development Guide
80

7.3. CLOCK IMPLEMENTATION IN COMPLEX EVENT PROCESSING
7.3.1. Session Clock
Events have strong temporal constraints making it is necessary to use a reference clock. If a rule needs
to determine the average price of a given stock over the last sixty minutes, it is necessary to compare
the stock price event’s timestamp with the current time. The reference clock provides the current
time.
Because the rules engine can simultaneously run an array of different scenarios that require different
clocks, multiple clock implementations can be used by the engine.
Scenarios that require different clocks include the following:
Rules testing: Testing always requires a controlled environment, and when the tests include
rules with temporal constraints, it is necessary to control the input rules, facts, and the flow of
time.
Regular execution: A rules engine that reacts to events in real time needs a real-time clock.
Special environments: Specific environments may have specific time control requirements. For
instance, clustered environments may require clock synchronization or JEE environments may
require you to use an application server-provided clock.
Rules replay or simulation: In order to replay or simulate scenarios, it is necessary that the
application controls the flow of time.
7.3.2. Available Clock Implementations
JBoss BRMS Complex Event Processing comes equipped with two clock implementations:
Real-Time Clock
The real-time clock is the default implementation based on the system clock. The real-time clock
uses the system clock to determine the current time for timestamps.
To explicitly configure the engine to use the real-time clock, set the session configuration
parameter to realtime:
Pseudo-Clock
The pseudo-clock is useful for testing temporal rules since it can be controlled by the application.
To explicitly configure the engine to use the pseudo-clock, set the session configuration parameter
to pseudo:
import org.kie.api.KieServices.Factory;
import org.kie.api.runtime.conf.ClockTypeOption;
import org.kie.api.runtime.KieSessionConfiguration;
KieSessionConfiguration config =
KieServices.Factory.get().newKieSessionConfiguration();
config.setOption(ClockTypeOption.get("realtime"));
CHAPTER 7. COMPLEX EVENT PROCESSING
81

This example shows how to control the pseudo-clock:
For a list of Maven dependencies, see example Embedded jBPM Engine Dependencies . If you use Red
Hat JBoss BRMS, see Embedded Drools Engine Dependencies .
7.4. EVENT PROCESSING MODES
Rules engines process facts and rules to provide applications with results. Regular facts (facts with no
temporal constraints) are processed independent of time and in no particular order. Red Hat JBoss
BRMS processes facts of this type in cloud mode. Events (facts which have strong temporal
constraints) must be processed in real-time or near real-time. Red Hat JBoss BRMS processes these
events in stream mode. Stream mode deals with synchronization and makes it possible for Red Hat
JBoss BRMS to process events.
7.4.1. Cloud Mode
Cloud mode is the default operating mode of Red Hat JBoss Business Rules Management System.
Running in Cloud mode, the engine applies a many-to-many pattern matching algorithm, which treats
import org.kie.api.runtime.conf.ClockTypeOption;
import org.kie.api.runtime.KieSessionConfiguration;
import org.kie.api.KieServices.Factory;
KieSessionConfiguration config =
KieServices.Factory.get().newKieSessionConfiguration();
config.setOption(ClockTypeOption.get("pseudo"));
import java.util.concurrent.TimeUnit;
import org.kie.api.runtime.KieSessionConfiguration;
import org.kie.api.KieServices.Factory;
import org.kie.api.runtime.KieSession;
import org.drools.core.time.SessionPseudoClock;
import org.kie.api.runtime.rule.FactHandle;
import org.kie.api.runtime.conf.ClockTypeOption;
KieSessionConfiguration conf =
KieServices.Factory.get().newKieSessionConfiguration();
conf.setOption( ClockTypeOption.get("pseudo"));
KieSession session = kbase.newKieSession(conf, null);
SessionPseudoClock clock = session.getSessionClock();
// Then, while inserting facts, advance the clock as necessary:
FactHandle handle1 = session.insert(tick1);
clock.advanceTime(10, TimeUnit.SECONDS);
FactHandle handle2 = session.insert(tick2);
clock.advanceTime(30, TimeUnit.SECONDS);
FactHandle handle3 = session.insert(tick3);
Red Hat JBoss BPM Suite 6.4 Development Guide
82

the events as an unordered cloud. Events still have timestamps, but there is no way for the rules engine
running in Cloud mode to draw relevance from the timestamp because Cloud mode is unaware of the
present time.
This mode uses the rules constraints to find the matching tuples, activate, and fire rules.
Cloud mode does not impose any kind of additional requirements on facts; however, because it has no
concept of time, it cannot take advantage of temporal features such as sliding windows or automatic life-
cycle management. In Cloud mode, it is necessary to explicitly retract events when they are no longer
needed.
Certain requirements that are not imposed include the following:
No need for clock synchronization since there is no notion of time.
No requirement on ordering events since the engine looks at the events as an unordered cloud
against which the engine tries to match rules.
Cloud mode can be specified either by setting a system property, using configuration property files, or
using the API.
The API call follows:
The equivalent property follows:
drools.eventProcessingMode = cloud
For a list of Maven dependencies, see example Embedded jBPM Engine Dependencies . If you use Red
Hat JBoss BRMS, see Embedded Drools Engine Dependencies .
7.4.2. Stream Mode
Stream mode processes events chronologically as they are inserted into the rules engine. Stream mode
uses a session clock that enables the rules engine to process events as they occur in time. The session
clock enables processing events as they occur based on the age of the events. Stream mode also
synchronizes streams of events (so events in different streams can be processed in chronological
order), implements sliding windows of interest, and enables automatic life-cycle management.
The requirements for using stream mode are the following:
Events in each stream must be ordered chronologically.
A session clock must be present to synchronize event streams.
import org.kie.api.conf.EventProcessingOption;
import org.kie.api.KieBaseConfiguration;
import org.kie.api.KieServices.Factory;
KieBaseConfiguration config =
KieServices.Factory.get().newKieBaseConfiguration();
config.setOption(EventProcessingOption.CLOUD);
CHAPTER 7. COMPLEX EVENT PROCESSING
83

NOTE
The application does not need to enforce ordering events between streams, but the use
of event streams that have not been synchronized may cause unexpected results.
Stream mode can be enabled by setting a system property, using configuration property files, or using
the API.
The API call follows:
The equivalent property follows:
drools.eventProcessingMode = stream
For a list of Maven dependencies, see example Embedded jBPM Engine Dependencies . If you use Red
Hat JBoss BRMS, see Embedded Drools Engine Dependencies .
7.5. EVENT STREAMS
Complex event processing use cases deal with streams of events. The streams can be provided to the
application using JMS queues, flat text files, database tables, raw sockets, or even web service calls.
Streams share a common set of characteristics:
Events in the stream are ordered by timestamp. The timestamps may have different semantics
for different streams, but they are always ordered internally.
There is usually a high volume of events in the stream.
Atomic events contained in the streams are rarely useful by themselves.
Streams are either homogeneous (they contain a single type of event) or heterogeneous (they
contain events of different types).
A stream is also known as an entry point.
Facts from one entry point, or stream, may join with facts from any other entry point in addition to
facts already in working memory. Facts always remain associated with the entry point through which
they entered the engine. Facts of the same type may enter the engine through several entry points, but
facts that enter the engine through entry point A will never match a pattern from entry point B.
7.5.1. Declaring and Using Entry Points
Entry points are declared implicitly by making direct use of them in rules. Referencing an entry point in
a rule will make the engine, at compile time, identify and create the proper internal structures to
support that entry point.
import org.kie.api.conf.EventProcessingOption;
import org.kie.api.KieBaseConfiguration;
import org.kie.api.KieServices.Factory;
KieBaseConfiguration config =
KieServices.Factory.get().newKieBaseConfiguration();
config.setOption(EventProcessingOption.STREAM);
Red Hat JBoss BPM Suite 6.4 Development Guide
84

For example, a banking application that has transactions fed into the engine using streams could have
one stream for all of the transactions executed at ATMs. A rule for this scenario could state, "A
withdrawal is only allowed if the account balance is greater than the withdrawal amount the customer has
requested."
Example 7.8. ATM Rule
rule "Authorize Withdraw"
when
WithdrawRequest($ai : accountId, $am : amount) from entry-point "ATM
Stream"
CheckingAccount(accountId == $ai, balance > $am)
then
// authorize withdraw
end
When the engine compiles this rule, it will identify that the pattern is tied to the entry point ATM
Stream. The engine will create all the necessary structures for the rule-base to support the ATM Stream,
and this rule will only match WithdrawRequest events coming from the ATM Stream.
Note the ATM example rule joins the event (WithdrawalRequest) from the stream with a fact from
the main working memory (CheckingAccount).
The banking application may have a second rule that states, "A fee of $2 must be applied to a withdraw
request made using a branch teller."
Example 7.9. Using Multiple Streams
rule "Apply Fee on Withdraws on Branches"
when
WithdrawRequest($ai : accountId, processed == true) from entry-point
"Branch Stream"
CheckingAccount(accountId == $ai)
then
// apply a $2 fee on the account
end
This rule matches events of the same type (WithdrawRequest) as the example ATM rule but from a
different stream. Events inserted into the ATM Stream will never match the pattern on the second rule,
which is tied to the Branch Stream; accordingly, events inserted into the Branch Stream will never
match the pattern on the example ATM rule, which is tied to the ATM Stream.
Declaring the stream in a rule states that the rule is only interested in events coming from that stream.
Events can be inserted manually into an entry point instead of directly into the working memory.
Example 7.10. Inserting Facts into Entry Point
import org.kie.api.runtime.KieSession;
import org.kie.api.runtime.rule.EntryPoint;
// Create your rulebase and your session as usual:
CHAPTER 7. COMPLEX EVENT PROCESSING
85

For a list of Maven dependencies, see example Embedded jBPM Engine Dependencies . If you use Red
Hat JBoss BRMS, see Embedded Drools Engine Dependencies .
7.5.2. Negative Pattern in Stream Mode
A negative pattern is concerned with conditions that are not met. Negative patterns make reasoning in
the absence of events possible. For instance, a safety system could have a rule that states "If a fire is
detected and the sprinkler is not activated, sound the alarm."
In Cloud mode, the engine assumes all facts (regular facts and events) are known in advance and
evaluates negative patterns immediately.
Example 7.11. Rule with Negative Pattern
rule "Sound the Alarm"
when
$f : FireDetected()
not(SprinklerActivated())
then
// sound the alarm
end
An example in stream mode is displayed below. This rule keeps consistency when dealing with
negative patterns and temporal constraints at the same time interval.
Example 7.12. Rule with Negative Pattern, Temporal Constraints, and Explicit Duration
Parameter
rule "Sound the Alarm"
duration(10s)
when
$f : FireDetected()
not(SprinklerActivated(this after[0s,10s] $f))
then
// sound the alarm
end
In stream mode, negative patterns with temporal constraints may force the engine to wait for a set
time before activating a rule. A rule may be written for an alarm system that states, "If a fire is detected
and the sprinkler is not activated after 10 seconds, sound the alarm." Unlike the previous stream mode
example, this one does not require the user to calculate and write the duration parameter.
KieSession session = ...
// Get a reference to the entry point:
EntryPoint atmStream = session.getEntryPoint("ATM Stream");
// ...and start inserting your facts into the entry point:
atmStream.insert(aWithdrawRequest);
Red Hat JBoss BPM Suite 6.4 Development Guide
86

Example 7.13. Rule with Negative Pattern with Temporal Constraints
rule "Sound the Alarm"
when
$f : FireDetected()
not(SprinklerActivated(this after[0s,10s] $f))
then
// sound the alarm
end
The rule depicted below expects one "Heartbeat" event to occur every 10 seconds; if not, the rule fires.
What is special about this rule is that it uses the same type of object in the first pattern and in the
negative pattern. The negative pattern has the temporal constraint to wait between 0 to 10 seconds
before firing, and it excludes the Heartbeat bound to $h. Excluding the bound Heartbeat is important
since the temporal constraint [0s, …] does not exclude by itself the bound event $h from being
matched again, thus preventing the rule to fire.
Example 7.14. Excluding Bound Events in Negative Patterns
rule "Sound the Alarm"
when
$h: Heartbeat() from entry-point "MonitoringStream"
not(Heartbeat(this != $h, this after[0s,10s] $h) from entry-point
"MonitoringStream")
then
// sound the alarm
end
7.6. TEMPORAL OPERATIONS
7.6.1. Temporal Reasoning
Complex Event Processing requires the rules engine to engage in temporal reasoning. Events have
strong temporal constraints so it is vital the rules engine can determine and interpret an event’s
temporal attributes, both as they relate to other events and the 'flow of time' as it appears to the rules
engine. This makes it possible for rules to take time into account; for instance, a rule could state
"Calculate the average price of a stock over the last 60 minutes."
NOTE
JBoss BRMS Complex Event Processing implements interval-based time events, which
have a duration attribute that is used to indicate how long an event is of interest. Point-
in-time events are also supported and treated as interval-based events with a duration
of 0 (zero).
7.6.2. Temporal Operations
JBoss BRMS Complex Event Processing implements the following temporal operators and their logical
complements (negation):
CHAPTER 7. COMPLEX EVENT PROCESSING
87

after
before
coincides
during
finishes
finishes by
includes
meets
met by
overlaps
overlapped by
starts
started by
7.6.3. After
The after operator correlates two events and matches when the temporal distance (the time
between the two events) from the current event to the event being correlated falls into the distance
range declared for the operator.
For example:
$eventA : EventA(this after[3m30s, 4m] $eventB)
This pattern only matches if the temporal distance between the time when $eventB finished and the
time when $eventA started is between the lower limit of three minutes and thirty seconds and the
upper limit of four minutes.
This can also be represented as follows:
3m30s <= $eventA.startTimestamp - $eventB.endTimeStamp <= 4m
The after operator accepts one or two optional parameters:
If two values are defined, the interval starts on the first value (3 minutes and 30 seconds in the
example) and ends on the second value (4 minutes in the example).
If only one value is defined, the interval starts on the provided value and runs indefinitely with
no end time.
If no value is defined, the interval starts at one millisecond and runs indefinitely with no end
time.
Red Hat JBoss BPM Suite 6.4 Development Guide
88

The after operator also accepts negative temporal distances.
For example:
$eventA : EventA(this after[-3m30s, -2m] $eventB)
If the first value is greater than the second value, the engine will automatically reverse them.
The following two patterns are equivalent to each other:
$eventA : EventA(this after[-3m30s, -2m] $eventB)
$eventA : EventA(this after[-2m, -3m30s] $eventB)
7.6.4. Before
The before operator correlates two events and matches when the temporal distance (time between
the two events) from the event being correlated to the current event falls within the distance range
declared for the operator.
For example:
$eventA : EventA(this before[3m30s, 4m] $eventB)
This pattern only matches if the temporal distance between the time when $eventA finished and the
time when $eventB started is between the lower limit of three minutes and thirty seconds and the
upper limit of four minutes.
This can also be represented as follows:
3m30s <= $eventB.startTimestamp - $eventA.endTimeStamp <= 4m
The before operator accepts one or two optional parameters:
If two values are defined, the interval starts on the first value (3 minutes and 30 seconds in the
example) and ends on the second value (4 minutes in the example).
If only one value is defined, the interval starts on the provided value and runs indefinitely with
no end time.
If no value is defined, the interval starts at one millisecond and runs indefinitely with no end
time.
The before operator also accepts negative temporal distances.
For example:
$eventA : EventA(this before[-3m30s, -2m] $eventB)
If the first value is greater than the second value, the engine will automatically reverse them.
The following two patterns are equivalent to each other:
$eventA : EventA(this before[-3m30s, -2m] $eventB)
$eventA : EventA(this before[-2m, -3m30s] $eventB)
CHAPTER 7. COMPLEX EVENT PROCESSING
89

7.6.5. Coincides
The coincides operator correlates two events and matches when both events happen at the same
time.
For example:
$eventA : EventA(this coincides $eventB)
This pattern only matches if both the start timestamps of $eventA and $eventB are identical and the
end timestamps of both $eventA and $eventB are also identical.
The coincides operator accepts optional thresholds for the distance between the events' start times
and the events' end times, so the events do not have to start at exactly the same time or end at exactly
the same time, but they need to be within the provided thresholds.
The following rules apply when defining thresholds for the coincides operator:
If only one parameter is given, it is used to set the threshold for both the start and end times of
both events.
If two parameters are given, the first is used as a threshold for the start time and the second
one is used as a threshold for the end time.
For example:
$eventA : EventA(this coincides[15s, 10s] $eventB)
This pattern will only match if the following conditions are met:
abs($eventA.startTimestamp - $eventB.startTimestamp) <= 15s
&&
abs($eventA.endTimestamp - $eventB.endTimestamp) <= 10s
WARNING
The coincides operator does not accept negative intervals, and the rules engine
will throw an exception if an attempt is made to use negative distance internals.
7.6.6. During
The during operator correlates two events and matches when the current event happens during the
event being correlated.
For example:
$eventA : EventA(this during $eventB)
Red Hat JBoss BPM Suite 6.4 Development Guide
90

This pattern only matches if $eventA starts after $eventB and ends before $eventB ends.
This can also be represented as follows:
$eventB.startTimestamp < $eventA.startTimestamp <= $eventA.endTimestamp <
$eventB.endTimestamp
The during operator accepts one, two, or four optional parameters:
The following rules apply when providing parameters for the during operator:
If one value is defined, this value will represent the maximum distance between the start times
of the two events and the maximum distance between the end times of the two events.
If two values are defined, these values represent a threshold that the current event’s start time
and end time must occur between in relation to the correlated event’s start and end times.
If the values 5s and 10s are provided, the current event must start between 5 and 10 seconds
after the correlated event, and similarly the current event must end between 5 and 10 seconds
before the correlated event.
If four values are defined, the first and second values will be used as the minimum and
maximum distances between the starting times of the events, and the third and fourth values
will be used as the minimum and maximum distances between the end times of the two events.
7.6.7. Finishes
The finishes operator correlates two events and matches when the current event’s start timestamp
post-dates the correlated event’s start timestamp and both events end simultaneously.
For example:
$eventA : EventA(this finishes $eventB)
This pattern only matches if $eventA starts after $eventB starts and ends at the same time as
$eventB ends.
This can be represented as follows:
$eventB.startTimestamp < $eventA.startTimestamp
&&
$eventA.endTimestamp == $eventB.endTimestamp
The finishes operator accepts one optional parameter. If defined, the optional parameter sets the
maximum time allowed between the end times of the two events.
For example:
$eventA : EventA(this finishes[5s] $eventB)
This pattern matches if these conditions are met:
$eventB.startTimestamp < $eventA.startTimestamp
&&
abs($eventA.endTimestamp - $eventB.endTimestamp) <= 5s
CHAPTER 7. COMPLEX EVENT PROCESSING
91

WARNING
The finishes operator does not accept negative intervals, and the rules engine
will throw an exception if an attempt is made to use negative distance intervals.
7.6.8. Finishes By
The finishedby operator correlates two events and matches when the current event’s start time
predates the correlated event’s start time but both events end simultaneously. finishedby is the
symmetrical opposite of the finishes operator.
For example:
$eventA : EventA(this finishedby $eventB)
This pattern only matches if $eventA starts before $eventB starts and ends at the same time as
$eventB ends.
This can be represented as follows:
$eventA.startTimestamp < $eventB.startTimestamp
&&
$eventA.endTimestamp == $eventB.endTimestamp
The finishedby operator accepts one optional parameter. If defined, the optional parameter sets the
maximum time allowed between the end times of the two events.
$eventA : EventA(this finishedby[5s] $eventB)
This pattern matches if these conditions are met:
$eventA.startTimestamp < $eventB.startTimestamp
&&
abs($eventA.endTimestamp - $eventB.endTimestamp) <= 5s
WARNING
The finishedby operator does not accept negative intervals, and the rules
engine will throw an exception if an attempt is made to use negative distance
intervals.
7.6.9. Includes
Red Hat JBoss BPM Suite 6.4 Development Guide
92

The includes operator examines two events and matches when the event being correlated happens
during the current event. It is the symmetrical opposite of the during operator.
For example:
$eventA : EventA(this includes $eventB)
This pattern only matches if $eventB starts after $eventA and ends before $eventA ends.
This can be represented as follows:
$eventA.startTimestamp < $eventB.startTimestamp <= $eventB.endTimestamp <
$eventA.endTimestamp
The includes operator accepts 1, 2 or 4 optional parameters:
If one value is defined, this value will represent the maximum distance between the start times
of the two events and the maximum distance between the end times of the two events.
If two values are defined, these values represent a threshold that the current event’s start time
and end time must occur between in relation to the correlated event’s start and end times.
If the values 5s and 10s are provided, the current event must start between 5 and 10 seconds
after the correlated event, and similarly the current event must end between 5 and 10 seconds
before the correlated event.
If four values are defined, the first and second values will be used as the minimum and
maximum distances between the starting times of the events, and the third and fourth values
will be used as the minimum and maximum distances between the end times of the two events.
7.6.10. Meets
The meets operator correlates two events and matches when the current event ends at the same time
as the correlated event starts.
For example:
$eventA : EventA(this meets $eventB)
This pattern matches if $eventA ends at the same time as $eventB starts.
This can be represented as follows:
abs($eventB.startTimestamp - $eventA.endTimestamp) == 0
The meets operator accepts one optional parameter. If defined, it determines the maximum time
allowed between the end time of the current event and the start time of the correlated event.
For example:
$eventA : EventA(this meets[5s] $eventB)
This pattern matches if these conditions are met:
CHAPTER 7. COMPLEX EVENT PROCESSING
93

abs($eventB.startTimestamp - $eventA.endTimestamp) <= 5s
WARNING
The meets operator does not accept negative intervals, and the rules engine will
throw an exception if an attempt is made to use negative distance intervals.
7.6.11. Met By
The metby operator correlates two events and matches when the current event starts at the same
time as the correlated event ends.
For example:
$eventA : EventA(this metby $eventB)
This pattern matches if $eventA starts at the same time as $eventB ends.
This can be represented as follows:
abs($eventA.startTimestamp - $eventB.endTimestamp) == 0
The metby operator accepts one optional parameter. If defined, it sets the maximum distance between
the end time of the correlated event and the start time of the current event.
For example:
$eventA : EventA(this metby[5s] $eventB)
This pattern matches if these conditions are met:
abs($eventA.startTimestamp - $eventB.endTimestamp) <= 5s
WARNING
The metby operator does not accept negative intervals, and the rules engine will
throw an exception if an attempt is made to use negative distance intervals.
7.6.12. Overlaps
The overlaps operator correlates two events and matches when the current event starts before the
correlated event starts and ends after the correlated event starts, but it ends before the correlated
event ends.
Red Hat JBoss BPM Suite 6.4 Development Guide
94

For example:
$eventA : EventA(this overlaps $eventB)
This pattern matches if these conditions are met:
$eventA.startTimestamp < $eventB.startTimestamp < $eventA.endTimestamp <
$eventB.endTimestamp
The overlaps operator accepts one or two optional parameters:
If one parameter is defined, it will define the maximum distance between the start time of the
correlated event and the end time of the current event.
If two values are defined, the first value will be the minimum distance, and the second value will
be the maximum distance between the start time of the correlated event and the end time of
the current event.
7.6.13. Overlapped By
The overlappedby operator correlates two events and matches when the correlated event starts
before the current event, and the correlated event ends after the current event starts but before the
current event ends.
For example:
$eventA : EventA(this overlappedby $eventB)
This pattern matches if these conditions are met:
$eventB.startTimestamp < $eventA.startTimestamp < $eventB.endTimestamp <
$eventA.endTimestamp
The overlappedby operator accepts one or two optional parameters:
If one parameter is defined, it sets the maximum distance between the start time of the
correlated event and the end time of the current event.
If two values are defined, the first value will be the minimum distance, and the second value will
be the maximum distance between the start time of the correlated event and the end time of
the current event.
7.6.14. Starts
The starts operator correlates two events and matches when they start at the same time, but the
current event ends before the correlated event ends.
For example:
$eventA : EventA(this starts $eventB)
This pattern matches if $eventA and $eventB start at the same time, and $eventA ends before
$eventB ends.
CHAPTER 7. COMPLEX EVENT PROCESSING
95

This can be represented as follows:
$eventA.startTimestamp == $eventB.startTimestamp
&&
$eventA.endTimestamp < $eventB.endTimestamp
The starts operator accepts one optional parameter. If defined, it determines the maximum distance
between the start times of events in order for the operator to still match:
$eventA : EventA(this starts[5s] $eventB)
This pattern matches if these conditions are met:
abs($eventA.startTimestamp - $eventB.startTimestamp) <= 5s
&&
$eventA.endTimestamp < $eventB.endTimestamp
WARNING
The starts operator does not accept negative intervals, and the rules engine will
throw an exception if an attempt is made to use negative distance intervals.
7.6.15. Started By
The startedby operator correlates two events. It matches when both events start at the same time
and the correlating event ends before the current event.
For example:
$eventA : EventA(this startedby $eventB)
This pattern matches if $eventA and $eventB start at the same time, and $eventB ends before
$eventA ends.
This can be represented as follows:
$eventA.startTimestamp == $eventB.startTimestamp
&&
$eventA.endTimestamp > $eventB.endTimestamp
The startedby operator accepts one optional parameter. If defined, it sets the maximum distance
between the start time of the two events in order for the operator to still match:
$eventA : EventA( this starts[5s] $eventB)
This pattern matches if these conditions are met:
Red Hat JBoss BPM Suite 6.4 Development Guide
96

abs( $eventA.startTimestamp - $eventB.startTimestamp ) <= 5s
&&
$eventA.endTimestamp > $eventB.endTimestamp
WARNING
The startedby operator does not accept negative intervals, and the rules engine
will throw an exception if an attempt is made to use negative distance intervals.
7.7. SLIDING WINDOWS
7.7.1. Sliding Time Windows
Stream mode allows events to be matched over a sliding time window. A sliding window is a time period
that stretches back in time from the present. For instance, a sliding window of two minutes includes any
events that have occurred in the past two minutes. As events fall out of the sliding time window (in this
case because they occurred more than two minutes ago), they will no longer match against rules using
this particular sliding window.
For example:
StockTick() over window:time(2m)
JBoss BRMS Complex Event Processing uses the over keyword to associate windows with patterns.
Sliding time windows can also be used to calculate averages and over time. For instance, a rule could
be written that states "If the average temperature reading for the last ten minutes goes above a certain
point, sound the alarm."
Example 7.15. Average Value over Time
rule "Sound the Alarm in Case Temperature Rises Above Threshold"
when
TemperatureThreshold($max : max)
Number(doubleValue > $max) from accumulate(
SensorReading($temp : temperature) over window:time(10m),
average($temp))
then
// sound the alarm
end
The engine will automatically discard any SensorReading more than ten minutes old and keep re-
calculating the average.
7.7.2. Sliding Length Windows
CHAPTER 7. COMPLEX EVENT PROCESSING
97

Similar to Time Windows, Sliding Length Windows work in the same manner; however, they consider
events based on order of their insertion into the session instead of flow of time.
The pattern below demonstrates this order by only considering the last 10 RHT Stock Ticks
independent of how old they are. Unlike the previous StockTick from the Sliding Time Windows pattern,
this pattern uses window:length.
StockTick(company == "RHT") over window:length(10)
The example below portrays window length instead of window time; that is, it allows the user to sound
an alarm in case the average temperature over the last 100 readings from a sensor is above the
threshold value.
Example 7.16. Average Value over Length
rule "Sound the Alarm in Case Temperature Rises Above Threshold"
when
TemperatureThreshold($max : max)
Number(doubleValue > $max) from accumulate(
SensorReading($temp : temperature) over window:length(100),
average($temp))
then
// sound the alarm
end
NOTE
The engine disregards events that fall off a window when calculating that window, but it
does not remove the event from the session based on that condition alone as there
might be other rules that depend on that event.
NOTE
Length based windows do not define temporal constraints for event expiration from the
session, and the engine will not consider them. If events have no other rules defining
temporal constraints and no explicit expiration policy, the engine will keep them in the
session indefinitely.
7.8. MEMORY MANAGEMENT FOR EVENTS
Automatic memory management for events is available when running the rules engine in Stream
mode. Events that no longer match any rule due to their temporal constraints can be safely retracted
from the session by the rules engine without any side effects, releasing any resources held by the
retracted events.
The rules engine has two ways of determining if an event is still of interest:
Explicitly
Event expiration can be explicitly set with the @expires.
Implicitly
The rules engine can analyze the temporal constraints in rules to determine the window of interest
for events.
Red Hat JBoss BPM Suite 6.4 Development Guide
98

7.8.1. Explicit Expiration
Explicit expiration is set with a declare statement and the metadata @expires tag.
For example:
Example 7.17. Declaring Explicit Expiration
declare StockTick
@expires(30m)
end
Declaring expiration against an event-type will, in the above example StockTick events, remove any
StockTick events from the session automatically after the defined expiration time if no rules still
need the events.
7.8.2. Inferred Expiration
The rules engine can calculate the expiration offset for a given event implicitly by analyzing the
temporal constraints in the rules.
For example:
Example 7.18. Rule with Temporal Constraints
rule "correlate orders"
when
$bo : BuyOrder($id : id)
$ae : AckOrder(id == $id, this after[0,10s] $bo)
then
// do something
end
For the example rule, the rules engine automatically calculates that whenever a BuyOrder event
occurs it needs to store the event for up to ten seconds to wait for the matching AckOrder event,
making the implicit expiration offset for BuyOrder events ten seconds. An AckOrder event can only
match an existing BuyOrder event making its implicit expiration offset zero seconds.
The engine analyzes the entire rule-base to find the offset for every event-type. Whenever an implicit
expiration clashes with an explicit expiration the engine uses the greater value of the two.
CHAPTER 7. COMPLEX EVENT PROCESSING
99

CHAPTER 8. WORKING WITH RULES
8.1. ABOUT RULE FILES
8.1.1. Rule File
A rule file is typically a file with a .drl extension. In a DRL file you can have multiple rules, queries and
functions, as well as some resource declarations like imports, globals, and attributes that are assigned
and used by your rules and queries. However, you are also able to spread your rules across multiple
rule files (in that case, the extension .rule is suggested, but not required) - spreading rules across
files can help with managing large numbers of rules. A DRL file is simply a text file.
8.1.2. Structure of Rule Files
The overall structure of a rule file is the following:
Example 8.1. Rule File
package package-name
imports
globals
functions
queries
rules
The order in which the elements are declared is not important, except for the package name that, if
declared, must be the first element in the rules file. All elements are optional, so you will use only those
you need.
8.2. OPERATING ON FACTS
Facts are domain model objects that BRMS uses to evaluate conditions and execute consequences. A
rule specifies that when a particular set of conditions occur, then the specified list of actions must be
executed. The inference engine matches facts against rules, and when matches are found, rule actions
are placed on the agenda. The agenda is the place where rules are queued ready to have their actions
fired. The rule engine then determines which eligible rules on the agenda must fire.
8.2.1. Accessing Working Memory
The working memory is a stateful object that provides temporary storage and enables manipulation of
facts. The working memory includes an API that contains methods which enable access to the working
memory from rule files. The available methods are:
update(OBJECT, HANDLE)
Used to inform the engine that an object has changed and rules can need to be reconsidered.
Red Hat JBoss BPM Suite 6.4 Development Guide
100

update(OBJECT)
This method causes KieSession to search for a fact handle of the passed object using an
identity check. You do not have to call this method when the object changes if property
change listeners are provided. For more infomartion, see Section 8.12.15, “Fine Grained
Property Change Listeners”.
If field values of a fact have changed, call this method or use the modify keyword before
changing another fact to avoid issues with indexing within the engine.
insert(OBJECT)
Used to place a new object into the working memory.
insertLogical(OBJECT)
This method is similar to the insert method. The newly inserted object is automatically
retracted from the working memory if there are no more facts supporting the truth of the rule
that inserted the fact.
retract(HANDLE)
Used to remove an object from the working memory. This method is mapped to the delete
method in KieSession.
halt()
Used to terminate a rule execution immediately. Calling fireUntilHalt() causes
continuous firing of the rules. To stop the firing, call halt().
getKieRuntime()
The whole KIE API is exposed through a predefined kcontext variable of type RuleContext.
The inherited getKieRuntime() method returns a KieRuntime object that provides access
to various methods, many of which are useful for coding the rule logic.
For example, calling kcontext.getKieRuntime().halt() terminates a rule execution
immediately.
8.3. USING RULE KEYWORDS
8.3.1. Hard Keywords
Hard keywords are words which you cannot use when naming your domain objects, properties, methods,
functions, and other elements that are used in the rule text. The hard keywords are true, false, and
null.
8.3.2. Soft Keywords
Soft keywords can be used for naming domain objects, properties, methods, functions, and other
elements. The rules engine recognizes their context and processes them accordingly.
8.3.3. List of Soft Keywords
Rule attributes can be both simple and complex properties that provide a way to influence the behavior
of the rule. They are usually written as one attribute per line and can be optional to the rule. Listed
below are various rule attributes:
CHAPTER 8. WORKING WITH RULES
101

Figure 8.1. Rule Attributes
no-loop BOOLEAN
When a rule’s consequence modifies a fact, it may cause the rule to activate again, causing an
infinite loop. Setting no-loop to true will skip the creation of another activation for the rule with
the current set of facts.
Default value: false.
lock-on-active BOOLEAN
Whenever a ruleflow-group becomes active or an agenda-group receives the focus, any rule
within that group that has lock-on-active set to true will not be activated any more.
Regardless of the origin of the update, the activation of a matching rule is discarded. This is a
stronger version of no-loop because the change is not only caused by the rule itself. It is ideal for
calculation rules where you have a number of rules that modify a fact, and you do not want any rule
re-matching and firing again. Only when the ruleflow-group is no longer active or the agenda-
group loses the focus, those rules with lock-on-active set to true become eligible again for
their activations to be placed onto the agenda.
Default value: false.
salience INTEGER
Each rule has an integer salience attribute which defaults to zero and can be negative or positive.
Salience is a form of priority where rules with higher salience values are given higher priority when
ordered in the activation queue.
Default value: 0.
Red Hat JBoss BPM Suite 6.4 Development Guide
102

Red Hat JBoss BRMS also supports dynamic salience where you can use an expression involving
bound variables like the following:
ruleflow-group STRING
Ruleflow is a BRMS feature that lets you exercise control over the firing of rules. Rules that are
assembled by the same ruleflow-group identifier fire only when their group is active. This
attribute has been merged with agenda-group and the behaviours are basically the same.
agenda-group STRING
Agenda groups enable you to partition the agenda, which provides more execution control. Only
rules in the agenda group that have acquired the focus are allowed to fire. This attribute has been
merged with ruleflow-group and the behaviours are basically the same.
Default value: MAIN.
auto-focus BOOLEAN
When a rule is activated where the auto-focus value is true and the rule’s agenda group does
not have focus yet, it is automatically given focus, allowing the rule to potentially fire.
Default value: false.
activation-group STRING
Rules that belong to the same activation-group identified by this attribute’s String value, will
only fire exclusively. More precisely, the first rule in an activation-group to fire will cancel all
pending activations of all rules in the group, for example stop them from firing.
dialect STRING
Java and MVEL are the possible values of the dialect attribute. This attribute specifies the
language to be used for any code expressions in the LHS or the RHS code block. While the dialect
can be specified at the package level, this attribute allows the package definition to be overridden
for a rule.
Default value: specified by the package.
date-effective STRING
A rule can only activate if the current date and time is after the date-effective attribute. Note
that STRING is a date and time definition. An example date-effective attribute is displayed
below:
rule "Fire in rank order 1,2,.."
salience(-$rank)
when
Element($rank : rank,...)
then
...
end
rule "Start Exercising"
date-effective "4-Sep-2014"
when
$m : org.drools.compiler.Message()
then
$m.setFired(true);
end
CHAPTER 8. WORKING WITH RULES
103

date-expires STRING
A rule cannot activate if the current date and time is after the date-expires attribute. Note that
STRING is a date and time definition. An example date-expires attribute is displayed below:
duration LONG
If a rule is still true, the duration attribute will dictate that the rule will fire after a specified
duration.
NOTE
The attributes ruleflow-group and agenda-group have been merged and now
behave the same. The GET methods have been left the same, for deprecations reasons,
but both attributes return the same underlying data.
8.4. ADDING COMMENTS TO RULE FILE
Comments are sections of text that are ignored by the rule engine. They are stripped out when they
are encountered, except inside semantic code blocks (like a rule’s RHS).
8.4.1. Single Line Comment Example
This is what a single line comment looks like. To create single line comments, you can use //. The
parser will ignore anything in the line after the comment symbol:
rule "Testing Comments"
when
// this is a single line comment
eval(true) // this is a comment in the same line of a pattern
then
// this is a comment inside a semantic code block
end
8.4.2. Multi-Line Comment Example
This is what a multi-line comment looks like. This configuration comments out blocks of text, both in
and outside semantic code blocks:
rule "Test Multi-Line Comments"
when
/* this is a multi-line comment
in the left hand side of a rule */
eval( true )
then
rule "Run 4km"
date-effective "4-Sep-2014"
date-expires "9-Sep-2014"
when
$m : org.drools.compiler.Message()
then
$m.setFired(true);
end
Red Hat JBoss BPM Suite 6.4 Development Guide
104

/* and this is a multi-line comment
in the right hand side of a rule */
end
8.5. ERROR MESSAGES IN RULES
Red Hat JBoss BRMS provides standardized error messages. This standardization aims to help users to
find and resolve problems in a easier and faster way.
8.5.1. Error Message Format
This is the standard error message format.
Figure 8.2. Error Message Format Example
1st Block: This area identifies the error code.
2nd Block: Line and column information.
3rd Block: Some text describing the problem.
4th Block: This is the first context. Usually indicates the rule, function, template, or query where the
error occurred. This block is not mandatory.
5th Block: Identifies the pattern where the error occurred. This block is not mandatory.
8.5.2. Error Message Description
[ERR 101] Line 4:4 no viable alternative at input 'exits' in rule one
Indicates when the parser came to a decision point but couldn’t identify an alternative. For example:
[ERR 101] Line 3:2 no viable alternative at input 'WHEN
This message means the parser has encountered the token WHEN (a hard keyword) which is in the
wrong place, since the rule name is missing. For example:
1: rule one
2: when
3: exists Foo()
4: exits Bar()
5: then
6: end
1: package org.drools;
2: rule
3: when
4: Object()
5: then
6: System.out.println("A RHS");
7: end
CHAPTER 8. WORKING WITH RULES
105

[ERR 101] Line 0:-1 no viable alternative at input '<eof>' in rule simple_rule in pattern [name]
Indicates an open quote, apostrophe or parentheses. For example:
[ERR 102] Line 0:-1 mismatched input '<eof>' expecting ')' in rule simple_rule in pattern Bar
Indicates that the parser was looking for a particular symbol that it didn’t end at the current input
position.
[ERR 102] Line 0:-1 mismatched input '<eof>' expecting ')' in rule simple_rule in pattern [name]
This error is the result of an incomplete rule statement. Usually when you get a 0:-1 position, it
means that parser reached the end of source. To fix this problem, it is necessary to complete the
rule statement.
[ERR 103] Line 7:0 rule 'rule_key' failed predicate: {(validateIdentifierKey(
DroolsSoftKeywords.RULE ))}? in rule
A validating semantic predicate evaluated to false. Usually these semantic predicates are used to
identify soft keywords.
1: rule simple_rule
2: when
3: Student(name == "Andy)
4: then
5: end
1: rule simple_rule
2: when
3: foo3 : Bar(
1: package org.drools;
2:
3: rule "Avoid NPE on wrong syntax"
4: when
5: not(Cheese((type == "stilton", price == 10) \|\| (type ==
"brie", price == 15)) from $cheeseList)
6: then
7: System.out.println("OK");
8: end
1: package nesting;
2: dialect "mvel"
3:
4: import org.drools.Person
5: import org.drools.Address
6:
7: fdsfdsfds
8:
9: rule "test something"
10: when
11: p: Person(name=="Michael")
12: then
13: p.name = "other";
14: System.out.println(p.name);
15: end
Red Hat JBoss BPM Suite 6.4 Development Guide
106

[ERR 104] Line 3:4 trailing semi-colon not allowed in rule simple_rule
This error is associated with the eval clause, where its expression may not be terminated with a
semicolon. This problem is simple to fix: just remove the semi-colon.
[ERR 105] Line 2:2 required (…)+ loop did not match anything at input 'aa' in template test_error
The recognizer came to a subrule in the grammar that must match an alternative at least once, but
the subrule did not match anything. To fix this problem it is necessary to remove the numeric value
as it is neither a valid data type which might begin a new template slot nor a possible start for any
other rule file construct.
8.6. PACKAGING
A package is a collection of rules and other related constructs, such as imports and globals. The
package members are typically related to each other, such as HR rules. A package represents a
namespace, which ideally is kept unique for a given grouping of rules. The package name itself is the
namespace, and is not related to files or folders in any way.
It is possible to assemble rules from multiple rule sources, and have one top-level package
configuration that all the rules are kept under (when the rules are assembled). It is not possible to
merge into the same package resources declared under different names. A single Rulebase may,
however, contain multiple packages built on it. A common structure is to have all the rules for a
package in the same file as the package declaration (so that is it entirely self-contained).
8.6.1. Import Statements
Import statements work like import statements in Java. You need to specify the fully qualified paths and
type names for any objects you want to use in the rules. Red Hat JBoss BRMS automatically imports
classes from the Java package of the same name, and also from the package java.lang.
8.6.2. Using Globals
In DRL files, globals represent global variables. To use globals in rules:
1. Declare the global variable:
global java.util.List myGlobalList;
rule "Using a Global"
when
eval(true)
1: rule simple_rule
2: when
3: eval(abc();)
4: then
5: end
1: template test_error
2: aa s 11;
3: end
CHAPTER 8. WORKING WITH RULES
107

then
myGlobalList.add("Hello World");
end
2. Set the global value in the working memory. The best practice is to set all global values before
asserting any fact into the working memory. For example:
List list = new ArrayList();
KieSession kieSession = kieBase.newKieSession();
kieSession.setGlobal("myGlobalList", list);
8.6.3. From Element
The from element allows you to pass a Hibernate session as a global. It also lets you pull data from a
named Hibernate query.
8.6.4. Using Globals with E-Mail Service
Procedure: Task
1. Open the integration code that is calling the rule engine.
2. Obtain your emailService object and then set it in the working memory.
3. In the DRL, declare that you have a global of type emailService and give it the name email.
4. In your rule consequences, you can use things like email.sendSMS(number, message).
WARNING
Globals are not designed to share data between rules and they should
never be used for that purpose. Rules always reason and react to the
working memory state, so if you want to pass data from rule to rule, assert
the data as facts into the working memory.
IMPORTANT
Do not set or change a global value from inside the rules. We recommend to you
always set the value from your application using the working memory interface.
8.7. FUNCTIONS IN RULES
Functions are a way to put semantic code in a rule source file, as opposed to in normal Java classes. The
main advantage of using functions in a rule is that you can keep the logic all in one place. You can
change the functions as needed.
Functions are most useful for invoking actions on the consequence (then) part of a rule, especially if
that particular action is used repeatedly.
Red Hat JBoss BPM Suite 6.4 Development Guide
108

A typical function declaration looks like the following:
function String hello(String name) {
return "Hello " + name + "!";
}
NOTE
Note that the function keyword is used, even though it is not technically part of Java.
Parameters to the function are defined as for a method. You do not have to have
parameters if they are not needed. The return type is defined just like in a regular
method.
8.7.1. Importing Static Method Example
In the following example, a static method Foo.hello() from a helper class is imported as a function.
To import a method, enter the following into your DRL file:
import function my.package.Foo.hello
8.7.2. Calling Function Declaration Example
Irrespective of the way the function is defined or imported, you use a function by calling it by its name,
in the consequence or inside a semantic code block. This is shown below:
rule "Using a Static Function"
when
eval(true)
then
System.out.println(hello("Bob"));
end
8.7.3. Type Declarations
Type declarations have two main goals in the rules engine: to allow the declaration of new types, and to
allow the declaration of metadata for types.
Table 8.1. Type Declaration Roles
Role Description
Declaring new types Red Hat JBoss BRMS uses plain Java objects as facts out of the box. However, if
you wish to define the model directly to the rules engine, you can do so by
declaring a new type. You can also declare a new type when there is a domain
model already built and you want to complement this model with additional
entities that are used mainly during the reasoning process.
CHAPTER 8. WORKING WITH RULES
109

Declaring metadata Facts may have meta information associated to them. Examples of meta
information include any kind of data that is not represented by the fact
attributes and is consistent among all instances of that fact type. This meta
information may be queried at runtime by the engine and used in the reasoning
process.
Role Description
8.7.4. Declaring New Types
To declare a new type, the keyword declare is used, followed by the list of fields and the keyword
end. A new fact must have a list of fields, otherwise the engine will look for an existing fact class in the
classpath and raise an error if not found.
8.7.5. Declaring New Fact Type Example
In this example, a new fact type called Address is used. This fact type will have three attributes:
number, streetName and city. Each attribute has a type that can be any valid Java type, including
any other class created by the user or other fact types previously declared:
declare Address
number : int
streetName : String
city : String
end
8.7.6. Declaring New Fact Type Additional Example
This fact type declaration uses a Person example. dateOfBirth is of the type java.util.Date
(from the Java API) and address is of the fact type Address.
declare Person
name : String
dateOfBirth : java.util.Date
address : Address
end
8.7.7. Using Import Example
To avoid using fully qualified class names, use the import statement:
import java.util.Date
declare Person
name : String
dateOfBirth : Date
address : Address
end
8.7.8. Generated Java Classes
Red Hat JBoss BPM Suite 6.4 Development Guide
110

When you declare a new fact type, Red Hat JBoss BRMS generates bytecode that implements a Java
class representing the fact type. The generated Java class is a one-to-one Java Bean mapping of the
type definition.
8.7.9. Generated Java Class Example
This is an example of a generated Java class using the Person fact type:
8.7.10. Using Declared Types in Rules Example
Since the generated class is a simple Java class, it can be used transparently in the rules like any other
fact:
rule "Using a declared Type"
when
$p : Person(name == "Bob")
then
// Insert Mark, who is Bob's manager.
Person mark = new Person();
mark.setName("Mark");
insert(mark);
end
8.7.11. Declaring Metadata
Metadata may be assigned to several different constructions in Red Hat JBoss BRMS, such as fact
types, fact attributes and rules. Red Hat JBoss BRMS uses the at sign (@) to introduce metadata and it
always uses the form:
@metadata_key(metadata_value)
The parenthesized metadata_value is optional.
8.7.12. Working with Metadata Attributes
public class Person implements Serializable {
private String name;
private java.util.Date dateOfBirth;
private Address address;
// empty constructor
public Person() {...}
// constructor with all fields
public Person(String name, Date dateOfBirth, Address address) {...}
// if keys are defined, constructor with keys
public Person( ...keys... ) {...}
// getters and setters
// equals/hashCode
// toString
}
CHAPTER 8. WORKING WITH RULES
111

Red Hat JBoss BRMS allows the declaration of any arbitrary metadata attribute. Some have special
meaning to the engine, while others are available for querying at runtime. Red Hat JBoss BRMS allows
the declaration of metadata both for fact types and for fact attributes. Any metadata that is declared
before the attributes of a fact type are assigned to the fact type, while metadata declared after an
attribute are assigned to that particular attribute.
8.7.13. Declaring Metadata Attribute with Fact Types Example
This is an example of declaring metadata attributes for fact types and attributes. There are two
metadata items declared for the fact type (@author and @dateOfCreation) and two more defined
for the name attribute (@key and @maxLength). The @key metadata has no required value, and so the
parentheses and the value were omitted:
import java.util.Date
declare Person
@author(Bob)
@dateOfCreation(01-Feb-2009)
name : String @key @maxLength(30)
dateOfBirth : Date
address : Address
end
8.7.14. @position Attribute
The @position attribute can be used to declare the position of a field, overriding the default declared
order. This is used for positional constraints in patterns.
8.7.15. @position Example
This is what the @position attribute looks like in use:
declare Cheese
name : String @position(1)
shop : String @position(2)
price : int @position(0)
end
8.7.16. Predefined Class Level Annotations
@role( <fact\|event>)
This attribute can be used to assign roles to facts and events.
@typesafe(<boolean>)
By default, all type declarations are compiled with type safety enabled. @typesafe(false)
provides a means to override this behavior by permitting a fall-back, to type unsafe evaluation
where all constraints are generated as MVEL constraints and executed dynamically. This is useful
when dealing with collections that do not have any generics or mixed type collections.
@timestamp(<attribute name>)
Creates a timestamp.
@duration(<attribute name>)
Red Hat JBoss BPM Suite 6.4 Development Guide
112

Sets a duration for the implementation of an attribute.
@expires(<time interval>)
Allows you to define when the attribute should expire.
@propertyChangeSupport
Facts that implement support for property changes as defined in the Javabean spec can now be
annotated so that the engine register itself to listen for changes on fact properties.
@propertyReactive
Makes the type property reactive.
8.7.17. @key Attribute Functions
Declaring an attribute as a key attribute has two major effects on generated types:
1. The attribute is used as a key identifier for the type, and thus the generated class implements
the equals() and hashCode() methods taking the attribute into account when comparing
instances of this type.
2. Red Hat JBoss BRMS generates a constructor using all the key attributes as parameters.
8.7.18. @key Declaration Example
This is an example of @key declarations for a type. Red Hat JBoss BRMS generates equals() and
hashCode() methods that checks the firstName and lastName attributes to determine if two
instances of Person are equal to each other. It does not check the age attribute. It also generates a
constructor taking firstName and lastName as parameters:
declare Person
firstName : String @key
lastName : String @key
age : int
end
8.7.19. Creating Instance with Key Constructor Example
This is what creating an instance using the key constructor looks like:
Person person = new Person("John", "Doe");
8.7.20. Positional Arguments
Patterns support positional arguments on type declarations and are defined by the @position
attribute.
Positional arguments are when you do not need to specify the field name, as the position maps to a
known named field. That is, Person(name == "mark") can be rewritten as Person("mark";). The
semicolon ; is important so that the engine knows that everything before it is a positional argument.
You can mix positional and named arguments on a pattern by using the semicolon ; to separate them.
Any variables used in a positional that have not yet been bound will be bound to the field that maps to
that position.
CHAPTER 8. WORKING WITH RULES
113

8.7.21. Positional Argument Example
Observe the example below:
declare Cheese
name : String
shop : String
price : int
end
The default order is the declared order, but this can be overridden using @position.
declare Cheese
name : String @position(1)
shop : String @position(2)
price : int @position(0)
end
8.7.22. @position Annotation
The @position annotation can be used to annotate original pojos on the classpath. Currently only
fields on classes can be annotated. Inheritance of classes is supported, but not interfaces of methods.
8.7.23. Example Patterns
These example patterns have two constraints and a binding. The semicolon ; is used to differentiate
the positional section from the named argument section. Variables and literals and expressions using
just literals are supported in positional arguments, but not variables:
Cheese("stilton", "Cheese Shop", p;)
Cheese("stilton", "Cheese Shop"; p : price)
Cheese("stilton"; shop == "Cheese Shop", p : price)
Cheese(name == "stilton"; shop == "Cheese Shop", p : price)
8.8. BACKWARD-CHAINING
8.8.1. Backward-Chaining Systems
Backward-Chaining is a feature recently added to the BRMS Engine. This process is often referred to as
derivation queries, and it is not as common compared to reactive systems since BRMS is primarily
reactive forward chaining. That is, it responds to changes in your data. The backward-chaining added to
the engine is for product-like derivations.
8.8.2. Cloning Transitive Closures
Red Hat JBoss BPM Suite 6.4 Development Guide
114

Figure 8.3. Reasoning Graph
The previous chart demonstrates a House example of transitive items. A similar reasoning chart can be
created by implementing the following rules:
Configuring Transitive Closures
1. First, create some java rules to develop reasoning for transitive items. It inserts each of the
locations.
2. Next, create the Location class; it has the item and where it is located.
3. Type the rules for the House example as depicted below:
ksession.insert(new Location("office", "house"));
ksession.insert(new Location("kitchen", "house"));
ksession.insert(new Location("knife", "kitchen"));
ksession.insert(new Location("cheese", "kitchen"));
ksession.insert(new Location("desk", "office"));
ksession.insert(new Location("chair", "office"));
ksession.insert(new Location("computer", "desk"));
ksession.insert(new Location("drawer", "desk"));
4. A transitive design is created in which the item is in its designated location such as a "desk"
located in an "office."
CHAPTER 8. WORKING WITH RULES
115

Figure 8.4. Transitive Reasoning Graph of House
NOTE
Notice compared to the previous graph, there is no "key" item in a "drawer" location.
This will become evident in a later topic.
8.8.3. Defining Query
1. Create a query to search for data inserted into the rule engine:
query isContainedIn(String x, String y)
Location(x, y;)
or
(Location(z, y;) and isContainedIn(x, z;))
end
Note that the query in the example above is recursive, calling isContainedIn.
2. To see implementation details, create a rule similar to the following for printing each string
inserted into the system:
rule "go" salience 10
when
$s : String()
then
System.out.println($s);
end
3. Create a rule that uses the isContainedIn query from the first step.
rule "go1"
when
String(this == "go1")
isContainedIn("office", "house";)
Red Hat JBoss BPM Suite 6.4 Development Guide
116

then
System.out.println("office is in the house");
end
The rule checks whether the item office is in the location house. The query created in the
first step is triggered when the string go1 is inserted.
4. Insert a fact into the engine and call fireAllRules().
ksession.insert("go1");
ksession.fireAllRules();
The output of the engine should look like the following:
go1
office is in the house
The following holds:
The salience ensures that the go rule is fired first and the message output is printed.
The go1 rule matches the query and office is in the house is printed.
8.8.4. Transitive Closure Example
Creating Transitive Closure
1. Create a transitive closure by implementing the following rule:
rule "go2"
when
String(this == "go2")
isContainedIn("drawer", "house";)
then
System.out.println("Drawer in the House");
end
2. Recall from the cloning transitive closure topic, there was no instance of "drawer" in "house."
"Drawer" was located in "desk."
CHAPTER 8. WORKING WITH RULES
117

Figure 8.5. Transitive Reasoning Graph of a Drawer.
3. Use the previous query for this recursive information.
query isContainedIn(String x, String y)
Location(x, y;)
or
(Location(z, y;) and isContainedIn(x, z;))
end
4. Create the go2, insert it into the engine, and call the fireAllRules.
ksession.insert( "go2" );
ksession.fireAllRules();
---
go2
Drawer in the House
When the rule is fired, it correctly tells you go2 has been inserted and that the "drawer" is in
the "house."
5. Check how the engine determined this outcome.
The query has to recurse down several levels to determine this.
Instead of using Location(x, y;), the query uses the value of (z, y;) since "drawer"
is not in "house."
The z is currently unbound which means it has no value and will return everything that is in
the argument.
y is currently bound to "house," so z will return "office" and "kitchen."
Information is gathered from "office" and checks recursively if the "drawer" is in the
"office." The following query line is being called for these parameters: isContainedIn(x
,z;)
Red Hat JBoss BPM Suite 6.4 Development Guide
118

There is no instance of "drawer" in "office"; therefore, it does not match. With z being
unbound, it will return data that is within the "office", and it will gather that z == desk.
isContainedIn(x==drawer, z==desk)
isContainedIn recurses three times. On the final recurse, an instance triggers of
"drawer" in the "desk".
Location(x==drawer, y==desk)
This matches on the first location and recurses back up, so we know that "drawer" is in the
"desk", the "desk" is in the "office", and the "office" is in the "house"; therefore, the
"drawer" is in the "house" and returns true.
8.8.5. Reactive Transitive Queries
Creating a Reactive Transitive Query
1. Create a reactive transitive query by implementing the following rule:
rule "go3"
when
String( this == "go3" )
isContainedIn("key", "office"; )
then
System.out.println( "Key in the Office" );
end
Reactive transitive queries can ask a question even if the answer can not be satisfied. Later, if
it is satisfied, it will return an answer.
NOTE
Recall from the cloning transitive closures example that there was no key item
in the system.
2. Use the same query for this reactive information.
query isContainedIn(String x, String y)
Location(x, y;)
or
(Location(z, y;) and isContainedIn(x, z;))
end
3. Create the go3, insert it into the engine, and call the fireAllRules.
ksession.insert("go3");
ksession.fireAllRules();
---
go3
go3 is inserted
CHAPTER 8. WORKING WITH RULES
119

fireAllRules(); is called
The first rule that matches any String returns go3 but nothing else is returned because there
is no answer; however, while go3 is inserted in the system, it will continuously wait until it is
satisfied.
4. Insert a new location of "key" in the "drawer":
ksession.insert( new Location("key", "drawer"));
ksession.fireAllRules();
---
Key in the Office
This new location satisfies the transitive closure because it is monitoring the entire graph. In
addition, this process now has four recursive levels in which it goes through to match and fire
the rule.
8.8.6. Queries with Unbound Arguments
Creating Unbound Argument Query
1. Create a query with unbound arguments by implementing the following rule:
rule "go4"
when
String(this == "go4")
isContainedIn(thing, "office";)
then
System.out.println("thing" + thing + "is in the office");
end
This rule is asking for everything in the "office", and it will tell everything in all the rows below.
The unbound argument (out variable thing) in this example will return every possible value;
accordingly, it is very similar to the z value used in the reactive transitive query example.
2. Use the query for the unbound arguments.
query isContainedIn(String x, String y)
Location(x, y;)
or
(Location(z, y;) and isContainedIn(x, z;))
end
3. Create the go4, insert it into the engine, and call the fireAllRules.
ksession.insert( "go4" );
ksession.fireAllRules();
---
go4
thing Key is in the Office
thing Computer is in the Office
thing Drawer is in the Office
thing Desk is in the Office
thing Chair is in the Office
Red Hat JBoss BPM Suite 6.4 Development Guide
120

When go4 is inserted, it returns all the previous information that is transitively below "office."
8.8.7. Multiple Unbound Arguments
Creating Multiple Unbound Arguments
1. Create a query with multiple unbound arguments by implementing the following rule:
rule "go5"
when
String(this == "go5")
isContainedIn(thing, location;)
then
System.out.println("thing" + thing + "is in" + location);
end
Both thing and location are unbound out variables, and without bound arguments,
everything is called upon.
2. Use the query for multiple unbound arguments.
query isContainedIn(String x, String y)
Location(x, y;)
or
(Location(z, y;) and isContainedIn(x, z;))
end
3. Create the go5, insert it into the engine, and call the fireAllRules.
ksession.insert("go5");
ksession.fireAllRules();
---
go5
thing Knife is in House
thing Cheese is in House
thing Key is in House
thing Computer is in House
thing Drawer is in House
thing Desk is in House
thing Chair is in House
thing Key is in Office
thing Computer is in Office
thing Drawer is in Office
thing Key is in Desk
thing Office is in House
thing Computer is in Desk
thing Knife is in Kitchen
thing Cheese is in Kitchen
thing Kitchen is in House
thing Key is in Drawer
thing Drawer is in Desk
thing Desk is in Office
thing Chair is in Office
CHAPTER 8. WORKING WITH RULES
121

When go5 is called, it returns everything within everything.
8.9. TYPE DECLARATION
8.9.1. Declaring Metadata for Existing Types
Red Hat JBoss BRMS allows the declaration of metadata attributes for existing types in the same way
as when declaring metadata attributes for new fact types. The only difference is that there are no fields
in that declaration.
8.9.2. Declaring Metadata for Existing Types Example
This example shows how to declare metadata for an existing type:
import org.drools.examples.Person
declare Person
@author(Bob)
@dateOfCreation(01-Feb-2009)
end
8.9.3. Declaring Metadata Using Fully Qualified Class Name Example
This example shows how you can declare metadata using the fully qualified class name instead of using
the import annotation:
declare org.drools.examples.Person
@author(Bob)
@dateOfCreation(01-Feb-2009)
end
8.9.4. Parametrized Constructors for Declared Types Example
For a declared type like the following:
declare Person
firstName : String @key
lastName : String @key
age : int
end
The compiler will implicitly generate 3 constructors: one without parameters, one with the @key fields
and one with all fields.
Person() // parameterless constructor
Person(String firstName, String lastName)
Person(String firstName, String lastName, int age)
8.9.5. Non-Typesafe Classes
The @typesafe(BOOLEAN) annotation has been added to type declarations. By default all type
Red Hat JBoss BPM Suite 6.4 Development Guide
122

declarations are compiled with type safety enabled. @typesafe(false) provides a means to override
this behaviour by permitting a fall-back, to type unsafe evaluation where all constraints are generated
as MVEL constraints and executed dynamically. This is useful when dealing with collections that do not
have any generics or mixed type collections.
8.9.6. Accessing Declared Types from Application Code
Sometimes applications need to access and handle facts from the declared types. In such cases, Red
Hat JBoss BRMS provides a simplified API for the most common fact handling the application wishes to
do. A declared fact belongs to the package where it is declared.
8.9.7. Declaring Type
This illustrates the process of declaring a type:
package org.drools.examples
import java.util.Date
declare Address
street : String
city : String
code : String
end
declare Person
name : String
dateOfBirth : Date
address : Address
end
8.9.8. Handling Declared Fact Types Through API Example
This example illustrates the handling of declared fact types through the API:
import java.util.Date;
import org.kie.api.definition.type.FactType;
import org.kie.api.KieBase;
import org.kie.api.runtime.KieSession;
...
// Get a reference to a knowledge base with a declared type:
KieBase kbase = ...
// Get the declared FactType:
FactType personType = kbase.getFactType("org.drools.examples", "Person");
// Handle the type as necessary:
// Create instances:
Object bob = personType.newInstance();
// Set attributes values:
CHAPTER 8. WORKING WITH RULES
123

For a list of Maven dependencies, see example Embedded jBPM Engine Dependencies . If you use Red
Hat JBoss BRMS, see Embedded Drools Engine Dependencies .
The API also includes other helpful methods, like setting all the attributes at once, reading values from
a Map, or reading all attributes at once, into a Map.
8.9.9. Type Declaration Extends
Type declarations support the extends keyword for inheritance. To extend a type declared in Java by
a DRL declared subtype, repeat the supertype in a declare statement without any fields.
8.9.10. Type Declaration Extends Example
This illustrates the use of the extends annotation:
import org.people.Person
declare Person
end
declare Student extends Person
school : String
end
declare LongTermStudent extends Student
years : int
course : String
end
8.9.11. Traits
Traits allow you to model multiple dynamic types which do not fit naturally in a class hierarchy. A trait is
an interface that can be applied (and eventually removed) to an individual object at runtime. To create
a trait out of an interface, a @format(trait) annotation is added to its declaration in DRL.
8.9.12. Traits Example
declare GoldenCustomer
@format(trait)
// fields will map to getters/setters
code : String
personType.set(bob, "name", "Bob" );
personType.set(bob, "dateOfBirth", new Date());
personType.set(bob, "address", new Address("King's Road","London","404"));
// Insert fact into a session:
KieSession ksession = ...
ksession.insert(bob);
ksession.fireAllRules();
// Read attributes:
String name = (String) personType.get(bob, "name");
Date date = (Date) personType.get(bob, "dateOfBirth");
Red Hat JBoss BPM Suite 6.4 Development Guide
124

balance : long
discount : int
maxExpense : long
end
In order to apply a trait to an object, the new don keyword is added:
when
$c : Customer()
then
GoldenCustomer gc = don($c, Customer.class);
end
8.9.13. Core Objects and Traits
When a core object dons a trait, a proxy class is created on the fly (one such class will be generated
lazily for each core/trait class combination). The proxy instance, which wraps the core object and
implements the trait interface, is inserted automatically and will possibly activate other rules. An
immediate advantage of declaring and using interfaces, getting the implementation proxy for free from
the engine, is that multiple inheritance hierarchies can be exploited when writing rules. The core
classes, however, need not implement any of those interfaces statically, also facilitating the use of
legacy classes as cores. Any object can don a trait. For efficiency reasons, however, you can add the
@traitable annotation to a declared bean class to reduce the amount of glue code that the compiler will
have to generate. This is optional and will not change the behavior of the engine.
8.9.14. @traitable Example
This illustrates the use of the @traitable annotation:
declare Customer
@traitable
code : String
balance : long
end
8.9.15. Writing Rules with Traits
The only connection between core classes and trait interfaces is at the proxy level. (That is, a trait is
not specifically tied to a core class.) This means that the same trait can be applied to totally different
objects. For this reason, the trait does not transparently expose the fields of its core object. When
writing a rule using a trait interface, only the fields of the interface will be available, as usual. However,
any field in the interface that corresponds to a core object field, will be mapped by the proxy class.
8.9.16. Rules with Traits Example
This example illustrates the trait interface being mapped to a field:
when
$o: OrderItem($p : price, $code : custCode)
$c: GoldenCustomer(code == $code, $a : balance, $d: discount)
then
$c.setBalance( $a - $p*$d );
end
CHAPTER 8. WORKING WITH RULES
125

8.9.17. Hidden Fields
Hidden fields are fields in the core class not exposed by the interface.
8.9.18. Two-Part Proxy
The two-part proxy has been developed to deal with soft and hidden fields which are not processed
intuitively. Internally, proxies are formed by a proper proxy and a wrapper. The former implements the
interface, while the latter manages the core object fields, implementing a name/value map to supports
soft fields. The proxy uses both the core object and the map wrapper to implement the interface, as
needed.
8.9.19. Wrappers
The wrapper provides a looser form of typing when writing rules. However, it has also other uses. The
wrapper is specific to the object it wraps, regardless of how many traits have been attached to an
object. All the proxies on the same object will share the same wrapper. Additionally, the wrapper
contains a back-reference to all proxies attached to the wrapped object, effectively allowing traits to
see each other.
8.9.20. Wrapper Example
This is an example of using the wrapper:
when
$sc : GoldenCustomer($c : code, // hard getter
$maxExpense : maxExpense > 1000 // soft getter)
then
$sc.setDiscount( ... ); // soft setter
end
8.9.21. Wrapper with isA Annotation Example
This illustrates a wrapper in use with the isA annotation:
$sc : GoldenCustomer($maxExpense : maxExpense > 1000, this isA
"SeniorCustomer")
8.9.22. Removing Traits
The business logic may require that a trait is removed from a wrapped object. There are two ways to do
so:
Logical don
Results in a logical insertion of the proxy resulting from the traiting operation.
then
don($x, // core object
Customer.class, // trait class
true // optional flag for logical insertion)
The shed keyword
Red Hat JBoss BPM Suite 6.4 Development Guide
126

The shed keyword causes the retraction of the proxy corresponding to the given argument type.
then
Thing t = shed($x, GoldenCustomer.class)
This operation returns another proxy implementing the
org.drools.factmodel.traits.Thing interface, where the getFields() and getCore()
methods are defined. Internally, all declared traits are generated to extend this interface (in
addition to any others specified). This allows to preserve the wrapper with the soft fields which
would otherwise be lost.
8.10. RULE ATTRIBUTES
For the list of all rule attributes and their description, see Section 8.3.2, “Soft Keywords” .
See an example of rule attributes below:
rule "my rule"
salience 42
agenda-group "number-1"
when
...
8.10.1. Timer Attribute Example
This is what the timer attribute looks like:
timer(int: INITIAL_DELAY REPEAT_INTERVAL?)
timer(int: 30s)
timer(int: 30s 5m)
timer(cron: CRON_EXPRESSION)
timer(cron:* 0/15 * * * ?)
8.10.2. Timers
The following timers are available in Red Hat JBoss BRMS:
Interval
Interval (indicated by int:) timers follow the semantics of java.util.Timer objects, with an
initial delay and an optional repeat interval.
Cron
Cron (indicated by cron:) timers follow standard Unix cron expressions.
A rule controlled by a timer becomes active when it matches, and once for each individual match. Its
consequence is executed repeatedly, according to the timer’s settings. This stops as soon as the
condition doesn’t match any more.
Consequences are executed even after control returns from a call to fireUntilHalt. Moreover, the
Engine remains reactive to any changes made to the Working Memory. For instance, removing a fact
that was involved in triggering the timer rule’s execution causes the repeated execution to terminate,
CHAPTER 8. WORKING WITH RULES
127

or inserting a fact so that some rule matches will cause that rule to fire. But the Engine is not
continually active, only after a rule fires, for whatever reason. Thus, reactions to an insertion done
asynchronously will not happen until the next execution of a timer-controlled rule.
Disposing a session puts an end to all timer activity.
8.10.3. Cron Timer Example
This is what the Cron timer looks like:
rule "Send SMS every 15 minutes"
timer (cron:* 0/15 * * * ?)
when
$a : Alarm(on == true)
then
channels["sms"].insert(new Sms($a.mobileNumber, "The alarm is still
on");
end
8.10.4. Calendars
Calendars are used to control when rules can fire. Red Hat JBoss BRMS uses the Quartz calendar.
8.10.5. Quartz Calendar Example
This is what the Quartz calendar looks like:
Calendar weekDayCal =
QuartzHelper.quartzCalendarAdapter(org.quartz.Calendar quartzCal)
8.10.6. Registering Calendar
Procedure: Task
1. Start a StatefulKnowledgeSession.
2. Use the following code to register the calendar:
ksession.getCalendars().set("weekday", weekDayCal);
3. If you wish to utilize the calendar and a timer together, use the following code:
rule "Weekdays are high priority"
calendars "weekday"
timer (int:0 1h)
when
Alarm()
then
send("priority high - we have an alarm”);
end
rule "Weekend are low priority"
calendars "weekend"
Red Hat JBoss BPM Suite 6.4 Development Guide
128

timer (int:0 4h)
when
Alarm()
then
send("priority low - we have an alarm”);
end
8.10.7. Left Hand Side
The Left Hand Side (LHS) is a common name for the conditional part of the rule. It consists of zero or
more conditional elements. If the LHS is empty, it will be considered as a condition element that is
always true and it will be activated once, when a new WorkingMemory session is created.
8.10.8. Conditional Elements
Conditional elements work on one or more patterns. The most common conditional element is and. It is
implicit when you have multiple patterns in the LHS of a rule that is not connected in any way.
8.10.9. Rule Without Conditional Element Example
This is what a rule without a conditional element looks like:
rule "no CEs"
when
// empty
then
... // actions (executed once)
end
// The above rule is internally rewritten as:
rule "eval(true)"
when
eval( true )
then
... // actions (executed once)
end
8.11. PATTERNS
A pattern element is the most important conditional element. It can potentially match on each fact
that is inserted in the working memory. A pattern contains constraints and has an optional pattern
binding.
8.11.1. Pattern Example
This is what a pattern looks like:
rule "Two unconnected patterns"
when
Pattern1()
Pattern2()
then
CHAPTER 8. WORKING WITH RULES
129

... // actions
end
// The above rule is internally rewritten as:
rule "Two and connected patterns"
when
Pattern1()
and Pattern2()
then
... // actions
end
NOTE
An and cannot have a leading declaration binding. This is because a declaration can only
reference a single fact at a time, and when the and is satisfied it matches both facts.
8.11.2. Pattern Matching
A pattern matches against a fact of the given type. The type need not be the actual class of some fact
object. Patterns may refer to superclasses or even interfaces, thereby potentially matching facts from
many different classes. The constraints are defined inside parentheses.
8.11.3. Pattern Binding
Patterns can be bound to a matching object. This is accomplished using a pattern binding variable such
as $p.
8.11.4. Pattern Binding with Variable Example
This is what pattern binding using a variable looks like:
rule ...
when
$p : Person()
then
System.out.println("Person " + $p);
end
NOTE
The prefixed dollar symbol ($) is not mandatory.
8.11.5. Constraints
A constraint is an expression that returns true or false. For example, you can have a constraint that
states "five is smaller than six".
8.12. ELEMENTS AND VARIABLES
Red Hat JBoss BPM Suite 6.4 Development Guide
130

8.12.1. Property Access on Java Beans (POJOs)
Any bean property can be used directly. A bean property is exposed using a standard Java bean getter:
a method getMyProperty() (or isMyProperty() for a primitive boolean) which takes no
arguments and return something.
Red Hat JBoss BRMS uses the standard JDK Introspector class to do this mapping, so it follows the
standard Java bean specification.
WARNING
Property accessors must not change the state of the object in a way that may
effect the rules. The rule engine effectively caches the results of its matching in
between invocations to make it faster.
8.12.2. POJO Example
This is what the bean property looks like:
Person(age == 50)
// this is the same as:
Person(getAge() == 50)
The age property
The age property is written as age in DRL instead of the getter getAge().
Property accessors
You can use property access (age) instead of getters explicitly ( getAge()) because of
performance enhancements through field indexing.
8.12.3. Working with POJOs
Procedure: Task
1. Observe the example below:
2. To solve this, insert a fact that wraps the current date into working memory and update that
fact between fireAllRules as needed.
8.12.4. POJO Fallbacks
public int getAge() {
Date now = DateUtil.now(); // Do NOT do this.
return DateUtil.differenceInYears(now, birthday);
}
CHAPTER 8. WORKING WITH RULES
131

When working with POJOs, a fallback method is applied. If the getter of a property cannot be found, the
compiler will resort to using the property name as a method name and without arguments. Nested
properties are also indexed.
8.12.5. Fallback Example
This is what happens when a fallback is implemented:
Person(age == 50)
// If Person.getAge() does not exists, this falls back to:
Person(age() == 50)
This is what it looks like as a nested property:
Person(address.houseNumber == 50)
// this is the same as:
Person(getAddress().getHouseNumber() == 50)
WARNING
In a stateful session, care should be taken when using nested accessors as the
Working Memory is not aware of any of the nested values and does not know when
they change. Consider them immutable while any of their parent references are
inserted into the Working Memory. If you wish to modify a nested value you should
mark all of the outer facts as updated. In the above example, when the
houseNumber changes, any Person with that Address must be marked as
updated.
8.12.6. Java Expressions
Table 8.2. Java Expressions
Capability Example
You can use any Java expression that returns a
boolean as a constraint inside the parentheses of
a pattern. Java expressions can be mixed with other
expression enhancements, such as property access.
Person(age == 50)
You can change the evaluation priority by using
parentheses, as in any logic or mathematical
expression.
Person(age > 100 && (age % 10 ==
0))
Red Hat JBoss BPM Suite 6.4 Development Guide
132

You can reuse Java methods.
Person(Math.round(weight /
(height * height)) < 25.0)
Type coercion is always attempted if the field and
the value are of different types; exceptions will be
thrown if a bad coercion is attempted.
Person(age == "10") // "10" is
coerced to 10
Capability Example
WARNING
Methods must not change the state of the object in a way that may affect the rules.
Any method executed on a fact in the LHS should be a read only method.
WARNING
The state of a fact should not change between rule invocations (unless those facts
are marked as updated to the working memory on every change):
Person(System.currentTimeMillis() % 1000 == 0) // Do NOT do
this.
CHAPTER 8. WORKING WITH RULES
133

IMPORTANT
All operators have normal Java semantics except for == and !=.
The == operator has null-safe equals() semantics:
The != operator has null-safe !equals() semantics:
// Similar to: !java.util.Objects.equals(person.getFirstName(),
"John")
Person(firstName != "John")
8.12.7. Comma-Separated Operators
The comma character (,) is used to separate constraint groups. It has implicit and connective
semantics.
The comma operator is used at the top-level constraint as it makes them easier to read and the engine
will be able to optimize them.
8.12.8. Comma-Separated Operator Example
The following illustrates comma-separated scenarios in implicit and connective semantics:
// Person is at least 50 and weighs at least 80 kg.
Person(age > 50, weight > 80)
// Person is at least 50, weighs at least 80 kg and is taller than 2
meter.
Person(age > 50, weight > 80, height > 2)
NOTE
The comma (,) operator cannot be embedded in a composite constraint expression,
such as parentheses.
8.12.9. Binding Variables
You can bind properties to variables in Red Hat JBoss BRMS. It allows for faster execution and
performance.
8.12.10. Binding Variable Examples
This is an example of a property bound to a variable:
// Similar to: java.util.Objects.equals(person.getFirstName(),
"John")
// so (because "John" is not null) similar to:
// "John".equals(person.getFirstName())
Person(firstName == "John")
Red Hat JBoss BPM Suite 6.4 Development Guide
134

// Two people of the same age:
Person($firstAge : age) // binding
Person(age == $firstAge) // constraint expression
NOTE
For backwards compatibility reasons, it’s allowed (but not recommended) to mix a
constraint binding and constraint expressions as such:
// Not recommended:
Person($age : age * 2 < 100)
// Recommended (separates bindings and constraint expressions):
Person(age * 2 < 100, $age : age)
8.12.11. Unification
You can unify arguments across several properties. While positional arguments are always processed
with unification, the unification symbol, :=, exists for named arguments.
8.12.12. Unification Example
This is what unifying two arguments looks like:
Person($age := age)
Person($age := age)
8.12.13. Options and Operators in Red Hat JBoss BRMS
Date literal
The date format dd-mmm-yyyy is supported by default. You can customize this by providing an
alternative date format mask as the System property named drools.dateformat. If more control
is required, use a restriction.
List and Map access
You can directly access a List value by index.
Value key
You can directly access a Map value by key.
// Same as credentialMap.get("jsmith").isValid()
Person(credentialMap["jsmith"].valid)
Abbreviated combined relation condition
Cheese(bestBefore < "27-Oct-2009")
// Same as childList(0).getAge() == 18
Person(childList[0].age == 18)
CHAPTER 8. WORKING WITH RULES
135

This allows you to place more than one restriction on a field using the restriction connectives && or
\|\|. Grouping via parentheses is permitted, resulting in a recursive syntax pattern.
// Simple abbreviated combined relation condition using a single &&
Person(age > 30 && < 40)
// Complex abbreviated combined relation using groupings
Person(age ((> 30 && < 40) \|\| (> 20 && < 25)))
// Mixing abbreviated combined relation with constraint connectives
Person(age > 30 && < 40 \|\| location == "london")
Operators
Operators can be used on properties with natural ordering. For example, for Date fields, < means
before, for String fields, it means alphabetically lower.
Person(firstName < $otherFirstName)
Person(birthDate < $otherBirthDate)
Operator matches
Matches a field against any valid Java regular expression. Typically that regexp is a string literal,
but variables that resolve to a valid regexp are also allowed. It only applies on String properties.
Using matches against a null value always evaluates to false.
Cheese(type matches "(Buffalo)?\\S*Mozarella")
Operator not matches
The operator returns true if the String does not match the regular expression. The same rules apply
as for the matches operator. It only applies on String properties.
Cheese(type not matches "(Buffulo)?\\S*Mozarella")
The operator contains
The operator contains is used to check whether a field that is a Collection or array and contains
the specified value. It only applies on Collection properties.
CheeseCounter(cheeses contains "stilton") // contains with a String
literal
CheeseCounter(cheeses contains $var) // contains with a variable
The operator not contains
The operator not contains is used to check whether a field that is a Collection or array and does
not contain the specified value. It only applies on Collection properties.
CheeseCounter(cheeses not contains "cheddar") // not contains with a
String literal
CheeseCounter(cheeses not contains $var) // not contains with a variable
Red Hat JBoss BPM Suite 6.4 Development Guide
136

The operator memberOf
The operator memberOf is used to check whether a field is a member of a collection or array; that
collection must be a variable.
CheeseCounter(cheese memberOf $matureCheeses)
The operator not memberOf
The operator not memberOf is used to check whether a field is not a member of a collection or
array. That collection must be a variable.
CheeseCounter(cheese not memberOf $matureCheeses)
The operator soundslike
This operator is similar to matches, but it checks whether a word has almost the same sound (using
English pronunciation) as the given value.
// match cheese "fubar" or "foobar"
Cheese(name soundslike 'foobar')
The operator str
The operator str is used to check whether a field that is a String starts with or ends with a certain
value. It can also be used to check the length of the String.
Message(routingValue str[startsWith] "R1")
Message(routingValue str[endsWith] "R2")
Message(routingValue str[length] 17)
Compound Value Restriction
Compound value restriction is used where there is more than one possible value to match.
Currently only the in and not in evaluators support this. The second operand of this operator
must be a comma-separated list of values, enclosed in parentheses. Values may be given as
variables, literals, return values or qualified identifiers. Both evaluators are actually syntactic sugar,
internally rewritten as a list of multiple restrictions using the operators != and ==.
Person($cheese : favouriteCheese)
Cheese(type in ("stilton", "cheddar", $cheese))
Inline Eval Operator (deprecated)
An inline eval constraint can use any valid dialect expression as long as it results to a primitive
boolean. The expression must be constant over time. Any previously bound variable, from the
current or previous pattern, can be used; autovivification is also used to auto-create field binding
variables. When an identifier is found that is not a current variable, the builder looks to see if the
identifier is a field on the current object type, if it is, the field binding is auto-created as a variable of
the same name. This is called autovivification of field variables inside of inline eval’s.
CHAPTER 8. WORKING WITH RULES
137

Person(girlAge : age, sex = "F")
Person(eval(age == girlAge + 2), sex = 'M') // eval() is actually
obsolete in this example
8.12.14. Operator Precedence
Table 8.3. Operator Precedence
Operator Type Operators Notes
(nested) property access .Not normal Java semantics.
List/Map access [ ] Not normal Java semantics.
constraint binding :Not normal Java semantics.
multiplicative * /%
additive + -
shift << >> >>>
relational < > <= >=
instanceof
equality == != Does not use normal Java (not) same
semantics: uses (not) equals semantics
instead.
non-short circuiting AND &
non-short circuiting
exclusive OR
^
non-short circuiting
inclusive OR
|
logical AND &&
logical OR ||
ternary ? :
comma-separated AND ,Not normal Java semantics.
8.12.15. Fine Grained Property Change Listeners
Red Hat JBoss BPM Suite 6.4 Development Guide
138

This feature allows the pattern matching to only react to modification of properties actually
constrained or bound inside of a given pattern. This helps with performance and recursion and avoid
artificial object splitting.
NOTE
By default this feature is off in order to make the behavior of the rule engine backward
compatible with the former releases. When you want to activate it on a specific bean you
have to annotate it with @propertyReactive.
8.12.16. Fine Grained Property Change Listener Example
DRL example
declare Person
@propertyReactive
firstName : String
lastName : String
end
Java class example
@PropertyReactive
public static class Person {
private String firstName;
private String lastName;
}
8.12.17. Working with Fine Grained Property Change Listeners
Using these listeners means you do not need to implement the no-loop attribute to avoid an infinite
recursion. The engine recognizes that the pattern matching is done on the property while the RHS of
the rule modifies other the properties. On Java classes, you can also annotate any method to say that
its invocation actually modifies other properties.
8.12.18. Using Patterns with @watch
Annotating a pattern with @watch allows you to modify the inferred set of properties for which that
pattern will react. The properties named in the @watch annotation are added to the ones automatically
inferred. You can explicitly exclude one or more of them by beginning their name with a ! and to make
the pattern to listen for all or none of the properties of the type used in the pattern respectively with
the wildcards * and !*.
8.12.19. @watch Example
This is the @watch annotation in a rule’s LHS:
// Listens for changes on both firstName (inferred) and lastName:
Person(firstName == $expectedFirstName) @watch(lastName)
// Listens for all the properties of the Person bean:
Person(firstName == $expectedFirstName) @watch(*)
CHAPTER 8. WORKING WITH RULES
139

// Listens for changes on lastName and explicitly exclude firstName:
Person(firstName == $expectedFirstName) @watch(lastName, !firstName)
// Listens for changes on all the properties except the age one:
Person(firstName == $expectedFirstName) @watch(*, !age)
NOTE
Since it does not make sense to use this annotation on a pattern using a type not
annotated with @PropertyReactive the rule compiler will raise a compilation error if
you try to do so. Also the duplicated usage of the same property in @watch (for example
like in: @watch(firstName, ! firstName)) will end up in a compilation error.
8.12.20. Using @PropertySpecificOption
You can enable @watch by default or completely disallow it using the on option of the
KnowledgeBuilderConfiguration. This new PropertySpecificOption can have one of the
following 3 values:
DISABLED: the feature is turned off and all the other related annotations are just ignored.
ALLOWED: this is the default behavior: types are not property reactive unless they are not
annotated with @PropertySpecific.
ALWAYS: all types are property reactive by default.
Alternatively, you can use the drools.propertySpecific system property. For example, if you use
Red Hat JBoss EAP, add the property into
EAP_HOME/standalone/configuration/standalone.xml:
8.12.21. Basic Conditional Elements
and
The conditional element and is used to group other conditional elements into a logical conjunction.
Red Hat JBoss BRMS supports both prefix and and infix and. It supports explicit grouping with
parentheses. You can also use traditional infix and prefix and.
//infixAnd
Cheese(cheeseType : type) and Person(favouriteCheese == cheeseType)
//infixAnd with grouping
(Cheese(cheeseType : type) and (Person(favouriteCheese == cheeseType) or
Person(favouriteCheese == cheeseType))
Prefix and is also supported:
<system-properties>
...
<property name="drools.propertySpecific" value="DISABLED"/>
...
</system-properties>
Red Hat JBoss BPM Suite 6.4 Development Guide
140

(and Cheese(cheeseType : type) Person(favouriteCheese == cheeseType))
The root element of the LHS is an implicit prefix and and does not need to be specified:
when
Cheese(cheeseType : type)
Person(favouriteCheese == cheeseType)
then
...
or
This is a shortcut for generating two or more similar rules. Red Hat JBoss BRMS supports both
prefix or and infix or. You can use traditional infix, prefix and explicit grouping parentheses.
//infixOr
Cheese(cheeseType : type) or Person(favouriteCheese == cheeseType)
//infixOr with grouping
(Cheese(cheeseType : type) or
(Person(favouriteCheese == cheeseType) and
Person(favouriteCheese == cheeseType))
(or Person(sex == "f", age > 60)
Person(sex == "m", age > 65)
Allows for optional pattern binding. Each pattern must be bound separately.
pensioner : (Person(sex == "f", age > 60) or Person(sex == "m", age >
65))
(or pensioner : Person(sex == "f", age > 60)
pensioner : Person(sex == "m", age > 65))
not
This checks to ensure an object specified as absent is not included in the Working Memory. It may
be followed by parentheses around the condition elements it applies to. In a single pattern you can
omit the parentheses.
// Brackets are optional:
not Bus(color == "red")
// Brackets are optional:
not (Bus(color == "red", number == 42))
// "not" with nested infix and - two patterns,
// brackets are requires:
not (Bus(color == "red") and
Bus(color == "blue"))
exists
CHAPTER 8. WORKING WITH RULES
141

This checks the working memory to see if a specified item exists. The keyword exists must be
followed by parentheses around the CEs that it applies to. In a single pattern you can omit the
parentheses.
exists Bus(color == "red")
// brackets are optional:
exists (Bus(color == "red", number == 42))
// "exists" with nested infix and,
// brackets are required:
exists (Bus(color == "red") and
Bus(color == "blue"))
NOTE
The behavior of the Conditional Element or is different from the connective || for
constraints and restrictions in field constraints. The engine cannot interpret the
Conditional Element or. Instead, a rule with or is rewritten as a number of subrules. This
process ultimately results in a rule that has a single or as the root node and one subrule
for each of its CEs. Each subrule can activate and fire like any normal rule; there is no
special behavior or interaction between these subrules.
8.12.22. Conditional Element forall
This element evaluates to true when all facts that match the first pattern match all the remaining
patterns. It is a scope delimiter. Therefore, it can use any previously bound variable, but no variable
bound inside it will be available for use outside of it.
forall can be nested inside other CEs. For instance, forall can be used inside a not CE. Only single
patterns have optional parentheses, so with a nested forall parentheses must be used.
8.12.23. forall Examples
Evaluating to true
rule "All English buses are red"
when
forall($bus : Bus(type == 'english')
Bus(this == $bus, color = 'red'))
then
// all English buses are red
end
Single pattern forall
rule "All buses are red"
when
forall(Bus(color == 'red'))
then
// all Bus facts are red
end
Multi-pattern forall
Red Hat JBoss BPM Suite 6.4 Development Guide
142

rule "All employees have health and dental care programs"
when
forall($emp : Employee()
HealthCare(employee == $emp)
DentalCare(employee == $emp))
then
// all employees have health and dental care
end
Nested forall
rule "Not all employees have health and dental care"
when
not (forall($emp : Employee()
HealthCare(employee == $emp)
DentalCare(employee == $emp)))
then
// not all employees have health and dental care
end
8.12.24. Conditional Element from
The conditional element from enables users to specify an arbitrary source for data to be matched by
LHS patterns. This allows the engine to reason over data not in the Working Memory. The data source
could be a sub-field on a bound variable or the results of a method call. It is a powerful construction
that allows out of the box integration with other application components and frameworks. One
common example is the integration with data retrieved on-demand from databases using hibernate
named queries.
The expression used to define the object source is any expression that follows regular MVEL syntax.
Therefore, it allows you to easily use object property navigation, execute method calls and access
maps and collections elements.
IMPORTANT
Using from with lock-on-active rule attribute can result in rules not being fired.
There are several ways to address this issue:
Avoid the use of from when you can assert all facts into working memory or use
nested object references in your constraint expressions (shown below).
Place the variable assigned used in the modify block as the last sentence in
your condition (LHS).
Avoid the use of lock-on-active when you can explicitly manage how rules
within the same rule-flow group place activations on one another.
8.12.25. from Examples
Reasoning and binding on patterns
rule "Validate zipcode"
CHAPTER 8. WORKING WITH RULES
143

when
Person($personAddress : address)
Address(zipcode == "23920W") from $personAddress
then
// zip code is ok
end
Using a graph notation
rule "Validate zipcode"
when
$p : Person()
$a : Address(zipcode == "23920W") from $p.address
then
// zip code is ok
end
Iterating over all objects
rule "Apply 10% discount to all items over US$ 100,00 in an order"
when
$order : Order()
$item : OrderItem( value > 100) from $order.items
then
// apply discount to $item
end
Use with lock-on-active
rule "Assign people in North Carolina (NC) to sales region 1"
ruleflow-group "test"
lock-on-active true
when
$p : Person(address.state == "NC")
then
modify ($p) {} // Assign person to sales region 1 in a modify block
end
rule "Apply a discount to people in the city of Raleigh"
ruleflow-group "test"
lock-on-active true
when
$p : Person(address.city == "Raleigh")
then
modify ($p) {} //Apply discount to person in a modify block
end
8.12.26. Conditional Element collect
The conditional element collect allows rules to reason over a collection of objects obtained from the
given source or from the working memory. In First Oder Logic terms this is the cardinality quantifier.
The result pattern of collect can be any concrete class that implements the
Red Hat JBoss BPM Suite 6.4 Development Guide
144

java.util.Collection interface and provides a default no-arg public constructor. You can use Java
collections like ArrayList, LinkedList and HashSet or your own class, as long as it implements the
java.util.Collection interface and provide a default no-arg public constructor.
Variables bound before the collect CE are in the scope of both source and result patterns and
therefore you can use them to constrain both your source and result patterns. Any binding made inside
collect is not available for use outside of it.
8.12.27. Conditional Element accumulate
The conditional element accumulate is a more flexible and powerful form of the collect element
and allows a rule to iterate over a collection of objects while executing custom actions for each of the
elements. The accumulate element returns a result object.
The element accumulate supports the use of predefined accumulate functions, as well as the use of
inline custom code. However, using inline custom code is not recommended, as it is harder to maintain
and might lead to code duplication. On the other hand, accumulate functions are easier to test and
reuse.
The conditional element accumulate supports multiple different syntaxes. The preferred is the top-
level syntax (as noted below), but all other syntaxes are supported as well for backward compatibility.
Top-Level accumulate Syntax
The top-level accumulate syntax is the most compact and flexible. The simplified syntax is as follows:
accumulate(SOURCE_PATTERN ; FUNCTIONS [;CONSTRAINTS])
Example 8.2. Top-Level accumulate Syntax Example
rule "Raise Alarm"
when
$s : Sensor()
accumulate(Reading(sensor == $s, $temp : temperature);
$min : min($temp),
$max : max($temp),
$avg : average($temp);
$min < 20, $avg > 70)
then
// raise the alarm
end
In the example above, min, max, and average are accumulate functions that calculate the minimum,
maximum, and average temperature values over all the readings for each sensor.
Built-in accumulate Functions
Only user-defined custom accumulate functions have to be explicitly imported. The following
accumulate functions are imported automatically by the engine:
average
min
max
CHAPTER 8. WORKING WITH RULES
145

count
sum
collectList
collectSet
These common functions accept any expression as an input. For instance, if you want to calculate an
average profit on all items of an order, you can write a rule using the average function as follows:
rule "Average Profit"
when
$order : Order()
accumulate(
OrderItem(order == $order, $cost : cost, $price : price);
$avgProfit : average(1 - $cost / $price))
then
// average profit for $order is $avgProfit
end
Accumulate Functions Pluggability
Accumulate functions are all pluggable; if needed, custom and domain-specific functions can be easily
added to the engine and rules can start to use them without any restrictions.
To implement a new accumulate function, create a Java class that implements the
org.kie.api.runtime.rule.AccumulateFunction interface. To use the function in the rules,
import it using the import accumulate statement:
import accumulate CLASS_NAME FUNCTION_NAME
Example 8.3. Importing and Using Custom Accumulate Function
import accumulate some.package.VarianceFunction variance
rule "Calculate Variance"
when
accumulate(Test($s : score), $v : variance($s))
then
// variance of the test scores is $v
end
Example 8.4. Implementation of average Function
As an example of an accumulate function, see the following implementation of the average
function:
import java.io.Externalizable;
import java.io.IOException;
import java.io.ObjectInput;
import java.io.ObjectOutput;
import java.io.Serializable;
Red Hat JBoss BPM Suite 6.4 Development Guide
146

import org.kie.api.runtime.rule.AccumulateFunction;
/**
* Implementation of an accumulator capable of calculating average
values.
*/
public class AverageAccumulateFunction implements AccumulateFunction {
public void readExternal(ObjectInput in) throws IOException,
ClassNotFoundException {}
public void writeExternal(ObjectOutput out) throws IOException {}
public static class AverageData implements Externalizable {
public int count = 0;
public double total = 0;
public AverageData() {}
public void readExternal(ObjectInput in) throws IOException,
ClassNotFoundException {
count = in.readInt();
total = in.readDouble();
}
public void writeExternal(ObjectOutput out) throws IOException {
out.writeInt(count);
out.writeDouble(total);
}
}
/* (non-Javadoc)
* @see org.kie.base.accumulators.AccumulateFunction#createContext()
*/
public Serializable createContext() {
return new AverageData();
}
/* (non-Javadoc)
* @see
org.kie.base.accumulators.AccumulateFunction#init(java.lang.Object)
*/
public void init(Serializable context) throws Exception {
AverageData data = (AverageData) context;
data.count = 0;
data.total = 0;
}
/* (non-Javadoc)
* @see
org.kie.base.accumulators.AccumulateFunction#accumulate(java.lang.Object
,
* java.lang.Object)
*/
public void accumulate(Serializable context, Object value) {
AverageData data = (AverageData) context;
CHAPTER 8. WORKING WITH RULES
147

For a list of Maven dependencies, see example Embedded jBPM Engine Dependencies . If you use
Red Hat JBoss BRMS, see Embedded Drools Engine Dependencies .
Alternative Syntax
Previous accumulate syntaxes are still supported for backward compatibility.
In case the rule uses a single accumulate function on a given accumulate element, you can add a
pattern for the result object and use the from keyword to link it to the accumulate result. See the
following example:
Example 8.5. Rule with Alternative Syntax
rule "Apply 10% Discount on Orders over US $100.00"
when
$order : Order()
data.count++;
data.total += ((Number) value).doubleValue();
}
/* (non-Javadoc)
* @see
org.kie.base.accumulators.AccumulateFunction#reverse(java.lang.Object,
* java.lang.Object)
*/
public void reverse(Serializable context, Object value) throws
Exception {
AverageData data = (AverageData) context;
data.count--;
data.total -= ((Number) value).doubleValue();
}
/* (non-Javadoc)
* @see
org.kie.base.accumulators.AccumulateFunction#getResult(java.lang.Object)
*/
public Object getResult(Serializable context) throws Exception {
AverageData data = (AverageData) context;
return new Double(data.count == 0 ? 0 : data.total / data.count);
}
/* (non-Javadoc)
* @see org.kie.base.accumulators.AccumulateFunction#supportsReverse()
*/
public boolean supportsReverse() {
return true;
}
/**
* {@inheritDoc}
*/
public Class< ? > getResultType() {
return Number.class;
}
}
Red Hat JBoss BPM Suite 6.4 Development Guide
148

$total : Number(doubleValue > 100)
from accumulate(OrderItem(order == $order, $value : value),
sum($value))
then
# apply discount on $order
end
In this example, the element accumulate uses only one function – sum. In this case, it is possible to
write a pattern for the result type of the accumulate function with the constraints inside.
IMPORTANT
Note that it is not possible to use both the return type and the function binding in the
same accumulate statement.
accumulate with Inline Custom Code
Instead of using the accumulate functions, you can define inline custom code.
WARNING
The use of accumulate with inline custom code is not recommended. It is difficult
to maintain and test the rules, as well as reuse the code. Implementing your own
accumulate functions allows you to test and use them easily.
The general syntax of the accumulate with inline custom code is as follows:
RESULT_PATTERN from accumulate(
SOURCE_PATTERN,
init(INIT_CODE),
action(ACTION_CODE),
reverse(REVERSE_CODE),
result(RESULT_EXPRESSION))
RESULT_PATTERN
A regular pattern that the engine tries to match against the object returned from the
RESULT_EXPRESSION.
If the attempt succeeds, the accumulate conditional element returns true and the engine
proceeds with an evaluation of the next conditional element in the rule. In the second case,
accumulate returns false and the engine stops evaluating conditional elements for this rule.
SOURCE_PATTERN
A regular pattern that the engine tries to match against each of the source objects.
INIT_CODE
A semantic block of code in the selected dialect that is executed once for each tuple before
iterating over the source objects.
CHAPTER 8. WORKING WITH RULES
149

ACTION_CODE
A semantic block of code in the selected dialect that is executed for each of the source objects.
REVERSE_CODE
An optional semantic block of code in the selected dialect that is executed for each source object
that no longer matches the source pattern.
The objective of this code block is to undo any calculation done in the ACTION_CODE block, so that
the engine can do decremental calculation when a source object is modified or retracted. This
significantly improves the performance of these operations.
RESULT_EXPRESSION
A semantic expression in the selected dialect that is executed after all source objects are iterated.
Example 8.6. Example of Inline Custom Code
rule "Apply 10% Discount on Orders over US $100.00"
when
$order : Order()
$total : Number(doubleValue > 100)
from accumulate(OrderItem(order == $order, $value : value),
init(double total = 0;),
action(total += $value;),
reverse(total -= $value;),
result(total))
then
# apply discount on $order
end
In this example, the engine executes the INIT_CODE for each Order in the working memory,
initializing the total variable to zero. The engine then iterates over all OrderItem objects for that
Order, executing the action for each one. After the iteration, the engine returns the value
corresponding to the RESULT_EXPRESSION (in this case, a value of the total variable). Finally, the
engine tries to match the result with the Number pattern. If the doubleValue is greater than 100, the
rule fires.
The example is using Java programming language as a semantic dialect. In this case, a semicolon as a
statement delimiter is mandatory in the init, action, and reverse code blocks. However, since the
result is an expression, it does not require a semicolon. If you want to use any other dialect, note that
you have to observe the principles of its specific syntax.
Custom Objects
The accumulate conditional element can be used to execute any action on source objects. The
following example instantiates and populates a custom object:
Example 8.7. Instantiating Custom Objects
rule "accumulate Using Custom Objects"
when
$person : Person($likes : likes)
$cheesery : Cheesery(totalAmount > 100)
from accumulate($cheese : Cheese(type == $likes),
init(Cheesery cheesery = new Cheesery();),
Red Hat JBoss BPM Suite 6.4 Development Guide
150

action(cheesery.addCheese($cheese);),
reverse(cheesery.removeCheese($cheese);),
result(cheesery));
then
// do something
end
8.12.28. Conditional Element eval
The conditional element eval is essentially a catch-all which allows any semantic code (that returns a
primitive boolean) to be executed. This code can refer to variables that were bound in the LHS of the
rule, and functions in the rule package. Overuse of eval reduces the declarativeness of your rules and
can result in a poorly performing engine. While eval can be used anywhere in the patterns, the best
practice is to add it as the last conditional element in the LHS of a rule.
Evals cannot be indexed and thus are not as efficient as field constraints. However this makes them
ideal for being used when functions return values that change over time, which is not allowed within
field constraints.
8.12.29. eval Conditional Element Examples
This is what eval looks like in use:
p1 : Parameter()
p2 : Parameter()
eval(p1.getList().containsKey( p2.getItem()))
p1 : Parameter()
p2 : Parameter()
// call function isValid in the LHS
eval(isValid( p1, p2))
8.12.30. Right Hand Side
The Right Hand Side (RHS) is a common name for the consequence part of a rule. The main purpose of
the RHS is to insert, retract (delete), or modify working memory data. The RHS usually contains a list of
actions to be executed and should be kept small, thus keeping it declarative and readable.
NOTE
In case you need imperative or conditional code in the RHS, divide the rule into more
rules.
8.12.31. RHS Convenience Methods
See the following list of the RHS convenience methods:
update(OBJECT, HANDLE);
update(OBJECT);
insert(OBJECT);
CHAPTER 8. WORKING WITH RULES
151

insertLogical(OBJECT);
retract(HANDLE);
For more information, see Section 8.2.1, “Accessing Working Memory” .
8.12.32. Convenience Methods Using Drools Variable
The call drools.halt() terminates rule execution immediately. This is required for
returning control to the point whence the current session was put to work with
fireUntilHalt().
Methods insert(Object o), update(Object o) and retract(Object o) can be called
on drools as well, but due to their frequent use they can be called without the object
reference.
drools.getWorkingMemory() returns the WorkingMemory object.
drools.setFocus(String s) sets the focus to the specified agenda group.
drools.getRule().getName(), called from a rule’s RHS, returns the name of the rule.
drools.getTuple() returns the Tuple that matches the currently executing rule, and
drools.getActivation() delivers the corresponding Activation. (These calls are useful for
logging and debugging purposes.)
8.12.33. Convenience Methods Using kcontext Variable
The call kcontext.getKieRuntime().halt() terminates rule execution immediately.
The accessor getAgenda() returns a reference to the session’s Agenda, which in turn
provides access to the various rule groups: activation groups, agenda groups, and rule flow
groups. A fairly common paradigm is the activation of some agenda group, which could be done
with the lengthy call:
You can achieve the same using drools.setFocus("CleanUp").
To run a query, you call getQueryResults(String query), whereupon you may process
the results.
A set of methods dealing with event management lets you add and remove event listeners for
the Working Memory and the Agenda.
Method getKieBase() returns the KieBase object, the backbone of all the Knowledge in
your system, and the originator of the current session.
You can manage globals with setGlobal(…), getGlobal(…) and getGlobals().
Method getEnvironment() returns the runtime’s Environment.
// Give focus to the agenda group CleanUp:
kcontext.getKieRuntime().getAgenda().getAgendaGroup("CleanUp").setFo
cus();
Red Hat JBoss BPM Suite 6.4 Development Guide
152

8.12.34. Modify Statement
modify
This provides a structured approach to fact updates. It combines the update operation with a
number of setter calls to change the object’s fields.
modify (FACT_EXPRESSION)
{
EXPRESSION [, EXPRESSION]*
}
The parenthesized FACT_EXPRESSION must yield a fact object reference. The expression list in the
block should consist of setter calls for the given object, to be written without the usual object
reference, which is automatically prepended by the compiler.
rule "Modify stilton"
when
$stilton : Cheese(type == "stilton")
then
modify($stilton){
setPrice(20),
setAge("overripe")
}
end
8.12.35. Query Examples
NOTE
To return the results use ksession.getQueryResults("name"), where "name" is
the query’s name. This returns a list of query results, which allow you to retrieve the
objects that matched the query.
Query for people over the age of 30
query "People over the age of 30"
person : Person(age > 30)
end
Query for people over the age of X, and who live in Y
query "People over the age of x" (int x, String y)
person : Person(age > x, location == y)
end
8.12.36. QueryResults Example
We iterate over the returned QueryResults using a standard for loop. Each element is a
QueryResultsRow which we can use to access each of the columns in the tuple. These columns can be
accessed by bound declaration name or index position:
CHAPTER 8. WORKING WITH RULES
153

8.12.37. Queries Calling Other Queries
Queries can call other queries. This combined with optional query arguments provides derivation query
style backward chaining. Positional and named syntax is supported for arguments. It is also possible to
mix both positional and named, but positional must come first, separated by a semi colon. Literal
expressions can be passed as query arguments, but you cannot mix expressions with variables.
NOTE
Using the ? symbol in this process means the query is pull only and once the results are
returned you will not receive further results as the underlying data changes.
8.12.38. Queries Calling Other Queries Example
Query calling another query
declare Location
thing : String
location : String
end
query isContainedIn(String x, String y)
Location(x, y;)
or
(Location(z, y;) and ?isContainedIn(x, z;))
end
Using live queries to reactively receive changes over time from query results
query isContainedIn(String x, String y)
Location(x, y;)
or
(Location(z, y;) and isContainedIn(x, z;))
end
rule look when
Person($l : likes)
isContainedIn($l, 'office';)
then
insertLogical($l 'is in the office');
end
QueryResults results = ksession.getQueryResults("people over the age of
30");
System.out.println("we have " + results.size() + " people over the age of
30");
System.out.println("These people are are over 30:");
for (QueryResultsRow row : results) {
Person person = (Person) row.get("person");
System.out.println(person.getName() + "\n");
}
Red Hat JBoss BPM Suite 6.4 Development Guide
154

8.12.39. Unification for Derivation Queries
Red Hat JBoss BRMS supports unification for derivation queries. This means that arguments are
optional. It is possible to call queries from Java leaving arguments unspecified using the static field
org.drools.runtime.rule.Variable.v. You must use v and not an alternative instance of
Variable. These are referred to as out arguments.
NOTE
The query itself does not declare at compile time whether an argument is in or an out.
This can be defined purely at runtime on each use.
8.13. SEARCHING WORKING MEMORY USING QUERY
8.13.1. Queries
Queries are used to retrieve fact sets based on patterns, as they are used in rules. Patterns may make
use of optional parameters. Queries can be defined in the Knowledge Base, from where they are called
up to return the matching results. While iterating over the result collection, any identifier bound in the
query can be used to access the corresponding fact or fact field by calling the get method with the
binding variable’s name as its argument. If the binding refers to a fact object, its FactHandle can be
retrieved by calling getFactHandle, again with the variable’s name as the parameter. Illustrated
below is a query example:
8.13.2. Live Queries
Invoking queries and processing the results by iterating over the returned set is not a good way to
monitor changes over time.
To alleviate this, Red Hat JBoss BRMS provides live queries, which have a listener attached instead of
returning an iterable result set. These live queries stay open by creating a view and publishing change
events for the contents of this view. To activate, start your query with parameters and listen to
changes in the resulting view. The dispose method terminates the query and discontinues this
reactive scenario.
8.13.3. ViewChangedEventListener Implementation Example
QueryResults results = ksession.getQueryResults("my query", new Object[]
{"string"});
for (QueryResultsRow row : results) {
System.out.println(row.get("varName"));
}
final List updated = new ArrayList();
final List removed = new ArrayList();
final List added = new ArrayList();
ViewChangedEventListener listener = new ViewChangedEventListener() {
public void rowUpdated(Row row) {
updated.add(row.get("$price"));
}
public void rowRemoved(Row row) {
CHAPTER 8. WORKING WITH RULES
155

NOTE
For an example of Glazed Lists integration for live queries, read the Glazed Lists
examples for Drools Live Querries article.
8.14. DOMAIN SPECIFIC LANGUAGES (DSLS)
Domain Specific Languages (or DSLs) are a way of creating a rule language that is dedicated to your
problem domain. A set of DSL definitions consists of transformations from DSL "sentences" to DRL
constructs, which lets you use of all the underlying rule language and engine features. You can write
rules in DSL rule (or DSLR) files, which will be translated into DRL files.
DSL and DSLR files are plain text files and you can use any text editor to create and modify them.
There are also DSL and DSLR editors you can use, both in the IDE as well as in the web based BRMS,
although they may not provide you with the full DSL functionality.
8.14.1. DSL Editor
The DSL editor provides a tabular view of the mapping of Language to Rule Expressions. The Language
Expression feeds the content assistance for the rule editor so that it can suggest Language
Expressions from the DSL configuration. The rule editor loads the DSL configuration when the rule
resource is loaded for editing.
NOTE
DSL feature is useful for simple use cases for non technical users to easily define rules
based on sentence snippets. For more complex use cases, we recommend you to use
other advanced features like decision tables and DRL rules, that are more expressive
and flexible.
8.14.2. Using DSLs
DSLs can serve as a layer of separation between rule authoring (and rule authors) and the technical
intricacies resulting from the modeling of domain object and the rule engine’s native language and
methods. A DSL hides implementation details and focuses on the rule logic proper. DSL sentences can
also act as "templates" for conditional elements and consequence actions that are used repeatedly in
your rules, possibly with minor variations. You may define DSL sentences as being mapped to these
repeated phrases, with parameters providing a means for accommodating those variations.
removed.add(row.get("$price"));
}
public void rowAdded(Row row) {
added.add(row.get("$price"));
}
}
// Open the LiveQuery:
LiveQuery query = ksession.openLiveQuery("cars", new Object[] {"sedan",
"hatchback"}, listener);
...
query.dispose() // calling dispose to terminate the live query
Red Hat JBoss BPM Suite 6.4 Development Guide
156

8.14.3. DSL Example
[when]Something is {colour}=Something(colour=="{colour}")
[when] indicates the scope of the expression (that is, whether it is valid for the LHS or the RHS of a
rule).
The part after the bracketed keyword is the expression that you use in the rule.
The part to the right of the equal sign (=) is the mapping of the expression into the rule language. The
form of this string depends on its destination, RHS or LHS. If it is for the LHS, then it ought to be a term
according to the regular LHS syntax; if it is for the RHS then it might be a Java statement.
8.14.4. About DSL Parser
Whenever the DSL parser matches a line from the rule file written in the DSL with an expression in the
DSL definition, it performs three steps of string manipulation:
The DSL extracts the string values appearing where the expression contains variable names in
brackets.
The values obtained from these captures are interpolated wherever that name occurs on the
right hand side of the mapping.
The interpolated string replaces whatever was matched by the entire expression in the line of
the DSL rule file.
NOTE
You can use (for instance) a ? to indicate that the preceding character is optional. One
good reason to use this is to overcome variations in natural language phrases of your
DSL. But, given that these expressions are regular expression patterns, this means that
all wildcard characters in Java’s pattern syntax have to be escaped with a preceding
backslash (\).
8.14.5. About DSL Compiler
The DSL compiler transforms DSL rule files line by line. If you do not wish for this to occur, ensure that
the captures are surrounded by characteristic text (words or single characters). As a result, the
matching operation done by the parser plucks out a substring from somewhere within the line. In the
example below, quotes are used as distinctive characters. The characters that surround the capture
are not included during interpolation, just the contents between them.
8.14.6. DSL Syntax Examples
Quotes
Use quotes for textual data that a rule editor may want to enter. You can also enclose the capture
with words to ensure that the text is correctly matched.
[when]something is "{color}"=Something(color=="{color}")
[when]another {state} thing=OtherThing(state=="{state}"
Braces
CHAPTER 8. WORKING WITH RULES
157

In a DSL mapping, the braces "{" and "}" should only be used to enclose a variable definition or
reference, resulting in a capture. If they should occur literally, either in the expression or within the
replacement text on the right hand side, they must be escaped with a preceding backslash (\).
[then]do something= if (foo) \{ doSomething(); \}
Mapping with correct syntax example
# This is a comment to be ignored.
[when]There is a person with name of "{name}"=Person(name=="{name}")
[when]Person is at least {age} years old and lives in "
{location}"=Person(age >= {age}, location=="{location}")
[then]Log "{message}"=System.out.println("{message}");
[when]And = and
Expanded DSL example
There is a person with name of "Kitty"
==> Person(name="Kitty")
Person is at least 42 years old and lives in "Atlanta"
==> Person(age >= 42, location="Atlanta")
Log "boo"
==> System.out.println("boo");
There is a person with name of "Bob" and Person is at least 30 years old
and lives in "Utah"
==> Person(name="Bob") and Person(age >= 30, location="Utah")
NOTE
If you are capturing plain text from a DSL rule line and want to use it as a string literal in
the expansion, you must provide the quotes on the right hand side of the mapping.
8.14.7. Chaining DSL Expressions
DSL expressions can be chained together one one line to be used at once. It must be clear where one
ends and the next one begins and where the text representing a parameter ends. Otherwise you risk
getting all the text until the end of the line as a parameter value. The DSL expressions are tried, one
after the other, according to their order in the DSL definition file. After any match, all remaining DSL
expressions are investigated, too.
8.14.8. Adding Constraints to Facts
Expressing LHS conditions
The DSL facility allows you to add constraints to a pattern by a simple convention: if your DSL
expression starts with a hyphen (minus character, -) it is assumed to be a field constraint and,
consequently, is is added to the last pattern line preceding it.
In the example, the class Cheese, has these fields: type, price, age, and country. You can express
some LHS condition in normal DRL.
Cheese(age < 5, price == 20, type=="stilton", country=="ch")
Red Hat JBoss BPM Suite 6.4 Development Guide
158

DSL definitions
The DSL definitions given in this example result in three DSL phrases which may be used to create
any combination of constraint involving these fields.
[when]There is a Cheese with=Cheese()
[when]- age is less than {age}=age<{age}
[when]- type is '{type}'=type=='{type}'
[when]- country equal to '{country}'=country=='{country}'
-
The parser will pick up a line beginning with - and add it as a constraint to the preceding pattern,
inserting a comma when it is required.
There is a Cheese with
- age is less than 42
- type is 'stilton'
Cheese(age<42, type=='stilton')
Defining DSL phrases
Defining DSL phrases for various operators and even a generic expression that handles any field
constraint reduces the amount of DSL entries.
[when][]is less than or equal to=<=
[when][]is less than=<
[when][]is greater than or equal to=>=
[when][]is greater than=>
[when][]is equal to===
[when][]equals===
[when][]There is a Cheese with=Cheese()
DSL definition rule
There is a Cheese with
- age is less than 42
- rating is greater than 50
- type equals 'stilton'
In this specific case, a phrase such as "is less than" is replaced by <, and then the line matches the
last DSL entry. This removes the hyphen, but the final result is still added as a constraint to the
preceding pattern. After processing all of the lines, the resulting DRL text is:
Cheese(age<42, rating > 50, type=='stilton')
NOTE
The order of the entries in the DSL is important if separate DSL expressions are
intended to match the same line, one after the other.
8.14.9. Tips for Developing DSLs
CHAPTER 8. WORKING WITH RULES
159

Write representative samples of the rules your application requires and test them as you
develop.
Rules, both in DRL and in DSLR, refer to entities according to the data model representing the
application data that should be subject to the reasoning process defined in rules.
Writing rules is easier if most of the data model’s types are facts.
Mark variable parts as parameters. This provides reliable leads for useful DSL entries.
You may postpone implementation decisions concerning conditions and actions during this
first design phase by leaving certain conditional elements and actions in their DRL form by
prefixing a line with a greater sign (">"). (This is also handy for inserting debugging
statements.)
New rules can be written by reusing the existing DSL definitions, or by adding a parameter to
an existing condition or consequence entry.
Keep the number of DSL entries small. Using parameters lets you apply the same DSL
sentence for similar rule patterns or constraints.
8.14.10. DSL and DSLR Reference
A DSL file is a text file in a line-oriented format. Its entries are used for transforming a DSLR file into a
file according to DRL syntax:
A line starting with # or // (with or without preceding white space) is treated as a comment. A
comment line starting with #/ is scanned for words requesting a debug option, see below.
Any line starting with an opening bracket ([) is assumed to be the first line of a DSL entry
definition.
Any other line is appended to the preceding DSL entry definition, with the line end replaced by
a space.
8.14.11. DSL Entry Description
A DSL entry consists of the following four parts:
1. A scope definition, written as one of the keywords when or condition, then or
consequence, * and keyword, enclosed in brackets ( [ and ]). This indicates whether the DSL
entry is valid for the condition or the consequence of a rule, or both. A scope indication of
keyword means that the entry has global significance, that is, it is recognized anywhere in a
DSLR file.
2. A type definition, written as a Java class name, enclosed in brackets. This part is optional
unless the next part begins with an opening bracket. An empty pair of brackets is valid, too.
3. A DSL expression consists of a (Java) regular expression, with any number of embedded
variable definitions, terminated by an equal sign ( =). A variable definition is enclosed in braces
({ and }). It consists of a variable name and two optional attachments, separated by colons ( :).
If there is one attachment, it is a regular expression for matching text that is to be assigned to
the variable. If there are two attachments, the first one is a hint for the GUI editor and the
second one the regular expression.
Note that all characters that are "magic" in regular expressions must be escaped with a
preceding backslash (\) if they should occur literally within the expression.
Red Hat JBoss BPM Suite 6.4 Development Guide
160

4. The remaining part of the line after the delimiting equal sign is the replacement text for any
DSLR text matching the regular expression. It may contain variable references, for example a
variable name enclosed in braces. Optionally, the variable name may be followed by an
exclamation mark (!) and a transformation function, see below.
Note that braces ({ and }) must be escaped with a preceding backslash ( \) if they should
occur literally within the replacement string.
8.14.12. Debug Options for DSL Expansion
Table 8.4. Debug Options for DSL Expansion
Word Description
result Prints the resulting DRL text, with line numbers.
steps Prints each expansion step of condition and consequence lines.
keyword Dumps the internal representation of all DSL entries with scope keyword.
when Dumps the internal representation of all DSL entries with scope when or *.
then Dumps the internal representation of all DSL entries with scope then or *.
usage Displays a usage statistic of all DSL entries.
8.14.13. DSL Definition Example
This is what a DSL definition looks like:
# Comment: DSL examples
#/ debug: display result and usage
# keyword definition: replaces "regula" by "rule"
[keyword][]regula=rule
# conditional element: "T" or "t", "a" or "an", convert matched word
[when][][Tt]here is an? {entity:\w+}=${entity!lc}: {entity!ucfirst} ()
# consequence statement: convert matched word, literal braces
[then][]update {entity:\w+}=modify(${entity!lc})\{ \}
8.14.14. Transformation of DSLR File
The transformation of a DSLR file proceeds as follows:
1. The text is read into memory.
2. Each of the keyword entries is applied to the entire text. The regular expression from the
keyword definition is modified by replacing white space sequences with a pattern matching
any number of white space characters, and by replacing variable definitions with a capture
CHAPTER 8. WORKING WITH RULES
161

made from the regular expression provided with the definition, or with the default (.*?). Then,
the DSLR text is searched exhaustively for occurrences of strings matching the modified
regular expression. Substrings of a matching string corresponding to variable captures are
extracted and replace variable references in the corresponding replacement text, and this text
replaces the matching string in the DSLR text.
3. Sections of the DSLR text between when and then, and then and end, respectively, are
located and processed in a uniform manner, line by line, as described below.
For a line, each DSL entry pertaining to the line’s section is taken in turn, in the order it
appears in the DSL file. Its regular expression part is modified: white space is replaced by a
pattern matching any number of white space characters; variable definitions with a regular
expression are replaced by a capture with this regular expression, its default being .*?. If the
resulting regular expression matches all or part of the line, the matched part is replaced by the
suitably modified replacement text.
Modification of the replacement text is done by replacing variable references with the text
corresponding to the regular expression capture. This text may be modified according to the
string transformation function given in the variable reference; see below for details.
If there is a variable reference naming a variable that is not defined in the same entry, the
expander substitutes a value bound to a variable of that name, provided it was defined in one of
the preceding lines of the current rule.
4. If a DSLR line in a condition is written with a leading hyphen, the expanded result is inserted
into the last line, which should contain a pattern CE, that is, a type name followed by a pair of
parentheses. if this pair is empty, the expanded line (which should contain a valid constraint) is
simply inserted, otherwise a comma (,) is inserted beforehand.
If a DSLR line in a consequence is written with a leading hyphen, the expanded result is
inserted into the last line, which should contain a modify statement, ending in a pair of braces
({ and }). If this pair is empty, the expanded line (which should contain a valid method call) is
simply inserted, otherwise a comma (,) is inserted beforehand.
NOTE
It is currently not possible to use a line with a leading hyphen to insert text into other
conditional element forms (for example accumulate) or it may only work for the first
insertion (for example eval).
8.14.15. String Transformation Functions
Table 8.5. String Transformation Functions
Name Description
uc Converts all letters to upper case.
lc Converts all letters to lower case.
ucfirst Converts the first letter to upper case, and all other letters to lower case.
num Extracts all digits and - from the string. If the last two digits in the original string
are preceded by . or ,, a decimal period is inserted in the corresponding
position.
Red Hat JBoss BPM Suite 6.4 Development Guide
162

a?b/c Compares the string with string a, and if they are equal, replaces it with b,
otherwise with c. But c can be another triplet a, b, c, so that the entire structure
is, in fact, a translation table.
Name Description
8.14.16. Stringing DSL Transformation Functions
.dsl
A file containing a DSL definition is customarily given the extension .dsl. It is passed to the
Knowledge Builder with ResourceType.DSL. For a file using DSL definition, the extension .dslr
should be used. The Knowledge Builder expects ResourceType.DSLR. The IDE, however, relies on
file extensions to correctly recognize and work with your rules file.
# definitions for conditions
[when][]There is an? {entity}=${entity!lc}: {entity!ucfirst}()
[when][]- with an? {attr} greater than {amount}={attr} <= {amount!num}
[when][]- with a {what} {attr}={attr} {what!positive?>0/negative?
%lt;0/zero?==0/ERROR}
DSL passing
The DSL must be passed to the Knowledge Builder ahead of any rules file using the DSL.
For parsing and expanding a DSLR file the DSL configuration is read and supplied to the parser.
Thus, the parser can "recognize" the DSL expressions and transform them into native rule language
expressions.
KnowledgeBuilder kBuilder = new KnowledgeBuilder();
Resource dsl = ResourceFactory.newClassPathResource(dslPath,
getClass());
kBuilder.add(dsl, ResourceType.DSL);
Resource dslr = ResourceFactory.newClassPathResource(dslrPath,
getClass());
kBuilder.add(dslr, ResourceType.DSLR);
CHAPTER 8. WORKING WITH RULES
163

CHAPTER 9. USING RED HAT JBOSS DEVELOPER STUDIO TO
CREATE AND TEST RULES
There are many ways to author rules in BRMS, however as a developer you would prefer an Integrated
Development Environment (IDE) such as Red Hat JBoss Developer Studio that offers you advanced
tooling and content assistance. Red Hat JBoss BRMS and Red Hat JBoss BPM Suite tooling are
compatible with Red Hat JBoss Developer Studio version 7 and above. The Red Hat JBoss Developer
Studio with Red Hat JBoss BPM Suite/BRMS plug-ins simplify your development tasks. These plug-ins
provide the following features:
Simple wizards for rule and project creation.
Content assistance for generating the basic rule structure. For example, If you open a .drl file
in the Red Hat JBoss Developer Studio editor and type ru, and press Ctrl+Space , the
template rule structure is created.
Syntax coloring.
Error highlighting.
IntelliSense code completion.
Outline view to display an outline of your structured rule project.
Debug perspective for rules and process debugging.
Rete tree view to display Rete network.
Editor for modifying business process diagram.
Support for unit testing using JUnit and TestNG.
9.1. RED HAT JBOSS DEVELOPER STUDIO DROOLS PERSPECTIVE
Red Hat JBoss Developer Studio comes with all the BRMS and BPM Suite plug-in requirements pre-
packaged with it. It offers the following perspectives:
Drools: allows you to work with Red Hat JBoss BRMS specific resources.
Business Central Repository Exploring.
jBPM: allows you to work with Red Hat JBoss BPM Suite resources.
9.2. RED HAT JBOSS BRMS RUNTIMES
A Drools runtime is a collection of JAR files on your file system that represent one specific release of
the Drools project JARs. While creating a new runtime, you must either point to the release of your
choice or create a new runtime on your file system from the jars included in the Drools plug-in. For
creating a new runtime, you need to specify a default Drools runtime for your Eclipse workspace, but
each individual project can override the default and select the appropriate runtime for that project
specifically. You can add as many Drools runtimes as you need. In order to use the Red Hat JBoss
BRMS plug-in with Red Hat JBoss Developer Studio, it is necessary to set up the runtime.
9.2.1. Defining a Red Hat JBoss BRMS Runtime
Red Hat JBoss BPM Suite 6.4 Development Guide
164

1. Extract the runtime JAR files located in the jboss-brms-engine.zip archive of the Red
Hat JBoss BRMS 6.4.0 Core Engine ZIP archive available on the Red Hat Customer Portal.
2. From the Red Hat JBoss Developer Studio menu, click Window → Preferences.
3. Select Drools → Installed Drools Runtimes.
4. Click Add…, provide a name for the new runtime, and click Browse to navigate to the
directory where you extracted the runtime files in the first step. Click OK to register the
selected runtime in Red Hat JBoss Developer Studio.
5. Mark the runtime you have created as the default Drools runtime by clicking on the check box
next to it.
6. Click OK. If you already have projects in Red Hat JBoss Developer Studio, a dialog box will
indicate that you have to restart Red Hat JBoss Developer Studio to update the runtime.
9.2.2. Selecting a Runtime for Your Red Hat JBoss BRMS Project
Whenever you create a Drools project either by using the New Drools Project wizard or by converting
an existing Java project to a Drools project, the Drools plug-in automatically adds all the required JAR
files to the classpath of your project.
If you are creating a new Drools project, the plug-in uses the default Drools runtime for that project,
unless you specify a project-specific one.
To define a project-specific runtime, create a new Drools project and choose the desired runtime in the
final step of the New Drools Project wizard. Alternatively, you can create a new runtime by clicking
Manage Runtime Definitions.
9.2.3. Changing the Runtime of Your Red Hat JBoss BRMS Project
To change the runtime of a Drools project:
1. In the Drools perspective, right-click the project and select Properties.
The project properties dialog opens.
2. Navigate and select the Drools category.
3. Check the Enable project specific settings checkbox and select the appropriate runtime from
the drop-down box.
If you click the Configure workspace settings… link, the workspace preferences showing the
currently installed Drools runtimes opens. You can add new runtimes there if required. If you
uncheck the Enable project specific settings checkbox, it uses the default runtime as defined
in your global preferences.
4. Click OK.
9.2.4. Configuring the Red Hat JBoss BRMS Server
Red Hat JBoss Developer Studio can be configured to run the Red Hat JBoss BRMS\BPM Suite Server.
Configuring the Server
1. Open the Drools view by clicking Window → Open Perspective → Other and then Drools. Click
OK.
CHAPTER 9. USING RED HAT JBOSS DEVELOPER STUDIO TO CREATE AND TEST RULES
165

2. Add the Server view by clicking Window → Show View → Other… and then Server → Servers.
3. Open the server menu by right clicking the Servers panel. Click New → Server to add a new
server.
4. Define the server by selecting JBoss Enterprise Middleware → JBoss Enterprise Application
Platform 6.1+, and click Next.
5. Click JBoss EAP 6.4 Runtime and select Create new runtime (next page) . Click Next.
6. Set the home directory by clicking Browse. Navigate to and select the installation directory
for Red Hat JBoss EAP 6.4 that has Red Hat JBoss BPM Suite installed.
7. Provide a name for the server in the Name field, make sure that the configuration file is set,
and click Finish.
9.3. EXPLORING RED HAT JBOSS BRMS APPLICATION
A BRMS project typically comprises the following:
Facts, which are a set of java class files, often POJOs.
Rules, which operate on the facts.
Drools library (JAR files) for executing the rules.
Red Hat JBoss Developer Studio helps you generate the getter and setter methods for attributes
automatically. When you create a BRMS or a BPM Suite project, the following directories are
generated:
src/main/java that stores the class files (facts).
src/main/resources/rules that stores the .drl files (rules).
src/main/resources/process that stores the .bpmn files (processes).
9.4. CREATING A RED HAT JBOSS BRMS PROJECT
To create a new Red Hat JBoss BRMS project in the Drools perspective, do the following:
Procedure: Creating New Red Hat JBoss Developer Studio Project
1. In the main menu, click File → New → Project.
2. Click Drools → Drools Project and click Next.
3. For now, choose the second option. Red Hat JBoss Developer Studio will create a project with
a Red Hat JBoss BPM Suite example. Click Next.
4. Enter a name for the project into the Project name: text box and click Finish.
To test the project:
1. Navigate to the src/main/java directory and expand the com.sample package.
2. Right click the desired Java class and click Run As → Java Application.
Red Hat JBoss BPM Suite 6.4 Development Guide
166

The output will be displayed on the console tab.
If you checked the default artifacts checkboxes in the Drools Project wizard, you can see the newly
created Drools project in the Package Explorer accordingly containing:
A sample rule Sample.drl in the src/main/resources/rules directory.
A sample process Sample.bpmn in the src/main/resources/process directory.
A sample decision table Sample.xls in the src/main/resources/dtables directory.
An example DroolsTest.java Java class in the src/main/java directory to execute the
rules in the Drools engine in the com.sample package.
An example ProcessTest.java Java class in the src/main/java directory to execute the
rules in the Drools engine in the com.sample package.
An example DecisionTableTest.java Java class in the src/main/java directory to
execute the rules in the Drools engine in the com.sample package.
9.5. USING TEXTUAL RULE EDITOR
In the Package Explorer, you can double-click your existing rule file to open it on a textual rule editor
or choose File → New → Rule Resource to create a new rule on the textual editor. The textual rule
editor has a pattern of a normal text editor and this is where you modify and manage your rules.
The textual rule editor works on files that have a .drl (or .rule) extension. Usually these contain
related rules, but it is also possible to have rules in individual files, grouped by being in the same
package namespace. These DRL files are plain text files. Even if your rule group is using a domain
specific language (DSL), the rules are still stored as plain text. This allows easy management of rules
and versions.
Textual editor provides features like:
Content assistance: The pop-up content assistance helps you quickly create rule attributes such
as functions, import statements, and package declarations. You can invoke pop-up content
assistance by pressing Ctrl+Space.
Code folding: Code Folding allows you to hide and show sections of a file use the icons with
minus and plus on the left vertical line of the editor.
Sysnchronization with outline view: The text editor is in sync with the structure of the rules in
the outline view as soon as you save your rules. The outline view provides a quick way of
navigating around rules by name, or even in a file containing hundreds of rules. The items are
sorted alphabetically by default.
9.6. RED HAT JBOSS BRMS VIEWS
You can alternate between these views when modifying rules:
Working Memory View
Shows all elements in the Red Hat JBoss BRMS working memory.
Agenda View
CHAPTER 9. USING RED HAT JBOSS DEVELOPER STUDIO TO CREATE AND TEST RULES
167

Shows all elements on the agenda. For each rule on the agenda, the rule name and bound variables
are shown.
Global Data View
Shows all global data currently defined in the Red Hat JBoss BRMS working memory.
Audit View
Can be used to display audit logs containing events that were logged during the execution of a rules
engine, in tree form.
Rete View
This shows you the current Rete Network for your DRL file. You display it by clicking on the tab
"Rete Tree" at the bottom of the DRL Editor window. With the Rete Network visualization being
open, you can use drag-and-drop on individual nodes to arrange optimal network overview. You
may also select multiple nodes by dragging a rectangle over them so the entire group can be moved
around.
NOTE
The Rete view works only in projects where the rule builder is set in the project´s
properties. For other projects, you can use a workaround. Set up a Red Hat JBoss
BRMS project next to your current project and transfer the libraries and the DRLs
you want to inspect with the Rete view. Click on the right tab below in the DRL
Editor, then click Generate Rete View.
Kie Navigator View
Shows you the contents of your Red Hat JBoss BPM Suite projects on your container. See chapter
Kie Navigator of the Red Hat JBoss BPM Suite Getting Started Guide for more information.
9.7. DEBUGGING RULES
Drools breakpoints are only enabled if you debug your application as a Drools Application. To do this
you should perform one of two actions:
Select the main class of your application. Right-click on it and select Debug As → Drools
Application.
Alternatively, select Debug As → Debug Configuration to open a new dialog window for
creating, managing and running debug configurations.
Select the Drools Application item in the left tree and click New launch configuration
(leftmost icon in the toolbar above the tree). This will create a new configuration with a number
of the properties already filled in based on main class you selected in the beginning. All
properties shown here are the same as any standard Java program.
NOTE
Remember to change the name of your debug configuration to something
meaningful.
1. Click the Debug button on the bottom to start debugging your application.
2. After enabling the debugging, the application starts executing and will halt if any
breakpoint is encountered. This can be a Drools rule breakpoint, or any other standard
Java breakpoint. Whenever a Drools rule breakpoint is encountered, the corresponding
Red Hat JBoss BPM Suite 6.4 Development Guide
168

.drl file is opened and the active line is highlighted. The Variables view also contains all
rule parameters and their value. You can then use the default Java debug actions to decide
what to do next (resume, terminate, step over, and others). The debug views can also be
used to determine the contents of the working memory and agenda at that time as well
(the current executing working memory is automatically shown).
9.7.1. Creating Breakpoints
Create breakpoints to help monitor rules that have been executed. Instead of waiting for the result to
appear at the end of the process, you can inspect the details of the execution at each breakpoint you
set. This is useful for debugging and ensuring rules are executed as expected.
1. To create breakpoints in the Package Explorer view or Navigator view of the Red Hat JBoss
BRMS perspective, double-click the selected .drl file to open it in the editor.
2. You can add and remove rule breakpoints in the .drl files in two ways:
Double-click the rule in the Rule editor at the line where you want to add a breakpoint. A
breakpoint can be removed by double-clicking the rule once more.
NOTE
Rule breakpoints can only be created in the consequence of a rule. Double-
clicking on a line where no breakpoint is allowed does nothing.
Right-click the ruler. Select the Toggle Breakpoint action in the context menu. Choosing
this action adds a breakpoint at the selected line or remove it if there is one already.
3. The Debug perspective contains a Breakpoints view which can be used to see all defined
breakpoints, get their properties, enable/disable and remove them. You can switch to it by
clicking Window → Perspective → Others → Debug.
CHAPTER 9. USING RED HAT JBOSS DEVELOPER STUDIO TO CREATE AND TEST RULES
169

PART III. ALL ABOUT PROCESSES
Red Hat JBoss BPM Suite 6.4 Development Guide
170

CHAPTER 10. GETTING STARTED WITH PROCESSES
JBoss Business Process Management System is a light-weight, open-source, flexible Business Process
Management (BPM) Suite that allows you to create, execute, and monitor business processes
throughout their life cycle. The business processes allow you to model your business goals. They
describe the steps that need to be executed to achieve those goals. It depicts the order of these goals
in a flow chart. The business processes greatly improve the visibility and agility of your business logic.
Red Hat JBoss BPM Suite creates the bridge between business analysts, developers and end users by
offering process management features and tools in a way that both business users and developers like.
The life cycle of Business processes includes authoring, deployment, process management and task
lists, and dashboards and reporting.
10.1. THE RED HAT JBOSS BPM SUITE ENGINE
The core of Red Hat JBoss BPM Suite is a light-weight, extensible workflow engine called the BPM
Suite engine in BPMN 2.0 format, written in pure Java that allows you to execute business processes.
It can run in any Java environment, embedded in your application or as a service. It has the following
features:
Solid, stable core engine for executing your process instances.
Native support for the latest BPMN 2.0 specification for modeling and executing business
processes.
Strong focus on performance and scalability.
Light-weight. You can deploy it on almost any device that supports a simple Java Runtime
Environment. It does not require any web container at all.
Pluggable persistence with a default JPA implementation (Optional).
Pluggable transaction support with a default JTA implementation.
Implemented as a generic process engine, so it can be extended to support new node types or
other process languages.
Listeners to be notified of various events.
Ability to migrate running process instances to a new version of their process definition.
10.2. INTEGRATING BPM SUITE ENGINE WITH OTHER SERVICES
The Red Hat JBoss BPM Suite engine can be integrated with a few independent core services such as:
The human task service
The human task service helps manage human tasks when human actors need to participate in the
process. It is fully pluggable and the default implementation is based on the WS-HumanTask
specification and manages the life cycle of the tasks, task lists, task forms, and some more
advanced features like escalation, delegation, and rule-based assignments.
The history log
The history log stores all information about the execution of all the processes in the engine. This is
necessary if you need access to historic information as runtime persistence only stores the current
state of all active process instances. The history log can be used to store all current and historic
CHAPTER 10. GETTING STARTED WITH PROCESSES
171

states of active and completed process instances. It can be used to query for any information
related to the execution of process instances, for monitoring, and analysis.
Red Hat JBoss BPM Suite 6.4 Development Guide
172

CHAPTER 11. WORKING WITH PROCESSES
11.1. BPMN 2.0 NOTATION
11.1.1. Business Process Model and Notation (BPMN) 2.0 Specification
The Business Process Model and Notation (BPMN) 2.0 specification defines a standard for graphically
representing a business process; it includes execution semantics for the defined elements and an XML
format to store and share process definitions.
The table below shows the supported elements of the BPMN 2.0 specification and includes some
additional elements and attributes.
definitions
Supported attributes Supported elements Extension attributes Extension elements
BPMNDiagram,
itemDefinition, signal,
process, relationship*
process
Supported attributes Supported elements Extension attributes Extension elements
processType,
isExecutable, name, id
property, laneSet,
flowElement
packageName, adHoc,
version
import, global
sequenceFlow
Supported attributes Supported elements Extension attributes Extension elements
sourceRef, targetRef,
isImmediate, name, id
conditionExpression priority
interface
Supported attributes Supported elements Extension attributes Extension elements
name, id operation
operation
Supported attributes Supported elements Extension attributes Extension elements
name, id inMessageRef
CHAPTER 11. WORKING WITH PROCESSES
173

laneSet
Supported attributes Supported elements Extension attributes Extension elements
lane
lane
Supported attributes Supported elements Extension attributes Extension elements
name, id flowNodeRef
import
Supported attributes Supported elements Extension attributes Extension elements
name
global
Supported attributes Supported elements Extension attributes Extension elements
identifier, type
* Used for extension elements for BPMN2, such as simulation data.
BPMN 2.0 Supported Elements and Attributes (Events)
startEvent
Supported attributes Supported elements Extension attributes Extension elements
name, id dataOutput,
dataOutputAssociation
, outputSet,
eventDefinition
x, y, width, height
endEvent
Supported attributes Supported elements Extension attributes Extension elements
name, id dataInput,
dataInputAssociation,
inputSet,
eventDefinition
x, y, width, height
Red Hat JBoss BPM Suite 6.4 Development Guide
174

intermediateCatchEvent
Supported attributes Supported elements Extension attributes Extension elements
name, id dataOutput,
dataOutputAssociation
, outputSet,
eventDefinition
x, y, width, height
intermediateThrowEvent
Supported attributes Supported elements Extension attributes Extension elements
name, id dataInput,
dataInputAssociation,
inputSet,
eventDefinition
x, y, width, height
boundaryEvent
Supported attributes Supported elements Extension attributes Extension elements
cancelActivity,
attachedToRef, name,
id
eventDefinition x, y, width, height
terminateEventDefinition
Supported attributes Supported elements Extension attributes Extension elements
compensateEventDefinition
Supported attributes Supported elements Extension attributes Extension elements
activityRef documentation,
extensionElements
conditionalEventDefinition
Supported attributes Supported elements Extension attributes Extension elements
condition
errorEventDefinition
CHAPTER 11. WORKING WITH PROCESSES
175

Supported attributes Supported elements Extension attributes Extension elements
errorRef
error
Supported attributes Supported elements Extension attributes Extension elements
errorCode, id
escalationEventDefinition
Supported attributes Supported elements Extension attributes Extension elements
escalationRef
escalation
Supported attributes Supported elements Extension attributes Extension elements
escalationCode, id
messageEventDefinition
Supported attributes Supported elements Extension attributes Extension elements
messageRef
message
Supported attributes Supported elements Extension attributes Extension elements
itemRef, id
signalEventDefinition
Supported attributes Supported elements Extension attributes Extension elements
signalRef
timerEventDefinition
Red Hat JBoss BPM Suite 6.4 Development Guide
176

Supported attributes Supported elements Extension attributes Extension elements
timeCycle,
timeDuration
BPMN 2.0 Supported Elements and Attributes (Activities)
task
Supported attributes Supported elements Extension attributes Extension elements
name, id ioSpecification,
dataInputAssociation,
dataOutputAssociation
taskName, x, y, width,
height
scriptTask
Supported attributes Supported elements Extension attributes Extension elements
scriptFormat, name, id script x, y, width, height
script
Supported attributes Supported elements Extension attributes Extension elements
text[mixed content]
userTask
Supported attributes Supported elements Extension attributes Extension elements
name, id ioSpecification,
dataInputAssociation,
dataOutputAssociation
, resourceRole
x, y, width, height onEntry-script, onExit-
script
potentialOwner
Supported attributes Supported elements Extension attributes Extension elements
resourceAssignmentEx
pression
resourceAssignmentExpression
CHAPTER 11. WORKING WITH PROCESSES
177

Supported attributes Supported elements Extension attributes Extension elements
expression
businessRuleTask
Supported attributes Supported elements Extension attributes Extension elements
name, id x, y, width, height,
ruleFlowGroup
onEntry-script, onExit-
script
manualTask
Supported attributes Supported elements Extension attributes Extension elements
name, id x, y, width, height onEntry-script, onExit-
script
sendTask
Supported attributes Supported elements Extension attributes Extension elements
messageRef, name, id ioSpecification,
dataInputAssociation
x, y, width, height onEntry-script, onExit-
script
receiveTask
Supported attributes Supported elements Extension attributes Extension elements
messageRef, name, id ioSpecification,
dataOutputAssociation
x, y, width, height onEntry-script, onExit-
script
serviceTask
Supported attributes Supported elements Extension attributes Extension elements
operationRef, name, id ioSpecification,
dataInputAssociation,
dataOutputAssociation
x, y, width, height onEntry-script, onExit-
script
subProcess
Red Hat JBoss BPM Suite 6.4 Development Guide
178

Supported attributes Supported elements Extension attributes Extension elements
name, id flowElement, property,
loopCharacteristics
x, y, width, height
adHocSubProcess
Supported attributes Supported elements Extension attributes Extension elements
cancelRemainingInstan
ces, name, id
completionCondition,
flowElement, property
x, y, width, height
callActivity
Supported attributes Supported elements Extension attributes Extension elements
calledElement, name, id ioSpecification,
dataInputAssociation,
dataOutputAssociation
x, y, width, height,
waitForCompletion,
independent
onEntry-script, onExit-
script
multiInstanceLoopCharacteristics
Supported attributes Supported elements Extension attributes Extension elements
loopDataInputRef,
inputDataItem
onEntry-script
Supported attributes Supported elements Extension attributes Extension elements
scriptFormat script
onExit-script
Supported attributes Supported elements Extension attributes Extension elements
scriptFormat script
BPMN 2.0 Supported Elements and Attributes (Gateways)
parallelGateway
CHAPTER 11. WORKING WITH PROCESSES
179

Supported attributes Supported elements Extension attributes Extension elements
gatewayDirection,
name, id
x, y, width, height
eventBasedGateway
Supported attributes Supported elements Extension attributes Extension elements
gatewayDirection,
name, id
x, y, width, height
exclusiveGateway
Supported attributes Supported elements Extension attributes Extension elements
default,
gatewayDirection,
name, id
x, y, width, height
inclusiveGateway
Supported attributes Supported elements Extension attributes Extension elements
default,
gatewayDirection,
name, id
x, y, width, height
BPMN 2.0 Supported Elements and Attributes (Data)
property
Supported attributes Supported elements Extension attributes Extension elements
itemSubjectRef, id
dataObject
Supported attributes Supported elements Extension attributes Extension elements
itemSubjectRef, id
itemDefinition
Red Hat JBoss BPM Suite 6.4 Development Guide
180

Supported attributes Supported elements Extension attributes Extension elements
structureRef, id
signal
Supported attributes Supported elements Extension attributes Extension elements
name, id
ioSpecification
Supported attributes Supported elements Extension attributes Extension elements
dataInput, dataOutput,
inputSet, outputSet
dataInput
Supported attributes Supported elements Extension attributes Extension elements
name, id
dataInputAssociation
Supported attributes Supported elements Extension attributes Extension elements
sourceRef, targetRef,
assignment
dataOutput
Supported attributes Supported elements Extension attributes Extension elements
name, id
dataOutputAssociation
Supported attributes Supported elements Extension attributes Extension elements
sourceRef, targetRef,
assignment
inputSet
CHAPTER 11. WORKING WITH PROCESSES
181

Supported attributes Supported elements Extension attributes Extension elements
dataInputRefs
outputSet
Supported attributes Supported elements Extension attributes Extension elements
dataOutputRefs
assignment
Supported attributes Supported elements Extension attributes Extension elements
from, to
formalExpression
Supported attributes Supported elements Extension attributes Extension elements
language text[mixed content]
BPMN 2.0 Supported Elements and Attributes (BPMNDI)
BPMNDiagram
Supported attributes Supported elements Extension attributes Extension elements
BPMNPlane
BPMNPlane
Supported attributes Supported elements Extension attributes Extension elements
bpmnElement BPMNEdge,
BPMNShape
BPMNShape
Supported attributes Supported elements Extension attributes Extension elements
bpmnElement Bounds
Red Hat JBoss BPM Suite 6.4 Development Guide
182

BPMNEdge
Supported attributes Supported elements Extension attributes Extension elements
bpmnElement waypoint
Bounds
Supported attributes Supported elements Extension attributes Extension elements
x, y, width, height
waypoint
Supported attributes Supported elements Extension attributes Extension elements
x, y
11.1.2. BPMN 2.0 Process Example
Here is a BPMN 2.0 process that prints out a "Hello World" statement when the process is started:
<?xml version="1.0" encoding="UTF-8"?>
<definitions id="Definition"
targetNamespace="http://www.jboss.org/drools"
typeLanguage="http://www.java.com/javaTypes"
expressionLanguage="http://www.mvel.org/2.0"
xmlns="http://www.omg.org/spec/BPMN/20100524/MODEL"
xmlns:xsi="http://www.w3.org/2001/XMLSchema-instance"
xsi:schemaLocation="http://www.omg.org/spec/BPMN/20100524/MODEL
BPMN20.xsd"
xmlns:bpmndi="http://www.omg.org/spec/BPMN/20100524/DI"
xmlns:dc="http://www.omg.org/spec/DD/20100524/DC"
xmlns:di="http://www.omg.org/spec/DD/20100524/DI"
xmlns:tns="http://www.jboss.org/drools">
<process processType="Private" isExecutable="true"
id="com.sample.bpmn.hello" name="Hello World" >
<!-- nodes -->
<scriptTask id="_2" name="Hello" >
<script>System.out.println("Hello World");</script>
</scriptTask>
<startEvent id="_1" />
<endEvent id="_3" >
<terminateEventDefinition/>
</endEvent>
<!-- connections -->
CHAPTER 11. WORKING WITH PROCESSES
183

11.1.3. Supported Elements and Attributes in BPMN 2.0 Specification
Red Hat JBoss BPM Suite 6 does not implement all elements and attributes as defined in the BPMN 2.0
specification. However, we do support significant node types that you can use inside executable
processes. This includes almost all elements and attributes as defined in the Common Executable
subclass of the BPMN 2.0 specification, extended with some additional elements and attributes we
believe are valuable in that context as well. The full set of elements and attributes that are supported
can be found below, but it includes elements like:
Flow Objects
Events
Start Event (None, Conditional, Signal, Message, Timer)
End Event (None, Terminate, Error, Escalation, Signal, Message, Compensation)
Intermediate Catch Event (Signal, Timer, Conditional, Message)
Intermediate Throw Event (None, Signal, Escalation, Message, Compensation)
Non-interrupting Boundary Event (Escalation, Signal, Timer, Conditional, Message)
Interrupting Boundary Event (Escalation, Error, Signal, Timer, Conditional, Message,
Compensation)
Activities
<sequenceFlow id="_1-_2" sourceRef="_1" targetRef="_2" />
<sequenceFlow id="_2-_3" sourceRef="_2" targetRef="_3" />
</process>
<bpmndi:BPMNDiagram>
<bpmndi:BPMNPlane bpmnElement="com.sample.bpmn.hello" >
<bpmndi:BPMNShape bpmnElement="_2" >
<dc:Bounds x="96" y="16" width="80" height="48" />
</bpmndi:BPMNShape>
<bpmndi:BPMNShape bpmnElement="_1" >
<dc:Bounds x="30" y="22" width="36" height="36" />
</bpmndi:BPMNShape>
<bpmndi:BPMNShape bpmnElement="_3" >
<dc:Bounds x="210" y="22" width="36" height="36" />
</bpmndi:BPMNShape>
<bpmndi:BPMNEdge bpmnElement="_1-_2" >
<di:waypoint x="66" y="40" />
<di:waypoint x="96" y="40" />
</bpmndi:BPMNEdge>
<bpmndi:BPMNEdge bpmnElement="_2-_3" >
<di:waypoint x="176" y="40" />
<di:waypoint x="210" y="40" />
</bpmndi:BPMNEdge>
</bpmndi:BPMNPlane>
</bpmndi:BPMNDiagram>
</definitions>
Red Hat JBoss BPM Suite 6.4 Development Guide
184

Script Task
Task
Service Task
User Task
Business Rule Task
Manual Task
Send Task
Receive Task
Reusable Sub-Process (Call Activity)
Embedded Sub-Process
Event Sub-Process
Ad-Hoc Sub-Process
Data-Object
Gateways
Diverging
Exclusive
Inclusive
Parallel
Event-Based
Converging
Exclusive
Inclusive
Parallel
Lanes
Data
Java type language
Process properties
Embedded Sub-Process properties
Activity properties
Connecting Objects
CHAPTER 11. WORKING WITH PROCESSES
185

Sequence flow
11.1.4. Loading and Executing a BPMN2 Process Into Repository
The following example shows how you can load a BPMN2 process into your knowledge base:
For a list of Maven dependencies, see example Embedded jBPM Engine Dependencies .
11.2. WHAT COMPRISES A BUSINESS PROCESS
A business process is a graph that describes the order in which a series of steps need to be executed
using a flow chart. A process consists of a collection of nodes that are linked to each other using
connections. Each of the nodes represents one step in the overall process, while the connections
specify how to transition from one node to the other. A large selection of predefined node types have
been defined.
A typical process consists of the following parts:
The header part that comprises global elements such as the name of the process, imports, and
variables.
The nodes section that contains all the different nodes that are part of the process.
The connections section that links these nodes to each other to create a flow chart.
Figure 11.1. A Business Process
import org.kie.api.KieServices;
import org.kie.api.builder.KieRepository;
import org.kie.api.builder.KieFileSystem;
import org.kie.api.builder.KieBuilder;
import org.kie.internal.io.ResourceFactory;
import org.kie.api.runtime.KieContainer;
import org.kie.api.KieBase;
...
KieServices kServices = KieServices.Factory.get();
KieRepository kRepository = kServices.getRepository();
KieFileSystem kFileSystem = kServices.newKieFileSystem();
kFileSystem.write(ResourceFactory.newClassPathResource("MyProcess.bpmn"));
KieBuilder kBuilder = kServices.newKieBuilder(kFileSystem);
kBuilder.buildAll();
KieContainer kContainer =
kServices.newKieContainer(kRepository.getDefaultReleaseId());
KieBase kBase = kContainer.getKieBase();
Red Hat JBoss BPM Suite 6.4 Development Guide
186

Processes can be created with the following methods:
Using the Business Central or Red Hat JBoss Developer Studio with BPMN2 modeler.
As an XML file, according to the XML process format as defined in the XML Schema Definition
in the BPMN 2.0 specification.
By directly creating a process using the Process API.
NOTE
The Red Hat JBoss Developer Studio Process editor has been deprecated in favor of
BPMN2 Modeler for process modeling as it is not being developed any more. However,
you can still use it for limited number of supported elements.
11.2.1. Process Nodes
Executable processes consist of different types of nodes which are connected to each other. The BPMN
2.0 specification defines three main types of nodes:
Events
Event elements represent a particular event that occurs or can occur during process runtime.
Activities
Activities represent relatively atomic pieces of work that need to be performed as part of the
process execution.
Gateways
Gateways represent forking or merging of workflows during process execution.
11.2.2. Process Properties
Every process has the following properties:
ID: The unique ID of the process.
Name: The display name of the process.
Version: The version number of the process.
Package: The package (namespace) the process is defined in.
Variables (optional): Variables to store data during the execution of your process.
Swimlanes: Swimlanes used in the process for assigning human tasks.
11.2.3. Defining Processes Using XML
You can create processes directly in XML format using the BPMN 2.0 specifications. The syntax of
these XML processes is defined using the BPMN 2.0 XML Schema Definition.
The process XML file consists of:
The process element
This is the top part of the process XML that contains the definition of the different nodes and their
properties. The process XML consist of exactly one <process> element. This element contains
CHAPTER 11. WORKING WITH PROCESSES
187

parameters related to the process (its type, name, ID, and package name), and consists of three
subsections: a header section (where process-level information like variables, globals, imports, and
lanes can be defined), a nodes section that defines each of the nodes in the process, and a
connections section that contains the connections between all the nodes in the process.
The BPMNDiagram element
This is the lower part of the process XML that contains all graphical information, like the location of
the nodes. In the nodes section, there is a specific element for each node, defining the various
parameters and, possibly, sub-elements for that node type.
The following XML fragment shows a simple process that contains a sequence of a Start Event, a Script
Task that prints "Hello World" to the console, and an End Event:
<?xml version="1.0" encoding="UTF-8"?>
<definitions
id="Definition"
targetNamespace="http://www.jboss.org/drools"
typeLanguage="http://www.java.com/javaTypes"
expressionLanguage="http://www.mvel.org/2.0"
xmlns="http://www.omg.org/spec/BPMN/20100524/MODEL"
xmlns:xsi="http://www.w3.org/2001/XMLSchema-instance"
xsi:schemaLocation="http://www.omg.org/spec/BPMN/20100524/MODEL
BPMN20.xsd"
xmlns:g="http://www.jboss.org/drools/flow/gpd"
xmlns:bpmndi="http://www.omg.org/spec/BPMN/20100524/DI"
xmlns:dc="http://www.omg.org/spec/DD/20100524/DC"
xmlns:di="http://www.omg.org/spec/DD/20100524/DI"
xmlns:tns="http://www.jboss.org/drools">
<process processType="Private" isExecutable="true" id="com.sample.hello"
name="Hello Process">
<!-- nodes -->
<startEvent id="_1" name="Start" />
<scriptTask id="_2" name="Hello">
<script>System.out.println("Hello World");</script>
</scriptTask>
<endEvent id="_3" name="End" >
<terminateEventDefinition/>
</endEvent>
<!-- connections -->
<sequenceFlow id="_1-_2" sourceRef="_1" targetRef="_2" />
<sequenceFlow id="_2-_3" sourceRef="_2" targetRef="_3" />
</process>
<bpmndi:BPMNDiagram>
<bpmndi:BPMNPlane bpmnElement="com.sample.hello" >
<bpmndi:BPMNShape bpmnElement="_1" >
<dc:Bounds x="16" y="16" width="48" height="48" />
</bpmndi:BPMNShape>
Red Hat JBoss BPM Suite 6.4 Development Guide
188

11.3. ACTIVITIES
An activity is an action performed inside a business process. Activities are classified based on the type
of tasks they do:
Task
Use this activity type in your business process to implement a single task which can not be further
broken into subtasks.
Subprocess
Use this activity type in your business process when you have a group of tasks to be processed in a
sequential order in order to achieve a single result.
Each activity has one incoming and one outgoing connection.
11.3.1. Tasks
A task is an action that is executed inside a business process. Tasks can be of the following types:
Table 11.1. Types of Tasks in Object Library
Task Icon Description
<bpmndi:BPMNShape bpmnElement="_2" >
<dc:Bounds x="96" y="16" width="80" height="48" />
</bpmndi:BPMNShape>
<bpmndi:BPMNShape bpmnElement="_3" >
<dc:Bounds x="208" y="16" width="48" height="48" />
</bpmndi:BPMNShape>
<bpmndi:BPMNEdge bpmnElement="_1-_2" >
<di:waypoint x="40" y="40" />
<di:waypoint x="136" y="40" />
</bpmndi:BPMNEdge>
<bpmndi:BPMNEdge bpmnElement="_2-_3" >
<di:waypoint x="136" y="40" />
<di:waypoint x="232" y="40" />
</bpmndi:BPMNEdge>
</bpmndi:BPMNPlane>
</bpmndi:BPMNDiagram>
</definitions>
CHAPTER 11. WORKING WITH PROCESSES
189

User Use the User task activity type in your business process when
you require a human actor to execute your task.
The User task defines within it, the type of task that
needs to be executed. You must pass the data that a
human actor may require to execute this task as the
content of the task.
The User task has one incoming and one outgoing
connection. You can use the User tasks in
combination with Swimlanes to assign multiple
human tasks to similar human actors.
Send Use the Send task to send a message.
A Send task has a message associated with it.
When a Send task is activated, the message data is
assigned to the data input property of the Send task.
A Send task completes when this message is sent.
Receive Use the Receive task in your process when your process is
relying on a specific message to continue.
When a Receive task receives the specified message,
the data from the message is transferred to the Data
Output property of the Receive task and the task
completes.
Manual Use the Manual task when you require a task to be executed
by a human actor that need not be managed by your process.
The difference between a Manual task and a User
task is that a User task is executed in the context of
the process, requires system interaction to accomplish
the task, and are assigned to specific human actors.
The Manual tasks on the other hand, execute without
the need to interact with the system and not managed
by the process.
Task Icon Description
Red Hat JBoss BPM Suite 6.4 Development Guide
190

Service Use the Service task in your business process for specifying
the tasks use a service (such as a web service) that must
execute outside the process engine.
The Service task may use any service such as email
server, message logger, or any other automated
service.
You can specify the required input parameters and
expected results of this task in its properties. When the
associated work is executed and specified result is
received, the Service task completes.
Business Rule Use the Business Rule task when you want a set of rules to
be executed as a task in your business process flow.
During the execution of your process flow, when the
engine reaches the Business Rule task, all the
rules associated with this task are fired and evaluated.
The DataInputSet and DataOutputSet
properties define the input to the rule engine and the
calculated output received from the rule engine
respectively.
The set of rules that this task runs are defined in .drl
format.
All the rules that belong to a Business Rule task
must belong to a specific ruleflow group. You can
assign a rule its ruleflow group using the ruleflow-
group attribute in the header of the rule. So when a
Business Rule task executes, all the rules that
belong to the ruleflow-group specified in the
ruleflow-group property of the task are executed.
Task Icon Description
CHAPTER 11. WORKING WITH PROCESSES
191

Script Use the Script task in your business process when you want a
script to be executed within the task.
A Script task has an associated action that contains
the action code and the language that the action is
written in.
When a Script task is reached in the process, it
executes the action and then continues to the next
node.
Use a Script task in your process to for modeling
low level behavior such as manipulating variables. For
a complex model, use a Service task.
Ensure that the script associated with a Script task
is executed as soon as the task is reached in a business
process. If that is not possible, use an asynchronous
Service task instead.
Ensure that your script does not contact an external
service as the process engine has no visibility of the
external services that a script may call.
Ensure that any exception that your script may throw
must be caught within the script itself.
None A None task type is an abstract undefined task type.
Task Icon Description
11.3.2. Subprocesses
A subprocess is a process within another process. When a parent process calls a child process
(subprocess), the child process executes in a sequential manner and once complete, the execution
control then transfers to the main parent process. Subprocess can be of the following types:
Table 11.2. Types of Subprocesses in Object Library
Subprocess Icon Description
Reusable Use the Reusable subprocess to invoke another process from
the parent process.
The Reusable subprocess is independent from its parent
process.
Red Hat JBoss BPM Suite 6.4 Development Guide
192

Multiple
Instances
Use the Multiple Instances subprocess when you want
to execute the contained subprocess elements multiple number
of times.
When the engine reaches a Multiple Instance
subprocess in your process flow, the subprocess instances are
executed in a sequential manner.
A Multiple Instances subprocess is completed when the
condition specified in the MI completion condition
property is satisfied.
Embedded Use the Embedded subprocess if you want a decomposable
activity inside your process flow that encapsulates a part of
your main process.
When you expand an Embedded subprocess, you can see a
valid BPMN diagram inside that comprises a Start Event
and at least one End Event.
An Embedded subprocess allows you to define local
subprocess variables that are accessible to all elements inside
this subprocess.
Ad-Hoc Use the Ad-Hoc subprocess when you want to execute
activities inside your process, for which the execution order is
irrelevant. An Ad-Hoc subprocess is a group of activities that
have no required sequence relationships.
You can define a set of activities for this subprocess, but the
sequence and number of performances for the activities is
determined by the performers of the activities.
Use an Ad-Hoc subprocesses for example when executing a
list of tasks that have no dependencies between them and can
be executed in any order.
Event Use the Event subprocess in your process flow when you want
to handle events that occur within the boundary of a
subprocess. This subprocess becomes active when its start
event gets triggered.
The Event subprocess differs from the other subprocess as
they are not a part of the regular process flow and occur only in
the context of a subprocess.
An Event subprocess can be interrupting or non-interrupting.
The interrupting Event subprocess interrupts the parent
process unlike the non-interrupting Event subprocess.
Subprocess Icon Description
CHAPTER 11. WORKING WITH PROCESSES
193

NOTE
Only the Reusable subprocess can contain Swimlanes.
11.4. DATA
Throughout the execution of a process, data can be retrieved, stored, passed on, and used. To store
runtime data during the execution of the process, process variables are used. A variable is defined with
a name and a data type. A basic data type could include the following: boolean, int, String, or any kind
of object subclass.
Variables can be defined inside a variable scope. The top-level scope is the variable scope of the
process itself. Sub-scopes can be defined using a sub-process. Variables that are defined in a sub-
scope are only accessible for nodes within that scope.
Whenever a variable is accessed, the process will search for the appropriate variable scope that
defines the variable. Nesting variable scopes are allowed. A node will always search for a variable in its
parent container; if the variable cannot be found, the node will look in the parent’s parent container,
and so on, until the process instance itself is reached. If the variable cannot be found, a read access
yields null, and a write access produces an error message. All of this occurs with the process
continuing execution.
Variables can be used in the following ways:
Process-level variables can be set when starting a process by providing a map of parameters
to the invocation of the startProcess method. These parameters will be set as variables on the
process scope.
Script actions can access variables directly simply by using the name of the variable as a local
parameter in their script. For example, if the process defines a variable of type
"org.jbpm.Person" in the process, a script in the process could access this directly:
Changing the value of a variable in a script can be done through the knowledge context:
// call method on the process variable "person"
person.setAge(10);
kcontext.setVariable(variableName, value);
Red Hat JBoss BPM Suite 6.4 Development Guide
194

WARNING
Do not create a script variable with the same name as a process variable.
Otherwise, an error similar to the following error is thrown during the
deployment of your application. In the following case, the variable person
has been declared both in a script task and as a process variable.
ERROR
[org.drools.compiler.kie.builder.impl.AbstractKieModu
le] (default task-16) Unable to build
KieBaseModel:defaultKieBase
Process Compilation error : Process
com.myteam.scripttask.ScriptTaskBP(ScriptTask.ScriptT
askBP)
com/myteam/scripttask/Process_com$u46$myteam$u46$scr
ipttask$u46$ScriptTaskBP95786628.java (9:437) :
Duplicate local variable person
Service tasks (and reusable sub-processes) can pass the value of process variables to the
outside world (or another process instance) by mapping the variable to an outgoing parameter.
For example, the parameter mapping of a service task could define that the value of the
process variable x should be mapped to a task parameter y just before the service is invoked.
You can also inject the value of the process variable into a hard-coded parameter String using
#{expression}. For example, the description of a human task could be defined as the
following:
You need to contact person #{person.getName()}
Where person is a process variable. This will replace this expression with the actual name of
the person when the service needs to be invoked. Similar results of a service (or reusable sub-
process) can also be copied back to a variable using result mapping.
Various other nodes can also access data. Event nodes, for example, can store the data
associated to the event in a variable. Check the properties of the different node types for more
information.
Finally, processes (and rules) have access to globals, for example, globally defined variables and data
in the Knowledge Session. Globals are directly accessible in actions like variables. Globals need to be
defined as part of the process before they can be used. Globals can be set using the following:
Globals can also be set from inside process scripts using:
11.5. EVENTS
Events are triggers, which when occur, impact a business process. Events are classified as start events,
ksession.setGlobal(name, value)
kcontext.getKieRuntime().setGlobal(name,value);.
CHAPTER 11. WORKING WITH PROCESSES
195

end events, and intermediate events. A start event indicates the beginning of a business process. An
end event indicates the completion of a business process. And intermediate events drive the flow of a
business process. Every event has an event ID and a name. You can implement triggers for each of
these event types to identify the conditions under which an event is triggered. If the conditions of the
triggers are not met, the events are not initialized, and hence the process flow does not complete.
11.5.1. Start Events
A start event is a flow element in a business process that indicates the beginning of a business process
flow. The execution of a business process starts at this node, so a process flow can only have one start
event. A start event can have only one outgoing connection which connects to another node to take
the process flow ahead. Start events are of the following types:
Table 11.3. Types of Start Events in Object Library
Event Icon Description
None Use the None start events when your processes do not need a trigger
to be initialized.
You can use the start event if your process does not depend
on any condition to begin.
The start event is mostly used to initialize a subprocess or a
process that needs to trigger by default or the trigger for the
process is irrelevant.
Message Use the Message start event when you require your process to start,
on receiving a particular message.
You can have multiple Message start events in your
process.
A single message can trigger multiple Message start events
that instantiates multiple processes.
Timer Use the Timer start event when you require your process to
initialize at a specific time, specific points in time, or after a specific
time span.
The Timer start event is mostly used in cases where a
waiting state is required, for example, in cases involving a
Human Task.
Red Hat JBoss BPM Suite 6.4 Development Guide
196

Escalation Use the Escalation start event in your subprocesses when you
require your subprocess to initialize as a response to an escalation.
An escalation is identified by an escalation object in the
main process, which is inserted into the main process by an
Escalation Intermediate event or/and Escalation end event.
An Escalation Intermediate event or/and Escalation end
event produce an escalation object, which can be consumed
by an Escalation Start event or an Escalation intermediate
catch event.
A process flow can have one or more Escalation start
events and the process flow does not complete until all the
escalation objects are caught and handled in subprocesses.
Conditional Use the Conditional start event to start a process instance based
on a business condition.
A condition output is a Boolean value and when a condition
is evaluated as true, the process flow is initialized.
You can have one or more Conditional start events in
your business process.
Error Use the Error start event in a subprocess when you require your
subprocess to trigger as a response to a specific error object.
An error object indicates an incorrect process ending and
must be handled for the process flow to complete.
An error object is inserted into a business process by an
Error end event and can be handled by a Error
intermediate catch event, or Error start event depending on
the scope of the error in a process flow.
Compensation Use the Compensation start event in a subprocess when you
require to handle a compensation.
A compensation means undoing the results of an already
completed action. Note that this is different than an error.
An error suspends a process at the location where it occurs,
however, a compensation compensates the results of an
action the process has already committed and needs to be
undone.
A Compensation start event starts a subprocess and is
the target Activity of a Compensation intermediate event.
Event Icon Description
CHAPTER 11. WORKING WITH PROCESSES
197

Signal Use the Signal start event to start a process instance based on
specific signals received from other processes.
A signal is identified by a signal object. A signal object
defines a unique reference ID that is unique in a session.
A signal object is inserted in a process by a throw signal
intermediate event as an action of an activity.
Event Icon Description
11.5.2. End Events
An end event marks the end of a business process. Your business process may have more than one
end event. An end event has one incoming connection and no outgoing connections. End events are of
the following types:
Table 11.4. Types of End Events in Object Library
Event Icon Description
None Use the None error end event to mark the end of your process or a
subprocess flow. Note that this does not influence the workflow of
any parallel subprocesses.
Message Use the Message end event to end your process flow with a
message to an element in another process. An intermediate catch
message event or a start message event in another process can catch
this message to further process the flow.
Escalation Use the Escalation end event to mark the end of a process as a
result of which the case in hand is escalated. This event creates an
escalation signal that further triggers the escalation process.
Error Use the Error end event in your process or subprocess to end the
process in an error state and throw a named error, which can be
caught by a Catching Intermediate event.
Cancel Use the Cancel end event to end your process as canceled. Note
that if your process comprises any compensations, it completes them
and then marks the process as canceled.
Compensation Use the Compensation end event to end the current process and
trigger compensation as the final step.
Signal Use the Signal end event to end a process with a signal thrown to
an element in one or more other processes. Another process can
catch this signal using Catch intermediate events.
Red Hat JBoss BPM Suite 6.4 Development Guide
198

Terminate Use the Terminate end event to terminate the entire process
instance immediately. Note that this terminates all the other parallel
execution flows and cancels any running activities.
Event Icon Description
11.5.3. Intermediate Events
Intermediate events occur during the execution of a process flow, and they drive the flow of the
process. Some specific situations in a process may trigger these intermediate events. Intermediate
events can occur in a process with one or no incoming flow and an outgoing flow. Intermediate events
can further be classified as:
Catching Intermediate Events;
Throwing Intermediate Events.
11.5.3.1. Catching Intermediate Events
Catching intermediate events comprises intermediate events which implement a response to specific
indication of a situation from the main process workflow. Catching intermediate events are of the
following types:
Message: Use the Message catching intermediate events in your process to implement a
reaction to an arriving message. The message that this event is expected to react to, is
specified in its properties. It executes the flow only when it receives the specific message.
Timer: Use the Timer intermediate event to delay the workflow execution until a specified
point or duration. A Timer intermediate event has one incoming flow and one outgoing flow
and its execution starts when the incoming flow transfers to the event. When placed on an
activity boundary, the execution is triggered at the same time as the activity execution.
Escalation: Use the Escalation catching intermediate event in your process to consume
an Escalation object. An Escalation catching intermediate event awaits a specific escalation
object defined in its properties. Once it receives the object, it triggers execution of its outgoing
flow.
Conditional: Use the Conditional intermediate event to execute a workflow when a
specific business Boolean condition that it defines, evaluates to true. When placed in the
process workflow, a Conditional intermediate event has one incoming flow and one
outgoing flow and its execution starts when the incoming flow transfers to the event. When
placed on an activity boundary, the execution is triggered at the same time as the activity
execution. Note that if the event is non-interrupting, it triggers continuously while the
condition is true.
Error: Use the Error catching intermediate event in your process to execute a workflow when
it received a specific error object defined in its properties.
Compensation: Use the Compensation intermediate event to handle compensation in case
of partially failed operations. A Compensation intermediate event is a boundary event that is
attached to an activity in a transaction subprocess that may finish with a Compensation end
CHAPTER 11. WORKING WITH PROCESSES
199

event or a Cancel end event. The Compensation intermediate event must have one outgoing
flow that connects to an activity that defines the compensation action needed to compensate
for the action performed by the activity.
Signal: Use the Signal catching intermediate event to execute a workflow once a specified
signal object defined in its properties is received from the main process or any other process.
11.5.3.2. Throwing Intermediate Events
Throwing intermediate events comprises events which produce a specified trigger in the form of a
message, escalation, or signal, to drive the flow of a process. Throwing intermediate events are of the
following types:
Message: Use the Message throw intermediate event to produce and send a message to a
communication partner (such as an element in another process). Once it sends a message, the
process execution continues.
Escalation: Use the Escalation throw intermediate event to produce an escalation object.
Once it creates an escalation object, the process execution continues. The escalation object
can be consumed by an Escalation start event or an Escalation intermediate catch event,
which is looking for this specific escalation object.
Signal: Use the Signal throwing intermediate events to produces a signal object. Once it
creates a signal object, the process execution continues. The signal object is consumed by a
Signal start event or a Signal catching intermediate event, which is looking for this specific
signal object.
11.6. GATEWAYS
"Gateways are used to control how Sequence Flows interact as they converge and diverge within a
Process."[1]
Gateways are used to create or synchronize branches in the workflow using a set of conditions which is
called the gating mechanism. Gateways are either converging (multiple flows into one flow) or
diverging (one flow into multiple flows).
One Gateway cannot have multiple incoming and multiple outgoing flows.
Depending on the gating mechanism you want to apply, you can use the following types of gateways:
Parallel (AND): in a converging gateway, waits for all incoming flows. In a diverging gateway,
takes all outgoing flows simultaneously.
Inclusive (OR): in a converging gateway, waits for all incoming flows whose condition evaluates
to true. In a diverging gateway takes all outgoing flows whose condition evaluates to true.
Exclusive (XOR): in a converging gateway, only the first incoming flow whose condition
evaluates to true is chosen. In a diverging gateway only one outgoing flow is chosen.
Event-based: used only in diverging gateways for reacting to events. See Section 11.6.1.1,
“Event-Based Gateway”.
Data-based Exclusive: used in both diverging and converging gateways to make decisions based
on available data. See Section 11.6.1.4, “Data-Based Exclusive Gateway” .
Red Hat JBoss BPM Suite 6.4 Development Guide
200

11.6.1. Gateway Types
11.6.1.1. Event-Based Gateway
"The Event-Based Gateway has pass-through semantics for a set of incoming branches (merging behavior).
Exactly one of the outgoing branches is activated afterwards (branching behavior), depending on which of
events of the Gateway configuration is first triggered."[2]
The Gateway is only diverging and allows you to react to possible events as opposed to the Data-based
Exclusive Gateway, which reacts to the process data. It is the event that actually occurs that decides
which outgoing flow is taken. As it provides the mechanism to react to exactly one of the possible
events, it is exclusive, that is, only one outgoing flow is taken.
The Gateway might act as a start event, where the process is instantiated only if one the Intermediate
Events connected to the Event-Based Gateway occurs.
11.6.1.2. Parallel Gateway
"A Parallel Gateway is used to synchronize (combine) parallel flows and to create parallel flows."[3]
Diverging
Once the incoming flow is taken, all outgoing flows are taken simultaneously.
Converging
The Gateway waits until all incoming flows have entered and only then triggers the outgoing flow.
11.6.1.3. Inclusive Gateway
Diverging
Once the incoming flow is taken, all outgoing flows whose condition evaluates to true are taken.
Connections with lower priority numbers are triggered before triggering higher priority ones;
priorities are evaluated but the BPMN2 specification doesn’t guarantee this. So for portability
reasons it is recommended that you do not depend on this.
IMPORTANT
Make sure that at least one of the outgoing flow evaluates to true at runtime;
otherwise, the process instance terminates with a runtime exception.
Converging
The Gateway merges all incoming flows previously created by a diverging Inclusive Gateway; that is,
it serves as a synchronizing entry point for the Inclusive Gateway branches.
Attributes
Default gate
The outgoing flow taken by default if no other flow can be taken.
11.6.1.4. Data-Based Exclusive Gateway
Diverging
CHAPTER 11. WORKING WITH PROCESSES
201

The Gateway triggers exactly one outgoing flow: the flow with the constraint evaluated to true and
the lowest priority is taken. After evaluating the constraints that are linked to the outgoing flows:
the constraint with the lowest priority number that evaluates to true is selected.
POSSIBLE RUNTIME EXCEPTION
Make sure that at least one of the outgoing Flows evaluates to true at runtime: if no
Flow can be taken, the execution returns a runtime exception.
Converging
The Gateway allows a workflow branch to continue to its outgoing flow as soon as it reaches the
Gateway; that is, whenever one of the incoming flows triggers the Gateway, the workflow is sent to
the outgoing flow of the Gateway; if it is triggered from more than one incoming connection, it
triggers the next node for each trigger.
Attributes
Default gate
The outgoing flow taken by default if no other flow can be taken.
11.7. VARIABLES
Variables are elements that serve for storing a particular type of data during runtime. The type of data
a variable contains is defined by its data type.
Just like any context data, every variable has its scope that defines its "visibility". An element, such as
a process, subprocess, or task can only access variables in its own and parent contexts: variables
defined in the element’s child elements cannot be accessed. Therefore, when an elements requires
access to a variable on runtime, its own context is searched first. If the variable cannot be found
directly in the element’s context, the immediate parent context is searched. The search continues to
"level up" until the Process context is reached; in case of globals, the search is performed directly on
the session container. If the variable cannot be found, a read access request returns null and a write
access produces an error message, and the process continues its execution. Variables are searched
for based on their ID.
In Red Hat JBoss BPM Suite, variables can live in the following contexts:
Session context: Globals are visible to all process instances and assets in the given session
and are intended to be used primarily by business rules and by constrains. The are created
dynamically by the rules or constrains.
Process context: Process variables are defined as properties in the BPMN2 definition file
and are visible within the process instance. They are initialized at process creation and
destroyed on process finish.
Element context: Local variables are available within their process element, such as an
activity. They are initialized when the element context is initialized, that is, when the execution
workflow enters the node and execution of the OnEntry action finished if applicable. They are
destroyed when the element context is destroyed, that is, when the execution workflow leaves
the element.
Values of local variables can be mapped to global or process variables using the assignment
mechanism (see Section 11.8, “Assignment”). This allows you to maintain relative
independence of the parent element that accommodates the local variable. Such isolation may
help prevent technical exceptions.
Red Hat JBoss BPM Suite 6.4 Development Guide
202

11.8. ASSIGNMENT
The assignment mechanism allows you to assign a value to an object, such as a variable, before or after
the particular element is executed.
When defining assignment on an activity element, the value assignment is performed either before or
after activity execution. If the assignment defines mapping to a local variable, the time when the
assignment is performed depends on whether the local variable is defined as an DataInput or
DataOutput item.
For example, if you need to assign a task to a user whose ID is a process variable, use the assignment
to map the variable to the parameter ActorId.
Assignment is defined in the Assignments property in case of activity elements and in the
DataInputAssocations or DataOutputAssociations property in case of non-activity elements.
DATA TYPES IN ASSIGNMENT
As parameters of the type String can make use of the assignment mechanism by
applying the respective syntax directly in their value, #{userVariable}, assignment
is rather intended for mapping of properties that are not of type String.
11.9. ACTION SCRIPTS
Action scripts are pieces of code that define the Script property or an element’s interceptor action.
Action scripts have access to global variables, process variables, and the predefined variable
kcontext. Accordingly, kcontext is an instance of the ProcessContext interface. See the
ProcessContext Javadoc for more information.
Currently, Java and MVEL are supported as dialects for action scripts definitions. MVEL accepts any
valid Java code and additionally provides support for nested access to parameters. For example, the
MVEL equivalent of Java call person.getName() is person.name.
Example 11.1. Sample Action Script
The following action script prints out the name of the person:
// Java dialect
System.out.println(person.getName());
// MVEL dialect
System.out.println(person.name);
Process Instance Action Scripts
Additionally, you can use action scripts to view information about process instances.
Use the following commands to:
Return the ID of a process instance:
System.out.println(kcontext.getProcessInstance().getId());
CHAPTER 11. WORKING WITH PROCESSES
203

Return the parent process instance ID if a process instance has a parent:
System.out.println(kcontext.getProcessInstance().getParentProcessIns
tanceId());
Return the ID of a process definition that is related to a process instance:
System.out.println(kcontext.getProcessInstance().getProcessId());
Return the name of a process definition that is related to a process instance:
System.out.println(kcontext.getProcessInstance().getProcessName());
Return the state of a process instance:
System.out.println(kcontext.getProcessInstance().getState());
To set a process variable in an action script, use kcontext.setVariable("VARIABLE_NAME",
"VALUE").
11.10. CONSTRAINTS
There are two types of constraints in business processes: code constraints and rule constraints.
Code constraints are boolean expressions evaluated directly whenever they are reached; these
constraints are written in either Java or MVEL. Both Java and MVEL code constraints have
direct access to the globals and variables defined in the process.
Here is an example of a valid Java code constraint, person being a variable in the process:
return person.getAge() > 20;
Here is an example of a valid MVEL code constraint, person being a variable in the process:
return person.age > 20;
Rule constraints are equal to normal Drools rule conditions. They use the Drools Rule Language
syntax to express complex constraints. These rules can, like any other rule, refer to data in the
working memory. They can also refer to globals directly. Here is an example of a valid rule
constraint:
Person(age > 20)
This tests for a person older than 20 in the working memory.
Rule constraints do not have direct access to variables defined inside the process. However, it is
possible to refer to the current process instance inside a rule constraint by adding the process
instance to the working memory and matching for the process instance in your rule constraint. Logic is
included to make sure that a variable processInstance of type WorkflowProcessInstance will
only match the current process instance and not other process instances in the working memory.
Note, it is necessary to insert the process instance into the session. If it is necessary to update the
process instance, use Java code or an on-entry, on-exit, or explicit action in the process. The following
example of a rule constraint will search for a person with the same name as the value stored in the
variable name of the process:
Red Hat JBoss BPM Suite 6.4 Development Guide
204

processInstance : WorkflowProcessInstance()
Person(name == (processInstance.getVariable("name")))
# add more constraints here ...
11.11. TIMERS
Timers wait for a predefined amount of time before triggering, once, or repeatedly. You can use timers
to trigger certain logic after a certain period, or to repeat some action at regular intervals.
Configuring Timer with Delay and Period
A Timer node is set up with a delay and a period. The delay specifies the amount of time to wait after
node activation before triggering the timer for the first time. The period defines the time between
subsequent trigger activations. A period of 0 results in a one-shot timer. The (period and delay)
expression must be of the form [#d][#h][#m][#s][#[ms]]. You can specify the amount of days,
hours, minutes, seconds, and milliseconds. Milliseconds is the default value. For example, the
expression 1h waits one hour before triggering the timer again.
Configuring Timer ISO-8601 Date Format
Since version 6, you can configure timers with valid ISO8601 date format that supports both one shot
timers and repeatable timers. You can define timers as date and time representation, time duration or
repeating intervals. For example:
Date - 2013-12-24T20:00:00.000+02:00 - fires exactly at Christmas Eve at
8PM
Duration - PT1S - fires once after 1 second
Repeatable intervals - R/PT1S - fires every second, no limit.
Alternatively R5/PT1S fires 5 times every second
Configuring Timer with Process Variables
In addition to the above mentioned configuration options, you can specify timers using process
variable that consists of string representation of either delay and period or ISO8601 date format. By
specifying #{variable}, the engine dynamically extracts process variable and uses it as timer
expression. The timer service is responsible for making sure that timers get triggered at the
appropriate times. You can cancel timers so that they are no longer triggered. You can use timers in
the following ways inside a process:
You can add a timer event to a process flow. The process activation starts the timer, and when
it triggers, once or repeatedly, it activates the timer node’s successor. Subsequently, the
outgoing connection of a timer with a positive period is triggered multiple times. Canceling a
Timer node also cancels the associated timer, after which no more triggers occur.
You can associate timer with a sub-process or tasks as a boundary event.
Updating Timer Within a Running Process Instance
Sometimes a process requires the possibility to dynamically alter the timer period or delay without the
need to restart the entire process workflow. In that case, an already scheduled timer can be
rescheduled to meet the new requirements: for example to prolong or shorten the timer expiration
time or change the delay, period, and repeat limit.
For this reason, jBPM offers a corresponding UpdateTimerCommand class which allows you to
perform these several steps as an atomic operation. All of them are then done within the same
transaction.
CHAPTER 11. WORKING WITH PROCESSES
205

It is supported to update the boundary timer events as well as the intermediate timer events.
You can reschedule the timer by specifying the two mandatory parameters and one of the three
optional parameter sets of the UpdateTimerCommand class.
Both of the following two parameters are mandatory:
process instance ID (long);
timer node name (String).
Next, choose and configure one of the three following parameter sets:
delay (long);
period (long) and repeat limit ( int);
delay, period, and repeat limit.
Example 11.2. Rescheduling Timer Event
As you can notice, the rescheduling is performed using the kieSession executor to ensure execution
within the same transaction.
Troubleshooting
Getting IllegalStateException Exception
The Intelligent Process Server uses EJB timer service by default for implementation of timer-based
nodes. Consequently, the limitations described in the warning message here about Singleton strategy
and CMT are valid for the out-of-the-box Intelligent Process Server setup. To resolve the issue:
Change the RuntimeManager strategy.
Disable the default EJB timer service for timer nodes by setting the system property
org.kie.timer.ejb.disabled to true.
The Intelligent Process Server Throws InactiveTransactionException When Using Timers
When you deploy the Intelligent Process Server on Red Hat JBoss EAP 7 and configure a database for
the EJB timer service, processes that require timers end in the InactiveTransactionException
exception similar to the following:
org.jbpm.process.instance.command.UpdateTimerCommand
// Start the process instance and record its ID:
long id = kieSession.startProcess(BOUNDARY_PROCESS_NAME).getId();
// Set the timer delay to 3 seconds:
kieSession.execute(new UpdateTimerCommand(id,
BOUNDARY_TIMER_ATTACHED_TO_NAME, 3));
Red Hat JBoss BPM Suite 6.4 Development Guide
206

WFLYEJB0018: Ignoring exception during setRollbackOnly:
com.arjuna.ats.jta.exceptions.InactiveTransactionException: ARJUNA016102:
The transaction is not active! Uid is ...
To resolve this issue:
1. Update your Red Hat JBoss BPM Suite to version 6.4.2.
2. Set the property org.jbpm.ejb.timer.tx to true.
Note that the property is not available in previous versions of Red Hat JBoss BPM Suite. See
chapter System Properties of Red Hat JBoss BPM Suite Administration and Configuration Guide
for further information.
11.12. MULTI-THREADING
11.12.1. Multi-Threading
In the following text, we will refer to two types of "multi-threading": logical and technical. Technical
multi-threading is what happens when multiple threads or processes are started on a computer, for
example by a Java or C program. Logical multi-threading is what we see in a BPM process after the
process reaches a parallel gateway. From a functional standpoint, the original process will then split
into two processes that are executed in a parallel fashion.
The BPM engine supports logical multi-threading; for example, processes that include a parallel
gateway are supported. We’ve chosen to implement logical multi-threading using one thread;
accordingly, a BPM process that includes logical multi-threading will only be executed in one technical
thread. The main reason for doing this is that multiple (technical) threads need to be be able to
communicate state information with each other if they are working on the same process. This
requirement brings with it a number of complications. While it might seem that multi-threading would
bring performance benefits with it, the extra logic needed to make sure the different threads work
together well means that this is not guaranteed. There is also the extra overhead incurred because we
need to avoid race conditions and deadlocks.
11.12.2. Engine Execution
In general, the BPM engine executes actions in serial. For example, when the engine encounters a
script task in a process, it will synchronously execute that script and wait for it to complete before
continuing execution. Similarly, if a process encounters a parallel gateway, it will sequentially trigger
each of the outgoing branches, one after the other. This is possible since execution is almost always
instantaneous, meaning that it is extremely fast and produces almost no overhead. As a result, the user
will usually not even notice this. Similarly, action scripts in a process are also synchronously executed,
and the engine will wait for them to finish before continuing the process. For example, doing a
Thread.sleep(…) as part of a script will not make the engine continue execution elsewhere but will
block the engine thread during that period.
The same principle applies to service tasks. When a service task is reached in a process, the engine will
also invoke the handler of this service synchronously. The engine will wait for the
completeWorkItem(…) method to return before continuing execution. It is important that your
service handler executes your service asynchronously if its execution is not instantaneous.
To implement an asynchronous service handler, implement the service in a new thread using the
executeWorkItem() method in the work item handler that allows the process instance to continue
its execution.
CHAPTER 11. WORKING WITH PROCESSES
207

An example of this would be a service task that invokes an external service. Since the delay in invoking
this service remotely and waiting for the results might be too long, it might be a good idea to invoke
this service asynchronously. This means that the handler will only invoke the service and will notify the
engine later when the results are available. In the mean time, the process engine then continues
execution of the process.
Human tasks are a typical example of a service that needs to be invoked asynchronously, as we don’t
want the engine to wait until a human actor has responded to the request. The human task handler will
only create a new task (on the task list of the assigned actor) when the human task node is triggered.
The engine will then be able to continue execution on the rest of the process (if necessary), and the
handler will notify the engine asynchronously when the user has completed the task.
11.12.3. Job Executor for Asynchronous Execution
In Red Hat JBoss BPM Suite, the Job Executor component integrates with the runtime engine for
processing asynchronous tasks. You can delegate asynchronous execution operations, such as error
handling, retry, cancellation, and history logging in a new thread (using custom implementation of
package documentation.wih.async;
import java.util.concurrent.TimeUnit;
import org.kie.api.runtime.process.WorkItem;
import org.kie.api.runtime.process.WorkItemHandler;
import org.kie.api.runtime.process.WorkItemManager;
public class MyServiceTaskHandler implements WorkItemHandler {
private Thread asyncThread;
public void executeWorkItem(final WorkItem workItem, final
WorkItemManager manager) {
asyncThread = new Thread(new Runnable() {
public void run() {
for (int i = 0; i < 10; i++) {
System.out.println("Hello number + " + i + " from
async!");
waitASecond();
}
}
});
asyncThread.start();
manager.completeWorkItem(workItem.getId(), null);
}
public void abortWorkItem(WorkItem workItem, WorkItemManager manager)
{
//asyncThread can't be aborted
}
private static void waitASecond() {
try {
TimeUnit.SECONDS.sleep(1);
} catch (InterruptedException ignored) {}
}
}
Red Hat JBoss BPM Suite 6.4 Development Guide
208

WorkItemHandler) and use the Job Executor to handle these operations for you. The Job Executor
provides an environment for background execution of commands, which are nothing but business logic
encapsulated within a simple interface.
The custom tasks that the process engine delegates to the Job Executor runs as asynchronous
WorkItemHandler. Red Hat JBoss BPM Suite provides AsyncWorkItemHandler that is backed by
the Red Hat JBoss BPM Suite Job Executor. During the execution, the AsyncWorkItemHandler sets
contextual data available inside the command. You can configure the AsyncWorkItemHandler class
in two ways:
As a generic handler where you provide the command name as part of the work item
parameters. In Business Central while modeling a process, if you need to execute some work
item asynchronously: specify async as the value for the TaskName property, create a data
input called CommandClass and assign the fully-qualified class name of this CommandClass
as the data input.
As a specific handler which is created to handle a given type of work item, thus allowing you to
register different instances of AsyncWorkItemHandler for different work items. Commands
are most likely to be dedicated to a particular work item, which allows you to specify the
CommandClass at registration time instead of requiring it at design time, as with the first
approach. But this means that an additional CDI bean that implements
WorkItemHandlerProducer interface needs to be provided and placed on the application
classpath so that the CDI container can find it. When you are ready to model your process, set
the value of the TaskName property to the one provided at registration time.
11.12.4. Using Job Executor in Embedded Mode
The Job Executor API is a public API and is available within kie-api (org.kie.api.executor). You
can run your background processes asynchronously using the Job Executor from Business Central or
outside the Business Central in embedded mode. To use the Job Executor in Business Central, see
Section 11.12.6, “Using Job Executor in Business Central” . Perform the following steps to use the Job
Executor in the embedded mode:
1. Implement the Command interface.
2. Transfer business data from the process engine to your Command implementation.
3. Configure the Job Executor.
4. Register the AsyncWorkItemHandler handler, which uses the Job Executor.
5. Provide the execution results to the process engine.
Wrapping Business Logic with the Command Interface
The Job Executor contains the business logic to be executed and does not have any process runtime
related information. The Job Executor works on instances of the Command interface. It receives data
through the CommandContext object and returns results of the execution with ExecutionResults
class:
package org.kie.api.executor;
import org.kie.api.executor.ExecutionResults;
CHAPTER 11. WORKING WITH PROCESSES
209

Here, ctx is the contextual data given by the executor service.
Since the Job Executor is decoupled from the runtime process engine and provides only the logic that
is to be executed as a part of that command, it promotes reuse of already existing logic by wrapping it
with Command implementation.
Transferring Business Data from the Process Engine to the Command Interface
The input data is transferred from the process engine to the command using the data transfer object
CommandContext. It is important that the data CommandContext holds is serializable.
public interface Command {
public ExecutionResults execute(CommandContext ctx) throws Exception;
}
package org.kie.api.executor;
import java.io.Serializable;
public class CommandContext implements Serializable {
private static final long serialVersionUID = -1440017934399413860L;
private Map<String, Object> data;
public CommandContext() {
data = new HashMap<String, Object>();
}
public CommandContext(Map<String, Object> data) {
this.data = data;
}
public void setData(Map<String, Object> data) {
this.data = data;
}
public Map<String, Object> getData() {
return data;
}
public Object getData(String key) {
return data.get(key);
}
public void setData(String key, Object value) {
data.put(key, value);
}
public Set<String> keySet() {
return data.keySet();
}
@Override
public String toString() {
Red Hat JBoss BPM Suite 6.4 Development Guide
210

CommandContext should provide the following:
businessKey: a unique identifier of the caller.
callbacks: the fully qualified classname (FQCN) of the CommandCallback instance to be
called on command completion.
Configuring the Executor
The Job Executor API usage scenarios are identical when used from Business Central and when used
outside of Business Central. See example Job Executor configuration options:
1. In-memory Job Executor with optional configuration:
2. Executor configuration using EntityManagerFactory to store jobs into a database:
Registering the AsyncWorkItemHandler Handler
The AsyncWorkItemHandler handler uses Job Executor for scheduling tasks. See the following code
sample to register the AsyncWorkItemHandler handler:
return "CommandContext{" + "data=" + data + '}';
}
}
import org.jbpm.executor.ExecutorServiceFactory;
..
// Configuration of in-memory executor service.
executorService = ExecutorServiceFactory.newExecutorService();
// Set number of threads which will be used by executor - default is
1.
executorService.setThreadPoolSize(1);
// Sets interval at which executor threads are running in seconds -
default is 3.
executorService.setInterval(1);
// Sets time unit of interval - default is SECONDS.
executorService.setTimeunit(TimeUnit.SECONDS);
// Number of retries in case of excepting during execution of
command - default is 3.
executorService.setRetries(1);
executorService.init();
emf = Persistence.createEntityManagerFactory("org.jbpm.executor");
// Configuration of database executor service.
executorService = ExecutorServiceFactory.newExecutorService(emf);
// Optional configuration is skipped.
executorService.init();
CHAPTER 11. WORKING WITH PROCESSES
211

import java.util.List;
import java.util.Map;
import org.kie.api.event.process.ProcessEventListener;
import org.kie.api.io.ResourceType;
import org.kie.api.runtime.KieSession;
import org.kie.api.runtime.manager.RuntimeEngine;
import org.kie.api.runtime.manager.RuntimeEnvironment;
import org.kie.api.runtime.manager.RuntimeEnvironmentBuilder;
import org.kie.api.runtime.manager.RuntimeManagerFactory;
import org.kie.api.runtime.process.ProcessInstance;
import org.kie.api.runtime.process.WorkItemHandler;
import org.kie.internal.io.ResourceFactory;
import org.kie.internal.runtime.manager.context.EmptyContext;
import org.jbpm.runtime.manager.impl.DefaultRegisterableItemsFactory;
...
RuntimeEnvironment environment = RuntimeEnvironmentBuilder
.Factory.get().newDefaultBuilder()
.userGroupCallback(userGroupCallback)
.addAsset(ResourceFactory.newClassPathResource
("BPMN2-ScriptTask.bpmn2"), ResourceType.BPMN2)
.registerableItemsFactory(new DefaultRegisterableItemsFactory() {
@Override
public Map<String, WorkItemHandler> getWorkItemHandlers(RuntimeEngine
runtime) {
Map<String, WorkItemHandler> handlers =
super.getWorkItemHandlers(runtime);
handlers.put("async", new AsyncWorkItemHandler
(executorService, "org.jbpm.executor.commands.PrintOutCommand"));
return handlers;
}
@Override
public List<ProcessEventListener> getProcessEventListeners(
RuntimeEngine runtime) {
List<ProcessEventListener> listeners =
super.getProcessEventListeners(runtime);
listeners.add(countDownListener);
return listeners;
}
})
.get();
manager =
RuntimeManagerFactory.Factory.get().newSingletonRuntimeManager(environment
);
assertNotNull(manager);
RuntimeEngine runtime = manager.getRuntimeEngine(EmptyContext.get());
KieSession ksession = runtime.getKieSession();
assertNotNull(ksession);
Red Hat JBoss BPM Suite 6.4 Development Guide
212

Providing Execution Results to the Process Engine
The outcome of the command is provided to process engine using the ExecutionResults class.
ExecutionResults is a data transfer object. The data provided by this class must be serializable.
For a list of Maven dependencies, see example Embedded jBPM Engine Dependencies .
11.12.5. Hello World Example with Embedded Job Executor
ProcessInstance processInstance = ksession.startProcess("ScriptTask");
assertEquals(ProcessInstance.STATE_ACTIVE, processInstance.getState());
Thread.sleep(3000);
processInstance =
runtime.getKieSession().getProcessInstance(processInstance.getId());
assertNull(processInstance);
package org.kie.api.executor;
import org.kie.api.executor.ExecutorService;
import java.io.Serializable;
public class ExecutionResults implements Serializable {
private static final long serialVersionUID = -1738336024526084091L;
private Map<String, Object> data = new HashMap<String, Object>();
public ExecutionResults() {}
public void setData(Map<String, Object> data) {
this.data = data;
}
public Map<String, Object> getData() {
return data;
}
public Object getData(String key) {
return data.get(key);
}
public void setData(String key, Object value) {
data.put(key, value);
}
public Set<String> keySet() {
return data.keySet();
}
@Override
public String toString() {
return "ExecutionResults{" + "data=" + data + '}';
}
}
CHAPTER 11. WORKING WITH PROCESSES
213

The following example uses the Job Executor in embedded mode. If you are using Maven, see example
Embedded jBPM Engine Dependencies for a list of Maven dependencies. The following example uses
Red Hat JBoss Developer Studio to model and execute the project. To use the Job Executor in
embedded mode:
1. In your jBPM project, add the src/main/resources/META-INF/drools.rulebase.conf
file with the following content:
drools.workDefinitions = WorkDefinitions.wid
2. Add the src/main/resources/META-INF/WorkDefinitions.wid file with the following
content:
import
org.drools.core.process.core.datatype.impl.type.ObjectDataType;
import java.lang.Long;
import java.lang.Integer;
import java.lang.Boolean;
import java.lang.String;
[
[
"name" : "AsyncWIH",
"results" : [
"Result" : new ObjectDataType(),
],
"displayName" : "AsyncWIH",
"icon" : "async-16x15.png"
],
]
3. Add the following BPMN diagram in the src/main/resources directory:
In your diagram, create an org.kie.api.executor.ExecutionResults variable and map
it to the Output variable of the asynchronous work item.
4. Create a Command implementation in src/main/java:
package com.sample;
import org.kie.api.executor.Command;
import org.kie.api.executor.CommandContext;
import org.kie.api.executor.ExecutionResults;
public class HelloWorldCommand implements Command {
@Override
public ExecutionResults execute(CommandContext arg0) throws
Exception {
Red Hat JBoss BPM Suite 6.4 Development Guide
214

5. Create the main class that will register the work item handler and execute the process:
System.out.println("Hello World from Business Command!");
return new ExecutionResults();
}
}
package com.sample;
import java.util.Properties;
import javax.persistence.EntityManagerFactory;
import javax.persistence.Persistence;
import org.jbpm.test.JBPMHelper;
import org.kie.api.KieBase;
import org.kie.api.KieServices;
import org.kie.api.runtime.KieContainer;
import org.kie.api.runtime.KieSession;
import org.kie.api.runtime.manager.RuntimeEngine;
import org.kie.api.runtime.manager.RuntimeEnvironmentBuilder;
import org.kie.api.runtime.manager.RuntimeManager;
import org.kie.api.runtime.manager.RuntimeManagerFactory;
import bitronix.tm.resource.jdbc.PoolingDataSource;
import org.kie.api.executor.ExecutorService;
import org.jbpm.executor.ExecutorServiceFactory;
import org.jbpm.executor.impl.wih.AsyncWorkItemHandler;
public class ProcessMain {
static EntityManagerFactory emf;
public static void main(String[] args) throws InterruptedException
{
KieServices ks = KieServices.Factory.get();
KieContainer kContainer = ks.getKieClasspathContainer();
KieBase kbase = kContainer.getKieBase("kbase");
RuntimeManager manager = createRuntimeManager(kbase);
RuntimeEngine engine = manager.getRuntimeEngine(null);
KieSession ksession = engine.getKieSession();
//Register the work item handler and point it to the FQCN of the
command implementation.
ExecutorService executorService =
ExecutorServiceFactory.newExecutorService(ProcessMain.emf);
ksession.getWorkItemManager().registerWorkItemHandler("AsyncWIH",
new
AsyncWorkItemHandler(executorService,"com.sample.HelloWorldCommand")
);
executorService.init();
ksession.startProcess("com.sample.bpmn.hello");
manager.disposeRuntimeEngine(engine);
CHAPTER 11. WORKING WITH PROCESSES
215

6. Add the src/main/resource/persistence.xml file with the following content. If you have
a custom datasource, configure your custom persistence unit.
//Wait for the executor to finish. Otherwise, the process finishes
before the job executor is checked.
Thread.sleep(5000);
System.exit(0);
}
private static RuntimeManager createRuntimeManager(KieBase kbase) {
JBPMHelper.startH2Server();
// Create a data source if no custom datasource is available
Properties properties = JBPMHelper.getProperties();
PoolingDataSource pds = new PoolingDataSource();
//Note the JNDI name
pds.setUniqueName("jndi:/example");
pds.setClassName("bitronix.tm.resource.jdbc.lrc.LrcXADataSource");
pds.setMaxPoolSize(5);
pds.setAllowLocalTransactions(true);
pds.getDriverProperties().put("user",
properties.getProperty("persistence.datasource.user", "sa"));
pds.getDriverProperties().put("password",
properties.getProperty("persistence.datasource.password", ""));
pds.getDriverProperties().put("url",
properties.getProperty("persistence.datasource.url",
"jdbc:h2:tcp://localhost/~/jbpm-db;MVCC=TRUE"));
pds.getDriverProperties().put("driverClassName",
properties.getProperty("persistence.datasource.driverClassName",
"org.h2.Driver"));
pds.init();
//Note the persistence unit name
ProcessMain.emf =
Persistence.createEntityManagerFactory("org.jbpm.example");
RuntimeEnvironmentBuilder builder =
RuntimeEnvironmentBuilder.Factory.get()
.newDefaultBuilder().entityManagerFactory(emf)
.knowledgeBase(kbase);
return RuntimeManagerFactory.Factory.get()
.newSingletonRuntimeManager(builder.get(),
"com.sample:example:1.0");
}
}
<?xml version="1.0" encoding="UTF-8"?>
<persistence version="2.0"
xmlns="http://java.sun.com/xml/ns/persistence"
xmlns:orm="http://java.sun.com/xml/ns/persistence/orm"
xmlns:xsi="http://www.w3.org/2001/XMLSchema-instance"
xsi:schemaLocation="http://java.sun.com/xml/ns/persistence
http://java.sun.com/xml/ns/persistence/persistence_2_0.xsd
Red Hat JBoss BPM Suite 6.4 Development Guide
216

7. When you execute the main class, the expected output is:
[main] INFO org.jbpm.executor.impl.ExecutorImpl - Starting Executor
Component ...
- Thread Pool Size: 1
- Interval: 3 SECONDS
- Retries per Request: 3
[main] WARN org.jbpm.executor.impl.ExecutorImpl - Disabling JMS
support in executor because: unable to initialize JMS configuration
for executor due to unable to find a bound object at name
'java:/JmsXA'
Hello World from Business Command!
11.12.6. Using Job Executor in Business Central
AsyncWorkItemHandler accepts the following input parameters:
CommandClass: A fully-qualified class name (FQCN) of the command to be executed.
Mandatory unless the handler is configured with a default command class.
Retries: The number of retries for the command execution. This parameter is optional.
RetryDelay: A single value or a comma separated list of time expressions used in case of
multiple retries. For example: 5s, 2m, 4h. This parameter is optional.
If you provide a comma separated list of time expressions and if the number of retry delays is
smaller than number of retries, the executor uses the last available value from the list.
If you provide a single time expression for retry delay, the retries will be equally spaced.
http://java.sun.com/xml/ns/persistence/orm
http://java.sun.com/xml/ns/persistence/orm_2_0.xsd">
<persistence-unit name="org.jbpm.example" transaction-type="JTA">
<provider>org.hibernate.ejb.HibernatePersistence</provider>
<jta-data-source>jndi:/example</jta-data-source>
<mapping-file>META-INF/Executor-orm.xml</mapping-file>
<properties>
<property name="hibernate.dialect"
value="org.hibernate.dialect.H2Dialect" />
<property name="hibernate.max_fetch_depth" value="3" />
<property name="hibernate.hbm2ddl.auto" value="update" />
<property name="hibernate.show_sql" value="false" />
<!-- BZ 841786: AS7/EAP 6/Hib 4 uses new (sequence) generators
which seem to cause problems -->
<property name="hibernate.id.new_generator_mappings"
value="false" />
<property name="hibernate.transaction.jta.platform"
value="org.hibernate.service.jta.platform.internal.BitronixJtaPlatfo
rm" />
</properties>
</persistence-unit>
</persistence>
CHAPTER 11. WORKING WITH PROCESSES
217

Delay: A start delay for jobs. The value is a time expression: 5s, 2m, or 4h. The delay is
calculated from the current time. This parameter is optional.
AutoComplete: Allows to use the fire and forget execution style. Thus, the handler does not
wait for job completion. The default value is false.
Priority: Priority for the job execution. The value is a range from 0 (the lowest) to 9 (the
highest).
The following data are available inside of the command during execution:
businessKey: A String generated from the process instance ID and the work item ID in the
following format: [processInstanceId]:[workItemId].
workItem: A work item instance that is being executed, including all its parameters.
processInstanceId: The process instance ID that triggered this work item execution.
To register the Asynchronous Work Item handler in Business Central:
1. Implement the Command interface, for example:
Use the following pom.xml:
package docs.command;
import org.kie.api.executor.Command;
import org.kie.api.executor.CommandContext;
import org.kie.api.executor.ExecutionResults;
public class HelloWorldCommand implements Command {
public ExecutionResults execute(CommandContext commandContext)
throws Exception {
System.out.println("Hello World from Business Command!");
return new ExecutionResults();
}
}
<project xmlns="http://maven.apache.org/POM/4.0.0"
xmlns:xsi="http://www.w3.org/2001/XMLSchema-instance"
xsi:schemaLocation="http://maven.apache.org/POM/4.0.0
http://maven.apache.org/xsd/maven-4.0.0.xsd">
<modelVersion>4.0.0</modelVersion>
<groupId>org.docs</groupId>
<artifactId>hello-commandimpl</artifactId>
<version>1.0</version>
<name>commandImpl</name>
<description>Hello world command implementation</description>
<dependencies>
<dependency>
<groupId>org.kie</groupId>
<artifactId>kie-api</artifactId>
<version>6.4.0.Final-redhat-8</version>
Red Hat JBoss BPM Suite 6.4 Development Guide
218

See the Supported Component Versions of the Red Hat JBoss BPM Suite Installation Guide for
the current version number. Also note that you must configure Maven to work with the Red Hat
middleware repository. See Chapter 3, Apache Maven for further information.
2. Build your Maven project, upload the JAR file to the Business Central, and add into your
project dependencies. See the Registering Work Item handler in Business Central chapter for
further information.
3. In your project, define a custom Work Item Definition that will trigger your Command
implementation:
a. Click Work Item Definitions → Work Definitions. The Work Item Definitions editor opens.
b. Add your definition, specifying all parameters you want to use, for example:
c. Click Save and Validate to ensure correctness of your Work Item Definition file.
4. Click New Item → Business Process to create a new Business Process.
5. On your canvas, click to open the Object Library pallet, expand Service Tasks and drag
and drop the Work Item you created on the canvas, for example the Async Hello World!
Service Task.
6. Connect the Work Item with the start and end event.
7. Click on the Work Item and click to open the Properties tab. Click the 1 data inputs, 0 data
outputs value and click to open the Data I/O window.
8. Set the CommandClass attribute to docs.command.HelloWorldCommand. Alternatively, if
you used a different package, enter the fully-qualified class name of your implementation.
9. Click Save to save the data input mappings.
10. Click Save to save your process.
11. Register AsyncWorkItemHandler in Business Central:
a. Click Open Project Editor and navigate to the Deployment Descriptor for your project.
b. Click Add under the Work Item handlers category.
c. Set the first Value field to async.
<scope>provided</scope>
</dependency>
</dependencies>
</project>
[
"name" : "async",
"displayName" : "Async Hello World!",
"icon" : "defaultemailicon.gif",
"parameters" : [
"CommandClass" : new StringDataType()
]
]
CHAPTER 11. WORKING WITH PROCESSES
219

d. Set the second Value field to:
e. Set the resolver to mvel.
f. Click Save and Validate to ensure correctness of your deployment descriptor.
You can now build, deploy, and start your process. If you followed the example above, you will see
similar output in the in the command line:
09:46:03,473 INFO [stdout] (Thread-637 (HornetQ-client-global-threads-
1573025029)) Hello World from Business Command!
Executor Configuration
When you are not running the Executor Service in the embedded mode, you can use the following
properties:
1. org.kie.executor.disabled: true or false to enable or disable the executor.
2. org.kie.executor.pool.size: an Integer that specifies the thread pool size for the
executor. The default value is 1.
3. org.kie.executor.retry.count: an Integer that specifies the default number of retries in
case of an error executing a job. The default value is 3.
4. org.kie.executor.interval: an Integer that specifies the time to wait between checking
for waiting jobs. The default value is 3 seconds.
5. org.kie.executor.timeunit: NANOSECONDS, MICROSECONDS, MILLISECONDS, SECONDS,
MINUTES, HOURS, or DAYS. Specifies the unit for the interval property. The default is SECONDS.
11.12.7. Multiple Sessions and persistence
The simplest way to run multiple process instances is to run them in one knowledge session. However,
it is possible to run multiple process instances in different knowledge sessions or in different technical
threads.
When using multiple knowledge session with multiple processes and adding persistence, use a
database that allows row-level as well as table-level locks: There could be a situation when there are 2
or more threads running, each within its own knowledge session instance. On each thread, a process is
being started using the local knowledge session instance. In this use case, a race condition exists in
which both thread A and thread B have coincidentally simultaneously finished a process instance. At
this point, both thread A and B are committing changes to the database. If row-level locks are not
possible, then the following situation can occur:
Thread A has a lock on the ProcessInstanceInfo table, having just committed a change to that
table.
Thread A wants a lock on the SessionInfo table in order to commit a change.
Thread B has the opposite situation: It has a lock on the SessionInfo table, having just
committed a change.
new
org.jbpm.executor.impl.wih.AsyncWorkItemHandler(org.jbpm.executor
.ExecutorServiceFactory.newExecutorService(null))
Red Hat JBoss BPM Suite 6.4 Development Guide
220

Thread B wants a lock on the ProcessInstanceInfo table, even though Thread A already has a
lock on it.
This is a deadlock situation which the database and application are not be able to solve, unless row-
level locks are possible and enabled in the database and tables used.
11.12.8. Asynchronous Events
In cases where several process instances from different process definitions are waiting for the same
signal, they are generally executed sequentially in the same single thread. However, if one of those
process instances throws a runtime exception, all the other process instances are affected, usually
resulting in a rolled back transaction. To avoid this, Red Hat JBoss BPM Suite supports using
asynchronous signals events for:
Throwing Intermediate Signal Events
End Events
From the Business Central, set the Data Input value of the throw event to async to automatically set
the Executor Service on each ksession. This ensures that each process instance is signaled in a
different transaction.
11.12.9. Technical exceptions
Technical exceptions occur when a technical component of a Process acts in an unexpected way. When
using Java-based systems, this often results in a Java Exception. As these exceptions cannot be
handled using BPMN2, it is important to handle them in expected ways.
The following types of code might throw exceptions:
Code present directly in the process definition
Code that is not part of the product executed during a Process
Code that interacts with a technical component outside of the Process Engine
This includes the following:
Code in Element properties, such as the Script property of a Script Task element or in the
definitions of the interception actions, that is, the onEntry and onExit properties
Code in WorkItemHandlers associated with task and task-type nodes
Code in Element properties
Exceptions thrown by code defined in Element properties can cause the Process instance to fail in an
unrecoverable way. Often, it is the code that starts the Process that will end up throwing the exception
generated by a Process without returning a reference to the Process instance. Such code includes for
example the onEntry and onExit properties, Script defined for the Script Task, etc.
Therefore, it is important to limit the scope of the code in these Elements so that is operates only over
Process variables. Using a scriptTask to interact with a different technical component, such as a
database or web service has significant risks because any exceptions thrown will corrupt or abort the
Process instance.
To interact with other systems, use task Elements, serviceTask Elements and other task-type
Elements. Do not use the scriptTask nodes for these purposes.
CHAPTER 11. WORKING WITH PROCESSES
221

NOTE
If the script defined in a scriptTask causes the problem, the Process Engine usually
throws the WorkflowRuntimeException with information on the Process (see
Section 11.12.9.1.5, “Extracting information from WorkflowRuntimeException” ).
Code in WorkItemHandlers
WorkItemHandlers are used when your Process interacts with other technical systems.
You can either build exception handling into your own WorkItemhandler implementations or wrap your
implementation into the handler decorator classes (for examples and detailed information see
Section 11.12.9.1.2, “Exception handling classes” ). These classes include the logic that is executed when
an exception is thrown during the execution or abortion of a work item:
SignallingTaskHandlerDecorator
catches the exception and signals it to the Process instance using a configurable event type when
the executeWorkItem() or abortWorkItem methods of the original WorkItemHandler
instance throw an exception. The exception thrown is passed as part of the event. This functionality
can be also used to signal to an Event SubProcess defined in the Process definition.
LoggingTaskHandlerDecorator
logs error about any exceptions thrown by the executeWorkItem() and abortWorkItem()
methods. It also saves any exceptions thrown to an internal list so that they can be retrieved later
for inspection or further logging. The content and format of the message logged are configurable.
While the classes described above covers most cases involving exception handling as it catches any
throwable objects, you might still want to write a custom WorkItemHandler that includes exception
handling logic. In such a case, consider the following:
Does the implementation catch all exceptions the code could return?
Does the implementation complete or abort the work item after an exception has been caught
or uses a mechanisms to retry the process later (in some cases, incomplete process instances
might be acceptable)?
Does the implementation define any other actions that need to be taken when an exception is
caught? Would it be beneficial to interact with other technical systems? Should a Sub-Process
be triggered to handle the exception?
IMPORTANT
If WorkItemManager signals that the work item has been completed or aborted, make
sure the signal is sent after any signals to the Process instance were sent. Depending on
how your Process definition, calling WorkItemManager.completeWorkItem() or
WorkItemManager.abortWorkItem() triggers the completion of the Process instance as
these methods trigger further execution of the Process execution flow.
11.12.9.1. Technical exception examples
11.12.9.1.1. Service Task handlers
The following example uses a Throwing Error Intermediate Event to throw an error. An Error Event
Sub-Process then catches and handles the error.
When the Throwing Error Intermediate Event throws an error, the process instance is interrupted:
Red Hat JBoss BPM Suite 6.4 Development Guide
222

1. Execution of the process instance stops: no other parts of the process are executed.
2. The process instance finishes as ABORTED.
The process starts with a start event and continues to the Throw Exception service task. The task
produces an exception, which is propagated as a signal object through the process instance and
caught by the sub-process start event in the Exception Handler event sub-process. The workflow
continues to the Handle Exception task and the process instance finishes with the sub-process end
event.
Figure 11.2. Process with an exception handling Event Sub-Process
The following XML is a representation of the process. It contains elements and IDs that are referenced
in Section 11.12.9.1.2, “Exception handling classes” .
<itemDefinition id="_stringItem" structureRef="java.lang.String" /> (1)
<message id="_message" itemRef="_stringItem"/> # (2)
<interface id="_serviceInterface"
name="org.jbpm.examples.exceptions.service.ExceptionService">
<operation id="_serviceOperation" name="throwException">
<inMessageRef>_message</inMessageRef> (2)
</operation>
</interface>
<error id="_exception" errorCode="code" structureRef="_exceptionItem"/>
(3)
<itemDefinition id="_exceptionItem"
structureRef="org.kie.api.runtime.process.WorkItem"/> (4)
<message id="_exceptionMessage" itemRef="_exceptionItem"/> (4)
<interface id="_handlingServiceInterface"
name="org.jbpm.examples.exceptions.service.ExceptionService">
<operation id="_handlingServiceOperation" name="handleException">
<inMessageRef>_exceptionMessage</inMessageRef> (4)
</operation>
</interface>
<process id="ProcessWithExceptionHandlingError" name="Service Process"
isExecutable="true" processType="Private">
<!-- properties -->
<property id="serviceInputItem" itemSubjectRef="_stringItem"/> (1)
<property id="exceptionInputItem" itemSubjectRef="_exceptionItem"/>
(4)
CHAPTER 11. WORKING WITH PROCESSES
223

1. This <itemDefinition> element defines a data structure that is used in the
serviceInputItem property in the process.
2. This <message> element (first reference) defines a message that has a String as its content,
as defined by the <itemDefintion> element on line above. The <interface> element
below it refers to it (second reference) in order to define what type of content the service
(defined by the <interface>) expects.
3. This <error> element (first reference) defines an error for use later in the process: an Event
SubProcess is defined that is triggered by this error (second reference). The content of the
error is defined by the <itemDefintion> element defined below the <error> element.
4. This <itemDefintion> element (first reference) defines an item that contains a WorkItem
instance. The <message> element (second reference) then defines a message that uses this
item definition to define its content. The <interface> element below that refers to the
<message> definition (third reference) in order to define the type of content that the service
expects.
In the process itself, a <property> element (fourth reference) is defined as having the
content defined by the initial <itemDefintion>. This is helpful because it means that the
Event SubProcess can then store the error it receives in that property (5th reference).
11.12.9.1.2. Exception handling classes
The BPMN process defined in Section 11.12.9.1.1, “Service Task handlers” contains two
<serviceTask> activities. The org.jbpm.bpmn2.handler.ServiceTaskHandler class is the
default task handler class used for <serviceTask> tasks. If you do not specify a Work Item Handler
implementation for a <serviceTask> activity, the ServiceTaskHandler class is used.
The example below decorates the ServiceTaskHandler class with a
SignallingTaskHandlerDecorator instance in order to define behavior when the
ServiceTaskHandler class throws an exception.
<!-- main process -->
<startEvent id="_1" name="Start" />
<serviceTask id="_2" name="Throw Exception" implementation="Other"
operationRef="_serviceOperation">
<!-- rest of the serviceTask element and process definition... -->
<subProcess id="_X" name="Exception Handler" triggeredByEvent="true" >
<startEvent id="_X-1" name="subStart">
<dataOutput id="_X-1_Output" name="event"/>
<dataOutputAssociation>
<sourceRef>_X-1_Output</sourceRef>
<targetRef>exceptionInputItem</targetRef> (4)
</dataOutputAssociation>
<errorEventDefinition id="_X-1_ED_1" errorRef="_exception" /> (3)
</startEvent>
<!-- rest of the subprocess definition... -->
</subProcess>
</process>
Red Hat JBoss BPM Suite 6.4 Development Guide
224

In the example, the ServiceTaskHandler throws an exception because it calls the
ExceptionService.throwException method, which throws an exception. (See the
_handlingServiceInterface <interface> element in the BPMN2 XML schema.)
The example also configures which (error) event is sent to the process instance by the
SignallingTaskHandlerDecorator instance. The SignallingTaskHandlerDecorator object
does this when an exception is thrown in a task. In this example, because of the <error> definition
with the error code code in the BPMN2 process, the signal is set to Error-code.
RULES FOR SENDING SIGNALS
When sending a signal of an event to the Process Engine, consider the rules for signaling
process events:
Error events are signaled by sending an Error-ERRORCODE ATTRIBUTE
VALUE value to the session.
Signal events are signaled by sending the name of the signal to the session.
If you wanted to send an error event to a Boundary Catch Error Event, the error
type should be of the format: "Error-" + $AttachedNodeID + "-" +
$ERROR_CODE. For example, Error-SubProcess_1-888 would be a valid
error type.
However, this is NOT a recommended practice because sending the signal this
way bypasses parts of the boundary error event functionality and it relies on
internal implementation details that might be changed in the future. For a way
to programmatically trigger a boundary error event when an Exception is
thrown in WorkItemHandler see this KnowledgeBase article.
Example 11.3. Using SignallingTaskHandlerDecorator
The ServiceTaskHandler calls the ExceptionService.throwException() method to throw
an exception (refer to the _handlingServiceInterface interface element in the BPMN2).
The SignallingTaskHandlerDecorator that wraps the ServiceTaskHandler sends to the
Process instance the error with the set error code.
import java.util.HashMap;
import java.util.Map;
import org.jbpm.bpmn2.handler.ServiceTaskHandler;
import org.jbpm.bpmn2.handler.SignallingTaskHandlerDecorator;
import org.jbpm.examples.exceptions.service.ExceptionService;
import org.kie.api.KieBase;
import org.kie.api.io.ResourceType;
import org.kie.api.runtime.KieSession;
import org.kie.api.runtime.process.ProcessInstance;
import org.kie.internal.builder.KnowledgeBuilder;
import org.kie.internal.builder.KnowledgeBuilderFactory;
import org.kie.internal.io.ResourceFactory;
public class ExceptionHandlingErrorExample {
public static final void main(String[] args) {
CHAPTER 11. WORKING WITH PROCESSES
225

1
2
3
Definition of the Error-code event to be sent to the process instance when the wrapped
WorkItemHandler implementation throws an exception.
Construction of the SignallingTaskHandlerDecorator class instance with the
WorkItemHandler implementation and eventType as parameters: Note that a
SignallingTaskHandlerDecorator class constructor that takes an instance of a
WorkItemHandler implementation as its parameter is also available. This constructor is
useful if the WorkItemHandler implementation does not allow a no-argument constructor.
Registering the WorkItemHandler with the session: When an exception is thrown by the
wrapped WorkItemHandler, the SignallingTaskHandlerDecorator saves it as a
parameter in the WorkItem instance with a parameter name configured in the
SignallingTaskHandlerDecorator (see the code below for the ExceptionService).
For a list of Maven dependencies, see example Embedded jBPM Engine Dependencies in chapter
Dependency Management of the Red Hat JBoss BPM Suite Development Guide.
11.12.9.1.3. Exception service
In Section 11.12.9.1.1, “Service Task handlers” , the BPMN2 process definition defines the exception
service using the ExceptionService class as follows:
runExample();
}
public static ProcessInstance runExample() {
KieSession ksession = createKieSession();
String eventType = "Error-code"; 1
SignallingTaskHandlerDecorator signallingTaskWrapper 2
= new SignallingTaskHandlerDecorator(ServiceTaskHandler.class,
eventType);
signallingTaskWrapper.setWorkItemExceptionParameterName(ExceptionService
.exceptionParameterName); 3
ksession.getWorkItemManager().registerWorkItemHandler("Service Task",
signallingTaskWrapper);
Map<String, Object> params = new HashMap<String, Object>();
params.put("serviceInputItem", "Input to Original Service");
ProcessInstance processInstance =
ksession.startProcess("ProcessWithExceptionHandlingError", params);
return processInstance;
}
private static KieSession createKieSession() {
KnowledgeBuilder kbuilder =
KnowledgeBuilderFactory.newKnowledgeBuilder();
kbuilder.add(ResourceFactory.newClassPathResource("exceptions/ExceptionH
andlingWithError.bpmn2"), ResourceType.BPMN2);
KieBase kbase = kbuilder.newKnowledgeBase();
return kbase.newKieSession();
}
Red Hat JBoss BPM Suite 6.4 Development Guide
226

The exception service uses the ExceptionService class to provide the exception handling abilities.
The class is implemented as follows:
For a list of Maven dependencies, see example Embedded jBPM Engine Dependencies in chapter
Dependency Management of the Red Hat JBoss BPM Suite Development Guide.
You can specify any Java class with the default or another no-argument constructor as the class to
provide the exception service so that it is executed as part of a serviceTask.
11.12.9.1.4. Handling errors with Signals
In the example in Section 11.12.9.1.1, “Service Task handlers” , an Error event occurs during Process
execution and the execution is interrupted immediately: no other Flows or Activities are executed.
However, you might want to complete the execution. In such case you can use a Signal event as the
Process execution continues after the Signal is processed (that is, after the Signal Event SubProcess or
another Activities that the Signal triggered, finish their execution). Also, the Process execution
finished successfully, not in an aborted state, which is the case if an Error is used.
In the example process, we define the error element which is then used to throw the Error:
To use a Signal instead, do the following:
1. Remove the line defining the error element and define a <signal> element:
<interface id="_handlingServiceInterface"
name="org.jbpm.examples.exceptions.service.ExceptionService">
<operation id="_handlingServiceOperation" name="handleException">
import org.kie.api.runtime.process.WorkItem;
...
public class ExceptionService {
public static String exceptionParameterName =
"my.exception.parameter.name";
public void handleException(WorkItem workItem) {
System.out.println( "Handling exception caused by work item '" +
workItem.getName() + "' (id: " + workItem.getId() + ")");
Map<String, Object> params = workItem.getParameters();
Throwable throwable = (Throwable) params.get(exceptionParameterName);
throwable.printStackTrace();
}
public String throwException(String message) {
throw new RuntimeException("Service failed with input: " + message );
}
public static void setExceptionParameterName(String exceptionParam) {
exceptionParameterName = exceptionParam;
}
}
<error id="_exception" errorCode="code" structureRef="_exceptionItem"/>
<signal id="exception-signal" structureRef="_exceptionItem"/>
CHAPTER 11. WORKING WITH PROCESSES
227

2. Change all references from the _exception value in the <error> XML tag to the
exception-signal value of the <signal> XML tag.
Change the <errorEventDefinition> element in the <startEvent>,
to a <signalEventDefinition>:
11.12.9.1.5. Extracting information from WorkflowRuntimeException
If a scripts in your Process definition may throw or threw an exception, you need to retrieve more
information about the exception and related information.
If it is a scriptTask element that causes an exception, you can extract the information from the
WorkflowRuntimeException as it is the wrapper of the scriptTask.
The WorkflowRuntimeException instance stores the information outlined in Table 11.5,
“Information in WorkflowRuntimeException instances”. Values of all fields listed can be obtained using
the standard get* methods.
Table 11.5. Information in WorkflowRuntimeException instances
Field name Type Description
processInsta
nceId
long The id of the ProcessInstance instance in which the
exception occurred
Note that the ProcessInstance may not exist anymore or
be available in the database if using persistence.
processId String The id of the process definition that was used to start the
process (that is, "ExceptionScriptTask" in
)
nodeId long The value of the (BPMN2) id attribute of the node that threw the
exception
nodeName String The value of the (BPMN2) name attribute of the node that threw
the exception
variables Map<String,
Object>
The map containing the variables in the process instance
(experimental)
message String The short message with information on the exception
<errorEventDefinition id="_X-1_ED_1" errorRef="_exception" />
<signalEventDefinition id="_X-1_ED_1" signalRef="exception-
signal"/>
ksession.startProcess("ExceptionScriptTas
k");
Red Hat JBoss BPM Suite 6.4 Development Guide
228

cause Throwable The original exception that was thrown
Field name Type Description
The following code illustrates how to extract extra information from a process instance that throws a
WorkflowRuntimeException exception instance.
Use the following Maven dependencies:
import org.jbpm.workflow.instance.WorkflowRuntimeException;
import org.kie.api.KieBase;
import org.kie.api.io.ResourceType;
import org.kie.api.runtime.KieSession;
import org.kie.api.runtime.process.ProcessInstance;
import org.kie.internal.builder.KnowledgeBuilder;
import org.kie.internal.builder.KnowledgeBuilderFactory;
import org.kie.internal.io.ResourceFactory;
public class ScriptTaskExceptionExample {
public static final void main(String[] args) {
runExample();
}
public static void runExample() {
KieSession ksession = createKieSession();
Map < String, Object > params = new HashMap < String, Object > ();
String varName = "var1";
params.put(varName, "valueOne");
try {
ProcessInstance processInstance =
ksession.startProcess("ExceptionScriptTask", params);
} catch (WorkflowRuntimeException wfre) {
String msg = "An exception happened in " + "process instance [" +
wfre.getProcessInstanceId() + "] of process [" + wfre.getProcessId() + "]
in node [id: " + wfre.getNodeId() + ", name: " + wfre.getNodeName() + "]
and variable " + varName + " had the value [" +
wfre.getVariables().get(varName) + "]";
System.out.println(msg);
}
}
private static KieSession createKieSession() {
KnowledgeBuilder kbuilder =
KnowledgeBuilderFactory.newKnowledgeBuilder();
kbuilder.add(ResourceFactory.newClassPathResource("exceptions/ScriptTaskEx
ception.bpmn2"), ResourceType.BPMN2);
KieBase kbase = kbuilder.newKnowledgeBase();
return kbase.newKieSession();
}
}
<dependencies>
...
CHAPTER 11. WORKING WITH PROCESSES
229

For the current Maven artifact version, see chapter Supported Component Versions of the Red Hat
JBoss BPM Suite Installation Guide.
11.13. PROCESS FLUENT API
11.13.1. Using the Process Fluent API to Create Business Process
While it is recommended to define processes using the graphical editor or the underlying XML, you can
also create a business process using the Process API directly. The most important process model
elements are defined in the packages org.jbpm.workflow.core and
org.jbpm.workflow.core.node.
Red Hat JBoss BPM Suite provides you a fluent API that allows you to easily construct processes in a
readable manner using factories. You can then validate the process that you were constructing
manually.
11.13.2. Process Fluent API Example
Here is an example of a basic process with only a script task:
<dependency>
<groupId>org.kie</groupId>
<artifactId>kie-api</artifactId>
<version>6.5.0.Final-redhat-2</version>
</dependency>
<dependency>
<groupId>org.jbpm</groupId>
<artifactId>jbpm-flow</artifactId>
<version>6.5.0.Final-redhat-2</version>
</dependency>
<dependency>
<groupId>org.kie</groupId>
<artifactId>kie-internal</artifactId>
<version>6.5.0.Final-redhat-2</version>
</dependency>
...
</dependencies>
import org.kie.api.KieServices;
import org.kie.api.builder.KieFileSystem;
import org.kie.api.builder.ReleaseId;
import org.kie.api.io.Resource;
import org.jbpm.ruleflow.core.RuleFlowProcessFactory;
import org.jbpm.ruleflow.core.RuleFlowProcess;
import org.jbpm.bpmn2.xml.XmlBPMNProcessDumper;
...
RuleFlowProcessFactory factory =
RuleFlowProcessFactory.createProcess("org.jbpm.HelloWorld");
factory
// Header
.name("HelloWorldProcess")
Red Hat JBoss BPM Suite 6.4 Development Guide
230

For a list of Maven dependencies, see example Embedded jBPM Engine Dependencies .
In this example, we first call the static createProcess() method from the
RuleFlowProcessFactory class. This method creates a new process and returns the
RuleFlowProcessFactory that can be used to create the process.
A process consists of three parts:
Header: The header section comprises global elements such as the name of the process,
imports, and variables.
In the above example, the header contains the name and version of the process and the
package name.
Nodes: The nodes section comprises all the different nodes that are part of the process.
In the above example, nodes are added to the current process by calling the startNode(),
actionNode() and endNode() methods. These methods return a specific NodeFactory
that allows you to set the properties of that node. Once you have finished configuring that
specific node, the done() method returns you to the current RuleFlowProcessFactory so
you can add more nodes, if necessary.
Connections: The connections section links the nodes to create a flow chart.
In the above example, once you add all the nodes, you must connect them by creating
connections between them. This can be done by calling the method connection, which links
the nodes.
Finally, you can validate the generated process by calling the validate() method and
retrieve the created RuleFlowProcess object.
11.14. TESTING BUSINESS PROCESSES
.version("1.0")
.packageName("org.jbpm")
// Nodes
.startNode(1).name("Start").done()
.actionNode(2).name("Action")
.action("java", "System.out.println(\"Hello World\");").done()
.endNode(3).name("End").done()
// Connections
.connection(1, 2)
.connection(2, 3);
RuleFlowProcess process = factory.validate().getProcess();
KieServices ks = KieServices.Factory.get();
KieFileSystem kfs = ks.newKieFileSystem();
Resource resource = ks.getResources().newByteArrayResource(
XmlBPMNProcessDumper.INSTANCE.dump(process).getBytes());
resource.setSourcePath("helloworld.bpmn2");
kfs.write(resource);
ReleaseId releaseId = ks.newReleaseId("org.jbpm", "helloworld", "1.0");
kfs.generateAndWritePomXML(releaseId);
ks.newKieBuilder(kfs).buildAll();
ks.newKieContainer(releaseId).newKieSession().startProcess("org.jbpm.Hello
World");
CHAPTER 11. WORKING WITH PROCESSES
231

Although business processes should not contain any implementation details and should be as high-
level as possible, they have a life cycle similar to other development artefacts. Because business
processes can be updated dynamically and modifying them can cause errors, testing a process
definition is a part of creating business processes.
Process unit tests ensure that the process behaves as expected in specific use cases. For example, an
output can be tested based on a particular input. To simplify unit testing, Red Hat JBoss BPM Suite
includes the org.jbpm.test.JbpmJUnitBaseTestCase class. The class provides the following:
Helper methods for creating a new knowledge base and a session for one or more given
processes, with the possibility of using persistence. For more information, see Section 11.14.2,
“Configuring Persistence”.
Assert statements to check:
The state of a process instance. A process instance can be active, completed, or aborted.
The node instances that are currently active.
Which nodes have been triggered. This enables to inspect the followed path.
The value of different variables.
Example 11.4. JUnit Test of hello.bpmn Process
The process below contains a start event, a script task, and an end event. The example JUnit test
creates a new session, starts the hello.bpmn process, verifies whether the process instance has
completed successfully, and whether the StartProcess, Hello, and EndProcess nodes were
executed.
import org.jbpm.test.JbpmJUnitBaseTestCase;
import org.kie.api.runtime.KieSession;
import org.kie.api.runtime.manager.RuntimeEngine;
import org.kie.api.runtime.process.ProcessInstance;
public class ProcessPersistenceTest extends JbpmJUnitBaseTestCase {
public ProcessPersistenceTest() {
// Set up a data source and enable persistence:
super(true, true);
}
@Test
public void testProcess() {
// Create a runtime manager with the hello.bpmn process:
createRuntimeManager("hello.bpmn");
// Get a runtime engine:
RuntimeEngine runtimeEngine = getRuntimeEngine();
// Get an access to an instance of a session:
KieSession ksession = runtimeEngine.getKieSession();
Red Hat JBoss BPM Suite 6.4 Development Guide
232

For a list of Maven dependencies, see section Testing Dependencies.
11.14.1. JbpmJUnitBaseTestCase
The JbpmJUnitBaseTestCase class acts as a base test case class that you can use for Red Hat JBoss
BPM Suite-related tests. It provides four usage areas:
JUnit life cycle methods
Knowledge base and knowledge session management methods
Assertions
Helper methods
For the complete list of all methods, see the JbpmJUnitBaseTestCase Javadoc.
Table 11.6. JUnit Life Cycle Methods
Method Description
setUp This method is annotated as @Before. It configures a data
source and EntityManagerFactory and deletes the
session ID of a Singleton.
tearDown This method is annotated as @After. It removes history,
closes EntityManagerFactory and a data source, and
disposes RuntimeManager and RuntimeEngines.
To create a session, create RuntimeManager and RuntimeEngine first. Use the following methods
to create and dispose of RuntimeManager:
Table 11.7. RuntimeManager Management Methods
Method Description
createRuntimeManager(String.
.. process)
Creates one RuntimeManager with the Singleton strategy for
one test. Each process is added to the knowledge base.
// Start the process:
ProcessInstance processInstance =
ksession.startProcess("com.sample.bpmn.hello");
// Check whether the process instance has completed successfully:
assertProcessInstanceCompleted(processInstance.getId());
// Check whether the given nodes were executed:
assertNodeTriggered(processInstance.getId(), "StartProcess",
"Hello", "EndProcess");
}
}
CHAPTER 11. WORKING WITH PROCESSES
233

createRuntimeManager(Strateg
y strategy, String
identifier, String...
process)
Creates RuntimeManager with the given strategy and with
all processes added to the knowledge base. The identifier
parameter specifies a concrete RuntimeManager.
createRuntimeManager(Map<Str
ing, ResourceType>
resources)
Creates RuntimeManager with the Singleton strategy and
with all resources, such as processes and rules, added to the
knowledge base.
createRuntimeManager(Map<Str
ing, ResourceType>
resources, String
identifier)
Creates RuntimeManager with the Singleton strategy and
with all resources, such as processes and rules, added to the
knowledge base. The identifier parameter specifies a
concrete RuntimeManager.
createRuntimeManager(Strateg
y strategy, Map<String,
ResourceType> resources)
Creates one RuntimeManager with the given strategy for
one test, with all resources, such as processes and rules, added
to the knowledge base.
createRuntimeManager(Strateg
y strategy, Map<String,
ResourceType> resources,
String identifier)
Creates one RuntimeManager with the given strategy for
one test, with all resources, such as processes and rules, added
to the knowledge base. The identifier parameter specifies
a concrete RuntimeManager.
createRuntimeManager(Strateg
y strategy, Map<String,
ResourceType> resources,
RuntimeEnvironment
environment, String
identifier)
Creates the lowest level of RuntimeManager without any
particular configuration, which enables you to configure each of
its parts manually. Specify the following parameters:
strategy: one of the supported strategies.
resources: all the resources, such as rules and
processes, that are added to the knowledge base.
environment: the runtime environment used for
creating RuntimeManager.
identifier: the unique identifier of
RuntimeManager.
disposeRuntimeManager Disposes of the currently active RuntimeManager in the test
scope.
Method Description
Table 11.8. RuntimeEngine Management Methods
Method Description
Red Hat JBoss BPM Suite 6.4 Development Guide
234

getRuntimeEngine() Returns a new RuntimeEngine built from the manager of a
test case. The method uses the EmptyContext context
suitable for the Singleton and Per Request strategies.
getRuntimeEngine(Context<?>
context)
Returns a new RuntimeEngine built from the manager of a
test case. The context parameter specifies an instance of the
context used to create RuntimeEngine. To maintain the
same session for process instances, use
ProcessInstanceIdContext.
Method Description
To test the current state of various assets, the following methods are available:
Table 11.9. Assertions
Assertion Description
assertProcessInstanceActive(
long processInstanceId,
KieSession ksession)
Checks whether a process instance with the given ID is active.
assertProcessInstanceComplet
ed(long processInstanceId)
Checks whether a process instance with the given ID has
completed successfully. Use this method in case session
persistence is enabled. Otherwise, use
assertProcessInstanceNotActive(long
processInstanceId, KieSession ksession).
assertProcessInstanceAborted
(long processInstanceId)
Checks whether a process instance with the given ID was
aborted. Use this method in case session persistence is enabled.
Otherwise, use
assertProcessInstanceNotActive(long
processInstanceId, KieSession ksession).
assertNodeExists(ProcessInst
ance process, String...
nodeNames)
Checks whether the given nodes exist within the specified
process.
assertNodeActive(long
processInstanceId,
KieSession ksession,
String... name)
Checks whether a process instance with the given ID contains
at least one active node with the specified node names.
assertNodeTriggered(long
processInstanceId, String...
nodeNames)
For each given node name, checks whether a node instance
was triggered during the execution of the specified process
instance.
CHAPTER 11. WORKING WITH PROCESSES
235

getVariableValue(String
name, long
processInstanceId,
KieSession ksession)
Retrieves the value of the given variable from the specified
process instance.
assertProcessVarExists(Proce
ssInstance process,
String... processVarNames)
Checks whether the given process contains the specified
process variables.
assertProcessNameEquals(Proc
essInstance process, String
name)
Checks whether the given name matches the name of the
specified process.
assertVersionEquals(ProcessI
nstance process, String
version)
Checks whether the given process version matches the version
of the specified process.
Assertion Description
Table 11.10. Helper Methods
Method Description
setupPoolingDataSource Configures a data source.
getDs Returns the currently configured data source.
getEmf Returns the currently configured EntityManagerFactory.
getTestWorkItemHandler Returns a test work item handler that can be registered in
addition to what is registered by default.
clearHistory Clears a history log.
JbpmJUnitBaseTestCase supports all the predefined RuntimeManager strategies as part of the
unit testing. Specify which strategy should be used whenever creating a runtime manager as part of a
single test. The following example uses the PerProcessInstance strategy:
import java.util.List;
import org.jbpm.test.JbpmJUnitBaseTestCase;
import org.junit.Test;
import org.kie.api.runtime.KieSession;
import org.kie.api.runtime.manager.RuntimeEngine;
import org.kie.api.runtime.manager.RuntimeManager;
import org.kie.api.runtime.process.ProcessInstance;
import org.kie.api.task.TaskService;
import org.kie.api.task.model.TaskSummary;
Red Hat JBoss BPM Suite 6.4 Development Guide
236

import org.kie.internal.runtime.manager.context.ProcessInstanceIdContext;
import org.slf4j.Logger;
import org.slf4j.LoggerFactory;
public class ProcessHumanTaskTest extends JbpmJUnitBaseTestCase {
private static final Logger logger =
LoggerFactory.getLogger(ProcessHumanTaskTest.class);
public ProcessHumanTaskTest() {
super(true, false);
}
@Test
public void testProcessProcessInstanceStrategy() {
RuntimeManager manager = createRuntimeManager
(Strategy.PROCESS_INSTANCE, "manager", "humantask.bpmn");
RuntimeEngine runtimeEngine =
getRuntimeEngine(ProcessInstanceIdContext.get());
KieSession ksession = runtimeEngine.getKieSession();
TaskService taskService = runtimeEngine.getTaskService();
int ksessionID = ksession.getId();
ProcessInstance processInstance =
ksession.startProcess("com.sample.bpmn.hello");
assertProcessInstanceActive(processInstance.getId(), ksession);
assertNodeTriggered(processInstance.getId(), "Start", "Task 1");
manager.disposeRuntimeEngine(runtimeEngine);
runtimeEngine =
getRuntimeEngine(ProcessInstanceIdContext.get(processInstance.getId()));
ksession = runtimeEngine.getKieSession();
taskService = runtimeEngine.getTaskService();
assertEquals(ksessionID, ksession.getId());
// Let John execute Task 1:
List<TaskSummary> list =
taskService.getTasksAssignedAsPotentialOwner("john", "en-UK");
TaskSummary task = list.get(0);
logger.info("John is executing task {}", task.getName());
taskService.start(task.getId(), "john");
taskService.complete(task.getId(), "john", null);
assertNodeTriggered(processInstance.getId(), "Task 2");
// Let Mary execute Task 2:
list = taskService.getTasksAssignedAsPotentialOwner("mary", "en-UK");
task = list.get(0);
logger.info("Mary is executing task {}", task.getName());
taskService.start(task.getId(), "mary");
taskService.complete(task.getId(), "mary", null);
CHAPTER 11. WORKING WITH PROCESSES
237

For a list of Maven dependencies, see section Testing Dependencies.
11.14.2. Configuring Persistence
Persistence allows to store states of all process instances in a database and uses a history log to check
assertions related to the execution history. When persistence is not used, process instances are stored
in the memory and an in-memory logger is used for history transactions.
By default, the performed JUnit tests do not use persistence. To change this behavior, invoke a
constructor of the superclass in one of the following ways:
default: This option uses a no-argument constructor; it does not initialize a data source and
does not configure session persistence. This option is usually used for in-memory process
management without any human task interaction.
super(boolean, boolean): This option allows to explicitly configure persistence and a data
source. This is the most common way of bootstrapping test cases for Red Hat JBoss BPM
Suite. Use
super(true, false) for execution with in-memory process management and human
tasks persistence.
super(true, true) for execution with persistent process management and human
tasks persistence.
super(boolean, boolean, string): This option is very similar to the last one, however, it
enables you to use a different persistence unit name than the default one, which is
org.jbpm.persistence.jpa.
11.14.3. Testing Integration with External Services
assertNodeTriggered(processInstance.getId(), "End");
assertProcessInstanceCompleted(processInstance.getId());
}
}
import org.jbpm.test.JbpmJUnitBaseTestCase;
import org.slf4j.Logger;
import org.slf4j.LoggerFactory;
public class ProcessHumanTaskTest extends JbpmJUnitBaseTestCase {
private static final Logger logger = LoggerFactory
.getLogger(ProcessHumanTaskTest.class);
public ProcessHumanTaskTest() {
// Persistence will not be used for the
// process engine but will be used for human tasks:
super(true, false);
}
}
Red Hat JBoss BPM Suite 6.4 Development Guide
238

Business processes often include the invocation of external services. Unit testing of a business process
allows you to register test handlers that verify whether the specific services are requested correctly,
and provide test responses for those services as well.
To test the interactions with external services, use the TestWorkItemHandler handler, which is
provided by default. TestWorkItemHandler can be registered to collect all the work items of a given
type and contains data related to a task. A work item represents one unit of work, such as sending one
specific email or invoking one specific service. This test handler then checks whether a specific work
item was actually requested during an execution of a process, and whether the data associcated with
the work item are correct.
Example 11.5. Testing Email Task
This example shows how to test a process that sends an email and whether an exception is raised if
the email cannot be sent. This is accomplished by notifying the engine about the email delivery
failure.
Further notes describing the following source code are below.
// Not used in the snippet below but your class must extend
JbpmJUnitBaseTestCase.
import org.jbpm.test.JbpmJUnitBaseTestCase;
import org.kie.api.runtime.KieSession;
import org.kie.api.runtime.manager.RuntimeEngine;
import org.kie.api.runtime.process.ProcessInstance;
import org.kie.api.runtime.process.WorkItem;
...
public void testProcess2() {
// Create a runtime manager with a single process:
createRuntimeManager("sample-process.bpmn");
// Get a runtime engine:
RuntimeEngine runtimeEngine = getRuntimeEngine();
// Get an access to an instance of a session:
KieSession ksession = runtimeEngine.getKieSession();
// Register a test handler for "Email":
TestWorkItemHandler testHandler = getTestWorkItemHandler();
ksession.getWorkItemManager().registerWorkItemHandler("Email",
CHAPTER 11. WORKING WITH PROCESSES
239

The unit test uses a test handler that is executed when an email is requested and allows you to test
the data related to the email, such as its sender and recipient. Once the abortWorkItem()
method notifies the engine about the email delivery failure, the unit test verifies that the process
handles such case by generating an error and logging the action. In this case, the process instance
is eventually aborted.
[1] Business Process Model and Notation (BPMN). Version 2.0, OMG Document Number: formal/2011-01-03
http://www.omg.org/spec/BPMN/2.0
[2] Business Process Model and Notation (BPMN). Version 2.0, OMG Document Number: formal/2011-01-03
http://www.omg.org/spec/BPMN/2.0
[3] Business Process Model and Notation (BPMN). Version 2.0, OMG Document Number: formal/2011-01-03
http://www.omg.org/spec/BPMN/2.0
testHandler);
// Start the process:
ProcessInstance processInstance =
ksession.startProcess("com.sample.bpmn.hello2");
assertProcessInstanceActive(processInstance.getId(), ksession);
assertNodeTriggered(processInstance.getId(), "StartProcess", "Email");
// Check whether the email has been requested:
WorkItem workItem = testHandler.getWorkItem();
assertNotNull(workItem);
assertEquals("Email", workItem.getName());
assertEquals("me@mail.com", workItem.getParameter("From"));
assertEquals("you@mail.com", workItem.getParameter("To"));
// Simulate a failure of sending the email:
ksession.getWorkItemManager().abortWorkItem(workItem.getId());
assertProcessInstanceAborted(processInstance.getId());
assertNodeTriggered(processInstance.getId(), "Gateway", "Failed",
"Error");
}
Red Hat JBoss BPM Suite 6.4 Development Guide
240

CHAPTER 12. HUMAN TASKS MANAGEMENT
12.1. HUMAN TASKS
Human Tasks are tasks within a process that must be carried out by human actors. BRMS Business
Process Management supports a human task node inside processes for modeling the interaction with
human actors. The human task node allows process designers to define the properties related to the
task that the human actor needs to execute; for example, the type of task, the actor, and the data
associated with the task can be defined by the human task node. A back-end human task service
manages the lifecycle of the tasks at runtime. The implementation of the human task service is based
on the WS-HumanTask specification, and the implementation is fully pluggable; this means users can
integrate their own human task solution if necessary. Human tasks nodes must be included inside the
process model and the end users must interact with a human task client to request their tasks, claim
and complete tasks.
12.2. USING USER TASKS IN PROCESSES
Red Hat JBoss BPM Suite supports the use of human tasks inside processes using a special User Task
node defined by the BPMN2 Specification. A User Task node represents an atomic task that is
executed by a human actor.
Although Red Hat JBoss BPM Suite has a special user task node for including human tasks inside a
process, human tasks are considered the same as any other kind of external service that is invoked and
are therefore implemented as a domain-specific service.
You can edit the values of User Tasks variables in the Properties view of JBoss Developer Studio after
selecting the User Task node.
A User Task node contains the following core properties:
Actors: The actors that are responsible for executing the human task. A list of actor id’s can
be specified using a comma (,) as separator.
Group: The group id that is responsible for executing the human task. A list of group id’s can
be specified using a comma (,) as separator.
Name: The display name of the node.
TaskName: The name of the human task. This name is used to link the task to a Form. It also
represent the internal name of the Task that can be used for other purposes.
DataInputSet: all the input variables that the task will receive to work on. Usually you will be
interested in copying variables from the scope of the process to the scope of the task.
DataOutputSet: all the output variables that will be generated by the execution of the task.
Here you specify all the name of the variables in the context of the task that you are interested
to copy to the context of the process.
Assignments: here you specify which process variable will be linked to each Data Input and
Data Output mapping.
A User Task node contains the following extra properties:
Comment: A comment associated with the human task. Here you can use expressions.
CHAPTER 12. HUMAN TASKS MANAGEMENT
241

Content: The data associated with this task.
Priority: An integer indicating the priority of the human task.
Skippable: Specifies whether the human task can be skipped, that is, whether the actor may
decide not to execute the task.
On entry and on exit actions: Action scripts that are executed upon entry and exit of
this node, respectively.
Apart from the above mentioned core and extra properties of user tasks, there are some additional
generic user properties that are not exposed through the user interface. These properties are:
ActorId: The performer of the task to whom the task is assigned.
GroupId: The group to which the task performer belongs.
BusinessAdministratorId: The default business administrator responsible for the
progress and the outcome of a task at the task definition level.
BusinessAdministratorGroupId : The group to which the administrator belongs.
ExcludedOwnerId: Anybody who has been excluded to perform the task and become an
actual or potential owner.
RecipientId: A person who is the recipient of notifications related to the task. A notification
may have more than one recipients.
To override the default values of these generic user properties, you must define a data input with the
name of the property, and then set the desired value in the assignment section.
12.3. DATA MAPPING
Human tasks typically present some data related to the task that needs to be performed to the actor
that is executing the task. Human tasks usually also request the actor to provide some result data
related to the execution of the task. Task forms are typically used to present this data to the actor and
request results.
You must specify the data that is used by the task when you define the user task in our process. In
order to do that, you need to define which data must be copied from the process context to the task
context. Notice that the data is copied, so it can be modified inside the task context but it will not
affect the process variables unless we decide to copy back the value from the task to the process
context.
Most of the times forms are used to display data to the end user. This allows them to generate or
create new data to propagate to the process context to be used by future activities. In order to decide
how the information flow from the process to a particular task and from the task to the process, you
need to define which pieces of information must be automatically copied by the process engine.
12.4. TASK LIFECYCLE
A human task is created when a user task node is encountered during the execution. The process
leaves the user task node only when the associated human task is completed or aborted. The human
task itself has a complete life cycle as well. The following diagram describes the human task life cycle.
Red Hat JBoss BPM Suite 6.4 Development Guide
242

Figure 12.1. Human Task Life Cycle
A newly created task starts in the Created stage. It then automatically comes into the Ready stage.
The task then shows up on the task list of all the actors that are allowed to execute the task. The task
stays in the Ready stage until one of these actors claims the task. When a user then eventually claims
the task, the status changes to Reserved. Note that a task that only has one potential (specific) actor
is automatically assigned to that actor upon creation of the task. When the user who has claimed the
task starts executing it, the task status changes from Reserved to InProgress.
Once the user has performed and completed the task, the task status changes to Completed. In this
step, the user can optionally specify the result data related to the task. If the task could not be
completed, the user may indicate this by using a fault response, possibly including fault data, in which
case the status changes to Failed.
While this life cycle explained above is the normal life cycle, the specification also describes a number
of other life cycle methods, including:
Delegating or forwarding a task, so that the task is assigned to another actor.
Revoking a task, so that it is no longer claimed by one specific actor but is (re)available to all
actors allowed to take it.
Temporarily suspending and resuming a task.
Stopping a task in progress.
Skipping a task (if the task has been marked as skippable), in which case the task will not be
executed.
CHAPTER 12. HUMAN TASKS MANAGEMENT
243

12.5. TASK PERMISSIONS
Only users associated with a specific task are allowed to modify or retrieve information about the task.
This allows users to create a Red Hat JBoss BPM Suite workflow with multiple tasks and yet still be
assured of both the confidentiality and integrity of the task status and information associated with a
task.
Some task operations end up throwing a
org.jbpm.services.task.exception.PermissionDeniedException when used with
information about an unauthorized user. For example, when a user is trying to directly modify the task
(for example, by trying to claim or complete the task), the PermissionDeniedException is thrown
if that user does not have the correct role for that operation. Also, users are not able to view or retrieve
tasks in Business Central that they are not involved with.
NOTE
It is possible to allow an authenticated user to execute task operations on behalf of an
unauthenticated user by setting the -Dorg.kie.task.insecure=true system
property on the server side. For example, if you have a bot that executes task operations
on behalf of other users, the bot can use a system account and does not need any
credentials of the real users.
If you are using a remote Java client, you need to turn on insecure task operations on
the client side as well. To do so, set the mentioned system property in your client or call
the disableTaskSecurity method of the client builder.
12.5.1. Task Permissions Matrix
The task permissions matrix below summarizes the actions that specific user roles are allowed to do.
The cells of the permissions matrix contain one of three possible characters, each of which indicate the
user role permissions for that operation:
+ indicates that the user role can do the specified operation.
- indicates that the user role may not do the specified operation, or it is not an operation that
matches the user’s role ("not applicable").
Table 12.1. Task Roles in Permissions Table
Role Description
Potential Owner The user who can claim the task before it has been claimed, or after it has been
released or forwarded. Only tasks that have the status Ready may be claimed. A
potential owner becomes the actual owner of a task by claiming the task.
Actual Owner The user who has claimed the task and will progress the task to completion or
failure.
Business Administrator A super user who may modify the status or progress of a task at any point in a
task’s lifecycle.
User roles are assigned to users by the definition of the task in the JBoss BPM Suite (BPMN2) process
definition.
Red Hat JBoss BPM Suite 6.4 Development Guide
244

Permissions Matrices
The following matrix describes the authorizations for all operations which modify a task:
Table 12.2. Main Operations Permissions Matrix
Operation/Role Potential Owner Actual Owner Business Administrator
activate - - +
claim + - +
complete - + +
delegate + + +
fail - + +
forward + + +
nominate - - +
release - + +
remove - - +
resume + + +
skip + + +
start + + +
stop - + +
suspend + + +
12.6. TASK SERVICE
12.6.1. Task Service and Process Engine
Human tasks are similar to any other external service that are invoked and implemented as a domain-
specific service. As a human task is an example of such a domain-specific service, the process itself
only contains a high-level, abstract description of the human task to be executed and a work item
handler that is responsible for binding this (abstract) task to a specific implementation.
You can plug in any human task service implementation, such as the one that is provided by JBoss
BPM Suite, or may register your own implementation. The Red Hat JBoss BPM Suite provides a default
implementation of a human task service based on the WS-HumanTask specification. If you do not need
to integrate JBoss BPM Suite with another existing implementation of a human task service, you can
use this service. The Red Hat JBoss BPM Suite implementation manages the life cycle of the tasks
CHAPTER 12. HUMAN TASKS MANAGEMENT
245

(such as creation, claiming, completion) and stores the state of all the tasks, task lists, and other
associated information. It also supports features like internationalization, calendar integration,
different types of assignments, delegation, escalation and deadlines. You can find the code for the
implementation in the jbpm-human-task module. The Red Hat JBoss BPM Suite task service
implementation is based on the WS-HumanTask (WS-HT) specification. This specification defines (in
detail) the model of the tasks, the life cycle, and many other features.
12.6.2. Task Service API
The human task service exposes a Java API for managing the life cycle of tasks. This allows clients to
integrate (at a low level) with the human task service. Note that, the end users should probably not
interact with this low-level API directly, but use one of the more user-friendly task clients instead.
These clients offer a graphical user interface to request task lists, claim and complete tasks, and
manage tasks in general. The task clients listed below use the Java API to internally interact with the
human task service. Of course, the low-level API is also available so that developers can use it in their
code to interact with the human task service directly.
A task service (interface org.kie.api.task.TaskService) offers the following methods for
managing the life cycle of human tasks:
The common arguments passed to these methods are:
taskId: The ID of the task that we are working with. This is usually extracted from the
currently selected task in the user task list in the user interface.
userId: The ID of the user that is executing the action. This is usually the id of the user that is
logged in into the application.
To make use of the methods provided by the internal interface InternalTaskService, you need to
manually cast to InternalTaskService. One method that can be useful from this interface is
getTaskContent():
This method saves you from the complexity of getting the ContentMarshallerContext to
unmarshall the serialized version of the task content. If you only want to use the stable or public API’s,
you can use the following method:
...
void start( long taskId, String userId );
void stop( long taskId, String userId );
void release( long taskId, String userId );
void suspend( long taskId, String userId );
void resume( long taskId, String userId );
void skip( long taskId, String userId );
void delegate(long taskId, String userId, String targetUserId);
void complete( long taskId, String userId, Map<String, Object> results
);
...
Map<String, Object> getTaskContent( long taskId );
import java.util.Map;
import org.jbpm.services.task.utils.ContentMarshallerHelper;
import org.kie.api.task.model.Content;
import org.kie.api.task.model.Task;
Red Hat JBoss BPM Suite 6.4 Development Guide
246

For a list of Maven dependencies, see example Embedded jBPM Engine Dependencies .
12.6.3. Interacting with the Task Service
In order to get access to the Task Service API, it is recommended to let the Runtime Manager ensure
that everything is setup correctly. From the API perspective, if you use the following approach, there is
no need to register the Task Service with the Process Engine:
import org.kie.internal.task.api.ContentMarshallerContext;
import org.kie.internal.task.api.TaskContentService;
import org.kie.internal.task.api.TaskQueryService;
...
Task taskById = taskQueryService.getTaskInstanceById(taskId);
Content contentById = taskContentService.getContentById
(taskById.getTaskData().getDocumentContentId());
ContentMarshallerContext context = getMarshallerContext(taskById);
Object unmarshalledObject = ContentMarshallerHelper.unmarshall
(contentById.getContent(), context.getEnvironment(),
context.getClassloader());
if (!(unmarshalledObject instanceof Map)) {
throw new IllegalStateException
(" The Task Content Needs to be a Map in order to use this method and
it was: "
+ unmarshalledObject.getClass());
}
Map<String, Object> content = (Map<String, Object>) unmarshalledObject;
return content;
import java.util.List;
import org.kie.api.runtime.KieSession;
import org.kie.api.runtime.manager.RuntimeEngine;
import org.kie.api.task.TaskService;
import org.kie.api.task.model.TaskSummary;
import org.kie.internal.runtime.manager.context.EmptyContext;
...
RuntimeEngine engine =
runtimeManager.getRuntimeEngine(EmptyContext.get());
KieSession kieSession = engine.getKieSession();
// Start a process:
kieSession.startProcess("CustomersRelationship.customers", params);
// Do task operations:
TaskService taskService = engine.getTaskService();
List<TaskSummary> tasksAssignedAsPotentialOwner = taskService
.getTasksAssignedAsPotentialOwner("mary", "en-UK");
// Claim task:
taskService.claim(taskSummary.getId(), "mary");
CHAPTER 12. HUMAN TASKS MANAGEMENT
247

For a list of Maven dependencies, see example Embedded jBPM Engine Dependencies .
The Runtime Manager registers the Task Service with the Process Engine automatically. If you do not
use the Runtime Manager, you have to set the LocalHTWorkItemHandler in the session to get the
Task Service notify the Process Engine once the task completes. In Red Hat JBoss BPM Suite, the
Task Service runs locally to the Process and Rule Engine. This enables you to create multiple light
clients for different Process and Rule Engine’s instances. All the clients can share the same database.
12.6.4. Accessing Task Variables Using TaskEventListener
Task variables can be accessed in the TaskEventListener for process instances.
1. Creating a CustomTaskEventListener
Create a CustomTaskEventListener class using your preferred IDE, such as Red Hat JBoss
Developer Studio.
2. Registering the CustomTaskEventListener
The listener can be registered at RuntimeManager level:
// Start task:
taskService.start(taskSummary.getId(), "mary");
...
import org.jboss.logging.Logger;
import org.jbpm.services.task.events.DefaultTaskEventListener;
import org.kie.api.task.TaskEvent;
public class CustomTaskEventListener extends
DefaultTaskEventListener {
private static final Logger LOGGER =
Logger.getLogger(CustomTaskEventListener.class.getName());
@Override
public void beforeTaskStartedEvent(TaskEvent event) {
LOGGER.info("Starting task " + event.getTask().getId());
}
}
import java.util.List;
import org.kie.internal.io.ResourceFactory;
import org.kie.api.io.ResourceType;
import org.kie.api.runtime.manager.RuntimeEnvironment;
import org.kie.api.runtime.manager.RuntimeManagerFactory;
import org.kie.api.task.TaskEvent;
import org.kie.api.task.TaskLifeCycleEventListener;
import
org.jbpm.runtime.manager.impl.DefaultRegisterableItemsFactory;
import org.jbpm.runtime.manager.impl.RuntimeEnvironmentBuilder;
import org.jbpm.services.task.events.DefaultTaskEventListener;
...
Red Hat JBoss BPM Suite 6.4 Development Guide
248

Alternatively, it can be registered at Task Service level:
3. Loading Task Variables
The TaskEventListener can now obtain task variables using the loadTaskVariables
method to populate both input and output variables of a given task.
RuntimeEnvironment environment =
RuntimeEnvironmentBuilder.getDefault()
.persistence(true)
.entityManagerFactory(emf)
.userGroupCallback(userGroupCallback)
.addAsset(ResourceFactory.newClassPathResource(process),
ResourceType.BPMN2)
.registerableItemsFactory(new
DefaultRegisterableItemsFactory() {
@Override
public List<TaskLifeCycleEventListener>
getTaskListeners() {
List<TaskLifeCycleEventListener> listeners =
super.getTaskListeners();
listeners.add(new DefaultTaskEventListener() {
@Override
public void afterTaskAddedEvent(TaskEvent
event) {
System.out.println("taskId = " +
event.getTask().getId());
}
});
return listeners;
}
})
.get();
return
RuntimeManagerFactory.Factory.get().newPerProcessInstanceRuntimeMana
ger(environment);
import org.jbpm.services.task.events.DefaultTaskEventListener;
import org.kie.api.task.TaskEvent;
import org.kie.api.task.TaskLifeCycleEventListener;
import org.kie.api.task.TaskService;
import org.kie.internal.task.api.EventService;
...
TaskService taskService = runtime.getTaskService();
((EventService<TaskLifeCycleEventListener>)taskService).registerTask
EventListener(new DefaultTaskEventListener() {
@Override
public void afterTaskAddedEvent(TaskEvent event) {
System.out.println("taskId = " + event.getTask().getId());
}
});
CHAPTER 12. HUMAN TASKS MANAGEMENT
249

This populates both Input and Output tasks, which can be retrieved using the following:
Input
Output
To improve performance, task variables are automatically set when they are available, and are
usually given by the caller on Task Service. The loadTaskVariables method is "no op"
where task variables are already set on a task. For example:
When created, a task usually has input variables, which are then set on Task instance. This
applies to beforeTaskAdded and afterTaskAdded events handling.
When Task is completed, it usually has output variables, which are set on a task.
The loadTaskVariables method should be used to populate task variables in all other
circumstances.
NOTE
Calling the loadTaskVariables method of the listener once (such as in
beforeTask) makes it available to both beforeTask and afterTask
methods.
4. Configuring the TaskEventListener
At the project level, TaskEventListener can be configured using the kie-deployment-
descriptor.xml file. To configure TaskEventListener in Business Central, go to
Deployment Descriptor Editor and add an entry under Task event listeners with the
classname CustomProcessEventListener. The TaskEventListener appears in kie-
deployment-descriptor.xml as:
The TaskEventListener can also be registered in business-central.war/WEB-
INF/classes/META-INF/kie-wb-deployment-descriptor.xml. This
TaskEventListener is available for all projects that are deployed in Business Central.
5. Adding Maven Dependencies
If you are using a Maven project, see example Embedded jBPM Engine Dependencies for a list
of Maven dependencies.
event.getTaskContext().loadTaskVariables(event.getTask())
task.getTaskData().getTaskInputVariables()
task.getTaskData().getTaskOutputVariables()
<task-event-listeners>
<task-event-listener>
<resolver>reflection</resolver>
<identifier>com.redhat.gss.sample.CustomTaskEventListener</identifie
r>
</task-event-listener>
</task-event-listeners>
Red Hat JBoss BPM Suite 6.4 Development Guide
250

12.6.5. Task Service Data Model
The task service data model is illustrated in the following image. In this section, each entity of the
database model is described in detail.
NOTE
The I18NText table represents a text in a particular language. The language is stored
in the language attribute, the unique ID of a text in the id attribute, the short
attribute contains an abbreviated content and the text attribute contains the text
itself.
Tasks
The Task table stores information about a particular task.
Table 12.3. Task Attributes
Attribute Description
id The unique ID of a task.
archived Determines whether a task is archived. The value can be 1 (the
task is archived) or 0 (the task is not archived).
allowedToDelegate Determines whether a task can be delegated (assigned to
another user). For more information about delegations, see the
section called “Delegations”.
CHAPTER 12. HUMAN TASKS MANAGEMENT
251

description The description of a task. The maximum number of characters
is 255.
formName The name of a form attached to a task.
name The name of a task.
priority The priority of a task. The value ranges from 0 to 10, where 0
indicates the highest priority. The priority of a task can be set in
Business Central.
subTaskStrategy The default subtask strategy is NoAction. Other possible
values are:
EndParentOnAllSubTasksEnd: The parent task
is completed after all subtasks end.
SkipAllSubTasksOnParentSkip: If you skip a
parent task, all subtasks of this task are skipped as
well.
subject The subject of a task.
activationTime The time when a task is assigned to a user or when a user
claims a task.
createdOn The time when a process reaches a task and an instance of the
task is created. The claim operation is either performed
automatically or the task waits until it is assigned to a
particular user.
deploymentId The ID of a kJAR deployment in which a task was created.
expirationTime The time until when a task is expected to be completed.
parentId The ID of a parent task. If a task does not have any parent (and
at the same time can be a parent of other tasks), the value is -
1.
status The status of a task. Possible values are (in this order):
Created, Ready, Reserved, InProgress, Suspended,
Completed, Failed, Error, Exited, and Obsolete.
previousStatus The previous status of a task. The value is a number from 0 to
10, where the number corresponds with the order of possible
values listed in the previous field.
processId The ID of a process in which the task was created.
Attribute Description
Red Hat JBoss BPM Suite 6.4 Development Guide
252

processInstanceId The ID of a process instance in which the task was created.
processSessionId The ID of a process session in which the task was created.
skipable Determines whether a task can be skipped. Possible values are
true and false.
workItemId The ID of a task work item. Each task can be a certain type of a
work item.
actualOwner_Id The unique ID of the user who claimed a task.
createdBy_Id The unique ID of the user who created a task.
Attribute Description
The Task table stores also the information about an input and output task content in the following
attributes:
Table 12.4. Input and Output Task Content
INPUT OUTPUT Description
documentAccessType outputAccessType The content access type: can
be either inline (then the
value of the attribute is 0) or
a URL (1).
documentContentId outputContentId A content ID is the unique ID
of a content stored in the
Content table.
documentType outputType The type of a task content. If
the access type is inline, then
the content type is HashMap
and can be found in the
content column of the
Content table stored as
binary data.
The faultAccessType, faultContentId, faultName, and faultType attributes follow the same
logic as the attributes described in the previous table, with the difference that they are used by failed
tasks. While the completed tasks have an output document assigned (which can be for example a
HashMap), the failed tasks return a fail document.
Task comments are stored in the task_comment table. See a list of task_comment attributes below:
Table 12.5. Task Comment Attributes
CHAPTER 12. HUMAN TASKS MANAGEMENT
253

Attribute Description
id The unique ID of a comment.
addedAt The time when a comment was added to a task.
text The content of a comment.
addedBy_id The unique ID of a user who created a comment. Based on the ID, you can find the
user in the OrganizationalEntity table. See the section called “Entities
and People Assignments” for more information.
TaskData_Comment
s_Id
The unique ID of a task to which a comment was added.
For more information about task data model, see Section 13.2, “Audit Log” .
Entities and People Assignments
Information about particular users and groups are stored in the OrganizationalEntity table. The
attribute DTYPE determines whether it is a user or a group and id is the name of a user (for example
bpmsAdmin) or a group (for example Administrators).
See a list of different types of people assignments below. All the assignments have the following
attributes: task_id, entity_id.
PeopleAssignments_PotOwners
Potential owners are users or groups who can claim a task and start the task. The attribute
task_id is a unique ID of an assigned task and entity_id determines the unique ID of a user or a
group.
PeopleAssignments_ExclOwners
Excluded owners are users excluded from a group that has a specific task assigned. You can assign
a task to a group and specify excluded owners. These users then cannot claim the assigned task.
The attribute task_id is a unique ID of a task and entity_id determines the unique ID of an
excluded user.
PeopleAssignments_BAs
Business administrators have the rights to manage tasks, delegate tasks and perform similar
operations. The attribute task_id is a unique ID of an assigned task and entity_id determines
the unique ID of a user or a group.
PeopleAssignments_Stakeholders
Not fully supported.
PeopleAssignments_Recipients
Not fully supported.
Reassignments
It is possible to set a reassignment time for each task. If the task has not started or has not been
completed before the set time, it is reassigned to a particular user or a group.
The reassignments are stored in the Reassignment_potentialOwners table, where task_id is a
unique ID of a task and entity_id is a user or a group to which a task is assigned after the deadline.
Red Hat JBoss BPM Suite 6.4 Development Guide
254

The Escalation table contains the unique ID of an escalation ( id), the ID of a deadline
(Deadline_Escalation_Id), and the deadline name ( name) which is generated by default and
cannot be changed.
The Deadline table stores deadline information: the unique ID of a deadline ( id) and the time and
date of a deadline (deadline_date). The escalated attribute determines whether the reassignment
have been performed (the value can be either 1 or 0). If a task is reassigned after it has not started
until the set deadline, the Deadlines_StartDeadLine_Id attribute will be nonempty. If a task is
reassigned after it has not been completed until the set deadline, Deadlines_EndDeadLine_Id
attribute will be nonempty.
The Reassignment table refers to the Escalation table: the Escalation_Reassignments_Id
attribute in Reassignments is equivalent to the id attribute in Escalation.
Notifications
If a task has not started or has not been completed before the deadline, a notification is sent to a
subscribed user or a group of users (recipients). These notification are stored in the Notification
table: id is the unique ID of a notification, DTYPE is the type of a notification (currently only an email
notifications are supported), priority is set to 0 by default, and Escalation_Notifications_Id
refers to the Escalation table, which then refers to the Deadline table. For example, if a task has
not been completed before the deadline, then the Deadlines_EndDeadLine_Id attribute is
nonempty and a notification is sent.
Recipients of a notification are stored in the Notification_Recipients table, where task_id is
the unique ID of a task and entity_id is the ID of a subscribed user or a group.
The Notification_email_header stores the ID of a notification in the Notification_id
attribute and the ID of an email that is sent in the emailHeader_id attribute. The email_header
table contains the unique ID of an email (id), content of an email ( body), the name of a user who is
sending an email (fromAddress), the language of an email ( language), the email address to which it is
possible to reply (replyToAddress), and the subject of an email ( subject).
Attachments
You can attach an attachment with an arbitrary type and content to each task. These attachments are
stored in the Attachment table.
Table 12.6. Attachment Attributes
Attribute Description
id The unique ID of an attachment.
accessType The way you can access an attachment. Can be either inline or a
URL.
attachedAt The time when an attachment was added to a task.
attachmentContentId Refers to the Content table, which is described at the end of
this section.
contentType The type of an attachment (MIME).
CHAPTER 12. HUMAN TASKS MANAGEMENT
255

name The name of an attachment. Different attachments can have the
same name.
attachment_size The size of an attachment.
attachedBy_id The unique ID of a user who attached an attachment to a task.
TaskData_Attachments_Id The unique ID of a task that contains the attachment.
Attribute Description
The Content table stores the actual binary content of an attachment. The content type is defined in
the Attachment table. The maximum size of an attachment is 2 GB.
Delegations
Each task defines whether it can be escalated to another user or a group in the allowedToDelegate
attribute of the Task table. The Delegation_delegates table stores the tasks that can be escalated
(in the task_id attribute) and the users to which the tasks are escalated ( entity_id).
12.6.6. Connecting to Custom Directory Information Services
It is often necessary to establish a connection and transfer data from existing systems and services,
such as LDAP, to get data on actors and groups for User Tasks. To do so, implement the
UserGroupInfoProducer interface. This enables you to create your own implementation for user
and group management, and then configure it using CDI for Business Central.
To implement and activate the interface:
1. Implement the UserGroupInfoProducer interface and provide a custom callback (see
chapter Connecting to LDAP of the Red Hat JBoss BPM Suite User Guide) and user information
implementations according to the needs from the producer.
To enable Business Central to find the implementation, Annotate your implementation with the
@Selectable qualifier. See an example LDAP implementation:
import javax.enterprise.context.ApplicationScoped;
import javax.enterprise.inject.Alternative;
import javax.enterprise.inject.Produces;
import org.jbpm.services.task.identity.LDAPUserGroupCallbackImpl;
import org.jbpm.services.task.identity.LDAPUserInfoImpl;
import org.jbpm.shared.services.cdi.Selectable;
import org.kie.api.task.UserGroupCallback;
import org.kie.internal.task.api.UserInfo;
@ApplicationScoped
@Alternative
@Selectable
public class LDAPUserGroupInfoProducer implements
UserGroupInfoProducer {
private UserGroupCallback callback = new
Red Hat JBoss BPM Suite 6.4 Development Guide
256

2. Package your custom implementations, that is the LDAPUserGroupInfoProducer, the
LDAPUserGroupCallbackImpl and the LDAPUserInfoImpl classes from the example
above, into a JAR archive. Create the META-INF directory and in it, create the beans.xml file.
This makes your implementation CDI enabled. Add the resulting JAR file to business-
central.war/WEB-INF/lib/.
3. Modify business-central.war/WEB-INF/beans.xml and add the implementation,
LDAPUserGroupInfoProducer from the example above, as an alternative to be used by
Business Central.
<beans xmlns="http://java.sun.com/xml/ns/javaee"
xmlns:xsi="http://www.w3.org/2001/XMLSchema-instance"
xsi:schemaLocation="http://java.sun.com/xml/ns/javaee
http://docs.jboss.org/cdi/beans_1_0.xsd">
<alternatives>
<class>com.test.services.producer.LDAPUserGroupInfoProducer</class>
</alternatives>
</beans>
WARNING
The use of a custom UserGroupInfoProducer requires internal APIs,
which may change in future releases. Using a custom
UserGroupInfoProducer is not recommended or supported by Red Hat.
4. Restart your server. Your custom callback implementation should now be used by Business
Central.
12.6.7. LDAP Connection
LDAPUserGroupCallbackImpl(true);
private UserInfo userInfo = new LDAPUserInfoImpl(true);
@Override
@Produces
public UserGroupCallback produceCallback() {
return callback;
}
@Override
@Produces
public UserInfo produceUserInfo() {
return userInfo;
}
}
CHAPTER 12. HUMAN TASKS MANAGEMENT
257

A dedicated UserGroupCallback implementation for LDAP servers is provided with the product to
enable the User Task service to retrieve information about users, groups, and roles directly from an
LDAP service. See LDAP Callback Connection Example for example configuration.
The LDAP UserGroupCallback implementation takes the following properties:
ldap.bind.user: a username used to connect to the LDAP server. The property is optional if
LDAP server accepts anonymous access.
ldap.bind.pwd: a password used to connect to the LDAP server. The property is optional if
LDAP server accepts anonymous access.
ldap.user.ctx: an LDAP context with user information. The property is mandatory.
ldap.role.ctx: an LDAP context with group and role information. The property is
mandatory.
ldap.user.roles.ctx: an LDAP context with user group and role membership information.
The property is optional; if not specified, ldap.role.ctx is used.
ldap.user.filter: a search filter used for user information; usually contains substitution
keys {0}, which are replaced with parameters. The property is mandatory.
ldap.role.filter: a search filter used for group and role information; usually contains
substitution keys {0}, which are replaced with parameters. The property is mandatory.
ldap.user.roles.filter: a search filter used for user group and role membership
information; usually contains substitution keys {0}, which are replaced with parameters. The
property is mandatory.
ldap.user.attr.id: an attribute name of the user ID in LDAP. This property is optional; if
not specified, uid is used.
ldap.roles.attr.id: an attribute name of the group and role ID in LDAP. This property is
optional; if not specified, cn is used.
ldap.user.id.dn: a user ID in a DN, instructs the callback to query for user DN before
searching for roles. This property is optional, by default false.
java.naming.factory.initial: initial context factory class name (by default
com.sun.jndi.ldap.LdapCtxFactory)
java.naming.security.authentication: authentication type (possible values are none,
simple, strong; by default simple)
java.naming.security.protocol: security protocol to be used; for instance ssl
java.naming.provider.url: LDAP url (by default ldap://localhost:389; if the
protocol is set to ssl then ldap://localhost:636)
12.6.7.1. Connecting to LDAP
To use the LDAP UserGroupCallback implementation, configure the respective LDAP properties as
shown below. For more information, see Section 12.6.7, “LDAP Connection” .
Red Hat JBoss BPM Suite 6.4 Development Guide
258

Programatically: build a Properties object with the respective LDAP
UserGroupCallbackImpl properties and create LDAPUserGroupCallbackImpl with the
Properties object as its parameter.
Declaratively: create the jbpm.usergroup.callback.properties file in the root of your
application or specify the file location as a system property: -
Djbpm.usergroup.callback.properties=FILE_LOCATION_ON_CLASSPATH.
Make sure to register the LDAP callback when starting the User Task server.
LDAP Callback Connection Example
12.7. TASK ESCALATION
It is possible to implement Task Escalation for your Human Tasks to set up a timer within which certain
task must be finished. To learn more about Task Escalation, see A.3.2. Escalation from Red Hat JBoss
BPM Suite User Guide. Red Hat JBoss BPM Suite also supports custom implementation of the Email
Notification Events in the Task Escalation service, which requires you to do the following:
1. Implement the NotificationListener interface.
import org.kie.api.PropertiesConfiguration;
import org.kie.api.task.UserGroupCallback;
...
Properties properties = new Properties();
properties.setProperty(LDAPUserGroupCallbackImpl.USER_CTX,
"ou=People,dc=my-domain,dc=com");
properties.setProperty(LDAPUserGroupCallbackImpl.ROLE_CTX,
"ou=Roles,dc=my-domain,dc=com");
properties.setProperty(LDAPUserGroupCallbackImpl.USER_ROLES_CTX,
"ou=Roles,dc=my-domain,dc=com");
properties.setProperty(LDAPUserGroupCallbackImpl.USER_FILTER, "(uid=
{0})");
properties.setProperty(LDAPUserGroupCallbackImpl.ROLE_FILTER, "(cn=
{0})");
properties.setProperty(LDAPUserGroupCallbackImpl.USER_ROLES_FILTER,
"(member={0})");
UserGroupCallback ldapUserGroupCallback = new
LDAPUserGroupCallbackImpl(properties);
UserGroupCallbackManager.getInstance().setCallback(ldapUserGroupCall
back);
#ldap.bind.user=
#ldap.bind.pwd=
ldap.user.ctx=ou\=People,dc\=my-domain,dc\=com
ldap.role.ctx=ou\=Roles,dc\=my-domain,dc\=com
ldap.user.roles.ctx=ou\=Roles,dc\=my-domain,dc\=com
ldap.user.filter=(uid\={0})
ldap.role.filter=(cn\={0})
ldap.user.roles.filter=(member\={0})
#ldap.user.attr.id=
#ldap.roles.attr.id=
CHAPTER 12. HUMAN TASKS MANAGEMENT
259

2. Create org.jbpm.services.task.deadlines.NotificationListener file in META-
INF/services/.
3. Add Fully Qualified Name (FQN) of your custom listener implementation into the
org.jbpm.services.task.deadlines.NotificationListener file.
4. Package all classes and files from META-
INF/services/org.jbpm.services.task.deadlines.NotificationListener into a
JAR.
5. Deploy your JAR by copying the jar with any required external dependencies into
$SERVER_HOME/standalone/kie-server.war/WEB-INF/lib or
$SERVER_HOME/standalone/business-central.war/WEB-INF/lib.
6. Restart your server.
This will cause the Task Escalation Service to trigger your custom Email Notification Event. Note that
this feature is based on broadcasting of notification, which enables all the notification handlers to
handle the event. Use the following identification to choose desired handlers:
Task information, such as task ID, name, and description.
Process information, such as process instance ID, process ID, and deployment ID.
12.8. RETRIEVING PROCESS AND TASK INFORMATION
There are two services which can be used when building list-based user interfaces: the
RuntimeDataService and TaskQueryService.
The RuntimeDataService interface can be used as the main source of information, as it provides an
interface for retrieving data associated with the runtime. It can list process definitions, process
instances, tasks for given users, node instance information and other. The service should provide all
required information and still be as efficient as possible.
See the following examples:
Example 12.1. Get All Process Definitions
Returns every available process definition.
Example 12.2. Get Active Process Instances
Returns a list of all active process instance descriptions.
import java.util.Collection;
import org.kie.api.runtime.query.QueryContext;
import org.jbpm.services.api.RuntimeDataService;
...
Collection definitions = runtimeDataService.getProcesses(new
QueryContext());
Red Hat JBoss BPM Suite 6.4 Development Guide
260

Example 12.3. Get Active Nodes for Given Process Instance
Returns a trace of all active nodes for given process instance ID.
Example 12.4. Get Tasks Assigned to Given User
Returns a list of tasks the given user is eligible for.
Example 12.5. Get Tasks Assigned to Business Administrator
Returns a list of tasks assigned to the given business administrator user.
import java.util.Collection;
import org.kie.api.runtime.query.QueryContext;
import org.jbpm.services.api.RuntimeDataService;
...
Collection<processInstanceDesc> activeInstances = runtimeDataService
.getProcessInstances(new QueryContext());
import java.util.Collection;
import org.kie.api.runtime.query.QueryContext;
import org.jbpm.services.api.RuntimeDataService;
...
Collection<nodeInstanceDesc> activeNodes = runtimeDataService
.getProcessInstanceHistoryActive(processInstanceId, new
QueryContext());
import java.util.List;
import org.jbpm.services.api.RuntimeDataService;
import org.kie.api.task.model.TaskSummary;
import org.kie.internal.query.QueryFilter;
...
List<TaskSummary> TaskSummaries = runtimeDataService
.getTasksAssignedAsPotentialOwner("john", new QueryFilter(0, 10));
import java.util.List;
import org.jbpm.services.api.RuntimeDataService;
import org.kie.internal.query.QueryFilter;
CHAPTER 12. HUMAN TASKS MANAGEMENT
261

For a list of Maven dependencies, see example Embedded jBPM Engine Dependencies .
The RuntimeDataService is mentioned also in Section 20.4, “CDI Integration”.
As you can notice, operations of the RuntimeDataService then support two important arguments:
QueryContext
QueryFilter (which is an extension of QueryContext)
These two classes provide capabilities for an efficient management and search results. The
QueryContext allows you to set an offset (by using the offset argument), number of results
(count), their order ( orderBy) and ascending order ( asc) as well.
Since the QueryFilter inherits all of the mentioned attributes, it provides the same features, as well
as some others: for example, it is possible to set the language, single result, maximum number of
results, or paging.
Moreover, additional filtering can be applied to the queries to provide more advanced options when
searching for user tasks and processes.
12.9. ADVANCED QUERIES WITH QUERYSERVICE
QueryService provides advanced search capabilities based on JBoss BPM Suite Dashbuilder
datasets. You can retrieve data from the underlying data store by means of, for example, JPA entity
tables, or custom database tables.
QueryService consists of two main parts:
Management operations, such as:
Register query definition.
Replace query definition.
Remove query definition.
Get query definition.
Get all registered query definitions.
Runtime operations:
Simple, with QueryParam as the filter provider.
Advanced, with QueryParamBuilder as the filter provider.
Following services are a part of QueryService:
QueryParamBuilder: represents dataset which consists of a unique name, SQL expression
(the query), and source.
List<TaskSummary> taskSummaries = runtimeDataService
.getTasksAssignedAsBusinessAdministrator("john", new QueryFilter(0,
10));
Red Hat JBoss BPM Suite 6.4 Development Guide
262

QueryParam: represents the condition query parameter that consists of:
Column name
Operator
Expected value(s)
QueryResultMapper: responsible for mapping raw datasets (rows and columns) to objects.
QueryParamBuilder: responsible for building query filters for the query invocation of the
given query definition.
12.9.1. QueryResultMapper
QueryResultMapper maps data to an object. It is similar to other object-relational mapping (ORM)
providers, such as hibernate, which maps tables to entities. Red Hat JBoss BPM Suite provides a
number of mappers for various object types:
org.jbpm.kie.services.impl.query.mapper.ProcessInstanceQueryMapper
Registered with name ProcessInstances.
org.jbpm.kie.services.impl.query.mapper.ProcessInstanceWithVarsQueryMap
per
Registered with name ProcessInstancesWithVariables.
org.jbpm.kie.services.impl.query.mapper.ProcessInstanceWithCustomVarsQu
eryMapper
Registered with name ProcessInstancesWithCustomVariables.
org.jbpm.kie.services.impl.query.mapper.UserTaskInstanceQueryMapper
Registered with name UserTasks.
org.jbpm.kie.services.impl.query.mapper.UserTaskInstanceWithVarsQueryMa
pper
Registered with name UserTasksWithVariables.
org.jbpm.kie.services.impl.query.mapper.UserTaskInstanceWithCustomVarsQ
ueryMapper
Registered with name UserTasksWithCustomVariables.
org.jbpm.kie.services.impl.query.mapper.TaskSummaryQueryMapper
Registered with name TaskSummaries.
org.jbpm.kie.services.impl.query.mapper.RawListQueryMapper
Registered with name RawList.
Alternatively, you can build custom mappers. The name for each mapper serves as a reference that you
can use instead of the class name. It is useful, for example, when you want to reduce the number of
CHAPTER 12. HUMAN TASKS MANAGEMENT
263

dependencies and you do not want to rely on implementation on the client side. To reference
QueryResultMapper, use the mapper’s name, which is a part of jbpm-services-api. It acts as a
(lazy) delegate as it will search for the mapper when the query is performed.
Following example references ProcessInstanceQueryMapper by name:
12.9.2. QueryParamBuilder
When you use the QueryService query method which accepts QueryParam instances, all of the
parameters are joined by logical conjunction (AND) by default. Alternatively, use
QueryParamBuilder to create custom builder which provides filters when the query is issued.
You can use a predefined builder, which includes a number of QueryParam methods based on core
functions. Core functions are SQL-based conditions and include following conditions:
IS_NULL
NOT_NULL
EQUALS_TO
NOT_EQUALS_TO
LIKE_TO
GREATER_THAN
GREATER_OR_EQUALS_TO
LOWER_THAN
LOWER_OR_EQUALS_TO
BETWEEN
IN
NOT_IN
12.9.3. Implementing QueryParamBuilder
QueryParamBuilder is an interface that is invoked when its build method returns a non-null value
before the query is performed. It allows you to build complex filter options that a QueryParam list
cannot express.
Example 12.6. QueryParamBuilder Implementation Using DashBuilder Dataset API
queryService.query("my query def", new
NamedQueryMapper<Collection<ProcessInstanceDesc>>("ProcessInstances"), new
QueryContext());
import java.util.Map;
import org.dashbuilder.dataset.filter.ColumnFilter;
Red Hat JBoss BPM Suite 6.4 Development Guide
264

For a list of Maven dependencies, see Embedded jBPM Engine Dependencies .
When you implement QueryParamBuilder, use its instance through QueryService:
12.9.4. QueryService in Embedded Mode
QueryService is a part of the jBPM Services API, a cross-framework API built to simplify embedding
Red Hat JBoss BPM Suite. You can also use advanced querying through the Intelligent Process Server,
described in Section 12.9.5, “Advanced Queries Through Intelligent Process Server” . When you use
QueryService in embedded mode, follow these steps:
1. Define the dataset you want to work with:
import org.dashbuilder.dataset.filter.FilterFactory;
import org.jbpm.services.api.query.QueryParamBuilder;
public class TestQueryParamBuilder implements
QueryParamBuilder<ColumnFilter> {
private Map<String, Object> parameters;
private boolean built = false;
public TestQueryParamBuilder(Map<String, Object> parameters) {
this.parameters = parameters;
}
@Override
public ColumnFilter build() {
// Return NULL if it was already invoked:
if (built) {
return null;
}
String columnName = "processInstanceId";
ColumnFilter filter = FilterFactory.OR(
FilterFactory.greaterOrEqualsTo((Long)parameters.get("min")),
FilterFactory.lowerOrEqualsTo((Long)parameters.get("max")));
filter.setColumnId(columnName);
built = true;
return filter;
}
}
import org.jbpm.services.api.query.QueryService;
...
queryService.query("my query def", ProcessInstanceQueryMapper.get(), new
QueryContext(), paramBuilder);
CHAPTER 12. HUMAN TASKS MANAGEMENT
265

The constructor of this query definition requires:
A unique name that serves as ID during runtime.
JDNI name of a data source for the query.
The expression is an SQL statement that creates a view that will be filtered when performing
queries.
2. Register the query definition:
You can now use the query definition. The following example does not use filtering:
You can change the query context, that is paging and sorting of the query:
import org.jbpm.kie.services.impl.query.SqlQueryDefinition;
...
SqlQueryDefinition query = new SqlQueryDefinition
("getAllProcessInstances", "java:jboss/datasources/ExampleDS");
query.setExpression("select * from processinstancelog");
import org.jbpm.services.api.query.QueryService;
...
queryService.registerQuery(query);
import java.util.Collection;
import org.jbpm.services.api.model.ProcessInstanceDesc;
import org.kie.api.runtime.query.QueryContext;
import org.jbpm.services.api.query.QueryService;
import org.jbpm.kie.services.impl.query.mapper.ProcessInstanceQueryMapper;
...
Collection<ProcessInstanceDesc> instances =
queryService.query("getAllProcessInstances",
ProcessInstanceQueryMapper.get(), new QueryContext());
import java.util.Collection;
import org.kie.api.runtime.query.QueryContext;
import org.jbpm.services.api.model.ProcessInstanceDesc;
import org.jbpm.services.api.query.QueryService;
import org.jbpm.kie.services.impl.query.mapper.ProcessInstanceQueryMapper;
...
QueryContext ctx = new QueryContext(0, 100, "start_date", true);
Red Hat JBoss BPM Suite 6.4 Development Guide
266

You can also use filtering:
For a list of Maven dependencies, see Embedded jBPM Engine Dependencies .
12.9.5. Advanced Queries Through Intelligent Process Server
To use advanced queries, you need to deploy the Intelligent Process Server. See chapter The
Intelligent Process Server from Red Hat JBoss BPM Suite User Guide to learn more about the
Intelligent Process Server. Also, for a list of endpoints you can use, view chapter Advanced Queries for
the Intelligent Process Server from the Red Hat JBoss BPM Suite User Guide.
Through the Intelligent Process Server, users can:
Register query definitions.
Replace query definitions.
Remove query definitions.
Get a query or a list of queries.
Execute queries with:
Paging and sorting.
Filter parameters.
Custom parameter builders and mappers.
Collection<ProcessInstanceDesc> instances = queryService.query
("getAllProcessInstances", ProcessInstanceQueryMapper.get(), ctx);
import java.util.Collection;
import org.jbpm.kie.services.impl.model.ProcessInstanceDesc;
import org.jbpm.services.api.query.QueryService;
import org.jbpm.kie.services.impl.query.mapper.ProcessInstanceQueryMapper;
import org.kie.api.runtime.query.QueryContext;
import org.jbpm.services.api.query.model.QueryParam;
...
// Single filter parameter:
Collection<ProcessInstanceDesc> instances = queryService.query
("getAllProcessInstances", ProcessInstanceQueryMapper.get(), new
QueryContext(),
QueryParam.likeTo(COLUMN_PROCESSID, true, "org.jbpm%"));
// Multiple filter parameters (AND):
Collection<ProcessInstanceDesc> instances = queryService.query
("getAllProcessInstances", ProcessInstanceQueryMapper.get(), new
QueryContext(),
QueryParam.likeTo(COLUMN_PROCESSID, true, "org.jbpm%"),
QueryParam.in(COLUMN_STATUS, 1, 3));
CHAPTER 12. HUMAN TASKS MANAGEMENT
267

To use advanced queries through the Intelligent Process Server, you need to build your Intelligent
Process Server to use query services. For Maven projects, see Embedded jBPM Engine Dependencies .
To build your Intelligent Process Server:
You can now list available queries on your system:
To use advanced queries, register a new query definition:
import java.util.Date;
import java.util.HashSet;
import java.util.Set;
import org.kie.server.api.marshalling.MarshallingFormat;
import org.kie.server.client.KieServicesClient;
import org.kie.server.client.KieServicesConfiguration;
import org.kie.server.client.KieServicesFactory;
import org.kie.server.client.QueryServicesClient;
...
KieServicesConfiguration configuration = KieServicesFactory
.newRestConfiguration(serverUrl, user, password);
Set<Class<?>> extraClasses = new HashSet<Class<?>>();
extraClasses.add(Date.class); // for JSON only to properly map dates
configuration.setMarshallingFormat(MarshallingFormat.JSON);
configuration.addJaxbClasses(extraClasses);
KieServicesClient kieServicesClient = KieServicesFactory
.newKieServicesClient(configuration);
QueryServicesClient queryClient = kieServicesClient
.getServicesClient(QueryServicesClient.class);
// Maven dependency list shown above
List<QueryDefinition> queryDefs = queryClient.getQueries(0, 10);
System.out.println(queryDefs);
import org.jbpm.services.api.query.model.QueryDefinition;
...
QueryDefinition query = new QueryDefinition();
query.setName("getAllTaskInstancesWithCustomVariables");
query.setSource("java:jboss/datasources/ExampleDS");
query.setExpression("select
ti.*,c.country,c.productCode,c.quantity,c.price,c.saleDate " +
"from AuditTaskImpl ti " +
"inner join (select mv.map_var_id, mv.taskid from MappedVariable mv) mv
" +
"on (mv.taskid = ti.taskId) " +
"inner join ProductSale c " +
Red Hat JBoss BPM Suite 6.4 Development Guide
268

Note that Target instructs QueryService to apply default filters. Alternatively, you can set filter
parameters manually. Target has the following values:
Once registered, you can start with queries:
This query returns task instances from the defined dataset, and does not use filtering or UserTasks
mapper.
Following example uses advanced querying:
"on (c.id = mv.map_var_id)");
query.setTarget("Task");
queryClient.registerQuery(query);
// Maven dependency list shown above
public enum Target {
PROCESS,
TASK,
BA_TASK,
PO_TASK,
JOBS,
CUSTOM;
}
import java.util.List;
import org.kie.server.api.model.instance.TaskInstance;
//necessary for the queryClient object
import org.kie.server.client.QueryServicesClient;
List<TaskInstance> tasks = queryClient.query
("getAllTaskInstancesWithCustomVariables", "UserTasks", 0, 10,
TaskInstance.class);
System.out.println(tasks);
// Maven dependency list shown above
import java.text.SimpleDateFormat;
import java.util.Arrays;
import java.util.Date;
import java.util.List;
import org.kie.server.api.model.definition.QueryFilterSpec;
import org.kie.server.api.model.instance.TaskInstance;
import org.kie.server.api.util.QueryFilterSpecBuilder;
//necessary for the queryClient object
import org.kie.server.client.QueryServicesClient;
...
CHAPTER 12. HUMAN TASKS MANAGEMENT
269

It searches for tasks which have following attributes:
The processInstanceId is between 1000 and 2000.
Price is greater than 800.
Sale date is between 2016-02-01 and 2016-03-01.
Sold product is in groups EAP or Wildfly.
The results will be ordered by sale date and country in descending order.
The query example uses QueryFilterSpec to specify query parameters and sorting options. It also
allows to specify column mapping for custom elements to be set as variables, and combine it with
default column mapping for task details. In the example, the UserTasksWithCustomVariables
mapper was used.
When you use QueryFilterSpec, all the conditions are connected by logical conjunction ( AND). You
can build custom advanced filters with different behavior by implementing QueryParamBuilder. You
need to include it in one of the following:
The Intelligent Process Server (for example, in WEB-INF/lib).
Inside a project, that is in a project kJAR.
As a project dependency.
To use QueryParamBuilder, you need to:
1. Implement QueryParamBuilder by an object that produces a new instance every time you
SimpleDateFormat sdf = new SimpleDateFormat("yyyy-MM-dd");
Date from = sdf.parse("2016-02-01");
Date to = sdf.parse("2016-03-01");
QueryFilterSpec spec = new QueryFilterSpecBuilder()
.between("processInstanceId", 1000, 2000)
.greaterThan("price", 800)
.between("saleDate", from, to)
.in("productCode", Arrays.asList("EAP", "WILDFLY"))
.oderBy("saleDate, country", false)
.addColumnMapping("COUNTRY", "string")
.addColumnMapping("PRODUCTCODE", "string")
.addColumnMapping("QUANTITY", "integer")
.addColumnMapping("PRICE", "double")
.addColumnMapping("SALEDATE", "date")
.get();
List<TaskInstance> tasks = queryClient.query
("getAllTaskInstancesWithCustomVariables",
"UserTasksWithCustomVariables",
spec, 0, 10, TaskInstance.class);
System.out.println(tasks);
// Maven dependency list shown above
Red Hat JBoss BPM Suite 6.4 Development Guide
270

request it with a map of parameters:
This example will accept processInstanceId values that are either grater than min value or
lower than max value.
2. Implement QueryParamBuilderFactory:
import java.util.Map;
import org.dashbuilder.dataset.filter.ColumnFilter;
import org.dashbuilder.dataset.filter.FilterFactory;
import org.jbpm.services.api.query.QueryParamBuilder;
...
public class TestQueryParamBuilder implements
QueryParamBuilder<ColumnFilter> {
private Map<String, Object> parameters;
private boolean built = false;
public TestQueryParamBuilder(Map<String, Object> parameters) {
this.parameters = parameters;
}
@Override
public ColumnFilter build() {
// Return NULL if it was already invoked:
if (built) {
return null;
}
String columnName = "processInstanceId";
ColumnFilter filter = FilterFactory.OR(
FilterFactory.greaterOrEqualsTo(((Number)parameters.get("min")).long
Value()),
FilterFactory.lowerOrEqualsTo(((Number)parameters.get("max")).longVa
lue()));
filter.setColumnId(columnName);
built = true;
return filter;
}
}
// Maven dependency list shown above
import java.util.Map;
import org.jbpm.services.api.query.QueryParamBuilder;
import org.jbpm.services.api.query.QueryParamBuilderFactory;
import org.jbpm.kie.services.test.objects.TestQueryParamBuilder;
CHAPTER 12. HUMAN TASKS MANAGEMENT
271

The factory interface returns new instances of the QueryParamBuilder only if the given
identifier is accepted by the factory. The Identifier is a part of the query request. Only one
query builder factory can be selected based on the identifier. In the example, use test
identifier to use this factory, and the QueryParamBuilder.
3. Add a service file into META-INF/services/ of the JAR that will package these
implementations. In the service file, specify fully qualified class name of the factory, for
example:
org.jbpm.services.api.query.QueryParamBuilderFactory
You can now request your query builder:
Similarly, to create a custom mapper, follow these steps:
...
public class TestQueryParamBuilderFactory implements
QueryParamBuilderFactory {
@Override
public boolean accept(String identifier) {
if ("test".equalsIgnoreCase(identifier)) {
return true;
}
return false;
}
@Override
public QueryParamBuilder newInstance(Map<String, Object>
parameters) {
return new TestQueryParamBuilder(parameters);
}
}
// Maven dependency list shown above
import java.util.HashMap;
import java.util.List;
import java.util.Map;
import org.kie.server.api.model.instance.TaskInstance;
...
Map<String, Object> params = new HashMap<String, Object>();
params.put("min", 10);
params.put("max", 20);
List<TaskInstance> instances = queryClient.query
("getAllTaskInstancesWithCustomVariables",
"UserTasksWithCustomVariables", "test",
params, 0, 10, TaskInstance.class);
// Maven dependencies shown above
Red Hat JBoss BPM Suite 6.4 Development Guide
272

1. Implement the mapper interface:
2. Add appropriate service file into META-INF/services/:
org.jbpm.services.api.query.QueryResultMapper
3. Reference it by the name, for example:
12.10. PROCESS INSTANCE MIGRATION
NOTE
Process instance migration is available only with Red Hat JBoss BPM Suite 6.4 and
higher.
The ProcessInstanceMigrationService service is a utility used to migrate given process
instances from one deployment to another. Process or task variables are not affected by the migration.
The ProcessInstanceMigrationService service enables you to change the process definition for
the process engine.
public class ProductSaleQueryMapper extends
UserTaskInstanceWithCustomVarsQueryMapper {
private static final long serialVersionUID = 3299692663640707607L;
public ProductSaleQueryMapper() {
super(getVariableMapping());
}
protected static Map<String, String> getVariableMapping() {
Map<String, String> variablesMap = new HashMap<String, String>
();
variablesMap.put("COUNTRY", "string");
variablesMap.put("PRODUCTCODE", "string");
variablesMap.put("QUANTITY", "integer");
variablesMap.put("PRICE", "double");
variablesMap.put("SALEDATE", "date");
return variablesMap;
}
@Override
public String getName() {
return "ProductSale";
}
}
List<TaskInstance> tasks = queryClient.query
("getAllTaskInstancesWithCustomVariables", "ProductSale", 0, 10,
TaskInstance.class);
System.out.println(tasks);
CHAPTER 12. HUMAN TASKS MANAGEMENT
273

We recommend you to let active process instance finish and start new process instances in the new
deployment. If this approach is not suitable to your needs, consider the following before starting
process instance migration:
Backward compatibility
Data change
Need for node mapping
The best practice is to create backward compatible processes whenever possible, such as extending
process definitions. For example, removing specific nodes from the process definition breaks
compatibility. In such case, you must provide new node mapping in case an active process instance is
in a node that has been removed.
A node map contains source node IDs, from the old process definition, mapped to target node IDs in the
new process definition. You can map nodes with the same type only, for example a user task to a user
task.
Red Hat JBoss BPM Suite offers several implementations of the migration service:
public interface ProcessInstanceMigrationService {
/**
* Migrates given process instance that belongs to source deployment, into
target process id that belongs to target deployment.
* Following rules are enforced:
* <ul>
* <li>source deployment id must be there</li>
* <li>process instance id must point to existing and active process
instance</li>
* <li>target deployment must exist</li>
* <li>target process id must exist in target deployment</li>
* </ul>
* Migration returns migration report regardless of migration being
successful or not that needs to be examined for migration outcome.
* @param sourceDeploymentId deployment that process instance to be
migrated belongs to
* @param processInstanceId id of the process instance to be migrated
* @param targetDeploymentId id of deployment that target process belongs
to
* @param targetProcessId id of the process process instance should be
migrated to
* @return returns complete migration report
*/
MigrationReport migrate(String sourceDeploymentId, Long
processInstanceId, String targetDeploymentId, String targetProcessId);
/**
* Migrates given process instance (with node mapping) that belongs to
source deployment, into target process id that belongs to target
deployment.
* Following rules are enforced:
* <ul>
* <li>source deployment id must be there</li>
* <li>process instance id must point to existing and active process
instance</li>
* <li>target deployment must exist</li>
Red Hat JBoss BPM Suite 6.4 Development Guide
274

* <li>target process id must exist in target deployment</li>
* </ul>
* Migration returns migration report regardless of migration being
successful or not that needs to be examined for migration outcome.
* @param sourceDeploymentId deployment that process instance to be
migrated belongs to
* @param processInstanceId id of the process instance to be migrated
* @param targetDeploymentId id of deployment that target process belongs
to
* @param targetProcessId id of the process process instance should be
migrated to
* @param nodeMapping node mapping - source and target unique ids of nodes
to be mapped - from process instance active nodes to new process nodes
* @return returns complete migration report
*/
MigrationReport migrate(String sourceDeploymentId, Long
processInstanceId, String targetDeploymentId, String targetProcessId,
Map<String, String> nodeMapping);
/**
* Migrates given process instances that belong to source deployment, into
target process id that belongs to target deployment.
* Following rules are enforced:
* <ul>
* <li>source deployment id must be there</li>
* <li>process instance id must point to existing and active process
instance</li>
* <li>target deployment must exist</li>
* <li>target process id must exist in target deployment</li>
* </ul>
* Migration returns list of migration report - one per process instance,
regardless of migration being successful or not that needs to be examined
for migration outcome.
* @param sourceDeploymentId deployment that process instance to be
migrated belongs to
* @param processInstanceIds list of process instance id to be migrated
* @param targetDeploymentId id of deployment that target process belongs
to
* @param targetProcessId id of the process process instance should be
migrated to
* @return returns complete migration report
*/
List<MigrationReport> migrate(String sourceDeploymentId, List<Long>
processInstanceIds, String targetDeploymentId, String targetProcessId);
/**
* Migrates given process instances (with node mapping) that belong to
source deployment, into target process id that belongs to target
deployment.
* Following rules are enforced:
* <ul>
* <li>source deployment id must be there</li>
* <li>process instance id must point to existing and active process
instance</li>
* <li>target deployment must exist</li>
* <li>target process id must exist in target deployment</li>
* </ul>
* Migration returns list of migration report - one per process instance,
CHAPTER 12. HUMAN TASKS MANAGEMENT
275

PROCESS INSTANCE MIGRATION ON THE KIE SERVER
To migrate process instances on the KIE Server, use the following implementations.
These correspond with the implementations described in the previous code sample.
You can migrate a single process instance, or multiple process instances at once. If you migrate
multiple process instances, each instance will be migrated in a separate transaction to ensure that the
migrations do not affect each other. Once migration is done, the migrate method returns
MigrationReport.
Migration Report
A MigrationReport object is the return value of each migration. It contains:
Start and end dates of the migration
regardless of migration being successful or not that needs to be examined
for migration outcome.
* @param sourceDeploymentId deployment that process instance to be
migrated belongs to
* @param processInstanceIds list of process instance id to be migrated
* @param targetDeploymentId id of deployment that target process belongs
to
* @param targetProcessId id of the process process instance should be
migrated to
* @param nodeMapping node mapping - source and target unique ids of nodes
to be mapped - from process instance active nodes to new process nodes
* @return returns list of migration reports one per each process instance
*/
List<MigrationReport> migrate(String sourceDeploymentId, List<Long>
processInstanceIds, String targetDeploymentId, String targetProcessId,
Map<String, String> nodeMapping);
}
public interface ProcessAdminServicesClient {
MigrationReportInstance migrateProcessInstance(String
containerId, Long processInstanceId, String targetContainerId,
String targetProcessId);
MigrationReportInstance migrateProcessInstance(String
containerId, Long processInstanceId, String targetContainerId,
String targetProcessId, Map<String, String> nodeMapping);
List<MigrationReportInstance>
migrateProcessInstances(String containerId, List<Long>
processInstancesId, String targetContainerId, String
targetProcessId);
List<MigrationReportInstance>
migrateProcessInstances(String containerId, List<Long>
processInstancesId, String targetContainerId, String
targetProcessId, Map<String, String> nodeMapping);
}
Red Hat JBoss BPM Suite 6.4 Development Guide
276

Migration outcome (success or failure)
Log entry
For example, INFO, WARN, or ERROR type. The ERROR message causes migration to be
terminated.
Migration Example
Known Limitations
There are several limitations to the migration service:
You can migrate process instances only, not their data.
If you modify a task that is preceding the active task, the active task will not be affected by the
change.
You cannot remove a currently active human task. You can replace a human task by mapping it
onto a different human task.
You cannot add new branches parallel to the current active task. In such case, the new branch
will not be activated and the workflow will not pass the AND gateway.
Changes in the active recurring timer events will not be persisted in the database.
You cannot update task inputs and outputs.
protected static final String MIGRATION_ARTIFACT_ID = "test-migration";
protected static final String MIGRATION_GROUP_ID = "org.jbpm.test";
protected static final String MIGRATION_VERSION_V1 = "1.0.0";
protected static final String MIGRATION_VERSION_V2 = "2.0.0";
// First, deploy both versions
deploymentUnitV1 = new KModuleDeploymentUnit(MIGRATION_GROUP_ID,
MIGRATION_ARTIFACT_ID, MIGRATION_VERSION_V1);
deploymentService.deploy(deploymentUnitV1);
// ... version 2
deploymentUnitV2 = new KModuleDeploymentUnit(MIGRATION_GROUP_ID,
MIGRATION_ARTIFACT_ID, MIGRATION_VERSION_V2);
deploymentService.deploy(deploymentUnitV2);
// Next, start process instance in version 1.
long processInstanceId =
processService.startProcess(deploymentUnitV1.getIdentifier(), "processID-
V1");
// Once the instance is active it can be migrated.
MigrationReport report =
migrationService.migrate(deploymentUnitV1.getIdentifier(),
processInstanceId, deploymentUnitV2.getIdentifier(), "processID-V2");
// Check if the migration finished successfully.
report.isSuccessful()
CHAPTER 12. HUMAN TASKS MANAGEMENT
277

Node mapping updates task node name and description only. Other task fields will not be
mapped and migrated.
Red Hat JBoss BPM Suite 6.4 Development Guide
278

CHAPTER 13. PERSISTENCE AND TRANSACTIONS
13.1. PROCESS INSTANCE STATE
Red Hat JBoss BPM Suite allows persistent storage of information. For example, you can persistently
store process runtime state to ensure that you will be able to resume your process instance in case of
failure. While logs of current and previous process states are stored by default, you can store process
definitions and logging information as well.
13.1.1. Runtime State
When you start a process, Red Hat JBoss BPM Suite creates a process instance, which represents the
execution of the process in the specific context. For example, when you start a process that specifies
how to process a sales order, Red Hat JBoss BPM Suite creates a process instance for each order.
Process instances contain all the related information and minimal runtime state required to continue
the execution at any time. However, it does not include process instance logs unless needed for
execution of the process instance.
You can make the runtime state of an executing process persistent, for example, in a database. This
allows you to restore the state of execution of all running processes in case of failure, or to temporarily
remove running instances from memory and restore them later. Red Hat JBoss BPM Suite allows you
to plug in different persistence strategies. Note that process instances are not persistent by default.
When you configure the Red Hat JBoss BPM Suite engine to use persistence, it automatically stores
the runtime state in a database without further prompting. When you invoke the engine, it ensures that
all changes are stored at the end of that invocation. If you encounter a failure and restore the engine
from the database, do not manually resume the execution. Process instances automatically resume
execution if they are triggered.
Inexperienced users should not directly access and modify database tables containing runtime
persistence data. Changes in the runtime state of process instances which are not done by the engine
may have unexpected results. If you require information about the current execution state of a process
instance, use the history log.
13.1.2. Binary Persistence
Binary persistence, or marshaling, converts the state of the process instance into a binary dataset.
Binary persistence is a mechanism used to store and retrieve information persistently. The same
mechanism is also applied to the session state and work item states.
When you enable persistence of a process instance:
Red Hat JBoss BPM Suite transforms the process instance information into binary data.
Custom serialization is used instead of Java serialization for performance reasons.
The binary data is stored together with other process instance metadata, such as process
instance ID, process ID, and the process start date.
The session can also store other forms of state, such as the state of timer jobs, or data required for
business rules evaluation. Session state is stored separately as a binary dataset along with the ID of
the session and metadata. You can restore the session state by reloading a session with given ID. Use
ksession.getId() to get the session ID.
13.1.3. Data Model Description
CHAPTER 13. PERSISTENCE AND TRANSACTIONS
279

Each entity of the data model is described below.
Figure 13.1. Data Model
The SessionInfo entity contains the state of the (knowledge) session in which the process instance
is running.
Table 13.1. SessionInfo
Field Description Nullable
id The primary key. NOT NULL
lastModificationDate The last time that entity was saved
to a database.
rulesByteArray The state of a session. NOT NULL
startDate The session start time.
OPTLOCK A version field containing a lock
value.
The ProcessInstanceInfo entity contains the state of the process instance.
Table 13.2. ProcessInstanceInfo
Red Hat JBoss BPM Suite 6.4 Development Guide
280

Field Description Nullable
instanceId The primary key. NOT NULL
lastModificationDate The last time that the entity was
saved to a database.
lastReadDate The last time that the entity was
retrieved from the database.
processId The ID of the process.
processInstanceByteArray The state of a process instance in
form of a binary dataset.
NOT NULL
startDate The start time of the process.
state An integer representing the state of
a process instance.
NOT NULL
OPTLOCK A version field containing a lock
value.
The EventTypes entity contains information about events that a process instance will undergo or has
undergone.
Table 13.3. EventTypes
Field Description Nullable
instanceId A reference to the
ProcessInstanceInfo
primary key and foreign key
constraint on this column.
NOT NULL
element A finished event in the process.
The WorkItemInfo entity contains the state of a work item.
Table 13.4. WorkItemInfo
Field Description Nullable
workItemId The primary key. NOT NULL
name The name of the work item.
CHAPTER 13. PERSISTENCE AND TRANSACTIONS
281

processInstanceId The (primary key) ID of the process.
There is no foreign key constraint
on this field.
NOT NULL
state The state of a work item. NOT NULL
OPTLOCK A version field containing a lock
value.
workitembytearay The work item state in as a binary
dataset.
NOT NULL
Field Description Nullable
The CorrelationKeyInfo entity contains information about correlation keys assigned to the given
process instance. This table is optional. Use it only when you require correlation capabilities.
Table 13.5. CorrelationKeyInfo
Field Description Nullable
keyId The primary key. NOT NULL
name The assigned name of the
correlation key.
processInstanceId The ID of the process instance
which is assigned to the correlation
key.
NOT NULL
OPTLOCK A version field containing a lock
value.
The CorrelationPropertyInfo entity contains information about correlation properties for a
correlation key assigned the process instance.
Table 13.6. CorrelationPropertyInfo
Field Description Nullable
propertyId The primary key. NOT NULL
name The name of the property.
value The value of the property. NOT NULL
Red Hat JBoss BPM Suite 6.4 Development Guide
282

OPTLOCK A version field containing a lock
value.
correlationKey_keyId A foreign key mapped to the
correlation key.
NOT NULL
Field Description Nullable
The ContextMappingInfo entity contains information about the contextual information mapped to a
KieSession. This is an internal part of RuntimeManager and can be considered optional when
RuntimeManager is not used.
Table 13.7. ContextMappingInfo
Field Description Nullable
mappingId The primary key. NOT NULL
CONTEXT_ID The context identifier. NOT NULL
KSESSION_ID The KieSession identifier. NOT NULL
OPTLOCK A version field containing a lock
value.
13.1.4. Safe Points
During the process engine execution, the state of a process instance is stored in safe points. When you
execute a process instance, the engine continues the execution until there are no more actions to be
performed. That is, the process instance has been completed, aborted, or is in the wait state in all of its
paths. At that point, the engine has reached the next safe state, and the state of the process instance
(and all other process instances that it affected) is stored persistently.
13.2. AUDIT LOG
Storing information about the execution of process instances can be useful when you need to, for
example:
Verify which actions have been executed in a particular process instance.
Monitor and analyze the efficiency of a particular process.
However, storing history information in the runtime database can result in the database rapidly
increasing in size. Additionally, monitoring and analysis queries might influence the performance of
your runtime engine. This is why process execution history logs are stored separately.
The Red Hat JBoss BPM Suite creates a history log of execution based on events generated by the
process engine during execution. This is possible because the Red Hat JBoss BPM Suite runtime
engine provides a generic event listener. Thus you can easily retrieve and store any information from
CHAPTER 13. PERSISTENCE AND TRANSACTIONS
283

the events and store it in a database. You can also use filters to limit the scope of the logged
information.
13.2.1. Audit Data Model
The jbpm-audit module contains an event listener that stores process-related information in a
database using Java Persistence API (JPA). The data model contains the following entities:
The ProcessInstanceLog table contains the basic log information about a process instance.
The NodeInstanceLog table contains information about which nodes were actually executed
inside each process instance. Whenever a node instance is entered from one of its incoming
connections or is exited through one of its outgoing connections, that information is stored in
this table.
The VariableInstanceLog table contains information about changes in variable instances. The
execution engine generates log entries after a variable changes, by default. Alternatively, you
can log entries before the variable value changes.
The AuditTaskImpl table contains information about tasks that can be used for queries.
The BAMTaskSummary table collects information about tasks. The Business Activity Monitor
engine then uses the information to build charts and dashboards.
The TaskVariableImpl table contains information about task variable instances.
The TaskEvent table contains information about changes in task instances. It contains a
timeline view of events (for example claim, start, or stop) for the given task.
13.2.2. Audit Data Model Description
All audit data model entities contain following elements:
Table 13.8. ProcessInstanceLog
Field Description
id The primary key and ID of the log entity. Cannot have the null
value.
duration The duration of a process instance since its start date.
end_date The end date of a process instance when applicable.
externalId An optional external identifier used to correlate various
elements, for example deployment ID.
user_identity An optional identifier of the user who started the process
instance.
outcome The outcome of a process instance, for example the error code.
parentProcessInstanceId The process instance ID of the parent process instance.
Red Hat JBoss BPM Suite 6.4 Development Guide
284

processId The ID of the executed process.
processInstanceId The process instance ID. Cannot have the NULL value.
processname The name of the process.
processversion The version of the process.
start_date The start date of the process instance.
status The status of process instance that maps to process instance
state.
Field Description
Table 13.9. NodeInstanceLog
Field Description
id The primary key and ID of the log entity. Cannot have the NULL
value.
connection The identifier of the sequence flow that led to this node
instance.
log_date The event date.
externalId An optional external identifier used to correlate various
elements, for example deployment ID.
nodeid The node ID of the corresponding node in the process definition.
nodeinstanceId The instance ID of the node.
nodename The name of the node.
nodetype The type of the node.
processId The ID of the executed process.
processInstanceId The process instance ID.
type The type of the event (0 = enter, 1 = exit). Cannot have the
NULL value.
workItemId An optional identifier of work items available only for certain
node types.
CHAPTER 13. PERSISTENCE AND TRANSACTIONS
285

Table 13.10. VariableInstanceLog
Field Description
id The primary key and ID of the log entity. Cannot have the NULL
value.
externalId An optional external identifier used to correlate various
elements, for example deployment ID.
log_date The date of the event.
processId The ID of the executed process.
processInstanceId The process instance ID.
oldvalue The previous value of the variable at the time of recording of the
log.
value The value of the variable at the time of recording of the log.
variableid The variable ID in the process definition.
variableinstanceId The ID of the variable instance.
Table 13.11. AuditTaskImpl
Field Description
id The primary key and ID of the log entity.
activationTime The time of the task activation.
actualOwner The actual owner assigned to this task. This field is set only
when a user claims the task.
createdBy The user who created the task.
createdOn The date of the task creation.
deploymentId The deployment ID to which this task belongs.
description The task description.
dueDate The due date set on this task.
name The name of the task.
Red Hat JBoss BPM Suite 6.4 Development Guide
286

parentId The parent task ID.
priority The priority of the task.
processId The process definition ID to which this task belongs.
processInstanceId The process instance ID with which this task is associated.
processSessionId The KieSession ID used to create this task.
status The current status of the task.
taskId The identifier of task.
workItemId The work item ID assigned to this task ID (on process side).
Field Description
Table 13.12. BAMTaskSummary
Field Description
id The primary key and ID of the log entity. Cannot have the null
value.
createdDate The date of the task creation.
duration Duration since the task was created.
endDate The date when the task reached an end state (that is: complete,
exit, fail, or skip).
processInstanceId The process instance ID.
startDate The date when the task was started.
status The current status of the task.
taskId The identifier of the task.
taskName The name of the task.
userId The user ID assigned to the task.
Table 13.13. TaskVariableImpl
CHAPTER 13. PERSISTENCE AND TRANSACTIONS
287

Field Description
id The primary key and ID of the log entity. Cannot have the null
value.
modificationDate The last time when the variable was modified.
name The name of the task.
processId The ID of the process that the process instance is executing.
processInstanceId The process instance ID.
taskId The identifier of the task.
type The type of the variable, that is input or output of the task.
value The value of a variable.
Table 13.14. TaskEvent
Field Description
id The primary key and ID of the log entity. Cannot have the null
value.
logTime The date when this event was saved.
message The log event message.
processInstanceId The process instance ID.
taskId The identifier of the task.
type The type of the event, which corresponds to the life cycle
phases of the task.
userId The user ID assigned to the task.
workItemId The identifier of the work item to which the task is assigned.
13.2.3. Storing Process Events in a Database
To log process history in a database, register a logger in your session:
EntityManagerFactory emf = ...;
StatefulKnowledgeSession ksession = ...;
Red Hat JBoss BPM Suite 6.4 Development Guide
288

Modify persistence.xml to specify a database. You need to include audit log classes as well
(ProcessInstanceLog, NodeInstanceLog, and VariableInstanceLog). See the example:
13.2.4. Storing Process Events in a JMS Queue
Synchronous storing of history logs and runtime data in one database may be undesirable due to
AbstractAuditLogger auditLogger = AuditLoggerFactory.newJPAInstance(emf);
ksession.addProcessEventListener(auditLogger);
// Invoke methods on your session here.
<?xml version="1.0" encoding="UTF-8" standalone="yes"?>
<persistence
version="2.0"
xsi:schemaLocation="
http://java.sun.com/xml/ns/persistence
http://java.sun.com/xml/ns/persistence/persistence_2_0.xsd
http://java.sun.com/xml/ns/persistence/orm
http://java.sun.com/xml/ns/persistence/orm_2_0.xsd"
xmlns="http://java.sun.com/xml/ns/persistence"
xmlns:orm="http://java.sun.com/xml/ns/persistence/orm"
xmlns:xsi="http://www.w3.org/2001/XMLSchema-instance">
<persistence-unit name="org.jbpm.persistence.jpa" transaction-
type="JTA">
<provider>org.hibernate.ejb.HibernatePersistence</provider>
<jta-data-source>jdbc/jbpm-ds</jta-data-source>
<mapping-file>META-INF/JBPMorm.xml</mapping-file>
<class>org.drools.persistence.info.SessionInfo</class>
<class>org.jbpm.persistence.processinstance.ProcessInstanceInfo</class>
<class>org.drools.persistence.info.WorkItemInfo</class>
<class>org.jbpm.persistence.correlation.CorrelationKeyInfo</class>
<class>org.jbpm.persistence.correlation.CorrelationPropertyInfo</class>
<class>org.jbpm.runtime.manager.impl.jpa.ContextMappingInfo</class>
<class>org.jbpm.process.audit.ProcessInstanceLog</class>
<class>org.jbpm.process.audit.NodeInstanceLog</class>
<class>org.jbpm.process.audit.VariableInstanceLog</class>
<properties>
<property name="hibernate.dialect"
value="org.hibernate.dialect.H2Dialect"/>
<property name="hibernate.max_fetch_depth" value="3"/>
<property name="hibernate.hbm2ddl.auto" value="update"/>
<property name="hibernate.show_sql" value="true"/>
<property name="hibernate.transaction.jta.platform"
value="org.hibernate.service.jta.platform.internal.BitronixJtaPlatform"/>
</properties>
</persistence-unit>
</persistence>
CHAPTER 13. PERSISTENCE AND TRANSACTIONS
289

performance reasons. In that case, you can use JMS logger to send data into a JMS queue instead of
directly storing it in a database. You can also configure it to be transactional in order to avoid issues
with inconsistent data, for example when the process engine transaction is reversed.
Example configuration of JMS queue:
13.2.5. Auditing Variables
Process and task variables are stored as string (similar to variable.toString()) in audit tables by
default. This is not always efficient, for example, when you need to query by the process or task
instance variables:
ConnectionFactory factory = ...;
Queue queue = ...;
StatefulKnowledgeSession ksession = ...;
Map<String, Object> jmsProps = new HashMap<String, Object>();
jmsProps.put("jbpm.audit.jms.transacted", true);
jmsProps.put("jbpm.audit.jms.connection.factory", factory);
jmsProps.put("jbpm.audit.jms.queue", queue);
AbstractAuditLogger auditLogger =
AuditLoggerFactory.newInstance(Type.JMS, session, jmsProps);
ksession.addProcessEventListener(auditLogger);
// Invoke methods of your session here.
public class Person implements Serializable {
private static final long serialVersionUID = -5172443495317321032L;
private String name;
private int age;
public Person(String name, int age) {
this.name = name;
this.age = age;
}
public String getName() {
return name;
}
public void setName(String name) {
this.name = name;
}
public int getAge() {
return age;
}
public void setAge(int age) {
this.age = age;
}
@Override
Red Hat JBoss BPM Suite 6.4 Development Guide
290

In this example, when you want to query all the people with certain age, querying becomes inefficient.
Thus, variable audit is based on VariableIndexer, which extracts relevant parts of the variables that
will be stored in audit log:
The default indexer (that is indexer accepting toString()) produces a single audit entry for a single
variable. However, you can create a custom indexer which indexes variables into separate audit entries:
public String toString() {
return "Person [name=" + name + ", age=" + age + "]";
}
}
/**
* Variable indexer that allows to transform variable instance
* into other representation (usually String) to be able to use it for
queries.
*
* @param <V> type of the object that will represent indexed variable
*/
public interface VariableIndexer<V> {
/**
* Tests if given variable shall be indexed by this indexer.
*
* NOTE: Only one indexer can be used for given variable.
*
* @param variable variable to be indexed
* @return true if variable should be indexed with this indexer
*/
boolean accept(Object variable);
/**
* Performs index/transform operation of the variable.
* Result of this operation can be either single value
* or list of values to support complex type separation.
* For example, when variable is of type Person that has name,
* address, and phone, indexer could build three entries
* out of it to represent individual fields:
*
* person = person.name
* address = person.address.street
* phone = person.phone
*
* That will allow more advanced queries to be used to find
* relevant entries.
*
* @param name name of the variable
* @param variable actual variable value
* @return
*/
List<V> index(String name, Object variable);
}
CHAPTER 13. PERSISTENCE AND TRANSACTIONS
291

This allows you to search all the process instances or tasks that contain the person instance of age 34
by querying for:
Variable name: person.age
Variable value: 34
13.2.6. Building and Registering Custom Indexers
You can build indexers for both process and task variables. They are supported by different interfaces
because they produce different type of objects representing audit view of the variable. To create a
custom indexer, follow these steps:
1. Implement following interfaces to build custom indexers:
Process variables: org.kie.internal.process.ProcessVariableIndexer.
Task variables: org.kie.internal.task.api.TaskVariableIndexer.
2. Implement the following methods:
accept: indicates what types are handled by given indexer. Only one indexer can index
any given variable. The first that accepts the variable will index it.
public class PersonTaskVariablesIndexer implements TaskVariableIndexer {
@Override
public boolean accept(Object variable) {
if (variable instanceof Person) {
return true;
}
return false;
}
@Override
public List<TaskVariable> index(String name, Object variable) {
Person person = (Person) variable;
List<TaskVariable> indexed = new ArrayList<TaskVariable>();
TaskVariableImpl personNameVar = new TaskVariableImpl();
personNameVar.setName("person.name");
personNameVar.setValue(person.getName());
indexed.add(personNameVar);
TaskVariableImpl personAgeVar = new TaskVariableImpl();
personAgeVar.setName("person.age");
personAgeVar.setValue(person.getAge()+"");
indexed.add(personAgeVar);
return indexed;
}
}
Red Hat JBoss BPM Suite 6.4 Development Guide
292

index: the method for indexing the variable.
3. Package the implementation into a jar file, including following files:
For process variables: META-
INF/services/org.kie.internal.process.ProcessVariableIndexer with list
of fully qualified class names that represent the process variable indexers (single class
name per line).
For task variables: META-
INF/services/org.kie.internal.task.api.TaskVariableIndexer with list of
fully qualified class names that represent the task variable indexers (single class name per
line).
The ServiceLoader service registers indexers. When you start indexing, all the registered indexers
are examined. If no applicable indexer is found, the default indexer (toString() based) is used.
13.3. TRANSACTIONS
Red Hat JBoss BPM Suite engine supports Java Transaction API (JTA). The engine executes any
method you invoke in a separate transaction unless you set transaction boundaries. Transaction
boundaries allow you to combine multiple commands into one transaction.
Register a transaction manager before using user-defined transactions. The following sample code
uses Bitronix transaction manager. It also uses JTA to specify transaction boundaries:
If you use Bitronix as the transaction manager, you must provide jndi.properties in your root
classpath to register the Bitronix transaction manager in JNDI.
// Create the entity manager factory and register it in the environment:
EntityManagerFactory emf =
Persistence.createEntityManagerFactory("org.jbpm.persistence.jpa");
Environment env = KnowledgeBaseFactory.newEnvironment();
env.set(EnvironmentName.ENTITY_MANAGER_FACTORY, emf);
env.set(EnvironmentName.TRANSACTION_MANAGER,
TransactionManagerServices.getTransactionManager());
// Create a new knowledge session that uses JPA to store the runtime
state:
StatefulKnowledgeSession ksession =
JPAKnowledgeService.newStatefulKnowledgeSession(kbase, null, env);
// Start the transaction:
UserTransaction ut =
(UserTransaction) new
InitialContext().lookup("java:comp/UserTransaction");
ut.begin();
// Perform multiple commands inside one transaction:
ksession.insert(new Person("John Doe"));
ksession.startProcess("MyProcess");
// Commit the transaction:
ut.commit();
CHAPTER 13. PERSISTENCE AND TRANSACTIONS
293

If you use the jbpm-test module, jndi.properties is included by default.
If you are not using jbpm-test module, create jndi.properties manually with the
following content:
java.naming.factory.initial=bitronix.tm.jndi.BitronixInitialContextF
actory
If you use a different JTA transaction manager, modify the transaction manager property in
persistence.xml:
<property
name = "hibernate.transaction.jta.platform"
value = "org.hibernate.transaction.JBossTransactionManagerLookup"
/>
WARNING
Using the (runtime manager) Singleton strategy with JTA transactions
(UserTransaction or CMT) is not recommended because of a race condition. It
can result in an IllegalStateException with a message similar to " Process
instance X is disconnected".
Avoid this condition by explicitly synchronizing around the KieSession instance
when invoking the transaction in the user application code:
13.4. IMPLEMENTING CONTAINER MANAGED TRANSACTION
You can embed Red Hat JBoss BPM Suite inside an application that executes in Container Managed
Transaction (CMT) mode, such as Enterprise Java Beans (EJB).
To configure the transaction manager, follow these steps:
1. Implement the dedicated transaction manager:
synchronized (ksession) {
try {
tx.begin();
// use ksession application logic
tx.commit();
} catch (Exception e) {
...
}
}
org.jbpm.persistence.jta.ContainerManagedTransactionManager
Red Hat JBoss BPM Suite 6.4 Development Guide
294

2. Insert the transaction manager and persistence context manager into the environment before
you create or load your session:
3. Configure JPA provider (example Hibernate and WebSphere):
NOTE
To ensure that the container is aware of process instance execution exceptions, make
sure that exceptions thrown by the engine are sent to the container to properly reverse
the transaction.
Using the CMT Dispose KieSession Command
If you dispose of your KieSession directly when running in the CMT mode, you may generate
exceptions, because Red Hat JBoss BPM Suite requires transaction synchronization. Use
org.jbpm.persistence.jta.ContainerManagedTransactionDisposeCommand to dispose of
your session.
13.5. USING PERSISTENCE
Red Hat JBoss BPM Suite engine does not save runtime data persistently by default. To use
persistence, you need to:
Add necessary dependencies.
Configure a datasource.
Configure the Red Hat JBoss BPM Suite engine.
13.5.1. Adding Dependencies
To use persistence, add necessary dependencies to the classpath of your application. If you are using
Red Hat JBoss Development Studio with Red Hat JBoss BPM Suite runtime default configuration, all
necessary dependencies are already present for the default persistence configuration. Otherwise,
ensure that the necessary JAR files are added to your Red Hat JBoss BPM Suite runtime directory.
Environment env = EnvironmentFactory.newEnvironment();
env.set(EnvironmentName.ENTITY_MANAGER_FACTORY, emf);
env.set(EnvironmentName.TRANSACTION_MANAGER,
new ContainerManagedTransactionManager());
env.set(EnvironmentName.PERSISTENCE_CONTEXT_MANAGER,
new JpaProcessPersistenceContextManager(env));
env.set(EnvironmentName.TASK_PERSISTENCE_CONTEXT_MANAGER,
new JPATaskPersistenceContextManager(env));
<property name="hibernate.transaction.factory_class"
value="org.hibernate.transaction.CMTTransactionFactory"/>
<property name="hibernate.transaction.jta.platform"
value="org.hibernate.service.jta.platform.internal.WebSphereJtaPlatf
orm"/>
CHAPTER 13. PERSISTENCE AND TRANSACTIONS
295

Following is a list of dependencies for the default combination with Hibernate as the JPA persistence
provider, an H2 in-memory database, and Bitronix for JTA-based transaction management.
Dependencies needed for your project will vary depending on your solution configuration.
jbpm-persistence-jpa.jar file is necessary for saving the runtime state. Therefore, always make
sure it is available in your project.
jbpm-persistence-jpa (org.jbpm)
drools-persistence-jpa (org.drools)
persistence-api (javax.persistence)
hibernate-entitymanager (org.hibernate)
hibernate-annotations (org.hibernate)
hibernate-commons-annotations (org.hibernate)
hibernate-core (org.hibernate)
commons-collections (commons-collections)
dom4j (dom4j)
jta (javax.transaction)
btm (org.codehaus.btm)
javassist (javassist)
slf4j-api (org.slf4j)
slf4j-jdk14 (org.slf4j)
h2 (com.h2database)
13.5.2. Manually Configuring Red Hat JBoss BPM Suite Engine to Use Persistence
Use JPAKnowledgeService to create a knowledge session based on a knowledge base, a knowledge
session configuration (if necessary), and the environment. Ensure that the environment contains a
reference to your Entity Manager Factory. For example:
// Create the entity manager factory and register it in the environment:
EntityManagerFactory emf =
Persistence.createEntityManagerFactory("org.jbpm.persistence.jpa");
Environment env = KnowledgeBaseFactory.newEnvironment();
env.set(EnvironmentName.ENTITY_MANAGER_FACTORY, emf);
// Create a new knowledge session that uses JPA to store the runtime
state:
StatefulKnowledgeSession ksession =
JPAKnowledgeService.newStatefulKnowledgeSession(kbase, null, env);
int sessionId = ksession.getId();
// Invoke methods on your session here:
Red Hat JBoss BPM Suite 6.4 Development Guide
296

Additionally, you can use JPAKnowledgeService to recreate a session based on a specific session ID.
For example:
Note that only the minimal state that is required to continue execution of the process instance is
saved. You cannot retrieve information related to already executed nodes if that information is no
longer necessary. To search for history-related information, use the history log.
Add persistence.xml to META-INF to configure JPA. Following example uses Hibernate and H2
database:
ksession.startProcess("MyProcess");
ksession.dispose();
// Recreate the session from database using the sessionId:
ksession = JPAKnowledgeService.loadStatefulKnowledgeSession(sessionId,
kbase, null, env);
<?xml version="1.0" encoding="UTF-8" standalone="yes"?>
<persistence
version="2.0"
xsi:schemaLocation="
http://java.sun.com/xml/ns/persistence
http://java.sun.com/xml/ns/persistence/persistence_2_0.xsd
http://java.sun.com/xml/ns/persistence/orm
http://java.sun.com/xml/ns/persistence/orm_2_0.xsd"
xmlns="http://java.sun.com/xml/ns/persistence"
xmlns:orm="http://java.sun.com/xml/ns/persistence/orm"
xmlns:xsi="http://www.w3.org/2001/XMLSchema-instance">
<persistence-unit name="org.jbpm.persistence.jpa" transaction-
type="JTA">
<provider>org.hibernate.ejb.HibernatePersistence</provider>
<jta-data-source>jdbc/jbpm-ds</jta-data-source>
<mapping-file>META-INF/JBPMorm.xml</mapping-file>
<class>org.drools.persistence.info.SessionInfo</class>
<class>org.jbpm.persistence.processinstance.ProcessInstanceInfo</class>
<class>org.drools.persistence.info.WorkItemInfo</class>
<class>org.jbpm.persistence.correlation.CorrelationKeyInfo</class>
<class>org.jbpm.persistence.correlation.CorrelationPropertyInfo</class>
<class>org.jbpm.runtime.manager.impl.jpa.ContextMappingInfo</class>
<properties>
<property name="hibernate.dialect"
value="org.hibernate.dialect.H2Dialect"/>
<property name="hibernate.max_fetch_depth" value="3"/>
<property name="hibernate.hbm2ddl.auto" value="update"/>
<property name="hibernate.show_sql" value="true"/>
<property name="hibernate.transaction.jta.platform"
value="org.hibernate.service.jta.platform.internal.BitronixJtaPlatform"/>
CHAPTER 13. PERSISTENCE AND TRANSACTIONS
297

In this example, persistence.xml refers to a data source called jdbc/jbpm-ds. If you run your
application in an application server, these containers typically allow you to use custom configure file
for the data sources. See your application server documentation for further details.
Following example shows you how to set up a data source:
</properties>
</persistence-unit>
</persistence>
PoolingDataSource ds = new PoolingDataSource();
ds.setUniqueName("jdbc/jbpm-ds");
ds.setClassName("bitronix.tm.resource.jdbc.lrc.LrcXADataSource");
ds.setMaxPoolSize(3);
ds.setAllowLocalTransactions(true);
ds.getDriverProperties().put("user", "sa");
ds.getDriverProperties().put("password", "sasa");
ds.getDriverProperties().put("URL", "jdbc:h2:mem:jbpm-db");
ds.getDriverProperties().put("driverClassName", "org.h2.Driver");
ds.init();
Red Hat JBoss BPM Suite 6.4 Development Guide
298

CHAPTER 14. USING RED HAT JBOSS DEVELOPER STUDIO TO
CREATE AND TEST PROCESSES
The Red Hat JBoss BPM Suite plug-in provides an environment for editing and testing processes, and
enables integration with your application. The following features are provided:
Wizards for creating Red Hat JBoss BPM Suite projects and BPMN2 processes.
A Red Hat JBoss BPM Suite perspective showing the most commonly used views in a
predefined layout.
14.1. RED HAT JBOSS BPM SUITE RUNTIME
14.1.1. Red Hat JBoss BPM Suite Runtime
A Red Hat JBoss BPM Suite runtime is a collection of JAR files that represent one specific release of
the Red Hat JBoss BPM Suite project. Follow the steps described in the next section to create and
configure a runtime. It is required to specify a default runtime for your Red Hat JBoss Developer Studio
workspace, however, each project can override the default setting and therefore can have a specific
runtime.
14.1.2. Setting the Red Hat JBoss BPM Suite Runtime
To use the Red Hat JBoss BPM Suite plug-in with Red Hat JBoss Developer Studio, it is necessary to
set up the runtime.
Download the Red Hat JBoss BPM Suite 6.4.0 Core Engine archive from the Red Hat Customer
Portal. The JAR files that form the runtime are located in the jboss-bpmsuite-VERSION-
engine.zip archive.
NOTE
Make sure you have the JBoss Business Process and Rule Development feature
installed before configuring the Red Hat JBoss BPM Suite runtime. See chapter Red Hat
JBoss Developer Studio of Red Hat JBoss BPM Suite Getting Started Guide for more
information.
Procedure: Configuring jBPM Runtime
1. In the Red Hat JBoss Developer Studio, click Window → Preferences.
2. Click jBPM → Installed jBPM Runtimes.
3. Click Add….
4. Provide a name for the new runtime and click Browse to navigate to the directory where the
runtime is located. Click OK.
5. Select the new runtime and click OK.
Red Hat JBoss Developer Studio prompts you to update the runtime if you have any existing
projects.
14.1.3. Configuring Red Hat JBoss BPM Suite Server
CHAPTER 14. USING RED HAT JBOSS DEVELOPER STUDIO TO CREATE AND TEST PROCESSES
299

Red Hat JBoss Developer Studio can be configured to run the Red Hat JBoss BPM Suite server.
Procedure: Configuring Red Hat JBoss BPM Suite Server
1. Click Window → Perspective → Open Perspective → Other… and select jBPM.
2. To add the Servers view, click Window → Show View → Other… and select Server → Servers.
3. Right click the empty space in the Servers view at the bottom of the Red Hat JBoss Developer
Studio and choose New → Server.
4. Select the server type. Find Red Hat JBoss Middleware → Red Hat JBoss Enterprise
Application Platform 7 and provide a name for the server and a server’s host name. Click Next.
Figure 14.1. Setting Server Type
5. In the Create a new Server Adapter step, choose Create new runtime (next page) and click
Next.
Red Hat JBoss BPM Suite 6.4 Development Guide
300

Figure 14.2. Creating New Server Adapter
6. In the next step, set the Home Directory: click Browse… and select the Red Hat JBoss EAP
directory which has Red Hat JBoss BPM Suite installed. Also, make sure that correct JRE is
set. Red Hat JBoss EAP 7 requires Java 8, while earlier versions can use Java 7. Click Next.
CHAPTER 14. USING RED HAT JBOSS DEVELOPER STUDIO TO CREATE AND TEST PROCESSES
301

Figure 14.3. Referencing JBoss Installation Directory
7. Click Finish.
14.2. IMPORTING AND CLONING PROJECTS FROM GIT REPOSITORY
INTO RED HAT JBOSS DEVELOPER STUDIO
Red Hat JBoss Developer Studio can be configured to connect to a central Git repository, which stores
rules, models, functions, and processes.
You can either clone a remote Git repository or import a local Git repository.
Procedure: Cloning Remote Git Repository
1. In Red Hat JBoss Developer Studio, click File → Import… and select Git → Projects from Git.
Click Next.
2. Select Clone URI to connect to a remote repository. Click Next.
3. Enter the details of the Git repository. You can use both the HTTPS or SSH protocol. Click
Next.
4. In the Branch Selection step, select the branch you want to import and click Next.
Red Hat JBoss BPM Suite 6.4 Development Guide
302

5. To define a local storage for this project, enter an empty directory, make any configuration
changes necessary, and click Next.
6. Select Import as general project and click Next.
7. Name the project and click Finish.
Procedure: Importing Local Git Repository
1. In Red Hat JBoss Developer Studio, click File → Import… and select Git → Projects from Git.
Click Next.
2. Select the repository source as Existing local repository and click Next.
3. From the list of available repositories, select the repository you want to import and click Next.
4. In the Select a wizard to use for importing projects step, select Import as general project
and click Next.
5. Name the project and click Finish.
14.3. COMPONENTS OF RED HAT JBOSS BPM SUITE APPLICATION
A Red Hat JBoss BPM Suite application consists of the following components:
A set of Java classes that become process variables or facts in rules.
A set of services accessed from service tasks in a business process model.
A business process model definition file in BPMN2 format.
Rules assets (optional).
A Java class that drives the application, including creation of a knowledge session, starting
processes, and firing rules.
When you create a BPM Suite project in Red Hat JBoss Developer Studio, the following directories are
generated:
src/main/java: stores class files (facts).
src/main/resources: stores .drl files (rules) and .bpmn2 files (processes).
14.4. CREATING RED HAT JBOSS BPM SUITE PROJECT
To create a Red Hat JBoss BPM Suite project in Red Hat JBoss Developer Studio:
1. Click File → New → Project and select jBPM → jBPM Project. Click Next.
2. Select the initial project contents: an empty project, a project populated with examples to help
you get started quickly, or an example project from an online repository. Click Next.
3. Specify the name of the project and select one of the two building options, Java and jBPM
Runtime classes or Maven.
Furthermore, if you decided in the second step to create a project populated with examples,
Red Hat JBoss Developer Studio enables you to add either a sample Hello World process, or a
CHAPTER 14. USING RED HAT JBOSS DEVELOPER STUDIO TO CREATE AND TEST PROCESSES
303

more advanced process including Human Tasks and persistence. Select the corresponding
radio button to choose between these two options.
4. Click Finish.
To test a non-empty project:
1. Right-click the file that contains the main method: by default the ProcessMain.java file
located at PROJECT_NAME/src/main/java/ in the com.sample package.
2. Select Run As → Java Application.
The output is displayed in the Console tab.
The project contains the kmodule.xml configuration file under the src/main/resources/META-
INF directory. The file defines which resources, such as processes and rules, will be loaded as a part of
your project. By default, the file defines a knowledge base, called kbase, that loads resources located
in the com.sample package. The default kmodule.xml file looks like follows:
If you selected Maven as a building option, the project contains the pom.xml file. By default, two
dependencies are specified: kie-api and jbpm-test. Add more dependencies as required by your
project.
14.5. CONVERTING EXISTING JAVA PROJECT TO RED HAT JBOSS
BPM SUITE PROJECT
To convert an existing Java project to a BPM Suite project:
1. Open the Java project in Red Hat JBoss Developer Studio.
2. Right-click the project and under the Configure category, select Convert to jBPM Project.
This converts your Java project to BPM Suite project and adds the jBPM Library to your project’s
classpath.
14.6. CREATING PROCESSES IN RED HAT JBOSS DEVELOPER STUDIO
To create a new process:
1. Click File → New → Other and select jBPM → jBPM Process Diagram. Click Next.
2. Specify the name and the package of the process, the file name, and the container. The
container is the parent folder of the process.
3. Click Finish.
Process Editor with the newly created process opens and a start node appears on the canvas.
Add more nodes and connections to further model the process.
14.7. MODELING AND VALIDATING PROCESSES IN RED HAT JBOSS
DEVELOPER STUDIO
<kmodule xmlns="http://jboss.org/kie/6.0.0/kmodule">
<kbase name="kbase" packages="com.sample"/>
</kmodule>
Red Hat JBoss BPM Suite 6.4 Development Guide
304

To model a process:
1. Follow the steps described in Section 14.6, “Creating Processes in Red Hat JBoss Developer
Studio” to create a process.
2. In the Project Explorer panel on the left, double-click the corresponding .bpmn2 file to open
the process in the BPMN2 Diagram Editor. To open the process in a different editor, right-click
the .bpmn2 file, click Open With, and select an editor.
3. By default, a newly created process contains a start node. To add more nodes to the process,
drag and drop them on the canvas from the Palette panel on the right. Add an end node to
finish the process.
4. Connect the nodes: in the Palette panel, select Connections → Sequence Flow and then click
the nodes you want to connect.
5. To edit properties of a node, click the node to open the corresponding Properties tab at the
lower right corner of Red Hat JBoss Developer Studio. In case the Properties tab does not
open, click Window → Show View → Properties.
Alternatively, double-click a node to open the Edit Task dialog window.
6. Save the process.
To validate a process, right-click the process .bpmn2 file and select Validate.
If the validation completes successfully, a dialogue window that states The validation completed with no
errors or warnings opens. If the validation is unsuccessful, the found errors display in the Problems tab.
Fix the errors and rerun the validation.
14.8. AUDIT VIEW
The audit view in Red Hat JBoss Developer Studio shows the audit log, which is a log of all events that
were logged from a session. To open the audit view, click Window → Show View → Other and select
Drools → Audit.
To open an audit tree in the audit view, click and select the log file from the file system, or drag the
file into the audit view. A tree-based view is generated based on the audit log. An event is shown as a
subnode of another event if the child event is directly caused by the parent event.
For more information about log files, see the following Section 14.8.1, “File Logger”.
14.8.1. File Logger
A file logger logs events from a session into a file. To create a logger, use
KnowledgeRuntimeLoggerFactory and add it to a session.
CHAPTER 14. USING RED HAT JBOSS DEVELOPER STUDIO TO CREATE AND TEST PROCESSES
305

NOTE
Using a threaded file logger causes the audit log to be saved to the file system in regular
intervals. The audit viewer is then able to show the latest state.
See the following example of a threaded file logger with a specified audit log file and interval in
milliseconds:
Example 14.1. Threaded File Logger
14.9. SYNCHRONIZING RED HAT JBOSS DEVELOPER STUDIO
WORKSPACE WITH BUSINESS CENTRAL REPOSITORIES
Red Hat JBoss BPM Suite allows you to synchronize your local workspace with one or more
repositories that are managed inside Business Central with the help of Eclipse tooling for Git. Git is a
popular distributed source code version control system. You can use any Git tool of your choice.
When you create and execute processes inside Red Hat JBoss Developer Studio, they get created on
your local file system. Alternatively, you can import an existing repository from Business Central,
apply changes and push these changes back into the Business Central repositories. This
synchronization enables collaboration between developers using Red Hat JBoss Developer Studio and
business analysts or end users using Business Central.
14.9.1. Importing Business Central Repository
1. In Red Hat JBoss Developer Studio, click File → Import and select Git → Projects from Git.
Click Next.
2. Select Clone URI to connect to a repository managed by Business Central. Click Next.
3. In the URI field, provide the URI of the repository to be imported in the following format:
ssh://HOST_NAME:8001/REPOSITORY_NAME
For example, if you are running Business Central on localhost, use the following URI to import
the jbpm-playground repository:
ssh://localhost:8001/jbpm-playground
You can change the port used by the server to provide SSH access to the Git repository if
necessary, using the system property org.uberfire.nio.git.ssh.port.
4. Enter the user name and the password used for logging in to Business Central. Click Next.
5. Select branches to be cloned from the remote repository and click Next.
KnowledgeRuntimeLogger logger = KnowledgeRuntimeLoggerFactory
.newThreadedFileLogger(ksession, "logdir/mylogfile", 1000);
// Work with the session here.
logger.close();
Red Hat JBoss BPM Suite 6.4 Development Guide
306

6. To define a local storage for this project, enter a path to an empty directory, make any
configuration changes necessary, and click Next.
7. Select Import as general project and click Next.
8. Provide a name for the repository and click Finish.
14.9.2. Committing Changes to Business Central
To commit and push your local changes back to the Business Central repositories:
1. Open your repository project in Red Hat JBoss Developer Studio.
2. Right-click on your repository project and select Team → Commit ….
A new dialog box open showing all the changes you have on your local file system.
3. Select the files you want to commit, provide an appropriate commit message, and click
Commit.
You can double-click each file to get an overview of the changes you did for that file.
4. Right-click your project again, and select Team → Push to Upstream .
14.9.3. Retrieving Changes from Business Central Repository
To retrieve the latest changes from the Business Central repository:
1. Open your repository project in Red Hat JBoss Developer Studio.
2. Right-click your repository project and select Team → Fetch from Upstream .
This action fetches all the changes from the Business Central repository.
3. Right-click your project again and select Team → Merge.
A Merge 'master' dialog appears.
4. In the Merge 'master' dialog box, select origin/master branch under Remote Tracking.
5. Click Merge.
This merges all the changes from the original repository in Business Central.
NOTE
It is possible that you have committed and/or conflicting changes in your local version,
you might have to resolve these conflicts and commit the merge results before you will
be able to complete the merge successfully. It is recommended to update regularly,
before you start updating a file locally, to avoid merge conflicts being detected when
trying to commit changes.
14.9.4. Importing Individual Projects from Repository
When you import a repository, all the projects inside that repository are downloaded. It is however
useful to mount one specific project as a separate Java project. Red Hat JBoss Developer Studio is
then able to:
Interpret the information in the project’s pom.xml file.
CHAPTER 14. USING RED HAT JBOSS DEVELOPER STUDIO TO CREATE AND TEST PROCESSES
307

Download and include any specified dependencies.
Compile any Java class located in the project.
To import a project as a separate Java project:
1. In the Package Explorer on the right side of Red Hat JBoss Developer Studio, right-click on
one of the projects and click Import….
2. Select Maven → Existing Maven Projects and click Next.
The Import Maven Projects dialog window opens with the project’s pom.xml file displayed.
3. Click Finish.
14.9.5. Adding Red Hat JBoss BPM Suite Libraries to Project Class Path
To ensure your project compiles and executes correctly, add the Red Hat JBoss BPM Suite libraries to
the project’s class path. To do so, right-click the project and select Configure → Convert to jBPM
Project.
This converts the project into a Red Hat JBoss BPM Suite project and adds the Red Hat JBoss BPM
Suite library to the project’s class path.
Red Hat JBoss BPM Suite 6.4 Development Guide
308

CHAPTER 15. CASE MANAGEMENT
WARNING
In Red Hat JBoss BPM Suite 7.0, the Case Management API will be completely
redesigned.
15.1. INTRODUCTION
Business Process Management (BPM) is a management practice for automating tasks that are
repeatable and have a common pattern. However, many applications in the real world cannot be
described completely from start to finish and include multiple paths, deviations, and exceptions.
Moreover, using a process focused approach in certain cases can lead to complex solutions that are
hard to maintain. Sometimes business users need more flexible and adaptive business processes
without the overly complex solutions. In such cases, human actors play an important role in solving
complex problems. Case management is for collaborative and dynamic tasks that require human
actions. Case management focuses on problem resolution for unpredictable process instances as
opposed to the efficiency-oriented approach of Business Process Management for routine predictable
tasks.
Instead of trying to model a process from start to finish, the case management approach supports
giving the end user the flexibility to decide what must happen at runtime. In its most extreme form for
example, case management does not require any process definition at all. Whenever a new case comes
in, the end user can decide what to do next based on all of the case data.
This does not necessarily mean that there is no role for BPM in case management. Even at its most
extreme form, where no process is modeled up front, you may still need a lot of the other features that
the BPM system provides. For example, BPM features like audit logs, monitoring, coordinating various
services, human interaction (such as using task forms), and analysis play a crucial role in case
management as well. There can also be cases where a more structured business process evolves from
case management. Thus, a flexible BPM system enables you to decide how and where you can apply it.
15.2. USE CASES
Here are some common use cases of case management:
Clinical decision support is a great use case for case management approach. Care plans are
used to describe how patients must be treated in specific circumstances, but people like
general practitioners still need to have the flexibility to add additional steps and deviate from
the proposed plan, as each case is unique. A care plan with tasks to be performed when a
patient who has high blood pressure can be designed with this approach. While a large part of
the process is still well-structured, the general practitioner can decide which tasks must be
performed as part of the sub-process. The practitioner also has the ability to add new tasks
during that period, tasks that were not defined as part of the process, or repeat tasks multiple
times. The process uses an ad hoc sub-process to model this kind of flexibility, possibly
augmented with rules or event processing to help in deciding which fragments to execute.
An internet provider can use this approach to handle internet connectivity cases. Instead of
having a set process from start to end, the case worker can choose from a number of actions
based on the problem at hand. The case worker is responsible for selecting what to do next
CHAPTER 15. CASE MANAGEMENT
309

and can even add new tasks dynamically.
15.3. CASE MANAGEMENT IN RED HAT JBOSS BPM SUITE
Red Hat JBoss BPM Suite provides a wrapper API called casemgmt that focuses on exposing the case
management concepts. The core process engine has always contained the flexibility to model adaptive
and flexible processes. These features are typically also required in the context of case management.
To simplify picking up some of these more advanced features, the wrapper API exposes some of these
features in a simple API. Note that this API simply relies on other existing features and APIs, and can
easily be extended. The API and implementation is added as part of the jbpm-case-mgmt module.
Process instance description
Each case can have a unique name, specific to that case.
Case roles
A case can keep track of who is participating by using case roles. These roles can be defined as part
of the case definition by giving them a name and (optionally) a cardinality. Case roles can also be
defined dynamically at runtime. For active case instances, specific users can be assigned to roles.
You can define roles for a case definition and keep track of which users participate with the case in
which role at runtime. Case roles are defined in the case definitions as below:
The number represents the maximum of users in this role. In the example above, only one user is
assigned to role responsible.
The case roles cannot be used as groups for Human Tasks. The Human Task has to be assigned to a
user with the case role, hence a user is selected in the case role based on random heuristics:
<extensionElements>
<tns:metaData name="customCaseRoles">
<tns:metaValue>
responsible:1,accountable,consulted,informed
</tns:metaValue>
</tns:metaData>
<tns:metaData name="customDescription">
<tns:metaValue>
#{name}
</tns:metaValue>
</tns:metaData>
</extensionElements>
public String getRandomUserInTheRole(long pid, String role) {
String[] users =
caseMgmtService.getCaseRoleInstanceNames(pid).get(role);
Random rand = new Random();
int n = 0;
if (users.length > 1) {
n = rand.nextInt(users.length - 1);
}
return users[n];
}
Red Hat JBoss BPM Suite 6.4 Development Guide
310

Ad hoc cases
One can start a new case without even having a case definition. Whatever happens inside this case is
completely determined at runtime.
Case file
A case can contain any kind of data, from simple key-value pairs to custom data objects or
documents. A case file contains all the information required for managing a case, and comprises
several case file items each representing a piece of information.
Ad hoc tasks
A case definition is a very flexible high level process synonymous to the ad hoc process in Red Hat
JBoss BPM Suite. You can define a default empty ad hoc process for maximum flexibility to use
when loaded in RuntimeManager. For a more complex case definition, you can define an ad hoc
process that may include milestones, predefined tasks to be accomplished, and case roles to
specify the roles of case participants
Using the ad hoc constructs available in BPMN2, you can model optional process fragments that
can be executed during runtime.
This could occur in the following ways:
End users selecting optional fragments for execution.
Automatically, for example:
Rules that trigger certain fragments under certain conditions.
Whenever triggered by external services.
Dynamic tasks
It is possible to add new tasks dynamically, even if they were not defined initially in the case
definition. This includes human tasks, service tasks and other processes.
Miliestones
You can define milestones as part of the case definition or dynamically, and keep track of which
milestones were reached for specific case instances. You can define milestones in a case definition
and track a cases progress at runtime. A number of events can be captured from processes and
tasks executions. Based on these events, you can define milestones in a case definition and track
the progress of a case at runtime. The getAchievedMilestones() is used to get all achieved
milestones. The task names of milestones must be Milestone.
15.4. STARTING A CASE
In an ad hoc process definition, a case instance is created that allows the involved roles to create new
tasks. You can create a new case instance for an empty case as below:
During the start of a new case, the parameter Case Name is set as a process variable name.
Alternatively, you can create a case instance the same way as new process instance:
ProcessInstance processInstance =
caseMgmtService.startNewCase("CaseName");
ProcessInstance processInstance =
runtimeEngine.getKieSession().startProcess("CaseUserTask", params);
CHAPTER 15. CASE MANAGEMENT
311

15.5. EXAMPLE CASE MODEL
The following example of a user task demonstrates the ad hoc capabilities of case management in Red
Hat JBoss BPM Suite6.4.
Figure 15.1. User Task Case Management Example
The provided case instance example can have the following work flow:
1. Start a case instance:
2. Set roles for users.
3. Assign Hello1 to someone with the role contactPerson.
4. Complete the task Hello1.
5. Trigger and complete Hello2.
Ad hoc tasks, such as Hello2, can be triggered and completed afterwards using the following:
ProcessInstance processInstance =
runtimeEngine.getKieSession().startProcess("CaseUserTask",
params);
caseMgmtService.addUserToRole(processInstance.getId(),
"contactPerson", "myuserid1");
caseMgmtService.addUserToRole(processInstance.getId(),
"contactPerson", "myuserid2");
String userid = getRandomUserInTheRole(processInstanceId,
"contactPerson");
taskService.claim(taskId, userid);
Red Hat JBoss BPM Suite 6.4 Development Guide
312

6. Trigger the milestone called Milestone1 with a signal sent to the case instance:
7. Create a dynamic human task called Hello3 and complete it afterwards:
8. Add a case file summary document.
9. Trigger Milestone2:
caseMgmtService.triggerAdHocFragment(processInstance.getId(),
"Hello2");
runtimeEngine.getKieSession().signalEvent("Milestone1", null,
processInstance.getId());
caseMgmtService.createDynamicHumanTask(processInstance.getId(),
"Hello3", "user1", null, "Make XY done", null);
caseMgmtService.setCaseData(processInstanceId, "summary",
mySummaryDocument);
runtimeEngine.getKieSession().signalEvent("Milestone2", null,
processInstance.getId());
CHAPTER 15. CASE MANAGEMENT
313

PART IV. INTELLIGENT PROCESS SERVER AND REALTIME
DECISION SERVER
NOTE
For Red Hat JBoss BPM Suite, the server is called Intelligent Process Server. For Red Hat
JBoss BRMS, the server is called Realtime Decision Server. In the following text, only
Intelligent Process Server is used.
The Intelligent Process Server is a standalone, out-of-the-box component that can be used to
instantiate and execute rules and processes. The Realtime Decision Server and the Intelligent Process
Server are created as a WAR file that can be deployed on any web container. The current version of
these servers are shipped with default extensions for both JBoss BRMS and Business Resource
Planner, with Intelligent Process Server adding extensions for Red Hat JBoss BPM Suite.
This server has a low footprint with minimal memory consumption; therefore, it can be deployed easily
on a cloud instance. Each instance of this server can open and instantiate multiple KIE containers,
which allows you to execute multiple rules and processes in parallel.
NOTE
Red Hat JBoss BPM Suite supports two execution servers for processes: Intelligent
Process Server (kie-server) and Business Central (business-central), and has Remote
APIs for both. The process engine in Business Central and its Remote API are supported
for Red Hat JBoss BPMS 6.x releases only. However, the Intelligent Process Server is
being enhanced over releases. Hence, Intelligent Process Server is recommended to
instantiate and execute your processes.
This chapter describes the Intelligent Process Server APIs and extensions.
Red Hat JBoss BPM Suite 6.4 Development Guide
314

CHAPTER 16. THE REST API FOR INTELLIGENT PROCESS
SERVER EXECUTION
You can communicate with the Intelligent Process Server through the REST API.
The base URL for sending requests is the endpoint defined earlier, for example
http://SERVER:PORT/kie-server/services/rest/server/.
All requests require basic HTTP Authentication or token-based authentication for the role
kie-server.
Following methods support three formats of the requests: JSON, JAXB, and XSTREAM. You must
provide following HTTP headers:
Accept: set to application/json or application/xml.
When specifying more than one accepted content type in the Accept header, be sure to
include the qualifiers of preference (qvalues as defined in the HTML 1.1 standard). If you do not,
unexpected behaviour may occur. This is an example of a well-formed header with multiple
accepted content types:
Accept: application/xml; q=0.5, application/json; q=0.9
X-KIE-ContentType is required when using the XSTREAM marshaller. In such case, set the
header to XSTREAM. Values JSON and JAXB are allowed, but not required. When you set the
Content-type to application/xml, the JAXB value is used by default.
Content-type: set to application/json or application/xml. This header corresponds
with the format of your payload.
--data: your payload. If the payload is in a file, start the name with an ampersand @. For
example:
--data @commandsRequest.json
To ensure both the request and the response are in the same format, always specify both the
Content-Type and Accept HTTP headers in your application’s requests. Otherwise, you can receive a
marshalling-related error from the server.
The examples use the Curl utility. You can use any REST client. Curl commands use the following
parameters:
-u: specifies username:password for the Intelligent Process Server authentication.
-H: specifies HTTP headers.
-X: specifies the HTTP method of the request, that is [GET], [POST], [PUT], or [DELETE].
NOTE
BRMS Commands endpoints will work only if your Intelligent Process Server has BRM
capability. The rest of the endpoints will work only if your Intelligent Process Server has
BPM capabilities. Check the following URI for capabilities of your Intelligent Process
Server : http://SERVER:PORT/kie-server/services/rest/server.
CHAPTER 16. THE REST API FOR INTELLIGENT PROCESS SERVER EXECUTION
315

16.1. BRMS COMMANDS
[POST] /containers/instances/CONTAINER_ID
Request Type
A single org.kie.api.command.Command command or multiples commands in
BatchExecutionCommand wrapper.
Response Type
org.kie.server.api.model.ServiceResponse<String>
Description
Executes the commands sent to the specified CONTAINER_ID and returns the commands
execution results. For more information, See the supported commands below.
List of supported commands:
AgendaGroupSetFocusCommand
ClearActivationGroupCommand
ClearAgendaCommand
ClearAgendaGroupCommand
ClearRuleFlowGroupCommand
DeleteCommand
InsertObjectCommand
ModifyCommand
GetObjectCommand
InsertElementsCommand
FireAllRulesCommand
QueryCommand
SetGlobalCommand
GetGlobalCommand
GetObjectsCommand
BatchExecutionCommand
DisposeCommand
For more information about the commands, see the org.drools.core.command.runtime package.
Alternatively, see Supported Red Hat JBoss BRMS Commands from the Red Hat JBoss Development
Guide.
Example 16.1. [POST] Drools Commands Execution
Red Hat JBoss BPM Suite 6.4 Development Guide
316

1. Change into a directory of your choice and create commandsRequest.json :
2. Execute the following command:
$ curl -X POST -H 'X-KIE-ContentType: JSON' -H 'Content-type:
application/json' -u 'kieserver:kieserver1!' --data
@commandsRequest.json http://localhost:8080/kie-
server/services/rest/server/containers/instances/myContainer
The command generates a request that sends the Insert Object and Fire All Rules
commands to the server. Lookup specifies a ksession configured in your kjar. If you use a
null lookup value, the default KIE session will be used.
An example response:
16.2. MANAGING PROCESSES
Use the following entry point: http://SERVER:PORT/kie-
server/services/rest/server/containers/CONTAINER_ID/processes. See the list of
endpoints:
[DELETE] /instances
Description
Aborts multiple process instances specified by the query parameter instanceId.
[GET] /instances/PROCESS_INSTANCE_ID/signals
Response Type
A list of Strings.
Description
{
"lookup" : null,
"commands" : [ {
"insert" : {
"object" : "testing",
"disconnected" : false,
"out-identifier" : null,
"return-object" : true,
"entry-point" : "DEFAULT"
}
}, {
"fire-all-rules" : { }
} ]
}
{
"type" : "SUCCESS",
"msg" : "Container hello successfully called.",
"result" : "{\n \"results\" : [ ],\n \"facts\" : [ ]\n}"
}
CHAPTER 16. THE REST API FOR INTELLIGENT PROCESS SERVER EXECUTION
317

Returns all the available signal names for PROCESS_INSTANCE_ID as a list of Strings.
[PUT] /instances/PROCESS_INSTANCE_ID/variable/VARIABLE_NAME
Request Type
The variable marshalled value.
Description
Sets the value of the VARIABLE_NAME variable for the PROCESS_INSTANCE_ID process
instance. If successful, the return value is HTTP code 201.
[GET] /instances/PROCESS_INSTANCE_ID/variable/VARIABLE_NAME
Response Type
The variable value.
Description
Returns the marshalled value of the VARIABLE_NAME variable for the PROCESS_INSTANCE_ID
process instance.
[POST] /instances/PROCESS_INSTANCE_ID/variables
Request Type
A map with variable names and values.
Description
Sets multiple variables that belong to a PROCESS_INSTANCE_ID process instance. The request
is a map, in which the key is the name of the variable and the value is the new value of the
variable.
[GET] /instances/PROCESS_INSTANCE_ID/variables
Response Type
A map with the variable names and values.
Description
Gets all variables for the PROCESS_INSTANCE_ID process instance as a map, in which the key is
the name of the variable and the value is the value of the variable.
[GET] /instances/PROCESS_INSTANCE_ID/workitems
Response Type
A list of WorkItemInstance objects.
Description
Gets all the work items of the given PROCESS_INSTANCE_ID process instance.
[GET] /instances/PROCESS_INSTANCE_ID/workitems/WORK_ITEM_ID
Response Type
A WorkItemInstance object.
Description
Gets the WORK_ITEM_ID work item of the given PROCESS_INSTANCE_ID process instance.
[PUT] /instances/PROCESS_INSTANCE_ID/workitems/WORK_ITEM_ID/aborted
Description
Red Hat JBoss BPM Suite 6.4 Development Guide
318

Aborts the WORK_ITEM_ID work item of the given PROCESS_INSTANCE_ID process instance. If
successful, the return value is HTTP code 201.
[PUT] /instances/PROCESS_INSTANCE_ID/workitems/WORK_ITEM_ID/completed
Description
Completes the WORK_ITEM_ID work item of the given PROCESS_INSTANCE_ID process
instance. If successful, the return value is HTTP code 201.
[POST] /PROCESS_ID/instances
Request Type
A map with variables used to start the process.
Response Type
Plain text with the process instance id.
Description
Creates a PROCESS_ID business process instance. Accepted input is a map with the process
variables and its values.
[POST] /instances/signal/SIGNAL_NAME
Request Type
A marshalled object.
Description
Signals multiple process instances of a query parameter instanceId with the SIGNAL_NAME
signal. You can provide the signal payload marshalled in the request body.
[DELETE] /instances/PROCESS_INSTANCE_ID
Description
Aborts the PROCESS_INSTANCE_ID process instance. If successful, the return value is HTTP
code 204.
[GET] /instances/PROCESS_INSTANCE_ID
Response Type
A Process Instance object.
Description
Returns the details of the PROCESS_INSTANCE_ID process instance. You can request variable
information by setting the withVars parameter as true.
[POST] /instances/PROCESS_INSTANCE_ID/signal/SIGNAL_NAME
Request Type
A marshalled object.
Description
Signals the PROCESS_INSTANCE_ID process instance with SIGNAL_NAME signal. You can
provide the signal payload marshalled in the request body.
[POST] /PROCESS_ID/instances/correlation/CORRELATION_KEY
Request Type
CHAPTER 16. THE REST API FOR INTELLIGENT PROCESS SERVER EXECUTION
319

A map with variables used to start the process.
Response Type
Plain text with the process instance id.
Description
Creates the PROCESS_ID business process instance with the CORRELATION_KEY correlation
key. Accepted input is a map with the process variables and its values.
Example 16.2. Managing Processes
Create person.json:
Start a process using a custom object (Person) as a parameter:
$ curl -X POST -u 'kieserver:kieserver1!' -H 'Content-type:
application/json' -H 'X-KIE-ContentType: JSON' --data @person.json
'http://localhost:8080/kie-
server/services/rest/server/containers/person/processes/proc-with-
pojo.p-proc/instances'
Create a new process instance of process definition com.sample.rewards-basic with
parameters:
$ curl -X POST -u 'kieserver:kieserver1!' -H 'Content-type:
application/json' -H 'X-KIE-ContentType: JSON' --data
'{"employeeName": "William"}' 'http://localhost:8080/kie-
server/services/rest/server/containers/rewards/processes/com.sampl
e.rewards-basic/instances'
Returns process instance ID.
Get the variables of process instance 3
$ curl -u 'kieserver:kieserver1!' -H 'Accept: application/json'
'http://localhost:8080/kie-
server/services/rest/server/containers/rewards/processes/instances
/3/variables'
Example response:
Send a TEST signal to the process instance with ID 5
$ curl -X POST -u 'kieserver:kieserver1!' -H 'Content-type:
{
"p" : { "org.kieserver.test.Person": { "id" : 13, "name":
"William" } }
}
{
"employeeName" : "William"
}
Red Hat JBoss BPM Suite 6.4 Development Guide
320

application/json' -H 'X-KIE-ContentType: JSON' --data '"SIGNAL
DATA"' 'http://localhost:8080/kie-
server/services/rest/server/containers/test/processes/instances/si
gnal/TEST?instanceId=5'
16.3. MANAGING PROCESS DEFINITIONS
Use the following entry point: http://SERVER:PORT/kie-
server/services/rest/server/containers/CONTAINER_ID/processes/definitions. See
table Process Queries Endpoints for a list of endpoints. To use pagination, use the page and pageSize
parameters.
[GET] /PROCESS_ID/variables
Response Type
A VariablesDefinition object.
Description
Returns a map of the variable definitions for the PROCESS_ID process. The map contains the
variable name and its type.
[GET] /PROCESS_ID/tasks/service
Response Type
A ServiceTaskDefinition object.
Description
Returns all service tasks for the PROCESS_ID process. The return value is a map with the names
and types of the service tasks. If no tasks are found, the return value is an empty list.
[GET] /PROCESS_ID/tasks/users
Response Type
A list of UserTaskDefinition objects.
Description
Returns all the user tasks for the PROCESS_ID process. The response also contains maps of the
input and output parameters. The key is the name and the value is the type of a parameter.
[GET] /PROCESS_ID/subprocesses
Response Type
A SubProcessDefinition object.
Description
Returns a list of reusable sub-process IDs for the PROCESS_ID process.
[GET] /PROCESS_ID/entities
Response Type
An AssociatedEntitiesDefinition object.
Description
Returns a map with the entities associated with the PROCESS_ID process.
CHAPTER 16. THE REST API FOR INTELLIGENT PROCESS SERVER EXECUTION
321

[GET] /PROCESS_ID/tasks/users/TASK_NAME/inputs
Response Type
A TaskInputsDefinition object.
Description
Returns a map with all the task input parameter definitions for the TASK_NAME task of the
PROCESS_ID process. The key is the name of the input and the value is its type.
[GET] /PROCESS_ID/tasks/users/TASK_NAME/outputs
Response Type
A TaskOutputsDefinition object.
Description
Returns a map with all the task output parameter definitions for the TASK_NAME task of the
PROCESS_ID process. The key is the name of the input and the value is its type.
Example 16.3. [GET] User Tasks for a Specified Process
The following command displays user tasks for the the com.sample.rewards-basic process in
the rewards container:
$ curl -u 'kieserver:kieserver1!' -H 'accept: application/json'
'http://localhost:8080/kie-
server/services/rest/server/containers/rewards/processes/definitions/com
.sample.rewards-basic/tasks/users'
An example response:
{
"task" : [ {
"task-name" : "Approval by PM",
"task-priority" : 0,
"task-skippable" : false,
"associated-entities" : [ "PM" ],
"task-inputs" : {
"Skippable" : "Object",
"TaskName" : "java.lang.String",
"GroupId" : "Object"
},
"task-outputs" : {
"_approval" : "Boolean"
}
}, {
"task-name" : "Approval by HR",
"task-priority" : 0,
"task-skippable" : false,
"associated-entities" : [ "HR" ],
"task-inputs" : {
"Skippable" : "Object",
"TaskName" : "java.lang.String",
"GroupId" : "Object"
},
"task-outputs" : {
Red Hat JBoss BPM Suite 6.4 Development Guide
322

Example 16.4. [GET] Variable Definitions for Specified Process
The following command displays the variable definitions of the com.sample.rewards-basic
process in the rewards container:
$ curl -u 'kieserver:kieserver1!' -H 'accept: application/json'
'http://localhost:8080/kie-
server/services/rest/server/containers/rewards/processes/definitions/com
.sample.rewards-basic/variables'
An example response:
16.4. MANAGING USER TASKS
16.4.1. Managing Task Instances
Use this base URI: http://SERVER:PORT/kie-
server/services/rest/server/containers/CONTAINER_ID/tasks/TASK_ID/states. If
successful, the return value is HTTP code 201. See the list of endpoints:
[PUT] /activated
Description
Activates the TASK_ID task.
[PUT] /claimed
Description
Claims the TASK_ID task.
[PUT] /started
Description
Starts the TASK_ID task.
[PUT] /stopped
"_approval" : "Boolean"
}
} ]
}
{
"variables" : {
"result" : "String",
"hrApproval" : "Boolean",
"pmApproval" : "Boolean",
"employeeName" : "String"
}
}
CHAPTER 16. THE REST API FOR INTELLIGENT PROCESS SERVER EXECUTION
323

Description
Stops the TASK_ID task.
[PUT] /completed
Request Type
A map with the output parameters name and value.
Description
Completes the TASK_ID task. You can provide the output parameters as a map, where the key is
the parameter name and the value is the value of the output parameter. You can also use the
auto-progress parameter. If set to true, it will claim, start, and complete a task at once.
[PUT] /delegated
Description
Delegates the TASK_ID task to a user provided by the targetUser query parameter.
[PUT] /exited
Description
Exits the TASK_ID task.
[PUT] /failed
Description
Fails the TASK_ID task.
[PUT] /forwarded
Description
Forwards the TASK_ID task to the user provided by the targetUser query parameter.
[PUT] /released
Description
Releases the TASK_ID task.
[PUT] /resumed
Description
Resumes the TASK_ID task.
[PUT] /skipped
Description
Skips the TASK_ID task.
[PUT] /suspended
Description
Suspends the TASK_ID task.
[PUT] /nominated
Description
Red Hat JBoss BPM Suite 6.4 Development Guide
324

Nominates the TASK_ID task to the potential owners by the potOwner query parameter. You
can use the parameter multiple times, for example: potOwner=usr1&potOwner=usr2.
Example 16.5. Task Instances
Start task with taskId 4 in the container test:
$ curl -X PUT -u 'kieserver:kieserver1!'
http://localhost:8080/kie-
server/services/rest/server/containers/test/tasks/4/states/started
Complete the task 1 by passing an output parameter:
$ curl -X PUT -u 'kieserver:kieserver1!' -H 'Content-type:
application/json' -H 'X-KIE-ContentType: JSON' --data '{
"_approval" : true }' 'http://localhost:8080/kie-
server/services/rest/server/containers/test/tasks/1/states/complet
ed'
Some operations are illegal, such as starting a completed task, or disallowed for security reasons, such
as claiming a task for another user. Having different sets of users for authentication and task
management can be a security concern. Making such requests will result in one of the following
exceptions:
Unexpected error during processing User '[UserImpl:'{USER ID}']' does not
have permissions to execute operation OPERATION on task id {$TASK_ID}
Unexpected error during processing: User '[UserImpl:'{USER ID}']' was
unable to execute operation OPERATION on task id {$TASK_ID} due to a no
'current status' match
Ensure the operation you are executing is allowed for the current task status. You can disable the
security settings by using the org.kie.server.bypass.auth.user property.
For example, on Red Hat JBoss EAP, open
EAP_HOME/standalone/configuration/standalone.xml and enter the following:
Alternatively, use -Dorg.kie.server.bypass.auth.user=true to set the property. If you use the
Intelligent Process Server Java client API, set the property on your client as well:
When you turn on the security settings, you can provide a user with sufficient permissions to execute
the operation using the query parameter ?user=$USER_NAME. If you do not use the parameter, the
authenticated user will be used to perform the action.
<system-properties>
...
<property name="org.kie.server.bypass.auth.user" value="true"/>
...
</system-properties>
System.setProperty("org.kie.server.bypass.auth.user", "true");
CHAPTER 16. THE REST API FOR INTELLIGENT PROCESS SERVER EXECUTION
325

If you disabled the security settings and still experience authentication issues, configure the Intelligent
Process Server callback:
Configuring UserGroupCallback
1. Override the default JAAS UserGroupCallback on the server side:
See the source code for other possible values.
2. For the props value, specify the location of the application-roles.properties file:
You can also use a different callback object. The Human Task callback is instantiated by a CDI
producer configured in EAP_HOME/standalone/business-central.war/WEB-INF/beans.xml:
Red Hat JBoss BPM Suite provides out-of-the-box producer and callback objects you can use. See the
source code for a list of additional setting required for each callback implementation:
DBUserGroupCallback:
DBUserGroupInfoProducer
DBUserGroupCallbackImpl
DBUserInfoImpl
LDAPUserGroupCallback:
LDAPUserGroupInfoProducer
LDAPUserGroupCallbackImpl
LDAPUserInfoImpl
<property name="org.jbpm.ht.callback" value="props"/>
<!-- If necessary, override the userinfo configuration as well. -->
<property name="org.jbpm.ht.userinfo" value="props"/>
<property name="jbpm.user.group.mapping"
value="file:///EAP_HOME/standalone/configuration/application-
roles.properties"/>
<!-- If no other file is specified, the business-central.war/WEB-
INF/classes/userinfo.properties file is used.
You can specify a file with the following property:
<property name="jbpm.user.info.properties" value="file:///path" /> -
->
<beans xmlns="http://java.sun.com/xml/ns/javaee"
xmlns:xsi="http://www.w3.org/2001/XMLSchema-instance"
xsi:schemaLocation="http://java.sun.com/xml/ns/javaee
http://docs.jboss.org/cdi/beans_1_0.xsd">
<alternatives>
<class>org.jbpm.services.cdi.producer.JAASUserGroupInfoProducer</class>
</alternatives>
</beans>
Red Hat JBoss BPM Suite 6.4 Development Guide
326

MvelUserGroupCallbackImpl:
DefaultUserGroupInfoProducer
MvelUserGroupCallbackImpl
DefaultUserInfo
16.4.2. Managing Task Instance Data
Use this base URI: http://SERVER:PORT/kie-
server/services/rest/server/containers/CONTAINER_ID/tasks/TASK_ID. See table Task
Instance Data Management Endpoints for a list of endpoints.
[GET] /
Response Type
A TaskInstance object.
Description
Gets the TASK_ID task instance details.
[POST] /attachments
Request Type
The content of the attachment.
Response Type, Description
Adds a new attachment for the TASK_ID task. The ID of the created content is returned in the
response, which is HTTP code 201. The name of the attachment is set using the query parameter
name. If you make multiples request, you create multiple attachments.
[GET] /attachments
Response Type
A list of TaskAttachment objects.
Description
Gets all task attachments for the TASK_ID task.
[GET] /attachments/ATTACHMENT_ID
Response Type
A TaskAttachment object.
Description
Gets the ATTACHMENT_ID task attachment.
[DELETE] /attachments/ATTACHMENT_ID
Description
Removes the ATTACHMENT_ID task attachment.
[GET] /attachments/ATTACHMENT_ID/content
Response Type
An attachment-type object.
CHAPTER 16. THE REST API FOR INTELLIGENT PROCESS SERVER EXECUTION
327

Description
Gets the ATTACHMENT_ID task attachment content.
[POST] /comments
Request Type
A TaskComment object.
Response Type
Long.
Description
Adds a new comment for the TASK_ID task. The ID of the created content is returned in the
response, which HTTP code is 201. If you make multiples request, you create multiple comments.
[GET] /comments
Response Type
A list of TaskComment objects.
Description
Gets all task comments for the TASK_ID task.
[GET] /comments/COMMENT_ID
Response Type
A TaskComment object.
Description
Gets the COMMENT_ID task comment of the TASK_ID task.
[DELETE] /comments/COMMENT_ID
Description
Deletes the COMMENT_ID task comment of the TASK_ID task.
[GET] /contents/input
Response Type
A map with the input parameters name and value.
Description
Gets the TASK_ID task input content in form of a map, where the key is the parameter name and
the value is the value of the output parameter.
[PUT] /contents/output
Request Type
A map with the output parameters name and value.
Description
Updates the TASK_ID task output parameters and returns HTTP 201 if successful. Provide the
output parameters as a map, where the key is the parameter name and the value is the value of
the output parameter.
[GET] /contents/output
Red Hat JBoss BPM Suite 6.4 Development Guide
328

Response Type
A map with the output parameters name and value.
Description
Gets the TASK_ID task output content in form of a map, where the key is the parameter name
and the value is the value of the output parameter.
[DELETE] /contents/CONTENT_ID
Description
Deletes the CONTENT_ID content and returns HTTP code 204.
[PUT] /description
Request Type
Marshalled String value.
Description
Updates the TASK_ID task description and returns HTTP code 201 if successful. Provide the
new value for description in the request body.
[PUT] /expiration
Request Type
Marshalled Date value.
Description
Updates the TASK_ID task expiration date and returns HTTP 201 if successful. Provide the new
value for the expiration date in the request body.
[PUT] /name
Request Type
Marshalled String value.
Description
Updates the TASK_ID task name and returns HTTP code 201 if successful. Provide the new
value for name in the request body.
[PUT] /priority
Request Type
Marshalled int value.
Description
Updates the TASK_ID task priority and returns HTTP code 201 if successful. Provide the new
value for priority in the request body.
[PUT] /skipable
Request Type
Marshalled Boolean value.
Description
Updates the TASK_ID task property skipable and returns HTTP code 201 if successful.
Provide the new value for priority in the request body.
CHAPTER 16. THE REST API FOR INTELLIGENT PROCESS SERVER EXECUTION
329

Example 16.6. User Task Instance Data
Get a user task instance for container test:
$ curl -X GET -u 'kieserver:kieserver1!'
'http://localhost:8080/kie-
server/services/rest/server/containers/test/tasks/1'
Example response:
Set priority to 3 for task 1:
$ curl -X PUT -u 'kieserver:kieserver1!' -H 'Content-type:
application/json' -H 'X-KIE-ContentType: JSON' --data '3'
'http://localhost:8080/kie-
server/services/rest/server/containers/test/tasks/1/priority'
Add a comment to a task 2:
$ curl -X POST -u 'kieserver:kieserver1!' -H 'Content-type:
application/json' -H 'X-KIE-ContentType: JSON' --data '{ "comment"
: "One last comment", "comment-added-by": "kieserver"}'
'http://localhost:8080/kie-
server/services/rest/server/containers/test/tasks/2/comments'
Get all task comments:
$ curl -u 'kieserver:kieserver1!' -H 'Accept: application/json'
'http://localhost:8080/kie-
server/services/rest/server/containers/test/tasks/2/comments'
<?xml version="1.0" encoding="UTF-8" standalone="yes"?>
<task-instance>
<task-id>1</task-id>
<task-priority>0</task-priority>
<task-name>Approval by PM</task-name>
<task-subject></task-subject>
<task-description></task-description>
<task-form>ApprovalbyPM</task-form>
<task-status>Ready</task-status>
<task-actual-owner></task-actual-owner>
<task-created-by></task-created-by>
<task-created-on>2016-02-15T13:31:10.624-02:00</task-created-
on>
<task-activation-time>2016-02-15T13:31:10.624-02:00</task-
activation-time>
<task-skippable>false</task-skippable>
<task-workitem-id>1</task-workitem-id>
<task-process-instance-id>1</task-process-instance-id>
<task-parent-id>-1</task-parent-id>
<task-process-id>com.sample.rewards-basic</task-process-id>
<task-container-id>rewards</task-container-id>
</task-instance>
Red Hat JBoss BPM Suite 6.4 Development Guide
330

Example response:
16.5. QUERYING PROCESS INSTANCES
Use the following entry point: http://SERVER:PORT/kie-
server/services/rest/server/queries/. To use pagination, use the page and pageSize
parameters.
[GET] processes/instances
Returns a list of process instances.
Additional parameters you can use: status, initiator, processName.
Server Response
{
"task-comment" : [ {
"comment-id" : 1,
"comment" : "Some task comment",
"comment-added-by" : "kieserver"
}, {
"comment-id" : 3,
"comment" : "One last comment",
"comment-added-by" : "kieserver"
} ]
}
<process-instance-list>
<process-instance>
<process-instance-id>4</process-instance-id>
<process-id>evaluation</process-id>
<process-name>Evaluation</process-name>
<process-version>1</process-version>
<process-instance-state>1</process-instance-state>
<container-id>myContainer</container-id>
<initiator>kiesu</initiator>
<start-date>2016-04-05T09:23:29.428+02:00</start-date>
<process-instance-desc>Evaluation</process-instance-desc>
<correlation-key/>
<parent-instance-id>-1</parent-instance-id>
</process-instance>
<process-instance>
<process-instance-id>5</process-instance-id>
<process-id>evaluation</process-id>
<process-name>Evaluation</process-name>
<process-version>1</process-version>
<process-instance-state>1</process-instance-state>
<container-id>myContainer</container-id>
<initiator>kiesu</initiator>
<start-date>2016-04-05T09:40:39.772+02:00</start-date>
<process-instance-desc>Evaluation</process-instance-desc>
<correlation-key/>
CHAPTER 16. THE REST API FOR INTELLIGENT PROCESS SERVER EXECUTION
331

[GET] processes/PROCESS_ID/instances
Returns a list of process instances for the specified process.
Additional parameters you can use: status, initiator.
Server Response
[GET] containers/CONTAINER_ID/process/instances
Returns a list of process instances for the specified container.
Additional parameters you can use: status.
Server Response
<parent-instance-id>-1</parent-instance-id>
</process-instance>
</process-instance-list>
<process-instance-list>
<process-instance>
<process-instance-id>4</process-instance-id>
<process-id>evaluation</process-id>
<process-name>Evaluation</process-name>
<process-version>1</process-version>
<process-instance-state>1</process-instance-state>
<container-id>myContainer</container-id>
<initiator>kiesu</initiator>
<start-date>2016-04-05T09:23:29.428+02:00</start-date>
<process-instance-desc>Evaluation</process-instance-desc>
<correlation-key/>
<parent-instance-id>-1</parent-instance-id>
</process-instance>
</process-instance-list>
<process-instance-list>
<process-instance>
<process-instance-id>4</process-instance-id>
<process-id>evaluation</process-id>
<process-name>Evaluation</process-name>
<process-version>1</process-version>
<process-instance-state>1</process-instance-state>
<container-id>myContainer</container-id>
<initiator>kiesu</initiator>
<start-date>2016-04-05T09:23:29.428+02:00</start-date>
<process-instance-desc>Evaluation</process-instance-desc>
<correlation-key/>
<parent-instance-id>-1</parent-instance-id>
</process-instance>
<process-instance>
<process-instance-id>5</process-instance-id>
<process-id>evaluation</process-id>
<process-name>Evaluation</process-name>
<process-version>1</process-version>
<process-instance-state>1</process-instance-state>
<container-id>myContainer</container-id>
<initiator>kiesu</initiator>
Red Hat JBoss BPM Suite 6.4 Development Guide
332

[GET] processes/instance/correlation/CORRELATION_KEY
Returns an instance with the specified correlation key.
[GET] processes/instances/correlation/CORRELATION_KEY
Returns a list of instances with the specified correlation key.
[GET] processes/instances/PROCESS_INSTANCE_ID
Returns information about the specified process instance.
Additional parameters you can use: withVars.
Server Response
[GET] processes/instances/variables/VARIABLE_NAME
Returns process instance with the specified variable.
<start-date>2016-04-05T09:40:39.772+02:00</start-date>
<process-instance-desc>Evaluation</process-instance-desc>
<correlation-key/>
<parent-instance-id>-1</parent-instance-id>
</process-instance>
</process-instance-list>
<?xml version="1.0" encoding="UTF-8" standalone="yes"?>
<process-instance>
<process-instance-id>5</process-instance-id>
<process-id>evaluation</process-id>
<process-name>Evaluation</process-name>
<process-version>1</process-version>
<process-instance-state>1</process-instance-state>
<container-id>myContainer</container-id>
<initiator>kiesu</initiator>
<start-date>2016-04-05T09:40:39.772+02:00</start-date>
<process-instance-desc>Evaluation</process-instance-desc>
<correlation-key></correlation-key>
<parent-instance-id>-1</parent-instance-id>
<active-user-tasks>
<task-summary>
<task-id>5</task-id>
<task-name>Self Evaluation</task-name>
<task-description>Please perform a self-evalutation.</task-
description>
<task-priority>0</task-priority>
<task-actual-owner>Kartik</task-actual-owner>
<task-created-by>Kartik</task-created-by>
<task-created-on>2016-04-05T09:40:39.778+02:00</task-
created-on>
<task-activation-time>2016-04-05T09:40:39.778+02:00</task-
activation-time>
<task-proc-inst-id>5</task-proc-inst-id>
<task-proc-def-id>evaluation</task-proc-def-id>
<task-container-id>myContainer</task-container-id>
</task-summary>
</active-user-tasks>
</process-instance>
CHAPTER 16. THE REST API FOR INTELLIGENT PROCESS SERVER EXECUTION
333

Additional parameters you can use: status, varValue.
Note that you can use wildcard characters with varValue, for example varValue=waiting% to
list all the values that start with waiting.
Example Response
[GET] containers/CONTAINER_ID/processes/definitions
Returns a list of process definitions available for the container.
Server Response
[GET] processes/definitions
<?xml version="1.0" encoding="UTF-8" standalone="yes"?>
<process-instance-list>
<process-instance>
<process-instance-id>4</process-instance-id>
<process-id>evaluation</process-id>
<process-name>Evaluation</process-name>
<process-version>1</process-version>
<process-instance-state>1</process-instance-state>
<container-id>myContainer</container-id>
<initiator>kiesu</initiator>
<start-date>2016-04-05T09:23:29.428+02:00</start-date>
<process-instance-desc>Evaluation</process-instance-desc>
<correlation-key></correlation-key>
<parent-instance-id>-1</parent-instance-id>
</process-instance>
<process-instance>
<process-instance-id>5</process-instance-id>
<process-id>evaluation</process-id>
<process-name>Evaluation</process-name>
<process-version>1</process-version>
<process-instance-state>1</process-instance-state>
<container-id>myContainer</container-id>
<initiator>kiesu</initiator>
<start-date>2016-04-05T09:40:39.772+02:00</start-date>
<process-instance-desc>Evaluation</process-instance-desc>
<correlation-key></correlation-key>
<parent-instance-id>-1</parent-instance-id>
</process-instance>
</process-instance-list>
<?xml version="1.0" encoding="UTF-8" standalone="yes"?>
<process-definitions>
<processes>
<process-id>evaluation</process-id>
<process-name>Evaluation</process-name>
<process-version>1</process-version>
<package>Evaluation.src.main.resources</package>
<container-id>myContainer</container-id>
</processes>
</process-definitions>
Red Hat JBoss BPM Suite 6.4 Development Guide
334

Returns list of process definitions.
Additional parameters you can use: filter.
Note that the filter parameter filters all the process definitions that contain the given substring.
Server Response
[GET] containers/CONTAINER_ID/processes/definitions/PROCESS_ID
Returns process definition of the specified process instance in the specified container.
Server Response
[GET] processes/definitions/PROCESS_ID
Returns a list of process definitions of the specified process.
Server Response
[GET] processes/instances/PROCESS_INSTANCE_ID/nodes/instances
Returns node instances for the specified process instance.
<?xml version="1.0" encoding="UTF-8" standalone="yes"?>
<process-definitions>
<processes>
<process-id>evaluation</process-id>
<process-name>Evaluation</process-name>
<process-version>1</process-version>
<package>Evaluation.src.main.resources</package>
<container-id>myContainer</container-id>
</processes>
</process-definitions>
<?xml version="1.0" encoding="UTF-8" standalone="yes"?>
<process-definitions>
<processes>
<process-id>evaluation</process-id>
<process-name>Evaluation</process-name>
<process-version>1</process-version>
<package>Evaluation.src.main.resources</package>
<container-id>myContainer</container-id>
</processes>
</process-definitions>
<?xml version="1.0" encoding="UTF-8" standalone="yes"?>
<process-definitions>
<processes>
<process-id>evaluation</process-id>
<process-name>Evaluation</process-name>
<process-version>1</process-version>
<package>Evaluation.src.main.resources</package>
<container-id>myContainer</container-id>
</processes>
</process-definitions>
CHAPTER 16. THE REST API FOR INTELLIGENT PROCESS SERVER EXECUTION
335

Additional parameters you can use: activeOnly, completedOnly.
Server Response
[GET] processes/instances/PROCESS_INSTANCE_ID/wi-nodes/instances/WORK_ITEM_ID
Returns node instances for the specified work item in the specified process instance.
[GET] processes/instances/PROCESS_INSTANCE_ID/variables/instances
Returns current variable values of the specified process instance.
Server Response
<?xml version="1.0" encoding="UTF-8" standalone="yes"?>
<node-instance-list>
<node-instance>
<node-instance-id>0</node-instance-id>
<node-name> </node-name>
<process-instance-id>5</process-instance-id>
<container-id>myContainer</container-id>
<start-date>2016-04-05T09:40:39.797+02:00</start-date>
<node-id>_ED165B85-E65D-42A6-B0EF-8A160356271E</node-id>
<node-type>StartNode</node-type>
<node-connection>_B8F3E49D-2C7A-4056-BF49-C61987044DB4</node-
connection>
<node-completed>true</node-completed>
</node-instance>
<node-instance>
<node-instance-id>1</node-instance-id>
<node-name>Self Evaluation</node-name>
<process-instance-id>5</process-instance-id>
<work-item-id>5</work-item-id>
<container-id>myContainer</container-id>
<start-date>2016-04-05T09:40:39.773+02:00</start-date>
<node-id>_D3E17247-1D94-47D8-93AD-D645E317B736</node-id>
<node-type>HumanTaskNode</node-type>
<node-connection>_B8F3E49D-2C7A-4056-BF49-C61987044DB4</node-
connection>
<node-completed>false</node-completed>
</node-instance>
<node-instance>
<node-instance-id>0</node-instance-id>
<node-name> </node-name>
<process-instance-id>5</process-instance-id>
<container-id>myContainer</container-id>
<start-date>2016-04-05T09:40:39.772+02:00</start-date>
<node-id>_ED165B85-E65D-42A6-B0EF-8A160356271E</node-id>
<node-type>StartNode</node-type>
<node-completed>false</node-completed>
</node-instance>
</node-instance-list>
<?xml version="1.0" encoding="UTF-8" standalone="yes"?>
<variable-instance-list>
<variable-instance>
<name>employee</name>
Red Hat JBoss BPM Suite 6.4 Development Guide
336

[GET] processes/instances/PROCESS_INSTANCE_ID/variables/instances/VARIABLE_NAME
Returns the value of the given variable in the specified process instance.
Server Response
16.6. QUERYING TASKS
Use the following entry point: http://SERVER:PORT/kie-
server/services/rest/server/queries/. To use pagination, use the page and pageSize
parameters. The following list of endpoints contains additional parameters, if applicable:
[GET] tasks/instances/pot-owners
Returns a list of tasks where the actual user is defined as a potential owner.
Additional parameters you can use: status, groups, user.
Note that the user filter is applicable only when the request is sent without authentication.
Server Response
<old-value></old-value>
<value>Kartik</value>
<process-instance-id>5</process-instance-id>
<modification-date>2016-04-05T09:40:39.771+02:00</modification-
date>
</variable-instance>
<variable-instance>
<name>reason</name>
<old-value></old-value>
<value>Job Opening</value>
<process-instance-id>5</process-instance-id>
<modification-date>2016-04-05T09:40:39.771+02:00</modification-
date>
</variable-instance>
</variable-instance-list>
<?xml version="1.0" encoding="UTF-8" standalone="yes"?>
<variable-instance-list>
<variable-instance>
<name>employee</name>
<old-value></old-value>
<value>Kartik</value>
<process-instance-id>5</process-instance-id>
<modification-date>2016-04-05T09:40:39.771+02:00</modification-
date>
</variable-instance>
</variable-instance-list>
<?xml version="1.0" encoding="UTF-8" standalone="yes"?>
<task-summary-list>
<task-summary>
<task-id>2</task-id>
<task-name>Self Evaluation</task-name>
CHAPTER 16. THE REST API FOR INTELLIGENT PROCESS SERVER EXECUTION
337

[GET] tasks/instances/admins
Returns a list of tasks assigned to the Business Administrator.
Additional parameters you can use: status, user.
[GET] tasks/instances/owners
Returns a list of tasks that the querying user owns.
Additional parameters you can use: status, user.
Server Response
<task-subject></task-subject>
<task-description>Please perform a self-evalutation.</task-
description>
<task-status>Ready</task-status>
<task-priority>0</task-priority>
<task-is-skipable>false</task-is-skipable>
<task-created-by>Kartik</task-created-by>
<task-created-on>2016-04-05T15:09:14.206+02:00</task-created-
on>
<task-activation-time>2016-04-05T15:09:14.206+02:00</task-
activation-time>
<task-proc-inst-id>2</task-proc-inst-id>
<task-proc-def-id>evaluation</task-proc-def-id>
<task-container-id>myContainer</task-container-id>
<task-parent-id>-1</task-parent-id>
</task-summary>
<task-summary>
<task-id>1</task-id>
<task-name>Self Evaluation</task-name>
<task-subject></task-subject>
<task-description>Please perform a self-evalutation.</task-
description>
<task-status>InProgress</task-status>
<task-priority>0</task-priority>
<task-is-skipable>false</task-is-skipable>
<task-actual-owner>kiesu</task-actual-owner>
<task-created-by>Kartik</task-created-by>
<task-created-on>2016-04-05T15:05:06.508+02:00</task-created-
on>
<task-activation-time>2016-04-05T15:05:06.508+02:00</task-
activation-time>
<task-proc-inst-id>1</task-proc-inst-id>
<task-proc-def-id>evaluation</task-proc-def-id>
<task-container-id>myContainer</task-container-id>
<task-parent-id>-1</task-parent-id>
</task-summary>
</task-summary-list>
<?xml version="1.0" encoding="UTF-8" standalone="yes"?>
<task-summary-list>
<task-summary>
<task-id>1</task-id>
<task-name>Self Evaluation</task-name>
<task-subject></task-subject>
Red Hat JBoss BPM Suite 6.4 Development Guide
338

[GET] tasks/instances
Returns a list of instances available for the querying user.
Additional parameters you can use: user.
[GET] tasks/instances/TASK_INSTANCE_ID/events
Returns a list of events for the specified task instance.
Server Response
[GET] tasks/instances/TASK_INSTANCE_ID
Returns information about the specified task instance.
<task-description>Please perform a self-evalutation.</task-
description>
<task-status>InProgress</task-status>
<task-priority>0</task-priority>
<task-is-skipable>false</task-is-skipable>
<task-actual-owner>kiesu</task-actual-owner>
<task-created-by>Kartik</task-created-by>
<task-created-on>2016-04-05T15:05:06.508+02:00</task-created-
on>
<task-activation-time>2016-04-05T15:05:06.508+02:00</task-
activation-time>
<task-proc-inst-id>1</task-proc-inst-id>
<task-proc-def-id>evaluation</task-proc-def-id>
<task-container-id>myContainer</task-container-id>
<task-parent-id>-1</task-parent-id>
</task-summary>
</task-summary-list>
<?xml version="1.0" encoding="UTF-8" standalone="yes"?>
<task-event-instance-list>
<task-event-instance>
<task-event-id>1</task-event-id>
<task-id>1</task-id>
<task-event-type>ADDED</task-event-type>
<task-event-user>evaluation</task-event-user>
<task-event-date>2016-04-05T15:05:06.655+02:00</task-event-
date>
<task-process-instance-id>1</task-process-instance-id>
<task-work-item-id>1</task-work-item-id>
</task-event-instance>
<task-event-instance>
<task-event-id>1</task-event-id>
<task-id>1</task-id>
<task-event-type>STARTED</task-event-type>
<task-event-user>kiesu</task-event-user>
<task-event-date>2016-04-05T15:13:35.062+02:00</task-event-
date>
<task-process-instance-id>1</task-process-instance-id>
<task-work-item-id>1</task-work-item-id>
</task-event-instance>
</task-event-instance-list>
CHAPTER 16. THE REST API FOR INTELLIGENT PROCESS SERVER EXECUTION
339

Server Response
[GET] tasks/instances/workitem/WORK_ITEM_ID
Returns a list of task instances that use the specified work item.
[GET] tasks/instances/process/PROCESS_INSTANCE_ID
Returns a list of tasks attached to the specified process instance.
Additional parameters you can use: status.
Server Response
[GET] tasks/instances/variables/VARIABLE_NAME
<?xml version="1.0" encoding="UTF-8" standalone="yes"?>
<task-instance>
<task-id>1</task-id>
<task-priority>0</task-priority>
<task-name>Self Evaluation</task-name>
<task-description>Please perform a self-evalutation.</task-
description>
<task-status>InProgress</task-status>
<task-actual-owner>kiesu</task-actual-owner>
<task-created-by>Kartik</task-created-by>
<task-created-on>2016-04-05T15:05:06.508+02:00</task-created-on>
<task-activation-time>2016-04-05T15:05:06.508+02:00</task-
activation-time>
<task-process-instance-id>1</task-process-instance-id>
<task-process-id>evaluation</task-process-id>
<task-container-id>myContainer</task-container-id>
</task-instance>
<?xml version="1.0" encoding="UTF-8" standalone="yes"?>
<task-summary-list>
<task-summary>
<task-id>1</task-id>
<task-name>Self Evaluation</task-name>
<task-subject></task-subject>
<task-description>Please perform a self-evalutation.</task-
description>
<task-status>InProgress</task-status>
<task-priority>0</task-priority>
<task-is-skipable>false</task-is-skipable>
<task-actual-owner>kiesu</task-actual-owner>
<task-created-by>Kartik</task-created-by>
<task-created-on>2016-04-05T15:05:06.508+02:00</task-created-
on>
<task-activation-time>2016-04-05T15:05:06.508+02:00</task-
activation-time>
<task-proc-inst-id>1</task-proc-inst-id>
<task-proc-def-id>evaluation</task-proc-def-id>
<task-container-id>myContainer</task-container-id>
<task-parent-id>-1</task-parent-id>
</task-summary>
</task-summary-list>
Red Hat JBoss BPM Suite 6.4 Development Guide
340

Returns a list of tasks that use the specified variable.
Aditional parameters you can use: varValue, status, user.
16.7. ADVANCED QUERIES FOR THE INTELLIGENT PROCESS SERVER
The Intelligent Process Server supports the following commands through the REST API. For more
information about advanced queries for the Intelligent Process Server, see Section 12.9, “Advanced
Queries with QueryService”. For more information about using advanced queries in the Java Client API,
see Section 19.10, “QueryDefinition for Intelligent Process Server Using Java Client API” .
Use the following entry point: http://SERVER:PORT/kie-
server/services/rest/server/queries/definitions.
For endpoints that include MAPPER_ID, you can use following default mappers:
org.jbpm.kie.services.impl.query.mapper.ProcessInstanceQueryMapper
registered with name - ProcessInstances
org.jbpm.kie.services.impl.query.mapper.ProcessInstanceWithVarsQueryMap
per
registered with name - ProcessInstancesWithVariables
org.jbpm.kie.services.impl.query.mapper.ProcessInstanceWithCustomVarsQu
eryMapper
registered with name - ProcessInstancesWithCustomVariables
org.jbpm.kie.services.impl.query.mapper.UserTaskInstanceQueryMapper
registered with name - UserTasks
<?xml version="1.0" encoding="UTF-8" standalone="yes"?>
<task-summary-list>
<task-summary>
<task-id>1</task-id>
<task-name>Self Evaluation</task-name>
<task-subject>Please perform a self-evalutation.</task-subject>
<task-description>Please perform a self-evalutation.</task-
description>
<task-status>Ready</task-status>
<task-priority>0</task-priority>
<task-is-skipable>false</task-is-skipable>
<task-created-by>Kartik</task-created-by>
<task-created-on>2016-04-07T13:40:32.181+02:00</task-created-
on>
<task-activation-time>2016-04-07T13:40:32.181+02:00</task-
activation-time>
<task-proc-inst-id>1</task-proc-inst-id>
<task-proc-def-id>evaluation</task-proc-def-id>
<task-container-id>myContainer</task-container-id>
<task-parent-id>-1</task-parent-id>
</task-summary>
</task-summary-list>
CHAPTER 16. THE REST API FOR INTELLIGENT PROCESS SERVER EXECUTION
341

org.jbpm.kie.services.impl.query.mapper.UserTaskInstanceWithVarsQueryMa
pper
registered with name - UserTasksWithVariables
org.jbpm.kie.services.impl.query.mapper.UserTaskInstanceWithCustomVarsQ
ueryMapper
registered with name - UserTasksWithCustomVariables
org.jbpm.kie.services.impl.query.mapper.TaskSummaryQueryMapper
registered with name - TaskSummaries
org.jbpm.kie.services.impl.query.mapper.RawListQueryMapper
registered with name - RawList
Advanced Queries Endpoints
[GET] /
Returns query definitions.
[GET] /QUERY_NAME
Returns information about the specified query.
[POST] /QUERY_NAME
Registers a query definition.
Request Body
[PUT] /QUERY_NAME
This endpoint updates a query definition.
Request Body
{
"query-name" : "getAllTaskInstancesWithCustomVariables1",
"query-source" : "java:jboss/datasources/ExampleDS",
"query-expression" : "select ti.*, c.country, c.productCode,
c.quantity, c.price, c.saleDate from AuditTaskImpl ti inner join
(select mv.map_var_id, mv.taskid from MappedVariable mv) mv on
(mv.taskid = ti.taskId) inner join ProductSale c on (c.id =
mv.map_var_id)",
"query-target" : "CUSTOM"
}
{
"query-name" : "getAllTaskInstancesWithCustomVariables1",
"query-source" : "java:jboss/datasources/ExampleDS",
"query-expression" : "select ti.*, c.country, c.productCode,
c.quantity, c.price, c.saleDate from AuditTaskImpl ti inner join
(select mv.map_var_id, mv.taskid from MappedVariable mv) mv on
(mv.taskid = ti.taskId) inner join ProductSale c on (c.id =
Red Hat JBoss BPM Suite 6.4 Development Guide
342

[DELETE] /QUERY_NAME
This endpoint deletes a query.
[GET] /QUERY_NAME/data?mapper=MAPPER_ID
This endpoint queries tasks with no filtering. You can use either default or custom mappers.
[POST] /QUERY_NAME/filtered-data?mapper=MAPPER_ID
This endpoint queries tasks with filters specified in the request body.
Request Body
[POST] /QUERY_NAME/filtered-data?mapper=MAPPER_ID&builder=BUILDER_ID
This endpoint queries tasks with QueryParamBuilder. Pass the QueryParamBuilder variables in the
request body.
Request Body
mv.map_var_id)",
"query-target" : "CUSTOM"
}
{
"order-by" : "saleDate, country",
"order-asc" : false,
"query-params" : [ {
"cond-column" : "processInstanceId",
"cond-operator" : "BETWEEN",
"cond-values" : [ 1000, 2000 ]
}, {
"cond-column" : "price",
"cond-operator" : "GREATER_THAN",
"cond-values" : [ 800 ]
}, {
"cond-column" : "saleDate",
"cond-operator" : "BETWEEN",
"cond-values" : [ {"java.util.Date":1454281200000},
{"java.util.Date":1456786800000} ]
}, {
"cond-column" : "productCode",
"cond-operator" : "IN",
"cond-values" : [ "EAP", "WILDFLY" ]
} ],
"result-column-mapping" : {
"PRICE" : "double",
"PRODUCTCODE" : "string",
"COUNTRY" : "string",
"SALEDATE" : "date",
"QUANTITY" : "integer"
}
}
{
"min" : 10,
"max" : 20
CHAPTER 16. THE REST API FOR INTELLIGENT PROCESS SERVER EXECUTION
343

To use advanced queries through the REST API:
1. Change into a directory of your choice and create an XML file with your query definition. For
example:
2. Send a POST request to register your query definition. For example:
3. To get the results of the query execution, send a GET request to
queries/definitions/getAllTasks/data. For example:
Server Response
16.8. MANAGING JOB EXECUTION
REST API allows you to access information about asynchronous jobs without using the Business
Central directly. The Intelligent Process Server exposes a component for executing asynchronous
tasks through REST and JMS. The exposed API then offers you an access to:
}
<query-definition>
<query-name>getAllTasks</query-name>
<query-source>java:jboss/datasources/ExampleDS</query-source>
<query-expression>select * from Task t</query-expression>
<query-target>TASK</query-target>
</query-definition>
$ curl -X POST -u 'kieserver:kieserver1!' -H 'Content-type:
application/xml' --data @queryDefinition.xml
'http://localhost:8080/kie-
server/services/rest/server/queries/definitions/getAllTasks'
curl -u 'kieserver:kieserver1!' -H 'Accept: application/xml'
'http://localhost:8080/kie-
server/services/rest/server/queries/definitions/getAllTasks/data?
mapper=UserTasks&orderBy=&page=0&pageSize=100'
<?xml version="1.0" encoding="UTF-8" standalone="yes"?>
<task-instance-list>
<task-instance>
<task-priority>0</task-priority>
<task-name>TEST_HT</task-name>
<task-description></task-description>
<task-status>Reserved</task-status>
<task-created-on>2016-05-14T01:47:42.684-03:00</task-
created-on>
<task-activation-time>2016-05-14T01:47:42.684-03:00</task-
activation-time>
<task-process-instance-id>1</task-process-instance-id>
<task-process-id>project1.proc_ht</task-process-id>
<task-container-id>project1</task-container-id>
</task-instance>
</task-instance-list>
Red Hat JBoss BPM Suite 6.4 Development Guide
344

Schedule a new job.
Cancel an already scheduled job.
Add a failed job to the queue again by giving the relevant JOB_ID.
Get a particular job by its JOB_ID.
Query jobs scheduled to execute the same command (given as a parameter).
Query jobs scheduled with the same given BUSINESS_KEY.
Query jobs with the given status as a parameter.
To control job execution, use the URI http://SERVER_ADDRESS:PORT/kie-
server/services/rest/server/jobs.
For example http://localhost:8080/kie-server/services/rest/server/jobs.
Job Execution Endpoints
See the list of available endpoints:
[GET] /
Response type: list of RequestInfoInstance objects
Description: Use this endpoint to query jobs in the server. Moreover, you can specify the
parameters page, pageSize, and status; possible values for status are QUEUED, DONE,
CANCELLED, ERROR, RETRYING, and RUNNING. Note that these values must be capitalized.
[POST] /
Request type: RequestInfoInstance object
Response type: created JOB_ID
Description: Creates a new job request and returns its ID. It is possible to assign the job to a
container by setting CONTAINER_ID.
[GET] /commands/JOB_COMMAND_NAME
Response type: list of RequestInfoInstance objects
Description: Returns a list of jobs configured to run with the JOB_COMMAND_NAME command class.
[GET] /JOB_ID
Response type: RequestInfoInstance object
Description: Returns details of a job request with the provided JOB_ID. You can specify the
parameters withErrors (boolean) to include errors of an execution and withData to include the
data associated with the job.
[DELETE] /JOB_ID
Description: Cancels a job with the given JOB_ID. If successful, returns HTTP code 204, otherwise
HTTP code 500.
[PUT] /JOB_ID
Request type: RequestInfoInstance object
Description: Requests unfinished or failed job request with the given JOB_ID and reassigns it into
the job queue.
CHAPTER 16. THE REST API FOR INTELLIGENT PROCESS SERVER EXECUTION
345

[GET] /keys/BUSINESS_KEY
Response type: list of RequestInfoInstance objects
Description: Returns a list of jobs that match the given BUSINESS_KEY.
Example 16.7. [POST] New Job
1. Change into a directory of your choice and create a jobRequest.xml file with the
following content:
2. Execute the following command:
$ curl -X POST --data @jobRequest.xml -u 'kieserver:kieserver1!' -
H 'content-type: application/xml' 'http://localhost:8080/kie-
server/services/rest/server/jobs/'
An example response:
Example 16.8. [GET] List All Jobs
To list all jobs in the JSON format, execute the following command:
$ curl -u 'kieserver:kieserver1!' -H 'Accept: application/json'
'http://localhost:8080/kie-server/services/rest/server/jobs?
status=QUEUED&status=DONE&status=CANCELLED&status=ERROR&status=RETRYING&
status=RUNNING'
An example response:
<?xml version="1.0" encoding="UTF-8" standalone="yes"?>
<job-request-instance>
<job-command>org.jbpm.executor.commands.PrintOutCommand</job-
command>
<scheduled-date>2016-02-11T00:00:00-02:00</scheduled-date>
<data />
</job-request-instance>
<?xml version="1.0" encoding="UTF-8" standalone="yes"?>
<long-type>
<value>4</value>
</long-type>
{
"request-info-instance" : [ {
"request-instance-id" : 3,
"request-status" : "CANCELLED",
"request-message" : "Ready to execute",
"request-retries" : 3,
"request-executions" : 0,
"request-command" :
"org.jbpm.executor.commands.PrintOutCommand",
"request-scheduled-date" : 1455156000000
Red Hat JBoss BPM Suite 6.4 Development Guide
346

}, {
"request-instance-id" : 2,
"request-status" : "QUEUED",
"request-message" : "Ready to execute",
"request-retries" : 3,
"request-executions" : 0,
"request-command" :
"org.jbpm.executor.commands.PrintOutCommand",
"request-scheduled-date" : 1454983200000
}, {
"request-instance-id" : 1,
"request-status" : "DONE",
"request-message" : "Ready to execute",
"request-retries" : 3,
"request-executions" : 0,
"request-command" :
"org.jbpm.executor.commands.PrintOutCommand",
"request-scheduled-date" : 1454918401190
} ]
}
CHAPTER 16. THE REST API FOR INTELLIGENT PROCESS SERVER EXECUTION
347

CHAPTER 17. THE REST API FOR INTELLIGENT PROCESS
SERVER ADMINISTRATION
This section provides information about the Rest API for both managed and unmanaged Intelligent
Process Server environments. You must set correct HTTP headers for the servers. See REST API for
Intelligent Process Server Execution section for further information about HTTP headers.
17.1. MANAGED INTELLIGENT PROCESS SERVER ENVIRONMENT
When you have a managed Intelligent Process Server setup, you need to manage Intelligent Process
Server and containers through a controller. Usually, it is done through Business Central, but you may
also use Controller REST API.
The controller base URL is provided by business-central war deployment, which is the same as
org.kie.server.controller property (for example http://localhost:8080/business-
central/rest/controller).
All requests require basic HTTP Authentication or token-based authentication for the role
kie-server.
[GET] /management/servers
Returns a list of Intelligent Process Server templates.
Example Server Response
<?xml version="1.0" encoding="UTF-8" standalone="yes"?>
<server-template-list>
<server-template>
<server-id>local-server-123</server-id>
<server-name>local-server-123</server-name>
<container-specs>
<container-id>hr</container-id>
<container-name>hr</container-name>
<server-template-key>
<server-id>local-server-123</server-id>
<server-name>local-server-123</server-name>
</server-template-key>
<release-id>
<artifact-id>EmailProject</artifact-id>
<group-id>org.redhat.gss</group-id>
<version>1.0</version>
</release-id>
<configs>
<entry>
<key>RULE</key>
<value xsi:type="ruleConfig"
xmlns:xsi="http://www.w3.org/2001/XMLSchema-instance">
<pollInterval>500</pollInterval>
<scannerStatus>STOPPED</scannerStatus>
</value>
</entry>
<entry>
<key>PROCESS</key>
<value xsi:type="processConfig"
Red Hat JBoss BPM Suite 6.4 Development Guide
348

[GET] /management/servers/ID
Returns an Intelligent Process Server template.
Server Response
xmlns:xsi="http://www.w3.org/2001/XMLSchema-instance">
<runtimeStrategy>SINGLETON</runtimeStrategy>
<mergeMode>MERGE_COLLECTIONS</mergeMode>
</value>
</entry>
</configs>
<status>STARTED</status>
</container-specs>
<configs/>
<server-instances>
<server-instance-id>local-server-
123@localhost:8080</server-instance-id>
<server-name>local-server-123@localhost:8080</server-
name>
<server-template-id>local-server-123</server-
template-id>
<server-url>http://localhost:8080/kie-
server/services/rest/server</server-url>
</server-instances>
<capabilities>RULE</capabilities>
<capabilities>PROCESS</capabilities>
<capabilities>PLANNING</capabilities>
</server-template>
</server-template-list>
<?xml version="1.0" encoding="UTF-8" standalone="yes"?>
<server-template-list>
<server-template>
<server-id>local-server-123</server-id>
<server-name>local-server-123</server-name>
<container-specs>
<container-id>hr</container-id>
<container-name>hr</container-name>
<server-template-key>
<server-id>local-server-123</server-id>
<server-name>local-server-123</server-name>
</server-template-key>
<release-id>
<artifact-id>EmailProject</artifact-id>
<group-id>org.redhat.gss</group-id>
<version>1.0</version>
</release-id>
<configs>
<entry>
<key>RULE</key>
<value xsi:type="ruleConfig"
xmlns:xsi="http://www.w3.org/2001/XMLSchema-instance">
<pollInterval>500</pollInterval>
<scannerStatus>STOPPED</scannerStatus>
CHAPTER 17. THE REST API FOR INTELLIGENT PROCESS SERVER ADMINISTRATION
349

[PUT] /management/servers/ID
Creates a new Intelligent Process Server template with the specified id.
Example Request to Create a New Intelligent Process Server Instance
[DELETE] /management/servers/ID
Deletes an Intelligent Process Server template with the specified id.
[GET] /management/servers/ID/containers
Returns all containers on given server.
Server Response
</value>
</entry>
<entry>
<key>PROCESS</key>
<value xsi:type="processConfig"
xmlns:xsi="http://www.w3.org/2001/XMLSchema-instance">
<runtimeStrategy>SINGLETON</runtimeStrategy>
<mergeMode>MERGE_COLLECTIONS</mergeMode>
</value>
</entry>
</configs>
<status>STARTED</status>
</container-specs>
<configs/>
<server-instances>
<server-instance-id>local-server-
123@localhost:8080</server-instance-id>
<server-name>local-server-123@localhost:8080</server-
name>
<server-template-id>local-server-123</server-
template-id>
<server-url>http://localhost:8080/kie-
server/services/rest/server</server-url>
</server-instances>
<capabilities>RULE</capabilities>
<capabilities>PROCESS</capabilities>
<capabilities>PLANNING</capabilities>
</server-template>
</server-template-list>
<?xml version="1.0" encoding="UTF-8" standalone="yes"?>
<server-template-details>
<server-id>test-demo</server-id>
<server-name>test-demo</server-name>
<configs/>
<capabilities>RULE</capabilities>
<capabilities>PROCESS</capabilities>
<capabilities>PLANNING</capabilities>
</server-template-details>
Red Hat JBoss BPM Suite 6.4 Development Guide
350

[GET] /management/servers/ID/containers/CONTAINER_ID
Returns the container information including its release id and configuration.
Server Response
<?xml version="1.0" encoding="UTF-8" standalone="yes"?>
<container-spec-list>
<container-spec>
<container-id>hr</container-id>
<container-name>hr</container-name>
<server-template-key>
<server-id>local-server-123</server-id>
<server-name>local-server-123</server-name>
</server-template-key>
<release-id>
<artifact-id>EmailProject</artifact-id>
<group-id>org.redhat.gss</group-id>
<version>1.0</version>
</release-id>
<configs>
<entry>
<key>RULE</key>
<value xsi:type="ruleConfig"
xmlns:xsi="http://www.w3.org/2001/XMLSchema-instance">
<pollInterval>500</pollInterval>
<scannerStatus>STOPPED</scannerStatus>
</value>
</entry>
<entry>
<key>PROCESS</key>
<value xsi:type="processConfig"
xmlns:xsi="http://www.w3.org/2001/XMLSchema-instance">
<runtimeStrategy>SINGLETON</runtimeStrategy>
<mergeMode>MERGE_COLLECTIONS</mergeMode>
</value>
</entry>
</configs>
<status>STARTED</status>
</container-spec>
</container-spec-list>
<?xml version="1.0" encoding="UTF-8" standalone="yes"?>
<container-spec-details>
<container-id>hr</container-id>
<container-name>hr</container-name>
<server-template-key>
<server-id>local-server-123</server-id>
<server-name>local-server-123</server-name>
</server-template-key>
<release-id>
<artifact-id>EmailProject</artifact-id>
<group-id>org.redhat.gss</group-id>
<version>1.0</version>
</release-id>
<configs>
CHAPTER 17. THE REST API FOR INTELLIGENT PROCESS SERVER ADMINISTRATION
351

[PUT] /management/servers/ID/containers/CONTAINER_ID
Creates a new container with the specified container ID, release ID, and the following
configuration:
Runtime strategy: SINGLETON.
KIE Base: default.
KIE Session: default.
Deployment descriptor merge mode: MERGE_COLLECTIONS.
KIE Scanner: Stopped.
Server Request
<entry>
<key>RULE</key>
<value xsi:type="ruleConfig"
xmlns:xsi="http://www.w3.org/2001/XMLSchema-instance">
<pollInterval>500</pollInterval>
<scannerStatus>STOPPED</scannerStatus>
</value>
</entry>
<entry>
<key>PROCESS</key>
<value xsi:type="processConfig"
xmlns:xsi="http://www.w3.org/2001/XMLSchema-instance">
<runtimeStrategy>SINGLETON</runtimeStrategy>
<mergeMode>MERGE_COLLECTIONS</mergeMode>
</value>
</entry>
</configs>
<status>STARTED</status>
</container-spec-details>
<?xml version="1.0" encoding="UTF-8" standalone="yes"?>
<container-spec-details>
<container-id>hr</container-id>
<container-name>hr</container-name>
<server-template-key xsi:type="serverTemplate"
xmlns:xsi="http://www.w3.org/2001/XMLSchema-instance">
<server-id>demo</server-id>
<server-name>local-server-123</server-name>
<configs/>
<server-instances>
<server-instance-id>local-server-
123@localhost:8080</server-instance-id>
<server-name>local-server-123@localhost:8080</server-
name>
<server-template-id>local-server-123</server-
template-id>
<server-url>http://localhost:8080/kie-
server/services/rest/server</server-url>
</server-instances>
Red Hat JBoss BPM Suite 6.4 Development Guide
352

[DELETE] /management/servers/ID/containers/CONTAINER_ID
Disposes a container with the specified CONTAINER_ID.
[POST] /management/servers/ID/containers/CONTAINER_ID/status/started
Starts the container. No request body required.
[POST] /management/servers/ID/containers/CONTAINER_ID/status/stopped
Stops the Container. No request body required.
17.2. UNMANAGED INTELLIGENT PROCESS SERVER ENVIRONMENT
The unmanaged Intelligent Process Server supports endpoints described in this section through the
REST API. Note that:
The base URL for these remains as the endpoint defined earlier: http://SERVER:PORT/kie-
server/services/rest/server/.
All requests require basic HTTP authentication for the kie-server role.
For information about how to access the endpoints, see Chapter 16, The REST API for Intelligent Process
Server Execution.
The commands are as follows:
[GET] /
Returns the execution server information.
Server Response
</server-template-key>
<release-id>
<artifact-id>HR</artifact-id>
<group-id>org.jbpm</group-id>
<version>1.0</version>
</release-id>
<configs>
<entry>
<key>PROCESS</key>
<value xsi:type="processConfig"
xmlns:xsi="http://www.w3.org/2001/XMLSchema-instance">
<runtimeStrategy>SINGLETON</runtimeStrategy>
<kbase></kbase>
<ksession></ksession>
<mergeMode>MERGE_COLLECTIONS</mergeMode>
</value>
</entry>
<entry>
<key>RULE</key>
<value xsi:type="ruleConfig"
xmlns:xsi="http://www.w3.org/2001/XMLSchema-instance">
<scannerStatus>STOPPED</scannerStatus>
</value>
</entry>
</configs>
<status>STARTED</status>
</container-spec-details>
CHAPTER 17. THE REST API FOR INTELLIGENT PROCESS SERVER ADMINISTRATION
353

Server Response
Note that the <capabilities> tags provide information about your execution server:
KieServer: This is the execution server core functionality. It is always present because it
provides deployment capabilities, such as deploy and undeploy containers on your server
instance.
BRM: Rule execution capability. Corresponds to Red Hat JBoss BRMS.
BPM: Process, task, and job execution capability. Corresponds to Red Hat JBoss BPM Suite.
BPM-UI: The UI extension functionality. See Chapter 18, Intelligent Process Server UI
Extension for further information.
BRP: The Business Resource Planner functionality.
[POST] /config
Use this endpoint to execute commands on the execution server, for example create-container,
list-containers, dispose-container, and call-container.
An example call for the JAXB marshaller:
curl -X POST -u 'kiesu:kiesu123!' -H 'Content-type: application/xml' -H
'X-KIE-ContentType: JAXB' --data @request.xml
'http://localhost:8080/kie-server/services/rest/server/config'
An example call for the XSTREAM marshaller:
curl -X POST -u 'kiesu:kiesu123!' -H 'Content-type: application/xml' -H
<response type="SUCCESS" msg="Kie Server info">
<kie-server-info>
<capabilities>KieServer</capabilities>
<capabilities>BRM</capabilities>
<capabilities>BPM</capabilities>
<capabilities>BPM-UI</capabilities>
<capabilities>BRP</capabilities>
<location>
http://localhost:8230/kie-server/services/rest/server
</location>
<messages>
<content>
Server KieServerInfo{serverId='15ad5bfa-7532-3eea-940a-
abbbbc89f1e8', version='6.5.0.Final-redhat-2',
location='http://localhost:8230/kie-server/services/rest/server'}started
successfully at Tue Apr 18 08:00:45 CEST 2017
</content>
<severity>INFO</severity>
<timestamp>2017-04-18T08:00:45.953+02:00</timestamp>
</messages>
<name>KieServer@/kie-server</name>
<id>15ad5bfa-7532-3eea-940a-abbbbc89f1e8</id>
<version>6.5.0.Final-redhat-2</version>
</kie-server-info>
</response>
Red Hat JBoss BPM Suite 6.4 Development Guide
354

'X-KIE-ContentType: XSTREAM' --data @request.xml
'http://localhost:8080/kie-server/services/rest/server/config'
An example call for the JSON marshaller:
curl -X POST -u 'kiesu:kiesu123!' -H 'Content-type: application/json' -
H 'X-KIE-ContentType: JSON' --data @request.json
'http://localhost:8080/kie-server/services/rest/server/config'
Supported commands are:
GetServerInfoCommand
XML body request using the JAXB marshaller:
XML body request using the XSTREAM marshaller:
JSON body request:
An example response:
<?xml version="1.0" encoding="UTF-8" standalone="yes"?>
<script>
<get-server-info/>
</script>
<script>
<commands>
<get-server-info/>
</commands>
</script>
{
"commands" : [ {
"get-server-info" : { }
} ]
}
<?xml version="1.0" encoding="UTF-8" standalone="yes"?>
<responses>
<response type="SUCCESS" msg="Kie Server info">
<kie-server-info>
<capabilities>KieServer</capabilities>
<capabilities>BRM</capabilities>
<capabilities>BPM</capabilities>
<capabilities>BPM-UI</capabilities>
<capabilities>BRP</capabilities>
<location>http://localhost:8230/kie-
server/services/rest/server</location>
<messages>
<content>Server
KieServerInfo{serverId='15ad5bfa-7532-3eea-940a-abbbbc89f1e8',
version='6.5.0.Final-redhat-2',
location='http://localhost:8230/kie-
server/services/rest/server'}started successfully at Fri Mar 31
CHAPTER 17. THE REST API FOR INTELLIGENT PROCESS SERVER ADMINISTRATION
355

CreateContainerCommand
XML body request using the JAXB marshaller:
XML body request using the XSTREAM marshaller:
JSON body request:
14:14:52 CEST 2017</content>
<severity>INFO</severity>
<timestamp>2017-03-
31T14:14:52.710+02:00</timestamp>
</messages>
<name>KieServer@/kie-server</name>
<id>15ad5bfa-7532-3eea-940a-abbbbc89f1e8</id>
<version>6.5.0.Final-redhat-2</version>
</kie-server-info>
</response>
</responses>
<?xml version="1.0" encoding="UTF-8" standalone="yes"?>
<script>
<create-container>
<container container-id="command-script-container">
<release-id>
<artifact-id>evaluation</artifact-id>
<group-id>org.jbpm</group-id>
<version>1.0</version>
</release-id>
</container>
</create-container>
</script>
<script>
<commands>
<create-container>
<kie-container>
<container-id>command-script-container</container-id>
<release-id>
<group-id>org.jbpm</group-id>
<artifact-id>evaluation</artifact-id>
<version>1.0</version>
</release-id>
</kie-container>
</create-container>
</commands>
</script>
{
"commands" : [ {
"create-container" : {
"container" : {
"status" : null,
"messages" : [ ],
"container-id" : "command-script-container",
Red Hat JBoss BPM Suite 6.4 Development Guide
356

An example response:
GetContainerInfoCommand
XML body request using the JAXB marshaller:
XML body request using the XSTREAM marshaller:
"release-id" : {
"version" : "1.0",
"group-id" : "org.jbpm",
"artifact-id" : "evaluation"
},
"config-items" : [ ]
}
}
} ]
}
<?xml version="1.0" encoding="UTF-8" standalone="yes"?>
<responses>
<response type="SUCCESS" msg="Container command-script-
container successfully deployed with module
org.jbpm:evaluation:1.0.">
<kie-container container-id="command-script-container"
status="STARTED">
<release-id>
<artifact-id>evaluation</artifact-id>
<group-id>org.jbpm</group-id>
<version>1.0</version>
</release-id>
<resolved-release-id>
<artifact-id>evaluation</artifact-id>
<group-id>org.jbpm</group-id>
<version>1.0</version>
</resolved-release-id>
<scanner status="DISPOSED"/>
</kie-container>
</response>
</responses>
<?xml version="1.0" encoding="UTF-8" standalone="yes"?>
<script>
<get-container-info container-id="command-script-
container"/>
</script>
<script>
<commands>
<get-container-info>
<container-id>command-script-container</container-id>
</get-container-info>
</commands>
</script>
CHAPTER 17. THE REST API FOR INTELLIGENT PROCESS SERVER ADMINISTRATION
357

JSON body request:
An example response:
ListContainersCommand
XML body request using the JAXB marshaller:
{
"commands" : [ {
"get-container-info" : {
"container-id" : "command-script-container"
}
} ]
}
<?xml version="1.0" encoding="UTF-8" standalone="yes"?>
<responses>
<response type="SUCCESS" msg="Info for container command-
script-container">
<kie-container container-id="command-script-container"
status="STARTED">
<messages>
<content>Container command-script-container
successfully created with module
org.jbpm:evaluation:1.0.</content>
<severity>INFO</severity>
<timestamp>2017-03-
31T15:29:21.056+02:00</timestamp>
</messages>
<release-id>
<artifact-id>evaluation</artifact-id>
<group-id>org.jbpm</group-id>
<version>1.0</version>
</release-id>
<resolved-release-id>
<artifact-id>evaluation</artifact-id>
<group-id>org.jbpm</group-id>
<version>1.0</version>
</resolved-release-id>
<scanner status="DISPOSED"/>
</kie-container>
</response>
</responses>
<?xml version="1.0" encoding="UTF-8" standalone="yes"?>
<script>
<list-containers>
<kie-container-filter>
<release-id-filter/>
<container-status-filter>
<accepted-status>CREATING</accepted-status>
<accepted-status>STARTED</accepted-status>
<accepted-status>FAILED</accepted-status>
<accepted-status>DISPOSING</accepted-status>
Red Hat JBoss BPM Suite 6.4 Development Guide
358

XML body request using the XSTREAM marshaller:
JSON body request:
An example response:
<accepted-status>STOPPED</accepted-status>
</container-status-filter>
</kie-container-filter>
</list-containers>
</script>
<script>
<commands>
<list-containers>
<kie-container-filter>
<release-id-filter/>
<container-status-filter>
<accepted-status>
<org.kie.server.api.model.KieContainerStatus>CREATING</org.kie.
server.api.model.KieContainerStatus>
<org.kie.server.api.model.KieContainerStatus>STARTED</org.kie.s
erver.api.model.KieContainerStatus>
<org.kie.server.api.model.KieContainerStatus>FAILED</org.kie.se
rver.api.model.KieContainerStatus>
<org.kie.server.api.model.KieContainerStatus>DISPOSING</org.kie
.server.api.model.KieContainerStatus>
<org.kie.server.api.model.KieContainerStatus>STOPPED</org.kie.s
erver.api.model.KieContainerStatus>
</accepted-status>
</container-status-filter>
</kie-container-filter>
</list-containers>
</commands>
</script>
{
"commands" : [ {
"list-containers" : {
"kie-container-filter" : {
"release-id-filter" : { },
"container-status-filter" : {
"accepted-status" : [ "CREATING", "STARTED",
"FAILED", "DISPOSING", "STOPPED" ]
}
}
}
} ]
}
CHAPTER 17. THE REST API FOR INTELLIGENT PROCESS SERVER ADMINISTRATION
359

DisposeContainerCommand
XML body request using the JAXB marshaller:
XML body request using the XSTREAM marshaller:
JSON body request:
<?xml version="1.0" encoding="UTF-8" standalone="yes"?>
<responses>
<response type="SUCCESS" msg="List of created containers">
<kie-containers>
<kie-container container-id="command-script-
container" status="STARTED">
<messages>
<content>Container command-script-
container successfully created with module
org.jbpm:evaluation:1.0.</content>
<severity>INFO</severity>
<timestamp>2017-04-
10T10:05:22.866+02:00</timestamp>
</messages>
<release-id>
<artifact-id>evaluation</artifact-id>
<group-id>org.jbpm</group-id>
<version>1.0</version>
</release-id>
<resolved-release-id>
<artifact-id>evaluation</artifact-id>
<group-id>org.jbpm</group-id>
<version>1.0</version>
</resolved-release-id>
<scanner status="DISPOSED"/>
</kie-container>
</kie-containers>
</response>
</responses>
<?xml version="1.0" encoding="UTF-8" standalone="yes"?>
<script>
<dispose-container container-id="mycontainer"/>
</script
<script>
<commands>
<dispose-container>
<container-id>mycontainer</container-id>
</dispose-container>
</commands>
</script>
{
"commands" : [ {
"dispose-container" : {
"container-id" : "mycontainer"
Red Hat JBoss BPM Suite 6.4 Development Guide
360

An example response:
GetScannerInfoCommand
XML body request using the JAXB marshaller:
XML body request using the XSTREAM marshaller:
JSON body request:
An example response:
UpdateScannerCommand
}
} ]
}
<?xml version="1.0" encoding="UTF-8" standalone="yes"?>
<responses>
<response type="SUCCESS" msg="Container mycontainer
successfully disposed."/>
</responses>
<?xml version="1.0" encoding="UTF-8" standalone="yes"?>
<script>
<get-scanner-info container-id="command-script-container"/>
</script>
<script>
<commands>
<get-scanner-info>
<container-id>command-script-container</container-id>
</get-scanner-info>
</commands>
</script>
{
"commands" : [ {
"get-scanner-info" : {
"container-id" : "command-script-container"
}
} ]
}
<?xml version="1.0" encoding="UTF-8" standalone="yes"?>
<responses>
<response type="SUCCESS" msg="Scanner info successfully
retrieved">
<kie-scanner status="DISPOSED"/>
</response>
</responses>
CHAPTER 17. THE REST API FOR INTELLIGENT PROCESS SERVER ADMINISTRATION
361

XML body request using the JAXB marshaller:
XML body request using the XSTREAM marshaller:
JSON body request:
An example response:
UpdateReleaseIdCommand
XML body request using the JAXB marshaller:
<?xml version="1.0" encoding="UTF-8" standalone="yes"?>
<script>
<update-scanner container-id="command-script-container">
<scanner poll-interval="10000" status="STARTED"/>
</update-scanner>
</script>
<script>
<commands>
<update-scanner>
<container-id>command-script-container</container-id>
<scanner>
<status>STARTED</status>
<poll-interval>10000</poll-interval>
</scanner>
</update-scanner>
</commands>
</script>
{
"commands" : [ {
"update-scanner" : {
"scanner" : {
"status" : "STARTED",
"poll-interval" : 10000
},
"container-id" : "command-script-container"
}
} ]
}
<?xml version="1.0" encoding="UTF-8" standalone="yes"?>
<responses>
<response type="SUCCESS" msg="Kie scanner successfully
created.">
<kie-scanner poll-interval="10000" status="STARTED"/>
</response>
</responses>
<?xml version="1.0" encoding="UTF-8" standalone="yes"?>
<script>
<update-release-id container-id="command-script-container">
Red Hat JBoss BPM Suite 6.4 Development Guide
362

XML body request using the XSTREAM marshaller:
JSON body request:
An example response:
CallContainerCommand
The CallContainerCommand command requires the payload attribute. The following
<releaseId>
<artifact-id>evaluation</artifact-id>
<group-id>org.jbpm</group-id>
<version>1.1</version>
</releaseId>
</update-release-id>
</script>
<script>
<commands>
<update-release-id>
<container-id>command-script-container</container-id>
<release-id>
<group-id>org.jbpm</group-id>
<artifact-id>evaluation</artifact-id>
<version>1.1</version>
</release-id>
</update-release-id>
</commands>
</script>
{
"commands" : [ {
"update-release-id" : {
"releaseId" : {
"version" : "1.1",
"group-id" : "org.jbpm",
"artifact-id" : "evaluation"
},
"container-id" : "command-script-container"
}
} ]
}
<?xml version="1.0" encoding="UTF-8" standalone="yes"?>
<responses>
<response type="SUCCESS" msg="Release id successfully
updated.">
<release-id>
<artifact-id>evaluation</artifact-id>
<group-id>org.jbpm</group-id>
<version>1.1</version>
</release-id>
</response>
</responses>
CHAPTER 17. THE REST API FOR INTELLIGENT PROCESS SERVER ADMINISTRATION
363

payload is used in the examples:
XML body request using the JAXB marshaller:
XML body request using the XSTREAM marshaller:
JSON body request:
import org.kie.server.api.marshalling.Marshaller;
import org.kie.server.api.marshalling.MarshallerFactory;
import org.kie.server.api.marshalling.MarshallingFormat;
...
Marshaller marshaller =
MarshallerFactory.getMarshaller(MarshallingFormat.JSON,myclass.
class.getClassLoader());
//Marshalling format is changed based on the method of
marshalling for the CallContainerCommand. Also note
myclass.class classloader is called. If replicating this code,
change the name to the name of your class.
Command<?> fire =
KieServices.Factory.get().getCommands().newFireAllRules();
BatchExecutionCommand batch =
KieServices.Factory.get().getCommands().newBatchExecution(Array
s.<Command<?>>asList(fire), "defaultKieSession");
String payload = marshaller.marshall(batch);
<?xml version="1.0" encoding="UTF-8" standalone="yes"?>
<script>
<call-container container-id="command-script-container">
<payload><?xml version="1.0" encoding="UTF-8"
standalone="yes"?>
<batch-execution lookup="defaultKieSession">
<fire-all-rules max="-1"/>
</batch-execution>
</payload>
</call-container>
</script>
<script>
<commands>
<call-container>
<container-id>command-script-container</container-id>
<payload><batch-execution
lookup="defaultKieSession">
<fire-all-rules/>
</batch-execution></payload>
</call-container>
</commands>
</script>
{
"commands" : [ {
Red Hat JBoss BPM Suite 6.4 Development Guide
364

An example response:
GetServerStateCommand
XML body request using the JAXB marshaller:
XML body request using the XSTREAM marshaller:
JSON body request:
An example response:
"call-container" : {
"payload" : "{\n \"lookup\" : \"defaultKieSession\",\n
\"commands\" : [ {\n \"fire-all-rules\" : {\n \"max\" :
-1,\n \"out-identifier\" : null\n }\n } ]\n}",
"container-id" : "command-script-container"
}
} ]
}
<?xml version="1.0" encoding="UTF-8" standalone="yes"?>
<responses>
<response type="SUCCESS" msg="Container command-script-
container successfully called.">
<results><?xml version="1.0" encoding="UTF-8"
standalone="yes"?>
<execution-results>
<results/>
<facts/>
</execution-results>
</results>
</response>
</responses>
<?xml version="1.0" encoding="UTF-8" standalone="yes"?>
<script>
<get-server-state/>
</script>
<script>
<commands>
<org.kie.server.api.commands.GetServerStateCommand/>
</commands>
</script>
{
"commands" : [ {
"get-server-state" : { }
} ]
}
<?xml version="1.0" encoding="UTF-8" standalone="yes"?>
<responses>
CHAPTER 17. THE REST API FOR INTELLIGENT PROCESS SERVER ADMINISTRATION
365

The following example request contains the create-container, call-container,
and dispose-container commands:
Sample Request to Create a Container
<response type="SUCCESS" msg="Successfully loaded server
state for server id 15ad5bfa-7532-3eea-940a-abbbbc89f1e8">
<kie-server-state-info>
<config>
<config-items>
<itemName>org.kie.server.repo</itemName>
<itemValue>/BPMS6.4/standalone/data</itemValue>
<itemType>java.lang.String</itemType>
</config-items>
</config>
<containers container-id="command-script-container"
status="STARTED">
<release-id>
<artifact-id>evaluation</artifact-id>
<group-id>org.jbpm</group-id>
<version>1.1</version>
</release-id>
<resolved-release-id>
<artifact-id>evaluation</artifact-id>
<group-id>org.jbpm</group-id>
<version>1.1</version>
</resolved-release-id>
<scanner poll-interval="1000"
status="STARTED"/>
</containers>
</kie-server-state-info>
</response>
</responses>
<?xml version="1.0" encoding="UTF-8" standalone="yes"?>
<script>
<create-container>
<container container-id="command-script-container">
<release-id>
<artifact-id>baz</artifact-id>
<group-id>foo.bar</group-id>
<version>2.1.0.GA</version>
</release-id>
</container>
</create-container>
<call-container container-id="command-script-container">
<payload><?xml version="1.0" encoding="UTF-8"
standalone="yes"?>
<batch-execution lookup="defaultKieSession">
<insert out-identifier="message" return-object="true"
entry-point="DEFAULT" disconnected="false">
<object xsi:type="message"
xmlns:xsi="http://www.w3.org/2001/XMLSchema-instance">
<text>HelloWorld</text>
</object>
Red Hat JBoss BPM Suite 6.4 Development Guide
366

[GET] /containers
Returns a list of containers on the server.
Server Response
Starting with Red Hat JBoss BPM Suite version 6.4, you can filter the containers by adding any of
the following Maven artifact coordinates to the query:
groupId
artifactId
version
Example 17.1. Filtering Containers by Maven Properties
Issuing the following call lists containers with Group ID org.example, Artifact ID artifact,
and version 1.0.0.Final:
curl -u 'kieserver:kieserver1!' -H 'Accept: application/json'
'http://localhost:8080/kie-server/services/rest/server/containers?
groupId=org.example&artifactId=artifact&version=1.0.0.Final'
To filter by container status, specify the status attribute. Multiple values are separated with a
comma.
</insert>
<fire-all-rules max="-1"/>
</batch-execution>
</payload>
</call-container>
<dispose-container container-id="command-script-container"/>
</script>
<response type="SUCCESS" msg="List of created containers">
<kie-containers>
<kie-container container-id="MyProjectContainer" status="STARTED">
<release-id>
<artifact-id>Project1</artifact-id>
<group-id>com.redhat</group-id>
<version>1.0</version>
</release-id>
<resolved-release-id>
<artifact-id>Project1</artifact-id>
<group-id>com.redhat</group-id>
<version>1.0</version>
</resolved-release-id>
</kie-container>
</kie-containers>
</response>
CHAPTER 17. THE REST API FOR INTELLIGENT PROCESS SERVER ADMINISTRATION
367

Example 17.2. Example Filtering Containers by Status
Issuing the following call lists only failed and stopped containers:
curl -u 'kieserver:kieserver1!' -H 'Accept: application/json'
'http://localhost:8080/kie-server/services/rest/server/containers?
status=FAILED,STOPPED'
[GET] /containers/ID
Returns the status and information about a specified container.
Server Response
[PUT] /containers/CONTAINER_ID
Creates a new container in the Intelligent Process Server with a container ID specified in the URI
and configuration specified in the request body. The configuration, in addition to the project release
ID, provides the following settings:
Runtime strategy: SINGLETON.
KIE Base: default.
KIE Session: default.
Deployment descriptor merge mode: MERGE_COLLECTIONS.
KIE Scanner:
Status: STARTED.
Interval: 5000.
Request to Create a Container
<response type="SUCCESS" msg="Info for container MyProjectContainer">
<kie-container container-id="MyProjectContainer" status="STARTED">
<release-id>
<artifact-id>Project1</artifact-id>
<group-id>com.redhat</group-id>
<version>1.0</version>
</release-id>
<resolved-release-id>
<artifact-id>Project1</artifact-id>
<group-id>com.redhat</group-id>
<version>1.0</version>
</resolved-release-id>
</kie-container>
</response>
<?xml version="1.0" encoding="UTF-8" standalone="yes"?>
<kie-container>
<config-items>
Red Hat JBoss BPM Suite 6.4 Development Guide
368

Example Server Response When Creating a Container
<itemName>RuntimeStrategy</itemName>
<itemValue>SINGLETON</itemValue>
<itemType>java.lang.String</itemType>
</config-items>
<config-items>
<itemName>MergeMode</itemName>
<itemValue>MERGE_COLLECTIONS</itemValue>
<itemType>java.lang.String</itemType>
</config-items>
<config-items>
<itemName>KBase</itemName>
<itemValue></itemValue>
<itemType>java.lang.String</itemType>
</config-items>
<config-items>
<itemName>KSession</itemName>
<itemValue></itemValue>
<itemType>java.lang.String</itemType>
</config-items>
<release-id>
<artifact-id>EmailProject</artifact-id>
<group-id>org.redhat.gss</group-id>
<version>1.0</version>
</release-id>
<scanner poll-interval="5000" status="STARTED"/>
</kie-container>
<?xml version="1.0" encoding="UTF-8" standalone="yes"?>
<response type="SUCCESS" msg="Container Example successfully deployed
with module org.redhat.gss:EmailProject:1.0.">
<kie-container container-id="Example" status="STARTED">
<config-items>
<itemName>RuntimeStrategy</itemName>
<itemValue>SINGLETON</itemValue>
<itemType>java.lang.String</itemType>
</config-items>
<config-items>
<itemName>MergeMode</itemName>
<itemValue>MERGE_COLLECTIONS</itemValue>
<itemType>java.lang.String</itemType>
</config-items>
<config-items>
<itemName>KBase</itemName>
<itemValue></itemValue>
<itemType>java.lang.String</itemType>
</config-items>
<config-items>
<itemName>KSession</itemName>
<itemValue></itemValue>
<itemType>java.lang.String</itemType>
</config-items>
<release-id>
<artifact-id>EmailProject</artifact-id>
<group-id>org.redhat.gss</group-id>
CHAPTER 17. THE REST API FOR INTELLIGENT PROCESS SERVER ADMINISTRATION
369

[DELETE] /containers/ID
Disposes of a container specified by the ID.
Server Response Disposing a Container
[GET] /containers/ID/release-id
Returns a full release ID for a specified container.
Server Response
[POST] /containers/ID/release-id
Allows you to update the release ID of a container.
Sample Server Request
The server responds with a success or error message, such as:
Sample Server Response
<version>1.0</version>
</release-id>
<resolved-release-id>
<artifact-id>EmailProject</artifact-id>
<group-id>org.redhat.gss</group-id>
<version>1.0</version>
</resolved-release-id>
<scanner poll-interval="5000" status="STARTED"/>
</kie-container>
</response>
<response type="SUCCESS" msg="Container MyProjectContainer successfully
disposed."/>
<response type="SUCCESS" msg="ReleaseId for container
MyProjectContainer">
<release-id>
<artifact-id>Project1</artifact-id>
<group-id>com.redhat</group-id>
<version>1.0</version>
</release-id>
</response>
<release-id>
<artifact-id>Project1</artifact-id>
<group-id>com.redhat</group-id>
<version>1.1</version>
</release-id>
<response type="SUCCESS" msg="Release id successfully updated.">
<release-id>
<artifact-id>Project1</artifact-id>
<group-id>com.redhat</group-id>
Red Hat JBoss BPM Suite 6.4 Development Guide
370

[GET] /containers/ID/scanner
Returns information about the scanner for container’s automatic updates.
Server Response
[POST] /containers/ID/scanner
Allows you to start or stop a scanner that controls polling for updated container deployments.
Example Server Request to Start the Scanner
Server Response
To stop the scanner, replace the status with DISPOSED and remove the poll-interval attribute.
<version>1.0</version>
</release-id>
</response>
<response type="SUCCESS" msg="Scanner info successfully retrieved">
<kie-scanner status="DISPOSED"/>
</response>
<kie-scanner status="STARTED" poll-interval="20"/>
<response type="SUCCESS" msg="Kie scanner successfully created.">
<kie-scanner status="STARTED"/>
</response>
CHAPTER 17. THE REST API FOR INTELLIGENT PROCESS SERVER ADMINISTRATION
371

CHAPTER 18. INTELLIGENT PROCESS SERVER UI EXTENSION
The Intelligent Process Server is focused on execution and contains no UI for interaction. To simplify
creating custom UI, Intelligent Process Server is capable of providing:
Process form structures.
Task form structures.
SVG image of the process definition diagram.
Annotated SVG image of the process definition diagram.
Business Central, the authoring environment, allows users to build assets, such as rules, decision
tables, forms, and others. In Business Central, Form Modeler generates forms that are well integrated
with process and task variables, and provides binding between the inputs and outputs.
The Intelligent Process Server expects data to be mapped onto correct process and task variables. By
generating form structures, you are able to create custom UI that will properly map the input data onto
process and task variables.
18.1. USING THE INTELLIGENT PROCESS SERVER UI EXTENSION
The Intelligent Process Server UI Extension supports the following commands through the REST API.
Note the following before using these commands:
The base URL for these will remain as the endpoint defined earlier (http://_SERVER:PORT/kie-
server/services/rest/server/_).
All requests require basic HTTP Authentication for the role kie-server.
You need to enable SVG image storing in order to be able to retrieve it through REST API. To
do that, follow these steps:
1. Change into $SERVER_HOME/standalone/deployments/business-
central.war/org.kie.workbench.KIEWebapp/profiles/.
2. In jbpm.xml, find <storesvgonsave enabled="false"/>.
3. Change it to <storesvgonsave enabled="true"/>
4. Restart your server.
5. Modify your business process and save it. This step is necessary, otherwise you will
receive an empty SVG image.
6. Build and deploy your project.
If you set the package attribute of your business process, ensure that it matches the package
structure of your project. That means if you set the package attribute to com.example.myproject,
place your business process into the com/example/myproject directory of your JAR file.
If you set the package attribute to a structure different from the directory structure of your business
process, you will receive an error similar to the following:
Red Hat JBoss BPM Suite 6.4 Development Guide
372

16:35:52,155 WARN [org.kie.server.services.jbpm.ui.ImageServiceBase]
(http-127.0.0.1:8180-1) Could not find SVG image file for process
'sampleproject1.sampleprocess' within container TestKieUIContainer
The default form structure of the Intelligent Process Server is XML. You can change the format
to JSON by providing HTTP header Accept: application/json.
NOTE
Start the process through Intelligent Process Server (for example, through the REST
API) to ensure the following endpoints work.
[GET] /containers/CONTAINER_ID/forms/processes/PROCESS_ID
Server Response
<form id="1634631252">
<property name="subject" value=""/>
<property name="name" value="com.sample.evaluation-taskform"/>
<property name="displayMode" value="default"/>
<property name="labelMode" value="undefined"/>
<property name="status" value="0"/>
<field id="301394101" name="301394101" position="0" type="InputText">
<property name="fieldRequired" value="true"/>
<property name="groupWithPrevious" value="false"/>
<property name="labelCSSClass" value=""/>
<property name="labelCSSStyle" value=""/>
<property name="label" value=""/>
<property name="errorMessage" value=""/>
<property name="title" value=""/>
<property name="disabled" value="false"/>
<property name="readonly" value="false"/>
<property name="size" value=""/>
<property name="formula" value=""/>
<property name="rangeFormula" value=""/>
<property name="pattern" value=""/>
<property name="styleclass" value=""/>
<property name="cssStyle" value=""/>
<property name="isHTML" value="false"/>
<property name="hideContent" value="false"/>
<property name="defaultValueFormula" value=""/>
<property name="inputBinding" value=""/>
<property name="outputBinding" value="employee"/>
</field>
<field id="1698224711" name="1698224711" position="1"
type="InputTextArea">
<property name="fieldRequired" value="true"/>
<property name="groupWithPrevious" value="false"/>
<property name="height" value="3"/>
<property name="labelCSSClass" value=""/>
<property name="labelCSSStyle" value=""/>
<property name="label" value=""/>
<property name="errorMessage" value=""/>
<property name="title" value=""/>
<property name="disabled" value="false"/>
CHAPTER 18. INTELLIGENT PROCESS SERVER UI EXTENSION
373

The XML response maps the following form:
Figure 18.1. Form Mapped to XML
[GET] /containers/CONTAINER_ID/forms/tasks/TASK_ID
Server Response
<property name="readonly" value="false"/>
<property name="size" value=""/>
<property name="formula" value=""/>
<property name="rangeFormula" value=""/>
<property name="pattern" value=""/>
<property name="styleclass" value=""/>
<property name="cssStyle" value=""/>
<property name="defaultValueFormula" value=""/>
<property name="inputBinding" value=""/>
<property name="outputBinding" value="reason"/>
</field>
</form>
<form id="1635016860">
<property name="name" value="PerformanceEvaluation-taskform"/>
<property name="displayMode" value="default"/>
<property name="status" value="0"/>
<field id="822358072" name="822358072" position="0"
type="InputTextArea">
<property name="fieldRequired" value="false"/>
<property name="groupWithPrevious" value="false"/>
<property name="label" value="Reason"/>
<property name="errorMessage" value=""/>
<property name="title" value=""/>
<property name="readonly" value="true"/>
<property name="inputBinding" value="reason"/>
Red Hat JBoss BPM Suite 6.4 Development Guide
374

The XML response maps the following form:
<property name="fieldClass" value="java.lang.String"/>
</field>
<field id="348604726" name="348604726" position="1" type="InputText">
<property name="fieldRequired" value="true"/>
<property name="groupWithPrevious" value="false"/>
<property name="label" value="Performance"/>
<property name="errorMessage" value=""/>
<property name="title" value=""/>
<property name="readonly" value="false"/>
<property name="isHTML" value="false"/>
<property name="hideContent" value="false"/>
<property name="inputBinding" value="performance"/>
<property name="outputBinding" value="performance"/>
<property name="fieldClass" value="java.lang.String"/>
</field>
<field id="1048590899" name="initiator" position="2"
type="InputText">
<property name="fieldRequired" value="false"/>
<property name="label" value="BusinessAdministratorId
(initiator)"/>
<property name="readonly" value="false"/>
<property name="inputBinding" value="BusinessAdministratorId"/>
<property name="fieldClass" value="java.lang.String"/>
</field>
<dataHolder id="initiator" inputId="BusinessAdministratorId"
name="#9BCAFA" outId="" type="basicType" value="java.lang.String"/>
<dataHolder id="performance" inputId="" name="#BBBBBB"
outId="performance" type="basicType" value="java.lang.String"/>
<dataHolder id="reason" inputId="reason" name="#FF54A7" outId=""
type="basicType" value="java.lang.String"/>
</form>
CHAPTER 18. INTELLIGENT PROCESS SERVER UI EXTENSION
375

Figure 18.2. Form Mapped to XML
[GET] /containers/CONTAINER_ID/images/processes/PROCESS_ID
Returns an SVG image of the process definition diagram.
Example 18.1. Server Response
[GET] /containers/CONTAINER_ID/images/processes/instances/PROCESS_INSTANCE_ID
Returns an annotated SVG image of the process definition diagram.
Example 18.2. Server Response
Red Hat JBoss BPM Suite 6.4 Development Guide
376

CHAPTER 18. INTELLIGENT PROCESS SERVER UI EXTENSION
377

CHAPTER 19. INTELLIGENT PROCESS SERVER JAVA CLIENT
API OVERVIEW
19.1. CLIENT CONFIGURATION
You need to declare a configuration object and set server communication aspects, such as the
protocol (REST or JMS), credentials and the payload format (XStream, JAXB or JSON). For additional
example, follow the Hello World project.
Client Configuration
JMS Client Configuration
import org.kie.server.api.marshalling.MarshallingFormat;
import org.kie.server.client.KieServicesClient;
import org.kie.server.client.KieServicesConfiguration;
import org.kie.server.client.KieServicesFactory;
public class DecisionServerTest {
private static final String URL = "http://localhost:8080/kie-
server/services/rest/server";
private static final String USER = "kieserver";
private static final String PASSWORD = "kieserver1!";
private static final MarshallingFormat FORMAT = MarshallingFormat.JSON;
private KieServicesConfiguration conf;
private KieServicesClient kieServicesClient;
@Before
public void initialize() {
conf = KieServicesFactory.newRestConfiguration(URL, USER, PASSWORD);
//If you use custom classes, such as Obj.class, add them to the
configuration
Set<Class<?>> extraClassList = new HashSet<Class<?>>();
extraClassList.add(Obj.class);
conf.addExtraClasses(extraClassList);
conf.setMarshallingFormat(FORMAT);
kieServicesClient = KieServicesFactory.newKieServicesClient(conf);
}
}
import java.util.Properties;
import javax.jms.ConnectionFactory;
import javax.jms.Queue;
import javax.naming.Context;
import javax.naming.InitialContext;
import org.junit.Test;
import org.kie.server.client.KieServicesClient;
Red Hat JBoss BPM Suite 6.4 Development Guide
378

Note that you must assign the the guest role to the user kieserver. Additionally, you must declare
JMS dependency:
import org.kie.server.client.KieServicesConfiguration;
import org.kie.server.client.KieServicesFactory;
public class DecisionServerTest {
private static final String REMOTING_URL = new
String("remote://localhost:4447");
private static final String USER = "kieserver";
private static final String PASSWORD = "kieserver1!";
private static final String INITIAL_CONTEXT_FACTORY = new
String("org.jboss.naming.remote.client.InitialContextFactory");
private static final String CONNECTION_FACTORY = new
String("jms/RemoteConnectionFactory");
private static final String REQUEST_QUEUE_JNDI = new
String("jms/queue/KIE.SERVER.REQUEST");
private static final String RESPONSE_QUEUE_JNDI = new
String("jms/queue/KIE.SERVER.RESPONSE");
private KieServicesConfiguration conf;
private KieServicesClient kieServicesClient;
@Test
public void testJms() throws Exception {
final Properties env = new Properties();
env.put(Context.INITIAL_CONTEXT_FACTORY, INITIAL_CONTEXT_FACTORY);
env.put(Context.PROVIDER_URL, REMOTING_URL);
env.put(Context.SECURITY_PRINCIPAL, USER);
env.put(Context.SECURITY_CREDENTIALS, PASSWORD);
InitialContext context = new InitialContext(env);
Queue requestQueue = (Queue) context.lookup(REQUEST_QUEUE_JNDI);
Queue responseQueue = (Queue) context.lookup(RESPONSE_QUEUE_JNDI);
ConnectionFactory connectionFactory = (ConnectionFactory)
context.lookup(CONNECTION_FACTORY);
conf = KieServicesFactory.newJMSConfiguration(connectionFactory,
requestQueue, responseQueue, USER, PASSWORD);
//If you use custom classes, such as Obj.class, add them to the
configuration
Set<Class<?>> extraClassList = new HashSet<Class<?>>();
extraClassList.add(Obj.class);
conf.addExtraClasses(extraClassList);
kieServicesClient = KieServicesFactory.newKieServicesClient(conf);
}
}
<dependency>
<groupId>org.jboss.as</groupId>
<artifactId>jboss-as-jms-client-bom</artifactId>
CHAPTER 19. INTELLIGENT PROCESS SERVER JAVA CLIENT API OVERVIEW
379

19.1.1. JMS Interaction Patterns
Since version 6.4 of Red Hat JBoss BPM Suite, Intelligent Process Server Client integration with JMS
has been enhanced by several interaction patterns. Available interaction patterns are:
Request reply: the default option that blocks the client until a response is received, making the
JMS integration synchronous. Request reply is not suitable for a JMS transactional delivery.
Fire and forget: an option for one-way integration. Suitable, for example, for notifications
invoked by integration with the Intelligent Process Server. Fire and forget is convenient for a
transactional JMS delivery. Messages are delivered to the server only if the transaction that
invoked the server client was committed successfully.
Asynchronous with callback: with this option, the client is not blocked after sending a message
to Intelligent Process Server. Responses can be received asynchronously. This option can be
used for the transactional JMS delivery.
You can set the response handlers either globally (when a KieServicesConfiguration is created)
or individually on different client instances (such as RuleServiceClient,
ProcessServicesClient, and others) during runtime.
Whereas fire and forget and request reply patterns do not require any additional configuration, you
need to configure the callback if you use the asynchronous pattern. The Intelligent Process Server
client includes a built-in callback (BlockingResponseCallback) that provides support using a
blocking queue. The callback is configured to receive a single message at a time by default. Therefore,
each client interaction contains a single message (request) and a single response. You can change the
size of the queue to make it possible to receive multiple messages.
To create a custom callback, implement the org.kie.server.client.jms.ResponseCallback
interface.
NOTE
Intelligent Process Server client is not thread-safe when switching response handlers.
Change of a handler can affect all the threads which are using the same client instance.
It is recommended to use separate client instances in case of dynamic changes of the
handler. You can maintain a set of clients where each client uses a dedicated response
handler. Depending on which handler is required, choose a respective client.
For example, having two clients, the first client (with the fire and forget pattern) can be
used for starting processes and the second client (with the request reply pattern) can be
used for querying user tasks.
Example 19.1. Global JMS Configuration
<version>7.5.7.Final-redhat-3</version>
<type>pom</type>
</dependency>
InitialContext context = ...;
Queue requestQueue = (Queue)
context.lookup("jms/queue/KIE.SERVER.REQUEST");
Queue responseQueue = (Queue)
context.lookup("jms/queue/KIE.SERVER.RESPONSE");
ConnectionFactory connectionFactory = (ConnectionFactory)
Red Hat JBoss BPM Suite 6.4 Development Guide
380

Example 19.2. Per Client JMS Configuration
In case you are using asynchronous or fire and forget response handlers, you can turn on JMS
transactions in KieServicesConfiguration. If you do so, use a transaction-aware connection
factory: XAConnectionFactory.
WARNING
JMS transactions are supported only on Red Hat JBoss Enterprise Application
Platform. JMS transactions are not tested on Oracle WebLogic Server and IBM
WebSphere Application Server.
19.2. SERVER RESPONSE
Service responses are represented by the org.kie.server.api.model.ServiceResponse<T>
object, where T represents the payload type. It has the following attributes:
String message: returns the response message.
ResponseType type: returns either SUCCESS or FAILURE.
T result: returns the requested object.
Example 19.3. Hello World Server Response
context.lookup("jms/RemoteConnectionFactory");
KieServicesConfiguration jmsConfiguration =
KieServicesFactory.newJMSConfiguration(connectionFactory, requestQueue,
responseQueue, "user", "password");
// Set your response handler globally here.
jmsConfiguration.setResponseHandler(new FireAndForgetResponseHandler());
ProcessServiceClient processClient =
client.getServicesClient(ProcessServicesClient.class);
// Change response handler for processClient. The other clients are not
affected.
processClient.setResponseHandler(new FireAndForgetResponseHandler());
import org.kie.server.api.model.ServiceResponse;
import org.kie.server.client.RuleServicesClient;
RuleServicesClient ruleClient =
client.getServicesClient(RuleServicesClient.class);
ServiceResponse<ExecutionResults> response =
CHAPTER 19. INTELLIGENT PROCESS SERVER JAVA CLIENT API OVERVIEW
381

NOTE
A service response is retrieved only if you are using the request reply response handler.
In case of asynchronous or fire and forget response handlers, all remote calls always
return null.
19.3. INSERTING AND EXECUTING COMMANDS
To insert commands, use the org.kie.api.command.KieCommands class. To instantiate the
KieCommands class, use org.kie.api.KieServices.get().getCommands(). If you want to add
multiple commands, use the BatchExecutionCommand wrapper.
Example 19.4. Inserting and Executing Commands
ruleClient.executeCommandsWithResults(container, batchCommand);
// Retrieve result with identifier output-object
Object result = response.getResult().getValue("output-object");
import org.kie.api.command.Command;
import org.kie.api.command.KieCommands;
import org.kie.server.api.model.ServiceResponse;
import org.kie.server.client.RuleServicesClient;
import org.kie.server.client.KieServicesClient;
import org.kie.api.KieServices;
import java.util.Arrays;
...
public void executeCommands() {
String containerId = "hello";
System.out.println("== Sending commands to the server ==");
RuleServicesClient rulesClient =
kieServicesClient.getServicesClient(RuleServicesClient.class);
KieCommands commandsFactory = KieServices.Factory.get().getCommands();
Command<?> insert = commandsFactory.newInsert("Some String OBJ");
Command<?> fireAllRules = commandsFactory.newFireAllRules();
Command<?> batchCommand =
commandsFactory.newBatchExecution(Arrays.asList(insert,
fireAllRules));
ServiceResponse<ExecutionResults> executeResponse =
rulesClient.executeCommandsWithResults(containerId, batchCommand);
if(executeResponse.getType() == ResponseType.SUCCESS) {
System.out.println("Commands executed with success!");
// Retrieve result with identifier output-object
Object result = executeResponse.getResult().getValue("output-
object");
} else {
System.out.println("Error executing rules. Message: ");
Red Hat JBoss BPM Suite 6.4 Development Guide
382

Add the org.drools:drools-compiler dependency into your pom.xml file. See the Supported
Components Versions section of Red Hat JBoss BPM Suite Installation Guide to add a correct version.
See Embedded jBPM Engine Dependencies for a list of further Maven dependencies.
19.4. LISTING SERVER CAPABILITIES
From version 6.2, Intelligent Process Server supports the business process execution. To find out
server capabilities, use the org.kie.server.api.model.KieServerInfo object.
KieServicesClient requires the server capability information to correctly produce service clients
(see Section 19.7, “Available Intelligent Process Server Clients” ). You can specify the capabilities
globally in KieServicesConfiguration, otherwise they are automatically retrieved from the
server.
IMPORTANT
Regardless of which response handler is globally specified, KieServicesClient uses
synchronous request response handler to retrieve the server capabilities. However, you
cannot make synchronous calls when JMS transactions are enabled. To do so, you need
to set the server capabilities in KieServicesConfiguration.
Example 19.5. Server Capabilities
19.5. LISTING CONTAINERS
System.out.println(executeResponse.getMsg());
}
}
<dependency>
<groupId>org.drools-redhat</groupId>
<artifactId>drools-compiler</artifactId>
<version>6.5.0.Final-redhat-2</version>
</dependency>
public void listCapabilities() {
KieServerInfo serverInfo =
kieServicesClient.getServerInfo().getResult();
System.out.print("Server capabilities:");
for (String capability : serverInfo.getCapabilities()) {
System.out.print(" " + capability);
}
System.out.println();
}
CHAPTER 19. INTELLIGENT PROCESS SERVER JAVA CLIENT API OVERVIEW
383

Containers are represented by the org.kie.server.api.model.KieContainerResource object.
The list of resources is represented by the
org.kie.server.api.model.KieContainerResourceList object.
Example 19.6. Print a List of Containers
When obtaining the list of containers, you can optionally filter the result using an instance of the
org.kie.server.api.model.KieContainerResourceFilter class, which is passed to the
org.kie.server.client.KieServicesClient.listContainers() method.
Example 19.7. Filter Containers in Java Client API
19.6. HANDLING CONTAINERS
public void listContainers() {
KieContainerResourceList containersList =
kieServicesClient.listContainers().getResult();
List<KieContainerResource> kieContainers =
containersList.getContainers();
System.out.println("Available containers: ");
for (KieContainerResource container : kieContainers) {
System.out.println("\t" + container.getContainerId() + " (" +
container.getReleaseId() + ")");
}
}
public void listContainersWithFilter() {
// The following filter will match only containers with the
ReleaseId
// "org.example:container:1.0.0.Final" and status FAILED
KieContainerResourceFilter filter = new
KieContainerResourceFilter.Builder()
.releaseId("org.example", "container", "1.0.0.Final")
.status(KieContainerStatus.FAILED)
.build();
// using previously created KieServicesClient....
KieContainerResourceList containersList =
kieServicesClient.listContainers(filter).getResult();
List<KieContainerResource> kieContainers =
containersList.getContainers();
System.out.println("Available containers: ");
for (KieContainerResource container : kieContainers) {
System.out.println("\t" + container.getContainerId() + " (" +
container.getReleaseId() + ")");
}
}
Red Hat JBoss BPM Suite 6.4 Development Guide
384

You can use the Intelligent Process Server Java client to create and dispose containers. If you dispose
a container, ServiceResponse will be returned with void payload. If you create a container,
KieContainerResource object will be returned.
Disposing and Creating a Container
NOTE
A conversation between a client and a specific Intelligent Process Server container in a
clustered environment is secured by a unique conversationID. The
conversationID is transferred using the X-KIE-ConversationId REST header. If
you update the container, unset the previous conversationID. Use
KieServiesClient.completeConversation() to unset the conversationID for
Java API.
19.7. AVAILABLE INTELLIGENT PROCESS SERVER CLIENTS
KieServicesClient serves also as an entry point for other clients with the ability to perform
various operations, such as Red Hat JBoss BRMS commands and manage processes. Following
services are available in the org.kie.server.client package:
JobServicesClient is used to schedule, cancel, requeue, and get job requests.
public void disposeAndCreateContainer() {
System.out.println("== Disposing and creating containers ==");
List<KieContainerResource> kieContainers =
kieServicesClient.listContainers().getResult().getContainers();
if (kieContainers.size() == 0) {
System.out.println("No containers available...");
return;
}
KieContainerResource container = kieContainers.get(0);
String containerId = container.getContainerId();
ServiceResponse<Void> responseDispose =
kieServicesClient.disposeContainer(containerId);
if (responseDispose.getType() == ResponseType.FAILURE) {
System.out.println("Error disposing " + containerId + ". Message:
");
System.out.println(responseDispose.getMsg());
return;
}
System.out.println("Success Disposing container " + containerId);
System.out.println("Trying to recreate the container...");
ServiceResponse<KieContainerResource> createResponse =
kieServicesClient.createContainer(containerId, container);
if(createResponse.getType() == ResponseType.FAILURE) {
System.out.println("Error creating " + containerId + ". Message:
");
System.out.println(responseDispose.getMsg());
return;
}
System.out.println("Container recreated with success!");
}
CHAPTER 19. INTELLIGENT PROCESS SERVER JAVA CLIENT API OVERVIEW
385

ProcessServicesClient is used to start, signal, and abort processes or work items.
QueryServicesClient is used to query processes, process nodes, and process variables.
RuleServicesClient is used to send commands to the server to perform rule-related operations
(for example insert objects into the working memory, fire rules, …).
The org.kie.server.client.RuleServicesClient.executeCommands() API call was
deprecated in version 6.3. The new
org.kie.server.client.RuleServicesClient.executeCommandsWithResults() API
returns execution results for objects that have been unmarshalled.
UserTaskServicesClient is used to perform all user-task operations (start, claim, cancel a task)
and query tasks by specified field (process instances id, user, …)
UIServicesClient is used to get String representation of forms (XML or JSON) and of the
process image (SVG).
SolverServicesClient is used to perform all Business Resource Planner operations, such as
getting the solver state and the best solution, or disposing of a solver.
The getServicesClient method provides access to any of these clients:
19.8. LISTING AVAILABLE BUSINESS PROCESSES
Use QueryClient to list available process definitions. QueryClient methods use pagination,
therefore in addition to the query you make, you must provide the current page and the number of
results per page. In the provided example, the query starts on page 0 and lists the first 1000 results.
List Processes
19.9. STARTING A BUSINESS PROCESSES
Use the ProcessServicesClient client to start your process. Ensure that any custom classes you
require for your process are added into the KieServicesConfiguration object, using the
addExtraClasses() method. To start a process using the Java Client API, see the following example:
RuleServicesClient rulesClient =
kieServicesClient.getServicesClient(RuleServicesClient.class);
public void listProcesses() {
System.out.println("== Listing Business Processes ==");
QueryServicesClient queryClient =
kieServicesClient.getServicesClient(QueryServicesClient.class);
List<ProcessDefinition> findProcessesByContainerId =
queryClient.findProcessesByContainerId("rewards", 0, 1000);
for (ProcessDefinition def : findProcessesByContainerId) {
System.out.println(def.getName() + " - " + def.getId() + " v" +
def.getVersion());
}
}
import java.util.HashMap;
import java.util.HashSet;
Red Hat JBoss BPM Suite 6.4 Development Guide
386

19.10. QUERYDEFINITION FOR INTELLIGENT PROCESS SERVER USING
JAVA CLIENT API
QueryDefinition is a feature used to execute advanced queries. For more information about
advanced queries, see Section 16.7, “Advanced Queries for the Intelligent Process Server” . To register
and execute query definitions using the Java Client API, see the following example:
Registering and Executing Query Definitions with QueryServicesClient
import java.util.Map;
import java.util.Set;
import javax.xml.bind.JAXBContext;
import javax.xml.bind.JAXBException;
import javax.xml.bind.Marshaller;
import org.kie.server.api.marshalling.MarshallingFormat;
import org.kie.server.client.KieServicesClient;
import org.kie.server.client.KieServicesConfiguration;
import org.kie.server.client.KieServicesFactory;
import org.kie.server.client.ProcessServicesClient;
...
public static void startProcess() {
//Client configuration setup
KieServicesConfiguration config =
KieServicesFactory.newRestConfiguration(SERVER_URL, LOGIN, PASSWORD);
//Add custom classes, such as Obj.class, to the configuration
Set<Class<?>> extraClassList = new HashSet<Class<?>>();
extraClassList.add(Obj.class);
config.addExtraClasses(extraClassList);
config.setMarshallingFormat(MarshallingFormat.JSON);
// ProcessServicesClient setup
KieServicesClient client =
KieServicesFactory.newKieServicesClient(config);
ProcessServicesClient processServicesClient =
client.getServicesClient(ProcessServicesClient.class);
// Create an instance of the custom class
Obj obj = new Obj();
obj.setOk("ok");
Map<String, Object> variables = new HashMap<String, Object>();
variables.put("test", obj);
// Start the process with custom class
processServicesClient.startProcess(CONTAINER, processId, variables);
}
// client setup
KieServicesConfiguration conf =
KieServicesFactory.newRestConfiguration(SERVER_URL, LOGIN, PASSWORD);
CHAPTER 19. INTELLIGENT PROCESS SERVER JAVA CLIENT API OVERVIEW
387

Note that target instructs QueryService to apply default filters. Alternatively, you can set filter
parameters manually. Target has the following values:
KieServicesClient client = KieServicesFactory.newKieServicesClient(conf);
// get the query services client
QueryServicesClient queryClient =
client.getServicesClient(QueryServicesClient.class);
// building the query
QueryDefinition queryDefinition =
QueryDefinition.builder().name(QUERY_NAME)
.expression("select * from Task t")
.source("java:jboss/datasources/ExampleDS")
.target("TASK").build();
// two queries cannot have the same name
queryClient.unregisterQuery(QUERY_NAME);
// register the query
queryClient.registerQuery(queryDefinition);
// execute the query with parameters: query name, mapping type (to map the
fields to an object), page number, page size and return type
List<TaskInstance> query = queryClient.query(QUERY_NAME,
QueryServicesClient.QUERY_MAP_TASK, 0, 100, TaskInstance.class);
// read the result
for (TaskInstance taskInstance : query) {
System.out.println(taskInstance);
}
public enum Target {
PROCESS,
TASK,
BA_TASK,
PO_TASK,
JOBS,
CUSTOM;
}
Red Hat JBoss BPM Suite 6.4 Development Guide
388

PART V. KIE
PART V. KIE
389

CHAPTER 20. JAVA APIS
Red Hat JBoss BRMS and Red Hat JBoss BPM Suite provide various Java APIs which enable you to
embed runtime engines into your application.
NOTE
It is recommended to use the services described in Section 20.3, “KIE Services”. These
high-level APIs deal with low-level details and enable you to focus solely on business
logic.
20.1. KIE API
The KIE (Knowledge Is Everything) API is used to load and execute business processes. To interact with
the process engine—for example to start a process—you need to set up a session, which is used to
communicate with the process engine. A session must have a reference to a knowledge base, which
contains references to all the relevant process definitions and searches the definitions whenever
necessary.
To create a session:
1. First, create a knowledge base and load all the necessary process definitions. Process
definitions can be loaded from various sources, such as the class path, file system, or a process
repository.
2. Instantiate a session.
Once a session is set, you can use the session to execute processes. Every time a process is started, a
new process instance of that particular process defition is created. The process instance maintains its
state throughout the process life cycle.
For example, to write an application that processes sales orders, define one or more process
definitions that specify how the orders must be processed. When starting the application, create a
knowledge base that contains the specified process definitions. Based on the knowledge base,
instantiate a session such that each time a new sales order comes in, a new process instance is started
for that sales order. The process instance then contains the state of the process for that specific sales
request.
A knowledge base can be shared across sessions and is usually created once, at the start of the
application. Knowledge bases can be dynamically changed, which allows you to add or remove
processes at runtime.
It is possible to create more independent sessions or multiple sessions; for example, to separate all
processes for one customer from processes for another customer, create an independent session for
each one. For scalability reasons, multiple sessions can be used.
The Red Hat JBoss BPM Suite projects have a clear separation between the APIs users interact with
and the actual implementation classes. The public API exposes most of the features that users can
safely use, however, experienced users can still access internal classes. Keep in mind that the internal
APIs may change in the future.
20.1.1. KIE Framework
In the Red Hat JBoss BPM Suite environment, the life cycle of KIE systems is divided into the following
labels:
Red Hat JBoss BPM Suite 6.4 Development Guide
390

Author Knowledge authoring: creating DRLs, BPMN2 sources, decision tables, and class
models.
Build Building the authored knowledge into deployable units; kJARs.
Test Testing the knowledge artifacts before they are deployed to the application.
Deploy Deploying the artifacts to be used to a Maven repository.
Utilize Loading of a kJAR exposed at runtime using a KIE container. A session, which the
application can interact with, is created from the KIE Container.
Run Interacting with a session using the KIE API.
Work Interacting with a session using the user interface.
Manage Managing any session or a KIE container.
20.1.2. KIE Base
The KIE API enables you to create a knowledge base that includes all the process definitions that may
need to be executed. To create a knowledge base, use KieHelper to load processes from various
resources (for example, from the class path or from the file system), and then create a new knowledge
base from that helper. The following code snippet shows how to manually create a simple knowledge
base consisting of only one process definition, using a resource from the class path:
The code snippet above uses org.kie.internal.utils.KieHelper and
org.kie.internal.io.ResourceFactory that are a part of the internal API. Using
RuntimeManager is the recommended way of creating a knowledge base and a knowledge session.
WARNING
The classes belonging to the internal API (org.kie.internal) are not supported
as they are subject to change.
KieBase is a repository that contains all knowledge definitions of the application—rules, processes,
forms, and data models—but does not contain any runtime data. Knowledge sessions are created based
on a particular KieBase. While creating knowledge bases can be onerous, creating knowledge sessions
is very light. Therefore, it is recommended to cache knowledge bases as much as possible to allow
repeated session creation. The caching mechanism is automatically provided by KieContainer.
See the following KieBase attributes:
KieBase kBase = new KieHelper()
.addResource(ResourceFactory.newClassPathResource("MyProcess.bpmn"))
.build();
CHAPTER 20. JAVA APIS
391

name
The name which retrieves KieBase from KieContainer. This attribute is mandatory.
Default Value Admitted Values
None Any
includes
A comma-separated list of other KieBase objects contained in this kmodule. The KieBase
artifacts are included as well. A knowledge base can be contained in multiple KIE modules,
assuming that it is declared as a dependency in the pom.xml file of the modules.
Default Value Admitted Values
None A comma-separated list
packages
|By default, all artifacts (such as rules and processes) in the resources directory are included into
a knowledge base. This attribute enables you to limit the number of compiled artifacts. Only the
packages belonging to the list specified in this attribute are compiled.
Default Value Admitted Values
All A comma-separated list
default
|Defines whether a knowledge base is the default knowledge base for a module, and therefore it can
be created from the KIE container without passing any name. Each module can have at most one
default knowledge base.
Default Value Admitted Values
false true or false
scope
The CDI bean scope that is set for the CDI bean representing the KieBase, for example
ApplicationScoped, SessionScoped, or RequestScoped. See the CDI specification for more
information about the CDI scope definition.
The scope can be specified in two ways;
As javax.enterprise.context.INTERFACE, for example.
As INTERFACE.
The javax.enterprise.context package is added automatically if no package is specified.
Red Hat JBoss BPM Suite 6.4 Development Guide
392

Default Value Admitted Values
javax.enterprise.context.Applicati
onScoped
A name of an interface in the
javax.enterprise.context package representing a
valid CDI bean scope.
equalsBehavior
Defines the behavior of Red Hat JBoss BRMS when a new fact is inserted into the working memory.
If set to identity, a new FactHandle is always created unless the same object is already present
in the working memory.
If set to equality, a new FactHandle is created only if the newly inserted object is not equal,
according to its equals() method, to an existing fact.
Default Value Admitted Values
identity identity or equality
eventProcessingMode
If set to cloud, KieBase treats events as normal facts.
If set to stream, temporal reasoning on events is allowed.
See Section 7.6, “Temporal Operations” for more information.
Default Value Admitted Values
cloud cloud or stream
The following example shows how to update assets using the KieBase object:
import org.kie.api.KieBase;
import org.kie.api.KieServices;
import org.kie.api.runtime.KieSession;
import org.kie.api.runtime.KieSessionConfiguration;
// build kbase with the replace-version-1.bpmn process
KieBase kbase =
KieServices.Factory.get().newKieClasspathContainer().getKieBase();
kbase.addKnowledgePackages(getProcessPackages("replace-version-
1.bpmn"));
KieSession ksession = kbase.newStatefulKnowledgeSession();
try {
// start a replace-version-1.bpmn process instance
ksession.startProcess("com.sample.process", Collections.
<String, Object>singletonMap("name", "process1"));
CHAPTER 20. JAVA APIS
393

20.1.3. KIE Session
Once the knowledge base is loaded, create a session to interact with the engine. The session can then
be used to start new processes and signal events. The following code snippet shows how to create a
session and start a new process instance:
KieSession stores and executes runtime data. It is created from a knowledge base, or, more easily,
directly from KieContainer if it is defined in the kmodule.xml file.
WARNING
In cases when the Red Hat JBoss BPM Suite engine is managed within a Container-
Managed Transaction (CMT) environment and the transactions are out of control
of the engine, concurrent access to the same session instance may lead to errors.
To handle this situation, an interceptor that locks KieSession for a single thread
until the transaction completes is provided. This enables you to safely use
knowledge sessions in a CMT environment.
To enable this interceptor, set both the org.kie.tx.lock.enabled system
property and the TRANSACTION_LOCK_ENABLED environment entry to true. The
default value of these properties is false.
name
A unique name of the KieSession used to fetch KieSession from KieContainer. This attribute
is mandatory.
Default Value Admitted Values
None Any
// add the replace-version-2.bpmn process and start its
instance
kbase.addKnowledgePackages(getProcessPackages("replace-
version-2.bpmn"));
ksession.startProcess("com.sample.process", Collections.
<String, Object>singletonMap("name", "process2"));
// signal all processes in the session to continue (both
instances finish)
ksession.signalEvent("continue", null);
} finally {
ksession.dispose();
}
KieSession ksession = kbase.newKieSession();
ProcessInstance processInstance =
ksession.startProcess("com.sample.MyProcess");
Red Hat JBoss BPM Suite 6.4 Development Guide
394

type
A session set to stateful enables you to iteratively work with the working memory, while a
session set to stateless is used for a one-off execution of rules only.
A stateless session stores a knowledge state. Therefore, a state is changed every time a new fact is
added, updated, or deleted, as well as every time a rule is fired. An execution in a stateless session
has no information about previous actions, for example rule fires.
Default Value Admitted Values
stateful stateful or stateless
default
Defines whether the KieSession is the default one for a module, and therefore it can be created
from KieContainer without passing any name to it. There can be at most one default KieSession of
each type in a module.
Default Value Admitted Values
false true or false
clockType
Defines whether event time stamps are determined by the system clock or by a pseudo clock
controlled by the application. This clock is especially useful for unit testing temporal rules.
Default Value Admitted Values
realtime realtime or pseudo
beliefSystem
Defines a type of a belief system used by KieSession. A belief system is a truth maintenance
system. For more information, see Section 6.4, “Truth Maintenance”.
A belief system tries to deduce the truth from knowledge (facts). For example, if a new fact is
inserted based on another fact which is later removed from the engine, the system can determine
that the newly inserted fact should be removed as well.
Default Value Admitted Values
simple simple, jtms, or defeasible
Alternatively, you can get a KIE session from the Runtime Manager:
import org.kie.api.runtime.KieSession;
import org.kie.api.runtime.manager.RuntimeEngine;
import org.kie.api.runtime.manager.RuntimeManager;
import org.kie.api.runtime.manager.RuntimeManagerFactory;
import org.kie.internal.runtime.manager.context.ProcessInstanceIdContext;
CHAPTER 20. JAVA APIS
395

For Maven dependencies, see Embedded jBPM Engine Dependencies . For further information about
the Runtime Manager, see Section 20.2, “Runtime Manager”.
20.1.3.1. Process Runtime Interface
The ProcessRuntime interface, which is extended by KieSession, defines methods for interacting
with processes. See the interface below:
...
RuntimeManager manager =
RuntimeManagerFactory.Factory.get()
.newPerProcessInstanceRuntimeManager(environment);
RuntimeEngine runtime =
manager.getRuntimeEngine(
ProcessInstanceIdContext.get());
KieSession ksession = runtime.getKieSession();
// do something here, for example:
ksession.startProcess(“org.jbpm.hello”);
manager.disposeRuntimeEngine(engine);
manager.close();
package org.kie.api.runtime.process;
interface ProcessRuntime {
/**
* Start a new process instance. The process (definition) that should
* be used is referenced by the given process ID.
*
* @param processId The ID of the process that should be started
* @return the ProcessInstance that represents the instance
* of the process that was started
*/
ProcessInstance startProcess(String processId);
/**
* Start a new process instance. The process (definition) that should
* be used is referenced by the given process id. Parameters can be
passed
* to the process instance (as name-value pairs), and these will be set
* as variables of the process instance.
*
* @param processId the ID of the process that should be started
* @param parameters the process variables that should be set when
* starting the process instance
* @return the ProcessInstance that represents the instance
* of the process that was started
*/
ProcessInstance startProcess(String processId, Map<String, Object>
parameters);
Red Hat JBoss BPM Suite 6.4 Development Guide
396

/**
* Signals the engine that an event has occurred. The type parameter
defines
* which type of event and the event parameter can contain additional
information
* related to the event. All process instances that are listening to this
type
* of (external) event will be notified. For performance reasons, this
type of event
* signaling should only be used if one process instance should be able to
notify
* other process instances. For internal event within one process
instance, use the
* signalEvent method that also include the processInstanceId of the
process instance
* in question.
*
* @param type the type of event
* @param event the data associated with this event
*/
void signalEvent(String type, Object event);
/**
* Signals the process instance that an event has occurred. The type
parameter defines
* which type of event and the event parameter can contain additional
information
* related to the event. All node instances inside the given process
instance that
* are listening to this type of (internal) event will be notified. Note
that the event
* will only be processed inside the given process instance. All other
process instances
* waiting for this type of event will not be notified.
*
* @param type the type of event
* @param event the data associated with this event
* @param processInstanceId the id of the process instance that should be
signaled
*/
void signalEvent(String type, Object event, long processInstanceId);
/**
* Returns a collection of currently active process instances. Note that
only process
* instances that are currently loaded and active inside the engine will be
returned.
* When using persistence, it is likely not all running process instances
will be loaded
* as their state will be stored persistently. It is recommended not to
use this
* method to collect information about the state of your process instances
but to use
* a history log for that purpose.
CHAPTER 20. JAVA APIS
397

20.1.3.2. Event Listeners
A knowledge session provides methods for registering and removing listeners.
The KieRuntimeEventManager interface is implemented by KieRuntime. KieRuntime provides
two interfaces: RuleRuntimeEventManager and ProcessEventManager.
20.1.3.2.1. Process Event Listeners
Use the ProcessEventListener class to listen to process-related events, such as starting and
completing processes, entering and leaving nodes, or changing values of process variables. An event
*
* @return a collection of process instances currently active in the
session
*/
Collection<ProcessInstance> getProcessInstances();
/**
* Returns the process instance with the given id. Note that only active
process instances
* will be returned. If a process instance has been completed already,
* this method will return null.
*
* @param id the id of the process instance
* @return the process instance with the given id or null if it cannot be
found
*/
ProcessInstance getProcessInstance(long processInstanceId);
/**
* Aborts the process instance with the given id. If the process instance
has been completed
* (or aborted), or the process instance cannot be found, this method will
throw an
* IllegalArgumentException.
*
* @param id the id of the process instance
*/
void abortProcessInstance(long processInstanceId);
/**
* Returns the WorkItemManager related to this session. This can be used
to
* register new WorkItemHandlers or to complete (or abort) WorkItems.
*
* @return the WorkItemManager related to this session
*/
WorkItemManager getWorkItemManager();
}
Red Hat JBoss BPM Suite 6.4 Development Guide
398

object provides an access to related information, for example, what is the process and node instances
linked to the event.
Use this API to register your own event listeners. See the methods of the ProcessEventListener
interface:
The before and after events follow the structure of a stack. For example, if a node is triggered as
result of leaving a different node, ProcessNodeTriggeredEvent occurs in between the
BeforeNodeLeftEvent and AfterNodeLeftEvent of the first node. Similarly, all the
NodeTriggered and NodeLeft events that are a direct result of starting a process occur in between
the beforeProcessStarted and afterProcessStarted events. This feature enables you to derive
cause relationships between events more easily.
In general, to be notified when a particular event happens, consider only the before events, as they
occur immediately before the event actually occurs. If you are considering only the after events, it
may appear that the events arise in the wrong order. As the after events are executed in the same
order as any items in a stack, these events are triggered only after all the events executed as a result
of this event have already triggered. Use the after events to ensure that any process-related action
has ended. For example, use the after event to be notified when starting of a particular process
instance has ended.
Not all nodes always generate the NodeTriggered or NodeLeft events; depending on the type of a
node, some nodes might only generate the NodeLeft events, or the NodeTriggered events.
Catching intermediate events is similar to generating the NodeLeft events, as they are not triggered
by another node, but activated from outside. Similarly, throwing intermediate events is similar to
generating the NodeTriggered events, as they have no outgoing connection.
20.1.3.2.2. Rule Event Listeners
The RuleRuntimeEventManager interface enables you to add and remove listeners to listen to the
events for the working memory and the agenda.
The following code snippet shows how to declare a simple agenda listener and attach the listener to a
session. The code prints the events after they fire.
Example 20.1. Adding AgendaEventListener
package org.kie.api.event.process;
public interface ProcessEventListener {
void beforeProcessStarted(ProcessStartedEvent event);
void afterProcessStarted(ProcessStartedEvent event);
void beforeProcessCompleted(ProcessCompletedEvent event);
void afterProcessCompleted(ProcessCompletedEvent event);
void beforeNodeTriggered(ProcessNodeTriggeredEvent event);
void afterNodeTriggered(ProcessNodeTriggeredEvent event);
void beforeNodeLeft(ProcessNodeLeftEvent event);
void afterNodeLeft(ProcessNodeLeftEvent event);
void beforeVariableChanged(ProcessVariableChangedEvent event);
void afterVariableChanged(ProcessVariableChangedEvent event);
}
CHAPTER 20. JAVA APIS
399

Red Hat JBoss BRMS also provides the DebugRuleRuntimeEventListener and
DebugAgendaEventListener classes which implement each method of the
RuleRuntimeEventListener interface with a debug print statement. To print all the working
memory events, add a listener as shown below:
Example 20.2. Adding DebugRuleRuntimeEventListener
Each event implements the KieRuntimeEvent interface which can be used to retrieve
KnowlegeRuntime, from which the event originated.
The supported events are as follows:
MatchCreatedEvent
MatchCancelledEvent
BeforeMatchFiredEvent
AfterMatchFiredEvent
AgendaGroupPushedEvent
AgendaGroupPoppedEvent
ObjectInsertEvent
ObjectDeletedEvent
ObjectUpdatedEvent
ProcessCompletedEvent
ProcessNodeLeftEvent
ProcessNodeTriggeredEvent
ProcessStartEvent
import org.kie.api.runtime.process.EventListener;
ksession.addEventListener(new DefaultAgendaEventListener() {
public void afterMatchFired(AfterMatchFiredEvent event) {
super.afterMatchFired(event);
System.out.println(event);
}
});
ksession.addEventListener(new DebugRuleRuntimeEventListener());
Red Hat JBoss BPM Suite 6.4 Development Guide
400

20.1.3.3. Loggers
Red Hat JBoss BPM Suite provides a listener for creating an audit log to the console or a file on the file
system. You can use these logs for debugging purposes as it contains all the events occurring at
runtime. Red Hat JBoss BPM Suite provides the following logger implementations:
Console logger
This logger prints all the events to the console. The KieServices object provides a
KieRuntimeLogger logger that you can add to your session. When you create a console logger,
pass the knowledge session as an argument.
File logger
This logger writes all events to a file using an XML representation. You can use this log file in your
IDE to generate a tree-based visualization of the events that occurs during execution. For the file
logger, you need to provide a name.
Threaded file logger
As a file logger writes the events to disk only when closing the logger or when the number of events
in the logger reaches a predefined level. You cannot use it when debugging processes at runtime. A
threaded file logger writes the events to a file after a specified time interval, making it possible to
use the logger to visualize the progress in real-time, while debugging processes. For the threaded
file logger, you need to provide the interval (in milliseconds) after which the events must be saved.
You must always close the logger at the end of your application.
See an example of using FileLogger logger:
Example 20.3. FileLogger
KieRuntimeLogger uses the comprehensive event system in Red Hat JBoss BRMS to create an audit
log that can be used to log the execution of an application for later inspection, using tools such as the
Red Hat JBoss Developer Studio audit viewer.
20.1.3.4. Correlation Keys
When working with processes, you may require to assign a given process instance a business identifier
for later reference without knowing the generated process instance ID. To provide such capabilities,
Red Hat JBoss BPM Suite enables you to use the CorrelationKey interface that is composed of
CorrelationProperties. CorrelationKey can have a single property describing it. Alternatively,
CorrelationKey can be represented as multi-valued property set. Note that CorrelationKey is a
unique identifier for an active process instance, and is not passed on to the subprocesses.
import org.kie.api.KieServices;
import org.kie.api.logger.KieRuntimeLogger;
...
KieRuntimeLogger logger = KieServices.Factory
.get().getLoggers().newFileLogger(ksession, "test");
// Add invocations to the process engine here,
// for example ksession.startProcess(processId);
...
logger.close();
CHAPTER 20. JAVA APIS
401

Correlation is usually used with long running processes and thus require persistence to be enabled in
order to permanently store correlation information. Correlation capabilities are provided as part of the
CorrelationAwareProcessRuntime interface.
The CorrelationAwareProcessRuntime interface exposes following methods:
package org.kie.internal.process;
interface CorrelationAwareProcessRuntime {
/**
* Start a new process instance. The process (definition) that should
* be used is referenced by the given process id. Parameters can be
passed
* to the process instance (as name-value pairs), and these will be set
* as variables of the process instance.
*
* @param processId the id of the process that should be started
* @param correlationKey custom correlation key that can be used to
identify process instance
* @param parameters the process variables that should be set
* when starting the process instance
* @return the ProcessInstance that represents the instance of the process
that was started
*/
ProcessInstance startProcess(String processId, CorrelationKey
correlationKey, Map<String, Object> parameters);
/**
* Creates a new process instance (but does not yet start it). The
process
* (definition) that should be used is referenced by the given process id.
* Parameters can be passed to the process instance (as name-value pairs),
* and these will be set as variables of the process instance. You should
only
* use this method if you need a reference to the process instance before
actually
* starting it. Otherwise, use startProcess.
*
* @param processId the id of the process that should be started
* @param correlationKey custom correlation key that can be used to
identify process instance
* @param parameters the process variables that should be set
* when creating the process instance
* @return the ProcessInstance that represents the instance of the process
* that was created (but not yet started)
*/
ProcessInstance createProcessInstance(String processId, CorrelationKey
correlationKey, Map<String, Object> parameters);
/**
* Returns the process instance with the given correlationKey.
* Note that only active process instances will be returned.
* If a process instance has been completed already, this method will
Red Hat JBoss BPM Suite 6.4 Development Guide
402

You can create and use a correlation key with single or multiple properties. In case of correlation keys
with multiple properties, it is not necessary that you know all parts of the correlation key in order to
search for a process instance. Red Hat JBoss BPM Suite enables you to set a part of the correlation key
properties and get a list of entities that match the properties. That is, you can search for process
instances even with partial correlation keys.
For example, consider a scenario when you have a unique identifier customerId per customer. Each
customer can have many applications (process instances) running simultaneously. To retrieve a list of
all the currently running applications and choose to continue any one of them, use a correlation key
with multiple properties (such as customerId and applicationId) and use only customerId to
retrieve the entire list.
Red Hat JBoss BPM Suite runtime provides the operations to find single process instance by complete
correlation key and many process instances by partial correlation key. The following methods of
RuntimeDataService can be used (see Section 20.3.4, “Runtime Data Service”):
return null.
*
* @param correlationKey the custom correlation key assigned
* when process instance was created
* @return the process instance with the given id or null if it cannot be
found
*/
ProcessInstance getProcessInstance(CorrelationKey correlationKey);
}
/**
* Returns active process instance description found for given correlation
key
* if found otherwise null. At the same time it will
* fetch all active tasks (in status: Ready, Reserved, InProgress) to
provide
* information what user task is keeping instance and who owns them
* (if were already claimed).
*
* @param correlationKey correlation key assigned to process instance
* @return Process instance information, in the form of
* a {@link ProcessInstanceDesc} instance.
*/
ProcessInstanceDesc getProcessInstanceByCorrelationKey(CorrelationKey
correlationKey);
/**
* Returns process instances descriptions (regardless of their states)
* found for given correlation key if found otherwise empty list.
* This query uses 'like' to match correlation key so it allows to pass
only partial keys,
* though matching is done based on 'starts with'.
*
* @param correlationKey correlation key assigned to process instance
* @return A list of {@link ProcessInstanceDesc} instances representing
the process
* instances that match the given correlation key
CHAPTER 20. JAVA APIS
403

20.1.3.5. Threads
Multi-threading is divided into technical and logical multi-threading.
Technical multi-threading
Occurs when multiple threads or processes are started on a computer.
Logical multi-threading
Occurs in a BPM process, for example after a process reaches a parallel gateway. The original
process then splits into two processes that are executed in parallel.
The Red Hat JBoss BPM Suite engine supports logical multi-threading which is implemented using only
one technical thread. The logical implementation was chosen because multiple technical threads need
to communicate state information with each other, if they are working on the same process. While
multi-threading provides performance benefits, the extra logic used to ensure the different threads
work together well, means that this is not guaranteed. There is additional overhead of avoiding race
conditions and deadlocks.
The Red Hat JBoss BPM Suite engine executes actions serially. For example, if a process encounters a
parallel gateway, it sequentially triggers each of the outgoing branches, one after the other. This is
possible since execution is usually instantaneous. As a result, you may not even notice this behaivor.
Similarly, when the engine encounters a script task in a process, it synchronously executes that script
and waits for it to complete before continuing execution.
For example, calling a Thread.sleep(…) method as a part of a script does not make the engine
continue execution elsewhere, but blocks the engine thread during that period. The same principle
applies to service tasks.
When a service task is reached in a process, the engine invokes the handler of the service
synchronously. The engine waits for the completeWorkItem(…) method to return before
continuing execution. It is important that your service handler executes your service asynchronously if
its execution is not instantaneous. For example, a service task that invokes an external service. Since
the delay in invoking the service remotely and waiting for the results can take too long, invoking this
service asynchronously is advised. Asynchronous call invokes the service and notifies the engine later
when the results are available. After invoking the service, the process engine continues execution of
the process.
Human tasks are a typical example of a service that needs to be invoked asynchronously, as the engine
does not have to wait until a human actor responds to the request. The human task handler only
creates a new task when the human task node is triggered. The engine then is able to continue the
execution of the process (if necessary) and the handler notifies the engine asynchronously when the
user completes the task.
20.1.3.6. Globals
Globals are named objects that are visible to the engine differently from facts; changes in a global do
not trigger reevaluation of rules. Globals are useful for providing static information, as an object
offering services that are used in the RHS of a rule, or as a means to return objects from the rule
engine. When you use a global on the LHS of a rule, make sure it is immutable, or, at least, do not
expect changes to have any effect on the behavior of your rules.
*/
Collection<ProcessInstanceDesc> getProcessInstancesByCorrelationKey
(CorrelationKey correlationKey);
Red Hat JBoss BPM Suite 6.4 Development Guide
404

A global must be declared as a Java object in a rules file:
With the Knowledge Base now aware of the global identifier and its type, it is now possible to call the
ksession.setGlobal() method with the global’s name and an object, for any session, to associate
the object with the global. Failure to declare the global type and identifier in DRL code will result in an
exception being thrown from this call.
Set any global before it is used in the evaluation of a rule. Failure to do so results in a
NullPointerException exception.
You can also initialize global variables while instantiating a process:
1. Define the variables as a Map of String and Object values.
2. Provide the map as a parameter to the startProcess() method.
To access your global variable, use the getVariable() method:
20.1.4. KIE File System
You can define the a KIE base and a KIE session that belong to a KIE module programmatically instead
of using definitions in the kmodule.xml file. The API also enables you to add the file that contains the
KIE artifacts instead of automatically reading the files from the resources folder of your project. To add
KIE artifacts manually, create a KieFileSystem object, which is a sort of virtual file system, and add
all the resources contained in your project to it.
To use the KIE file system:
1. Create a KieModuleModel instance from KieServices.
2. Configure your KieModuleModel instance with the desired KIE base and KIE session.
3. Convert your KieModuleModel instance into XML and add the XML to KieFileSystem.
This process is shown by the following example:
Example 20.4. Creating kmodule.xml Programmatically and Adding It to KieFileSystem
global java.util.List list
List list = new ArrayList();
ksession.setGlobal("list", list);
Map<String, Object> params = new HashMap<String, Object>();
params.put("VARIABLE_NAME", "variable value");
ksession.startProcess("my.process.id", params);
processInstance.getContextInstance().getVariable("globalStatus");
import org.kie.api.KieServices;
import org.kie.api.builder.model.KieModuleModel;
import org.kie.api.builder.model.KieBaseModel;
import org.kie.api.builder.model.KieSessionModel;
CHAPTER 20. JAVA APIS
405

Add remaining KIE artifacts that you use in your project to your KieFileSystem instance. The
artifacts must be in a Maven project file structure.
Example 20.5. Adding Kie Artifacts to KieFileSystem
The example above shows that it is possible to add the KIE artifacts both as a String variable and as
Resource instance. The Resource instance can be created by the KieResources factory, also
provided by the KieServices instance. The KieResources class provides factory methods to
convert an InputStream, URL, and File objects, or a String representing a path of your file system to
a Resource instance that can be managed by the KieFileSystem.
The type of Resource can be inferred from the extension of the name used to add it to the
KieFileSystem instance. However, it is also possible not to follow the KIE conventions about file
extensions and explicitly assign a ResourceType property to a Resource object as shown below:
Example 20.6. Creating and Adding Resource with Explicit Type
import org.kie.api.builder.KieFileSystem;
KieServices kieServices = KieServices.Factory.get();
KieModuleModel kieModuleModel = kieServices.newKieModuleModel();
KieBaseModel kieBaseModel1 = kieModuleModel.newKieBaseModel("KBase1")
.setDefault(true)
.setEqualsBehavior(EqualityBehaviorOption.EQUALITY)
.setEventProcessingMode(EventProcessingOption.STREAM);
KieSessionModel ksessionModel1 =
kieBaseModel1.newKieSessionModel("KSession1")
.setDefault(true)
.setType(KieSessionModel.KieSessionType.STATEFUL)
.setClockType(ClockTypeOption.get("realtime"));
KieFileSystem kfs = kieServices.newKieFileSystem();
kfs.writeKModuleXML(kieModuleModel.toXML());
import org.kie.api.builder.KieFileSystem;
KieFileSystem kfs = ...
kfs.write("src/main/resources/KBase1/ruleSet1.drl",
stringContainingAValidDRL)
.write("src/main/resources/dtable.xls",
kieServices.getResources().newInputStreamResource(dtableFileStream));
import org.kie.api.builder.KieFileSystem;
KieFileSystem kfs = ...
kfs.write("src/main/resources/myDrl.txt",
kieServices.getResources().newInputStreamResource(drlStream)
.setResourceType(ResourceType.DRL));
Red Hat JBoss BPM Suite 6.4 Development Guide
406

Add all the resources to your KieFileSystem instance and build it by passing the KieFileSystem
instance to KieBuilder.
When you build KieFileSystem, the resulting KieModule is automatically added to the
KieRepository singleton. KieRepository is a singleton acting as a repository for all the available
KieModule instances.
20.1.5. KIE Module
Red Hat JBoss BRMS and Red Hat JBoss BPM Suite use Maven and align with Maven practices. A KIE
project or a KIE module is a Maven project or a module with an additional metadata file META-
INF/kmodule.xml. This file is a descriptor that selects resources to knowledge bases and configures
sessions. There is also alternative XML support through Spring and OSGi BluePrints.
While Maven can build and package KIE resources, it does not provide validation at build time by
default. A Maven plug-in, kie-maven-plugin, is recommended to get build time validation. The plug-
in also generates many classes, making the runtime loading faster. See Section 20.1.7, “KIE Maven
Plug-in” for more information about the kie-maven-plugin plug-in.
KIE uses default values to minimize the amount of required configuration; an empty kmodule.xml file
is the simplest configuration. The kmodule.xml file is required, even if it is empty, as it is used for
discovery of the JAR and its contents.
Maven can use the following commands:
mvn install to deploy a KIE module to the local machine, where all other applications on the
local machine use it.
mvn deploy to push the KIE module to a remote Maven repository. Building the application
will pull in the KIE module and populate the local Maven repository in the process.
JAR files and libraries can be deployed in one of two ways:
1. Added to the class path, similar to a standard JAR in a Maven dependency listing
2. Dynamically loaded at runtime.
KIE scans the class path to find all the JAR files with a kmodule.xml file in it. Each found JAR is
represented by the KieModule interface. The terms class path KIE module and dynamic KIE module are
used to refer to the two loading approaches. While dynamic modules support side by side versioning,
class path modules do not. Once a module is on the class path, no other version may be loaded
dynamically.
The kmodule.xml file enables you to define and configure one or more KIE bases. Additionally, you
can create one or more KIE sessions from each KIE base, as shown in the following example. For more
information about KieBase attributes, see Section 20.1.2, “KIE Base”. For more information about
KieSession attributes, see Section 20.1.3, “KIE Session”.
Example 20.7. Sample kmodule.xml File
<kmodule xmlns:xsi="http://www.w3.org/2001/XMLSchema-instance"
xmlns="http://www.drools.org/xsd/kmodule">
<kbase name="KBase1" default="true" eventProcessingMode="cloud"
equalsBehavior="equality" declarativeAgenda="enabled"
CHAPTER 20. JAVA APIS
407

The example above defines two KIE bases. It is possible to instantiate a different number of KIE
sessions from each KIE base. In this example, two KIE sessions are instantiated from the KBase1 KIE
base, while only one KIE session from the second KIE base.
You can specify properties in the <configuration> element of the kmodule.xml file:
See the list of supported properties:
drools.dialect.default
Sets the default Drools dialect. Possible values are java and mvel.
drools.accumulate.function.FUNCTION
Links a class that implements an accumulate function to a specified function name, which allows to
add custom accumulate functions into the engine. For example:
drools.evaluator.EVALUATION
packages="org.domain.pkg1">
<ksession name="KSession1_1" type="stateful" default="true" />
<ksession name="KSession1_2" type="stateless" default="false"
beliefSystem="jtms" />
</kbase>
<kbase name="KBase2" default="false" eventProcessingMode="stream"
equalsBehavior="equality" declarativeAgenda="enabled"
packages="org.domain.pkg2, org.domain.pkg3" includes="KBase1">
<ksession name="KSession2_1" type="stateful" default="false"
clockType="realtime">
<fileLogger file="debugInfo" threaded="true" interval="10" />
<workItemHandlers>
<workItemHandler name="name" type="new
org.domain.WorkItemHandler()" />
</workItemHandlers>
<listeners>
<ruleRuntimeEventListener type="org.domain.RuleRuntimeListener"
/>
<agendaEventListener type="org.domain.FirstAgendaListener" />
<agendaEventListener type="org.domain.SecondAgendaListener" />
<processEventListener type="org.domain.ProcessListener" />
</listeners>
</ksession>
</kbase>
</kmodule>
<kmodule>
...
<configuration>
<property key="drools.dialect.default" value="java"/>
...
</configuration>
...
</kmodule>
<property key="drools.accumulate.function.hyperMax"
value="org.drools.custom.HyperMaxAccumulate"/>
Red Hat JBoss BPM Suite 6.4 Development Guide
408

Links a class that implements an evaluator definition to a specified evaluator name, which allows to
add custom evaluators into the engine. Evaluator is similar to a custom operator. For example:
drools.dump.dir
Sets a path to the Drools dump/log directory.
drools.defaultPackageName
Sets the default package.
drools.parser.processStringEscapes
Sets the String escape function. Possible values are true and false. If set to false, the \n
character will not be interpreted as the newline character. The default value is true.
drools.kbuilder.severity.SEVERITY
Sets the severity of problems in a knowledge definition. Possible severities are duplicateRule,
duplicateProcess, and duplicateFunction. Possible values are for example ERROR and
WARNING. The default value is INFO.
When you build a KIE base, it uses this setting for reporting found problems. For example, if there
are two function definitions in a DRL file with the same name and the property is set to the
following, then building KIE base throws an error.
drools.propertySpecific
Sets the property reactivity of the engine. Possible values are DISABLED, ALLOWED, and ALWAYS.
drools.lang.level
Sets the DRL language level. Possible values are DRL5, DRL6, and DRL6_STRICT. The default value
is DRL6_STRICT.
For more information about the kmodule.xml file, download the Red Hat JBoss BPM Suite 6.4.0
Source Distribution ZIP file from the Red Hat Customer Portal and see the kmodule.xsd XML
schema located at FILE_HOME/jboss-bpmsuite-6.4.0.GA-sources/kie-api-parent-
6.5.0.Final-redhat-2/kie-api/src/main/resources/org/kie/api/.
Since default values have been provided for all configuration aspects, the simplest kmodule.xml file
can contain just an empty kmodule tag, such as:
Example 20.8. Empty kmodule.xml File
In this way the KIE module will contain a single default KIE base. All KIE assets stored in the resources
directory, or any directory in it, will be compiled and added to the default KIE base. To build the
artifacts, it is sufficient to create a KIE container for them.
20.1.6. KIE Container
<property key="drools.evaluator.soundslike"
value="org.drools.core.base.evaluators.SoundslikeEvaluatorsDefinition"/>
<property key="drools.kbuilder.severity.duplicateFunction"
value="ERROR"/>
<?xml version="1.0" encoding="UTF-8"?>
<kmodule xmlns="http://www.drools.org/xsd/kmodule"/>
CHAPTER 20. JAVA APIS
409

The following example shows how to build a KieContainer object that reads resources built from the
class path:
Example 20.9. Creating KieContainer From Classpath
After defining named KIE bases and sessions in the kmodule.xml file, you can retrieve KieBase and
KieSession objects from KieContainer using their names. For example:
Example 20.10. Retrieving KieBases and KieSessions from KieContainer
Because KSession2_1 is stateful and KSession2_2 is stateless, the example uses different methods
to create the two objects. Use method corresponding to the session type when creating a KIE session.
Otherwise, KieContainer will throw a RuntimeException exception. Additionally, because
kmodule.xml has default KieBase and KieSession definitions, you can instantiate them from
KieContainer without invoking their name:
Example 20.11. Retrieving Default KieBases and KieSessions from KieContainer
Because a KIE project is also a Maven project, the groupId, artifactId and version values
declared in the pom.xml file are used to generate a ReleaseId object that uniquely identifies your
import org.kie.api.KieServices;
import org.kie.api.runtime.KieContainer;
KieServices kieServices = KieServices.Factory.get();
KieContainer kContainer = kieServices.getKieClasspathContainer();
import org.kie.api.KieServices;
import org.kie.api.runtime.KieContainer;
import org.kie.api.KieBase;
import org.kie.api.runtime.KieSession;
import org.kie.api.runtime.StatelessKieSession;
KieServices kieServices = KieServices.Factory.get();
KieContainer kContainer = kieServices.getKieClasspathContainer();
KieBase kBase1 = kContainer.getKieBase("KBase1");
KieSession kieSession1 = kContainer.newKieSession("KSession2_1");
StatelessKieSession kieSession2 =
kContainer.newStatelessKieSession("KSession2_2");
import org.kie.api.runtime.KieContainer;
import org.kie.api.KieBase;
import org.kie.api.runtime.KieSession;
KieContainer kContainer = ...
KieBase kBase1 = kContainer.getKieBase(); // returns KBase1
KieSession kieSession1 = kContainer.newKieSession(); // returns
KSession2_1
Red Hat JBoss BPM Suite 6.4 Development Guide
410

project inside your application. You can create a new KieContainer from the project by passing its
ReleaseId to the KieServices.
Example 20.12. Creating KieContainer of Existing Project by ReleaseId
Use the KieServices interface to access KIE building and runtime facilities.
The example shows how to compile all the Java sources and the KIE resources and deploy them into
your KIE container, which makes its content available for use at runtime.
20.1.6.1. KIE Base Configuration
Sometimes, for instance in an OSGi environment, the KieBase object needs to resolve types that are
not in the default class loader. To do so, create a KieBaseConfiguration instance with an additional
class loader and pass it to KieContainer when creating a new KieBase object. For example:
Example 20.13. Creating a New KieBase with Custom Class Loader
The KieBase object can create, and optionally keep references to, KieSession objects. When you
modify KieBase, the modifications are applied against the data in the sessions. This reference is a
weak reference and it is also optional, which is controlled by a boolean flag.
NOTE
If you are using Oracle WebLogic Server, note how it finds and loads application class
files at runtime. When using a non-exploded WAR deployment, Oracle WebLogic Server
packs the contents of WEB-INF/classes into WEB-INF/lib/_wl_cls_gen.jar.
Consequently, when you use KIE-Spring to create KieBase and KieSession from
resources stored in WEB-INF/classes, KIE-Spring fails to locate these resources.
For this reason, the recommended deployment method on Oracle WebLogic Server is to
use the exploded archives contained within the product ZIP file.
import org.kie.api.KieServices;
import org.kie.api.builder.ReleaseId;
import org.kie.api.runtime.KieContainer;
KieServices kieServices = KieServices.Factory.get();
ReleaseId releaseId = kieServices.newReleaseId("org.acme", "myartifact",
"1.0");
KieContainer kieContainer = kieServices.newKieContainer( releaseId );
import org.kie.api.KieServices;
import org.kie.api.KieServices.Factory;
import org.kie.api.KieBaseConfiguration;
import org.kie.api.KieBase;
import org.kie.api.runtime.KieContainer;
KieServices kieServices = KieServices.Factory.get();
KieBaseConfiguration kbaseConf = kieServices
.newKieBaseConfiguration( null, MyType.class.getClassLoader());
KieBase kbase = kieContainer.newKieBase(kbaseConf);
CHAPTER 20. JAVA APIS
411

20.1.7. KIE Maven Plug-in
The KIE Maven Plug-in validates and pre-compiles artifact resources. It is recommended that the plug-
in is used at all times. To use the plug-in, add it to the build section of your Maven pom.xml file:
Example 20.14. Adding KIE Plug-in to Maven pom.xml
For the supported Maven artifact version, see Supported Component Versions of the Red Hat JBoss
BPM Suite Installation Guide.
NOTE
The kie-maven-plugin artifact requires Maven version 3.1.1 or above due to the
migration of sonatype-aether to eclipse-aether. Aether implementation on
Sonatype is no longer maintained and supported. As the eclipse-aether requires Maven
version 3.1.1 or above, the kie-maven-plugin requires it too.
Building a KIE module without the Maven plugin copies all the resources into the resulting JAR file.
When the JAR file is loaded at runtime, all the resources are built. In case of compilation issues, it
returns a null KieContainer. It also pushes the compilation overhead to the runtime. To prevent
these issues, it is recommended that you use the Maven plugin.
NOTE
For compiling decision tables and processes, add their dependencies to project
dependencies (as compile scope) or as plugin dependencies. For decision tables the
dependency is org.drools:drools-decisiontables and for processes
org.jbpm:jbpm-bpmn2.
20.1.8. KIE Repository
When you build the content of KieFileSystem, the resulting KieModule is automatically added to
KieRepository. KieRepository is a singleton acting as a repository for all the available KIE
modules.
After this, you can create a new KieContainer for the KieModule using its ReleaseId identifier.
However, because KieFileSystem does not contain pom.xml file (it is possible to add pom.xml
using the KieFileSystem.writePomXML method), KIE cannot determine the ReleaseId of the
KieModule. Consequently, it assigns a default ReleaseId to the module. The default ReleaseId can
be obtained from the KieRepository and used to identify the KieModule inside the
KieRepository itself.
<build>
<plugins>
<plugin>
<groupId>org.kie</groupId>
<artifactId>kie-maven-plugin</artifactId>
<version>${project.version}</version>
<extensions>true</extensions>
</plugin>
</plugins>
</build>
Red Hat JBoss BPM Suite 6.4 Development Guide
412

The following example shows this process.
Example 20.15. Building Content of KieFileSystem and Creating KieContainer
At this point, you can get KIE bases and create new KIE sessions from this KieContainer in the same
way as in the case of a KieContainer created directly from the class path.
It is a best practice to check the compilation results. The KieBuilder reports compilation results of
three different severities:
ERROR
WARNING
INFO
An ERROR indicates that the compilation of the project failed, no KieModule is produced, and nothing
is added to the KieRepository singleton. WARNING and INFO results can be ignored, but are
available for inspection.
Example 20.16. Checking that Compilation Did Not Produce Any Error
20.1.9. KIE Scanner
The KIE Scanner continuously monitors your Maven repository to check for a new release of your KIE
project. A new release is deployed in the KieContainer wrapping that project. The use of the
KieScanner requires kie-ci.jar to be on the class path.
A KieScanner can be registered on a KieContainer as in the following example.
Example 20.17. Registering and Starting KieScanner on KieContainer
import org.kie.api.KieServices;
import org.kie.api.KieServices.Factory;
import org.kie.api.builder.KieFileSystem;
import org.kie.api.builder.KieBuilder;
import org.kie.api.runtime.KieContainer;
KieServices kieServices = KieServices.Factory.get();
KieFileSystem kfs = ...
kieServices.newKieBuilder( kfs ).buildAll();
KieContainer kieContainer = kieServices
.newKieContainer(kieServices.getRepository().getDefaultReleaseId());
import org.kie.api.builder.KieBuilder;
import org.kie.api.KieServices;
KieBuilder kieBuilder = kieServices.newKieBuilder( kfs ).buildAll();
assertEquals(0,
kieBuilder.getResults().getMessages(Message.Level.ERROR).size());
CHAPTER 20. JAVA APIS
413

In this example the KieScanner is configured to run with a fixed time interval, but it is also possible to
run it on demand by invoking the scanNow() method on it. If the KieScanner finds in the Maven
repository an updated version of the KIE project used by KieContainer for which it is configured, the
KieScanner automatically downloads the new version and triggers an incremental build of the new
project. From this moment all the new KieBase and KieSession objects created from the
KieContainer will use the new project version.
Since KieScanner relies on Maven, Maven should be configured with the correct updatePolicy of
always as shown in the following example:
20.1.10. Command Executor
The CommandExecutor interface enables commands to be executed on both stateful and stateless
KIE sessions. The stateless KIE session executes fireAllRules() at the end before disposing the
session.
import org.kie.api.KieServices;
import org.kie.api.builder.ReleaseId;
import org.kie.api.runtime.KieContainer;
import org.kie.api.builder.KieScanner;
...
KieServices kieServices = KieServices.Factory.get();
ReleaseId releaseId = kieServices
.newReleaseId("org.acme", "myartifact", "1.0-SNAPSHOT");
KieContainer kContainer = kieServices.newKieContainer(releaseId);
KieScanner kScanner = kieServices.newKieScanner(kContainer);
// Start the KieScanner polling the Maven repository every 10 seconds:
kScanner.start(10000L);
<profile>
<id>guvnor-m2-repo</id>
<repositories>
<repository>
<id>guvnor-m2-repo</id>
<name>BRMS Repository</name>
<url>http://10.10.10.10:8080/business-central/maven2/</url>
<layout>default</layout>
<releases>
<enabled>true</enabled>
<updatePolicy>always</updatePolicy>
</releases>
<snapshots>
<enabled>true</enabled>
<updatePolicy>always</updatePolicy>
</snapshots>
</repository>
</repositories>
</profile>
Red Hat JBoss BPM Suite 6.4 Development Guide
414

SetGlobalCommand and GetGlobalCommand are two commands relevant to Red Hat JBoss BRMS.
SetGlobalCommand calls setGlobal method on a KIE session.
The optional Boolean indicates whether the command should return the value of the global as a part of
the ExecutionResults. If true it uses the same name as the global name. A String can be used
instead of the Boolean, if an alternative name is desired.
Example 20.18. Set Global Command
Example 20.19. Get Global Command
All the above examples execute single commands. The BatchExecution represents a composite
command, created from a list of commands. The execution engine will iterate over the list and execute
each command in turn. This means you can insert objects, start a process, call fireAllRules, and
execute a query in a single execute(…) call.
The StatelessKieSession session will execute fireAllRules() automatically at the end. The
FireAllRules command is allowed even for the stateless session, because using it disables the
automatic execution at the end. It is similar to manually overriding the function.
Any command in the batch that has an out identifier set will add its results to the returned
ExecutionResults instance.
Example 20.20. BatchExecution Command
import org.kie.api.runtime.StatelessKieSession;
import org.kie.api.runtime.ExecutionResults;
StatelessKieSession ksession = kbase.newStatelessKieSession();
ExecutionResults results = ksession.execute
(CommandFactory.newSetGlobal("stilton", new Cheese("stilton"), true));
Cheese stilton = results.getValue("stilton");
import org.kie.api.runtime.StatelessKieSession;
import org.kie.api.runtime.ExecutionResults;
StatelessKieSession ksession = kbase.newStatelessKieSession();
ExecutionResults results =
ksession.execute(CommandFactory.getGlobal("stilton"));
Cheese stilton = results.getValue("stilton");
import org.kie.api.runtime.StatelessKieSession;
import org.kie.api.runtime.ExecutionResults;
StatelessKieSession ksession = kbase.newStatelessKieSession();
List cmds = new ArrayList();
cmds.add(CommandFactory.newInsertObject(new Cheese("stilton", 1),
"stilton"));
cmds.add(CommandFactory.newStartProcess("process cheeses"));
CHAPTER 20. JAVA APIS
415

In the example above, multiple commands are executed, two of which populate the
ExecutionResults. The query command uses the same identifier as the query name by default, but
you can map it to a different identifier.
All commands support XML (using XStream or JAXB marshallers) and JSON marshalling. For more
information, see Section 20.1.10.1, “Marshalling”.
20.1.10.1. Marshalling
XML marshalling and unmarshalling of the JBoss BRMS Commands requires the use of special classes.
This section describes these classes.
20.1.10.1.1. XStream
To use the XStream commands marshaller, you need to use the DroolsHelperProvider to obtain
an XStream instance. It is required because it has the commands converters registered. Also ensure
that the drools-compiler library is present on the classpath.
The fully-qualified class name of the BatchExecutionHelper class is
org.kie.internal.runtime.helper.BatchExecutionHelper.
JSON
JSON API to marshalling/unmarshalling is similar to XStream API:
JAXB
There are two options for using JAXB. You can define your model in an XSD file or have a POJO model.
In both cases you have to declare your model inside JAXBContext. In order to do this, you need to use
Drools Helper classes. Once you have the JAXBContext, you need to create the
Unmarshaller/Marshaller as needed.
XSD File
With your model defined in a XSD file, you need to have a KBase that has your XSD model added as a
resource.
To do this, add the XSD file as a XSD ResourceType into the KBase. Finally you can create the
JAXBContext using the KBase (created with the KnowledgeBuilder). Ensure that the drools-
compiler and jaxb-xjc libraries are present on the classpath.
cmds.add(CommandFactory.newQuery("cheeses"));
ExecutionResults results =
ksession.execute(CommandFactory.newBatchExecution(cmds));
Cheese stilton = (Cheese) results.getValue("stilton");
QueryResults qresults = (QueryResults) results.getValue("cheeses");
BatchExecutionHelper.newXStreamMarshaller().toXML(command);
BatchExecutionHelper.newXStreamMarshaller().fromXML(xml);
BatchExecutionHelper.newJSonMarshaller().toXML(command);
BatchExecutionHelper.newJSonMarshaller().fromXML(xml);
Red Hat JBoss BPM Suite 6.4 Development Guide
416

Using POJO Model
Use DroolsJaxbHelperProviderImpl to create the JAXBContext.
DroolsJaxbHelperProviderImpl.createDroolsJaxbContext() has two parameters:
classNames
A list with the canonical name of the classes that you want to use in the marshalling/unmarshalling
process.
properties
JAXB custom properties.
Ensure that the drools-compiler and jaxb-xjc libraries are present on the classpath. The fully-
qualified class name of the DroolsJaxbHelperProviderImpl class is
org.drools.compiler.runtime.pipeline.impl.DroolsJaxbHelperProviderImpl.
20.1.10.2. Supported Commands
Red Hat JBoss BRMS supports the following list of commands:
BatchExecutionCommand
InsertObjectCommand
RetractCommand
ModifyCommand
GetObjectCommand
import org.kie.api.conf.Option;
import org.kie.api.KieBase;
Options xjcOpts = new Options();
xjcOpts.setSchemaLanguage(Language.XMLSCHEMA);
JaxbConfiguration jaxbConfiguration =
KnowledgeBuilderFactory.newJaxbConfiguration( xjcOpts, "xsd");
kbuilder.add
(ResourceFactory.newClassPathResource
("person.xsd", getClass()), ResourceType.XSD, jaxbConfiguration);
KieBase kbase = kbuilder.newKnowledgeBase();
List<String> classesName = new ArrayList<String>();
classesName.add("org.drools.compiler.test.Person");
JAXBContext jaxbContext = KnowledgeBuilderHelper
.newJAXBContext(classesName.toArray(new String[classesName.size()]),
kbase);
List<String> classNames = new ArrayList<String>();
classNames.add("org.drools.compiler.test.Person");
JAXBContext jaxbContext = DroolsJaxbHelperProviderImpl
.createDroolsJaxbContext(classNames, null);
Marshaller marshaller = jaxbContext.createMarshaller();
CHAPTER 20. JAVA APIS
417

InsertElementsCommand
FireAllRulesCommand
StartProcessCommand
SignalEventCommand
CompleteWorkItemCommand
AbortWorkItemCommand
QueryCommand
SetGlobalCommand
GetGlobalCommand
GetObjectsCommand
NOTE
The code snippets provided in the examples for these commands use a POJO
org.drools.compiler.test.Person with the following fields:
name: String
age: Integer
20.1.10.2.1. BatchExecutionCommand
The BatchExecutionCommand command wraps multiple commands to be executed together. It has
the following attributes:
Table 20.1. BatchExecutionCommand Attributes
Name Description Required
lookup Sets the knowledge session ID on which the
commands are going to be executed.
true
commands List of commands to be executed. false
Creating BatchExecutionCommand
BatchExecutionCommand command = new BatchExecutionCommand();
command.setLookup("ksession1");
InsertObjectCommand insertObjectCommand = new InsertObjectCommand(new
Person("john", 25));
FireAllRulesCommand fireAllRulesCommand = new FireAllRulesCommand();
command.getCommands().add(insertObjectCommand);
Red Hat JBoss BPM Suite 6.4 Development Guide
418

XML Output
XStream:
JSON:
JAXB:
20.1.10.2.2. InsertObjectCommand
The InsertObjectCommand command is used to insert an object in the knowledge session. It has the
following attributes:
Table 20.2. InsertObjectCommand Attributes
Name Description Required
object The object to be inserted. true
outIdentifier ID to identify the FactHandle created in the object
insertion and added to the execution results.
false
command.getCommands().add(fireAllRulesCommand);
ksession.execute(command);
<batch-execution lookup="ksession1">
<insert>
<org.drools.compiler.test.Person>
<name>john</name>
<age>25</age>
</org.drools.compiler.test.Person>
</insert>
<fire-all-rules/>
</batch-execution>
{"batch-execution":{"lookup":"ksession1","commands":[{"insert":{"object":
{"org.drools.compiler.test.Person":{"name":"john","age":25}}}},{"fire-all-
rules":""}]}}
<?xml version="1.0" encoding="UTF-8" standalone="yes"?>
<batch-execution lookup="ksession1">
<insert>
<object xsi:type="person" xmlns:xsi="http://www.w3.org/2001/XMLSchema-
instance">
<age>25</age>
<name>john</name>
</object>
</insert>
<fire-all-rules max="-1"/>
</batch-execution>
CHAPTER 20. JAVA APIS
419

returnObject Boolean to establish if the object must be returned
in the execution results. Default value is true.
false
entryPoint Entrypoint for the insertion. false
Name Description Required
Creating InsertObjectCommand
XML Output
XStream:
JSON:
JAXB:
Command insertObjectCommand =
CommandFactory.newInsert(new Person("john", 25), "john", false, null);
ksession.execute(insertObjectCommand);
<insert out-identifier="john" entry-point="my stream" return-
object="false">
<org.drools.compiler.test.Person>
<name>john</name>
<age>25</age>
</org.drools.compiler.test.Person>
</insert>
{
"insert": {
"entry-point": "my stream",
"object": {
"org.drools.compiler.test.Person": {
"age": 25,
"name": "john"
}
},
"out-identifier": "john",
"return-object": false
}
}
<?xml version="1.0" encoding="UTF-8" standalone="yes"?>
<insert out-identifier="john" entry-point="my stream" >
<object xsi:type="person" xmlns:xsi="http://www.w3.org/2001/XMLSchema-
instance">
<age>25</age>
<name>john</name>
</object>
</insert>
Red Hat JBoss BPM Suite 6.4 Development Guide
420

20.1.10.2.3. RetractCommand
The RetractCommand command is used to retract an object from the knowledge session. It has the
following attributes:
Table 20.3. RetractCommand Attributes
Name Description Required
handle The FactHandle associated to the object to be
retracted.
true
Creating RetractCommand
There are two ways to create RetractCommand. You can either create the Fact Handle from a string,
with the same output result as shown below:
Or set the Fact Handle that you received when the object was inserted, as shown below:
XML Output
XStream:
JSON:
JAXB:
20.1.10.2.4. ModifyCommand
The ModifyCommand command allows you to modify a previously inserted object in the knowledge
session. It has the following attributes:
Table 20.4. ModifyCommand Attributes
RetractCommand retractCommand = new RetractCommand();
retractCommand.setFactHandleFromString("123:234:345:456:567");
RetractCommand retractCommand = new RetractCommand(factHandle);
<retract fact-handle="0:234:345:456:567"/>
{
"retract": {
"fact-handle": "0:234:345:456:567"
}
}
<?xml version="1.0" encoding="UTF-8" standalone="yes"?>
<retract fact-handle="0:234:345:456:567"/>
CHAPTER 20. JAVA APIS
421

Name Description Required
handle The FactHandle associated to the object to be
retracted.
true
setters List of setters object’s modifications. true
Creating ModifyCommand
XML Output
XStream:
JSON:
JAXB:
20.1.10.2.5. GetObjectCommand
The GetObjectCommand command is used to get an object from a knowledge session. It has the
following attributes:
Table 20.5. GetObjectCommand Attributes
ModifyCommand modifyCommand = new ModifyCommand();
modifyCommand.setFactHandleFromString("123:234:345:456:567");
List<Setter> setters = new ArrayList<Setter>();
setters.add(new SetterImpl("age", "30"));
modifyCommand.setSetters(setters);
<modify fact-handle="0:234:345:456:567">
<set accessor="age" value="30"/>
</modify>
{
"modify": {
"fact-handle": "0:234:345:456:567",
"setters": {
"accessor": "age",
"value": 30
}
}
}
<?xml version="1.0" encoding="UTF-8" standalone="yes"?>
<modify fact-handle="0:234:345:456:567">
<set value="30" accessor="age"/>
</modify>
Red Hat JBoss BPM Suite 6.4 Development Guide
422

Name Description Required
factHandle The FactHandle associated to the object to be
retracted.
true
outIdentifier ID to identify the FactHandle created in the
object insertion and added to the execution results.
false
Creating GetObjectCommand
XML Output
XStream:
JSON:
JAXB:
20.1.10.2.6. InsertElementsCommand
The InsertElementsCommand command is used to insert a list of objects. It has the following
attributes:
Table 20.6. InsertElementsCommand Attributes
Name Description Required
objects The list of objects to be inserted on the knowledge
session.
true
outIdentifier ID to identify the FactHandle created in the
object insertion and added to the execution results.
false
GetObjectCommand getObjectCommand = new GetObjectCommand();
getObjectCommand.setFactHandleFromString("123:234:345:456:567");
getObjectCommand.setOutIdentifier("john");
<get-object fact-handle="0:234:345:456:567" out-identifier="john"/>
{
"get-object": {
"fact-handle": "0:234:345:456:567",
"out-identifier": "john"
}
}
<?xml version="1.0" encoding="UTF-8" standalone="yes"?>
<get-object out-identifier="john" fact-handle="0:234:345:456:567"/>
CHAPTER 20. JAVA APIS
423

returnObject Boolean to establish if the object must be returned
in the execution results. Default value: true.
false
entryPoint Entrypoint for the insertion. false
Name Description Required
Creating InsertElementsCommand
XML Output
XStream:
JSON:
List<Object> objects = new ArrayList<Object>();
objects.add(new Person("john", 25));
objects.add(new Person("sarah", 35));
Command insertElementsCommand = CommandFactory.newInsertElements(objects);
<insert-elements>
<org.drools.compiler.test.Person>
<name>john</name>
<age>25</age>
</org.drools.compiler.test.Person>
<org.drools.compiler.test.Person>
<name>sarah</name>
<age>35</age>
</org.drools.compiler.test.Person>
</insert-elements>
{
"insert-elements": {
"objects": [
{
"containedObject": {
"@class": "org.drools.compiler.test.Person",
"age": 25,
"name": "john"
}
},
{
"containedObject": {
"@class": "Person",
"age": 35,
"name": "sarah"
}
}
]
}
}
Red Hat JBoss BPM Suite 6.4 Development Guide
424

JAXB:
20.1.10.2.7. FireAllRulesCommand
The FireAllRulesCommand command is used to allow execution of the rules activations created. It
has the following attributes:
Table 20.7. FireAllRulesCommand Attributes
Name Description Required
max The maximum number of rules activations to be
executed. default is -1 and will not put any
restriction on execution.
false
outIdentifier Add the number of rules activations fired on the
execution results.
false
agendaFilter Allow the rules execution using an Agenda Filter. false
Creating FireAllRulesCommand
XML Output
XStream:
JSON:
<?xml version="1.0" encoding="UTF-8" standalone="yes"?>
<insert-elements return-objects="true">
<list>
<element xsi:type="person"
xmlns:xsi="http://www.w3.org/2001/XMLSchema-instance">
<age>25</age>
<name>john</name>
</element>
<element xsi:type="person"
xmlns:xsi="http://www.w3.org/2001/XMLSchema-instance">
<age>35</age>
<name>sarah</name>
</element>
<list>
</insert-elements>
FireAllRulesCommand fireAllRulesCommand = new FireAllRulesCommand();
fireAllRulesCommand.setMax(10);
fireAllRulesCommand.setOutIdentifier("firedActivations");
<fire-all-rules max="10" out-identifier="firedActivations"/>
{
"fire-all-rules": {
CHAPTER 20. JAVA APIS
425

JAXB:
20.1.10.2.8. StartProcessCommand
The StartProcessCommand command allows you to start a process using the ID. Additionally, you
can pass parameters and initial data to be inserted. It has the following attributes:
Table 20.8. StartProcessCommand Attributes
Name Description Required
processId The ID of the process to be started. true
parameters A Map <String>, <Object> to pass parameters in the
process startup.
false
data A list of objects to be inserted in the knowledge
session before the process startup.
false
Creating StartProcessCommand
XML Output
XStream:
JSON:
{
"start-process": {
"process-id": "org.drools.task.processOne"
}
}
JAXB:
"max": 10,
"out-identifier": "firedActivations"
}
}
<?xml version="1.0" encoding="UTF-8" standalone="yes"?>
<fire-all-rules out-identifier="firedActivations" max="10"/>
StartProcessCommand startProcessCommand = new StartProcessCommand();
startProcessCommand.setProcessId("org.drools.task.processOne");
<start-process processId="org.drools.task.processOne"/>
<?xml version="1.0" encoding="UTF-8" standalone="yes"?>
<start-process processId="org.drools.task.processOne">
<parameter/>
</start-process>
Red Hat JBoss BPM Suite 6.4 Development Guide
426

20.1.10.2.9. SignalEventCommand
The SignalEventCommand command is used to send a signal event. It has the following attributes:
Table 20.9. SignalEventCommand Attributes
Name Description Required
event-type The type of the incoming event. true
processInstanceId The ID of the process instance to be signalled. false
event The data of the incoming event. false
Creating SignalEventCommand
XML Output
XStream:
JSON:
{
"signal-event": {
"@event-type": "start",
"event-type": "start",
"object": {
"org.drools.pipeline.camel.Person": {
"age": 25,
"name": "john"
}
},
"process-instance-id": 1001
}
}
JAXB:
SignalEventCommand signalEventCommand = new SignalEventCommand();
signalEventCommand.setProcessInstanceId(1001);
signalEventCommand.setEventType("start");
signalEventCommand.setEvent(new Person("john", 25));
<signal-event process-instance-id="1001" event-type="start">
<org.drools.pipeline.camel.Person>
<name>john</name>
<age>25</age>
</org.drools.pipeline.camel.Person>
</signal-event>
<?xml version="1.0" encoding="UTF-8" standalone="yes"?>
CHAPTER 20. JAVA APIS
427

20.1.10.2.10. CompleteWorkItemCommand
The CompleteWorkItemCommand command allows you to complete a WorkItem. It has the following
attributes:
Table 20.10. CompleteWorkItemCommand Attributes
Name Description Required
workItemId The ID of the WorkItem to be completed. true
results The result of the WorkItem. false
Creating CompleteWorkItemCommand
XML Output
XStream:
JSON:
JAXB:
20.1.10.2.11. AbortWorkItemCommand
The AbortWorkItemCommand command enables you to abort a work item the same way as
ksession.getWorkItemManager().abortWorkItem(workItemId). It has the following
attributes:
<signal-event event-type="start" process-instance-id="1001">
<event xsi:type="person" xmlns:xsi="http://www.w3.org/2001/XMLSchema-
instance">
<age>25</age>
<name>john</name>
</event>
</signal-event>
CompleteWorkItemCommand completeWorkItemCommand = new
CompleteWorkItemCommand();
completeWorkItemCommand.setWorkItemId(1001);
<complete-work-item id="1001"/>
{
"complete-work-item": {
"id": 1001
}
}
<?xml version="1.0" encoding="UTF-8" standalone="yes"?>
<complete-work-item id="1001"/>
Red Hat JBoss BPM Suite 6.4 Development Guide
428

Table 20.11. AbortWorkItemCommand Attributes
Name Description Required
workItemId The ID of the WorkItem to be aborted. true
Creating AbortWorkItemCommand
XML Output
XStream:
JSON:
JAXB:
20.1.10.2.12. QueryCommand
The QueryCommand command executes a query defined in the knowledge base. It has the following
attributes:
Table 20.12. QueryCommand Attributes
Name Description Required
name The query name. true
outIdentifier The identifier of the query results. The query results
are going to be added in the execution results with
this identifier.
false
arguments A list of objects to be passed as a query parameter. false
Creating QueryCommand
AbortWorkItemCommand abortWorkItemCommand = new AbortWorkItemCommand();
abortWorkItemCommand.setWorkItemId(1001);
<abort-work-item id="1001"/>
{
"abort-work-item": {
"id": 1001
}
}
<?xml version="1.0" encoding="UTF-8" standalone="yes"?>
<abort-work-item id="1001"/>
CHAPTER 20. JAVA APIS
429

XML Output
XStream:
JSON:
JAXB:
20.1.10.2.13. SetGlobalCommand
The SetGlobalCommand command enables you to set an object to global state. It has the following
attributes:
Table 20.13. SetGlobalCommand Attributes
Name Description Required
identifier The identifier of the global defined in the knowledge
base.
true
object The object to be set into the global. false
out A boolean to exclude the global you set from the
execution results.
false
outIdentifier The identifier of the global execution result. false
Creating SetGlobalCommand
QueryCommand queryCommand = new QueryCommand();
queryCommand.setName("persons");
queryCommand.setOutIdentifier("persons");
<query out-identifier="persons" name="persons"/>
{
"query": {
"name": "persons",
"out-identifier": "persons"
}
}
<?xml version="1.0" encoding="UTF-8" standalone="yes"?>
<query name="persons" out-identifier="persons"/>
SetGlobalCommand setGlobalCommand = new SetGlobalCommand();
setGlobalCommand.setIdentifier("helper");
setGlobalCommand.setObject(new Person("kyle", 30));
setGlobalCommand.setOut(true);
setGlobalCommand.setOutIdentifier("output");
Red Hat JBoss BPM Suite 6.4 Development Guide
430

XML Output
XStream:
JSON:
JAXB:
20.1.10.2.14. GetGlobalCommand
The GetGlobalCommand command allows you to get a previously defined global object. It has the
following attributes:
Table 20.14. GetGlobalCommand Attributes
Name Description Required
identifier The identifier of the global defined in the knowledge
base.
true
outIdentifier The identifier to be used in the execution results. false
Creating GetGlobalCommand
<set-global identifier="helper" out-identifier="output">
<org.drools.compiler.test.Person>
<name>kyle</name>
<age>30</age>
</org.drools.compiler.test.Person>
</set-global>
{
"set-global": {
"identifier": "helper",
"object": {
"org.drools.compiler.test.Person": {
"age": 30,
"name": "kyle"
}
},
"out-identifier": "output"
}
}
<?xml version="1.0" encoding="UTF-8" standalone="yes"?>
<set-global out="true" out-identifier="output" identifier="helper">
<object xsi:type="person" xmlns:xsi="http://www.w3.org/2001/XMLSchema-
instance">
<age>30</age>
<name>kyle</name>
</object>
</set-global>
CHAPTER 20. JAVA APIS
431

XML Output
XStream:
JSON:
JAXB:
20.1.10.2.15. GetObjectsCommand
The GetObjectsCommand command returns all the objects from the current session as a Collection. It
has the following attributes:
Table 20.15. GetObjectsCommand Attributes
Name Description Required
objectFilter An ObjectFilter to filter the objects returned from
the current session.
false
outIdentifier The identifier to be used in the execution results. false
Creating GetObjectsCommand
XML Output
XStream:
JSON:
GetGlobalCommand getGlobalCommand = new GetGlobalCommand();
getGlobalCommand.setIdentifier("helper");
getGlobalCommand.setOutIdentifier("helperOutput");
<get-global identifier="helper" out-identifier="helperOutput"/>
{
"get-global": {
"identifier": "helper",
"out-identifier": "helperOutput"
}
}
<?xml version="1.0" encoding="UTF-8" standalone="yes"?>
<get-global out-identifier="helperOutput" identifier="helper"/>
GetObjectsCommand getObjectsCommand = new GetObjectsCommand();
getObjectsCommand.setOutIdentifier("objects");
<get-objects out-identifier="objects"/>
Red Hat JBoss BPM Suite 6.4 Development Guide
432

JAXB:
20.1.11. KIE Configuration
20.1.11.1. Build Result Severity
In some cases, it is possible to change the default severity of a type of build result. For instance, when a
new rule with the same name of an existing rule is added to a package, the default behavior is to
replace the old rule by the new rule and report it as an INFO. This is probably ideal for most use cases,
but in some deployments the user might want to prevent the rule update and report it as an error.
Changing the default severity for a result type, configured like any other option in BRMS, can be done
by API calls, system properties or configuration files. As of this version, BRMS supports configurable
result severity for rule updates and function updates. To configure it using system properties or
configuration files, the user has to use the following properties:
Example 20.21. Setting the severity using properties
// Sets the severity of rule updates:
drools.kbuilder.severity.duplicateRule = <INFO|WARNING|ERROR>
// Sets the severity of function updates:
drools.kbuilder.severity.duplicateFunction = <INFO|WARNING|ERROR>
20.1.11.2. StatelessKieSession
The StatelessKieSession wraps the KieSession, instead of extending it. Its main focus is on the
decision service type scenarios. It avoids the need to call dispose(). Stateless sessions do not
support iterative insertions and the method call fireAllRules() from Java code; the act of calling
execute() is a single-shot method that will internally instantiate a KieSession, add all the user data
and execute user commands, call fireAllRules(), and then call dispose(). While the main way to
work with this class is via the BatchExecution (a subinterface of Command) as supported by the
CommandExecutor interface, two convenience methods are provided for when simple object insertion
is all that’s required. The CommandExecutor and BatchExecution are talked about in detail in their
own section.
Our simple example shows a stateless session executing a given collection of Java objects using the
convenience API. It will iterate the collection, inserting each element in turn.
Example 20.22. Simple StatelessKieSession Execution with Collection
{
"get-objects": {
"out-identifier": "objects"
}
}
<?xml version="1.0" encoding="UTF-8" standalone="yes"?>
<get-objects out-identifier="objects"/>
import org.kie.api.runtime.StatelessKieSession;
CHAPTER 20. JAVA APIS
433

If this was done as a single command it would be as follows:
Example 20.23. Simple StatelessKieSession Execution with InsertElements Command
If you wanted to insert the collection itself, and the collection’s individual elements, then
CommandFactory.newInsert(collection) would do the job.
Methods of the CommandFactory create the supported commands, all of which can be marshalled
using XStream and the BatchExecutionHelper. BatchExecutionHelper provides details on the
XML format as well as how to use BRMS Pipeline to automate the marshalling of BatchExecution
and ExecutionResults.
StatelessKieSession supports globals, scoped in a number of ways. We cover the non-command
way first, as commands are scoped to a specific execution call. Globals can be resolved in three ways.
The StatelessKieSession method getGlobals() returns a Globals instance which
provides access to the session’s globals. These are shared for all execution calls. Exercise
caution regarding mutable globals because execution calls can be executing simultaneously in
different threads.
Example 20.24. Session Scoped Global
Using a delegate is another way of global resolution. Assigning a value to a global (with
setGlobal(String, Object)) results in the value being stored in an internal collection
mapping identifiers to values. Identifiers in this internal collection will have priority over any
supplied delegate. Only if an identifier cannot be found in this internal collection, the delegate
global (if any) will be used.
The third way of resolving globals is to have execution scoped globals. Here, a Command to set
a global is passed to the CommandExecutor.
The CommandExecutor interface also offers the ability to export data through "out" parameters.
Inserted facts, globals and query results can all be returned.
StatelessKieSession ksession = kbase.newStatelessKieSession();
ksession.execute(collection);
ksession.execute(CommandFactory.newInsertElements(collection));
import org.kie.api.runtime.StatelessKieSession;
StatelessKieSession ksession = kbase.newStatelessKieSession();
// Set a global hbnSession, that can be used for DB interactions
in the rules.
ksession.setGlobal("hbnSession", hibernateSession);
// Execute while being able to resolve the "hbnSession"
identifier.
ksession.execute(collection);
Red Hat JBoss BPM Suite 6.4 Development Guide
434

Example 20.25. Out Identifiers
20.1.11.2.1. Sequential Mode
In a stateless session, the initial data set cannot be modified, and rules cannot be added or removed
with the ReteOO algorithm. See the section called “PHREAK and Sequential Mode” for more
information about PHREAK and sequential mode. Sequential mode can be used with stateless sessions
only.
Sequential Mode Workflow
If you enable sequential mode, the rule engine executes the following:
1. Rules are ordered by salience and position in the ruleset.
2. An element for each possible rule match is created. The element position indicates the
firing order.
3. Node memory is disabled, with the exception of the right-input object memory.
4. The left-input adapter node propagation is disconnected, and the object with the node are
referenced in a Command object. The Command object is put into a list in the working
memory for later execution.
5. All objects are asserted. Afterwards, the list of Command objects is checked and executed.
6. All matches resulting from executing the list are placed into elements based on the
sequence number of the rule.
7. The elements containing matches are executed in a sequence.
8. If you set the maximum number of rule executions, the evaluation network may exit too
early.
In sequential mode, the LeftInputAdapterNode node creates a Command object and adds it to a
list in the working memory. This Command object holds a reference to the
import org.kie.api.runtime.ExecutionResults;
// Set up a list of commands:
List cmds = new ArrayList();
cmds.add(CommandFactory.newSetGlobal("list1", new ArrayList(), true));
cmds.add(CommandFactory.newInsert(new Person("jon", 102), "person"));
cmds.add(CommandFactory.newQuery("Get People" "getPeople"));
// Execute the list:
ExecutionResults results =
ksession.execute(CommandFactory.newBatchExecution(cmds));
// Retrieve the ArrayList:
results.getValue("list1");
// Retrieve the inserted Person fact:
results.getValue("person");
// Retrieve the query as a QueryResults instance:
results.getValue("Get People");
CHAPTER 20. JAVA APIS
435

LeftInputAdapterNode node and the propagated object. This stops any left-input propagations
at insertion time, so the right-input propagation will never need to attempt a join with the left-
inputs. This removes the need for the left-input memory.
All nodes have their memory turned off, including the left-input tuple memory, but excluding the
right-input object memory. Once all the assertions are finished and the right-input memory of all
the objects is populated, the list of LeftInputAdatperNode Command objects is iterated over.
The objects will propagate down the network attempting to join with the right-input objects, but
they will not be remembered in the left input.
The agenda with a priority queue to schedule the tuples is replaced by an element for each rule. The
sequence number of the RuleTerminalNode node indicates the element where to place the
match. Once all Command objects have finished, the elements are checked and existing matches are
fired. To improve performance, the first and the last populated cell in the elements are
remembered.
When the network is constructed, each RuleTerminalNode node receives a sequence number
based on its salience number and the order in which it was added to the network.
The right-input node memories are typically hash maps for fast object deletion. Because object
deletions is not supported, a list is used when the values of the object are not indexed. For a large
number of objects, indexed hash maps provide a performance increase. In case an object only has a
few instances, indexing may not be advantageous, and a list can be used.
Advantages of Sequential Mode
The rule execution is faster because the data does not change after the initial data set insertion.
Limitations of Sequential Mode
The insert, update, delete, or modify operations in the right-hand side (RHS) of the rules are
not supported for the ReteOO algorithm. For the PHREAK algorithm, the modify and update
operations are supported.
How to Enable Sequential Mode
Sequential mode is disabled by default. To enable it, do one of the following:
Set the system property drools.sequential to true.
Enable sequential mode while creating the KIE Base in the client code.
For example:
For sequential mode to use a dynamic agenda, do one of the following:
Set the system property drools.sequential.agenda to dynamic.
Set the sequential agenda option while creating the KIE Base in the client code.
For example:
KieServices services = KieServices.Factory.get();
KieContainer container = services.newKieContainer(releaseId);
KieBaseConfiguration conf =
KieServices.Factory.get().newKieBaseConfiguration();
conf.setOption(SequentialOption.YES);
KieBase kieBase = kc.newKieBase(conf);
Red Hat JBoss BPM Suite 6.4 Development Guide
436

20.1.11.3. Marshalling
The KieMarshallers are used to marshal and unmarshal KieSessions.
An instance of the KieMarshallers can be retrieved from the KieServices. A simple example is
shown below:
Example 20.26. Simple Marshaller Example
However, with marshalling, you will need more flexibility when dealing with referenced user data. To
achieve this use the ObjectMarshallingStrategy interface. Two implementations are provided,
but users can implement their own. The two supplied strategies are
IdentityMarshallingStrategy and SerializeMarshallingStrategy.
SerializeMarshallingStrategy is the default, as shown in the example above, and it just calls the
Serializable or Externalizable methods on a user instance. IdentityMarshallingStrategy
creates an integer id for each user object and stores them in a Map, while the id is written to the
stream. When unmarshalling it accesses the IdentityMarshallingStrategy map to retrieve the
instance. This means that if you use the IdentityMarshallingStrategy, it is stateful for the life of
the Marshaller instance and will create ids and keep references to all objects that it attempts to
marshal. Below is the code to use an Identity Marshalling Strategy.
Example 20.27. IdentityMarshallingStrategy
KieServices services = KieServices.Factory.get();
KieContainer container = services.newKieContainer(releaseId);
KieBaseConfiguration conf =
KieServices.Factory.get().newKieBaseConfiguration();
conf.setOption(SequentialAgendaOption.DYNAMIC);
KieBase kieBase = kc.newKieBase(conf);
import org.kie.api.runtime.KieSession;
import org.kie.api.KieBase;
import org.kie.api.marshalling.Marshaller;
// ksession is the KieSession
// kbase is the KieBase
ByteArrayOutputStream baos = new ByteArrayOutputStream();
Marshaller marshaller =
KieServices.Factory.get().getMarshallers().newMarshaller(kbase);
marshaller.marshall( baos, ksession );
baos.close();
import org.kie.api.marshalling.KieMarshallers;
import org.kie.api.marshalling.ObjectMarshallingStrategy;
import org.kie.api.marshalling.Marshaller;
ByteArrayOutputStream baos = new ByteArrayOutputStream();
KieMarshallers kMarshallers = KieServices.Factory.get().getMarshallers()
ObjectMarshallingStrategy oms =
kMarshallers.newIdentityMarshallingStrategy()
CHAPTER 20. JAVA APIS
437

In most cases, a single strategy is insufficient. For added flexibility, the
ObjectMarshallingStrategyAcceptor interface can be used. This Marshaller has a chain of
strategies, and while reading or writing a user object it iterates the strategies asking if they accept
responsibility for marshalling the user object. One of the provided implementations is
ClassFilterAcceptor. This allows strings and wild cards to be used to match class names. The
default is ., so in the above example the Identity Marshalling Strategy is used which has a default .
acceptor.
Assuming that we want to serialize all classes except for one given package, where we will use identity
lookup, we could do the following:
Example 20.28. IdentityMarshallingStrategy with Acceptor
Note that the acceptance checking order is in the natural order of the supplied elements.
Also note that if you are using scheduled matches (for example some of your rules use timers or
calendars) they are marshallable only if, before you use it, you configure your KieSession to use a
trackable timer job factory manager as follows:
Example 20.29. Configuring a trackable timer job factory manager
Marshaller marshaller =
kMarshallers.newMarshaller(kbase, new ObjectMarshallingStrategy[]{ oms
});
marshaller.marshall(baos, ksession);
baos.close();
import org.kie.api.marshalling.KieMarshallers;
import org.kie.api.marshalling.ObjectMarshallingStrategy;
import org.kie.api.marshalling.Marshaller;
ByteArrayOutputStream baos = new ByteArrayOutputStream();
KieMarshallers kMarshallers = KieServices.Factory.get().getMarshallers()
ObjectMarshallingStrategyAcceptor identityAcceptor =
kMarshallers.newClassFilterAcceptor(new String[] { "org.domain.pkg1.*"
});
ObjectMarshallingStrategy identityStrategy =
kMarshallers.newIdentityMarshallingStrategy(identityAcceptor);
ObjectMarshallingStrategy sms =
kMarshallers.newSerializeMarshallingStrategy();
Marshaller marshaller =
kMarshallers.newMarshaller
(kbase, new ObjectMarshallingStrategy[]{ identityStrategy, sms });
marshaller.marshall( baos, ksession );
baos.close();
import org.kie.api.runtime.KieSessionConfiguration;
import org.kie.api.KieServices.Factory;
Red Hat JBoss BPM Suite 6.4 Development Guide
438

20.1.11.4. KIE Persistence
Longterm out of the box persistence with Java Persistence API (JPA) is possible with BRMS. It is
necessary to have some implementation of the Java Transaction API (JTA) installed. For development
purposes the Bitronix Transaction Manager is suggested, as it’s simple to set up and works embedded,
but for production use JBoss Transactions is recommended.
Example 20.30. Simple example using transactions
To use a JPA, the Environment must be set with both the EntityManagerFactory and the
TransactionManager. If rollback occurs the ksession state is also rolled back, hence it is possible to
continue to use it after a rollback. To load a previously persisted KieSession you’ll need the id, as
shown below:
Example 20.31. Loading a KieSession
import org.kie.api.runtime.conf.TimerJobFactoryOption;
KieSessionConfiguration ksconf =
KieServices.Factory.get().newKieSessionConfiguration();
ksconf.setOption(TimerJobFactoryOption.get("trackable"));
KSession ksession = kbase.newKieSession(ksconf, null);
import org.kie.api.KieServices;
import org.kie.api.runtime.Environment;
import org.kie.api.runtime.EnvironmentName;
import org.kie.api.runtime.KieSessionConfiguration;
KieServices kieServices = KieServices.Factory.get();
Environment env = kieServices.newEnvironment();
env.set(EnvironmentName.ENTITY_MANAGER_FACTORY,
Persistence.createEntityManagerFactory("emf-name"));
env.set(EnvironmentName.TRANSACTION_MANAGER,
TransactionManagerServices.getTransactionManager());
// KieSessionConfiguration may be null, and a default will be used:
KieSession ksession =
kieServices.getStoreServices().newKieSession(kbase, null, env);
int sessionId = ksession.getId();
UserTransaction ut =
(UserTransaction) new
InitialContext().lookup("java:comp/UserTransaction");
ut.begin();
ksession.insert(data1);
ksession.insert(data2);
ksession.startProcess("process1");
ut.commit();
import org.kie.api.runtime.KieSession;
CHAPTER 20. JAVA APIS
439

To enable persistence several classes must be added to your persistence.xml, as in the example
below:
Example 20.32. Configuring JPA
The JDBC JTA data source would have to be configured first. Bitronix provides a number of ways of
doing this, and its documentation should be consulted for details. For a quick start, here is the
programmatic approach:
Example 20.33. Configuring JTA DataSource
Bitronix also provides a simple embedded JNDI service, ideal for testing. To use it, add a
jndi.properties file to your META-INF folder and add the following line to it:
Example 20.34. JNDI Properties
KieSession ksession =
kieServices.getStoreServices().loadKieSession(sessionId, kbase, null,
env);
<persistence-unit name="org.drools.persistence.jpa" transaction-
type="JTA">
<provider>org.hibernate.ejb.HibernatePersistence</provider>
<jta-data-source>jdbc/BitronixJTADataSource</jta-data-source>
<class>org.drools.persistence.info.SessionInfo</class>
<class>org.drools.persistence.info.WorkItemInfo</class>
<properties>
<property name="hibernate.dialect"
value="org.hibernate.dialect.H2Dialect"/>
<property name="hibernate.max_fetch_depth" value="3"/>
<property name="hibernate.hbm2ddl.auto" value="update" />
<property name="hibernate.show_sql" value="true" />
<property name="hibernate.transaction.manager_lookup_class"
value="org.hibernate.transaction.BTMTransactionManagerLookup" />
</properties>
</persistence-unit>
PoolingDataSource ds = new PoolingDataSource();
ds.setUniqueName("jdbc/BitronixJTADataSource");
ds.setClassName("org.h2.jdbcx.JdbcDataSource");
ds.setMaxPoolSize(3);
ds.setAllowLocalTransactions(true);
ds.getDriverProperties().put("user", "sa");
ds.getDriverProperties().put("password", "sasa");
ds.getDriverProperties().put("URL", "jdbc:h2:mem:mydb");
ds.init();
Red Hat JBoss BPM Suite 6.4 Development Guide
440

java.naming.factory.initial=bitronix.tm.jndi.BitronixInitialContextFacto
ry
20.1.12. KIE Sessions
20.1.12.1. Stateless KIE Sessions
A stateless KIE session is a session without inference. A stateless session can be called like a function in
that you can use it to pass data and then receive the result back.
Stateless KIE sessions are useful in situations requiring validation, calculation, routing, and filtering.
20.1.12.1.1. Configuring Rules in Stateless Session
1. Create a data model like the driver’s license example below:
2. Write the first rule. In this example, a rule is added to disqualify any applicant younger than 18:
package com.company.license
rule "Is of valid age"
when
$a : Applicant(age < 18)
then
$a.setValid(false);
end
3. When the Applicant object is inserted into the rule engine, each rule’s constraints evaluate it
and search for a match. There is always an implied constraint of "object type" after which there
can be any number of explicit field constraints.
$a is a binding variable. It exists to make possible a reference to the matched object in the
rule’s consequence (from which place the object’s properties can be updated).
NOTE
Use of the dollar sign ($) is optional. It helps to differentiate between variable
names and field names.
In the Is of valid age rule there are two constraints:
The fact being matched must be of type Applicant.
The value of age must be less than eighteen.
public class Applicant {
private String name;
private int age;
private boolean valid;
// getter and setter methods here
}
CHAPTER 20. JAVA APIS
441

4. To use this rule, save it in a file with .drl extension (for example,
licenseApplication.drl), and store it in a KIE Project. A KIE Project has the structure of a
normal Maven project with an additional kmodule.xml file defining the KieBases and
KieSessions. Place this file in the resources/META-INF folder of the Maven project. Store all
the other artifacts, such as the licenseApplication.drl containing any former rule, in the
resources folder or in any other subfolder under it.
5. Create a KieContainer that reads the files to be built, from the classpath:
This compiles all the rule files found on the classpath and put the result of this compilation, a
KieModule, in the KieContainer.
6. If there are no errors, you can go ahead and create your session from the KieContainer and
execute against some data:
Here, since the applicant is under the age of eighteen, their application will be marked as
invalid.
Result
The preceding code executes the data against the rules. Since the applicant is under the age of 18, the
application is marked as invalid.
20.1.12.1.2. Configuring Rules with Multiple Objects
1. To execute rules against any object-implementing iterable (such as a collection), add
another class as shown in the example code below:
2. In order to check that the application was made within a legitimate time-frame, add this rule:
KieServices kieServices = KieServices.Factory.get();
KieContainer kContainer = kieServices.getKieClasspathContainer();
StatelessKieSession kSession = kContainer.newStatelessKieSession();
Applicant applicant = new Applicant("Mr John Smith", 16);
assertTrue(applicant.isValid());
ksession.execute(applicant);
assertFalse(applicant.isValid());
public class Applicant {
private String name;
private int age;
// getter and setter methods here
}
public class Application {
private Date dateApplied;
private boolean valid;
// getter and setter methods here
}
Red Hat JBoss BPM Suite 6.4 Development Guide
442

package com.company.license
rule "Is of valid age"
when
Applicant(age < 18)
$a : Application()
then
$a.setValid(false);
end
rule "Application was made this year"
when
$a : Application(dateApplied > "01-jan-2009")
then
$a.setValid(false);
end
3. Use the JDK converter to implement the iterable interface. This method commences with the
line Arrays.asList(…). The code shown below executes rules against an iterable list.
Every collection element is inserted before any matched rules are fired:
NOTE
The execute(Object object) and execute(Iterable objects)
methods are actually "wrappers" around a further method called
execute(Command command) which comes from the BatchExecutor
interface.
4. Use the CommandFactory to create instructions, so that the following is equivalent to
execute(Iterable it):
5. Use the BatchExecutor and CommandFactory when working with many different
commands or result output identifiers:
StatelessKieSession ksession = kbase.newStatelessKnowledgeSession();
Applicant applicant = new Applicant("Mr John Smith", 16);
Application application = new Application();
assertTrue(application.isValid());
ksession.execute(Arrays.asList(new Object[] { application, applicant
}));
assertFalse(application.isValid());
ksession.execute
(CommandFactory.newInsertIterable(new Object[] { application,
applicant }));
List<Command> cmds = new ArrayList<Command>();
cmds.add(CommandFactory.newInsert(new Person("Mr John Smith"),
"mrSmith"));
cmds.add(CommandFactory.newInsert(new Person("Mr John Doe"),
"mrDoe"));
CHAPTER 20. JAVA APIS
443

NOTE
CommandFactory supports many other commands that can be used in the
BatchExecutor. Some of these are StartProcess, Query and SetGlobal.
20.1.12.2. Stateful KIE Sessions
A stateful session allow you to make iterative changes to facts over time. As with the
StatelessKnowledgeSession, the StatefulKnowledgeSession supports the BatchExecutor
interface. The only difference is the FireAllRules command is not automatically called at the end.
WARNING
Ensure that the dispose() method is called after running a stateful session. This
is to ensure that there are no memory leaks. This is due to the fact that knowledge
bases will obtain references to stateful knowledge sessions when they are created.
20.1.12.2.1. Common Use Cases for Stateful Sessions
Monitoring
For example, you can monitor a stock market and automate the buying process.
Diagnostics
Stateful sessions can be used to run fault-finding processes. They could also be used for medical
diagnostic processes.
Logistical
For example, they could be applied to problems involving parcel tracking and delivery provisioning.
Ensuring compliance
For example, to validate the legality of market trades.
20.1.12.2.2. Stateful Session Monitoring Example
1. Create a model of what you want to monitor. In this example involving fire alarms, the rooms in
a house have been listed. Each has one sprinkler. A fire can start in any of the rooms:
BatchExecutionResults results =
ksession.execute(CommandFactory.newBatchExecution(cmds));
assertEquals(new Person("Mr John Smith"),
results.getValue("mrSmith"));
public class Room {
private String name;
// getter and setter methods here
}
public class Sprinkler {
private Room room;
private boolean on;
Red Hat JBoss BPM Suite 6.4 Development Guide
444

2. The rules must express the relationships between multiple objects (to define things such as the
presence of a sprinkler in a certain room). To do this, use a binding variable as a constraint in a
pattern. This results in a cross-product.
3. Create an instance of the Fire class and insert it into the session.
The rule below adds a binding to Fire object’s room field to constrain matches. This so that
only the sprinkler for that room is checked. When this rule fires and the consequence
executes, the sprinkler activates:
rule "When there is a fire turn on the sprinkler"
when
Fire($room : room)
$sprinkler : Sprinkler(room == $room, on == false)
then
modify($sprinkler) { setOn(true) };
System.out.println("Turn on the sprinkler for room
"+$room.getName());
end
Whereas the stateless session employed standard Java syntax to modify a field, the rule above
uses the modify statement. It acts much like a with statement.
20.2. RUNTIME MANAGER
The RuntimeManager interface enables and simplifies the usage of KIE API. The interface provides
configurable strategies that control actual runtime execution. The strategies are as follows:
Singleton
The runtime manager maintains a single KieSession regardless of the number of processes
available.
Per Process Instance
The runtime manager maintains mapping between a process instance and a KieSession and
always provides the same KieSession when working with the original process instance.
Per Request
The runtime manager delivers a new KieSession for every request.
See the fragment of RuntimeManager interface with further comments below:
// getter and setter methods here
}
public class Fire {
private Room room;
// getter and setter methods here
}
public class Alarm { }
package org.kie.api.runtime.manager;
public interface RuntimeManager {
/**
CHAPTER 20. JAVA APIS
445

The runtime manager is responsible for managing and delivering instances of RuntimeEngine to the
caller. The RuntimeEngine interface contains two important parts of the process engine,
KieSession and TaskService:
Both these components are configured to work with each other without any additional changes from
an end user, and it is therefore not required to register a human task handler and keep track of its
connection to the service. Regardless of a strategy, the runtime manager provides the same
capabilities when initializing and configuring RuntimeEngine:
KieSession is loaded with the same factories, either in memory or JPA-based.
Work item handlers as well as event listeners are registered on each KieSession.
TaskService is configured with:
The JTA transaction manager.
The same entity manager factory as a KieSession.
UserGroupCallback from the environment.
Additionally, the runtime manager provides dedicated methods to dispose RuntimeEngine when it is
no longer required to release any resources it might have acquired.
* Returns a fully initialized RuntimeEngine instance:
* KieSession is created or loaded depending on the strategy.
* TaskService is initialized and attached to a ksession
* (using a listener).
* WorkItemHandlers are initialized and registered on the ksession.
* EventListeners (Process, Agenda, WorkingMemory) are initialized
* and added to the ksession.
*
* @param context: a concrete implementation of a context
* supported by the given RuntimeManager
* @return an instance of the RuntimeEngine
*/
RuntimeEngine getRuntimeEngine(Context<?> context);
...
}
public interface RuntimeEngine {
/**
* Returns KieSession configured for this RuntimeEngine.
* @return
*/
KieSession getKieSession();
/**
* Returns TaskService configured for this RuntimeEngine.
* @return
*/
TaskService getTaskService();
}
Red Hat JBoss BPM Suite 6.4 Development Guide
446

20.2.1. Usage
20.2.1.1. Usage Scenario
Regular usage scenario for RuntimeManager is:
At application startup:
Build the RuntimeManager and keep it for the entire life time of the application. It is
thread safe and you can access it concurrently.
At request:
Get RuntimeEngine from RuntimeManager using proper context instance dedicated to
strategy of RuntimeManager.
Get KieSession or TaskService from RuntimeEngine.
Perform operations on KieSession or TaskService such as startProcess and
completeTask.
Once done with processing, dispose RuntimeEngine using the
RuntimeManager.disposeRuntimeEngine method.
At application shutdown:
Close RuntimeManager.
NOTE
When the RuntimeEngine is obtained from RuntimeManager within an active JTA
transaction, then there is no need to dispose RuntimeEngine at the end, as it
automatically disposes the RuntimeEngine on transaction completion (regardless of
the completion status commit or rollback).
20.2.1.2. Building Runtime Manager
Here is how you can build RuntimeManager (with RuntimeEnvironment) and get RuntimeEngine
(that encapsulates KieSession and TaskService) from it:
// First, configure environment that will be used by RuntimeManager:
RuntimeEnvironment environment = RuntimeEnvironmentBuilder.Factory.get()
.newDefaultInMemoryBuilder()
.addAsset(ResourceFactory.newClassPathResource
("BPMN2-ScriptTask.bpmn2"), ResourceType.BPMN2)
.get();
// Next, create RuntimeManager - in this case singleton strategy is
chosen:
RuntimeManager manager = RuntimeManagerFactory
.Factory.get().newSingletonRuntimeManager(environment);
// Then, get RuntimeEngine out of manager - using empty context as
singleton
CHAPTER 20. JAVA APIS
447

Runtime Manager Identifier
During runtime execution, the identifier of the runtime manager is deploymentId. If a task is
persisted, the identifier of the task is persisted as deploymentId as well. The deploymentId of the
task is then used to identify the runtime manager after the task is completed and its process instance
is resumed. The deploymentId is also persisted as externalId in a history log.
If the identifier is not specified during the creation of the runtime manager, a default value is used.
Therefore, the same deployment is used during the application’s lifecycle. It is possible to maintain
multiple runtime managers in one application. However, it is required to specify their identifiers. For
example, Deployment Service (see Section 20.3.1, “Deployment Service”) maintains more runtime
managers with identifiers based on the kJAR’s GAV. The Business Central web application depends on
Deployment Service, so it has multiple runtime managers as well.
20.2.2. Runtime Environment
The complexity of knowing when to create, dispose, and register handlers is taken away from the end
user and moved to the runtime manager that knows when and how to perform such operations. But it
still allows to have a fine grained control over this process by providing comprehensive configuration
of the RuntimeEnvironment.
The RuntimeEnvironment interface provides access to the data kept as part of the environment. You
can use RuntimeEnvironmentBuilder that provides fluent API to configure
RuntimeEnvironment with predefined settings. You can obtain instances of the
RuntimeEnvironmentBuilder through RuntimeEnvironmentBuilderFactory that provides
preconfigured sets of builder to simplify and help you build the environment for the RuntimeManager.
Besides KieSession, Runtime Manager also provides access to TaskService. The default builder
comes with predefined set of elements that consists of:
Persistence unit name
It is set to org.jbpm.persistence.jpa (for both process engine and task service).
Human task handler
This is automatically registered on the KieSession.
JPA based history log event listener
This is automatically registered on the KieSession.
Event listener to trigger rule task evaluation (fireAllRules)
This is automatically registered on the KieSession.
// does not keep track of runtime engine as there is only one:
RuntimeEngine runtime = manager.getRuntimeEngine(EmptyContext.get());
// Get KieSession from runtime runtimeEngine - already initialized with
all handlers,
// listeners, and others, that were configured on the environment:
KieSession ksession = runtimeEngine.getKieSession();
// Add invocations to the process engine here,
// for example ksession.startProcess(processId);
// and last dispose the runtime engine:
manager.disposeRuntimeEngine(runtimeEngine);
Red Hat JBoss BPM Suite 6.4 Development Guide
448

WARNING
The MVELUserGroupCallback class fails to initialize in an OSGi environment. Do
not use or include MVELUserGroupCallback as it is not designed for production
purposes.
20.2.3. Strategies
There are multiple strategies of managing KIE sessions that can be used when working with the
Runtime Manager.
20.2.3.1. Singleton Strategy
This instructs the RuntimeManager to maintain single instance of RuntimeEngine and in turn single
instance of KieSession and TaskService. Access to the RuntimeEngine is synchronized and the
thread is safe although it comes with a performance penalty due to synchronization. This strategy is
considered to be the easiest one and recommended to start with. It has the following characteristics:
Small memory footprint, that is a single instance of runtime engine and task service.
Simple and compact in design and usage.
Good fit for low to medium load on process engine due to synchronized access.
Due to single KieSession instance, all state objects (such as facts) are directly visible to all
process instances and vice versa.
Not contextual, that is when retrieving instances of RuntimeEngine from singleton
RuntimeManager, Context instance is not important and usually the EmptyContext.get()
method is used, although null argument is acceptable as well.
Keeps track of the ID of the KieSession used between RuntimeManager restarts, to ensure
it uses the same session. This ID is stored as serialized file on disc in a temporary location that
depends on the environment.
CHAPTER 20. JAVA APIS
449

WARNING
Using the Singleton strategy with JTA transactions (UserTransaction or CMT)
is not recommended because of a race condition. It can result in an
IllegalStateException with a message similar to " Process instance X is
disconnected".
You can avoid this problem by putting the transaction invocations into
synchronized blocks, for example:
20.2.3.2. Per Request Strategy
This instructs the RuntimeManager to provide new instance of RuntimeEngine for every request.
As the RuntimeManager request considers one or more invocations within single transaction. It must
return same instance of RuntimeEngine within single transaction to ensure correctness of state as
otherwise the operation in one call would not be visible in the other. This a kind of stateless strategy
that provides only request scope state. Once the request is completed, the RuntimeEngine is
permanently destroyed. The KieSession information is then removed from the database in case you
used persistence. It has following characteristics:
Completely isolated process engine and task service operations for every request.
Completely stateless, storing facts makes sense only for the duration of the request.
A good fit for high load, stateless processes (no facts or timers involved that shall be preserved
between requests).
KieSession is only available during life time of request and at the end is destroyed.
Not contextual, that is when retrieving instances of RuntimeEngine from per request
RuntimeManager, Context instance is not important and usually the EmptyContext.get()
method is used, although null argument is also acceptable.
20.2.3.3. Per Process Instance Strategy
This instructs the RuntimeManager to maintain a strict relationship between KieSession and
ProcessInstance. That means that the KieSession will be available as long as the
ProcessInstance that it belongs to is active. This strategy provides the most flexible approach to
synchronized (ksession) {
try {
tx.begin();
// use ksession application logic
tx.commit();
} catch (Exception e) {
...
}
}
Red Hat JBoss BPM Suite 6.4 Development Guide
450

use advanced capabilities of the engine like rule evaluation in isolation (for given process instance
only). It provides maximum performance and reduction of potential bottlenecks introduced by
synchronization. Additionally, it reduces number of KieSessions to the actual number of process
instances, rather than number of requests (in contrast to per request strategy). It has the following
characteristics:
Most advanced strategy to provide isolation to given process instance only.
Maintains strict relationship between KieSession and ProcessInstance to ensure it will
always deliver same KieSession for given ProcessInstance.
Merges life cycle of KieSession with ProcessInstance making both to be disposed on
process instance completion (complete or abort).
Allows to maintain data (such as facts, timers) in scope of process instance, that is, only
process instance will have access to that data.
Introduces a bit of overhead due to need to look up and load KieSession for process
instance.
Validates usage of KieSession, so it can not be used for other process instances. In such
cases, an exception is thrown.
Is contextual. It accepts EmptyContext, ProcessInstanceIdContext, and
CorrelationKeyContext context instances.
20.2.4. Handlers and Listeners
Runtime Manager provides various ways how to register work item handlers and process event
listeners.
20.2.4.1. Registering Through Registerable Items Factory
The implementation of RegisterableItemsFactory provides a dedicated mechanism to create
your own handlers or listeners.
/**
* Returns new instances of WorkItemHandler that will be registered on
RuntimeEngine.
*
* @param runtime provides RuntimeEngine in case handler need to make use
of it internally
* @return map of handlers to be registered - in case of no handlers
* empty map shall be returned
*/
Map<String, WorkItemHandler> getWorkItemHandlers(RuntimeEngine runtime);
/**
* Returns new instances of ProcessEventListener that will be registered
on RuntimeEngine.
*
* @param runtime provides RuntimeEngine in case listeners need to make
use of it internally
* @return list of listeners to be registered - in case of no listeners
CHAPTER 20. JAVA APIS
451

Extending out-of-the-box implementation and adding your own is a good practice. You may not always
need extensions, as the default implementations of RegisterableItemsFactory provides a
mechanism to define custom handlers and listeners. Following is a list of available implementations
ordered in the hierarchy of inheritance:
org.jbpm.runtime.manager.impl.SimpleRegisterableItemsFactory
This is the simplest possible implementation that comes empty and is based on a reflection to
produce instances of handlers and listeners based on given class names.
org.jbpm.runtime.manager.impl.DefaultRegisterableItemsFactory
This is an extension of the simple implementation that introduces defaults described above and still
provides same capabilities as the SimpleRegisterableItemsFactory implementation.
org.jbpm.runtime.manager.impl.KModuleRegisterableItemsFactory
This is an extension of the default implementation (DefaultRegisterableItemsFactory) that
provides specific capabilities for KIE module and still provides the same capabilities as the simple
implementation (SimpleRegisterableItemsFactory).
org.jbpm.runtime.manager.impl.cdi.InjectableRegisterableItemsFactory
This is an extension of the default implementation (DefaultRegisterableItemsFactory) that
is tailored for CDI environments and provides CDI style approach to finding handlers and listeners
through producers.
20.2.4.2. Registering Through Configuration Files
* empty list shall be returned
*/
List<ProcessEventListener> getProcessEventListeners(RuntimeEngine
runtime);
/**
* Returns new instances of AgendaEventListener that will be registered on
RuntimeEngine.
*
* @param runtime provides RuntimeEngine in case listeners need to make
use of it internally
* @return list of listeners to be registered - in case of no listeners
* empty list shall be returned
*/
List<AgendaEventListener> getAgendaEventListeners(RuntimeEngine runtime);
/**
* Returns new instances of WorkingMemoryEventListener that will be
registered
* on RuntimeEngine.
*
* @param runtime provides RuntimeEngine in case listeners need to make
use of it internally
* @return list of listeners to be registered - in case of no listeners
* empty list shall be returned
*/
List<WorkingMemoryEventListener>
getWorkingMemoryEventListeners(RuntimeEngine runtime);
Red Hat JBoss BPM Suite 6.4 Development Guide
452

Alternatively, you may also register simple (stateless or requiring only KieSession) work item
handlers by defining them as part of CustomWorkItem.conf file and update the class path. To use
this approach do the following:
1. Create a file called drools.session.conf inside META-INF of the root of the class path
(WEB-INF/classes/META-INF for web applications).
2. Add the following line to the drools.session.conf file:
drools.workItemHandlers = CustomWorkItemHandlers.conf
3. Create a file called CustomWorkItemHandlers.conf inside META-INF of the root of the
class path (WEB-INF/classes/META-INF for web applications).
4. Define custom work item handlers in MVEL format inside the
CustomWorkItemHandlers.conf file:
[
"Log": new
org.jbpm.process.instance.impl.demo.SystemOutWorkItemHandler(),
"WebService": new
org.jbpm.process.workitem.webservice.WebServiceWorkItemHandler(ksess
ion),
"Rest": new org.jbpm.process.workitem.rest.RESTWorkItemHandler(),
"Service Task" : new
org.jbpm.process.workitem.bpmn2.ServiceTaskHandler(ksession)
]
These steps register the work item handlers for any KieSession created by the application,
regardless of it using the RuntimeManager or not.
20.2.4.3. Registering in CDI Environment
When you are using RuntimeManager in CDI environment, you can use the dedicated interfaces to
provide custom WorkItemHandlers and EventListeners to the RuntimeEngine.
public interface WorkItemHandlerProducer {
/**
* Returns map of (key = work item name, value work item handler
instance)
* of work items to be registered on KieSession.
* Parameters that might be given are as follows:
* ksessiontaskService
* runtimeManager
*
* @param identifier - identifier of the owner - usually RuntimeManager
that allows
* the producer to filter out and provide valid
instances
* for given owner
* @param params - owner might provide some parameters, usually
KieSession,
* TaskService, RuntimeManager instances
CHAPTER 20. JAVA APIS
453

The event listener producer is annotated with proper qualifier to indicate what type of listeners they
provide. You can select one of the following to indicate the type:
@Process
for ProcessEventListener
@Agenda
for AgendaEventListener
@WorkingMemory
for WorkingMemoryEventListener
Package these interface implementations as bean archive that includes beans.xml inside META-INF
folder and update the application classpath (for example, WEB-INF/lib for web application). This
enables the CDI based RuntimeManager to discover them and register on every KieSession that is
created or loaded from the data store.
All the components (KieSession, TaskService, and RuntimeManager) are provided to the
producers to allow handlers or listeners to be more stateful and be able to do more advanced things
with the engine. You can also apply filtering based on the identifier (that is given as argument to the
methods) to decide if the given RuntimeManager can receive handlers or listeners or not.
* @return map of work item handler instances (recommendation is to
always
* return new instances when this method is invoked)
*/
Map<String, WorkItemHandler> getWorkItemHandlers(String identifier,
Map<String, Object> params);
}
public interface EventListenerProducer<T> {
/**
* Returns list of instances for given (T) type of listeners.
* Parameters that might be given are as follows:
* ksession
* taskServiceruntimeManager
*
* @param identifier - identifier of the owner - usually RuntimeManager
that allows
* the producer to filter out and provide valid
instances
* for given owner
* @param params - owner might provide some parameters, usually
KieSession,
* TaskService, RuntimeManager instances
* @return list of listener instances (recommendation is to always
return new
* instances when this method is invoked)
*/
List<T> getEventListeners(String identifier, Map<String, Object>
params);
}
Red Hat JBoss BPM Suite 6.4 Development Guide
454

NOTE
Whenever there is a need to interact with the process engine or task service from within
handler or listener, recommended approach is to use RuntimeManager and retrieve
RuntimeEngine (and then KieSession or TaskService) from it as that ensures a
proper state.
20.2.5. Control Parameters
The following control parameters are available to alter engine default behavior:
Engine Behavior Bootstrap Switches
jbpm.business.calendar.properties
The location of the configuration file with Business Calendar properties.
Default Value Admitted Values
/jbpm.business.calendar.properties Path
jbpm.data.dir
The location where data files produced by Red Hat JBoss BPM Suite must be stored.
Default Value Admitted Values
${java.io.tmpdir} ${jboss.server.data.dir} if available,
otherwise ${java.io.tmpdir}
jbpm.enable.multi.con
Allows Web Designer to use multiple incoming or outgoing connections for tasks. If not enabled, the
tasks are marked as invalid.
Default Value Admitted Values
false true or false
jbpm.loop.level.disabled
Enables or disables loop iteration tracking to allow advanced loop support when using XOR
gateways.
Default Value Admitted Values
true true or false
jbpm.overdue.timer.delay
Specifies the delay for overdue timers to allow proper initialization, in milliseconds.
CHAPTER 20. JAVA APIS
455

Default Value Admitted Values
2000 Number (Long)
jbpm.process.name.comparator
An alternative comparator class to empower the Start Process by Name feature.
Default Value Admitted Values
org.jbpm.process.instance.StartPro
cessHelper.NumberVersionComparator
Fully qualified name
jbpm.usergroup.callback.properties
The location of the usergroup callback property file when org.jbpm.ht.callback is set to jaas
or db.
Default Value Admitted Values
classpath:/jbpm.usergroup.callback
.properties
Path
jbpm.user.group.mapping
An alternative classpath location of user information configuration (used by LDAPUserInfoImpl).
Default Value Admitted Values
${jboss.server.config.dir}/roles.p
roperties
Path
jbpm.user.info.properties
An alternative classpath location for user group callback implementation (LDAP, DB). For more
information, see org.jbpm.ht.userinfo.
Default Value Admitted Values
classpath:/userinfo.properties Path
jbpm.ut.jndi.lookup
An alternative JNDI name to be used when there is no access to the default one for user
transactions (java:comp/UserTransaction).
Default Value Admitted Values
N/A JNDI name
Red Hat JBoss BPM Suite 6.4 Development Guide
456

org.jbpm.ht.callback
Specifies the implementation of user group callback to be used:
mvel: Default; mostly used for testing.
ldap: LDAP; requires additional configuration in the
jbpm.usergroup.callback.properties file.
db: Database; requires additional configuration in the
jbpm.usergroup.callback.properties file.
jaas: JAAS; delegates to the container to fetch information about user data.
props: A simple property file; requires additional file that will keep all information (users
and groups).
custom: A custom implementation; you must specify the fully qualified name of the class in
the org.jbpm.ht.custom.callback.
Default Value Admitted Values
jaas mvel, ldap, db, jaas, props, or custom
org.jbpm.ht.custom.callback
A custom implementation of the UserGroupCallback interface in case the
org.jbpm.ht.callback property is set to custom.
Default Value Admitted Values
N/A Fully qualified name
org.jbpm.ht.custom.userinfo
A custom implementation of the UserInfo interface in case the org.jbpm.ht.userinfo
property is set to custom.
Default Value Admitted Values
N/A Fully qualified name
org.jbpm.ht.userinfo
Specifies what implementation of the UserInfo interface to use for user or group information
providers.
ldap: LDAP; needs to be configured in the file specified in jbpm-
user.info.properties.
db: Database; needs to be configured in the file specified in jbpm-
user.info.properties.
CHAPTER 20. JAVA APIS
457

props: A simple property file; set the property jbpm.user.info.properties to specify
the path to the file.
custom: A custom implementation; you must specify the fully qualified name of the class in
the org.jbpm.ht.custom.userinfo property.
Default Value Admitted Values
N/A ldap, db, props, or custom
org.jbpm.ht.user.separator
An alternative separator when loading actors and groups for user tasks from a String.
Default Value Admitted Values
, (comma) String
org.kie.executor.disabled
Disables the async job executor.
Default Value Admitted Values
false true or false
org.kie.executor.jms
Enables or disables the JMS support of the executor. Set to false to disable JMS support.
Default Value Admitted Values
true true or false
org.kie.executor.interval
The time between the moment the async job executor finishes a job and the moment it starts a new
one, in a time unit specified in org.kie.executor.timeunit.
Default Value Admitted Values
3 Number (Integer)
org.kie.executor.pool.size
The number of threads used by the async job executor.
Default Value Admitted Values
1 Number (Integer)
Red Hat JBoss BPM Suite 6.4 Development Guide
458

org.kie.executor.retry.count
The number of retries the async job executor attempts on a failed job.
Default Value Admitted Values
3 Number (Integer)
org.kie.executor.timeunit
The time unit in which the org.kie.executor.interval is specified.
Default Value Admitted Values
SECONDS A java.util.concurrent.TimeUnit
constant
org.kie.mail.session
The JNDI name of the mail session as registered in the application server, for use by
EmailWorkItemHandler.
Default Value Admitted Values
mail/jbpmMailSession String
org.quartz.properties
The location of the Quartz configuration file to activate the Quartz timer service.
Default Value Admitted Values
N/A Path
These allow you to fine tune the execution for the environment needs and actual requirements. All of
these parameters are set as JVM system properties, usually with -D when starting a program such as
an application server.
20.2.6. Variable Persistence Strategy
Objects in Red Hat JBoss BPM Suite that are used as process variables must be serializable. That is,
they must implement the java.io.Serializable interface. Objects that are not serializable can be
used as process variables but for these you must implement and use a marshaling strategy and register
it. The default strategy will not convert these variables into bytes. By default all objects need to be
serializable.
For internal objects, which are modified only by the engine, it is sufficient if java.io.Serializable
is implemented. The variable will be transformed into a byte stream and stored in a database.
For external data that can be modified by external systems and people (like documents from a CMS, or
other database entities), other strategies need to be implemented.
CHAPTER 20. JAVA APIS
459

Red Hat JBoss BPM Suite uses what is known as the pluggable Variable Persistence Strategy — that is, it
uses serialization for objects that do implement the java.io.Serializable interface but uses the
JPA-based JPAPlaceholderResolverStrategy class to work on objects that are entities (not
implementing the java.io.Serializable interface).
JPA Placeholder Resolver Strategy
To use this strategy, configure it by placing it in your Runtime Environment used for creating your
Knowledge Sessions. This strategy should be set as the first one and the serialization based strategy as
the last, default one. An example on how to set this is shown here:
NOTE
Make sure to add your entity classes into persistence.xml configuration file that will
be used by the JPA strategy.
At runtime, process variables that need persisting are evaluated using the available strategy. It is up to
the strategy to accept or reject the variable. If the variable is rejected by the first strategy, it is passed
on till it reaches the default strategy.
A JPA based strategy will only accept classes that declare a field with the @Id annotation
(javax.persistence.Id) This is the unique id that is used to retrieve the variable. On the other
hand, a serialization based strategy simply accepts all variables by default.
Once the variable has been accepted, a JPA marshalling operation to store the variable is performed
by the marshal() method, while the unmarshal() method will retrieve the variable from the
storage.
Creating Custom Strategy
The previous section alluded to the two methods that are used to marshal() and unmarshal()
// Create entity manager factory:
EntityManagerFactory emf =
Persistence.createEntityManagerFactory("com.redhat.sample");
RuntimeEnvironment environment =
RuntimeEnvironmentBuilder.Factory.get().newDefaultBuilder()
.entityManagerFactory(emf)
.addEnvironmentEntry(EnvironmentName.OBJECT_MARSHALLING_STRATEGIES,
new ObjectMarshallingStrategy[] {
// Set the entity manager factory to JPA strategy so it knows how to store
and read entities:
new JPAPlaceholderResolverStrategy(emf),
// Set the serialization-based strategy as last one to deal with non entity
classes:
new
SerializablePlaceholderResolverStrategy(ClassObjectMarshallingStrategyAcce
ptor.DEFAULT)})
.addAsset(ResourceFactory.newClassPathResource("example.bpmn"),
ResourceType.BPMN2)
.get();
// Now create the runtime manager and start using entities as part of your
process:
RuntimeManager manager = RuntimeManagerFactory.Factory
.get().newSingletonRuntimeManager(environment);
Red Hat JBoss BPM Suite 6.4 Development Guide
460

objects. These methods are part of the
org.kie.api.marshalling.ObjectMarshallingStrategy interface and you can implement this
interface to create a custom persistence strategy.
The methods read() and write() are for backwards compatibility. Use the methods accept(),
marshal() and unmarshal() to create your strategy.
20.3. KIE SERVICES
Red Hat JBoss BPM Suite provides a set of high level services on top of the Runtime Manager API.
These services are the easiest way to embed BPM capabilities into a custom application. These
services are split into several modules to ease their adoption in various environments:
jbpm-services-api
Service interfaces and other common classes
jbpm-kie-services
Core implementation of the services API in pure Java (without any framework-specific
dependencies)
jbpm-services-cdi
CDI wrappers of the core services implementation
jbpm-services-ejb
EJB wrappers of the core services implementation including EJB remote client implementation
jbpm-executor
Executor Service core implementation
jbpm-executor-cdi
CDI wrapper of the Executor Service core implementation
public interface ObjectMarshallingStrategy {
public boolean accept(Object object);
public void write(ObjectOutputStream os, Object object) throws
IOException;
public Object read(ObjectInputStream os) throws IOException,
ClassNotFoundException;
public byte[] marshal(Context context, ObjectOutputStream os, Object
object)
throws IOException;
public Object unmarshal(Context context, ObjectInputStream is, byte[]
object,
ClassLoader classloader) throws IOException, ClassNotFoundException;
public Context createContext();
}
CHAPTER 20. JAVA APIS
461

NOTE
When working with KIE Services, you do not have to create your own wrappers around
Runtime Manager, Runtime Engine, and KIE Session. KIE Services make use of Runtime
Manager API best practices and thus, eliminate various risks when working with that
API.
20.3.1. Deployment Service
The Deployment Service is responsible for managing deployment units which include resources such
as rules, processes, and forms. It can be used to:
Deploy and undeploy deployment units
Activate and deactivate deployments
List all deployed units
Get deployment unit for a given deployment and check its status
Retrieve Runtime Manager instance dedicated to a given deployment
NOTE
There are some restrictions on EJB remote client to do not expose Runtime Manager as
it will not make any sense on the client side (after it was serialized).
Typical use case for this service is to provide dynamic behavior into your system so that multiple kjars
can be active at the same time and executed simultaneously.
20.3.2. Definition Service
The Definition Service provides details about processes extracted from their BPMN2 definitions.
Before using any method to get some information, you must invoke the buildProcessDefinition
method to populate the repository with process information taken from the BPMN2 content.
The Definition Service provides access to the following BPMN2 data :
Process definitions, reusable subprocesses, and process variables
Java classes and rules referred in a given process
// create deployment unit by giving GAV
DeploymentUnit deploymentUnit = new KModuleDeploymentUnit(GROUP_ID,
ARTIFACT_ID, VERSION);
// deploy
deploymentService.deploy(deploymentUnit);
// retrieve deployed unit
DeployedUnit deployedUnit =
deploymentService.getDeployedUnit(deploymentUnit.getIdentifier());
// get runtime manager
RuntimeManager manager = deployedUnit.getRuntimeManager();
Red Hat JBoss BPM Suite 6.4 Development Guide
462

All organizational entities involved in a given process
Service tasks defined in a given process
User task definitions, task input and output mappings
Depending on the actual process definition, the returned values for users and groups can contain
actual user or group name or process variable that is used to get actual user or group name on
runtime.
20.3.3. Process Service
The Process Service provides access to the execution environment. Before using this service, a
deployment unit containing process definitions needs to be created (see section Section 20.3.1,
“Deployment Service”). Process Service can be used to:
Start new process instances and abort the existing ones
Get process instance information
Get and modify process variables
Signal a single process instance or all instances in a given deployment
List all available signals in the current state of a given process instance
List, complete, and abort work items
Execute commands on the underlying command executor
NOTE
The Process Service is mostly focused on runtime operations that affect process
execution and not on read operations for which there is dedicated Runtime Data Service
(see section Section 20.3.4, “Runtime Data Service”).
An example on how to deploy and run a process can be done as follows:
20.3.4. Runtime Data Service
The Runtime Data Service provides access to actual data that is available on runtime such as:
Process definitions by various query parameters
Active process instances by various query parameters
KModuleDeploymentUnit deploymentUnit = new KModuleDeploymentUnit(groupId,
artifactId, version);
deploymentService.deploy(deploymentUnit);
long processInstanceId =
processService.startProcess(deploymentUnit.getIdentifier(),
"HiringProcess");
ProcessInstance pi = processService.getProcessInstance(processInstanceId);
CHAPTER 20. JAVA APIS
463

Current and previous values of process variables
List of active tasks by various parameters
Active and completed nodes of given process instance
Use this service as the main source of information whenever building list based user interface to show
process definitions, process instances, and tasks for a given user.
NOTE
The Runtime Data Service provides only basic querying capabilities. Use Query Service
to create and execute more advanced queries (see section Section 20.3.6, “Query
Service”).
There are two important arguments that most of the Runtime Data Service operations support:
QueryContext
This provides capabilities for efficient management result set like pagination, sorting, and ordering.
QueryFilter
This applies additional filtering to task queries in order to provide more advanced capabilities when
searching for user tasks.
20.3.5. User Task Service
The User Task Service covers a complete life cycle of a task so it can be managed from start to end. It
also provides a way to manipulate task content and other task properties.
The User Task Service allows you to:
Execute task operations (such as claim, start, and complete)
Change various task properties (such as priority and expiration date)
Manipulate task content, comments, and attachments
Execute various task commands
NOTE
The User Task Service focuses on executing task operations and manipulating task
content rather than task querying. Use the Runtime Data Service to get task details or
list tasks based on some parameter (see section Section 20.3.4, “Runtime Data
Service”).
Example of how to start a process and complete a user task:
long processInstanceId =
processService.startProcess(deploymentUnit.getIdentifier(),
"HiringProcess");
List<Long> taskIds =
runtimeDataService.getTasksByProcessInstanceId(processInstanceId);
Long taskId = taskIds.get(0);
Red Hat JBoss BPM Suite 6.4 Development Guide
464

20.3.6. Query Service
The Query Service provides advanced search capabilities that are based on DashBuilder Data Sets. As
a user, you have a control over how to retrieve data from the underlying data store. This includes
complex joins with external tables such as JPA entities tables and custom systems database tables.
Query Service is build around two parts:
Management operations
Registering, unregistering, replacing, and getting query definitions
Runtime operations
Executing simple and advanced queries
The DashBuilder Data Sets provide support for multiple data sources (such as CSV, SQL,
ElasticSearch) while the process engine focuses on SQL based data sets as its backend is RDBMS
based. So the Query Service is a subset of DashBuilder Data Sets capabilities and allows efficient
queries with simple API.
20.3.6.1. Terminology
The Query Service uses the following four classes describing queries and their results:
QueryDefinition
Represents definition of the data set which consists of unique name, SQL expression (the query)
and source - JNDI name of the data source to use when performing the query.
QueryParam
Basic structure that represents individual query parameter - condition - that consists of column
name, operator, expected value(s).
QueryResultMapper
Responsible for mapping raw data set data (rows and columns) into object representation.
QueryParamBuilder
Responsible for building query filters that are applied on the query definition for given query
invocation.
While using the QueryDefinition and QueryParam classes is straightforward, the
QueryResultMapper and QueryParamBuilder classes are more advanced and require more
attention to make use of their capabilities.
20.3.6.2. Query Result Mapper
The Query Result Mapper maps data taken out from database (from data set) into object
representation (like ORM providers such as Hibernate map tables to entities). As there can be many
userTaskService.start(taskId, "john");
UserTaskInstanceDesc task = runtimeDataService.getTaskById(taskId);
// do something with task data
Map<String, Object> results = new HashMap<String, Object>();
results.put("Result", "some document data");
userTaskService.complete(taskId, "john", results);
CHAPTER 20. JAVA APIS
465

object types that you can use for representing data set results, it is almost impossible to provide them
out of the box. Mappers are powerful and thus are pluggable. You can implement your own mapper to
transform the result into any type. Red Hat JBoss BPM Suite comes with the following mappers out of
the box:
org.jbpm.kie.services.impl.query.mapper.ProcessInstanceQueryMapper
Registered with name ProcessInstances
org.jbpm.kie.services.impl.query.mapper.ProcessInstanceWithVarsQueryMapper
Registered with name ProcessInstancesWithVariables
org.jbpm.kie.services.impl.query.mapper.ProcessInstanceWithCustomVarsQueryMapper
Registered with name ProcessInstancesWithCustomVariables
org.jbpm.kie.services.impl.query.mapper.UserTaskInstanceQueryMapper
Registered with name UserTasks
org.jbpm.kie.services.impl.query.mapper.UserTaskInstanceWithVarsQueryMapper
Registered with name UserTasksWithVariables
org.jbpm.kie.services.impl.query.mapper.UserTaskInstanceWithCustomVarsQueryMapper
Registered with name UserTasksWithCustomVariables
org.jbpm.kie.services.impl.query.mapper.TaskSummaryQueryMapper
Registered with name TaskSummaries
org.jbpm.kie.services.impl.query.mapper.RawListQueryMapper
Registered with name RawList
Each mapper is registered under the given name to allow simple lookup by name instead of referencing
its class name. This is especially important when using EJB remote flavor of services where it is
important to reduce the number of dependencies and thus not relying on implementation on client side.
Hence, to be able to reference the QueryResultMapper class by name, use the NamedQueryMapper
class, which is a part of the KIE Services API. It acts as a delegate (lazy delegate) as it looks up the
actual mapper when the query is performed.
20.3.6.3. Query Parameter Builder
The QueryParamBuilder class provides an advanced way of building filters for data sets. By default
when using a query method of the Query Service (that accepts zero or more QueryParam instances),
all of these parameters will be joined with an AND operator. Therefore, all of them must match.
However, that is not always the case, hence you can use QueryParamBuilder to provide filters at the
time the query is issued.
The QueryParamBuilder available out of the box is used to cover default QueryParams. The default
QueryParams are based on core functions, which are SQL based conditions and includes following:
IS_NULL
NOT_NULL
EQUALS_TO
queryService.query("my query def", new
NamedQueryMapper<Collection<ProcessInstanceDesc>>("ProcessInstances"), new
QueryContext());
Red Hat JBoss BPM Suite 6.4 Development Guide
466

NOT_EQUALS_TO
LIKE_TO
GREATER_THAN
GREATER_OR_EQUALS_TO
LOWER_THAN
LOWER_OR_EQUALS_TO
BETWEEN
IN
NOT_IN
The QueryParamBuilder is a simple interface that is invoked as long as its build method returns a
non-null value before the query is performed. So you can build up a complex filter options that could
not be simply expressed by list of QueryParams. Here is a basic implementation of
QueryParamBuilder to give you a jump start to implement your own (note that, it relies on the
DashBuilder Data Set API):
public class TestQueryParamBuilder implements
QueryParamBuilder<ColumnFilter> {
private Map<String, Object> parameters;
private boolean built = false;
public TestQueryParamBuilder(Map<String, Object> parameters) {
this.parameters = parameters;
}
@Override
public ColumnFilter build() {
// return null if it was already invoked
if (built) {
return null;
}
String columnName = "processInstanceId";
ColumnFilter filter = FilterFactory.OR(
FilterFactory.greaterOrEqualsTo((Long)parameters.get("min")),
FilterFactory.lowerOrEqualsTo((Long)parameters.get("max")));
filter.setColumnId(columnName);
built = true;
return filter;
}
}
CHAPTER 20. JAVA APIS
467

Once you have a QueryParamBuilder implemented, you can use its instance when performing query
via QueryService:
20.3.6.4. Typical usage scenario
First thing you need to do is to define a data set (the view of the data you want to work with), using
QueryDefinition in the KIE Services API:
This is the simplest possible query definition. The constructor takes a unique name that identifies it on
runtime and data source JNDI name used when performing queries on this definition. The expression is
the SQL statement that builds up the view to be filtered when performing queries.
Once you create the SQL query definition, you can register it to be used later for actual queries:
From now on, you can use this query definition to perform actual queries (or data look-ups to use
terminology from data sets). Following is the basic one that collects data as is, without any filtering:
The above query uses defaults from QueryContext(paging and sorting). However, you can change
these defaults:
You can perform the data filtering in the following way:
queryService.query("my query def", ProcessInstanceQueryMapper.get(), new
QueryContext(), paramBuilder);
SqlQueryDefinition query = new
SqlQueryDefinition("getAllProcessInstances",
"java:jboss/datasources/ExampleDS");
query.setExpression("select * from processinstancelog");
queryService.registerQuery(query);
Collection<ProcessInstanceDesc> instances =
queryService.query("getAllProcessInstances",
ProcessInstanceQueryMapper.get(), new QueryContext());
QueryContext ctx = new QueryContext(0, 100, "start_date", true);
Collection<ProcessInstanceDesc> instances =
queryService.query("getAllProcessInstances",
ProcessInstanceQueryMapper.get(), ctx);
// single filter parameter
Collection<ProcessInstanceDesc> instances =
queryService.query("getAllProcessInstances",
ProcessInstanceQueryMapper.get(), new QueryContext(),
QueryParam.likeTo(COLUMN_PROCESSID, true, "org.jboss%"));
// multiple filter parameters (AND)
Collection<ProcessInstanceDesc> instances =
queryService.query("getAllProcessInstances",
Red Hat JBoss BPM Suite 6.4 Development Guide
468

With this mechanism, you can define what data are retrieved and how they should be fetched, without
being limited by JPA provider. This also promotes the use of tailored queries for a given environment,
as in most of the cases, there may be a single database used. Thus, specific features of that database
can be utilized to increase performance.
20.3.7. Process Instance Migration Service
NOTE
Process instance migration is available only with Red Hat JBoss BPM Suite 6.4 and
higher.
The Process Instance Migration Service provides administrative utility to move given process
instance(s) from one deployment to another or from one process definition to another. Its main
responsibility is to allow basic upgrade of process definition behind a given process instance. This may
include mapping of currently active nodes to other nodes in a new definition.
Processes or task variables are not affected by migration. Process instance migration means a change
of underlying process definition that the process engine uses to move on with a process instance.
Even though process instance migration is available, it is recommended to let active process instances
finish and then start new instances with new version whenever possible. In case you can not use this
approach, carefully plan the migration of active process instances before its execution, as it might lead
to unexpected issues.
Ensure to take into account the following points:
Is the new process definition backward compatible?
Are there any data changes (variables that could affect process instance decisions after
migration)?
Is there a need for node mapping?
Answers to these questions might save a lot of production problems after migration. Opt for the
backward compatible processes, like extending process definition rather than removing nodes.
However, that may not always be possible and in some cases there is a need to remove certain nodes
from a process definition. In that situation, migration needs to be instructed how to map nodes that
were removed in new definition if the active process instance is at the moment in such a node.
Node mapping is given as a map of node IDs (unique IDs that are set in the definition) where key is the
source node ID (from the process definition used by the process instance) to target node ID (in the new
process definition).
NOTE
Node mapping can only be used to map the same type of nodes, for example user task to
user task.
Migration can either be performed for a single process instance or multiple process instances at the
same time. Multiple process instances migration is a utility method on top of a single instance. Instead
ProcessInstanceQueryMapper.get(), new QueryContext(),
QueryParam.likeTo(COLUMN_PROCESSID, true, "org.jboss%"),
QueryParam.in(COLUMN_STATUS, 1, 3));
CHAPTER 20. JAVA APIS
469

of calling it multiple times, you can call it once and then the service will take care of the migration of
individual process instances.
NOTE
Multi instance migration migrates each instance separately to ensure that one will not
affect the other and then produces dedicated migration reports for each process
instance.
20.3.7.1. Migration report
Migration is always concluded with a migration report for each process instance. The migration report
provides the following information:
start and end date of the migration
outcome of the migration
success or failure
complete log entry
all steps performed during migration
entry can be INFO, WARN or ERROR (in case of ERROR there will be at most one as they
are causing migration to be immediately terminated)
20.3.7.2. Known limitations
There are some process instance migration scenarios which are not supported at the moment:
When a new or modified task requires inputs, which are not available in the new process
instance.
Modifying the tasks prior to the active task where the changes have an impact on further
processing.
Removing a human task, which is currently active (can only be replaced and requires to be
mapped to another human task)
Adding a new task parallel to the single active task (all branches in parallel gateway are not
activated - process will stuck)
Changing or removing the active recurring timer events (will not be changed in database)
Fixing or updating inputs and outputs in an active task (task data are not migrated)
Node mapping updates only the task node name and description (other task fields will not be
mapped including the TaskName variable)
20.3.7.3. Example
Following is an example of how to invoke the migration:
// first deploy both versions
deploymentUnitV1 = new KModuleDeploymentUnit(MIGRATION_GROUP_ID,
Red Hat JBoss BPM Suite 6.4 Development Guide
470

20.3.8. Form Provider Service
The Form Provider Service provides access to the process and task forms. It is built on the concept of
isolated form providers.
Implementations of the FormProvider interface must define a priority, as this is the main driver for
the Form Provider Service to ask for the content of the form from a given provider. The Form Provider
Service collects all available providers and iterates over them asking for the form content in the order
of the specified priority. The lower the priority number, the higher priority it gets during evaluation. For
example, a provider with priority 5 is evaluated before a provider with priority 10.
FormProviderService iterates over available providers as long as one delivers the content. In a
worse case scenario, it returns simple text-based forms.
The FormProvider interface shown below describes contract for the implementations:
Red Hat JBoss BPM Suite comes with the following FormProvider implementations out of the box:
Additional form provider available with the form modeler. The priority number of this form
provider is 2.
MIGRATION_ARTIFACT_ID, MIGRATION_VERSION_V1);
deploymentService.deploy(deploymentUnitV1);
// ... version 2
deploymentUnitV2 = new KModuleDeploymentUnit(MIGRATION_GROUP_ID,
MIGRATION_ARTIFACT_ID, MIGRATION_VERSION_V2);
deploymentService.deploy(deploymentUnitV2);
// next start process instance in version 1
long processInstanceId =
processService.startProcess(deploymentUnitV1.getIdentifier(), "processID-
V1");
// and once the instance is active it can be migrated
MigrationReport report =
migrationService.migrate(deploymentUnitV1.getIdentifier(),
processInstanceId, deploymentUnitV2.getIdentifier(), "processID-V2");
// as last step check if the migration finished successfully
if (report.isSuccessful()) {
// do something
}
public interface FormProvider {
int getPriority();
String render(String name, ProcessDesc process,
Map<String, Object> renderContext);
String render(String name, ProcessDesc process,
Task task, Map<String, Object> renderContext);
}
CHAPTER 20. JAVA APIS
471

Freemarker based implementation to support process and task forms. The priority number of
this form provider is 3.
Default form provider that provides simplest possible forms. It has the lowest priority and is
the last option if none of the other providers delivers content.
20.3.9. Executor Service
The Executor Service gives you access to the Job Executor, which provides advanced features for
asynchronous execution (see Section 11.12.3, “Job Executor for Asynchronous Execution” for more
details).
Executor Service provides:
Scheduling and cancelling requests (execution of commands)
Executor configuration (interval, number of retries, thread pool size)
Administration operations (clearing requests and errors)
Queries to access runtime data by various parameters (requests and errors)
20.4. CDI INTEGRATION
Apart from the API based approach, Red Hat JBoss BPM Suite 6 also provides the Context and
Dependency Injection (CDI) to build your custom applications.
The jbpm-services-cdi module provides CDI wrappers of Section 20.3, “KIE Services” that enable
these services to be injected in any CDI bean.
WARNING
A workaround is needed on the Oracle WebLogic Server for CDI to work. For more
information, see Additional Notes in the Red Hat JBoss BPM Suite Oracle WebLogic
Installation and Configuration Guide.
20.4.1. Configuring CDI Integration
To use the KIE Services in your CDI container, you must provide several CDI beans for these services
to satisfy their dependencies. For example:
Entity manager and entity manager factory.
User group callback for human tasks.
Identity provider to pass authenticated user information to the services.
Here is an example of a producer bean that satisfies all the requirements of KIE Services in a Java EE
environment, such as the Red Hat JBoss Enterprise Application Server (EAP):
public class EnvironmentProducer {
Red Hat JBoss BPM Suite 6.4 Development Guide
472

Provide an alternative for user group callback in the beans.xml configuration file. For example, the
org.jbpm.kie.services.cdi.producer.JAASUserGroupInfoProducer class allows Red Hat
JBoss EAP to reuse security settings on application server regardless of the settings (such as LDAP or
DB):
@PersistenceUnit(unitName = "org.jbpm.domain")
private EntityManagerFactory emf;
@Inject
@Selectable
private UserGroupInfoProducer userGroupInfoProducer;
@Inject
@Kjar
private DeploymentService deploymentService;
@Produces
public EntityManagerFactory getEntityManagerFactory() {
return this.emf;
}
@Produces
public org.kie.api.task.UserGroupCallback
produceSelectedUserGroupCalback() {
return userGroupInfoProducer.produceCallback();
}
@Produces
public UserInfo produceUserInfo() {
return userGroupInfoProducer.produceUserInfo();
}
@Produces
@Named("Logs")
public TaskLifeCycleEventListener produceTaskAuditListener() {
return new JPATaskLifeCycleEventListener(true);
}
@Produces
public DeploymentService getDeploymentService() {
return this.deploymentService;
}
@Produces
public IdentityProvider produceIdentityProvider {
return new IdentityProvider() {
// implement identity provider
}
}
}
<beans xmlns="http://java.sun.com/xml/ns/javaee"
xmlns:xsi="http://www.w3.org/2001/XMLSchema-instance"
xsi:schemaLocation="http://java.sun.com/xml/ns/javaee
http://docs.jboss.org/cdi/beans_1_0.xsd">
CHAPTER 20. JAVA APIS
473

Optionally, you can use several other producers provided to deliver components like process, agenda,
WorkingMemory event listeners, and WorkItemHandlers. To provide these components, implement
the following interfaces:
org.kie.internal.runtime.manager.WorkItemHandlerProducer
org.kie.internal.runtime.manager.EventListenerProducer
CDI beans that implement the above-mentioned interfaces are collected at runtime and used when
building a KieSession by the RuntimeManager.
20.4.2. Deployment Service as CDI Bean
Deployment Service fires CDI events when deployment units are deployed or undeployed. This allows
application components to react real time to the CDI events and store or remove deployment details
from the memory. An event with the @Deploy qualifier is fired on deployment; an event with the
@Undeploy qualifier is fired on undeployment. You can use CDI observer mechanism to get a
notification on these events.
20.4.2.1. Saving and Removing Deployments from Database
The deployment service stores the deployed units in memory by default. To save deployments in the
data store of your choice:
To remove a saved deployment when undeployed:
NOTE
The deployment service contains deployment synchronization mechanisms that enable
you to persist deployed units into a database.
20.4.2.2. Available Deployment Services
<alternatives>
<class>org.jbpm.kie.services.cdi.producer.JAASUserGroupInfoProducer</class
>
</alternatives>
</beans>
public void saveDeployment(@Observes @Deploy DeploymentEvent event) {
DeployedUnit deployedUnit = event.getDeployedUnit();
// store deployed unit info for further needs
}
public void removeDeployment(@Observes @Undeploy DeploymentEvent event) {
// remove deployment with ID event.getDeploymentId()
}
Red Hat JBoss BPM Suite 6.4 Development Guide
474

You can use qualifiers to instruct the CDI container which deployment service to use. Red Hat JBoss
BPM Suite contains the following Deployment Services:
@Kjar: A KIE module deployment service configured to work with KModuleDeploymentUnit;
a small descriptor on top of a KJAR.
@Vfs: A VFS deployment service that enables you to deploy assets from VFS (Virtual File
System).
Note that every implementation of deployment service must have a dedicated implementation of
deployment unit as the services mentioned above.
20.4.3. Runtime Manager as CDI Bean
You can inject RuntimeManager as CDI bean into any other CDI bean within your application.
RuntimeManager comes with the following predefined strategies and each of them have CDI
qualifiers:
@Singleton
@PerRequest
@PerProcessInstance
NOTE
Though you can directly inject RuntimeManager as a CDI bean, it is recommended to
utilize KIE services when frameworks like CDI, EJB or Spring are used. KIE services
provide significant amount of features that encapsulate best practices when using
RuntimeManager.
Here is an example of a producer method implementation that provides RuntimeEnvironment:
public class EnvironmentProducer {
// add the same producers as mentioned above in the configuration
section
@Produces
@Singleton
@PerRequest
@PerProcessInstance
public RuntimeEnvironment produceEnvironment(EntityManagerFactory emf) {
RuntimeEnvironment environment =
RuntimeEnvironmentBuilder.Factory.get()
.newDefaultBuilder()
.entityManagerFactory(emf)
.userGroupCallback(getUserGroupCallback())
.registerableItemsFactory(InjectableRegisterableItemsFactory
.getFactory(beanManager, null))
.addAsset(ResourceFactory.newClassPathResource("HiringProcess.bpmn2"),
ResourceType.BPMN2)
.addAsset(ResourceFactory.newClassPathResource("FiringProcess.bpmn2"),
CHAPTER 20. JAVA APIS
475

In the example above, a single producer method is capable of providing RuntimeEnvironment for all
strategies of RuntimeManager by specifying all qualifiers on the method level. Once a complete
producer is available, you can inject RuntimeManager into the application CDI bean as shown below:
NOTE
It is recommended to use DeploymentService when you need multiple
RuntimeManager instances active in your application instead of a single
RuntimeManager.
As an alternative to DeploymentService, the application can inject RuntimeManagerFactory and
then create RuntimeManager instance manually. In such cases, EnvironmentProducer remains the
same as the DeploymentService. Here is an example of a simple ProcessEngine bean:
ResourceType.BPMN2)
.get();
return environment;
}
}
public class ProcessEngine {
@Inject
@Singleton
private RuntimeManager singletonManager;
public void startProcess() {
RuntimeEngine runtime =
singletonManager.getRuntimeEngine(EmptyContext.get());
KieSession ksession = runtime.getKieSession();
ProcessInstance processInstance =
ksession.startProcess("HiringProcess");
singletonManager.disposeRuntimeEngine(runtime);
}
}
public class ProcessEngine {
@Inject
private RuntimeManagerFactory managerFactory;
@Inject
private EntityManagerFactory emf;
@Inject
private BeanManager beanManager;
public void startProcess() {
RuntimeEnvironment environment =
RuntimeEnvironmentBuilder.Factory.get()
.newDefaultBuilder()
.entityManagerFactory(emf)
.addAsset(ResourceFactory.newClassPathResource("HiringProcess.bpmn2"),
Red Hat JBoss BPM Suite 6.4 Development Guide
476

ResourceType.BPMN2)
.addAsset(ResourceFactory.newClassPathResource("FiringProcess.bpmn2"),
ResourceType.BPMN2)
.registerableItemsFactory(InjectableRegisterableItemsFactory
.getFactory(beanManager, null))
.get();
RuntimeManager manager =
managerFactory.newSingletonRuntimeManager(environment);
RuntimeEngine runtime = manager.getRuntimeEngine(EmptyContext.get());
KieSession ksession = runtime.getKieSession();
ProcessInstance processInstance =
ksession.startProcess("HiringProcess");
manager.disposeRuntimeEngine(runtime);
manager.close();
}
}
CHAPTER 20. JAVA APIS
477

CHAPTER 21. REMOTE API
Red Hat JBoss BPM Suite provides various ways how to access the execution server in Business
Central remotely including REST, JMS, SOAP, and EJB interfaces. Moreover, it provides remote Java
API which allows developers to work with the RuntimeEngine interface while remote calls are
executed in the background, using either REST or JMS.
NOTE
It is not recommended to use Business Central remote APIs to any further extent, with
the exception of the Knowledge Store REST API. Instead, Intelligent Process Server
should be used. Both execution servers can be configured to use the same data source,
thus processes and tasks started on one server are accessible from the other server.
See section Unified Execution Servers of Red Hat JBoss BPM Suite Administration and
Configuration Guide for more details.
21.1. REST API
Representational State Transfer (hereinafter referred to as REST) is a style of software architecture of
distributed systems. It enables a highly abstract client-server communication: clients initiate requests
to servers to a particular URL with parameters if needed and servers process the requests and return
appropriate responses based on the requested URL. The requests and responses are built around the
transfer of representations of resources. A resource can be any coherent and meaningful concept that
may be addressed, such as a repository, a process, a rule, and so on.
Red Hat JBoss BPM Suite and Red Hat JBoss BRMS provide a REST API for individual application
components. The REST API implementations differ slightly:
Knowledge Store REST API calls interact with the artifact repository and are mostly
asynchronous, which means that they continue running after the call as a job. The calls return a
job ID which can be used after the REST API call was performed to request the job status and
verify whether the job finished successfully. Parameters of these calls are provided in the form
of JSON entities. See Section 21.1.1, “Knowledge Store REST API” .
The following APIs are only available in Red Hat JBoss BPM Suite.
Deployment REST API calls perform actions on deployments or retrieve information about one
ore more deployments. See Section 21.1.2, “Deployment REST API”.
The Process Image REST API allows you to get a diagram of your process in Business Central
through the remote REST API. See Section 21.1.3, “Process Image REST API” .
Runtime REST API calls interact with the process engine, task service, and business rule engine
in Business Central. See Section 21.1.4, “Runtime REST API”.
The REST Query API allows developers to query tasks, process instances, and their variables.
The operations results are grouped by the given process instance. See Section 21.1.5, “REST
Query API”.
All REST API calls use the following URL with the request body: http://SERVER:PORT/business-
central/rest/REQUEST_BODY.
Red Hat JBoss BPM Suite 6.4 Development Guide
478

CALLS ON RESOURCES ARE NOT SUPPORTED
It is not possible to issue REST API calls on project resources, such as rule files, work
item definitions, process definition files, and so on. Operations on such files should be
performed using Git and its REST API directly.
21.1.1. Knowledge Store REST API
REST API calls to the Knowledge Store REST API allow you to manage the organization units,
repositories, and projects.
All POST and DELETE calls return details about the request as well as a job ID that can be used to
request the job status and verify whether the job finished successfully. The GET calls return
information about repositories, projects, and organizational units.
Parameters and results of these calls are provided in the form of JSON entities. Java classes for
different entities are available in the org.guvnor.rest.client package and are referenced in the
following text.
21.1.1.1. Job Calls
Most Knowledge Store REST calls return a job ID after they are issued. This is necessary as the calls
are asynchronous and it is required to be able to reference the job later to check its status as it goes
through a job lifecycle.
During its lifecycle, a job can have the following statuses:
Table 21.1. Job Statuses
Status Description
ACCEPTED The job was accepted and is being processed.
BAD_REQUEST The request was not accepted as it contained incorrect content.
RESOURCE_NOT_EXI
ST
The requested resource (path) does not exist.
DUPLICATE_RESOUR
CE
The resource already exists.
SERVER_ERROR An error on the server side occurred.
SUCCESS The job finished successfully.
FAIL The job failed.
APPROVED The job was approved.
DENIED The job was denied.
CHAPTER 21. REMOTE API
479

GONE The job ID could not be found. A job can be GONE in the following cases:
The job was explicitly removed.
The job finished and has been deleted from a status cache. A job is
removed from a status cache after the cache has reached its maximum
capacity.
The job never existed.
Status Description
The following job calls are provided:
[GET] /jobs/JOB_ID
Returns a status of the given JOB_ID.
Example 21.1. Formatted Response to GET Job Call on Repository Clone Request
{
"status" : "SUCCESS",
"jobId" : "1377770574783-27",
"result" : "Alias: testInstallAndDeployProject, Scheme: git, Uri:
git://testInstallAndDeployProject",
"lastModified" : 1377770578194,
"detailedResult" : null
}
[DELETE] /jobs/JOB_ID
Removes a job with the given JOB_ID. If the job is not being processed yet, the call will remove the
job from the job queue. However, this call will not cancel or stop an ongoing job.
Both of these job calls return a JobResult instance.
21.1.1.2. Organizational Unit Calls
Organizational unit calls are calls to the Knowledge Store that allow you to manage its organizational
units which are useful to model departments and divisions. An organization unit can hold multiple
repositories.
The following organizational unit calls are provided:
[GET] /organizationalunits/
Returns a list of all organizational units.
Example 21.2. Organizational Unit List in JSON Format
[ {
"name" : "EmployeeWage",
"description" : null,
"owner" : "Employee",
"defaultGroupId" : "org.bpms",
Red Hat JBoss BPM Suite 6.4 Development Guide
480

"repositories" : [ "EmployeeRepo", "OtherRepo" ]
}, {
"name" : "OrgUnitName",
"description" : null,
"owner" : "OrgUnitOwner",
"defaultGroupId" : "org.group.id",
"repositories" : [ "repository-name-1", "repository-name-2" ]
} ]
[GET] /organizationalunits/ORGANIZATIONAL_UNIT_NAME
Returns information about a specific organizational unit.
[POST] /organizationalunits/
Creates an organizational unit in the Knowledge Store. The organizational unit is defined as a JSON
entity. The call requires an OrganizationalUnit instance and returns a
CreateOrganizationalUnitRequest instance.
Example 21.3. Organizational Unit in JSON Format
{
"name" : "testgroup",
"description" : "",
"owner" : "tester",
"repositories" : ["testGroupRepository"]
}
[POST] /organizationalunits/ORGANIZATIONAL_UNIT_NAME
Updates the details of an existing organizational unit.
Both the name and owner fields in the required UpdateOrganizationalUnit instance can be
left empty. Neither the description field nor the repository association can be updated using this
operation.
Example 21.4. Update Organizational Unit Input in JSON Format
{
"owner" : "NewOwner",
"defaultGroupId" : "org.new.default.group.id"
}
[DELETE] /organizationalunits/ORGANIZATIONAL_UNIT_NAME
Removes a specified organizational unit.
[POST] /organizationalunits/ORGANIZATIONAL_UNIT_NAME/repositories/REPOSITORY_NAME
Adds a repository to an organizational unit.
[DELETE] /organizationalunits/ORGANIZATIONAL_UNIT_NAME/repositories/REPOSITORY_NAME
Removes a repository from an organizational unit.
21.1.1.3. Repository Calls
CHAPTER 21. REMOTE API
481

Repository calls are calls to the Knowledge Store that allow you to manage its Git repositories and
their projects.
The following repository calls are provided:
[GET] /repositories
Returns a list of repositories in the Knowledge Store.
Example 21.5. Response of Repository Call
[
{
"name": "bpms-assets",
"description": "generic assets",
"userName": null,
"password": null,
"requestType": null,
"gitURL": "git://bpms-assets"
},
{
"name": "loanProject",
"description": "Loan processes and rules",
"userName": null,
"password": null,
"requestType": null,
"gitURL": "git://loansProject"
}
]
[GET] /repositories/REPOSITORY_NAME
Returns information about a specific repository.
[DELETE] /repositories/REPOSITORY_NAME
Removes a repository.
[POST] /repositories/
Creates or clones a repository defined by a JSON entity.
Example 21.6. JSON Entity with Details about Repository to Be Cloned
{
"name": "myClonedRepository",
"organizationalUnitName": "example",
"description": "",
"userName": "",
"password": "",
"requestType": "clone",
"gitURL": "git://localhost/example-repository"
}
Example 21.7. JSON Entity with Details about Repository to Be Created
{
Red Hat JBoss BPM Suite 6.4 Development Guide
482

"name": "myCreatedRepository",
"organizationalUnitName": "example",
"description": "",
"userName": "",
"password": "",
"requestType": "create",
"gitURL": "git://localhost/example-repository"
}
IMPORTANT
Make sure you always include the organizationalUnitName key-value pair in
your query and that the specified organization unit exists before you create or clone
the repository.
[GET] /repositories/REPOSITORY_NAME/projects/
Returns a list of projects in a specific repository as a JSON entity.
Example 21.8. JSON Entity with Details about Existing Projects
[ {
"name" : "my-project-name",
"description" : "A project to illustrate a REST output.",
"groupId" : "com.acme",
"version" : "1.0"
}, {
"name" : "yet-another-project-name",
"description" : "Yet another project to illustrate a REST output.",
"groupId" : "com.acme",
"version" : "2.2.1"
} ]
[POST] /repositories/REPOSITORY_NAME/projects/
Creates a project in a repository.
Example 21.9. Request Body That Defines Project to Be Created
{
"name" : "NewProject",
"description" : "Description of the new project.",
"groupId" : "org.redhat.test",
"version" : "1.0.0"
}
[DELETE] /repositories/REPOSITORY_NAME/projects/PROJECT_NAME
Removes a project in a repository.
21.1.1.4. Maven Calls
CHAPTER 21. REMOTE API
483

Maven calls are calls to a project in the Knowledge Store that allow you to compile and deploy the
project resources.
The following Maven calls are provided:
[POST] /repositories/REPOSITORY_NAME/projects/PROJECT_NAME/maven/compile/
Compiles the project. Equivalent to mvn compile. Returns a CompileProjectRequest instance.
[POST] /repositories/REPOSITORY_NAME/projects/PROJECT_NAME/maven/install/
Installs the project. Equivalent to mvn install. Returns a InstallProjectRequest instance.
[POST] /repositories/REPOSITORY_NAME/projects/PROJECT_NAME/maven/test/
Compiles and runs the tests. Equivalent to mvn test. Returns a TestProjectRequest instance.
[POST] /repositories/REPOSITORY_NAME/projects/PROJECT_NAME/maven/deploy/
Deploys the project. Equivalent to mvn deploy. Returns a DeployProjectRequest instance.
21.1.2. Deployment REST API
The KIE module JAR files can be deployed or undeployed using the Business Central UI or the REST
API calls.
Deployment units are represented by a unique deployment ID consisting of the following elements
separated by colons:
1. Group ID
2. Artifact ID
3. Version
4. KIE base ID (optional)
5. KIE session ID (optional)
21.1.2.1. Deployment Calls
The following deployment calls are provided:
[GET] /deployment/
Returns a list of all available deployed instances in a JaxbDeploymentUnitList instance.
[GET] /deployment/processes
Returns a list of all available deployed process definitions in a JaxbProcessDefinitionList
instance.
[GET] /deployment/DEPLOYMENT_ID
Returns an instance of JaxbDeploymentUnit containing the information about a deployment unit,
including its configuration.
[POST] /deployment/DEPLOYMENT_ID/deploy
Deploys a deployment unit referenced by DEPLOYMENT_ID. The call returns a
JaxbDeploymentJobResult instance with a status of the request.
The deploy operation is asynchronous. Use the described GET calls to get a status of the
deployment.
When a project is deployed, it is activated by default: new process instances can be started using
Red Hat JBoss BPM Suite 6.4 Development Guide
484

the process definitions and other information in the deployment. However, at later point in time,
users may want to make sure that the deployment is no longer used without necessarily aborting or
stopping the existing (running) process instances. To do so, the deployment can first be deactivated
before it will be removed at a later date.
NOTE
Configuration options such as the runtime strategy should be defined before
deploying the JAR files and cannot be changed post deployment.
To override the session strategy specified in the deployment descriptor, use the strategy query
parameter. The following not case-sensitive values are supported:
SINGLETON
PER_REQUEST
PER_PROCESS_INSTANCE
For example:
[POST] /deployment/DEPLOYMENT_ID/deploy?strategy=PER_REQUEST
To use a specific merge mode in the deployment request, specify the mergemode query parameter.
The following not case-sensitive values are supported:
KEEP_ALL
OVERRIDE_ALL
OVERRIDE_EMPTY
MERGE_COLLECTIONS
It is possible to post a deployment descriptor or its fragment with the deployment request, which
allows to override other deployment descriptors. To do so, set a content type of the request to
application/xml and make sure the request body is a valid deployment descriptor content, for
example:
<deployment-descriptor xsi:schemaLocation="http://www.jboss.org/jbpm
deployment-descriptor.xsd" xmlns:xsi="http://www.w3.org/2001/XMLSchema-
instance">
<audit-mode>JMS</audit-mode>
</deployment-descriptor>
CHAPTER 21. REMOTE API
485

WARNING
To avoid the Unsupported Media Type error on Oracle WebLogic Server, make
sure the deployment-descriptor is always provided, even as an empty-
element tag, and the header is specified as Content-Type. See the example
call:
curl -v -H 'Content-Type: application/xml' -u bpmsAdmin -
-data "<deployment-descriptor/>" -X POST
'localhost:7001/business-
central/rest/deployment/com.sample:bpm-
processes:1.1/deploy'
[POST] /deployment/DEPLOYMENT_ID/undeploy
Undeploys a deployment unit with a specified DEPLOYMENT_ID and returns a
JaxbDeploymentJobResult instance with a status of the request.
The undeploy operation is asynchronous. Use the described GET calls to get the status of the
deployment.
NOTE
The deploy and undeploy operations can fail if one of the following is true:
An identical job has already been submitted to the queue and has not yet
completed.
The amount of deploy and undeploy jobs submitted but not yet processed
exceeds the job cache size.
[POST] /deployment/DEPLOYMENT_ID/activate
Activates a deployment. Returns a JaxbDeploymentJobResult instance with a status of the
request.
The activate operation is asynchronous.
[POST] /deployment/DEPLOYMENT_ID/deactivate
Deactivates a deployment. Returns a JaxbDeploymentJobResult instance with a status of the
request.
The deactivate operation is asynchronous.
Red Hat JBoss BPM Suite 6.4 Development Guide
486

NOTE
The deactivate operation ensures that no new process instances can be
started with the existing deployment.
If it is decided that a deactivated deployment should be reactivated instead of
deleted, the activate operation should be used to reactivate the deployment.
A deployment is always activated by default when it is initially deployed.
WARNING
In version 6.4 of the product, start timer events keep starting new process
instances after a deployment is deactivated. This is a known issue.
[GET] /deployment/DEPLOYMENT_ID/processes
Lists all available process definitions in a given deployment unit. Returns an instance of
JaxbProcessDefinitionList.
21.1.2.2. Asynchronous Calls
The following deployment calls described in the previous section are asynchronous REST operations:
/deployment/DEPLOYMENT_ID/deploy
/deployment/DEPLOYMENT_ID/undeploy
/deployment/DEPLOYMENT_ID/activate
/deployment/DEPLOYMENT_ID/deactivate
Asynchronous calls allow a user to issue a request and continue to the next task before the previous
task in the queue is finished. Therefore, the information received after posting a call does not reflect
the actual state or eventual status of the operation. It returns a status 202 upon the completion of the
request: "The request has been accepted for processing, but the processing has not been completed."
This means that:
The POST request has been successfully queued, but the result of the actual operation
(deploying or undeploying the deployment unit) cannot be determined from this code.
Interrogate the JaxbDeploymentUnit object returned by the GET
/deployment/DEPLOYMENT_ID call to obtain that state.
The JaxbDeploymentUnit object returned using the GET request is only valid for the point
in time which it was checked. Its status may change after the GET request has completed.
21.1.3. Process Image REST API
Red Hat JBoss BPM Suite allows you to get a diagram of your process in Business Central through the
remote REST API. To get the diagram, you need to generate the image based on the SVG source first,
which is done automatically by the process designer when you save a process definition.
CHAPTER 21. REMOTE API
487

To ensure that the process is saved in the process designer as SVG and is added to the kJAR, set
<storesvgonsave enabled="true"/> in the
/org.kie.workbench.KIEWebapp/profiles/jbpm.xml file in business-central.war.
SVGImageProcessor adds further annotations based on the audit log data. You can extend
SVGImageProcessor further for more advanced visualizations.
NOTE
It is recommended to use Intelligent Process Server instead of Business Central.
Chapter 18, Intelligent Process Server UI Extension provides a richer set of REST
endpoints, including process diagram images as well as process and task forms.
The following process image REST operations are provided by Business Central:
[GET] /runtime/DEPLOYMENT_ID/process/PROCESS_DEFINITION_ID/image
Returns an SVG image of the process definition diagram.
[GET]
/runtime/DEPLOYMENT_ID/process/PROCESS_DEFINITION_ID/image/PROCESS_INSTANCE_ID
Returns an SVG image of the process instance diagram, with highlighted currently active nodes.
21.1.4. Runtime REST API
Runtime REST API provided by Business Central allows you to work with its underlying execution
server, including process engine, task service, and business rule engine, and manipulate runtime data.
NOTE
It is recommended to use Intelligent Process Server instead of Business Central for all
remote calls. See Chapter 16, The REST API for Intelligent Process Server Execution for
more information about equivalent REST endpoints.
With the exception of execute operations (see Section 21.1.6, “Execute Operations”), all the other
REST calls can use JAXB or JSON. The calls are synchronous and return the requested data as JAXB
objects by default. When using JSON, the JSON media type (application/json) should be added to
the ACCEPT header of the REST call.
21.1.4.1. Query Parameters
The Runtime REST API calls can have various query parameters. To add a parameter to a call, add the ?
symbol to the URL and a parameter name with its value. For example,
http://localhost:8080/business-central/rest/task/query?workItemId=393 returns a
list of all tasks (TaskSummary instances) based on the work item with ID 393. Note that parameters
and their values are case sensitive.
21.1.4.1.1. Map Parameters
Some runtime REST API calls can use the Map parameter. That means it is possible to submit key-value
pairs to the operation using a query parameter prefixed with the map_ keyword. For example,
map_age=5000
is translated as
Red Hat JBoss BPM Suite 6.4 Development Guide
488

{ "age" => Long.parseLong("5000") }
Example 21.10. GET Call That Returns All Tasks to Locally Running Application Using curl
curl -v -H 'Accept: application/json' -u eko 'localhost:8080/business-
central/rest/tasks/'
To perform the runtime REST calls from your Java application, see Section 21.5, “Remote Java API” .
While interacting with the Remote API, some classes are to be included in the deployment. This
enables users to pass instances of their own classes as parameters to certain operations. The REST
calls that start with /task often do not contain any information about the associated deployment. In
this case, an extra query parameter deploymentId is added to the REST call allowing the server to
find the appropriate deployment class and deserialize the information passed with the call.
21.1.4.1.2. Pagination
The pagination parameters allow you to define pagination of REST call results. The following pagination
parameters are available:
page or p
A number of the page to be returned. The default value is 1, which means that page number 1 is
returned.
pageSize or s
A number of items per page. The default value is 10.
If both the long option and the short option are included in a URL, the longer version of the parameter
takes precedence. When no pagination parameters are included, the returned results are not
paginated.
Pagination parameters can be applied to the following REST requests:
/task/query
/history/instances
/history/instance/*
/task/query
Example 21.11. REST Request Body with Pagination Parameter
/history/instances?page=3&pageSize=20
/history/instances?p=3&s=20
21.1.4.1.3. Object Data Type Parameters
By default, any object parameters provided in a REST call are considered to be strings. If you need to
explicitly define the data type of a parameter in a call, you can do so by adding one of the following
values to the parameter:
CHAPTER 21. REMOTE API
489

\d+i: Integer
\d+l: Long
Example 21.12. REST Request Body with Integer Parameter
/rest/runtime/business-central/process/org.jbpm.test/start?
map_var1=1234i
Note that the intended use of these object parameters is to define data types of send signal and
process variable values. For example, consider the use in the startProcess command in the
execute operation. See Section 21.1.6, “Execute Operations”.
21.1.4.2. Runtime Calls
Runtime REST calls allow you to work with runtime data such as process instances, signals, and work
items.
NOTE
If you want to use other features of the execution engine that are not available as direct
REST calls, look at generic execute operations. See Section 21.1.6, “Execute
Operations”.
21.1.4.2.1. Process Calls
Process calls allow you to start new process instances, abort the existing ones, and get details about
running process instances and their variables.
The following runtime process calls are provided:
[POST] /runtime/DEPLOYMENT_ID/process/PROCESS_DEFINITION_ID/start
Starts a new instance of PROCESS_DEFINITION_ID process and returns
JaxbProcessInstanceResponse with information about the process instance.
This operation accepts map parameters. For more information, see Section 21.1.4.1.1, “Map
Parameters”. If you want to pass custom classes, use Remove Java API. See Section 21.5, “Remote
Java API”.
[POST] /runtime/DEPLOYMENT_ID/withvars/process/PROCESS_DEFINITION_ID/start
Starts a new instance of PROCESS_DEFINITION_ID process and returns
JaxbProcessInstanceWithVariablesResponse with information about the process instance
including process variables.
[GET] /runtime/DEPLOYMENT_ID/process/PROCESS_DEFINITION_ID/startform
If the PROCESS_DEFINITION_ID process exists, returns JaxbProcessInstanceFormResponse
containing a URL where the process form can be found.
[POST] /runtime/DEPLOYMENT_ID/process/instance/PROCESS_INSTANCE_ID/abort
Aborts the process instance and returns JaxbGenericResponse indicating success or failure of
the operation.
[GET] /runtime/DEPLOYMENT_ID/process/instance/PROCESS_INSTANCE_ID
Returns JaxbProcessInstanceResponse with details about the active process instance.
Red Hat JBoss BPM Suite 6.4 Development Guide
490

[GET] /runtime/DEPLOYMENT_ID/withvars/process/instance/PROCESS_INSTANCE_ID
Returns JaxbProcessInstanceWithVariablesResponse with details about the active process
instance including process variables.
[GET]
/runtime/DEPLOYMENT_ID/process/instance/PROCESS_INSTANCE_ID/variable/VARIABLE_NAME
Returns the VARIABLE_NAME variable in the PROCESS_INSTANCE_ID process instance. If the
variable is primitive, the variable value is returned.
21.1.4.2.2. Signal Calls
Signal calls allow you to send a signal to a deployment or a particular process instance.
All signal calls accept the following query parameters:
signal: the name of the signal event (required).
event: the data associated with this event.
The following signal calls are provided:
[POST] /runtime/DEPLOYMENT_ID/signal
Sends a signal event to all active process instances as well as process definitions with a Signal
start event (see Section 11.5.1, “Start Events” ) in the given deployment unit. Returns
JaxbGenericResponse with the status of the operation.
Example 21.13. Signal Call Example
/runtime/DEPLOYMENT_ID/signal?signal=SIGNAL_CODE
WARNING
There is a known issue preventing this operation to work with deployment units
using the Per Process Instance runtime strategy.
[POST] /runtime/DEPLOYMENT_ID/process/instance/PROCESS_INSTANCE_ID/signal
Sends a signal event to the given process instance and returns JaxbGenericResponse with a
status of the operation.
Example 21.14. Local Signal Invocation and Its REST Version
curl -v -u admin 'localhost:8080/business-
central/rest/runtime/myDeployment/process/instance/23/signal?
signal=MySignal&event=value'
ksession.signalEvent("MySignal", "value", 23l);
CHAPTER 21. REMOTE API
491

[POST] /runtime/DEPLOYMENT_ID/withvars/process/instance/PROCESS_INSTANCE_ID/signal
Sends a signal event to the given process instance and returns
JaxbProcessInstanceWithVariablesResponse.
21.1.4.2.3. Work Item Calls
Work item calls allow you to complete or abort a particular work item as well as get details about a
work item instance.
The parameters of work item calls must match the following regular expressions:
DEPLOYMENT_ID: (:[\\w\\.-]){2,2}(:[\\w\\.-]*){0,2}}
WORK_ITEM_ID: [0-9]+
The following work item calls are provided:
[GET] /runtime/DEPLOYMENT_ID/workitem/WORK_ITEM_ID
Returns JaxbWorkItemResponse with details about a work item with the given WORK_ITEM_ID.
[POST] /runtime/DEPLOYMENT_ID/workitem/WORK_ITEM_ID/complete
Completes the given work item.
The call accepts map parameters containing information about the results. See Section 21.1.4.1.1,
“Map Parameters”.
Example 21.15. Local Invocation and Its REST Version
curl -v -u admin 'localhost:8080/business-
central/rest/runtime/myDeployment/workitem/23/complete?
map_one=done&map_two=2i'
[POST] /runtime/DEPLOYMENT_ID/workitem/WORK_ITEM_ID/abort
Aborts the given work item.
21.1.4.2.4. History Calls
The history calls allow you to access audit log information about process instances.
The following history calls are provided:
[GET] /history/instances
Returns logs of all process instances.
[GET] /history/instance/PROCESS_INSTANCE_ID
Returns all logs of the given process instance, including subprocesses.
Map<String, Object> results = new HashMap<String, Object>();
results.put("one", "done");
results.put("two", 2);
kieSession.getWorkItemManager().completeWorkItem(23l, results);
Red Hat JBoss BPM Suite 6.4 Development Guide
492

[GET] /history/instance/PROCESS_INSTANCE_ID/child
Returns logs of subprocesses of the given process instance.
[GET] /history/instance/PROCESS_INSTANCE_ID/node
Returns logs of all nodes of the given process instance.
[GET] /history/instance/PROCESS_INSTANCE_ID/node/NODE_ID
Returns logs of the specified node of the given process instance.
[GET] /history/instance/PROCESS_INSTANCE_ID/variable
Returns variable logs of the given process instance.
[GET] /history/instance/PROCESS_INSTANCE_ID/variable/VARIABLE_ID
Returns a variable log of the specified variable of the given process instance.
[GET] /history/process/PROCESS_INSTANCE_ID
Returns logs of the given process instance, excluding logs of its nodes and variables.
[POST] /history/clear
Clears all process, variable, and node logs.
History Variable Calls
In the following REST calls, variables are used to search process instances, variables, and their values.
The calls below accept an optional boolean query parameter:
activeProcesses: if set to true, only the information from active process instances is
returned.
The following history variable calls are provided:
[GET] /history/variable/VARIABLE_ID
Returns variable logs of the given process variable.
[GET] /history/variable/VARIABLE_ID/value/VALUE
Returns variable logs of the given process variable with the specified value.
Example 21.16. Local Invocation and Its REST Version
curl -v -u admin 'localhost:8080/business-
central/rest/history/variable/countVar/value/three?
activeProcesses=true'
[GET] /history/variable/VARIABLE_ID/instances
Returns process instance logs for the processes that contain the given process variable.
[GET] /history/variable/VARIABLE_ID/value/VALUE/instances
Returns process instance logs for the processes that contain the given process variable with the
specified value.
21.1.4.3. Task Calls
auditLogService.findVariableInstancesByNameAndValue("countVar",
"three", true);
CHAPTER 21. REMOTE API
493

The task calls allow you to execute task operations as well as query the tasks and get task details.
The following task calls are provided:
[GET] /task/TASK_ID
Returns JaxbTask with details about the given task.
[POST] /task/TASK_ID/TASK_OPERATION
Executes the given task operation. For more information, see Section 21.1.4.3.1, “Task Operations”.
[GET] /task/TASK_ID/content
Returns JaxbContent with a content of the given task. For more information, see
Section 21.1.4.3.2, “Content Operations” .
[GET] /task/content/CONTENT_ID
Returns JaxbContent with a task content. For more information, see Section 21.1.4.3.2, “Content
Operations”.
[GET] /task/query
Another entry point for the /query/runtime/task calls of the REST Query API. See
Section 21.1.5, “REST Query API” .
21.1.4.3.1. Task Operations
The following operations can be executed on a task:
Table 21.2. Task Operations
Task Action
activate Activate the task.
claim Claim the task.
claimnextavailab
le
Claim the next available task assigned to the user.
complete Complete the task with the specified map parameters. See Section 21.1.4.1.1,
“Map Parameters”.
delegate Delegate the task to the user specified by the targetEntityId query
parameter.
exit Exit the task.
This operation can be performed by any user or a group specified as the
administrator of a human task. If the task does not specify any values, the
system automatically adds user Administrator and group
Administrators to the task.
fail Fail the task.
forward Forward the task.
Red Hat JBoss BPM Suite 6.4 Development Guide
494

release Release the task.
resume Resume the task.
skip Skip the task.
start Start the task.
stop Stop the task.
suspend Suspend the task.
nominate Nominate either a user or a group, specified by the user or the group query
parameter, for the task.
Task Action
21.1.4.3.2. Content Operations
Both task and content operations return the serialized content associated with the given task.
The content associated with a task is stored in a database in a serialized form either as a string with
XML data or a map with several different key-value pairs. The content is serialized using the algorithm
based on Protocol Buffers: protobuf. This serialization process is usually executed by the static
methods in the org.jbpm.services.task.utils.ContentMarshallerHelper class.
If the client that calls the task content operation do not have access to the
org.jbpm.services.task.utils.ContentMarshallerHelper class, the task content cannot be
deserialized. When using the REST call to obtain task content, the content is first deserialized using
the ContentMarshallerHelper class and then serialized with the common Java serialization
mechanism.
Due to restrictions of REST operations, only the objects for which the following is true can be returned
by the task content operations:
The requested objects are instances of a class that implements the Serializable interface.
In the case of Map objects, they only contain values that implement the Serializable
interface.
The objects are not instances of a local class, an anonymous class, or arrays of a local or an
anonymous class.
The object classes are present on the class path of the server application.
21.1.5. REST Query API
The REST Query API allows developers to query tasks, process instances, and their variables. The
operations results are grouped by the process instance they belong to.
21.1.5.1. URL Layout
CHAPTER 21. REMOTE API
495

The rich query operations can be performed using the following URLs:
http://SERVER:PORT/business-central/rest/query/runtime/task
Rich query for task summaries and process variables.
http://SERVER:PORT/business-central/rest/query/runtime/process
Rich query for process instances and process variables.
You can specify a number of different query parameters. For more information, see Section 21.1.5.2,
“Query Parameters”.
21.1.5.2. Query Parameters
In the text below, query parameters are strings such as processInstanceId, taskId, or tid. These
query parameters are not case sensitive, with the exception of those also specifying the name of a
user-defined variable. Parameters are the values passed with query parameters, for example
org.process.frombulator, 29, or harry.
When you submit a REST call to the query operation, the URL could be similar to the following:
http://localhost:8080/business-central/rest/query/runtime/process?
processId=org.process.frombulator&piid=29
A query containing multiple query parameters searches for their intersection. However, many of the
query parameters described later can be entered multiple times. In such case, the query searches for
any results that match one or more of the entered values.
Example 21.17. Repeated Query Parameters
processId=org.example.process&processInstanceId=27&processInstanceId=29
This process instance query returns a result that contains information about process instances with
the org.example.process process definition and ID 27 or 29.
WARNING
When running Business Central on WebSphere application server, the server
ignores the parameters of REST Query API calls without a value (for example
http://localhost:9080/business-
central/rest/query/runtime/process?vv=john&all). However, the
server accepts the call if you specify an empty value for these parameters. For
example http://localhost:9080/business-
central/rest/query/runtime/process?vv=john&all=.
21.1.5.2.1. Range and Regular Expression Parameters
There are two ways to define a value of a query parameter: using ranges or a simple regular expression.
Red Hat JBoss BPM Suite 6.4 Development Guide
496

21.1.5.2.2. Range Query Parameters
To define the start of a range, add _min to the parameter’s name. To define the end of a range, add
_max to the parameter’s name. Range ends are inclusive.
Defining only one end of the range results in querying on an open ended range.
Example 21.18. Range Parameters
processId=org.example.process&taskId_min=50&taskId_max=53
This task query returns a result that contains only the information about tasks associated with the
org.example.process process definition and the tasks that have an ID between 50 and 53,
inclusive.
The following tak query differs:
processId=org.example.process&taskId_min=52
This task query returns a result that contains only the information about tasks associated with the
org.example.process process definition and the tasks that have an ID larger than or equal to
52.
21.1.5.2.3. Regular Expression Query Parameters
To use regular expressions in a query parameter, add _re to the parameter’s name. The regular
expression language contains two special characters:
* means 0 or more characters
. means 1 character
The slash character (\) is not interpreted.
Example 21.19. Regular Expression Parameters
processId_re=org.example.*&processVersion=2.0
This process instance query returns a result that fulfills the following:
Contains only the information about process instances associated with a process definition
whose name matches the regular expression org.example.*. This includes:
org.example.process
org.example.process.definition.example.long.name
orgXexampleX
Contains only the information about process instances that have process version 2.0.
CHAPTER 21. REMOTE API
497

21.1.5.3. List of Query Parameters
Query parameters that can be defined in ranges have an X in the MIN/MAX column. Query parameters
that use regular expressions have an X in the Regex column. The last column describes whether a
query parameter can be used in task queries, process instance queries, or both.
processinstanceid
The process instance ID.
Short Form Regex MIN/MAX Task, Process
piid X T, P
processid
The process definition ID.
Short Form Regex MIN/MAX Task, Process
pid X T, P
deploymentid
The deployment ID.
Short Form Regex MIN/MAX Task, Process
did X T, P
taskid
The task ID.
Short Form Regex MIN/MAX Task, Process
tid X T
initiator
The task initiator or creator.
Short Form Regex MIN/MAX Task, Process
init X T
potentialowner
The task potential owner.
Red Hat JBoss BPM Suite 6.4 Development Guide
498

Short Form Regex MIN/MAX Task, Process
po X T
taskowner
The task owner.
Short Form Regex MIN/MAX Task, Process
to X T
businessadmin
The task business administrator.
Short Form Regex MIN/MAX Task, Process
ba X T
taskstatus
The task status.
Short Form Regex MIN/MAX Task, Process
tst T
processinstancestatus
The process instance status.
Short Form Regex MIN/MAX Task, Process
pist T, P
processversion
The process version.
Short Form Regex MIN/MAX Task, Process
pv X T, P
startdate
The process instance start date.1
CHAPTER 21. REMOTE API
499

Short Form Regex MIN/MAX Task, Process
stdt X T, P
enddate
The process instance end date.1
Short Form Regex MIN/MAX Task, Process
edt X T, P
varid
The variable ID.
Short Form Regex MIN/MAX Task, Process
vid X T, P
varvalue
The variable value.
Short Form Regex MIN/MAX Task, Process
vv X T, P
var
The variable ID and value.2
Short Form Regex MIN/MAX Task, Process
var T, P
varregex
The variable ID and value.3
Short Form Regex MIN/MAX Task, Process
vr X T, P
all
Retrieves all variable instance logs.4
Red Hat JBoss BPM Suite 6.4 Development Guide
500

Short Form Regex MIN/MAX Task, Process
all T, P
[1] The date operations require strings with the yy-MM-dd_HH:mm:ss date format as their values.
However, you can submit only a part of the date:
Submitting only the date (yy-MM-dd) means that a time of 00:00:00 is used (the beginning of
the day).
Submitting only the time (HH:mm:ss) means that the current date is used.
Table 21.3. Example Date Strings
Date String Actual Meaning
15-05-
29_13:40:12
May 29th, 2015, 13:40:12 (1:40:12 PM)
14-11-20 November 20th, 2014, 00:00:00
9:30:00 Today, 9:30:00 (AM)
For more information about the used format, see the Class SimpleDateFormat documentation.
[2] The var query parameter is used differently than other parameters. If you want to specify both the
variable ID and the value of a variable, as opposed to just the variable ID, do so by using the var query
parameter. The syntax is var_{VARIABLE_ID}={VARIABLE_VALUE}.
For example, the query parameter and parameter pair var_myVar=foo3 queries for process
instances with a variable called myVar that have value foo3.
[3] The varreggex (or just vr) parameter works similarly as the var query parameter. The value part
of the query parameter can be a regular expression.
[4] By default, only the information from the latest variable instance logs is retrieved. Using this
parameters, you can retrieve all the variable instance logs that match the given criteria.
Table 21.4. Query Parameters Examples
Parameter Short Form Example
processinstancei
d
piid piid=23
processid pid processid=com.acme.example
workitemid wid wid_max=11
CHAPTER 21. REMOTE API
501

deploymentid did did_re=com.willy.loompa.*
taskid tid taskid=4
initiator init init_re=Davi*
stakeholder stho stho=theBoss&stho=theBossesAssistant
potentialowner po potentialowner=sara
taskowner to taskowner_re=*anderson
businessadmin ba ba=admin
taskstatus tst tst=Reserved
processinstances
tatus
pist pist=3&pist=4
processversion pv processVersion_re=4.2*
startdate stdt stdt_min=00:00:00
enddate edt edt_max=15-01-01
varid vid varid=numCars
varvalue vv vv=abracadabra
var var var_numCars=10
varregex vr vr_nameCar=chitty*
all all all
Parameter Short Form Example
21.1.5.4. Query Output Format
The REST Query API calls return the following results:
JaxbQueryProcessInstanceResult for all process instance queries.
JaxbQueryTaskResult for all task queries.
21.1.6. Execute Operations
Red Hat JBoss BPM Suite 6.4 Development Guide
502

For remote communication, it is recommended to use the Remote Java API. See Section 21.5, “Remote
Java API”.
For performing runtime operations that involves passing a custom Java object used in the process
(such as starting a process instance with process variables, or completing a task with task variables),
you can use the approach mentioned in Section 21.5.2.3, “Custom Model Objects and Remote API” .
If it is not possible to use the Remote Java API or if your requirement is to use the REST API directly,
you may consider using the execute operations. While the REST API accepts only string or integer
values as parameters, the execute operation allows you to send complex Java objects to perform Red
Hat JBoss BPM Suite runtime operations.
The execute operations are created to support the Remote Java API. Use the operations only in
exceptional circumstances, such as:
When you need to pass complex objects as parameters.
When it is not possible to use /runtime or /task endpoints.
Additionally, you can consider using the execute operations in cases when you are running any other
client besides Java.
In the following example, a complex object org.MyPOJO is passed as a parameter to start a process:
package com.redhat.gss.jbpm;
import java.io.StringReader;
import java.io.StringWriter;
import java.net.URL;
import java.nio.charset.Charset;
import java.util.ArrayList;
import java.util.List;
import javax.ws.rs.core.MediaType;
import javax.xml.bind.JAXBContext;
import javax.xml.bind.JAXBException;
import javax.xml.bind.Marshaller;
import javax.xml.bind.Unmarshaller;
import org.MyPOJO;
import org.apache.commons.codec.binary.Base64;
import org.jboss.resteasy.client.ClientRequest;
import org.jboss.resteasy.client.ClientRequestFactory;
import org.jboss.resteasy.client.ClientResponse;
import org.kie.api.command.Command;
import org.kie.remote.client.jaxb.JaxbCommandsRequest;
import org.kie.remote.client.jaxb.JaxbCommandsResponse;
import org.kie.remote.jaxb.gen.JaxbStringObjectPairArray;
import org.kie.remote.jaxb.gen.StartProcessCommand;
import org.kie.remote.jaxb.gen.util.JaxbStringObjectPair;
import org.kie.services.client.serialization.JaxbSerializationProvider;
import
org.kie.services.client.serialization.jaxb.impl.JaxbCommandResponse;
public class StartProcessWithPOJO {
CHAPTER 21. REMOTE API
503

/*
* Set the parameters according your installation:
*/
private static final String DEPLOYMENT_ID =
"org.kie.example:project1:3.0";
private static final String PROCESS_ID = "project1.proc_start";
private static final String PROCESS_PARAM_NAME = "myPOJO";
private static final String APP_URL = "http://localhost:8080/business-
central/rest";
private static final String USER = "jesuino";
private static final String PASSWORD = "redhat2014!";
public static void main(String[] args) throws Exception {
// List of commands to be executed:
List<Command> commands = new ArrayList<>();
// A sample command to start a process:
StartProcessCommand startProcessCommand = new StartProcessCommand();
JaxbStringObjectPairArray params = new JaxbStringObjectPairArray();
params.getItems().add(new JaxbStringObjectPair(PROCESS_PARAM_NAME, new
MyPOJO("My POJO TESTING")));
startProcessCommand.setProcessId(PROCESS_ID);
startProcessCommand.setParameter(params);
commands.add(startProcessCommand);
List<JaxbCommandResponse<?>> response = executeCommand(DEPLOYMENT_ID,
commands);
System.out.printf("Command %s executed.\n", response.toString());
System.out.println("commands1" + commands);
}
private static List<JaxbCommandResponse<?>> executeCommand(String
deploymentId, List<Command> commands) throws Exception {
URL address = new URL(APP_URL + "/execute");
ClientRequest request = createRequest(address);
request.header(JaxbSerializationProvider.EXECUTE_DEPLOYMENT_ID_HEADER,
DEPLOYMENT_ID);
JaxbCommandsRequest commandMessage = new JaxbCommandsRequest();
commandMessage.setCommands(commands);
commandMessage.setDeploymentId(DEPLOYMENT_ID);
String body = convertJaxbObjectToString(commandMessage);
request.body(MediaType.APPLICATION_XML, body);
ClientResponse<String> responseObj = request.post(String.class);
String strResponse = responseObj.getEntity();
System.out.println("RESPONSE FROM THE SERVER: \n" + strResponse);
JaxbCommandsResponse cmdsResp =
convertStringToJaxbObject(strResponse);
return cmdsResp.getResponses();
}
private static ClientRequest createRequest(URL address) {
return new ClientRequestFactory()
.createRequest(address.toExternalForm())
.header("Authorization", getAuthHeader());
Red Hat JBoss BPM Suite 6.4 Development Guide
504

In this example, the org.kie.remote.jaxb.gen package classes are used for the client, which are
in the org.kie.remote:kie-remote-client artifact. The deployment ID is set using a new HTTP
header Kie-Deployment-Id that is also available as the
JaxbSerializationProvider.EXECUTE_DEPLOYMENT_ID_HEADER Java constant.
The /execute call takes the JaxbCommandsRequest object as its parameter. The
JaxbCommandsRequest object contains a list of org.kie.api.command.Command objects. The
commands are stored in the JaxbCommandsRequest object, which are converted to a string
representation and sent to the execute REST call. The JaxbCommandsRequest parameters are
deploymentId and a Command object.
When you send a command to the /execute endpoint, a Java code is used to convert the Command
object to String in an XML format. Once you generate the XML, you can use any Java or non-Java
client to send it to the REST endpoint exposed by Business Central.
}
private static String getAuthHeader() {
String auth = USER + ":" + PASSWORD;
byte[] encodedAuth =
Base64.encodeBase64(auth.getBytes(Charset.forName("US-ASCII")));
return "Basic " + new String(encodedAuth);
}
private static String convertJaxbObjectToString(Object object) throws
JAXBException {
// Add your classes here.
Class<?>[] classesToBeBound = { JaxbCommandsRequest.class,
MyPOJO.class };
Marshaller marshaller = JAXBContext
.newInstance(classesToBeBound)
.createMarshaller();
marshaller.setProperty(Marshaller.JAXB_FORMATTED_OUTPUT,
Boolean.TRUE);
StringWriter stringWriter = new StringWriter();
marshaller.marshal(object, stringWriter);
String output = stringWriter.toString();
System.out.println("REQUEST CONTENT: \n" + output);
return output;
}
private static JaxbCommandsResponse convertStringToJaxbObject(String
str)
throws JAXBException {
Unmarshaller unmarshaller = JAXBContext
.newInstance(JaxbCommandsResponse.class)
.createUnmarshaller();
return (JaxbCommandsResponse) unmarshaller.unmarshal(new
StringReader(str));
}
}
CHAPTER 21. REMOTE API
505

Note that the org.MyPOJO class must be the same in your client code as well as on the server side. To
achieve this, share it through a Maven dependency: create the org.MyPOJO class using the Data
Modeler in Business Central and in your REST client, add the dependency of the project which includes
the org.MyPOJO class. An example of the pom.xml file with the dependency of the project created in
Business Central that contains the org.MyPOJO class and other required dependencies follows.
<project xmlns="http://maven.apache.org/POM/4.0.0"
xmlns:xsi="http://www.w3.org/2001/XMLSchema-instance"
xsi:schemaLocation="http://maven.apache.org/POM/4.0.0
http://maven.apache.org/xsd/maven-
4.0.0.xsd">
<modelVersion>4.0.0</modelVersion>
<groupId>com.redhat.gss.jbpm</groupId>
<artifactId>bpms-start-process</artifactId>
<version>1.0</version>
<name>Start process using execute</name>
<properties>
1
<version.org.jboss.bom.eap>6.4.7.GA</version.org.jboss.bom.eap>
2
<version.org.jboss.bom.brms>6.4.0.GA-redhat-
2</version.org.jboss.bom.brms>
<maven.compiler.target>1.7</maven.compiler.target>
<maven.compiler.source>1.7</maven.compiler.source>
</properties>
<dependencyManagement>
<dependencies>
<dependency>
<groupId>org.jboss.bom.brms</groupId>
<artifactId>jboss-brms-bpmsuite-platform-bom</artifactId>
<type>pom</type>
<version>${version.org.jboss.bom.brms}</version>
<scope>import</scope>
</dependency>
<dependency>
<groupId>org.jboss.bom.eap</groupId>
<artifactId>jboss-javaee-6.0-with-tools</artifactId>
<version>${version.org.jboss.bom.eap}</version>
<type>pom</type>
<scope>import</scope>
</dependency>
<dependency>
<groupId>org.jboss.bom.brms</groupId>
<artifactId>jboss-javaee-6.0-with-brms-bpmsuite</artifactId>
<version>${version.org.jboss.bom.brms}</version>
<type>pom</type>
<scope>import</scope>
</dependency>
</dependencies>
</dependencyManagement>
<dependencies>
<dependency>
<groupId>org.kie.remote</groupId>
<artifactId>kie-remote-client</artifactId>
</dependency>
Red Hat JBoss BPM Suite 6.4 Development Guide
506

1
2
See the supported Red Hat JBoss EAP version in the Supported Platforms chapter of the Red Hat
JBoss BPM Suite Installation Guide.
See the current version in the Supported Component Versions chapter of the Red Hat JBoss BPM
Suite Installation Guide.
In the example, com.redhat.gss:remote-process-start-with-bean:1.0 is the kJAR created
by Business Central. The kJAR includes the org.MyPOJO class. By sharing the dependency, you
ensure that your org.MyPOJO class on the server matches with the one on the client.
Another way to achieve this is to create a data model using Red Hat JBoss Developer Studio, export
the JAR file, and add it as a dependency of both the Business Central kJAR and your REST client.
21.1.6.1. Execute Operation Commands
In this section, a list of commands accepted by the execute REST endpoint is provided.
See the constructor and set methods on the actual command classes for more information about
which parameters the commands accept.
The following commands are used for interacting with the process engine:
AbortWorkItemCommand
CompleteWorkItemCommand
GetWorkItemCommand
AbortProcessInstanceCommand
<dependency>
<groupId>org.drools</groupId>
<artifactId>drools-core</artifactId>
</dependency>
<dependency>
<groupId>org.jboss.resteasy</groupId>
<artifactId>resteasy-jaxrs</artifactId>
</dependency>
<dependency>
<groupId>org.slf4j</groupId>
<artifactId>slf4j-api</artifactId>
</dependency>
<dependency>
<groupId>commons-codec</groupId>
<artifactId>commons-codec</artifactId>
</dependency>
<!-- A Business Central project dependency which contains the POJO. --
>
<dependency>
<artifactId>remote-process-start-with-bean</artifactId>
<groupId>com.redhat.gss</groupId>
<version>1.0</version>
</dependency>
</dependencies>
</project>
CHAPTER 21. REMOTE API
507

GetProcessIdsCommand
GetProcessInstanceByCorrelationKeyCommand
GetProcessInstanceCommand
GetProcessInstancesCommand
SetProcessInstanceVariablesCommand
SignalEventCommand
StartCorrelatedProcessCommand
StartProcessCommand
GetVariableCommand
GetFactCountCommand
GetGlobalCommand
GetIdCommand
FireAllRulesCommand
The following commands are used for interacting with a Task service:
ActivateTaskCommand
AddTaskCommand
CancelDeadlineCommand
ClaimNextAvailableTaskCommand
ClaimTaskCommand
CompleteTaskCommand
CompositeCommand
DelegateTaskCommand
ExecuteTaskRulesCommand
ExitTaskCommand
FailTaskCommand
ForwardTaskCommand
GetAttachmentCommand
GetContentCommand
Red Hat JBoss BPM Suite 6.4 Development Guide
508

GetTaskAssignedAsBusinessAdminCommand
GetTaskAssignedAsPotentialOwnerCommand
GetTaskByWorkItemIdCommand
GetTaskCommand
GetTasksByProcessInstanceIdCommand
GetTasksByStatusByProcessInstanceIdCommand
GetTasksOwnedCommand
NominateTaskCommand
ProcessSubTaskCommand
ReleaseTaskCommand
ResumeTaskCommand
SkipTaskCommand
StartTaskCommand
StopTaskCommand
SuspendTaskCommand
The following commands are used for managing and retrieving historical (audit log) information:
ClearHistoryLogsCommand
FindActiveProcessInstancesCommand
FindNodeInstancesCommand
FindProcessInstanceCommand
FindProcessInstancesCommand
FindSubProcessInstancesCommand
FindSubProcessInstancesCommand
FindVariableInstancesByNameCommand
FindVariableInstancesCommand
Simple Call Example
An example of /rest/execute operation for:
processID: evaluation
deploymentID: org.jbpm:Evaluation:1.0
CHAPTER 21. REMOTE API
509

Parameters to start the process are employee and reason.
Include the following HTTP headers in your request:
The Content-Type header: application/xml.
The Authorization header with basic authentication information, as specificed by RFC2616.
An example response:
Custom Data Type Call Example
The execute operations support sending user-defined class instances as parameters in the command,
which requires JAXB for serialization and deserialization. To be able to deserialize the custom class on
the server side, include the Kie-Deployment-Id header.
The following request starts a process which contains a custom TestObject class as a parameter:
<?xml version="1.0" encoding="UTF-8" standalone="yes"?>
<command-request>
<deployment-id>org.jbpm:Evaluation:1.0</deployment-id>
<ver>6.2.0.1</ver>
<user>krisv</user>
<start-process processId="evaluation">
<parameter>
<item key="reason">
<value xsi:type="xs:string"
xmlns:xs="http://www.w3.org/2001/XMLSchema"
xmlns:xsi="http://www.w3.org/2001/XMLSchema-instance">Yearly performance
evaluation</value>
</item>
<item key="employee">
<value xsi:type="xs:string"
xmlns:xs="http://www.w3.org/2001/XMLSchema"
xmlns:xsi="http://www.w3.org/2001/XMLSchema-instance">krisv</value>
</item>
</parameter>
</start-process>
</command-request>
<?xml version="1.0" encoding="UTF-8" standalone="yes"?>
<command-response>
<deployment-id>org.jbpm:Evaluation:1.0</deployment-id>
<ver>6.2.0.1</ver>
<process-instance index="0">
<process-id>evaluation</process-id>
<id>15</id>
<state>1</state>
<parentProcessInstanceId>0</parentProcessInstanceId>
<command-name>StartProcessCommand</command-name>
</process-instance>
</command-response>
<?xml version="1.0" encoding="UTF-8" standalone="yes"?>
<command-request>
<deployment-id>demo:testproject:1.0</deployment-id>
Red Hat JBoss BPM Suite 6.4 Development Guide
510

Include the following HTTP headers in your request:
The Content-Type header: application/xml.
The Authorization header with basic authentication information, as specificed by RFC2616.
The Kie-Deployment-Id header with deploymentID that contains a definition of the
custom class.
21.1.7. REST API Summary
The URL templates in the table below are relative to the following URL:
http://SERVER:PORT/business-central/rest
Table 21.5. Knowledge Store REST Operations
URL Template HTTP Method Description
/jobs/JOB_ID GET Returns a job status.
/jobs/JOB_ID DELETE Removes a job.
/organizationalunits GET Returns a list of organizational
units.
/organizationalunits/ORGANIZATIONA
L_UNIT_NAME
GET Returns a single organizational
unit.
/organizationalunits POST Creates an organizational unit.
/organizationalunits/ORGANIZATIONA
L_UNIT_NAME
POST Updates an organizational unit.
/organizationalunits/ORGANIZATIONA
L_UNIT_NAME
DELETE Removes an organizational unit.
<ver>6.2.0.1</ver>
<user>krisv</user>
<start-process processId="testproject.testprocess">
<parameter>
<item key="testobject">
<value xsi:type="testObject"
xmlns:xsi="http://www.w3.org/2001/XMLSchema-instance">
<field1>1</field1>
<field2>2</field2>
</value>
</item>
</parameter>
</start-process>
</command-request>
CHAPTER 21. REMOTE API
511

/organizationalunits/ORGANIZATIONA
L_UNIT_NAME/repositories/REPOSITOR
Y_NAME
POST Adds a repository to an
organizational unit.
/organizationalunits/ORGANIZATIONA
L_UNIT_NAME/repositories/REPOSITOR
Y_NAME
DELETE Removes a repository from an
organizational unit.
/repositories GET Returns a list of repositories.
/repositories/REPOSITORY_NAME GET Returns a single repository.
/repositories POST Creates or clones a repository.
/repositories/REPOSITORY_NAME DELETE Removes a repository.
/repositories/REPOSITORY_NAME/proj
ects
GET Returns a list of projects in a
repository.
/repositories/REPOSITORY_NAME/proj
ects
POST Creates a project in a repository.
/repositories/REPOSITORY_NAME/proj
ects/PROJECT_NAME
DELETE Removes a project in a repository.
/repositories/REPOSITORY_NAME/proj
ects/PROJECT_NAME/maven/compile
POST Compiles a project.
/repositories/REPOSITORY_NAME/proj
ects/PROJECT_NAME/maven/test
POST Tests a project.
/repositories/REPOSITORY_NAME/proj
ects/PROJECT_NAME/maven/install
POST Installs a project.
/repositories/REPOSITORY_NAME/proj
ects/PROJECT_NAME/maven/deploy
POST Deploys a project.
URL Template HTTP Method Description
Table 21.6. Deployment REST Operations
URL Template HTTP Method Description
/deployment GET Returns a list of (deployed)
deployments.
Red Hat JBoss BPM Suite 6.4 Development Guide
512

/deployment/DEPLOYMENT_ID GET Returns a status and information
about a deployment.
/deployment/DEPLOYMENT_ID/deploy POST Submits a request to deploy a
deployment.
/deployment/DEPLOYMENT_ID/undeploy POST Submits a request to undeploy a
deployment.
/deployment/DEPLOYMENT_ID/deactiva
te
POST Deactivates a deployment.
/deployment/DEPLOYMENT_ID/activate POST Activates a deployment.
URL Template HTTP Method Description
Table 21.7. Process Image REST Operations
URL Template HTTP Method Description
/runtime/DEPLOYMENT_ID/process/PRO
CESS_ID/image
GET Returns an SVG image with a
process definition diagram.
/runtime/DEPLOYMENT_ID/process/PRO
CESS_ID/image/PROCESS_INSTANCE_ID
GET Returns an SVG image with a
process instance diagram.
Table 21.8. Runtime REST Operations
URL Template HTTP Method Description
/runtime/DEPLOYMENT_ID/process/PRO
CESS_ID/start
POST Starts a new process instance.
Accepts query map parameters.
/runtime/DEPLOYMENT_ID/process/PRO
CESS_ID/startform
GET Returns a URL where the process
form can be found.
/runtime/DEPLOYMENT_ID/process/ins
tance/PROCESS_INSTANCE_ID
GET Returns process instance details.
/runtime/DEPLOYMENT_ID/process/ins
tance/PROCESS_INSTANCE_ID/abort
POST Aborts a process instance.
/runtime/DEPLOYMENT_ID/process/ins
tance/PROCESS_INSTANCE_ID/signal
POST Sends a signal event to a process
instance. Accepts query map
parameters.
CHAPTER 21. REMOTE API
513

/runtime/DEPLOYMENT_ID/process/ins
tance/PROCESS_INSTANCE_ID/variable
/VARIABLE_ID
GET Returns a variable from a process
instance.
/runtime/DEPLOYMENT_ID/signal/SIGN
AL_CODE
POST Sends a signal event to a
deployment unit.
/runtime/DEPLOYMENT_ID/withvars/pr
ocess/PROCESS_ID/start
POST Starts a new process instance and
return a process instance details
with its variables.
Note that even if a passed variable
is not defined in the underlying
process definition, it is created
and initialized with the passed
value.
/runtime/DEPLOYMENT_ID/withvars/pr
ocess/instance/PROCESS_INSTANCE_ID
GET Returns process instance details
with its variables.
/runtime/DEPLOYMENT_ID/withvars/pr
ocess/instance/PROCESS_INSTANCE_ID
/signal
POST Sends a signal event to a process
instance. Accepts query map
parameters.
The following query parameters
are accepted:
The signal parameter
specifies the name of the
signal to be sent.
The event parameter
specifies the (optional)
value of the signal to be
sent.
/runtime/DEPLOYMENT_ID/workitem/WO
RK_ITEM_ID/complete
POST Completes a work item. Accepts
query map parameters.
/runtime/DEPLOYMENT_ID/workitem/WO
RK_ITEM_ID/abort
POST Aborts a work item.
URL Template HTTP Method Description
Table 21.9. Task REST Operations
URL Template HTTP Method Description
/task/query GET Returns a TaskSummary list.
Red Hat JBoss BPM Suite 6.4 Development Guide
514

/task/content/CONTENT_ID GET Returns a content of a task.
/task/TASK_ID/content GET Returns a content of a task.
/task/TASK_ID GET Returns a task.
/task/TASK_ID/activate POST Activates a task.
/task/TASK_ID/claim POST Claims a task.
/task/TASK_ID/claimnextavailable POST Claim the next available task.
/task/TASK_ID/complete POST Complete a task. Accepts query
map parameters.
/task/TASK_ID/delegate POST Delegates a task.
/task/TASK_ID/exit POST Exits a task.
/task/TASK_ID/fail POST Fails a task.
/task/TASK_ID/forward POST Forwards a task.
/task/TASK_ID/nominate POST Nominates a task.
/task/TASK_ID/release POST Releases a task.
/task/TASK_ID/resume POST Resumes a task after suspending.
/task/TASK_ID/skip POST Skips a task.
/task/TASK_ID/start POST Starts a task.
/task/TASK_ID/stop POST Stops a task.
/task/TASK_ID/suspend POST Suspends a task.
/task/TASK_ID/showTaskForm GET Generates a URL to show a task
form on a remote application as a
JaxbTaskFormResponse
instance.
URL Template HTTP Method Description
Table 21.10. History REST Operations
CHAPTER 21. REMOTE API
515

URL Template HTTP Method Description
/history/instances GET Returns a list of all process
instance history records.
/history/instance/PROCESS_INSTANCE
_ID
GET Returns a list of process instance
history records for a process
instance.
/history/instance/PROCESS_INSTANCE
_ID/child
GET Returns a list of process instance
history records for subprocesses
of a process instance.
/history/instance/PROCESS_INSTANCE
_ID/node
GET Returns a list of node history
records for a process instance.
/history/instance/PROCESS_INSTANCE
_ID/node/NODE_ID
GET Returns a list of node history
records for a node in a process
instance.
/history/instance/PROCESS_INSTANCE
_ID/variable
GET Returns a list of variable history
records for a process instance.
/history/instance/PROCESS_INSTANCE
_ID/variable/VARIABLE_ID
GET Returns a list of variable history
records for a variable in a process
instance.
/history/process/PROCESS_DEFINITIO
N_ID
GET Returns a list of process instance
history records for process
instances using the given process
definition.
/history/variable/VARIABLE_ID GET Returns a list of variable history
records for a variable.
/history/variable/VARIABLE_ID/inst
ances
GET Returns a list of process instance
history records for process
instances that contain a variable
with the given variable ID.
/history/variable/VARIABLE_ID/valu
e/VALUE
GET Returns a list of variable history
records for variable(s) with the
given variable ID and the given
value.
/history/variable/VARIABLE_ID/valu
e/VALUE/instances
GET Returns a list of process instance
history records for process
instances with the specified
variable that contains the
specified variable value.
Red Hat JBoss BPM Suite 6.4 Development Guide
516

/history/clear/ POST Removes all process, node, and
history records.
URL Template HTTP Method Description
Table 21.11. Query REST Operations
URL Template HTTP Method Description
/query/runtime/process GET Query for process instances and
process variables. Returns a
JaxbQueryProcessInstanc
eResult object.
/query/runtime/task GET Query for task summaries and
process variables. Returns a
JaxbQueryTaskResult
object.
/query/task GET Query for tasks. Returns a
JaxbTaskSummaryListResp
onse object.
Supported query parameters are
workItemId, taskId,
businessAdministrator,
potentialOwner, status,
taskOwner,
processInstanceId,
language, and union.
NOTE
None of these REST endpoints has an equivalent Java client. Return values are
examples of classes that can be used when you retrieve responses of calls made from
your Java application. Each response is either in an XML or JSON format.
21.1.8. Control of REST API
You can use the following roles:
Table 21.12. Available Roles, Their Type and Scope of Access
Name Type Scope of access
rest-all GET, POST, DELETE All direct REST calls, excluding a remote client.
rest-project GET, POST, DELETE Knowledge store REST calls.
rest-deployment GET, POST Deployment unit REST calls.
CHAPTER 21. REMOTE API
517

rest-process GET, POST Runtime and history REST calls.
rest-process-
read-only
GET Runtime and history REST calls.
rest-task GET, POST Task REST calls.
rest-task-read-
only
GET Task REST calls.
rest-query GET REST query API calls.
rest-client POST Remote client calls.
Name Type Scope of access
21.2. JMS
The Java Message Service (JMS) is an API that allows Java Enterprise components to communicate
with each other asynchronously and reliably.
Operations on the runtime engine and tasks can be done through the JMS API exposed by Business
Central. However, it is not possible to manage deployments or the knowledge base using this JMS API.
Unlike the REST API, it is possible to send a batch of commands to the JMS API that will all be
processed in one request after which the responses to the commands will be collected and returned in
one response message.
NOTE
It is not recommended to use JMS directly. Use the Remote Java API when you want to
communicate with Business Central. The better way is to use the Intelligent Process
Server Java Client API. See Chapter 19, Intelligent Process Server Java Client API
Overview.
21.2.1. JMS Queue Setup
When you deploy Business Central on the Java EE application server, it automatically creates the
following JMS queues:
KIE.SESSION
KIE.TASK
KIE.RESPONSE
KIE.AUDIT
KIE.EXECUTOR
KIE.SIGNAL
Red Hat JBoss BPM Suite 6.4 Development Guide
518

The KIE.SESSION and KIE.TASK queues are used to send request messages to the JMS API.
Command response messages will be then placed on the KIE.RESPONSE queues. Command request
messages that involve starting and managing business processes should be sent to the KIE.SESSION
queue and command request messages that involve managing human tasks should be sent to the
KIE.TASK queue.
Although there are two different input queues, KIE.SESSION and KIE.TASK, it is to provide multiple
input queues to optimize processing: command request messages will be processed in the same
manner regardless of which queue they are sent to. However, in some cases, users may send more
requests involving human tasks than requests involving business processes, but then not want the
processing of business process-related request messages to be delayed by the human task messages.
By sending the appropriate command request messages to the appropriate queues, this problem can
be avoided.
The term command request message used above refers to a JMS byte message that contains a serialized
JaxbCommandsRequest object. At the moment, only XML serialization is supported as opposed to, for
example, JSON or protobuf.
JMS queue KIE.EXECUTOR is used in the Job Executor component to speed up processing of
asynchronous tasks and defined jobs. See Section 11.12.3, “Job Executor for Asynchronous Execution”
for more information about Job Executor. Note that the executor can work without JMS. You can
disable JMS, for example, when you deploy Red Hat JBoss BPM Suite on container without full JMS
support out of the box, such as Tomcat. To disable JMS, set the following property:
org.kie.executor.jms=false.
21.2.2. Example JMS Usage
The following example shows the usage of the JMS API. The numbers (callouts) in the example refer to
notes below that explain particular parts of the example. It is provided for the advanced users that do
not wish to use the Red Hat JBoss BPM Suite Remote Java API which otherwise incorporates the logic
shown below.
// Usual Java imports skipped.
import org.drools.core.command.runtime.process.StartProcessCommand;
import
org.jbpm.services.task.commands.GetTaskAssignedAsPotentialOwnerCommand;
import org.kie.api.command.Command;
import org.kie.api.runtime.process.ProcessInstance;
import org.kie.api.task.model.TaskSummary;
// 1
import
org.kie.services.client.api.command.exception.RemoteCommunicationException
;
import org.kie.services.client.serialization.JaxbSerializationProvider;
import org.kie.services.client.serialization.SerializationConstants;
import org.kie.services.client.serialization.SerializationException;
import
org.kie.services.client.serialization.jaxb.impl.JaxbCommandResponse;
import
org.kie.services.client.serialization.jaxb.impl.JaxbCommandsRequest;
import
org.kie.services.client.serialization.jaxb.impl.JaxbCommandsResponse;
import
org.kie.services.client.serialization.jaxb.rest.JaxbExceptionResponse;
CHAPTER 21. REMOTE API
519

import org.slf4j.Logger;
import org.slf4j.LoggerFactory;
public class DocumentationJmsExamples {
protected static final Logger logger =
LoggerFactory.getLogger(DocumentationJmsExamples.class);
public void sendAndReceiveJmsMessage() {
String USER = "charlie";
String PASSWORD = "ch0c0licious";
String DEPLOYMENT_ID = "test-project";
String PROCESS_ID_1 = "oompa-processing";
URL serverUrl;
try {
serverUrl = new URL("http://localhost:8080/business-central/");
} catch (MalformedURLException murle) {
logger.error("Malformed URL for the server instance!", murle);
return;
}
// Create JaxbCommandsRequest instance and add commands:
Command<?> cmd = new StartProcessCommand(PROCESS_ID_1);
int oompaProcessingResultIndex = 0;
// 5
JaxbCommandsRequest req = new JaxbCommandsRequest(DEPLOYMENT_ID, cmd);
// 2
req.getCommands().add(new GetTaskAssignedAsPotentialOwnerCommand(USER,
"en-UK"));
int loompaMonitoringResultIndex = 1;
// 5
// Get JNDI context from server:
InitialContext context = getRemoteJbossInitialContext(serverUrl, USER,
PASSWORD);
// Create JMS connection:
ConnectionFactory connectionFactory;
try {
connectionFactory = (ConnectionFactory)
context.lookup("jms/RemoteConnectionFactory");
} catch (NamingException ne) {
throw new RuntimeException("Unable to lookup JMS connection
factory.", ne);
}
// Set up queues:
Queue sendQueue, responseQueue;
try {
sendQueue = (Queue) context.lookup("jms/queue/KIE.SESSION");
responseQueue = (Queue) context.lookup("jms/queue/KIE.RESPONSE");
} catch (NamingException ne) {
throw new RuntimeException("Unable to lookup send or response
queue", ne);
Red Hat JBoss BPM Suite 6.4 Development Guide
520

}
// Send command request:
Long processInstanceId = null; // needed if you are doing an operation
on a PER_PROCESS_INSTANCE deployment
String humanTaskUser = USER;
JaxbCommandsResponse cmdResponse = sendJmsCommands(DEPLOYMENT_ID,
processInstanceId, humanTaskUser, req, connectionFactory, sendQueue,
responseQueue, USER, PASSWORD, 5);
// Retrieve results:
ProcessInstance oompaProcInst = null;
List<TaskSummary> charliesTasks = null;
// 6
for (JaxbCommandResponse<?> response : cmdResponse.getResponses()) {
if (response instanceof JaxbExceptionResponse) {
// Something went wrong on the server side:
JaxbExceptionResponse exceptionResponse = (JaxbExceptionResponse)
response;
throw new RuntimeException(exceptionResponse.getMessage());
}
// 5
if (response.getIndex() == oompaProcessingResultIndex) {
oompaProcInst = (ProcessInstance) response.getResult();
// 6
} else if (response.getIndex() == loompaMonitoringResultIndex) {
// 5
charliesTasks = (List<TaskSummary>) response.getResult();
// 6
}
}
}
private JaxbCommandsResponse sendJmsCommands(String deploymentId, Long
processInstanceId, String user, JaxbCommandsRequest req, ConnectionFactory
factory, Queue sendQueue, Queue responseQueue, String jmsUser, String
jmsPassword, int timeout) {
req.setProcessInstanceId(processInstanceId);
req.setUser(user);
Connection connection = null;
Session session = null;
String corrId = UUID.randomUUID().toString();
String selector = "JMSCorrelationID = '" + corrId + "'";
JaxbCommandsResponse cmdResponses = null;
try {
// Setup:
MessageProducer producer;
MessageConsumer consumer;
try {
if (jmsPassword != null) {
CHAPTER 21. REMOTE API
521

connection = factory.createConnection(jmsUser, jmsPassword);
} else {
connection = factory.createConnection();
}
session =
connection.createSession(false,Session.AUTO_ACKNOWLEDGE);
producer = session.createProducer(sendQueue);
consumer = session.createConsumer(responseQueue, selector);
connection.start();
} catch (JMSException jmse) {
throw new RemoteCommunicationException("Unable to setup a JMS
connection.", jmse);
}
// 7
JaxbSerializationProvider serializationProvider = new
JaxbSerializationProvider();
// If necessary, add user-created classes here:
// xmlSerializer.addJaxbClasses(MyType.class,
AnotherJaxbAnnotatedType.class);
// Create msg:
BytesMessage msg;
try {
msg = session.createBytesMessage();
// 3
// Set properties:
msg.setJMSCorrelationID(corrId);
// 3
msg.setIntProperty(SerializationConstants.SERIALIZATION_TYPE_PROPERTY_NAME
, JaxbSerializationProvider.JMS_SERIALIZATION_TYPE);
// 3
Collection<Class<?>> extraJaxbClasses =
serializationProvider.getExtraJaxbClasses();
if (!extraJaxbClasses.isEmpty()) {
String extraJaxbClassesPropertyValue =
JaxbSerializationProvider.classSetToCommaSeperatedString(extraJaxbClasses)
;
msg.setStringProperty(SerializationConstants.EXTRA_JAXB_CLASSES_PROPERTY_N
AME, extraJaxbClassesPropertyValue);
msg.setStringProperty(SerializationConstants.DEPLOYMENT_ID_PROPERTY_NAME,
deploymentId);
}
// Serialize request:
String xmlStr = serializationProvider.serialize(req);
msg.writeUTF(xmlStr);
// 3
Red Hat JBoss BPM Suite 6.4 Development Guide
522

} catch (JMSException jmse) {
throw new RemoteCommunicationException("Unable to create and fill
a JMS message.", jmse);
} catch (SerializationException se) {
throw new RemoteCommunicationException("Unable to deserialze JMS
message.", se.getCause());
}
// Send:
try {
producer.send(msg);
} catch (JMSException jmse) {
throw new RemoteCommunicationException("Unable to send a JMS
message.", jmse);
}
// Receive:
Message response;
// 4
try {
response = consumer.receive(timeout);
} catch (JMSException jmse) {
throw new RemoteCommunicationException("Unable to receive or
retrieve the JMS response.", jmse);
}
if (response == null) {
logger.warn("Response is empty, leaving");
return null;
}
// Extract response:
assert response != null : "Response is empty.";
try {
String xmlStr = ((BytesMessage) response).readUTF();
cmdResponses = (JaxbCommandsResponse)
serializationProvider.deserialize(xmlStr);
} catch (JMSException jmse) {
throw new RemoteCommunicationException("Unable to extract "
+ JaxbCommandsResponse.class.getSimpleName()
+ " instance from JMS response.", jmse);
} catch (SerializationException se) {
throw new RemoteCommunicationException("Unable to extract "
+ JaxbCommandsResponse.class.getSimpleName()
+ " instance from JMS response.", se.getCause());
}
assert cmdResponses != null : "Jaxb Cmd Response was null!";
} finally {
if (connection != null) {
try {
connection.close();
session.close();
} catch (JMSException jmse) {
logger.warn("Unable to close connection or session!", jmse);
CHAPTER 21. REMOTE API
523

1. These classes can all be found in the kie-services-client and the kie-services-jaxb
JARs.
2. The JaxbCommandsRequest instance is the "holder" object in which you can place all of the
commands you want to execute in a particular request. By using the
JaxbCommandsRequest.getCommands() method, you can retrieve the list of commands to
add more commands to the request.
A deployment ID is required for command request messages that deal with business
processes. Command request messages that only contain human task-related commands do
not require a deployment ID.
3. Note that the JMS message sent to the remote JMS API must be constructed as follows:
It must be a JMS byte message.
It must have a filled JMS Correlation ID property.
It must have an int property called serialization set to an acceptable value: only 0 at the
moment.
It must contain a serialized instance of a JaxbCommandsRequest, added to the message
as a UTF string.
}
}
}
return cmdResponses;
}
private InitialContext getRemoteJbossInitialContext(URL url, String
user, String password) {
Properties initialProps = new Properties();
initialProps.setProperty(InitialContext.INITIAL_CONTEXT_FACTORY,
"org.jboss.naming.remote.client.InitialContextFactory");
String jbossServerHostName = url.getHost();
initialProps.setProperty(InitialContext.PROVIDER_URL, "remote://"+
jbossServerHostName + ":4447");
initialProps.setProperty(InitialContext.SECURITY_PRINCIPAL, user);
initialProps.setProperty(InitialContext.SECURITY_CREDENTIALS,
password);
for (Object keyObj : initialProps.keySet()) {
String key = (String) keyObj;
System.setProperty(key, (String) initialProps.get(key));
}
try {
return new InitialContext(initialProps);
} catch (NamingException e) {
throw new RemoteCommunicationException("Unable to create " +
InitialContext.class.getSimpleName(), e);
}
}
}
Red Hat JBoss BPM Suite 6.4 Development Guide
524

4. The same serialization mechanism used to serialize the request message will be used to
serialize the response message.
5. To match the response, use the index field of the returned JaxbCommandResponse
instances. This index field will match the index of the initial command. Because not all
commands will return a result, it is possible to send three commands with a command request
message, and then receive a command response message that only includes one
JaxbCommandResponse message with an index value 1. This value then identifies it as the
response to the second command.
6. Since many of the results returned by various commands are not serializable, the JMS API of
Business Central converts these results into JAXB equivalents, all of which implement the
JaxbCommandResponse interface. The JaxbCommandResponse.getResult() method then
returns the JAXB equivalent to the actual result, which will conform to the interface of the
result.
For example, in the code above, the StartProcessCommand returns ProcessInstance. To
return this object to the requester, the ProcessInstance is converted to
JaxbProcessInstanceResponse and then added as JaxbCommandResponse to the
command response message. The same applies to List<TaskSummary> that is returned by
GetTaskAssignedAsPotentialOwnerCommand.
However, not all methods that can be called on ProcessInstance can be called on the
JaxbProcessInstanceResponse because JaxbProcessInstanceResponse is simply a
representation of a ProcessInstance object. This applies to various other command
response as well. In particular, methods which require an active (backing) KieSession, such
as ProcessInstance.getProcess() or ProcessInstance.signalEvent(String
type, Object event), will throw UnsupportedOperationException.
7. By default, a session is created in kieServerMDB with the acknowledge mode set to
Session.AUTO_ACKNOWLEDGE and the transacted value set to false, resulting in the
following response as shown in the example:
If a generic resource adapter is used with JMS, this session setting can generate a null pointer
error. You can either temporarily work around this issue or resolve it going forward:
To work around this issue when a generic resource adapter is used, set the transacted
value to true and set the session type to SESSION_TRANSACTED:
To resolve this issue when a generic resource adapter is used, add the following under
<system properties> in the standalone.xml file of Red Hat JBoss EAP:
21.3. SOAP API
session = connection.createSession(false,Session.AUTO_ACKNOWLEDGE);
session = connection.createSession(true,
Session.SESSION_TRANSACTED);
org.kie.server.jms.session.tx=true // If not set, defaults to
`false`.
org.kie.server.jms.session.ack=$INTEGER // Integer value
matching one of the javax.jms.Session constants that represent
`ack` mode.
CHAPTER 21. REMOTE API
525

Simple Object Access Protocol (SOAP) is a type of distribution architecture used for exchanging
information. SOAP requires a minimal amount of overhead on the system and is used as a protocol for
communication, while it is versatile enough to allow the use of different transport protocols.
Like REST, SOAP allows client-server communication. Clients can initiate requests to servers using
URLs with parameters. The servers then process the requests and return responses based on the
particular URL.
21.3.1. CommandWebService
Business Central in Red Hat JBoss BPM Suite provides a SOAP interface in the form of
CommandWebService. A Java client is provided as a generated CommandWebService class and can
be used as follows.
Classes generated by the kie-remote-client module function as a client-side interface for SOAP.
The CommandWebServiceClient class referenced in the test code below is generated by the Web
Service Description Language (WSDL) in the kie-remote-client JAR.
The SOAP interface of Business Central in Red Hat JBoss BPM Suite is currently available for Red Hat
JBoss EAP, IBM WebSphere, and Oracle WebLogic servers.
21.4. EJB INTERFACE
import org.kie.remote.client.api.RemoteRuntimeEngineFactory;
import org.kie.remote.client.jaxb.JaxbCommandsRequest;
import org.kie.remote.client.jaxb.JaxbCommandsResponse;
import org.kie.remote.jaxb.gen.StartProcessCommand;
import org.kie.remote.services.ws.command.generated.CommandWebService;
import
org.kie.services.client.serialization.jaxb.impl.JaxbCommandResponse;
public JaxbProcessInstanceResponse startProcessInstance(String user,
String password, String processId, String deploymentId, String
applicationUrl) throws Exception {
CommandWebService client = RemoteRuntimeEngineFactory
.newCommandWebServiceClientBuilder()
.addDeploymentId(deploymentId)
.addUserName(user)
.addPassword(password)
.addServerUrl(applicationUrl)
.buildBasicAuthClient();
// Get a response from the WebService:
StartProcessCommand cmd = new StartProcessCommand();
cmd.setProcessId(processId);
JaxbCommandsRequest req = new JaxbCommandsRequest(deploymentId, cmd);
final JaxbCommandsResponse response = client.execute(req);
JaxbCommandResponse<?> cmdResp = response.getResponses().get(0);
return (JaxbProcessInstanceResponse) cmdResp;
}
Red Hat JBoss BPM Suite 6.4 Development Guide
526

Starting with version 6.1, the Red Hat JBoss BPM Suite execution engine supports an EJB interface for
accessing KieSession and TaskService remotely. This enables close transaction integration
between the execution engine and remote customer applications.
The implementation of the EJB interface is a single framework-independent and container-agnostic
API that can be used with framework-specific code. The services are exposed using the
org.jbpm.services.api and org.jbpm.services.ejb packages. CDI is supported as well
through the org.jbpm.services.cdi package.
The implementation does not support RuleService at the moment, however, the ProcessService
class exposes an execute method that enables you to use various rule-related commands, such as
InsertCommand and FireAllRulesCommand.
Deployment of EJB Client
The EJB interface is supported on Red Hat JBoss EAP only.
Download the Red Hat JBoss BPM Suite 6.4 Maven Repository ZIP file from the Red Hat Customer
Portal. The EJB client is available as a JAR file jbpm-services-ejb-client-VERSION-
redhat-MINOR_VERSION in the maven-repository/org/jbpm/jbpm-services-ejb-client
directory of the downloaded file.
NOTE
The inclusion of EJB does not mean that CDI-based services are replaced. CDI and EJB
can be used together, however, it is not recommended. Since EJBs are not available by
default in Business Central, the kie-services package must be present on the class
path. The EJB services are suitable for embedded use cases.
21.4.1. EJB Interface Artifacts
The artifacts that provide the EJB interface to the jBPM services are contained in the following
packages:
1. org.jbpm.services.ejb.api: the extension of the Services API for the needs of the EJB
interface.
2. org.jbpm.services.ejb.impl: EJB wrappers on top of the core service implementation.
3. org.jbpm.services.ejb.client: the EJB remote client implementation. The
implementation is supported on Red Hat JBoss EAP only.
The org.jbpm.services.ejb.api package mentioned above contains the following service
interfaces that can be used by remote EJB clients:
DefinitionServiceEJBRemote: use this interface to gather information about processes
(ID, name, and version), process variables (name and type), defined reusable subprocesses,
domain-specific services, user tasks, and user tasks inputs and outputs.
DeploymentServiceEJBRemote: use this interface to initiate deployments and
undeployments. Methods include deploy, undeploy, getRuntimeManager,
getDeployedUnits, isDeployed, activate, deactivate, and getDeployedUnit. Calling
the deploy method with an instance of DeploymentUnit deploys the unit into the runtime
engine by building a RuntimeManager instance. After a successful deployment, an instance of
DeployedUnit is created and cached for further usage.
CHAPTER 21. REMOTE API
527

To use the methods mentioned above, the artifacts of the project must be installed in a Maven
repository.
ProcessServiceEJBRemote: use this interface to control a lifecycle of one or more
processes and work items.
RuntimeDataServiceEJBRemote: use this interface to retrieve data related to the runtime:
process instances, process definitions, node instance information, and variable information.
The interface includes several convenience methods for gathering task information based on
owner, status, and time.
UserTaskServiceEJBRemote: use this interface to control a lifecycle of a user task. The
included methods are for example activate, start, stop, and execute.
QueryServiceEJBRemote: provides advanced query capabilities.
ProcessInstanceMigrationServiceEJBRemote: provides a migration service for process
instances. If a new version of a process definition is deployed and the active process instances
should be migrated, use this interface to do so.
NOTE
Process instance migration is available only with Red Hat JBoss BPM Suite 6.4 and
higher.
A synchronization service that synchronizes the information between Business Central and EJBs is
available as well. The synchronization interval can be set using the org.jbpm.deploy.sync.int
system property. However, note that you have to wait for the service to finish the synchronization
before trying to access the updated information using REST.
NOTE
When you deploy the jBPM services EJB API, the executor is registered during the
deployment of a kJAR. Hence the JNDI name used is only visible for the module where
the EJB is deployed. If you want to use the executor service from a different module, use
the org.jbpm.executor.service.ejb-jndi system property that enables you to
configure the executor service JNDI name. For more information, see the List of System
Properties section of the Red Hat JBoss BPM Suite Administration and Configuration Guide.
21.4.2. Generating EJB Services WAR File
Follow the procedure below to create an EJB Services WAR file using the EJB interface.
1. Register a Human Task callback using a startup class:
@Singleton
@Startup
public class StartupBean {
@PostConstruct
public void init()
{ System.setProperty("org.jbpm.ht.callback", "jaas"); }
}
Red Hat JBoss BPM Suite 6.4 Development Guide
528

2. Run the following command to generate the WAR file:
mvn assembly:assembly
3. Deploy the generated WAR file sample-war-ejb-app.war on the Red Hat JBoss EAP
instance where Red Hat JBoss BPM Suite is running.
WARNING
If you are deploying the EJB WAR file on the same Red Hat JBoss EAP
instance, avoid using the Singleton strategy for your runtime sessions.
The Singleton strategy causes both applications to load the same
ksession instance from the underlying file system and causes optimistic
lock exceptions.
If you want to deploy the file on a Red Hat JBoss EAP instance separate from the one where
Red Hat JBoss BPM Suite is running:
Configure your application or the application server to invoke a remote EJB.
Configure your application or the application server to propagate the security context.
If you are using Hibernate to create a database schema for jBPM, update the
persistence.xml file in Business Central. Edit the hibernate.hbm2ddl.auto property
and set its value to update instead of create.
4. To test it, create a simple web application and inject the EJB Services:
@EJB(lookup = "ejb:/sample-war-ejb-
app/ProcessServiceEJBImpl!org.jbpm.services.ejb.api.ProcessServiceEJ
BRemote")
private ProcessServiceEJBRemote processService;
@EJB(lookup = "ejb:/sample-war-ejb-
app/UserTaskServiceEJBImpl!org.jbpm.services.ejb.api.UserTaskService
EJBRemote")
private UserTaskServiceEJBRemote userTaskService;
@EJB(lookup = "ejb:/sample-war-ejb-
app/RuntimeDataServiceEJBImpl!org.jbpm.services.ejb.api.RuntimeDataS
erviceEJBRemote")
private RuntimeDataServiceEJBRemote runtimeDataService;
For more information about invoking remote EJBs, see the Invoking Session Beans chapter of the Red
Hat JBoss EAP Development Guide.
21.5. REMOTE JAVA API
CHAPTER 21. REMOTE API
529

The Remote Java API provides KieSession, TaskService, and AuditService interfaces to the
JMS and REST APIs.
The interface implementations provided by the Remote Java API incorporate the underlying logic
needed to communicate with the JMS or REST APIs. In other words, these implementations allow you
to interact with Business Central through the known interfaces such as the KieSession or
TaskService interface, without having to deal with the underlying transport and serialization details.
THE REMOTE JAVA API PROVIDES CLIENTS, NOT INSTANCES
While the KieSession, TaskService, and AuditService instances provided by the
Remote Java API may "look" and "feel" like local instances of the same interfaces, make
sure to remember that these instances are only wrappers around a REST or JMS client
that interacts with a remote REST or JMS API.
This means that if a requested operation fails on the server, the Remote Java API client
instance on the client side will throw RuntimeException indicating that the REST call
failed. This is different from the behavior of a "real" (or local) instance of a KieSession,
TaskService, and AuditService instance: the exception the local instances will
throw will relate to how the operation failed. Also, while local instances require different
handling, such as having to dispose of KieSession, client instances provided by the
Remote Java API hold no state and thus do not require any special handling.
Lastly, operations on a Remote Java API client instance that would normally throw
other exceptions, such as the TaskService.claim(taskId, userId) operation
when called by a user who is not a potential owner, will now throw RuntimeException
instead when the requested operation fails on the server.
NOTE
It is recommended to use Intelligent Process Server instead of Business Central.
Intelligent Process Server provides more intuitive and easier way to use the Java Client
API. See Chapter 19, Intelligent Process Server Java Client API Overview.
The very first step in interacting with the remote runtime is to create the RemoteRuntimeEngine
instance. The recommended way is to use RemoteRestRuntimeEngineBuilder or
RemoteJmsRuntimeEngineBuilder. There is a number of different methods for both the JMS and
REST client builders that allow the configuration of parameters such as the base URL of the REST API,
JMS queue location, or timeout while waiting for responses.
Procedure: Creating RemoteRuntimeEngine Instance
1. Instantiate the RemoteRestRuntimeEngineBuilder or
RemoteJmsRuntimeEngineBuilder by calling either
RemoteRuntimeEngineFactory.newRestBuilder() or
RemoteRuntimeEngineFactory.newJmsBuilder().
2. Set the required parameters.
3. Finally, call the build() method.
Detailed examples can be found in Section 21.5.2, “REST Client”, Section 21.5.2.2, “Calling Tasks
Without Deployment ID”, and Section 21.5.2.3, “Custom Model Objects and Remote API” .
Red Hat JBoss BPM Suite 6.4 Development Guide
530

Once the RemoteRuntimeEngine instance has been created, there are a couple of methods that can
be used to instantiate the client classes you want to use:
Remote Java API Methods
KieSession RemoteRuntimeEngine.getKieSession()
This method instantiates a new (client) KieSession instance.
TaskService RemoteRuntimeEngine.getTaskService()
This method instantiates a new (client) TaskService instance.
A`uditService RemoteRuntimeEngine.getAuditService()`
This method instantiates a new (client) AuditService instance.
Starting Project: Adding Dependencies
To start your own project, specify the Red Hat JBoss BPM Suite BOM in the project’s pom.xml file.
Also, make sure you add the kie-remote-client dependency. See the following example:
For the supported Maven BOM version, see Supported Component Versions of the Red Hat JBoss BPM
Suite Installation Guide.
21.5.1. Common Configuration
The following common methods can be called on both RemoteRestRuntimeEngineBuilder and
RemoteJmsRuntimeEngineBuilder when creating a new instance of RemoteRuntimeEngine:
addUrl(java.net.URL param)
URL of the deployed Business Central. For example http://localhost:8080/business-
central/.
addUserName(String param)
The password to access the REST API.
addPassword(String param)
The password to access the REST API.
addDeploymentId(String param)
<dependencyManagement>
<dependencies>
<dependency>
<groupId>org.jboss.bom.brms</groupId>
<artifactId>jboss-brms-bpmsuite-bom</artifactId>
<version>6.4.2.GA-redhat-2</version>
<type>pom</type>
<scope>import</scope>
</dependency>
</dependencies>
</dependencyManagement>
<dependencies>
<dependency>
<groupId>org.kie.remote</groupId>
<artifactId>kie-remote-client</artifactId>
</dependency>
</dependencies>
CHAPTER 21. REMOTE API
531

The name (ID) of the deployment the RuntimeEngine must interact with. This can be an empty
String in case you are only interested in task operations.
addTimeout(int param)
The maximum number of seconds the engine must wait for a response from the server.
addProcessInstanceId(long param)
The method that adds the process instance ID, which may be necessary when interacting with
deployments that employ the per process instance runtime strategy.
addExtraJaxbClasses(MyClass.class)
The method that adds extra classes to the class path available to the serialization mechanisms.
When passing instances of user-defined classes in a Remote Java API call, it is important to have
added the classes using this method first so that the class instances can be serialized correctly.
clearJaxbClasses()
If RemoteRuntimeEngineBuilder is being reused to build multiple instances of
RemoteRuntimeEngineFactory, this method can be called between build() methods to reset
the list of user-defined classes being used by the builder.
addCorrelationProperties(String[] params)
Adds the correlation key properties which are necessary when interacting with a correlation-key
identitied KieSession.
clearCorrelationProperties()
Clears all the correlation key properties added by the addCorrelationProperties method.
21.5.2. REST Client
The RemoteRuntimeEngineFactory class is the starting point for building and configuring a new
RemoteRuntimeEngine instance that can interact with the Remote API. This class creates an
instance of a REST client builder using the newRestBuilder() method. This builder is then used to
create a RemoteRuntimeEngine instance that acts as a client to the remote REST API.
In addition to the methods mentioned in Section 21.5.1, “Common Configuration”, the following
configuration methods can be called on RemoteRestRuntimeEngineBuilder:
addUrl(java.net.URL param)
Configures a URL of the deployed Business Central. For example
http://localhost:8080/business-central/.
disableTaskSecurity()
Allows an authenticated user to work on tasks on behalf of other users.
This requires the org.kie.task.insecure property to be set to true on the server side as well.
addHeader(String param1, String param2)
Adds a custom HTTP header field that will be sent with each request.
Multiple calls to this method with the same header field name will not replace existing header fields
with the same header field name.
clearHeaderFields()
Clears all custom header fields for this builder.
Once you have configured all the necessary properties, call build() to get access to
RemoteRuntimeEngine.
Red Hat JBoss BPM Suite 6.4 Development Guide
532

IMPORTANT
If the REST API access control is turned on, which is done by default, the given user who
wants to use RemoteRuntimeEngine calls has to have the rest-client and rest-
all roles assigned.
The following example illustrates how the Remote Java API can be used with the REST API.
package org.kie.remote.client.documentation;
import java.net.URL;
import java.util.List;
import org.kie.api.runtime.KieSession;
import org.kie.api.runtime.manager.RuntimeEngine;
import org.kie.api.runtime.process.ProcessInstance;
import org.kie.api.task.TaskService;
import org.kie.api.task.model.TaskSummary;
import org.kie.remote.client.api.RemoteRuntimeEngineFactory;
public class RemoteJavaApiRestClientExample {
public void startProcessAndStartTask(URL baseUrl, String deploymentId,
String user, String password) {
// The baseUrl should contain a URL similar to
// "http://localhost:8080/business-central/".
// RuntimeEngine instance with the necessary information to communicate
// with the REST services.
// Select a user with the rest-all role.
RuntimeEngine engine = RemoteRuntimeEngineFactory
.newRestBuilder()
.addDeploymentId(deploymentId)
.addUrl(baseUrl)
.addUserName(user)
.addPassword(password)
.build();
// Create KieSession and TaskService instances and use them:
KieSession ksession = engine.getKieSession();
TaskService taskService = engine.getTaskService();
// Each operation on a KieSession, TaskService, or AuditLogService
(client) instance
// sends a request for the operation to the server side and waits
for the response.
// If something goes wrong on the server side, the client will
throw an exception.
ProcessInstance processInstance =
ksession.startProcess("com.burns.reactor.maintenance.cycle");
long procId = processInstance.getId();
String taskUserId = user;
CHAPTER 21. REMOTE API
533

21.5.2.1. Retrieving Potential Owners of Human Task
To guarantee high performance, the getPotentialOwners() method of the TaskSummary class
does not return the list of potential owners of a task.
Instead, you should retrieve information about owners on an individual task basis. In the following
example, the mentioned Task is from the org.kie.api.task.model.Task package. Also notice
that the method getTaskById() uses the task ID as a parameter.
In addition, actual owners and users created by them can be retrieved using the
getActualOwnerId() and getCreatedById() methods.
For a list of Maven dependencies, see Embedded jBPM Engine Dependencies .
21.5.2.2. Calling Tasks Without Deployment ID
The addDeploymentId() method called on the instance of RemoteRuntimeEngineBuilder
requires the calling application to pass the deploymentId parameter to connect to Business Central.
The deploymentId is the ID of the deployment with which the RuntimeEngine interacts. However,
there may be applications that require working with human tasks and dealing with processes across
multiple deployments. In such cases, where providing deploymentId parameters for multiple
deployments to connect to Business Central is not feasible, it is possible to skip the parameter when
using the fluent API of RemoteRestRuntimeEngineBuilder.
taskService = engine.getTaskService();
List<TaskSummary> tasks =
taskService.getTasksAssignedAsPotentialOwner(user, "en-UK");
long taskId = -1;
for (TaskSummary task : tasks) {
if (task.getProcessInstanceId() == procId) {
taskId = task.getId();
}
}
if (taskId == -1) {
throw new IllegalStateException("Unable to find task for " +
user + " in process instance " + procId);
}
taskService.start(taskId, taskUserId);
}
}
}
import org.kie.api.task.model.OrganizationalEntity;
import org.kie.api.task.model.Task;
public List<OrganizationalEntity> getPotentialOwnersByTaskId(long taskId)
{
Task task = taskService.getTaskById(taskId);
return task.getPeopleAssignments().getPotentialOwners();
}
Red Hat JBoss BPM Suite 6.4 Development Guide
534

This API does not require the calling application to pass the deploymentId parameter. If a request
requires the deploymentId parameter, but does not have it configured, an exception is thrown.
For a list of Maven dependencies, see Embedded jBPM Engine Dependencies .
21.5.2.3. Custom Model Objects and Remote API
Working with custom model objects from a client application using the Remote API is supported in Red
Hat JBoss BPM Suite. Custom model objects can be created using the Data Modeler in Business
Central. Once built and deployed successfully into a project, these objects are part of the project in the
local Maven repository.
NOTE
Reuse model objects instead of recreating them locally in the client application.
The process to access and manipulate these objects from a client application follows.
Procedure: Accessing Custom Model Objects Using Remote API
1. Ensure that the custom model objects have been installed into the local Maven repository of
the project that they are a part of. To achieve that, the project has to be built successfully.
2. If your client application is a Maven-based project, include project the custom model objects as
a Maven dependency in the pom.xml configuration file of the client application.
To find the Maven GAV of the project: in Business Central, go to Authoring → Project
Authoring and Tools → Project Editor.
import org.kie.api.runtime.manager.RuntimeEngine;
import org.kie.remote.client.api.RemoteRestRuntimeEngineBuilder;
import org.kie.remote.client.api.RemoteRestRuntimeEngineFactory;
import org.kie.remote.client.api.RemoteRuntimeEngineFactory;
import java.net.URL;
...
RuntimeEngine engine = RemoteRuntimeEngineFactory
.newRestBuilder()
.addUrl(instanceUrl)
.addUserName(user)
.addPassword(password)
.build();
// This call does not require the deployment ID and ends successfully:
engine.getTaskService().claim(23l, "user");
// This code throws a "MissingRequiredInfoException" because the
// deployment ID is required:
engine.getKieSession().startProcess("org.test.process");
CHAPTER 21. REMOTE API
535

If the client application is not a Maven-based project, download the Red Hat JBoss BPM Suite
project which includes the model classes: in Business Central, go to Authoring → Artifact
Repository. Add this JAR file of the project on the build path of your client application.
3. You can now use the custom model objects in your client application and invoke methods on
them using the Remote API. See the following example with a Person custom model object.
For a list of Maven dependencies, see Embedded jBPM Engine Dependencies .
Ensure that your client application has imported the correct Red Hat JBoss BPM Suite libraries
for the example to work.
If you are creating a data object, make sure that the class has the
@org.kie.api.remote.Remotable annotation. The @org.kie.api.remote.Remotable
annotation makes the entity available for use with JBoss BPM Suite remote services such as REST,
JMS, and WS.
There are two ways to add the annotation:
1. On the Drools & jBPM screen of the data object in Business Central, select the Remotable
check box.
You can also add the annotation manually. On the right side of the Data Object editor screen in
Business Central, choose the Advanced tab and click add annotation. In the Add new
annotation dialog window, define the annotation class name as
org.kie.api.remote.Remotable and click the search button.
import java.net.URL;
import java.util.HashMap;
import java.util.Map;
import org.kie.api.runtime.KieSession;
import org.kie.api.runtime.manager.RuntimeEngine;
import org.kie.api.runtime.process.ProcessInstance;
import org.kie.remote.client.api.RemoteRestRuntimeEngineBuilder;
import org.kie.remote.client.api.RemoteRestRuntimeEngineFactory;
import org.kie.remote.client.api.RemoteRuntimeEngineFactory;
...
RuntimeEngine engine = RemoteRuntimeEngineFactory
.newRestBuilder()
.addUrl(instanceUrl)
.addUserName(user)
.addPassword(password)
.addExtraJaxbClasses(Person.class)
.addDeploymentId(deploymentId)
.build();
KieSession kSession = engine.getKieSession();
Map<String, Object> params = new HashMap<>();
Person person = new Person();
person.setName("anton");
params.put("pVar", person);
ProcessInstance pi = kSession.startProcess(PROCESS2_ID, params);
System.out.println("Process Started: " + pi.getId());
Red Hat JBoss BPM Suite 6.4 Development Guide
536

2. It is also possible to edit the source of the class directly. See the following example:
If you are creating a data object, make sure that the class has the
@org.kie.api.remote.Remotable annotation. The @org.kie.api.remote.Remotable
annotation makes the entity available for use with the Red Hat JBoss BPM Suite remote services such
as REST, JMS, and WS.
21.5.3. JMS Client
RemoteRuntimeEngineFactory works similarly as the REST variation: it is a starting point for
building and configuring a new RemoteRuntimeEngine instance that can interact with the remote
JMS API. The main use for this class is to create a builder instance of JMS using the
newJmsBuilder() method. The builder is then used to create a RemoteRuntimeEngine instance
that will act as a client to the remote JMS API.
In addition to methods mentioned in Section 21.5.1, “Common Configuration”, the following
configuration methods can be called on RemoteJmsRuntimeEngineBuilder:
addRemoteInitialContext(javax.jms.InitialContext param)
A remote InitialContext instance from the server, created using JNDI.
addConnectionFactory(javax.jms.ConnectionFactory param)
A ConnectionFactory instance used to connect to KieSessionQueue or TaskServiceQueue.
addKieSessionQueue(javax.jms.Queue param)
Sets the JMS queue for requests related to a process instance.
addTaskServiceQueue(javax.jms.Queue param)
Sets the JMS queue for requests related to the task service usage.
addResponseQueue(javax.jms.Queue param)
Sets a JMS queue used for receiving responses.
addJbossServerHostName(String param)
Sets a host name to look up and retrieve a remote instance of InitialContext.
addHostName(String param)
Sets a host name of JMS queues.
addJmsConnectorPort(int param)
Sets a port for the JMS Connector.
addKeystorePassword(String param)
Sets a JMS Keystore password.
addKeystoreLocation(String param)
Specifies a JMS Keystore location.
addTruststorePassword(String param)
package org.bpms.helloworld;
@org.kie.api.remote.Remotable
public class Person implements java.io.Serializable {
...
}
CHAPTER 21. REMOTE API
537

Sets a JMS Truststore password.
addTruststoreLocation(String param)
Specifies a JMS Truststore location.
useKeystoreAsTruststore()
Configures the client to use the same file for both Keystore and Truststore.
useSsl(boolean param)
Sets whether this client instance uses secured connection.
disableTaskSecurity()
Turns off SSL usage when communicating with Business Central.
Note that disabling task security exposes users to a man-in-the-middle attack, since no encryption
will be used when sending a message containing a password.
The following example illustrates how the Remote Java API can be used with the JMS API.
import java.net.URL;
import java.util.HashMap;
import java.util.List;
import java.util.Map;
import org.kie.api.runtime.KieSession;
import org.kie.api.runtime.manager.RuntimeEngine;
import org.kie.api.runtime.process.ProcessInstance;
import org.kie.api.task.TaskService;
import org.kie.api.task.model.TaskSummary;
import org.kie.remote.client.api.RemoteRuntimeEngineFactory;
import org.kie.services.client.builder.objects.MyType;
public class RemoteJavaApiJmsClientExample {
public void startProcessAndTaskViaJmsRemoteJavaAPI (URL serverUrl,
String deploymentId, String user, String password) {
// The serverURL should contain a URL similar to
"http://localhost:8080/business-central".
// Select a user with the rest-all role.
// Set up remote JMS runtime engine factory:
RuntimeEngine engine = RemoteRuntimeEngineFactory
.newJmsBuilder()
.addDeploymentId(deploymentId)
.addJbossServerHostName(serverUrl.getHost())
.addUserName(user)
.addPassword(password)
.build();
// Interface with JMS API
KieSession ksession = engine.getKieSession();
Map<String, Object> params = new HashMap<String, Object>();
params.put("paramName", new MyType("name", 23));
ProcessInstance processInstance =
ksession.startProcess("com.burns.reactor.maintenance.cycle", params);
long procId = processInstance.getId();
Red Hat JBoss BPM Suite 6.4 Development Guide
538

Configuration Using InitialContext Instance
When configuring the RemoteJmsRuntimeEngineBuilder with an InitialContext instance as a
parameter, it is necessary to retrieve the (remote) instance of InitialContext first from the server.
See the following example:
You can work with JMS queues directly without using RemoteRuntimeEngine. For more information,
see the How to Use JMS Queues Without the RemoteRuntimeEngine in Red Hat JBoss BPMS article.
However, this approach is not a recommended way to use the provided JMS interface.
21.5.4. Supported Methods
The Remote Java API provides client-like instances of the RuntimeEngine, KieSession,
TaskService, and AuditService interfaces. This means that while many of the methods in those
interfaces are available, some are not. The following tables list the available methods. Methods not
listed in the tables below throw UnsupportedOperationException explaining that the called
method is not available.
Available Process-Related KieSession Methods
abortProcessInstance(long processInstanceId)
Aborts a process instance. Return value: void.
getProcessInstance(long processInstanceId)
TaskService taskService = engine.getTaskService();
List<Long> tasks =
taskService.getTasksByProcessInstanceId(procId);
taskService.start(tasks.get(0), user);
}
}
private InitialContext getRemoteJbossInitialContext(URL url, String user,
String password) {
Properties initialProps = new Properties();
initialProps.setProperty(InitialContext.INITIAL_CONTEXT_FACTORY,
"org.jboss.naming.remote.client.InitialContextFactory");
String jbossServerHostName = url.getHost();
initialProps.setProperty(InitialContext.PROVIDER_URL, "remote://"+
jbossServerHostName + ":4447");
initialProps.setProperty(InitialContext.SECURITY_PRINCIPAL, user);
initialProps.setProperty(InitialContext.SECURITY_CREDENTIALS, password);
for (Object keyObj : initialProps.keySet()) {
String key = (String) keyObj;
System.setProperty(key, (String) initialProps.get(key));
}
try {
return new InitialContext(initialProps);
} catch (NamingException e) {
throw new RemoteCommunicationException("Unable to create "
+ InitialContext.class.getSimpleName(), e);
}
}
CHAPTER 21. REMOTE API
539

Returns a process instance. Return value: ProcessInstance.
getProcessInstance(long processInstanceId, boolean readonly)
Returns a process instance. Return value: ProcessInstance.
getProcessInstances()
Returns all (active) process instances. Return value: Collection<ProcessInstance>.
signalEvent(String type, Object event)
Signals all (active) process instances. Return value: void.
signalEvent(String type, Object event, long processInstanceId)
Signals a process instance. Return value: void.
startProcess(String processId)
Starts a new process and returns a process instance if the process instance has not immediately
completed. Return value: ProcessInstance.
startProcess(String processId, Map<String, Object> parameters)
Starts a new process and returns a process instance if the process instance has not immediately
completed. Return value: ProcessInstance.
Available Rules-Related KieSession Methods
getFactCount()
Returns the total fact count. Return value: Long.
getGlobal(String identifier)
Returns a global fact. Return value: Object.
setGlobal(String identifier, Object value)
Sets a global fact. Return value: void.
Available WorkItemManager Methods
abortWorkItem(long id)
Aborts a work item. Return value: void.
completeWorkItem(long id, Map<String, Object> results)
Completes a work item. Return value: void.
getWorkItem(long workItemId)
Returns a work item. Return value: WorkItem.
Available Task Operation TaskService Methods
addTask(Task task, Map<String, Object> params)
Adds a new task. Return value: Long.
activate(long taskId, String userId)
Activates a task. Return value: void.
claim(long taskId, String userId)
Claims a task. Return value: void.
claimNextAvailable(String userId, String language)
Claims the next available task for a user. Return value: void.
complete(long taskId, String userId, Map<String, Object> data)
Red Hat JBoss BPM Suite 6.4 Development Guide
540

Completes a task. Return value: void.
delegate(long taskId, String userId, String targetUserId)
Delegates a task. Return value: void.
exit(long taskId, String userId)
Exits a task. Return value: void.
fail(long taskId, String userId, Map<String, Object> faultData)
Fails a task. Return value: void.
forward(long taskId, String userId, String targetEntityId)
Forwards a task. Return value: void.
nominate(long taskId, String userId, List<OrganizationalEntity> potentialOwners)
Nominates a task. Return value: void.
release(long taskId, String userId)
Releases a task. Return value: void.
resume(long taskId, String userId)
Resumes a task. Return value: void.
skip(long taskId, String userId)
Skips a task. Return value: void.
start(long taskId, String userId)
Starts a task. Return value: void.
stop(long taskId, String userId)
Stops a task. Return value: void.
suspend(long taskId, String userId)
Suspends a task. Return value: void.
addOutputContent(long taskId, Map<String, Object> params) [4]
Adds output parameters to a task. Return value: RemoteApiResponse<Long>.
getOutputContentMap(long taskId) [4]
Retrieves the output parameters of a task. Return value: RemoteApiResponse<Map<String,
Object>>.
Available Task Retrieval and Query TaskService Methods
getTaskByWorkItemId(long workItemId)
Return value: Task.
getTaskById(long taskId)
Return value: Task.
getTasksAssignedAsBusinessAdministrator(String userId, String language)
Return value: List<TaskSummary>.
getTasksAssignedAsPotentialOwner(String userId, String language)
Return value: List<TaskSummary>.
getTasksAssignedAsPotentialOwnerByStatus(String userId, List<Status> status, String language)
Return value: List<TaskSummary>.
getTasksOwned(String userId, String language)
CHAPTER 21. REMOTE API
541

Return value: List<TaskSummary>.
getTasksOwnedByStatus(String userId, List<Status> status, String language)
Return value: List<TaskSummary>.
getTasksByStatusByProcessInstanceId(long processInstanceId, List<Status> status, String
language)
Return value: List<TaskSummary>.
getTasksByProcessInstanceId(long processInstanceId)
Return value: List<TaskSummary>.
getTasksAssignedAsPotentialOwnerByProcessId(String userId, String processId)
Return value: List<TaskSummary>.
getContentById(long contentId)
Return value: Content.
getAttachmentById(long attachId)
Return value: Attachment.
NOTE
The language parameter is not used for task retrieval and query TaskService
methods anymore. However, the method signatures still contain it to support backward
compatibility. This parameter will be removed in future releases.
Available AuditService Methods
findProcessInstances()
Return value: List<ProcessInstanceLog>.
findProcessInstances(String processId)
Return value: List<ProcessInstanceLog>.
findActiveProcessInstances(String processId)
Return value: List<ProcessInstanceLog>.
findProcessInstance(long processInstanceId)
Return value: ProcessInstanceLog.
findSubProcessInstances(long processInstanceId)
Return value: List<ProcessInstanceLog>.
findNodeInstances(long processInstanceId)
Return value: List<NodeInstanceLog>.
findNodeInstances(long processInstanceId, String nodeId)
Return value: List<NodeInstanceLog>.
findVariableInstances(long processInstanceId)
Return value: List<VariableInstanceLog>.
findVariableInstances(long processInstanceId, String variableId)
Return value: List<VariableInstanceLog>.
findVariableInstancesByName(String variableId, boolean onlyActiveProcesses)
Return value: List<VariableInstanceLog>.
Red Hat JBoss BPM Suite 6.4 Development Guide
542

findVariableInstancesByNameAndValue(String variableId, String value, boolean
onlyActiveProcesses)
Return value: List<VariableInstanceLog>.
clear()
Return value: void.
21.6. TROUBLESHOOTING
21.6.1. Serialization Issues
Sometimes, users may wish to pass instances of their own classes as parameters to commands sent in
a REST request or JMS message. In order to do this, there are a number of requirements.
1. The user-defined class satisfy the following in order to be property serialized and deserialized
by the JMS or REST API:
The user-defined class must be correctly annotated with JAXB annotations, including the
following:
The user-defined class must be annotated with a
javax.xml.bind.annotation.XmlRootElement annotation with a non-empty
name value
All fields or getter/setter methods must be annotated with a
javax.xml.bind.annotation.XmlElement or
javax.xml.bind.annotation.XmlAttribute annotations.
Furthermore, the following usage of JAXB annotations is recommended:
Annotate the user-defined class with a
javax.xml.bind.annotation.XmlAccessorType annotation specifying that
fields should be used, (javax.xml.bind.annotation.XmlAccessType.FIELD).
This also means that you should annotate the fields (instead of the getter or setter
methods) with @XmlElement or @XmlAttribute annotations.
Fields annotated with @XmlElement or @XmlAttribute annotations should also be
annotated with javax.xml.bind.annotation.XmlSchemaType annotations
specifying the type of the field, even if the fields contain primitive values.
Use objects to store primitive values. For example, use the java.lang.Integer
class for storing an integer value, and not the int class. This way it will always be
obvious if the field is storing a value.
The user-defined class definition must implement a no-arg constructor.
Any fields in the user-defined class must either be object primitives (such as a Long or
String) or otherwise be objects that satisfy the first 2 requirements in this list (correct
usage of JAXB annotations and a no-arg constructor).
2. The class definition must be included in the deployment JAR of the deployment that the JMS
message content is meant for.
CHAPTER 21. REMOTE API
543

NOTE
If you create your class definitions from an XSD schema, you may end up
creating classes that inconsistently (among classes) refer to a namespace. This
inconsistent use of a namespace can end up preventing a these class instance
from being correctly deserialized when received as a parameter in a command
on the server side.
For example, you may create a class that is used in a BPMN2 process, and add
an instance of this class as a parameter when starting the process. While
sending the command/operation request (via the Remote (client) Java API) will
succeed, the parameter will not be correctly deserialized on the server side,
leading the process to eventually throw an exception about an unexpected type
for the class.
3. The sender must set a deploymentId string property on the JMS bytes message to the name
of the deploymentId. This property is necessary in order to be able to load the proper
classes from the deployment itself before deserializing the message on the server side.
RETRIEVING PROCESS VARIABLES
While submitting an instance of a user-defined class is possible using both the JMS and
REST API, retrieving an instance of the process variable is only possible through the
REST API.
21.6.2. Insecure Task Operations
By default, you may only work with tasks as the authenticated user. If you try to claim tasks on behalf
of another user, you may get an exception similar to:
PermissionDeniedException thrown with message 'User '[UserImpl:'john']'
does not have permissions to execute operation 'Claim' on task id 14'
This is caused by the security settings. To bypass the security settings:
1. Set the org.kie.task.insecure=true property on your server. For example, on Red Hat
JBoss EAP, add the following into
EAP_HOME/standalone/configuration/standalone.xml:
2. On the client side, do one of the following:
Use the disableTaskSecurity() method when building the RuntimeEngine object:
<system-properties>
...
<property name="org.kie.task.insecure" value="true"/>
...
</system-properties>
RuntimeEngine engine = RemoteRuntimeEngineFactory
.newRestBuilder()
.addDeploymentId(deploymentId)
.addUrl(baseUrl)
.addUserName(user)
Red Hat JBoss BPM Suite 6.4 Development Guide
544

Set the org.kie.task.insecure system property to true.
If you are still experiencing the exception in your application, configure the UserGroupCallback
settings. See Configuring UserGroupCallback for further information.
[4] To access this method, you must use the org.kie.remote.client.api.RemoteTaskService class
instead of the TaskService class.
.addPassword(password)
.disableTaskSecurity()
.build();
CHAPTER 21. REMOTE API
545

APPENDIX A. VERSIONING INFORMATION
Documentation last updated on: Wed Jan 10, 2018.
Red Hat JBoss BPM Suite 6.4 Development Guide
546