Red Hat JBoss Fuse 6.1 Apache Camel Development Guide En US
User Manual: Pdf
Open the PDF directly: View PDF
.
Page Count: 554 [warning: Documents this large are best viewed by clicking the View PDF Link!]
- Table of Contents
- PART I. IMPLEMENTING ENTERPRISE INTEGRATION PATTERNS
- CHAPTER 1. BUILDING BLOCKS FOR ROUTE DEFINITIONS
- CHAPTER 2. BASIC PRINCIPLES OF ROUTE BUILDING
- 2.1. PIPELINE PROCESSING
- 2.2. MULTIPLE INPUTS
- 2.3. EXCEPTION HANDLING
- 2.3.1. onException Clause
- Overview
- Trapping exceptions using onException
- Java DSL example
- XML DSL example
- Trapping multiple exceptions
- Deadletter channel
- Use original message
- Redelivery policy
- Conditional trapping
- Handling exceptions
- Suppressing exception rethrow
- Continuing processing
- Sending a response
- Exception thrown while handling an exception
- Scopes
- Route scope
- 2.3.2. Error Handler
- 2.3.3. doTry, doCatch, and doFinally
- 2.3.4. Propagating SOAP Exceptions
- 2.3.1. onException Clause
- 2.4. BEAN INTEGRATION
- Overview
- Bean registry
- Registry plug-in strategy
- Accessing a bean created in Java
- Accessing overloaded bean methods
- Specify parameters explicitly
- Basic method signatures
- Method signature for processing message bodies
- Method signature for processing exchanges
- Accessing a bean created in Spring XML
- Parameter binding annotations
- Basic annotations
- Expression language annotations
- Inherited annotations
- Interface implementations
- Invoking static methods
- Invoking an OSGi service
- 2.5. CREATING EXCHANGE INSTANCES
- 2.6. TRANSFORMING MESSAGE CONTENT
- 2.7. PROPERTY PLACEHOLDERS
- Overview
- Property files
- Resolving properties
- Specifying locations using system properties and environment variables
- Configuring the properties component
- Placeholder syntax
- Substitution in endpoint URIs
- Substitution in Spring XML files
- Substitution of XML DSL attribute values
- Substitution of Java DSL EIP options
- Substitution in Simple language expressions
- Integration with OSGi Blueprint property placeholders
- Implicit Blueprint integration
- Explicit Blueprint integration
- Integration with Spring property placeholders
- 2.8. ASPECT ORIENTED PROGRAMMING
- 2.9. THREADING MODEL
- Java thread pool API
- Apache Camel thread pool API
- Component threading model
- Processor threading model
- Creating a default thread pool
- Default thread pool profile settings
- Changing the default thread pool profile
- Customizing a processor's thread pool
- Creating a custom thread pool
- Creating a custom thread pool profile
- Sharing a thread pool between components
- Customizing thread names
- 2.10. CONTROLLING START-UP AND SHUTDOWN OF ROUTES
- 2.11. SCHEDULED ROUTE POLICY
- 2.12. JMX NAMING
- 2.13. PERFORMANCE AND OPTIMIZATION
- CHAPTER 3. INTRODUCING ENTERPRISE INTEGRATION PATTERNS
- CHAPTER 4. MESSAGING SYSTEMS
- CHAPTER 5. MESSAGING CHANNELS
- CHAPTER 6. MESSAGE CONSTRUCTION
- CHAPTER 7. MESSAGE ROUTING
- 7.1. CONTENT-BASED ROUTER
- 7.2. MESSAGE FILTER
- 7.3. RECIPIENT LIST
- Overview
- Recipient list with fixed destinations
- Java DSL example
- XML configuration example
- Recipient list calculated at run time
- Java DSL example
- XML configuration example
- Sending to multiple recipients in parallel
- Stop on exception
- Ignore invalid endpoints
- Using custom AggregationStrategy
- Using custom thread pool
- Using method call as recipient list
- Bean as recipient list
- Using timeout
- Apply custom processing to the outgoing messages
- Options
- 7.4. SPLITTER
- Overview
- Java DSL example
- XML configuration example
- Splitting into groups of lines
- Splitter reply
- Parallel execution
- Using a bean to perform splitting
- Exchange properties
- Splitter/aggregator pattern
- Java DSL example
- AggregationStrategy implementation
- Stream based processing
- Stream based processing with XML
- Options
- 7.5. AGGREGATOR
- Overview
- How the aggregator works
- Java DSL example
- XML DSL example
- Specifying the correlation expression
- Specifying the aggregation strategy
- Implementing a custom aggregation strategy
- Controlling the lifecycle of a custom aggregation strategy
- Exchange properties
- Specifying a completion condition
- Specifying the completion predicate
- Specifying a dynamic completion timeout
- Specifying a dynamic completion size
- Forcing completion with a special message
- Enforcing unique correlation keys
- Grouped exchanges
- Batch consumer
- Persistent aggregation repository
- Threading options
- Aggregating into a List
- Aggregator options
- 7.6. RESEQUENCER
- 7.7. ROUTING SLIP
- 7.8. THROTTLER
- 7.9. DELAYER
- 7.10. LOAD BALANCER
- 7.11. MULTICAST
- 7.12. COMPOSED MESSAGE PROCESSOR
- 7.13. SCATTER-GATHER
- 7.14. LOOP
- 7.15. SAMPLING
- 7.16. DYNAMIC ROUTER
- CHAPTER 8. MESSAGE TRANSFORMATION
- CHAPTER 9. MESSAGING ENDPOINTS
- CHAPTER 10. SYSTEM MANAGEMENT
- APPENDIX A. MIGRATING FROM SERVICEMIX EIP
- PART II. ROUTING EXPRESSION AND PREDICATE LANGUAGES
- CHAPTER 11. INTRODUCTION
- CHAPTER 12. CONSTANT
- CHAPTER 13. EL
- CHAPTER 14. THE FILE LANGUAGE
- CHAPTER 15. GROOVY
- CHAPTER 16. HEADER
- CHAPTER 17. JAVASCRIPT
- CHAPTER 18. JOSQL
- CHAPTER 19. JXPATH
- CHAPTER 20. MVEL
- CHAPTER 21. THE OBJECT-GRAPH NAVIGATION LANGUAGE(OGNL)
- CHAPTER 22. PHP
- CHAPTER 23. PROPERTY
- CHAPTER 24. PYTHON
- CHAPTER 25. REF
- CHAPTER 26. RUBY
- CHAPTER 27. THE SIMPLE LANGUAGE
- CHAPTER 28. SPEL
- CHAPTER 29. THE XPATH LANGUAGE
- CHAPTER 30. XQUERY
- PART III. WEB SERVICES AND ROUTING WITH CAMEL CXF
- CHAPTER 31. DEMONSTRATION CODE FOR CAMEL/CXF
- CHAPTER 32. JAVA-FIRST SERVICE IMPLEMENTATION
- CHAPTER 33. WSDL-FIRST SERVICE IMPLEMENTATION
- CHAPTER 34. IMPLEMENTING A WS CLIENT
- CHAPTER 35. POJO-BASED ROUTE
- CHAPTER 36. PAYLOAD-BASED ROUTE
- CHAPTER 37. PROVIDER-BASED ROUTE
- CHAPTER 38. PROXYING A WEB SERVICE
- CHAPTER 39. FILTERING SOAP MESSAGE HEADERS
- PART IV. PROGRAMMING EIP COMPONENTS
- CHAPTER 40. UNDERSTANDING MESSAGE FORMATS
- CHAPTER 41. IMPLEMENTING A PROCESSOR
- CHAPTER 42. TYPE CONVERTERS
- CHAPTER 43. PRODUCER AND CONSUMER TEMPLATES
- CHAPTER 44. IMPLEMENTING A COMPONENT
- CHAPTER 45. COMPONENT INTERFACE
- CHAPTER 46. ENDPOINT INTERFACE
- CHAPTER 47. CONSUMER INTERFACE
- CHAPTER 48. PRODUCER INTERFACE
- CHAPTER 49. EXCHANGE INTERFACE
- CHAPTER 50. MESSAGE INTERFACE
- INDEX

Red Hat JBoss Fuse 6.1
Apache Camel Development Guide
Develop applications with Apache Camel
Last Updated: 2017-10-12


Red Hat JBoss Fuse 6.1 Apache Camel Development Guide
Develop applications with Apache Camel
JBoss A-MQ Docs Team
Content Services
fuse-docs-support@redhat.com

Legal Notice
Copyright © 2013 Red Hat.
The text of and illustrations in this document are licensed by Red Hat under a Creative
Commons Attribution–Share Alike 3.0 Unported license ("CC-BY-SA"). An explanation of
CC-BY-SA is available at
http://creativecommons.org/licenses/by-sa/3.0/
. In accordance with CC-BY-SA, if you distribute this document or an adaptation of it,
you must provide the URL for the original version.
Red Hat, as the licensor of this document, waives the right to enforce, and agrees not to
assert, Section 4d of CC-BY-SA to the fullest extent permitted by applicable law.
Red Hat, Red Hat Enterprise Linux, the Shadowman logo, JBoss, OpenShift, Fedora, the
Infinity logo, and RHCE are trademarks of Red Hat, Inc., registered in the United States
and other countries.
Linux ® is the registered trademark of Linus Torvalds in the United States and other
countries.
Java ® is a registered trademark of Oracle and/or its affiliates.
XFS ® is a trademark of Silicon Graphics International Corp. or its subsidiaries in the
United States and/or other countries.
MySQL ® is a registered trademark of MySQL AB in the United States, the European
Union and other countries.
Node.js ® is an official trademark of Joyent. Red Hat Software Collections is not formally
related to or endorsed by the official Joyent Node.js open source or commercial project.
The OpenStack ® Word Mark and OpenStack logo are either registered
trademarks/service marks or trademarks/service marks of the OpenStack Foundation, in
the United States and other countries and are used with the OpenStack Foundation's
permission. We are not affiliated with, endorsed or sponsored by the OpenStack
Foundation, or the OpenStack community.
All other trademarks are the property of their respective owners.
Abstract
Guide to developing routes with Apache Camel.

. . . . . . . . . . . . . . . . . . . . . . . . . . . . . . . . . . . . . . . . . . . . . . . . . . . . . . . . . . . . . . . . . . . . . . . . . . . . . . . . . . . . . . . . . . . . . . . . . . . . . . . . . . . . . . . . . . . . . . . . . . . . . . . . . . . . . . . . . . . . . . . . . . . . . . . . . . . . . . . . . . . . . . . . . . . . . . . . . . . . . . . . . . . . . . . . . . . . . . . . . . . . . . . . . . . . . . . . . . . . . . . . . . . . . . . . . . . . . . . . . . . . . . . . . . . . . . . . . . . . . . . . . . . . . . . . . . . . . . . .
. . . . . . . . . . . . . . . . . . . . . . . . . . . . . . . . . . . . . . . . . . . . . . . . . . . . . . . . . . . . . . . . . . . . . . . . . . . . . . . . . . . . . . . . . . . . . . . . . . . . . . . . . . . . . . . . . . . . . . . . . . . . . . . . . . . . . . . . . . . . . . . . . . . . . . . . . . . . . . . . . . . . . . . . . . . . . . . . . . . . . . . . . . . . . . . . . . . . . . . . . . . . . . . . . . . . . . . . . . . . . . . . . . . . . . . . . . . . . . . . . . . . . . . . . . . . . . . . . . . . . . . . . . . . . . . . . . . . . . . .
. . . . . . . . . . . . . . . . . . . . . . . . . . . . . . . . . . . . . . . . . . . . . . . . . . . . . . . . . . . . . . . . . . . . . . . . . . . . . . . . . . . . . . . . . . . . . . . . . . . . . . . . . . . . . . . . . . . . . . . . . . . . . . . . . . . . . . . . . . . . . . . . . . . . . . . . . . . . . . . . . . . . . . . . . . . . . . . . . . . . . . . . . . . . . . . . . . . . . . . . . . . . . . . . . . . . . . . . . . . . . . . . . . . . . . . . . . . . . . . . . . . . . . . . . . . . . . . . . . . . . . . . . . . . . . . . . . . . . . . .
. . . . . . . . . . . . . . . . . . . . . . . . . . . . . . . . . . . . . . . . . . . . . . . . . . . . . . . . . . . . . . . . . . . . . . . . . . . . . . . . . . . . . . . . . . . . . . . . . . . . . . . . . . . . . . . . . . . . . . . . . . . . . . . . . . . . . . . . . . . . . . . . . . . . . . . . . . . . . . . . . . . . . . . . . . . . . . . . . . . . . . . . . . . . . . . . . . . . . . . . . . . . . . . . . . . . . . . . . . . . . . . . . . . . . . . . . . . . . . . . . . . . . . . . . . . . . . . . . . . . . . . . . . . . . . . . . . . . . . . .
. . . . . . . . . . . . . . . . . . . . . . . . . . . . . . . . . . . . . . . . . . . . . . . . . . . . . . . . . . . . . . . . . . . . . . . . . . . . . . . . . . . . . . . . . . . . . . . . . . . . . . . . . . . . . . . . . . . . . . . . . . . . . . . . . . . . . . . . . . . . . . . . . . . . . . . . . . . . . . . . . . . . . . . . . . . . . . . . . . . . . . . . . . . . . . . . . . . . . . . . . . . . . . . . . . . . . . . . . . . . . . . . . . . . . . . . . . . . . . . . . . . . . . . . . . . . . . . . . . . . . . . . . . . . . . . . . . . . . . . .
. . . . . . . . . . . . . . . . . . . . . . . . . . . . . . . . . . . . . . . . . . . . . . . . . . . . . . . . . . . . . . . . . . . . . . . . . . . . . . . . . . . . . . . . . . . . . . . . . . . . . . . . . . . . . . . . . . . . . . . . . . . . . . . . . . . . . . . . . . . . . . . . . . . . . . . . . . . . . . . . . . . . . . . . . . . . . . . . . . . . . . . . . . . . . . . . . . . . . . . . . . . . . . . . . . . . . . . . . . . . . . . . . . . . . . . . . . . . . . . . . . . . . . . . . . . . . . . . . . . . . . . . . . . . . . . . . . . . . . . .
. . . . . . . . . . . . . . . . . . . . . . . . . . . . . . . . . . . . . . . . . . . . . . . . . . . . . . . . . . . . . . . . . . . . . . . . . . . . . . . . . . . . . . . . . . . . . . . . . . . . . . . . . . . . . . . . . . . . . . . . . . . . . . . . . . . . . . . . . . . . . . . . . . . . . . . . . . . . . . . . . . . . . . . . . . . . . . . . . . . . . . . . . . . . . . . . . . . . . . . . . . . . . . . . . . . . . . . . . . . . . . . . . . . . . . . . . . . . . . . . . . . . . . . . . . . . . . . . . . . . . . . . . . . . . . . . . . . . . . . .
. . . . . . . . . . . . . . . . . . . . . . . . . . . . . . . . . . . . . . . . . . . . . . . . . . . . . . . . . . . . . . . . . . . . . . . . . . . . . . . . . . . . . . . . . . . . . . . . . . . . . . . . . . . . . . . . . . . . . . . . . . . . . . . . . . . . . . . . . . . . . . . . . . . . . . . . . . . . . . . . . . . . . . . . . . . . . . . . . . . . . . . . . . . . . . . . . . . . . . . . . . . . . . . . . . . . . . . . . . . . . . . . . . . . . . . . . . . . . . . . . . . . . . . . . . . . . . . . . . . . . . . . . . . . . . . . . . . . . . . .
Table of Contents
PART I. IMPLEMENTING ENTERPRISE INTEGRATION PATTERNS
CHAPTER 1. BUILDING BLOCKS FOR ROUTE DEFINITIONS
1.1. IMPLEMENTING A ROUTEBUILDER CLASS
1.2. BASIC JAVA DSL SYNTAX
1.3. ROUTER SCHEMA IN A SPRING XML FILE
1.4. ENDPOINTS
1.5. PROCESSORS
CHAPTER 2. BASIC PRINCIPLES OF ROUTE BUILDING
2.1. PIPELINE PROCESSING
2.2. MULTIPLE INPUTS
2.3. EXCEPTION HANDLING
2.4. BEAN INTEGRATION
2.5. CREATING EXCHANGE INSTANCES
2.6. TRANSFORMING MESSAGE CONTENT
2.7. PROPERTY PLACEHOLDERS
2.8. ASPECT ORIENTED PROGRAMMING
2.9. THREADING MODEL
2.10. CONTROLLING START-UP AND SHUTDOWN OF ROUTES
2.11. SCHEDULED ROUTE POLICY
2.12. JMX NAMING
2.13. PERFORMANCE AND OPTIMIZATION
CHAPTER 3. INTRODUCING ENTERPRISE INTEGRATION PATTERNS
3.1. OVERVIEW OF THE PATTERNS
CHAPTER 4. MESSAGING SYSTEMS
4.1. MESSAGE
4.2. MESSAGE CHANNEL
4.3. MESSAGE ENDPOINT
4.4. PIPES AND FILTERS
4.5. MESSAGE ROUTER
4.6. MESSAGE TRANSLATOR
CHAPTER 5. MESSAGING CHANNELS
5.1. POINT-TO-POINT CHANNEL
5.2. PUBLISH-SUBSCRIBE CHANNEL
5.3. DEAD LETTER CHANNEL
5.4. GUARANTEED DELIVERY
5.5. MESSAGE BUS
CHAPTER 6. MESSAGE CONSTRUCTION
6.1. CORRELATION IDENTIFIER
6.2. EVENT MESSAGE
6.3. RETURN ADDRESS
CHAPTER 7. MESSAGE ROUTING
7.1. CONTENT-BASED ROUTER
7.2. MESSAGE FILTER
7.3. RECIPIENT LIST
7.4. SPLITTER
7.5. AGGREGATOR
9
10
10
11
14
16
20
30
30
33
36
52
62
63
74
84
85
93
98
106
108
110
110
117
117
118
120
121
123
125
127
127
128
130
139
141
143
143
143
145
147
147
148
150
159
168
Table of Contents
1

. . . . . . . . . . . . . . . . . . . . . . . . . . . . . . . . . . . . . . . . . . . . . . . . . . . . . . . . . . . . . . . . . . . . . . . . . . . . . . . . . . . . . . . . . . . . . . . . . . . . . . . . . . . . . . . . . . . . . . . . . . . . . . . . . . . . . . . . . . . . . . . . . . . . . . . . . . . . . . . . . . . . . . . . . . . . . . . . . . . . . . . . . . . . . . . . . . . . . . . . . . . . . . . . . . . . . . . . . . . . . . . . . . . . . . . . . . . . . . . . . . . . . . . . . . . . . . . . . . . . . . . . . . . . . . . . . . . . . . . .
. . . . . . . . . . . . . . . . . . . . . . . . . . . . . . . . . . . . . . . . . . . . . . . . . . . . . . . . . . . . . . . . . . . . . . . . . . . . . . . . . . . . . . . . . . . . . . . . . . . . . . . . . . . . . . . . . . . . . . . . . . . . . . . . . . . . . . . . . . . . . . . . . . . . . . . . . . . . . . . . . . . . . . . . . . . . . . . . . . . . . . . . . . . . . . . . . . . . . . . . . . . . . . . . . . . . . . . . . . . . . . . . . . . . . . . . . . . . . . . . . . . . . . . . . . . . . . . . . . . . . . . . . . . . . . . . . . . . . . . .
. . . . . . . . . . . . . . . . . . . . . . . . . . . . . . . . . . . . . . . . . . . . . . . . . . . . . . . . . . . . . . . . . . . . . . . . . . . . . . . . . . . . . . . . . . . . . . . . . . . . . . . . . . . . . . . . . . . . . . . . . . . . . . . . . . . . . . . . . . . . . . . . . . . . . . . . . . . . . . . . . . . . . . . . . . . . . . . . . . . . . . . . . . . . . . . . . . . . . . . . . . . . . . . . . . . . . . . . . . . . . . . . . . . . . . . . . . . . . . . . . . . . . . . . . . . . . . . . . . . . . . . . . . . . . . . . . . . . . . . .
. . . . . . . . . . . . . . . . . . . . . . . . . . . . . . . . . . . . . . . . . . . . . . . . . . . . . . . . . . . . . . . . . . . . . . . . . . . . . . . . . . . . . . . . . . . . . . . . . . . . . . . . . . . . . . . . . . . . . . . . . . . . . . . . . . . . . . . . . . . . . . . . . . . . . . . . . . . . . . . . . . . . . . . . . . . . . . . . . . . . . . . . . . . . . . . . . . . . . . . . . . . . . . . . . . . . . . . . . . . . . . . . . . . . . . . . . . . . . . . . . . . . . . . . . . . . . . . . . . . . . . . . . . . . . . . . . . . . . . . .
. . . . . . . . . . . . . . . . . . . . . . . . . . . . . . . . . . . . . . . . . . . . . . . . . . . . . . . . . . . . . . . . . . . . . . . . . . . . . . . . . . . . . . . . . . . . . . . . . . . . . . . . . . . . . . . . . . . . . . . . . . . . . . . . . . . . . . . . . . . . . . . . . . . . . . . . . . . . . . . . . . . . . . . . . . . . . . . . . . . . . . . . . . . . . . . . . . . . . . . . . . . . . . . . . . . . . . . . . . . . . . . . . . . . . . . . . . . . . . . . . . . . . . . . . . . . . . . . . . . . . . . . . . . . . . . . . . . . . . . .
. . . . . . . . . . . . . . . . . . . . . . . . . . . . . . . . . . . . . . . . . . . . . . . . . . . . . . . . . . . . . . . . . . . . . . . . . . . . . . . . . . . . . . . . . . . . . . . . . . . . . . . . . . . . . . . . . . . . . . . . . . . . . . . . . . . . . . . . . . . . . . . . . . . . . . . . . . . . . . . . . . . . . . . . . . . . . . . . . . . . . . . . . . . . . . . . . . . . . . . . . . . . . . . . . . . . . . . . . . . . . . . . . . . . . . . . . . . . . . . . . . . . . . . . . . . . . . . . . . . . . . . . . . . . . . . . . . . . . . . .
7.6. RESEQUENCER
7.7. ROUTING SLIP
7.8. THROTTLER
7.9. DELAYER
7.10. LOAD BALANCER
7.11. MULTICAST
7.12. COMPOSED MESSAGE PROCESSOR
7.13. SCATTER-GATHER
7.14. LOOP
7.15. SAMPLING
7.16. DYNAMIC ROUTER
CHAPTER 8. MESSAGE TRANSFORMATION
8.1. CONTENT ENRICHER
8.2. CONTENT FILTER
8.3. NORMALIZER
8.4. CLAIM CHECK
8.5. SORT
8.6. VALIDATE
CHAPTER 9. MESSAGING ENDPOINTS
9.1. MESSAGING MAPPER
9.2. EVENT DRIVEN CONSUMER
9.3. POLLING CONSUMER
9.4. COMPETING CONSUMERS
9.5. MESSAGE DISPATCHER
9.6. SELECTIVE CONSUMER
9.7. DURABLE SUBSCRIBER
9.8. IDEMPOTENT CONSUMER
9.9. TRANSACTIONAL CLIENT
9.10. MESSAGING GATEWAY
9.11. SERVICE ACTIVATOR
CHAPTER 10. SYSTEM MANAGEMENT
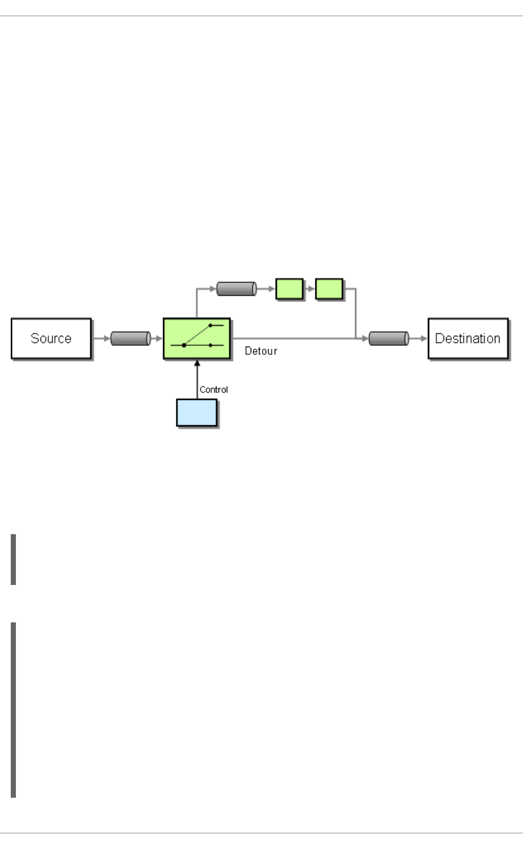
10.1. DETOUR
10.2. LOGEIP
10.3. WIRE TAP
APPENDIX A. MIGRATING FROM SERVICEMIX EIP
A.1. MIGRATING ENDPOINTS
A.2. COMMON ELEMENTS
A.3. SERVICEMIX EIP PATTERNS
A.4. CONTENT-BASED ROUTER
A.5. CONTENT ENRICHER
A.6. MESSAGE FILTER
A.7. PIPELINE
A.8. RESEQUENCER
A.9. STATIC RECIPIENT LIST
A.10. STATIC ROUTING SLIP
A.11. WIRE TAP
A.12. XPATH SPLITTER
PART II. ROUTING EXPRESSION AND PREDICATE LANGUAGES
CHAPTER 11. INTRODUCTION
187
191
193
196
198
207
214
216
219
221
223
227
227
232
233
234
236
238
240
240
241
242
242
244
246
248
251
257
257
258
261
261
262
263
269
269
271
272
273
275
277
278
279
281
282
283
285
287
288
Red Hat JBoss Fuse 6.1 Apache Camel Development Guide
2

. . . . . . . . . . . . . . . . . . . . . . . . . . . . . . . . . . . . . . . . . . . . . . . . . . . . . . . . . . . . . . . . . . . . . . . . . . . . . . . . . . . . . . . . . . . . . . . . . . . . . . . . . . . . . . . . . . . . . . . . . . . . . . . . . . . . . . . . . . . . . . . . . . . . . . . . . . . . . . . . . . . . . . . . . . . . . . . . . . . . . . . . . . . . . . . . . . . . . . . . . . . . . . . . . . . . . . . . . . . . . . . . . . . . . . . . . . . . . . . . . . . . . . . . . . . . . . . . . . . . . . . . . . . . . . . . . . . . . . . .
. . . . . . . . . . . . . . . . . . . . . . . . . . . . . . . . . . . . . . . . . . . . . . . . . . . . . . . . . . . . . . . . . . . . . . . . . . . . . . . . . . . . . . . . . . . . . . . . . . . . . . . . . . . . . . . . . . . . . . . . . . . . . . . . . . . . . . . . . . . . . . . . . . . . . . . . . . . . . . . . . . . . . . . . . . . . . . . . . . . . . . . . . . . . . . . . . . . . . . . . . . . . . . . . . . . . . . . . . . . . . . . . . . . . . . . . . . . . . . . . . . . . . . . . . . . . . . . . . . . . . . . . . . . . . . . . . . . . . . . .
. . . . . . . . . . . . . . . . . . . . . . . . . . . . . . . . . . . . . . . . . . . . . . . . . . . . . . . . . . . . . . . . . . . . . . . . . . . . . . . . . . . . . . . . . . . . . . . . . . . . . . . . . . . . . . . . . . . . . . . . . . . . . . . . . . . . . . . . . . . . . . . . . . . . . . . . . . . . . . . . . . . . . . . . . . . . . . . . . . . . . . . . . . . . . . . . . . . . . . . . . . . . . . . . . . . . . . . . . . . . . . . . . . . . . . . . . . . . . . . . . . . . . . . . . . . . . . . . . . . . . . . . . . . . . . . . . . . . . . . .
. . . . . . . . . . . . . . . . . . . . . . . . . . . . . . . . . . . . . . . . . . . . . . . . . . . . . . . . . . . . . . . . . . . . . . . . . . . . . . . . . . . . . . . . . . . . . . . . . . . . . . . . . . . . . . . . . . . . . . . . . . . . . . . . . . . . . . . . . . . . . . . . . . . . . . . . . . . . . . . . . . . . . . . . . . . . . . . . . . . . . . . . . . . . . . . . . . . . . . . . . . . . . . . . . . . . . . . . . . . . . . . . . . . . . . . . . . . . . . . . . . . . . . . . . . . . . . . . . . . . . . . . . . . . . . . . . . . . . . . .
. . . . . . . . . . . . . . . . . . . . . . . . . . . . . . . . . . . . . . . . . . . . . . . . . . . . . . . . . . . . . . . . . . . . . . . . . . . . . . . . . . . . . . . . . . . . . . . . . . . . . . . . . . . . . . . . . . . . . . . . . . . . . . . . . . . . . . . . . . . . . . . . . . . . . . . . . . . . . . . . . . . . . . . . . . . . . . . . . . . . . . . . . . . . . . . . . . . . . . . . . . . . . . . . . . . . . . . . . . . . . . . . . . . . . . . . . . . . . . . . . . . . . . . . . . . . . . . . . . . . . . . . . . . . . . . . . . . . . . . .
. . . . . . . . . . . . . . . . . . . . . . . . . . . . . . . . . . . . . . . . . . . . . . . . . . . . . . . . . . . . . . . . . . . . . . . . . . . . . . . . . . . . . . . . . . . . . . . . . . . . . . . . . . . . . . . . . . . . . . . . . . . . . . . . . . . . . . . . . . . . . . . . . . . . . . . . . . . . . . . . . . . . . . . . . . . . . . . . . . . . . . . . . . . . . . . . . . . . . . . . . . . . . . . . . . . . . . . . . . . . . . . . . . . . . . . . . . . . . . . . . . . . . . . . . . . . . . . . . . . . . . . . . . . . . . . . . . . . . . . .
. . . . . . . . . . . . . . . . . . . . . . . . . . . . . . . . . . . . . . . . . . . . . . . . . . . . . . . . . . . . . . . . . . . . . . . . . . . . . . . . . . . . . . . . . . . . . . . . . . . . . . . . . . . . . . . . . . . . . . . . . . . . . . . . . . . . . . . . . . . . . . . . . . . . . . . . . . . . . . . . . . . . . . . . . . . . . . . . . . . . . . . . . . . . . . . . . . . . . . . . . . . . . . . . . . . . . . . . . . . . . . . . . . . . . . . . . . . . . . . . . . . . . . . . . . . . . . . . . . . . . . . . . . . . . . . . . . . . . . . .
. . . . . . . . . . . . . . . . . . . . . . . . . . . . . . . . . . . . . . . . . . . . . . . . . . . . . . . . . . . . . . . . . . . . . . . . . . . . . . . . . . . . . . . . . . . . . . . . . . . . . . . . . . . . . . . . . . . . . . . . . . . . . . . . . . . . . . . . . . . . . . . . . . . . . . . . . . . . . . . . . . . . . . . . . . . . . . . . . . . . . . . . . . . . . . . . . . . . . . . . . . . . . . . . . . . . . . . . . . . . . . . . . . . . . . . . . . . . . . . . . . . . . . . . . . . . . . . . . . . . . . . . . . . . . . . . . . . . . . . .
. . . . . . . . . . . . . . . . . . . . . . . . . . . . . . . . . . . . . . . . . . . . . . . . . . . . . . . . . . . . . . . . . . . . . . . . . . . . . . . . . . . . . . . . . . . . . . . . . . . . . . . . . . . . . . . . . . . . . . . . . . . . . . . . . . . . . . . . . . . . . . . . . . . . . . . . . . . . . . . . . . . . . . . . . . . . . . . . . . . . . . . . . . . . . . . . . . . . . . . . . . . . . . . . . . . . . . . . . . . . . . . . . . . . . . . . . . . . . . . . . . . . . . . . . . . . . . . . . . . . . . . . . . . . . . . . . . . . . . . .
11.1. OVERVIEW OF THE LANGUAGES
11.2. HOW TO INVOKE AN EXPRESSION LANGUAGE
CHAPTER 12. CONSTANT
OVERVIEW
XML EXAMPLE
JAVA EXAMPLE
CHAPTER 13. EL
OVERVIEW
ADDING JUEL PACKAGE
STATIC IMPORT
VARIABLES
EXAMPLE
CHAPTER 14. THE FILE LANGUAGE
14.1. WHEN TO USE THE FILE LANGUAGE
14.2. FILE VARIABLES
14.3. EXAMPLES
CHAPTER 15. GROOVY
OVERVIEW
ADDING THE SCRIPT MODULE
STATIC IMPORT
BUILT-IN ATTRIBUTES
EXAMPLE
USING THE PROPERTIES COMPONENT
CHAPTER 16. HEADER
OVERVIEW
XML EXAMPLE
JAVA EXAMPLE
CHAPTER 17. JAVASCRIPT
OVERVIEW
ADDING THE SCRIPT MODULE
STATIC IMPORT
BUILT-IN ATTRIBUTES
EXAMPLE
USING THE PROPERTIES COMPONENT
CHAPTER 18. JOSQL
OVERVIEW
ADDING THE JOSQL MODULE
STATIC IMPORT
VARIABLES
EXAMPLE
CHAPTER 19. JXPATH
OVERVIEW
ADDING JXPATH PACKAGE
VARIABLES
EXAMPLE
CHAPTER 20. MVEL
OVERVIEW
288
289
294
294
294
294
295
295
295
295
295
296
297
297
298
300
303
303
303
303
303
304
304
306
306
306
306
307
307
307
307
307
308
308
310
310
310
310
310
311
312
312
312
312
313
314
314
Table of Contents
3

. . . . . . . . . . . . . . . . . . . . . . . . . . . . . . . . . . . . . . . . . . . . . . . . . . . . . . . . . . . . . . . . . . . . . . . . . . . . . . . . . . . . . . . . . . . . . . . . . . . . . . . . . . . . . . . . . . . . . . . . . . . . . . . . . . . . . . . . . . . . . . . . . . . . . . . . . . . . . . . . . . . . . . . . . . . . . . . . . . . . . . . . . . . . . . . . . . . . . . . . . . . . . . . . . . . . . . . . . . . . . . . . . . . . . . . . . . . . . . . . . . . . . . . . . . . . . . . . . . . . . . . . . . . . . . . . . . . . . . . .
. . . . . . . . . . . . . . . . . . . . . . . . . . . . . . . . . . . . . . . . . . . . . . . . . . . . . . . . . . . . . . . . . . . . . . . . . . . . . . . . . . . . . . . . . . . . . . . . . . . . . . . . . . . . . . . . . . . . . . . . . . . . . . . . . . . . . . . . . . . . . . . . . . . . . . . . . . . . . . . . . . . . . . . . . . . . . . . . . . . . . . . . . . . . . . . . . . . . . . . . . . . . . . . . . . . . . . . . . . . . . . . . . . . . . . . . . . . . . . . . . . . . . . . . . . . . . . . . . . . . . . . . . . . . . . . . . . . . . . . .
. . . . . . . . . . . . . . . . . . . . . . . . . . . . . . . . . . . . . . . . . . . . . . . . . . . . . . . . . . . . . . . . . . . . . . . . . . . . . . . . . . . . . . . . . . . . . . . . . . . . . . . . . . . . . . . . . . . . . . . . . . . . . . . . . . . . . . . . . . . . . . . . . . . . . . . . . . . . . . . . . . . . . . . . . . . . . . . . . . . . . . . . . . . . . . . . . . . . . . . . . . . . . . . . . . . . . . . . . . . . . . . . . . . . . . . . . . . . . . . . . . . . . . . . . . . . . . . . . . . . . . . . . . . . . . . . . . . . . . . .
. . . . . . . . . . . . . . . . . . . . . . . . . . . . . . . . . . . . . . . . . . . . . . . . . . . . . . . . . . . . . . . . . . . . . . . . . . . . . . . . . . . . . . . . . . . . . . . . . . . . . . . . . . . . . . . . . . . . . . . . . . . . . . . . . . . . . . . . . . . . . . . . . . . . . . . . . . . . . . . . . . . . . . . . . . . . . . . . . . . . . . . . . . . . . . . . . . . . . . . . . . . . . . . . . . . . . . . . . . . . . . . . . . . . . . . . . . . . . . . . . . . . . . . . . . . . . . . . . . . . . . . . . . . . . . . . . . . . . . . .
. . . . . . . . . . . . . . . . . . . . . . . . . . . . . . . . . . . . . . . . . . . . . . . . . . . . . . . . . . . . . . . . . . . . . . . . . . . . . . . . . . . . . . . . . . . . . . . . . . . . . . . . . . . . . . . . . . . . . . . . . . . . . . . . . . . . . . . . . . . . . . . . . . . . . . . . . . . . . . . . . . . . . . . . . . . . . . . . . . . . . . . . . . . . . . . . . . . . . . . . . . . . . . . . . . . . . . . . . . . . . . . . . . . . . . . . . . . . . . . . . . . . . . . . . . . . . . . . . . . . . . . . . . . . . . . . . . . . . . . .
. . . . . . . . . . . . . . . . . . . . . . . . . . . . . . . . . . . . . . . . . . . . . . . . . . . . . . . . . . . . . . . . . . . . . . . . . . . . . . . . . . . . . . . . . . . . . . . . . . . . . . . . . . . . . . . . . . . . . . . . . . . . . . . . . . . . . . . . . . . . . . . . . . . . . . . . . . . . . . . . . . . . . . . . . . . . . . . . . . . . . . . . . . . . . . . . . . . . . . . . . . . . . . . . . . . . . . . . . . . . . . . . . . . . . . . . . . . . . . . . . . . . . . . . . . . . . . . . . . . . . . . . . . . . . . . . . . . . . . . .
. . . . . . . . . . . . . . . . . . . . . . . . . . . . . . . . . . . . . . . . . . . . . . . . . . . . . . . . . . . . . . . . . . . . . . . . . . . . . . . . . . . . . . . . . . . . . . . . . . . . . . . . . . . . . . . . . . . . . . . . . . . . . . . . . . . . . . . . . . . . . . . . . . . . . . . . . . . . . . . . . . . . . . . . . . . . . . . . . . . . . . . . . . . . . . . . . . . . . . . . . . . . . . . . . . . . . . . . . . . . . . . . . . . . . . . . . . . . . . . . . . . . . . . . . . . . . . . . . . . . . . . . . . . . . . . . . . . . . . . .
SYNTAX
ADDING THE MVEL MODULE
BUILT-IN VARIABLES
EXAMPLE
CHAPTER 21. THE OBJECT-GRAPH NAVIGATION LANGUAGE(OGNL)
OVERVIEW
ADDING THE OGNL MODULE
STATIC IMPORT
BUILT-IN VARIABLES
EXAMPLE
CHAPTER 22. PHP
OVERVIEW
ADDING THE SCRIPT MODULE
STATIC IMPORT
BUILT-IN ATTRIBUTES
EXAMPLE
USING THE PROPERTIES COMPONENT
CHAPTER 23. PROPERTY
OVERVIEW
XML EXAMPLE
JAVA EXAMPLE
CHAPTER 24. PYTHON
OVERVIEW
ADDING THE SCRIPT MODULE
STATIC IMPORT
BUILT-IN ATTRIBUTES
EXAMPLE
USING THE PROPERTIES COMPONENT
CHAPTER 25. REF
OVERVIEW
STATIC IMPORT
XML EXAMPLE
JAVA EXAMPLE
CHAPTER 26. RUBY
OVERVIEW
ADDING THE SCRIPT MODULE
STATIC IMPORT
BUILT-IN ATTRIBUTES
EXAMPLE
USING THE PROPERTIES COMPONENT
CHAPTER 27. THE SIMPLE LANGUAGE
27.1. JAVA DSL
27.2. XML DSL
27.3. INVOKING AN EXTERNAL SCRIPT
27.4. EXPRESSIONS
27.5. PREDICATES
27.6. VARIABLE REFERENCE
27.7. OPERATOR REFERENCE
314
314
314
315
316
316
316
316
316
317
318
318
318
318
318
319
319
320
320
320
320
321
321
321
321
321
322
322
323
323
323
323
323
324
324
324
324
324
325
325
326
326
327
328
329
331
333
337
Red Hat JBoss Fuse 6.1 Apache Camel Development Guide
4

. . . . . . . . . . . . . . . . . . . . . . . . . . . . . . . . . . . . . . . . . . . . . . . . . . . . . . . . . . . . . . . . . . . . . . . . . . . . . . . . . . . . . . . . . . . . . . . . . . . . . . . . . . . . . . . . . . . . . . . . . . . . . . . . . . . . . . . . . . . . . . . . . . . . . . . . . . . . . . . . . . . . . . . . . . . . . . . . . . . . . . . . . . . . . . . . . . . . . . . . . . . . . . . . . . . . . . . . . . . . . . . . . . . . . . . . . . . . . . . . . . . . . . . . . . . . . . . . . . . . . . . . . . . . . . . . . . . . . . . .
. . . . . . . . . . . . . . . . . . . . . . . . . . . . . . . . . . . . . . . . . . . . . . . . . . . . . . . . . . . . . . . . . . . . . . . . . . . . . . . . . . . . . . . . . . . . . . . . . . . . . . . . . . . . . . . . . . . . . . . . . . . . . . . . . . . . . . . . . . . . . . . . . . . . . . . . . . . . . . . . . . . . . . . . . . . . . . . . . . . . . . . . . . . . . . . . . . . . . . . . . . . . . . . . . . . . . . . . . . . . . . . . . . . . . . . . . . . . . . . . . . . . . . . . . . . . . . . . . . . . . . . . . . . . . . . . . . . . . . . .
. . . . . . . . . . . . . . . . . . . . . . . . . . . . . . . . . . . . . . . . . . . . . . . . . . . . . . . . . . . . . . . . . . . . . . . . . . . . . . . . . . . . . . . . . . . . . . . . . . . . . . . . . . . . . . . . . . . . . . . . . . . . . . . . . . . . . . . . . . . . . . . . . . . . . . . . . . . . . . . . . . . . . . . . . . . . . . . . . . . . . . . . . . . . . . . . . . . . . . . . . . . . . . . . . . . . . . . . . . . . . . . . . . . . . . . . . . . . . . . . . . . . . . . . . . . . . . . . . . . . . . . . . . . . . . . . . . . . . . . .
. . . . . . . . . . . . . . . . . . . . . . . . . . . . . . . . . . . . . . . . . . . . . . . . . . . . . . . . . . . . . . . . . . . . . . . . . . . . . . . . . . . . . . . . . . . . . . . . . . . . . . . . . . . . . . . . . . . . . . . . . . . . . . . . . . . . . . . . . . . . . . . . . . . . . . . . . . . . . . . . . . . . . . . . . . . . . . . . . . . . . . . . . . . . . . . . . . . . . . . . . . . . . . . . . . . . . . . . . . . . . . . . . . . . . . . . . . . . . . . . . . . . . . . . . . . . . . . . . . . . . . . . . . . . . . . . . . . . . . . .
. . . . . . . . . . . . . . . . . . . . . . . . . . . . . . . . . . . . . . . . . . . . . . . . . . . . . . . . . . . . . . . . . . . . . . . . . . . . . . . . . . . . . . . . . . . . . . . . . . . . . . . . . . . . . . . . . . . . . . . . . . . . . . . . . . . . . . . . . . . . . . . . . . . . . . . . . . . . . . . . . . . . . . . . . . . . . . . . . . . . . . . . . . . . . . . . . . . . . . . . . . . . . . . . . . . . . . . . . . . . . . . . . . . . . . . . . . . . . . . . . . . . . . . . . . . . . . . . . . . . . . . . . . . . . . . . . . . . . . . .
. . . . . . . . . . . . . . . . . . . . . . . . . . . . . . . . . . . . . . . . . . . . . . . . . . . . . . . . . . . . . . . . . . . . . . . . . . . . . . . . . . . . . . . . . . . . . . . . . . . . . . . . . . . . . . . . . . . . . . . . . . . . . . . . . . . . . . . . . . . . . . . . . . . . . . . . . . . . . . . . . . . . . . . . . . . . . . . . . . . . . . . . . . . . . . . . . . . . . . . . . . . . . . . . . . . . . . . . . . . . . . . . . . . . . . . . . . . . . . . . . . . . . . . . . . . . . . . . . . . . . . . . . . . . . . . . . . . . . . . .
. . . . . . . . . . . . . . . . . . . . . . . . . . . . . . . . . . . . . . . . . . . . . . . . . . . . . . . . . . . . . . . . . . . . . . . . . . . . . . . . . . . . . . . . . . . . . . . . . . . . . . . . . . . . . . . . . . . . . . . . . . . . . . . . . . . . . . . . . . . . . . . . . . . . . . . . . . . . . . . . . . . . . . . . . . . . . . . . . . . . . . . . . . . . . . . . . . . . . . . . . . . . . . . . . . . . . . . . . . . . . . . . . . . . . . . . . . . . . . . . . . . . . . . . . . . . . . . . . . . . . . . . . . . . . . . . . . . . . . . .
. . . . . . . . . . . . . . . . . . . . . . . . . . . . . . . . . . . . . . . . . . . . . . . . . . . . . . . . . . . . . . . . . . . . . . . . . . . . . . . . . . . . . . . . . . . . . . . . . . . . . . . . . . . . . . . . . . . . . . . . . . . . . . . . . . . . . . . . . . . . . . . . . . . . . . . . . . . . . . . . . . . . . . . . . . . . . . . . . . . . . . . . . . . . . . . . . . . . . . . . . . . . . . . . . . . . . . . . . . . . . . . . . . . . . . . . . . . . . . . . . . . . . . . . . . . . . . . . . . . . . . . . . . . . . . . . . . . . . . . .
CHAPTER 28. SPEL
OVERVIEW
SYNTAX
ADDING SPEL PACKAGE
VARIABLES
XML EXAMPLE
JAVA EXAMPLE
CHAPTER 29. THE XPATH LANGUAGE
29.1. JAVA DSL
29.2. XML DSL
29.3. XPATH INJECTION
29.4. XPATH BUILDER
29.5. ENABLING SAXON
29.6. EXPRESSIONS
29.7. PREDICATES
29.8. USING VARIABLES AND FUNCTIONS
29.9. VARIABLE NAMESPACES
29.10. FUNCTION REFERENCE
CHAPTER 30. XQUERY
OVERVIEW
JAVA SYNTAX
ADDING THE SAXON MODULE
STATIC IMPORT
VARIABLES
EXAMPLE
PART III. WEB SERVICES AND ROUTING WITH CAMEL CXF
CHAPTER 31. DEMONSTRATION CODE FOR CAMEL/CXF
31.1. DOWNLOADING AND INSTALLING THE DEMONSTRATIONS
31.2. RUNNING THE DEMONSTRATIONS
CHAPTER 32. JAVA-FIRST SERVICE IMPLEMENTATION
32.1. JAVA-FIRST OVERVIEW
32.2. DEFINE SEI AND RELATED CLASSES
32.3. ANNOTATE SEI FOR JAX-WS
32.4. INSTANTIATE THE WS ENDPOINT
32.5. JAVA-TO-WSDL MAVEN PLUG-IN
CHAPTER 33. WSDL-FIRST SERVICE IMPLEMENTATION
33.1. WSDL-FIRST OVERVIEW
33.2. CUSTOMERSERVICE WSDL CONTRACT
33.3. WSDL-TO-JAVA MAVEN PLUG-IN
33.4. INSTANTIATE THE WS ENDPOINT
33.5. DEPLOY TO AN OSGI CONTAINER
CHAPTER 34. IMPLEMENTING A WS CLIENT
34.1. WS CLIENT OVERVIEW
34.2. WSDL-TO-JAVA MAVEN PLUG-IN
34.3. INSTANTIATE THE WS CLIENT PROXY
34.4. INVOKE WS OPERATIONS
34.5. DEPLOY TO AN OSGI CONTAINER
340
340
340
340
340
341
341
343
343
344
346
347
348
350
353
354
355
356
358
358
358
358
358
358
359
360
361
361
361
365
365
366
369
372
374
377
377
378
381
383
384
388
388
389
391
393
393
Table of Contents
5

. . . . . . . . . . . . . . . . . . . . . . . . . . . . . . . . . . . . . . . . . . . . . . . . . . . . . . . . . . . . . . . . . . . . . . . . . . . . . . . . . . . . . . . . . . . . . . . . . . . . . . . . . . . . . . . . . . . . . . . . . . . . . . . . . . . . . . . . . . . . . . . . . . . . . . . . . . . . . . . . . . . . . . . . . . . . . . . . . . . . . . . . . . . . . . . . . . . . . . . . . . . . . . . . . . . . . . . . . . . . . . . . . . . . . . . . . . . . . . . . . . . . . . . . . . . . . . . . . . . . . . . . . . . . . . . . . . . . . . . .
. . . . . . . . . . . . . . . . . . . . . . . . . . . . . . . . . . . . . . . . . . . . . . . . . . . . . . . . . . . . . . . . . . . . . . . . . . . . . . . . . . . . . . . . . . . . . . . . . . . . . . . . . . . . . . . . . . . . . . . . . . . . . . . . . . . . . . . . . . . . . . . . . . . . . . . . . . . . . . . . . . . . . . . . . . . . . . . . . . . . . . . . . . . . . . . . . . . . . . . . . . . . . . . . . . . . . . . . . . . . . . . . . . . . . . . . . . . . . . . . . . . . . . . . . . . . . . . . . . . . . . . . . . . . . . . . . . . . . . . .
. . . . . . . . . . . . . . . . . . . . . . . . . . . . . . . . . . . . . . . . . . . . . . . . . . . . . . . . . . . . . . . . . . . . . . . . . . . . . . . . . . . . . . . . . . . . . . . . . . . . . . . . . . . . . . . . . . . . . . . . . . . . . . . . . . . . . . . . . . . . . . . . . . . . . . . . . . . . . . . . . . . . . . . . . . . . . . . . . . . . . . . . . . . . . . . . . . . . . . . . . . . . . . . . . . . . . . . . . . . . . . . . . . . . . . . . . . . . . . . . . . . . . . . . . . . . . . . . . . . . . . . . . . . . . . . . . . . . . . . .
. . . . . . . . . . . . . . . . . . . . . . . . . . . . . . . . . . . . . . . . . . . . . . . . . . . . . . . . . . . . . . . . . . . . . . . . . . . . . . . . . . . . . . . . . . . . . . . . . . . . . . . . . . . . . . . . . . . . . . . . . . . . . . . . . . . . . . . . . . . . . . . . . . . . . . . . . . . . . . . . . . . . . . . . . . . . . . . . . . . . . . . . . . . . . . . . . . . . . . . . . . . . . . . . . . . . . . . . . . . . . . . . . . . . . . . . . . . . . . . . . . . . . . . . . . . . . . . . . . . . . . . . . . . . . . . . . . . . . . . .
. . . . . . . . . . . . . . . . . . . . . . . . . . . . . . . . . . . . . . . . . . . . . . . . . . . . . . . . . . . . . . . . . . . . . . . . . . . . . . . . . . . . . . . . . . . . . . . . . . . . . . . . . . . . . . . . . . . . . . . . . . . . . . . . . . . . . . . . . . . . . . . . . . . . . . . . . . . . . . . . . . . . . . . . . . . . . . . . . . . . . . . . . . . . . . . . . . . . . . . . . . . . . . . . . . . . . . . . . . . . . . . . . . . . . . . . . . . . . . . . . . . . . . . . . . . . . . . . . . . . . . . . . . . . . . . . . . . . . . . .
. . . . . . . . . . . . . . . . . . . . . . . . . . . . . . . . . . . . . . . . . . . . . . . . . . . . . . . . . . . . . . . . . . . . . . . . . . . . . . . . . . . . . . . . . . . . . . . . . . . . . . . . . . . . . . . . . . . . . . . . . . . . . . . . . . . . . . . . . . . . . . . . . . . . . . . . . . . . . . . . . . . . . . . . . . . . . . . . . . . . . . . . . . . . . . . . . . . . . . . . . . . . . . . . . . . . . . . . . . . . . . . . . . . . . . . . . . . . . . . . . . . . . . . . . . . . . . . . . . . . . . . . . . . . . . . . . . . . . . . .
. . . . . . . . . . . . . . . . . . . . . . . . . . . . . . . . . . . . . . . . . . . . . . . . . . . . . . . . . . . . . . . . . . . . . . . . . . . . . . . . . . . . . . . . . . . . . . . . . . . . . . . . . . . . . . . . . . . . . . . . . . . . . . . . . . . . . . . . . . . . . . . . . . . . . . . . . . . . . . . . . . . . . . . . . . . . . . . . . . . . . . . . . . . . . . . . . . . . . . . . . . . . . . . . . . . . . . . . . . . . . . . . . . . . . . . . . . . . . . . . . . . . . . . . . . . . . . . . . . . . . . . . . . . . . . . . . . . . . . . .
. . . . . . . . . . . . . . . . . . . . . . . . . . . . . . . . . . . . . . . . . . . . . . . . . . . . . . . . . . . . . . . . . . . . . . . . . . . . . . . . . . . . . . . . . . . . . . . . . . . . . . . . . . . . . . . . . . . . . . . . . . . . . . . . . . . . . . . . . . . . . . . . . . . . . . . . . . . . . . . . . . . . . . . . . . . . . . . . . . . . . . . . . . . . . . . . . . . . . . . . . . . . . . . . . . . . . . . . . . . . . . . . . . . . . . . . . . . . . . . . . . . . . . . . . . . . . . . . . . . . . . . . . . . . . . . . . . . . . . . .
. . . . . . . . . . . . . . . . . . . . . . . . . . . . . . . . . . . . . . . . . . . . . . . . . . . . . . . . . . . . . . . . . . . . . . . . . . . . . . . . . . . . . . . . . . . . . . . . . . . . . . . . . . . . . . . . . . . . . . . . . . . . . . . . . . . . . . . . . . . . . . . . . . . . . . . . . . . . . . . . . . . . . . . . . . . . . . . . . . . . . . . . . . . . . . . . . . . . . . . . . . . . . . . . . . . . . . . . . . . . . . . . . . . . . . . . . . . . . . . . . . . . . . . . . . . . . . . . . . . . . . . . . . . . . . . . . . . . . . . .
CHAPTER 35. POJO-BASED ROUTE
35.1. PROCESSING MESSAGES IN POJO FORMAT
35.2. WSDL-TO-JAVA MAVEN PLUG-IN
35.3. INSTANTIATE THE WS ENDPOINT
35.4. SORT MESSAGES BY OPERATION NAME
35.5. PROCESS OPERATION PARAMETERS
35.6. DEPLOY TO OSGI
CHAPTER 36. PAYLOAD-BASED ROUTE
36.1. PROCESSING MESSAGES IN PAYLOAD FORMAT
36.2. INSTANTIATE THE WS ENDPOINT
36.3. SORT MESSAGES BY OPERATION NAME
36.4. SOAP/HTTP-TO-JMS BRIDGE USE CASE
36.5. GENERATING RESPONSES USING TEMPLATES
36.6. TYPECONVERTER FOR CXFPAYLOAD
36.7. DEPLOY TO OSGI
CHAPTER 37. PROVIDER-BASED ROUTE
37.1. PROVIDER-BASED JAX-WS ENDPOINT
37.2. CREATE A PROVIDER<?> IMPLEMENTATION CLASS
37.3. INSTANTIATE THE WS ENDPOINT
37.4. SORT MESSAGES BY OPERATION NAME
37.5. SOAP/HTTP-TO-JMS BRIDGE USE CASE
37.6. GENERATING RESPONSES USING TEMPLATES
37.7. TYPECONVERTER FOR SAXSOURCE
37.8. DEPLOY TO OSGI
CHAPTER 38. PROXYING A WEB SERVICE
38.1. PROXYING WITH HTTP
38.2. PROXYING WITH POJO FORMAT
38.3. PROXYING WITH PAYLOAD FORMAT
38.4. HANDLING HTTP HEADERS
CHAPTER 39. FILTERING SOAP MESSAGE HEADERS
39.1. BASIC CONFIGURATION
39.2. HEADER FILTERING
39.3. IMPLEMENTING A CUSTOM FILTER
39.4. INSTALLING FILTERS
PART IV. PROGRAMMING EIP COMPONENTS
CHAPTER 40. UNDERSTANDING MESSAGE FORMATS
40.1. EXCHANGES
40.2. MESSAGES
40.3. BUILT-IN TYPE CONVERTERS
40.4. BUILT-IN UUID GENERATORS
CHAPTER 41. IMPLEMENTING A PROCESSOR
41.1. PROCESSING MODEL
41.2. IMPLEMENTING A SIMPLE PROCESSOR
41.3. ACCESSING MESSAGE CONTENT
41.4. THE EXCHANGEHELPER CLASS
CHAPTER 42. TYPE CONVERTERS
42.1. TYPE CONVERTER ARCHITECTURE
397
397
398
400
403
404
406
409
409
410
412
413
416
419
420
423
423
425
425
427
427
430
433
433
436
436
438
440
441
444
444
446
447
450
452
453
453
454
458
460
463
463
463
464
466
468
468
Red Hat JBoss Fuse 6.1 Apache Camel Development Guide
6

. . . . . . . . . . . . . . . . . . . . . . . . . . . . . . . . . . . . . . . . . . . . . . . . . . . . . . . . . . . . . . . . . . . . . . . . . . . . . . . . . . . . . . . . . . . . . . . . . . . . . . . . . . . . . . . . . . . . . . . . . . . . . . . . . . . . . . . . . . . . . . . . . . . . . . . . . . . . . . . . . . . . . . . . . . . . . . . . . . . . . . . . . . . . . . . . . . . . . . . . . . . . . . . . . . . . . . . . . . . . . . . . . . . . . . . . . . . . . . . . . . . . . . . . . . . . . . . . . . . . . . . . . . . . . . . . . . . . . . . .
. . . . . . . . . . . . . . . . . . . . . . . . . . . . . . . . . . . . . . . . . . . . . . . . . . . . . . . . . . . . . . . . . . . . . . . . . . . . . . . . . . . . . . . . . . . . . . . . . . . . . . . . . . . . . . . . . . . . . . . . . . . . . . . . . . . . . . . . . . . . . . . . . . . . . . . . . . . . . . . . . . . . . . . . . . . . . . . . . . . . . . . . . . . . . . . . . . . . . . . . . . . . . . . . . . . . . . . . . . . . . . . . . . . . . . . . . . . . . . . . . . . . . . . . . . . . . . . . . . . . . . . . . . . . . . . . . . . . . . . .
. . . . . . . . . . . . . . . . . . . . . . . . . . . . . . . . . . . . . . . . . . . . . . . . . . . . . . . . . . . . . . . . . . . . . . . . . . . . . . . . . . . . . . . . . . . . . . . . . . . . . . . . . . . . . . . . . . . . . . . . . . . . . . . . . . . . . . . . . . . . . . . . . . . . . . . . . . . . . . . . . . . . . . . . . . . . . . . . . . . . . . . . . . . . . . . . . . . . . . . . . . . . . . . . . . . . . . . . . . . . . . . . . . . . . . . . . . . . . . . . . . . . . . . . . . . . . . . . . . . . . . . . . . . . . . . . . . . . . . . .
. . . . . . . . . . . . . . . . . . . . . . . . . . . . . . . . . . . . . . . . . . . . . . . . . . . . . . . . . . . . . . . . . . . . . . . . . . . . . . . . . . . . . . . . . . . . . . . . . . . . . . . . . . . . . . . . . . . . . . . . . . . . . . . . . . . . . . . . . . . . . . . . . . . . . . . . . . . . . . . . . . . . . . . . . . . . . . . . . . . . . . . . . . . . . . . . . . . . . . . . . . . . . . . . . . . . . . . . . . . . . . . . . . . . . . . . . . . . . . . . . . . . . . . . . . . . . . . . . . . . . . . . . . . . . . . . . . . . . . . .
. . . . . . . . . . . . . . . . . . . . . . . . . . . . . . . . . . . . . . . . . . . . . . . . . . . . . . . . . . . . . . . . . . . . . . . . . . . . . . . . . . . . . . . . . . . . . . . . . . . . . . . . . . . . . . . . . . . . . . . . . . . . . . . . . . . . . . . . . . . . . . . . . . . . . . . . . . . . . . . . . . . . . . . . . . . . . . . . . . . . . . . . . . . . . . . . . . . . . . . . . . . . . . . . . . . . . . . . . . . . . . . . . . . . . . . . . . . . . . . . . . . . . . . . . . . . . . . . . . . . . . . . . . . . . . . . . . . . . . . .
. . . . . . . . . . . . . . . . . . . . . . . . . . . . . . . . . . . . . . . . . . . . . . . . . . . . . . . . . . . . . . . . . . . . . . . . . . . . . . . . . . . . . . . . . . . . . . . . . . . . . . . . . . . . . . . . . . . . . . . . . . . . . . . . . . . . . . . . . . . . . . . . . . . . . . . . . . . . . . . . . . . . . . . . . . . . . . . . . . . . . . . . . . . . . . . . . . . . . . . . . . . . . . . . . . . . . . . . . . . . . . . . . . . . . . . . . . . . . . . . . . . . . . . . . . . . . . . . . . . . . . . . . . . . . . . . . . . . . . . .
. . . . . . . . . . . . . . . . . . . . . . . . . . . . . . . . . . . . . . . . . . . . . . . . . . . . . . . . . . . . . . . . . . . . . . . . . . . . . . . . . . . . . . . . . . . . . . . . . . . . . . . . . . . . . . . . . . . . . . . . . . . . . . . . . . . . . . . . . . . . . . . . . . . . . . . . . . . . . . . . . . . . . . . . . . . . . . . . . . . . . . . . . . . . . . . . . . . . . . . . . . . . . . . . . . . . . . . . . . . . . . . . . . . . . . . . . . . . . . . . . . . . . . . . . . . . . . . . . . . . . . . . . . . . . . . . . . . . . . . .
. . . . . . . . . . . . . . . . . . . . . . . . . . . . . . . . . . . . . . . . . . . . . . . . . . . . . . . . . . . . . . . . . . . . . . . . . . . . . . . . . . . . . . . . . . . . . . . . . . . . . . . . . . . . . . . . . . . . . . . . . . . . . . . . . . . . . . . . . . . . . . . . . . . . . . . . . . . . . . . . . . . . . . . . . . . . . . . . . . . . . . . . . . . . . . . . . . . . . . . . . . . . . . . . . . . . . . . . . . . . . . . . . . . . . . . . . . . . . . . . . . . . . . . . . . . . . . . . . . . . . . . . . . . . . . . . . . . . . . . .
. . . . . . . . . . . . . . . . . . . . . . . . . . . . . . . . . . . . . . . . . . . . . . . . . . . . . . . . . . . . . . . . . . . . . . . . . . . . . . . . . . . . . . . . . . . . . . . . . . . . . . . . . . . . . . . . . . . . . . . . . . . . . . . . . . . . . . . . . . . . . . . . . . . . . . . . . . . . . . . . . . . . . . . . . . . . . . . . . . . . . . . . . . . . . . . . . . . . . . . . . . . . . . . . . . . . . . . . . . . . . . . . . . . . . . . . . . . . . . . . . . . . . . . . . . . . . . . . . . . . . . . . . . . . . . . . . . . . . . . .
42.2. IMPLEMENTING TYPE CONVERTER USING ANNOTATIONS
42.3. IMPLEMENTING A TYPE CONVERTER DIRECTLY
CHAPTER 43. PRODUCER AND CONSUMER TEMPLATES
43.1. USING THE PRODUCER TEMPLATE
43.2. USING THE CONSUMER TEMPLATE
CHAPTER 44. IMPLEMENTING A COMPONENT
44.1. COMPONENT ARCHITECTURE
44.2. HOW TO IMPLEMENT A COMPONENT
44.3. AUTO-DISCOVERY AND CONFIGURATION
CHAPTER 45. COMPONENT INTERFACE
45.1. THE COMPONENT INTERFACE
45.2. IMPLEMENTING THE COMPONENT INTERFACE
CHAPTER 46. ENDPOINT INTERFACE
46.1. THE ENDPOINT INTERFACE
46.2. IMPLEMENTING THE ENDPOINT INTERFACE
CHAPTER 47. CONSUMER INTERFACE
47.1. THE CONSUMER INTERFACE
47.2. IMPLEMENTING THE CONSUMER INTERFACE
CHAPTER 48. PRODUCER INTERFACE
48.1. THE PRODUCER INTERFACE
48.2. IMPLEMENTING THE PRODUCER INTERFACE
CHAPTER 49. EXCHANGE INTERFACE
49.1. THE EXCHANGE INTERFACE
CHAPTER 50. MESSAGE INTERFACE
50.1. THE MESSAGE INTERFACE
50.2. IMPLEMENTING THE MESSAGE INTERFACE
INDEX
470
473
475
475
489
492
492
500
501
505
505
506
511
511
514
521
521
525
533
533
535
538
538
542
542
544
545
Table of Contents
7

Red Hat JBoss Fuse 6.1 Apache Camel Development Guide
8

PART I. IMPLEMENTING ENTERPRISE INTEGRATION
PATTERNS
Abstract
This part describes how to build routes using Apache Camel. It covers the basic building
blocks and EIP components.
PART I. IMPLEMENTING ENTERPRISE INTEGRATION PATTERNS
9

CHAPTER 1. BUILDING BLOCKS FOR ROUTE
DEFINITIONS
Abstract
Apache Camel supports two alternative Domain Specific Languages (DSL) for defining
routes: a Java DSL and a Spring XML DSL. The basic building blocks for defining routes are
endpoints and processors, where the behavior of a processor is typically modified by
expressions or logical predicates. Apache Camel enables you to define expressions and
predicates using a variety of different languages.
1.1. IMPLEMENTING A ROUTEBUILDER CLASS
Overview
To use the Domain Specific Language (DSL), you extend the RouteBuilder class and
override its configure() method (where you define your routing rules).
You can define as many RouteBuilder classes as necessary. Each class is instantiated once
and is registered with the CamelContext object. Normally, the lifecycle of each
RouteBuilder object is managed automatically by the container in which you deploy the
router.
RouteBuilder classes
As a router developer, your core task is to implement one or more RouteBuilder classes.
There are two alternative RouteBuilder classes that you can inherit from:
org.apache.camel.builder.RouteBuilder—this is the generic RouteBuilder base
class that is suitable for deploying into any container type. It is provided in the
camel-core artifact.
org.apache.camel.spring.SpringRouteBuilder—this base class is specially
adapted to the Spring container. In particular, it provides extra support for the
following Spring specific features: looking up beans in the Spring registry (using the
beanRef() Java DSL command) and transactions (see the Transactions Guide for
details). It is provided in the camel-spring artifact.
The RouteBuilder class defines methods used to initiate your routing rules (for example,
from(), intercept(), and exception()).
Implementing a RouteBuilder
Example 1.1, “Implementation of a RouteBuilder Class” shows a minimal RouteBuilder
implementation. The configure() method body contains a routing rule; each rule is a
single Java statement.
Example 1.1. Implementation of a RouteBuilder Class
import org.apache.camel.builder.RouteBuilder;
public class MyRouteBuilder extends RouteBuilder {
Red Hat JBoss Fuse 6.1 Apache Camel Development Guide
10

The form of the rule from(URL1).to(URL2) instructs the router to read files from the
directory src/data and send them to the directory target/messages. The option ?
noop=true instructs the router to retain (not delete) the source files in the src/data
directory.
1.2. BASIC JAVA DSL SYNTAX
What is a DSL?
A Domain Specific Language (DSL) is a mini-language designed for a special purpose. A DSL
does not have to be logically complete but needs enough expressive power to describe
problems adequately in the chosen domain. Typically, a DSL does not require a dedicated
parser, interpreter, or compiler. A DSL can piggyback on top of an existing object-oriented
host language, provided DSL constructs map cleanly to constructs in the host language API.
Consider the following sequence of commands in a hypothetical DSL:
You can map these commands to Java method invocations, as follows:
You can even map blocks to Java method invocations. For example:
The DSL syntax is implicitly defined by the data types of the host language API. For
example, the return type of a Java method determines which methods you can legally
invoke next (equivalent to the next command in the DSL).
Router rule syntax
Apache Camel defines a router DSL for defining routing rules. You can use this DSL to
define rules in the body of a RouteBuilder.configure() implementation. Figure 1.1,
“Local Routing Rules” shows an overview of the basic syntax for defining local routing rules.
public void configure() {
// Define routing rules here:
from("file:src/data?noop=true").to("file:target/messages");
// More rules can be included, in you like.
// ...
}
}
command01;
command02;
command03;
command01().command02().command03()
command01().startBlock().command02().command03().endBlock()
CHAPTER 1. BUILDING BLOCKS FOR ROUTE DEFINITIONS
11

Figure 1.1. Local Routing Rules
A local rule always starts with a from("EndpointURL") method, which specifies the source
of messages (consumer endpoint) for the routing rule. You can then add an arbitrarily long
chain of processors to the rule (for example, filter()). You typically finish off the rule with
a to("EndpointURL") method, which specifies the target (producer endpoint) for the
messages that pass through the rule. However, it is not always necessary to end a rule with
to(). There are alternative ways of specifying the message target in a rule.
NOTE
You can also define a global routing rule, by starting the rule with a special
processor type (such as intercept(), exception(), or errorHandler()).
Global rules are outside the scope of this guide.
Consumers and producers
A local rule always starts by defining a consumer endpoint, using from("EndpointURL"),
and typically (but not always) ends by defining a producer endpoint, using
to("EndpointURL"). The endpoint URLs, EndpointURL, can use any of the components
configured at deploy time. For example, you could use a file endpoint,
file:MyMessageDirectory, an Apache CXF endpoint, cxf:MyServiceName, or an Apache
ActiveMQ endpoint, activemq:queue:MyQName. For a complete list of component types, see
.
Exchanges
An exchange object consists of a message, augmented by metadata. Exchanges are of
central importance in Apache Camel, because the exchange is the standard form in which
messages are propagated through routing rules. The main constituents of an exchange are,
as follows:
In message—is the current message encapsulated by the exchange. As the
exchange progresses through a route, this message may be modified. So the In
message at the start of a route is typically not the same as the In message at the
end of the route. The org.apache.camel.Message type provides a generic model of
a message, with the following parts:
Body.
Headers.
Attachments.
Red Hat JBoss Fuse 6.1 Apache Camel Development Guide
12

It is important to realize that this is a generic model of a message. Apache Camel
supports a large variety of protocols and endpoint types. Hence, it is not possible to
standardize the format of the message body or the message headers. For example,
the body of a JMS message would have a completely different format to the body of
a HTTP message or a Web services message. For this reason, the body and the
headers are declared to be of Object type. The original content of the body and the
headers is then determined by the endpoint that created the exchange instance
(that is, the endpoint appearing in the from() command).
Out message—is a temporary holding area for a reply message or for a transformed
message. Certain processing nodes (in particular, the to() command) can modify
the current message by treating the In message as a request, sending it to a
producer endpoint, and then receiving a reply from that endpoint. The reply
message is then inserted into the Out message slot in the exchange.
Normally, if an Out message has been set by the current node, Apache Camel
modifies the exchange as follows before passing it to the next node in the route:
the old In message is discarded and the Out message is moved to the In message
slot. Thus, the reply becomes the new current message. For a more detailed
discussion of how Apache Camel connects nodes together in a route, see
Section 2.1, “Pipeline Processing”.
There is one special case where an Out message is treated differently, however. If
the consumer endpoint at the start of a route is expecting a reply message, the Out
message at the very end of the route is taken to be the consumer endpoint's reply
message (and, what is more, in this case the final node must create an Out message
or the consumer endpoint would hang) .
Message exchange pattern (MEP)—affects the interaction between the exchange
and endpoints in the route, as follows:
Consumer endpoint—the consumer endpoint that creates the original exchange
sets the initial value of the MEP. The initial value indicates whether the
consumer endpoint expects to receive a reply (for example, the InOut MEP) or
not (for example, the InOnly MEP).
Producer endpoints—the MEP affects the producer endpoints that the exchange
encounters along the route (for example, when an exchange passes through a
to() node). For example, if the current MEP is InOnly, a to() node would not
expect to receive a reply from the endpoint. Sometimes you need to change the
current MEP in order to customize the exchange's interaction with a producer
endpoint. For more details, see Section 1.4, “Endpoints”.
Exchange properties—a list of named properties containing metadata for the
current message.
Message exchange patterns
Using an Exchange object makes it easy to generalize message processing to different
message exchange patterns. For example, an asynchronous protocol might define an MEP
that consists of a single message that flows from the consumer endpoint to the producer
endpoint (an InOnly MEP). An RPC protocol, on the other hand, might define an MEP that
consists of a request message and a reply message (an InOut MEP). Currently, Apache
Camel supports the following MEPs:
InOnly
CHAPTER 1. BUILDING BLOCKS FOR ROUTE DEFINITIONS
13

RobustInOnly
InOut
InOptionalOut
OutOnly
RobustOutOnly
OutIn
OutOptionalIn
Where these message exchange patterns are represented by constants in the enumeration
type, org.apache.camel.ExchangePattern.
Grouped exchanges
Sometimes it is useful to have a single exchange that encapsulates multiple exchange
instances. For this purpose, you can use a grouped exchange. A grouped exchange is
essentially an exchange instance that contains a java.util.List of Exchange objects
stored in the Exchange.GROUPED_EXCHANGE exchange property. For an example of how to
use grouped exchanges, see Section 7.5, “Aggregator”.
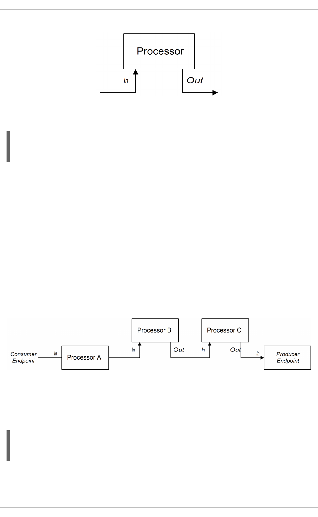
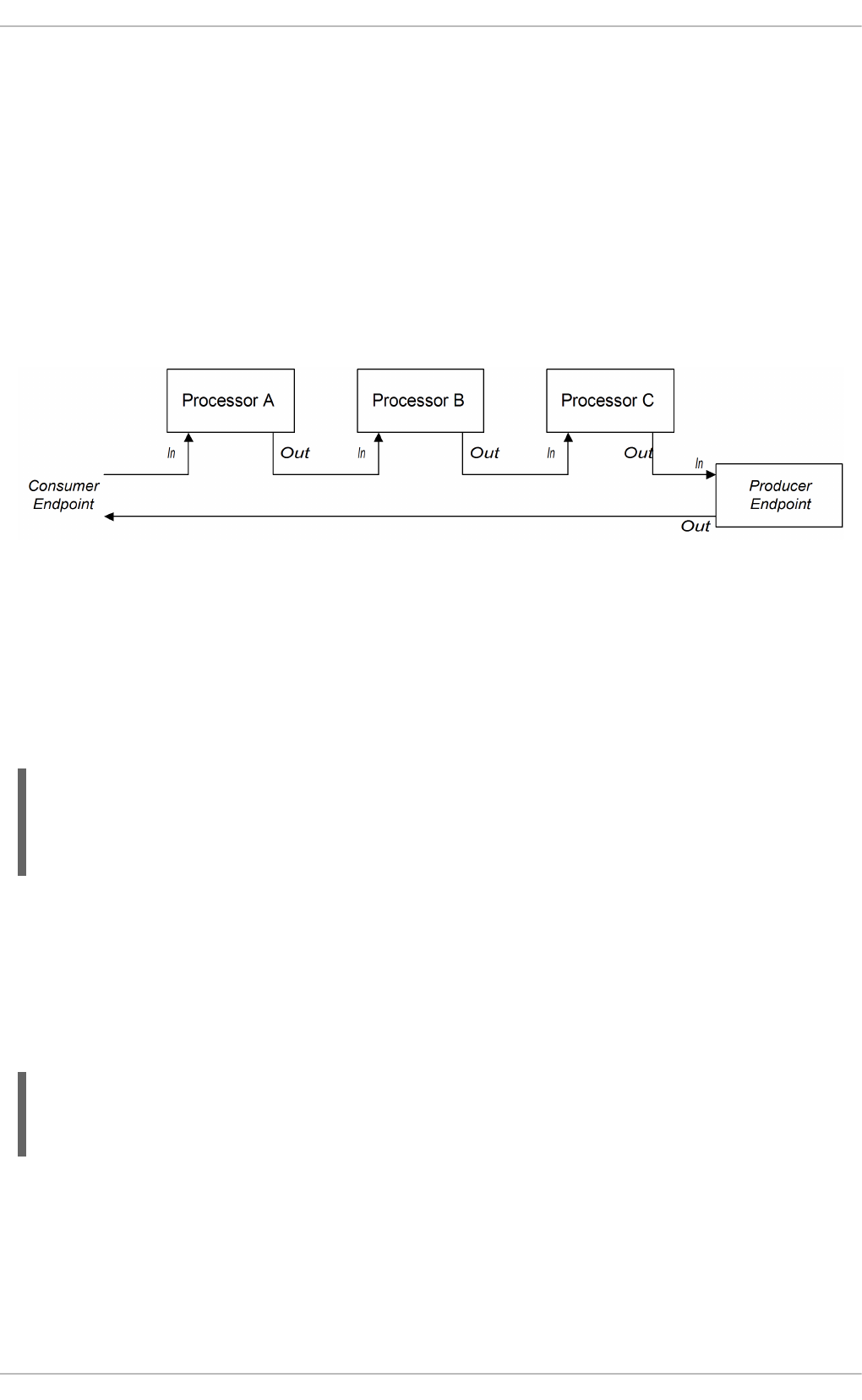
Processors
A processor is a node in a route that can access and modify the stream of exchanges
passing through the route. Processors can take expression or predicate arguments, that
modify their behavior. For example, the rule shown in Figure 1.1, “Local Routing Rules”
includes a filter() processor that takes an xpath() predicate as its argument.
Expressions and predicates
Expressions (evaluating to strings or other data types) and predicates (evaluating to true or
false) occur frequently as arguments to the built-in processor types. For example, the
following filter rule propagates In messages, only if the foo header is equal to the value
bar:
Where the filter is qualified by the predicate, header("foo").isEqualTo("bar"). To
construct more sophisticated predicates and expressions, based on the message content,
you can use one of the expression and predicate languages (see Expression and Predicate
Languages).
1.3. ROUTER SCHEMA IN A SPRING XML FILE
Namespace
The router schema—which defines the XML DSL—belongs to the following XML schema
namespace:
from("seda:a").filter(header("foo").isEqualTo("bar")).to("seda:b");
http://camel.apache.org/schema/spring
Red Hat JBoss Fuse 6.1 Apache Camel Development Guide
14

Specifying the schema location
The location of the router schema is normally specified to be
http://camel.apache.org/schema/spring/camel-spring.xsd, which references the
latest version of the schema on the Apache Web site. For example, the root beans element
of an Apache Camel Spring file is normally configured as shown in Example 1.2, “ Specifying
the Router Schema Location”.
Example 1.2. Specifying the Router Schema Location
Runtime schema location
At run time, Apache Camel does not download the router schema from schema location
specified in the Spring file. Instead, Apache Camel automatically picks up a copy of the
schema from the root directory of the camel-spring JAR file. This ensures that the version
of the schema used to parse the Spring file always matches the current runtime version.
This is important, because the latest version of the schema posted up on the Apache Web
site might not match the version of the runtime you are currently using.
Using an XML editor
Generally, it is recommended that you edit your Spring files using a full-feature XML editor.
An XML editor's auto-completion features make it much easier to author XML that complies
with the router schema and the editor can warn you instantly, if the XML is badly-formed.
XML editors generally do rely on downloading the schema from the location that you
specify in the xsi:schemaLocation attribute. In order to be sure you are using the correct
schema version whilst editing, it is usually a good idea to select a specific version of the
camel-spring.xsd file. For example, to edit a Spring file for the 2.3 version of Apache
Camel, you could modify the beans element as follows:
<beans xmlns="http://www.springframework.org/schema/beans"
xmlns:camel="http://camel.apache.org/schema/spring"
xmlns:xsi="http://www.w3.org/2001/XMLSchema-instance"
xsi:schemaLocation="
http://www.springframework.org/schema/beans
http://www.springframework.org/schema/beans/spring-beans-2.0.xsd
http://camel.apache.org/schema/spring
http://camel.apache.org/schema/spring/camel-spring.xsd">
<camelContext id="camel"
xmlns="http://camel.apache.org/schema/spring">
<!-- Define your routing rules here -->
</camelContext>
</beans>
<beans xmlns="http://www.springframework.org/schema/beans"
xmlns:camel="http://camel.apache.org/schema/spring"
xmlns:xsi="http://www.w3.org/2001/XMLSchema-instance"
xsi:schemaLocation="
http://www.springframework.org/schema/beans
http://www.springframework.org/schema/beans/spring-beans-2.0.xsd
CHAPTER 1. BUILDING BLOCKS FOR ROUTE DEFINITIONS
15

Change back to the default, camel-spring.xsd, when you are finished editing. To see
which schema versions are currently available for download, navigate to the Web page,
http://camel.apache.org/schema/spring.
1.4. ENDPOINTS
Overview
Apache Camel endpoints are the sources and sinks of messages in a route. An endpoint is a
very general sort of building block: the only requirement it must satisfy is that it acts either
as a source of messages (a consumer endpoint) or as a sink of messages (a producer
endpoint). Hence, there are a great variety of different endpoint types supported in Apache
Camel, ranging from protocol supporting endpoints, such as HTTP, to simple timer
endpoints, such as Quartz, that generate dummy messages at regular time intervals. One
of the major strengths of Apache Camel is that it is relatively easy to add a custom
component that implements a new endpoint type.
Endpoint URIs
Endpoints are identified by endpoint URIs, which have the following general form:
The URI scheme identifies a protocol, such as http, and the contextPath provides URI details
that are interpreted by the protocol. In addition, most schemes allow you to define query
options, queryOptions, which are specified in the following format:
For example, the following HTTP URI can be used to connect to the Google search engine
page:
The following File URI can be used to read all of the files appearing under the
C:\temp\src\data directory:
Not every scheme represents a protocol. Sometimes a scheme just provides access to a
useful utility, such as a timer. For example, the following Timer endpoint URI generates an
exchange every second (=1000 milliseconds). You could use this to schedule activity in a
route.
Specifying time periods in a URI
http://camel.apache.org/schema/spring
http://camel.apache.org/schema/spring/camel-spring-2.3.0.xsd">
...
scheme:contextPath[?queryOptions]
?option01=value01&option02=value02&...
http://www.google.com
file://C:/temp/src/data
timer://tickTock?period=1000
Red Hat JBoss Fuse 6.1 Apache Camel Development Guide
16

Many of the Apache Camel components have options whose value is a time period (for
example, for specifying timeout values and so on). By default, such time period options are
normally specified as a pure number, which is interpreted as a millisecond time period. But
Apache Camel also supports a more readable syntax for time periods, which enables you to
express the period in hours, minutes, and seconds. Formally, the human-readable time
period is a string that conforms to the following syntax:
Where each term in square brackets, [], is optional and the notation, (A|B), indicates that
A and B are alternatives.
For example, you can configure timer endpoint with a 45 minute period as follows:
You can also use arbitrary combinations of the hour, minute, and second units, as follows:
Specifying raw values in URI options
By default, the option values that you specify in a URI are automatically URI-encoded. In
some cases this is undesirable beahavior. For example, when setting a password option, it
is preferable to transmit the raw character string without URI encoding.
It is possible to switch of URI encoding by specifying an option value with the syntax,
RAW(RawValue). For example,
In this example, the password value is transmitted as the literal value, se+re?t&23.
Apache Camel components
Each URI scheme maps to a Apache Camel component, where a Apache Camel component
is essentially an endpoint factory. In other words, to use a particular type of endpoint, you
must deploy the corresponding Apache Camel component in your runtime container. For
example, to use JMS endpoints, you would deploy the JMS component in your container.
Apache Camel provides a large variety of different components that enable you to
integrate your application with various transport protocols and third-party products. For
example, some of the more commonly used components are: File, JMS, CXF (Web services),
HTTP, Jetty, Direct, and Mock. For the full list of supported components, see the Apache
Camel component documentation.
Most of the Apache Camel components are packaged separately to the Camel core. If you
[NHour(h|hour)][NMin(m|minute)][NSec(s|second)]
from("timer:foo?period=45m")
.to("log:foo");
from("timer:foo?period=1h15m")
.to("log:foo");
from("timer:bar?period=2h30s")
.to("log:bar");
from("timer:bar?period=3h45m58s")
.to("log:bar");
from("SourceURI")
.to("ftp:joe@myftpserver.com?password=RAW(se+re?t&23)&binary=true")
CHAPTER 1. BUILDING BLOCKS FOR ROUTE DEFINITIONS
17

use Maven to build your application, you can easily add a component (and its third-party
dependencies) to your application simply by adding a dependency on the relevant
component artifact. For example, to include the HTTP component, you would add the
following Maven dependency to your project POM file:
The following components are built-in to the Camel core (in the camel-core artifact), so
they are always available:
Bean
Browse
Dataset
Direct
File
Log
Mock
Properties
Ref
SEDA
Timer
VM
Consumer endpoints
A consumer endpoint is an endpoint that appears at the start of a route (that is, in a from()
DSL command). In other words, the consumer endpoint is responsible for initiating
processing in a route: it creates a new exchange instance (typically, based on some
message that it has received or obtained), and provides a thread to process the exchange
in the rest of the route.
<!-- Maven POM File -->
<properties>
<camel-version>2.12.0.redhat-610379</camel-version>
...
</properties>
<dependencies>
...
<dependency>
<groupId>org.apache.camel</groupId>
<artifactId>camel-http</artifactId>
<version>${camel-version}</version>
</dependency>
...
</dependencies>
Red Hat JBoss Fuse 6.1 Apache Camel Development Guide
18

For example, the following JMS consumer endpoint pulls messages off the payments queue
and processes them in the route:
Or equivalently, in Spring XML:
Some components are consumer only—that is, they can only be used to define consumer
endpoints. For example, the Quartz component is used exclusively to define consumer
endpoints. The following Quartz endpoint generates an event every second (1000
milliseconds):
If you like, you can specify the endpoint URI as a formatted string, using the fromF() Java
DSL command. For example, to substitute the username and password into the URI for an
FTP endpoint, you could write the route in Java, as follows:
Where the first occurrence of %s is replaced by the value of the username string and the
second occurrence of %s is replaced by the password string. This string formatting
mechanism is implemented by String.format() and is similar to the formatting provided
by the C printf() function. For details, see java.util.Formatter.
Producer endpoints
A producer endpoint is an endpoint that appears in the middle or at the end of a route (for
example, in a to() DSL command). In other words, the producer endpoint receives an
existing exchange object and sends the contents of the exchange to the specified endpoint.
For example, the following JMS producer endpoint pushes the contents of the current
exchange onto the specified JMS queue:
Or equivalently in Spring XML:
from("jms:queue:payments")
.process(SomeProcessor)
.to("TargetURI");
<camelContext id="CamelContextID"
xmlns="http://camel.apache.org/schema/spring">
<route>
<from uri="jms:queue:payments"/>
<process ref="someProcessorId"/>
<to uri="TargetURI"/>
</route>
</camelContext>
from("quartz://secondTimer?trigger.repeatInterval=1000")
.process(SomeProcessor)
.to("TargetURI");
fromF("ftp:%s@fusesource.com?password=%s", username, password)
.process(SomeProcessor)
.to("TargetURI");
from("SourceURI")
.process(SomeProcessor)
.to("jms:queue:orderForms");
CHAPTER 1. BUILDING BLOCKS FOR ROUTE DEFINITIONS
19

Some components are producer only—that is, they can only be used to define producer
endpoints. For example, the HTTP endpoint is used exclusively to define producer
endpoints.
If you like, you can specify the endpoint URI as a formatted string, using the toF() Java DSL
command. For example, to substitute a custom Google query into the HTTP URI, you could
write the route in Java, as follows:
Where the occurrence of %s is replaced by your custom query string, myGoogleQuery. For
details, see java.util.Formatter.
1.5. PROCESSORS
Overview
To enable the router to do something more interesting than simply connecting a consumer
endpoint to a producer endpoint, you can add processors to your route. A processor is a
command you can insert into a routing rule to perform arbitrary processing of messages
that flow through the rule. Apache Camel provides a wide variety of different processors, as
shown in Table 1.1, “Apache Camel Processors”.
Table 1.1. Apache Camel Processors
Java DSL XML DSL Description
aggregate() aggregate Aggregator EIP: Creates an
aggregator, which combines
multiple incoming exchanges
into a single exchange.
aop() aop Use Aspect Oriented
Programming (AOP) to do
work before and after a
specified sub-route. See
Section 2.8, “Aspect Oriented
Programming”.
<camelContext id="CamelContextID"
xmlns="http://camel.apache.org/schema/spring">
<route>
<from uri="SourceURI"/>
<process ref="someProcessorId"/>
<to uri="jms:queue:orderForms"/>
</route>
</camelContext>
from("SourceURI")
.process(SomeProcessor)
.to("http://www.google.com/search?hl=en&q=camel+router");
from("SourceURI")
.process(SomeProcessor)
.toF("http://www.google.com/search?hl=en&q=%s", myGoogleQuery);
Red Hat JBoss Fuse 6.1 Apache Camel Development Guide
20

bean(), beanRef() bean Process the current exchange
by invoking a method on a
Java object (or bean). See
Section 2.4, “Bean
Integration”.
choice() choice Content Based Router EIP:
Selects a particular sub-route
based on the exchange
content, using when and
otherwise clauses.
convertBodyTo() convertBodyTo Converts the In message body
to the specified type.
delay() delay Delayer EIP: Delays the
propagation of the exchange
to the latter part of the route.
doTry() doTry Creates a try/catch block for
handling exceptions, using
doCatch, doFinally, and
end clauses.
end() N/A Ends the current command
block.
enrich(),enrichRef() enrich Content Enricher EIP:
Combines the current
exchange with data requested
from a specified producer
endpoint URI.
filter() filter Message Filter EIP: Uses a
predicate expression to filter
incoming exchanges.
idempotentConsumer() idempotentConsumer Idempotent Consumer EIP:
Implements a strategy to
suppress duplicate messages.
inheritErrorHandler() @inheritErrorHandler Boolean option that can be
used to disable the inherited
error handler on a particular
route node (defined as a sub-
clause in the Java DSL and as
an attribute in the XML DSL).
Java DSL XML DSL Description
CHAPTER 1. BUILDING BLOCKS FOR ROUTE DEFINITIONS
21

inOnly() inOnly Either sets the current
exchange's MEP to InOnly (if
no arguments) or sends the
exchange as an InOnly to the
specified endpoint(s).
inOut() inOut Either sets the current
exchange's MEP to InOut (if no
arguments) or sends the
exchange as an InOut to the
specified endpoint(s).
loadBalance() loadBalance Load Balancer EIP:
Implements load balancing
over a collection of endpoints.
log() log Logs a message to the
console.
loop() loop Loop EIP: Repeatedly resends
each exchange to the latter
part of the route.
markRollbackOnly() @markRollbackOnly (Transactions) Marks the
current transaction for
rollback only (no exception is
raised). In the XML DSL, this
option is set as a boolean
attribute on the rollback
element. See "Transaction
Guide".
markRollbackOnlyLast() @markRollbackOnlyLast (Transactions) If one or more
transactions have previously
been associated with this
thread and then suspended,
this command marks the
latest transaction for rollback
only (no exception is raised).
In the XML DSL, this option is
set as a boolean attribute on
the rollback element. See
"Transaction Guide".
marshal() marshal Transforms into a low-level or
binary format using the
specified data format, in
preparation for sending over a
particular transport protocol.
Java DSL XML DSL Description
Red Hat JBoss Fuse 6.1 Apache Camel Development Guide
22

multicast() multicast Multicast EIP: Multicasts the
current exchange to multiple
destinations, where each
destination gets its own copy
of the exchange.
onCompletion() onCompletion Defines a sub-route
(terminated by end() in the
Java DSL) that gets executed
after the main route has
completed. For conditional
execution, use the onWhen
sub-clause. Can also be
defined on its own line (not in
a route).
onException() onException Defines a sub-route
(terminated by end() in the
Java DSL) that gets executed
whenever the specified
exception occurs. Usually
defined on its own line (not in
a route).
pipeline() pipeline Pipes and Filters EIP: Sends
the exchange to a series of
endpoints, where the output
of one endpoint becomes the
input of the next endpoint.
See also Section 2.1, “Pipeline
Processing”.
policy() policy Apply a policy to the current
route (currently only used for
transactional policies—see
"Transaction Guide").
pollEnrich(),pollEnrich
Ref()
pollEnrich Content Enricher EIP:
Combines the current
exchange with data polled
from a specified consumer
endpoint URI.
process(),processRef process Execute a custom processor
on the current exchange. See
the section called “Custom
processor” and Part IV,
“Programming EIP
Components”.
recipientList() recipientList Recipient List EIP: Sends the
exchange to a list of
recipients that is calculated at
runtime (for example, based
on the contents of a header).
Java DSL XML DSL Description
CHAPTER 1. BUILDING BLOCKS FOR ROUTE DEFINITIONS
23

removeHeader() removeHeader Removes the specified header
from the exchange's In
message.
removeHeaders() removeHeaders Removes the headers
matching the specified
pattern from the exchange's
In message. The pattern can
have the form, prefix*—in
which case it matches every
name starting with prefix—
otherwise, it is interpreted as
a regular expression.
removeProperty() removeProperty Removes the specified
exchange property from the
exchange.
resequence() resequence Resequencer EIP: Re-orders
incoming exchanges on the
basis of a specified
comparotor operation.
Supports a batch mode and a
stream mode.
rollback() rollback (Transactions) Marks the
current transaction for
rollback only (also raising an
exception, by default). See
"Transaction Guide".
routingSlip() routingSlip Routing Slip EIP: Routes the
exchange through a pipeline
that is constructed
dynamically, based on the list
of endpoint URIs extracted
from a slip header.
sample() sample Creates a sampling throttler,
allowing you to extract a
sample of exchanges from the
traffic on a route.
setBody() setBody Sets the message body of the
exchange's In message.
setExchangePattern() setExchangePattern Sets the current exchange's
MEP to the specified value.
See the section called
“Message exchange
patterns”.
Java DSL XML DSL Description
Red Hat JBoss Fuse 6.1 Apache Camel Development Guide
24

setHeader() setHeader Sets the specified header in
the exchange's In message.
setOutHeader() setOutHeader Sets the specified header in
the exchange's Out message.
setProperty() setProperty() Sets the specified exchange
property.
sort() sort Sorts the contents of the In
message body (where a
custom comparator can
optionally be specified).
split() split Splitter EIP: Splits the current
exchange into a sequence of
exchanges, where each split
exchange contains a fragment
of the original message body.
stop() stop Stops routing the current
exchange and marks it as
completed.
threads() threads Creates a thread pool for
concurrent processing of the
latter part of the route.
throttle() throttle Throttler EIP: Limit the flow
rate to the specified level
(exchanges per second).
throwException() throwException Throw the specified Java
exception.
to() to Send the exchange to one or
more endpoints. See
Section 2.1, “Pipeline
Processing”.
toF() N/A Send the exchange to an
endpoint, using string
formatting. That is, the
endpoint URI string can
embed substitutions in the
style of the C printf()
function.
transacted() transacted Create a Spring transaction
scope that encloses the latter
part of the route. See
"Transaction Guide".
Java DSL XML DSL Description
CHAPTER 1. BUILDING BLOCKS FOR ROUTE DEFINITIONS
25

transform() transform Message Translator EIP: Copy
the In message headers to the
Out message headers and set
the Out message body to the
specified value.
unmarshal() unmarshal Transforms the In message
body from a low-level or
binary format to a high-level
format, using the specified
data format.
validate() validate Takes a predicate expression
to test whether the current
message is valid. If the
predicate returns false,
throws a
PredicateValidationExce
ption exception.
wireTap() wireTap Wire Tap EIP: Sends a copy of
the current exchange to the
specified wire tap URI, using
the
ExchangePattern.InOnly
MEP.
Java DSL XML DSL Description
Some sample processors
To get some idea of how to use processors in a route, see the following examples:
the section called “Choice”.
the section called “Filter”.
the section called “Throttler”.
the section called “Custom processor”.
Choice
The choice() processor is a conditional statement that is used to route incoming messages
to alternative producer endpoints. Each alternative producer endpoint is preceded by a
when() method, which takes a predicate argument. If the predicate is true, the following
target is selected, otherwise processing proceeds to the next when() method in the rule.
For example, the following choice() processor directs incoming messages to either
Target1, Target2, or Target3, depending on the values of Predicate1 and Predicate2:
from("SourceURL")
.choice()
.when(Predicate1).to("Target1")
.when(Predicate2).to("Target2")
.otherwise().to("Target3");
Red Hat JBoss Fuse 6.1 Apache Camel Development Guide
26

Or equivalently in Spring XML:
In the Java DSL, there is a special case where you might need to use the endChoice()
command. Some of the standard Apache Camel processors enable you to specify extra
parameters using special sub-clauses, effectively opening an extra level of nesting which is
usually terminated by the end() command. For example, you could specify a load balancer
clause as loadBalance().roundRobin().to("mock:foo").to("mock:bar").end(), which
load balances messages between the mock:foo and mock:bar endpoints. If the load
balancer clause is embedded in a choice condition, however, it is necessary to terminate
the clause using the endChoice() command, as follows:
Filter
The filter() processor can be used to prevent uninteresting messages from reaching the
producer endpoint. It takes a single predicate argument: if the predicate is true, the
message exchange is allowed through to the producer; if the predicate is false, the
message exchange is blocked. For example, the following filter blocks a message exchange,
unless the incoming message contains a header, foo, with value equal to bar:
Or equivalently in Spring XML:
<camelContext id="buildSimpleRouteWithChoice"
xmlns="http://camel.apache.org/schema/spring">
<route>
<from uri="SourceURL"/>
<choice>
<when>
<!-- First predicate -->
<simple>header.foo = 'bar'</simple>
<to uri="Target1"/>
</when>
<when>
<!-- Second predicate -->
<simple>header.foo = 'manchu'</simple>
<to uri="Target2"/>
</when>
<otherwise>
<to uri="Target3"/>
</otherwise>
</choice>
</route>
</camelContext>
from("direct:start")
.choice()
.when(bodyAs(String.class).contains("Camel"))
.loadBalance().roundRobin().to("mock:foo").to("mock:bar").endChoice()
.otherwise()
.to("mock:result");
from("SourceURL").filter(header("foo").isEqualTo("bar")).to("TargetURL");
<camelContext id="filterRoute"
CHAPTER 1. BUILDING BLOCKS FOR ROUTE DEFINITIONS
27

Throttler
The throttle() processor ensures that a producer endpoint does not get overloaded. The
throttler works by limiting the number of messages that can pass through per second. If
the incoming messages exceed the specified rate, the throttler accumulates excess
messages in a buffer and transmits them more slowly to the producer endpoint. For
example, to limit the rate of throughput to 100 messages per second, you can define the
following rule:
Or equivalently in Spring XML:
Custom processor
If none of the standard processors described here provide the functionality you need, you
can always define your own custom processor. To create a custom processor, define a class
that implements the org.apache.camel.Processor interface and overrides the process()
method. The following custom processor, MyProcessor, removes the header named foo
from incoming messages:
Example 1.3. Implementing a Custom Processor Class
xmlns="http://camel.apache.org/schema/spring">
<route>
<from uri="SourceURL"/>
<filter>
<simple>header.foo = 'bar'</simple>
<to uri="TargetURL"/>
</filter>
</route>
</camelContext>
from("SourceURL").throttle(100).to("TargetURL");
<camelContext id="throttleRoute"
xmlns="http://camel.apache.org/schema/spring">
<route>
<from uri="SourceURL"/>
<throttle maximumRequestsPerPeriod="100" timePeriodMillis="1000">
<to uri="TargetURL"/>
</throttle>
</route>
</camelContext>
public class MyProcessor implements org.apache.camel.Processor {
public void process(org.apache.camel.Exchange exchange) {
inMessage = exchange.getIn();
if (inMessage != null) {
inMessage.removeHeader("foo");
}
}
};
Red Hat JBoss Fuse 6.1 Apache Camel Development Guide
28

To insert the custom processor into a router rule, invoke the process() method, which
provides a generic mechanism for inserting processors into rules. For example, the
following rule invokes the processor defined in Example 1.3, “Implementing a Custom
Processor Class”:
org.apache.camel.Processor myProc = new MyProcessor();
from("SourceURL").process(myProc).to("TargetURL");
CHAPTER 1. BUILDING BLOCKS FOR ROUTE DEFINITIONS
29

CHAPTER 2. BASIC PRINCIPLES OF ROUTE BUILDING
Abstract
Apache Camel provides several processors and components that you can link together in a
route. This chapter provides a basic orientation by explaining the principles of building a
route using the provided building blocks.
2.1. PIPELINE PROCESSING
Overview
In Apache Camel, pipelining is the dominant paradigm for connecting nodes in a route
definition. The pipeline concept is probably most familiar to users of the UNIX operating
system, where it is used to join operating system commands. For example, ls | more is an
example of a command that pipes a directory listing, ls, to the page-scrolling utility, more.
The basic idea of a pipeline is that the output of one command is fed into the input of the
next. The natural analogy in the case of a route is for the Out message from one processor
to be copied to the In message of the next processor.
Processor nodes
Every node in a route, except for the initial endpoint, is a processor, in the sense that they
inherit from the org.apache.camel.Processor interface. In other words, processors make
up the basic building blocks of a DSL route. For example, DSL commands such as filter(),
delayer(), setBody(), setHeader(), and to() all represent processors. When considering
how processors connect together to build up a route, it is important to distinguish two
different processing approaches.
The first approach is where the processor simply modifies the exchange's In message, as
shown in Figure 2.1, “Processor Modifying an In Message”. The exchange's Out message
remains null in this case.
Figure 2.1. Processor Modifying an In Message
The following route shows a setHeader() command that modifies the current In message
by adding (or modifying) the BillingSystem heading:
The second approach is where the processor creates an Out message to represent the
result of the processing, as shown in Figure 2.2, “Processor Creating an Out Message”.
from("activemq:orderQueue")
.setHeader("BillingSystem", xpath("/order/billingSystem"))
.to("activemq:billingQueue");
Red Hat JBoss Fuse 6.1 Apache Camel Development Guide
30

Figure 2.2. Processor Creating an Out Message
The following route shows a transform() command that creates an Out message with a
message body containing the string, DummyBody:
where constant("DummyBody") represents a constant expression. You cannot pass the
string, DummyBody, directly, because the argument to transform() must be an expression
type.
Pipeline for InOnly exchanges
Figure 2.3, “Sample Pipeline for InOnly Exchanges” shows an example of a processor
pipeline for InOnly exchanges. Processor A acts by modifying the In message, while
processors B and C create an Out message. The route builder links the processors together
as shown. In particular, processors B and C are linked together in the form of a pipeline:
that is, processor B's Out message is moved to the In message before feeding the
exchange into processor C, and processor C's Out message is moved to the In message
before feeding the exchange into the producer endpoint. Thus the processors' outputs and
inputs are joined into a continuous pipeline, as shown in Figure 2.3, “Sample Pipeline for
InOnly Exchanges”.
Figure 2.3. Sample Pipeline for InOnly Exchanges
Apache Camel employs the pipeline pattern by default, so you do not need to use any
special syntax to create a pipeline in your routes. For example, the following route pulls
messages from a userdataQueue queue, pipes the message through a Velocity template (to
produce a customer address in text format), and then sends the resulting text address to
the queue, envelopeAddressQueue:
Where the Velocity endpoint, velocity:file:AdressTemplate.vm, specifies the location of
a Velocity template file, file:AdressTemplate.vm, in the file system. The to() command
changes the exchange pattern to InOut before sending the exchange to the Velocity
from("activemq:orderQueue")
.transform(constant("DummyBody"))
.to("activemq:billingQueue");
from("activemq:userdataQueue")
.to(ExchangePattern.InOut, "velocity:file:AdressTemplate.vm")
.to("activemq:envelopeAddresses");
CHAPTER 2. BASIC PRINCIPLES OF ROUTE BUILDING
31

endpoint and then changes it back to InOnly afterwards. For more details of the Velocity
endpoint, see .
Pipeline for InOut exchanges
Figure 2.4, “Sample Pipeline for InOut Exchanges” shows an example of a processor
pipeline for InOut exchanges, which you typically use to support remote procedure call
(RPC) semantics. Processors A, B, and C are linked together in the form of a pipeline, with
the output of each processor being fed into the input of the next. The final Out message
produced by the producer endpoint is sent all the way back to the consumer endpoint,
where it provides the reply to the original request.
Figure 2.4. Sample Pipeline for InOut Exchanges
Note that in order to support the InOut exchange pattern, it is essential that the last node
in the route (whether it is a producer endpoint or some other kind of processor) creates an
Out message. Otherwise, any client that connects to the consumer endpoint would hang
and wait indefinitely for a reply message. You should be aware that not all producer
endpoints create Out messages.
Consider the following route that processes payment requests, by processing incoming
HTTP requests:
Where the incoming payment request is processed by passing it through a pipeline of Web
services, cxf:bean:addAccountDetails, cxf:bean:getCreditRating, and
cxf:bean:processTransaction. The final Web service, processTransaction, generates a
response (Out message) that is sent back through the JETTY endpoint.
When the pipeline consists of just a sequence of endpoints, it is also possible to use the
following alternative syntax:
Pipeline for InOptionalOut exchanges
The pipeline for InOptionalOut exchanges is essentially the same as the pipeline in
Figure 2.4, “Sample Pipeline for InOut Exchanges”. The difference between InOut and
InOptionalOut is that an exchange with the InOptionalOut exchange pattern is allowed to
have a null Out message as a reply. That is, in the case of an InOptionalOut exchange, a
from("jetty:http://localhost:8080/foo")
.to("cxf:bean:addAccountDetails")
.to("cxf:bean:getCreditRating")
.to("cxf:bean:processTransaction");
from("jetty:http://localhost:8080/foo")
.pipeline("cxf:bean:addAccountDetails", "cxf:bean:getCreditRating",
"cxf:bean:processTransaction");
Red Hat JBoss Fuse 6.1 Apache Camel Development Guide
32

null Out message is copied to the In message of the next node in the pipeline. By contrast,
in the case of an InOut exchange, a null Out message is discarded and the original In
message from the current node would be copied to the In message of the next node
instead.
2.2. MULTIPLE INPUTS
Overview
A standard route takes its input from just a single endpoint, using the from(EndpointURL)
syntax in the Java DSL. But what if you need to define multiple inputs for your route?
Apache Camel provides several alternatives for specifying multiple inputs to a route. The
approach to take depends on whether you want the exchanges to be processed
independently of each other or whether you want the exchanges from different inputes to
be combined in some way (in which case, you should use the the section called “Content
enricher pattern”).
Multiple independent inputs
The simplest way to specify multiple inputs is using the multi-argument form of the from()
DSL command, for example:
Or you can use the following equivalent syntax:
In both of these examples, exchanges from each of the input endpoints, URI1, URI2, and
URI3, are processed independently of each other and in separate threads. In fact, you can
think of the preceding route as being equivalent to the following three separate routes:
Segmented routes
For example, you might want to merge incoming messages from two different messaging
systems and process them using the same route. In most cases, you can deal with multiple
inputs by dividing your route into segments, as shown in Figure 2.5, “Processing Multiple
Inputs with Segmented Routes”.
Figure 2.5. Processing Multiple Inputs with Segmented Routes
The initial segments of the route take their inputs from some external queues—for example,
from("URI1", "URI2", "URI3").to("DestinationUri");
from("URI1").from("URI2").from("URI3").to("DestinationUri");
from("URI1").to("DestinationUri");
from("URI2").to("DestinationUri");
from("URI3").to("DestinationUri");
CHAPTER 2. BASIC PRINCIPLES OF ROUTE BUILDING
33

activemq:Nyse and activemq:Nasdaq—and send the incoming exchanges to an internal
endpoint, InternalUrl. The second route segment merges the incoming exchanges, taking
them from the internal endpoint and sending them to the destination queue,
activemq:USTxn. The InternalUrl is the URL for an endpoint that is intended only for use
within a router application. The following types of endpoints are suitable for internal use:
the section called “Direct endpoints”.
the section called “SEDA endpoints”.
the section called “VM endpoints”.
The main purpose of these endpoints is to enable you to glue together different segments
of a route. They all provide an effective way of merging multiple inputs into a single route.
Direct endpoints
The direct component provides the simplest mechanism for linking together routes. The
event model for the direct component is synchronous, so that subsequent segments of the
route run in the same thread as the first segment. The general format of a direct URL is
direct:EndpointID, where the endpoint ID, EndpointID, is simply a unique alphanumeric
string that identifies the endpoint instance.
For example, if you want to take the input from two message queues, activemq:Nyse and
activemq:Nasdaq, and merge them into a single message queue, activemq:USTxn, you can
do this by defining the following set of routes:
Where the first two routes take the input from the message queues, Nyse and Nasdaq, and
send them to the endpoint, direct:mergeTxns. The last queue combines the inputs from
the previous two queues and sends the combined message stream to the activemq:USTxn
queue.
The implementation of the direct endpoint behaves as follows: whenever an exchange
arrives at a producer endpoint (for example, to("direct:mergeTxns")), the direct
endpoint passes the exchange directly to all of the consumers endpoints that have the
same endpoint ID (for example, from("direct:mergeTxns")). Direct endpoints can only be
used to communicate between routes that belong to the same CamelContext in the same
Java virtual machine (JVM) instance.
SEDA endpoints
The SEDA component provides an alternative mechanism for linking together routes. You
can use it in a similar way to the direct component, but it has a different underlying event
and threading model, as follows:
Processing of a SEDA endpoint is not synchronous. That is, when you send an
exchange to a SEDA producer endpoint, control immediately returns to the
preceding processor in the route.
from("activemq:Nyse").to("direct:mergeTxns");
from("activemq:Nasdaq").to("direct:mergeTxns");
from("direct:mergeTxns").to("activemq:USTxn");
Red Hat JBoss Fuse 6.1 Apache Camel Development Guide
34

SEDA endpoints contain a queue buffer (of java.util.concurrent.BlockingQueue
type), which stores all of the incoming exchanges prior to processing by the next
route segment.
Each SEDA consumer endpoint creates a thread pool (the default size is 5) to
process exchange objects from the blocking queue.
The SEDA component supports the competing consumers pattern, which guarantees
that each incoming exchange is processed only once, even if there are multiple
consumers attached to a specific endpoint.
One of the main advantages of using a SEDA endpoint is that the routes can be more
responsive, owing to the built-in consumer thread pool. The stock transactions example can
be re-written to use SEDA endpoints instead of direct endpoints, as follows:
The main difference between this example and the direct example is that when using SEDA,
the second route segment (from seda:mergeTxns to activemq:USTxn) is processed by a
pool of five threads.
NOTE
There is more to SEDA than simply pasting together route segments. The
staged event-driven architecture (SEDA) encompasses a design philosophy for
building more manageable multi-threaded applications. The purpose of the
SEDA component in Apache Camel is simply to enable you to apply this design
philosophy to your applications. For more details about SEDA, see
http://www.eecs.harvard.edu/~mdw/proj/seda/.
VM endpoints
The VM component is very similar to the SEDA endpoint. The only difference is that,
whereas the SEDA component is limited to linking together route segments from within the
same CamelContext, the VM component enables you to link together routes from distinct
Apache Camel applications, as long as they are running within the same Java virtual
machine.
The stock transactions example can be re-written to use VM endpoints instead of SEDA
endpoints, as follows:
And in a separate router application (running in the same Java VM), you can define the
second segment of the route as follows:
Content enricher pattern
from("activemq:Nyse").to("seda:mergeTxns");
from("activemq:Nasdaq").to("seda:mergeTxns");
from("seda:mergeTxns").to("activemq:USTxn");
from("activemq:Nyse").to("vm:mergeTxns");
from("activemq:Nasdaq").to("vm:mergeTxns");
from("vm:mergeTxns").to("activemq:USTxn");
CHAPTER 2. BASIC PRINCIPLES OF ROUTE BUILDING
35

The content enricher pattern defines a fundamentally different way of dealing with multiple
inputs to a route. When an exchange enters the enricher processor, the enricher contacts
an external resource to retrieve information, which is then added to the original message.
In this pattern, the external resource effectively represents a second input to the message.
For example, suppose you are writing an application that processes credit requests. Before
processing a credit request, you need to augment it with the data that assigns a credit
rating to the customer, where the ratings data is stored in a file in the directory,
src/data/ratings. You can combine the incoming credit request with data from the
ratings file using the pollEnrich() pattern and a GroupedExchangeAggregationStrategy
aggregation strategy, as follows:
Where the GroupedExchangeAggregationStrategy class is a standard aggregation
strategy from the org.apache.camel.processor.aggregate package that adds each new
exchange to a java.util.List instance and stores the resulting list in the
Exchange.GROUPED_EXCHANGE exchange property. In this case, the list contains two
elements: the original exchange (from the creditRequests JMS queue); and the enricher
exchange (from the file endpoint).
To access the grouped exchange, you can use code like the following:
An alternative approach to this application would be to put the merge code directly into the
implementation of the custom aggregation strategy class.
For more details about the content enricher pattern, see Section 8.1, “Content Enricher”.
2.3. EXCEPTION HANDLING
Abstract
Apache Camel provides several different mechanisms, which let you handle exceptions at
different levels of granularity: you can handle exceptions within a route using doTry,
doCatch, and doFinally; or you can specify what action to take for each exception type
from("jms:queue:creditRequests")
.pollEnrich("file:src/data/ratings?noop=true", new
GroupedExchangeAggregationStrategy())
.bean(new MergeCreditRequestAndRatings(), "merge")
.to("jms:queue:reformattedRequests");
public class MergeCreditRequestAndRatings {
public void merge(Exchange ex) {
// Obtain the grouped exchange
List<Exchange> list = ex.getProperty(Exchange.GROUPED_EXCHANGE,
List.class);
// Get the exchanges from the grouped exchange
Exchange originalEx = list.get(0);
Exchange ratingsEx = list.get(1);
// Merge the exchanges
...
}
}
Red Hat JBoss Fuse 6.1 Apache Camel Development Guide
36

and apply this rule to all routes in a RouteBuilder using onException; or you can specify
what action to take for all exception types and apply this rule to all routes in a
RouteBuilder using errorHandler.
For more details about exception handling, see Section 5.3, “Dead Letter Channel”.
2.3.1. onException Clause
Overview
The onException clause is a powerful mechanism for trapping exceptions that occur in one
or more routes: it is type-specific, enabling you to define distinct actions to handle different
exception types; it allows you to define actions using essentially the same (actually, slightly
extended) syntax as a route, giving you considerable flexibility in the way you handle
exceptions; and it is based on a trapping model, which enables a single onException clause
to deal with exceptions occurring at any node in any route.
Trapping exceptions using onException
The onException clause is a mechanism for trapping, rather than catching exceptions. That
is, once you define an onException clause, it traps exceptions that occur at any point in a
route. This contrasts with the Java try/catch mechanism, where an exception is caught,
only if a particular code fragment is explicitly enclosed in a try block.
What really happens when you define an onException clause is that the Apache Camel
runtime implicitly encloses each route node in a try block. This is why the onException
clause is able to trap exceptions at any point in the route. But this wrapping is done for you
automatically; it is not visible in the route definitions.
Java DSL example
In the following Java DSL example, the onException clause applies to all of the routes
defined in the RouteBuilder class. If a ValidationException exception occurs while
processing either of the routes (from("seda:inputA") or from("seda:inputB")), the
onException clause traps the exception and redirects the current exchange to the
validationFailed JMS queue (which serves as a deadletter queue).
XML DSL example
// Java
public class MyRouteBuilder extends RouteBuilder {
public void configure() {
onException(ValidationException.class)
.to("activemq:validationFailed");
from("seda:inputA")
.to("validation:foo/bar.xsd", "activemq:someQueue");
from("seda:inputB").to("direct:foo")
.to("rnc:mySchema.rnc", "activemq:anotherQueue");
}
}
CHAPTER 2. BASIC PRINCIPLES OF ROUTE BUILDING
37

The preceding example can also be expressed in the XML DSL, using the onException
element to define the exception clause, as follows:
Trapping multiple exceptions
You can define multiple onException clauses to trap exceptions in a RouteBuilder scope.
This enables you to take different actions in response to different exceptions. For example,
the following series of onException clauses defined in the Java DSL define different
deadletter destinations for ValidationException, ValidationException, and Exception:
You can define the same series of onException clauses in the XML DSL as follows:
<beans xmlns="http://www.springframework.org/schema/beans"
xmlns:camel="http://camel.apache.org/schema/spring"
xmlns:xsi="http://www.w3.org/2001/XMLSchema-instance"
xsi:schemaLocation="
http://www.springframework.org/schema/beans
http://www.springframework.org/schema/beans/spring-beans-2.0.xsd
http://camel.apache.org/schema/spring
http://camel.apache.org/schema/spring/camel-spring.xsd">
<camelContext xmlns="http://camel.apache.org/schema/spring">
<onException>
<exception>com.mycompany.ValidationException</exception>
<to uri="activemq:validationFailed"/>
</onException>
<route>
<from uri="seda:inputA"/>
<to uri="validation:foo/bar.xsd"/>
<to uri="activemq:someQueue"/>
</route>
<route>
<from uri="seda:inputB"/>
<to uri="rnc:mySchema.rnc"/>
<to uri="activemq:anotherQueue"/>
</route>
</camelContext>
</beans>
onException(ValidationException.class).to("activemq:validationFailed");
onException(java.io.IOException.class).to("activemq:ioExceptions");
onException(Exception.class).to("activemq:exceptions");
<onException>
<exception>com.mycompany.ValidationException</exception>
<to uri="activemq:validationFailed"/>
</onException>
<onException>
<exception>java.io.IOException</exception>
<to uri="activemq:ioExceptions"/>
</onException>
<onException>
Red Hat JBoss Fuse 6.1 Apache Camel Development Guide
38

You can also group multiple exceptions together to be trapped by the same onException
clause. In the Java DSL, you can group multiple exceptions as follows:
In the XML DSL, you can group multiple exceptions together by defining more than one
exception element inside the onException element, as follows:
When trapping multiple exceptions, the order of the onException clauses is significant.
Apache Camel initially attempts to match the thrown exception against the first clause. If
the first clause fails to match, the next onException clause is tried, and so on until a match
is found. Each matching attempt is governed by the following algorithm:
1. If the thrown exception is a chained exception (that is, where an exception has been
caught and rethrown as a different exception), the most nested exception type
serves initially as the basis for matching. This exception is tested as follows:
a. If the exception-to-test has exactly the type specified in the onException clause
(tested using instanceof), a match is triggered.
b. If the exception-to-test is a sub-type of the type specified in the onException
clause, a match is triggered.
2. If the most nested exception fails to yield a match, the next exception in the chain
(the wrapping exception) is tested instead. The testing continues up the chain until
either a match is triggered or the chain is exhausted.
Deadletter channel
The basic examples of onException usage have so far all exploited the deadletter channel
pattern. That is, when an onException clause traps an exception, the current exchange is
routed to a special destination (the deadletter channel). The deadletter channel serves as a
holding area for failed messages that have not been processed. An administrator can
inspect the messages at a later time and decide what action needs to be taken.
For more details about the deadletter channel pattern, see Section 5.3, “Dead Letter
Channel”.
Use original message
By the time an exception is raised in the middle of a route, the message in the exchange
could have been modified considerably (and might not even by readable by a human).
Often, it is easier for an administrator to decide what corrective actions to take, if the
<exception>java.lang.Exception</exception>
<to uri="activemq:exceptions"/>
</onException>
onException(ValidationException.class, BuesinessException.class)
.to("activemq:validationFailed");
<onException>
<exception>com.mycompany.ValidationException</exception>
<exception>com.mycompany.BuesinessException</exception>
<to uri="activemq:validationFailed"/>
</onException>
CHAPTER 2. BASIC PRINCIPLES OF ROUTE BUILDING
39

messages visible in the deadletter queue are the original messages, as received at the
start of the route.
In the Java DSL, you can replace the message in the exchange by the original message,
using the useOriginalMessage() DSL command, as follows:
In the XML DSL, you can retrieve the original message by setting the useOriginalMessage
attribute on the onException element, as follows:
Redelivery policy
Instead of interrupting the processing of a message and giving up as soon as an exception
is raised, Apache Camel gives you the option of attempting to redeliver the message at the
point where the exception occurred. In networked systems, where timeouts can occur and
temporary faults arise, it is often possible for failed messages to be processed successfully,
if they are redelivered shortly after the original exception was raised.
The Apache Camel redelivery supports various strategies for redelivering messages after an
exception occurs. Some of the most important options for configuring redelivery are as
follows:
maximumRedeliveries()
Specifies the maximum number of times redelivery can be attempted (default is 0). A
negative value means redelivery is always attempted (equivalent to an infinite value).
retryWhile()
Specifies a predicate (of Predicate type), which determines whether Apache Camel
ought to continue redelivering. If the predicate evaluates to true on the current
exchange, redelivery is attempted; otherwise, redelivery is stopped and no further
redelivery attempts are made.
This option takes precedence over the maximumRedeliveries() option.
In the Java DSL, redelivery policy options are specified using DSL commands in the
onException clause. For example, you can specify a maximum of six redeliveries, after
which the exchange is sent to the validationFailed deadletter queue, as follows:
onException(ValidationException.class)
.useOriginalMessage()
.to("activemq:validationFailed");
<onException useOriginalMessage="true">
<exception>com.mycompany.ValidationException</exception>
<to uri="activemq:validationFailed"/>
</onException>
onException(ValidationException.class)
.maximumRedeliveries(6)
.retryAttemptedLogLevel(org.apache.camel.LogginLevel.WARN)
.to("activemq:validationFailed");
Red Hat JBoss Fuse 6.1 Apache Camel Development Guide
40

In the XML DSL, redelivery policy options are specified by setting attributes on the
redeliveryPolicy element. For example, the preceding route can be expressed in XML
DSL as follows:
The latter part of the route—after the redelivery options are set—is not processed until
after the last redelivery attempt has failed. For detailed descriptions of all the redelivery
options, see Section 5.3, “Dead Letter Channel”.
Alternatively, you can specify redelivery policy options in a redeliveryPolicyProfile
instance. You can then reference the redeliveryPolicyProfile instance using the
onException element's redeliverPolicyRef attribute. For example, the preceding route
can be expressed as follows:
NOTE
The approach using redeliveryPolicyProfile is useful, if you want to re-use
the same redelivery policy in multiple onException clauses.
Conditional trapping
Exception trapping with onException can be made conditional by specifying the onWhen
option. If you specify the onWhen option in an onException clause, a match is triggered only
when the thrown exception matches the clause and the onWhen predicate evaluates to
true on the current exchange.
For example, in the following Java DSL fragment,the first onException clause triggers, only
if the thrown exception matches MyUserException and the user header is non-null in the
current exchange:
<onException useOriginalMessage="true">
<exception>com.mycompany.ValidationException</exception>
<redeliveryPolicy maximumRedeliveries="6"/>
<to uri="activemq:validationFailed"/>
</onException>
<redeliveryPolicyProfile id="redelivPolicy" maximumRedeliveries="6"
retryAttemptedLogLevel="WARN"/>
<onException useOriginalMessage="true"
redeliveryPolicyRef="redelivPolicy">
<exception>com.mycompany.ValidationException</exception>
<to uri="activemq:validationFailed"/>
</onException>
// Java
// Here we define onException() to catch MyUserException when
// there is a header[user] on the exchange that is not null
onException(MyUserException.class)
.onWhen(header("user").isNotNull())
.maximumRedeliveries(2)
.to(ERROR_USER_QUEUE);
// Here we define onException to catch MyUserException as a kind
CHAPTER 2. BASIC PRINCIPLES OF ROUTE BUILDING
41

The preceding onException clauses can be expressed in the XML DSL as follows:
Handling exceptions
By default, when an exception is raised in the middle of a route, processing of the current
exchange is interrupted and the thrown exception is propagated back to the consumer
endpoint at the start of the route. When an onException clause is triggered, the behavior
is essentially the same, except that the onException clause performs some processing
before the thrown exception is propagated back.
But this default behavior is not the only way to handle an exception. The onException
provides various options to modify the exception handling behavior, as follows:
the section called “Suppressing exception rethrow”—you have the option of
suppressing the rethrown exception after the onException clause has completed. In
other words, in this case the exception does not propagate back to the consumer
endpoint at the start of the route.
the section called “Continuing processing”—you have the option of resuming normal
processing of the exchange from the point where the exception originally occurred.
Implicitly, this approach also suppresses the rethrown exception.
the section called “Sending a response”—in the special case where the consumer
endpoint at the start of the route expects a reply (that is, having an InOut MEP), you
might prefer to construct a custom fault reply message, rather than propagating the
exception back to the consumer endpoint.
Suppressing exception rethrow
To prevent the current exception from being rethrown and propagated back to the
consumer endpoint, you can set the handled() option to true in the Java DSL, as follows:
// of fallback when the above did not match.
// Noitce: The order how we have defined these onException is
// important as Camel will resolve in the same order as they
// have been defined
onException(MyUserException.class)
.maximumRedeliveries(2)
.to(ERROR_QUEUE);
<redeliveryPolicyProfile id="twoRedeliveries" maximumRedeliveries="2"/>
<onException redeliveryPolicyRef="twoRedeliveries">
<exception>com.mycompany.MyUserException</exception>
<onWhen>
<simple>${header.user} != null</simple>
</onWhen>
<to uri="activemq:error_user_queue"/>
</onException>
<onException redeliveryPolicyRef="twoRedeliveries">
<exception>com.mycompany.MyUserException</exception>
<to uri="activemq:error_queue"/>
</onException>
Red Hat JBoss Fuse 6.1 Apache Camel Development Guide
42

In the Java DSL, the argument to the handled() option can be of boolean type, of
Predicate type, or of Expression type (where any non-boolean expression is interpreted
as true, if it evaluates to a non-null value).
The same route can be configured to suppress the rethrown exception in the XML DSL,
using the handled element, as follows:
Continuing processing
To continue processing the current message from the point in the route where the
exception was originally thrown, you can set the continued option to true in the Java DSL,
as follows:
In the Java DSL, the argument to the continued() option can be of boolean type, of
Predicate type, or of Expression type (where any non-boolean expression is interpreted
as true, if it evaluates to a non-null value).
The same route can be configured in the XML DSL, using the continued element, as
follows:
Sending a response
When the consumer endpoint that starts a route expects a reply, you might prefer to
construct a custom fault reply message, instead of simply letting the thrown exception
propagate back to the consumer. There are two essential steps you need to follow in this
case: suppress the rethrown exception using the handled option; and populate the
exchange's Out message slot with a custom fault message.
For example, the following Java DSL fragment shows how to send a reply message
containing the text string, Sorry, whenever the MyFunctionalException exception occurs:
onException(ValidationException.class)
.handled(true)
.to("activemq:validationFailed");
<onException>
<exception>com.mycompany.ValidationException</exception>
<handled>
<constant>true</constant>
</handled>
<to uri="activemq:validationFailed"/>
</onException>
onException(ValidationException.class)
.continued(true);
<onException>
<exception>com.mycompany.ValidationException</exception>
<continued>
<constant>true</constant>
</continued>
</onException>
CHAPTER 2. BASIC PRINCIPLES OF ROUTE BUILDING
43

If you are sending a fault response to the client, you will often want to incorporate the text
of the exception message in the response. You can access the text of the current
exception message using the exceptionMessage() builder method. For example, you can
send a reply containing just the text of the exception message whenever the
MyFunctionalException exception occurs, as follows:
The exception message text is also accessible from the Simple language, through the
exception.message variable. For example, you could embed the current exception text in
a reply message, as follows:
The preceding onException clause can be expressed in XML DSL as follows:
Exception thrown while handling an exception
An exception that gets thrown while handling an existing exception (in other words, one
that gets thrown in the middle of processing an onException clause) is handled in a special
way. Such an exception is handled by the special fallback exception handler, which handles
// we catch MyFunctionalException and want to mark it as handled (= no
failure returned to client)
// but we want to return a fixed text response, so we transform OUT body
as Sorry.
onException(MyFunctionalException.class)
.handled(true)
.transform().constant("Sorry");
// we catch MyFunctionalException and want to mark it as handled (= no
failure returned to client)
// but we want to return a fixed text response, so we transform OUT body
and return the exception message
onException(MyFunctionalException.class)
.handled(true)
.transform(exceptionMessage());
// we catch MyFunctionalException and want to mark it as handled (= no
failure returned to client)
// but we want to return a fixed text response, so we transform OUT body
and return a nice message
// using the simple language where we want insert the exception message
onException(MyFunctionalException.class)
.handled(true)
.transform().simple("Error reported: ${exception.message} - cannot
process this message.");
<onException>
<exception>com.mycompany.MyFunctionalException</exception>
<handled>
<constant>true</constant>
</handled>
<transform>
<simple>Error reported: ${exception.message} - cannot process this
message.</simple>
</transform>
</onException>
Red Hat JBoss Fuse 6.1 Apache Camel Development Guide
44

the exception as follows:
All existing exception handlers are ignored and processing fails immediately.
The new exception is logged.
The new exception is set on the exchange object.
The simple strategy avoids complex failure scenarios which could otherwise end up with an
onException clause getting locked into an infinite loop.
Scopes
The onException clauses can be effective in either of the following scopes:
RouteBuilder scope—onException clauses defined as standalone statements inside
a RouteBuilder.configure() method affect all of the routes defined in that
RouteBuilder instance. On the other hand, these onException clauses have no
effect whatsoever on routes defined inside any other RouteBuilder instance. The
onException clauses must appear before the route definitions.
All of the examples up to this point are defined using the RouteBuilder scope.
Route scope—onException clauses can also be embedded directly within a route.
These onException clauses affect only the route in which they are defined.
Route scope
You can embed an onException clause anywhere inside a route definition, but you must
terminate the embedded onException clause using the end() DSL command.
For example, you can define an embedded onException clause in the Java DSL, as follows:
You can define an embedded onException clause in the XML DSL, as follows:
// Java
from("direct:start")
.onException(OrderFailedException.class)
.maximumRedeliveries(1)
.handled(true)
.beanRef("orderService", "orderFailed")
.to("mock:error")
.end()
.beanRef("orderService", "handleOrder")
.to("mock:result");
<route errorHandlerRef="deadLetter">
<from uri="direct:start"/>
<onException>
<exception>com.mycompany.OrderFailedException</exception>
<redeliveryPolicy maximumRedeliveries="1"/>
<handled>
<constant>true</constant>
</handled>
<bean ref="orderService" method="orderFailed"/>
<to uri="mock:error"/>
CHAPTER 2. BASIC PRINCIPLES OF ROUTE BUILDING
45

2.3.2. Error Handler
Overview
The errorHandler() clause provides similar features to the onException clause, except
that this mechanism is not able to discriminate between different exception types. The
errorHandler() clause is the original exception handling mechanism provided by Apache
Camel and was available before the onException clause was implemented.
Java DSL example
The errorHandler() clause is defined in a RouteBuilder class and applies to all of the
routes in that RouteBuilder class. It is triggered whenever an exception of any kind occurs
in one of the applicable routes. For example, to define an error handler that routes all failed
exchanges to the ActiveMQ deadLetter queue, you can define a RouteBuilder as follows:
Redirection to the dead letter channel will not occur, however, until all attempts at
redelivery have been exhausted.
XML DSL example
In the XML DSL, you define an error handler within a camelContext scope using the
errorHandler element. For example, to define an error handler that routes all failed
exchanges to the ActiveMQ deadLetter queue, you can define an errorHandler element
as follows:
</onException>
<bean ref="orderService" method="handleOrder"/>
<to uri="mock:result"/>
</route>
public class MyRouteBuilder extends RouteBuilder {
public void configure() {
errorHandler(deadLetterChannel("activemq:deadLetter"));
// The preceding error handler applies
// to all of the following routes:
from("activemq:orderQueue")
.to("pop3://fulfillment@acme.com");
from("file:src/data?noop=true")
.to("file:target/messages");
// ...
}
}
<beans xmlns="http://www.springframework.org/schema/beans"
xmlns:camel="http://camel.apache.org/schema/spring"
xmlns:xsi="http://www.w3.org/2001/XMLSchema-instance"
xsi:schemaLocation="
http://www.springframework.org/schema/beans
http://www.springframework.org/schema/beans/spring-beans-2.0.xsd
http://camel.apache.org/schema/spring
http://camel.apache.org/schema/spring/camel-spring.xsd">
Red Hat JBoss Fuse 6.1 Apache Camel Development Guide
46

Types of error handler
Table 2.1, “Error Handler Types” provides an overview of the different types of error
handler you can define.
Table 2.1. Error Handler Types
Java DSL Builder XML DSL Type Attribute Description
defaultErrorHandler() DefaultErrorHandler Propagates exceptions back
to the caller and supports the
redelivery policy, but it does
not support a dead letter
queue.
deadLetterChannel() DeadLetterChannel Supports the same features
as the default error handler
and, in addition, supports a
dead letter queue.
loggingErrorChannel() LoggingErrorChannel Logs the exception text
whenever an exception
occurs.
noErrorHandler() NoErrorHandler Dummy handler
implementation that can be
used to disable the error
handler.
TransactionErrorHandler An error handler for
transacted routes. A default
transaction error handler
instance is automatically used
for a route that is marked as
transacted.
<camelContext xmlns="http://camel.apache.org/schema/spring">
<errorHandler type="DeadLetterChannel"
deadLetterUri="activemq:deadLetter"/>
<route>
<from uri="activemq:orderQueue"/>
<to uri="pop3://fulfillment@acme.com"/>
</route>
<route>
<from uri="file:src/data?noop=true"/>
<to uri="file:target/messages"/>
</route>
</camelContext>
</beans>
CHAPTER 2. BASIC PRINCIPLES OF ROUTE BUILDING
47

2.3.3. doTry, doCatch, and doFinally
Overview
To handle exceptions within a route, you can use a combination of the doTry, doCatch, and
doFinally clauses, which handle exceptions in a similar way to Java's try, catch, and
finally blocks.
Similarities between doCatch and Java catch
In general, the doCatch() clause in a route definition behaves in an analogous way to the
catch() statement in Java code. In particular, the following features are supported by the
doCatch() clause:
Multiple doCatch clauses—you can have multiple doCatch clauses within a single
doTry block. The doCatch clauses are tested in the order they appear, just like Java
catch() statements. Apache Camel executes the first doCatch clause that matches
the thrown exception.
NOTE
This algorithm is different from the exception matching algorithm used
by the onException clause—see Section 2.3.1, “onException Clause”
for details.
Rethrowing exceptions—you can rethrow the current exception from within a
doCatch clause using the handled sub-clause (see the section called “Rethrowing
exceptions in doCatch”).
Special features of doCatch
There are some special features of the doCatch() clause, however, that have no analogue
in the Java catch() statement. The following features are specific to doCatch():
Catching multiple exceptions—the doCatch clause allows you to specify a list of
exceptions to catch, in contrast to the Java catch() statement, which catches only
one exception (see the section called “Example”).
Conditional catching—you can catch an exception conditionally, by appending an
onWhen sub-clause to the doCatch clause (see the section called “Conditional
exception catching using onWhen”).
Example
The following example shows how to write a doTry block in the Java DSL, where the
doCatch() clause will be executed, if either the IOException exception or the
IllegalStateException exception are raised, and the doFinally() clause is always
executed, irrespective of whether an exception is raised or not.
from("direct:start")
.doTry()
.process(new ProcessorFail())
.to("mock:result")
.doCatch(IOException.class, IllegalStateException.class)
Red Hat JBoss Fuse 6.1 Apache Camel Development Guide
48

Or equivalently, in Spring XML:
Rethrowing exceptions in doCatch
It is possible to rethrow an exception in a doCatch() clause by calling the handled() sub-
clause with its argument set to false, as follows:
In the preceding example, if the IOException is caught by doCatch(), the current
exchange is sent to the mock:io endpoint, and then the IOException is rethrown. This
gives the consumer endpoint at the start of the route (in the from() command) an
opportunity to handle the exception as well.
The following example shows how to define the same route in Spring XML:
.to("mock:catch")
.doFinally()
.to("mock:finally")
.end();
<route>
<from uri="direct:start"/>
<!-- here the try starts. its a try .. catch .. finally just as
regular java code -->
<doTry>
<process ref="processorFail"/>
<to uri="mock:result"/>
<doCatch>
<!-- catch multiple exceptions -->
<exception>java.io.IOException</exception>
<exception>java.lang.IllegalStateException</exception>
<to uri="mock:catch"/>
</doCatch>
<doFinally>
<to uri="mock:finally"/>
</doFinally>
</doTry>
</route>
from("direct:start")
.doTry()
.process(new ProcessorFail())
.to("mock:result")
.doCatch(IOException.class)
// mark this as NOT handled, eg the caller will also get the
exception
.handled(false)
.to("mock:io")
.doCatch(Exception.class)
// and catch all other exceptions
.to("mock:error")
.end();
<route>
<from uri="direct:start"/>
<doTry>
CHAPTER 2. BASIC PRINCIPLES OF ROUTE BUILDING
49

Conditional exception catching using onWhen
A special feature of the Apache Camel doCatch() clause is that you can conditionalize the
catching of exceptions based on an expression that is evaluated at run time. In other
words, if you catch an exception using a clause of the form,
doCatch(ExceptionList).doWhen(Expression), an exception will only be caught, if the
predicate expression, Expression, evaluates to true at run time.
For example, the following doTry block will catch the exceptions, IOException and
IllegalStateException, only if the exception message contains the word, Severe:
Or equivalently, in Spring XML:
<process ref="processorFail"/>
<to uri="mock:result"/>
<doCatch>
<exception>java.io.IOException</exception>
<!-- mark this as NOT handled, eg the caller will also get the
exception -->
<handled>
<constant>false</constant>
</handled>
<to uri="mock:io"/>
</doCatch>
<doCatch>
<!-- and catch all other exceptions they are handled by
default (ie handled = true) -->
<exception>java.lang.Exception</exception>
<to uri="mock:error"/>
</doCatch>
</doTry>
</route>
from("direct:start")
.doTry()
.process(new ProcessorFail())
.to("mock:result")
.doCatch(IOException.class, IllegalStateException.class)
.onWhen(exceptionMessage().contains("Severe"))
.to("mock:catch")
.doCatch(CamelExchangeException.class)
.to("mock:catchCamel")
.doFinally()
.to("mock:finally")
.end();
<route>
<from uri="direct:start"/>
<doTry>
<process ref="processorFail"/>
<to uri="mock:result"/>
<doCatch>
<exception>java.io.IOException</exception>
<exception>java.lang.IllegalStateException</exception>
<onWhen>
Red Hat JBoss Fuse 6.1 Apache Camel Development Guide
50

2.3.4. Propagating SOAP Exceptions
Overview
The Camel CXF component provides an integration with Apache CXF, enabling you to send
and receive SOAP messages from Apache Camel endpoints. You can easily define Apache
Camel endpoints in XML, which can then be referenced in a route using the endpoint's bean
ID. For more details, see CXF.
How to propagate stack trace information
It is possible to configure a CXF endpoint so that, when a Java exception is thrown on the
server side, the stack trace for the exception is marshalled into a fault message and
returned to the client. To enable this feaure, set the dataFormat to PAYLOAD and set the
faultStackTraceEnabled property to true in the cxfEndpoint element, as follows:
For security reasons, the stack trace does not include the causing exception (that is, the
part of a stack trace that follows Caused by). If you want to include the causing exception
in the stack trace, set the exceptionMessageCauseEnabled property to true in the
cxfEndpoint element, as follows:
<simple>${exception.message} contains 'Severe'</simple>
</onWhen>
<to uri="mock:catch"/>
</doCatch>
<doCatch>
<exception>org.apache.camel.CamelExchangeException</exception>
<to uri="mock:catchCamel"/>
</doCatch>
<doFinally>
<to uri="mock:finally"/>
</doFinally>
</doTry>
</route>
<cxf:cxfEndpoint id="router" address="http://localhost:9002/TestMessage"
wsdlURL="ship.wsdl"
endpointName="s:TestSoapEndpoint"
serviceName="s:TestService"
xmlns:s="http://test">
<cxf:properties>
<!-- enable sending the stack trace back to client; the default value
is false-->
<entry key="faultStackTraceEnabled" value="true" />
<entry key="dataFormat" value="PAYLOAD" />
</cxf:properties>
</cxf:cxfEndpoint>
<cxf:cxfEndpoint id="router" address="http://localhost:9002/TestMessage"
wsdlURL="ship.wsdl"
endpointName="s:TestSoapEndpoint"
serviceName="s:TestService"
xmlns:s="http://test">
<cxf:properties>
CHAPTER 2. BASIC PRINCIPLES OF ROUTE BUILDING
51

WARNING
You should only enable the exceptionMessageCauseEnabled flag for
testing and diagnostic purposes. It is normal practice for servers to
conceal the original cause of an exception to make it harder for hostile
users to probe the server.
2.4. BEAN INTEGRATION
Overview
Bean integration provides a general purpose mechanism for processing messages using
arbitrary Java objects. By inserting a bean reference into a route, you can call an arbitrary
method on a Java object, which can then access and modify the incoming exchange. The
mechanism that maps an exchange's contents to the parameters and return values of a
bean method is known as parameter binding. Parameter binding can use any combination of
the following approaches in order to initialize a method's parameters:
Conventional method signatures — If the method signature conforms to certain
conventions, the parameter binding can use Java reflection to determine what
parameters to pass.
Annotations and dependency injection — For a more flexible binding mechanism,
employ Java annotations to specify what to inject into the method's arguments. This
dependency injection mechanism relies on Spring 2.5 component scanning.
Normally, if you are deploying your Apache Camel application into a Spring
container, the dependency injection mechanism will work automatically.
Explicitly specified parameters — You can specify parameters explicitly (either as
constants or using the Simple language), at the point where the bean is invoked.
Bean registry
Beans are made accessible through a bean registry, which is a service that enables you to
look up beans using either the class name or the bean ID as a key. The way that you create
an entry in the bean registry depends on the underlying framework—for example, plain
Java, Spring, Guice, or Blueprint. Registry entries are usually created implicitly (for
example, when you instantiate a Spring bean in a Spring XML file).
<!-- enable to show the cause exception message and the default value
is false -->
<entry key="exceptionMessageCauseEnabled" value="true" />
<!-- enable to send the stack trace back to client, the default value
is false-->
<entry key="faultStackTraceEnabled" value="true" />
<entry key="dataFormat" value="PAYLOAD" />
</cxf:properties>
</cxf:cxfEndpoint>
Red Hat JBoss Fuse 6.1 Apache Camel Development Guide
52

Registry plug-in strategy
Apache Camel implements a plug-in strategy for the bean registry, defining an integration
layer for accessing beans which makes the underlying registry implementation
transparent. Hence, it is possible to integrate Apache Camel applications with a variety of
different bean registries, as shown in Table 2.2, “Registry Plug-Ins”.
Table 2.2. Registry Plug-Ins
Registry Implementation Camel Component with Registry Plug-In
Spring bean registry camel-spring
Guice bean registry camel-guice
Blueprint bean registry camel-blueprint
OSGi service registry deployed in OSGi container
Normally, you do not have to worry about configuring bean registries, because the relevant
bean registry is automatically installed for you. For example, if you are using the Spring
framework to define your routes, the Spring ApplicationContextRegistry plug-in is
automatically installed in the current CamelContext instance.
Deployment in an OSGi container is a special case. When an Apache Camel route is
deployed into the OSGi container, the CamelContext automatically sets up a registry chain
for resolving bean instances: the registry chain consists of the OSGi registry, followed by
the Blueprint (or Spring) registry.
Accessing a bean created in Java
To process exchange objects using a Java bean (which is a plain old Java object or POJO),
use the bean() processor, which binds the inbound exchange to a method on the Java
object. For example, to process inbound exchanges using the class, MyBeanProcessor,
define a route like the following:
Where the bean() processor creates an instance of MyBeanProcessor type and invokes the
processBody() method to process inbound exchanges. This approach is adequate if you
only want to access the MyBeanProcessor instance from a single route. However, if you
want to access the same MyBeanProcessor instance from multiple routes, use the variant
of bean() that takes the Object type as its first argument. For example:
from("file:data/inbound")
.bean(MyBeanProcessor.class, "processBody")
.to("file:data/outbound");
MyBeanProcessor myBean = new MyBeanProcessor();
from("file:data/inbound")
.bean(myBean, "processBody")
.to("file:data/outbound");
CHAPTER 2. BASIC PRINCIPLES OF ROUTE BUILDING
53

Accessing overloaded bean methods
If a bean defines overloaded methods, you can choose which of the overloaded methods to
invoke by specifying the method name along with its parameter types. For example, if the
MyBeanBrocessor class has two overloaded methods, processBody(String) and
processBody(String,String), you can invoke the latter overloaded method as follows:
Alternatively, if you want to identify a method by the number of parameters it takes, rather
than specifying the type of each parameter explicitly, you can use the wildcard character,
*. For example, to invoke a method named processBody that takes two parameters,
irrespective of the exact type of the parameters, invoke the bean() processor as follows:
When specifying the method, you can use either a simple unqualified type name—for
example, processBody(Exchange)—or a fully qualified type name—for example,
processBody(org.apache.camel.Exchange).
NOTE
In the current implementation, the specified type name must be an exact
match of the parameter type. Type inheritance is not taken into account.
Specify parameters explicitly
You can specify parameter values explicitly, when you call the bean method. The following
simple type values can be passed:
Boolean: true or false.
Numeric: 123, 7, and so on.
String: 'In single quotes' or "In double quotes".
Null object: null.
The following example shows how you can mix explicit parameter values with type
specifiers in the same method invocation:
from("activemq:inboundData")
.bean(myBean, "processBody")
.to("activemq:outboundData");
from("file:data/inbound")
.bean(MyBeanProcessor.class, "processBody(String,String)")
.to("file:data/outbound");
from("file:data/inbound")
.bean(MyBeanProcessor.class, "processBody(*,*)")
.to("file:data/outbound");
from("file:data/inbound")
.bean(MyBeanProcessor.class, "processBody(String, 'Sample string value',
true, 7)")
.to("file:data/outbound");
Red Hat JBoss Fuse 6.1 Apache Camel Development Guide
54

In the preceding example, the value of the first parameter would presumably be
determined by a parameter binding annotation (see the section called “Basic annotations”).
In addition to the simple type values, you can also specify parameter values using the
Simple language (Chapter 27, The Simple Language). This means that the full power of the
Simple language is available when specifying parameter values. For example, to pass the
message body and the value of the title header to a bean method:
You can also pass the entire header hash map as a parameter. For example, in the
following example, the second method parameter must be declared to be of type
java.util.Map:
Basic method signatures
To bind exchanges to a bean method, you can define a method signature that conforms to
certain conventions. In particular, there are two basic conventions for method signatures:
the section called “Method signature for processing message bodies”.
the section called “Method signature for processing exchanges”.
Method signature for processing message bodies
If you want to implement a bean method that accesses or modifies the incoming message
body, you must define a method signature that takes a single String argument and returns
a String value. For example:
Method signature for processing exchanges
For greater flexibility, you can implement a bean method that accesses the incoming
exchange. This enables you to access or modify all headers, bodies, and exchange
properties. For processing exchanges, the method signature takes a single
org.apache.camel.Exchange parameter and returns void. For example:
from("file:data/inbound")
.bean(MyBeanProcessor.class,
"processBodyAndHeader(${body},${header.title})")
.to("file:data/outbound");
from("file:data/inbound")
.bean(MyBeanProcessor.class,
"processBodyAndAllHeaders(${body},${header})")
.to("file:data/outbound");
// Java
package com.acme;
public class MyBeanProcessor {
public String processBody(String body) {
// Do whatever you like to 'body'...
return newBody;
}
}
CHAPTER 2. BASIC PRINCIPLES OF ROUTE BUILDING
55

Accessing a bean created in Spring XML
Instead of creating a bean instance in Java, you can create an instance using Spring XML. In
fact, this is the only feasible approach if you are defining your routes in XML. To define a
bean in XML, use the standard Spring bean element. The following example shows how to
create an instance of MyBeanProcessor:
It is also possible to pass data to the bean's constructor arguments using Spring syntax. For
full details of how to use the Spring bean element, see The IoC Container from the Spring
reference guide.
When you create an object instance using the bean element, you can reference it later
using the bean's ID (the value of the bean element's id attribute). For example, given the
bean element with ID equal to myBeanId, you can reference the bean in a Java DSL route
using the beanRef() processor, as follows:
Where the beanRef() processor invokes the MyBeanProcessor.processBody() method on
the specified bean instance. You can also invoke the bean from within a Spring XML route,
using the Camel schema's bean element. For example:
Parameter binding annotations
The basic parameter bindings described in the section called “Basic method signatures”
might not always be convenient to use. For example, if you have a legacy Java class that
performs some data manipulation, you might want to extract data from an inbound
exchange and map it to the arguments of an existing method signature. For this kind of
parameter binding, Apache Camel provides the following kinds of Java annotation:
// Java
package com.acme;
public class MyBeanProcessor {
public void processExchange(Exchange exchange) {
// Do whatever you like to 'exchange'...
exchange.getIn().setBody("Here is a new message body!");
}
}
<beans ...>
...
<bean id="myBeanId" class="com.acme.MyBeanProcessor"/>
</beans>
from("file:data/inbound").beanRef("myBeanId",
"processBody").to("file:data/outbound");
<camelContext id="CamelContextID"
xmlns="http://camel.apache.org/schema/spring">
<route>
<from uri="file:data/inbound"/>
<bean ref="myBeanId" method="processBody"/>
<to uri="file:data/outbound"/>
</route>
</camelContext>
Red Hat JBoss Fuse 6.1 Apache Camel Development Guide
56

the section called “Basic annotations”.
the section called “Expression language annotations”.
the section called “Inherited annotations”.
Basic annotations
Table 2.3, “Basic Bean Annotations” shows the annotations from the org.apache.camel
Java package that you can use to inject message data into the arguments of a bean
method.
Table 2.3. Basic Bean Annotations
Annotation Meaning Parameter?
@Attachments Binds to a list of attachments.
@Body Binds to an inbound message
body.
@Header Binds to an inbound message
header.
String name of the header.
@Headers Binds to a java.util.Map of
the inbound message
headers.
@OutHeaders Binds to a java.util.Map of
the outbound message
headers.
@Property Binds to a named exchange
property.
String name of the property.
@Properties Binds to a java.util.Map of
the exchange properties.
For example, the following class shows you how to use basic annotations to inject message
data into the processExchange() method arguments.
// Java
import org.apache.camel.*;
public class MyBeanProcessor {
public void processExchange(
@Header(name="user") String user,
@Body String body,
Exchange exchange
) {
// Do whatever you like to 'exchange'...
CHAPTER 2. BASIC PRINCIPLES OF ROUTE BUILDING
57

Notice how you are able to mix the annotations with the default conventions. As well as
injecting the annotated arguments, the parameter binding also automatically injects the
exchange object into the org.apache.camel.Exchange argument.
Expression language annotations
The expression language annotations provide a powerful mechanism for injecting message
data into a bean method's arguments. Using these annotations, you can invoke an arbitrary
script, written in the scripting language of your choice, to extract data from an inbound
exchange and inject the data into a method argument. Table 2.4, “Expression Language
Annotations” shows the annotations from the org.apache.camel.language package (and
sub-packages, for the non-core annotations) that you can use to inject message data into
the arguments of a bean method.
Table 2.4. Expression Language Annotations
Annotation Description
@Bean Injects a Bean expression.
@Constant Injects a Constant expression
@EL Injects an EL expression.
@Groovy Injects a Groovy expression.
@Header Injects a Header expression.
@JavaScript Injects a JavaScript expression.
@OGNL Injects an OGNL expression.
@PHP Injects a PHP expression.
@Python Injects a Python expression.
@Ruby Injects a Ruby expression.
@Simple Injects a Simple expression.
@XPath Injects an XPath expression.
@XQuery Injects an XQuery expression.
For example, the following class shows you how to use the @XPath annotation to extract a
username and a password from the body of an incoming message in XML format:
exchange.getIn().setBody(body + "UserName = " + user);
}
}
Red Hat JBoss Fuse 6.1 Apache Camel Development Guide
58

The @Bean annotation is a special case, because it enables you to inject the result of
invoking a registered bean. For example, to inject a correlation ID into a method argument,
you can use the @Bean annotation to invoke an ID generator class, as follows:
Where the string, myCorrIdGenerator, is the bean ID of the ID generator instance. The ID
generator class can be instantiated using the spring bean element, as follows:
Where the MySimpleIdGenerator class could be defined as follows:
// Java
import org.apache.camel.language.*;
public class MyBeanProcessor {
public void checkCredentials(
@XPath("/credentials/username/text()") String user,
@XPath("/credentials/password/text()") String pass
) {
// Check the user/pass credentials...
...
}
}
// Java
import org.apache.camel.language.*;
public class MyBeanProcessor {
public void processCorrelatedMsg(
@Bean("myCorrIdGenerator") String corrId,
@Body String body
) {
// Check the user/pass credentials...
...
}
}
<beans ...>
...
<bean id="myCorrIdGenerator" class="com.acme.MyIdGenerator"/>
</beans>
// Java
package com.acme;
public class MyIdGenerator {
private UserManager userManager;
public String generate(
@Header(name = "user") String user,
@Body String payload
) throws Exception {
User user = userManager.lookupUser(user);
String userId = user.getPrimaryId();
String id = userId + generateHashCodeForPayload(payload);
CHAPTER 2. BASIC PRINCIPLES OF ROUTE BUILDING
59

Notice that you can also use annotations in the referenced bean class, MyIdGenerator. The
only restriction on the generate() method signature is that it must return the correct type
to inject into the argument annotated by @Bean. Because the @Bean annotation does not let
you specify a method name, the injection mechanism simply invokes the first method in the
referenced bean that has the matching return type.
NOTE
Some of the language annotations are available in the core component
(@Bean, @Constant, @Simple, and @XPath). For non-core components, however,
you will have to make sure that you load the relevant component. For
example, to use the OGNL script, you must load the camel-ognl component.
Inherited annotations
Parameter binding annotations can be inherited from an interface or from a superclass. For
example, if you define a Java interface with a Header annotation and a Body annotation, as
follows:
The overloaded methods defined in the implementation class, MyBeanProcessor, now
inherit the annotations defined in the base interface, as follows:
Interface implementations
The class that implements a Java interface is often protected, private or in package-only
scope. If you try to invoke a method on an implementation class that is restricted in this
return id;
}
}
// Java
import org.apache.camel.*;
public interface MyBeanProcessorIntf {
void processExchange(
@Header(name="user") String user,
@Body String body,
Exchange exchange
);
}
// Java
import org.apache.camel.*;
public class MyBeanProcessor implements MyBeanProcessorIntf {
public void processExchange(
String user, // Inherits Header annotation
String body, // Inherits Body annotation
Exchange exchange
) {
...
}
}
Red Hat JBoss Fuse 6.1 Apache Camel Development Guide
60

way, the bean binding falls back to invoking the corresponding interface method, which is
publicly accessible.
For example, consider the following public BeanIntf interface:
Where the BeanIntf interface is implemented by the following protected BeanIntfImpl
class:
The following bean invocation would fall back to invoking the public
BeanIntf.processBodyAndHeader method:
Invoking static methods
Bean integration has the capability to invoke static methods without creating an instance of
the associated class. For example, consider the following Java class that defines the static
method, changeSomething():
You can use bean integration to invoke the static changeSomething method, as follows:
// Java
public interface BeanIntf {
void processBodyAndHeader(String body, String title);
}
// Java
protected class BeanIntfImpl implements BeanIntf {
void processBodyAndHeader(String body, String title) {
...
}
}
from("file:data/inbound")
.bean(BeanIntfImpl.class, "processBodyAndHeader(${body},
${header.title})")
.to("file:data/outbound");
// Java
...
public final class MyStaticClass {
private MyStaticClass() {
}
public static String changeSomething(String s) {
if ("Hello World".equals(s)) {
return "Bye World";
}
return null;
}
public void doSomething() {
// noop
}
}
CHAPTER 2. BASIC PRINCIPLES OF ROUTE BUILDING
61

Note that, although this syntax looks identical to the invocation of an ordinary function,
bean integration exploits Java reflection to identify the method as static and proceeds to
invoke the method without instantiating MyStaticClass.
Invoking an OSGi service
In the special case where a route is deployed into a Red Hat JBoss Fuse container, it is
possible to invoke an OSGi service directly using bean integration. For example, assuming
that one of the bundles in the OSGi container has exported the service,
org.fusesource.example.HelloWorldOsgiService, you could invoke the sayHello
method using the following bean integration code:
You could also invoke the OSGi service from within a Spring or Blueprint XML file, using the
bean component, as follows:
The way this works is that Apache Camel sets up a chain of registries when it is deployed in
the OSGi container. First of all, it looks up the specified class name in the OSGi service
registry; if this lookup fails, it then falls back to the local Spring DM or Blueprint registry.
2.5. CREATING EXCHANGE INSTANCES
Overview
When processing messages with Java code (for example, in a bean class or in a processor
class), it is often necessary to create a fresh exchange instance. If you need to create an
Exchange object, the easiest approach is to invoke the methods of the ExchangeBuilder
class, as described here.
ExchangeBuilder class
The fully qualified name of the ExchangeBuilder class is as follows:
The ExchangeBuilder exposes the static method, anExchange, which you can use to start
building an exchange object.
Example
from("direct:a")
.bean(MyStaticClass.class, "changeSomething")
.to("mock:a");
from("file:data/inbound")
.bean(org.fusesource.example.HelloWorldOsgiService.class, "sayHello")
.to("file:data/outbound");
<to uri="bean:org.fusesource.example.HelloWorldOsgiService?
method=sayHello"/>
org.apache.camel.builder.ExchangeBuilder
Red Hat JBoss Fuse 6.1 Apache Camel Development Guide
62

For example, the following code creates a new exchange object containing the message
body string, Hello World!, and with headers containing username and password
credentials:
ExchangeBuilder methods
The ExchangeBuilder class supports the following methods:
ExchangeBuilder anExchange(CamelContext context)
(static method) Initiate building an exchange object.
Exchange build()
Build the exchange.
ExchangeBuilder withBody(Object body)
Set the message body on the exchange (that is, sets the exchange's In message body).
ExchangeBuilder withHeader(String key, Object value)
Set a header on the exchange (that is, sets a header on the exchange's In message).
ExchangeBuilder withPattern(ExchangePattern pattern)
Sets the exchange pattern on the exchange.
ExchangeBuilder withProperty(String key, Object value)
Sets a property on the exchange.
2.6. TRANSFORMING MESSAGE CONTENT
Abstract
Apache Camel supports a variety of approaches to transforming message content. In
addition to a simple native API for modifying message content, Apache Camel supports
integration with several different third-party libraries and transformation standards.
2.6.1. Simple Message Transformations
Overview
// Java
import org.apache.camel.Exchange;
import org.apache.camel.builder.ExchangeBuilder;
...
Exchange exch = ExchangeBuilder.anExchange(camelCtx)
.withBody("Hello World!")
.withHeader("username", "jdoe")
.withHeader("password", "pass")
.build();
CHAPTER 2. BASIC PRINCIPLES OF ROUTE BUILDING
63

The Java DSL has a built-in API that enables you to perform simple transformations on
incoming and outgoing messages. For example, the rule shown in Example 2.1, “Simple
Transformation of Incoming Messages” appends the text, World!, to the end of the
incoming message body.
Example 2.1. Simple Transformation of Incoming Messages
Where the setBody() command replaces the content of the incoming message's body.
API for simple transformations
You can use the following API classes to perform simple transformations of the message
content in a router rule:
org.apache.camel.model.ProcessorDefinition
org.apache.camel.builder.Builder
org.apache.camel.builder.ValueBuilder
ProcessorDefinition class
The org.apache.camel.model.ProcessorDefinition class defines the DSL commands
you can insert directly into a router rule—for example, the setBody() command in
Example 2.1, “Simple Transformation of Incoming Messages”. Table 2.5, “Transformation
Methods from the ProcessorDefinition Class” shows the ProcessorDefinition methods
that are relevant to transforming message content:
Table 2.5. Transformation Methods from the ProcessorDefinition Class
Method Description
Type convertBodyTo(Class type) Converts the IN message body to the specified
type.
Type removeFaultHeader(String name) Adds a processor which removes the header
on the FAULT message.
Type removeHeader(String name) Adds a processor which removes the header
on the IN message.
Type removeProperty(String name) Adds a processor which removes the exchange
property.
ExpressionClause<ProcessorDefinitio
n<Type>> setBody()
Adds a processor which sets the body on the
IN message.
Type setFaultBody(Expression
expression)
Adds a processor which sets the body on the
FAULT message.
from("SourceURL").setBody(body().append(" World!")).to("TargetURL");
Red Hat JBoss Fuse 6.1 Apache Camel Development Guide
64

Type setFaultHeader(String name,
Expression expression)
Adds a processor which sets the header on the
FAULT message.
ExpressionClause<ProcessorDefinitio
n<Type>> setHeader(String name)
Adds a processor which sets the header on the
IN message.
Type setHeader(String name,
Expression expression)
Adds a processor which sets the header on the
IN message.
ExpressionClause<ProcessorDefinitio
n<Type>> setOutHeader(String name)
Adds a processor which sets the header on the
OUT message.
Type setOutHeader(String name,
Expression expression)
Adds a processor which sets the header on the
OUT message.
ExpressionClause<ProcessorDefinitio
n<Type>> setProperty(String name)
Adds a processor which sets the exchange
property.
Type setProperty(String name,
Expression expression)
Adds a processor which sets the exchange
property.
ExpressionClause<ProcessorDefinitio
n<Type>> transform()
Adds a processor which sets the body on the
OUT message.
Type transform(Expression
expression)
Adds a processor which sets the body on the
OUT message.
Method Description
Builder class
The org.apache.camel.builder.Builder class provides access to message content in
contexts where expressions or predicates are expected. In other words, Builder methods
are typically invoked in the arguments of DSL commands—for example, the body()
command in Example 2.1, “Simple Transformation of Incoming Messages”. Table 2.6,
“Methods from the Builder Class” summarizes the static methods available in the Builder
class.
Table 2.6. Methods from the Builder Class
Method Description
static <E extends Exchange>
ValueBuilder<E> body()
Returns a predicate and value builder for the
inbound body on an exchange.
static <E extends Exchange,T>
ValueBuilder<E> bodyAs(Class<T>
type)
Returns a predicate and value builder for the
inbound message body as a specific type.
CHAPTER 2. BASIC PRINCIPLES OF ROUTE BUILDING
65

static <E extends Exchange>
ValueBuilder<E> constant(Object
value)
Returns a constant expression.
static <E extends Exchange>
ValueBuilder<E> faultBody()
Returns a predicate and value builder for the
fault body on an exchange.
static <E extends Exchange,T>
ValueBuilder<E>
faultBodyAs(Class<T> type)
Returns a predicate and value builder for the
fault message body as a specific type.
static <E extends Exchange>
ValueBuilder<E> header(String name)
Returns a predicate and value builder for
headers on an exchange.
static <E extends Exchange>
ValueBuilder<E> outBody()
Returns a predicate and value builder for the
outbound body on an exchange.
static <E extends Exchange>
ValueBuilder<E> outBodyAs(Class<T>
type)
Returns a predicate and value builder for the
outbound message body as a specific type.
static ValueBuilder property(String
name)
Returns a predicate and value builder for
properties on an exchange.
static ValueBuilder
regexReplaceAll(Expression content,
String regex, Expression
replacement)
Returns an expression that replaces all
occurrences of the regular expression with the
given replacement.
static ValueBuilder
regexReplaceAll(Expression content,
String regex, String replacement)
Returns an expression that replaces all
occurrences of the regular expression with the
given replacement.
static ValueBuilder sendTo(String
uri)
Returns an expression processing the
exchange to the given endpoint uri.
static <E extends Exchange>
ValueBuilder<E>
systemProperty(String name)
Returns an expression for the given system
property.
static <E extends Exchange>
ValueBuilder<E>
systemProperty(String name, String
defaultValue)
Returns an expression for the given system
property.
Method Description
ValueBuilder class
The org.apache.camel.builder.ValueBuilder class enables you to modify values
Red Hat JBoss Fuse 6.1 Apache Camel Development Guide
66

returned by the Builder methods. In other words, the methods in ValueBuilder provide a
simple way of modifying message content. Table 2.7, “Modifier Methods from the
ValueBuilder Class” summarizes the methods available in the ValueBuilder class. That is,
the table shows only the methods that are used to modify the value they are invoked on
(for full details, see the API Reference documentation).
Table 2.7. Modifier Methods from the ValueBuilder Class
Method Description
ValueBuilder<E> append(Object
value)
Appends the string evaluation of this
expression with the given value.
Predicate contains(Object value) Create a predicate that the left hand
expression contains the value of the right hand
expression.
ValueBuilder<E> convertTo(Class
type)
Converts the current value to the given type
using the registered type converters.
ValueBuilder<E> convertToString() Converts the current value a String using the
registered type converters.
Predicate endsWith(Object value)
<T> T evaluate(Exchange exchange,
Class<T> type)
Predicate in(Object... values)
Predicate in(Predicate...
predicates)
Predicate isEqualTo(Object value) Returns true, if the current value is equal to
the given value argument.
Predicate isGreaterThan(Object
value)
Returns true, if the current value is greater
than the given value argument.
Predicate
isGreaterThanOrEqualTo(Object
value)
Returns true, if the current value is greater
than or equal to the given value argument.
Predicate isInstanceOf(Class type) Returns true, if the current value is an instance
of the given type.
Predicate isLessThan(Object value) Returns true, if the current value is less than
the given value argument.
CHAPTER 2. BASIC PRINCIPLES OF ROUTE BUILDING
67

Predicate isLessThanOrEqualTo(Object
value)
Returns true, if the current value is less than or
equal to the given value argument.
Predicate isNotEqualTo(Object value) Returns true, if the current value is not equal
to the given value argument.
Predicate isNotNull() Returns true, if the current value is not null.
Predicate isNull() Returns true, if the current value is null.
Predicate matches(Expression
expression)
Predicate not(Predicate predicate) Negates the predicate argument.
ValueBuilder prepend(Object value) Prepends the string evaluation of this
expression to the given value.
Predicate regex(String regex)
ValueBuilder<E>
regexReplaceAll(String regex,
Expression<E> replacement)
Replaces all occurrencies of the regular
expression with the given replacement.
ValueBuilder<E>
regexReplaceAll(String regex, String
replacement)
Replaces all occurrencies of the regular
expression with the given replacement.
ValueBuilder<E>
regexTokenize(String regex)
Tokenizes the string conversion of this
expression using the given regular expression.
ValueBuilder sort(Comparator
comparator)
Sorts the current value using the given
comparator.
Predicate startsWith(Object value) Returns true, if the current value matches the
string value of the value argument.
ValueBuilder<E> tokenize() Tokenizes the string conversion of this
expression using the comma token separator.
ValueBuilder<E> tokenize(String
token)
Tokenizes the string conversion of this
expression using the given token separator.
Method Description
2.6.2. Marshalling and Unmarshalling
Java DSL commands
Red Hat JBoss Fuse 6.1 Apache Camel Development Guide
68

You can convert between low-level and high-level message formats using the following
commands:
marshal()— Converts a high-level data format to a low-level data format.
unmarshal() — Converts a low-level data format to a high-level data format.
Data formats
Apache Camel supports marshalling and unmarshalling of the following data formats:
Java serialization
JAXB
XMLBeans
XStream
Java serialization
Enables you to convert a Java object to a blob of binary data. For this data format,
unmarshalling converts a binary blob to a Java object, and marshalling converts a Java
object to a binary blob. For example, to read a serialized Java object from an endpoint,
SourceURL, and convert it to a Java object, you use a rule like the following:
Or alternatively, in Spring XML:
JAXB
Provides a mapping between XML schema types and Java types (see
https://jaxb.dev.java.net/). For JAXB, unmarshalling converts an XML data type to a Java
object, and marshalling converts a Java object to an XML data type. Before you can use
JAXB data formats, you must compile your XML schema using a JAXB compiler to generate
the Java classes that represent the XML data types in the schema. This is called binding the
schema. After the schema is bound, you define a rule to unmarshal XML data to a Java
object, using code like the following:
from("SourceURL").unmarshal().serialization()
.<FurtherProcessing>.to("TargetURL");
<camelContext id="serialization"
xmlns="http://camel.apache.org/schema/spring">
<route>
<from uri="SourceURL"/>
<unmarshal>
<serialization/>
</unmarshal>
<to uri="TargetURL"/>
</route>
</camelContext>
org.apache.camel.spi.DataFormat jaxb = new
org.apache.camel.model.dataformat.JaxbDataFormat("GeneratedPackageName");
CHAPTER 2. BASIC PRINCIPLES OF ROUTE BUILDING
69

where GeneratedPackagename is the name of the Java package generated by the JAXB
compiler, which contains the Java classes representing your XML schema.
Or alternatively, in Spring XML:
XMLBeans
Provides an alternative mapping between XML schema types and Java types (see
http://xmlbeans.apache.org/). For XMLBeans, unmarshalling converts an XML data type to a
Java object and marshalling converts a Java object to an XML data type. For example, to
unmarshal XML data to a Java object using XMLBeans, you use code like the following:
Or alternatively, in Spring XML:
XStream
Provides another mapping between XML types and Java types (see
http://xstream.codehaus.org/). XStream is a serialization library (like Java serialization),
enabling you to convert any Java object to XML. For XStream, unmarshalling converts an
XML data type to a Java object, and marshalling converts a Java object to an XML data type.
NOTE
The XStream data format is currently not supported in Spring XML.
from("SourceURL").unmarshal(jaxb)
.<FurtherProcessing>.to("TargetURL");
<camelContext id="jaxb" xmlns="http://camel.apache.org/schema/spring">
<route>
<from uri="SourceURL"/>
<unmarshal>
<jaxb prettyPrint="true" contextPath="GeneratedPackageName"/>
</unmarshal>
<to uri="TargetURL"/>
</route>
</camelContext>
from("SourceURL").unmarshal().xmlBeans()
.<FurtherProcessing>.to("TargetURL");
<camelContext id="xmlBeans" xmlns="http://camel.apache.org/schema/spring">
<route>
<from uri="SourceURL"/>
<unmarshal>
<xmlBeans prettyPrint="true"/>
</unmarshal>
<to uri="TargetURL"/>
</route>
</camelContext>
from("SourceURL").unmarshal().xstream()
.<FurtherProcessing>.to("TargetURL");
Red Hat JBoss Fuse 6.1 Apache Camel Development Guide
70

2.6.3. Endpoint Bindings
What is a binding?
In Apache Camel, a binding is a way of wrapping an endpoint in a contract—for example, by
applying a Data Format, a Content Enricher or a validation step. A condition or
transformation is applied to the messages coming in, and a complementary condition or
transformation is applied to the messages going out.
DataFormatBinding
The DataFormatBinding class is useful for the specific case where you want to define a
binding that marshals and unmarshals a particular data format (see Section 2.6.2,
“Marshalling and Unmarshalling”). In this case, all that you need to do to create a binding is
to create a DataFormatBinding instance, passing a reference to the relevant data format in
the constructor.
For example, the XML DSL snippet in Example 2.2, “JAXB Binding” shows a binding (with ID,
jaxb) that is capable of marshalling and unmarshalling the JAXB data format when it is
associated with an Apache Camel endpoint:
Example 2.2. JAXB Binding
Associating a binding with an endpoint
The following alternatives are available for associating a binding with an endpoint:
the section called “Binding URI”
the section called “BindingComponent”
Binding URI
To associate a binding with an endpoint, you can prefix the endpoint URI with
binding:NameOfBinding, where NameOfBinding is the bean ID of the binding (for example,
the ID of a binding bean created in Spring XML).
<beans ... >
...
<bean id="jaxb"
class="org.apache.camel.processor.binding.DataFormatBinding">
<constructor-arg ref="jaxbformat"/>
</bean>
<bean id="jaxbformat"
class="org.apache.camel.model.dataformat.JaxbDataFormat">
<property name="prettyPrint" value="true"/>
<property name="contextPath" value="org.apache.camel.example"/>
</bean>
</beans>
CHAPTER 2. BASIC PRINCIPLES OF ROUTE BUILDING
71

For example, the following example shows how to associate ActiveMQ endpoints with the
JAXB binding defined in Example 2.2, “JAXB Binding”.
BindingComponent
Instead of using a prefix to associate a binding with an endpoint, you can make the
association implicit, so that the binding does not need to appear in the URI. For existing
endpoints that do not have an implicit binding, the easiest way to achieve this is to wrap
the endpoint using the BindingComponent class.
For example, to associate the jaxb binding with activemq endpoints, you could define a
new BindingComponent instance as follows:
Where the (optional) second constructor argument to jaxbmq defines a URI prefix. You can
now use the jaxbmq ID as the scheme for an endpoint URI. For example, you can define the
following route using this binding component:
<beans ...>
...
<camelContext xmlns="http://camel.apache.org/schema/spring">
<route>
<from uri="binding:jaxb:activemq:orderQueue"/>
<to uri="binding:jaxb:activemq:otherQueue"/>
</route>
</camelContext>
...
</beans>
<beans ... >
...
<bean id="jaxbmq"
class="org.apache.camel.component.binding.BindingComponent">
<constructor-arg ref="jaxb"/>
<constructor-arg value="activemq:foo."/>
</bean>
<bean id="jaxb"
class="org.apache.camel.processor.binding.DataFormatBinding">
<constructor-arg ref="jaxbformat"/>
</bean>
<bean id="jaxbformat"
class="org.apache.camel.model.dataformat.JaxbDataFormat">
<property name="prettyPrint" value="true"/>
<property name="contextPath" value="org.apache.camel.example"/>
</bean>
</beans>
<beans ...>
...
<camelContext xmlns="http://camel.apache.org/schema/spring">
<route>
<from uri="jaxbmq:firstQueue"/>
<to uri="jaxbmq:otherQueue"/>
Red Hat JBoss Fuse 6.1 Apache Camel Development Guide
72

The preceding route is equivalent to the following route, which uses the binding URI
approach:
NOTE
For developers that implement a custom Apache Camel component, it is
possible to achieve this by implementing an endpoint class that inherits from
the org.apache.camel.spi.HasBinding interface.
BindingComponent constructors
The BindingComponent class supports the following constructors:
public BindingComponent()
No arguments form. Use property injection to configure the binding component instance.
public BindingComponent(Binding binding)
Associate this binding component with the specified Binding object, binding.
public BindingComponent(Binding binding, String uriPrefix)
Associate this binding component with the specified Binding object, binding, and URI
prefix, uriPrefix. This is the most commonly used constructor.
public BindingComponent(Binding binding, String uriPrefix, String uriPostfix)
This constructor supports the additional URI post-fix, uriPostfix, argument, which is
automatically appended to any URIs defined using this binding component.
Implementing a custom binding
In addition to the DataFormatBinding, which is used for marshalling and unmarshalling
data formats, you can implement your own custom bindings. Define a custom binding as
follows:
1. Implement an org.apache.camel.Processor class to perform a transformation on
messages incoming to a consumer endpoint (appearing in a from element).
</route>
</camelContext>
...
</beans>
<beans ...>
...
<camelContext xmlns="http://camel.apache.org/schema/spring">
<route>
<from uri="binding:jaxb:activemq:foo.firstQueue"/>
<to uri="binding:jaxb:activemq:foo.otherQueue"/>
</route>
</camelContext>
...
</beans>
CHAPTER 2. BASIC PRINCIPLES OF ROUTE BUILDING
73

2. Implement a complementary org.apache.camel.Processor class to perform the
reverse transformation on messages outgoing from a producer endpoint (appearing
in a to element).
3. Implement the org.apache.camel.spi.Binding interface, which acts as a factory
for the processor instances.
Binding interface
Example 2.3, “The org.apache.camel.spi.Binding Interface” shows the definition of the
org.apache.camel.spi.Binding interface, which you must implement to define a custom
binding.
Example 2.3. The org.apache.camel.spi.Binding Interface
When to use bindings
Bindings are useful when you need to apply the same kind of transformation to many
different kinds of endpoint.
2.7. PROPERTY PLACEHOLDERS
// Java
package org.apache.camel.spi;
import org.apache.camel.Processor;
/**
* Represents a <a
href="http://camel.apache.org/binding.html">Binding</a> or contract
* which can be applied to an Endpoint; such as ensuring that a
particular
* <a href="http://camel.apache.org/data-format.html">Data Format</a> is
used on messages in and out of an endpoint.
*/
public interface Binding {
/**
* Returns a new {@link Processor} which is used by a producer on an
endpoint to implement
* the producer side binding before the message is sent to the
underlying endpoint.
*/
Processor createProduceProcessor();
/**
* Returns a new {@link Processor} which is used by a consumer on an
endpoint to process the
* message with the binding before its passed to the endpoint
consumer producer.
*/
Processor createConsumeProcessor();
}
Red Hat JBoss Fuse 6.1 Apache Camel Development Guide
74

Overview
The property placeholders feature can be used to substitute strings into various contexts
(such as endpoint URIs and attributes in XML DSL elements), where the placeholder settings
are stored in Java properties files. This feature can be useful, if you want to share settings
between different Apache Camel applications or if you want to centralize certain
configuration settings.
For example, the following route sends requests to a Web server, whose host and port are
substituted by the placeholders, {{remote.host}} and {{remote.port}}:
The placeholder values are defined in a Java properties file, as follows:
Property files
Property settings are stored in one or more Java properties files and must conform to the
standard Java properties file format. Each property setting appears on its own line, in the
format Key=Value. Lines with # or ! as the first non-blank character are treated as
comments.
For example, a property file could have content as shown in Example 2.4, “Sample Property
File”.
Example 2.4. Sample Property File
Resolving properties
The properties component must be configured with the locations of one or more property
files before you can start using it in route definitions. You must provide the property values
using one of the following resolvers:
classpath:PathName,PathName,...
from("direct:start").to("http://{{remote.host}}:{{remote.port}}");
# Java properties file
remote.host=myserver.com
remote.port=8080
# Property placeholder settings
# (in Java properties file format)
cool.end=mock:result
cool.result=result
cool.concat=mock:{{cool.result}}
cool.start=direct:cool
cool.showid=true
cheese.end=mock:cheese
cheese.quote=Camel rocks
cheese.type=Gouda
bean.foo=foo
bean.bar=bar
CHAPTER 2. BASIC PRINCIPLES OF ROUTE BUILDING
75

(Default) Specifies locations on the classpath, where PathName is a file pathname
delimited using forward slashes.
file:PathName,PathName,...
Specifies locations on the file system, where PathName is a file pathname delimited
using forward slashes.
ref:BeanID
Specifies the ID of a java.util.Properties object in the registry.
blueprint:BeanID
Specifies the ID of a cm:property-placeholder bean, which is used in the context of an
OSGi Blueprint file to access properties defined in the OSGi Configuration Admin service.
For details, see the section called “Integration with OSGi Blueprint property
placeholders”.
For example, to specify the com/fusesource/cheese.properties property file and the
com/fusesource/bar.properties property file, both located on the classpath, you would
use the following location string:
NOTE
You can omit the classpath: prefix in this example, because the classpath
resolver is used by default.
Specifying locations using system properties and environment
variables
You can embed Java system properties and O/S environment variables in a location
PathName.
Java system properties can be embedded in a location resolver using the syntax,
${PropertyName}. For example, if the root directory of Red Hat JBoss Fuse is stored in the
Java system property, karaf.home, you could embed that directory value in a file location,
as follows:
O/S environment variables can be embedded in a location resolver using the syntax,
${env:VarName}. For example, if the root directory of JBoss Fuse is stored in the
environment variable, SMX_HOME, you could embed that directory value in a file location, as
follows:
Configuring the properties component
Before you can start using property placeholders, you must configure the properties
component, specifying the locations of one or more property files.
com/fusesource/cheese.properties,com/fusesource/bar.properties
file:${karaf.home}/etc/foo.properties
file:${env:SMX_HOME}/etc/foo.properties
Red Hat JBoss Fuse 6.1 Apache Camel Development Guide
76

In the Java DSL, you can configure the properties component with the property file
locations, as follows:
As shown in the addComponent() call, the name of the properties component must be set
to properties.
In the XML DSL, you can configure the properties component using the dedicated
propertyPlacholder element, as follows:
If you want the properties component to ignore any missing .properties files when it is
being initialized, you can set the ignoreMissingLocation option to true (normally, a
missing .properties file would result in an error being raised).
Placeholder syntax
After it is configured, the property component automatically substitutes placeholders (in
the appropriate contexts). The syntax of a placeholder depends on the context, as follows:
In endpoint URIs and in Spring XML files—the placeholder is specified as {{Key}}.
When setting XML DSL attributes—xs:string attributes are set using the following
syntax:
Other attribute types (for example, xs:int or xs:boolean) must be set using the
following syntax:
Where prop is associated with the http://camel.apache.org/schema/placeholder
namespace.
When setting Java DSL EIP options—to set an option on an Enterprise Integration
Pattern (EIP) command in the Java DSL, add a placeholder() clause like the
following to the fluent DSL:
// Java
import org.apache.camel.component.properties.PropertiesComponent;
...
PropertiesComponent pc = new PropertiesComponent();
pc.setLocation("com/fusesource/cheese.properties,com/fusesource/bar.proper
ties");
context.addComponent("properties", pc);
<camelContext ...>
<propertyPlaceholder
id="properties"
location="com/fusesource/cheese.properties,com/fusesource/bar.properties"
/>
</camelContext>
AttributeName="{{Key}}"
prop:AttributeName="Key"
.placeholder("OptionName", "Key")
CHAPTER 2. BASIC PRINCIPLES OF ROUTE BUILDING
77

In Simple language expressions—the placeholder is specified as
${properties:Key}.
Substitution in endpoint URIs
Wherever an endpoint URI string appears in a route, the first step in parsing the endpoint
URI is to apply the property placeholder parser. The placeholder parser automatically
substitutes any property names appearing between double braces, {{Key}}. For example,
given the property settings shown in Example 2.4, “Sample Property File”, you could define
a route as follows:
By default, the placeholder parser looks up the properties bean ID in the registry to find
the property component. If you prefer, you can explicitly specify the scheme in the
endpoint URIs. For example, by prefixing properties: to each of the endpoint URIs, you
can define the following equivalent route:
When specifying the scheme explicitly, you also have the option of specifying options to the
properties component. For example, to override the property file location, you could set the
location option as follows:
Substitution in Spring XML files
You can also use property placeholders in the XML DSL, for setting various attributes of the
DSL elements. In this context, the placholder syntax also uses double braces, {{Key}}. For
example, you could define a jmxAgent element using property placeholders, as follows:
from("{{cool.start}}")
.to("log:{{cool.start}}?showBodyType=false&showExchangeId=
{{cool.showid}}")
.to("mock:{{cool.result}}");
from("properties:{{cool.start}}")
.to("properties:log:{{cool.start}}?showBodyType=false&showExchangeId=
{{cool.showid}}")
.to("properties:mock:{{cool.result}}");
from("direct:start").to("properties:{{bar.end}}?
location=com/mycompany/bar.properties");
<camelContext id="camel" xmlns="http://camel.apache.org/schema/spring">
<propertyPlaceholder id="properties"
location="org/apache/camel/spring/jmx.properties"/>
<!-- we can use property placeholders when we define the JMX agent -->
<jmxAgent id="agent" registryPort="{{myjmx.port}}"
usePlatformMBeanServer="{{myjmx.usePlatform}}"
createConnector="true"
statisticsLevel="RoutesOnly"
/>
<route>
<from uri="seda:start"/>
Red Hat JBoss Fuse 6.1 Apache Camel Development Guide
78

Substitution of XML DSL attribute values
You can use the regular placeholder syntax for specifying attribute values of xs:string
type—for example, <jmxAgent registryPort="{{myjmx.port}}" ...>. But for attributes
of any other type (for example, xs:int or xs:boolean), you must use the special syntax,
prop:AttributeName="Key".
For example, given that a property file defines the stop.flag property to have the value,
true, you can use this property to set the stopOnException boolean attribute, as follows:
IMPORTANT
The prop prefix must be explicitly assigned to the
http://camel.apache.org/schema/placeholder namespace in your Spring
file, as shown in the beans element of the preceding example.
Substitution of Java DSL EIP options
<to uri="mock:result"/>
</route>
</camelContext>
<beans xmlns="http://www.springframework.org/schema/beans"
xmlns:xsi="http://www.w3.org/2001/XMLSchema-instance"
xmlns:prop="http://camel.apache.org/schema/placeholder"
... >
<bean id="illegal" class="java.lang.IllegalArgumentException">
<constructor-arg index="0" value="Good grief!"/>
</bean>
<camelContext xmlns="http://camel.apache.org/schema/spring">
<propertyPlaceholder id="properties"
location="classpath:org/apache/camel/component/properties/myprop.propertie
s"
xmlns="http://camel.apache.org/schema/spring"/>
<route>
<from uri="direct:start"/>
<multicast prop:stopOnException="stop.flag">
<to uri="mock:a"/>
<throwException ref="damn"/>
<to uri="mock:b"/>
</multicast>
</route>
</camelContext>
</beans>
CHAPTER 2. BASIC PRINCIPLES OF ROUTE BUILDING
79

When invoking an EIP command in the Java DSL, you can set any EIP option using the value
of a property placeholder, by adding a sub-clause of the form,
placeholder("OptionName", "Key").
For example, given that a property file defines the stop.flag property to have the value,
true, you can use this property to set the stopOnException option of the multicast EIP, as
follows:
Substitution in Simple language expressions
You can also substitute property placeholders in Simple language expressions, but in this
case the syntax of the placeholder is ${properties:Key}. For example, you can substitute
the cheese.quote placehoder inside a Simple expression, as follows:
It is also possible to override the location of the property file using the syntax,
${properties:Location:Key}. For example, to substitute the bar.quote placeholder
using the settings from the com/mycompany/bar.properties property file, you can define a
Simple expression as follows:
Integration with OSGi Blueprint property placeholders
If you deploy your route into the Red Hat JBoss Fuse OSGi container, you can integrate the
Apache Camel property placeholder mechanism with JBoss Fuse's Blueprint property
placeholder mechanism (in fact, the integration is enabled by default). There are two basic
approaches to setting up the integration, as follows:
the section called “Implicit Blueprint integration”.
the section called “Explicit Blueprint integration”.
Implicit Blueprint integration
If you define a camelContext element inside an OSGi Blueprint file, the Apache Camel
property placeholder mechanism automatically integrates with the Blueprint property
placeholder mechanism. That is, placeholders obeying the Apache Camel syntax (for
example, {{cool.end}}) that appear within the scope of camelContext are implicitly
resolved by looking up the Blueprint property placeholder mechanism.
For example, consider the following route defined in an OSGi Blueprint file, where the last
endpoint in the route is defined by the property placeholder, {{result}}:
from("direct:start")
.multicast().placeholder("stopOnException", "stop.flag")
.to("mock:a").throwException(new
IllegalAccessException("Damn")).to("mock:b");
from("direct:start")
.transform().simple("Hi ${body} do you think
${properties:cheese.quote}?");
from("direct:start")
.transform().simple("Hi ${body}.
${properties:com/mycompany/bar.properties:bar.quote}.");
Red Hat JBoss Fuse 6.1 Apache Camel Development Guide
80

The Blueprint property placeholder mechanism is initialized by creating a cm:property-
placeholder bean. In the preceding example, the cm:property-placeholder bean is
associated with the camel.blueprint persistent ID, where a persistent ID is the standard
way of referencing a group of related properties from the OSGi Configuration Adminn
service. In other words, the cm:property-placeholder bean provides access to all of the
properties defined under the camel.blueprint persistent ID. It is also possible to specify
default values for some of the properties (using the nested cm:property elements).
In the context of Blueprint, the Apache Camel placeholder mechanism searches for an
instance of cm:property-placeholder in the bean registry. If it finds such an instance, it
automatically integrates the Apache Camel placeholder mechanism, so that placeholders
like, {{result}}, are resolved by looking up the key in the Blueprint property placeholder
mechanism (in this example, through the myblueprint.placeholder bean).
NOTE
The default Blueprint placeholder syntax (accessing the Blueprint properties
directly) is ${Key}. Hence, outside the scope of a camelContext element, the
placeholder syntax you must use is ${Key}. Whereas, inside the scope of a
camelContext element, the placeholder syntax you must use is {{Key}}.
Explicit Blueprint integration
<blueprint xmlns="http://www.osgi.org/xmlns/blueprint/v1.0.0"
xmlns:xsi="http://www.w3.org/2001/XMLSchema-instance"
xmlns:cm="http://aries.apache.org/blueprint/xmlns/blueprint-
cm/v1.0.0"
xsi:schemaLocation="
http://www.osgi.org/xmlns/blueprint/v1.0.0
http://www.osgi.org/xmlns/blueprint/v1.0.0/blueprint.xsd">
<!-- OSGI blueprint property placeholder -->
<cm:property-placeholder id="myblueprint.placeholder" persistent-
id="camel.blueprint">
<!-- list some properties for this test -->
<cm:default-properties>
<cm:property name="result" value="mock:result"/>
</cm:default-properties>
</cm:property-placeholder>
<camelContext xmlns="http://camel.apache.org/schema/blueprint">
<!-- in the route we can use {{ }} placeholders which will look up
in blueprint,
as Camel will auto detect the OSGi blueprint property
placeholder and use it -->
<route>
<from uri="direct:start"/>
<to uri="mock:foo"/>
<to uri="{{result}}"/>
</route>
</camelContext>
</blueprint>
CHAPTER 2. BASIC PRINCIPLES OF ROUTE BUILDING
81

If you want to have more control over where the Apache Camel property placeholder
mechanism finds its properties, you can define a propertyPlaceholder element and
specify the resolver locations explicitly.
For example, consider the following Blueprint configuration, which differs from the previous
example in that it creates an explicit propertyPlaceholder instance:
In the preceding example, the propertyPlaceholder element specifies explicitly which
cm:property-placeholder bean to use by setting the location to
blueprint:myblueprint.placeholder. That is, the blueprint: resolver explicitly
references the ID, myblueprint.placeholder, of the cm:property-placeholder bean.
This style of configuration is useful, if there is more than one cm:property-placeholder
bean defined in the Blueprint file and you need to specify which one to use. It also makes it
possible to source properties from multiple locations, by specifying a comma-separated list
of locations. For example, if you wanted to look up properties both from the cm:property-
placeholder bean and from the properties file, myproperties.properties, on the
classpath, you could define the propertyPlaceholder element as follows:
<blueprint xmlns="http://www.osgi.org/xmlns/blueprint/v1.0.0"
xmlns:xsi="http://www.w3.org/2001/XMLSchema-instance"
xmlns:cm="http://aries.apache.org/blueprint/xmlns/blueprint-
cm/v1.0.0"
xsi:schemaLocation="
http://www.osgi.org/xmlns/blueprint/v1.0.0
http://www.osgi.org/xmlns/blueprint/v1.0.0/blueprint.xsd">
<!-- OSGI blueprint property placeholder -->
<cm:property-placeholder id="myblueprint.placeholder" persistent-
id="camel.blueprint">
<!-- list some properties for this test -->
<cm:default-properties>
<cm:property name="result" value="mock:result"/>
</cm:default-properties>
</cm:property-placeholder>
<camelContext xmlns="http://camel.apache.org/schema/blueprint">
<!-- using Camel properties component and refer to the blueprint
property placeholder by its id -->
<propertyPlaceholder id="properties"
location="blueprint:myblueprint.placeholder"/>
<!-- in the route we can use {{ }} placeholders which will lookup
in blueprint -->
<route>
<from uri="direct:start"/>
<to uri="mock:foo"/>
<to uri="{{result}}"/>
</route>
</camelContext>
</blueprint>
<propertyPlaceholder id="properties"
Red Hat JBoss Fuse 6.1 Apache Camel Development Guide
82

Integration with Spring property placeholders
If you define your Apache Camel application using XML DSL in a Spring XML file, you can
integrate the Apache Camel property placeholder mechanism with Spring property
placeholder mechanism by declaring a Spring bean of type,
org.apache.camel.spring.spi.BridgePropertyPlaceholderConfigurer.
Define a BridgePropertyPlaceholderConfigurer, which replaces both Apache Camel's
propertyPlaceholder element and Spring's ctx:property-placeholder element in the
Spring XML file. You can then refer to the configured properties using either the Spring
${PropName} syntax or the Apache Camel {{PropName}} syntax.
For example, defining a bridge property placeholder that reads its property settings from
the cheese.properties file:
location="blueprint:myblueprint.placeholder,classpath:myproperties.propert
ies"/>
<?xml version="1.0" encoding="UTF-8"?>
<beans xmlns="http://www.springframework.org/schema/beans"
xmlns:xsi="http://www.w3.org/2001/XMLSchema-instance"
xmlns:ctx="http://www.springframework.org/schema/context"
xsi:schemaLocation="
http://www.springframework.org/schema/beans
http://www.springframework.org/schema/beans/spring-beans.xsd
http://www.springframework.org/schema/context
http://www.springframework.org/schema/context/spring-context.xsd
>
<!-- Bridge Spring property placeholder with Camel -->
<!-- Do not use <ctx:property-placeholder ... > at the same time -->
<bean id="bridgePropertyPlaceholder"
class="org.apache.camel.spring.spi.BridgePropertyPlaceholderConfigurer">
<property name="location"
value="classpath:org/apache/camel/component/properties/cheese.properties"/
>
</bean>
<!-- A bean that uses Spring property placeholder -->
<!-- The ${hi} is a spring property placeholder -->
<bean id="hello"
class="org.apache.camel.component.properties.HelloBean">
<property name="greeting" value="${hi}"/>
</bean>
<camelContext xmlns="http://camel.apache.org/schema/spring">
<!-- Use Camel's property placeholder {{ }} style -->
<route>
<from uri="direct:{{cool.bar}}"/>
<bean ref="hello"/>
<to uri="{{cool.end}}"/>
</route>
CHAPTER 2. BASIC PRINCIPLES OF ROUTE BUILDING
83

NOTE
Alternatively, you can set the location attribute of the
BridgePropertyPlaceholderConfigurer to point at a Spring properties file.
The Spring properties file syntax is fully supported.
2.8. ASPECT ORIENTED PROGRAMMING
Overview
The aspect oriented programming (AOP) feature in Apache Camel enables you to apply
before and after processing to a specified portion of a route. As a matter of fact, AOP does
not provide anything that you could not do with the regular route syntax. The advantage of
the AOP syntax, however, is that it enables you to specify before and after processing at a
single point in the route. In some cases, this gives a more readable syntax. The typical use
case for AOP is the application of a symmetrical pair of operations before and after a route
fragment is processed. For example, typical pairs of operations that you might want to
apply using AOP are: encrypt and decrypt; begin transaction and commit transaction;
allocate resources and deallocate resources; and so on.
Java DSL example
In Java DSL, the route fragment to which you apply before and after processing is
bracketed between aop() and end(). For example, the following route performs AOP
processing around the route fragment that calls the bean methods:
Where the around() subclause specifies an endpoint, log:before, where the exchange is
routed before processing the route fragment and an endpoint, log:after, where the
exchange is routed after processing the route fragment.
AOP options in the Java DSL
Starting an AOP block with aop().around() is probably the most common use case, but
the AOP block supports other subclauses, as follows:
around()—specifies before and after endpoints.
begin()—specifies before endpoint only.
after()—specifies after endpoint only.
aroundFinally()—specifies a before endpoint, and an after endpoint that is always
called, even when an exception occurs in the enclosed route fragment.
</camelContext>
</beans>
from("jms:queue:inbox")
.aop().around("log:before", "log:after")
.to("bean:order?method=validate")
.to("bean:order?method=handle")
.end()
.to("jms:queue:order");
Red Hat JBoss Fuse 6.1 Apache Camel Development Guide
84

afterFinally()—specifies an after endpoint that is always called, even when an
exception occurs in the enclosed route fragment.
Spring XML example
In the XML DSL, the route fragment to which you apply before and after processing is
enclosed in the aop element. For example, the following Spring XML route performs AOP
processing around the route fragment that calls the bean methods:
Where the beforeUri attribute specifies the endpoint where the exchange is routed before
processing the route fragment, and the afterUri attribute specifies the endpoint where the
exchange is routed after processing the route fragment.
AOP options in the Spring XML
The aop element supports the following optional attributes:
beforeUri
afterUri
afterFinallyUri
The various use cases described for the Java DSL can be obtained in Spring XML using the
appropriate combinations of these attributes. For example, the aroundFinally() Java DSL
subclause is equivalent to the combination of beforeUri and afterFinallyUri in Spring
XML.
2.9. THREADING MODEL
Java thread pool API
The Apache Camel threading model is based on the powerful Java concurrency API,
java.util.concurrent, that first became available in Sun's JDK 1.5. The key interface in this
API is the ExecutorService interface, which represents a thread pool. Using the
concurrency API, you can create many different kinds of thread pool, covering a wide range
of scenarios.
Apache Camel thread pool API
The Apache Camel thread pool API builds on the Java concurrency API by providing a central
factory (of org.apache.camel.spi.ExecutorServiceManager type) for all of the thread
pools in your Apache Camel application. Centralising the creation of thread pools in this
way provides several advantages, including:
<route>
<from uri="jms:queue:inbox"/>
<aop beforeUri="log:before" afterUri="log:after">
<to uri="bean:order?method=validate"/>
<to uri="bean:order?method=handle"/>
</aop>
<to uri="jms:queue:order"/>
</route>
CHAPTER 2. BASIC PRINCIPLES OF ROUTE BUILDING
85

Simplified creation of thread pools, using utility classes.
Integrating thread pools with graceful shutdown.
Threads automatically given informative names, which is beneficial for logging and
management.
Component threading model
Some Apache Camel components—such as SEDA, JMS, and Jetty—are inherently multi-
threaded. These components have all been implemented using the Apache Camel threading
model and thread pool API.
If you are planning to implement your own Apache Camel component, it is recommended
that you integrate your threading code with the Apache Camel threading model. For
example, if your component needs a thread pool, it is recommended that you create it
using the CamelContext's ExecutorServiceManager object.
Processor threading model
Some of the standard processors in Apache Camel create their own thread pool by default.
These threading-aware processors are also integrated with the Apache Camel threading
model and they provide various options that enable you to customize customize the thread
pools that they use.
Table 2.8, “Processor Threading Options” shows the various options for controlling and
setting thread pools on the threading-aware processors built-in to Apache Camel.
Table 2.8. Processor Threading Options
Processor Java DSL XML DSL
aggregate
multicast
recipientList
split
parallelProcessing()
executorService()
executorServiceRef()
@parallelProcessing
@executorServiceRef
parallelProcessing()
executorService()
executorServiceRef()
@parallelProcessing
@executorServiceRef
parallelProcessing()
executorService()
executorServiceRef()
@parallelProcessing
@executorServiceRef
parallelProcessing()
executorService()
executorServiceRef()
@parallelProcessing
@executorServiceRef
Red Hat JBoss Fuse 6.1 Apache Camel Development Guide
86

threads
wireTap
Processor Java DSL XML DSL
Creating a default thread pool
To create a default thread pool for one of the threading-aware processors, enable the
parallelProcessing option, using the parallelProcessing() sub-clause, in the Java DSL,
or the parallelProcessing attribute, in the XML DSL.
For example, in the Java DSL, you can invoke the multicast processor with a default thread
pool (where the thread pool is used to process the multicast destinations concurrently) as
follows:
You can define the same route in XML DSL as follows
Default thread pool profile settings
executorService()
executorServiceRef()
poolSize()
maxPoolSize()
keepAliveTime()
timeUnit()
maxQueueSize()
rejectedPolicy()
@executorServiceRef
@poolSize
@maxPoolSize
@keepAliveTime
@timeUnit
@maxQueueSize
@rejectedPolicy
wireTap(String uri,
ExecutorService
executorService)
wireTap(String uri,
String
executorServiceRef)
@executorServiceRef
from("direct:start")
.multicast().parallelProcessing()
.to("mock:first")
.to("mock:second")
.to("mock:third");
<camelContext id="camel" xmlns="http://camel.apache.org/schema/spring">
<route>
<from uri="direct:start"/>
<multicast parallelProcessing="true">
<to uri="mock:first"/>
<to uri="mock:second"/>
<to uri="mock:third"/>
</multicast>
</route>
</camelContext>
CHAPTER 2. BASIC PRINCIPLES OF ROUTE BUILDING
87

The default thread pools are automatically created by a thread factory that takes its
settings from the default thread pool profile. The default thread pool profile has the settings
shown in Table 2.9, “Default Thread Pool Profile Settings” (assuming that these settings
have not been modified by the application code).
Table 2.9. Default Thread Pool Profile Settings
Thread Option Default Value
maxQueueSize 1000
poolSize 10
maxPoolSize 20
keepAliveTime 60 (seconds)
rejectedPolicy CallerRuns
Changing the default thread pool profile
It is possible to change the default thread pool profile settings, so that all subsequent
default thread pools will be created with the custom settings. You can change the profile
either in Java or in Spring XML.
For example, in the Java DSL, you can customize the poolSize option and the
maxQueueSize option in the default thread pool profile, as follows:
In the XML DSL, you can customize the default thread pool profile, as follows:
Note that it is essential to set the defaultProfile attribute to true in the preceding XML
DSL example, otherwise the thread pool profile would be treated like a custom thread pool
// Java
import org.apache.camel.spi.ExecutorServiceManager;
import org.apache.camel.spi.ThreadPoolProfile;
...
ExecutorServiceManager manager = context.getExecutorServiceManager();
ThreadPoolProfile defaultProfile = manager.getDefaultThreadPoolProfile();
// Now, customize the profile settings.
defaultProfile.setPoolSize(3);
defaultProfile.setMaxQueueSize(100);
...
<camelContext id="camel" xmlns="http://camel.apache.org/schema/spring">
<threadPoolProfile
id="changedProfile"
defaultProfile="true"
poolSize="3"
maxQueueSize="100"/>
...
</camelContext>
Red Hat JBoss Fuse 6.1 Apache Camel Development Guide
88

profile (see the section called “Creating a custom thread pool profile”), instead of replacing
the default thread pool profile.
Customizing a processor's thread pool
It is also possible to specify the thread pool for a threading-aware processor more directly,
using either the executorService or executorServiceRef options (where these options
are used instead of the parallelProcessing option). There are two approaches you can
use to customize a processor's thread pool, as follows:
Specify a custom thread pool—explicitly create an ExecutorService (thread pool)
instance and pass it to the executorService option.
Specify a custom thread pool profile—create and register a custom thread pool
factory. When you reference this factory using the executorServiceRef option, the
processor automatically uses the factory to create a custom thread pool instance.
When you pass a bean ID to the executorServiceRef option, the threading-aware
processor first tries to find a custom thread pool with that ID in the registry. If no thread
pool is registered with that ID, the processor then attempts to look up a custom thread pool
profile in the registry and uses the custom thread pool profile to instantiate a custom
thread pool.
Creating a custom thread pool
A custom thread pool can be any thread pool of java.util.concurrent.ExecutorService type.
The following approaches to creating a thread pool instance are recommended in Apache
Camel:
Use the org.apache.camel.builder.ThreadPoolBuilder utility to build the thread
pool class.
Use the org.apache.camel.spi.ExecutorServiceManager instance from the
current CamelContext to create the thread pool class.
Ultimately, there is not much difference between the two approaches, because the
ThreadPoolBuilder is actually defined using the ExecutorServiceManager instance.
Normally, the ThreadPoolBuilder is preferred, because it offers a simpler approach. But
there is at least one kind of thread (the ScheduledExecutorService) that can only be
created by accessing the ExecutorServiceManager instance directory.
Table 2.10, “Thread Pool Builder Options” shows the options supported by the
ThreadPoolBuilder class, which you can set when defining a new custom thread pool.
Table 2.10. Thread Pool Builder Options
Builder Option Description
maxQueueSize() Sets the maximum number of pending tasks
that this thread pool can store in its incoming
task queue. A value of -1 specifies an
unbounded queue. Default value is taken from
default thread pool profile.
CHAPTER 2. BASIC PRINCIPLES OF ROUTE BUILDING
89

poolSize() Sets the minimum number of threads in the
pool (this is also the initial pool size). Default
value is taken from default thread pool profile.
maxPoolSize() Sets the maximum number of threads that can
be in the pool. Default value is taken from
default thread pool profile.
keepAliveTime() If any threads are idle for longer than this
period of time (specified in seconds), they are
terminated. This allows the thread pool to
shrink when the load is light. Default value is
taken from default thread pool profile.
rejectedPolicy() Specifies what course of action to take, if the
incoming task queue is full. You can specify
four possible values:
CallerRuns
(Default value) Gets the caller thread to run
the latest incoming task. As a side effect,
this option prevents the caller thread from
receiving any more tasks until it has
finished processing the latest incoming
task.
Abort
Aborts the latest incoming task by throwing
an exception.
Discard
Quietly discards the latest incoming task.
DiscardOldest
Discards the oldest unhandled task and
then attempts to enqueue the latest
incoming task in the task queue.
build() Finishes building the custom thread pool and
registers the new thread pool under the ID
specified as the argument to build().
Builder Option Description
In Java DSL, you can define a custom thread pool using the ThreadPoolBuilder, as follows:
// Java
import org.apache.camel.builder.ThreadPoolBuilder;
import java.util.concurrent.ExecutorService;
...
ThreadPoolBuilder poolBuilder = new ThreadPoolBuilder(context);
ExecutorService customPool =
Red Hat JBoss Fuse 6.1 Apache Camel Development Guide
90

Instead of passing the object reference, customPool, directly to the executorService()
option, you can look up the thread pool in the registry, by passing its bean ID to the
executorServiceRef() option, as follows:
In XML DSL, you access the ThreadPoolBuilder using the threadPool element. You can
then reference the custom thread pool using the executorServiceRef attribute to look up
the thread pool by ID in the Spring registry, as follows:
Creating a custom thread pool profile
If you have many custom thread pool instances to create, you might find it more
convenient to define a custom thread pool profile, which acts as a factory for thread pools.
Whenever you reference a thread pool profile from a threading-aware processor, the
processor automatically uses the profile to create a new thread pool instance. You can
define a custom thread pool profile either in Java DSL or in XML DSL.
For example, in Java DSL you can create a custom thread pool profile with the bean ID,
customProfile, and reference it from within a route, as follows:
poolBuilder.poolSize(5).maxPoolSize(5).maxQueueSize(100).build("customPool
");
...
from("direct:start")
.multicast().executorService(customPool)
.to("mock:first")
.to("mock:second")
.to("mock:third");
// Java
from("direct:start")
.multicast().executorServiceRef("customPool")
.to("mock:first")
.to("mock:second")
.to("mock:third");
<camelContext id="camel" xmlns="http://camel.apache.org/schema/spring">
<threadPool id="customPool"
poolSize="5"
maxPoolSize="5"
maxQueueSize="100" />
<route>
<from uri="direct:start"/>
<multicast executorServiceRef="customPool">
<to uri="mock:first"/>
<to uri="mock:second"/>
<to uri="mock:third"/>
</multicast>
</route>
</camelContext>
// Java
import org.apache.camel.spi.ThreadPoolProfile;
CHAPTER 2. BASIC PRINCIPLES OF ROUTE BUILDING
91

In XML DSL, use the threadPoolProfile element to create a custom pool profile (where
you let the defaultProfile option default to false, because this is not a default thread
pool profile). You can create a custom thread pool profile with the bean ID, customProfile,
and reference it from within a route, as follows:
Sharing a thread pool between components
Some of the standard poll-based components—such as File and FTP—allow you to specify
the thread pool to use. This makes it possible for different components to share the same
thread pool, reducing the overall number of threads in the JVM.
For example, the File component and the FTP component both expose the
scheduledExecutorService property, which you can use to specify the component's
ExecutorService object.
Customizing thread names
To make the application logs more readable, it is often a good idea to customize the thread
names (which are used to identify threads in the log). To customize thread names, you can
configure the thread name pattern by calling the setThreadNamePattern method on the
import org.apache.camel.impl.ThreadPoolProfileSupport;
...
// Create the custom thread pool profile
ThreadPoolProfile customProfile = new
ThreadPoolProfileSupport("customProfile");
customProfile.setPoolSize(5);
customProfile.setMaxPoolSize(5);
customProfile.setMaxQueueSize(100);
context.getExecutorServiceManager().registerThreadPoolProfile(customProfil
e);
...
// Reference the custom thread pool profile in a route
from("direct:start")
.multicast().executorServiceRef("customProfile")
.to("mock:first")
.to("mock:second")
.to("mock:third");
<camelContext id="camel" xmlns="http://camel.apache.org/schema/spring">
<threadPoolProfile
id="customProfile"
poolSize="5"
maxPoolSize="5"
maxQueueSize="100" />
<route>
<from uri="direct:start"/>
<multicast executorServiceRef="customProfile">
<to uri="mock:first"/>
<to uri="mock:second"/>
<to uri="mock:third"/>
</multicast>
</route>
</camelContext>
Red Hat JBoss Fuse 6.1 Apache Camel Development Guide
92

ExecutorServiceStrategy class or the ExecutorServiceManager class. Alternatively, an
easier way to set the thread name pattern is to set the threadNamePattern property on
the CamelContext object.
The following placeholders can be used in a thread name pattern:
#camelId#
The name of the current CamelContext.
#counter#
A unique thread identifier, implemented as an incrementing counter.
#name#
The regular Camel thread name.
#longName#
The long thread name—which can include endpoint parameters and so on.
The following is a typical example of a thread name pattern:
The following example shows how to set the threadNamePattern attribute on a Camel
context using XML DSL:
2.10. CONTROLLING START-UP AND SHUTDOWN OF ROUTES
Overview
By default, routes are automatically started when your Apache Camel application (as
represented by the CamelContext instance) starts up and routes are automatically shut
down when your Apache Camel application shuts down. For non-critical deployments, the
details of the shutdown sequence are usually not very important. But in a production
environment, it is often crucial that existing tasks should run to completion during
shutdown, in order to avoid data loss. You typically also want to control the order in which
routes shut down, so that dependencies are not violated (which would prevent existing
tasks from running to completion).
For this reason, Apache Camel provides a set of features to support graceful shutdown of
applications. Graceful shutdown gives you full control over the stopping and starting of
routes, enabling you to control the shutdown order of routes and enabling current tasks to
run to completion.
Camel (#camelId#) thread #counter# - #name#
<camelContext xmlns="http://camel.apache.org/schema/spring"
threadNamePattern="Riding the thread #counter#" >
<route>
<from uri="seda:start"/>
<to uri="log:result"/>
<to uri="mock:result"/>
</route>
</camelContext>
CHAPTER 2. BASIC PRINCIPLES OF ROUTE BUILDING
93

Setting the route ID
It is good practice to assign a route ID to each of your routes. As well as making logging
messages and management features more informative, the use of route IDs enables you to
apply greater control over the stopping and starting of routes.
For example, in the Java DSL, you can assign the route ID, myCustomerRouteId, to a route
by invoking the routeId() command as follows:
In the XML DSL, set the route element's id attribute, as follows:
Disabling automatic start-up of routes
By default, all of the routes that the CamelContext knows about at start time will be started
automatically. If you want to control the start-up of a particular route manually, however,
you might prefer to disable automatic start-up for that route.
To control whether a Java DSL route starts up automatically, invoke the autoStartup
command, either with a boolean argument (true or false) or a String argument (true or
false). For example, you can disable automatic start-up of a route in the Java DSL, as
follows:
You can disable automatic start-up of a route in the XML DSL by setting the autoStartup
attribute to false on the route element, as follows:
Manually starting and stopping routes
You can manually start or stop a route at any time in Java by invoking the startRoute()
and stopRoute() methods on the CamelContext instance. For example, to start the route
having the route ID, nonAuto, invoke the startRoute() method on the CamelContext
from("SourceURI").routeId("myCustomRouteId").process(...).to(TargetURI);
<camelContext id="CamelContextID"
xmlns="http://camel.apache.org/schema/spring">
<route id="myCustomRouteId" >
<from uri="SourceURI"/>
<process ref="someProcessorId"/>
<to uri="TargetURI"/>
</route>
</camelContext>
from("SourceURI")
.routeId("nonAuto")
.autoStartup(false)
.to(TargetURI);
<camelContext id="CamelContextID"
xmlns="http://camel.apache.org/schema/spring">
<route id="nonAuto" autoStartup="false">
<from uri="SourceURI"/>
<to uri="TargetURI"/>
</route>
</camelContext>
Red Hat JBoss Fuse 6.1 Apache Camel Development Guide
94

instance, context, as follows:
To stop the route having the route ID, nonAuto, invoke the stopRoute() method on the
CamelContext instance, context, as follows:
Startup order of routes
By default, Apache Camel starts up routes in a non-deterministic order. In some
applications, however, it can be important to control the startup order. To control the
startup order in the Java DSL, use the startupOrder() command, which takes a positive
integer value as its argument. The route with the lowest integer value starts first, followed
by the routes with successively higher startup order values.
For example, the first two routes in the following example are linked together through the
seda:buffer endpoint. You can ensure that the first route segment starts after the second
route segment by assigning startup orders (2 and 1 respectively), as follows:
Example 2.5. Startup Order in Java DSL
Or in Spring XML, you can achieve the same effect by setting the route element's
startupOrder attribute, as follows:
Example 2.6. Startup Order in XML DSL
// Java
context.startRoute("nonAuto");
// Java
context.stopRoute("nonAuto");
from("jetty:http://fooserver:8080")
.routeId("first")
.startupOrder(2)
.to("seda:buffer");
from("seda:buffer")
.routeId("second")
.startupOrder(1)
.to("mock:result");
// This route's startup order is unspecified
from("jms:queue:foo").to("jms:queue:bar");
<route id="first" startupOrder="2">
<from uri="jetty:http://fooserver:8080"/>
<to uri="seda:buffer"/>
</route>
<route id="second" startupOrder="1">
<from uri="seda:buffer"/>
<to uri="mock:result"/>
</route>
CHAPTER 2. BASIC PRINCIPLES OF ROUTE BUILDING
95

Each route must be assigned a unique startup order value. You can choose any positive
integer value that is less than 1000. Values of 1000 and over are reserved for Apache
Camel, which automatically assigns these values to routes without an explicit startup value.
For example, the last route in the preceding example would automatically be assigned the
startup value, 1000 (so it starts up after the first two routes).
Shutdown sequence
When a CamelContext instance is shutting down, Apache Camel controls the shutdown
sequence using a pluggable shutdown strategy. The default shutdown strategy implements
the following shutdown sequence:
1. Routes are shut down in the reverse of the start-up order.
2. Normally, the shutdown strategy waits until the currently active exchanges have
finshed processing. The treatment of running tasks is configurable, however.
3. Overall, the shutdown sequence is bound by a timeout (default, 300 seconds). If the
shutdown sequence exceeds this timeout, the shutdown strategy will force
shutdown to occur, even if some tasks are still running.
Shutdown order of routes
Routes are shut down in the reverse of the start-up order. That is, when a start-up order is
defined using the startupOrder() command (in Java DSL) or startupOrder attribute (in
XML DSL), the first route to shut down is the route with the highest integer value assigned
by the start-up order and the last route to shut down is the route with the lowest integer
value assigned by the start-up order.
For example, in Example 2.5, “Startup Order in Java DSL”, the first route segment to be
shut down is the route with the ID, first, and the second route segment to be shut down is
the route with the ID, second. This example illustrates a general rule, which you should
observe when shutting down routes: the routes that expose externally-accessible consumer
endpoints should be shut down first, because this helps to throttle the flow of messages
through the rest of the route graph.
NOTE
Apache Camel also provides the option shutdownRoute(Defer), which enables
you to specify that a route must be amongst the last routes to shut down
(overriding the start-up order value). But you should rarely ever need this
option. This option was mainly needed as a workaround for earlier versions of
Apache Camel (prior to 2.3), for which routes would shut down in the same
order as the start-up order.
Shutting down running tasks in a route
If a route is still processing messages when the shutdown starts, the shutdown strategy
<!-- This route's startup order is unspecified -->
<route>
<from uri="jms:queue:foo"/>
<to uri="jms:queue:bar"/>
</route>
Red Hat JBoss Fuse 6.1 Apache Camel Development Guide
96

normally waits until the currently active exchange has finished processing before shutting
down the route. This behavior can be configured on each route using the
shutdownRunningTask option, which can take either of the following values:
ShutdownRunningTask.CompleteCurrentTaskOnly
(Default) Usually, a route operates on just a single message at a time, so you can safely
shut down the route after the current task has completed.
ShutdownRunningTask.CompleteAllTasks
Specify this option in order to shut down batch consumers gracefully. Some consumer
endpoints (for example, File, FTP, Mail, iBATIS, and JPA) operate on a batch of messages
at a time. For these endpoints, it is more appropriate to wait until all of the messages in
the current batch have completed.
For example, to shut down a File consumer endpoint gracefully, you should specify the
CompleteAllTasks option, as shown in the following Java DSL fragment:
The same route can be defined in the XML DSL as follows:
Shutdown timeout
The shutdown timeout has a default value of 300 seconds. You can change the value of the
timeout by invoking the setTimeout() method on the shutdown strategy. For example, you
can change the timeout value to 600 seconds, as follows:
// Java
public void configure() throws Exception {
from("file:target/pending")
.routeId("first").startupOrder(2)
.shutdownRunningTask(ShutdownRunningTask.CompleteAllTasks)
.delay(1000).to("seda:foo");
from("seda:foo")
.routeId("second").startupOrder(1)
.to("mock:bar");
}
<camelContext id="camel" xmlns="http://camel.apache.org/schema/spring">
<!-- let this route complete all its pending messages when asked to
shut down -->
<route id="first"
startupOrder="2"
shutdownRunningTask="CompleteAllTasks">
<from uri="file:target/pending"/>
<delay><constant>1000</constant></delay>
<to uri="seda:foo"/>
</route>
<route id="second" startupOrder="1">
<from uri="seda:foo"/>
<to uri="mock:bar"/>
</route>
</camelContext>
CHAPTER 2. BASIC PRINCIPLES OF ROUTE BUILDING
97

Integration with custom components
If you are implementing a custom Apache Camel component (which also inherits from the
org.apache.camel.Service interface), you can ensure that your custom code receives a
shutdown notification by implementing the org.apache.camel.spi.ShutdownPrepared
interface. This gives the component an opportunity execute custom code in preparation for
shutdown.
2.11. SCHEDULED ROUTE POLICY
2.11.1. Overview of Scheduled Route Policies
Overview
A scheduled route policy can be used to trigger events that affect a route at runtime. In
particular, the implementations that are currently available enable you to start, stop,
suspend, or resume a route at any time (or times) specified by the policy.
Scheduling tasks
The scheduled route policies are capable of triggering the following kinds of event:
Start a route—start the route at the time (or times) specified. This event only has an
effect, if the route is currently in a stopped state, awaiting activation.
Stop a route—stop the route at the time (or times) specified. This event only has an
effect, if the route is currently active.
Suspend a route—temporarily de-activate the consumer endpoint at the start of the
route (as specified in from()). The rest of the route is still active, but clients will not
be able to send new messages into the route.
Resume a route—re-activate the consumer endpoint at the start of the route,
returning the route to a fully active state.
Quartz component
The Quartz component is a timer component based on Terracotta's Quartz, which is an
open source implementation of a job scheduler. The Quartz component provides the
underlying implementation for both the simple scheduled route policy and the cron
scheduled route policy.
2.11.2. Simple Scheduled Route Policy
Overview
The simple scheduled route policy is a route policy that enables you to start, stop, suspend,
and resume routes, where the timing of these events is defined by providing the time and
// Java
// context = CamelContext instance
context.getShutdownStrategy().setTimeout(600);
Red Hat JBoss Fuse 6.1 Apache Camel Development Guide
98

date of an initial event and (optionally) by specifying a certain number of subsequent
repititions. To define a simple scheduled route policy, create an instance of the following
class:
Dependency
The simple scheduled route policy depends on the Quartz component, camel-quartz. For
example, if you are using Maven as your build system, you would need to add a
dependency on the camel-quartz artifact.
Java DSL example
Example 2.7, “Java DSL Example of Simple Scheduled Route” shows how to schedule a
route to start up using the Java DSL. The initial start time, startTime, is defined to be 3
seconds after the current time. The policy is also configured to start the route a second
time, 3 seconds after the initial start time, which is configured by setting
routeStartRepeatCount to 1 and routeStartRepeatInterval to 3000 milliseconds.
In Java DSL, you attach the route policy to the route by calling the routePolicy() DSL
command in the route.
Example 2.7. Java DSL Example of Simple Scheduled Route
NOTE
You can specify multiple policies on the route by calling routePolicy() with
multiple arguments.
XML DSL example
Example 2.8, “XML DSL Example of Simple Scheduled Route” shows how to schedule a
route to start up using the XML DSL.
In XML DSL, you attach the route policy to the route by setting the routePolicyRef
attribute on the route element.
Example 2.8. XML DSL Example of Simple Scheduled Route
org.apache.camel.routepolicy.quartz.SimpleScheduledRoutePolicy
// Java
SimpleScheduledRoutePolicy policy = new SimpleScheduledRoutePolicy();
long startTime = System.currentTimeMillis() + 3000L;
policy.setRouteStartDate(new Date(startTime));
policy.setRouteStartRepeatCount(1);
policy.setRouteStartRepeatInterval(3000);
from("direct:start")
.routeId("test")
.routePolicy(policy)
.to("mock:success");
CHAPTER 2. BASIC PRINCIPLES OF ROUTE BUILDING
99

NOTE
You can specify multiple policies on the route by setting the value of
routePolicyRef as a comma-separated list of bean IDs.
Defining dates and times
The initial times of the triggers used in the simple scheduled route policy are specified
using the java.util.Date type.The most flexible way to define a Date instance is through
the java.util.GregorianCalendar class. Use the convenient constructors and methods of the
GregorianCalendar class to define a date and then obtain a Date instance by calling
GregorianCalendar.getTime().
For example, to define the time and date for January 1, 2011 at noon, call a
GregorianCalendar constructor as follows:
The GregorianCalendar class also supports the definition of times in different time zones.
By default, it uses the local time zone on your computer.
Graceful shutdown
When you configure a simple scheduled route policy to stop a route, the route stopping
<bean id="date" class="java.util.Data"/>
<bean id="startPolicy"
class="org.apache.camel.routepolicy.quartz.SimpleScheduledRoutePolicy">
<property name="routeStartDate" ref="date"/>
<property name="routeStartRepeatCount" value="1"/>
<property name="routeStartRepeatInterval" value="3000"/>
</bean>
<camelContext xmlns="http://camel.apache.org/schema/spring">
<route id="myroute" routePolicyRef="startPolicy">
<from uri="direct:start"/>
<to uri="mock:success"/>
</route>
</camelContext>
// Java
import java.util.GregorianCalendar;
import java.util.Calendar;
...
GregorianCalendar gc = new GregorianCalendar(
2011,
Calendar.JANUARY,
1,
12, // hourOfDay
0, // minutes
0 // seconds
);
java.util.Date triggerDate = gc.getTime();
Red Hat JBoss Fuse 6.1 Apache Camel Development Guide
100

algorithm is automatically integrated with the graceful shutdown procedure (see
Section 2.10, “Controlling Start-Up and Shutdown of Routes”). This means that the task
waits until the current exchange has finished processing before shutting down the route.
You can set a timeout, however, that forces the route to stop after the specified time,
irrespective of whether or not the route has finished processing the exchange.
Scheduling tasks
You can use a simple scheduled route policy to define one or more of the following
scheduling tasks:
the section called “Starting a route”.
the section called “Stopping a route”.
the section called “Suspending a route”.
the section called “Resuming a route”.
Starting a route
The following table lists the parameters for scheduling one or more route starts.
Parameter Type Default Description
routeStartDate java.util.Date None Specifies the date
and time when the
route is started for
the first time.
routeStartRepeat
Count
int 0 When set to a non-
zero value, specifies
how many times the
route should be
started.
routeStartRepeat
Interval
long 0 Specifies the time
interval between
starts, in units of
milliseconds.
Stopping a route
The following table lists the parameters for scheduling one or more route stops.
Parameter Type Default Description
routeStopDate java.util.Date None Specifies the date
and time when the
route is stopped for
the first time.
CHAPTER 2. BASIC PRINCIPLES OF ROUTE BUILDING
101

routeStopRepeatC
ount
int 0 When set to a non-
zero value, specifies
how many times the
route should be
stopped.
routeStopRepeatI
nterval
long 0 Specifies the time
interval between
stops, in units of
milliseconds.
routeStopGracePe
riod
int 10000 Specifies how long to
wait for the current
exchange to finish
processing (grace
period) before
forcibly stopping the
route. Set to 0 for an
infinite grace period.
routeStopTimeUni
t
long TimeUnit.MILLISE
CONDS
Specifies the time
unit of the grace
period.
Parameter Type Default Description
Suspending a route
The following table lists the parameters for scheduling the suspension of a route one or
more times.
Parameter Type Default Description
routeSuspendDate java.util.Date None Specifies the date
and time when the
route is suspended
for the first time.
routeSuspendRepe
atCount
int 0 When set to a non-
zero value, specifies
how many times the
route should be
suspended.
routeSuspendRepe
atInterval
long 0 Specifies the time
interval between
suspends, in units of
milliseconds.
Resuming a route
Red Hat JBoss Fuse 6.1 Apache Camel Development Guide
102

The following table lists the parameters for scheduling the resumption of a route one or
more times.
Parameter Type Default Description
routeResumeDate java.util.Date None Specifies the date
and time when the
route is resumed for
the first time.
routeResumeRepea
tCount
int 0 When set to a non-
zero value, specifies
how many times the
route should be
resumed.
routeResumeRepea
tInterval
long 0 Specifies the time
interval between
resumes, in units of
milliseconds.
2.11.3. Cron Scheduled Route Policy
Overview
The cron scheduled route policy is a route policy that enables you to start, stop, suspend,
and resume routes, where the timing of these events is specified using cron expressions.
To define a cron scheduled route policy, create an instance of the following class:
Dependency
The simple scheduled route policy depends on the Quartz component, camel-quartz. For
example, if you are using Maven as your build system, you would need to add a
dependency on the camel-quartz artifact.
Java DSL example
Example 2.9, “Java DSL Example of a Cron Scheduled Route” shows how to schedule a
route to start up using the Java DSL. The policy is configured with the cron expression, */3
* * * * ?, which triggers a start event every 3 seconds.
In Java DSL, you attach the route policy to the route by calling the routePolicy() DSL
command in the route.
Example 2.9. Java DSL Example of a Cron Scheduled Route
org.apache.camel.routepolicy.quartz.CronScheduledRoutePolicy
// Java
CronScheduledRoutePolicy policy = new CronScheduledRoutePolicy();
policy.setRouteStartTime("*/3 * * * * ?");
CHAPTER 2. BASIC PRINCIPLES OF ROUTE BUILDING
103

NOTE
You can specify multiple policies on the route by calling routePolicy() with
multiple arguments.
XML DSL example
Example 2.10, “XML DSL Example of a Cron Scheduled Route”shows how to schedule a
route to start up using the XML DSL.
In XML DSL, you attach the route policy to the route by setting the routePolicyRef
attribute on the route element.
Example 2.10. XML DSL Example of a Cron Scheduled Route
NOTE
You can specify multiple policies on the route by setting the value of
routePolicyRef as a comma-separated list of bean IDs.
Defining cron expressions
The cron expression syntax has its origins in the UNIX cron utility, which schedules jobs to
run in the background on a UNIX system. A cron expression is effectively a syntax for
wildcarding dates and times that enables you to specify either a single event or multiple
events that recur periodically.
A cron expression consists of 6 or 7 fields in the following order:
from("direct:start")
.routeId("test")
.routePolicy(policy)
.to("mock:success");;
<bean id="date" class="org.apache.camel.routepolicy.quartz.SimpleDate"/>
<bean id="startPolicy"
class="org.apache.camel.routepolicy.quartz.CronScheduledRoutePolicy">
<property name="routeStartTime" value="*/3 * * * * ?"/>
</bean>
<camelContext xmlns="http://camel.apache.org/schema/spring">
<route id="testRoute" routePolicyRef="startPolicy">
<from uri="direct:start"/>
<to uri="mock:success"/>
</route>
</camelContext>
Seconds Minutes Hours DayOfMonth Month DayOfWeek [Year]
Red Hat JBoss Fuse 6.1 Apache Camel Development Guide
104

The Year field is optional and usually omitted, unless you want to define an event that
occurs once and once only. Each field consists of a mixture of literals and special
characters. For example, the following cron expression specifies an event that fires once
every day at midnight:
The * character is a wildcard that matches every value of a field. Hence, the preceding
expression matches every day of every month. The ? character is a dummy placeholder
that means ignore this field. It always appears either in the DayOfMonth field or in the
DayOfWeek field, because it is not logically consistent to specify both of these fields at the
same time. For example, if you want to schedule an event that fires once a day, but only
from Monday to Friday, use the following cron expression:
Where the hyphen character specifies a range, MON-FRI. You can also use the forward slash
character, /, to specify increments. For example, to specify that an event fires every 5
minutes, use the following cron expression:
For a full explanation of the cron expression syntax, see the Wikipedia article on CRON
expressions.
Scheduling tasks
You can use a cron scheduled route policy to define one or more of the following scheduling
tasks:
the section called “Starting a route”.
the section called “Stopping a route”.
the section called “Suspending a route”.
the section called “Resuming a route”.
Starting a route
The following table lists the parameters for scheduling one or more route starts.
Parameter Type Default Description
routeStartString String None Specifies a cron
expression that
triggers one or more
route start events.
Stopping a route
The following table lists the parameters for scheduling one or more route stops.
0 0 24 * * ?
0 0 24 ? * MON-FRI
0 0/5 * * * ?
CHAPTER 2. BASIC PRINCIPLES OF ROUTE BUILDING
105

Parameter Type Default Description
routeStopTime String None Specifies a cron
expression that
triggers one or more
route stop events.
routeStopGracePe
riod
int 10000 Specifies how long to
wait for the current
exchange to finish
processing (grace
period) before
forcibly stopping the
route. Set to 0 for an
infinite grace period.
routeStopTimeUni
t
long TimeUnit.MILLISE
CONDS
Specifies the time
unit of the grace
period.
Suspending a route
The following table lists the parameters for scheduling the suspension of a route one or
more times.
Parameter Type Default Description
routeSuspendTime String None Specifies a cron
expression that
triggers one or more
route suspend
events.
Resuming a route
The following table lists the parameters for scheduling the resumption of a route one or
more times.
Parameter Type Default Description
routeResumeTime String None Specifies a cron
expression that
triggers one or more
route resume events.
2.12. JMX NAMING
Overview
Red Hat JBoss Fuse 6.1 Apache Camel Development Guide
106

Apache Camel allows you to customise the name of a CamelContext bean as it appears in
JMX, by defining a management name pattern for it. For example, you can customise the
name pattern of an XML CamelContext instance, as follows:
If you do not explicitly set a name pattern for the CamelContext bean, Apache Camel
reverts to a default naming strategy.
Default naming strategy
By default, the JMX name of a CamelContext bean is equal to the value of the bean's id
attribute, prefixed by the current bundle ID. For example, if the id attribute on a
camelContext element is myCamel and the current bundle ID is 250, the JMX name would be
250-myCamel. In cases where there is more than one CamelContext instance with the same
id in the bundle, the JMX name is disambiguated by adding a counter value as a suffix. For
example, if there are multiple instances of myCamel in the bundle, the corresponding JMX
MBeans are named as follows:
Customising the JMX naming strategy
One drawback of the default naming strategy is that you cannot guarantee that a given
CamelContext bean will have the same JMX name between runs. If you want to have
greater consistency between runs, you can control the JMX name more precisely by
defining a JMX name pattern for the CamelContext instances.
Specifying a name pattern in Java
To specify a name pattern on a CamelContext in Java, call the setNamePattern method, as
follows:
Specifying a name pattern in XML
To specify a name pattern on a CamelContext in XML, set the managementNamePattern
attribute on the camelContext element, as follows:
Name pattern tokens
You can construct a JMX name pattern by mixing literal text with any of the following
tokens:
<camelContext id="myCamel" managementNamePattern="#name#">
...
</camelContext>
250-myCamel-1
250-myCamel-2
250-myCamel-3
...
// Java
context.getManagementNameStrategy().setNamePattern("#name#");
<camelContext id="myCamel" managementNamePattern="#name#">
CHAPTER 2. BASIC PRINCIPLES OF ROUTE BUILDING
107

Table 2.11. JMX Name Pattern Tokens
Token Description
#camelId# Value of the id attribute on the CamelContext bean.
#name# Same as #camelId#.
#counter# An incrementing counter (starting at 1).
#bundleId# The OSGi bundle ID of the deployed bundle (OSGi only).
#symbolicName# The OSGi symbolic name (OSGi only).
#version# The OSGi bundle version (OSGi only).
Examples
Here are some examples of JMX name patterns you could define using the supported
tokens:
Ambiguous names
Because the customised naming pattern overrides the default naming strategy, it is
possible to define ambiguous JMX MBean names using this approach. For example:
In this case, Apache Camel would fail on start-up and report an MBean already exists
exception. You should, therefore, take extra care to ensure that you do not define
ambiguous name patterns.
2.13. PERFORMANCE AND OPTIMIZATION
Avoid unnecessary message copying
<camelContext id="fooContext" managementNamePattern="FooApplication-
#name#">
...
</camelContext>
<camelContext id="myCamel" managementNamePattern="#bundleID#-
#symbolicName#-#name#">
...
</camelContext>
<camelContext id="foo" managementNamePattern="SameOldSameOld"> ...
</camelContext>
...
<camelContext id="bar" managementNamePattern="SameOldSameOld"> ...
</camelContext>
Red Hat JBoss Fuse 6.1 Apache Camel Development Guide
108

You can avoid making an unnecessary copy of the original message, by setting the
allowUseOriginalMessage option to false on the CamelContext object. For example, in
Blueprint XML you can set this option as follows:
You can safely set allowUseOriginalMessage to false, if the following conditions are
satisfied:
You do not set useOriginalMessage=true on any of the error handlers or on the
onException element.
You do not use the getOriginalMessage method anywhere in your Java application
code.
<camelContext xmlns="http://camel.apache.org/schema/blueprint"
allowUseOriginalMessage="false">
...
</camelContext>
CHAPTER 2. BASIC PRINCIPLES OF ROUTE BUILDING
109

CHAPTER 3. INTRODUCING ENTERPRISE
INTEGRATION PATTERNS
Abstract
The Apache Camel's Enterprise Integration Patterns are inspired by a book of the same
name written by Gregor Hohpe and Bobby Woolf. The patterns described by these authors
provide an excellent toolbox for developing enterprise integration projects. In addition to
providing a common language for discussing integration architectures, many of the
patterns can be implemented directly using Apache Camel's programming interfaces and
XML configuration.
3.1. OVERVIEW OF THE PATTERNS
Enterprise Integration Patterns book
Apache Camel supports most of the patterns from the book, Enterprise Integration Patterns
by Gregor Hohpe and Bobby Woolf.
Messaging systems
The messaging systems patterns, shown in Table 3.1, “Messaging Systems”, introduce the
fundamental concepts and components that make up a messaging system.
Table 3.1. Messaging Systems
Icon Name Use Case
Message How can two applications
connected by a message
channel exchange a piece of
information?
Message Channel How does one application
communicate with another
application using messaging?
Message Endpoint How does an application
connect to a messaging
channel to send and receive
messages?
Pipes and Filters How can we perform complex
processing on a message
while still maintaining
independence and flexibility?
Red Hat JBoss Fuse 6.1 Apache Camel Development Guide
110

Message Router How can you decouple
individual processing steps so
that messages can be passed
to different filters depending
on a set of defined conditions?
Message Translator How do systems using
different data formats
communicate with each other
using messaging?
Icon Name Use Case
Messaging channels
A messaging channel is the basic component used for connecting the participants in a
messaging system. The patterns in Table 3.2, “Messaging Channels” describe the different
kinds of messaging channels available.
Table 3.2. Messaging Channels
Icon Name Use Case
Point to Point Channel How can the caller be sure
that exactly one receiver will
receive the document or will
perform the call?
Publish Subscribe Channel How can the sender broadcast
an event to all interested
receivers?
Dead Letter Channel What will the messaging
system do with a message it
cannot deliver?
Guaranteed Delivery How does the sender make
sure that a message will be
delivered, even if the
messaging system fails?
Message Bus What is an architecture that
enables separate, decoupled
applications to work together,
such that one or more of the
applications can be added or
removed without affecting the
others?
CHAPTER 3. INTRODUCING ENTERPRISE INTEGRATION PATTERNS
111

Message construction
The message construction patterns, shown in Table 3.3, “Message Construction”, describe
the various forms and functions of the messages that pass through the system.
Table 3.3. Message Construction
Icon Name Use Case
Correlation Identifier How does a requestor identify
the request that generated
the received reply?
Return Address How does a replier know
where to send the reply?
Message routing
The message routing patterns, shown in Table 3.4, “Message Routing”, describe various
ways of linking message channels together, including various algorithms that can be
applied to the message stream (without modifying the body of the message).
Table 3.4. Message Routing
Icon Name Use Case
Content Based Router How do we handle a situation
where the implementation of
a single logical function (e.g.,
inventory check) is spread
across multiple physical
systems?
Message Filter How does a component avoid
receiving uninteresting
messages?
Recipient List How do we route a message
to a list of dynamically
specified recipients?
Splitter How can we process a
message if it contains multiple
elements, each of which
might have to be processed in
a different way?
Red Hat JBoss Fuse 6.1 Apache Camel Development Guide
112

Aggregator How do we combine the
results of individual, but
related messages so that they
can be processed as a whole?
Resequencer How can we get a stream of
related, but out-of-sequence,
messages back into the
correct order?
Composed Message Processor How can you maintain the
overall message flow when
processing a message
consisting of multiple
elements, each of which may
require different processing?
Scatter-Gather How do you maintain the
overall message flow when a
message needs to be sent to
multiple recipients, each of
which may send a reply?
Routing Slip How do we route a message
consecutively through a series
of processing steps when the
sequence of steps is not
known at design-time, and
might vary for each message?
Throttler How can I throttle messages
to ensure that a specific
endpoint does not get
overloaded, or that we don't
exceed an agreed SLA with
some external service?
Delayer How can I delay the sending
of a message?
Load Balancer How can I balance load across
a number of endpoints?
Multicast How can I route a message to
a number of endpoints at the
same time?
Loop How can I repeat processing a
message in a loop?
Icon Name Use Case
CHAPTER 3. INTRODUCING ENTERPRISE INTEGRATION PATTERNS
113

Sampling How can I sample one
message out of many in a
given period to avoid
downstream route does not
get overloaded?
Icon Name Use Case
Message transformation
The message transformation patterns, shown in Table 3.5, “Message Transformation”,
describe how to modify the contents of messages for various purposes.
Table 3.5. Message Transformation
Icon Name Use Case
Content Enricher How do we communicate with
another system if the
message originator does not
have all the required data
items available?
Content Filter How do you simplify dealing
with a large message, when
you are interested in only a
few data items?
Claim Check How can we reduce the data
volume of message sent
across the system without
sacrificing information
content?
Normalizer How do you process
messages that are
semantically equivalent, but
arrive in a different format?
Sort How can I sort the body of a
message?
Messaging endpoints
A messaging endpoint denotes the point of contact between a messaging channel and an
application. The messaging endpoint patterns, shown in Table 3.6, “Messaging Endpoints”,
describe various features and qualities of service that can be configured on an endpoint.
Table 3.6. Messaging Endpoints
Red Hat JBoss Fuse 6.1 Apache Camel Development Guide
114

Icon Name Use Case
Messaging Mapper How do you move data
between domain objects and
the messaging infrastructure
while keeping the two
independent of each other?
Event Driven Consumer How can an application
automatically consume
messages as they become
available?
Polling Consumer How can an application
consume a message when the
application is ready?
Competing Consumers How can a messaging client
process multiple messages
concurrently?
Message Dispatcher How can multiple consumers
on a single channel
coordinate their message
processing?
Selective Consumer How can a message consumer
select which messages it
wants to receive?
Durable Subscriber How can a subscriber avoid
missing messages when it's
not listening for them?
Idempotent Consumer How can a message receiver
deal with duplicate messages?
Transactional Client How can a client control its
transactions with the
messaging system?
Messaging Gateway How do you encapsulate
access to the messaging
system from the rest of the
application?
CHAPTER 3. INTRODUCING ENTERPRISE INTEGRATION PATTERNS
115

Service Activator How can an application design
a service to be invoked both
via various messaging
technologies and via non-
messaging techniques?
Icon Name Use Case
System management
The system management patterns, shown in Table 3.7, “System Management”, describe
how to monitor, test, and administer a messaging system.
Table 3.7. System Management
Icon Name Use Case
Wire Tap How do you inspect messages
that travel on a point-to-point
channel?
Red Hat JBoss Fuse 6.1 Apache Camel Development Guide
116

CHAPTER 4. MESSAGING SYSTEMS
Abstract
This chapter introduces the fundamental building blocks of a messaging system, such as
endpoints, messaging channels, and message routers.
4.1. MESSAGE
Overview
A message is the smallest unit for transmitting data in a messaging system (represented by
the grey dot in the figure below). The message itself might have some internal structure—
for example, a message containing multiple parts—which is represented by geometrical
figures attached to the grey dot in Figure 4.1, “Message Pattern”.
Figure 4.1. Message Pattern
Types of message
Apache Camel defines the following distinct message types:
In message — A message that travels through a route from a consumer endpoint to
a producer endpoint (typically, initiating a message exchange).
Out message — A message that travels through a route from a producer endpoint
back to a consumer endpoint (usually, in response to an In message).
All of these message types are represented internally by the org.apache.camel.Message
interface.
Message structure
By default, Apache Camel applies the following structure to all message types:
Headers — Contains metadata or header data extracted from the message.
Body — Usually contains the entire message in its original form.
Attachments — Message attachments (required for integrating with certain
messaging systems, such as JBI).
It is important to remember that this division into headers, body, and attachments is an
abstract model of the message. Apache Camel supports many different components, that
generate a wide variety of message formats. Ultimately, it is the underlying component
implementation that decides what gets placed into the headers and body of a message.
CHAPTER 4. MESSAGING SYSTEMS
117

Correlating messages
Internally, Apache Camel remembers the message IDs, which are used to correlate
individual messages. In practice, however, the most important way that Apache Camel
correlates messages is through exchange objects.
Exchange objects
An exchange object is an entity that encapsulates related messages, where the collection of
related messages is referred to as a message exchange and the rules governing the
sequence of messages are referred to as an exchange pattern. For example, two common
exchange patterns are: one-way event messages (consisting of an In message), and
request-reply exchanges (consisting of an In message, followed by an Out message).
Accessing messages
When defining a routing rule in the Java DSL, you can access the headers and body of a
message using the following DSL builder methods:
header(String name), body() — Returns the named header and the body of the
current In message.
outBody() — Returns the body of the current Out message.
For example, to populate the In message's username header, you can use the following
Java DSL route:
4.2. MESSAGE CHANNEL
Overview
A message channel is a logical channel in a messaging system. That is, sending messages
to different message channels provides an elementary way of sorting messages into
different message types. Message queues and message topics are examples of message
channels. You should remember that a logical channel is not the same as a physical
channel. There can be several different ways of physically realizing a logical channel.
In Apache Camel, a message channel is represented by an endpoint URI of a message-
oriented component as shown in Figure 4.2, “Message Channel Pattern”.
from(SourceURL).setHeader("username", "John.Doe").to(TargetURL);
Red Hat JBoss Fuse 6.1 Apache Camel Development Guide
118

Figure 4.2. Message Channel Pattern
Message-oriented components
The following message-oriented components in Apache Camel support the notion of a
message channel:
ActiveMQ
JMS
AMQP
ActiveMQ
In ActiveMQ, message channels are represented by queues or topics. The endpoint URI for a
specific queue, QueueName, has the following format:
The endpoint URI for a specific topic, TopicName, has the following format:
For example, to send messages to the queue, Foo.Bar, use the following endpoint URI:
See for more details and instructions on setting up the ActiveMQ component.
JMS
The Java Messaging Service (JMS) is a generic wrapper layer that is used to access many
different kinds of message systems (for example, you can use it to wrap ActiveMQ,
MQSeries, Tibco, BEA, Sonic, and others). In JMS, message channels are represented by
queues, or topics. The endpoint URI for a specific queue, QueueName, has the following
format:
activemq:QueueName
activemq:topic:TopicName
activemq:Foo.Bar
jms:QueueName
CHAPTER 4. MESSAGING SYSTEMS
119

The endpoint URI for a specific topic, TopicName, has the following format:
See for more details and instructions on setting up the JMS component.
AMQP
In AMQP, message channels are represented by queues, or topics. The endpoint URI for a
specific queue, QueueName, has the following format:
The endpoint URI for a specific topic, TopicName, has the following format:
See for more details and instructions on setting up the AMQP component.
4.3. MESSAGE ENDPOINT
Overview
A message endpoint is the interface between an application and a messaging system. As
shown in Figure 4.3, “Message Endpoint Pattern”, you can have a sender endpoint,
sometimes called a proxy or a service consumer, which is responsible for sending In
messages, and a receiver endpoint, sometimes called an endpoint or a service, which is
responsible for receiving In messages.
Figure 4.3. Message Endpoint Pattern
Types of endpoint
Apache Camel defines two basic types of endpoint:
Consumer endpoint — Appears at the start of a Apache Camel route and reads In
messages from an incoming channel (equivalent to a receiver endpoint).
Producer endpoint — Appears at the end of a Apache Camel route and writes In
messages to an outgoing channel (equivalent to a sender endpoint). It is possible to
define a route with multiple producer endpoints.
Endpoint URIs
jms:topic:TopicName
amqp:QueueName
amqp:topic:TopicName
Red Hat JBoss Fuse 6.1 Apache Camel Development Guide
120

In Apache Camel, an endpoint is represented by an endpoint URI, which typically
encapsulates the following kinds of data:
Endpoint URI for a consumer endpoint — Advertises a specific location (for example,
to expose a service to which senders can connect). Alternatively, the URI can specify
a message source, such as a message queue. The endpoint URI can include settings
to configure the endpoint.
Endpoint URI for a producer endpoint — Contains details of where to send messages
and includes the settings to configure the endpoint. In some cases, the URI specifies
the location of a remote receiver endpoint; in other cases, the destination can have
an abstract form, such as a queue name.
An endpoint URI in Apache Camel has the following general form:
Where ComponentPrefix is a URI prefix that identifies a particular Apache Camel component
(see for details of all the supported components). The remaining part of the URI,
ComponentSpecificURI, has a syntax defined by the particular component. For example, to
connect to the JMS queue, Foo.Bar, you can define an endpoint URI like the following:
To define a route that connects the consumer endpoint,
file://local/router/messages/foo, directly to the producer endpoint, jms:Foo.Bar, you
can use the following Java DSL fragment:
Alternatively, you can define the same route in XML, as follows:
4.4. PIPES AND FILTERS
Overview
The pipes and filters pattern, shown in Figure 4.4, “Pipes and Filters Pattern”, describes a
way of constructing a route by creating a chain of filters, where the output of one filter is
fed into the input of the next filter in the pipeline (analogous to the UNIX pipe command).
The advantage of the pipeline approach is that it enables you to compose services (some of
which can be external to the Apache Camel application) to create more complex forms of
message processing.
ComponentPrefix:ComponentSpecificURI
jms:Foo.Bar
from("file://local/router/messages/foo").to("jms:Foo.Bar");
<camelContext id="CamelContextID"
xmlns="http://camel.apache.org/schema/spring">
<route>
<from uri="file://local/router/messages/foo"/>
<to uri="jms:Foo.Bar"/>
</route>
</camelContext>
CHAPTER 4. MESSAGING SYSTEMS
121

Figure 4.4. Pipes and Filters Pattern
Pipeline for the InOut exchange pattern
Normally, all of the endpoints in a pipeline have an input (In message) and an output (Out
message), which implies that they are compatible with the InOut message exchange
pattern. A typical message flow through an InOut pipeline is shown in Figure 4.5, “Pipeline
for InOut Exchanges”.
Figure 4.5. Pipeline for InOut Exchanges
Where the pipeline connects the output of each endpoint to the input of the next one. The
Out message from the final endpoint gets sent back to the original caller. You can define a
route for this pipeline, as follows:
The same route can be configured in XML, as follows:
There is no dedicated pipeline element in XML. The preceding combination of from and to
elements is semantically equivalent to a pipeline. See the section called “Comparison of
pipeline() and to() DSL commands”.
Pipeline for the InOnly and RobustInOnly exchange patterns
When there are no Out messages available from the endpoints in the pipeline (as is the
case for the InOnly and RobustInOnly exchange patterns), a pipeline cannot be connected
in the normal way. In this special case, the pipeline is constructed by passing a copy of the
from("jms:RawOrders").pipeline("cxf:bean:decrypt",
"cxf:bean:authenticate", "cxf:bean:dedup", "jms:CleanOrders");
<camelContext id="buildPipeline"
xmlns="http://camel.apache.org/schema/spring">
<route>
<from uri="jms:RawOrders"/>
<to uri="cxf:bean:decrypt"/>
<to uri="cxf:bean:authenticate"/>
<to uri="cxf:bean:dedup"/>
<to uri="jms:CleanOrders"/>
</route>
</camelContext>
Red Hat JBoss Fuse 6.1 Apache Camel Development Guide
122

original In message to each of the endpoints in the pipeline, as shown in Figure 4.6,
“Pipeline for InOnly Exchanges”. This type of pipeline is equivalent to a recipient list with
fixed destinations(see Section 7.3, “Recipient List”).
Figure 4.6. Pipeline for InOnly Exchanges
The route for this pipeline is defined using the same syntax as an InOut pipeline (either in
Java DSL or in XML).
Comparison of pipeline() and to() DSL commands
In the Java DSL, you can define a pipeline route using either of the following syntaxes:
Using the pipeline() processor command — Use the pipeline processor to construct a
pipeline route as follows:
Using the to() command — Use the to() command to construct a pipeline route as
follows:
Alternatively, you can use the equivalent syntax:
Exercise caution when using the to() command syntax, because it is not always equivalent
to a pipeline processor. In Java DSL, the meaning of to() can be modified by the preceding
command in the route. For example, when the multicast() command precedes the to()
command, it binds the listed endpoints into a multicast pattern, instead of a pipeline
pattern(see Section 7.11, “Multicast”).
4.5. MESSAGE ROUTER
Overview
A message router, shown in Figure 4.7, “Message Router Pattern”, is a type of filter that
consumes messages from a single consumer endpoint and redirects them to the
appropriate target endpoint, based on a particular decision criterion. A message router is
concerned only with redirecting messages; it does not modify the message content.
from(SourceURI).pipeline(FilterA, FilterB, TargetURI);
from(SourceURI).to(FilterA, FilterB, TargetURI);
from(SourceURI).to(FilterA).to(FilterB).to(TargetURI);
CHAPTER 4. MESSAGING SYSTEMS
123

Figure 4.7. Message Router Pattern
A message router can easily be implemented in Apache Camel using the choice()
processor, where each of the alternative target endpoints can be selected using a when()
subclause (for details of the choice processor, see Section 1.5, “Processors”).
Java DSL example
The following Java DSL example shows how to route messages to three alternative
destinations (either seda:a, seda:b, or seda:c) depending on the contents of the foo
header:
XML configuration example
The following example shows how to configure the same route in XML:
Choice without otherwise
from("seda:a").choice()
.when(header("foo").isEqualTo("bar")).to("seda:b")
.when(header("foo").isEqualTo("cheese")).to("seda:c")
.otherwise().to("seda:d");
<camelContext id="buildSimpleRouteWithChoice"
xmlns="http://camel.apache.org/schema/spring">
<route>
<from uri="seda:a"/>
<choice>
<when>
<xpath>$foo = 'bar'</xpath>
<to uri="seda:b"/>
</when>
<when>
<xpath>$foo = 'cheese'</xpath>
<to uri="seda:c"/>
</when>
<otherwise>
<to uri="seda:d"/>
</otherwise>
</choice>
</route>
</camelContext>
Red Hat JBoss Fuse 6.1 Apache Camel Development Guide
124

If you use choice() without an otherwise() clause, any unmatched exchanges are
dropped by default.
4.6. MESSAGE TRANSLATOR
Overview
The message translator pattern, shown in Figure 4.8, “Message Translator Pattern”
describes a component that modifies the contents of a message, translating it to a different
format. You can use Apache Camel's bean integration feature to perform the message
translation.
Figure 4.8. Message Translator Pattern
Bean integration
You can transform a message using bean integration, which enables you to call a method
on any registered bean. For example, to call the method, myMethodName(), on the bean
with ID, myTransformerBean:
Where the myTransformerBean bean is defined in either a Spring XML file or in JNDI. If, you
omit the method name parameter from beanRef(), the bean integration will try to deduce
the method name to invoke by examining the message exchange.
You can also add your own explicit Processor instance to perform the transformation, as
follows:
Or, you can use the DSL to explicitly configure the transformation, as follows:
from("activemq:SomeQueue")
.beanRef("myTransformerBean", "myMethodName")
.to("mqseries:AnotherQueue");
from("direct:start").process(new Processor() {
public void process(Exchange exchange) {
Message in = exchange.getIn();
in.setBody(in.getBody(String.class) + " World!");
}
}).to("mock:result");
from("direct:start").setBody(body().append(" World!")).to("mock:result");
CHAPTER 4. MESSAGING SYSTEMS
125

You can also use templating to consume a message from one destination, transform it with
something like Velocity or XQuery and then send it on to another destination. For example,
using the InOnly exchange pattern (one-way messaging) :
If you want to use InOut (request-reply) semantics to process requests on the My.Queue
queue on ActiveMQ with a template generated response, then you could use a route like
the following to send responses back to the JMSReplyTo destination:
from("activemq:My.Queue").
to("velocity:com/acme/MyResponse.vm").
to("activemq:Another.Queue");
from("activemq:My.Queue").
to("velocity:com/acme/MyResponse.vm");
Red Hat JBoss Fuse 6.1 Apache Camel Development Guide
126

CHAPTER 5. MESSAGING CHANNELS
Abstract
Messaging channels provide the plumbing for a messaging application. This chapter
describes the different kinds of messaging channels available in a messaging system, and
the roles that they play.
5.1. POINT-TO-POINT CHANNEL
Overview
A point-to-point channel, shown in Figure 5.1, “Point to Point Channel Pattern” is a message
channel that guarantees that only one receiver consumes any given message. This is in
contrast with a publish-subscribe channel, which allows multiple receivers to consume the
same message. In particular, with a point-to-point channel, it is possible for multiple
receivers to subscribe to the same channel. If more than one receiver competes to
consume a message, it is up to the message channel to ensure that only one receiver
actually consumes the message.
Figure 5.1. Point to Point Channel Pattern
Components that support point-to-point channel
The following Apache Camel components support the point-to-point channel pattern:
JMS
ActiveMQ
SEDA
JPA
XMPP
JMS
In JMS, a point-to-point channel is represented by a queue. For example, you can specify the
endpoint URI for a JMS queue called Foo.Bar as follows:
The qualifier, queue:, is optional, because the JMS component creates a queue endpoint by
default. Therefore, you can also specify the following equivalent endpoint URI:
jms:queue:Foo.Bar
CHAPTER 5. MESSAGING CHANNELS
127

See for more details.
ActiveMQ
In ActiveMQ, a point-to-point channel is represented by a queue. For example, you can
specify the endpoint URI for an ActiveMQ queue called Foo.Bar as follows:
See for more details.
SEDA
The Apache Camel Staged Event-Driven Architecture (SEDA) component is implemented
using a blocking queue. Use the SEDA component if you want to create a lightweight point-
to-point channel that is internal to the Apache Camel application. For example, you can
specify an endpoint URI for a SEDA queue called SedaQueue as follows:
JPA
The Java Persistence API (JPA) component is an EJB 3 persistence standard that is used to
write entity beans out to a database. See for more details.
XMPP
The XMPP (Jabber) component supports the point-to-point channel pattern when it is used in
the person-to-person mode of communication. See for more details.
5.2. PUBLISH-SUBSCRIBE CHANNEL
Overview
A publish-subscribe channel, shown in Figure 5.2, “Publish Subscribe Channel Pattern”, is a
message channel that enables multiple subscribers to consume any given message. This is
in contrast with a point-to-point channel. Publish-subscribe channels are frequently used as
a means of broadcasting events or notifications to multiple subscribers.
jms:Foo.Bar
activemq:queue:Foo.Bar
seda:SedaQueue
Red Hat JBoss Fuse 6.1 Apache Camel Development Guide
128

Figure 5.2. Publish Subscribe Channel Pattern
Components that support publish-subscribe channel
The following Apache Camel components support the publish-subscribe channel pattern:
JMS
ActiveMQ
XMPP
SEDA for working with SEDA in the same CamelContext which can work in pub-sub,
but allowing multiple consumers.
VM as SEDA, but for use within the same JVM.
JMS
In JMS, a publish-subscribe channel is represented by a topic. For example, you can specify
the endpoint URI for a JMS topic called StockQuotes as follows:
See for more details.
ActiveMQ
In ActiveMQ, a publish-subscribe channel is represented by a topic. For example, you can
specify the endpoint URI for an ActiveMQ topic called StockQuotes, as follows:
jms:topic:StockQuotes
CHAPTER 5. MESSAGING CHANNELS
129

See for more details.
XMPP
The XMPP (Jabber) component supports the publish-subscribe channel pattern when it is
used in the group communication mode. See for more details.
Static subscription lists
If you prefer, you can also implement publish-subscribe logic within the Apache Camel
application itself. A simple approach is to define a static subscription list, where the target
endpoints are all explicitly listed at the end of the route. However, this approach is not as
flexible as a JMS or ActiveMQ topic.
Java DSL example
The following Java DSL example shows how to simulate a publish-subscribe channel with a
single publisher, seda:a, and three subscribers, seda:b, seda:c, and seda:d:
NOTE
This only works for the InOnly message exchange pattern.
XML configuration example
The following example shows how to configure the same route in XML:
5.3. DEAD LETTER CHANNEL
Overview
The dead letter channel pattern, shown in Figure 5.3, “Dead Letter Channel Pattern”,
describes the actions to take when the messaging system fails to deliver a message to the
intended recipient. This includes such features as retrying delivery and, if delivery
ultimately fails, sending the message to a dead letter channel, which archives the
undelivered messages.
activemq:topic:StockQuotes
from("seda:a").to("seda:b", "seda:c", "seda:d");
<camelContext id="buildStaticRecipientList"
xmlns="http://camel.apache.org/schema/spring">
<route>
<from uri="seda:a"/>
<to uri="seda:b"/>
<to uri="seda:c"/>
<to uri="seda:d"/>
</route>
</camelContext>
Red Hat JBoss Fuse 6.1 Apache Camel Development Guide
130

Figure 5.3. Dead Letter Channel Pattern
Creating a dead letter channel in Java DSL
The following example shows how to create a dead letter channel using Java DSL:
Where the errorHandler() method is a Java DSL interceptor, which implies that all of the
routes defined in the current route builder are affected by this setting. The
deadLetterChannel() method is a Java DSL command that creates a new dead letter
channel with the specified destination endpoint, seda:errors.
The errorHandler() interceptor provides a catch-all mechanism for handling all error
types. If you want to apply a more fine-grained approach to exception handling, you can
use the onException clauses instead(see the section called “onException clause”).
XML DSL example
You can define a dead letter channel in the XML DSL, as follows:
errorHandler(deadLetterChannel("seda:errors"));
from("seda:a").to("seda:b");
<route errorHandlerRef="myDeadLetterErrorHandler">
...
</route>
<bean id="myDeadLetterErrorHandler"
class="org.apache.camel.builder.DeadLetterChannelBuilder">
<property name="deadLetterUri" value="jms:queue:dead"/>
<property name="redeliveryPolicy" ref="myRedeliveryPolicyConfig"/>
</bean>
<bean id="myRedeliveryPolicyConfig"
class="org.apache.camel.processor.RedeliveryPolicy">
CHAPTER 5. MESSAGING CHANNELS
131

Redelivery policy
Normally, you do not send a message straight to the dead letter channel, if a delivery
attempt fails. Instead, you re-attempt delivery up to some maximum limit, and after all
redelivery attempts fail you would send the message to the dead letter channel. To
customize message redelivery, you can configure the dead letter channel to have a
redelivery policy. For example, to specify a maximum of two redelivery attempts, and to
apply an exponential backoff algorithm to the time delay between delivery attempts, you
can configure the dead letter channel as follows:
Where you set the redelivery options on the dead letter channel by invoking the relevant
methods in a chain (each method in the chain returns a reference to the current
RedeliveryPolicy object). Table 5.1, “Redelivery Policy Settings” summarizes the
methods that you can use to set redelivery policies.
Table 5.1. Redelivery Policy Settings
Method Signature Default Description
backOffMultiplier(doubl
e multiplier)
2If exponential backoff is
enabled, let m be the backoff
multiplier and let d be the
initial delay. The sequence of
redelivery attempts are then
timed as follows:
collisionAvoidancePerce
nt(double
collisionAvoidancePerce
nt)
15 If collision avoidance is
enabled, let p be the collision
avoidance percent. The
collision avoidance policy
then tweaks the next delay by
a random amount, up to
plus/minus p% of its current
value.
delayPattern(String
delayPattern)
None Apache Camel 2.0:
<property name="maximumRedeliveries" value="3"/>
<property name="redeliveryDelay" value="5000"/>
</bean>
errorHandler(deadLetterChannel("seda:errors").maximumRedeliveries(2).useEx
ponentialBackOff());
from("seda:a").to("seda:b");
d, m*d, m*m*d,
m*m*m*d, ...
Red Hat JBoss Fuse 6.1 Apache Camel Development Guide
132

disableRedelivery() true Apache Camel 2.0: Disables
the redelivery feature. To
enable redelivery, set
maximumRedeliveries() to
a positive integer value.
handled(boolean
handled)
true Apache Camel 2.0: If true,
the current exception is
cleared when the message is
moved to the dead letter
channel; if false, the
exception is propagated back
to the client.
initialRedeliveryDelay(
long
initialRedeliveryDelay)
1000 Specifies the delay (in
milliseconds) before
attempting the first
redelivery.
logStackTrace(boolean
logStackTrace)
false Apache Camel 2.0: If true,
the JVM stack trace is
included in the error logs.
maximumRedeliveries(int
maximumRedeliveries)
0Apache Camel 2.0: Maximum
number of delivery attempts.
maximumRedeliveryDelay(
long maxDelay)
60000 Apache Camel 2.0: When
using an exponential backoff
strategy (see
useExponentialBackOff()
), it is theoretically possible
for the redelivery delay to
increase without limit. This
property imposes an upper
limit on the redelivery delay
(in milliseconds)
onRedelivery(Processor
processor)
None Apache Camel 2.0: Configures
a processor that gets called
before every redelivery
attempt.
redeliveryDelay(long
int)
0Apache Camel 2.0: Specifies
the delay (in milliseconds)
between redelivery attempts.
Method Signature Default Description
CHAPTER 5. MESSAGING CHANNELS
133

retriesExhaustedLogLeve
l(LoggingLevel
logLevel)
LoggingLevel.ERROR Apache Camel 2.0: Specifies
the logging level at which to
log delivery failure (specified
as an
org.apache.camel.Loggin
gLevel constant).
retryAttemptedLogLevel(
LoggingLevel logLevel)
LoggingLevel.DEBUG Apache Camel 2.0: Specifies
the logging level at which to
redelivery attempts (specified
as an
org.apache.camel.Loggin
gLevel constant).
useCollisionAvoidance() false Enables collision avoidence,
which adds some
randomization to the backoff
timings to reduce contention
probability.
useOriginalMessage() false Apache Camel 2.0: If this
feature is enabled, the
message sent to the dead
letter channel is a copy of the
original message exchange,
as it existed at the beginning
of the route (in the from()
node).
useExponentialBackOff() false Enables exponential backoff.
allowRedeliveryWhileSto
pping()
true Controls whether redelivery is
attempted during graceful
shutdown or while a route is
stopping. A delivery that is
already in progress when
stopping is initiated will not be
interrupted.
Method Signature Default Description
Redelivery headers
If Apache Camel attempts to redeliver a message, it automatically sets the headers
described in Table 5.2, “Dead Letter Redelivery Headers” on the In message.
Table 5.2. Dead Letter Redelivery Headers
Header Name Type Description
Red Hat JBoss Fuse 6.1 Apache Camel Development Guide
134

CamelRedeliveryCounter Integer Apache Camel 2.0: Counts the
number of unsuccessful
delivery attempts. This value
is also set in
Exchange.REDELIVERY_COU
NTER.
CamelRedelivered Boolean Apache Camel 2.0: True, if
one or more redelivery
attempts have been made.
This value is also set in
Exchange.REDELIVERED.
CamelRedeliveryMaxCount
er
Integer Apache Camel 2.6: Holds the
maximum redelivery setting
(also set in the
Exchange.REDELIVERY_MAX
_COUNTER exchange
property). This header is
absent if you use
retryWhile or have
unlimited maximum
redelivery configured.
Header Name Type Description
Redelivery exchange properties
If Apache Camel attempts to redeliver a message, it automatically sets the exchange
properties described in Table 5.3, “Redelivery Exchange Properties”.
Table 5.3. Redelivery Exchange Properties
Exchange Property Name Type Description
Exchange.FAILURE_ROUTE_
ID
String Provides the route ID of the
route that failed. The literal
name of this property is
CamelFailureRouteId.
Using the original message
Available as of Apache Camel 2.0 Because an exchange object is subject to modification
as it passes through the route, the exchange that is current when an exception is raised is
not necessarily the copy that you would want to store in the dead letter channel. In many
cases, it is preferable to log the message that arrived at the start of the route, before it was
subject to any kind of transformation by the route. For example, consider the following
route:
from("jms:queue:order:input")
.to("bean:validateOrder");
.to("bean:transformOrder")
CHAPTER 5. MESSAGING CHANNELS
135

The preceding route listen for incoming JMS messages and then processes the messages
using the sequence of beans: validateOrder, transformOrder, and handleOrder. But
when an error occurs, we do not know in which state the message is in. Did the error
happen before the transformOrder bean or after? We can ensure that the original
message from jms:queue:order:input is logged to the dead letter channel by enabling
the useOriginalMessage option as follows:
Redeliver delay pattern
Available as of Apache Camel 2.0 The delayPattern option is used to specify delays for
particular ranges of the redelivery count. The delay pattern has the following syntax:
limit1:delay1;limit2:delay2;limit3:delay3;..., where each delayN is applied to
redeliveries in the range limitN <= redeliveryCount < limitN+1
For example, consider the pattern, 5:1000;10:5000;20:20000, which defines three groups
and results in the following redelivery delays:
Attempt number 1..4 = 0 milliseconds (as the first group starts with 5).
Attempt number 5..9 = 1000 milliseconds (the first group).
Attempt number 10..19 = 5000 milliseconds (the second group).
Attempt number 20.. = 20000 milliseconds (the last group).
You can start a group with limit 1 to define a starting delay. For example, 1:1000;5:5000
results in the following redelivery delays:
Attempt number 1..4 = 1000 millis (the first group)
Attempt number 5.. = 5000 millis (the last group)
There is no requirement that the next delay should be higher than the previous and you
can use any delay value you like. For example, the delay pattern, 1:5000;3:1000, starts
with a 5 second delay and then reduces the delay to 1 second.
Which endpoint failed?
When Apache Camel routes messages, it updates an Exchange property that contains the
last endpoint the Exchange was sent to. Hence, you can obtain the URI for the current
exchange's most recent destination using the following code:
Where Exchange.TO_ENDPOINT is a string constant equal to CamelToEndpoint. This
property is updated whenever Camel sends a message to any endpoint.
.to("bean:handleOrder");
// will use original body
errorHandler(deadLetterChannel("jms:queue:dead")
.useOriginalMessage().maximumRedeliveries(5).redeliveryDelay(5000);
// Java
String lastEndpointUri = exchange.getProperty(Exchange.TO_ENDPOINT,
String.class);
Red Hat JBoss Fuse 6.1 Apache Camel Development Guide
136

If an error occurs during routing and the exchange is moved into the dead letter queue,
Apache Camel will additionally set a property named CamelFailureEndpoint, which
identifies the last destination the exchange was sent to before the error occcured. Hence,
you can access the failure endpoint from within a dead letter queue using the following
code:
Where Exchange.FAILURE_ENDPOINT is a string constant equal to CamelFailureEndpoint.
NOTE
These properties remain set in the current exchange, even if the failure occurs
after the given destination endpoint has finished processing. For example,
consider the following route:
Now suppose that a failure happens in the foo bean. In this case the
Exchange.TO_ENDPOINT property and the Exchange.FAILURE_ENDPOINT
property still contain the value, http://someserver/somepath.
onRedelivery processor
When a dead letter channel is performing redeliveries, it is possible to configure a
Processor that is executed just before every redelivery attempt. This can be used for
situations where you need to alter the message before it is redelivered.
For example, the following dead letter channel is configured to call the
MyRedeliverProcessor before redelivering exchanges:
Where the MyRedeliveryProcessor process is implemented as follows:
// Java
String failedEndpointUri = exchange.getProperty(Exchange.FAILURE_ENDPOINT,
String.class);
from("activemq:queue:foo")
.to("http://someserver/somepath")
.beanRef("foo");
// we configure our Dead Letter Channel to invoke
// MyRedeliveryProcessor before a redelivery is
// attempted. This allows us to alter the message before
errorHandler(deadLetterChannel("mock:error").maximumRedeliveries(5)
.onRedelivery(new MyRedeliverProcessor())
// setting delay to zero is just to make unit teting faster
.redeliveryDelay(0L));
// This is our processor that is executed before every redelivery attempt
// here we can do what we want in the java code, such as altering the
message
public class MyRedeliverProcessor implements Processor {
public void process(Exchange exchange) throws Exception {
// the message is being redelivered so we can alter it
// we just append the redelivery counter to the body
CHAPTER 5. MESSAGING CHANNELS
137

Control redelivery during shutdown or stopping
If you stop a route or initiate graceful shutdown, the default behavior of the error handler is
to continue attempting redelivery. Because this is typically not the desired behavior, you
have the option of disabling redelivery during shutdown or stopping, by setting the
allowRedeliveryWhileStopping option to false, as shown in the following example:
NOTE
The allowRedeliveryWhileStopping option is true by default, for backwards
compatibility reasons. During aggressive shutdown, however, redelivery is
always suppressed, irrespective of this option setting (for example, after
graceful shutdown has timed out).
onException clause
Instead of using the errorHandler() interceptor in your route builder, you can define a
series of onException() clauses that define different redelivery policies and different dead
letter channels for various exception types. For example, to define distinct behavior for
each of the NullPointerException, IOException, and Exception types, you can define
the following rules in your route builder using Java DSL:
// you can of course do all kind of stuff instead
String body = exchange.getIn().getBody(String.class);
int count =
exchange.getIn().getHeader(Exchange.REDELIVERY_COUNTER, Integer.class);
exchange.getIn().setBody(body + count);
// the maximum redelivery was set to 5
int max =
exchange.getIn().getHeader(Exchange.REDELIVERY_MAX_COUNTER,
Integer.class);
assertEquals(5, max);
}
}
errorHandler(deadLetterChannel("jms:queue:dead")
.allowRedeliveryWhileStopping(false)
.maximumRedeliveries(20)
.redeliveryDelay(1000)
.retryAttemptedLogLevel(LoggingLevel.INFO));
onException(NullPointerException.class)
.maximumRedeliveries(1)
.setHeader("messageInfo", "Oh dear! An NPE.")
.to("mock:npe_error");
onException(IOException.class)
.initialRedeliveryDelay(5000L)
.maximumRedeliveries(3)
.backOffMultiplier(1.0)
.useExponentialBackOff()
.setHeader("messageInfo", "Oh dear! Some kind of I/O exception.")
Red Hat JBoss Fuse 6.1 Apache Camel Development Guide
138

Where the redelivery options are specified by chaining the redelivery policy methods (as
listed in Table 5.1, “Redelivery Policy Settings”), and you specify the dead letter channel's
endpoint using the to() DSL command. You can also call other Java DSL commands in the
onException() clauses. For example, the preceding example calls setHeader() to record
some error details in a message header named, messageInfo.
In this example, the NullPointerException and the IOException exception types are
configured specially. All other exception types are handled by the generic Exception
exception interceptor. By default, Apache Camel applies the exception interceptor that
most closely matches the thrown exception. If it fails to find an exact match, it tries to
match the closest base type, and so on. Finally, if no other interceptor matches, the
interceptor for the Exception type matches all remaining exceptions.
5.4. GUARANTEED DELIVERY
Overview
Guaranteed delivery means that once a message is placed into a message channel, the
messaging system guarantees that the message will reach its destination, even if parts of
the application should fail. In general, messaging systems implement the guaranteed
delivery pattern, shown in Figure 5.4, “Guaranteed Delivery Pattern”, by writing messages
to persistent storage before attempting to deliver them to their destination.
Figure 5.4. Guaranteed Delivery Pattern
Components that support guaranteed delivery
The following Apache Camel components support the guaranteed delivery pattern:
JMS
ActiveMQ
.to("mock:io_error");
onException(Exception.class)
.initialRedeliveryDelay(1000L)
.maximumRedeliveries(2)
.setHeader("messageInfo", "Oh dear! An exception.")
.to("mock:error");
from("seda:a").to("seda:b");
CHAPTER 5. MESSAGING CHANNELS
139

ActiveMQ Journal
File Component
JMS
In JMS, the deliveryPersistent query option indicates whether or not persistent storage
of messages is enabled. Usually it is unnecessary to set this option, because the default
behavior is to enable persistent delivery. To configure all the details of guaranteed delivery,
it is necessary to set configuration options on the JMS provider. These details vary,
depending on what JMS provider you are using. For example, MQSeries, TibCo, BEA, Sonic,
and others, all provide various qualities of service to support guaranteed delivery.
See for more details.
ActiveMQ
In ActiveMQ, message persistence is enabled by default. From version 5 onwards, ActiveMQ
uses the AMQ message store as the default persistence mechanism. There are several
different approaches you can use to enabe message persistence in ActiveMQ.
The simplest option (different from Figure 5.4, “Guaranteed Delivery Pattern”) is to enable
persistence in a central broker and then connect to that broker using a reliable protocol.
After a message is been sent to the central broker, delivery to consumers is guaranteed.
For example, in the Apache Camel configuration file, META-INF/spring/camel-
context.xml, you can configure the ActiveMQ component to connect to the central broker
using the OpenWire/TCP protocol as follows:
If you prefer to implement an architecture where messages are stored locally before being
sent to a remote endpoint (similar to Figure 5.4, “Guaranteed Delivery Pattern”), you do
this by instantiating an embedded broker in your Apache Camel application. A simple way
to achieve this is to use the ActiveMQ Peer-to-Peer protocol, which implicitly creates an
embedded broker to communicate with other peer endpoints. For example, in the camel-
context.xml configuration file, you can configure the ActiveMQ component to connect to
all of the peers in group, GroupA, as follows:
Where broker1 is the broker name of the embedded broker (other peers in the group
<beans ... >
...
<bean id="activemq"
class="org.apache.activemq.camel.component.ActiveMQComponent">
<property name="brokerURL" value="tcp://somehost:61616"/>
</bean>
...
</beans>
<beans ... >
...
<bean id="activemq"
class="org.apache.activemq.camel.component.ActiveMQComponent">
<property name="brokerURL" value="peer://GroupA/broker1"/>
</bean>
...
</beans>
Red Hat JBoss Fuse 6.1 Apache Camel Development Guide
140

should use different broker names). One limiting feature of the Peer-to-Peer protocol is that
it relies on IP multicast to locate the other peers in its group. This makes it unsuitable for
use in wide area networks (and in some local area networks that do not have IP multicast
enabled).
A more flexible way to create an embedded broker in the ActiveMQ component is to exploit
ActiveMQ's VM protocol, which connects to an embedded broker instance. If a broker of the
required name does not already exist, the VM protocol automatically creates one. You can
use this mechanism to create an embedded broker with custom configuration. For example:
Where activemq.xml is an ActiveMQ file which configures the embedded broker instance.
Within the ActiveMQ configuration file, you can choose to enable one of the following
persistence mechanisms:
AMQ persistence(the default) — A fast and reliable message store that is native to
ActiveMQ. For details, see amqPersistenceAdapter and AMQ Message Store.
JDBC persistence — Uses JDBC to store messages in any JDBC-compatible database.
For details, see jdbcPersistenceAdapter and ActiveMQ Persistence.
Journal persistence — A fast persistence mechanism that stores messages in a
rolling log file. For details, see journalPersistenceAdapter and ActiveMQ Persistence.
Kaha persistence — A persistence mechanism developed specifically for ActiveMQ.
For details, see kahaPersistenceAdapter and ActiveMQ Persistence.
See for more details.
ActiveMQ Journal
The ActiveMQ Journal component is optimized for a special use case where multiple,
concurrent producers write messages to queues, but there is only one active consumer.
Messages are stored in rolling log files and concurrent writes are aggregated to boost
efficiency.
See for more details.
5.5. MESSAGE BUS
Overview
Message bus refers to a messaging architecture, shown in Figure 5.5, “Message Bus
Pattern”, that enables you to connect diverse applications running on diverse computing
platforms. In effect, the Apache Camel and its components constitute a message bus.
<beans ... >
...
<bean id="activemq"
class="org.apache.activemq.camel.component.ActiveMQComponent">
<property name="brokerURL" value="vm://broker1?
brokerConfig=xbean:activemq.xml"/>
</bean>
...
</beans>
CHAPTER 5. MESSAGING CHANNELS
141

Figure 5.5. Message Bus Pattern
The following features of the message bus pattern are reflected in Apache Camel:
Common communication infrastructure — The router itself provides the core of the
common communication infrastructure in Apache Camel. However, in contrast to
some message bus architectures, Apache Camel provides a heterogeneous
infrastructure: messages can be sent into the bus using a wide variety of different
transports and using a wide variety of different message formats.
Adapters — Where necessary, Apache Camel can translate message formats and
propagate messages using different transports. In effect, Apache Camel is capable
of behaving like an adapter, so that external applications can hook into the message
bus without refactoring their messaging protocols.
In some cases, it is also possible to integrate an adapter directly into an external
application. For example, if you develop an application using Apache CXF, where the
service is implemented using JAX-WS and JAXB mappings, it is possible to bind a
variety of different transports to the service. These transport bindings function as
adapters.
Red Hat JBoss Fuse 6.1 Apache Camel Development Guide
142

CHAPTER 6. MESSAGE CONSTRUCTION
Abstract
The message construction patterns describe the various forms and functions of the
messages that pass through the system.
6.1. CORRELATION IDENTIFIER
Overview
The correlation identifier pattern, shown in Figure 6.1, “Correlation Identifier Pattern”,
describes how to match reply messages with request messages, given that an
asynchronous messaging system is used to implement a request-reply protocol. The
essence of this idea is that request messages should be generated with a unique token, the
request ID, that identifies the request message and reply messages should include a token,
the correlation ID, that contains the matching request ID.
Apache Camel supports the Correlation Identifier from the EIP patterns by getting or setting
a header on a Message.
When working with the ActiveMQ or JMS components, the correlation identifier header is
called JMSCorrelationID. You can add your own correlation identifier to any message
exchange to help correlate messages together in a single conversation (or business
process). A correlation identifier is usually stored in a Apache Camel message header.
Some EIP patterns spin off a sub message and, in those cases, Apache Camel adds a
correlation ID to the Exchange as a property with they key, Exchange.CORRELATION_ID,
which links back to the source Exchange. For example, the Splitter, Multicast, Recipient List,
and Wire Tap EIPs do this.
Figure 6.1. Correlation Identifier Pattern
6.2. EVENT MESSAGE
CHAPTER 6. MESSAGE CONSTRUCTION
143

Event Message
Camel supports the Event Message from the Introducing Enterprise Integration Patterns by
supporting the Exchange Pattern on a Message which can be set to InOnly to indicate a
oneway event message. Camel Components then implement this pattern using the
underlying transport or protocols.
The default behaviour of many Components is InOnly such as for JMS, File or SEDA
Explicitly specifying InOnly
If you are using a component which defaults to InOut you can override the Exchange
Pattern for an endpoint using the pattern property.
From 2.0 onwards on Camel you can specify the Exchange Pattern using the dsl.
Using the Fluent Builders
or you can invoke an endpoint with an explicit pattern
Using the Spring XML Extensions
foo:bar?exchangePattern=InOnly
from("mq:someQueue").
inOnly().
bean(Foo.class);
from("mq:someQueue").
inOnly("mq:anotherQueue");
<route>
<from uri="mq:someQueue"/>
Red Hat JBoss Fuse 6.1 Apache Camel Development Guide
144

6.3. RETURN ADDRESS
Return Address
Apache Camel supports the Return Address from the Introducing Enterprise Integration
Patterns using the JMSReplyTo header.
For example when using JMS with InOut, the component will by default be returned to the
address given in JMSReplyTo.
Example
Requestor Code
Route Using the Fluent Builders
<inOnly uri="bean:foo"/>
</route>
<route>
<from uri="mq:someQueue"/>
<inOnly uri="mq:anotherQueue"/>
</route>
getMockEndpoint("mock:bar").expectedBodiesReceived("Bye World");
template.sendBodyAndHeader("direct:start", "World", "JMSReplyTo",
"queue:bar");
from("direct:start").to("activemq:queue:foo?preserveMessageQos=true");
from("activemq:queue:foo").transform(body().prepend("Bye "));
from("activemq:queue:bar?disableReplyTo=true").to("mock:bar");
CHAPTER 6. MESSAGE CONSTRUCTION
145

Route Using the Spring XML Extensions
For a complete example of this pattern, see this junit test case
<route>
<from uri="direct:start"/>
<to uri="activemq:queue:foo?preserveMessageQos=true"/>
</route>
<route>
<from uri="activemq:queue:foo"/>
<transform>
<simple>Bye ${in.body}</simple>
</transform>
</route>
<route>
<from uri="activemq:queue:bar?disableReplyTo=true"/>
<to uri="mock:bar"/>
</route>
Red Hat JBoss Fuse 6.1 Apache Camel Development Guide
146

CHAPTER 7. MESSAGE ROUTING
Abstract
The message routing patterns describe various ways of linking message channels together.
This includes various algorithms that can be applied to the message stream (without
modifying the body of the message).
7.1. CONTENT-BASED ROUTER
Overview
A content-based router, shown in Figure 7.1, “Content-Based Router Pattern”, enables you
to route messages to the appropriate destination based on the message contents.
Figure 7.1. Content-Based Router Pattern
Java DSL example
The following example shows how to route a request from an input, seda:a, endpoint to
either seda:b, queue:c, or seda:d depending on the evaluation of various predicate
expressions:
XML configuration example
The following example shows how to configure the same route in XML:
RouteBuilder builder = new RouteBuilder() {
public void configure() {
from("seda:a").choice()
.when(header("foo").isEqualTo("bar")).to("seda:b")
.when(header("foo").isEqualTo("cheese")).to("seda:c")
.otherwise().to("seda:d");
}
};
<camelContext id="buildSimpleRouteWithChoice"
xmlns="http://camel.apache.org/schema/spring">
<route>
<from uri="seda:a"/>
<choice>
<when>
<xpath>$foo = 'bar'</xpath>
CHAPTER 7. MESSAGE ROUTING
147

7.2. MESSAGE FILTER
Overview
A message filter is a processor that eliminates undesired messages based on specific
criteria. In Apache Camel, the message filter pattern, shown in Figure 7.2, “Message Filter
Pattern”, is implemented by the filter() Java DSL command. The filter() command
takes a single predicate argument, which controls the filter. When the predicate is true,
the incoming message is allowed to proceed, and when the predicate is false, the
incoming message is blocked.
Figure 7.2. Message Filter Pattern
Java DSL example
The following example shows how to create a route from endpoint, seda:a, to endpoint,
seda:b, that blocks all messages except for those messages whose foo header have the
value, bar:
To evaluate more complex filter predicates, you can invoke one of the supported scripting
languages, such as XPath, XQuery, or SQL (see Expression and Predicate Languages). The
following example defines a route that blocks all messages except for those containing a
person element whose name attribute is equal to James:
<to uri="seda:b"/>
</when>
<when>
<xpath>$foo = 'cheese'</xpath>
<to uri="seda:c"/>
</when>
<otherwise>
<to uri="seda:d"/>
</otherwise>
</choice>
</route>
</camelContext>
RouteBuilder builder = new RouteBuilder() {
public void configure() {
from("seda:a").filter(header("foo").isEqualTo("bar")).to("seda:b");
}
};
Red Hat JBoss Fuse 6.1 Apache Camel Development Guide
148

XML configuration example
The following example shows how to configure the route with an XPath predicate in XML
(see Expression and Predicate Languages):
FILTERED ENDPOINT REQUIRED INSIDE </FILTER> TAG
Make sure you put the endpoint you want to filter (for example, <to
uri="seda:b"/>) before the closing </filter> tag or the filter will not be
applied (in 2.8+, omitting this will result in an error).
Filtering with beans
Here is an example of using a bean to define the filter behavior:
Using stop()
Available as of Camel 2.0
Stop is a special type of filter that filters out all messages. Stop is convenient to use in a
Content-Based Routerwhen you need to stop further processing in one of the predicates.
In the following example, we do not want messages with the word Bye in the message body
to propagate any further in the route. We prevent this in the when() predicate using
.stop().
from("direct:start").
filter().xpath("/person[@name='James']").
to("mock:result");
<camelContext id="simpleFilterRoute"
xmlns="http://camel.apache.org/schema/spring">
<route>
<from uri="seda:a"/>
<filter>
<xpath>$foo = 'bar'</xpath>
<to uri="seda:b"/>
</filter>
</route>
</camelContext>
from("direct:start")
.filter().method(MyBean.class,
"isGoldCustomer").to("mock:result").end()
.to("mock:end");
public static class MyBean {
public boolean isGoldCustomer(@Header("level") String level) {
return level.equals("gold");
}
}
from("direct:start")
CHAPTER 7. MESSAGE ROUTING
149

Knowing if Exchange was filtered or not
Available as of Camel 2.5
The Message Filter EIP will add a property on the Exchange which states if it was filtered or
not.
The property has the key Exchannge.FILTER_MATCHED which has the String value of
CamelFilterMatched. Its value is a boolean indicating true or false. If the value is true
then the Exchange was routed in the filter block.
7.3. RECIPIENT LIST
Overview
A recipient list, shown in Figure 7.3, “Recipient List Pattern”, is a type of router that sends
each incoming message to multiple different destinations. In addition, a recipient list
typically requires that the list of recipients be calculated at run time.
Figure 7.3. Recipient List Pattern
Recipient list with fixed destinations
The simplest kind of recipient list is where the list of destinations is fixed and known in
advance, and the exchange pattern is InOnly. In this case, you can hardwire the list of
destinations into the to() Java DSL command.
.choice()
.when(bodyAs(String.class).contains("Hello")).to("mock:hello")
.when(bodyAs(String.class).contains("Bye")).to("mock:bye").stop()
.otherwise().to("mock:other")
.end()
.to("mock:result");
Red Hat JBoss Fuse 6.1 Apache Camel Development Guide
150

NOTE
The examples given here, for the recipient list with fixed destinations, work
only with the InOnly exchange pattern (similar to a pipeline). If you want to
create a recipient list for exchange patterns with Out messages, use the
multicast pattern instead.
Java DSL example
The following example shows how to route an InOnly exchange from a consumer endpoint,
queue:a, to a fixed list of destinations:
XML configuration example
The following example shows how to configure the same route in XML:
Recipient list calculated at run time
In most cases, when you use the recipient list pattern, the list of recipients should be
calculated at runtime. To do this use the recipientList() processor, which takes a list of
destinations as its sole argument. Because Apache Camel applies a type converter to the
list argument, it should be possible to use most standard Java list types (for example, a
collection, a list, or an array). For more details about type converters, see Section 40.3,
“Built-In Type Converters”.
The recipients receive a copy of the same exchange instance and Apache Camel executes
them sequentially.
Java DSL example
The following example shows how to extract the list of destinations from a message header
called recipientListHeader, where the header value is a comma-separated list of
endpoint URIs:
In some cases, if the header value is a list type, you might be able to use it directly as the
argument to recipientList(). For example:
from("seda:a").to("seda:b", "seda:c", "seda:d");
<camelContext id="buildStaticRecipientList"
xmlns="http://camel.apache.org/schema/spring">
<route>
<from uri="seda:a"/>
<to uri="seda:b"/>
<to uri="seda:c"/>
<to uri="seda:d"/>
</route>
</camelContext>
from("direct:a").recipientList(header("recipientListHeader").tokenize(",")
);
from("seda:a").recipientList(header("recipientListHeader"));
CHAPTER 7. MESSAGE ROUTING
151

However, this example is entirely dependent on how the underlying component parses this
particular header. If the component parses the header as a simple string, this example will
not work. The header must be parsed into some type of Java list.
XML configuration example
The following example shows how to configure the preceding route in XML, where the
header value is a comma-separated list of endpoint URIs:
Sending to multiple recipients in parallel
Available as of Camel 2.2
The Recipient List supports parallelProcessing, which is similar to the corresponding
feature in Splitter. Use the parallel processing feature to send the exchange to multiple
recipients concurrently—for example:
In Spring XML, the parallel processing feature is implemented as an attribute on the
recipientList tag—for example:
Stop on exception
Available as of Camel 2.2
The Recipient List supports the stopOnException feature, which you can use to stop
sending to any further recipients, if any recipient fails.
And in Spring XML its an attribute on the recipient list tag.
In Spring XML, the stop on exception feature is implemented as an attribute on the
recipientList tag—for example:
<camelContext id="buildDynamicRecipientList"
xmlns="http://camel.apache.org/schema/spring">
<route>
<from uri="seda:a"/>
<recipientList delimiter=",">
<header>recipientListHeader</header>
</recipientList>
</route>
</camelContext>
from("direct:a").recipientList(header("myHeader")).parallelProcessing();
<route>
<from uri="direct:a"/>
<recipientList parallelProcessing="true">
<header>myHeader</header>
</recipientList>
</route>
from("direct:a").recipientList(header("myHeader")).stopOnException();
Red Hat JBoss Fuse 6.1 Apache Camel Development Guide
152

NOTE
You can combine parallelProcessing and stopOnException in the same
route.
Ignore invalid endpoints
Available as of Camel 2.3
The Recipient List supports the ignoreInvalidEndpoints option, which enables the
recipient list to skip invalid endpoints (Routing Slip also supports this option). For example:
And in Spring XML, you can enable this option by setting the ignoreInvalidEndpoints
attribute on the recipientList tag, as follows
Consider the case where myHeader contains the two endpoints, direct:foo,xxx:bar. The
first endpoint is valid and works. The second is invalid and, therefore, ignored. Apache
Camel logs at INFO level whenever an invalid endpoint is encountered.
Using custom AggregationStrategy
Available as of Camel 2.2
You can use a custom AggregationStrategy with the Recipient List, which is useful for
aggregating replies from the recipients in the list. By default, Apache Camel uses the
UseLatestAggregationStrategy aggregation strategy, which keeps just the last received
reply. For a more sophisticated aggregation strategy, you can define your own
implementation of the AggregationStrategy interface—see Aggregator EIP for details. For
example, to apply the custom aggregation strategy, MyOwnAggregationStrategy, to the
reply messages, you can define a Java DSL route as follows:
<route>
<from uri="direct:a"/>
<recipientList stopOnException="true">
<header>myHeader</header>
</recipientList>
</route>
from("direct:a").recipientList(header("myHeader")).ignoreInvalidEndpoints(
);
<route>
<from uri="direct:a"/>
<recipientList ignoreInvalidEndpoints="true">
<header>myHeader</header>
</recipientList>
</route>
from("direct:a")
.recipientList(header("myHeader")).aggregationStrategy(new
MyOwnAggregationStrategy())
.to("direct:b");
CHAPTER 7. MESSAGE ROUTING
153

In Spring XML, you can specify the custom aggregation strategy as an attribute on the
recipientList tag, as follows:
Using custom thread pool
Available as of Camel 2.2
This is only needed when you use parallelProcessing. By default Camel uses a thread
pool with 10 threads. Notice this is subject to change when we overhaul thread pool
management and configuration later (hopefully in Camel 2.2).
You configure this just as you would with the custom aggregation strategy.
Using method call as recipient list
You can use a Bean to provide the recipients, for example:
Where the MessageRouter bean is defined as follows:
Bean as recipient list
You can make a bean behave as a recipient list by adding the @RecipientList annotation
to a methods that returns a list of recipients. For example:
<route>
<from uri="direct:a"/>
<recipientList strategyRef="myStrategy">
<header>myHeader</header>
</recipientList>
<to uri="direct:b"/>
</route>
<bean id="myStrategy" class="com.mycompany.MyOwnAggregationStrategy"/>
from("activemq:queue:test").recipientList().method(MessageRouter.class,
"routeTo");
public class MessageRouter {
public String routeTo() {
String queueName = "activemq:queue:test2";
return queueName;
}
}
public class MessageRouter {
@RecipientList
public String routeTo() {
String queueList = "activemq:queue:test1,activemq:queue:test2";
return queueList;
}
}
Red Hat JBoss Fuse 6.1 Apache Camel Development Guide
154

In this case, do not include the recipientList DSL command in the route. Define the route
as follows:
Using timeout
Available as of Camel 2.5
If you use parallelProcessing, you can configure a total timeout value in milliseconds.
Camel will then process the messages in parallel until the timeout is hit. This allows you to
continue processing if one message is slow.
In the example below, the recipientlist header has the value,
direct:a,direct:b,direct:c, so that the message is sent to three recipients. We have a
timeout of 250 milliseconds, which means only the last two messages can be completed
within the timeframe. The aggregation therefore yields the string result, BC.
NOTE
This timeout feature is also supported by splitter and both multicast and
recipientList.
By default if a timeout occurs the AggregationStrategy is not invoked. However you can
implement a specialized version
from("activemq:queue:test").bean(MessageRouter.class, "routeTo");
from("direct:start")
.recipientList(header("recipients"), ",")
.aggregationStrategy(new AggregationStrategy() {
public Exchange aggregate(Exchange oldExchange, Exchange
newExchange) {
if (oldExchange == null) {
return newExchange;
}
String body = oldExchange.getIn().getBody(String.class);
oldExchange.getIn().setBody(body +
newExchange.getIn().getBody(String.class));
return oldExchange;
}
})
.parallelProcessing().timeout(250)
// use end to indicate end of recipientList clause
.end()
.to("mock:result");
from("direct:a").delay(500).to("mock:A").setBody(constant("A"));
from("direct:b").to("mock:B").setBody(constant("B"));
from("direct:c").to("mock:C").setBody(constant("C"));
// Java
public interface TimeoutAwareAggregationStrategy extends
CHAPTER 7. MESSAGE ROUTING
155

This allows you to deal with the timeout in the AggregationStrategy if you really need to.
TIMEOUT IS TOTAL
The timeout is total, which means that after X time, Camel will aggregate the
messages which has completed within the timeframe. The remainders will be
cancelled. Camel will also only invoke the timeout method in the
TimeoutAwareAggregationStrategy once, for the first index which caused
the timeout.
Apply custom processing to the outgoing messages
Before recipientList sends a message to one of the recipient endpoints, it creates a
message replica, which is a shallow copy of the original message. If you want to perform
some custom processing on each message replica before the replica is sent to its endpoint,
you can invoke the onPrepare DSL command in the recipientList clause. The onPrepare
command inserts a custom processor just after the message has been shallow-copied and
just before the message is dispatched to its endpoint. For example, in the following route,
the CustomProc processor is invoked on the message replica for each recipient endpoint:
A common use case for the onPrepare DSL command is to perform a deep copy of some or
all elements of a message. This allows each message replica to be modified independently
of the others. For example, the following CustomProc processor class performs a deep copy
of the message body, where the message body is presumed to be of type, BodyType, and
the deep copy is performed by the method, BodyType.deepCopy().
AggregationStrategy {
/**
* A timeout occurred
*
* @param oldExchange the oldest exchange (is <tt>null</tt> on
first aggregation as we only have the new exchange)
* @param index the index
* @param total the total
* @param timeout the timeout value in millis
*/
void timeout(Exchange oldExchange, int index, int total, long
timeout);
from("direct:start")
.recipientList().onPrepare(new CustomProc());
// Java
import org.apache.camel.*;
...
public class CustomProc implements Processor {
public void process(Exchange exchange) throws Exception {
BodyType body = exchange.getIn().getBody(BodyType.class);
// Make a _deep_ copy of of the body object
BodyType clone = BodyType.deepCopy();
exchange.getIn().setBody(clone);
Red Hat JBoss Fuse 6.1 Apache Camel Development Guide
156

Options
The recipientList DSL command supports the following options:
Name Default Value Description
delimiter , Delimiter used if the
Expression returned multiple
endpoints.
strategyRef Refers to an
AggregationStrategy to be
used to assemble the replies
from the recipients, into a
single outgoing message from
the Recipient List. By default
Camel will use the last reply
as the outgoing message.
parallelProcessing false Camel 2.2: If enables then
sending messages to the
recipients occurs
concurrently. Note the caller
thread will still wait until all
messages has been fully
processed, before it
continues. Its only the
sending and processing the
replies from the recipients
which happens concurrently.
executorServiceRef Camel 2.2: Refers to a
custom Thread Pool to be
used for parallel processing.
Notice if you set this option,
then parallel processing is
automatic implied, and you do
not have to enable that option
as well.
// Headers and attachments have already been
// shallow-copied. If you need deep copies,
// add some more code here.
}
}
CHAPTER 7. MESSAGE ROUTING
157

stopOnException false Camel 2.2: Whether or not to
stop continue processing
immediately when an
exception occurred. If disable,
then Camel will send the
message to all recipients
regardless if one of them
failed. You can deal with
exceptions in the
AggregationStrategy class
where you have full control
how to handle that.
ignoreInvalidEndpoints false Camel 2.3: If an endpoint uri
could not be resolved, should
it be ignored. Otherwise
Camel will thrown an
exception stating the
endpoint uri is not valid.
streaming false Camel 2.5: If enabled then
Camel will process replies
out-of-order, eg in the order
they come back. If disabled,
Camel will process replies in
the same order as the
Expression specified.
timeout Camel 2.5: Sets a total
timeout specified in millis. If
the Recipient List hasn't been
able to send and process all
replies within the given
timeframe, then the timeout
triggers and the Recipient List
breaks out and continues.
Notice if you provide a
TimeoutAwareAggregationStra
tegy then the timeout
method is invoked before
breaking out.
onPrepareRef Camel 2.8: Refers to a
custom Processor to prepare
the copy of the Exchange
each recipient will receive.
This allows you to do any
custom logic, such as deep-
cloning the message payload
if that's needed etc.
Red Hat JBoss Fuse 6.1 Apache Camel Development Guide
158

shareUnitOfWork false Camel 2.8: Whether the unit
of work should be shared. See
the same option on Splitter for
more details.
7.4. SPLITTER
Overview
A splitter is a type of router that splits an incoming message into a series of outgoing
messages. Each of the outgoing messages contains a piece of the original message. In
Apache Camel, the splitter pattern, shown in Figure 7.4, “Splitter Pattern”, is implemented
by the split() Java DSL command.
Figure 7.4. Splitter Pattern
The Apache Camel splitter actually supports two patterns, as follows:
Simple splitter—implements the splitter pattern on its own.
Splitter/aggregator—combines the splitter pattern with the aggregator pattern, such
that the pieces of the message are recombined after they have been processed.
Java DSL example
The following example defines a route from seda:a to seda:b that splits messages by
converting each line of an incoming message into a separate outgoing message:
The splitter can use any expression language, so you can split messages using any of the
supported scripting languages, such as XPath, XQuery, or SQL (see Part II, “Routing
Expression and Predicate Languages”). The following example extracts bar elements from
an incoming message and insert them into separate outgoing messages:
RouteBuilder builder = new RouteBuilder() {
public void configure() {
from("seda:a")
.split(bodyAs(String.class).tokenize("\n"))
.to("seda:b");
}
};
CHAPTER 7. MESSAGE ROUTING
159

XML configuration example
The following example shows how to configure a splitter route in XML, using the XPath
scripting language:
You can use the tokenize expression in the XML DSL to split bodies or headers using a
token, where the tokenize expression is defined using the tokenize element. In the
following example, the message body is tokenized using the \n separator character. To use
a regular expression pattern, set regex=true in the tokenize element.
Splitting into groups of lines
To split a big file into chunks of 1000 lines, you can define a splitter route as follows in the
Java DSL:
The second argument to tokenize specifies the number of lines that should be grouped
into a single chunk. The streaming() clause directs the splitter not to read the whole file at
once (resulting in much better performance if the file is large).
The same route can be defined in XML DSL as follows:
from("activemq:my.queue")
.split(xpath("//foo/bar"))
.to("file://some/directory")
<camelContext id="buildSplitter"
xmlns="http://camel.apache.org/schema/spring">
<route>
<from uri="seda:a"/>
<split>
<xpath>//foo/bar</xpath>
<to uri="seda:b"/>
</split>
</route>
</camelContext>
<camelContext xmlns="http://camel.apache.org/schema/spring">
<route>
<from uri="direct:start"/>
<split>
<tokenize token="\n"/>
<to uri="mock:result"/>
</split>
</route>
</camelContext>
from("file:inbox")
.split().tokenize("\n", 1000).streaming()
.to("activemq:queue:order");
<route>
<from uri="file:inbox"/>
<split streaming="true">
Red Hat JBoss Fuse 6.1 Apache Camel Development Guide
160

The output when using the group option is always of java.lang.String type.
Splitter reply
If the exchange that enters the splitter has the InOut message-exchange pattern (that is, a
reply is expected), the splitter returns a copy of the original input message as the reply
message in the Out message slot. You can override this default behavior by implementing
your own aggregation strategy.
Parallel execution
If you want to execute the resulting pieces of the message in parallel, you can enable the
parallel processing option, which instantiates a thread pool to process the message pieces.
For example:
You can customize the underlying ThreadPoolExecutor used in the parallel splitter. For
example, you can specify a custom executor in the Java DSL as follows:
You can specify a custom executor in the XML DSL as follows:
<tokenize token="\n" group="1000"/>
<to uri="activemq:queue:order"/>
</split>
</route>
XPathBuilder xPathBuilder = new XPathBuilder("//foo/bar");
from("activemq:my.queue").split(xPathBuilder).parallelProcessing().to("act
ivemq:my.parts");
XPathBuilder xPathBuilder = new XPathBuilder("//foo/bar");
ThreadPoolExecutor threadPoolExecutor = new ThreadPoolExecutor(8, 16, 0L,
TimeUnit.MILLISECONDS, new LinkedBlockingQueue());
from("activemq:my.queue")
.split(xPathBuilder)
.parallelProcessing()
.executorService(threadPoolExecutor)
.to("activemq:my.parts");
<camelContext xmlns="http://camel.apache.org/schema/spring">
<route>
<from uri="direct:parallel-custom-pool"/>
<split executorServiceRef="threadPoolExecutor">
<xpath>/invoice/lineItems</xpath>
<to uri="mock:result"/>
</split>
</route>
</camelContext>
<bean id="threadPoolExecutor"
class="java.util.concurrent.ThreadPoolExecutor">
<constructor-arg index="0" value="8"/>
<constructor-arg index="1" value="16"/>
<constructor-arg index="2" value="0"/>
<constructor-arg index="3" value="MILLISECONDS"/>
CHAPTER 7. MESSAGE ROUTING
161

Using a bean to perform splitting
As the splitter can use any expression to do the splitting, we can use a bean to perform
splitting, by invoking the method() expression. The bean should return an iterable value
such as: java.util.Collection, java.util.Iterator, or an array.
The following route defines a method() expression that calls a method on the
mySplitterBean bean instance:
Where mySplitterBean is an instance of the MySplitterBean class, which is defined as
follows:
<constructor-arg index="4"><bean
class="java.util.concurrent.LinkedBlockingQueue"/></constructor-arg>
</bean>
from("direct:body")
// here we use a POJO bean mySplitterBean to do the split of the
payload
.split()
.method("mySplitterBean", "splitBody")
.to("mock:result");
from("direct:message")
// here we use a POJO bean mySplitterBean to do the split of the
message
// with a certain header value
.split()
.method("mySplitterBean", "splitMessage")
.to("mock:result");
public class MySplitterBean {
/**
* The split body method returns something that is iteratable such as
a java.util.List.
*
* @param body the payload of the incoming message
* @return a list containing each part split
*/
public List<String> splitBody(String body) {
// since this is based on an unit test you can of couse
// use different logic for splitting as Apache Camel have out
// of the box support for splitting a String based on comma
// but this is for show and tell, since this is java code
// you have the full power how you like to split your messages
List<String> answer = new ArrayList<String>();
String[] parts = body.split(",");
for (String part : parts) {
answer.add(part);
}
return answer;
}
/**
* The split message method returns something that is iteratable such
Red Hat JBoss Fuse 6.1 Apache Camel Development Guide
162

Exchange properties
The following properties are set on each split exchange:
header type description
CamelSplitIndex int Apache Camel 2.0: A split
counter that increases for
each Exchange being split.
The counter starts from 0.
CamelSplitSize int Apache Camel 2.0: The total
number of Exchanges that
was split. This header is not
applied for stream based
splitting.
CamelSplitComplete boolean Apache Camel 2.4: Whether or
not this Exchange is the last.
Splitter/aggregator pattern
It is a common pattern for the message pieces to be aggregated back into a single
exchange, after processing of the individual pieces has completed. To support this pattern,
the split() DSL command lets you provide an AggregationStrategy object as the second
argument.
as a java.util.List.
*
* @param header the header of the incoming message with the name user
* @param body the payload of the incoming message
* @return a list containing each part split
*/
public List<Message> splitMessage(@Header(value = "user") String
header, @Body String body) {
// we can leverage the Parameter Binding Annotations
// http://camel.apache.org/parameter-binding-annotations.html
// to access the message header and body at same time,
// then create the message that we want, splitter will
// take care rest of them.
// *NOTE* this feature requires Apache Camel version >= 1.6.1
List<Message> answer = new ArrayList<Message>();
String[] parts = header.split(",");
for (String part : parts) {
DefaultMessage message = new DefaultMessage();
message.setHeader("user", part);
message.setBody(body);
answer.add(message);
}
return answer;
}
}
CHAPTER 7. MESSAGE ROUTING
163

Java DSL example
The following example shows how to use a custom aggregation strategy to recombine a
split message after all of the message pieces have been processed:
AggregationStrategy implementation
The custom aggregation strategy, MyOrderStrategy, used in the preceding route is
implemented as follows:
from("direct:start")
.split(body().tokenize("@"), new MyOrderStrategy())
// each split message is then send to this bean where we can
process it
.to("bean:MyOrderService?method=handleOrder")
// this is important to end the splitter route as we do not want
to do more routing
// on each split message
.end()
// after we have split and handled each message we want to send a
single combined
// response back to the original caller, so we let this bean build it
for us
// this bean will receive the result of the aggregate strategy:
MyOrderStrategy
.to("bean:MyOrderService?method=buildCombinedResponse")
/**
* This is our own order aggregation strategy where we can control
* how each split message should be combined. As we do not want to
* lose any message, we copy from the new to the old to preserve the
* order lines as long we process them
*/
public static class MyOrderStrategy implements AggregationStrategy {
public Exchange aggregate(Exchange oldExchange, Exchange newExchange)
{
// put order together in old exchange by adding the order from new
exchange
if (oldExchange == null) {
// the first time we aggregate we only have the new exchange,
// so we just return it
return newExchange;
}
String orders = oldExchange.getIn().getBody(String.class);
String newLine = newExchange.getIn().getBody(String.class);
LOG.debug("Aggregate old orders: " + orders);
LOG.debug("Aggregate new order: " + newLine);
// put orders together separating by semi colon
orders = orders + ";" + newLine;
// put combined order back on old to preserve it
Red Hat JBoss Fuse 6.1 Apache Camel Development Guide
164

Stream based processing
When parallel processing is enabled, it is theoretically possible for a later message piece to
be ready for aggregation before an earlier piece. In other words, the message pieces might
arrive at the aggregator out of order. By default, this does not happen, because the splitter
implementation rearranges the message pieces back into their original order before
passing them into the aggregator.
If you would prefer to aggregate the message pieces as soon as they are ready (and
possibly out of order), you can enable the streaming option, as follows:
You can also supply a custom iterator to use with streaming, as follows:
STREAMING AND XPATH
You cannot use streaming mode in conjunction with XPath. XPath requires the
complete DOM XML document in memory.
Stream based processing with XML
If an incoming messages is a very large XML file, you can process the message most
efficiently using the tokenizeXML sub-command in streaming mode.
For example, given a large XML file that contains a sequence of order elements, you can
split the file into order elements using a route like the following:
You can do the same thing in XML, by defining a route like the following:
oldExchange.getIn().setBody(orders);
// return old as this is the one that has all the orders gathered
until now
return oldExchange;
}
}
from("direct:streaming")
.split(body().tokenize(","), new MyOrderStrategy())
.parallelProcessing()
.streaming()
.to("activemq:my.parts")
.end()
.to("activemq:all.parts");
// Java
import static org.apache.camel.builder.ExpressionBuilder.beanExpression;
...
from("direct:streaming")
.split(beanExpression(new MyCustomIteratorFactory(), "iterator"))
.streaming().to("activemq:my.parts")
from("file:inbox")
.split().tokenizeXML("order").streaming()
.to("activemq:queue:order");
CHAPTER 7. MESSAGE ROUTING
165

It is often the case that you need access to namespaces that are defined in one of the
enclosing (ancestor) elements of the token elements. You can copy namespace definitions
from one of the ancestor elements into the token element, by specifing which element you
want to inherit namespace definitions from.
In the Java DSL, you specify the ancestor element as the second argument of tokenizeXML.
For example, to inherit namespace definitions from the enclosing orders element:
In the XML DSL, you specify the ancestor element using the inheritNamespaceTagName
attribute. For example:
Options
The split DSL command supports the following options:
Name Default Value Description
strategyRef Refers to an
AggregationStrategy to be
used to assemble the replies
from the sub-messages, into a
single outgoing message from
the Splitter. See the section
titled What does the splitter
return below for whats used
by default.
<route>
<from uri="file:inbox"/>
<split streaming="true">
<tokenize token="order" xml="true"/>
<to uri="activemq:queue:order"/>
</split>
</route>
from("file:inbox")
.split().tokenizeXML("order", "orders").streaming()
.to("activemq:queue:order");
<route>
<from uri="file:inbox"/>
<split streaming="true">
<tokenize token="order"
xml="true"
inheritNamespaceTagName="orders"/>
<to uri="activemq:queue:order"/>
</split>
</route>
Red Hat JBoss Fuse 6.1 Apache Camel Development Guide
166

parallelProcessing false If enables then processing the
sub-messages occurs
concurrently. Note the caller
thread will still wait until all
sub-messages has been fully
processed, before it
continues.
executorServiceRef Refers to a custom Thread
Pool to be used for parallel
processing. Notice if you set
this option, then parallel
processing is automatic
implied, and you do not have
to enable that option as well.
stopOnException false Camel 2.2: Whether or not to
stop continue processing
immediately when an
exception occurred. If disable,
then Camel continue splitting
and process the sub-
messages regardless if one of
them failed. You can deal with
exceptions in the
AggregationStrategy class
where you have full control
how to handle that.
streaming false If enabled then Camel will
split in a streaming fashion,
which means it will split the
input message in chunks. This
reduces the memory
overhead. For example if you
split big messages its
recommended to enable
streaming. If streaming is
enabled then the sub-
message replies will be
aggregated out-of-order, eg in
the order they come back. If
disabled, Camel will process
sub-message replies in the
same order as they where
splitted.
CHAPTER 7. MESSAGE ROUTING
167

timeout Camel 2.5: Sets a total
timeout specified in millis. If
the Recipient List hasn't been
able to split and process all
replies within the given
timeframe, then the timeout
triggers and the Splitter
breaks out and continues.
Notice if you provide a
TimeoutAwareAggregationStra
tegy then the timeout
method is invoked before
breaking out.
onPrepareRef Camel 2.8: Refers to a
custom Processor to prepare
the sub-message of the
Exchange, before its
processed. This allows you to
do any custom logic, such as
deep-cloning the message
payload if that's needed etc.
shareUnitOfWork false Camel 2.8: Whether the unit
of work should be shared. See
further below for more details.
7.5. AGGREGATOR
Overview
The aggregator pattern, shown in Figure 7.5, “Aggregator Pattern”, enables you to combine
a batch of related messages into a single message.
Figure 7.5. Aggregator Pattern
To control the aggregator's behavior, Apache Camel allows you to specify the properties
described in Enterprise Integration Patterns, as follows:
Correlation expression — Determines which messages should be aggregated
together. The correlation expression is evaluated on each incoming message to
produce a correlation key. Incoming messages with the same correlation key are
Red Hat JBoss Fuse 6.1 Apache Camel Development Guide
168

then grouped into the same batch. For example, if you want to aggregate all
incoming messages into a single message, you can use a constant expression.
Completeness condition — Determines when a batch of messages is complete. You
can specify this either as a simple size limit or, more generally, you can specify a
predicate condition that flags when the batch is complete.
Aggregation algorithm — Combines the message exchanges for a single correlation
key into a single message exchange.
For example, consider a stock market data system that receives 30,000 messages per
second. You might want to throttle down the message flow if your GUI tool cannot cope with
such a massive update rate. The incoming stock quotes can be aggregated together simply
by choosing the latest quote and discarding the older prices. (You can apply a delta
processing algorithm, if you prefer to capture some of the history.)
How the aggregator works
Figure 7.6, “Aggregator Implementation” shows an overview of how the aggregator works,
assuming it is fed with a stream of exchanges that have correlation keys such as A, B, C, or
D.
Figure 7.6. Aggregator Implementation
The incoming stream of exchanges shown in Figure 7.6, “Aggregator Implementation” is
processed as follows:
1. The correlator is responsible for sorting exchanges based on the correlation key. For
each incoming exchange, the correlation expression is evaluated, yielding the
correlation key. For example, for the exchange shown in Figure 7.6, “Aggregator
Implementation”, the correlation key evaluates to A.
2. The aggregation strategy is responsible for merging exchanges with the same
correlation key. When a new exchange, A, comes in, the aggregator looks up the
corresponding aggregate exchange, A', in the aggregation repository and combines
it with the new exchange.
Until a particular aggregation cycle is completed, incoming exchanges are
continuously aggregated with the corresponding aggregate exchange. An
aggregation cycle lasts until terminated by one of the completion mechanisms.
CHAPTER 7. MESSAGE ROUTING
169

3. If a completion predicate is specified on the aggregator, the aggregate exchange is
tested to determine whether it is ready to be sent to the next processor in the
route. Processing continues as follows:
If complete, the aggregate exchange is processed by the latter part of the route.
There are two alternative models for this: synchronous (the default), which
causes the calling thread to block, or asynchronous (if parallel processing is
enabled), where the aggregate exchange is submitted to an executor thread
pool (as shown in Figure 7.6, “Aggregator Implementation”).
If not complete, the aggregate exchange is saved back to the aggregation
repository.
4. In parallel with the synchronous completion tests, it is possible to enable an
asynchronous completion test by enabling either the completionTimeout option or
the completionInterval option. These completion tests run in a separate thread
and, whenever the completion test is satisfied, the corresponding exchange is
marked as complete and starts to be processed by the latter part of the route
(either synchronously or asynchronously, depending on whether parallel processing
is enabled or not).
5. If parallel processing is enabled, a thread pool is responsible for processing
exchanges in the latter part of the route. By default, this thread pool contains ten
threads, but you have the option of customizing the pool (the section called
“Threading options”).
Java DSL example
The following example aggregates exchanges with the same StockSymbol header value,
using the UseLatestAggregationStrategy aggregation strategy. For a given StockSymbol
value, if more than three seconds elapse since the last exchange with that correlation key
was received, the aggregated exchange is deemed to be complete and is sent to the mock
endpoint.
XML DSL example
The following example shows how to configure the same route in XML:
from("direct:start")
.aggregate(header("id"), new UseLatestAggregationStrategy())
.completionTimeout(3000)
.to("mock:aggregated");
<camelContext xmlns="http://camel.apache.org/schema/spring">
<route>
<from uri="direct:start"/>
<aggregate strategyRef="aggregatorStrategy"
completionTimeout="3000">
<correlationExpression>
<simple>header.StockSymbol</simple>
</correlationExpression>
<to uri="mock:aggregated"/>
</aggregate>
</route>
</camelContext>
Red Hat JBoss Fuse 6.1 Apache Camel Development Guide
170

Specifying the correlation expression
In the Java DSL, the correlation expression is always passed as the first argument to the
aggregate() DSL command. You are not limited to using the Simple expression language
here. You can specify a correlation expression using any of the expression languages or
scripting languages, such as XPath, XQuery, SQL, and so on.
For exampe, to correlate exchanges using an XPath expression, you could use the following
Java DSL route:
If the correlation expression cannot be evaluated on a particular incoming exchange, the
aggregator throws a CamelExchangeException by default. You can suppress this exception
by setting the ignoreInvalidCorrelationKeys option. For example, in the Java DSL:
In the XML DSL, you can set the ignoreInvalidCorrelationKeys option is set as an
attribute, as follows:
Specifying the aggregation strategy
In Java DSL, you can either pass the aggregation strategy as the second argument to the
aggregate() DSL command or specify it using the aggregationStrategy() clause. For
example, you can use the aggregationStrategy() clause as follows:
Apache Camel provides the following basic aggregation strategies (where the classes
belong to the org.apache.camel.processor.aggregate Java package):
UseLatestAggregationStrategy
<bean id="aggregatorStrategy"
class="org.apache.camel.processor.aggregate.UseLatestAggregationStrategy"/
>
from("direct:start")
.aggregate(xpath("/stockQuote/@symbol"), new
UseLatestAggregationStrategy())
.completionTimeout(3000)
.to("mock:aggregated");
from(...).aggregate(...).ignoreInvalidCorrelationKeys()
<aggregate strategyRef="aggregatorStrategy"
ignoreInvalidCorrelationKeys="true"
...>
...
</aggregate>
from("direct:start")
.aggregate(header("id"))
.aggregationStrategy(new UseLatestAggregationStrategy())
.completionTimeout(3000)
.to("mock:aggregated");
CHAPTER 7. MESSAGE ROUTING
171

Return the last exchange for a given correlation key, discarding all earlier exchanges
with this key. For example, this strategy could be useful for throttling the feed from a
stock exchange, where you just want to know the latest price of a particular stock
symbol.
UseOriginalAggregationStrategy
Return the first exchange for a given correlation key, discarding all later exchanges with
this key. You must set the first exchange by calling
UseOriginalAggregationStrategy.setOriginal() before you can use this strategy.
GroupedExchangeAggregationStrategy
Concatenates all of the exchanges for a given correlation key into a list, which is stored
in the Exchange.GROUPED_EXCHANGE exchange property. See the section called “Grouped
exchanges”.
Implementing a custom aggregation strategy
If you want to apply a different aggregation strategy, you can implement one of the
following aggregation strategy base interfaces:
org.apache.camel.processor.aggregate.AggregationStrategy
The basic aggregation strategy interface.
org.apache.camel.processor.aggregate.TimeoutAwareAggregationStrategy
Implement this interface, if you want your implementation to receive a notification when
an aggregation cycle times out. The timeout notification method has the following
signature:
org.apache.camel.processor.aggregate.CompletionAwareAggregationStrategy
Implement this interface, if you want your implementation to receive a notification when
an aggregation cycle completes normally. The notification method has the following
signature:
For example, the following code shows two different custom aggregation strategies,
StringAggregationStrategy and ArrayListAggregationStrategy::
void timeout(Exchange oldExchange, int index, int total, long timeout)
void onCompletion(Exchange exchange)
//simply combines Exchange String body values using '+' as a delimiter
class StringAggregationStrategy implements AggregationStrategy {
public Exchange aggregate(Exchange oldExchange, Exchange newExchange)
{
if (oldExchange == null) {
return newExchange;
}
String oldBody = oldExchange.getIn().getBody(String.class);
Red Hat JBoss Fuse 6.1 Apache Camel Development Guide
172

NOTE
Since Apache Camel 2.0, the AggregationStrategy.aggregate() callback
method is also invoked for the very first exchange. On the first invocation of
the aggregate method, the oldExchange parameter is null and the
newExchange parameter contains the first incoming exchange.
To aggregate messages using the custom strategy class, ArrayListAggregationStrategy,
define a route like the following:
You can also configure a route with a custom aggregation strategy in XML, as follows:
String newBody = newExchange.getIn().getBody(String.class);
oldExchange.getIn().setBody(oldBody + "+" + newBody);
return oldExchange;
}
}
//simply combines Exchange body values into an ArrayList<Object>
class ArrayListAggregationStrategy implements AggregationStrategy {
public Exchange aggregate(Exchange oldExchange, Exchange newExchange)
{
Object newBody = newExchange.getIn().getBody();
ArrayList<Object> list = null;
if (oldExchange == null) {
list = new ArrayList<Object>();
list.add(newBody);
newExchange.getIn().setBody(list);
return newExchange;
} else {
list = oldExchange.getIn().getBody(ArrayList.class);
list.add(newBody);
return oldExchange;
}
}
}
from("direct:start")
.aggregate(header("StockSymbol"), new ArrayListAggregationStrategy())
.completionTimeout(3000)
.to("mock:result");
<camelContext xmlns="http://camel.apache.org/schema/spring">
<route>
<from uri="direct:start"/>
<aggregate strategyRef="aggregatorStrategy"
completionTimeout="3000">
<correlationExpression>
<simple>header.StockSymbol</simple>
</correlationExpression>
<to uri="mock:aggregated"/>
</aggregate>
</route>
CHAPTER 7. MESSAGE ROUTING
173

Controlling the lifecycle of a custom aggregation strategy
You can implement a custom aggregation strategy so that its lifecycle is aligned with the
lifecycle of the enterprise integration pattern that is controlling it. This can be useful for
ensuring that the aggregation strategy can shut down gracefully.
To implement an aggregation strategy with lifecycle support, you must implement the
org.apache.camel.Service interface (in addition to the AggregationStrategy interface)
and provide implementations of the start() and stop() lifecycle methods. For example,
the following code example shows an outline of an aggregation strategy with lifecycle
support:
Exchange properties
The following properties are set on each aggregated exchange:
Table 7.1. Aggregated Exchange Properties
Header Type Description
Exchange.AGGREGATED_SIZ
E
int The total number of
exchanges aggregated into
this exchange.
</camelContext>
<bean id="aggregatorStrategy"
class="com.my_package_name.ArrayListAggregationStrategy"/>
// Java
import org.apache.camel.processor.aggregate.AggregationStrategy;
import org.apache.camel.Service;
import java.lang.Exception;
...
class MyAggStrategyWithLifecycleControl
implements AggregationStrategy, Service {
public Exchange aggregate(Exchange oldExchange, Exchange newExchange)
{
// Implementation not shown...
...
}
public void start() throws Exception {
// Actions to perform when the enclosing EIP starts up
...
}
public void stop() throws Exception {
// Actions to perform when the enclosing EIP is stopping
...
}
}
Red Hat JBoss Fuse 6.1 Apache Camel Development Guide
174

Exchange.AGGREGATED_COM
PLETED_BY
String Indicates the mechanism
responsible for completing the
aggregate exchange. Possible
values are: predicate, size,
timeout, interval, or
consumer.
Header Type Description
The following properties are set on exchanges redelivered by the HawtDB aggregation
repository (see the section called “Persistent aggregation repository”):
Table 7.2. Redelivered Exchange Properties
Header Type Description
Exchange.REDELIVERY_COU
NTER
int Sequence number of the
current redelivery attempt
(starting at 1).
Specifying a completion condition
It is mandatory to specify at least one completion condition, which determines when an
aggregate exchange leaves the aggregator and proceeds to the next node on the route.
The following completion conditions can be specified:
completionPredicate
Evaluates a predicate after each exchange is aggregated in order to determine
completeness. A value of true indicates that the aggregate exchange is complete.
completionSize
Completes the aggregate exchange after the specified number of incoming exchanges
are aggregated.
completionTimeout
(Incompatible with completionInterval) Completes the aggregate exchange, if no
incoming exchanges are aggregated within the specified timeout.
In other words, the timeout mechanism keeps track of a timeout for each correlation key
value. The clock starts ticking after the latest exchange with a particular key value is
received. If another exchange with the same key value is not received within the
specified timeout, the corresponding aggregate exchange is marked complete and sent
to the next node on the route.
completionInterval
(Incompatible with completionTimeout) Completes all outstanding aggregate
exchanges, after each time interval (of specified length) has elapsed.
The time interval is not tailored to each aggregate exchange. This mechanism forces
simultaneous completion of all outstanding aggregate exchanges. Hence, in some cases,
this mechanism could complete an aggregate exchange immediately after it started
CHAPTER 7. MESSAGE ROUTING
175

aggregating.
completionFromBatchConsumer
When used in combination with a consumer endpoint that supports the batch consumer
mechanism, this completion option automatically figures out when the current batch of
exchanges is complete, based on information it receives from the consumer endpoint.
See the section called “Batch consumer”.
forceCompletionOnStop
When this option is enabled, it forces completion of all outstanding aggregate exchanges
when the current route context is stopped.
The preceding completion conditions can be combined arbitrarily, except for the
completionTimeout and completionInterval conditions, which cannot be simultaneously
enabled. When conditions are used in combination, the general rule is that the first
completion condition to trigger is the effective completion condition.
Specifying the completion predicate
You can specify an arbitrary predicate expression that determines when an aggregated
exchange is complete. There are two possible ways of evaluating the predicate expression:
On the latest aggregate exchange—this is the default behavior.
On the latest incoming exchange—this behavior is selected when you enable the
eagerCheckCompletion option.
For example, if you want to terminate a stream of stock quotes every time you receive an
ALERT message (as indicated by the value of a MsgType header in the latest incoming
exchange), you can define a route like the following:
The following example shows how to configure the same route using XML:
from("direct:start")
.aggregate(
header("id"),
new UseLatestAggregationStrategy()
)
.completionPredicate(
header("MsgType").isEqualTo("ALERT")
)
.eagerCheckCompletion()
.to("mock:result");
<camelContext xmlns="http://camel.apache.org/schema/spring">
<route>
<from uri="direct:start"/>
<aggregate strategyRef="aggregatorStrategy"
eagerCheckCompletion="true">
<correlationExpression>
<simple>header.StockSymbol</simple>
</correlationExpression>
<completionPredicate>
Red Hat JBoss Fuse 6.1 Apache Camel Development Guide
176

Specifying a dynamic completion timeout
It is possible to specify a dynamic completion timeout, where the timeout value is
recalculated for every incoming exchange. For example, to set the timeout value from the
timeout header in each incoming exchange, you could define a route as follows:
You can configure the same route in the XML DSL, as follows:
NOTE
You can also add a fixed timeout value and Apache Camel will fall back to use
this value, if the dynamic value is null or 0.
Specifying a dynamic completion size
It is possible to specify a dynamic completion size, where the completion size is
recalculated for every incoming exchange. For example, to set the completion size from
the mySize header in each incoming exchange, you could define a route as follows:
<simple>$MsgType = 'ALERT'</simple>
</completionPredicate>
<to uri="mock:result"/>
</aggregate>
</route>
</camelContext>
<bean id="aggregatorStrategy"
class="org.apache.camel.processor.aggregate.UseLatestAggregationStrategy"/
>
from("direct:start")
.aggregate(header("StockSymbol"), new UseLatestAggregationStrategy())
.completionTimeout(header("timeout"))
.to("mock:aggregated");
<camelContext xmlns="http://camel.apache.org/schema/spring">
<route>
<from uri="direct:start"/>
<aggregate strategyRef="aggregatorStrategy">
<correlationExpression>
<simple>header.StockSymbol</simple>
</correlationExpression>
<completionTimeout>
<header>timeout</header>
</completionTimeout>
<to uri="mock:aggregated"/>
</aggregate>
</route>
</camelContext>
<bean id="aggregatorStrategy"
class="org.apache.camel.processor.UseLatestAggregationStrategy"/>
CHAPTER 7. MESSAGE ROUTING
177

And the same example using Spring XML:
NOTE
You can also add a fixed size value and Apache Camel will fall back to use this
value, if the dynamic value is null or 0.
Forcing completion with a special message
It is possible to force completion of all outstanding aggregate messages, by sending a
message with a special header to the route. There are two alternative header settings you
can use to force completion:
Exchange.AGGREGATION_COMPLETE_ALL_GROUPS
Set to true, to force completion of the current aggregation cycle. This message acts
purely as a signal and is not included in any aggregation cycle. After processing this
signal message, the content of the message is discarded.
Exchange.AGGREGATION_COMPLETE_ALL_GROUPS_INCLUSIVE
Set to true, to force completion of the current aggregation cycle. This message is
included in the current aggregation cycle.
Enforcing unique correlation keys
In some aggregation scenarios, you might want to enforce the condition that the correlation
key is unique for each batch of exchanges. In other words, when the aggregate exchange
for a particular correlation key completes, you want to make sure that no further aggregate
exchanges with that correlation key are allowed to proceed. For example, you might want
to enforce this condition, if the latter part of the route expects to process exchanges with
unique correlation key values.
from("direct:start")
.aggregate(header("StockSymbol"), new UseLatestAggregationStrategy())
.completionSize(header("mySize"))
.to("mock:aggregated");
<camelContext xmlns="http://camel.apache.org/schema/spring">
<route>
<from uri="direct:start"/>
<aggregate strategyRef="aggregatorStrategy">
<correlationExpression>
<simple>header.StockSymbol</simple>
</correlationExpression>
<completionSize>
<header>mySize</header>
</completionSize>
<to uri="mock:aggregated"/>
</aggregate>
</route>
</camelContext>
<bean id="aggregatorStrategy"
class="org.apache.camel.processor.UseLatestAggregationStrategy"/>
Red Hat JBoss Fuse 6.1 Apache Camel Development Guide
178

Depending on how the completion conditions are configured, there might be a risk of more
than one aggregate exchange being generated with a particular correlation key. For
example, although you might define a completion predicate that is designed to wait until all
the exchanges with a particular correlation key are received, you might also define a
completion timeout, which could fire before all of the exchanges with that key have arrived.
In this case, the late-arriving exchanges could give rise to a second aggregate exchange
with the same correlation key value.
For such scenarios, you can configure the aggregator to suppress aggregate exchanges
that duplicate previous correlation key values, by setting the
closeCorrelationKeyOnCompletion option. In order to suppress duplicate correlation key
values, it is necessary for the aggregator to record previous correlation key values in a
cache. The size of this cache (the number of cached correlation keys) is specified as an
argument to the closeCorrelationKeyOnCompletion() DSL command. To specify a cache
of unlimited size, you can pass a value of zero or a negative integer. For example, to
specify a cache size of 10000 key values:
If an aggregate exchange completes with a duplicate correlation key value, the aggregator
throws a ClosedCorrelationKeyException exception.
Grouped exchanges
You can combine all of the aggregated exchanges in an outgoing batch into a single
org.apache.camel.impl.GroupedExchange holder class. To enable grouped exchanges,
specify the groupExchanges() option, as shown in the following Java DSL route:
The grouped exchange that is sent to mock:result contains the list of aggregated
exchanges stored in the exchange property, Exchange.GROUPED_EXCHANGE. The following
line of code shows how a subsequent processor can access the contents of the grouped
exchange in the form of a list:
NOTE
When you enable the grouped exchanges feature, you must not configure an
aggregation strategy (the grouped exchanges feature is itself an aggregation
strategy).
from("direct:start")
.aggregate(header("UniqueBatchID"), new MyConcatenateStrategy())
.completionSize(header("mySize"))
.closeCorrelationKeyOnCompletion(10000)
.to("mock:aggregated");
from("direct:start")
.aggregate(header("StockSymbol"))
.completionTimeout(3000)
.groupExchanges()
.to("mock:result");
// Java
List<Exchange> grouped = ex.getProperty(Exchange.GROUPED_EXCHANGE,
List.class);
CHAPTER 7. MESSAGE ROUTING
179

Batch consumer
The aggregator can work together with the batch consumer pattern to aggregate the total
number of messages reported by the batch consumer (a batch consumer endpoint sets the
CamelBatchSize, CamelBatchIndex , and CamelBatchComplete properties on the incoming
exchange). For example, to aggregate all of the files found by a File consumer endpoint,
you could use a route like the following:
Currently, the following endpoints support the batch consumer mechanism: File, FTP, Mail,
iBatis, and JPA.
Persistent aggregation repository
If you want pending aggregated exchanges to be stored persistently, you can use either the
HawtDB component or the SQL Component for persistence support as a persistent
aggregation repository. For example, if using HawtDB, you need to include a dependency
on the camel-hawtdb component in your Maven POM. You can then configure a route to
use the HawtDB aggregation repository as follows:
The HawtDB aggregation repository has a feature that enables it to recover and retry any
failed exchanges (that is, any exchange that raised an exception while it was being
processed by the latter part of the route). Figure 7.7, “Recoverable Aggregation
Repository” shows an overview of the recovery mechanism.
Figure 7.7. Recoverable Aggregation Repository
The recovery mechanism works as follows:
from("file://inbox")
.aggregate(xpath("//order/@customerId"), new
AggregateCustomerOrderStrategy())
.completionFromBatchConsumer()
.to("bean:processOrder");
public void configure() throws Exception {
HawtDBAggregationRepository repo = new AggregationRepository("repo1",
"target/data/hawtdb.dat");
from("direct:start")
.aggregate(header("id"), new UseLatestAggregationStrategy())
.completionTimeout(3000)
.aggregationRepository(repo)
.to("mock:aggregated");
}
Red Hat JBoss Fuse 6.1 Apache Camel Development Guide
180

1. The aggregator creates a dedicated recovery thread, which runs in the background,
scanning the aggregation repository to find any failed exchanges.
2. Each failed exchange is checked to see whether its current redelivery count
exceeds the maximum redelivery limit. If it is under the limit, the recovery task
resubmits the exchange for processing in the latter part of the route.
3. If the current redelivery count is over the limit, the failed exchange is passed to the
dead letter queue.
For more details about the HawtDB component, see .
Threading options
As shown in Figure 7.6, “Aggregator Implementation”, the aggregator is dsecoupled from
the latter part of the route, where the exchanges sent to the latter part of the route are
processed by a dedicated thread pool. By default, this pool contains just a single thread. If
you want to specify a pool with multiple threads, enable the parallelProcessing option,
as follows:
By default, this creates a pool with 10 worker threads.
If you want to exercise more control over the created thread pool, specify a custom
java.util.concurrent.ExecutorService instance using the executorService option (in
which case it is unnecessary to enable the parallelProcessing option).
Aggregating into a List
A common aggregation scenario involves aggregating a series of incoming message bodies
into a List object. To facilitate this scenario, Apache Camel provides the
AbstractListAggregationStrategy abstract class, which you can quickly extend to create
an aggregation strategy for this case. Incoming message bodies of type, T, are aggregated
into a completed exchange, with a message body of type List<T>.
For example, to aggregate a series of Integer message bodies into a List<Integer>
object, you could use an aggregation strategy defined as follows:
from("direct:start")
.aggregate(header("id"), new UseLatestAggregationStrategy())
.completionTimeout(3000)
.parallelProcessing()
.to("mock:aggregated");
import
org.apache.camel.processor.aggregate.AbstractListAggregationStrategy;
...
/**
* Strategy to aggregate integers into a List<Integer>.
*/
public final class MyListOfNumbersStrategy extends
AbstractListAggregationStrategy<Integer> {
@Override
public Integer getValue(Exchange exchange) {
// the message body contains a number, so just return that as-is
CHAPTER 7. MESSAGE ROUTING
181

Aggregator options
The aggregator supports the following options:
Table 7.3. Aggregator Options
Option Default Description
correlationExpression Mandatory Expression which
evaluates the correlation key
to use for aggregation. The
Exchange which has the same
correlation key is aggregated
together. If the correlation
key could not be evaluated
an Exception is thrown. You
can disable this by using the
ignoreBadCorrelationKey
s option.
aggregationStrategy Mandatory
AggregationStrategy
which is used to merge the
incoming Exchange with the
existing already merged
exchanges. At first call the
oldExchange parameter is
null. On subsequent
invocations the
oldExchange contains the
merged exchanges and
newExchange is of course
the new incoming Exchange.
From Camel 2.9.2 onwards,
the strategy can optionally be
a
TimeoutAwareAggregation
Strategy implementation,
which supports a timeout
callback
strategyRef A reference to lookup the
AggregationStrategy in
the Registry.
return exchange.getIn().getBody(Integer.class);
}
}
Red Hat JBoss Fuse 6.1 Apache Camel Development Guide
182

completionSize Number of messages
aggregated before the
aggregation is complete. This
option can be set as either a
fixed value or using an
Expression which allows you
to evaluate a size dynamically
- will use Integer as result.
If both are set Camel will
fallback to use the fixed value
if the Expression result was
null or 0.
completionTimeout Time in millis that an
aggregated exchange should
be inactive before its
complete. This option can be
set as either a fixed value or
using an Expression which
allows you to evaluate a
timeout dynamically - will use
Long as result. If both are set
Camel will fallback to use the
fixed value if the Expression
result was null or 0. You
cannot use this option
together with
completionInterval, only one
of the two can be used.
completionInterval A repeating period in millis by
which the aggregator will
complete all current
aggregated exchanges.
Camel has a background task
which is triggered every
period. You cannot use this
option together with
completionTimeout, only one
of them can be used.
completionPredicate A Predicate to indicate when
an aggregated exchange is
complete.
Option Default Description
CHAPTER 7. MESSAGE ROUTING
183

completionFromBatchCons
umer
false This option is if the exchanges
are coming from a Batch
Consumer. Then when
enabled the Aggregator will
use the batch size
determined by the Batch
Consumer in the message
header CamelBatchSize.
See more details at Batch
Consumer. This can be used
to aggregate all files
consumed from a File
endpoint in that given poll.
eagerCheckCompletion false Whether or not to eager
check for completion when a
new incoming Exchange has
been received. This option
influences the behavior of the
completionPredicate
option as the Exchange being
passed in changes
accordingly. When false the
Exchange passed in the
Predicate is the aggregated
Exchange which means any
information you may store on
the aggregated Exchange
from the
AggregationStrategy is
available for the Predicate.
When true the Exchange
passed in the Predicate is the
incoming Exchange, which
means you can access data
from the incoming Exchange.
forceCompletionOnStop false If true, complete all
aggregated exchanges when
the current route context is
stopped.
Option Default Description
Red Hat JBoss Fuse 6.1 Apache Camel Development Guide
184

groupExchanges false If enabled then Camel will
group all aggregated
Exchanges into a single
combined
org.apache.camel.impl.G
roupedExchange holder
class that holds all the
aggregated Exchanges. And
as a result only one Exchange
is being sent out from the
aggregator. Can be used to
combine many incoming
Exchanges into a single
output Exchange without
coding a custom
AggregationStrategy
yourself.
ignoreInvalidCorrelatio
nKeys
false Whether or not to ignore
correlation keys which could
not be evaluated to a value.
By default Camel will throw
an Exception, but you can
enable this option and ignore
the situation instead.
closeCorrelationKeyOnCo
mpletion
Whether or not late
Exchanges should be
accepted or not. You can
enable this to indicate that if a
correlation key has already
been completed, then any
new exchanges with the same
correlation key be denied.
Camel will then throw a
closedCorrelationKeyExc
eption exception. When
using this option you pass in a
integer which is a number
for a LRUCache which keeps
that last X number of closed
correlation keys. You can pass
in 0 or a negative value to
indicate a unbounded cache.
By passing in a number you
are ensured that cache wont
grown too big if you use a log
of different correlation keys.
Option Default Description
CHAPTER 7. MESSAGE ROUTING
185

discardOnCompletionTime
out
false Camel 2.5: Whether or not
exchanges which complete
due to a timeout should be
discarded. If enabled, then
when a timeout occurs the
aggregated message will not
be sent out but dropped
(discarded).
aggregationRepository Allows you to plug in you own
implementation of
org.apache.camel.spi.Ag
gregationRepository
which keeps track of the
current inflight aggregated
exchanges. Camel uses by
default a memory based
implementation.
aggregationRepositoryRe
f
Reference to lookup a
aggregationRepository in
the Registry.
parallelProcessing false When aggregated are
completed they are being
send out of the aggregator.
This option indicates whether
or not Camel should use a
thread pool with multiple
threads for concurrency. If no
custom thread pool has been
specified then Camel creates
a default pool with 10
concurrent threads.
executorService If using
parallelProcessing you
can specify a custom thread
pool to be used. In fact also if
you are not using
parallelProcessing this
custom thread pool is used to
send out aggregated
exchanges as well.
executorServiceRef Reference to lookup a
executorService in the
Registry
Option Default Description
Red Hat JBoss Fuse 6.1 Apache Camel Development Guide
186

timeoutCheckerExecutorS
ervice
If using one of the
completionTimeout,
completionTimeoutExpres
sion, or
completionInterval
options, a background thread
is created to check for the
completion for every
aggregator. Set this option to
provide a custom thread pool
to be used rather than
creating a new thread for
every aggregator.
timeoutCheckerExecutorS
erviceRef
Reference to look up a
timeoutCheckerExecutorS
ervice in the registry.
optimisticLocking false Turns on optimistic locking,
which can be used in
combination with an
aggregation repository.
optimisticLockRetryPoli
cy
Configures the retry policy for
optimistic locking.
Option Default Description
7.6. RESEQUENCER
Overview
The resequencer pattern, shown in Figure 7.8, “Resequencer Pattern”, enables you to
resequence messages according to a sequencing expression. Messages that generate a low
value for the sequencing expression are moved to the front of the batch and messages
that generate a high value are moved to the back.
Figure 7.8. Resequencer Pattern
Apache Camel supports two resequencing algorithms:
Batch resequencing — Collects messages into a batch, sorts the messages and
sends them to their output.
CHAPTER 7. MESSAGE ROUTING
187

Stream resequencing — Re-orders (continuous) message streams based on the
detection of gaps between messages.
By default the resequencer does not support duplicate messages and will only keep the last
message, in cases where a message arrives with the same message expression. However,
in batch mode you can enable the resequencer to allow duplicates.
Batch resequencing
The batch resequencing algorithm is enabled by default. For example, to resequence a
batch of incoming messages based on the value of a timestamp contained in the
TimeStamp header, you can define the following route in Java DSL:
By default, the batch is obtained by collecting all of the incoming messages that arrive in a
time interval of 1000 milliseconds (default batch timeout), up to a maximum of 100
messages (default batch size). You can customize the values of the batch timeout and the
batch size by appending a batch() DSL command, which takes a BatchResequencerConfig
instance as its sole argument. For example, to modify the preceding route so that the
batch consists of messages collected in a 4000 millisecond time window, up to a maximum
of 300 messages, you can define the Java DSL route as follows:
You can also specify a batch resequencer pattern using XML configuration. The following
example defines a batch resequencer with a batch size of 300 and a batch timeout of 4000
milliseconds:
Batch options
from("direct:start").resequence(header("TimeStamp")).to("mock:result");
import org.apache.camel.model.config.BatchResequencerConfig;
RouteBuilder builder = new RouteBuilder() {
public void configure() {
from("direct:start").resequence(header("TimeStamp")).batch(new
BatchResequencerConfig(300,4000L)).to("mock:result");
}
};
<camelContext id="resequencerBatch"
xmlns="http://camel.apache.org/schema/spring">
<route>
<from uri="direct:start" />
<resequence>
<!--
batch-config can be omitted for default (batch) resequencer
settings
-->
<batch-config batchSize="300" batchTimeout="4000" />
<simple>header.TimeStamp</simple>
<to uri="mock:result" />
</resequence>
</route>
</camelContext>
Red Hat JBoss Fuse 6.1 Apache Camel Development Guide
188

Table 7.4, “Batch Resequencer Options” shows the options that are available in batch
mode only.
Table 7.4. Batch Resequencer Options
Java DSL XML DSL Default Description
allowDuplicates(
)
batch-
config/@allowDup
licates
false If true, do not
discard duplicate
messages from the
batch (where
duplicate means that
the message
expression evaluates
to the same value).
reverse() batch-
config/@reverse
false If true, put the
messages in reverse
order (where the
default ordering
applied to a message
expression is based
on Java's string
lexical ordering, as
defined by
String.compareTo()).
For example, if you want to resequence messages from JMS queues based on JMSPriority,
you would need to combine the options, allowDuplicates and reverse, as follows:
Stream resequencing
To enable the stream resequencing algorithm, you must append stream() to the
resequence() DSL command. For example, to resequence incoming messages based on
the value of a sequence number in the seqnum header, you define a DSL route as follows:
The stream-processing resequencer algorithm is based on the detection of gaps in a
message stream, rather than on a fixed batch size. Gap detection, in combination with
timeouts, removes the constraint of needing to know the number of messages of a
from("jms:queue:foo")
// sort by JMSPriority by allowing duplicates (message can have
same JMSPriority)
// and use reverse ordering so 9 is first output (most important),
and 0 is last
// use batch mode and fire every 3th second
.resequence(header("JMSPriority")).batch().timeout(3000).allowDuplicates()
.reverse()
.to("mock:result");
from("direct:start").resequence(header("seqnum")).stream().to("mock:result
");
CHAPTER 7. MESSAGE ROUTING
189

sequence (that is, the batch size) in advance. Messages must contain a unique sequence
number for which a predecessor and a successor is known. For example a message with
the sequence number 3 has a predecessor message with the sequence number 2 and a
successor message with the sequence number 4. The message sequence 2,3,5 has a gap
because the successor of 3 is missing. The resequencer therefore must retain message 5
until message 4 arrives (or a timeout occurs).
By default, the stream resequencer is configured with a timeout of 1000 milliseconds, and a
maximum message capacity of 100. To customize the stream's timeout and message
capacity, you can pass a StreamResequencerConfig object as an argument to stream().
For example, to configure a stream resequencer with a message capacity of 5000 and a
timeout of 4000 milliseconds, you define a route as follows:
If the maximum time delay between successive messages (that is, messages with adjacent
sequence numbers) in a message stream is known, the resequencer's timeout parameter
should be set to this value. In this case, you can guarantee that all messages in the stream
are delivered in the correct order to the next processor. The lower the timeout value that is
compared to the out-of-sequence time difference, the more likely it is that the resequencer
will deliver messages out of sequence. Large timeout values should be supported by
sufficiently high capacity values, where the capacity parameter is used to prevent the
resequencer from running out of memory.
If you want to use sequence numbers of some type other than long, you would must define
a custom comparator, as follows:
You can also specify a stream resequencer pattern using XML configuration. The following
example defines a stream resequencer with a message capacity of 5000 and a timeout of
4000 milliseconds:
// Java
import org.apache.camel.model.config.StreamResequencerConfig;
RouteBuilder builder = new RouteBuilder() {
public void configure() {
from("direct:start").resequence(header("seqnum")).
stream(new StreamResequencerConfig(5000, 4000L)).
to("mock:result");
}
};
// Java
ExpressionResultComparator<Exchange> comparator = new MyComparator();
StreamResequencerConfig config = new StreamResequencerConfig(5000, 4000L,
comparator);
from("direct:start").resequence(header("seqnum")).stream(config).to("mock:
result");
<camelContext id="resequencerStream"
xmlns="http://camel.apache.org/schema/spring">
<route>
<from uri="direct:start"/>
<resequence>
<stream-config capacity="5000" timeout="4000"/>
<simple>header.seqnum</simple>
<to uri="mock:result" />
Red Hat JBoss Fuse 6.1 Apache Camel Development Guide
190

Ignore invalid exchanges
The resequencer EIP throws a CamelExchangeException exception, if the incoming
exchange is not valid—that is, if the sequencing expression cannot be evaluated for some
reason (for example, due to a missing header). You can use the ignoreInvalidExchanges
option to ignore these exceptions, which means the resequencer will skip any invalid
exchanges.
Reject old messages
The rejectOld option can be used to prevent messages being sent out of order, regardless
of the mechanism used to resequence messages. When the rejectOld option is enabled,
the resequencer rejects an incoming message (by throwing a MessageRejectedException
exception), if the incoming messages is older (as defined by the current comparator) than
the last delivered message.
7.7. ROUTING SLIP
Overview
The routing slip pattern, shown in Figure 7.9, “Routing Slip Pattern”, enables you to route a
message consecutively through a series of processing steps, where the sequence of steps is
not known at design time and can vary for each message. The list of endpoints through
which the message should pass is stored in a header field (the slip), which Apache Camel
reads at run time to construct a pipeline on the fly.
</resequence>
</route>
</camelContext>
from("direct:start")
.resequence(header("seqno")).batch().timeout(1000)
// ignore invalid exchanges (they are discarded)
.ignoreInvalidExchanges()
.to("mock:result");
from("direct:start")
.onException(MessageRejectedException.class).handled(true).to("mock:er
ror").end()
.resequence(header("seqno")).stream().timeout(1000).rejectOld()
.to("mock:result");
CHAPTER 7. MESSAGE ROUTING
191

Figure 7.9. Routing Slip Pattern
The slip header
The routing slip appears in a user-defined header, where the header value is a comma-
separated list of endpoint URIs. For example, a routing slip that specifies a sequence of
security tasks—decrypting, authenticating, and de-duplicating a message—might look like
the following:
The current endpoint property
From Camel 2.5 the Routing Slip will set a property (Exchange.SLIP_ENDPOINT) on the
exchange which contains the current endpoint as it advanced though the slip. This enables
you to find out how far the exchange has progressed through the slip.
The Routing Slip will compute the slip beforehand which means, the slip is only computed
once. If you need to compute the slip on-the-fly then use the Dynamic Router pattern
instead.
Java DSL example
The following route takes messages from the direct:a endpoint and reads a routing slip
from the aRoutingSlipHeader header:
You can specify the header name either as a string literal or as an expression.
You can also customize the URI delimiter using the two-argument form of routingSlip().
The following example defines a route that uses the aRoutingSlipHeader header key for
the routing slip and uses the # character as the URI delimiter:
XML configuration example
cxf:bean:decrypt,cxf:bean:authenticate,cxf:bean:dedup
from("direct:b").routingSlip("aRoutingSlipHeader");
from("direct:c").routingSlip("aRoutingSlipHeader", "#");
Red Hat JBoss Fuse 6.1 Apache Camel Development Guide
192

The following example shows how to configure the same route in XML:
Ignore invalid endpoints
The Routing Slip now supports ignoreInvalidEndpoints, which the Recipient List pattern
also supports. You can use it to skip endpoints that are invalid. For example:
In Spring XML, this feature is enabled by setting the ignoreInvalidEndpoints attribute on
the <routingSlip> tag:
Consider the case where myHeader contains the two endpoints, direct:foo,xxx:bar. The
first endpoint is valid and works. The second is invalid and, therefore, ignored. Apache
Camel logs at INFO level whenever an invalid endpoint is encountered.
Options
The routingSlip DSL command supports the following options:
Name Default Value Description
uriDelimiter , Delimiter used if the
Expression returned multiple
endpoints.
ignoreInvalidEndpoints false If an endpoint uri could not be
resolved, should it be ignored.
Otherwise Camel will thrown
an exception stating the
endpoint uri is not valid.
7.8. THROTTLER
<camelContext id="buildRoutingSlip"
xmlns="http://camel.apache.org/schema/spring">
<route>
<from uri="direct:c"/>
<routingSlip uriDelimiter="#">
<headerName>aRoutingSlipHeader</headerName>
</routingSlip>
</route>
</camelContext>
from("direct:a").routingSlip("myHeader").ignoreInvalidEndpoints();
<route>
<from uri="direct:a"/>
<routingSlip ignoreInvalidEndpoints="true">
<headerName>myHeader</headerName>
</routingSlip>
</route>
CHAPTER 7. MESSAGE ROUTING
193

Overview
A throttler is a processor that limits the flow rate of incoming messages. You can use this
pattern to protect a target endpoint from getting overloaded. In Apache Camel, you can
implement the throttler pattern using the throttle() Java DSL command.
Video demo
There is a video demo of how to implement the throttler pattern at
http://vimeo.com/27592682.
Java DSL example
To limit the flow rate to 100 messages per second, define a route as follows:
If necessary, you can customize the time period that governs the flow rate using the
timePeriodMillis() DSL command. For example, to limit the flow rate to 3 messages per
30000 milliseconds, define a route as follows:
XML configuration example
The following example shows how to configure the preceding route in XML:
Dynamically changing maximum requests per period
Available os of Camel 2.8 Since we use an Expression, you can adjust this value at
runtime, for example you can provide a header with the value. At runtime Camel evaluates
the expression and converts the result to a java.lang.Long type. In the example below we
use a header from the message to determine the maximum requests per period. If the
header is absent, then the Throttler uses the old value. So that allows you to only provide a
header if the value is to be changed:
from("seda:a").throttle(100).to("seda:b");
from("seda:a").throttle(3).timePeriodMillis(30000).to("mock:result");
<camelContext id="throttleRoute"
xmlns="http://camel.apache.org/schema/spring">
<route>
<from uri="seda:a"/>
<!-- throttle 3 messages per 30 sec -->
<throttle timePeriodMillis="30000">
<constant>3</constant>
<to uri="mock:result"/>
</throttle>
</route>
</camelContext>
<camelContext id="throttleRoute"
xmlns="http://camel.apache.org/schema/spring">
<route>
<from uri="direct:expressionHeader"/>
<throttle timePeriodMillis="500">
Red Hat JBoss Fuse 6.1 Apache Camel Development Guide
194

Asynchronous delaying
The throttler can enable non-blocking asynchronous delaying, which means that Apache
Camel schedules a task to be executed in the future. The task is responsible for processing
the latter part of the route (after the throttler). This allows the caller thread to unblock and
service further incoming messages. For example:
Options
The throttle DSL command supports the following options:
Name Default Value Description
maximumRequestsPerPerio
d
Maximum number of requests
per period to throttle. This
option must be provided and
a positive number. Notice, in
the XML DSL, from Camel 2.8
onwards this option is
configured using an
Expression instead of an
attribute.
timePeriodMillis 1000 The time period in millis, in
which the throttler will allow
at most
maximumRequestsPerPerio
d number of messages.
asyncDelayed false Camel 2.4: If enabled then
any messages which is
delayed happens
asynchronously using a
scheduled thread pool.
executorServiceRef Camel 2.4: Refers to a
custom Thread Pool to be
used if asyncDelay has been
enabled.
<!-- use a header to determine how many messages to throttle per 0.5
sec -->
<header>throttleValue</header>
<to uri="mock:result"/>
</throttle>
</route>
</camelContext>
from("seda:a").throttle(100).asyncDelayed().to("seda:b");
CHAPTER 7. MESSAGE ROUTING
195

callerRunsWhenRejected true Camel 2.4: Is used if
asyncDelayed was enabled.
This controls if the caller
thread should execute the
task if the thread pool
rejected the task.
7.9. DELAYER
Overview
A delayer is a processor that enables you to apply a relative time delay to incoming
messages.
Java DSL example
You can use the delay() command to add a relative time delay, in units of milliseconds, to
incoming messages. For example, the following route delays all incoming messages by 2
seconds:
Alternatively, you can specify the time delay using an expression:
The DSL commands that follow delay() are interpreted as sub-clauses of delay(). Hence,
in some contexts it is necessary to terminate the sub-clauses of delay() by inserting the
end() command. For example, when delay() appears inside an onException() clause, you
would terminate it as follows:
XML configuration example
The following example demonstrates the delay in XML DSL:
from("seda:a").delay(2000).to("mock:result");
from("seda:a").delay(header("MyDelay")).to("mock:result");
from("direct:start")
.onException(Exception.class)
.maximumRedeliveries(2)
.backOffMultiplier(1.5)
.handled(true)
.delay(1000)
.log("Halting for some time")
.to("mock:halt")
.end()
.end()
.to("mock:result");
<camelContext xmlns="http://camel.apache.org/schema/spring">
<route>
<from uri="seda:a"/>
<delay>
Red Hat JBoss Fuse 6.1 Apache Camel Development Guide
196

Creating a custom delay
You can use an expression combined with a bean to determine the delay as follows:
Where the bean class could be defined as follows:
Asynchronous delaying
You can let the delayer use non-blocking asynchronous delaying, which means that Apache
Camel schedules a task to be executed in the future. The task is responsible for processing
the latter part of the route (after the delayer). This allows the caller thread to unblock and
service further incoming messages. For example:
The same route can be written in the XML DSL, as follows:
<header>MyDelay</header>
</delay>
<to uri="mock:result"/>
</route>
<route>
<from uri="seda:b"/>
<delay>
<constant>1000</constant>
</delay>
<to uri="mock:result"/>
</route>
</camelContext>
from("activemq:foo").
delay().expression().method("someBean", "computeDelay").
to("activemq:bar");
public class SomeBean {
public long computeDelay() {
long delay = 0;
// use java code to compute a delay value in millis
return delay;
}
}
from("activemq:queue:foo")
.delay(1000)
.asyncDelayed()
.to("activemq:aDelayedQueue");
<route>
<from uri="activemq:queue:foo"/>
<delay asyncDelayed="true">
<constant>1000</constant>
</delay>
<to uri="activemq:aDealyedQueue"/>
</route>
CHAPTER 7. MESSAGE ROUTING
197

Options
The delayer pattern supports the following options:
Name Default Value Description
asyncDelayed false Camel 2.4: If enabled then
delayed messages happens
asynchronously using a
scheduled thread pool.
executorServiceRef Camel 2.4: Refers to a
custom Thread Pool to be
used if asyncDelay has been
enabled.
callerRunsWhenRejected true Camel 2.4: Is used if
asyncDelayed was enabled.
This controls if the caller
thread should execute the
task if the thread pool
rejected the task.
7.10. LOAD BALANCER
Overview
The load balancer pattern allows you to delegate message processing to one of several
endpoints, using a variety of different load-balancing policies.
Java DSL example
The following route distributes incoming messages between the target endpoints, mock:x,
mock:y, mock:z, using a round robin load-balancing policy:
XML configuration example
The following example shows how to configure the same route in XML:
from("direct:start").loadBalance().roundRobin().to("mock:x", "mock:y",
"mock:z");
<camelContext xmlns="http://camel.apache.org/schema/spring">
<route>
<from uri="direct:start"/>
<loadBalance>
<roundRobin/>
<to uri="mock:x"/>
<to uri="mock:y"/>
<to uri="mock:z"/>
Red Hat JBoss Fuse 6.1 Apache Camel Development Guide
198

Load-balancing policies
The Apache Camel load balancer supports the following load-balancing policies:
Round robin
Random
Sticky
Topic
the section called “Failover”
the section called “Weighted round robin and weighted random”
the section called “Custom Load Balancer”
Round robin
The round robin load-balancing policy cycles through all of the target endpoints, sending
each incoming message to the next endpoint in the cycle. For example, if the list of target
endpoints is, mock:x, mock:y, mock:z, then the incoming messages are sent to the
following sequence of endpoints: mock:x, mock:y, mock:z, mock:x, mock:y, mock:z, and so
on.
You can specify the round robin load-balancing policy in Java DSL, as follows:
Alternatively, you can configure the same route in XML, as follows:
Random
The random load-balancing policy chooses the target endpoint randomly from the specified
list.
</loadBalance>
</route>
</camelContext>
from("direct:start").loadBalance().roundRobin().to("mock:x", "mock:y",
"mock:z");
<camelContext xmlns="http://camel.apache.org/schema/spring">
<route>
<from uri="direct:start"/>
<loadBalance>
<roundRobin/>
<to uri="mock:x"/>
<to uri="mock:y"/>
<to uri="mock:z"/>
</loadBalance>
</route>
</camelContext>
CHAPTER 7. MESSAGE ROUTING
199

You can specify the random load-balancing policy in Java DSL, as follows:
Alternatively, you can configure the same route in XML, as follows:
Sticky
The sticky load-balancing policy directs the In message to an endpoint that is chosen by
calculating a hash value from a specified expression. The advantage of this load-balancing
policy is that expressions of the same value are always sent to the same server. For
example, by calculating the hash value from a header that contains a username, you
ensure that messages from a particular user are always sent to the same target endpoint.
Another useful approach is to specify an expression that extracts the session ID from an
incoming message. This ensures that all messages belonging to the same session are sent
to the same target endpoint.
You can specify the sticky load-balancing policy in Java DSL, as follows:
Alternatively, you can configure the same route in XML, as follows:
from("direct:start").loadBalance().random().to("mock:x", "mock:y",
"mock:z");
<camelContext xmlns="http://camel.apache.org/schema/spring">
<route>
<from uri="direct:start"/>
<loadBalance>
<random/>
<to uri="mock:x"/>
<to uri="mock:y"/>
<to uri="mock:z"/>
</loadBalance>
</route>
</camelContext>
from("direct:start").loadBalance().sticky(header("username")).to("mock:x",
"mock:y", "mock:z");
<camelContext xmlns="http://camel.apache.org/schema/spring">
<route>
<from uri="direct:start"/>
<loadBalance>
<sticky>
<expression>
<simple>header.username</simple>
</expression>
</sticky>
<to uri="mock:x"/>
<to uri="mock:y"/>
<to uri="mock:z"/>
</loadBalance>
</route>
</camelContext>
Red Hat JBoss Fuse 6.1 Apache Camel Development Guide
200

Topic
The topic load-balancing policy sends a copy of each In message to all of the listed
destination endpoints (effectively broadcasting the message to all of the destinations, like a
JMS topic).
You can use the Java DSL to specify the topic load-balancing policy, as follows:
Alternatively, you can configure the same route in XML, as follows:
Failover
Available as of Apache Camel 2.0 The failover load balancer is capable of trying the
next processor in case an Exchange failed with an exception during processing. You can
configure the failover with a list of specific exceptions that trigger failover. If you do not
specify any exceptions, failover is triggered by any exception. The failover load balancer
uses the same strategy for matching exceptions as the onException exception clause.
ENABLE STREAM CACHING IF USING STREAMS
If you use streaming, you should enable Stream Caching when using the
failover load balancer. This is needed so the stream can be re-read when
failing over.
The failover load balancer supports the following options:
Option Type Default Description
from("direct:start").loadBalance().topic().to("mock:x", "mock:y",
"mock:z");
<camelContext xmlns="http://camel.apache.org/schema/spring">
<route>
<from uri="direct:start"/>
<loadBalance>
<topic/>
<to uri="mock:x"/>
<to uri="mock:y"/>
<to uri="mock:z"/>
</loadBalance>
</route>
</camelContext>
CHAPTER 7. MESSAGE ROUTING
201

inheritErrorHand
ler
boolean true Camel 2.3: Specifies
whether to use the
errorHandler
configured on the
route. If you want to
fail over immediately
to the next endpoint,
you should disable
this option (value of
false). If you enable
this option, Apache
Camel will first
attempt to process
the message using
the errorHandler.
For example, the
errorHandler
might be configured
to redeliver
messages and use
delays between
attempts. Apache
Camel will initially try
to redeliver to the
original endpoint, and
only fail over to the
next endpoint when
the errorHandler is
exhausted.
maximumFailoverA
ttempts
int -1 Camel 2.3: Specifies
the maximum
number of attempts
to fail over to a new
endpoint. The value,
0, implies that no
failover attempts are
made and the value,
-1, implies an infinite
number of failover
attempts.
Red Hat JBoss Fuse 6.1 Apache Camel Development Guide
202

roundRobin boolean false Camel 2.3: Specifies
whether the
failover load
balancer should
operate in round
robin mode or not. If
not, it will always
start from the first
endpoint when a new
message is to be
processed. In other
words it restarts from
the top for every
message. If round
robin is enabled, it
keeps state and
continues with the
next endpoint in a
round robin fashion.
When using round
robin it will not stick
to last known good
endpoint, it will
always pick the next
endpoint to use.
The following example is configured to fail over, only if an IOException exception is
thrown:
You can optionally specify multiple exceptions to fail over, as follows:
You can configure the same route in XML, as follows:
from("direct:start")
// here we will load balance if IOException was thrown
// any other kind of exception will result in the Exchange as failed
// to failover over any kind of exception we can just omit the
exception
// in the failOver DSL
.loadBalance().failover(IOException.class)
.to("direct:x", "direct:y", "direct:z");
// enable redelivery so failover can react
errorHandler(defaultErrorHandler().maximumRedeliveries(5));
from("direct:foo")
.loadBalance()
.failover(IOException.class, MyOtherException.class)
.to("direct:a", "direct:b");
<route errorHandlerRef="myErrorHandler">
<from uri="direct:foo"/>
<loadBalance>
<failover>
<exception>java.io.IOException</exception>
<exception>com.mycompany.MyOtherException</exception>
</failover>
CHAPTER 7. MESSAGE ROUTING
203

The following example shows how to fail over in round robin mode:
You can configure the same route in XML, as follows:
Weighted round robin and weighted random
In many enterprise environments, where server nodes of unequal processing power are
hosting services, it is usually preferable to distribute the load in accordance with the
individual server processing capacities. A weighted round robin algorithm or a weighted
random algorithm can be used to address this problem.
The weighted load balancing policy allows you to specify a processing load distribution ratio
for each server with respect to the others. You can specify this value as a positive
processing weight for each server. A larger number indicates that the server can handle a
larger load. The processing weight is used to determine the payload distribution ratio of
each processing endpoint with respect to the others.
The parameters that can be used are
Table 7.5. Weighted Options
Option Type Default Description
<to uri="direct:a"/>
<to uri="direct:b"/>
</loadBalance>
</route>
from("direct:start")
// Use failover load balancer in stateful round robin mode,
// which means it will fail over immediately in case of an exception
// as it does NOT inherit error handler. It will also keep retrying,
as
// it is configured to retry indefinitely.
.loadBalance().failover(-1, false, true)
.to("direct:bad", "direct:bad2", "direct:good", "direct:good2");
<route>
<from uri="direct:start"/>
<loadBalance>
<!-- failover using stateful round robin,
which will keep retrying the 4 endpoints indefinitely.
You can set the maximumFailoverAttempt to break out after X
attempts -->
<failover roundRobin="true"/>
<to uri="direct:bad"/>
<to uri="direct:bad2"/>
<to uri="direct:good"/>
<to uri="direct:good2"/>
</loadBalance>
</route>
Red Hat JBoss Fuse 6.1 Apache Camel Development Guide
204

roundRobin boolean false The default value for
round-robin is false.
In the absence of this
setting or parameter,
the load-balancing
algorithm used is
random.
distributionRati
oDelimiter
String , The
distributionRati
oDelimiter is the
delimiter used to
specify the
distributionRati
o. If this attribute is
not specified, comma
, is the default
delimiter.
The following Java DSL examples show how to define a weighted round-robin route and a
weighted random route:
You can configure the round-robin route in XML, as follows:
Custom Load Balancer
You can use a custom load balancer (eg your own implementation) also.
An example using Java DSL:
// Java
// round-robin
from("direct:start")
.loadBalance().weighted(true, "4:2:1" distributionRatioDelimiter=":")
.to("mock:x", "mock:y", "mock:z");
//random
from("direct:start")
.loadBalance().weighted(false, "4,2,1")
.to("mock:x", "mock:y", "mock:z");
<!-- round-robin -->
<route>
<from uri="direct:start"/>
<loadBalance>
<weighted roundRobin="true" distributionRatio="4:2:1"
distributionRatioDelimiter=":" />
<to uri="mock:x"/>
<to uri="mock:y"/>
<to uri="mock:z"/>
</loadBalance>
</route>
CHAPTER 7. MESSAGE ROUTING
205

And the same example using XML DSL:
Notice in the XML DSL above we use <custom> which is only available in Camel 2.8
onwards. In older releases you would have to do as follows instead:
To implement a custom load balancer you can extend some support classes such as
LoadBalancerSupport and SimpleLoadBalancerSupport. The former supports the
asynchronous routing engine, and the latter does not. Here is an example:
from("direct:start")
// using our custom load balancer
.loadBalance(new MyLoadBalancer())
.to("mock:x", "mock:y", "mock:z");
<!-- this is the implementation of our custom load balancer -->
<bean id="myBalancer"
class="org.apache.camel.processor.CustomLoadBalanceTest$MyLoadBalancer"/>
<camelContext xmlns="http://camel.apache.org/schema/spring">
<route>
<from uri="direct:start"/>
<loadBalance>
<!-- refer to my custom load balancer -->
<custom ref="myBalancer"/>
<!-- these are the endpoints to balancer -->
<to uri="mock:x"/>
<to uri="mock:y"/>
<to uri="mock:z"/>
</loadBalance>
</route>
</camelContext>
<loadBalance ref="myBalancer">
<!-- these are the endpoints to balancer -->
<to uri="mock:x"/>
<to uri="mock:y"/>
<to uri="mock:z"/>
</loadBalance>
public static class MyLoadBalancer extends LoadBalancerSupport {
public boolean process(Exchange exchange, AsyncCallback callback) {
String body = exchange.getIn().getBody(String.class);
try {
if ("x".equals(body)) {
getProcessors().get(0).process(exchange);
} else if ("y".equals(body)) {
getProcessors().get(1).process(exchange);
} else {
getProcessors().get(2).process(exchange);
}
} catch (Throwable e) {
exchange.setException(e);
}
callback.done(true);
Red Hat JBoss Fuse 6.1 Apache Camel Development Guide
206

7.11. MULTICAST
Overview
The multicast pattern, shown in Figure 7.10, “Multicast Pattern”, is a variation of the
recipient list with a fixed destination pattern, which is compatible with the InOut message
exchange pattern. This is in contrast to recipient list, which is only compatible with the
InOnly exchange pattern.
Figure 7.10. Multicast Pattern
Multicast with a custom aggregation strategy
Whereas the multicast processor receives multiple Out messages in response to the
original request (one from each of the recipients), the original caller is only expecting to
receive a single reply. Thus, there is an inherent mismatch on the reply leg of the message
exchange, and to overcome this mismatch, you must provide a custom aggregation
strategy to the multicast processor. The aggregation strategy class is responsible for
aggregating all of the Out messages into a single reply message.
Consider the example of an electronic auction service, where a seller offers an item for sale
to a list of buyers. The buyers each put in a bid for the item, and the seller automatically
selects the bid with the highest price. You can implement the logic for distributing an offer
to a fixed list of buyers using the multicast() DSL command, as follows:
Where the seller is represented by the endpoint, cxf:bean:offer, and the buyers are
represented by the endpoints, cxf:bean:Buyer1, cxf:bean:Buyer2, cxf:bean:Buyer3. To
consolidate the bids received from the various buyers, the multicast processor uses the
aggregation strategy, HighestBidAggregationStrategy. You can implement the
HighestBidAggregationStrategy in Java, as follows:
return true;
}
}
from("cxf:bean:offer").multicast(new HighestBidAggregationStrategy()).
to("cxf:bean:Buyer1", "cxf:bean:Buyer2", "cxf:bean:Buyer3");
// Java
CHAPTER 7. MESSAGE ROUTING
207

Where it is assumed that the buyers insert the bid price into a header named, Bid. For
more details about custom aggregation strategies, see Section 7.5, “Aggregator”.
Parallel processing
By default, the multicast processor invokes each of the recipient endpoints one after
another (in the order listed in the to() command). In some cases, this might cause
unacceptably long latency. To avoid these long latency times, you have the option of
enabling parallel processing by adding the parallelProcessing() clause. For example, to
enable parallel processing in the electronic auction example, define the route as follows:
Where the multicast processor now invokes the buyer endpoints, using a thread pool that
has one thread for each of the endpoints.
If you want to customize the size of the thread pool that invokes the buyer endpoints, you
can invoke the executorService() method to specify your own custom executor service.
For example:
Where MyExecutor is an instance of java.util.concurrent.ExecutorService type.
When the exchange has an InOut pattern, an aggregation strategy is used to aggregate
reply messages. The default aggregation strategy takes the latest reply message and
discards earlier replies. For example, in the following route, the custom strategy,
MyAggregationStrategy, is used to aggregate the replies from the endpoints, direct:a,
direct:b, and direct:c:
import org.apache.camel.processor.aggregate.AggregationStrategy;
import org.apache.camel.Exchange;
public class HighestBidAggregationStrategy implements AggregationStrategy
{
public Exchange aggregate(Exchange oldExchange, Exchange newExchange)
{
float oldBid = oldExchange.getOut().getHeader("Bid", Float.class);
float newBid = newExchange.getOut().getHeader("Bid", Float.class);
return (newBid > oldBid) ? newExchange : oldExchange;
}
}
from("cxf:bean:offer")
.multicast(new HighestBidAggregationStrategy())
.parallelProcessing()
.to("cxf:bean:Buyer1", "cxf:bean:Buyer2", "cxf:bean:Buyer3");
from("cxf:bean:offer")
.multicast(new HighestBidAggregationStrategy())
.executorService(MyExecutor)
.to("cxf:bean:Buyer1", "cxf:bean:Buyer2", "cxf:bean:Buyer3");
from("direct:start")
.multicast(new MyAggregationStrategy())
.parallelProcessing()
.timeout(500)
Red Hat JBoss Fuse 6.1 Apache Camel Development Guide
208

XML configuration example
The following example shows how to configure a similar route in XML, where the route uses
a custom aggregation strategy and a custom thread executor:
Where both the parallelProcessing attribute and the threadPoolRef attribute are
optional. It is only necessary to set them if you want to customize the threading behavior of
the multicast processor.
Apply custom processing to the outgoing messages
Before multicast sends a message to one of the recipient endpoints, it creates a message
replica, which is a shallow copy of the original message. If you want to perform some
custom processing on each message replica before the replica is sent to its endpoint, you
can invoke the onPrepare DSL command in the multicast clause. The onPrepare
command inserts a custom processor just after the message has been shallow-copied and
just before the message is dispatched to its endpoint. For example, in the following route,
the CustomProc processor is invoked on the message sent to direct:a and the CustomProc
processor is also invoked on the message sent to direct:b.
.to("direct:a", "direct:b", "direct:c")
.end()
.to("mock:result");
<?xml version="1.0" encoding="UTF-8"?>
<beans xmlns="http://www.springframework.org/schema/beans"
xmlns:xsi="http://www.w3.org/2001/XMLSchema-instance"
xsi:schemaLocation="
http://www.springframework.org/schema/beans
http://www.springframework.org/schema/beans/spring-beans-3.0.xsd
http://camel.apache.org/schema/spring
http://camel.apache.org/schema/spring/camel-spring.xsd
">
<camelContext xmlns="http://camel.apache.org/schema/spring">
<route>
<from uri="cxf:bean:offer"/>
<multicast strategyRef="highestBidAggregationStrategy"
parallelProcessing="true"
threadPoolRef="myThreadExcutor">
<to uri="cxf:bean:Buyer1"/>
<to uri="cxf:bean:Buyer2"/>
<to uri="cxf:bean:Buyer3"/>
</multicast>
</route>
</camelContext>
<bean id="highestBidAggregationStrategy"
class="com.acme.example.HighestBidAggregationStrategy"/>
<bean id="myThreadExcutor" class="com.acme.example.MyThreadExcutor"/>
</beans>
from("direct:start")
.multicast().onPrepare(new CustomProc())
CHAPTER 7. MESSAGE ROUTING
209

A common use case for the onPrepare DSL command is to perform a deep copy of some or
all elements of a message. For example, the following CustomProc processor class performs
a deep copy of the message body, where the message body is presumed to be of type,
BodyType, and the deep copy is performed by the method, BodyType.deepCopy().
NOTE
Although the multicast syntax allows you to invoke the process DSL
command in the multicast clause, this does not make sense semantically and
it does not have the same effect as onPrepare (in fact, in this context, the
process DSL command has no effect).
Using onPrepare to execute custom logic when preparing messages
The Multicast will copy the source Exchange and multicast each copy. However the copy is
a shallow copy, so in case you have mutateable message bodies, then any changes will be
visible by the other copied messages. If you want to use a deep clone copy then you need
to use a custom onPrepare which allows you to do this using the Processor interface.
Notice the onPrepare can be used for any kind of custom logic which you would like to
execute before the Exchange is being multicasted.
NOTE
Its best practice to design for immutable objects.
For example if you have a mutable message body as this Animal class:
.to("direct:a").to("direct:b");
// Java
import org.apache.camel.*;
...
public class CustomProc implements Processor {
public void process(Exchange exchange) throws Exception {
BodyType body = exchange.getIn().getBody(BodyType.class);
// Make a _deep_ copy of of the body object
BodyType clone = BodyType.deepCopy();
exchange.getIn().setBody(clone);
// Headers and attachments have already been
// shallow-copied. If you need deep copies,
// add some more code here.
}
}
public class Animal implements Serializable {
private int id;
private String name;
public Animal() {
Red Hat JBoss Fuse 6.1 Apache Camel Development Guide
210

Then we can create a deep clone processor which clones the message body:
Then we can use the AnimalDeepClonePrepare class in the Multicast route using the
onPrepare option as shown:
}
public Animal(int id, String name) {
this.id = id;
this.name = name;
}
public Animal deepClone() {
Animal clone = new Animal();
clone.setId(getId());
clone.setName(getName());
return clone;
}
public int getId() {
return id;
}
public void setId(int id) {
this.id = id;
}
public String getName() {
return name;
}
public void setName(String name) {
this.name = name;
}
@Override
public String toString() {
return id + " " + name;
}
}
public class AnimalDeepClonePrepare implements Processor {
public void process(Exchange exchange) throws Exception {
Animal body = exchange.getIn().getBody(Animal.class);
// do a deep clone of the body which wont affect when doing
multicasting
Animal clone = body.deepClone();
exchange.getIn().setBody(clone);
}
}
CHAPTER 7. MESSAGE ROUTING
211

And the same example in XML DSL
Options
The multicast DSL command supports the following options:
Name Default Value Description
strategyRef Refers to an
AggregationStrategy to be
used to assemble the replies
from the multicasts, into a
single outgoing message from
the Multicast. By default
Camel will use the last reply
as the outgoing message.
from("direct:start")
.multicast().onPrepare(new
AnimalDeepClonePrepare()).to("direct:a").to("direct:b");
<camelContext xmlns="http://camel.apache.org/schema/spring">
<route>
<from uri="direct:start"/>
<!-- use on prepare with multicast -->
<multicast onPrepareRef="animalDeepClonePrepare">
<to uri="direct:a"/>
<to uri="direct:b"/>
</multicast>
</route>
<route>
<from uri="direct:a"/>
<process ref="processorA"/>
<to uri="mock:a"/>
</route>
<route>
<from uri="direct:b"/>
<process ref="processorB"/>
<to uri="mock:b"/>
</route>
</camelContext>
<!-- the on prepare Processor which performs the deep cloning -->
<bean id="animalDeepClonePrepare"
class="org.apache.camel.processor.AnimalDeepClonePrepare"/>
<!-- processors used for the last two routes, as part of unit test -->
<bean id="processorA"
class="org.apache.camel.processor.MulticastOnPrepareTest$ProcessorA"/>
<bean id="processorB"
class="org.apache.camel.processor.MulticastOnPrepareTest$ProcessorB"/>
Red Hat JBoss Fuse 6.1 Apache Camel Development Guide
212

parallelProcessing false If enables then sending
messages to the multicasts
occurs concurrently. Note the
caller thread will still wait until
all messages has been fully
processed, before it
continues. Its only the
sending and processing the
replies from the multicasts
which happens concurrently.
executorServiceRef Refers to a custom Thread
Pool to be used for parallel
processing. Notice if you set
this option, then parallel
processing is automatic
implied, and you do not have
to enable that option as well.
stopOnException false Camel 2.2: Whether or not to
stop continue processing
immediately when an
exception occurred. If disable,
then Camel will send the
message to all multicasts
regardless if one of them
failed. You can deal with
exceptions in the
AggregationStrategy class
where you have full control
how to handle that.
streaming false If enabled then Camel will
process replies out-of-order,
eg in the order they come
back. If disabled, Camel will
process replies in the same
order as multicasted.
timeout Camel 2.5: Sets a total
timeout specified in millis. If
the Multicast hasn't been able
to send and process all replies
within the given timeframe,
then the timeout triggers and
the Multicast breaks out and
continues. Notice if you
provide a
TimeoutAwareAggregationStra
tegy then the timeout
method is invoked before
breaking out.
CHAPTER 7. MESSAGE ROUTING
213

onPrepareRef Camel 2.8: Refers to a
custom Processor to prepare
the copy of the Exchange
each multicast will receive.
This allows you to do any
custom logic, such as deep-
cloning the message payload
if that's needed etc.
shareUnitOfWork false Camel 2.8: Whether the unit
of work should be shared. See
the same option on Splitter for
more details.
7.12. COMPOSED MESSAGE PROCESSOR
Composed Message Processor
The composed message processor pattern, as shown in Figure 7.11, “Composed Message
Processor Pattern”, allows you to process a composite message by splitting it up, routing
the sub-messages to appropriate destinations, and then re-aggregating the responses back
into a single message.
Figure 7.11. Composed Message Processor Pattern
Java DSL example
The following example checks that a multipart order can be filled, where each part of the
order requires a check to be made at a different inventory:
// split up the order so individual OrderItems can be validated by the
appropriate bean
from("direct:start")
.split().body()
.choice()
.when().method("orderItemHelper", "isWidget")
.to("bean:widgetInventory")
.otherwise()
.to("bean:gadgetInventory")
Red Hat JBoss Fuse 6.1 Apache Camel Development Guide
214

XML DSL example
The preceding route can also be written in XML DSL, as follows:
Processing steps
Processing starts by splitting the order, using a Splitter. The Splitter then sends individual
OrderItems to a Content Based Router, which routes messages based on the item type.
Widget items get sent for checking in the widgetInventory bean and gadget items get
sent to the gadgetInventory bean. Once these OrderItems have been validated by the
appropriate bean, they are sent on to the Aggregator which collects and re-assembles the
validated OrderItems into an order again.
Each received order has a header containing an order ID. We make use of the order ID
during the aggregation step: the .header("orderId") qualifier on the aggregate() DSL
command instructs the aggregator to use the header with the key, orderId, as the
correlation expression.
.end()
.to("seda:aggregate");
// collect and re-assemble the validated OrderItems into an order again
from("seda:aggregate")
.aggregate(new MyOrderAggregationStrategy())
.header("orderId")
.completionTimeout(1000L)
.to("mock:result");
<route>
<from uri="direct:start"/>
<split>
<simple>body</simple>
<choice>
<when>
<method bean="orderItemHelper" method="isWidget"/>
<to uri="bean:widgetInventory"/>
</when>
<otherwise>
<to uri="bean:gadgetInventory"/>
</otherwise>
</choice>
<to uri="seda:aggregate"/>
</split>
</route>
<route>
<from uri="seda:aggregate"/>
<aggregate strategyRef="myOrderAggregatorStrategy"
completionTimeout="1000">
<correlationExpression>
<simple>header.orderId</simple>
</correlationExpression>
<to uri="mock:result"/>
</aggregate>
</route>
CHAPTER 7. MESSAGE ROUTING
215

For full details, check the example source here:
7.13. SCATTER-GATHER
Scatter-Gather
The scatter-gather pattern, as shown in Figure 7.12, “Scatter-Gather Pattern”, enables you
to route messages to a number of dynamically specified recipients and re-aggregate the
responses back into a single message.
Figure 7.12. Scatter-Gather Pattern
Dynamic scatter-gather example
The following example outlines an application that gets the best quote for beer from
several different vendors. The examples uses a dynamic Recipient List to request a quote
from all vendors and an Aggregator to pick the best quote out of all the responses. The
routes for this application are defined as follows:
In the first route, the Recipient List looks at the listOfVendors header to obtain the list of
<camelContext id="camel" xmlns="http://camel.apache.org/schema/spring">
<route>
<from uri="direct:start"/>
<recipientList>
<header>listOfVendors</header>
</recipientList>
</route>
<route>
<from uri="seda:quoteAggregator"/>
<aggregate strategyRef="aggregatorStrategy" completionTimeout="1000">
<correlationExpression>
<header>quoteRequestId</header>
</correlationExpression>
<to uri="mock:result"/>
</aggregate>
</route>
</camelContext>
Red Hat JBoss Fuse 6.1 Apache Camel Development Guide
216

recipients. Hence, the client that sends messages to this application needs to add a
listOfVendors header to the message. Example 7.1, “Messaging Client Sample” shows
some sample code from a messaging client that adds the relevant header data to outgoing
messages.
Example 7.1. Messaging Client Sample
The message would be distributed to the following endpoints: bean:vendor1,
bean:vendor2, and bean:vendor3. These beans are all implemented by the following class:
The bean instances, vendor1, vendor2, and vendor3, are instantiated using Spring XML
syntax, as follows:
Map<String, Object> headers = new HashMap<String, Object>();
headers.put("listOfVendors", "bean:vendor1, bean:vendor2,
bean:vendor3");
headers.put("quoteRequestId", "quoteRequest-1");
template.sendBodyAndHeaders("direct:start", "<quote_request
item=\"beer\"/>", headers);
public class MyVendor {
private int beerPrice;
@Produce(uri = "seda:quoteAggregator")
private ProducerTemplate quoteAggregator;
public MyVendor(int beerPrice) {
this.beerPrice = beerPrice;
}
public void getQuote(@XPath("/quote_request/@item") String item,
Exchange exchange) throws Exception {
if ("beer".equals(item)) {
exchange.getIn().setBody(beerPrice);
quoteAggregator.send(exchange);
} else {
throw new Exception("No quote available for " + item);
}
}
}
<bean id="aggregatorStrategy"
class="org.apache.camel.spring.processor.scattergather.LowestQuoteAggregat
ionStrategy"/>
<bean id="vendor1"
class="org.apache.camel.spring.processor.scattergather.MyVendor">
<constructor-arg>
<value>1</value>
</constructor-arg>
</bean>
<bean id="vendor2"
class="org.apache.camel.spring.processor.scattergather.MyVendor">
CHAPTER 7. MESSAGE ROUTING
217

Each bean is initialized with a different price for beer (passed to the constructor argument).
When a message is sent to each bean endpoint, it arrives at the MyVendor.getQuote
method. This method does a simple check to see whether this quote request is for beer
and then sets the price of beer on the exchange for retrieval at a later step. The message
is forwarded to the next step using POJO Producing (see the @Produce annotation).
At the next step, we want to take the beer quotes from all vendors and find out which one
was the best (that is, the lowest). For this, we use an Aggregator with a custom aggregation
strategy. The Aggregator needs to identify which messages are relevant to the current
quote, which is done by correlating messages based on the value of the quoteRequestId
header (passed to the correlationExpression). As shown in Example 7.1, “Messaging
Client Sample”, the correlation ID is set to quoteRequest-1 (the correlation ID should be
unique). To pick the lowest quote out of the set, you can use a custom aggregation strategy
like the following:
Static scatter-gather example
You can specify the recipients explicitly in the scatter-gather application by employing a
static Recipient List. The following example shows the routes you would use to implement a
static scatter-gather scenario:
<constructor-arg>
<value>2</value>
</constructor-arg>
</bean>
<bean id="vendor3"
class="org.apache.camel.spring.processor.scattergather.MyVendor">
<constructor-arg>
<value>3</value>
</constructor-arg>
</bean>
public class LowestQuoteAggregationStrategy implements AggregationStrategy
{
public Exchange aggregate(Exchange oldExchange, Exchange newExchange)
{
// the first time we only have the new exchange
if (oldExchange == null) {
return newExchange;
}
if (oldExchange.getIn().getBody(int.class) <
newExchange.getIn().getBody(int.class)) {
return oldExchange;
} else {
return newExchange;
}
}
}
from("direct:start").multicast().to("seda:vendor1", "seda:vendor2",
"seda:vendor3");
from("seda:vendor1").to("bean:vendor1").to("seda:quoteAggregator");
Red Hat JBoss Fuse 6.1 Apache Camel Development Guide
218

7.14. LOOP
Loop
The loop pattern enables you to process a message multiple times. It is used mainly for
testing.
DEFAULT MODE
Notice by default the loop uses the same exchange throughout the looping. So
the result from the previous iteration is used for the next (eg Pipes and
Filters). From Camel 2.8 onwards you can enable copy mode instead. See the
options table for more details.
Exchange properties
On each loop iteration, two exchange properties are set, which can optionally be read by
any processors included in the loop.
Property Description
CamelLoopSize Apache Camel 2.0: Total number of loops
CamelLoopIndex Apache Camel 2.0: Index of the current
iteration (0 based)
Java DSL examples
The following examples show how to take a request from the direct:x endpoint and then
send the message repeatedly to mock:result. The number of loop iterations is specified
either as an argument to loop() or by evaluating an expression at run time, where the
expression must evaluate to an int (or else a RuntimeCamelException is thrown).
The following example passes the loop count as a constant:
The following example evaluates a simple expression to determine the loop count:
The following example evaluates an XPath expression to determine the loop count:
from("seda:vendor2").to("bean:vendor2").to("seda:quoteAggregator");
from("seda:vendor3").to("bean:vendor3").to("seda:quoteAggregator");
from("seda:quoteAggregator")
.aggregate(header("quoteRequestId"), new
LowestQuoteAggregationStrategy()).to("mock:result")
from("direct:a").loop(8).to("mock:result");
from("direct:b").loop(header("loop")).to("mock:result");
from("direct:c").loop().xpath("/hello/@times").to("mock:result");
CHAPTER 7. MESSAGE ROUTING
219

XML configuration example
You can configure the same routes in Spring XML.
The following example passes the loop count as a constant:
The following example evaluates a simple expression to determine the loop count:
Using copy mode
Now suppose we send a message to direct:start endpoint containing the letter A. The
output of processing this route will be that, each mock:loop endpoint will receive AB as
message.
However if we do not enable copy mode then mock:loop will receive AB, ABB, ABBB
messages.
<route>
<from uri="direct:a"/>
<loop>
<constant>8</constant>
<to uri="mock:result"/>
</loop>
</route>
<route>
<from uri="direct:b"/>
<loop>
<header>loop</header>
<to uri="mock:result"/>
</loop>
</route>
from("direct:start")
// instruct loop to use copy mode, which mean it will use a copy of
the input exchange
// for each loop iteration, instead of keep using the same exchange
all over
.loop(3).copy()
.transform(body().append("B"))
.to("mock:loop")
.end()
.to("mock:result");
from("direct:start")
// by default loop will keep using the same exchange so on the 2nd
and 3rd iteration its
// the same exchange that was previous used that are being looped all
over
.loop(3)
.transform(body().append("B"))
.to("mock:loop")
.end()
Red Hat JBoss Fuse 6.1 Apache Camel Development Guide
220

The equivalent example in XML DSL in copy mode is as follows:
Options
The loop DSL command supports the following options:
Name Default Value Description
copy false Camel 2.8: Whether or not
copy mode is used. If false
then the same Exchange is
being used throughout the
looping. So the result from
the previous iteration will be
visible for the next iteration.
Instead you can enable copy
mode, and then each iteration
is restarting with a fresh copy
of the input Exchange.
7.15. SAMPLING
Sampling Throttler
A sampling throttler allows you to extract a sample of exchanges from the traffic through a
route. It is configured with a sampling period during which only a single exchange is
allowed to pass through. All other exchanges will be stopped.
By default, the sample period is 1 second.
Java DSL example
Use the sample() DSL command to invoke the sampler as follows:
.to("mock:result");
<route>
<from uri="direct:start"/>
<!-- enable copy mode for loop eip -->
<loop copy="true">
<constant>3</constant>
<transform>
<simple>${body}B</simple>
</transform>
<to uri="mock:loop"/>
</loop>
<to uri="mock:result"/>
</route>
// Sample with default sampling period (1 second)
from("direct:sample")
.sample()
CHAPTER 7. MESSAGE ROUTING
221

Spring XML example
In Spring XML, use the sample element to invoke the sampler, where you have the option of
specifying the sampling period using the samplePeriod and units attributes:
Options
The sample DSL command supports the following options:
Name Default Value Description
.to("mock:result");
// Sample with explicitly specified sample period
from("direct:sample-configured")
.sample(1, TimeUnit.SECONDS)
.to("mock:result");
// Alternative syntax for specifying sampling period
from("direct:sample-configured-via-dsl")
.sample().samplePeriod(1).timeUnits(TimeUnit.SECONDS)
.to("mock:result");
from("direct:sample-messageFrequency")
.sample(10)
.to("mock:result");
from("direct:sample-messageFrequency-via-dsl")
.sample().sampleMessageFrequency(5)
.to("mock:result");
<route>
<from uri="direct:sample"/>
<sample samplePeriod="1" units="seconds">
<to uri="mock:result"/>
</sample>
</route>
<route>
<from uri="direct:sample-messageFrequency"/>
<sample messageFrequency="10">
<to uri="mock:result"/>
</sample>
</route>
<route>
<from uri="direct:sample-messageFrequency-via-dsl"/>
<sample messageFrequency="5">
<to uri="mock:result"/>
</sample>
</route>
Red Hat JBoss Fuse 6.1 Apache Camel Development Guide
222

messageFrequency Samples the message every
N'th message. You can only
use either frequency or
period.
samplePeriod 1 Samples the message every
N'th period. You can only use
either frequency or period.
units SECOND Time unit as an enum of
java.util.concurrent.Ti
meUnit from the JDK.
7.16. DYNAMIC ROUTER
Dynamic Router
The Dynamic Router pattern, as shown in Figure 7.13, “Dynamic Router Pattern”, enables
you to route a message consecutively through a series of processing steps, where the
sequence of steps is not known at design time. The list of endpoints through which the
message should pass is calculated dynamically at run time. Each time the message returns
from an endpoint, the dynamic router calls back on a bean to discover the next endpoint in
the route.
Figure 7.13. Dynamic Router Pattern
In Camel 2.5 we introduced a dynamicRouter in the DSL, which is like a dynamic Routing
Slip that evaluates the slip on-the-fly.
CHAPTER 7. MESSAGE ROUTING
223

BEWARE
You must ensure the expression used for the dynamicRouter (such as a
bean), returns null to indicate the end. Otherwise, the dynamicRouter
will continue in an endless loop.
Dynamic Router in Camel 2.5 onwards
From Camel 2.5, the Dynamic Router updates the exchange property,
Exchange.SLIP_ENDPOINT, with the current endpoint as it advances through the slip. This
enables you to find out how far the exchange has progressed through the slip. (It's a slip
because the Dynamic Router implementation is based on Routing Slip).
Java DSL
In Java DSL you can use the dynamicRouter as follows:
Which will leverage a Bean to compute the slip on-the-fly, which could be implemented as
follows:
from("direct:start")
// use a bean as the dynamic router
.dynamicRouter(bean(DynamicRouterTest.class, "slip"));
// Java
/**
* Use this method to compute dynamic where we should route next.
*
* @param body the message body
* @return endpoints to go, or <tt>null</tt> to indicate the end
*/
public String slip(String body) {
bodies.add(body);
invoked++;
if (invoked == 1) {
return "mock:a";
} else if (invoked == 2) {
return "mock:b,mock:c";
} else if (invoked == 3) {
return "direct:foo";
} else if (invoked == 4) {
return "mock:result";
}
// no more so return null
return null;
}
Red Hat JBoss Fuse 6.1 Apache Camel Development Guide
224

NOTE
The preceding example is not thread safe. You would have to store the state
on the Exchange to ensure thread safety.
Spring XML
The same example in Spring XML would be:
Options
The dynamicRouter DSL command supports the following options:
Name Default Value Description
uriDelimiter , Delimiter used if the
Expression returned multiple
endpoints.
ignoreInvalidEndpoints false If an endpoint uri could not be
resolved, should it be ignored.
Otherwise Camel will thrown
an exception stating the
endpoint uri is not valid.
@DynamicRouter annotation
You can also use the @DynamicRouter annotation. For example:
<bean id="mySlip" class="org.apache.camel.processor.DynamicRouterTest"/>
<camelContext xmlns="http://camel.apache.org/schema/spring">
<route>
<from uri="direct:start"/>
<dynamicRouter>
<!-- use a method call on a bean as dynamic router -->
<method ref="mySlip" method="slip"/>
</dynamicRouter>
</route>
<route>
<from uri="direct:foo"/>
<transform><constant>Bye World</constant></transform>
<to uri="mock:foo"/>
</route>
</camelContext>
// Java
public class MyDynamicRouter {
@Consume(uri = "activemq:foo")
CHAPTER 7. MESSAGE ROUTING
225

The route method is invoked repeatedly as the message progresses through the slip. The
idea is to return the endpoint URI of the next destination. Return null to indicate the end.
You can return multiple endpoints if you like, just as the Routing Slip, where each endpoint
is separated by a delimiter.
@DynamicRouter
public String route(@XPath("/customer/id") String customerId,
@Header("Location") String location, Document body) {
// query a database to find the best match of the endpoint based
on the input parameteres
// return the next endpoint uri, where to go. Return null to
indicate the end.
}
}
Red Hat JBoss Fuse 6.1 Apache Camel Development Guide
226

CHAPTER 8. MESSAGE TRANSFORMATION
Abstract
The message transformation patterns describe how to modify the contents of messages for
various purposes.
8.1. CONTENT ENRICHER
Overview
The content enricher pattern describes a scenario where the message destination requires
more data than is present in the original message. In this case, you would use a content
enricher to pull in the extra data from an external resource.
Figure 8.1. Content Enricher Pattern
Models of content enrichment
Apache Camel supports two kinds of content enricher, as follows:
enrich()—obtains additional data from the resource by sending a copy of the
current exchange to a producer endpoint and then using the data from the resulting
reply (the exchange created by the enricher is always an InOut exchange).
pollEnrich()—obtains the additional data by polling a consumer endpoint for data.
Effectively, the consumer endpoint from the main route and the consumer endpoint
in pollEnrich() are coupled, such that exchanges incoming on the main route
trigger a poll of the pollEnrich() endpoint.
Content enrichment using enrich()
AggregationStrategy aggregationStrategy = ...
from("direct:start")
.enrich("direct:resource", aggregationStrategy)
.to("direct:result");
CHAPTER 8. MESSAGE TRANSFORMATION
227

The content enricher (enrich) retrieves additional data from a resource endpoint in order to
enrich an incoming message (contained in the orginal exchange). An aggregation strategy
combines the original exchange and the resource exchange. The first parameter of the
AggregationStrategy.aggregate(Exchange, Exchange) method corresponds to the the
original exchange, and the second parameter corresponds to the resource exchange. The
results from the resource endpoint are stored in the resource exchange's Out message.
Here is a sample template for implementing your own aggregation strategy class:
Using this template, the original exchange can have any exchange pattern. The resource
exchange created by the enricher is always an InOut exchange.
Spring XML enrich example
The preceding example can also be implemented in Spring XML:
Default aggregation strategy
The aggregation strategy is optional. If you do not provide it, Apache Camel will use the
body obtained from the resource by default. For example:
from("direct:resource")
...
public class ExampleAggregationStrategy implements AggregationStrategy {
public Exchange aggregate(Exchange original, Exchange resource) {
Object originalBody = original.getIn().getBody();
Object resourceResponse = resource.getOut().getBody();
Object mergeResult = ... // combine original body and resource
response
if (original.getPattern().isOutCapable()) {
original.getOut().setBody(mergeResult);
} else {
original.getIn().setBody(mergeResult);
}
return original;
}
}
<camelContext id="camel" xmlns="http://camel.apache.org/schema/spring">
<route>
<from uri="direct:start"/>
<enrich uri="direct:resource" strategyRef="aggregationStrategy"/>
<to uri="direct:result"/>
</route>
<route>
<from uri="direct:resource"/>
...
</route>
</camelContext>
<bean id="aggregationStrategy" class="..." />
Red Hat JBoss Fuse 6.1 Apache Camel Development Guide
228

In the preceding route, the message sent to the direct:result endpoint contains the
output from the direct:resource, because this example does not use any custom
aggregation.
In XML DSL, just omit the strategyRef attribute, as follows:
Enrich Options
The enrich DSL command supports the following options:
Name Default Value Description
uri The endpoint uri for the
external servie to enrich from.
You must use either uri or
ref.
ref Refers to the endpoint for the
external servie to enrich from.
You must use either uri or
ref.
strategyRef Refers to an
AggregationStrategy to be
used to merge the reply from
the external service, into a
single outgoing message. By
default Camel will use the
reply from the external
service as outgoing message.
Content enrich using pollEnrich
The pollEnrich command treats the resource endpoint as a consumer. Instead of sending
an exchange to the resource endpoint, it polls the endpoint. By default, the poll returns
immediately, if there is no exchange available from the resource endpoint. For example,
the following route reads a file whose name is extracted from the header of an incoming
JMS message:
from("direct:start")
.enrich("direct:resource")
.to("direct:result");
<route>
<from uri="direct:start"/>
<enrich uri="direct:resource"/>
<to uri="direct:result"/>
</route>
from("activemq:queue:order")
.pollEnrich("file://order/data/additional?fileName=orderId")
.to("bean:processOrder");
CHAPTER 8. MESSAGE TRANSFORMATION
229

And if you want to wait at most 20 seconds for the file to be ready, you can use a timeout
as follows:
You can also specify an aggregation strategy for pollEnrich, as follows:
NOTE
The resource exchange passed to the aggregation strategy's aggregate()
method might be null, if the poll times out before an exchange is received.
DATA FROM CURRENT EXCHANGE NOT USED
pollEnrich does not access any data from the current Exchange, so
that, when polling, it cannot use any of the existing headers you may
have set on the Exchange. For example, you cannot set a filename in the
Exchange.FILE_NAME header and use pollEnrich to consume only that
file. For that, you must set the filename in the endpoint URI.
Polling methods used by pollEnrich()
In general, the pollEnrich() enricher polls the consumer endpoint using one of the
following polling methods:
receiveNoWait() (used by default)
receive()
receive(long timeout)
The pollEnrich() command's timeout argument (specified in milliseconds) determines
which method gets called, as follows:
Timeout is 0 or not specified, receiveNoWait is called.
Timeout is negative, receive is called.
Otherwise, receive(timeout) is called.
pollEnrich example
from("activemq:queue:order")
.pollEnrich("file://order/data/additional?fileName=orderId", 20000) //
timeout is in milliseconds
.to("bean:processOrder");
.pollEnrich("file://order/data/additional?fileName=orderId", 20000,
aggregationStrategy)
Red Hat JBoss Fuse 6.1 Apache Camel Development Guide
230

In this example we enrich the message by loading the content from the file named
inbox/data.txt.
And in XML DSL you do:
If there is no file then the message is empty. We can use a timeout to either wait (potential
forever) until a file exists, or use a timeout to wait a period. For example to wait up til 5
seconds you can do:
PollEnrich Options
The pollEnrich DSL command supports the following options:
Name Default Value Description
uri The endpoint uri for the
external servie to enrich from.
You must use either uri or
ref.
ref Refers to the endpoint for the
external servie to enrich from.
You must use either uri or
ref.
strategyRef Refers to an
AggregationStrategy to be
used to merge the reply from
the external service, into a
single outgoing message. By
default Camel will use the
reply from the external
service as outgoing message.
from("direct:start")
.pollEnrich("file:inbox?fileName=data.txt")
.to("direct:result");
<route>
<from uri="direct:start"/>
<pollEnrich uri="file:inbox?fileName=data.txt"/>
<to uri="direct:result"/>
</route>
<route>
<from uri="direct:start"/>
<pollEnrich uri="file:inbox?fileName=data.txt" timeout="5000"/>
<to uri="direct:result"/>
</route>
CHAPTER 8. MESSAGE TRANSFORMATION
231

timeout 0 Timeout in millis to use when
polling from the external
service. See below for
important details about the
timeout.
8.2. CONTENT FILTER
Overview
The content filter pattern describes a scenario where you need to filter out extraneous
content from a message before delivering it to its intended recipient. For example, you
might employ a content filter to strip out confidential information from a message.
Figure 8.2. Content Filter Pattern
A common way to filter messages is to use an expression in the DSL, written in one of the
supported scripting languages (for example, XSLT, XQuery or JoSQL).
Implementing a content filter
A content filter is essentially an application of a message processing technique for a
particular purpose. To implement a content filter, you can employ any of the following
message processing techniques:
Message translator—see message translators.
Processors—see Chapter 41, Implementing a Processor.
Bean integration.
XML configuration example
The following example shows how to configure the same route in XML:
<camelContext xmlns="http://camel.apache.org/schema/spring">
<route>
<from uri="activemq:My.Queue"/>
<to uri="xslt:classpath:com/acme/content_filter.xsl"/>
<to uri="activemq:Another.Queue"/>
</route>
</camelContext>
Red Hat JBoss Fuse 6.1 Apache Camel Development Guide
232

Using an XPath filter
You can also use XPath to filter out part of the message you are interested in:
8.3. NORMALIZER
Overview
The normalizer pattern is used to process messages that are semantically equivalent, but
arrive in different formats. The normalizer transforms the incoming messages into a
common format.
In Apache Camel, you can implement the normalizer pattern by combining a content-based
router, which detects the incoming message's format, with a collection of different message
translators, which transform the different incoming formats into a common format.
Figure 8.3. Normalizer Pattern
Java DSL example
This example shows a Message Normalizer that converts two types of XML messages into a
common format. Messages in this common format are then filtered.
Using the Fluent Builders
<route>
<from uri="activemq:Input"/>
<setBody><xpath resultType="org.w3c.dom.Document">//foo:bar</xpath>
</setBody>
<to uri="activemq:Output"/>
</route>
// we need to normalize two types of incoming messages
from("direct:start")
.choice()
.when().xpath("/employee").to("bean:normalizer?
method=employeeToPerson")
.when().xpath("/customer").to("bean:normalizer?
CHAPTER 8. MESSAGE TRANSFORMATION
233

In this case we're using a Java bean as the normalizer. The class looks like this
XML configuration example
The same example in the XML DSL
8.4. CLAIM CHECK
Claim Check
The claim check pattern, shown in Figure 8.4, “Claim Check Pattern”, allows you to replace
message content with a claim check (a unique key), which can be used to retrieve the
message content at a later time. The message content is stored temporarily in a persistent
method=customerToPerson")
.end()
.to("mock:result");
// Java
public class MyNormalizer {
public void employeeToPerson(Exchange exchange,
@XPath("/employee/name/text()") String name) {
exchange.getOut().setBody(createPerson(name));
}
public void customerToPerson(Exchange exchange,
@XPath("/customer/@name") String name) {
exchange.getOut().setBody(createPerson(name));
}
private String createPerson(String name) {
return "<person name=\"" + name + "\"/>";
}
}
<camelContext xmlns="http://camel.apache.org/schema/spring">
<route>
<from uri="direct:start"/>
<choice>
<when>
<xpath>/employee</xpath>
<to uri="bean:normalizer?method=employeeToPerson"/>
</when>
<when>
<xpath>/customer</xpath>
<to uri="bean:normalizer?method=customerToPerson"/>
</when>
</choice>
<to uri="mock:result"/>
</route>
</camelContext>
<bean id="normalizer" class="org.apache.camel.processor.MyNormalizer"/>
Red Hat JBoss Fuse 6.1 Apache Camel Development Guide
234

store like a database or file system. This pattern is very useful when message content is
very large (thus it would be expensive to send around) and not all components require all
information.
It can also be useful in situations where you cannot trust the information with an outside
party; in this case, you can use the Claim Check to hide the sensitive portions of data.
Figure 8.4. Claim Check Pattern
Java DSL example
The following example shows how to replace a message body with a claim check and
restore the body at a later step.
The next step in the pipeline is the mock:testCheckpoint endpoint, which checks that the
message body has been removed, the claim check added, and so on.
XML DSL example
The preceding example can also be written in XML, as follows:
checkLuggage bean
The message is first sent to the checkLuggage bean which is implemented as follows:
from("direct:start").to("bean:checkLuggage", "mock:testCheckpoint",
"bean:dataEnricher", "mock:result");
<route>
<from uri="direct:start"/>
<pipeline>
<to uri="bean:checkLuggage"/>
<to uri="mock:testCheckpoint"/>
<to uri="bean:dataEnricher"/>
<to uri="mock:result"/>
</pipeline>
</route>
public static final class CheckLuggageBean {
CHAPTER 8. MESSAGE TRANSFORMATION
235

This bean stores the message body into the data store, using the custId as the claim
check. In this example, we are using a HashMap to store the message body; in a real
application you would use a database or the file system. The claim check is added as a
message header for later use and, finally, we remove the body from the message and pass
it down the pipeline.
testCheckpoint endpoint
The example route is just a Pipeline. In a real application, you would substitute some other
steps for the mock:testCheckpoint endpoint.
dataEnricher bean
To add the message body back into the message, we use the dataEnricher bean, which is
implemented as follows:
This bean queries the data store, using the claim check as the key, and then adds the
recovered data back into the message body. The bean then deletes the message data from
the data store and removes the claimCheck header from the message.
8.5. SORT
Sort
The sort pattern is used to sort the contents of a message body, assuming that the
message body contains a list of items that can be sorted.
By default, the contents of the message are sorted using a default comparator that handles
public void checkLuggage(Exchange exchange, @Body String body,
@XPath("/order/@custId") String custId) {
// store the message body into the data store, using the custId as
the claim check
dataStore.put(custId, body);
// add the claim check as a header
exchange.getIn().setHeader("claimCheck", custId);
// remove the body from the message
exchange.getIn().setBody(null);
}
}
public static final class DataEnricherBean {
public void addDataBackIn(Exchange exchange, @Header("claimCheck")
String claimCheck) {
// query the data store using the claim check as the key and add
the data
// back into the message body
exchange.getIn().setBody(dataStore.get(claimCheck));
// remove the message data from the data store
dataStore.remove(claimCheck);
// remove the claim check header
exchange.getIn().removeHeader("claimCheck");
}
}
Red Hat JBoss Fuse 6.1 Apache Camel Development Guide
236

numeric values or strings. You can provide your own comparator and you can specify an
expression that returns the list to be sorted (the expression must be convertible to
java.util.List).
Java DSL example
The following example generates the list of items to sort by tokenizing on the line break
character:
You can pass in your own comparator as the second argument to sort():
XML configuration example
You can configure the same routes in Spring XML.
The following example generates the list of items to sort by tokenizing on the line break
character:
And to use a custom comparator, you can reference it as a Spring bean:
Besides <simple>, you can supply an expression using any language you like, so long as it
returns a list.
Options
The sort DSL command supports the following options:
Name Default Value Description
from("file://inbox").sort(body().tokenize("\n")).to("bean:MyServiceBean.pr
ocessLine");
from("file://inbox").sort(body().tokenize("\n"), new
MyReverseComparator()).to("bean:MyServiceBean.processLine");
<route>
<from uri="file://inbox"/>
<sort>
<simple>body</simple>
</sort>
<beanRef ref="myServiceBean" method="processLine"/>
</route>
<route>
<from uri="file://inbox"/>
<sort comparatorRef="myReverseComparator">
<simple>body</simple>
</sort>
<beanRef ref="MyServiceBean" method="processLine"/>
</route>
<bean id="myReverseComparator" class="com.mycompany.MyReverseComparator"/>
CHAPTER 8. MESSAGE TRANSFORMATION
237

comparatorRef Refers to a custom
java.util.Comparator to
use for sorting the message
body. Camel will by default
use a comparator which does
a A..Z sorting.
8.6. VALIDATE
Overview
The validate pattern provides a convenient syntax to check whether the content of a
message is valid. The validate DSL command takes a predicate expression as its sole
argument: if the predicate evaluates to true, the route continues processing normally; if
the predicate evaluates to false, a PredicateValidationException is thrown.
Java DSL example
The following route validates the body of the current message using a regular expression:
You can also validate a message header—for example:
And you can use validate with the simple expression language:
XML DSL example
To use validate in the XML DSL, the recommended approach is to use the simple
expression language:
from("jms:queue:incoming")
.validate(body(String.class).regex("^\\w{10}\\,\\d{2}\\,\\w{24}$"))
.to("bean:MyServiceBean.processLine");
from("jms:queue:incoming")
.validate(header("bar").isGreaterThan(100))
.to("bean:MyServiceBean.processLine");
from("jms:queue:incoming")
.validate(simple("${in.header.bar} == 100"))
.to("bean:MyServiceBean.processLine");
<route>
<from uri="jms:queue:incoming"/>
<validate>
<simple>${body} regex ^\\w{10}\\,\\d{2}\\,\\w{24}$</simple>
</validate>
<beanRef ref="myServiceBean" method="processLine"/>
</route>
<bean id="myServiceBean" class="com.mycompany.MyServiceBean"/>
Red Hat JBoss Fuse 6.1 Apache Camel Development Guide
238

You can also validate a message header—for example:
<route>
<from uri="jms:queue:incoming"/>
<validate>
<simple>${in.header.bar} == 100</simple>
</validate>
<beanRef ref="myServiceBean" method="processLine"/>
</route>
<bean id="myServiceBean" class="com.mycompany.MyServiceBean"/>
CHAPTER 8. MESSAGE TRANSFORMATION
239

CHAPTER 9. MESSAGING ENDPOINTS
Abstract
The messaging endpoint patterns describe various features and qualities of service that can
be configured on an endpoint.
9.1. MESSAGING MAPPER
Overview
The messaging mapper pattern describes how to map domain objects to and from a
canonical message format, where the message format is chosen to be as platform neutral
as possible. The chosen message format should be suitable for transmission through a
message bus, where the message bus is the backbone for integrating a variety of different
systems, some of which might not be object-oriented.
Many different approaches are possible, but not all of them fulfill the requirements of a
messaging mapper. For example, an obvious way to transmit an object is to use object
serialization, which enables you to write an object to a data stream using an unambiguous
encoding (supported natively in Java). However, this is not a suitable approach to use for
the messaging mapper pattern, however, because the serialization format is understood
only by Java applications. Java object serialization creates an impedance mismatch between
the original application and the other applications in the messaging system.
The requirements for a messaging mapper can be summarized as follows:
The canonical message format used to transmit domain objects should be suitable
for consumption by non-object oriented applications.
The mapper code should be implemented separately from both the domain object
code and the messaging infrastructure. Apache Camel helps fulfill this requirement
by providing hooks that can be used to insert mapper code into a route.
The mapper might need to find an effective way of dealing with certain object-
oriented concepts such as inheritance, object references, and object trees. The
complexity of these issues varies from application to application, but the aim of the
mapper implementation must always be to create messages that can be processed
effectively by non-object-oriented applications.
Finding objects to map
You can use one of the following mechanisms to find the objects to map:
Find a registered bean. — For singleton objects and small numbers of objects, you
could use the CamelContext registry to store references to beans. For example, if a
bean instance is instantiated using Spring XML, it is automatically entered into the
registry, where the bean is identified by the value of its id attribute.
Select objects using the JoSQL language. — If all of the objects you want to access
are already instantiated at runtime, you could use the JoSQL language to locate a
specific object (or objects). For example, if you have a class,
Red Hat JBoss Fuse 6.1 Apache Camel Development Guide
240

org.apache.camel.builder.sql.Person, with a name bean property and the
incoming message has a UserName header, you could select the object whose name
property equals the value of the UserName header using the following code:
Where the syntax, :HeaderName, is used to substitute the value of a header in a
JoSQL expression.
Dynamic — For a more scalable solution, it might be necessary to read object data
from a database. In some cases, the existing object-oriented application might
already provide a finder object that can load objects from the database. In other
cases, you might have to write some custom code to extract objects from a
database, and in these cases the JDBC component and the SQL component might be
useful.
9.2. EVENT DRIVEN CONSUMER
Overview
The event-driven consumer pattern, shown in Figure 9.1, “Event Driven Consumer Pattern”,
is a pattern for implementing the consumer endpoint in a Apache Camel component, and is
only relevant to programmers who need to develop a custom component in Apache Camel.
Existing components already have a consumer implementation pattern hard-wired into
them.
Figure 9.1. Event Driven Consumer Pattern
Consumers that conform to this pattern provide an event method that is automatically
called by the messaging channel or transport layer whenever an incoming message is
received. One of the characteristics of the event-driven consumer pattern is that the
consumer endpoint itself does not provide any threads to process the incoming messages.
Instead, the underlying transport or messaging channel implicitly provides a processor
thread when it invokes the exposed event method (which blocks for the duration of the
message processing).
For more details about this implementation pattern, see Section 44.1.3, “Consumer
Patterns and Threading” and Chapter 47, Consumer Interface.
import static org.apache.camel.builder.sql.SqlBuilder.sql;
import org.apache.camel.Expression;
...
Expression expression = sql("SELECT * FROM
org.apache.camel.builder.sql.Person where name = :UserName");
Object value = expression.evaluate(exchange);
CHAPTER 9. MESSAGING ENDPOINTS
241

9.3. POLLING CONSUMER
Overview
The polling consumer pattern, shown in Figure 9.2, “Polling Consumer Pattern”, is a pattern
for implementing the consumer endpoint in a Apache Camel component, so it is only
relevant to programmers who need to develop a custom component in Apache Camel.
Existing components already have a consumer implementation pattern hard-wired into
them.
Consumers that conform to this pattern expose polling methods, receive(), receive(long
timeout), and receiveNoWait() that return a new exchange object, if one is available from
the monitored resource. A polling consumer implementation must provide its own thread
pool to perform the polling.
For more details about this implementation pattern, see Section 44.1.3, “Consumer
Patterns and Threading”, Chapter 47, Consumer Interface, and Section 43.2, “Using the
Consumer Template”.
Figure 9.2. Polling Consumer Pattern
Scheduled poll consumer
Many of the Apache Camel consumer endpoints employ a scheduled poll pattern to receive
messages at the start of a route. That is, the endpoint appears to implement an event-
driven consumer interface, but internally a scheduled poll is used to monitor a resource
that provides the incoming messages for the endpoint.
See Section 47.2, “Implementing the Consumer Interface” for details of how to implement
this pattern.
Quartz component
You can use the quartz component to provide scheduled delivery of messages using the
Quartz enterprise scheduler. See and Quartz Component for details.
9.4. COMPETING CONSUMERS
Overview
The competing consumers pattern, shown in Figure 9.3, “Competing Consumers Pattern”,
enables multiple consumers to pull messages from the same queue, with the guarantee
that each message is consumed once only. This pattern can be used to replace serial
Red Hat JBoss Fuse 6.1 Apache Camel Development Guide
242

message processing with concurrent message processing (bringing a corresponding
reduction in response latency).
Figure 9.3. Competing Consumers Pattern
The following components demonstrate the competing consumers pattern:
the section called “JMS based competing consumers”
the section called “SEDA based competing consumers”
JMS based competing consumers
A regular JMS queue implicitly guarantees that each message can only be consumed at
once. Hence, a JMS queue automatically supports the competing consumers pattern. For
example, you could define three competing consumers that pull messages from the JMS
queue, HighVolumeQ, as follows:
Where the CXF (Web services) endpoints, replica01, replica02, and replica03, process
messages from the HighVolumeQ queue in parallel.
Alternatively, you can set the JMS query option, concurrentConsumers, to create a thread
pool of competing consumers. For example, the following route creates a pool of three
competing threads that pick messages from the specified queue:
from("jms:HighVolumeQ").to("cxf:bean:replica01");
from("jms:HighVolumeQ").to("cxf:bean:replica02");
from("jms:HighVolumeQ").to("cxf:bean:replica03");
CHAPTER 9. MESSAGING ENDPOINTS
243

And the concurrentConsumers option can also be specified in XML DSL, as follows:
NOTE
JMS topics cannot support the competing consumers pattern. By definition, a
JMS topic is intended to send multiple copies of the same message to different
consumers. Therefore, it is not compatible with the competing consumers
pattern.
SEDA based competing consumers
The purpose of the SEDA component is to simplify concurrent processing by breaking the
computation into stages. A SEDA endpoint essentially encapsulates an in-memory blocking
queue (implemented by java.util.concurrent.BlockingQueue). Therefore, you can use a
SEDA endpoint to break a route into stages, where each stage might use multiple threads.
For example, you can define a SEDA route consisting of two stages, as follows:
Where the first stage contains a single thread that consumes message from a file endpoint,
file://var/messages, and routes them to a SEDA endpoint, seda:fanout. The second
stage contains three threads: a thread that routes exchanges to cxf:bean:replica01, a
thread that routes exchanges to cxf:bean:replica02, and a thread that routes exchanges
to cxf:bean:replica03. These three threads compete to take exchange instances from the
SEDA endpoint, which is implemented using a blocking queue. Because the blocking queue
uses locking to prevent more than one thread from accessing the queue at a time, you are
guaranteed that each exchange instance can only be consumed once.
For a discussion of the differences between a SEDA endpoint and a thread pool created by
thread(), see .
9.5. MESSAGE DISPATCHER
Overview
The message dispatcher pattern, shown in Figure 9.4, “Message Dispatcher Pattern”, is
used to consume messages from a channel and then distribute them locally to performers,
which are responsible for processing the messages. In a Apache Camel application,
performers are usually represented by in-process endpoints, which are used to transfer
messages to another section of the route.
from("jms:HighVolumeQ?concurrentConsumers=3").to("cxf:bean:replica01");
<route>
<from uri="jms:HighVolumeQ?concurrentConsumers=3"/>
<to uri="cxf:bean:replica01"/>
</route>
// Stage 1: Read messages from file system.
from("file://var/messages").to("seda:fanout");
// Stage 2: Perform concurrent processing (3 threads).
from("seda:fanout").to("cxf:bean:replica01");
from("seda:fanout").to("cxf:bean:replica02");
from("seda:fanout").to("cxf:bean:replica03");
Red Hat JBoss Fuse 6.1 Apache Camel Development Guide
244

Figure 9.4. Message Dispatcher Pattern
You can implement the message dispatcher pattern in Apache Camel using one of the
following approaches:
the section called “JMS selectors”
the section called “JMS selectors in ActiveMQ”
the section called “Content-based router”
JMS selectors
If your application consumes messages from a JMS queue, you can implement the message
dispatcher pattern using JMS selectors. A JMS selector is a predicate expression involving
JMS headers and JMS properties. If the selector evaluates to true, the JMS message is
allowed to reach the consumer, and if the selector evaluates to false, the JMS message is
blocked. In many respects, a JMS selector is like a filter processor, but it has the additional
advantage that the filtering is implemented inside the JMS provider. This means that a JMS
selector can block messages before they are transmitted to the Apache Camel application.
This provides a significant efficiency advantage.
In Apache Camel, you can define a JMS selector on a consumer endpoint by setting the
selector query option on a JMS endpoint URI. For example:
Where the predicates that appear in a selector string are based on a subset of the SQL92
conditional expression syntax (for full details, see the JMS specification). The identifiers
from("jms:dispatcher?selector=CountryCode='US'").to("cxf:bean:replica01");
from("jms:dispatcher?selector=CountryCode='IE'").to("cxf:bean:replica02");
from("jms:dispatcher?selector=CountryCode='DE'").to("cxf:bean:replica03");
CHAPTER 9. MESSAGING ENDPOINTS
245

appearing in a selector string can refer either to JMS headers or to JMS properties. For
example, in the preceding routes, the sender sets a JMS property called CountryCode.
If you want to add a JMS property to a message from within your Apache Camel application,
you can do so by setting a message header (either on In message or on Out messages).
When reading or writing to JMS endpoints, Apache Camel maps JMS headers and JMS
properties to, and from, its native message headers.
Technically, the selector strings must be URL encoded according to the application/x-
www-form-urlencoded MIME format (see the HTML specification). In practice, the
&(ampersand) character might cause difficulties because it is used to delimit each query
option in the URI. For more complex selector strings that might need to embed the &
character, you can encode the strings using the java.net.URLEncoder utility class. For
example:
Where the UTF-8 encoding must be used.
JMS selectors in ActiveMQ
You can also define JMS selectors on ActiveMQ endpoints. For example:
For more details, see ActiveMQ: JMS Selectors and ActiveMQ Message Properties.
Content-based router
The essential difference between the content-based router pattern and the message
dispatcher pattern is that a content-based router dispatches messages to physically
separate destinations (remote endpoints), and a message dispatcher dispatches messages
locally, within the same process space. In Apache Camel, the distinction between these two
patterns is determined by the target endpoint. The same router logic is used to implement
both a content-based router and a message dispatcher. When the target endpoint is
remote, the route defines a content-based router. When the target endpoint is in-process,
the route defines a message dispatcher.
For details and examples of how to use the content-based router pattern see Section 7.1,
“Content-Based Router”.
9.6. SELECTIVE CONSUMER
Overview
from("jms:dispatcher?selector=" +
java.net.URLEncoder.encode("CountryCode='US'","UTF-8")).
to("cxf:bean:replica01");
from("activemq:dispatcher?
selector=CountryCode='US'").to("cxf:bean:replica01");
from("activemq:dispatcher?
selector=CountryCode='IE'").to("cxf:bean:replica02");
from("activemq:dispatcher?
selector=CountryCode='DE'").to("cxf:bean:replica03");
Red Hat JBoss Fuse 6.1 Apache Camel Development Guide
246

The selective consumer pattern, shown in Figure 9.5, “Selective Consumer Pattern”,
describes a consumer that applies a filter to incoming messages, so that only messages
meeting specific selection criteria are processed.
Figure 9.5. Selective Consumer Pattern
You can implement the selective consumer pattern in Apache Camel using one of the
following approaches:
the section called “JMS selector”
the section called “JMS selector in ActiveMQ”
the section called “Message filter”
JMS selector
A JMS selector is a predicate expression involving JMS headers and JMS properties. If the
selector evaluates to true, the JMS message is allowed to reach the consumer, and if the
selector evaluates to false, the JMS message is blocked. For example, to consume
messages from the queue, selective, and select only those messages whose country code
property is equal to US, you can use the following Java DSL route:
Where the selector string, CountryCode='US', must be URL encoded (using UTF-8
characters) to avoid trouble with parsing the query options. This example presumes that
the JMS property, CountryCode, is set by the sender. For more details about JMS selectors,
see the section called “JMS selectors”.
NOTE
If a selector is applied to a JMS queue, messages that are not selected remain
on the queue and are potentially available to other consumers attached to the
same queue.
JMS selector in ActiveMQ
You can also define JMS selectors on ActiveMQ endpoints. For example:
from("jms:selective?selector=" +
java.net.URLEncoder.encode("CountryCode='US'","UTF-8")).
to("cxf:bean:replica01");
from("acivemq:selective?selector=" +
java.net.URLEncoder.encode("CountryCode='US'","UTF-8")).
to("cxf:bean:replica01");
CHAPTER 9. MESSAGING ENDPOINTS
247

For more details, see ActiveMQ: JMS Selectors and ActiveMQ Message Properties.
Message filter
If it is not possible to set a selector on the consumer endpoint, you can insert a filter
processor into your route instead. For example, you can define a selective consumer that
processes only messages with a US country code using Java DSL, as follows:
The same route can be defined using XML configuration, as follows:
For more information about the Apache Camel filter processor, see Message Filter.
WARNING
Be careful about using a message filter to select messages from a JMS
queue. When using a filter processor, blocked messages are simply
discarded. Hence, if the messages are consumed from a queue (which
allows each message to be consumed only once—see Section 9.4,
“Competing Consumers”), then blocked messages are not processed at
all. This might not be the behavior you want.
9.7. DURABLE SUBSCRIBER
Overview
A durable subscriber, as shown in Figure 9.6, “Durable Subscriber Pattern”, is a consumer
that wants to receive all of the messages sent over a particular publish-subscribe channel,
including messages sent while the consumer is disconnected from the messaging system.
This requires the messaging system to store messages for later replay to the disconnected
consumer. There also has to be a mechanism for a consumer to indicate that it wants to
establish a durable subscription. Generally, a publish-subscribe channel (or topic) can have
both durable and non-durable subscribers, which behave as follows:
non-durable subscriber—Can have two states: connected and disconnected.
While a non-durable subscriber is connected to a topic, it receives all of the topic's
from("seda:a").filter(header("CountryCode").isEqualTo("US")).process(myPro
cessor);
<camelContext id="buildCustomProcessorWithFilter"
xmlns="http://camel.apache.org/schema/spring">
<route>
<from uri="seda:a"/>
<filter>
<xpath>$CountryCode = 'US'</xpath>
<process ref="#myProcessor"/>
</filter>
</route>
</camelContext>
Red Hat JBoss Fuse 6.1 Apache Camel Development Guide
248

messages in real time. However, a non-durable subscriber never receives messages
sent to the topic while the subscriber is disconnected.
durable subscriber—Can have two states: connected and inactive. The inactive
state means that the durable subscriber is disconnected from the topic, but wants to
receive the messages that arrive in the interim. When the durable subscriber
reconnects to the topic, it receives a replay of all the messages sent while it was
inactive.
Figure 9.6. Durable Subscriber Pattern
JMS durable subscriber
The JMS component implements the durable subscriber pattern. In order to set up a durable
subscription on a JMS endpoint, you must specify a client ID, which identifies this particular
connection, and a durable subscription name, which identifies the durable subscriber. For
example, the following route sets up a durable subscription to the JMS topic, news, with a
client ID of conn01 and a durable subscription name of John.Doe:
You can also set up a durable subscription using the ActiveMQ endpoint:
If you want to process the incoming messages concurrently, you can use a SEDA endpoint
to fan out the route into multiple, parallel segments, as follows:
from("jms:topic:news?clientId=conn01&durableSubscriptionName=John.Doe").
to("cxf:bean:newsprocessor");
from("activemq:topic:news?
clientId=conn01&durableSubscriptionName=John.Doe").
to("cxf:bean:newsprocessor");
from("jms:topic:news?clientId=conn01&durableSubscriptionName=John.Doe").
to("seda:fanout");
from("seda:fanout").to("cxf:bean:newsproc01");
from("seda:fanout").to("cxf:bean:newsproc02");
CHAPTER 9. MESSAGING ENDPOINTS
249

Where each message is processed only once, because the SEDA component supports the
competing consumers pattern.
Alternative example
Another alternative is to combine the Message Dispatcher or Content-Based Router with
File component or JPA component components for durable subscribers then something like
SEDA component for non-durable.
Here is a simple example of creating durable subscribers to a topic
Using the Fluent Builders
Using the Spring XML Extensions
Here is another example of JMS durable subscribers, but this time using virtual topics
(recommended by AMQ over durable subscriptions)
Using the Fluent Builders
Using the Spring XML Extensions
from("seda:fanout").to("cxf:bean:newsproc03");
from("direct:start").to("activemq:topic:foo");
from("activemq:topic:foo?
clientId=1&durableSubscriptionName=bar1").to("mock:result1");
from("activemq:topic:foo?
clientId=2&durableSubscriptionName=bar2").to("mock:result2");
<route>
<from uri="direct:start"/>
<to uri="activemq:topic:foo"/>
</route>
<route>
<from uri="activemq:topic:foo?
clientId=1&durableSubscriptionName=bar1"/>
<to uri="mock:result1"/>
</route>
<route>
<from uri="activemq:topic:foo?
clientId=2&durableSubscriptionName=bar2"/>
<to uri="mock:result2"/>
</route>
from("direct:start").to("activemq:topic:VirtualTopic.foo");
from("activemq:queue:Consumer.1.VirtualTopic.foo").to("mock:result1");
from("activemq:queue:Consumer.2.VirtualTopic.foo").to("mock:result2");
Red Hat JBoss Fuse 6.1 Apache Camel Development Guide
250

9.8. IDEMPOTENT CONSUMER
Overview
The idempotent consumer pattern is used to filter out duplicate messages. For example,
consider a scenario where the connection between a messaging system and a consumer
endpoint is abruptly lost due to some fault in the system. If the messaging system was in
the middle of transmitting a message, it might be unclear whether or not the consumer
received the last message. To improve delivery reliability, the messaging system might
decide to redeliver such messages as soon as the connection is re-established.
Unfortunately, this entails the risk that the consumer might receive duplicate messages
and, in some cases, the effect of duplicating a message may have undesirable
consequences (such as debiting a sum of money twice from your account). In this scenario,
an idempotent consumer could be used to weed out undesired duplicates from the
message stream.
Camel provides the following Idempotent Consumer implementations:
MemoryIdempotentRepository
File
HazelcastIdempotentRepository
JdbcMessageIdRepository
JpaMessageIdRepository
Idempotent consumer with in-memory cache
In Apache Camel, the idempotent consumer pattern is implemented by the
idempotentConsumer() processor, which takes two arguments:
messageIdExpression — An expression that returns a message ID string for the
current message.
messageIdRepository — A reference to a message ID repository, which stores the
IDs of all the messages received.
As each message comes in, the idempotent consumer processor looks up the current
<route>
<from uri="direct:start"/>
<to uri="activemq:topic:VirtualTopic.foo"/>
</route>
<route>
<from uri="activemq:queue:Consumer.1.VirtualTopic.foo"/>
<to uri="mock:result1"/>
</route>
<route>
<from uri="activemq:queue:Consumer.2.VirtualTopic.foo"/>
<to uri="mock:result2"/>
</route>
CHAPTER 9. MESSAGING ENDPOINTS
251

message ID in the repository to see if this message has been seen before. If yes, the
message is discarded; if no, the message is allowed to pass and its ID is added to the
repository.
The code shown in Example 9.1, “Filtering Duplicate Messages with an In-memory Cache”
uses the TransactionID header to filter out duplicates.
Example 9.1. Filtering Duplicate Messages with an In-memory Cache
Where the call to memoryMessageIdRepository(200) creates an in-memory cache that can
hold up to 200 message IDs.
You can also define an idempotent consumer using XML configuration. For example, you
can define the preceding route in XML, as follows:
Idempotent consumer with JPA repository
The in-memory cache suffers from the disadvantages of easily running out of memory and
not working in a clustered environment. To overcome these disadvantages, you can use a
Java Persistent API (JPA) based repository instead. The JPA message ID repository uses an
object-oriented database to store the message IDs. For example, you can define a route
that uses a JPA repository for the idempotent consumer, as follows:
import static
org.apache.camel.processor.idempotent.MemoryMessageIdRepository.memoryMe
ssageIdRepository;
...
RouteBuilder builder = new RouteBuilder() {
public void configure() {
from("seda:a")
.idempotentConsumer(
header("TransactionID"),
memoryMessageIdRepository(200)
).to("seda:b");
}
};
<camelContext id="buildIdempotentConsumer"
xmlns="http://camel.apache.org/schema/spring">
<route>
<from uri="seda:a"/>
<idempotentConsumer messageIdRepositoryRef="MsgIDRepos">
<simple>header.TransactionID</simple>
<to uri="seda:b"/>
</idempotentConsumer>
</route>
</camelContext>
<bean id="MsgIDRepos"
class="org.apache.camel.processor.idempotent.MemoryMessageIdRepository">
<!-- Specify the in-memory cache size. -->
<constructor-arg type="int" value="200"/>
</bean>
Red Hat JBoss Fuse 6.1 Apache Camel Development Guide
252

The JPA message ID repository is initialized with two arguments:
JpaTemplate instance—Provides the handle for the JPA database.
processor name—Identifies the current idempotent consumer processor.
The SpringRouteBuilder.bean() method is a shortcut that references a bean defined in
the Spring XML file. The JpaTemplate bean provides a handle to the underlying JPA
database. See the JPA documentation for details of how to configure this bean.
For more details about setting up a JPA repository, see JPA Component documentation, the
Spring JPA documentation, and the sample code in the Camel JPA unit test.
Spring XML example
The following example uses the myMessageId header to filter out duplicates:
Idempotent consumer with JDBC repository
A JDBC repository is also supported for storing message IDs in the idempotent consumer
pattern. The implementation of the JDBC repository is provided by the SQL component, so if
import org.springframework.orm.jpa.JpaTemplate;
import org.apache.camel.spring.SpringRouteBuilder;
import static
org.apache.camel.processor.idempotent.jpa.JpaMessageIdRepository.jpaMessag
eIdRepository;
...
RouteBuilder builder = new SpringRouteBuilder() {
public void configure() {
from("seda:a").idempotentConsumer(
header("TransactionID"),
jpaMessageIdRepository(bean(JpaTemplate.class),
"myProcessorName")
).to("seda:b");
}
};
<!-- repository for the idempotent consumer -->
<bean id="myRepo"
class="org.apache.camel.processor.idempotent.MemoryIdempotentRepository"/>
<camelContext xmlns="http://camel.apache.org/schema/spring">
<route>
<from uri="direct:start"/>
<idempotentConsumer messageIdRepositoryRef="myRepo">
<!-- use the messageId header as key for identifying duplicate
messages -->
<header>messageId</header>
<!-- if not a duplicate send it to this mock endpoint -->
<to uri="mock:result"/>
</idempotentConsumer>
</route>
</camelContext>
CHAPTER 9. MESSAGING ENDPOINTS
253

you are using the Maven build system, add a dependency on the camel-sql artifact.
You can use the SingleConnectionDataSource JDBC wrapper class from the Spring
persistence API in order to instantiate the connection to a SQL database. For example, to
instantiate a JDBC connection to a HyperSQL database instance, you could define the
following JDBC data source:
NOTE
The preceding JDBC data source uses the HyperSQL mem protocol, which
creates a memory-only database instance. This is a toy implementation of the
HyperSQL database which is not actually persistent.
Using the preceding data source, you can define an idempotent consumer pattern that
uses the JDBC message ID repository, as follows:
How to handle duplicate messages in the route
Available as of Camel 2.8
You can now set the skipDuplicate option to false which instructs the idempotent
consumer to route duplicate messages as well. However the duplicate message has been
<bean id="dataSource"
class="org.springframework.jdbc.datasource.SingleConnectionDataSource">
<property name="driverClassName" value="org.hsqldb.jdbcDriver"/>
<property name="url" value="jdbc:hsqldb:mem:camel_jdbc"/>
<property name="username" value="sa"/>
<property name="password" value=""/>
</bean>
<bean id="messageIdRepository"
class="org.apache.camel.processor.idempotent.jdbc.JdbcMessageIdRepository"
>
<constructor-arg ref="dataSource" />
<constructor-arg value="myProcessorName" />
</bean>
<camel:camelContext>
<camel:errorHandler id="deadLetterChannel" type="DeadLetterChannel"
deadLetterUri="mock:error">
<camel:redeliveryPolicy maximumRedeliveries="0"
maximumRedeliveryDelay="0" logStackTrace="false" />
</camel:errorHandler>
<camel:route id="JdbcMessageIdRepositoryTest"
errorHandlerRef="deadLetterChannel">
<camel:from uri="direct:start" />
<camel:idempotentConsumer messageIdRepositoryRef="messageIdRepository">
<camel:header>messageId</camel:header>
<camel:to uri="mock:result" />
</camel:idempotentConsumer>
</camel:route>
</camel:camelContext>
Red Hat JBoss Fuse 6.1 Apache Camel Development Guide
254

marked as duplicate by having a property on the Exchange set to true. We can leverage
this fact by using a Content-Based Router or Message Filter to detect this and handle
duplicate messages.
For example in the following example we use the Message Filter to send the message to a
duplicate endpoint, and then stop continue routing that message.
The sample example in XML DSL would be:
from("direct:start")
// instruct idempotent consumer to not skip duplicates as we will
filter then our self
.idempotentConsumer(header("messageId")).messageIdRepository(repo).skipDup
licate(false)
.filter(property(Exchange.DUPLICATE_MESSAGE).isEqualTo(true))
// filter out duplicate messages by sending them to someplace
else and then stop
.to("mock:duplicate")
.stop()
.end()
// and here we process only new messages (no duplicates)
.to("mock:result");
<!-- idempotent repository, just use a memory based for testing -->
<bean id="myRepo"
class="org.apache.camel.processor.idempotent.MemoryIdempotentRepository"/>
<camelContext xmlns="http://camel.apache.org/schema/spring">
<route>
<from uri="direct:start"/>
<!-- we do not want to skip any duplicate messages -->
<idempotentConsumer messageIdRepositoryRef="myRepo"
skipDuplicate="false">
<!-- use the messageId header as key for identifying
duplicate messages -->
<header>messageId</header>
<!-- we will to handle duplicate messages using a filter -->
<filter>
<!-- the filter will only react on duplicate messages,
if this property is set on the Exchange -->
<property>CamelDuplicateMessage</property>
<!-- and send the message to this mock, due its part of
an unit test -->
<!-- but you can of course do anything as its part of the
route -->
<to uri="mock:duplicate"/>
<!-- and then stop -->
<stop/>
</filter>
<!-- here we route only new messages -->
<to uri="mock:result"/>
</idempotentConsumer>
</route>
</camelContext>
CHAPTER 9. MESSAGING ENDPOINTS
255

How to handle duplicate message in a clustered environment with a
data grid
If you have running Camel in a clustered environment, a in memory idempotent repository
doesn't work (see above). You can setup either a central database or use the idempotent
consumer implementation based on the Hazelcast data grid. Hazelcast finds the nodes over
multicast (which is default - configure Hazelcast for tcp-ip) and creates automatically a map
based repository:
You have to define how long the repository should hold each message id (default is to
delete it never). To avoid that you run out of memory you should create an eviction
strategy based on the Hazelcast configuration. For additional information see camel-
hazelcast.
See this little tutorial, how setup such an idempotent repository on two cluster nodes using
Apache Karaf.
Options
The Idempotent Consumer has the following options:
Option Default Description
eager true Camel 2.0: Eager controls
whether Camel adds the
message to the repository
before or after the exchange
has been processed. If
enabled before then Camel
will be able to detect
duplicate messages even
when messages are currently
in progress. By disabling
Camel will only detect
duplicates when a message
has successfully been
processed.
messageIdRepositoryRef null A reference to a
IdempotentRepository to
lookup in the registry. This
option is mandatory when
using XML DSL.
HazelcastIdempotentRepository idempotentRepo = new
HazelcastIdempotentRepository("myrepo");
from("direct:in").idempotentConsumer(header("messageId"),
idempotentRepo).to("mock:out");
Red Hat JBoss Fuse 6.1 Apache Camel Development Guide
256

skipDuplicate true Camel 2.8: Sets whether to
skip duplicate messages. If set
to false then the message
will be continued. However
the Exchange has been
marked as a duplicate by
having the
Exchange.DUPLICATE_MESS
AG exchange property set to a
Boolean.TRUE value.
9.9. TRANSACTIONAL CLIENT
Overview
The transactional client pattern, shown in Figure 9.7, “Transactional Client Pattern”, refers
to messaging endpoints that can participate in a transaction. Apache Camel supports
transactions using Spring transaction management.
Figure 9.7. Transactional Client Pattern
Transaction oriented endpoints
Not all Apache Camel endpoints support transactions. Those that do are called transaction
oriented endpoints (or TOEs). For example, both the JMS component and the ActiveMQ
component support transactions.
To enable transactions on a component, you must perform the appropriate initialization
before adding the component to the CamelContext. This entails writing code to initialize
your transactional components explicitly.
References
The details of configuring transactions in Apache Camel are beyond the scope of this guide.
For full details of how to use transactions, see the Apache Camel Transaction Guide.
9.10. MESSAGING GATEWAY
Overview
CHAPTER 9. MESSAGING ENDPOINTS
257

The messaging gateway pattern, shown in Figure 9.8, “Messaging Gateway Pattern”,
describes an approach to integrating with a messaging system, where the messaging
system's API remains hidden from the programmer at the application level. One of the
more common example is when you want to translate synchronous method calls into
request/reply message exchanges, without the programmer being aware of this.
Figure 9.8. Messaging Gateway Pattern
The following Apache Camel components provide this kind of integration with the
messaging system:
9.11. SERVICE ACTIVATOR
Overview
The service activator pattern, shown in Figure 9.9, “Service Activator Pattern”, describes
the scenario where a service's operations are invoked in response to an incoming request
message. The service activator identifies which operation to call and extracts the data to
use as the operation's parameters. Finally, the service activator invokes an operation using
the data extracted from the message. The operation invocation can be either oneway
(request only) or two-way (request/reply).
Figure 9.9. Service Activator Pattern
Red Hat JBoss Fuse 6.1 Apache Camel Development Guide
258

In many respects, a service activator resembles a conventional remote procedure call (RPC),
where operation invocations are encoded as messages. The main difference is that a
service activator needs to be more flexible. An RPC framework standardizes the request
and reply message encodings (for example, Web service operations are encoded as SOAP
messages), whereas a service activator typically needs to improvise the mapping between
the messaging system and the service's operations.
Bean integration
The main mechanism that Apache Camel provides to support the service activator pattern
is bean integration. Bean integration provides a general framework for mapping incoming
messages to method invocations on Java objects. For example, the Java fluent DSL provides
the processors bean() and beanRef() that you can insert into a route to invoke methods
on a registered Java bean. The detailed mapping of message data to Java method
parameters is determined by the bean binding, which can be implemented by adding
annotations to the bean class.
For example, consider the following route which calls the Java method,
BankBean.getUserAccBalance(), to service requests incoming on a JMS/ActiveMQ queue:
The messages pulled from the ActiveMQ endpoint, activemq:BalanceQueries, have a
simple XML format that provides the user ID of a bank account. For example:
The first processor in the route, setProperty(), extracts the user ID from the In message
and stores it in the userid exchange property. This is preferable to storing it in a header,
because the In headers are not available after invoking the bean.
The service activation step is performed by the beanRef() processor, which binds the
incoming message to the getUserAccBalance() method on the Java object identified by
the bankBean bean ID. The following code shows a sample implementation of the BankBean
class:
from("activemq:BalanceQueries")
.setProperty("userid",
xpath("/Account/BalanceQuery/UserID").stringResult())
.beanRef("bankBean", "getUserAccBalance")
.to("velocity:file:src/scripts/acc_balance.vm")
.to("activemq:BalanceResults");
<?xml version='1.0' encoding='UTF-8'?>
<Account>
<BalanceQuery>
<UserID>James.Strachan</UserID>
</BalanceQuery>
</Account>
package tutorial;
import org.apache.camel.language.XPath;
public class BankBean {
public int getUserAccBalance(@XPath("/Account/BalanceQuery/UserID")
String user) {
if (user.equals("James.Strachan")) {
return 1200;
CHAPTER 9. MESSAGING ENDPOINTS
259

Where the binding of message data to method parameter is enabled by the @XPath
annotation, which injects the content of the UserID XML element into the user method
parameter. On completion of the call, the return value is inserted into the body of the Out
message which is then copied into the In message for the next step in the route. In order
for the bean to be accessible to the beanRef() processor, you must instantiate an instance
in Spring XML. For example, you can add the following lines to the META-
INF/spring/camel-context.xml configuration file to instantiate the bean:
Where the bean ID, bankBean, identifes this bean instance in the registry.
The output of the bean invocation is injected into a Velocity template, to produce a properly
formatted result message. The Velocity endpoint,
velocity:file:src/scripts/acc_balance.vm, specifies the location of a velocity script
with the following contents:
The exchange instance is available as the Velocity variable, exchange, which enables you to
retrieve the userid exchange property, using ${exchange.getProperty("userid")}. The
body of the current In message, ${body}, contains the result of the getUserAccBalance()
method invocation.
}
else {
return 0;
}
}
}
<?xml version="1.0" encoding="UTF-8"?>
<beans ... >
...
<bean id="bankBean" class="tutorial.BankBean"/>
</beans>
<?xml version='1.0' encoding='UTF-8'?>
<Account>
<BalanceResult>
<UserID>${exchange.getProperty("userid")}</UserID>
<Balance>${body}</Balance>
</BalanceResult>
</Account>
Red Hat JBoss Fuse 6.1 Apache Camel Development Guide
260

CHAPTER 10. SYSTEM MANAGEMENT
Abstract
The system management patterns describe how to monitor, test, and administer a
messaging system.
10.1. DETOUR
Detour
The Detour from the Introducing Enterprise Integration Patterns allows you to send
messages through additional steps if a control condition is met. It can be useful for turning
on extra validation, testing, debugging code when needed.
Example
In this example we essentially have a route like
from("direct:start").to("mock:result") with a conditional detour to the mock:detour
endpoint in the middle of the route..
Using the Spring XML Extensions
from("direct:start").choice()
.when().method("controlBean", "isDetour").to("mock:detour").end()
.to("mock:result");
<route>
<from uri="direct:start"/>
<choice>
<when>
<method bean="controlBean" method="isDetour"/>
<to uri="mock:detour"/>
</when>
</choice>
<to uri="mock:result"/>
</split>
</route>
CHAPTER 10. SYSTEM MANAGEMENT
261

whether the detour is turned on or off is decided by the ControlBean. So, when the detour
is on the message is routed to mock:detour and then mock:result. When the detour is off,
the message is routed to mock:result.
For full details, check the example source here:
camel-core/src/test/java/org/apache/camel/processor/DetourTest.java
10.2. LOGEIP
Overview
Apache Camel provides several ways to perform logging in a route:
Using the log DSL command.
Using the Log component, which can log the message content.
Using the Tracer, which traces message flow.
Using a Processor or a Bean endpoint to perform logging in Java.
DIFFERENCE BETWEEN THE LOG DSL COMMAND AND THE LOG
COMPONENT
The log DSL is much lighter and meant for logging human logs such as
Starting to do .... It can only log a message based on the Simple
language. In contrast, the Log component is a fully featured logging
component. The Log component is capable of logging the message itself and
you have many URI options to control the logging.
Java DSL example
Since Apache Camel 2.2, you can use the log DSL command to construct a log message
at run time using the Simple expression language. For example, you can create a log
message within a route, as follows:
This route constructs a String format message at run time. The log message will by logged
at INFO level, using the route ID as the log name. By default, routes are named
consecutively, route-1, route-2 and so on. But you can use the DSL command,
routeId("myCoolRoute"), to specify a custom route ID.
The log DSL also provides variants that enable you to set the logging level and the log
name explicitly. For example, to set the logging level explicitly to LoggingLevel.DEBUG,
you can invoke the log DSL as follows:
has overloaded methods to set the logging level and/or name as well.
To set the log name to fileRoute, you can invoke the log DSL as follows:
from("direct:start").log("Processing ${id}").to("bean:foo");
from("direct:start").log(LoggingLevel.DEBUG, "Processing
${id}").to("bean:foo");
Red Hat JBoss Fuse 6.1 Apache Camel Development Guide
262

XML DSL example
In XML DSL, the log DSL is represented by the log element and the log message is
specified by setting the message attribute to a Simple expression, as follows:
The log element supports the message, loggingLevel and logName attributes. For example:
10.3. WIRE TAP
Wire Tap
The wire tap pattern, as shown in Figure 10.1, “Wire Tap Pattern”, enables you to route a
copy of the message to a separate tap location, while the original message is forwarded to
the ultimate destination.
Figure 10.1. Wire Tap Pattern
STREAMS
If you Wire Tap a stream message body, you should consider enabling Stream
Caching to ensure the message body can be re-read. See more details at
Stream Caching
WireTap node
from("file://target/files").log(LoggingLevel.DEBUG, "fileRoute",
"Processing file ${file:name}").to("bean:foo");
<route id="foo">
<from uri="direct:foo"/>
<log message="Got ${body}"/>
<to uri="mock:foo"/>
</route>
<route id="baz">
<from uri="direct:baz"/>
<log message="Me Got ${body}" loggingLevel="FATAL" logName="cool"/>
<to uri="mock:baz"/>
</route>
CHAPTER 10. SYSTEM MANAGEMENT
263

Apache Camel 2.0 introduces the wireTap node for doing wire taps. The wireTap node
copies the original exchange to a tapped exchange, whose exchange pattern is set to
InOnly, because the tapped exchange should be propagated in a oneway style. The tapped
exchange is processed in a separate thread, so that it can run concurrently with the main
route.
The wireTap supports two different approaches to tapping an exchange:
Tap a copy of the original exchange.
Tap a new exchange instance, enabling you to customize the tapped exchange.
Tap a copy of the original exchange
Using the Java DSL:
Using Spring XML extensions:
Tap and modify a copy of the original exchange
Using the Java DSL, Apache Camel supports using either a processor or an expression to
modify a copy of the original exchange. Using a processor gives you full power over how
the exchange is populated, because you can set properties, headers and so on. The
expression approach can only be used to modify the In message body.
For example, to modify a copy of the original exchange using the processor approach:
And to modify a copy of the original exchange using the expression approach:
from("direct:start")
.to("log:foo")
.wireTap("direct:tap")
.to("mock:result");
<route>
<from uri="direct:start"/>
<to uri="log:foo"/>
<wireTap uri="direct:tap"/>
<to uri="mock:result"/>
</route>
from("direct:start")
.wireTap("direct:foo", new Processor() {
public void process(Exchange exchange) throws Exception {
exchange.getIn().setHeader("foo", "bar");
}
}).to("mock:result");
from("direct:foo").to("mock:foo");
from("direct:start")
.wireTap("direct:foo", constant("Bye World"))
Red Hat JBoss Fuse 6.1 Apache Camel Development Guide
264

Using the Spring XML extensions, you can modify a copy of the original exchange using the
processor approach, where the processorRef attribute references a spring bean with the
myProcessor ID:
And to modify a copy of the original exchange using the expression approach:
Tap a new exchange instance
You can define a wiretap with a new exchange instance by setting the copy flag to false
(the default is true). In this case, an initially empty exchange is created for the wiretap.
For example, to create a new exchange instance using the processor approach:
Where the second wireTap argument sets the copy flag to false, indicating that the
original exchange is not copied and an empty exchange is created instead.
To create a new exchange instance using the expression approach:
.to("mock:result");
from("direct:foo").to("mock:foo");
<route>
<from uri="direct:start2"/>
<wireTap uri="direct:foo" processorRef="myProcessor"/>
<to uri="mock:result"/>
</route>
<route>
<from uri="direct:start"/>
<wireTap uri="direct:foo">
<body><constant>Bye World</constant></body>
</wireTap>
<to uri="mock:result"/>
</route>
from("direct:start")
.wireTap("direct:foo", false, new Processor() {
public void process(Exchange exchange) throws Exception {
exchange.getIn().setBody("Bye World");
exchange.getIn().setHeader("foo", "bar");
}
}).to("mock:result");
from("direct:foo").to("mock:foo");
from("direct:start")
.wireTap("direct:foo", false, constant("Bye World"))
.to("mock:result");
from("direct:foo").to("mock:foo");
CHAPTER 10. SYSTEM MANAGEMENT
265

Using the Spring XML extensions, you can indicate that a new exchange is to be created by
setting the wireTap element's copy attribute to false.
To create a new exchange instance using the processor approach, where the processorRef
attribute references a spring bean with the myProcessor ID, as follows:
And to create a new exchange instance using the expression approach:
Sending a new Exchange and set headers in DSL
Available as of Camel 2.8
If you send a new messages using the Wire Tap then you could only set the message body
using an Expression from the DSL. If you also need to set new headers you would have to
use a Processor for that. So in Camel 2.8 onwards we have improved this situation so you
can now set headers as well in the DSL.
The following example sends a new message which has
"Bye World" as message body
a header with key "id" with the value 123
a header with key "date" which has current date as value
Java DSL
<route>
<from uri="direct:start2"/>
<wireTap uri="direct:foo" processorRef="myProcessor" copy="false"/>
<to uri="mock:result"/>
</route>
<route>
<from uri="direct:start"/>
<wireTap uri="direct:foo" copy="false">
<body><constant>Bye World</constant></body>
</wireTap>
<to uri="mock:result"/>
</route>
from("direct:start")
// tap a new message and send it to direct:tap
// the new message should be Bye World with 2 headers
.wireTap("direct:tap")
// create the new tap message body and headers
.newExchangeBody(constant("Bye World"))
.newExchangeHeader("id", constant(123))
.newExchangeHeader("date", simple("${date:now:yyyyMMdd}"))
.end()
// here we continue routing the original messages
.to("mock:result");
Red Hat JBoss Fuse 6.1 Apache Camel Development Guide
266

XML DSL
The XML DSL is slightly different than Java DSL as how you configure the message body and
headers. In XML you use <body> and <setHeader> as shown:
Using onPrepare to execute custom logic when preparing messages
Available as of Camel 2.8
For details, see Multicast.
Options
The wireTap DSL command supports the following options:
Name Default Value Description
uri The endpoint uri where to
send the wire tapped
message. You should use
either uri or ref.
ref Refers to the endpoint where
to send the wire tapped
message. You should use
either uri or ref.
executorServiceRef Refers to a custom Thread
Pool to be used when
processing the wire tapped
messages. If not set then
Camel uses a default thread
pool.
// this is the tapped route
from("direct:tap")
.to("mock:tap");
<route>
<from uri="direct:start"/>
<!-- tap a new message and send it to direct:tap -->
<!-- the new message should be Bye World with 2 headers -->
<wireTap uri="direct:tap">
<!-- create the new tap message body and headers -->
<body><constant>Bye World</constant></body>
<setHeader headerName="id"><constant>123</constant></setHeader>
<setHeader headerName="date"><simple>${date:now:yyyyMMdd}
</simple></setHeader>
</wireTap>
<!-- here we continue routing the original message -->
<to uri="mock:result"/>
</route>
CHAPTER 10. SYSTEM MANAGEMENT
267

processorRef Refers to a custom Processor
to be used for creating a new
message (eg the send a new
message mode). See below.
copy true Camel 2.3: Should a copy of
the Exchange to used when
wire tapping the message.
onPrepareRef Camel 2.8: Refers to a
custom Processor to prepare
the copy of the Exchange to
be wire tapped. This allows
you to do any custom logic,
such as deep-cloning the
message payload if that's
needed etc.
Red Hat JBoss Fuse 6.1 Apache Camel Development Guide
268

APPENDIX A. MIGRATING FROM SERVICEMIX EIP
Abstract
If you are currently an Apache ServiceMix 3.x user, you might already have implemented
some Enterprise Integration Patterns using the ServiceMix EIP module. It is recommended
that you migrate these legacy patterns to Apache Camel, which has more extensive
support for Enterprise Integration Patterns. After migrating, you can deploy your patterns
into a Red Hat JBoss Fuse container.
A.1. MIGRATING ENDPOINTS
Overview
A typical ServiceMix EIP route exposes a service that consumes exchanges from the NMR.
The route also defines one or more target destinations, to which exchanges are sent. In the
Apache Camel environment, the exposed ServiceMix service maps to a consumer endpoint
and the ServiceMix target destinations map to producer endpoints. The Apache Camel
consumer endpoints and producer endpoints are both defined using endpoint URIs.
When migrating endpoints from ServiceMix EIP to Apache Camel, you must express the
ServiceMix services/endpoints as Apache Camel endpoint URIs. You can adopt one of the
following approaches:
Connect to an existing ServiceMix service/endpoint through the ServiceMix Camel
module (which integrates Apache Camel with the NMR).
If the existing ServiceMix service/endpoint represents a ServiceMix binding
component, you can replace the ServiceMix binding component with an equivalent
Apache Camel component (thus bypassing the NMR).
The ServiceMix Camel module
The integration between Apache Camel and ServiceMix is provided by the servicemix-
camel module. This module is provided with ServiceMix, but actually implements a plug-in
for the Apache Camel product: the JBI component (see and JBI Component).
To access the JBI component from Apache Camel, make sure that the servicemix-camel
JAR file is included on your Classpath or, if you are using Maven, include a dependency on
the servicemix-camel artifact in your project POM. You can then access the JBI component
by defining Apache Camel endpoint URIs with the jbi: component prefix.
Translating ServiceMix URIs into Apache Camel endpoint URIs
ServiceMix defines a flexible format for defining URIs, which is described in detail in
ServiceMix URIs. To translate a ServiceMix URI into a Apache Camel endpoint URI, perform
the following steps:
1. If the ServiceMix URI contains a namespace prefix, replace the prefix by its
corresponding namespace.
APPENDIX A. MIGRATING FROM SERVICEMIX EIP
269

For example, after modifying the ServiceMix URI, service:test:messageFilter,
where test corresponds to the namespace, http://progress.com/demos/test, you
get service:http://progress.com/demos/test:messageFilter.
2. Modify the separator character, depending on what kind of namespace appears in
the URI:
If the namespace starts with http://, use the / character as the separator
between namespace, service name, and endpoint name (if present).
For example, the URI,
service:http://progress.com/demos/test:messageFilter, would be
modified to service:http://progress.com/demos/test/messageFilter.
If the namespace starts with urn:, use the : character as the separator between
namespace, service name, and endpoint name (if present).
For example, service:urn:progress:com:demos:test:messageFilter.
3. Create a JBI endpoint URI by adding the jbi: prefix.
For example, jbi:service:http://progress.com/demos/test/messageFilter.
Example of mapping ServiceMix URIs
For example, consider the following configuration of the static recipient list pattern in
ServiceMix EIP. The eip:exchange-target elements define some targets using the
ServiceMix URI format.
When the preceding ServiceMix configuration is mapped to an equivalent Apache Camel
configuration, you get the following route:
Replacing ServiceMix bindings with Apache Camel components
<beans xmlns:sm="http://servicemix.apache.org/config/1.0"
xmlns:eip="http://servicemix.apache.org/eip/1.0"
xmlns:test="http://progress.com/demos/test" >
...
<eip:static-recipient-list service="test:recipients"
endpoint="endpoint">
<eip:recipients>
<eip:exchange-target uri="service:test:messageFilter" />
<eip:exchange-target uri="service:test:trace4" />
</eip:recipients>
</eip:static-recipient-list>
...
</beans>
<route>
<from
uri="jbi:endpoint:http://progress.com/demos/test/recipients/endpoint"/>
<to uri="jbi:service:http://progress.com/demos/test/messageFilter"/>
<to uri="jbi:service:http://progress.com/demos/test/trace4"/>
</route>
Red Hat JBoss Fuse 6.1 Apache Camel Development Guide
270

Instead of using the Apache Camel JBI component to route all your messages through the
ServiceMix NMR, you can use one of the many supported Apache Camel components to
connect directly to a consumer or a producer endpoint. In particular, when sending
messages to an external endpoint, it is more efficient to send the messages directly
through a Apache Camel component than sending them through the NMR and a ServiceMix
binding.
For details of all the Apache Camel components that are available, see and Apache Camel
Components.
A.2. COMMON ELEMENTS
Overview
When configuring ServiceMix EIP patterns in a ServiceMix configuration file, there are some
common elements that occur in many of the pattern schemas. This section provides a brief
overview of these common elements and explains how they can be mapped to equivalent
constructs in Apache Camel.
Exchange target
All of the patterns supported by ServiceMix EIP use the eip:exchange-target element to
specify JBI target endpoints. Table A.1, “Mapping the Exchange Target Element” shows
examples of how to map sample eip:exchange-target elements to Apache Camel
endpoint URIs, where it is assumed that the test prefix maps to the
http://progress.com/demos/test namespace.
Table A.1. Mapping the Exchange Target Element
ServiceMix EIP Target Apache Camel Endpoint URI
<eip:exchange-target
interface="HelloWorld" />
jbi:interface:HelloWorld
<eip:exchange-target
service="test:HelloWorldService" />
jbi:service:http://progress.com/dem
os/test/HelloWorldService
<eip:exchange-target
service="test:HelloWorldService"
endpoint="secure" />
jbi:service:http://progress.com/dem
os/test/HelloWorldService/secure
<eip:exchange-target
uri="service:test:HelloWorldService
" />
jbi:service:http://progress.com/dem
os/test/HelloWorldService
Predicates
The ServiceMix EIP component allows you to define predicate expressions in the XPath
language. For example, XPath predicates can appear in eip:xpath-predicate elements or
in eip:xpath-splitter elements, where the XPath predicate is specified using an xpath
attribute.
APPENDIX A. MIGRATING FROM SERVICEMIX EIP
271

ServiceMix XPath predicates can easily be migrated to equivalent constructs in Apache
Camel: that is, either the xpath element (in XML configuration) or the xpath() command
(in Java DSL). For example, the message filter pattern in Apache Camel can incorporate an
XPath predicate as follows:
Where the xpath element specifies that only messages containing the test:world element
will pass through the filter.
NOTE
Apache Camel also supports a wide range of other scripting languages
including XQuery, PHP, Python, and Ruby, which can be used to define
predicates. For details of all the supported predicate languages, see
Expression and Predicate Languages.
Namespace contexts
When using XPath predicates in the ServiceMix EIP configuration, it is necessary to define a
namespace context using the eip:namespace-context element. The namespace is then
referenced using a namespaceContext attribute.
When ServiceMix EIP configuration is migrated to Apache Camel, there is no need to define
namespace contexts, because Apache Camel allows you to define XPath predicates without
referencing a namespace context. You can simply drop the eip:namespace-context
elements when you migrate to Apache Camel.
A.3. SERVICEMIX EIP PATTERNS
The patterns supported by ServiceMix EIP are shown in Table A.2, “ServiceMix EIP Patterns”.
Table A.2. ServiceMix EIP Patterns
Content-Based Router How we handle a situation
where the implementation of
a single logical function (e.g.,
inventory check) is spread
across multiple physical
systems.
Content Enricher How we communicate with
another system if the
message originator does not
have all the required data
items available.
<route>
<from
uri="jbi:endpoint:http://progress.com/demos/test/messageFilter/endpoint">
<filter>
<xpath>count(/test:world) = 1</xpath>
<to uri="jbi:service:http://progress.com/demos/test/trace3"/>
</filter>
</route>
Red Hat JBoss Fuse 6.1 Apache Camel Development Guide
272

Message Filter How a component avoids
receiving uninteresting
messages.
Pipeline How we perform complex
processing on a message
while maintaining
independence and flexibility.
Resequencer How we get a stream of
related but out-of-sequence
messages back into the
correct order.
Static Recipient List How we route a message to a
list of specified recipients.
Static Routing Slip How we route a message
consecutively through a series
of processing steps.
Wire Tap How you inspect messages
that travel on a point-to-point
channel.
XPath Splitter How we process a message if
it contains multiple elements,
each of which may have to be
processed in a different way.
A.4. CONTENT-BASED ROUTER
Overview
A content-based router enables you to route messages to the appropriate destination,
where the routing decision is based on the message contents. This pattern maps to the
corresponding content-based router pattern in Apache Camel.
APPENDIX A. MIGRATING FROM SERVICEMIX EIP
273

Figure A.1. Content-based Router Pattern
Example ServiceMix EIP route
Example A.1, “ServiceMix EIP Content-based Route” shows how to define a content-based
router using the ServicMix EIP component. If a test:echo element is present in the
message body, the message is routed to the http://test/pipeline/endpoint endpoint.
Otherwise, the message is routed to the test:recipients endpoint.
Example A.1. ServiceMix EIP Content-based Route
Equivalent Apache Camel XML route
Example A.2, “Apache Camel Content-based Router Using XML Configuration” shows how to
define an equivalent route using Apache Camel XML configuration.
Example A.2. Apache Camel Content-based Router Using XML Configuration
<eip:content-based-router service="test:router" endpoint="endpoint">
<eip:rules>
<eip:routing-rule>
<eip:predicate>
<eip:xpath-predicate xpath="count(/test:echo) = 1"
namespaceContext="#nsContext" />
</eip:predicate>
<eip:target>
<eip:exchange-target uri="endpoint:test:pipeline:endpoint" />
</eip:target>
</eip:routing-rule>
<eip:routing-rule>
<!-- There is no predicate, so this is the default destination --
>
<eip:target>
<eip:exchange-target service="test:recipients" />
</eip:target>
</eip:routing-rule>
</eip:rules>
</eip:content-based-router>
<route>
<from
uri="jbi:endpoint:http://progress.com/demos/test/router/endpoint"/>
<choice>
<when>
Red Hat JBoss Fuse 6.1 Apache Camel Development Guide
274

Equivalent Apache Camel Java DSL route
Example A.3, “Apache Camel Content-based Router Using Java DSL” shows how to define
an equivalent route using the Apache Camel Java DSL.
Example A.3. Apache Camel Content-based Router Using Java DSL
A.5. CONTENT ENRICHER
Overview
A content enricher, shown in Figure A.2, “Content Enricher Pattern”, is a pattern for
augmenting a message with missing information. The ServiceMix EIP content enricher is
roughly equivalent to a pipeline that adds missing data as the message passes through an
enricher target. Consequently, when migrating to Apache Camel, you can re-implement the
ServiceMix content enricher as a Apache Camel pipeline.
Figure A.2. Content Enricher Pattern
<xpath>count(/test:echo) = 1</xpath>
<to
uri="jbi:endpoint:http://progress.com/demos/test/pipeline/endpoint"/>
</when>
<otherwise>
<!-- This is the default destination -->
<to uri="jbi:service:http://progress.com/demos/test/recipients"/>
</otherwise>
</choice>
</route>
from("jbi:endpoint:http://progress.com/demos/test/router/endpoint").
choice().when(xpath("count(/test:echo) =
1")).to("jbi:endpoint:http://progress.com/demos/test/pipeline/endpoint")
.
otherwise().to("jbi:service:http://progress.com/demos/test/recipients");
APPENDIX A. MIGRATING FROM SERVICEMIX EIP
275

Example ServiceMix EIP route
Example A.4, “ServiceMix EIP Content Enricher” shows how to define a content enricher
using the ServiceMix EIP component. Incoming messages pass through the enricher target,
test:additionalInformationExtracter, which adds missing data to the message. The
message is then sent on to its ultimate destination, test:myTarget.
Example A.4. ServiceMix EIP Content Enricher
Equivalent Apache Camel XML route
Example A.5, “Apache Camel Content Enricher using XML Configuration” shows how to
define an equivalent route using Apache Camel XML configuration.
Example A.5. Apache Camel Content Enricher using XML Configuration
Equivalent Apache Camel Java DSL route
Example A.6, “Apache Camel Content Enricher using Java DSL” shows how to define an
equivalent route using the Apache Camel Java DSL:
Example A.6. Apache Camel Content Enricher using Java DSL
<eip:content-enricher service="test:contentEnricher"
endpoint="endpoint">
<eip:enricherTarget>
<eip:exchange-target service="test:additionalInformationExtracter"
/>
</eip:enricherTarget>
<eip:target>
<eip:exchange-target service="test:myTarget" />
</eip:target>
</eip:content-enricher>
<route>
<from
uri="jbi:endpoint:http://progress.com/demos/test/contentEnricher/endpoin
t"/>
<to
uri="jbi:service:http://progress.com/demos/test/additionalInformationExt
racter"/>
<to uri="jbi:service:http://progress.com/demos/test/myTarget"/>
</route>
from("jbi:endpoint:http://progress.com/demos/test/contentEnricher/endpoi
nt").
to("jbi:service:http://progress.com/demos/test/additionalInformationExtr
acter").
to("jbi:service:http://progress.com/demos/test/myTarget");
Red Hat JBoss Fuse 6.1 Apache Camel Development Guide
276

A.6. MESSAGE FILTER
Overview
A message filter, shown in Figure A.3, “Message Filter Pattern”, is a processor that
eliminates undesired messages based on specific criteria. Filtering is controlled by
specifying a predicate in the filter: when the predicate is true, the incoming message is
allowed to pass; otherwise, it is blocked. This pattern maps to the corresponding message
filter pattern in Apache Camel.
Figure A.3. Message Filter Pattern
Example ServiceMix EIP route
Example A.7, “ServiceMix EIP Message Filter” shows how to define a message filter using
the ServiceMix EIP component. Incoming messages are passed through a filter mechanism
that blocks messages that lack a test:world element.
Example A.7. ServiceMix EIP Message Filter
Equivalent Apache Camel XML route
Example A.8, “Apache Camel Message Filter Using XML” shows how to define an equivalent
route using Apache Camel XML configuration.
Example A.8. Apache Camel Message Filter Using XML
<eip:message-filter service="test:messageFilter" endpoint="endpoint">
<eip:target>
<eip:exchange-target service="test:trace3" />
</eip:target>
<eip:filter>
<eip:xpath-predicate xpath="count(/test:world) = 1"
namespaceContext="#nsContext"/>
</eip:filter>
</eip:message-filter>
<route>
<from
uri="jbi:endpoint:http://progress.com/demos/test/messageFilter/endpoint"
>
<filter>
<xpath>count(/test:world) = 1</xpath>
APPENDIX A. MIGRATING FROM SERVICEMIX EIP
277

Equivalent Apache Camel Java DSL route
Example A.9, “Apache Camel Message Filter Using Java DSL” shows how to define an
equivalent route using the Apache Camel Java DSL.
Example A.9. Apache Camel Message Filter Using Java DSL
A.7. PIPELINE
Overview
The ServiceMix EIP pipeline pattern, shown in Figure A.4, “Pipes and Filters Pattern”, is used
to pass messages through a single transformer endpoint, where the transformer's input is
taken from the source endpoint and the transformer's output is routed to the target
endpoint. This pattern is thus a special case of the more general Apache Camel pipes and
filters pattern, which enables you to pass an In message through multiple transformer
endpoints.
Figure A.4. Pipes and Filters Pattern
Example ServiceMix EIP route
Example A.10, “ServiceMix EIP Pipeline” shows how to define a pipeline using the
ServiceMix EIP component. Incoming messages are passed into the transformer endpoint,
test:decrypt, and the output from the transformer endpoint is then passed into the target
endpoint, test:plaintextOrder.
Example A.10. ServiceMix EIP Pipeline
<to uri="jbi:service:http://progress.com/demos/test/trace3"/>
</filter>
</route>
from("jbi:endpoint:http://progress.com/demos/test/messageFilter/endpoint
").
filter(xpath("count(/test:world) = 1")).
to("jbi:service:http://progress.com/demos/test/trace3");
<eip:pipeline service="test:pipeline" endpoint="endpoint">
<eip:transformer>
<eip:exchange-target service="test:decrypt" />
</eip:transformer>
<eip:target>
Red Hat JBoss Fuse 6.1 Apache Camel Development Guide
278

Equivalent Apache Camel XML route
Example A.11, “Apache Camel Pipeline Using XML” shows how to define an equivalent
route using Apache Camel XML configuration.
Example A.11. Apache Camel Pipeline Using XML
Equivalent Apache Camel Java DSL route
Example A.12, “Apache Camel Pipeline Using Java DSL” shows how to define an equivalent
route using the Apache Camel Java DSL.
Example A.12. Apache Camel Pipeline Using Java DSL
A.8. RESEQUENCER
Overview
The resequencer pattern, shown in Figure A.5, “Resequencer Pattern”, enables you to
resequence messages according to the sequence number stored in an NMR property. The
ServiceMix EIP resequencer pattern maps to the Apache Camel resequencer configured
with the stream resequencing algorithm.
Figure A.5. Resequencer Pattern
<eip:exchange-target service="test:plaintextOrder" />
</eip:target>
</eip:pipeline>
<route>
<from
uri="jbi:endpoint:http://progress.com/demos/test/pipeline/endpoint"/>
<to uri="jbi:service:http://progress.com/demos/test/decrypt"/>
<to uri="jbi:service:http://progress.com/demos/test/plaintextOrder"/>
</route>
from("jbi:endpoint:http://progress.com/demos/test/pipeline/endpoint").
pipeline("jbi:service:http://progress.com/demos/test/decrypt",
"jbi:service:http://progress.com/demos/test/plaintextOrder");
APPENDIX A. MIGRATING FROM SERVICEMIX EIP
279

Sequence number property
The sequence of messages emitted from the resequencer is determined by the value of the
sequence number property: messages with a low sequence number are emitted first and
messages with a higher number are emitted later. By default, the sequence number is read
from the org.apache.servicemix.eip.sequence.number property in ServiceMix, but you
can customize the name of this property using the eip:default-comparator element in
ServiceMix.
The equivalent concept in Apache Camel is a sequencing expression, which can be any
message-dependent expression. When migrating from ServiceMix EIP, you normally define
an expression that extracts the sequence number from a header (a Apache Camel header is
equivalent to an NMR message property). For example, to extract a sequence number from
a seqnum header, you can use the simple expression, header.seqnum.
Example ServiceMix EIP route
Example A.13, “ServiceMix EIP Resequncer” shows how to define a resequencer using the
ServiceMix EIP component.
Example A.13. ServiceMix EIP Resequncer
Equivalent Apache Camel XML route
Example A.14, “Apache Camel Resequencer Using XML” shows how to define an equivalent
route using Apache Camel XML configuration.
Example A.14. Apache Camel Resequencer Using XML
<eip:resequencer
service="sample:Resequencer"
endpoint="ResequencerEndpoint"
comparator="#comparator"
capacity="100"
timeout="2000">
<eip:target>
<eip:exchange-target service="sample:SampleTarget" />
</eip:target>
</eip:resequencer>
<!-- Configure default comparator with custom sequence number property -
->
<eip:default-comparator xml:id="comparator"
sequenceNumberKey="seqnum"/>
<route>
<from uri="jbi:endpoint:sample:Resequencer:ResequencerEndpoint"/>
<resequencer>
<simple>header.seqnum</simple>
<to uri="jbi:service:sample:SampleTarget" />
<stream-config capacity="100" timeout="2000"/>
</resequencer>
</route>
Red Hat JBoss Fuse 6.1 Apache Camel Development Guide
280

Equivalent Apache Camel Java DSL route
Example A.15, “Apache Camel Resequencer Using Java DSL” shows how to define an
equivalent route using the Apache Camel Java DSL.
Example A.15. Apache Camel Resequencer Using Java DSL
A.9. STATIC RECIPIENT LIST
Overview
A recipient list, shown in Figure A.6, “Static Recipient List Pattern”, is a type of router that
sends each incoming message to multiple different destinations. The ServiceMix EIP
recipient list is restricted to processing InOnly and RobustInOnly exchange patterns.
Moreover, the list of recipients must be static. This pattern maps to the recipient list with
fixed destination pattern in Apache Camel.
Figure A.6. Static Recipient List Pattern
Example ServiceMix EIP route
Example A.16, “ServiceMix EIP Static Recipient List” shows how to define a static recipient
list using the ServiceMix EIP component. Incoming messages are copied to the
test:messageFilter endpoint and to the test:trace4 endpoint.
Example A.16. ServiceMix EIP Static Recipient List
from("jbi:endpoint:sample:Resequencer:ResequencerEndpoint").
resequencer(header("seqnum")).
stream(new StreamResequencerConfig(100, 2000L)).
to("jbi:service:sample:SampleTarget");
<eip:static-recipient-list service="test:recipients"
endpoint="endpoint">
<eip:recipients>
APPENDIX A. MIGRATING FROM SERVICEMIX EIP
281

Equivalent Apache Camel XML route
Example A.17, “Apache Camel Static Recipient List Using XML” shows how to define an
equivalent route using Apache Camel XML configuration.
Example A.17. Apache Camel Static Recipient List Using XML
NOTE
The preceding route configuration appears to have the same syntax as a
Apache Camel pipeline pattern. The key difference is that the preceding route
is intended for processing InOnly message exchanges, which are processed in
a different way. See Section 4.4, “Pipes and Filters” for more details.
Equivalent Apache Camel Java DSL route
Example A.18, “Apache Camel Static Recipient List Using Java DSL” shows how to define an
equivalent route using the Apache Camel Java DSL.
Example A.18. Apache Camel Static Recipient List Using Java DSL
A.10. STATIC ROUTING SLIP
Overview
The static routing slip pattern in the ServiceMix EIP component is used to route an InOut
message exchange through a series of endpoints. Semantically, it is equivalent to the
pipeline pattern in Apache Camel.
Example ServiceMix EIP route
Example A.19, “ServiceMix EIP Static Routing Slip” shows how to define a static routing slip
<eip:exchange-target service="test:messageFilter" />
<eip:exchange-target service="test:trace4" />
</eip:recipients>
</eip:static-recipient-list>
<route>
<from
uri="jbi:endpoint:http://progress.com/demos/test/recipients/endpoint"/>
<to uri="jbi:service:http://progress.com/demos/test/messageFilter"/>
<to uri="jbi:service:http://progress.com/demos/test/trace4"/>
</route>
from("jbi:endpoint:http://progress.com/demos/test/recipients/endpoint").
to("jbi:service:http://progress.com/demos/test/messageFilter",
"jbi:service:http://progress.com/demos/test/trace4");
Red Hat JBoss Fuse 6.1 Apache Camel Development Guide
282

using the ServiceMix EIP component. Incoming messages pass through each of the
endpoints, test:procA, test:procB, and test:procC, where the output of each endpoint is
connected to the input of the next endpoint in the chain. The final endpoint, test:procC,
sends its output (Out message) back to the caller.
Example A.19. ServiceMix EIP Static Routing Slip
Equivalent Apache Camel XML route
Example A.20, “Apache Camel Static Routing Slip Using XML” shows how to define an
equivalent route using Apache Camel XML configuration.
Example A.20. Apache Camel Static Routing Slip Using XML
Equivalent Apache Camel Java DSL route
Example A.21, “Apache Camel Static Routing Slip Using Java DSL” shows how to define an
equivalent route using the Apache Camel Java DSL.
Example A.21. Apache Camel Static Routing Slip Using Java DSL
A.11. WIRE TAP
Overview
<eip:static-routing-slip service="test:routingSlip"
endpoint="endpoint">
<eip:targets>
<eip:exchange-target service="test:procA" />
<eip:exchange-target service="test:procB" />
<eip:exchange-target service="test:procC" />
</eip:targets>
</eip:static-routing-slip>
<route>
<from
uri="jbi:endpoint:http://progress.com/demos/test/routingSlip/endpoint"/>
<to uri="jbi:service:http://progress.com/demos/test/procA"/>
<to uri="jbi:service:http://progress.com/demos/test/procB"/>
<to uri="jbi:service:http://progress.com/demos/test/procC"/>
</route>
from("jbi:endpoint:http://progress.com/demos/test/routingSlip/endpoint")
.
pipeline("jbi:service:http://progress.com/demos/test/procA",
"jbi:service:http://progress.com/demos/test/procB",
"jbi:service:http://progress.com/demos/test/procC");
APPENDIX A. MIGRATING FROM SERVICEMIX EIP
283

The wire tap pattern, shown in Figure A.7, “Wire Tap Pattern”, allows you to route
messages to a separate tap location before it is forwarded to the ultimate destination. The
ServiceMix EIP wire tap pattern maps to the wire tap pattern in Apache Camel.
Figure A.7. Wire Tap Pattern
Example ServiceMix EIP route
Example A.22, “ServiceMix EIP Wire Tap” shows how to define a wire tap using the
ServiceMix EIP component. The In message from the source endpoint is copied to the In-
listener endpoint, before being forwarded on to the target endpoint. If you want to monitor
any returned Out messages or Fault messages from the target endpoint, you also must
define an Out listener (using the eip:outListner element) and a Fault listener (using the
eip:faultListener element).
Example A.22. ServiceMix EIP Wire Tap
Equivalent Apache Camel XML route
Example A.23, “Apache Camel Wire Tap Using XML” shows how to define an equivalent
route using Apache Camel XML configuration.
Example A.23. Apache Camel Wire Tap Using XML
<eip:wire-tap service="test:wireTap" endpoint="endpoint">
<eip:target>
<eip:exchange-target service="test:target" />
</eip:target>
<eip:inListener>
<eip:exchange-target service="test:trace1" />
</eip:inListener>
</eip:wire-tap>
<route>
<from
uri="jbi:endpoint:http://progress.com/demos/test/wireTap/endpoint"/>
<to uri="jbi:service:http://progress.com/demos/test/trace1"/>
<to uri="jbi:service:http://progress.com/demos/test/target"/>
</route>
Red Hat JBoss Fuse 6.1 Apache Camel Development Guide
284

Equivalent Apache Camel Java DSL route
Example A.24, “Apache Camel Wire Tap Using Java DSL” shows how to define an equivalent
route using the Apache Camel Java DSL.
Example A.24. Apache Camel Wire Tap Using Java DSL
A.12. XPATH SPLITTER
Overview
A splitter, shown in Figure A.8, “XPath Splitter Pattern”, is a type of router that splits an
incoming message into a series of outgoing messages, where each of the messages
contains a piece of the original message. The ServiceMix EIP XPath splitter pattern is
restricted to using the InOnly and RobustInOnly exchange patterns. The expression that
defines how to split up the original message is defined in the XPath language. The XPath
splitter pattern maps to the splitter pattern in Apache Camel.
Figure A.8. XPath Splitter Pattern
Forwarding NMR attachments and properties
The eip:xpath-splitter element supports a forwardAttachments attribute and a
forwardProperties attribute, either of which can be set to true, if you want the splitter to
copy the incoming message's attachments or properties to the outgoing messages. The
corresponding splitter pattern in Apache Camel does not support any such attributes. By
default, the incoming message's headers are copied to each of the outgoing messages by
the Apache Camel splitter.
Example ServiceMix EIP route
Example A.25, “ServiceMix EIP XPath Splitter” shows how to define a splitter using the
ServiceMix EIP component. The specified XPath expression, /*/*, causes an incoming
message to split at every occurrence of a nested XML element (for example, the /foo/bar
and /foo/car elements are split into distinct messages).
from("jbi:endpoint:http://progress.com/demos/test/wireTap/endpoint")
.to("jbi:service:http://progress.com/demos/test/trace1",
"jbi:service:http://progress.com/demos/test/target");
APPENDIX A. MIGRATING FROM SERVICEMIX EIP
285

Example A.25. ServiceMix EIP XPath Splitter
Equivalent Apache Camel XML route
Example A.26, “Apache Camel XPath Splitter Using XML” shows how to define an equivalent
route using Apache Camel XML configuration.
Example A.26. Apache Camel XPath Splitter Using XML
Equivalent Apache Camel Java DSL route
Example A.27, “Apache Camel XPath Splitter Using Java DSL” shows how to define an
equivalent route using the Apache Camel Java DSL.
Example A.27. Apache Camel XPath Splitter Using Java DSL
<eip:xpath-splitter service="test:xpathSplitter"
endpoint="endpoint"
xpath="/*/*"
namespaceContext="#nsContext">
<eip:target>
<eip:exchange-target uri="service:http://test/router" />
</eip:target>
</eip:xpath-splitter>
<route>
<from
uri="jbi:endpoint:http://progress.com/demos/test/xpathSplitter/endpoint"
/>
<splitter>
<xpath>/*/*</xpath>
<to uri="jbi:service:http://test/router"/>
</splitter>
</route>
from("jbi:endpoint:http://progress.com/demos/test/xpathSplitter/endpoint
").
splitter(xpath("/*/*")).to("jbi:service:http://test/router");
Red Hat JBoss Fuse 6.1 Apache Camel Development Guide
286

PART II. ROUTING EXPRESSION AND PREDICATE
LANGUAGES
Abstract
This guide describes the basic syntax used by the evaluative languages supported by
Apache Camel.
PART II. ROUTING EXPRESSION AND PREDICATE LANGUAGES
287

CHAPTER 11. INTRODUCTION
Abstract
This chapter provides an overview of all the expression languages supported by Apache
Camel.
11.1. OVERVIEW OF THE LANGUAGES
Table of expression and predicate languages
Table 11.1, “Expression and Predicate Languages” gives an overview of the different
syntaxes for invoking expression and predicate languages.
Table 11.1. Expression and Predicate Languages
Language Static
Method
Fluent DSL
Method
XML
Element
Annotation Artifact
Section 2.4,
“Bean
Integration”
bean() EIP().meth
od()
method @Bean Camel core
Constant constant() EIP().cons
tant()
constant @Constant Camel core
EL el() EIP().el() el @EL camel-juel
Groovy groovy() EIP().groo
vy()
groovy @Groovy camel-
groovy
Header header() EIP().head
er()
header @Header Camel core
JavaScript javaScript
()
EIP().java
Script()
javaScript @JavaScrip
t
camel-
script
JoSQL sql() EIP().sql(
)
sql @SQL camel-
josql
JXPath None EIP().jxpa
th()
jxpath @JXPath camel-
jxpath
MVEL mvel() EIP().mvel
()
mvel @MVEL camel-mvel
OGNL ognl() EIP().ognl
()
ognl @OGNL camel-ognl
Red Hat JBoss Fuse 6.1 Apache Camel Development Guide
288

PHP php() EIP().php(
)
php @PHP camel-
script
Property property() EIP().prop
erty()
property @Property Camel core
Python python() EIP().pyth
on()
python @Python camel-
script
Ref ref() EIP().ref(
)
ref N/A Camel core
Ruby ruby() EIP().ruby
()
ruby @Ruby camel-
script
Simple/File simple() EIP().simp
le()
simple @Simple Camel core
SpEL spel() EIP().spel
()
spel @SpEL camel-
spring
XPath xpath() EIP().xpat
h()
xpath @XPath Camel core
XQuery xquery() EIP().xque
ry()
xquery @XQuery camel-
saxon
Language Static
Method
Fluent DSL
Method
XML
Element
Annotation Artifact
11.2. HOW TO INVOKE AN EXPRESSION LANGUAGE
Prerequisites
Before you can use a particular expression language, you must ensure that the required JAR
files are available on the classpath. If the language you want to use is not included in the
Apache Camel core, you must add the relevant JARs to your classpath.
If you are using the Maven build system, you can modify the build-time classpath simply by
adding the relevant dependency to your POM file. For example, if you want to use the Ruby
language, add the following dependency to your POM file:
If you are going to deploy your application in a Red Hat JBoss Fuse OSGi container, you also
<dependency>
<groupId>org.apache.camel</groupId>
<artifactId>camel-script</artifactId>
<!-- Use the same version as your Camel core version -->
<version>${camel.version}</version>
</dependency>
CHAPTER 11. INTRODUCTION
289

need to ensure that the relevant language features are installed (features are named after
the corresponding Maven artifact). For example, to use the Groovy language in the OSGi
container, you must first install the camel-groovy feature by entering the following OSGi
console command:
Approaches to invoking
As shown in Table 11.1, “Expression and Predicate Languages”, there are several different
syntaxes for invoking an expression language, depending on the context in which it is used.
You can invoke an expression language:
the section called “As a static method”.
the section called “As a fluent DSL method”.
the section called “As an XML element”.
the section called “As an annotation”.
As a static method
Most of the languages define a static method that can be used in any context where an
org.apache.camel.Expression type or an org.apache.camel.Predicate type is
expected. The static method takes a string expression (or predicate) as its argument and
returns an Expression object (which is usually also a Predicate object).
For example, to implement a content-based router that processes messages in XML format,
you could route messages based on the value of the /order/address/countryCode
element, as follows:
As a fluent DSL method
The Java fluent DSL supports another style of invoking expression languages. Instead of
providing the expression as an argument to an Enterprise Integration Pattern (EIP), you can
provide the expression as a sub-clause of the DSL command. For example, instead of
invoking an XPath expression as filter(xpath("Expression")), you can invoke the
expression as, filter().xpath("Expression").
For example, the preceding content-based router can be re-implemented in this style of
invocation, as follows:
karaf@root> features:install camel-groovy
from("SourceURL")
.choice
.when(xpath("/order/address/countryCode = 'us'"))
.to("file://countries/us/")
.when(xpath("/order/address/countryCode = 'uk'"))
.to("file://countries/uk/")
.otherwise()
.to("file://countries/other/")
.to("TargetURL");
from("SourceURL")
Red Hat JBoss Fuse 6.1 Apache Camel Development Guide
290

As an XML element
You can also invoke an expression language in XML, by putting the expression string inside
the relevant XML element.
For example, the XML element for invoking XPath in XML is xpath (which belongs to the
standard Apache Camel namespace). You can use XPath expressions in a XML DSL content-
based router, as follows:
Alternatively, you can specify a language expression using the language element, where
you specify the name of the language in the language attribute. For example, you can
define an XPath expression using the language element as follows:
As an annotation
Language annotations are used in the context of bean integration (see Section 2.4, “Bean
Integration”). The annotations provide a convenient way of extracting information from a
message or header and then injecting the extracted data into a bean's method parameters.
For example, consider the bean, myBeanProc, which is invoked as a predicate of the
filter() EIP. If the bean's checkCredentials method returns true, the message is
allowed to proceed; but if the method returns false, the message is blocked by the filter.
The filter pattern is implemented as follows:
.choice
.when().xpath("/order/address/countryCode = 'us'")
.to("file://countries/us/")
.when().xpath("/order/address/countryCode = 'uk'")
.to("file://countries/uk/")
.otherwise()
.to("file://countries/other/")
.to("TargetURL");
<from uri="file://input/orders"/>
<choice>
<when>
<xpath>/order/address/countryCode = 'us'</xpath>
<to uri="file://countries/us/"/>
</when>
<when>
<xpath>/order/address/countryCode = 'uk'</xpath>
<to uri="file://countries/uk/"/>
</when>
<otherwise>
<to uri="file://countries/other/"/>
</otherwise>
</choice>
<language language="xpath">/order/address/countryCode = 'us'</language>
// Java
MyBeanProcessor myBeanProc = new MyBeanProcessor();
CHAPTER 11. INTRODUCTION
291

The implementation of the MyBeanProcessor class exploits the @XPath annotation to
extract the username and password from the underlying XML message, as follows:
The @XPath annotation is placed just before the parameter into which it gets injected.
Notice how the XPath expression explicitly selects the text node, by appending /text() to
the path, which ensures that just the content of the element is selected, not the enclosing
tags.
As a Camel endpoint URI
Using the Camel Language component, you can invoke a supported language in an
endpoint URI. There are two alternative syntaxes.
To invoke a language script stored in a file (or other resource type defined by Scheme), use
the following URI syntax:
Where the scheme can be file:, classpath:, or http:.
For example, the following route executes the mysimplescript.txt from the classpath:
To invoke an embedded language script, use the following URI syntax:
For example, to run the Simple language script stored in the script string:
from("SourceURL")
.filter().method(myBeanProc, "checkCredentials")
.to("TargetURL");
// Java
import org.apache.camel.language.XPath;
public class MyBeanProcessor {
boolean void checkCredentials(
@XPath("/credentials/username/text()") String user,
@XPath("/credentials/password/text()") String pass
) {
// Check the user/pass credentials...
...
}
}
language://LanguageName:resource:Scheme:Location[?Options]
from("direct:start")
.to("language:simple:classpath:org/apache/camel/component/language/mysimpl
escript.txt")
.to("mock:result");
language://LanguageName[:Script][?Options]
String script = URLEncoder.encode("Hello ${body}", "UTF-8");
from("direct:start")
.to("language:simple:" + script)
Red Hat JBoss Fuse 6.1 Apache Camel Development Guide
292

.to("mock:result");
CHAPTER 11. INTRODUCTION
293

CHAPTER 12. CONSTANT
OVERVIEW
The constant language is a trivial built-in language that is used to specify a plain text string.
This makes it possible to provide a plain text string in any context where an expression type
is expected.
XML EXAMPLE
In XML, you can set the username header to the value, Jane Doe as follows:
JAVA EXAMPLE
In Java, you can set the username header to the value, Jane Doe as follows:
<camelContext>
<route>
<from uri="SourceURL"/>
<setHeader headerName="username">
<constant>Jane Doe</constant>
</setHeader>
<to uri="TargetURL"/>
</route>
</camelContext>
from("SourceURL")
.setHeader("username", constant("Jane Doe"))
.to("TargetURL");
Red Hat JBoss Fuse 6.1 Apache Camel Development Guide
294

CHAPTER 13. EL
OVERVIEW
The Unified Expression Language (EL) was originally specified as part of the JSP 2.1
standard (JSR-245), but it is now available as a standalone language. Apache Camel
integrates with JUEL (http://juel.sourceforge.net/), which is an open source implementation
of the EL language.
ADDING JUEL PACKAGE
To use EL in your routes you need to add a dependency on camel-juel to your project as
shown in Example 13.1, “Adding the camel-juel dependency”.
Example 13.1. Adding the camel-juel dependency
STATIC IMPORT
To use the el() static method in your application code, include the following import
statement in your Java source files:
VARIABLES
Table 13.1, “EL variables” lists the variables that are accessible when using EL.
Table 13.1. EL variables
Variable Type Value
exchange org.apache.camel.Exchan
ge
The current Exchange
<!-- Maven POM File -->
<properties>
<camel-version>2.12.0.redhat-610379</camel-version>
...
</properties>
<dependencies>
...
<dependency>
<groupId>org.apache.camel</groupId>
<artifactId>camel-juel</artifactId>
<version>${camel-version}</version>
</dependency>
...
</dependencies>
import static org.apache.camel.language.juel.JuelExpression.el;
CHAPTER 13. EL
295

in org.apache.camel.Messag
e
The IN message
out org.apache.camel.Messag
e
The OUT message
Variable Type Value
EXAMPLE
Example 13.2, “Routes using EL” shows two routes that use EL.
Example 13.2. Routes using EL
<camelContext>
<route>
<from uri="seda:foo"/>
<filter>
<language language="el">${in.headers.foo == 'bar'}</language>
<to uri="seda:bar"/>
</filter>
</route>
<route>
<from uri="seda:foo2"/>
<filter>
<language language="el">${in.headers['My Header'] ==
'bar'}</language>
<to uri="seda:bar"/>
</filter>
</route>
</camelContext>
Red Hat JBoss Fuse 6.1 Apache Camel Development Guide
296

CHAPTER 14. THE FILE LANGUAGE
Abstract
The file language is an extension to the simple language, not an independent language in
its own right. But the file language extension can only be used in conjunction with File or
FTP endpoints.
14.1. WHEN TO USE THE FILE LANGUAGE
Overview
The file language is an extension to the simple language which is not always available. You
can use it under the following circumstances:
the section called “In a File or FTP consumer endpoint”.
the section called “On exchanges created by a File or FTP consumer”.
NOTE
The escape character, \, is not available in the file language.
In a File or FTP consumer endpoint
There are several URI options that you can set on a File or FTP consumer endpoint, which
take a file language expression as their value. For example, in a File consumer endpoint URI
you can set the fileName, move, preMove, moveFailed, and sortBy options using a file
expression.
In a File consumer endpoint, the fileName option acts as a filter, determining which file will
actually be read from the starting directory. If a plain text string is specified (for example,
fileName=report.txt), the File consumer reads the same file each time it is updated. You
can make this option more dynamic, however, by specifying a simple expression. For
example, you could use a counter bean to select a different file each time the File
consumer polls the starting directory, as follows:
Where the ${bean:counter.next} expression invokes the next() method on the bean
registered under the ID, counter.
The move option is used to move files to a backup location after then have been read by a
File consumer endpoint. For example, the following endpoint moves files to a backup
directory, after they have been processed:
Where the ${file:name.noext}.bak expression modifies the original file name, replacing
the file extension with .bak.
file://target/filelanguage/bean/?
fileName=${bean:counter.next}.txt&delete=true
file://target/filelanguage/?
move=backup/${date:now:yyyyMMdd}/${file:name.noext}.bak&recursive=false
CHAPTER 14. THE FILE LANGUAGE
297

You can use the sortBy option to specify the order in which file should be processed. For
example, to process files according to the alphabetical order of their file name, you could
use the following File consumer endpoint:
To process file according to the order in which they were last modified, you could use the
following File consumer endpoint:
You can reverse the order by adding the reverse: prefix—for example:
On exchanges created by a File or FTP consumer
When an exchange originates from a File or FTP consumer endpoint, it is possible to apply
file language expressions to the exchange throughout the route (as long as the original
message headers are not erased). For example, you could define a content-based router,
which routes messages according to their file extension, as follows:
14.2. FILE VARIABLES
Overview
File variables can be used whenever a route starts with a File or FTP consumer endpoint,
which implies that the underlying message body is of java.io.File type. The file variables
enable you to access various parts of the file pathname, almost as if you were invoking the
methods of the java.io.File class (in fact, the file language extracts the information it
needs from message headers that have been set by the File or FTP endpoint).
Starting directory
Some of file variables return paths that are defined relative to a starting directory, which is
just the directory that is specified in the File or FTP endpoint. For example, the following
File consumer endpoint has the starting directory, ./filetransfer (a relative path):
file://target/filelanguage/?sortBy=file:name
file://target/filelanguage/?sortBy=file:modified
file://target/filelanguage/?sortBy=reverse:file:modified
<from uri="file://input/orders"/>
<choice>
<when>
<simple>${file:ext} == 'txt'</simple>
<to uri="bean:orderService?method=handleTextFiles"/>
</when>
<when>
<simple>${file:ext} == 'xml'</simple>
<to uri="bean:orderService?method=handleXmlFiles"/>
</when>
<otherwise>
<to uri="bean:orderService?method=handleOtherFiles"/>
</otherwise>
</choice>
Red Hat JBoss Fuse 6.1 Apache Camel Development Guide
298

The following FTP consumer endpoint has the starting directory, ./ftptransfer (a relative
path):
Naming convention of file variables
In general, the file variables are named after corresponding methods on the java.io.File
class. For example, the file:absolute variable gives the value that would be returned by
the java.io.File.getAbsolute() method.
NOTE
This naming convention is not strictly followed, however. For example, there is
no such method as java.io.File.getSize().
Table of variables
Table 14.1, “Variables for the File Language” shows all of the variable supported by the file
language.
Table 14.1. Variables for the File Language
Variable Type Description
file:name String The pathname relative to the
starting directory.
file:name.ext String The file extension (characters
following the last . character
in the pathname).
file:name.noext String The pathname relative to the
starting directory, omitting
the file extension.
file:onlyname String The final segment of the
pathname. That is, the file
name without the parent
directory path.
file:onlyname.noext String The final segment of the
pathname, omitting the file
extension.
file:ext String The file extension (same as
file:name.ext).
file:filetransfer
ftp://myhost:2100/ftptransfer
CHAPTER 14. THE FILE LANGUAGE
299

file:parent String The pathname of the parent
directory, including the
starting directory in the path.
file:path String The file pathname, including
the starting directory in the
path.
file:absolute Boolean true, if the starting directory
was specified as an absolute
path; false, otherwise.
file:absolute.path String The absolute pathname of the
file.
file:length Long The size of the referenced
file.
file:size Long Same as file:length.
file:modified java.util.Date Date last modified.
Variable Type Description
14.3. EXAMPLES
Relative pathname
Consider a File consumer endpoint, where the starting directory is specified as a relative
pathname. For example, the following File endpoint has the starting directory,
./filelanguage:
Now, while scanning the filelanguage directory, suppose that the endpoint has just
consumed the following file:
And, finally, assume that the filelanguage directory itself has the following absolute
location:
Given the preceding scenario, the file language variables return the following values, when
applied to the current exchange:
file://filelanguage
./filelanguage/test/hello.txt
/workspace/camel/camel-core/target/filelanguage
Red Hat JBoss Fuse 6.1 Apache Camel Development Guide
300

Expression Result
file:name test/hello.txt
file:name.ext txt
file:name.noext test/hello
file:onlyname hello.txt
file:onlyname.noext hello
file:ext txt
file:parent filelanguage/test
file:path filelanguage/test/hello.txt
file:absolute false
file:absolute.path /workspace/camel/camel-
core/target/filelanguage/test/hello
.txt
Absolute pathname
Consider a File consumer endpoint, where the starting directory is specified as an absolute
pathname. For example, the following File endpoint has the starting directory,
/workspace/camel/camel-core/target/filelanguage:
Now, while scanning the filelanguage directory, suppose that the endpoint has just
consumed the following file:
Given the preceding scenario, the file language variables return the following values, when
applied to the current exchange:
Expression Result
file:name test/hello.txt
file:name.ext txt
file:name.noext test/hello
file:///workspace/camel/camel-core/target/filelanguage
./filelanguage/test/hello.txt
CHAPTER 14. THE FILE LANGUAGE
301

file:onlyname hello.txt
file:onlyname.noext hello
file:ext txt
file:parent /workspace/camel/camel-
core/target/filelanguage/test
file:path /workspace/camel/camel-
core/target/filelanguage/test/hello
.txt
file:absolute true
file:absolute.path /workspace/camel/camel-
core/target/filelanguage/test/hello
.txt
Expression Result
Red Hat JBoss Fuse 6.1 Apache Camel Development Guide
302

CHAPTER 15. GROOVY
OVERVIEW
Groovy is a Java-based scripting language that allows quick parsing of object. The Groovy
support is part of the camel-script module.
ADDING THE SCRIPT MODULE
To use Groovy in your routes you need to add a dependency on camel-script to your
project as shown in Example 15.1, “Adding the camel-script dependency”.
Example 15.1. Adding the camel-script dependency
STATIC IMPORT
To use the groovy() static method in your application code, include the following import
statement in your Java source files:
BUILT-IN ATTRIBUTES
Table 15.1, “Groovy attributes” lists the built-in attributes that are accessible when using
Groovy.
Table 15.1. Groovy attributes
Attribute Type Value
context org.apache.camel.CamelC
ontext
The Camel Context
<!-- Maven POM File -->
<properties>
<camel-version>2.12.0.redhat-610379</camel-version>
...
</properties>
<dependencies>
...
<dependency>
<groupId>org.apache.camel</groupId>
<artifactId>camel-script</artifactId>
<version>${camel-version}</version>
</dependency>
...
</dependencies>
import static org.apache.camel.builder.camel.script.ScriptBuilder.*;
CHAPTER 15. GROOVY
303

exchange org.apache.camel.Exchan
ge
The current Exchange
request org.apache.camel.Messag
e
The IN message
response org.apache.camel.Messag
e
The OUT message
properties org.apache.camel.builde
r.script.PropertiesFunc
tion
Function with a resolve
method to make it easier to
use the properties component
inside scripts.
Attribute Type Value
The attributes all set at ENGINE_SCOPE.
EXAMPLE
Example 15.2, “Routes using Groovy” shows two routes that use Groovy scripts.
Example 15.2. Routes using Groovy
USING THE PROPERTIES COMPONENT
To access a property value from the properties component, invoke the resolve method on
the built-in properties attribute, as follows:
<camelContext>
<route>
<from uri=""mock:mock0" />
<filter>
<language language="groovy">request.lineItems.any { i -> i.value
> 100 }</language>
<to uri="mock:mock1" />
</filter>
</route>
<route>
<from uri="direct:in"/>
<setHeader headerName="firstName">
<language language="groovy">$user.firstName
$user.lastName</language>
</setHeader>
<to uri="seda:users"/>
</route>
</camelContext>
.setHeader("myHeader").groovy("properties.resolve(PropKey)")
Red Hat JBoss Fuse 6.1 Apache Camel Development Guide
304

Where PropKey is the key of the property you want to resolve, where the key value is of
String type.
For more details about the properties component, see .
CHAPTER 15. GROOVY
305

CHAPTER 16. HEADER
OVERVIEW
The header language provides a convenient way of accessing header values in the current
message. When you supply a header name, the header language performs a case-
insensitive lookup and returns the corresponding header value.
The header language is part of camel-core.
XML EXAMPLE
For example, to resequence incoming exchanges according to the value of a
SequenceNumber header (where the sequence number must be a positive integer), you can
define a route as follows:
JAVA EXAMPLE
The same route can be defined in Java, as follows:
<camelContext xmlns="http://camel.apache.org/schema/spring">
<route>
<from uri="SourceURL"/>
<resequence>
<language language="header">SequenceNumber</language>
</resequence>
<to uri="TargetURL"/>
</route>
</camelContext>
from("SourceURL")
.resequence(header("SequenceNumber"))
.to("TargetURL");
Red Hat JBoss Fuse 6.1 Apache Camel Development Guide
306

CHAPTER 17. JAVASCRIPT
OVERVIEW
JavaScript, also known as ECMAScript is a Java-based scripting language that allows quick
parsing of object. The JavaScript support is part of the camel-script module.
ADDING THE SCRIPT MODULE
To use JavaScript in your routes you need to add a dependency on camel-script to your
project as shown in Example 17.1, “Adding the camel-script dependency”.
Example 17.1. Adding the camel-script dependency
STATIC IMPORT
To use the javaScript() static method in your application code, include the following
import statement in your Java source files:
BUILT-IN ATTRIBUTES
Table 17.1, “JavaScript attributes” lists the built-in attributes that are accessible when using
JavaScript.
Table 17.1. JavaScript attributes
Attribute Type Value
context org.apache.camel.CamelC
ontext
The Camel Context
<!-- Maven POM File -->
<properties>
<camel-version>2.12.0.redhat-610379</camel-version>
...
</properties>
<dependencies>
...
<dependency>
<groupId>org.apache.camel</groupId>
<artifactId>camel-script</artifactId>
<version>${camel-version}</version>
</dependency>
...
</dependencies>
import static org.apache.camel.builder.camel.script.ScriptBuilder.*;
CHAPTER 17. JAVASCRIPT
307

exchange org.apache.camel.Exchan
ge
The current Exchange
request org.apache.camel.Messag
e
The IN message
response org.apache.camel.Messag
e
The OUT message
properties org.apache.camel.builde
r.script.PropertiesFunc
tion
Function with a resolve
method to make it easier to
use the properties component
inside scripts.
Attribute Type Value
The attributes all set at ENGINE_SCOPE.
EXAMPLE
Example 17.2, “Route using JavaScript” shows a route that uses JavaScript.
Example 17.2. Route using JavaScript
USING THE PROPERTIES COMPONENT
To access a property value from the properties component, invoke the resolve method on
the built-in properties attribute, as follows:
Where PropKey is the key of the property you want to resolve, where the key value is of
String type.
<camelContext>
<route>
<from uri="direct:start"/>
<choice>
<when>
<langauge langauge="javaScript">request.headers.get('user') ==
'admin'</langauge>
<to uri="seda:adminQueue"/>
</when>
<otherwise>
<to uri="seda:regularQueue"/>
</otherwise>
</choice>
</route>
</camelContext>
.setHeader("myHeader").javaScript("properties.resolve(PropKey)")
Red Hat JBoss Fuse 6.1 Apache Camel Development Guide
308

For more details about the properties component, see .
CHAPTER 17. JAVASCRIPT
309

CHAPTER 18. JOSQL
OVERVIEW
The JoSQL (SQL for Java objects) language enables you to evaluate predicates and
expressions in Apache Camel. JoSQL employs a SQL-like query syntax to perform selection
and ordering operations on data from in-memory Java objects—however, JoSQL is not a
database. In the JoSQL syntax, each Java object instance is treated like a table row and
each object method is treated like a column name. Using this syntax, it is possible to
construct powerful statements for extracting and compiling data from collections of Java
objects. For details, see http://josql.sourceforge.net/.
ADDING THE JOSQL MODULE
To use JoSQL in your routes you need to add a dependency on camel-josql to your project
as shown in Example 18.1, “Adding the camel-josql dependency”.
Example 18.1. Adding the camel-josql dependency
STATIC IMPORT
To use the sql() static method in your application code, include the following import
statement in your Java source files:
VARIABLES
Table 18.1, “SQL variables” lists the variables that are accessible when using JoSQL.
Table 18.1. SQL variables
Name Type Description
exchange org.apache.camel.Exchan
ge
The current Exchange
<!-- Maven POM File -->
...
<dependencies>
...
<dependency>
<groupId>org.apache.camel</groupId>
<artifactId>camel-josql</artifactId>
<version>${camel-version}</version>
</dependency>
...
</dependencies>
import static org.apache.camel.builder.sql.SqlBuilder.sql;
Red Hat JBoss Fuse 6.1 Apache Camel Development Guide
310

in org.apache.camel.Messag
e
The IN message
out org.apache.camel.Messag
e
The OUT message
property Object the Exchange property whose
key is property
header Object the IN message header whose
key is header
variable Object the variable whose key is
variable
Name Type Description
EXAMPLE
Example 18.2, “Route using JoSQL” shows a route that uses JoSQL.
Example 18.2. Route using JoSQL
<camelContext>
<route>
<from uri="direct:start"/>
<setBody>
<language language="sql">select * from MyType</language>
</setBody>
<to uri="seda:regularQueue"/>
</route>
</camelContext>
CHAPTER 18. JOSQL
311

CHAPTER 19. JXPATH
OVERVIEW
The JXPath language enables you to invoke Java beans using the Apache Commons JXPath
language. The JXPath language has a similar syntax to XPath, but instead of selecting
element or attribute nodes from an XML document, it invokes methods on an object graph
of Java beans. If one of the bean attributes returns an XML document (a DOM/JDOM
instance), however, the remaining portion of the path is interpreted as an XPath expression
and is used to extract an XML node from the document. In other words, the JXPath
language provides a hybrid of object graph navigation and XML node selection.
ADDING JXPATH PACKAGE
To use JXPath in your routes you need to add a dependency on camel-jxpath to your
project as shown in Example 19.1, “Adding the camel-jxpath dependency”.
Example 19.1. Adding the camel-jxpath dependency
VARIABLES
Table 19.1, “JXPath variables” lists the variables that are accessible when using JXPath.
Table 19.1. JXPath variables
Variable Type Value
this org.apache.camel.Exchan
ge
The current Exchange
in org.apache.camel.Messag
e
The IN message
<!-- Maven POM File -->
<properties>
<camel-version>2.12.0.redhat-610379</camel-version>
...
</properties>
<dependencies>
...
<dependency>
<groupId>org.apache.camel</groupId>
<artifactId>camel-jxpath</artifactId>
<version>${camel-version}</version>
</dependency>
...
</dependencies>
Red Hat JBoss Fuse 6.1 Apache Camel Development Guide
312

out org.apache.camel.Messag
e
The OUT message
Variable Type Value
EXAMPLE
Example 19.2, “Routes using JXPath” shows a route that use JXPath.
Example 19.2. Routes using JXPath
<camelContext>
<route>
<from uri="activemq:MyQueue"/>
<filter>
<jxpath>in/body/name = 'James'</xpath>
<to uri="mqseries:SomeOtherQueue"/>
</filter>
</route>
</camelContext>
CHAPTER 19. JXPATH
313

CHAPTER 20. MVEL
OVERVIEW
MVEL (http://mvel.codehaus.org/) is a Java-based dynamic language that is similar to OGNL,
but is reported to be much faster. The MVEL support is in the camel-mvel module.
SYNTAX
You use the MVEL dot syntax to invoke Java methods, for example:
Because MVEL is dynamically typed, it is unnecessary to cast the message body instance
(of Object type) before invoking the getFamilyName() method. You can also use an
abbreviated syntax for invoking bean attributes, for example:
ADDING THE MVEL MODULE
To use MVEL in your routes you need to add a dependency on camel-mvel to your project
as shown in Example 20.1, “Adding the camel-mvel dependency”.
Example 20.1. Adding the camel-mvel dependency
BUILT-IN VARIABLES
Table 20.1, “MVEL variables” lists the built-in variables that are accessible when using
MVEL.
Table 20.1. MVEL variables
getRequest().getBody().getFamilyName()
request.body.familyName
<!-- Maven POM File -->
<properties>
<camel-version>2.12.0.redhat-610379</camel-version>
...
</properties>
<dependencies>
...
<dependency>
<groupId>org.apache.camel</groupId>
<artifactId>camel-mvel</artifactId>
<version>${camel-version}</version>
</dependency>
...
</dependencies>
Red Hat JBoss Fuse 6.1 Apache Camel Development Guide
314

Name Type Description
this org.apache.camel.Exchan
ge
The current Exchange
exchange org.apache.camel.Exchan
ge
The current Exchange
exception Throwable the Exchange exception (if
any)
exchangeID String the Exchange ID
fault org.apache.camel.Messag
e
The Fault message(if any)
request org.apache.camel.Messag
e
The IN message
response org.apache.camel.Messag
e
The OUT message
properties Map The Exchange properties
property(name) Object The value of the named
Exchange property
property(name, type)Type The typed value of the named
Exchange property
EXAMPLE
Example 20.2, “Route using MVEL” shows a route that uses MVEL.
Example 20.2. Route using MVEL
<camelContext>
<route>
<from uri="seda:foo"/>
<filter>
<language langauge="mvel">request.headers.foo == 'bar'</language>
<to uri="seda:bar"/>
</filter>
</route>
</camelContext>
CHAPTER 20. MVEL
315

CHAPTER 21. THE OBJECT-GRAPH NAVIGATION
LANGUAGE(OGNL)
OVERVIEW
OGNL (http://www.opensymphony.com/ognl/) is an expression language for getting and
setting properties of Java objects. You use the same expression for both getting and setting
the value of a property. The OGNL support is in the camel-ognl module.
ADDING THE OGNL MODULE
To use OGNL in your routes you need to add a dependency on camel-ognl to your project
as shown in Example 21.1, “Adding the camel-ognl dependency”.
Example 21.1. Adding the camel-ognl dependency
STATIC IMPORT
To use the ognl() static method in your application code, include the following import
statement in your Java source files:
BUILT-IN VARIABLES
Table 21.1, “OGNL variables” lists the built-in variables that are accessible when using
OGNL.
Table 21.1. OGNL variables
Name Type Description
this org.apache.camel.Exchan
ge
The current Exchange
exchange org.apache.camel.Exchan
ge
The current Exchange
<!-- Maven POM File -->
...
<dependencies>
...
<dependency>
<groupId>org.apache.camel</groupId>
<artifactId>camel-ognl</artifactId>
<version>${camel-version}</version>
</dependency>
...
</dependencies>
import static org.apache.camel.language.ognl.OgnlExpression.ognl;
Red Hat JBoss Fuse 6.1 Apache Camel Development Guide
316

exception Throwable the Exchange exception (if
any)
exchangeID String the Exchange ID
fault org.apache.camel.Messag
e
The Fault message(if any)
request org.apache.camel.Messag
e
The IN message
response org.apache.camel.Messag
e
The OUT message
properties Map The Exchange properties
property(name) Object The value of the named
Exchange property
property(name, type)Type The typed value of the named
Exchange property
Name Type Description
EXAMPLE
Example 21.2, “Route using OGNL” shows a route that uses OGNL.
Example 21.2. Route using OGNL
<camelContext>
<route>
<from uri="seda:foo"/>
<filter>
<language langauge="ognl">request.headers.foo == 'bar'</language>
<to uri="seda:bar"/>
</filter>
</route>
</camelContext>
CHAPTER 21. THE OBJECT-GRAPH NAVIGATION LANGUAGE(OGNL)
317

CHAPTER 22. PHP
OVERVIEW
PHP is a widely-used general-purpose scripting language that is especially suited for Web
development. The PHP support is part of the camel-script module.
ADDING THE SCRIPT MODULE
To use PHP in your routes you need to add a dependency on camel-script to your project
as shown in Example 22.1, “Adding the camel-script dependency”.
Example 22.1. Adding the camel-script dependency
STATIC IMPORT
To use the php() static method in your application code, include the following import
statement in your Java source files:
BUILT-IN ATTRIBUTES
Table 22.1, “PHP attributes” lists the built-in attributes that are accessible when using PHP.
Table 22.1. PHP attributes
Attribute Type Value
context org.apache.camel.CamelC
ontext
The Camel Context
exchange org.apache.camel.Exchan
ge
The current Exchange
request org.apache.camel.Messag
e
The IN message
<!-- Maven POM File -->
...
<dependencies>
...
<dependency>
<groupId>org.apache.camel</groupId>
<artifactId>camel-script</artifactId>
<version>${camel-version}</version>
</dependency>
...
</dependencies>
import static org.apache.camel.builder.camel.script.ScriptBuilder.*;
Red Hat JBoss Fuse 6.1 Apache Camel Development Guide
318

response org.apache.camel.Messag
e
The OUT message
properties org.apache.camel.builde
r.script.PropertiesFunc
tion
Function with a resolve
method to make it easier to
use the properties component
inside scripts.
Attribute Type Value
The attributes all set at ENGINE_SCOPE.
EXAMPLE
Example 22.2, “Route using PHP” shows a route that uses PHP.
Example 22.2. Route using PHP
USING THE PROPERTIES COMPONENT
To access a property value from the properties component, invoke the resolve method on
the built-in properties attribute, as follows:
Where PropKey is the key of the property you want to resolve, where the key value is of
String type.
For more details about the properties component, see .
<camelContext>
<route>
<from uri="direct:start"/>
<choice>
<when>
<language language="php">strpos(request.headers.get('user'),
'admin')!== FALSE</language>
<to uri="seda:adminQueue"/>
</when>
<otherwise>
<to uri="seda:regularQueue"/>
</otherwise>
</choice>
</route>
</camelContext>
.setHeader("myHeader").php("properties.resolve(PropKey)")
CHAPTER 22. PHP
319

CHAPTER 23. PROPERTY
OVERVIEW
The property language provides a convenient way of accessing exchange properties. When
you supply a key that matches one of the exchange property names, the property
language returns the corresponding value.
The property language is part of camel-core.
XML EXAMPLE
For example, to implement the recipient list pattern when the listOfEndpoints exchange
property contains the recipient list, you could define a route as follows:
JAVA EXAMPLE
The same recipient list example can be implemented in Java as follows:
<camelContext>
<route>
<from uri="direct:a"/>
<recipientList>
<property>listOfEndpoints</property>
</recipientList>
</route>
</camelContext>
from("direct:a").recipientList(property("listOfEndpoints"));
Red Hat JBoss Fuse 6.1 Apache Camel Development Guide
320

CHAPTER 24. PYTHON
OVERVIEW
Python is a remarkably powerful dynamic programming language that is used in a wide
variety of application domains. Python is often compared to Tcl, Perl, Ruby, Scheme or Java.
The Python support is part of the camel-script module.
ADDING THE SCRIPT MODULE
To use Python in your routes you need to add a dependency on camel-script to your
project as shown in Example 24.1, “Adding the camel-script dependency”.
Example 24.1. Adding the camel-script dependency
STATIC IMPORT
To use the python() static method in your application code, include the following import
statement in your Java source files:
BUILT-IN ATTRIBUTES
Table 24.1, “Python attributes” lists the built-in attributes that are accessible when using
Python.
Table 24.1. Python attributes
Attribute Type Value
context org.apache.camel.CamelC
ontext
The Camel Context
exchange org.apache.camel.Exchan
ge
The current Exchange
<!-- Maven POM File -->
...
<dependencies>
...
<dependency>
<groupId>org.apache.camel</groupId>
<artifactId>camel-script</artifactId>
<version>${camel-version}</version>
</dependency>
...
</dependencies>
import static org.apache.camel.builder.camel.script.ScriptBuilder.*;
CHAPTER 24. PYTHON
321

request org.apache.camel.Messag
e
The IN message
response org.apache.camel.Messag
e
The OUT message
properties org.apache.camel.builde
r.script.PropertiesFunc
tion
Function with a resolve
method to make it easier to
use the properties component
inside scripts.
Attribute Type Value
The attributes all set at ENGINE_SCOPE.
EXAMPLE
Example 24.2, “Route using Python” shows a route that uses Python.
Example 24.2. Route using Python
USING THE PROPERTIES COMPONENT
To access a property value from the properties component, invoke the resolve method on
the built-in properties attribute, as follows:
Where PropKey is the key of the property you want to resolve, where the key value is of
String type.
For more details about the properties component, see .
<camelContext>
<route>
<from uri="direct:start"/>
<choice>
<when>
<langauge langauge="python">if request.headers.get('user') =
'admin'</langauge>
<to uri="seda:adminQueue"/>
</when>
<otherwise>
<to uri="seda:regularQueue"/>
</otherwise>
</choice>
</route>
</camelContext>
.setHeader("myHeader").python("properties.resolve(PropKey)")
Red Hat JBoss Fuse 6.1 Apache Camel Development Guide
322

CHAPTER 25. REF
OVERVIEW
The Ref expression language is really just a way to look up a custom Expression from the
Registry. This is particular convenient to use in the XML DSL.
The Ref language is part of camel-core.
STATIC IMPORT
To use the Ref language in your Java application code, include the following import
statement in your Java source files:
XML EXAMPLE
For example, the splitter pattern can reference a custom expression using the Ref
language, as follows:
JAVA EXAMPLE
The preceding route can also be implemented in the Java DSL, as follows:
import static org.apache.camel.language.simple.RefLanguage.ref;
<beans ...>
<bean id="myExpression" class="com.mycompany.MyCustomExpression"/>
...
<camelContext>
<route>
<from uri="seda:a"/>
<split>
<ref>myExpression</ref>
<to uri="mock:b"/>
</split>
</route>
</camelContext>
</beans>
from("seda:a")
.split().ref("myExpression")
.to("seda:b");
CHAPTER 25. REF
323

CHAPTER 26. RUBY
OVERVIEW
Ruby is a dynamic, open source programming language with a focus on simplicity and
productivity. It has an elegant syntax that is natural to read and easy to write. The Ruby
support is part of the camel-script module.
ADDING THE SCRIPT MODULE
To use Ruby in your routes you need to add a dependency on camel-script to your project
as shown in Example 26.1, “Adding the camel-script dependency”.
Example 26.1. Adding the camel-script dependency
STATIC IMPORT
To use the ruby() static method in your application code, include the following import
statement in your Java source files:
BUILT-IN ATTRIBUTES
Table 26.1, “Ruby attributes” lists the built-in attributes that are accessible when using
Ruby.
Table 26.1. Ruby attributes
Attribute Type Value
context org.apache.camel.CamelC
ontext
The Camel Context
exchange org.apache.camel.Exchan
ge
The current Exchange
<!-- Maven POM File -->
...
<dependencies>
...
<dependency>
<groupId>org.apache.camel</groupId>
<artifactId>camel-script</artifactId>
<version>${camel-version}</version>
</dependency>
...
</dependencies>
import static org.apache.camel.builder.camel.script.ScriptBuilder.*;
Red Hat JBoss Fuse 6.1 Apache Camel Development Guide
324

request org.apache.camel.Messag
e
The IN message
response org.apache.camel.Messag
e
The OUT message
properties org.apache.camel.builde
r.script.PropertiesFunc
tion
Function with a resolve
method to make it easier to
use the properties component
inside scripts.
Attribute Type Value
The attributes all set at ENGINE_SCOPE.
EXAMPLE
Example 26.2, “Route using Ruby” shows a route that uses Ruby.
Example 26.2. Route using Ruby
USING THE PROPERTIES COMPONENT
To access a property value from the properties component, invoke the resolve method on
the built-in properties attribute, as follows:
Where PropKey is the key of the property you want to resolve, where the key value is of
String type.
For more details about the properties component, see .
<camelContext>
<route>
<from uri="direct:start"/>
<choice>
<when>
<langauge langauge="ruby">$request.headers['user'] ==
'admin'</langauge>
<to uri="seda:adminQueue"/>
</when>
<otherwise>
<to uri="seda:regularQueue"/>
</otherwise>
</choice>
</route>
</camelContext>
.setHeader("myHeader").ruby("properties.resolve(PropKey)")
CHAPTER 26. RUBY
325

CHAPTER 27. THE SIMPLE LANGUAGE
Abstract
The simple language is a language that was developed in Apache Camel specifically for the
purpose of accessing and manipulating the various parts of an exchange object. The
language is not quite as simple as when it was originally created and it now features a
comprehensive set of logical operators and conjunctions.
27.1. JAVA DSL
Simple expressions in Java DSL
In the Java DSL, there are two styles for using the simple() command in a route. You can
either pass the simple() command as an argument to a processor, as follows:
Or you can call the simple() command as a sub-clause on the processor, for example:
Embedding in a string
If you are embedding a simple expression inside a plain text string, you must use the
placeholder syntax, ${Expression}. For example, to embed the in.header.name
expression in a string:
Customizing the start and end tokens
From Java, you can customize the start and end tokens ({ and }, by default) by calling the
changeFunctionStartToken static method and the changeFunctionEndToken static
method on the SimpleLanguage object.
For example, you can change the start and end tokens to [ and ] in Java, as follows:
from("seda:order")
.filter(simple("${in.header.foo}"))
.to("mock:fooOrders");
from("seda:order")
.filter()
.simple("${in.header.foo}")
.to("mock:fooOrders");
simple("Hello ${in.header.name}, how are you?")
// Java
import org.apache.camel.language.simple.SimpleLanguage;
...
SimpleLanguage.changeFunctionStartToken("[");
SimpleLanguage.changeFunctionEndToken("]");
Red Hat JBoss Fuse 6.1 Apache Camel Development Guide
326

NOTE
Customizing the start and end tokens affects all Apache Camel applications
that share the same camel-core library on their classpath. For example, in an
OSGi server this might affect many applications; whereas in a Web application
(WAR file) it would affect only the Web application itself.
27.2. XML DSL
Simple expressions in XML DSL
In the XML DSL, you can use a simple expression by putting the expression inside a simple
element. For example, to define a route that performs filtering based on the contents of the
foo header:
Alternative placeholder syntax
Sometimes—for example, if you have enabled Spring property placeholders or OSGi
blueprint property placeholders—you might find that the ${Expression} syntax clashes
with another property placeholder syntax. In this case, you can disambiguate the
placeholder using the alternative syntax, $simple{Expression}, for the simple expression.
For example:
Customizing the start and end tokens
From XML configuration, you can customize the start and end tokens ({ and }, by default)
by overriding the SimpleLanguage instance. For example, to change the start and end
tokens to [ and ], define a new SimpleLanguage bean in your XML configuration file, as
follows:
NOTE
Customizing the start and end tokens affects all Apache Camel applications
that share the same camel-core library on their classpath. For example, in an
OSGi server this might affect many applications; whereas in a Web application
(WAR file) it would affect only the Web application itself.
<route id="simpleExample">
<from uri="seda:orders"/>
<filter>
<simple>${in.header.foo}</simple>
<to uri="mock:fooOrders"/>
</filter>
</route>
<simple>Hello $simple{in.header.name}, how are you?</simple>
<bean id="simple" class="org.apache.camel.language.simple.SimpleLanguage">
<constructor-arg name="functionStartToken" value="["/>
<constructor-arg name="functionEndToken" value="]"/>
</bean>
CHAPTER 27. THE SIMPLE LANGUAGE
327

Whitespace and auto-trim in XML DSL
By default, whitespace preceding and following a simple expression is automatically
trimmed in XML DSL. So this expression with surrounding whitespace:
is automatically trimmed, so that it is equivalent to this expression (no surrounding
whitespace):
If you want to include newlines before or after the expression, you can either explicitly add
a newline character, as follows:
or you can switch off auto-trimming, by setting the trim attribute to false, as follows:
27.3. INVOKING AN EXTERNAL SCRIPT
Overview
It is possible to execute Simple scripts that are stored in an external resource, as described
here.
Syntax for script resource
Use the following syntax to access a Simple script that is stored as an external resource:
Where the Scheme: can be either classpath:, file:, or http:.
For example, to read the mysimple.txt script from the classpath,
<transform>
<simple>
data=${body}
</simple>
</transform>
<transform>
<simple>data=${body}</simple>
</transform>
<transform>
<simple>data=${body}\n</simple>
</transform>
<transform trim="false">
<simple>data=${body}
</simple>
</transform>
resource:Scheme:Location
simple("resource:classpath:mysimple.txt")
Red Hat JBoss Fuse 6.1 Apache Camel Development Guide
328

27.4. EXPRESSIONS
Overview
The simple language provides various elementary expressions that return different parts of
a message exchange. For example, the expression, simple("${header.timeOfDay}"),
would return the contents of a header called timeOfDay from the incoming message.
NOTE
Since Apache Camel 2.9, you must always use the placeholder syntax,
${Expression}, to return a variable value. It is never permissible to omit the
enclosing tokens (${ and }).
Contents of a single variable
You can use the simple language to define string expressions, based on the variables
provided. For example, you can use a variable of the form, in.header.HeaderName, to
obtain the value of the HeaderName header, as follows:
Variables embedded in a string
You can embed simple variables in a string expression—for example:
date and bean variables
As well as providing variables that access all of the different parts of an exchange (see
Table 27.1, “Variables for the Simple Language”), the simple language also provides
special variables for formatting dates, date:command:pattern, and for calling bean
methods, bean:beanRef. For example, you can use the date and the bean variables as
follows:
Specifying the result type
You can specify the result type of an expression explicitly. This is mainly useful for
converting the result type to a boolean or numerical type.
In the Java DSL, specify the result type as an extra argument to simple(). For example, to
return a boolean result, you could evaluate a simple expression as follows:
In the XML DSL, specify the result type using the resultType attribute. For example:
simple("${in.header.foo}")
simple("Received a message from ${in.header.user} on
$(date:in.header.date:yyyyMMdd}.")
simple("Todays date is ${date:now:yyyyMMdd}")
simple("The order type is ${bean:orderService?method=getOrderType}")
...
.setHeader("cool", simple("true", Boolean.class))
CHAPTER 27. THE SIMPLE LANGUAGE
329

Nested expressions
Simple expressions can be nested—for example:
Accessing constants or enums
You can access a bean's constant or enum fields using the following syntax:
For example, consider the following Java enum type:
You can access the Customer enum fields, as follows:
OGNL expressions
The Object Graph Navigation Language (OGNL) is a notation for invoking bean methods in a
chain-like fashion. If a message body contains a Java bean, you can easily access its bean
properties using OGNL notation. For example, if the message body is a Java object with a
getAddress() accessor, you can access the Address object and the Address object's
properties as follows:
<setHeader headerName="cool">
<!-- use resultType to indicate that the type should be a
java.lang.Boolean -->
<simple resultType="java.lang.Boolean">true</simple>
</setHeader>
simple("${header.${bean:headerChooser?method=whichHeader}}")
type:ClassName.Field
package org.apache.camel.processor;
...
public enum Customer {
GOLD, SILVER, BRONZE
}
from("direct:start")
.choice()
.when().simple("${header.customer} ==
${type:org.apache.camel.processor.Customer.GOLD}")
.to("mock:gold")
.when().simple("${header.customer} ==
${type:org.apache.camel.processor.Customer.SILVER}")
.to("mock:silver")
.otherwise()
.to("mock:other");
simple("${body.address}")
simple("${body.address.street}")
simple("${body.address.zip}")
simple("${body.address.city}")
Red Hat JBoss Fuse 6.1 Apache Camel Development Guide
330

Where the notation, ${body.address.street}, is shorthand for
${body.getAddress.getStreet}.
OGNL null-safe operator
You can use the null-safe operator, ?., to avoid encountering null-pointer exceptions, in
case the body does not have an address. For example:
If the body is a java.util.Map type, you can look up a value in the map with the key, foo,
using the following notation:
OGNL list element access
You can also use square brackets notation, [k], to access the elements of a list. For
example:
The last keyword returns the index of the last element of a list. For example, you can
access the second last element of a list, as follows:
You can use the size method to query the size of a list, as follows:
OGNL array length access
You can access the length of a Java array through the length method, as follows:
27.5. PREDICATES
Overview
You can construct predicates by testing expressions for equality. For example, the
predicate, simple("${header.timeOfDay} == '14:30'"), tests whether the timeOfDay
header in the incoming message is equal to 14:30.
simple("${body?.address?.street}")
simple("${body[foo]?.name}")
simple("${body.address.lines[0]}")
simple("${body.address.lines[1]}")
simple("${body.address.lines[2]}")
simple("${body.address.lines[last-1]}")
simple("${body.address.lines.size}")
String[] lines = new String[]{"foo", "bar", "cat"};
exchange.getIn().setBody(lines);
simple("There are ${body.length} lines")
CHAPTER 27. THE SIMPLE LANGUAGE
331

Syntax
You can also test various parts of an exchange (headers, message body, and so on) using
simple predicates. Simple predicates have the following general syntax:
Where the variable on the left hand side, LHSVariable, is one of the variables shown in
Table 27.1, “Variables for the Simple Language” and the value on the right hand side,
RHSValue, is one of the following:
Another variable, ${RHSVariable}.
A string literal, enclosed in single quotes, ' '.
A numeric constant, enclosed in single quotes, ' '.
The null object, null.
The simple language always attempts to convert the RHS value to the type of the LHS
value.
NOTE
While the simple language will attempt to convert the RHS, depending on the
operator the LHS may need to be cast into the appropriate Type before the
comparison is made.
Examples
For example, you can perform simple string comparisons and numerical comparisons as
follows:
You can test whether the left hand side is a member of a comma-separated list, as follows:
You can test whether the left hand side matches a regular expression, as follows:
You can test the type of the left hand side using the is operator, as follows:
You can test whether the left hand side lies in a specified numerical range (where the range
is inclusive), as follows:
${LHSVariable} Op RHSValue
simple("${in.header.user} == 'john'")
simple("${in.header.number} > '100'") // String literal can be converted
to integer
simple("${in.header.type} in 'gold,silver'")
simple("${in.header.number} regex '\d{4}'")
simple("${in.header.type} is 'java.lang.String'")
simple("${in.header.type} is 'String'") // You can abbreviate java.lang.
types
Red Hat JBoss Fuse 6.1 Apache Camel Development Guide
332

Conjunctions
You can also combine predicates using the logical conjunctions, && and ||.
For example, here is an expression using the && conjunction (logical and):
And here is an expression using the || conjunction (logical inclusive or):
27.6. VARIABLE REFERENCE
Table of variables
Table 27.1, “Variables for the Simple Language” shows all of the variables supported by the
simple language.
Table 27.1. Variables for the Simple Language
Variable Type Description
camelContext Object The Camel context. Supports
OGNL expressions.
camelId String The Camel context's ID value.
exchangeId String The exchange's ID value.
id String The In message ID value.
body Object The In message body.
Supports OGNL expressions.
in.body Object The In message body.
Supports OGNL expressions.
out.body Object The Out message body.
simple("${in.header.number} range '100..199'")
simple("${in.header.title} contains 'Camel' && ${in.header.type} ==
'gold'")
simple("${in.header.title} contains 'Camel' || ${in.header.type} ==
'gold'")
CHAPTER 27. THE SIMPLE LANGUAGE
333

bodyAs(Type)Type The In message body,
converted to the specified
type. All types, Type, must be
specified using their fully-
qualified Java name, except
for the types: byte[],
String, Integer, and Long.
The converted body can be
null.
mandatoryBodyAs(Type)Type The In message body,
converted to the specified
type. All types, Type, must be
specified using their fully-
qualified Java name, except
for the types: byte[],
String, Integer, and Long.
The converted body is
expected to be non-null.
header.HeaderName Object The In message's
HeaderName header.
Supports OGNL expressions.
header[HeaderName] Object The In message's
HeaderName header
(alternative syntax).
headers.HeaderName Object The In message's
HeaderName header.
headers[HeaderName] Object The In message's
HeaderName header
(alternative syntax).
in.header.HeaderName Object The In message's
HeaderName header.
Supports OGNL expressions.
in.header[HeaderName] Object The In message's
HeaderName header
(alternative syntax).
in.headers.HeaderName Object The In message's
HeaderName header.
Supports OGNL expressions.
in.headers[HeaderName] Object The In message's
HeaderName header
(alternative syntax).
Variable Type Description
Red Hat JBoss Fuse 6.1 Apache Camel Development Guide
334

out.header.HeaderName Object The Out message's
HeaderName header.
out.header[HeaderName] Object The Out message's
HeaderName header
(alternative syntax).
out.headers.HeaderName Object The Out message's
HeaderName header.
out.headers[HeaderName] Object The Out message's
HeaderName header
(alternative syntax).
headerAs(Key,Type)Type The Key header, converted to
the specified type. All types,
Type, must be specified using
their fully-qualified Java name,
except for the types: byte[],
String, Integer, and Long.
The converted value can be
null.
headers Map All of the In headers (as a
java.util.Map type).
in.headers Map All of the In headers (as a
java.util.Map type).
property.PropertyName Object The PropertyName property
on the exchange.
property[PropertyName] Object The PropertyName property
on the exchange (alternative
syntax).
sys.SysPropertyName String The SysPropertyName Java
system property.
sysenv.SysEnvVar String The SysEnvVar system
environment variable.
exception String Either the exception object
from
Exchange.getException()
or, if this value is null, the
caught exception from the
Exchange.EXCEPTION_CAUG
HT property; otherwise null.
Supports OGNL expressions.
Variable Type Description
CHAPTER 27. THE SIMPLE LANGUAGE
335

exception.message String If an exception is set on the
exchange, returns the value
of
Exception.getMessage();
otherwise, returns null.
exception.stacktrace String If an exception is set on the
exchange, returns the value
of
Exception.getStackTrace
(); otherwise, returns null.
Note: The simple language
first tries to retrieve an
exception from
Exchange.getException()
. If that property is not set, it
checks for a caught exception,
by calling
Exchange.getProperty(Ex
change.CAUGHT_EXCEPTION
).
date:command:pattern String A date formatted using a
java.text.SimpleDateFormat
pattern. The following
commands are supported:
now, for the current date and
time; header.HeaderName,
or in.header.HeaderName
to use a java.util.Date object
in the HeaderName header
from the In message;
out.header.HeaderName to
use a java.util.Date object in
the HeaderName header from
the Out message;
bean:beanID.Method Object Invokes a method on the
referenced bean and returns
the result of the method
invocation. To specify a
method name, you can either
use the beanID.Method
syntax; or you can use the
beanID?
method=methodName
syntax.
Variable Type Description
Red Hat JBoss Fuse 6.1 Apache Camel Development Guide
336

ref:beanID Object Looks up the bean with the
ID, beanID, in the registry and
returns a reference to the
bean itself. For example, if
you are using the splitter EIP,
you could use this variable to
reference the bean that
implements the splitting
algorithm.
properties:Key String The value of the Key property
placeholder (see Section 2.7,
“Property Placeholders”).
properties:Location:Ke
y
String The value of the Key property
placeholder, where the
location of the properties file
is given by Location (see
Section 2.7, “Property
Placeholders”).
threadName String The name of the current
thread.
routeId String Returns the ID of the current
route through which the
Exchange is being routed.
type:Name[.Field] Object References a type or field by
its Fully-Qualified-Name
(FQN). To refer to a field,
append .Field. For example,
you can refer to the
FILE_NAME constant field
from the Exchange class as
type:org.apache.camel.E
xchange.FILE_NAME
Variable Type Description
27.7. OPERATOR REFERENCE
Binary operators
The binary operators for simple language predicates are shown in Table 27.2, “Binary
Operators for the Simple Language”.
Table 27.2. Binary Operators for the Simple Language
CHAPTER 27. THE SIMPLE LANGUAGE
337

Operator Description
== Equals.
>Greater than.
>= Greater than or equals.
<Less than.
<= Less than or equals.
!= Not equal to.
contains Test if LHS string contains RHS string.
not contains Test if LHS string does not contain RHS string.
regex Test if LHS string matches RHS regular
expression.
not regex Test if LHS string does not match RHS regular
expression.
in Test if LHS string appears in the RHS comma-
separated list.
not in Test if LHS string does not appear in the RHS
comma-separated list.
is Test if LHS is an instance of RHS Java type
(using Java instanceof operator).
not is Test if LHS is not an instance of RHS Java type
(using Java instanceof operator).
range Test if LHS number lies in the RHS range
(where range has the format, 'min...max').
not range Test if LHS number does not lie in the RHS
range (where range has the format,
'min...max').
Unary operators and character escapes
The binary operators for simple language predicates are shown in Table 27.3, “Unary
Operators for the Simple Language”.
Table 27.3. Unary Operators for the Simple Language
Red Hat JBoss Fuse 6.1 Apache Camel Development Guide
338

Operator Description
++ Increment a number by 1.
-- Decrement a number by 1.
\n The newline character.
\r The carriage return character.
\t The tab character.
\(Obsolete) Since Camel version 2.11, the
backslash escape character is not supported.
Combining predicates
The conjunctions shown in Table 27.4, “Conjunctions for Simple Language Predicates” can
be used to combine two or more simple language predicates.
Table 27.4. Conjunctions for Simple Language Predicates
Operator Description
&& Combine two predicates with logical and.
|| Combine two predicates with logical inclusive
or.
and Deprecated. Use && instead.
or Deprecated. Use || instead.
CHAPTER 27. THE SIMPLE LANGUAGE
339

CHAPTER 28. SPEL
OVERVIEW
The Spring Expression Language (SpEL) is an object graph navigation language provided
with Spring 3, which can be used to construct predicates and expressions in a route. A
notable feature of SpEL is the ease with which you can access beans from the registry.
SYNTAX
The SpEL expressions must use the placeholder syntax, #{SpelExpression}, so that they
can be embedded in a plain text string (in other words, SpEL has expression templating
enabled).
SpEL can also look up beans in the registry (typically, the Spring registry), using the
@BeanID syntax. For example, given a bean with the ID, headerUtils, and the method,
count() (which counts the number of headers on the current message), you could use the
headerUtils bean in an SpEL predicate, as follows:
ADDING SPEL PACKAGE
To use SpEL in your routes you need to add a dependency on camel-spring to your project
as shown in Example 28.1, “Adding the camel-spring dependency”.
Example 28.1. Adding the camel-spring dependency
VARIABLES
Table 28.1, “SpEL variables” lists the variables that are accessible when using SpEL.
Table 28.1. SpEL variables
#{@headerUtils.count > 4}
<!-- Maven POM File -->
<properties>
<camel-version>2.12.0.redhat-610379</camel-version>
...
</properties>
<dependencies>
...
<dependency>
<groupId>org.apache.camel</groupId>
<artifactId>camel-spring</artifactId>
<version>${camel-version}</version>
</dependency>
...
</dependencies>
Red Hat JBoss Fuse 6.1 Apache Camel Development Guide
340

Variable Type Description
this Exchange The current exchange is the
root object.
exchange Exchange The current exchange.
exchangeId String The current exchange's ID.
exception Throwable The exchange exception (if
any).
fault Message The fault message (if any).
request Message The exchange's In message.
response Message The exchange's Out message
(if any).
properties Map The exchange properties.
property(Name) Object The exchange property keyed
by Name.
property(Name, Type) Type The exchange property keyed
by Name, converted to the
type, Type.
XML EXAMPLE
For example, to select only those messages whose Country header has the value USA, you
can use the following SpEL expression:
JAVA EXAMPLE
You can define the same route in the Java DSL, as follows:
<route>
<from uri="SourceURL"/>
<filter>
<spel>#{request.headers['Country'] == 'USA'}}</spel>
<to uri="TargetURL"/>
</filter>
</route>
from("SourceURL")
.filter().spel("#{request.headers['Country'] == 'USA'}")
.to("TargetURL");
CHAPTER 28. SPEL
341

The following example shows how to embed SpEL expressions within a plain text string:
from("SourceURL")
.setBody(spel("Hello #{request.body}! What a beautiful #
{request.headers['dayOrNight']}"))
.to("TargetURL");
Red Hat JBoss Fuse 6.1 Apache Camel Development Guide
342

CHAPTER 29. THE XPATH LANGUAGE
Abstract
When processing XML messages, the XPath language enables you to select part of a
message, by specifying an XPath expression that acts on the message's Document Object
Model (DOM). You can also define XPath predicates to test the contents of an element or an
attribute.
29.1. JAVA DSL
Basic expressions
You can use xpath("Expression") to evaluate an XPath expression on the current
exchange (where the XPath expression is applied to the body of the current In message).
The result of the xpath() expression is an XML node (or node set, if more than one node
matches).
For example, to extract the contents of the /person/name element from the current In
message body and use it to set a header named user, you could define a route like the
following:
Instead of specifying xpath() as an argument to setHeader(), you can use the fluent
builder xpath() command—for example:
If you want to convert the result to a specific type, specify the result type as the second
argument of xpath(). For example, to specify explicitly that the result type is String:
Namespaces
Typically, XML elements belong to a schema, which is identified by a namespace URI. When
processing documents like this, it is necessary to associate namespace URIs with prefixes,
so that you can identify element names unambiguously in your XPath expressions. Apache
Camel provides the helper class, org.apache.camel.builder.xml.Namespaces, which
enables you to define associations between namespaces and prefixes.
For example, to associate the prefix, cust, with the namespace,
http://acme.com/customer/record, and then extract the contents of the element,
/cust:person/cust:name, you could define a route like the following:
from("queue:foo")
.setHeader("user", xpath("/person/name/text()"))
.to("direct:tie");
from("queue:foo")
.setHeader("user").xpath("/person/name/text()")
.to("direct:tie");
xpath("/person/name/text()", String.class)
import org.apache.camel.builder.xml.Namespaces;
CHAPTER 29. THE XPATH LANGUAGE
343

Where you make the namespace definitions available to the xpath() expression builder by
passing the Namespaces object, ns, as an additional argument. If you need to define
multiple namespaces, use the Namespace.add() method, as follows:
If you need to specify the result type and define namespaces, you can use the three-
argument form of xpath(), as follows:
Auditing namespaces
One of the most frequent problems that can occur when using XPath expressions is that
there is a mismatch between the namespaces appearing in the incoming messages and the
namespaces used in the XPath expression. To help you troubleshoot this kind of problem,
the XPath language supports an option to dump all of the namespaces from all of the
incoming messages into the system log.
To enable namespace logging at the INFO log level, enable the logNamespaces option in
the Java DSL, as follows:
Alternatively, you could configure your logging system to enable TRACE level logging on the
org.apache.camel.builder.xml.XPathBuilder logger.
When namespace logging is enabled, you will see log messages like the following for each
processed message:
29.2. XML DSL
Basic expressions
To evaluate an XPath expression in the XML DSL, put the XPath expression inside an xpath
element. The XPath expression is applied to the body of the current In message and returns
an XML node (or node set). Typically, the returned XML node is automatically converted to
...
Namespaces ns = new Namespaces("cust", "http://acme.com/customer/record");
from("queue:foo")
.setHeader("user", xpath("/cust:person/cust:name/text()", ns))
.to("direct:tie");
import org.apache.camel.builder.xml.Namespaces;
...
Namespaces ns = new Namespaces("cust", "http://acme.com/customer/record");
ns.add("inv", "http://acme.com/invoice");
ns.add("xsi", "http://www.w3.org/2001/XMLSchema-instance");
xpath("/person/name/text()", String.class, ns)
xpath("/foo:person/@id", String.class).logNamespaces()
2012-01-16 13:23:45,878 [stSaxonWithFlag] INFO XPathBuilder -
Namespaces discovered in message: {xmlns:a=[http://apache.org/camel],
DEFAULT=[http://apache.org/default],
xmlns:b=[http://apache.org/camelA, http://apache.org/camelB]}
Red Hat JBoss Fuse 6.1 Apache Camel Development Guide
344

a string.
For example, to extract the contents of the /person/name element from the current In
message body and use it to set a header named user, you could define a route like the
following:
If you want to convert the result to a specific type, specify the result type by setting the
resultType attribute to a Java type name (where you must specify the fully-qualified type
name). For example, to specify explicitly that the result type is java.lang.String (you can
omit the java.lang. prefix here):
Namespaces
When processing documents whose elements belong to one or more XML schemas, it is
typically necessary to associate namespace URIs with prefixes, so that you can identify
element names unambiguously in your XPath expressions. It is possible to use the standard
XML mechanism for associating prefixes with namespace URIs. That is, you can set an
attribute like this: xmlns:Prefix="NamespaceURI".
For example, to associate the prefix, cust, with the namespace,
http://acme.com/customer/record, and then extract the contents of the element,
/cust:person/cust:name, you could define a route like the following:
<beans ...>
<camelContext xmlns="http://camel.apache.org/schema/spring">
<route>
<from uri="queue:foo"/>
<setHeader headerName="user">
<xpath>/person/name/text()</xpath>
</setHeader>
<to uri="direct:tie"/>
</route>
</camelContext>
</beans>
<xpath resultType="String">/person/name/text()</xpath>
<beans ...>
<camelContext xmlns="http://camel.apache.org/schema/spring"
xmlns:cust="http://acme.com/customer/record" >
<route>
<from uri="queue:foo"/>
<setHeader headerName="user">
<xpath>/cust:person/cust:name/text()</xpath>
</setHeader>
<to uri="direct:tie"/>
</route>
</camelContext>
</beans>
CHAPTER 29. THE XPATH LANGUAGE
345

Auditing namespaces
One of the most frequent problems that can occur when using XPath expressions is that
there is a mismatch between the namespaces appearing in the incoming messages and the
namespaces used in the XPath expression. To help you troubleshoot this kind of problem,
the XPath language supports an option to dump all of the namespaces from all of the
incoming messages into the system log.
To enable namespace logging at the INFO log level, enable the logNamespaces option in
the XML DSL, as follows:
Alternatively, you could configure your logging system to enable TRACE level logging on the
org.apache.camel.builder.xml.XPathBuilder logger.
When namespace logging is enabled, you will see log messages like the following for each
processed message:
29.3. XPATH INJECTION
Parameter binding annotation
When using Apache Camel bean integration to invoke a method on a Java bean, you can
use the @XPath annotation to extract a value from the exchange and bind it to a method
parameter.
For example, consider the following route fragment, which invokes the credit method on
an AccountService object:
The credit method uses parameter binding annotations to extract relevant data from the
message body and inject it into its parameters, as follows:
<xpath logNamespaces="true" resultType="String">/foo:person/@id</xpath>
2012-01-16 13:23:45,878 [stSaxonWithFlag] INFO XPathBuilder -
Namespaces discovered in message: {xmlns:a=[http://apache.org/camel],
DEFAULT=[http://apache.org/default],
xmlns:b=[http://apache.org/camelA, http://apache.org/camelB]}
from("queue:payments")
.beanRef("accountService","credit")
...
public class AccountService {
...
public void credit(
@XPath("/transaction/transfer/receiver/text()") String name,
@XPath("/transaction/transfer/amount/text()") String amount
)
{
...
}
...
}
Red Hat JBoss Fuse 6.1 Apache Camel Development Guide
346

For more information about bean integration, see Section 2.4, “Bean Integration”.
Namespaces
Table 29.1, “Predefined Namespaces for @XPath” shows the namespaces that are
predefined for XPath. You can use these namespace prefixes in the XPath expression that
appears in the @XPath annotation.
Table 29.1. Predefined Namespaces for @XPath
Namespace URI Prefix
http://www.w3.org/2001/XMLSchema xsd
http://www.w3.org/2003/05/soap-
envelope
soap
Custom namespaces
You can use the @NamespacePrefix annotation to define custom XML namespaces. Invoke
the @NamespacePrefix annotation to initialize the namespaces argument of the @XPath
annotation. The namespaces defined by @NamespacePrefix can then be used in the @XPath
annotation's expression value.
For example, to associate the prefix, ex, with the custom namespace,
http://fusesource.com/examples, invoke the @XPath annotation as follows:
29.4. XPATH BUILDER
public class AccountService {
...
public void credit(
@XPath(
value = "/ex:transaction/ex:transfer/ex:receiver/text()",
namespaces = @NamespacePrefix(
prefix = "ex",
uri = "http://fusesource.com/examples"
)
) String name,
@XPath(
value = "/ex:transaction/ex:transfer/ex:amount/text()",
namespaces = @NamespacePrefix(
prefix = "ex",
uri = "http://fusesource.com/examples"
)
) String amount,
)
{
...
}
...
}
CHAPTER 29. THE XPATH LANGUAGE
347

Overview
The org.apache.camel.builder.xml.XPathBuilder class enables you to evaluate XPath
expressions independently of an exchange. That is, if you have an XML fragment from any
source, you can use XPathBuilder to evaluate an XPath expression on the XML fragment.
Matching expressions
Use the matches() method to check whether one or more XML nodes can be found that
match the given XPath expression. The basic syntax for matching an XPath expression
using XPathBuilder is as follows:
Where the given expression, Expression, is evaluated against the XML fragment, XMLString,
and the result is true, if at least one node is found that matches the expression. For
example, the following example returns true, because the XPath expression finds a match
in the xyz attribute.
Evaluating expressions
Use the evaluate() method to return the contents of the first node that matches the given
XPath expression. The basic syntax for evaluating an XPath expression using XPathBuilder
is as follows:
You can also specify the result type by passing the required type as the second argument
to evaluate()—for example:
29.5. ENABLING SAXON
boolean matches = XPathBuilder
.xpath("Expression")
.matches(CamelContext, "XMLString");
boolean matches = XPathBuilder
.xpath("/foo/bar/@xyz")
.matches(getContext(), "<foo><bar xyz='cheese'/>
</foo>"));
String nodeValue = XPathBuilder
.xpath("Expression")
.evaluate(CamelContext, "XMLString");
String name = XPathBuilder
.xpath("foo/bar")
.evaluate(context, "<foo><bar>cheese</bar></foo>",
String.class);
Integer number = XPathBuilder
.xpath("foo/bar")
.evaluate(context, "<foo><bar>123</bar></foo>",
Integer.class);
Boolean bool = XPathBuilder
.xpath("foo/bar")
.evaluate(context, "<foo><bar>true</bar></foo>",
Boolean.class);
Red Hat JBoss Fuse 6.1 Apache Camel Development Guide
348

Prerequisites
A prerequisite for using the Saxon parser is that you add a dependency on the camel-
saxon artifact (either adding this dependency to your Maven POM, if you use Maven, or
adding the camel-saxon-6.1.0.redhat-379.jar file to your classpath, otherwise).
Using the Saxon parser in Java DSL
In Java DSL, the simplest way to enable the Saxon parser is to call the saxon() fluent
builder method. For example, you could invoke the Saxon parser as shown in the following
example:
Using the Saxon parser in XML DSL
In XML DSL, the simplest way to enable the Saxon parser is to set the saxon attribute to
true in the xpath element. For example, you could invoke the Saxon parser as shown in the
following example:
Programming with Saxon
If you want to use the Saxon XML parser in your application code, you can create an
instance of the Saxon transformer factory explicitly using the following code:
On the other hand, if you prefer to use the generic JAXP API to create a transformer factory
instance, you must first set the javax.xml.transform.TransformerFactory property in
the ESBInstall/etc/system.properties file, as follows:
You can then instantiate the Saxon factory using the generic JAXP API, as follows:
// Java
// create a builder to evaluate the xpath using saxon
XPathBuilder builder = XPathBuilder.xpath("tokenize(/foo/bar, '_')
[2]").saxon();
// evaluate as a String result
String result = builder.evaluate(context, "<foo><bar>abc_def_ghi</bar>
</foo>");
<xpath saxon="true" resultType="java.lang.String">current-dateTime()
</xpath>
// Java
import javax.xml.transform.TransformerFactory;
import net.sf.saxon.TransformerFactoryImpl;
...
TransformerFactory saxonFactory = new
net.sf.saxon.TransformerFactoryImpl();
javax.xml.transform.TransformerFactory=net.sf.saxon.TransformerFactoryImpl
// Java
import javax.xml.transform.TransformerFactory;
...
CHAPTER 29. THE XPATH LANGUAGE
349

If your application depends on any third-party libraries that use Saxon, it might be
necessary to use the second, generic approach.
NOTE
The Saxon library must be installed in the container as the OSGi bundle,
net.sf.saxon/saxon9he (normally installed by default). In versions of Fuse
ESB prior to 7.1, it is not possible to load Saxon using the generic JAXP API.
29.6. EXPRESSIONS
Result type
By default, an XPath expression returns a list of one or more XML nodes, of
org.w3c.dom.NodeList type. You can use the type converter mechanism to convert the
result to a different type, however. In the Java DSL, you can specify the result type in the
second argument of the xpath() command. For example, to return the result of an XPath
expression as a String:
In the XML DSL, you can specify the result type in the resultType attribute, as follows:
Patterns in location paths
You can use the following patterns in XPath location paths:
/people/person
The basic location path specifies the nested location of a particular element. That is, the
preceding location path would match the person element in the following XML fragment:
Note that this basic pattern can match multiple nodes—for example, if there is more than
one person element inside the people element.
/name/text()
If you just want to access the text inside by the element, append /text() to the location
path, otherwise the node includes the element's start and end tags (and these tags
would be included when you convert the node to a string).
/person/telephone/@isDayTime
To select the value of an attribute, AttributeName, use the syntax @AttributeName. For
example, the preceding location path returns true when applied to the following XML
fragment:
TransformerFactory factory = TransformerFactory.newInstance();
xpath("/person/name/text()", String.class)
<xpath resultType="java.lang.String">/person/name/text()</xpath>
<people>
<person>...</person>
</people>
Red Hat JBoss Fuse 6.1 Apache Camel Development Guide
350

*
A wildcard that matches all elements in the specified scope. For example,
/people/person/* matches all the child elements of person.
@*
A wildcard that matches all attributes of the matched elements. For example,
/person/name/@* matches all attributes of every matched name element.
//
Match the location path at every nesting level. For example, the //name pattern matches
every name element highlighted in the following XML fragment:
..
Selects the parent of the current context node. Not normally useful in the Apache Camel
XPath language, because the current context node is the document root, which has no
parent.
node()
Match any kind of node.
text()
Match a text node.
comment()
Match a comment node.
processing-instruction()
Match a processing-instruction node.
Predicate filters
You can filter the set of nodes matching a location path by appending a predicate in square
brackets, [Predicate]. For example, you can select the Nth node from the list of matches
by appending [N] to a location path. The following expression selects the first matching
person element:
<person>
<telephone isDayTime="true">1234567890</telephone>
</person>
<invoice>
<person>
<name .../>
</person>
</invoice>
<person>
<name .../>
</person>
<name .../>
CHAPTER 29. THE XPATH LANGUAGE
351

The following expression selects the second-last person element:
You can test the value of attributes in order to select elements with particular attribute
values. The following expression selects the name elements, whose surname attribute is
either Strachan or Davies:
You can combine predicate expressions using any of the conjunctions and, or, not(), and
you can compare expressions using the comparators, =, !=, >, >=, <, <= (in practice, the less-
than symbol must be replaced by the < entity). You can also use XPath functions in the
predicate filter.
Axes
When you consider the structure of an XML document, the root element contains a
sequence of children, and some of those child elements contain further children, and so on.
Looked at in this way, where nested elements are linked together by the child-of
relationship, the whole XML document has the structure of a tree. Now, if you choose a
particular node in this element tree (call it the context node), you might want to refer to
different parts of the tree relative to the chosen node. For example, you might want to refer
to the children of the context node, to the parent of the context node, or to all of the nodes
that share the same parent as the context node (sibling nodes).
An XPath axis is used to specify the scope of a node match, restricting the search to a
particular part of the node tree, relative to the current context node. The axis is attached as
a prefix to the node name that you want to match, using the syntax,
AxisType::MatchingNode. For example, you can use the child:: axis to search the
children of the current context node, as follows:
The context node of child::item is the items element that is selected by the path,
/invoice/items. The child:: axis restricts the search to the children of the context node,
items, so that child::item matches the children of items that are named item. As a
matter of fact, the child:: axis is the default axis, so the preceding example can be
written equivalently as:
But there several other axes (13 in all), some of which you have already seen in
abbreviated form: @ is an abbreviation of attribute::, and // is an abbreviation of
descendant-or-self::. The full list of axes is as follows (for details consult the reference
below):
ancestor
ancestor-or-self
/people/person[1]
/people/person[last()-1]
/person/name[@surname="Strachan" or @surname="Davies"]
/invoice/items/child::item
/invoice/items/item
Red Hat JBoss Fuse 6.1 Apache Camel Development Guide
352

attribute
child
descendant
descendant-or-self
following
following-sibling
namespace
parent
preceding
preceding-sibling
self
Functions
XPath provides a small set of standard functions, which can be useful when evaluating
predicates. For example, to select the last matching node from a node set, you can use the
last() function, which returns the index of the last node in a node set, as follows:
Where the preceding example selects the last person element in a sequence (in document
order).
For full details of all the functions that XPath provides, consult the reference below.
Reference
For full details of the XPath grammar, see the XML Path Language, Version 1.0
specification.
29.7. PREDICATES
Basic predicates
You can use xpath in the Java DSL or the XML DSL in a context where a predicate is
expected—for example, as the argument to a filter() processor or as the argument to a
when() clause.
For example, the following route filters incoming messages, allowing a message to pass,
only if the /person/city element contains the value, London:
/people/person[last()]
from("direct:tie")
.filter().xpath("/person/city =
'London'").to("file:target/messages/uk");
CHAPTER 29. THE XPATH LANGUAGE
353

The following route evaluates the XPath predicate in a when() clause:
XPath predicate operators
The XPath language supports the standard XPath predicate operators, as shown in
Table 29.2, “Operators for the XPath Language”.
Table 29.2. Operators for the XPath Language
Operator Description
=Equals.
!= Not equal to.
>Greater than.
>= Greater than or equals.
<Less than.
<= Less than or equals.
or Combine two predicates with logical and.
and Combine two predicates with logical inclusive
or.
not() Negate predicate argument.
29.8. USING VARIABLES AND FUNCTIONS
Evaluating variables in a route
When evaluating XPath expressions inside a route, you can use XPath variables to access
the contents of the current exchange, as well as O/S environment variables and Java
system properties. The syntax to access a variable value is $VarName or $Prefix:VarName,
if the variable is accessed through an XML namespace.
For example, you can access the In message's body as $in:body and the In message's
header value as $in:HeaderName. O/S environment variables can be accessed as
$env:EnvVar and Java system properties can be accessed as $system:SysVar.
In the following example, the first route extracts the value of the /person/city element
from("direct:tie")
.choice()
.when(xpath("/person/city =
'London'")).to("file:target/messages/uk")
.otherwise().to("file:target/messages/others");
Red Hat JBoss Fuse 6.1 Apache Camel Development Guide
354

and inserts it into the city header. The second route filters exchanges using the XPath
expression, $in:city = 'London', where the $in:city variable is replaced by the value of
the city header.
Evaluating functions in a route
In addition to the standard XPath functions, the XPath language defines additional
functions. These additional functions (which are listed in Table 29.4, “XPath Custom
Functions”) can be used to access the underlying exchange, to evaluate a simple
expression or to look up a property in the Apache Camel property placeholder component.
For example, the following example uses the in:header() function and the in:body()
function to access a head and the body from the underlying exchange:
Notice the similarity between theses functions and the corresponding in:HeaderName or
in:body variables. The functions have a slightly different syntax however:
in:header('HeaderName') instead of in:HeaderName; and in:body() instead of in:body.
Evaluating variables in XPathBuilder
You can also use variables in expressions that are evaluated using the XPathBuilder class.
In this case, you cannot use variables such as $in:body or $in:HeaderName, because there
is no exchange object to evaluate against. But you can use variables that are defined inline
using the variable(Name, Value) fluent builder method.
For example, the following XPathBuilder construction evaluates the $test variable, which is
defined to have the value, London:
Note that variables defined in this way are automatically entered into the global
namespace (for example, the variable, $test, uses no prefix).
29.9. VARIABLE NAMESPACES
Table of namespaces
Table 29.3, “XPath Variable Namespaces” shows the namespace URIs that are associated
with the various namespace prefixes.
from("file:src/data?noop=true")
.setHeader("city").xpath("/person/city/text()")
.to("direct:tie");
from("direct:tie")
.filter().xpath("$in:city = 'London'").to("file:target/messages/uk");
from("direct:start").choice()
.when().xpath("in:header('foo') = 'bar'").to("mock:x")
.when().xpath("in:body() = '<two/>'").to("mock:y")
.otherwise().to("mock:z");
String var = XPathBuilder.xpath("$test")
.variable("test", "London")
.evaluate(getContext(), "<name>foo</name>");
CHAPTER 29. THE XPATH LANGUAGE
355

Table 29.3. XPath Variable Namespaces
Namespace URI Prefix Description
http://camel.apache.org
/schema/spring
None Default namespace
(associated with variables that
have no namespace prefix).
http://camel.apache.org
/xml/in/
in Used to reference header or
body of the current
exchange's In message.
http://camel.apache.org
/xml/out/
out Used to reference header or
body of the current
exchange's Out message.
http://camel.apache.org
/xml/functions/
functions Used to reference some
custom functions.
http://camel.apache.org
/xml/variables/environm
ent-variables
env Used to reference O/S
environment variables.
http://camel.apache.org
/xml/variables/system-
properties
system Used to reference Java system
properties.
http://camel.apache.org
/xml/variables/exchange
-property
Undefined Used to reference exchange
properties. You must define
your own prefix for this
namespace.
29.10. FUNCTION REFERENCE
Table of custom functions
Table 29.4, “XPath Custom Functions” shows the custom functions that you can use in
Apache Camel XPath expressions. These functions can be used in addition to the standard
XPath functions.
Table 29.4. XPath Custom Functions
Function Description
in:body() Returns the In message body.
in:header(HeaderName)Returns the In message header with name,
HeaderName.
out:body() Returns the Out message body.
Red Hat JBoss Fuse 6.1 Apache Camel Development Guide
356

out:header(HeaderName)Returns the Out message header with name,
HeaderName.
function:properties(PropKey)Looks up a property with the key, PropKey (see
Section 2.7, “Property Placeholders”).
function:simple(SimpleExp)Evaluates the specified simple expression,
SimpleExp.
Function Description
CHAPTER 29. THE XPATH LANGUAGE
357

CHAPTER 30. XQUERY
OVERVIEW
XQuery was originally devised as a query language for data stored in XML form in a
database. The XQuery language enables you to select parts of the current message, when
the message is in XML format. XQuery is a superset of the XPath language; hence, any valid
XPath expression is also a valid XQuery expression.
JAVA SYNTAX
You can pass an XQuery expression to xquery() in several ways. For simple expressions,
you can pass the XQuery expressions as a string (java.lang.String). For longer XQuery
expressions, you might prefer to store the expression in a file, which you can then
reference by passing a java.io.File argument or a java.net.URL argument to the
overloaded xquery() method. The XQuery expression implicitly acts on the message
content and returns a node set as the result. Depending on the context, the return value is
interpreted either as a predicate (where an empty node set is interpreted as false) or as an
expression.
ADDING THE SAXON MODULE
To use XQuery in your routes you need to add a dependency on camel-saxon to your
project as shown in Example 30.1, “Adding the camel-saxon dependency”.
Example 30.1. Adding the camel-saxon dependency
STATIC IMPORT
To use the xquery() static method in your application code, include the following import
statement in your Java source files:
VARIABLES
Table 30.1, “XQuery variables” lists the variables that are accessible when using XQuery.
<!-- Maven POM File -->
...
<dependencies>
...
<dependency>
<groupId>org.apache.camel</groupId>
<artifactId>camel-saxon</artifactId>
<version>${camel-version}</version>
</dependency>
...
</dependencies>
import static org.apache.camel.builder.saxon.XQueryBuilder.xquery;
Red Hat JBoss Fuse 6.1 Apache Camel Development Guide
358

Table 30.1. XQuery variables
Variable Type Description
exchange Exchange The current Exchange
in.body Object The body of the IN message
out.body Object The body of the OUT message
in.headers.key Object The IN message header
whose key is key
out.headers.key Object The OUT message header
whose key is key
key Object The Exchange property whose
key is key
EXAMPLE
Example 30.2, “Route using XQuery” shows a route that uses XQuery.
Example 30.2. Route using XQuery
<camelContext>
<route>
<from uri="activemq:MyQueue"/>
<filter>
<language langauge="xquery">/foo:person[@name='James']</language>
<to uri="mqseries:SomeOtherQueue"/>
</filter>
</route>
</camelContext>
CHAPTER 30. XQUERY
359

PART III. WEB SERVICES AND ROUTING WITH CAMEL
CXF
Abstract
This guide describes how to use Apache Camel's CXF component to create Web services or
wrap existing functionality in Web service facades.
Red Hat JBoss Fuse 6.1 Apache Camel Development Guide
360

CHAPTER 31. DEMONSTRATION CODE FOR
CAMEL/CXF
Abstract
This chapter explains how to install, build, and run the demonstrations that accompany this
guide.
31.1. DOWNLOADING AND INSTALLING THE
DEMONSTRATIONS
Overview
Most of the examples discussed in this guide are based on working demonstrations, which
you can download and try out for yourself. The examples can easily be run by deploying
them into a Red Hat JBoss Fuse container, as described here.
Prerequisites
For building and running the demonstration code, you must have the following
prerequisites installed:
Java platform—the demonstrations can run on Java 6 or Java 7.
Apache Maven build tool—to build the demonstration, you require Apache Maven
3.0.4.
Internet connection—Maven requires an Internet connection in order to download
required dependencies from remote repositories while performing a build.
Red Hat JBoss Fuse—the demonstrations are deployed into the JBoss Fuse container.
NOTE
For more details of the requirements for installing and working with JBoss
Fuse, see "Installation Guide".
Downloading the demonstration package
The source code for the demonstrations is packaged as a Zip file, cxf-webinars-jboss-
fuse-6.1.zip, and is available from the following location:
https://github.com/FuseByExample/cxf-webinars/archive/jboss-fuse-6.1.zip
31.2. RUNNING THE DEMONSTRATIONS
Building the demonstrations
Use Apache Maven to build the demonstrations. Open a new command prompt, change
directory to cxf-webinars-jboss-fuse-6.1, and enter the following commands:
CHAPTER 31. DEMONSTRATION CODE FOR CAMEL/CXF
361

The first invocation of mvn install is to install the parent POM in your local Maven
repository (so that it is available for the main build step).
The second invocation of mvn install is the main build step. This command builds all of
the demonstrations under the cxf-webinars-jboss-fuse-6.1 directory (where the
demonstrations are defined to be submodules of the cxf-webinars-jboss-fuse-
6.1/pom.xml project). While Maven is building the demonstration code, it downloads
whatever dependencies it needs from the Internet and installs them in the local Maven
repository.
Starting and configuring the Red Hat JBoss Fuse container
Start and configure the Red Hat JBoss Fuse container as follows:
1. (Optional) If your local Maven repository is in a non-standard location, you might
need to edit the JBoss Fuse configuration to specify your custom location. Edit the
InstallDir/etc/org.ops4j.pax.url.mvn.cfg file and set the
org.ops4j.pax.url.mvn.localRepository property to the location of your local
Maven repository:
2. Launch the JBoss Fuse container. Open a new command prompt, change directory to
InstallDir/bin, and enter the following command:
Running the customer-ws-osgi-bundle demonstration
It is now a relatively straightforward task to run each of the demonstrations by installing
the relevant OSGi bundles.
For example, to start up the WSDL-first Web service (discussed in Chapter 33, WSDL-First
Service Implementation), enter the following console commands:
cd parent
mvn install
cd ..
mvn install
#
# Path to the local maven repository which is used to avoid
downloading
# artifacts when they already exist locally.
# The value of this property will be extracted from the settings.xml
file
# above, or defaulted to:
# System.getProperty( "user.home" ) + "/.m2/repository"
#
#org.ops4j.pax.url.mvn.localRepository=
org.ops4j.pax.url.mvn.localRepository=file:E:/Data/.m2/repository
./fuse
JBossFuse:karaf@root> install -s mvn:com.fusesource.byexample.cxf-
webinars/customer-ws-osgi-bundle
Red Hat JBoss Fuse 6.1 Apache Camel Development Guide
362

To see the Web service in action, start up the sample Web service client (discussed in
Chapter 34, Implementing a WS Client), by entering the following console command:
The bundle creates a thread that invokes the Web service once a second and logs the
response. View the log by entering the following console command:
You should see log output like the following:
To stop viewing the log, type the interrupt character (usually Ctrl-C).
To stop the client, first discover the client's bundle ID using the osgi:list console
command. For example:
You can then stop the client using the osgi:stop console command. For example:
To shut down the container completely, enter the following console command:
Running the other demonstrations
JBossFuse:karaf@root> install -s mvn:com.fusesource.byexample.cxf-
webinars/customer-ws-client
JBossFuse:karaf@root> log:tail -n 4
18:03:58,609 | INFO | qtp5581640-231 | CustomerServiceImpl
| ? ? |
218 - org.fusesource.sparks.fuse-webinars.cxf-webinars.customer-ws-osgi-
bundle - 1.1.4 | Getting status for custome
r 1234
18:03:58,687 | INFO | invoker thread. | ClientInvoker
| ? ? |
219 - org.fusesource.sparks.fuse-webinars.cxf-webinars.customer-ws-client
- 1.1.4 | Got back: status = Active, stat
usMessage = In the park, playing with my frisbee.
18:04:00,687 | INFO | qtp5581640-232 | CustomerServiceImpl
| ? ? |
218 - org.fusesource.sparks.fuse-webinars.cxf-webinars.customer-ws-osgi-
bundle - 1.1.4 | Getting status for custome
r 1234
18:04:00,703 | INFO | invoker thread. | ClientInvoker
| ? ? |
219 - org.fusesource.sparks.fuse-webinars.cxf-webinars.customer-ws-client
- 1.1.4 | Got back: status = Active, stat
usMessage = In the park, playing with my frisbee.
JBossFuse:karaf@root> list | grep customer-ws-client
[ 219] [Active ] [ ] [Started] [ 60] customer-ws-client
(1.1.4)
JBossFuse:karaf@root> stop 219
JBossFuse:karaf@root> shutdown -f
CHAPTER 31. DEMONSTRATION CODE FOR CAMEL/CXF
363

The remaining demonstrations are all based on the Camel CXF component. You can only
run one of these demonstrations at a time, because they all use the same Web service port
and would clash, if started at the same time:
customer-ws-camel-cxf-pojo
customer-ws-camel-cxf-payload
customer-ws-camel-cxf-provider
The preceding demonstrations all require the Camel CXF component and some of them
require the Camel Velocity component as well. Before you run the demonstrations, you
must install the requisite features for these Camel components, as follows:
You can test these demonstrations using the provided customer-ws-client client or using
the third-party SoapUI utility.
JBossFuse:karaf@root> features:install camel-cxf
JBossFuse:karaf@root> features:install camel-velocity
Red Hat JBoss Fuse 6.1 Apache Camel Development Guide
364

CHAPTER 32. JAVA-FIRST SERVICE IMPLEMENTATION
32.1. JAVA-FIRST OVERVIEW
Overview
The Java-first approach is a convenient way to get started with Web services, if you are
unfamiliar with WSDL syntax. Using this approach, you can define the Web service
interface using an ordinary Java interface and then use the provided Apache CXF utilities to
generate the corresponding WSDL contract from the Java interface.
NOTE
There is no demonstration code to accompany this example.
Service Endpoint Interface (SEI)
An SEI is an ordinary Java interface. In order to use the standard JAX-WS frontend, the SEI
must be annotated with the @WebService annotation.[1]
In the Java-first approach, the SEI is the starting point for implementing the Web service
and it plays a central role in the development of the Web service implementation. The SEI
is used in the following ways:
Base type of the Web service implementation (server side)—you define the Web
service by implementing the SEI.
Proxy type (client side)—on the client side, you use the SEI to invoke operations on
the client proxy object.
Basis for generating the WSDL contract—in the Java-first approach, you generate
the WSDL contract by converting the SEI to WSDL.
WSDL contract
The WSDL contract is a platform-neutral and language-neutral description of the Web
service interface. When you want to make the Web service available to third-party clients,
you should publish the WSDL contract to some well-known location. The WSDL contract
contains all of the metadata required by WS clients.
The CustomerService demonstration
Figure 32.1, “Building a Java-First Web Service” shows an overview of the files required to
implement and build the CustomerService Web service using the Java-first approach.
CHAPTER 32. JAVA-FIRST SERVICE IMPLEMENTATION
365

Figure 32.1. Building a Java-First Web Service
Implementing and building the service
To implement and build the Java-first example shown in Figure 32.1, “Building a Java-First
Web Service”, you would perform the following steps:
1. Implement the SEI, which constitutes the basic definition of the Web service's
interface.
2. Annotate the SEI (you can use the annotations to influence the ultimate form of the
generated WSDL contract).
3. Implement any other requisite Java classes. In particular, implement the following:
Any data types referenced by the SEI—for example, the Customer class.
The implementation of the SEI, CustomerServiceImpl.
4. Instantiate the Web service endpoint, by adding the appropriate code to a Spring
XML file.
5. Generate the WSDL contract using a Java-to-WSDL converter.
32.2. DEFINE SEI AND RELATED CLASSES
Overview
The Service Endpoint Interface (SEI) is the starting point for implementing a Web service in
the Java-first approach. The SEI represents the Web service in Java and it is ultimately used
as the basis for generating the WSDL contract. This section describes how to create a
sample SEI, the CustomerService interface, which enables you to access the details of a
customer's account.
The CustomerService SEI
A JAX-WS service endpoint interface (SEI) is essentially an ordinary Java interface,
augmented by certain annotations (which are discussed in the next section). For example,
consider the following CustomerService interface, which defines methods for accessing
the Customer data type:
Red Hat JBoss Fuse 6.1 Apache Camel Development Guide
366

After adding the requisite annotations to the CustomerService interface, this interface
provides the basis for defining the CustomerService Web service.
javax.xml.ws.Holder<?> types
The getCustomerStatus method from the CustomerService interface has parameters
declared to be of javax.xml.ws.Holder<String> type. These so-called holder types are
needed in order to declare the OUT or INOUT parameters of a WSDL operation.
The syntax of WSDL operations allows you to define any number of OUT or INOUT
parameters, which means that the parameters are used to return a value to the caller. This
kind of parameter passing is not natively supported by the Java language. Normally, the
only way that Java allows you to return a value is by declaring it as the return value of a
method. You can work around this language limitation, however, by declaring parameters
to be holder types.
For example, consider the definition of the following method, getStringValues(), which
takes a holder type as its second parameter:
The caller can access the value of the returned rightWay string as rightWay.value. For
example:
// Java
package com.fusesource.demo.wsdl.customerservice;
// NOT YET ANNOTATED!
public interface CustomerService {
public com.fusesource.demo.customer.Customer lookupCustomer(
java.lang.String customerId
);
public void updateCustomer(
com.fusesource.demo.customer.Customer cust
);
public void getCustomerStatus(
java.lang.String customerId,
javax.xml.ws.Holder<java.lang.String> status,
javax.xml.ws.Holder<java.lang.String> statusMessage
);
}
// Java
public void getStringValues(
String wrongWay,
javax.xml.ws.Holder<String> rightWay
) {
wrongWay = "Caller will never see this string!";
rightWay.value = "But the caller *can* see this string.";
}
// Java
String wrongWay = "This string never changes";
javax.xml.ws.Holder<String> rightWay.value = "This value *can* change.";
CHAPTER 32. JAVA-FIRST SERVICE IMPLEMENTATION
367

It is, perhaps, slightly unnatural to use Holder<> types in a Java-first example, because this
is not a normal Java idiom. But it is interesting to include OUT parameters in the example,
so that you can see how a Web service processes this kind of parameter.
Related classes
When you run the Java-to-WSDL compiler on the SEI, it converts not only the SEI, but also
the classes referenced as parameters or return values. The parameter types must be
convertible to XML, otherwise it would not be possible for WSDL operations to send or to
receive those data types. In fact, when you run the Java-to-WSDL compiler, it is typically
necessary to convert an entire tree of related classes to XML using the standard JAX-B
encoding.
Normally, as long as the related classes do not require any exotic language features, the
JAX-B encoding should be quite straightforward.
Default constructor for related classes
There is one simple rule, however, that you need to keep in mind when implementing
related classes: each related class must have a default constructor (that is, a constructor
without arguments). If you do not define any constructor for a class, the Java language
automatically adds a default constructor. But if you define a class's constructors explicitly,
you must ensure that one of them is a default constructor.
The Customer class
For example, the Customer class appears as a related class in the definition of the
CustomerService SEI (the section called “The CustomerService SEI”). The Customer class
consists of a collection of String fields and the only special condition it needs to satisfy is
that it includes a default constructor:
sampleObject.getStringValues(wrongWay, rightWay);
System.out.println("Unchanged string: " + wrongWay);
System.out.println("Changed string: " + rightWay.value);
// Java
package com.fusesource.demo.customer;
public class Customer {
protected String firstName;
protected String lastName;
protected String phoneNumber;
protected String id;
// Default constructor, required by JAX-WS
public Customer() { }
public Customer(String firstName, String lastName, String phoneNumber,
String id) {
super();
this.firstName = firstName;
this.lastName = lastName;
this.phoneNumber = phoneNumber;
Red Hat JBoss Fuse 6.1 Apache Camel Development Guide
368

32.3. ANNOTATE SEI FOR JAX-WS
Overview
To use the JAX-WS frontend, an SEI must be annotated using standardised JAX-WS
annotations. The annotations signal to the Web services tooling that the SEI uses JAX-WS
and the annotations are also used to customize the mapping from Java to WSDL. Here we
only cover the most basic annotations—for complete details of JAX-WS annotations, see
Developing Applications Using JAX-WS from the Apache CXF library.
NOTE
It sometimes makes sense also to annotate the service implementation class
(the class that implements the SEI)—for example, if you want to associate an
implementation class with a specific WSDL serviceName and portName (there
can be more than one implementation of a given SEI).
Minimal annotation
this.id = id;
}
public String getFirstName() {
return firstName;
}
public void setFirstName(String value) {
this.firstName = value;
}
public String getLastName() {
return lastName;
}
public void setLastName(String value) {
this.lastName = value;
}
public String getPhoneNumber() {
return phoneNumber;
}
public void setPhoneNumber(String value) {
this.phoneNumber = value;
}
public String getId() {
return id;
}
public void setId(String value) {
this.id = value;
}
}
CHAPTER 32. JAVA-FIRST SERVICE IMPLEMENTATION
369

The minimal annotation required for an SEI using the JAX-WS frontend is to prefix the
interface declaration with @WebService. For example, the CustomerService SEI could be
minimally annotated as follows:
If you run the Java-to-WSDL utility on this interface, it will generate a complete WSDL
contract using the standard default style of code conversion.
@WebService annotation
Although it is sufficient to specify the @WebService annotation without any attributes, it is
usually better to specify some attributes to provide a more descriptive WSDL service name
and WSDL port name. You will also usually want to specify the XML target namespace. For
this, you can specify the following optional attributes of the @WebService annotation:
name
Specifies the name of the WSDL contract (appearing in the wsdl:definitions element).
serviceName
Specifies the name of the WSDL service (a SOAP service is defined by default in the
generated contract).
portName
Specifies the name of the WSDL port (a SOAP/HTTP port is defined by default in the
generated contract).
targetNamespace
The XML schema namespace that is used, by default, to qualify the elements and types
defined in the contract.
@WebParam annotation
You can add the @WebParam annotation to method arguments in the SEI. The @WebParam
annotation is optional, but there are a couple of good reasons for adding it:
By default, JAX-WS maps Java arguments to parameters with names like arg0, ...,
argN. Messages are much easier to read, however, when the parameters have
meaningful names.
It is a good idea to define parameter elements without a namespace. This makes
the XML encoding of requests and responses more compact.
To enable support for WSDL OUT and INOUT parameters.
// Java
package com.fusesource.demo.wsdl.customerservice;
import javax.jws.WebService;
@WebService
public interface CustomerService {
...
}
Red Hat JBoss Fuse 6.1 Apache Camel Development Guide
370

You can add @WebParam annotations with the following attributes:
name
Specifies the mapped name of the parameter.
targetNamespace
Specifies the namespace of the mapped parameter. Set this to a blank string for a more
compact XML encoding.
mode
Can have one of the following values:
WebParam.Mode.IN—(default) parameter is passed from client to service (in
request).
WebParam.Mode.INOUT—parameter is passed from client to service (request) and
from the service back to the client (in reply).
WebParam.Mode.OUT—parameter is passed from service back to the client (in
reply).
OUT and INOUT parameters
In WSDL, OUT and INOUT parameters represent values that can be sent from the service
back to the client (where the INOUT parameter is sent in both directions).
In Java syntax, the only value that can ordinarily be returned from a method is the
method's return value. In order to support OUT or INOUT parameters in Java (which are
effectively like additional return values), you must:
Declare the corresponding Java argument using a
javax.xml.ws.Holder<ParamType> type, where ParamType is the type of the
parameter you want to send.
Annotate the Java argument with @WebParam, setting either mode =
WebParam.Mode.OUT or mode = WebParam.Mode.INOUT.
Annotated CustomerService SEI
The following example shows the CustomerService SEI after it has been annotated. Many
other annotations are possible, but this level of annotation is usually adequate for a WSDL-
first project.
// Java
package com.fusesource.demo.wsdl.customerservice;
import javax.jws.WebParam;
import javax.jws.WebService;
@WebService(
targetNamespace = "http://demo.fusesource.com/wsdl/CustomerService/",
name = "CustomerService",
serviceName = "CustomerService",
CHAPTER 32. JAVA-FIRST SERVICE IMPLEMENTATION
371

32.4. INSTANTIATE THE WS ENDPOINT
Overview
In Apache CXF, you create a WS endpoint by defining a jaxws:endpoint element in XML.
The WS endpoint is effectively the runtime representation of the Web service: it opens an IP
port to listen for SOAP/HTTP requests, is responsible for marshalling and unmarshalling
messages (making use of the generated Java stub code), and routes incoming requests to
the relevant methods on the implementor class.
In other words, creating a Web service in Spring XML consists essentially of the following
two steps:
1. Create an instance of the implementor class, using the Spring bean element.
2. Create a WS endpoint, using the jaxws:endpoint element.
The jaxws:endpoint element
You can instantiate a WS endpoint using the jaxws:endpoint element in a Spring file,
where the jaxws: prefix is associated with the http://cxf.apache.org/jaxws namespace.
portName = "SOAPOverHTTP"
)
public interface CustomerService {
public com.fusesource.demo.customer.Customer lookupCustomer(
@WebParam(name = "customerId", targetNamespace = "")
java.lang.String customerId
);
public void updateCustomer(
@WebParam(name = "cust", targetNamespace = "")
com.fusesource.demo.customer.Customer cust
);
public void getCustomerStatus(
@WebParam(name = "customerId", targetNamespace = "")
java.lang.String customerId,
@WebParam(mode = WebParam.Mode.OUT, name = "status", targetNamespace =
"")
javax.xml.ws.Holder<java.lang.String> status,
@WebParam(mode = WebParam.Mode.OUT, name = "statusMessage",
targetNamespace = "")
javax.xml.ws.Holder<java.lang.String> statusMessage
);
}
Red Hat JBoss Fuse 6.1 Apache Camel Development Guide
372

NOTE
Take care not to confuse the jaxws:endpoint element with the
cxf:cxfEndpoint element, which you meet later in this guide: the
jaxws:endpoint element is used to integrate a WS endpoint with a Java
implementation class; whereas the cxf:cxfEndpoint is used to integrate a WS
endpoint with a Camel route.
Define JAX-WS endpoint in XML
The following sample Spring file shows how to define a JAX-WS endpoint in XML, using the
jaxws:endpoint element.
Address for the Jetty container
Apache CXF deploys the WS endpoint into a Jetty servlet container instance and the
address attribute of jaxws:endpoint is therefore used to configure the addressing
information for the endpoint in the Jetty container.
Apache CXF supports the notion of a default servlet container instance. The way the default
servlet container is initialized and configured depends on the particular mode of
deployment that you choose. For example the Red Hat JBoss Fuse container and Web
containers (such as Tomcat) provide a default servlet container.
There are two different syntaxes you can use for the endpoint address, where the syntax
that you use effectively determines whether or not the endpoint is deployed into the
default servlet container, as follows:
Address syntax for default servlet container—to use the default servlet container,
<?xml version="1.0" encoding="UTF-8"?>
<beans xmlns="http://www.springframework.org/schema/beans"
xmlns:xsi="http://www.w3.org/2001/XMLSchema-instance"
xmlns:jaxws="http://cxf.apache.org/jaxws"
xmlns:soap="http://cxf.apache.org/bindings/soap"
xsi:schemaLocation="
http://www.springframework.org/schema/beans
http://www.springframework.org/schema/beans/spring-beans.xsd
http://cxf.apache.org/bindings/soap
http://cxf.apache.org/schemas/configuration/soap.xsd
http://cxf.apache.org/jaxws http://cxf.apache.org/schemas/jaxws.xsd">
<jaxws:endpoint
xmlns:customer="http://demo.fusesource.com/wsdl/CustomerService/"
id="customerService"
address="/Customer"
serviceName="customer:CustomerService"
endpointName="customer:SOAPOverHTTP"
implementor="#customerServiceImpl">
</jaxws:endpoint>
<bean id="customerServiceImpl"
class="com.fusesource.customer.ws.CustomerServiceImpl"/>
</beans>
CHAPTER 32. JAVA-FIRST SERVICE IMPLEMENTATION
373

specify only the servlet context for this endpoint. Do not specify the protocol, host,
and IP port in the address. For example, to deploy the endpoint to the /Customers
servlet context in the default servlet container:
Address syntax for custom servlet container—to instantiate a custom Jetty container
for the endpoint, specify a complete HTTP URL, including the host and IP port (the
value of the IP port effectively identifies the target Jetty container). Typically, for a
Jetty container, you specify the host as 0.0.0.0, which is interpreted as a wildcard
that matches every IP network interface on the local machine (that is, if deployed on
a multi-homed host, Jetty opens a listening port on every network card). For
example, to deploy the endpoint to the custom Jetty container listening on IP port,
8083:
NOTE
If you want to configure a secure endpoint (secured by SSL), you would
specify the https: scheme in the address.
Referencing the service implementation
The implementor attribute of the jaxws:endpoint element references the implementation
of the WS service. The value of this attribute can either be the name of the implementation
class or (as in this example) a bean reference in the format, #BeanID, where the #
character indicates that the following identifier is the name of a bean in the bean registry.
32.5. JAVA-TO-WSDL MAVEN PLUG-IN
Overview
To generate a WSDL contract from your SEI, you can use either the java2ws command-line
utility or the cxf-java2ws-plugin Maven plug-in. The plug-in approach is ideal for Maven-
based projects: after you paste the requisite plug-in configuration into your POM file, the
WSDL code generation step is integrated into your build.
Configure the Java-to-WSDL Maven plug-in
Configuring the Java-to-WSDL Maven plug-in is relatively easy, because most of the default
configuration settings can be left as they are. After copying and pasting the sample plugin
element into your project's POM file, there are just a few basic settings that need to be
customized, as follows:
CXF version—make sure that the plug-in's dependencies are using the latest version
of Apache CXF.
SEI class name—specify the fully-qualified class name of the SEI in the
configuration/className element.
Location of output—specify the location of the generated WSDL file in the
configuration/outputFile element.
address="/Customers"
address="http://0.0.0.0:8083/Customers"
Red Hat JBoss Fuse 6.1 Apache Camel Development Guide
374

For example, the following POM fragment shows how to configure the cxf-java2ws-plugin
plug-in to generate WSDL from the CustomerService SEI:
Generated WSDL
<project ...>
...
<properties>
<cxf.version>2.7.0.redhat-610379</cxf.version>
</properties>
<build>
<defaultGoal>install</defaultGoal>
<plugins>
...
<plugin>
<groupId>org.apache.cxf</groupId>
<artifactId>cxf-java2ws-plugin</artifactId>
<version>${cxf.version}</version>
<dependencies>
<dependency>
<groupId>org.apache.cxf</groupId>
<artifactId>cxf-rt-frontend-jaxws</artifactId>
<version>${cxf.version}</version>
</dependency>
<dependency>
<groupId>org.apache.cxf</groupId>
<artifactId>cxf-rt-frontend-simple</artifactId>
<version>${cxf.version}</version>
</dependency>
</dependencies>
<executions>
<execution>
<id>process-classes</id>
<phase>process-classes</phase>
<configuration>
<className>org.fusesource.demo.camelcxf.ws.server.CustomerService</classNa
me>
<outputFile>${basedir}/../src/main/resources/wsdl/CustomerService.wsdl</ou
tputFile>
<genWsdl>true</genWsdl>
<verbose>true</verbose>
</configuration>
<goals>
<goal>java2ws</goal>
</goals>
</execution>
</executions>
</plugin>
</plugins>
</build>
</project>
CHAPTER 32. JAVA-FIRST SERVICE IMPLEMENTATION
375

When using the Java-first approach to defining a Web service, there are typically other
parts of your application (for example, WS clients) that depend on the generated WSDL file.
For this reason, it is generally a good idea to output the generated WSDL file to a common
location, which is accessible to other projects in your application, using the outputFile
configuration element.
If you do not specify the outputFile configuration element, the generated WSDL is sent to
the following location, by default:
Reference
For full details of how to configure the Java-to-WSDL plug-in, see the Maven Java2WS plug-
in reference page.
[1] If the SEI is left without annotations, Apache CXF defaults to using the simple frontend. This is a
non-standard frontend, which is not recommended for most applications.
BaseDir/target/generated/wsdl/SEIClassName.wsdl
Red Hat JBoss Fuse 6.1 Apache Camel Development Guide
376

CHAPTER 33. WSDL-FIRST SERVICE
IMPLEMENTATION
33.1. WSDL-FIRST OVERVIEW
Overview
If you are familiar with the syntax of WSDL and you want to have ultimate control over the
layout and conventions applied to the WSDL contract, you will probably prefer to develop
your Web service using the WSDL-first approach. In this approach, you start with the WSDL
contract and then use the provided Apache CXF utilities to generate the requisite Java stub
files from the WSDL contract.
Demonstration location
The code presented in this chapter is taken from the following demonstration:
For details of how to download and install the demonstration code, see Chapter 31,
Demonstration Code for Camel/CXF
WSDL contract
The WSDL contract is a platform-neutral and language-neutral description of the Web
service interface. In the WSDL-first approach, the WSDL contract is the starting point for
implementing the Web service. You can use it to generate Java stub code, which provides
the basis for implementing the Web service on the server side.
Service Endpoint Interface (SEI)
The most important piece of the generated stub code is the SEI, which is an ordinary Java
interface that represents the Web service interface in the Java language.
The SEI is used in the following ways:
Base type of the Web service implementation (server side)—you define the Web
service by implementing the SEI.
Proxy type (client side)—on the client side, you use the SEI to invoke operations on
the client proxy object.
The CustomerService demonstration
Figure 33.1, “Building a WSDL-First Web Service” shows an overview of the files required to
implement and build the CustomerService Web service using the WSDL-first approach.
cxf-webinars-jboss-fuse-6.1/customer-ws-osgi-bundle
CHAPTER 33. WSDL-FIRST SERVICE IMPLEMENTATION
377

Figure 33.1. Building a WSDL-First Web Service
Implementing and building the service
To implement and build the WSDL-first example shown in Figure 33.1, “Building a WSDL-
First Web Service”, starting from scratch, you would perform the following steps:
1. Create the WSDL contract.
2. Generate the Java stub code from the WSDL contract using a WSDL-to-Java
converter, ws2java. This gives you the SEI, CustomerService, and its related
classes, such as Customer.
3. Write the implementation of the SEI, CustomerServiceImpl.
4. Instantiate the Web service endpoint, by adding the appropriate code to a Spring
XML file.
33.2. CUSTOMERSERVICE WSDL CONTRACT
Sample WSDL contract
The WSDL contract used in this demonstration is the CustomerService WSDL contract,
which is available in the following location:
Because the WSDL contract is a fairly verbose format, it is not shown in here in full. The
main point you need to be aware of is that the CustomerSerivice WSDL contract exposes
the following operations:
lookupCustomer
Given a customer ID, the operation returns the corresponding Customer data object.
updateCustomer
Stores the given Customer data object against the given customer ID.
cxf-webinars-jboss-fuse-6.1/src/main/resources
Red Hat JBoss Fuse 6.1 Apache Camel Development Guide
378

getCustomerStatus
Returns the status of the customer with the given customer ID.
Parts of the WSDL contract
A WSDL contract has the following main parts:
the section called “Port type”.
the section called “WSDL binding”.
the section called “WSDL port”.
Port type
The port type is defined in the WSDL contract by the wsdl:portType element. It is
analogous to an interface and it defines the operations that can be invoked on the Web
service.
For example, the following WSDL fragment shows the wsdl:portType definition from the
CustomerService WSDL contract:
WSDL binding
A WSDL binding describes how to encode all of the operations and data types associated
with a particular port type. A binding is specific to a particular protocol—for example, SOAP
or JMS.
<wsdl:definitions name="CustomerService"
targetNamespace="http://demo.fusesource.com/wsdl/CustomerService/"
...>
...
<wsdl:portType name="CustomerService">
<wsdl:operation name="lookupCustomer">
<wsdl:input message="tns:lookupCustomer"></wsdl:input>
<wsdl:output message="tns:lookupCustomerResponse">
</wsdl:output>
</wsdl:operation>
<wsdl:operation name="updateCustomer">
<wsdl:input message="tns:updateCustomer"></wsdl:input>
<wsdl:output message="tns:updateCustomerResponse">
</wsdl:output>
</wsdl:operation>
<wsdl:operation name="getCustomerStatus">
<wsdl:input message="tns:getCustomerStatus"></wsdl:input>
<wsdl:output message="tns:getCustomerStatusResponse">
</wsdl:output>
</wsdl:operation>
</wsdl:portType>
...
</wsdl:definitions>
CHAPTER 33. WSDL-FIRST SERVICE IMPLEMENTATION
379

WSDL port
A WSDL port specifies the transport protocol and contains addressing data that enables
clients to locate and connect to a remote server endpoint.
For example, the CustomerService WSDL contract defines the following WSDL port:
The address specified by the soap:address element's location attribute in the original
WSDL contract is typically overridden at run time, however.
The getCustomerStatus operation
Because a WSDL contract is fairly verbose, it can be a bit difficult to see what the
parameters of an operation are. Typically, for each operation, you can find data types in
the XML schema section that represent the operation request and the operation response.
For example, the getCustomerStatus operation has its request parameters (IN parameters)
encoded by the getCustomerStatus element and its response parameters (OUT
parameters) encoded by the getCustomerStatusResponse element, as follows:
<wsdl:definitions ...>
...
<wsdl:service name="CustomerService">
<wsdl:port name="SOAPOverHTTP" binding="tns:CustomerServiceSOAP">
<soap:address location="http://0.0.0.0:8183/CustomerService"
/>
</wsdl:port>
</wsdl:service>
</wsdl:definitions>
<wsdl:definitions name="CustomerService"
targetNamespace="http://demo.fusesource.com/wsdl/CustomerService/"
...>
<wsdl:types>
<xsd:schema ...>
...
<xsd:element name="getCustomerStatus">
<xsd:complexType>
<xsd:sequence>
<xsd:element name="customerId"
type="xsd:string"/>
</xsd:sequence>
</xsd:complexType>
</xsd:element>
<xsd:element name="getCustomerStatusResponse">
<xsd:complexType>
<xsd:sequence>
<xsd:element name="status" type="xsd:string"/>
<xsd:element name="statusMessage"
type="xsd:string"/>
</xsd:sequence>
</xsd:complexType>
</xsd:element>
</xsd:schema>
Red Hat JBoss Fuse 6.1 Apache Camel Development Guide
380

References
For more details about the format of WSDL contracts and how to create your own WSDL
contracts, see Writing WSDL Contracts and the Eclipse JAX-WS Tools Component.
33.3. WSDL-TO-JAVA MAVEN PLUG-IN
Overview
In contrast to the Java-first approach, which starts with a Java interface and then generates
the WSDL contract, the WSDL-first approach needs to generate Java stub code from the
WSDL contract.
To generate Java stub code from the WSDL contract, you can use either the ws2java
command-line utility or the cxf-codegen-plugin Maven plug-in. The plug-in approach is
ideal for Maven-based projects: after you paste the requisite plug-in configuration into your
POM file, the WSDL-to-Java code generation step is integrated into your build.
Configure the WSDL-to-Java Maven plug-in
Configuring the WSDL-to-Java Maven plug-in is relatively easy, because most of the default
configuration settings can be left as they are. After copying and pasting the sample plugin
element into your project's POM file, there are just a few basic settings that need to be
customized, as follows:
CXF version—make sure that the plug-in's dependencies are using the latest version
of Apache CXF.
WSDL file location—specify the WSDL file location in the
configuration/wsdlOptions/wsdlOption/wsdl element.
Location of output—specify the root directory of the generated Java source files in
the configuration/sourceRoot element.
For example, the following POM fragment shows how to configure the cxf-codegen-plugin
plug-in to generate Java stub code from the CustomerService.wsdl WSDL file:
</wsdl:types>
...
</wsdl:definitions>
<project ...>
...
<parent>
<groupId>com.fusesource.byexample.cxf-webinars</groupId>
<artifactId>cxf-webinars</artifactId>
<version>1.0-SNAPSHOT</version>
</parent>
<build>
<defaultGoal>install</defaultGoal>
<plugins>
...
<plugin>
CHAPTER 33. WSDL-FIRST SERVICE IMPLEMENTATION
381

Generated Java source code
With the sample configuration shown here, the generated Java source code is written under
the target/generated-sources/jaxws directory. Note that the Web service
implementation is dependent on this generated stub code—for example, the service
implementation class must implement the generated CustomerService SEI.
Adding the generated source to an IDE
If you are using an IDE such as Eclipse or Intellij's IDEA, you need to make sure that the IDE
is aware of the generated Java code. For example, in Eclipse it is necessary to add the
target/generated-sources/jaxws directory to the project as a source code directory.
Compiling the generated code
You must ensure that the generated Java code is compiled and added to the deployment
package. By convention, Maven automatically compiles any source files that it finds under
the following directory:
Hence, if you configure the output directory as shown in the preceding POM fragment, the
generated code is automatically compiled by Maven.
<groupId>org.apache.cxf</groupId>
<artifactId>cxf-codegen-plugin</artifactId>
<version>${cxf-version}</version>
<executions>
<execution>
<id>generate-sources</id>
<phase>generate-sources</phase>
<configuration>
<!-- Maven auto-compiles any source files under
target/generated-sources/ -->
<sourceRoot>${basedir}/target/generated-
sources/jaxws</sourceRoot>
<wsdlOptions>
<wsdlOption>
<wsdl>${basedir}/../src/main/resources/wsdl/CustomerService.wsdl</wsdl>
</wsdlOption>
</wsdlOptions>
</configuration>
<goals>
<goal>wsdl2java</goal>
</goals>
</execution>
</executions>
</plugin>
</plugins>
</build>
</project>
BaseDir/target/generated-sources/
Red Hat JBoss Fuse 6.1 Apache Camel Development Guide
382

Reference
For full details of how to configure the Java-to-WSDL plug-in, see the Maven cxf-codegen-
plugin reference page.
33.4. INSTANTIATE THE WS ENDPOINT
Overview
In Apache CXF, you create a WS endpoint by defining a jaxws:endpoint element in XML.
The WS endpoint is effectively the runtime representation of the Web service: it opens an IP
port to listen for SOAP/HTTP requests, is responsible for marshalling and unmarshalling
messages (making use of the generated Java stub code), and routes incoming requests to
the relevant methods on the implementor class.
In other words, creating a Web service in Spring XML consists essentially of the following
two steps:
1. Create an instance of the implementor class, using the Spring bean element.
2. Create a WS endpoint, using the jaxws:endpoint element.
Define JAX-WS endpoint in XML
The following sample Spring file shows how to define a JAX-WS endpoint in XML, using the
jaxws:endpoint element.
<beans xmlns="http://www.springframework.org/schema/beans"
xmlns:xsi="http://www.w3.org/2001/XMLSchema-instance"
xmlns:jaxws="http://cxf.apache.org/jaxws"
xmlns:soap="http://cxf.apache.org/bindings/soap"
xsi:schemaLocation="
http://www.springframework.org/schema/beans
http://www.springframework.org/schema/beans/spring-beans.xsd
http://cxf.apache.org/bindings/soap
http://cxf.apache.org/schemas/configuration/soap.xsd
http://cxf.apache.org/jaxws http://cxf.apache.org/schemas/jaxws.xsd">
<import resource="classpath:META-INF/cxf/cxf.xml" />
<jaxws:endpoint
xmlns:customer="http://demo.fusesource.com/wsdl/CustomerService/"
id="customerService"
address="/Customer"
serviceName="customer:CustomerService"
endpointName="customer:SOAPOverHTTP"
implementor="#customerServiceImpl">
</jaxws:endpoint>
<bean id="customerServiceImpl"
class="com.fusesource.customer.ws.CustomerServiceImpl"/>
</beans>
CHAPTER 33. WSDL-FIRST SERVICE IMPLEMENTATION
383

Address for the Jetty container
In the preceding example, the address attribute of the jaxws:endpoint element specifies
the servlet context for this endpoint, relative to the Jetty container in which it is deployed.
For more details about the options for specifying the endpoint address, see the section
called “Address for the Jetty container”.
Referencing the service implementation
The implementor attribute of the jaxws:endpoint element is used to reference the
implementation of the WS service. The value of this attribute can either be the name of the
implementation class or (as in this example) a bean reference in the format, #BeanID,
where the # character indicates that the following identifier is the name of a bean in the
bean registry.
33.5. DEPLOY TO AN OSGI CONTAINER
Overview
One of the options for deploying the Web service is to package it as an OSGi bundle and
deploy it into an OSGi container such as Red Hat JBoss Fuse. Some of the advantages of an
OSGi deployment include:
Bundles are a relatively lightweight deployment option (because dependencies can
be shared between deployed bundles).
OSGi provides sophisticated dependency management, ensuring that only version-
consistent dependencies are added to the bundle's classpath.
Using the Maven bundle plug-in
The Maven bundle plug-in is used to package your project as an OSGi bundle, in
preparation for deployment into the OSGi container. There are two essential modifications
to make to your project's pom.xml file:
1. Change the packaging type to bundle (by editing the value of the
project/packaging element in the POM).
2. Add the Maven bundle plug-in to your POM file and configure it as appropriate.
Configuring the Maven bundle plug-in is quite a technical task (although the default settings
are often adequate). For full details of how to customize the plug-in configuration, consult
Deploying into the OSGi Container and Managing OSGi Dependencies.
Sample bundle plug-in configuration
The following POM fragment shows a sample configuration of the Maven bundle plug-in,
which is appropriate for the current example.
<?xml version="1.0"?>
<project ...>
...
<groupId>com.fusesource.byexample.cxf-webinars</groupId>
Red Hat JBoss Fuse 6.1 Apache Camel Development Guide
384

Dynamic imports
The Java packages from Apache CXF and the Spring API are imported using dynamic
imports (specified using the DynamicImport-Package element). This is a pragmatic way of
dealing with the fact that Spring XML files are not terribly well integrated with the Maven
bundle plug-in. At build time, the Maven bundle plug-in is not able to figure out which Java
classes are required by the Spring XML code. By listing wildcarded package names in the
DynamicImport-Package element, however, you allow the OSGi container to figure out
which Java classes are needed by the Spring XML code at run time.
<artifactId>customer-ws-osgi-bundle</artifactId>
<name>customer-ws-osgi-bundle</name>
<url>http://www.fusesource.com</url>
<packaging>bundle</packaging>
...
<build>
<plugins>
...
<plugin>
<groupId>org.apache.felix</groupId>
<artifactId>maven-bundle-plugin</artifactId>
<version>${version.maven-bundle-plugin}</version>
<extensions>true</extensions>
<configuration>
<instructions>
<Export-Package>
!com.fusesource.customer.ws,
!com.fusesource.demo.customer,
!com.fusesource.demo.wsdl.customerservice
</Export-Package>
<Import-Package>
META-INF.cxf,
META-INF.cxf.osgi,
*
</Import-Package>
<DynamicImport-Package>
org.apache.cxf.*,
org.springframework.beans.*
</DynamicImport-Package>
</instructions>
</configuration>
</plugin>
...
</plugins>
</build>
</project>
CHAPTER 33. WSDL-FIRST SERVICE IMPLEMENTATION
385

NOTE
In general, using DynamicImport-Package headers is not recommended in
OSGi, because it short-circuits OSGi version checking. Normally, what should
happen is that the Maven bundle plug-in lists the Java packages used at build
time, along with their versions, in the Import-Package header. At deploy time,
the OSGi container then checks that the available Java packages are
compatible with the build-time versions listed in the Import-Package header.
With dynamic imports, this version checking cannot be performed.
Build and deploy the service bundle
After you have configured the POM file, you can build the Maven project and install it in
your local repository by entering the following command:
To deploy the service bundle, enter the following command at the command console:
NOTE
If your local Maven repository is stored in a non-standard location, you might
need to customize the value of the
org.ops4j.pax.url.mvn.localRepository property in the
EsbInstallDir/etc/org.ops4j.pax.url.mvn.cfg file, before you can use
the mvn: scheme to access Maven artifacts.
Red Hat JBoss Fuse default servlet container
Red Hat JBoss Fuse has a default Jetty container which, by default, listens for HTTP requests
on port 8181. Moreover, WS endpoints in this container are implicitly deployed under the
servlet context cxf/. Hence, any WS endpoint whose address attribute is configured in the
jaxws:endpoint element as /EndpointContext will have the following effective address:
You can optionally customize the default servlet container by editing settings in the
following file:
Full details of the properties you can set in this file are given in the Ops4j Pax Web
configuration reference..
Check that the service is running
A simple way of checking that the service is running is to point your browser at the
following URL:
mvn install
karaf@root> install -s mvn:com.fusesource.byexample.cxf-webinars/customer-
ws-osgi-bundle
http://Hostname:8181/cxf/EndpointContext
InstallDir/etc/org.ops4j.pax.web.cfg
http://localhost:8181/cxf/Customer?wsdl
Red Hat JBoss Fuse 6.1 Apache Camel Development Guide
386

This query should return a copy of the WS endpoint's WSDL contract.
CHAPTER 33. WSDL-FIRST SERVICE IMPLEMENTATION
387

CHAPTER 34. IMPLEMENTING A WS CLIENT
34.1. WS CLIENT OVERVIEW
Overview
The key object in a WS client is the WS client proxy object, which enables you to access the
remote Web service by invoking methods on the SEI. The proxy object itself can easily be
instantiated using the jaxws:client element in Spring XML.
Demonstration location
The code presented in this chapter is taken from the following demonstration:
For details of how to download and install the demonstration code, see Chapter 31,
Demonstration Code for Camel/CXF
WSDL contract
The WSDL contract is a platform-neutral and language-neutral description of the Web
service interface. It contains all of the metadata that a client needs to find a Web service
and invoke its operations. You can generate Java stub code from the WSDL contract, which
provides an API that makes it easy to invoke the remote WSDL operations.
Service Endpoint Interface (SEI)
The most important piece of the generated stub code is the SEI, which is an ordinary Java
interface that represents the Web service interface in the Java language.
WS client proxy
The WS client proxy is an object that converts Java method invocations to remote
procedure calls, sending and receiving messages to a remote instance of the Web service
across the network. The methods of the proxy are exposed through the SEI.
NOTE
The proxy type is generated dynamically by Apache CXF at run time. That is,
their is no class in the stub code that corresponds to the implementation of
the proxy (the only relevant entity is the SEI, which defines the proxy's
interface).
The CustomerService client
To take a specific example, consider the customer-ws-client demonstration, which is
available from the following location:
Figure 34.1, “Building a WS Client” shows an overview of the files required to implement
cxf-webinars-jboss-fuse-6.1/customer-ws-client
cxf-webinars-jboss-fuse-6.1/customer-ws-client
Red Hat JBoss Fuse 6.1 Apache Camel Development Guide
388

and build the WS client.
Figure 34.1. Building a WS Client
Implementing and building the WS client
To implement and build the sample WS client shown in Figure 34.1, “Building a WS Client”,
starting from scratch, you would perform the following steps:
1. Obtain a copy of the WSDL contract.
2. Generate the Java stub code from the WSDL contract using a WSDL-to-Java
converter, ws2java. This gives you the SEI, CustomerService, and its related
classes, such as Customer.
3. Implement the main client class, ClientInvoker, which invokes the Web service
operations. In this class define a bean property of type, CustomerService, so that
the client class can receive a reference to the WS client proxy by property injection.
4. In a Spring XML file, instantiate the WS client proxy and inject it into the main client
class, ClientInvoker.
34.2. WSDL-TO-JAVA MAVEN PLUG-IN
Overview
To generate Java stub code from the WSDL contract, you can use either the ws2java
command-line utility or the cxf-codegen-plugin Maven plug-in. When using Maven, the
plug-in approach is ideal: after you paste the requisite plug-in configuration into your POM
file, the WSDL-to-Java code generation step is integrated into your build.
Configure the WSDL-to-Java Maven plug-in
Configuring the WSDL-to-Java Maven plug-in is relatively easy, because most of the default
configuration settings can be left as they are. After copying and pasting the sample plugin
element into your project's POM file, there are just a few basic settings that need to be
customized, as follows:
CXF version—make sure that the plug-in's dependencies are using the latest version
CHAPTER 34. IMPLEMENTING A WS CLIENT
389

of Apache CXF.
WSDL file location—specify the WSDL file location in the
configuration/wsdlOptions/wsdlOption/wsdl element.
Location of output—specify the root directory of the generated Java source files in
the configuration/sourceRoot element.
For example, the following POM fragment shows how to configure the cxf-codegen-plugin
plug-in to generate Java stub code from the CustomerService.wsdl WSDL file:
Generated Java source code
<project ...>
...
<parent>
<groupId>com.fusesource.byexample.cxf-webinars</groupId>
<artifactId>cxf-webinars</artifactId>
<version>1.0-SNAPSHOT</version>
</parent>
<build>
<defaultGoal>install</defaultGoal>
<plugins>
...
<plugin>
<groupId>org.apache.cxf</groupId>
<artifactId>cxf-codegen-plugin</artifactId>
<version>${cxf-version}</version>
<executions>
<execution>
<id>generate-sources</id>
<phase>generate-sources</phase>
<configuration>
<sourceRoot>${basedir}/target/generated-
sources/jaxws</sourceRoot>
<wsdlOptions>
<wsdlOption>
<wsdl>${basedir}/../src/main/resources/wsdl/CustomerService.wsdl</wsdl>
</wsdlOption>
</wsdlOptions>
</configuration>
<goals>
<goal>wsdl2java</goal>
</goals>
</execution>
</executions>
</plugin>
</plugins>
</build>
</project>
Red Hat JBoss Fuse 6.1 Apache Camel Development Guide
390

With the sample configuration shown here, the generated Java source code is written under
the target/generated-sources/jaxws directory. Note that the client implementation is
dependent on this generated stub code—for example, the client invokes the proxy using
the generated CustomerService SEI.
Add generated source to IDE
If you are using an IDE such as Eclipse or Intellij's IDEA, you need to make sure that the IDE
is aware of the generated Java code. For example, in Eclipse it is necessary to add the
target/generated-sources/jaxws directory to the project as a source code directory.
Compiling the generated code
You must ensure that the generated Java code is compiled and added to the deployment
package. By convention, Maven automatically compiles any source files that it finds under
the following directory:
Hence, if you configure the output directory as shown in the preceding POM fragment, the
generated code is automatically compiled by Maven.
Reference
For full details of how to configure the Java-to-WSDL plug-in, see the Maven cxf-codegen-
plugin reference page.
34.3. INSTANTIATE THE WS CLIENT PROXY
Overview
The WS client proxy is the most important kind of object in a WS client, because it provides
a simple way of invoking operations on a remote Web service. The proxy enables you to
access a Web service by invoking methods locally on a Java interface. The methods invoked
on the proxy object are then translated into remote procedure calls on the Web service.
You can instantiate a WS client proxy straightforwardly using the jaxws:client element.
Define the WS client in XML
The following Spring XML fragment shows how to instantiate a client proxy bean using the
jaxws:client element.
BaseDir/target/generated-sources/
<?xml version="1.0" encoding="UTF-8"?>
<beans xmlns="http://www.springframework.org/schema/beans"
xmlns:xsi="http://www.w3.org/2001/XMLSchema-instance"
xmlns:jaxws="http://cxf.apache.org/jaxws"
xmlns:soap="http://cxf.apache.org/bindings/soap"
xsi:schemaLocation="
http://www.springframework.org/schema/beans
http://www.springframework.org/schema/beans/spring-beans.xsd
http://cxf.apache.org/bindings/soap
http://cxf.apache.org/schemas/configuration/soap.xsd
CHAPTER 34. IMPLEMENTING A WS CLIENT
391

The jaxws:client element
The jaxws:client element creates a client proxy dynamically (that is, there is no dedicated
class that represents a proxy implementation in the Java stub code). The following
attributes are used to define the proxy:
id
The ID that you specify here is entered in the bean registry and can be used to reference
the proxy instance from other beans.
address
The full address of the remote Web service that this proxy connects to.
serviceClass
The fully-qualified class name of the Web service's SEI (you invoke methods on the
proxy through the SEI).
Injecting with the proxy reference
To access the proxy instance, simply inject the proxy into one or more other beans defined
in XML. Given that the proxy ID has the value, customerServiceProxy, you can inject it
into a bean property using the Spring property element, as follows:
The bean class that is being injected must have a corresponding setCustomerService
setter method—for example:
http://cxf.apache.org/jaxws http://cxf.apache.org/schemas/jaxws.xsd">
<import resource="classpath:META-INF/cxf/cxf.xml" />
<jaxws:client
id="customerServiceProxy"
address="http://localhost:8181/cxf/Customer"
serviceClass="com.fusesource.demo.wsdl.customerservice.CustomerService"
/>
<bean id="customerServiceClient"
class="com.fusesource.customer.client.ClientInvoker"
init-method="init" destroy-method="destroy">
<property name="customerService" ref="customerServiceProxy"/>
</bean>
</beans>
<bean ...>
<property name="customerService" ref="customerServiceProxy"/>
</bean>
// Java
...
public class ClientInvoker implements Runnable {
Red Hat JBoss Fuse 6.1 Apache Camel Development Guide
392

34.4. INVOKE WS OPERATIONS
Proxy interface is SEI interface
The proxy implements the SEI. Hence, to make remote procedure calls on the Web service,
simply invoke the SEI methods on the proxy instance.
Invoking the lookupCustomer operation
For example, the CustomerService SEI exposes the lookupCustomer method, which takes
a customer ID as its argument and returns a Customer data object. Using the proxy
instance, customerService, you can invoke the lookupCustomer operation as follows:
The ClientInvoker class
In the cxf-webinars-jboss-fuse-6.1/customer-ws-client project, there is a
ClientInvoker class (located in src/main/java/com/fusesource/customer/client),
which defines a continuous loop that invokes the lookupCustomer operation.
When you are experimenting with the demonstration code in the latter chapters of this
guide, you might need to modify the ClientInvoker class, possibly adding operation
invocations.
34.5. DEPLOY TO AN OSGI CONTAINER
Overview
One of the options for deploying the WS client is to package it as an OSGi bundle and
deploy it into an OSGi container such as Red Hat JBoss Fuse. Some of the advantages of an
OSGi deployment include:
Bundles are a relatively lightweight deployment option (because dependencies can
be shared between deployed bundles).
OSGi provides sophisticated dependency management, ensuring that only version-
consistent dependencies are added to the bundle's classpath.
...
public void setCustomerService(CustomerService customerService) {
this.customerService = customerService;
}
}
// Java
com.fusesource.demo.customer.Customer response
= customerService.lookupCustomer("1234");
log.info("Got back " + response.getFirstName() + " "
+ response.getLastName()
+ ", ph:" + response.getPhoneNumber() );
CHAPTER 34. IMPLEMENTING A WS CLIENT
393

Using the Maven bundle plug-in
The Maven bundle plug-in is used to package your project as an OSGi bundle, in
preparation for deployment into the OSGi container. There are two essential modifications
to make to your project's pom.xml file:
1. Change the packaging type to bundle (by editing the value of the
project/packaging element in the POM).
2. Add the Maven bundle plug-in to your POM file and configure it as appropriate.
Configuring the Maven bundle plug-in is quite a technical task (although the default settings
are often adequate). For full details of how to customize the plug-in configuration, consult
Deploying into the OSGi Container and Managing OSGi Dependencies.
Sample bundle plug-in configuration
The following POM fragment shows a sample configuration of the Maven bundle plug-in,
which is appropriate for the current example.
<?xml version="1.0"?>
<project ...>
...
<groupId>com.fusesource.byexample.cxf-webinars</groupId>
<artifactId>customer-ws-client</artifactId>
<name>customer-ws-client</name>
<packaging>bundle</packaging>
...
<build>
<plugins>
...
<plugin>
<groupId>org.apache.felix</groupId>
<artifactId>maven-bundle-plugin</artifactId>
<extensions>true</extensions>
<configuration>
<instructions>
<Export-Package>
!com.fusesource.customer.client,
!com.fusesource.demo.customer,
!com.fusesource.demo.wsdl.customerservice
</Export-Package>
<Import-Package>
META-INF.cxf,
*
</Import-Package>
<DynamicImport-Package>
org.apache.cxf.*,
org.springframework.beans.*
</DynamicImport-Package>
</instructions>
</configuration>
</plugin>
...
Red Hat JBoss Fuse 6.1 Apache Camel Development Guide
394

Dynamic imports
The Java packages from Apache CXF and the Spring API are imported using dynamic
imports (specified using the DynamicImport-Package element). This is a pragmatic way of
dealing with the fact that Spring XML files are not terribly well integrated with the Maven
bundle plug-in. At build time, the Maven bundle plug-in is not able to figure out which Java
classes are required by the Spring XML code. By listing wildcarded package names in the
DynamicImport-Package element, however, you allow the OSGi container to figure out
which Java classes are needed by the Spring XML code at run time.
NOTE
In general, using DynamicImport-Package headers is not recommended in
OSGi, because it short-circuits OSGi version checking. Normally, what should
happen is that the Maven bundle plug-in lists the Java packages used at build
time, along with their versions, in the Import-Package header. At deploy time,
the OSGi container then checks that the available Java packages are
compatible with the build time versions listed in the Import-Package header.
With dynamic imports, this version checking cannot be performed.
Build and deploy the client bundle
After you have configured the POM file, you can build the Maven project and install it in
your local repository by entering the following command:
To deploy the client bundle, enter the following command at the containers command
console:
NOTE
If your local Maven repository is stored in a non-standard location, you might
need to customize the value of the
org.ops4j.pax.url.mvn.localRepository property in the
EsbInstallDir/etc/org.ops4j.pax.url.mvn.cfg file, before you can use
the mvn: scheme to access Maven artifacts.
Check that the client is running
Assuming that you have already deployed the corresponding Web service into the OSGi
container, you can verify that the client is successfully invoking WSDL operations by
checking the log, as follows:
</plugins>
</build>
</project>
mvn install
karaf@root> install -s mvn:com.fusesource.byexample.cxf-webinars/customer-
ws-client
karaf@root> log:display -n 10
CHAPTER 34. IMPLEMENTING A WS CLIENT
395

The client invokes an operation on the Web service once every second.
Red Hat JBoss Fuse 6.1 Apache Camel Development Guide
396

CHAPTER 35. POJO-BASED ROUTE
35.1. PROCESSING MESSAGES IN POJO FORMAT
Overview
By default, the Camel CXF component marshals incoming Web service requests into the
POJO data form, where the In message body is encoded as a list of Java objects (one for
each operation parameter). The POJO data format has advantages and disadvantages, as
follows:
The big advantage of the POJO data format is that the operation parameters are
encoded using the JAX-B standard, which makes them easy to manipulate in Java.
The downside of the POJO data format, on the other hand, is that it requires that the
WSDL metadata is converted to Java in advance (as defined by the JAX-WS and JAX-
B mappings) and compiled into your application. This means that a POJO-based
route is not very dynamic.
Demonstration location
The code presented in this chapter is taken from the following demonstration:
For details of how to download and install the demonstration code, see Chapter 31,
Demonstration Code for Camel/CXF
Camel CXF component
The Camel CXF component is an Apache CXF component that integrates Web services with
routes. You can use it either to instantiate consumer endpoints (at the start of a route),
which behave like Web service instances, or to instantiate producer endpoints (at any other
points in the route), which behave like WS clients.
NOTE
Camel CXF endpoints—which are instantiated using the cxf:cxfEndpoint XML
element and are implemented by the Apache Camel project—are not to be
confused with the Apache CXF JAX-WS endpoints—which are instantiated using
the jaxws:endpoint XML element and are implemented by the Apache CXF
project.
POJO data format
POJO data format is the default data format used by the Camel CXF component and it has
the following characteristics:
JAX-WS and JAX-B stub code (as generated from the WSDL contract) must be
provided.
The SOAP body is marshalled into a list of Java objects.
cxf-webinars-jboss-fuse-6.1/customer-ws-camel-cxf-pojo
CHAPTER 35. POJO-BASED ROUTE
397

One Java object for each part or parameter of the corresponding WSDL
operation.
The type of the message body is
org.apache.cxf.message.MessageContentsList.
The SOAP headers are converted into headers in the exchange's In message.
Implementing and building a POJO route
To implement and build the demonstration POJO-based route, starting from scratch, you
would perform the following steps:
1. Obtain a copy of the WSDL contract that is to be integrated into the route.
2. Generate the Java stub code from the WSDL contract using a WSDL-to-Java
converter. This gives you the SEI, CustomerService, and its related classes, such as
Customer.
3. Instantiate the Camel CXF endpoint in Spring, using the cxf:cxfEndpoint element.
4. Implement the route in XML, where you can use the content-based router to sort
requests by operation name.
5. Implement the operation processor beans, which are responsible for processing
each operation. When implementing these beans, the message contents must be
accessed in POJO data format.
Sample POJO route
Figure 35.1, “Sample POJO Route” shows an outline of the route that is used to process the
operations of the CustomerService Web service using the POJO data format. After sorting
the request messages by operation name, an operation-specific processor bean reads the
incoming request parameters and then generates a response in the POJO data format.
Figure 35.1. Sample POJO Route
35.2. WSDL-TO-JAVA MAVEN PLUG-IN
Red Hat JBoss Fuse 6.1 Apache Camel Development Guide
398

Overview
To generate Java stub code from the WSDL contract, you can use either the ws2java
command-line utility or the cxf-codegen-plugin Maven plug-in. When using Maven, the
plug-in approach is ideal: after you paste the requisite plug-in configuration into your POM
file, the WSDL-to-Java code generation step is integrated into your build.
Configure the WSDL-to-Java Maven plug-in
Configuring the WSDL-to-Java Maven plug-in is relatively easy, because most of the default
configuration settings can be left as they are. After copying and pasting the sample plugin
element into your project's POM file, there are just a few basic settings that need to be
customized, as follows:
CXF version—make sure that the plug-in's dependencies are using the latest version
of Apache CXF.
WSDL file location—specify the WSDL file location in the
configuration/wsdlOptions/wsdlOption/wsdl element.
Location of output—specify the root directory of the generated Java source files in
the configuration/sourceRoot element.
For example, the following POM fragment shows how to configure the cxf-codegen-plugin
plug-in to generate Java stub code from the CustomerService.wsdl WSDL file:
<project ...>
...
<parent>
<groupId>com.fusesource.byexample.cxf-webinars</groupId>
<artifactId>cxf-webinars</artifactId>
<version>1.0-SNAPSHOT</version>
</parent>
<build>
<defaultGoal>install</defaultGoal>
<plugins>
...
<plugin>
<groupId>org.apache.cxf</groupId>
<artifactId>cxf-codegen-plugin</artifactId>
<version>${cxf-version}</version>
<executions>
<execution>
<id>generate-sources</id>
<phase>generate-sources</phase>
<configuration>
<sourceRoot>${basedir}/target/generated-
sources/jaxws</sourceRoot>
<wsdlOptions>
<wsdlOption>
<wsdl>${basedir}/../src/main/resources/wsdl/CustomerService.wsdl</wsdl>
</wsdlOption>
</wsdlOptions>
</configuration>
CHAPTER 35. POJO-BASED ROUTE
399

Generated Java source code
With the sample configuration shown here, the generated Java source code is written under
the target/generated-sources/jaxws directory. Note that the route is dependent on this
generated stub code—for example, when processing the POJO parameters, the parameter
processor uses the Customer data type from the stub code.
Add generated code to IDE
If you are using an IDE such as Eclipse or Intellij's IDEA, you need to make sure that the IDE
is aware of the generated Java code. For example, in Eclipse it is necessary to add the
target/generated-sources/jaxws directory to the project as a source code directory.
Compiling the generated code
You must ensure that the generated Java code is compiled and added to the deployment
package. By convention, Maven automatically compiles any source files that it finds under
the following directory:
Hence, if you configure the output directory as shown in the preceding POM fragment, the
generated code is automatically compiled by Maven.
Reference
For full details of how to configure the Java-to-WSDL plug-in, see the Maven cxf-codegen-
plugin reference page.
35.3. INSTANTIATE THE WS ENDPOINT
Overview
In Apache Camel, the Camel CXF component is the key to integrating routes with Web
services. You can use the Camel CXF component to create a CXF endpoint, which can be
used in either of the following ways:
Consumer—(at the start of a route) represents a Web service instance, which
integrates with the route. The type of payload injected into the route depends on
the value of the endpoint's dataFormat option.
<goals>
<goal>wsdl2java</goal>
</goals>
</execution>
</executions>
</plugin>
</plugins>
</build>
</project>
BaseDir/target/generated-sources/
Red Hat JBoss Fuse 6.1 Apache Camel Development Guide
400

Producer—(at other points in the route) represents a WS client proxy, which
converts the current exchange object into an operation invocation on a remote Web
service. The format of the current exchange must match the endpoint's dataFormat
setting.
In the current demonstration, we are interested in creating a Camel CXF consumer
endpoint, with the dataFormat option set to POJO.
Maven dependency
The Camel CXF component requires you to add a dependency on the camel-cxf
component in your Maven POM. For example, the pom.xml file from the customer-ws-
camel-cxf-pojo demonstration project includes the following dependency:
The cxf:bean: URI syntax
The cxf:bean: URI is used to bind an Apache CXF endpoint to a route and has the following
general syntax:
Where CxfEndpointID is the ID of a bean created using the cxf:cxfEndpoint element,
which configures the details of the WS endpoint. You can append options to this URI (where
the options are described in detail in ). If you do not specify any additional options, the
endpoint uses the POJO data format by default.
For example, to start a route with a Apache CXF endpoint that is configured by the bean
with ID, customer-ws, define the route as follows:
NOTE
There is an alternative URI syntax, cxf://WsAddress[?Options], which
enables you to specify all of the WS endpoint details in the URI (so there is no
need to reference a bean instance). This typically results in a long and
cumbersome URI, but is useful in some cases.
The cxf:cxfEndpoint element
The cxf:cxfEndpoint element is used to define a WS endpoint that binds either to the
start (consumer endpoint) or the end (producer endpoint) of a route. For example, to define
the customer-ws WS endpoint referenced in the preceding route, you would define a
cxf:cxfEndpoint element as follows:
<dependency>
<groupId>org.apache.camel</groupId>
<artifactId>camel-cxf</artifactId>
<version>${camel-version}</version>
</dependency>
cxf:bean:CxfEndpointID[?Options]
<route>
<from uri="cxf:bean:customer-ws"/>
...
</route>
CHAPTER 35. POJO-BASED ROUTE
401

IMPORTANT
Remember that the cxf:cxfEndpoint element and the jaxws:endpoint
element use different XML schemas (although the syntax looks superficially
similar). These elements bind a WS endpoint in different ways: the
cxf:cxfEndpoint element instantiates and binds a WS endpoint to an Apache
Camel route, whereas the jaxws:endpoint element instantiates and binds a
WS endpoint to a Java class using the JAX-WS mapping.
Address for the Jetty container
Apache CXF deploys the WS endpoint into a Jetty servlet container instance and the
address attribute of cxf:cxfEndpoint is therefore used to configure the addressing
information for the endpoint in the Jetty container.
Apache CXF supports the notion of a default servlet container instance. The way the default
servlet container is initialized and configured depends on the particular mode of
deployment that you choose. For example the Red Hat JBoss Fuse container and Web
containers (such as Tomcat) provide a default servlet container.
There are two different syntaxes you can use for the endpoint address, where the syntax
that you use effectively determines whether or not the endpoint is deployed into the
default servlet container, as follows:
Address syntax for default servlet container—to use the default servlet container,
specify only the servlet context for this endpoint. Do not specify the protocol, host,
and IP port in the address. For example, to deploy the endpoint to the /Customer
servlet context in the default servlet container:
Address syntax for custom servlet container—to instantiate a custom Jetty container
for this endpoint, specify a complete HTTP URL, including the host and IP port (the
value of the IP port effectively identifies the target Jetty container). Typically, for a
Jetty container, you specify the host as 0.0.0.0, which is interpreted as a wildcard
that matches every IP network interface on the local machine (that is, if deployed on
a multi-homed host, Jetty opens a listening port on every network card). For
example, to deploy the endpoint to the custom Jetty container listening on IP port,
8083:
<?xml version="1.0" encoding="UTF-8"?>
<beans ...
xmlns:cxf="http://camel.apache.org/schema/cxf" ...>
...
<cxf:cxfEndpoint id="customer-ws"
address="/Customer"
endpointName="c:SOAPOverHTTP"
serviceName="c:CustomerService"
serviceClass="com.fusesource.demo.wsdl.customerservice.CustomerService"
xmlns:c="http://demo.fusesource.com/wsdl/CustomerService/"/>
...
</beans>
address="/Customer"
Red Hat JBoss Fuse 6.1 Apache Camel Development Guide
402

NOTE
If you want to configure a secure endpoint (secured by SSL), you would
specify the https: scheme in the address.
Referencing the SEI
The serviceClass attribute of the cxf:cxfEndpoint element references the SEI of the Web
service, which in this case is the CustomerService interface.
35.4. SORT MESSAGES BY OPERATION NAME
The operationName header
When the WS endpoint parses an incoming operation invocation in POJO mode, it
automatically sets the operationName header to the name of the invoked operation. You
can then use this header to sort messages by operation name.
Sorting by operation name
For example, the customer-ws-camel-cxf-pojo demonstration defines the following route,
which uses the content-based router pattern to sort incoming messages, based on the
operation name. The when predicates check the value of the operationName header using
simple language expressions, sorting messages into invocations on the updateCustomer
operation, the lookupCustomer operation, or the getCustomerStatus operation.
address="http://0.0.0.0:8083/Customer"
<beans ...>
...
<camelContext id="camel"
xmlns="http://camel.apache.org/schema/spring">
<route>
<from uri="cxf:bean:customer-ws"/>
<choice>
<when>
<simple>${in.header.operationName} ==
'updateCustomer'</simple>
<to uri="updateCustomer"/>
</when>
<when>
<simple>${in.header.operationName} ==
'lookupCustomer'</simple>
<to uri="lookupCustomer"/>
</when>
<when>
<simple>${in.header.operationName} ==
'getCustomerStatus'</simple>
<to uri="getCustomerStatus"/>
</when>
</choice>
</route>
</camelContext>
CHAPTER 35. POJO-BASED ROUTE
403

Beans as endpoints
Note how the preceding route uses a convenient shortcut to divert each branch of the
choice DSL to a different processor bean. The DSL for sending exchanges to producer
endpoints (for example, <to uri="Destination"/>) is integrated with the bean registry: if
the Destination does not resolve to an endpoint or a component, the Destination is used as
a bean ID to look up the bean registry. In this example, the exchange is routed to processor
beans (which implement the org.apache.camel.Processor interface).
35.5. PROCESS OPERATION PARAMETERS
Overview
The most important characteristic of using Camel CXF in POJO mode is that the exchange's
message body contains a list of Java objects, representing the parameters of the WSDL
operation. The types of the Java objects are defined by the standard JAX-B mapping and
the implementations of these parameter types are provided by the Java stub code.
Contents of request message body
In POJO mode, the body of the request message is an
org.apache.cxf.message.MessageContentsList object. You can also obtain the message
body as an Object[] array (where type conversion is automatic).
When the body is obtained as an Object[] array, the array contains the list of all the
operation's IN, INOUT, and OUT parameters in exactly the same order as defined in the
WSDL contract (and in the same order as the corresponding operation signature of the SEI).
The parameter mode affects the content as follows:
IN
Contains a parameter value from the client.
INOUT
Contains a Holder object containing a parameter value from the client.
OUT
Contains an empty Holder object, which is a placeholder for the response.
<bean id="updateCustomer"
class="com.fusesource.customerwscamelcxfpojo.UpdateCustomerProcessor"/>
<bean id="getCustomerStatus"
class="com.fusesource.customerwscamelcxfpojo.GetCustomerStatusProcessor"/>
<bean id="lookupCustomer"
class="com.fusesource.customerwscamelcxfpojo.LookupCustomerProcessor"/>
</beans>
Red Hat JBoss Fuse 6.1 Apache Camel Development Guide
404

NOTE
Unlike OUT parameters, there is no placeholder in the request's Object[]
array to represent a return value.
Contents of response message body
In POJO mode, the body of the response message can be either an
org.apache.cxf.message.MessageContentsList object or an Object[] array.
When setting the response body as an Object[] array, the array should contain only the
operation's INOUT and OUT parameters in the same order as defined in the WSDL contract,
omitting the IN parameters. The parameter mode affects the content as follows:
INOUT
Contains a Holder object, which you must set to a response value. The Holder object
used here must be exactly the Holder object for the corresponding parameter that was
extracted from the request Object[] array. Creating and inserting a new Holder object
into the Object[] array does not work.
OUT
Contains a Holder object, which you must initialize with a response value. The Holder
object used here must be exactly the Holder object for the corresponding parameter
that was extracted from the request Object[] array. Creating and inserting a new
Holder object into the Object[] array does not work.
NOTE
If you defined the Web service interface using the Java-first approach, note
that the return value (if any) must be set as the first element in the response's
Object[] array. The return type is set as a plain object: it does not use a
Holder object.
Example: getCustomerStatus operation
For example, the getCustomerStatus operation takes three parameters: IN, OUT, and OUT,
respectively. The corresponding method signature in the SEI is, as follows:
// Java
public void getCustomerStatus(
@WebParam(name = "customerId", targetNamespace = "")
java.lang.String customerId,
@WebParam(mode = WebParam.Mode.OUT, name = "status", targetNamespace =
"")
javax.xml.ws.Holder<java.lang.String> status,
@WebParam(mode = WebParam.Mode.OUT, name = "statusMessage",
targetNamespace = "")
javax.xml.ws.Holder<java.lang.String> statusMessage
);
CHAPTER 35. POJO-BASED ROUTE
405

Example: request and response bodies
For the getCustomerStatus operation, the bodies of the request message and the
response message have the following contents:
Request message—as an Object[] array type, the contents are: { String
customerId, Holder<String> status, Holder<String> statusMessage }.
Response message—as an Object[] array type, the contents are: {Holder<String>
status, Holder<String> statusMessage }
Example: processing getCustomerStatus
The GetCustomerStatusProcessor class is responsible for processing incoming
getCustomerStatus invocations. The following sample implementation for POJO mode
shows how to read the request parameters from the In message body and then set the
response parameters in the Out message body.
35.6. DEPLOY TO OSGI
// Java
package com.fusesource.customerwscamelcxfpojo;
import javax.xml.ws.Holder;
import org.apache.camel.Exchange;
import org.apache.camel.Processor;
import org.slf4j.Logger;
import org.slf4j.LoggerFactory;
public class GetCustomerStatusProcessor implements Processor {
public static final Logger log =
LoggerFactory.getLogger(GetCustomerStatusProcessor.class);
public void process(Exchange exchng) throws Exception {
Object[] args = exchng.getIn().getBody(Object[].class);
String id = (String) args[0];
Holder<String> status = (Holder<String>) args[1];
Holder<String> statusMsg = (Holder<String>) args[2];
log.debug("Getting status for customer '" + id + "'");
// This is where you'd actually do the work! Setting
// the holder values to constants for the sake of brevity.
//
status.value = "Offline";
statusMsg.value = "Going to sleep now!";
exchng.getOut().setBody(new Object[] {status , statusMsg});
}
}
Red Hat JBoss Fuse 6.1 Apache Camel Development Guide
406

Overview
One of the options for deploying the POJO-based route is to package it as an OSGi bundle
and deploy it into an OSGi container such as Red Hat JBoss Fuse. Some of the advantages
of an OSGi deployment include:
Bundles are a relatively lightweight deployment option (because dependencies can
be shared between deployed bundles).
OSGi provides sophisticated dependency management, ensuring that only version-
consistent dependencies are added to the bundle's classpath.
Using the Maven bundle plug-in
The Maven bundle plug-in is used to package your project as an OSGi bundle, in
preparation for deployment into the OSGi container. There are two essential modifications
to make to your project's pom.xml file:
1. Change the packaging type to bundle (by editing the value of the
project/packaging element in the POM).
2. Add the Maven bundle plug-in to your POM file and configure it as appropriate.
Configuring the Maven bundle plug-in is quite a technical task (although the default settings
are often adequate). For full details of how to customize the plug-in configuration, consult
Deploying into the OSGi Container and Managing OSGi Dependencies.
Sample bundle plug-in configuration
The following POM fragment shows a sample configuration of the Maven bundle plug-in,
which is appropriate for the current example.
<?xml version="1.0"?>
<project ...>
...
<groupId>com.fusesource.byexample.cxf-webinars</groupId>
<artifactId>customer-ws-camel-cxf-pojo</artifactId>
<name>customer-ws-camel-cxf-pojo</name>
<packaging>bundle</packaging>
...
<build>
<plugins>
...
<plugin>
<groupId>org.apache.felix</groupId>
<artifactId>maven-bundle-plugin</artifactId>
<extensions>true</extensions>
<configuration>
<instructions>
<Import-Package>
META-INF.cxf,
META-INF.cxf.osgi,
*
</Import-Package>
<DynamicImport-Package>
CHAPTER 35. POJO-BASED ROUTE
407

Dynamic imports
The Java packages from Apache CXF and the Spring API are imported using dynamic
imports (specified using the DynamicImport-Package element). This is a pragmatic way of
dealing with the fact that Spring XML files are not terribly well integrated with the Maven
bundle plug-in. At build time, the Maven bundle plug-in is not able to figure out which Java
classes are required by the Spring XML code. By listing wildcarded package names in the
DynamicImport-Package element, however, you allow the OSGi container to figure out
which Java classes are needed by the Spring XML code at run time.
NOTE
In general, using DynamicImport-Package headers is not recommended in
OSGi, because it short-circuits OSGi version checking. Normally, what should
happen is that the Maven bundle plug-in lists the Java packages used at build
time, along with their versions, in the Import-Package header. At deploy time,
the OSGi container then checks that the available Java packages are
compatible with the build time versions listed in the Import-Package header.
With dynamic imports, this version checking cannot be performed.
Build and deploy the POJO route bundle
After you have configured the POM file, you can build the Maven project and install it in
your local repository by entering the following command:
To deploy the route bundle, enter the following command at the JBoss Fuse console:
NOTE
If your local Maven repository is stored in a non-standard location, you might
need to customize the value of the
org.ops4j.pax.url.mvn.localRepository property in the
EsbInstallDir/etc/org.ops4j.pax.url.mvn.cfg file, before you can use
the mvn: scheme to access Maven artifacts.
org.apache.cxf.*,
org.springframework.beans.*
</DynamicImport-Package>
</instructions>
</configuration>
</plugin>
...
</plugins>
</build>
</project>
mvn install
karaf@root> install -s mvn:com.fusesource.byexample.cxf-webinars/customer-
ws-camel-cxf-pojo
Red Hat JBoss Fuse 6.1 Apache Camel Development Guide
408

CHAPTER 36. PAYLOAD-BASED ROUTE
36.1. PROCESSING MESSAGES IN PAYLOAD FORMAT
Overview
Select the PAYLOAD format, if you want to access the SOAP message body in XML format,
encoded as a DOM object (that is, of org.w3c.dom.Node type). One of the advantages of
the PAYLOAD format is that no JAX-WS and JAX-B stub code is required, which allows your
application to be dynamic, potentially handling many different WSDL interfaces.
Having a message body in XML format enables you to parse the request using XML
languages such as XPath and to generate responses using templating languages, such as
Velocity.
NOTE
The DOM format is not the optimal type to use for large XML message bodies.
For large messages, consider using the techniques described in Chapter 37,
Provider-Based Route.
Demonstration location
The code presented in this chapter is taken from the following demonstration:
For details of how to download and install the demonstration code, see Chapter 31,
Demonstration Code for Camel/CXF
Camel CXF component
The Camel CXF component is an Apache CXF component that integrates Web services with
routes. You can use it either to instantiate consumer endpoints (at the start of a route),
which behave like Web service instances, or to instantiate producer endpoints (at any other
points in the route), which behave like WS clients.
NOTE
Came CXF endpoints—which are instantiated using the cxf:cxfEndpoint XML
element and are implemented by the Apache Camel project—are not to be
confused with the Apache CXF JAX-WS endpoints—which are instantiated using
the jaxws:endpoint XML element and are implemented by the Apache CXF
project.
PAYLOAD data format
The PAYLOAD data format is selected by setting the dataFormat=PAYLOAD option on a
Camel CXF endpoint URI and it has the following characteristics:
Enables you to access the message body as a DOM object (XML payload).
No JAX-WS or JAX-B stub code required.
cxf-webinars-jboss-fuse-6.1/customer-ws-camel-cxf-payload
CHAPTER 36. PAYLOAD-BASED ROUTE
409

The SOAP body is marshalled as follows:
The message body is effectively an XML payload of org.w3c.dom.Node type
(wrapped in a CxfPayload object).
The type of the message body is
org.apache.camel.component.cxf.CxfPayload.
The SOAP headers are converted into headers in the exchange's In message, of
org.apache.cxf.binding.soap.SoapHeader type.
Implementing and building a PAYLOAD route
To implement and build the demonstration PAYLOAD-based route, starting from scratch,
you would perform the following steps:
1. Instantiate the Camel CXF endpoint in Spring, using the cxf:cxfEndpoint element.
2. Implement the route in XML, where you can use the content-based router to sort
requests by operation name.
3. For each operation, define a processor bean to process the request.
4. Define velocity templates for generating the reponse messages.
Sample PAYLOAD route
Figure 36.1, “Sample PAYLOAD Route” shows an outline of the route that is used to process
the operations of the CustomerService Web service using the PAYLOAD data format. After
sorting the request messages by operation name, an operation-specific processor bean
reads the incoming request parameters. Finally, the response messages are generated
using Velocity templates.
Figure 36.1. Sample PAYLOAD Route
36.2. INSTANTIATE THE WS ENDPOINT
Overview
In Apache Camel, the CXF component is the key to integrating routes with Web services.
You can use the CXF component to create two different kinds of endpoint:
Red Hat JBoss Fuse 6.1 Apache Camel Development Guide
410

Consumer endpoint—(at the start of a route) represents a Web service instance,
which integrates with the route. The type of payload injected into the route depends
on the value of the endpoint's dataFormat option.
Producer endpoint—represents a special kind of WS client proxy, which converts the
current exchange object into an operation invocation on a remote Web service. The
format of the current exchange must match the endpoint's dataFormat setting.
The cxf:bean: URI syntax
The cxf:bean: URI is used to bind an Apache CXF endpoint to a route and has the following
general syntax:
Where CxfEndpointID is the ID of a bean created using the cxf:cxfEndpoint element,
which configures the details of the WS endpoint. You can append options to this URI (where
the options are described in detail in ). To enable payload mode, you must set the URI
option, dataFormat=PAYLOAD.
For example, to start a route with an endpoint in PAYLOAD mode, where the endpoint is
configured by the customer-ws bean, define the route as follows:
The cxf:cxfEndpoint element
The cxf:cxfEndpoint element is used to define a WS endpoint that binds either to the
start (consumer endpoint) or the end (producer endpoint) of a route. For example, to define
the customer-ws WS endpoint in PAYLOAD mode, you define a cxf:cxfEndpoint element
as follows:
NOTE
In the case of PAYLOAD mode, you do not need to reference the SEI and you
must specify the WSDL location instead. In fact, in PAYLOAD mode, you do not
require any Java stub code at all.
cxf:bean:CxfEndpointID[?Options]
<route>
<from uri="cxf:bean:customer-ws?dataFormat=PAYLOAD"/>
...
</route>
<?xml version="1.0" encoding="UTF-8"?>
<beans ...>
...
<cxf:cxfEndpoint id="customer-ws"
address="/Customer"
endpointName="c:SOAPOverHTTP"
serviceName="c:CustomerService"
wsdlURL="wsdl/CustomerService.wsdl"
xmlns:c="http://demo.fusesource.com/wsdl/CustomerService/"/>
...
</beans>
CHAPTER 36. PAYLOAD-BASED ROUTE
411

Address for the Jetty container
Apache CXF deploys the WS endpoint into a Jetty servlet container instance and the
address attribute of cxf:cxfEndpoint is therefore used to configure the addressing
information for the endpoint in the Jetty container.
Apache CXF supports the notion of a default servlet container instance. The way the default
servlet container is initialized and configured depends on the particular mode of
deployment that you choose. For example the OSGi container and Web containers (such as
Tomcat) provide a default servlet container.
There are two different syntaxes you can use for the endpoint address, where the syntax
that you use effectively determines whether or not the endpoint is deployed into the
default servlet container, as follows:
Address syntax for default servlet container—to use the default servlet container,
specify only the servlet context for this endpoint. Do not specify the protocol, host,
and IP port in the address. For example, to deploy the endpoint to the /Customer
servlet context in the default servlet container:
Address syntax for custom servlet container—to instantiate a custom Jetty container
for this endpoint, specify a complete HTTP URL, including the host and IP port (the
value of the IP port effectively identifies the target Jetty container). Typically, for a
Jetty container, you specify the host as 0.0.0.0, which is interpreted as a wildcard
that matches every IP network interface on the local machine (that is, if deployed on
a multi-homed host, Jetty opens a listening port on every network card). For
example, to deploy the endpoint to the custom Jetty container listening on IP port,
8083:
NOTE
If you want to configure a secure endpoint (secured by SSL), you would
specify the https: scheme in the address.
Specifying the WSDL location
The wsdlURL attribute of the cxf:cxfEndpoint element is used to specify the location of
the WSDL contract for this endpoint. The WSDL contract is used exclusively as the source of
metadata for this endpoint: there is need to specify an SEI in PAYLOAD mode.
36.3. SORT MESSAGES BY OPERATION NAME
The operationName header
When the WS endpoint parses an incoming operation invocation in PAYLOAD mode, it
automatically sets the operationName header to the name of the invoked operation. You
can then use this header to sort messages by operation name.
Sorting by operation name
address="/Customer"
address="http://0.0.0.0:8083/Customer"
Red Hat JBoss Fuse 6.1 Apache Camel Development Guide
412

For example, the customer-ws-camel-cxf-payload demonstration defines the following
route, which uses the content-based router pattern to sort incoming messages, based on
the operation name. The when predicates check the value of the operationName header
using simple language expressions, sorting messages into invocations on the
updateCustomer operation, the lookupCustomer operation, or the getCustomerStatus
operation.
36.4. SOAP/HTTP-TO-JMS BRIDGE USE CASE
Overview
In this section, we consider a SOAP/HTTP-to-JMS bridge use case: that is, you want to create
a route that transforms a synchronous operation invocation (over SOAP/HTTP) into an
asynchronous message delivery (by pushing the message onto a JMS queue). In this way, it
becomes possible to process the incoming operation invocations at a later time, by pulling
messages off the JMS queue.
Of course, an alternative solution would be to modify the WSDL contract directly to declare
the operation as OneWay, thus making the operation asynchronous. Unfortunately, it is
often impractical to modify existing WSDL contracts in the real world, because this can
have an impact on third-party applications.
Figure 36.2, “SOAP/HTTP-to-JMS Bridge” shows the general outline of a bridge that can
transform synchronous SOAP/HTTP invocations into asynchronous JMS message deliveries.
<beans ...>
...
<camelContext id="camel"
xmlns="http://camel.apache.org/schema/spring">
<route>
<from uri="cxf:bean:customer-ws?dataFormat=PAYLOAD"/>
<choice>
<when>
<simple>${in.header.operationName} ==
'updateCustomer'</simple>
...
</when>
<when>
<simple>${in.header.operationName} ==
'lookupCustomer'</simple>
...
</when>
<when>
<simple>${in.header.operationName} ==
'getCustomerStatus'</simple>
...
</when>
</choice>
</route>
</camelContext>
</beans>
CHAPTER 36. PAYLOAD-BASED ROUTE
413

Figure 36.2. SOAP/HTTP-to-JMS Bridge
Transforming RPC operations to One Way
As shown in Figure 36.2, “SOAP/HTTP-to-JMS Bridge”, the route for transforming
synchronous SOAP/HTTP to asynchronous JMS works as follows:
1. The WS client invokes a synchronous operation on the Camel CXF endpoint at the
start of the route. The Camel CXF endpoint then creates an initial InOut exchange at
the start of the route, where the body of the exchange message contains a payload
in XML format.
2. The inOnly DSL command pushes a copy of the XML payload onto a JMS queue, so
that it can be processed offline at some later time.
3. The transform DSL command constructs an immediate response to send back to
the client, where the response has the form of an XML string.
4. The Camel CXF component supports implicit type conversion of the XML string to
payload format.
5. The response is sent back to the WS client, thus completing the synchronous
operation invocation.
Evidently, this transformation can only work, if the original operation invocation has no
return value. Otherwise, it would be impossible to generate a response message before the
request has been processed.
Creating a broker instance
You can use Apache ActiveMQ as the JMS implementation. A convenient approach to use in
this demonstration is to embed the Apache ActiveMQ broker in the bridge bundle. Simply
define an amq:broker element in the Spring XML file, as follows:
<beans xmlns="http://www.springframework.org/schema/beans"
...
xmlns:amq="http://activemq.apache.org/schema/core"
...>
<amq:broker brokerName="CxfPayloadDemo" persistent="false">
Red Hat JBoss Fuse 6.1 Apache Camel Development Guide
414

NOTE
This broker instance is created with the persistent attribute set to false, so
that the messages are stored only in memory.
Configuring the JMS component
Because the broker is co-located with the bridge route (in the same JVM), the most efficient
way to connect to the broker is to use the VM (Virtual Machine) transport. Configure the
Apache ActiveMQ component as follows, to connect to the co-located broker using the VM
protocol:
NOTE
By defining the bean with an id value of activemq, you are implicitly
overriding the component associated with the endpoint URI prefix, activemq:.
In other words, your custom ActiveMQComponent instance is used instead of
the default ActiveMQComponent instance from the camel-activemq JAR file.
Sample SOAP/HTTP-to-JMS route
For example, you could define a route that implements the SOAP/HTTP-to-JMS bridge
specifically for the updateCustomer operation from the CustomerService SEI, as follows:
<amq:transportConnectors>
<amq:transportConnector name="openwire"
uri="tcp://localhost:51616"/>
<amq:transportConnector name="vm" uri="vm:local"/>
</amq:transportConnectors>
</amq:broker>
...
</beans>
<beans ...>
...
<bean id="activemq"
class="org.apache.activemq.camel.component.ActiveMQComponent">
<property name="brokerURL" value="vm:local"/>
</bean>
...
</beans>
<when>
<simple>${in.header.operationName} == 'updateCustomer'</simple>
<log message="Placing update customer message onto queue."/>
<inOnly uri="activemq:queue:CustomerUpdates?jmsMessageType=Text"/>
<transform>
<constant>
<![CDATA[
<ns2:updateCustomerResponse
xmlns:ns2="http://demo.fusesource.com/wsdl/CustomerService/"/>
]]>
CHAPTER 36. PAYLOAD-BASED ROUTE
415

Sending to the JMS endpoint in inOnly mode
Note how the message payload is sent to the JMS queue using the inOnly DSL command
instead of the to DSL command. When you send a message using the to DSL command,
the default behavior is to use the same invocation mode as the current exchange. But the
current exchange has an InOut MEP, which means that the to DSL command would wait
forever for a response message from JMS.
The invocation mode we want to use when sending the payload to the JMS queue is InOnly
(asynchronous), and we can force this mode by inserting the inOnly DSL command into the
route.
NOTE
By specifying the option, jmsMessageType=Text, Camel CXF implicitly converts
the message payload to an XML string before pushing it onto the JMS queue.
Returning a literal response value
The transform DSL command uses an expression to set the body of the exchange's Out
message and this message is then used as the response to the client. Your first impulse
when defining a response in XML format might be to use a DOM API, but in this example,
the response is specified as a string literal. This approach has the advantage of being both
efficient and very easy to program.
The final step of processing, which consists of converting the XML string to a DOM object, is
performed by Apache Camel's implicit type conversion mechanism.
36.5. GENERATING RESPONSES USING TEMPLATES
Overview
One of the simplest and quickest approaches to generating a response message is to use a
velocity template. Figure 36.3, “Response Generated by Velocity” shows the outline of a
general template-based route. At the start of the route is a Camel CXF endpoint in PAYLOAD
mode, which is the appropriate mode to use for processing the message as an XML
document. After doing the work required to process the message and stashing some
intermediate results in message headers, the route generates the response message using
a Velocity template.
Figure 36.3. Response Generated by Velocity
</constant>
</transform>
</when>
Red Hat JBoss Fuse 6.1 Apache Camel Development Guide
416

Sample template-based route
For example, you could define a template-based route specifically for the
getCustoemrStatus operation, as follows:
Route processing steps
Given the preceding route definition, any message whose operation name matches
getCustomerStatus would be processed as follows:
1. To facilitate processing the payload body, the first step uses convertBodyTo to
convert the body type from org.apache.camel.component.cxf.CxfPayload (the
default payload type) to org.w3c.dom.Node.
2. The route then applies an XPath expression to the message in order to extract the
customer ID value and then stashes it in the customerId header.
3. The next step sends the message to the getCustomerStatus bean, which does
whatever processing is required to get the customer status for the specified
customer ID. The results from this step are stashed in message headers.
4. Finally, a response is generated using a velocity template.
NOTE
A common pattern when implementing Apache Camel routes is to use
message headers as a temporary stash to hold intermediate results (you could
also use exchange properties in the same way).
Converting XPath result to a string
Because the default return type of XPath is a node list, you must explicitly convert the
result to a string, if you want to obtain the string contents of an element. There are two
alternative ways of obtaining the string value of an element:
Specify the result type explicitly using the resultType attribute, as follows:
...
<when>
<simple>${in.header.operationName} ==
'getCustomerStatus'</simple>
<convertBodyTo type="org.w3c.dom.Node"/>
<setHeader headerName="customerId">
<xpath>/cus:getCustomerStatus/customerId/text()</xpath>
</setHeader>
<to uri="getCustomerStatus"/>
<to uri="velocity:getCustomerStatusResponse.vm"/>
</when>
</choice>
</route>
</camelContext
...
<bean id="getCustomerStatus"
class="com.fusesource.customerwscamelcxfpayload.GetCustomerStatus"/>
CHAPTER 36. PAYLOAD-BASED ROUTE
417

Modify the expression so that it returns a text() node, which automatically
converts to string:
getCustomerStatus processor bean
The getCustomerStatus processor bean is an instance of the GetCustomerStatus
processor class, which is defined as follows:
The implementation shown here is just a placeholder. In a realistic application you would
perform some sort of checks or database lookup to obtain the customer status. In the
demonstration code, however, the status and statusMessage are simply set to constant
values and stashed in message headers.
In the preceding code, we make the modifications directly to the In message. When the
exchange's Out message is null, the next processor in the route gets a copy of the current
In message instead
NOTE
An exceptional case occurs when the message exchange pattern is inOnly, in
which case the Out message value is always copied into the In message, even
if it is null.
getCustomerStatusResponse.vm Velocity template
You can generate a response message very simply using a Velocity template. The Velocity
template consists of a message in plain text, where specific pieces of data can be inserted
using expressions—for example, the expression ${header.HeaderName} substitutes the
value of a named header.
<xpath
resultType="java.lang.String">/cus:getCustomerStatus/customerId</xpa
th>
<xpath>/cus:getCustomerStatus/customerId/text()</xpath>
// Java
package com.fusesource.customerwscamelcxfpayload;
import org.apache.camel.Exchange;
import org.apache.camel.Processor;
public class GetCustomerStatus implements Processor
{
public void process(Exchange exchng) throws Exception {
String id = exchng.getIn().getHeader("customerId", String.class);
// Maybe do some kind of lookup here!
//
exchng.getIn().setHeader("status", "Away");
exchng.getIn().setHeader("statusMessage", "Going to sleep.");
}
}
Red Hat JBoss Fuse 6.1 Apache Camel Development Guide
418

The Velocity template for generating the getCustomerStatus reponse is located in the
customer-ws-camel-cxf-payload/src/main/resources directory and it contains the
following template script:
36.6. TYPECONVERTER FOR CXFPAYLOAD
Overview
Apache Camel supports a type converter mechanism, which is used to perform implicit and
explicit type conversions of message bodies and message headers. The payload
demonstration requires a customer type converter that can convert String objects to
CXFPayload objects. This type converter automatically gets invoked at the end of the
Camel route, when the generated response message (which is a String type) gets
converted into a CXFPayload object.
String to CXFPayload type converter
The String to CXFPayload type converter is implemented in the
AdditionalCxfPayloadConverters class, as follows:
<ns2:getCustomerStatusResponse
xmlns:ns2="http://demo.fusesource.com/wsdl/CustomerService/">
<status>${headers.status}</status>
<statusMessage>${headers.statusMessage}</statusMessage>
</ns2:getCustomerStatusResponse>
// Java
package com.fusesource.customerwscamelcxfpayload;
import java.io.ByteArrayInputStream;
import java.io.StringWriter;
import java.util.ArrayList;
import java.util.List;
import javax.xml.transform.OutputKeys;
import javax.xml.transform.Transformer;
import javax.xml.transform.TransformerFactory;
import javax.xml.transform.dom.DOMSource;
import javax.xml.transform.stream.StreamResult;
import org.apache.camel.Converter;
import org.apache.camel.component.cxf.CxfPayload;
import org.apache.cxf.binding.soap.SoapHeader;
import org.slf4j.Logger;
import org.slf4j.LoggerFactory;
import org.w3c.dom.Document;
import org.w3c.dom.Element;
import org.w3c.dom.Node;
@Converter
public class AdditionalCxfPayloadConverters {
...
@Converter
public static CxfPayload<SoapHeader> toCxfPayload(String xml) {
// System.out.println("To CxfPayload " + xml);
List<Element> elements = new ArrayList<Element>();
CHAPTER 36. PAYLOAD-BASED ROUTE
419

Reference
For full details of the type converter mechanism in Apache Camel, see Section 40.3, “Built-
In Type Converters” and Chapter 42, Type Converters.
36.7. DEPLOY TO OSGI
Overview
One of the options for deploying the payload-based route is to package it as an OSGi
bundle and deploy it into an OSGi container such as Red Hat JBoss Fuse. Some of the
advantages of an OSGi deployment include:
Bundles are a relatively lightweight deployment option (because dependencies can
be shared between deployed bundles).
OSGi provides sophisticated dependency management, ensuring that only version-
consistent dependencies are added to the bundle's classpath.
Using the Maven bundle plug-in
The Maven bundle plug-in is used to package your project as an OSGi bundle, in
preparation for deployment into the OSGi container. There are two essential modifications
to make to your project's pom.xml file:
1. Change the packaging type to bundle (by editing the value of the
project/packaging element in the POM).
2. Add the Maven bundle plug-in to your POM file and configure it as appropriate.
Configuring the Maven bundle plug-in is quite a technical task (although the default settings
are often adequate). For full details of how to customize the plug-in configuration, consult
Deploying into the OSGi Container and Managing OSGi Dependencies.
Sample bundle plug-in configuration
try {
Document doc = b.newDocumentBuilder().parse(new
ByteArrayInputStream(xml.getBytes()));
elements.add(doc.getDocumentElement());
} catch (Exception ex) {
log.warn("Exception while converting String payload to
CxfPayload; resulting payload will be empty.");
}
// The CxfPayload is changed to use Source object under layer, the
elements API only work if we already setup the list before creating the
CxfPayload
CxfPayload<SoapHeader> ret = new CxfPayload<SoapHeader>(null,
elements);
return ret;
}
...
}
Red Hat JBoss Fuse 6.1 Apache Camel Development Guide
420

The following POM fragment shows a sample configuration of the Maven bundle plug-in,
which is appropriate for the current example.
Dynamic imports
The Java packages from Apache CXF and the Spring API are imported using dynamic
imports (specified using the DynamicImport-Package element). This is a pragmatic way of
dealing with the fact that Spring XML files are not terribly well integrated with the Maven
bundle plug-in. At build time, the Maven bundle plug-in is not able to figure out which Java
<?xml version="1.0"?>
<project ...>
...
<groupId>com.fusesource.byexample.cxf-webinars</groupId>
<artifactId>customer-ws-camel-cxf-payload</artifactId>
<name>customer-ws-camel-cxf-payload</name>
<packaging>bundle</packaging>
...
<build>
<plugins>
...
<plugin>
<groupId>org.apache.felix</groupId>
<artifactId>maven-bundle-plugin</artifactId>
<extensions>true</extensions>
<configuration>
<instructions>
<Import-Package>
org.apache.camel.component.velocity,
META-INF.cxf,
META-INF.cxf.osgi,
javax.jws,
javax.wsdl,
javax.xml.bind,
javax.xml.bind.annotation,
javax.xml.namespace,
javax.xml.ws,
org.w3c.dom,
<!-- Workaround to access DOM XPathFactory -->
org.apache.xpath.jaxp,
*
</Import-Package>
<DynamicImport-Package>
org.apache.cxf.*,
org.springframework.beans.*
</DynamicImport-Package>
</instructions>
</configuration>
</plugin>
...
</plugins>
</build>
</project>
CHAPTER 36. PAYLOAD-BASED ROUTE
421

classes are required by the Spring XML code. By listing wildcarded package names in the
DynamicImport-Package element, however, you allow the OSGi container to figure out
which Java classes are needed by the Spring XML code at run time.
NOTE
In general, using DynamicImport-Package headers is not recommended in
OSGi, because it short-circuits OSGi version checking. Normally, what should
happen is that the Maven bundle plug-in lists the Java packages used at build
time, along with their versions, in the Import-Package header. At deploy time,
the OSGi container then checks that the available Java packages are
compatible with the build time versions listed in the Import-Package header.
With dynamic imports, this version checking cannot be performed.
Build and deploy the client bundle
After you have configured the POM file, you can build the Maven project and install it in
your local repository by entering the following command:
Install the camel-velocity feature, which is needed for this example:
To deploy the route bundle, enter the following command at the console:
NOTE
If your local Maven repository is stored in a non-standard location, you might
need to customize the value of the
org.ops4j.pax.url.mvn.localRepository property in the
InstallDir/etc/org.ops4j.pax.url.mvn.cfg file, before you can use the
mvn: scheme to access Maven artifacts.
mvn install
karaf@root> features:install camel-velocity
karaf@root> install -s mvn:com.fusesource.byexample.cxf-webinars/customer-
ws-camel-cxf-payload
Red Hat JBoss Fuse 6.1 Apache Camel Development Guide
422

CHAPTER 37. PROVIDER-BASED ROUTE
37.1. PROVIDER-BASED JAX-WS ENDPOINT
Overview
Use the provider-based approach, if you need to process very large Web services
messages. The provider-based approach is a variant of the PAYLOAD data format that
enables you to encode the message body as an XML streaming type, such as SAXSource.
Since the XMLstreaming types are more efficient than DOM objects, the provider-based
approach is ideal for large XML messages.
Demonstration location
The code presented in this chapter is taken from the following demonstration:
For details of how to download and install the demonstration code, see Chapter 31,
Demonstration Code for Camel/CXF
Camel CXF component
The Camel CXF component is an Apache CXF component that integrates Web services with
routes. You can use it either to instantiate consumer endpoints (at the start of a route),
which behave like Web service instances, or to instantiate producer endpoints (at any other
points in the route), which behave like WS clients.
NOTE
Came CXF endpoints—which are instantiated using the cxf:cxfEndpoint XML
element and are implemented by the Apache Camel project—are not to be
confused with the Apache CXF JAX-WS endpoints—which are instantiated using
the jaxws:endpoint XML element and are implemented by the Apache CXF
project.
Provider-based approach and the PAYLOAD data format
The provider-based approach is a variant of the PAYLOAD data format, which is enabled as
follows:
Define a custom javax.xml.ws.Provider<StreamType> class, where the
StreamType type is an XML streaming type, such as SAXSource.
The PAYLOAD data format is selected by an annotation on the custom Provider<?>
class (see the section called “The SAXSourceService provider class”).
The custom Provider<?> class is referenced by setting the serviceClass attribute
of the cxf:cxfEndpoint element in XML configuration.
The provider-based approach has the following characteristics:
cxf-webinars-jboss-fuse-6.1/customer-ws-camel-cxf-provider
CHAPTER 37. PROVIDER-BASED ROUTE
423

Enables you to access the message body as a streamed XML type—for example,
javax.xml.transform.sax.SAXSource.
No JAX-WS or JAX-B stub code required.
The SOAP body is marshalled into a stream-based SAXSource type.
The SOAP headers are converted into headers in the exchange's In message, of
org.apache.cxf.binding.soap.SoapHeader type.
Implementing and building a provider-based route
To implement and build the demonstration provider-based route, starting from scratch, you
would perform the following steps:
1. Define a custom javax.xml.ws.Provider<StreamType> class (the current
demonstration uses SAXSource as the StreamType type).
2. Instantiate the Camel CXF endpoint in Spring, using the cxf:cxfEndpoint element
and reference the custom provider class (using the serviceClass attribute).
3. Implement the route in XML, where you can use the content-based router to sort
requests by operation name.
4. For each operation, define a processor bean to process the request.
5. Define velocity templates for generating the reponse messages.
6. Define a custom type converter, to support converting a String message body to a
SAXSource message body.
Sample provider-based route
Figure 37.1, “Sample Provider-Based Route” shows an outline of the route that is used to
process the operations of the CustomerService Web service using the provider-based
approach. After sorting the request messages by operation name, an operation-specific
processor bean reads the incoming request parameters. Finally, the response messages
are generated using Velocity templates.
Figure 37.1. Sample Provider-Based Route
Red Hat JBoss Fuse 6.1 Apache Camel Development Guide
424

37.2. CREATE A PROVIDER<?> IMPLEMENTATION CLASS
Overview
The fundamental prerequisite for using provider mode is to define a custom Provider<>
class that implements the invoke() method. In fact, the sole purpose of this class is to
provide runtime type information for Apache CXF: the invoke() method never gets called!
By implementing the provider class in the way shown here, you are merely indicating to
the Apache CXF runtime that the WS endpoint should operate in in PAYLOAD mode and the
type of the message PAYLOAD should be SAXSource.
The SAXSourceService provider class
The definition of the provider class is relatively short and the complete definition of the
customer provider class, SAXSourceService, is as follows:
The customer provider class, SAXSourceService, must be annotated by the
@WebServiceProvider annotation to mark it as a provider class and can be optionally
annotated by the @ServiceMode annotation to select PAYLOAD mode.
37.3. INSTANTIATE THE WS ENDPOINT
Overview
In Apache Camel, the CXF component is the key to integrating routes with Web services.
You can use the CXF component to create two different kinds of endpoint:
Consumer endpoint—(at the start of a route) represents a Web service instance,
which integrates with the route. The type of payload injected into the route depends
on the value of the endpoint's dataFormat option.
Producer endpoint—represents a special kind of WS client proxy, which converts the
current exchange object into an operation invocation on a remote Web service. The
format of the current exchange must match the endpoint's dataFormat setting.
// Java
package com.fusesource.customerwscamelcxfprovider;
import javax.xml.transform.sax.SAXSource;
import javax.xml.ws.Provider;
import javax.xml.ws.Service.Mode;
import javax.xml.ws.ServiceMode;
import javax.xml.ws.WebServiceProvider;
@WebServiceProvider()
@ServiceMode(Mode.PAYLOAD)
public class SAXSourceService implements Provider<SAXSource>
{
public SAXSource invoke(SAXSource t) {
throw new UnsupportedOperationException("Not supported yet.");
}
}
CHAPTER 37. PROVIDER-BASED ROUTE
425

The cxf:bean: URI syntax
The cxf:bean: URI is used to bind an Apache CXF endpoint to a route and has the following
general syntax:
Where CxfEndpointID is the ID of a bean created using the cxf:cxfEndpoint element,
which configures the details of the WS endpoint. You can append options to this URI (where
the options are described in detail in ). Provider mode is essentially a variant of PAYLOAD
mode: you could specify this mode on the URI (by setting dataFormat=PAYLOAD), but this is
not necessary, because PAYLOAD mode is already selected by the @ServiceMode
annotation on the custom Provider class.
For example, to start a route with an endpoint in provider mode, where the endpoint is
configured by the customer-ws bean, define the route as follows:
The cxf:cxfEndpoint element
The cxf:cxfEndpoint element is used to define a WS endpoint that binds either to the
start (consumer endpoint) or the end (producer endpoint) of a route. For example, to define
the customer-ws WS endpoint in provider mode, you define a cxf:cxfEndpoint element as
follows:
Specifying the WSDL location
The wsdlURL attribute of the cxf:cxfEndpoint element is used to specify the location of
the WSDL contract for this endpoint. The WSDL contract is used as the source of metadata
for this endpoint.
Specifying the service class
A key difference between provider mode and ordinary PAYLOAD mode is that the
serviceClass attribute must be set to the provider class, SAXSourceService.
cxf:bean:CxfEndpointID[?Options]
<route>
<from uri="cxf:bean:customer-ws"/>
...
</route>
<?xml version="1.0" encoding="UTF-8"?>
<beans ...>
...
<cxf:cxfEndpoint id="customer-ws"
address="/Customer"
endpointName="c:SOAPOverHTTP"
serviceName="c:CustomerService"
wsdlURL="wsdl/CustomerService.wsdl"
serviceClass="com.fusesource.customerwscamelcxfprovider.SAXSourceService"
xmlns:c="http://demo.fusesource.com/wsdl/CustomerService/"/>
...
</beans>
Red Hat JBoss Fuse 6.1 Apache Camel Development Guide
426

37.4. SORT MESSAGES BY OPERATION NAME
The operationName header
When the WS endpoint parses an incoming operation invocation in PROVIDER mode, it
automatically sets the operationName header to the name of the invoked operation. You
can then use this header to sort messages by operation name.
Sorting by operation name
For example, the customer-ws-camel-cxf-provider demonstration defines the following
route, which uses the content-based router pattern to sort incoming messages, based on
the operation name. The when predicates check the value of the operationName header
using simple language expressions, sorting messages into invocations on the
updateCustomer operation, the lookupCustomer operation, or the getCustomerStatus
operation.
37.5. SOAP/HTTP-TO-JMS BRIDGE USE CASE
Overview
In this section, we consider a SOAP/HTTP-to-JMS bridge use case: that is, you want to create
a route that transforms a synchronous operation invocation (over SOAP/HTTP) into an
asynchronous message delivery (by pushing the message onto a JMS queue). In this way, it
<beans ...>
...
<camelContext id="camel"
xmlns="http://camel.apache.org/schema/spring">
<route>
<from uri="cxf:bean:customer-ws"/>
<choice>
<when>
<simple>${in.header.operationName} ==
'updateCustomer'</simple>
...
</when>
<when>
<simple>${in.header.operationName} ==
'lookupCustomer'</simple>
...
</when>
<when>
<simple>${in.header.operationName} ==
'getCustomerStatus'</simple>
...
</when>
</choice>
</route>
</camelContext>
...
</beans>
CHAPTER 37. PROVIDER-BASED ROUTE
427

becomes possible to process the incoming operation invocations at a later time, by pulling
messages off the JMS queue.
Figure 37.2, “SOAP/HTTP-to-JMS Bridge” shows the general outline of a bridge that can
transform synchronous SOAP/HTTP invocations into asynchronous JMS message deliveries.
Figure 37.2. SOAP/HTTP-to-JMS Bridge
Transforming RPC operations to One Way
As shown in Figure 37.2, “SOAP/HTTP-to-JMS Bridge”, the route for transforming
synchronous SOAP/HTTP to asynchronous JMS works as follows:
1. The WS client invokes a synchronous operation on the Camel CXF endpoint at the
start of the route. The Camel CXF endpoint then creates an initial InOut exchange at
the start of the route, where the body of the exchange message contains a payload
in XML format.
2. The inOnly DSL command pushes a copy of the XML payload onto a JMS queue, so
that it can be processed offline at some later time.
3. The transform DSL command constructs an immediate response to send back to
the client, where the response has the form of an XML string.
4. The route explicitly converts the XML string to the
javax.xml.transform.sax.SAXSource type.
5. The response is sent back to the WS client, thus completing the synchronous
operation invocation.
Evidently, this transformation can only work, if the original operation invocation has no
return value. Otherwise, it would be impossible to generate a response message before the
request has been processed.
Creating a broker instance
You can use Apache ActiveMQ as the JMS implementation. A convenient approach to use in
this demonstration is to embed the Apache ActiveMQ broker in the bridge bundle. Simply
define an amq:broker element in the Spring XML file, as follows:
Red Hat JBoss Fuse 6.1 Apache Camel Development Guide
428

NOTE
This broker instance is created with the persistent attribute set to false, so
that the messages are stored only in memory.
Configuring the JMS component
Because the broker is co-located with the bridge route (in the same JVM), the most efficient
way to connect to the broker is to use the VM (Virtual Machine) transport. Configure the
Apache ActiveMQ component as follows, to connect to the co-located broker using the VM
protocol:
NOTE
By defining the bean with an id value of activemq, you are implicitly
overriding the component associated with the endpoint URI prefix, activemq:.
In other words, your custom ActiveMQComponent instance is used instead of
the default ActiveMQComponent instance from the camel-activemq JAR file.
Sample SOAP/HTTP-to-JMS route
For example, you could define a route that implements the SOAP/HTTP-to-JMS bridge
specifically for the updateCustomer operation from the CustomerService SEI, as follows:
<beans xmlns="http://www.springframework.org/schema/beans"
...
xmlns:amq="http://activemq.apache.org/schema/core"
...>
<amq:broker brokerName="CxfPayloadDemo" persistent="false">
<amq:transportConnectors>
<amq:transportConnector name="openwire"
uri="tcp://localhost:51616"/>
<amq:transportConnector name="vm" uri="vm:local"/>
</amq:transportConnectors>
</amq:broker>
...
</beans>
<beans ...>
...
<bean id="activemq"
class="org.apache.activemq.camel.component.ActiveMQComponent">
<property name="brokerURL" value="vm:local"/>
</bean>
...
</beans>
<when>
<simple>${in.header.operationName} == 'updateCustomer'</simple>
<log message="Placing update customer message onto queue."/>
<inOnly uri="activemq:queue:CustomerUpdates?jmsMessageType=Text"/>
<transform>
CHAPTER 37. PROVIDER-BASED ROUTE
429

Sending to the JMS endpoint in inOnly mode
Note how the message payload is sent to the JMS queue using the inOnly DSL command
instead of the to DSL command. When you send a message using the to DSL command,
the default behavior is to use the same invocation mode as the current exchange. But the
current exchange has an InOut MEP, which means that the to DSL command would wait
forever for a response message from JMS.
The invocation mode we want to use when sending the payload to the JMS queue is InOnly
(asynchronous), and we can force this mode by inserting the inOnly DSL command into the
route.
NOTE
By specifying the option, jmsMessageType=Text, Camel CXF implicitly converts
the message payload to an XML string before pushing it onto the JMS queue.
Returning a literal response value
The transform DSL command uses an expression to set the body of the exchange's Out
message and this message is then used as the response to the client. Your first impulse
when defining a response in XML format might be to use a DOM API, but in this example,
the response is specified as a string literal. This approach has the advantage of being both
efficient and very easy to program.
Type conversion of the response message
In this example, the reply message (like the request message) is required to be of type,
javax.xml.transform.sax.SAXSource. In the last step of the route, therefore, you must
convert the message body from String type to javax.xml.transform.sax.SAXSource
type, by invoking the convertBodyTo DSL command.
The implementation of the String to SAXSource conversion is provided by a custom type
converter, as described in Section 37.7, “TypeConverter for SAXSource”.
37.6. GENERATING RESPONSES USING TEMPLATES
Overview
One of the simples and quickest approaches to generating a response message is to use a
velocity template. Figure 37.3, “Response Generated by Velocity” shows the outline of a
general template-based route. At the start of the route is a Camel CXF endpoint in provider
mode, which is the appropriate mode to use for processing the message as an XML
document. After doing the work required to process the message and stashing some
<constant>
<![CDATA[
<ns2:updateCustomerResponse
xmlns:ns2="http://demo.fusesource.com/wsdl/CustomerService/"/>
]]>
</constant>
</transform>
<convertBodyTo type="javax.xml.transform.sax.SAXSource"/>
</when>
Red Hat JBoss Fuse 6.1 Apache Camel Development Guide
430

intermediate results in message headers, the route generates the response message using
a Velocity template.
Figure 37.3. Response Generated by Velocity
Sample template-based route
For example, you could define a template-based route specifically for the
getCustoemrStatus operation, as follows:
Route processing steps
Given the preceding route definition, any message whose operation name matches
getCustomerStatus would be processed as follows:
1. The route applies an XPath expression to the message in order to extract the
customer ID value and then stashes it in the customerId header.
2. The next step sends the message to the getCustomerStatus bean, which does
whatever processing is required to get the customer status for the specified
customer ID. The results from this step are stashed in message headers.
3. A response is generated using a Velocity template.
4. Finally, the XML string generated by the Velocity template must be explicitly
converted to the javax.xml.transform.sax.SAXSource type using convertBodyTo
(which implicitly relies on a type converter).
...
<when>
<simple>${in.header.operationName} ==
'getCustomerStatus'</simple>
<setHeader headerName="customerId">
<xpath
resultType="java.lang.String">/cus:getCustomerStatus/customerId</xpath>
</setHeader>
<to uri="getCustomerStatus"/>
<to uri="velocity:getCustomerStatusResponse.vm"/>
<convertBodyTo type="javax.xml.transform.sax.SAXSource"/>
</when>
</choice>
</route>
</camelContext
...
<bean id="getCustomerStatus"
class="com.fusesource.customerwscamelcxfpayload.GetCustomerStatus"/>
CHAPTER 37. PROVIDER-BASED ROUTE
431

NOTE
A common pattern when implementing Apache Camel routes is to use
message headers as a temporary stash to hold intermediate results (you could
also use exchange properties in the same way).
XPath expressions and SAXSource
XPath expressions can be applied directly to SAXSource objects. The XPath implementation
has a pluggable architecture that supports a variety of XML parsers and when XPath
encounters a SAXSource object, it automatically loads the plug-in required to support
SAXSource parsing.
getCustomerStatus processor bean
The getCustomerStatus processor bean is an instance of the GetCustomerStatus
processor class, which is defined as follows:
The implementation shown here is just a placeholder. In a realistic application you would
perform some sort of checks or database lookup to obtain the customer status. In the
demonstration code, however, the status and statusMessage are simply set to constant
values and stashed in message headers.
getCustomerStatusResponse.vm Velocity template
You can generate a response message very simply using a Velocity template. The Velocity
template consists of a message in plain text, where specific pieces of data can be inserted
using expressions—for example, the expression ${header.HeaderName} substitutes the
value of a named header.
The Velocity template for generating the getCustomerStatus reponse is located in the
customer-ws-camel-cxf-provider/src/main/resources directory and it contains the
following template script:
// Java
package com.fusesource.customerwscamelcxfpayload;
import org.apache.camel.Exchange;
import org.apache.camel.Processor;
public class GetCustomerStatus implements Processor
{
public void process(Exchange exchng) throws Exception {
String id = exchng.getIn().getHeader("customerId", String.class);
// Maybe do some kind of lookup here!
//
exchng.getIn().setHeader("status", "Away");
exchng.getIn().setHeader("statusMessage", "Going to sleep.");
}
}
<ns2:getCustomerStatusResponse
xmlns:ns2="http://demo.fusesource.com/wsdl/CustomerService/">
Red Hat JBoss Fuse 6.1 Apache Camel Development Guide
432

37.7. TYPECONVERTER FOR SAXSOURCE
Overview
Apache Camel supports a type converter mechanism, which is used to perform implicit and
explicit type conversions of message bodies and message headers. The type converter
mechanism is extensible and it so happens that the provider demonstration requires a
custom type converter that can convert String objects to SAXSource objects.
String to SAXSource type converter
The String to SAXSource type converter is implemented in the AdditionalConverters
class, as follows:
Reference
For full details of the type converter mechanism in Apache Camel, see Section 40.3, “Built-
In Type Converters” and Chapter 42, Type Converters.
37.8. DEPLOY TO OSGI
Overview
One of the options for deploying the provider-based route is to package it as an OSGi
bundle and deploy it into an OSGi container such as Red Hat JBoss Fuse. Some of the
advantages of an OSGi deployment include:
Bundles are a relatively lightweight deployment option (because dependencies can
be shared between deployed bundles).
<status>${headers.status}</status>
<statusMessage>${headers.statusMessage}</statusMessage>
</ns2:getCustomerStatusResponse>
// Java
package com.fusesource.customerwscamelcxfprovider;
import java.io.ByteArrayInputStream;
import javax.xml.transform.sax.SAXSource;
import org.apache.camel.Converter;
import org.xml.sax.InputSource;
@Converter
public class AdditionalConverters {
@Converter
public static SAXSource toSAXSource(String xml) {
return new SAXSource(new InputSource(new
ByteArrayInputStream(xml.getBytes())));
}
}
CHAPTER 37. PROVIDER-BASED ROUTE
433

OSGi provides sophisticated dependency management, ensuring that only version-
consistent dependencies are added to the bundle's classpath.
Using the Maven bundle plug-in
The Maven bundle plug-in is used to package your project as an OSGi bundle, in
preparation for deployment into the OSGi container. There are two essential modifications
to make to your project's pom.xml file:
1. Change the packaging type to bundle (by editing the value of the
project/packaging element in the POM).
2. Add the Maven bundle plug-in to your POM file and configure it as appropriate.
Configuring the Maven bundle plug-in is quite a technical task (although the default settings
are often adequate). For full details of how to customize the plug-in configuration, consult
Deploying into the OSGi Container and Managing OSGi Dependencies.
Sample bundle plug-in configuration
The following POM fragment shows a sample configuration of the Maven bundle plug-in,
which is appropriate for the current example.
<?xml version="1.0"?>
<project ...>
...
<groupId>com.fusesource.byexample.cxf-webinars</groupId>
<artifactId>customer-ws-camel-cxf-provider</artifactId>
<name>customer-ws-camel-cxf-provider</name>
<packaging>bundle</packaging>
...
<build>
<plugins>
...
<plugin>
<groupId>org.apache.felix</groupId>
<artifactId>maven-bundle-plugin</artifactId>
<extensions>true</extensions>
<configuration>
<instructions>
<Import-Package>
org.apache.camel.component.velocity,
META-INF.cxf,
META-INF.cxf.osgi,
javax.jws,
javax.wsdl,
javax.xml.bind,
javax.xml.bind.annotation,
javax.xml.namespace,
javax.xml.ws,
org.w3c.dom,
<!-- Workaround to access DOM XPathFactory -->
org.apache.xpath.jaxp,
*
</Import-Package>
<DynamicImport-Package>
Red Hat JBoss Fuse 6.1 Apache Camel Development Guide
434

Dynamic imports
The Java packages from Apache CXF and the Spring API are imported using dynamic
imports (specified using the DynamicImport-Package element). This is a pragmatic way of
dealing with the fact that Spring XML files are not terribly well integrated with the Maven
bundle plug-in. At build time, the Maven bundle plug-in is not able to figure out which Java
classes are required by the Spring XML code. By listing wildcarded package names in the
DynamicImport-Package element, however, you allow the OSGi container to figure out
which Java classes are needed by the Spring XML code at run time.
NOTE
In general, using DynamicImport-Package headers is not recommended in
OSGi, because it short-circuits OSGi version checking. Normally, what should
happen is that the Maven bundle plug-in lists the Java packages used at build
time, along with their versions, in the Import-Package header. At deploy time,
the OSGi container then checks that the available Java packages are
compatible with the build time versions listed in the Import-Package header.
With dynamic imports, this version checking cannot be performed.
Build and deploy the client bundle
After you have configured the POM file, you can build the Maven project and install it in
your local repository by entering the following command:
To deploy the route bundle, enter the following command at the container console:
NOTE
If your local Maven repository is stored in a non-standard location, you might
need to customize the value of the
org.ops4j.pax.url.mvn.localRepository property in the
EsbInstallDir/etc/org.ops4j.pax.url.mvn.cfg file, before you can use
the mvn: scheme to access Maven artifacts.
org.apache.cxf.*,
org.springframework.beans.*
</DynamicImport-Package>
</instructions>
</configuration>
</plugin>
...
</plugins>
</build>
</project>
mvn install
karaf@root> install -s mvn:com.fusesource.byexample.cxf-webinars/customer-
ws-camel-cxf-provider
CHAPTER 37. PROVIDER-BASED ROUTE
435

CHAPTER 38. PROXYING A WEB SERVICE
Abstract
A common use case for the Camel CXF component is to use a route as a proxy for a Web
service. That is, in order to perform additional processing of WS request and response
messages, you interpose a route between the WS client and the original Web service.
38.1. PROXYING WITH HTTP
Overview
The simplest way to proxy a SOAP/HTTP Web service is to treat the request and reply
messages as HTTP packets. This type of proxying can be used where there is no
requirement to read or modify the messages passing through the route. For example, you
could use this kind of proxying to apply various patterns of flow control on the WS
messges.
Figure 38.1, “Proxy Route with Message in HTTP Format” shows an overview of how to
proxy a Web service using an Apache Camel route, where the route treats the messages as
HTTP packets. The key feature of this route is that both the consumer endpoint (at the start
of the route) and the producer endpoint (at the end of the route) must be compatible with
the HTTP packet format.
Figure 38.1. Proxy Route with Message in HTTP Format
Alternatives for the consumer endpoint
The following Apache Camel endpoints can be used as consumer endpoints for HTTP format
messages:
Jetty endpoint—is a lightweight Web server. You can use Jetty to handle messages
for any HTTP-based protocol, including the commonly-used Web service SOAP/HTTP
protocol.
Camel CXF endpoint in MESSAGE mode—when a Camel CXF endpoint is used in
MESSAGE mode, the body of the exchange message is the raw message received
from the transport layer (which is HTTP). In other words, the Camel CXF endpoint in
MESSAGE mode is equivalent to a Jetty endpoint in the case of HTTP-based
protocols.
Consumer endpoint for HTTP
A Jetty endpoint has the general form, jetty:HttpAddress. To configure the Jetty endpoint
to be a proxy for a Web service, use a HttpAddress value that is almost identical to the
HTTP address the client connects to, except that Jetty's version of HttpAddress uses the
Red Hat JBoss Fuse 6.1 Apache Camel Development Guide
436

special hostname, 0.0.0.0 (which matches all of the network interfaces on the current
machine).
matchOnUriPrefix option
Normally, a Jetty consumer endpoint accepts only an exact match on the context path. For
example, a request that is sent to the address http://localhost:9093/Customers would
be accepted, but a request sent to http://localhost:9093/Customers/Foo would be
rejected. By setting matchOnUriPrefix to true, however, you enable a kind of wildcarding
on the context path, so that any context path prefixed by /Customers is accepted.
Alternatives for the producer endpoint
The following Apache Camel endpoints can be used as producer endpoints for HTTP format
messages:
Jetty HTTP client endpoint—(recommended) the Jetty library implements a HTTP
client. In particular, the Jetty HTTP client features support for HttpClient thread
pools, which means that the Jetty implementation scales particularly well.
HTTP endpoint—the HTTP endpoint implements a HTTP client based on the
HttpClient 3.x API.
HTTP4 endpoint—the HTTP endpoint implements a HTTP client based on the
HttpClient 4.x API.
Producer endpoint for HTTP
To configure a Jetty HTTP endpoint to send HTTP requests to a remote SOAP/HTTP Web
service, set the uri attribute of the to element at the end of the route to be the address of
the remote Web service, as follows:
bridgeEndpoint option
The HTTP component supports a bridgeEndpoint option, which you can enable on a HTTP
producer endpoint to configure the endpoint appropriately for operating in a HTTP-to-HTTP
bridge (as is the case in this demonstration). In particular, when bridgeEndpoint=true, the
HTTP endpoint ignores the value of the Exchange.HTTP_URI header, using the HTTP
address from the endpoint URI instead.
throwExceptionOnFailure option
<route>
<from uri="jetty:http://0.0.0.0:9093/Customers?
matchOnUriPrefix=true"/>
...
</route>
<route>
...
<to uri="jetty:http://localhost:8083/Customers?
bridgeEndpoint=true&throwExceptionOnFailure=false"/>
</route>
CHAPTER 38. PROXYING A WEB SERVICE
437

Setting throwExceptionOnFailure to false ensures that any HTTP exceptions are relayed
back to the original WS client, instead of being thrown within the route.
Handling message headers
When defining a HTTP bridge application, the CamelHttp* headers set by the consumer
endpoint at the start of the route can affect the behavior of the producer endpoint. For this
reason, in a bridge application it is advisable to remove the CamelHttp* headers before the
message reaches the producer endpoint, as follows:
Outgoing HTTP headers
By default, any headers in the exchange that are not prefixed by Camel will be converted
into HTTP headers and sent out over the wire by the HTTP producer endpoint. This could
have adverse consequences on the behavior of your application, so it is important to be
aware of any headers that are set in the exchange object and to remove them, if
necessary.
For more details about dealing with headers, see Section 38.4, “Handling HTTP Headers”.
38.2. PROXYING WITH POJO FORMAT
Overview
If you want to access the content of the Web services messages that pass throught the
route, you might prefer to process the messages in POJO format: that is, where the body of
the exchange consists of a list of Java objects representing the WS operation parameters.
The key advantate of using POJO format is that you can easily process the contents of a
message, by accessing the operation parameters as Java objects.
Figure 38.2, “Proxy Route with Message in POJO Format” shows an overview of how to
proxy a Web service using an Apache Camel route, where the route processes the
messages in POJO format. The key feature of this route is that both the consumer endpoint
(at the start of the route) and the producer endpoint (at the end of the route) must be
compatible with the POJO data format.
Figure 38.2. Proxy Route with Message in POJO Format
Consumer endpoint for CXF/POJO
To parse incoming messages into POJO data format, the consumer endpoint at the start of
<route>
<from uri="jetty:http:..."/>
...
<removeHeaders pattern="CamelHttp*"/>
<to uri="jetty:http:..."/>
</route>
Red Hat JBoss Fuse 6.1 Apache Camel Development Guide
438

the route must be a Camel CXF endpoint that is configured to use POJO mode. Use the
cxf:bean:BeanID URI format to reference the Camel CXF endpoint as follows (where the
dataFormat option defaults to POJO):
The bean with the ID, customerServiceProxy, is a Camel CXF/POJO endpoint, which is
defined as follows:
Producer endpoint for CXF/POJO
To convert the exchange body from POJO data format to a SOAP/HTTP message, the
producer endpoint at the end of the route must be a Camel CXF endpoint configured to use
POJO mode. Use the cxf:bean:BeanID URI format to reference the Camel CXF endpoint as
follows (where the dataFormat option defaults to POJO):
The bean with the ID, customerServiceReal, is a Camel CXF/POJO endpoint, which is
defined as follows:
<route>
<from uri="cxf:bean:customerServiceProxy"/>
...
</route>
<?xml version="1.0" encoding="UTF-8"?>
<beans ...>
...
<cxf:cxfEndpoint
id="customerServiceProxy"
xmlns:c="http://demo.fusesource.org/wsdl/camelcxf"
address="/Customers"
endpointName="c:SOAPOverHTTP"
serviceName="c:CustomerService"
wsdlURL="wsdl/CustomerService.wsdl"
serviceClass="org.fusesource.demo.wsdl.camelcxf.CustomerService"
/>
...
</beans>
<route>
...
<to uri="cxf:bean:customerServiceReal"/>
</route>
<?xml version="1.0" encoding="UTF-8"?>
<beans ...>
...
<cxf:cxfEndpoint
id="customerServiceReal"
xmlns:c="http://demo.fusesource.org/wsdl/camelcxf"
address="http://localhost:8083/Customers"
endpointName="c:SOAPOverHTTP"
serviceName="c:CustomerService"
wsdlURL="wsdl/CustomerService.wsdl"
serviceClass="org.fusesource.demo.wsdl.camelcxf.CustomerService"
CHAPTER 38. PROXYING A WEB SERVICE
439

38.3. PROXYING WITH PAYLOAD FORMAT
Overview
If you want to access the content of the Web services messages that pass throught the
route, you might prefer to process the messages in the normal PAYLOAD format: that is,
where the body of the exchange is accessible as an XML document (essentially, an
org.w3c.dom.Node object). The key advantate of using PAYLOAD format is that you can
easily process the contents of a message, by accessing the message body as an XML
document.
Figure 38.3, “Proxy Route with Message in PAYLOAD Format” shows an overview of how to
proxy a Web service using an Apache Camel route, where the route processes the
messages in PAYLOAD format. The key feature of this route is that both the consumer
endpoint (at the start of the route) and the producer endpoint (at the end of the route)
must be compatible with the PAYLOAD data format.
Figure 38.3. Proxy Route with Message in PAYLOAD Format
Consumer endpoint for CXF/PAYLOAD
To parse incoming messages into PAYLOAD data format, the consumer endpoint at the
start of the route must be a Camel CXF endpoint that is configured to use PAYLOAD mode.
Use the cxf:bean:BeanID URI format to reference the Camel CXF endpoint as follows,
where you must set the dataFormat option to PAYLOAD:
The bean with the ID, customerServiceProxy, is a Camel CXF/PAYLOAD endpoint, which is
defined as follows:
/>
...
</beans>
<route>
<from uri="cxf:bean:customerServiceProxy?dataFormat=PAYLOAD"/>
...
</route>
<?xml version="1.0" encoding="UTF-8"?>
<beans ...>
...
<cxf:cxfEndpoint
id="customerServiceProxy"
xmlns:c="http://demo.fusesource.org/wsdl/camelcxf"
address="/Customers"
endpointName="c:SOAPOverHTTP"
serviceName="c:CustomerService"
wsdlURL="wsdl/CustomerService.wsdl"
Red Hat JBoss Fuse 6.1 Apache Camel Development Guide
440

Producer endpoint for CXF/PAYLOAD
To convert the exchange body from PAYLOAD data format to a SOAP/HTTP message, the
producer endpoint at the end of the route must be a Camel CXF endpoint configured to use
PAYLOAD mode. Use the cxf:bean:BeanID URI format to reference the Camel CXF endpoint
as follows, where you must set the dataFormat option to PAYLOAD:
The bean with the ID, customerServiceReal, is a Camel CXF/PAYLOAD endpoint, which is
defined as follows:
Outgoing HTTP headers
By default, any headers in the exchange that are not prefixed by Camel will be converted
into HTTP headers and sent out over the wire by the Camel CXF producer endpoint. This
could have adverse consequences on the behavior of your application, so it is important to
be aware of any headers that are set in the exchange object and to remove them, if
necessary.
For more details about dealing with headers, see Section 38.4, “Handling HTTP Headers”.
38.4. HANDLING HTTP HEADERS
Overview
When building bridge applications using HTTP or HTTP-based components, it is important to
be aware of how the HTTP-based endpoints process headers. In many cases, internal
headers (prefixed by Camel) or other headers can cause unwanted side-effects on your
application. It is often necessary to remove or filter out certain headings or classes of
headings in your route, in order to ensure that your application behaves as expected.
/>
...
</beans>
<route>
...
<to uri="cxf:bean:customerServiceReal?dataFormat=PAYLOAD"/>
</route>
<?xml version="1.0" encoding="UTF-8"?>
<beans ...>
...
<cxf:cxfEndpoint
id="customerServiceReal"
xmlns:c="http://demo.fusesource.org/wsdl/camelcxf"
address="http://localhost:8083/Customers"
endpointName="c:SOAPOverHTTP"
serviceName="c:CustomerService"
wsdlURL="wsdl/CustomerService.wsdl"
/>
...
</beans>
CHAPTER 38. PROXYING A WEB SERVICE
441

HTTP-based components
The behavior described in this section affects not just the Camel HTTP component (camel-
http), but also a number of other HTTP-based components, including:
HTTP consumer endpoint
When a HTTP consumer endpoint receives an incoming message, it creates an In message
with the following headers:
CamelHttp* headers
Several headers with the CamelHttp prefix are created, which record the status of the
incoming message. For details of these internal headers, see HTTP.
HTTP headers
All of the HTTP headers from the original incoming message are mapped to headers on
the exchange's In message.
URL options (Jetty only)
The URL options from the original HTTP request URL are mapped to headers on the
exchange's In message. For example, given the client request with the URL,
http://myserver/myserver?orderid=123, a Jetty consumer endpoint creates the
orderid header with value 123.
HTTP producer endpoint
When a HTTP producer endoint receives an exchange and converts it to the target message
format, it handles the In message headers as follows:
CamelHttp*
Headers prefixed by CamelHttp are used to control the behavior of the HTTP producer
entpoint. Any headers of this kind are consumed by the HTTP producer endpoint and the
endpoint behaves as directed.
Camel*
All other headers prefixed by Camel are presumed to be meant for internal use and are
not mapped to HTTP headers in the target message (in other words, these headers are
ignored).
*
All other headers are converted to HTTP headers in the target message, with the
exception of the following headers, which are blocked (based on a case-insensitive
match):
camel-http
camel-http4
camel-jetty
camel-restlet
camel-cxf
content-length
Red Hat JBoss Fuse 6.1 Apache Camel Development Guide
442

Implications for HTTP bridge applications
When defining a HTTP bridge application (that is, a route starting with a HTTP consumer
endpoint and ending with a HTTP producer endpoint), the CamelHttp* headers set by the
consumer endpoint at the start of the route can affect the behavior of the producer
endpoint. For this reason, in a bridge application it is advisable to remove the CamelHttp*
headers, as follows:
Setting a custom header filter
If you want to customize the way that a HTTP producer endpoint processes headers, you
can define your own customer header filter by defining the headerFilterStrategy option
on the endpoint URI. For example, to configure a producer endpoint with the
myHeaderFilterStrategy filter, you could use a URI like the following:
Where myHeaderFilterStrategy is the bean ID of your custom filter instance.
content-type
cache-control
connection
date
pragma
trailer
transfer-encoding
upgrade
via
warning
from("http://0.0.0.0/context/path")
.removeHeaders("CamelHttp*)
...
.to("http://remoteHost/context/path");
http://remoteHost/context/path?
headerFilterStrategy=#myHeaderFilterStrategy
CHAPTER 38. PROXYING A WEB SERVICE
443

CHAPTER 39. FILTERING SOAP MESSAGE HEADERS
Abstract
The Camel CXF component supports a flexible header filtering mechanism, which enables
you to process SOAP headers, applying different filters according to the header's XML
namespace.
39.1. BASIC CONFIGURATION
Overview
When more than one CXF endpoint appears in a route, you need to decide whether or not
to allow headers to propagate between the endpoints. By default, the headers are relayed
back and forth between the endpoints, but in many cases it might be necessary to filter the
headers or to block them altogether. You can control header propagation by applying filters
to producer endpoints.
CxfHeaderFilterStrategy
Header filtering is controlled by the CxfHeaderFilterStrategy class. Basic configuration of
the CxfHeaderFilterStrategy class involves setting one or more of the following options:
the section called “relayHeaders option”.
the section called “relayAllMessageHeaders option”.
relayHeaders option
The semantics of the relayHeaders option can be summarized as follows:
In-band headers Out-of-band headers
relayHeaders=true,
dataFormat=PAYLOAD
Filter Filter
relayHeaders=true,
dataFormat=POJO
Relay all Filter
relayHeaders=false Block Block
In-band headers
An in-band header is a header that is explicitly defined as part of the WSDL binding contract
for an endpoint.
Out-of-band headers
An out-of-band header is a header that is serialized over the wire, but is not explicitly part
of the WSDL binding contract. In particular, the SOAP binding permits out-of-band headers,
Red Hat JBoss Fuse 6.1 Apache Camel Development Guide
444

because the SOAP specification does not require headers to be defined in the WSDL
contract.
Payload format
The CXF endpoint's payload format affects the filter behavior as follows:
POJO
(Default) Only out-of-band headers are available for filtering, because the in-band
headers have already been processed and removed from the list by CXF. The in-band
headers are incorporated into the MessageContentList in POJO mode. If you require
access to headers in POJO mode, you have the option of implementing a custom CXF
interceptor or JAX-WS handler.
PAYLOAD
In this mode, both in-band and out-of-band headers are available for filtering.
MESSAGE
Not applicable. (In this mode, the message remains in a raw format and the headers are
not processed at all.)
Default filter
The default filter is of type, SoapMessageHeaderFilter, which removes only the SOAP
headers that the SOAP specification expects an intermediate Web service to consume. For
more details, see the section called “SoapMessageHeaderFilter”.
Overriding the default filter
You can override the default CxfHeaderFilterStrategy instance by defining a new
CxfHeaderFilterStrategy bean and associating it with a CXF endpoint.
Sample relayHeaders configuration
The following example shows how you can use the relayHeaders option to create a
CxfHeaderFilterStrategy bean that blocks all message headers. The CXF endpoints in
the route use the headerFilterStrategy option to install the filter strategy in the
endpoint, where the headerFilterStrategy setting has the syntax,
headerFilterStrategy=#BeanID.
<beans ...>
...
<bean id="dropAllMessageHeadersStrategy"
class="org.apache.camel.component.cxf.common.header.CxfHeaderFilterStrateg
y">
<!-- Set relayHeaders to false to drop all SOAP headers -->
<property name="relayHeaders" value="false"/>
</bean>
<camelContext id="camel" xmlns="http://camel.apache.org/schema/spring">
<route>
<from uri="cxf:bean:routerNoRelayEndpoint?
CHAPTER 39. FILTERING SOAP MESSAGE HEADERS
445

relayAllMessageHeaders option
The relayAllMessageHeaders option is used to propagate all SOAP headers, without
applying any filtering (any installed filters would be bypassed). In order to enable this
feature, you must set both relayHeaders and relayAllMessageHeaders to true.
Sample relayAllMessageHeaders configuration
The following example shows how to configure CXF endpoints to propagate all SOAP
message headers. The propagateAllMessages filter strategy sets both relayHeaders and
relayAllMessageHeaders to true.
39.2. HEADER FILTERING
Overview
You can optionally install multiple headers in a CxfHeaderFilterStrategy instance. The
filtering mechanism then uses the header's XML namespace to lookup a particular filter,
which it then applies to the header.
Filter map
Figure 39.1, “Filter Map” shows an overview of the filter map that is contained within a
headerFilterStrategy=#dropAllMessageHeadersStrategy"/>
<to uri="cxf:bean:serviceNoRelayEndpoint?
headerFilterStrategy=#dropAllMessageHeadersStrategy"/>
</route>
</camelContext>
...
</beans>
<beans ...>
...
<bean id="propagateAllMessages"
class="org.apache.camel.component.cxf.common.header.CxfHeaderFilterStrateg
y">
<!-- Set both properties to true to propagate *all* SOAP headers --
>
<property name="relayHeaders" value="true"/>
<property name="relayAllMessageHeaders" value="true"/>
</bean>
<camelContext id="camel" xmlns="http://camel.apache.org/schema/spring">
<route>
<from uri="cxf:bean:routerNoRelayEndpoint?
headerFilterStrategy=#propagateAllMessages"/>
<to uri="cxf:bean:serviceNoRelayEndpoint?
headerFilterStrategy=#propagateAllMessages"/>
</route>
</camelContext>
...
</beans>
Red Hat JBoss Fuse 6.1 Apache Camel Development Guide
446

CxfHeaderFilterStrategy instance. For each filter that you install in
CxfHeaderFilterStrategy, corresponding entries are made in the filter map, where one or
more XML schema namespaces are associated with each filter.
Figure 39.1. Filter Map
Filter behavior
When a header is filtered, the filter mechanism peeks at the header to discover the
header's XML namespace. The filter then looks up the XML namespace in the filter map to
find the corresponding filter implementation. This filter is then applied to the header.
PAYLOAD mode
In PAYLOAD mode, both in-band and out-of-band messages pass through the installed
filters.
POJO mode
In POJO mode, only out-of-band messages pass through the installed filters. In-band
messages bypass the filters and are propagated by default.
39.3. IMPLEMENTING A CUSTOM FILTER
Overview
You can implement your own customer message header filters by implementing the
MessageHeaderFilter Java interface. You must associate a filter with one or more XML
schema namespaces (representing the header's namespace) and it is possible to
differentiate between request message headers and response message headers.
MessageHeaderFilter interface
CHAPTER 39. FILTERING SOAP MESSAGE HEADERS
447

The MessageHeaderFilter interface is defined in the
org.apache.camel.component.cxf.common.header package, as follows:
Implementing the filter() method
The MessageHeaderFilter.filter() method is reponsible for applying header filtering.
Filtering is applied both before and after an operation is invoked on an endpoint. Hence,
there are two directions to which filtering is applied, as follows:
Direction.OUT
When the direction parameter equals Direction.OUT, the filter is being applied to a
request either leaving a consumer endpoint or entering a producer endpoint (that is, it
applies to a WS request message propagating through a route).
Direction.IN
When the direction parameter equals Direction.IN, the filter is being applied to a
response either leaving a producer endpoint or entering a consumer endpoint (that is, it
applies to a WS response message being sent back).
Filtering can be applied by removing elements from the list of headers, headers. Any
headers left in the list are propagated.
Binding filters to XML namespaces
It is possible to register multiple header filters against a given CXF endpoint. The CXF
endpoint selects the appropriate filter to use based on the XML namespace of the WSDL
binding protocol (for example, the namespace for the SOAP 1.1 binding or for the SOAP 1.2
binding). If a header's namespace is unknown, the header is propagated by default.
To bind a filter to one or more namespaces, implement the getActivationNamespaces()
method, which returns the list of bound XML namespaces.
Identifying the namespace to bind to
Example 39.1, “Sample Binding Namespaces” illustrates how to identify the namespaces to
which you can bind a filter. This example shows the WSDL file for a Bank server that
exposes SOAP endpoints.
Example 39.1. Sample Binding Namespaces
// Java
package org.apache.camel.component.cxf.common.header;
import java.util.List;
import org.apache.camel.spi.HeaderFilterStrategy.Direction;
import org.apache.cxf.headers.Header;
public interface MessageHeaderFilter {
List<String> getActivationNamespaces();
void filter(Direction direction, List<Header> headers);
}
Red Hat JBoss Fuse 6.1 Apache Camel Development Guide
448

From the soap:binding tag, you can infer that namespace associated with the SOAP
binding is http://schemas.xmlsoap.org/wsdl/soap/.
Implementing a custom filter
If you want to implement your own custom filter, define a class that inherits from the
MessageHeaderFilter interface and implement its methods as described in this section.
For example, Example 39.2, “Sample Header Filter Implementation” shows an example of a
custom filter, CustomHeaderFilter, that binds to the namespace,
http://cxf.apache.org/bindings/custom, and relays all of the headers that pass
through it.
Example 39.2. Sample Header Filter Implementation
<wsdl:definitions
targetNamespace="http://cxf.apache.org/schemas/cxf/idl/bank"
xmlns:tns="http://cxf.apache.org/schemas/cxf/idl/bank"
xmlns:xsd="http://www.w3.org/2001/XMLSchema"
xmlns:soap="http://schemas.xmlsoap.org/wsdl/soap/"
xmlns:wsdl="http://schemas.xmlsoap.org/wsdl/">
...
<wsdl:binding name="BankSOAPBinding" type="tns:Bank">
<soap:binding style="document"
transport="http://schemas.xmlsoap.org/soap/http" />
<wsdl:operation name="getAccount">
...
</wsdl:operation>
...
</wsdl:binding>
...
</wsdl>
// Java
package org.apache.camel.component.cxf.soap.headers;
import java.util.Arrays;
import java.util.List;
import org.apache.camel.component.cxf.common.header.MessageHeaderFilter;
import org.apache.camel.spi.HeaderFilterStrategy.Direction;
import org.apache.cxf.headers.Header;
public class CustomHeaderFilter implements MessageHeaderFilter {
public static final String ACTIVATION_NAMESPACE =
"http://cxf.apache.org/bindings/custom";
public static final List<String> ACTIVATION_NAMESPACES =
Arrays.asList(ACTIVATION_NAMESPACE);
public List<String> getActivationNamespaces() {
return ACTIVATION_NAMESPACES;
}
CHAPTER 39. FILTERING SOAP MESSAGE HEADERS
449

39.4. INSTALLING FILTERS
Overview
To install message header filters, set the messageHeaderFilters property of the
CxfHeaderFilterStrategy object. When you initialize this property with a list of message
header filters, the header filter strategy combines the specified filters to make a filter map.
The messageHeaderFilters property is of type, List<MessageHeaderFilter>.
Installing filters in XML
The following example shows how to create a CxfHeaderFilterStrategy instance,
specifying a customized list of header filters in the messageHeaderFilters property. There
are two header filters in this example: SoapMessageHeaderFilter and
CustomHeaderFilter.
SoapMessageHeaderFilter
The first header filter in the preceding example is the SoapMessageHeaderFilter filter,
which is the default header filter. This filter is designed to filter standard SOAP headers and
is bound to the following XML namespaces:
This filter peeks at the header element, in order to decide whether or not to block a
particular header. If the soap:actor attribute (SOAP 1.1) or the soap:role attribute (SOAP
public void filter(Direction direction, List<Header> headers) {
}
}
<bean id="customMessageFilterStrategy"
class="org.apache.camel.component.cxf.common.header.CxfHeaderFilterStrateg
y">
<property name="messageHeaderFilters">
<list>
<!-- SoapMessageHeaderFilter is the built in filter. It can
be removed by omitting it. -->
<bean
class="org.apache.camel.component.cxf.common.header.SoapMessageHeaderFilte
r"/>
<!-- Add custom filter here -->
<bean
class="org.apache.camel.component.cxf.soap.headers.CustomHeaderFilter"/>
</list>
</property>
<!-- The 'relayHeaders' property is 'true' by default -->
</bean>
http://schemas.xmlsoap.org/soap/
http://schemas.xmlsoap.org/wsdl/soap/
http://schemas.xmlsoap.org/wsdl/soap12/
Red Hat JBoss Fuse 6.1 Apache Camel Development Guide
450

1.2) is present and has the value next, the header is removed from the message.
Otherwise, the header is propagated.
Namespace clashes
Normally, each namespace should be bound to just a single header filter. If a namespace is
bound to more than one header filter, this normally causes an error. It is possible, however,
to override this policy by setting the allowFilterNamespaceClash property to true in the
CxfHeaderFilterStrategy instance. When this policy is set to true, the nearest to last
filter is selected, in the event of a namespace clash.
CHAPTER 39. FILTERING SOAP MESSAGE HEADERS
451

PART IV. PROGRAMMING EIP COMPONENTS
Abstract
This guide describes how to use the Apache Camel API.
Red Hat JBoss Fuse 6.1 Apache Camel Development Guide
452

CHAPTER 40. UNDERSTANDING MESSAGE FORMATS
Abstract
Before you can begin programming with Apache Camel, you should have a clear
understanding of how messages and message exchanges are modelled. Because Apache
Camel can process many message formats, the basic message type is designed to have an
abstract format. Apache Camel provides the APIs needed to access and transform the data
formats that underly message bodies and message headers.
40.1. EXCHANGES
Overview
An exchange object is a wrapper that encapsulates a received message and stores its
associated metadata (including the exchange properties). In addition, if the current
message is dispatched to a producer endpoint, the exchange provides a temporary slot to
hold the reply (the Out message).
An important feature of exchanges in Apache Camel is that they support lazy creation of
messages. This can provide a significant optimization in the case of routes that do not
require explicit access to messages.
Figure 40.1. Exchange Object Passing through a Route
Figure 40.1, “Exchange Object Passing through a Route” shows an exchange object passing
through a route. In the context of a route, an exchange object gets passed as the argument
of the Processor.process() method. This means that the exchange object is directly
accessible to the source endpoint, the target endpoint, and all of the processors in
between.
The Exchange interface
The org.apache.camel.Exchange interface defines methods to access In and Out
messages, as shown in Example 40.1, “Exchange Methods”.
Example 40.1. Exchange Methods
// Access the In message
Message getIn();
void setIn(Message in);
CHAPTER 40. UNDERSTANDING MESSAGE FORMATS
453

For a complete description of the methods in the Exchange interface, see Section 49.1,
“The Exchange Interface”.
Lazy creation of messages
Apache Camel supports lazy creation of In, Out, and Fault messages. This means that
message instances are not created until you try to access them (for example, by calling
getIn() or getOut()). The lazy message creation semantics are implemented by the
org.apache.camel.impl.DefaultExchange class.
If you call one of the no-argument accessors (getIn() or getOut()), or if you call an
accessor with the boolean argument equal to true (that is, getIn(true) or getOut(true)),
the default method implementation creates a new message instance, if one does not
already exist.
If you call an accessor with the boolean argument equal to false (that is, getIn(false) or
getOut(false)), the default method implementation returns the current message value.
[2]
Lazy creation of exchange IDs
Apache Camel supports lazy creation of exchange IDs. You can call getExchangeId() on
any exchange to obtain a unique ID for that exchange instance, but the ID is generated
only when you actually call the method. The DefaultExchange.getExchangeId()
implementation of this method delegates ID generation to the UUID generator that is
registered with the CamelContext.
For details of how to register UUID generators with the CamelContext, see Section 40.4,
“Built-In UUID Generators”.
40.2. MESSAGES
Overview
Message objects represent messages using the following abstract model:
Message body
Message headers
Message attachments
The message body and the message headers can be of arbitrary type (they are declared as
type Object) and the message attachments are declared to be of type
javax.activation.DataHandler , which can contain arbitrary MIME types. If you need to
// Access the Out message (if any)
Message getOut();
void setOut(Message out);
boolean hasOut();
// Access the exchange ID
String getExchangeId();
void setExchangeId(String id);
Red Hat JBoss Fuse 6.1 Apache Camel Development Guide
454

obtain a concrete representation of the message contents, you can convert the body and
headers to another type using the type converter mechanism and, possibly, using the
marshalling and unmarshalling mechanism.
One important feature of Apache Camel messages is that they support lazy creation of
message bodies and headers. In some cases, this means that a message can pass through
a route without needing to be parsed at all.
The Message interface
The org.apache.camel.Message interface defines methods to access the message body,
message headers and message attachments, as shown in Example 40.2, “Message
Interface”.
Example 40.2. Message Interface
For a complete description of the methods in the Message interface, see Section 50.1, “The
Message Interface”.
Lazy creation of bodies, headers, and attachments
Apache Camel supports lazy creation of bodies, headers, and attachments. This means that
the objects that represent a message body, a message header, or a message attachment
are not created until they are needed.
For example, consider the following route that accesses the foo message header from the
In message:
// Access the message body
Object getBody();
<T> T getBody(Class<T> type);
void setBody(Object body);
<T> void setBody(Object body, Class<T> type);
// Access message headers
Object getHeader(String name);
<T> T getHeader(String name, Class<T> type);
void setHeader(String name, Object value);
Object removeHeader(String name);
Map<String, Object> getHeaders();
void setHeaders(Map<String, Object> headers);
// Access message attachments
javax.activation.DataHandler getAttachment(String id);
java.util.Map<String, javax.activation.DataHandler> getAttachments();
java.util.Set<String> getAttachmentNames();
void addAttachment(String id, javax.activation.DataHandler content)
// Access the message ID
String getMessageId();
void setMessageId(String messageId);
from("SourceURL")
CHAPTER 40. UNDERSTANDING MESSAGE FORMATS
455

In this route, if we assume that the component referenced by SourceURL supports lazy
creation, the In message headers are not actually parsed until the header("foo") call is
executed. At that point, the underlying message implementation parses the headers and
populates the header map. The message body is not parsed until you reach the end of the
route, at the to("TargetURL") call. At that point, the body is converted into the format
required for writing it to the target endpoint, TargetURL.
By waiting until the last possible moment before populating the bodies, headers, and
attachments, you can ensure that unnecessary type conversions are avoided. In some
cases, you can completely avoid parsing. For example, if a route contains no explicit
references to message headers, a message could traverse the route without ever parsing
the headers.
Whether or not lazy creation is implemented in practice depends on the underlying
component implementation. In general, lazy creation is valuable for those cases where
creating a message body, a message header, or a message attachment is expensive. For
details about implementing a message type that supports lazy creation, see Section 50.2,
“Implementing the Message Interface”.
Lazy creation of message IDs
Apache Camel supports lazy creation of message IDs. That is, a message ID is generated
only when you actually call the getMessageId() method. The
DefaultExchange.getExchangeId() implementation of this method delegates ID
generation to the UUID generator that is registered with the CamelContext.
Some endpoint implementations would call the getMessageId() method implicitly, if the
endpoint implements a protocol that requires a unique message ID. In particular, JMS
messages normally include a header containing unique message ID, so the JMS component
automatically calls getMessageId() to obtain the message ID (this is controlled by the
messageIdEnabled option on the JMS endpoint).
For details of how to register UUID generators with the CamelContext, see Section 40.4,
“Built-In UUID Generators”.
Initial message format
The initial format of an In message is determined by the source endpoint, and the initial
format of an Out message is determined by the target endpoint. If lazy creation is
supported by the underlying component, the message remains unparsed until it is accessed
explicitly by the application. Most Apache Camel components create the message body in a
relatively raw form—for example, representing it using types such as byte[], ByteBuffer,
InputStream, or OutputStream. This ensures that the overhead required for creating the
initial message is minimal. Where more elaborate message formats are required
components usually rely on type converters or marshalling processors.
Type converters
It does not matter what the initial format of the message is, because you can easily convert
a message from one format to another using the built-in type converters (see Section 40.3,
“Built-In Type Converters”). There are various methods in the Apache Camel API that
.filter(header("foo")
.isEqualTo("bar"))
.to("TargetURL");
Red Hat JBoss Fuse 6.1 Apache Camel Development Guide
456

expose type conversion functionality. For example, the convertBodyTo(Class type)
method can be inserted into a route to convert the body of an In message, as follows:
Where the body of the In message is converted to a java.lang.String. The following
example shows how to append a string to the end of the In message body:
Where the message body is converted to a string format before appending a string to the
end. It is not necessary to convert the message body explicitly in this example. You can
also use:
Where the append() method automatically converts the message body to a string before
appending its argument.
Type conversion methods in Message
The org.apache.camel.Message interface exposes some methods that perform type
conversion explicitly:
getBody(Class<T> type)—Returns the message body as type, T.
getHeader(String name, Class<T> type)—Returns the named header value as
type, T.
For the complete list of supported conversion types, see Section 40.3, “Built-In Type
Converters”.
Converting to XML
In addition to supporting conversion between simple types (such as byte[], ByteBuffer,
String, and so on), the built-in type converter also supports conversion to XML formats.
For example, you can convert a message body to the org.w3c.dom.Document type. This
conversion is more expensive than the simple conversions, because it involves parsing the
entire message and then creating a tree of nodes to represent the XML document
structure. You can convert to the following XML document types:
org.w3c.dom.Document
javax.xml.transform.sax.SAXSource
XML type conversions have narrower applicability than the simpler conversions. Because
not every message body conforms to an XML structure, you have to remember that this
type conversion might fail. On the other hand, there are many scenarios where a router
deals exclusively with XML message types.
Marshalling and unmarshalling
from("SourceURL").convertBodyTo(String.class).to("TargetURL");
from("SourceURL").setBody(bodyAs(String.class).append("My Special
Signature")).to("TargetURL");
from("SourceURL").setBody(body().append("My Special
Signature")).to("TargetURL");
CHAPTER 40. UNDERSTANDING MESSAGE FORMATS
457

Marshalling involves converting a high-level format to a low-level format, and unmarshalling
involves converting a low-level format to a high-level format. The following two processors
are used to perform marshalling or unmarshalling in a route:
marshal()
unmarshal()
For example, to read a serialized Java object from a file and unmarshal it into a Java object,
you could use the route definition shown in Example 40.3, “Unmarshalling a Java Object”.
Example 40.3. Unmarshalling a Java Object
Final message format
When an In message reaches the end of a route, the target endpoint must be able to
convert the message body into a format that can be written to the physical endpoint. The
same rule applies to Out messages that arrive back at the source endpoint. This conversion
is usually performed implicitly, using the Apache Camel type converter. Typically, this
involves converting from a low-level format to another low-level format, such as converting
from a byte[] array to an InputStream type.
40.3. BUILT-IN TYPE CONVERTERS
Overview
This section describes the conversions supported by the master type converter. These
conversions are built into the Apache Camel core.
Usually, the type converter is called through convenience functions, such as
Message.getBody(Class<T> type) or Message.getHeader(String name, Class<T>
type). It is also possible to invoke the master type converter directly. For example, if you
have an exchange object, exchange, you could convert a given value to a String as shown
in Example 40.4, “Converting a Value to a String”.
Example 40.4. Converting a Value to a String
Basic type converters
Apache Camel provides built-in type converters that perform conversions to and from the
following basic types:
from("file://tmp/appfiles/serialized")
.unmarshal()
.serialization()
.<FurtherProcessing>
.to("TargetURL");
org.apache.camel.TypeConverter tc =
exchange.getContext().getTypeConverter();
String str_value = tc.convertTo(String.class, value);
Red Hat JBoss Fuse 6.1 Apache Camel Development Guide
458

java.io.File
String
byte[] and java.nio.ByteBuffer
java.io.InputStream and java.io.OutputStream
java.io.Reader and java.io.Writer
java.io.BufferedReader and java.io.BufferedWriter
java.io.StringReader
However, not all of these types are inter-convertible. The built-in converter is mainly
focused on providing conversions from the File and String types. The File type can be
converted to any of the preceding types, except Reader, Writer, and StringReader. The
String type can be converted to File, byte[], ByteBuffer, InputStream, or
StringReader. The conversion from String to File works by interpreting the string as a
file name. The trio of String, byte[], and ByteBuffer are completely inter-convertible.
NOTE
You can explicitly specify which character encoding to use for conversion from
byte[] to String and from String to byte[] by setting the
Exchange.CHARSET_NAME exchange property in the current exchange. For
example, to perform conversions using the UTF-8 character encoding, call
exchange.setProperty("Exchange.CHARSET_NAME", "UTF-8"). The
supported character sets are described in the java.nio.charset.Charset
class.
Collection type converters
Apache Camel provides built-in type converters that perform conversions to and from the
following collection types:
Object[]
java.util.Set
java.util.List
All permutations of conversions between the preceding collection types are supported.
Map type converters
Apache Camel provides built-in type converters that perform conversions to and from the
following map types:
java.util.Map
java.util.HashMap
java.util.Hashtable
java.util.Properties
CHAPTER 40. UNDERSTANDING MESSAGE FORMATS
459

The preceding map types can also be converted into a set, of java.util.Set type, where
the set elements are of the MapEntry<K,V> type.
DOM type converters
You can perform type conversions to the following Document Object Model (DOM) types:
org.w3c.dom.Document—convertible from byte[], String, java.io.File, and
java.io.InputStream.
org.w3c.dom.Node
javax.xml.transform.dom.DOMSource—convertible from String.
javax.xml.transform.Source—convertible from byte[] and String.
All permutations of conversions between the preceding DOM types are supported.
SAX type converters
You can also perform conversions to the javax.xml.transform.sax.SAXSource type,
which supports the SAX event-driven XML parser (see the SAX Web site for details). You
can convert to SAXSource from the following types:
String
InputStream
Source
StreamSource
DOMSource
Custom type converters
Apache Camel also enables you to implement your own custom type converters. For details
on how to implement a custom type converter, see Chapter 42, Type Converters.
40.4. BUILT-IN UUID GENERATORS
Overview
Apache Camel enables you to register a UUID generator in the CamelContext. This UUID
generator is then used whenever Apache Camel needs to generate a unique ID—in
particular, the registered UUID generator is called to generate the IDs returned by the
Exchange.getExchangeId() and the Message.getMessageId() methods.
For example, you might prefer to replace the default UUID generator, if part of your
application does not support IDs with a length of 36 characters (like Websphere MQ). Also,
it can be convenient to generate IDs using a simple counter (see the
SimpleUuidGenerator) for testing purposes.
Provided UUID generators
Red Hat JBoss Fuse 6.1 Apache Camel Development Guide
460

You can configure Apache Camel to use one of the following UUID generators, which are
provided in the core:
org.apache.camel.impl.ActiveMQUuidGenerator—(Default) generates the same
style of ID as is used by Apache ActiveMQ. This implementation might not be
suitable for all applications, because it uses some JDK APIs that are forbidden in the
context of cloud computing (such as the Google App Engine).
org.apache.camel.impl.SimpleUuidGenerator—implements a simple counter ID,
starting at 1. The underlying implementation uses the
java.util.concurrent.atomic.AtomicLong type, so that it is thread-safe.
org.apache.camel.impl.JavaUuidGenerator—implements an ID based on the
java.util.UUID type. Because java.util.UUID is synchronized, this might affect
performance on some highly concurrent systems.
Custom UUID generator
To implement a custom UUID generator, implement the
org.apache.camel.spi.UuidGenerator interface, which is shown in Example 40.5,
“UuidGenerator Interface”. The generateUuid() must be implemented to return a unique
ID string.
Example 40.5. UuidGenerator Interface
Specifying the UUID generator using Java
To replace the default UUID generator using Java, call the setUuidGenerator() method on
the current CamelContext object. For example, you can register a SimpleUuidGenerator
instance with the current CamelContext, as follows:
NOTE
The setUuidGenerator() method should be called during startup, before any
routes are activated.
Specifying the UUID generator using Spring
// Java
package org.apache.camel.spi;
/**
* Generator to generate UUID strings.
*/
public interface UuidGenerator {
String generateUuid();
}
// Java
getContext().setUuidGenerator(new
org.apache.camel.impl.SimpleUuidGenerator());
CHAPTER 40. UNDERSTANDING MESSAGE FORMATS
461

To replace the default UUID generator using Spring, all you need to do is to create an
instance of a UUID generator using the Spring bean element. When a camelContext
instance is created, it automatically looks up the Spring registry, searching for a bean that
implements org.apache.camel.spi.UuidGenerator. For example, you can register a
SimpleUuidGenerator instance with the CamelContext as follows:
[2] If there is no active method the returned value will be null.
<beans ...>
<bean id="simpleUuidGenerator"
class="org.apache.camel.impl.SimpleUuidGenerator" />
<camelContext id="camel" xmlns="http://camel.apache.org/schema/spring">
...
</camelContext>
...
</beans>
Red Hat JBoss Fuse 6.1 Apache Camel Development Guide
462

CHAPTER 41. IMPLEMENTING A PROCESSOR
Abstract
Apache Camel allows you to implement a custom processor. You can then insert the
custom processor into a route to perform operations on exchange objects as they pass
through the route.
41.1. PROCESSING MODEL
Pipelining model
The pipelining model describes the way in which processors are arranged in Section 4.4,
“Pipes and Filters”. Pipelining is the most common way to process a sequence of endpoints
(a producer endpoint is just a special type of processor). When the processors are arranged
in this way, the exchange's In and Out messages are processed as shown in Figure 41.1,
“Pipelining Model”.
Figure 41.1. Pipelining Model
The processors in the pipeline look like services, where the In message is analogous to a
request, and the Out message is analogous to a reply. In fact, in a realistic pipeline, the
nodes in the pipeline are often implemented by Web service endpoints, such as the CXF
component.
For example, Example 41.1, “Java DSL Pipeline” shows a Java DSL pipeline constructed from
a sequence of two processors, ProcessorA, ProcessorB, and a producer endpoint,
TargetURI.
Example 41.1. Java DSL Pipeline
41.2. IMPLEMENTING A SIMPLE PROCESSOR
Overview
This section describes how to implement a simple processor that executes message
processing logic before delegating the exchange to the next processor in the route.
Processor interface
from(SourceURI).pipeline(ProcessorA, ProcessorB, TargetURI);
CHAPTER 41. IMPLEMENTING A PROCESSOR
463

Simple processors are created by implementing the org.apache.camel.Processor
interface. As shown in Example 41.2, “Processor Interface”, the interface defines a single
method, process(), which processes an exchange object.
Example 41.2. Processor Interface
Implementing the Processor interface
To create a simple processor you must implement the Processor interface and provide the
logic for the process() method. Example 41.3, “Simple Processor Implementation” shows
the outline of a simple processor implementation.
Example 41.3. Simple Processor Implementation
All of the code in the process() method gets executed before the exchange object is
delegated to the next processor in the chain.
For examples of how to access the message body and header values inside a simple
processor, see Section 41.3, “Accessing Message Content”.
Inserting the simple processor into a route
Use the process() DSL command to insert a simple processor into a route. Create an
instance of your custom processor and then pass this instance as an argument to the
process() method, as follows:
41.3. ACCESSING MESSAGE CONTENT
package org.apache.camel;
public interface Processor {
void process(Exchange exchange) throws Exception;
}
import org.apache.camel.Processor;
public class MyProcessor implements Processor {
public MyProcessor() { }
public void process(Exchange exchange) throws Exception
{
// Insert code that gets executed *before* delegating
// to the next processor in the chain.
...
}
}
org.apache.camel.Processor myProc = new MyProcessor();
from("SourceURL").process(myProc).to("TargetURL");
Red Hat JBoss Fuse 6.1 Apache Camel Development Guide
464

Accessing message headers
Message headers typically contain the most useful message content from the perspective
of a router, because headers are often intended to be processed in a router service. To
access header data, you must first get the message from the exchange object (for
example, using Exchange.getIn()), and then use the Message interface to retrieve the
individual headers (for example, using Message.getHeader()).
Example 41.4, “Accessing an Authorization Header” shows an example of a custom
processor that accesses the value of a header named Authorization. This example uses
the ExchangeHelper.getMandatoryHeader() method, which eliminates the need to test
for a null header value.
Example 41.4. Accessing an Authorization Header
For full details of the Message interface, see Section 40.2, “Messages”.
Accessing the message body
You can also access the message body. For example, to append a string to the end of the In
message, you can use the processor shown in Example 41.5, “Accessing the Message
Body”.
Example 41.5. Accessing the Message Body
Accessing message attachments
import org.apache.camel.*;
import org.apache.camel.util.ExchangeHelper;
public class MyProcessor implements Processor {
public void process(Exchange exchange) {
String auth = ExchangeHelper.getMandatoryHeader(
exchange,
"Authorization",
String.class
);
// process the authorization string...
// ...
}
}
import org.apache.camel.*;
import org.apache.camel.util.ExchangeHelper;
public class MyProcessor implements Processor {
public void process(Exchange exchange) {
Message in = exchange.getIn();
in.setBody(in.getBody(String.class) + " World!");
}
}
CHAPTER 41. IMPLEMENTING A PROCESSOR
465

You can access a message's attachments using either the Message.getAttachment()
method or the Message.getAttachments() method. See Example 40.2, “Message
Interface” for more details.
41.4. THE EXCHANGEHELPER CLASS
Overview
The org.apache.camel.util.ExchangeHelper class is a Apache Camel utility class that
provides methods that are useful when implementing a processor.
Resolve an endpoint
The static resolveEndpoint() method is one of the most useful methods in the
ExchangeHelper class. You use it inside a processor to create new Endpoint instances on
the fly.
Example 41.6. The resolveEndpoint() Method
The first argument to resolveEndpoint() is an exchange instance, and the second
argument is usually an endpoint URI string. Example 41.7, “Creating a File Endpoint” shows
how to create a new file endpoint from an exchange instance exchange
Example 41.7. Creating a File Endpoint
Wrapping the exchange accessors
The ExchangeHelper class provides several static methods of the form
getMandatoryBeanProperty(), which wrap the corresponding getBeanProperty()
methods on the Exchange class. The difference between them is that the original
getBeanProperty() accessors return null, if the corresponding property is unavailable,
and the getMandatoryBeanProperty() wrapper methods throw a Java exception. The
following wrapper methods are implemented in the ExchangeHelper class:
public final class ExchangeHelper {
...
@SuppressWarnings({"unchecked" })
public static Endpoint
resolveEndpoint(Exchange exchange, Object value)
throws NoSuchEndpointException { ... }
...
}
Endpoint file_endp = ExchangeHelper.resolveEndpoint(exchange,
"file://tmp/messages/in.xml");
public final class ExchangeHelper {
...
public static <T> T getMandatoryProperty(Exchange exchange, String
propertyName, Class<T> type)
Red Hat JBoss Fuse 6.1 Apache Camel Development Guide
466

Testing the exchange pattern
Several different exchange patterns are compatible with holding an In message. Several
different exchange patterns are also compatible with holding an Out message. To provide a
quick way of checking whether or not an exchange object is capable of holding an In
message or an Out message, the ExchangeHelper class provides the following methods:
Get the In message's MIME content type
If you want to find out the MIME content type of the exchange's In message, you can access
it by calling the ExchangeHelper.getContentType(exchange) method. To implement this,
the ExchangeHelper object looks up the value of the In message's Content-Type header—
this method relies on the underlying component to populate the header value).
throws NoSuchPropertyException { ... }
public static <T> T getMandatoryHeader(Exchange exchange, String
propertyName, Class<T> type)
throws NoSuchHeaderException { ... }
public static Object getMandatoryInBody(Exchange exchange)
throws InvalidPayloadException { ... }
public static <T> T getMandatoryInBody(Exchange exchange, Class<T>
type)
throws InvalidPayloadException { ... }
public static Object getMandatoryOutBody(Exchange exchange)
throws InvalidPayloadException { ... }
public static <T> T getMandatoryOutBody(Exchange exchange, Class<T>
type)
throws InvalidPayloadException { ... }
...
}
public final class ExchangeHelper {
...
public static boolean isInCapable(Exchange exchange) { ... }
public static boolean isOutCapable(Exchange exchange) { ... }
...
}
CHAPTER 41. IMPLEMENTING A PROCESSOR
467

CHAPTER 42. TYPE CONVERTERS
Abstract
Apache Camel has a built-in type conversion mechanism, which is used to convert message
bodies and message headers to different types. This chapter explains how to extend the
type conversion mechanism by adding your own custom converter methods.
42.1. TYPE CONVERTER ARCHITECTURE
Overview
This section describes the overall architecture of the type converter mechanism, which you
must understand, if you want to write custom type converters. If you only need to use the
built-in type converters, see Chapter 40, Understanding Message Formats.
Type converter interface
Example 42.1, “TypeConverter Interface” shows the definition of the
org.apache.camel.TypeConverter interface, which all type converters must implement.
Example 42.1. TypeConverter Interface
Master type converter
The Apache Camel type converter mechanism follows a master/slave pattern. There are
many slave type converters, which are each capable of performing a limited number of
type conversions, and a single master type converter, which aggregates the type
conversions performed by the slaves. The master type converter acts as a front-end for the
slave type converters. When you request the master to perform a type conversion, it
selects the appropriate slave and delegates the conversion task to that slave.
For users of the type conversion mechanism, the master type converter is the most
important because it provides the entry point for accessing the conversion mechanism.
During start up, Apache Camel automatically associates a master type converter instance
with the CamelContext object. To obtain a reference to the master type converter, you call
the CamelContext.getTypeConverter() method. For example, if you have an exchange
object, exchange, you can obtain a reference to the master type converter as shown in
Example 42.2, “Getting a Master Type Converter”.
Example 42.2. Getting a Master Type Converter
package org.apache.camel;
public interface TypeConverter {
<T> T convertTo(Class<T> type, Object value);
}
org.apache.camel.TypeConverter tc =
exchange.getContext().getTypeConverter();
Red Hat JBoss Fuse 6.1 Apache Camel Development Guide
468

Type converter loader
The master type converter uses a type converter loader to populate the registry of slave
type converters. A type converter loader is any class that implements the
TypeConverterLoader interface. Apache Camel currently uses only one kind of type
converter loader—the annotation type converter loader (of
AnnotationTypeConverterLoader type).
Type conversion process
Figure 42.1, “Type Conversion Process” gives an overview of the type conversion process,
showing the steps involved in converting a given data value, value, to a specified type,
toType.
Figure 42.1. Type Conversion Process
The type conversion mechanism proceeds as follows:
1. The CamelContext object holds a reference to the master TypeConverter instance.
The first step in the conversion process is to retrieve the master type converter by
calling CamelContext.getTypeConverter().
CHAPTER 42. TYPE CONVERTERS
469

2. Type conversion is initiated by calling the convertTo() method on the master type
converter. This method instructs the type converter to convert the data object,
value, from its original type to the type specified by the toType argument.
3. Because the master type converter is a front end for many different slave type
converters, it looks up the appropriate slave type converter by checking a registry of
type mappings The registry of type converters is keyed by a type mapping pair
(toType, fromType). If a suitable type converter is found in the registry, the
master type converter calls the slave's convertTo() method and returns the result.
4. If a suitable type converter cannot be found in the registry, the master type
converter loads a new type converter, using the type converter loader.
5. The type converter loader searches the available JAR libraries on the classpath to
find a suitable type converter. Currently, the loader strategy that is used is
implemented by the annotation type converter loader, which attempts to load a
class annotated by the org.apache.camel.Converter annotation. See the section
called “Create a TypeConverter file”.
6. If the type converter loader is successful, a new slave type converter is loaded and
entered into the type converter registry. This type converter is then used to convert
the value argument to the toType type.
7. If the data is successfully converted, the converted data value is returned. If the
conversion does not succeed, null is returned.
42.2. IMPLEMENTING TYPE CONVERTER USING
ANNOTATIONS
Overview
The type conversion mechanism can easily be customized by adding a new slave type
converter. This section describes how to implement a slave type converter and how to
integrate it with Apache Camel, so that it is automatically loaded by the annotation type
converter loader.
How to implement a type converter
To implement a custom type converter, perform the following steps:
1. Implement an annotated converter class.
2. Create a TypeConverter file.
3. Package the type converter.
Implement an annotated converter class
You can implement a custom type converter class using the @Converter annotation. You
must annotate the class itself and each of the static methods intended to perform type
conversion. Each converter method takes an argument that defines the from type,
optionally takes a second Exchange argument, and has a non-void return value that defines
the to type. The type converter loader uses Java reflection to find the annotated methods
and integrate them into the type converter mechanism. Example 42.3, “Example of an
Annotated Converter Class” shows an example of an annotated converter class that defines
Red Hat JBoss Fuse 6.1 Apache Camel Development Guide
470

a converter method for converting from java.io.File to java.io.InputStream and
another converter method (with an Exchange argument) for converting from byte[] to
String.
Example 42.3. Example of an Annotated Converter Class
The toInputStream() method is responsible for performing the conversion from the File
type to the InputStream type and the toString() method is responsible for performing
the conversion from the byte[] type to the String type.
NOTE
The method name is unimportant, and can be anything you choose. What is
important are the argument type, the return type, and the presence of the
@Converter annotation.
Create a TypeConverter file
To enable the discovery mechanism (which is implemented by the annotation type
package com.YourDomain.YourPackageName;
import org.apache.camel.Converter;
import java.io.*;
@Converter
public class IOConverter {
private IOConverter() {
}
@Converter
public static InputStream toInputStream(File file) throws
FileNotFoundException {
return new BufferedInputStream(new FileInputStream(file));
}
@Converter
public static String toString(byte[] data, Exchange exchange) {
if (exchange != null) {
String charsetName =
exchange.getProperty(Exchange.CHARSET_NAME, String.class);
if (charsetName != null) {
try {
return new String(data, charsetName);
} catch (UnsupportedEncodingException e) {
LOG.warn("Can't convert the byte to String with the
charset " + charsetName, e);
}
}
}
return new String(data);
}
}
CHAPTER 42. TYPE CONVERTERS
471

converter loader) for your custom converter, create a TypeConverter file at the following
location:
The TypeConverter file must contain a comma-separated list of package names identifying
the packages that contain type converter classes. For example, if you want the type
converter loader to search the com.YourDomain.YourPackageName package for annotated
converter classes, the TypeConverter file would have the following contents:
Package the type converter
The type converter is packaged as a JAR file containing the compiled classes of your custom
type converters and the META-INF directory. Put this JAR file on your classpath to make it
available to your Apache Camel application.
Fallback converter method
In addition to defining regular converter methods using the @Converter annotation, you
can optionally define a fallback converter method using the @FallbackConverter
annotation. The fallback converter method will only be tried, if the master type converter
fails to find a regular converter method in the type registry.
The essential difference between a regular converter method and a fallback converter
method is that whereas a regular converter is defined to perform conversion between a
specific pair of types (for example, from byte[] to String), a fallback converter can
potentially perform conversion between any pair of types. It is up to the code in the body of
the fallback converter method to figure out which conversions it is able to perform. At run
time, if a conversion cannot be performed by a regular converter, the master type converter
iterates through every available fallback converter until it finds one that can perform the
conversion.
The method signature of a fallback converter can have either of the following forms:
META-INF/services/org/apache/camel/TypeConverter
com.YourDomain.YourPackageName
// 1. Non-generic form of signature
@FallbackConverter
public static Object MethodName(
Class type,
Exchange exchange,
Object value,
TypeConverterRegistry registry
)
// 2. Templating form of signature
@FallbackConverter
public static <T> T MethodName(
Class<T> type,
Exchange exchange,
Object value,
TypeConverterRegistry registry
)
Red Hat JBoss Fuse 6.1 Apache Camel Development Guide
472

Where MethodName is an arbitrary method name for the fallback converter.
For example, the following code extract (taken from the implementation of the File
component) shows a fallback converter that can convert the body of a GenericFile object,
exploiting the type converters already available in the type converter registry:
42.3. IMPLEMENTING A TYPE CONVERTER DIRECTLY
Overview
Generally, the recommended way to implement a type converter is to use an annotated
class, as described in the previous section, Section 42.2, “Implementing Type Converter
Using Annotations”. But if you want to have complete control over the registration of your
type converter, you can implement a custom slave type converter and add it directly to the
type converter registry, as described here.
Implement the TypeConverter interface
To implement your own type converter class, define a class that implements the
package org.apache.camel.component.file;
import org.apache.camel.Converter;
import org.apache.camel.FallbackConverter;
import org.apache.camel.Exchange;
import org.apache.camel.TypeConverter;
import org.apache.camel.spi.TypeConverterRegistry;
@Converter
public final class GenericFileConverter {
private GenericFileConverter() {
// Helper Class
}
@FallbackConverter
public static <T> T convertTo(Class<T> type, Exchange exchange, Object
value, TypeConverterRegistry registry) {
// use a fallback type converter so we can convert the embedded
body if the value is GenericFile
if (GenericFile.class.isAssignableFrom(value.getClass())) {
GenericFile file = (GenericFile) value;
Class from = file.getBody().getClass();
TypeConverter tc = registry.lookup(type, from);
if (tc != null) {
Object body = file.getBody();
return tc.convertTo(type, exchange, body);
}
}
return null;
}
...
}
CHAPTER 42. TYPE CONVERTERS
473

TypeConverter interface. For example, the following MyOrderTypeConverter class converts
an integer value to a MyOrder object, where the integer value is used to initialize the order
ID in the MyOrder object.
Add the type converter to the registry
You can add the custom type converter directly to the type converter registry using code
like the following:
Where context is the current org.apache.camel.CamelContext instance. The
addTypeConverter() method registers the MyOrderTypeConverter class against the
specific type conversion, from String.class to MyOrder.class.
import org.apache.camel.TypeConverter
private class MyOrderTypeConverter implements TypeConverter {
public <T> T convertTo(Class<T> type, Object value) {
// converter from value to the MyOrder bean
MyOrder order = new MyOrder();
order.setId(Integer.parseInt(value.toString()));
return (T) order;
}
public <T> T convertTo(Class<T> type, Exchange exchange, Object value)
{
// this method with the Exchange parameter will be preferd by
Camel to invoke
// this allows you to fetch information from the exchange during
convertions
// such as an encoding parameter or the likes
return convertTo(type, value);
}
public <T> T mandatoryConvertTo(Class<T> type, Object value) {
return convertTo(type, value);
}
public <T> T mandatoryConvertTo(Class<T> type, Exchange exchange,
Object value) {
return convertTo(type, value);
}
}
// Add the custom type converter to the type converter registry
context.getTypeConverterRegistry().addTypeConverter(MyOrder.class,
String.class, new MyOrderTypeConverter());
Red Hat JBoss Fuse 6.1 Apache Camel Development Guide
474

CHAPTER 43. PRODUCER AND CONSUMER
TEMPLATES
Abstract
The producer and consumer templates in Apache Camel are modelled after a feature of the
Spring container API, whereby access to a resource is provided through a simplified, easy-
to-use API known as a template. In the case of Apache Camel, the producer template and
consumer template provide simplified interfaces for sending messages to and receiving
messages from producer endpoints and consumer endpoints.
43.1. USING THE PRODUCER TEMPLATE
43.1.1. Introduction to the Producer Template
Overview
The producer template supports a variety of different approaches to invoking producer
endpoints. There are methods that support different formats for the request message (as
an Exchange object, as a message body, as a message body with a single header setting,
and so on) and there are methods to support both the synchronous and the asynchronous
style of invocation. Overall, producer template methods can be grouped into the following
categories:
the section called “Synchronous invocation”.
the section called “Synchronous invocation with a processor”.
the section called “Asynchronous invocation”.
the section called “Asynchronous invocation with a callback”.
Synchronous invocation
The methods for invoking endpoints synchronously have names of the form sendSuffix()
and requestSuffix(). For example, the methods for invoking an endpoint using either the
default message exchange pattern (MEP) or an explicitly specified MEP are named send(),
sendBody(), and sendBodyAndHeader() (where these methods respectively send an
Exchange object, a message body, or a message body and header value). If you want to
force the MEP to be InOut (request/reply semantics), you can call the request(),
requestBody(), and requestBodyAndHeader() methods instead.
The following example shows how to create a ProducerTemplate instance and use it to
send a message body to the activemq:MyQueue endpoint. The example also shows how to
send a message body and header value using sendBodyAndHeader().
import org.apache.camel.ProducerTemplate
import org.apache.camel.impl.DefaultProducerTemplate
...
ProducerTemplate template = context.createProducerTemplate();
// Send to a specific queue
CHAPTER 43. PRODUCER AND CONSUMER TEMPLATES
475

Synchronous invocation with a processor
A special case of synchronous invocation is where you provide the send() method with a
Processor argument instead of an Exchange argument. In this case, the producer template
implicitly asks the specified endpoint to create an Exchange instance (typically, but not
always having the InOnly MEP by default). This default exchange is then passed to the
processor, which initializes the contents of the exchange object.
The following example shows how to send an exchange initialized by the MyProcessor
processor to the activemq:MyQueue endpoint.
The MyProcessor class is implemented as shown in the following example. In addition to
setting the In message body (as shown here), you could also initialize message heades and
exchange properties.
Asynchronous invocation
The methods for invoking endpoints asynchronously have names of the form
asyncSendSuffix() and asyncRequestSuffix(). For example, the methods for invoking an
endpoint using either the default message exchange pattern (MEP) or an explicitly specified
MEP are named asyncSend() and asyncSendBody() (where these methods respectively
send an Exchange object or a message body). If you want to force the MEP to be InOut
(request/reply semantics), you can call the asyncRequestBody(),
asyncRequestBodyAndHeader(), and asyncRequestBodyAndHeaders() methods instead.
The following example shows how to send an exchange asynchronously to the
direct:start endpoint. The asyncSend() method returns a
template.sendBody("activemq:MyQueue", "<hello>world!</hello>");
// Send with a body and header
template.sendBodyAndHeader(
"activemq:MyQueue",
"<hello>world!</hello>",
"CustomerRating", "Gold" );
import org.apache.camel.ProducerTemplate
import org.apache.camel.impl.DefaultProducerTemplate
...
ProducerTemplate template = context.createProducerTemplate();
// Send to a specific queue, using a processor to initialize
template.send("activemq:MyQueue", new MyProcessor());
import org.apache.camel.Processor;
import org.apache.camel.Exchange;
...
public class MyProcessor implements Processor {
public MyProcessor() { }
public void process(Exchange ex) {
ex.getIn().setBody("<hello>world!</hello>");
}
}
Red Hat JBoss Fuse 6.1 Apache Camel Development Guide
476

java.util.concurrent.Future object, which is used to retrieve the invocation result at a
later time.
The producer template also provides methods to send a message body asynchronously (for
example, using asyncSendBody() or asyncRequestBody()). In this case, you can use one of
the following helper methods to extract the returned message body from the Future
object:
The first version of the extractFutureBody() method blocks until the invocation
completes and the reply message is available. The second version of the
extractFutureBody() method allows you to specify a timeout. Both methods have a type
argument, type, which casts the returned message body to the specified type using a built-
in type converter.
The following example shows how to use the asyncRequestBody() method to send a
message body to the direct:start endpoint. The blocking extractFutureBody() method
is then used to retrieve the reply message body from the Future object.
Asynchronous invocation with a callback
In the preceding asynchronous examples, the request message is dispatched in a sub-
thread, while the reply is retrieved and processed by the main thread. The producer
template also gives you the option, however, of processing replies in the sub-thread, using
one of the asyncCallback(), asyncCallbackSendBody(), or asyncCallbackRequestBody()
methods. In this case, you supply a callback object (of
org.apache.camel.impl.SynchronizationAdapter type), which automatically gets
invoked in the sub-thread as soon as a reply message arrives.
import java.util.concurrent.Future;
import org.apache.camel.Exchange;
import org.apache.camel.impl.DefaultExchange;
...
Exchange exchange = new DefaultExchange(context);
exchange.getIn().setBody("Hello");
Future<Exchange> future = template.asyncSend("direct:start", exchange);
// You can do other things, whilst waiting for the invocation to complete
...
// Now, retrieve the resulting exchange from the Future
Exchange result = future.get();
<T> T extractFutureBody(Future future, Class<T> type);
<T> T extractFutureBody(Future future, long timeout, TimeUnit unit,
Class<T> type) throws TimeoutException;
Future<Object> future = template.asyncRequestBody("direct:start",
"Hello");
// You can do other things, whilst waiting for the invocation to complete
...
// Now, retrieve the reply message body as a String type
String result = template.extractFutureBody(future, String.class);
CHAPTER 43. PRODUCER AND CONSUMER TEMPLATES
477

The Synchronization callback interface is defined as follows:
Where the onComplete() method is called on receipt of a normal reply and the
onFailure() method is called on receipt of a fault message reply. Only one of these
methods gets called back, so you must override both of them to ensure that all types of
reply are processed.
The following example shows how to send an exchange to the direct:start endpoint,
where the reply message is processed in the sub-thread by the SynchronizationAdapter
callback object.
Where the SynchronizationAdapter class is a default implementation of the
Synchronization interface, which you can override to provide your own definitions of the
onComplete() and onFailure() callback methods.
You still have the option of accessing the reply from the main thread, because the
asyncCallback() method also returns a Future object—for example:
43.1.2. Synchronous Send
Overview
The synchronous send methods are a collection of methods that you can use to invoke a
producer endpoint, where the current thread blocks until the method invocation is
package org.apache.camel.spi;
import org.apache.camel.Exchange;
public interface Synchronization {
void onComplete(Exchange exchange);
void onFailure(Exchange exchange);
}
import java.util.concurrent.Future;
import java.util.concurrent.TimeUnit;
import org.apache.camel.Exchange;
import org.apache.camel.impl.DefaultExchange;
import org.apache.camel.impl.SynchronizationAdapter;
...
Exchange exchange = context.getEndpoint("direct:start").createExchange();
exchange.getIn().setBody("Hello");
Future<Exchange> future = template.asyncCallback("direct:start", exchange,
new SynchronizationAdapter() {
@Override
public void onComplete(Exchange exchange) {
assertEquals("Hello World", exchange.getIn().getBody());
}
});
// Retrieve the reply from the main thread, specifying a timeout
Exchange reply = future.get(10, TimeUnit.SECONDS);
Red Hat JBoss Fuse 6.1 Apache Camel Development Guide
478

complete and the reply (if any) has been received. These methods are compatible with any
kind of message exchange protocol.
Send an exchange
The basic send() method is a general-purpose method that sends the contents of an
Exchange object to an endpoint, using the message exchange pattern (MEP) of the
exchange. The return value is the exchange that you get after it has been processed by
the producer endpoint (possibly containing an Out message, depending on the MEP).
There are three varieties of send() method for sending an exchange that let you specify
the target endpoint in one of the following ways: as the default endpoint, as an endpoint
URI, or as an Endpoint object.
Send an exchange populated by a processor
A simple variation of the general send() method is to use a processor to populate a default
exchange, instead of supplying the exchange object explicitly (see the section called
“Synchronous invocation with a processor” for details).
The send() methods for sending an exchange populated by a processor let you specify the
target endpoint in one of the following ways: as the default endpoint, as an endpoint URI,
or as an Endpoint object. In addition, you can optionally specify the exchange's MEP by
supplying the pattern argument, instead of accepting the default.
Send a message body
If you are only concerned with the contents of the message body that you want to send,
you can use the sendBody() methods to provide the message body as an argument and let
the producer template take care of inserting the body into a default exchange object.
The sendBody() methods let you specify the target endpoint in one of the following ways:
as the default endpoint, as an endpoint URI, or as an Endpoint object. In addition, you can
optionally specify the exchange's MEP by supplying the pattern argument, instead of
accepting the default. The methods without a pattern argument return void (even though
Exchange send(Exchange exchange);
Exchange send(String endpointUri, Exchange exchange);
Exchange send(Endpoint endpoint, Exchange exchange);
Exchange send(Processor processor);
Exchange send(String endpointUri, Processor processor);
Exchange send(Endpoint endpoint, Processor processor);
Exchange send(
String endpointUri,
ExchangePattern pattern,
Processor processor
);
Exchange send(
Endpoint endpoint,
ExchangePattern pattern,
Processor processor
);
CHAPTER 43. PRODUCER AND CONSUMER TEMPLATES
479

the invocation might give rise to a reply in some cases); and the methods with a pattern
argument return either the body of the Out message (if there is one) or the body of the In
message (otherwise).
Send a message body and header(s)
For testing purposes, it is often interesting to try out the effect of a single header setting
and the sendBodyAndHeader() methods are useful for this kind of header testing. You
supply the message body and header setting as arguments to sendBodyAndHeader() and
let the producer template take care of inserting the body and header setting into a default
exchange object.
The sendBodyAndHeader() methods let you specify the target endpoint in one of the
following ways: as the default endpoint, as an endpoint URI, or as an Endpoint object. In
addition, you can optionally specify the exchange's MEP by supplying the pattern
argument, instead of accepting the default. The methods without a pattern argument
return void (even though the invocation might give rise to a reply in some cases); and the
methods with a pattern argument return either the body of the Out message (if there is
one) or the body of the In message (otherwise).
void sendBody(Object body);
void sendBody(String endpointUri, Object body);
void sendBody(Endpoint endpoint, Object body);
Object sendBody(
String endpointUri,
ExchangePattern pattern,
Object body
);
Object sendBody(
Endpoint endpoint,
ExchangePattern pattern,
Object body
);
void sendBodyAndHeader(
Object body,
String header,
Object headerValue
);
void sendBodyAndHeader(
String endpointUri,
Object body,
String header,
Object headerValue
);
void sendBodyAndHeader(
Endpoint endpoint,
Object body,
String header,
Object headerValue
);
Object sendBodyAndHeader(
String endpointUri,
ExchangePattern pattern,
Object body,
Red Hat JBoss Fuse 6.1 Apache Camel Development Guide
480

The sendBodyAndHeaders() methods are similar to the sendBodyAndHeader() methods,
except that instead of supplying just a single header setting, these methods allow you to
specify a complete hash map of header settings.
Send a message body and exchange property
You can try out the effect of setting a single exchange property using the
sendBodyAndProperty() methods. You supply the message body and property setting as
arguments to sendBodyAndProperty() and let the producer template take care of inserting
the body and exchange property into a default exchange object.
The sendBodyAndProperty() methods let you specify the target endpoint in one of the
following ways: as the default endpoint, as an endpoint URI, or as an Endpoint object. In
addition, you can optionally specify the exchange's MEP by supplying the pattern
argument, instead of accepting the default. The methods without a pattern argument
String header,
Object headerValue
);
Object sendBodyAndHeader(
Endpoint endpoint,
ExchangePattern pattern,
Object body,
String header,
Object headerValue
);
void sendBodyAndHeaders(
Object body,
Map<String, Object> headers
);
void sendBodyAndHeaders(
String endpointUri,
Object body,
Map<String, Object> headers
);
void sendBodyAndHeaders(
Endpoint endpoint,
Object body,
Map<String, Object> headers
);
Object sendBodyAndHeaders(
String endpointUri,
ExchangePattern pattern,
Object body,
Map<String, Object> headers
);
Object sendBodyAndHeaders(
Endpoint endpoint,
ExchangePattern pattern,
Object body,
Map<String, Object> headers
);
CHAPTER 43. PRODUCER AND CONSUMER TEMPLATES
481

return void (even though the invocation might give rise to a reply in some cases); and the
methods with a pattern argument return either the body of the Out message (if there is
one) or the body of the In message (otherwise).
43.1.3. Synchronous Request with InOut Pattern
Overview
The synchronous request methods are similar to the synchronous send methods, except
that the request methods force the message exchange pattern to be InOut (conforming to
request/reply semantics). Hence, it is generally convenient to use a synchronous request
method, if you expect to receive a reply from the producer endpoint.
Request an exchange populated by a processor
The basic request() method is a general-purpose method that uses a processor to
populate a default exchange and forces the message exchange pattern to be InOut (so that
the invocation obeys request/reply semantics). The return value is the exchange that you
get after it has been processed by the producer endpoint, where the Out message contains
the reply message.
The request() methods for sending an exchange populated by a processor let you specify
the target endpoint in one of the following ways: as an endpoint URI, or as an Endpoint
void sendBodyAndProperty(
Object body,
String property,
Object propertyValue
);
void sendBodyAndProperty(
String endpointUri,
Object body,
String property,
Object propertyValue
);
void sendBodyAndProperty(
Endpoint endpoint,
Object body,
String property,
Object propertyValue
);
Object sendBodyAndProperty(
String endpoint,
ExchangePattern pattern,
Object body,
String property,
Object propertyValue
);
Object sendBodyAndProperty(
Endpoint endpoint,
ExchangePattern pattern,
Object body,
String property,
Object propertyValue
);
Red Hat JBoss Fuse 6.1 Apache Camel Development Guide
482

object.
Request a message body
If you are only concerned with the contents of the message body in the request and in the
reply, you can use the requestBody() methods to provide the request message body as an
argument and let the producer template take care of inserting the body into a default
exchange object.
The requestBody() methods let you specify the target endpoint in one of the following
ways: as the default endpoint, as an endpoint URI, or as an Endpoint object. The return
value is the body of the reply message (Out message body), which can either be returned
as plain Object or converted to a specific type, T, using the built-in type converters (see
Section 40.3, “Built-In Type Converters”).
Request a message body and header(s)
You can try out the effect of setting a single header value using the
requestBodyAndHeader() methods. You supply the message body and header setting as
arguments to requestBodyAndHeader() and let the producer template take care of
inserting the body and exchange property into a default exchange object.
The requestBodyAndHeader() methods let you specify the target endpoint in one of the
following ways: as an endpoint URI, or as an Endpoint object. The return value is the body
of the reply message (Out message body), which can either be returned as plain Object or
converted to a specific type, T, using the built-in type converters (see Section 40.3, “Built-In
Type Converters”).
Exchange request(String endpointUri, Processor processor);
Exchange request(Endpoint endpoint, Processor processor);
Object requestBody(Object body);
<T> T requestBody(Object body, Class<T> type);
Object requestBody(
String endpointUri,
Object body
);
<T> T requestBody(
String endpointUri,
Object body,
Class<T> type
);
Object requestBody(
Endpoint endpoint,
Object body
);
<T> T requestBody(
Endpoint endpoint,
Object body,
Class<T> type
);
Object requestBodyAndHeader(
String endpointUri,
CHAPTER 43. PRODUCER AND CONSUMER TEMPLATES
483

The requestBodyAndHeaders() methods are similar to the requestBodyAndHeader()
methods, except that instead of supplying just a single header setting, these methods allow
you to specify a complete hash map of header settings.
43.1.4. Asynchronous Send
Object body,
String header,
Object headerValue
);
<T> T requestBodyAndHeader(
String endpointUri,
Object body,
String header,
Object headerValue,
Class<T> type
);
Object requestBodyAndHeader(
Endpoint endpoint,
Object body,
String header,
Object headerValue
);
<T> T requestBodyAndHeader(
Endpoint endpoint,
Object body,
String header,
Object headerValue,
Class<T> type
);
Object requestBodyAndHeaders(
String endpointUri,
Object body,
Map<String, Object> headers
);
<T> T requestBodyAndHeaders(
String endpointUri,
Object body,
Map<String, Object> headers,
Class<T> type
);
Object requestBodyAndHeaders(
Endpoint endpoint,
Object body,
Map<String, Object> headers
);
<T> T requestBodyAndHeaders(
Endpoint endpoint,
Object body,
Map<String, Object> headers,
Class<T> type
);
Red Hat JBoss Fuse 6.1 Apache Camel Development Guide
484

Overview
The producer template provides a variety of methods for invoking a producer endpoint
asynchronously, so that the main thread does not block while waiting for the invocation to
complete and the reply message can be retrieved at a later time. The asynchronous send
methods described in this section are compatible with any kind of message exchange
protocol.
Send an exchange
The basic asyncSend() method takes an Exchange argument and invokes an endpoint
asynchronously, using the message exchange pattern (MEP) of the specified exchange. The
return value is a java.util.concurrent.Future object, which is a ticket you can use to
collect the reply message at a later time—for details of how to obtain the return value from
the Future object, see the section called “Asynchronous invocation”.
The following asyncSend() methods let you specify the target endpoint in one of the
following ways: as an endpoint URI, or as an Endpoint object.
Send an exchange populated by a processor
A simple variation of the general asyncSend() method is to use a processor to populate a
default exchange, instead of supplying the exchange object explicitly.
The following asyncSend() methods let you specify the target endpoint in one of the
following ways: as an endpoint URI, or as an Endpoint object.
Send a message body
If you are only concerned with the contents of the message body that you want to send,
you can use the asyncSendBody() methods to send a message body asynchronously and
let the producer template take care of inserting the body into a default exchange object.
The asyncSendBody() methods let you specify the target endpoint in one of the following
ways: as an endpoint URI, or as an Endpoint object.
43.1.5. Asynchronous Request with InOut Pattern
Overview
The asynchronous request methods are similar to the asynchronous send methods, except
that the request methods force the message exchange pattern to be InOut (conforming to
request/reply semantics). Hence, it is generally convenient to use an asynchronous request
method, if you expect to receive a reply from the producer endpoint.
Future<Exchange> asyncSend(String endpointUri, Exchange exchange);
Future<Exchange> asyncSend(Endpoint endpoint, Exchange exchange);
Future<Exchange> asyncSend(String endpointUri, Processor processor);
Future<Exchange> asyncSend(Endpoint endpoint, Processor processor);
Future<Object> asyncSendBody(String endpointUri, Object body);
Future<Object> asyncSendBody(Endpoint endpoint, Object body);
CHAPTER 43. PRODUCER AND CONSUMER TEMPLATES
485

Request a message body
If you are only concerned with the contents of the message body in the request and in the
reply, you can use the requestBody() methods to provide the request message body as an
argument and let the producer template take care of inserting the body into a default
exchange object.
The asyncRequestBody() methods let you specify the target endpoint in one of the
following ways: as an endpoint URI, or as an Endpoint object. The return value that is
retrievable from the Future object is the body of the reply message (Out message body),
which can be returned either as a plain Object or converted to a specific type, T, using a
built-in type converter (see the section called “Asynchronous invocation”).
Request a message body and header(s)
You can try out the effect of setting a single header value using the
asyncRequestBodyAndHeader() methods. You supply the message body and header
setting as arguments to asyncRequestBodyAndHeader() and let the producer template
take care of inserting the body and exchange property into a default exchange object.
The asyncRequestBodyAndHeader() methods let you specify the target endpoint in one of
the following ways: as an endpoint URI, or as an Endpoint object. The return value that is
retrievable from the Future object is the body of the reply message (Out message body),
which can be returned either as a plain Object or converted to a specific type, T, using a
built-in type converter (see the section called “Asynchronous invocation”).
Future<Object> asyncRequestBody(
String endpointUri,
Object body
);
<T> Future<T> asyncRequestBody(
String endpointUri,
Object body,
Class<T> type
);
Future<Object> asyncRequestBody(
Endpoint endpoint,
Object body
);
<T> Future<T> asyncRequestBody(
Endpoint endpoint,
Object body,
Class<T> type
);
Future<Object> asyncRequestBodyAndHeader(
String endpointUri,
Object body,
String header,
Object headerValue
);
<T> Future<T> asyncRequestBodyAndHeader(
String endpointUri,
Object body,
String header,
Red Hat JBoss Fuse 6.1 Apache Camel Development Guide
486

The asyncRequestBodyAndHeaders() methods are similar to the
asyncRequestBodyAndHeader() methods, except that instead of supplying just a single
header setting, these methods allow you to specify a complete hash map of header
settings.
43.1.6. Asynchronous Send with Callback
Overview
The producer template also provides the option of processing the reply message in the
same sub-thread that is used to invoke the producer endpoint. In this case, you provide a
callback object, which automatically gets invoked in the sub-thread as soon as the reply
message is received. In other words, the asynchronous send with callback methods enable
Object headerValue,
Class<T> type
);
Future<Object> asyncRequestBodyAndHeader(
Endpoint endpoint,
Object body,
String header,
Object headerValue
);
<T> Future<T> asyncRequestBodyAndHeader(
Endpoint endpoint,
Object body,
String header,
Object headerValue,
Class<T> type
);
Future<Object> asyncRequestBodyAndHeaders(
String endpointUri,
Object body,
Map<String, Object> headers
);
<T> Future<T> asyncRequestBodyAndHeaders(
String endpointUri,
Object body,
Map<String, Object> headers,
Class<T> type
);
Future<Object> asyncRequestBodyAndHeaders(
Endpoint endpoint,
Object body,
Map<String, Object> headers
);
<T> Future<T> asyncRequestBodyAndHeaders(
Endpoint endpoint,
Object body,
Map<String, Object> headers,
Class<T> type
);
CHAPTER 43. PRODUCER AND CONSUMER TEMPLATES
487

you to initiate an invocation in your main thread and then have all of the associated
processing—invocation of the producer endpoint, waiting for a reply and processing the
reply—occur asynchronously in a sub-thread.
Send an exchange
The basic asyncCallback() method takes an Exchange argument and invokes an endpoint
asynchronously, using the message exchange pattern (MEP) of the specified exchange.
This method is similar to the asyncSend() method for exchanges, except that it takes an
additional org.apache.camel.spi.Synchronization argument, which is a callback
interface with two methods: onComplete() and onFailure(). For details of how to use the
Synchronization callback, see the section called “Asynchronous invocation with a
callback”.
The following asyncCallback() methods let you specify the target endpoint in one of the
following ways: as an endpoint URI, or as an Endpoint object.
Send an exchange populated by a processor
The asyncCallback() method for processors calls a processor to populate a default
exchange and forces the message exchange pattern to be InOut (so that the invocation
obeys request/reply semantics).
The following asyncCallback() methods let you specify the target endpoint in one of the
following ways: as an endpoint URI, or as an Endpoint object.
Send a message body
If you are only concerned with the contents of the message body that you want to send,
you can use the asyncCallbackSendBody() methods to send a message body
asynchronously and let the producer template take care of inserting the body into a default
exchange object.
Future<Exchange> asyncCallback(
String endpointUri,
Exchange exchange,
Synchronization onCompletion
);
Future<Exchange> asyncCallback(
Endpoint endpoint,
Exchange exchange,
Synchronization onCompletion
);
Future<Exchange> asyncCallback(
String endpointUri,
Processor processor,
Synchronization onCompletion
);
Future<Exchange> asyncCallback(
Endpoint endpoint,
Processor processor,
Synchronization onCompletion
);
Red Hat JBoss Fuse 6.1 Apache Camel Development Guide
488

The asyncCallbackSendBody() methods let you specify the target endpoint in one of the
following ways: as an endpoint URI, or as an Endpoint object.
Request a message body
If you are only concerned with the contents of the message body in the request and in the
reply, you can use the asyncCallbackRequestBody() methods to provide the request
message body as an argument and let the producer template take care of inserting the
body into a default exchange object.
The asyncCallbackRequestBody() methods let you specify the target endpoint in one of
the following ways: as an endpoint URI, or as an Endpoint object.
43.2. USING THE CONSUMER TEMPLATE
Overview
The consumer template provides methods for polling a consumer endpoint in order to
receive incoming messages. You can choose to receive the incoming message either in the
form of an exchange object or in the form of a message body (where the message body
can be cast to a particular type using a built-in type converter).
Example of polling exchanges
You can use a consumer template to poll a consumer endpoint for exchanges using one of
the following polling methods: blocking receive(); receive() with a timeout; or
receiveNoWait(), which returns immediately. Because a consumer endpoint represents a
service, it is also essential to start the service thread by calling start() before you
attempt to poll for exchanges.
Future<Object> asyncCallbackSendBody(
String endpointUri,
Object body,
Synchronization onCompletion
);
Future<Object> asyncCallbackSendBody(
Endpoint endpoint,
Object body,
Synchronization onCompletion
);
Future<Object> asyncCallbackRequestBody(
String endpointUri,
Object body,
Synchronization onCompletion
);
Future<Object> asyncCallbackRequestBody(
Endpoint endpoint,
Object body,
Synchronization onCompletion
);
CHAPTER 43. PRODUCER AND CONSUMER TEMPLATES
489

The following example shows how to poll an exchange from the seda:foo consumer
endpoint using the blocking receive() method:
Where the consumer template instance, consumer, is instantiated using the
CamelContext.createConsumerTemplate() method and the consumer service thread is
started by calling ConsumerTemplate.start().
Example of polling message bodies
You can also poll a consumer endpoint for incoming message bodies using one of the
following methods: blocking receiveBody(); receiveBody() with a timeout; or
receiveBodyNoWait(), which returns immediately. As in the previous example, it is also
essential to start the service thread by calling start() before you attempt to poll for
exchanges.
The following example shows how to poll an incoming message body from the seda:foo
consumer endpoint using the blocking receiveBody() method:
Methods for polling exchanges
There are three basic methods for polling exchanges from a consumer endpoint: receive()
without a timeout blocks indefinitely; receive() with a timeout blocks for the specified
period of milliseconds; and receiveNoWait() is non-blocking. You can specify the consumer
endpoint either as an endpoint URI or as an Endpoint instance.
import org.apache.camel.ProducerTemplate;
import org.apache.camel.ConsumerTemplate;
import org.apache.camel.Exchange;
...
ProducerTemplate template = context.createProducerTemplate();
ConsumerTemplate consumer = context.createConsumerTemplate();
// Start the consumer service
consumer.start();
...
template.sendBody("seda:foo", "Hello");
Exchange out = consumer.receive("seda:foo");
...
// Stop the consumer service
consumer.stop();
import org.apache.camel.ProducerTemplate;
import org.apache.camel.ConsumerTemplate;
...
ProducerTemplate template = context.createProducerTemplate();
ConsumerTemplate consumer = context.createConsumerTemplate();
// Start the consumer service
consumer.start();
...
template.sendBody("seda:foo", "Hello");
Object body = consumer.receiveBody("seda:foo");
...
// Stop the consumer service
consumer.stop();
Red Hat JBoss Fuse 6.1 Apache Camel Development Guide
490

Methods for polling message bodies
There are three basic methods for polling message bodies from a consumer endpoint:
receiveBody() without a timeout blocks indefinitely; receiveBody() with a timeout blocks
for the specified period of milliseconds; and receiveBodyNoWait() is non-blocking. You can
specify the consumer endpoint either as an endpoint URI or as an Endpoint instance.
Moreover, by calling the templating forms of these methods, you can convert the returned
body to a particular type, T, using a built-in type converter.
Exchange receive(String endpointUri);
Exchange receive(String endpointUri, long timeout);
Exchange receiveNoWait(String endpointUri);
Exchange receive(Endpoint endpoint);
Exchange receive(Endpoint endpoint, long timeout);
Exchange receiveNoWait(Endpoint endpoint);
Object receiveBody(String endpointUri);
Object receiveBody(String endpointUri, long timeout);
Object receiveBodyNoWait(String endpointUri);
Object receiveBody(Endpoint endpoint);
Object receiveBody(Endpoint endpoint, long timeout);
Object receiveBodyNoWait(Endpoint endpoint);
<T> T receiveBody(String endpointUri, Class<T> type);
<T> T receiveBody(String endpointUri, long timeout, Class<T> type);
<T> T receiveBodyNoWait(String endpointUri, Class<T> type);
<T> T receiveBody(Endpoint endpoint, Class<T> type);
<T> T receiveBody(Endpoint endpoint, long timeout, Class<T> type);
<T> T receiveBodyNoWait(Endpoint endpoint, Class<T> type);
CHAPTER 43. PRODUCER AND CONSUMER TEMPLATES
491

CHAPTER 44. IMPLEMENTING A COMPONENT
Abstract
This chapter provides a general overview of the approaches can be used to implement a
Apache Camel component.
44.1. COMPONENT ARCHITECTURE
44.1.1. Factory Patterns for a Component
Overview
A Apache Camel component consists of a set of classes that are related to each other
through a factory pattern. The primary entry point to a component is the Component object
itself (an instance of org.apache.camel.Component type). You can use the Component
object as a factory to create Endpoint objects, which in turn act as factories for creating
Consumer, Producer, and Exchange objects. These relationships are summarized in
Figure 44.1, “Component Factory Patterns”
Figure 44.1. Component Factory Patterns
Component
A component implementation is an endpoint factory. The main task of a component
implementor is to implement the Component.createEndpoint() method, which is
responsible for creating new endpoints on demand.
Each kind of component must be associated with a component prefix that appears in an
endpoint URI. For example, the file component is usually associated with the file prefix,
which can be used in an endpoint URI like file://tmp/messages/input. When you install a new
component in Apache Camel, you must define the association between a particular
component prefix and the name of the class that implements the component.
Endpoint
Red Hat JBoss Fuse 6.1 Apache Camel Development Guide
492

Each endpoint instance encapsulates a particular endpoint URI. Every time Apache Camel
encounters a new endpoint URI, it creates a new endpoint instance. An endpoint object is
also a factory for creating consumer endpoints and producer endpoints.
Endpoints must implement the org.apache.camel.Endpoint interface. The Endpoint
interface defines the following factory methods:
createConsumer() and createPollingConsumer()—Creates a consumer endpoint,
which represents the source endpoint at the beginning of a route.
createProducer()—Creates a producer endpoint, which represents the target
endpoint at the end of a route.
createExchange()—Creates an exchange object, which encapsulates the messages
passed up and down the route.
Consumer
Consumer endpoints consume requests. They always appear at the start of a route and
they encapsulate the code responsible for receiving incoming requests and dispatching
outgoing replies. From a service-oriented prospective a consumer represents a service.
Consumers must implement the org.apache.camel.Consumer interface. There are a
number of different patterns you can follow when implementing a consumer. These
patterns are described in Section 44.1.3, “Consumer Patterns and Threading”.
Producer
Producer endpoints produce requests. They always appears at the end of a route and they
encapsulate the code responsible for dispatching outgoing requests and receiving incoming
replies. From a service-oriented prospective a producer represents a service consumer.
Producers must implement the org.apache.camel.Producer interface. You can optionally
implement the producer to support an asynchronous style of processing. See
Section 44.1.4, “Asynchronous Processing” for details.
Exchange
Exchange objects encapsulate a related set of messages. For example, one kind of
message exchange is a synchronous invocation, which consists of a request message and
its related reply.
Exchanges must implement the org.apache.camel.Exchange interface. The default
implementation, DefaultExchange, is sufficient for many component implementations.
However, if you want to associated extra data with the exchanges or have the exchanges
preform additional processing, it can be useful to customize the exchange implementation.
Message
There are two different message slots in an Exchange object:
In message—holds the current message.
Out message—temporarily holds a reply message.
CHAPTER 44. IMPLEMENTING A COMPONENT
493

All of the message types are represented by the same Java object,
org.apache.camel.Message. It is not always necessary to customize the message
implementation—the default implementation, DefaultMessage, is usually adequate.
44.1.2. Using a Component in a Route
Overview
A Apache Camel route is essentially a pipeline of processors, of
org.apache.camel.Processor type. Messages are encapsulated in an exchange object, E,
which gets passed from node to node by invoking the process() method. The architecture
of the processor pipeline is illustrated in Figure 44.2, “Consumer and Producer Instances in
a Route”.
Figure 44.2. Consumer and Producer Instances in a Route
Source endpoint
At the start of the route, you have the source endpoint, which is represented by an
org.apache.camel.Consumer object. The source endpoint is responsible for accepting
incoming request messages and dispatching replies. When constructing the route, Apache
Camel creates the appropriate Consumer type based on the component prefix from the
endpoint URI, as described in Section 44.1.1, “Factory Patterns for a Component”.
Processors
Each intermediate node in the pipeline is represented by a processor object (implementing
the org.apache.camel.Processor interface). You can insert either standard processors (for
example, filter, throttler, or delayer) or insert your own custom processor
implementations.
Target endpoint
At the end of the route is the target endpoint, which is represented by an
org.apache.camel.Producer object. Because it comes at the end of a processor pipeline,
the producer is also a processor object (implementing the org.apache.camel.Processor
interface). The target endpoint is responsible for sending outgoing request messages and
receiving incoming replies. When constructing the route, Apache Camel creates the
appropriate Producer type based on the component prefix from the endpoint URI.
44.1.3. Consumer Patterns and Threading
Overview
The pattern used to implement the consumer determines the threading model used in
processing the incoming exchanges. Consumers can be implemented using one of the
following patterns:
Red Hat JBoss Fuse 6.1 Apache Camel Development Guide
494

Event-driven pattern—The consumer is driven by an external thread.
Scheduled poll pattern—The consumer is driven by a dedicated thread pool.
Polling pattern—The threading model is left undefined.
Event-driven pattern
In the event-driven pattern, the processing of an incoming request is initiated when
another part of the application (typically a third-party library) calls a method implemented
by the consumer. A good example of an event-driven consumer is the Apache Camel JMX
component, where events are initiated by the JMX library. The JMX library calls the
handleNotification() method to initiate request processing—see Example 47.4,
“JMXConsumer Implementation” for details.
Figure 44.3, “Event-Driven Consumer” shows an outline of the event-driven consumer
pattern. In this example, it is assumed that processing is triggered by a call to the notify()
method.
Figure 44.3. Event-Driven Consumer
The event-driven consumer processes incoming requests as follows:
1. The consumer must implement a method to receive the incoming event (in
Figure 44.3, “Event-Driven Consumer” this is represented by the notify() method).
The thread that calls notify() is normally a separate part of the application, so the
consumer's threading policy is externally driven.
For example, in the case of the JMX consumer implementation, the consumer
implements the NotificationListener.handleNotification() method to receive
notifications from JMX. The threads that drive the consumer processing are created
within the JMX layer.
2. In the body of the notify() method, the consumer first converts the incoming
event into an exchange object, E, and then calls process() on the next processor in
the route, passing the exchange object as its argument.
Scheduled poll pattern
In the scheduled poll pattern, the consumer retrieves incoming requests by checking at
regular time intervals whether or not a request has arrived. Checking for requests is
scheduled automatically by a built-in timer class, the scheduled executor service, which is a
standard pattern provided by the java.util.concurrent library. The scheduled executor
service executes a particular task at timed intervals and it also manages a pool of threads,
which are used to run the task instances.
Figure 44.4, “Scheduled Poll Consumer” shows an outline of the scheduled poll consumer
pattern.
CHAPTER 44. IMPLEMENTING A COMPONENT
495

Figure 44.4. Scheduled Poll Consumer
The scheduled poll consumer processes incoming requests as follows:
1. The scheduled executor service has a pool of threads at its disposal, that can be
used to initiate consumer processing. After each scheduled time interval has
elapsed, the scheduled executor service attempts to grab a free thread from its pool
(there are five threads in the pool by default). If a free thread is available, it uses
that thread to call the poll() method on the consumer.
2. The consumer's poll() method is intended to trigger processing of an incoming
request. In the body of the poll() method, the consumer attempts to retrieve an
incoming message. If no request is available, the poll() method returns
immediately.
3. If a request message is available, the consumer inserts it into an exchange object
and then calls process() on the next processor in the route, passing the exchange
object as its argument.
Polling pattern
In the polling pattern, processing of an incoming request is initiated when a third-party calls
one of the consumer's polling methods:
receive()
receiveNoWait()
receive(long timeout)
It is up to the component implementation to define the precise mechanism for initiating
calls on the polling methods. This mechanism is not specified by the polling pattern.
Figure 44.5, “Polling Consumer” shows an outline of the polling consumer pattern.
Red Hat JBoss Fuse 6.1 Apache Camel Development Guide
496

Figure 44.5. Polling Consumer
The polling consumer processes incoming requests as follows:
1. Processing of an incoming request is initiated whenever one of the consumer's
polling methods is called. The mechanism for calling these polling methods is
implementation defined.
2. In the body of the receive() method, the consumer attempts to retrieve an
incoming request message. If no message is currently available, the behavior
depends on which receive method was called.
receiveNoWait() returns immediately
receive(long timeout) waits for the specified timeout interval
[3] before
returning
receive() waits until a message is received
3. If a request message is available, the consumer inserts it into an exchange object
and then calls process() on the next processor in the route, passing the exchange
object as its argument.
44.1.4. Asynchronous Processing
Overview
Producer endpoints normally follow a synchronous pattern when processing an exchange.
When the preceding processor in a pipeline calls process() on a producer, the process()
method blocks until a reply is received. In this case, the processor's thread remains blocked
until the producer has completed the cycle of sending the request and receiving the reply.
Sometimes, however, you might prefer to decouple the preceding processor from the
producer, so that the processor's thread is released immediately and the process() call
does not block. In this case, you should implement the producer using an asynchronous
pattern, which gives the preceding processor the option of invoking a non-blocking version
of the process() method.
To give you an overview of the different implementation options, this section describes
both the synchronous and the asynchronous patterns for implementing a producer
endpoint.
CHAPTER 44. IMPLEMENTING A COMPONENT
497

Synchronous producer
Figure 44.6, “Synchronous Producer” shows an outline of a synchronous producer, where
the preceding processor blocks until the producer has finished processing the exchange.
Figure 44.6. Synchronous Producer
The synchronous producer processes an exchange as follows:
1. The preceding processor in the pipeline calls the synchronous process() method on
the producer to initiate synchronous processing. The synchronous process()
method takes a single exchange argument.
2. In the body of the process() method, the producer sends the request (In message)
to the endpoint.
3. If required by the exchange pattern, the producer waits for the reply (Out message)
to arrive from the endpoint. This step can cause the process() method to block
indefinitely. However, if the exchange pattern does not mandate a reply, the
process() method can return immediately after sending the request.
4. When the process() method returns, the exchange object contains the reply from
the synchronous call (an Out message message).
Asynchronous producer
Figure 44.7, “Asynchronous Producer” shows an outline of an asynchronous producer,
where the producer processes the exchange in a sub-thread, and the preceding processor
is not blocked for any significant length of time.
Red Hat JBoss Fuse 6.1 Apache Camel Development Guide
498

Figure 44.7. Asynchronous Producer
The asynchronous producer processes an exchange as follows:
1. Before the processor can call the asynchronous process() method, it must create
an asynchronous callback object, which is responsible for processing the exchange
on the return portion of the route. For the asynchronous callback, the processor
must implement a class that inherits from the AsyncCallback interface.
2. The processor calls the asynchronous process() method on the producer to initiate
asynchronous processing. The asynchronous process() method takes two
arguments:
an exchange object
a synchronous callback object
3. In the body of the process() method, the producer creates a Runnable object that
encapsulates the processing code. The producer then delegates the execution of
this Runnable object to a sub-thread.
4. The asynchronous process() method returns, thereby freeing up the processor's
thread. The exchange processing continues in a separate sub-thread.
5. The Runnable object sends the In message to the endpoint.
6. If required by the exchange pattern, the Runnable object waits for the reply (Out or
Fault message) to arrive from the endpoint. The Runnable object remains blocked
until the reply is received.
7. After the reply arrives, the Runnable object inserts the reply (Out message) into the
exchange object and then calls done() on the asynchronous callback object. The
asynchronous callback is then responsible for processing the reply message
(executed in the sub-thread).
CHAPTER 44. IMPLEMENTING A COMPONENT
499

44.2. HOW TO IMPLEMENT A COMPONENT
Overview
This section gives a brief overview of the steps required to implement a custom Apache
Camel component.
Which interfaces do you need to implement?
When implementing a component, it is usually necessary to implement the following Java
interfaces:
org.apache.camel.Component
org.apache.camel.Endpoint
org.apache.camel.Consumer
org.apache.camel.Producer
In addition, it can also be necessary to implement the following Java interfaces:
org.apache.camel.Exchange
org.apache.camel.Message
Implementation steps
You typically implement a custom component as follows:
1. Implement the Component interface—A component object acts as an endpoint
factory. You extend the DefaultComponent class and implement the
createEndpoint() method.
See Chapter 45, Component Interface.
2. Implement the Endpoint interface—An endpoint represents a resource identified by
a specific URI. The approach taken when implementing an endpoint depends on
whether the consumers follow an event-driven pattern, a scheduled poll pattern, or
a polling pattern.
For an event-driven pattern, implement the endpoint by extending the
DefaultEndpoint class and implementing the following methods:
createProducer()
createConsumer()
For a scheduled poll pattern, implement the endpoint by extending the
ScheduledPollEndpoint class and implementing the following methods:
createProducer()
createConsumer()
Red Hat JBoss Fuse 6.1 Apache Camel Development Guide
500

For a polling pattern, implement the endpoint by extending the
DefaultPollingEndpoint class and implementing the following methods:
createProducer()
createPollConsumer()
See Chapter 46, Endpoint Interface.
3. Implement the Consumer interface—There are several different approaches you can
take to implementing a consumer, depending on which pattern you need to
implement (event-driven, scheduled poll, or polling). The consumer implementation
is also crucially important for determining the threading model used for processing
a message exchange.
See Section 47.2, “Implementing the Consumer Interface”.
4. Implement the Producer interface—To implement a producer, you extend the
DefaultProducer class and implement the process() method.
See Chapter 48, Producer Interface.
5. Optionally implement the Exchange or the Message interface—The default
implementations of Exchange and Message can be used directly, but occasionally,
you might find it necessary to customize these types.
See Chapter 49, Exchange Interface and Chapter 50, Message Interface.
Installing and configuring the component
You can install a custom component in one of the following ways:
Add the component directly to the CamelContext—The
CamelContext.addComponent() method adds a component programatically.
Add the component using Spring configuration—The standard Spring bean element
creates a component instance. The bean's id attribute implicitly defines the
component prefix. For details, see Section 44.3.2, “Configuring a Component”.
Configure Apache Camel to auto-discover the component—Auto-discovery, ensures
that Apache Camel automatically loads the component on demand. For details, see
Section 44.3.1, “Setting Up Auto-Discovery”.
44.3. AUTO-DISCOVERY AND CONFIGURATION
44.3.1. Setting Up Auto-Discovery
Overview
Auto-discovery is a mechanism that enables you to dynamically add components to your
Apache Camel application. The component URI prefix is used as a key to load components
on demand. For example, if Apache Camel encounters the endpoint URI,
activemq://MyQName, and the ActiveMQ endpoint is not yet loaded, Apache Camel
searches for the component identified by the activemq prefix and dynamically loads the
component.
CHAPTER 44. IMPLEMENTING A COMPONENT
501

Availability of component classes
Before configuring auto-discovery, you must ensure that your custom component classes
are accessible from your current classpath. Typically, you bundle the custom component
classes into a JAR file, and add the JAR file to your classpath.
Configuring auto-discovery
To enable auto-discovery of your component, create a Java properties file named after the
component prefix, component-prefix, and store that file in the following location:
The component-prefix properties file must contain the following property setting:
Where component-class-name is the fully-qualified name of your custom component class.
You can also define additional system property settings in this file.
Example
For example, you can enable auto-discovery for the Apache Camel FTP component by
creating the following Java properties file:
Which contains the following Java property setting:
NOTE
The Java properties file for the FTP component is already defined in the JAR
file, camel-ftp-Version.jar.
44.3.2. Configuring a Component
Overview
You can add a component by configuring it in the Apache Camel Spring configuration file,
META-INF/spring/camel-context.xml. To find the component, the component's URI prefix
is matched against the ID attribute of a bean element in the Spring configuration. If the
component prefix matches a bean element ID, Apache Camel instantiates the referenced
class and injects the properties specified in the Spring configuration.
NOTE
This mechanism has priority over auto-discovery. If the CamelContext finds a
Spring bean with the requisite ID, it will not attempt to find the component
using auto-discovery.
/META-INF/services/org/apache/camel/component/component-prefix
class=component-class-name
/META-INF/services/org/apache/camel/component/ftp
class=org.apache.camel.component.file.remote.RemoteFileComponent
Red Hat JBoss Fuse 6.1 Apache Camel Development Guide
502

Define bean properties on your component class
If there are any properties that you want to inject into your component class, define them
as bean properties. For example:
The getProperty() method and the setProperty() method access the value of property.
Configure the component in Spring
To configure a component in Spring, edit the configuration file, META-INF/spring/camel-
context.xml, as shown in Example 44.1, “Configuring a Component in Spring”.
Example 44.1. Configuring a Component in Spring
The bean element with ID component-prefix configures the component-class-name
component. You can inject properties into the component instance using property
elements. For example, the property element in the preceding example would inject the
value, propertyValue, into the property property by calling setProperty() on the
component.
Examples
Example 44.2, “JMS Component Spring Configuration” shows an example of how to
configure the Apache Camel's JMS component by defining a bean element with ID equal to
jms. These settings are added to the Spring configuration file, camel-context.xml.
Example 44.2. JMS Component Spring Configuration
public class CustomComponent extends
DefaultComponent<CustomExchange> {
...
PropType getProperty() { ... }
void setProperty(PropType v) { ... }
}
<?xml version="1.0" encoding="UTF-8"?>
<beans xmlns="http://www.springframework.org/schema/beans"
xmlns:xsi="http://www.w3.org/2001/XMLSchema-instance"
xsi:schemaLocation="
http://www.springframework.org/schema/beans
http://www.springframework.org/schema/beans/spring-beans-2.0.xsd
http://camel.apache.org/schema/spring
http://camel.apache.org/schema/spring/camel-spring.xsd">
<camelContext id="camel"
xmlns="http://camel.apache.org/schema/spring">
<package>RouteBuilderPackage</package>
</camelContext>
<bean id="component-prefix" class="component-class-name">
<property name="property" value="propertyValue"/>
</bean>
</beans>
CHAPTER 44. IMPLEMENTING A COMPONENT
503

1
2
3
4
The CamelContext automatically instantiates any RouteBuilder classes that it finds in
the specified Java package, org.apache.camel.example.spring.
The bean element with ID, jms, configures the JMS component. The bean ID
corresponds to the component's URI prefix. For example, if a route specifies an
endpoint with the URI, jms://MyQName, Apache Camel automatically loads the JMS
component using the settings from the jms bean element.
JMS is just a wrapper for a messaging service. You must specify the concrete
implementation of the messaging system by setting the connectionFactory property
on the JmsComponent class.
In this example, the concrete implementation of the JMS messaging service is Apache
ActiveMQ. The brokerURL property initializes a connection to an ActiveMQ broker
instance, where the message broker is embedded in the local Java virtual machine
(JVM). If a broker is not already present in the JVM, ActiveMQ will instantiate it with the
options broker.persistent=false (the broker does not persist messages) and
broker.useJmx=false (the broker does not open a JMX port).
[3] The timeout interval is typically specified in milliseconds.
1
2 3
4
<?xml version="1.0" encoding="UTF-8"?>
<beans xmlns="http://www.springframework.org/schema/beans"
xmlns:xsi="http://www.w3.org/2001/XMLSchema-instance"
xsi:schemaLocation="
http://www.springframework.org/schema/beans
http://www.springframework.org/schema/beans/spring-beans-2.0.xsd
http://camel.apache.org/schema/spring
http://camel.apache.org/schema/spring/camel-spring.xsd">
<camelContext id="camel"
xmlns="http://camel.apache.org/schema/spring">
<package>org.apache.camel.example.spring</package>
</camelContext>
<bean id="jms" class="org.apache.camel.component.jms.JmsComponent">
<property name="connectionFactory">
<bean
class="org.apache.activemq.ActiveMQConnectionFactory">
<property name="brokerURL"
value="vm://localhost?
broker.persistent=false&broker.useJmx=false"/>
</bean>
</property>
</bean>
</beans>
Red Hat JBoss Fuse 6.1 Apache Camel Development Guide
504

CHAPTER 45. COMPONENT INTERFACE
Abstract
This chapter describes how to implement the Component interface.
45.1. THE COMPONENT INTERFACE
Overview
To implement a Apache Camel component, you must implement the
org.apache.camel.Component interface. An instance of Component type provides the entry
point into a custom component. That is, all of the other objects in a component are
ultimately accessible through the Component instance. Figure 45.1, “Component Inheritance
Hierarchy” shows the relevant Java interfaces and classes that make up the Component
inheritance hierarchy.
Figure 45.1. Component Inheritance Hierarchy
The Component interface
Example 45.1, “Component Interface” shows the definition of the
org.apache.camel.Component interface.
Example 45.1. Component Interface
Component methods
The Component interface defines the following methods:
package org.apache.camel;
public interface Component {
CamelContext getCamelContext();
void setCamelContext(CamelContext context);
Endpoint createEndpoint(String uri) throws Exception;
}
CHAPTER 45. COMPONENT INTERFACE
505

getCamelContext() and setCamelContext()—References the CamelContext to
which this Component belongs. The setCamelContext() method is automatically
called when you add the component to a CamelContext.
createEndpoint()—The factory method that gets called to create Endpoint
instances for this component. The uri parameter is the endpoint URI, which
contains the details required to create the endpoint.
45.2. IMPLEMENTING THE COMPONENT INTERFACE
The DefaultComponent class
You implement a new component by extending the
org.apache.camel.impl.DefaultComponent class, which provides some standard
functionality and default implementations for some of the methods. In particular, the
DefaultComponent class provides support for URI parsing and for creating a scheduled
executor (which is used for the scheduled poll pattern).
URI parsing
The createEndpoint(String uri) method defined in the base Component interface takes
a complete, unparsed endpoint URI as its sole argument. The DefaultComponent class, on
the other hand, defines a three-argument version of the createEndpoint() method with
the following signature:
uri is the original, unparsed URI; remaining is the part of the URI that remains after
stripping off the component prefix at the start and cutting off the query options at the end;
and parameters contains the parsed query options. It is this version of the
createEndpoint() method that you must override when inheriting from
DefaultComponent. This has the advantage that the endpoint URI is already parsed for you.
The following sample endpoint URI for the file component shows how URI parsing works in
practice:
For this URI, the following arguments are passed to the three-argument version of
createEndpoint():
Argument Sample Value
uri file:///tmp/messages/foo?delete=true&moveNamePostfix=.old
remaining /tmp/messages/foo
protected abstract Endpoint createEndpoint(
String uri,
String remaining,
Map parameters
)
throws Exception;
file:///tmp/messages/foo?delete=true&moveNamePostfix=.old
Red Hat JBoss Fuse 6.1 Apache Camel Development Guide
506

parameters Two entries are set in java.util.Map:
parameter delete is boolean true
parameter moveNamePostfix has the string value, .old.
Argument Sample Value
Parameter injection
By default, the parameters extracted from the URI query options are injected on the
endpoint's bean properties. The DefaultComponent class automatically injects the
parameters for you.
For example, if you want to define a custom endpoint that supports two URI query options:
delete and moveNamePostfix. All you must do is define the corresponding bean methods
(getters and setters) in the endpoint class:
It is also possible to inject URI query options into consumer parameters. For details, see the
section called “Consumer parameter injection”.
Disabling endpoint parameter injection
If there are no parameters defined on your Endpoint class, you can optimize the process of
endpoint creation by disabling endpoint parameter injection. To disable parameter injection
on endpoints, override the useIntrospectionOnEndpoint() method and implement it to
return false, as follows:
public class FileEndpoint extends ScheduledPollEndpoint {
...
public boolean isDelete() {
return delete;
}
public void setDelete(boolean delete) {
this.delete = delete;
}
...
public String getMoveNamePostfix() {
return moveNamePostfix;
}
public void setMoveNamePostfix(String moveNamePostfix) {
this.moveNamePostfix = moveNamePostfix;
}
}
protected boolean useIntrospectionOnEndpoint() {
return false;
}
CHAPTER 45. COMPONENT INTERFACE
507

NOTE
The useIntrospectionOnEndpoint() method does not affect the parameter
injection that might be performed on a Consumer class. Parameter injection at
that level is controlled by the Endpoint.configureProperties() method (see
Section 46.2, “Implementing the Endpoint Interface”).
Scheduled executor service
The scheduled executor is used in the scheduled poll pattern, where it is responsible for
driving the periodic polling of a consumer endpoint (a scheduled executor is effectively a
thread pool implementation).
To instantiate a scheduled executor service, use the ExecutorServiceStrategy object that
is returned by the CamelContext.getExecutorServiceStrategy() method. For details of
the Apache Camel threading model, see Section 2.9, “Threading Model”.
NOTE
Prior to Apache Camel 2.3, the DefaultComponent class provided a
getExecutorService() method for creating thread pool instances. Since 2.3,
however, the creation of thread pools is now managed centrally by the
ExecutorServiceStrategy object.
Validating the URI
If you want to validate the URI before creating an endpoint instance, you can override the
validateURI() method from the DefaultComponent class, which has the following
signature:
protected void validateURI(String uri,
String path,
Map parameters)
throws ResolveEndpointFailedException;
If the supplied URI does not have the required format, the implementation of
validateURI() should throw the org.apache.camel.ResolveEndpointFailedException
exception.
Creating an endpoint
Example 45.2, “Implementation of createEndpoint()” outlines how to implement the
DefaultComponent.createEndpoint() method, which is responsible for creating endpoint
instances on demand.
Example 45.2. Implementation of createEndpoint()
1
2
3
public class CustomComponent extends DefaultComponent {
...
protected Endpoint createEndpoint(String uri, String remaining, Map
parameters) throws Exception {
CustomEndpoint result = new CustomEndpoint(uri, this);
// ...
return result;
}
}
Red Hat JBoss Fuse 6.1 Apache Camel Development Guide
508

1
2
3
1
2
The CustomComponent is the name of your custom component class, which is defined
by extending the DefaultComponent class.
When extending DefaultComponent, you must implement the createEndpoint()
method with three arguments (see the section called “URI parsing”).
Create an instance of your custom endpoint type, CustomEndpoint, by calling its
constructor. At a minimum, this constructor takes a copy of the original URI string, uri,
and a reference to this component instance, this.
Example
Example 45.3, “FileComponent Implementation” shows a sample implementation of a
FileComponent class.
Example 45.3. FileComponent Implementation
Always define a no-argument constructor for the component class in order to facilitate
automatic instantiation of the class.
A constructor that takes the parent CamelContext instance as an argument is
convenient when creating a component instance by programming.
1
2
3
package org.apache.camel.component.file;
import org.apache.camel.CamelContext;
import org.apache.camel.Endpoint;
import org.apache.camel.impl.DefaultComponent;
import java.io.File;
import java.util.Map;
public class FileComponent extends DefaultComponent {
public static final String HEADER_FILE_NAME =
"org.apache.camel.file.name";
public FileComponent() {
}
public FileComponent(CamelContext context) {
super(context);
}
protected Endpoint createEndpoint(String uri, String remaining, Map
parameters) throws Exception {
File file = new File(remaining);
FileEndpoint result = new FileEndpoint(file, uri, this);
return result;
}
}
CHAPTER 45. COMPONENT INTERFACE
509

CHAPTER 46. ENDPOINT INTERFACE
Abstract
This chapter describes how to implement the Endpoint interface, which is an essential step
in the implementation of a Apache Camel component.
46.1. THE ENDPOINT INTERFACE
Overview
An instance of org.apache.camel.Endpoint type encapsulates an endpoint URI, and it also
serves as a factory for Consumer, Producer, and Exchange objects. There are three different
approaches to implementing an endpoint:
Event-driven
scheduled poll
polling
These endpoint implementation patterns complement the corresponding patterns for
implementing a consumer—see Section 47.2, “Implementing the Consumer Interface”.
Figure 46.1, “Endpoint Inheritance Hierarchy” shows the relevant Java interfaces and
classes that make up the Endpoint inheritance hierarchy.
CHAPTER 46. ENDPOINT INTERFACE
511

Figure 46.1. Endpoint Inheritance Hierarchy
The Endpoint interface
Example 46.1, “Endpoint Interface” shows the definition of the
org.apache.camel.Endpoint interface.
Example 46.1. Endpoint Interface
package org.apache.camel;
public interface Endpoint {
boolean isSingleton();
String getEndpointUri();
String getEndpointKey();
CamelContext getCamelContext();
void setCamelContext(CamelContext context);
void configureProperties(Map options);
boolean isLenientProperties();
Red Hat JBoss Fuse 6.1 Apache Camel Development Guide
512

Endpoint methods
The Endpoint interface defines the following methods:
isSingleton()—Returns true, if you want to ensure that each URI maps to a single
endpoint within a CamelContext. When this property is true, multiple references to
the identical URI within your routes always refer to a single endpoint instance. When
this property is false, on the other hand, multiple references to the same URI within
your routes refer to distinct endpoint instances. Each time you refer to the URI in a
route, a new endpoint instance is created.
getEndpointUri()—Returns the endpoint URI of this endpoint.
getEndpointKey()—Used by org.apache.camel.spi.LifecycleStrategy when
registering the endpoint.
getCamelContext()—return a reference to the CamelContext instance to which this
endpoint belongs.
setCamelContext()—Sets the CamelContext instance to which this endpoint
belongs.
configureProperties()—Stores a copy of the parameter map that is used to inject
parameters when creating a new Consumer instance.
isLenientProperties()—Returns true to indicate that the URI is allowed to
contain unknown parameters (that is, parameters that cannot be injected on the
Endpoint or the Consumer class). Normally, this method should be implemented to
return false.
createExchange()—An overloaded method with the following variants:
Exchange createExchange()—Creates a new exchange instance with a default
exchange pattern setting.
Exchange createExchange(ExchangePattern pattern)—Creates a new
exchange instance with the specified exchange pattern.
Exchange createExchange(Exchange exchange)—Converts the given
exchange argument to the type of exchange needed for this endpoint. If the
given exchange is not already of the correct type, this method copies it into a
new instance of the correct type. A default implementation of this method is
provided in the DefaultEndpoint class.
createProducer()—Factory method used to create new Producer instances.
Exchange createExchange();
Exchange createExchange(ExchangePattern pattern);
Exchange createExchange(Exchange exchange);
Producer createProducer() throws Exception;
Consumer createConsumer(Processor processor) throws Exception;
PollingConsumer createPollingConsumer() throws Exception;
}
CHAPTER 46. ENDPOINT INTERFACE
513

createConsumer()—Factory method to create new event-driven consumer
instances. The processor argument is a reference to the first processor in the route.
createPollingConsumer()—Factory method to create new polling consumer
instances.
Endpoint singletons
In order to avoid unnecessary overhead, it is a good idea to create a single endpoint
instance for all endpoints that have the same URI (within a CamelContext). You can enforce
this condition by implementing isSingleton() to return true.
NOTE
In this context, same URI means that two URIs are the same when compared
using string equality. In principle, it is possible to have two URIs that are
equivalent, though represented by different strings. In that case, the URIs
would not be treated as the same.
46.2. IMPLEMENTING THE ENDPOINT INTERFACE
Alternative ways of implementing an endpoint
The following alternative endpoint implementation patterns are supported:
Event-driven endpoint implementation
Scheduled poll endpoint implementation
Polling endpoint implementation
Event-driven endpoint implementation
If your custom endpoint conforms to the event-driven pattern (see Section 44.1.3,
“Consumer Patterns and Threading”), it is implemented by extending the abstract class,
org.apache.camel.impl.DefaultEndpoint, as shown in Example 46.2, “Implementing
DefaultEndpoint”.
Example 46.2. Implementing DefaultEndpoint
1
2
import java.util.Map;
import java.util.concurrent.BlockingQueue;
import org.apache.camel.Component;
import org.apache.camel.Consumer;
import org.apache.camel.Exchange;
import org.apache.camel.Processor;
import org.apache.camel.Producer;
import org.apache.camel.impl.DefaultEndpoint;
import org.apache.camel.impl.DefaultExchange;
public class CustomEndpoint extends DefaultEndpoint {
public CustomEndpoint(String endpointUri, Component component) {
Red Hat JBoss Fuse 6.1 Apache Camel Development Guide
514

1
2
3
4
5
Implement an event-driven custom endpoint, CustomEndpoint, by extending the
DefaultEndpoint class.
You must have at least one constructor that takes the endpoint URI, endpointUri, and
the parent component reference, component, as arguments.
Implement the createProducer() factory method to create producer endpoints.
Implement the createConsumer() factory method to create event-driven consumer
instances.
IMPORTANT
Do not override the createPollingConsumer() method.
In general, it is not necessary to override the createExchange() methods. The
implementations inherited from DefaultEndpoint create a DefaultExchange object by
default, which can be used in any Apache Camel component. If you need to initialize
some exchange properties in the DefaultExchange object, however, it is appropriate
to override the createExchange() methods here in order to add the exchange
property settings.
3
4
5
super(endpointUri, component);
// Do any other initialization...
}
public Producer createProducer() throws Exception {
return new CustomProducer(this);
}
public Consumer createConsumer(Processor processor) throws Exception
{
return new CustomConsumer(this, processor);
}
public boolean isSingleton() {
return true;
}
// Implement the following methods, only if you need to set exchange
properties.
//
public Exchange createExchange() {
return this.createExchange(getExchangePattern());
}
public Exchange createExchange(ExchangePattern pattern) {
Exchange result = new DefaultExchange(getCamelContext(),
pattern);
// Set exchange properties
...
return result;
}
}
CHAPTER 46. ENDPOINT INTERFACE
515

The DefaultEndpoint class provides default implementations of the following methods,
which you might find useful when writing your custom endpoint code:
getEndpointUri()—Returns the endpoint URI.
getCamelContext()—Returns a reference to the CamelContext.
getComponent()—Returns a reference to the parent component.
createPollingConsumer()—Creates a polling consumer. The created polling
consumer's functionality is based on the event-driven consumer. If you override the
event-driven consumer method, createConsumer(), you get a polling consumer
implementation for free.
createExchange(Exchange e)—Converts the given exchange object, e, to the type
required for this endpoint. This method creates a new endpoint using the overridden
createExchange() endpoints. This ensures that the method also works for custom
exchange types.
Scheduled poll endpoint implementation
If your custom endpoint conforms to the scheduled poll pattern (see Section 44.1.3,
“Consumer Patterns and Threading”) it is implemented by inheriting from the abstract
class, org.apache.camel.impl.ScheduledPollEndpoint, as shown in Example 46.3,
“ScheduledPollEndpoint Implementation”.
Example 46.3. ScheduledPollEndpoint Implementation
1
2
3
4
5
import org.apache.camel.Consumer;
import org.apache.camel.Processor;
import org.apache.camel.Producer;
import org.apache.camel.ExchangePattern;
import org.apache.camel.Message;
import org.apache.camel.impl.ScheduledPollEndpoint;
public class CustomEndpoint extends ScheduledPollEndpoint {
protected CustomEndpoint(String endpointUri, CustomComponent
component) {
super(endpointUri, component);
// Do any other initialization...
}
public Producer createProducer() throws Exception {
Producer result = new CustomProducer(this);
return result;
}
public Consumer createConsumer(Processor processor) throws Exception
{
Consumer result = new CustomConsumer(this, processor);
configureConsumer(result);
return result;
}
public boolean isSingleton() {
Red Hat JBoss Fuse 6.1 Apache Camel Development Guide
516

1
2
3
4
5
6
Implement a scheduled poll custom endpoint, CustomEndpoint, by extending the
ScheduledPollEndpoint class.
You must to have at least one constructor that takes the endpoint URI, endpointUri,
and the parent component reference, component, as arguments.
Implement the createProducer() factory method to create a producer endpoint.
Implement the createConsumer() factory method to create a scheduled poll consumer
instance.
IMPORTANT
Do not override the createPollingConsumer() method.
The configureConsumer() method, defined in the ScheduledPollEndpoint base
class, is responsible for injecting consumer query options into the consumer. See the
section called “Consumer parameter injection”.
In general, it is not necessary to override the createExchange() methods. The
implementations inherited from DefaultEndpoint create a DefaultExchange object by
default, which can be used in any Apache Camel component. If you need to initialize
some exchange properties in the DefaultExchange object, however, it is appropriate
to override the createExchange() methods here in order to add the exchange
property settings.
Polling endpoint implementation
If your custom endpoint conforms to the polling consumer pattern (see Section 44.1.3,
“Consumer Patterns and Threading”), it is implemented by inheriting from the abstract
class, org.apache.camel.impl.DefaultPollingEndpoint, as shown in Example 46.4,
“DefaultPollingEndpoint Implementation”.
Example 46.4. DefaultPollingEndpoint Implementation
6
return true;
}
// Implement the following methods, only if you need to set exchange
properties.
//
public Exchange createExchange() {
return this.createExchange(getExchangePattern());
}
public Exchange createExchange(ExchangePattern pattern) {
Exchange result = new DefaultExchange(getCamelContext(),
pattern);
// Set exchange properties
...
return result;
}
}
CHAPTER 46. ENDPOINT INTERFACE
517

Because this CustomEndpoint class is a polling endpoint, you must implement the
createPollingConsumer() method instead of the createConsumer() method. The
consumer instance returned from createPollingConsumer() must inherit from the
PollingConsumer interface. For details of how to implement a polling consumer, see the
section called “Polling consumer implementation”.
Apart from the implementation of the createPollingConsumer() method, the steps for
implementing a DefaultPollingEndpoint are similar to the steps for implementing a
ScheduledPollEndpoint. See Example 46.3, “ScheduledPollEndpoint Implementation” for
details.
Implementing the BrowsableEndpoint interface
If you want to expose the list of exchange instances that are pending in the current
endpoint, you can implement the org.apache.camel.spi.BrowsableEndpoint interface,
as shown in Example 46.5, “BrowsableEndpoint Interface”. It makes sense to implement
this interface if the endpoint performs some sort of buffering of incoming events. For
example, the Apache Camel SEDA endpoint implements the BrowsableEndpoint interface—
see Example 46.6, “SedaEndpoint Implementation”.
Example 46.5. BrowsableEndpoint Interface
import org.apache.camel.Consumer;
import org.apache.camel.Processor;
import org.apache.camel.Producer;
import org.apache.camel.ExchangePattern;
import org.apache.camel.Message;
import org.apache.camel.impl.DefaultPollingEndpoint;
public class CustomEndpoint extends DefaultPollingEndpoint {
...
public PollingConsumer createPollingConsumer() throws Exception {
PollingConsumer result = new CustomConsumer(this);
configureConsumer(result);
return result;
}
// Do NOT implement createConsumer(). It is already implemented in
DefaultPollingEndpoint.
...
}
package org.apache.camel.spi;
import java.util.List;
import org.apache.camel.Endpoint;
import org.apache.camel.Exchange;
public interface BrowsableEndpoint extends Endpoint {
List<Exchange> getExchanges();
}
Red Hat JBoss Fuse 6.1 Apache Camel Development Guide
518

Example
Example 46.6, “SedaEndpoint Implementation” shows a sample implementation of
SedaEndpoint. The SEDA endpoint is an example of an event-driven endpoint. Incoming
events are stored in a FIFO queue (an instance of java.util.concurrent.BlockingQueue)
and a SEDA consumer starts up a thread to read and process the events. The events
themselves are represented by org.apache.camel.Exchange objects.
Example 46.6. SedaEndpoint Implementation
1
2
3
4
5
6
7
package org.apache.camel.component.seda;
import java.util.ArrayList;
import java.util.List;
import java.util.Map;
import java.util.concurrent.BlockingQueue;
import org.apache.camel.Component;
import org.apache.camel.Consumer;
import org.apache.camel.Exchange;
import org.apache.camel.Processor;
import org.apache.camel.Producer;
import org.apache.camel.impl.DefaultEndpoint;
import org.apache.camel.spi.BrowsableEndpoint;
public class SedaEndpoint extends DefaultEndpoint implements
BrowsableEndpoint {
private BlockingQueue<Exchange> queue;
public SedaEndpoint(String endpointUri, Component component,
BlockingQueue<Exchange> queue) {
super(endpointUri, component);
this.queue = queue;
}
public SedaEndpoint(String uri, SedaComponent component, Map
parameters) {
this(uri, component, component.createQueue(uri, parameters));
}
public Producer createProducer() throws Exception {
return new CollectionProducer(this, getQueue());
}
public Consumer createConsumer(Processor processor) throws Exception
{
return new SedaConsumer(this, processor);
}
public BlockingQueue<Exchange> getQueue() {
return queue;
}
public boolean isSingleton() {
return true;
}
CHAPTER 46. ENDPOINT INTERFACE
519

1
2
3
4
5
6
7
8
The SedaEndpoint class follows the pattern for implementing an event-driven endpoint
by extending the DefaultEndpoint class. The SedaEndpoint class also implements the
BrowsableEndpoint interface, which provides access to the list of exchange objects in
the queue.
Following the usual pattern for an event-driven consumer, SedaEndpoint defines a
constructor that takes an endpoint argument, endpointUri, and a component
reference argument, component.
Another constructor is provided, which delegates queue creation to the parent
component instance.
The createProducer() factory method creates an instance of CollectionProducer,
which is a producer implementation that adds events to the queue.
The createConsumer() factory method creates an instance of SedaConsumer, which is
responsible for pulling events off the queue and processing them.
The getQueue() method returns a reference to the queue.
The isSingleton() method returns true, indicating that a single endpoint instance
should be created for each unique URI string.
The getExchanges() method implements the corresponding abstract method from
BrowsableEndpoint.
8 public List<Exchange> getExchanges() {
return new ArrayList<Exchange>(getQueue());
}
}
Red Hat JBoss Fuse 6.1 Apache Camel Development Guide
520

CHAPTER 47. CONSUMER INTERFACE
Abstract
This chapter describes how to implement the Consumer interface, which is an essential step
in the implementation of a Apache Camel component.
47.1. THE CONSUMER INTERFACE
Overview
An instance of org.apache.camel.Consumer type represents a source endpoint in a route.
There are several different ways of implementing a consumer (see Section 44.1.3,
“Consumer Patterns and Threading”), and this degree of flexibility is reflected in the
inheritance hierarchy ( see Figure 47.1, “Consumer Inheritance Hierarchy”), which includes
several different base classes for implementing a consumer.
Figure 47.1. Consumer Inheritance Hierarchy
Consumer parameter injection
For consumers that follow the scheduled poll pattern (see the section called “Scheduled
poll pattern”), Apache Camel provides support for injecting parameters into consumer
instances. For example, consider the following endpoint URI for a component identified by
the custom prefix:
custom:destination?consumer.myConsumerParam
CHAPTER 47. CONSUMER INTERFACE
521

Apache Camel provides support for automatically injecting query options of the form
consumer.*. For the consumer.myConsumerParam parameter, you need to define
corresponding setter and getter methods on the Consumer implementation class as follows:
Where the getter and setter methods follow the usual Java bean conventions (including
capitalizing the first letter of the property name).
In addition to defining the bean methods in your Consumer implementation, you must also
remember to call the configureConsumer() method in the implementation of
Endpoint.createConsumer(). See the section called “Scheduled poll endpoint
implementation”). Example 47.1, “FileEndpoint createConsumer() Implementation” shows
an example of a createConsumer() method implementation, taken from the FileEndpoint
class in the file component:
Example 47.1. FileEndpoint createConsumer() Implementation
At run time, consumer parameter injection works as follows:
1. When the endpoint is created, the default implementation of
DefaultComponent.createEndpoint(String uri) parses the URI to extract the
consumer parameters, and stores them in the endpoint instance by calling
ScheduledPollEndpoint.configureProperties().
2. When createConsumer() is called, the method implementation calls
configureConsumer() to inject the consumer parameters (see Example 47.1,
“FileEndpoint createConsumer() Implementation”).
3. The configureConsumer() method uses Java reflection to call the setter methods
whose names match the relevant options after the consumer. prefix has been
stripped off.
Scheduled poll parameters
public class CustomConsumer extends ScheduledPollConsumer {
...
String getMyConsumerParam() { ... }
void setMyConsumerParam(String s) { ... }
...
}
...
public class FileEndpoint extends ScheduledPollEndpoint {
...
public Consumer createConsumer(Processor processor) throws
Exception {
Consumer result = new FileConsumer(this, processor);
configureConsumer(result);
return result;
}
...
}
Red Hat JBoss Fuse 6.1 Apache Camel Development Guide
522

A consumer that follows the scheduled poll pattern automatically supports the consumer
parameters shown in Table 47.1, “Scheduled Poll Parameters” (which can appear as query
options in the endpoint URI).
Table 47.1. Scheduled Poll Parameters
Name Default Description
initialDelay 1000 Delay, in milliseconds, before the first poll.
delay 500 Depends on the value of the useFixedDelay flag (time
unit is milliseconds).
useFixedDelay false If false, the delay parameter is interpreted as the polling
period. Polls will occur at initialDelay,
initialDelay+delay, initialDelay+2*delay, and so
on.
If true, the delay parameter is interpreted as the time
elapsed between the previous execution and the next
execution. Polls will occur at initialDelay,
initialDelay+[ProcessingTime]+delay, and so on.
Where ProcessingTime is the time taken to process an
exchange object in the current thread.
Converting between event-driven and polling consumers
Apache Camel provides two special consumer implementations which can be used to
convert back and forth between an event-driven consumer and a polling consumer. The
following conversion classes are provided:
org.apache.camel.impl.EventDrivenPollingConsumer—Converts an event-driven
consumer into a polling consumer instance.
org.apache.camel.impl.DefaultScheduledPollConsumer—Converts a polling
consumer into an event-driven consumer instance.
In practice, these classes are used to simplify the task of implementing an Endpoint type.
The Endpoint interface defines the following two methods for creating a consumer
instance:
createConsumer() returns an event-driven consumer and createPollingConsumer()
returns a polling consumer. You would only implement one these methods. For example, if
you are following the event-driven pattern for your consumer, you would implement the
createConsumer() method provide a method implementation for
createPollingConsumer() that simply raises an exception. With the help of the conversion
classes, however, Apache Camel is able to provide a more useful default implementation.
package org.apache.camel;
public interface Endpoint {
...
Consumer createConsumer(Processor processor) throws Exception;
PollingConsumer createPollingConsumer() throws Exception;
}
CHAPTER 47. CONSUMER INTERFACE
523

For example, if you want to implement your consumer according to the event-driven
pattern, you implement the endpoint by extending DefaultEndpoint and implementing the
createConsumer() method. The implementation of createPollingConsumer() is inherited
from DefaultEndpoint, where it is defined as follows:
The EventDrivenPollingConsumer constructor takes a reference to the event-driven
consumer, this, effectively wrapping it and converting it into a polling consumer. To
implement the conversion, the EventDrivenPollingConsumer instance buffers incoming
events and makes them available on demand through the receive(), the receive(long
timeout), and the receiveNoWait() methods.
Analogously, if you are implementing your consumer according to the polling pattern, you
implement the endpoint by extending DefaultPollingEndpoint and implementing the
createPollingConsumer() method. In this case, the implementation of the
createConsumer() method is inherited from DefaultPollingEndpoint, and the default
implementation returns a DefaultScheduledPollConsumer instance (which converts the
polling consumer into an event-driven consumer).
ShutdownPrepared interface
Consumer classes can optionally implement the
org.apache.camel.spi.ShutdownPrepared interface, which enables your custom
consumer endpoint to receive shutdown notifications.
Example 47.2, “ShutdownPrepared Interface” shows the definition of the
ShutdownPrepared interface.
Example 47.2. ShutdownPrepared Interface
The ShutdownPrepared interface defines the following methods:
prepareShutdown
Receives notifications to shut down the consumer endpoint in one or two phases, as
follows:
1. Graceful shutdown—where the forced argument has the value false. Attempt to
clean up resources gracefully. For example, by stopping threads gracefully.
2. Forced shutdown—where the forced argument has the value true. This means
that the shutdown has timed out, so you must clean up resources more
aggressively. This is the last chance to clean up resources before the process
public PollingConsumer<E> createPollingConsumer() throws Exception {
return new EventDrivenPollingConsumer<E>(this);
}
package org.apache.camel.spi;
public interface ShutdownPrepared {
void prepareShutdown(boolean forced);
}
Red Hat JBoss Fuse 6.1 Apache Camel Development Guide
524

exits.
ShutdownAware interface
Consumer classes can optionally implement the org.apache.camel.spi.ShutdownAware
interface, which interacts with the graceful shutdown mechanism, enabling a consumer to
ask for extra time to shut down. This is typically needed for components such as SEDA,
which can have pending exchanges stored in an internal queue. Normally, you would want
to process all of the exchanges in the queue before shutting down the SEDA consumer.
Example 47.3, “ShutdownAware Interface” shows the definition of the ShutdownAware
interface.
Example 47.3. ShutdownAware Interface
The ShutdownAware interface defines the following methods:
deferShutdown
Return true from this method, if you want to delay shutdown of the consumer. The
shutdownRunningTask argument is an enum which can take either of the following
values:
ShutdownRunningTask.CompleteCurrentTaskOnly—finish processing the
exchanges that are currently being processed by the consumer's thread pool, but
do not attempt to process any more exchanges than that.
ShutdownRunningTask.CompleteAllTasks—process all of the pending
exchanges. For example, in the case of the SEDA component, the consumer
would process all of the exchanges from its incoming queue.
getPendingExchangesSize
Indicates how many exchanges remain to be processed by the consumer. A zero value
indicates that processing is finished and the consumer can be shut down.
For an example of how to define the ShutdownAware methods, see Example 47.7, “Custom
Threading Implementation”.
47.2. IMPLEMENTING THE CONSUMER INTERFACE
// Java
package org.apache.camel.spi;
import org.apache.camel.ShutdownRunningTask;
public interface ShutdownAware extends ShutdownPrepared {
boolean deferShutdown(ShutdownRunningTask shutdownRunningTask);
int getPendingExchangesSize();
}
CHAPTER 47. CONSUMER INTERFACE
525

Alternative ways of implementing a consumer
You can implement a consumer in one of the following ways:
Event-driven consumer implementation
Scheduled poll consumer implementation
Polling consumer implementation
Custom threading implementation
Event-driven consumer implementation
In an event-driven consumer, processing is driven explicitly by external events. The events
are received through an event-listener interface, where the listener interface is specific to
the particular event source.
Example 47.4, “JMXConsumer Implementation” shows the implementation of the
JMXConsumer class, which is taken from the Apache Camel JMX component implementation.
The JMXConsumer class is an example of an event-driven consumer, which is implemented
by inheriting from the org.apache.camel.impl.DefaultConsumer class. In the case of the
JMXConsumer example, events are represented by calls on the
NotificationListener.handleNotification() method, which is a standard way of
receiving JMX events. In order to receive these JMX events, it is necessary to implement the
NotificationListener interface and override the handleNotification() method, as
shown in Example 47.4, “JMXConsumer Implementation”.
Example 47.4. JMXConsumer Implementation
1
2
3
4
5
package org.apache.camel.component.jmx;
import javax.management.Notification;
import javax.management.NotificationListener;
import org.apache.camel.Processor;
import org.apache.camel.impl.DefaultConsumer;
public class JMXConsumer extends DefaultConsumer implements
NotificationListener {
JMXEndpoint jmxEndpoint;
public JMXConsumer(JMXEndpoint endpoint, Processor processor) {
super(endpoint, processor);
this.jmxEndpoint = endpoint;
}
public void handleNotification(Notification notification, Object
handback) {
try {
getProcessor().process(jmxEndpoint.createExchange(notification));
} catch (Throwable e) {
handleException(e);
}
}
Red Hat JBoss Fuse 6.1 Apache Camel Development Guide
526

1
2
3
4
5
The JMXConsumer pattern follows the usual pattern for event-driven consumers by
extending the DefaultConsumer class. Additionally, because this consumer is designed
to receive events from JMX (which are represented by JMX notifications), it is necessary
to implement the NotificationListener interface.
You must implement at least one constructor that takes a reference to the parent
endpoint, endpoint, and a reference to the next processor in the chain, processor, as
arguments.
The handleNotification() method (which is defined in NotificationListener) is
automatically invoked by JMX whenever a JMX notification arrives. The body of this
method should contain the code that performs the consumer's event processing.
Because the handleNotification() call originates from the JMX layer, the consumer's
threading model is implicitly controlled by the JMX layer, not by the JMXConsumer class.
NOTE
The handleNotification() method is specific to the JMX example. When
implementing your own event-driven consumer, you must identify an
analogous event listener method to implement in your custom consumer.
This line of code combines two steps. First, the JMX notification object is converted into
an exchange object, which is the generic representation of an event in Apache Camel.
Then the newly created exchange object is passed to the next processor in the route
(invoked synchronously).
The handleException() method is implemented by the DefaultConsumer base class.
By default, it handles exceptions using the
org.apache.camel.impl.LoggingExceptionHandler class.
Scheduled poll consumer implementation
In a scheduled poll consumer, polling events are automatically generated by a timer class,
java.util.concurrent.ScheduledExecutorService. To receive the generated polling
events, you must implement the ScheduledPollConsumer.poll() method (see
Section 44.1.3, “Consumer Patterns and Threading”).
Example 47.5, “ScheduledPollConsumer Implementation” shows how to implement a
consumer that follows the scheduled poll pattern, which is implemented by extending the
ScheduledPollConsumer class.
Example 47.5. ScheduledPollConsumer Implementation
}
import java.util.concurrent.ScheduledExecutorService;
import org.apache.camel.Consumer;
import org.apache.camel.Endpoint;
import org.apache.camel.Exchange;
import org.apache.camel.Message;
import org.apache.camel.PollingConsumer;
import org.apache.camel.Processor;
CHAPTER 47. CONSUMER INTERFACE
527

1
2
3
4
5
Implement a scheduled poll consumer class, CustomConsumer, by extending the
org.apache.camel.impl.ScheduledPollConsumer class.
You must implement at least one constructor that takes a reference to the parent
endpoint, endpoint, and a reference to the next processor in the chain, processor, as
arguments.
Override the poll() method to receive the scheduled polling events. This is where you
should put the code that retrieves and processes incoming events (represented by
exchange objects).
In this example, the event is processed synchronously. If you want to process events
asynchronously, you should use a reference to an asynchronous processor instead, by
calling getAsyncProcessor(). For details of how to process events asynchronously,
see Section 44.1.4, “Asynchronous Processing”.
1
2
3
4
5
6
import org.apache.camel.impl.ScheduledPollConsumer;
public class CustomConsumer extends ScheduledPollConsumer {
private final CustomEndpoint endpoint;
public CustomConsumer(CustomEndpoint endpoint, Processor processor)
{
super(endpoint, processor);
this.endpoint = endpoint;
}
protected void poll() throws Exception {
Exchange exchange = /* Receive exchange object ... */;
// Example of a synchronous processor.
getProcessor().process(exchange);
}
@Override
protected void doStart() throws Exception {
// Pre-Start:
// Place code here to execute just before start of processing.
super.doStart();
// Post-Start:
// Place code here to execute just after start of processing.
}
@Override
protected void doStop() throws Exception {
// Pre-Stop:
// Place code here to execute just before processing stops.
super.doStop();
// Post-Stop:
// Place code here to execute just after processing stops.
}
}
Red Hat JBoss Fuse 6.1 Apache Camel Development Guide
528

6
1
2
(Optional) If you want some lines of code to execute as the consumer is starting up,
override the doStart() method as shown.
(Optional) If you want some lines of code to execute as the consumer is stopping,
override the doStop() method as shown.
Polling consumer implementation
Example 47.6, “PollingConsumerSupport Implementation” outlines how to implement a
consumer that follows the polling pattern, which is implemented by extending the
PollingConsumerSupport class.
Example 47.6. PollingConsumerSupport Implementation
Implement your polling consumer class, CustomConsumer, by extending the
org.apache.camel.impl.PollingConsumerSupport class.
1
2
3
4
5
6
import org.apache.camel.Exchange;
import org.apache.camel.RuntimeCamelException;
import org.apache.camel.impl.PollingConsumerSupport;
public class CustomConsumer extends PollingConsumerSupport {
private final CustomEndpoint endpoint;
public CustomConsumer(CustomEndpoint endpoint) {
super(endpoint);
this.endpoint = endpoint;
}
public Exchange receiveNoWait() {
Exchange exchange = /* Obtain an exchange object. */;
// Further processing ...
return exchange;
}
public Exchange receive() {
// Blocking poll ...
}
public Exchange receive(long timeout) {
// Poll with timeout ...
}
protected void doStart() throws Exception {
// Code to execute whilst starting up.
}
protected void doStop() throws Exception {
// Code to execute whilst shutting down.
}
}
CHAPTER 47. CONSUMER INTERFACE
529

3
4
5
6
You must implement at least one constructor that takes a reference to the parent
endpoint, endpoint, as an argument. A polling consumer does not need a reference to
The receiveNoWait() method should implement a non-blocking algorithm for
retrieving an event (exchange object). If no event is available, it should return null.
The receive() method should implement a blocking algorithm for retrieving an event.
This method can block indefinitely, if events remain unavailable.
The receive(long timeout) method implements an algorithm that can block for as
long as the specified timeout (typically specified in units of milliseconds).
If you want to insert code that executes while a consumer is starting up or shutting
down, implement the doStart() method and the doStop() method, respectively.
Custom threading implementation
If the standard consumer patterns are not suitable for your consumer implementation, you
can implement the Consumer interface directly and write the threading code yourself. When
writing the threading code, however, it is important that you comply with the standard
Apache Camel threading model, as described in Section 2.9, “Threading Model”.
For example, the SEDA component from camel-core implements its own consumer
threading, which is consistent with the Apache Camel threading model. Example 47.7,
“Custom Threading Implementation” shows an outline of how the SedaConsumer class
implements its threading.
Example 47.7. Custom Threading Implementation
package org.apache.camel.component.seda;
import java.util.ArrayList;
import java.util.List;
import java.util.concurrent.BlockingQueue;
import java.util.concurrent.ExecutorService;
import java.util.concurrent.TimeUnit;
import org.apache.camel.Consumer;
import org.apache.camel.Endpoint;
import org.apache.camel.Exchange;
import org.apache.camel.Processor;
import org.apache.camel.ShutdownRunningTask;
import org.apache.camel.impl.LoggingExceptionHandler;
import org.apache.camel.impl.ServiceSupport;
import org.apache.camel.util.ServiceHelper;
...
import org.apache.commons.logging.Log;
import org.apache.commons.logging.LogFactory;
/**
* A Consumer for the SEDA component.
*
* @version $Revision: 922485 $
*/
public class SedaConsumer extends ServiceSupport implements Consumer,
Red Hat JBoss Fuse 6.1 Apache Camel Development Guide
530

1
2
3
4
5
6
7
Runnable, ShutdownAware {
private static final transient Log LOG =
LogFactory.getLog(SedaConsumer.class);
private SedaEndpoint endpoint;
private Processor processor;
private ExecutorService executor;
...
public SedaConsumer(SedaEndpoint endpoint, Processor processor) {
this.endpoint = endpoint;
this.processor = processor;
}
...
public void run() {
BlockingQueue<Exchange> queue = endpoint.getQueue();
// Poll the queue and process exchanges
...
}
...
protected void doStart() throws Exception {
int poolSize = endpoint.getConcurrentConsumers();
executor =
endpoint.getCamelContext().getExecutorServiceStrategy()
.newFixedThreadPool(this, endpoint.getEndpointUri(),
poolSize);
for (int i = 0; i < poolSize; i++) {
executor.execute(this);
}
endpoint.onStarted(this);
}
protected void doStop() throws Exception {
endpoint.onStopped(this);
// must shutdown executor on stop to avoid overhead of having
them running
endpoint.getCamelContext().getExecutorServiceStrategy().shutdownNow(exec
utor);
executor = null;
if (multicast != null) {
ServiceHelper.stopServices(multicast);
}
}
...
//----------
// Implementation of ShutdownAware interface
public boolean deferShutdown(ShutdownRunningTask
shutdownRunningTask) {
// deny stopping on shutdown as we want seda consumers to run
in case some other queues
// depend on this consumer to run, so it can complete its
exchanges
CHAPTER 47. CONSUMER INTERFACE
531

1
2
3
4
5
6
7
The SedaConsumer class is implemented by extending the
org.apache.camel.impl.ServiceSupport class and implementing the Consumer,
Runnable, and ShutdownAware interfaces.
Implement the Runnable.run() method to define what the consumer does while it is
running in a thread. In this case, the consumer runs in a loop, polling the queue for
new exchanges and then processing the exchanges in the latter part of the queue.
The doStart() method is inherited from ServiceSupport. You override this method in
order to define what the consumer does when it starts up.
Instead of creating threads directly, you should create a thread pool using the
ExecutorServiceStrategy object that is registered with the CamelContext. This is
important, because it enables Apache Camel to implement centralized management of
threads and support such features as graceful shutdown.
For details, see Section 2.9, “Threading Model”.
Kick off the threads by calling the ExecutorService.execute() method poolSize
times.
The doStop() method is inherited from ServiceSupport. You override this method in
order to define what the consumer does when it shuts down.
Shut down the thread pool, which is represented by the executor instance.
return true;
}
public int getPendingExchangesSize() {
// number of pending messages on the queue
return endpoint.getQueue().size();
}
}
Red Hat JBoss Fuse 6.1 Apache Camel Development Guide
532

CHAPTER 48. PRODUCER INTERFACE
Abstract
This chapter describes how to implement the Producer interface, which is an essential step
in the implementation of a Apache Camel component.
48.1. THE PRODUCER INTERFACE
Overview
An instance of org.apache.camel.Producer type represents a target endpoint in a route.
The role of the producer is to send requests (In messages) to a specific physical endpoint
and to receive the corresponding response (Out or Fault message). A Producer object is
essentially a special kind of Processor that appears at the end of a processor chain
(equivalent to a route). Figure 48.1, “Producer Inheritance Hierarchy” shows the
inheritance hierarchy for producers.
Figure 48.1. Producer Inheritance Hierarchy
The Producer interface
Example 48.1, “Producer Interface” shows the definition of the
org.apache.camel.Producer interface.
Example 48.1. Producer Interface
package org.apache.camel;
public interface Producer extends Processor, Service, IsSingleton {
Endpoint<E> getEndpoint();
Exchange createExchange();
Exchange createExchange(ExchangePattern pattern);
Exchange createExchange(E exchange);
}
CHAPTER 48. PRODUCER INTERFACE
533

Producer methods
The Producer interface defines the following methods:
process() (inherited from Processor)—The most important method. A producer is
essentially a special type of processor that sends a request to an endpoint, instead
of forwarding the exchange object to another processor. By overriding the
process() method, you define how the producer sends and receives messages to
and from the relevant endpoint.
getEndpoint()—Returns a reference to the parent endpoint instance.
createExchange()—These overloaded methods are analogous to the corresponding
methods defined in the Endpoint interface. Normally, these methods delegate to
the corresponding methods defined on the parent Endpoint instance (this is what
the DefaultEndpoint class does by default). Occasionally, you might need to
override these methods.
Asynchronous processing
Processing an exchange object in a producer—which usually involves sending a message to
a remote destination and waiting for a reply—can potentially block for a significant length
of time. If you want to avoid blocking the current thread, you can opt to implement the
producer as an asynchronous processor. The asynchronous processing pattern decouples
the preceding processor from the producer, so that the process() method returns without
delay. See Section 44.1.4, “Asynchronous Processing”.
When implementing a producer, you can support the asynchronous processing model by
implementing the org.apache.camel.AsyncProcessor interface. On its own, this is not
enough to ensure that the asynchronous processing model will be used: it is also necessary
for the preceding processor in the chain to call the asynchronous version of the process()
method. The definition of the AsyncProcessor interface is shown in Example 48.2,
“AsyncProcessor Interface”.
Example 48.2. AsyncProcessor Interface
The asynchronous version of the process() method takes an extra argument, callback, of
org.apache.camel.AsyncCallback type. The corresponding AsyncCallback interface is
defined as shown in Example 48.3, “AsyncCallback Interface”.
Example 48.3. AsyncCallback Interface
package org.apache.camel;
public interface AsyncProcessor extends Processor {
boolean process(Exchange exchange, AsyncCallback callback);
}
package org.apache.camel;
public interface AsyncCallback {
Red Hat JBoss Fuse 6.1 Apache Camel Development Guide
534

The caller of AsyncProcessor.process() must provide an implementation of
AsyncCallback to receive the notification that processing has finished. The
AsyncCallback.done() method takes a boolean argument that indicates whether the
processing was performed synchronously or not. Normally, the flag would be false, to
indicate asynchronous processing. In some cases, however, it can make sense for the
producer not to process asynchronously (in spite of being asked to do so). For example, if
the producer knows that the processing of the exchange will complete rapidly, it could
optimise the processing by doing it synchronously. In this case, the doneSynchronously
flag should be set to true.
ExchangeHelper class
When implementing a producer, you might find it helpful to call some of the methods in the
org.apache.camel.util.ExchangeHelper utility class. For full details of the
ExchangeHelper class, see Section 41.4, “The ExchangeHelper Class”.
48.2. IMPLEMENTING THE PRODUCER INTERFACE
Alternative ways of implementing a producer
You can implement a producer in one of the following ways:
How to implement a synchronous producer.
How to implement an asynchronous producer.
How to implement a synchronous producer
Example 48.4, “DefaultProducer Implementation” outlines how to implement a synchronous
producer. In this case, call to Producer.process() blocks until a reply is received.
Example 48.4. DefaultProducer Implementation
void done(boolean doneSynchronously);
}
1
2
3
import org.apache.camel.Endpoint;
import org.apache.camel.Exchange;
import org.apache.camel.Producer;
import org.apache.camel.impl.DefaultProducer;
public class CustomProducer extends DefaultProducer {
public CustomProducer(Endpoint endpoint) {
super(endpoint);
// Perform other initialization tasks...
}
public void process(Exchange exchange) throws Exception {
// Process exchange synchronously.
// ...
}
}
CHAPTER 48. PRODUCER INTERFACE
535

1
2
3
Implement a custom synchronous producer class, CustomProducer, by extending the
org.apache.camel.impl.DefaultProducer class.
Implement a constructor that takes a reference to the parent endpoint.
The process() method implementation represents the core of the producer code. The
implementation of the process() method is entirely dependent on the type of
component that you are implementing. In outline, the process() method is normally
implemented as follows:
If the exchange contains an In message, and if this is consistent with the
specified exchange pattern, then send the In message to the designated
endpoint.
If the exchange pattern anticipates the receipt of an Out message, then wait
until the Out message has been received. This typically causes the process()
method to block for a significant length of time.
When a reply is received, call exchange.setOut() to attach the reply to the
exchange object. If the reply contains a fault message, set the fault flag on the
Out message using Message.setFault(true).
How to implement an asynchronous producer
Example 48.5, “CollectionProducer Implementation” outlines how to implement an
asynchronous producer. In this case, you must implement both a synchronous process()
method and an asynchronous process() method (which takes an additional AsyncCallback
argument).
Example 48.5. CollectionProducer Implementation
1
2
3
import org.apache.camel.AsyncCallback;
import org.apache.camel.AsyncProcessor;
import org.apache.camel.Endpoint;
import org.apache.camel.Exchange;
import org.apache.camel.Producer;
import org.apache.camel.impl.DefaultProducer;
public class CustomProducer extends DefaultProducer implements
AsyncProcessor {
public CustomProducer(Endpoint endpoint) {
super(endpoint);
// ...
}
public void process(Exchange exchange) throws Exception {
// Process exchange synchronously.
// ...
}
public boolean process(Exchange exchange, AsyncCallback callback) {
Red Hat JBoss Fuse 6.1 Apache Camel Development Guide
536

1
2
3
4
5
6
7
Implement a custom asynchronous producer class, CustomProducer, by extending the
org.apache.camel.impl.DefaultProducer class, and implementing the
AsyncProcessor interface.
Implement a constructor that takes a reference to the parent endpoint.
Implement the synchronous process() method.
Implement the asynchronous process() method. You can implement the asynchronous
method in several ways. The approach shown here is to create a java.lang.Runnable
instance, task, that represents the code that runs in a sub-thread. You then use the
Java threading API to run the task in a sub-thread (for example, by creating a new
thread or by allocating the task to an existing thread pool).
Normally, you return false from the asynchronous process() method, to indicate that
the exchange was processed asynchronously.
The CustomProducerTask class encapsulates the processing code that runs in a sub-
thread. This class must store a copy of the Exchange object, exchange, and the
AsyncCallback object, callback, as private member variables.
The run() method contains the code that sends the In message to the producer
endpoint and waits to receive the reply, if any. After receiving the reply (Out message
or Fault message) and inserting it into the exchange object, you must call
callback.done() to notify the caller that processing is complete.
4
5
6
7
// Process exchange asynchronously.
CustomProducerTask task = new CustomProducerTask(exchange,
callback);
// Process 'task' in a separate thread...
// ...
return false;
}
}
public class CustomProducerTask implements Runnable {
private Exchange exchange;
private AsyncCallback callback;
public CustomProducerTask(Exchange exchange, AsyncCallback
callback) {
this.exchange = exchange;
this.callback = callback;
}
public void run() {
// Process exchange.
// ...
callback.done(false);
}
}
CHAPTER 48. PRODUCER INTERFACE
537

CHAPTER 49. EXCHANGE INTERFACE
Abstract
This chapter describes the Exchange interface. Since the refactoring of the camel-core
module performed in Apache Camel 2.0, there is no longer any necessity to define custom
exchange types. The DefaultExchange implementation can now be used in all cases.
49.1. THE EXCHANGE INTERFACE
Overview
An instance of org.apache.camel.Exchange type encapsulates the current message
passing through a route, with additional metadata encoded as exchange properties.
Figure 49.1, “Exchange Inheritance Hierarchy” shows the inheritance hierarchy for the
exchange type. The default implementation, DefaultExchange, is always used.
Figure 49.1. Exchange Inheritance Hierarchy
The Exchange interface
Example 49.1, “Exchange Interface” shows the definition of the
org.apache.camel.Exchange interface.
Example 49.1. Exchange Interface
package org.apache.camel;
import java.util.Map;
import org.apache.camel.spi.Synchronization;
import org.apache.camel.spi.UnitOfWork;
public interface Exchange {
// Exchange property names (string constants)
// (Not shown here)
...
ExchangePattern getPattern();
void setPattern(ExchangePattern pattern);
Red Hat JBoss Fuse 6.1 Apache Camel Development Guide
538

Exchange methods
The Exchange interface defines the following methods:
Object getProperty(String name);
Object getProperty(String name, Object defaultValue);
<T> T getProperty(String name, Class<T> type);
<T> T getProperty(String name, Object defaultValue, Class<T>
type);
void setProperty(String name, Object value);
Object removeProperty(String name);
Map<String, Object> getProperties();
boolean hasProperties();
Message getIn();
<T> T getIn(Class<T> type);
void setIn(Message in);
Message getOut();
<T> T getOut(Class<T> type);
void setOut(Message out);
boolean hasOut();
Throwable getException();
<T> T getException(Class<T> type);
void setException(Throwable e);
boolean isFailed();
boolean isTransacted();
boolean isRollbackOnly();
CamelContext getContext();
Exchange copy();
Endpoint getFromEndpoint();
void setFromEndpoint(Endpoint fromEndpoint);
String getFromRouteId();
void setFromRouteId(String fromRouteId);
UnitOfWork getUnitOfWork();
void setUnitOfWork(UnitOfWork unitOfWork);
String getExchangeId();
void setExchangeId(String id);
void addOnCompletion(Synchronization onCompletion);
void handoverCompletions(Exchange target);
}
CHAPTER 49. EXCHANGE INTERFACE
539

getPattern(), setPattern()—The exchange pattern can be one of the values
enumerated in org.apache.camel.ExchangePattern. The following exchange
pattern values are supported:
InOnly
RobustInOnly
InOut
InOptionalOut
OutOnly
RobustOutOnly
OutIn
OutOptionalIn
setProperty(), getProperty(), getProperties(), removeProperty(),
hasProperties()—Use the property setter and getter methods to associate named
properties with the exchange instance. The properties consist of miscellaneous
metadata that you might need for your component implementation.
setIn(), getIn()—Setter and getter methods for the In message.
The getIn() implementation provided by the DefaultExchange class implements
lazy creation semantics: if the In message is null when getIn() is called, the
DefaultExchange class creates a default In message.
setOut(), getOut(), hasOut()—Setter and getter methods for the Out message.
The getOut() method implicitly supports lazy creation of an Out message. That is, if
the current Out message is null, a new message instance is automatically created.
setException(), getException()—Getter and setter methods for an exception
object (of Throwable type).
isFailed()—Returns true, if the exchange failed either due to an exception or due
to a fault.
isTransacted()—Returns true, if the exchange is transacted.
isRollback()—Returns true, if the exchange is marked for rollback.
getContext()—Returns a reference to the associated CamelContext instance.
copy()—Creates a new, identical (apart from the exchange ID) copy of the current
custom exchange object. The body and headers of the In message, the Out message
(if any), and the Fault message (if any) are also copied by this operation.
setFromEndpoint(), getFromEndpoint()—Getter and setter methods for the
consumer endpoint that orginated this message (which is typically the endpoint
appearing in the from() DSL command at the start of a route).
Red Hat JBoss Fuse 6.1 Apache Camel Development Guide
540

setFromRouteId(), getFromRouteId()—Getters and setters for the route ID that
originated this exchange. The getFromRouteId() method should only be called
internally.
setUnitOfWork(), getUnitOfWork()—Getter and setter methods for the
org.apache.camel.spi.UnitOfWork bean property. This property is only required
for exchanges that can participate in a transaction.
setExchangeId(), getExchangeId()—Getter and setter methods for the exchange
ID. Whether or not a custom component uses and exchange ID is an implementation
detail.
addOnCompletion()—Adds an org.apache.camel.spi.Synchronization callback
object, which gets called when processing of the exchange has completed.
handoverCompletions()—Hands over all of the OnCompletion callback objects to
the specified exchange object.
CHAPTER 49. EXCHANGE INTERFACE
541

CHAPTER 50. MESSAGE INTERFACE
Abstract
This chapter describes how to implement the Message interface, which is an optional step in
the implementation of a Apache Camel component.
50.1. THE MESSAGE INTERFACE
Overview
An instance of org.apache.camel.Message type can represent any kind of message (In or
Out). Figure 50.1, “Message Inheritance Hierarchy” shows the inheritance hierarchy for the
message type. You do not always need to implement a custom message type for a
component. In many cases, the default implementation, DefaultMessage, is adequate.
Figure 50.1. Message Inheritance Hierarchy
The Message interface
Example 50.1, “Message Interface” shows the definition of the org.apache.camel.Message
interface.
Example 50.1. Message Interface
package org.apache.camel;
import java.util.Map;
import java.util.Set;
import javax.activation.DataHandler;
public interface Message {
String getMessageId();
void setMessageId(String messageId);
Exchange getExchange();
boolean isFault();
Red Hat JBoss Fuse 6.1 Apache Camel Development Guide
542

Message methods
The Message interface defines the following methods:
setMessageId(), getMessageId()—Getter and setter methods for the message ID.
Whether or not you need to use a message ID in your custom component is an
implementation detail.
getExchange()—Returns a reference to the parent exchange object.
isFault(), setFault()—Getter and setter methods for the fault flag, which
indicates whether or not this message is a fault message.
getHeader(), getHeaders(), setHeader(), setHeaders(), removeHeader(),
hasHeaders()—Getter and setter methods for the message headers. In general,
these message headers can be used either to store actual header data, or to store
miscellaneous metadata.
void setFault(boolean fault);
Object getHeader(String name);
Object getHeader(String name, Object defaultValue);
<T> T getHeader(String name, Class<T> type);
<T> T getHeader(String name, Object defaultValue, Class<T> type);
Map<String, Object> getHeaders();
void setHeader(String name, Object value);
void setHeaders(Map<String, Object> headers);
Object removeHeader(String name);
boolean removeHeaders(String pattern);
boolean hasHeaders();
Object getBody();
Object getMandatoryBody() throws InvalidPayloadException;
<T> T getBody(Class<T> type);
<T> T getMandatoryBody(Class<T> type) throws
InvalidPayloadException;
void setBody(Object body);
<T> void setBody(Object body, Class<T> type);
DataHandler getAttachment(String id);
Map<String, DataHandler> getAttachments();
Set<String> getAttachmentNames();
void removeAttachment(String id);
void addAttachment(String id, DataHandler content);
void setAttachments(Map<String, DataHandler> attachments);
boolean hasAttachments();
Message copy();
void copyFrom(Message message);
String createExchangeId();
}
CHAPTER 50. MESSAGE INTERFACE
543

getBody(), getMandatoryBody(), setBody()—Getter and setter methods for the
message body. The getMandatoryBody() accessor guarantees that the returned
body is non-null, otherwise the InvalidPayloadException exception is thrown.
getAttachment(), getAttachments(), getAttachmentNames(),
removeAttachment(), addAttachment(), setAttachments(), hasAttachments()—
Methods to get, set, add, and remove attachments.
copy()—Creates a new, identical (including the message ID) copy of the current
custom message object.
copyFrom()—Copies the complete contents (including the message ID) of the
specified generic message object, message, into the current message instance.
Because this method must be able to copy from any message type, it copies the
generic message properties, but not the custom properties.
createExchangeId()—Returns the unique ID for this exchange, if the message
implementation is capable of providing an ID; otherwise, return null.
50.2. IMPLEMENTING THE MESSAGE INTERFACE
How to implement a custom message
Example 50.2, “Custom Message Implementation” outlines how to implement a message by
extending the DefaultMessage class.
Example 50.2. Custom Message Implementation
1
2
3
4
5
6
import org.apache.camel.Exchange;
import org.apache.camel.impl.DefaultMessage;
public class CustomMessage extends DefaultMessage {
public CustomMessage() {
// Create message with default properties...
}
@Override
public String toString() {
// Return a stringified message...
}
@Override
public CustomMessage newInstance() {
return new CustomMessage( ... );
}
@Override
protected Object createBody() {
// Return message body (lazy creation).
}
@Override
protected void populateInitialHeaders(Map<String, Object> map) {
// Initialize headers from underlying message (lazy
Red Hat JBoss Fuse 6.1 Apache Camel Development Guide
544

1
2
3
4
5
6
7
Implements a custom message class, CustomMessage, by extending the
org.apache.camel.impl.DefaultMessage class.
Typically, you need a default constructor that creates a message with default
properties.
Override the toString() method to customize message stringification.
The newInstance() method is called from inside the MessageSupport.copy() method.
Customization of the newInstance() method should focus on copying all of the custom
properties of the current message instance into the new message instance. The
MessageSupport.copy() method copies the generic message properties by calling
copyFrom().
The createBody() method works in conjunction with the MessageSupport.getBody()
method to implement lazy access to the message body. By default, the message body
is null. It is only when the application code tries to access the body (by calling
getBody()), that the body should be created. The MessageSupport.getBody()
automatically calls createBody(), when the message body is accessed for the first
time.
The populateInitialHeaders() method works in conjunction with the header getter
and setter methods to implement lazy access to the message headers. This method
parses the message to extract any message headers and inserts them into the hash
map, map. The populateInitialHeaders() method is automatically called when a user
attempts to access a header (or headers) for the first time (by calling getHeader(),
getHeaders(), setHeader(), or setHeaders()).
The populateInitialAttachments() method works in conjunction with the
attachment getter and setter methods to implement lazy access to the attachments.
This method extracts the message attachments and inserts them into the hash map,
map. The populateInitialAttachments() method is automatically called when a user
attempts to access an attachment (or attachments) for the first time by calling
getAttachment(), getAttachments(), getAttachmentNames(), or addAttachment().
INDEX
Symbols
@Converter, Implement an annotated converter class
A
7
creation).
}
@Override
protected void populateInitialAttachments(Map<String, DataHandler>
map) {
// Initialize attachments from underlying message (lazy
creation).
}
}
INDEX
545

AsyncCallback, Asynchronous processing
asynchronous producer
implementing, How to implement an asynchronous producer
AsyncProcessor, Asynchronous processing
auto-discovery
configuration, Configuring auto-discovery
C
Component
createEndpoint(), URI parsing
definition, The Component interface
methods, Component methods
component prefix, Component
components, Component
bean properties, Define bean properties on your component class
configuring, Installing and configuring the component
implementation steps, Implementation steps
installing, Installing and configuring the component
interfaces to implement, Which interfaces do you need to implement?
parameter injection, Parameter injection
Spring configuration, Configure the component in Spring
Consumer, Consumer
consumers, Consumer
event-driven, Event-driven pattern, Implementation steps
polling, Polling pattern, Implementation steps
scheduled, Scheduled poll pattern, Implementation steps
threading, Overview
D
DefaultComponent
createEndpoint(), URI parsing
DefaultEndpoint, Event-driven endpoint implementation
createExchange(), Event-driven endpoint implementation
Red Hat JBoss Fuse 6.1 Apache Camel Development Guide
546

createPollingConsumer(), Event-driven endpoint implementation
getCamelConext(), Event-driven endpoint implementation
getComponent(), Event-driven endpoint implementation
getEndpointUri(), Event-driven endpoint implementation
E
Endpoint, Endpoint
createConsumer(), Endpoint methods
createExchange(), Endpoint methods
createPollingConsumer(), Endpoint methods
createProducer(), Endpoint methods
getCamelContext(), Endpoint methods
getEndpointURI(), Endpoint methods
interface definition, The Endpoint interface
isLenientProperties(), Endpoint methods
isSingleton(), Endpoint methods
setCamelContext(), Endpoint methods
endpoint
event-driven, Event-driven endpoint implementation
scheduled, Scheduled poll endpoint implementation
endpoints, Endpoint
Exchange, Exchange, The Exchange interface
copy(), Exchange methods
getExchangeId(), Exchange methods
getIn(), Accessing message headers, Exchange methods
getOut(), Exchange methods
getPattern(), Exchange methods
getProperties(), Exchange methods
getProperty(), Exchange methods
getUnitOfWork(), Exchange methods
removeProperty(), Exchange methods
setExchangeId(), Exchange methods
setIn(), Exchange methods
INDEX
547

setOut(), Exchange methods
setProperty(), Exchange methods
setUnitOfWork(), Exchange methods
exchange
in capable, Testing the exchange pattern
out capable, Testing the exchange pattern
exchange properties
accessing, Wrapping the exchange accessors
ExchangeHelper, The ExchangeHelper Class
getContentType(), Get the In message's MIME content type
getMandatoryHeader(), Accessing message headers, Wrapping the exchange
accessors
getMandatoryInBody(), Wrapping the exchange accessors
getMandatoryOutBody(), Wrapping the exchange accessors
getMandatoryProperty(), Wrapping the exchange accessors
isInCapable(), Testing the exchange pattern
isOutCapable(), Testing the exchange pattern
resolveEndpoint(), Resolve an endpoint
exchanges, Exchange
I
in message
MIME type, Get the In message's MIME content type
M
Message, Message
getHeader(), Accessing message headers
message headers
accessing, Accessing message headers
messages, Message
P
performer, Overview
Red Hat JBoss Fuse 6.1 Apache Camel Development Guide
548

pipeline, Pipelining model
Processor, Processor interface
implementing, Implementing the Processor interface
producer, Producer
Producer, Producer
createExchange(), Producer methods
getEndpoint(), Producer methods
process(), Producer methods
producers
asynchronous, Asynchronous producer
synchronous, Synchronous producer
S
ScheduledPollEndpoint, Scheduled poll endpoint implementation
simple processor
implementing, Implementing the Processor interface
synchronous producer
implementing, How to implement a synchronous producer
T
type conversion
runtime process, Type conversion process
type converter
annotating the implementation, Implement an annotated converter class
discovery file, Create a TypeConverter file
implementation steps, How to implement a type converter
mater, Master type converter
packaging, Package the type converter
slave, Master type converter
TypeConverter, Type converter interface
TypeConverterLoader, Type converter loader
U
INDEX
549

