Astah Reference Manual UML Professional
User Manual: Pdf
Open the PDF directly: View PDF
.
Page Count: 414 [warning: Documents this large are best viewed by clicking the View PDF Link!]
- Astah Reference Manual
- 1. Overview of Astah Functions
- 2. Application Installation and Start-up
- 3. Creating and Using Project Files
- 4. Basic Concepts
- 5. Main Menu
- 5.1. File
- 5.1.1. New[Ctrl+N]
- 5.1.2. New By Template
- 5.1.3. Open
- 5.1.4. Save[Ctrl+S]
- 5.1.5. Save As
- 5.1.6. Close
- 5.1.7. Merge Project
- 5.1.8. Reference Model Management [P]
- 5.1.9. Compare Project [P]
- 5.1.10. Print Setup (Project)
- 5.1.11. Print Setup (Diagram)
- 5.1.12. Print Preview
- 5.1.13. Print[Ctrl+P]
- 5.1.14. Preview Multi
- 5.1.15. Print Multi
- 5.1.16. Exit[Ctrl+Q]
- 5.1.17. Recently used Projects
- 5.2. Edit
- 5.2.1. Undo [Ctrl+Z]
- 5.2.2. Redo [Ctrl+Y]
- 5.2.3. Copy [Ctrl+C]
- 5.2.4. Copy to Clipboard
- 5.2.5. Paste [Ctrl+V]
- 5.2.6. Copy Style
- 5.2.7. Paste Style
- 5.2.8. Delete from Model [Ctrl+D]
- 5.2.9. Delete from Diagram [Delete]
- 5.2.10. Line Style
- 5.2.11. Generalization Style
- 5.2.12. Stereotype
- 5.2.13. Set Color
- 5.2.14. Set Line Color
- 5.2.15. Set Font Color
- 5.2.16. Set Font
- 5.2.17. Set Color for Stereotype
- 5.2.18. Search on Diagram [Ctrl+F]
- 5.2.19. Select All [Ctrl+A]
- 5.2.20. Depth Arrangement
- 5.3. Diagram
- 5.4. Alignment
- 5.5. View
- 5.6. Tool
- 5.6.1. Script Editor
- 5.6.2. Export Image
- 5.6.3. Export Html (javadoc) [Ctrl+T]
- 5.6.4. Export CSV
- 5.6.5. XML Input & Output [P]
- 5.6.6. Export RTF
- 5.6.7. Mindmap
- 5.6.8. Java
- 5.6.9. C#
- 5.6.10. C++
- 5.6.11. ER Diagram [P]
- 5.6.12. CRUD [P]
- 5.6.13. Requirement [P]
- 5.6.14. Traceability Map [P]
- 5.6.15. Set Template
- 5.6.16. Search Invalid Hyperlinks
- 5.6.17. Import User Defined TaggedValue [P]
- 5.6.18. External Tool [P]
- 5.6.19. Correct Model
- 5.6.20. License
- 5.6.21. Project
- 5.6.22. System Properties
- 5.7. Window
- 5.8. Plugin
- 5.9. Help
- 5.1. File
- 6. Tool Bar
- 7. Structure Tree
- 7.1. Opening Nodes of the Structure Tree
- 7.2. Opening Diagrams
- 7.3. Synchronize with Diagram Editor
- 7.4. Creating Diagrams/Models
- 7.5. Moving Diagrams/Models
- 7.6. Editing the Names of Diagrams/Models
- 7.7. Deleting Diagrams/Models
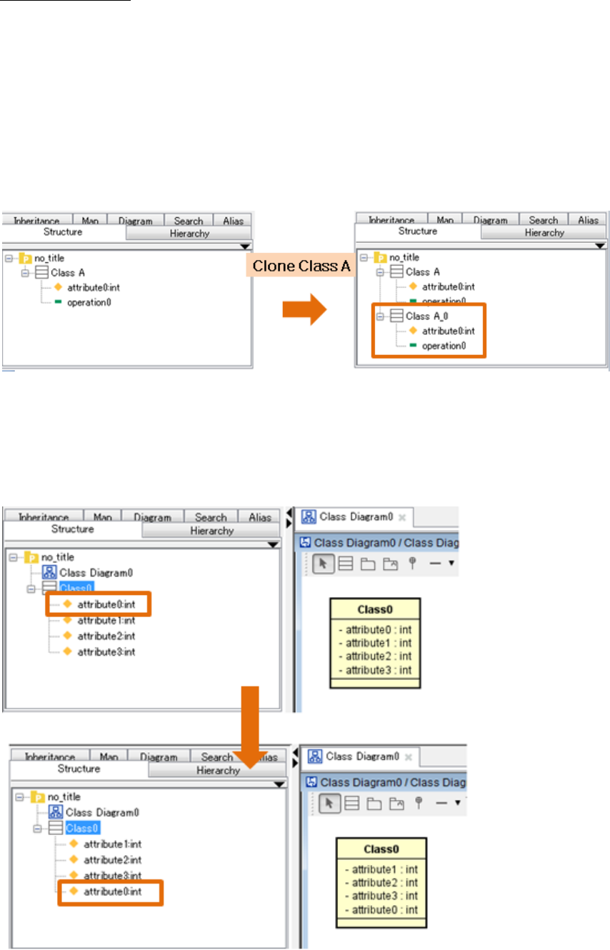
- 7.8. Cloning Models
- 7.9. Rearranging Operations/Attributes
- 7.10. Creating Setters/Getters of Attributes
- 7.11. All Related Diagrams
- 7.12. Setting Mind Map Style
- 7.13. Creating Artifact Map
- 7.14. Setting Font
- 7.15. Print Setup (Project)
- 7.16. Apply Current Project Style to Items
- 7.17. Set Property (Project)
- 7.18. Synchronize Property (Project)
- 8. Hierarchy Tree [P]
- 9. Diagram (List)
- 10. Search and Replace
- 11. Alias Function [P]
- 12. Property View
- 12.1. Displaying Properties
- 12.2. Structure of Properties
- 12.3. Project File Properties
- 12.4. Class Diagram Properties
- 12.5. Class Properties
- 12.6. Attribute Properties (Class Diagram)
- 12.7. Operation Properties
- 12.8. Parameter Properties
- 12.9. Package Properties
- 12.10. Model Properties
- 12.11. Subsystem Properties
- 12.12. Association Properties
- 12.13. Generalization Properties
- 12.14. Realization Properties
- 12.15. Dependency Properties
- 12.16. TemplateBinding Properties
- 12.17. Instance Specification Properties (Class Diagram)
- 12.18. Link Properties (Class Diagram)
- 12.19. Actor Properties
- 12.20. UseCase Properties
- 12.21. Include Properties
- 12.22. Extend Properties
- 12.23. Statemachine Diagram Properties
- 12.24. State Properties
- 12.25. Transition (Control Flow/Object Flow) Properties
- 12.26. Submachine State Properties
- 12.27. StubState Properties
- 12.28. Activity Diagram Properties
- 12.29. Partition Properties
- 12.30. Action Properties
- 12.31. CallBehaviorAction Properties
- 12.32. Flow Final Node Properties
- 12.33. SendSignalAction Properties
- 12.34. AcceptEventAction Properties
- 12.35. AcceptTimeEventAction Properties
- 12.36. Pin, Object Node Properties
- 12.37. Process Properties
- 12.38. Connector Properties
- 12.39. Sequence Diagram Properties
- 12.40. Lifeline Properties (Sequence Diagram/Communication Diagram)
- 12.41. Message Properties (Sequence Diagram)
- 12.42. Reply Message Properties
- 12.43. CombinedFragment Properties (Sequence Diagram)
- 12.44. InteractionUse Properties (Sequence Diagram)
- 12.45. State Invariant Properties (Sequence Diagram)
- 12.46. Communication Diagram Properties
- 12.47. Link Properties (Communication Diagram)
- 12.48. Message Properties (Communication Diagram)
- 12.49. Component Diagram / Deployment Diagram Properties
- 12.50. Component Properties
- 12.51. Part Properties
- 12.52. Connector Properties
- 12.53. Port Properties
- 12.54. Usage Dependency Properties
- 12.55. Classifier Properties
- 12.56. Artifact Properties
- 12.57. Node Properties
- 12.58. NodeInstance Properties
- 12.59. ComponentInstance Properties
- 12.60. Link Properties (Deployment Diagram)
- 12.61. Composite Structure Diagram Properties
- 12.62. Structured Class Properties
- 12.63. Flowchart Properties [P]
- 12.64. Transition Properties [P]
- 12.65. Lane Properties [P]
- 12.66. Flow Symbol Properties [P]
- 12.67. Data Flow Diagram (DFD) Properties [P]
- 12.68. External Entity Properties [P]
- 12.69. Process Box Properties [P]
- 12.70. Data Store Properties [P]
- 12.71. ER Diagram Properties [P]
- 12.72. ER Model Properties [P]
- 12.73. Domain Model Properties [P]
- 12.74. Domain Properties [P]
- 12.75. Entity Properties [P]
- 12.76. Attribute Properties (ER Diagram) [P]
- 12.77. Relationship Properties (ER Diagram) [P]
- 12.78. Subtype Properties [P]
- 12.79. CRUD Properties [P]
- 12.80. Mindmap Properties
- 12.81. Traceability Map Properties [P]
- 12.82. Requirement Diagram Properties [P]
- 12.83. Requirement Table Properties [P]
- 12.84. Requirement Properties [P]
- 12.85. TestCase Properties [P]
- 12.86. Note Properties
- 13. Editing Diagrams
- 13.1. Diagram Editor Popup Menu
- 13.2. Draw Suggest Feature
- 13.3. Creating Diagram Elements
- 13.4. Creating Diagram Elements in Succession
- 13.5. Editing Diagram Elements
- 13.6. Multiple Selection/Cancel
- 13.7. Copying and Pasting
- 13.8. Copying as Images
- 13.9. Copying/Pasting Style
- 13.10. Color Setup
- 13.11. Set Style
- 13.12. Editing Lines
- 13.13. Mini Icon
- 13.14. Displaying Diagrams
- 13.15. Alignment of Diagram Elements
- 13.16. Align Guide
- 13.17. Jumping to Models in the Structure Tree
- 13.18. Jumping to Diagrams in the Structure Tree
- 13.19. Changing the order of overlapped Model Elements
- 14. Diagrams and Diagram Elements
- 14.1. Class Diagram
- 14.1.1. Creating Class Diagrams
- 14.1.2. Diagram Elements of Class Diagrams
- 14.1.3. Class
- a. Creating Classes
- b. Editing Classes
- c. Reference from CRUD
- 14.1.4. Template Class
- 14.1.5. Bound Class
- 14.1.6. Package
- 14.1.7. Subsystem
- 14.1.8. Nest
- 14.1.9. Association / Unidirectional Association
- a. Creating Associations
- b. Editing Associations
- (a) Setting Association Names
- (b) Adding Stereotypes
- (c) Stereotype Visibility
- (d) Adding Constraints
- (e) Constraint Visibility
- (f) Setting Navigations
- (g) Setting Association End Names
- (h) Set Aggregation Type
- (i) Set the Multiplicity of an Association
- (j) Name Direction
- (k) Line Style
- (l) Adding Qualifiers
- (m) Deleting Qualifiers
- 14.1.10. Association Class
- 14.1.11. Generalization
- 14.1.12. Realization
- 14.1.13. Dependency
- 14.1.14. Usage
- 14.1.15. Template Binding
- 14.1.16. Interface/Required Interface/Provided Interface
- 14.1.17. Entity/BusinessEntity/Boundary/Control/BusinessWorker
- 14.1.18. Instance Specification
- 14.1.19. Link
- 14.2. UseCase Diagrams
- 14.3. Statemachine Diagrams
- 14.3.1. Creating Statemachine Diagrams
- 14.3.2. Diagram Elements of Statemachine Diagrams
- 14.3.3. Initial Pseudo States
- 14.3.4. States
- 14.3.5. Final States
- 14.3.6. Transitions
- 14.3.7. Shallow History Pseudo State and Deep History Pseudo State
- 14.3.8. Junction Pseudostates
- 14.3.9. Choices Pseudostates
- 14.3.10. Fork Pseudostates and Join Pseudostates
- 14.3.11. Submachine States
- 14.3.12. StubStates in Submachine States
- 14.4. Activity Diagrams
- 14.4.1. Creating Activity Diagrams
- 14.4.2. Diagram Elements of Activity Diagrams
- 14.4.3. Partitions
- 14.4.4. Initial Nodes
- 14.4.5. Action
- 14.4.6. CallBehaviorAction
- 14.4.7. Activity Finals
- 14.4.8. Flow Final Nodes
- 14.4.9. SendSignal Actions and AcceptEvent Actions
- 14.4.10. AcceptTimeEventActions
- 14.4.11. Control Flow/Object Flow
- 14.4.12. Merge Nodes/Decision Nodes
- 14.4.13. Fork Nodes/Join Nodes
- 14.4.14. InputPins/OutputPins
- 14.4.15. Object Nodes
- 14.4.16. Processes
- 14.4.17. Connector
- 14.4.18. Dependencies
- 14.5. Sequence Diagrams
- 14.5.1. Creating Sequence Diagrams
- 14.5.2. Diagram Elements of Sequence Diagrams
- 14.5.3. Lifelines
- 14.5.4. Synchronous Messages
- a. Creating Synchronous Messages
- b. Editing Synchronous Messages
- (a) Creating Branch Messages
- (b) Editing Synchronous Message Names
- (c) Message Parameter / Message Parameter Type / Message Parameter Direction Kind / Return Value Variable / Return Value Visibility
- (d) Adding Stereotypes
- (e) Stereotype Visibility
- (f) Adding Constraints
- (g) Constraint Visibility
- (h) Moving Message
- 14.5.5. Asynchronous Messages
- 14.5.6. Found Messages
- 14.5.7. Lost Messages
- 14.5.8. Gate
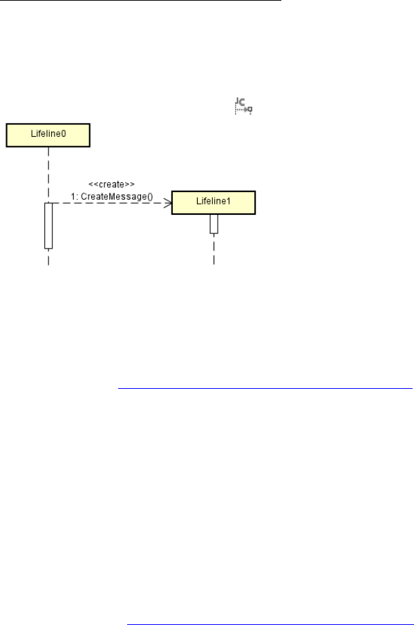
- 14.5.9. “Create” Messages
- 14.5.10. “Destroy” Messages
- 14.5.11. “Reply” Messages
- 14.5.12. Stop
- 14.5.13. Combined Fragment
- 14.5.14. Interaction Use
- 14.5.15. State Invariant
- 14.6. Communication Diagrams
- 14.7. Component Diagrams
- 14.8. Deployment Diagrams
- 14.9. Composite Structure Diagrams
- 14.9.1. Creating Composite Structure Diagrams
- 14.9.2. Diagram Elements of Composite Structure Diagrams
- 14.9.3. Structured Class/ Class
- 14.9.4. Part/External Part
- 14.9.5. Connector
- 14.9.6. Port
- 14.9.7. Interface/Required Interface/Provided Interface
- 14.9.8. Dependency
- 14.9.9. Template Binding
- 14.9.10. Realization
- 14.9.11. Usage
- 14.10. Flowchart [P]
- 14.11. Data Flow Diagrams (DFD) [P]
- 14.12. ER Diagrams [P]
- 14.12.1. Creating ER Diagrams
- 14.12.2. Model Type of ER Diagrams
- 14.12.3. Notation of ER Diagram
- 14.12.4. Diagram Elements of ER Diagrams
- 14.12.5. Entity
- 14.12.6. Domain
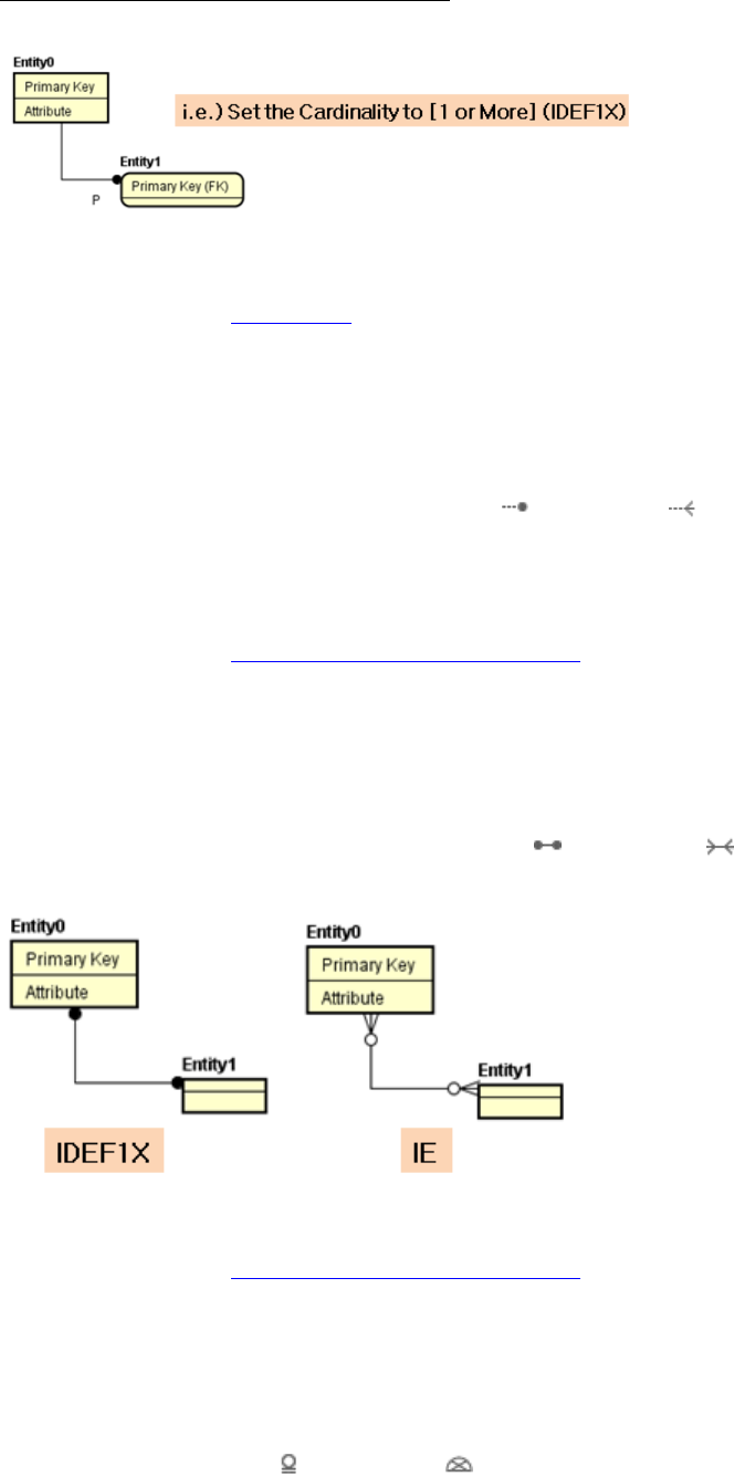
- 14.12.7. Identifying Relationship
- 14.12.8. Non-Identifying Relationship
- 14.12.9. Many-to-many Relationship
- 14.12.10. Subtype
- 14.12.11. Exporting SQL
- 14.12.12. Set ER Datatype
- 14.12.13. Add ER Domains
- 14.12.14. Exporting Entity Definition Report
- 14.12.15. Creating New Template for Entity Definition Report
- 14.13. CRUD [P]
- 14.14. Mindmaps
- 14.14.1. Creating Mindmaps
- 14.14.2. Diagram Elements of Mind Map
- 14.14.3. Topics
- a. Creating Topics
- b. Editing Topics
- (a) Editing Topic Names
- (b) Editing Hyperlinks
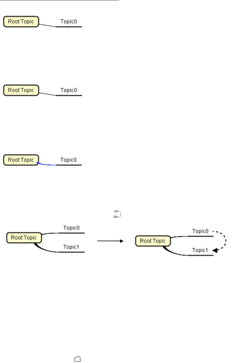
- (c) Switching Topic Positions [for Direct Child Topics of the Root Topic]
- (c) Changing the order of Brother Topics by Drag & Drop
- (d) Changing the order of Brother Topics from Pop-Up
- (e) Shifting Topic
- (f) Changing the Parent Topic
- (g) Delete from Diagram
- (h) Delete Selected Topic
- (i) [Root Topic] Re-layout
- (j) Changing Topic Styles
- (k) Changing Line Width
- (l) Restoring Default Styles
- (m) Changing Background Color
- (n) Changing Line Color
- (o) Changing Font Color
- (p) Changing Font
- (q) Boundary Visibility
- (r) Adding/Removing Mini Icons
- (s) Editing/Removing Mini Icons
- c. Expanding/Collapsing Topics
- d. Floating Topic
- e. Split Topics to a new Mind Map
- f. Export PowerPoint
- g. Converting Topics
- f. Copying the Text of Topics and Pasting it into other Applications
- 14.14.4. Edges
- 14.14.5. Link between Topics
- 14.14.6. Boundary
- 14.14.7. Using User Icons
- 14.14.8. Template Mindmap
- 14.14.9. Setting Mindmap Style Template
- 14.14.10. Setting Mindmap Style
- 14.14.11. Key operation
- 14.15. Requirement Diagram [P]
- 14.16. Requirement Table [P]
- 14.17. Traceability Map [P]
- 14.18. Converting Models (UML Models, DFD Models, Flowchart, ER Models) [P]
- 14.19. Common Diagram Elements for All Diagram Types
- 14.1. Class Diagram
- 15. Cloning Diagrams
- 16. Generating Diagrams
- 17. Printing
- 17.1. Print Setup (Project)
- 17.2. Print Setup (Diagram)
- 17.3. Printing Diagrams [Ctrl+P]
- 17.4. Print Multi
- 17.5. Print Multiple UseCase Descriptions
- 17.6. Print Multiple CRUDs [P]
- 17.7. Print Multiple Requirement Table [P]
- 18. Print Preview
- 19. Merging Projects
- 20. Reference Model Management [P]
- 21. Compare Projects [P]
- 22. Drag & Drop of Files
- 23. EMF (Enhanced Meta File) [Not in Mac]
- 24. Hyperlinks
- 25. UseCase Description
- 26. Exporting Image
- 27. Command Line Tool
- 28. Exporting HTML
- 29. XML Input & Output [P]
- 30. Exporting RTF
- 31. Exporting Documents for Mind Map/Traceability Map
- 32. Importing Java Source Code
- 33. Exporting Java
- 34. Exporting C#
- 35. Exporting C++
- 36. UseCase Description Template
- 37. Flow Symbol Template [P]
- 38. Import User Defined TaggedValue [P]
- 39. External Tool [P]
- 40. Keybinds File
- 41. System Properties
- Apply the project settings to the current project
- 41.1. Project
- 41.2. File
- a. Show progress bar when saving files
- b. Lock file when opening
- c. Create backup of .asta file when saving
- d. Periodical save mode
- e. Stack size for opening/saving a project file (1 to 64MB) (Restarting Astah is required)
- f. Set relative path based on the project directory
- g. Set relative path based on the work directory
- 41.3. Project View
- a. Show Association End on the structure tree
- b. Show navigable Association End only on the structure tree
- c. Show States and Submachine States on the structure tree
- d. Show Actions and CallBehavior Actions on the structure tree
- e. Wrap text in definition field
- f. Show Alias view (Restarting Astah is required)
- g. Show Hierarchy view (Restarting Astah is required)
- h. Show Map view below Project view (Restarting Astah is required)
- 41.4. Diagram Editor
- a. Allow the same diagram to be opened in multiple editors
- b. Tool bar location
- c. Show scroll bar
- d. Hide title bar of the Diagram Editor (Restarting Astah is required)
- e. Add shadow on model elements
- f. Gradation style (Model elements)
- g. Gradation style (Background)
- h. Background color
- i. Anti-aliasing text
- j. Anti-antialiasing objects other than text and rectangles
- k. Enable Suggest Feature
- l. Enable Content Assist
- m. Show Grid on diagram
- n. Horizontal grid line interval
- o. Vertical grid line interval
- p. Set line color
- q. Snap to Grid when using the mouse
- r. Show Hyperlink icons on diagrams
- 41.5. Default Item Size
- 41.6. Default Item Color
- 41.7. Default Stereotype Color
- 41.8. Default ER Entity Type Color
- 41.9. Initial Visibility 1
- 41.10. Initial Visibility 2
- 41.11. Initial Visibility 3
- 41.12. UML
- a. Allow only one InitialNode to be created in Activity Diagram
- b. Allow only one InitialPseudoState to be created in Statemachine Diagram
- b. Default Type of Attribute (i.e. String - java.lang)
- c. Default Type of Parameter (i.e. String - java.lang)
- d. Show Frame
- e. Show no arrows for navigable association ends in UseCase diagrams
- f. Show no arrows for navigable association ends in diagrams except UseCase diagrams
- g. Show “X” for non-navigable associations
- h. Show Package name in body
- g. Self-adjustment of the lifeline length
- 41.13. Flowchart [P]
- 41.14. Data Flow Diagram [P]
- 41.15. ER Diagram [P]
- a. Notation
- b. Model type
- c. Display Level
- d. Show relationship in the structure tree
- e. Type and Length (ER Entity)
- f. Foreign Key Sign (ER Entity)
- g. Alternate Key Sign (ER Entity)
- h. Inversion Entry Sign (ER Entity)
- I. NULL Option (ER Entity)
- J. Cardinality (Relationship)
- k. Verb Phrase (Relationship)
- l. Align Attribute items in ER Entity
- 41.16. CRUD [P]
- a. Set diagram’s cell value automatically
- b. Function : Show CRUD by group
- c. Function : Show total row
- d. Function : Show ProcessBox ID of Data Flow Diagram
- e. Model : Show CRUD by group
- f. Model : Show total column
- g. Model : Label Type
- h. Function : Background color of title
- i. Function : Background color of total row
- j. Model : Background color of title
- k. Model : Background color of total column
- l. Background color of automatic value
- 41.17. Mindmap
- 41.18. Traceability Map
- 41.19. Print
- 41.20. Image Export
- a. Include Grid
- b. Backup image files when saving
- c. Include Mini Icons
- d. Include Hyperlink Icons
- e. Expansion rate to copy a diagram as a bitmap image (%)
- f. Use current level of zoom for copying (Minimum 100%)
- g. Resolution to export a diagram to PNG and JPEG files (DPI) (72 to 720) Convert to a scale (Resolution/72) for SVG.
- 41.21. Reference Project [P]
- 41.22. HTML Export
- 41.23. Network
- 41.24. Other
- a. Show a confirmation dialog when you delete models that are used in multiple diagrams
- b. Check for Software Update when launching Astah
- c. Send anonymous usage data to Astah Support for software improvements
- d. Show Startup Screen (Restarting Astah is required)
- e. Run another Astah when opening a file by double-click (Mac only)
- 42. Programming Language Setting (Java, C#, C++)
- 43. Astah API
- 44. Script Editor
- 45. Plugins

Astah
Reference Manual
Ver.
7.2
Astah Professional
Astah UML
Copyright© 2006-2017 Change Vision, Inc. All rights reserved.
Astah Reference Manual
Astah Reference Manual
The contents of this manual may be changed without prior notice.
The following trademarks and copyright apply to the software that is provided with this
manual.
Copyright© 2006-2017 Change Vision, Inc. All rights reserved.
UML and Unified Modeling Language are either registered trademarks or trademarks
of Object Management Group, Inc. in the United States and/or other countries.
Java is registered trademarks of Oracle and/or its affiliates.
Mind Map is a registered trademark of the Buzan Organization Ltd.
If other trademarked product names or company names appear, they are only used as
names.
Symbols, such as ™, ®, ©, are omitted in the main contents.

Astah Reference Manual
Introduction
This Manual, “Astah Reference Manual”, briefly explains the functions of Astah and
how to use them.
Astah Professional
is a system design tool that supports UML (Unified Modeling
Language) 2.x (partly), UML1.4, Flowchart, Data Flow Diagram, ER diagram, CRUD,
Requirement diagram and Mind Map.
Astah UML
is a modeling tool that supports UML (Unified Modeling Language) 2.x
(partly), UML1.4 and Mind Map.
Structure of this Manual
• Chapter 1-3 Overview of Astah and getting started
• Chapter 4-6 Basic Astah concepts and Main Menu functions
• Chapter 7-13 Basic diagram and model operations
• Chapter14 Specific diagram and diagram element operations
• Chapter15-45 System set-up and specific Astah features
Note
• Functions with
[P]
are supported in Astah Professional only. These are not included
in Astah UML.
• Functions with
[Not in Mac]
are not available in Astah for MAC
• Please refer to Astah website (http://astah.net/) for the answers to frequently asked
questions.

Table of Contents
Astah Reference Manual
Astah Reference Manual
1.
Overview of Astah Functions ................................................................ 1
1.1. Overview .......................................................................................................... 1
1.2. Restrictions on Mac OS X ................................................................................ 2
2.
Application Installation and Start-up ................................................... 3
2.1. Installing Astah ............................................................................................... 3
2.2. Astah Start-up ................................................................................................. 3
2.3. Astah Model Version ........................................................................................ 3
2.4. License ............................................................................................................. 3
3.
Creating and Using Project Files .......................................................... 5
3.1. .asta File .......................................................................................................... 5
3.2. Creating New Project Files ............................................................................. 5
3.3. Creating Project by Template .......................................................................... 5
3.4. Opening Existing Project Files ....................................................................... 5
4.
Basic Concepts ...................................................................................... 6
4.1. Fundamental Components .............................................................................. 6
4.2. Basic Concepts ................................................................................................. 7
5.
Main Menu ............................................................................................ 9
5.1. File ................................................................................................................... 9
5.2. Edit ................................................................................................................ 10
5.3. Diagram ......................................................................................................... 13
5.4. Alignment ...................................................................................................... 13
5.5. View ............................................................................................................... 15
5.6. Tool ................................................................................................................. 17
5.7. Window .......................................................................................................... 21
5.8. Plugin ............................................................................................................. 21
5.9. Help................................................................................................................ 22
6.
Tool Bar ............................................................................................... 23
7.
Structure Tree ..................................................................................... 25
7.1. Opening Nodes of the Structure Tree ........................................................... 25
7.2. Opening Diagrams ......................................................................................... 25
7.3. Synchronize with Diagram Editor ................................................................ 25
7.4. Creating Diagrams/Models ........................................................................... 26
7.5. Moving Diagrams/Models .............................................................................. 32
7.6. Editing the Names of Diagrams/Models ....................................................... 34
7.7. Deleting Diagrams/Models ............................................................................ 35

Table of Contents
Astah Reference Manual
7.8. Cloning Models .............................................................................................. 35
7.9. Rearranging Operations/Attributes .............................................................. 35
7.10. Creating Setters/Getters of Attributes ........................................................ 36
7.11. All Related Diagrams................................................................................... 36
7.12. Setting Mind Map Style............................................................................... 36
7.13. Creating Artifact Map.................................................................................. 36
7.14. Setting Font ................................................................................................. 37
7.15. Print Setup (Project) .................................................................................... 37
7.16. Apply Current Project Style to Items .......................................................... 38
7.17. Set Property (Project) .................................................................................. 38
7.18. Synchronize Property (Project) .................................................................... 38
8.
Hierarchy Tree [P] ............................................................................... 39
8.1. Hierarchy Tree Functions ............................................................................. 39
9.
Diagram (List) ..................................................................................... 40
9.1. Opening Diagrams ......................................................................................... 40
9.2. Updating the List .......................................................................................... 40
9.3. Jumping to Models on the Structure Tree .................................................... 40
9.4. Deleting Diagrams ........................................................................................ 40
10.
Search and Replace ............................................................................. 41
10.1. [Search] Tab ................................................................................................. 41
10.2. Replace ......................................................................................................... 42
10.3. Search Bar ................................................................................................... 43
11.
Alias Function [P] ............................................................................... 44
11.1. Editing Aliases ............................................................................................. 44
11.2. Displaying Aliases ....................................................................................... 45
12.
Property View ...................................................................................... 46
12.1. Displaying Properties .................................................................................. 46
12.2. Structure of Properties ................................................................................ 46
12.3. Project File Properties ................................................................................. 47
12.4. Class Diagram Properties ........................................................................... 49
12.5. Class Properties ........................................................................................... 51
12.6. Attribute Properties (Class Diagram) ......................................................... 58
12.7. Operation Properties ................................................................................... 60
12.8. Parameter Properties .................................................................................. 64
12.9. Package Properties ...................................................................................... 65
12.10. Model Properties ........................................................................................ 65

Table of Contents
Astah Reference Manual
12.11. Subsystem Properties ................................................................................ 66
12.12. Association Properties ................................................................................ 66
12.13. Generalization Properties .......................................................................... 68
12.14. Realization Properties ............................................................................... 68
12.15. Dependency Properties .............................................................................. 68
12.16. TemplateBinding Properties ...................................................................... 68
12.17. Instance Specification Properties (Class Diagram) .................................. 69
12.18. Link Properties (Class Diagram) ............................................................... 69
12.19. Actor Properties ......................................................................................... 70
12.20. UseCase Properties .................................................................................... 70
12.21. Include Properties ...................................................................................... 72
12.22. Extend Properties ...................................................................................... 72
12.23. Statemachine Diagram Properties ............................................................ 73
12.24. State Properties ......................................................................................... 73
12.25. Transition (Control Flow/Object Flow) Properties .................................... 75
12.26. Submachine State Properties .................................................................... 75
12.27. StubState Properties .................................................................................. 76
12.28. Activity Diagram Properties ...................................................................... 76
12.29. Partition Properties ................................................................................... 77
12.30. Action Properties ........................................................................................ 78
12.31. CallBehaviorAction Properties .................................................................. 78
12.32. Flow Final Node Properties ....................................................................... 79
12.33. SendSignalAction Properties ..................................................................... 79
12.34. AcceptEventAction Properties ................................................................... 79
12.35. AcceptTimeEventAction Properties ........................................................... 79
12.36. Pin, Object Node Properties....................................................................... 79
12.37. Process Properties ...................................................................................... 80
12.38. Connector Properties ................................................................................. 80
12.39. Sequence Diagram Properties ................................................................... 81
12.40. Lifeline Properties (Sequence Diagram/Communication Diagram) ......... 82
12.41. Message Properties (Sequence Diagram) .................................................. 83
12.42. Reply Message Properties .......................................................................... 83
12.43. CombinedFragment Properties (Sequence Diagram) ............................... 84
12.44. InteractionUse Properties (Sequence Diagram) ....................................... 85
12.45. State Invariant Properties (Sequence Diagram) ....................................... 85
12.46. Communication Diagram Properties ......................................................... 86

Table of Contents
Astah Reference Manual
12.47. Link Properties (Communication Diagram) .............................................. 87
12.48. Message Properties (Communication Diagram) ....................................... 87
12.49. Component Diagram / Deployment Diagram Properties .......................... 88
12.50. Component Properties ............................................................................... 89
12.51. Part Properties ........................................................................................... 89
12.52. Connector Properties ................................................................................. 89
12.53. Port Properties ........................................................................................... 90
12.54. Usage Dependency Properties ................................................................... 91
12.55. Classifier Properties .................................................................................. 91
12.56. Artifact Properties ..................................................................................... 91
12.57. Node Properties.......................................................................................... 92
12.58. NodeInstance Properties ........................................................................... 92
12.59. ComponentInstance Properties ................................................................. 93
12.60. Link Properties (Deployment Diagram) .................................................... 93
12.61. Composite Structure Diagram Properties ................................................. 93
12.62. Structured Class Properties ...................................................................... 94
12.63. Flowchart Properties [P] ............................................................................ 94
12.64. Transition Properties [P] ........................................................................... 94
12.65. Lane Properties [P] .................................................................................... 95
12.66. Flow Symbol Properties [P] ....................................................................... 95
12.67. Data Flow Diagram (DFD) Properties [P] ................................................. 95
12.68. External Entity Properties [P] .................................................................. 96
12.69. Process Box Properties [P] ......................................................................... 96
12.70. Data Store Properties [P] ........................................................................... 97
12.71. ER Diagram Properties [P] ........................................................................ 97
12.72. ER Model Properties [P] ............................................................................ 98
12.73. Domain Model Properties [P] .................................................................... 98
12.74. Domain Properties [P] ............................................................................... 99
12.75. Entity Properties [P] ................................................................................ 100
12.76. Attribute Properties (ER Diagram) [P].................................................... 103
12.77. Relationship Properties (ER Diagram) [P] .............................................. 104
12.78. Subtype Properties [P] ............................................................................. 105
12.79. CRUD Properties [P] ................................................................................ 106
12.80. Mindmap Properties ................................................................................ 106
12.81. Traceability Map Properties [P] .............................................................. 107
12.82. Requirement Diagram Properties [P] ...................................................... 107

Table of Contents
Astah Reference Manual
12.83. Requirement Table Properties [P] ........................................................... 108
12.84. Requirement Properties [P] ..................................................................... 109
12.85. TestCase Properties [P] ............................................................................ 112
12.86. Note Properties ........................................................................................ 113
13.
Editing Diagrams .............................................................................. 114
13.1. Diagram Editor Popup Menu .................................................................... 114
13.2. Draw Suggest Feature ............................................................................... 115
13.3. Creating Diagram Elements ..................................................................... 115
13.4. Creating Diagram Elements in Succession ............................................... 117
13.5. Editing Diagram Elements ........................................................................ 118
13.6. Multiple Selection/Cancel .......................................................................... 120
13.7. Copying and Pasting .................................................................................. 121
13.8. Copying as Images ..................................................................................... 121
13.9. Copying/Pasting Style ............................................................................... 121
13.10. Color Setup ............................................................................................... 122
13.11. Set Style ................................................................................................... 125
13.12. Editing Lines ............................................................................................ 125
13.13. Mini Icon .................................................................................................. 127
13.14. Displaying Diagrams ............................................................................... 128
13.15. Alignment of Diagram Elements ............................................................. 130
13.16. Align Guide .............................................................................................. 132
13.17. Jumping to Models in the Structure Tree ............................................... 133
13.18. Jumping to Diagrams in the Structure Tree ........................................... 133
13.19. Changing the order of overlapped Model Elements ................................ 133
14.
Diagrams and Diagram Elements ..................................................... 134
14.1. Class Diagram ........................................................................................... 134
14.2. UseCase Diagrams .................................................................................... 159
14.3. Statemachine Diagrams ............................................................................ 164
14.4. Activity Diagrams ...................................................................................... 171
14.5. Sequence Diagrams ................................................................................... 181
14.6. Communication Diagrams ......................................................................... 193
14.7. Component Diagrams ................................................................................ 195
14.8. Deployment Diagrams ............................................................................... 203
14.9. Composite Structure Diagrams ................................................................. 207
14.10. Flowchart [P] ............................................................................................ 211
14.11. Data Flow Diagrams (DFD) [P] ............................................................... 216

Table of Contents
Astah Reference Manual
14.12. ER Diagrams [P] ...................................................................................... 221
14.13. CRUD [P] ................................................................................................. 237
14.14. Mindmaps ................................................................................................ 244
14.15. Requirement Diagram [P]........................................................................ 267
14.16. Requirement Table [P] ............................................................................. 269
14.17. Traceability Map [P] ................................................................................ 276
14.18. Converting Models (UML Models, DFD Models, Flowchart, ER Models) [P]
............................................................................................................................. 279
14.19. Common Diagram Elements for All Diagram Types ............................... 286
15.
Cloning Diagrams ............................................................................. 292
16.
Generating Diagrams ........................................................................ 293
16.1. Generating Class Diagrams ...................................................................... 293
16.2. Generating Detailed Class Diagrams ....................................................... 293
16.3. Generating ER Diagrams [P] .................................................................... 294
17.
Printing ............................................................................................. 295
17.1. Print Setup (Project) .................................................................................. 295
17.2. Print Setup (Diagram) ............................................................................... 299
17.3. Printing Diagrams [Ctrl+P]....................................................................... 299
17.4. Print Multi ................................................................................................. 299
17.5. Print Multiple UseCase Descriptions ........................................................ 299
17.6. Print Multiple CRUDs [P] ......................................................................... 300
17.7. Print Multiple Requirement Table [P] ...................................................... 300
18.
Print Preview .................................................................................... 301
18.1. Print Preview ............................................................................................. 301
18.2. Preview Multi ............................................................................................ 301
18.3. Print Preview Multi-UseCase Description ................................................ 302
18.4. Print Preview Multi-CRUD ....................................................................... 302
18.5. Print Preview Multi-Requirement Table .................................................. 302
19.
Merging Projects ............................................................................... 303
19.1. Easy Merge Dialog ..................................................................................... 303
19.2. Flexible Merge ........................................................................................... 303
19.3. Restrictions ................................................................................................ 306
20.
Reference Model Management [P] .................................................... 307
20.1. Adding Reference Model ............................................................................ 307
20.2. Updating Reference Model ........................................................................ 308
21.
Compare Projects [P] ......................................................................... 309

Table of Contents
Astah Reference Manual
21.1. Compare Project ........................................................................................ 309
22.
Drag & Drop of Files ......................................................................... 313
23.
EMF (Enhanced Meta File) [Not in Mac] .......................................... 314
24.
Hyperlinks ......................................................................................... 315
24.1. Editing Hyperlinks[Ctrl+K] .................................................................. 315
24.2. Opening Hyperlinks .................................................................................. 317
24.3. Search Invalid Hyperlinks ........................................................................ 317
25.
UseCase Description ......................................................................... 318
25.1. Opening UseCase Description ................................................................... 318
25.2. UseCase Description Items ....................................................................... 319
26.
Exporting Image ................................................................................ 320
26.1. Current Diagram ....................................................................................... 320
26.2. Multi Diagrams .......................................................................................... 320
27.
Command Line Tool .......................................................................... 321
27.1. Exporting image files ................................................................................. 321
27.2. Total Merge Utility .................................................................................... 322
27.3. Compare Projects [P] ................................................................................. 323
27.4. System Requirements ................................................................................ 323
28.
Exporting HTML ............................................................................... 325
29.
XML Input & Output [P] ................................................................... 326
29.1. Inputting XML Project Files...................................................................... 326
29.2. Outputting XML Project Files ................................................................... 326
30.
Exporting RTF .................................................................................. 327
30.1. RTF ............................................................................................................ 327
30.2. Export RTF ................................................................................................ 328
30.3. Basic ........................................................................................................... 330
30.4. Diagram ..................................................................................................... 332
30.5. Model .......................................................................................................... 334
30.6. Attribute ..................................................................................................... 335
30.7. Operation ................................................................................................... 335
30.8. UseCase ..................................................................................................... 336
30.9. Relation (Source to Target) ........................................................................ 336
30.10. Relations (Target to Source) .................................................................... 337
30.11. Font .......................................................................................................... 337
31.
Exporting Documents for Mind Map/Traceability Map ..................... 338
31.1. Export RTF for Mind Map/Traceability Map ............................................ 338

Table of Contents
Astah Reference Manual
31.2. Export PowerPoint for Mind Map ............................................................. 341
32.
Importing Java Source Code ............................................................. 343
33.
Exporting Java .................................................................................. 344
34.
Exporting C# ..................................................................................... 345
35.
Exporting C++ ................................................................................... 347
36.
UseCase Description Template ......................................................... 349
36.1. Property File of UseCase Description Template ....................................... 349
36.2. UseCase Description Template Set-up ...................................................... 349
37.
Flow Symbol Template [P]................................................................. 354
37.1. Property File of Flow Symbol Template .................................................... 354
37.2. Creating Flow Symbol Templates ............................................................. 354
37.3. Editing Flow Symbol Template ................................................................. 355
37.4. Adding Flow Symbols to Flow Symbol Template ...................................... 355
37.5. Deleting Flow Symbol Templates .............................................................. 355
38.
Import User Defined TaggedValue [P] .............................................. 356
38.1. Define TaggedValue ................................................................................... 356
38.2. Import User Defined TaggedValue ............................................................ 359
39.
External Tool [P] ............................................................................... 360
39.1. Adding External Tool ................................................................................. 360
39.2. Running External Tools ............................................................................. 361
39.3. Deleting External Tools ............................................................................. 361
40.
Keybinds File .................................................................................... 362
41.
System Properties ............................................................................. 363
41.1. Project ........................................................................................................ 364
41.2. File ............................................................................................................. 365
41.3. Project View ............................................................................................... 366
41.4. Diagram Editor .......................................................................................... 368
41.5. Default Item Size ....................................................................................... 370
41.6. Default Item Color ..................................................................................... 373
41.7. Default Stereotype Color ........................................................................... 374
41.8. Default ER Entity Type Color ................................................................... 375
41.9. Initial Visibility 1 ....................................................................................... 376
41.10. Initial Visibility 2 ..................................................................................... 377
41.11. Initial Visibility 3 ..................................................................................... 379
41.12. UML ......................................................................................................... 380
41.13. Flowchart [P] ............................................................................................ 382

Table of Contents
Astah Reference Manual
41.14. Data Flow Diagram [P] ............................................................................ 383
41.15. ER Diagram [P] ........................................................................................ 384
41.16. CRUD [P] ................................................................................................. 386
41.17. Mindmap .................................................................................................. 388
41.18. Traceability Map ...................................................................................... 389
41.19. Print ......................................................................................................... 390
41.20. Image Export............................................................................................ 391
41.21. Reference Project [P] ................................................................................ 392
41.22. HTML Export ........................................................................................... 393
41.23. Network .................................................................................................... 394
41.24. Other ........................................................................................................ 395
42.
Programming Language Setting (Java, C#, C++) ............................. 397
42.1. Setting programming language ................................................................. 397
43.
Astah API .......................................................................................... 399
44.
Script Editor ...................................................................................... 400
44.1. Open Script Editor ..................................................................................... 400
44.2. Edit script .................................................................................................. 400
44.3. Run script................................................................................................... 400
44.4. Settings ...................................................................................................... 401
44.5. Help ............................................................................................................ 401
45.
Plugins .............................................................................................. 402
45.1. Plugins List ................................................................................................ 402

1.Overview of Astah Functions
Astah Reference Manual
1
1.
Overview of Astah Functions
1.1.Overview
Astah Professional
is a system design tool that supports UML (Unified Modeling
Language) 2.x (partly), UML1.4, Flowchart, Data Flow Diagram, ER Diagram, CRUD,
Requirement Diagram, Requirement Table, Traceability Map and Mind Map.
Astah UML
is a modeling tool that supports UML (Unified Modeling Language) 2.x
(partly), UML1.4 and Mind Map.
• Creation of diagrams that conform to UML2.x
Sequence Diagram, Statemachine Diagram, Communication Diagram, Activity
Diagram, Composite Structure Diagram
• Creation of diagrams that conform to UML1.4
Class Diagram (Object Diagram, Package Diagram, Robustness Diagram),
UseCase Diagram, Component Diagram, Deployment Diagram
• Creation of other diagrams
Flowchart
[P]
/ Data Flow Diagram (DFD)
[P]
/ ER Diagram
[P]
/ CRUD
[P]
/
Requirement Diagram
[P]
/ Requirement Table
[P]
/ Traceability Map
[P]
Mind Map
• UseCase Descriptions
• Print to Multi-pages, Print to a Single Page, Print Preview
•
[Not in Mac]
Copy diagrams as EMF (Vector format) and paste onto Microsoft Office
• Save diagrams as PNG/JPEG/EMF/SVG
• Easy layout and alignment of Models
• Generation of Class Diagrams / Generation of detailed Class Diagrams
• Import Java source code / Generation of Java skeleton code
• Generation of C#, C++ skeleton code
• Document creation in HTML (javadoc) format and RTF format
• SQL Export, Entity Definition Report Export
[P]
• Reference and edit of Astah API
• Project Merge
• Alias
[P]
• XML Input-Output
[P]
• External Tool
[P]
• Reference Model Management and comparison with other projects
[P]
• CRUD, CRUD statics report Export
[P]
• Astah Command line tool (Export diagram images by Command line)
[P]

1.Overview of Astah Functions
Astah Reference Manual
2
1.2.Restrictions on Mac OS X
• Copying as EMF is not supported.
• RTF document generated by [Export RTF] is designed for Microsoft Office Word.
When opening generated RT with a text editor, the images would not appear.
• While Aqua Look and Feel is applied, you can't drag diagram tabs to move them
sideways.

2.Application Installation and Start-up
Astah Reference Manual
3
2.
Application Installation and Start-up
2.1.Installing Astah
To start installing the Astah, double-click on the installer.
2.2.Astah Start-up
i)Start-up from the Start Menu or the Astah Short Cut
Select Astah in the Start-up Menu or double-click on the Astah icon on the Desktop.
ii)Start-up by double-clicking on a Astah file
Double-click on an Astah file.
Note) Astah automatically checks software update information through HTTP access
when starts launching.
2.3.Astah Model Version
Astah Model version can be referred by [Help]-[Version Information] in Main
Menu. .asta files are upward compatible. If the file has been edited with a newer version,
it cannot be opened with an older version.
To find out which model version of Astah was used for your .asta file, open the .asta file
and then go to the project view of the project.
2.4.License
If the license is not set in Astah, the “License Management” dialog comes up when
starting Astah. If the license is already set in Astah, go to [tool] - [License Management]
in the main menu. To set up the license, run Astah as Administrator.

2.Application Installation and Start-up
Astah Reference Manual
4
2.4.1.Setting the License Key
Select “Set License Key” in the “License Management” dialog and specify the license key
(astah_professional_license.xml/astah_uml_license.xml/astah_engineering_license.xml)
and click “Select License File”. After license is set up, your license will be copied to the
directory as below:
If you have a Timed License or Node Count License:
Astah install directory
If you have other types of License:
User Home/.astah/professional (uml) directory
2.4.2.License Registration
To register a license and receive a license key, select “License Registration” in the
“License Management” dialog.
2.4.3.Explore License
You can see the explanation of licenses and find a suitable one for you.
2.4.4.Evaluation License
Select “Evaluation License” in the “License Management” dialog. Astah can be used on a
trial basis for a limited period.
2.4.5.Using JUDE/Professional License [P]
You can use Astah Professional with JUDE/Professional as long as the Astah
professional is released within your license support period. Select “How to use
JUDE/Professional License” in the “License Management” dialog for details.
2.4.6.Node Count License
If you have Node Count License set up in Astah, activation will be required. You have to
set up your network environment and administration before you execute the activation.
Modification or deactivation of Node Count License can be done by [Tool] – [License]
dialog menu as well.

3.Creating and Using Project Files
Astah Reference Manual
5
3.
Creating and Using Project Files
3.1..asta File
Astah Project files contain an extension as “.asta” in name.
3.2.Creating New Project Files
a. Using [File]- [New] in the Main Menu
b. Using [Create a new file] on the Tool bar
3.2.1.Creating Default Model Project
You can select which default project file to be opened when you create a new file. This
can be specified in the System Properties
a. None
b. User Template
Your customized project file saved in:
USERHOME/.astah/professional(uml)/template/project/
c. Astah Built-in Template
One of Astah pre-installed template files in Astah install folder/template/project/.
(Java1.4.asta, Java5.asta, Java6.asta, Java7.asta, C_Sharp.asta and C++.asta)
3.3.Creating Project by Template
To create a project by using template files, go to [File]-[New By Template] in the Main
Menu. Which template you want to use can be selected in the menu.
a. Template file you customized
b. Recently-used file
c. Astah built-in template in Astah install folder/template/project/.
3.4.Opening Existing Project Files
a. Using [File]-[Open] in the Main Menu
b. Using [Open a file] on the Tool bar
c. Select an existing Project from [File] in the Main menu
d. Drag a *.asta file to the Astah icon on the desktop
e. Drag a *.asta file to the Astah window

4.Basic Concepts
Astah Reference Manual
6
4.
Basic Concepts
This chapter describes the fundamental components and the features of Astah.
4.1.Fundamental Components
The window consists of “Management View”, “Project View”, “Property View”, and
“Diagram Editor”.
4.1.1.Management View
The Management View is used for the basic operations of Astah. The Main Menu
includes functions related to the whole Project, such as file operation and editing.
Frequently used functions can also be found on the Tool Bar.
4.1.2.Project View
The Project View provides an overview of the whole Project. Tabs at the top can be used
to switch the Project View between “Structure Tree”, “Hierarchy Tree
[P]
”, “Inheritance
Tree”, “Map”, “Diagram”, “Search”, and “Alias” views
[P]
.
(a) Structure Tree
The Structure Tree View displays Models in a tree structure. Various operations can be
carried out by using the Pop-up Menu of Model Elements.
(b) Hierarchy Tree [P]
The Hierarchy Tree View displays the hierarchy of Statemachine, Activity and Data

4.Basic Concepts
Astah Reference Manual
7
Flow Diagrams.
(c) Inheritance Tree
The Inheritance Tree View displays Models in a tree structure based on the inheritance
relationships between Classes.
(d) Map
The Map View provides an overview of the Diagram that is opened in the Diagram
Editor. The area displayed in the Diagram Editor can be specified by a right-drag. The
Diagram in the Diagram Editor can be scrolled using a left-drag. This function is
especially useful for big Diagrams that do not fit in the screen.
(e) Diagram
The Diagram View provides a list of all Diagrams included in the Project.
Diagrams can be opened in the Diagram Editor by selecting them in this view.
(f) Search
This view is used to search for Model Elements in the Project or to replace a string that
is included in the names of Model Elements and invalid hyperlinks.
(g) Alias [P]
This view is used to set aliases to Model Elements in the Project.
4.1.3.Property View
The Property View is used to display and edit the properties of Model Elements.
Select the target Model in the Structure Tree or in the Diagram Editor for the same
project.
4.1.4.Diagram Editor
The Diagram Editor is used to edit Diagrams and Models. Multiple Diagrams can be
opened in the Diagram Editor. Use Tabs on the top to switch between Diagrams.
4.2.Basic Concepts
4.2.1.Model and Diagram Element
Elements in Projects, such as Classes or UseCases, are called Model or Diagram
Element. Model is an element that exists in the project, in contrast, Diagram Element is
a notation that represents the Model in diagrams.

4.Basic Concepts
Astah Reference Manual
8
A Model can be represented in multiple diagrams as Diagram Elements and each
Diagram Element can have different color or size.
4.2.2.“Delete from Diagram” and “Delete from Model”
[Delete from Diagram] deletes a target Diagram Element from the Diagram. [Delete
from Model] deletes a target Model from the Project completely.
4.2.3.Copying and Pasting
When copying and pasting models of Class Diagrams, UseCase Diagrams, ER Diagrams
and DataStores/External entities of Data Flow Diagrams within a same file, they would
be copied as “Diagram Elements”, and Models themselves would be shared between
original and copied Diagram Elements. In other diagrams except ones listed above or
when you copy and paste models from one Astah to another, both Models and Diagram
Elements would be copied.

5.Main Menu
Astah Reference Manual
9
5.
Main Menu
The Menu items in the Main Menu are [File], [Edit], [Diagram], [Alignment], [View],
[Tool], [Window] and [Help]. Each Menu item is briefly explained below.
5.1.File
[File] is used for general Input-Output functions.
5.1.1.New[Ctrl+N]
Create a new Project.
5.1.2.New By Template
Create a new Project by using a template file.
5.1.3.Open
Open an existing Project.
5.1.4.Save[Ctrl+S]
Save a Project. When saving a project for the first time, its name will be a top diagram's
name in the structure tree.
5.1.5.Save As
Save a Project with a different name.
5.1.6.Close
Close a Project.
5.1.7.Merge Project
Merge two different Projects.
5.1.8.Reference Model Management [P]
Import other projects as read-only.
5.1.9.Compare Project [P]
Compare two projects.
5.1.10.Print Setup (Project)
Set up printing options for the Project.
5.1.11.Print Setup (Diagram)
Set up printing option for current diagram.

5.Main Menu
Astah Reference Manual
10
5.1.12.Print Preview
View the print preview of the Diagram displayed in the Diagram Editor.
5.1.13.Print[Ctrl+P]
Print the Diagram displayed in the Diagram Editor.
5.1.14.Preview Multi
View the print preview of multiple Diagrams at the same time.
a. Multi-Diagrams
b. UseCase Descriptions
c. CRUDs
[P]
d. Requirement Tables
[P]
5.1.15.Print Multi
Print multiple Diagrams at the same time.
a. Diagrams
b. UseCase Descriptions
c. CRUDs
[P]
d. Requirement Tables
[P]
5.1.16.Exit[Ctrl+Q]
Exit Astah.
5.1.17.Recently used Projects
The 5 most recently used Projects are listed.
5.2. Edit
[Edit] is used to edit Models.
5.2.1.Undo [Ctrl+Z]
Undo the most recent edit.
5.2.2.Redo [Ctrl+Y]
Undo the most recent [Undo] action.
5.2.3.Copy [Ctrl+C]
Copy Diagram Elements in the Diagram Editor.
5.2.4.Copy to Clipboard
Data can be copied to the clipboard in one of these formats: “Graphics (BMP, PNG)” and

5.Main Menu
Astah Reference Manual
11
“Extended Meta File (EMF)”. *EMF is not supported in Mac.
a. BMP, PNG [Ctrl+Alt+C]
Copy the selected Diagram Elements to the Clipboard in a graphic format.
b. [Not in Mac] EMF [Ctrl+Shift+C]
Copy the selected Diagram Elements to the Clipboard in Extended Meta File (EMF)
format.
5.2.5.Paste [Ctrl+V]
Pastes copied Diagram Elements to a Diagram. Diagram Elements can only be pasted
into Diagrams in which they can be created.
5.2.6.Copy Style
Copy the style of Diagram Elements to a Diagram.
5.2.7.Paste Style
Paste copied style of Diagram Elements to a Diagram.
5.2.8.Delete from Model [Ctrl+D]
Delete the selected Diagram Elements from the Diagram Editor and the Models.
5.2.9.Delete from Diagram [Delete]
Delete the selected Diagram Elements from the Diagram Editor.
5.2.10.Line Style
a. Line [Ctrl+L]
Using [Line], Diagram Elements are connected with straight or polygonal lines.
b. Line (Right Angle) [Ctrl+E]
Using [Line (Right Angle)], Diagram Elements are connected with right-angle
lines.
c. Curve
Using [Curve], Diagram Elements are connected with curved lines.
d. Curve (Right Angle)
Using [Curve (Right Angle)], Diagram Elements are connected with right-angle
curved lines.
5.2.11.Generalization Style
When a Class is inherited by multiple Classes, the Line Styles can be selected from

5.Main Menu
Astah Reference Manual
12
[Vertical Shared],[Horizontal Shared] or [Separated].
a. Vertical Shared
Depict multiple Generalization Lines as integrated Lines as
shown on the right.
b. Horizontal Shared
Depict multiple Generalization Lines as integrated Lines
as shown on the right.
c. Separated
Depict multiple Generalization Lines as separated Lines.
5.2.12.Stereotype
Stereotype Notation can be selected from [Normal], [Normal Icon], and [Customized
Icon].
a.
Normal
Stereotypes are displayed with guillemets (“<<”, “>>”).
b.
Icon
Diagram Elements are displayed with Astah standard Icons.
c.
Customize
Diagram Elements are displayed with user-specific Icons.
5.2.13.Set Color
Set up the colors of selected Diagram Elements in the Diagram Editor.
5.2.14.Set Line Color
Change colors of Lines in the Diagram Editor.
5.2.15.Set Font Color
Change colors of texts.
5.2.16.Set Font
Change font of texts.
5.2.17.Set Color for Stereotype
Set up the colors of Diagram Elements for each Stereotype.
5.2.18.Search on Diagram [Ctrl+F]
Search Model Elements in the diagram with text.
5.2.19.Select All [Ctrl+A]
Select all Diagram Elements in current Diagram.

5.Main Menu
Astah Reference Manual
13
5.2.20.Depth Arrangement
Change orders of overlapped Diagram Elements in the diagram.
(1) Bring to Front
Move the selected Diagram Element to the top.
(2) Bring Forward
Move the selected Diagram Element one step closer to the front.
(3) Send Backward
Move the selected Diagram Element one step back.
(4) Send to Back
Send the selected Diagram Element to the back of all the Diagram Elements.
5.3.Diagram
Using the [Diagram] menu, a diagram can be created under the selected Model and
opened in the Diagram Editor. The following Diagrams can be created:
a. Class Diagram
b. Use Case Diagram
c. Statemachine Diagram
d. Activity Diagram (New Activity Diagram, Template Activity Diagram)
e. Sequence Diagram
f. Communication Diagram
g. Component Diagram
h. Deployment Diagram
i. Composite Structure Diagram
j. Flowchart (New Flowchart, Template Flowchart)
[P]
k. Data Flow Diagram (New Data Flow Diagram, Template Data Flow Diagram)
[P]
l. ER Diagram
[P]
m. CRUD
[P]
n. Mind Map (New Mind Map, Template Mind Map)
o. Requirement Diagram
[P]
p. Requirement Table
[P]
5.4.Alignment
5.4.1.Align Horizontally
This aligns multiple Diagram Elements horizontally in the Diagram Editor.

5.Main Menu
Astah Reference Manual
14
a. Top [Ctrl+Alt+Up]
Align selected Diagram Elements with the top end of the highest Diagram Element.
b. Horizontal Center [Ctrl+Alt+Minus(-)]
Align Diagram Elements along the midpoint between the highest and lowest
Diagram Elements
c. Bottom [Ctrl+Alt+Down]
Align selected Diagram Elements with the bottom end of the lowest Diagram
Element.
d. Horizontal Even
Horizontally align Diagram Elements with even spacing.
5.4.2.Align Vertically
This aligns multiple Diagram Elements vertically in the Diagram Editor.
a. Left [Ctrl+Alt+Left]
Align Diagram Elements with the left side of the leftmost Diagram Element.
b. Vertical Center [Ctrl+Ctrl+I]
Align Diagram Elements along the midpoint between the leftmost and rightmost
Diagram Elements.
c. Right [Ctrl+Alt+Right]
Align Diagram Elements with the right side of the rightmost Diagram Element.
d. Vertical Even
Vertically align Diagram Elements with even spacing between the highest and lowest
Diagram Elements.
5.4.3.Adjust Size
a. Adjust Width
Adjust the width of Diagram Elements so that they are the same width as the widest
Diagram Element.
b. Adjust Height
Adjust the height of Diagram Elements so that they are the same height as the
highest Diagram Element.

5.Main Menu
Astah Reference Manual
15
c. Adjust Specified Size
Adjust the size of Diagram Elements by inputting the size or by selecting a particular
Element.
5.4.4.Auto Layout
[Auto Layout] is used to automatically rearrange all Diagram Elements in the Diagram
Editor.
5.4.5.Partial Auto Layout
[Partial Auto Layout] is used to automatically rearrange the selected Diagram
Elements in the Diagram Editor.
5.5.View
Set up and change the view of the Diagram Editor or the Structure Tree.
5.5.1.Zoom [Ctrl+1]
Restore the default Zoom rate (100%) of the Diagram displayed in the Diagram Editor.
5.5.2.Zoom In [Ctrl+[]
Enlarge the Diagram displayed in the Diagram Editor.
5.5.3.Zoom Out [Ctrl+]]
Shrink the Diagram displayed in the Diagram Editor.
5.5.4.Fit to Window
Make the diagram to fit in the window of the Diagram Editor.
(1) Window [Ctrl+0]
Make the whole diagram fit in the Diagram Editor.
(2) Window Width
Adjust the width of diagram to fit in the width of the Diagram Editor.
(3) Window Height
Adjust the height of diagram to fit in the height of the Diagram Editor.
5.5.5.Back to Previous Editor [Alt+Left]
See the previous Diagram Editor.

5.Main Menu
Astah Reference Manual
16
5.5.6.Forward to Next Editor [Alt+Right]
See the next Diagram Editor.
5.5.7.Show/Hide Project View
Show or hide the Tree and View included in Project View.
a. Project View [Ctrl+Shift+P]
b. Structure Tree [Ctrl+Shift+S]
c. Inheritance Tree [Ctrl+Shift+G]
d. Map View [Ctrl+Shift+M]
e. Diagram View [Ctrl+Shift+D]
f. Search View [Ctrl+Shift+H]
5.5.8.Look & Feel
Change the Look & Feel (the appearance and usability). This function only supports
Look & Feel Styles that are supported by the running environment.
・ Metal
・ Nimbus
・ CDE/Motif
・ Windows
・ Windows Classic
5.5.9.Alias [P]
Select names to display in Diagram Elements on the Diagram Editor.
a. Name
Display names in the Diagram Elements.
b. Alias1 (or Name)
Display Alias1s in the Diagram Elements. If Alias1 is not set, the original name is
used.
c. Alias2 (or Name)
Display Alias2s in the Diagram Elements. If Alias2 is not set, the original name is
used.

5.Main Menu
Astah Reference Manual
17
5.6.Tool
The Tool Menu is used to perform operations on Diagrams and to set up the System
Properties in “System Properties”.
5.6.1.Script Editor
Refer and Edit project with scripting languages.
-> Please refer to Script Editor for details.
5.6.2.Export Image
Save Diagram as a Graphic file.
-> Please refer to Exporting Image for details.
5.6.3.Export Html (javadoc) [Ctrl+T]
Generate an API Document of the current Project in HTML (javadoc) format.
-> Please refer to Exporting HTML for details.
5.6.4.Export CSV
Export the Class, Attribute, Operation and the UseCase List in CSV (Comma Separated
Values) format.
5.6.5.XML Input & Output [P]
Input and output XML Project files in XMI 1.1 format.
-> Please refer to XML Input & Output [P] for details.
5.6.6.Export RTF
Generate an API Document of the Project in RTF format.
-> Please refer to Exporting RTF for details.
5.6.7.Mindmap
a. Export RTF
Generate an API Document of Mindmap in RTF format.
b. Export PowerPoint
Generate a PowerPoint of Mindmap.
5.6.8.Java
a. Import Java
Import files with .java extension to generate the Classes (Model Elements) and the
Parent Packages.

5.Main Menu
Astah Reference Manual
18
-> Please refer to Importing Java Source Code for details.
b. Export Java
Generate Java Skeleton Code from the selected items. Class and Method Definitions are
output as Documentation Comments.
-> Please refer to Exporting Java for details.
5.6.9.C#
a. Export C#
Generate C# Skeleton Code from the selected items. Class and Method Definitions are
output as Documentation Comments.
-> Please refer to Exporting C# for details.
5.6.10.C++
a. Export C++
Generate C++ Skeleton Code from the selected items. Class and Method Definitions are
output as Documentation Comments.
-> Please refer to Exporting C++ for details.
5.6.11.ER Diagram [P]
a. Export SQL
Export SQL from ER diagrams.
b. Set ER Data Type
Set the data type for ER diagrams.
c. Add ER Domains
Add multiple ER domains at once.
d. Export Entity Definition Report
Export Entity Definition Report from the ER diagrams.
e. Convert ER Model to UML Model
f. Convert UML Model to ER Model
-> Please refer to ER Diagrams [P] for details.

5.Main Menu
Astah Reference Manual
19
5.6.12.CRUD [P]
a. Export CRUD to Excel
b. Export CRUD Statistics to Excel
-> Please refer to CRUD [P] for details.
5.6.13.Requirement [P]
a. Import Requirement Table from Excel
b. Export Requirement Table to Excel
-> Please refer to Requirement Table [P] for details.
5.6.14.Traceability Map [P]
a. Open Traceability Map
b. Update All Traceability Maps
c. Delete All Traceability Maps
d. Export RTF : Generate an API Document of Traceability Maps in RTF format.
-> Please refer to Traceability Map [P] for details.
5.6.15.Set Template
Set up the following Templates.
a. UseCase Description
-> Please refer to UseCase Description Template for details.
b. Flow Symbol [P]
-> Please refer to Flow Symbol Template [P] for details.
c. Mindmap Style
5.6.16.Search Invalid Hyperlinks
Search Invalid Hyperlinks in Project File.
5.6.17.Import User Defined TaggedValue [P]
Import the TaggedValues to Models.
5.6.18.External Tool [P]
Configure to run External Tools on Astah.

5.Main Menu
Astah Reference Manual
20
-> Please refer to Exteral Tool [P] for details.
5.6.19.Correct Model
a. Check Invalid Models
[Check Invalid Models] is used to scan the whole project to see if there are any invalid
models which are created by software bugs from previous versions. This function is
not for to check or correct the consistency of UML. If you continue to use Astah with
invalid models in, an exception error may occur. When any invalid models are
detected, you can decide if you want to correct them or not.
b. Correct Invalid Models
[Correct Invalid Models] is used to delete or restore invalid Models that exist in the
Project because of bugs in a previous version. This function is not for to check or
correct the consistency of UML.
c. Reset All Models ID
[Reset All Models ID] is used to reset all the ID of models. Backup is recommended
before you execute this command.
• When a file is cloned, cloned models would have identical IDs as the original
models’ even after their names have been changed. So when you merge projects
(including the merge of Reference Model Management), original models and
cloned models are considered as same models as they have the same ID's. This
command will reset the ID's of all the models, so it avoids the problem on merge
of two different models with the same IDs.
• This command shouldn’t be done more than once toward one project.
5.6.20.License
Set up Astah Licenses.
-> Please refer to License for details.
5.6.21.Project
a. Set Project Properties
Set up the properties of current project.
b. Synchronize Project Properties
Synchronize the properties of current project with the setting of System Properties.
c. Set Icon for Stereotype [P]
Register images and use them as stereotype icon.

5.Main Menu
Astah Reference Manual
21
d. Default Font
Set font to use in current project.
5.6.22.System Properties
Set up the System Properties of Astah.
-> Please refer to System Properties for details.
5.7.Window
[Window] is used to organize currently opened windows in Diagram Editor.
5.7.1.Close
Close the window that is currently edited.
5.7.2.Close Left Tabs
Close all windows in the left side of currently edited window.
5.7.3.Close Right Tabs
Close all windows in the right side of currently edited window.
5.7.4.Close Others
Close all windows except one that is currently edited.
5.7.5.Close All
Close all windows.
5.7.6.Alignment
a. Horizontal
Align all windows horizontally in Diagram Editor.
b. Vertical
Align all windows vertically in Diagram Editor.
c. Tile
Align all windows in square shapes horizontally and vertically.
5.8.Plugin
[Plugin] is used to display
- “Installed Plugins”
-> Please refer to the Plugins List for details.

5.Main Menu
Astah Reference Manual
22
- “Plugins Site”
- “Let’s Develop Plugins”
5.9.Help
[Help] is used to display
- “Ask a Question” (Astah Support)
- “Astah Reference Manual”
- “TIPS & TRICKS”
- “Bug Information”
- “Software Update Information”
- “Version Information”

6.Tool Bar
Astah Reference Manual
23
6.
Tool Bar
Frequently used commands from the Main Menu are listed as buttons on the Tool Bar.
These buttons are called “Tool Buttons”.
(1)
[Create a new file]
Create a new Project.
(2)
[Open a file]
Open an existing Project.
(3)
[Save]
Save to a file.
[Save periodically]
Save to a file periodically.
Set the interval of saving a project on the system property.
(4)
[Undo]
Undo the most recent action.
(5)
[Redo]
Cancel the most recent [Undo] command.
(6)
[Zoom to Default]
Display the Diagram in the Diagram Editor by default (100%).
(7)
[Zoom in current Diagram Editor]
Zoom in a Diagram in the Diagram Editor.
(8)
[Zoom out current Diagram Editor]
Zoom out a Diagram in the Diagram Editor.
(9)
[Window], [Window Width], [Window Height]
Scroll/Zoom to fit the whole Diagram in the size of the Diagram Editor.
(10)
[Back to Previous Editor]
Display the previous editor.
(11)
[Forward to Next Editor]
Display the next editor.
(12)
[Show/Hide Project View]
Show/Hide Project View.

6.Tool Bar
Astah Reference Manual
24
(13)
[Align Top/Horizontal Center/Bottom/Horizontal Even/Height]
Align Diagram Elements horizontally.
(14)
[Align Left/Vertical Center/ Right/Vertical Even/Width]
Align Diagram Elements vertically.
(15)
[Bring to Front], [Bring Forward], [Send Backward], [Send to Back]
Change the order of overlapped Diagram Elements.
(16)
[Set Color]
Set color to selected Diagram Elements.
(17)
[Set Line Color]
Set Line color to selected lines.
(18)
[Set Font Color]
Set Font color to selected texts.
(19)
[Set Font]
Set Font to selected texts.
(20)
[Line], [Line (Right Angle)], [Curve], [Curve (Right Angle)]
Connect Diagram Elements with straight, right-angle, polygonal, curved
lines or right-angle curved line.
(21)
[Vertical Style] [Horizontal Style] [Separate Style]
Depict multiple Generalization lines as integrated or separated lines.
(22)
[Stereotype Normal], [Stereotype Icon], [Stereotype Customize] [P]
Switch the way to depict Model Elements with stereotype.
(23)
[Add Mini Icon]
Add Mini Icon to Diagram Elements.

7.Structure Tree
Astah Reference Manual
25
7.
Structure Tree
Diagrams/Models can be created and controlled using the [Structure Tree] in the
“Project View”.
7.1.Opening Nodes of the Structure Tree
Model Elements with child elements, such as Packages or Classes, are depicted as
Nodes.
7.2.Opening Diagrams
7.2.1.Open a Diagram by selecting it
Double-click on the target Diagram or right-click on the target Diagram and select
[Open Diagram].
7.2.2.Open a Diagram by selecting it under Packages
1. Right-click on the target Package (or Project) and select [Open Diagram]
2. All the Diagrams under the Package are listed
3. Select a Diagram to open from the list
7.2.3.Open all the Diagrams under a Package
Right-click on the target Package (or Project) and select [Open All Diagrams]
7.3.Synchronize with Diagram Editor
Synchronize a selection of a Diagram or Diagram Elements on Diagram Editor with
Structure Tree.

7.Structure Tree
Astah Reference Manual
26
7.4.Creating Diagrams/Models
a. Right-click on the target node in the Structure Tree and select [Create Diagram] or
[Create Model]. And select a Diagram Type or a Model Type.
Note1) Diagrams and Models are created directly under the selected node. Models with
the same name cannot be created under the same parent element.
Note2) UseCase Descriptions are displayed under UseCase in the Structure Tree.
Parent Node
Possible Child Diagrams/Models
Project Package
Model
Subsystem
Class
Interface
Actor
UseCase
Requirement
[P]
TestCase
[P]
ExternalEntity
[P]
DataStore
[P]

7.Structure Tree
Astah Reference Manual
27
Class Diagram
UseCase Diagram
Statemachine Diagram
Activity Diagram
Sequence Diagram
Communication Diagram
Component Diagram
Deployment Diagram
Composite Structure Diagram
Flowchart
[P]
Data Flow Diagram (DFD)
[P]
CRUD
[P]
ER Diagram
[P]
Mind Map
Requirement Diagram
[P]
Requirement Table
[P]
Package Package
Subsystem
Class
Interface
Actor
UseCase
Requirement
[P]
TestCase
[P]
ExternalEntity
[P]
DataStore
[P]

7.Structure Tree
Astah Reference Manual
28
Class Diagram
UseCase Diagram
Statemachine Diagram
Activity Diagram
Sequence Diagram
Communication Diagram
Component Diagram
Deployment Diagram
Composite Structure Diagram
Flowchart
[P]
Data Flow Diagram (DFD)
[P]
CRUD
[P]
Mind Map
Requirement Diagram
[P]
Requirement Table
[P]
Traceability Map
[P]
Model Model
Package
Subsystem
Class
Interface
Actor
UseCase
Requirement
[P]
TestCase
[P]
ExternalEntity
[P]
DataStore
[P]

7.Structure Tree
Astah Reference Manual
29
Class Diagram
UseCase Diagram
Statemachine Diagram
Activity Diagram
Sequence Diagram
Communication Diagram
Component Diagram
Deployment Diagram
Composite Structure Diagram
Flowchart
[P]
Data Flow Diagram (DFD)
[P]
CRUD
[P]
Mind Map
Requirement Diagram
[P]
Requirement Table
[P]
Traceability Map
[P]
Subsystem Model
Package
Subsystem
Class
Interface
Actor
UseCase
Requirement
[P]
TestCase
[P]
ExternalEntity
[P]
DataStore
[P]
Operation

7.Structure Tree
Astah Reference Manual
30
Class Diagram
UseCase Diagram
Statemachine Diagram
Activity Diagram
Sequence Diagram
Communication Diagram
Component Diagram
Deployment Diagram
Composite Structure Diagram
Flowchart
[P]
Data Flow Diagram (DFD)
[P]
CRUD
[P]
Mind Map
Requirement Diagram
[P]
Requirement Table
[P]
Traceability Map
[P]
Class
Interface
Actor
Attribute
Operation
Property
Nested Class
Class Diagram
UseCase Diagram
Statemachine Diagram
Activity Diagram
Sequence Diagram
Communication Diagram
Component Diagram
Deployment Diagram
Composite Structure Diagram
Flowchart
[P]
CRUD
[P]
Mind Map
Traceability Map [P]
Operation Statemachine Diagram
Activity Diagram
Sequence Diagram

7.Structure Tree
Astah Reference Manual
31
Communication Diagram
Flowchart
[P]
UseCase Class Diagram
UseCase Diagram
Statemachine Diagram
Activity Diagram
Sequence Diagram
Communication Diagram
Component Diagram
Deployment Diagram
Composite Structure Diagram
Flowchart
[P]
CRUD
[P]
Mind Map
Traceability Map
[P]
ER Model (Note 1)
[P]
Entity
ER Diagram
CRUD
Domain Model (Note 1) Domain
[P]
Component
Traceability Map
[P]
Artifact
Node
ExternalEntity
DataStore
Entity
[P]
Attribute (Primary Key)
Attribute
Traceability Map
Requirement
[P]
Requirement

7.Structure Tree
Astah Reference Manual
32
Class Diagram
UseCase Diagram
Statemachine Diagram
Activity Diagram
Sequence Diagram
Communication Diagram
Component Diagram
Deployment Diagram
Composite Structure Diagram
Flowchart
[P]
Data Flow Diagram(DFD)
[P]
CRUD
Mind Map
Requirement Table
[P]
Requirement Table
[P]
Traceability Map
[P]
TestCase
[P]
TestCase
Class Diagram
UseCase Diagram
Statemachine Diagram
Activity Diagram
Sequence Diagram
Communication Diagram
Component Diagram
Deployment Diagram
Composite Structure Diagram
Flowchart
[P]
CRUD
[P]
Mind Map
Traceability Map [P]
7.5.Moving Diagrams/Models
Model can be transferred by dragging & dropping them in the Structure Tree or from
the Structure Tree into the Diagram Editor. Models can only be moved to Nodes where
the target Model can be created. Models cannot be moved to a destination that already
contains another Model with the same name.

7.Structure Tree
Astah Reference Manual
33
Diagrams/Models to move Possible Destination
Class Diagram
UseCase Diagram
Component Diagram
Deployment Diagram
Composite Structure Diagram
Mind Map
Project
Package
Model
Subsystem
Class
Interface
Actor
UseCase
Requirement
[P]
TestCase
[P]
Statemachine Diagram
Activity Diagram
Flowchart
Sequence Diagram
Communication Diagram
Project
Package
Model
Subsystem
Class
Interface
Actor
UseCase
Requirement
[P]
TestCase
[P]
Operation
ER Diagram
[P]
ER Model
CRUD
[P]
Project
Package
Model
Subsystem
Class
Interface
Actor
UseCase
Requirement
[P]
TestCase
[P]
ER Model
[P]
Package Project

7.Structure Tree
Astah Reference Manual
34
Subsystem
UseCase
Component
Node
Requirement
[P]
TestCase
[P]
ExternalEntity
[P]
DataStore
[P]
Data Flow Diagram (DFD)
[P]
Package
Model
Subsystem
Requirement Diagram
[P]
Project
Package
Model
Subsystem
Requirement
[P]
Model
Project
Model
Subsystem
Class
Interface
Actor
Project
Package
Model
Subsystem
Class
Interface
Actor
Attribute Class
Interface
Actor
Operation
Class
Interface
Actor
Subsystem
7.6.Editing the Names of Diagrams/Models
Right-click on the target Element and select [Modify Name].

7.Structure Tree
Astah Reference Manual
35
7.7.Deleting Diagrams/Models
Right-click on the target Element and select [Delete].
7.8.Cloning Models
Right-click on the target model and select [Clone]. The clone will be created with the
name “Original Name_(number)”. The “(number)” part is incremented automatically.
7.9.Rearranging Operations/Attributes
Attributes and Operations can be rearranged by doing Drag & Drop them in the
Structure Tree.
i.e.) Moving an attribute4

7.Structure Tree
Astah Reference Manual
36
7.10.Creating Setters/Getters of Attributes
(1) Right-click on the target Attribute in the [Structure Tree]
(2) Select [Create Setter/Getter] and click an Operation (Setter/Getter)
7.11.All Related Diagrams
(1) Right-click on target model in the [Structure Tree] and select [All Related
Diagrams]
(2) A list of diagrams where the selected model is drawn appears. By selecting one of
the diagrams, you can open it in Diagram Editor with the target model selected.
7.12.Setting Mind Map Style
(1) Right-click on Mindmap in the [Structure Tree] and select [Set Mindmap Style]
(2) Set the Mindmap style in the [Set Mindmap Style] dialog
7.13.Creating Artifact Map
(1) Right-click on the project in the [Structure Tree] and select [Create Artifact Map]
(2) An artifact map is displayed in the Diagram Editor and hyperlinks are set to each
element
(e.g..) Artifact Map

7.Structure Tree
Astah Reference Manual
37
7.14.Setting Font
(1) Right-click on the project in the Structure Tree and select [Set Font]
(2) Set the font in [Font Chooser] dialog
This applies for all the model elements. When font is changed, all the size of model
elements will be adjusted automatically.
Available font size is from 6 to 40.
Font can be also set in the Property view of the Project.
Once the large size font is set, it may no longer be adjusted by the [Auto Resize] option.
The setting of font works for all diagrams except Mind Map. To change the font for Mind
Maps, use the
Mindmap Style Template
7.15.Print Setup (Project)
(1) Right-click on the project in the Structure Tree and select [Print Setup (Project)]
(2) Specify the way you like this project to be printed in [Print Setup (Project)] dialog

7.Structure Tree
Astah Reference Manual
38
7.16.Apply Current Project Style to Items
Right-click on the project in the Structure Tree and select [Apply Current Project Style
to Items].The Project Style (This can be set in the [Set Property (Project)] in the
Project’s Pop-up menu or the [Project Setting] tab of Project’s Property will be applied
for the existing models.
7.17.Set Property (Project)
Right-click on the project in the Structure Tree and select [Set Property (Project)] and
specify the style for project.
7.18.Synchronize Property (Project)
Right-click on the project in the Structure Tree and select [Synchronize Property
(Project)] to synchronize the setting of System Properties to the current project.

8.Hierarchy Tree [P]
Astah Reference Manual
39
8.
Hierarchy Tree [P]
Hierarchy Tree displays the hierarchy of Statemachine, Activity and Data Flow
Diagrams.
8.1. Hierarchy Tree Functions
8.1.1.Filtering Aliases
To set the Hierarchy Tree options, click [Filter] button in the Hierarchy Tree tab.
The Hierarchy Filter Option dialog is used to set diagrams.
(1) Data Flow Diagram
(2) Activity Diagram
(3) Statemachine Diagram
8.1.2.Selecting Hierarchy Tree
[Synchronize with Diagram Editor Selection] option in the Hierarchy tab can be used to
select models in the Hierarchy Tree when the Diagram Elements are selected.

9.Diagram (List)
Astah Reference Manual
40
9.
Diagram (List)
In [Diagram], all diagrams in the Project are listed.
9.1.Opening Diagrams
To open a diagram, double-click on the target diagram.
9.2.Updating the List
The list does not automatically update while it is on even though new diagrams are
created. To update the list, click [Update].
9.3.Jumping to Models on the Structure Tree
You can jump to where the diagram is in the Structure Tree by right-clicking on the
diagram and selecting [Show in Structure Tree] from its Pop-up menu.
9.4.Deleting Diagrams
Diagrams can be deleted using the Pop-up Menu. Right-click on the target diagram and
select [Delete].

10.Search and Replace
Astah Reference Manual
41
10.
Search and Replace
To search model elements or hyperlinks in the Project and replace strings contained in
the names by using [Search] in the “Project View”.
To search model elements in the Diagram with strings, use the [Search Bar] in the
Diagram Editor.
10.1.[Search] Tab
In this tab, you can search model elements or hyperlinks in the Project and replace
strings contained in the names.
10.1.1.Search by Strings
Enter key strings that are included in the name of the target model element and click
[Search]. To distinguish between Capital or non-capital letters, check [Case Sensitive].
10.1.2.Additional Search Options
The following search options can be selected from the combobox.
(1)
<<Undrawn and Unreferenced Models>>
Search for the Models that are not drawn in Diagrams and that are not referred by

10.Search and Replace
Astah Reference Manual
42
other Diagram Elements.
(2)
<<Undrawn Models>>
Search for the Models that are not drawn in Diagrams.
(3)
<<Unreferenced Models>>
Search for the Models that are referred by other Diagram Elements.
(4)
<<Invalid Hyperlinks>>
Search for the disabled hyperlinks.
10.1.3.Jumping to Diagram Elements
Right-click on the search results and select [Open Diagrams].
10.1.4.Jumping to Models on the Structure Tree
Right-click on the target search result and selecting [Show in Structure Tree]. And,
select a Diagram from the list.
10.2.Replace
Strings that are included in the names of model elements can be replaced as follows:
(1) Search model elements
(2) From the search result, select a target model element
(3) Enter a string in the replace text box and click [Replace]

10.Search and Replace
Astah Reference Manual
43
Replace All
To replace the names of all the model elements displayed in the search result, click
[Replace All].
10.3.Search Bar
You can directly search Diagram Models on the Diagram by typing texts. Press down
[Ctrl + F] or select [Edit] – [Search on Diagram] from Main Menu after you open the
Diagram(*) you want to search in. As a search result, the text includes the keyword will
be highlighted. (*) Except UseCase Description, CRUD and Requirement Table.
10.3.1.Search Box
Enter Text you want to search for.
- [x]: Close the Search bar
- [Next] button: Move to next result (Shortcut key: Enter key)
- [Previous] button: Move to previous result (Shortcut key: Enter + Shift key)
- [Option] button: Open the option dialog
Case Sensitive Default: OFF
Include Folded Topics (Mind Map) Default:OFF

11.Alias Function [P]
Astah Reference Manual
44
11.
Alias Function [P]
Aliases can be set to model elements by using [Alias] in the “Project View”.
11.1. Editing Aliases
11.1.1.Inputting Aliases
To set Aliases, double-click on the Alias column.
11.1.2.Filtering Aliases
To set the Alias options, click [Filter] button in the right top of the Alias tab.
The Alias Filter Option dialog is used to set columns and models.
1) Type Column
2) Alias1 Column
3) Alias2 Column
4) Model (Diagram Element)
5) Package (Diagram Element)
6) SubSystem (Diagram Element)
7) Diagram
8) Class
9) Attribute

11.Alias Function [P]
Astah Reference Manual
45
10) Operation
11) Parameter
12) Template Parameter
13) Association
14) Association End
15) Qualifier
16) Generalization
17) Usage
18) Realization
19) Dependency
20) InstanceSpecification
21) Link
22) Link End
23) UseCase
24) Extend
25) Include
26) Extension Point
27) Entity
28) Domain
29) Primary Key
30) Other Key
31) External Entity
32) Data Store
33) Requirement
34) TestCase
35) Note
36) Text
11.1.3.Selecting Alias Tree
[Synchronize with Diagram Editor Selection] option in the Alias tab can be used to
select models in the Alias Tree when the Diagram Elements are selected.
11.2.Displaying Aliases
To display Aliases, select the following menu on the Main Menu in [View] - [Alias].
1) Name 2) Alias1 (or Name) 3) Alias2 (or Name)

12.Property View
Astah Reference Manual
46
12.
Property View
The Property View displays properties of the selected Model Element or Diagram.
Model information can be edited in the Property View.
12.1.Displaying Properties
To display the properties of a Model Element or a Diagram, select the target Model
Element or the Diagram Element in the Project View or the Diagram Editor.
12.2.Structure of Properties
Several Tabs are displayed in the Property View. The structure depends on each Model
Element or Diagram. For example, the Property View for a Class contains the following
10 Tabs: [Base], [Stereotype], [Attribute], [Operation], [Generalization], [Dependency],
[Association], [Property], [Template Parameter], [Constraint], [Language],
[TaggedValue] and [Hyperlink].

12.Property View
Astah Reference Manual
47
12.3.Project File Properties
12.3.1.[Profile Stereotype] Tab [P]
Element
Function
Stereotype
Display Stereotype
Kind Specify the kind whether it is a Classifier or an Action
Icon
Display customized Icon
Add Button Add a new Stereotype
Delete Button
Delete the selected Stereotype
Edit Button Edit the profile stereotype
-> Please refer to the Customized Icons for how to set customized Icons.
12.3.2.[Project Setting] Tab
Element
Function
ProjectProperty
[Set]
Opens the [Project Property Setting] window where you can specify
the property of the project.

12.Property View
Astah Reference Manual
48
Property Information listed below from
the [System Properties]
will be saved for each project file.
Diagram Editor
Default Item Color
Default Stereotype Color
Default ER Entity Type Color
Project Property
[Synchronize]
This synchronizes the System Property settings to the Project
Property Setting of current opened project file.
Java
By checking on the checkbox of Java, Class, its Attributes and
Operations can be created in Java language. By taking the check
off the box, the specific attributes that are defined by Java
language will be all cleared.
C#
By checking on the checkbox of C#, Class, its Attributes and
Operations can be created in C# Language. By taking the check off
the box, the specific attributes that are defined by C# language will
be all cleared.
C++
By checking on the checkbox of C++, Class,
its Attributes and
Operations can be created in C++ Language. By taking the check
off the box, the specific attributes that are defined by C# language
will be all cleared.

12.Property View
Astah Reference Manual
49
12.3.3.[Version History] Tab
Element
Function
Model Time Stamp
Display the model time stamp.
Product Model Version Display the model version of Astah you currently use.
Project Model Version
Display the model version of the current project.
Product Version Display the all product versions that the current file has been
modified with.
Model Version
Display Model Versions of the Product Versions
About Model Version Access to Astah Webpage about Model Version
12.4.Class Diagram Properties
12.4.1.[Base] Tab
Element
Function
Namespace
Display the Namespace
Name Edit the Class Diagram Name
Frame Visibility
Specify whether the Frame is displayed
Definition Edit the Definition

12.Property View
Astah Reference Manual
50
12.4.2.[TaggedValue] Tab [P]
Element
Function
Name
Edit the TaggedValue Name
Value Display the Tagged Value
Add Button
Add a new Tagged Value
Delete Button Delete selected Tagged Value
Up/Down Button
Rearrange the order of Tagged Value
12.4.3.[Hyperlink] Tab
Element
Function
Name Edit the Hyperlink name
Path
Display the Path of the Hyperlink
Comment Edit comment
Open Hyperlink Button
Open selected Hyperlink
Add File Button Add Hyperlink file
Add URL Button
Add Hyperlink URL
Add Model & Element Button Add Hyperlink models or model elements
Delete Button
Delete selected Hyperlink
Edit Button Edit Hyperlink
Up/Down Button
Rearrange the order of Hyperlink

12.Property View
Astah Reference Manual
51
> Please refer to the Hyperlinks for more detail.
12.4.4.[Initial visibility] Tab
The visibility of some models on Class diagrams can be set. Check on the box of models
you want them to appear on the diagram. When creating a new Class Diagram, the
setting of System Properties - Initial Visibility 1 applies to this tab. By pressing [Apply
to existing elements], you can apply this visibility setting to the existing model elements
in the diagram which is open.
12.5.Class Properties
12.5.1.[Base] Tab
Element
Function
Namespace
Display the name of model which the Class belongs to
Name Edit the Class Name
Visibility
Specify the visibility, “public”, “protected”, “package” or “private”
Abstract Specify whether the target is an abstract Class or not
Leaf
Specify whether the target is a leaf Class or not

12.Property View
Astah Reference Manual
52
Active Specify whether the target is active or not
Definition
Edit the Definition. The Definition will be exported as a comment
when executing [Export Java].
12.5.2.[Stereotype] Tab
Element
Function
Name Edit the Stereotype Name
Add Button
Add a new Stereotype
Delete Button Delete selected Stereotype
Up/Down Button
Rearrange the order of Stereotypes
12.5.3.[Attribute] Tab
Element
Function
Name Edit the Attribute Name
Type
Edit the type. Select a type in the combobox or input a type name
directly
. If a new type is entered, the Class is automatically
created under the same Package.
Type Modifier Edit Type Modifier. (*, **, &)
Visibility
Specify the visibility, “public”, “protected”, “package” or “private”

12.Property View
Astah Reference Manual
53
Initial Value Specify the initial value for the Attribute
Add Button
Add a new Attribute
Delete Button Delete selected Attribute
Edit Button
Open properties of selected Attribute
Up/Down Button Rearrange the order of Attributes
12.5.4.[Operation] Tab
Element
Function
Name
Edit the Operation Name
Return Value Edit the return value type
Type Modifier
Edit Type Modifier (*, **, &)
Visibility Specify the visibility, “public”, “protected”, “package” or “private”
Add Button
Add a new Operation
Delete Button Delete selected Operation.
Edit Button
Open properties of selected Operation
Up/Down Button Rearrange the order of Operations.
12.5.5.[Generalization] Tab

12.Property View
Astah Reference Manual
54
Element
Function
Name
Edit the Generalization Name
To End Target Display the target Class Name of the Generalization
Class Type
Indicate whether it is a Superclass or a Subclass
Delete Button Delete selected Generalization
12.5.6.[Dependency] Tab
Element
Function
Name
Edit the Dependency Name
To End Target Display the target Class Name of the Dependency
Depend Type
Display the type whether it is a Supplier or a Client
Type Display the dependency type
Delete Button
Delete selected Dependency
12.5.7.[Association] Tab
Element
Function
Name Edit the Association Name
To End Class
Display the target Class Name of the Association
Delete Button Delete selected Association

12.Property View
Astah Reference Manual
55
12.5.8.[Property] Tab
Element
Function
Name
Edit Property Name
Target Display the target Class Name
Relation Name
Display the Relation Name
Depend Type Display the Type of Association
Delete Button
Delete selected Property
12.5.9.[Template Parameter] Tab
Element
Function
Name Edit the Template Parameter Name
Type
Edit the type. Select a type in the combobox or input a type name
directly
. If a new type is entered, the Class is automatically
created under the same Package.
Default value Specify the default value for Template Parameter
Type Modifier
(Default Value) Edit Type Modifier of Default Value. (*, **, &)
Add Button Add a new Template Parameter

12.Property View
Astah Reference Manual
56
Delete Button Delete selected Template Parameter
Up/Down Button
Rearrange the order of Template Parameter
12.5.10.[Constraint] Tab
Element
Function
Name Display the Constraint Name
Edit Constraint
Edit the Constraint.
Select the target Constraint in [Name] and edit in this column.
Add Button Add a Constraint
Delete Button
Delete selected Constraint
Up/Down Button Rearrange the order of Constraints

12.Property View
Astah Reference Manual
57
12.5.11.[Language] Tab
Element
Function
Java
Check this if you want to model in Java to Class. To enable to do so,
[Java] box needs to be checked on in the project property
<<enum>> Specify whether the target is an <<enum>> Class
annotations
Add annotations
@interface Specify whether @interface is added to the target Class
strictfp
Specify whether the target is a strictfp Class
final Specify whether the target is a final Class
C#
Check this if you want to model in C# to Class. To enable to do so,
[C#] box needs to be checked on in the project property
<<delegate>> Specify whether the target is a <<delegate>> Class
<<struct>>
Specify whether the target is a <<struct>> Class
<<enum>> Specify whether the target is an <<enum>> Class
attributes
Add attributes
sealed Specify whether the target is a sealed Class
static
Specify whether the target is a static Class
internal Specify whether the target is an internal Class
C++
Check this if you want to model in C++ to Class. To enable to do so,

12.Property View
Astah Reference Manual
58
[C++] needs to be checked on in the project property.
<<enum>>
Specify whether the target is a <<enum>> Class
<<struct>> Specify whether the target is a <<struct>> Class
<<union>>
Specify whether the target is a <<union>> Class
-> Please refer to Class Diagram Properties for [TaggedValue] tab and [Hyperlink] tab.
12.6.Attribute Properties (Class Diagram)
12.6.1.[Base] Tab
Element
Function
Name Edit the Attribute Name
Type
Edit the type. Select a type from the combobox or input a type
name directly
. If a new type is entered, the Class is created under
the same Package.
Type Modifier Edit Type Modifier. (*, **, &)
Aggregation
Edit the Aggregation. Select an aggregation from [None],
[Aggregate], or [Composite] from the combobox.
Initial Value Specify the initial value
Visibility
Specify the visibility, “public”, “protected”, “package” or “private”
Static Specify whether the Attribute is static or not
ReadOnly
Specify whether the Attribute is read-only or not
Multiplicity Specify the Multiplicit y. [1], [0..1], [0..*], [*], [1..*].
Alternatively,
input the value directly.
Derived
Specify whether the Attribute is derived or not

12.Property View
Astah Reference Manual
59
Definition Add a definition
-> Please refer to Class Properties for [Stereotype] tab.
12.6.2.[Language] Tab
Element
Function
Java
Check this if you want to model in Java to Attribute. To enable
to do so, [Java] box needs to be checked on
in the project
property
<<enum constant>> Add an enum constant
annotations
Add annotations
Transient Specify whether the Attribute is transient or not
Volatile
Specify whether the Attribute is volatile or not
Final Specify whether the Attribute is final or not
C#
Check this if you want to model in C# to Attribute. To enable to
do so, [C#] box needs to be checked on in the project property.
<<property>> Add <<property>>
<<property>>get
Add <<property>> get
<<property>>set Add << property>> set
<<enum constant>>
Add << enum constant>>
attributes Add attributes

12.Property View
Astah Reference Manual
60
const Specify whether the Attribute is const or not
override
Specify whether the Attribute is override or not
volatile Specify whether the Attribute is volatile or not
Internal
Specify whether the Attribute is internal or not
Readonly Specify whether the Attribute is read-only or not
C++
Check this if you want to model in C++ to Attribute. To enable to
do so, [C++] box needs to be checked on in the project property.
<<enum constant>> Add an enum constant.
Const
Specify whether the Attribute is const or not
mutable Specify whether the Attribute is Mutable or not
Volatile
Specify whether the Attribute is volatile or not
-> Please refer to Class Diagram Properties for [TaggedValue] and [Hyperlink] tab, and
Class Properties for [Stereotype] and [Constraint] tab.
12.7.Operation Properties
12.7.1.[Base] Tab
Element
Function
Name Edit the Operation Name
Return Value
Edit the return value. Select a type from the combobox or input a
type name directly
. If a new type is entered, the Class is
automatically created under the same Package.
Type Modifier Edit Type Modifier. (*, **, &)
Visibility
Specify the visibility. “public”, “protected”, “package” or “private”
Static Specify whether the Operation is static or not.
Abstract
Specify whether the Operation is abstract or not
Leaf Specify whether the Operation is leaf or not

12.Property View
Astah Reference Manual
61
Definition Add Definition
12.7.2.[Parameter] Tab
Element
Function
Name
Edit the Parameter Name
Type
Edit the parameter type. Select a type from the combobox or input
a type name directly. If a new
type is entered, the Class is
automatically created under the same Package.
Type Modifier
Edit Type Modifier. (*, **, &)
Direction Kind Specify Direction Kind from in, out or inout.
Add Button
Add a new Parameter
Delete Button Delete selected Parameter
Edit Button
Edit the detail of selected Parameter
Up/Down Button Rearrange the order of Parameters
12.7.3.[Precondition] Tab
Element
Function
Name
Edit Precondition Name
Edit Precondition Edit the Precondition. Select the target Precondition
in [Name]

12.Property View
Astah Reference Manual
62
and edit in this column.
Add Button
Add a new Precondition
Delete Button Delete selected Precondition
Up/Down Button
Rearrange the order of Precondition
12.7.4.[Post Condition] Tab
Element
Function
Name Edit the Post Condition Name
Edit Post Condition
Edit the Post Condition. Select the target Post Condition in
[Name] and edit in this column.
Add Button Add a new Post Condition
Delete Button
Delete selected Post Condition
Up/Down Button Rearrange the order of Post Condition
12.7.5.[Body Condition] Tab
Element
Function
Name
Edit the Body Condition Name
Edit Body Condition Edit the Body Condition
Select the target Body Condition
in [Name] and edit in this

12.Property View
Astah Reference Manual
63
column.
Add Button
Add a new Body Condition
Delete Button Delete selected Body Condition
Up/Down Button
Rearrange the order of Body Condition
12.7.6. [Language] Tab
Element
Function
Java Check this if you want to model in Java to Operation. To enable to
do so, [Java] box needs to be checked on in the project property.
Annotations
Add annotations
Synchronized Specify the Operation is synchronized or not
Native
Specify the Operation is native or not
Strictfp Specify the Operation is strictfp or not
Final
Specify the Operation is final or not
C# Check this if you want to model in C# to Operation.
To enable to
do so, [C#] needs to be checked on in the project property.
<<event>>
Add an event.

12.Property View
Astah Reference Manual
64
<<event>>add Add an add event.
<<event>>remove
Add a remove event.
<<indexer>> Add an indexer.
<<indexer>>get
Add a get indexer.
<<indexer>>set Add a set indexer.
attributes
Add attributes.
extern Specify whether the Operation is extern or not
override
Specify whether the Operation is override or not
sealed Specify whether the Operation is sealed or not
unsafe
Specify whether the Operation is unsafe or not
virtual Specify whether the Operation is virtual or not
internal
Specify whether the Operation is internal or not
Extension Method Specify whether the Operation is an extension method or not
C++
Check this if you want to model in C++ to Operation. To enable to
do so, [C++] box needs to be checked in the project property.
friend Specify whether the Operation is friend or not
const
Specify whether the Operation is const or not
explicit Specify whether the Operation is explicit or not
inline
Specify whether the Operation is inline or not
virtual Specify whether the Operation is virtual or not
-> Please refer to Class Properties for [Stereotype] and [Constraint] tab.
-> Please refer to Class Diagram Properties for [TaggedValue] and [Hyperlink] tab.
12.8.Parameter Properties
12.8.1.[Base] Tab
Element
Function
Name
Edit the Parameter Name
Type Edit the Parameter Type

12.Property View
Astah Reference Manual
65
Type Modifier Edit the Parameter Type Modifier
Direction Kind
Edit the Direction Kind
12.8.2. [Language] Tab
Element
Function
C++ Check this if you want to model in C++ to Parameter. To enable to
do so, [C++] box needs to be checked in the project property.
const
Specify whether the Parameter is const or not
12.9.Package Properties
12.9.1.[Base] Tab
Element
Function
Namespace Display the Name of model where the Package belongs
Name
Edit the Package Name
Definition Add Definition
-> Please refer to Class Properties for [Stereotype], [Generalization], [Dependency],
[TaggedValue] and [Hyperlink] tab.
12.10.Model Properties
The editable contents are the same as they are for Packages. -> See the Package
Properties.

12.Property View
Astah Reference Manual
66
12.11.Subsystem Properties
12.11.1.[Base] Tab
Element
Function
Namespace
Display the Name of model where the Subsystem belongs
Name Edit the Subsystem Name
Instantiable
Specify whether an Instance of the Subsystem can be created or not
Definition Add Definition
-> Please refer to Class Properties for [Stereotype], [Operation], [Association],
[Generalization] and [Dependency] tab, and refer to Class Diagram Properties for
[TaggedValue] and [Hyperlink] tab.
12.12.Association Properties
12.12.1.[Base] Tab
Element
Function
Name
Edit the Association Name
Definition Add Definition
-> Please refer to Class Properties for [Stereotype] and [Constraint] tab.

12.Property View
Astah Reference Manual
67
12.12.2. [Association End] Tab
Element
Function
Target
Display the target Model Element Name
Type Modifier Edit Type Modifier (*, **, &)
Name
Edit the Association End Name
Navigation Specify whether the direction of Navigation is “Navigable”, “Non
Navigable” or “Unspecified Navigable”
Aggregation
Specify the Aggregation, “none”, “aggregate”, “composite”
Initial Value Edit the initial value
Visibility
Specify the visibility, “public”, “protected”, “package” or “private”
Static Specify whether the Association is static or not
Leaf
Specify whether the Association is leaf or not
Multiplicity Specify the Multiplicity from [1], [0..1], [0..*], [*], [1..*] or
alternatively input the value.
Derived
Specify whether the Association is derived or not
Definition Add definition
-> Please refer to Class Diagram Properties for [TaggedValue] tab.
12.12.3.[Constraint A], [Constraint B] Tab
Please refer to Class Properties for [Constraint] tab.

12.Property View
Astah Reference Manual
68
12.13.Generalization Properties
12.13.1.[Base] Tab
Element
Function
Name
Edit the Generalization Name
Definition Add Definition
-> Please refer to Class Properties for [Stereotype] and [Constraint] tab, and refer to
Class Diagram Properties for [TaggedValue] tab.
12.14.Realization Properties
The editable contents are the same as they are for Generalizations.
-> See to the Generalization Properties section.
12.15.Dependency Properties
The editable contents are the same as they are for Generalizations.
-> See the Generalization Properties section.
12.16.TemplateBinding Properties
12.16.1.[Base] Tab
Element
Function
Name
Display the Name of Template Parameter.
Type Display the Type of Template Parameter
Default Value
Display the Default Value of Template Parameter
Type Modifier
(Default Value) Edit Type Modifier (*, **, &) for Default Value

12.Property View
Astah Reference Manual
69
Actual Parameter
Edit the Actual Parameter. Select a type in the combobox or input
a type name if the type is unspecified to the Templa
te Parameter.
Or, input a type name if the type is already specified. If a new type
is entered, the Class is automatically created under the same
Package.
Type Modifier
(Actual Parameter) Edit Type Modifier (*, **, &) for Actual Parameter.
-> Please refer to Class Diagram Properties for [TaggedValue] tab.
12.17.Instance Specification Properties (Class Diagram)
12.17.1.[Base] Tab
Element
Function
Name Edit the Instance Specification Name.
Base Class
Specify the Base Class. Select a Base Class using the combobox
Property Open properties of the Base Class
New
Create a new Class to be used as the Base Class
Slots Display Slots (Attributes of the Base Class)
-> Please refer to Class Diagram Properties for [TaggedValue] and [Hyperlink] tab.
12.18.Link Properties (Class Diagram)
12.18.1.[Base] Tab

12.Property View
Astah Reference Manual
70
Element
Function
Name
Edit the Link Name
Definition Add Definition
-> Please refer to Class Diagram Properties for [TaggedValue] tab.
12.18.2.[Link End] Tab
Two [Link End] Tabs are displayed at each end of a Link, at the starting point and at
the end point.
Element
Function
Target
Display the target Instance Specification Name
Name Edit the Link End Name
Navigation
Specify whether the direction of Navigation, “Navigable”, “Non
Navigable” or “Unspecified Navigable”
Aggregation Specify the Aggregation. “none”, “aggregate” or “composite”
Definition
Add Definition
-> Please refer to Class Diagram Properties for [TaggedValue] tab.
12.19.Actor Properties
-> Please refer to the Class Properties section for more details.
12.20.UseCase Properties
12.20.1.[Base] Tab

12.Property View
Astah Reference Manual
71
Element
Function
Namespace
Display the name of model where the UseCase belongs
Name Edit the UseCase Name
Definition
Add Definition
-> Please refer to Class Properties for [Stereotype] tab.
12.20.2. [Extension Point] Tab
Element
Function
Name Edit the Extension Point Name.
Add Button
Add a new Extension Point.
Delete Button Delete selected Extension Point.
-> Please refer to Class Properties for [Generalization], [Dependency], and [Association]
tab.
12.20.3.[Include] Tab / [Extend] Tab

12.Property View
Astah Reference Manual
72
Element
Function
Name
Edit the Include / Extend Name.
To End Class Display the target Class Name of the Include / Extend.
IncludeType/
Extend Type Specify whether the Include / Extend is an “Addition” or a “Base”.
Delete Button Delete selected Include / Extend.
-> Please refer to Class Diagram Properties for [TaggedValue] and [Hyperlink] tab.
12.21.Include Properties
12.21.1.[Base] Tab
Element
Function
Name
Edit the Include Name.
Definition Add Definition.
-> Please refer to Class Diagram Properties for [TaggedValue] tab.
12.22.Extend Properties
The editable contents are the same as they are for Includes.
-> Please refer to the Include Properties section for more details.

12.Property View
Astah Reference Manual
73
12.23.Statemachine Diagram Properties
12.23.1.[Base] Tab
Element
Function
Namespace
Display the namespace where the Statemachine belongs
Name Edit the Statemachine Diagram Name
Frame Visibility
Check on to show Frame in the Diagram
Definition Add Definition
12.23.2.[StateMachine] Tab
Element
Function
StateMachine Name
Edit the StateMachine Name.
-> Please refer to Class Diagram Properties for [TaggedValue] and [Hyperlink] tab.
12.24.State Properties
12.24.1.[Base] Tab
Element
Function
Name Edit the State Name.
Definition
Edit the Definition.

12.Property View
Astah Reference Manual
74
-> Please refer to Class Properties for [Stereotype] tab.
12.24.2.[Entry/Do/Exit] Tab
Element
Function
Entry
Edit the Entry action.
Do Edit the Do activity.
Exit
Edit the Exit action.
12.24.3.[Internal Transition] Tab
Element
Function
Trigger Edit the Trigger
Guard
Edit the Guard condition
Action Edit Action
Add Button
Add Internal Transition
Delete Button Delete selected Internal Transition
Up/Down Button
Rearrange the order of Internal Transitions
-> Please refer to Class Diagram Properties for [TaggedValue] and [Hyperlink] tab.

12.Property View
Astah Reference Manual
75
12.25.Transition (Control Flow/Object Flow) Properties
12.25.1.[Base] Tab
Element
Function
Source
Display the Source of the transition
Target Display the target to Transit
Trigger
Edit the Trigger
Guard Edit the Guard condition
Action
Edit the Action
-> Please refer to Class Diagram Properties for [TaggedValue] tab.
12.26.Submachine State Properties
12.26.1.[Base] Tab
Element
Function
Name Edit the Submachine State Name
Definition
Add Definition

12.Property View
Astah Reference Manual
76
12.26.2.[Submachine] Tab
Element
Function
Submachine Name
Edit the Submachine Name
StateMachine Specify the Statemachine Diagram to refer to
Property
Open properties of the Statemachine Diagram
New Create a new Statemachine Diagram to be referred
-> Please refer to Sate Properties for [Entry/Do/Exit], [Internal Transition] tab, and
Class Diagram Properties for [TaggedValue] tab and [Hyperlink] tab.
12.27.StubState Properties
12.27.1.[Base] Tab
Element
Function
Name
Edit the StubState Name
-> Please refer to Class Diagram Properties for [TaggedValue] tab.
12.28.Activity Diagram Properties
12.28.1.[Base] Tab

12.Property View
Astah Reference Manual
77
Element
Function
Namespace
Display the namespace where the Activity Diagram belongs
Name Edit the Activity Diagram Name
Frame Visibility
Check this on to show a frame in the diagram
Definition Add Definition
12.28.2.[Activity] Tab
Element
Function
Activity Graph Name
Edit the Activity Graph Name
12.28.3.[Horizontal Dimension] Tab / [Vertical Dimension] Tab
Element
Function
Name Edit the Dimension Name
Dimension Visibility
Select the Dimension Visibility
-> Please refer to Class Diagram Properties for [TaggedValue] and [Hyperlink] tab.
12.29.Partition Properties
12.29.1.[Base] Tab
Element
Function
Name Edit the Partition Name
Definition
Add Definition

12.Property View
Astah Reference Manual
78
-> Please refer to Class Diagram Properties for [TaggedValue] and [Hyperlink] tab.
12.30.Action Properties
12.30.1.[Entry] Tab
Element
Function
Entry
Edit the Action Name
Definition Add Definition
-> Please refer to Class Properties for [Stereotype] tab and Class Diagram Properties for
[TaggedValue] and [Hyperlink] tab.
12.31.CallBehaviorAction Properties
12.31.1.[Base] Tab
Element
Function
Name
Edit the CallBehaviorAction Name
Definition Add Definition
12.31.2.[Activity] Tab

12.Property View
Astah Reference Manual
79
Element
Function
Activity Graph Name
Edit the Activity Graph Name
Activity Name Edit the Activity Name
Property
Open properties of the Activity Graph
New Create a new Activity Diagram as its Activity Graph.
-> Please refer to Class Properties for [Stereotype] tab, Class Diagram Properties for
[TaggedValue] and [Hyperlink] tab.
12.32.Flow Final Node Properties
The editable contents are the same as they are for Actions. -> See the Action Properties.
12.33.SendSignalAction Properties
The editable contents are the same as they are for Actions. -> See the Action Properties.
12.34.AcceptEventAction Properties
The editable contents are the same as they are for Actions. -> See the Action Properties.
12.35.AcceptTimeEventAction Properties
The editable contents are the same as they are for Actions. -> See the Action Properties.
12.36.Pin, Object Node Properties
12.36.1.[Base] Tab
Element
Function
Object Name
Edit the Object Name
State Edit the State

12.Property View
Astah Reference Manual
80
Base Class Edit the Base Class
Property
Open properties of the Base Class
New Create a new Class as its Base Class
Ordering
Specify the Ordering by choosing from <<Unspecified>>,
unordered, ordered, LIFO or FIFO
Upper Bound Edit the Upper Bound
Control
Tick the box to check as Control
Effect Specify the Effect by choosing from <<Unspecified>>, create, read,
update or delete
Exception
Tick the box to check as Exception
Stream Specify the Stream by choosing from <<Unspecified>>, stream or
nonstream
Definition
Add Definition
-> Please refer to Class Diagram Properties for [TaggedValue] and [Hyperlink] tab.
12.37.Process Properties
The editable contents are the same as they are for Actions. -> See the Action Properties.
12.38.Connector Properties
The editable contents are the same as they are for Actions. -> See the Action Properties.

12.Property View
Astah Reference Manual
81
12.39.Sequence Diagram Properties
12.39.1.[Base] Tab
Element
Function
Namespace
Display the Namespace where the Sequence Diagram belongs
Name Edit the Sequence Diagram Name
Argument
Edit the Sequence Argument
Message Index
Visibility Check this to show Message Index on the diagram
Flat Message Index
Check this to have a hierarchy in the Message Index
Message Parameter
Visibility (Initial) Check this to show Message Parameters on the diagram
Message Parameter
Type Visibility (Initial) Check this to show Message Parameter Types on the diagram
Message Parameter
Direction Kind
Visibility (Initial)
Check this to show Message Parameter Direction Kinds on
the diagram
Message Return Value
Variable Visibility
(Initial)
Check this to show Message Return Value Variable
on the
diagram
Message Return Value
Visibility (Initial) Check this to show Message Return Value on the diagram

12.Property View
Astah Reference Manual
82
Frame Visibility Check this to show a frame in the diagram
Execution Specification
Visibility
Check this to show Execution Specification Value on the
diagram
Definition Add Definition
-> Please refer to Class Diagram Properties for [TaggedValue] and [Hyperlink] tab.
Note) To enable [Message Parameter Initial Visibility] setting, this option must be set
before creating Messages.
When creating a new Sequence diagram, the setting of System Properties – Initial
Visibility 2 applies to this tab.
12.40.Lifeline Properties (Sequence Diagram/Communication Diagram)
12.40.1.[Base] Tab
Element
Function
Name
Edit the Lifeline Name
Base Class Specify the Base Class
Property
Open properties of the Base Class
New Create a new Class to be used as the Base Class.
-> Please refer to Class Diagram Properties for [TaggedValue] and [Hyperlink] tab.

12.Property View
Astah Reference Manual
83
12.41.Message Properties (Sequence Diagram)
12.41.1.[Base] Tab
Element
Function
Name
Edit the Message Name
Argument Edit the Message Arguments
Guard
Edit the Guard condition
Return Value Variable Edit the Return Value Variable
Return Value
Edit the Return Value
Operation Specify an Operation
Property
Open properties of the selected Operation
New Create a new Class to be used as the Base Class
Source
Display the Source Lifeline
Target Display the Target Lifeline
Asynchronous
Check this to make the Message asynchronous
-> Please refer to Class Properties for [Stereotype] and [Constraint] tab, and Class
Diagram Properties for [TaggedValue] and [Hyperlink] tab
12.42.Reply Message Properties
12.42.1.[Base] Tab

12.Property View
Astah Reference Manual
84
Element
Function
Name
Edit the Reply Message Name
Source Display the Source Lifeline
Target
Display the Target Lifeline
-> Please refer to Class Properties for [Stereotype] and [Constraint] tab, and Class
Diagram Properties for [TaggedValue] tab.
12.43.CombinedFragment Properties (Sequence Diagram)
12.43.1.[Base] Tab
Element
Function
Name Edit the Combined Fragment Name
Operator
Select the Operator
12.43.2.[Operand] Tab
Element
Function
Name Edit the Operand Name
Guard
Edit the Guard
Add Button Add new Operands
Delete Button
Delete selected Operands
-> Please refer to Class Diagram Properties for [TaggedValue] and [Hyperlink] tab.

12.Property View
Astah Reference Manual
85
12.44.InteractionUse Properties (Sequence Diagram)
12.44.1.[Base] Tab
Element
Function
Name
Edit the InteractionUse Name
Argument Edit the InteractionUse Argument
Refer to
Select Sequence Diagrams to refer to
Property Edit the Sequence Diagram to refer to
New
Create a new Sequence Diagram to be referred to
-> Please refer to Class Diagram Properties for [TaggedValue] tab.
12.45.State Invariant Properties (Sequence Diagram)
12.45.1.[Base] Tab
Element
Function
Name Edit the StateInvariant Name.
-> Please refer to Class Diagram Properties for [TaggedValue] tab.

12.Property View
Astah Reference Manual
86
12.46.Communication Diagram Properties
12.46.1.[Base] Tab
Element
Function
Namespace
Display the Namespace where the Communication Diagram
belongs to
Name Edit the Communication Diagram Name
Argument
Edit the Argument
Message Index Visibility Check to show Message Index on the diagram
Flat Message Index
Check to make a hierarchy in the Message Index.
Message Parameter
Visibility (Initial) Check to show Message parameter on the diagram
Message Parameter Type
Visibility (Initial) Check to show Message parameter Type on the diagram
Message Parameter
Direction Kind Visibility
(Initial)
Check to show Message Parameter Direction Kind
on the
diagram
Message Return Value
Variable Visibility
(Initial)
Check to show Message Return Value Variable
on the
diagram
Message Return Value
Visibility (Initial) Check to show Message Return Value on the diagram
Frame Visibility
Check to show a frame in the diagram
Definition Add Definition.

12.Property View
Astah Reference Manual
87
-> Please refer to Class Diagram Properties for [TaggedValue] and [Hyperlink] tab.
Note) To enable the [Message Parameter Initial Visibility] setting, this needs to be
checked on before creating Messages.
When creating a new Communication Diagram, the setting of System Properties -
Initial Visibility 2 will apply to this Tab.
12.47.Link Properties (Communication Diagram)
12.47.1.[Base] Tab
Element
Function
Name
Edit the Link Name
Definition Add Definition
-> Please refer to Class Diagram Properties for [TaggedValue] tab.
12.48.Message Properties (Communication Diagram)
12.48.1.[Base] Tab
Element
Function
Name
Edit the Message Name.

12.Property View
Astah Reference Manual
88
Argument Edit the Message Arguments.
Guard
Edit the Guard condition.
Return Value
Variable Edit the Return Value Variable.
Return Value
Edit the Return Value.
Operation Specify the Operation.
Property
Open properties of the selected Operation.
New Create a new Operation in the Base Class of the Target Lifeline.
Source
Display the Source Lifeline.
Target Display the Target Lifeline.
Index
Edit the sequence number.
Activator Specify the Activator.
Predecessor
Specify the Predecessor.
Asynchronous Specify whether the Message is synchronous or asynchronous.
-> Please refer to Class Properties for [Stereotype] tab, and Class Diagram Properties
for [TaggedValue] and [Hyperlink] tab.
12.49.Component Diagram / Deployment Diagram Properties
12.49.1.[Base] Tab
Element
Function
Namespace
Show the Namespace where the diagram belongs to
Name Edit the diagram name
Frame Visibility
Specify whether the Frame is displayed
Definition Edit the Definition
-> Please refer to Class Diagram Properties for [TaggedValue] and [Hyperlink] tab.

12.Property View
Astah Reference Manual
89
12.50.Component Properties
12.50.1.[Base] Tab
Element
Function
Name
Edit the Component Name
Definition Edit the Definition
-> Please refer to Class Properties for [Stereotype] tab and Class Diagram Properties for
[TaggedValue] and [Hyperlink] tab.
12.51.Part Properties
The editable contents are the same as they are for Associations.
-> Please refer to the Association Properties section for more details.
12.52.Connector Properties
12.52.1.[Base] Tab
Element
Function
Name
Edit the Connector Name
Type Specify the Connector Type
Property
Open the Property of Connector Type
New [Association Property] dialog opens to create a new Association
Definition
Add Definition
-> Please refer to Class Diagram Properties for [TaggedValue] tab.

12.Property View
Astah Reference Manual
90
12.52.2. [Association End] Tab
-> Please refer to the [Association End] section.
12.52.3.[Constraint] Tab
-> Please refer to the [Constraint] section.
12.53.Port Properties
12.53.1.[Base] Tab
Element
Function
Name
Edit the Port Name
Visibility Indicate the visibility
Service
Specify the Service whether it is true or false or not
Behavior Specify the Behavior whether it is true or false or not
Multiplicity
Specify the Multiplicity, [1], [0..1], [0..*], [*], [1..*] or alternatively,
input the value.
Type
Edit the type. Select a type in the combobox or input a type name
directly.
If a new type is entered, the Class is automatically created
under the same Package.
Property
Open properties of the Base Class
New Create a new Class to be used as the Base Class
Type Modifier
Edit Type Modifier (*, **, &)

12.Property View
Astah Reference Manual
91
12.53.2.[Provided Interface] Tab / Required Interface] Tab
Element
Function
Name
Edit the Provided / Required Interface Name
Add Button Add a new Provided / Required Interface
Delete Button
Delete selected Provided / Required Interface
-> Please refer to Class Properties for [Stereotype] and [Constraint] tab, and Class
Diagram Properties for [TaggedValue] tab.
12.54.Usage Dependency Properties
The editable contents are the same as they are for Generalizations.
-> See the Generalization Properties section.
12.55.Classifier Properties
In Component Diagrams, Classifiers are treated as Classes.
-> Please refer to the Class Properties section for more details.
12.56.Artifact Properties
12.56.1.[Base] Tab
Element
Function
Name Edit the Artifact Name
Definition
Edit the Definition
-> Please refer to Class Properties for [Stereotype] tab, and Class Diagram Properties

12.Property View
Astah Reference Manual
92
for [TaggedValue] and [Hyperlink] tab.
12.57.Node Properties
12.57.1.[Base] Tab
Element
Function
Name
Edit the Node Name
Definition Add Definition
-> Please refer to Class Properties for [Stereotype] tab, and Class Diagram Properties
for [TaggedValue] and [Hyperlink] tab.
12.58.NodeInstance Properties
12.58.1.[Base] Tab
Element
Function
Name
Edit the NodeInstance Name
Type Specify the Node Type
Property
Open properties of the Node that is specified as a Node Type
New Create a new Node to be used as a Node Type
Definition
Add Definition.
-> Please refer to Class Diagram Properties for [TaggedValue] and [Hyperlink] tab.

12.Property View
Astah Reference Manual
93
12.59.ComponentInstance Properties
12.59.1.[Base] Tab
Element
Function
Name
Edit the ComponentInstance Name.
Type Specify the Component Type
Property
Open properties of the Component that is specified as the Component
Type
New Create a new Component to be used as a Component Type
Definition
Add Definition
-> Please refer to Class Properties for [Stereotype] tab, and Class Diagram Properties
for [TaggedValue] and [Hyperlink] tab.
12.60.Link Properties (Deployment Diagram)
-> Please refer to the Link Properties section for more details.
12.61.Composite Structure Diagram Properties
12.61.1.[Base] Tab
Element
Function
Namespace Show the Namespace where the diagram belongs to
Name
Edit the Composite Structure Diagram Name
Frame Visibility Check this on to show a frame in the diagram

12.Property View
Astah Reference Manual
94
Definition Add Definition
-> Please refer to Class Diagram Properties for [TaggedValue] and [Hyperlink] tab.
12.62.Structured Class Properties
The editable contents are the same as they are for Classes.
-> Please refer to the Class Properties section for more details.
12.63.Flowchart Properties [P]
12.63.1.[Base] Tab
Element
Function
Namespace
Show the namespace where the Flowchart belongs
Name Edit the Flowchart Name
Definition
Edit the Definition
-> Please refer to Class Diagram Properties for [TaggedValue] and [Hyperlink] tab.
12.64.Transition Properties [P]
12.64.1.[Base] Tab
Element
Function
Source Display the Source
Target
Display the target to Transit
Condition Modify the condition of Transition.
The contents of this Condition will
appear in the diagram.
-> Please refer to Class Diagram Properties for [TaggedValue] tab.

12.Property View
Astah Reference Manual
95
12.65.Lane Properties [P]
12.65.1.[Base] Tab
Element
Function
Name
Edit the Lane Name
Definition Add Definition
-> Please refer to Class Diagram Properties for [TaggedValue] and [Hyperlink] tab.
12.66.Flow Symbol Properties [P]
12.66.1. [Base] Tab
Element
Function
Name
Edit the name of flow symbol
Definition Add Definition
-> Please refer to Class Diagram Properties for [TaggedValue] and [Hyperlink] tab.
12.67.Data Flow Diagram (DFD) Properties [P]
12.67.1.[Base] Tab
Element
Function
Namespace
Display the namespace where the Data Flow Diagram belongs
Name Edit the Data Flow Diagram Name

12.Property View
Astah Reference Manual
96
Notation Switch the Notation of Data Flow Diagram between DeMarco and
Gane/Sarson.
Definition
Add Definition
-> Please refer to Class Diagram Properties for [TaggedValue] and [Hyperlink] tab.
12.68.External Entity Properties [P]
12.68.1.[Base] Tab
Element
Function
Namespace Display the namespace where the External Entity belongs
Name
Edit the External Entity Name
Definition Add Definition
-> Please refer to Class Diagram Properties for [TaggedValue] and [Hyperlink] tab.
12.69.Process Box Properties [P]
12.69.1.[Base] Tab
Element
Function
ID
Edit the Process Box ID
Name Edit the Process Box Name
Operator
Edit the Operator
Definition Add Definition

12.Property View
Astah Reference Manual
97
12.69.2.[Data Flow Diagram] Tab
Element
Function
Data Flow Diagram
Specify the Data Flow Diagram to refer to
Property Open properties of the Data Flow Diagram
New
Create a new Data Flow Diagram to be referred
-> Please refer to Class Diagram Properties for [TaggedValue] and [Hyperlink] tab.
12.70.Data Store Properties [P]
12.70.1.[Base] Tab
Element
Function
Namespace Display the Namespace where the Namespace belongs
ID
Edit the Data Store ID
Name Edit the Data Store Name
Definition
Add Definition
-> Please refer to Class Diagram Properties for [TaggedValue] and [Hyperlink] tab.
12.71.ER Diagram Properties [P]
12.71.1.[Base] Tab

12.Property View
Astah Reference Manual
98
Element
Function
Name
Edit the ER Diagram Name
Notation Switch the Notation of ER Diagram between IDEF1X and IE.
Model Type
Switch the Model type of ER Diagram between Logical Model
and Physical Model.
Initial Display Level
Configure the display level of Entity from combobox; Entity,
Primary Key or Attribute. -> Please refer to the ER Diagram -
Display Level for more details.
Align Attribute Items
Check this to align the display of Attribute Items in line
Definition Add Definition
-> Please refer to Class Diagram Properties for [TaggedValue] and [Hyperlink] tab.
12.72.ER Model Properties [P]
12.72.1.[Base] Tab
Element
Function
Name
Edit the ER Diagram Name
Definition Add Definition
-> Please refer to Class Diagram Properties for [TaggedValue] and [Hyperlink] tab.
12.73.Domain Model Properties [P]
12.73.1.[Base] Tab
Element
Function
Name
Display the Domain Model Name
Definition Add Definition
-> Please refer to Class Diagram Properties for [TaggedValue] and [Hyperlink] tab.

12.Property View
Astah Reference Manual
99
12.74.Domain Properties [P]
12.74.1.[Base] Tab
Element
Function
Logical Name
Edit the Logical Name of Domain
Physical Name Edit the Physical Name of Domain
Data Type
Specify the Data Type from Combo box
Length/Precision Input the Length and Precision
Default Value
Edit the Default Value.
NOT NULL Specify it if it is NOT NULL or not
Definition
Add Definition
12.74.2.[Reference] Tab
Element
Function
Parent EREntity Display the name of the parent ER Entity.
ERAttribute
Display the name of the ER Attribute.
-> Please refer to Class Diagram Properties for [TaggedValue] and [Hyperlink] tab.

12.Property View
Astah Reference Manual
100
12.75.Entity Properties [P]
12.75.1.[Base] Tab
Element
Function
Logical Name
Edit the Logical Name of Entity
Physical Name Edit the Physical Name of Entity
Type
Specify the Type from the combo box, [Resource], [Event], or
[Summary]
Definition Add Definition
12.75.2.[Index] Tab
Element
Function
Name
Edit the Index Name
Kind Edit the Index Kind
Add Button
Add Index
Delete Button Delete selected Index
Edit Button
Edit Index

12.Property View
Astah Reference Manual
101
Element
Function
Name
Edit the Index Name
Unique Set unique
Show As Alternate Key
Specify if it is shown as an alternate key
Non Unique Set non-unique
Show As Inversion Entry
Specify if it is shown as an inversion entry
12.75.3. [Attribute] Tab
Element
Function
Primary Key Select if it is a Primary Key or not
Logical Name
Edit the Logical Name
Physical Name Edit the Physical Name
Domain
Specify the Domain from the Combo box
Type Specify the Type from the Combo box

12.Property View
Astah Reference Manual
102
Length/Precision Input the Length and Precision
Add Button
Add a new Attribute
Delete Button Delete selected Attribute
Edit Button
Open properties of the selected Attribute
Up/Down Button Rearrange the order of Attributes
12.75.4.[Relationship] Tab
Element
Function
Name
Display the name of Relationship
Child Entity/
Parent Entity Display the name of Child Entity/Parent Entity of the relationship
Type
Display the relation Type
Key Display the key that related Entity has
Delete Button
Delete selected Relationship
-> Please refer to Class Diagram Properties for [TaggedValue] and [Hyperlink] tab.

12.Property View
Astah Reference Manual
103
12.76.Attribute Properties (ER Diagram) [P]
12.76.1.[Base] Tab
Element
Function
Logical Name
Edit the Logical Name of Attribute
Physical Name Edit the Physical Name of Attribute
Domain
Specify the Domain from the Combo box
Primary Key Specify if it is a Primary Key or not
NOT NULL
Specify if it is NOT Null or not
Default Value Edit the Default Value
Data Type
Specify the Data type from the combo box
Length/Precision Input the Length and Precision
Definition
Add Definition
-> Please refer to Class Diagram Properties for [TaggedValue] and [Hyperlink] tab.

12.Property View
Astah Reference Manual
104
12.77.Relationship Properties (ER Diagram) [P]
12.77.1.[Base] Tab
Element
Function
Logical Name
Edit the Logical Name of Relationship
Physical Name Edit the Physical Name of Relationship
Parent Entity
Display the Parent Entity in the relationship
Child Entity Display the Child Entity in the relationship
Verb Phrase (Parent to Child)
Edit the verb phrase from Parent to Child
Verb Phrase (Child to Parent) Edit the verb phrase from Child to Parent
Type
Specify the Type from the combo box to [Identifying]
or [Non-Identifying].
Parent is required Check if the parent is required or not.
(* Non-Identifying Relationship only)
Cardinality
Specify the Cardinality from the combo box. (0 or
more), [1 or more], [0 or 1].)
Definition Add Definition

12.Property View
Astah Reference Manual
105
12.77.2.[Key] Tab
Element
Function
Kind
Select PK or Unique Index.
Parent Key Edit the Parent Key.
Child Key
Select the Child Key.
Delete Button Delete selected Key.
-> Please refer to Class Diagram Properties for [TaggedValue] and [Hyperlink] tab.
12.78.Subtype Properties [P]
12.78.1.[Base] Tab
Element
Function
Logical Name/Physical Name
Edit the Logical Name/Physical Name of Subtype
Parent Entity / Child Entry Display the Parent/Child Entity in the relationship
Discriminator Attribute
Specify the Discriminator Attribute from the Combo
box
Complete Specify it is complete or not
Definition
Add Definition
-> Please refer to Class Diagram Properties for [TaggedValue] and [Hyperlink] tab.

12.Property View
Astah Reference Manual
106
12.79.CRUD Properties [P]
12.79.1.[Base] Tab
Element
Function
Namespace
Display the Namespace where the CRUD belongs
Name Edit the CRUD Name
Edit CRUD
Open the dialog to configure CRUD
Definition Add Definition
-> Please refer to Class Diagram Properties for [TaggedValue] and [Hyperlink] tab.
12.80.Mindmap Properties
12.80.1.[Base] Tab
Element
Function
Namespace
Display the Namespace where the Mind Map belongs
Name Edit the Mindmap Name
Set Mindmap Style
Open the dialog to configure Mindmap style
Definition Add Definition
-> Please refer to Class Diagram Properties for [TaggedValue] and [Hyperlink] tab.

12.Property View
Astah Reference Manual
107
12.81.Traceability Map Properties [P]
12.81.1.[Base] Tab
Element
Function
Namespace
Display the Namespace where this Traceability Map belong
Name Edit the Traceability Map Name
Show Target Elements
Specify whether the elements are displayed
Show Source Elements
Show Related Diagrams
Show Target Hyperlinks
Show Source Hyperlinks
Hierarchy Show the Hierarchy
Definition
Add Definition
-> Please refer to Class Diagram Properties for [TaggedValue] and [Hyperlink] tab.
12.82.Requirement Diagram Properties [P]
12.82.1.[Base] Tab

12.Property View
Astah Reference Manual
108
Element
Function
Namespace
Display the Namespace where the Requirement Diagram
belong
Name Edit the Requirement Diagram Name
Frame Visibility
Check to show a frame in a diagram
Frame’s Model Element
Type Visibility Check to show a model element type in the frame
Frame’s Diagram Name
Visibility Check to show a diagram name in the frame
Definition Add Definition
-> Please refer to Class Diagram Properties for [TaggedValue] and [Hyperlink] tab.
12.82.2.[Initial visibility] Tab
Check these box to show them on the diagram. When creating a new Requirement
Diagram, the setting of System Properties - Initial Visibility 3 applies to this tab. By
pressing [Apply to existing elements], you can apply this visibility setting to the existing
model elements in the diagram which is open.
12.83.Requirement Table Properties [P]
12.83.1.[Base] Tab

12.Property View
Astah Reference Manual
109
Element
Function
Namespace
Display the Namespace where this Requirement Table belongs
Name Edit the Requirement Table Name
Edit Requirement
Table Open the dialog to configure Requirement Table
Definition Add Definition
-> Please refer to Class Diagram Properties for [TaggedValue] and [Hyperlink] tab.
12.84.Requirement Properties [P]
12.84.1.[Base] Tab
Element
Function
Namespace
Display the Namespace where the Requirement belongs
Name Edit the Requirement Name
ID
Edit the Requirement ID
Text Add Text
12.84.2.[Client] Tab
Element
Function
Model Name
Show the Model Name of Client
Model Kind Show the Model Kind of Client
Relationship
Show the Relationship of Client
Add Button Add Client

12.Property View
Astah Reference Manual
110
Delete Button Delete selected Client.
Edit Button
Edit Client.
[Set Client] dialog opens when clicking [Add] or [Edit].
12.84.3.[Supplier] Tab
Relationship
Target Model
DeriveReqt<<deriveReqt>>
Requirement
Copy<<copy>>
Requirement
Satisfy<<satisfy>>
Package, Model, Subsystem,
Class (Entity, Boundary,
Control), AssociationClass, Interface, Actor, UseCase,
Component, Artifact, Node, Requirement and
TestCase
Verify<<verify>>
TestCase
Refine<<refine>>
Package, Model, Subsystem, Class (Entity, Boundary,
Control), AssociationClass, Interface, Actor, UseCase,
Component, Artifact, Node, Requirement and
TestCase
Trace<<trace>>
Requirement

12.Property View
Astah Reference Manual
111
Element
Function
Model Name
Show the Model Name of Supplier
Model Kind Show the Model Kind of Supplier
Relationship
Show the Relationship of Supplier
Add Button Add the Supplier
Delete Button
Delete selected Supplier
Edit Button Edit the Supplier
[Set Supplier] dialog opens when selecting [Add] or [Edit].
-> Please refer to Class Diagram Properties for [Stereotype], [TaggedValue] and
[Hyperlink] tab.
Relationship
Target Model
DeriveReqt<<deriveReqt>>
Requirement
Copy<<copy>>
Satisfy<<satisfy>>
Refine<<refine>>
Trace<<trace>>

12.Property View
Astah Reference Manual
112
12.85.TestCase Properties [P]
12.85.1.[Base] Tab
Element
Function
Namespace
Display the Namespace where the TestCase belongs
Name Edit the TestCase Name
ID
Edit the TestCase ID
Definition Add Definition
12.85.2.[Supplier] Tab
Element
Function
Model Name
Show the Model Name of Supplier
Model Kind Show the Model Kind of Supplier
Relationship
Show the Relationship of Supplier
Add Button Add Supplier
Delete Button
Delete Supplier
Edit Button Edit the Supplier
[Set Supplier] dialog opens when selecting [Add] or [Edit].

12.Property View
Astah Reference Manual
113
-> Please refer to Class Diagram Properties for [TaggedValue] and [Hyperlink] tab
12.86.Note Properties
12.86.1.[Base] Tab
Element
Function
Note
Edit Note.
-> Please refer to Class Diagram Properties for [Stereotype], [TaggedValue] and
[Hyperlink] tab
Relationship
Model
Verify<<verify>>
Requirement
Satisfy<<satisfy>>
Refine<<refine>>

13.Editing Diagrams
Astah Reference Manual
114
13.
Editing Diagrams
This chapter describes the Diagram Editor that is used to edit Diagrams.
13.1.Diagram Editor Popup Menu
a. Close
Close the selected diagram
b. Close Left Tabs
Close all the Diagram Editors on the left side of the selected diagram
c. Close Right Tabs
Close all the Diagram Editors on the right side of the selected diagram
d. Close Others
Close all the Diagram Editors except the selected diagram
e. Close All
Close all diagrams.
f. Delete
Delete the selected diagram.
g. Print
Print the current Diagram.

13.Editing Diagrams
Astah Reference Manual
115
13.2.Draw Suggest Feature
Draw Suggest Feature appears when you have a mouse over a Model Element in the
diagram, providing with a set of suggested Model Elements to help you with modeling
faster.
To switch On/Off the Draw Suggest Feature, click [Suggest Feature] on the Tool
palette.
While you hold [Shift] key down, setting is toggled another one.
The default setting can be done in the [Tool]-[System Properties]-[Diagram
Editor]-[Enable Suggest Feature on the Diagram Editor].
13.3.Creating Diagram Elements
13.3.1.Using the Tool Palette
a. Select the target Diagram Element on the Tool Palette in the Diagram Editor
b. Click on the Diagram to create the Diagram Element
c. The new Diagram Element is added to the Structure Tree
Note) Some elements (e.g. Instance Specification, Generalization) won’t be added to the
Structure Tree.
13.3.2.By dragging and dropping from the [Structure Tree] onto a Diagram
1. Drag a model from the [Structure Tree] in the Project View.
2. Drop it onto a Diagram in the Diagram Editor to create the model

13.Editing Diagrams
Astah Reference Manual
116
13.3.3.By double-clicking on the Diagram Editor
Double-click on the diagram editor creates a main model element of that diagram.
13.3.4.By using the suggest feature
1. Mouse-over a target model element
2. Models you can create will show
3. Choose a model you would like to create and click
Diagram
Model elements to be created by double-click
Class Diagram Class
UseCase Diagram UseCase
Statemachine Diagram
State
Activity Diagram
Action
Sequence Diagram Lifeline
Communication Diagram
Lifeline
Component Diagram
Component
Deployment Diagram Node
Composite Structure Diagram
Structured Class,
Part if you double-click in the Structured Class
Flowchart
Process
Data Flow Diagram (DFD) ProcessBox
ER Diagram ER Entity
Requirement Diagram
Requirement

13.Editing Diagrams
Astah Reference Manual
117
13.3.5.By pasting Text from Clipboard
1. Copy Text on Clipboard
2. Paste Text from Clipboard in the diagram, [Convert to Model] dialog appears
3. Specify the Kind and packages and then click [OK]
13.4.Creating Diagram Elements in Succession
13.4.1. Using the [Lock Selected Mode] of the Tool Palette
a. Click on the [Lock Selected Mode] of the Tool Palette in the Diagram Editor to
activate [Lock Selected Mode]
b. Select the target model element from tool palette
c. Click on the diagram repeatedly to create diagram elements in succession

13.Editing Diagrams
Astah Reference Manual
118
13.4.2.Using the [Shift] Key
a. Select the target diagram element from tool bar
b. While holding down the [Shift] Key, click on the diagram repeatedly to create
diagram elements in succession
13.5.Editing Diagram Elements
13.5.1.Editing Names
Place the cursor over the Name of a diagram element in the diagram editor.
Double-click and then edit the Name.
Note) Elements with no default name, such as Associations or Inheritance relationships,
can be given a Name from the Property View or the popup menu.
Note) Names can be edited in the [Structure Tree] or in the [Property View] also.
13.5.2.Resizing
a. Using the Auto-Resize Function
If the Auto-Resize function is ON, a Diagram Element is automatically adjusted when
actions are performed on it, for example when its Name is edited.
b. Resizing Manually
1. Select the target Diagram Element
2. Drag a corner to resize
Note) Auto-Resize Function can be turned ON/OFF using the Pop-up Menu.
13.5.3.Stereotype Notation
There are three types of notation for Stereotypes: [Normal], [Icon], and [Customize
[P]
].
When [Normal] is used, Stereotype Names are displayed enclosed with guillemets (“<<”,
“>>”). When [Icon] is used, Stereotypes are displayed with a default Icon.
When [Customize
[P]
] is used, Stereotypes are displayed with Icons defined by the user.
a. Standard Icons
(a) Standard Icon Types
By default, Astah defines the following standard Stereotypes: Actor, Interface, Boundary,

13.Editing Diagrams
Astah Reference Manual
119
Control, and Entity. New Stereotypes can also be defined.
<Stereotype> <Normal Notation> <Standard Icon Notation>
Actor
Interface
Boundary
Control
Entity
(b) Switching between Normal and Standard Icons
To switch icons between Normal and Standard Icons, right-click on the target model
element, and select [Change Icon] in the Popup menu. Then select [Normal] or [Icon].
b. Customized Icons [P]
A user-defined Image can be used for Stereotype Icons.
Note) Customized Icons can be specified for Classifiers, Actions and Object Nodes only.
(To do so, its Base Class must have the Stereotype has the customized Icon.)
(a) Creating Customized Icons
i) Clicking on the Project in the [Structure Tree]
(1) Select the Project in the Structure Tree
(2) Go down to its Property View and then click [Add] in the [Profile Stereotype] tab
(3) Select the Stereotype shown in the property view and click [Edit]

13.Editing Diagrams
Astah Reference Manual
120
(4) Click on the Icon button and select an image
(5) Specify a Stereotype name to associate to the Stereotype and click [OK]
ii) Using the [Set Icon for Stereotype] on [Tool]
(1) Click [Tool] in the Main Menu and select [Set Icon for Stereotype]
(2)-(5) As described in i) above.
(b) Deleting Customized Icons
Select the target Icon and click [Delete]
(c) Switching between Normal and Customized Icons
To switch icons between Normal and Customized ones, right-click on the target model
element, and then select [Change Icon] in the Popup menu. Then select [Normal] or
[Customize].
13.6.Multiple Selection/Cancel
13.6.1.Multiple Selection
a. By dragging the cursor over the target area
Drag the cursor over the Diagram Editor to select the target model elements.
b. Using the [Shift] ([Ctrl]) key
Select model elements in the Diagram Editor by holding down the [Shift] or [Ctrl]
key.
Selecting all model elements in a Diagram
To select all the model elements in a diagram, select [Edit]-[Select All] in the Main
Menu, or right-click on the Diagram Editor and select [Select All] from Pop-Up Menu.
[Ctrl+A], the short cut key for [Select All] is also available.

13.Editing Diagrams
Astah Reference Manual
121
13.6.2.Canceling the Selection
To cancel a selection, reselect the selected model elements with holding either [Shift] or
[Ctrl] key down.
13.7.Copying and Pasting
a. Using the Popup menu.
(a) Right-click on the target model element in the Diagram Editor and select [Copy]
(b) Right-click on the Diagram Editor and select [Paste]
13.7.1.b. Using [Edit] in the Main Menu
a. Click [Edit] in the Main Menu and select [Copy] or [Paste].
b. [Ctrl+C], [Ctrl+V] are available as a short cut key.
Note)
Model Elements can be pasted only on the same type of diagrams where the original
Model Elements are. Model Elements can be pasted directly into a Package or a
Subsystem. When you do, pasted model elements would appear under the Package or
Subsystem in the Structure Tree. (Except when you copy from one Astah to another.)
13.8.Copying as Images
Diagram Elements copied by [Copy to Clipboard] are stored in the Clipboard. They can
be pasted into other applications (MS Word, etc) as images.
[Not in Mac]
Model elements can also be stored in the Clipboard as EMFs (Enhanced
Meta File).
13.9.Copying/Pasting Style
This copies and pastes the style and background color of Texts, Freehands, Rectangles,
Ovals and Lines.
a. Using the [Edit] in the Main Menu
(a) Select [Edit]-[Copy Style] in the Main Menu
(b) Select [Edit]-[Paste Style] in the Main Menu
b. Using [Copy Style]/[Paste Style] on the Tool Bar.
(a) Click [Copy Style] on the Tool Bar
(b) Click [Paste Style] on the Tool Bar
d. Using the Popup menu.

13.Editing Diagrams
Astah Reference Manual
122
(a) Right-click on the target Diagram Element(s) and select [Copy Style]
(b) Right-click on the Diagram Element(s) and select [Paste Style]
13.10.Color Setup
13.10.1.Setting up Colors of Diagram Elements
a. Using the [Edit] in the Main Menu
(a) Select [Edit]-[Set Color] in the Main Menu
(b) Select or create a color and click [OK] in the Color Chooser
a. Using the Tool Bar in the [Management View]
(a) Select the target Diagram Element(s) in the Diagram Editor
(b) Click the triangle mark of [Set Color] on the Tool Bar
(c) Select or create a color
(d) To use the color used in the previous operation, click the color rectangle of the
button
b. Using the Pop-up Menu
(a) Right-click on the target Diagram Element(s) and select [Set Color].
(b) Select or create a color and click [OK] in the Color Chooser.
The Color Chooser Dialog
The Color Chooser contains six image color groups: Aqua, Earth, Nature, Spring,
Passion, and Winter. You can get good color combinations by using these color groups.
[Favorite] can be used to store your favorite colors up to 10 colors.
13.10.2.Setting up Colors for Diagram Elements of each Stereotype
Please refer to the Default Stereotype Color section for the supported Diagram Element
Types. Please refer to the Color Setup section for how to set the color for Elements.
(1) Select [Edit] - [Set color for Stereotype] from the Main Menu
(2) A [Stereotype Color Map] window shows up
(3) Select the Stereotype box then choose color
(4) Check on [Apply] or [All Diagrams] then press down [OK] button

13.Editing Diagrams
Astah Reference Manual
123
To synchronize the setting of the System Properties, press [Synchronize with Project
Properties].
13.10.3.Setting up Font Colors of Diagram Elements
a. Using the [Edit] in the Main Menu
(1) Select [Edit]-[Set Font Color] in the Main Menu.
(2) Select or create a color and click [OK] in the Color Chooser.
a. Using the Tool Bar in the [Management View]
(1) Select string(s) of the target Diagram Element(s) in the Diagram Editor.
(2) Click the triangle mark of [Set Font Color] on the Tool Bar.
(3) Select or create a color.
(4) To use the color used in the previous operation, click the color rectangle of the
button.
b. Using the Pop-up Menu
(1) Right-click on string of the target Diagram Element and select [Set Font
Color].
(2) Select or create a color and click [OK] in the Color Chooser.
[Diagram Element to set font color]
・ Classes (Attributes and Operations)
・ Packages
・ Subsystems (Operations)
・ Association Classes (Attributes and Operations)
・ Associations (Association Ends)
・ Generalizations
・ Realizations

13.Editing Diagrams
Astah Reference Manual
124
・ Dependencies
・ Usages
・ Interfaces
・ Entities
・ Boundaries
・ Controls
・ Instance Specifications
・ Slots
・ Links (Link Ends)
・ Actors
・ UseCases
・ Extends
・ Includes
・ States
・ Trigger, Guard and Action of Transitions
・ Submachine states
・ StubState of Submachines
・ Partitions
・ Actions
・ CallBehaviorActions
・ Flow Final Nodes
・ SendSignalActions
・ AcceptEventActions
・ Control Flows/Object Flows
・ Object Nodes
・ Processes
・ Connectors
・ Lifelines
・ Messages(Argument, Guard, Return Value Variable, Return Value and Operation)
・ Asynchronous Messages(Argument, Guard, Return Value Variable, Return Value
and Operation)
・ Create Messages(Argument, Guard, Return Value Variable, Return Value and
Operation)
・ Destroy Messages(Argument, Guard, Return Value Variable, Return Value and
Operation)
・ Reply Messages

13.Editing Diagrams
Astah Reference Manual
125
・ CombinedFragments
・ InteractionUses
・ StateInvariants
・ Components
・ Parts
・ External Parts
・ Ports (Multiplicity and Type)
・ Classifiers
・ Artifacts
・ Nodes
・ NodeInstances
・ Components
・ ComponentInstances
・ Structured Classes
・ Processes
・ Transition Conditions
・ External Entities
・ Processes
・ Data Stores
・ Data Flows
・ ER Entities (ER Attributes)
・ Requirement
・ TestCase
13.11.Set Style
To edit the style of elements, use their Pop-up menu.
a. Line width, Line type and Line color can be set for Lines, Freehands, Rectangles and
ovals
b. Line color, Text color, Background color and font can be set for Texts
c. Font color and Font can be set for Notes
13.12.Editing Lines
13.12.1.Creating Lines
There are various types of Line Elements including Association, Inheritance,
Realization, Dependency, and Transition. They can all be created in a similar way:

13.Editing Diagrams
Astah Reference Manual
126
a. Select the target line type from the Tool Palette in the Diagram Editor
b. Click on a Diagram Element to select the starting point of the line
c. Click on a second Diagram Element to select the endpoint
Note)
・ To draw a polygonal line, click on a Diagram Element to select the starting point.
Next, click on any point on the Diagram. Finally, click on a Diagram Element to
select the endpoint.
・ Lines can be also created by dragging the cursor between model elements.
・ Lines can be redrawn by pressing the [Esc] key or by right-clicking while drawing.
13.12.2.Editing Targets of Lines
To change the endpoint of a Line, simply drag the endpoint onto a new target.
13.12.3.Line Styles
There are four line styles: “Line”, “Line (Right Angle)”, “Curve”, and “Curve (Right
Angle)”. By default, “Line” is used for all diagrams except Data Flow Diagram (DFD)
and ER Diagram. (“Line (Right Angle) is default for these two diagrams.)
a. Using [Edit] in the Main Menu
(1) Select a Line in the Diagram Editor.
(2) Select [Edit]-[Line style]-[Line]/[Line (Right Angle)]/[Curve]/[Curve (Right Angle)].
b. Using buttons on the Tool Bar
(1) Select the target Line in the Diagram Editor.
(2) Click [Line]/[Line (Right Angle)]/[Curve]/[Curve (Right Angle)] on the Tool Bar in
the Management View.
c. Using the Pop-up Menu
Right-click on the target Line in the Diagram Editor and select [Line style] -
[Line]/[Line (Right Angle)]/[Curve]/[Curve (Right Angle)].
Changing the default setting of Line Mode
In the Diagram Editor, select the line mode on the Tool Bar.

13.Editing Diagrams
Astah Reference Manual
127
Note 1) Existing Lines are not changed to the selected line mode
Note 2) Default Line styles can be set for each Diagram type in the System Properties.
13.12.4.Setting up Line Color
a. Using the [Edit] in the Main Menu
(1) Select [Edit]-[Set Line Color] in the Main Menu.
(2) Select or create a color and click [OK] in the Color Chooser.
b. Using the Tool Bar in the [Management View]
(1) Select a line in the Diagram Editor.
(2) Click the triangle mark of [Set Line Color] on the Tool Bar.
(3) Select or create a color.
(4) To use the color used in the previous operation, click the color rectangle of the
button.
c. Using the Pop-up Menu
(1) Right-click on string of the target Diagram Element and select [Set Font
Color].
(2) Select or create a color and click [OK] in the Color Chooser.
13.13.Mini Icon
You can add Mini Icon on the right top corner of the Model Elements (See the list below).
13.13.1.Adding Mini Icon
i)
Select a model in diagram and click the [Add Mini Icon] you want to add from the
tool bar.
ii)
Right-click on a model in the Diagram and select [Add Mini Icon] from its Pop-up
menu

13.Editing Diagrams
Astah Reference Manual
128
13.13.2.Deleting Mini Icon
Right-click on a model in the Diagram and select [Delete Mini Icon] from its Pop-up
menu.
Diagram Model Elements
Multiple diagrams commonly
Model, Subsystem, Package, Note, Text, Interface,
Entity, BusinessEntity, Boundary, Control,
BusinessWorker, Instance Specification
Class Diagram Class, Association Class
UseCase Diagram
Actor, UseCase
Statemachine Diagram State, Submachine State
Activity Diagram
Action, Callbehavior Action, FlowFinal Node,
SendSignal Action, AcceptEvent Action, Object
Node, Process, Connector
Sequence Diagram Lifeline, Message
Communication Diagram
Lifeline, Message
Component Diagram Component, Part, Classifier, Artifact
Deployment Diagram
Node, Node Instance, Component, Component
Instance
Composite Structure Diagram Structured Class, Part, Class, Association Class
Flowchart[P]
Process
Data Flow Diagram (DFD)[P] External Entity, ProcessBox, DataStore
ER Diagram[P]
ER Entity
Requirement Diagram[P] Requirement, TestCase
13.14.Displaying Diagrams
This section describes operations that affect the display of diagrams in the Diagram
Editor.
13.14.1.Enlarging Diagrams
a. Using [View] in the Main Menu
Select [View]-[Zoom In] in the Main Menu.
Note) Enlarging operations can be repeated by pressing the shortcut key [Ctrl+[ ].
b. Using [Zoom in current Diagram Editor] on the Tool Bar.

13.Editing Diagrams
Astah Reference Manual
129
Click [Zoom in current Diagram Editor].
Note) Enlarging operations can be repeated by pressing this icon.
c. Using the Pop-up Menu
(a) Right-click on the Diagram Editor.
(b) Select [Zoom In].
d. Using the [Ctrl] key and the mouse
(a) Press the [Ctrl] key and right-drag upwards.
(b) Press the [Ctrl] key and rotate the mouse wheel forwards.
13.14.2.Shrinking Diagrams
a. Using [View] in the Main Menu
Select [View]-[Zoom Out] in the Main Menu.
Note) Shrinking operations can be repeated by pressing the shortcut key [Ctrl+]].
b. Using [Zoom out current Diagram Editor]
Select [Zoom out current Diagram Editor] on the Tool Bar.
Note) Shrinking operations can be repeated by pressing this icon.
c. Using the Pop-up Menu
(a) Right-click on the Diagram Editor.
(b) Select [Zoom Out].
d. Using the [Ctrl] key and the mouse
(a) Press the [Ctrl] key and right-drag downwards.
(b) Press the [Ctrl] key and rotate the mouse wheel backwards.
13.14.3.Displaying Diagrams in their Original Size
a. Using [View] in the Main Menu
Select [View]-[Zoom] in the Main Menu.
b. Using [Zoom to Default] on the Tool Bar.
Select [Zoom to Default] on the Tool Bar.
c. Using the Pop-up Menu
(a) Right-click on the Diagram Editor.
(b) Select [Zoom].
13.14.4.Displaying the Diagram Overview
[Window] Make the whole diagram fit in the window

13.Editing Diagrams
Astah Reference Manual
130
[Window Width]
Make the diagram to fit in the width of the wind of Diagram
Editor.
[Window Height]
Make the diagram to fit in the height of the wind of Diagram
Editor.
a. Using [View] – [Fit to Window] in the Main Menu
Select the way you would like to display from [View]-[Fit to Window] in the Main
Menu.
b. Using
[Fit to Window] on the Tool Bar
Select [Fit to Window] on the Tool Bar and select the way you would like to display.
c. Using the Pop-up Menu
(a) Right-click on the Diagram Editor.
(b) Select [Fit to Window].
Note) [Map] on the Project View can be also used to enlarge and shrink Diagrams.
13.14.5.Moving Diagrams
Right-drag diagrams to move them in the Diagram Editor.
(a) Moving Diagrams Vertically
Diagrams can be moved vertically by rotating the mouse wheel. When the mouse
wheel is rotated forwards, Diagrams are moved upwards. When the mouse wheel is
rotated backwards, Diagrams are moved downwards.
(b) Moving Diagrams Horizontally
Diagrams can be moved horizontally by rotating the mouse wheel and pressing the
[Shift] key. When the mouse wheel is rotated forwards, Diagrams are moved to the
right. When the mouse wheel is rotated backwards, Diagrams are moved to the left.
13.15.Alignment of Diagram Elements
[Top]
Align Diagram Elements with the top end of the
highest Diagram Element.
[Horizontal Center]
Align Diagram Elements along the midpoint
between the highest and lowest Diagram Elements.
[Bottom]
Align Diagram Elements with the bottom end of
the lowest Diagram Element.

13.Editing Diagrams
Astah Reference Manual
131
[Horizontal Even]
Horizontally align Diagram Elements with even
spacing.
[Adjust Height]
Adjust the height of Diagram Elements so that
they are the same height as the highest Diagram
Element.
[Left]
Align Diagram Elements with the left side of the
leftmost Diagram Element.
[Vertical Center]
Align Diagram Elements along the midpoint
between the leftmost and rightmost Diagram
Elements.
[Right]
Align Diagram Elements with the right side of the
rightmost Diagram Element.
[Vertical Even]
Vertically align Diagram Elements with even
spacing between the highest and lowest Diagram
Elements.
[Adjust Width]
Adjust the width of Diagram Elements so that they
are the same width as the widest Diagram
Element.
a. Using the Tool Buttons
(a) Select the target Diagram Elements to align.
(b) Click one of the Align Buttons on the Tool Bar.
b. Using [Align] on the Menu
(a) Select the target Diagram Elements to align.
(b) Select one of the options from the [Alignment] Menu.
Adjusting Size
Adjust the size of Diagram Elements by inputting the size directly or selecting the
element.
(1) Select Diagram Elements

13.Editing Diagrams
Astah Reference Manual
132
(2) Select [Alignment]-[Adjust Size]-[Adjust Size]
13.15.1.Input the size directly
To adjust Diagram Elements by the specified size, select [Adjust Size] then input the
size for both of the Width and Height then press [OK].
13.15.2.Adjust to the selected Element Size
To adjust Diagram Elements by selecting a particular model elements size, select [Align
to the size of the selected element] then select a Model Element and press [OK].
Note) Some of model elements may not be adjusted properly depending on the length of
names or comments inside of them.
13.16.Align Guide
The red line (Align Guide) appears on the Diagram Editor when moving a model
element. It helps you to place model elements aligned with other model elements.

13.Editing Diagrams
Astah Reference Manual
133
13.17.Jumping to Models in the Structure Tree
Jump to a Model in the Structure Tree from a Diagram Element on Diagrams.
a. Right-click on the target Diagram Element in the Diagram Editor.
b. Select [Show in Structure Tree].
c. The target Diagram is displayed and selected in the Structure Tree.
13.18.Jumping to Diagrams in the Structure Tree
Jump to the Diagrams in the Structure Tree from the Diagram Editor
a. Right-click on the Diagram Editor
b. Select [Show in Structure Tree]
c. The target Diagram is displayed and selected in the Structure Tree
13.19.Changing the order of overlapped Model Elements
[Bring to Front] Move the selected Diagram Element to the top.
[Bring Forward]
Move the selected Diagram Element one step closer to the
front.
[Send Backward] Move the selected Diagram Element one step back.
[Send to Back]
Send the selected Diagram Element to the back of all the
Diagram Element.
a. Using [Edit] – [Depth Arrangement] in the Main Menu
Select the Model Element in the Diagram Editor and select the way you would like to
move it from [Edit]-[Depth Arrangement] in the Main Menu.
b. Using on the Tool Bar
Select the icon of the way you would like to move the selected Model Element on the
Tool Bar.
c. Using the Pop-up Menu
(a) Right-click on the Model Element(s) you would like to move.
(b) Select the way you would like to move from the [Depth Arrangement] menu.
Note) [Map] on the Project View can be also used to enlarge and shrink Diagrams.

14.Diagrams and Diagram Elements
Astah Reference Manual
134
14.
Diagrams and Diagram Elements
This chapter describes Diagram Types and Elements.
14.1.Class Diagram
Class Diagrams are used to draw 4 types of Diagrams: Class Diagrams, Object
Diagrams, Package Diagrams, and Robustness Diagrams.
Class Diagram
Depict the static structure of a system.
Object Diagram
Depict a static snapshot of Class instances.
Package Diagram
Depict the hierarchical structure of Packages and
dependencies between Packages.
Robustness
Diagram Depict the basic structure of a system.
14.1.1.Creating Class Diagrams
a. Using [Diagram]-[Class Diagram] in the Main Menu.
b. Using the Pop-up Menu in the Structure Tree in the “Project View”.
14.1.2.Diagram Elements of Class Diagrams
The Diagram Elements that can be used in Class Diagrams are listed below.
Select
Mode for basic operations in the Diagram Editor
Class
Add Classes
Package
Add Packages
Subsystem
Add Subsystems
Nest
Add Nests
Association Add Associations
(Unspecified Association to Unspecified Association)
Association
Add Associations
(Unspecified Association to Navigable Association)
Association Add Associations
(Non-Navigable Association to Navigable Association)
Association
Add Associations.
(Navigable Association to Navigable Association)
Aggregation Add Aggregations.
(Aggregation to Unspecified Association)

14.Diagrams and Diagram Elements
Astah Reference Manual
135
Aggregation Add Aggregations.
(Aggregation to Navigable Association)
Composition
Add Compositions.
(Composition to Unspecified Association)
Composition Add Compositions.
(Composition to Navigable Association)
Association Class
Add Association Classes.
Generalization
Add Generalizations.
Realization
Add Realizations.
Dependency
Add Dependencies.
Usage
Add Usages.
Realization
Add Realizations.
Template Binding
Add Template Bindings.
Interface
Add Interfaces with icon notation.
Interface (Normal)
Add Interfaces with normal notation.
Required Interface
Add Required Interfaces.
Provided Interface
Add Provided Interfaces.
Entity
Add Entities.
BusinessEntity
Add BusinessEntities.
Boundary
Add Boundaries.
Control
Add Controls.
BusinessWorker
Add BusinessWorkers.
Instance
Specification
Add Instance Specification (Entities/BusinessEntities/
Boundaries/Controls/BusinessWorkers).
Link
Add Links.
See “Common Diagram Elements”
14.1.3.Class
a. Creating Classes
(a) Using [Class] on the Tool Palette
(b) Using the [Structure Tree] in the “Project View”
(c) Double-click on the Class Diagram

14.Diagrams and Diagram Elements
Astah Reference Manual
136
b. Editing Classes
(a) Adding Stereotypes
i) Using the Pop-up Menu
Right-click on the target Class and select [Add Stereotype].
ii) Using the “Property View”.
iii) Using the short-cut key
Click on the target Class and press [Ctrl+Alt+S]
Note) To add stereotype, use the shortcut key [Ctrl+Alt+S].
(b) Adding Attributes
i) Using the [Structure Tree] in the “Project View”
ii) Using the Pop-up Menu
Right-click on the target Class and select [Add Attribute].
iii) Using the “Property View”.
iv) Using a draw suggest feature
Note) The default type of Attributes can be set in System Properties.
(c) Deleting Attributes
i) Using the [Structure Tree] in the “Project View”.
ii) Using the Pop-up Menu.
Right-click on the target Class and select [Delete Attribute] and click one you want to

14.Diagrams and Diagram Elements
Astah Reference Manual
137
delete from Attribute list
iii) Using the “Property View”.
(d) Adding Operations
i) Using the [Structure Tree] in the “Project View”.
ii) Using the Pop-up Menu.
Right-click on the target Class and select [Add Operation].
iii) Using the “Property View”
iv) Using a draw suggest feature
TIP) Shortcut keys for Attributes/Operations in diagram
・ [Enter] to create continuously
・ [Shift + Enter] to insert new one above selected one
・ [Ctrl + Upward Arrow cursor] to move up
・ [Ctrl + Downward Arrow cursor] to move down
・ [Ctrl + C] to copy
・ [Ctrl + V] to paste
・ Transferable between Classes by drag & drop
(e) Deleting Operations
i) Using the [Structure Tree] in the “Project View”.
ii) Using the Pop-up Menu.
Right-click on the target Class and select [Delete Operation] and click one you want to
delete from Operation list
iii) Using the “Property View”
.

14.Diagrams and Diagram Elements
Astah Reference Manual
138
(f) Adding Template Parameters
i) Using the Pop-up Menu on the Class
Right-click on the target Class and select [Add Template Parameter].
ii) Using the Pop-up Menu on the Template Parameter
Right-click on the target Template Parameter and select [Add Template Parameter].
iii) Using the “Property View”
(g) Deleting Template Parameters
i) Using the Pop-up Menu on the Class.
(1) Right-click on the target Class and select [Delete Template Parameter].
(2) Select a Template Parameter to delete.
ii) Using the Pop-up Menu on the Template Parameter.
(1) Right-click on the target Template Parameter and select [Delete Template
Parameter].
(2) Select a Template Parameter to delete.
iii) Using the [Delete] / [Ctrl + D] key
Click the Template Parameter on the Diagram Editor, then press [Delete] or [Ctrl + D]
Key.
iv) Using the “Property View”
.
(h) Editing Class Names
Double-click the Name in the diagram and then edit the name, or go to Base tab of the
Class in the Property View.
(i) Showing Related Elements
(1) Right-click on the target Class and select [Show Related Elements].
(2) All elements that are related to Classes appear on the Diagram Editor including
Generalization, Realization and Dependency relationships.
(j) Showing Hidden Relationships
(1) Right-click on the target Class and select [Show Hidden Relationships].

14.Diagrams and Diagram Elements
Astah Reference Manual
139
(2) To show hidden relationships, select relationships (e.g. Generalization, Realization
and Dependency) in Show Hidden Relationships dialog and click OK.
(k) Notation of Classes
i) Stereotype Visibility
The display/non-display settings for a Class Stereotype can be selected from the Pop-up
Menu.
ii) Attribute/Operation Compartment Visibility
The display/non-display settings for Attributes and Operations of a Class can be
selected from the Pop-up Menu.
iii) Show/Hide Namespace
(1) Right-click on the target Class and select [Extended Visibility]-[Show/Hide
Namespace].
(2) Select one of the following package levels to display.
None None of Parent Package Names will be added to the Class Name.
Package
Only the direct Parent Package Name will be added.
All Packages
All the Parent Package Names will be added.
iv) Individual Attribute/Operation Visibility
The display/non-display settings for each Attribute and Operation of a Class can be
selected from the Pop-up Menu.

14.Diagrams and Diagram Elements
Astah Reference Manual
140
v) Attribute/Operation Elements Visibility
The display/non-display settings for Elements of a Class Attribute or Operation can be
selected from the Pop-up Menu.
vi) Visibility of Attribute/Operation
The display/non-display settings for Elements of a Class Attribute or Operation by the
visibility (Public, Protected, Package, and Private) can be selected from the Pop-up
Menu.
vii) Other Visibilities of Attribute/Operation
The display/non-display settings for other visibilities of a Class Attribute or Operation
can be selected from the Pop-up Menu.
(1) Attribute
Type, Initial Value, Stereotype and Constraint
(2) Operation
Return Type, Parameter, Parameter Type, Parameter Direction Kind, Stereotype
and Constraint
(3) Template Parameter
Template Bound Information, Template Formal Parameter
c. Reference from CRUD
To open the CRUD, right-click on the target Class and select [Reference from CRUD].

14.Diagrams and Diagram Elements
Astah Reference Manual
141
14.1.4.Template Class
a. Creating Template Classes
Right-click on the target Class and select [Add Template Parameter], or go to Template
parameter tab in the Class Property View.
14.1.5.Bound Class
a. Creating Bound Classes
Add a Template Binding from a Class to a Template Class.
-> Please refer to the Template Binding for more details.
b. Creating Anonymous Bound Classes
Delete the name of a Bound Class.
c. Specifying Anonymous Bound Classes
Anonymous Bound Classes can be specified to the following:
- Attribute Type
- Operation Return Value
- Operation Parameter Type
- Target of Association End A and Association End B
- Base Class of Instance Specification in Class
- Base Class of Object Node in Activity Diagram
- Base Class of Lifeline in Sequence Diagram and Communication Diagram
d. Creating Bound Classes by specifying Anonymous Bound Classes
(a) A
dd an attribute whose type is bound class.
(b) Crate Anonymous Bound Class
Select “Yes” to the message asking to create new class.

14.Diagrams and Diagram Elements
Astah Reference Manual
142
You can confirm the relationship of the anonymous bound class by dragging and
dropping the created class from the structure tree to a class diagram. It is necessary to
execute [Show Hidden Relationships…] in the popup menu of Class, if the template
class is not in the class diagram.
14.1.6.Package
a. Creating Packages
(a) Using [Package] on the Tool Palette.
(b) Using the [Structure Tree] in the “Project View”.
b. Editing Packages
(a) Editing Package Names
Double-click the name of package in the diagram and then edit the name directly, or go
to Base tab of the Package in the Property View.
(b) Specific operations for Packages
Models in Packages can be handled as a unit in the Diagram Editor. Diagram Elements
can be added to Packages by dragging and dropping.

14.Diagrams and Diagram Elements
Astah Reference Manual
143
(c) Adding Stereotypes
Right-click on the target Package and select [Add Stereotype], or go to Stereotype tab in
the Property View.
(d) Package Visibility
i) Name in Body
The display/non-display settings for a Package Name can be selected from the Pop-up
Menu.
ii) Stereotype Visibility
The display/non-display settings for a Package Stereotype can be selected from the
Pop-up Menu.
iii) Show/Hide Namespace
(1) Right-click on the target Package and select [Show/Hide Namespace].
(2) Select a package level to display.
None None of parent package names will appear
Show Parent
A direct parent package name will appear
Show All Parents
All the parent package names will appear

14.Diagrams and Diagram Elements
Astah Reference Manual
144
14.1.7.Subsystem
a. Creating Subsystems
(a) Using [Subsystem] on the Tool Palette.
(b) Using the [Structure Tree] in the “Project View”.
b. Editing Subsystems
(a) Adding Stereotypes
Right-click on the target Subsystem and select [Add Stereotype], or go to Stereotype tab
in the Property View.
(b) Adding Operations
i) Using the [Structure Tree] in the “Project View”
ii) Using the Pop-up Menu
Right-click on the target Subsystem and select [Add Operation].
Note) Operations can be added continuously by pressing Enter key when selecting
operations on the Diagram Editor.
iii) Using the “Property View”.
(c) Deleting Operations
i) Using the [Structure Tree] in the “Project View”
ii) Using the Pop-up Menu
Right-click on the target Subsystem and select an Operation to delete from [Delete
Operation]
iii) Using the “Property View”

14.Diagrams and Diagram Elements
Astah Reference Manual
145
(d) Editing Subsystem Names
Double-click the subsystem in the diagram and edit it directly, or go to Base tab of the
Subsystem in the Property View.
(e) Specific operations for Subsystems
Models in a Subsystem can be handled as a unit in the Diagram Editor.
Diagram Elements can be added to a Subsystem by dragging and dropping.
(f) Notation of Subsystems
i) Show/Hide Namespace
(1) Right-click on the Subsystem and select [Show/Hide Namespace]
(2) Select a level to display
None None of parent package names will appear.
Show Parent
A direct parent package name will appear.
Show All Parents
All the parent package names will appear.
ii) Stereotype Visibility
The display/non-display settings for a Subsystem Stereotype can be selected from the
Pop-up Menu.
iii) Detail Visibility
The display/non-display settings for Details (Operations, Specification Elements,

14.Diagrams and Diagram Elements
Astah Reference Manual
146
Realization Elements) that appear in the body of a Subsystem can be selected from the
Pop-up Menu.
iv) Extended Visibility
If Detail Visibility option is on, you can select to display or not for Parameter, Return
Type, and Parameter Direction Kind, Stereotype and Constraints of operations.
14.1.8.Nest
a. Creating Nests
To create a Nest, use [Nest] on the Tool Palette.
To use shared style, Please refer to [Generalization].
14.1.9.Association / Unidirectional Association
a. Creating Associations
To create an Association, use Association] on the Tool Palette.
b. Editing Associations
(a) Setting Association Names
Double-click the name of the Association and edit it directly, or go to Base tab of the
Association in the Property View.

14.Diagrams and Diagram Elements
Astah Reference Manual
147
(b) Adding Stereotypes
Right-click on the target Association and select [Add Stereotype] or go to Stereotype tab
in the Property View.
(c) Stereotype Visibility
The display/non-display settings for an Association Stereotype can be selected from the
Pop-up Menu.
(d) Adding Constraints
Right-click on the target Association and select [Add Constraint], or go to Constraint tab
of the Association in the Property View.
(1) Adding a Constraint for an Association
(2) Adding a Constraint for Role A
(3) Adding a Constraint for Role B
(e) Constraint Visibility
The display/non-display settings for a Constraint can be selected from the Pop-up
Menu.
(f) Setting Navigations
i) Using the Pop-up Menu.
Right-click on the target Association and select [Navigation].
(g) Setting Association End Names
i) Using the Pop-up Menu
Right-click on the target Association and select [Set Association End Name].
ii) Using the draw suggest feature

14.Diagrams and Diagram Elements
Astah Reference Manual
148
(h) Set Aggregation Type
i) Using the Button on Tool Palette
Use from [Association] buttons from Tool Palette in Main Menu.
ii) Using the Pop-up Menu.
(1) Right-click on the Association near the target to set the Aggregation type
(2) Select [Aggregation] and choose one of the following: [Aggregate], [Composite], or
[None]
-> In this example, an Aggregation is set from Class0 to Class1.
(i) Set the Multiplicity of an Association
i) Using the Pop-up Menu.
(1) Right-click on the end of the target Association.
(2) Select [Multiplicity] and choose one of the following: [1], [0..1], [0..*], [*], [1..*], or
[Unspecified].
ii) Using the “Property View”.
-> Please refer to the [Association End] Tab section for more details.
iii) Using the Draw Suggest feature

14.Diagrams and Diagram Elements
Astah Reference Manual
149
(j) Name Direction
Use the Pop-up Menu to display the Name Direction of an Association.
(1) Right-click on the target Association and select [Name Direction]
(2) Check [Visibility]
(3) To reverse the direction, click [Reverse Direction]
Note) To show a name direction, Association Name must be already set.
(k) Line Style
The association lines can be shown one of 4 Styles: “Line” or “Line (Right Angle)”,
“Curve”, “Curve (Right Angle)”.
(l) Adding Qualifiers
Right-click on the target Association and select [Add Qualifier].
Qualifier Properties
Qualifiers can be added and deleted in the “Property View”.
(1) Select the target Qualifier to display its properties in the “Property View”
(2) Open [Attribute View] and select [Add], [Delete], [Up], or [Down] (to add, delete, or
change the order of Qualifier properties respectively)
Qualifier Attribute Properties
Qualifier Attributes can be set in “Property View”.
(1) Select a target Qualifier Attribute to display its properties in “Property View”.
(2) Set components of the Attribute.

14.Diagrams and Diagram Elements
Astah Reference Manual
150
(m) Deleting Qualifiers
i)
Using the Pop-up Menu of the Association.
Right-click on the target Association and select [Delete Qualifier]. Then select a
Qualifier to delete.
ii) Using the Pop-up Menu of the Qualifier.
Right-click on the target Qualifier and select [Delete Qualifier]. Then select a Qualifier
to delete.
iii) Using the “Property View”.
14.1.10.Association Class
a. Creating Association Classes
To create an Association Class, use [Association Class] on the Tool Palette.
1. Click [Association Class] on the Tool Palette.
2. Click 2 Classes to associate.
b. Editing Association Classes
(a) Setting Association Class Names
Double-click the target Association name in the diagram, and then enter the name
directly.
(b) Name Visibility for Association Classes
The display/non-display settings for names of Association Classes can be selected from

14.Diagrams and Diagram Elements
Astah Reference Manual
151
the Pop-up Menu.
(c) Converting Association Class to Class or Association
Association Classes can be converted to Classes or Associations.
To convert Association Classes, go to [Convert to Class] / [Convert to Associations] in the
popup menu of Association Class.
(d) Adding Constraints
Right-click on the target Association and select [Add Constraint].
(1) Click near the center of an Association -> A Constraint for the Association is added
(2) Click near the start point of an Association -> A Constraint for Role A is added
(3) Click near the end point of an Association -> A Constraint for Role B is added
(e) Constraint Visibility
The display/non-display settings for a Constraint can be selected from the Pop-up
Menu.
14.1.11.Generalization
a. Creating Generalizations
To create a Generalization, use [Generalization] on the Tool Palette or draw suggest
of Class.
b. Editing Generalizations
(a) Notation of Inheritance
There are 3 notation types for Inheritance, “Separated”, “Vertical Shared” and
“Horizontal Shred”.

14.Diagrams and Diagram Elements
Astah Reference Manual
152
i) Using [Edit] in the Main menu.
(1) In the Diagram Editor, select target Inheritance
(2) Select [Edit] - [Shared Style] in Main Menu
ii) Using [Shared] on the Tool Bar.
(1) In the Diagram Editor, select the target Inheritance
(2)Click [Vertical Shared Style] or [Horizontal Shared Style] on the Tool Bar in the
“Management View”
(b) Adding Stereotypes
Right-click on the target Generalization and select [Add Stereotype], or go to Stereotype
tab in the Property View.
(c) Stereotype Visibility
The display/non-display settings for a Generalization Stereotype can be selected from
the Pop-up Menu.
(d) Adding Constraints
Right-click on the target Generalization and select [Add Constraint], or go to Constraint
tab in the Property View.
(e) Constraint Visibility
The display/non-display settings for a Constraint can be selected from the Pop-up
Menu.

14.Diagrams and Diagram Elements
Astah Reference Manual
153
14.1.12.Realization
a. Creating Realizations
To create a Realization, use / [Realization] on the Tool Palette or draw suggest of
Class.
b. Editing Realizations
(a) Adding Stereotypes
Right-click on the target Realization and select [Add Stereotype], or go to Stereotype tab
in the Property View.
(b) Stereotype Visibility
The display/non-display settings for a Realization Stereotype can be selected from the
Pop-up Menu.
(c) Adding Constraints
Right-click on the target Realization and select [Add Constraint], or go to Constraint tab
in the Property View.
(d) Constraint Visibility
The display/non-display settings for a Constraint can be selected from the Pop-up
Menu.
14.1.13.Dependency
a. Creating Dependencies
To create a Dependency, use [Dependency] on the Tool Palette.

14.Diagrams and Diagram Elements
Astah Reference Manual
154
b. Editing Dependencies
(a) Adding Stereotypes
Right-click on the target Dependency and select [Add Stereotype], or go to Stereotype
tab in the Property View.
(b) Stereotype Visibility
The display/non-display settings for a Dependency Stereotype can be selected from the
Pop-up Menu.
(c) Adding Constraints
Right-click on the target Dependency and select [Add Constraint], or go to Constraint
tab in the Property View.
(d) Constraint Visibility
The display/non-display settings for a Constraint can be selected from the Pop-up
Menu.
14.1.14.Usage
a. Creating Usages
To create a Usage, use [Usage] on the Tool Palette or draw suggest of Class.
b. Editing Usages
(a) Adding Stereotypes
Right-click on the target Usage and select [Add Stereotype], or go to Stereotype tab in
the Property View.

14.Diagrams and Diagram Elements
Astah Reference Manual
155
Note) To display stereotypes, interface needs to be shown in Stereotype Normal
.
(b) Stereotype Visibility
The display/non-display settings for a Usage Stereotype can be selected from the Pop-up
Menu.
(c) Adding Constraints
Right-click on the target Usage and select [Add Constraint], or go to Constraint tab in
the Property View.
(d) Constraint Visibility
The display/non-display settings for a Constraint can be selected from the Pop-up
Menu.
14.1.15.Template Binding
a. Creating Template Bindings
To create a Template Binding, use [Template Binding] on the Tool Palette. It can
be created from a Class or a Template Class to Class.
To create a binding class as below, edit its name to empty after binding to a template
class.

14.Diagrams and Diagram Elements
Astah Reference Manual
156
b. Editing Template Bindings
(a) Visibility of Template Bindings
Right-click on the target Class and select [Extended Visibility] - [Template Bound
Information Visibility].
14.1.16.Interface/Required Interface/Provided Interface
a. Creating Interfaces, Required Interfaces, Provided Interfaces
To create an Interface, use [Interface], [Interface (Normal)], [Required
Interface], [Provided Interface] on the Tool Palette.
*Interface can be created using the [Structure Tree] in the “Project View”.
b. Editing Interfaces
Double-click the Name of the Diagram Element in the Diagram Editor and then edit the
Name, or go to Base tab of the Interface in the Property View.
14.1.17.Entity/BusinessEntity/Boundary/Control/BusinessWorker
a. Creating Entities, BusinessEntities, Boundaries, Controls and BusinessWorkers
Click the icon shown as below from the tool palette.
Entity / BusinessEntity
/
Boundary
Control / BusinessWorker
/
b. Editing Entities/BusinessEntities/Boundaries/Controls/BusinessWorkers
Double-click the Name of the models in the diagram and then edit it directly, or go to
Base tab of these models in the Property View.

14.Diagrams and Diagram Elements
Astah Reference Manual
157
14.1.18.Instance Specification
a. Creating Instance Specifications
i) Use [Instance Specification] on the Tool Palette.
Instance Specification or Instance Specification with
Entity/BusinessEntity/Boundary/Control/BusinessWorker will be created.
ii) Drag & Drop the Class on the Diagram Editor from the Structure Tree.
A new Instance Specification will be created with the dragged class as its base class.
b. Editing Instance Specifications
(a) Editing the Name of Instance Specification/Base Class
Double-click the name of Instance Specification in the diagram and then edit it directly,
or go to Base tab of the Instance Specification in the Property View.
(b) Notation of Instance Specifications
i) Instance Specification Name Visibility
The display/non-display settings for an Instance Specification Name can be selected
from the Pop-up Menu.
ii) Classifier Visibility
The display/non-display settings for a Classifier can be selected from the Pop-up Menu.
iii) Slot Visibility/Slot Value Visibility/No Value Slot Visibility
The display/non-display settings for a Slot and Slot Value can be selected from the
Pop-up Menu. Slots are Attributes of the base class.
iv) Stereotype Visibility
The display/non-display settings for a Stereotype can be selected from the Pop-up Menu.

14.Diagrams and Diagram Elements
Astah Reference Manual
158
14.1.19.Link
a. Creating Links
To create a Link, use [Link] on the Tool Palette, or draw suggest feature.
(a) Setting Navigations
Right-click on the target Link, then Check [Navigation].
(b) Set Aggregation Type
(1) Right-click on the Association near the target to set the Aggregation type.
(2) Select [Aggregation] and choose one of the following: [Aggregate], [Composite], or
[None].

14.Diagrams and Diagram Elements
Astah Reference Manual
159
14.2.UseCase Diagrams
This section describes UseCase Diagrams and the Diagram Elements.
14.2.1.Creating UseCase Diagrams
i) Using [Diagram]-[UseCase Diagram] in the Main Menu.
ii) Using the [Structure Tree] in the “Project View” (by right-clicking).
14.2.2.Diagram Elements in UseCase Diagrams
Select
Mode for basic operations in the Diagram Editor.
Actor
Add Actors.
BusinessActor
Add BusinessActors.
UseCase
Add UseCases.
BusinessUseCase
Add Business UseCases.
Package
Add Packages.
Subsystem
Add Subsystems.
Nest
Add Nests.
Association Add Associations.
(Unspecified Association to Unspecified Association)
Association
Add Associations.
(Unspecified Association to Navigable Association)
Association Add Associations.
(Non-Navigable Association to Navigable Association)
Association
Add Associations.
(Navigable Association to Navigable Association)
Aggregation Add Aggregations.
(Aggregation to Unspecified Association)
Aggregation
Add Aggregations.
(Aggregation to Navigable Association)
Composition Add Composition.
(Composition to Unspecified Association)
Composition
Add Composition.
(Composition to Navigable Association)
Extend
Add Extends.
Include
Add Includes.

14.Diagrams and Diagram Elements
Astah Reference Manual
160
Generalization
Add Generalizations.
Dependency
Add Dependencies.
Template
Binding
Add Template Bindings.
Entity
Add Entities.
BusinessEntity
Add BusinessEntities.
Boundary
Add Boundaries.
Control
Add Controls.
BusinessWorker
Add BusinessWorkers.
See “Common Diagram Elements”.
14.2.3.Actor
a. Creating Actors
Note) Actor is outside the scope of Java Skeleton Code Generation.
(a) Using [Actor] /
[BusinessActor] on the Tool Palette
(b) Using the [Structure Tree] in the “Project View”
There are 2 notations for Actors/Business Actors: “Icon” (left) and “Normal” (right).
b. Editing Actors
Double-click the Actor in the diagram and then edit its name directly, or go to Base tab
of the Actor in the Property View.
14.2.4.UseCases/BusinessUseCases
a. Creating UseCases/BusinessUseCase
(a) Using [UseCase] /
[Business UseCase] on the Tool Palette
(b) Using the [Structure Tree] in the “Project View”
(c) Double-clicking the UseCase diagram (Only for UseCase)

14.Diagrams and Diagram Elements
Astah Reference Manual
161
b. Editing UseCases
(a) UseCase Description
-> Please refer to the UseCase Description section.
(b) Adding Stereotypes
Right-click on the target UseCase and select [Add Stereotype], or go to Stereotype tab in
the Property View.
(c) Stereotype Visibility
The display/non-display settings for a Stereotype can be selected from the Pop-up Menu.
(d) Adding Extension Points
Right-click on the target UseCase and select [Add Extension Point] or go to Extension
Point tab in the Property View.
(e) Adding Included UseCases
i) Drawing an Include line between UseCases.
(1) Create new UseCases.
(2) Use [Include] on the Tool Palette to set an Include between the UseCases.
ii) Using the Pop-up Menu.
Right-click on the target UseCase and select [Add Included UseCase].

14.Diagrams and Diagram Elements
Astah Reference Manual
162
(f) Editing UseCase Names
Double-click the Name of the Diagram Element in the Diagram Editor and then edit the
Name, or go to Base tab of the UseCase in the Property View.
(g) Showing related Elements
To show the related elements (Association, Dependency, Extend, Include) to the selected
UseCase, right-click on the target UseCase and select [Show Related Elements].
(h) Notation of UseCases
Right-click on the UseCase and select [Name in Oval]. The Name will be shown under
the oval.
(i) Opening UseCase Description
Right-click on the target UseCase and select [Open UseCase Description].
(j) Reference from CRUD
To open the CRUD, right-click on the target UseCase and select [Reference from
CRUD].
14.2.5.Extends and Includes
a. Creating Extends and Includes
To create an Extend, use [Extend] on the Tool Palette.
To create an Include, use [Include] on the Tool Palette.
Notes about Extends and Includes
Extends are not the same as Dependencies with the Stereotype <<extend>>. Similarly

14.Diagrams and Diagram Elements
Astah Reference Manual
163
and Includes are not the same as Dependencies with the Stereotype<<include>>.
Dependencies with “extend” or “include” as their Stereotypes are not recognized as
Extends or Includes by Astah.

14.Diagrams and Diagram Elements
Astah Reference Manual
164
14.3.Statemachine Diagrams
This section describes Statemachine Diagrams and the Diagram Elements that they
can contain.
14.3.1.Creating Statemachine Diagrams
a. Using [Diagram]-[Statemachine Diagram] in the Main Menu.
b. Using the [Structure Tree] in the “Project View” (by right-clicking).
14.3.2.Diagram Elements of Statemachine Diagrams
Select
Mode for basic operations in the Diagram
Editor.
Initial Pseudo State
Add Initial Pseudo State.
State
Add States.
Subamachine State
Add States.
Final State
Add Final State.
Entry Point
Add Entry Point
Exit Point
Add Exit Point
Transition
Add Transitions.
Shallow History Pseudo State
Add Shallow History Pseudo States.
Deep History Pseudo State
Add Deep History Pseudo State.
Junction Pseudo State
Add Junction Pseudo States.
Choice Pseudo State
Add Choice Pseudo States.
Fork Pseudo State
Add Fork Pseudo States.
Able to choose
Vertical or Horizontal
Join Pseudo State
Add Join Pseudo States. Able to choose
Vertical or Horizontal
StubState In Submachine
State Add StubStates in Submachine State.
See “Common Diagram Elements”.
14.3.3.Initial Pseudo States
a. Creating Initial Pseudo States
To create an Initial Pseudo State, use [Initial Pseudo State] on the Tool Palette.

14.Diagrams and Diagram Elements
Astah Reference Manual
165
Note) Initial Pseudo State cannot be created more than one in a diagram.
14.3.4.States
a. Creating States
To create a State, use [State] on the Tool Palette or double-click on the
Statemachine diagram. To insert new lines in the State name, press SHIFT+ENTER,
ALT+ENTER, CTRL+ENTER.
(a) Adding Stereotypes
Right-click on the State and select [Add Stereotype], or go to Stereotype tab in the
Property View.
(b) Adding Regions
i) Using the Pop-up Menu.
Right-click on the State and select [Add Region].
(c) Adding Actions
i) Using the Pop-up Menu.
Right-click on the State and select [Add Action]. To insert new lines in the Action name,
press SHIFT+ENTER, ALT+ENTER, CTRL+ENTER.
ii) Using the “Property View”.

14.Diagrams and Diagram Elements
Astah Reference Manual
166
(d) Deleting Actions
i) Using the Pop-up Menu.
Right-click on the State and select [Remove Action] and then select an Action
([Entry]/[Do]/[Exit]) to remove.
ii) Using the "Property View".
(e) Adding Internal Transitions
i) Using the Pop-up Menu.
(1) Right-click on State and select [Add Internal Transition].
(2) Double-click on the Internal Transition and enter the trigger, [guard], and /action
names. To insert new lines in the Internal Transitions name, press SHIFT+ENTER,
ALT+ENTER, CTRL+ENTER.
Note) When entering Internal Transitions, the guard conditions should be enclosed in
square brackets ([ ]) and actions should be preceded with a “/”.
i.e.) trigger[guard]/action.
ii) Using the “Property View”.
(f) Deleting Internal Transitions
To delete an Internal Transition, use [Internal Transition] tab of States Property View.
(g) Editing State Names
Double-click the name of state in the diagram and then edit it directly, or go to Base tab
of the State in the Property View.
(h) Action Visibility
The display/non-display settings for an Action (including Internal Transitions) can be
selected from the Pop-up Menu.
(i) Stereotype Visibility
The display/non-display settings for a Stereotype can be selected from the Pop-up Menu.

14.Diagrams and Diagram Elements
Astah Reference Manual
167
14.3.5.Final States
a. Creating Final States
To create a Final State, use [Final State] on the Tool Palette.
14.3.6.Transitions
a. Creating Transitions
To create a Transition, use [Transition] on the Tool Palette or draw suggest feature
of State.
“Trigger” is added to a transition automatically when creating a transition from
State/Submachine State. Also “[Guard]” is added to a transition automatically when
creating a transition from Junction Pseudo State/Choices Pseudo State.
b. Editing Transitions
Use Transition Properties to set an Action on a Transition. To insert new lines in the
Transitions name, press SHIFT+ENTER, ALT+ENTER, CTRL+ENTER.
14.3.7.Shallow History Pseudo State and Deep History Pseudo State
a. Creating History Pseudo State
To create a history Pseudo State, use [Shallow History Pseudo State] or [Deep
History Pseudo State] on the Tool Palette.
<Shallow History Pseudo State > <Deep History Pseudo State >

14.Diagrams and Diagram Elements
Astah Reference Manual
168
14.3.8.Junction Pseudostates
a. Creating Junction Pseudostates
To create a Junction Pseudo State, use [Junction Pseudostate] on the Tool Palette.
14.3.9.Choices Pseudostates
a. Creating Choices Pseudostates
To create a Choice Pseudo State, use [Choice Pseudostate] on the Tool Palette.
14.3.10.Fork Pseudostates and Join Pseudostates
a. Creating Fork Pseudo States and Join Pseudo States
To create a Fork Pseudo State, use [Fork Pseudostate] on the Tool Palette.
To create a Join Pseudo State, use [Join Pseudostate] on the Tool Palette.
14.3.11.Submachine States
a. Creating Submachine States
i) Using a Tool Bar
To create a Submachine State, use a [Submachine State] on the Tool Palette.
ii) Drag the Submachine Diagram from the Structure Tree and drop it onto another
Submachine Diagram on the Diagram Editor
(1) Select a Submachine diagram in the Structure Tree
(2) Drag the Submachine diagrams and drop them onto another Submachine Diagram
Editor

14.Diagrams and Diagram Elements
Astah Reference Manual
169
b. Editing Submachine States
(a) Adding Actions
i) Using the Pop-up Menu.
Right-click on the target Submachine State and select [Add Action]. Then select an
Action ([Entry]/[Do]/[Exit]) to add.
ii) Using the “Property View”.
(b) Deleting Actions
i) Using the Pop-up Menu.
Right-click on the target Action and select [Remove Action]. Then select an Action
([Entry]/[Do]/[Exit]) to delete.
ii) Using the “Property View”.
(c) Adding Internal Transitions
i) Using the Pop-up Menu.
(1) Right-click on the target State and select [Add Internal Transition].
(2) Double-click on the Internal Transition and enter the trigger, [guard], and /action
names.
Note) When entering Internal Transitions, the guard conditions should be enclosed in
square brackets ([ ]) and actions should be preceded with a “/”.
i.e.) trigger[guard]/action.
ii) Using the “Property View”.

14.Diagrams and Diagram Elements
Astah Reference Manual
170
(d) Deleting Internal Transitions
To delete Internal Transitions, use [Internal Transition] of SubmachineState property
view.
(e) Editing Submachine State Names
Double-click the name of Submachine state in the diagram and then edit it directly, or
go to Base tab of the Submachine State in the Property View.
(f) Action Visibility
The display/non-display settings for an Action can be selected from the Pop-up Menu.
(g) Creating a Submachine State
Right-click on a Submachine State and select [Create Nested Diagram], or double-click
on the target Submachine State. Also, use Submachine tab of Submachine State in the
Property View.
(h) Opening Statemachine Diagram
Right-click on the target Submachine State and select [Open Nested Diagram], or
double-click on the target Submachine State.
14.3.12.StubStates in Submachine States
a. Creating StubStates
To create a StubState, use [StubState in Submachine State] on the Tool Palette.
StubStates are created inside Submachine States.

14.Diagrams and Diagram Elements
Astah Reference Manual
171
14.4.Activity Diagrams
This section describes Activity Diagrams and the Diagram Elements that they can
contain.
14.4.1.Creating Activity Diagrams
a. Using [Diagram] - [Activity Diagram] - [New Activity Diagram] or [Template Activity
Diagram] in the Main Menu.
b. Using the [Structure Tree] in the “Project View” (by right-clicking).
- Notes to use Template Activity Diagrams -
a. A new Activity diagram will be created based on the selected Activity diagram by
[Template Activity Diagram] and it will lose both of the references of
CallBehaviorActions and class information of the type of Object Node from the
original Activity diagram.
b. To select a project file that contains more than one Activity Diagram, a new Activity
diagram will be created based on the top Activity diagram in the project file.
14.4.2.Diagram Elements of Activity Diagrams
Select
Mode for basic operations in the Diagram Editor.
Partition
[Vertical]
Add Vertical Partitions.
Partition [Horizontal]
Add Horizontal Partitions.
Initial Node
Add Initial Nodes.
Action
Add Action.
CallbehaviorAction
Add CallbehaviorAction.
Activity Final
Add Activity Finals.
Flow Final Node
Add Flow Final Nodes.
Control Flow/Object
Flow Add Control Flows/Object Flows.
Merge Node
& Decision Node Add Merge Nodes/Decision Nodes.
Fork Nodes
Add Fork Nodes.
Join Nodes
Add Join Nodes.

14.Diagrams and Diagram Elements
Astah Reference Manual
172
InputPin
Add InputPins
OutputPin
Add OutputPins
Object Node
Add Object Nodes.
Parameter Node
Add Parameter Node
SendSignalAction
Add SendSignalActions.
AcceptEventAction
Add AcceptEventActions.
AcceptTimeEventAction
Add AcceptTimeEventActions
Process
Add Processes.
Connector
Add Connectors.
Dependency
Add Dependencies.
Synchronization Bar -
Independent Mode Use this Mode to create Synchronization Bars
independently from Partitions.
See “Common Diagram Elements”.
14.4.3.Partitions
a. Creating Partitions
To create a Partition, use or [Partitions] on the Tool Palette.
b. Editing Partitions
(a) Editing Partitions Names
Double-click the Name of Partition in the Diagram Editor and then edit its name
directly, or go to Base tab of the Partition in the Property View.

14.Diagrams and Diagram Elements
Astah Reference Manual
173
14.4.4.Initial Nodes
a. Creating Initial Nodes
To create an Initial Node, use [Initial Node] on the Tool Palette.
14.4.5.Action
a. Creating Action
To create an Action, [Action] on the Tool Palette or double click on an Activity
Diagram.
b. Editing Action
(a) Editing Action Names
Double-click the name of Action in the diagram and then edit its name directly, or go to
Base tab of the Action in the Property View. To insert new lines in the Action name,
press SHIFT+ENTER, ALT+ENTER, CTRL+ENTER.
(b) Adding Stereotypes
Right-click on the Action and select [Add Stereotype], or go to Stereotype tab in the
Property View.
(c) Stereotype Visibility
The display/non-display settings for a Stereotype of an Action can be selected from the
Pop-up Menu.

14.Diagrams and Diagram Elements
Astah Reference Manual
174
(d) Reference from CRUD
To open the CRUD, right-click on the target Action and select [Reference from CRUD].
(e) Convert to CallBehaviorAction
(1) Select a target Action to convert to CallBehaviorAction.
(2) Select [Convert to CallBehaviorAction] from its Pop-Up Menu.
14.4.6.CallBehaviorAction
a. Creating CallBehaviorAction
i) Using a Tool Bar
To create a CallBehaviorAction, use a [Call Behavior Action] on the Tool Palette.
ii) Drag the Activity Diagram from the Structure Tree and drop it onto another Activity
Diagram on the Diagram Editor
(1) Select the Activity diagrams on the Structure Tree.
(2) Drag the Activity diagrams and drop them onto another Activity Diagram Editor.
b. Editing CallBehaviorAction
(a) Editing CallBehaviorAction Names
Double-click the name of CallBehaviorAction in the diagram and edit its name directly,
or go to Base tab of the CallBehaviorAction in the Property View. To insert new lines in
the CallBehaviorAction name, press SHIFT+ENTER, ALT+ENTER, CTRL+ENTER.
(b) Adding Stereotypes
Right-click on the CallBehaviorAction and select [Add Stereotype], or go to Stereotype

14.Diagrams and Diagram Elements
Astah Reference Manual
175
tab in the Property View.
(c) Stereotype Visibility
The display/non-display settings for a Stereotype of a CallBehaviorAction can be
selected from the Pop-up Menu.
(d) Reference from CRUD
To open the CRUD, right-click on the target CallBehaviorAction and select [Reference
from CRUD].
(e) Convert to Action
Select a target CallBehaviorAction and select [Convert to Action] Pop-Up Menu.
c. Open the nest diagram
Select a target CallBehaviorAction and select [Open Nested Diagram] Pop-Up Menu. Or,
double-click the CallBehaviorAction on the Diagram Editor.
14.4.7.Activity Finals
a. Creating Activity Finals
To create an Activity Final, use [Activity Final] on the Tool Palette.
14.4.8.Flow Final Nodes
a. Creating Flow Final Nodes
To create a Flow Final Node, use [Flow Final Node] on the Tool Palette.
14.4.9.SendSignal Actions and AcceptEvent Actions
a. Creating Signals
To create a SendSignal Action, use [SendSignalAction] on the Tool Palette.
To create an ActionEvent Action, use [AcceptEventAction] on the Tool Palette.

14.Diagrams and Diagram Elements
Astah Reference Manual
176
b. Editing Signals
(a) Editing Signal Names
Double-click the name of the models and then edit its name directly, or go to Base tab of
the Signal Action in the Property View.
To insert new lines in the Signal name, press SHIFT+ENTER, ALT+ENTER,
CTRL+ENTER.
(b) Adding Stereotypes
Right-click on the Action and select [Add Stereotype], or go to Stereotype tab in the
Property View.
(c) Stereotype Visibility
The display/non-display settings for a Stereotype of an Action can be selected from the
Pop-up Menu.
(d) Reverse Signal
Select [Reverse Signal] to change the direction of the target Signal can be reversed.
14.4.10.AcceptTimeEventActions
a. Creating and Editing AcceptTimeEventActions
To create an AcceptTimeEventAction, use [AcceptTimeEventAction] on the Tool
Palette. To insert new lines in the AcceptTimeEventActions name, press
SHIFT+ENTER, ALT+ENTER, CTRL+ENTER.
14.4.11.Control Flow/Object Flow
a. Creating Control Flows/Object Flows
To create a Control Flow/Object Flow, use [Control Flow/Object Flow] on the Tool

14.Diagrams and Diagram Elements
Astah Reference Manual
177
Palette or draw suggest feature of State/Object Node.
b. Editing Control Flows/Object Flows
Actions can be set on Control Flows/Object Flows using Control Flows/Object Flows
Properties. To insert new lines in the Control Flows/Object Flows name, press
SHIFT+ENTER, ALT+ENTER, CTRL+ENTER.
14.4.12.Merge Nodes/Decision Nodes
a. Creating Merge Nodes & Decision Nodes
To create a Merge Nodes & Decision Nodes, use [Merge Nodes & Decision Nodes] on
the Tool Palette.
14.4.13.Fork Nodes/Join Nodes
a. Creating Fork Nodes/Join Nodes
To create a Fork Node, use [Fork Node] on the Tool Palette.
To create a Join Node, use [Join Node] on the Tool Palette.
They are also called "Synchronization Bars".
Note) To create a Synchronization Bar independently from Partitions, use
[Synchronization Bar - Independent Mode] on the Tool Palette.
14.4.14.InputPins/OutputPins
a. Creating InputPins/OutputPins
To create an InputPin, use [InputPin] on the Tool Palette.
To create an OutputPin, use [OutputPin] on the Tool Palette.
b. Editing InputPins/OutputPins
(a) Editing Pin Names
Double-click the name of the Pin in the diagram, or go to Base tab of the Pin in the
Property View.

14.Diagrams and Diagram Elements
Astah Reference Manual
178
(b) Adding States
Right-click on the Pin and select [Add State], or go to Base tab of the Pin in the Property
View.
(c) Deleting States
Right-click on the target Pin and select [Remove State], or go to the Base tab of the Pin
in the Property View.
14.4.15.Object Nodes
a. Creating Object Nodes
To create an Object Node, use [Object Node] on the Tool Palette.
b. Editing Object Nodes
(a) Editing Object Node Names
Double-click the name of Object Node in the diagram, or go to Base tab of the Object
Node in the Property View.
(b) Adding States
Right-click on the Object Node and select [Add State], or go to Base tab of the Object
Node in the Property View.
(c) Deleting States
Right-click on the target Object Node and select [Remove State], or go to the Base tab of
the Object Node in the Property View.

14.Diagrams and Diagram Elements
Astah Reference Manual
179
(d) Set Customized Icon for Object Nodes [P]
a. Select Stereotype and its Classifier in Property View of the Project, and select the
customized icon. -> Please see the Customized Icons for detail.
b. Set the Stereotype for the Base Class of Object Node.
c. Select [Set Customized Icon] from the popup menu of the Object Node.
14.4.16.Processes
a. Creating Processes
To create a Process, use [Process] on the Tool Palette.
b. Editing Processes
(a) Editing Process Names
Double-click the name of Process in the diagram and then edit its name directly, or go to
Base tab of the Process in the Property View. To insert new lines in the Process name,
press SHIFT+ENTER, ALT+ENTER, CTRL+ENTER.
(b) Adding Stereotypes
Right-click on the Process and select [Add Stereotype], or go to Stereotype tab in the
Property View.
(c) Stereotype Visibility
The display/non-display settings for a Stereotype of a Process can be selected from the
Pop-up Menu.
14.4.17.Connector
a. Creating Connectors
To create a Connector, use [Connector] on the Tool Palette.

14.Diagrams and Diagram Elements
Astah Reference Manual
180
14.4.18.Dependencies
a. Creating Dependencies
To create a Process, use [Dependency] on the Tool Palette.

14.Diagrams and Diagram Elements
Astah Reference Manual
181
14.5.Sequence Diagrams
This section describes Sequence Diagrams and the Diagram Elements that they can
contain.
14.5.1.Creating Sequence Diagrams
i) Using [Diagram]-[Sequence Diagram] in the Main Menu
ii) Using the [Structure Tree] in the “Project View” (by right-clicking)
14.5.2.Diagram Elements of Sequence Diagrams
Select
Mode for basic operations in the Diagram Editor.
Lifeline
Add
Lifelines/Actors/Entities/BusinessEntityiesBoundaries/Contr
ols/BusinewsWorkers.
Message
Add Synchronous Messages.
Asynchronous
Message Add Asynchronous Messages.
Create Message
Add “Create” Messages.
Destroy
Message Add “Destroy” Messages.
Reply Message
Add “Reply” Messages.
Stop
Add Stops.
Duration
Constraint Add Duration Constraint
Time
Constraint Add Time Constraint
Combined
Fragment Add Combined Fragments.
Interaction Use
Add Interaction Uses.
State Invariant
Add State Invariants.
Reply
Message
Automatic
Mode
Create a Reply message for each message automatically.
See “Common Diagram Elements”.

14.Diagrams and Diagram Elements
Astah Reference Manual
182
14.5.3.Lifelines
a. Creating Lifelines
i) Using [Lifeline] on the Tool Palette.
Lifeline/Actor/BusinessActor/Entity/BusinessEntity/Boundary/Control/BusinessWorker
can be created.
ii) Using the [Structure Tree] in the “Project View”
iii) Double-clicking in the Sequence Diagram
Drag the target Class in the Structure Tree and drop it onto a Sequence diagram. A
Lifeline is created which has the target Class Model as its Base Class.
Ex:Inputting the Base class directly in the Diagram Editor
Type the base class in Lifeline in Sequence Diagram directly. If the typed Class does not
exist in the Project file, the new class will be created.
b. Editing Lifelines
(a) Notation of Lifelines
i) Name Visibility
The display/non-display settings for a Lifeline Name can be selected from the Pop-up
Menu.
ii) Class Name Visibility
The display/non-display settings for a Class Name can be selected from the Pop-up
Menu [Class Name Visibility].

14.Diagrams and Diagram Elements
Astah Reference Manual
183
iii) Adjust Lifeline Length
To adjust the Lifeline Length, use the Pop-up Menu [Adjust Lifeline Length].
For the plural Pop-up Menu and the Sequence diagram Pop-up Menu, use [Adjust
Lifeline Length].
iv) Adjust Execution Specification Length
To adjust the Execution Specification Length, use the Pop-up Menu [Adjust Execution
Specification Length].
For the plural Pop-up Menu and the Sequence diagram Pop-up Menu, use [Adjust
Execution Specification Length].
14.5.4.Synchronous Messages
a. Creating Synchronous Messages
i) Using Tool Palette
To create a Synchronous Message, use [Message] on the Tool Palette.
(1) Select [Message] from Tool palette
(2) Click the Lifeline that sends the Message.
(3) Click the Lifeline that receives the Message.
ii) Using Suggest Feature
(1) Put mouse over a lifeline, execution specification, InteractionUse or Frame.

14.Diagrams and Diagram Elements
Astah Reference Manual
184
(2) Icon button appears, click on it
(3) Click the lifeline you want to draw the arrow to
b. Editing Synchronous Messages
(a) Creating Branch Messages
(1) Right-click on the target Message and select [Branch Message]
(2) Click the Lifeline that receives the Message (similar to creating Messages)
(b) Editing Synchronous Message Names
Double-click the name of Message in the diagram and then edit its name directly, or go
to Base tab of the Synchronous Message in the Property View.
(c) Message Parameter / Message Parameter Type / Message Parameter Direction Kind
/ Return Value Variable / Return Value Visibility
The display/non-display settings for Message Parameters can be selected from the
Pop-up Menu. These settings can be selected: [Message Parameter Visibility],
[Message Parameter Type Visibility], [Message Parameter Direction Kind Visibility],
[Message Return Value Variable Visibility] and [Message Return Value Visibility].
(d) Adding Stereotypes
Right-click on the target Message and select [Add Stereotype], or go to Stereotype tab in
the Property View.
(e) Stereotype Visibility
The display/non-display settings for a Stereotype can be selected from the Pop-up Menu.

14.Diagrams and Diagram Elements
Astah Reference Manual
185
(f) Adding Constraints
Right-click on the target Message and select [Add Constraint], or go to Constraint tab
in the Property View.
(g) Constraint Visibility
The display/non-display settings for a Constraint can be selected from the Pop-up
Menu.
(h) Moving Message
To move a Message, drag an Execution Specification of the Message to the lifeline of
another Lifeline.
14.5.5.Asynchronous Messages
a. Creating Asynchronous Messages
i) Using Tool Palette
(1) Select [Asynchronous Message] on the Tool Palette
(2) Click the Lifeline that sends the Message
(3) Click the Lifeline that receives the Message
ii) Using Suggest Feature
(1) Put mouse over a lifeline, execution specification, InteractionUse or Frame
(2) Icon button appears, click on it
(3) Click the lifeline you want to draw the arrow to

14.Diagrams and Diagram Elements
Astah Reference Manual
186
b. Editing Asynchronous Messages
(a) Creating Branch Messages
Branch Messages can be created in the same way as Synchronous Messages as
described in the Sequence Diagram - Synchronous Messages section.
(b) Editing Asynchronous Message Names
Double-click the name of the asynchronous message in the diagram and then edit the
Name, or go to Base tab of the Asynchronous Message in the Property View.
(c) Message Parameter / Message Parameter Type / Return Value Variable / Return
Value Visibility
Please refer to the Sequence Diagram - Synchronous Message section.
(d) Adding Stereotypes
Right-click on the target Asynchronous Message and select [Add Stereotype], or go to
Stereotype tab in the Property View.
(e) Stereotype Visibility
The display/non-display settings for a Stereotype can be selected from the Pop-up Menu.
(f) Adding Constraints
Right-click on the target Asynchronous Message and select [Add Constraint], or go to
Constraint tab in the Property View.
(g) Constraint Visibility
The display/non-display settings for a Constraint can be selected from the Pop-up
Menu.
14.5.6.Found Messages
a. Creating Found Messages
To create a Found Message, use [Message] or [Asynchronous Message] on the

14.Diagrams and Diagram Elements
Astah Reference Manual
187
Tool Palette.
(1) Select [Message] or [Asynchronous Message] on the Tool Palette
(2) Click on where this message origins in the diagram except on the lifeline
(3) Click the Lifeline that receives the Message
14.5.7.Lost Messages
a. Creating Lost Messages
To create a Lost Message, use [Message] or [Asynchronous Message] on the
Tool Palette.
(1) Select [Message] or [Asynchronous Message] on the Tool Palette
(2) Click the lifeline where the message origins
(3) Click on the where the message ends in the diagram except on the Lifeline
14.5.8.Gate
a. Creating Gate
To create a Gate, use [Message] or [Asynchronous Message] on the Tool Palette.
(1) Select [Message] or [Asynchronous Message] on the tool Palette
(2) Click the Frame where the message origins
(3) Click the Lifeline that receives the Message

14.Diagrams and Diagram Elements
Astah Reference Manual
188
14.5.9.“Create” Messages
a. Creating “Create” Messages
To create a “Create” Message, use [Create Message] on the Tool Palette.
b. Editing “Create” Messages
(a) Creating Branch Messages
Branch Messages can be created in the same way as Synchronous Messages as
described in the Sequence Diagram - Synchronous Messages section.
(b) Editing “Create” Message Names
Double-click the Name of the Diagram Element in the Diagram Editor and then edit the
Name, or go to Base tab of the Create Message in the Property View.
(c) Message Parameter / Message Parameter Type / Return Value Variable / Return
Value Visibility
Please refer to the Sequence Diagram - Synchronous Message section.
(d) Adding Stereotypes
Right-click on the target “Create” Message and select [Add Stereotype], or go to
Stereotype tab in the Property View.
(e) Stereotype Visibility
The display/non-display settings for a Stereotype can be selected from the Pop-up Menu.
(f) Adding Constraints
Right-click on the target “Create” Message and select [Add Constraint], or go to

14.Diagrams and Diagram Elements
Astah Reference Manual
189
Constraint tab in the Property View.
(g) Constraint Visibility
The display/non-display settings for a Constraint can be selected from the Pop-up
Menu.
14.5.10.“Destroy” Messages
a. Creating “Destroy” Messages
To create a “Destroy” Message, use [Destroy Message] on the Tool Palette.
b. Editing “Destroy” Messages
(a) Creating Branch Messages
Branch Messages can be created in the same way as Synchronous Messages as
described in the Sequence Diagram - Synchronous Messages section.
(b) Editing “Destroy” Message Names
Double-click the Name of the Diagram Element in the Diagram Editor and then edit the
Name, or go to Base tab of the Destroy Message in the Property View.
(c) Message Parameter / Message Parameter Type / Return Value Variable / Return
Value Visibility
Please refer to the Sequence Diagram - Synchronous Message section for more details.
(d) Adding Stereotypes
Right-click on the target “Destroy” Message and select [Add Stereotype], or go to
Stereotype tab in the Property View.

14.Diagrams and Diagram Elements
Astah Reference Manual
190
(e) Stereotype Visibility
The display/non-display settings for a Stereotype can be selected from the Pop-up Menu.
(f) Adding Constraints
Right-click on the target “Create” Message and select [Add Constraint], or go to
Constraint tab in the Property View.
(g) Constraint Visibility
The display/non-display settings for a Constraint can be selected from the Pop-up
Menu.
14.5.11.“Reply” Messages
a. Creating “Reply” Messages
Click [Reply Message] on the Tool Palette and select the Execution Specification
that sends the “Reply” Message. When the Execution Specifications are invisible,
turn the visibility on in [Base] tab in Property View of the Execution Specification.
Or, use [Reply Message Automatic Mode] on the Tool Bar or select [Create Reply
Message] from Message’s Pop-up menu..
b. Editing “Reply” Messages
(a) Adding Stereotypes
Right-click on the target “Reply” Message and select [Add Stereotype], or go to
Stereotype tab in the Property View.
(b) Stereotype Visibility
The display/non-display settings for a Stereotype can be selected from the Pop-up Menu.
(c) Adding Constraints
Right-click on the target “Reply” Message and select [Add Constraint], or go to
Constraint tab in the Property View.

14.Diagrams and Diagram Elements
Astah Reference Manual
191
(d) Constraint Visibility
The display/non-display settings for a Constraint can be selected from the Pop-up
Menu.
14.5.12.Stop
a. Creating Stops
To create a Stop, use [Stop] on the Tool Palette.
(1) Select [Stop] on the Tool Palette
(2) Click the target Lifeline
14.5.13.Combined Fragment
a. Creating Combined Fragments
To create a Combined Fragment, use [Combined Fragment] on the Tool Palette.
(1) Select [Combined Fragment] on the Tool Palette
(2) Click on lifeline
b. Editing Combined Fragments
(a) Editing Combined Fragment Names
Double-click on the top left corner of the Combined Fragment then type the name
directly, or go to Base tab of Combined Fragment in the Property View.
(b) Adding Operands
(a) Click the target Combined Fragment and select [Add Operand] Pop-Up Menu.

14.Diagrams and Diagram Elements
Astah Reference Manual
192
(b) Double-click on the inserted [Guard].
Or, go to Operand tab of Combined Fragment in the Property View.
14.5.14.Interaction Use
a. Creating Interaction Uses
(1) Select [Interaction Use] on the Tool Palette
(2) Click on the Diagram Editor near the Lifeline
b. Editing Interaction Uses
(a) Editing Interaction Use Names
Double-click the Name of Interaction Use in the diagram and then edit its name directly,
or go to the property view of Interaction Use.
c. Creating a Sequence Diagram
Right-click on an Interaction Use and select [Create Sequence Diagram], or double-click
on the target Interaction Use. Also, use base tab of Interaction Use in the Property
View.
d. Opening Sequence Diagram
Right-click on the target Interaction Use and select [Open Nested Diagram], or
double-click on the target Interaction Use.

14.Diagrams and Diagram Elements
Astah Reference Manual
193
14.5.15.State Invariant
a. Creating State Invariants
To create a State Invariant, use [State Invariant] on the Tool Palette.
(1) Select [State Invariant] on the Tool Palette
(2) Click the target Lifeline
b. Editing State Invariants
(a) Editing State Invariant Names
Double-click the Name of State Invariant in the diagram and then edit its name directly,
or go to the property view of State Invariant.
14.6.Communication Diagrams
This section describes Communication Diagrams and the Diagram Elements that they
can contain.
14.6.1.Creating Communication Diagrams
i) Using [Diagram]-[Communication Diagram] in the Main Menu.
ii) Using the [Structure Tree] in the “Project View” (by right-clicking).
14.6.2.Diagram Elements of Communication Diagrams
Select
Mode for basic operations in the Diagram Editor.
Lifeline
Add
Lifelines/Actors/BusinessActors/Entities/BusinessEntities/
Boundaries/Controls/Business Workers.
Link
Add Links.
Message
Add Synchronous Messages.
Set Relation End
to the center of
the item
Place the ends of lines (Associations, Generalizations, or
Dependencies) at the center of Model Elements.

14.Diagrams and Diagram Elements
Astah Reference Manual
194
See “Common Diagram Elements”.
14.6.3.Lifelines
a. Creating Lifelines
i) Using
[Lifeline] on the Tool Palette.
Lifeline/Actor/BusinessActor/Entity/BusinessEntity/Boundary/Control/BusinessWorker
can be created.
ii) By dragging and dropping from the [Structure Tree] onto a Diagram
Drag a Class Model from the [Structure Tree] in the Project View and drop it onto a
diagram.
A new Lifeline is created using the Class Model as its Base Class. The base class can be
input and modified directly in the Diagram Editor.
ii) By double-clicking on a Communication Diagram
b. Editing Lifelines
(a) Notation of Lifelines
i) Name Visibility
The display/non-display settings for a Lifeline Name can be selected from the Pop-up
Menu.
ii) Class Name Visibility
The display/non-display settings for the Base Class Name of Lifeline can be selected
from the Pop-up Menu.
14.6.4.Links
a. Creating Links
To create a Link, use [Link] on the Tool Palette or draw suggest feature.

14.Diagrams and Diagram Elements
Astah Reference Manual
195
14.6.5.Messages
a. Creating Messages
i) Using Tool Palette
(1) Select [Message] on the Tool Palette
(2) Click on the Link
(3) Move the mouse pointer to the Lifeline that message towards
-> A red arrow appears
(4) Confirm that the direction of the arrow how you want and then click
ii) Using Suggest Feature
(1) Put mouse over a Link
(2) Icon button appears, click on it
b. Editing Messages
(a) Editing Message Names
Double-click the Name of the Message in the Diagram Editor and then edit its name
directly, or go to Base tab of the Message in the Property View.
(b) Message Parameter / Message Parameter Type / Message Parameter Kind Direction
/ Return Value Variable / Return Value Visibility
The display/non-display settings for Message can be selected from the Pop-up Menu.
These settings can be selected: [Message Parameter Visibility], [Message Parameter
Type Visibility], [Message Parameter Kind Direction], [Message Return Value Variable
Visibility] and [Message Return Value Visibility].
14.7.Component Diagrams
This section describes Component Diagrams and the Diagram Elements that they can

14.Diagrams and Diagram Elements
Astah Reference Manual
196
contain.
14.7.1.Creating Component Diagrams
i) Using [Diagram]-[Component Diagram] in the Main Menu.
ii) Using the [Structure Tree] in the “Project View” (by right-clicking).
14.7.2.Diagram Elements of Component Diagrams
Select
Mode for basic operations in the Diagram Editor.
Component
Add Components.
Part
Add Parts.
External Part
Add External Parts.
Connector
Add Connectors
Port
Add Ports.
Interface
Add Interfaces with icon notation.
Interface
(Normal) Add Interface with normal notation.
Provided
Interface Add Provided Interfaces.
Required
Interface Add Required Interfaces.
Dependency
Add Dependencies.
Realization
Add Realizations.
Usage
Add Usages.
Classifier
Add Classifiers.
Artifact
Add Artifacts.
Nest
Add Nests.
Set Relation
End to the
center of the
item
Place the ends of
lines (Associations, Generalizations, or
Dependencies) at the center of Model Elements.
See “Common Diagram Elements”.

14.Diagrams and Diagram Elements
Astah Reference Manual
197
14.7.3.Components
a. Creating Components
To create a Component, use [Component] on the Tool Palette or double-click on the
Component Diagram.
b. Editing Components
(a) Editing Component Names
Double-click the Name of the Component in the diagram and then edit its name directly,
or go to Base tab of the Component in the Property View.
(b) Adding Stereotypes
Right-click on the Component and select [Add Stereotype], or go to Stereotype tab in the
Property View.
(c) Stereotype Visibility
The display/non-display settings for a Stereotype of a Component can be selected from
the Pop-up Menu.
(d) Show Part
The display/non-display settings for each Parts of Components can be selected from the
Pop-up Menu.
1) Right-click on the Component and select [Show Part]
2) Check in the box of Parts and press [OK]

14.Diagrams and Diagram Elements
Astah Reference Manual
198
(e) Show Port
The display/non-display settings for each Ports of Component can be selected from the
Pop-up Menu.
1) Right-click on the Component and select [Show Port]
2) Check in the box of Ports to display then press [OK]
14.7.4.Part/External Part
a. Creating Part/External Part
To create a Part, use [Part] on the Tool Palette.
To create an External Part, use [External Part] on the Tool Palette.
b. Editing Parts/External Parts
(a) Editing Parts/External Parts Names
Double-click the name of the Part/External Part in the diagram and then edit its name,
or go to Base tab of the Part/External Part in the Property View.
(b) Notation of Parts/External Parts
i) Name Visibility
The display/non-display settings for a Part/External Part Name can be selected from
the Pop-up Menu [Name Visibility].

14.Diagrams and Diagram Elements
Astah Reference Manual
199
ii) Type Visibility
The display/non-display settings for a Type can be selected from the Pop-up Menu [Type
Visibility].
iii) Auto Resize function
When Auto Resize is selected, the width of a Part/External Part in a diagram is
automatically increased or decreased according to the length of the Part/External Part
Name.
(c) Set Multiplicity
(1) Right-click on the Part/External Part and select [Multiplicity]
(2) Select [1], [0..1], [0..*], [*], [1..*], or [Unspecified]
Or, go to Association End tab in the Property View.
14.7.5.Connector
a. Creating Connectors
To create a Connector, use [Connector] on the Tool Palette or draw suggest feature.
b. Editing Connectors
(a) Editing Connector Names
Right-click on the Connector and select [Set Name], or go to Connector Base tab in the
Project View.

14.Diagrams and Diagram Elements
Astah Reference Manual
200
(b) Reverse Direction
(1) Right-click on the Connector and select [Name Direction] - [Reverse Direction].
To display the direction of Connector, the connecter name needs to be set.
(c) Constraint Visibility
The display/non-display settings for a Constraint can be selected from the Pop-up
Menu.
(d) Multiplicity Visibility
The display/non-display settings for a Multiplicity can be selected from the Pop-up
Menu.
(e) Role Name Visibility
The display/non-display settings for a Role Name can be selected from the Pop-up
Menu.
(f) Name Visibility
The display/non-display settings for Connector Name can be selected from the Pop-up
Menu.
(g) Line Style
The Lines that connect Diagram Elements can have one of 4 Styles: “Line” or “Line
(Right Angle), “Curve”, “Curve (Right Angle)”.
14.7.6.Port
a. Creating Ports
To create a Port, use [Port] on the Tool Palette.

14.Diagrams and Diagram Elements
Astah Reference Manual
201
b. Editing Ports
(a) Editing Port Names
Right-click on the Port and select [Set Name], or go to Base tab of the Port in the
Property View.
(b) Set the Multiplicity
(1) Right-click on the Port and select [Multiplicity]
(2) Select [1], [0..1], [0..*], [*], [1..*], or [Unspecified]
Or, go to Association End tab in the Property View.
(c) Add Required Interfaces, Provided Interfaces
Right-click on the Port and select [Add Required Interfaces], [Provided Interfaces].
Or, go to Required Interface or Provided Interface tab of the Port in the Property View.
(d) Name Visibility
The display/non-display settings for Port Name can be selected from the Pop-up Menu.
(e) Type Visibility
The display/non-display settings for a Type can be selected from the Pop-up Menu.
(f) Multiplicity Visibility
The display/non-display settings for a Multiplicity can be selected from the Pop-up
Menu.
(g) Show Interface
The display/non-display settings for each Interfaces can be selected from the Pop-up
Menu.
1) Right-click on the target Port and select [Show Interface].
2) Check in the box of Interfaces and press [OK].

14.Diagrams and Diagram Elements
Astah Reference Manual
202
14.7.7.Interface/Required Interface/Provided Interface
-> Please refer to the Interface/Required Interfacae/Provided Interface of Class
Diagram.
14.7.8.Dependency
-> Please refer to the Dependency of Class Diagram.
14.7.9.Realization
-> Please refer to the Realization of Class Diagram.
14.7.10.Usage
-> Please refer to the Usage of Class Diagram.
14.7.11.Classifiers
a. Creating Classifiers
To create a Classifier, use [Classifier] on the Tool Palette.
b. Editing Classifiers
(a) Editing Classifier Names
Double-click the name of Classifier in the diagram and then edit its name directly, or go
to Base tab of the Classifier in the Property View.
(b) Adding Stereotypes
Right-click on the Classifier and select [Add Stereotype], or go to Stereotype tab of
Classifier’s in the Property View.

14.Diagrams and Diagram Elements
Astah Reference Manual
203
(c) Stereotypes visibility
The display/non-display settings for a Stereotype can be selected from the Pop-up Menu.
14.7.12.Artifacts
a. Creating Artifacts
To create an Artifact, use [Artifact] on the Tool Palette.
b. Editing Artifacts
(a) Editing Artifact Names
Double-click the name of the Artifact in the diagram and then edit its name directly, or
go to Base tab of the Artifact in the Property View.
(b) Adding Stereotypes
Right-click on the target Artifact and select [Add Stereotype], or go to Stereotype tab in
the Property View.
(c) Stereotype Visibility
The display/non-display settings for a Stereotype of an Artifact can be selected from the
Pop-up Menu.
14.8.Deployment Diagrams
This section describes Deployment Diagrams and the Diagram Elements that they can
contain.
14.8.1.Creating Deployment Diagrams
i) Using [Diagram] - [Deployment Diagram] in the Main Menu.
ii) Using the [Structure Tree] in the “Project View” (by right-clicking).

14.Diagrams and Diagram Elements
Astah Reference Manual
204
14.8.2.Diagram Elements of Deployment Diagrams
Select
Mode for basic operations in the Diagram Editor.
Node
Add Nodes.
NodeInstance
Add NodeInstances.
Component
Add Components.
ComponentInst
ance Add ComponentInstances.
Association
Add Associations.
(Unspecified Association to Unspecified Association)
Association Add Associations.
(Unspecified Association to Navigable Association)
Association
Add Associations.
(Non-Navigable Association to Navigable Association)
Association Add Associations.
(Navigable to Navigable Association)
Aggregation
Add Aggregations.
(Aggregation to Unspecified Association)
Aggregation Add Aggregations.
(Aggregation to Navigable Association)
Compositions
Add Compositions.
(Composites to Unspecified Association)
Compositions Add Compositions.
(Compositions to Navigable Association)
Realization
Add Realizations.
Interface
Add Interfaces with icon notation.
Interface
(Normal) Add Interface with normal notation.
Dependency
Add Dependencies.
Instance
Specification
Add Instance
Specifications/Entities/BusinessEntities/Boundaries/Controls
/BusinessWorkers.
Link
Add Links.
Set Relation
End to the
center of the
Place the ends of lines (Associations, Generalizations, or
Dependencies) at the center of Model Elements.

14.Diagrams and Diagram Elements
Astah Reference Manual
205
item
See “Common Diagram Elements”.
14.8.3.Nodes
a. Creating Nodes
To create a Node, use [Node] on the Tool Palette or double click on the Deployment
Diagram.
b. Editing Nodes
(a) Editing Node Names
Double-click the name of the Node in the diagram and then edit its name directly, or go
to Base tab of the Node in the Property View.
(b) Add Stereotypes
Right-click on the target Node and select [Add Stereotype], or go to Stereotype tab in the
Property View.
(c) Stereotype Visibility
The display/non-display settings for a Stereotype of a Node can be selected from the
Pop-up Menu.
14.8.4.NodeInstances
a. Creating NodeInstances
To create NodeInstances, use [NodeInstance] on the Tool Palette.

14.Diagrams and Diagram Elements
Astah Reference Manual
206
b. Editing NodeInstances
(a) Editing NodeInstance Names
Double-click the Name of NodeInstance in the diagram and then edit its name directly,
or go to Base tab of the NodeInstance in the Property View.
(b) Name/Node Type Visibility
The display/non-display settings for a Node Name and a Node Type can be selected from
the Pop-up Menu using [Name Visibility] and [Node Type Visibility].
14.8.5.ComponentInstances
a. Creating ComponentInstances
To create a ComponentInstance, use [ComponentInstance] on the Tool Palette.
b. Editing ComponentInstances
(a) Editing ComponentInstance Names
Double-click the name of the ComponentInstance in the diagram and then edit its name
directly, or go to Base tab of the ComponentInstance in the Property View.
(b) Add Stereotypes
Right-click on the target ComponentInstance and select [Add Stereotype], or go to
Stereotype tab in the Property View.
(c) Stereotype Visibility
The display/non-display settings for a Stereotype of a ComponentInstance can be
selected from the Pop-up Menu.

14.Diagrams and Diagram Elements
Astah Reference Manual
207
(d) Name/Component Visibility
The display/non-display settings for a ComponentInstance Name and a
ComponentInstance Type can be selected from the Pop-up Menu using [Name Visibility]
and [Component Visibility].
14.9.Composite Structure Diagrams
This section describes Composite Structure Diagrams and the Diagram Elements that
they can contain.
14.9.1.Creating Composite Structure Diagrams
i) Using [Diagram]-[Composite Structure Diagram] in the Main Menu.
ii) Using the [Structure Tree] in the “Project View” (by right-clicking).
14.9.2.Diagram Elements of Composite Structure Diagrams
Select
Mode for basic operations in the Diagram Editor.
Structured Class
Add Structured Classes.
Class
Add Classes.
Part
Add Parts.
External Part
Add External Parts.
Connector
Add Connectors
Port
Add Ports.
Interface
Add Interfaces with icon notation.
Interface (Normal)
Add Interface with normal notation.
Provided Interface
Add Provided Interfaces.
Required Interface
Add Required Interfaces.
Association
Add Associations.
(Unspecified Association to Unspecified Association)
Association Add Associations.
(Unspecified Association to Navigable Association)
Association
Add Associations.
(Non-navigable Association to Navigable Association)
Association Add Associations.
(Navigable Association to Navigable Association)
Aggregation
Add Aggregations.

14.Diagrams and Diagram Elements
Astah Reference Manual
208
(Aggregation to Unspecified Association)
Aggregation
Add Aggregations.
(Aggregation to Navigable Association)
Composition Add Compositions.
(Composition to Unspecified Association)
Composition
Add Compositions.
(Composition to Navigable Association)
Generalization
Add Generalizations.
Dependency
Add Dependencies.
Template Binding
Add Template Bindings.
Realization
Add Realizations.
Usage
Dependency
Add Usage Dependencies.
Nest
Add Nests.
Set Relation End to
the center of the
item
Place the ends of
lines (Associations, Generalizations, or
Dependencies) at the center of Model Elements.
See “Common Diagram Elements”.
14.9.3.Structured Class/ Class
a. Creating Structured Classes/Classes
i) Using the Tool Palette.
To create a Structured Class, use [Structured Class] on the Tool Palette or double
click on the Composite Structure Diagram. To create a Class, use [Class] on the
Tool Palette.
(a) Using the [Structure Tree] in the “Project View”.
a. Drag a class from the Structure Tree in the Project View.
b. Drop it onto a Diagram in the Diagram Editor.
c. Select Structured Class or Class and press [OK] in the Class Notation dialog.

14.Diagrams and Diagram Elements
Astah Reference Manual
209
b. Editing Structured Classes
(a) Adding Stereotypes
Right-click on the target Structured Class and select [Add Stereotype], or go to
Stereotype tab in the Property View.
(b) Editing Structured Class Names
Double-click the name of the Structured Class in the diagram and then edit its name
directly, or go to Base tab of the Structured Class in the Property View.
(c) Notation of Classes/Structured Classes
i) Show as Class
Right-click on the target Structured Class and select [Show as Class].
In return, Right-clicking on a Class and selecting [Show as Structured Class] will
change the class notation into a Structured Class.
ii) Show Related Elements
Right-click on the target Class / Structured Class and select [Show Related Elements].
All related classes with selected class appear including generalization, Realization,
Dependency relationship.
iii) Showing Hidden Relationships
(1) Right-click on the target Class / Structure Class and select [Show Hidden
Relationships]
(2) To show hidden relationships, select relationships (e.g. Generalization, Realization
and Dependency) in Show Hidden Relationships dialog and click OK
iv) Package Visibility
The Names of the Packages to which a Structured Class belongs can be displayed as
part of the Class Name.

14.Diagrams and Diagram Elements
Astah Reference Manual
210
(1) Right-click on the Structured Class and select [Extended Visibility]-[Show/Hide
Namespace]
(2) Select a display level
None None of parent package names will appear.
Show Parent
A direct parent package name will appear.
Show All Parents
All the parent package names will appear.
v) Show Part
The display/non-display settings for each Parts of a Class/Structured Class can be
selected from the Pop-up Menu.
(1) Right-click on the target Class/Structured Class and select [Show Part]
(2) Check in the box of Parts to display then press [OK]
vi) Show Port
The display/non-display settings for each Ports of a Class/Structured Class can be
selected from the Pop-up Menu.
(1) Right-click on the target Class/Structured Class and select [Show Port]
(2) Check in the box of Ports to display then press [OK]

14.Diagrams and Diagram Elements
Astah Reference Manual
211
vii) Stereotype Visibility
The display/non-display settings for a Class Stereotype can be selected from the Pop-up
Menu.
14.9.4.Part/External Part
Please refer to the Part/External Part of Component Diagram.
14.9.5.Connector
Please refer to the Connector of Component Diagram.
14.9.6.Port
Please refer to the Port of Component Diagram.
14.9.7.Interface/Required Interface/Provided Interface
Please refer to the Interface/Required Interfacae/Provided Interface of Class Diagram.
14.9.8.Dependency
Please refer to the Dependency of Class Diagram.
14.9.9.Template Binding
Please refer to the Template Binding of Class Diagram.
14.9.10.Realization
Please refer to the Realization of Class Diagram.
14.9.11.Usage
Please refer to the Usage of Class Diagram.
14.10.Flowchart [P]
14.10.1.Creating Flowcharts
a. Using [Diagram]-[Flowchart]-[New Flowchart] or [Template Flowchart] in the Main
Menu.
b. Using the [Structure Tree] in the “Project View” (by right-clicking).
14.10.2.Flowchart Templates
Creates Templates of Flowchart and reuse them.

14.Diagrams and Diagram Elements
Astah Reference Manual
212
a. Importing Flowchart Templates
(1) Using [Diagram]-[Flowchart]-[Template Flowchart] in the Main Menu
(2) Using the [Structure Tree] in the “Project View” (by right-clicking)
b. Creating Flowchart Templates
(1) Select a Flowchart as a Template and select [Save as Template] from the Pop-Up
Menu
(2) Select the folder and name the template
14.10.3.Diagram Elements of Flowcharts
Select
Mode for basic operations in the Diagram Editor.
Transition
(Solid Line)
Add Transitions (Solid, Arrow, and Double Arrow)
Transition
(Dash Line 1)
Add Transitions (Solid, Arrow, and Double Arrow line)
Transition
(Dash Line 2)
Add Transitions (Solid, Arrow, and Double Arrow line)
Transition
(Railway) Add Transitions (Railway)
Lane [Vertical]
Add Vertical Lanes.
Lane [Horizontal]
Add Horizontal Lanes.
Initial Node
Add Initial Nodes.
Final Node
Add Final Nodes.

14.Diagrams and Diagram Elements
Astah Reference Manual
213
Condition
Judgement Add Condition Judgements.
Fork
Add Fork.
Join
Add Joins.
Synchronization
Bar - Independent
Mode
Use this Mode to create Synchronization Bars
independently from Partitions.
See “Common Diagram Elements”.
14.10.4.Lanes
a. Creating Lanes
To create a Partition, use [Lane] on the Tool Palette.
b. Editing Lanes
(a) Editing Lane Names
Double-click the Name of Lane in the diagram and then edit its name directly, or go to
Base tab of the Lane in the Property View.
c. Convert to Actor
(1) Right-Click on Lane and select [Convert to Actor].
(2) Check options and click on [OK] in [Convert to UML Model] dialog.

14.Diagrams and Diagram Elements
Astah Reference Manual
214
14.10.5.Transition
a. Creating Transitions
To create Transitions, use [Transition] on the Tool Palette.
14.10.6.Initial Nodes
a. Creating Initial Nodes
To create an Initial Node, use [Initial Node] on the Tool Palette.
14.10.7.Final Nodes
a. Creating Final Nodes
To create a Final Node, use [Final Node] on the Tool Palette.
14.10.8.ConditionJudgement
a. Creating ConditionJudgement
To create a ConditionJudgement, use [ConditionJudgement] on the Tool Palette.
14.10.9.Fork/Join
a. Creating Fork /Join
To create a Fork, use [Fork] on the Tool Palette.
To create a Join, use [Join] on the Tool Palette.
They are also called "Synchronization Bars".
Note) To create a Synchronization Bar independently from Partitions, use

14.Diagrams and Diagram Elements
Astah Reference Manual
215
[Synchronization Bar - Independent Mode] on the Tool Palette.
14.10.10.Flow Symbol Template
[Basic Symbols] and [Sanno Style] are default Flow Symbol Templates.
14.10.11.Flow Symbols
a. Draw Flow Symbols
Draw Flowchart using Flow Symbols in the diagram or double click on the Flowchart
(1) Select Flow Symbol from the Flow Symbol Palette
(2) Click on the Diagram Editor
b. Set Icon for Flow Symbols
To set Icon for Flow symbols in the Diagram Editor.
(1) Right-click on Flow symbol and select [Set Icon]
(2) Click on an icon in [Set Icon] dialog

14.Diagrams and Diagram Elements
Astah Reference Manual
216
c. Convert to UseCase
(1) Right-click on target Flow symbol then click [Convert to UseCase].
(2) Check options and click on [OK] in [Convert to UML Model] dialog.
14.11.Data Flow Diagrams (DFD) [P]
14.11.1.Creating Data Flow Diagrams
i) Using [Diagram] - [Data Flow Diagram] in the Main Menu.
ii) Using the [Structure Tree] in the “Project View” (by right-clicking).
14.11.2.Notation of Data Flow Diagram
Data Flow Diagrams can be notated in two different notations, [DeMarco] or
[Gane/Sarson].
i) Using the [Structure Tree]
(1) Open the Pop-Up Menu of the Data Flow Diagram to switch the Notation

14.Diagrams and Diagram Elements
Astah Reference Manual
217
(2) Select [Diagram Notation] and select [DeMarco] or [Gane/Sarson]
ii) Using the Pop-Up Menu in Diagram Editor
(1) Open the Data Flow Diagram then do right-clicking on the Diagram Editor
(2) Select [Diagram Notation] and select [DeMarco] or [Gane/Sarson]
iii) Using the [Property View]
14.11.3.Diagram Elements of Data Flow Diagrams
Select
Mode for basic operations in the Diagram Editor.
External Entity
/
Add External Entities.
Process Box
/
Add Process Boxes.
Data Store
/
Add Data Stores.
Anchor
Add Anchors.
Dataflow / Add Dataflow.
Dataflow
(Both Direction) / Add Dataflow.
Set Relation End
to the center of the
item
Place the ends of lines (Associations,
Generalizations, or Dependencies) at the center of
Model Elements.
See “Common Diagram Elements”.
14.11.4.External Entity
a. Creating External Entity
i)Using [ExternalEntity] on the Tool Palette.
To create an ExternalEntity, use / [ExternalEntity] on the Tool Palette.
ii)Using [Structure Tree].
(1) Select an External Entity in the Structure Tree in the [Project Views].
(2) Drag it and drop onto the Diagram Editor.

14.Diagrams and Diagram Elements
Astah Reference Manual
218
b. Editing External Entity
(a) Editing External Entity Names
Double-click the name of the External Entity in the diagram and then edit its name
directly, or go to Base tab of the External entity in the Property View.
14.11.5.Process Box
a. Creating Process Box
i)Using [ProcessBox] on the Tool Palette
To create a Process Box, use / [ProcessBox] on the Tool Palette.
ii) Double-clicking on Data Flow Diagram
b. Editing Process Box
(a) Editing Process Box Names
Double-click the name of Process Box in the diagram and then edit its name directly, or
go to Base tab of the Process Box in the Property View.
(b) Adding Process Box ID
Double-click on the top (ID area) of a Process Box. Or, input it from the Property View.
(c) Adding Process Box Operator
Double-click on the bottom (Operator area) of a Process Box. Or, input it from the
Property View.

14.Diagrams and Diagram Elements
Astah Reference Manual
219
(d) ID Visibility
The display/non-display settings for the ID of a Process Box can be selected from the
Pop-up Menu.
(e) Operator Visibility
The display/non-display settings for the Operator of a Process Box can be selected from
the Pop-up Menu.
(f) Creating a sub Data Flow Diagram
Right-click on a Process Box and select [Create Data Flow Diagram], or double-click on
the target Process Box. Also, use Data Flow Diagram tab of ProcessBox in the Property
View.
(g) Opening sub Data Flow Diagram
Right-click on the target Process Box and select [Open Nested Diagram], or
double-click on the target Process Box.
(h) Reference from CRUD
To open the CRUD, right-click on the target Process Box and select [Reference from
CRUD].
14.11.6.Data Store
a. Creating Data Store
i)Using [DataStore] on the Tool Palette.
To create a Data Store, use / [DataStore] on the Tool Palette.
ii)Using [Structure Tree] in the “Project View”

14.Diagrams and Diagram Elements
Astah Reference Manual
220
b. Editing Data Store
(a) Editing Data Store Names
Double-click the Name of the DataStore in the diagram and then edit its name directly,
or go to Base tab of the Data Store in the Property View.
(b) Adding Data Store ID
Double-click on left (ID area) of a Data Store. Or, input it from the Property View.
(c) ID Visibility
The display/non-display settings for the ID of a Data Store can be selected from the
Pop-up Menu.
14.11.7.Anchor
An Anchor is a symbol to connect to a Process in another Data Flow Diagram.
a. Creating Anchor
To create an Anchor, use [Anchor] on the Tool Palette.
14.11.8.Data Flow
a. Creating Data Flow
To create a Data Flow, use / [DataFlow] on the Tool Palette.
To create a Data Flow(Both Direction), use / [DataFlow (Both Direction)] on the
Tool Palette.

14.Diagrams and Diagram Elements
Astah Reference Manual
221
14.11.9.Export DFD Hierarchy to Excel
Select [Export DFD Hierarchy to Excel] in the Data Flow Diagram Pop-up Menu on the
Structure Tree.
14.12.ER Diagrams [P]
14.12.1.Creating ER Diagrams
i) Using [Diagram] - [ER Diagram] in the Main Menu.
ii) Using the [Structure Tree] in the “Project View”
An ER Model and Domain will be created automatically after creating an ER
Diagram..
14.12.2.Model Type of ER Diagrams
Select [Diagram Model Type]-[Logical Model] or [Physical Model] in the ER Diagram
Pop-up Menu on the Structure Tree or on the Diagram Editor. Or, go to Base tab of the
ER Diagram in the Property View.
14.12.3.Notation of ER Diagram
Select [Diagram Notation]-[IDEF1X] or [IE] in the ER Diagram Pop-up Menu on the
Structure Tree or on the Diagram Editor. Or, go to Base tab of the ER Diagram in the
Property View.
14.12.4.Diagram Elements of ER Diagrams
Select
Mode for basic operations in the Diagram Editor.

14.Diagrams and Diagram Elements
Astah Reference Manual
222
Entity
Add Entities. ER Entities specified in the [Default
ER Entity Type Color] of [Project Property Setting]
are included in the Dropdown list.
Identifying
Relationship
(IDF1X/IE)
/ Add Identifying Relationships.
Non-Identifying
Relationship
(IDF1X/IE)
/ Add Non-Identifying Relationships.
Many-to-many
Relationship
(IDF1X/IE)
/ Add Many-to-many Relationships.
Subtype (IDF1X/IE)
/
Add Subtypes.
Set Relation End to
the center of the
item
Place the ends of lines (Associations,
Generalizations, or Dependencies) at the center of
Model Elements.
See “Common Diagram Elements”.
14.12.5.Entity
a. Creating Entity
i)Using [Entity] on the Tool Palette
ii)Using [Structure Tree] in the “Project View”
iii) Double clicking on ER Diagram
b. Editing Entity
(a) Adding Primary Keys/Attributes
i) Using the [Structure Tree] in the “Project View”.
ii) Using the Pop-up Menu.
Right-click on the target Entity and select [Add Primary Key] or [Add Attribute] on the
Diagram Editor. Or, go to Attribute tab of EREntity in the Property View.
Note) How to operate Primary keys/Attributes on Diagram Editor

14.Diagrams and Diagram Elements
Astah Reference Manual
223
- [Enter] to add continuously
- [Shift + Enter] to insert new one above selected one
- [Ctrl + Upward Arrow cursor] to move up
- [Ctrl + Downward Arrow cursor] to move down
- [Ctrl + C] to copy
- [Ctrl + V] to paste
- Transferable between Entities by drag & drop
(b) Deleting Primary Key / Attributes
i) Using the [Structure Tree] in the “Project View”.
ii) Using the Pop-up Menu.
(1) Right-click on the target Entity and select [Delete Primary Key] or [Delete
Attribute].
(2) Select Primary Key / Attribute.
Or, go to Attribute tab of the EREntity in the Property View.
(c) Editing Entity Names
Double-click name of the ER Entity in the diagram and then edit its name directly, or go
to Base tab of ER Entity in the Property View.
(d) Showing Dependent Entities
To show dependent entities, right-click on the target Entity and select [Show Dependent
Entities].
(e) Showing Hidden Relationships
(1) Right-click on the target Entity and select [Show Hidden Relationships]
(2) To show hidden relationships, select relationships in Show Hidden Relationships
dialog and click OK
(f) Display Level
Select [Display Level] on Entity’s Popup Menu and select [Entity], [Primary Key] or
[Attribute].

14.Diagrams and Diagram Elements
Astah Reference Manual
224
(g) Attribute Visibility
The display/non-display settings for each Attribute of an Entity can be selected from the
Pop-up Menu.
(h) Extended Visibility
The following visibilities can be set.
- Type & Length
- Foreign Key Sign
- Alternate Key Sign
- Inversion Entry Sign
- Null Option
(i) Reference from CRUD
To open the CRUD, right-click on the target Entity and select [Reference from CRUD].
14.12.6.Domain
a. Creating Domain
To create Domain, select [Add Domain] from Domain Popup Menu in the Structure
Tree. To add multiple domains, select [Add ER Domains].
b. Adding Domain to Entity
To add a Domain to Entity, drag a Domain from the Structure Tree and drop it onto the
Entity Primary Key Attribute

14.Diagrams and Diagram Elements
Astah Reference Manual
225
top (as Primary Key) / bottom (as Attribute) part of the Entity in the Diagram Editor.
14.12.7.Identifying Relationship
a. Creating Identifying Relationship
To create an Identifying Relationship. Use (IDEF1X) / (IE) on the Tool Palette.
b. Editing Identifying Relationship
(a) Specify the Verb Phrase
Select a [Verb Phrase (Parent to Child)] or [Verb Phrase (Child to Parent)] on the Pop
Up Menu of Identifying Relationship. Or, go to Base tab of the Relationship in the
Property View.
(b) Verb Phrase Visibility
Verb Phrase Visibility can be set on the Pop-Up Menu of Relationship.
(c) Cardinality Visibility
Cardinality Visibility can be set on the Pop-Up Menu of Relationship.
(d) Setting Type
Right-click on the target Relationship and select [Type] - [Identifying] or
[Non-Identifying]. Or, go to Base tab of Relationship in the Property View.
(e) Set the Cardinality
Right-click on the target Relationship and select [Cardinality] - [0 or More], [1 or More],
[0 or 1] or [Constant]. Or, go to Base tab of Relationship in the Property View.

14.Diagrams and Diagram Elements
Astah Reference Manual
226
(f) Line Style
-> Please refer to the Line Styles.
14.12.8.Non-Identifying Relationship
a. Creating Non-Identifying Relationship
To create a Non-Identifying Relationship, use (IDEF1X)/ (IE) on Tool Palette.
b. Editing Non-Identifying Relationship
-> Please refer to the Editing Identifying Relationship.
14.12.9.Many-to-many Relationship
a. Creating Many-to-many Relationship
To create a Many-to-many Relationship, use (IDEF1X)/ (IE) on the Tool
Palette.
b. Editing Many-to-many Relationship
-> Please refer to the Editing Identifying Relationship.
14.12.10.Subtype
a. Creating Subtype
To create a Subtype, use (IDEF1X) / (IE) on the Tool Palette.

14.Diagrams and Diagram Elements
Astah Reference Manual
227
To use shared style, Please refer to [Generalization].
b. Editing Subtype
(a) Set the Discriminator Attribute
Right-click the target Subtype and select [Set Discriminator Attribute]. And select
Attribute from the list. Or, go to Base tab of Subtype in the Property View.
(b) Set Type
Right-click on the target Subtype and select [Set Type] - [Complete] or [Incomplete]. Or,
go to the Base tab of the Subtype in the Property View.

14.Diagrams and Diagram Elements
Astah Reference Manual
228
14.12.11.Exporting SQL
Export SQL based on the ER Diagram.
a. Setting for SQL Export
Select [Tool]-[ER Diagram]-[Export Sql] in the Main Menu.
1. Select Models in the Tree
Select models to export SQL in the Tree
2. Select a file
Select a file to export SQL
3.
Option
Click the Option button to set detailed setting of the SQL
4.
Export
Click the Export button to export SQL
(a) Model Type

14.Diagrams and Diagram Elements
Astah Reference Manual
229
Select which model type to export SQL.
Default [Physical Model]
(b) Enclose name with...
Specify what to use to enclose the name.
Default [OFF]
(c) Export Create Table statement with constraints (OFF : Alter Table)
Select if it exports the Create Table statement with constraints not.
Default [OFF]
(d) Export Drop Table statement
Select if it exports Drop Table Statement or not.
Default [OFF]
(e) Export Foreign Key
Select if it exports Foreign Key or not.
Default [ON]
(f) Drop Table
Select the Drop Table.
(g) Unique Index
Select the Unique Index.
(h) Non Unique Index
Select if it exports Non Unique Index or not.
(i) Separator
Select the separator.
(j) Comment - Entity/Attribute
Select how you want to export Comment.
Default [None]
(k) Charset of exported files
Select the charset to use on exporting SQL
Default <Default>
14.12.12.Set ER Datatype
There are two ways to set ER Datatype.
i)Using [Tool]-[ER Diagram]-[Set ER Datatype] in Main Menu
ii)Using Pop Up Menu of ER Model in Structure Tree View

14.Diagrams and Diagram Elements
Astah Reference Manual
230
Items of ER Datatype
a. Data Type Name
b. Length
c. Precision
d. Default
e. Description
f. Default Type
a. Add ER Datatype
Click [Add] on [Set ER Diagram Datatype].
b. Edit ER Datatype
Select Datatype to edit, and then click [Edit] button.
c. Delete ER Datatype
Select Datatype to delete, and then click [Delete] button.
d. Sort ER Datatype
Select Datatype and then sort by using [Up][Down] button.
e. Set the Default Datatype
Open the [Set ER Diagram Datatype], and click on [Default Type] on the right lane.

14.Diagrams and Diagram Elements
Astah Reference Manual
231
14.12.13.Add ER Domains
You are able to add multiple ER Domains at once. There are two ways to do so.
i) Go to [Tool] – [ER Diagram] – [Add ER Domains]
ii) Select [Add ER Domains] from Domain’s Pop-up menu in the Structure Tree
1. [Add ER Domains] window opens, click [Add] button on the right
2. Specify the ER Domains
3.[Add checked items]
Select ER models you want to add to the project and then press [Add checked items]
button.
14.12.14.Exporting Entity Definition Report
Export an Entity Definition Report from ER Diagrams.
a. Exporting Entity Definition Report
Select [Tool] - [ER Diagram] - [Export Entity Definition Report] in the Main Menu.

14.Diagrams and Diagram Elements
Astah Reference Manual
232
(a) Select Models
Select models to export. Click [Select All] to select them all.
(b) Select a Template
Select a format to export the Entity Definition Report.
(1) Use a default template
(2) Select a saved template
(3) Create a New Template
(c) Select a file
Select a file to export the Entity Definition Report.
(d) Create hyperlink connecting entity definition report and entity list
Check this option to add hyperlink between Entity Definition Report and Entity
List.
(e) Open a file automatically
Check this option to open the Entity Definition Report automatically.
(f) Export
Click the Export button to export the Report.
Exporting Attribute on Entity List
・Logical Name of Attribute - $each.entity.each.attribute.logical_name
・Physical Name of Attribute - $each.entity.each.attribute.physical_name
・Domain Name of Attribute - $each.entity.each.attribute.domain
・Primary Key Flag of Attribute - $each.entity.each.attribute.pk
・Foreign Key Flag of Attribute - $each.entity.each.attribute.fk
・NotNull Flag of Attribute - $each.entity.each.attribute.notnull
・Reference of Attribute - $each.entity.each.attribute.ref
・Datatype of Attribute - $each.entity.each.attribute.type

14.Diagrams and Diagram Elements
Astah Reference Manual
233
・Length/Precision of Attribute - $each.entity.each.attribute.length_precision
・Initial Value of Attribute - $each.entity.each.attribute.initial_value
Exporting TaggedValue of Attribute on Entity List
・TaggedValue of Attribute - $each.entity.each.attribute.each.taggedvalue
14.12.15.Creating New Template for Entity Definition Report
Select [Tool]-[ER Diagram]-[Export Entity Definition Report] in the Main menu, and
select [New Template] button on dialog.
(a) Template Name
Set a template name to save the template file.
a. Domain List
(a) Export
Check this option to export the Domain List.
(b) Header setting
(1) Select the color of header from color box.
(2) Check [Freeze the header] option to lock up the Header.
(c) Domain
Check the option to export the following items:
- Project

14.Diagrams and Diagram Elements
Astah Reference Manual
234
- Number
- Logical Name
- Physical Name
- Alias1
- Alias2
- Type
- Length&Precision
- Not Null
- Parent Domain
- Definition
Note) The order of items can be changed by [Up]/[Down] button.
b. Entity List
(a) Export
Check this option to export the Entity List.
(b) Header setting
(1) Select the color of header from color box.
(2) Check [Freeze the header] option to lock up the Header.
(c) Entity
Check the option to export the following items:
- Project
- Number
- Logical Name

14.Diagrams and Diagram Elements
Astah Reference Manual
235
- Physical Name
- Alias1
- Alias2
- Type
- Definition
Note) The order of items can be changed by [Up]/[Down] button.
c. Entity Definition
(a) Export
Check this option to export the Domain List.
(b) Header setting
(1) Select Logical Name or Physical Name to display the sheet name.
(2) Select the color of header from color box.
(3) Check [Freeze the header] option to lock up the Header.
(c) Entity
Check the option to export the following items:
- Logical Name
- Physical Name
- Alias1
- Alias2

14.Diagrams and Diagram Elements
Astah Reference Manual
236
- Type
- Definition
- TaggedValue
Note) The order of items can be changed by [Up]/[Down] button.
(c) Attribute
Check the option to export the following items:
- Number
- Logical Name
- Physical Name
- Alias1
- Alias2
- Domain
- Primary Key
- Foreign Key
- Alternate Key
- Inversion Entry
- Not Null
- Attribute Reference
- DataType
- Length&Precision
-Initial Value
- Definition
Note) The order of items can be changed by [Up]/[Down] button.

14.Diagrams and Diagram Elements
Astah Reference Manual
237
14.13.CRUD [P]
14.13.1.Creating CRUD
i) Using [Diagram] - [CRUD] in the Main Menu.
ii) Using the [Structure Tree] in the “Project View”
14.13.2.Setting CRUD
i) Right-click on the CRUD in the Structure Tree and select [Edit CRUD]
ii)Click [Edit CRUD] button on the CRUD Property View
On [Edit CRUD] dialog, edit the functions on the left, models in the right and common
options at the bottom.
a. Set Functions
Set the following options of functions on the left of [Edit CRUD] dialog.
(a)
Show CRUD by group
Show diagram names and group items by diagrams that they belong.
Default [ON]

14.Diagrams and Diagram Elements
Astah Reference Manual
238
[ON] [OFF]
(b) Show total Row
Show the Total at the bottom.
Default [ON]
(c) Select Diagram Type to show
Specify diagram type (UseCase Diagram, Activity Diagram, Data Flow Diagram or
Flowchart) to show in CRUD. There is only one diagram type to add in one CRUD.
(d) Add Diagrams and Models
(1) Click [Add] button beside the function column.
(2) Click on the Diagram to show in CRUD then click [OK]. To select all, click on [Select
All]. To deselect all, click on [Deselect All].
(3) Selected Diagrams and all items in selected diagrams are shown in the Functions
Column in Tree. Check items to show in CRUD.

14.Diagrams and Diagram Elements
Astah Reference Manual
239
(e) Set order of Diagrams and Models
Select Diagram then sort the order by using UP/DOWN buttons on the right.
How to remove the Diagrams...
To remove diagrams from the functions, select diagram to remove then click [Delete].
[Delete] button is available for diagrams only.
(f) Set background color
Set background color of function table and the total row. Click on the color box at the
bottom of [Edit CRUD] dialog, and select color in [Set color] dialog.
b. Set Models
Set following options of Models on the right of [Edit CRUD] dialog.
(a) Show items by grouping by diagrams
Show diagram names and items by grouping by diagrams that they belong.
Default [ON]
[ON] [OFF]
(b) Show Total Column

14.Diagrams and Diagram Elements
Astah Reference Manual
240
Show the Total column at the right end.
Default [ON]
(c) Label Type (Logical Model/Physical Model)
Select the label type from the dropdown list.
Default [Logical Model]
(d) Add Diagrams and Models
(1) Click [Add] button beside the Models column.
(2) Click on the diagram to show in CRUD then click [OK]. To select all, click on
[Select All]. To deselect all, click on [Deselect All].
(3) Selected diagrams and all items in selected diagrams are shown in the Models
Column in Tree. Check on the items to show in CRUD.
(e) Set order of Diagrams and Models
Select Diagram then sort the order by using UP/DOWN buttons on the right.
How to remove the Diagrams...
To remove diagrams from the Models, select diagram to remove then click [Delete].
[Delete] button is available for diagrams only.
(f) Set background color
Set background color of Model table and total column. Click on the color box at the
bottom of [Edit CRUD] dialog on the right, and select color.

14.Diagrams and Diagram Elements
Astah Reference Manual
241
c. Set common options
(a) Background color of Automatic Value
Click on the color box to open the color chooser box for the color of Automatic Value Cell.
(b) Set diagram’s cell value automatically.
It automatically inserts total values in Diagram row/column.
Default [ON]
[ON]
[OFF]
14.13.3.Setting CRUD Value
a. Setting Value
(1) Select cell then enter [C], [R], [U], and [D] keys to set CRUD value directly. Or
double-click on the cell to insert value or right-click on the cell and select [Set
CRUD Value].
(2) Check the value. To select all, click on [Select All] and to deselect all, click on
[Deselect All].
Note) Pressing down [Delete] Key deletes the all values in selected cell.

14.Diagrams and Diagram Elements
Astah Reference Manual
242
b. Setting color for cell
Double-click on the cell to set the color or right-click on the cell and select [Set Color].
c. Showing in Structure Tree
Right-click on Diagrams or Models in CRUD, and select [Show in Structure Tree].
e. Opening Diagram
Right-click on Diagrams/Models in CRUD, and select [Open Diagram].
f. Adding Diagrams
Select the diagram to add in CRUD in the Structure Tree then drag and drop it onto the
CRUD in the Diagram Editor. (UseCase Diagram, Activity Diagram, Flowcharts and ER
Diagrams are available). Different type of Diagrams cannot be mixed in one CRUD.
14.13.4.Export CRUD to Excel
To export CRUD to Excel, go to [Tool] - [CRUD] - [Export CRUD to Excel] in the Main
Menu.
a. Select CRUDS to export
Check on target CRUDS to export.
b. Sort the order of CRUD
Select CRUD then change the order by using [Up] [Down] button.
c. File Name
Select file name to export CRUD to.
d. Open report automatically
Check this option to open the exported CRUD automatically.
e. Export
Click the Export button to export CRUD.

14.Diagrams and Diagram Elements
Astah Reference Manual
243
14.13.5.Export CRUD Statistics to Excel
Select [Tool] - [CRUD] - [Export CRUD Statistics to Excel] from Main Menu to export all
CRUD statistics in the project file to Excel.
a. Set order of items
Select models, and then change the order by using [Up] and [Down] buttons in each
side (Functions and Models)
b. File Name
Select a file to export CRUD Statistics to.
c. Open report automatically
Check this option to open the CRUD Statistics automatically.
d. Export
Click the Export button to export CRUD Statistics.
14.13.6.Copying CRUD cells to Clipboard.
Select CRUD cells and right-click and select [Copy]. Copied contents can be pasted on
Excel or text editors.
a. Select CRUD cells and copy. b. Paste to Excel.

14.Diagrams and Diagram Elements
Astah Reference Manual
244
14.14.Mindmaps
This section describes Mindmaps and the Diagram Elements that they can contain.
a. Mindmap
Mindmap refers to a method of thinking and of visualizing thoughts suggested by
Tony Buzan, U.K. Its free and inspiring conventions help to extend ideas.
b. Root Topic
When a Mindmap is created, a Root Topic is automatically created. The Root Topic is
the root of all other Topics. Root Topics cannot be deleted.
c. Child Topic
Child Topics always have a Parent Topic.
d. Edge
When a Child Topic is created, an Edge is automatically created. Edges cannot be
created, deleted, or copied by themselves.
e. Floating Topic
Independent Topic is an independent topic of a Root Topic.
14.14.1.Creating Mindmaps
i) Using [Diagram]-[Mindmap] in the Main Menu.
ii) Using the [Structure Tree] in the “Project View” (by right-clicking).
14.14.2.Diagram Elements of Mind Map
Select Mode for basic operations in the Diagram Editor.
Topic Add Topics.
Edge
Child Topic
Root Topic
Floating Topic

14.Diagrams and Diagram Elements
Astah Reference Manual
245
Floating Topic Add Floating Topics.
Link between
Topics Add Links between Topics.
Boundary Add Boundaries.
Text / TextBox
Insert Text in Diagrams.
Rectangle
Draw Rectangles/Colored Rectangles in Diagrams. For
example, Rectangle can be used to enclose a semantic
collection of Model Elements.
Corner-Rounded
Rectangle
Draw Rounded Rectangles/Colored Rounded Rectangles in
Diagrams. For example, they
can be used to enclose a
semantic collection of Model Elements.
Oval
Draw Ovals /Colored Ovals in Diagrams. For example, they
can be used to enclose a semantic collection of Model
Elements.
Line
Draw Lines on Diagrams.
FreeHand
Draw Freehand lines on Diagrams.
Image
Paste Images.
Lock Selected
Mode Lock the selected mode on the Tool Palette.
14.14.3.Topics
a. Creating Topics
i) Creating a Child Topic using the Tool Palette.
To create a Topic, use
[Topic] on the Tool Palette.
ii) Creating a Child Topic using Suggest Feature.
Put a mouse over a Topic you want to create a Child Topic from. Click the icon that
appears.

14.Diagrams and Diagram Elements
Astah Reference Manual
246
iii)Creating a Child Topic using the Pop-up Menu.
Right-click on the target Topic and select [Create Child Topic].
iv )Creating a Parent Topic using Suggest Feature
Put a mouse over a Topic you want to create a Parent Topic. Click the icon that appears.
v )Creating a Parent Topic using the Pop-up Menu.
Windows: [Shift+Insert],[Shift+Ctrl+I],[Shift+TAB]
MacOS: [command+Shift+I],[Shift+TAB]
Right-click on the target Topic and select [Create Parent Topic].
vi) Creating a Brother Topic using Suggest Feature
Put a mouse over a Topic you want to create a Brother Topic. Click the icon that
appears.

14.Diagrams and Diagram Elements
Astah Reference Manual
247
vii)Creating a Brother Topic using the Pop-up Menu.
Windows: [Enter] MacOS: [Enter]
Right-click on the target Topic and select [Create Brother Topic upward].
vii)Creating a Brother Topic upward using Suggest Feature
Put a mouse over a Topic you want to create a Brother Topic. Click the icon that
appears.
ix)Creating a Brother Topic upward using the Pop-up Menu.
Windows: [Shift+Enter] MacOS: [Shift+Enter]
Right-click on the target Topic and select [Create Brother Topic upward].
b. Editing Topics
(a) Editing Topic Names
i) From the Topic Diagram Element.
Double-click the topic name in the Diagram Editor or press [Ctrl+E](Windows) /
[command+E](MacOS) or [F2] key and then edit its name directly.

14.Diagrams and Diagram Elements
Astah Reference Manual
248
ii) Entering directly.
Select the target Topic and enter the Name. Then press the [Enter] key.
To insert a new line, press [Alt+Enter] or [Ctrl+Enter](Windows) / [command
+Enter](MacOS) keys.
(b) Editing Hyperlinks
When a Hyperlink is added to a Topic, an icon is displayed.
i) Using the Pop-up Menu in the [Structure Tree].
Right-click on the target Topic in the Structure Tree and select [Hyperlink]-[Edit
Hyperlink].
ii) Using the Pop-up Menu of the Diagram Element.
Right-click on the target Topic in the Diagram Editor and select [Hyperlink]-[Edit
Hyperlink].
(c) Switching Topic Positions [for Direct Child Topics of the Root Topic]
The positions of the Child Topics of the Root Topic can be moved from the right-side to
the left-side by dragging.
(c)
Changing the order of Brother Topics by Drag & Drop
The order of Brother Topics can be changed by dragging.

14.Diagrams and Diagram Elements
Astah Reference Manual
249
(d)
Changing the order of Brother Topics from Pop-Up
Right-click on the target Topic in the Topic Pop-Up menu and select [Change Topic
Order] - [UP] (Windows:[Ctrl+Up] MacOS: [command+Up]) or [Change Topic Order] -
[DOWN] (Windows:[Ctrl+Down] MacOS:[command+Down])
(e) Shifting Topic
The Topics can be shifted by [Ctrl+ Left] , [Ctrl+ Right](Windows) , [command+Left] ,
[command+Right] (MacOS).
(f) Changing the Parent Topic
The Parent Topic of a Topic can be changed by dragging.
(g) Delete from Diagram
Windows: [Delete] MacOS: [Delete]
Topics can be deleted by [Delete from Diagram] in the Topic Pop-Up menu. This can
delete its Child Topics.
(h) Delete Selected Topic
Selected Topics can be deleted by [Delete Selected Topic] in the Topic Pop-Up menu. This
can delete only the selected Topic.

14.Diagrams and Diagram Elements
Astah Reference Manual
250
(i) [Root Topic] Re-layout
Re-layout can be performed by using the Root Topic Pop-Up menu.
(j) Changing Topic Styles
Right-click on the target topic and select [Set Style] - [Topic Style]. Or, click [Fork]
or [Bubble] on Tool Bar.
(k) Changing Line Width
Right-click on the target Topic and select [Set Style] - [Line Width].
(l) Restoring Default Styles
Topic Style, Background Color, Line Color, and Line Width can be restored to their
default Styles. Right-click on the target Topic and select [Set Style] - [Restore Default
Style].
(m) Changing Background Color
Right-click on the target Topic and select [Set Style] - [Set Background Color].
(n) Changing Line Color
Right-click on the target Topic and select [Set Style] - [Set Line Color].
(o) Changing Font Color
Right-click on the target Topic and select [Set Style] - [Set Font Color].
(p) Changing Font
Right-click on the target Topic and select [Set Style] - [Set Font].

14.Diagrams and Diagram Elements
Astah Reference Manual
251
(q) Boundary Visibility
Right-click on the target Topic and select [Boundary Visibility].
(r) Adding/Removing Mini Icons
Right-click on the target Topic and select [Add Mini Icon]/ [Remove Mini Icon].
Or, click [Add Mini Icon] on Tool bar in Main Menu then select Icon to add.
(s) Editing/Removing Mini Icons
Right-click on the target Topic and select [Edit Mini Icon]/ [Remove Mini Icon].
c. Expanding/Collapsing Topics
(a) Expanding/Collapsing Topics
Topics with Child Topics can be expanded or collapsed (display/non-display).
Right-click on the target Topic and select [Open or Close Topic] (Windows:[Alt+X] MacOS:
[command+J]).
Double-click the connecter of the Topic.
(b) Using Draw suggest feature
+ or – icons appear when you have your mouse over edge of Mind Map Topics, click [+] to
expand the child topics and [-] to close them.

14.Diagrams and Diagram Elements
Astah Reference Manual
252
d. Floating Topic
(a) Creating Floating Topic using the Tool Palette.
To create a Floating Topic, use [Floating Topic] on the Tool Palette.
(b) Creating Floating Topic by double-click.
To create Floating Topic, double-Click on the in the Diagram Editor.
(c)Change to Floating Topic from Pop-Up
To change Child Topic to Floating Topic, Right-click on the target Topic in the Topic
Pop-Up menu and select [Change to Floating].
ex)Select "Topic0" and Click [Change to Floating] from the Pop-Up

14.Diagrams and Diagram Elements
Astah Reference Manual
253
e. Split Topics to a new Mind Map
Select [Split Topic to a new Mind Map] on a Pop-Up Menu of a Topic. All child topics of
the selected topic will be extracted and a new Mind Map will be created. A hyperlink of
the new Mind Map will be added on the selected Topic.
EX)Select [Split Topic to a new Mind Map] on Topic 2.
f. Export PowerPoint
Select [Export PowerPoint] on a Pop-Up Menu of a Topic. All the child topics from the
selected topic will be exported to PowerPoint.
g. Converting Topics
(a) Converting Topics to UML Models
i) By Pop-Up menu
Right-click on the target Topic and select [Convert to UML Model] on the Diagram
Editor or on the Structure Tree. Topics can be converted to Classes, Interfaces, Actors,
and UseCases.
If other UML Models with the same name as the target Topics already exist in the
Package, the Topics are not converted to UML Models.
Hyperlinks are added based to the options in the convert dialog.
(1) From the source Topic to the converted UML Models
(2) From the converted UML Models to the source Topic.
A new Mind Map will be created that has the Topic 2

14.Diagrams and Diagram Elements
Astah Reference Manual
254
(3) Copy the source Topic’s hyperlink to the converted UML Models
ii) By dragging and dropping.
Select the target Topics in the Structure Tree and drag them to another Diagram (except
Mindmap). When the Topics are dropped in the Diagram Editor, [Convert UML Model
Dialog] appears.
(1) Select
Topics that are checked in the [Select] column are converted.
(2) Parent
The Parent Topics of the target Topics are displayed in the [Parent] column.
(3) Name
The Names of the Target Topics are displayed in the [Name] column.
(4) Kind
Select the UML Model Type to convert in the [Kind] column.
Class Diagram Class, Interface, Package, Subsystem, Instance
Specification, Note and Text
UseCase Diagram
UseCase, Actor, Package, Subsystem, Note and Text
Statemachine Diagram
State, Note and Text
Activity Diagram
Action, Note and Text
Sequence Diagram
Lifeline, Note and Text
Communication Diagram
Lifeline, Note and Text
Component Diagram
Component, Classifier, Artifact, Note and Text
Deployment Diagram
Node, Component, instance Specification, Note and Text
Composite
Structure Class, Class, Interface, Note and Text

14.Diagrams and Diagram Elements
Astah Reference Manual
255
Structure Diagram
Flowchart Flow Element, Note and Text
Data Flow Diagram ProcessBox, Data Store, External Entity, Anchor, Note
and Text
ER Diagram
ER Entity, Note and Text
Requirement Diagram
Requirement, TestCase, Note and Text
(5) Package
In the [Package] column, select the Package where the UML Models should be created.
Double-click the item and set the Package.
The [Package] column cannot be set for some Model Types.
(6) Hyperlink Target
Select which type of Hyperlinks to add.
(1) From the source Topic to the converted UML Models.
(2) From the source Topic to the converted Diagram Elements.
(3) From the converted UML Models / Diagram Elements to the source Topic.
(4) Copy the source Topic’s hyperlink to the converted UML Models.
(b) Converting UML Models to Topics
i)By dragging and dropping
Select the target Model on the Structure Tree, and then drag it onto Mind Map in the
Diagram Editor.

14.Diagrams and Diagram Elements
Astah Reference Manual
256
Hyperlinks to the original Models are added to the converted Topics and hyperlinks to
the converted Topics are added to the original Models.
f. Copying the Text of Topics and Pasting it into other Applications
Right-click on the Topic and select [Copy]. The Text of Topics in Mindmap can be copied
and pasted into other applications as follows:
(1) Text
(2) Excel
(3) MindManager™
(4) Free Mind™
For (3) and (4), Styles such as Color or Form cannot be copied.
Topic Text can be pasted into a Text Editor.

14.Diagrams and Diagram Elements
Astah Reference Manual
257
Topic text can be pasted into Excel™.
14.14.4.Edges
a. Creating Edges
Edges are automatically created when Child Topics are created. Edges cannot be
created by themselves.
b. Editing Edges
(a) Changing Styles
Right-click on the target Edge and select [Edge Style].
(b) Changing Line Width
Right-click on the target Edge and select [Line Width].

14.Diagrams and Diagram Elements
Astah Reference Manual
258
(c) Restoring Default Styles
Settings such as Edge Style, Line Color, and Line Width, can be restored to their default
Styles. Right-click on the target Edge and select [Restore Default Style].
(d) Changing Line Colors
The Line Colors of Edges can be changed by using the Pop-up Menu. Right-click on the
target Edge and select [Set Line Color].
14.14.5.Link between Topics
a. Creating Links between Topics
To create a Link between Topics, use [Link between Topics] on the Tool Palette.
b. Setting a name for Links between Topics
Right-click on the link line between topics then select [Set Name] and enter its name.
Note) To insert a new line in a topic line name, press the [Shift+Enter] or [Alt+Enter].
14.14.6.Boundary
a. Creating Boundaries
i)Creating a Boundary using the Pop-up Menu.
To create a Boundary, use [Boundary] on the Tool Palette.
ii)Showing/Hiding a Boundary using the Pop-up Menu.
Right-click on the target Topic and select [Boundary Visibility].

14.Diagrams and Diagram Elements
Astah Reference Manual
259
b. Editing Boundaries
(a) Changing Boundary Styles
i)Using the Pop-up Menu.
Right-click on the target Topic on the Diagram Editor and select
[Boundary Style].
[Straight Line]
[Rounded Line]
[Cloud]

14.Diagrams and Diagram Elements
Astah Reference Manual
260
14.14.7.Using User Icons
Icons can be added into Mind Map Topics.
a. Adding User Icons
(1) Right-click on the target Topic and select [Add Mini Icon]-[From Mini Icon List].
(2) Click [Edit User Icon] button on [Add icon for Mind Map].
(3) Press [Add] button on the [Edit User Icon] dialog and select an image file. Name can
be set.
b. Deleting User Icons
(1) Open the [Edit User Icon] dialog
(2) Select an User Icon and press [Delete]

14.Diagrams and Diagram Elements
Astah Reference Manual
261
14.14.8.Template Mindmap
a. Template Mindmap
To open a template Mindmap, go to [Diagram]-[Mindmap]-[Template Mindmap]. It
imports an existing Mindmap in a project.
14.14.9.Setting Mindmap Style Template
Mindmap style templates can be customized from [Tool] - [Set Template] - [Mindmap
Style]. This Mindmap style template can be selected from the Mind map Pop-Up menu.
a. Selecting Style Template
Select default or added style templates.

14.Diagrams and Diagram Elements
Astah Reference Manual
262
b. Adding Style Template
Create a new style template.
(a) Style Template Name
Input a style template name.
(b) Select an original template
Select an original template.
c. Renaming Style Template
Rename style templates.
(a) Style Template Name
Input the new style template name.
d. Removing Style Template
Delete the style template selected in “Select Style Template” dropdown list. The
default style templates cannot be removed.
e. Importing Style Templates
Import style templates (.properties) for Mind Map.
f. Exporting Style Template
Export style templates (.properties) for Mind Map.
g. Setting Mind Map Style
Set Mind Map style.

14.Diagrams and Diagram Elements
Astah Reference Manual
263
(a) Set the same line color to child Topics
To set the same line color to child Topics, select “True”.
Default [true]
(b) Set custom color for new root edge
Default [true]
h. Topic
Set the Topic style.
(a) Topic Level (except root)
To set the Topic level, set the number of level.
Default [2]
Please select the following items for each Topic level.
(1) Topic Style
(2) Line Width
(3) Line Color
(4) Background Color

14.Diagrams and Diagram Elements
Astah Reference Manual
264
(5) Font
(6) Font Color
(7) Child Topic Horizontal Space
(8) Child Topic Vertical Space
(9) Padding
i. Edge
Set the Edge style.
(a) Edge Level
To set the Edge level, set the number of level.
Default [2]
Please set the following items for each edge.
(1) Edge Style
(2) Lind Width
(3) Line Color
(4) Start Line Factor
(5) End Line Factor
j. Boundary
Set the Boundary style.
(a) Boundary Style
To set the Boundary Style, select from [Cloud]/ [Straight Line]/ [Rounded Line]

14.Diagrams and Diagram Elements
Astah Reference Manual
265
Default [Cloud]
(b) Line Width
To set the line width, set the number of width.
Default [2]
(c) Line Color
To set the Boundary line color, select the color.
(d) Background Color
To set the Boundary background color, select the color.
k. Link between Topics.
Set the Link between Topics.
(a) Line Type
Select the Line type.
(b) Line Arrow
Select the Line arrow.
(c) Line Width
Set the Link Line width.
Default [2]
(d) Line Color
Set the Line color.
14.14.10.Setting Mindmap Style
Set the Mind Map Style in the Mind Map property view or the Pop-Up Menu of the
Mindmap in the Structure Tree.
This setting does not affect to the style contents that is changed manually on the
Diagram Editor. Please see the Setting Mindmap Style Template for more detail.
14.14.11.Key operation
Feature
Operation(Windows)
Operation(MacOS)

14.Diagrams and Diagram Elements
Astah Reference Manual
266
Edit Mode F2, Ctrl+E F2, command+E
Move Topic Ctrl+←/→/↑/↓ command+←/→/↑/↓
Create Child Topic Insert, Ctrl+I, TAB command+I, TAB
Create Parent Topic
Shift+Insert,Shift+TAB
command+Shift+I,Shift+TAB
Create Brother Topic Enter Enter
Create Brother Topic
upward
Shift+Enter Shift+Enter
Expand/Collapse Topics
Alt+X
command+K

14.Diagrams and Diagram Elements
Astah Reference Manual
267
14.15.Requirement Diagram [P]
14.15.1.Creating Requirement Diagram
a. Using [Diagram]-[Requirement Diagram] in the Main Menu
b. Using the [Structure Tree] in the “Project View” (by right-clicking)
14.15.2.Diagram Elements of Requirement Diagrams
Select
Mode for basic operations in the Diagram Editor.
Requirement Add Requirements
TestCase Add TestCases
Package Add Packages
Nest Add Nests
Derive Add Derives
Copy Add Copies
Satisfy Add Satisfy
Verify Add Verify
Refine Add Refines
Trace Add Traces
Synchronization Bar -
Independent Mode
Use this Mode to create Synchronization Bars
independently from Partitions.
See “Common Diagram Elements”.
14.15.3.Requirement
a. Creating Requirements
(a) Using [Requirement] on the Tool Palette
(b) Using the [Structure Tree] in the “Project View”
(c) Double clicking on Requirement Diagram

14.Diagrams and Diagram Elements
Astah Reference Manual
268
b. Editing Requirements
Refer to Class Diagrams – b. Editing Classes
(a) Adding IDs
Right-click on the target Requirement and select [Add ID], or go to [Base] tab of
Requirement property in the Property View.
(b) Adding Texts
i) Adding it directly in the Diagram Editor
Double-click on the text= of Requirement and insert the text directly.
ii) Using the “Property View” ([Base] tab of Requirement Property)
(c) Visibility of ID/Texts
You can choose whether you want to show IDs/Texts on Requirements or not from its
Pop-up menu.
14.15.4.TestCase
a. Creating TestCases
(a) Using [TestCase] on the Tool Palette.
(b) Using the [Structure Tree] in the “Project View”.
b. Editing TestCases
Refer to Class Diagrams – b. Editing Requirements
(a) Adding IDs
Go to [Base] tab of TestCase property in the Property View.

14.Diagrams and Diagram Elements
Astah Reference Manual
269
14.15.5.Derive, Copy, Satisfy, Verify, Refine and Trace
a. Creating Derive, Copy, Satisfy, Verify, Refine and Trace
Tool Button
Derive
Copy
Satisfy
Verify
Refine
Trace
14.16.Requirement Table [P]
14.16.1.Creating Requirement Table
Requirement Table is a table to list Requirement ID, Name and Text.
One Requirement Table can be created to each Project, Package, Model, Subsystem and
Requirement.

14.Diagrams and Diagram Elements
Astah Reference Manual
270
i) Using [Diagram] - [Requirement Table] in the Main Menu.
ii) Using the [Structure Tree] in the “Project View”
14.16.2.Setting Requirement Table
i) Right-click on the Requirement Table in the Structure Tree and select [Edit
Requirement Table].
ii)Click [Edit Requirement Table] button on the Requirement Table Property View.
a. Display Model
(a)
Display the top parent if the requirement table is created under a requirement
Show the top parent if the Requirement is created under a Requirement.
Default [ON]
(b)
Display requirements under sub packages.
Show the requirements under sub packages.
Default [ON]
b. Hierarchy
(a)
Display requirements in all hierarchies
Show Requirements in all hierarchies under the parent.
Default [ON]

14.Diagrams and Diagram Elements
Astah Reference Manual
271
(b)
Display requirements in the specified hierarchies under Project
Show Requirements from the parent of the Requirement Table to the specified
hierarchy. Models under the Project are counted as the first hierarchy. Set from 1 to
20 in the combo box.
Default [OFF]
c. Sort Order
Set the sort order of Requirements.
ID (ASC) / ID (DESC) / Name (ASC) / Name (DESC) / Text (ASC) / Text (DESC)
Default [ID (ASC)]
d. Display Items
Set the visibility of ID / Name / Text in the Requirement Table.
Default [ON]
14.16.3.Editing Requirement Table
a. Editing Value
Double-click on the ID / Name / Text cell on the Requirement Table. Text cell can be
input with multiple lines.
b. Sorting
Click on the header of the Requirement Table. ID / Name / Text can be sorted in the
ascending / descending order.
c. Adding Requirement
Right-click on the Requirement Table if there are no records on it. And, select [Add
Requirement].
d. Adding Child Requirement
Right-click on a Requirement on the Requirement Table and select [Add Child
Requirement]. A child Requirement is created under the selected Requirement.

14.Diagrams and Diagram Elements
Astah Reference Manual
272
e. Adding Brother Requirement
Right-click on a Requirement on the Requirement Table and select [Add Brother
Requirement]. A brother Requirement is created to the selected Requirement.
f. Editing Client
Right-click on the Requirement on the Requirement Table and select [Edit Client].
Please refer to the Requirement Table - Client section.
g. Editing Supplier
Right-click on the Requirement on the Requirement Table and select [Edit Supplier].
Please refer to the Requirement Table - Supplier section.
h. Converting to UseCase
Right-click on the requirement on the Requirement Table and select [Convert to
UseCase].
i. Deleting Requirement
Right-click on the Requirement on the Requirement Table and select [Delete from
Model].
j. Reference from Requirement Table
To open a Requirement Table which refers to the selected Requirement, right-click on
the Requirement on the Requirement Table and select [Reference from Requirement
Table].
k. Showing in Structure Tree
Right-click on the Requirement on the Requirement Table and select [Show in Structure
Tree].
14.16.4.Import Requirement Table from Excel
To import a Requirement Table from Excel, go to [Tool] - [Requirement] - [Import
Requirement Table from Excel] in the Main Menu.

14.Diagrams and Diagram Elements
Astah Reference Manual
273
a. Requirement Table
Click on the Select button and specify a Namespace.
b. Select Template
- Use default template.
- Select an existing template.
- Create a new template.
Please refer to the Requirement Table Template section.
c. Import
Click the Import button to import Requirement Table.
If there are conflicts between the working project and the imported Requirement
Table, the latter Requirement Table has priority over the working Requirement
Table.
14.16.5.Export Requirement Table to Excel
To export a Requirement Table, go to [Tool]-[Requirement]-[Export Requirement Table
to Excel] in the Main Menu.

14.Diagrams and Diagram Elements
Astah Reference Manual
274
a. Requirement Table
Click on the Select button and specify a Requirement Table.
b. Select Template
Select a Template:
- Use default template
- Select an existing template
- Create a new template
Please refer to the Requirement Table Template section.
c. Open report automatically
Check this option to open the exported Requirement Table automatically.
d. Export
Click the Export button to export Requirement Table.
14.16.6.Requirement Table Template
To create a Requirement Table template, go to [Tool]-[Requirement]-[Import
Requirement Table from Excel / Export Requirement Table to Excel] in the Main Menu
and click on the [New Template] button.

14.Diagrams and Diagram Elements
Astah Reference Manual
275
a. Template Name
Set the template name.
b. Requirement Table
(a) Header Color
Specify the header color.
(b) Freeze the header
Freeze the header position.
(c) Requirement Table
The following items can be set in a template.
System Name, Table Name, No., ID, Name, Text
(d) Up/Down
Up and Down items order.
Output Items of Requirement Table
ID - $each.requirement.id
Name - $each.requirement.name
Text - $each.requirement.text
Note) Header, footer and other items can be set to a template file (Excel) of a
Requirement Table.
14.16.7.Copying Requirement Table cells to Clipboard.
Select Requirement Table cells and right-click and select [Copy]. Copied contents can be
pasted on Excel or text editors.

14.Diagrams and Diagram Elements
Astah Reference Manual
276
a. Select Requirement table and copy
b. Paste to Excel
14.17.Traceability Map [P]
Traceability Map shows the relationships between models with Mind Map format.
14.17.1.Creating Traceability Maps
a. Models for Traceability Map
Traceability Map can be created under the following models:
Package, Model, Subsystem, Class, UseCase, Component, Artifact, Node, External
Entity, Data Store, ER Entity, Requirement and TestCase
b. Relationships for Traceability Map
(a)
Related Models
The following relationships can be displayed in the Traceability Map:
Association, AssociationClass, Generalization, Realization, Dependency, Usage,
Template Binding, Extend, Include, Identifying Relationship, Non-Identifying
Relationship and Many-to-Many Relationship and Subtype

14.Diagrams and Diagram Elements
Astah Reference Manual
277
(b)
Related Reference
- Type Reference
(Attribute Type, Operation Return Value, Base Class of Instance Specification,
Lifeline, Object Node, Component Instance, Node Incetance)
- Dependencies of Requirements and TestCases
- Diagrams displayed the diagram elements of the models
c. Creating Traceability Maps
i) Using the [Structure Tree] in the “Project View”
Select [Open Traceability Map] in the target model on the Structure Tree. If the
Traceability Map exists, it is updated and opened.
ii) Using [Open Traceability Map] in the Main Menu
Select [Tool] - [Traceability Map] - [Open Traceability Map] in the Main Menu and select
the target model in [Namespace of Traceability Map] dialog. If the Traceability Map
exists, it is updated and opened.
14.17.2.Operating on Traceability Maps
a. Relationships and Types
To get information about relationships between the models, click on the edge of the
connection lines.
b. Open Diagram
To open a diagram from a Traceability Map, select [Open Diagram] of Pop-up menu on
the Traceability Map.
c. Open Traceability Map
To open a Traceability Map, select [Open Traceability Map] of Pop-up menu on the
Traceability Map.

14.Diagrams and Diagram Elements
Astah Reference Manual
278
d. Showing in Structure Tree
Right-click on Diagrams or Models in Traceability Map, and select [Show in Structure
Tree].
e. Expanding /Collapsing Topics
Topics with Child Topics can be expanded or collapsed (display/non-display).
Right-click on the target Topic and select [Open or Close Topic] ([Alt+X]).
Double-click the connector of the Topic.
14.17.3.Updating Traceability Maps
To update the Traceability Map, the following operations are required.
a. Updating Traceability Maps
i) Updating a Traceability View using the Tool Palette.
To update a Traceability Map, use [Update] on the Tool Palette.
ii). Using the [Structure Tree] in the “Project View”
Right-click on the target Traceability Map in the Structure Tree and select [Update
Traceability Map].
b. Updating All Traceability Maps
i) Using the [Structure Tree] in the “Project View”
Right-click on the project in the Structure Tree and select [Update All Traceability
Maps].
ii). Using the [Update All Traceability Maps] in the Main Menu.
Select [Tool] - [Traceability Map] - [Update All Traceability Maps] in the Main Menu.
14.17.4.Deleting Traceability Maps
a. Deleting Traceability Maps
i). Using the [Structure Tree] in the “Project View”
Right-click on the target Traceability Map in the Structure Tree and select [Delete]..

14.Diagrams and Diagram Elements
Astah Reference Manual
279
b. Updating All Traceability Maps
i) Using the [Structure Tree] in the “Project View”
Right-click on the project in the Structure Tree and select [Update All Traceability
Maps].
ii). Using the [Delete All Traceability Maps] in the Main Menu.
Select [Tool] - [Traceability Map] - [Delete All Traceability Maps] in the Main Menu.
14.18.Converting Models (UML Models, DFD Models, Flowchart, ER Models) [P]
14.18.1.Converting Models
UML Models, DFD Models, Flowchart elements and ER Models can be converted in
Astah.
a. Convert from UML Models to ER Models
Model
Source
Target
Pop-Up
Menu on
Structure
Tree
Drag & Drop
from Tree to
Diagram
Pop-Up
Menu on
Diagram
Editor
UML
Diagram /
UML
Model
Class Diagram ER Diagram OK OK -
Class
ER Entity
OK
OK
-
Interface ER Entity OK OK -
Entity
ER Entity
OK
OK
-
Boundary ER Entity OK OK -
Control
ER Entity
OK
OK
-
Actor ER Entity OK OK -
Association Class
ER Entity
OK
OK
-
b. Convert from UML Models to DFD Models
Model
Source
Target
Pop-Up
Menu on
Structure
Tree
Drag & Drop
from Tree to
Diagram
Pop-Up
Menu on
Diagram
Editor
UML
Model
Actor
External Entity
OK
OK
-
UseCase Process Box - OK -

14.Diagrams and Diagram Elements
Astah Reference Manual
280
c. Convert From DFD Models to UML Models and ER Models
Model
Source
Target
Pop-Up
Menu on
Structure
Tree
Drag & Drop
from Tree to
Diagram
Pop-Up
Menu on
Diagram
Editor
DFD
Model
Process Box UseCase - - OK
External Entity
Actor
OK
OK
-
Data Store ER Entity OK OK -
Dataflow
ER Entity
-
-
OK
d. Convert From Flowchart Elements to UML Models
Model
Source
Target
Pop-Up
Menu on
Structure
Tree
Drag & Drop
from Tree to
Diagram
Pop-Up
Menu on
Diagram
Editor
Flowchart
Flowchart Element
UseCase
-
-
OK
Lane Actor - - OK
e. Convert From ER Models to UML Models and DFD Models.
Model
Source
Target
Pop-Up
Menu on
Structure
Tree
Drag & Drop
from Tree to
Diagram
Pop-Up
Menu on
Diagram
Editor
ER Model ER Entity Class OK OK -
ER Entity
Data Store
OK
OK
-
i) Using the [Structure Tree]
Right-click the source model and select [Convert] in the Structure Tree.
Hyperlinks are added based to the options in the convert dialog.
(1) From the source Model to the converted Model.
(2) From the converted Model to the source Model.
(3) Copy the source Model’s hyperlink to the converted Model.

14.Diagrams and Diagram Elements
Astah Reference Manual
281
ii) By dragging and dropping.
(1) Select the source Models to convert in the Structure Tree.
(2) Drag and drop them onto the target Diagram who is currently open in the Diagram
Editor.
Hyperlinks are added based to the options in the convert dialog.
(1) From the source Models to the converted Models / Diagram Elements.
(2) From the converted Models / Diagram Elements to the source Models.
(3) Copy the source Model’s hyperlink to the converted Model.
iii) Using the Pop-Up Menu in Diagram Editor
(1) Open the Diagram then do right-clicking the source Diagram Element on the
Diagram Editor.
(2) Select [Convert] in the Pop Up Menu.
Hyperlinks are added based to the options in the convert dialog.
(1) From the source Diagram Element to the converted Model.
(2) From the converted Model to the source Diagram Element.

14.Diagrams and Diagram Elements
Astah Reference Manual
282
(3) Copy the source Diagram Element’s hyperlink to the converted Model.
14.18.2.Converting ER Model to UML Model
i) Select [Tool] - [ER Diagram] - [Convert ER Model to UML Model]
1. Select Models
Select ER models to convert into UML Model from the top tree.
2. Select a Package
Select a package to export converted Models into.
3. Option
(1) ER Model Type (Physical Model or Logical Model)
(2) Check the box to set Stereotype of <<Identifying>> or <<Non-Identifying>> to the
Association to converted models
(3) Merge or create new models if models with the same name already exist.

14.Diagrams and Diagram Elements
Astah Reference Manual
283
4. Create
Convert the selected ER Model to UML Model.
i) Using the Pop-Up Menu in the Structure Tree.
(1) Select ER Entity in the Structure Tree then select [Convert to Class] on its
Pop-Up Menu.
(2) Select ER Diagram in the Structure Tree then select [Convert to Class Diagram]
on its Pop-Up Menu.
ii) Drag ER Entities from the Structure Tree and drop them onto Class Diagram in the
Diagram Editor.
14.18.3.Converting UML Model to ER Model
i) Select [Tool] -[ER Diagram] - [Convert UML Model to ER Model]
Options:
- Merge if models with the same name already exist.

14.Diagrams and Diagram Elements
Astah Reference Manual
284
- Create new models if models with the same name already exist.
ii) Using the Pop-Up Menu in the Structure Tree.
(1) Select Class in the Structure Tree, and select [Convert to ER Entity] on its
Pop-Up Menu.
(2) Select Class Diagram in the Structure Tree, and select [Convert to ER Diagram]
on its Pop-Up Menu.
14.18.4.Converting Text to Model
Text in Clipboard can be converted to Models. Text with new lines are converted
multiple Models.
Diagram
Converted Model (*) Default
Class Diagram
Class (*), Interface, Package, Subsystem, Instance
Specification, Note, Text
UseCase Diagram UseCase (*), Actor, Package, Subsystem, Note, Text
Statemachine Diagram
State (*), Note, Text
Activity Diagram Action (*), Note, Text
Sequence Diagram
Lifeline (*), Note, Text
Communication Diagram Lifeline (*), Note, Text
Component Diagram
Component (*), Classifier, Artifact, Note, Text
Deployment Diagram Node (*), Component, Instance Specification, Note,
Text
Composite Structure
Diagram
Structured Class (*), Class, Interface, Note, Text
Flowchart[P] Flow Element (*), Note, Text
Data Flow Diagram[P]
Process (*), Data Store, External Entity, Anchor,
Note, Text
ER Diagram[P] ER Entity (*), Note, Text
Mindmap
Topic (*), Text
Requirement Diagram[P] Requirement (*), TestCase, Note, Text
i) Convert Text to Model
(1) Copy Text into Clipboard.

14.Diagrams and Diagram Elements
Astah Reference Manual
285
(2) Open a diagram and select [Paste] Pop-Up Menu.
(3) Set options in Convert to Model dialog and click OK.

14.Diagrams and Diagram Elements
Astah Reference Manual
286
14.19.Common Diagram Elements for All Diagram Types
Note
Add comments to Model Elements.
Note Anchor
Anchor Notes to related Model Elements.
Text / TextBox
Insert Text / TextBox.
Rectangle
Draw Rectangles/Colored Rectangles in Diagrams. For
example, Rectangle can be used to enclose a semantic
collection of Model Elements.
Corner-Rounded
Rectangle
Draw Rounded Rectangles/Colored Rounded Rectangles
in Diagrams. For example, they can be used to enclose a
semantic collection of Model Elements.
Oval
Draw Ovals /Colored Ovals in Diagrams. For example,
they can be used to enclose a semantic collection of Model
Elements.
Line
Draw Lines on Diagrams.
FreeHand
Draw Freehand lines on Diagrams.
Highlighter
Draw Highlighter on Diagrams.
Image
Paste Images.
Gap Expander
Slide the existing models away to make space
Gap Remover
Slide and clean up the unnecessary space
Lock Selected
Mode
Lock the selected mode on the Tool Palette.
Set Relation End to
the center of the item
Place the ends of lines (Associations, Generalizations, or
Dependencies) at the center of Model Elements.
Line Mode
Set the Line Mode (Line, Line (Right Angle), Curve,
Curve (Right Angle)) to draw lines (e.g. Association)
between Model Elements.
Draw Suggest
Switch On/Off the Draw Suggest Feature.
14.19.1.Notes and Note Anchors
Notes can be used to add comments to Model Elements. Note Anchors bind Notes to
Model Elements. Press [Enter] to fix the Text. To insert a new line in a Note, press
the [Shift+Enter] or [Alt+Enter] keys.

14.Diagrams and Diagram Elements
Astah Reference Manual
287
a. Editing Notes
(a) Adding Stereotypes
Right-click on the target Note and select [Add Stereotype], or go to Stereotype tab of
Note in the Property View.
(b) Stereotype Visibility
The display/non-display settings for a Note Stereotype can be selected from the Pop-up
Menu.
14.19.2.Text / Text Box
Press [Enter] to add or modify Text. To insert a new line, press the [Shift+Enter] or
[Alt+Enter] keys. You can add the frame, Background color, font color etc. from its
Pop-up menu.
14.19.3.Rectangles/Rounded Rectangles/Ovals
Rectangles, Rounded Rectangles and ovals can be created in diagrams.

14.Diagrams and Diagram Elements
Astah Reference Manual
288
14.19.4.Lines
Lines can be created in diagrams.
Changing the Line Width
To change a Line Width, right-click on the target Line and select [Line Width].
Changing the Line Type
To change a Line Type, right-click on the target Line and select [Line Type].

14.Diagrams and Diagram Elements
Astah Reference Manual
289
Changing a Line to an Arrow
To change a Line to an arrow, right-click on the target Line and select [Line Arrow].
Drawing horizontal/vertical Lines
To draw a horizontal or a vertical Line, press the [Shift] key while creating the Line.
14.19.5.FreeHand
To draw as free hand, select [Freehand] on the Tool Palette and drag mouse on the
diagram. The width, type of lines can be changed from its Pop-up menu.
14.19.6.Highlighter
To draw highlighter, select [Highlighter] on the Tool Palette and drag mouse on the
diagram. The line width, alpha, line type can be changed from its Pop-up menu.

14.Diagrams and Diagram Elements
Astah Reference Manual
290
14.19.7.Image
(1) Select [Image] on the Tool Palette and click on the Diagram
-> The Selection Dialog appears.
(2) Select the Image to insert and click [Open]
14.19.8. Gap Expander
The Gap Expander is a tool to expand gap horizontally or vertically between elements
by dragging the mouse on the diagram and additional elements can be created between
them.
(1) Select [Gap Expander] on the Tool Palette.
(2) Click the point to expand the gap.
(3) Drag the mouse downward.

14.Diagrams and Diagram Elements
Astah Reference Manual
291
14.19.9.Gap Remover
The Gap Remover is a tool to remove unnecessary gap horizontally or vertically between
elements by dragging the mouse on the diagram and it can be removed between them.
(1) Select [Gap Remover] on the Tool Palette.
(2) Click the point where you want to remove the gap of, then drag to the direction.

15.Cloning Diagrams
Astah Reference Manual
292
15.
Cloning Diagrams
To clone diagrams, right-click on the target diagram in the Structure Tree and select
[Clone]. The result is the same as selecting all, copying, and pasting.
When cloning Classes or UseCases, models are shared with the original diagram.

16.Generating Diagrams
Astah Reference Manual
293
16.
Generating Diagrams
This section describes generating functions for Class Diagrams.
16.1.Generating Class Diagrams
Right-click on the target Package (Model or Subsystem) in the Structure Tree in the
“Project View” and select [Auto Create Class Diagram]. The Class Diagram for the
Package (Model, Subsystem) is generated and opened in the Diagram Editor.
Note) An Attribute partition and an Operation partition are not displayed for the
generated Classes.
16.2.Generating Detailed Class Diagrams
Right-click on the target Package (Model or Subsystem) in the Structure Tree in the
“Project View” and select [Auto Create Detailed Class Diagram]. The Detailed Class
Diagram for the Package (Model, Subsystem) is generated and opened in the Diagram
Editor.
Note)

16.Generating Diagrams
Astah Reference Manual
294
- Partitions of attributes and operations appear for generated classes.
- The display/non-display settings of Partitions of attributes and operations can be
changed in System Properties.
16.3.Generating ER Diagrams [P]
Right-click on the target ER Model in the Structure Tree in the “Project View” and select
[Auto Create ER Diagram]. The ER Diagram is generated and opened in the Diagram
Editor.

17.Printing
Astah Reference Manual
295
17.
Printing
17.1.Print Setup (Project)
This setting is used to set the Printing options of diagrams, UseCase Descriptions,
CRUDs
[P]
, Requirement Tables
[P]
, pages, Headers and Footers. The configuration will
be saved per project file.
17.1.1.Page
a. Page Size Set a Page size of printed documents
b. Orientation Select an Orientation
c. Margins Set Margins (Top/Bottom/Left/Right)
17.1.2.Header and Footer

17.Printing
Astah Reference Manual
296
Options for Header/Footer of printouts can be selected. In Header/Footer, a Logo file,
Project Name, diagram name, date, time, page number, total page number, and printing
position (left, center, or right) can be configured.
a. Logo File
Click on [Select…] to select a file to be used for the Logo. JPG, GIF, and PNG format
images are supported.
b. Header
Select the target information to be printed from the drop down list. Alternatively, click
on [Edit Header…] and edit the target information to be printed in the Header.
c. Footer
Select the target information to be printed from the drop down list. Alternatively, click
on [Edit Footer…] and edit the target information to be printed in the Footer.

17.Printing
Astah Reference Manual
297
17.1.3.Diagram
a. Print Frame
Check this option to print with a frame.
b. Print Grid
Check this option to print with Grid Lines.
c. Print to Center
Check this option to print placing the diagram in center.
d. Print to Single-Page
Select this option to adjust the scale when printing, so that the Diagram fits onto one

17.Printing
Astah Reference Manual
298
page.
e. Set Scale
Use this option to specify the scale of Diagrams when printing.
f. Set Page
A Diagram can be separated over a number of pages when printing. This option can be
used to choose how the diagram is divided, horizontally and vertically, between the
pages. Page X specifies the maximum number of times that a diagram can be divided
horizontally. Page Y specifies the maximum number of times that a Diagram can be
divided vertically.
17.1.4.UseCase Description
Check this option to print UseCase Descriptions on multiple pages. If this is unchecked,
UseCase Descriptions are printed on one printout with the scale adjusted accordingly.
17.1.5.CRUD Description [P]
Check this option to print CRUD on multiple pages. If this is unchecked, CRUDs are
printed on one printout with the scale adjusted accordingly.
17.1.6.Requirement Table [P]
Check this option to print Requirement Table on multiple pages. If this is unchecked,
Requirement Tables are printed on one printout with the scale adjusted accordingly.

17.Printing
Astah Reference Manual
299
17.2.Print Setup (Diagram)
This setting is used to set the printing options for Page, Headers, Footers and Diagram
(or UseCase Description). This configuration will be saved per Diagrams. To print in the
same setting, check on
[Print by using the print setting for the project]
.
17.3.Printing Diagrams [Ctrl+P]
The Diagram that is currently opened in the Diagram Editor is printed.
17.4.Print Multi
Multiple diagrams in the Project can be printed using this function.
a. Select the target diagrams to print using the diagram dialog.
b. Click [Select All] / [Deselect All] to select/deselect target diagrams.
The Order of Printing
Diagrams would be printed in the order as listed in the diagram dialog. To change the
order, click on [Name], [Kind], or [Parent] respectively.
17.5.Print Multiple UseCase Descriptions
Multiple “UseCase Descriptions” in the Project can be printed using this function.
a. Select the target UseCase Descriptions to print using the UseCase Description
Dialog.
b. b. Click [Select All] / [Deselect All] to select/deselect target UseCase Descriptions.

17.Printing
Astah Reference Manual
300
17.6.Print Multiple CRUDs [P]
Multiple “CRUDs” in the Project can be printed using this function.
a. Select the target CRUDs to print using the CRUD Dialog.
b. Click [Select All] / [Deselect All] to select/deselect target CRUDs.
17.7.Print Multiple Requirement Table [P]
Multiple “Requirement Tables” in the Project can be printed using this function.
a. Select the target Requirement Tables to print using the Requirement Tables Dialog.
b. Click [Select All] / [Deselect All] to select/deselect target Requirement Tables.

18.Print Preview
Astah Reference Manual
301
18.
Print Preview
Print Preview is used to view the Print Previews of diagrams, UseCase Descriptions,
CRUDs and Requirement Tables.
18.1.Print Preview
The Diagram that is displayed in the Diagram Editor is viewed by Print Preview.
a. Print
Click [Print] to begin printing.
b. Display Size
Use this option to change the
scale of the display.
c. Column
Use this option to change the
number of columns.
d. Print Setup
-> Please refer to the Print
section for more details.
18.2.Preview Multi
“Preview Multi” is used to view the Print Previews of multiple diagrams in the Project.
a. Select diagrams to preview in the diagram dialog.
b. Click [Select All] / [Deselect All] to select/deselect target diagrams.
Print Preview Order
Diagrams would appear in the order in which they are listed in the diagram dialog. To
change the order, click on [Name], [Kind], or [Parent], respectively.

18.Print Preview
Astah Reference Manual
302
18.3.Print Preview Multi-UseCase Description
This function is used to view the Print Previews of multiple UseCase Descriptions,
CRUD, Requirement Tables in the Project.
a. Select the UseCase Descriptions to Preview in the UseCase Description Dialog.
b. Click [Select All] / [Deselect All] to select/deselect target UseCase Description.
18.4.Print Preview Multi-CRUD
This function is used to view the Print Previews of multiple “CRUDs” in the Project.
a. Select CRUDs to Preview in the CRUD Dialog.
b. Click [Select All] / [Deselect All] to select/deselect target CRUDs.
18.5.Print Preview Multi-Requirement Table
This function is used to view the Print Previews of multiple “Requirement Tables” in the
Project.
a. Select Requirement Tables to Preview in the Requirement Table Dialog.
b. Click [Select All] / [Deselect All] to select/deselect target Requirement Tables.

19.Merging Projects
Astah Reference Manual
303
19.
Merging Projects
Projects can be merged into the working Project as follows:
1. Click on [File]-[Merge Project].
2. Select the target Project and click on [Open].
3. The “Easy Merge” dialog is displayed.
4. Click [Detail] on the “Easy Merge” dialog to display the “Flexible Merge” dialog.
19.1.Easy Merge Dialog
Using the “Easy Merge” dialog, Elements that only exist in either the working Project or
the importing Project can be merged. For conflicted elements from the working Project
or the importing Project can be prioritized.
19.2.Flexible Merge
19.2.1.Conflict Tree
The differences between the working Project and the importing Project are displayed in
the Conflict Tree.

19.Merging Projects
Astah Reference Manual
304
a.
Show Diagram Difference [P]
To compare diagrams between the working Project and the importing Project,
double-click the selected diagram in the Conflict Tree, or click [Show Diagram
Difference] button.
-> Please refer to the Compare Diagram section.
b.
Show Only Conflicts in the Conflict Tree
Check this option to display only the conflicts in the Conflict Tree.
Default [ON]
19.2.2.Setting the Target Range
a. Show Conflicts Recursively
Check this option to display the conflicts of Elements that are selected in the Conflict
Tree, in the Conflict List. Elements in the subdirectory are included.
Default [OFF]
19.2.3.Merge Method
Merge Methods can be chosen for each Model selected in the Tree.
If multiple Models, whose Merge Method options differ, are selected in the Conflict Tree,
all the options are displayed.
a. Ignore importing Models
If this option is selected, importing models are not included in the merged Project.
b. Replacing with importing Models
If the importing Project is empty, the merged Models will be deleted.
After merging, Models are replaced with those in the merged Project. If the importing
project is empty, all Models will be deleted
c. Merge - Prefer the Working Project
Using this option, Elements that exist only in either the working Project or the
Icons
Description
Models that exist only in the working Project
Models that exist only in the compared Project
Models that exist both Projects

19.Merging Projects
Astah Reference Manual
305
importing Project are merged.
For other Elements, the working Project is prioritized.
d. Merge - Prefer the Importing Project
Using this option, Elements that exist only in either the working Project or the
importing Project are merged.
For other Elements, the importing Project is prioritized.
e. Free Selection for each Element
Using this option, Elements are merged according to the selection in the checkbox [Keep
Elements in the Working] in the Conflict List.
19.2.4.Conflict List
The Conflict List displays a list of the conflicts and details of selected Elements.
The prioritized Model (working or importing) for conflicts can be selected for each
Element.
a. Working Project
Check this option to prioritize the working Elements.
b. Reason
In this column, the Types of conflicts between the working Project and the importing
Project are displayed.
(a) Exist Only in the Working Project
The Element exists only in the working Project but not in the importing Project.
(b) Exist Only in the Importing Project
The Element exists only in the importing Project but not in the working Project.
(c) Different Namespaces
The Element exists in both the working Project and the importing Project, but their
Namespaces are different.
(d) Different Attributes
The Element exists in both the working Project and the importing Project, but their
Attributes (e.g., the visibility) are different.
(e) Different Association Ends
The Element exists in both the working Project and the importing Project, but
either one or both Ends of the Elements (Association or Link) are different.
(f) Different Diagram IDs
This reason is always given when Statemachine, Activity, Sequence, and
Communication Diagrams are drawn, so that they can be selected from the working

19.Merging Projects
Astah Reference Manual
306
Project or the importing Project.
(g) Same Name but Different Models
This reason is given when a user creates the same Models with the same name in
the same Namespace.
c. Type
In this column, Element Types are displayed.
d. Namespace in the Working Project/Namespace in the Importing Project
In this column, the Namespaces of Elements are displayed. The Namespace of the
topmost Element is empty.
e. Name in the Working Project/Name in the Importing Project
In this column, the Names of Elements are displayed. If the Element has no
Name, the column is empty.
19.3.Restrictions
- It is not possible to merge the contents of Sequence Diagrams, Communication
Diagrams, Statemachine Diagrams, Activity Diagrams, Flowcharts, Data Flow
Diagrams, CRUDs and Mindmaps. Please select either the working Diagram or the
importing Diagram.
- Sequence Diagrams, Communication Diagrams, Statemachine Diagrams, Activity
Diagrams, Flowcharts, Data Flow Diagrams, CRUDs and Mindmaps are always
displayed in the Conflict Dialog even if there is no change.

20.Reference Model Management [P]
Astah Reference Manual
307
20.
Reference Model Management [P]
Projects can be imported into current Project as read-only. This option is very useful for
a team development to work on shared projects.
20.1.Adding Reference Model
(1) Select [File]-[Reference Model Management] from Main Menu.
(2) [Reference Model Management] dialog comes up, click [Add].
(3) Select the Path Type (Absolute Path or Relative Path) then select the project file to
import.
(4) It adds the project file.
Reference models have an Icon in the Structure Tree view and cannot be edited.

20.Reference Model Management [P]
Astah Reference Manual
308
20.2.Updating Reference Model
(1) Select the Reference Model to update then click [Update] button.
(2) Once update of the reference model completes, both [Merge Time Stamp] and [File
Time Stamp] fields are updated to the latest information.
Updating Reference Models is available from Command Line.

21.Compare Projects [P]
Astah Reference Manual
309
21.
Compare Projects [P]
A Project can be compared with the working Project as follows:
a. Click on [File]-[Compare Project].
b. Select the target Project and click on [Open].
c. The “Compare Project” dialog is displayed.
21.1.Compare Project
21.1.1.Conflict Tree
The differences between the working Project and the compared Project are displayed in
the Conflict Tree.
a. Show Only Conflicts in the Tree
Check this option to display only the conflicts in the Conflict Tree.
Default [ON]
21.1.2.Setting the Target Range
a. Show Conflicts Recursively
Check this option to display the conflicts of Elements that are selected in the Conflict
Tree, in the Conflict List. Elements in the subdirectory are included.
Default [OFF]
Icons
Description
Models that exist only in the working Project
Models that exist only in the compared Project
Models that exist both Projects

21.Compare Projects [P]
Astah Reference Manual
310
21.1.3.Conflict List
The Conflict list displays a list of the conflicts and details of selected elements.
The prioritized Model (working or importing) for conflicts can be selected for each
element.
a.
Reason of the Difference
In this column, types of conflicts between the working Project and the importing Project
are displayed.
(a) Exist Only in the Working Project
The element exists only in the working Project but not in the compared Project.
(b) Exist Only in the Importing Project
The element exists only in the compared Project but not in the working Project.
(c) Different Namespaces
The element exists in both the working Project and the compared Project, but their
namespaces are different.
(d) Different Diagram
The diagram exists in both the working Project and the compared Project, but
models drawn in the diagram are different.
(e) Different Relation
The element exists in both the working Project and the compared Project, but either
one or both Ends of the elements (Association or Link) are different.
(f) Same Diagram
This reason is given when Statemachine, Activity, Sequence, and Communication
Diagrams, Flowcharts, Data Flow Diagrams, CRUDs, Mindmaps are drawn.
(g) Same Name but Different Models
This reason is given when a user creates the same Models with the same name in
the same Namespace.
b.
Type
In this column, Element Types are displayed.
c.
Namespace in the Working Project/Namespace in the Compared Project
In this column, the Namespaces of Elements are displayed. The Namespace of the
topmost Element is empty.
d.
Name in the Working Project/Name in the Compared Project
In this column, the Names of Elements are displayed. If the Element has no
Name, the column is empty.

21.Compare Projects [P]
Astah Reference Manual
311
21.1.4.Export Result of Comparison
The result of the project comparison can be exported into a text file.
a. Click [Select] in the Compare Project dialog, and specify the exported file.
b. Click [Export] to export the result of the project comparison.
Diagrams:
All Diagrams
Models:
Package, Model, SubSystem, Class, Interface, Control, Boundary, Entity, Actor,
UseCase, Component, Node, External Entity, Data Store, ER Model, ER Domain, ER
Datatype, ER Entity, Requirement and TestCase
21.1.5.Compare Diagram
Compare diagram elements between the working Project and the compared Project.
Double-Click the selected diagram in the conflict tree of the Compare Project Dialog or
the Flexible Merge Dialog. Or, select the diagram in the conflict tree and click [Show
Diagram Difference] button.
Output Items
Description
Result
-: Models that exist only in the working Project
+: Models that exist only in the compared Project
*: Models exist in the both Projects.
Model Type Type of Diagrams and Models
Namespace and Name of Model
Model’s Namespace and Name

21.Compare Projects [P]
Astah Reference Manual
312
Diagrams:
All Diagrams except CRUD
Models :
All Diagram Elements
(a) Added
Display green frames over diagram elements which exist in the compared diagram
only.
(b) Deleted
Display red frames over diagram elements which exist in the working diagram
elements.
(c) Modified
Display yellow frames over diagram elements which exist in the both diagrams and
are modified.
(d) Export Image
Export the compared result into a PNG/JPG image file.
Right, left or both diagrams can be selected to export.
(e) Previous Diagram Difference
Display the previous diagram to compare.
(f) Next Diagram Difference
Display the next diagram to compare.
(g) Zoom to Default Display the compared result with 100%.
(h) Zoom In Zoom in the compared result.
(i) Zoom Out Zoom out the compared result.
(j) Fit in Window Display the overview of the compared result.
(k) Synchronize Scroll
Synchronize scroll of the working Project and the compared Project.
Comparing projects is also available from Command Line.
Output Items
Description
Result
-: Models that exist only in the working Project
+: Models that exist only in the compared Project
*: Models exist in the both Projects.
Model Type Type of Diagrams and Models
Namespace and Name of Model
Model’s Namespace and Name

22.Drag & Drop of Files
Astah Reference Manual
313
22.
Drag & Drop of Files
Options can be selected by drag and drop of image files (png, jpeg, jpg) or other files onto
Astah.
(1) Insert the image file
Insert as an image by drag and drop of image files onto Diagram Editor.
(2) Create a hyperlink of the file for the diagram
Create a hyperlink of the file by drag and drop of image files or other files onto Diagram
Editor.
(3) Create a new text hyperlink of the file in the Diagram
Create a new text with hyperlink by drag and drop of image files or other files onto
Diagram Editor.
(4) Insert the image file in a new topic (Mind Map Only)
Create a new topic with the image file by drag and drop of image files onto Diagram
Editor.
(5) Create a hyperlink of the file for a new topic (Mind Map Only)
Create a new topic and add a hyperlink of the file by drag and drop of image files or
other files onto Diagram Editor.
(6) Create a hyperlink for a topic(Mind Map Only)
Add a hyperlink of the file to the selected topic by drag and drop of image files or other
files onto a topic.
(7) Add or replace an image in the topic
Add as a topic image or replace the image for the topic by drag and drop of image files on
topics.
(8) Insert the Clipboard image
Insert as image to paste Clipboard images on Diagram Editor.

23.EMF (Enhanced Meta File) [Not in Mac]
Astah Reference Manual
314
23.
EMF (Enhanced Meta File) [Not in Mac]
Elements in diagrams can be pasted to Excel and Word files in EMF format as follows:
a. Select the target elements in the Diagram and copy to the Clipboard using the popup
menu ([Copy to Clipboard] - [EMF]) of the elements.
b. Open an Excel or a Word file and paste the Elements.
Note) Problems may occur after pasting elements to Excel or Word are ungrouped. Our
technical support won’t cover these issues.
By pasting Subtypes (ER Diagrams) as EMF format onto Excel or Word, it will lose the
color, also the relationship line will be appear over the Subsystem Icon.

24.Hyperlinks
Astah Reference Manual
315
24.
Hyperlinks
24.1.Editing Hyperlinks[Ctrl+K]
i) Using the Pop-up Menu in the Project View.
Right-click on the target model and select [Hyperlink]-[Edit Hyperlink] in the
[Structure Tree].
ii) Using the Pop-up Menu of Diagram Elements.
Right-click on the target diagram element and select [Hyperlink]-[Edit Hyperlink].
iii) Using the Property View
24.1.1.Add File
a. To add a file, click [Add File] in the Hyperlink Information Dialog.
b. Select either Relative Path or Absolute Path and select the file in the File Dialog.

24.Hyperlinks
Astah Reference Manual
316
c. When [Set Relative Path based on the project directory] in [System
Properties]-[Hyperlink] is checked, Relative Path cannot be selected if the Project is not
stored. -> Please refer to the System Properties - File section.
24.1.2.Add URL
a. Click [Add URL] in the Hyperlink Information Dialog.
b. Input the URL in the URL Dialog.
24.1.3.Add Model & Element
a. Click [Add Model& Element] in the Hyperlink Information Dialog.
b. Select the target Diagram Element or Model in the Model & Diagram Element
Dialog.
24.1.4.Delete
Select the target Hyperlinks in the Hyperlink Information Dialog and click [Delete].

24.Hyperlinks
Astah Reference Manual
317
24.1.5.Open Hyperlink
Select the target Hyperlink in the Hyperlink Information Dialog and click [Open
Hyperlink].
24.1.6.Up, Down
Select the target Hyperlink in the Hyperlink Information Dialog and click [Up] or
[Down].
24.2.Opening Hyperlinks
i) Using the hyperlink icon on the Diagram Editor.
Double-click the hyperlink icon on the Diagram Editor.
ii) Using the Pop-up Menu in the Project View.
Select [Hyperlink] from the Pop-up Menu.
iii) Using the Pop-up Menu of Diagram Elements.
Select [Hyperlink] from the Pop-up Menu.
24.3.Search Invalid Hyperlinks
It searches for invalid Hyperlinks to files. Hyperlinks to URL, Model Elements and
Models will not be included.
(1) Open the [Search] Tab in the Project View.
(2) Select [<<Invalid Hyperlinks>>] then press [Search].
(3) Results appear on the List.

25.UseCase Description
Astah Reference Manual
318
25.
UseCase Description
This View is used to write UseCase Descriptions. A single “UseCase Description” can be
created for each UseCase. UseCase Descriptions are displayed under UseCase in the
Structure Tree when they are created.
25.1.Opening UseCase Description
To open a UseCase Description, press [Open UseCase Description] in the [Structure
Tree] in the [Project View], or right-click on the target UseCase and select [Open
UseCase Description].

25.UseCase Description
Astah Reference Manual
319
25.2.UseCase Description Items
The default UseCase Description Items are listed below.
Item
Function
Edit
UseCase
Display the Name of the UseCase.
Auto-Display
Summary Input Remarks. Editable
Actor
Display Associated Actors or Extended UseCases.
Auto-Display
Precondition Input Preconditions. Editable
Postcondition
Input Postconditions.
Editable
Base sequence Input Base Sequences. Editable
Branch sequence
Input Branch Sequences.
Editable
Exception sequence Input Exception Sequences. Editable
Sub UseCase
Display the included UseCases.
Auto-Display
Note Input Notes. Editable
Note) UseCase Description Items can be edited, added and deleted by using UseCase
Description Template.

26.Exporting Image
Astah Reference Manual
320
26.
Exporting Image
Diagram images can be exported to image files (PNG, JPEG, EMF or SVG).
The diagram name is set to the file name. To use the export image function by command
line, please refer to Astah Commandline tool.
26.1.Current Diagram
Export the current diagram in the Diagram Editor.
26.2.Multi Diagrams
Export the selected diagrams in the Multi Diagram Chooser.

27.Command Line Tool
Astah Reference Manual
321
27.
Command Line Tool
Command Line Tool which is included in Astah install folder enables you to export
images, update reference models and compare projects from Command Line.
27.1.Exporting image files
By using ‘image’ action with astah-commandw.exe (for Windows) or astah-command.sh
(For Mac or Linux), you can export diagram images as PNG, JPEG or EMF. If you do not
specify the image format, it exports in PNG format automatically.
E.g.)
Windows
Export all the diagrams in the C:¥input¥hoge.asta.file to C:¥output in PNG
astah-commandw.exe -image all -f C:¥input¥hoge.asta -o C:¥output
Mac / Linux
Export all the diagrams in ~/input/hoge.asta file to ~/output in JPEG
astah-command.sh -image all -f ~/input/hoge.asta -o ~/output -t jpg
Option
Description
Kind
Note
-image Export
Action
all
All diagrams
cl
Class Diagram
uc
UseCase Diagram
ucd
UseCase Description
sc
Statemachine Diagram
act
Activity Diagram
seq
Sequence Diagram
com
Communication Diagram
cmp
Component Diagram
dep
Deployment Diagram
cs
Composite Structure Diagram
fc
Flowchart
dfd
DataFlow Diagram
er
ER Diagram
crud
CRUD
mm
Mind Map

27.Command Line Tool
Astah Reference Manual
322
rqd
Requirement Diagram
rqt
Requirement Table
tm
Traceability Map
ignore
-ref
Exclude reference projects
-dpi,--dpi
[image dpi]
Resolution
(dpi) -
- Specify the dpi of image
Default is 96 in the System Properties.
dpi 72 is the same size as it is displayed
in
the Diagram Editor.
-f,--file
[target file]
Target file
-id,--dgm_id
[ids for
target diagrams]
Set ID
- Specify Diagram’s IDs with a space
between them. If you specify the ID, file
names will be the ID’s instead of diagram
names.
-o,--output
[output]
Base folder
where this
image is
exported to
- Folder
where the image is exported to is
“base folder and project file name
-t,--type
[image type]
Format of
images
png
PNG
jpg
JPEG
emf
EMF(Enhanced Metafile)
27.2.Total Merge Utility
It updates Reference models by using Command line, astah-runw.exe for Windows and
astah-run.sh for Mac and Linux.
27.2.1.Updates Certain Reference Models based on Time Stamp
By using “update-all” with specified directory, you are able to update all the .asta files
which are stored in the specified directory and are not updated yet in Astah. The
command line tool checks whether they needed to be updated or not by the time stamp
that the file contains. However by using “use-builtin-timestamp” or “ubt”, you can
find .asta files to be updated based on the timestamp which the project has.
Examples:
Windows: updating based on file timestamp
astah-runw.exe “C:¥workspace¥astah” update-all
Mac/ Linux: updating based on project’s time stamp
astah-run.sh “~/workspace/astah” update-all use-builtin-timestamp

27.Command Line Tool
Astah Reference Manual
323
astah-run.sh “~/workspace/astah” update-all ubt
Note)
・ It exports log files as yyyyMMdd_HHmm_astah_convert_command.log in the
directory
27.2.2.Update all Reference Models
Use following commands to update all the reference models in all *.asta files inside the
selected directory.
For Windows
astah-runw.exe “C:¥workspace¥astah” update-all-force
Note)
・ It exports log files as yyyyMMdd_HHmm_astah_convert_command.log in the
directory
27.3.Compare Projects [P]
You can compare two different files by using astah-commandw.exe for Windows,
astah-command.sh for Mac/Linux from Command Line. Use –diff and give two .asta
files that you’d like to compare.
Examples:
Windows:
astah-commandw.exe -diff base.asta ref.asta
Mac/ Linux: updating based on project’s time stamp
astah-command.sh -diff base.asta ref.asta
27.4.System Requirements
Running this command line tool requires you to have an environment that runs Astah.
If you use a large size of project, you may need to adjust the JavaVM memory option.
Please set the stack size in [Tool] - [System Properties] - [File] - [Stack size when
creating/importing a project file (1 to 64MB)], and the initial/maximum heap size in the
following files as below.

27.Command Line Tool
Astah Reference Manual
324
For Windows:
To change the property of astah-commandw.exe, edit astah-commandw.l4j.ini, to change
the property of astah-runw.exe, edit astah-runw.l4j.ini.
Initial Heap size: - Xms16m
* This means the initial heap size is 16Mbytes, so change the 16.
Maximum Heap Size: - Xmx384M
* This means the maximum heap size is 384Mbytes. So change the 384.
For Mac/Linux:
Modify the following in astah-command.sh or astah-run.sh.
Initial Heap size: INITIAL_HEAP_SIZE = 64m
* This means the initial heap size is 64Mbytes, so change the 64.
Maximum Heap Size: MAXIMUM_HEAP_SIZE=1024m
* This means the maximum heap size is 1024Mbytes. So change the 1024.

28.Exporting HTML
Astah Reference Manual
325
28.
Exporting HTML
API Documentation (javadoc) of the opened Project can be generated in HTML format
as follows:
a. Click [Tool]-[Export Html] in the Main Menu.
b. Select the target folder and click on [Select].
To display a diagram, click a link to the diagram. The detailed information can be
displayed by clicking Classes.

29.XML Input & Output [P]
Astah Reference Manual
326
29.
XML Input & Output [P]
Projects can be input and output to and from XML files in XMI1.1 format for UML 1.4
models. This function is designed mainly to extract certain UML models created with
Astah and tally them up through XML.
The XML input/output is available between Astah professional and other tools
described on Astah Reference manual. Technical support is not provided for any issues
occurred using XML created by any other tools.
An Astah-specific format is used for diagram information, Mind Maps and UML 2.x
models and the information about the Astah-specific format is currently not available to
the public.
About encoding rules:
Strings are encoded using java.net.URLEncoder partially. In order to decode them, use
java.net.URLDecoder. Particularly the names of elements, labels of presentations,
2-byte characters in item definitions are encoded. Also the values of TaggedValue are
encoded if TaggedValue’s value includes information, in order to prevent from
misreading.
29.1.Inputting XML Project Files
Using this function, Project files in XML format can be opened and original Astah
expressions in Diagrams can be restored. To use this function, go to [Tool] - [XML Input
& Output] - [Open XML Project]
Limitations
- XMI files that are exported by JUDE/Professional 3.0 or earlier versions cannot be
inputted into the later versions.
- To export XMI files from files generated in JUDE/Professional 3.0 or earlier versions,
load .jude files into Astah professional and export them as XMI files.
29.2.Outputting XML Project Files
Using this function, Project Information can be stored in XML format. The output file
includes the original Astah expressions in Diagrams. To use this function, go to [Tool] -
[XML Input & Output] - [Save as XML Project]

30.Exporting RTF
Astah Reference Manual
327
30.
Exporting RTF
To export RTF, go to [Tool]-[Export RTF]
30.1.RTF
1. Package List
2. Use Case List
3. Classifier List
4. Data Flow Diagram Model List
5. Requirement List
6. TestCase List
7. Diagrams
8. Use Case Description
9. Classes, Attributes, Operations etc.
10. Hierarchy structure of Activity Diagram
11. Property of Actions (Definition, TaggedValues etc.)
[Package List]
[Use Case List, Class List, Class Diagram]

30.Exporting RTF
Astah Reference Manual
328
[Use Case Diagram/Use Case Description]
[Class]
30.2.Export RTF
Set RTF in the Export RTF dialog.

30.Exporting RTF
Astah Reference Manual
329
1) Select Models in the Tree :
Select Models to export into RTF in the Tree.
2) Select a file :
Select a file to export the RTF.
3) Open a file automatically :
Check this option to open the RTF automatically.
4) Option :
Click the Option button to set detailed setting of the RTF.
5) Page Setting :
Click the Page Setting button to set the page setting.
6) Export :
Click the Export button to export the RTF.

30.Exporting RTF
Astah Reference Manual
330
30.3.Basic
1) Overview
This option can be used to output an overview.
Default [ON]
2) Package List
This option can be used to output a Package List.
Default [ON]
3) Classifier List
This option can be used to output Classifier Lists for each Package.
Default [ON]
4) Use Case Lists
This option can be used to output UseCase Lists for each Package.

30.Exporting RTF
Astah Reference Manual
331
Default [ON]
5) Data Flow Diagram Model List
This option can be used to output Data Flow Diagram List.
Default [ON]
6) Requirement List
This option can be used to output Requirement List.
Default [ON]
7) TestCase List
This option can be used to output TestCase List.
Default [ON]
8) Output Models related with unselected Packages
This option can be used to output Models related with unselected Packages.
Default [ON]
9) Hyperlink
This option can be used to output Hyperlinks.
Default [ON]
10) Export name with stereotype
This option can be used to output names with stereotype in the lists.
Default [OFF]
11) Omit title when content is empty
This option can be used not to output titles if the contents of the items are empty.
Default [ON]
12) Export empty package
This option can be used to output empty Packages.
Default [OFF]
13) Output each Package on new page
This option can be used to output a new page for each Package.
Default [ON]
14) Output the first three lines of definition into the list
This option can be used to output the first three lines of definition in the list.
Default [OFF]
15) Output properties with empty value
This option can be used to output properties with empty value.
Default [ON]
16) Do not export read-only models
This option can be used to export RTF including read-only reference models.

30.Exporting RTF
Astah Reference Manual
332
Default [OFF]
30.4.Diagram
1)
Image Format of Diagrams
Specify the format of diagram images.
2)
Export empty diagram
This option can be used to output empty diagrams. Default [ON]
3)
Class Diagram
4)
UseCase Diagram
5)
Statemachine Diagram
6)
Activity Diagram

30.Exporting RTF
Astah Reference Manual
333
7)
Export hierarchy structure of Activity Diagram
8)
Sequence Diagram
9)
Communication Diagram
10)
Component Diagram
11)
Deployment Diagram
12)
Composite Structure Diagram
13)
Flowchart
14)
Data Flow Diagram (DFD)
15)
Export hierarchy structure of Data Flow Diagram
16)
ER Diagram
17)
CRUD
18)
Mindmap
19)
Requirement Diagram
20)
Requirement Table
21)
Traceability Map
Default [ON]

30.Exporting RTF
Astah Reference Manual
334
30.5.Model
These options can be used to output Models. The following Models can be output.
Default [ON]
1) Class
2) Package
3) Subsystem
4) Model
5) Association Class
6) Interface
7) Entity
8) Boundary
9) Control
10) Actor
11) UseCase
12) Activity Diagram models

30.Exporting RTF
Astah Reference Manual
335
13) Data Flow Diagram models
14) External Entity
15) Data Store
16) ER Entity
17) Requirement
18) TestCase
30.6.Attribute
These options can be used to select Attribute visibilities. Default [ON]
Public, Protected, Package, Private
30.7.Operation
This option can be used to select Operation visibilities. Default [ON]
Public, Protected, Package, Private

30.Exporting RTF
Astah Reference Manual
336
30.8.UseCase
This option can be used to output UseCase Descriptions.
Default [ON]
30.9.Relation (Source to Target)
These options can be used to output relations from source to target.
Default [ON]
1) Template Binding
2) Association
3) Generalization
4) Realization
5) Dependency
6) Include
7) Extend

30.Exporting RTF
Astah Reference Manual
337
30.10.Relations (Target to Source)
These options can be used to output relations from target to source.
Default [OFF]
1) Template Binding
2) Association
3) Generalization
4) Realization
5) Dependency
6) Include
7) Extend
30.11.Font
This option is used to select a font to output a document.

31.Exporting Documents for Mind Map/Traceability Map
Astah Reference Manual
338
31.
Exporting Documents for Mind Map/Traceability Map
Export RTF for Mind Map/Traceability Map and export PowerPoint for Mind Map.
[P]
Traceability Map is supported in Astah professional.
31.1.Export RTF for Mind Map/Traceability Map
To export RTF of Mind Map/Traceability Map, go to the Main Menu.
Mindmap : [Tool]-[Mindmap]-[Export RTF]
Traceability Map : [Tool]-[Traceability Map]-[Export RTF]
[Example]

31.Exporting Documents for Mind Map/Traceability Map
Astah Reference Manual
339
31.1.1.Export RTF
Set Document Format in the Export RTF dialog.
1) Select a file
Select a file to export the RTF.
2) Open a file automatically
Check this option to open the RTF automatically.
3) Option
Click the Option button to set detailed setting of the RTF.
4) Page Setting
Click the Page Setting button to set the page setting.
5) Export
Click the Export button to export the RTF.
31.1.2.Basic
1) Hyperlink
Check this option on to include Hyperlink to exported Mind Map.
Default [ON]

31.Exporting Documents for Mind Map/Traceability Map
Astah Reference Manual
340
31.1.3.Diagram
1) Mindmap
Check this option on to include Images of Mindmaps to exported RTF.
Default [ON]
2) Image Format of Diagrams
This option can be used to select an image format of Diagrams.
3) Insert diagram image’s link in exported document (To use this option, set a local font)
Export the image of Mindmap to separate another file and the link of the file will be
included in exported document.
Default [OFF]
31.1.4.Format
1) Export root topics as main title, and show topics in separate pages.
Check this option on to export root topic as main title, and then they will be shown as
topics in separate pages on Microsoft PowerPoint.
Default [ON]

31.Exporting Documents for Mind Map/Traceability Map
Astah Reference Manual
341
31.1.5.Font
1) Document Font
Set the Font type for exported RTF.
2) Use Topic’s Font Style
Export in Topic’s font style. Default [ON]
3) Use Topic’s Font Color
Export using Topic’s font color. Default [ON]
31.2.Export PowerPoint for Mind Map
To export PowerPoint of Mind Map, go to [Tool] – [Mindmap] - [Export PowerPoint] in
the Main Menu.
[Example]

31.Exporting Documents for Mind Map/Traceability Map
Astah Reference Manual
342
[Export Mind Map to PowerPoint]
31.2.1.Export PowerPoint
Set Document Format in the Export PowerPoint dialog.
1) Select a file
Select a file to export the PowerPoint.
2) Open a file automatically
Check this option to open the PowerPoint automatically.
3) Export
Click the Export button to export the PowerPoint.

32.Importing Java Source Code
Astah Reference Manual
343
32.
Importing Java Source Code
“Import Java” is used to import Classes and their parent Packages from .java files into
the current Project. If the target .java file does not specify a Package, the Class (Model
Element) is generated under a Package called “no-title”.
To import .java files, select [Tool]-[Java]-[Import Java] to open the [Select Java File]
Dialog.
Charset of imported files
Specify the charset to use upon on importing .java files. Default <Default>
Note) Diagrams cannot be generated by “Import Java”. However, using the “Generate
Class Diagrams” function, Class Diagrams can be created for the imported Packages.

33.Exporting Java
Astah Reference Manual
344
33.
Exporting Java
“Export Java” is used to generate Java Skeleton Code from selected Diagram Elements.
The Definitions of Classes and Operations are exported as Documentation Comments.
a. Select [Tool]-[Java]-[Export Java] in the Main Menu to open the “Select” Dialog.
b. Select the target folder in the “Select” Dialog.
c. Select the target Model, from which .java files are to be generated, in the “Select
Diagram Element” Dialog.
d. Specify the comment options.
Export comment from Definition / Export comment from TaggedValue
e. Specify the way to export Association Ends
Export Association End of unspecified navigable type / Export Association End with
multiple multiplicities as Collection rather than Array
f. Charset of exported files
Specify the charset to use upon on exporting .java files.
Default <UTF-8>
g. Click [OK] to export the .java files.
Note) If a .java file with the same name already exists, it will be overwritten.

34.Exporting C#
Astah Reference Manual
345
34.
Exporting C#
“Export C#” is used to generate C# Skeleton Code from selected Diagram Elements. The
Definitions of Classes and Operations are exported as Documentation Comments.
a. Select [Tool]-[C#]-[Export C#] in the Main Menu to open the “Select” Dialog.
b. Select the target folder in the “Select” Dialog.
c. Select the target Model, from which .cs files are to be generated, in the “Select
Diagram Element” Dialog.
d. Specify the comment options.
Export comment from Definition / Export comment from TaggedValue
e. Specify the way to export Association Ends
Export Association End of unspecified navigable type / Export Association End with
multiple multiplicities as Collection rather than Array
f. Charset of exported files
Specify the charset to use upon on exporting C#.
Default <UTF-8>
g. Check this option to export properties as C# automatic properties.

34.Exporting C#
Astah Reference Manual
346
g. Click on [Approve] to export the .cs files.
Note) If a .cs file with the same name already exists, it will be overwritten.

35.Exporting C++
Astah Reference Manual
347
35.
Exporting C++
“Export C++” is used to generate C++ Skeleton Code from selected Diagram Elements.
The Definitions of Classes and Operations are exported as Documentation Comments.
a. Select [Tool]-[C++]-[Export C++] in the Main Menu to open the “Select” Dialog.
b. Select the target folder in the “Select” Dialog.
c. Select the target Model in the “Select Diagram Element” Dialog.
d. Specify the comment options.
Export comment from Definition / Export comment from TaggedValue
e. Specify the way to export Association Ends
Export Association End of unspecified navigable type / Export Association End with
multiple multiplicities as Collection rather than Array
f. Charset of exported files
Specify the charset to use upon on exporting C++.
Default <UTF-8>
g. Click on [C++ Option] to set options.

35.Exporting C++
Astah Reference Manual
348
Export #ifndef, #define, #endif in header file :
Export #ifndef, #define and #endif to a header file.
Include list :
Export a list divided by , (comma) to a header file and a resource file
Header file extension :
Specify the header file extension (h, hxx)
Source file extension :
Specify the source file extension (cpp, cxx)
h. Click on [Approve] to export the files.
Note) If a file with the same name already exists, it will be overwritten.

36.UseCase Description Template
Astah Reference Manual
349
36.
UseCase Description Template
This sets a UseCase Description Template.
36.1.Property File of UseCase Description Template
These templates are created in USERHOME/.astah/professional(uml) directory:
“UCDescripriontProp.properties”
The UseCase Description Templates are not included in the Astah Project file. To use
the Project file on multiple computers, the UseCase Description Templates have to be
copied onto each computer.
36.2.UseCase Description Template Set-up
To set up a UseCase Description Template click [Tool] - [Set Template] - [UseCase
Description Template] and select the option in the Main Menu.
36.2.1.Default Templates
There are three default UseCase Description Templates.
a) Built-in Template
b) Complete Format by Alistair Cockburn

36.UseCase Description Template
Astah Reference Manual
350
c) RUP Style

36.UseCase Description Template
Astah Reference Manual
351
36.2.2.Items in Template
Key Unique key for UseCase Description (Alphanumeric inputs only).
Label
Name of UseCase Description. (Leaving the field blank is not
permitted)
Type None Edit in any formats
UseCase Name
Display UseCase Name (Not editable)
Actor Name Display Actor Name (Not Editable)
Sub UseCase
Name
Display included UseCase Name (Not
editable)
UseCase Level Select levels.
a. High Requirement Level
b. Requirement Level
c. User Goal Level
d. Sub Function Level
e. Low Level
Initial Height
Initial height pixel range 20-10000
Description Explain the items in UseCase Description (Tooltip).
36.2.3.Creating Templates
a. Creating New Templates
1. Click the “New” button in the UseCase Description Template
2. Input the Template Name (The Template Name must be unique.)
3. Select an original template
4. Click [OK] to create a new Template

36.UseCase Description Template
Astah Reference Manual
352
b. Creating Keys
Select a Key and then click [Add] in the UseCase Description Template dialog. The Add
UseCase Description Template Item Dialog will come up (see below).
c. Editing Keys
Select a Key, and then click [Edit] in the UseCase Description Template dialog. The Edit
UseCase Description Template Item Dialog will come up (see below).
d. Deleting Keys
Select a Key, and then click [Delete] in the UseCase Description Template dialog.
e. Changing Order of Keys
Select a Key, and then click [↑][↓] to change the order of Keys.
36.2.4.Renaming Template
Click [Edit] in the UseCase Description Template dialog to rename the template.

36.UseCase Description Template
Astah Reference Manual
353
36.2.5.Removing Template
Click [Remove] in the UseCase Description Template dialog to remove the template.
36.2.6.Importing Templates
To import the templates, click [Import] in the Use Case Description Template dialog.
Then, select the template file (*.properties) to be imported.
36.2.7.Exporting Templates
To export or share templates, click [Export] in the UseCase Description Template dialog;
Then input a file name and save it.

37.Flow Symbol Template [P]
Astah Reference Manual
354
37.
Flow Symbol Template [P]
This sets a Flow Symbol Template to use in Flowchart.
37.1.Property File of Flow Symbol Template
These templates are created in USERHOME /.astah/professional(uml).
To use the Project file on multiple computers, the property file of Flow Symbol
Templates have to be copied to each computer.
37.2.Creating Flow Symbol Templates
1. Select [Tool] - [Set Template] - [Flow Symbol] from Main Menu and select [Add]
2. Save the property file. (The Template Name must be unique.)
3. Select the added template and click [Edit]
4. Input the Template Name in Name field then click [Apply] - [OK].
Check [Enable] box to show this Flow Symbol Template on the Flow Symbol Palette
in the Diagram Editor.
5. Added Template appear on the Flow Symbol Palette

37.Flow Symbol Template [P]
Astah Reference Manual
355
37.3.Editing Flow Symbol Template
1. Select [Tool] - [Set Template] - [Flow Symbol] from Main Menu.
3. Select a template and click [Edit]
All the Flow Symbols included in the selected Template will be shown.
- Add・・・Add new flow symbols. Select image files and name it
- Delete・・Delete selected Flow Symbol
- Move・・・Transfer the selected Flow Symbol to other Templates
- Up/Down・・・Sort the order
37.4.Adding Flow Symbols to Flow Symbol Template
Select [Add to Template] from Flow Symbols Pop-Up Menu (by right-clicking) on the
Diagram Editor, and then select Template. Or, use [Edit Flow Symbol Template].
37.5.Deleting Flow Symbol Templates
Select a template on the [Set Flow Symbol Template] dialog then click [Delete]

38.Import User Defined TaggedValue [P]
Astah Reference Manual
356
38.
Import User Defined TaggedValue [P]
Import User Defined TaggedValues.
38.1.Define TaggedValue
1. Create [astah_customproperty_def.properties] file.
2. Save this file in USERHOME/.astah/professional directory.
38.1.1.TaggedValue Format
TaggedValue name, Target Models types, Target Stereotype, Default Value and
definition can be set by using the format below.
a. Name
key:tag.xxx.name
b. Target Model
key:tag.xxx.target
Note) Target model is required
Note) Allow to set multiple Target Models
Note) Cannot import properly if it contains invalid strings
Model Names
String to set for “tag.xxx.target”
Model
Model
Subsystem Subsystem
Package
Package
Class Diagram ClassDiagram
Class
Class
Attribute Attribute
Operation
Method
Association Association
Association Role
AssociationRole
Association Class AssociationClass
Generalization
Generalization
Interface Interface
Dependency
Dependency
Entity Entity
Boundary
Boundary

38.Import User Defined TaggedValue [P]
Astah Reference Manual
357
Control Control
Instance Specificaation
Object
Link(Object/ Communication Diagram) Link
UseCase Diagram
UseCaseDiagram
Actor Actor
UseCase
UseCase
Extend Extend
Include
Include
Statemachine Diagram StatemachineDiagram
State
State
Submachine State SubmachineState
Stub State
StubState
Activity Diagram ActivityDiagram
Partition
Partition
Action Action
CallBehavior Action
CallBehaviorAction
Transition Transition
Object Node
ObjectNode
Sequence Diagram SequenceDiagram
Lifeline (Sequence, Communication Diagram)
LifeLine
Message (Sequence Diagram) Message
Create Message
CreateMessage
Destroy Message DestroyMessage
Reply Message
ReturnMessage
Combined Fragment CombinedFragment
Interaction Use
InteractionUse
StateInvariant StateInvariant
Communication Diagram
CommunicationDiagram
Message(Communication Diagram) MessageCL
Component Diagram
ComponentDiagram
Component Component
Artifact
Artifact
Deployment Diagram DeploymentDiagram
Node
Node
Node Instance NodeInstance

38.Import User Defined TaggedValue [P]
Astah Reference Manual
358
Component Instance ComponentInstance
Note
Comment
Flowchart Flowchart
Flow Element
FlowElement
Data Flow Diagram (DFD) DataFlowDiagram
Eternal Entity
ExternalEntity
Data Store DataStore
Dataflow
DataFlow
Anchor Anchor
ER Diagram
ERDiagram
ER Entity EREntity
ER Attribute
ERAttribute
Domain Domain
Relationship
ERRelationship
Many to Many Relationship ManyToManyRelationship
Subtype
Subtype
CRUD CRUD
Requirement Diagram
RequirementDiagram
Requirement Table RequirementTable
Requirement
Requirement
TestCase TestCase
Traceability Map
TraceabilityMap
c. Target Stereotype
Key:tag.xxx.stereotype
- Only one stereotype can be set
- Optional
d. Default Value
Key:tag.xxx.defaultvalue
- Optional
e. Definition
Key:tag.xxx.definition
- Optional

38.Import User Defined TaggedValue [P]
Astah Reference Manual
359
tag.id_001.name=creator1
tag.id_001.target=Class
tag.id_001.stereotype=stereotype0
tag.id_001.defaultvalue=Dendy
tag.id_001.definition=The creator of a model
tag.id_002.name=creator2
tag.id_002.target=UseCase,Package
tag.id_002.stereotype=stereotype1
tag.id_002.defaultvalue=Tony
tag.id_002.definition=The creator of a model
38.2.Import User Defined TaggedValue
(1) Select [Tool] - [Import User Defined TaggedValue]
TaggedValues are added to Models that match with property file.
(2) If some TaggedValues had same Tagged Name and the TaggedValue was changed,
the changed TaggedValue will be imported.
(3) Once the project file has imported User Defined TaggeValue, the TaggeValue will be
added automatically when creating new models.

39.External Tool [P]
Astah Reference Manual
360
39.
External Tool [P]
Run external tools (programs) on Astah.
39.1.Adding External Tool
(1) Select [Tool] - [External Tool] - [Customize External Tool] in Main Menu.
(2) Select [Add] button on [External Tools] dialog then put the name in.
(3) Click [Browse File System] then select an external tool.
(4) Click [Variables] then set the Variables.

39.External Tool [P]
Astah Reference Manual
361
Current Project
Absolute path for the current .asta file will be set. It would be empty if there is no
project open.
Current Diagram
ID of current Diagram will be set. This ID will be used on the Program with Astah
API. It would be empty if there is no project open.
・Add Descriptions for External Tools in Description field.
・Press [Apply] button to save the setting. Press [Run] to save and run the
program.
39.2.Running External Tools
Select an External Tool from the left on [External Tools] dialog then press [Run].
39.3.Deleting External Tools
Select an External Tool from the left on [External Tools] dialog then press [Delete].

40.Keybinds File
Astah Reference Manual
362
40.
Keybinds File
You are able to customize shortcut keys to use in Astah as you like.
[How to change the Shortcut keys]
1. Close Astah
2. [If you are using Astah UML]
Copy the “astah-key.properties_org” in Astah install folder to
Userhome¥.astah¥uml and save it as “astah-key.properties”
[If you are using Astah Professional]
Copy the “astah-key.properties_org” in Astah install folder to
Userhome¥.astah¥professional and save it as “astah-key.properties”
3. Open “astah-key.properties” and remove “#” from the line of Shortcut key you
want to change and set the key value (xxx.key)
4. Save the “astah-key.properties” and then restart Astah
[Note]
1. Do not make duplicated keys
2. By default, some different operations share the same Shortcut key (xxx.key), if you
want to change one of them, make sure to change them all.
3. If you re-install Astah such as doing version up etc, please adjust the difference
between the new “astah-key.properties_org” and your customized
“astah-key.properties” file

41.System Properties
Astah Reference Manual
363
41.
System Properties
The System Properties of Astah can be set up using [Tool]-[System Properties] in the
Main menu.
Apply the project settings to the current project
Check this option to apply settings to the current project.
Default [OFF]

41.System Properties
Astah Reference Manual
364
41.1.Project
a. New Project Language
Select this option to specify the programming language for the project. The project
language is set with this option and the language setting of a template file.
None / Java / C# / C++
Default [None]
b. Auto set project language when creating a new model.
Select this option to set the language setting to Classes, Attributes and Operations.
Default [OFF]
c. Create New Project with:
Select this option to specify the template file to create a new project.
None / User Template / Astah Built-in Template
Default [Astah Built-in Template]

41.System Properties
Astah Reference Manual
365
d. Template File:
Input the default template file name.
Default [java8.asta]
41.2.File
a. Show progress bar when saving files
Check this option to show progress bar when saving files.
Default [OFF]
b. Lock file when opening
Check this option to set a lock to a project file when opening it (.lock file will be
generated in the directory where the project file is saved). When other users try to open
the locked file, it opens in Read-Only mode.
Default [ON]
c. Create backup of .asta file when saving
Check this option to create a backup file when Project is saved.
Default [OFF]
d. Periodical save mode
Specify the options for saving a project file periodically.
To save a project file periodically, select on the menu toolbar.
- Reset periodical save mode when project is closed

41.System Properties
Astah Reference Manual
366
Check this option not to save a project file accidentally.
Default [ON]
- Operation count for first save (1 to 1000)
Default [30]
- Operation count for periodical save (1 to 1000)
Default [10]
e. Stack size for opening/saving a project file (1 to 64MB)
(Restarting Astah is required)
Specify the stack size number to open or save a project file.
Default [5]
f. Set relative path based on the project directory
Check this option to set the directory, where the Project is saved, to be the Base
Directory of relative paths of Hyperlinks.
Default [ON]
g. Set relative path based on the work directory
Check this option to set the specified directory to be the Base Directory of relative paths
of Hyperlinks.
Default [OFF]
41.3.Project View

41.System Properties
Astah Reference Manual
367
a. Show Association End on the structure tree
Default [ON]
b. Show navigable Association End only on the structure tree
Check this option to show Internal Part as Association End (Role) on the structure tree.
Default [ON]
c. Show States and Submachine States on the structure tree
Check this option to show states and submachine states on the structure tree.
Default [OFF]
d. Show Actions and CallBehavior Actions on the structure tree
Check this option to show actions and CallbehaviorActions on the structure tree.
Default [OFF]
e. Wrap text in definition field
Check this option to wrap the contents of definition field of Property View.
Default [ON]
f. Show Alias view (Restarting Astah is required)
Default [ON]
g. Show Hierarchy view (Restarting Astah is required)
Default [OFF]
h. Show Map view below Project view (Restarting Astah is required)
Default [OFF]

41.System Properties
Astah Reference Manual
368
41.4.Diagram Editor
a. Allow the same diagram to be opened in multiple editors
Check this option to allow one diagram to be opened in multiple Editors. When the
diagram is altered, the changes are reflected in all other editors.
Default [OFF]
b. Tool bar location
Choose where you want to have the Tool Palette.
Default [top]
c. Show scroll bar
Check this option to display Scroll Bars.
Default [ON]
d. Hide title bar of the Diagram Editor (Restarting Astah is required)
Check this option to hide the title bar of editor frame. Restarting Astah is required.
Default [OFF]

41.System Properties
Astah Reference Manual
369
e. Add shadow on model elements
Default [OFF]
f. Gradation style (Model elements)
Default [Normal]
g. Gradation style (Background)
Default [Normal]
h. Background color
Select color of background of Diagram Editor.
Default [White]
i. Anti-aliasing text
Default [ON]
j. Anti-antialiasing objects other than text and rectangles
Default [ON]
k. Enable Suggest Feature
Check this option to enable the draw suggest feature.
Default [ON]
l. Enable Content Assist
Check this option to enable the content assist feature.
Default [ON]
m. Show Grid on diagram
Click this option to display the Grid on the Diagram Editor.
Default [OFF]
n. Horizontal grid line interval
Set gird horizontal interval.
o. Vertical grid line interval
Set gird vertical interval.
p. Set line color
Set gird color.
q. Snap to Grid when using the mouse
Click this option to snap to Grid when using the mouse.

41.System Properties
Astah Reference Manual
370
Default [OFF]
r. Show Hyperlink icons on diagrams
Check this option to show the Hyperlink icon on the Diagram Editor.
Default [ON]
41.5.Default Item Size
The Initial item size for each model elements can be set in this segment. To apply the
size you input, please check the box. “Maximum size of image on diagram” limits the
maximum size of images on diagrams when the box of “Image” is unchecked.
※Some models may appear in different size despite the size you specify depending
on the length of its name etc
※Default size should be from 1 to 1000
No.
Model
Width
Height
1
Class
40
44
2
InstanceSpecification
62 33
3
Interface
20
35

41.System Properties
Astah Reference Manual
371
4
AssociationClass
65 44
5
Entity
40
55
6
Boundary
60 55
7
Control
40
55
8
Package
70 73
9
SubSystem
200
160
10
Model
73 73
11
Partition – Activity Diagram
175
495
12
Action
87 24
13
Process
121
39
14
SendSignalAction
158 39
15
AcceptEventAction
150
39
16
CallBehaviorAction
130 31
17
InitialNode – Activity Diagram
20
18
ActivityFinal – Activity Diagram
20
19
Decision Node & Merge Node – Activity Diagram
30
20
20
ObjectNode
30 20
21
Lane – Flowchart
175
495
22
InitialNode – Flowchart
20
23
FinalNode – Flowchart
20
24
ConditionJudgement – Flowchart
30 20
25
Actor
40
70
26
UseCase
120 40
27
InitialPseudostate – Statemachine Diagram
20
28
State
55 50
29
FinalState – Statemachine Diagram
20
30
ShallowHistoryPseudostate
20
31
DeepHistoryPseudostate
20
32
JunctionPseudostate
15
33
ChoisePseudostate
15
34
SubmachineState
150 60
35
Lifeline
110
30
36
StateInvariant
60 36
37
Component
112
47
38
Artifact
63 30

41.System Properties
Astah Reference Manual
372
39
Node
77 47
40
NodeInstance
124
47
41
ComponentInstance
159 45
42
StructuredClass
139
83
43
Part
136 35
44
ER Entity[P]
58
43
45
ExternalEntity[P]
110 23
46
ProcessBox [P]
87
47
Datastore[P]
92 23
48
Anchor[P]
10
49
Requirement[P]
115 77
50
TestCase[P]
105
58
51
Frame
640 480
52
Note
150
60
53
Text
44 25
54
Image
44
25
55
Maximum size of image on diagram
500 500

41.System Properties
Astah Reference Manual
373
41.6.Default Item Color
a. Reuse the color when creating the same kind of item
Check this option to create a Diagram Element using the same color that was used for
the previous Diagram Element of the same Type.
Default [OFF]
The colors of newly created Diagram Elements can be set in this segment.
Default [OFF]
Button
Description
Eggshell
Applies preset 1 – eggshell based color
Blue
Applies preset 2 – blue based color
No Fill
No color
1. Click on the setting box of the target model elements, then Color Chooser appears
2. Select a color or create a new color and click [OK]
3. The specified color is applied to newly created model elements

41.System Properties
Astah Reference Manual
374
※What do Project icons beside each model mean?
They mean that the color setting in this System Properties will be saved in the
project file. To synchronize the setting with System Properties and one that is saved in
the project can be done by [Project Setting] tab or Project’s property.
41.7.Default Stereotype Color
The initial color for each Stereotype can be set in this segment. The settings are not
applied to existing Diagram Elements. Colors can be set for up to 9 Stereotypes.
[Default]
Stereotype 1: actor
Stereotype 2: interface
Stereotype 3: boundary
Stereotype 4: control
Stereotype 5: entity
※What do Project icons beside each model mean?
They mean that the color setting in this System Properties will be saved in the
project file. To synchronize the setting with System Properties and one that is saved in
the project can be done by [Project Setting] tab or Project’s property.

41.System Properties
Astah Reference Manual
375
Button
Description
1
Eggshell
Applies preset 1 – eggshell based color
2 Blue
Applies preset 2 – blue based color
3
No Fill
No color
41.8.Default ER Entity Type Color
The color of ER Entity Type can be set in this segment.
[Default]
Type 1: “Resource”
Type 2: “Event”
Type 3: “Summary”
※What do Project icons beside each model mean?
They mean that the color setting in this System Properties will be saved in the
project file. To synchronize the setting with System Properties and one that is saved in
the project can be done by [Project Setting] tab or Project’s property.

41.System Properties
Astah Reference Manual
376
41.9.Initial Visibility 1
Models
Description
Default
1
Package/Subsystem/Model
Stereotype
Show Stereotype of
Packages/Subsystems/Models
ON
2
Class Stereotype
Show Stereotype of Classes ON
3
Attribute Compartment
Show Attributes of Classes
ON
4
Attribute Type
Show Attribute Types of Classes ON
5
Attribute Initial Value
Show Attribute Initial Values of Classes
ON
6
Attribute Stereotype
Show Attribute Stereotypes of Classes ON
7
Attribute Constraint
Show Attribute Constraints of Classes
ON
8
Operation Compartment
Show Operations of Classes ON
9
Operation Return Type
Show Operation Return types of Classes
ON
10
Operation Parameter
Show Operation Parameters of Classes ON
11
Operation Parameter
Type
Show Operation Parameter types of
Classes
ON
12
Operation Parameter
Direction Kind
Show Operation Parameter’s Direction
Kind of Classes
OFF
13
Operation Stereotype
Show Operation Stereotype of Classes
ON
14
Operation Constraint
Show Operation Constraints of Classes ON
15
Public Attribute
Show Public Attribute
ON
16
Protected Attribute
Show Protected Attribute ON
17
Package Attribute
Show Package Attribute
ON

41.System Properties
Astah Reference Manual
377
18
Private Attribute
Show Private Attribute ON
19
Public Operation
Show Public Operation
ON
20
Protected Operation
Show Protected Operation ON
21
Package Operation
Show Package Operation
ON
22
Private Operation
Show Private Operation ON
23
Subsystem Detail
Show Specification Elements and
Realization Elements on Subsystems
OFF
24
Association Name
Show the models on the Diagram ON
25
Association Name
Direction
Show Association Name Direction
ON
26
Association Constraint
Show Association Constraint ON
27
Association Stereotype
Show Association Stereotype
ON
28
Attribute and Operation
Visibility Kind
Show Attribute and Operation Visibility
Kind
ON
29
Association End Visibility
Kind
Show Association End Visibility Kind
ON
30
InstanceSpecification
Name – [Class]
Show Instance Specification Names in
Object Diagrams
ON
31
InstanceSpecification
Class Name – [Class]
Show InstanceSpecificaton Class Names in
Object Diagrams
ON
32
InstanceSpecification
Slot – [Class]
Show InstanceSpecification Slot in Object
Diagrams
ON
33
InstanceSpecification
Slot Value – [Class]
Show InstanceSpecification Slot Value in
Object Diagrams
ON
34
InstanceSpecification
Slot without Value –
[Class]
Show InstanceSpecification Slot without
Value in Object Diagrams
ON
35
Template Parameter
Name in Bound Class –
[Class]
Show Template Parameter Name in Bound
Class in Class Diagrams
ON
41.10.Initial Visibility 2
The display/non-display settings for each item can be set in this segment.

41.System Properties
Astah Reference Manual
378
Models
Description / Diagram
Default
1
Internal Transition of
State
Show entry/do/exit and details in the
Internal Transitions in the Statemachine
Diagram
ON
2
Lifeline Name
Show the model in Sequence Diagram
ON
3
Lifeline Class Name
Show the base class name of lifeline in
Sequence Diagram
ON
4
Message Index
Show the model in Sequence Diagram
ON
5
Message Parameter
6
Message Parameter Type
7
Message Parameter
Direction Kind
OFF
8
Message Stereotype
ON
9
Message Constraint
10
Execution Specification
11
Lifeline Name
Show the model in Communication
Diagram
12
Lifeline Class Name
Show the base class name of lifeline in
Communication Diagram
13
Message Index
Show the model in Communication
Diagram
14
Message Parameter
15
Message Parameter Type

41.System Properties
Astah Reference Manual
379
16
Message Parameter
Direction Kind
OFF
17
Message Stereotype
ON
18
NodeInstance Name
Show the model in Deployment Diagram
ON
19
NodeInstance Type
20
ComponentInstanceName
21
ComponentInstance Type
22
Port Name
Show the model in Composite Structure
Diagram
ON
23
Port Type
24
Port Multiplicity
25
Part Name
26
Part Type
27
Connector Name
28
Connector Name Direction
29
Connector Constraint
30
Connector Stereotype
31
Connector Multiplicity
32
Connector Role Name
41.11.Initial Visibility 3
The display/non-display settings for each item can be set in this segment.
Model
Diagrams
Default
Frame Model Element Type
Show the model in Requirement
Diagram ON
Frame Diagram Name

41.System Properties
Astah Reference Manual
380
Requirement Detail Compartment
Requirement ID
Requirement Text
TestCase Detail Compartment
41.12.UML
a. Allow only one InitialNode to be created in Activity Diagram
Check this option to allow only one InitialNode to be created in Activity Diagram.
Default [OFF]
b. Allow only one InitialPseudoState to be created in Statemachine Diagram
Check this option to allow only one InitialPseudoState to be created in Statemachine
Diagram.
Default [ON]
b. Default Type of Attribute (i.e. String - java.lang)
Default [int]

41.System Properties
Astah Reference Manual
381
c. Default Type of Parameter (i.e. String - java.lang)
Default [int]
d. Show Frame
Check this option to show a frame in the Diagram Editor.
This can be switched on/off in Property View.
Default [ON]
e. Show no arrows for navigable association ends in UseCase diagrams
Check this option to show no arrows if association ends are navigable in UseCase
diagram.
Default [ON]
f. Show no arrows for navigable association ends in diagrams except UseCase
diagrams
Check this option to show no arrows if association ends are navigable in diagrams
except UseCase diagram.
Default [OFF]
g. Show “X” for non-navigable associations
Check this option to show “X” for non-navigable association.
Default [ON]
h. Show Package name in body
Check this option to show the Package name in the body.
Default [ON]
g. Self-adjustment of the lifeline length
Check this option to self-adjust the lifeline length.
Default [ON]

41.System Properties
Astah Reference Manual
382
41.13.Flowchart [P]
a. Position of template palette
The position of the Flow Symbol Template Palette can be selected using this option.
Default [left]
b. Width of template palette
The width of the Flow Symbol Template Palette can be set using this option.
Default [85]
c. Show item names in the template palette
Check this option on to display all Flow symbol Names.
Default [ON]

41.System Properties
Astah Reference Manual
383
41.14.Data Flow Diagram [P]
The setting of Data Flow Diagram can be set in this segment.
a. Notation
Set the notation of Data Flow Diagram (DeMarco / Gane/Sarson).
Default [DeMarco]
b. Allow created of a DataFlow between External Entities or between on External
Entity and Datastore
Check this option to enable you to create a DataFlow between External Entities and
between External Entity and Datastore.
Default [ON]

41.System Properties
Astah Reference Manual
384
41.15.ER Diagram [P]
a. Notation
Set the notation of ER Diagram.
Default [IDEF1X]
b. Model type
Set the Model type of ER Diagram.
Default [Logical Model]
c. Display Level
Set the Display level of Entity for ER Diagram.
Default [Attribute]
d. Show relationship in the structure tree
Check this option to display the Relationship on the Structure Tree.
Default [OFF]

41.System Properties
Astah Reference Manual
385
e. Type and Length (ER Entity)
Check this option to show Type and Length (ER Entity).
Default [OFF]
f. Foreign Key Sign (ER Entity)
Check this option to show Foreign Key Sign (ER Entity).
Default [ON]
g. Alternate Key Sign (ER Entity)
Check this option to show Alternate Key Sign (ER Entity).
Default [ON]
h. Inversion Entry Sign (ER Entity)
Check this option to show Inversion Entry Key Sign (ER Entity).
Default [ON]
I. NULL Option (ER Entity)
Check this option to show NULL Option (ER Entity).
Default [OFF]
J. Cardinality (Relationship)
Check this option to show Cardinality (Relationship).
Default [ON]
k. Verb Phrase (Relationship)
Check this option to show Verb Phrase (Relationship).
Default [ON]
l. Align Attribute items in ER Entity
Check this option to align the display of Attribute items in ER Entity.
Default [ON]

41.System Properties
Astah Reference Manual
386
41.16.CRUD [P]
a. Set diagram’s cell value automatically
Check this option to set diagram’s cell value automatically.
Default [ON]
b. Function : Show CRUD by group
Check this option to show items by group.
Default [ON]
c. Function : Show total row
Check this option to show the total row at the bottom.
Default [ON]
d. Function : Show ProcessBox ID of Data Flow Diagram
Check this option to show ProcessBox ID in Data Flow Diagram.
Default [ON]

41.System Properties
Astah Reference Manual
387
e. Model : Show CRUD by group
Check this option to show items by group.
Default [ON]
f. Model : Show total column
Check this option to show the total column at the bottom right.
Default [ON]
g. Model : Label Type
Choose Logical Name or Physical Name for label in CRUD.
Default [Logical Model]
h. Function : Background color of title
Set the background color of titles in the function column.
i. Function : Background color of total row
Set the background color of total rows in the function column.
j. Model : Background color of title
Set the background color of titles in the model column.
k. Model : Background color of total column
Set the background color of total columns in the function column.
l. Background color of automatic value
Set the background color of automatic values.

41.System Properties
Astah Reference Manual
388
41.17.Mindmap
a. Show Root topic in the center of the diagram when opening Mindmaps
Check this option to place Root topic at the center
Default [ON]
b. Auto-synchronize Root topic name with Mindmap name
Check this option to synchronize Root Topic name with Mind map name.
Default [ON]
c. Add UML icon on the topics that are converted from UML models
Check this option to show a UML icon when converting UML Model to Topic.
Default [ON]
d. Edge color
Set default Edge color.

41.System Properties
Astah Reference Manual
389
41.18.Traceability Map
a. Show Target elements
Default [ON]
b. Show Source elements
Default [ON]
c. Show Related diagrams
Default [ON]
d. Show Target hyperlinks
Default [OFF]
e. Show Source hyperlinks
Default [OFF]
f. Hierarchy level (1 to 50)
Specify the hierarchy of traceability map from 1 up to 50.
Default [2]

41.System Properties
Astah Reference Manual
390
41.19.Print
a. Print Lifeline and Partition names on each page
Default [OFF]
b. Print Mini Icons
Default [OFF]
c. Print Hyperlink Icons
Default [OFF]

41.System Properties
Astah Reference Manual
391
41.20.Image Export
a. Include Grid
Default [OFF]
b. Backup image files when saving
Check this option to create backup files when image files are saved.
Default [ON]
c. Include Mini Icons
Default [OFF]
d. Include Hyperlink Icons
Default [OFF]
e. Expansion rate to copy a diagram as a bitmap image (%)
Set the expansion rate to copy a diagram as a bitmap image (%).
Default [140]
f. Use current level of zoom for copying (Minimum 100%)
Click this option to use the zoom level of the screen for copy (Minimum 100%).
Default [OFF]

41
.System Properties
Astah Reference Manual
392
g. Resolution to export a diagram to PNG and JPEG files (DPI) (72 to 720)
Convert to a scale (Resolution/72) for SVG.
Default [96]
41.21.Reference Project [P]
The merge options can be set in this segment.
a. Notify when an imported referenced model has updated by another user
Check this option to confirm the update of the reference projects when opening a project
file.
Default [ON]
b. Use project’s built-in Model Time Stamp in reference project management
Check this option to use built-in model time stamp in reference project management,
otherwise, file time stamp is used.
Default [OFF]

41
.System Properties
Astah Reference Manual
393
41.22.HTML Export
a. Include diagram information
Click this option to output diagram information to HTML documents.
Default [ON]
b. Include Hyperlink information
Click this option to output hyperlink information to HTML documents.
Default [ON]

41
.System Properties
Astah Reference Manual
394
41.23.Network
a. Use Proxy setting from Internet Explorer (Windows Only)
Check this option to use the proxy server setting from Internet Explorer.
Default [ON]
b. Use Proxy Server for software updates
Check this option to use the proxy server to receive update information and activate
node count license.
Default [OFF]
Configure the Proxy information in the following fields.
c. Address
d. Port
e. User Name
f. Password

41
.System Properties
Astah Reference Manual
395
41.24.Other
a. Show a confirmation dialog when you delete models that are used in multiple
diagrams
When this option is checked, a dialog appears when you try to delete model elements
which are used in other Diagrams.
Default [ON]
b. Check for Software Update when launching Astah
Check this option if you want to check software update every time you launch Astah.
Default [ON]
c. Send anonymous usage data to Astah Support for software improvements
Check this option to allow to send anonymous usage data.
Default [OFF]
d. Show Startup Screen (Restarting Astah is required)
Check this option to show the startup screen.
Default [ON]

41
.System Properties
Astah Reference Manual
396
e. Run another Astah when opening a file by double-click (Mac only)
Check this option to run another Astah when opening a file by double-click. (Mac only)
Default [ON]

42
.Programming Language Setting (Java, C#, C++)
Astah Reference Manual
397
42.
Programming Language Setting (Java, C#, C++)
The programming language for the project can be specified in Astah. By setting the
language, skeleton code in the selected language can be exported and also models with
specific attributes that are defined by the language are created.
42.1.Setting programming language
42.1.1.Setting programming language
Language can be set by simply checking on the checkbox on the [Project Setting] of
Project’s property. Once language is specified, setting of specific information defined by
language is available on the properties of Class, Attribute and Operation.
To see Project property, go to Project File Properties - [Project Setting] Tab.
To see Class language property, go to Class Properties - [Language] Tab.
To see Attribute language property, go to Attribute Properties (Class Diagram) -
[Language] Tab.
To see Operation language property, go to Operation Properties - [Language] Tab.
No programming language is specified for files that are created with version 5.2.x or
earlier. This can be set on [Project Setting] Tab of Project’s property in version 5.3 or
later.
42.1.2.Applying and removing language setting
1) Applying language setting
By checking on the checkbox of language on the [Project Setting] Tab of Project Property

42
.Programming Language Setting (Java, C#, C++)
Astah Reference Manual
398
View, the checked language will apply to the whole project. Java/C#/C++ language
information can be specified in the [Language] Tab of Classes, Attributes and
Operations.
2) Removing language setting
By checking off the checkbox on the [Project setting] Tab of Project Property View, the
language setting will be removed from the project.
42.1.3.Setting default programming language for new projects
The default language can be specified in the System Property - File tab.
42.1.4.Specifying Primitive Type
Primitive types are included in the list of types of Attribute or Return Value of
Operation and so on. If no programming language is specified, Java primitive types are
shown as default.

43
.Astah API
Astah Reference Manual
399
43.
Astah API
By using Astah’s Plug-in architecture, you are able to add specific features to Astah
using Astah API.
[Reference API]
Astah API obtains main model information of Class Diagrams, UseCase Diagrams,
Statemachine Diagrams, Activity Diagrams, Sequence Diagrams, Communication
Diagrams, Composite Structure Diagrams, Flowchart
[P]
, Data Flow Diagrams
(DFD)
[P]
, CRUD
[P],
ER Diagrams
[P]
, Requirement Diagrams
[P]
and topic information
of Mind Maps.
[Edit API]
Models in Class diagrams, UseCase Diagrams, Sequence Diagrams, Composite
Structure Diagrams, ER Diagrams
[P]
, Requirement Diagrams
[P]
and Mind Map topics
can be created, edited and deleted by using Astah API.
Please refer to API User Guide for detail.
Windows: Go to [Start] - [Program] - [Astah Professional (UML)] - [API User Guide]
Mac & Linux: Go to Astah installation folder/api/ja/doc/index.html
You can find information regarding Astah API at:
Astah API: http://astah.net/features/astah-api

44
.Script Editor
Astah Reference Manual
400
44.
Script Editor
You can refer and edit Astah project file with Script Editor.
44.1.Open Script Editor
Select [Script Editor] menu under [Tool] menu.
44.2.Edit script
Edit script in Script Editor or open script file.
You can save script to a file from [File] menu or toolbar of Script Editor.
44.3.Run script
Run script from [Action] menu or toolbar of Script Editor.
Result is shown in console window.

44
.Script Editor
Astah Reference Manual
401
44.4.Settings
You can customize the following items from [Help] menu or toolbar of Script
Editor.
- Clear console before running a script
- Font Size
44.5.Help
You can refer information of Astah API and sample scripts from [Help] menu
of Script Editor.

45
.Plugins
Astah Reference Manual
402
45.
Plugins
[Astah Plug-ins]
Write your own Plug-in by using Astah API to extend the features of Astah such as
adding menu, extended view and original components into Astah’s GUI.
45.1.Plugins List
45.1.1.Install
In order to install Plug-ins, click [Install] button and select the target Plug-in's jar file
and restart Astah.
45.1.2.Uninstall
In order to uninstall Plug-ins, select the Plug-in from the list and then click [Uninstall]
button. For more information, please visit at http://astah.net/features/plugins