Samba Guide
User Manual: Pdf
Open the PDF directly: View PDF
.
Page Count: 414 [warning: Documents this large are best viewed by clicking the View PDF Link!]
- About the Cover Artwork
- Acknowledgments
- Foreword
- Preface
- Contents
- List of Examples
- List of Figures
- List of Tables
- Chapter 1 Networking Primer
- 1.1 Requirements and Notes
- 1.2 Introduction
- 1.3 Exercises
- 1.4 Dissection and Discussion
- 1.5 Questions and Answers
- Chapter 2 No Frills Samba Servers
- Chapter 3 Small Office Networking
- Chapter 4 Secure Office Networking
- 4.1 Introduction
- 4.2 Dissection and Discussion
- 4.3 Implementation
- 4.4 Questions and Answers
- Chapter 5 The 500-User Office
- 5.1 Introduction
- 5.2 Dissection and Discussion
- 5.3 Implementation
- 5.4 Questions and Answers
- Chapter 6 Making Happy Users
- 6.1 Regarding LDAP Directories and Windows Computer Accounts
- 6.2 Introduction
- 6.3 Dissection and Discussion
- 6.4 Samba Server Implementation
- 6.5 Samba-3 BDC Configuration
- 6.6 Miscellaneous Server Preparation Tasks
- 6.7 Windows Client Configuration
- 6.8 Key Points Learned
- 6.9 Questions and Answers
- Chapter 7 A Distributed 2000 User Network
- Chapter 8 Migrating NT4 Domain to Samba-3
- Chapter 9 Migrating NetWare 4.11 Server to Samba-3
- Chapter 10 Adding UNIX/LINUX Servers and Clients
- 10.1 Introduction
- 10.2 Dissection and Discussion
- 10.3 Implementation
- 10.4 Questions and Answers
- Chapter 11 Active Directory, Kerberos, and Security
- Chapter 12 Integrating Additional Services
- Chapter 13 Performance, Reliability, and Availability
- 13.1 Introduction
- 13.2 Dissection and Discussion
- 13.3 Guidelines for Reliable Samba Operation
- 13.3.1 Name Resolution
- 13.3.2 Samba Configuration
- 13.3.3 Use and Location of BDCs
- 13.3.4 Use One Consistent Version of MS Windows Client
- 13.3.5 For Scalability, Use SAN Based Storage on Samba Servers
- 13.3.6 Distribute Network Load with MSDFS
- 13.3.7 Replicate Data to Conserve Peak-Demand Wide-Area Bandwidth
- 13.3.8 Hardware Problems
- 13.3.9 Key Points Learned
- Chapter A Appendix: A Collection of Useful Tid-bits
- Chapter B GNU General Public License
- Glossary
- Glossary
- SUBJECT INDEX
- Index
Samba-3 by Example
Practical Exercises in Successful Samba Deployment
John H. Terpstra
23rd March 2005
ABOUT THE COVER ARTWORK
The cover artwork of this book continues a theme chosen for the book, The Official Samba-3
HOWTO and Reference Guide, the cover of which features a Confederate scene. Samba has
had a major impact on the network deployment of Microsoft Windows desktop systems.
The cover artwork of the two official Samba books tells of events that likewise had a major
impact on the future.
Samba-3 by Example Cover Artwork: King Alfred the Great (born 849, ruled 871-899) was
one of the most amazing kings ever to rule England. He defended Anglo-Saxon England
from Viking raids, formulated a code of laws, and fostered a rebirth of religious and scholarly
activity. His reign exhibits military skill and innovation, sound governance and the ability
to inspire men to plan for the future. Alfred liberated England at a time when all resistence
seemed futile.
Samba is a network interoperability solution that provides real choice for network admin-
istrators. It is an adjunct to Microsoft Windows networks that provides interoperability of
UNIX systems with Microsoft Windows desktop and server systems. You may use Samba
to realize the freedom it provides for your network environment thanks to a dedicated team
who work behind the scenes to give you a better choice. The efforts of these few dedicated
developers continues to shape the future of the Windows interoperability landscape. Enjoy!
ii
ACKNOWLEDGMENTS
Samba-3 by Example would not have been written except as a result of feedback provided
by reviewers of the book The Official Samba-3 HOWTO and Reference Guide. I hope this
book more than answers the challenge and fills the void that was brought to my attention.
I am deeply indebted to a large group of diligent people. Space prevents me from listing
all of them, but a few stand out as worthy of mention. Jelmer Vernooij made the notable
contribution of building the XML production environment and thereby made possible the
typesetting of this book.
Samba would not have come into existence if Andrew Tridgell had not taken the first steps.
He continues to lead the project. Under the shadow of his mantle are some great guys
who never give up and are always ready to help. Thank you to: Jeremy Allison, Jerry
Carter, Andrew Bartlett, Jelmer Vernooij, Alexander Bokovoy, Volker Lendecke, and other
team members who answered my continuous stream of questions — all of which resulted in
improved content in this book.
My heartfelt thanks go out also to a small set of reviewers (alphabetically listed) who gave
substantial feedback and significant suggestions for improvement: Roland Gruber, Luke
Howard, Jon Johnston, Alan Munter, Tarjei Huse, Mike MacIsaac, Scott Mann, Ed Riddle,
Santos Soler, Mark Taylor, and J´erˆome Tournier.
My appreciation is extended to a team of over 30 additional reviewers who helped me to
find my way around dark corners.
Particular mention is due to Lyndell, Amos and Melissa who gave me the latitude necessary
to spend nearly a entire year writing Samba documentation.
iii
FOREWORD
By Dan Kusnetzky, IDC
IDC’s software research group has been conducting research on the market for
software, including operating environments, for over twenty years. In 1994, the
system software research team started to field questions from its subscribers on
Linux. We had very little empirical data to offer when these queries first were
heard, so IDC added Linux to its operating environment research agenda. The
first demand and supply side research containing IDC’s findings on Linux started
to appear in early 1995.
IDC has watched as Linux marched from being software for computer hobbyists
to being a mainstream choice in many markets worldwide. This march is very
similar to the adoption cycle UNIX experienced in the 1970s and 1980s. Windows
repeated this pattern of adoption during the 1980s and 1990s. IDC has long
projected that Linux would be a mainstream choice in nearly all markets by the
end of 2005. The software is well down that path now and just might beat IDC’s
projections.
As of the end of 2002, Linux was the number three desktop or client operating
environment, responsible for nearly 3% of the worldwide shipments of client
operating environment software. Linux was the number two server operating
environment, responsible for nearly 25% of the worldwide shipments of server
operating environment software. This is an amazing level of growth from its
rather humble beginnings of holding less than 1% share of either client or server
operating environment market when IDC first started publishing its findings on
Linux.
IDC’s demand-side studies have indicated that Linux is most often utilized as
a platform for basic infrastructure services, such as supporting access to shared
files and printers or supporting basic networking functions. IDC’s most recent
survey, conducted in late 2003, indicated that supporting file and print services
was the most common use of Linux. Samba and NFS are the most commonly
mentioned approaches to offering file and print services on Linux.
Nearly all of IDC’s operating environment studies have shown that Linux is being
added into organizational networks that already include Windows, UNIX, and
mainframe operating environments. This, of course, means that interoperability
with these operating environments is a crucial success factor for Linux.
All of this leads to the book in hand, Samba-3 By Example, by John H. Terp-
stra, It addresses the most commonly heard questions about bringing Linux and
Samba into a Windows or UNIX focused environment. Namely, organizations
voice concerns about staff having sufficient levels of expertise to facilitate devel-
opment, administration, operations and support activities around the adoption
iv

Foreword v
of Linux and Samba. I expect Samba-3 by Example will be of enormous help to
Windows or UNIX administrators hoping to gain a level of comfort and famil-
iarity with both Linux and Samba.
Samba is a mature open source software product that is well established as a
leading Windows file and print technology in use on large-scale UNIX systems.
Its stability and scalability appears to be well respected. This book demonstrates
easy approaches to implementing Samba-3 no matter whether your network is
large or small. It is a book that would make a fine addition to the network
administrators’ library!
—Dan Kusnetzky, Vice President System Software Research, International
Data Corporation
By Andrew Tridgell, Samba Team
I’ve always been the sort of computer user that learns best by example. Seeing
a complete example matching a real-world use of a piece of software gives me
an understanding of that software far better than reading detailed manuals. If,
like me, you are the sort of computer user that learns best by example then this
book is for you.
I was also delighted to see the use of ethereal to illustrate the network protocols
used by Samba. Ethereal has developed into a very sophisticated network anal-
ysis tool, and familiarity with using ethereal is a very useful skill for any system
administrator.
Enjoy this book, and make the most of Samba!
—Andrew Tridgell, President, Samba Team
PREFACE
Network administrators live busy lives. We face distractions and pressures that drive us to
seek proven, working case scenarios that can be easily implemented. Often this approach
lands us in trouble. There is a saying that, geometrically speaking, the shortest distance
between two points is a straight line, but practically we find that the quickest route to a
stable network solution is the long way around.
This book is your means to the straight path. It provides step-by-step, proven, working
examples of Samba deployments. If you want to deploy Samba-3 with the least effort, or if
you want to become an expert at deploying Samba-3 without having to search through lots
of documentation, this book is the ticket to your destination.
Samba is software that can be run on a platform other than Microsoft Windows, for example,
UNIX, Linux, IBM System 390, OpenVMS, and other operating systems. Samba uses the
TCP/IP protocol that is installed on the host server. When correctly configured, it allows
that host to interact with a Microsoft Windows client or server as if it is a Windows file
and print server. This book will help you to implement Windows-compatible file and print
services.
The examples presented in this book are typical of various businesses and reflect the prob-
lems and challenges they face. Care has been taken to preserve attitudes, perceptions,
practices, and demands from real network case studies. The maximum benefit may be ob-
tained from this book by working carefully through each exercise. You may be in a hurry
to satisfy a specific need, so feel free to locate the example that most closely matches your
need, copy it, and innovate as much as you like. Above all, enjoy the process of learning the
secrets of MS Windows networking that is truly liberated by Samba.
The focus of attention in this book is Samba-3. Specific notes are made in respect of how
Samba may be made secure. This book does not attempt to provide detailed information
regarding secure operation and configuration of peripheral services and applications such as
OpenLDAP, DNS and DHCP, the need for which can be met from other resources that are
dedicated to the subject.
Why Is This Book Necessary?
This book is the result of observations and feedback. The feedback from the Samba-
HOWTO-Collection has been positive and complimentary. There have been requests for
far more worked examples, a “Samba Cookbook,” and for training materials to help kick-
start the process of mastering Samba.
The Samba mailing list’s users have asked for sample configuration files that work. It is
natural to question one’s own ability to correctly configure a complex tool such as Samba
until a minimum necessary knowledge level has been attained.
vi

Preface vii
The Samba-HOWTO-Collection, as do The Official Samba-3 HOWTO and Reference Guide,
document Samba features and functionality in a topical context. This book takes a com-
pletely different approach. It walks through Samba network configurations that are working
within particular environmental contexts, providing documented step-by-step implementa-
tions. All example case configuration files, scripts, and other tools are provided on the
CD-ROM. This book is descriptive, provides detailed diagrams, and makes deployment of
Samba-3 a breeze.
Samba 3.0.12 Update Edition
The Samba 3.0.x series has been remarkably popular. At the time this book first went
to print samba-3.0.2 was being released. There have been significant modifications and
enhancements between samba-3.0.2 and samba-3.0.11 (the current release) that necessitate
this documentation update. This update has the specific intent to refocus this book so that
its guidance can be followed for samba-3.0.12 and beyond. Further changes are expected as
Samba-3 matures further and will be reflected in future updates.
The changes shown in Table 1 are incorporated in this update:
Prerequisites
This book is not a tutorial on UNIX or Linux administration. UNIX and Linux training
is best obtained from books dedicated to the subject. This book assumes that you have at
least the basic skill necessary to use these operating systems, and that you can use a basic
system editor to edit and configure files. It has been written with the assumption that you
have experience with Samba, have read The Official Samba-3 HOWTO and Reference Guide
and the Samba-HOWTO-Collection, or that you have familiarity with Microsoft Windows.
If you do not have this experience, you can follow the examples in this book but may find
yourself at times intimidated by assumptions made. In this situation, you may need to refer
to administrative guides or manuals for your operating system platform to find what is the
best method to achieve what the text of this book describes.
Approach
The first chapter deals with some rather thorny network analysis issues. Do not be put
off by this. The information you glean, even without a detailed understanding of network
protocol analysis, can help you understand how Windows networking functions.
Each following chapter of this book opens with the description of a networking solution
sought by a hypothetical site. Bob Jordan is a hypothetical decision maker for an imaginary
company, Abmas Biz NL. We will use the non-existent domain name abmas.biz. All facts
presented regarding this company are fictitious and have been drawn from a variety of real
business scenarios over many years. Not one of these reveal the identify of the real-world
company from which the scenario originated.

viii Preface
Table 1. Samba Changes — 3.0.2 to 3.0.12
New Feature Description
Winbind Case Handling User and group names returned by winbindd are now con-
verted to lower case for better consistency. Samba imple-
mentations that depend on the case of information returned
by winbind (such as %u and %U) must now convert the de-
pendency to expecting lower case values. This affects mail
spool files, home directories, valid user lines in the smb.conf
file, etc.
Schema Changes Addition of code to handle password aging, password unique-
ness controls, bad password instances at logon time, have
made necessary extensions to the SambaSAM schema. This
change affects all sites that use LDAP and means that the
directory schema must be updated.
Username Map Handling Samba-3.0.8 redefined the behavior: Local authentication
results in a username map file lookup before authenticating
the connection. All authentication via an external domain
controller will result in the use of the fully qualified name
(i.e.: DOMAIN\username) after the user has been success-
fully authenticated.
UNIX extension handling Symbolicly linked files and directories on the UNIX host to
absolute paths will now be followed. This can be turned off
using “wide links = No” in the share stanza in the smb.conf
file. Turning off “wide links” support will degrade server
performance because each path must be checked.
Privileges Support Versions of Samba prior to samba-3.0.11 required the use
of the UNIX root account from network Windows clients.
The new “enable privileges = Yes” capability means that
functions such as adding machines to the domain, managing
printers, etc. can now be delegated to normal user accounts
or to groups of users.
In any case, Mr. Jordan likes to give all his staff nasty little assignments. Stanley Saroka is
one of his proteges; Christine Roberson is the network administrator Bob trusts. Jordan is
inclined to treat other departments well because they finance Abmas IT operations.
Each chapter presents a summary of the network solution we have chosen to demonstrate
together with a rationale to help you to understand the thought process that drove that
solution. The chapter then documents in precise detail all configuration files and steps that
must be taken to implement the example solution. Anyone wishing to gain serious value
from this book will do well to take note of the implications of points made, so watch out for
the this means that notations.
Each chapter has a set of questions and answers to help you to to understand and digest
key attributes of the solutions presented.

Preface ix
Summary of Topics
Our first assignment is to understand how Microsoft Windows products function in the
network environment. That is where we start. Let’s take just a few moments to get a
bird’s eye view of this book. Remember that this is a book about file and print technology
deployment; there are great examples of printing solutions. Here we go.
Chapter 1 — Windows Networking Primer Here we cover practical exercises to help
us to understand how MS Windows network protocols function. A network protocol
analyzer helps you to appreciate the fact that Windows networking is highly depen-
dent on broadcast messaging. Additionally, you can look into network packets that a
Windows client sends to a network server to set up a network connection. On comple-
tion, you should have a basic understanding of how network browsing functions and
have seen some of the information a Windows client sends to a file and print server to
create a connection over which file and print operations may take place.
Chapter 2 — No Frills Samba Servers Here you design a solution for three different
business scenarios, each for a company called Abmas. There are two simple networking
problems and one slightly more complex networking challenge. In the first two cases,
Abmas has a small simple office, and they want to replace a Windows 9x peer-to-peer
network. The third example business uses Windows 2000 Professional. This must be
simple, so let’s see how far we can get. If successful, Abmas grows quickly and soon
needs to replace all servers and workstations.
TechInfo — This chapter demands:
•Case 1: The simplest smb.conf file that may reasonably be used. Works with
Samba-2.x also. This configuration uses Share Mode security. Encrypted pass-
words are not used, so there is no smbpasswd file.
•Case 2: Another simple smb.conf file that adds WINS support and printing
support. This case deals with a special requirement that demonstrates how to
deal with purpose-built software that has a particular requirement for certain
share names and printing demands. This configuration uses Share Mode security
and also works with Samba-2.x. Encrypted passwords are not used, so there is
no smbpasswd file.
•Case 3: This smb.conf configuration uses User Mode security. The file share
configuration demonstrates the ability to provide master access to an adminis-
trator while restricting all staff to their own work areas. Encrypted passwords
are used, so there is an implicit smbpasswd file.
Chapter 3 — Small Office Networking Abmas is a successful company now. They
have 50 network users and want a little more varoom from the network. This is a
typical small office and they want better systems to help them to grow. This is your
chance to really give advanced users a bit more functionality and usefulness.
TechInfo — This smb.conf file makes use of encrypted passwords, so there is an
smbpasswd file. It also demonstrates use of the valid users and valid groups to

xPreface
restrict share access. The Windows clients access the server as Domain members.
Mobile users log onto the Domain while in the office, but use a local machine account
while on the road. The result is an environment that answers mobile computing user
needs.
Chapter 4 — Secure Office Networking Abmas is growing rapidly now. Money is a
little tight, but with 130 network users, security has become a concern. They have
many new machines to install and the old equipment will be retired. This time they
want the new network to scale and grow for at least two years. Start with a sufficient
system and allow room for growth. You are now implementing an Internet connection
and have a few reservations about user expectations.
TechInfo — This smb.conf file makes use of encrypted passwords, and you can use
atdbsam password backend. Domain logons are introduced. Applications are served
from the central server. Roaming profiles are mandated. Access to the server is tight-
ened up so that only domain members can access server resources. Mobile computing
needs still are catered to.
Chapter 5 — The 500 User Office The two-year projections were met. Congratula-
tions, you are a star. Now Abmas needs to replace the network. Into the existing user
base, they need to merge a 280-user company they just acquired. It is time to build a
serious network. There are now three buildings on one campus and your assignment
is to keep everyone working while a new network is rolled out. Oh, isn’t it nice to
roll out brand new clients and servers! Money is no longer tight, you get to buy and
install what you ask for. You will install routers and a firewall. This is exciting!
TechInfo — This smb.conf file makes use of encrypted passwords, and a tdbsam pass-
word backend is used. You are not ready to launch into LDAP yet, so you accept the
limitation of having one central Domain Controller with a Domain Member server in
two buildings on your campus. A number of clever techniques are used to demonstrate
some of the smart options built into Samba.
Chapter 6 — Making Users Happy Congratulations again. Abmas is happy with your
services and you have been given another raise. Your users are becoming much more
capable and are complaining about little things that need to be fixed. Are you up to
the task? Mary says it takes her 20 minutes to log onto the network and it is killing
her productivity. Email is a bit unreliable — have you been sleeping on the job? We
do not discuss the technology of email but when the use of mail clients breaks because
of networking problems, you had better get on top of it. It’s time for a change.
TechInfo — This smb.conf file makes use of encrypted passwords; a distributed ldap-
sam password backend is used. Roaming profiles are enabled. Desktop profile controls
are introduced. Check out the techniques that can improve the user experience of
network performance. As a special bonus, this chapter documents how to configure
smart downloading of printer drivers for drag-and-drop printing support. And, yes,
the secret of configuring CUPS is clearly documented. Go for it; this one will tease
you, too.

Preface xi
Chapter 7 — A Distributed 2000-User Network Only eight months have passed, and
Abmas has acquired another company. You now need to expand the network further.
You have to deal with a network that spans several countries. There are three new
networks in addition to the original three buildings at the head-office campus. The
head office is in New York and you have branch offices in Washington, Los Angeles,
and London. Your desktop standard is Windows XP Professional. In many ways,
everything has changed and yet it must remain the same. Your team is primed for
another roll-out. You know there are further challenges ahead.
TechInfo — Slave LDAP servers are introduced. Samba is configured to use multiple
LDAP backends. This is a brief chapter; it assumes that the technology has been
mastered and gets right down to concepts and how to deploy them.
Chapter 8 — Migrating NT4 Domain to Samba-3 Another six months have
passed. Abmas has acquired yet another company. You will find a way to migrate all
users off the old network onto the existing network without loss of passwords and will
effect the change-over during one weekend. May the force (and caffeine) be with you,
may you keep your back to the wind and may the sun shine on your face.
TechInfo — This chapter demonstrates the use of the net rpc migrate facility using
an LDAP ldapsam backend, and also using a tdbsam passdb backend. Both are much-
asked-for examples of NT4 Domain migration.
Chapter 9 — Migrating NetWare 4.11 Server to Samba Misty Stanley-Jones has con-
tributed information that summarizes her experience at migration from a NetWare
server to Samba-3.
TechInfo — The documentation provided demonstrates how one site miigrated from
NetWare to Samba. Some alternatives tools are mentioned. These could be used to
provide another pathway to a successful migration.
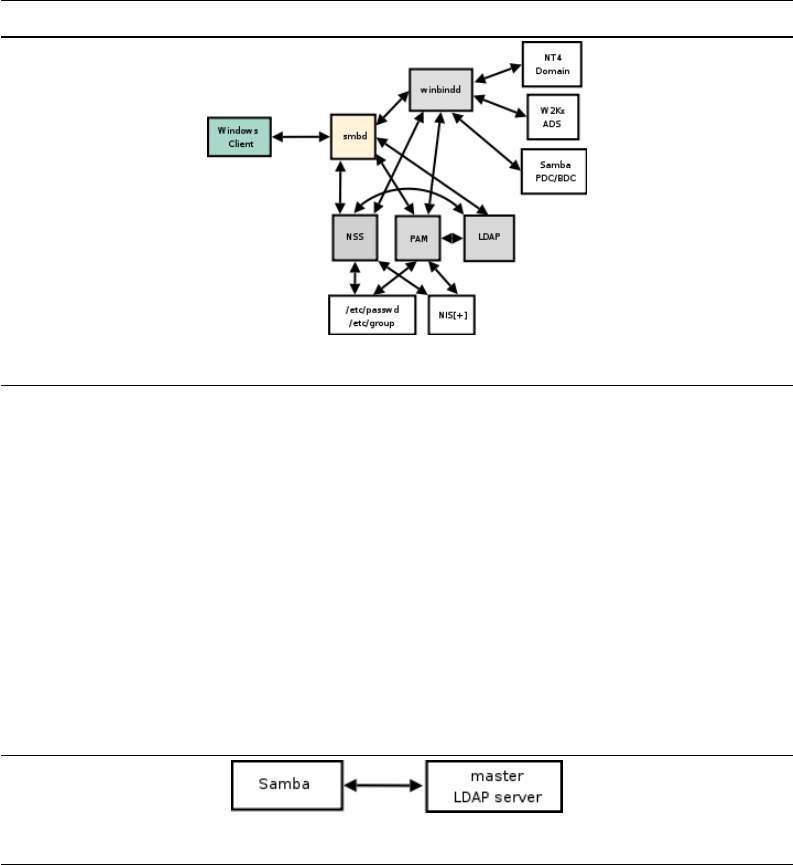
Chapter 10 — Adding UNIX/Linux Servers and Clients Well done, Bob, your team
has achieved much. Now help Abmas integrate the entire network. You want central
control and central support and you need to cut costs. How can you reduce adminis-
trative overheads and yet get better control of the network?
This chapter has been contributed by Mark Taylor mark.taylor@siriusit.co.uk <mailto:
mark.taylor@siriusit.co.uk>and is based on a live site. For further information
regarding this example case, please contact Mark directly.
TechInfo — It is time to consider how to add Samba servers and UNIX and Linux
network clients. Users who convert to Linux want to be able to log on using Windows
network accounts. You explore nss ldap, pam ldap, winbind, and a few neat techniques
for taking control. Are you ready for this?
Chapter 11 — Active Directory, Kerberos and Security Abmas has acquired another
company that has just migrated to running Windows Server 2003 and Active Direc-
tory. One of your staff makes offhand comments that land you in hot water. A network

xii Preface
security auditor is hired by the head of the new business and files a damning report,
and you must address the defects reported. You have hired new network engineers
who want to replace Microsoft Active Directory with a pure Kerberos solution. How
will you handle this?
TechInfo — This chapter is your answer. Learn about share access controls, proper
use of UNIX/Linux file system access controls, and Windows 200x Access Control
Lists. Follow these steps to beat the critics.
Chapter 12 — Integrating Additional Services The battle is almost over, Samba-3
has won the day. Your team are delighted and now you find yourself at yet another
cross-roads. Abmas have acquired a snack food business, you made promises you must
keep. IT costs must be reduced, you have new resistance, but you will win again. This
time you choose to install the Squid proxy server to validate the fact that Samba is far
more than just a file and print server. SPNEGO authentication support means that
your Microsoft Windows clients gain transparent proxy access.
TechInfo — Samba provides the ntlm auth module that makes it possible for MS
Windows Internet Explorer to connect via the Squid Web and FTP proxy server. You
will configure Samba-3 as well as Squid to deliver authenticated access control using
the Active Directory Domain user security credentials.
Chapter 13 — Performance, Reliability and Availability Bob, are you sure the new
Samba server is up to the load? Your network is serving many users who risk becoming
unproductive. What can you do to keep ahead of demand? Can you keep the cost
under control also? What can go wrong?
TechInfo — Hot tips that put chili into your network. Avoid name resolution problems,
identify potential causes of network collisions, avoid Samba configuration options that
will weigh the server down. MS distributed file services to make your network fly and
much more. This chapter contains a good deal of “Did I tell you about this...?” type
of hints to help keep your name on the top performers list.
Conventions Used
The following notation conventions are used throughout this book:
•TOSHARG is used as an abbreviation for the book, “The Official Samba-3 HOWTO
and Reference Guide,” Editors: John H. Terpstra and Jelmer R. Vernooij, Publisher:
Prentice Hall, ISBN: 0131453556.
•Directories and filenames appear in mono-font. For example, /etc/pam.conf.
•Executable names are bolded. For example, smbd.
•Menu items and buttons appear in bold. For example, click Next.
•Selecting a menu item is indicated as: Start →Control Panel →Administrative Tools
→Active Directory Users and Computers
CONTENTS
Contents
ABOUT THE COVER ARTWORK ii
ACKNOWLEDGMENTS iii
FOREWORD iv
PREFACE vi
LIST OF EXAMPLES xxi
LIST OF FIGURES xxv
LIST OF TABLES xxvii
Chapter 1 NETWORKING PRIMER 1
1.1 Requirements and Notes 1
1.2 Introduction 2
1.2.1 Assignment Tasks 3
1.3 Exercises 3
1.3.1 Single Machine Broadcast Activity 4
1.3.1.1 Findings 4
1.3.2 Second Machine Startup Broadcast Interaction 5
1.3.2.1 Findings 7
1.3.3 Simple Windows Client Connection Characteristics 8
1.3.3.1 Findings and Comments 10
1.3.4 Windows 200x/XP Client Interaction with Samba-3 11
1.3.4.1 Discussion 13
1.3.5 Conclusions to Exercises 14
1.4 Dissection and Discussion 15
1.4.1 Technical Issues 15
1.5 Questions and Answers 15
Chapter 2 NO FRILLS SAMBA SERVERS 19
2.1 Introduction 19
2.2 Assignment Tasks 19
2.2.1 Drafting Office 20
2.2.1.1 Dissection and Discussion 20
2.2.1.2 Implementation 21
2.2.1.3 Validation 22
2.2.2 Charity Administration Office 23
2.2.2.1 Dissection and Discussion 24
2.2.2.2 Implementation 25
xiii

xiv Contents
2.2.2.3 Validation 30
2.2.3 Accounting Office 30
2.2.3.1 Dissection and Discussion 31
2.2.3.2 Implementation 31
2.3 Questions and Answers 34
Chapter 3 SMALL OFFICE NETWORKING 38
3.1 Introduction 38
3.1.1 Assignment Tasks 39
3.2 Dissection and Discussion 39
3.2.1 Technical Issues 40
3.2.2 Political Issues 41
3.3 Implementation 41
3.3.1 Validation 46
3.3.2 Notebook Computers: A Special Case 49
3.3.3 Key Points Learned 49
3.4 Questions and Answers 50
Chapter 4 SECURE OFFICE NETWORKING 56
4.1 Introduction 56
4.1.1 Assignment Tasks 57
4.2 Dissection and Discussion 58
4.2.1 Technical Issues 58
4.2.1.1 Hardware Requirements 60
4.2.2 Political Issues 62
4.3 Implementation 62
4.3.1 Basic System Configuration 64
4.3.2 Samba Configuration 65
4.3.3 Configuration of DHCP and DNS Servers 69
4.3.4 Printer Configuration 70
4.3.5 Process Startup Configuration 71
4.3.6 Validation 72
4.3.7 Application Share Configuration 79
4.3.7.1 Comments Regarding Software Terms of Use 80
4.3.8 Windows Client Configuration 81
4.3.9 Key Points Learned 82
4.4 Questions and Answers 83
Chapter 5 THE 500-USER OFFICE 98
5.1 Introduction 99
5.1.1 Assignment Tasks 99
5.2 Dissection and Discussion 100
5.2.1 Technical Issues 100
5.2.2 Political Issues 101
5.3 Implementation 102
5.3.1 Installation of DHCP, DNS, and Samba Control Files 102
5.3.2 Server Preparation — All Servers 102
5.3.3 Server Specific Preparation 106

Contents xv
5.3.3.1 Configuration for Server: MASSIVE 106
5.3.3.2 Configuration Specific to Domain Member Servers: BLDG1,
BLDG2 109
5.3.4 Process Startup Configuration 109
5.3.5 Windows Client Configuration 113
5.3.6 Key Points Learned 117
5.4 Questions and Answers 117
Chapter 6 MAKING HAPPY USERS 127
6.1 Regarding LDAP Directories and Windows Computer Accounts 129
6.2 Introduction 130
6.2.1 Assignment Tasks 130
6.3 Dissection and Discussion 131
6.3.1 Technical Issues 133
6.3.1.1 Addition of Machines to the Domain 134
6.3.1.2 Roaming Profile Background 135
6.3.1.3 The Local Group Policy 136
6.3.1.4 Profile Changes 136
6.3.1.5 Using a Network Default User Profile 136
6.3.1.6 Installation of Printer Driver Auto-Download 136
6.3.1.7 Avoiding Failures — Solving Problems Before the Happen 137
6.3.2 Political Issues 141
6.3.3 Installation Check-List 141
6.4 Samba Server Implementation 142
6.4.1 OpenLDAP Server Configuration 143
6.4.2 PAM and NSS Client Configuration 144
6.4.3 Samba-3 PDC Configuration 146
6.4.4 Install and Configure Idealx smbldap-tools Scripts 148
6.4.4.1 Installation of smbldap-tools from the tarball 149
6.4.4.2 Installing smbldap-tools from the RPM Package 150
6.4.4.3 Configuration of smbldap-tools 151
6.4.5 LDAP Initialization and Creation of User and Group Accounts 153
6.4.6 Printer Configuration 163
6.5 Samba-3 BDC Configuration 165
6.6 Miscellaneous Server Preparation Tasks 169
6.6.1 Configuring Directory Share Point Roots 169
6.6.2 Configuring Profile Directories 169
6.6.3 Preparation of Logon Scripts 170
6.6.4 Assigning Domain Privileges 171
6.7 Windows Client Configuration 172
6.7.1 Configuration of Default Profile with Folder Redirection 173
6.7.2 Configuration of MS Outlook to Relocate PST File 174
6.7.3 Configure Delete Cached Profiles on Logout 175
6.7.4 Uploading Printer Drivers to Samba Servers 176
6.7.5 Software Installation 177
6.7.6 Roll-out Image Creation 177
6.8 Key Points Learned 177
6.9 Questions and Answers 178

xvi Contents
Chapter 7 A DISTRIBUTED 2000 USER NETWORK 191
7.1 Introduction 191
7.1.1 Assignment Tasks 192
7.2 Dissection and Discussion 192
7.2.1 Technical Issues 193
7.2.1.1 User Needs 193
7.2.1.2 The Nature of Windows Networking Protocols 194
7.2.1.3 Identity Management Needs 196
7.2.2 Political Issues 198
7.3 Implementation 199
7.3.1 Key Points Learned 205
7.4 Questions and Answers 205
Chapter 8 MIGRATING NT4 DOMAIN TO SAMBA-3 216
8.1 Introduction 216
8.1.1 Assignment Tasks 216
8.2 Dissection and Discussion 217
8.2.1 Technical Issues 217
8.2.2 Political Issues 219
8.3 Implementation 219
8.3.1 NT4 Migration Using LDAP Backend 220
8.3.2 NT4 Migration Using tdbsam Backend 223
8.3.3 Key Points Learned 227
8.4 Questions and Answers 227
Chapter 9 MIGRATING NETWARE 4.11 SERVER TO SAMBA-3 231
9.1 Introduction 232
9.1.1 Assignment Tasks 232
9.2 Dissection and Discussion 233
9.2.1 Technical Issues 233
9.3 Implementation 233
9.3.1 NetWare Migration Using LDAP Backend 233
9.3.1.1 LDAP Server Configuration 234
Chapter 10 ADDING UNIX/LINUX SERVERS AND CLIENTS 260
10.1 Introduction 261
10.1.1 Assignment Tasks 261
10.2 Dissection and Discussion 261
10.2.1 Technical Issues 261
10.2.2 Political Issues 263
10.3 Implementation 264
10.3.1 Samba Domain with Samba Domain Member Server — Using LDAP 264
10.3.2 NT4/Samba Domain with Samba Domain Member Server — Using
Winbind 267
10.3.3 Active Directory Domain with Samba Domain Member Server 270
10.3.4 UNIX/Linux Client Domain Member 280
10.3.4.1 NT4 Domain Member 281
10.3.4.2 ADS Domain Member 281

Contents xvii
10.3.5 Key Points Learned 282
10.4 Questions and Answers 282
Chapter 11 ACTIVE DIRECTORY, KERBEROS, AND SECURITY 293
11.1 Introduction 293
11.1.1 Assignment Tasks 296
11.2 Dissection and Discussion 296
11.2.1 Technical Issues 297
11.2.1.1 Kerberos Exposed 300
11.3 Implementation 301
11.3.1 Share Access Controls 301
11.3.2 Share Definition Controls 302
11.3.2.1 Check-point Controls 302
11.3.2.2 Override Controls 304
11.3.3 Share Point Directory and File Permissions 305
11.3.4 Managing Windows 200x ACLs 306
11.3.4.1 Using the MMC Computer Management Interface 307
11.3.4.2 Using MS Windows Explorer (File Manager) 307
11.3.4.3 Setting Posix ACLs in UNIX/Linux 308
11.3.5 Key Points Learned 309
11.4 Questions and Answers 310
Chapter 12 INTEGRATING ADDITIONAL SERVICES 312
12.1 Introduction 312
12.1.1 Assignment Tasks 312
12.2 Dissection and Discussion 313
12.2.1 Technical Issues 313
12.2.2 Political Issues 314
12.3 Implementation 314
12.3.1 Removal of Pre-existing Conflicting RPMs 315
12.3.2 Kerberos Configuration 315
12.3.2.1 Samba Configuration 317
12.3.2.2 NSS Configuration 319
12.3.2.3 Squid Configuration 319
12.3.3 Configuration 319
12.3.4 Key Points Learned 321
12.4 Questions and Answers 321
Chapter 13 PERFORMANCE, RELIABILITY, AND AVAILABILITY 323
13.1 Introduction 323
13.2 Dissection and Discussion 324
13.3 Guidelines for Reliable Samba Operation 325
13.3.1 Name Resolution 325
13.3.1.1 Bad Hostnames 325
13.3.1.2 Routed Networks 326
13.3.1.3 Network Collisions 326
13.3.2 Samba Configuration 327
13.3.3 Use and Location of BDCs 328

xviii Contents
13.3.4 Use One Consistent Version of MS Windows Client 328
13.3.5 For Scalability, Use SAN Based Storage on Samba Servers 328
13.3.6 Distribute Network Load with MSDFS 329
13.3.7 Replicate Data to Conserve Peak-Demand Wide-Area Bandwidth 329
13.3.8 Hardware Problems 329
13.3.9 Key Points Learned 330
Chapter A APPENDIX: A COLLECTION OF USEFUL TID-BITS 331
A.1 Joining a Domain: Windows 200x/XP Professional 331
A.2 Samba System File Location 333
A.3 Starting Samba 336
A.4 DNS Configuration Files 338
A.4.1 The Forward Zone File for the Loopback Adaptor 338
A.4.2 The Reverse Zone File for the Loopback Adaptor 338
A.4.3 DNS Root Server Hint File 338
A.5 Alternative LDAP Database Initialization 338
A.5.1 Initialization of the LDAP Database 338
A.6 The LDAP Account Manager 342
A.7 Effect of Setting File and Directory SUID/SGID Permissions Explained 346
A.8 Shared Data Integrity 349
A.8.1 Microsoft Access 350
A.8.2 Act! Database Sharing 350
A.8.3 Opportunistic Locking Controls 351
Chapter B GNU GENERAL PUBLIC LICENSE 362
B.1 Preamble 362
B.2 TERMS AND CONDITIONS FOR COPYING, DISTRIBUTION AND MOD-
IFICATION 363
B.2.1 Section 0 363
B.2.2 Section 1 363
B.2.3 Section 2 363
B.2.4 Section 3 364
B.2.5 Section 4 365
B.2.6 Section 5 365
B.2.7 Section 6 365
B.2.8 Section 7 366
B.2.9 Section 8 366
B.2.10 Section 9 366
B.2.11 Section 10 367
B.2.12 NO WARRANTY Section 11 367
B.2.13 Section 12 367
B.3 How to Apply These Terms to Your New Programs 367
GLOSSARY 369
Glossary 371
SUBJECT INDEX 373
LIST OF EXAMPLES
Chapter 1
Chapter 2
2.2.1 Drafting Office smb.conf File 21
2.2.2 Charity Administration Office smb.conf File 28
2.2.3 Windows Me — Registry Edit File: Disable Password Caching 29
2.2.4 Accounting Office Network smb.conf File 35
Chapter 3
3.3.1 Script to Map Windows NT Groups to UNIX Groups 43
3.3.2 Abmas Accounting DHCP Server Configuration File — /etc/dhcpd.conf 53
3.3.3 Accounting Office Network smb.conf File [globals] Section 54
3.3.4 Accounting Office Network smb.conf File Services and Shares Section 55
Chapter 4
4.2.1 Estimation of Memory Requirements 60
4.2.2 Estimation of Disk Storage Requirements 61
4.3.1 NAT Firewall Configuration Script 86
4.3.2 130 User Network with tdbsam [globals] Section 87
4.3.3 130 User Network with tdbsam Services Section Part A 88
4.3.4 130 User Network with tdbsam Services Section Part B 89
4.3.5 Script to Map Windows NT Groups to UNIX Groups 90
4.3.6 DHCP Server Configuration File — /etc/dhcpd.conf 91
4.3.7 DNS Master Configuration File — /etc/named.conf Master Section 92
4.3.8 DNS Master Configuration File — /etc/named.conf Forward Lookup Defini-
tion Section 93
4.3.9 DNS Master Configuration File — /etc/named.conf Reverse Lookup Defini-
tion Section 94
4.3.10 DNS 192.168.1 Reverse Zone File 95
4.3.11 DNS 192.168.2 Reverse Zone File 95
4.3.12 DNS Abmas.biz Forward Zone File 96
4.3.13 DNS Abmas.us Forward Zone File 97
Chapter 5
5.3.1 Server: MASSIVE (PDC), File: /etc/samba/smb.conf 110
5.3.2 Server: MASSIVE (PDC), File: /etc/samba/dc-common.conf 111
5.3.3 Common Samba Configuration File: /etc/samba/common.conf 112
xxi

xxii List of Examples
5.3.4 Server: BLDG1 (Member), File: smb.conf 113
5.3.5 Server: BLDG2 (Member), File: smb.conf 113
5.3.6 Common Domain Member Include File: dom-mem.conf 113
5.3.7 Server: MASSIVE, File: dhcpd.conf 114
5.3.8 Server: BLDG1, File: dhcpd.conf 115
5.3.9 Server: BLDG2, File: dhcpd.conf 116
5.3.10 Server: MASSIVE, File: named.conf, Part: A 120
5.3.11 Server: MASSIVE, File: named.conf, Part: B 121
5.3.12 Server: MASSIVE, File: named.conf, Part: C 122
5.3.13 Forward Zone File: abmas.biz.hosts 123
5.3.14 Forward Zone File: abmas.biz.hosts 123
5.3.15 Servers: BLDG1/BLDG2, File: named.conf, Part: A 124
5.3.16 Servers: BLDG1/BLDG2, File: named.conf, Part: B 125
5.3.17 Initialize Groups Script, File: /etc/samba/initGrps.sh 126
Chapter 6
6.4.1 LDAP DB CONFIG File 144
6.4.2 LDAP Master Configuration File — /etc/openldap/slapd.conf Part A 182
6.4.3 LDAP Master Configuration File — /etc/openldap/slapd.conf Part B 183
6.4.4 Configuration File for NSS LDAP Support — /etc/ldap.conf 183
6.4.5 Configuration File for NSS LDAP Clients Support — /etc/ldap.conf 184
6.4.6 LDAP Based smb.conf File, Server: MASSIVE global Section: Part A 185
6.4.7 LDAP Based smb.conf File, Server: MASSIVE global Section: Part B 186
6.5.1 LDAP Based smb.conf File, Server: BLDG1 187
6.5.2 LDAP Based smb.conf File, Server: BLDG2 188
6.5.3 LDAP Based smb.conf File, Shares Section Part A 189
6.5.4 LDAP Based smb.conf File, Shares Section Part B 190
6.5.5 LDIF IDMAP Add-On Load File — File: /etc/openldap/idmap.LDIF 190
Chapter 7
7.3.1 LDAP Master Server Configuration File — /etc/openldap/slapd.conf 209
7.3.2 LDAP Slave Configuration File — /etc/openldap/slapd.conf 210
7.3.3 Primary Domain Controller smb.conf File Part A 211
7.3.4 Primary Domain Controller smb.conf File Part B 212
7.3.5 Primary Domain Controller smb.conf File Part C 213
7.3.6 Backup Domain Controller smb.conf File Part A 214
7.3.7 Backup Domain Controller smb.conf File Part B 215
Chapter 8
8.3.1 LDAP Preload LDIF file — preload.LDIF 224
Chapter 9
9.3.1 OpenLDAP Control File — slapd.conf Part A 242
9.3.2 OpenLDAP Control File — slapd.conf Part B 243

List of Examples xxiii
9.3.3 OpenLDAP Control File — slapd.conf Part C 244
9.3.4 NSS LDAP Control File — /etc/ldap.conf 245
9.3.5 Samba Configuration File smb.conf Part A 246
9.3.6 Samba Configuration File smb.conf Part B 247
9.3.7 Samba Configuration File smb.conf Part C 248
9.3.8 Samba Configuration File smb.conf Part D 249
9.3.9 Samba Configuration File smb.conf Part E 250
9.3.10 Idealx smbldap-tools Control File — Part A 251
9.3.11 Idealx smbldap-tools Control File — Part B 252
9.3.12 Idealx smbldap-tools Control File — Part C 253
9.3.13 Idealx smbldap-tools Control File — Part D 254
9.3.14 Kixstart Control File — File: logon.kix 255
9.3.15 Kixstart Control File — File: main.kix 256
9.3.16 Kixstart Control File — File: setup.kix, Part A 257
9.3.17 Kixstart Control File — File: setup.kix, Part B 258
9.3.18 Kixstart Control File — File: acct.kix 259
Chapter 10
10.3.1 Samba Domain Member in Samba Domain Control Context smb.conf File 286
10.3.2 LDIF IDMAP Add-On Load File — File: /etc/openldap/idmap.LDIF 287
10.3.3 Configuration File for NSS LDAP Support — /etc/ldap.conf 287
10.3.4 NSS using LDAP for Identity Resolution — File: /etc/nsswitch.conf 287
10.3.5 Samba Domain Member Server smb.conf File for NT4 Domain 288
10.3.6 Name Service Switch Control File: /etc/nsswitch.conf 289
10.3.7 Samba Domain Member smb.conf File for Active Directory Membership 290
10.3.8 SUSE: PAM login Module Using Winbind 291
10.3.9 SUSE: PAM xdm Module Using Winbind 291
10.3.10 Red Hat 9: PAM System Authentication File: /etc/pam.d/system-auth Mod-
ule Using Winbind 292
Chapter 11
Chapter 12
12.3.1 Kerberos Configuration — File: /etc/krb5.conf 316
12.3.2 Samba Configuration File: /etc/samba/smb.conf 319
12.3.3 NSS Configuration File Extract — File: /etc/nsswitch.conf 319
12.3.4 Squid Configuration File Extract — /etc/squid.conf [ADMINISTRATIVE
PARAMETERS Section] 320
12.3.5 Squid Configuration File extract — File: /etc/squid.conf [AUTHENTICA-
TION PARAMETERS Section] 321
Chapter 13
A.3.1 A Useful Samba Control Script for SuSE Linux 337
A.3.2 353
A.4.1 DNS Localhost Forward Zone File: /var/lib/named/localhost.zone 354

xxiv List of Examples
A.4.2 DNS Localhost Reverse Zone File: /var/lib/named/127.0.0.zone 354
A.4.3 DNS Root Name Server Hint File: /var/lib/named/root.hint 355
A.5.1 LDAP Pre-configuration Script: SMBLDAP-ldif-preconfig.sh — Part A 356
A.5.2 LDAP Pre-configuration Script: SMBLDAP-ldif-preconfig.sh — Part B 357
A.5.3 LDAP Pre-configuration Script: SMBLDAP-ldif-preconfig.sh — Part C 358
A.5.4 LDIF Pattern File Used to Pre-configure LDAP — Part A 359
A.5.5 LDIF Pattern File Used to Pre-configure LDAP — Part B 360
A.6.1 Example LAM Configuration File — config.cfg 360
A.6.2 LAM Profile Control File — lam.conf 361
List of Figures
1 Networking Primer
1.1 Windows Me Broadcasts The First 10 Minutes 5
1.2 Windows Me Later Broadcast Sample 6
1.3 Typical Windows 9x/Me Host Announcement 9
1.4 Typical Windows 9x/Me NULL SessionSetUp AndX Request 10
1.5 Typical Windows 9x/Me User SessionSetUp AndX Request 11
1.6 Typical Windows XP NULL Session Setup AndX Request 13
1.7 Typical Windows XP User Session Setup AndX Request 14
2 No Frills Samba Servers
2.1 Charity Administration Office Network 25
2.2 Accounting Office Network Topology 31
3 Small Office Networking
3.1 Abmas Accounting 52 User Network Topology 41
4 Secure Office Networking
4.1 Abmas Network Topology 130 Users 58
5 The 500-User Office
5.1 Network Topology 500 User Network Using tdbsam passdb backend. 102
6 Making Happy Users
6.1 The Interaction of LDAP, UNIX Posix Accounts and Samba Accounts 134
6.2 Network Topology 500 User Network Using ldapsam passdb backend. 142
6.3 Windows XP Professional User Shared Folders 174
7 A Distributed 2000 User Network
7.1 Network Topology 2000 User Complex Design A 198
7.2 Network Topology 2000 User Complex Design B 199
7.3 Samba and Authentication Backend Search Pathways 200
7.4 Samba Configuration to Use a Single LDAP Server 200
7.5 Samba Configuration to Use a Dual (Fail-over) LDAP Server 201
7.6 Samba Configuration to Use Dual LDAP Databases - Broken - Do Not Use! 201
7.7 Samba Configuration to Use Two LDAP Databases - The result is additive. 201
xxv

xxvi LIST OF FIGURES
8 Migrating NT4 Domain to Samba-3
8.1 Schematic Explaining the net rpc vampire Process 218
8.2 View of Accounts in NT4 Domain User Manager 219
10 Adding UNIX/LINUX Servers and Clients
10.1 Open Magazine Samba Survey 260
10.2 Samba Domain: Samba Member Server 265
10.3 Active Directory Domain: Samba Member Server 271
A Appendix: A Collection of Useful Tid-bits
A.1 The General Panel. 332
A.2 The Computer Name Panel. 333
A.3 The Computer Name Changes Panel. 334
A.4 The Computer Name Changes Panel Domain MIDEARTH. 334
A.5 Computer Name Changes User name and Password Panel. 335
A.6 The LDAP Account Manager Login Screen 344
A.7 The LDAP Account Manager Configuration Screen 345
A.8 The LDAP Account Manager User Edit Screen 346
A.9 The LDAP Account Manager Group Edit Screen 347
A.10 The LDAP Account Manager Group Membership Edit Screen 348
A.11 The LDAP Account Manager Host Edit Screen 349
List of Tables
1 Samba Changes — 3.0.2 to 3.0.12 viii
1 Networking Primer
1.1 Windows Me — Startup Broadcast Capture Statistics 7
1.2 Second Machine (Windows 98) — Capture Statistics 8
2 No Frills Samba Servers
2.1 Accounting Office Network Information 32
4 Secure Office Networking
4.1 Abmas.US ISP Information 58
4.2 DNS (named) Resource Files 70
5 The 500-User Office
5.1 Domain: MEGANET, File Locations for Servers 103
6 Making Happy Users
6.1 Current Privilege Capabilities 135
6.2 Required OpenLDAP Linux Packages 143
6.3 Abmas Network Users and Groups 155
6.4 Default Profile Redirections 175
8 Migrating NT4 Domain to Samba-3
8.1 Samba smb.conf Scripts Essential to Migration 220
13 Performance, Reliability, and Availability
13.1 Effect of Common Problems 324
xxvii

Chapter 1
NETWORKING PRIMER
You are about to use the equivalent of a microscope to look at the information that runs
through the veins of a Windows network. We do more to observe the information than to
interrogate it. When you are done with this chapter, you should have a good understanding
of the types of information that flow over the network. Do not worry, this is not a biology
lesson. We won’t lose you in unnecessary detail. Think to yourself, “This is easy,” then
tackle each exercise without fear.
Samba can be configured with a minimum of complexity. Simplicity should be mastered
before you get too deeply into complexities. Let’s get moving, we have work to do.
1.1 Requirements and Notes
Successful completion of this chapter requires two Microsoft Windows 9x/Me Workstations,
as well as two Microsoft Windows XP Professional Workstations, each equipped with an
Ethernet card connected using a hub. Also required is one additional server (either Windows
NT4 Server, Windows 2000 Server, or a Samba-3 on UNIX/Linux server) running a network
sniffer and analysis application (ethereal is a good choice). All work should be undertaken
on a quiet network where there is no other traffic. It is best to use a dedicated hub with
only the machines under test connected at the time of the exercises.
Ethereal has become the network protocol analyzer of choice for many network adminis-
trators. You may find more information regarding this tool from the Ethereal <http:
//www.ethereal.com>Web site. Ethereal installation files for Windows may be obtained
from the Ethereal Web site. Ethereal is provided with SUSE and Red Hat Linux distribu-
tions, as well as many other Linux distributions. It may not be installed on your system by
default. If it is not installed, you may also need to install the libpcap software before you
can install or use Ethereal. Please refer to the instructions for your operating system or to
the Ethereal Web site for information regarding the installation and operation of Ethereal.
To obtain ethereal for your system, please visit the Ethereal download site. <http://
www.ethereal.com/download.html#binaries>
1

2Networking Primer Chapter 1
Note
The successful completion of this chapter requires that you capture
network traffic using ethereal. It is recommended that you use a hub,
not an etherswitch. It is necessary for the device used to act as a
repeater, not as a filter. Ethernet switches may filter out traffic that is
not directed at the machine that is used to monitor traffic; this would
not allow you to complete the projects.
Do not worry too much if you do not have access to all this equipment; network captures
from the exercises are provided on the enclosed CD-ROM. This makes it possible to dive
directly into the analytical part of the exercises if you so desire.
Please do not be alarmed at the use of a high-powered analysis tool (ethereal) in this first
chapter. We expose you only to a minimum of detail necessary to complete the exercises
in this chapter. If you choose to use any other network sniffer and protocol analysis tool,
be advised that it may not allow you to examine the contents of recently added security
protocols used by Windows 200x/XP.
You could just skim through the exercises and try to absorb the key points made. The
exercises provide all the information necessary to convince the die-hard network engineer.
You possibly do not require so much convincing and may just want to move on, in which
case you should at least read Section 1.4.
Section 1.5 also provides useful information that may help you to avoid significantly time-
consuming networking problems.
1.2 Introduction
The purpose of this chapter is to create familiarity with key aspects of Microsoft Windows
network computing. If you want a solid technical grounding, do not gloss over these exercises.
The points covered are recurrent issues on the Samba mailing lists.
You can see from these exercises that Windows networking involves quite a lot of network
broadcast traffic. You can look into the contents of some packets, but only to see some
particular information that the Windows client sends to a server in the course of establishing
a network connection.
To many people, browsing is everything that happens when one uses Microsoft Internet
Explorer. It is only when you start looking at network traffic and noting the protocols
and types of information that are used that you can begin to appreciate the complexities
of Windows networking and, more importantly, what needs to be configured so that it can
work. Detailed information regarding browsing is provided in the recommended preparatory
reading.
Recommended preparatory reading: The Official Samba-3 HOWTO and Reference Guide
(TOSHARG) Chapter 9, “Network Browsing,” and Chapter 3, “Server Types and Security
Modes.”

Section 1.3. Exercises 3
1.2.1 Assignment Tasks
You are about to witness how Microsoft Windows computer networking functions. The
exercises step through identification of how a client machine establishes a connection to a
remote Windows server. You observe how Windows machines find each other (i.e., how
browsing works), and how the two key types of user identification (share mode security and
user mode security) are affected.
The networking protocols used by MS Windows networking when working with Samba use
TCP/IP as the transport protocol. The protocols that are specific to Windows networking
are encapsulated in TCP/IP. The network analyzer we use (ethereal) is able to show you
the contents of the TCP/IP packets (or messages). Chapter 1 Tasks
1. Examine network traces to witness SMB broadcasts, host announcements, and name
resolution processes.
2. Examine network traces to witness how share mode security functions.
3. Examine network traces to witness the use of user mode security.
4. Review traces of network logons for a Windows 9x/Me client as well as a Domain
logon for a Windows XP Professional client.
1.3 Exercises
You are embarking on a course of discovery. The first part of the exercise requires two MS
Windows 9x/Me systems. We called one machine WINEPRESSME and the other MILGATE98.
Each needs an IP address; we used 10.1.1.10 and 10.1.1.11. The test machines need
to be networked via a hub. A UNIX/Linux machine is required to run ethereal to enable
the network activity to be captured. It is important that the machine from which network
activity is captured must not interfere with the operation of the Windows workstations. It is
helpful for this machine to be passive (does not send broadcast information) to the network.
For these exercises, our test environment consisted of a SUSE 9.2 Professional Linux Work-
station running VMWare 4.5. The following VMWare images were prepared:
•Windows 98 — name: MILGATE98.
•Windows Me — name: WINEPRESSME.
•Windows XP Professional — name: LightrayXP.
•Samba-3.0.12 running on a SUSE Enterprise Linux 9.
Choose a workgroup name (MIDEARTH) for each exercise.
The network captures provided on the CD-ROM at the back of this book were captured
using ethereal version 0.10.6. A later version suffices without problems, but an earlier
version may not expose all the information needed. Each capture file has been decoded
and listed as a trace file. A summary of all packets has also been included. This makes
it possible for you to do all the studying you like without the need to perform the time-
consuming equipment configuration and test work. This is a good time to point out the

4Networking Primer Chapter 1
value that can be derived from this book really does warrant your taking sufficient time to
practice each exercise with care and attention to detail.
1.3.1 Single Machine Broadcast Activity
In this section, we start a single Windows 9x/Me machine, then monitor network activity
for 30 minutes.
1. Start the machine from which network activity will be monitored (using ethereal).
Launch ethereal, click Capture →Start. Click the following:
(a) Update list of packets in real time
(b) Automatic scrolling in live capture
(c) Enable MAC name resolution
(d) Enable network name resolution
(e) Enable transport name resolution
Click OK.
2. Start the Windows 9x/Me machine to be monitored. Let it run for a full 30 minutes.
While monitoring, do not press any keyboard keys, do not click any on-screen icons
or menus; and do not answer any dialog boxes.
3. At the conclusion of 30 minutes, stop the capture. Save the capture to a file so you
can go back to it later. Leave this machine running in preparation for the task in
Section 1.3.2.
4. Analyze the capture. Identify each discrete message type that was captured. Note
what transport protocol was used. Identify the timing between messages of identical
types.
1.3.1.1 Findings
The summary of the first 10 minutes of the packet capture should look like Figure 1.1. A
screenshot of a later stage of the same capture is shown in Figure 1.2.
Broadcast messages observed are shown in Table 1.1. Actual observations vary a little, but
not by much. Early in the startup process, the Windows Me machine broadcasts its name
for two reasons; first to ensure that its name would not result in a name clash, and second
to establish its presence with the Local Master Browser (LMB).
From the packet trace, it should be noted that no messages were propagated over TCP/IP;
all employed UDP/IP. When steady state operation has been achieved, there is a cycle of
various announcements, re-election of a browse master, and name queries. These create the
symphony of announcements by which network browsing is made possible.
For detailed information regarding the precise behavior of the CIFS/SMB protocols, the
reader is referred to the book “Implementing CIFS: The Common Internet File System,”
by Christopher Hertel, Publisher: Prentice Hall PTR, ISBN: 013047116X.

Section 1.3. Exercises 5
Figure 1.1. Windows Me Broadcasts The First 10 Minutes
1.3.2 Second Machine Startup Broadcast Interaction
At this time, the machine you used to capture the single system startup trace should still be
running. The objective of this task is to identify the interaction of two machines in respect
to broadcast activity.
1. On the machine from which network activity will be monitored (using ethereal),
launch ethereal and click Capture →Start. Click:
(a) Update list of packets in real time

6Networking Primer Chapter 1
Figure 1.2. Windows Me Later Broadcast Sample
(b) Automatic scrolling in live capture
(c) Enable MAC name resolution
(d) Enable network name resolution
(e) Enable transport name resolution
Click OK.
2. Start the second Windows 9x/Me machine. Let it run for 15-20 minutes. While
monitoring, do not press any keyboard keys, do not click any on-screen icons or menus,
and do not answer any dialog boxes.
3. At the conclusion of the capture time, stop the capture. Be sure to save the captured
data so you can examine the network data capture again at a later date should that
be necessary.

Section 1.3. Exercises 7
Table 1.1. Windows Me — Startup Broadcast Capture Statistics
Message Type Num Notes
WINEPRESSME<00>Reg 8 4 lots of 2, 0.6 sec apart.
WINEPRESSME<03>Reg 8 4 lots of 2, 0.6 sec apart.
WINEPRESSME<20>Reg 8 4 lots of 2, 0.75 sec apart.
MIDEARTH<00>Reg 8 4 lots of 2, 0.75 sec apart.
MIDEARTH<1d>Reg 8 4 lots of 2, 0.75 sec apart.
MIDEARTH<1e>Reg 8 4 lots of 2, 0.75 sec apart.
MIDEARTH<1b>Qry 84 300 sec apart at stable operation.
MSBROWSE Reg 8 Registered after winning election
to Browse Master.
JHT<03>Reg 8 4 x 2. This is the name of the
user that logged onto Windows.
Host Announcement WINE-
PRESSME
Ann 2 Observed at 10 sec.
Domain/Workgroup Announce-
ment MIDEARTH
Ann 18 300 sec apart at stable operation.
Local Master Announcement
WINEPRESSME
Ann 18 300 sec apart at stable operation.
Get Backup List Request Qry 12 6 x 2 early in startup, 0.5 sec
apart.
Browser Election Request Ann 10 5 x 2 early in startup.
Request Announcement WINE-
PRESSME
Ann 4 Early in startup.
4. Analyze the capture trace, taking note of the transport protocols used, the types of
messages observed, and what interaction took place between the two machines. Leave
both machines running for the next task.
1.3.2.1 Findings
Table 1.2 summarizes capture statistics observed. As in the previous case, all announcements
used UDP/IP broadcasts. Also, as was observed with the last example, the second Windows
9x/Me machine broadcasts its name on startup to ensure that there exists no name clash
(i.e., the name is already registered by another machine) on the network segment. Those
wishing to explore the inner details of the precise mechanism of how this functions should
refer to the book “Implementing CIFS: The Common Internet File System,” referred to
previously.
Observation of the contents of Host Announcements, Domain/Workgroup Announcements,
and Local Master Announcements is instructive. These messages convey a significant level
of detail regarding the nature of each machine that is on the network. An example dissection
of a Host Announcement is given in Figure 1.3.

8Networking Primer Chapter 1
Table 1.2. Second Machine (Windows 98) — Capture Statistics
Message Type Num Notes
MILGATE98<00>Reg 8 4 lots of 2, 0.6 sec apart.
MILGATE98<03>Reg 8 4 lots of 2, 0.6 sec apart.
MILGATE98<20>Reg 8 4 lots of 2, 0.75 sec apart.
MIDEARTH<00>Reg 8 4 lots of 2, 0.75 sec apart.
MIDEARTH<1d>Reg 8 4 lots of 2, 0.75 sec apart.
MIDEARTH<1e>Reg 8 4 lots of 2, 0.75 sec apart.
MIDEARTH<1b>Qry 18 900 sec apart at stable operation.
JHT<03>Reg 2 This is the name of the user that
logged onto Windows.
Host Announcement MIL-
GATE98
Ann 14 Every 120 sec.
Domain/Workgroup Announce-
ment MIDEARTH
Ann 6 900 sec apart at stable operation.
Local Master Announcement
WINEPRESSME
Ann 6 Insufficient detail to determine
frequency.
1.3.3 Simple Windows Client Connection Characteristics
The purpose of this exercise is to discover how Microsoft Windows clients create (establish)
connections with remote servers. The methodology involves analysis of a key aspect of how
Windows clients access remote servers: the session setup protocol.
1. Configure a Windows 9x/Me machine (MILGATE98) with a share called Stuff. Cre-
ate a Full Access control password on this share.
2. Configure another Windows 9x/Me machine (WINEPRESSME) as a client. Make
sure that it exports no shared resources.
3. Start both Windows 9x/Me machines and allow them to stabilize for 10 minutes. Log
on to both machines using a user name (JHT) of your choice. Wait approximately
two minutes before proceeding.
4. Start ethereal (or the network sniffer of your choice).
5. From the WINEPRESSME machine, right-click Network Neighborhood, select Ex-
plore, select My Network Places →Entire Network →MIDEARTH →MILGATE98
→Stuff. Enter the password you set for the Full Control mode for the Stuff share.
6. When the share called Stuff is being displayed, stop the capture. Save the captured
data in case it is needed for later analysis.
7. From the top of the packets captured, scan down to locate the first packet that
has interpreted as Session Setup AndX, User: anonymous; Tree Connect AndX,
Path: \\MILGATE98\IPC$.
8. In the dissection (analysis) panel, expand the SMB, Session Setup AndX Request,
and Tree Connect AndX Request. Examine both operations. Identify the name of

Section 1.3. Exercises 9
Figure 1.3. Typical Windows 9x/Me Host Announcement
the user Account and what password was used. The Account name should be empty.
This is a NULL session setup packet.
9. Return to the packet capture sequence. There will be a number of packets that have
been decoded of the type Session Setup AndX. Locate the last such packet that was
targeted at the \\MILGATE98\IPC$ service.
10. Dissect this packet as per the one above. This packet should have a password length
of 24 (characters) and should have a password field, the contents of which is a long
hexadecimal number. Observe the name in the Account field. This is a User Mode

10 Networking Primer Chapter 1
session setup packet.
1.3.3.1 Findings and Comments
The IPC$ share serves a vital purpose1in SMB/CIFS based networking. A Windows client
connects to this resource to obtain the list of resources that are available on the server. The
server responds with the shares and print queues that are available. In most but not all
cases, the connection is made with a NULL username and a NULL password.
The two packets examined are material evidence with respect to how Windows clients may
interoperate with Samba. Samba requires every connection setup to be authenticated using
valid UNIX account credentials (UID/GID). This means that even a NULL session setup can
be established only by automatically mapping it to a valid UNIX account.
Samba has a special name for the NULL, or empty, user account. It calls that the guest
account. The default value of this parameter is nobody; however, this can be changed to map
the function of the guest account to any other UNIX identity. Some UNIX administrators
prefer to map this account to the system default anonymous FTP account. A sample NULL
Session Setup AndX packet dissection is shown in Figure 1.4.
Figure 1.4. Typical Windows 9x/Me NULL SessionSetUp AndX Request
1TOSHARG, Sect 4.5.1

Section 1.3. Exercises 11
When a UNIX/Linux system does not have a nobody user account (/etc/passwd), the
operation of the NULL account cannot validate and thus connections that utilize the guest
account fail. This breaks all ability to browse the Samba server and is a common problem
reported on the Samba mailing list. A sample User Mode Session Setup AndX is shown in
Figure 1.5.
Figure 1.5. Typical Windows 9x/Me User SessionSetUp AndX Request
The User Mode connection packet contains the account name and the domain name. The
password is provided in Microsoft encrypted form, and its length is shown as 24 characters.
This is the length of Microsoft encrypted passwords.
1.3.4 Windows 200x/XP Client Interaction with Samba-3
By now you may be asking, “Why did you choose to work with Windows 9x/Me?”
First, we want to demonstrate the simple case. This book is not intended to be a detailed
treatise on the Windows networking protocols, but rather to provide prescriptive guidance
for deployment of Samba. Second, by starting out with the simple protocol, it can be
demonstrated that the more complex case mostly follows the same principles.
The following exercise demonstrates the case that even MS Windows XP Professional with
up-to-date service updates also uses the NULL account, as well as user accounts. Simply
follow the procedure to complete this exercise.

12 Networking Primer Chapter 1
To complete this exercise, you need a Windows XP Professional client that has been con-
figured as a Domain Member of either a Samba controlled domain or a Windows NT4 or
200x Active Directory domain. Here we do not provide details for how to configure this, as
full coverage is provided later in this book.
1. Start your Domain Controller. Also, start the ethereal monitoring machine, launch
ethereal, and then wait for the next step to complete.
2. Start the Windows XP Client and wait five minutes before proceeding.
3. On the machine from which network activity will be monitored (using ethereal),
launch ethereal and click Capture →Start. Click:
(a) Update list of packets in real time
(b) Automatic scrolling in live capture
(c) Enable MAC name resolution
(d) Enable network name resolution
(e) Enable transport name resolution
Click OK.
4. On the Windows XP Professional client: Press Ctrl-Alt-Delete to bring up the domain
logon screen. Log in using valid credentials for a domain user account.
5. Now proceed to connect to the Domain Controller as follows: Start →(right-click)
My Network Places →Explore → {Left Panel}[+] Entire Network → {Left Panel}
[+] Microsoft Windows Network → {Left Panel}[+] Midearth → {Left Panel}[+]
Frodo → {Left Panel}[+] data. Close the explorer window. In this step, our domain
name is Midearth, the domain controller is called Frodo, and we have connected to a
share called data.
6. Stop the capture on the ethereal monitoring machine. Be sure to save the captured
data to a file so that you can refer to it again later.
7. If desired, the Windows XP Professional client and the Domain Controller are no
longer needed for exercises in this chapter.
8. From the top of the packets captured, scan down to locate the first packet that has
interpreted as Session Setup AndX Request, NTLMSSP AUTH.
9. In the dissection (analysis) panel, expand the SMB, Session Setup AndX Request.
Expand the packet decode information, beginning at the Security Blob: entry. Ex-
pand the GSS-API ->SPNEGO ->netTokenTarg ->responseToken ->NTLMSSP
keys. This should reveal that this is a NULL session setup packet. The User name:
NULL indicates this. An example decode is shown in Figure 1.6.
10. Return to the packet capture sequence. There will be a number of packets that have
been decoded of the type Session Setup AndX Request. Click the last such packet
that has been decoded as Session Setup AndX Request, NTLMSSP AUTH.
11. In the dissection (analysis) panel, expand the SMB, Session Setup AndX Request.
Expand the packet decode information, beginning at the Security Blob: entry. Ex-

Section 1.3. Exercises 13
pand the GSS-API ->SPNEGO ->netTokenTarg ->responseToken ->NTLMSSP
keys. This should reveal that this is a User Mode session setup packet. The User
name: jht indicates this. An example decode is shown in Figure 1.7. In this case the
user name was jht. This packet decode includes the Lan Manager Response: and the
NTLM Response:. The value of these two parameters is the Microsoft encrypted pass-
word hashes, respectively, the LanMan password and then the NT (case-preserving)
password hash.
12. The passwords are 24 characters long hexadecimal numbers. This packet confirms
that this is a User Mode session setup packet.
Figure 1.6. Typical Windows XP NULL Session Setup AndX Request
1.3.4.1 Discussion
This exercise demonstrates that, while the specific protocol for the Session Setup AndX is
handled in a more sophisticated manner by recent MS Windows clients, the underlying rules

14 Networking Primer Chapter 1
Figure 1.7. Typical Windows XP User Session Setup AndX Request
or principles remain the same. Thus it is demonstrated that MS Windows XP Professional
clients still use a NULL-Session connection to query and locate resources on an advanced
network technology server (one using Windows NT4/200x or Samba). It also demonstrates
that an authenticated connection must be made before resources can be used.
1.3.5 Conclusions to Exercises
In summary, the following points have been established in this chapter:
•When NetBIOS over TCP/IP protocols are enabled, MS Windows networking employs
broadcast oriented messaging protocols to provide knowledge of network services.
•Network browsing protocols query information stored on Browse Masters that manage
information provided by NetBIOS Name Registrations and by way of on-going Host
Announcements and Workgroup Announcements.

Section 1.4. Dissection and Discussion 15
•All Samba servers must be configured with a mechanism for mapping the NULL-Session
to a valid but non-privileged UNIX system account.
•The use of Microsoft encrypted passwords is built right into the fabric of Windows
networking operations. Such passwords cannot be provided from the UNIX /etc/
passwd database and thus must be stored elsewhere on the UNIX system in a manner
that Samba can use. Samba-2.x permitted such encrypted passwords to be stored
in the smbpasswd file or in an LDAP database. Samba-3 permits that use of multi-
ple different passdb backend databases, in concurrent deploy. Refer to TOSHARG,
Chapter 10, “Account Information Databases.”
1.4 Dissection and Discussion
The exercises demonstrate the use of the guest account, the way that MS Windows clients
and servers resolve computer names to a TCP/IP address, and how connections between a
client and a server are established.
Those wishing background information regarding NetBIOS name types should refer to the
Microsoft Knowledge Base Article Q102878. <http://support.microsoft.com/support/
kb/articles/Q102/78/8.asp>
1.4.1 Technical Issues
Network browsing involves SMB broadcast announcements, SMB enumeration requests,
connections to the IPC$ share, share enumerations, and SMB connection setup processes.
The use of anonymous connections to a Samba server involve the use of the guest account
that must map to a valid UNIX UID.
1.5 Questions and Answers
The questions and answers given in this section are designed to highlight important aspects
of Microsoft Windows networking.
F.A.Q.
1. Q: What is the significance of the MIDEARTH<1b>type query?
A: This is a broadcast announcement by which the Windows machine is attempting to
locate a Domain Master Browser (DMB) in the event that it might exist on the network.
Refer to TOSHARG Chapter 9, Section 9.7, “Technical Overview of Browsing” for details
regarding the function of the DMB and its role in network browsing.
2. Q: What is the significance of the MIDEARTH<1d>type name registration?
A: This name registration records the machine IP addresses of the Local Master Browsers

16 Networking Primer Chapter 1
(LMBs). Network clients can query this name type to obtain a list of browser servers from
the Master Browser.
The LMB is responsible for monitoring all host announcements on the local network and
for collating the information contained within them. Using this information, it can provide
answers to other Windows network clients that request information such as:
•The list of machines known to the LMB (i.e., the browse list)
•The IP addresses of all Domain Controllers known for the Domain
•The IP addresses of LMBs
•The IP address of the DMB (if one exists)
•The IP address of the LMB on the local segment
3. Q: What is the role and significance of the <01><02>MSBROWSE <02><01>name
registration?
A: This name is registered by the Browse Master to broadcast and receive domain an-
nouncements. Its scope is limited to the local network segment, or subnet. By querying this
name type, Master Browsers on networks that have multiple domains can find the names of
Master Browsers for each domain.
4. Q: What is the significance of the MIDEARTH<1e>type name registration?
A: This name is registered by all Browse Masters in a domain or workgroup. The reg-
istration name type is known as the Browser Election Service. Master Browsers register
themselves with this name type so that Domain Master Browsers can locate them to per-
form cross-subnet browse list updates. This name type is also used to initiate elections for
Master Browsers.
5. Q: What is the significance of the guest account in smb.conf?
A: This parameter specifies the default UNIX account to which MS Windows networking
NULL session connections are mapped. The default name for the UNIX account used for
this mapping is called nobody. If the UNIX/Linux system that is hosting Samba does not
have a nobody account and an alternate mapping has not been specified, network browsing
will not work at all.
It should be noted that the guest account is essential to Samba operation. Either the
operating system must have an account called nobody or there must be an entry in the smb.
conf file with a valid UNIX account. For example, guest account = ftp.
6. Q: Is it possible to reduce network broadcast activity with Samba-3?
A: Yes, there are two ways to do this. The first involves use of WINS (See TOSHARG,
Chapter 9, Section 9.5, “WINS — The Windows Inter-networking Name Server”), the al-
ternate method involves disabling the use of NetBIOS over TCP/IP. This second method

Section 1.5. Questions and Answers 17
requires a correctly configured DNS server (see TOSHARG, Chapter 9, Section 9.3, “Dis-
cussion”).
The use of WINS reduces network broadcast traffic. The reduction is greatest when all
network clients are configured to operate in Hybrid Mode. This can be effected through use
of DHCP to set the NetBIOS node type to type 8 for all network clients. Additionally, it is
beneficial to configure Samba to use name resolve order = wins host cast.
Note
Use of SMB without NetBIOS is possible only on Windows 200x/XP
Professional clients and servers, as well as with Samba-3.
7. Q: Can I just use plain-text passwords with Samba?
A: Yes, you can configure Samba to use plain-text passwords, though this does create a
few problems.
First, the use of /etc/passwd based plain-text passwords requires that registry modifica-
tions be made on all MS Windows client machines to enable plain-text passwords support.
This significantly diminishes the security of MS Windows client operation. Many network
administrators are bitterly opposed to doing this.
Second, Microsoft has not maintained plain-text password support since the default setting
was made disabling this. When network connections are dropped by the client it is not be
possible to re-establish the connection automatically. Users need to log off and then log on
again. Plain-text password support may interfere with recent enhancements that are part
of the Microsoft move toward a more secure computing environment.
Samba-3 supports Microsoft encrypted passwords. Be advised not to reintroduce plain-text
password handling. Just create user accounts by running: smbpasswd -a ’username’
It is not possible to add a user to the passdb backend database unless there is a UNIX sys-
tem account for that user. On systems that run winbindd to access the Samba PDC/BDC
to provide Windows user and group accounts, the idmap uid, idmap gid ranges set in the
smb.conf file provide the local UID/GIDs needed for local identity management purposes.
8. Q: What parameter in the smb.conf file is used to enable the use of encrypted passwords?
A: The parameter in the smb.conf file that controls this behavior is known as encrypt
passwords. The default setting for this in Samba-3 is Yes (Enabled).
9. Q: Is it necessary to specify encrypt passwords = Yes when Samba-3 is configured as a
Domain Member?
A: No. This is the default behavior.

18 Networking Primer Chapter 1
10. Q: Is it necessary to specify a guest account when Samba-3 is configured as a Domain
Member server?
A: Yes. This is a local function on the server. The default setting is to use the UNIX
account nobody. If this account does not exist on the UNIX server, then it is necessary to
provide a guest account = an account, where an account is a valid local UNIX user account.

Chapter 2
NO FRILLS SAMBA SERVERS
Congratulations, you managed to get past the opening chapter. To some, this is where
the interesting exercises begin. This is the start of the real journey toward the Samba
deployment of a lifetime.
2.1 Introduction
This chapter lays the groundwork for understanding the basics of Samba operation. Instead
of a bland technical discussion, each principle is demonstrated by way of a real-world scenario
for which a working solution1is fully described.
The practical exercises take you on a journey through a drafting office, a charity adminis-
tration office, and an accounting office. You may choose to apply any or all of these to your
own environment.
Every assignment case can be implemented far more creatively, but remember that the
solutions you create are designed to demonstrate a particular solution possibility. With
experience, you should find much improved solutions compared with those presented here.
By the time you complete this book, you should aim to be a Samba expert, so do attempt
to find better solutions and try them as you work your way through the examples.
2.2 Assignment Tasks
Each case presented highlights different aspects of Windows networking for which a simple
Samba-based solution can be provided. Each has subtly different requirements taken from
real-world cases. Each is briefly reviewed to cover points of highlight. In each example,
instructions are based on the assumption that the official Samba Team RPM package has
been installed.
This chapter has three assignments built around ficticious companies:
•A drafting office
1The examples given mirror those documented in TOSHARG Chapter 2, Section 2.3.1. You may gain
additional insight from the Stand-alone server configurations covered in TOSHARG sections 2.3.1.2 through
2.3.1.4.
19

20 No Frills Samba Servers Chapter 2
•A charity administration office
•An accounting office
Let’s get started.
2.2.1 Drafting Office
Our fictitious company is called Abmas Design Inc. This is a three-person computer-aided
design (CAD) business that often has more work than can be handled. The business owner
hires contract draftspeople from wherever he can. They bring their own notebook computers
into the office. There are four permanent drafting machines. Abmas has a collection of over
10 years of plans that must be available for all draftsmen to reference. Abmas hires the
services of an experienced network engineer to update the plans that are stored on a central
server one day per month. She knows how to upload plans from each machine. The files
available from the server must remain read-only. Anyone should be able to access the plans
at any time and without barriers or difficulty.
Mr. Bob Jordan has asked you to install the new server as economically as possible. The
central server has a Pentium-IV 1.6GHz CPU, 768MB RAM, a 20GB IDE boot drive, a
160GB IDE second disk to store plans, and a 100-base-T Ethernet card. You have already
installed Red Hat Fedora Core2 and have upgraded Samba to version 3.0.12 using the RPM
package that is provided from the Samba FTP <http://www.samba.org>sites.
The four permanent drafting machines (Microsoft Windows workstations) have attached
printers and plotters that are shared on a peer-to-peer basis by any/all network users. The
intent is to continue to share printers in this manner. The three permanent staff work
together with all contractors to store all new work on one PC. A daily copy is made of the
work storage area to another PC for safekeeping. When the network consultant arrives, the
weekly work area is copied to the central server and the files are removed from the main
weekly storage machine. The office works best with this arrangement and does not want to
change anything. Old habits are too ingrained.
2.2.1.1 Dissection and Discussion
The requirements for this server installation demand simplicity. An anonymous read-only
file server adequately meets all needs. The network consultant determines how to upload
all files from the weekly storage area to the server. This installation should focus only on
critical aspects of the installation.
It is not necessary to have specific users on the server. The site has a method for storing all
design files (plans). Each plan is stored in a directory that is named YYYYWW2, where
YYYY is the year, and WW is the week of the year. This arrangement allows work to be
stored by week of year to preserve the filing technique the site is familiar with. There is
another customer directory that is alphabetically listed. At the top level are 26 directories
(A-Z), in each is a second level of directory for the first plus second letter of the name (A-Z);
2This information is given purely as an example of how data may be stored in such a way that it will
be easy to locate records at a later date. The example is not meant to imply any instructions that may
be construed as essential to the design of the solution, this is something you will almost certainly want to
determine for yourself.

Section 2.2. Assignment Tasks 21
inside each is a directory by the customers’ name. Inside each directory is a symbolic link
to each design drawing/plan. This way of storing customer data files permits all plans to
be located both by customer name, as well as by the date the work was performed, without
demanding the disk space that would be needed if a duplicate file copy were to be stored.
The share containing the plans is called Plans.
2.2.1.2 Implementation
It is assumed that the server is fully installed and ready for installation and configuration of
Samba 3.0.12 and any support files needed. All TCP/IP addresses have been hard coded.
In our case the IP address of the Samba server is 192.168.1.1 and the netmask is 255.
255.255.0. The host name of the server used was server. Samba Server Configuration
1. Download the Samba-3 RPM packages for Red Hat Fedora Core2 from the Samba
FTP servers. <http://www.samba.org>
2. Install the RPM package as using either the Red Hat Linux preferred GUI tool or
using the rpm, as follows:
root# rpm -Uvh samba-3.0.12-1.i386.rpm
3. Create a mount point for the file system that will be used to store all data files. You
can create a directory called /plans as follows:
root# mkdir /plans
root# chmod 755 /plans
The 755 permissions on this directory (mount point) permit the owner to read, write
and execute, and the group and everyone else to read and execute only. Use Red Hat
Linux system tools (refer to Red Hat instructions for instructions) to format the 160GB
hard drive with a suitable file system. An Ext3 file system is suitable. Configure this
drive to automatically mount using the /plans directory as the mount point.
4. Install the smb.conf file shown in Example 2.2.1 in the /etc/samba directory.
Example 2.2.1. Drafting Office smb.conf File
# Global Parameters
[global]
workgroup = MIDEARTH
security = SHARE
[Plans]
path = /plans
read only = Yes
guest ok = Yes

22 No Frills Samba Servers Chapter 2
5. Verify that the /etc/hosts file contains the following entry:
192.168.1.1 server
6. Use the standard system tool to start Samba and to configure it to restart automati-
cally at every system reboot. For example:
root# chkconfig smb on
root# /etc/rc.d/init.d/smb restart
Windows Client Configuration
1. Make certain that all clients are set to the same network address range as has been used
for the Samba server. For example, one client might have an IP address 192.168.1.10.
2. Ensure that the netmask used on the Windows clients matches that used for the Samba
server. All clients must have the same netmask. For example, 255.255.255.0.
3. Set the workgroup name on all clients to MIDEARTH.
4. Verify on each client that the machine called SERVER is visible in the Network Neigh-
borhood, that it is possible to connect to it and see the share Plans, and that it is
possible to open that share to reveal its contents.
2.2.1.3 Validation
The first priority in validating the new Samba configuration should be to check that Samba
answers on the loop-back interface. Then it is time to check that Samba answers its own
name correctly. Last, check that a client can connect to the Samba server.
1. To check the ability to access the smbd daemon services, execute the following:
root# smbclient -L localhost -U%
Sharename Type Comment
--------- ---- -------
Plans Disk
IPC$ IPC IPC Service (Samba 3.0.12)
ADMIN$ IPC IPC Service (Samba 3.0.12)
Server Comment
--------- -------
SERVER Samba 3.0.12
Workgroup Master
--------- --------
MIDEARTH SERVER

Section 2.2. Assignment Tasks 23
This indicates that Samba is able to respond on the loopback interface to a NULL
connection. The -U% means send an empty username and an empty password. This
command should be repeated after Samba has been running for 15 minutes.
2. Now verify that Samba correctly handles being passed a username and password, and
that it answers its own name. Execute the following:
root# smbclient -L server -Uroot%password
The output should be identical to the previous response. Samba has been configured
to ignore all usernames given; instead it uses the guest account for all connections.
3. From the Windows 9x/Me client, launch Windows Explorer, [Desktop: right-click]
Network Neighborhood+Explore →[Left Panel] [+] Entire Network →[Left Panel]
[+] Server →[Left Panel] [+] Plans. In the right panel you should see the files and
directories (folders) that are in the Plans share.
2.2.2 Charity Administration Office
The fictitious charity organization is called Abmas Vision NL. This is an office that has five
networked computers. Staff are all volunteers with frequent staff changes. Ms. Amy May,
the director of operations, wants a no-hassle network. Anyone should be able to use any PC.
Only two Windows applications are used: a custom funds tracking and management package
that stores all files on the central server and Microsoft Word. The office prepares mail-out
letters, letters of invitation, and thank-you notes. All files must be stored in perpetuity.
The custom funds tracking and management (FTM) software has been configured to use a
server named SERVER, a share named FTMFILES, and a printer queue named PRINTQ that
uses preprinted stationery, thus demanding a dedicated printer. This printer does not need
to be mapped to a local printer on the workstations.
The FTM software has been in use since the days of Windows 3.11. The software was
configured by the vendor who has since gone out of business. The name of the identities of
the file server and the printer are hard coded in a configuration file that was created using
a setup tool that the vendor did not provide to Abmas Vision NL or to its predecessors.
The company that produced the software is no longer in business. In order to avoid risk
of any incompatibilities the share name and the name of the target print queue is being
set precisely as the application expects. In actual fact, share names and print queue names
should be treated as case insensitive (i.e.: Case does not matter) but Abmas Vision claim
that if the share name is not in lower case the application claims it can not find the file
share.
Printer handling in Samba results in a significant level of confusion. Samba presents to
the MS Windows client only a print queue. The Samba smbd process passes a print job
sent to it from the Windows client to the native UNIX printing system. The native UNIX
printing system (spooler) places the job in a print queue from which it is delivered to the
printer. In this book, network diagrams refer to a printer by the name of the print queue
that services that printer. It does not matter what the fully qualified name (or the host
name) of a network attached printer is. The UNIX print spooler is configured to correctly
deliver all jobs to the printer.

24 No Frills Samba Servers Chapter 2
This organization has a policy forbidding use of privately owned computers on site as a
measure to prevent leakage of confidential information. Only the five PCs owned by Abmas
Vision NL are used on this network.
The central server was donated by a local computer store. It is a dual processor Pentium-III
server, has 1GB RAM, a 3-Ware IDE RAID Controller that has 4 x 200GB IDE hard drives,
and a 100-base-T network card. The office has 100-base-T permanent network connections
that go to a central hub and all equipment is new. The five network computers all are
equipped with Microsoft Windows Me. Funding is limited, so the server has no operating
system on it. You have approval to install Samba on Linux, but just make sure it works
without problems. There are two HP LaserJet 5 PS printers that are network connected.
The second printer is to be used for general office and letter printing. Your recommendation
to allow only the Linux server to print directly to the printers was accepted. You have
supplied SUSE Enterprise Linux Server 9 and have upgraded Samba to version 3.0.12.
2.2.2.1 Dissection and Discussion
This installation demands simplicity. Frequent turn-over of volunteer staff would indicate
that a network environment that requires users to logon might be problematic. It is sug-
gested that the best solution for this office would be one where the user can log onto any PC
with any username and password. Samba can accommodate an office like this by using the
force user parameter in share and printer definitions. The use of the force user ensures
that all files are owned by same user identifier (UID) and thus ensures that there will never
be a problem with file access due to file access permissions. Additionally, you elect to use
the nt acl support = No option to ensure that no attempts can be made to write access
control lists (Posix type) to any file or directory. This prevents an inadvertent ACL from
overriding actual file permissions.
This organization is a prime candidate for Share Mode security. The force user allows all
files to be owned by the same user and group. In addition to this, it would not hurt to set
SUID and set SGID shared directories. This means that all new files that are created, no
matter who creates it, are owned by the owner or group of the directory in which they are
created. For further information regarding the significance of the SUID/SGID settings, see
Section A.7.
All client workstations print to a print queue on the server. This ensures that print jobs
continue to print in the event that a user may shut down the workstation immediately after
sending a job to the printer. Today, both Red Hat Linux and SUSE Linux use CUPS-based
printing. Older Linux systems offered a choice to use either the LPRng printing system,
or CUPS. It appears, however, that CUPS has now become the leading UNIX printing
technology.
The print queues are set up as Raw devices, which means that CUPS will not do intelligent
print processing, and vendor supplied drivers be installed locally on the Windows clients.
The hypothetical software (Funds Tracking and Management) referred to is representative of
custom-built software that directly uses a NetBIOS interface. Most such software originated
in the days of MS/PC DOS. NetBIOS names are upper-case (and functionally are case
insensitive), thus some old software applications would permit only upper-case names to be
entered. Some such applications were later ported to MS Windows but retain the upper-case

Section 2.2. Assignment Tasks 25
network resource naming conventions because customers are familiar with that. We made
the decision to name shares and print queues for this application in upper-case also for the
same reason. Nothing would break if you were to use lower-case names, but that decision
might create a need to re-educate staff — something well avoided at this time.
NetBIOS networking does not print directly to a printer. Instead, all printing is done to a
print queue. The print spooling system is responsible for communicating with the physical
printer. In this example, therefore, the resource that is referred to as PRINTQ really is just
a print queue. The name of the print queue is held to be representative of the device to
which the print spooler delivers print jobs.
2.2.2.2 Implementation
It is assumed that the server is fully installed and ready for configuration of Samba 3.0.12
and for necessary support files. All TCP/IP addresses should be hard coded. In our case,
the IP address of the Samba server is 192.168.1.1 and the netmask is 255.255.255.0. The
host name of the server used was server. The office network is built as shown in Figure 2.1.
Figure 2.1. Charity Administration Office Network
Samba Server Configuration
1. Create a group account for office file storage as follows:
root# groupadd office
2. Create a user account for office file storage as follows:
root# useradd -m abmas
root# passwd abmas
Changing password for abmas.
New password: XXXXXXXX
Re-enter new password: XXXXXXXX
Password changed

26 No Frills Samba Servers Chapter 2
where XXXXXXXX is a secret password.
3. Use the 3-Ware IDE RAID Controller firmware utilities to configure the four 200GB
drives as a single RAID level 5 drive, with one drive set aside as the hot spare. (Refer
to the 3-Ware RAID Controller Manual for the manufacturers’ preferred procedure.)
The resulting drive has a capacity of approximately 500GB of usable space.
4. Create a mount point for the file system that can be used to store all data files. Create
a directory called /data as follows:
root# mkdir /data
root# chmod 755 /data
The 755 permissions on this directory (mount point) permit the owner to read, write
and execute, and the group and everyone else to read and execute only.
5. Use SUSE Linux system tools (refer to the SUSE Administrators Guide for correct
procedures) to format the partition with a suitable file system. The reiserfs file system
is suitable. Configure this drive to automount using the /data directory as the mount
point. It must be mounted before proceeding.
6. Under the directory called /data create two directories named ftmfiles and office-
files, and set ownership and permissions as follows:
root# mkdir -p /data/{ftmfiles,officefiles/{letters,invitations,misc}}
root# chown -R abmas.office /data
root# chmod -R ug+rwxs,o-w,o+rx /data
These demonstrate compound operations. The mkdir command creates in one step
these directories:
/data/fmtfiles
/data/officefiles
/data/officefiles/letters
/data/officefiles/invitations
/data/officefiles/misc
The chown operation sets the owner to the user abmas and the group to office on all
directories just created. And the chmod operation recursively sets the permissions so
that the owner and group have SUID/SGID with read/write/execute permission, and
everyone else has read and execute permission. This means that all files and directories
are created with the same owner and group as the directory in which they are created.
Any new directories created still have the same owner, group, and permissions as the
directory they are in. This should eliminate all permissions-based file access problems.
For more information on this subject, refer to TOSHARG, Chapter 13, File, Directory
and Share Access Controls, or refer to the UNIX man page for the chmod and the
chown commands.

Section 2.2. Assignment Tasks 27
7. Install the smb.conf file shown in Example 2.2.2 in the /etc/samba directory.
8. We must ensure that the smbd can resolve the name of the Samba server to its IP
address. Verify that the /etc/hosts file contains the following entry:
192.168.1.1 server
9. Configure the printers with the IP address as shown in Figure 2.1. Follow the instruc-
tions in the manufacturers’ manual to permit printing to port 9100, so that the CUPS
spooler can print using raw mode protocols.
10. Configure the CUPS Print Queues as follows:
root# lpadmin -p PRINTQ -v socket://192.168.1.20:9100 -E
root# lpadmin -p hplj5 -v socket://192.168.1.30:9100 -E
This creates the necessary print queues with no assigned print filter.
11. Edit the file /etc/cups/mime.convs to uncomment the line:
application/octet-stream application/vnd.cups-raw 0 -
12. Edit the file /etc/cups/mime.types to uncomment the line:
application/octet-stream
13. Use the standard system tool to start Samba and CUPS to configure them to restart
automatically at every system reboot. For example:
root# chkconfig smb on
root# chkconfig cups on
root# /etc/rc.d/init.d/smb restart
root# /etc/rc.d/init.d/cups restart
Windows Client Configuration
1. Configure clients to the network settings shown in Figure 2.1.
2. Ensure that the netmask used on the Windows clients matches that used for the Samba
server. All clients must have the same netmask. For example, 255.255.255.0.
3. On all Windows clients, set the WINS Server address to 192.168.1.1, the IP address
of the server.
4. Set the workgroup name on all clients to MIDEARTH.

28 No Frills Samba Servers Chapter 2
Example 2.2.2. Charity Administration Office smb.conf File
# Global Parameters
[global]
workgroup = MIDEARTH
security = SHARE
printing = CUPS
printcap name = CUPS
disable spoolss = Yes
show add printer wizard = No
wins support = yes
[FTMFILES]
comment = Funds Tracking & Management Files
path = /data/ftmfiles
read only = No
force user = abmas
force group = office
guest ok = Yes
nt acl support = No
[office]
comment = General Office Files
path = /data/officefiles
read only = No
force user = abmas
force group = office
guest ok = Yes
nt acl support = No
[printers]
comment = Print Temporary Spool Configuration
path = /var/spool/samba
printable = Yes
guest ok = Yes
use client driver = Yes
browseable = No
5. Install the “Client for Microsoft Networks.” Ensure that the only option enabled in
its properties is the option “Logon and restore network connections.”
6. Click OK when you are prompted to reboot the system. Reboot the system, then
logon using any user name and password you choose.
7. Verify on each client that the machine called SERVER is visible in My Network Places,
that it is possible to connect to it and see the share office, and that it is possible to
open that share to reveal its contents.

Section 2.2. Assignment Tasks 29
8. Disable password caching on all Windows 9x/Me machines using the registry change
file shown in Example 2.2.3. Be sure to remove all files that have the PWL extension
that are in the C:\WINDOWS directory.
Example 2.2.3. Windows Me — Registry Edit File: Disable Password Caching
REGEDIT4
[HKEY_LOCAL_MACHINE\SOFTWARE\Microsoft\
Windows\CurrrentVersion\Policies\Network]
"DisablePwdCaching"=dword:00000001
The best way to apply this is to save the patch in a file called ME-dpwc.reg and then
execute:
C:\WINDOWS: regedit ME-dpwc.reg
9. Instruct all users to log onto the workstation using a name of their own choosing, with
a password of their own choosing. The Samba server has been configured to ignore
the username and password given.
10. On each Windows Me workstation, configure a network drive mapping to drive G:
that redirects to the uniform naming convention (UNC) resource \\server\office.
Make this a permanent drive connection as follows:
(a) (Right-click) My Network →Map Network Drive...
(b) In the box labeled “Drive:”, type G.
(c) In the box labeled “Path:”, enter \\server\officefiles.
(d) Click Reconnect at logon. Click OK.
11. On each workstation, install the Funds Tracking and Management software following
the manufacturer’s instructions.
(a) During installation, you are prompted for the name of the Windows 98 server.
Enter the name SERVER.
(b) You are prompted for the name of the data share. The prompt defaults to
FTMFILES. Press enter to accept the default value.
(c) You are now prompted for the print queue name. The default prompt is the
name of the server you entered (SERVER as follows: \\SERVER\PRINTQ). Simply
accept the default and press enter to continue. The software now completes the
installation.
12. Install an office automation software package of the customer’s choice. Either Microsoft
Office 2003 Standard or OpenOffice 1.1.0 suffices for any functions the office may need
to perform. Repeat this on each workstation.

30 No Frills Samba Servers Chapter 2
13. Install a printer on each using the following steps:
(a) Click Start →Settings →Printers+Add Printer+Next. Do not click Network
printer. Ensure that Local printer is selected.
(b) Click Next. In the panel labeled Manufacturer:, select HP. In the Printers: panel,
select the printer called HP LaserJet 5/5M Postscript. Click Next.
(c) In the panel labeled Available ports:, select FILE:. Accept the default printer
name by clicking Next. When asked, “Would you like to print a test page?”, click
No. Click Finish.
(d) You may be prompted for the name of a file to print to. If so, close the dialog
panel. Right-click HP LaserJet 5/5M Postscript →Properties →Details (Tab)
→Add Port.
(e) In the panel labeled Network, enter the name of the print queue on the Samba
server as follows: \\SERVER\hplj5. Click OK+OK to complete the installation.
(f) It is a good idea to test the functionality of the complete installation before
handing the newly configured network over to the Charity Administration Office
for production use.
2.2.2.3 Validation
Use the same validation process as was followed in Section 2.2.1.3.
2.2.3 Accounting Office
The office of Abmas Accounting Inc. is a 40-year-old family-run business. There are nine
permanent computer users. The network clients were upgraded two years ago. All computers
run Windows 2000 Professional. This year the server will be upgraded from an old Windows
NT4 server (actually running Windows NT4 Workstation, which worked fine as there were
fewer than 10 users) that has run in workgroup (Stand-Alone) mode, to a new Linux server
running Samba.
The office does not want a Domain Server. Mr. Alan Meany wants to keep the Windows
2000 Professional clients running as workgroup machines so that any staff member can take
a machine home and keep working. It has worked well so far and your task is to replace
the old server. All users have their own workstation logon (you configured it that way when
the machines were installed). Mr. Meany wants the new system to operate the same way
as the old Windows NT4 server — users cannot access each others’ files, but he can access
everyone’s files. Each person’s work files are in a separate share on the server. Users logon
to their Windows workstation with their username and enter an assigned password; they do
not need to enter a password when accessing their files on the server.
The new server will run Red Hat Fedora Core2. You should install Samba-3.0.12 and
copy all files off the old system to the new one. The existing Windows NT4 server has a
parallel port HP LaserJet 4 printer that is shared by all. The printer driver is installed on
each workstation. You must not change anything on the workstations. Mr. Meany gave
instructions to replace the server “but leave everything else alone to avoid staff unrest.”

Section 2.2. Assignment Tasks 31
You have tried to educate Mr. Meany and found that he has no interest to understand
networking. He believes that Windows for Workgroups 3.11 was “the best server Microsoft
ever sold” and that Windows NT and 2000 are “too fang-dangled complex!”
2.2.3.1 Dissection and Discussion
The requirements of this network installation are not unusual. The staff are not interested
in the details of networking. Passwords are never changed. In this example solution, we
demonstrate the use of User Mode security in a simple context. Directories should be set
SGID to ensure that members of a common group can access the contents. Each user has
his or her own share to which only they can connect. Mr. Meany’s share will be a top level
directory above the share point for each employee. Mr. Meany is a member of the same
group as his staff and is able to access their work files. The well used HP LaserJet 4 is
available as a service called hplj.
You have finished configuring the new hardware and have just completed installation of Red
Hat Fedora Core2. Roll up your sleeves and let’s get to work.
2.2.3.2 Implementation
The workstations have fixed IP addresses. The old server runs Windows NT4 Workstation,
so it cannot be running as a WINS server. It is best that the new configuration preserves
the same configuration. The office does not use Internet access, so security really is not an
issue.
The core information regarding the users, their passwords, the directory share point, and
the share name is given in Table 2.1. The overall network topology is shown in Figure 2.2.
All machines have been configured as indicated prior to the start of Samba configuration.
The following prescriptive steps may now commence.
Figure 2.2. Accounting Office Network Topology

32 No Frills Samba Servers Chapter 2
Table 2.1. Accounting Office Network Information
User Login-ID Password Share Name Directory Wkst
Alan Meany alan alm1961 alan /data PC1
James Meany james jimm1962 james /data/james PC2
Jeannie Meany jeannie jema1965 jeannie /data/jeannie PC3
Suzy Millicent suzy suzy1967 suzy /data/suzy PC4
Ursula Jenning ujen ujen1974 ursula /data/ursula PC5
Peter Pan peter pete1984 peter /data/peter PC6
Dale Roland dale dale1986 dale /data/dale PC7
Bertrand E Paoletti eric eric1993 eric /data/eric PC8
Russell Lewis russ russ2001 russell /data/russell PC9
Migration from Windows NT4 Workstation System to Samba-3
1. Rename the old server from CASHPOOL to STABLE by logging onto the console as the
Administrator. Restart the machine following system prompts.
2. Name the new server CASHPOOL using the standard configuration method. Restart the
machine following system prompts.
3. Install the latest Samba-3 binary Red Hat Linux RPM that is available from the Samba
FTP site.
4. Add a group account for the office to use. Execute the following:
root# groupadd accts
5. Install the smb.conf file shown3in Example 2.2.4.
6. For each user who uses this system (see Table 2.1), execute the following:
root# useradd -m -G accts -c "Name of User" "LoginID"
root# passwd "LoginID"
Changing password for user "LoginID"
New Password: XXXXXXXXX <-- the password from the table
Retype new password: XXXXXXXXX
root# smbpasswd -a "LoginID"
New SMB password: XXXXXXXXX <-- the password from the table
Retype new SMB password: XXXXXXXXX
Added user "LoginID"
7. Create the directory structure for the file shares by executing the following:
3This example makes use of the smbpasswd file. It does so in an obtuse way since the use of the passdb
backend has not been specified in the smb.conf file. This means that you are depending on correct default
behavior.

Section 2.2. Assignment Tasks 33
root# mkdir -p /data
root# chown alan /data
root# for i in james suzy ursula peter dale eric jeannie russell
> do
> mkdir -p /data/$i
> chown $i /data/$i
> done
root# chgrp -R accts /data
root# chmod -R ug+rwxs,o-r+x /data
The data storage structure is now prepared for use.
8. Configure the CUPS Print Queues as follows:
root# lpadmin -p hplj -v parallel:/dev/lp0 -E
This creates the necessary print queues with no assigned print filter.
9. Edit the file /etc/cups/mime.convs to uncomment the line:
application/octet-stream application/vnd.cups-raw 0 -
10. Edit the file /etc/cups/mime.types to uncomment the line:
application/octet-stream
11. Use the standard system tool to start Samba and CUPS to configure them to restart
automatically at every system reboot. For example:
root# chkconfig smb on
root# chkconfig cups on
root# /etc/rc.d/init.d/smb restart
root# /etc/rc.d/init.d/cups restart
12. On Alan’s workstation, use Windows explorer to migrate the files from the old server
to the new server. The new server should appear in the Network Neighborhood with
the name of the old server (CASHPOOL).
(a) Logon to Alan’s workstation as the user alan.
(b) Launch a second instance of Windows explorer and navigate to the share called
files on the server called STABLE.
(c) Click in the right panel, and press Ctrl-A to select all files and directories. Press
Ctrl-C to instruct Windows that you wish to copy all selected items.

34 No Frills Samba Servers Chapter 2
(d) Launch the Windows explorer, and navigate to the share called files on the server
called CASHPOOL. Click in the right panel, and then press Ctrl-V to commence
the copying process.
13. Verify that the files are being copied correctly from the Windows NT4 machine to the
Samba-3 server. This is best done on the Samba-3 server. Check the contents of the
directory tree under /data. This can be done by executing the following command:
root# ls -aR /data
Make certain to check the ownership and permissions on all files. If in doubt, execute
the following:
root# chown alan /data
root# for i in james suzy ursula peter dale eric jeannie russell
> do
> chown $i /data/$i
> done
root# chgrp -R accts /data
root# chmod -R ug+rwxs,o-r+x /data
14. The migration of all data should now be complete. It is time to validate the installa-
tion. For this, you should make sure all applications, including printing, work before
asking the customer to test drive the new network.
2.3 Questions and Answers
The following questions and answers draw from the examples in this chapter. Many design
decisions are impacted by the configurations chosen. The intent is to expose some of the
hidden implications.
F.A.Q.
1. Q: What makes an anonymous Samba server more simple than an non-anonymous Samba
server?
A: In the anonymous server, the only account used is the guest account. In a non-
anonymous configuration, it is necessary to add real user accounts to both the UNIX system
and to the Samba configuration. Non-anonymous servers require additional administration.
2. Q: How is the operation of the parameter force user different from setting the root
directory of the share SUID?
A: The parameter force user causes all operations on the share to assume the UID of

Section 2.3. Questions and Answers 35
Example 2.2.4. Accounting Office Network smb.conf File
# Global parameters
[global]
workgroup = BILLMORE
printing = CUPS
printcap name = CUPS
disable spoolss = Yes
show add printer wizard = No
[files]
comment = Work area files
path = /data/%U
valid users = %S
read only = No
[master]
comment = Master work area files
path = /data
valid users = alan
read only = No
[printers]
comment = Print Temporary Spool Configuration
path = /var/spool/samba
printable = Yes
guest ok = Yes
use client driver = Yes
browseable = No
the forced user. The new default GID that applies is the primary GID of the forced user.
This gives all users of this resource the actual privilege of the forced user.
When a directory is set SUID, the operating system forces files that are written within it to
be owned by the owner of the directory. While this happens, the user who is using the share
has only the level of privilege he or she is assigned within the operating system context.
The parameter force user has potential security implications that go beyond the actual
share root directory. Be careful and wary of using this parameter.
3. Q: When would you use both the per share parameter force user as well as setting the
share root directory SUID?
A: You would use both parameters when it is necessary to guarantee that all share handling
operations are conducted as the forced user, while all file and directory creation are done as
the SUID directory owner.

36 No Frills Samba Servers Chapter 2
4. Q: What is better about CUPS printing than LPRng printing?
A: CUPS is a print spooling system that has integrated remote management facilities,
provides completely automated print processing/preprocessing, and has the potential to
be configured to automatically apply print preprocessing filters to ensure that a print job
submitted is correctly rendered for the target printer. CUPS includes an image file RIP
that supports printing of image files to non-PostScript printers. CUPS has lots of bells
and whistles and is more like a super-charged MS Windows NT/200x print monitor and
processor. Its complexity can be eliminated or turbo-charged to suit any fancy.
The LPRng software is an enhanced, extended, and portable implementation of the Berke-
ley LPR print spooler functionality. It provides the same interface and meets RFC1179
requirements. LPRng is capable of being configured to act like CUPS, but it is in principle
a replacement for the old Berkeley lpr/lpd spooler. LPRng is generally preferred by those
who are familiar with Berkeley lpr/lpd.
Which is better is a matter of personal taste. It depends on what you want to do and
how you want to do it and manage it. Most modern Linux systems ship with CUPS as the
default print management system.
5. Q: When should Windows client IP addresses be hard coded?
A: When there are few MS Windows clients, little client change, no mobile users, and
users are not inclined to tamper with network settings, it is a safe and convenient matter
to hard-code Windows client TCP/IP settings. Given that it is possible to lock down the
Windows desktop and remove user ability to access network configuration controls, fixed
configuration eliminates the need for a DHCP server. This reduces maintenance overheads
and eliminates a possible point of network failure.
6. Q: Under what circumstances would it be best to use a DHCP server?
A: In network configurations where there are mobile users, or where Windows client PCs
move around (particularly between offices or between subnets), it makes complete sense to
control all Windows client configurations using a DHCP server. Additionally, when users
do tamper with the network settings, the use of DHCP can be used to normalize all client
settings.
One of the least appreciated benefits of using a DHCP server to assign all network client
device TCP/IP settings is that it makes it a pain-free process to change network TCP/IP
settings, change network addressing, or enhance the ability of client devices to benefit from
new network services.
Another benefit of modern DHCP servers is the ability of the DHCP server to register
dynamically assigned IP addresses with the DNS server. The benefits of Dynamic DNS
(DDNS) are considerable in a large Windows network environment.
7. Q: What is the purpose of setting the parameter guest ok on a share?
A: If this parameter is yes for a service, then no password is required to connect to the
service. Privileges are those of the guest account.

Section 2.3. Questions and Answers 37
8. Q: When would you set the global parameter disable spoolss?
A: Setting this parameter to Yes disables Samba’s support for the SPOOLSS set of MS-
RPC’s and yields behavior identical to Samba 2.0.x. Windows NT/2000 clients can down-
grade to using LanMan style printing commands. Windows 9x/ME are unaffected by the
parameter. However, this disables the ability to upload printer drivers to a Samba server
via the Windows NT/200x Add Printer Wizard or by using the NT printer properties dia-
log window. It also disables the capability of Windows NT/200x clients to download print
drivers from the Samba host on demand. Be extremely careful about setting this parameter.
The alternate parameter use client driver applies only to Windows NT/200x clients. It
has no effect on Windows 95/98/ME clients. When serving a printer to Windows NT/200x
clients without first installing a valid printer driver on the Samba host, the client is required
to install a local printer driver. From this point on, the client treats the printer as a local
printer and not a network printer connection. This is much the same behavior that occurs
when disable spoolss = yes.
Under normal circumstances, the NT/200x client attempts to open the network printer
using MS-RPC. Because the client considers the printer to be local, it attempts to issue
the OpenPrinterEx() call requesting access rights associated with the logged on user. If the
user possesses local administrator rights but not root privilege on the Samba host (often the
case), the OpenPrinterEx() call fails. The result is that the client now displays an ”Access
Denied; Unable to connect” message in the printer queue window (even though jobs may
be printed successfully). This parameter MUST not be enabled on a print share that has
valid print driver installed on the Samba server.
9. Q: Why would you disable password caching on Windows 9x/Me clients?
A: Windows 9x/Me workstations that are set at default (password caching enabled) store
the username and password in files located in the Windows master directory. Such files
can be scavenged (read off a client machine) and decrypted, thus revealing the user’s access
credentials for all systems the user may have accessed. It is most insecure to allow any
Windows 9x/Me client to operate with password caching enabled.
10. Q: The example of Abmas Accounting Inc. uses User Mode security. How does this
provide anonymous access?
A: The example used does not provide anonymous access. Since the clients are all Windows
2000 Professional, and given that users are logging onto their machines, by default the
client attempts to connect to a remote server using currently logged in user credentials. By
ensuring that the user’s login ID and password is the same as those set on the Samba server,
access is transparent and does not require separate user authentication.

Chapter 3
SMALL OFFICE NETWORKING
So far, this book has focused on the basics of simple yet effective network solutions. Network
administrators who take pride in their work (that’s most of us, right?) take care to deliver
what our users want, but not too much more. If we make things too complex, we confound
our users and increase costs of network ownership. A professional network manager avoids
the temptation to put too much pizazz into the way that the network operates. Some
creativity is helpful, but do keep it under control.
Five years ago there were two companies from which a lesson can be learned. In one case
the network administrator spent three months building a new network to replace an old
Netware server. What he delivered had all the bells and whistles he could muster. There
were a few teething problems during the change-over, nothing serious but a little disruptive
all the same. Users were exposed to many changes at once. The network administrator was
asked to resign two months after implementing the new system. This was necessary because
so many staff had complained they had lost time and were not happy with the new network.
Everything was automated and he delivered more features than any advanced user could
think of. He was just too smart for his own good.
In the case of the other company, a new network manager was appointed to oversee the
replacement of a LanTastic network with an MS Windows NT 4.0 network. He had the
replacement installed and operational within two weeks. Before installation and change-
over, he called a meeting to explain to all users what was going to happen, how it would
affect them and that he would be available 24 hours a day to help them transition. One
week after conversion, he held another meeting asking for cooperation in the introduction
of a few new features that would help to make life easier. Network users were thrilled with
what he was doing to help them. The network he implemented was nowhere near as complex
as the first example, had fewer features, and yet he had happy users. Months later he was
still adding new innovations. He always asked the users if a particular feature was what
they wanted. He asked his boss for a raise and got it. He often told me, “Always keep a few
new tricks up your sleeves for when you need them.” Was he smart? You decide. Let’s get
on with our next exercise.
3.1 Introduction
Abmas Accounting Inc. has grown. Mr. Meany likes you and says he knew you were the
right person for the job. That’s why he asked you to install the new server. The past few
38

Section 3.2. Dissection and Discussion 39
months have been hard work. You advised Mr. Meany that it is time for a change. Abmas
now has 52 users, having acquired an investment consulting business recently. The new
users were added to the network without any problems.
Some of the Windows clients are getting to be past their use-by date. You have found
damaged and unusable software on some of the workstations that came with the acquired
business and found some machines that are in need of both hardware and software mainte-
nance.
3.1.1 Assignment Tasks
Mr. Meany has decided to retire in 12 months. He wants you to help him make the business
run better. Many of the new staff want notebook computers. They visit customer business
premises with the need to use local network facilities; these users are technically competent.
The company uses a business application that requires Windows XP Professional. In short,
a complete client upgrade is about to happen. Mr. Meany told you that he is working on
another business acquisition and that by the time he retires there will be 80 to 100 users.
Mr. Meany is not concerned about security. He wants to make it easier for staff to do their
work. He has hired you to help him appoint a full-time network manager before he retires.
Above all, he says he is investing in the ability to grow. He is determined to live his lifelong
dream and hand the business over to a bright and capable executive who can make things
happen. This means your network design must cope well with growth.
In a few months, Abmas will require an Internet connection for email and so staff easily
obtain software updates. Mr. Meany is warming up to the installation of anti-virus software,
but is not yet ready to approve this expense. He told you to spend the money a virus scanner
costs on better quality notebook computers for mobile users.
One of Mr. Meany’s golfing partners sold him on the idea to buy new laser printers. One
black only, the other a color laser printer. Staff support the need for a color printer so they
can present more attractive proposals and reports.
Mr. Meany also asked if it would be possible for one of the staff to manage user accounts
from the Windows desktop. That person will be responsible for basic operations.
3.2 Dissection and Discussion
What are the key requirements in this business example? A quick review indicates a need
for:
•Scalability — from 52 to over 100 users in 12 months
•Mobile computing capability
•Improved reliability and usability
•Easier administration
In this instance the installed Linux system is assumed to be a Red Hat Linux Fedora Core2
server (as in Section 2.2.3).

40 Small Office Networking Chapter 3
3.2.1 Technical Issues
It is time to implement a domain security environment. You will use the smbpasswd (default)
backend. You should implement a DHCP server. There is no need to run DNS at this time,
but the system will use WINS. The Domain name will be BILLMORE. This time, the name
of the server will be SLEETH.
All printers will be configured as DHCP clients. The DHCP server will assign the printer a
fixed IP address by way of its Ethernet interface (MAC) address. See Example 3.3.2.
Note
The smb.conf file you are creating in this exercise can be used with
equal effectiveness with Samba-2.2.x series releases. This is deliberate
so that in the next chapter it is possible to start with the installation
that you have created here, migrate it to a Samba-3 configuration and
then secure the system further. Configurations following this one will
utilize features that may not be supported in Samba-2.2.x releases.
However, you should note that the examples in each chapter start with
the assumption that a fresh new installation is being effected.
Later on, when the Internet connection is implemented, you will add DNS as well as other
enhancements. It is important that you plan accordingly.
You have split the network into two separate areas. Each has its own ether-switch. There
are 20 users on the accounting network and 32 users on the financial services network. The
server has two network interfaces, one serving each network. The network printers will be
located in a central area. You plan to install the new printers and keep the old printer in
use also.
You will provide separate file storage areas for each business entity. The old system will
go away, accounting files will be handled under a single directory, and files will be stored
under customer name, not under a personal work area. Staff will be made responsible for
file location, so maintain the old share point.
Given that DNS will not be used, you will configure WINS name resolution for UNIX
hostname name resolution.
It is necessary to map Windows Domain Groups to UNIX groups as a minimum. It is
advisable to also map Windows Local Groups to UNIX groups. Additionally, the two key
staff groups in the firm are Accounting Staff and Financial Services Staff. For these, it is
necessary to create UNIX groups as well as Windows Domain Groups.
In the sample smb.conf file, you have configured Samba to call the UNIX groupadd to
add group entries. This utility does not permit the addition of group names that contain
upper-case characters or spaces. This is considered a bug. The groupadd is part of the
shadow-utils Open Source Software package. A later release of this package may have
been patched to resolve this bug. If your operating platform has this bug, it means that

Section 3.3. Implementation 41
attempts to add a Windows Domain Group that has either a space or upper-case characters
in it will fail. See TOSHARG, Section 11.3.1, Example 11.1, for more information.
Vendor-supplied printer drivers will be installed on each client. The CUPS print spooler on
the UNIX host will be operated in raw mode.
3.2.2 Political Issues
Mr. Meany is an old-school manager. He sets the rules and wants to see compliance. He is
willing to spend money on things he believes are of value. You need more time to convince
him of real priorities.
Go ahead, buy better notebooks. Wouldn’t it be neat if they happened to be supplied with
anti-virus software? Above all, demonstrate good purchase value and remember to make
your users happy.
3.3 Implementation
In this example, the assumption is made that this server is being configured from a clean
start. The alternate approach could be to demonstrate the migration of the system that
is documented in Section 2.2.3.2 to meet the new requirements. The decision to treat this
case, as with future examples, as a new installation is based on the premise that you can
determine the migration steps from the information provided in the separate chapter on this
subject. Additionally, a fresh installation makes the example easier to follow.
Each user will be given a home directory on the UNIX system, which will be available as
a private share. Two additional shares will be created, one for the Accounting Department
and the other for the Financial Services Department. Network users will be given access to
these shares by way of group membership.
UNIX group membership is the primary mechanism by which Windows Domain users will
be granted rights and privileges within the Windows environment.
The user alanm will be made the owner of all files. This will be preserved by setting the
sticky bit (set UID/GID) on the top-level directories.
Figure 3.1. Abmas Accounting 52 User Network Topology
1. Using UNIX/Linux system tools, name the server sleeth.

42 Small Office Networking Chapter 3
2. Place an entry for the machine sleeth in the /etc/hosts. The printers are network
attached, so it is desirable that there should be entries for the network printers also.
An example /etc/hosts file is shown here:
192.168.1.1 sleeth sleeth1
192.168.2.1 sleeth2
192.168.1.10 hplj6
192.168.1.11 hplj4
192.168.2.10 qms
3. Install the Samba-3 binary RPM from the Samba-Team FTP site.
4. Install the ISC DHCP server using the UNIX/Linux system tools available to you.
5. Given that Samba will be operating over two network interfaces and clients on each
side may want to be able to reach clients on the other side, it is imperative that
IP forwarding shall be enabled. Use the system tool of your choice to enable IP
forwarding. In the absence of such a tool on the Linux system, add to the /etc/rc.
d/rc.local file an entry as follows:
echo 1 > /proc/sys/net/ipv4/ip_forward
This causes the Linux kernel to forward IP packets so that it acts as a router.
6. Install the smb.conf file as shown in Example 3.3.3 and Example 3.3.4. Combine
these two examples to form a single /etc/samba/smb.conf file.
7. Add the user root to the Samba password backend:
root# smbpasswd -a root
New SMB password: XXXXXXX
Retype new SMB password: XXXXXXX
root#
This is the Windows Domain Administrator password. Never delete this account from
the password backend after Windows Domain Groups have been initialized. If you
delete this account, your system is crippled. You cannot restore this account and your
Samba server is no longer capable of being administered.
8. Create the username map file to permit the root account to be called Administrator
from the Windows network environment. To do this, create the file /etc/samba/
smbusers with the following contents:
####
# User mapping file
####
# File Format

Section 3.3. Implementation 43
# -----------
# Unix_ID = Windows_ID
#
# Examples:
# root = Administrator
# janes = "Jane Smith"
# jimbo = Jim Bones
#
# Note: If the name contains a space it must be double quoted.
# In the example above the name ’jimbo’ will be mapped to Windows
# user names ’Jim’ and ’Bones’ because the space was not quoted.
#######################################################################
root = Administrator
####
# End of File
####
9. Create and map Windows Domain Groups to UNIX groups. A sample script is pro-
vided in Example 3.3.1. Create a file containing this script. We called ours /etc/
samba/initGrps.sh. Set this file so it can be executed, and then execute the script.
Sample output should be as follows:
Example 3.3.1. Script to Map Windows NT Groups to UNIX Groups
#!/bin/bash
#
# initGrps.sh
#
# Create UNIX groups
groupadd acctsdep
groupadd finsrvcs
# Map Windows Domain Groups to UNIX groups
net groupmap modify ntgroup="Domain Admins" unixgroup=root
net groupmap modify ntgroup="Domain Users" unixgroup=users
net groupmap modify ntgroup="Domain Guests" unixgroup=nobody
# Add Functional Domain Groups
net groupmap add ntgroup="Accounts Dept" unixgroup=acctsdep type=d
net groupmap add ntgroup="Financial Services" unixgroup=finsrvcs type=d
root# chmod 755 initGrps.sh
root# cd /etc/samba

44 Small Office Networking Chapter 3
root# ./initGrps.sh
Updated mapping entry for Domain Admins
Updated mapping entry for Domain Users
Updated mapping entry for Domain Guests
No rid or sid specified, choosing algorithmic mapping
Successfully added group Accounts Dept to the mapping db
No rid or sid specified, choosing algorithmic mapping
Successfully added group Domain Guests to the mapping db
root# cd /etc/samba
root# net groupmap list | sort
Account Operators (S-1-5-32-548) -> -1
Accounts Dept (S-1-5-21-194350-25496802-3394589-2003) -> acctsdep
Administrators (S-1-5-32-544) -> -1
Backup Operators (S-1-5-32-551) -> -1
Domain Admins (S-1-5-21-194350-25496802-3394589-512) -> root
Domain Guests (S-1-5-21-194350-25496802-3394589-514) -> nobody
Domain Users (S-1-5-21-194350-25496802-3394589-513) -> users
Financial Services (S-1-5-21-194350-25496802-3394589-2005) -> finsrvcs
Guests (S-1-5-32-546) -> -1
Power Users (S-1-5-32-547) -> -1
Print Operators (S-1-5-32-550) -> -1
Replicators (S-1-5-32-552) -> -1
System Operators (S-1-5-32-549) -> -1
Users (S-1-5-32-545) -> -1
10. For each user who needs to be given a Windows Domain account, make an entry in
the /etc/passwd file as well as in the Samba password backend. Use the system tool
of your choice to create the UNIX system accounts and use the Samba smbpasswd
program to create the Domain user accounts. There are a number of tools for user
management under UNIX. Commonly known ones include: useradd,adduser. In
addition to these, there are a plethora of custom tools. With the tool of your choice,
create a home directory for each user.
11. Using the preferred tool for your UNIX system, add each user to the UNIX groups
created previously as necessary. File system access control will be based on UNIX
group membership.
12. Create the directory mount point for the disk sub-system that is mounted to provide
data storage for company files. In this case the mount point indicated in the smb.
conf file is /data. Format the file system as required, mount the formatted file system
partition using mount, and make the appropriate changes in /etc/fstab.
13. Create the top-level file storage directories are follows:
root# mkdir -p /data/{accounts,finsvcs}
root# chown -R root.root /data
root# chown -R alanm.accounts /data/accounts

Section 3.3. Implementation 45
root# chown -R alanm.finsvcs /data/finsvcs
root# chmod -R ug+rwx,o+rx-w /data
Each department is responsible for creating its own directory structure within its share.
The directory root of the accounts share is /data/accounts. The directory root of
the finsvcs share is /data/finsvcs.
14. Configure the printers with the IP addresses as shown in Figure 3.1. Follow the
instructions in the manufacturers’ manuals to permit printing to port 9100. This
allows the CUPS spooler to print using raw mode protocols.
15. Configure the CUPS Print Queues as follows:
root# lpadmin -p hplj4 -v socket://192.168.1.11:9100 -E
root# lpadmin -p hplj6 -v socket://192.168.1.10:9100 -E
root# lpadmin -p qms -v socket://192.168.2.10:9100 -E
This creates the necessary print queues with no assigned print filter.
16. Edit the file /etc/cups/mime.convs to uncomment the line:
application/octet-stream application/vnd.cups-raw 0 -
17. Edit the file /etc/cups/mime.types to uncomment the line:
application/octet-stream
18. Using your favorite system editor, create an /etc/dhcpd.conf with the contents as
shown in Example 3.3.2.
19. Use the standard system tool to start Samba and CUPS and configure them to start
automatically at every system reboot. For example:
root# chkconfig dhpc on
root# chkconfig smb on
root# chkconfig cups on
root# /etc/rc.d/init.d/dhcp restart
root# /etc/rc.d/init.d/smb restart
root# /etc/rc.d/init.d/cups restart
20. Configure the Name Service Switch (NSS) to handle WINS based name resolution.
Since this system does not use a DNS server, it is safe to remove this option from the
NSS configuration. Edit the /etc/nsswitch.conf file so that the hosts: entry looks
like this:

46 Small Office Networking Chapter 3
hosts: files wins
3.3.1 Validation
Does everything function as it ought? That is the key question at this point. Here are some
simple steps to validate your Samba server configuration.
1. If your smb.conf file has bogus options or parameters, this may cause Samba to refuse
to start. The first step should always be to validate the contents of this file by running:
root# testparm -s
Load smb config files from smb.conf
Processing section "[homes]"
Processing section "[printers]"
Processing section "[netlogon]"
Processing section "[accounts]"
Processing section "[service]"
Loaded services file OK.
# Global parameters
[global]
workgroup = BILLMORE
passwd chat = *New*Password* \
%n\n *Re-enter*new*password* %n\n *Password*changed*
username map = /etc/samba/smbusers
syslog = 0
name resolve order = wins bcast hosts
printcap name = CUPS
show add printer wizard = No
add user script = /usr/sbin/useradd -m ’%u’
delete user script = /usr/sbin/userdel -r ’%u’
add group script = /usr/sbin/groupadd ’%g’
delete group script = /usr/sbin/groupdel ’%g’
add user to group script = /usr/sbin/usermod -G ’%g’ ’%u’
add machine script = /usr/sbin/useradd
-s /bin/false -d /var/lib/nobody ’%u’
logon script = scripts\logon.bat
logon path =
logon drive = X:
domain logons = Yes
preferred master = Yes
wins support = Yes
printing = cups
...
### Remainder cut to save space ###

Section 3.3. Implementation 47
The inclusion of an invalid parameter (say one called dogbert) would generate an error
as follows:
Unknown parameter encountered: "dogbert"
Ignoring unknown parameter "dogbert"
Clear away all errors before proceeding and start or restart samba as necessary.
2. Check that the Samba server is running:
root# ps ax | grep mbd
14244 ? S 0:00 /usr/sbin/nmbd -D
14245 ? S 0:00 /usr/sbin/nmbd -D
14290 ? S 0:00 /usr/sbin/smbd -D
$rootprompt; ps ax | grep winbind
14293 ? S 0:00 /usr/sbin/winbindd -B
14295 ? S 0:00 /usr/sbin/winbindd -B
The winbindd daemon is running in split mode (normal) so there are also two in-
stances of it. For more information regarding winbindd, see TOSHARG, Chapter 22,
Section 22.3. The single instance of smbd is normal.
3. Check that an anonymous connection can be made to the Samba server:
root# smbclient -L localhost -U%
Sharename Type Comment
--------- ---- -------
netlogon Disk Network Logon Service
accounts Disk Accounting Files
finsvcs Disk Financial Service Files
IPC$ IPC IPC Service (Samba3)
ADMIN$ IPC IPC Service (Samba3)
hplj4 Printer Hewlett-Packard LaserJet 4
hplj6 Printer Hewlett-Packard LaserJet 6
qms Printer QMS Magicolor Laser Printer XXXX
Server Comment
--------- -------
SLEETH Samba 3.0.12
Workgroup Master
--------- -------
BILLMORE SLEETH

48 Small Office Networking Chapter 3
This demonstrates that an anonymous listing of shares can be obtained. This is the
equivalent of browsing the server from a Windows client to obtain a list of shares on
the server. The -U% argument means, send a ”NULL username and a NULL password.”
4. Verify that the printers have the IP addresses assigned in the DHCP server config-
uration file. The easiest way to do this is to ping the printer name. Immediately
after the ping response has been received, execute arp -a to find the MAC address of
the printer that has responded. Now you can compare the IP address and the MAC
address of the printer with the configuration information in the /etc/dhcpd.conf file.
They should, of course, match. For example:
root# ping hplj4
PING hplj4 (192.168.1.11) 56(84) bytes of data.
64 bytes from hplj4 (192.168.1.11): icmp_seq=1 ttl=64 time=0.113 ms
root# arp -a
hplj4 (192.168.1.11) at 08:00:46:7A:35:E4 [ether] on eth0
The MAC address 08:00:46:7A:35:E4 matches that specified for the IP address from
which the printer has responded and with the entry for it in the /etc/dhcpd.conf
file.
5. Make an authenticated connection to the server using the smbclient tool:
root# smbclient //sleeth/accounts -U alanm
Password: XXXXXXX
smb: \> dir
. D 0 Sun Nov 9 01:28:34 2003
.. D 0 Sat Aug 16 17:24:26 2003
.mc DH 0 Sat Nov 8 21:57:38 2003
.qt DH 0 Fri Sep 5 00:48:25 2003
SMB D 0 Sun Oct 19 23:04:30 2003
Documents D 0 Sat Nov 1 00:31:51 2003
xpsp1a_en_x86.exe 131170400 Sun Nov 2 01:25:44 2003
65387 blocks of size 65536. 28590 blocks available
smb: \> q
Windows XP Professional Client Configuration
1. Configure clients to the network settings shown in Figure 3.1. All clients use DHCP
for TCP/IP protocol stack configuration. DHCP configures all Windows clients to
use the WINS Server address 192.168.1.1.
2. Join the Windows Domain called BILLMORE. Use the Domain Administrator user name
root and the SMB password you assigned to this account. A detailed step-by-step
procedure for joining a Windows 200x/XP Professional client to a Windows Domain

Section 3.3. Implementation 49
is given in Section A.1. Reboot the machine as prompted and then logon using a
Domain User account.
3. Verify on each client that the machine called SLEETH is visible in My Network Places,
that it is possible to connect to it and see the shares accounts and finsvcs, and that
it is possible to open that share to reveal its contents.
4. Instruct all users to log onto the workstation using their assigned user name and
password.
5. Install a printer on each using the following steps:
(a) Click Start →Settings →Printers+Add Printer+Next. Do not click Network
printer. Ensure that Local printer is selected.
(b) Click Next. In the panel labeled Manufacturer:, select HP. In the Printers: panel,
select the printer called HP LaserJet 4. Click Next.
(c) In the panel labeled Available ports:, select FILE:. Accept the default printer
name by clicking Next. When asked, “Would you like to print a test page?”, click
No. Click Finish.
(d) You may be prompted for the name of a file to print to. If so, close the dialog
panel. Right-click HP LaserJet 4 →Properties →Details (Tab) →Add Port.
(e) In the panel labeled Network, enter the name of the print queue on the Samba
server as follows: \\SERVER\hplj4. Click OK+OK to complete the installation.
(f) Repeat the printer installation steps above for the HP LaserJet 6 printer as well
as for the QMS Magicolor XXXX laser printer.
3.3.2 Notebook Computers: A Special Case
As a network administrator, you already know how to create local machine accounts for
Windows 200x/XP Professional systems. This is the preferred solution to provide continuity
of work for notebook users so that absence from the office network environment does not
become a barrier to productivity.
By creating a local machine account that has the same user name and password as you create
for that user in the Windows Domain environment, the user can log onto the machine locally
and still transparently access network resources as if logged onto the domain itself. There are
some trade-offs that mean that as the network is more tightly secured it becomes necessary
to modify Windows client configuration somewhat.
3.3.3 Key Points Learned
In this network design and implementation exercise, you have created a Windows NT4 style
Domain Controller using Samba-3.0.12. As a result of following these guidelines meant that
you experienced and implemented several important aspects of Windows networking. In
the next chapter of this book, you build on the experience gained. These are the highlights
from this chapter:

50 Small Office Networking Chapter 3
•You implemented a DHCP Server and Microsoft Windows clients were able to obtain
all necessary network configuration settings from this server.
•You created a Windows Domain Controller. You were able to use the network logon
service and successfully joined Windows 200x/XP Professional clients to the Domain.
•You created raw print queues in the CUPS printing system. You maintained a simple
printing system so that all users can share centrally managed printers. You installed
native printer drivers on the Windows clients.
•You experienced the benefits of centrally managed user accounts on the server.
•You offered Mobile notebook users a solution that allows them to continue to work
while away from the office and not connected to the corporate network.
3.4 Questions and Answers
Your new Domain Controller is ready to serve you. What does it mean? Here are some
questions and answers that may help.
F.A.Q.
1. Q: What is the key benefit of using DHCP to configure Windows client TCP/IP stacks?
A: First and foremost, portability. It means that notebook users can move between the
Abmas office and client offices (so long as they, too, use DHCP) without having to manually
reconfigure their machines. It also means that when they work from their home environments
either using DHCP assigned addressing or when using dial-up networking, settings such as
default routes and DNS server addresses that apply only to the Abmas office environment
do not interfere with remote operations. This is an extremely important feature of DHCP.
2. Q: Are there any DHCP server configuration parameters in the /etc/dhcpd.conf that
should be noted in particular?
A: Yes. The configuration you created automatically provides each client with the IP
address of your WINS server. It also configures the client to preferentially register NetBIOS
names with the WINS server, and then instructs the client to first query the WINS server
when a NetBIOS machine name needs to be resolved to an IP Address. This means that
this configuration results in far lower UDP broadcast traffic than would be the case if WINS
was not used.
3. Q: Is it possible to create a Windows Domain account that is specifically called Adminis-
trator?
A: You can surely create a Windows Domain Account called Administrator. It is also
possible to map that account so that it has the effective UNIX UID of 0. This way it isn’t
necessary to use the username map facility to map this account to the UNIX account called
root.

Section 3.4. Questions and Answers 51
4. Q: Why is it necessary to give the Windows Domain Administrator a UNIX UID of 0?
A: The Windows Domain Administrator account is the most privileged account that
exists on the Windows platform. This user can change any setting, add/delete or modify
user accounts, and completely reconfigure the system. The equivalent to this account in
the UNIX environment is the root account. If you want to permit the Windows Domain
Administrator to manage accounts, as well as permissions, privileges, and security settings
within the Domain and on the Samba server, equivalent rights must be assigned. This is
achieved with the root UID equal to 0.
5. Q: One of my junior staff needs the ability to add machines to the Domain, but I do not
want to give him root access. How can we do this?
A: Users who are members of the Domain Admins group can add machines to the Domain.
This group is mapped to the UNIX group account called root (or equivalent on wheel on
some UNIX systems) that has a GID of 0. This must be the primary GID of the account of
the user who is a member of the Windows Domain Admins account.
6. Q: Why must I map Windows Domain Groups to UNIX groups?
A: Samba-3 does not permit a Domain Group to become visible to Domain network clients
unless the account has a UNIX group account equivalent. The Domain groups that should
be given UNIX equivalents are: Domain Guests, Domain Users, Domain Admins.
7. Q: I deleted my root account and now I cannot add it back! What can I do?
A: This is a nasty problem. Fortunately, here is a solution.
1. Back up your existing configuration files in case you need to restore them.
2. Rename the group mapping.tdb file.
3. Use the smbpasswd to add the root account.
4. Restore the group mapping.tdb file.
8. Q: When I run net groupmap list, it reports a group called Administrators as well as
Domain Admins. What is the difference between them?
A: The group called Administrators is representative of the same account that would be
present as the Local Group account on a Domain Member server or workstation. Samba uses
only Domain Groups at this time. A Workstation or Server Local Group has no meaning in
a Samba context. This may change at some later date. These accounts are provided only
so that security objects are correctly shown.
9. Q: What is the effect of changing the name of a Samba server, or of changing the Domain
name?
A: In the event that you elect to change the name of the Samba server, on restarting smbd,
Windows security identifiers are changed. In the case of a Stand-Alone server or a Domain

52 Small Office Networking Chapter 3
Member server, the machine SID is changed. This may break Domain Membership. In the
case of a change of the Domain name (Workgroup name), the Domain SID is changed. This
affects all Domain Memberships.
If it becomes necessary to change either the Server name or the Domain name, be sure
to back up the respective SID before the change is made. You can back up the SID from
use of the net getlocalsid (Samba-3), or by way of the smbpasswd (Samba-2.2.x). To
change the SID, you use the same tool. Be sure to check the man page for this command
for detailed instructions regarding the steps involved.
10. Q: How can I manage user accounts from my Windows XP Professional workstation?
A: Samba-3 implements a Windows NT4 style security domain architecture. This type of
Domain cannot be managed using tools present on a Windows XP Professional installation.
You may download from the Microsoft Web site the SRVTOOLS.EXE package. Extract it
into the directory from which you wish to use it. This package extracts the tools known
as: User Manager for Domains, Server Manager, Event Viewer. You may use the
User Manager for Domains to manage your Samba-3 Domain user and group accounts. Of
course, you do need to be logged on as the Administrator for the Samba-3 Domain. It may
help to log on as the root account.

Section 3.4. Questions and Answers 53
Example 3.3.2. Abmas Accounting DHCP Server Configuration File — /etc/dhcpd.conf
default-lease-time 86400;
max-lease-time 172800;
default-lease-time 86400;
option ntp-servers 192.168.1.1;
option domain-name "abmas.biz";
option domain-name-servers 192.168.1.1, 192.168.2.1;
option netbios-name-servers 192.168.1.1, 192.168.2.1;
option netbios-node-type 8;
### NOTE ###
# netbios-node-type=8 means set clients to Hybrid Mode
# so they will use Unicast communication with the WINS
# server and thus reduce the level of UDP broadcast
# traffic by up to 90%.
############
subnet 192.168.1.0 netmask 255.255.255.0 {
range dynamic-bootp 192.168.1.128 192.168.1.254;
option subnet-mask 255.255.255.0;
option routers 192.168.1.1;
allow unknown-clients;
host hplj4 {
hardware ethernet 08:00:46:7a:35:e4;
fixed-address 192.168.1.10;
}
host hplj6 {
hardware ethernet 00:03:47:cb:81:e0;
fixed-address 192.168.1.11;
}
}
subnet 192.168.2.0 netmask 255.255.255.0 {
range dynamic-bootp 192.168.2.128 192.168.2.254;
option subnet-mask 255.255.255.0;
option routers 192.168.2.1;
allow unknown-clients;
host qms {
hardware ethernet 01:04:31:db:e1:c0;
fixed-address 192.168.1.10;
}
}
subnet 127.0.0.0 netmask 255.0.0.0 {
}

54 Small Office Networking Chapter 3
Example 3.3.3. Accounting Office Network smb.conf File [globals] Section
# Global parameters
[global]
workgroup = BILLMORE
passwd chat = *New*Password* %n\n*Re-enter*new*password* %n\n *Password*changed*
username map = /etc/samba/smbusers
syslog = 0
name resolve order = wins bcast hosts
printcap name = CUPS
show add printer wizard = No
add user script = /usr/sbin/useradd -m ’%u’
delete user script = /usr/sbin/userdel -r ’%u’
add group script = /usr/sbin/groupadd ’%g’
delete group script = /usr/sbin/groupdel ’%g’
add user to group script = /usr/sbin/usermod -G ’%g’ ’%u’
add machine script = /usr/sbin/useradd -s /bin/false -d /var/lib/nobody ’%u’
logon script = scripts\login.bat
logon path =
logon drive = X:
domain logons = Yes
preferred master = Yes
wins support = Yes
printing = CUPS

Section 3.4. Questions and Answers 55
Example 3.3.4. Accounting Office Network smb.conf File Services and Shares Section
[homes]
comment = Home Directories
valid users = %S
read only = No
browseable = No
[printers]
comment = SMB Print Spool
path = /var/spool/samba
printable = Yes
guest ok = Yes
use client driver = Yes
browseable = No
[netlogon]
comment = Network Logon Service
path = /data/%U
valid users = %S
read only = No
[accounts]
comment = Accounting Files
path = /data/accounts
valid users = %G
read only = No
[finsvcs]
comment = Financial Service Files
path = /data/finsvcs
valid users = %G
read only = No

Chapter 4
SECURE OFFICE NETWORKING
Congratulations, your Samba networking skills are developing nicely. You started out with
three simple networks in Chapter 2, and then in Chapter 3 you designed and built a network
that provides a high degree of flexibility, integrity, and dependability. It was enough for the
basic needs each was designed to fulfill. In this chapter you address a more complex set
of needs. The solution you explore is designed to introduce you to basic features that are
specific to Samba-3.
You should note that a working and secure solution could be implemented using Samba-
2.2.x. In the exercises presented here, you are gradually using more Samba-3 specific features
so caution is advised for anyone who tries to use Samba-2.2.x with the guidance here given.
To avoid confusion, this book is all about Samba-3. Let’s get the exercises in this chapter
under way.
4.1 Introduction
You have made Mr. Meany a very happy man. Recently he paid you a fat bonus for work
well done. It is one year since the last network upgrade. You have been quite busy. Two
months ago Mr. Meany gave approval to hire Christine Roberson who has taken over general
network management. Soon she will provide primary user support. You have demonstrated
you can delegate responsibility, and plan and execute to that plan. Above all, you have
shown Mr. Meany that you are a responsible person. Today is a big day. Mr. Meany called
you to his office at 9 a.m. for news you never expected. You are Mr. Bob Jordan and will
take charge of business operations. Mr. Meany is retiring and has entrusted the business to
your capable hands.
Mr. Meany may be retiring from this company, but not from work. He is taking the
opportunity to develop Abmas Inc. into a larger and more substantial company. He says
that it took him many years to wake up to the fact that there is no future in just running
a business. He now realizes there is great personal reward and satisfaction in creation of
career opportunities for people in the local community. He wants to do more for others as
he is doing for you, Bob Jordan. Today he spent a lot of time talking about the grand plan.
He has plans for growth that you will deal with in the chapters ahead.
Over the past year, the growth projections were exceeded. The network has grown to meet
the needs of 130 users. Along with growth, the demand for improved services and better
56

Section 4.1. Introduction 57
functionality has also developed. You are about to make an interim improvement and then
hand over all Help desk and network maintenance to Christine. Christine has professional
certifications in Microsoft Windows as well as in Linux; she is a hard worker and quite likable.
Christine does not want to manage the department (although she manages well). She gains
job satisfaction when left to sort things out. Occasionally she wants to work with you on
a challenging problem. When you told her about your move, she almost resigned, although
she was reassured that a new manager would be hired to run Information Technology and
she would be responsible only for operations.
4.1.1 Assignment Tasks
You promised the staff Internet services including web browsing, electronic mail, virus pro-
tection, and a company Web site. Christine is keen to help turn the vision into reality. Let’s
see how close you can get to the promises made.
The network you are about to deliver will service 130 users today. Within 12 months, Abmas
will aquire another company. Mr. Meany claims that within two years there will be well
over 500 users on the network. You have bought into the big picture, so prepare for growth.
You have purchased a new server, will implement a new network infrastructure, and reward
all staff with a new computer. Notebook computers will not be replaced at this time.
You have decided to not recycle old network components. The only items that will be
carried forward are notebook computers. You offered staff new notebooks, but not one
person wanted the disruption for what was perceived as a marginal update. You have made
the decision to give everyone a new desktop computer, even to those who have a notebook
computer.
You have procured a DSL Internet connection that provides 1.5 Megabit/sec (bidirectional)
and a 10 MBit/sec ethernet port. You have registered the domain abmas.us, and the
Internet Service Provider (ISP) is supplying secondary DNS. Information furnished by your
ISP is shown in Table 4.1.
It is of paramount priority that under no circumstances will Samba offer service access from
an Internet connection. You are paying an ISP to give, as part of their value-added services,
full firewall protection for your connection to the outside world. The only services allowed
in from the Internet side are the following destination ports: http/https (ports 80 and
443), email (port 25), DNS (port 53). All Internet traffic will be allowed out after
network address translation (NAT). No internal IP addresses are permitted through the
NAT filter as complete privacy of internal network operations must be assured.
Christine has recommended that desktop systems should be installed from a single cloned
master system that has a minimum of locally installed software and loads all software off
a central application server. The benefit of having the central application server is that
it allows single point maintenance of all business applications, something Christine is keen
to pursue. She further recommended installation of anti-virus software on workstations as
well as on the Samba server. Christine is paranoid of potential virus infection and insists
on a comprehensive approach to detective as well as corrective action to protect network
operations.

58 Secure Office Networking Chapter 4
Table 4.1. Abmas.US ISP Information
Parameter Value
Server IP Address 123.45.67.66
DSL Device IP Address 123.45.67.65
Network Address 123.45.67.64/30
Gateway Address 123.45.54.65
Primary DNS Server 123.45.54.65
Secondary DNS Server 123.45.54.32
Forwarding DNS Server 123.45.12.23
Figure 4.1. Abmas Network Topology 130 Users
A significant concern is the problem of managing company growth. Recently, a number of
users had to share a PC while waiting for new machines to arrive. This presented some
problems with desktop computers and software installation into the new users’ desktop
profile.
4.2 Dissection and Discussion
Many of the conclusions you draw here are obvious. Some requirements are not very clear
or may simply be your means of drawing the most out of Samba-3. Much can be done more
simply than you will demonstrate here, but keep in mind that the network must scale to at
least 500 users. This means that some functionality will be over-designed for the current
130 user environment.
4.2.1 Technical Issues
In this exercise we are using a 24-bit subnet mask for the two local networks. This, of course,
limits our network to a maximum of 253 usable IP addresses. The network address range
chosen is one of the ranges assigned by RFC1918 for private networks. When the number
of users on the network begins to approach the limit of usable addresses, it would be a good

Section 4.2. Dissection and Discussion 59
idea to switch to a network address specified in RFC1918 in the 172.16.0.0/16 range. This
is done in the following chapters.
The high growth rates projected are a good reason to use the tdbsam passdb backend. The
use of smbpasswd for the backend may result in performance problems. The tdbsam passdb
backend offers features that are not available with the older flat ASCII-based smbpasswd
database.
The proposed network design uses a single server to act as an Internet services host for
electronic mail, Web serving, remote administrative access vis SSH, as well as for Samba-
based file and print services. This design is often chosen by sites that feel they cannot afford
or justify the cost or overhead of having separate servers. It must be realized that if security
of this type of server should ever be violated (compromised), the whole network and all
data is at risk. Many sites continue to choose this type of solution; therefore, this chapter
provides detailed coverage of key implementation aspects.
Samba will be configured to specifically not operate on the ethernet interface that is directly
connected to the Internet.
You know that your ISP is providing full firewall services, but you cannot rely on that.
Always assume that human error will occur, so be prepared by using Linux firewall facilities
based on iptables to effect Network Address Translation (NAT). Block all incoming traffic
except to permitted well-known ports. You must also allow incoming packets to established
outgoing connections. You will permit all internal outgoing requests.
The configuration of Web serving, Web proxy services, electronic mail, and the details of
generic anti-virus handling are beyond the scope of this book and therefore are not covered,
except insofar as this affects Samba-3.
Notebook computers are configured to use a network login when in the office and a local
account to login while away from the office. Users store all work done in transit (away from
the office) by using a local share for work files. Standard procedures will dictate that on
completion of the work that necessitates mobile file access, all work files are moved back to
secure storage on the office server. Staff is instructed to not carry on any company notebook
computer any files that are not absolutely required. This is a preventative measure to protect
client information as well as business private records.
All applications are served from the central server from a share called apps. Microsoft Office
XP Professional and OpenOffice 1.1.0 will be installed using a network (or administrative)
installation. Accounting and financial management software can also be run only from the
central application server. Notebook users are provided with locally installed applications
on a need-to-have basis only.
The introduction of roaming profiles support means that users can move between desktop
computer systems without constraint while retaining full access to their data. The desktop
travels with them as they move.
The DNS server implementation must now address both internal needs as well as external
needs. You forward DNS lookups to your ISP provided server as well as the abmas.us
external secondary DNS server.
Compared with the DHCP server configuration in Example 3.3.2, the configuration used in
this example has to deal with the presence of an Internet connection. The scope set for it

60 Secure Office Networking Chapter 4
ensures that no DHCP services will be offered on the external connection. All printers are
configured as DHCP clients, so that the DHCP server assigns the printer a fixed IP address
by way of the ethernet interface (MAC) address. One additional feature of this DHCP server
configuration file is the inclusion of parameters to allow dynamic DNS (DDNS) operation.
This is the first implementation that depends on a correctly functioning DNS server. Com-
prehensive steps are included to provide for a fully functioning DNS server that also is
enabled for dynamic DNS operation. This means that DHCP clients can be auto-registered
with the DNS server.
You are taking the opportunity to manually set the netbios name of the Samba server to a
name other than what will be automatically resolved. You are doing this to ensure that the
machine has the same NetBIOS name on both network segments.
As in the previous network configuration, printing in this network configuration uses direct
raw printing (i.e., no smart printing and no print driver auto-download to Windows clients).
Printer drivers are installed on the Windows client manually. This is not a problem given
that Christine is to install and configure one single workstation and then clone that config-
uration, using Norton Ghost, to all workstations. Each machine is identical, so this should
pose no problem.
4.2.1.1 Hardware Requirements
This server runs a considerable number of services. From similarly configured Linux instal-
lations the approximate calculated memory requirements will be as that shown in Exam-
ple 4.2.1.
Example 4.2.1. Estimation of Memory Requirements
Application Memory per User 130 Users 500 Users
Name (MBytes) Total MBytes Total MBytes
----------- --------------- ------------ ------------
DHCP 2.5 3 3
DNS 16.0 16 16
Samba (nmbd) 16.0 16 16
Samba (winbind) 16.0 16 16
Samba (smbd) 4.0 520 2000
Apache 10.0 (20 User) 200 200
CUPS 3.5 16 32
Basic OS 256.0 256 256
-------------- --------------
Total: 1043 MBytes 2539 MBytes
-------------- --------------
You would choose to add a safety margin of at least 50% to these estimates. The mini-
mum system memory recommended for initial startup would be 1 GByte, but to permit the
system to scale to 500 users, it would make sense to provision the machine with 4 GBytes

Section 4.2. Dissection and Discussion 61
memory. An initial configuration with only 1 GByte memory would lead to early perfor-
mance complaints as the system load builds up. Given the low cost of memory, it would not
make sense to compromise in this area.
Aggregate Input/Output loads should be considered for sizing network configuration as well
as disk subsystems. For network bandwidth calculations, one would typically use an estimate
of 0.1 MBytes/sec per user. This would suggest that 100-Base-T (approx. 10 MBytes/sec)
would deliver below acceptable capacity for the initial user load. It is, therefore, a good
idea to begin with 1 Gigabit ethernet cards for the two internal networks, each attached to
a 1 Gigabit Etherswitch that provides connectivity to an expandable array of 100-Base-T
switched ports.
Considering the choice of 1 Gigabit ethernet interfaces for the two local network segments,
the aggregate network I/O capacity will be 2100 MBit/sec (about 230 MBytes/sec), an I/O
demand that would require a fast disk storage I/O capability. Peak disk throughput is
limited by the disk sub-system chosen. It would be desirable to provide the maximum I/O
bandwidth that can be afforded. If a low-cost solution must be chosen, the use of 3Ware IDE
RAID Controllers makes a good choice. These controllers can be fitted into a 64 bit, 66 MHz
PCI-X slot. They appear to the operating system as a high speed SCSI controller that can
operate at the peak of the PCI-X bandwidth (approximately 450 MByte/sec). Alternative
SCSI-based hardware RAID controllers should also be considered. Alternately, it would
make sense to purchase well-known branded hardware that has appropriate performance
specifications. As a minimum, one should attempt to provide a disk sub-system that can
deliver I/O rates of at least 100 MBytes/sec.
Disk storage requirements may be calculated as shown in Example 4.2.2.
Example 4.2.2. Estimation of Disk Storage Requirements
Corporate Data: 100 MBytes/user per year
Email Storage: 500 MBytes/user per year
Applications: 5000 MBytes
Safety Buffer: At least 50%
Given 500 Users and 2 years:
-----------------------------
Corporate Data: 2 x 100 x 500 = 100000 MBytes = 100 GBytes
Email Storage: 2 x 500 x 500 = 500000 MBytes = 500 GBytes
Applications: 5000 MBytes = 5 GBytes
----------------------------
Total: 605 GBytes
Add 50% buffer 303 GBytes
Recommended Storage: 908 GBytes
The preferred storage capacity should be approximately 1 TeraByte. Use of RAID level 5
with two hot spare drives would require an 8 drive by 200 GByte capacity per drive array.

62 Secure Office Networking Chapter 4
4.2.2 Political Issues
Your industry is coming under increasing accountability pressures. Increased paranoia is
necessary so you can demonstrate that you have acted with due diligence. You must not
trust your Internet connection.
Apart from permitting more efficient management of business applications through use of
an application server, your primary reason for the decision to implement this is that it gives
you greater control over software licensing.
You are well aware that the current configuration results in some performance issues as the
size of the desktop profile grows. Given that users use Microsoft Outlook Express, you know
that the storage implications of the .PST file is something that needs to be addressed later
on.
4.3 Implementation
Figure 4.1 demonstrates the overall design of the network that you will implement.
The information presented here assumes that you are already familiar with many basic
steps. As this stands, the details provided already extend well beyond just the necessities
of Samba configuration. This decision is deliberate to ensure that key determinants of a
successful installation are not overlooked. This is the last case that documents the finite
minutiae of DHCP and DNS server configuration. Beyond the information provided here,
there are many other good reference books on these subjects.
The smb.conf file has the following noteworthy features:
•The NetBIOS name of the Samba server is set to DIAMOND.
•The Domain name is set to PROMISES.
•Ethernet interface eth0 is attached to the Internet connection and is externally ex-
posed. This interface is explicitly not available for Samba to use. Samba listens on
this interface for broadcast messages, but does not broadcast any information on eth0,
nor does it accept any connections from it. This is achieved by way of the interfaces
parameter and the bind interfaces only entry.
•The passdb backend parameter specifies the creation and use of the tdbsam password
backend. This is a binary database that has excellent scalability for a large number
of user account entries.
•WINS serving is enabled by the wins support = Yes, and name resolution is set to use
it by means of the name resolve order = wins bcast hosts entry.
•The Samba server is configured for use by Windows clients as a time server.
•Samba is configured to directly interface with CUPS via the direct internal interface
that is provided by CUPS libraries. This is achieved with the printing = CUPS as
well as the printcap name = CUPS entries.
•External interface scripts are provided to enable Samba to interface smoothly to es-
sential operating system functions for user and group management. This is important

Section 4.3. Implementation 63
to enable workstations to join the Domain, and is also important so that you can
use the Windows NT4 Domain User Manager, as well as the Domain Server Man-
ager. These tools are provided as part of the SRVTOOLS.EXE toolkit that can be
downloaded from the Microsoft FTP site. <ftp://ftp.microsoft.com/Softlib/
MSLFILES/SRVTOOLS.EXE>
•The smb.conf file specifies that the Samba server will operate in (default) security
= user mode1(User Mode).
•Domain logon services as well as a Domain logon script are specified. The logon script
will be used to add robustness to the overall network configuration.
•Roaming profiles are enabled through the specification of the parameter, logon path
=\\%L\profiles\%U. The value of this parameter translates the %L to the name by
which the Samba server is called by the client (for this configuration, it translates to
the name DIAMOND), and the %U will translate to the name of the user within the context
of the connection made to the profile share. It is the administrator’s responsibility to
ensure there is a directory in the root of the profile share for each user. This directory
must be owned by the user also. An exception to this requirement is when a profile is
created for group use.
•Precautionary veto is effected for particular Windows file names that have been tar-
geted by virus-related activity. Additionally, Microsoft Office files are vetoed from
opportunistic locking controls. This should help to prevent lock contention related file
access problems.
•Explicit controls are effected to restrict access to the IPC$ share to local networks only.
The IPC$ share plays an important role in network browsing and in establishment of
network connections.
•Every user has a private home directory on the UNIX/Linux host. This is mapped to
a network drive that is the same for all users.
The configuration of the server is the most complex so far. The following steps are used:
1 Basic System Configuration
2 Samba Configuration
3 DHCP and DNS Server Configuration
4 Printer Configuration
5 Process Start-up Configuration
6 Validation
7 Application Share Configuration
8 Windows Client Configuration
The following sections cover each step in logical and defined detail.
1See TOSHARG, Chapter 3. This is necessary so that Samba can act as a Domain Controller (PDC);
see TOSHARG, Chapter 4 for additional information.

64 Secure Office Networking Chapter 4
4.3.1 Basic System Configuration
The preparation in this section assumes that your SUSE Enterprise Linux Server 8.0 system
has been freshly installed. It prepares basic files so that the system is ready for comprehen-
sive operation in line with the network diagram shown in Figure 4.1.
1. Using the UNIX/Linux system tools, name the server server.abmas.us. Verify that
your hostname is correctly set by running:
root# uname -n
server
An alternate method to verify the hostname is:
root# hostname -f
server.abmas.us
2. Edit your /etc/hosts file to include the primary names and addresses of all network
interfaces that are on the host server. This is necessary so that during startup the
system can resolve all its own names to the IP address prior to startup of the DNS
server. An example of entries that should be in the /etc/hosts file is:
127.0.0.1 localhost
192.168.1.1 sleeth1.abmas.biz sleeth1 diamond
192.168.2.1 sleeth2.abmas.biz sleeth2
123.45.67.66 server.abmas.us server
You should check the startup order of your system. If the CUPS print server is started
before the DNS server (named), you should also include an entry for the printers in
the /etc/hosts file, as follows:
192.168.1.20 qmsa.abmas.biz qmsa
192.168.1.30 hplj6a.abmas.biz hplj6a
192.168.2.20 qmsf.abmas.biz qmsf
192.168.2.30 hplj6f.abmas.biz hplj6f
The printer entries are not necessary if named is started prior to startup of cupsd,
the CUPS daemon.
3. The host server is acting as a router between the two internal network segments as
well as for all Internet access. This necessitates that IP forwarding must be enabled.
This can be achieved by adding to the /etc/rc.d/boot.local an entry as follows:
echo 1 > /proc/sys/net/ipv4/ip_forward

Section 4.3. Implementation 65
To ensure that your kernel is capable of IP forwarding during configuration, you may
wish to execute that command manually also. This setting permits the Linux system
to act as a router.2
4. Installation of a basic firewall and network address translation facility is necessary.
The following script can be installed in the /usr/local/sbin directory. It is executed
from the /etc/rc.d/boot.local startup script. In your case, this script is called
abmas-netfw.sh. The script contents are shown in Example 4.3.1.
5. Execute the following to make the script executable:
root# chmod 755 /usr/local/sbin/abmas-natfw.sh
You must now edit /etc/rc.d/boot.local to add an entry that runs your abmas-
natfw.sh script. The following entry works for you:
#! /bin/sh
#
# Copyright (c) 2002 SUSE Linux AG Nuernberg, Germany.
# All rights reserved.
#
# Author: Werner Fink, 1996
# Burchard Steinbild, 1996
#
# /etc/init.d/boot.local
#
# script with local commands to be executed from init on system startup
#
# Here you should add things that should happen directly after booting
# before we’re going to the first run level.
#
/usr/local/sbin/abmas-natfw.sh
The server is now ready for Samba configuration. During the validation step, you remove
the entry for the Samba server diamond from the /etc/hosts file. This is done after you
are satisfied that DNS-based name resolution is functioning correctly.
4.3.2 Samba Configuration
When you have completed this section, the Samba server is ready for testing and valida-
tion; however, testing and validation have to wait until DHCP, DNS, and Printing (CUPS)
services have been configured.
2ED NOTE: You may want to do the echo command last and include ”0” in the init scripts since it opens
up your network for a short time.

66 Secure Office Networking Chapter 4
1. Install the Samba-3 binary RPM from the Samba-Team FTP site. Assuming that the
binary RPM file is called samba-3.0.12-1.i386.rpm, one way to install this file is as
follows:
root# rpm -Uvh samba-3.0.12-1.i386.rpm
This operation must be performed while logged in as the root user. Successful oper-
ation is clearly indicated. If this installation should fail for any reason, refer to the
operating system manufacturer’s documentation for guidance.
2. Install the smb.conf file shown in Example 4.3.2, Example 4.3.3, and Example 4.3.4.
Concatenate (join) all three files to make a single smb.conf file. The final, fully
qualified path for this file should be /etc/samba/smb.conf.
3. Add the root user to the password backend as follows:
root# smbpasswd -a root
New SMB password: XXXXXXXX
Retype new SMB password: XXXXXXXX
root#
The root account is the UNIX equivalent of the Windows Domain Administrator.
This account is essential in the regular maintenance of your Samba server. It must
never be deleted. If for any reason the account is deleted, you may not be able to
recreate this account without considerable trouble.
4. Create the username map file to permit the root account to be called Administrator
from the Windows network environment. To do this, create the file /etc/samba/
smbusers with the following contents:
####
# User mapping file
####
# File Format
# -----------
# Unix_ID = Windows_ID
#
# Examples:
# root = Administrator
# janes = "Jane Smith"
# jimbo = Jim Bones
#
# Note: If the name contains a space it must be double quoted.
# In the example above the name ’jimbo’ will be mapped to Windows
# user names ’Jim’ and ’Bones’ because the space was not quoted.
#######################################################################
root = Administrator

Section 4.3. Implementation 67
####
# End of File
####
5. Create and map Windows Domain Groups to UNIX groups. A sample script is pro-
vided in Example 3.3.1. Create a file containing this script. We called ours /etc/
samba/initGrps.sh. Set this file so it can be executed, and then execute the script.
Sample output should be as follows:
root# chmod 755 initGrps.sh
root# /etc/samba # ./initGrps.sh
Updated mapping entry for Domain Admins
Updated mapping entry for Domain Users
Updated mapping entry for Domain Guests
No rid or sid specified, choosing algorithmic mapping
Successfully added group Accounts Dept to the mapping db
No rid or sid specified, choosing algorithmic mapping
Successfully added group Domain Guests to the mapping db
root# /etc/samba # net groupmap list | sort
Account Operators (S-1-5-32-548) -> -1
Accounts Dept (S-1-5-21-179504-2437109-488451-2003) -> acctsdep
Administrators (S-1-5-32-544) -> -1
Backup Operators (S-1-5-32-551) -> -1
Domain Admins (S-1-5-21-179504-2437109-488451-512) -> root
Domain Guests (S-1-5-21-179504-2437109-488451-514) -> nobody
Domain Users (S-1-5-21-179504-2437109-488451-513) -> users
Financial Services (S-1-5-21-179504-2437109-488451-2005) -> finsrvcs
Guests (S-1-5-32-546) -> -1
Power Users (S-1-5-32-547) -> -1
Print Operators (S-1-5-32-550) -> -1
Replicators (S-1-5-32-552) -> -1
System Operators (S-1-5-32-549) -> -1
Users (S-1-5-32-545) -> -1
6. There is one preparatory step without which you will not have a working Samba
network environment. You must add an account for each network user. For each
user who needs to be given a Windows Domain account, make an entry in the /etc/
passwd file, as well as in the Samba password backend. Use the system tool of your
choice to create the UNIX system account, and use the Samba smbpasswd to create a
Domain user account. There are a number of tools for user management under UNIX.
Commonly known ones include: useradd, adduser. In addition to these, there are
a plethora of custom tools. You also want to create a home directory for each user.
You can do this by executing the following steps for each user:
root# useradd -m username

68 Secure Office Networking Chapter 4
root# passwd username
Changing password for username.
New password: XXXXXXXX
Re-enter new password: XXXXXXXX
Password changed
root# smbpasswd -a username
New SMB password: XXXXXXXX
Retype new SMB password: XXXXXXXX
Added user username.
You do of course use a valid user login ID in place of username.
7. Using the preferred tool for your UNIX system, add each user to the UNIX groups
created previously as necessary. File system access control will be based on UNIX
group membership.
8. Create the directory mount point for the disk sub-system that can be mounted to
provide data storage for company files. In this case the mount point indicated in the
smb.conf file is /data. Format the file system as required, and mount the formatted
file system partition using appropriate system tools.
9. Create the top-level file storage directories for data and applications as follows:
root# mkdir -p /data/{accounts,finsvcs}
root# mkdir -p /apps
root# chown -R root.root /data
root# chown -R root.root /apps
root# chown -R bjordan.accounts /data/accounts
root# chown -R bjordan.finsvcs /data/finsvcs
root# chmod -R ug+rwxs,o-rwx /data
root# chmod -R ug+rwx,o+rx-w /apps
Each department is responsible for creating its own directory structure within the
departmental share. The directory root of the accounts share is /data/accounts.
The directory root of the finsvcs share is /data/finsvcs. The /apps directory is the
root of the apps share that provides the application server infrastructure.
10. The smb.conf file specifies an infrastructure to support roaming profiles and net-
work logon services. You can now create the file system infrastructure to provide
the locations on disk that these services require. Adequate planning is essential since
desktop profiles can grow to be quite large. For planning purposes, a minimum of 200
Megabytes of storage should be allowed per user for profile storage. The following
commands create the directory infrastructure needed:
root# mkdir -p /var/spool/samba
root# mkdir -p /var/lib/samba/{netlogon/scripts,profiles}
root# chown -R root.root /var/spool/samba
root# chown -R root.root /var/lib/samba

Section 4.3. Implementation 69
root# chmod a+rwxt /var/spool/samba
For each user account that is created on the system, the following commands should
be executed:
root# mkdir /var/lib/samba/profiles/’username’
root# chown ’username’.users /var/lib/samba/profiles/’username’
root# chmod ug+wrx,o+rx,-w /var/lib/samba/profiles/’username’
11. Create a logon script. It is important that each line is correctly terminated with a
carriage return and line-feed combination (i.e., DOS encoding). The following proce-
dure works if the right tools (unix2dos and dos2unix) are installed. First, create a
file called /var/lib/samba/netlogon/scripts/logon.bat.unix with the following
contents:
net time \\diamond /set /yes
net use h: /home
net use p: \\diamond\apps
Convert the UNIX file to a DOS file using the unix2dos as shown here:
root# unix2dos < /var/lib/samba/netlogon/scripts/logon.bat.unix \
> /var/lib/samba/netlogon/scripts/logon.bat
4.3.3 Configuration of DHCP and DNS Servers
DHCP services are a basic component of the entire network client installation. DNS opera-
tion is foundational to Internet access as well as to trouble-free operation of local networking.
When you have completed this section, the server should be ready for solid duty operation.
1. Create a file called /etc/dhcpd.conf with the contents as shown in Example 4.3.6.
2. Create a file called /etc/named.conf that has the combined contents of the Exam-
ple 4.3.7, Example 4.3.8, and Example 4.3.9 files that are concatenated (merged) in
this specific order.
3. Create the files shown in their directories as follows:
4. All DNS name resolution should be handled locally. To ensure that the server is con-
figured correctly to handle this, edit /etc/resolv.conf to have the following content:
search abmas.us abmas.biz
nameserver 127.0.0.1
nameserver 123.45.54.23

70 Secure Office Networking Chapter 4
Table 4.2. DNS (named) Resource Files
Reference File Location
Example A.4.1 /var/lib/named/localhost.zone
Example A.4.2 /var/lib/named/127.0.0.zone
Example A.4.3 /var/lib/named/root.hint
Example 4.3.12 /var/lib/named/master/abmas.biz.hosts
Example 4.3.13 /var/lib/named/abmas.us.hosts
Example 4.3.10 /var/lib/named/192.168.1.0.rev
Example 4.3.11 /var/lib/named/192.168.2.0.rev
This instructs the name resolver function (when configured correctly) to ask the DNS
server that is running locally to resolve names to addresses. In the event that the local
name server is not available, ask the name server provided by the ISP. The latter, of
course, does not resolve purely local names to IP addresses.
5. The final step is to edit the /etc/nsswitch.conf file. This file controls the operation
of the various resolver libraries that are part of the Linux Glibc libraries. Edit this
file so that it contains the following entries:
hosts: files dns wins
The basic DHCP and DNS services are now ready for validation testing. Before you can
proceed, there are a few more steps along the road. First, configure the print spooling
and print processing system. Then you can configure the server so that all services start
automatically on reboot. You must also manually start all services prior to validation
testing.
4.3.4 Printer Configuration
1. Configure each printer to be a DHCP client carefully following the manufacturer’s
guidelines.
2. Follow the instructions in the printer manufacturers’ manuals to permit printing to
port 9100. Use any other port the manufacturer specifies for direct mode, raw printing
and adjust the port as necessary in the following example commands. This allows the
CUPS spooler to print using raw mode protocols.
3. Configure the CUPS Print Queues as follows:
root# lpadmin -p qmsa -v socket://qmsa.abmas.biz:9100 -E
root# lpadmin -p hplj6a -v socket://hplj6a.abmas.biz:9100 -E
root# lpadmin -p qmsf -v socket://qmsf.abmas.biz:9100 -E
root# lpadmin -p hplj6f -v socket://hplj6f.abmas.biz:9100 -E
This has created the necessary print queues with no assigned print filter.

Section 4.3. Implementation 71
4. Print queues may not be enabled at creation. Use lpc stat to check the status of the
print queues and if necessary make certain that the queues you have just created are
enabled by executing the following:
root# /usr/bin/enable qmsa
root# /usr/bin/enable hplj6a
root# /usr/bin/enable qmsf
root# /usr/bin/enable hplj6f
5. Even though your print queues may be enabled, it is still possible that they are not
accepting print jobs. A print queue services incoming printing requests only when
configured to do so. Ensure that your print queues are set to accept incoming jobs by
executing the following commands:
root# /usr/bin/accept qmsa
root# /usr/bin/accept hplj6a
root# /usr/bin/accept qmsf
root# /usr/bin/accept hplj6f
6. Edit the file /etc/cups/mime.convs to uncomment the line:
application/octet-stream application/vnd.cups-raw 0 -
7. Edit the file /etc/cups/mime.types to uncomment the line:
application/octet-stream
8. Printing drivers are installed on each network client workstation.
The UNIX system print queues have been configured and are ready for validation testing.
4.3.5 Process Startup Configuration
There are two essential steps to process startup configuration. First, the process must be
configured so that it automatically restarts each time the server is rebooted. This step
involves use of the chkconfig tool that creates the appropriate symbolic links from the
master daemon control file that is located in the /etc/rc.d directory, to the /etc/rc’x’.
ddirectories. Links are created so that when the system run-level is changed, the necessary
start or kill script is run.
In the event that a service is not run as a daemon, but via the inter-networking super
daemon (inetd or xinetd), then the chkconfig tool makes the necessary entries in the /
etc/xinetd.d directory and sends a hang-up (HUP) signal to the the super daemon, thus
forcing it to re-read its control files.

72 Secure Office Networking Chapter 4
Last, each service must be started to permit system validation to proceed.
1. Use the standard system tool to configure each service to restart automatically at
every system reboot. For example:
root# chkconfig dhpc on
root# chkconfig named on
root# chkconfig cups on
root# chkconfig smb on
2. Now start each service to permit the system to be validated. Execute each of the
following in the sequence shown:
root# /etc/rc.d/init.d/dhcp restart
root# /etc/rc.d/init.d/named restart
root# /etc/rc.d/init.d/cups restart
root# /etc/rc.d/init.d/smb restart
4.3.6 Validation
Complex networking problems are most often caused by simple things that are poorly or
incorrectly configured. The validation process adopted here should be followed carefully; it
is the result of the experience gained from years of making and correcting the most common
mistakes. Shortcuts often lead to basic errors. You should refrain from taking shortcuts,
from making basic assumptions, and from not exercising due process and diligence in net-
work validation. By thoroughly testing and validating every step in the process of network
installation and configuration, you can save yourself from sleepless nights and restless days.
A well debugged network is a foundation for happy network users and network administra-
tors. Later in this book you learn how to make users happier. For now, it is enough to learn
to validate. Let’s get on with it.
1. One of the most important facets of Samba configuration is to ensure that name
resolution functions correctly. You can test name resolution with a few simple tests.
The most basic name resolution is provided from the /etc/hosts file. To test its
operation, make a temporary edit to the /etc/nsswitch.conf file. Using your favorite
editor, change the entry for hosts to read:
hosts: files
When you have saved this file, execute the following command:
root# ping diamond
PING sleeth1.abmas.biz (192.168.1.1) 56(84) bytes of data.
64 bytes from sleeth1 (192.168.1.1): icmp_seq=1 ttl=64 time=0.131 ms

Section 4.3. Implementation 73
64 bytes from sleeth1 (192.168.1.1): icmp_seq=2 ttl=64 time=0.179 ms
64 bytes from sleeth1 (192.168.1.1): icmp_seq=3 ttl=64 time=0.192 ms
64 bytes from sleeth1 (192.168.1.1): icmp_seq=4 ttl=64 time=0.191 ms
--- sleeth1.abmas.biz ping statistics ---
4 packets transmitted, 4 received, 0% packet loss, time 3016ms
rtt min/avg/max/mdev = 0.131/0.173/0.192/0.026 ms
This proves that name resolution via the /etc/hosts file is working.
2. So far, your installation is going particularly well. In this step we validate DNS server
and name resolution operation. Using your favorite UNIX system editor, change the
/etc/nsswitch.conf file so that the hosts entry reads:
hosts: dns
3. Before you test DNS operation, it is a good idea to verify that the DNS server is
running by executing the following:
root# ps ax | grep named
437 ? S 0:00 /sbin/syslogd -a /var/lib/named/dev/log
524 ? S 0:00 /usr/sbin/named -t /var/lib/named -u named
525 ? S 0:00 /usr/sbin/named -t /var/lib/named -u named
526 ? S 0:00 /usr/sbin/named -t /var/lib/named -u named
529 ? S 0:00 /usr/sbin/named -t /var/lib/named -u named
540 ? S 0:00 /usr/sbin/named -t /var/lib/named -u named
2552 pts/2 S 0:00 grep named
This means that we are ready to check DNS operation. Do so by executing:
root# ping diamond
PING sleeth1.abmas.biz (192.168.1.1) 56(84) bytes of data.
64 bytes from sleeth1 (192.168.1.1): icmp_seq=1 ttl=64 time=0.156 ms
64 bytes from sleeth1 (192.168.1.1): icmp_seq=2 ttl=64 time=0.183 ms
--- sleeth1.abmas.biz ping statistics ---
2 packets transmitted, 2 received, 0% packet loss, time 999ms
rtt min/avg/max/mdev = 0.156/0.169/0.183/0.018 ms
You should take a few more steps to validate DNS server operation, as follows:
root# host -f diamond.abmas.biz
sleeth1.abmas.biz has address 192.168.1.1

74 Secure Office Networking Chapter 4
You may now remove the entry called diamond from the /etc/hosts file. It does not
hurt to leave it there, but its removal reduces the number of administrative steps for
this name.
4. WINS is a great way to resolve NetBIOS names to their IP address. You can test
the operation of WINS by starting nmbd (manually, or by way of the Samba startup
method shown in Section 4.3.5). You must edit the /etc/nsswitch.conf file so that
the hosts entry is as follows:
hosts: wins
The next step is to make certain that Samba is running using ps ax|grep mbd, and
then execute the following:
root# ping diamond
PING diamond (192.168.1.1) 56(84) bytes of data.
64 bytes from 192.168.1.1: icmp_seq=1 ttl=64 time=0.094 ms
64 bytes from 192.168.1.1: icmp_seq=2 ttl=64 time=0.479 ms
Now that you can relax with the knowledge that all three major forms of name resolu-
tion to IP address resolution are working, edit the /etc/nsswitch.conf again. This
time you add all three forms of name resolution to this file. Your edited entry for
hosts should now look like this:
hosts: files dns wins
The system is looking good. Let’s move on.
5. It would give peace of mind to know that the DHCP server is running and available
for service. You can validate DHCP services by running:
root# ps ax | grep dhcp
2618 ? S 0:00 /usr/sbin/dhcpd ...
8180 pts/2 S 0:00 grep dhcp
This shows that the server is running. The proof of whether or not it is working comes
when you try to add the first DHCP client to the network.
6. This is a good point at which to start validating Samba operation. You are content
that name resolution is working for basic TCP/IP needs. Let’s move on. If your smb.
conf file has bogus options or parameters, this may cause Samba to refuse to start.
The first step should always be to validate the contents of this file by running:
root# testparm -s
Load smb config files from /etc/samba/smb.conf

Section 4.3. Implementation 75
Processing section "[IPC$]"
Processing section "[homes]"
Processing section "[printers]"
Processing section "[netlogon]"
Processing section "[profiles]"
Processing section "[accounts]"
Processing section "[service]"
Processing section "[apps]"
Loaded services file OK.
# Global parameters
[global]
workgroup = PROMISES
netbios name = DIAMOND
interfaces = eth1, eth2, lo
bind interfaces only = Yes
passdb backend = tdbsam
pam password change = Yes
passwd chat = *New*Password* %n\n \
*Re-enter*new*password* %n\n *Password*changed*
username map = /etc/samba/smbusers
unix password sync = Yes
log level = 1
syslog = 0
log file = /var/log/samba/%m
max log size = 50
smb ports = 139 445
name resolve order = wins bcast hosts
time server = Yes
printcap name = CUPS
show add printer wizard = No
add user script = /usr/sbin/useradd -m %u
delete user script = /usr/sbin/userdel -r %u
add group script = /usr/sbin/groupadd %g
delete group script = /usr/sbin/groupdel %g
add user to group script = /usr/sbin/usermod -G %g %u
add machine script = /usr/sbin/useradd \
-s /bin/false -d /var/lib/nobody %u
shutdown script = /var/lib/samba/scripts/shutdown.sh
abort shutdown script = /sbin/shutdown -c
logon script = scripts\logon.bat
logon path = \\%L\profiles\%U
logon drive = X:
logon home = \\%L\%U
domain logons = Yes
preferred master = Yes
wins support = Yes
utmp = Yes
winbind use default domain = Yes

76 Secure Office Networking Chapter 4
map acl inherit = Yes
printing = cups
veto files = /*.eml/*.nws/riched20.dll/*.{*}/
veto oplock files = /*.doc/*.xls/*.mdb/
[IPC$]
path = /tmp
hosts allow = 192.168.1.0/24, 192.168.2.0/24, 127.0.0.1
hosts deny = 0.0.0.0/0
...
### Remainder cut to save space ###
Clear away all errors before proceeding.
7. Check that the Samba server is running:
root# ps ax | grep mbd
14244 ? S 0:00 /usr/sbin/nmbd -D
14245 ? S 0:00 /usr/sbin/nmbd -D
14290 ? S 0:00 /usr/sbin/smbd -D
$rootprompt; ps ax | grep winbind
14293 ? S 0:00 /usr/sbin/winbindd -B
14295 ? S 0:00 /usr/sbin/winbindd -B
The winbindd daemon is running in split mode (normal), so there are also two in-
stances3of it.
8. Check that an anonymous connection can be made to the Samba server:
root# smbclient -L localhost -U%
Sharename Type Comment
--------- ---- -------
IPC$ IPC IPC Service (Samba 3.0.12)
netlogon Disk Network Logon Service
profiles Disk Profile Share
accounts Disk Accounting Files
service Disk Financial Services Files
apps Disk Application Files
ADMIN$ IPC IPC Service (Samba 3.0.12)
hplj6a Printer hplj6a
hplj6f Printer hplj6f
qmsa Printer qmsa
qmsf Printer qmsf
3For more information regarding winbindd, see TOSHARG, Chapter 22, Section 22.3. The single instance
of smbd is normal. One additional smbd slave process is spawned for each SMB/CIFS client connection.

Section 4.3. Implementation 77
Server Comment
--------- -------
DIAMOND Samba CVS 3.0.12
Workgroup Master
--------- -------
PROMISES DIAMOND
This demonstrates that an anonymous listing of shares can be obtained. This is the
equivalent of browsing the server from a Windows client to obtain a list of shares on
the server. The -U% argument means ”send a NULL username and a NULL password.”
9. Verify that each printer has the IP address assigned in the DHCP server configuration
file. The easiest way to do this is to ping the printer name. Immediately after the ping
response has been received, execute arp -a to find the MAC address of the printer
that has responded. Now you can compare the IP address and the MAC address of the
printer with the configuration information in the /etc/dhcpd.conf file. They should,
of course, match. For example:
root# ping hplj6
PING hplj6a (192.168.1.30) 56(84) bytes of data.
64 bytes from hplj6a (192.168.1.30): icmp_seq=1 ttl=64 time=0.113 ms
root# arp -a
hplj6a (192.168.1.30) at 00:03:47:CB:81:E0 [ether] on eth0
The MAC address 00:03:47:CB:81:E0 matches that specified for the IP address from
which the printer has responded and with the entry for it in the /etc/dhcpd.conf
file. Repeat this for each printer configured.
10. Make an authenticated connection to the server using the smbclient tool:
root# smbclient //diamond/accounts -U gholmes
Password: XXXXXXX
smb: \> dir
. D 0 Thu Nov 27 15:07:09 2003
.. D 0 Sat Nov 15 17:40:50 2003
zakadmin.exe 161424 Thu Nov 27 15:06:52 2003
zak.exe 6066384 Thu Nov 27 15:06:52 2003
dhcpd.conf 1256 Thu Nov 27 15:06:52 2003
smb.conf 2131 Thu Nov 27 15:06:52 2003
initGrps.sh A 1089 Thu Nov 27 15:06:52 2003
POLICY.EXE 86542 Thu Nov 27 15:06:52 2003
55974 blocks of size 65536. 33968 blocks available
smb: \> q

78 Secure Office Networking Chapter 4
11. Your new server is connected to an Internet accessible connection. Before you start
your firewall, you should run a port scanner against your system. You should repeat
that after the firewall has been started. This helps you understand what extent the
server may be vulnerable to external attack. One way you can do this is by using an
external service provided such as the DSL Reports <http://www.dslreports.com/
scan>tools. Alternately, if you can gain root-level access to a remote UNIX/Linux
system that has the nmap tool, you can run this as follows:
root# nmap -v -sT server.abmas.us
Starting nmap V. 3.00 ( www.insecure.org/nmap/ )
Host server.abmas.us (123.45.67.66) appears to be up ... good.
Initiating Connect() Scan against server.abmas.us (123.45.67.66)
Adding open port 6000/tcp
Adding open port 873/tcp
Adding open port 445/tcp
Adding open port 10000/tcp
Adding open port 901/tcp
Adding open port 631/tcp
Adding open port 25/tcp
Adding open port 111/tcp
Adding open port 32770/tcp
Adding open port 3128/tcp
Adding open port 53/tcp
Adding open port 80/tcp
Adding open port 443/tcp
Adding open port 139/tcp
Adding open port 22/tcp
The Connect() Scan took 0 seconds to scan 1601 ports.
Interesting ports on server.abmas.us (123.45.67.66):
(The 1587 ports scanned but not shown below are in state: closed)
Port State Service
22/tcp open ssh
25/tcp open smtp
53/tcp open domain
80/tcp open http
111/tcp open sunrpc
139/tcp open netbios-ssn
443/tcp open https
445/tcp open microsoft-ds
631/tcp open ipp
873/tcp open rsync
901/tcp open samba-swat
3128/tcp open squid-http
6000/tcp open X11
10000/tcp open snet-sensor-mgmt

Section 4.3. Implementation 79
32770/tcp open sometimes-rpc3
Nmap run completed -- 1 IP address (1 host up) scanned in 1 second
The above scan was run before the external interface was locked down with the NAT-
firewall script you created above. The following results are obtained after the firewall
rules have been put into place:
root# nmap -v -sT server.abmas.us
Starting nmap V. 3.00 ( www.insecure.org/nmap/ )
Host server.abmas.us (123.45.67.66) appears to be up ... good.
Initiating Connect() Scan against server.abmas.us (123.45.67.66)
Adding open port 53/tcp
Adding open port 22/tcp
The Connect() Scan took 168 seconds to scan 1601 ports.
Interesting ports on server.abmas.us (123.45.67.66):
(The 1593 ports scanned but not shown below are in state: filtered)
Port State Service
22/tcp open ssh
25/tcp closed smtp
53/tcp open domain
80/tcp closed http
443/tcp closed https
Nmap run completed -- 1 IP address (1 host up) scanned in 168 seconds
4.3.7 Application Share Configuration
The use of an application server is a key mechanism by which desktop administration over-
heads can be reduced. Check the application manual for your software to identify how best
to create an administrative installation.
Some Windows software will only run locally on the desktop computer. Such software
is typically not suited for administrative installation. Administratively installed software
permits one or more of the following installation choices:
•Install software fully onto a workstation, storing data files on the same workstation.
•Install software fully onto a workstation with central network data file storage.
•Install software to run off a central application server with data files stored on the
local workstation. This is often called a minimum installation, or a network client
installation.
•Install software to run off a central application server with data files stored on a central
network share. This type of installation often prevents storage of work files on the
local workstation.

80 Secure Office Networking Chapter 4
A common application deployed in this environment is an office suite. Enterprise editions
of Microsoft Office XP Professional can be administratively installed by launching the in-
stallation from a command shell. The command that achieves this is: setup /a. It results
in a set of prompts through which various installation choices can be made. Refer to the
Microsoft Office Resource SDK and Resource Kit for more information regarding this mode
of installation of MS Office XP Professional. The full administrative installation of MS
Office XP Professional requires approximately 650 MB of disk space.
When the MS Office XP Professional product has been installed to the administrative net-
work share, the product can be installed onto a workstation by executing the normal setup
program. The installation process now provides a choice to either perform a minimum in-
stallation or a full local installation. A full local installation takes over 100 MB of disk
space. A network workstation (minimum) installation requires typically 10-15 MB of local
disk space. In the later case, when the applications are used, they load over the network.
Microsoft Office Service Packs can be unpacked to update an administrative share. This
makes it possible to update MS Office XP Professional for all users from a single installation
of the service pack and generally circumvents the need to run updates on each network
Windows client.
The default location for MS Office XP Professional data files can be set through registry
editing or by way of configuration options inside each Office XP Professional application.
OpenOffice.Org OpenOffice Version 1.1.0 is capable of being installed locally. It can also be
installed to run off a network share. The latter is a most desirable solution for office-bound
network users and for administrative staff alike. It permits quick and easy updates to be
rolled out to all users with a minimum of disruption and with maximum flexibility.
The process for installation of administrative shared OpenOffice involves download of the
distribution ZIP file, followed by extraction of the ZIP file into a temporary disk area.
When fully extracted using the un-zipping tool of your choosing, change into the Windows
installation files directory then execute setup -net. You are prompted on screen for the
target installation location. This is the administrative share point. The full administrative
OpenOffice share takes approximately 150 MB of disk space.
4.3.7.1 Comments Regarding Software Terms of Use
Many single-user products can be installed into an administrative share, but personal ver-
sions of products such as Microsoft Office XP Professional do not permit this. Many people
do not like terms of use typical with commercial products, so a few comments regarding
software licensing seem important and thus are included below.
Please do not use an administrative installation of proprietary and commercially licensed
software products to violate the copyright holders’ property. All software is licensed, par-
ticularly software that is licensed for use free of charge. All software is the property of
the copyright holder, unless the author and/or copyright holder has explicitly disavowed
ownership and has placed the software into the public domain.
Software that is under the GNU General Public License, like proprietary software, is licensed
in a way that restricts use. For example, if you modify GPL software and then distribute
the binary version of your modifications, you must offer to provide the source code as well.

Section 4.3. Implementation 81
This is a form of restriction that is designed to maintain the momentum of the diffusion of
technology and to protect against the withholding of innovations.
Commercial and proprietary software generally restrict use to those who have paid the
license fees and who comply with the licensee’s terms of use. Software that is released
under the GNU General Public License is restricted to particular terms and conditions also.
Whatever the licensing terms may be, if you do not approve of the terms of use, please do
not use the software.
Samba is provided under the terms of the GNU GPL Version 2, a copy of which is provided
with the source code.
4.3.8 Windows Client Configuration
Christine needs to roll out 130 new desktop systems. There is no doubt that she also needs
to reinstall many of the notebook computers that will be recycled for use with the new
network configuration. The smartest way to handle the challenge of the roll-out program is
to build a staged system for each type of target machine, and then use an image replication
tool such as Norton Ghost (enterprise edition) to replicate the staged machine to its target
desktops. The same can be done with notebook computers as long as they are identical or
sufficiently similar.
1. Install MS Windows XP Professional. During installation, configure the client to use
DHCP for TCP/IP protocol configuration. DHCP configures all Windows clients to
use the WINS Server address that has been defined for the local subnet.
2. Join the Windows Domain PROMISES. Use the Domain Administrator user name root
and the SMB password you assigned to this account. A detailed step-by-step procedure
for joining a Windows 200x/XP Professional client to a Windows Domain is given in
Section A.1. Reboot the machine as prompted and then logon using the Domain
Administrator account (root.
3. Verify DIAMOND is visible in My Network Places, that it is possible to connect to it
and see the shares accounts,apps, and finsvcs, and that it is possible to open each
share to reveal its contents.
4. Create a drive mapping to the apps share on the server DIAMOND.
5. Perform an administrative installation of each application to be used. Select the
options that you wish to use. Of course, you can choose to run applications over the
network, correct?
6. Now install all applications to be installed locally. Typical tools includes: Adobe
Acrobat, NTP-based time synchronization software, drivers for specific local devices
such as finger-print scanners, and the like. Probably the most significant application
for local installation is anti-virus software.
7. Now install all four printers onto the staging system. The printers you install include
the Accounting department HP LaserJet 6 and Minolta QMS Magicolor printers. You
will also configure identical printers that are located in the financial services depart-
ment. Install printers on each machine using the following steps:

82 Secure Office Networking Chapter 4
(a) Click Start →Settings →Printers+Add Printer+Next. Do not click Network
printer. Ensure that Local printer is selected.
(b) Click Next. In the panel labeled Manufacturer:, select HP. In the Printers: panel,
select the printer called HP LaserJet 6. Click Next.
(c) In the panel labeled Available ports:, select FILE:. Accept the default printer
name by clicking Next. When asked, “Would you like to print a test page?,” click
No. Click Finish.
(d) You may be prompted for the name of a file to print to. If so, close the dialog
panel. Right-click HP LaserJet 6 →Properties →Details (Tab) →Add Port.
(e) In the panel labeled Network, enter the name of the print queue on the Samba
server as follows: \\DIAMOND\hplj6a. Click OK+OK to complete the installa-
tion.
(f) Repeat the printer installation steps above for both HP LaserJet 6 printers as
well as for both QMS Magicolor laser printers.
8. When you are satisfied that the staging systems are complete, use the appropriate
procedure to remove the client from the domain. Reboot the system and then log
on as the local administrator and clean out all temporary files stored on the system.
Before shutting down, use the disk defragmentation tool so that the file system is in
an optimal condition before replication.
9. Boot the workstation using the Norton (Symantec) Ghosting diskette (or CD-ROM)
and image the machine to a network share on the server.
10. You may now replicate the image to the target machines using the appropriate Norton
Ghost procedure. Make sure to use the procedure that ensures each machine has a
unique Windows security identifier (SID). When the installation of the disk image has
completed, boot the PC.
11. Log onto the machine as the local Administrator (the only option), and join the
machine to the Domain following the procedure set out in Section A.1. The system is
now ready for the user to logon, providing you have created a network logon account
for that user, of course.
12. Instruct all users to log onto the workstation using their assigned user name and
password.
4.3.9 Key Points Learned
How do you feel, Bob? You have built a capable network, a truly ambitious project. Just
as well, you have Christine to help you. Future network updates can be handled by your
staff. You must be a satisfied manager. Let’s review the achievements.
•A simple firewall has been configured to protect the server in the event that the ISP
firewall service should fail.
•The Samba configuration uses measures to ensure that only local network users can
connect to SMB/CIFS services.

Section 4.4. Questions and Answers 83
•Samba uses the new tdbsam passdb backend facility. Considerable complexity was
added to Samba functionality.
•A DHCP server was configured to implement dynamic DNS (DDNS) updates to the
DNS server.
•The DNS server was configured to permit DDNS only for local network clients. This
server also provides primary DNS services for the company Internet presence.
•You introduced an application server, as well as the concept of cloning a Windows
client in order to effect improved standardization of desktops and to reduce the costs
of network management.
4.4 Questions and Answers
F.A.Q.
1. Q: What is the maximum number of account entries that the tdbsam passdb backend can
handle?
A: The tdb data structure and support system can handle more entries than the number
of accounts that are possible on most UNIX systems. There is a practical limit that would
come into play long before a performance boundary would be anticipated. That practical
limit is controlled by the nature of Windows networking. There are few Windows file and
print servers that can handle more than a few hundred concurrent client connections. The
key limiting factors that predicate off-loading of services to additional servers are memory
capacity, the number of CPUs, network bandwidth, and disk I/O limitations. All of these
are readily exhausted by just a few hundred concurrent active users. Such bottlenecks can
best be removed by segmentation of the network (distributing network load across multiple
networks).
As the network grows, it becomes necessary to provide additional authentication servers
(domain controllers). The tdbsam is limited to a single machine and cannot be reliably
replicated. This means that practical limits on network design dictate the point at which a
distributed passdb backend is required; at this time, there is no real alternative other than
ldapsam (LDAP).
The guideline provided in TOSHARG, Chapter 10, Section 10.1.2, is to limit the number
of accounts in the tdbsam backend to 250. This is the point at which most networks tend
to want backup domain controllers (BDCs). Samba-3 does not provide a mechanism for
replicating tdbsam data so it can be used by a BDC. The limitation of 250 users per tdbsam
is predicated only on the need for replication not on the limits4of the tdbsam backend itself.
2. Q: Would Samba operate any better if the OS Level is set to a value higher than 35?
A: No. MS Windows workstations and servers do not use a value higher than 33. Setting
4Bench tests have shown that tdbsam is a very effective database technology. There is surprisingly little
performance loss even with over 4000 users.

84 Secure Office Networking Chapter 4
this to a value of 35 already assures Samba of precedence over MS Windows products in
browser elections. There is no gain to be had from setting this higher.
3. Q: Why in this example have you provided UNIX group to Windows Group mappings for
only Domain Groups?
A: At this time, Samba has the capacity to use only Domain Groups mappings. It is
possible that at a later date Samba may make use of Windows Local Groups, as well as
of the Active Directory special Groups. Proper operation requires Domain Groups to be
mapped to valid UNIX groups.
4. Q: Why has a path been specified in the IPC$share?
A: This is done so that in the event that a software bug may permit a client connection
to the IPC$ share to obtain access to the file system, it does so at a location that presents
least risk. Under normal operation this type of paranoid step should not be necessary. The
use of this parameter should not be necessary.
5. Q: Why does the smb.conf file in this exercise include an entry for smb ports?
A: The default order by which Samba-3 attempts to communicate with MS Windows
clients is via port 445 (the TCP port used by Windows clients when NetBIOS-less SMB over
TCP/IP is in use). TCP port 139 is the primary port used for NetBIOS over TCP/IP. In this
configuration Windows network operations are predicated around NetBIOS over TCP/IP.
By specifying the use of port 139 before port 445, the intent is to reduce unsuccessful service
connection attempts. The result of this is improved network performance. Where Samba-3
is installed as an Active Directory Domain member, the default behavior is highly beneficial
and should not be changed.
6. Q: What is the difference between a print queue and a printer?
A: A printer is a physical device that is connected either directly to the network or to a
computer via a serial, parallel, or USB connection so that print jobs can be submitted to it
to create a hard copy printout. Network attached printers that use TCP/IP-based printing
generally accept a single print data stream and block all secondary attempts to dispatch
jobs concurrently to the same device. If many clients were to concurrently print directly via
TCP/IP to the same printer, it would result in a huge amount of network traffic through
continually failing connection attempts.
A print server (like CUPS or LPR/LPD) accepts multiple concurrent input streams or print
requests. When the data stream has been fully received the input stream is closed, the job
is then submitted to a sequential print queue where the job is stored until the printer is
ready to receive the job.
7. Q: Can all MS Windows application software be installed onto an application server
share?
A: Much older Windows software is not compatible with installation to and execution off an

Section 4.4. Questions and Answers 85
application server. Enterprise versions of Microsoft Office XP Professional can be installed
to an application server. Retail consumer versions of Microsoft Office XP Professional do
not permit installation to an application server share and can be installed and used only
to/from a local workstation hard disk.
8. Q: Why use dynamic DNS (DDNS)?
A: When DDNS records are updated directly from the DHCP server, it is possible for net-
work clients that are not NetBIOS enabled, and thus cannot use WINS, to locate Windows
clients via DNS.
9. Q: Why would you use WINS as well as DNS-based name resolution?
A: WINS is to NetBIOS names as DNS is to fully qualified domain names (FQDN). The
FQDN is a name like “myhost.mydomain.tld,” where tld means top level domain. A
FQDN is a long hand but easy to remember expression that may be up to 1024 characters
in length and that represents an IP address. A NetBIOS name is always 16 characters long.
The 16th character is a name type indicator. A specific name type is registered5for each
type of service that is provided by the Windows server or client and that may be registered
where a WINS server is in use.
WINS is a mechanism by which a client may locate the IP Address that corresponds to a
NetBIOS name. The WINS server may be queried to obtain the IP Address for a NetBIOS
name that includes a particular registered NetBIOS name type. DNS does not provide a
mechanism that permits handling of the NetBIOS name type information.
DNS provides a mechanism by which TCP/IP clients may locate the IP address of a partic-
ular hostname or service name that has been registered in the DNS database for a particular
domain. A DNS server has limited scope of control and is said to be authoritative for the
zone over which it has control.
Windows 200x Active Directory requires the registration in the DNS zone for the domain
it controls of service locator6records that Windows clients and servers will use to locate
Kerberos and LDAP services. ADS also requires the registration of special records that are
called global catalog (GC) entries and site entries by which domain controllers and other
essential ADS servers may be located.
10. Q: What are the major benefits of using an application server?
A: The use of an application server can significantly reduce application update maintenance.
By providing a centralized application share, software updates need be applied to only
one location for all major applications used. This results in faster update roll-outs and
significantly better application usage control.
5See TOSHARG, Chapter 9 for more information.
6See TOSHARG, Chapter 9, Section 9.3.3

86 Secure Office Networking Chapter 4
Example 4.3.1. NAT Firewall Configuration Script
#!/bin/sh
echo -e "\n\nLoading NAT firewall.\n"
IPTABLES=/usr/sbin/iptables
EXTIF="eth0"
INTIFA="eth1"
INTIFB="eth2"
/sbin/depmod -a
/sbin/insmod ip_tables
/sbin/insmod ip_conntrack
/sbin/insmod ip_conntrack_ftp
/sbin/insmod iptable_nat
/sbin/insmod ip_nat_ftp
$IPTABLES -P INPUT DROP
$IPTABLES -F INPUT
$IPTABLES -P OUTPUT ACCEPT
$IPTABLES -F OUTPUT
$IPTABLES -P FORWARD DROP
$IPTABLES -F FORWARD
$IPTABLES -A INPUT -i lo -j ACCEPT
$IPTABLES -A INPUT -i $INTIFA -j ACCEPT
$IPTABLES -A INPUT -i $INTIFB -j ACCEPT
$IPTABLES -A INPUT -i $EXTIF -m state --state ESTABLISHED,RELATED -j ACCEPT
# Enable incoming traffic for: SSH, SMTP, DNS(tcp), HTTP, HTTPS
for i in 22 25 53 80 443
do
$IPTABLES -A INPUT -i $EXTIF -p tcp --dport $i -j ACCEPT
done
# Allow DNS(udp)
$IPTABLES -A INPUT -i $EXTIF -p udp -dport 53 -j ACCEPT
echo "Allow all connections OUT and only existing and specified ones IN"
$IPTABLES -A FORWARD -i $EXTIF -o $INTIFA -m state \
--state ESTABLISHED,RELATED -j ACCEPT
$IPTABLES -A FORWARD -i $EXTIF -o $INTIFB -m state \
--state ESTABLISHED,RELATED -j ACCEPT
$IPTABLES -A FORWARD -i $INTIFA -o $EXTIF -j ACCEPT
$IPTABLES -A FORWARD -i $INTIFB -o $EXTIF -j ACCEPT
$IPTABLES -A FORWARD -j LOG
echo " Enabling SNAT (MASQUERADE) functionality on $EXTIF"
$IPTABLES -t nat -A POSTROUTING -o $EXTIF -j MASQUERADE
echo "1" > /proc/sys/net/ipv4/ip_forward
echo -e "\nNAT firewall done.\n"

Section 4.4. Questions and Answers 87
Example 4.3.2. 130 User Network with tdbsam [globals] Section
# Global parameters
[global]
workgroup = PROMISES
netbios name = DIAMOND
interfaces = eth1, eth2, lo
bind interfaces only = Yes
passdb backend = tdbsam
pam password change = Yes
passwd chat = *New*Password* %n\n *Re-enter*new*password*%n\n *Password*changed*
username map = /etc/samba/smbusers
unix password sync = Yes
log level = 1
syslog = 0
log file = /var/log/samba/%m
max log size = 50
smb ports = 139 445
name resolve order = wins bcast hosts
time server = Yes
printcap name = CUPS
show add printer wizard = No
add user script = /usr/sbin/useradd -m ’%u’
delete user script = /usr/sbin/userdel -r ’%u’
add group script = /usr/sbin/groupadd ’%g’
delete group script = /usr/sbin/groupdel ’%g’
add user to group script = /usr/sbin/usermod -G ’%g’ ’%u’
add machine script = /usr/sbin/useradd -s /bin/false -d /tmp ’%u’
shutdown script = /var/lib/samba/scripts/shutdown.sh
abort shutdown script = /sbin/shutdown -c
logon script = scripts\logon.bat
logon path = \\%L\profiles\%U
logon drive = X:
logon home = \\%L\%U
domain logons = Yes
preferred master = Yes
wins support = Yes
utmp = Yes
map acl inherit = Yes
printing = cups
veto files = /*.eml/*.nws/*.{*}/
veto oplock files = /*.doc/*.xls/*.mdb/

88 Secure Office Networking Chapter 4
Example 4.3.3. 130 User Network with tdbsam Services Section Part A
[IPC$]
path = /tmp
hosts allow = 192.168.1.0/24, 192.168.2.0/24, 127.0.0.1
hosts deny = 0.0.0.0/0
[homes]
comment = Home Directories
valid users = %S
read only = No
browseable = No
[printers]
comment = SMB Print Spool
path = /var/spool/samba
guest ok = Yes
printable = Yes
use client driver = Yes
default devmode = Yes
browseable = No
[netlogon]
comment = Network Logon Service
path = /var/lib/samba/netlogon
guest ok = Yes
locking = No

Section 4.4. Questions and Answers 89
Example 4.3.4. 130 User Network with tdbsam Services Section Part B
[profiles]
comment = Profile Share
path = /var/lib/samba/profiles
read only = No
profile acls = Yes
[accounts]
comment = Accounting Files
path = /data/accounts
read only = No
[service]
comment = Financial Services Files
path = /data/service
read only = No
[apps]
comment = Application Files
path = /apps
read only = Yes
admin users = bjordan

90 Secure Office Networking Chapter 4
Example 4.3.5. Script to Map Windows NT Groups to UNIX Groups
#!/bin/bash
#
# initGrps.sh
#
# Create UNIX groups
groupadd acctsdep
groupadd finsrvcs
# Map Windows Domain Groups to UNIX groups
net groupmap modify ntgroup="Domain Admins" unixgroup=root
net groupmap modify ntgroup="Domain Users" unixgroup=users
net groupmap modify ntgroup="Domain Guests" unixgroup=nobody
# Add Functional Domain Groups
net groupmap add ntgroup="Accounts Dept" unixgroup=acctsdep type=d
net groupmap add ntgroup="Financial Services" unixgroup=finsrvcs type=d
# Map Windows NT machine local groups to local UNIX groups
# Mapping of local groups is not necessary and not functional
# for this installation.

Section 4.4. Questions and Answers 91
Example 4.3.6. DHCP Server Configuration File — /etc/dhcpd.conf
# Abmas Accounting Inc. - Chapter 4
default-lease-time 86400;
max-lease-time 172800;
default-lease-time 86400;
option ntp-servers 192.168.1.1;
option domain-name "abmas.biz";
option domain-name-servers 192.168.1.1, 192.168.2.1;
option netbios-name-servers 192.168.1.1, 192.168.2.1;
option netbios-node-type 8; ### Node type = Hybrid ###
ddns-updates on; ### Dynamic DNS enabled ###
ddns-update-style ad-hoc;
subnet 192.168.1.0 netmask 255.255.255.0 {
range dynamic-bootp 192.168.1.128 192.168.1.254;
option subnet-mask 255.255.255.0;
option routers 192.168.1.1;
allow unknown-clients;
host qmsa {
hardware ethernet 08:00:46:7a:35:e4;
fixed-address 192.168.1.20;
}
host hplj6a {
hardware ethernet 00:03:47:cb:81:e0;
fixed-address 192.168.1.30;
}
}
subnet 192.168.2.0 netmask 255.255.255.0 {
range dynamic-bootp 192.168.2.128 192.168.2.254;
option subnet-mask 255.255.255.0;
option routers 192.168.2.1;
allow unknown-clients;
host qmsf {
hardware ethernet 01:04:31:db:e1:c0;
fixed-address 192.168.1.20;
}
host hplj6f {
hardware ethernet 00:03:47:cf:83:e2;
fixed-address 192.168.2.30;
}
}
subnet 127.0.0.0 netmask 255.0.0.0 {
}
subnet 123.45.67.64 netmask 255.255.255.252 {
}

92 Secure Office Networking Chapter 4
Example 4.3.7. DNS Master Configuration File — /etc/named.conf Master Section
###
# Abmas Biz DNS Control File
###
# Date: November 15, 2003
###
options {
directory "/var/lib/named";
forwarders {
123.45.12.23;
};
forward first;
listen-on {
mynet;
};
auth-nxdomain yes;
multiple-cnames yes;
notify no;
};
zone "." in {
type hint;
file "root.hint";
};
zone "localhost" in {
type master;
file "localhost.zone";
};
zone "0.0.127.in-addr.arpa" in {
type master;
file "127.0.0.zone";
};
acl mynet {
192.168.1.0/24;
192.168.2.0/24;
127.0.0.1;
};
acl seconddns {
123.45.54.32;
}

Section 4.4. Questions and Answers 93
Example 4.3.8. DNS Master Configuration File — /etc/named.conf Forward Lookup Definition
Section
zone "abmas.biz" {
type master;
file "/var/lib/named/master/abmas.biz.hosts";
allow-query {
mynet;
};
allow-transfer {
mynet;
};
allow-update {
mynet;
};
};
zone "abmas.us" {
type master;
file "/var/lib/named/master/abmas.us.hosts";
allow-query {
all;
};
allow-transfer {
seconddns;
};
};

94 Secure Office Networking Chapter 4
Example 4.3.9. DNS Master Configuration File — /etc/named.conf Reverse Lookup Definition
Section
zone "1.168.192.in-addr.arpa" {
type master;
file "/var/lib/named/master/192.168.1.0.rev";
allow-query {
mynet;
};
allow-transfer {
mynet;
};
allow-update {
mynet;
};
};
zone "2.168.192.in-addr.arpa" {
type master;
file "/var/lib/named/master/192.168.2.0.rev";
allow-query {
mynet;
};
allow-transfer {
mynet;
};
allow-update {
mynet;
};
};

Section 4.4. Questions and Answers 95
Example 4.3.10. DNS 192.168.1 Reverse Zone File
$ORIGIN .
$TTL 38400 ; 10 hours 40 minutes
1.168.192.in-addr.arpa IN SOA sleeth.abmas.biz. root.abmas.biz. (
2003021825 ; serial
10800 ; refresh (3 hours)
3600 ; retry (1 hour)
604800 ; expire (1 week)
38400 ; minimum (10 hours 40 minutes)
)
NS sleeth1.abmas.biz.
$ORIGIN 1.168.192.in-addr.arpa.
1 PTR sleeth1.abmas.biz.
20 PTR qmsa.abmas.biz.
30 PTR hplj6a.abmas.biz.
Example 4.3.11. DNS 192.168.2 Reverse Zone File
$ORIGIN .
$TTL 38400 ; 10 hours 40 minutes
2.168.192.in-addr.arpa IN SOA sleeth.abmas.biz. root.abmas.biz. (
2003021825 ; serial
10800 ; refresh (3 hours)
3600 ; retry (1 hour)
604800 ; expire (1 week)
38400 ; minimum (10 hours 40 minutes)
)
NS sleeth2.abmas.biz.
$ORIGIN 2.168.192.in-addr.arpa.
1 PTR sleeth2.abmas.biz.
20 PTR qmsf.abmas.biz.
30 PTR hplj6f.abmas.biz.

96 Secure Office Networking Chapter 4
Example 4.3.12. DNS Abmas.biz Forward Zone File
$ORIGIN .
$TTL 38400 ; 10 hours 40 minutes
abmas.biz IN SOA sleeth1.abmas.biz. root.abmas.biz. (
2003021833 ; serial
10800 ; refresh (3 hours)
3600 ; retry (1 hour)
604800 ; expire (1 week)
38400 ; minimum (10 hours 40 minutes)
)
NS dns.abmas.biz.
MX 10 mail.abmas.biz.
$ORIGIN abmas.biz.
sleeth1 A 192.168.1.1
sleeth2 A 192.168.2.1
qmsa A 192.168.1.20
hplj6a A 192.168.1.30
qmsf A 192.168.2.20
hplj6f A 192.168.2.30
dns CNAME sleeth1
diamond CNAME sleeth1
mail CNAME sleeth1

Section 4.4. Questions and Answers 97
Example 4.3.13. DNS Abmas.us Forward Zone File
$ORIGIN .
$TTL 38400 ; 10 hours 40 minutes
abmas.us IN SOA server.abmas.us. root.abmas.us. (
2003021833 ; serial
10800 ; refresh (3 hours)
3600 ; retry (1 hour)
604800 ; expire (1 week)
38400 ; minimum (10 hours 40 minutes)
)
NS dns.abmas.us.
NS dns2.abmas.us.
MX 10 mail.abmas.us.
$ORIGIN abmas.us.
server A 123.45.67.66
dns2 A 123.45.54.32
gw A 123.45.67.65
www CNAME server
mail CNAME server
dns CNAME server

Chapter 5
THE 500-USER OFFICE
The Samba-3 networking you explored in the previous chapter covers the finer points of
configuration of peripheral services such as DHCP and DNS, and WINS. You experienced
implementation of a simple configuration of the services that are important adjuncts to
successful deployment of Samba.
An analysis of the history of postings to the Samba mailing list easily demonstrates that
the two most prevalent Samba problem areas are:
•Defective resolution of a NetBIOS name to its IP address
•Printing problems
The next chapter deals with more complex printing configurations. The exercises so far
in this book have focused on implementation of the simplest printing processes involving
no print job processing intelligence. In this chapter, you maintain that same approach
to printing, but in the following chapter, there is an opportunity to make printing more
complex for the administrator while making it easier for the user.
The previous chapter demonstrates operation of a DHCP server and a DNS server, as well
as a central WINS server. You validated the operation of these services and saw an effective
implementation of a Samba Domain Controller using the tdbsam passdb backend.
The objective of this chapter is to introduce more complex techniques that can be used to
improve manageability of Samba as networking needs grow. In this chapter, you implement a
distributed DHCP server environment, a distributed DNS server arrangement, a centralized
WINS server, and a centralized Samba Domain Controller.
A note of caution is important regarding the Samba configuration that is used in this chapter.
The use of a single Domain Controller on a routed, multi-segment network is a poor design
choice that leads to potential network user complaints. As stated in the paragraph above,
the objective in this chapter is to demonstrate some successful techniques in deployment
and configuration management. This should be viewed as a foundation chapter for complex
Samba deployments.
As you master the techniques presented here, you may find much better methods to improve
network management and control while reducing human resource overheads. You should
take the opportunity to innovate and expand on the methods presented here and explore
them to the fullest.
98

Section 5.1. Introduction 99
5.1 Introduction
Business continues to go well for Abmas. Mr. Meany is driving your success and the network
continues to grow thanks to the hard work Christine has done. You recently hired Stanley
Soroka as Manager of Information Systems. Christine recommended Stan to the role. She
told you Stan is so good at handling Samba that he can make a cast iron rocking horse that
is embedded in concrete kick like a horse at a rodeo. You need skills like his. Christine and
Stan get along just fine. Let’s see what you can get out of this pair as they plot the next
generation networks.
Ten months ago Abmas closed an acquisition of a property insurance business. The founder
lost interest in the business and decided to sell it to Mr. Meany. Because they were
former university classmates, the purchase was concluded with mutual assent. The acquired
business is located at the other end of town in much larger facilities. The old Abmas building
has become too small. Located on the same campus as the newly acquired business are two
empty buildings that are ideal to provide Abmas with opportunity for growth.
Abmas has now completed the purchase of the two empty buildings and you are to install
a new network and relocate staff in nicely furnished new facilities. The new network is to
be used to fully integrate company operations. You have decided to locate the new network
operations control center in the larger building in which the insurance group is located to
take advantage of an ideal floor space and to allow Stan and Christine to fully stage the new
network and test it before it is rolled out. Your strategy is to complete the new network so
that it is ready for operation when the old office moves into the new premises.
5.1.1 Assignment Tasks
The acquired business had 280 network users. The old Abmas building housed 220 network
users in unbelievably cramped conditions. The network that initially served 130 users now
handles 220 users quite well.
The two businesses will be fully merged to create a single campus company. The Property
Insurance Group (PIG) houses 300 employees, the new Accounting Services Group (ASG)
will be in a small building (BLDG1) that houses 50 employees, and the Financial Services
Group (FSG) will be housed in a large building that has capacity for growth (BLDG2).
Building 2 houses 150 network users.
You have decided to connect the building using fiber optic links between new routers. As
a backup, the buildings are interconnected using line-of-sight high-speed infrared facilities.
The infrared connection provides a secondary route to be used during periods of high demand
for network bandwidth.
The Internet gateway is upgraded to 15 Megabit/sec service. Your ISP provides on your
premises a fully managed Cisco PIX firewall. You no longer need to worry about firewall
facilities on your network.
Stanley Soroka and Christine have purchased new server hardware. Christine wants to roll
out a network that has whistles and bells. Stan wants to start off with a simple to manage,
not-too-complex network. He is of the opinion that network users need to be gradually

100 The 500-User Office Chapter 5
introduced to new features and capabilities and not rushed into an environment that may
cause disorientation and loss of productivity.
Your intrepid network team has decided to implement a network configuration that closely
mirrors the successful system you installed in the old Abmas building. The new network
infrastructure is owned by Abmas, but all desktop systems are being procured through a
new out-source services and leasing company. Under the terms of a deal with Mr. M. Proper
(CEO), DirectPointe Inc., provides all desktop systems and includes full level-one Help desk
support for a flat per-machine monthly fee. The deal allows you to add workstations on
demand. This frees Stan and Christine to deal with deeper issues as they emerge and permits
Stan to work on creating new future value-added services.
DirectPointe Inc. receives from you a new standard desktop configuration every four months.
They automatically roll that out to each desktop system. You must keep DirectPointe
informed of all changes.
The new network has a single Samba Domain Controller (PDC) located in the Network
Operation Center (NOC). Buildings 1 and 2 each have a local server for local application
servicing. It is a Domain Member. The new system uses the tdbsam passdb backend.
Printing is based on raw pass-through facilities as it has been used so far. All printer drivers
are installed on the desktop and notebook computers.
5.2 Dissection and Discussion
The example you are building in this chapter is an example of a network design that works,
but this does not make it a design that is recommended. As a general rule, there should
be at least one Backup Domain Controller per 150 Windows network clients. The principle
behind this recommendation is the fact that correct operation of MS Windows clients re-
quires rapid network response to all SMB/CIFS requests. The same rule says that if there
are more than 50 clients per Domain Controller they are too busy to service requests. Let’s
put such rules aside and recognize that network load affects the integrity of Domain Con-
troller responsiveness. This network will have 500 clients serviced by one central Domain
Controller. This is not a good omen for user satisfaction. You, of course, address this very
soon (see next chapter).
5.2.1 Technical Issues
Stan has talked you into a horrible compromise, but it is addressed. Just make certain that
the performance of this network is well validated before going live.
Design decisions made in this design include:
•A single Primary Domain Controller (PDC) is being implemented. This limitation is
based on the choice not to use LDAP. Many network administrators fear using LDAP
based on the perceived complexity of implementation and management of an LDAP-
based backend for all user identity management as well as to store network access
credentials.

Section 5.2. Dissection and Discussion 101
•Because of the refusal to use an LDAP (ldapsam) passdb backend at this time, the
only choice that makes sense with 500 users is to use the tdbsam passwd backend.
This type of backend is not receptive to replication to Backup Domain Controllers.
If the tdbsam passdb.tdb file is replicated to Backup Domain Controllers (BDCs)
using rsync, there are two potential problems: 1) Data that is in memory but not yet
written to disk will not be replicated, and 2) Domain Member machines periodically
change the secret machine password. When this happens, there is no mechanism to
return the changed password to the PDC.
•All Domain user, group, and machine accounts are managed on the PDC. This makes
for a simple mode of operation, but has to be balanced with network performance and
integrity of operations considerations.
•A single central WINS server is being used. The PDC is also the WINS server. Any
attempt to operate a routed network without a WINS server while using NetBIOS over
TCP/IP protocols does not work unless on each client the name resolution entries for
the PDC are added to the LMHOSTS. This file is normally located on the Windows XP
Professional client in the C:\WINDOWS\SYSTEM32\ETC\DRIVERS directory.
•At this time the Samba WINS database is not capable of being replicated. That is
why a single WINS server is being implemented. This should work without a problem.
•Backup Domain Controllers make use of winbindd to provide access to Domain se-
curity credentials for file system access and object storage.
•Configuration of Windows XP Professional clients is achieved using DHCP. Each sub-
net has its own DHCP server. Backup DHCP serving is provided by one alternate
DHCP server. This necessitates enabling of the DHCP Relay agent on all routers. The
DHCP Relay agent must be programmed to pass DHCP Requests from the network
directed at the backup DHCP server.
•All network users are granted the ability to print to any printer that is network at-
tached. All printers are available from each server. Print jobs that are spooled to a
printer that is not on the local network segment are automatically routed to the print
spooler that is in control of that printer. The specific details of how this might be
done is demonstrated for one example only.
•The network address and sub-netmask chosen provide 1022 usable IP addresses in
each subnet. If in the future more addresses are required, it would make sense to add
further subnets rather than change addressing.
5.2.2 Political Issues
This case gets close to the real world. You and I know the right way to implement Domain
Control. Politically, we have to navigate a mine field. In this case, the need is to get the
PDC rolled out in compliance with expectations and also to be ready to save the day by
having the real solution ready before it is needed. That real solution is presented in the
next chapter.

102 The 500-User Office Chapter 5
5.3 Implementation
The following configuration process begins following installation of Red Hat Fedora Core2
on the three servers shown in the network topology diagram in Figure 5.1. You have selected
hardware that is appropriate to the task.
Figure 5.1. Network Topology 500 User Network Using tdbsam passdb backend.
5.3.1 Installation of DHCP, DNS, and Samba Control Files
Carefully install the configuration files into the correct locations as shown in Table 5.1. You
should validate that the full file path is correct as shown.
The abbreviation shown in this table as {VLN}means the directory location beginning with
/var/lib/named.
5.3.2 Server Preparation — All Servers
The following steps apply to all servers. Follow each step carefully.
1. Using the UNIX/Linux system tools, set the name of the server as shown in the
network topology diagram in Figure 5.1. For SUSE Linux products, the tool that
permits this is called yast2; for Red Hat Linux products, you can use the netcfg tool.
Verify that your hostname is correctly set by running:
root# uname -n
An alternate method to verify the hostname is:

Section 5.3. Implementation 103
Table 5.1. Domain: MEGANET, File Locations for Servers
File Information Server Name
Source Target Location MASSIVE BLDG1 BLDG2
Example 5.3.1 /etc/samba/smb.conf Yes No No
Example 5.3.2 /etc/samba/dc-common.conf Yes No No
Example 5.3.3 /etc/samba/common.conf Yes Yes Yes
Example 5.3.4 /etc/samba/smb.conf No Yes No
Example 5.3.5 /etc/samba/smb.conf No No Yes
Example 5.3.6 /etc/samba/dommem.conf No Yes Yes
Example 5.3.7 /etc/dhcpd.conf Yes No No
Example 5.3.8 /etc/dhcpd.conf No Yes No
Example 5.3.9 /etc/dhcpd.conf No No Yes
Example 5.3.10 /etc/named.conf (part A) Yes No No
Example 5.3.11 /etc/named.conf (part B) Yes No No
Example 5.3.12 /etc/named.conf (part C) Yes No No
Example 5.3.13 {VLN}/master/abmas.biz.hosts Yes No No
Example 5.3.14 {VLN}/master/abmas.us.hosts Yes No No
Example 5.3.15 /etc/named.conf (part A) No Yes Yes
Example 5.3.16 /etc/named.conf (part B) No Yes Yes
Example A.4.1 {VLN}/localhost.zone Yes Yes Yes
Example A.4.2 {VLN}/127.0.0.zone Yes Yes Yes
Example A.4.3 {VLN}/root.hint Yes Yes Yes
root# hostname -f
2. Edit your /etc/hosts file to include the primary names and addresses of all network
interfaces that are on the host server. This is necessary so that during startup the
system is able to resolve all its own names to the IP address prior to startup of the
DNS server. You should check the startup order of your system. If the CUPS print
server is started before the DNS server (named), you should also include an entry for
the printers in the /etc/hosts file.
3. All DNS name resolution should be handled locally. To ensure that the server is
configured correctly to handle this, edit /etc/resolv.conf so it has the following
content:
search abmas.us abmas.biz
nameserver 127.0.0.1
This instructs the name resolver function (when configured correctly) to ask the DNS
server that is running locally to resolve names to addresses.
4. Add the root user to the password backend as follows:

104 The 500-User Office Chapter 5
root# smbpasswd -a root
New SMB password: XXXXXXXX
Retype new SMB password: XXXXXXXX
root#
The root account is the UNIX equivalent of the Windows Domain Administrator.
This account is essential in the regular maintenance of your Samba server. It must
never be deleted. If for any reason the account is deleted, you may not be able to
recreate this account without considerable trouble.
5. Create the username map file to permit the root account to be called Administrator
from the Windows network environment. To do this, create the file /etc/samba/
smbusers with the following contents:
####
# User mapping file
####
# File Format
# -----------
# Unix_ID = Windows_ID
#
# Examples:
# root = Administrator
# janes = "Jane Smith"
# jimbo = Jim Bones
#
# Note: If the name contains a space it must be double quoted.
# In the example above the name ’jimbo’ will be mapped to Windows
# user names ’Jim’ and ’Bones’ because the space was not quoted.
#######################################################################
root = Administrator
####
# End of File
####
6. Configure all network attached printers to have a fixed IP address.
7. Create an entry in the DNS database on the server MASSIVE in both the forward lookup
database for the zone abmas.biz.hosts and in the reverse lookup database for the
network segment that the printer is located in. Example configuration files for similar
zones were presented in Example 4.3.12 and Example 4.3.11.
8. Follow the instructions in the printer manufacturer’s manuals to permit printing to
port 9100. Use any other port the manufacturer specifies for direct mode, raw printing.
This allows the CUPS spooler to print using raw mode protocols.
9. Only on the server to which the printer is attached configure the CUPS Print Queues

Section 5.3. Implementation 105
as follows:
root# lpadmin -p printque -v socket://printer-name.abmas.biz:9100 -E
This step creates the necessary print queue to use no assigned print filter. This is ideal
for raw printing, i.e., printing without use of filters. The name printque is the name
you have assigned for the particular printer.
10. Print queues may not be enabled at creation. Make certain that the queues you have
just created are enabled by executing the following:
root# /usr/bin/enable printque
11. Even though your print queue may be enabled, it is still possible that it does not accept
print jobs. A print queue services incoming printing requests only when configured to
do so. Ensure that your print queue is set to accept incoming jobs by executing the
following command:
root# /usr/bin/accept printque
12. Edit the file /etc/cups/mime.convs to uncomment the line:
application/octet-stream application/vnd.cups-raw 0 -
13. Edit the file /etc/cups/mime.types to uncomment the line:
application/octet-stream
14. Refer to the CUPS printing manual for instructions regarding how to configure CUPS
so that print queues that reside on CUPS servers on remote networks route print jobs
to the print server that owns that queue. The default setting on your CUPS server may
automatically discover remotely installed printers and may permit this functionality
without requiring specific configuration.
15. As part of the rollout program, you need to configure the application’s server shares.
This can be done once on the central server and may then be replicated using a tool
such as rsync. Refer to the man page for rsync for details regarding use. The notes
in Section 4.3.7 may help in your decisions to use an application server facility.

106 The 500-User Office Chapter 5
Note
Logon scripts that are run from a Domain Controller (PDC or BDC)
are capable of using semi-intelligent processes to auto-map Windows
client drives to an application server that is nearest to the client. This
is considerably more difficult when a single PDC is used on a routed
network. It can be done, but not as elegantly as you see in the next
chapter.
5.3.3 Server Specific Preparation
There are some steps that apply to particular server functionality only. Each step is critical
to correct server operation.
5.3.3.1 Configuration for Server: MASSIVE
1. The host server acts as a router between the two internal network segments as well
as for all Internet access. This necessitates that IP forwarding must be enabled. This
can be achieved by adding to the /etc/rc.d/boot.local an entry as follows:
echo 1 > /proc/sys/net/ipv4/ip_forward
To ensure that your kernel is capable of IP forwarding during configuration, you may
wish to execute that command manually also. This setting permits the Linux system
to act as a router.
2. This server is dual hosted (i.e., has two network interfaces) — one goes to the Internet,
and the other to a local network that has a router that is the gateway to the remote
networks. You must, therefore, configure the server with route table entries so that
it can find machines on the remote networks. You can do this using the appropriate
system tools for your Linux server or using static entries that you place in one of the
system startup files. It is best to always use the tools that the operating system vendor
provided. In the case of SUSE Linux, the best tool to do this is YaST (refer to SUSE
Administration Manual); in the case of Red Hat, this is best done using the graphical
system configuration tools (see the Red Hat documentation). An example of how this
may be done manually is as follows:
root# route add net 172.16.4.0 netmask 255.255.252.0 gw 172.16.0.128
root# route add net 172.16.8.0 netmask 255.255.252.0 gw 172.16.0.128
If you just execute these commands manually, the route table entries you have created
are not persistent across system reboots. You may add these commands directly to

Section 5.3. Implementation 107
the local startup files as follows: (SUSE) /etc/rc.d/boot.local, (Red Hat) /etc/
rc.d/init.d/rc.local.
3. The final step that must be completed is to edit the /etc/nsswitch.conf file. This
file controls the operation of the various resolver libraries that are part of the Linux
Glibc libraries. Edit this file so that it contains the following entries:
hosts: files dns wins
4. Create and map Windows Domain Groups to UNIX groups. A sample script is pro-
vided in Example 5.3.17. Create a file containing this script. You called yours /etc/
samba/initGrps.sh. Set this file so it can be executed and then execute the script.
An example of the execution of this script as well as its validation are shown in Chapter
4, Section 4.3.2, Step 5.
5. For each user who needs to be given a Windows Domain account, make an entry in
the /etc/passwd file, as well as in the Samba password backend. Use the system tool
of your choice to create the UNIX system account and use the Samba smbpasswd
to create a Domain user account. There are a number of tools for user management
under UNIX. Commonly known ones include: useradd, adduser. In addition to
these, there is a plethora of custom tools. With the tool of your choice, create a home
directory for each user.
6. Using the preferred tool for your UNIX system, add each user to the UNIX groups
created previously as necessary. File system access control based on UNIX group
membership.
7. Create the directory mount point for the disk sub-system that is to be mounted to
provide data storage for company files. In this case, the mount point indicated in the
smb.conf file is /data. Format the file system as required and mount the formatted
file system partition using appropriate system tools.
8. Create the top-level file storage directories for data and applications as follows:
root# mkdir -p /data/{accounts,finsvcs,pidata}
root# mkdir -p /apps
root# chown -R root.root /data
root# chown -R root.root /apps
root# chown -R bjordan.accounts /data/accounts
root# chown -R bjordan.finsvcs /data/finsvcs
root# chown -R bjordan.finsvcs /data/pidata
root# chmod -R ug+rwxs,o-rwx /data
root# chmod -R ug+rwx,o+rx-w /apps
Each department is responsible for creating its own directory structure within the
departmental share. The directory root of the accounts share is /data/accounts.
The directory root of the finsvcs share is /data/finsvcs. The /apps directory is the
root of the apps share that provides the application server infrastructure.

108 The 500-User Office Chapter 5
9. The smb.conf file specifies an infrastructure to support roaming profiles and net-
work logon services. You can now create the file system infrastructure to provide
the locations on disk that these services require. Adequate planning is essential since
desktop profiles can grow to be quite large. For planning purposes, a minimum of 200
Megabytes of storage should be allowed per user for profile storage. The following
commands create the directory infrastructure needed:
root# mkdir -p /var/spool/samba
root# mkdir -p /var/lib/samba/{netlogon/scripts,profiles}
root# chown -R root.root /var/spool/samba
root# chown -R root.root /var/lib/samba
root# chmod a+rwxt /var/spool/samba
For each user account that is created on the system, the following commands should
be executed:
root# mkdir /var/lib/samba/profiles/’username’
root# chown ’username’.users /var/lib/samba/profiles/’username’
root# chmod ug+wrx,o+rx,-w /var/lib/samba/profiles/’username’
10. Create a logon script. It is important that each line is correctly terminated with a
carriage return and line-feed combination (i.e., DOS encoding). The following proce-
dure works if the right tools (unxi2dos and dos2unix) are installed. First, create a
file called /var/lib/samba/netlogon/scripts/logon.bat.unix with the following
contents:
net time \\massive /set /yes
net use h: /home
Convert the UNIX file to a DOS file as follows:
root# dos2unix < /var/lib/samba/netlogon/scripts/logon.bat.unix \
> /var/lib/samba/netlogon/scripts/logon.bat
11. There is one preparatory step without which you cannot have a working Samba net-
work environment. You must add an account for each network user. You can do this
by executing the following steps for each user:
root# useradd -m username
root# passwd username
Changing password for username.
New password: XXXXXXXX
Re-enter new password: XXXXXXXX

Section 5.3. Implementation 109
Password changed
root# smbpasswd -a username
New SMB password: XXXXXXXX
Retype new SMB password: XXXXXXXX
Added user username.
You do, of course, use a valid user login ID in place of username.
12. Follow the processes shown in Section 5.3.4 to start all services.
13. Your server is ready for validation testing. Do not proceed with the steps in Sec-
tion 5.3.3.2 until after the operation of the server has been validated following the
same methods as outlined in Section 4.3.6.
5.3.3.2 Configuration Specific to Domain Member Servers: BLDG1, BLDG2
1. The final step that must be completed is to edit the /etc/nsswitch.conf file. This
file controls the operation of the various resolver libraries that are part of the Linux
Glibc libraries. Edit this file so that it contains the following entries:
passwd: files winbind
group: files winbind
hosts: files dns wins
2. Follow the steps outlined in Section 5.3.4 to start all services. Do not start Samba at
this time. Samba is controlled by the process called smb.
3. At this time, you must now attempt to join the Domain Member servers to the Domain.
The following instructions should be executed to effect this:
root# net rpc join
4. You now start the Samba services by executing:
root# service smb start
5. Your server is ready for validation testing. Do not proceed with the steps in Sec-
tion 5.3.3.2 until after the operation of the server has been validated following the
same methods as outlined in Section 4.3.6.
5.3.4 Process Startup Configuration
There are two essential steps to process startup configuration. A process must be configured
so that it is automatically restarted each time the server is rebooted. This step involves
use of the chkconfig tool that created appropriate symbolic links from the master daemon

110 The 500-User Office Chapter 5
Example 5.3.1. Server: MASSIVE (PDC), File: /etc/samba/smb.conf
# Global parameters
[global]
workgroup = MEGANET
netbios name = MASSIVE
interfaces = eth1, lo
bind interfaces only = Yes
passdb backend = tdbsam
add user script = /usr/sbin/useradd -m ’%u’
delete user script = /usr/sbin/userdel -r ’%u’
add group script = /usr/sbin/groupadd ’%g’
delete group script = /usr/sbin/groupdel ’%g’
add user to group script = /usr/sbin/usermod -G ’%g’ ’%u’
add machine script = /usr/sbin/
useradd -s /bin/false -d /var/lib/nobody ’%u’
preferred master = Yes
wins support = Yes
include = /etc/samba/dc-common.conf
[IPC$]
path = /tmp
hosts allow = 172.16.0.0/16, 127.0.0.1
hosts deny = 0.0.0.0/0
[accounts]
comment = Accounting Files
path = /data/accounts
read only = No
[service]
comment = Financial Services Files
path = /data/service
read only = No
[pidata]
comment = Property Insurance Files
path = /data/pidata
read only = No
control file that is located in the /etc/rc.d directory to the /etc/rc’x’.d directories.
Links are created so that when the system run-level is changed, the necessary start or kill
script is run.
In the event that a service is provided not as a daemon but via the inter-networking super
daemon (inetd or xinetd), then the chkconfig tool makes the necessary entries in the
/etc/xinetd.d directory and sends a hang-up (HUP) signal to the super daemon, thus

Section 5.3. Implementation 111
Example 5.3.2. Server: MASSIVE (PDC), File: /etc/samba/dc-common.conf
# Global parameters
[global]
shutdown script = /var/lib/samba/scripts/shutdown.sh
abort shutdown script = /sbin/shutdown -c
logon script = scripts\logon.bat
logon path = \%L\profiles\%U
logon drive = X:
logon home = \%L\%U
domain logons = Yes
preferred master = Yes
include = /etc/samba/common.conf
[homes]
comment = Home Directories
valid users = %S
read only = No
browseable = No
[netlogon]
comment = Network Logon Service
path = /var/lib/samba/netlogon
guest ok = Yes
locking = No
[profiles]
comment = Profile Share
path = /var/lib/samba/profiles
read only = No
profile acls = Yes
forcing it to re-read its control files.
Last, each service must be started to permit system validation to proceed.
1. Use the standard system tool to configure each service to restart automatically at
every system reboot. For example:
root# chkconfig dhpc on
root# chkconfig named on
root# chkconfig cups on
root# chkconfig smb on
root# chkconfig swat on
2. Now start each service to permit the system to be validated. Execute each of the

112 The 500-User Office Chapter 5
Example 5.3.3. Common Samba Configuration File: /etc/samba/common.conf
[global]
username map = /etc/samba/smbusers
log level = 1
syslog = 0
log file = /var/log/samba/%m
max log size = 50
smb ports = 139 445
name resolve order = wins bcast hosts
time server = Yes
printcap name = CUPS
show add printer wizard = No
shutdown script = /var/lib/samba/scripts/shutdown.sh
abort shutdown script = /sbin/shutdown -c
utmp = Yes
map acl inherit = Yes
printing = cups
veto files = /*.eml/*.nws/*.{*}/
veto oplock files = /*.doc/*.xls/*.mdb/
include =
# Share and Service Definitions are common to all servers
[printers]
comment = SMB Print Spool
path = /var/spool/samba
guest ok = Yes
printable = Yes
use client driver = Yes
default devmode = Yes
browseable = No
[apps]
comment = Application Files
path = /apps
admin users = bjordan
read only = No
following in the sequence shown:
root# service dhcp restart
root# service named restart
root# service cups restart
root# service smb restart
root# service swat restart

Section 5.3. Implementation 113
Example 5.3.4. Server: BLDG1 (Member), File: smb.conf
# Global parameters
[global]
workgroup = MEGANET
netbios name = BLDG1
include = /etc/samba/dom-mem.conf
Example 5.3.5. Server: BLDG2 (Member), File: smb.conf
# Global parameters
[global]
workgroup = MEGANET
netbios name = BLDG2
include = /etc/samba/dom-mem.conf
Example 5.3.6. Common Domain Member Include File: dom-mem.conf
# Global parameters
[global]
shutdown script = /var/lib/samba/scripts/shutdown.sh
abort shutdown script = /sbin/shutdown -c
preferred master = Yes
wins server = 172.16.0.1
idmap uid = 15000-20000
idmap gid = 15000-20000
include = /etc/samba/common.conf
5.3.5 Windows Client Configuration
The procedure for desktop client configuration for the network in this chapter is similar to
that used for the previous one. There are a few subtle changes that should be noted.
1. Install MS Windows XP Professional. During installation, configure the client to use
DHCP for TCP/IP protocol configuration. DHCP configures all Windows clients to
use the WINS Server address that has been defined for the local subnet.
2. Join the Windows Domain MEGANET. Use the Domain Administrator user name root
and the SMB password you assigned to this account. A detailed step-by-step procedure
for joining a Windows 200x/XP Professional client to a Windows Domain is given in
Section A.1. Reboot the machine as prompted and then logon using the Domain
Administrator account (root).
3. Verify that the server called MEGANET is visible in My Network Places, that it is
possible to connect to it and see the shares accounts,apps, and finsvcs, and that it
is possible to open each share to reveal its contents.

114 The 500-User Office Chapter 5
Example 5.3.7. Server: MASSIVE, File: dhcpd.conf
# Abmas Accounting Inc. - Chapter 5/MASSIVE
default-lease-time 86400;
max-lease-time 172800;
default-lease-time 86400;
ddns-updates on;
ddns-update-style ad-hoc;
option ntp-servers 172.16.0.1;
option domain-name "abmas.biz";
option domain-name-servers 172.16.0.1, 172.16.4.1;
option netbios-name-servers 172.16.0.1;
option netbios-node-type 8;
subnet 172.16.1.0 netmask 255.255.252.0 {
range dynamic-bootp 172.16.1.0 172.16.2.255;
option subnet-mask 255.255.252.0;
option routers 172.16.0.1, 172.16.0.128;
allow unknown-clients;
}
subnet 172.16.4.0 netmask 255.255.252.0 {
range dynamic-bootp 172.16.7.0 172.16.7.254;
option subnet-mask 255.255.252.0;
option routers 172.16.4.128;
allow unknown-clients;
}
subnet 172.16.8.0 netmask 255.255.252.0 {
range dynamic-bootp 172.16.11.0 172.16.11.254;
option subnet-mask 255.255.252.0;
option routers 172.16.4.128;
allow unknown-clients;
}
subnet 127.0.0.0 netmask 255.0.0.0 {
}
subnet 123.45.67.64 netmask 255.255.255.252 {
}
4. Create a drive mapping to the apps share on a server. At this time, it does not
particularly matter which application server is used. It is necessary to manually set
a persistent drive mapping to the local applications server on each workstation at the
time of installation. This step is avoided by the improvements to the design of the
network configuration in the next chapter.

Section 5.3. Implementation 115
Example 5.3.8. Server: BLDG1, File: dhcpd.conf
# Abmas Accounting Inc. - Chapter 5/BLDG1
default-lease-time 86400;
max-lease-time 172800;
default-lease-time 86400;
ddns-updates on;
ddns-update-style ad-hoc;
option ntp-servers 172.16.0.1;
option domain-name "abmas.biz";
option domain-name-servers 172.16.0.1, 172.16.4.1;
option netbios-name-servers 172.16.0.1;
option netbios-node-type 8;
subnet 172.16.1.0 netmask 255.255.252.0 {
range dynamic-bootp 172.16.3.0 172.16.2.254;
option subnet-mask 255.255.252.0;
option routers 172.16.0.1, 172.16.0.128;
allow unknown-clients;
}
subnet 172.16.4.0 netmask 255.255.252.0 {
range dynamic-bootp 172.16.5.0 172.16.6.255;
option subnet-mask 255.255.252.0;
option routers 172.16.4.128;
allow unknown-clients;
}
subnet 127.0.0.0 netmask 255.0.0.0 {
}
5. Perform an administrative installation of each application to be used. Select the
options that you wish to use. Of course, you choose to run applications over the
network, correct?
6. Now install all applications to be installed locally. Typical tools includes: Adobe
Acrobat, NTP-based time synchronization software, drivers for specific local devices
such as fingerprint scanners, and the like. Probably the most significant application
to be locally installed is anti-virus software.
7. Now install all four printers onto the staging system. The printers you install include
the Accounting department HP LaserJet 6 and Minolta QMS Magicolor printers, and
you also configure use of the identical printers that are located in the financial services
department. Install printers on each machine using the following steps:
(a) Click Start →Settings →Printers+Add Printer+Next. Do not click Network
printer. Ensure that Local printer is selected.

116 The 500-User Office Chapter 5
Example 5.3.9. Server: BLDG2, File: dhcpd.conf
# Abmas Accounting Inc. - Chapter 5/BLDG1
default-lease-time 86400;
max-lease-time 172800;
default-lease-time 86400;
ddns-updates on;
ddns-update-style ad-hoc;
option ntp-servers 172.16.0.1;
option domain-name "abmas.biz";
option domain-name-servers 172.16.0.1, 172.16.4.1;
option netbios-name-servers 172.16.0.1;
option netbios-node-type 8;
subnet 172.16.8.0 netmask 255.255.252.0 {
range dynamic-bootp 172.16.9.0 172.16.10.255;
option subnet-mask 255.255.252.0;
option routers 172.16.8.128;
allow unknown-clients;
}
subnet 127.0.0.0 netmask 255.0.0.0 {
}
(b) Click Next. In the panel labeled Manufacturer:, select HP. In the Printers: panel,
select the printer called HP LaserJet 6. Click Next.
(c) In the panel labeled Available ports:, select FILE:. Accept the default printer
name by clicking Next. When asked, “Would you like to print a test page?”, click
No. Click Finish.
(d) You may be prompted for the name of a file to print to. If so, close the dialog
panel. Right-click HP LaserJet 6 →Properties.
(e) In the panel labeled Network, enter the name of the print queue on the Samba
server as follows: \\BLDG1\hplj6a. Click OK+OK to complete the installation.
(f) Repeat the printer installation steps above for both HP LaserJet 6 printers as well
as for both QMS Magicolor laser printers. Remember to install all printers, but to
set the destination port for each to the server on the local network. For example,
a workstation in the Accounting group should have all printers directed at the
server BLDG1. You may elect to point all desktop workstation configurations at
the server called MASSIVE and then in your deployment procedures, it would be
wise to document the need to redirect the printer configuration (as well as the
applications server drive mapping) to the server on the network segment on which
the workstation is to be located.

Section 5.4. Questions and Answers 117
8. When you are satisfied that the staging systems are complete, use the appropriate
procedure to remove the client from the domain. Reboot the system, and then log
on as the local administrator and clean out all temporary files stored on the system.
Before shutting down, use the disk defragmentation tool so that the file system is in
an optimal condition before replication.
9. Boot the workstation using the Norton (Symantec) Ghosting disk (or CD-ROM) and
image the machine to a network share on the server.
10. You may now replicate the image using the appropriate Norton Ghost procedure to
the target machines. Make sure to use the procedure that ensures each machine has
a unique Windows security identifier (SID). When the installation of the disk image
has completed, boot the PC.
11. Log onto the machine as the local Administrator (the only option), and join the
machine to the Domain following the procedure set out in Section A.1. You must now
set the persistent drive mapping to the applications server that the user is to use. The
system is now ready for the user to logon, providing you have created a network logon
account for that user, of course.
12. Instruct all users to log onto the workstation using their assigned user name and
password.
5.3.6 Key Points Learned
The network you have just deployed has been a valuable exercise in forced constraint. You
have deployed a network that works well, although you may soon start to see performance
problems, at which time the modifications demonstrated in the following chapter bring the
network to life. The following key learning points were experienced:
•The power of using smb.conf include files
•Use of a single PDC over a routed network
•Joining a Samba-3 Domain Member server to a Samba-3 Domain
•Configuration of winbind to use Domain Users and Groups for Samba access to re-
sources on the Domain Member servers
•The introduction of roaming profiles
5.4 Questions and Answers
F.A.Q.
1. Q: The example smb.conf files in this chapter make use of the include facility. How
may I get to see what the actual working smb.conf settings are?
A: You may readily see the net compound effect of the included files by running:

118 The 500-User Office Chapter 5
root# testparm -s | less
2. Q: Why does the include file common.conf have an empty include statement?
A: The use of the empty include statement nullifies further includes. For example, let’s
say you desire to have just an smb.conf file that is built from the array of include files of
which the master control file is called master.conf. The following command produces a
compound smb.conf file.
root# testparm -s /etc/samba/master.conf > /etc/samba/smb.conf
If the include parameter was not in the common.conf file, the final smb.conf file leaves the
include in place, even though the file it points to has already been included. This is a bug
that will be fixed at a future date.
3. Q: I accept that the simplest configuration necessary to do the job is the best. The use
of tdbsam passdb backend is much simpler than having to manage an LDAP-based ldapsam
passdb backend. I tried using rsync to replicate the passdb.tdb, and it seems to work fine!
So what is the problem?
A: Replication of the tdbsam database file can result in loss of currency in its contents
between the PDC and BDCs. The most notable symptom is that workstations may not
be able to log onto the network following a reboot and may have to re-join the Domain to
recover network access capability.
4. Q: You are using DHCP Relay enabled on the routers as well as a local DHCP server.
Will this cause a clash?
A: No. It is possible to have as many DHCP servers on a network segment as makes sense.
A DHCP server offers an IP address lease, but it is the client that determines which offer is
accepted, no matter how many offers are made. Under normal operation, the client accepts
the first offer it receives.
The only exception to this rule is when the client makes a directed request from a specific
DHCP server for renewal of the lease it has. This means that under normal circumstances
there is no risk of a clash.
5. Q: How does the Windows client find the PDC?
A: The Windows client obtains the WINS server address from the DHCP lease information.
It also obtains from the DHCP lease information the parameter that causes it to use directed
UDP (UDP Unicast) to register itself with the WINS server and to obtain enumeration of
vital network information to enable it to operate successfully.

Section 5.4. Questions and Answers 119
6. Q: Why did you enable IP forwarding (routing) only on the server called MASSIVE?
A: The server called MASSIVE is acting as a router to the Internet. No other server (BLDG1
or BLDG2) has any need for IP forwarding since they are attached only to their own network.
Route table entries are needed to direct MASSIVE to send all traffic intended for the remote
network segments to the router that is its gateway to them.
7. Q: You did nothing special to implement roaming profiles. Why?
A: Unless configured to do otherwise, the default behavior with Samba-3 and Windows XP
Professional clients is to use roaming profiles.
8. Q: On the Domain Member computers, you configured winbind in the /etc/nsswitch.
conf file. You did not configure any PAM settings. Is this an omission?
A: PAM is needed only for authentication. When Samba is using Microsoft encrypted pass-
words, it makes only marginal use of PAM. PAM configuration handles only authentication.
If you want to log onto the Domain Member servers using Windows networking user names
and passwords, it is necessary to configure PAM to enable the use of winbind. Samba makes
use only of the identity resolution facilities of the name service switcher (NSS).
9. Q: You are starting SWAT up on this example but have not discussed that anywhere.
Why did you do this?
A: Oh, I did not think you would notice that. It is there so that it can be used. This
is more fully discussed in TOSHARG, where it has a full chapter dedicated to the subject.
While we are on the subject, it should be noted that you should definitely not use SWAT
on any system that makes use of smb.conf include files because SWAT optimizes them
out into an aggregated file but leaves in place a broken reference to the top layer include
file. SWAT was not designed to handle this functionality gracefully.
10. Q: The Domain Controller has an auto-shutdown script. Isn’t that dangerous?
A: Well done, you spotted that! I guess it is dangerous. It is good to know that you can
do this, though.

120 The 500-User Office Chapter 5
Example 5.3.10. Server: MASSIVE, File: named.conf, Part: A
###
# Abmas Biz DNS Control File
###
# Date: November 15, 2003
###
options {
directory "/var/lib/named";
forwarders {
123.45.12.23;
123.45.54.32;
};
forward first;
listen-on {
mynet;
};
auth-nxdomain yes;
multiple-cnames yes;
notify no;
};
zone "." in {
type hint;
file "root.hint";
};
zone "localhost" in {
type master;
file "localhost.zone";
};
zone "0.0.127.in-addr.arpa" in {
type master;
file "127.0.0.zone";
};
acl mynet {
172.16.0.0/24;
172.16.4.0/24;
172.16.8.0/24;
127.0.0.1;
};
acl seconddns {
123.45.54.32;
}

Section 5.4. Questions and Answers 121
Example 5.3.11. Server: MASSIVE, File: named.conf, Part: B
zone "abmas.biz" {
type master;
file "/var/lib/named/master/abmas.biz.hosts";
allow-query {
mynet;
};
allow-transfer {
mynet;
};
allow-update {
mynet;
};
};
zone "abmas.us" {
type master;
file "/var/lib/named/master/abmas.us.hosts";
allow-query {
all;
};
allow-transfer {
seconddns;
};
};

122 The 500-User Office Chapter 5
Example 5.3.12. Server: MASSIVE, File: named.conf, Part: C
zone "0.16.172.in-addr.arpa" {
type master;
file "/var/lib/named/master/172.16.0.0.rev";
allow-query {
mynet;
};
allow-transfer {
mynet;
};
allow-update {
mynet;
};
};
zone "4.16.172.in-addr.arpa" {
type master;
file "/var/lib/named/master/172.16.4.0.rev";
allow-query {
mynet;
};
allow-transfer {
mynet;
};
allow-update {
mynet;
};
};
zone "8.16.172.in-addr.arpa" {
type master;
file "/var/lib/named/master/172.16.8.0.rev";
allow-query {
mynet;
};
allow-transfer {
mynet;
};
allow-update {
mynet;
};
};

Section 5.4. Questions and Answers 123
Example 5.3.13. Forward Zone File: abmas.biz.hosts
$ORIGIN .
$TTL 38400 ; 10 hours 40 minutes
abmas.biz IN SOA massive.abmas.biz. root.abmas.biz. (
2003021833 ; serial
10800 ; refresh (3 hours)
3600 ; retry (1 hour)
604800 ; expire (1 week)
38400 ; minimum (10 hours 40 minutes)
)
NS massive.abmas.biz.
NS bldg1.abmas.biz.
NS bldg2.abmas.biz.
MX 10 massive.abmas.biz.
$ORIGIN abmas.biz.
massive A 172.16.0.1
router0 A 172.16.0.128
bldg1 A 172.16.4.1
router4 A 172.16.4.128
bldg2 A 172.16.8.1
router8 A 172.16.8.128
Example 5.3.14. Forward Zone File: abmas.biz.hosts
$ORIGIN .
$TTL 38400 ; 10 hours 40 minutes
abmas.us IN SOA server.abmas.us. root.abmas.us. (
2003021833 ; serial
10800 ; refresh (3 hours)
3600 ; retry (1 hour)
604800 ; expire (1 week)
38400 ; minimum (10 hours 40 minutes)
)
NS dns.abmas.us.
NS dns2.abmas.us.
MX 10 mail.abmas.us.
$ORIGIN abmas.us.
server A 123.45.67.66
dns2 A 123.45.54.32
gw A 123.45.67.65
www CNAME server
mail CNAME server
dns CNAME server

124 The 500-User Office Chapter 5
Example 5.3.15. Servers: BLDG1/BLDG2, File: named.conf, Part: A
###
# Abmas Biz DNS Control File
###
# Date: November 15, 2003
###
options {
directory "/var/lib/named";
forwarders {
172.16.0.1;
};
forward first;
listen-on {
mynet;
};
auth-nxdomain yes;
multiple-cnames yes;
notify no;
};
zone "." in {
type hint;
file "root.hint";
};
zone "localhost" in {
type master;
file "localhost.zone";
};
zone "0.0.127.in-addr.arpa" in {
type master;
file "127.0.0.zone";
};
acl mynet {
172.16.0.0/24;
172.16.4.0/24;
172.16.8.0/24;
127.0.0.1;
};
acl seconddns {
123.45.54.32;
}

Section 5.4. Questions and Answers 125
Example 5.3.16. Servers: BLDG1/BLDG2, File: named.conf, Part: B
zone "abmas.biz" {
type slave;
file "/var/lib/named/slave/abmas.biz.hosts";
allow-query {
mynet;
};
allow-transfer {
mynet;
};
};
zone "0.16.172.in-addr.arpa" {
type slave;
file "/var/lib/slave/master/172.16.0.0.rev";
allow-query {
mynet;
};
allow-transfer {
mynet;
};
};
zone "4.16.172.in-addr.arpa" {
type slave;
file "/var/lib/named/slave/172.16.4.0.rev";
allow-query {
mynet;
};
allow-transfer {
mynet;
};
};
zone "8.16.172.in-addr.arpa" {
type slave;
file "/var/lib/named/slave/172.16.8.0.rev";
allow-query {
mynet;
};
allow-transfer {
mynet;
};
};

126 The 500-User Office Chapter 5
Example 5.3.17. Initialize Groups Script, File: /etc/samba/initGrps.sh
#!/bin/bash
# Create UNIX groups
groupadd acctsdep
groupadd finsrvcs
groupadd piops
# Map Windows Domain Groups to UNIX groups
net groupmap modify ntgroup="Domain Admins" unixgroup=root
net groupmap modify ntgroup="Domain Users" unixgroup=users
net groupmap modify ntgroup="Domain Guests" unixgroup=nobody
# Add Functional Domain Groups
net groupmap add ntgroup="Accounts Dept" unixgroup=acctsdep type=d
net groupmap add ntgroup="Financial Services" unixgroup=finsrvcs type=d
net groupmap add ntgroup="Insurance Group" unixgroup=piops type=d

Chapter 6
MAKING HAPPY USERS
It has been said, “A day that is without troubles is not fulfilling. Rather, give me a day of
troubles well handled so that I can be content with my achievements.”
In the world of computer networks, problems are as varied as the people who create them
or experience them. The design of the network implemented in the last chapter may create
problems for some network users. The following lists some of the problems that may occur:
Caution
Notice: A significant number of network administrators have responded
to the guidance given below. It should be noted that there are sites that
have a single PDC for many hundreds of concurrent network clients.
Network bandwidth, network bandwidth utilization, and server load are
among the factors that will determine the maximum number of Windows
clients that can be served by a single domain controller (PDC or BDC)
on a network segment. It is possible to operate with only a single PDC
over a routed network. What is possible is not necessarily best practice.
When Windows client network logons begin to fail with the message that
the domain controller can not be found, or that the user account can
not be found (when you know it exists), that may be an indication that
the DC is overloaded or network bandwidth is overloaded. The guidance
given in respect of PDC/BDC ratio to Windows clients is conservative
and if followed will minimize problems - but it is not absolute.
Users experiencing difficulty logging onto the network When a Windows client logs
onto the network, many data packets are exchanged between the client and the server
that is providing the network logon services. Each request between the client and the
server must complete within a specific time limit. This is one of the primary factors
that govern the installation of multiple domain controllers (usually called secondary
or backup controllers). As a rough rule, there should be one such backup controller
for every 30 to 150 clients. The actual limits are determined by network operational
characteristics.
127

128 Making Happy Users Chapter 6
If the domain controller provides only network logon services and all file and print
activity is handled by Domain Member servers, one Domain Controller per 150 clients
on a single network segment may suffice. In any case, it is highly recommended to
have a minimum of one Domain Controller (PDC or BDC) per network segment. It
is better to have at least one BDC on the network segment that has a PDC. If the
Domain Controller is also used as a file and print server, the number of clients it can
service reliably is reduced and a common rule is not to exceed 30 machines (Windows
workstations plus Domain Member servers) per Domain Controller.
Slow logons and log-offs Slow logons and log-offs may be caused by many factors that
include:
•Excessive delays in the resolution of a NetBIOS name to its IP address. This
may be observed when an overloaded domain controller is also the WINS server.
Another cause may be the failure to use a WINS server (this assumes that there
is a single network segment).
•Network traffic collisions due to overloading of the network segment — one short-
term workaround to this may be to replace network HUBs with Ether-switches.
•Defective networking hardware. Over the past few years, we have seen on the
Samba mailing list a significant increase in the number of problems that were
traced to a defective network interface controller, a defective HUB or Etherswitch,
or defective cabling. In most cases, it was the erratic nature of the problem that
ultimately pointed to the cause of the problem.
•Excessively large roaming profiles. This type of problem is typically the result
of poor user eduction, as well as poor network management. It can be avoided
by users not storing huge quantities of email in MS Outlook PST files, as well as
by not storing files on the desktop. These are old bad habits that require much
discipline and vigilance on the part of network management.
You should verify that the Windows XP WebClient service is not running. The use of the
WebClient service has been implicated in many Windows networking related problems.
Loss of access to network drives and printer resources Loss of access to network re-
sources during client operation may be caused by a number of factors including:
•Network overload (typically indicated by a high network collision rate)
•Server overload
•Timeout causing the client to close a connection that is in use, but has been
latent (no traffic) for some time (5 minutes or more)
•Defective networking hardware
No matter what the cause, a sudden operational loss of access to network resources
can result in BSOD (blue screen of death) situations that necessitate rebooting of the
client workstation. In the case of a mild problem, retrying to access the network drive
of printer may restore operations, but in any case this is a serious problem as it may
lead to the next problem, data corruption.

Section 6.1. Regarding LDAP Directories and Windows Computer Accounts 129
Potential data corruption Data corruption is one of the most serious problems. It leads
to uncertainty, anger, and frustration, and generally precipitates immediate corrective
demands. Management response to this type of problem may be rational, as well as
highly irrational. There have been cases where management has fired network staff
for permitting this situation to occur without immediate correction. There have been
situations where perfectly functional hardware was thrown out and replaced, only to
find the problem caused by a low-cost network hardware item. There have been cases
where server operating systems were replaced, or where Samba was updated, only to
later isolate the problem due to defective client software.
In this chapter, you can work through a number of measures that significantly arm you to
anticipate and to combat network performance issues. You can work through complex and
thorny methods to improve the reliability of your network environment, but be warned that
all such steps demand the price of complexity.
6.1 Regarding LDAP Directories and Windows Computer Accounts
Computer (machine) accounts can be placed where ever you like in an LDAP directory
subject to some constraints that are described in this section.
The POSIX and SambaSAMAccount components of computer (machine) accounts are both
used by Samba. i.e.: Machine accounts are treated inside Samba in the same way that
Windows NT4/200X treats them. A user account and a machine account are indistinquish-
able from each other, except that the machine account ends in a ’$’ character, as do trust
accounts.
The need for Windows user, group, machine, trust, etc. accounts to be tied to a valid UNIX
UID is a design decision that was made a long way back in the history of Samba development.
It is unlikely that this decision will be reversed of changed during the remaining life of the
Samba-3.x series.
The resolution of a UID from the Windows SID is achieved within Samba through a mech-
anism that must refer back to the host operating system on which Samba is running. The
Name Service Switcher (NSS) is the preferred mechanism that shields applications (like
Samba) from the need to know everything about every host OS it runs on.
Samba asks the host OS to provide a UID via the “passwd”, “shadow” and “group” facilities
in the NSS control (configuration) file. The best tool for achieving this is left up to the
UNIX administrator to determine. It is not imposed by Samba. Samba provides winbindd
together with its support libraries as one method. It is possible to do this via LDAP - and
for that Samba provides the appropriate hooks so that all account entities can be located
in an LDAP directory.
For many the weapon of choice is to use the PADL nss ldap utility. This utility must be
configured so that computer accounts can be resolved to a POSIX/UNIX account UID. That
is fundamentally an LDAP design question. The information provided on the Samba list
and in the documentation is directed at providing working examples only. The design of an
LDAP directory is a complex subject that is beyond the scope of this documentation.

130 Making Happy Users Chapter 6
6.2 Introduction
Mr. Bob Jordan just opened an email from Christine that reads:
Bob,
A few months ago we sat down to design the network. We discussed the chal-
lenges ahead and we all agreed to compromise our design to keep it simple. We
knew there would be problems, but anticipated that we would have some time
to resolve any issues that might be encountered.
As you now know we started off on the wrong foot. We have a lot of unhappy
users. One of them resigned yesterday afternoon because she was under duress
to complete some critical projects. She suffered a blue screen of death situation
just as she was finishing four hours of intensive work, all of which was lost.
She has a unique requirement that involves storing large files on her desktop.
Mary’s desktop profile is nearly 1 Gigabyte in size. As a result of her desktop
configuration, it takes her nearly 15 minutes just to log onto her workstation.
But that is not enough. Because all network logon traffic passes over the network
links between our buildings, logging on may take three or four attempts due to
blue screen problems associated with network timeouts.
A few of us worked to help her out of trouble. We convinced her to stay and
promised to fully resolve the difficulties she is facing. We have no choice. We
must implement LDAP and set hard limits on what our users can do with their
desktops. If we do not do this, we face staff losses that can surely do harm to
our growth, as well as to staff morale. I am sure we can better deal with the
consequences of what we know we must do than we can with the unrest we have
now.
Stan and I have discussed the current situation. We are resolved to help our
users and protect the well being of Abmas. Please acknowledge this advice with
consent to proceed as required to regain control of our vital IT operations.
—Christine
Every compromise has consequences. Having a large routed (i.e., multi-segment) network
with only a single domain controller is a poor design that has obvious operational effects
that may frustrate users. Here is Bob’s reply:
Christine, Your diligence and attention to detail are much valued. Stan and
I fully support your proposals to resolve the issues. I am confident that your
plans fully realized will significantly boost staff morale. Please go ahead with
your plans. If you have any problems, please let me know. Please let Stan know
what the estimated cost will be so I can approve the expense. Do not wait for
approval; I appreciate the urgency.
—Bob
6.2.1 Assignment Tasks
The priority of assigned tasks in this chapter is:

Section 6.3. Dissection and Discussion 131
1. Implement Backup Domain Controllers (BDCs) in each building. This involves a
change from use of a tdbsam backend that was used in the previous chapter, to use an
LDAP-based backend.
You can implement a single central LDAP server for this purpose.
2. Rectify the problem of excessive logon times. This involves redirection of folders to
network shares as well as modification of all user desktops to exclude the redirected
folders from being loaded at login time. You can also create a new default profile that
can be used for all new users.
You configure a new MS Windows XP Professional Workstation disk image that you roll out
to all desktop users. The instructions you have created are followed on a staging machine
from which all changes can be carefully tested before inflicting them on your network users.
This is the last network example in which specific mention of printing is made. The example
again makes use of the CUPS printing system.
6.3 Dissection and Discussion
The implementation of Samba BDCs necessitates the installation and configuration of
LDAP. For this site, you use OpenLDAP, the open source software LDAP server platform.
Commercial LDAP servers in current use with Samba-3 include:
•Novell eDirectory. <http://www.novell.com/products/edirectory/>eDirectory
is being successfully used by some sites. Information on how to use eDirectory can be
obtained from the Samba mailing lists or from Novell.
•IBM Tivoli Directory Server, <http://www-306.ibm.com/software/tivoli/products/
directory-server/>can be used to provide the Samba LDAP backend. Example
schema files are provided in the Samba source code tarball under the directory ~samba/
example/LDAP.
•Sun ONE Identity Server. <http://www.sun.com/software/sunone/identity/index.
html>This product suite provides an LDAP server that can be used for Samba. Ex-
ample schema files are provided in the Samba source code tarball under the directory
~samba/example/LDAP.
A word of caution is fully in order. OpenLDAP is purely an LDAP server and unlike
commercial offerings, it requires that you manually edit the server configuration files and
manually initialize the LDAP directory database. OpenLDAP itself has only command line
tools to help you to get OpenLDAP and Samba-3 running as required, albeit with some
learning curve challenges.
For most sites, the deployment of Microsoft Active Directory from the shrink-wrapped
installation is quite adequate. If you are migrating from Microsoft Active Directory, be
warned that OpenLDAP does not include GUI-based directory management tools. Even a
simple task such as adding users to the OpenLDAP database requires an understanding of
what you are doing, why you are doing it, and the tools that you must use.
When installed and configured, an OpenLDAP Identity Management backend for Samba
functions well. High availability operation may be obtained through directory replica-

132 Making Happy Users Chapter 6
tion/synchronization and master/slave server configurations. OpenLDAP is a mature plat-
form to host the organizational directory infrastructure that can include all UNIX accounts,
directories for electronic mail, and much more. The price paid through learning how to de-
sign an LDAP directory schema in implementation and configuration of management tools is
well rewarded by performance and flexibility, and the freedom to manage directory contents
with greater ability to back up, restore, and modify the directory than is generally possible
with Microsoft Active Directory.
A comparison of OpenLDAP with Microsoft Active Directory does not do justice to ei-
ther. OpenLDAP is an LDAP directory tool-set. Microsoft Active Directory Server is an
implementation of an LDAP server that is largely pre-configured for a specific task ori-
entation. It comes with a set of administrative tools that is entirely customized for the
purpose of running MS Windows applications that include file and print services, Microsoft
Exchange server, Microsoft SQL server, and more. The complexity of OpenLDAP is highly
valued by the UNIX administrator who wants to built a custom directory solution. Mi-
crosoft Active Directory is a generic LDAP server that has been pre-configured for a specific
task. Microsoft provides an application called MS ADAM <http://www.microsoft.com/
windowsserver2003/adam/default.mspx>that provides more-generic LDAP services, yet
it does not have the vanilla-like services of OpenLDAP.
You may wish to consider outsourcing the development of your OpenLDAP directory to an
expert, particularly if you find the challenge of learning about LDAP directories, schemas,
configuration, and management tools, and the creation of shell and Perl scripts a bit challeng-
ing. OpenLDAP can be easily customized, though it includes many ready-to-use schemas.
Samba-3 provides an OpenLDAP schema file that is required for use as a passdb backend.
For those who are willing to brave the process of installing and configuring LDAP and
Samba-3 interoperability, there are a few nice Web-based tools that may help you to manage
your users and groups more effectively. The Web-based tools you might like to consider
include: The LDAP Account Manager <http://lam.sourceforge.net/>(LAM), as well
as the Webmin <http://www.webmin.com>-based Idealx CGI tools. <http://webmin.
idealx.org/index.en.html>
Some additional LDAP tools should be mentioned. Every so often a Samba user reports
using one of these so it may be useful to include passing reference to them. The first is GQ
<http://biot.com/gq>, a GTK-ased LDAP browser; LDAP Browser/Editor, <http://
www.iit.edu/~gawojar/ldap/>JXplorer <http://www.jxplorer.org/>(by Computer
Associates), and the last is called phpLDAPadmin. <http://phpldapadmin.sourceforge.
net/>

Section 6.3. Dissection and Discussion 133
Note
The following prescriptive guidance is not an LDAP tutorial. The LDAP
implementation expressly uses minimal security controls. No form of
secure LDAP communications is attempted. The LDAP configuration
information provided is considered to consist of the barest essentials
only. You are strongly encouraged to learn more about LDAP before
attempting to deploy it in a business-critical environment.
Information to help you get started with OpenLDAP is available from the OpenLDAP Web
Site. <http://www.openldap.org/pub/>Many people have found the book LDAP System
Administration, <http://www.booksense.com/product/info.jsp?isbn=1565924916>writ-
ten by Jerry Carter, quite useful.
Mary’s problems are due to two factors. First, the absence of a domain controller on the
local network is the main cause of the errors that result in blue screen crashes. Second, Mary
has a large profile that must be loaded over the wide-area network connection. This addition
of BDCs on each network segment significantly improves overall network performance for
most users, but this is not enough. You must gain control over user desktops, and this must
be done in a way that wins their support and does not cause further loss of staff morale.
The following procedures solve this problem.
There is also an opportunity to implement smart printing features. You add this to the
Samba configuration so that future printer changes can be managed without need to change
desktop configurations.
You add the ability to automatically download new printer drivers, even if they are not
installed in the default desktop profile. Only one example of printing configuration is given.
It is assumed that you can extrapolate the principles and use this to install all printers that
may be needed.
6.3.1 Technical Issues
The solution provided is a minimal approach to getting OpenLDAP running as an identity
management directory server for UNIX system accounts as well as for Samba. From the
OpenLDAP perspective, UNIX system accounts are stored Posix schema extensions. Samba
provides its own schema to permit storage of account attributes Samba needs. Samba-3 can
use the LDAP backend to store:
•Windows Networking User Accounts
•Windows NT Group Accounts
•Mapping Information between UNIX Groups and Windows NT Groups
•ID Mappings for SIDs to UIDs (also for foreign Domain SIDs)
The use of LDAP with Samba-3 makes it necessary to store UNIX accounts as well as
Windows Networking accounts in the LDAP backend. This implies the need to use the
PADL LDAP tools. <http://www.padl.com/Contents/OpenSourceSoftware.html>The

134 Making Happy Users Chapter 6
resolution of the UNIX group name to its GID must be enabled from either the /etc/
group or from the LDAP backend. This requires the use of the PADL nss ldap toolset that
integrates with the name service switcher (NSS). The same requirements exist for resolution
of the UNIX username to the UID. The relationships are demonstrated in Figure 6.1.
Figure 6.1. The Interaction of LDAP, UNIX Posix Accounts and Samba Accounts
You configure OpenLDAP so that it is operational. Before deploying the OpenLDAP, you
really ought to learn how to configure secure communications over LDAP so that sites
security is not at risk. This is not covered in the following guidance.
When OpenLDAP has been made operative, you configure the Primary Domain Controller
(PDC) called MASSIVE. You initialize the Samba secrets.tdb file. Then you create the
LDAP Interchange Format (LDIF) file from which the LDAP database can be initialized.
You need to decide how best to create user and group accounts. A few hints are, of course,
provided. You can also find on the enclosed CD-ROM, in the Chap06 directory, a few tools
that help to manage user and group configuration.
In order to effect folder redirection and to add robustness to the implementation, create
a network Default Profile. All network users workstations are configured to use the new
profile. Roaming profiles will automatically be deleted from the workstation when the user
logs off.
The profile is configured so that users cannot change the appearance of their desktop. This
is known as a mandatory profile. You make certain that users are able to use their computers
efficiently.
A network logon script is used to deliver flexible but consistent network drive connections.
6.3.1.1 Addition of Machines to the Domain
Samba versions prior to 3.0.11 necessitated the use of a domain administrator account that
maps to the UNIX UID=0. The UNIX operating system permits only the root user to add
user and group accounts. Samba 3.0.11 introduced a new facility known as Privilieges.
This new facility introduced four new privileges that can be assigned to users and/or groups:

Section 6.3. Dissection and Discussion 135
Table 6.1. Current Privilege Capabilities
Privilege Description
SeMachineAccountPrivilege Add machines to domain
SePrintOperatorPrivilege Manage printers
SeAddUsersPrivilege Add users and groups to the domain
SeRemoteShutdownPrivilege Force shutdown from a remote system
SeDiskOperatorPrivilege Manage disk share
In this network example use will be made of one of the supported privileges purely to
demonstrate how any user can now be given the ability to add machines to the domain
using a normal user account that has been given the appropriate privileges.
6.3.1.2 Roaming Profile Background
As XP roaming profiles grow, so does the amount of time it takes to log in and out.
An XP Roaming Profile consists of the HKEY CURRENT USER hive file NTUSER.DAT and a
number of folders (My Documents, Application Data, Desktop, Start Menu, Templates,
NetHood, Favorites, and so on). When a user logs onto the network with the default config-
uration of MS Windows NT/200x/XPP, all this data is copied to the local machine. By de-
fault it is copied to the local machine, under the C:\Documents and Settings\%USERNAME%
directory. While the user is logged in, any changes made to any of these folders or to the
HKEY CURRENT USER branch of the registry are made to the local copy of the profile. At
logout the profile data is copied back to the server. This behavior can be changed through
appropriate registry changes and/or through changes to the Default User profile. In the
latter case, it updates the registry with the values that are set in the profile NTUSER.DAT
file.
The first challenge is to reduce the amount of data that must be transferred to and from the
profile server as roaming profiles are processed. This includes removing all the shortcuts in
the Recent directory, making sure the cache used by the web browser is not being dumped
into the Application Data folder, removing the Java plug-in’s cache (the .jpi cache direc-
tory in the profile), as well as training the user to not place large files on the Desktop and to
use his mapped home directory for saving documents instead of the My Documents folder.
Using a folder other than My Documents is a nuisance for some users since many applications
use it by default.
The secret to rapid loading of roaming profiles is to prevent unnecessary data from being
copied back and forth, without losing any functionality. This is not difficult; it can be done
by making changes to the Local Group Policy on each client as well as changing some paths
in each user’s NTUSER.DAT hive.
Every user profile has their own NTUSER.DAT file. This means you need to edit every user’s
profile, unless a better method can be followed. Fortunately, with the right preparations,
this is not difficult. It is possible to remove the NTUSER.DAT file from each user’s profile.
Then just create a Network Default Profile. Of course, it is necessary to copy all files from
redirected folders to the network share to which they are redirected.

136 Making Happy Users Chapter 6
6.3.1.3 The Local Group Policy
Without an Active Directory PDC, you cannot take full advantage of Group Policy Objects.
However, you can still make changes to the Local Group Policy by using the Group Policy
editor (gpedit.msc).
The Exclude directories in roaming profile settings can be found under User Configuration
→Administrative Templates →System →User Profiles. By default this setting contains:
“Local Settings;Temporary Internet Files;History;Temp”.
Simply add the folders you do not wish to be copied back and forth to this semi-colon
separated list. Note that this change must be made on all clients that are using roaming
profiles.
6.3.1.4 Profile Changes
There are two changes that should be done to each user’s profile. Move each of the directories
that you have excluded from being copied back and forth out of the usual profile path.
Modify each user’s NTUSER.DAT file to point to the new paths that are shared over the
network, instead of the default path (C:\Documents and Settings\%USERNAME%).
The above modifies existing user profiles. So that newly created profiles have these settings,
you will need to modify the NTUSER.DAT in the C:\Documents and Settings\Default
User folder on each client machine, changing the same registry keys. You could do this
by copying NTUSER.DAT to a Linux box and using regedt32. The basic method is described
under Section 6.7.1.
6.3.1.5 Using a Network Default User Profile
If you are using Samba as your PDC, you should create a file-share called NETLOGON and
within that create a directory called Default User, which is a copy of the desired default
user configuration (including a copy of NTUSER.DAT. If this share exists and the Default
User folder exists, the first login from a new account pulls its configuration from it. See
also: the Real Men Don’t Click <http://isg.ee.ethz.ch/tools/realmen/det/skel.en.
html>Web site.
6.3.1.6 Installation of Printer Driver Auto-Download
The subject of printing is quite topical. Printing problems run second place to name res-
olution issues today. So far in this book, you have experienced only what is generally
known as “dumb” printing. Dumb printing is the arrangement where all drivers are manu-
ally installed on each client and the printing subsystems perform no filtering or intelligent
processing. Dumb printing is easily understood. It usually works without many problems,
but it has its limitations also. Dumb printing is better known as Raw Print Through
printing.
Samba permits the configuration of Smart printing using the Microsoft Windows point-
and-click (also called drag-and-drop) printing. What this provides is essentially the ability
to print to any printer. If the local client does not yet have a driver installed, the driver is

Section 6.3. Dissection and Discussion 137
automatically downloaded from the Samba server and installed on the client. Drag-and-drop
printing is neat; it means the user never needs to fuss with driver installation, and that is
a Good ThingTM, isn’t it?
There is a further layer of print job processing that is known as Intelligent printing that
automatically senses the file format of data submitted for printing and then invokes a suitable
print filter to convert the incoming data stream into a format suited to the printer to which
the job is dispatched.
The CUPS printing subsystem is capable of intelligent printing. It has the capacity to
detect the data format and apply a print filter. This means that it is feasible to install
on all Windows clients a single printer driver for use with all printers that are routed
through CUPS. The most sensible driver to use is one for a Postscript printer. Fortunately,
Easy Software Products, <http://www.easysw.com>the authors of CUPS have released a
Postscript printing driver for Windows. It can be installed into the Samba printing backend
so that it automatically downloads to the client when needed.
This means that so long as there is a CUPS driver for the printer, all printing from Windows
software can use Postscript, no matter what the actual printer language for the physical
device is. It also means that the administrator can swap out a printer with a totally
different type of device without ever needing to change a client workstation driver.
This book is about Samba-3, so you can confine the printing style to just the smart style
of installation. Those interested in further information regarding intelligent printing should
review documentation on the Easy Software Products Web site.
6.3.1.7 Avoiding Failures — Solving Problems Before the Happen
It has often been said that there are three types of people in the world: Those who have
sharp minds and those that forget things. Please do not ask what the third group are like!
Well, it seems that many of us have company in the second group. There must be a good
explanation why so many network administrators fail to solve apparently simple problems
efficiently and effectively.
Here are some diagnostic guidelines that can be referred to when things go wrong:
Preliminary Advice — Dangers Can be Avoided The best advice regarding how best to
mend a broken leg was “never break a leg!”
New comers to Samba and LDAP seem to struggle a great deal at first. If you want advice
regarding the best way to remedy LDAP and Samba problems: “Avoid them like the plague!”
If you are now asking yourself how can problems be avoided? The best advice is to start
out your learning experience with an known-to-work solution. After you have seen a fully
working solution, a good way to learn is to make slow and progressive changes that cause
things to break, then observe carefully how and why things ceased to work.
The examples in this chapter (also in the book as a whole) are known to work. That means
that they could serve as the kick-off point for your journey through fields of knowledge. Use
this resource carefully; we hope it serves you well.

138 Making Happy Users Chapter 6
Warning: Do not be lulled into thinking that you can easily adopt the examples in this book
and adapt them without first working through the working examples provided. A little thing
over-looked can cause untold pain and may permanently tarnish your experience.
Debugging LDAP In the example /etc/openldap/slapd.conf control file (see Exam-
ple 6.4.1) there is an entry for loglevel 256. To enable logging via the syslog infrastructure
it is necessary to uncomment this parameter and restart slapd.
LDAP log information can be directed into a file that is separate from the normal system
log files by changing the /etc/syslog.conf file so it has the following contents:
# Some foreign boot scripts require local7
#
local0,local1.* -/var/log/localmessages
local2,local3.* -/var/log/localmessages
local5.* -/var/log/localmessages
local6,local7.* -/var/log/localmessages
local4.* -/var/log/ldaplogs
In the above case, all LDAP related logs will be directed to the file /var/log/ldaplogs.
This makes it easy to track LDAP errors.
Debugging NSS LDAP The basic mechanism for diagnosing problems with the nss ldap
utility involves adding to the /etc/ldap.conf file the following parameters:
debug 256
logdir /data/logs
Create the log directory as follows:
root# mkdir /data/logs
The diagnostic process should follow the following steps:
1. Verify the nss base passwd, nss base shadow, nss base group entries in the /etc/
ldap.conf file and compare them closely with the directory tree location that was cho-
sen in when the directory was first created. One was this can be done is by executing:
root# slapcat | grep Group | grep dn
dn: ou=Groups,dc=abmas,dc=biz
dn: cn=Domain Admins,ou=Groups,dc=abmas,dc=biz
dn: cn=Domain Users,ou=Groups,dc=abmas,dc=biz
dn: cn=Domain Guests,ou=Groups,dc=abmas,dc=biz
dn: cn=Domain Computers,ou=Groups,dc=abmas,dc=biz
dn: cn=Administrators,ou=Groups,dc=abmas,dc=biz
dn: cn=Print Operators,ou=Groups,dc=abmas,dc=biz

Section 6.3. Dissection and Discussion 139
dn: cn=Backup Operators,ou=Groups,dc=abmas,dc=biz
dn: cn=Replicators,ou=Groups,dc=abmas,dc=biz
The first line is the DIT entry point for the container for POSIX groups. The cor-
rect entry for the /etc/ldap.conf for the nss base group parameter therefore is the
distinquished name (dn) as applied here:
nss_base_group ou=Groups,dc=abmas,dc=biz?one
The same process may be followed to determine the appropriate dn for user accounts.
If the container for computer accounts is not the same as that for users (see the smb.
conf file entry for ldap machine suffix, it may be necessary to set the following
DIT dn in the /etc/ldap.conf:
nss_base_passwd dc=abmas,dc=biz?sub
This instructs LDAP to search for machine as well as user entries from the top of the
DIT down. This is inefficient, but at least should work.
2. Perform lookups such as:
root# getent passwd
Each such lookup will create an entry in the /data/log directory for each such process
executed. The contents of that file may provide a hint as to the cause of the failure
that is being investigated.
3. Check the contents of the /var/log/messages to see what error messages are being
generated as a result of the LDAP lookups. Here is an example of a successful lookup:
slapd[12164]: conn=0 fd=10 ACCEPT from IP=127.0.0.1:33539
(IP=0.0.0.0:389)
slapd[12164]: conn=0 op=0 BIND dn="" method=128
slapd[12164]: conn=0 op=0 RESULT tag=97 err=0 text=
slapd[12164]: conn=0 op=1 SRCH base="" scope=0 deref=0
filter="(objectClass=*)"
slapd[12164]: conn=0 op=1 SEARCH RESULT tag=101 err=0
nentries=1 text=
slapd[12164]: conn=0 op=2 UNBIND
slapd[12164]: conn=0 fd=10 closed
slapd[12164]: conn=1 fd=10 ACCEPT from
IP=127.0.0.1:33540 (IP=0.0.0.0:389)
slapd[12164]: conn=1 op=0 BIND
dn="cn=Manager,dc=abmas,dc=biz" method=128
slapd[12164]: conn=1 op=0 BIND

140 Making Happy Users Chapter 6
dn="cn=Manager,dc=abmas,dc=biz" mech=SIMPLE ssf=0
slapd[12164]: conn=1 op=0 RESULT tag=97 err=0 text=
slapd[12164]: conn=1 op=1 SRCH
base="ou=People,dc=abmas,dc=biz" scope=1 deref=0
filter="(objectClass=posixAccount)"
slapd[12164]: conn=1 op=1 SRCH attr=uid userPassword
uidNumber gidNumber cn
homeDirectory loginShell gecos description objectClass
slapd[12164]: conn=1 op=1 SEARCH RESULT tag=101 err=0
nentries=2 text=
slapd[12164]: conn=1 fd=10 closed
4. Check that the bindpw entry in the /etc/ldap.conf or in the /etc/ldap.secrets
file is correct. i.e.: As specified in the /etc/openldap/slapd.conf file.
Debugging Samba The following parameters in the smb.conf file can be useful in tracking
down Samba related problems:
[global]
...
log level = 5
log file = /var/log/samba/%m.log
max log size = 0
...
This will result in the creation of a separate log file for every client from which connections
are made. The log file will be quite verbose and will grow continually. Do not forget to
change these lines to the following when debugging has been completed:
[global]
...
log level = 1
log file = /var/log/samba/%m.log
max log size = 50
...
The log file can be analyzed by executing:
root# cd /var/log/samba
root# grep -v "^\[200" machine_name.log
Search for hints of what may have failed by lokking for the words fail and error.

Section 6.3. Dissection and Discussion 141
Debugging on the Windows Client MS Windows 2000 Professional and Windows XP
Professional clients are capable of being configured to create a netlogon.log file that can be
very helpful in diagnosing network logon problems. Search the Microsoft knowledge base
for detailed instructions. The techniques vary a little with each version of MS Windows.
6.3.2 Political Issues
MS Windows network users are generally very sensitive to limits that may be imposed when
confronted with locked-down workstation configurations. The challenge you face must be
promoted as a choice between reliable and fast network operation, and a constant flux of
problems that result in user irritation.
6.3.3 Installation Check-List
You are starting a complex project. Even though you have gone through the installation of a
complex network in chapter 5, this network is a bigger challenge because of the large number
of complex applications that must be configured before the first few steps can be validated.
Take stock of what you are about to undertake, prepare yourself, and frequently review the
steps ahead while making at least a mental note of what has already been completed. The
following task list may help you to keep track of the task items that are covered:
•Samba-3 PDC Server Configuration
1. DHCP and DNS Servers
2. OpenLDAP Server
3. PAM and NSS Client Tools
4. Samba-3 PDC
5. Idealx SMB-LDAP Scripts
6. LDAP Initialization
7. Create User and Group Accounts
8. Printers
9. Share Point Directory Roots
10. Profile Directories
•Samba-3 BDC Server Configuration
1. DHCP and DNS Servers
2. PAM and NSS Client Tools
3. Printers
4. Share Point Directory Roots
5. Profiles Directories
•Samba-3 BDC Server Configuration

142 Making Happy Users Chapter 6
•Windows XP Client Configuration
1. Default Profile Folder Redirection
2. MS Outlook PST File Relocation
3. Delete Roaming Profile on Logout
4. Upload Printer Drivers to Samba Servers
5. Install Software
6. Creation of Roll-out Images
6.4 Samba Server Implementation
The network design shown in Figure 6.2 is not comprehensive. It is assumed that you will
install additional file servers, and possibly additional BDCs.
Figure 6.2. Network Topology 500 User Network Using ldapsam passdb backend.
All configuration files and locations are shown for SUSE Linux 9.2 and are equaly valid for
SUSE Linux Enterprise Server 9. The file locations for Red Hat Linux are similar. You may
need to adjust the locations for your particular Linux system distribution/implementation.
Note
The following information applies to Samba-3.0.12 when used with the
Idealx smbldap-tools scripts version 0.8.7. If using a different version of
Samba, or of the smbldap-tools tarball, please verify that the versions
you are about to use are matching.

Section 6.4. Samba Server Implementation 143
The steps in the process involve changes from the network configuration shown in Chapter 5,
“The 500-User Office”. Before implementing the following steps, you must have completed
the network implementation shown in that chapter. If you are starting with newly installed
Linux servers, you must complete the steps shown in Section 5.3.1 before commencing at
Section 6.4.1:
6.4.1 OpenLDAP Server Configuration
Confirm that the packages shown in Table 6.2 are installed on your system.
Table 6.2. Required OpenLDAP Linux Packages
SUSE Linux 8.x SUSE Linux 9.x Red Hat Linux
nss ldap nss ldap nss ldap
pam ldap pam ldap pam ldap
openldap2 openldap2 openldap
openldap2-client openldap2-client
Samba-3 and OpenLDAP will have a degree of inter-dependence that is unavoidable. The
method for boot-strapping the LDAP and Samba-3 configuration is relatively straight for-
ward. If you follow these guidelines, the resulting system should work fine.
1. Install the file shown in Example 6.4.2 in the directory /etc/openldap.
2. Remove all files from the directory /data/ldap, making certain that the directory
exists with permissions:
root# ls -al /data | grep ldap
drwx------ 2 ldap ldap 48 Dec 15 22:11 ldap
This may require you to add a user and a group account for LDAP if they do not
exist.
3. Install the file shown in Example 6.4.1 in the directory /data/ldap. In the event that
this file is added after ldap has been started, it is possible to cause the new settings
to take effect by shutting down the LDAP server, executing the db recover command
inside the /data/ldap directory, and then restarting the LDAP server.
4. Performance logging can be enabled and should preferrably be sent to a file on a file
system that is large enough to handle significantly sized logs. To enable the logging
at a verbose level to permit detailed analysis uncomment the entry in the /etc/
openldap/slapd.conf shown as “loglevel 256”. Edit the /etc/syslog.conf file to
add the following at the end of the file:
local4.* -/data/ldap/log/openldap.log
Note: The path /data/ldap/log should be set a a location that is convenient and
that can store a large volume of data.

144 Making Happy Users Chapter 6
Example 6.4.1. LDAP DB CONFIG File
set_cachesize 0 150000000 1
set_lg_regionmax 262144
set_lg_bsize 2097152
#set_lg_dir /var/log/bdb
set_flags DB_LOG_AUTOREMOVE
6.4.2 PAM and NSS Client Configuration
The steps that follow involve configuration of LDAP, Name Service Switch (NSS) LDAP-
based resolution of users and groups. Also, so that LDAP-based accounts can log onto the
system, the steps ahead configure the Pluggable Authentication Modules (PAM) to permit
LDAP-based authentication.
Since you have chosen to put UNIX user and group accounts into the LDAP database, it
is likely that you may want to use them for UNIX system (Linux) local machine logons.
This necessitates correct configuration of the Pluggable Authentication Modules (PAM).
The pam ldap open source package provides the PAM modules that most people would
use. On SUSE Linux systems, the pam unix2.so module also has the ability to redirect
authentication requests through LDAP.
You have chosen to configure these services by directly editing the system files but, of
course, you know that this configuration can be done using system tools provided by the
Linux system vendor. SUSE Linux has a facility in YaST (the system admin tool) through
yast →system →ldap-client that permits configuration of SUSE Linux as an LDAP client.
Red Hat Linux provides the authconfig tool for this.
1. Execute the following command to find where the nss ldap module expects to find
its control file:
root# strings /lib/libnss_ldap.so.2 | grep conf
The preferred and usual location is /etc/ldap.conf.
2. On the server MASSIVE, install the file shown in Example 6.4.4 into the path that was
obtained from the step above. On the servers called BLDG1 and BLDG2, install the file
shown in Example 6.4.5 into the path that was obtained from the step above.
3. Edit the NSS control file (/etc/nsswitch.conf) so that the lines that control user
and group resolution will obtain information from the normal system files as well as
from ldap as follows:
passwd: files ldap
shadow: files ldap
group: files ldap

Section 6.4. Samba Server Implementation 145
hosts: files dns wins
Later, when the LDAP database has been initialized and user and group accounts
have been added, you can validate resolution of the LDAP resolver process. The
inclusion of WINS-based hostname resolution is deliberate so that all MS Windows
client hostnames can be resolved to their IP addresses, whether or not they are DHCP
clients.
4. For PAM LDAP configuration on this SUSE Linux 9.0 system, the simplest solution
is to edit the following files in the /etc/pam.d directory: login, password, samba,
sshd. In each file, locate every entry that has the pam unix2.so entry and add to
the line the entry use ldap as shown for the login module in this example:
#%PAM-1.0
auth requisite pam_unix2.so nullok use_ldap #set_secrpc
auth required pam_securetty.so
auth required pam_nologin.so
#auth required pam_homecheck.so
auth required pam_env.so
auth required pam_mail.so
account required pam_unix2.so use_ldap
password required pam_pwcheck.s nullok
password required pam_unix2.so nullok use_first_pass \
use_authtok use_ldap
session required pam_unix2.so none use_ldap # debug or trace
session required pam_limits.so
On other Linux systems that do not have an LDAP-enabled pam unix2.so module,
you must edit these files by adding the pam ldap.so modules as shown here:
#%PAM-1.0
auth required pam_securetty.so
auth required pam_nologin.so
auth sufficient pam_ldap.so
auth required pam_unix2.so nullok try_first_pass #set_secrpc
account sufficient pam_ldap.so
account required pam_unix2.so
password required pam_pwcheck.so nullok
password required pam_ldap.so use_first_pass use_authtok
password required pam_unix2.so nullok use_first_pass use_authtok
session required pam_unix2.so none # debug or trace
session required pam_limits.so
session required pam_env.so
session optional pam_mail.so
This example does have the LDAP-enabled pam unix2.so, but simply demonstrates

146 Making Happy Users Chapter 6
the use of the pam ldap.so module. You can use either implementation, but if the
pam unix2.so on your system supports LDAP, you probably want to use it, rather
than add an additional module.
6.4.3 Samba-3 PDC Configuration
Verify that the Samba-3.0.12 (or later) packages are installed on each SUSE Linux server
before following the steps below. If Samba-3.0.12 (or later) is not installed, you have the
choice to either build your own or to obtain the packages from a dependable source. Packages
for SUSE Linux 8.x, 9.x and SUSE Linux Enterprise Server 9, as well as for Red Hat Fedora
Core and Red Hat Enteprise Linux Server 3 and 4 are included on the CD-ROM that is
included at the back of this book. Configuration of PDC Called: MASSIVE
1. Install the files in Example 6.4.6, Example 6.4.7, Example 6.5.3, and Example 6.5.4
into the /etc/samba/ directory. The three files should be added together to form the
smb.conf master file. It is a good practice to call this file something like smb.conf.
master, and then to perform all file edits on the master file. The operational smb.
conf is then generated as shown in the next step.
2. Create and verify the contents of the smb.conf file that is generated by:
root# testparm -s smb.conf.master > smb.conf
Immediately follow this with the following:
root# testparm
The output that is created should be free from errors, as shown here:
Load smb config files from /etc/samba/smb.conf
Processing section "[accounts]"
Processing section "[service]"
Processing section "[pidata]"
Processing section "[homes]"
Processing section "[printers]"
Processing section "[apps]"
Processing section "[netlogon]"
Processing section "[profiles]"
Processing section "[profdata]"
Processing section "[print$]"
Loaded services file OK.
Server role: ROLE_DOMAIN_PDC
Press enter to see a dump of your service definitions
3. Delete all run-time files from prior Samba operation by executing (for SUSE Linux):

Section 6.4. Samba Server Implementation 147
root# rm /etc/samba/*tdb
root# rm /var/lib/samba/*tdb
root# rm /var/lib/samba/*dat
root# rm /var/log/samba/*
4. Samba-3 communicates with the LDAP server. The password that it uses to authenti-
cate to the LDAP server must be stored in the secrets.tdb file. Execute the following
to create the new secrets.tdb files and store the password for the LDAP Manager:
root# smbpasswd -w not24get
The expected output from this command is:
Setting stored password for "cn=Manager,dc=abmas,dc=biz" in secrets.tdb
5. Samba-3 generates a Windows Security Identifier only when smbd has been started.
For this reason, you start Samba. After a few seconds delay, execute:
root# smbclient -L localhost -U%
root# net getlocalsid
A report such as the following means that the Domain Security Identifier (SID) has
not yet been written to the secrets.tdb or to the LDAP backend:
[2005/03/03 23:19:34, 0] lib/smbldap.c:smbldap_connect_system(852)
failed to bind to server ldap://massive.abmas.biz
with dn="cn=Manager,dc=abmas,dc=biz" Error: Can’t contact LDAP server
(unknown)
[2005/03/03 23:19:48, 0] lib/smbldap.c:smbldap_search_suffix(1169)
smbldap_search_suffix: Problem during the LDAP search: (unknown) (Timed out)
The attempt to read the SID will attempt to bind to the LDAP server. Because the
LDAP server is not running this operation will fail by way of a time out, as shown
above. This is normal output, do not worry about this error message. When the
Domain has been created and written to the secrets.tdb file, the output should look
like this:
SID for domain MASSIVE is: S-1-5-21-3504140859-1010554828-2431957765
If, after a short delay (a few seconds), the Domain SID has still not been written to
the secrets.tdb file, it is necessary to investigate what may be mis-configured. In

148 Making Happy Users Chapter 6
this case, carefully check the smb.conf file for typographical errors (the most common
problem). The use of the testparm is highly recommended to validate the contents
of this file.
6. When a positive Domain SID has been reported, stop Samba.
7. Configure the NFS server for your Linux system. So you can complete the steps that
follow, enter into the /etc/exports the following entry:
/home *(rw,root_squash,sync)
This permits the user home directories to be used on the BDC servers for testing
purposes. You, of course, decide what is the best way for your site to distribute data
drives, as well as creating suitable backup and restore procedures for Abmas Inc. I’d
strongly recommend that for normal operation the BDC is completely independent of
the PDC. rsync is a useful tool here as it resembles the NT replication service quite
closely. If you do use NFS, do not forget to start the NFS server as follows:
root# rcnfsserver start
Your Samba-3 PDC is now ready to communicate with the LDAP password backend. Let’s
get on with configuration of the LDAP server.
6.4.4 Install and Configure Idealx smbldap-tools Scripts
The Idealx scripts, or equivalent, are necessary to permit Samba-3 to manage accounts on
the LDAP server. You have chosen the Idealx scripts since they are the best known LDAP
configuration scripts. The use of these scripts will help avoid the necessity to create custom
scripts. It is easy to download them from the Idealx Web Site. <http://samba.idealx.
org/index.en.html>The tarball may be directly downloaded <http://samba.idealx.
org/dist/smbldap-tools-0.8.7.tgz>for this site, also. Alternately, you may obtain
the smbldap-tools-0.8.7-3.src.rpm <http://samba.idealx.org/dist/smbldap-tools-0.
8.7-3.src.rpm>file that may be used to build an installable RPM package for your Linux
system.
Note
The smbldap-tools scripts can be installed in any convenient directory
of your choice, in which case you must change the path to them in your
smb.conf file on the PDC (MASSIVE).
The smbldap-tools are located in /opt/IDEALX/sbin. The scripts are not needed on BDC
machines because all LDAP updates are handled by the PDC alone.

Section 6.4. Samba Server Implementation 149
6.4.4.1 Installation of smbldap-tools from the tarball
To perform a manual installation of the smbldap-tools scripts the following procedure may
be used:
1. Create the /opt/IDEALX/sbin directory, and set its permissions and ownership as
shown here:
root# mkdir -p /opt/IDEALX/sbin
root# chown root.root /opt/IDEALX/sbin
root# chmod 755 /opt/IDEALX/sbin
root# mkdir -p /etc/smbldap-tools
root# chown root.root /etc/smbldap-tools
root# chmod 755 /etc/smbldap-tools
2. If you wish to use the downloaded tarball, unpack the smbldap-tools in a suitable
temporary location. Change into either the directory extracted from the tarball, or
else into the smbldap-tools directory in your /usr/share/doc/packages directory
tree.
3. Copy all the smbldap-* and the configure.pl files into the /opt/IDEALX/sbin di-
rectory, as shown here:
root# cd smbldap-tools-0.8.7/
root# cp smbldap-* configure.pl *pm /opt/IDEALX/sbin/
root# cp smbldap*conf /etc/smbldap-tools/
root# chmod 750 /opt/IDEALX/sbin/smbldap-*
root# chmod 750 /opt/IDEALX/sbin/configure.pl
root# chmod 640 /etc/smbldap-tools/smbldap.conf
root# chmod 600 /etc/smbldap-tools/smbldap_bind.conf
4. The smbldap-tools scripts master control file must now be configured. Change to the
/opt/IDEALX/sbin directory, then edit the smbldap tools.pm to affect the changes
shown here:
...
# ugly funcs using global variables and spawning openldap clients
my $smbldap_conf="/etc/smbldap-tools/smbldap.conf";
my $smbldap_bind_conf="/etc/smbldap-tools/smbldap_bind.conf";
...
5. To complete the configuration of the smbldap-tools, set the permissions and ownership
by executing the following commands:

150 Making Happy Users Chapter 6
root# chown root.root /opt/IDEALX/sbin/*
root# chmod 755 /opt/IDEALX/sbin/smbldap-*
root# chmod 640 /opt/IDEALX/sbin/smb*pm
The smbldap-tools scripts are now ready for the configuration step outlined in Con-
figuration of smbldap-tools.
6.4.4.2 Installing smbldap-tools from the RPM Package
In the event that you have elected to use the RPM package provided by Idealx, download
the source RPM smbldap-tools-0.8.7-3.src.rpm, then follow the following procedure:
1. Install the source RPM that has been downloaded as follows:
root# rpm -i smbldap-tools-0.8.7-5.src.rpm
2. Change into the directory in which the SPEC files are located. On SUSE Linux:
root# cd /usr/src/packages/SPECS
On Red Hat Linux systems:
root# cd /usr/src/redhat/SPECS
3. Edit the smbldap-tools.spec file to change the value of the sysconfig macro as
shown here:
%define _prefix /opt/IDEALX
%define _sysconfdir /etc
Note: Any suitable directory can be specified.
4. Build the package by executing:
root# rpmbuild -ba -v smbldap-tools.spec
A build process that has completed without error will place the installable binary files
in the directory ../RPMS/noarch.
5. Install the binary package by executing:
root# rpm -Uvh ../RPMS/noarch/smbldap-tools-0.8.7-5.noarch.rpm

Section 6.4. Samba Server Implementation 151
The Idealx scripts should now be ready for configuration using the steps outlined in Con-
figuration of smbldap-tools.
6.4.4.3 Configuration of smbldap-tools
Prior to use the smbldap-tools must be configured to match the settings in the smb.conf
file and to match the settings in the /etc/openldap/slapd.conf file. The assumption is
made that the smb.conf file has correct contents. The following procedure will ensure that
this is completed correctly:
The smbldap-tools require that the netbios name (machine name) of the Samba server be
included in the smb.conf file.
1. Change into the directory that contains the configure.pl script.
root# cd /opt/IDEALX/sbin
2. Execute the configure.pl script as follows:
root# ./configure.pl
The interactive use of this script for the PDC is demonstrated here:
Unrecognized escape \p passed through at ./configure.pl line 194.
-=-=-=-=-=-=-=-=-=-=-=-=-=-=-=-=-=-=-=-=-=-=-=-=-=-=-=-=-=-=-=-=-=-=-=-=-=-
smbldap-tools script configuration
-=-=-=-=-=-=-=-=-=-=-=-=-=-=-=-=-=
Before starting, check
. if your samba controller is up and running.
. if the domain SID is defined (you can get it with the ’net getlocalsid’)
. you can leave the configuration using the Crtl-c key combination
. empty value can be set with the "." caracter
-=-=-=-=-=-=-=-=-=-=-=-=-=-=-=-=-=-=-=-=-=-=-=-=-=-=-=-=-=-=-=-=-=-=-=-=-=-
Looking for configuration files...
Samba Config File Location [/etc/samba/smb.conf] >
smbldap Config file Location (global parameters)
[/etc/smbldap-tools/smbldap.conf] >
smbldap Config file Location (bind parameters)
[/etc/smbldap-tools/smbldap_bind.conf] >
-=-=-=-=-=-=-=-=-=-=-=-=-=-=-=-=-=-=-=-=-=-=-=-=-=-=-=-=-=-=-=-=-=-=
Let’s start configuring the smbldap-tools scripts ...
. workgroup name: name of the domain Samba act as a PDC
workgroup name [MEGANET2] >

152 Making Happy Users Chapter 6
. netbios name: netbios name of the samba controler
netbios name [MASSIVE] >
. logon drive: local path to which the home directory
will be connected (for NT Workstations). Ex: ’H:’
logon drive [X:] >
. logon home: home directory location (for Win95/98 or NT Workstation).
(use %U as username) Ex:’\\MASSIVE\home\%U’
logon home (leave blank if you don’t want homeDirectory)
[\\MASSIVE\home\%U] > \\MASSIVE\%U
. logon path: directory where roaming profiles are stored.
Ex:’\\MASSIVE\profiles\%U’
logon path (leave blank if you don’t want roaming profile)
[\\MASSIVE\profiles\%U] >
. home directory prefix (use %U as username)
[/home/%U] > /home/users/%U
. default user netlogon script (use %U as username)
[%U.cmd] > scripts\login.cmd
default password validation time (time in days) [45] > 0
. ldap suffix [dc=abmas,dc=biz] >
. ldap group suffix [ou=Groups] >
. ldap user suffix [ou=People] >
. ldap machine suffix [ou=People] >
. Idmap suffix [ou=Idmap] >
. sambaUnixIdPooldn: object where you want to store the next uidNumber
and gidNumber available for new users and groups
sambaUnixIdPooldn object (relative to ${suffix}) [cn=NextFreeUnixId] >
. ldap master server: IP adress or DNS name
of the master (writable) ldap server
Use of uninitialized value in scalar chomp at ./configure.pl
line 138, <STDIN> line 17.
Use of uninitialized value in hash element at ./configure.pl
line 140, <STDIN> line 17.
Use of uninitialized value in concatenation (.) or string at
./configure.pl line 144, <STDIN> line 17.
Use of uninitialized value in string at ./configure.pl
line 145, <STDIN> line 17.
ldap master server [] > 127.0.0.1
. ldap master port [389] >
. ldap master bind dn [cn=Manager,dc=abmas,dc=biz] >
. ldap master bind password [] >
. ldap slave server: IP adress or DNS name of the slave
ldap server: can also be the master one
Use of uninitialized value in scalar chomp at ./configure.pl
line 138, <STDIN> line 21.
Use of uninitialized value in hash element at ./configure.pl
line 140, <STDIN> line 21.
Use of uninitialized value in concatenation (.) or string at
./configure.pl line 144, <STDIN> line 21.

Section 6.4. Samba Server Implementation 153
Use of uninitialized value in string at ./configure.pl line 145,
<STDIN> line 21.
ldap slave server [] > 127.0.0.1
. ldap slave port [389] >
. ldap slave bind dn [cn=Manager,dc=abmas,dc=biz] >
. ldap slave bind password [] >
. ldap tls support (1/0) [0] >
. SID for domain MEGANET2: SID of the domain
(can be obtained with ’net getlocalsid MASSIVE’)
SID for domain MEGANET2
[S-1-5-21-3504140859-1010554828-2431957765] >
. unix password encryption: encryption used for unix passwords
unix password encryption
(CRYPT, MD5, SMD5, SSHA, SHA) [SSHA] > MD5
. default user gidNumber [513] >
. default computer gidNumber [515] >
. default login shell [/bin/bash] >
. default domain name to append to mail adress [] > abmas.biz
-=-=-=-=-=-=-=-=-=-=-=-=-=-=-=-=-=-=-=-=-=-=-=-=-=-=-=-=-=-=-=-=-=-=
backup old configuration files:
/etc/smbldap-tools/smbldap.conf->
etc/smbldap-tools/smbldap.conf.old
/etc/smbldap-tools/smbldap_bind.conf->
etc/smbldap-tools/smbldap_bind.conf.old
writing new configuration file:
/etc/smbldap-tools/smbldap.conf done.
/etc/smbldap-tools/smbldap_bind.conf done.
Since a slave LDAP server has not been configured it is necessary to specify the IP
address of the master LDAP server for both the master and the slave configuration
prompts.
3. Change to the directory that contains the smbldap.conf file then verify its contents.
The smbldap-tools are now ready for use.
6.4.5 LDAP Initialization and Creation of User and Group Accounts
The LDAP database must be populated with well-known Windows Domain user accounts
and Domain Group accounts before Samba can be used. The following procedures step you
through the process.
At this time, Samba-3 requires that on a PDC all UNIX (Posix) group accounts that are
mapped (linked) to Windows Domain Group accounts must be in the LDAP database. It
does not hurt to have UNIX user and group accounts in both the system files as well as in
the LDAP database. From a UNIX system perspective, the NSS resolver checks system files
before referring to LDAP. If the UNIX system can resolve (find) an account in the system
file, it does not need to ask LDAP.

154 Making Happy Users Chapter 6
Addition of an account to the LDAP backend can be done in a number of ways:
If you always have a user account in the /etc/passwd on every server or in a
NIS(+) backend, it is not necessary to add Posix accounts for them in LDAP.
In this case, you can add Windows Domain user accounts using the pdbedit
utility. Use of this tool from the command line adds the SambaSamAccount
entry for the user, but does not add the PosixAccount entry for the user.
If you decide that it is probably a good idea to add both the PosixAccount
attributes as well as the SambaSamAccount attributes for each user, then a
suitable script is needed. In the example system you are installing in this exercise,
you are making use of the Idealx smbldap-tools scripts. A copy of these tools, pre-
configured for this system, is included on the enclosed CD-ROM under Chap06/
Tools.
If you wish to have more control over how the LDAP database is initialized or want not to
use the Idealx smbldap-tools, you should refer to Section A.5.
The following steps initialize the LDAP database, and then you can add user and group
accounts that Samba can use. You use the smbldap-populate to seed the LDAP database.
You then manually add the accounts shown in Table 6.3. The list of users does not cover
all 500 network users; it provides examples only.
Note
In the following examples, as the LDAP database is initialized, we do
create a container for Computer (machine) accounts. In the Samba-
3smb.conf files, specific use is made of the People container, not
the Computers container, for domain member accounts. This is not a
mistake; it is a deliberate action that is necessitated by the fact that
there is a bug in Samba-3 that prevents it from being able to search
the LDAP database for computer accounts if they are placed in the
Computers container. By placing all machine accounts in the People
container, we are able to side-step this bug. It is expected that at some
time in the future this problem will be resolved. At that time, it will
be possible to use the Computers container in order to keep machine
accounts separate from user accounts.
1. Start the LDAP server by executing:
root# rcldap start
Starting ldap-server done
2. Change to the /opt/IDEALX/sbin directory.
3. Execute the script that will populate the LDAP database as shown here:

Section 6.4. Samba Server Implementation 155
Table 6.3. Abmas Network Users and Groups
Account Name Type ID Password
Robert Jordan User bobj n3v3r2l8
Stanley Soroka User stans impl13dst4r
Christine Roberson User chrisr S9n0nw4ll
Mary Vortexis User maryv kw13t0n3
Accounts Group Accounts
Finances Group Finances
Insurance Group PIOps
root# ./smbldap-populate -a root -k 0
The expected output from this is:
Using workgroup name from smb.conf: sambaDomainName=MEGANET2
-=-=-=-=-=-=-=-=-=-=-=-=-=-=-=-=-=-=-=-=-=-=-=-=
=> Warning: you must update smbldap.conf configuration file to :
=> sambaUnixIdPooldn parameter must be set
to "sambaDomainName=MEGANET2,dc=abmas,dc=biz"
-=-=-=-=-=-=-=-=-=-=-=-=-=-=-=-=-=-=-=-=-=-=-=-=
Using builtin directory structure
adding new entry: dc=abmas,dc=biz
adding new entry: ou=People,dc=abmas,dc=biz
adding new entry: ou=Groups,dc=abmas,dc=biz
entry ou=People,dc=abmas,dc=biz already exist.
adding new entry: ou=Idmap,dc=abmas,dc=biz
adding new entry: sambaDomainName=MEGANET2,dc=abmas,dc=biz
adding new entry: uid=root,ou=People,dc=abmas,dc=biz
adding new entry: uid=nobody,ou=People,dc=abmas,dc=biz
adding new entry: cn=Domain Admins,ou=Groups,dc=abmas,dc=biz
adding new entry: cn=Domain Users,ou=Groups,dc=abmas,dc=biz
adding new entry: cn=Domain Guests,ou=Groups,dc=abmas,dc=biz
adding new entry: cn=Domain Computers,ou=Groups,dc=abmas,dc=biz
adding new entry: cn=Administrators,ou=Groups,dc=abmas,dc=biz
adding new entry: cn=Print Operators,ou=Groups,dc=abmas,dc=biz
adding new entry: cn=Backup Operators,ou=Groups,dc=abmas,dc=biz
adding new entry: cn=Replicators,ou=Groups,dc=abmas,dc=biz
4. Edit the /etc/smbldap-tools/smbldap.conf file so that the following information is
changed from:
# Where to store next uidNumber and gidNumber available
sambaUnixIdPooldn="cn=NextFreeUnixId,${suffix}"

156 Making Happy Users Chapter 6
to read, after modification:
# Where to store next uidNumber and gidNumber available
#sambaUnixIdPooldn="cn=NextFreeUnixId,${suffix}"
sambaUnixIdPooldn="sambaDomainName=MEGANET2,dc=abmas,dc=biz"
5. It is necessary to restart the LDAP server as shown here:
root# rcldap restart
Shutting down ldap-server done
Starting ldap-server done
6. So that we can use a global IDMAP repository the LDAP directory must have a
container object for IDMAP data. There are several ways you can check that your
LDAP database is able to receive IDMAP information. One of the simplest is to
execute:
root# slapcat | grep -i idmap
dn: ou=Idmap,dc=abmas,dc=biz
ou: idmap
If the execution of this command does not return IDMAP entries, you need to create
an LDIF template file (see Example 6.5.5). You can add the required entries using
the following command:
root# ldapadd -x -D "cn=Manager,dc=abmas,dc=biz" \
-w not24get < /etc/openldap/idmap.LDIF
Samba automatically populates this LDAP directory container when it needs to.
7. It looks like all has gone well, as expected. Let’s confirm that this is the case by
running a few tests. First we check the contents of the database directly by running
slapcat as follows (the output has been cut down):
root# slapcat
dn: dc=abmas,dc=biz
objectClass: dcObject
objectClass: organization
dc: abmas
o: abmas
structuralObjectClass: organization
entryUUID: 5ab02bf6-c536-1027-9d29-b1f32350fb43

Section 6.4. Samba Server Implementation 157
creatorsName: cn=Manager,dc=abmas,dc=biz
createTimestamp: 20031217234200Z
entryCSN: 2003121723:42:00Z#0x0001#0#0000
modifiersName: cn=Manager,dc=abmas,dc=biz
modifyTimestamp: 20031217234200Z
...
dn: cn=Domain Computers,ou=Groups,dc=abmas,dc=biz
objectClass: posixGroup
objectClass: sambaGroupMapping
gidNumber: 553
cn: Domain Computers
description: Netbios Domain Computers accounts
sambaSID: S-1-5-21-3504140859-1010554828-2431957765-553
sambaGroupType: 2
displayName: Domain Computers
structuralObjectClass: posixGroup
entryUUID: 5e0a41d8-c536-1027-9d3b-b1f32350fb43
creatorsName: cn=Manager,dc=abmas,dc=biz
createTimestamp: 20031217234206Z
entryCSN: 2003121723:42:06Z#0x0002#0#0000
modifiersName: cn=Manager,dc=abmas,dc=biz
modifyTimestamp: 20031217234206Z
This looks good so far.
8. The next step is to prove that the LDAP server is running and responds to a search
request. Execute the following as shown (output has been cut to save space):
root# ldapsearch -x -b "dc=abmas,dc=biz" "(ObjectClass=*)"
# extended LDIF
#
# LDAPv3
# base <dc=abmas,dc=biz> with scope sub
# filter: (ObjectClass=*)
# requesting: ALL
#
# abmas.biz
dn: dc=abmas,dc=biz
objectClass: dcObject
objectClass: organization
dc: abmas
o: abmas
# People, abmas.biz
dn: ou=People,dc=abmas,dc=biz
objectClass: organizationalUnit

158 Making Happy Users Chapter 6
ou: People
...
# Domain Computers, Groups, abmas.biz
dn: cn=Domain Computers,ou=Groups,dc=abmas,dc=biz
objectClass: posixGroup
objectClass: sambaGroupMapping
gidNumber: 553
cn: Domain Computers
description: Netbios Domain Computers accounts
sambaSID: S-1-5-21-3504140859-1010554828-2431957765-553
sambaGroupType: 2
displayName: Domain Computers
# search result
search: 2
result: 0 Success
# numResponses: 20
# numEntries: 19
Good. It is all working just fine.
9. You must now make certain that the NSS resolver can interrogate LDAP also. Execute
the following commands:
root# getent passwd | grep root
root:x:998:512:Netbios Domain Administrator:/home:/bin/false
root# getent group | grep Domain
Domain Admins:x:512:root
Domain Users:x:513:
Domain Guests:x:514:
Domain Computers:x:553:
This demonstrates that the nss ldap library is functioning as it should.
10. Our database is now ready for the addition of network users. For each user for whom
an account must be created, execute the following:
root# ./smbldap-useradd -m -a username
root# ./smbldap-passwd username
Changing password for username
New password : XXXXXXXX
Retype new password : XXXXXXXX
root# smbpasswd username
New SMB password: XXXXXXXX

Section 6.4. Samba Server Implementation 159
Retype new SMB password: XXXXXXXX
Where username is the login ID for each user.
11. Now verify that the UNIX (Posix) accounts can be resolved via NSS by executing the
following:
root# getent passwd
root:x:0:0:root:/root:/bin/bash
bin:x:1:1:bin:/bin:/bin/bash
...
root:x:0:512:Netbios Domain Administrator:/home:/bin/false
nobody:x:999:514:nobody:/dev/null:/bin/false
bobj:x:1000:513:System User:/home/bobj:/bin/bash
stans:x:1001:513:System User:/home/stans:/bin/bash
chrisr:x:1002:513:System User:/home/chrisr:/bin/bash
maryv:x:1003:513:System User:/home/maryv:/bin/bash
This demonstates that user account resolution via LDAP is working.
12. This step will determin
root# id chrisr
uid=1002(chrisr) gid=513(Domain Users) groups=513(Domain Users)
This confirms that the UNIX (Posix) user account information can be resolved from
LDAP by system tools that make a getentpw() system call.
13. The ’root’ account must have UID=0, if not this means that operations conducted
from a Windows client using tools such as the Domain User Manager fails under
UNIX because the management of user and group accounts requires that the UID=0.
Additionally, it is a good idea to make certain that no matter how ’root’ account
credentials are resolved that the home directory and shell are valid. You decide to
effect this immediately as demonstrated here:
root# cd /opt/IDEALX/sbin
root# ./smbldap-usermod -u 0 -d /root -s /bin/bash root
14. Verify that the changes just made to the root account were accepted by executing:
root# getent passwd | grep root
root:x:0:0:root:/root:/bin/bash
root:x:0:512:Netbios Domain Administrator:/root:/bin/bash
This demonstrates that the changes were accepted.

160 Making Happy Users Chapter 6
15. Make certain that a home directory has been created for every user by listing the
directories in /home as follows:
root# ls -al /home
drwxr-xr-x 8 root root 176 Dec 17 18:50 ./
drwxr-xr-x 21 root root 560 Dec 15 22:19 ../
drwx------ 7 bobj Domain Users 568 Dec 17 01:16 bobj/
drwx------ 7 chrisr Domain Users 568 Dec 17 01:19 chrisr/
drwx------ 7 maryv Domain Users 568 Dec 17 01:27 maryv/
drwx------ 7 stans Domain Users 568 Dec 17 01:43 stans/
This is precisely what we want to see.
16. The final validation step involves making certain that Samba-3 can obtain the user
accounts from the LDAP ldapsam passwd backend. Execute the following command
as shown:
root# pdbedit -Lv chrisr
Unix username: chrisr
NT username: chrisr
Account Flags: [U ]
User SID: S-1-5-21-3504140859-1010554828-2431957765-3004
Primary Group SID: S-1-5-21-3504140859-1010554828-2431957765-513
Full Name: System User
Home Directory: \\MASSIVE\homes
HomeDir Drive: H:
Logon Script: scripts\login.cmd
Profile Path: \\MASSIVE\profiles\chrisr
Domain: MEGANET2
Account desc: System User
Workstations:
Munged dial:
Logon time: 0
Logoff time: Mon, 18 Jan 2038 20:14:07 GMT
Kickoff time: Mon, 18 Jan 2038 20:14:07 GMT
Password last set: Wed, 17 Dec 2003 17:17:40 GMT
Password can change: Wed, 17 Dec 2003 17:17:40 GMT
Password must change: Mon, 18 Jan 2038 20:14:07 GMT
Last bad password : 0
Bad password count : 0
Logon hours : FFFFFFFFFFFFFFFFFFFFFFFFFFFFFFFFFFFFFFFFFF
This looks good. Of course, you fully expected that it would all work, didn’t you?
17. Now you add the group accounts that are used on the Abmas network. Execute the
following exactly as shown:

Section 6.4. Samba Server Implementation 161
root# ./smbldap-groupadd -a Accounts
root# ./smbldap-groupadd -a Finances
root# ./smbldap-groupadd -a PIOps
The addition of groups does not involve keyboard interaction, so the lack of console
output is of no concern.
18. You really do want to confirm that UNIX group resolution from LDAP is functioning
as it should. Let’s do this as shown here:
root# getent group
...
Domain Admins:x:512:root
Domain Users:x:513:bobj,stans,chrisr,maryv
Domain Guests:x:514:
...
Accounts:x:1000:
Finances:x:1001:
PIOps:x:1002:
The well-known special accounts (Domain Admins, Domain Users, Domain Guests),
as well as our own site-specific group accounts, are correctly listed. This is looking
good.
19. The final step we need to validate is that Samba can see all the Windows Domain
Groups and that they are correctly mapped to the respective UNIX group account.
To do this, just execute the following command:
root# net groupmap list
Domain Admins (S-1-5-21-3504140859-...-2431957765-512) -> Domain Admins
Domain Users (S-1-5-21-3504140859-...-2431957765-513) -> Domain Users
Domain Guests (S-1-5-21-3504140859-...-2431957765-514) -> Domain Guests
...
Accounts (S-1-5-21-3504140859-1010554828-2431957765-3001) -> Accounts
Finances (S-1-5-21-3504140859-1010554828-2431957765-3003) -> Finances
PIOps (S-1-5-21-3504140859-1010554828-2431957765-3005) -> PIOps
This is looking good. Congratulations — it works! Note that in the above output the
lines where shortened by replacing the middle value (1010554828) of the SID with the
elipsis (...).
20. The server you have so carefully built is now ready for another important step. You
start the Samba-3 server and validate its operation. Execute the following to render all
the processes needed fully operative so that, on system reboot, they are automatically
started:

162 Making Happy Users Chapter 6
root# chkconfig named on
root# chkconfig dhcpd on
root# chkconfig ldap on
root# chkconfig nmb on
root# chkconfig smb on
root# chkconfig winbind on
root# rcnmb start
root# rcsmb start
root# rcwinbind start
21. The next step might seem a little odd at this point, but take note that you are about
to start winbindd which must be able to authenticate to the PDC via the localhost
interface with the smbd process. This account can be easily created by joining the
PDC to the Domain by executing the following command:
root# net rpc join -S MASSIVE -U root%not24get
Note: Before executing this command on the PDC both nmbd and smbd must be
started so that the net command can communicate with smbd. The expected output
is:
Joined domain MEGANET2.
This indicates that the Domain security account for the PDC has been correctly cre-
ated.
22. At this time it is necessary to restart winbindd so that it can correctly authenticate
to the PDC. The following command achieves that:
root# rcwinbind restart
23. You may now check Samba-3 operation as follows:
root# smbclient -L massive -U%
Sharename Type Comment
--------- ---- -------
IPC$ IPC IPC Service (Samba 3.0.1)
accounts Disk Accounting Files
service Disk Financial Services Files
pidata Disk Property Insurance Files
apps Disk Application Files
netlogon Disk Network Logon Service

Section 6.4. Samba Server Implementation 163
profiles Disk Profile Share
profdata Disk Profile Data Share
ADMIN$ IPC IPC Service (Samba 3.0.1)
Server Comment
--------- -------
MASSIVE Samba 3.0.1
Workgroup Master
--------- -------
MEGANET2 MASSIVE
This shows that an anonymous connection is working.
24. For your finale, let’s try an authenticated connection. Follow this as shown:
root# smbclient //massive/bobj -Ubobj%n3v3r2l8
smb: \> dir
. D 0 Wed Dec 17 01:16:19 2003
.. D 0 Wed Dec 17 19:04:42 2003
bin D 0 Tue Sep 2 04:00:57 2003
Documents D 0 Sun Nov 30 07:28:20 2003
public_html D 0 Sun Nov 30 07:28:20 2003
.urlview H 311 Fri Jul 7 06:55:35 2000
.dvipsrc H 208 Fri Nov 17 11:22:02 1995
57681 blocks of size 524288. 57128 blocks available
smb: \> q
Well done. All is working fine.
The server MASSIVE is now configured, and it is time to move onto the next task.
6.4.6 Printer Configuration
The configuration for Samba-3 to enable CUPS raw-print-through printing has already been
taken care of in the smb.conf file. The only preparation needed for smart printing to be
possible involves creation of the directories in which Samba-3 stores Windows printing driver
files.
1. Configure all network attached printers to have a fixed IP address.
2. Create an entry in the DNS database on the server MASSIVE in both the forward lookup
database for the zone abmas.biz.hosts and in the reverse lookup database for the
network segment that the printer is to be located in. Example configuration files for
similar zones were presented in Example 4.3.12 and in Example 4.3.11.

164 Making Happy Users Chapter 6
3. Follow the instructions in the printer manufacturers’ manuals to permit printing to
port 9100. Use any other port the manufacturer specifies for direct mode, raw printing.
This allows the CUPS spooler to print using raw mode protocols.
4. Only on the server to which the printer is attached, configure the CUPS Print Queues
as follows:
root# lpadmin -p printque
-v socket://printer-name.abmas.biz:9100 -E
This step creates the necessary print queue to use no assigned print filter. This is ideal
for raw printing, i.e., printing without use of filters. The name printque is the name
you have assigned for the particular printer.
5. Print queues may not be enabled at creation. Make certain that the queues you have
just created are enabled by executing the following:
root# /usr/bin/enable printque
6. Even though your print queue may be enabled, it is still possible that it may not
accept print jobs. A print queue will service incoming printing requests only when
configured to do so. Ensure that your print queue is set to accept incoming jobs by
executing the following commands:
root# /usr/bin/accept printque
7. Edit the file /etc/cups/mime.convs to uncomment the line:
application/octet-stream application/vnd.cups-raw 0 -
8. Edit the file /etc/cups/mime.types to uncomment the line:
application/octet-stream
9. Refer to the CUPS printing manual for instructions regarding how to configure CUPS
so that print queues that reside on CUPS servers on remote networks route print jobs
to the print server that owns that queue. The default setting on your CUPS server may
automatically discover remotely installed printers and may permit this functionality
without requiring specific configuration.
10. The following action creates the necessary directory sub-system. Follow these steps to
printing heaven:
root# mkdir -p /var/lib/samba/drivers/{W32ALPHA,W32MIPS,W32X86,WIN40}

Section 6.5. Samba-3 BDC Configuration 165
root# chown -R root.root /var/lib/samba/drivers
root# chmod -R ug=rwx,o=rx /var/lib/samba/drivers
6.5 Samba-3 BDC Configuration
Configuration of BDC Called: BLDG1
1. Install the files in Example 6.5.1, Example 6.5.3, and Example 6.5.4 into the /etc/
samba/ directory. The three files should be added together to form the smb.conf file.
2. Verify the smb.conf file as in step 2 of Section 6.4.3.
3. Carefully follow the steps outlined in Section 6.4.2, taking particular note to install
the correct ldap.conf.
4. Verify that the NSS resolver is working. You may need to cycle the run level to 1 and
back to 5 before the NSS LDAP resolver functions. Follow these commands:
root# init 1
After the run level has been achieved, you are prompted to provide the root password.
Log on, and then execute:
root# init 5
When the normal logon prompt appears, log into the system as root and then execute
these commands:
root# getent passwd
root:x:0:0:root:/root:/bin/bash
bin:x:1:1:bin:/bin:/bin/bash
daemon:x:2:2:Daemon:/sbin:/bin/bash
lp:x:4:7:Printing daemon:/var/spool/lpd:/bin/bash
mail:x:8:12:Mailer daemon:/var/spool/clientmqueue:/bin/false
...
root:x:0:512:Netbios Domain Administrator:/root:/bin/bash
nobody:x:999:514:nobody:/dev/null:/bin/false
bobj:x:1000:513:System User:/home/bobj:/bin/bash
stans:x:1001:513:System User:/home/stans:/bin/bash
chrisr:x:1002:513:System User:/home/chrisr:/bin/bash
maryv:x:1003:513:System User:/home/maryv:/bin/bash
vaioboss$:x:1005:553:vaioboss$:/dev/null:/bin/false
bldg1$:x:1006:553:bldg1$:/dev/null:/bin/false

166 Making Happy Users Chapter 6
This is the correct output. If the accounts that have UIDs above 512 are not shown,
there is a problem.
5. The next step in the verification process involves testing the operation of UNIX group
resolution via the NSS LDAP resolver. Execute these commands:
root# getent group
root:x:0:
bin:x:1:daemon
daemon:x:2:
sys:x:3:
...
Domain Admins:x:512:root
Domain Users:x:513:bobj,stans,chrisr,maryv,jht
Domain Guests:x:514:
Administrators:x:544:
Users:x:545:
Guests:x:546:nobody
Power Users:x:547:
Account Operators:x:548:
Server Operators:x:549:
Print Operators:x:550:
Backup Operators:x:551:
Replicator:x:552:
Domain Computers:x:553:
Accounts:x:1000:
Finances:x:1001:
PIOps:x:1002:
This is also the correct and desired output, because it demonstrates that the LDAP
client is able to communicate correctly with the LDAP server (MASSIVE).
6. You must now set the LDAP administrative password into the Samba-3 secrets.tdb
file by executing this command:
root# smbpasswd -w not24get
Setting stored password for "cn=Manager,dc=abmas,dc=biz" in secrets.tdb
7. Now you must obtain the Domain Security Identifier from the PDC and store it into
the secrets.tdb file also. This step is not necessary with an LDAP passdb backend
because Samba-3 obtains the Domain SID from the sambaDomain object it automat-
ically stores in the LDAP backend. It does not hurt to add the SID to the secrets.
tdb, and if you wish to do so, this command can achieve that:
root# net rpc getsid MEGANET2
Storing SID S-1-5-21-3504140859-1010554828-2431957765 \

Section 6.5. Samba-3 BDC Configuration 167
for Domain MEGANET2 in secrets.tdb
When configuring a Samba-3 BDC that has an LDAP backend, there is no need to take
any special action to join it to the Domain. However, winbind communicates with the
Domain Controller that is running on the localhost and must be able to authenticate,
thus requiring that the BDC should be joined to the Domain. The process of joining
the Domain creates the necessary authentication accounts.
8. To join the Samba BDC to the Domain execute the following:
root# net rpc join -U root%not24get
Joined domain MEGANET2.
This indicates that the Domain security account for the BDC has been correctly
created.
9. Verify that user and group account resolution works via Samba-3 tools as follows:
root# pdbedit -L
root:0:root
nobody:65534:nobody
bobj:1000:System User
stans:1001:System User
chrisr:1002:System User
maryv:1003:System User
bldg1$:1006:bldg1$
root# net groupmap list
Domain Admins (S-1-5-21-3504140859-...-2431957765-512) -> Domain Admins
Domain Users (S-1-5-21-3504140859-...-2431957765-513) -> Domain Users
Domain Guests (S-1-5-21-3504140859-...-2431957765-514) -> Domain Guests
Administrators (S-1-5-21-3504140859-...-2431957765-544) -> Administrators
...
Accounts (S-1-5-21-3504140859-1010554828-2431957765-3001) -> Accounts
Finances (S-1-5-21-3504140859-1010554828-2431957765-3003) -> Finances
PIOps (S-1-5-21-3504140859-1010554828-2431957765-3005) -> PIOps
The above results show that all things are in order.
10. The server you have so carefully built is now ready for another important step. Now
start the Samba-3 server and validate its operation. Execute the following to ren-
der all the processes needed fully operative so that, upon system reboot, they are
automatically started:
root# chkconfig named on
root# chkconfig dhcpd on

168 Making Happy Users Chapter 6
root# chkconfig nmb on
root# chkconfig smb on
root# chkconfig winbind on
root# rcnmb start
root# rcsmb start
root# rcwinbind start
Samba-3 should now be running and is ready for a quick test. But not quite yet!
11. Your new BLDG1, BLDG2 servers do not have home directories for users. To rectify this
using the SUSE yast2 utility or by manually editing the /etc/fstab file, add a mount
entry to mount the home directory that has been exported from the MASSIVE server.
Mount this resource before proceeding. An alternate approach could be to create local
home directories for users who are to use these machines. This is a choice that you, as
system administrator, must make. The following entry in the /etc/fstab file suffices
for now:
massive.abmas.biz:/home /home nfs rw 0 0
To mount this resource, execute:
root# mount -a
Verify that the home directory has been mounted as follows:
root# df | grep home
massive:/home 29532988 283388 29249600 1% /home
12. Implement a quick check using one of the users that is in the LDAP database. Here
you go:
root# smbclient //bldg1/bobj -Ubobj%n3v3r2l8
smb: \> dir
. D 0 Wed Dec 17 01:16:19 2003
.. D 0 Wed Dec 17 19:04:42 2003
bin D 0 Tue Sep 2 04:00:57 2003
Documents D 0 Sun Nov 30 07:28:20 2003
public_html D 0 Sun Nov 30 07:28:20 2003
.urlview H 311 Fri Jul 7 06:55:35 2000
.dvipsrc H 208 Fri Nov 17 11:22:02 1995
57681 blocks of size 524288. 57128 blocks available
smb: \> q

Section 6.6. Miscellaneous Server Preparation Tasks 169
Configuration of BDC Called: BLDG2
1. Install the files in Example 6.5.2, Example 6.5.3, and Example 6.5.4 into the /etc/
samba/ directory. The three files should be added together to form the smb.conf file.
2. Follow carefully the steps shown in Section 6.5, starting at step 2.
6.6 Miscellaneous Server Preparation Tasks
My father would say, “Dinner is not over until the dishes have been done.” The makings
of a great network environment take a lot of effort and attention to detail. So far you have
completed most of the complex (and to many administrators, the interesting part of server
configuration) steps, but remember to tie it all together. Here are a few more steps that
must be completed so that your network runs like a well-rehearsed orchestra.
6.6.1 Configuring Directory Share Point Roots
In your smb.conf file, you have specified Windows shares. Each has a path parameter.
Even though it is obvious to all, one of the common Samba networking problems is caused
by forgetting to verify that every such share root directory actually exists and that it has
the necessary permissions and ownership.
Here is an example, but remember to create the directory needed for every share:
root# mkdir -p /data/{accounts,finsvcs,piops}
root# mkdir -p /apps
root# chown -R root.root /data
root# chown -R root.root /apps
root# chown -R bobj.Accounts /data/accounts
root# chown -R bobj.Finances /data/finsvcs
root# chown -R bobj.PIOps /data/pidata
root# chmod -R ug+rwxs,o-rwx /data
root# chmod -R ug+rwx,o+rx-w /apps
6.6.2 Configuring Profile Directories
You made a conscious decision to do everything it would take to improve network client
performance. One of your decisions was to implement folder redirection. This means that
Windows user desktop profiles are now made up of two components — a dynamically loaded
part and a set of file network folders.
For this arrangement to work, every user needs a directory structure for the network folder
portion of their profile as shown here:
root# mkdir -p /var/lib/samba/profdata
root# chown root.root /var/lib/samba/profdata

170 Making Happy Users Chapter 6
root# chmod 755 /var/lib/samba/profdata
# Per user structure
root# cd /var/lib/samba/profdata
root# mkdir -p username
root# for i in InternetFiles Cookies History AppData \
LocalSettings MyPictures MyDocuments Recent
root# do
root# mkdir username/$i
root# done
root# chown -R username.Domain\ Users username
root# chmod -R 750 username
You have three options insofar as the dynamically loaded portion of the roaming profile is
concerned:
•You may permit the user to obtain a default profile.
•You can create a mandatory profile.
•You can create a group profile (which is almost always a mandatory profile).
Mandatory profiles cannot be overwritten by a user. The change from a user profile to
a mandatory profile is effected by renaming the NTUSER.DAT to NTUSER.MAN, i.e., just by
changing the filename extension.
The location of the profile that a user can obtain is set in the users’ account in the LDAP
passdb backend. You can manage this using the Idealx smbldap-tools or using the Windows
NT4 Domain User Manager. <ftp://ftp.microsoft.com/Softlib/MSLFILES/SRVTOOLS.
EXE>
It may not be obvious that you must ensure that the root directory for the user’s profile
exists and has the needed permissions. Use the following commands to create this directory:
root# mkdir -p /var/lib/samba/profiles/username
root# chown username.Domain\ Users
/var/lib/samba/profiles/username
root# chmod 700 /var/lib/samba/profiles/username
6.6.3 Preparation of Logon Scripts
The use of a logon script with Windows XP Professional is an option that every site should
consider. Unless you have locked down the desktop so the user cannot change anything,
there is risk that a vital network drive setting may be broken or that printer connections
may be lost. Logon scripts can help to restore persistent network folder (drive) and printer
connections in a predictable manner. One situation in which such breakage may occur in
particular is when a mobile PC (notebook) user attaches to another company’s network that
forces environment changes that are alien to your network.

Section 6.6. Miscellaneous Server Preparation Tasks 171
If you decide to use network logon scripts, by reference to the smb.conf files for the Domain
Controllers, you see that the path to the share point for the NETLOGON share defined is
/var/lib/samba/netlogon. The path defined for the logon script inside that share is
scripts\logon.bat. This means that as a Windows NT/200x/XP client logs onto the
network, it tries to obtain the file logon.bat from the fully qualified path /var/lib/samba/
netlogon/scripts. This fully qualified path should, therefore, exist whether you install
the logon.bat.
You can, of course, create the fully qualified path by executing:
root# mkdir -p /var/lib/samba/netlogon/scripts
You should research the options for logon script implementation by referring to TOSHARG,
Chapter 21, Section 21.4. A quick Web search will bring up a host of options. One of the
most popular logon facilities in use today is called KiXtart. <http://www.kixtart.org>
6.6.4 Assigning Domain Privileges
The ability to perform tasks such as joining Windows clients to the domain can be assigned
to normal user accounts. By default, only the domain administrator account (root on UNIX
systems because it has UID=0) can add accounts. New to Samba 3.0.11 is the ability to
grant this privilege in a very limited fashion to particular accounts.
By default, even Samba 3.0.11 does not grant any rights even to the Domain Admins group.
Here we will grant this group all privileges.
Samba limits privileges on a per-server basis. This is a deliberate limitation so that users
who are granted rights can be restricted to particular machines. It is left to the network
administrator to determine which rights should be provided and to whom.
1. Log onto the primary domain controller (PDC) as the root account.
2. Execute the following command to grant the Domain Admins group all rights and
privileges:
root# net -S MASSIVE -U root%not24get rpc rights grant \
"MEGANET2\Domain Admins" SeMachineAccountPrivilege \
SePrintOperatorPrivilege SeAddUsersPrivilege \
SeDiskOperatorPrivilege SeRemoteShutdownPrivilege
Successfully granted rights.
Repeat this step on each domain controller in each case substituting the name of the
server (e.g.: BLDG1, BLDG2) in place of the PDC called MASSIVE.
3. In this step the privilege will be granted to Bob Jordan (bobj) to add Windows
workstations to the domain. Execute the following only on the PDC. It is not necessary
to do this on BDCs or on DMS machines because machine accounts are only ever added
by the PDC:

172 Making Happy Users Chapter 6
root# net -S MASSIVE -U root%not24get rpc rights grant \
"MEGANET2\bobj" SeMachineAccountPrivilege
Successfully granted rights.
4. Verify that the assignment of privileges have been correctly applied by executing:
net rpc rights list accounts -Uroot%not24get
MEGANET2\bobj
SeMachineAccountPrivilege
S-0-0
No privileges assigned
BUILTIN\Print Operators
No privileges assigned
BUILTIN\Account Operators
No privileges assigned
BUILTIN\Backup Operators
No privileges assigned
BUILTIN\Server Operators
No privileges assigned
BUILTIN\Administrators
No privileges assigned
Everyone
No privileges assigned
MEGANET2\Domain Admins
SeMachineAccountPrivilege
SePrintOperatorPrivilege
SeAddUsersPrivilege
SeRemoteShutdownPrivilege
SeDiskOperatorPrivilege
6.7 Windows Client Configuration
In the next few sections, you can configure a new Windows XP Professional disk image
on a staging machine. You will configure all software, printer settings, profile and policy
handling, and desktop default profile settings on this system. When it is complete, you copy
the contents of the C:\Documents and Settings\Default User directory to a directory

Section 6.7. Windows Client Configuration 173
with the same name in the NETLOGON share on the Domain Controllers.
Much can be learned from the Microsoft Support site regarding how best to set up shared
profiles. One knowledge-base article in particular stands out. See: How to Create a Base
Profile for All Users. <http://support.microsoft.com/default.aspx&scid=kb;en-us;
168475>
6.7.1 Configuration of Default Profile with Folder Redirection
Log onto the Windows XP Professional workstation as the local Administrator. It is
necessary to expose folders that are generally hidden to provide access to the Default User
folder. Expose Hidden Folders
1. Launch the Windows Explorer by clicking Start →My Computer →Tools →Folder
Options →View Tab. Select Show hidden files and folders, and click OK. Exit
Windows Explorer.
2. Launch the Registry Editor. Click Start →Run. Key in regedt32, and click OK.
Redirect Folders in Default System User Profile
1. Give focus to HKEY LOCAL MACHINE hive entry in the left panel. Click File →Load
Hive... →[Panel] Documents and Settings →[Panel] Default User →NTUSER
→Open. In the dialog box that opens, enter the key name Default and click OK.
2. Browse inside the newly loaded Default folder to:
HKEY_LOCAL_MACHINE\Default\Software\Microsoft\Windows\
CurrentVersion\Explorer\User Shell Folders\
The contents of the right panel reveals the contents as shown in Figure 6.3.
3. You edit hive keys. Acceptable values to replace the %USERPROFILE% variable includes:
•A drive letter such as: U:
•A direct network path such as: \\MASSIVE\profdata
•A network redirection (UNC name) that contains a macro such as:
\\%LOGONSERVER%\profdata\
4. Set the registry keys as shown in Table 6.4. Your implementation makes the assump-
tion that users have statically located machines. Notebook computers (mobile users)
need to be accommodated using local profiles. This is not an uncommon assumption.
5. Click back to the root of the loaded hive Default. Click File →Unload Hive... →
Yes.
6. Click File →Exit. This exits the Registry Editor.
7. Now follow the procedure given in Section 6.3.1.3. Make sure that each folder you
have redirected is in the exclusion list.

174 Making Happy Users Chapter 6
8. You are now ready to copy1the Default User profile to the Samba Domain Controllers.
Launch Microsoft Windows Explorer, and use it to copy the full contents of the direc-
tory Default User that is in the C:\Documents and Settings to the root directory
of the NETLOGON share. If the NETLOGON share has the defined UNIX path of /var/
lib/samba/netlogon, when the copy is complete there must be a directory in there
called Default User.
Reset Folder Display to Original Behavior
1. To launch the Windows Explorer, click Start →My Computer →Tools →Folder
Options →View Tab. Deselect Show hidden files and folders, and click OK. Exit
Windows Explorer.
Figure 6.3. Windows XP Professional User Shared Folders
6.7.2 Configuration of MS Outlook to Relocate PST File
Microsoft Outlook can store a Personal Storage file, generally known as a PST file. It is
the nature of email storage that this file grows, at times quite rapidly. So that users’ email
is available to them at every workstation they may log onto, it is common practice in well-
controlled sites to redirect the PST folder to the users’ home directory. Follow these steps
for each user who wishes to do this.
1There is an alternate method by which a Default User profile can be added to the NETLOGON share. This
facility in the Windows System tool permits profiles to be exported. The export target may be a particular
user or group profile share point, or else into the NETLOGON share. In this case, the profile directory must be
named Default User.

Section 6.7. Windows Client Configuration 175
Table 6.4. Default Profile Redirections
Registry Key Redirected Value
Cache %LOGONSERVER%\profdata\%USERNAME%\InternetFiles
Cookies %LOGONSERVER%\profdata\%USERNAME%\Cookies
History %LOGONSERVER%\profdata\%USERNAME%\History
Local AppData %LOGONSERVER%\profdata\%USERNAME%\AppData
Local Settings %LOGONSERVER%\profdata\%USERNAME%\LocalSettings
My Pictures %LOGONSERVER%\profdata\%USERNAME%\MyPictures
Personal %LOGONSERVER%\profdata\%USERNAME%\MyDocuments
Recent %LOGONSERVER%\profdata\%USERNAME%\Recent
Note
It is presumed that Outlook Express has been configured for use.
Launch Outlook Express 6. Click Tools →Options →Maintenance →Store Folder →
Change.
Follow the on-screen prompts to relocate the PST file to the desired location.
6.7.3 Configure Delete Cached Profiles on Logout
To configure the Windows XP Professional client to auto-delete roaming profiles on logout:
Click Start →Run. In the dialog box, enter: MMC and click OK.
Follow these steps to set the default behavior of the staging machine so that all roaming
profiles are deleted as network users log out of the system. Click File →Add/Remove
Snap-in →Add →Group Policy →Add →Finish →Close →OK.
The Microsoft Management Console now shows the Group Policy utility that enables you
to set the policies needed. In the left panel, click Local Computer Policy →Administrative
Templates →System →User Profiles. In the right panel, set the properties shown here
by double-clicking on each item as shown:
•Do not check for user ownership of Roaming Profile Folders = Enabled
•Delete cached copies of roaming profiles = Enabled
Close the Microsoft Management Console. The settings take immediate effect and persist
onto all image copies made of this system to deploy the new standard desktop system.

176 Making Happy Users Chapter 6
6.7.4 Uploading Printer Drivers to Samba Servers
Users want to be able to use network printers. You have a vested interest in making it easy
for them to print. You have chosen to install the printer drivers onto the Samba servers
and to enable point-and-click (drag-and-drop) printing. This process results in Samba being
able to automatically provide the Windows client with the driver necessary to print to the
printer chosen. The following procedure must be followed for every network printer:
1. Join your Windows XP Professional workstation (the staging machine) to the MEGANET2
Domain. If you are not sure of the procedure, follow the guidance given in Section A.1.
2. After the machine has re-booted, log onto the workstation as the domain root (this is
the Administrator account for the operating system that is the host platform for this
implementation of Samba.
3. Launch MS Windows Explorer. Navigate in the left panel. Click My Network Places
→Entire Network →Microsoft Windows Network →Meganet2 →Massive. Click
on Massive Printers and Faxes.
4. Identify a printer that is shown in the right panel. Let us assume the printer is called
ps01-color. Right-click on the ps01-color icon and select the Properties entry. This
opens a dialog box that indicates that “The printer driver is not installed on this
computer. Some printer properties will not be accessible unless you install the printer
driver. Do you want to install the driver now?” It is important at this point you
answer No.
5. The printer properties panel for the ps01-color printer on the server MASSIVE is dis-
played. Click the Advanced tab. Note that the box labelled Driver is empty. Click
the New Driver button that is next to the Driver box. This launches the quote“Add
Printer Wizard”.
6. The “Add Printer Driver Wizard on MASSIVE” panel is now presented. Click Next
to continue. From the left panel, select the Printer Manufacturer. In your case, you
are adding a driver for a printer manufactured by Lexmark. In the right panel, select
the printer (Lexmark Optra Color 40 PS). Click Next, and then Finish to commence
driver upload. A progress bar appears and instructs you as each file is being uploaded
and that it is being directed at the network server \\massive\ps01-color.
7. The driver upload completes in anywhere from a few seconds to a few minutes. When
it completes, you are returned to the Advanced tab in the Properties panel. You can
set the Location (under the General tab), and Security settings (under the Security
tab). Under the Sharing tab it is possible to load additional printer drivers, there is
also a check-box in this tab called “List in the directory”. When this box is checked
the printer will be published in Active Directory (Applicable to Active Directory use
only.)
8. Click OK. It will take a minute or so to upload the settings to the server. You are
now returned to the Printers and Faxes on Massive monitor. Right-click on the
printer, click Properties →Device Settings. Now change the settings to suit your
requirements. BE CERTAIN TO CHANGE AT LEAST ONE SETTING and apply
the changes even if you need to reverse them changes back to their original settings.

Section 6.8. Key Points Learned 177
9. This is necessary so that the printer settings are initialized in the Samba printers
database. Click Apply to commit your settings. Revert any settings you changed just
to initialize the Samba printers database entry for this printer. If you need to revert
a setting, Click Apply again.
10. Verify that all printer settings are at the desired configuration. When you are satisfied
that they are, click the General tab. Now click the Print Test Page button. A test
page should print. Verify that it has printed correctly. Then click OK in the panel
that is newly presented. Click OK on the ps01-color on massive Properties panel.
11. You must repeat this process for all network printers (i.e., for every printer, on each
server). When you have finished uploading drivers to all printers, close all applications.
The next task is to install software your users require to do their work.
6.7.5 Software Installation
Your network has both fixed desktop workstations as well as notebook computers. As a
general rule, it is a good idea to not tamper with the operating system that is provided by
the notebook computer manufacturer. Notebooks require special handling that is beyond
the scope of this chapter.
For desktop systems, the installation of software onto administratively centralized applica-
tion servers make a lot of sense. This means that you can manage software maintenance
from a central perspective and that only minimal application stub-ware needs to be installed
onto the desktop systems. You should proceed with software installation and default con-
figuration as far as is humanly possible and so long as it makes sense to do so. Make certain
to thoroughly test and validate every aspect of software operations and configuration.
When you believe that the overall configuration is complete, be sure to create a shared
group profile and migrate that to the Samba server for later re-use when creating custom
mandatory profiles, just in case a user may have specific needs you had not anticipated.
6.7.6 Roll-out Image Creation
The final steps before preparing the distribution Norton Ghost image file you might follow
are:
Un-join the domain — Each workstation requires a unique name and must be
independently joined into Domain Membership.
Defragment the hard disk — While not obvious to the uninitiated, defragmen-
tation results in better performance and often significantly reduces the size of
the compressed disk image. That also means it will take less time to deploy the
image onto 500 workstations.
6.8 Key Points Learned
This chapter has introduced many new concepts. Is it a sad fact that the example presented
deliberately avoided any consideration of security. Security does not just happen; you must

178 Making Happy Users Chapter 6
design it into your total network. Security begins with a systems design and implementation
that anticipates hostile behavior from users both inside and outside the organization. Hostile
and malicious intruders do not respect barriers; they accept them as challenges. For that
reason, if not simply from a desire to establish safe networking practices, you must not deploy
the design presented in this book in an environment where there is risk of compromise.
As a minimum, the LDAP server must be protected by way of Access Control Lists (ACLs)
and it must be configured to use secure protocols for all communications over the network.
Of course, secure networking does not result just from systems design and implementation
but involves constant user education training, and above all disciplined attention to detail
and constant searching for signs of unfriendly or alien activities. Security is itself a topic for
a whole book. Please do consult appropriate sources. Jerry Carter’s book LDAP System
Administration <http://www.booksense.com/product/info.jsp&isbn=1565924916>is
a good place to start reading about OpenLDAP as well as security considerations.
The substance of this chapter that has been deserving of particular attention includes:
•Implementation of an OpenLDAP-based passwd backend — necessary to support dis-
tributed Domain Control.
•Implementation of Samba Primary and Secondary Domain Controllers with a common
LDAP backend for user and group accounts that is shared with the UNIX system
through the PADL nns ldap and pam ldap toolsets.
•Use of the Idealx smbldap-tools scripts for UNIX (Posix) account management as well
as to manage Samba Windows user and group accounts.
•The basics of implementation of Group Policy controls for Windows network clients.
•Control over roaming profiles, with particular focus on folder redirection to network
drives.
•Use of the CUPS printing system together with Samba-based printer driver auto-
download.
6.9 Questions and Answers
Well, here we are at the end of this chapter and we have only ten questions to help you to
remember so much. There are bound to be some sticky issues here.
F.A.Q.
1. Q: Why did you not cover secure practices? Isn’t it rather irresponsible to instruct net-
work administrators to implement insecure solutions?
A: Let’s get this right. This is a book about Samba, not about OpenLDAP and secure
communication protocols for subjects other than Samba. Earlier on, you note that the Dy-
namic DNS and DHCP solutions also used no protective secure communications protocols.
The reason for this is simple: There are so many ways of implementing secure protocols
that this book would have been even larger and more complex.

Section 6.9. Questions and Answers 179
The solutions presented here all work (at least they did for me). Network administrators
have the interest and the need to be better trained and instructed in secure networking
practices and ought to implement safe systems. I made the decision, right or wrong, to keep
this material as simple as possible. The intent of this book is to demonstrate a working
solution and not to discuss too many peripheral issues.
This book makes little mention of backup techniques. Does that mean that I am recom-
mending that you should implement a network without provision for data recovery and
for disaster management? Back to our focus: The deployment of Samba has been clearly
demonstrated.
2. Q: You have focused much on SUSE Linux and little on the market leader, Red Hat. Do
you have a problem with Red Hat Linux? Doesn’t that make your guidance irrelevant to the
Linux I might be using?
A: Both Red Hat Linux and SUSE Linux comply with the Linux Standards Base specifi-
cations for a standard Linux distribution. The differences are marginal. Surely you know
your Linux platform and you do have access to administration manuals for it. This book
is not a Linux tutorial; it is a Samba tutorial. Let’s keep the focus on the Samba part of
the book; all the other bits are peripheral (but important) to creation of a total network
solution.
What I find interesting is the attention reviewers give to Linux installation and to the
look and feel of the desktop, but does that make for a great server? In this book, I have
paid particular attention to the details of creating a whole solution framework. I have not
tightened every nut and bolt, but I have touched on all the issues you need to be familiar
with. Over the years many people have approached me wanting to know the details of exactly
how to implement a DHCP and Dynamic DNS server with Samba and WINS. In this chapter,
it is plain to see what needs to be configured to provide transparent interoperability. Likewise
for CUPS and Samba interoperation. These are key stumbling areas for many people.
At every critical junction, I have provided comparative guidance for both SUSE and Red
Hat Linux. Both manufacturers have done a great job in furthering the cause of open
source software. I favor neither and respect both. I like particular features of both products
(companies also). No bias in presentation is intended. Oh, before I forget, I particularly
like Debian Linux; that is my favorite playground.
3. Q: You did not use SWAT to configure Samba. Is there something wrong with it?
A: That is a good question. As it is, the smb.conf file configurations are presented in
as direct a format as possible. Adding SWAT into the equation would have complicated
matters. I sought simplicity of implementation. The fact is that I did use SWAT to create
the files in the first place.
There are people in the Linux and open source community who feel that SWAT is dangerous
and insecure. Many will not touch it with a barge-pole. By not introducing SWAT, I hope
to have brought their interests on board. SWAT is well covered is TOSHARG.

180 Making Happy Users Chapter 6
4. Q: You have exposed a well-used password not24get. Is that not irresponsible?
A: Well, I had to use a password of some sort. At least this one has been consistently used
throughout. I guess you can figure out that in a real deployment it would make sense to use
a more secure and original password.
5. Q: The Idealx smbldap-tools create many domain group accounts that are not used. Is
that a good thing?
A: I took this up with Idealx and found them most willing to change that in the next
version. Let’s give Idealx some credit for the contribution they have made. I appreciate
their work and, besides, it does no harm to create accounts that are not now used as at
some time Samba may well use them.
6. Q: Can I use LDAP just for Samba accounts and not for UNIX system accounts?
A: Yes, you can do that for user accounts only. Samba requires there to be a Posix (UNIX)
group account for every Windows Domain group account. But if you put your users into the
system password account, how do you plan to keep all domain controller system password
files in sync? I think that having everything in LDAP makes a lot of sense for the UNIX
admin who is still learning the craft and is migrating from MS Windows.
7. Q: Why are the Windows Domain RID portions not the same as the UNIX UID?
A: Samba uses a well-known public algorithm for assigning RIDs from UIDs and GIDs.
This algorithm ought to ensure that there will be no clashes with well-known RIDs. Well-
known RIDs have special significance to MS Windows clients. The automatic assignment
used the calculation: RID = UID x 2 + 1000. Of course, Samba does permit you to override
that to some extent. See the smb.conf man page entry for algorithmic rid base.
8. Q: Printer configuration examples all show printing to the HP port 9100. Does this mean
that I must have HP printers for these solutions to work?
A: No. You can use any type of printer and must use the interfacing protocol supported
by the printer. Many networks use LPR/LPD print servers to which are attached PCL
printers, InkJet printers, plotters, and so on. At home I use a USB attached Inkjet printer.
Use the appropriate device URI (Universal Resource Interface) argument to the lpadmin
-v option that is right for your printer.
9. Q: Is folder redirection dangerous? I’ve heard that you can lose your data that way.
A: The only loss of data I know of that involved folder redirection was caused by manual
misuse of the redirection tool. The administrator redirected a folder to a network drive and
said he wanted to migrate (move) the data over. Then he changed his mind, so he moved
the folder back to the roaming profile. This time, he declined to move the data because
he thought it was still in the local profile folder. That was not the case, so by declining to
move the data back, he wiped out the data. You cannot hold the tool responsible for that.
Caveat emptor still applies.

Section 6.9. Questions and Answers 181
10. Q: Is it really necessary to set a local Group Policy to exclude the redirected folders from
the roaming profile?
A: Yes. If you do not do this, the data will still be copied from the network folder (share)
to the local cached copy of the profile.

182 Making Happy Users Chapter 6
Example 6.4.2. LDAP Master Configuration File — /etc/openldap/slapd.conf Part A
include /etc/openldap/schema/core.schema
include /etc/openldap/schema/cosine.schema
include /etc/openldap/schema/inetorgperson.schema
include /etc/openldap/schema/nis.schema
include /etc/openldap/schema/samba3.schema
pidfile /var/run/slapd/slapd.pid
argsfile /var/run/slapd/slapd.args
access to dn.base=""
by self write
by * auth
access to attr=userPassword
by self write
by * auth
access to attr=shadowLastChange
by self write
by * read
access to *
by * read
by anonymous auth
#loglevel 256
schemacheck on
idletimeout 30
backend bdb
database bdb
checkpoint 1024 5
cachesize 10000
suffix "dc=abmas,dc=biz"
rootdn "cn=Manager,dc=abmas,dc=biz"
# rootpw = not24get
rootpw {SSHA}86kTavd9Dw3FAz6qzWTrCOKX/c0Qe+UV
directory /data/ldap

Section 6.9. Questions and Answers 183
Example 6.4.3. LDAP Master Configuration File — /etc/openldap/slapd.conf Part B
# Indices to maintain
index objectClass eq
index cn pres,sub,eq
index sn pres,sub,eq
index uid pres,sub,eq
index displayName pres,sub,eq
index uidNumber eq
index gidNumber eq
index memberUID eq
index sambaSID eq
index sambaPrimaryGroupSID eq
index sambaDomainName eq
index default sub
Example 6.4.4. Configuration File for NSS LDAP Support — /etc/ldap.conf
host 127.0.0.1
base dc=abmas,dc=biz
binddn cn=Manager,dc=abmas,dc=biz
bindpw not24get
timelimit 50
bind_timelimit 50
bind_policy hard
idle_timelimit 3600
pam_password exop
nss_base_passwd ou=People,dc=abmas,dc=biz?one
nss_base_shadow ou=People,dc=abmas,dc=biz?one
nss_base_group ou=Groups,dc=abmas,dc=biz?one
ssl off

184 Making Happy Users Chapter 6
Example 6.4.5. Configuration File for NSS LDAP Clients Support — /etc/ldap.conf
host 172.16.0.1
base dc=abmas,dc=biz
binddn cn=Manager,dc=abmas,dc=biz
bindpw not24get
timelimit 50
bind_timelimit 50
bind_policy hard
idle_timelimit 3600
pam_password exop
nss_base_passwd ou=People,dc=abmas,dc=biz?one
nss_base_shadow ou=People,dc=abmas,dc=biz?one
nss_base_group ou=Groups,dc=abmas,dc=biz?one
ssl off

Section 6.9. Questions and Answers 185
Example 6.4.6. LDAP Based smb.conf File, Server: MASSIVE global Section: Part A
# Global parameters
[global]
unix charset = LOCALE
workgroup = MEGANET2
netbios name = MASSIVE
interfaces = eth1, lo
bind interfaces only = Yes
passdb backend = ldapsam:ldap://massive.abmas.biz
enable privileges = Yes
username map = /etc/samba/smbusers
log level = 1
syslog = 0
log file = /var/log/samba/%m
max log size = 50
smb ports = 139 445
name resolve order = wins bcast hosts
time server = Yes
printcap name = CUPS
show add printer wizard = No
add user script = /opt/IDEALX/sbin/smbldap-useradd -m "%u"
delete user script = /opt/IDEALX/sbin/smbldap-userdel "%u"
add group script = /opt/IDEALX/sbin/smbldap-groupadd -p "%g"
delete group script = /opt/IDEALX/sbin/smbldap-groupdel "%g"
add user to group script = /opt/IDEALX/sbin/
smbldap-groupmod -m "%u" "%g"
delete user from group script = /opt/IDEALX/sbin/
smbldap-groupmod -x "%u" "%g"
set primary group script = /opt/IDEALX/sbin/
smbldap-usermod -g "%g" "%u"
add machine script = /opt/IDEALX/sbin/smbldap-useradd -w "%u"

186 Making Happy Users Chapter 6
Example 6.4.7. LDAP Based smb.conf File, Server: MASSIVE global Section: Part B
logon script = scripts\logon.bat
logon path = \\%L\profiles\%U
logon drive = X:
domain logons = Yes
preferred master = Yes
wins support = Yes
ldap suffix = dc=abmas,dc=biz
ldap machine suffix = ou=People
ldap user suffix = ou=People
ldap group suffix = ou=Groups
ldap idmap suffix = ou=Idmap
ldap admin dn = cn=Manager,dc=abmas,dc=biz
idmap backend = ldap:ldap://massive.abmas.biz
idmap uid = 10000-20000
idmap gid = 10000-20000
map acl inherit = Yes
printing = cups
printer admin = root, chrisr

Section 6.9. Questions and Answers 187
Example 6.5.1. LDAP Based smb.conf File, Server: BLDG1
# Global parameters
[global]
unix charset = LOCALE
workgroup = MEGANET2
netbios name = BLDG1
passdb backend = ldapsam:ldap://massive.abmas.biz
enable privileges = Yes
username map = /etc/samba/smbusers
log level = 1
syslog = 0
log file = /var/log/samba/%m
max log size = 50
smb ports = 139 445
name resolve order = wins bcast hosts
printcap name = CUPS
show add printer wizard = No
logon script = scripts\logon.bat
logon path = \\%L\profiles\%U
logon drive = X:
domain logons = Yes
domain master = No
wins server = 172.16.0.1
ldap suffix = dc=abmas,dc=biz
ldap machine suffix = ou=People
ldap user suffix = ou=People
ldap group suffix = ou=Groups
ldap idmap suffix = ou=Idmap
ldap admin dn = cn=Manager,dc=abmas,dc=biz
idmap backend = ldap:ldap://massive.abmas.biz
idmap uid = 10000-20000
idmap gid = 10000-20000
printing = cups
printer admin = root, chrisr

188 Making Happy Users Chapter 6
Example 6.5.2. LDAP Based smb.conf File, Server: BLDG2
# Global parameters
[global]
unix charset = LOCALE
workgroup = MEGANET2
netbios name = BLDG2
passdb backend = ldapsam:ldap://massive.abmas.biz
enable privileges = Yes
username map = /etc/samba/smbusers
log level = 1
syslog = 0
log file = /var/log/samba/%m
max log size = 50
smb ports = 139 445
name resolve order = wins bcast hosts
printcap name = CUPS
show add printer wizard = No
logon script = scripts\logon.bat
logon path = \\%L\profiles\%U
logon drive = X:
domain logons = Yes
domain master = No
wins server = 172.16.0.1
ldap suffix = dc=abmas,dc=biz
ldap machine suffix = ou=People
ldap user suffix = ou=People
ldap group suffix = ou=Groups
ldap idmap suffix = ou=Idmap
ldap admin dn = cn=Manager,dc=abmas,dc=biz
idmap backend = ldap:ldap://massive.abmas.biz
idmap uid = 10000-20000
idmap gid = 10000-20000
printing = cups
printer admin = root, chrisr

Section 6.9. Questions and Answers 189
Example 6.5.3. LDAP Based smb.conf File, Shares Section Part A
[accounts]
comment = Accounting Files
path = /data/accounts
read only = No
[service]
comment = Financial Services Files
path = /data/service
read only = No
[pidata]
comment = Property Insurance Files
path = /data/pidata
read only = No
[homes]
comment = Home Directories
valid users = %S
read only = No
browseable = No
[printers]
comment = SMB Print Spool
path = /var/spool/samba
guest ok = Yes
printable = Yes
browseable = No

190 Making Happy Users Chapter 6
Example 6.5.4. LDAP Based smb.conf File, Shares Section Part B
[apps]
comment = Application Files
path = /apps
admin users = bjordan
read only = No
[netlogon]
comment = Network Logon Service
path = /var/lib/samba/netlogon
guest ok = Yes
locking = No
[profiles]
comment = Profile Share
path = /var/lib/samba/profiles
read only = No
profile acls = Yes
[profdata]
comment = Profile Data Share
path = /var/lib/samba/profdata
read only = No
profile acls = Yes
[print$]
comment = Printer Drivers
path = /var/lib/samba/drivers
browseable = yes
guest ok = no
read only = yes
write list = root, chrisr
Example 6.5.5. LDIF IDMAP Add-On Load File — File: /etc/openldap/idmap.LDIF
dn: ou=Idmap,dc=abmas,dc=biz
objectClass: organizationalUnit
ou: idmap
structuralObjectClass: organizationalUnit

Chapter 7
A DISTRIBUTED 2000 USER
NETWORK
There is something indeed mystical about things that are big. Large networks exhibit a
certain magnetism and exude a sense of importance that obscures reality. You and I know
that it is no more difficult to secure a large network than it is a small one. We all know that
over and above a particular number of network clients, the rules no longer change; the only
real dynamic is the size of the domain (much like a kingdom) over which the network ruler
(oops, administrator) has control. The real dynamic then transforms from the technical to
the political. Then again, that point is often reached well before the kingdom (or queendom)
grows large.
If you have systematically worked your way to this chapter, hopefully you have found some
gems and techniques that are applicable in your world. The network designs you have
worked with in this book with have their strong points as well as weak ones. That is to be
expected given that they are based on real business environments, excepting that the facts
have been moulded to serve the purposes of this book.
This chapter is intent on wrapping up issues that are central to implementation and design
of progressively larger networks. Are you ready for this chapter? Good, it is time to move
on.
In previous chapters, you made the assumption that your network administration staff need
detailed instruction right down to the nuts-and-bolts of implementing the solution. That’s
is still the case, but they have graduated now. You decide to document only those issues,
methods and techniques that are new or complex. Routine tasks such as implementing a
DNS or a DHCP server are under control. Even the basics of Samba are largely under
control. So in this section you focus on the specifics of implementing LDAP changes, Samba
changes, and approach and design of the solution and its deployment.
7.1 Introduction
Abmas is a miracle company. Most businesses would have collapsed under the weight of
rapid expansion that this company has experienced. Samba is flexible, so there is no need
to reinstall the whole operating system just because you need to implement a new network
design. In fact, you can keep an old server running right up to the moment of cut-over and
191

192 A Distributed 2000 User Network Chapter 7
then do a near-live conversion. There is no need to reinstall a Samba server just to change
the way your network should function.
Network growth is common to all organizations. In this exercise, your preoccupation is with
the mechanics of implementing Samba and LDAP so that network users on each network
segment can work without impediment.
7.1.1 Assignment Tasks
Starting with the configuration files for the server called MASSIVE in Chapter 6, you now
deal with the issues that are particular to large distributed networks. Your task is simple —
identify the challenges, consider the alternatives, and then design and implement a solution.
Remember, you have users based in London (UK), Los Angeles, Washington DC, and three
buildings in New York. A significant portion of your workforce have notebook computers
and roam all over the world. Some dial into the office, others use VPN connections over the
Internet and others just move between buildings.
What do you say to an employee who normally uses a desktop system but must spend six
weeks on the road with a notebook computer? She is concerned over email access and how
to keep co-workers current with changing documents.
To top it all off, you have one network support person and one Help desk person based in
London, a single person dedicated to all network operations in Los Angeles, five staff for
user administration and Help desk in New York, plus one floater for Washington DC.
You have outsourced all desktop deployment and management to DirectPointe,Inc. Your
concern is server maintenance and third-level support. Build a plan and show what must
be done.
7.2 Dissection and Discussion
In the previous chapter, you implemented an LDAP server that provided the passdb back-
end for the Samba servers. You explored ways to accelerate Windows desktop profile han-
dling and you took control of network performance.
The implementation of an LDAP-based passdb backend (known as ldapsam in Samba par-
lance), or some form of database that can be distributed, is essential to permit the de-
ployment of Samba Primary and Backup Domain Controllers (PDC/BDCs). You see, the
problem is that the tdbsam style passdb backend does not lend itself to being replicated.
The older plain-text-based smbpasswd style passdb backend can be replicated using a tool
such as rsync, but smbpasswd suffers the drawback that it does not support the range of
account facilities demanded by modern network managers.
The new tdbsam facility supports functionality that is similar to an ldapsam, but the lack
of distributed infrastructure sorely limits the scope for its deployment. This does raise the
following questions: ”Why can’t I just use an XML based backend, or for that matter, why
not use an SQL based backend?” ”Is support for these tools broken?” No. Answers to these
questions require a bit of background.

Section 7.2. Dissection and Discussion 193
What is a directory? A directory is a collection of information regarding objects that can be
accessed to rapidly find information that is relevant in a particular and consistent manner.
A directory differs from a database in that it is generally more often searched (read) than
updated. As a consequence, the information is organized to facilitate read access rather
than to support transaction processing.
The Lightweight Directory Access Protocol (LDAP) differs considerably from a traditional
database. It has a simple search facility that uniquely makes a highly preferred mechanism
for managing user identities. LDAP provides a scalable mechanism for distributing the data
repository and for keeping all copies (slaves) in sync with the master repository.
Samba is a flexible and powerful file and print sharing technology. It can use many external
authentication sources and can be part of a total authentication and identity management
infrastructure. The two most important external sources for large sites are Microsoft Active
Directory and LDAP. Sites that specifically wish to avoid the proprietary implications of
Microsoft Active Directory naturally gravitate toward OpenLDAP.
In Chapter 6, you had to deal with a locally routed network. All deployment concerns
focused around making users happy, and that simply means taking control over all network
practices and usage so that no one user is disadvantaged by any other. The real lesson is
one of understanding that no matter how much network bandwidth you provide, bandwidth
remains a precious resource.
In this chapter, you must now consider how the overall network must function. In particular,
you must be concerned with users who move between offices. You must take into account
the way users need to access information globally. And you must make the network robust
enough so that it can sustain partial breakdown without causing loss of productivity.
7.2.1 Technical Issues
There are at least three areas that need to be addressed as you approach the challenge of
designing a network solution for the newly expanded business. These are:
•User needs such as mobility and data access
•The nature of Windows networking protocols
•Identity management infrastructure needs
Let’s look at each in turn.
7.2.1.1 User Needs
The new company has three divisions. Staff for each division are spread across the company.
Some staff are office-bound and some are mobile users. Mobile users travel globally. Some
spend considerable periods working in other offices. Everyone wants to be able to work
without constraint of productivity.
The challenge is not insignificant. In some parts of the world, even dial-up connectivity
is poor, while in other regions political encumbrances severely curtail user needs. Parts of
the global Internet infrastructure remain shielded-off for reasons outside the scope of this
discussion.

194 A Distributed 2000 User Network Chapter 7
Decisions must be made regarding where data is to be stored, how it will be replicated (if at
all), and what the network bandwidth implications are. For example, one decision that can
be made is to give each office its own master file storage area that can be synchronized to a
central repository in New York. This would permit global data to be backed up from a single
location. The synchronization tool could be rsync, run via a cron job. Mobile users may
use off-line file storage under Windows XP Professional. This way, they can synchronize all
files that have changed since each logon to the network.
No matter which way you look at this, the bandwidth requirements for acceptable perfor-
mance are substantial even if only 10 percent of staff are global data users. A company with
3500 employees and 280 of those were mobile users, and who used a similarly distributed
network, found they needed at least 2 Megabit/sec connectivity between the UK and US
offices. Even over 2 Mb/s bandwidth, this company abandoned any attempt to run roaming
profile usage for mobile users. At that time, the average roaming profile took 480 Kbytes,
while today the minimum Windows XP Professional roaming profile involves a transfer of
over 750 Kbytes from the profile server to/from the client.
Obviously then, user needs and wide-area practicalities dictate the economic and technical
aspects of your network design as well as for standard operating procedures.
7.2.1.2 The Nature of Windows Networking Protocols
Network logons that include roaming profile handling requires from 140 Kbytes to 2 Mbytes.
The inclusion of support for a minimal set of common desktop applications can push the
size of a complete profile to over 15 Mbytes. This has substantial implications so far as
location of user profiles is concerned. Additionally, it is a significant factor in determining
the nature and style of mandatory profiles that may be enforced as part of a total service
level assurance program that might be implemented.
One way to reduce the network bandwidth impact of user logon traffic is through folder
redirection. In Chapter 6, you implemented this in the new Windows XP Professional stan-
dard desktop configuration. When desktop folders such as My Documents are redirected
to a network drive, they should also be excluded from synchronization to/from the server
on logon/out. Redirected folders are analogous to network drive connections.
Of course, network applications should only be run off local application servers. As a general
rule, even with 2 Mbit/sec network bandwidth, it would not make sense at all for someone
who is working out of the London office to run applications off a server that is located in
New York.
When network bandwidth becomes a precious commodity (that is most of the time), there
is a significant demand to understand network processes and to mould the limits of accept-
ability around the constraints of affordability.
When a Windows NT4/200x/XP Professional client user logs onto the network, several
important things must happen.
•The client obtains an IP address via DHCP. (DHCP is necessary so that users can
roam between offices.)
•The client must register itself with the WINS and/or DNS server.

Section 7.2. Dissection and Discussion 195
•The client must locate the closest Domain Controller.
•The client must log onto a Domain Controller and obtain as part of that process the
location of the user’s profile, load it, connect to redirected folders, and establish all
network drive and printer connections.
•The Domain Controller must be able to resolve the user’s credentials before the logon
process is fully implemented.
Given that this book is about Samba and the fact that it implements the Windows NT4 style
domain semantics, it makes little sense to compare Samba with Microsoft Active Directory
insofar as the logon protocols and principles of operation are concerned. The following
information pertains exclusively to the interaction between a Windows XP Professional
workstation and a Samba-3.0.12 server. In the discussion that follows, use is made of DHCP
and WINS.
As soon as the Windows workstation starts up, it obtains an IP address. This is immediately
followed by registration of its name both by broadcast and Unicast registration that is
directed at the WINS server.
Given that the client is already a Domain Member, it then sends a directed (Unicast) request
to the WINS server seeking the list of IP addresses for domain controllers (NetBIOS name
type 0x1C). The WINS server replies with the information requested.
The client sends two netlogon mailslot broadcast requests to the local network and to each of
the IP addresses returned by the WINS server. Whichever answers this request first appears
to be the machine that the Windows XP client attempts to use to process the network logon.
The mailslot messages use UDP broadcast to the local network and UDP Unicast directed
at each machine that was listed in the WINS server response to a request for the list of
Domain Controllers.
The logon process begins with negotiation of the SMB/CIFS protocols that are to be used;
this is followed by an exchange of information that ultimately includes the client sending the
credentials with which the user is attempting to logon. The logon server must now approve
the further establishment of the connection, but that is a good point to halt for now. The
priority here must center around identification of network infrastructure needs. A secondary
fact we need to know is, what happens when local Domain Controllers fail or break?
Under most circumstances, the nearest Domain Controller responds to the netlogon mailslot
broadcast. The exception to this norm occurs when the nearest Domain Controller is too
busy or is out of service. Herein lies an important fact. This means it is important that
every network segment should have at least two Domain Controllers. Since there can be only
one Primary Domain Controller (PDC), all additional Domain Controllers are by definition
Backup Domain Controllers (BDCs).
The provision of sufficient servers that are BDCs is an important design factor. The sec-
ond important design factor involves how each of the BDCs obtains user authentication
data. That is the subject of the next section as it involves key decisions regarding Identity
Management facilities.

196 A Distributed 2000 User Network Chapter 7
7.2.1.3 Identity Management Needs
Network managers recognize that in large organizations users generally need to be given
resource access based on needs, while being excluded from other resources for reasons of
privacy. It is, therefore, essential that all users identify themselves at the point of network
access. The network logon is the principal means by which user credentials are validated
and filtered, and appropriate rights and privileges are allocated.
Unfortunately, network resources tend to have their own Identity Management facilities,
the quality and manageability of which varies from quite poor to exceptionally good. Cor-
porations that use a mixture of systems soon discover that until recently, few systems
were designed to interoperate. For example, UNIX systems each have an independent user
database. Sun Microsystems developed a facility that was originally called Yellow Pages,
and was renamed when a telephone company objected to the use of its trademark. What
was once called Yellow Pages is today known as Network Information System (NIS).
NIS gained a strong following throughout the UNIX/VMS space in a short period of time
and retained that appeal and use for over a decade. Security concerns as well as inherent
limitations have caused it to enter its twilight. NIS did not gain widespread appeal outside
of the UNIX world and was not universally adopted. Sun updated this to a more secure
implementation called NIS+, but even it has fallen victim to changing demands as the
demand for directory services that can be coupled with other information systems is catching
on.
Nevertheless, both NIS and NIS+ continue to hold ground in business areas where UNIX
still has major sway. Examples of organizations that remain firmly attached to the use of
NIS and NIS+ includes large government departments, education institutions, as well as
large corporations that have a scientific or engineering focus.
Today’s networking world needs a scalable, distributed Identity Management infrastructure,
commonly called a directory. The most popular technologies today are Microsoft Active
Directory service and a number of LDAP implementations.
The problem of managing multiple directories has become a focal point over the past decade.
This has created a large market for meta-directory products and services that allow orga-
nizations that have multiple directories and multiple management and control centers to
provision information from one directory into another. The attendant benefit to end users
is the promise of having to remember and deal with fewer login identities and passwords.
The challenge of every large network is to find the optimum balance of internal systems
and facilities for Identity Management resources. How well the solution is chosen and
implemented has potentially significant impact on network bandwidth and systems response
needs.
In Chapter 6, you implemented a single LDAP server for the entire network. This may
work for smaller networks, but almost certainly fails to meet the needs of large and complex
networks. The following section documents how one may implement a single master LDAP
server, with multiple slave servers.
What is the best method for implementing master/slave LDAP servers within the context
of a distributed 2000 user network is a question that remains to be answered.

Section 7.2. Dissection and Discussion 197
One possibility that has great appeal is to create one single large distributed domain. The
practical implications of this design (see Figure 7.1) demands the placement of sufficient
BDCs in each location. Additionally, network administrators must make sure that profiles
are not transferred over the wide-area links, except as a totally unavoidable measure. Net-
work design must balance the risk of loss of user productivity against the cost of network
management and maintenance.
The network design in Figure 7.2 takes the approach that management of networks that are
too remote to be capable of being managed effectively from New York ought to be given
a certain degree of autonomy. With this rationale, the Los Angeles and London networks,
though fully integrated with that on the east coast of the USA, each have their own domain
name space and can be independently managed and controlled. One of the key drawbacks
of this design is that it flies in the face of the ability for network users to roam globally
without some compromise in how they may access global resources.
Desk-bound users need not be negatively affected by this design, since the use of interdomain
trusts can be used to satisfy the need for global data sharing.
When Samba-3 is configured to use an LDAP backend, it stores the domain account infor-
mation in a directory entry. This account entry contains the domain SID. An unintended
but exploitable side effect is that this makes it possible to operate with more than one PDC
on a distributed network.
How might this peculiar feature be exploited? The answer is simple. It is imperative that
each network segment should have its own WINS server. Major servers on remote network
segments can be given a static WINS entry in the wins.dat file on each WINS server. This
allows all essential data to be visible from all locations. Each location would, however,
function as if it is an independent domain, while all sharing the same domain SID. Since all
domain account information can be stored in a single LDAP backend, users have unfettered
ability to roam.
This concept has not been exhaustively validated, though we can see no reason why this
should not work. The important facets are: The name of the domain must be identical
in all locations. Each network segment must have its own WINS server. The name of the
PDC must be the same in all locations; this necessitates the use of NetBIOS name aliases
for each PDC so that they can be accessed globally using the alias and not the PDC’s
primary name. A single master LDAP server can be based in New York, with multiple
LDAP slave servers located on every network segment. Finally, the BDCs should each use
fail-over LDAP servers that are in fact slave LDAP servers on the local segments.
With a single master LDAP server, all network updates are effected on a single server. In
the event that this should become excessively fragile or network bandwidth limiting, one
could implement a delegated LDAP domain. This is also known as a partitioned (or multiple
partition) LDAP database and as a distributed LDAP directory.
As the LDAP directory grows, it becomes increasingly important that its structure is im-
plemented in a manner that mirrors organizational needs, so as to limit network update
and referential traffic. It should be noted that all directory administrators must of necessity
follow the same standard procedures for managing the directory, as retroactive correction
of inconsistent directory information can be exceedingly difficult.

198 A Distributed 2000 User Network Chapter 7
Figure 7.1. Network Topology 2000 User Complex Design A
7.2.2 Political Issues
As organizations grow, the number of points of control increase also. In a large distributed
organization, it is important that the Identity Management system must be capable of being
updated from many locations, and it is equally important that changes made should become
capable of being used in a reasonable period, typically minutes rather than days (the old
limitation of highly manual systems).

Section 7.3. Implementation 199
Figure 7.2. Network Topology 2000 User Complex Design B
7.3 Implementation
Samba-3 has the ability to use multiple password (authentication and identity resolution)
backends. The diagram in Figure 7.3 demonstrates how Samba uses winbind, LDAP, and
NIS, the traditional system password database. The diagram only documents the mecha-
nisms for authentication and identity resolution (obtaining a UNIX UID/GID) using the
specific systems shown.
Samba is capable of using the smbpasswd,tdbsam,xmlsam, and mysqlsam authentication

200 A Distributed 2000 User Network Chapter 7
Figure 7.3. Samba and Authentication Backend Search Pathways
databases. The SMB passwords can, of course, also be stored in an LDAP ldapsam backend.
LDAP is the preferred passdb backend for distributed network operations.
Additionally, it is possible to use multiple passdb backends concurrently as well as have
multiple LDAP backends. As a result, one can specify a fail-over LDAP backend. The
syntax for specifying a single LDAP backend in smb.conf is:
...
passdb backend = ldapsam:ldap://master.abmas.biz
...
This configuration tells Samba to use a single LDAP server as shown in Figure 7.4.
Figure 7.4. Samba Configuration to Use a Single LDAP Server
The addition of a fail-over LDAP server can simply be done by adding a second entry for
the fail-over server to the single ldapsam entry as shown here (note the particular use of the
double quotes):
...
passdb backend = ldapsam:"ldap://master.abmas.biz \
ldap://slave.abmas.biz"
...
This configuration tells Samba to use a master LDAP server, with fail-over to a slave server
if necessary, as shown in Figure 7.5.

Section 7.3. Implementation 201
Figure 7.5. Samba Configuration to Use a Dual (Fail-over) LDAP Server
Some folks have tried to implement this without the use of double quotes as shown above.
This is the type of entry they had created:
...
passdb backend = ldapsam:ldap://master.abmas.biz \
ldapsam:ldap://slave.abmas.biz
...
The effect of this style of entry is that Samba lists the users that are in both LDAP databases.
If both contain the same information, it results in each record being shown twice. This is,
of course, not the solution desired for a fail-over implementation. The net effect of this
configuration is shown in Figure 7.6
Figure 7.6. Samba Configuration to Use Dual LDAP Databases - Broken - Do Not Use!
If, however, each LDAP database contains unique information, this may well be an advanta-
geous way to effectively integrate multiple LDAP databases into one seemingly contiguous
directory. Only the first database will be updated. An example of this configuration is
shown in Figure 7.7.
Figure 7.7. Samba Configuration to Use Two LDAP Databases - The result is additive.

202 A Distributed 2000 User Network Chapter 7
Note
When the use of ldapsam is specified twice, as shown here, it is imper-
ative that the two LDAP directories must be disjoint. If the entries are
for a master LDAP server as well as its own slave server, updates to the
LDAP database may end up being lost or corrupted. You may safely
use multiple LDAP backends only so long as both are entirely separate
from each other.
It is assumed that the network you are working with follows in a pattern similar to what
has been covered in Chapter 6. The following steps permit the operation of a Master/Slave
OpenLDAP arrangement.
1. Log onto the master LDAP server as root. You are about to change the configuration
of the LDAP server, so it makes sense to temporarily halt it. Stop OpenLDAP from
running on SUSE Linux by executing:
root# rcldap stop
On Red Hat Linux, you can do this by executing:
root# service ldap stop
2. Edit the /etc/openldap/slapd.conf file so it matches the content of Example 7.3.1.
3. Create a file called admin-accts.ldif with the following contents:
dn: cn=updateuser,dc=abmas,dc=biz
objectClass: person
cn: updateuser
sn: updateuser
userPassword: not24get
dn: cn=sambaadmin,dc=abmas,dc=biz
objectClass: person
cn: sambaadmin
sn: sambaadmin
userPassword: buttercup
4. Add an account called “updateuser” to the master LDAP server as shown here:
root# slapadd -v -l admin-accts.ldif

Section 7.3. Implementation 203
5. Change directory to a suitable place to dump the contents of the LDAP server. The
dump file (and LDIF file) is used to preload the Slave LDAP server database. You
can dump the database by executing:
root# slapcat -v -l LDAP-transfer-LDIF.txt
Each record is written to the file.
6. Copy the file LDAP-transfer-LDIF.txt to the intended slave LDAP server. A good
location could be in the directory /etc/openldap/preload.
7. Log onto the slave LDAP server as root. You can now configure this server so the /
etc/openldap/slapd.conf file matches the content of Example 7.3.2.
8. Change directory to the location in which you stored the LDAP-transfer-LDIF.txt
file (/etc/openldap/preload). While in this directory, execute:
root# slapadd -v -l LDAP-transfer-LDIF.txt
If all goes well, the following output confirms that the data is being loaded as intended:
added: "dc=abmas,dc=biz" (00000001)
added: "cn=sambaadmin,dc=abmas,dc=biz" (00000002)
added: "cn=updateuser,dc=abmas,dc=biz" (00000003)
added: "ou=People,dc=abmas,dc=biz" (00000004)
added: "ou=Groups,dc=abmas,dc=biz" (00000005)
added: "ou=Computers,dc=abmas,dc=biz" (00000006)
added: "uid=Administrator,ou=People,dc=abmas,dc=biz" (00000007)
added: "uid=nobody,ou=People,dc=abmas,dc=biz" (00000008)
added: "cn=Domain Admins,ou=Groups,dc=abmas,dc=biz" (00000009)
added: "cn=Domain Users,ou=Groups,dc=abmas,dc=biz" (0000000a)
added: "cn=Domain Guests,ou=Groups,dc=abmas,dc=biz" (0000000b)
added: "uid=bobj,ou=People,dc=abmas,dc=biz" (0000000c)
added: "sambaDomainName=MEGANET2,dc=abmas,dc=biz" (0000000d)
added: "uid=stans,ou=People,dc=abmas,dc=biz" (0000000e)
added: "uid=chrisr,ou=People,dc=abmas,dc=biz" (0000000f)
added: "uid=maryv,ou=People,dc=abmas,dc=biz" (00000010)
added: "cn=Accounts,ou=Groups,dc=abmas,dc=biz" (00000011)
added: "cn=Finances,ou=Groups,dc=abmas,dc=biz" (00000012)
added: "cn=PIOps,ou=Groups,dc=abmas,dc=biz" (00000013)
9. Now start the LDAP server and set it to run automatically on system reboot by
executing:

204 A Distributed 2000 User Network Chapter 7
root# rcldap start
root# chkconfig ldap on
On Red Hat Linux, you would execute the following:
root# service ldap start
root# chkconfig ldap on
10. Go back to the master LDAP server. Execute the following to start LDAP as well as
slurpd, the synchronization daemon, as shown here:
root# rcldap start
root# chkconfig ldap on
root# rcslurpd start
root# chkconfig slurpd on
On Red Hat Linux, check the equivalent command to start slurpd.
11. On the master ldap server you may now add an account to validate that replication
is working. Assuming the configuration shown in Chapter 6, execute:
root# /var/lib/samba/sbin/smbldap-useradd.pl -a fruitloop
12. On the slave LDAP server, change to the directory /var/lib/ldap. There should now
be a file called replogfile. If replication worked as expected, the content of this file
should be:
time: 1072486403
dn: uid=fruitloop,ou=People,dc=abmas,dc=biz
changetype: modify
replace: sambaProfilePath
sambaProfilePath: \\MASSIVE\profiles\fruitloop
-
replace: sambaHomePath
sambaHomePath: \\MASSIVE\homes
-
replace: entryCSN
entryCSN: 2003122700:43:38Z#0x0005#0#0000
-
replace: modifiersName
modifiersName: cn=Manager,dc=abmas,dc=biz
-
replace: modifyTimestamp
modifyTimestamp: 20031227004338Z

Section 7.4. Questions and Answers 205
-
13. Given that this first slave LDAP server is now working correctly, you may now imple-
ment additional slave LDAP servers as required.
7.3.1 Key Points Learned
•Where Samba-3 is used as a Domain Controller, the use of LDAP is an essential
component necessary to permit the use of BDCs.
•Replication of the LDAP master server to create a network of BDCs is an important
mechanism for limiting wide-area network traffic.
•Network administration presents many complex challenges, most of which can be
satisfied by good design, but that also require sound communication and unification of
management practices. This can be highly challenging in a large, globally distributed
network.
•Roaming profiles must be contained to the local network segment. Any departure
from this may clog wide-area arteries and slow legitimate network traffic to a crawl.
7.4 Questions and Answers
There is much rumor and misinformation regarding the use of MS Windows networking
protocols. These questions are just a few of those frequently asked.
F.A.Q.
1. Q: Is it true that DHCP uses lots of wide-area network bandwidth?
A: It is a smart practice to localize DHCP servers on each network segment. As a rule,
there should be two DHCP servers per network segment. This means that if one server
fails, there is always another to service user needs. DHCP requests use only UDP broadcast
protocols. It is possible to run a DHCP Relay Agent on network routers. This makes it
possible to run fewer DHCP servers.
A DHCP network address request and confirmation usually results in about six UDP pack-
ets. The packets are from 60 to 568 bytes in length. Let us consider a site that has 300
DHCP clients and that uses a 24-hour IP address lease. This means that all clients renew
their IP address lease every 24 hours. If we assume an average packet length equal to the
maximum (just to be on the safe side), and we have a 128 Kbit/sec wide-area connection,
how significant would the DHCP traffic be if all of it were to use DHCP Relay?
I must stress that this is a bad design, but here is the calculation:
Daily Network Capacity: 128,000 (Kbits/s) / 8 (bits/byte)
x 3600 (sec/hr) x 24 (hrs/day)= 2288 Mbytes/day.

206 A Distributed 2000 User Network Chapter 7
DHCP traffic: 300 (clients) x 6 (packets)
x 512 (bytes/packet) = 0.9 Mbytes/day.
From this can be seen that the traffic impact would be minimal.
Even when DHCP is configured to do DNS update (Dynamic DNS) over a wide-area link,
the impact of the update is no more than the DHCP IP address renewal traffic and, thus,
still insignificant for most practical purposes.
2. Q: How much background communication takes place between a Master LDAP server
and its slave LDAP servers?
A: The process that controls the replication of data from the Master LDAP server to the
Slave LDAP servers is called slurpd. The slurpd remains nascent (quiet) until an update
must be propagated. The propagation traffic per LDAP salve to update (add/modify/delete)
two user accounts requires less than 10Kbytes traffic.
3. Q: LDAP has a database. Is LDAP not just a fancy database front end?
A: LDAP does store its data in a database of sorts. In fact the LDAP backend is an
application-specific data storage system. This type of database is indexed so that records
can be rapidly located, but the database is not generic and can be used only in particular pre-
programmed ways. General external applications do not gain access to the data. This type
of database is used also by SQL servers. Both an SQL server and an LDAP server provide
ways to access the data. An SQL server has a transactional orientation and typically allows
external programs to perform ad-hoc queries, even across data tables. An LDAP front end
is a purpose-built tool that has a search orientation that is designed around specific simple
queries. The term database is heavily overloaded and, thus, much misunderstood.
4. Q: Can Active Directory obtain account information from an OpenLDAP server?
A: No, at least not directly. It is possible to provision Active Directory from/to an OpenL-
DAP database through use of a meta-directory server. Microsoft MMS (now called MIIS)
can interface to OpenLDAP using standard LDAP queries/updates.
5. Q: What are the parts of a roaming profile? How large is each part?
A: A roaming profile consists of:
•Desktop folders such as: Desktop, My Documents, My Pictures, My Music, In-
ternet Files, Cookies, Application Data, Local Settings, and more. See Fig-
ure 6.3.
Each of these can be anywhere from a few bytes to gigabytes in capacity. Fortunately,
all such folders can be redirected to network drive resources. See Section 6.7.1 for
more information regarding folder redirection.
•A static or re-writable portion that is typically only a few files (2-5 Kbytes of infor-
mation).

Section 7.4. Questions and Answers 207
•The registry load file that modifies the HKEY LOCAL USER hive. This is the NTUSER.
DAT file. It can be from 0.4-1.5 MBytes.
Microsoft Outlook PST files may be stored in the Local Settings\Application Data
folder. It can be up to 2 Gbytes in size per PST file.
6. Q: Can the My Documents folder be stored on a network drive?
A: Yes. More correctly, such folders can be redirected to network shares. No specific
network drive connection is required. Registry settings permit this to be redirected directly
to a UNC (Universal Naming Convention) resource, though it is possible to specify a network
drive letter instead of a UNC name. See Section 6.7.1.
7. Q: How much wide-area network bandwidth does WINS consume?
A: MS Windows clients cache information obtained from WINS lookups in a local NetBIOS
name cache. This keeps WINS lookups to a minimum. On a network with 3500 MS Windows
clients and a central WINS server, the total bandwidth demand measured at the WINS
server, averaged over an eight-hour working day, was less than 30 Kbytes/sec. Analysis
of network traffic over a six-week period showed that the total of all background traffic
consumed about 11 percent of available bandwidth over 64 Kbit/sec links. Back-ground
traffic consisted of domain replication, WINS queries, DNS lookups, authentication traffic.
Each of 11 branch offices had a 64 Kbit/sec wide-area link, with a 1.5 Mbit/sec main
connection that aggregated the branch office connections plus an Internet connection.
In conclusion, the total load afforded through WINS traffic is again marginal to total oper-
ational usage — as it should be.
8. Q: How many BDCs should I have? What is the right number of Windows clients per
server?
A: It is recommended to have at least one BDC per network segment, including the segment
served by the PDC. Actual requirements vary depending on the working load on each of the
BDCs and the load demand pattern of client usage. I have seen sites that function without
problem with 200 clients served by one BDC, and yet other sites that had one BDC per
20 clients. In one particular company, there was a drafting office that has 30 CAD/CAM
operators served by one server, a print server; and an application server. While all three
were BDCs, typically only the print server would service network logon requests after the
first 10 users had started to use the network. This was a reflection of the service load placed
on both the application server and the data server.
As unsatisfactory as the answer might sound, it all depends on network and server load
characteristics.
9. Q: I’ve heard that you can store NIS accounts in LDAP. Is LDAP not just a smarter
way to run an NIS server?
A: The correct answer to both questions is yes. But do understand that an LDAP server

208 A Distributed 2000 User Network Chapter 7
has a configurable schema that can store far more information for many more purposes than
just NIS.
10. Q: Can I use NIS in place of LDAP?
A: No. The NIS database does not have provision to store Microsoft encrypted passwords
and does not deal with the types of data necessary for interoperability with Microsoft Win-
dows networking. The use of LDAP with Samba requires the use of a number of schemas,
one of which is the NIS schema, but also a Samba-specific schema extension.

Section 7.4. Questions and Answers 209
Example 7.3.1. LDAP Master Server Configuration File — /etc/openldap/slapd.conf
include /etc/openldap/schema/core.schema
include /etc/openldap/schema/cosine.schema
include /etc/openldap/schema/inetorgperson.schema
include /etc/openldap/schema/nis.schema
include /etc/openldap/schema/samba.schema
pidfile /var/run/slapd/slapd.pid
argsfile /var/run/slapd/slapd.args
database bdb
suffix "dc=abmas,dc=biz"
rootdn "cn=Manager,dc=abmas,dc=biz"
# rootpw = not24get
rootpw {SSHA}86kTavd9Dw3FAz6qzWTrCOKX/c0Qe+UV
replica host=lapdc.abmas.biz:389
suffix="dc=abmas,dc=biz"
binddn="cn=updateuser,dc=abmas,dc=biz"
bindmethod=simple credentials=not24get
access to attrs=sambaLMPassword,sambaNTPassword
by dn="cn=updateuser,dc=abmas,dc=biz" write
by * none
replogfile /var/lib/ldap/replogfile
directory /var/lib/ldap
# Indices to maintain
index objectClass eq
index cn pres,sub,eq
index sn pres,sub,eq
index uid pres,sub,eq
index displayName pres,sub,eq
index uidNumber eq
index gidNumber eq
index memberUID eq
index sambaSID eq
index sambaPrimaryGroupSID eq
index sambaDomainName eq
index default sub

210 A Distributed 2000 User Network Chapter 7
Example 7.3.2. LDAP Slave Configuration File — /etc/openldap/slapd.conf
include /etc/openldap/schema/core.schema
include /etc/openldap/schema/cosine.schema
include /etc/openldap/schema/inetorgperson.schema
include /etc/openldap/schema/nis.schema
include /etc/openldap/schema/samba.schema
pidfile /var/run/slapd/slapd.pid
argsfile /var/run/slapd/slapd.args
database bdb
suffix "dc=abmas,dc=biz"
rootdn "cn=Manager,dc=abmas,dc=biz"
# rootpw = not24get
rootpw {SSHA}86kTavd9Dw3FAz6qzWTrCOKX/c0Qe+UV
access to *
by dn=cn=updateuser,dc=abmas,dc=biz write
by * read
updatedn cn=updateuser,dc=abmas,dc=biz
updateref ldap://massive.abmas.biz
directory /var/lib/ldap
# Indices to maintain
index objectClass eq
index cn pres,sub,eq
index sn pres,sub,eq
index uid pres,sub,eq
index displayName pres,sub,eq
index uidNumber eq
index gidNumber eq
index memberUID eq
index sambaSID eq
index sambaPrimaryGroupSID eq
index sambaDomainName eq
index default sub

Section 7.4. Questions and Answers 211
Example 7.3.3. Primary Domain Controller smb.conf File Part A
# Global parameters
[global]
unix charset = LOCALE
workgroup = MEGANET2
passdb backend = ldapsam:ldap://massive.abmas.biz
username map = /etc/samba/smbusers
log level = 1
syslog = 0
log file = /var/log/samba/%m
max log size = 0
smb ports = 139 445
name resolve order = wins bcast hosts
time server = Yes
printcap name = CUPS
add user script = /var/lib/samba/sbin/smbldap-useradd.pl -m ’%u’
delete user script = /var/lib/samba/sbin/smbldap-userdel.pl ’%u’
add group script = /var/lib/samba/sbin/smbldap-groupadd.pl -p ’%g’
delete group script = /var/lib/samba/sbin/smbldap-groupdel.pl ’%g’
add user to group script = /var/lib/samba/sbin/
smbldap-groupmod.pl -m ’%g’ ’%u’
delete user from group script = /var/lib/samba/sbin/
smbldap-groupmod.pl -x ’%g’ ’%u’
set primary group script = /var/lib/samba/sbin/
smbldap-usermod.pl -g ’%g’ ’%u’
add machine script = /var/lib/samba/sbin/
smbldap-useradd.pl -w ’%u’
shutdown script = /var/lib/samba/scripts/shutdown.sh
abort shutdown script = /sbin/shutdown -c
logon script = scripts\logon.bat
logon path = \\%L\profiles\%U
logon drive = X:
domain logons = Yes
domain master = Yes
wins support = Yes
ldap suffix = dc=abmas,dc=biz
ldap machine suffix = ou=People
ldap user suffix = ou=People
ldap group suffix = ou=Groups
ldap idmap suffix = ou=Idmap
ldap admin dn = cn=Manager,dc=abmas,dc=biz
idmap backend = ldap://massive.abmas.biz
idmap uid = 10000-20000
idmap gid = 10000-20000
printer admin = root
printing = cups

212 A Distributed 2000 User Network Chapter 7
Example 7.3.4. Primary Domain Controller smb.conf File Part B
[IPC$]
path = /tmp
[accounts]
comment = Accounting Files
path = /data/accounts
read only = No
[service]
comment = Financial Services Files
path = /data/service
read only = No
[pidata]
comment = Property Insurance Files
path = /data/pidata
read only = No
[homes]
comment = Home Directories
valid users = %S
read only = No
browseable = No
[printers]
comment = SMB Print Spool
path = /var/spool/samba
guest ok = Yes
printable = Yes
browseable = No

Section 7.4. Questions and Answers 213
Example 7.3.5. Primary Domain Controller smb.conf File Part C
[apps]
comment = Application Files
path = /apps
admin users = bjones
read only = No
[netlogon]
comment = Network Logon Service
path = /var/lib/samba/netlogon
admin users = root, Administrator
guest ok = Yes
locking = No
[profiles]
comment = Profile Share
path = /var/lib/samba/profiles
read only = No
profile acls = Yes
[profdata]
comment = Profile Data Share
path = /var/lib/samba/profdata
read only = No
profile acls = Yes
[print$]
comment = Printer Drivers
path = /var/lib/samba/drivers
write list = root
admin users = root, Administrator

214 A Distributed 2000 User Network Chapter 7
Example 7.3.6. Backup Domain Controller smb.conf File Part A
# # Global parameters
[global]
unix charset = LOCALE
workgroup = MEGANET2
netbios name = BLDG1
passdb backend = ldapsam:ldap://lapdc.abmas.biz
username map = /etc/samba/smbusers
log level = 1
syslog = 0
log file = /var/log/samba/%m
max log size = 50
smb ports = 139 445
name resolve order = wins bcast hosts
printcap name = CUPS
show add printer wizard = No
logon script = scripts\logon.bat
logon path = \\%L\profiles\%U
logon drive = X:
domain logons = Yes
os level = 63
domain master = No
wins server = 192.168.2.1
ldap suffix = dc=abmas,dc=biz
ldap machine suffix = ou=People
ldap user suffix = ou=People
ldap group suffix = ou=Groups
ldap idmap suffix = ou=Idmap
ldap admin dn = cn=Manager,dc=abmas,dc=biz
utmp = Yes
idmap backend = ldap://massive.abmas.biz
idmap uid = 10000-20000
idmap gid = 10000-20000
printing = cups
[accounts]
comment = Accounting Files
path = /data/accounts
read only = No
[service]
comment = Financial Services Files
path = /data/service
read only = No

Section 7.4. Questions and Answers 215
Example 7.3.7. Backup Domain Controller smb.conf File Part B
[pidata]
comment = Property Insurance Files
path = /data/pidata
read only = No
[homes]
comment = Home Directories
valid users = %S
read only = No
browseable = No
[printers]
comment = SMB Print Spool
path = /var/spool/samba
guest ok = Yes
printable = Yes
browseable = No
[apps]
comment = Application Files
path = /apps
admin users = bjones
read only = No
[netlogon]
comment = Network Logon Service
path = /var/lib/samba/netlogon
guest ok = Yes
locking = No
[profiles]
comment = Profile Share
path = /var/lib/samba/profiles
read only = No
profile acls = Yes
[profdata]
comment = Profile Data Share
path = /var/lib/samba/profdata
read only = No
profile acls = Yes

Chapter 8
MIGRATING NT4 DOMAIN TO
SAMBA-3
Ever since Microsoft announced that they are discontinuing support for Windows NT4,
Samba users started to ask for detailed instructions for how to migrate from NT4 to Samba-
3. This chapter provides background information that should meet these needs.
One wonders how many NT4 systems will be left in service by the time you read this book
though.
8.1 Introduction
Network administrators who want to migrate off a Windows NT4 environment know one
thing with certainty. They feel that NT4 has been abandoned and they want to update.
The desire to get off NT4 and to not adopt Windows 200x and Active Directory is driven
by a mixture of concerns over complexity, cost, fear of failure, and much more.
The migration from NT4 to Samba-3 can involve a number of factors, including: migration
of data to another server, migration of network environment controls such as group policies,
and finally migration of the users, groups, and machine accounts.
It should be pointed out now that it is possible to migrate some systems from Windows NT4
Domain environments to a Samba-3 Domain Environment. This is certainly not possible
in every case. It is possible to just migrate the Domain accounts to Samba-3 and then to
switch machines, but as a hands-off transition, this is more an exception than the rule. Most
systems require some tweaking and adjusting following migration before an environment that
is acceptable for immediate use is obtained.
8.1.1 Assignment Tasks
You are about to migrate an MS Windows NT4 Domain accounts database to a Samba-3
server. The Samba-3 server is using a passdb backend based on LDAP. The ldapsam is
ideal because an LDAP backend can be distributed for use with BDCs — generally essential
for larger networks.
216

Section 8.2. Dissection and Discussion 217
Your objective is to document the process of migrating user and group accounts from several
NT4 Domains into a single Samba-3 LDAP backend database.
8.2 Dissection and Discussion
The migration process takes a snap-shot of information that is stored in the Windows NT4
registry based accounts database. That information resides in the Security Account Manager
(SAM) portion of the NT4 Registry under keys called SAM and SECURITY.
Warning
The Windows NT4 registry keys called SAM and SECURITY are protected
so that you cannot view the contents. If you change the security setting
to reveal the contents under these hive keys, your Windows NT4 Domain
is crippled. Do not do this unless you are willing to render your domain
controller inoperative.
Before commencing an NT4 to Samba-3 migration, you should consider what your objectives
are. While in some cases it is possible simply to migrate an NT4 domain to a single Samba-3
server, that may not be a good idea from an administration perspective. Since you are going
through a certain amount of disruptive activity anyhow, why not take this as an opportunity
to review the structure of the network, how Windows clients are controlled and how they
interact with the network environment.
MS Windows NT4 was introduced some time around 1996. Many environments in which
NT4 was deployed have done little to keep the NT4 server environment up-to-date with more
recent Windows releases, particularly Windows XP Professional. The migration provides
opportunity to revise and update roaming profile deployment as well as folder redirection.
Given that you must port the greater network configuration of this from the old NT4 server
to the new Samba-3 server, you also must validate the security descriptors in the profiles
share as well as network logon scripts. Feedback from sites that are migrating to Samba-3
suggests that many are using this as a good time to update desktop systems also. In all,
the extra effort should constitute no real disruption to users, rather with due diligence and
care should make their network experience a much happier one.
8.2.1 Technical Issues
Migration of an NT4 Domain user and group database to Samba-3 involves a certain strategic
element. Many sites have asked for instructions regarding merging of multiple different
NT4 Domains into one Samba-3 LDAP database. It would appear that this is viewed as a
significant added value compared with the alternative of migration to Windows Server 200x
and Active Directory. The diagram in Figure 8.1 illustrates the effect of migration from a
Windows NT4 Domain to a Samba Domain.

218 Migrating NT4 Domain to Samba-3 Chapter 8
Figure 8.1. Schematic Explaining the net rpc vampire Process
In any case, the migration process involves the following steps:
•Prepare the target Samba-3 server. This involves configuring Samba-3 for migration
to either a tdbsam or an ldapsam backend.
•Clean up the source NT4 PDC. Delete all accounts that need not be migrated. Delete
all files that should not be migrated. Where possible, change NT Group names so
there are no spaces or uppercase characters. This is important if the target UNIX
host insists on Posix compliant all lower-case user and group names.
•Step through the migration process.
•Remove the NT4 PDC from the network.
•Upgrade the Samba-3 server from a BDC to a PDC, and validate all account informa-
tion.
If you are wanting to merge multiple NT4 Domain account databases into one Samba Do-
main, you must now dump the contents of the first migration and edit it as appropriate.
Now clean out (remove) the tdbsam backend file (passdb.tdb), or the LDAP database
files. You must start each migration with a new database into which you merge your NT4
domains.
At this point, you are ready to perform the second migration following the same steps as
for the first. In other words, dump the database, edit it, and then you may merge the dump
for the first and second migrations.
You must be careful. If you choose to migrate to an LDAP backend, your dump file now
contains the full account information, including the Domain SID. The Domain SID for each
of the two NT4 Domains will be different. You must choose one, and change the Domain
portion of the account SIDs so that all are the same.
If you choose to use a tdbsam (passdb.tdb) backend file, your best choice is to use pdbedit
to export the contents of the tdbsam file into an smbpasswd data file. This automatically
strips out all Domain specific information, such as logon hours, logon machines, logon script,
profile path, as well as the Domain SID. The resulting file can be easily merged with other
migration attempts (each of which must start with a clean file). It should also be noted that

Section 8.3. Implementation 219
all users that end up in the merged smbpasswd file must have an account in /etc/passwd.
The resulting smbpasswd file may be exported/imported into either a tdbsam (passdb.
tdb), or else into an LDAP backend.
Figure 8.2. View of Accounts in NT4 Domain User Manager
8.2.2 Political Issues
The merging of multiple Windows NT4 style Domains into a single LDAP-backend-based
Samba-3 Domain may be seen by those who had power over them as a loss of prestige or
a loss of power. The imposition of a single Domain may even be seen as a threat. So in
migrating and merging account databases, be consciously aware of the political fall-out in
which you may find yourself entangled when key staff feel a loss of prestige.
The best advice that can be given to those who set out to merge NT4 Domains into one
single Samba-3 Domain is to promote (sell) the action as one that reduces costs and delivers
greater network interoperability and manageability.
8.3 Implementation
You can present here the steps and example output for two NT4 to Samba-3 Domain mi-
grations. The first uses an LDAP-based backend, and the second uses a tdbsam backend.

220 Migrating NT4 Domain to Samba-3 Chapter 8
In each case the scripts you specify in the smb.conf file for the add user script collection
of parameters are used to effect the addition of accounts into the passdb backend.
8.3.1 NT4 Migration Using LDAP Backend
In this instance, you migrate an NT4 PDC to an LDAP backend. The accounts you are
about to migrate are shown in Figure 8.2. In this example you make use of the smbldap-tools
scripts to add the accounts that are migrated into the ldapsam passdb backend. Four scripts
are essential to the migration process. There are other scripts that will be required for daily
management, but these are not critical to migration. The critical scripts are dependant
on which passdb backend is being used. Refer to Table 8.1 to see which scripts must be
provided so that the migration process can complete.
Do verify that you have correctly specified in the smb.conf file the scripts, and arguments
that should be passed to them, before attempting to perform the account migration.
Table 8.1. Samba smb.conf Scripts Essential to Migration
Entity ldapsam Script tdbsam Script
Add User Accounts smbldap-useradd useradd
Delete User Accounts smbldap-userdel userdel
Add Group Accounts smbldap-groupadd groupadd
Delete Group Accounts smbldap-groupdel groupdel
Add User to Group smbldap-groupmod usermod (See Note)
Add Machine Accounts smbldap-useradd useradd
Note
The UNIX/Linux usermod utility does not permit simple user addition
to (or deletion of users from) groups. This is a feature provided by
the smbldap-tools scripts. If you want this capability you will need to
create your own tool to do this. Alternately, you can search the web to
locate a utility called groupmem (by George Kraft) that provides this
functionality. The groupmem utility was contributed to the shadow
package but has not surfaced in the formal commands provided by
Linux distributions (March 2004).
Before starting the migration, all dead accounts were removed using the User Manager for
Domains.

Section 8.3. Implementation 221
Note
The tdbdump utility is a utility that you can build from the Samba
source code tree. Not all Linux binary distributions include this tool.
If it is missing from your Linux distribution you will need to build this
yourself, or else for-go its use.
1. Install and configure the Samba-3 server precisely as shown in Chapter 6 for the server
called MASSIVE. The Domain name MEGANET must match that of the NT4 Domain from
which you are about to migrate. Do not execute any Samba executables.
2. Edit the smb.conf file to temporarily change the parameter domain master = No so
the Samba server functions as a BDC for the purpose of migration. Also, temporarily
(only during domain account migration) comment out the lines that specify deletion
scripts (delete user script, etc.).
3. Create a file called preload.LDIF as shown in Example 8.3.1. Edit the contents so
that the domain name and SID are correct for the site being installed.
4. Preload the LDAP database so it is ready to receive the information from the NT4
PDC. This pre-loads the LDAP directory with the top-level information, as well as
the top level containers for user, group, computer, and domain account data. Execute
the instruction shown here:
root# slapadd -v -l preload.LDIF
added: "dc=abmas,dc=biz" (00000001)
added: "cn=Manager,dc=abmas,dc=biz" (00000002)
added: "ou=People,dc=abmas,dc=biz" (00000003)
added: "ou=Computers,dc=abmas,dc=biz" (00000004)
added: "ou=Groups,dc=abmas,dc=biz" (00000005)
added: "ou=Idmap,dc=abmas,dc=biz" (00000006)
added: "sambaDomainName=MEGANET,dc=abmas,dc=biz" (00000007)
5. Start the LDAP server.
6. Verify that the NT4 PDC can be reached:
root# ping nt4s
PING nt4s.abmas.biz (192.168.2.250) 56(84) bytes of data.
64 bytes from NT4S (192.168.2.250): icmp_seq=1 ttl=128 time=10.2 ms
64 bytes from NT4S (192.168.2.250): icmp_seq=2 ttl=128 time=0.518 ms
64 bytes from NT4S (192.168.2.250): icmp_seq=3 ttl=128 time=0.578 ms
--- nt4s.abmas.biz ping statistics ---
3 packets transmitted, 3 received, 0% packet loss, time 2003ms
rtt min/avg/max/mdev = 0.518/3.773/10.223/4.560 ms

222 Migrating NT4 Domain to Samba-3 Chapter 8
It can. Great.
7. Validate that the resources on the NT4 PDC can be listed:
root# smbclient -L nt4s -UAdministrator%not24get
Sharename Type Comment
--------- ---- -------
NETLOGON Disk Logon server share
IPC$ IPC Remote IPC
UserProfiles Disk All Network User Profiles
Server Comment
--------- -------
NT4S
Workgroup Master
--------- -------
MEGANET NT4S
This looks good.
8. At this point, it is necessary to fetch the Domain SID from the NT4 PDC and apply
that to the Samba-3 BDC (soon to be PDC):
root# net rpc getsid -S NT4S -W MEGANET
Storing SID S-1-5-21-1988699175-926296742-1295600288 for
Domain MEGANET in secrets.tdb
Done.
9. At this point, you can validate that the information is correct in the secrets.tdb file,
as shown here:
root# tdbdump /etc/samba/secrets.tdb
{
key = "SECRETS/SID/MASSIVE"
data = "\01\04\00\00\00\00\00\05\15\00\00\00’$\89v\A6*67\A0J9M\
00\00\00\00\00\00\00\00\00\00\00\00\00\00\00\00\00\00\00\00\00\
00\00\00\00\00\00\00\00\00\00\00\00\00\00\00\00\00\00\00\00\00\00\00"
}
{
key = "SECRETS/LDAP_BIND_PW/cn=Manager,dc=abmas,dc=biz"
data = "not24get\00"
}

Section 8.3. Implementation 223
This has returned the information expected.
10. We are ready to join the NT4 Domain as a BDC by executing the following:
root# net rpc join -S NT4S -W MEGANET -U Administrator%not24get
Joined domain MEGANET.
Done.
11. The Samba-3 BDC is now ready to receive the NT4 PDC accounts database, as shown
here:
root# net rpc vampire -S NT4S
Fetching DOMAIN database
SAM_DELTA_DOMAIN_INFO not handled
Creating account: Administrator
Creating account: Guest
Creating account: NT4S$
Creating account: massive$
Creating account: barryf
Creating account: gdaison
Creating account: atrikhoffer
Creating account: hramsbotham
Creating account: fsellerby
Creating account: jrhapsody
Group members of Domain Admins:
Group members of Domain Users: NT4S$(primary),massive$(primary),
Group members of Domain Guests: nobody(primary),
Group members of rubberboot:
Group members of engineers:
Group members of accounting:
Group members of catalyst:
Group members of shipping:
Group members of receiving:
Group members of marketiod:
Group members of sales:
Fetching BUILTIN database
SAM_DELTA_DOMAIN_INFO not handled
12. Edit the smb.conf file to reset the parameter domain master = Yes so that the Samba
server functions as a PDC for the purpose of migration.
8.3.2 NT4 Migration Using tdbsam Backend
In this example, you have chosen to change the Domain name of the NT4 server from DRUG-
PREP to MEGANET prior to the use of the vampire (migration) tool. This migration process

224 Migrating NT4 Domain to Samba-3 Chapter 8
Example 8.3.1. LDAP Preload LDIF file — preload.LDIF
dn: dc=abmas,dc=biz
objectClass: dcObject
objectClass: organization
dc: abmas
o: Abmas Demo
description: POSIX and Samba LDAP Identity Database
dn: ou=People,dc=abmas,dc=biz
objectClass: top
objectClass: organizationalUnit
ou: People
dn: ou=Groups,dc=abmas,dc=biz
objectClass: top
objectClass: organizationalUnit
ou: Groups
dn: ou=Idmap,dc=abmas,dc=biz
objectClass: top
objectClass: organizationalUnit
ou: Idmap
dn: sambaDomainName=MEGANET2,dc=abmas,dc=biz
objectClass: sambaDomain
objectClass: sambaUnixIdPool
sambaDomainName: MEGANET
sambaSID: S-1-5-21-1988699175-926296742-1295600288
uidNumber: 1000
gidNumber: 1000
makes use of Linux system tools (like useradd) to add the accounts that are migrated into
the UNIX/Linux /etc/passwd, and /etc/group databases. These entries must therefore
be present, and correct options specified, in your smb.conf file or else the migration does
not work as it should.
1. Prepare a Samba-3 server precisely per the instructions shown in Chapter 5. Set the
workgroup name to MEGANET.
2. Edit the smb.conf file to temporarily change the parameter domain master = No so
the Samba server functions as a BDC for the purpose of migration.
3. Start Samba as you have done previously.
4. Join the NT4 Domain as a BDC, as shown here:

Section 8.3. Implementation 225
root# net rpc join -S oldnt4pdc -W MEGANET -UAdministrator%not24get
Joined domain MEGANET.
5. You may vampire the accounts from the NT4 PDC by executing the command, as
shown here:
root# net rpc vampire -S oldnt4pdc -U Administrator%not24get
Fetching DOMAIN database
SAM_DELTA_DOMAIN_INFO not handled
Creating unix group: ’Domain Admins’
Creating unix group: ’Domain Users’
Creating unix group: ’Domain Guests’
Creating unix group: ’Engineers’
Creating unix group: ’Marketoids’
Creating unix group: ’Account Operators’
Creating unix group: ’Administrators’
Creating unix group: ’Backup Operators’
Creating unix group: ’Guests’
Creating unix group: ’Print Operators’
Creating unix group: ’Replicator’
Creating unix group: ’Server Operators’
Creating unix group: ’Users’
Creating account: Administrator
Creating account: Guest
Creating account: oldnt4pdc$
Creating account: jacko
Creating account: maryk
Creating account: bridge
Creating account: sharpec
Creating account: jimbo
Creating account: dhenwick
Creating account: dork
Creating account: blue
Creating account: billw
Creating account: massive$
Group members of Engineers: Administrator,
sharpec(primary),bridge,billw(primary),dhenwick
Group members of Marketoids: Administrator,jacko(primary),
maryk(primary),jimbo,blue(primary),dork(primary)
Creating unix group: ’Gnomes’
Fetching BUILTIN database
SAM_DELTA_DOMAIN_INFO not handled
6. At this point, we can validate our migration. Let’s look at the accounts in the form
as they would be seen in a smbpasswd file. This achieves that:

226 Migrating NT4 Domain to Samba-3 Chapter 8
root# pdbedit -Lw
Administrator:505:84B0D8E14D158FF8417EAF50CFAC29C3:
AF6DD3FD4E2EA8BDE1695A3F05EFBF52:[UX ]:LCT-3DF7AA9F:
jimbo:512:6E9A2A51F64A1BD5C187B8085FE1D9DF:
CDF7E305E639966E489A0CEFB95EE5E0:[UX ]:LCT-3E9362BC:
sharpec:511:E4301A7CD8FDD1EC6BBF9BC19CDF8151:
7000255938831D5B948C95C1931534C5:[UX ]:LCT-3E8B42C4:
dhenwick:513:DCD8886141E3F892AAD3B435B51404EE:
2DB36465949CB938DD98C312EFDC2639:[UX ]:LCT-3E939F41:
bridge:510:3FE6873A43101B46417EAF50CFAC29C3:
891741F481AF111B4CAA09A94016BD01:[UX ]:LCT-3E8B4291:
blue:515:256D41D2559BB3D2AAD3B435B51404EE:
9CCADDA4F7D281DD0FAD321478C6F971:[UX ]:LCT-3E939FDC:
diamond$:517:6C8E7B64EDCDBC4218B6345447A4454B:
3323AC63C666CFAACB60C13F65D54E9A:[S ]:LCT-00000000:
oldnt4pdc$:507:3E39430CDCABB5B09ED320D0448AE568:
95DBAF885854A919C7C7E671060478B9:[S ]:LCT-3DF7AA9F:
Guest:506:XXXXXXXXXXXXXXXXXXXXXXXXXXXXXXXX:
XXXXXXXXXXXXXXXXXXXXXXXXXXXXXXXX:[DUX ]:LCT-3E93A008:
billw:516:85380CA7C21B6EBE168C8150662AF11B:
5D7478508293709937E55FB5FBA14C17:[UX ]:LCT-3FED7CA1:
dork:514:78C70DDEC35A35B5AAD3B435B51404EE:
0AD886E015AC595EC0AF40E6C9689E1A:[UX ]:LCT-3E939F9A:
jacko:508:BC472F3BF9A0A5F63832C92FC614B7D1:
0C6822AAF85E86600A40DC73E40D06D5:[UX ]:LCT-3E8B4242:
maryk:509:3636AB7E12EBE79AB79AE2610DD89D4C:
CF271B744F7A55AFDA277FF88D80C527:[UX ]:LCT-3E8B4270:
7. An expanded view of a user account entry shows more of what was obtained from the
NT4 PDC:
sleeth:~ # pdbedit -Lv maryk
Unix username: maryk
NT username: maryk
Account Flags: [UX ]
User SID: S-1-5-21-1988699175-926296742-1295600288-1003
Primary Group SID: S-1-5-21-1988699175-926296742-1295600288-1007
Full Name: Mary Kathleen
Home Directory: \\diamond\maryk
HomeDir Drive: X:
Logon Script: scripts\logon.bat
Profile Path: \\diamond\profiles\maryk
Domain: MEGANET
Account desc: Peace Maker
Workstations:
Munged dial:
Logon time: 0

Section 8.4. Questions and Answers 227
Logoff time: Mon, 18 Jan 2038 20:14:07 GMT
Kickoff time: Mon, 18 Jan 2038 20:14:07 GMT
Password last set: Wed, 02 Apr 2003 13:05:04 GMT
Password can change: 0
Password must change: Mon, 18 Jan 2038 20:14:07 GMT
8. And this command lists the long names of the groups that have been imported (vam-
pired) from the NT4 PDC:
root# net group -l -Uroot%not24get -Smassive
Group name Comment
-----------------------------
Engineers Snake Oil Engineers
Marketoids Untrustworthy Hype Vendors
Gnomes Plain Vanilla Garden Gnomes
Replicator Supports file replication in a domain
Guests Users granted guest access to the computer/domain
Administrators Members can fully administer the computer/domain
Users Ordinary users
Everything looks well and in order.
9. Edit the smb.conf file to reset the parameter domain master = Yes so the Samba
server functions as a PDC for the purpose of migration.
8.3.3 Key Points Learned
Migration of an NT4 PDC database to a Samba-3 PDC is possible.
•An LDAP backend is a suitable vehicle for NT4 migrations.
•A tdbsam backend can be used to perform a migration.
•Multiple NT4 Domains can be merged into a single Samba-3 Domain.
•The net Samba-3 Domain most likely requires some administration and updating be-
fore going live.
8.4 Questions and Answers
F.A.Q.
1. Q: Why must I start each migration with a clean database?
A: This is a recommendation that permits the data from each NT4 Domain to be kept
separate until you are ready to merge them. Also, if you do not do this, you may find errors
due to users or groups from multiple Domains having the same name, but different SIDs.

228 Migrating NT4 Domain to Samba-3 Chapter 8
It is better to permit each migration to complete without undue errors and then to handle
the merging of vampired data under proper supervision.
2. Q: Is it possible to set my Domain SID to anything I like?
A: Yes, so long as the SID you create has the same structure as an auto-generated SID. The
typical SID looks like this: S-1-5-21-XXXXXXXXXX-XXXXXXXXXX-XXXXXXXXXX,
where the XXXXXXXXXX can be any number with from 6 to 10 digits. On the other hand,
why would you really want to create your own SID? I cannot think of a good reason. You
may want to set the SID to one that is already in use somewhere on your network, but that
is a little different from straight out creating your own Domain SID.
3. Q: When using a tdbsam passdb backend, why must I have all Domain user and group
accounts in /etc/passwd and /etc/group?
A: Samba-3 must be able to tie all user and group account SIDs to a UNIX UID or
GID. Samba does not fabricate the UNIX IDs from thin air, but rather requires them to be
located in a suitable place.
When migrating a smbpasswd file to an LDAP backend, the UID of each account is taken
together with the account information in the /etc/passwd and both sets of data are used
to create the account entrt in the LDAP database.
If you elect to create the Posix account also, the entire UNIX account is copied to the
LDAP backend. The same occurs with NT groups and UNIX groups. At the conclusion of
migration to the LDAP database, the accounts may be removed from the UNIX database
files. In short then, all UNIX and Windows networking accounts, both in tdbsam as well as
in LDAP, require UIDs/GIDs.
4. Q: Why did you validate connectivity before attempting migration?
A: Access validation before attempting to migrate NT4 Domain accounts helps to pin-
point potential problems that may otherwise affect or impede account migration. I am
always mindful of the 4P’s of migration — Planning Prevents Poor Performance.
5. Q: How would you merge 10 tdbsam-based domains into an LDAP database?
A: If you have 10 tdbsam Samba Domains, there is considerable risk that there are a
number of accounts that have the same UNIX identifier (UID/GID). This means that you
almost certainly have to edit a lot of data. It would be easiest to dump each database in
smbpasswd file format and then manually edit all records to ensure that each has a unique
UID. Each file can then be imported a number of ways. You can use the pdbedit tool, to
affect a transfer from the smbpasswd file to LDAP, or you can migrate them en masse to
tdbsam and then to LDAP. The final choice is yours. Just remember to verify all accounts
that you have migrated before handing over access to a user. After all, too many users with
a bad migration experience may threaten your career.

Section 8.4. Questions and Answers 229
6. Q: I want to change my Domain name after I migrate all accounts from an NT4 Domain
to a Samba-3 Domain. Does it make any sense to migrate the machine accounts in that
case?
A: I would recommend not. The machine accounts should still work, but there are registry
entries on each Windows NT4 and upward client that have a tattoo of the old domain name.
If you un-join the domain and then rejoin the newly renamed Samba-3 Domain, you can be
certain to avoid this tattooing effect.
7. Q: After merging multiple NT4 Domains into a Samba-3 Domain, I lost all multiple group
mappings. Why?
A: Samba-3 currently does not implement multiple group membership internally. If you
use the Windows NT4 Domain User Manager to manage accounts and you have an LDAP
backend, the multiple group membership is stored in the Posix groups area. If you use
either tdbsam or smbpasswd backend, then multiple group membership is handled through
the UNIX groups file. When you dump the user accounts no group account information
is provided. When you edit (change) UIDs and GIDs in each file to which you migrated
the NT4 Domain data, do not forget to edit the UNIX /etc/passwd and /etc/group
information also. That is where the multiple group information is most closely at your
fingertips.
8. Q: How can I reset group membership after loading the account information into the
LDAP database?
A: You can use the NT4 Domain User Manager that can be downloaded from the Microsoft
Web site. The installation file is called SRVTOOLS.EXE.
9. Q: What are the limits or constraints that apply to group names?
A: A Windows 200x group name can be up to 254 characters long, while in Windows NT4
the group name is limited to 20 characters. Most UNIX systems limit this to 32 characters.
Windows groups can contain upper- and lower-case characters, as well as spaces. Many
UNIX system do not permit the use of upper-case characters, and some do not permit the
space character either. A number of systems (i.e., Linux) work fine with both upper-case
and space characters in group names, but the shadow-utils package that provides the group
control functions (groupadd, groupmod, groupdel, and so on) do not permit them. Also,
a number of UNIX systems management tools enforce their own particular interpretation of
the Posix standards, and likewise do not permit upper-case or space characters in group or
user account names. You have to experiment with your system to find what its peculiarities
are.
10. Q: My Windows NT4 PDC has 323,000 user accounts. How long will it take to migrate
them to a Samba-3 LDAP backend system using the vampire process?
A: UNIX UIDs and GIDs on most UNIX systems use an unsigned short or an unsigned
integer. Recent Linux kernels support at least a much larger number. On systems that
have a 16-bit constraint on UID/GIDs, you would not be able to migrate 323,000 accounts

230 Migrating NT4 Domain to Samba-3 Chapter 8
because this number can not fit into a 16-bit unsigned integer. UNIX/Linux systems that
have a 32-bit UID/GID can easily handle this number of accounts. Please check this carefully
before you attempt to effect a migration using the vampire process.
Migration speed depends much on the processor speed, the network speed, disk I/O capabil-
ity, and LDAP update overheads. On a dual processor AMD MP1600+ with 1 GB memory,
that was mirroring LDAP to a second identical system over 1 gigabit ethernet, I was able
to migrate around 180 user accounts per minute. Migration would obviously go much faster
if LDAP mirroring is turned off during the migration.

Chapter 9
MIGRATING NETWARE 4.11
SERVER TO SAMBA-3
Novell is a company any seasoned IT manager has to admire. Since the acquisition of the
SuSE Linux company, the acquisition on Ximian, and other moves that are friendly to the
FLOSS (Free-Libre/Open Source Software) movement, Novell are emerging out of a deep
regression that almost saw the company disappear into obscurity. The now Linux friendly
Novell’s SUSE Linux is being used as a host to which NetWare servers are being migrated. It
is in many ways ironic that Novell are today hosting NetWare on top of Linux. At the same
time older NetWare servers are still being migrated to Samba servers. It will be interesting
to see what will become of NetWare over time.
Whatever flavor of Linux is preferred in your environment, whether Red Hat, Debian, Gen-
too, Mandrake, SUSE (Novell) the information in this chapter should be read with appro-
priate cognizance that file locations may vary a little; even so the information in this chapter
should provide something of value.
This chapter was contributed by Misty Stanley-Jones, a UNIX administrator of many years
who surfaced on the Samba mailing list with a barrage of questions, and who regularly now
helps other administrators to solve thorny Samba migration questions.
One wonders how many NetWare servers remain in active service. Many are being migrated
to Samba on Linux. Red Hat Linux, SUSE Linux 9.x and SUSE Linux Enterprise Server
9 are ideal target platforms to which a NetWare server may be migrated. The migration
method of choice is much dependant on the tools that the administrator finds most natural
to use. The old-hand NetWare guru will likely want to use the tools like the NetWare
NLM for rsync to migrate files from the NetWare server to the Samba server. The UNIX
administrator might prefer tools that are part of the Mars NWE (Martin Stovers’ NetWare
Emulator) open source package. The MS Windows network administrator will likely make
use of the NWConv utility that is a part of Windows NT4 Server. Whatever your tool of
choice, migration will be filled with joyous and challenging moments - though probably not
concurrently.
This chapter tells its own story, so ride along, ... maybe the information here presented will
help to smooth over a similar migration challenge in your favorite networking environment.
231

232 Migrating NetWare 4.11 Server to Samba-3 Chapter 9
9.1 Introduction
Misty Stanley-Jones was recruited by Abmas Inc. to administer a network that had not
received much attention for some years and was much in need of a make-over. As a brand-
new sysadmin to this company, she inherited a very old Novell file server, and came with a
determination to change things for the better.
A site survey turned up the following details for the old NetWare server:
200 MHz MMX processor
512K RAM
24 GB disk space in RAID1
Novell 4.11 patched to service pack 7
60+ users
7 network-attached printers
The company had outgrown this server several years ago and were dealing with severe
growing pains. Some of the problems experienced were:
•Very slow performance
•Available storage hovering around the 5% range.
–Extremely slow print spooling.
–Users storing information on their local hard drives, causing backup integrity
problems.
At one point disk space had filled up to 100% causing the payroll database to become
corrupt. This caused the accounting department to be down for over a week and necessitated
deployment of another file server. The replacement server was created with very poor
security and design considerations from a discarded desktop PC.
9.1.1 Assignment Tasks
Misty has provided this summary of her migration experience in the hope that it will help
someone to avoid the challenges she faced. Perhaps her configuration files and background
will accelerate your learning as you grapple with a similar migration challenge.
After presenting a cost-benefit report to management, as well as an estimated time-to-
completion, approval was given proceed with the solution proposed. The server was built
from purchased components. The total project cost was $3000. A brief description of the
configuration follows:
3.0 GHz P4 Processor
1 GB RAM
120 GB SATA operating system drive
4 x 80 GB SATA data drives (RAID5 240 GB capacity)
2 x 80 GB SATA removable drives for online backup
A DLT drive for asynchronous offline backup
SUSE Linux Professional 9.2

Section 9.2. Dissection and Discussion 233
The new system has operated for six months without problems. Over the past months much
attention has been focused on cleaning up desktops and user profiles.
9.2 Dissection and Discussion
A decision to use LDAP was made even though I know nothing about LDAP except that
I had been reading the book “LDAP System Administration”, by Gerald Carter. LDAP
seemed to provide some of the functionality of Novell’s e-Directory Services and would
provide centralized authentication and identity management.
Building the LDAP database took a while, and a lot of trial and error. Following the
guidance I obtained from Jerry Carter’s book “LDAP System Administration”, I installed
OpenLDAP (from RPM; later I compiled a more current version from source) and built my
initial LDAP tree.
9.2.1 Technical Issues
The first challenge was to create a company white-pages, followed by manually entering ev-
erything from the printed company directory. This used only the inetOrgPerson objectclass
from the OpenLDAP schemas. The next step was to write a shell script which would look
at the /etc/passwd and /etc/shadow files on our mail server, and create a LDIF file from
which the information could be imported into LDAP. This would allow use of LDAP for
Linux authentication, IMAP, POP3, and SMTP.
Given that a decision had been made to use Courier-IMAP the schema “courier.schema”
from the Courier-IMAP source tarball is ncessary to resolve Courier-specific LDAP directory
needs.
9.3 Implementation
9.3.1 NetWare Migration Using LDAP Backend
The following software must be installed on the SUSE Linux Enterprise Server to perform
this migration:
openldap2
openldap2-client
openldap2-devel (only for Samba compilation)
nss ldap
smbldap-tools Version 0.8.7
perl-ldap
samba-3.0.12 or later
samba-client-3.0.12 or later
samba-winbind-3.0.12 or later
Each software application must be carefully configured in preparation for migration. The
configuration files used at Abmas are provided as a guide and should be modified to meet
needs at your site.

234 Migrating NetWare 4.11 Server to Samba-3 Chapter 9
9.3.1.1 LDAP Server Configuration
The /etc/openldap/slapd.conf file Misty used is shown in Example 9.3.1.
The /etc/ldap.conf file used is listed in Example 9.3.4.
The Name Server Switch control file /etc/nsswitch.conf has the following contents:
# /etc/nsswitch.conf
# This file controls the resolve order for system databases.
# the following two lines obviate the "+" entry in /etc/passwd and /etc/group.
passwd: files ldap
group: files ldap
shadow: files ldap
# The above are all that I store in LDAP at this point. There are
# possibilities to store hosts, services, ethers, and lots of other things.
In my setup, users authenticate via PAM and NSS using LDAP-based accounts. This works
out of the box with the configuration files in this chapter. It enables you to have no local
accounts for users (it is highly advisable to have a local account for the root user). Traps
for the unwary include:
•If your LDAP database goes down, nobody can authenticate except for root.
•If fail-over is configured incorrectly weird behavior can occur. For example, DNS
failing to resolve.
I do have two LDAP slave servers configured. That subject is beyond the scope of this
document and steps for implementing it are well-documented.
The following services authenticate using LDAP:
UNIX login/ssh
Postfix (SMTP)
Courier-IMAP/IMAPS/POP3/POP3S
Company-wide White-Pages can be searched using a LDAP client such as the one in the
Windows Address Book.
Having gained a solid understanding of LDAP, and a relatively workable LDAP tree thus
far, it was time to configure Samba. I compiled the latest stable SAMBA and also installed
the latest smbldap-tools from Idealx <http://idealx.com>.
The Samba smb.conf file was configured as shown in Example 9.3.5.
Most of these shares are only used by one company group, but they are required because
of some ancient Qbasic and Rbase applications were that written expecting their own drive
letters.
Note: During the process of building the new server, I kept data files up-to-date with
the Novell server via use of rsync. On a separate system (my workstation in fact) which
could be rebooted whenever necessary, I set up a mount point to the Novell server via
ncpmount. I then created a rsyncd.conf to share that mount point out to my new server,
and synchronized once an hour. The script I used to synchronize is quite nice, so I will

Section 9.3. Implementation 235
include it in an appendix. The reason I had to have the rsync daemon running on a
system which could be rebooted frequently is because ncpfs has a nasty habit of creating
stale mount points which cannot be recovered without a reboot. The reason for hourly
synchronization is because some part of the chain was very slow and performance-heavy
(whether rsync itself, the network, or the Novell server I am not sure probably the Novell
server).
After Samba had been configured, I initialized the LDAP database. So the first thing I had
to do was to store the LDAP password in the Samba configuration by issuing the command
(as root):
root# smbpasswd -w verysecret
where “verysecret” is replaced by the LDAP bind password.
Note
The Idealx smbldap-tools package can be configured using a script called
configure.pl that is provided as part of the tool. See Chapter 6 for an
example of its use. Many administrators, like Misty, choose to do this
manually so as to maintain greater awareness of how the tool-chain
works, and possibly to avoid undesirable actions from occurring un-
noticed.
Now Samba is ready for use. Now configure the smbldap-tools. There are two relevant files,
which are usually put into the directory /etc/smbldap-tools. The main file, smbldap.
conf is shown in Example 9.3.10.
NOTE: I chose not to take advantage of the TLS capability of this. Eventually I may go
back and tweak it. Also I chose not to take advantage of the master/slave configuration as
I heard horror stories that it was unstable. My slave servers are replicas only.
The /etc/smbldap-tools/smbldap bind.conf file is shown here:
# smbldap_bind.conf
#
# This file simply tells smbldap-tools how to bind to your LDAP server.
# It has to be a DN with full write access to the Samba portion of
# the database.
############################
# Credential Configuration #
############################
# Notes: you can specify two differents configuration if you use a
# master ldap for writing access and a slave ldap server for reading access

236 Migrating NetWare 4.11 Server to Samba-3 Chapter 9
# By default, we will use the same DN (so it will work for standard Samba
# release)
slaveDN="cn=Manager,dc=abmas,dc=biz"
slavePw="verysecret"
masterDN="cn=Manager,dc=abmas,dc=biz"
masterPw="verysecret"
We can now run the smbldap-populate command which will populate the LDAP tree
with the appropriate default users, groups, and UID and GID pools. It will create a user
called Administrator with UID=0 and GID=0 matching the Domain Admins group. This
is fine you can still log in a root to a Windows system, but it will break cached credentials if
you need to log in as the administrator to a system that is not on the network for whatever
reason.
After the LDAP database has been pre-loaded it is prudent to validate that the information
needed is in the LDAP directory. This can be done done by restarting the LDAP server,
then performing an LDAP search by executing:
root# ldapsearch -W -x -b "dc=abmas,dc=biz"\
-D "cn=Manager,dc=abmas,dc=biz" \
"(Objectclass=*)"
Enter LDAP Password:
# extended LDIF
#
# LDAPv3
# base <dc=abmas,dc=biz> with scope sub
# filter: (ObjectClass=*)
# requesting: ALL
#
# abmas.biz
dn: dc=abmas,dc=biz
objectClass: dcObject
objectClass: organization
o: abmas
dc: abmas
# People, abmas.biz
dn: ou=People,dc=abmas,dc=biz
objectClass: organizationalUnit
ou: People
# Groups, abmas.biz
dn: ou=Groups,dc=abmas,dc=biz
objectClass: organizationalUnit
ou: Groups

Section 9.3. Implementation 237
# Idmap, abmas.biz
dn: ou=Idmap,dc=abmas,dc=biz
objectClass: organizationalUnit
ou: Idmap
...
With the LDAP directory now intialized it is time to create the Windows and POSIX
(UNIX) group accounts as well as the mappings from Windows groups to UNIX groups.
The easiest way to do this is to use smbldap-groupadd command. It will create the
group with the posixGroup and sambaGroupMapping attributes, a unique GID, and an
automatically-determined RID. I learned the hard way not to try to do this by hand.
After I had my group mappings in place, I added users to the groups (the users don’t really
have to exist yet). I used the smbldap-groupmod command to accomplish this. It can
also be done manually by adding memberUID attributes to the group entries in LDAP.
The most monumental task of all was adding the sambaSamAccount information to each
already-existent posixAccount entry. I did it one at a time as I moved people onto the new
server, by issuing the command:
root# smbldap-usermod -a -P username
I completed that step for every user after asking the person what their current NetWare
password was. The wiser way to have done it would probably be to dump the entire database
to an LDIF file. This can be done by executing:
root# slapcat > somefile.ldif
Then update the LDIF file created by using a Perl script to parse and add the appropriate
attributes and objectClasses to each entry, followed by re-importing the entire database into
the LDAP directory.
Rebuilding of the LDAP directory can be done as follows:
root# rcldap stop
root# cd /data/ldap
root# rm *bdb _* log*
root# su - ldap -c "slapadd -l somefile.ldif"
root# rcldap start
This can be done at any time and for any reason, with no harm to the database.
So first I added a test user, of course. The LDIF for this test user looks like this, to give
you an idea:
# Entry 1: cn=Test User,ou=people,ou=corp,dc=abmas,dc=biz

238 Migrating NetWare 4.11 Server to Samba-3 Chapter 9
dn:cn=Test User,ou=people,ou=corp,dc=abmas,dc=biz
cn: Test User
gecos: Test User
gidNumber: 513
givenName: Test
homeDirectory: /home/test.user
homePhone: 555
l: Somewhere
l: ST
mail: test.user
o: Corp
objectClass: top
objectClass: inetOrgPerson
objectClass: posixAccount
objectClass: sambaSamAccount
postalCode: 12345
sn: User
street: 10 Some St.
uid: test.user
uidNumber: 1074
sambaLogonTime: 0
sambaLogoffTime: 2147483647
sambaKickoffTime: 2147483647
sambaPwdCanChange: 0
displayName: Samba User
sambaSID: S-1-5-21-725326080-1709766072-2910717368-3148
sambaLMPassword: 9D29C287C58448F9AAD3B435B51404EE
sambaAcctFlags: [U]
sambaNTPassword: D062088E99C95E37D7702287BB35E770
sambaPwdLastSet: 1102537694
sambaPwdMustChange: 1106425694
userPassword: {SSHA}UzFZ2VxRGdwUueLnTGtsTBtnsvMO1oj8
loginShell: /bin/false
Then I went over to a spare Windows NT machine and joined it to the MEGANET2 domain.
It worked, and the machine’s account entry under ou=Computers looks like this:
dn:uid=w2kengrspare$,ou=Computers,ou=MEGANET2,dc=abmas,dc=biz
objectClass: top
objectClass: inetOrgPerson
objectClass: posixAccount
objectClass: sambaSamAccount
cn: w2kengrspare$
sn: w2kengrspare$
uid: w2kengrspare$
uidNumber: 1104
gidNumber: 515

Section 9.3. Implementation 239
homeDirectory: /dev/null
loginShell: /bin/false
description: Computer
gecos: Computer
sambaSID: S-1-5-21-725326080-1709766072-2910717368-3208
sambaPrimaryGroupSID: S-1-5-21-725326080-1709766072-2910717368-2031
displayName: W2KENGRSPARE$
sambaPwdCanChange: 1103149236
sambaPwdMustChange: 2147483647
sambaNTPassword: CA199C45CB6737035DB6D9D9F6CD1834
sambaPwdLastSet: 1103149236
sambaAcctFlags: [W ]
So now I can log in with a test user from the machine w2kengrspare. It’s all fine and good,
but that user is in no groups yet so has pretty boring access. We can fix that by writing the
login script! To write the login script, I used Kixstart <http://www.kixtart.org>. I used
it because it will work with every architecture of Windows, has an active and helpful user
base, and was both easier to learn and more powerful than the standard netlogon scripts I
have seen. I also did not have to do a logon script per user or per group.
I downloaded Kixtart and put the following files in my [netlogon] share:
KIX32.EXE
KX32.dll
KX95.dll <-- Not needed unless you are running Win9x clients.
kx16.dll <-- Probably not needed unless you are running DOS clients.
kxrpc.exe <-- Probably useless as it has to run on the server and can
only be run on NT. It’s for Windows 95 to become group-aware.
We can get around the need.
I then wrote the logon.kix file that is shown in Example 9.3.14. I chose to keep it all in
one file, but it can be split up and linked via include directives.
As you can see in the script, I redirect the My Documents to the user’s home share if they are
not in the ˆaLaptopˆa group. I also add printers on a group-by-group basis, and if applicable
I setthe group printer. For this to be effective, the print drivers must be installed on the
Samba server in the [print$] share. Ample documentation exists about how to do that so
I did not cover it.
I actually call this script via the logon.bat script in the [netlogon] directory:
\\corpsrv\netlogon\kix32 \\corpsrv\netlogon\logon.kix /f
I only had to fully qualify the paths for Windows 9x, as Windows NT and greater automat-
ically add [NETLOGON] to the path.
Also of note for Win9x is that the drive mappings and printer setup will not work because

240 Migrating NetWare 4.11 Server to Samba-3 Chapter 9
they rely on RPC. One merely has to put the appropriate settings into the c:\autoexec.
bat file or map the drives manually. One option would be to check the OS as part of the
Kixtart script, and if it is Win9x and if it is the first login, copy a pre-made autoexec.bat
to the C: drive. I only have three such machines and one is going away in the very near
future, so it was easier to do it by hand.
At this point I was able to add the users. This is the part that really falls into ˆaupgrade.
I moved the users over one group at a time, starting with the people who used the least
amount of resources on the network. With each group that I moved, I first logged in as a
ˆastandardˆa user in that group and took careful note of their environment, mainly the printers
they used, their PATH, and what network resources they had access to (most importantly
which ones they actually needed access to).
I would then add the user’s SambaSamAccount information as mentioned earlier, and join
the computer to the domain. The very first thing I had to do was to copy the user’s profile
to the new server. This was very important, and I really struggled with the most effective
way to do it. Here is the method that worked for every one of my users on Windows NT,
2000, and XP:
1. Log in as the user on the domain. This creates the local copy of the user’s profile and
copies it to the server as they log out.
2. Reboot the computer and log in as the local machine administrator.
3. Right-click My Computer, click Properties, and navigate to the user profiles tab (varies
per version of Windows).
4. Select the user’s local profile (COMPUTERNAME\username), and click the Copy To
button.
5. In the next dialog, copy it directly to the profiles share on the Samba server (\\PDCname\profiles\user\<architecture>
in my case). You will have had to make a connection to the share as that user (e.g.:
Windows Explorer type \\PDCname\profiles\username).
6. When the copy is complete (it can take a while) log out, and log back in as the user.
All his/her settings and all contents of My Documents, Favorites, and the registry
should have been copied successfully.
7. If it doesn’t look right (the dead giveaway is the desktop background) shut down the
computer without logging out (power cycle) and try logging in as the user again. If it
still doesn’t work, repeat the steps above. I only had to ever repeat it once.
WORDS TO THE WISE:
•If the user was anything other than a standard user on his/her system before, you will
save yourself some headaches by giving them identical permissions (on the local ma-
chine) as their domain account, BEFORE copying their profile over. Do this through
the User Administrator in the Control Panel, after joining the computer to the domain
and before logging as that user for the first time. Otherwise they will have trouble
with permissions on their registry keys.
•If any application was installed for the user only, rather than for the entire system, it
will probably not work without being reinstalled.

Section 9.3. Implementation 241
After all these steps are accomplished, only cleanup details are left. Make sure user’s
shortcuts and ˆaNetwork Placesˆa point to the appropriate place on the new server, check the
important applications to be sure they work as expected and troubleshoot any problems
that might arise, check to be sure the user’s printers are present and working. By the way,
if there are any network printers installed as system printers (the Novell way) you will need
to log in as a local administrator and delete them.
For my non-laptop systems, I would then log in and out a couple times as the user, to be
sure that their registry settings were modified, then I was finished.
Some compatibility issues that cropped up included:
Blackberry client — It did not like having its registry settings moved around, and had to
be reinstalled. Also it needed write permissions to a portion of the hard drive, and I had to
give it those manually on the one system where this was an issue.
CAMedia — digital camera software for Canon cameras I had all kinds of trouble with the
registry. I had to use the Run as service to open the registry of the local user while logged in
as the domain user, and give the domain user the appropriate permissions to some registry
keys, then export that portion of the registry to a file. Then as the domain user I had to
import that file into the registry.
Crystal Reports version 7 — More registry problems that were solved by re-copying the
user’s profile.
Printing from legacy applications — I found out that Novell sent its jobs to the printer in
a raw format. CUPS sends them in Postscript by default. I had to make a second printer
definition for one printer and tell CUPS specifically to send raw data to the printer, and
assign this printer to the LPT port with Kixtart’s version of the ˆanet useˆacommand.
These were all eventually solved by elbow grease, queries to the Samba mailing list and
others, and diligence. The complete migration took about 5 weeks. My userbase is rela-
tively small, but includes multiple versions of Windows, multiple Linux member servers, a
mechanized saw, a pen plotter, and legacy applications written in Qbasic and R:Base, just
to name a few. I actually ended up making some of these applications work better (or work
again, as some of them had stopped functioning on the old server) because as part of the
process I had to find out how things were supposed to work.
The one thing I have not been able to get working is a very old database that we had around
for reference purposes which uses Novell’s Btrieve engine.
As the resources compare, I went from 95% disk usage to just around 10%. I went from a
very high load on the server to an average load of between 1 and 2 runnable processes on the
server. I have improved the security and robustness of the system. I have also implemented
ClamAV <http://www.clamav.net>Antivirus which scans the entire Samba server for
viruses every two hours and quarantines them. I have found it much less problematic than
our ancient version of Norton Antivirus Corporate Edition, and much more up-to-date.
In short, my users are much happier now that the new server is running, that is what is
important to me.

242 Migrating NetWare 4.11 Server to Samba-3 Chapter 9
Example 9.3.1. OpenLDAP Control File — slapd.conf Part A
#/usr/local/etc/openldap/slapd.conf
#
# See slapd.conf(5) for details on configuration options.
# This file should NOT be world readable.
#
include /etc/openldap/schema/core.schema
include /etc/openldap/schema/cosine.schema
include /etc/openldap/schema/inetorgperson.schema
include /etc/openldap/schema/nis.schema
include /etc/openldap/schema/samba.schema
include /etc/openldap/schema/dhcp.schema
include /etc/openldap/schema/misc.schema
include /etc/openldap/schema/idpool.schema
include /etc/openldap/schema/eduperson.schema
include /etc/openldap/schema/commURI.schema
include /etc/openldap/schema/local.schema
include /etc/openldap/schema/authldap.schema
pidfile /var/run/slapd/run/slapd.pid
argsfile /var/run/slapd/run/slapd.args
replogfile /data/ldap/log/slapd.replog
# Load dynamic backend modules:
modulepath /usr/lib/openldap/modules
#######################################################################
# Logging parameters
#######################################################################
loglevel 256
#######################################################################
# SASL and TLS options
#######################################################################
sasl-host ldap.corp.abmas.org
sasl-realm DIGEST-MD5
sasl-secprops none
TLSCipherSuite HIGH:MEDIUM:+SSLV2
TLSCertificateFile /etc/ssl/certs/private/abmas-cert.pem
TLSCertificateKeyFile /etc/ssl/certs/private/abmas-key.pem
password-hash {SSHA}
defaultsearchbase "dc=abmas,dc=biz"

Section 9.3. Implementation 243
Example 9.3.2. OpenLDAP Control File — slapd.conf Part B
#######################################################################
# bdb database definitions
#######################################################################
database bdb
suffix "dc=abmas,dc=biz"
rootdn "cn=manager,dc=abmas,dc=biz"
rootpw {SSHA}gdo/dUvoT4ZJmULz3rUt6A3H/hBEduJ5
directory /data/ldap
mode 0600
# The following is for BDB to make it flush its data to disk every
# 500 seconds or 5kb of data
checkpoint 500 5
## For running slapindex
#readonly on
## Indexes for often-requested attributes
index objectClass eq
index cn eq,sub
index sn eq,sub
index uid eq,sub
index uidNumber eq
index gidNumber eq
index sambaSID eq
index sambaPrimaryGroupSID eq
index sambaDomainName eq
index default sub
cachesize 2000
replica host=baa.corp.abmas.org:389
suffix="dc=abmas,dc=biz"
binddn="cn=replica,dc=abmas,dc=biz"
credentials=verysecret
bindmethod=simple
tls=yes
replica host=ns.abmas.org:389
suffix="dc=abmas,dc=biz"
binddn="cn=replica,dc=abmas,dc=biz"
credentials=verysecret
bindmethod=simple
tls=yes

244 Migrating NetWare 4.11 Server to Samba-3 Chapter 9
Example 9.3.3. OpenLDAP Control File — slapd.conf Part C
#######################################################################
# ACL section
#######################################################################
## MOST RESTRICTIVE RULES MUST GO FIRST!
## Users can change their own passwords.
## Nobody else can read the password
access to attrs=userPassword
by group/groupOfUniqueNames/uniqueMember="cn=LDAP Administrators, \
dc=abmas,dc=biz" write
by self write
by * auth
## Home contact info restricted to the logged-in user
access to attrs=hometelephoneNumber,homePostalAddress,\
mobileTelephoneNumber,pagerTelephoneNumber
by group/groupOfUniqueNames/uniqueMember="cn=LDAP Administrators,\
dc=abmas,dc=biz" write
by self write
by * none
## Only admins can manage email aliases
access to dn.sub="ou=Email Aliases,dc=abmas,dc=biz"
filter=(roleOccupant=*)
attrs=maildrop
by dnattr=roleOccupant write
by * read
## Allow delegated management of certain aliases which are
## for mailman-style mailing lists.
access to dn.sub="ou=Email Aliases,dc=abmas,dc=biz"
by group/groupOfUniqueNames/uniqueMember="cn=LDAP Administrators,\
dc=abmas,dc=biz" write
by * read
## Default to read-only access
access to *
by dn.base="cn=replica,ou=people,ou=corp,dc=abmas,dc=biz" write
by group/groupOfUniqueNames/uniqueMember="cn=LDAP Administrators,\
dc=abmas,dc=biz" write
by * read
access to attrs=namingcontexts
by anonymous read

Section 9.3. Implementation 245
Example 9.3.4. NSS LDAP Control File — /etc/ldap.conf
# /etc/ldap.conf
# This file is present on every *NIX client that authenticates to LDAP.
# For me, most of the defaults are fine. There is an amazing amount of
# customization that can be done see the man page for info.
# Your LDAP server. Must be resolvable without using LDAP. The following
# is for the LDAP server all others use the FQDN of the server
URI ldap://127.0.0.1
# The distinguished name of the search base.
base ou=corp,dc=abmas,dc=biz
# The LDAP version to use (defaults to 3 if supported by client library)
ldap_version 3
# The distinguished name to bind to the server with if the effective
# user ID is root. Password is stored in /etc/ldap.secret (mode 600)
rootbinddn cn=Manager,dc=abmas,dc=biz
# Filter to AND with uid=%s
pam_filter objectclass=posixAccoun
# The user ID attribute (defaults to uid)
pam_login_attribute uid
# Group member attribute
pam_member_attribute memberUID
# Use the OpenLDAP password change
# extended operation to update the password.
pam_password exop
# OpenLDAP SSL mechanism
# start_tls mechanism uses the normal LDAP port, LDAPS typically 636
ssl start_tls
tls_cacertfile /etc/ssl/certs/private/abmas-cert.pem
...

246 Migrating NetWare 4.11 Server to Samba-3 Chapter 9
Example 9.3.5. Samba Configuration File smb.conf Part A
# Global parameters
[global]
workgroup = MEGANET2
netbios name = MASSIVE
server string = Corp File Server
passdb backend = ldapsam:ldap://localhost
pam password change = Yes
username map = /etc/samba/smbusers
log level = 1
log file = /data/samba/log/%m.log
name resolve order = wins host bcast
time server = Yes
printcap name = cups
show add printer wizard = No
add user script = /opt/IDEALX/sbin/smbldap-useradd -m "%u"
add group script = /opt/IDEALX/sbin/smbldap-groupadd -p "%g"
add user to group script
/opt/IDEALX/sbin/smbldap-groupmod -m "%u" "%g"
delete user from group script
/opt/IDEALX/sbin/smbldap-groupmod -x "%u" "%g"
set primary group script
/opt/IDEALX/sbin/smbldap-usermod -g "%g" "%u"
add machine script = /usr/local/sbin/smbldap-useradd -w "%m"
logon script = logon.bat
logon path = \\%L\profiles\%U\%a
logon drive = H:
logon home = \\%L\%U
domain logons = Yes
wins support = Yes
ldap admin dn = cn=Manager,dc=abmas,dc=biz
ldap group suffix = ou=Groups
ldap idmap suffix = ou=People
ldap machine suffix = ou=People
ldap passwd sync = Yes
ldap suffix = ou=MEGANET2,dc=abmas,dc=biz
ldap ssl = no
ldap user suffix = ou=People
admin users = root, "@Domain Admins"
printer admin = "@Domain Admins"
force printername = Yes

Section 9.3. Implementation 247
Example 9.3.6. Samba Configuration File smb.conf Part B
[netlogon]
comment = Network logon service
path = /data/samba/netlogon
write list = "@Domain Admins"
guest ok = Yes
[profiles]
comment = Roaming Profile Share
path = /data/samba/profiles/
read only = No
profile acls = Yes
veto files = desktop.ini
browseable = No
[homes]
comment = Home Directories
valid users = %S
read only = No
create mask = 0770
veto files = desktop.ini
hide files = desktop.ini
browseable = No
[software]
comment = Software for %a computers
path = /data/samba/shares/software/%a
guest ok = Yes
[public]
comment = Public Files
path = /data/samba/shares/public
read only = No
guest ok = Yes
[PDF]
comment = Location of documents printed to PDFCreator printer
path = /data/samba/shares/pdf
guest ok = Yes

248 Migrating NetWare 4.11 Server to Samba-3 Chapter 9
Example 9.3.7. Samba Configuration File smb.conf Part C
[EVERYTHING]
comment = All shares
path = /data/samba
valid users = "@Domain Admins"
read only = No
[CDROM]
comment = CD-ROM on MASSIVE
path = /mnt
guest ok = Yes
[print$]
comment = Printer Drivers Share
path = /data/samba/drivers
write list = root
browseable = No
[printers]
comment = All Printers
path = /data/samba/spool
create mask = 0644
printable = Yes
browseable = No
[acct hp8500]
comment = "Accounting Color Laser Printer"
path = /data/samba/spool/private
valid users = @acct, @acct admin, @hr, "@Domain Admins",\
@Receptionist, dwayne, terri, danae, jerry
create mask = 0644
printable = Yes
copy = printers
[plotter]
comment = Engineering Plotter
path = /data/samba/spool
create mask = 0644
printable = Yes
use client driver = Yes
copy = printers

Section 9.3. Implementation 249
Example 9.3.8. Samba Configuration File smb.conf Part D
[APPS]
path = /data/samba/shares/Apps
force group = "Domain Users"
read only = No
[ACCT]
path = /data/samba/shares/Accounting
valid users = @acct, "@Domain Admins"
force group = acct
read only = No
create mask = 0660
directory mask = 0770
[ACCT ADMIN]
path = /data/samba/shares/Acct Admin
valid users = @^aacct admin^a
force group = acct admin
[HR PR]
path = /data/samba/shares/HR PR
valid users = @hr, @acct admin
force group = hr
[ENGR]
path = /data/samba/shares/Engr
valid users = @engr, @receptionist, @truss, "@Domain Admins", cheri
force group = engr
read only = No
create mask = 0770
[DATA]
path = /data/samba/shares/DATA
valid users = @engr, @receptionist, @truss, "@Domain Admins", cheri
force group = engr
read only = No
create mask = 0770
copy = engr

250 Migrating NetWare 4.11 Server to Samba-3 Chapter 9
Example 9.3.9. Samba Configuration File smb.conf Part E
[X]
path = /data/samba/shares/X
valid users = @engr, @acct
force group = engr
read only = No
create mask = 0770
copy = engr
[NETWORK]
path = /data/samba/shares/network
valid users = "@Domain Users"
read only = No
create mask = 0770
guest ok = Yes
[UTILS]
path = /data/samba/shares/Utils
write list = "@Domain Admins"
[SYS]
path = /data/samba/shares/SYS
valid users = chad
read only = No
browseable = No

Section 9.3. Implementation 251
Example 9.3.10. Idealx smbldap-tools Control File — Part A
#########
#
# located in /etc/smbldap-tools/smbldap.conf
#
##############################################################################
#
# General Configuration
#
##############################################################################
# Put your own SID
# to obtain this number do: net getlocalsid
SID="S-1-5-21-725326080-1709766072-2910717368"
##############################################################################
#
# LDAP Configuration
#
##############################################################################
# Notes: to use to dual ldap servers backend for Samba, you must patch
# Samba with the dual-head patch from IDEALX. If not using this patch
# just use the same server for slaveLDAP and masterLDAP.
# Those two servers declarations can also be used when you have
# . one master LDAP server where all writing operations must be done
# . one slave LDAP server where all reading operations must be done
# (typically a replication directory)
# Ex: slaveLDAP=127.0.0.1
slaveLDAP="127.0.0.1"
slavePort="389"
# Master LDAP : needed for write operations
# Ex: masterLDAP=127.0.0.1
masterLDAP="127.0.0.1"
masterPort="389"
# Use TLS for LDAP
# If set to 1, this option will use start_tls for connection
# (you should also used the port 389)
ldapTLS="0"
# How to verify the server’s certificate (none, optional or require)
# see "man Net::LDAP" in start_tls section for more details
verify=""

252 Migrating NetWare 4.11 Server to Samba-3 Chapter 9
Example 9.3.11. Idealx smbldap-tools Control File — Part B
# CA certificate
# see "man Net::LDAP" in start_tls section for more details
cafile=""
certificate to use to connect to the ldap server
# see "man Net::LDAP" in start_tls section for more details
clientcert=""
# key certificate to use to connect to the ldap server
# see "man Net::LDAP" in start_tls section for more details
clientkey=""
# LDAP Suffix
# Ex: suffix=dc=IDEALX,dc=ORG
suffix="ou=MEGANET2,dc=abmas,dc=biz"
# Where are stored Users
# Ex: usersdn="ou=Users,dc=IDEALX,dc=ORG"
usersdn="ou=People,${suffix}"
# Where are stored Computers
# Ex: computersdn="ou=Computers,dc=IDEALX,dc=ORG"
computersdn="ou=People,${suffix}"
# Where are stored Groups
# Ex groupsdn="ou=Groups,dc=IDEALX,dc=ORG"
groupsdn="ou=Groups,${suffix}"
# Where are stored Idmap entries (used if samba is a domain member server)
# Ex groupsdn="ou=Idmap,dc=IDEALX,dc=ORG"
idmapdn="ou=Idmap,${suffix}"
# Where to store next uidNumber and gidNumber available
sambaUnixIdPooldn="sambaDomainName=MEGANET2,dc=abmas,dc=biz"
# Default scope Used
scope="sub"

Section 9.3. Implementation 253
Example 9.3.12. Idealx smbldap-tools Control File — Part C
# Unix password encryption (CRYPT, MD5, SMD5, SSHA, SHA)
hash_encrypt="MD5"
# if hash_encrypt is set to CRYPT, you may set a salt format.
# default is "%s", but many systems will generate MD5 hashed
# passwords if you use "$1$%.8s". This parameter is optional!
crypt_salt_format="%s"
##############################################################################
#
# Unix Accounts Configuration
#
##############################################################################
# Login defs
# Default Login Shell
# Ex: userLoginShell="/bin/bash"
userLoginShell="/bin/false"
# Home directory
# Ex: userHome="/home/%U"
userHome="/home/%U"
# Gecos
userGecos="Samba User"
# Default User (POSIX and Samba) GID
defaultUserGid="513"
# Default Computer (Samba) GID
defaultComputerGid="515"
# Skel dir
skeletonDir="/etc/skel"
# Default password validation time (time in days) Comment the next line if
# you don’t want password to be enable for defaultMaxPasswordAge days (be
# careful to the sambaPwdMustChange attribute’s value)
defaultMaxPasswordAge="45"

254 Migrating NetWare 4.11 Server to Samba-3 Chapter 9
Example 9.3.13. Idealx smbldap-tools Control File — Part D
##############################################################################
#
# SAMBA Configuration
#
##############################################################################
# The UNC path to home drives location (%U username substitution)
# Ex: \\My-PDC-netbios-name\homes\%U
# Just set it to a null string if you want to use the smb.conf ’logon home’
# directive and/or disable roaming profiles
userSmbHome=""
# The UNC path to profiles locations (%U username substitution)
# Ex: \\My-PDC-netbios-name\profiles\%U
# Just set it to a null string if you want to use the smb.conf ’logon path’
# directive and/or disable roaming profiles
userProfile=""
# The default Home Drive Letter mapping
# (will be automatically mapped at logon time if home directory exist)
# Ex: H: for H:
userHomeDrive=""
# The default user netlogon script name (%U username substitution)
# if not used, will be automatically username.cmd
# make sure script file is edited under dos
# Ex: %U.cmd
# userScript="startup.cmd" # make sure script file is edited under dos
userScript=""
# Domain appended to the users "mail"-attribute
# when smbldap-useradd -M is used
mailDomain="abmas.org"
##############################################################################
#
# SMBLDAP-TOOLS Configuration (default are ok for a RedHat)
#
##############################################################################
# Allows not to use smbpasswd (if with_smbpasswd == 0 in smbldap_conf.pm) but
# prefer Crypt::SmbHash library
with_smbpasswd="0"
smbpasswd="/usr/bin/smbpasswd"

Section 9.3. Implementation 255
Example 9.3.14. Kixstart Control File — File: logon.kix
; This script just calls the other scripts.
; First we want to get things done for everyone.
; Second, we do first-time login stuff.
; Third, we go through the group-oriented scripts one at a time.
; We want to check for group membership here to avoid the overhead of running
; scripts which don’t apply.
call "\\massive\netlogon\scripts\main.kix"
call "\\massive\netlogon\scripts\setup.kix"
IF INGROUP("MEGANET2\ACCT")
call "scripts\acct.kix"
ENDIF
IF INGROUP("MEGANET2\ENGR","MEGANET2\RECEPTIONIST")
call "\\massive\netlogon\scripts\engr.kix"
ENDIF
IF INGROUP("MEGANET2\FURN")
call "\\massive\netlogon\scripts\furn.kix"
ENDIF
IF INGROUP("MEGANET2\TRUSS")
call "\\massive\netlogon\scripts\truss.kix"
ENDIF

256 Migrating NetWare 4.11 Server to Samba-3 Chapter 9
Example 9.3.15. Kixstart Control File — File: main.kix
break on
; Choose whether to hide the login window or not
IF INGROUP("MEGANET2\Domain Admins")
USE Z: \\massive\everything
SETCONSOLE("show")
ELSE
; Nobody cares about seeing the login script except admins
SETCONSOLE("hide")
ENDIF
; Delete all previously connected shares
USE * /delete
SETTITLE("Logging on @USERID to @LDOMAIN at @TIME")
; Set the time on the workstation
$Timeserver = "\\massive"
Settime $TimeServer
; Map the home directory
USE H: @HOMESHR ; connect to user’s home share
IF @ERROR = 0
H:
CD @HOMEDIR ; change directory to user’s home directory
ENDIF
; Everyone gets the N drive
USE N: \\massive\network

Section 9.3. Implementation 257
Example 9.3.16. Kixstart Control File — File: setup.kix, Part A
; My setup.kix is where all of the redirection stuff happens. Note that with
; the use of registry keys, ths only happens the first time they log in ,or if
; I delete the pertinent registry keys which triggers it to happen again:
; Check to see if we have written the Borkholder subkey before
$RETURNCODE = EXISTKEY("HKEY_CURRENT_USER\Borkholder")
IF NOT $RETURNCODE = 0
; Add key for Borkholder-specific things on the first login
ADDKEY("HKEY_CURRENT_USER\Borkholder")
; The following key gets deleted at the end of the first login
ADDKEY("HKEY_CURRENT_USER\Borkholder\FIRST_LOGIN")
ENDIF
; People with laptops need My Documents to be in their profile. People with
; desktops can have My Documents redirected to their home directory to avoid
; long delays with logging out and out-of-sync files.
; Check to see if this is the first login -- doesn’t make sense to do this
; at the very first login
$RETURNCODE = EXISTKEY("HKEY_CURRENT_USER\Borkholder\FIRST_LOGIN")
IF NOT $RETURNCODE = 0
; We don’t want to do this stuff for people with laptops or people in the FURN
; group. (They store their profiles in a different server)
IF NOT INGROUP("MASSIVE\Laptop","MASSIVE\FURN")
$RETURNCODE=EXISTKEY("HKEY_CURRENT_USER\Borkholder\profile_copied")
; A crude way to tell what OS our profile is for and copy the "My Documents"
; to the redirected folder on the server. It works because the profiles
; are stored as \\server\profiles\user\architecture
IF NOT $RETURNCODE = 0
IF EXIST("\\massive\profiles\@userID\WinXP")
copy "\\massive\profiles\@userID\WinXP\My Documents\*"
"\\massive\@userID\"
ENDIF
IF EXIST("\\massive\profiles\@userID\Win2K")
copy "\\massive\profiles\@userID\Win2K\My Documents\*"
"\\massive\@userID\"
ENDIF
IF EXIST("\\massive\profiles\@userID\WinNT")
copy "\\massive\profiles\@userID\WinNT\My Documents\*"
"\\massive\@userID\"
ENDIF

258 Migrating NetWare 4.11 Server to Samba-3 Chapter 9
Example 9.3.17. Kixstart Control File — File: setup.kix, Part B
; Now we will write the registry values to redirect the locations of "My
Documents"
; and other folders.
ADDKEY("HKEY_CURRENT_USER\Borkholder\profile_copied")
WRITEVALUE("HKEY_CURRENT_USER\Software\Microsoft\
Windows\CurrentVersion\Explorer\User
Shell Folders", "Personal","\\massive\@userID","REG_SZ")
WRITEVALUE("HKEY_CURRENT_USER\Software\Microsoft\
Windows\CurrentVersion\Explorer\User
Shell Folders", "My Pictures", "\\massive\@userID\My Pictures", "REG_SZ")
IF @PRODUCTTYPE="Windows 2000 Professional" or @PRODUCTTYPE="Windows XP
Professional"
WRITEVALUE("HKEY_CURRENT_USER\Software\Microsoft\
Windows\CurrentVersion\Explorer\User
Shell Folders", "My Videos", "\\massive\@userID\My Videos", "REG_SZ")
WRITEVALUE("HKEY_CURRENT_USER\Software\Microsoft\
Windows\CurrentVersion\Explorer\User
Shell Folders", "My Music", "\\massive\@userID\My Music", "REG_SZ")
WRITEVALUE("HKEY_CURRENT_USER\Software\Microsoft\
Windows\CurrentVersion\Explorer\User
Shell Folders", "My eBooks", "\\massive\@userID\My eBooks", "REG_SZ")
ENDIF
ENDIF
ENDIF
; Now we will delete the FIRST_LOGIN subkey that we made before.
; Note - to run this script again you will want to delete the HKCU\Borkholder
; subkey, log out, and log back in.
$RETURNVALUE = EXISTKEY("HKEY_CURRENT_USER\Borkholder\FIRST_LOGIN")
IF $RETURNVALUE = 0
DELKEY("HKEY_CURRENT_USER\Borkholder\FIRST_LOGIN")
ENDIF

Section 9.3. Implementation 259
Example 9.3.18. Kixstart Control File — File: acct.kix
; And here is one group-oriented script to show what can be
; done that way: acct.kix:
IF INGROUP("MASSIVE\Acct_Admin","MASSIVE\HR")
USE I: \\MEGANET2\HR_PR
ENDIF
; Set up printer
$RETURNVALUE = existkey("HKEY_CURRENT_USER\Printers\,,massive,acct_hp8500")
IF NOT $RETURNVALUE = 0
ADDPRINTERCONNECTION("\\massive\acct_hp8500")
SETDEFAULTPRINTER("\\massive\acct_hp8500")
ENDIF
; Set up drive mappings
USE M: \\massive\ACCT
IF INGROUP("MEGANET2\ABRA")
USE T: \\trussrv\abra
ENDIF

Chapter 10
ADDING UNIX/LINUX SERVERS
AND CLIENTS
The most frequently discussed Samba subjects over the past two years have focused around
Domain Control and printing. It is well known that Samba is a file and print server. A recent
survey conducted by Open Magazine found that of all respondents: 97% use Samba for file
and print services, and 68% use Samba for Domain Control. See the Open-Mag <http://
www.open-mag.com/cgi-bin/opencgi/surveys/survey.cgi?survey_name=samba>Web site
for current information. The survey results as found on January 14, 2004, as shown in Fig-
ure 10.1.
Figure 10.1. Open Magazine Samba Survey
While Domain Control is an exciting subject, basic file and print sharing remains the staple
260

Section 10.1. Introduction 261
bread-and-butter function that Samba provides. Yet this book may give the appearance
of having focused too much on more exciting aspects of Samba deployment. This chapter
directs your attention to provide important information on the addition of Samba servers
into your present Windows network — whatever the controlling technology may be. So let’s
get back to Abmas and our good friends Bob Jordan and company.
10.1 Introduction
Bob Jordan looks back over the achievements of the past year or two. Daily events are rather
straightforward with not too many distractions or problems. Bob, your team is doing well,
but a number of employees are asking for Linux desktop systems. Your network has grown
and demands additional Domain Member servers. Let’s get on with this; Christine and Stan
are ready to go.
Stan Soroka is firmly in control of the Department of the Future, while Christine is enjoying
a stable and predictable network environment. It is time to add more servers and to add
Linux desktops. It is time to meet the demands of future growth and endure trial by fire.
Go on, walk the steps with Stan and Company.
10.1.1 Assignment Tasks
You must now add UNIX/Linux Domain Member servers to your network. You have a
friend who has a Windows 2003 Active Directory Domain network who wants to add a
Samba/Linux server and has asked Christine to help him out. Your real objective is to help
Christine to see more of the way the Microsoft world lives and use her help to get validation
that Samba really does live up to expectations.
Over the past six months, you have hired several new staff who want Linux on their desk-
tops. You must integrate these systems to make sure that Abmas is not building islands of
technology. You ask Christine to do likewise at Swodniw Biz NL (your friend’s company)
to help them to evaluate a Linux desktop. You want to make the right decision, don’t you?
10.2 Dissection and Discussion
Recent Samba mailing list activity is witness to how many sites are using winbind. Some
have no trouble at all with it, yet to others the problems seem insurmountable. Periodically
there are complaints concerning an inability to achieve identical user and group IDs between
Windows and UNIX environments.
You provide step-by-step implementations of the various tools that can be used for identity
resolution. You also provide working examples of solutions for integrated authentication for
both UNIX/Linux and Windows environments.
10.2.1 Technical Issues
One of the great challenges we face when people ask us, “What is the best way to solve this
problem?” is to get beyond the facts so we can not only clearly comprehend the immediate

262 Adding UNIX/LINUX Servers and Clients Chapter 10
technical problem, but also understand how needs may change.
There are a few facts we should note when dealing with the question of how best to integrate
UNIX/Linux clients and servers into a Windows networking environment:
•A Domain Controller (PDC or BDC) is always authoritative for all accounts in its
Domain. This means that a BDC must (of necessity) be able to resolve all account
UIDs and GIDs to the same values that the PDC resolved them to.
•A Domain Member can be authoritative for local accounts, but is never authoritative
for Domain accounts. If a user is accessing a Domain Member server and that user’s
account is not known locally, the Domain Member server must resolve the identity of
that user from the Domain in which that user’s account resides. It must then map
that ID to a UID/GID pair that it can use locally. This is handled by winbindd.
•Samba, when running on a Domain Member server, can resolve user identities from a
number of sources:
–By executing a system getpwnam() or getgrnam() call. On systems that
support it, this utilizes the name service switch (NSS) facility to resolve names
according to the configuration of the /etc/nsswitch.conf file. NSS can be
configured to use LDAP, winbind, NIS, or local files.
–Performing, via NSS, a direct LDAP search (where an LDAP passdb backend has
been configured). This requires the use of the PADL nss ldap tool (or equivalent).
–Directly by querying winbindd. The winbindd contact a Domain Controller
to attempt to resolve the identity of the user or group. It receives the Windows
networking security identifier (SID) for that appropriate account and then allo-
cates a local UID or GID from the range of available IDs and creates an entry in
its winbindd idmap.tdb and winbindd cache.tdb files.
If the parameter idmap backend = ldap:ldap://myserver.domain was specified
and the LDAP server has been configured with a container in which it may store
the IDMAP entries, all Domain Members may share a common mapping.
Irrespective of how smb.conf is configured, winbind creates and caches a local copy
of the ID mapping database. It uses the winbindd idmap.tdb, and winbindd cache.
tdb files to do this.
Which of the above resolver methods is chosen is determined by the way that Samba
is configured in the smb.conf file. Some of the configuration options are rather less
than obvious to the casual user.
•If you wish to make use of accounts (users and/or groups) that are local to (i.e.,
capable of being resolved using) the name service switch (NSS) facility, it is imperative
to use the winbind enable local accounts = Yes in the smb.conf file. This parameter
specifically applies only to Domain Controllers, not to Domain Member servers.
For many administrators, it should be plain that the use of an LDAP-based repository for
all network accounts (both for Posix accounts as well as for Samba accounts) provides the
most elegant and controllable facility. You eventually appreciate the decision to use LDAP.
If your network account information resides in an LDAP repository, you should use it ahead

Section 10.2. Dissection and Discussion 263
of any alternative method. This means that if it is humanly possible to use the nss ldap
tools to resolve UNIX account UIDs/GIDs via LDAP, this is the preferred solution, as it
provides a more readily controllable method for asserting the exact same user and group
identifiers throughout the network.
In the situation where UNIX accounts are held on the Domain Member server itself, the
only effective way to use them involves the smb.conf entry winbind trusted domains only
= Yes. This forces Samba (smbd) to perform a getpwnam() system call that can then
be controlled via /etc/nsswitch.conf file settings. The use of this parameter disables the
use of Samba with Trusted Domains (i.e., External Domains).
Winbind can be used to create an appliance mode Domain Member server. In this capacity,
winbindd is configured to automatically allocate UIDs/GIDs from numeric ranges set in
the smb.conf file. The allocation is made for all accounts that connect to that Domain
Member server, whether within its own Domain or from Trusted Domains. If not stored
in an LDAP backend, each Domain Member maintains its own unique mapping database.
This means that it is almost certain that a given user who accesses two Domain Member
servers does not have the same UID/GID on both servers — however, this is transparent to
the Windows network user. This data is stored in the winbindd idmap.tdb and winbindd
cache.tdb files.
The use of an LDAP backend for the Winbind IDMAP facility permits Windows Domain
security identifiers (SIDs) mappings to UIDs/GIDs to be stored centrally. The result is a
consistent mapping across all Domain Member servers so configured. This solves one of the
major headaches for network administrators who need to copy files between/across network
file servers.
10.2.2 Political Issues
One of the most fierce conflicts recently being waged is one of resistance to the adoption of
LDAP, in particular OpenLDAP, as a replacement for UNIX NIS (previously called Yellow
Pages). Let’s face it, LDAP is different and requires a new approach to the need for a better
identity management solution. The more you work with LDAP, the more its power and
flexibility emerges from its dark, cavernous chasm.
LDAP is a most suitable solution for heterogenous environments. If you need crypto, add
Kerberos. The reason these are preferable is because they are heterogenous. Windows
solutions of this sort are NOT heterogenous by design. This is fundamental — it isn’t
religious or political. This also doesn’t say that you can’t use Windows Active Directory
in a heterogenous environment — it can be done, it just requires commercial integration
products — it’s just not what Active Directory was designed for.
A number of long-term UNIX devotees have recently commented in various communications
that the Samba Team is the first application group to almost force network administrators
to use LDAP. It should be pointed out that we resisted this as long as we could. It is not out
of laziness or out of malice that LDAP has finally emerged as the preferred identity man-
agement backend for Samba. We recommend LDAP for your total organizational directory
needs.

264 Adding UNIX/LINUX Servers and Clients Chapter 10
10.3 Implementation
The Domain Member server and the Domain Member client are at the center of focus in this
chapter. Configuration of Samba-3 Domain Controller has been covered in earlier chapters,
so if your interest is in Domain Controller configuration, you will not find that here. You
will find good oil that helps you to add Domain Member servers and clients.
In practice, Domain Member servers and Domain Member workstations are very different
entities, but in terms of technology they share similar core infrastructure. A technologist
would argue that servers and workstations are identical. Many users would argue otherwise,
given that in a well-disciplined environment a workstation (client) is a device from which
a user creates documents and files that are located on servers. A workstation is frequently
viewed as a disposable (easy to replace) item, but a server is viewed as a core component
of the business.
One can look at this another way. If a workstation breaks down, one user is affected, but
if a server breaks down, hundreds of users may not be able to work. The services that
a workstation must provide are document and file production oriented; a server provides
information storage and is distribution oriented.
Why is this important? — For starters, we must identify what components of the operating
system and its environment must be configured. Also, it is necessary to recognize where the
interdependencies between the various services to be used are. In particular, it is important
to understand the operation of each critical part of the authentication process, the logon
process, and how user identities get resolved and applied within the operating system and
applications (like Samba) that depend on this and may actually contribute to it.
So, while here we demonstrate how to implement the technology. It is done within a context
of what type of service need must be fulfilled.
10.3.1 Samba Domain with Samba Domain Member Server — Using
LDAP
In this example, it is assumed that you have Samba PDC/BDC servers. This means you
are using an LDAP ldapsam backend. In this example, we are adding to the LDAP backend
database (directory) containers for use by the IDMAP facility. This makes it possible to have
globally consistent mapping of SIDs to/from UIDs/GIDs. This means that you are running
winbindd as part of your configuration. The primary purpose of running winbindd (within
this operational context) is to permit mapping of foreign SIDs (those not originating from
our own Domain). Foreign SIDs can come from any external Domain or from Windows
clients that do not belong to a Domain.
If your installation is accessed only from clients that are members of your own domain, then
it is not necessary to run winbindd as long as all users can be resolved locally via the
getpwnam() system call. On NSS-enabled systems, this condition is met by having:
•All accounts in /etc/passwd or in /etc/group.
•Resolution via NSS. On NSS-enabled systems, there is usually a facility to resolve IDs
via multiple methods. The methods typically include: files, compat, db, ldap, nis,

Section 10.3. Implementation 265
nisplus, hesoid. When correctly installed, Samba adds to this list the winbindd
facility. The ldap facility is frequently the nss ldap tool provided by PADL Software.
The diagram in Figure 10.2 demonstrates the relationship of samba and system components
that are involved in the Identity resolution process where Samba is used as a Domain Member
server within a Samba Domain Control network.
Figure 10.2. Samba Domain: Samba Member Server
In this example configuration, Samba will directly search the LDAP-based passwd backend
ldapsam to obtain authentication and user identity information. The IDMAP information
is stored in the LDAP backend so that it can be shared by all Domain Member servers so
that every user will have a consistent UID and GID across all of them. The IDMAP facility
will be used for all foreign (i.e., not having the same SID as the Domain it is a member
of) Domains. The configuration of NSS will ensure that all unix processes will obtain a
consistent UID/GID.
The instructions given here apply to the Samba environment as shown in Chapters 6 and
7. If your network does not have an LDAP slave server (i.e., Chapter 6 configuration), you
must change the target LDAP server from lapdc to massive. Configuration of LDAP-Based
Identity Resolution
1. Create the smb.conf file as shown in Example 10.3.1. Locate this file in the directory
/etc/samba.
2. Configure the file that will be used by nss ldap to locate and communicate with the
LDAP server. This file is called ldap.conf. If your implementation of nss ldap
is consistent with the defaults suggested by PADL (the authors), it will be located
in the /etc directory. On some systems, the default location is the /etc/openldap
directory. Change the parameters inside the file that is located on your OS so it
matches Example 10.3.3. To find the correct location of this file, you can obtain this
from the library that will be used by executing the following:

266 Adding UNIX/LINUX Servers and Clients Chapter 10
root# strings /lib/libnss_ldap* | grep ldap.conf
/etc/ldap.conf
3. Configure the name service switch (NSS) control file so it matches the one shown in
Example 10.3.4.
4. Before proceeding to configure Samba, validate the operation of the NSS Identity
resolution via LDAP by executing:
root# getent passwd
...
root:x:0:512:Netbios Domain Administrator:/root:/bin/false
nobody:x:999:514:nobody:/dev/null:/bin/false
bobj:x:1000:513:Robert Jordan:/home/bobj:/bin/bash
stans:x:1001:513:Stanley Soroka:/home/stans:/bin/bash
chrisr:x:1002:513:Christine Roberson:/home/chrisr:/bin/bash
maryv:x:1003:513:Mary Vortexis:/home/maryv:/bin/bash
jht:x:1004:513:John H Terpstra:/home/jht:/bin/bash
bldg1$:x:1006:553:bldg1$:/dev/null:/bin/false
temptation$:x:1009:553:temptation$:/dev/null:/bin/false
vaioboss$:x:1005:553:vaioboss$:/dev/null:/bin/false
fran$:x:1008:553:fran$:/dev/null:/bin/false
josephj:x:1007:513:Joseph James:/home/josephj:/bin/bash
You should notice the location of the users’ home directories. First, make certain
that the home directories exist on the Domain Member server; otherwise, the home
directory share is not available. The home directories could be mounted off a domain
controller using NFS, or by any other suitable means. Second, the absence of the
Domain name in the home directory path is indicative that Identity resolution is not
being done via Winbind.
root# getent group
...
Domain Admins:x:512:root,jht
Domain Users:x:513:bobj,stans,chrisr,maryv,jht,josephj
Domain Guests:x:514:
Accounts:x:1000:
Finances:x:1001:
PIOps:x:1002:
sammy:x:4321:
This shows that all is working as it should. Notice that in the LDAP database the users
primary and secondary group memberships are identical. It is not necessary to add
secondary group memberships (in the group database) if the user is already a member
via primary group membership in the password database. When using winbind, it is

Section 10.3. Implementation 267
in fact undesirable to do this as it results in doubling up of group memberships and
may break winbind under certain conditions.
5. The LDAP directory must have a container object for IDMAP data. There are several
ways you can check that your LDAP database is able to receive IDMAP information.
One of the simplest is to execute:
root# slapcat | grep -i idmap
dn: ou=Idmap,dc=abmas,dc=biz
ou: idmap
If the execution of this command does not return IDMAP entries, you need to create
an LDIF template file (see Example 10.3.2). You can add the required entries using
the following command:
root# ldapadd -x -D "cn=Manager,dc=abmas,dc=biz" \
-w not24get < /etc/openldap/idmap.LDIF
Samba automatically populates this LDAP directory container when it needs to.
6. The system is ready to join the Domain. Execute the following:
root# net rpc join -U root%not24et
Joined domain MEGANET2.
This indicates that the Domain join succeeded.
7. Just joining the Domain is not quite enough, you must now provide a privilidged set
of credentials through which winbindd can interact with the ADS Domain servers.
Execute the following to implant the necessary credentials:
root# wbinfo --set-auth-user=Administrator%not24get
- The configuration is now ready to obtain ADS Domain user and group information.
8. You may now start Samba in the usual manner and your Samba Domain Member
server is ready for use. Just add shares as required.
10.3.2 NT4/Samba Domain with Samba Domain Member Server —
Using Winbind
You need to use this method for creating a Samba Domain Member server if any of the
following conditions prevail:
•LDAP support (client) is not installed on the system.

268 Adding UNIX/LINUX Servers and Clients Chapter 10
•There are mitigating circumstances forcing a decision not to use LDAP.
•The Samba Domain Member server must be part of a Windows NT4 Domain.
Later in the chapter, you can see how to configure a Samba Domain Member server for a
Windows ADS Domain. Right now your objective is to configure a Samba server that can
be a member of a Windows NT4 style Domain and/or does not use LDAP.
Note
If you use winbind for Identity resolution, do make sure that there are
no duplicate accounts.
For example, do not have more than one account that has UID=0 in
the password database. If there is an account called root in the /etc/
passwd database, it is okay to have an account called root in the LDAP
ldapsam or in the tdbsam. But if there are two accounts in the passdb
backend that have the same UID, winbind will break. This means that
the Administrator account must be called root.
Winbind will break if there is an account in /etc/passwd that has the
same UID as an account that is in LDAP ldapsam (or in tdbsam) but
that differs in name only.
The following configuration uses CIFS/SMB protocols alone to obtain user and group cre-
dentials. The winbind information is locally cached in the winbindd cache.tdb winbindd
idmap.tdb files. This provides considerable performance benefits compared with the LDAP
solution, particularly where the LDAP lookups must traverse wide-area network links. You
may examine the contents of these files using the tool tdbdump, though you may have to
build this from the Samba source code if it has not been supplied as part of a binary package
distribution that you may be using. Configuration of Winbind-Based Identity Resolution
1. Using your favorite text editor, create the smb.conf file so it has the contents shown
in Example 10.3.5.
2. Edit the /etc/nsswitch.conf so it has the entries shown in Example 10.3.6.
3. The system is ready to join the Domain. Execute the following:
net rpc join -U root%not24et
Joined domain MEGANET2.
This indicates that the Domain join succeed.
4. Validate operation of winbind using the wbinfo tool as follows:
root# wbinfo -u

Section 10.3. Implementation 269
MEGANET2+root
MEGANET2+nobody
MEGANET2+jht
MEGANET2+maryv
MEGANET2+billr
MEGANET2+jelliott
MEGANET2+dbrady
MEGANET2+joeg
MEGANET2+balap
This shows that Domain users have been listed correctly.
root# wbinfo -g
MEGANET2+Domain Admins
MEGANET2+Domain Users
MEGANET2+Domain Guests
MEGANET2+Accounts
MEGANET2+Finances
MEGANET2+PIOps
This shows that Domain groups have been correctly obtained also.
5. The next step verifies that NSS is able to obtain this information correctly from
winbind also.
root# getent passwd
...
MEGANET2+root:x:10000:10001:NetBIOS Domain Admin:
/home/MEGANET2/root:/bin/bash
MEGANET2+nobody:x:10001:10001:nobody:
/home/MEGANET2/nobody:/bin/bash
MEGANET2+jht:x:10002:10001:John H Terpstra:
/home/MEGANET2/jht:/bin/bash
MEGANET2+maryv:x:10003:10001:Mary Vortexis:
/home/MEGANET2/maryv:/bin/bash
MEGANET2+billr:x:10004:10001:William Randalph:
/home/MEGANET2/billr:/bin/bash
MEGANET2+jelliott:x:10005:10001:John G Elliott:
/home/MEGANET2/jelliott:/bin/bash
MEGANET2+dbrady:x:10006:10001:Darren Brady:
/home/MEGANET2/dbrady:/bin/bash
MEGANET2+joeg:x:10007:10001:Joe Green:
/home/MEGANET2/joeg:/bin/bash
MEGANET2+balap:x:10008:10001:Bala Pillay:
/home/MEGANET2/balap:/bin/bash

270 Adding UNIX/LINUX Servers and Clients Chapter 10
The user account information has been correctly obtained. This information has been
merged with the winbind template information configured in the smb.conf file.
root# # getent group
...
MEGANET2+Domain Admins:x:10000:MEGANET2+root,MEGANET2+jht
MEGANET2+Domain Users:x:10001:MEGANET2+jht,MEGANET2+maryv,\
MEGANET2+billr,MEGANET2+jelliott,MEGANET2+dbrady,\
MEGANET2+joeg,MEGANET2+balap
MEGANET2+Domain Guests:x:10002:MEGANET2+nobody
MEGANET2+Accounts:x:10003:
MEGANET2+Finances:x:10004:
MEGANET2+PIOps:x:10005:
6. The Samba member server of a Windows NT4 Domain is ready for use.
10.3.3 Active Directory Domain with Samba Domain Member Server
One of the much-sought-after features new to Samba-3 is the ability to join an Active
Directory Domain using Kerberos protocols. This makes it possible to operate an entire
Windows network without the need to run NetBIOS over TCP/IP and permits more secure
networking in general. An exhaustively complete discussion of the protocols is not possible
in this book; perhaps a later book may explore the intricacies of the NetBIOS-less operation
that Samba-3 can participate in. For now, we simply focus on how a Samba-3 server can be
made a Domain Member server.
The diagram in Figure 10.3 demonstrates how Samba-3 interfaces with Microsoft Active
Directory components. It should be noted that if Microsoft Windows Services for UNIX
has been installed and correctly configured, it is possible to use client LDAP for Identity
resolution just as can be done with Samba-3 when using an LDAP passdb backend. The
UNIX tool that you need for this, as in the case of LDAP on UNIX/Linux, is the PADL
Software nss ldap tool-set. Compared with use of winbind and Kerberos, the use of LDAP-
based Identity resolution is a little less secure. In view of the fact that this solution requires
additional software to be installed on the Windows 200x ADS Domain Controllers, and that
means more management overhead, it is likely that most Samba-3 ADS client sites may
elect to use winbind.
Do not attempt to use this procedure if you are not 100 percent certain that the build of
Samba-3 you are using has been compiled and linked with all the tools necessary for this to
work. Given the importance of this step, you must first validate that the Samba-3 message
block daemon (smbd) has the necessary features.
The hypothetical domain you are using in this example assumes that the Abmas London
office decided to take their own lead (some would say this is a typical behavior in a global
corporate world; besides, a little divergence and conflict makes for an interesting life). The
Windows Server 2003 ADS Domain is called london.abmas.biz and the name of the server
is W2K3S. In ADS realm terms, the Domain Controller is known as w2k3s.london.abmas.
biz. In NetBIOS nomenclature, the Domain Name is LONDON and the server name is W2K3S.

Section 10.3. Implementation 271
Figure 10.3. Active Directory Domain: Samba Member Server
1. Before you try to use Samba-3, you want to know for certain that your executables
have support for Kerberos and for LDAP. Execute the following to identify whether
or not this build is perhaps suitable for use:
root# cd /usr/sbin
root# smbd -b | grep KRB
HAVE_KRB5_H
HAVE_ADDR_TYPE_IN_KRB5_ADDRESS
HAVE_KRB5
HAVE_KRB5_AUTH_CON_SETKEY
HAVE_KRB5_GET_DEFAULT_IN_TKT_ETYPES
HAVE_KRB5_GET_PW_SALT
HAVE_KRB5_KEYBLOCK_KEYVALUE
HAVE_KRB5_KEYTAB_ENTRY_KEYBLOCK
HAVE_KRB5_MK_REQ_EXTENDED
HAVE_KRB5_PRINCIPAL_GET_COMP_STRING
HAVE_KRB5_SET_DEFAULT_IN_TKT_ETYPES
HAVE_KRB5_STRING_TO_KEY
HAVE_KRB5_STRING_TO_KEY_SALT
HAVE_LIBKRB5
The above output was obtained on a SuSE Linux system and shows the output for
Samba that has been compiled and linked with the Heimdal Kerberos libraries. The
following is a typical output that will be found on a Red Hat Linux system that has
been linked with the MIT Kerberos libraries:

272 Adding UNIX/LINUX Servers and Clients Chapter 10
root# cd /usr/sbin
root# smbd -b | grep KRB
HAVE_KRB5_H
HAVE_ADDRTYPE_IN_KRB5_ADDRESS
HAVE_KRB5
HAVE_KRB5_AUTH_CON_SETUSERUSERKEY
HAVE_KRB5_ENCRYPT_DATA
HAVE_KRB5_FREE_DATA_CONTENTS
HAVE_KRB5_FREE_KTYPES
HAVE_KRB5_GET_PERMITTED_ENCTYPES
HAVE_KRB5_KEYTAB_ENTRY_KEY
HAVE_KRB5_LOCATE_KDC
HAVE_KRB5_MK_REQ_EXTENDED
HAVE_KRB5_PRINCIPAL2SALT
HAVE_KRB5_PRINC_COMPONENT
HAVE_KRB5_SET_DEFAULT_TGS_KTYPES
HAVE_KRB5_SET_REAL_TIME
HAVE_KRB5_STRING_TO_KEY
HAVE_KRB5_TKT_ENC_PART2
HAVE_KRB5_USE_ENCTYPE
HAVE_LIBGSSAPI_KRB5
HAVE_LIBKRB5
You can validate that Samba has been compiled and linked with LDAP support by
executing:
root# smbd -b | grep LDAP
massive:/usr/sbin # smbd -b | grep LDAP
HAVE_LDAP_H
HAVE_LDAP
HAVE_LDAP_DOMAIN2HOSTLIST
HAVE_LDAP_INIT
HAVE_LDAP_INITIALIZE
HAVE_LDAP_SET_REBIND_PROC
HAVE_LIBLDAP
LDAP_SET_REBIND_PROC_ARGS
This does look promising; smbd has been built with Kerberos and LDAP support.
You are relieved to know that it is safe to progress.
2. The next step is to identify which version of the Kerberos libraries have been used.
In order to permit Samba-3 to interoperate with Windows 2003 Active Directory, it
is essential that it has been linked with either MIT Kerberos version 1.3.1 or later,
or that it has been linked with Heimdal Kerberos 0.6 plus specific patches. You may
identify what version of the MIT Kerberos libraries are installed on your system by
executing (on Red Hat Linux):

Section 10.3. Implementation 273
root# rpm -q krb5
Or on SUSE Linux, execute:
root# rpm -q heimdal
Please note that the RPMs provided by the Samba-Team are known to be working and
have been validated. Red Hat Linux RPMs may be obtained from the Samba FTP
sites. SUSE Linux RPMs may be obtained from Sernet <ftp://ftp.sernet.de>in
Germany. From this point on, you are certain that the Samba-3 build you are using
has the necessary capabilities. You can now configure Samba-3 and the name service
switcher (NSS).
3. Using you favorite editor, configure the smb.conf file that is located in the /etc/
samba directory so that it has the contents shown in Example 10.3.7.
4. Edit or create the NSS control file so it has the contents shown in Example 10.3.6.
5. Delete the file /etc/samba/secrets.tdb, if it exists. Of course, you do keep a backup,
don’t you?
6. Delete the tdb files that cache Samba information. You keep a backup of the old files,
of course. You also remove all files to ensure that nothing can pollute your nice, new
configuration. Execute the following (example is for SUSE Linux):
root# rm /var/lib/samba/*tdb
7. Validate your smb.conf file using testparm (as you have done previously). Correct
all errors reported before proceeding. The command you execute is:
root# testparm -s | less
Now that you are satisfied that your Samba server is ready to join the Windows ADS
Domain, let’s move on.
8. This is a good time to double-check everything and then execute the following com-
mand when everything you have done has checked out okay:
root# net ads join -UAdministrator%not24get
Using short domain name -- LONDON
Joined ’FRAN’ to realm ’LONDON.ABMAS.BIZ’
You have successfully made your Samba-3 server a member of the ADS Domain using
Kerberos protocols. In the event that you receive no output messages, a silent return

274 Adding UNIX/LINUX Servers and Clients Chapter 10
means that the Domain join failed. You should use ethereal to identify what may be
failing. Common causes of a failed join include:
•Defective or misconfigured DNS name resolution.
•Restrictive security settings on the Windows 200x ADS Domain controller pre-
venting needed communications protocols. You can check this by searching the
Windows Server 200x Event Viewer.
•Incorrectly configured smb.conf file settings.
•Lack of support of necessary Kerberos protocols because the version of MIT
Kerberos (or Heimdal) in use is not up to date enough to support the necessary
functionality.
In any case, never execute the net rpc join command in an attempt to join the Samba
server to the Domain, unless you wish not to use the Kerberos security protocols. Use
of the older RPC-based Domain join facility requires that Windows Server 200x ADS
has been configured appropriately for mixed mode operation.
9. If the tdbdump is installed on your system (not essential), you can look inside the /
etc/samba/secrets.tdb file. If you wish to do this, execute:
root# tdbdump secrets.tdb
{
key = "SECRETS/SID/LONDON"
data = "\01\04\00\00\00\00\00\05\15\00\00\00\EBw\86\F1\ED\BD\
F6{\5C6\E5W\00\00\00\00\00\00\00\00\00\00\00\00\00\00\00\00\
00\00\00\00\00\00\00\00\00\00\00\00\00\00\00\00\00\00\00\00\
00\00\00\00\00\00\00\00"
}
{
key = "SECRETS/MACHINE_PASSWORD/LONDON"
data = "le3Q5FPnN5.ueC\00"
}
{
key = "SECRETS/MACHINE_SEC_CHANNEL_TYPE/LONDON"
data = "\02\00\00\00"
}
{
key = "SECRETS/MACHINE_LAST_CHANGE_TIME/LONDON"
data = "E\89\F6?"
}
This is given to demonstrate to the skeptics that this process truly does work.
10. It is now time to start Samba in the usual way (as has been done many time before
in this book).
11. This is a good time to verify that everything is working. First, check that winbind is
able to obtain the list of users and groups from the ADS Domain Controller. Execute

Section 10.3. Implementation 275
the following:
root# wbinfo -u
LONDON+Administrator
LONDON+Guest
LONDON+SUPPORT_388945a0
LONDON+krbtgt
LONDON+jht
Good, the list of users was obtained. Now do likewise for group accounts:
root# wbinfo -g
LONDON+Domain Computers
LONDON+Domain Controllers
LONDON+Schema Admins
LONDON+Enterprise Admins
LONDON+Domain Admins
LONDON+Domain Users
LONDON+Domain Guests
LONDON+Group Policy Creator Owners
LONDON+DnsUpdateProxy
Excellent. That worked also, as expected.
12. Now repeat this via NSS to validate that full Identity resolution is functional as re-
quired. Execute:
root# getent passwd
...
LONDON+Administrator:x:10000:10000:Administrator:
/home/LONDON/administrator:/bin/bash
LONDON+Guest:x:10001:10001:Guest:
/home/LONDON/guest:/bin/bash
LONDON+SUPPORT_388945a0:x:10002:10000:SUPPORT_388945a0:
/home/LONDON/support_388945a0:/bin/bash
LONDON+krbtgt:x:10003:10000:krbtgt:
/home/LONDON/krbtgt:/bin/bash
LONDON+jht:x:10004:10000:John H. Terpstra:
/home/LONDON/jht:/bin/bash
Okay, ADS user accounts are being resolved. Now you try group resolution as follows:
root# getent group
...
LONDON+Domain Computers:x:10002:

276 Adding UNIX/LINUX Servers and Clients Chapter 10
LONDON+Domain Controllers:x:10003:
LONDON+Schema Admins:x:10004:LONDON+Administrator
LONDON+Enterprise Admins:x:10005:LONDON+Administrator
LONDON+Domain Admins:x:10006:LONDON+jht,LONDON+Administrator
LONDON+Domain Users:x:10000:
LONDON+Domain Guests:x:10001:
LONDON+Group Policy Creator Owners:x:10007:LONDON+Administrator
LONDON+DnsUpdateProxy:x:10008:
This is very pleasing. Everything works as expected.
13. You may now perform final verification that communications between Samba-3 win-
bind and the Active Directory server is using Kerberos protocols. Execute the follow-
ing:
root# net ads info
LDAP server: 192.168.2.123
LDAP server name: w2k3s
Realm: LONDON.ABMAS.BIZ
Bind Path: dc=LONDON,dc=ABMAS,dc=BIZ
LDAP port: 389
Server time: Sat, 03 Jan 2004 02:44:44 GMT
KDC server: 192.168.2.123
Server time offset: 2
It should be noted that Kerberos protocols are time-clock critical. You should keep all
server time clocks synchronized using the network time protocol (NTP). In any case,
the output we obtained confirms that all systems are operational.
14. There is one more action you elect to take, just because you are paranoid and disbe-
lieving, so you execute the following command:
root# net ads status -UAdministrator%not24get
objectClass: top
objectClass: person
objectClass: organizationalPerson
objectClass: user
objectClass: computer
cn: fran
distinguishedName: CN=fran,CN=Computers,DC=london,DC=abmas,DC=biz
instanceType: 4
whenCreated: 20040103092006.0Z
whenChanged: 20040103092006.0Z
uSNCreated: 28713
uSNChanged: 28717
name: fran
objectGUID: 58f89519-c467-49b9-acb0-f099d73696e

Section 10.3. Implementation 277
userAccountControl: 69632
badPwdCount: 0
codePage: 0
countryCode: 0
badPasswordTime: 0
lastLogoff: 0
lastLogon: 127175965783327936
localPolicyFlags: 0
pwdLastSet: 127175952062598496
primaryGroupID: 515
objectSid: S-1-5-21-4052121579-2079768045-1474639452-1109
accountExpires: 9223372036854775807
logonCount: 13
sAMAccountName: fran$
sAMAccountType: 805306369
operatingSystem: Samba
operatingSystemVersion: 3.0.12-SUSE
dNSHostName: fran
userPrincipalName: HOST/fran@LONDON.ABMAS.BIZ
servicePrincipalName: CIFS/fran.london.abmas.biz
servicePrincipalName: CIFS/fran
servicePrincipalName: HOST/fran.london.abmas.biz
servicePrincipalName: HOST/fran
objectCategory: CN=Computer,CN=Schema,CN=Configuration,
DC=london,DC=abmas,DC=biz
isCriticalSystemObject: FALSE
-------------- Security Descriptor (revision: 1, type: 0x8c14)
owner SID: S-1-5-21-4052121579-2079768045-1474639452-512
group SID: S-1-5-21-4052121579-2079768045-1474639452-513
------- (system) ACL (revision: 4, size: 120, number of ACEs: 2)
------- ACE (type: 0x07, flags: 0x5a, size: 0x38,
mask: 0x20, object flags: 0x3)
access SID: S-1-1-0
access type: AUDIT OBJECT
Permissions:
[Write All Properties]
------- ACE (type: 0x07, flags: 0x5a, size: 0x38,
mask: 0x20, object flags: 0x3)
access SID: S-1-1-0
access type: AUDIT OBJECT
Permissions:
[Write All Properties]
------- (user) ACL (revision: 4, size: 1944, number of ACEs: 40)
------- ACE (type: 0x00, flags: 0x00, size: 0x24, mask: 0xf01ff)
access SID: S-1-5-21-4052121579-2079768045-1474639452-512
access type: ALLOWED
Permissions: [Full Control]
------- ACE (type: 0x00, flags: 0x00, size: 0x18, mask: 0xf01ff)

278 Adding UNIX/LINUX Servers and Clients Chapter 10
access SID: S-1-5-32-548
...
------- ACE (type: 0x05, flags: 0x12, size: 0x38,
mask: 0x10, object flags: 0x3)
access SID: S-1-5-9
access type: ALLOWED OBJECT
Permissions:
[Read All Properties]
-------------- End Of Security Descriptor
And now you have conclusive proof that your Samba-3 ADS Domain Member Server
called FRAN, is able to communicate fully with the ADS Domain Controllers.
Your Samba-3 ADS Domain Member server is ready for use. During training sessions, you
may be asked what is inside the winbindd cache.tdb and winbindd idmap.tdb files. Since
curiosity just took hold of you, execute the following:
root# tdbdump /var/lib/samba/winbindd_idmap.tdb
{
key = "S-1-5-21-4052121579-2079768045-1474639452-501\00"
data = "UID 10001\00"
}
{
key = "UID 10005\00"
data = "S-1-5-21-4052121579-2079768045-1474639452-1111\00"
}
{
key = "GID 10004\00"
data = "S-1-5-21-4052121579-2079768045-1474639452-518\00"
}
{
key = "S-1-5-21-4052121579-2079768045-1474639452-502\00"
data = "UID 10003\00"
}
...
root# tdbdump /var/lib/samba/winbindd_cache.tdb
{
key = "UL/LONDON"
data = "\00\00\00\00bp\00\00\06\00\00\00\0DAdministrator\0D
Administrator-S-1-5-21-4052121579-2079768045-1474639452-500-
S-1-5-21-4052121579-2079768045-1474639452-513\05Guest\05
Guest-S-1-5-21-4052121579-2079768045-1474639452-501-
S-1-5-21-4052121579-2079768045-1474639452-514\10
SUPPORT_388945a0\10SUPPORT_388945a0.
S-1-5-21-4052121579-2079768045-1474639452-1001-
S-1-5-21-4052121579-2079768045-1474639452-513\06krbtgt\06

Section 10.3. Implementation 279
krbtgt-S-1-5-21-4052121579-2079768045-1474639452-502-
S-1-5-21-4052121579-2079768045-1474639452-513\03jht\10
John H. Terpstra.S-1-5-21-4052121579-2079768045-1474639452-1110-
S-1-5-21-4052121579-2079768045-1474639452-513"
}
{
key = "GM/S-1-5-21-4052121579-2079768045-1474639452-512"
data = "\00\00\00\00bp\00\00\02\00\00\00.
S-1-5-21-4052121579-2079768045-1474639452-1110\03
jht\01\00\00\00-S-1-5-21-4052121579-2079768045-1474639452-500\0D
Administrator\01\00\00\00"
}
{
key = "SN/S-1-5-21-4052121579-2079768045-1474639452-513"
data = "\00\00\00\00xp\00\00\02\00\00\00\0CDomain Users"
}
{
key = "GM/S-1-5-21-4052121579-2079768045-1474639452-518"
data = "\00\00\00\00bp\00\00\01\00\00\00-
S-1-5-21-4052121579-2079768045-1474639452-500\0D
Administrator\01\00\00\00"
}
{
key = "SEQNUM/LONDON\00"
data = "xp\00\00C\92\F6?"
}
{
key = "U/S-1-5-21-4052121579-2079768045-1474639452-1110"
data = "\00\00\00\00xp\00\00\03jht\10John H. Terpstra.
S-1-5-21-4052121579-2079768045-1474639452-1110-
S-1-5-21-4052121579-2079768045-1474639452-513"
}
{
key = "NS/S-1-5-21-4052121579-2079768045-1474639452-502"
data = "\00\00\00\00bp\00\00-
S-1-5-21-4052121579-2079768045-1474639452-502"
}
{
key = "SN/S-1-5-21-4052121579-2079768045-1474639452-1001"
data = "\00\00\00\00bp\00\00\01\00\00\00\10SUPPORT_388945a0"
}
{
key = "SN/S-1-5-21-4052121579-2079768045-1474639452-500"
data = "\00\00\00\00bp\00\00\01\00\00\00\0DAdministrator"
}
{
key = "U/S-1-5-21-4052121579-2079768045-1474639452-502"
data = "\00\00\00\00bp\00\00\06krbtgt\06krbtgt-

280 Adding UNIX/LINUX Servers and Clients Chapter 10
S-1-5-21-4052121579-2079768045-1474639452-502-
S-1-5-21-4052121579-2079768045-1474639452-513"
}
....
Now all is revealed. Your curiosity, as well as that of those with you, has been put at ease.
May this server serve well all who happen upon it.
10.3.4 UNIX/Linux Client Domain Member
So far this chapter has been mainly concerned with the provision of file and print services for
Domain Member servers. However, an increasing number of UNIX/Linux workstations are
being installed that do not act as file or print servers to anyone other than a single desktop
user. The key demand for desktop systems is to be able to log onto any UNIX/Linux or
Windows desktop using the same network user credentials.
The ability to use a common set of user credential across a variety of network systems is
generally regarded as a Single Sign-On (SOS) solution. SOS systems are sold by a large
number of vendors and include a range of technologies such as:
•Proxy sign-on
•Federated directory provisioning
•Meta-directory server solutions
•Replacement authentication systems
There are really only three solutions that provide integrated authentication and user Identity
management facilities:
•Samba Winbind (free)
•PADL <http://www.padl.com>PAM and LDAP Tools (free)
•Vintela <http://www.vintela.com>Authentication Services (Commercial)
The following guidelines are pertinent in respect of the deployment of winbind-based au-
thentication and Identity resolution with the express purpose of allowing users to log onto
UNIX/Linux desktops using Windows network Domain user credentials (username and pass-
word).
You should note that it is possible to use LDAP-based PAM and NSS tools to permit
distributed systems logons (SSO) providing user and group accounts are stored in an LDAP
directory. This provides logon services for UNIX/Linux users, while Windows users obtain
their sign-on support via Samba-3.
On the other hand, if the authentication and Identity resolution backend must be provided
by a Windows NT4 style Domain or from an Active Directory Domain that does not have
the Microsoft Windows Services for UNIX (SUS) installed, winbind is your best friend.
Specific guidance for these situations now follows.

Section 10.3. Implementation 281
To permit users to log onto a Linux system using Windows network credentials, you need
to configure Identity resolution (NSS) and PAM. This means that the basic steps include
those outlined above with the addition of PAM configuration. Given that most workstations
(desktop/client) usually do not need to provide file and print services to a group of users,
the configuration of shares and printers is generally less important. Often this allows the
share specifications to be entirely removed from the smb.conf file. That is obviously an
administrator decision.
10.3.4.1 NT4 Domain Member
The following steps provide a Linux system that users can log onto using Windows NT4
Domain (or Samba-3) Domain network credentials:
1. Follow the steps outlined in Section 10.3.2 and ensure that all validation tests function
as shown.
2. Identify what services users must log onto. On Red Hat Linux, if it is intended that
the user shall be given access to all services, it may be most expeditious to simply
configure the file /etc/pam.d/system-auth.
3. Carefully make a backup copy of all PAM configuration files before you begin making
changes. If you break the PAM configuration, please note that you may need to use
an emergency boot process to recover your Linux system. It is possible to break
the ability to log into the system if PAM files are incorrectly configured. The entire
directory /etc/pam.d should be backed up to a safe location.
4. If you require only console login support, edit the /etc/pam.d/login so it matches
Example 10.3.8.
5. To provide the ability to log onto the graphical desktop interface, you must edit the
files gdm and xdm in the /etc/pam.d directory.
6. Edit only one file at a time. Carefully validate its operation before attempting to
reboot the machine.
10.3.4.2 ADS Domain Member
This procedure should be followed to permit a Linux network client (workstation/desktop)
to permit users to log on using Microsoft Active Directory based user credentials.
1. Follow the steps outlined in Section 10.3.3 and ensure that all validation tests function
as shown.
2. Identify what services users must log onto. On Red Hat Linux, if it is intended that
the user shall be given access to all services, it may be most expeditious to simply
configure the file /etc/pam.d/system-auth as shown in Example 10.3.10.
3. Carefully make a backup copy of all PAM configuration files before you begin making
changes. If you break the PAM configuration, please note that you may need to use
an emergency boot process to recover your Linux system. It is possible to break
the ability to log into the system if PAM files are incorrectly configured. The entire
directory /etc/pam.d should be backed up to a safe location.

282 Adding UNIX/LINUX Servers and Clients Chapter 10
4. If you require only console login support, edit the /etc/pam.d/login so it matches
Example 10.3.8.
5. To provide the ability to log onto the graphical desktop interface, you must edit the
files gdm and xdm in the /etc/pam.d directory.
6. Edit only one file at a time. Carefully validate its operation before attempting to
reboot the machine.
10.3.5 Key Points Learned
The addition of UNIX/Linux Samba servers and clients is a common requirement. In this
chapter, you learned how to integrate such servers so that the UID/GID mappings they use
can be consistent across all Domain Member servers. You also discovered how to implement
the ability to use Samba or Windows Domain account credentials to log onto a UNIX/Linux
client.
The following are key points noted:
•Domain Controllers are always authoritative for the Domain.
•Domain Members may have local accounts and must be able to resolve the identity of
Domain user accounts. Domain user account identity must map to a local UID/GID.
That local UID/GID can be stored in LDAP. This way, it is possible to share the
IDMAP data across all Domain Member machines.
•Resolution of user and group identities on Domain Member machines may be imple-
mented using direct LDAP services or using winbind.
•On NSS/PAM enabled UNIX/Linux systems, NSS is responsible for Identity manage-
ment and PAM is responsible for authentication of logon credentials (user name and
password).
10.4 Questions and Answers
The following questions were obtained from the mailing list and also from private discussions
with Windows network administrators.
F.A.Q.
1. Q: We use NIS for all UNIX accounts. Why do we need winbind?
A: You can use NIS for your UNIX accounts. NIS does not store the Windows encrypted
passwords that need to be stored in one of the acceptable passdb backends. Your choice of
backend is limited to smbpasswd or tdbsam. Winbind is needed to handle the resolution of
SIDs from trusted domains to local UID/GID values.
On a Domain Member server, you effectively map Windows Domain users to local users that
are in your NIS database by specifying the winbind trusted domains only. This causes

Section 10.4. Questions and Answers 283
user and group account lookups to be routed via the getpwnam() family of systems calls.
On an NIS-enabled client, this pushes the resolution of users and groups out through NIS.
As a general rule, it is always a good idea to run winbind on all Samba servers.
2. Q: Our IT management people do not like LDAP, but are looking at Microsoft Active
Directory. Which is better?
A: Microsoft Active Directory is an LDAP server that is intricately tied to a Kerberos
infrastructure. Most IT managers who object to LDAP do so because of the fact that an
LDAP server is most often supplied as a raw tool that needs to be configured, and for which
the administrator must create the schema, create the administration tools and devise the
backup and recovery facilities in a site dependent manner. LDAP servers in general are seen
as a high-energy, high-risk facility.
Microsoft Active Directory by comparison is easy to install, configure, and is supplied with
all tools necessary to implement and manage the directory. For sites that lack a lot of
technical competence, Active Directory is a good choice. For sites that have the technical
competence to handle Active Directory well, LDAP is a good alternative. The real issue
that needs to be addressed is what type of solution does the site want? If management
wants a choice to use an alternative, they may want to consider the options. On the other
hand, if management just wants a solution that works, Microsoft Active Directory is a good
solution.
3. Q: We want to implement a Samba PDC, four Samba BDCs, and 10 Samba servers. Is
it possible to use NIS in place of LDAP?
A: Yes, it is possible to use NIS in place of LDAP, but there may be problems with keep-
ing the Windows (SMB) encrypted passwords database correctly synchronized across the
entire network. Workstations (Windows client machines) periodically change their Domain
Membership secure account password. How can you keep changes that are on remote BDCs
synchronized on the PDC?
LDAP is a more elegant solution because it permits centralized storage and management
of all network Identities (user, group and machine accounts) together with all information
Samba needs to provide to network clients and their users.
4. Q: Are you suggesting that users should not log onto a Domain Member server? If so,
why?
A: Many UNIX administrators mock the model that the Personal Computer industry has
adopted as normative since the early days of Novell Netware. One may well argue that
the old perception of the necessity to keep users off file and print servers was a result of
fears concerning the security and integrity of data. It was a simple and generally effective
measure to keep users away from servers, except through mapped drives.
UNIX administrators are fully correct in asserting that UNIX servers and workstations are
identical in terms of the software that is installed. They correctly assert that in a well
secured environment it is safe to store files on a system that has hundreds of users. But all

284 Adding UNIX/LINUX Servers and Clients Chapter 10
network administrators must factor into the decision to allow or reject general user logins
to a UNIX system that is principally a file and print server. One must take account of the
risk to operations through simple user errors. Only then can one begin to appraise the best
strategy and adopt a site-specific policy that best protects the needs of users and of the
organization alike.
From experience, it is my recommendation to keep general system level logins to a practical
minimum and to eliminate them if possible. This should not be taken as a hard rule, though.
The better question is, what works best for the site?
5. Q: In my smb.conf file, I enabled the parameter winbind enable local accounts on
all Domain Member servers, but it does not work. The accounts I put in /etc/passwd do
not show up in the options list when I try to set an ACL on a share. What have I done
wrong?
A: The manual page for this smb.conf file parameter clearly says, “This parameter con-
trols whether or not winbindd will act as a stand in replacement for the various account
management hooks in smb.conf (for example, add user script). If enabled, winbindd will
support the creation of local users and groups as another source of UNIX account informa-
tion available via getpwnam() or getgrgid(), etc...” By default this parameter is already
enabled; therefore, the action you are seeing is a result of a failure of Identity resolution in
the Domain.
These are the accounts that are available for Windows network Domain logons. Providing
Identity resolution has been correctly configured on the Domain Controllers, as well as on
Domain Member servers. The Domain user and group identities automatically map to a
valid local UID and GID pair.
6. Q: We want to ensure that only users from our own domain plus from trusted domains
can use our Samba servers. In the smb.conf file on all servers, we have enabled the winbind
trusted domains only parameter. We now find that users from trusted domains cannot
access our servers, and users from Windows clients that are not domain members can also
access our servers. Is this a Samba bug?
A: The manual page for this winbind trusted domains only parameter says, “This
parameter is designed to allow Samba servers that are members of a Samba controlled domain
to use UNIX accounts distributed vi NIS, rsync, or LDAP as the UIDs for winbindd users in
the hosts primary domain. Therefore, the user SAMBA\user1 would be mapped to the account
user1 in /etc/passwd instead of allocating a new UID for him or her.” This would clearly
suggest that you are trying to use this parameter inappropriately.
A far better solution would be to use the valid users by specifying precisely the Domain
users and groups that should be permitted access to the shares. You could, for example, set
the following parameters:
[demoshare]
path = /export/demodata
valid users = @"Domain Users", @"OTHERDOMAIN\Domain Users"

Section 10.4. Questions and Answers 285
7. Q: What are the benefits of using LDAP for my Domain Member servers?
A: The key benefit of using LDAP is that the UID of all users and the GID of all groups
are globally consistent on Domain Controllers as well as on Domain Member servers. This
means that it is possible to copy/replicate files across servers without loss of identity.
When use is made of account Identity resolution via winbind, even when an IDMAP backend
is stored in LDAP, the UID/GID on Domain Member servers is consistent, but differs from
the ID that the user/group has on Domain Controllers. The winbind allocated UID/GID
that is stored in LDAP (or locally) will be in the numeric range specified in the idmap
uid/gid in the smb.conf file. On Domain Controllers, the UID/GID is that of the Posix
value assigned in the LDAP directory as part of the Posix account information.
8. Q: Is proper DNS operation necessary for Samba-3 plus LDAP? If so, what must I put
into my DNS configuration?
A: Samba depends on correctly functioning resolution of host names to their IP address.
Samba makes no direct DNS lookup calls, but rather redirects all name to address calls via
the getXXXbyXXX() function calls. The configuration of the hosts entry in the NSS /
etc/nsswitch.conf file determines how the underlying resolution process is implemented.
If the hosts entry in your NSS control file says:
hosts: files dns wins
This means that a host name lookup first tries the /etc/hosts. If this fails to resolve, it
attempts a DNS lookup and if that fails, it tries a WINS lookup.
The addition of the WINS-based name lookup makes sense only if NetBIOS over TCP/IP
has been enabled on all Windows clients. Where NetBIOS over TCP/IP has been disabled,
DNS is the preferred name resolution technology. This usually makes most sense when
Samba is a client of an Active Directory Domain, where NetBIOS use has been disabled.
In this case, the Windows 200x auto-registers all locator records it needs with its own DNS
server/s.
9. Q: Our Windows 2003 Server Active Directory Domain runs with NetBIOS disabled. Can
we use Samba-3 with that configuration?
A: Yes.
10. Q: When I tried to execute “net ads join”, I got no output. It did not work, so I think
that it failed. I then executed “net rpc join” and that worked fine. That is okay, isn’t it?
A: No. This is not okay. It means that your Samba-3 client has joined the ADS Domain
as a Windows NT4 client, and Samba-3 will not be using Kerberos-based authentication.

286 Adding UNIX/LINUX Servers and Clients Chapter 10
Example 10.3.1. Samba Domain Member in Samba Domain Control Context smb.conf File
# Global parameters
[global]
unix charset = LOCALE
workgroup = MEGANET2
security = DOMAIN
username map = /etc/samba/smbusers
log level = 10
syslog = 0
log file = /var/log/samba/%m
max log size = 50
smb ports = 139 445
name resolve order = wins bcast hosts
printcap name = CUPS
wins server = 192.168.2.1
ldap suffix = dc=abmas,dc=biz
ldap machine suffix = ou=People
ldap user suffix = ou=People
ldap group suffix = ou=Groups
ldap idmap suffix = ou=Idmap
ldap admin dn = cn=Manager,dc=abmas,dc=biz
idmap backend = ldap:ldap://lapdc.abmas.biz
idmap uid = 10000-20000
idmap gid = 10000-20000
winbind trusted domains only = Yes
printer admin = root
printing = cups
[homes]
comment = Home Directories
valid users = %S
read only = No
browseable = No
[printers]
comment = SMB Print Spool
path = /var/spool/samba
guest ok = Yes
printable = Yes
browseable = No
[print$]
comment = Printer Drivers
path = /var/lib/samba/drivers
admin users = root, Administrator
write list = root

Section 10.4. Questions and Answers 287
Example 10.3.2. LDIF IDMAP Add-On Load File — File: /etc/openldap/idmap.LDIF
dn: ou=Idmap,dc=abmas,dc=biz
objectClass: organizationalUnit
ou: idmap
structuralObjectClass: organizationalUnit
Example 10.3.3. Configuration File for NSS LDAP Support — /etc/ldap.conf
URI ldap://massive.abmas.biz ldap://massive.abmas.biz:636
host 192.168.2.1
base dc=abmas,dc=biz
binddn cn=Manager,dc=abmas,dc=biz
bindpw not24get
pam_password exop
nss_base_passwd ou=People,dc=abmas,dc=biz?one
nss_base_shadow ou=People,dc=abmas,dc=biz?one
nss_base_group ou=Groups,dc=abmas,dc=biz?one
ssl no
Example 10.3.4. NSS using LDAP for Identity Resolution — File: /etc/nsswitch.conf
passwd: compat ldap
group: compat ldap
hosts: files dns wins
networks: files dns
services: files
protocols: files
rpc: files
ethers: files
netmasks: files
netgroup: files
publickey: files
bootparams: files
automount: files
aliases: files

288 Adding UNIX/LINUX Servers and Clients Chapter 10
Example 10.3.5. Samba Domain Member Server smb.conf File for NT4 Domain
# Global parameters
[global]
unix charset = LOCALE
workgroup = MEGANET2
security = DOMAIN
username map = /etc/samba/smbusers
log level = 1
syslog = 0
log file = /var/log/samba/%m
max log size = 0
smb ports = 139 445
name resolve order = wins bcast hosts
printcap name = CUPS
wins server = 192.168.2.1
idmap uid = 10000-20000
idmap gid = 10000-20000
template primary group = "Domain Users"
template shell = /bin/bash
winbind separator = +
printer admin = root
hosts allow = 192.168.2., 192.168.3., 127.
printing = cups
[homes]
comment = Home Directories
valid users = %S
read only = No
browseable = No
[printers]
comment = SMB Print Spool
path = /var/spool/samba
guest ok = Yes
printable = Yes
browseable = No
[print$]
comment = Printer Drivers
path = /var/lib/samba/drivers
admin users = root, Administrator
write list = root

Section 10.4. Questions and Answers 289
Example 10.3.6. Name Service Switch Control File: /etc/nsswitch.conf
# /etc/nsswitch.conf
passwd: compat winbind
group: compat winbind
hosts: files dns wins
networks: files dns
services: files
protocols: files
rpc: files
ethers: files
netmasks: files
netgroup: files
publickey: files
bootparams: files
automount: files
aliases: files

290 Adding UNIX/LINUX Servers and Clients Chapter 10
Example 10.3.7. Samba Domain Member smb.conf File for Active Directory Membership
# Global parameters
[global]
unix charset = LOCALE
workgroup = LONDON
realm = LONDON.ABMAS.BIZ
server string = Samba 3.0.12
security = ADS
username map = /etc/samba/smbusers
log level = 1
syslog = 0
log file = /var/log/samba/%m
max log size = 50
printcap name = CUPS
ldap ssl = no
idmap uid = 10000-20000
idmap gid = 10000-20000
template primary group = "Domain Users"
template shell = /bin/bash
winbind separator = +
printing = cups
[homes]
comment = Home Directories
valid users = %S
read only = No
browseable = No
[printers]
comment = SMB Print Spool
path = /var/spool/samba
guest ok = Yes
printable = Yes
browseable = No
[print$]
comment = Printer Drivers
path = /var/lib/samba/drivers
admin users = root, Administrator
write list = root

Section 10.4. Questions and Answers 291
Example 10.3.8. SUSE: PAM login Module Using Winbind
# /etc/pam.d/login
#%PAM-1.0
auth sufficient pam_unix2.so nullok
auth sufficient pam_winbind.so use_first_pass use_authtok
auth required pam_securetty.so
auth required pam_nologin.so
auth required pam_env.so
auth required pam_mail.so
account sufficient pam_unix2.so
account sufficient pam_winbind.so user_first_pass use_authtok
password required pam_pwcheck.so nullok
password sufficient pam_unix2.so nullok use_first_pass use_authtok
password sufficient pam_winbind.so use_first_pass use_authtok
session sufficient pam_unix2.so none
session sufficient pam_winbind.so use_first_pass use_authtok
session required pam_limits.so
Example 10.3.9. SUSE: PAM xdm Module Using Winbind
# /etc/pam.d/gdm (/etc/pam.d/xdm)
#%PAM-1.0
auth sufficient pam_unix2.so nullok
auth sufficient pam_winbind.so use_first_pass use_authtok
account sufficient pam_unix2.so
account sufficient pam_winbind.so use_first_pass use_authtok
password sufficient pam_unix2.so
password sufficient pam_winbind.so use_first_pass use_authtok
session sufficient pam_unix2.so
session sufficient pam_winbind.so use_first_pass use_authtok
session required pam_dev perm.so
session required pam_resmgr.so

292 Adding UNIX/LINUX Servers and Clients Chapter 10
Example 10.3.10. Red Hat 9: PAM System Authentication File: /etc/pam.d/system-auth
Module Using Winbind
#%PAM-1.0
auth required /lib/security/$ISA/pam_env.so
auth sufficient /lib/security/$ISA/pam_unix.so likeauth nullok
auth sufficient /lib/security/$ISA/pam_winbind.so use_first_pass
auth required /lib/security/$ISA/pam_deny.so
account required /lib/security/$ISA/pam_unix.so
account sufficient /lib/security/$ISA/pam_winbind.so use_first_pass
password required /lib/security/$ISA/pam_cracklib.so retry=3 type=
# Note: The above line is complete. There is nothing following the ’=’
password sufficient /lib/security/$ISA/pam_unix.so \
nullok use_authtok md5 shadow
password sufficient /lib/security/$ISA/pam_winbind.so use_first_pass
password required /lib/security/$ISA/pam_deny.so
session required /lib/security/$ISA/pam_limits.so
session sufficient /lib/security/$ISA/pam_unix.so
session sufficient /lib/security/$ISA/pam_winbind.so use_first_pass

Chapter 11
ACTIVE DIRECTORY,
KERBEROS, AND SECURITY
By this point in the book, you have been exposed to many Samba-3 features and capabilities.
More importantly, if you have implemented the examples given, you are well on your way
to becoming a Samba-3 networking guru who knows a lot about Microsoft Windows. If you
have taken the time to practice, you likely have thought of improvements and scenarios with
which you can experiment. You are rather well plugged in to the many flexible ways Samba
can be used.
This is a book about Samba-3. Understandably, its intent is to present it in a positive light.
The casual observer might conclude that this book is one-eyed about Samba. It is — what
would you expect? This chapter exposes some criticisms that have been raised concerning
the use of Samba. For each criticism, there are good answers and appropriate solutions.
Some criticism always comes from deep inside ranks that one would expect to be supportive
of a particular decision. Criticism can be expected from the outside. Let’s see how the
interesting dynamic of criticism develops with respect to Abmas.
This chapter provides a shameless self-promotion of Samba-3. The objections raised were
not pulled out of thin air. They were drawn from comments made by Samba users and
from criticism during discussions with Windows network administrators. The tone of the
objections reflects as closely as possible that of the original. The case presented is a straw-
man example that is designed to permit each objection to be answered as it might occur in
real life.
11.1 Introduction
Abmas is continuing its meteoric growth with yet further acquisitions. The investment
community took note of the spectacular projection of Abmas onto the global business stage.
Abmas is building an interesting portfolio of companies that includes accounting services,
financial advice, investment portfolio management, property insurance, risk assessment,
and the recent addition of a a video rental business. The pieces do not always appear
to fit together, but Mr. Meany is certainly executing an interesting business growth and
development plan. Abmas Video Rentals has been recently acquired. During the time that
293

294 Active Directory, Kerberos, and Security Chapter 11
the acquisition was closing, the Video Rentals business upgraded their Windows NT4-based
network to Windows 2003 Server and Active Directory.
Bob Jordan has been accepting of the fact that Abmas Video Rentals will use Microsoft
Active Directory. The IT team led by Stan Soroka is committed to Samba-3 and to main-
taining a uniform technology platform. Stan Soroka’s team voiced their disapproval over
the decision to permit this business to continue to operate with a solution that is viewed by
Christine and her group as “an island of broken technologies.” This comment was made by
one of Christine’s staff as they were installing a new Samba-3 server at the new business.
Abmas Video Rentals’ head of IT heard of this criticism. He was offended that a junior
engineer should make such a comment. He felt that he had to prepare in case he might be
criticized for his decision to use Active Directory. He decided he would defend his decision
by hiring the services of an outside security systems consultant to report1on his unit’s
operations and to investigate the role of Samba at his site. Here are key extracts from this
hypothetical report:
... the implementation of Microsoft Active Directory at the Abmas Video Rentals,
Bamingsham site, has been examined. We find no evidence to support a notion
that vulnerabilities exist at your site. ... we took additional steps to validate the
integrity of the installation and operation of Active Directory and are pleased
that your staff are following sound practices.
...
User and Group accounts, and respective privileges, have been well thought out.
File system shares are appropriately secured. Backup and disaster recovery plans
are well managed and validated regularly, and effective off-site storage practices
are considered to exceed industry norms.
Your staff are justifiably concerned that the use of Samba may compromise their
good efforts to maintain a secure network.
The recently installed Linux file and application server uses a tool called win-
bind that is indiscriminate about security. All user accounts in Active Directory
can be used to access data stored on the Linux system. We are alarmed that
secure information is accessible to staff who should not even be aware that it ex-
ists. We share the concerns of your network management staff who have gone to
great lengths to set fine-grained controls that limit information access to those
who need access. It seems incongruous to us that Samba winbind should be
permitted to be used as it voids this fine work.
Graham Judd [head of network administration] has locked down the security
of all systems and is following the latest Microsoft guidelines. ... null session
connections have been disabled ... the internal network is isolated from the
outside world, the [product name removed] firewall is under current contract
maintenance support from [the manufacturer]. ... our attempts to penetrate
security of your systems failed to find problems common to Windows networking
sites. We commend your staff on their attention to detail and for following
Microsoft recommended best practices.
1This report is entirely fictitious. Any resemblance to a factual report is purely coincidental.

Section 11.1. Introduction 295
...
In respect of the use of Samba, we offer the following comments: Samba is
in use in nearly half of all sites we have surveyed. ... It is our opinion that
Samba offers no better security than Microsoft ... what worries us regarding
Samba is the need to disable essential Windows security features such as secure
channel support, digital sign’n’seal on all communication traffic, running Active
Directory in mixed mode so that Samba clients and servers can authenticate all
of it. Additionally, we are concerned that Samba is not at the full capabilites
of Microsoft Windows NT4 server. Microsoft has moved well beyond that with
trusted computing initiatives that the Samba developers do not participate in.
One wonders about the integrity of an open source program that is developed
by a team of hackers who cannot be held accountable for the flaws in their code.
The sheer number of updates and bug fixes they have released should ring alarm
bells in any business.
Another factor that should be considered is that buying Microsoft products and
services helps to provide employment in the IT industry. Samba and Open
Source software place those jobs at risk.
This is also a challenge to rise above the trouble spot. Bob calls Stan’s team together for
a simple discussion, but it gets further out of hand. When he returns to his office, he finds
the following email in his in-box:
Bob,
I apologize for the leak of internal discussions to the new business. It reflects
poorly on our professionalism and has put you in an unpleasant position. I regret
the incident.
I also wish to advise that two of the recent recruits want to implement Kerberos
authentication across all systems. I concur with the desire to improve security.
One of the new guys who is championing the move to Kerberos was responsible
for the comment that caused the embarrassment.
I am experiencing difficulty in handling the sharp push for Kerberos. He claims
that Kerberos, OpenLDAP, plus Samba-3 will seamlessly replace Microsoft Ac-
tive Directory. I am a little out of my depth with respect to the feasibility of
such a move, but have taken steps to pull both of them into line. With your
consent, I would like to hire the services of a well-known Samba consultant to
set the record straight.
I intend to use this report to answer the criticism raised and would like to
establish a policy that we will approve the use of Microsoft Windows Servers
(and Active Directory) subject to all costs being covered out of the budget of the
division that wishes to go its own way. I propose that dissenters will still remain
responsible to meet the budgeted contribution to IT operations as a whole.
I believe we should not coerce use of any centrally proposed standards, but
make all non-compliance the financial responsibility of the out-of-step division.
Hopefully, this will encourage all divisions to walk with us and not alone.
—Stan

296 Active Directory, Kerberos, and Security Chapter 11
11.1.1 Assignment Tasks
Bob agreed with Stan’s recommendations and has hired your services to help defuse the
powder keg. Your task is to answer each of the issues raised with a tractable answer. You
must be able to support your claims, keep emotions to a side, and answer technically.
11.2 Dissection and Discussion
Samba-3 is a tool. No one pounding your door to use Samba. That is a choice that you are
free to make or reject. It is likely that your decision to use Samba can benefit your company
more than anyone else. The Samba Team obviously believes that the Samba software is a
worthy choice. If you hire a consultant to assist with the installation and/or deployment
of Samba, or if you hire someone to help manage your Samba installation, you can create
income and employment. Alternately, money saved by not spending in the IT area can be
spent elsewhere in the business. All money saved or spent creates employment.
In the long term, the use of Samba must be economically sustainable. In some situations,
Samba is adopted purely to provide file and print service interoperability on platforms that
otherwise cannot provide access to data and to printers for Microsoft Windows clients.
Samba is used by some businesses to effect a reduction in the cost of providing IT services.
Obviously, it is also used by some as an alternative to the use of a Microsoft file and print
serving platforms with no consideration of costs.
It would be foolish to adopt a technology that might put any data or users at risk. Security
affects everyone. The Samba Team are fully cognizant of the responsibility they have to
their users. The Samba documentation clearly reveals the fact that full responsibility is
accepted to fix anything that is broken.
There is a mistaken perception in the IT industry that commercial software providers are
fully accountable for the defects in products. Open Source software comes with no warranty,
so it is often assumed that its use confers a higher degree of risk. Everyone should read
commercial software End User License Agreements (EULAs). You should determine what
real warranty is offered and the extent of liability that is accepted. Doing so soon dispels
the popular notion that commercial software vendors are willingly accountable for product
defects. In many cases, the commercial vendor accepts liability only to reimburse the price
paid for the software.
The real issues that a consumer (like you) needs answered is what is the way of escape from
technical problems and how long will it take? The average problem turnaround time in the
Open Source community is approximately 48 hours. What does the EULA offer? What is
the track record in the commercial software industry? What happens when your commercial
vendor decides to cease providing support?
Open Source software at least puts you in possession of the source code. This means that
when all else fails, you can hire a programmer to solve/fix the problem.

Section 11.2. Dissection and Discussion 297
11.2.1 Technical Issues
Each issue is now discussed and, where appropriate, example implementation steps are
provided.
Winbind and Security Windows network administrators may be dismayed to find that
winbind exposes all Domain users so that they may use their Domain account cre-
dentials to log onto a UNIX/Linux system. The fact that all users in the Domain can
see the UNIX/Linux server in their Network Neighborhood and can browse the shares
on the server seems to excite them further.
winbind provides for the UNIX/Linux Domain Member server or client, the same
as one would obtain by adding a Microsoft Windows server or client to the Domain.
The real objection is the fact that Samba is not MS Windows and, therefore, requires
handling a little differently from the familiar Windows systems. One must recognize
fear of the unknown.
Windows network administrators need to recognize that winbind does not, and can-
not, override account controls set using the Active Directory management tools. The
control is the same. Have no fear.
Where Samba and the ADS Domain account information obtained through the use
of winbind permits access, by browsing or by the drive mapping to a share, to data
that should be better protected. This can only happen when security controls have
not been properly implemented. Samba permits access controls to be set on:
•Shares themselves (i.e., the logical share itself)
•The share definition in smb.conf
•The shared directories and files using UNIX permissions
•Using Windows 2000 ACLs — if the file system is Posix enabled
Examples of each are given in Section 11.3.
User and Group Controls User and group management facilities as known in the Win-
dows ADS environment may be used to provide equivalent access control constraints
or to provide equivalent permissions and privileges on Samba servers. Samba offers
greater flexibility in the use of user and group controls because it has additional layers
of control compared to Windows 200x/XP. For example, access controls on a Samba
server may be set within the share definition in a manner for which Windows has no
equivalent.
In any serious analysis of system security, it is important to examine the safeguards
that remain when all other protective measures fail. An administrator may inadver-
tently set excessive permissions on the file system of a shared resource, or he may
set excessive privileges on the share itself. If that were to happen in a Windows 2003
Server environment, the data would indeed be laid bare to abuse. Yet, within a Samba
share definition, it is possible to guard against that by enforcing controls on the share
definition itself. You see a practical example of this a little later in this chapter.

298 Active Directory, Kerberos, and Security Chapter 11
The report that is critical of Samba really ought to have exercised greater due diligence,
as the real weakness is on the side of a Microsoft Windows environment.
Security Overall Samba has been designed in such a manner that weaknesses inherent
in the design of Microsoft Windows networking ought not to expose the underlying
UNIX/Linux file system in any way. All software has potential defects, and Samba is
no exception. What matters more is how defects that are discovered get dealt with.
The Samba Team totally agrees with the necessity to observe and fully implement
every security facility to provide a level of protection and security that is necessary
and that the end user (or network administrator) needs. Never would the Samba
Team recommend a compromise to system security, nor would deliberate defoliation
of security be publicly condoned; yet this is the practice by many Windows network
administrators just to make happy users who have no notion of consequential risk.
The report condemns Samba for releasing updates and security fixes, yet Microsoft
on-line updates need to be applied almost weekly. The answer to the criticism made
lies in the fact that Samba development is continuing, documentation is improving,
user needs are being increasingly met or exceeded, and security updates are issued
with a short turnaround time.
The release of Samba-4 is expected around late 2004 to early 2005 and involves a near
complete rewrite to permit extensive modularization and to prepare Samba for new
functionality planned for addition during the next generation series. The Samba Team
is responsible and can be depended upon; the history to date would suggest a high
degree of dependability as well as on charter development consistent with published
road-map projections.
Not well published is the fact that Microsoft was a foundation member of the Common
Internet File System (CIFS) initiative, together with the participation of the network
attached storage (NAS) industry. Unfortunately, for the past few years, Microsoft has
been absent from active involvement at CIFS conferences and has not exercised the
leadership expected of a major force in the networking technology space. The Samba
Team has maintained consistent presence and leadership at all CIFS conferences and
at the interoperability laboratories run concurrently with them.
Cryptographic Controls (schannel, sign’n’seal) The report correctly mentions the fact
that Samba did not support the most recent schannel and digital sign’n’seal fea-
tures of Microsoft Windows NT/200x/XPPro products. This is one of the key features
of the Samba-3 release. Market research reports take so long to generate that they
are seldom a reflection of current practice, and in many respects reports are like a
pathology report — they reflect accurately (at best) status at a snap-shot in time.
Meanwhile, the world moves on.
It should be pointed out that had clear public specifications for the protocols been
published, it would have been much easier to implement this and would have taken
less time to do. The sole mechanism used to find an algorithm that is compatible with
the methods used by Microsoft has been based on observation of network traffic and
trial-and-error implementation of potential techniques. The real value of public and

Section 11.2. Dissection and Discussion 299
defensible standards is obvious to all, and would have enabled more secure networking
for everyone.
Critics of Samba often ignore fundamental problems that may plague (or may have
plagued) the users of Microsoft’s products also. Those who are first to criticize Samba
for not rushing into release of digital sign’n’seal support often dismiss the prob-
lems that Microsoft has acknowledged <http://support.microsoft.com/default.
aspx?kbid=321733>and for which a fix was provided. In fact, Tangent Systems
<http://www.tangent-systems.com/support/delayedwrite.html>appears even
today2to not be sure that the problem has been resolved. So it is evident that some
delay in release of new functionality may have fortuitous consequences.
One final comment is warranted. If companies want more secure networking protocols,
the most effective method by which this can be achieved is by users seeking and working
together to help define open and publicly refereed standards. The development of
closed source, proprietary methods that are developed in a clandestine framework of
secrecy, under claims of digital rights protection, does not favor the diffusion of safe
networking protocols, and certainly does not help the consumer to make a better
choice.
Active Directory Replacement with Kerberos, LDAP, and Samba
The Microsoft networking protocols extensively make use of remote procedure call
(RPC) technology. Active Directory is not a simple mixture of LDAP and Kerberos
together with file and print services, but rather is a complex intertwined implemen-
tation of them that uses RPCs that are not supported by any of these component
technologies and yet by which they are made to interoperate in ways that the compo-
nents do not support.
In order to make the popular request for Samba to be an Active Directory Server a
reality, it is necessary to add to OpenLDAP, Kerberos, as well as Samba, RPC calls
that are not presently supported. The Samba Team has not been able to gain critical
overall support for all project maintainers to work together on the complex challenge
of developing and integrating the necessary technologies. Therefore, if the Samba
Team does not make it a priority to absorb Kerberos and LDAP functionality into the
Samba project, this dream request can not become a reality.
At this time, the integration of LDAP, Kerberos, and the missing RPCs is not on the
Samba development roadmap. If it is not on the published roadmap, it cannot be
delivered anytime soon. Ergo, ADS server support is not a current goal for Samba
development. The Samba Team is most committed to permitting Samba to be a full
ADS Domain member that is increasingly capable of being managed using Microsoft
Windows MMC tools.
2January 2004

300 Active Directory, Kerberos, and Security Chapter 11
11.2.1.1 Kerberos Exposed
Kerberos is a network authentication protocol that provides secure authentication for client-
server applications by using secret-key cryptography. Firewalls are an insufficient barrier
mechanism in todays networking world as at best they only restrict incoming network traffic
but can not prevent network traffic that comes from authorized locations from performing
unauthorized activities.
Kerberos was created by MIT as a solution to network security problems. The Kerberos
protocol uses strong cryptography so that a client can prove its identity to a server (and vice
versa) across an insecure network connection. After a client and server has used Kerberos
to prove their identity, they can also encrypt all of their communications to assure privacy
and data integrity as they go about their business.
Kerberos is a trusted third-party service. That means that there is a third party (the
kerberos server) that is trusted by all the entities on the network (users and services, usually
called principals). All principals share a secret password (or key) with the kerberos server
and this enables principals to verify that the messages from the kerberos server are authentic.
Thus trusting the kerberos server, users and services can authenticate each other.
Kerberos was until recently a technology that was restricted from being exported from the
United States. For many years that hindered global adoption of more secure networking
technologies both within the USA as well as outside it. A free an unencumbered implemen-
tation of MIT Kerberos has been produced in Europe and is available from the University of
Paderborn, Sweden. It is known as the Heimdal Kerberos project. In recent times the USA
government has removed sanctions affecting the global distribution of MIT Kerberos. It is
likely that there will be a significant surge forward in the development of Kerberos enabled
applications and in the general deployment and use of Kerberos across the spectrum of the
information technology industry.
A storm has broken out concerning interoperability between MIT Kerberos and Microsofts’
implementation of it. For example, a 2002 new report by IDG <http://www.idg.com.sg/
idgwww.nsf/0/5DDA8D153A7505A748256BAB000D992A?OpenDocument>states:
A Microsoft Corp. executive testified at the software giant’s remedy hearing that
the company goes to great lengths to disclose interfaces and protocols that allow
third-party software products to interact with Windows. But a lawyer with the
states suing Microsoft pointed out that when it comes to the company’s use of
the Kerberos authentication specification, not everyone agrees.
Robert Short, vice president of Windows core technology at Microsoft, wrote in
his direct testimony prepared before his appearance that non-Microsoft operating
systems can disregard the portion of the Kerberos version 5 specification that
Windows clients use for proprietary purposes and still achieve interoperability
with the Microsoft OS. Microsoft takes advantage of unspecified fields in the
Kerberos specification for storing Windows-specific authorization data, Short
wrote. The designers of Kerberos left these fields undefined so that software
developers could add their own authorization information, he said.
It so happens that Microsoft Windows clients depend on and expect the contents of the
unspecified fields in the Kerberos 5 communications data stream for their Windows in-

Section 11.3. Implementation 301
teroperability, in particular when Samba is being expected to emulate a Windows Server
200x Domain Controller. But the interoperability issue goes far deeper than this. In the
Domain control protocols that are used by MS Windows XP Professional there is a tight
interdependency between the Kerberos protocols and the Microsoft distributed computing
environment (DCE) remote procedure calls (RPCs) that themselves are an integral part of
the SMB/CIFS protocols as used by Microsoft.
Microsoft makes the following comment in a reference in a technet <http://www.microsoft.
com/technet/itsolutions/interop/mgmt/kerberos.asp>article:
The DCE Security Services are also layered on the Kerberos protocol. DCE
authentication services use RPC representation of Kerberos protocol messages.
In addition, DCE uses the authorization data field in Kerberos tickets to convey
Privilege Attribute Certificates (PACs) that define user identity and group mem-
bership. The DCE PAC is used in a similar manner as Windows NT Security IDs
for user authorization and access control. Windows NT services will not be able
to translate DCE PACs into Windows NT user and group identifiers. This is not
an issue with Kerberos interoperability, but rather an issue of interoperability
between DCE and Windows NT access control information.
11.3 Implementation
The following procedures outline the implementation of the security measures discussed so
far.
11.3.1 Share Access Controls
Access control entries placed on the share itself act as a filter at the time a when CIFS/SMB
client (such as Windows XP Pro) attempts to make a connection to the Samba server.
Create/Edit/Delete Share ACLs
1. From a Windows 200x/XP Professional workstation, log onto the Domain using the
Domain Administrator account (on Samba Domains, this is usually the account called
root).
2. Click Start →Settings →Control Panel →Administrative Tools →Computer
Management.
3. In the left panel, [Right mouse menu item] Computer Management (Local) →
Connect to another computer ... →Browse... →Advanced →Find Now. In the
lower panel, click on the name of the server you wish to administer. Click OK →
OK →OK. In the left panel, the entry Computer Management (Local) should now
reflect the change made. For example, if the server you are administering is called
FRODO, the Computer Management entry should now say: Computer Management
(FRODO).
4. In the left panel, click Computer Management (FRODO) →[+] Shared Folders →
Shares.

302 Active Directory, Kerberos, and Security Chapter 11
5. In the right panel, double-click on the share on which you wish to set/edit ACLs. This
will bring up the Properties panel. Click the Share Permissions tab.
6. You may now edit/add/remove access control settings. Be very careful. Many prob-
lems have been created by people who decided that Everyone should be rejected but
one particular group should have full control. This is a catch-22 situation because
members of that particular group also belong to the group Everyone, which therefore
overrules any permissions set for the permitted group.
7. When you are done with editing, close all panels by clicking through the OK buttons.
11.3.2 Share Definition Controls
Share-definition-based access controls can be used like a check-point or like a pile-driver.
Just as a check-point can be used to require someone who wants to get through to meet
certain requirements, so it is possible to require the user (or group the user belongs to) to
meet specified credential-related objectives. It can be likened to a pile-driver by overriding
default controls, in that having met the credential-related objectives, the user can be granted
powers and privileges that would not normally be available under default settings.
It must be emphasized that the controls here discussed can act as a filter, or give rights
of passage, that act as a super-structure over normal directory and file access controls.
However, share level ACLs act at a higher level than to share definition controls because
the user must filter through the share level controls to get to the share definition controls.
The proper hierarchy of controls implemented by Samba and Windows networking consists
of:
1. Share Level ACLs
2. Share Definition Controls
3. Directory and File Permissions
4. Directory and File Posix ACLs
11.3.2.1 Check-point Controls
Consider the following extract from a smb.conf file defining the share called Apps:
[Apps]
comment = Application Share
path = /data/apps
read only = Yes
valid users = @Employees
This definition permits only those who are members of the group called Employees to access
the share.

Section 11.3. Implementation 303
Note
On Domain Member servers and clients, even when the winbind use
default domain has been specified, the use of Domain accounts in se-
curity controls requires fully qualified Domain specification, for example,
valid users = @”MEGANET\Northern Engineers”. Note the necessity
to use the double quotes to avoid having the space in the Windows
group name interpreted as a delimiter.
If there is an ACL on the share itself to permit read/write access for all Employees as
well as read/write for the group Doctors, both groups are permitted through to the share.
However, at the moment an attempt is made to set up a connection to the share, a member
of the group Doctors, who is not also a member of the group Employees, would immediately
fail to validate.
Consider another example. In this case, you want to permit all members of the group
Employees to access the Apps share, except the user patrickj. This can be easily achieved
by setting a share level ACL permitting only Employees to access the share, and then in
the share definition controls excluding just patrickj. Here is how that might be done:
[Apps]
comment = Application Share
path = /data/apps
read only = Yes
invalid users = patrickj
Let us assume that you want to permit the user gbshaw, to manage any file in the UNIX/Linux
file system directory /data/apps, but you do not want to grant any write permissions be-
yond that directory tree. Here is one way this can be done:
[Apps]
comment = Application Share
path = /data/apps
read only = Yes
invalid users = patrickj
admin users = gbshaw
Now we have a set of controls that permits only Employees who are also members of the
group Doctors, excluding the user patrickj, to have read-only privilege, but the user
gbshaw is granted administrative rights. The administrative rights conferred upon the user
gbshaw permit operation as if that user has logged in as the user root on the UNIX/Linux
system, and thus for access to the directory tree that has been shared (exported) permit

304 Active Directory, Kerberos, and Security Chapter 11
the user to override controls that apply to all other users on that resource.
There are additional check-point controls that may be used. For example, if for the same
share we now want to provide the user peters with the ability to write to one directory to
which he has write privilege in the UNIX file system, you can specifically permit that with
the following settings:
[Apps]
comment = Application Share
path = /data/apps
read only = Yes
invalid users = patrickj
admin users = gbshaw
write list = peters
This is a particularly complex example at this point, but it begins to demonstrate the
possibilities. You should refer to the on-line manual page for the smb.conf file for more
information regarding the check-point controls that Samba implements.
11.3.2.2 Override Controls
Override controls implemented by Samba permit actions like the adoption of a different
identity during file system operations, the forced overwriting of normal file and directory
permissions, and so on. You should refer to the on-line manual page for the smb.conf file
for more information regarding the override controls that Samba implements.
In the following example, you want to create a Windows networking share that any user
can access. However, you want all read and write operations to be performed as if the user
billc and member of the group Mentors read/write the files. Here is one way this can be
done:
[someshare]
comment = Some Files Everyone May Overwrite
path = /data/somestuff
read only = No
force user = billc
force group = Mentors
That is all there is to it. Well, it is almost that simple. The downside of this method is
that users are logged onto the Windows client as themselves, and then immediately before
accessing the file, Samba makes system calls to change the effective user and group to the
forced settings specified, completes the file transaction, and then reverts to the actually
logged on identity. This imposes significant overhead on Samba. The alternative way
that effectively the same result can be achieved (but with lower system CPU overheads) is
described next.

Section 11.3. Implementation 305
The use of the force user, or the force group, may also have a severe impact on system
(and in particular Windows client) performance. If opportunistic locking is enabled on the
share (the default), it causes an oplock break to be sent to the client, even if the client
has not opened the file. On networks that have high traffic density, or on links that are
routed to a remote network segment, oplock breaks can be lost. This results in possible
retransmission of the request, or the client may time-out while waiting for the file system
transaction (read or write) to complete. The result can be a profound apparent performance
degradation as the client continually attempts to reconnect to overcome the effect of the
lost oplock break, or time-out.
11.3.3 Share Point Directory and File Permissions
Samba has been designed and implemented so that it respects as far as is feasible the
security and user privilege controls that are built into the UNIX/Linux operating system.
Samba does nothing with respect to file system access that violates file system permission
settings, unless it is explicitly instructed to do otherwise through share definition controls.
Given that Samba obeys UNIX file system controls, this chapter does not document simple
information that can be obtained from a basic UNIX training guide. Instead, one common
example of a typical problem is used to demonstrate the most effective solution referred to
in the immediately preceding paragraph.
One of the common issues that repeatedly pops up on the Samba mailing lists involves the
saving of Microsoft Office files (Word and Excel) to a network drive. Here is the typical
sequence:
1. A user opens a Work document from a network drive. The file was owned by user
janetp and [users], and was set read/write enabled for everyone.
2. File changes and edits are made.
3. The file is saved, and MS Word is closed.
4. The file is now owned by the user billc and group doctors, and is set read/write by
billc, read only by doctors, and no access by everyone.
5. The original owner can not now access her own file and is “justifiably” upset.
There have been many postings over the years that report the same basic problem. Fre-
quently Samba users want to know when this “bug” will be fixed. The fact is, this is not
a bug in Samba at all. Here is the real sequence of what happens in the case mentioned
above.
When the user saves a file, MS Word creates a new (temporary) file. This file is naturally
owned by the user who creates the file (billc) and has the permissions that follow that
user’s default settings within the operating system (UNIX/Linux). When MS Word has
finished writing the file to disk, it then renames the new (temporary) file to the name of
the old one. MS Word does not change the ownership or permissions to what they were on
the original file. The file is thus a totally new file, and the old one has been deleted in the
process.
Samba received a request to create a new file, and then to rename the file to a new name.
The old file that has the same name is now automatically deleted. Samba has no way of

306 Active Directory, Kerberos, and Security Chapter 11
knowing that the new file should perhaps have the same ownership and permissions as the
old file. To Samba, these are entirely independent operations.
The question is: “How can we solve the problem?”
The solution is simple. Use UNIX file system permissions and controls to your advantage.
Follow these simple steps to create a share in which all files will consistently be owned by
the same user and the same group: Using Directory Permissions to Force File User and
Group Ownership
1. Change your share definition so that it matches this pattern:
[finance]
path = /usr/data/finance
browseable = Yes
read only = No
2. Set consistent user and group permissions recursively down the directory tree as shown
here:
root# chown -R janetp.users /usr/data/finance
3. Set the files and directory permissions to be read/write for owner and group, and not
accessible to others (everyone) using the following command:
root# chmod ug+rwx,o-rwx /usr/data/finance
4. Set the SGID (super-group) bit on all directories from the top down. This means
all files can be created with the permissions of the group set on the directory. It
means all users who are members of the group finance can read and write all files in
the directory. The directory is not readable or writable by anyone who is not in the
finance group. Simply follow this example:
root# find /usr/data/finance -type d -exec chmod ug+s {}\;
5. Make sure all users that must have read/write access to the directory have finance
group membership as their primary group, for example, the group they belong to in
/etc/passwd.
11.3.4 Managing Windows 200x ACLs
Samba must translate Windows 2000 ACLs to UNIX Posix ACLs. This has some interesting
side effects because of the fact that there is not a 1:1 equivalence between them. The as-close-
as-possible ACLs match means that some transactions are not possible from MS Windows

Section 11.3. Implementation 307
clients. One of these is to reset the ownership of directories and files. If you want to reset
ownership, this must be done from a UNIX/Linux login.
There are two possible ways to set ACLs on UNIX/Linux file systems from a Windows
network workstation, either via File Manager or via the Microsoft Management Console
(MMC) Computer Management interface.
11.3.4.1 Using the MMC Computer Management Interface
1. From a Windows 200x/XP Professional workstation, log onto the Domain using the
Domain Administrator account (on Samba Domains, this is usually the account called
root).
2. Click Start →Settings →Control Panel →Administrative Tools →Computer
Management.
3. In the left panel, [Right mouse menu item] Computer Management (Local) →
Connect to another computer ... →Browse... →Advanced →Find Now. In the
lower panel, click on the name of the server you wish to administer. Click OK →
OK →OK. In the left panel, the entry Computer Management (Local) should now
reflect the change made. For example, if the server you are administering is called
FRODO, the Computer Management entry should now say: Computer Management
(FRODO).
4. In the left panel, click Computer Management (FRODO) →[+] Shared Folders →
Shares.
5. In the right panel, double-click on the share on which you wish to set/edit ACLs. This
brings up the Properties panel. Click the Security tab. It is best to edit ACLs using
the Advanced editing features. Click the Advanced button. This opens a panel that
has four tabs. Only the functionality under the Permissions tab can be utilized with
respect to a Samba Domain server.
6. You may now edit/add/remove access control settings. Be very careful. Many prob-
lems have been created by people who decided that Everyone should be rejected but
one particular group should have full control. This is a catch-22 situation because
members of that particular group also belong to the group Everyone, which therefore
overrules any permissions set for the permitted group.
7. When you are done with editing, close all panels by clicking through the OK buttons
until the last panel closes.
11.3.4.2 Using MS Windows Explorer (File Manager)
The following alternative method may be used from a Windows workstation. In this example
we work with a Domain called MEGANET, a server called MASSIVE, and a share called Apps.
The underlying UNIX/Linux share point for this share is /data/apps.
1. Click Start →[right-click] My Computer →Explore →[left panel] [+] My Network
Places →[+] Entire Network →[+] Microsoft Windows Network →[+] Meganet
→[+] Massive →[right-click] Apps →Properties →Security →Advanced. This

308 Active Directory, Kerberos, and Security Chapter 11
opens a panel that has four tabs. Only the functionality under the Permissions tab
can be utilized in respect to a Samba Domain server.
2. You may now edit/add/remove access control settings. Be very careful. Many prob-
lems have been created by people who decided that Everyone should be rejected but
one particular group should have full control. This is a catch-22 situation because
members of that particular group also belong to the group Everyone, which therefore
overrules any permissions set for the permitted group.
3. When you are done with editing, close all panels by clicking through the OK buttons
until the last panel closes.
11.3.4.3 Setting Posix ACLs in UNIX/Linux
Yet another alternative method for setting desired security settings on the shared resource
files and directories can be achieved by logging into UNIX/Linux and setting Posix ACLs
directly using command-line tools. Here is an example session on the same resource as in
the immediately preceding example on a SUSE 9 Linux system:
1. Log into the Linux system as the user root.
2. Change directory to the location of the exported (shared) Windows file share (Apps),
which is in the directory /data. Execute the following:
root# cd /data
Retrieve the existing Posix ACLs entry by executing:
root# getfacl apps
# file: apps
# owner: root
# group: root
user::rwx
group::rwx
other::r-x
3. You want to add permission for AppsMgrs to enable them to manage the applications
(apps) share. It is important to set the ACL recursively so that the AppsMgrs have
this capability throughout the directory tree that is being shared. This is done using
the -R option as shown. Execute the following:
root# setfacl -m -R group:AppsMgrs:rwx /data/apps
Because setting an ACL does not provide a response, you immediately validate the
command executed as follows:

Section 11.3. Implementation 309
root# getfacl /data/apps
# file: apps
# owner: root
# group: root
user::rwx
group::rwx
group:AppsMgrs:rwx
mask::rwx
other::r-x
This confirms that the change of Posix ACL permissions has been effective.
4. It is highly recommend that you should read the on-line manual page for the setfacl
and getfacl commands. This provides information regarding how to set/read the
default ACLs and how that may be propagated through the directory tree. In Windows
ACLs terms, this is the equivalent of setting inheritance properties.
11.3.5 Key Points Learned
The mish-mash of issues were thrown together into one chapter because it seemed like a
good idea. Looking back, this chapter could be broken into two, but it’s too late now. It
has been done. The highlights covered are:
•Winbind honors and does not override account controls set in Active Directory. This
means that password change, logon hours, and so on, are (or soon will be) enforced by
Samba Winbind. At this time, an out-of-hours login is denied and password change is
enforced. At this time, if logon hours expire, the user is not forcibly logged off. That
may be implemented at some later date.
•Sign’n’seal (plus schannel support) has been implemented in Samba-3. Beware of
potential problems acknowledged by Microsoft as having been fixed, but reported by
some as still possibly an open issue.
•The combination of Kerberos 5, plus OpenLDAP, plus Samba, cannot replace Mi-
crosoft Active Directory. The possibility to do this is not planned in the current
Samba-3 roadmap. Samba-3 does aim to provide further improvements in interop-
erability so that UNIX/Linux systems may be fully integrated into Active Directory
Domains.
•This chapter reviewed mechanisms by which Samba servers may be kept secure. Each
of the four key methodologies was reviewed with specific reference to example deploy-
ment techniques.

310 Active Directory, Kerberos, and Security Chapter 11
11.4 Questions and Answers
F.A.Q.
1. Q: Does Samba-3 require the Sign’n’seal registry hacks needed by Samba-2?
A: No. Samba-3 fully supports Sign’n’seal as well as schannel operation. The registry
change should not be applied when Samba-3 is used as a Domain Controller.
2. Q: Does Samba-3 support Active Directory?
A: Yes. Samba-3 can be a fully participating native mode Active Directory client. Samba-
3 does not provide Active Directory services. It cannot be used to replace a Microsoft
Active Directory server implementation. Samba-3 can function as an Active Directory client
(workstation) toolkit, and it can function as an Active Directory Domain Member server.
3. Q: When Samba-3 is used with Active Directory, is it necessary to run mixed-mode oper-
ation, as was necessary with Samba-2?
A: No. Samba-3 can be used with NetBIOS over TCP/IP disabled, just as can be done
with Windows 200x Server and 200x/XPPro client products. It is no longer necessary to run
mixed-mode operation, as Samba-3 can join a native Windows 2003 Server ADS Domain.
4. Q: Is it safe to set share level access controls in Samba?
A: Yes. Share level access controls have been supported since early versions of Samba-2.
This is very mature technology. Not enough sites make use of this powerful capability,
neither on Windows server or with Samba servers.
5. Q: Is it mandatory to set share ACLs to get a secure Samba-3 server?
A: No. Samba-3 honors UNIX/Linux file system security, supports Windows 200x ACLs,
and provides means of securing shares through share definition controls in the smb.conf
file. The additional support for share level ACLs is like frosting on the cake. It adds to
security, but is not essential to it.
6. Q: The valid users did not work on the [homes]. Has this functionality been restored
yet?
A: Yes. This was fixed in Samba-3.0.2. The use of this parameter is strongly recommended
as a safeguard on the [homes] meta-service. The correct way to specify this is: valid users
= %S.
7. Q: Is the bias against use of the force user and force group really warranted?
A: There is no bias. There is a determination to recommend the right tool for the task at
hand. After all, it is better than putting users through performance problems, isn’t it?

Section 11.4. Questions and Answers 311
8. Q: The example given for file and directory access control forces all files to be owned by
one particular user. I do not like that. Is there any way I can see who created the file?
A: Sure. You do not have to set the SUID bit on the directory. Simply execute the following
command to permit file ownership to be retained by the user who created it:
root# find /usr/data/finance -type d -exec chmod g+s {}\;
Note that this required no more than removing the uargument so that the SUID bit is not
set for the owner.
9. Q: In the book, “The Official Samba-3 HOWTO and Reference Guide”, you recommended
use of the Windows NT4 Server Manager (part of the SRVTOOLS.EXE) utility. Why have you
mentioned only the use of the Windows 200x/XP MMC Computer Management utility?
A: Either tool can be used with equal effect. There is no benefit of one over the other,
except that the MMC utility is present on all Windows 200x/XP systems and does not
require additional software to be downloaded and installed. Note that if you want to manage
user and group accounts in your Samba controlled Domain, the only tool that permits that
is the NT4 Domain User Manager which is provided as part of the SRVTOOLS.EXE utility.
10. Q: I tried to set valid users = @Engineers, but it does not work. My Samba server
is an Active Directory Domain Member server. Has this been fixed now?
A: The use of this parameter has always required the full specification of the Domain
account, for example, valid users = @"MEGANET2\Domain Admins".

Chapter 12
INTEGRATING ADDITIONAL
SERVICES
You’ve come a long way now. You have pretty much mastered Samba-3 for most uses it can
be put to. Up until now, you have cast Samba-3 in the leading role and where authentication
was required, you have used one or another of Samba’s many authentication backends (from
flat text files with smbpasswd to LDAP directory integration with ldapsam). Now you
can design a solution for a new Abmas business. This business is running Windows Server
2003 and Active Directory, and these are to stay. It’s time to master implementing Samba
and Samba-supported services in a domain controlled by the latest Windows authentication
technologies. Let’s get started — this is leading edge.
12.1 Introduction
Abmas has continued its miraculous growth; indeed, nothing seems to be able to stop its
diversification into multiple (and seemingly unrelated) fields. Its latest acquisition is Abmas
Snack Foods, a big player in the snack-food business.
With this acquisition comes new challenges for you and your team. Abmas Snack Foods
is a well-developed business with a huge and heterogeneous network. They already have
Windows, Netware, and Proprietary UNIX, but as yet no Samba or Linux. The network
is mature and well established, and there is no question of their chosen user authentication
scheme being changed for now. You need to take a wise new approach.
You have decided to set the ball rolling by introducing Samba-3 into the network gradually,
taking over key services and easing the way to a full migration and, therefore, integration
into Abmas’s existing business later.
12.1.1 Assignment Tasks
You’ve promised the skeptical Abmas Snack Foods management team that you can show
them how Samba can ease itself and other Open Source technologies into their existing
infrastructure and deliver sound business advantages. Cost cutting is high on their agenda
(a major promise of the acquisition). You have chosen Web proxying and caching as your
proving ground.
312

Section 12.2. Dissection and Discussion 313
Abmas Snack Foods has several thousand users housed at their Head Office and multiple
regional offices, plants, and warehouses. A high proportion of the business’s work is done
online, so Internet access for most of these users is essential. All Internet access, including
all of their regional offices, is funneled through the head office and is the job of the (now
your) networking team. The bandwidth requirements were horrific (comparable to a small
ISP), and the team soon discovered proxying and caching. In fact, they became one of the
earliest commercial users of Microsoft ISA.
The team is not happy with ISA. Because it never lived up to its marketing promises, it
under-performed and had reliability problems. You have pounced on the opportunity to
show what Open Source can do. The one thing they do like, however, is ISA’s integration
with Active Directory. They like that their users, once logged on, are automatically authen-
ticated against the proxy. If your alternative to ISA can operate completely seamlessly in
their Active Directory Domain, it will be approved.
This is a hands-on exercise. You build software applications so that you obtain the func-
tionality Abmas needs.
12.2 Dissection and Discussion
The key requirements in this business example are straightforward. You are not required
to do anything new, just to replicate an existing system, not lose any existing features, and
improve performance. The key points are:
•Internet access for most employees
•Distributed system to accommodate load and geographical distribution of users
•Seamless and transparent interoperability with the existing Active Directory domain
12.2.1 Technical Issues
Functionally, the user’s Internet Explorer requests a browsing session with the Squid proxy,
for which it offers its AD authentication token. Squid hands off the authentication request to
the Samba-3 authentication helper application called ntlm auth. This helper is a hook into
winbind, the Samba-3 NTLM authentication daemon. Winbind enables UNIX services to
authenticate against Microsoft Windows Domains, including Active Directory domains. As
Active Directory authentication is a modified Kerberos authentication, winbind is assisted
in this by local Kerberos 5 libraries configured to check passwords with the Active Directory
server. Once the token has been checked, a browsing session is established. This process is
entirely transparent and seamless to the user.
Enabling this consists of:
•Preparing the necessary environment using preconfigured packages
•Setting up raw Kerberos authentication against the Active Directory domain
•Configuring, compiling, and then installing the supporting Samba-3 components
•Tying it all together

314 Integrating Additional Services Chapter 12
12.2.2 Political Issues
You are a stranger in a strange land and all eyes are upon you. Some would even like to
see you fail. For you to gain the trust of your newly acquired IT people, it is essential that
your solution does everything the old one did, but does it better in every way. Only then
will the entrenched positions consider taking up your new way of doing things on a wider
scale.
12.3 Implementation
First, your system needs to be prepared and in a known good state to proceed. This consists
of making sure that everything the system depends on is present and that everything that
could interfere or conflict with the system is removed. You will be configuring the Squid and
Samba-3 packages and updating them if necessary. If conflicting packages of these programs
are installed, they must be removed.
The following packages should be available on your Red Hat Linux system:
•krb5-libs
•krb5-devel
•krb5-workstation
•krb5-server
•pam krb5
In the case of SUSE Linux, these packages are called:
•heimdal-lib
•heimdal-devel
•heimdal
•pam krb5
If the required packages are not present on your system, you must install them from the
vendor’s installation media. Follow the administrative guide for your Linux system to ensure
that the packages are correctly updated.

Section 12.3. Implementation 315
Note
If the requirement is for interoperation with MS Windows Server 2003,
it will be necessary to ensure that you are using MIT Kerberos version
1.3.1 or later. Red Hat Linux 9 ships with MIT Kerberos 1.2.7 and thus
requires updating.
Heimdal 0.6 or later is required in the case of SUSE Linux. SUSE
Enterprise Linux Server 8 ships with Heimdal 0.4. SUSE 9 ships with
the necessary version.
12.3.1 Removal of Pre-existing Conflicting RPMs
If Samba and/or Squid rpms are installed, they should be updated. You can build both
from source.
Locating the packages to be uninstalled can be achieved by running:
root# rpm -qa | grep -i samba
root# rpm -qa | grep -i squid
The identified packages may be removed using:
root# rpm -e samba-common
12.3.2 Kerberos Configuration
The systems Kerberos installation must be configured to communicate with your primary
Active Directory server (ADS KDC).
Strictly speaking, MIT Kerberos version 1.3.1 currently gives the best results, although the
current default Red Hat MIT version 1.2.7 gives acceptable results unless you are using
Windows 2003 servers.
Officially, neither MIT (1.3.1) nor Heimdal (0.6) Kerberos needs an /etc/krb5.conf file in
order to work correctly. All ADS domains automatically create SRV records in the DNS
zone Kerberos.REALM.NAME for each KDC in the realm. Since both MIT and Heimdal,
KRB5 libraries default to checking for these records, so they automatically find the KDCs.
In addition, krb5.conf only allows specifying a single KDC, even there if there is more than
one. Using the DNS lookup allows the KRB5 libraries to use whichever KDCs are available.
1. If you find the need to manually configure the krb5.conf, you should edit it to have
the contents shown in Example 12.3.1. The final fully qualified path for this file should
be /etc/krb5.conf.

316 Integrating Additional Services Chapter 12
2. The following gotchas often catch people out. Kerberos is case sensitive. Your realm
must be in UPPERCASE, or you will get an error: “Cannot find KDC for requested
realm while getting initial credentials”. Kerberos is picky about time synchronization.
The time according to your participating servers must be within 5 minutes or you get
an error “kinit(v5): Clock skew too great while getting initial credentials”. Clock skew
limits are, in fact, configurable in the Kerberos protocols (the default is 5 minutes). A
better solution is to implement NTP throughout your server network. Kerberos needs
to be able to do a reverse DNS lookup on the IP address of your KDC. Also, the name
that this reverse lookup maps to must either be the NetBIOS name of the KDC (i.e.,
the hostname with no domain attached), or it can alternately be the NetBIOS name
followed by the realm. If all else fails, you can add a /etc/hosts entry mapping the
IP address of your KDC to its NetBIOS name. If Kerberos cannot do this reverse
lookup, you will get a local error when you try to join the realm.
3. You are now ready to test your installation by issuing the command:
root# kinit [USERNAME@REALM]
You are asked for your password, which you should enter. The following is a typical
console sequence:
root# kinit ADMINISTRATOR@LONDON.ABMAS.BIZ
Password for ADMINISTRATOR@LONDON.ABMAS.BIZ:
Make sure that your password is accepted by the Active Directory KDC.
Example 12.3.1. Kerberos Configuration — File: /etc/krb5.conf
[libdefaults]
default_realm = LONDON.ABMAS.BIZ
[realms]
LONDON.ABMAS.BIZ = {
kdc = w2k3s.london.abmas.biz
}
The command:
root# klist -e
shows the Kerberos tickets cached by the system:

Section 12.3. Implementation 317
12.3.2.1 Samba Configuration
Samba must be configured to correctly use Active Directory. Samba-3 must be used, as this
has the necessary components to interface with Active Directory.
1. Download the latest stable Samba-3 for Red Hat Linux from the official Samba Team
FTP site. <http://ftp.samba.org>The official Samba Team RPMs for Red Hat
Fedora Linux contain the ntlm auth tool needed, and are linked against MIT KRB5
version 1.3.1 and, therefore, are ready for use. The necessary, validated RPM pack-
ages for SUSE Linux may be obtained from the SerNet <ftp://ftp.sernet.de/pub/
samba>FTP site that is located in Germany. All SerNet RPMs are validated, have the
necessary ntlm auth tool, and are statically linked against suitably patched Heimdal
0.6 libraries.
2. Using your favorite editor, change the /etc/samba/smb.conf file so it has contents
similar to the example shown in Example 12.3.2.
3. Next you need to create a computer account in the Active Directory. This sets up
the trust relationship needed for other clients to authenticate to the Samba server
with an Active Directory Kerberos ticket. This is done with the “net ads join -U
[Administrator%Password]” command, as follows:
root# net ads join -U administrator%vulcon
4. Your new Samba binaries must be started in the standard manner as is applicable
to the platform you are running on. Alternately, start your Active Directory enabled
Samba with the following commands:
root# smbd -D
root# nmbd -D
root# winbindd -B
5. We now need to test that Samba is communicating with the Active Directory domain;
most specifically, we want to see whether winbind is enumerating users and groups.
Issue the following commands:
root# wbinfo -t
checking the trust secret via RPC calls succeeded
This tests whether we are authenticating against Active Directory:
root# wbinfo -u
LONDON+Administrator
LONDON+Guest
LONDON+SUPPORT_388945a0
LONDON+krbtgt

318 Integrating Additional Services Chapter 12
LONDON+jht
LONDON+xjht
This enumerates all the users in your Active Directory tree:
root# wbinfo -g
LONDON+Domain Computers
LONDON+Domain Controllers
LONDON+Schema Admins
LONDON+Enterprise Admins
LONDON+Domain Admins
LONDON+Domain Users
LONDON+Domain Guests
LONDON+Group Policy Creator Owners
LONDON+DnsUpdateProxy
This enumerates all the groups in your Active Directory tree.
6. Squid uses the ntlm auth helper build with Samba-3. You may test ntlm auth with
the command:
root# /usr/bin/ntlm_auth --username=jht
password: XXXXXXXX
You are asked for your password, which you should enter. You are rewarded with:
root# NT_STATUS_OK: Success (0x0)
7. The ntlm auth helper, when run from a command line as the user “root”, authenti-
cates against your Active Directory domain (with the aid of winbind). It manages this
by reading from the winbind privileged pipe. Squid is running with the permissions
of user “squid” and group “squid” and is not able to do this unless we make a vital
change. Squid cannot read from the winbind privilege pipe unless you change the
permissions of its directory. This is the single biggest cause of failure in the whole
process. Remember to issue the following command (for Red Hat Linux):
root# chgrp squid /var/cache/samba/winbindd_privileged
root# chmod 750 /var/cache/samba/winbindd_privileged
For SUSE Linux 9, execute the following:
root# chgrp squid /var/lib/samba/winbindd_privileged

Section 12.3. Implementation 319
root# chmod 750 /var/lib/samba/winbindd_privileged
12.3.2.2 NSS Configuration
For Squid to benefit from Samba-3, NSS must be updated to allow winbind as a valid route
to user authentication.
1. Edit your /etc/nsswitch.conf file so it has the parameters shown in Example 12.3.3.
Example 12.3.2. Samba Configuration File: /etc/samba/smb.conf
[global]
workgroup = LONDON
netbios name = W2K3S
realm = LONDON.ABMAS.BIZ
security = ads
encrypt passwords = yes
password server = w2k3s.london.abmas.biz
# separate domain and username with ’/’, like DOMAIN/username
winbind separator = /
# use UIDs from 10000 to 20000 for domain users
idmap uid = 10000-20000
idmap gid = 10000-20000
# allow enumeration of winbind users and groups
winbind enum users = yes
winbind enum groups = yes
winbind user default domain = yes
Example 12.3.3. NSS Configuration File Extract — File: /etc/nsswitch.conf
passwd: files winbind
shadow: files
group: files winbind
12.3.2.3 Squid Configuration
Squid must be configured correctly to interact with the Samba-3 components that handle
Active Directory authentication.
12.3.3 Configuration
1. If your Linux distribution is SUSE Linux 9, the version of Squid supplied is already
enabled to use the winbind helper agent. You can, therefore, omit the steps that would

320 Integrating Additional Services Chapter 12
build the Squid binary programs.
2. Squid, by default, runs as the user nobody. You need to add a system user squid
and a system group squid if they are not set up already (if the default Red Hat squid
rpms were installed, they will be). Set up a squid user in /etc/passwd and a squid
group in /etc/group if these aren’t there already.
3. You now need to change the permissions on Squid’s var directory. Enter the following
command:
root# chown -R squid /var/cache/squid
4. Squid must also have control over its logging. Enter the following commands:
root# chown -R chown squid:squid /var/log/squid
root# chmod 770 /var/log/squid
5. Finally, Squid must be able to write to its disk cache! Enter the following commands:
root# chown -R chown squid:squid /var/cache/squid
root# chmod 770 /var/cache/squid
6. The /etc/squid/squid.conf file must be edited to include the lines from Exam-
ple 12.3.4 and Example 12.3.5.
7. You must create Squid’s cache directories before it may be run. Enter the following
command:
root# squid -z
8. Finally, start Squid and enjoy transparent Active Directory authentication. Enter the
following command:
root# squid
Example 12.3.4. Squid Configuration File Extract — /etc/squid.conf [ADMINISTRATIVE
PARAMETERS Section]
cache_effective_user squid
cache_effective_group squid

Section 12.4. Questions and Answers 321
Example 12.3.5. Squid Configuration File extract — File: /etc/squid.conf [AUTHENTICATION
PARAMETERS Section]
auth_param ntlm program /usr/bin/ntlm_auth \
--helper-protocol=squid-2.5-ntlmssp
auth_param ntlm children 5
auth_param ntlm max_challenge_reuses 0
auth_param ntlm max_challenge_lifetime 2 minutes
auth_param basic program /usr/bin/ntlm_auth \
--helper-protocol=squid-2.5-basic
auth_param basic children 5
auth_param basic realm Squid proxy-caching web server
auth_param basic credentialsttl 2 hours
acl AuthorizedUsers proxy_auth REQUIRED
http_access allow all AuthorizedUsers
12.3.4 Key Points Learned
Microsoft Windows networking protocols permeate the spectrum of technologies that Mi-
crosoft Windows clients use, even when accessing traditional services such as Web browsers.
Depending on whom you discuss this with, this is either good or bad. No matter how you
might evaluate this, the use of NTLMSSP as the authentication protocol for Web proxy
access has some advantages over the cookie-based authentication regime used by all com-
peting browsers. It is Samba’s implementation of NTLMSSP that makes it attractive to
implement the solution that has been demonstrated in this chapter.
12.4 Questions and Answers
The development of the ntlm auth module was first discussed in many Open Source circles
in 2002. At the SambaXP conference in Goettingen, Germany, Mr. Francesco Chemolli
demonstrated the use of ntlm auth during one of the late developer meetings that took
place. Since that time, the adoption of ntlm auth has spread considerably.
The largest report from a site that uses Squid with ntlm auth-based authentication support
uses a dual processor server that has 2 GBytes of memory. It provides Web and FTP
proxy services for 10,000 users. Approximately 2,000 of these users make heavy use of the
proxy services. According to the source, who wishes to remain anonymous, the sustained
transaction load on this server hovers around 140 hits/sec. The following comments were
made with respect to questions regarding the performance of this installation:
[In our] EXTREMELY optimized environment ... [the] performance impact is
almost [nothing]. The “almost” part is due to the brain damage of the ntlm-over-
http protocol definition. Suffice to say that its worst-case scenario triples the
number of hits needed to perform the same transactions versus basic or digest
auth[entication].

322 Integrating Additional Services Chapter 12
You would be well advised to recognize the fact that all cache-intensive proxying solutions
demand a lot of memory. Make certain that your Squid proxy server is equipped with
sufficient memory to permit all proxy operations to run out of memory without invoking
the overheads involved in the use of memory that has to be swapped to disk.
F.A.Q.
1. Q: What does Samba have to do with Web proxy serving?
A: To provide transparent interoperability between Windows clients and the network
services that are used from them, Samba has had to develop tools and facilities that deliver
that. The benefit of Open Source software is that it can readily be reused. The current
ntlm auth module is basically a wrapper around authentication code from the core of the
Samba project.
The ntlm auth module supports basic plain-text authentication and NTLMSSP protocols.
This module makes it possible for Web and FTP proxy requests to be authenticated without
the user being interrupted via his/her Windows logon credentials. This facility is available
with MS Windows explorer and is one of the key benefits claimed for Microsoft Internet
Information Server. There are a few open source initiatives to provide support for these
protocols in the Apache Web server also.
The short answer is that by adding a wrapper around key authentication components of
Samba, other projects (like Squid) can benefit from the labors expended in meeting user
interoperability needs.
2. Q: What other services does Samba provide?
A: Samba-3 is a file and print server. The core components that provide this functionality
are smbd,nmbd, and the Identity resolver daemon, winbindd.
Samba-3 is an SMB/CIFS client. The core component that provides this is called smbclient.
Samba-3 includes a number of helper tools, plug-in modules, utilities, and test/validation
facilities. Samba-3 includes glue modules that help provide interoperability between MS
Windows clients and UNIX/Linux servers and client. It includes Winbind agents that make
it possible to authenticate UNIX/Linux access attempts as well as logins to an SMB/CIFS
authentication server backend. Samba-3 includes name service switcher modules to permit
Identity resolution via SMB/CIFS servers (Windows NT4/200x, Samba, and a host of other
commercial server products).
3. Q: Does use of Samba (ntlm auth) improve the performance of Squid?
A: Not really. Samba’s ntlm auth module handles only authentication. It requires that
Squid make an external call to ntlm auth and, therefore, actually incurs a little more
overhead. Compared with the benefit obtained, that overhead is well worth enduring. Since
Squid is a proxy server, and proxy servers tend to require lots of memory, it is good advice
to provide sufficient memory when using Squid. Just add a little more to accommodate
ntlm auth.

Chapter 13
PERFORMANCE, RELIABILITY,
AND AVAILABILITY
Well, you have reached the chapter before the Appendix. It is customary to attempt to
wrap up the theme and contents of a book in what is generally regarded as the chapter
that should draw conclusions. This book is a suspense thriller and since the plot of the
stories told mostly lead you to bigger, better Samba-3 networking solutions, it is perhaps
appropriate to close this book with a few pertinent comments regarding some of the things
everyone can do to deliver a reliable Samba-3 network.
In a world so full of noise, how can the sparrow be heard?
—Anonymous
13.1 Introduction
The sparrow is a small bird whose sounds are drowned out by the noise of the busy world
it lives in. Likewise, the simple steps that can be taken to improve the reliability and
availability of a Samba network are often drowned out by the volume of discussions about
grandiose Samba clustering designs. This is not intended to suggest that clustering is not
important, because clearly it is. This chapter does not devote itself to discussion of clustering
because each clustering methodology uses its own custom tools and methods. Only passing
comments are offered concerning these methods.
A search <http://www.google.com/search?hl=en&lr=&ie=ISO-8859-1&q=samba+cluster&btnG=
Google+Search>for “samba cluster” produced 71,600 hits. And a search for “highly avail-
able samba” and “highly available windows” produced an amazing number of references. It
is clear from the resources on the Internet that Windows file and print services availability,
reliability, and scalability are of vital interest to corporate network users.
So without further background, you can review a checklist of simple steps that can be
taken to ensure acceptable network performance while keeping costs of ownership well under
control.
323

324 Performance, Reliability, and Availability Chapter 13
13.2 Dissection and Discussion
If it is your purpose to get the best mileage out of your Samba servers, there is one rule
that must be obeyed. If you want the best, keep your implementation as simple as possible.
You may well be forced to introduce some complexities, but you should do so only as a last
resort.
Simple solutions are likely to be easier to get right than are complex ones. They certainly
make life easier for your successor. Simple implementations can be more readily audited
than can complex ones.
Problems reported by users fall into three categories: configurations that do not work, those
that have broken behavior, and poor performance. The term broken behavior means that the
function of a partciluar Samba component appears to work sometimes, but not at others.
The resulting intermittent operation is clearly unacceptable. An example of broken behavior
known to many Windows networking users occurs when the list of Windows machines in
MS Explorer changes, sometimes listing machines that are running and at other times not
listing them even though the machines are in use on the network.
A significant number of reports concern problems with the smbfs file system driver that is
part of the Linux kernel, not part of Samba. Users continue to interpret that smbfs is part of
Samba, simply because Samba includes the front-end tools that are used to manage smbfs-
based file service connections. So, just for the record, the tools smbmnt, smbmount,
smbumount, and smbumnt are front-end facilities to core drivers that are supplied as
part of the Linux kernel. These tools share a common infrastructure with some Samba
components, but they are not maintained as part of Samba and are really foreign to it.
The new project, cifsfs, is destined to replace smbfs. It, too, is not part of Samba, even
though one of the Samba Team members is a prime mover in this project.
The following table lists typical causes of:
•Not Working (NW)
•Broken Behavior (BB)
•Poor Performance (PP)
Table 13.1. Effect of Common Problems
Problem NW BB PP
File Locking - X -
Hardware Problems X X X
Incorrect Authentication X X -
Incorrect Configuration X X X
LDAP Problems X X -
Name Resolution X X X
Printing Problems X X -
Slow File Transfer - - X
Winbind Problems X X -

Section 13.3. Guidelines for Reliable Samba Operation 325
It is obvious to all that the first requirement (as a matter of network hygiene) is to eliminate
problems that affect basic network operation. This book has provided sufficient working
examples to help you to avoid all these problems.
13.3 Guidelines for Reliable Samba Operation
Your objective is to provide a network that works correctly, can grow at all times, is resilient
at times of extreme demand, and can scale to meet future needs. The following subject areas
provide pointers that can help you today.
13.3.1 Name Resolution
There are three basic current problem areas: bad hostnames, routed networks, and network
collisions. These are covered in the discussion below.
13.3.1.1 Bad Hostnames
When configured as a DHCP client, a number of Linux distributions set the system hostname
to localhost. If the parameter netbios name is not specified to something other than
localhost, the Samba server appears in the Windows Explorer as LOCALHOST. Moreover,
the entry in the /etc/hosts on the Linux server points to IP address 127.0.0.1. This
means that when the Windows client obtains the IP address of the Samba server called
LOCALHOST, it obtains the IP address 127.0.0.1 and then proceeds to attempt to set up
a NetBIOS over TCP/IP connection to it. This cannot work, because that IP address is
the local Windows machine itself. Hostnames must be valid for Windows networking to
function correctly.
A few sites have tried to name Windows clients and Samba servers with a name that begins
with the digits 1-9. This does not work either because it may result in the client or server
attempting to use that name as an IP address.
A Samba server called FRED, in a NetBIOS Domain called COLLISION in a network environ-
ment that is part of the fully qualified Internet domain name space known as parrots.com,
results in DNS name lookups for: fred.parrots.com and collision.parrots.com. It is,
therefore, a mistake to name the Domain (workgroup) collision.parrots.com since this
results in DNS lookup attempts to resolve: fred.parrots.com.parrots.com, which most
likely fails given that you probably do not have this in your DNS name space.
Note
An Active Directory realm called collision.parrots.com is perfectly
okay, although it too must be capable of being resolved via DNS, some-
thing that functions correctly if Windows 200x ADS has been properly
installed and configured.

326 Performance, Reliability, and Availability Chapter 13
13.3.1.2 Routed Networks
NetBIOS networks (Windows networking with NetBIOS over TCP/IP enabled) makes ex-
tensive use of UDP-based broadcast traffic. You saw that during the exercises in Chapter
1.
UDP broadcast traffic is not forwarded by routers. This means that NetBIOS broadcast-
based networking cannot function across routed networks (i.e., multi-subnet networks) unless
special provisions are made:
•Either install on every Windows client an LMHOSTS file (located in the directory
C:\windows\system32\drivers\etc). It is also necessary to add to the Samba server
smb.conf file the parameters: remote announce and remote browse sync. For more
information, refer to the on-line manual page for the smb.conf file.
•Or configure Samba as a WINS server, and configure all network clients to use that
WINS server in their TCP/IP configuration.
Note
The use of DNS is not an acceptable substitute for WINS. DNS does
not store specific information regarding NetBIOS networking particulars
that does get stored in the WINS name resolution database, and that
Windows clients require and depend on.
13.3.1.3 Network Collisions
Excessive network activity causes NetBIOS network time-outs. Time-outs may result in
blue screen of death (BSOD) experiences. High collision rates may be caused by excessive
UDP broadcast activity, by defective networking hardware, or through excessive network
loads (another way of saying that the network is poorly designed).
The use of WINS is highly recommended to reduce network broadcast traffic, as outlined in
Chapter 1.
Under no circumstances should the facility be supported by many routers, known as NetBIOS
forwarding, unless you know exactly what you are doing. Inappropriate use of this facility
can result in UDP broadcast storms. In one case in 1999, a university network became
unusable due to this being enabled on all routers. The problem was discovered during
performance testing of a Samba server. The maximum throughput on a 100-Base-T (100
MBit/sec) network was less than 15 KBytes/sec. After the NetBIOS forwarding was turned
off, file transfer performance immediately returned to 11 MBytes/sec.

Section 13.3. Guidelines for Reliable Samba Operation 327
13.3.2 Samba Configuration
As a general rule, the contents of the smb.conf file should be kept as simple as possible.
No parameter should be specified unless you know it is essential to operation.
Many UNIX administrators like to fully document the settings in the smb.conf file. This is
a bad idea because it adds content to the file. The smb.conf file is re-read by every smbd
process every time the file time stamp changes (or, on systems where this does not work,
every 20 seconds or so).
As the size of the smb.conf file grows the risk of introduction of parsing errors increases
also. It is recommended to keep a fully documented smb.conf file on hand, and then to
operate Samba only with an optimized file.
The preferred way to maintain a documented file is to call it something like smb.conf.
master. You can generate the optimized file by executing:
root# testparm -s smb.conf.master > smb.conf
You should carefully observe all warnings issued. It is also a good practice to execute the
following command to confirm correct interpretation of the smb.conf file contents:
root# testparm
Load smb config files from /etc/samba/smb.conf
Can’t find include file /etc/samba/machine.
Processing section "[homes]"
Processing section "[print$]"
Processing section "[netlogon]"
Processing section "[Profiles]"
Processing section "[printers]"
Processing section "[media]"
Processing section "[data]"
Processing section "[cdr]"
Processing section "[apps]"
Loaded services file OK.
’winbind separator = +’ might cause problems with group membership.
Server role: ROLE_DOMAIN_PDC
Press enter to see a dump of your service definitions
You now, of course, press the enter key to complete the command, or else abort it by
pressing Ctrl-C. The important thing to note is the noted Server role, as well as warning
messages. Noted configuration conflicts must be remedied before proceeding. For example,
the following error message represents a common fatal problem:
ERROR: both ’wins support = true’ and ’wins server = <server list>’
cannot be set in the smb.conf file. nmbd will abort with this setting.

328 Performance, Reliability, and Availability Chapter 13
There are two parameters that can cause severe network performance degradation, socket
options and socket address. The socket options parameter was often necessary when
Samba was used with the Linux 2.2.x kernels. Later kernels are largely self-tuning and
seldom benefit from this parameter being set. Do not use either parameter unless it has
been proven necessary to use them.
Another smb.conf parameter that may cause severe network performance degradation is
the strict sync parameter. Do not use this at all. There is no good reason to use this
with any modern Windows client. The strict sync is often used together with the sync
always parameter. This, too, can severely degrade network performance, so do not set it
or if you must, do so with caution.
Finally, many network administrators deliberately disable opportunistic locking support.
While this does not degrade Samba performance, it significantly degrades Windows client
performance because this disables local file caching on Windows clients and forces every file
read and written to invoke a network read or write call. If for any reason you must disable
oplocks (opportunistic locking) support, do so on the share on which it is required only.
That way, all other shares can provide oplock support for operations that are tolerant of it.
See Section A.8 for more information.
13.3.3 Use and Location of BDCs
On a network segment where there is a PDC and a BDC, the BDC carries the bulk of the
network logon processing. If the BDC is a heavily loaded server, the PDC carries a greater
proportion of authentication and logon processing. When a sole BDC on a routed network
segment gets heavily loaded, it is possible that network logon requests and authentication
requests may be directed to a BDC on a distant network segment. This significantly hinders
wide-area network operations and is undesirable.
As a general guide, instead of adding Domain Member servers to a network, you would
be better advised to add BDCs until there are fewer than 30 Windows clients per BDC.
Beyond that ratio, you should add Domain Member servers. This practice ensures that
there is always sufficient Domain Controllers to handle logon requests and authentication
traffic.
13.3.4 Use One Consistent Version of MS Windows Client
Every network client has its own peculiarities. From a management perspective, it is easier
to deal with one version of MS Windows that is maintained to a consistent update level,
than it is to deal with a mixture of clients.
On a number of occasions, particular Microsoft service pack updates of a Windows server or
client have necessitated special handling from the Samba server end. If you want to remain
sane, keep you client workstation configurations consistent.
13.3.5 For Scalability, Use SAN Based Storage on Samba Servers
Many SAN-based storage systems permit more than one server to share a common data
store. Use of a shared SAN data store means that you do not need to use time- and

Section 13.3. Guidelines for Reliable Samba Operation 329
resource-hungry data synchronization techniques.
The use of a collection of relatively low-cost front-end Samba servers that are coupled to a
shared backend SAN data store permits load distribution while containing costs below that
of installing and managing a complex clustering facility.
13.3.6 Distribute Network Load with MSDFS
Microsoft DFS (distributed file system) technology has been implemented in Samba. MS-
DFS permits data to be accessed from a single share and yet to actually be distributed
across multiple actual servers. Refer to TOSHARG, Chapter 16, for information regarding
implementation of an MSDFS installation.
The combination of multiple back end servers together with a front-end server and use of
MSDFS can achieve almost the same as you would obtain with a clustered Samba server.
13.3.7 Replicate Data to Conserve Peak-Demand Wide-Area Bandwidth
Consider using rsync to replicate data across the wide-area network during times of low
utilization. Users can then access the replicated data store rather than needing to do so
across the wide-area network. This works best for read-only data, but with careful planning
can be implemented so that modified files get replicated back to the point of origin. Be
careful with your implementation if you choose to permit modification and return replication
of the modified file; otherwise, you may inadvertently overwrite important data.
13.3.8 Hardware Problems
Networking hardware prices have fallen sharply over the past five years. A surprising number
of Samba networking problems over this time have been traced to defective network interface
cards (NICs) or defective hubs, switches, and cables.
Not surprising is the fact that network administrators do not like to be shown to have made
a bad decision. Money saved in buying low-cost hardware may result in high costs incurred
in corrective action.
Defective NICs, hubs, and switches may appear as intermittent network access problems,
intermittent or persistent data corruption, slow network throughput, low performance, or
even as blue-screen-of-death (BSOD) problems with MS Windows clients. In one case, a
company updated several workstations with newer, faster Windows client machines that
triggered problems during logon as well as data integrity problems on an older PC that was
unaffected so long as the new machines were kept shut down.
Defective hardware problems may take patience and persistence before the real cause can
be discovered.
Networking hardware defects can significantly impact perceived Samba performance, but
defective RAID controllers as well as SCSI and IDE hard disk controllers have also been
known to impair Samba server operations. One business came to this realization only after
replacing a Samba installation with MS Windows Server 2000 running on the same hardware.
The root of the problem completely eluded the network administrator until the entire server

330 Performance, Reliability, and Availability Chapter 13
was replaced. While you may well think that this would never happen to you, experience
shows that given the right (unfortunate) circumstances, this can happen to anyone.
13.3.9 Key Points Learned
This chapter has touched in broad sweeps on a number of simple steps that can be taken
to ensure that your Samba network is resilient, scalable, and reliable, and that it performs
well.
Always keep in mind that someone is responsible to maintain and manage your design. In
the long term, that may not be you. Spare a thought for your successor and give him or her
an even break.
Last, but not least, you should not only keep the network design simple, but it should be
well documented. This book may serve as your pattern for documenting every aspect of
your design, its implementation, and particularly the objects and assumptions that underlie
it.

Appendix A
APPENDIX: A COLLECTION OF
USEFUL TID-BITS
Information presented here is considered to be either basic or well-known material that is
informative yet helpful. Over the years, I have observed an interesting behavior. There is
an expectation that the process for joining a Windows client to a Samba-controlled Win-
dows Domain may somehow involve steps different from doing so with Windows NT4 or a
Windows ADS Domain. Be assured that the steps are identical, as shown in the example
given below.
A.1 Joining a Domain: Windows 200x/XP Professional
Microsoft Windows NT/200x/XP Professional platforms can participate in Domain Security.
This section steps through the process for making a Windows 200x/XP Professional machine
a member of a Domain Security environment. It should be noted that this process is identical
when joining a domain that is controlled by Windows NT4/200x as well as a Samba PDC.
1. Click Start.
2. Right-click My Computer, and then select Properties.
3. The opening panel is the same one that can be reached by clicking System on the
Control Panel. See Figure A.1.
4. Click the Computer Name tab. This panel shows the Computer Description, the
Full computer name, and the Workgroup or Domain name. Clicking the Network
ID button launches the configuration wizard. Do not use this with Samba-3. If you
wish to change the computer name, or join or leave the domain, click the Change
button. See Figure A.2.
5. Click on Change. This panel shows that our example machine (TEMPTATION) is
in a workgroup called WORKGROUP. We join the domain called MIDEARTH. See
Figure A.3.
6. Enter the name MIDEARTH in the field below the Domain radio button. This panel
shows that our example machine (TEMPTATION) is set to join the domain called
MIDEARTH. See Figure A.4.
331

332 Appendix: A Collection of Useful Tid-bits Appendix A
Figure A.1. The General Panel.
7. Now click the OK button. A dialog box should appear to allow you to provide the
credentials (username and password) of a Domain administrative account that has the
rights to add machines to the Domain. Enter the name “root” and the root password
from your Samba-3 server. See Figure A.5.
8. Click OK. The “Welcome to the MIDEARTH domain” dialog box should appear. At
this point, the machine must be rebooted. Joining the domain is now complete.
The screen capture shown in Figure A.4 has a button labeled More.... This button opens a
panel in which you can set (or change) the Primary DNS suffix of the computer. This is a
parameter that mainly affects members of Microsoft Active Directory. Active Directory is
heavily oriented around the DNS name space.
Where NetBIOS technology uses WINS as well as UDP broadcast as key mechanisms for
name resolution, Active Directory servers register their services with the Microsoft Dynamic
DNS server. Windows clients must be able to query the correct DNS server to find the
services (like which machines are Domain Controllers or which machines have the Netlogon
service running).
The default setting of the Primary DNS suffix is the Active Directory domain name. When
you change the Primary DNS suffix, this does not affect Domain Membership, but it can
break network browsing and the ability to resolve your computer name to a valid IP address.
The Primary DNS suffix parameter principally affects MS Windows clients that are members
of an Active Directory domain. Where the client is a member of a Samba Domain, it is
preferable to leave this field blank.

Section A.2. Samba System File Location 333
Figure A.2. The Computer Name Panel.
According to Microsoft documentation, “If this computer belongs to a group with Group
Policy enabled on Primary DNS suffice of this computer, the string specified in the
Group Policy is used as the primary DNS suffix and you might need to restart your computer
to view the correct setting. The local setting is used only if Group Policy is disabled or
unspecified.”
A.2 Samba System File Location
One of the frustrations expressed by subscribers to the Samba mailing lists revolves around
the choice of where the default Samba Team build and installation process locates its Samba
files. The location, chosen in the early 1990s, for the default installation is in the /usr/
local/samba directory. This is a perfectly reasonable location, particularly given all the
other Open Source software that installs into the /usr/local subdirectories.
Several UNIX vendors, and Linux vendors in particular, elected to locate the Samba files in
a location other than the Samba Team default.
Linux vendors, working in conjunction with the Free Standards Group (FSG), Linux Stan-
dards Base (LSB), and File Hierarchy System (FHS), have elected to locate the configuration
files under the /etc/samba directory, common binary files (those used by users) in the /usr/
bin directory, and the administrative files (daemons) in the /usr/sbin directory. Support
files for the Samba Web Admin Tool (SWAT) are located under the /usr/share directory,
either in /usr/share/samba/swat or in /usr/share/swat. There are additional support

334 Appendix: A Collection of Useful Tid-bits Appendix A
Figure A.3. The Computer Name Changes Panel.
Figure A.4. The Computer Name Changes Panel Domain MIDEARTH.
files for smbd in the /usr/lib/samba directory tree. The files located there include the
dynamically loadable modules for the passdb backend as well as for the VFS modules.
Samba creates run-time control files and generates log files. The run-time control files (tdb
and dat files) are stored in the /var/lib/samba directory. Log files are created in /var/
log/samba.
When Samba is built and installed using the default Samba Team process, all files are
located under the /usr/local/samba directory tree. This makes it simple to find the files

Section A.2. Samba System File Location 335
Figure A.5. Computer Name Changes User name and Password Panel.
that Samba owns.
One way to find the Samba files that are installed on your UNIX/Linux system is to search
for the location of all files called smbd. Here is an example:
root# find / -name smbd -print
You can find the location of the configuration files by running:
root# /path-to-binary-file/smbd -b | more
...
Paths:
SBINDIR: /usr/sbin
BINDIR: /usr/bin
SWATDIR: /usr/share/samba/swat
CONFIGFILE: /etc/samba/smb.conf
LOGFILEBASE: /var/log/samba
LMHOSTSFILE: /etc/samba/lmhosts
LIBDIR: /usr/lib/samba
SHLIBEXT: so
LOCKDIR: /var/lib/samba
PIDDIR: /var/run/samba
SMB_PASSWD_FILE: /etc/samba/smbpasswd
PRIVATE_DIR: /etc/samba
...
If you wish to locate the Samba version, just run:
root# /path-to-binary-file/smbd -V
Version 3.0.12-SUSE

336 Appendix: A Collection of Useful Tid-bits Appendix A
Many people have been caught by installation of Samba using the default Samba Team
process when it was already installed by the platform vendor’s method. If your platform
uses RPM format packages, you can check to see if Samba is installed by executing:
root# rpm -qa | grep samba
samba3-pdb-3.0.12-1
samba3-vscan-0.3.5-0
samba3-winbind-3.0.12-1
samba3-3.0.12-1
samba3-python-3.0.12-1
samba3-utils-3.0.12-1
samba3-doc-3.0.12-1
samba3-client-3.0.12-1
samba3-cifsmount-3.0.12-1
The package names, of course, vary according to how the vendor, or the binary package
builder, prepared them.
A.3 Starting Samba
Samba essentially consists of two or three daemons. A daemon is a UNIX application that
runs in the background and provides services. An example of a service is the Apache Web
server for which the daemon is called httpd. In the case of Samba, there are three daemons,
two of which are needed as a minimum.
The Samba server is made up of the following daemons:
nmbd This daemon handles all name registration and resolution requests. It is the primary
vehicle involved in network browsing. It handles all UDP-based protocols. The nmbd
daemon should be the first command started as part of the Samba startup process.
smbd This daemon handles all TCP/IP-based connection services for file- and print-based
operations. It also manages local authentication. It should be started immediately
following the startup of nmbd.
winbindd This daemon should be started when Samba is a member of a Windows NT4
or ADS Domain. IT is also needed when Samba has trust relationships with another
Domain. The winbindd daemon will check the smb.conf file for the presence of the
idmap uid and idmap gid parameters. If they are not found, winbindd bails out
and refuses to start.
When Samba has been packaged by an operating system vendor, the startup process is
typically a custom feature of its integration into the platform as a whole. Please refer to

Section A.3. Starting Samba 337
Example A.3.1. A Useful Samba Control Script for SuSE Linux
#!/bin/bash
#
# Script to start/stop samba
# Locate this in /sbin as a file called ’samba’
RCD=/etc/rc.d
if [ z$1 == ’z’ ]; then
echo $0 - No arguments given; must be start or stop.
exit
fi
if [ $1 == ’start’ ]; then
${RCD}/nmb start
${RCD}/smb start
${RCD}/winbind start
fi
if [ $1 == ’stop’ ]; then
${RCD}/smb stop
${RCD}/winbind stop
${RCD}/nmb stop
fi
if [ $1 == ’restart’ ]; then
${RCD}/smb stop
${RCD}/winbind stop
${RCD}/nmb stop
sleep 5
${RCD}/nmb start
${RCD}/smb start
${RCD}/winbind start
fi
exit 0
your operating system platform administration manuals for specific information pertaining
to correct management of Samba startup.
SUSE Linux implements individual control over each Samba daemon. A samba control
script that can be conveniently executed from the command line is shown in Example A.3.1.
This can be located in the directory /sbin in a file called samba. This type of control script
should be owned by user root and group root, and set so that only root can execute it.
A sample startup script for a Red Hat Linux system is shown in Example A.3.2. This file
could be located in the directory /etc/rc.d and can be called samba. A similar startup

338 Appendix: A Collection of Useful Tid-bits Appendix A
script is required to control winbind. If you want to find more information regarding
startup scripts please refer to the packaging section of the Samba source code distribution
tarball. The packaging files for each platform include a startup control file.
A.4 DNS Configuration Files
The following files are common to all DNS server configurations. Rather than repeat them
multiple times, they are presented here for general reference.
A.4.1 The Forward Zone File for the Loopback Adaptor
The forward zone file for the loopback address never changes. An example file is shown in
Example A.4.1. All traffic destined for an IP address that is hosted on a physical interface
on the machine itself is routed to the loopback adaptor. This is a fundamental design feature
of the TCP/IP protocol implementation. The loopback adaptor is called localhost.
A.4.2 The Reverse Zone File for the Loopback Adaptor
The reverse zone file for the loopback address as shown in Example A.4.2 is necessary so that
references to the address 127.0.0.1 can be resolved to the correct name of the interface.
A.4.3 DNS Root Server Hint File
The content of the root hints file as shown in Example A.4.3 changes slowly over time.
Periodically this file should be updated from the source shown. Because of its size this file
is located at the end of this appendix.
A.5 Alternative LDAP Database Initialization
The following procedure may be used as an alternative means of configuring the initial
LDAP database. Many administrators prefer to have greater control over how system files
get configured.
A.5.1 Initialization of the LDAP Database
The first step to get the LDAP server ready for action is to create the LDIF file from which
the LDAP database will be preloaded. This is necessary to create the containers into which
the user, group, and so on, accounts is written. It is also necessary to preload the well-
known Windows NT Domain Groups, as they must have the correct SID so that they can
be recognized as special NT Groups by the MS Windows clients.
1. Create a directory in which to store the files you use to generate the LDAP LDIF file
for your system. Execute the following:

Section A.5. Alternative LDAP Database Initialization 339
root# mkdir /etc/openldap/SambaInit
root# chown root.root /etc/openldap/SambaInit
root# chmod 700 /etc/openldap/SambaInit
2. Install the files shown in Example A.5.1, Example A.5.2, and Example A.5.3 into the
directory /etc/openldap/SambaInit/SMBLDAP-ldif-preconfig.sh. These three files
are, respectively, Part A, B, and C of the SMBLDAP-ldif-preconfig.sh file.
3. Install the files shown in Example A.5.4 and Example A.5.5 into the directory /etc/
openldap/SambaInit/nit-ldif.pat. These two files are Part A and B, respectively,
of the init-ldif.pat file.
4. Change to the /etc/openldap/SambaInit directory. Execute the following:
root# ./SMBLDAP-ldif-preconfig.sh
How do you wish to refer to your organization?
Suggestions:
Black Tire Company, Inc.
Cat With Hat Ltd.
How would you like your organization name to appear?
Your organization name is: My Organization
Enter a new name is this is not what you want, press Enter to Continue.
Name [My Organization]: Abmas Inc.
Samba Config File Location [/etc/samba/smb.conf]:
Enter a new full path or press Enter to continue.
Samba Config File Location [/etc/samba/smb.conf]:
Domain Name: MEGANET2
Domain SID: S-1-5-21-3504140859-1010554828-2431957765
The name of your Internet domain is now needed in a special format
as follows, if your domain name is mydomain.org, what we need is
the information in the form of:
Domain ID: mydomain
Top level: org
If your fully qualified hostname is: snoopy.bazaar.garagesale.net
where "snoopy" is the name of the machine,
Then the information needed is:
Domain ID: garagesale
Top Level: net
Found the following domain name: abmas.biz
I think the bit we are looking for might be: abmas
Enter the domain name or press Enter to continue:
The top level organization name I will use is: biz

340 Appendix: A Collection of Useful Tid-bits Appendix A
Enter the top level org name or press Enter to continue:
root#
This creates a file called MEGANET2.ldif.
5. It is now time to preload the LDAP database with the following command:
root# slapadd -v -l MEGANET2.ldif
added: "dc=abmas,dc=biz" (00000001)
added: "cn=Manager,dc=abmas,dc=biz" (00000002)
added: "ou=People,dc=abmas,dc=biz" (00000003)
added: "ou=Computers,dc=abmas,dc=biz" (00000004)
added: "ou=Groups,dc=abmas,dc=biz" (00000005)
added: "ou=Domains,dc=abmas,dc=biz" (00000006)
added: "sambaDomainName=MEGANET2,ou=Domains,dc=abmas,dc=biz" (00000007)
added: "cn=domadmins,ou=Groups,dc=abmas,dc=biz" (00000008)
added: "cn=domguests,ou=Groups,dc=abmas,dc=biz" (00000009)
added: "cn=domusers,ou=Groups,dc=abmas,dc=biz" (0000000a)
You should verify that the account information was correctly loaded by executing:
root# slapcat
dn: dc=abmas,dc=biz
objectClass: dcObject
objectClass: organization
dc: abmas
o: Abmas Inc.
description: Posix and Samba LDAP Identity Database
structuralObjectClass: organization
entryUUID: af552f8e-c4a1-1027-9002-9421e01bf474
creatorsName: cn=manager,dc=abmas,dc=biz
modifiersName: cn=manager,dc=abmas,dc=biz
createTimestamp: 20031217055747Z
modifyTimestamp: 20031217055747Z
entryCSN: 2003121705:57:47Z#0x0001#0#0000
...
dn: cn=domusers,ou=Groups,dc=abmas,dc=biz
objectClass: posixGroup
objectClass: sambaGroupMapping
gidNumber: 513
cn: domusers
sambaSID: S-1-5-21-3504140859-1010554828-2431957765-513
sambaGroupType: 2
displayName: Domain Users
description: Domain Users

Section A.5. Alternative LDAP Database Initialization 341
structuralObjectClass: posixGroup
entryUUID: af7e98ba-c4a1-1027-900b-9421e01bf474
creatorsName: cn=manager,dc=abmas,dc=biz
modifiersName: cn=manager,dc=abmas,dc=biz
createTimestamp: 20031217055747Z
modifyTimestamp: 20031217055747Z
entryCSN: 2003121705:57:47Z#0x000a#0#0000
6. Your LDAP database is ready for testing. You can now start the LDAP server using
the system tool for your Linux operating system. For SUSE Linux, you can do this as
follows:
root# rcldap start
7. It is now a good idea to validate that the LDAP server is running correctly. Execute
the following:
root# ldapsearch -x -b "dc=abmas,dc=biz" "(ObjectClass=*)"
# extended LDIF
#
# LDAPv3
# base <dc=abmas,dc=biz> with scope sub
# filter: (ObjectClass=*)
# requesting: ALL
#
# abmas.biz
dn: dc=abmas,dc=biz
objectClass: dcObject
objectClass: organization
dc: abmas
o: Abmas Inc.
description: Posix and Samba LDAP Identity Database
...
# domusers, Groups, abmas.biz
dn: cn=domusers,ou=Groups,dc=abmas,dc=biz
objectClass: posixGroup
objectClass: sambaGroupMapping
gidNumber: 513
cn: domusers
sambaSID: S-1-5-21-3504140859-1010554828-2431957765-513
sambaGroupType: 2
displayName: Domain Users
description: Domain Users
# search result

342 Appendix: A Collection of Useful Tid-bits Appendix A
search: 2
result: 0 Success
# numResponses: 11
# numEntries: 10
Your LDAP server is ready for creation of additional accounts.
A.6 The LDAP Account Manager
The LDAP Account Manager (LAM) is an application suite that has been written in PHP.
LAM can be used with any Web server that has PHP4 support. It connects to the LDAP
server either using unencrypted connections or via SSL. LAM can be used to manage Posix
accounts as well as SambaSAMAccounts for users, groups, and Windows machines (hosts).
LAM is available from the LAM <http://sourceforge.net/projects/lam/>home page
and from its mirror sites. LAM has been released under the GNU GPL version 2. The
current version of LAM is 0.4.3. Release of version 0.5 is expected some time early in 2004.
Requirements:
•A web server that will work with PHP4.
•PHP4 (available from the PHP <http://www.php.net/>home page.)
•OpenLDAP 2.0 or later.
•A Web browser that supports CSS.
•Perl.
•The gettext package.
•mcrypt + mhash (optional since version 0.4.3).
•It is also a good idea to install SSL support.
LAM is a useful tool that provides a simple Web-based device that can be used to manage
the contents of the LDAP directory to:
•Display user/group/host and Domain entries.
•Manages entries (Add/Delete/Edit).
•Filter and sort entries.
•Set LAM administrator accounts.
•Store and use multiple operating profiles.
•Edit organizational units (OUs).
•Upload accounts from a file.
•Is compatible with Samba-2.2.x and Samba-3.

Section A.6. The LDAP Account Manager 343
When correctly configured, LAM allows convenient management of UNIX (Posix) and
Samba user, group, and windows domain member machine accounts.
The default password is “lam.” It is highly recommended that you use only an SSL con-
nection to your Web server for all remote operations involving LAM. If you want secure
connections, you must configure your Apache Web server to permit connections to LAM
using only SSL.
1. Extract the LAM package with:
root# tar xzf ldap-account-manager_0.4.3.tar.gz
Alternately, install the LAM RPM for your system using the following example for
example:
root# rpm -Uvh ldap-account-manager-0.4.3-1.noarch.rpm
2. Copy the extracted files to the document root directory of your Web server. For
example, on SuSE Linux Enterprise Server 8, copy to the /srv/web/htdocs directory.
3. Set file permissions using the following commands:
root# chown -R wwwrun.www /srv/www/htdocs/lam
root# chmod 755 /srv/www/htdocs/lam/sess
root# chmod 755 /srv/www/htdocs/lam/tmp
root# chmod 755 /srv/www/htdocs/lam/config
root# chmod 755 /srv/www/htdocs/lam/lib/*pl
4. Using your favorite editor create the following config.cfg LAM configuration file:
root# cd /srv/www/htdocs/lam/config
root# cp config.cfg_sample config.cfg
root# vi config.cfg
An example file is shown in Example A.6.1. This is the minimum configuration that
must be completed. The LAM profile file can be created using a convenient wizard
that is part of the LAM configuration suite.
5. Start your Web server then, using your Web browser, connect to LAM <http://
localhost/lam>URL. Click on the the Configuration Login link then click on the
Configuration Wizard link to begin creation of the default profile so that LAM can
connect to your LDAP server. Alternately, copy the lam.conf sample file to a file
called lam.conf then, using your favorite editor, change the settings to match local
site needs.

344 Appendix: A Collection of Useful Tid-bits Appendix A
An example of a working file is shown here in Example A.6.2. This file has been stripped of
comments to keep the size small. The comments and help information provided in the profile
file that the wizard creates is very useful and will help many administrators to avoid pitfalls.
Your configuration file obviously reflects the configuration options that are preferred at your
site.
It is important that your LDAP server is running at the time that LAM is being configured.
This permits you to validate correct operation. An example of the LAM login screen is
provided in Figure A.6.
Figure A.6. The LDAP Account Manager Login Screen
The LAM configuration editor has a number of options that must be managed correctly. An
example of use of the LAM configuration editor is shown in Figure A.7. It is important that
you correctly set the minimum and maximum UID/GID values that are permitted for use
at your site. The default values may not be compatible with a need to modify initial default
account values for well-known Windows network users and groups. The best work-around
is to temporarily set the minimum values to zero (0) to permit the initial settings to be
made. Do not forget to reset these to sensible values before using LAM to add additional
users and groups.
LAM has some nice, but unusual features. For example, one unexpected feature in most
application screens permits the generation of a PDF file that lists configuration information.
This is a well thought out facility. This option has been edited out of the following screen
shots to conserve space.
When you log onto LAM the opening screen drops you right into the user manager as

Section A.6. The LDAP Account Manager 345
Figure A.7. The LDAP Account Manager Configuration Screen
shown in Figure A.8. This is a logical action as it permits the most-needed facility to be
used immediately. The editing of an existing user, as with the addition of a new user,
is easy to follow and very clear in both layout and intent. It is a simple matter to edit
generic settings, UNIX specific parameters, and then Samba account requirements. Each
step involves clicking a button that intuitively drives you through the process. When you
have finished editing simply press the Final button.
The edit screen for groups is shown in Figure A.9. As with the edit screen for user accounts,
group accounts may be rapidly dealt with. Figure A.10 shown a sub-screen from the group
editor that permits users to be assigned secondary group memberships.
The final screen presented here is one that you should not normally need to use. Host
accounts will be automatically managed using the smbldap-tools scripts. This means that
the screen Figure A.11 will, in most cases, not be used.
One aspect of LAM that may annoy some users is the way it forces certain conventions on
the administrator. For example, LAM does not permit the creation of Windows user and
group accounts that contain upper-case characters or spaces even though the underlying
UNIX/Linux operating system may exhibit no problems with them. Given the propensity
for using upper-case characters and spaces (particularly in the default Windows account
names) this may cause some annoyance. For the rest, LAM is a very useful administrative
tool.

346 Appendix: A Collection of Useful Tid-bits Appendix A
Figure A.8. The LDAP Account Manager User Edit Screen
A.7 Effect of Setting File and Directory SUID/SGID Permissions
Explained
The setting of the SUID/SGID bits on the file or directory permissions flag has particular
consequences. If the file is executable and the SUID bit is set, it executes with the privilege
of (with the UID of) the owner of the file. For example, if you are logged onto a system as
a normal user (let’s say as the user bobj), and you execute a file that is owned by the user
root (uid = 0), and the file has the SUID bit set, then the file is executed as if you had
logged in as the user root and then executed the file. The SUID bit effectively gives you
(as bobj) administrative privilege for the use of that executable file.
The setting of the SGID bit does precisely the same as the effect of the SUID bit, except
that it applies the privilege to the UNIX group setting. In other words, the file executes
with the force of capability of the group.
When the SUID/SGID permissions are set on a directory, all files that are created within

Section A.7. Effect of Setting File and Directory SUID/SGID Permissions Explained 347
Figure A.9. The LDAP Account Manager Group Edit Screen
that directory is automatically given the ownership of the SUID user and the SGID group,
as per the ownership of the directory in which the file is created. This means that the system
level create() function executes with the SUID user and/or SGID group of the directory in
which the file is created.
If you want to obtain the SUID behavior, simply execute the following command:
root# chmod u+s file-or-directory
To set the SGID properties on a file or a directory, execute this command:
root# chmod g+s file-or-directory
And to set both SUID and SGID properties, execute the following:
root# chmod ug+s file-or-directory
Let’s consider the example of a directory /data/accounts. The permissions on this direc-

348 Appendix: A Collection of Useful Tid-bits Appendix A
Figure A.10. The LDAP Account Manager Group Membership Edit Screen
tory before setting both SUID and SGID on this directory are:
root# ls -al /data/accounts
total 1
drwxr-xr-x 10 root root 232 Dec 18 17:08 .
drwxr-xr-x 21 root root 600 Dec 17 23:15 ..
drwxrwxrwx 2 bobj Domain Users 48 Dec 18 17:08 accounts/
drwx------ 2 root root 48 Jan 26 2002 lost+found
In this example, if the user maryv creates a file, it would be owned by her. If maryv has
the primary group of Accounts, the file is owned by the group Accounts as shown in this
listing:
root# ls -al /data/accounts/maryvfile.txt
drw-rw-r-- 2 maryv Accounts 12346 Dec 18 17:53
Now you set the SUID and SGID and check the result as follows:
root# chmod ug+s /data/accounts
root# ls -al /data/accounts
total 1
drwxr-xr-x 10 root root 232 Dec 18 17:08 .

Section A.8. Shared Data Integrity 349
Figure A.11. The LDAP Account Manager Host Edit Screen
drwxr-xr-x 21 root root 600 Dec 17 23:15 ..
drwsrwsr-x 2 bobj Domain Users 48 Dec 18 17:08 accounts
drwx------ 2 root root 48 Jan 26 2002 lost+found
If maryv creates a file in this directory after this change has been made, the file is owned
by the user bobj, and the group is set to the group Domain Users as shown here:
root# chmod ug+s /data/accounts
root# ls -al /data/accounts/maryvfile.txt
total 1
drw-rw-r-- 2 bobj Domain Users 12346 Dec 18 18:11 maryvfile.txt
A.8 Shared Data Integrity
The integrity of shared data is often viewed as a particularly emotional issue, especially
where there are concurrent problems with multi-user data access. Contrary to the assertions
of some who have experienced problems in either area, the cause has nothing to do with the
phases of the moons of Jupiter.
The solution to concurrent multi-user data access problems must consider three separate
areas from which the problem may stem:
•application level locking controls.

350 Appendix: A Collection of Useful Tid-bits Appendix A
•client side locking controls.
•server side locking controls.
Many database applications use some form of application-level access control. An example of
one well-known application that uses application-level locking is Microsoft Access. Detailed
guidance is provided given that this is the most common application for which problems
have been reported.
Common applications that are affected by client- and server-side locking controls include
MS Excel and Act!. Important locking guidance is provided here.
A.8.1 Microsoft Access
The best advice that can be given is to carefully read the Microsoft knowledge base articles
that cover this area. Examples of relevant documents includes:
•http://support.microsoft.com/default.aspx?scid=kb;en-us;208778
•http://support.microsoft.com/default.aspx?scid=kb;en-us;299373
Make sure that your MS Access database file is configured for multi-user access (not set
for exclusive open). Open MS Access on each client workstation then set the following:
(Menu bar) Tools+Options+[tab] General. Set network path to Default database folder:
\\server\share\folder.
You can configure MS Access file sharing behavior as follows: click [tab] Advanced. Set:
•Default open mode: Shared
•Default Record Locking: Edited Record
•Open databases using record level locking
You must now commit the changes so that they will take effect. To do so, click ApplyOk.
At this point, you should exit MS Access, restart it and then validate that these settings
have not changed.
A.8.2 Act! Database Sharing
Where the server sharing the ACT! database(s) is running Samba, Windows NT, 200x or XP,
you must disable opportunistic locking on the server and all workstations. Failure to do so
results in data corruption. This information is available from the Act! Web site knowledge-
base articles 1998223162925 <http://itdomino.saleslogix.com/act.nsf/docid/1998223162925>
as well as from article 200110485036 <http://itdomino.saleslogix.com/act.nsf/docid/
200110485036>.
These documents clearly state that opportunistic locking must be disabled on both the
server (Samba in the case we are interested in here), as well as on every workstation from
which the centrally shared Act! database will be accessed. Act! provides a tool called
Act!Diag that may be used to disable all workstation registry settings that may otherwise
interfere with the operation of Act! Registered Act! users may download this utility from
the Act! Web site. <http://www.act.com/support/updates/index.cfm>

Section A.8. Shared Data Integrity 351
A.8.3 Opportunistic Locking Controls
Third-party Windows applications may not be compatible with the use of opportunistic file
and record locking. For applications that are known not to be compatible,1oplock support
may need to be disabled both on the Samba server and on the Windows workstations.
Oplocks enable a Windows client to cache parts of a file that are being edited. Another
windows client may then request to open the file with the ability to write to it. The server
will then ask the original workstation that had the file open with a write lock to release it’s
lock. Before doing so, that workstation must flush the file from cache memory to the disk
or network drive.
Disabling of Oplocks usage may require server and client changes. Oplocks may be disabled
by file, by file pattern, on the share, or on the samba server.
The following are examples showing how Oplock support may be managed using Samba
smb.conf file settings:
By file: veto oplock files = myfile.mdb
By Pattern: veto oplock files = /*.mdb/
On the Share: oplocks = No
level2 oplocks = No
On the server:
(in [global]) oplocks = No
level2 oplocks = No
The following registry entries on Microsoft Windows XP Professional, 2000 Professional and
Windows NT4 workstation clients must be configured as shown here:
REGEDIT4
[HKEY_LOCAL_MACHINE\SYSTEM\CurrentControlSet\
Services\LanmanServer\Parameters]
"EnableOplocks"=dword:00000000
[HKEY_LOCAL_MACHINE\SYSTEM\CurrentControlSet\
Services\LanmanWorkstation\Parameters]
"UseOpportunisticLocking"=dword:00000000
Comprehensive coverage of file and record locking controls is provided in TOSHARG Chap-
ter 13. The information provided in that chapter was obtained from a wide variety of
1Refer to the application manufacturers’ installation guidelines and knowledge base for specific informa-
tion regarding compatibility. It is often safe to assume that if the software manufacturer does not specifically
mention incompatibilities with opportunistic file and record locking, or with Windows client file cacheing,
the application is probably compatible with Windows (as well as Samba) default settings.

352 Appendix: A Collection of Useful Tid-bits Appendix A
sources.

Section A.8. Shared Data Integrity 353
Example A.3.2.
#!/bin/sh
#
# chkconfig: 345 81 35
# description: Starts and stops the Samba smbd and nmbd daemons \
# used to provide SMB network services.
# Source function library.
. /etc/rc.d/init.d/functions
# Source networking configuration.
. /etc/sysconfig/network
# Check that networking is up.
[ ${NETWORKING} = "no" ] && exit 0
CONFIG=/etc/samba/smb.conf
# Check that smb.conf exists.
[ -f $CONFIG ] || exit 0
# See how we were called.
case "$1" in
start)
echo -n "Starting SMB services: "
daemon smbd -D; daemon nmbd -D; echo;
touch /var/lock/subsys/smb
;;
stop)
echo -n "Shutting down SMB services: "
smbdpids=‘ps guax | grep smbd | grep -v grep | awk ’{print $2}’‘
for pid in $smbdpids; do
kill -TERM $pid
done
killproc nmbd -TERM; rm -f /var/lock/subsys/smb
echo ""
;;
status)
status smbd; status nmbd;
;;
restart)
echo -n "Restarting SMB services: "
$0 stop; $0 start;
echo "done."
;;
*)
echo "Usage: smb {start|stop|restart|status}"
exit 1
esac

354 Appendix: A Collection of Useful Tid-bits Appendix A
Example A.4.1. DNS Localhost Forward Zone File: /var/lib/named/localhost.zone
$TTL 1W
@ IN SOA @ root (
42 ; serial
2D ; refresh
4H ; retry
6W ; expiry
1W ) ; minimum
IN NS @
IN A 127.0.0.1
Example A.4.2. DNS Localhost Reverse Zone File: /var/lib/named/127.0.0.zone
$TTL 1W
@ IN SOA localhost. root.localhost. (
42 ; serial
2D ; refresh
4H ; retry
6W ; expiry
1W ) ; minimum
IN NS localhost.
1 IN PTR localhost.

Section A.8. Shared Data Integrity 355
Example A.4.3. DNS Root Name Server Hint File: /var/lib/named/root.hint
; This file is made available by InterNIC under anonymous FTP as
; file /domain/named.root
; on server FTP.INTERNIC.NET
; last update: Nov 5, 2002. Related version of root zone: 2002110501
; formerly NS.INTERNIC.NET
. 3600000 IN NS A.ROOT-SERVERS.NET.
A.ROOT-SERVERS.NET. 3600000 A 198.41.0.4
; formerly NS1.ISI.EDU
. 3600000 NS B.ROOT-SERVERS.NET.
B.ROOT-SERVERS.NET. 3600000 A 128.9.0.107
; formerly C.PSI.NET
. 3600000 NS C.ROOT-SERVERS.NET.
C.ROOT-SERVERS.NET. 3600000 A 192.33.4.12
; formerly TERP.UMD.EDU
. 3600000 NS D.ROOT-SERVERS.NET.
D.ROOT-SERVERS.NET. 3600000 A 128.8.10.90
; formerly NS.NASA.GOV
. 3600000 NS E.ROOT-SERVERS.NET.
E.ROOT-SERVERS.NET. 3600000 A 192.203.230.10
; formerly NS.ISC.ORG
. 3600000 NS F.ROOT-SERVERS.NET.
F.ROOT-SERVERS.NET. 3600000 A 192.5.5.241
; formerly NS.NIC.DDN.MIL
. 3600000 NS G.ROOT-SERVERS.NET.
G.ROOT-SERVERS.NET. 3600000 A 192.112.36.4
; formerly AOS.ARL.ARMY.MIL
. 3600000 NS H.ROOT-SERVERS.NET.
H.ROOT-SERVERS.NET. 3600000 A 128.63.2.53
; formerly NIC.NORDU.NET
. 3600000 NS I.ROOT-SERVERS.NET.
I.ROOT-SERVERS.NET. 3600000 A 192.36.148.17
; operated by VeriSign, Inc.
. 3600000 NS J.ROOT-SERVERS.NET.
J.ROOT-SERVERS.NET. 3600000 A 192.58.128.30
; housed in LINX, operated by RIPE NCC
. 3600000 NS K.ROOT-SERVERS.NET.
K.ROOT-SERVERS.NET. 3600000 A 193.0.14.129
; operated by IANA
. 3600000 NS L.ROOT-SERVERS.NET.
L.ROOT-SERVERS.NET. 3600000 A 198.32.64.12
; housed in Japan, operated by WIDE
. 3600000 NS M.ROOT-SERVERS.NET.
M.ROOT-SERVERS.NET. 3600000 A 202.12.27.33
; End of File

356 Appendix: A Collection of Useful Tid-bits Appendix A
Example A.5.1. LDAP Pre-configuration Script: SMBLDAP-ldif-preconfig.sh — Part A
#!/bin/bash
#
# This script prepares the ldif LDAP load file only
#
# Pattern File Name
file=init-ldif.pat
# The name of my organization
ORGNAME="My Organization"
# My Internet domain. ie: if my domain is: buckets.org, INETDOMAIN="buckets"
INETDOMAIN="my-domain"
# In the above case, md domain is: buckets.org, TLDORG="org"
TLDORG="org"
# This is the Samba Domain/Workgroup Name
DOMNAME="MYWORKGROUP"
#
# Here We Go ...
#
cat <<EOF
How do you wish to refer to your organization?
Suggestions:
Black Tire Company, Inc.
Cat With Hat Ltd.
How would you like your organization name to appear?
EOF
echo "Your organization name is: $ORGNAME"
echo
echo "Enter a new name or, press Enter to Continue."
echo

Section A.8. Shared Data Integrity 357
Example A.5.2. LDAP Pre-configuration Script: SMBLDAP-ldif-preconfig.sh — Part B
echo -e -n "Name [$ORGNAME]: "
read name
if [ ! -z "$name" ]; then
ORGNAME=${name}
fi
echo
sed "s/ORGNAME/${ORGNAME}/g" < $file > $file.tmp1
# Try to find smb.conf
if [ -e /usr/local/samba/lib/smb.conf ]; then
CONF=/usr/local/samba/lib/smb.conf
elif [ -e /etc/samba/smb.conf ]; then
CONF=/etc/samba/smb.conf
fi
echo "Samba Config File Location [$CONF]: "
echo
echo "Enter a new full path or press Enter to continue."
echo
echo -n "Samba Config File Location [$CONF]: "
read name
if [ ! -z "$name" ]; then
CONF=$name
fi
echo
# Find the name of our Domain/Workgroup
DOMNAME=‘grep -i workgroup ${CONF} | sed "s/ //g" | cut -f2 -d=‘
echo Domain Name: $DOMNAME
echo
sed "s/DOMNAME/${DOMNAME}/g" < $file.tmp1 > $file.tmp2
DOMSID=‘net getlocalsid ${DOMNAME} | cut -f2 -d: | sed "s/ //g"‘
echo Domain SID: $DOMSID
sed "s/DOMSID/${DOMSID}/g" < $file.tmp2 > $file.tmp1

358 Appendix: A Collection of Useful Tid-bits Appendix A
Example A.5.3. LDAP Pre-configuration Script: SMBLDAP-ldif-preconfig.sh — Part C
cat >>EOL
The name of your Internet domain is now needed in a special format
as follows, if your domain name is mydomain.org, what we need is
the information in the form of:
Domain ID: mydomain
Top level: org
If your fully qualified hostname is: snoopy.bazaar.garagesale.net
where "snoopy" is the name of the machine,
Then the information needed is:
Domain ID: garagesale
Top Level: net
EOL
INETDOMAIN=‘hostname -d | cut -f1 -d.‘
echo Found the following domain name: ‘hostname -d‘
echo "I think the bit we are looking for might be: $INETDOMAIN"
echo
echo -n "Enter the domain name or press Enter to continue: "
read domnam
if [ ! -z $domnam ]; then
INETDOMAIN=$domnam
fi
echo
sed "s/INETDOMAIN/${INETDOMAIN}/g" < $file.tmp1 > $file.tmp2
TLDORG=‘hostname -d | sed "s/${INETDOMAIN}.//g"‘
echo "The top level organization name I will use is: ${TLDORG}"
echo
echo -n "Enter the top level org name or press Enter to continue: "
read domnam
if [ ! -z $domnam ]; then
TLDORG=$domnam
fi
sed "s/TLDORG/${TLDORG}/g" < $file.tmp2 > $DOMNAME.ldif
rm $file.tmp*
exit 0

Section A.8. Shared Data Integrity 359
Example A.5.4. LDIF Pattern File Used to Pre-configure LDAP — Part A
dn: dc=INETDOMAIN,dc=TLDORG
objectClass: dcObject
objectClass: organization
dc: INETDOMAIN
o: ORGNAME
description: Posix and Samba LDAP Identity Database
dn: cn=Manager,dc=INETDOMAIN,dc=TLDORG
objectClass: organizationalRole
cn: Manager
description: Directory Manager
dn: ou=People,dc=INETDOMAIN,dc=TLDORG
objectClass: top
objectClass: organizationalUnit
ou: People
dn: ou=Computers,dc=INETDOMAIN,dc=TLDORG
objectClass: top
objectClass: organizationalUnit
ou: Computers
dn: ou=Groups,dc=INETDOMAIN,dc=TLDORG
objectClass: top
objectClass: organizationalUnit
ou: Groups
dn: ou=Idmap,dc=INETDOMAIN,dc=TLDORG
objectClass: top
objectClass: organizationalUnit
ou: Idmap
dn: sambaDomainName=DOMNAME,ou=Domains,dc=INETDOMAIN,dc=TLDORG
objectClass: sambaDomain
sambaDomainName: DOMNAME
sambaSID: DOMSID
sambaAlgorithmicRidBase: 1000
structuralObjectClass: sambaDomain

360 Appendix: A Collection of Useful Tid-bits Appendix A
Example A.5.5. LDIF Pattern File Used to Pre-configure LDAP — Part B
dn: cn=domadmins,ou=Groups,dc=INETDOMAIN,dc=TLDORG
objectClass: posixGroup
objectClass: sambaGroupMapping
gidNumber: 512
cn: domadmins
sambaSID: DOMSID-512
sambaGroupType: 2
displayName: Domain Admins
description: Domain Administrators
dn: cn=domguests,ou=Groups,dc=INETDOMAIN,dc=TLDORG
objectClass: posixGroup
objectClass: sambaGroupMapping
gidNumber: 514
cn: domguests
sambaSID: DOMSID-514
sambaGroupType: 2
displayName: Domain Guests
description: Domain Guests Users
dn: cn=domusers,ou=Groups,dc=INETDOMAIN,dc=TLDORG
objectClass: posixGroup
objectClass: sambaGroupMapping
gidNumber: 513
cn: domusers
sambaSID: DOMSID-513
sambaGroupType: 2
displayName: Domain Users
description: Domain Users
Example A.6.1. Example LAM Configuration File — config.cfg
# password to add/delete/rename configuration profiles
password: not24get
# default profile, without ".conf"
default: lam

Section A.8. Shared Data Integrity 361
Example A.6.2. LAM Profile Control File — lam.conf
ServerURL: ldap://massive.abmas.org:389
Admins: cn=Manager,dc=abmas,dc=biz
Passwd: not24get
usersuffix: ou=People,dc=abmas,dc=biz
groupsuffix: ou=Groups,dc=abmas,dc=biz
hostsuffix: ou=Computers,dc=abmas,dc=biz
domainsuffix: ou=Domains,dc=abmas,dc=biz
MinUID: 0
MaxUID: 65535
MinGID: 0
MaxGID: 65535
MinMachine: 20000
MaxMachine: 25000
userlistAttributes: #uid;#givenName;#sn;#uidNumber;#gidNumber
grouplistAttributes: #cn;#gidNumber;#memberUID;#description
hostlistAttributes: #cn;#description;#uidNumber;#gidNumber
maxlistentries: 30
defaultLanguage: en_GB:ISO-8859-1:English (Britain)
scriptPath:
scriptServer:
samba3: yes
cachetimeout: 5
pwdhash: SSHA

Appendix B
GNU GENERAL PUBLIC
LICENSE
B.1 Preamble
The licenses for most software are designed to take away your freedom to share and change
it. By contrast, the GNU General Public License is intended to guarantee your freedom
to share and change free software - to make sure the software is free for all its users. This
General Public License applies to most of the Free Software Foundation’s software and to
any other program whose authors commit to using it. (Some other Free Software Foundation
software is covered by the GNU Library General Public License instead.) You can apply it
to your programs, too.
When we speak of free software, we are referring to freedom, not price. Our General Public
Licenses are designed to make sure that you have the freedom to distribute copies of free
software (and charge for this service if you wish), that you receive source code or can get
it if you want it, that you can change the software or use pieces of it in new free programs;
and that you know you can do these things.
To protect your rights, we need to make restrictions that forbid anyone to deny you these
rights or to ask you to surrender the rights. These restrictions translate to certain respon-
sibilities for you if you distribute copies of the software, or if you modify it.
For example, if you distribute copies of such a program, whether gratis or for a fee, you
must give the recipients all the rights that you have. You must make sure that they, too,
receive or can get the source code. And you must show them these terms so they know their
rights.
We protect your rights with two steps:
1. copyright the software, and
2. offer you this license which gives you legal permission to copy, distribute and/or modify
the software.
Also, for each author’s protection and ours, we want to make certain that everyone un-
derstands that there is no warranty for this free software. If the software is modified by
someone else and passed on, we want its recipients to know that what they have is not the
362

Section B.2. TERMS AND CONDITIONS FOR COPYING, DISTRIBUTION AND
MODIFICATION 363
original, so that any problems introduced by others will not reflect on the original authors’
reputations.
Finally, any free program is threatened constantly by software patents. We wish to avoid
the danger that redistributors of a free program will individually obtain patent licenses, in
effect making the program proprietary. To prevent this, we have made it clear that any
patent must be licensed for everyone’s free use or not licensed at all.
The precise terms and conditions for copying, distribution and modification follow.
B.2 TERMS AND CONDITIONS FOR COPYING, DISTRIBU-
TION AND MODIFICATION
B.2.1 Section 0
This License applies to any program or other work which contains a notice placed by the
copyright holder saying it may be distributed under the terms of this General Public Li-
cense. The ”Program”, below, refers to any such program or work, and a “work based on
the Program” means either the Program or any derivative work under copyright law: that is
to say, a work containing the Program or a portion of it, either verbatim or with modifica-
tions and/or translated into another language. (Hereinafter, translation is included without
limitation in the term “modification”.) Each licensee is addressed as “you”.
Activities other than copying, distribution and modification are not covered by this License;
they are outside its scope. The act of running the Program is not restricted, and the output
from the Program is covered only if its contents constitute a work based on the Program
(independent of having been made by running the Program). Whether that is true depends
on what the Program does.
B.2.2 Section 1
You may copy and distribute verbatim copies of the Program’s source code as you receive
it, in any medium, provided that you conspicuously and appropriately publish on each copy
an appropriate copyright notice and disclaimer of warranty; keep intact all the notices that
refer to this License and to the absence of any warranty; and give any other recipients of
the Program a copy of this License along with the Program.
You may charge a fee for the physical act of transferring a copy, and you may at your option
offer warranty protection in exchange for a fee.
B.2.3 Section 2
You may modify your copy or copies of the Program or any portion of it, thus forming a
work based on the Program, and copy and distribute such modifications or work under the
terms of Section 1 above, provided that you also meet all of these conditions:
1. You must cause the modified files to carry prominent notices stating that you changed
the files and the date of any change.

364 GNU General Public License Appendix B
2. You must cause any work that you distribute or publish, that in whole or in part
contains or is derived from the Program or any part thereof, to be licensed as a whole
at no charge to all third parties under the terms of this License.
3. If the modified program normally reads commands interactively when run, you must
cause it, when started running for such interactive use in the most ordinary way, to
print or display an announcement including an appropriate copyright notice and a
notice that there is no warranty (or else, saying that you provide a warranty) and that
users may redistribute the program under these conditions, and telling the user how
to view a copy of this License.
Exception:
If the Program itself is interactive but does not normally print
such an announcement, your work based on the Program is not
required to print an announcement.)
These requirements apply to the modified work as a whole. If identifiable sections of that
work are not derived from the Program, and can be reasonably considered independent and
separate works in themselves, then this License, and its terms, do not apply to those sections
when you distribute them as separate works. But when you distribute the same sections as
part of a whole which is a work based on the Program, the distribution of the whole must
be on the terms of this License, whose permissions for other licensees extend to the entire
whole, and thus to each and every part regardless of who wrote it.
Thus, it is not the intent of this section to claim rights or contest your rights to work
written entirely by you; rather, the intent is to exercise the right to control the distribution
of derivative or collective works based on the Program.
In addition, mere aggregation of another work not based on the Program with the Program
(or with a work based on the Program) on a volume of a storage or distribution medium
does not bring the other work under the scope of this License.
B.2.4 Section 3
You may copy and distribute the Program (or a work based on it, under Section 2 in object
code or executable form under the terms of Sections 1 and 2 above provided that you also
do one of the following:
1. Accompany it with the complete corresponding machine-readable source code, which
must be distributed under the terms of Sections 1 and 2 above on a medium custom-
arily used for software interchange; or,
2. Accompany it with a written offer, valid for at least three years, to give any third party,
for a charge no more than your cost of physically performing source distribution, a
complete machine-readable copy of the corresponding source code, to be distributed
under the terms of Sections 1 and 2 above on a medium customarily used for software
interchange; or,

Section B.2. TERMS AND CONDITIONS FOR COPYING, DISTRIBUTION AND
MODIFICATION 365
3. Accompany it with the information you received as to the offer to distribute corre-
sponding source code. (This alternative is allowed only for noncommercial distribution
and only if you received the program in object code or executable form with such an
offer, in accord with Subsection b above.)
The source code for a work means the preferred form of the work for making modifications
to it. For an executable work, complete source code means all the source code for all
modules it contains, plus any associated interface definition files, plus the scripts used to
control compilation and installation of the executable. However, as a special exception, the
source code distributed need not include anything that is normally distributed (in either
source or binary form) with the major components (compiler, kernel, and so on) of the
operating system on which the executable runs, unless that component itself accompanies
the executable.
If distribution of executable or object code is made by offering access to copy from a des-
ignated place, then offering equivalent access to copy the source code from the same place
counts as distribution of the source code, even though third parties are not compelled to
copy the source along with the object code.
B.2.5 Section 4
You may not copy, modify, sublicense, or distribute the Program except as expressly provided
under this License. Any attempt otherwise to copy, modify, sublicense or distribute the
Program is void, and will automatically terminate your rights under this License. However,
parties who have received copies, or rights, from you under this License will not have their
licenses terminated so long as such parties remain in full compliance.
B.2.6 Section 5
You are not required to accept this License, since you have not signed it. However, nothing
else grants you permission to modify or distribute the Program or its derivative works. These
actions are prohibited by law if you do not accept this License. Therefore, by modifying or
distributing the Program (or any work based on the Program), you indicate your acceptance
of this License to do so, and all its terms and conditions for copying, distributing or modifying
the Program or works based on it.
B.2.7 Section 6
Each time you redistribute the Program (or any work based on the Program), the recipient
automatically receives a license from the original licensor to copy, distribute or modify the
Program subject to these terms and conditions. You may not impose any further restrictions
on the recipients’ exercise of the rights granted herein. You are not responsible for enforcing
compliance by third parties to this License.

366 GNU General Public License Appendix B
B.2.8 Section 7
If, as a consequence of a court judgment or allegation of patent infringement or for any
other reason (not limited to patent issues), conditions are imposed on you (whether by
court order, agreement or otherwise) that contradict the conditions of this License, they do
not excuse you from the conditions of this License. If you cannot distribute so as to satisfy
simultaneously your obligations under this License and any other pertinent obligations, then
as a consequence you may not distribute the Program at all. For example, if a patent license
would not permit royalty-free redistribution of the Program by all those who receive copies
directly or indirectly through you, then the only way you could satisfy both it and this
License would be to refrain entirely from distribution of the Program.
If any portion of this section is held invalid or unenforceable under any particular circum-
stance, the balance of the section is intended to apply and the section as a whole is intended
to apply in other circumstances.
It is not the purpose of this section to induce you to infringe any patents or other property
right claims or to contest validity of any such claims; this section has the sole purpose of
protecting the integrity of the free software distribution system, which is implemented by
public license practices. Many people have made generous contributions to the wide range
of software distributed through that system in reliance on consistent application of that
system; it is up to the author/donor to decide if he or she is willing to distribute software
through any other system and a licensee cannot impose that choice.
This section is intended to make thoroughly clear what is believed to be a consequence of
the rest of this License.
B.2.9 Section 8
If the distribution and/or use of the Program is restricted in certain countries either by
patents or by copyrighted interfaces, the original copyright holder who places the Program
under this License may add an explicit geographical distribution limitation excluding those
countries, so that distribution is permitted only in or among countries not thus excluded. In
such case, this License incorporates the limitation as if written in the body of this License.
B.2.10 Section 9
The Free Software Foundation may publish revised and/or new versions of the General
Public License from time to time. Such new versions will be similar in spirit to the present
version, but may differ in detail to address new problems or concerns.
Each version is given a distinguishing version number. If the Program specifies a version
number of this License which applies to it and ”any later version”, you have the option of
following the terms and conditions either of that version or of any later version published
by the Free Software Foundation. If the Program does not specify a version number of this
License, you may choose any version ever published by the Free Software Foundation.

Section B.3. How to Apply These Terms to Your New Programs 367
B.2.11 Section 10
If you wish to incorporate parts of the Program into other free programs whose distribution
conditions are different, write to the author to ask for permission. For software which
is copyrighted by the Free Software Foundation, write to the Free Software Foundation;
we sometimes make exceptions for this. Our decision will be guided by the two goals of
preserving the free status of all derivatives of our free software and of promoting the sharing
and reuse of software generally.
B.2.12 NO WARRANTY Section 11
BECAUSE THE PROGRAM IS LICENSED FREE OF CHARGE, THERE IS NO WAR-
RANTY FOR THE PROGRAM, TO THE EXTENT PERMITTED BY APPLICABLE
LAW. EXCEPT WHEN OTHERWISE STATED IN WRITING THE COPYRIGHT HOLD-
ERS AND/OR OTHER PARTIES PROVIDE THE PROGRAM ”AS IS” WITHOUT WAR-
RANTY OF ANY KIND, EITHER EXPRESSED OR IMPLIED, INCLUDING, BUT NOT
LIMITED TO, THE IMPLIED WARRANTIES OF MERCHANTABILITY AND FIT-
NESS FOR A PARTICULAR PURPOSE. THE ENTIRE RISK AS TO THE QUALITY
AND PERFORMANCE OF THE PROGRAM IS WITH YOU. SHOULD THE PROGRAM
PROVE DEFECTIVE, YOU ASSUME THE COST OF ALL NECESSARY SERVICING,
REPAIR OR CORRECTION.
B.2.13 Section 12
IN NO EVENT UNLESS REQUIRED BY APPLICABLE LAW OR AGREED TO IN
WRITING WILL ANY COPYRIGHT HOLDER, OR ANY OTHER PARTY WHO MAY
MODIFY AND/OR REDISTRIBUTE THE PROGRAM AS PERMITTED ABOVE, BE
LIABLE TO YOU FOR DAMAGES, INCLUDING ANY GENERAL, SPECIAL, INCI-
DENTAL OR CONSEQUENTIAL DAMAGES ARISING OUT OF THE USE OR IN-
ABILITY TO USE THE PROGRAM (INCLUDING BUT NOT LIMITED TO LOSS OF
DATA OR DATA BEING RENDERED INACCURATE OR LOSSES SUSTAINED BY
YOU OR THIRD PARTIES OR A FAILURE OF THE PROGRAM TO OPERATE WITH
ANY OTHER PROGRAMS), EVEN IF SUCH HOLDER OR OTHER PARTY HAS BEEN
ADVISED OF THE POSSIBILITY OF SUCH DAMAGES.
END OF TERMS AND CONDITIONS
B.3 How to Apply These Terms to Your New Programs
If you develop a new program, and you want it to be of the greatest possible use to the public,
the best way to achieve this is to make it free software which everyone can redistribute and
change under these terms.
To do so, attach the following notices to the program. It is safest to attach them to the
start of each source file to most effectively convey the exclusion of warranty; and each file
should have at least the ”copyright” line and a pointer to where the full notice is found.

368 GNU General Public License Appendix B
<one line to give the program’s name and a brief idea of what it does.>Copyright (C)
<year> <name of author>
This program is free software; you can redistribute it and/or modify it under the terms
of the GNU General Public License as published by the Free Software Foundation; either
version 2 of the License, or (at your option) any later version.
This program is distributed in the hope that it will be useful, but WITHOUT ANY WAR-
RANTY; without even the implied warranty of MERCHANTABILITY or FITNESS FOR
A PARTICULAR PURPOSE. See the GNU General Public License for more details.
You should have received a copy of the GNU General Public License along with this program;
if not, write to the Free Software Foundation, Inc., 59 Temple Place, Suite 330, Boston, MA
02111-1307 USA
Also add information on how to contact you by electronic and paper mail.
If the program is interactive, make it output a short notice like this when it starts in an
interactive mode:
Gnomovision version 69, Copyright (C) year name of author Gnomovision comes with AB-
SOLUTELY NO WARRANTY; for details type ‘show w’. This is free software, and you are
welcome to redistribute it under certain conditions; type ‘show c’ for details.
The hypothetical commands ‘show w’ and ‘show c’ should show the appropriate parts of the
General Public License. Of course, the commands you use may be called something other
than ‘show w’ and ‘show c’; they could even be mouse-clicks or menu items–whatever suits
your program.
You should also get your employer (if you work as a programmer) or your school, if any,
to sign a ”copyright disclaimer” for the program, if necessary. Here is a sample; alter the
names:
Yoyodyne, Inc., hereby disclaims all copyright interest in the program ‘Gnomovision’ (which
makes passes at compilers) written by James Hacker.
<signature of Ty Coon>, 1 April 1989 Ty Coon, President of Vice
This General Public License does not permit incorporating your program into proprietary
programs. If your program is a subroutine library, you may consider it more useful to permit
linking proprietary applications with the library. If this is what you want to do, use the
GNU Library General Public License instead of this License.
GLOSSARY
Access Control List (ACL )
A detailed list of permissions granted to users or groups with respect to file and
network resource access.
Active Directory Service (ADS )
A service unique to Microsoft Windows 200x servers that provides a centrally man-
aged directory for management of user identities and computer objects, as well as
the permissions each user or computer may be granted to access distributed network
resources. ADS uses Kerberos-based authentication and LDAP over Kerberos for di-
rectory access.
Common Internet File System (CIFS )
The new name for SMB. Microsoft renamed the SMB protocol to CIFS during the
Internet hype in the 1990s. At about the time that the SMB protocol was renamed
to CIFS, an additional dialect of the SMB protocol was in development. The need for
the deployment of the NetBIOS layer was also removed, thus paving the way for use
of the SMB protocol natively over TCP/IP (known as NetBIOS-less SMB or “naked”
TCP transport).
Common UNIX Printing System (CUPS )
A recent implementation of a high-capability printing system for UNIX developed by
Easy Software Inc. <http://www.easysw.com/>The design objective of CUPS was
to provide a rich print processing system that has built-in intelligence that is capable
of correctly rendering (processing) a file that is submitted for printing even if it was
formatted for an entirely different printer.
Domain Master Browser (DMB )
The Domain Master Browser maintains a list of all the servers that have announced
their services within a given workgroup or NT domain.
Domain Name Service (DNS )
A protocol by which computer hostnames may be resolved to the matching IP ad-
dress/es. DNS is implemented by the Berkeley Internet Name Daemon. There exists
a recent version of DNS that allows dynamic name registration by network clients or
by a DHCP server. This recent protocol is known as Dynamic DNS (DDNS).
Dynamic Host Configuration Protocol (DHCP )
A protocol that was based on the BOOTP protocol that may be used to dynamically
assign an IP address, from a reserved pool of addresses, to a network client or device.
Additionally, DHCP may assign all network configuration settings and may be used
to register a computer name and its address with a Dynamic DNS server.
369

370 GLOSSARY
Ethereal (ethereal )
A network analyzer, also known as: a network sniffer or a protocol analyzer. Ethereal
is freely available for UNIX/Linux and Microsoft Windows systems from the Ethereal
Web site. <http://www.ethereal.com>
Group IDentifier (GID )
The UNIX system Group Identifier; on older systems, a 32-bit unsigned integer, and
on newer systems, an unsigned 64-bit integer. The GID is used in UNIX-like operating
systems for all group level access control.
Key Distribution Center (KDC )
The Kerberos authentication protocol makes use of security keys (also called a ticket)
by which access to network resources is controlled. The issuing of Kerberos tickets is
effected by a KDC.
Light Weight Directory Access Protocol (LDAP )
The Light Weight Directory Access Protocol is a technology that originated from
the development of X.500 protocol specifications and implementations. LDAP was
designed as a means of rapidly searching through X.500 information. Later LDAP
was adapted as an engine that could drive its own directory database. LDAP is not a
database per se; rather it is a technology that enables high volume search and locate
activity from clients that wish to obtain simply defined information about a sub-set
of records that are stored in a database. LDAP does not have a particularly efficient
mechanism for storing records in the database, and it has no concept of transaction
processing nor of mechanisms for preserving data consistency. LDAP is premised
around the notion that the search and read activity far outweigh any need to add,
delete, or modify records. LDAP does provide a means for replication of the database
so as to keep slave servers up to date with a master. It also has built-in capability to
handle external references and deferral.
Local Master Browser (LMB )
The Local Master Browser maintains a list of all servers that have announced them-
selves within a given workgroup or NT domain on a particular broadcast isolated
subnet.
Media Access Control (MAC )
The hard-coded address of the physical layer device that is attached to the network.
All network interface controllers must have a hard-coded and unique MAC address.
The MAC address is 48 bits long.
NetBIOS Extended User Interface (NetBEUI )
Very simple network protocol invented by IBM and Microsoft. It is used to do NetBIOS
over ethernet with low overhead. NetBEUI is a non-routable protocol.
Network Address Translation (NAT )
Network address translation is a form of IP address masquerading. It ensures that
internal private (RFC1918) network addresses from packets inside the network are

GLOSSARY 371
rewritten so that TCP/IP packets that leave the server over a public connection are
seen to come only from the external network address.
Network Basic Input/Output System (NetBIOS )
NetBIOS is a simple application programming interface (API) invented in the 1980s
that allows programs to send data to certain network names. NetBIOS is always run
over another network protocol such as IPX/SPX, TCP/IP, or Logical Link Control
(LLC). NetBIOS run over LLC is best known as NetBEUI (The NetBIOS Extended
User Interface — a complete misnomer!).
NetBT (NBT )
Protocol for transporting NetBIOS frames over TCP/IP. Uses ports 137, 138, and 139.
NetBT is a fully routable protocol.
NT/LanManager Security Support Provider (NTLMSSP )
The NTLM Security Support Provider (NTLMSSP) service in Windows NT4/200x/XP
is responsible for handling all NTLM authentication requests. It is the front end for
protocols such as SPNEGO, Schannel, and other technologies. The generic protocol
family supported by NTLMSSP is known as GSSAPI, the Generic Security Service
Application Program Interface specified in RFC2078.
Server Message Block (SMB )
SMB was the original name of the protocol spoken by Samba. It was invented in the
1980s by IBM and adopted and extended further by Microsoft. Microsoft renamed
the protocol to CIFS during the Internet hype in the 1990s.
The Simple and Protected GSS-API Negotiation (SPNEGO )
The purpose of SPNEGO is to allow a client and server to negotiate a security mech-
anism for authentication. The protocol is specified in RFC2478 and uses tokens as
built via ASN.1 DER. DER refers to Distinguished Encoding Rules. These are a set
of common rules for creating binary encodings in a platform-independent manner.
Samba has support for SPNEGO.
The Official Samba-3 HOWTO and Reference Guide (TOSHARG )
This book makes repeated reference to “The Official Samba-3 HOWTO and Reference
Guide” by John H. Terpstra (Author) and Jelmer R. Vernooij (Author). This publi-
cation is available from Amazon.com. Publisher: Prentice Hall PTR (October 2003),
ISBN: 0131453556.
User IDentifier (UID )
The UNIX system User Identifier; on older systems, a 32-bit unsigned integer, and on
newer systems, an unsigned 64-bit integer. The UID is used in UNIX-like operating
systems for all user level access control.
Universal Naming Convention (UNC )
A syntax for specifying the location of network resources (such as file shares). The
UNC syntax was developed in the early days of MS DOS 3.x and is used internally by
the SMB protocol.

SUBJECT INDEX
/data/ldap, 143
/etc/cups/mime.convs, 27, 33
/etc/cups/mime.types, 27, 33
/etc/dhcpd.conf, 48, 53, 69, 77
/etc/exports, 148
/etc/group, 133, 228, 229, 264, 320
/etc/hosts, 22, 42, 64, 65, 74, 103, 285,
316, 325
/etc/krb5.conf, 315
/etc/ldap.conf, 144, 234
/etc/mime.convs, 45, 71, 105, 164
/etc/mime.types, 45, 71, 105, 164
/etc/named.conf, 69, 92
/etc/nsswitch.conf, 45, 70, 72–74, 107, 109,
144, 268, 285
/etc/openldap/slapd.conf, 143, 202
/etc/passwd, 10, 44, 67, 107, 154, 218,
228, 229, 233, 264, 268, 284, 306,
320
/etc/rc.d/boot.local, 64, 106
/etc/rc.d/rc.local, 42
/etc/resolv.conf, 69, 103
/etc/samba, 333
/etc/samba/secrets.tdb, 273, 274
/etc/samba/smbusers, 104
/etc/shadow, 233
/etc/squid/squid.conf, 320
/etc/xinetd.d, 71, 110
/lib/libnss ldap.so.2, 144
/proc/sys/net/ipv4/ip forward, 42, 64
/usr/bin, 333
/usr/lib/samba, 333
/usr/local, 333
/usr/local/samba, 333
/usr/sbin, 333
/usr/share, 333
/usr/share/samba/swat, 333
/usr/share/swat, 333
/var/lib/samba, 334
/var/log/samba, 334
%LOGONSERVER%, 173
%USERNAME%, 135, 136
%USERPROFILE%, 173
abmas-netfw.sh, 65
abort shutdown script, 87, 111–113, 211
accept, 71
accepts liability, 296
access, 297, 303
access control, 301, 307
Access Control Lists, see ACLs 178
access control settings, 302
access controls, 297, 302
accessible, 306
account, 129, 301
ADS Domain, 297
account credentials, 10
account information, 285
account names, 229
account policies, 342
accountable, 295, 296
accounts
authoritative, 262
Domain, 216, 228
group, 216, 228, 294
machine, 216, 229
manage, 342
user, 216, 228, 294
ACL, 284, 303
ACLs, 178, 302
acquisitions, 293
Act!, 350
ACT! database, 350
Act!Diag, 350
Active Directory, 131, 132, 136, 193, 261,
270, 283, 293–295, 309–313, 317,
332
authentication, 319
domain, 317
join, 270
management tools, 297
realm, 325
Server, 299
server, 276, 315
tree, 317
AD printer publishing, 176
ADAM, 132
373

374 Subject Index
add group script, 54, 87, 110, 185, 211,
246
add machine script, 54, 87, 110, 185, 211,
246
Add Printer Wizard
APW, 176
add user script, 54, 87, 110, 185, 211, 246
add user to group script, 54, 87, 110, 185,
211, 246
adduser, 44, 67, 107
admin users, 89, 112, 190, 213, 215, 246,
286, 288, 290
administrative installation, 79
administrative rights, 303
administrator, 42, 66, 103
ADS, 297, 315, 325
server, 299
ADS Domain, 297
affordability, 194
alarm, 295
algorithm, 298
alternative, 296
analysis, 297
anonymous connection, 47, 76
Apache Web server, 322
appliance mode, 263
application server, 59, 79
application servers, 194
application/octet-stream, 27, 33, 45, 71,
105, 164
APW, 176
arp, 77
assessment, 293
assumptions, 330
authconfig, 144
authenticate, 234, 318
authenticated, 313
authenticated connection, 48, 77
authentication, 195, 233, 285, 312, 313,
319, 322
plain-text, 322
authentication process, 264
authentication protocols, 321
authoritative, 262
authorized location, 300
auto-generated SID, 228
automatically allocate, 263
availability, 323
backends, 312
background communication, 206
Backup, 294
Backup Domain Controller, see BDC 131
bandwidth, 312
requirements, 194
bandwidth calculations, 61
BDC, 101, 127, 131, 133, 142, 148, 195,
205, 221, 224, 262, 283, 328
benefit, 285, 296
best practices, 294
bias, 310
binary database, 62
bind interfaces only, 62, 87, 110, 185
broadcast, 17, 326
directed, 195
mailslot, 195
broadcast messages, 62
broadcast storms, 326
broken, 296
broken behavior, 324
browse, 297
Browse Master, 16
browse master, 4
browseable, 28, 35, 55, 88, 111, 112, 189,
190, 212, 215, 247, 248, 250, 286,
288, 290
Browser Election Service, 16
browsing, 3, 297, 313
budgetted, 295
bug fixes, 295
cache, 351
cache directories, 320
caching, 328
case-sensitive, 316
centralized storage, 283
check samba daemons, 47, 76
check-point, 302
Check-point Controls, 302
check-point controls, 304
chgrp, 318
chkconfig, 22, 27, 33, 45, 71, 72, 109, 111,
204
chmod, 318
choice, 296, 299
chown, 320
CIFS, 4

Subject Index 375
cifsfs, 324
clean database, 227
Clock skew, 316
cluster, 323
clustering, 323, 329
collision rates, 326
comment, 28, 35, 55, 88, 89, 110–112, 189,
190, 212–215, 247, 248, 286, 288,
290
commercial, 296
commercial software, 296
Common Internet File System, see CIFS
298
comparison
Active Directory & OpenLDAP, 132
compat, 264
compatible, 298
complexities, 324
compromise, 130, 294, 298
computer account, 317
Computer Management, 301, 311
condemns, 298
conferences, 298
connection, 301
connectivity, 228
consequential risk, 298
consultant, 20, 294–296
consumer, 296, 299
contiguous directory, 201
copy, 248–250, 285
corrective action, 329
cost, 296
Courier-IMAP, 234
create mask, 247–250
credential, 302
credentials, 268, 297
crippled, 217
criticism, 293, 295
Critics, 299
Cryptographic, 298
CUPS, 24, 41, 45, 50, 62, 70, 104, 131,
137, 163, 164
queue, 45, 70, 104, 164
cupsd, 64
daemon, 22, 64, 313, 322, 336
daemon control, 109
data
corruption, 128, 129
integrity, 283
data corruption, 329, 350
data integrity, 329, 349
data storage, 32
database, 192, 206, 233
database applications, 350
DB CONFIG, 143
DCE, 300
DDNS, see dynamic DNS 59
Debian, 231
default devmode, 88, 112
default installation, 333
default password, 343
default profile, 131, 134
Default User, 136, 173
defective
cables, 329
hubs, 329
switches, 329
defects, 298
defensible standards, 298
defragmentation, 82
delete group script, 54, 87, 110, 185, 211
delete user from group script, 185, 211,
246
delete user script, 54, 87, 110, 185, 211
delimiter, 303
dependability, 298
desired security setting, 308
development, 298
DHCP, 40, 48, 50, 81, 113, 194, 205, 206
client, 325
relay, 101
Relay Agent, 205
request, 205
requests, 101
servers, 205
traffic, 205
dhcp client validation, 48, 77
DHCP Server, 45
DHCP server, 59
diffusion, 299
digital rights, 299
digital sign’n’seal, 298, 299
digits, 325
diligence, 297
directory, 192, 263

376 Subject Index
Computers container, 154
management, 131
People container, 154
replication, 131
schema, 131, 132
server, 133
synchronization, 131
directory mask, 249
directory tree, 309
disable, 295
disable spoolss, 28, 35
disaster recovery, 294
disk image, 131
disruptive, 217
distributed, 196, 199, 284, 329
distributed domain, 196
DMB, 15
DNS, 40, 45, 59, 194, 234, 325, 326, 332
configuration, 285
Dynamic, 206
dynamic, 332
lookup, 285, 315, 316
name lookup, 325
SRV records, 315
suffix, 332
DNS server, 45, 70
document the settings, 327
documentation, 296, 298
documented, 327
Domain, 40, 284
group, 284
groups, 40
user, 284
domain
Active Directory, 313
joining, 331
trusted, 284
Domain accounts, 262
Domain Administrator, 301
Domain Controller, 50, 195, 262, 264, 328
closest, 195
Domain Controllers, 262, 285
Domain Groups
well-known, 338
Domain join, 267
Domain logons, 284
domain logons, 54, 87, 111, 186–188, 211,
214, 246
domain master, 187, 188, 211, 214, 221,
223, 224, 227
Domain Master Browser, see DMB 15
Domain Member, 328
authoritative
local accounts, 262
client, 264
desktop, 261
server, 261, 263, 264, 270
servers, 262, 285, 303
workstations, 264
Domain Member server, 297, 311
Domain Member servers, 285
domain members, 284
domain name space, 197
domain replication, 207
Domain SID, 218, 222, 228
domain tree, 197
Domain User Manager, 170
Domain users, 297
dos2unix, 69
drive letters, 234
drive mapping, 297
dumb printing, 136
dump, 218, 228
duplicate accounts, 268
dynamic DNS, 59
e-Directory, 233
economically sustainable, 296
eDirectory, 131
education, 196
election, 4
employment, 295, 296
enable, 71
enable privileges, 185, 187, 188
encrypt passwords, 17, 319
encrypted, 11
encrypted password, 12
encrypted passwords, 282, 283
End User License Agreement, see EULA
296
enumerating, 317
essential, 295
ether-switch, 40
Ethereal, 1
ethereal, 3
Etherswitch, 128

Subject Index 377
EULA, 296
Everyone, 302
Excel, 305
exclusive open, 350
experiment, 293
export, 218
extent, 296
External Domains, 263
extreme demand, 325
fail, 195
fail-over, 197, 200
failed join, 273
failure, 284, 318
familiar, 297
fatal problem, 327
fear, 297
fears, 297
Fedora, 20
FHS, 333
file and print server, 322
file and print service, 296
file cacheing, 351
file caching, 328
File Hierarchy System, see FHS 333
file locations, 333
file permissions, 343
file server
read-only, 20
file servers, 142
file system, 297
access control, 68
Ext3, 21
permissions, 68, 107
file system security, 310
filter, 301
financial responsibility, 295
firewall, 59, 65, 294
fix, 296
flaws, 295
flexibility, 297
FLOSS, see Free-Libre/Open Source Soft-
ware 231
flush
cache memory, 351
folder redirection, 134, 173, 206
force group, 28, 249, 250, 304, 310
force printername, 246
force user, 24, 28, 304, 310
forced settings, 304
foreign, 265
foreign SID, 264
forwarded, 326
foundation members, 298
Free Standards Grou, see FSG 333
Free-Libre/Open Source Software, 231
front-end, 324
server, 329
FSG, 333
FTP
proxy, 322
full control, 302, 308
fully qualified, 303
Gentoo, 231
getent, 158, 159, 161, 166, 266, 269, 275
getfacl, 309
getgrgid(), 284
getgrnam, 262
getpwnam, 262–264
getpwnam(), 282, 284
GID, 199, 228, 284, 285
Goettingen, 321
government, 196
GPL, 81
group account, 32, 143
group management, 62
group mapping, 237
group membership, 41, 68, 266, 306
group names, 229
group policies, 216
Group Policy, 332
Group Policy editor, 136
Group Policy Objects, 136
groupadd, 25, 32, 229
groupdel, 229
groupmod, 229
GSS-API, 12
guest account, 10, 15, 16, 18
guest ok, 21, 28, 35, 55, 88, 111, 112, 189,
190, 212, 213, 215, 247, 248, 250,
286, 288, 290
hackers, 295
hardware prices, 329
hardware problems, 329

378 Subject Index
Heimdal, 314, 315
Heimdal Kerberos, 272, 300
helper agent, 319
hesoid, 264
hide files, 247
hierarchy of control, 302
high availability, 131
hire, 296
HKEY CURRENT USER, 135
HKEY LOCAL MACHINE, 173
HKEY LOCAL USER, 207
host announcement, 3, 7
hostname, 64
hosts, 285
hosts allow, 88, 110, 288
hosts deny, 88, 110
HUB, 128
Hybrid, 17
hypothetical, 294
Idealx
smbldap-tools, 148, 154
identifiers, 262
identity, 285, 300
management, 133
Identity Management, 131, 195, 196
Identity management, 280
identity management, 100, 193, 233, 263
Identity resolution, 265, 266, 270, 280, 284,
285
Identity resolver, 322
IDMAP, 264, 265
IDMAP backend, 285
idmap backend, 186–188, 211, 214, 262,
286
idmap gid, 113, 186–188, 211, 214, 286,
288, 290, 319
idmap uid, 113, 186–188, 211, 214, 286,
288, 290, 319
IMAP, 233
import, 218
include, 110–113
income, 296
independent expert, 295
inetd, 71
inetOrgPerson, 233
inheritance, 309
initGrps.sh, 43, 67, 90, 107
initial credentials, 316
inoperative, 217
installation, 296
integrate, 262
integrity, 294, 295, 300
inter-operability, 296, 298, 309, 322
interdomain trusts, 197
interfaces, 62, 87, 110, 185
intermittent, 329
Internet Explorer, 313
Internet Information Server, 322
interoperability, 132
IP forwarding, 42, 64, 106
IPC$, 10, 63
iptables, 59
isolated, 294
Italian, 321
jobs, 295
joining a domain, 331
KDC, 315, 316
Kerberos, 270, 273, 276, 283, 285, 295,
299, 309, 313–316
Heimdal, 272
interoperability, 300
libraries, 272
MIT, 272
unspecified fields, 300
kerberos, 300
server, 300
Kerberos ticket, 317
kinit, 316
Kixtart, 239
klist, 316
krb5, 314
krb5.conf, 315
LAM, 342, 343
configuration editor, 344
configuration file, 343
login screen, 344
opening screen, 344
profile, 343
wizard, 343
LDAP, 100, 131, 133, 144, 192, 193, 197,
199, 205, 207, 216, 218, 228, 233,
234, 262, 268, 270, 283–285, 299
backend, 197

Subject Index 379
database, 154, 197, 206, 338
directory, 129, 197
fail-over, 200
initial configuration, 338
master, 196
master/slave
background communication, 206
preload, 203
secure, 134
server, 283
slave, 196
updates, 197
ldap, 264
LDAP Account Manager, see LAM 342
ldap admin dn, 186–188, 211, 214, 246,
286
LDAP backend, 218
LDAP database, 228
ldap group suffix, 186–188, 211, 214, 246,
286
ldap idmap suffix, 186–188, 211, 214, 246,
286
LDAP Interchange Format, see LDIF 134
ldap machine suffix, 186–188, 211, 214,
246, 286
ldap passwd sync, 246
LDAP server, 196
ldap ssl, 246, 290
ldap suffix, 186–188, 211, 214, 246, 286
ldap user suffix, 186–188, 211, 214, 246,
286
LDAP-transfer-LDIF.txt, 203
ldap.conf, 265
ldapadd, 156, 267
ldapsam, 160, 192, 216, 264, 268, 312
ldapsam backend, 264
ldapsearch, 157
LDIF, 134, 203, 233, 237, 338
leadership, 298
Lightweight Directory Access Protocol, see
LDAP 193
limit, 229
Linux desktop, 261
Linux Standards Base, see LSB 333
LMB, 4, 15
LMHOSTS, 326
load distribution, 329
local accounts, 262
Local Group Policy, 135
local groups, 284
Local Master Announcement, 7
Local Master Browser, see LMB 4, see
LMB 15
local users, 284
localhost, 64, 325
locking, 88, 111, 190, 213, 215
Application level, 349
Client side, 349
Server side, 349
log file, 87, 112, 185, 187, 188, 211, 214,
246, 286, 288, 290
log level, 87, 112, 185, 187, 188, 211, 214,
246, 286, 288, 290
logging, 320
login, 59
logon credentials, 322
logon drive, 54, 87, 111, 186–188, 211,
214, 246
logon home, 87, 111, 246
logon hours, 218, 309
logon machines, 218
logon path, 54, 63, 87, 111, 186–188, 211,
214, 246
logon process, 264
logon scrip, 69, 134
logon script, 54, 63, 87, 111, 170, 186–188,
211, 214, 218, 246
logon server, 195
logon services, 63
logon time, 131
logon traffic, 194
logon.kix, 239
loopback, 23
low performance, 329
lower-case, 218
lpadmin, 27, 33, 45, 70, 164
LSB, 333
machine account, 129
machine accounts, 229
machine secret password, 101
managed, 299
management, 263, 283
group, 297
User, 297
mandatory profile, 134, 170

380 Subject Index
Mandrake, 231
map acl inherit, 87, 112, 186
mapped drives, 283
mapping, 262, 263, 316
consistent, 264
Mars NWE, 231
master, 193
material, 331
max log size, 87, 112, 185, 187, 188, 211,
214, 286, 288, 290
memberUID, 237
memory requirements, 60
merge, 218, 227
merged, 218
meta-directory, 206
meta-service, 310
Microsoft Access, 350
Microsoft Excel, 350
Microsoft ISA, 312
Microsoft Management Console, see MMC
175
Microsoft Office, 80, 305
Microsoft Outlook
PST files, 207
migrate, 218
migration, 32, 41, 131, 216, 228, 231
objectives, 217
Migration speed, 230
mime type, 27, 45, 71, 105, 164
mime types, 33
missing RPC’s, 299
MIT, 315
MIT Kerberos, 272, 300
MIT KRB5, 317
mixed mode, 274
mixed-mode, 310
MMC, 175, 299, 311
mobile computing, 39
mobility, 193
modularization, 298
modules, 322
MS Access
validate, 350
MS Outlook
PST file, 128
MS Windows Server 2003, 315
MS Word, 305
MSDFS, 329
multi-subnet, 326
multi-user
access, 350
data access, 349
multiple directories, 196
multiple domain controllers, 127
multiple group mappings, 229
My Documents, 135
My Network Places, 28
mysqlsam, 199
name resolution, 3, 69, 285
Defective, 274
name resolve order, 17, 54, 62, 87, 112,
185, 187, 188, 211, 214, 246, 286,
288
Name Service Switch, 45
name service switch, see NSS 133
named, 64, 73, 103
NAT, 59
native, 310
net
ads
info, 276
join, 273, 285, 317
status, 276
getlocalsid, 147
group, 227
groupmap
add, 67
list, 67, 161
modify, 67
rpc
getsid, 222
join, 109, 223, 224, 267, 268, 274,
285
vampire, 223, 225
NetBIOS, 16, 195, 285, 325, 326
name cache, 207
name resolution
delays, 128
Node Type, 17
netbios forwarding, 326
NetBIOS name, 316
aliases, 197
netbios name, 87, 110, 113, 185, 187, 188,
214, 246, 319, 325
NETLOGON, 136, 172

Subject Index 381
Netlogon, 332
netlogon, 195, 239
netmask, 22
NetWare, 231, 237
Netware, 38
network
administrators, 297
analyzer, 3
bandwidth, 196, 205, 207
broadcast, 2
captures, 2
collisions, 326
load, 326
logon, 127
logon scripts, 217
management, 294
multi-segment, 130
overload, 128
performance, 328
routed, 193
secure, 294
segment, 133
services, 322
sniffer, 2
tiemouts, 326
timeout, 128
trace, 3
traffic
observation, 298
wide-area, 133, 268
Network Address Translation, see NAT 59
network administrators, 297
network attached storage, see NAS 298
network bandwidth
utilization, 127
Network Default Profile, 135
network hardware
defective, 128
network hygiene, 324
network Identities, 283
network load factors, 100
Network Neighborhood, 23, 297
network segment, 328
network segments, 61
network share, 131
networking hardware
defective, 128
networking protocols, 299
next generation, 298
NFS server, 148
NICs, 329
NIS, 154, 196, 208, 262, 263, 282–284
nis, 264
NIS schema, 208
NIS server, 207
NIS+, 196
nisplus, 264
NLM, 231
nmap, 78
nmbd, 47, 76, 317, 336
nobody, 10, 320
Novell, 231, 232
NSS, see Name Service Switch 45, 129,
133, 144, 234, 262, 264, 269, 280,
285, 319
nss ldap, 129, 133, 143, 144, 158, 262, 264
nt acl support, 24, 28
NT4 registry, 217
NTLM, 313
NTLM authentication daemon, 313
ntlm auth, 317, 318, 321
NTLMSSP, 12, 321, 322
NTLMSSP AUTH, 12
NTP, 316
NTUSER.DAT, 135, 136, 207
NULL connection, 23
NULL session, 10
NULL-Session, 13
objectClass, 237
off-site storage, 294
Open Magazine, 260
Open Source, 296
OpenLDAP, 131, 132, 193, 206, 233, 263,
295, 299, 309, 342
openldap, 143
OpenOffice, 80
operating profiles, 342
oplock break, 304
Oplocks
disabled, 351
oplocks, 328
opportunistic
locking, 304
opportunistic locking, 63, 328, 350
optimized, 327

382 Subject Index
options list, 284
organizational units, 342
os level, 214
Outlook
PST, 174
Outlook Express, 62
over-ride, 297
over-ride controls, 304
over-rule, 302, 308
overheads, 304
ownership, 305
package, 21
package names, 336
PADL, 262
PADL LDAP tools, 133
PADL Software, 264
PAM, 144, 234, 280
pam password change, 87, 246
pam ldap, 143
pam ldap.so, 145
pam unix2.so, 144
use ldap, 145
passdb backend, 62, 87, 98, 110, 132, 185,
187, 188, 192, 200, 211, 214, 216,
228, 246, 262, 282
passdb.tdb, 218
passwd, 25, 32, 67
passwd chat, 54, 87
password
backend, 44, 67, 107
password caching, 28
password change, 309
password length, 9, 13
password server, 319
path, 21, 28, 35, 55, 88, 89, 110–112, 189,
190, 212–215, 247–250, 286, 288,
290
payroll, 232
pdbedit, 154, 160, 167, 225, 226, 228
PDC, 100, 127, 134, 136, 195, 218, 223,
227, 262, 283, 328
PDC/BDC ratio, 127
PDF, 344
performance, 131, 133, 310, 323, 326
performance degradation, 304, 328
Perl, 237, 342
permission, 305
Permissions, 307
permissions, 26, 297, 302, 303, 305, 320
excessive, 297
group, 306
user, 306
permits, 297
permitted group, 307
PHP, 342
PHP4, 342
pile-driver, 302
ping, 73, 74, 221
pitfalls, 344
plain-text, 322
Pluggable Authentication Modules, see PAM
144
policy, 283, 295
poor performance, 324
POP3, 233
POSIX, 129, 237
Posix, 24, 133, 218, 228, 285, 342
Posix accounts, 154, 262
Posix ACLs, 306
PosixAccount, 154
posixAccount, 237
Postfix, 234
Postscript, 137
powers, 302
practices, 294
preferred master, 54, 87, 110, 111, 113,
186
preload.LDIF, 221
presence and leadership, 298
price paid, 296
primary group, 266, 306
principals, 300
print filter, 45, 70, 105, 164
print queue, 23, 24
print spooler, 23
Print Test Page, 177
printable, 28, 35, 55, 88, 112, 189, 212,
215, 248, 286, 288, 290
printcap name, 28, 35, 54, 62, 87, 112,
185, 187, 188, 211, 214, 246, 286,
288, 290
printer admin, 186–188, 211, 246, 286, 288
printer validation, 48, 77
printers
Advanced, 176

Subject Index 383
Default Settings, 176
General, 176
Properties, 176
Security, 176
Sharing, 176
printing, 28, 35, 54, 62, 87, 112, 186–188,
211, 214, 286, 288, 290
drag-and-drop, 136, 176
dumb, 136
point-n-click, 136
raw, 24
privacy, 196
Privilege Attribute Certificates, see PAC
301
privilege controls, 305
privileged pipe, 318
privileges, 196, 297, 302
product defects, 296
profile
default, 131
mandatory, 194
roaming, 128
profile acls, 89, 111, 190, 213, 215, 247
profile path, 218
profile share, 63
profiles share, 217
programmer, 296
project maintainers, 299
Properties, 307
proprietary, 299
protected, 297
protection, 298, 299
protocol
negotiation, 195
protocol analysis, 2
protocols, 298
proxy, 313
public specifications, 298
Qbasic, 234
RAID, 61
RAID controllers, 329
Raw Print Through, 136
raw printing, 45, 70, 104, 164
Rbase, 234
rcldap, 204
read only, 21, 28, 35, 55, 88, 89, 110–112,
189, 190, 212–215, 247–250, 286,
288, 290
realm, 290, 316, 319
recognize, 297
record locking, 350
recursively, 308
Red Hat, 20, 231
Red Hat Fedora Linux, 317
Red Hat Linux, 24, 30, 142, 144, 202, 272,
314, 317
redirected folders, 135, 194
refereed standards, 299
regedit, 28
regedt32, 136, 173
registry, 229
keys
SAM, 217
SECURITY, 217
registry change, 310
Registry Editor, 173
registry hacks, 310
registry keys, 173
reimburse, 296
rejected, 302
rejoin, 229
reliability, 323
remote announce, 326
remote browse sync, 326
replicate, 285, 329
replicated, 192
resilient, 325
resolve, 262, 325
responsibility, 296
responsible, 298
restricted export, 300
Restrictive security, 274
reverse DNS, 316
RID, 237
risk, 59, 228, 283, 293, 295
road-map, 299
published, 298
roaming profile, 134, 135, 170, 194, 206
roaming profiles, 59, 63, 135
routed network, 328
router, 42
routers, 205, 326
RPC, 274, 300

384 Subject Index
RPM, 233
install, 21
rpm, 315, 336
RPMs, 317
rpms, 320
rsync, 148, 234, 284, 329
rsyncd.conf, 234
run-time control files, 334
safe-guards, 297
SAM, 217
Samba, 317
samba, 315
starting samba, 22
Samba accounts, 262
samba cluster, 323
samba control script, 337
Samba Domain, 228, 268
Samba Domain server, 307
Samba RPM Packages, 146
Samba Tea, 317
sambaGroupMapping, 237
SambaSAMAccount, 129
SambaSamAccount, 154
sambaSamAccount, 237
SambaXP conference, 321
SAN, 328
scalability, 323
scalable, 196
schannel, 298, 309, 310
schema, 283
scripts, 345
secondary group, 266
secret, 300
secrets.tdb, 134, 147, 222
secure, 294
secure account password, 283
secure connections, 343
secure networking, 298
secure networking protocols, 299
Security, 297, 307
security, 21, 28, 134, 283, 286, 288, 290,
294, 295, 298, 305, 310, 319
share mode, 24
user mode, 31
Security Account Manager, see SAM 217
security controls, 297
security descriptors, 217
security fixes, 298
security updates, 298
SerNet, 272, 317
server string, 246, 290
service, 204
smb
start, 109
Service Packs, 80
services, 321
Session Setup, 8
session setup, 8, 12
set primary group script, 185, 211, 246
setfacl, 309
severely degrade, 328
SGID, 24, 306, 346
shadow-utils, 229
share, 284
Share Access Controls, 301
share ACLs, 310
Share Definition
Controls, 302
share definition, 297
share definition controls, 302, 303, 305,
310
share level access controls, 310
share level ACL, 310
Share Permissions, 302
shared resource, 297, 308
shares, 297
show add printer wizard, 28, 35, 54, 87,
112, 185, 187, 188, 214, 246
shutdown script, 87, 111–113, 211
SID, 82, 129, 197, 228, 262, 338
side effects, 306
Sign’n’seal, 309, 310
silent return, 273
simple, 324
Single Sign-On, see SOS 280
slapadd, 221
slapcat, 156, 237, 267
slave, 193
slow logon, 128
slow network, 329
slurpd, 204, 206
smart printing, 133
SMB passwords, 199
smb ports, 84, 87, 112, 185, 187, 188, 211,
214, 286, 288

Subject Index 385
SMB/CIFS, 322
smbclient, 22, 76, 162, 222, 322
smbd, 22, 27, 47, 76, 147, 263, 271, 317,
322, 336
location of files, 335
smbfs, 324
smbldap-groupadd, 160, 237
smbldap-groupmod, 237
smbldap-passwd, 158
smbldap-populate, 154
smbldap-tools, 234, 345
smbldap-useradd, 158
smbldap-useradd.pl, 204
smbldap-usermod, 159, 237
smbmnt, 324
smbmount, 324
smbpasswd, 32, 40, 42, 44, 59, 66, 67, 103,
107, 147, 158, 166, 192, 199, 218,
228, 282, 312
smbumnt, 324
smbumount, 324
SMTP, 233
snap-shot, 217
socket address, 328
socket options, 328
software, 296
solve, 296
source code, 296
SPNEGO, 12
SQL, 192, 206
Squid, 314, 315, 318–320
squid, 315, 318, 320
Squid proxy, 313
SRVTOOLS.EXE, 62, 170, 229, 311
SSL, 342, 343
starting CUPS, 27, 33, 45, 72, 111
starting dhcpd, 45, 72, 111
starting samba, 22, 27, 33, 45, 72, 111
nmbd, 336
smbd, 336
winbindd, 336
startup script, 337
sticky bit, 41
storage capacity, 61
strategic, 217
strategy, 283
straw-man, 293
strict sync, 328
strong cryptography, 300
SUID, 24, 311, 346
Sun ONE Identity Server, 131
super daemon, 71
support, 296
survey, 260
SuSE, 231
SUSE Enterprise Linux Server, 24, 64, 315
SUSE Linux, 24, 142, 144, 202, 272, 314,
319
SWAT, 333
sync always, 328
synchronization, 316, 328
synchronize, 193, 234
synchronized, 283
syslog, 54, 87, 112, 143, 185, 187, 188, 211,
214, 286, 288, 290
system level logins, 284
system security, 297
tattooing, 229
TCP/IP, 285
tdbdump, 222, 268, 274
tdbsam, 59, 62, 98, 131, 192, 199, 218,
228, 268, 282
template primary group, 288, 290
template shell, 288, 290
testparm, 46, 74, 146, 273, 327
ticket, 317
time server, 62, 87, 112, 185, 211, 246
Tivoli Directory Server, 131
TLS, 235
token, 313
tool, 228, 296
track record, 296
traffic collisions, 128
transaction processing, 192
transactional, 206
transfer, 228
translate, 306
traverse, 268
tree, 233
Tree Connect, 8
trust account, 129
trusted computing, 295
Trusted Domains, 263
trusted domains, 284
trusted third-party, 300

386 Subject Index
trusting, 300
turn-around time, 298
UDP
broadcast, 326
UID, 24, 129, 133, 199, 228, 284, 285
un-join, 229
unauthorized activities, 300
UNC name, 207
unencrypted, 342
Unicast, 195
Universal Naming Convention, see UNC
name 207
UNIX, 234
groups, 40, 41
UNIX account, 284
UNIX accounts, 133
unix charset, 185, 187, 188, 211, 214, 286,
288, 290
unix password sync, 87
UNIX/Linux server, 297
unix2dos, 69
unknown, 297
updates, 295, 298
upgrade, 240
uppercase, 218
use client driver, 28, 35, 55, 88, 112, 248
user
management, 44, 67, 107
user account, 127, 143
User and Group Controls, 297
user credentials, 196, 280
user errors, 283
user identities, 264
user logins, 283
user management, 62
User Mode, 9, 13, 63
useradd, 25, 32, 44, 67, 107
username map, 42, 54, 66, 87, 104, 112,
185, 187, 188, 211, 214, 246, 286,
288, 290
utilities, 322
utmp, 87, 112, 214
valid users, 35, 55, 88, 111, 189, 212, 215,
247–250, 284, 286, 288, 290, 303,
310, 311
validate, 222, 228, 303
validated, 196, 272, 294
validation, 22, 72, 322
vampire, 229
vendor, 296
veto files, 87, 112, 247
veto oplock files, 87, 112
VFS modules, 333
virus, 63
VPN, 192
vulnerabilities, 294
wbinfo, 267, 268, 274, 317
weakness, 297
Web
proxy, 322
access, 321
web
caching, 312
proxying, 312
Web browsers, 321
WebClient, 128
white-pages, 233, 234
wide-area, 194, 196, 205, 207, 268
wide-area network, 328, 329
Winbind, 282, 297, 309
winbind, 199, 261, 268, 269, 285, 294, 297,
313, 317–319
winbind enable local accounts, 262, 284
winbind enum groups, 319
winbind enum users, 319
winbind separator, 288, 290, 319
winbind trusted domains only, 263, 282,
284, 286
winbind use default domain, 303
winbind user default domain, 319
winbindd, 47, 76, 101, 262–264, 284, 317,
322, 336
winbindd cache.tdb, 262
winbindd idmap.tdb, 262
Windows, 237
Windows 2000 ACLs, 306
Windows 2003 Serve, 293
Windows 200x ACLs, 310
Windows accounts, 133
Windows ACLs, 309
Windows Address Book, 234
Windows ADS Domain, 268
Windows clients, 322

Subject Index 387
Windows Explorer, 23
Windows explorer, 322
Windows security identifier, see SID 82
Windows Servers, 295
Windows Services for UNIX, see SUS 280
Windows XP, 39
WINS, 16, 27, 40, 45, 48, 81, 101, 113,
194, 195, 197, 207
lookup, 285
name resolution, 326
server, 128, 326
WINS server, 98, 207
wins server, 113, 187, 188, 214, 286, 288
WINS serving, 62
wins support, 28, 54, 62, 87, 110, 186, 211,
246
wins.dat, 197
Word, 305
workgroup, 21, 22, 28, 35, 54, 87, 110, 113,
185, 187, 188, 211, 214, 246, 286,
288, 290, 319
Workgroup Announcement, 7
workstation, 264
wrapper, 322
write list, 190, 213, 247, 248, 250, 286,
288, 290
write lock, 351
Ximian, 231
xinetd, 71
XML, 192
xmlsam, 199
YaST, 144
Yellow Pages, 196
yellow pages, see NIS 263
