Smart Client Quick Start Guide
SmartClient_Quick_Start_Guide
User Manual: Pdf
Open the PDF directly: View PDF
.
Page Count: 122 [warning: Documents this large are best viewed by clicking the View PDF Link!]
- Contents
- How to use this guide
- 1. Overview
- 2. Installation
- 3. Resources
- 4. Coding
- 5. Visual Components
- 6. Data Binding
- 7. Layout
- 8. Data Integration
- 9. SmartClient Server Framework
- DataSource Generation
- Server Request Flow
- Direct Method Invocation
- DMI Parameters
- Adding DMI Business Logic
- Returning Data
- Queuing & Transactions
- Queuing, RESTHandler, and SOAs
- Operation Bindings
- Declarative Security
- Declarative Security Setup
- Non-Crud Operations
- Dynamic Expressions (Velocity)
- Server Scripting
- Including Values from Other DataSources
- SQL Templating
- SQL Templating — Adding Fields
- Why focus on .ds.xml files?
- Custom DataSources
- Generic RPC operations (advanced)
- 10. Extending SmartClient
- 11. Tips
- 12. Evaluating SmartClient
- Contacts

1 Isomorphic Software
SmartClient™ Quick Start Guide
SmartClient v11.1

iii Isomorphic Software
SmartClient™ Quick Start Guide
Copyright ©2017 and beyond Isomorphic Software, Inc. All rights reserved. The
information and technical data contained herein are licensed only pursuant to a license
agreement that contains use, duplication, disclosure and other restrictions; accordingly, it
is “Unpublished-rights reserved under the copyright laws of the United States” for
purposes of the FARs.
Isomorphic Software, Inc.
1 Sansome Street, Suite 3500
San Francisco, CA 94104
U.S.A.
Web: www.isomorphic.com
Email: info@isomorphic.com
Notice of Proprietary Rights
The software and documentation are copyrighted by and proprietary to Isomorphic
Software, Inc. (“Isomorphic”). Isomorphic retains title and ownership of all copies of the
software and documentation. Except as expressly licensed by Isomorphic in writing, you
may not use, copy, disseminate, distribute, modify, reverse engineer, unobfuscate, sell,
lease, sublicense, rent, give, lend, or in any way transfer, by any means or in any medium,
the software or this documentation.
1. These documents may be used for informational purposes only.
2. Any copy of this document or portion thereof must include the copyright notice.
3. Commercial reproduction of any kind is prohibited without the express written
consent of Isomorphic.
4. No part of this publication may be stored in a database or retrieval system
without prior written consent of Isomorphic.
Trademarks and Service Marks
Isomorphic Software, SmartClient, and all Isomorphic-based trademarks and logos that
appear herein are trademarks or registered trademarks of Isomorphic Software, Inc. All
other product or company names that appear herein may be claimed as trademarks or
registered trademarks of their respective owners.
Disclaimer of Warranties
THE INFORMATION CONTAINED HEREIN IS PROVIDED “AS IS” AND ALL EXPRESS
OR IMPLIED CONDITIONS, REPRESENTATIONS AND WARRANTIES, INCLUDING
ANY IMPLIED WARRANTY OF MERCHANTABILITY, FITNESS FOR A PARTICULAR
PURPOSE OR NON-INFRINGEMENT, ARE DISCLAIMED, EXCEPT AND ONLY TO
THE EXTENT THAT SUCH DISCLAIMERS ARE HELD TO BE LEGALLY INVALID.

SmartClient Quick Start
iv Isomorphic Software
Contents
Contents .................................................................................. iv
How to use this guide ............................................................. vii
Why SmartClient? ................................................................. viii
More than Just Widgets —A Complete Architecture .................. viii
Eliminates Cross-Browser Testing and Debugging ..................... viii
Complete Solution ......................................................................... ix
Open, Flexible Architecture .......................................................... ix
1. Overview ............................................................................ 11
Architecture ................................................................................... 11
Capabilities and Editions of SmartClient ...................................... 12
Standard Capabilities .................................................................... 13
Optional Modules .......................................................................... 14
SDK Components .......................................................................... 15
2. Installation ........................................................................ 16
Requirements ................................................................................ 16
Steps .............................................................................................. 16
Server Configuration (optional) .................................................... 19
3. Resources ......................................................................... 20
Showcase ...................................................................................... 20
Demo Application .......................................................................... 21
Developer Console ........................................................................ 22
Reference ...................................................................................... 27
Community Wiki .......................................................................... 28
4. Coding .............................................................................. 29
Languages ..................................................................................... 29
Headers ........................................................................................ 30
Components .................................................................................. 31
Hello World .................................................................................. 32
Deploying ..................................................................................... 33
5. Visual Components ........................................................... 34
Component Documentation & Examples ..................................... 34
Identifying Components ............................................................... 35
Manual Layout.............................................................................. 35
Drawing, Hiding, and Showing Components ............................... 37
Handling Events ........................................................................... 37
6. Data Binding ..................................................................... 39
Databound Components .............................................................. 39
Fields ............................................................................................ 40

SmartClient Quick Start
v Isomorphic Software
Form Controls .............................................................................. 42
DataSources .................................................................................. 44
DataSource Operations ................................................................ 48
DataBound Component Operations ............................................. 49
Data Binding Summary ................................................................ 50
7. Layout ............................................................................... 52
Component Layout ....................................................................... 52
Container Components ................................................................ 54
Form Layout ................................................................................. 55
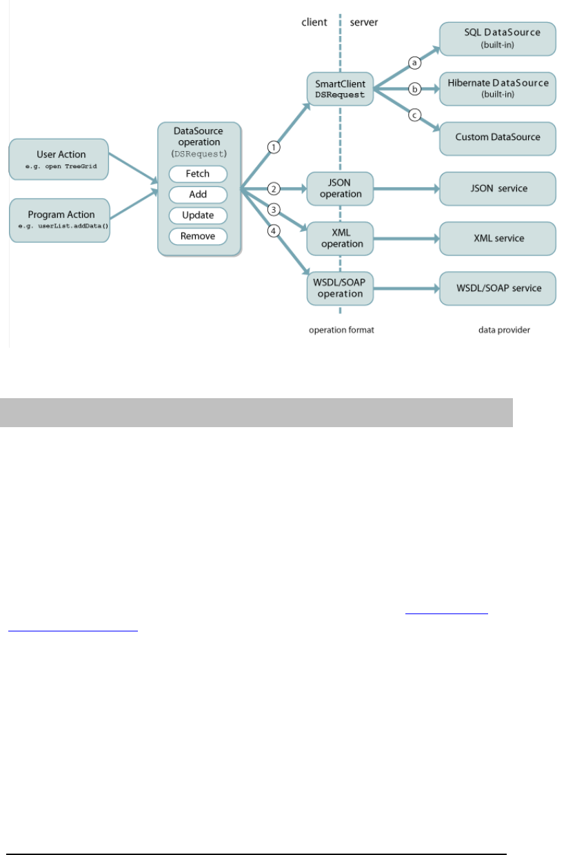
8. Data Integration ................................................................ 57
DataSource Requests ..................................................................... 57
SmartClient Server Framework .................................................... 58
DSRequests and DSResponses ..................................................... 59
Request and Response Transformation ....................................... 59
Criteria, Paging, Sorting and Caching ........................................... 61
Authentication and Authorization ............................................... 62
Relogin .......................................................................................... 63
Binding to XML and JSON Services ............................................ 64
WSDL Integration ........................................................................ 65
9. SmartClient Server Framework ........................................ 68
DataSource Generation ................................................................ 68
Server Request Flow ...................................................................... 71
Direct Method Invocation ............................................................ 73
DMI Parameters ........................................................................... 74
Adding DMI Business Logic ......................................................... 74
Returning Data .............................................................................. 77
Queuing & Transactions ............................................................... 78
Queuing, RESTHandler, and SOAs .............................................. 80
Operation Bindings ...................................................................... 80
Declarative Security...................................................................... 82
Declarative Security Setup ........................................................... 84
Non-Crud Operations ................................................................... 85
Dynamic Expressions (Velocity) .................................................. 87
Server Scripting ............................................................................ 89
Including Values from Other DataSources ................................... 91
SQL Templating............................................................................ 93
SQL Templating — Adding Fields ................................................ 96
Why focus on .ds.xml files? ...................................................... 98
Custom DataSources .................................................................... 99
Generic RPC operations (advanced) ........................................... 101
10. Extending SmartClient .................................................... 103
Client-side architecture ...............................................................103
Customized Themes ................................................................... 104
Customized Components ........................................................... 106
New Components ........................................................................ 107
New Form Controls .................................................................... 109
11. Tips ................................................................................... 111
Beginner Tips ............................................................................... 111

SmartClient Quick Start
vi Isomorphic Software
HTML and CSS Tips ..................................................................... 111
Architecture Tips ......................................................................... 112
12. Evaluating SmartClient .................................................... 116
Which Edition to Evaluate .......................................................... 116
Evaluating Performance .............................................................. 117
Evaluating Interactive Performance ........................................... 119
Evaluating Editions and Pricing ................................................. 120
A note on supporting Open Source ............................................. 121
Contacts ................................................................................ 122

SmartClient Quick Start
vii Isomorphic Software
How to use this guide
The SmartClient Quick Start Guide is designed to introduce you to the
SmartClient™ web presentation layer. Our goals are:
To have you working with SmartClient components and
services in a matter of minutes.
To provide a conceptual framework, with pointers to more
detail, so you can explore SmartClient in your areas of
interest.
This guide is structured as a series of brief chapters, each presenting a set
of concepts and hands-on information that you will need to build
SmartClient-enabled web applications. These chapters are intended to be
read in sequence—earlier chapters provide the foundation concepts and
configuration for later chapters.
This is an interactive manual. You will receive the most benefit from this
guide if you are working in parallel with the SmartClient SDK—following
the documented steps, creating and modifying the code examples, and
finding your own paths to explore. You may want to print this manual for
easier reference, especially if you are working on a single-display system.
We assume that you are somewhat acquainted with basic concepts of web
applications (browsers, pages, markup, scripting), object-oriented
programming (classes, instances, inheritance), and user interface
development (components, layout, events). However, you do not need
deep expertise in any specific technology, language, or system. If you
know how to navigate a file system, create and edit text files, and open
URLs in a web browser, you can start building rich web applications with
SmartClient today.
If you can’t wait to get started, you can skip directly to
Installation (Chapter 2) to start a SmartClient development server
and begin Resources (Chapter 3) and Coding (Chapter 4). But if you
can spare a few minutes, we recommend reading the introductory
chapters first, for the bigger picture of SmartClient goals and
architecture.
Thank you for choosing SmartClient, and welcome.

SmartClient Quick Start
viii Isomorphic Software
Why SmartClient?
Smart Client helps you to build and maintain more usable, portable,
efficient web applications faster, propelled by an open, extensible stack of
industry-tested components and services.
In this chapter we explore the unique traits of the SmartClient platform
that set it apart from other technologies with similar purpose.
More than Just Widgets —A Complete Architecture
SmartClient provides an end-to-end application architecture, from
UI components to server-side transaction handling.
The examples included with SmartClient demonstrate the simplicity that
can only be achieved by a framework that addresses both server- and
client-side architectural concerns to deliver globally optimal solutions.
SmartClient’s UI components are carefully designed to maximize
responsiveness and minimize server load, and SmartClient’s server
components are designed around the requirements of high-productivity
user interfaces.
Even if you adopt only part of the SmartClient solution, you benefit from
an architecture that takes into account the entire problem you need to
solve, not just a part of it. Every integration point in the SmartClient
platform has been designed with a clear understanding of the
requirements you need to fulfill, and, the solutions built into SmartClient
provide a “blueprint” for one way of meeting those requirements.
Eliminates Cross-Browser Testing and Debugging
SmartClient provides a clean, clear, object-oriented approach to UI
development that shields you from browser bugs and quirks.
Even if you need to create a totally unique look and feel, SmartClient’s
simplified skinning and branding requires only basic knowledge of page
styling, and you never have to deal with browser layout inconsistencies.

SmartClient Quick Start
ix Isomorphic Software
In contrast, lower-level frameworks that provide a thin wrapper over
browser APIs can’t protect you from the worst and most destructive of
browser issues, such as timing-dependent bugs and memory leaks.
SmartClient’s powerful, component-oriented APIs give SmartClient the
flexibility to use whatever approach works best in each browser, so you
don’t have to worry about it.
This allows SmartClient to make a simple guarantee: if there is a cross-
browser issue, it's our problem, not yours.
Complete Solution
SmartClient offers a complete presentation layer for enterprise
applications: everything you need for the creation of full-featured, robust,
high-productivity business applications.
The alternative—throwing together partial solutions from multiple
sources—creates a mish-mash of different programming paradigms,
inconsistent look and feel, and bizarre interoperability issues that no
single vendor can solve for you.
Whether you are a software vendor or enterprise IT organization, it never
makes sense to build and maintain a UI framework of your own, much
less to own “glue code” tying several frameworks together. A single,
comprehensive presentation framework gives you a competitive
advantage by enabling you to focus on your area of expertise.
Open, Flexible Architecture
Because SmartClient is built entirely with standard web technologies, it
integrates perfectly with your existing web content, applications, portals,
and portlets. You can build a state-of-the-art application from scratch, or
you can upgrade existing web applications and portals at your own pace,
by weaving selected SmartClient components and services into your
HTML pages.
By giving you both options, SmartClient allows you to address a broader
range of projects with a single set of skills. You can even reuse existing
content and portlets by embedding them in SmartClient user interface
components. SmartClient allows a smooth evolution of your existing web
applications—you aren’t forced to start over.
Next, SmartClient is fully open to integration with other technologies. On
the client, you can seamlessly integrate Java applets, Flash/Flex modules,
ActiveX controls and other client technologies for 3D visualization,
desktop integration, and other specialized functionality. On the server,

SmartClient Quick Start
x Isomorphic Software
SmartClient provides flexible, generic interfaces to integrate with any data
or service tier that you can access through Java code.
Finally, SmartClient is completely extensible, all the way down to the
web standards on which the system is constructed. If you can’t do
something “out of the box,” you can build or buy components that
seamlessly extend SmartClient in any manner you desire.
We welcome your comments and requests, however large or small, to
feedback@smartclient.com.

1. Overview
Architecture
The SmartClient architecture spans client and server, enabling Rich
Internet Applications (RIAs) that communicate transparently with your
data and service tiers.
Within the web browser, SmartClient provides a deep stack of services
and components for rich HTML5 / Ajax applications. For those using a
Java-based server, SmartClient provides a server-side framework that can
be added to any existing Java web application.
The client- and server-based components have a shared concept of
DataSources, which describe the business objects in your application. By
working from a single, shared definition of the data model, client- and
server-side components can coordinate closely to deliver much more
sophisticated functionality “out of the box” than either a standalone
client-based or server-based solution can deliver.
For example, validation rules are declared within the DataSource—these
rules are then enforced client-side by SmartClient Ajax components, and
server-side by SmartClient server components. Similarly, the set of valid
operations on an object is declared in a DataSource, and this single
declaration controls client-side behaviors like whether an editing interface
is enabled, and controls security checks on the server for safe enforcement
of business rules.
Server
Client
Communication Layer
DataSource Binding
Communication Layer
GUI Rendering & Interactivity
HTTP(S)
Web Browser
Application Server
Local
Operations
DataSource
schema
XMLHttp
Metadata and Operations
Data Providers

SmartClient Quick Start
12 Isomorphic Software
Using a DataSource as a shared data definition also greatly reduces
redundancy between your user interface code and server-side code,
increasing agility and reducing maintenance effort.
DataSources can be derived on-the-fly or as a batch process from other,
pre-existing sources of metadata, such as annotated Java Beans and XML
Schema, further reducing system-wide redundancy.
This concept of a DataSource as a shared client-side data definition can be
used with or without the optional SmartClient Java server components.
However, if you do not use the SmartClient server components, all server-
side functionality of DataSources must be implemented and maintained
by your team.
Finally, note that SmartClient does not require that you adopt this entire
architecture. You may choose to integrate with only the layers and
components that are appropriate for your existing systems and
applications.
Capabilities and Editions of SmartClient
SmartClient comes in several editions, and the features included in each
of the editions are described on the SmartClient.com website at
http://www.SmartClient.com/product
The portions of this document that make use of SmartClient server
components require the Pro license or above. Certain features
demonstrated or referred to in the document require Power or Enterprise
Editions of SmartClient - this is mentioned in each case.
If you have downloaded the LGPL version, we recommend downloading
the commercial trial version for use during evaluation. Applications built
on the commercial edition can be converted to the LGPL version without
wasted effort, but the reverse is not true—using the LGPL version for
evaluation requires you to expend effort implementing functionality that
is already part of the commercial version. For more details, see Chapter
12, Evaluating SmartClient.

SmartClient Quick Start
13 Isomorphic Software
Standard Capabilities
The standard capabilities of the SmartClient web presentation layer
include:
Area
Description
Foundation
Services
SmartClient class system, data types, JavaScript
extensions, and browser utilities.
Foundation
Components
Building-block visual components, including
Canvas, Img, StretchImg, and StatefulCanvas.
Event
Handling
SmartClient event handling systems, including
mouse, keyboard, focus, drag & drop,
enable/disable, and selection capabilities.
Controls
Basic visual controls, including Button, Toolbar,
Menu, and Menubar.
Forms
Form layout managers, value managers, and
controls (including TextItem, DateItem,
CheckboxItem, SelectItem, etc.).
Grids
GridRenderer, ListGrid and related subclasses,
providing grid rendering, selection, sorting,
editing, column handling, and cell events.
Trees
Tree data structures, and TreeGrid UI
components, for managing hierarchical data.
Layout
Component layout managers and layout-
managed containers, including HLayout,
VLayout, Window, and TabSet.
Data
Binding
Data model, cache management, and
communication components including
DataSource, ResultSet, and RPCManager.
Themes/
Skins
Pervasive support and centralized control over
theme/skin styles, images, and defaults, for
personalization or branding.

SmartClient Quick Start
14 Isomorphic Software
Optional Modules
Isomorphic also develops and markets the following optional modules to
extend the standard SmartClient system. For more information on these
modules, see SmartClient Reference → Optional Modules.
Option
Description
SmartClient
Server
Provides direct Java APIs for databinding and
low level client-server communications, deep
integration with popular Java technologies such
as Spring, Hibernate, Struts, and others.
Extensive server-side validators that match the
client-side versions and work automatically. For
more information, please see the “SmartClient
Server Feature Summary” in the Concepts
section of the SmartClient Reference.
Analytics
Multi-dimensional data binding and interactive
CubeGrid components (cross-tabs, dynamic data
loading, drag-and-drop pivoting).
Real-Time
Messaging
Real-time, server push messaging over HTTP,
with Java Message Server (JMS) backed publish
and subscribe services.
Network
Performance
File packaging, caching, and compression
services for optimal performance of distributed
applications.

SmartClient Quick Start
15 Isomorphic Software
SDK Components
The SmartClient Software Developer Kit (SDK) includes extensive
documentation and examples to accelerate you along the learning curve.
These resources are linked from the SDK Explorer, and are available in
the docs/ and examples/ directories of your SDK distribution.
The SmartClient SDK also provides the following supplementary,
develop-time components for rapid development:
Development
Component
Component Description
Developer Console
Provides client-side application
debugging, inspection, and profiling.
Admin Console
Provides a browser-based UI for server
configuration and datasource
management. Note: Requires
SmartClient Server.
Embedded server
(Tomcat)
Enables a lightweight, stand-alone
development environment.
Embedded database
(HSQLDB)
Provides a basic persistence layer for
rapid development. Note: Requires
SmartClient Server.
Object-relational
connector
(JDBC/ODBC)
Enables rapid development of your
presentation layer against a relational
database, prior to (or in parallel with)
development of your server-side
business logic bindings. Note: Requires
SmartClient Server.
The SmartClient SDK provides direct database support for lightweight
application development purposes only. Production SmartClient
applications are typically bound to application-specific data objects (EJBs,
POJOs), web services, email and IM servers, and structured data feeds.
Chapter 8 (Data Integration) outlines the integration layers and
interfaces for your production data and services.

SmartClient Quick Start
16 Isomorphic Software
2. Installation
Requirements
To get started quickly, we will use the embedded application server
(Apache Tomcat 5.0) and database engine (HSQL DB 1.7) that are
included in the SmartClient SDK distribution.
Your only system requirements in this case are:
Java SDK (JDK) v1.4+ (you can download JDK 1.5/5.0
from http://java.sun.com/j2se/1.5.0/download.jsp)
a web browser to view SmartClient examples and
applications (see docs/readme.html in the SDK for a
complete list of supported browsers and versions)
a text editor to create and edit SmartClient code and
examples
If you wish to install SmartClient in a different application server and/or
run the SDK examples against a different database, please see
docs/installation.html in the SDK. For purposes of this Quick Start, we
strongly recommend using the embedded server and database. You can
always redeploy and configure your SmartClient SDK in another
application server later.
Steps
To install and start your SmartClient development environment:
1. Download and install JDK 1.4+ if necessary (Mac OS X users
note: a JDK is pre-installed on your system)
2. Start the embedded server by running
start_embedded_server.bat (Windows), .command (Mac OS X),
or .sh (*nix)

SmartClient Quick Start
17 Isomorphic Software
3. Open the open_ISC_SDK_from_server shortcut
(Windows/MacOS) or open a web browser and browse to
http://localhost:8080/index.html (all systems)
Depending on your system configuration, you may need to perform
one or more additional steps:
If you already have a JDK or JRE installed on your system,
you may need to set a JAVA_HOME environment variable
pointing to the home directory of JDK 1.4+, so the server
will use the correct version of Java.
If port 8080 is already in use on your system, you may
specify a different port for the embedded server by
appending
--port newPortNum (e.g. --port 8081) to the
start_embedded_server.bat, .command, or .sh command. If
you do change the default port, you must browse directly to
http://localhost:newPortNum/index.html. to open the SDK
Explorer
If your web browser is configured to use a proxy server,
you may need to bypass that proxy for local addresses. In
Internet Explorer, go to Tools → Internet Options… →
Connections → LAN Settings..., and check “Bypass proxy
server for local addresses”. In Firefox, go to Tools →
Options… → General → Connection Settings… and enter
“localhost” in the “No Proxy for” field.

SmartClient Quick Start
18 Isomorphic Software
When you have successfully started the server and opened
http://localhost:8080/index.html in your web browser, you
should see the SmartClient SDK Explorer:
Instructions for adding SmartClient to any existing Java web project in
any IDE are in the SmartClient Reference - Concepts > Deploying
SmartClient.

SmartClient Quick Start
19 Isomorphic Software
Server Configuration (optional)
You do not need to perform any server configuration for this Quick Start.
However, for your information:
The SmartClient Admin Console (linked from the SDK
Explorer) provides a graphical interface to configure direct
database connections, create database tables from
DataSource descriptors, and import test data. Note:
Requires SmartClient Server.
Other server settings are exposed for direct configuration in:
WEB-INF/classes/server.properties
WEB-INF/web.xml
If you have any problems installing or starting SmartClient, try the
SmartClient Developer Forums at forums.smartclient.com.

SmartClient Quick Start
20 Isomorphic Software
3. Resources
Showcase
From the SmartClient SDK Explorer, pick Showcase. When the
Showcase has loaded, you should see the following screen:
The Showcase is your best starting point for exploring SmartClient
capabilities and code.
The code for the examples in the Showcase can be edited within the
Showcase itself, however, changes will be lost on exit. To create a
permanent, standalone version of an example found in the Showcase,

SmartClient Quick Start
21 Isomorphic Software
copy the source code into one of the templates in the templates/ directory
(discussed in more detail in Headers of the next chapter, Coding).
All of the resources used by the Showcase are also available in the
isomorphic/system/reference/ directory. In particular, exampleTree.xml
establishes the tree of examples on the left hand side of the Showcase
interface, and contains paths to example files in the inlineExamples/
subdirectory. Note that some DataSources shared by multiple examples
are in the central shared/ds and examples/shared/ds directories.
Demo Application
From the SmartClient SDK Explorer, pick Docs then Demo App. The
first launch of this application will take several seconds, as the application
server parses and compiles the required files. When the application has
loaded, you should see the following screen:
This example application demonstrates a broad range of SmartClient user
interface, data binding, and layout features.
To experience this application as an end user, follow the steps in the
Instructions window at the bottom left of the application window.

SmartClient Quick Start
22 Isomorphic Software
The SmartClient SDK provides two versions of the code for this
application, one in JavaScript and one in XML, to demonstrate alternate
coding formats.
SmartClient JS and XML coding formats are discussed in detail in
Chapter 4 (Coding)
To explore the application code for this application, click on the XML or
JS links underneath the Demo App icon in the SDK Explorer. You can
also view and edit the source code for this application directly from the
isomorphic/system/reference/inlineExamples/demoApp/ directory in the
SDK. After you make changes to the code, simply reload the page in your
web browser to see the results.
Each .jsp file in the demoApp/ directory contains all component
definitions and client-side logic for the application. The only other source
files for this application are demoApp_helpText.js and
demoApp_skinOverrides.js in the same directory, and the two datasource
descriptors in:
examples/shared/ds/supplyItem.ds.xml
examples/shared/ds/supplyCategory.ds.xml
The key concepts underlying this application—SmartClient JS and XML
Coding, Visual Components, DataSources, and Layouts—are covered in
chapters 4 through 8 of this guide. You may want to briefly familiarize
yourself with the code of this example now, so you can refer back to the
code to ground each concept as it is introduced.
Developer Console
The SmartClient Developer Console is a suite of development tools
implemented in SmartClient itself. The Console runs in its own browser
window, parallel to your running application, so it is always available in
every browser, and in every deployment environment. Features of the
Developer Console include:
logging systems
runtime code inspection and evaluation
runtime component inspection
tracing and profiling
integrated reference docs

SmartClient Quick Start
23 Isomorphic Software
You can open the Developer Console from any SmartClient-enabled page
by typing javascript:isc.showConsole() in the address bar of your web
browser. Try it now, while the demo application is open in your browser.
The following window will appear:
Popup blocker utilities may prevent the Developer Console
from appearing, or browser security settings may disallow
JavaScript URLs. Holding the Ctrl key while opening the console
will bypass most popup blockers. Creating a bookmark for a
JavaScript URL will allow you to execute it by clicking on the
bookmark.

SmartClient Quick Start
24 Isomorphic Software
The Results pane of the Developer Console displays:
Messages logged by SmartClient or your application code
through the SmartClient logging system. The Logging
Preferences menu allows you to enable different levels of
diagnostics in over 30 categories, from Layout to Events to
Data Binding.
SmartClient component statistics. As you move the mouse in
the current application, the ID of the current component
under the mouse pointer is displayed in this area. For
example, try mousing over the instructions area for the
demo application; you should see “helpCanvas” as the
Current Event Target.
A runtime code evaluation area. You may evaluate
expressions and execute actions from this area. For example,
with the demo application running, try evaluating each of
these expressions:
categoryTree.getSelectedRecord()
helpCanvas.hide()
helpCanvas.show()
The Watch pane of the Developer Console displays a tree of SmartClient
user interface components in the current application. With the demo
application running, this pane appears as follows:

SmartClient Quick Start
25 Isomorphic Software
In the Watch pane, you may:
Click on any item in the tree to highlight the corresponding
component in the main application window with a flashing,
red-dotted border.
Right-click on any item in the tree for a menu of operations,
including a direct link to the API reference for that
component’s class.
Right-click on the column headers of the tree to show or
hide columns.
The Developer Console is an essential tool for all SmartClient application
developers and should be open whenever you are working with
SmartClient. For easy access, you should create a toolbar link to quickly
show the Console:
In Firefox/Mozilla:
1. Show your Bookmarks toolbar if it is not already visible (View
→ Toolbars → Bookmarks Toolbar).
2. Go to the Bookmarks menu and pick Manage Bookmarks…
3. Click the New Bookmark button and enter
“javascript:isc.showConsole()” as the bookmark Location, along
with whatever name you choose.
4. Drag the new bookmark into the Bookmarks Toolbar folder

SmartClient Quick Start
26 Isomorphic Software
In Internet Explorer:
1. Show your Links toolbar if it is not already visible (View →
Toolbars → Links)
2. Type “javascript:isc.showConsole()” into the Address bar
3. Click on the small Isomorphic logo in the Address bar and drag
it to your Links toolbar
4. If a dialog appears saying “You are adding a favorite that may
not be safe. Do you want to continue?”, click Yes.
5. If desired, rename the bookmark (“isc” is chosen as a default
name)
The Developer Console is associated with a single web
browser window at any time. If you have shown the console for
a SmartClient application in one browser window, and then open an
application in another browser window, you must close the console
before you can show it from the new window.

SmartClient Quick Start
27 Isomorphic Software
Reference
The core documentation for SmartClient is the SmartClient Reference, an
interactive reference viewer implemented in SmartClient. You may access
the SmartClient Reference in any of the following ways:
from the Reference Docs tab of the Developer Console
by right-clicking on a component in the Watch tab of the
Developer Console, and selecting “Show doc for…”
from the SmartClient Reference icon in SDK Explorer →
Docs → SmartClient Reference
from the docs/SmartClient_Reference.html launcher in the
SDK
The SmartClient Reference provides integrated searching capabilities.
Enter your search term in the field at top-left, then press Enter. The
viewer will display a list of relevance-ranked links. For example, searching
on “drag” generates the following results:
If you are new to SmartClient, you may want to read the conceptual topics
in the SmartClient Reference for more detail after completing this Quick
Start guide. These topics are indicated by the blue cube icon ( ) in the
reference tree.

SmartClient Quick Start
28 Isomorphic Software
Community Wiki
The wiki is a place where community members and Isomorphic engineers
can work together to add new documentation and new samples -
especially samples and documentation involving third-party products,
where it would not be possible to create a standalone running sample in
the SDK.
This is the right place to look for articles on how to integrate with a
specific authentication system, application server, reporting engine,
widget kit, cloud provider or similar major third-party product.
Isomorphic also publishes example code on the wiki before it becomes an
official product sample, or is incorporated as a new product feature.
http://wiki.smartclient.com/

SmartClient Quick Start
29 Isomorphic Software
4. Coding
Languages
SmartClient applications may be coded in:
XML—for declarative user interface and/or datasource
definitions – development in this format requires the
SmartClient Server.
JavaScript (JS) —for client-side user interface logic, custom
components, and procedural user interface definitions
Java—for data integration when using the SmartClient Java
Server
SmartClient provides multiple layers of structure and services on top of
the JavaScript language, including a real class system, advanced data
types, object utilities, and other language extensions. The structure of
SmartClient JS code is therefore more similar to Java than it is to the free-
form JavaScript typically found in web pages.
To define user interface components, you may use either SmartClient
XML or SmartClient JS. Both formats have their merits:
SmartClient XML
more tools available for code validation
more familiar to HTML programmers
forces better separation of declarative UI configuration, and
procedural UI logic
SmartClient JS
more efficient
easier to read when declarative and procedural code must be
combined
works in stand-alone examples (no server)
allows programmatic (runtime) component instantiation

SmartClient Quick Start
30 Isomorphic Software
Each format also has its quirks: In JS, missing or dangling commas are a
common cause of parsing errors. In XML, quoting and escaping rules can
make code difficult to read and write.
Isomorphic currently recommends using JavaScript (JS)
to define your SmartClient user interface components, for
maximum flexibility as your applications evolve. However, the
SmartClient SDK provides examples in both JS and XML. You can
decide which is appropriate for your style and your specific needs.
If you are new to JavaScript, you will need to be aware that:
JavaScript identifiers are case-sensitive. For example,
Button and button refer to different entities. SmartClient
component class names (like Button) are capitalized by
convention.
JavaScript values are not strongly typed, but they are typed.
For example, myVar=200 sets myVar to the number 200, while
myVar="200" sets myVar to a string.
Headers
Every SmartClient application is launched from a web page, which is
usually called the bootstrap page. In the header of this page, you must
load the SmartClient client-side engine, specify a user interface “skin,”
and configure the paths to various SmartClient resources.
The exact format of this header depends on the technology you use to
serve your bootstrap page. The minimal headers for loading a
SmartClient-enabled .jsp or .html page are as follows.
Java server (.jsp)
<%@ taglib uri="isomorphic" prefix="isomorphic" %>
<HTML><HEAD>
<isomorphic:loadISC skin="SmartClient"/>
</HEAD><BODY>
Generic web server (.html)
<HTML><HEAD>
<SCRIPT>var isomorphicDir="../isomorphic/";</SCRIPT>
<SCRIPT SRC=../isomorphic/system/modules/ISC_Core.js></SCRIPT>
<SCRIPT SRC=../isomorphic/system/modules/ISC_Foundation.js></SCRIPT>
<SCRIPT SRC=../isomorphic/system/modules/ISC_Containers.js></SCRIPT>
<SCRIPT SRC=../isomorphic/system/modules/ISC_Grids.js></SCRIPT>
<SCRIPT SRC=../isomorphic/system/modules/ISC_Forms.js></SCRIPT>
<SCRIPT SRC=../isomorphic/system/modules/ISC_DataBinding.js></SCRIPT>
<SCRIPT SRC=../isomorphic/skins/SmartClient/load_skin.js></SCRIPT>
</HEAD><BODY>

SmartClient Quick Start
31 Isomorphic Software
If you use the isomorphic:loadISC tag (available in .jsp pages only),
SmartClient will automatically detect and set the appropriate file paths. If
you use the generic header (which will work in any web page), you may
need to change the file paths to locate the isomorphic/ directory. This
example assumes that the bootstrap page is located in a directory that is
adjacent to the isomorphic/ directory.
Note that both examples above load all standard modules. Your
application may need only some modules, or may also load the optional
modules discussed in Chapter 1.
The SmartClient SDK provides complete .jsp and .html template
pages in the top-level templates/ directory, for easy integration with
your development environment.
For information about switching to a different skin or using a
custom skin, see the Customized Themes section in Chapter 9,
Extending SmartClient.
Components
SmartClient is an object-oriented system. You assemble your web
application GUIs from SmartClient components. These components are
defined as reusable classes, from which you create specific instances.
Component classes and instances provide properties (aka attributes) that
you can set at initialization, and methods (aka functions) that you can call
at any time in your client-side logic.
You use the create() method to instantiate SmartClient components in
JS code. This method takes as its argument a JavaScript object literal—a
collection of comma-delimited property:value pairs, surrounded by curly
braces. For example:
isc.Button.create({title:"Click me", width:200})
For better readability, you can format your component constructors with
one property per line, as follows:
isc.Button.create({
title: "Click me",
width: 200
})
The most common syntax errors in JS code are missing or
dangling commas in object literals. If you omit the comma
after the title value in the example above, the code will not parse in
any web browser. If you include a comma following the width value,
the code will not parse in Internet Explorer. SmartClient scans for
dangling commas and will log this common error to your server
output (visible in the terminal window where you started the
server), for easier debugging.

SmartClient Quick Start
32 Isomorphic Software
To create a SmartClient component in XML code, you create a tag with
the component’s class name. You can set that component’s properties
either as tag attributes:
<Button
title="Click me"
width="200"
/>
or in nested tags:
<Button>
<title>Click me</title>
<width>200</width>
</Button>
The latter format allows you to embed JS inside your XML code, e.g., for
dynamic property values, by wrapping it in <JS> tags:
<Button>
<title>
<JS>myApp.i18n.clickMe</JS>
</title>
<width>200</width>
</Button>
At the page level, SmartClient XML code must be wrapped in
<isomorphic:XML> tags—see below for an example.
Hello World
The following examples provide the complete code for a SmartClient
“Hello World” page, in three different but functionally identical formats.
Try recreating these examples in your editor. You can save them in the
examples/ directory of the SmartClient SDK, with the appropriate file
extensions (.html or .jsp).
helloworld.jsp (SmartClient JS)
<%@ taglib uri="isomorphic" prefix="isomorphic" %>
<HTML>
<HEAD>
<isomorphic:loadISC skin="standard"/>
</HEAD>
<BODY>
<SCRIPT>
isc.Button.create({ title:"Hello",
click:"isc.say('Hello World')"
})
</SCRIPT>
</BODY>
</HTML>

SmartClient Quick Start
33 Isomorphic Software
helloworldXML.jsp (SmartClient XML)
<%@ taglib uri ="isomorphic" prefix="isomorphic" %>
<HTML>
<HEAD>
<isomorphic:loadISC skin="standard"/>
</HEAD>
<BODY>
<SCRIPT>
<isomorphic:XML>
<Button title="Hello" click="isc.say('Hello World')" />
</isomorphic:XML>
</SCRIPT>
</BODY>
</HTML>
helloworld.html (SmartClient JS)
<HTML>
<HEAD>
<SCRIPT>var isomorphicDir="../isomorphic/";</SCRIPT>
<SCRIPT SRC=../isomorphic/system/modules/ISC_Core.js></SCRIPT>
<SCRIPT SRC=../isomorphic/system/modules/ISC_Foundation.js></SCRIPT>
<SCRIPT SRC=../isomorphic/system/modules/ISC_Containers.js></SCRIPT>
<SCRIPT SRC=../isomorphic/system/modules/ISC_Grids.js></SCRIPT>
<SCRIPT SRC=../isomorphic/system/modules/ISC_Forms.js></SCRIPT>
<SCRIPT SRC=../isomorphic/system/modules/ISC_DataBinding.js></SCRIPT>
<SCRIPT SRC=../isomorphic/skins/SmartClient/load_skin.js></SCRIPT>
</HEAD>
<BODY>
<SCRIPT>
isc.Button.create({
title:"Hello",
click:"isc.say('Hello World')"
})
</SCRIPT>
</BODY>
</HTML>
You can open the .html version directly from your file system (by double-
clicking the file’s icon), provided your browser allows interactive web
pages to run from your file system.
You must open the .jsp versions through your server, as follows:
http://localhost:8080/examples/helloworld.jsp
http://localhost:8080/examples/helloworldXML.jsp
These examples are also provided in the top-level templates/
directory —but we highly recommend creating them yourself for the
learning experience.
Deploying
For instructions on deploying a SmartClient application, see:
SmartClient Reference – Concepts > Deploying SmartClient
The next chapter explains how to configure and manipulate SmartClient
visual components in more detail.

SmartClient Quick Start
34 Isomorphic Software
5. Visual Components
SmartClient provides two families of visual components for rich web
applications:
Independent visual components, which you will create
and manipulate directly in your applications.
Managed form controls, which are created and managed
automatically by their “parent” form or editable grid.
This chapter provides basic usage information for the independent
components only. Managed form controls are discussed in more detail in
Chapter 6, Data Binding, and especially Chapter 7, Layout.
Component Documentation & Examples
Visual components encapsulate and expose most of the public capabilities
in SmartClient, so they have extensive documentation and examples in
the SmartClient SDK:
SmartClient Reference – For component interfaces (APIs), see
Client Reference. Form controls are sub-listed under Client
Reference > Forms > Form Items.
Component Code Examples – For live examples of component
usage, see the SmartClient Showcase (Examples → Showcase in the
SDK Explorer, or http://localhost:8080/showcase/ from a
running SmartClient server).
The remainder of this chapter describes basic management and
manipulation of independent visual components only. For
information on the creation and layout of managed form controls,
see Chapters 6 (Data Binding) and 7 (Layout), respectively.

SmartClient Quick Start
35 Isomorphic Software
Identifying Components
You can identify SmartClient components by setting their ID property:
isc.Label.create({
ID: "helloWorldLabel",
contents: "Hello World"
})
By default, component IDs are created in the global namespace, so your
client-side code may reference helloWorldLabel to manipulate the Label
instance created above. You should assign unique IDs that are as
descriptive as possible of the component’s type or purpose. Some
common naming conventions are:
include the component’s type (such as button or btn)
include the component’s action (such as update)
include the datasource the component affects (such as
salesOrder). For example, salesOrderUpdateBtn
You can alternatively manage your components by saving the internal
reference that is returned from the create() call. For example,
var helloWorldLabel = isc.Label.create({
contents: "Hello World"
});
In this case, a unique ID will be assigned to the component. The current
internal format for auto-assigned IDs is isc_ClassName_ID_#.
Manual Layout
You can configure and manipulate SmartClient components by setting
component properties and calling component methods. The most basic
properties for a visual component involve its position, size, and overflow:
left
top
width
height
overflow
position

SmartClient Quick Start
36 Isomorphic Software
left and top take integer values, representing a number of pixels from the
top-left of the component’s container (typically a web page, Layout,
Window, or TabSet). width and height take integer pixel values (default 100
for most classes), and can also take string percentage values (e.g. "50%").
For example:
isc.Label.create({
left: 200, top: 200,
width: 10,
contents: "Hello World"
})
In this example, the specified width is smaller than the contents of the
label, so the text wraps and “overflows” the specified size of the label. This
behavior is controlled by the overflow property, which is managed
automatically by most components. You may need to change this setting
for Canvas, Label, DynamicForm, DetailViewer, or Layout components
whose contents you want to clip or scroll instead. To do this, set the
overflow property to "hidden" (clip), "scroll" (always show scrollbars),
or "auto" (show scrollbars only when needed). For example:
isc.Label.create({
left: 200, top: 200,
width: 20,
contents: "Hello World",
overflow: "hidden"
})
By default, SmartClient visual components are positioned at absolute
pixel coordinates in their containers. If you need to embed a component
in the flow of existing HTML, you may set its position property to
"relative". For example:
<LI>first item</LI>
<LI>
<SCRIPT>
isc.Button.create({
title: "middle item",
position: "relative"
})
</SCRIPT>
</LI>
<LI>last item</LI>
If you work directly with HTML or CSS code, you must test
your code on all supported browsers for inconsistencies.
In particular, the same HTML and CSS layout code can produce
many different results in different browsers, browser versions, and
DOCTYPE modes. Whenever possible, you should consider using
SmartClient components and layouts to insulate you from browser-
specific interpretations of HTML and CSS.

SmartClient Quick Start
37 Isomorphic Software
In most applications, you will want more flexible, dynamic layout of your
visual components. Chapter 7 (Layout) introduces the SmartClient Layout
managers, which you can use to automatically size, position, and reflow
your components at runtime.
Drawing, Hiding, and Showing Components
In a SmartClient-enabled application, you may load hundreds of user
interface components in the bootstrap page, and then navigate between
views on the client by hiding and showing these components. The basic
APIs for hiding and showing components are:
autoDraw
show()
hide()
The autoDraw property defaults to true, so a component is usually shown
as soon as you create() it. Set autoDraw to false to defer showing the
component. For example:
isc.Button.create({
ID: "hiddenBtn",
title: "Hidden",
autoDraw: false
})
To show this button:
1. Open the SmartClient Developer Console from the page that
has created the button.
2. Type hiddenBtn.show() in the JS evaluation area.
3. Click the “Eval” button to execute that code.
For more information on architecting your applications for high-
performance, client-side view navigation, see SmartClient
Reference → Concepts → SmartClient Architecture.
Handling Events
SmartClient applications implement interactive behavior by responding to
events generated by their environment or user actions. You can provide
the logic for hundreds of different events by implementing event
handlers.

SmartClient Quick Start
38 Isomorphic Software
The most common SmartClient component event handlers include:
click (for buttons and menu items)
recordClick (for listgrids and treegrids)
change (for form controls)
tabSelected (for tabsets)
Component event handlers are set using a special type of property called a
string method. These properties may be specified either as:
a string of JavaScript to evaluate when the event occurs; or
a JavaScript function to call when the event occurs
For example:
isc.Button.create({
ID: "clickBtn",
title: "click me",
click: "isc.warn('button was clicked')"
})
Is functionally identical to:
isc.Button.create({
ID: "clickBtn",
title: "click me",
click: function () {
isc.warn('button was clicked');
}
})
For event handling in applications, you can set your event handlers to
strings that execute external functions. This approach enables better
separation of user interface structure and logic:
isc.Button.create({
ID: "clickBtn",
title: "click me",
click: "clickBtnClicked()"
})
function clickBtnClicked() {
isc.warn('button was clicked');
})
For more information on available SmartClient events, see:
SmartClient Reference – Component-specific APIs under
Client Reference
SmartClient Reference – EventHandler APIs under Client
Reference → System → EventHandler

SmartClient Quick Start
39 Isomorphic Software
6. Data Binding
Databound Components
You can bind certain SmartClient components to DataSources that
provide their structure and contents. The following visual components are
designed to display, query, and edit structured data:
Visual
Component
Display
Data
Query
Data
Edit
Data
DynamicForm
ListGrid
TreeGrid
CubeGrid (Analytics option)
DetailViewer
TileGrid
ColumnTree
Databound components provide you with both automatic and manual
databinding behaviors. For example:
Automatic behavior – A databound ListGrid will generate
Fetch operations when a user scrolls the list to view more
records.
Manual behavior – You can call removeSelectedData() on a
databound ListGrid to perform Remove operations on its
datasource.
This chapter outlines the client-side interfaces that you may use to
configure databound components and interact with their underlying
datasources. Chapter 8 (Data Integration) outlines the interfaces
for server-side integration of datasources with your data and service
tiers.

SmartClient Quick Start
40 Isomorphic Software
Fields
Fields are the building blocks of databound components and datasources.
There are two types of field definitions:
Component fields provide presentation attributes for
databound visual components (such as title, width,
alignment). Component fields are discussed immediately
below.
DataSource fields provide metadata describing the
objects in a particular datasource (such as data type, length,
required). DataSource fields are discussed in DataSources.
Component fields display as the following sub-elements of your
databound components:
Component
Fields
DynamicForm
form controls
ListGrid
columns & form controls
TreeGrid
columns & form controls
CubeGrid (Analytics option)
facets (row & column headers)
DetailViewer
rows
TileGrid
rows within tiles
Calendar
event duration and description
You can specify the displayed fields of a visual component via the fields
property, which takes an array of field definition objects. For example:
isc.ListGrid.create({
ID: "contactsList",
left: 50, top: 50,
width: 300,
fields: [
{name:"salutation", title:"Title"},
{name:"firstname", title:"First Name"},
{name:"lastname", title:"Last Name"}
]
})

SmartClient Quick Start
41 Isomorphic Software
Try reproducing this example. When you load it in your web browser, you
should see a ListGrid that looks like this:
The name property of a field is the special key that connects that field to
actual data values. For a simple ListGrid or DetailViewer, you can specify
data values directly via the data property, which takes an array of record
objects. Add this code to the ListGrid definition above (remembering to
add a comma between the fields and data properties):
data: [
{salutation:"Ms", firstname:"Kathy", lastname:"Whitting"},
{salutation:"Mr", firstname:"Chris", lastname:"Glover"},
{salutation:"Mrs", firstname:"Gwen", lastname:"Glover"}
]
Now when you load this example, you should see:
This approach (directly setting data) is appropriate mainly
for lightweight, read-only uses (i.e., for small, static lists of
options). When your components require dynamic data operations,
data-type awareness, support for large datasets, or integration with
server-side datasources, you will set the dataSource property instead
to bind them to DataSource objects. See DataSources for details.

SmartClient Quick Start
42 Isomorphic Software
The basic field definitions in the ListGrid above are reusable across
components. For example, you could copy these field definitions to create
a DynamicForm:
isc.DynamicForm.create({
ID: "contactsForm",
left: 50, top: 250,
width: 300,
fields: [
{name:"salutation", title:"Title"},
{name:"firstname", title:"First Name"},
{name:"lastname", title:"Last Name"}
]
})
which will display as:
For complete documentation of component field properties
(presentation attributes), see:
SmartClient Reference – Client Reference → Forms →
Form Items (all entries)
SmartClient Reference – Client Reference → Grids →
ListGrid → ListGridField
DataSource field properties (data attributes) are discussed in
DataSources.
Form Controls
Field definitions also determine which form controls are presented to
users, for editable data values in forms and grids. You can specify the
form control to use for a field by setting its editorType property.
The default editorType is "text", which displays a simple text box editor.
This control is an instance of the TextItem class.
If a component is bound to a DataSource, it will automatically display
appropriate form controls based on attributes of its DataSource fields (e.g.
checkbox for boolean values, date picker for date values, etc). However,
there may be more than one way to present the same value. For example,
a dropdown control (selectItem) and a set of radio buttons
(radioGroupItem) are both appropriate for presenting a relatively small set
of values in a form.

SmartClient Quick Start
43 Isomorphic Software
To override the default form control for a field, set editorType to the class
name for that control, in lower case, minus the "Item". For example, for a
CheckboxItem, you can set editorType:"checkbox".
The following code extends the previous DynamicForm example to use an
assortment of common form controls, specified by editorType:
isc.DynamicForm.create({
ID: "contactsForm", left: 50, top: 250, width: 300,
fields: [
{name:"salutation", title:"Title", editorType: "select",
valueMap:["Ms", "Mr", "Mrs"]
},
{name:"firstname", title:"First Name"},
{name:"lastname", title:"Last Name"},
{name:"birthday", title:"Birthday", editorType:"date"},
{name:"employment", title:"Status", editorType:"radioGroup",
valueMap:["Employed", "Unemployed"]
},
{name:"bio", title:"Biography", editorType:"textArea"},
{name:"followup", title:"Follow up", editorType:"checkbox"}
]
})
This form will appear as follows:
For more information on the layout of managed form controls, see
“Form Layout” in Chapter 7 (Layout).

SmartClient Quick Start
44 Isomorphic Software
DataSources
SmartClient DataSource objects provide a presentation-independent,
implementation-independent description of a set of persistent data fields.
DataSources enable you to:
Separate your data model attributes from your presentation
attributes.
Share your data models across multiple applications and
components, and across both client and server.
Display and manipulate persistent data and data-model
relationships (e.g. parent-child) through visual components
(such as TreeGrid).
Execute standardized data operations (fetch, sort, add,
update, remove) with built-in support on both client and
server for data typing, validators, paging, unique keys, and
more.
Leverage automatic behaviors including data loading,
caching, filtering, sorting, paging, and validation.
A DataSource descriptor provides the attributes of a set of DataSource
fields. DataSource descriptors can be specified directly in XML or JS
format, or can be created dynamically from existing metadata (for more
information, see SmartClient Reference → Client Reference → Data
Binding → DataSource → Creating DataSources). The XML format is
interpreted and shared by both client and server, while the JS format is
used by the client only. Note that use of the XML format requires the
optional SmartClient Server.
There are four basic rules to creating DataSource descriptors:
1. Specify a unique DataSource ID attribute. The ID will be used to
bind to visual components, and as a default name for object-
relational (table) bindings and test data files. Appending “DS” to
the ID is a good convention to easily identify DataSource
references in your code.
2. Specify a field element with a unique name (in this DataSource)
for each field that will be exposed to the presentation layer.
3. Specify a type attribute on each field element (see below for
supported data types).
4. Mark a field with primaryKey="true". The primaryKey field must
have a unique value in each data object (record) in a
DataSource. A primaryKey field is not required for read-only
DataSources, but it is a good general practice to allow for future
add, update, or remove data operations. If you need multiple
primary keys, see Chapter 11, Tips.

SmartClient Quick Start
45 Isomorphic Software
Following these rules, a DataSource descriptor for the “contacts” example
earlier in this chapter looks like:
<DataSource ID="contactsDS">
<fields>
<field primaryKey="true" name="id" hidden="true"
type="sequence" />
<field name="salutation" title="Title" type="text" >
<valueMap>
<value>Ms</value>
<value>Mr</value>
<value>Mrs</value>
</valueMap>
</field>
<field name="firstname" title="First Name" type="text" />
<field name="lastname" title="Last Name" type="text" />
<field name="birthday" title="Birthday" type="date" />
<field name="employment" title="Status" type="text">
<valueMap>
<value>Employed</value>
<value>Unemployed</value>
</valueMap>
</field>
<field name="bio" title="Bio" type="text" length="2000" />
<field name="followup" title="Follow up" type="boolean" />
</fields>
</DataSource>
For your convenience, this descriptor is already saved in
shared/ds/contactsDS.ds.xml. Note that this code is the entire content of
the file—there are no headers, <HTML> tags, or other wrappers around the
DataSource descriptor.
Every DataSource field must specify a type, and editable
DataSources (i.e., supporting Add, Update, or Remove operations)
must specify exactly one field with primaryKey="true".
For more information on defining, creating, and locating
DataSources, see SmartClient Reference → Client Reference →
Data Binding → DataSource. The Creating DataSources and Client
Only DataSources subtopics provide additional detail.
To load this DataSource in previous “contacts” example, add the following
tag inside the <SCRIPT> tags, before the ListGrid and DynamicForm
components are created:
<isomorphic:loadDS ID="contactsDS" />

SmartClient Quick Start
46 Isomorphic Software
Now the components can reference this shared DataSource via their
dataSource properties, instead of specifying fields. The complete code for
a page that binds a grid and form to this DataSource is:
<%@ taglib uri="isomorphic" prefix="isomorphic" %>
<HTML><HEAD>
<isomorphic:loadISC />
</HEAD><BODY>
<SCRIPT>
<isomorphic:loadDS ID="contactsDS" />
isc.ListGrid.create({
ID: "contactsList",
left: 50, top: 50,
width: 500,
dataSource: contactsDS
});
isc.DynamicForm.create({
ID: "contactsForm",
left: 50, top: 200,
width: 300,
dataSource: contactsDS
});
</SCRIPT>
</BODY></HTML>
This example entirely replaces fields with a dataSource for simplicity.
However, these two properties will usually co-exist on your databound
components. The component field definitions in fields specify
presentation attributes, while the DataSource field definitions specify data
attributes (see table below).
SmartClient merges your component field definitions and DataSource
field definitions based on the name property of the fields. By default, the
order and visibility of fields in a component are determined by the fields
array. To change this behavior, see useAllDataSourceFields in the
SmartClient Reference.

SmartClient Quick Start
47 Isomorphic Software
Common DataSource field properties include:
Property
Values
name
unique field identifier (required on every
DataSource field)
type
“text” | “integer” | “float” | “boolean” |
“date” | “datetime” | “time” | “enum” |
“sequence” | “binary”
See reference for full list of field types.
length
maximum length of text value in characters
hidden
true; whether this field should be entirely
hidden from the end user. It will not appear in
the default presentation, and it will not appear
in any field selectors (e.g. the column picker
menu in a ListGrid) available to the end user.
required
true | false
valueMap
an array of values, or an object containing
storedValue:displayValue pairs
primaryKey
true; specifies whether this is the field that
uniquely identifies each record in this
DataSource (that is, it must have a unique value
for each record). The primaryKey field is often
specified with type="sequence" and
hidden="true", to generate a unique internal
key. For multiple primary keys, see Chapter 11,
Tips.
foreignKey
a reference to a field in another DataSource
(for example, dsName.fieldName)
rootValue
for fields that establish a tree relationship (by
foreignKey), this value indicates the root node
of the tree
For complete documentation of the metadata properties supported
by SmartClient DataSources and components, see SmartClient
Reference → Client Reference → Data Binding → DataSource →
DataSourceField.
For DataSource usage examples, see the descriptors in
examples/shared/ds/. These DataSources are used in various
SmartClient SDK examples, including the SmartClient Showcase
For an example of a DataSource relationship using foreignKey, see
examples/databinding/tree_databinding.jsp (TreeGrid UI) and
shared/ds/employees.ds.xml (associated DataSource).

SmartClient Quick Start
48 Isomorphic Software
As mentioned under “Form Controls” above, databound components will
automatically display appropriate form controls based on attributes of
their DataSource fields. The rules for this automatic selection of form
controls are:
Field attribute
Form control
valueMap provided
SelectItem (dropdown)
type:"boolean"
CheckboxItem (checkbox)
type:"date"
DateItem (date control)
length > 255
TextAreaItem (large text box)
You can override this automatic behavior by explicitly setting editorType
on any component field.
DataSource Operations
SmartClient provides a standardized set of data operations that act upon
DataSources:
Operation
Methods
Description
Fetch
fetchData(…)
retrieves records from the
datasource that exactly match the
provided criteria
filterData(…)
retrieves records from the
datasource that contain (substring
match) the provided criteria
Add
addData(…)
creates a new record in the
datasource with the provided
values
Update
updateData(…)
updates a record in the
datasource with the provided
values
Remove
removeData(…)
deletes a record from the
datasource that exactly matches
the provided criteria

SmartClient Quick Start
49 Isomorphic Software
These methods each take three parameters:
a data object containing the criteria for a Fetch or Filter
operation, or the values for an Add, Update, or Remove
operation
a callback expression that will be evaluated when the
operation has completed
a properties object containing additional parameters for
the operation—timeout length, modal prompt text, etc. (see
DSRequest in the SmartClient Reference for details)
You may call any of these five methods directly on a DataSource object, or
on a databound ListGrid or TreeGrid. For example:
contactsDS.addData(
{salutation:"Mr", firstname:"Steven", lastname:"Hudson"},
"say(data[0].firstname + 'added to contact list')",
{prompt:"Adding new contact..."}
);
or
contactsList.fetchData(
{lastname:"Glover"}
);
DataSource operations will only execute if the DataSource
is bound to a persistent data store. You can create relational
database tables as a data store for rapid development by using the
“Import DataSources” section in the SmartClient Admin Console.
For deeper integration with your data tiers, see Chapter 8 (Data
Integration).
DataBound Component Operations
In addition to the standard DataSource operations listed above, you can
perform Add and Update operations from databound form components
by calling the following DynamicForm methods:
Method
Description
editRecord()
starts editing an existing record
editNewRecord()
starts editing a new record
saveData()
saves the current edits (Add new
records; Update existing records)

SmartClient Quick Start
50 Isomorphic Software
Databound components also provide several convenience methods for
working with the selected records in a databound grid:
Convenience Method
listGrid.removeSelectedData()
dynamicForm.editSelectedData(listGrid)
detailViewer.viewSelectedData(listGrid)
examples/databinding/component_databinding.jsp shows most of
these DataSource and databound component methods in action,
with a ListGrid, DynamicForm, and DetailViewer that are
dynamically bound to several different DataSources.
For more information, see the Datasource Operations, Databound
Components, and Databound Component Methods subtopics
under SmartClient Reference → Client Reference → Data Binding.
Data Binding Summary
This chapter began by introducing Databound Components, to build on
the concepts of the previous chapter (Visual Components). However, in
actual development, DataSources usually come first. The typical steps to
build a databound user interface with SmartClient components are:
5. Create DataSource descriptors (.ds.xml or .js files),
specifying data model (metadata) properties in the DataSource
fields.
6. Back your DataSources with an actual data store. The
SmartClient Admin Console GUI creates and populates
relational database tables for rapid development. Chapter 8
(Data Integration) describes the integration points for binding
to production object models and data stores.
7. Load DataSource descriptors in your SmartClient-enabled
pages with the isomorphic:loadDS tag (for XML descriptors in
JSP pages) or client-only JS format. See Creating DataSources
in the SmartClient Reference for more information.
8. Create visual components that support databinding
(primarily form, grid, and detail viewer components).
9. Bind visual components to DataSources using the
dataSource property and/or setDataSource() method.
10. Modify component-specific presentation properties in
each databound component’s fields array.

SmartClient Quick Start
51 Isomorphic Software
11. Call databound component methods (e.g. fetchData) to
perform standardized data operations through your databound
components.
DataSources effectively hide the back-end implementation of your data
and service tiers from your front-end presentation—so you can change the
back-end implementation at any time, during development or post-
deployment, without changing your client code.
See Chapter 8 (Data Integration) for an overview of server-side
integration points that address all stages of your application lifecycle.

SmartClient Quick Start
52 Isomorphic Software
7. Layout
Component Layout
Most of the code snippets in this guide create just one or two visual
components, and position them manually with the left, top, width, and
height properties.
This manual layout approach becomes brittle and complex with more
components. For example, you may want to:
consistently position your components relative to each other
allocate available space based on relative measures (e.g.
30%)
resize and reposition components when other components
are resized, hidden, shown, added, removed, or reordered
resize and reposition components when the browser window
is resized by the user
SmartClient includes a set of layout managers to provide these and other
automatic behaviors. The SmartClient layout managers implement
consistent dynamic sizing, positioning, and reflow behaviors that cannot
be accomplished with HTML and CSS alone.
The fundamental SmartClient layout manager is implemented in the
Layout class, which provides four subclasses to use directly:
HLayout—manages the positions and widths of a list of
components in a horizontal sequence
VLayout—manages the positions and heights of a list of
components in a vertical sequence
HStack—positions a list of components in a horizontal
sequence, but does not manage their widths
VStack—positions a list of components in a vertical
sequence, but does not manage their heights

SmartClient Quick Start
53 Isomorphic Software
These layout managers are themselves visual components, so you can
create and configure them the same way you would create a Label, Button,
ListGrid, or other independent component.
The key properties of a layout manager are:
Layout property
Description
members
an array of components managed by this
layout
membersMargin
number of pixels of space between each
member of the layout
layoutMargin
number of pixels of space surrounding the
entire layout
The member components also support additional property settings in the
context of their parent layout manager:
Member
property
Description
layoutAlign
alignment with respect to the breadth axis of
the layout ("left", "right", "top", "bottom",
or "center")
showResizeBar
determines whether a drag-resize bar
appears between this component and the
next member in the layout
(true | false)
width
or
height
layout-managed components support a "*"
value (in addition to the usual number and
percentage values) for their size on the
length axis of the layout, to indicate that
they should take a share of the remaining
space after fixed-size components have been
counted (this is the default behavior if no
width/height is specified)
Components that automatically size to fit their contents
will not be resized by a layout manager. By default, Canvas,
Label, DynamicForm, DetailViewer, and Layout components have
overflow:"visible", so they expand to fit their contents. If you want
one of these components to be sized by a layout instead, you must
set its overflow property to "hidden" (clip), "scroll" (always show
scrollbars), or "auto" (show scrollbars only when needed).

SmartClient Quick Start
54 Isomorphic Software
You can specify layout members by reference, or by creating them in-line,
and they may include other layout managers. By nesting combinations of
HLayout and VLayout, you can create complex dynamic layouts that would
be difficult or impossible to achieve in HTML and CSS.
You can use the special LayoutSpacer component to insert extra space into
your layouts. For example, here is the code to create a basic page header
layout, with a left-aligned logo and right-aligned title:
isc.HLayout.create({
ID:"myPageHeader",
height:50,
layoutMargin:10,
members:[
isc.Img.create({src:"myLogo.png"}),
isc.LayoutSpacer.create({width:"*"}),
isc.Label.create({contents:"My Title"})
]
})
See the SmartClient Demo Application (SDK Explorer → Getting
Started → Demo App) for a good example of layouts in action
For more information, see SmartClient Reference → Client
Reference → Layout.
Container Components
In addition to the basic layout managers, SmartClient provides a set of
rich container components. These include:
SectionStack—to manage multiple stacked, user-expandable
and collapsible ‘sections’ of components
TabSet—to manage multiple, user-selectable ‘panes’ of
components in the same space
Window—to provide free-floating, modal and non-modal
views that the user can move, resize, maximize, minimize, or
close
See the SmartClient Demo Application (SDK Explorer → Getting
Started → Demo App) for examples of SectionStack and TabSet
components in action.
For more information, see SmartClient Reference → Client
Reference → Layout.

SmartClient Quick Start
55 Isomorphic Software
Form Layout
Data entry forms have special layout requirements—they must present
their controls and associated labels in regularly aligned rows and
columns, for intuitive browsing and navigation.
When form controls appear in a DynamicForm, their positions and sizes are
controlled by the SmartClient form layout manager. The form layout
manager generates a layout structure similar to an HTML table. Form
controls and their titles are rendered in a grid from left-to-right, top-to-
bottom. You can configure the high-level structure of this grid with the
following DynamicForm properties:
DynamicForm
property
Description
numCols
Total number of columns in the grid, for form
controls and their titles. Set to a multiple of 2,
to allow for titles, so numCols:2 allows one
form control per row, numCols:4 allows two
form controls per row, etc.
titleWidth
Number of pixels allocated to each title
column in the layout.
colWidths
Optional array of pixel widths for all columns
in the form. If specified, these widths will
override the column widths calculated by the
form layout manager.
You can control the positioning and sizing of form controls in the layout
grid by changing their positions in the fields array, their height and
width properties, and the following field properties:
Field
property
Description
colSpan
number of form layout columns occupied by this
control (not counting its title, which occupies
another column)
rowSpan
number of form layout rows occupied by this
control
startRow
whether this control should always start a new
row (true | false)
endRow
whether this control should always end its row
(true | false)
showTitle
whether this control should display its title
(true | false)

SmartClient Quick Start
56 Isomorphic Software
Field
property
Description
align
horizontal alignment of this control within its area
of the form layout grid ("left", "right", or "center")
See Showcase → Forms → Layout for examples of usage of these
properties
You can also use the following special form items to include extra space
and formatting elements in your form layouts:
header
blurb
spacer
rowSpacer
To create one of these special controls, simply include a field definition
whose type property is set to one of these four names. See the properties
documented under headerItem, blurbItem, spacerItem, and rowSpacerItem
for additional control.
For more information on form layout capabilities, see:
SmartClient Reference – Client Reference → Forms →
DynamicForm
SmartClient Reference – Client Reference → Forms →
Form Items → FormItem

SmartClient Quick Start
57 Isomorphic Software
8. Data Integration
SmartClient DataSources provide a data-provider-agnostic interface to
databound components, allowing those components to implement
sophisticated behaviors that can be used with any data provider. In this
chapter, we explain how to integrate a DataSource with various
persistence systems so that the operations initiated by databound
components can retrieve and modify persistent data.
DataSource Requests
When a visual component, or your own custom code, attempts to use a
DataSource operation, a DSRequest (DataSource Request) is created
representing the operation. “Data Integration” is the process of fulfilling
that DSRequest by creating a corresponding DSResponse (DataSource
Response), by using a variety of possible approaches to connect to the
ultimate data provider.
There are two main approaches to fulfilling DataSource Requests:
Server-side integration (SmartClient Server
Framework): DataSource requests from the browser arrive
as Java Objects on the server. You deliver responses to the
browser by returning Java Objects. This is the simpler and
more powerful approach.
Client-side integration: DataSource requests arrive as
HTTP requests which your server code receives directly (in
Java, you use the Servlet API or .jsp files to handle the
requests). Responses are sent as XML or JSON, which you
directly generate.

SmartClient Quick Start
58 Isomorphic Software
The possible approaches to data integration are summarized in the
following diagram. Paths 2, 3 and 4 are client-side integration
approaches, while path 1 includes all server-side integration approaches.
SmartClient Server Framework
Path 1 makes use of the SmartClient Server Framework. Available with
Pro edition and above, the server framework is a set of Java libraries and
servlets that can be integrated with any pre-existing Java application.
Unless you are forced to use a different approach (for example, you are
not using a Java-based server, and cannot deploy a Java-based server in
front of your existing server), it is highly recommended that you use the
SmartClient Server Framework for data integration. The server
framework delivers an immense range of functionality that compliments
any existing application and persistence engine. Chapter 9, SmartClient
Server Framework, provides an overview.
If you cannot use the SmartClient Server Framework, the best approaches
for data integration are covered later in this chapter.

SmartClient Quick Start
59 Isomorphic Software
DSRequests and DSResponses
Regardless of the data integration approach used, the data in the request
and response objects has the same meaning.
The key members of a DSRequest object are:
data: the search criteria (for “fetch”), new record values (“add” or
“update”) or criteria for the records to delete (“remove”)
sortBy: requested sort direction for the data (“fetch” only)
startRow and endRow: the range of records to fetch (if paging is active)
oldValues: values of the record before changes were made, for checking
for concurrent edits (all operations but “fetch”)
The key members of a DSResponse object are:
status: whether the request succeeded or encountered a validation or
other type of error
data: the matching records (for “fetch”), data-as-saved (“add” or
“update”), or deleted record (“remove”)
startRow and endRow: the range of records actually returned (if paging is
active)
totalRows: the total number of records available
errors: for a validation error response, fields that were invalid and error
messages for each
Request and Response Transformation
If you are using the SmartClient Server Framework with one of the built-
in DataSource types (such as SQL or JPA/Hibernate), you will not need to
do any request or response transformation work and can proceed directly
to Chapter 9, SmartClient Server Framework.
If you cannot use the server framework, but you are free to define the
format and content of messages passed between the browser and your
server, the simplest data integration approach is the RestDataSource class.

SmartClient Quick Start
60 Isomorphic Software
The RestDataSource performs the four core DataSource operations using a
simple, well-documented protocol of XML or JSON requests and
responses sent over HTTP. The HTTP requests sent by the client will
contain the details of the DSRequest object and your server-side code
should parse this request and output an XML or JSON formatted
response containing the desired properties for the DSResponse.
If, instead, you are required to integrate with a pre-existing service that
defines its own HTTP-based protocol, you can configure a subclass of the
DataSource class to customize the HTTP request format and the expected
format of responses.
For services that return XML or JSON data (including WSDL), you can
specify XPath expressions indicating what part of the data should be
transformed into dsResponse.data. If XPath expressions are not sufficient,
you can override DataSource.transformRequest() and
DataSource.transformResponse() and add Java code to handle those
cases.
These same two APIs (transformRequest and transformResponse) enable
integration with formats other than XML and JSON, such as CSV over
HTTP or proprietary message formats.
Finally, setting DataSource.dataProtocol to DSProtocol.CLIENTCUSTOM
prevents a DataSource from trying to directly send an HTTP request,
allowing integration with data that has already been loaded by a third
party communication system, or integration in-browser persistence
engines such as HTML5 localStorage or in-browser SQLite databases.
To learn more about using the RestDataSource and client-side data
integration options, see:
SmartClient Reference – Client Reference > Data Binding >
RestDataSource
SmartClient Reference – Concepts > Client-Server
Integration
For a live sample of RestDataSource showing sample responses, see:
SmartClient Showcase
http://www.smartclient.com/index.jsp#featured_restfulds

SmartClient Quick Start
61 Isomorphic Software
Criteria, Paging, Sorting and Caching
SmartClient UI components such as the ListGrid provide an interface
that allows an end user to search data, sort data, and page through large
datasets. As this interface is used, the UI component generates DSRequests
that will contain search criteria, requested sort directions and requested
row ranges.
However, SmartClient does not require that a data provider implement all
of these capabilities. In fact, SmartClient is able to use a “flat file” as a
response to the “fetch” operation, and implement searching and sorting
behaviors within the browser.
If a data provider cannot implement paging and sorting behaviors, it is
sufficient to simply ignore the startRow, endRow and sortBy attributes of
the DSRequest and return a DSResponse containing all data that matches
the provided criteria, in any order. SmartClient will perform sorting
client-side as necessary. This does not need to be configured in advance –
a data provider can decide, on a case-by-case basis, whether to simply
return all data for a given request.
If a data provider also cannot implement the search behavior, the
DataSource can be set to cacheAllData. This means that the first time any
data is requested, all data will be requested (specifically, a DSRequest will
be sent with no search criteria). SmartClient will then perform searches
within the browser. Data modification requests (“add”, “update” or
“remove” operations) are still sent normally – in effect, a “write-through”
cache is maintained.
To learn more about searching, sorting, paging and caching
behaviors, see:
SmartClient Reference – Client Reference > Data Binding >
ResultSet
SmartClient Reference – Client Reference > Data Binding >
DataSource.cacheAllData

SmartClient Quick Start
62 Isomorphic Software
Authentication and Authorization
Securing SmartClient applications is done in substantially the same way
as standard web applications. In fact, SmartClient’s advanced architecture
actually simplifies the process and makes security auditing easier.
For example, enabling HTTPS requires no special configuration. Simply
ensure that any URLs provided to SmartClient do not include an explicit
“http://” at the beginning, and all DSRequests, requests for images and so
forth will automatically use the “https://” prefix and be protected.
Although it is straightforward to build a login interface in SmartClient, it
is generally recommended that you implement your login page as a plain
HTML page, due to the following advantages:
interoperable/single sign-on capable —if your application
may need to participate in single sign-on environment (even
in the distant future), you will be in a better position to
integrate if you are making minimal assumptions about the
technology and implementation of the login page
login page appears instantly—the user does not have to wait
for the entire application to download in order to see the
login page and begin entering credentials
background loading – use techniques such as off-screen
<img> tags and <script defer=true/> tags to begin loading
your application while the user is typing in credentials
Most authentication systems feature the ability to protect specific URLs or
URLs matching a pattern or regular expression, such that a browser will
be redirected to a login page or given an access denied error message.
When securing your SmartClient application:
Do protect the URL of your bootstrap HTML file.
Unauthenticated users should be redirected to the login page
when this URL is accessed.
Do protect the URLs that return dynamic data, for example,
sc/IDACall if you are using the SmartClient Server
Framework, or the URL(s) you configure as
DataSource.dataURL if not.
Do not protect the static resources that are part of the skin
or the SmartClient runtime underlying SmartClient,
specifically the URL patterns sc/skins/* and sc/system/*.
These are publically available files; protecting them just
causes a performance hit and in some cases can negatively
affect caching

SmartClient Quick Start
63 Isomorphic Software
Consider leaving JavaScript application logic files
unprotected. If you are following SmartClient best practices,
actual enforcement of security rules takes place on the
server, so it doesn’t matter if users can read the client-side
code. However, if you are concerned that reading client-side
code would help an attacker or competitor understand your
application better, several free JavaScript obfuscators are
available. As with other static resources, not protecting these
files provides a performance boost.
If you are using the SmartClient Server Framework, see the Declarative
Security section of Chapter 8 for further authentication and authorization
features, including the ability to declare role-based security restrictions in
.ds.xml file, create variations on DataSource operations accessible to
different user roles, and create certain operations accessible to
unauthenticated users.
Relogin
When a user’s session has expired and the user tries to navigate to a
protected resource, typical authentication systems will redirect the user to
a login page. With Ajax systems such as SmartClient, this attempted
redirect may happen in response to background data operations, such as a
form trying to save. In this case, the form perceives the login page as a
malformed response and displays a warning, and the login page is never
displayed to the user.
The ideal handling of this scenario is that the form’s attempt to save is
“suspended” while the user re-authenticates, then is completed normally.
SmartClient makes it easy to implement this ideal handling through the
Relogin subsystem.
To enable SmartClient to detect that session timeout has occurred, a
special marker needs to be added to the HTTP response that is sent when
a user's session has timed out. This is called the loginRequiredMarker.
When this marker is detected, SmartClient raises a LoginRequired event,
automatically suspending the current network request so that it can be
later resubmitted after the user logs back in.
To learn more about the loginRequiredMarker and Relogin, see:
SmartClient Reference – Client Reference > RPC > Relogin

SmartClient Quick Start
64 Isomorphic Software
Binding to XML and JSON Services
If you need to integrate with pre-existing XML or JSON web services (you
are unable to install the SmartClient Server Framework and you are
unable to use the RestDataSource), you can use SmartClient’s support for
XPath-based binding to XML or JSON responses.
To display XML or JSON data in a visual component such as a ListGrid,
you bind the component to a DataSource which provides the URL of the
service, as well as a declaration of how to form inputs to the service and
how to interpret service responses as DataSource records.
An XPath expression, the recordXPath, is applied to the service’s response
to select the XML elements or JSON objects that should be interpreted as
DataSource records. Then, for each field of the DataSource, an optional
valueXPath can be declared which selects the value for the field from
within each of the XML elements or JSON objects selected by the
recordXPath. If no valueXPath is specified, the field name itself is taken as
an XPath, which will select the same-named subelement or property from
the record element or object.
For example, the following code defines a DataSource that a ListGrid
could bind to in order to display an RSS 2.0 feed.
isc.DataSource.create({
dataURL:feedURL,
recordXPath:"//item",
fields:[
{ name:"title" },
{ name:"link" },
{ name:"description" }
]
});
A representative slice of an RSS 2.0 feed follows:
<?xml version="1.0" encoding="iso-8859-1" ?>
<rss version="2.0">
<channel>
<title>feed title</title>
...
<item>
<title>article title</title>
<link>url of article</link>
<description>
article description
</description>
</item>
<item>
...

SmartClient Quick Start
65 Isomorphic Software
Here, the recordXPath selects a list of item elements. Since the intended
values for each DataSource field appear as a simple subelements of each
item element (e.g. description), the field name is sufficient to select the
correct values, and no explicit valueXPath needs to be specified.
For a running example of a ListGrid displaying an RSS feed, see
Showcase → Data Integration → XML → RSS Feed
For an example of using valueXPath, see Showcase → Data
Integration → XML → XPath Binding
For corresponding JSON examples, see Showcase → Data
Integration → JSON → Simple JSON and JSON XPath Binding
To retrieve an RSS feed, an empty request is sufficient. For contacting
other kinds of services, the dataProtocol property allows you to customize
how data is sent to the service:
Value
Description
"getParams"
Input data is encoded onto the dataURL, e.g.
http://service.com/search?keyword=foo
"postParams"
Input data is sent via HTTP POST, exactly as
an HTML form would submit them
"soap"
Input data is serialized as a SOAP message
and POST’d to the dataURL (used with WSDL
services)
Programmatic control of inputs and outputs is also provided.
DataSource.transformRequest() allows you to modify what data is sent to
the service. DataSource.transformResponse() allows you to modify or
augment the default DSResponse object that SmartClient assembles based
on the recordXPath and valueXPath properties. This allows data
transformations not possible with XPath alone, as well as integration of
DataSource features such as data paging and validation errors with
services that support those features.
For more information, see SmartClient Reference – Client
Reference → Data Binding → Client-side Data Integration
WSDL Integration
SmartClient supports automated integration with WSDL-described web
services. This support augments capabilities for integrating with generic
XML services, and consists of:
creation of SOAP XML messages from JavaScript
application data, with automatic namespacing, and support

SmartClient Quick Start
66 Isomorphic Software
for both "literal" and "encoded" SOAP messaging, and
"document" and "rpc" WSDL-SOAP bindings
automatic decode of SOAP XML messages to JavaScript
objects, with types (e.g. an XML schema "date" type
becomes a JavaScript Date object)
import of XML Schema (contained in WSDL, or external),
including translating XML Schema "restrictions" to
SmartClient Validators
WSDL services can be contacted by using XMLTools.loadWSDL() or the
<isc:loadWSDL> JSP tag to load the service definition, then invoking
methods on the resulting WebService object.
WebService.callOperation() can be used to manually invoke operations
for custom processing.
See Showcase → Data Integration → XML → WSDL Web Services
for an example of callOperation()
To bind a component to a web service operation, call
WebService.getFetchDS(operationName,elementName)
to obtain a DataSource which describes the structure of an XML element
or XML Schema type named elementName, which appears in the
response message for the operation named operationName. A component
bound to this DataSource will show fields corresponding to the structure
of the chosen XML element or type, that is, one field per subelement or
attribute. fetchData() called on this DataSource (or on a component
bound to it) will invoke the web service operation and load the named
XML elements as data.
Similarly, WebService.getInputDS(operationName) returns a DataSource
suitable for binding to a form that a user will fill out to provide inputs to a
web service.
These methods allow very quick development, however, typically you
cannot directly use the XML Schema embedded in a WSDL file to drive
visual component DataBinding in your final application, because XML
Schema lacks key metadata such as user-viewable titles.
You can create a DataSource that has manually declared fields and
invokes a web service operation by setting serviceNamespace to the
targetNamespace of the <definitions> element from the WSDL file, and
then setting wsOperation to the name of the web service operation to
invoke. In this usage:
creation of the operation input SOAP message is still
handled automatically

SmartClient Quick Start
67 Isomorphic Software
all of the custom binding facilities described in the preceding
section are available, including XPath-based extraction of
data, and programmatic manipulation of inbound and
outbound data
you can still leverage XML Schema <simpleType> definitions
by setting field.type to the name of an XML Schema simple
type embedded in the WSDL file.
See Showcase → Data Integration → XML → Google SOAP Search
for an example of these techniques.
The targetNamespace from the WSDL file is also available as
webService.targetNamespace on a WebService instance.
For full read-write integration with a service that supports the basic
DataSource operations on persistent data, OperationBindings can be
declared for each DataSource operation, and the wsOperation property can
be used to bind each DataSource operation (fetch, update, add, remove) to
a corresponding web service operation.
To maximize performance, the WSDL tab in the Developer Console
allows you to save a .js file representing a WebService object, which
can then be loaded and cached like a normal JavaScript file.

SmartClient Quick Start
68 Isomorphic Software
9. SmartClient Server Framework
The SmartClient server framework is a set of Java libraries and servlets
that can be integrated with any pre-existing Java application.
The server framework allows you to rapidly connect SmartClient visual
components to pre-existing Java business logic, or can provide complete,
pre-built persistence functionality based on SQL, Hibernate, JPA or other
Java persistence frameworks.
DataSource Generation
The server framework allows you to generate DataSource descriptors
(.ds.xml files) from Java Beans or SQL tables. This can be done as either a
one-time generation step, or can be done dynamically, creating a direct
connection from the property definitions and annotations on your Java
Beans to your UI components.
This approach avoids the common problem of UI component definitions
duplicating information that already exists on the server, while still
enabling every aspect of data binding to be overridden and specialized for
particular screens.
As an example, if you had the Java Bean Contact, the following is a valid
DataSource whose fields would be derived from a Java Bean:
<DataSource ID="contacts" schemaBean="com.sample.Contact" />
Using schemaBean doesn’t imply any particular persistence engine; it uses
the provided Java class for derivation of DataSource fields only.
The following DataSource would derive its fields from your database
columns (as well as being capable of all CRUD operations):
<DataSource ID="contacts" serverType="sql"
tableName="contacts" autoDeriveSchema="true" />

SmartClient Quick Start
69 Isomorphic Software
In many scenarios, an auto-derived DataSource is immediately usable for
UI component databinding. Among other intelligent default behaviors,
field titles appropriate for end users are automatically derived from Java
property names and SQL column names by detecting common naming
patterns.
For example, a Java property accessed by a method getFirstName()
receives a default title of “First Name” by recognizing the Java
“camelCaps” naming convention; a database column named FIRST_NAME
also receives a default title of “First Name” by recognizing the common
database column naming pattern of underscore-separated words.
The default rules for mapping between Java and SQL types and
DataSourceField types are summarized in the following table:
Java Type
SQL JDBC Type
DataSource
Field type
String, Character
CHAR, VARCHAR,
LONGVARCHAR, CLOB
text
Integer, Long,
Short, Byte,
BigInteger
INTEGER, BIGINT, SMALLINT,
TINYINT, BIT
integer
Float, Double,
BigDecimal
FLOAT, DOUBLE, REAL,
DECIMAL, NUMERIC
float
Boolean
<none>
boolean
Date,
java.sql.Date
DATE
date
java.sql.Time
TIME
time
java.sql.Timestam
p
TIMESTAMP
datetime
any Enum
<none>
enum
(valueMap also
auto-derived)
Long
Varies
sequence
In addition to the Java types listed, primitive equivalents are also
supported (“Integer” in the table above implies both Integer and int) as
well as subclasses (for non-final types like Date).
You can customize the automatically generated fields in a manner similar
to customizing the fields of a DataBound component. Fields declared with
the same name as automatically derived fields will override individual
properties from the automatically derived field; fields with new names
will appear as added fields.

SmartClient Quick Start
70 Isomorphic Software
For example, you may have a database column employment that stores a
one-character employment status code, and needs a valueMap to display
appropriate values to end users:
<DataSource ID="contacts" serverType="sql"
tableName="contacts" autoDeriveSchema="true">
<fields>
<field name="employment">
<valueMap>
<value ID="E">Employed</value>
<value ID="U">Unemployed</value>
</valueMap>
</field>
</fields>
</DataSource>
Field by field overrides are based on DataSource inheritance, which is a
general purpose feature that allows a DataSource to inherit field
definitions from another DataSource. In effect, schemaBean and
autoDeriveSchema automatically generate an implicit parent DataSource.
Several settings are available to control field order and field visibility
when using DataSource inheritance, and these settings apply to
automatically generated fields as well.
Finally, note that DataSource definitions are completely dynamic and
actual .ds.xml files on disk are not required: the
DataSource.addDynamicDSGenerator()API can be used to provide XML
DataSource descriptors on the fly.
This API allows you to take advantage of additional sources of metadata
to reduce hand-coding in DataSource descriptors. For example, you may
have partial DataSource descriptors stored on disk, but use a
DynamicDSGenerator to augment them with data derived from custom
Java annotations or organization-specific naming conventions. This
approach is complimentary with the built-in autoDeriveSchema system,
since dynamically produced DataSource descriptors can still use
autoDeriveSchema.
For more information on DataSource generation see:
SmartClient Reference – Client Reference > Data Binding:
DataSource.schemaBean
DataSource.inheritsFrom
DataSource.autoDeriveSchema
SmartClient Server JavaDoc:
com.isomorphic.datasource.DynamicDSGenerator

SmartClient Quick Start
71 Isomorphic Software
Server Request Flow
When using the SmartClient server framework, DSRequests go through the
following flow:
1. DSRequest serialization: requests from DataSources are
automatically serialized and delivered to the server.
2. DSRequest parsing: requests are automatically parsed by a
servlet included with the SmartClient server framework, and
become com.isomorphic.datasource.DSRequest Java Objects.
3. Authentication, validation, and role-based security checks are
performed based on declarations in your DataSource descriptor
(.ds.xml file). For example: requiresRole="manager"
4. DMI (Direct Method Invocation) and Server Scripts: custom
logic can be run before or after the DataSource operation is
performed, modifying the DSRequest or DSResponse objects, or
can skip the DataSource operation and directly provide a
DSResponse.
5. Persistence operation: the validated DSRequest is passed to a
DataSource for execution of the persistence operation. The
DataSource can be one of several built-in DataSource types
(such as SQL or Hibernate) or a custom type.
6. The DSResponse is automatically serialized and delivered to the
browser.
Most of these steps are entirely automatic—when you begin building a
typical application using one of the built-in DataSource types, the only
server-side source code files you will create are:
.ds.xml files describing your business objects
.java files with DMI logic expressing business rules
If you cannot use one of the built-in DataSource types (perhaps you have
a pre-existing, custom ORM solution, or perhaps persistence involves
contacting a remote server), you will also have Java code to implement
persistence operations.

SmartClient Quick Start
72 Isomorphic Software
As your application grows, you can add Java logic or take over processing
at any point in the standard server flow. For example, you can:
replace the built-in servlet from step 2 (IDACall) with your
own servlet, or place a servlet filter in front of it
add your own Java validation logic
subclass a built-in DataSource class and add additional logic
before or after the persistence operation, such as logging all
changes
provide custom logic for determining whether a user is
authenticated, or has a given role
For a more detailed overview of the server-side processing flow and
documentation of available override points, see:
SmartClient Reference – Concepts > Client-Server
Integration

SmartClient Quick Start
73 Isomorphic Software
Direct Method Invocation
DMI (Direct Method Invocation) allows you to declare what Java class
and method should be invoked when specific DSRequests arrive at the
server. A DMI is declared by adding a <serverObject> tag to your
DataSource descriptor.
For example, the following declaration indicates that all DSRequests for
this DataSource should go to the Java class com.sample.DMIHandler:
<DataSource ID="contacts" schemaBean="com.sample.Contact">
<serverObject className="com.sample.DMIHandler"/>
</DataSource>
In this example, DMI will invoke a method on com.sample.DMIHandler
named after the type of DataSource operation—fetch(), add(), update()
or remove().
The attribute lookupStyle controls how the server framework obtains an
instance of DMIHandler. In the sample above, lookupStyle is not specified,
so an instance of DMIHandler is created exactly as though the code new
DMIHandler() were executed.
Other options for lookupStyle allow you to:
target objects in the current servlet request or servlet session
obtain objects via a factory pattern
obtain objects via the Spring framework, including the
ability to use Spring’s “dependency injection” to set up the
target object
As an alternative to lookupStyle, you can add small amounts of
business logic directly to your .ds.xml file, avoiding the need for a
separate .java file or formal class declaration. The section "Server
Scripting" discusses this approach.
For more information on using lookupStyle, see:
SmartClient Reference – Client Reference > Data Binding >
DataSource.serverObject

SmartClient Quick Start
74 Isomorphic Software
DMI Parameters
Methods invoked via DMI can simply declare arguments of certain types,
and they are provided automatically.
For example, a common DMI method signature is:
public DSResponse fetch(DSRequest dsRequest) {
When this method is called via DMI, it will be passed the current
DSRequest. If the method also needs the current HttpServletRequest, it
can simply be declared as an additional parameter:
public DSResponse fetch(DSRequest dsRequest, HttpServletRequest
request) {
This works for all of the common objects available to a servlet (such as
HttpSession) as well as all SmartClient objects involved in DSRequest
processing (such as DataSource).
Parameter order is not important—available objects are matched to your
method’s declared parameters by type.
For more information on available DMI parameters, see:
SmartClient Reference – Client Reference > RPC > Direct Method
Invocation
Adding DMI Business Logic
A DMI can directly perform the required persistence operation and return
a DSResponse populated with data, and in some use cases, this is the right
approach.
However, if you are using one of the built-in DataSource types in
SmartClient, or you build a similar, re-usable DataSource of your own,
DMI can be used to perform business logic that modifies the default
behavior of DataSources.
Within a DMI, to invoke the default behavior of the DataSource and
obtain the default DSResponse, call dsRequest.execute(). The following
DMI method is equivalent to not declaring a DMI at all:
public DSResponse fetch(DSRequest dsRequest) throws Exception {
return dsRequest.execute();
}
Given this starting point, we can see that it is possible to:
1. Modify the DSRequest before it is executed by the DataSource.

SmartClient Quick Start
75 Isomorphic Software
For example, you might add criteria to a “fetch” request so that users
who are not administrators cannot see records that are marked
deleted.
if (!servletRequest.isUserInRole("admin")) {
dsRequest.setFieldValue("deleted", "false");
}
2. Modify the DSResponse before it is returned to the browser.
For example, adding calculated values derived from DataSource data,
or trimming data that the user is not allowed to see. Typically, use
dsResponse.getRecords() and iterate over the returned records,
adding or modifying properties, then pass the modified List of records
to dsResponse.setData().
3. Substitute a completely different DSResponse, such as returning
an error response if a security violation is detected
To return a validation error:
DSResponse dsResponse = new DSResponse();
dsResponse.addError("fieldName", "errorMessage");
return dsResponse;
For this kind of error, the default client-side behavior will be to show
the error in the UI component where saving was attempted.
To return an unrecoverable error:
DSResponse dsResponse =
new DSResponse("Failure", DSResponse.STATUS_FAILURE);
return dsResponse;
For this kind of error, the default client-side behavior is a dialog box
shown to the user, with the message “Failure” in this case. Customize
this via the client-side API RPCManager.setHandleErrorCallback().

SmartClient Quick Start
76 Isomorphic Software
4. Take related actions, such as sending an email notification.
Arbitrary additional code can be executed before or after
dsRequest.execute(), however, if the related action you need to
perform is a persistence operation (such as adding a row to another
SQL table), a powerful approach is to create additional, unrelated
DSRequests that affect other DataSources, and execute() them.
For example, you might create a DataSource with ID “changeLog” and
add a record to it every time changes are made to other DataSources:
DSRequest extraRequest = new DSRequest("changeLog", "add");
extraRequest.setFieldValue("effectedEntity",
dsRequest.getDataSourceName());
extraRequest.setFieldValue("modifyingUser",
servletRequest.getRemoteUser());
// ... capture additional information ...
extraRequest.execute();
If you are using the Automatic Transaction management included in
Power Edition, and you create a new DSRequest in a DMI, you must
call dsRequest.setRPCManager(rpcManager)if you want the DSRequest
to be included in the current transaction.
It often makes sense to create DataSources purely for server-side use—a
quick idiom to make a DataSource inaccessible to browser requests is to
add requires="false" to the <DataSource> tag—why this works is
explained in the upcoming Declarative Security section.
Note that many of the DMI use cases described above can alternatively be
achieved by adding simple declarations to your DataSource .ds.xml file—
this is covered in more detail in the upcoming Operation Bindings
section.
For more information on modifying the request and response objects, or
executing additional requests, see:
SmartClient Server JavaDoc:
com.isomorphic.datasource.DSRequest
com.isomorphic.datasource.DSResponse
For more information on error handling and display of errors, see:
SmartClient Reference:
Client Reference > RPC > RPCManager
Client Reference > Forms > DynamicForm
For a sample of DMI used to implement business logic, see:
SmartClient Enterprise Showcase:

SmartClient Quick Start
77 Isomorphic Software
http://www.smartclient.com/index.jsp#userSpecificData
Returning Data
Whether you return data via DMI, via a custom DataSource, or via writing
your own servlet and directly working with the RPCManager class, data that
should be delivered to the browser is passed to the dsResponse.setData()
API.
This API can accept a wide variety of common Java objects and
automatically deliver them to the browser as Record objects, ready for
display by DataBound Components or processing by your code.
For example, if you are responding to a fetch, the following Java objects
will all translate to a List of Records if passed to setData().
Any Collection of Maps
Each Map becomes a Record and each key/value pair in each Map
becomes a Record attribute.
Any Collection of Java Beans, that is, Java Objects that use the Java
getPropertyName() / setPropertyName() naming convention
Each Bean becomes a Record and each property on each bean
becomes a Record attribute.
Any Collection of DOM Elements (org.w3c.dom.Element)
Each Element becomes a Record, and each attribute or subelement
becomes a Record attribute.
Unlike typical XML, JSON, or RPC serialization systems, it is safe to
directly pass persistent business objects to dsResponse.setData(). Most
serialization systems, when given a persistent object such as a JPA or
Hibernate Bean, will recursively serialize all connected objects. This
frequently causes a multi-megabyte blob of data to be transmitted unless
extra effort is expended to define a second, almost entirely redundant
bean (called a DTO, or Data Transfer Object) where relevant data is
copied before serialization.
In contrast, with SmartClient, the list of fields in your DataSource is the
full list of fields used by UI components, so it serves as a natural
definition of what data to serialize, eliminating the need to define a
redundant “DTO.”
Serializing only data that matches field definitions is enabled by default
for data returned from DMI, but can also be enabled or disabled
automatically by setting DataSource.dropExtraFields.

SmartClient Quick Start
78 Isomorphic Software
For more information on how Java objects are translated to Records and
how to customize the transformation, see:
SmartClient Server JavaDoc:
com.isomorphic.js.JSTranslater.toJS()
Queuing & Transactions
Queuing is the ability to include more than one DSRequest in a single
HTTP request.
When saving data, queuing allows multiple data update operations in a
single HTTP request so that the operations can be performed as a
transaction. When loading data, queuing allows you to combine multiple
data loading operations into a single HTTP request without writing any
special server-side logic to return a combined result.
Several UI components automatically use queuing. For example, the
ListGrid supports an inline editing capability, including the ability to
delay saving so that changes to multiple records are committed at once
(autoSaveEdits:false). This mode automatically uses queuing,
submitting all changes in a single HTTP request which may contain a
mixture of “update” and “add” operations (for existing and new records
respectively).
With respect to the steps described in the preceding section, Server
Request Flow, when a request containing multiple DSRequests is received,
several distinct DSRequests are parsed from the HTTP request received in
step 1, steps 2-5 are executed for each DSRequest, and then all
DSResponses are serialized in step 6.
This means that if any DataSource can support the “update” operation,
the DataSource also supports batch editing of records in a ListGrid with
no additional code, since this just involves executing the “update”
operation multiple times. Likewise, in other instances in which
components automatically use queuing (such as removeSelectedData()
with multiple records selected, and multi-row drag and drop)
implementing singular DataSource operations means that batch
operations work automatically without additional effort.
If you use the SQLDataSource or HibernateDataSource with Power Edition
or above, database transactions are used automatically, with a
configurable policy setting (RPCManager.setTransactionPolicy()) as well
as the ability to include or exclude specific requests from the transaction.

SmartClient Quick Start
79 Isomorphic Software
To implement transactions with your own persistence logic, make use of
dsRequest.getHttpServletRequest(). Since this API will return the same
servletRequest throughout the processing of a queue of operations, you
can store whatever object represents the transaction—a SQLConnection,
HibernateSession, or similar—as a servletRequest attribute.
For more information on transaction support, see:
SmartClient Server JavaDoc:
com.isomorphic.rpc.RPCManager.setTransactionPolicy()
Queuing can be initiated manually by calling the client-side API
RPCManager.startQueue(). Once a queue has been started, any user action
or programmatic call that would normally have caused a DSRequest to be
sent to the server instead places that request in a queue. Calling
RPCManager.sendQueue() then sends all the queued DSRequests as a single
HTTP request.
When the client receives the response for an entire queue, each response
is processed in order, including any callbacks passed to DataBound
Component methods.
A common pattern for loading all data required in a given screen is to
start a queue, initiate a combination of manual data fetches (such as
direct calls to DataSource.fetchData()) and automatic data fetches (allow
a ListGrid with setAutoFetchData(true) to draw()), then finally call
sendQueue(). Because in-order execution is guaranteed, you can use the
callback for the final operation in the queue as a means of detecting that
all operations have completed.
For more information on queuing, see:
SmartClient Reference – Client Reference > RPC >
RPCManager.startQueue()

SmartClient Quick Start
80 Isomorphic Software
Queuing, RESTHandler, and SOAs
The existence of queuing brings huge architectural benefits. In older web
architectures, it was typical to define a unique object representing all the
data that would need to be loaded for a particular screen or dialog, and a
second object for any data that needed to be saved. This resulted in a lot
of redundant code as each new screen introduced slightly different data
requirements.
In contrast, queuing allows you to think of your code as a set of reusable
services which can be combined arbitrarily to handle specific UI
scenarios. New UI functionality no longer implies new server code—you
will only need new server code when you introduce new fundamental
operations, and, when you do introduce such operations, that is the only
new code you’ll need to write.
Using the RESTHandler servlet, this architecture can be extended to other,
non-SmartClient UI technologies that need the same services, as well as to
automated systems. The RESTHandler servlet provides access to the same
DataSource operations you use with SmartClient UI components, with the
same security constraints and server-side processing flow, but using
simple XML or JSON over HTTP. The protocol used is the same as that
documented for RestDataSource.
With the combination of queuing and the RESTHandler servlet, as you
build your web application in the most efficient manner, you naturally
create secure, reusable services that fit into the modern enterprise
Service-Oriented Architecture (SOA).
For more information on the RESTHandler, see:
SmartClient Server JavaDoc:
com.isomorphic.servlet.RESTHandler
Operation Bindings
Operation Bindings allow you to customize how DSRequests are executed
with simple XML declarations.
Each Operation Binding customizes one of the four basic DataSource
operations (“fetch”, “add”, “update,” or “remove”). You specify which
operation is customized via the operationType attribute.
Some basic examples:
Fixed criteria: declare that a particular operation has certain
criteria hardcoded. For example, in many systems, records
are never actually removed and instead are simply marked
as deleted or inactive. The following declaration would

SmartClient Quick Start
81 Isomorphic Software
prevent users from seeing records that have been marked
deleted—any value for the “deleted” field submitted by the
client would be overwritten.
<DataSource ... >
<operationBindings>
<operationBinding operationType="fetch">
<criteria fieldName="deleted" value="false"/>
</operationBinding>
</operationBindings>
</DataSource>
Because this declaration affects the DSRequest before DMI is
executed, it will work with any persistence approach, including
custom solutions.
Per-operationType DMI: declare separate DMIs for each
operationType.
<operationBinding operationType="fetch">
<serverObject className="com.sample.DMIHandler"
methodName="doFetch"/>
</operationBinding>
This is important when using DMI to add business logic to a
DataSource that already handles basic persistence operations,
since most operations will not need DMIs, and it’s simpler to write
a DMI that handles one operationType only.
You can also use Operation Bindings to declare multiple variations of a
DataSource operationType. For example, when doing a fetch, in one UI
component you may want to specify criteria separately for each field, and
in another UI component you may want to do a “full text search” across all
the fields at once.
These are both operations of type “fetch” on the same DataSource, and
they can be distinguished by adding an operationId to the Operation
Binding. For example, if you had written a DMI method that performs full
text search called “doFullTextSearch,” you could declare an
operationBinding like this:
<operationBinding operationType="fetch"
operationId="fullTextSearch">
<serverObject className="com.sample.DMIHandler"
methodName="doFullTextSearch"/>
</operationBinding>
You could now configure a ListGrid to use this Operation Binding via
grid.setFetchOperation("doFullTextSearch").

SmartClient Quick Start
82 Isomorphic Software
Another common use case for operationId is output limiting. Some
DataSources have a very large number of fields, only some of which may
be needed for a particular use case, like searching from a ComboBox. You
can create a variation of the fetch operation that returns limited fields like
so:
<operationBinding operationType="fetch"
operationId="comboBoxSearch"
outputs="name,title"/>
Then configure a ComboBox to use this Operation Binding with
comboBox.setOptionOperationId("comboBoxSearch").
Setting outputs always limits the fields that are sent to the browser,
regardless of the type of DataSource used. With the built-in DataSources,
it also limits the fields requested from the underlying data store. Custom
DataSources or DMIs that want to similarly optimize communication with
the datastore can detect the requested outputs via
dsRequest.getOutputs().
For more information on features that can be configured via
Operation Bindings, see:
SmartClient Reference – Client Reference > Data Binding
> OperationBinding
Declarative Security
The Declarative Security system allows you to attach role-based access
control to DataSource operations and DataSource fields, as well as create
a mix of authenticated and non-authenticated operations for applications
that support limited publicly-accessible functionality.
To attach role requirements to either a DataSource as a whole or to
individual Operation Bindings, add a requiresRole attribute with a
comma-separated list of roles that should have access.
Declarative Security is extremely powerful when combined with the ability
to create variations on core operations via Operation Bindings. For
example, if only users with the role “admin” should be able to see records
marked as deleted:
<operationBinding operationType="fetch">
<criteria fieldname="deleted" value="false"/>
</operationBinding>
<operationBinding operationType="fetch"
operationId="adminSearch"
requiresRole="admin"/>

SmartClient Quick Start
83 Isomorphic Software
Declarative Security can also be used to control access to individual
DataSource fields. Setting the editRequiresRole attribute on a
DataSourceField will cause the field to appear as read-only whenever a
user does not have any of the listed roles. Any attempts by such users to
change the field value will be automatically rejected.
Similarly, the viewRequiresRole attribute will cause DataBound
Components to avoiding showing the field at all, and values for the field
will be automatically omitted from server responses. This behavior is
automatic even if you build a custom DataSource or write DMI logic that
returns data for the field, so it can be used regardless of how persistence is
implemented.
The Declarative Security system can also be used to implement a mix of
operations, some of which are publicly accessible while others may be
accessed only by logged in users. To declare that a DataSource or
Operation Binding may be accessed only by authenticated users, add
requiresAuthentication="true". You can also declare that individual
fields are viewable or editable only by authenticated users, with the
DataSourceField attributes viewRequiresAuthentication and
editRequiresAuthentication.
For more information on Declarative Security, see:
SmartClient Reference:
Client Reference > Data Binding >
OperationBinding.requiresRole
Client Reference > Data Binding >
DataSource.requiresAuthentication
Client Reference > Data Binding >
DataSourceField.viewRequiresRole

SmartClient Quick Start
84 Isomorphic Software
Declarative Security Setup
By default, the Declarative Security system uses the standard servlet API
httpServletRequest.getRemoteUser() to determine whether a user is
authenticated, and the API httpServletRequest.isUserInRole() to
determine whether the user has a given role. In most J2EE security or
JAAS security frameworks you might use, this API functions properly, and
Declarative Security requires no setup steps – just start adding
requiresRole attributes.
However, Declarative Security can be used with any security framework
by simply calling RPCManager.setAuthenticated(boolean) to indicate
whether the current request is from an authenticated user, and
RPCManager.setUserRoles() to provide the list of roles. These APIs should
be called before any requests are processed - this is typically done as a
simple subclass of the built-in IDACall servlet.
Note further, although the terminology used is “roles,” the Declarative
Security system can also be used as a much finer-grained capability
security system. Instead of using role names like “manager” in the
requiresRole attribute, simply use capability names like
“canEditAccounts” and use RPCManager.setUserRoles() to provide the
current user’s list of capabilities to the Declarative Security system.
For more information on declarative security, see:
SmartClient Server Java Doc:
com.isomorphic.rpc.RPCManager.setUserRoles()
com.isomorphic.rpc.RPCManager.setAuthenticated()
com.isomorphic.servlet IDACall

SmartClient Quick Start
85 Isomorphic Software
Non-Crud Operations
Some operations your application performs will not be "CRUD"
operations - meaning they do not fall into the standard Create,
Retrieve, Update, Delete pattern (called "add", "fetch", "update" and
"remove" in SmartClient). SmartClient provides a few ways to execute
such operations. The most convenient is simply to take an existing
DataSource and declare a "custom" operation, like
so:
<operationBinding operationType ="custom"
operationId="customOperationId">
... settings ...
</operationBinding>
When you declare a custom operation, it means that the input and
outputs of the operation are not constrained - they are not expected to
conform to the DataSource fields, and will not be subject to basic integrity
checks such as verifying that an "update" operation contains a value for
the primary key field.
Although the custom operation being declared may not be strictly an
operation on a specific DataSource, there is usually a DataSource that it is
closely associated with, and declaring the operation in a DataSource file
avoids the need to set up a separate mechanism. It also means that the
custom operation can participate in queuing and transactions, and that all
of the features of operationBindings can be used exactly as for other
DataSource operations, including DMI and Declarative Security, as well
as SQL Templating and Server Scripting (discussed in upcoming
sections).
However, before declaring a custom operation, be sure you really have
a non-CRUD operation. For example, if your operation returns a list of
objects to be displayed in a grid, it's best represented as a "fetch"
operation even if a SQL "SELECT" statement is not involved. Similarly,
an operation that makes changes to DataSource Records should usually
be declared with a CRUD operationType, otherwise, automatic cache
synchronization won't work.

SmartClient Quick Start
86 Isomorphic Software
Specifically, all the following use cases should not use custom operations:
adding logic before or after a CRUD operation - use DMI
instead
creating variations on CRUD operations - use
operationBinding.operationId instead
doing two or more CRUD operations in a single HTTP
request – use Queuing instead
To invoke a custom operation, use
DataSource.performCustomOperation(operationId,data). The data
parameter can contain any data (including nested structures) and is
accessible server side via the dsRequest.getValues()API.
For more information on using Non-CRUD Operations, see:
SmartClient Reference > Data Binding >
DataSource.performCustomOperation

SmartClient Quick Start
87 Isomorphic Software
Dynamic Expressions (Velocity)
In many places within the DataSource .ds.xml file, you can provide a
dynamic expression to be evaluated on the server.
These expressions use the Velocity template language—a simple, easy-to-
learn syntax that is used pervasively in the Java world.
Velocity works in terms of a template context—a set of objects that are
available for use in expressions. Similar to DMI parameters, all
SmartClient and servlets-related objects are made available in the
template context by default, including dsRequest, servletRequest, session
and so on.
References to objects in the template context have a prefix of ‘$’, and dot
notation is used to access any property for which a standard Java Bean
“getter” method exists, or to access any value in a java.util.Map by its
key. For example, $httpSession.id retrieves the current sessionId via
HttpSession.getId(), and $dsRequest.criteria.myFieldName will retrieve
a criteria value for the field “myFieldName” via DSRequest.getCriteria(),
which returns a Map.
Some common use cases for dynamic expressions:
Server Custom Validators
The serverCustom validator type makes many common validation
scenarios into single-line Velocity expressions:
<field name="shipDate" type="date">
<validators>
<validator
type="serverCustom"
serverCondition="$value.time > $record.orderDate.time"/>
</validators>
</field>
Server-Assigned Criteria/Values
<criteria> and <values> tags allow you to modify the DSRequest
before execution. For example, when implementing something like
a “shopping cart,” the following declaration would force all items
added to the cart to be saved with the user’s current servlet
sessionId, and only allow the user to see his own items.
<operationBinding operationType="add">
<values fieldName="sessionId" value="$session.id"/>
</operationBinding>
<operationBinding operationType="fetch">
<criteria fieldName="sessionId" value="$session.id"/>
</operationBinding>
DMI Method Arguments

SmartClient Quick Start
88 Isomorphic Software
The methodArguments attribute can be added to an
<operationBinding> to configure specific arguments that should be
passed to a DMI method. For example, given a Java method:
List<Lead> getRelatedLeads(long accountId, boolean
includeDeleted)
You might call this method via a DMI declaration like:
<operationBinding operationType="fetch">
<serverObject className="com.sample.DMIHandler"
methodName="doFullTextSearch"
methodArguments="$criteria.accountId,false"/>
</operationBinding>
Because the getRelatedLeads method returns a List of Java
Beans—a format compatible with dsResponse.setData()—there is
no need to create or populate a DSResponse. Combining this with
the methodArguments attribute allows you to call pre-existing Java
business logic with no SmartClient-specific server code at all,
without even the need to import SmartClient libraries code in your
server-side logic.
Declarative Security (requires Attribute)
Similar to requiresRole and requiresAuthentication, the
requires attribute allows an arbitrary Velocity expression to
restrict access control.
Mail Templates
By adding a <mail> tag to any <operationBinding>, you can cause
an email to be sent if the operation completes successfully. A
Velocity expression is allowed for each attribute that configures
the email—to, from, subject, cc, and so on—as well as the message
template itself. This makes it very easy to send out notifications
when particular records are added or updated, or, with a “fetch”
operation, send emails to a list of recipients retrieved by the fetch.
SQL/HQL Templating
When using SQLDataSource or HibernateDataSource in Power
Edition and above, Velocity expressions can be used to customize
generated SQL or replace it entirely. This is covered in its own
section, SQL Templating.
If you have additional data or methods you want to make available for
Velocity Expressions, you can add objects as attributes to the
servletRequest - these are accessible via
$servletRequest.getAttribute("attrName") (a shortcut of
requestAttributes.attrName also works). You can alternatively add your
own objects directly to the Velocity template context via
dsRequest.addToTemplateContext().

SmartClient Quick Start
89 Isomorphic Software
The Velocity template language can also call Java methods, create new
variables, even execute conditional logic or iterate over collections.
However, for any complex business logic, consider using Server Scripting
instead (described in the next section).
For more information on Velocity-based Dynamic Expressions:
SmartClient Reference:
Client Reference > Forms > Validator.serverCondition
SmartClient Server Java Doc:
com.isomorphic.datasource.DSRequest.addToTemplateContext()
Velocity User Guide (from the Apache foundation)
velocity.apache.org/user-guide
Server Scripting
SmartClient allows you to embed "scriptlets" directly in your
.ds.xml file to take care of simple business logic without having to
create a separate file or class to hold the logic.
These scriptlets can be written in any language supported by the
Java" JSR 223" standard such as Groovy, JavaScript, Velocity,
Python, Ruby, Scala and Clojure.
The two primary use cases for server scripts are:
1. DMI scriptlets: these scriptlets are declared by adding a
<script> tag to an <operationBinding> or <DataSource> tag. Like
DMI logic declared via <serverObject>, DMI scriptlets can be used
to add business logic by modifying the DSRequest before it is
executed, modifying the default DSResponse, or taking other,
unrelated actions.
2. scriptlet validators: these scriptlets are declared by adding a
<serverCondition> tag to a <validator> definition. Like a
validator declared via <serverObject>, a scriptlet validator defines
whether data is valid by running arbitrary logic, then returning
true or false.

SmartClient Quick Start
90 Isomorphic Software
For example, the following scriptlet enforces a security constraint
where all operations on the DataSource will involve the sessionId,
so a user can only view and modify their own records.
<DataSource...>
<script language="groovy">
String sessionId = session.getId();
if (DataSource.isAdd(dsRequest.getOperationType())) {
dsRequest.setFieldValue("sessionId", sessionId);
} else {
dsRequest.setCriteriaValue("sessionId", sessionId);
}
return dsRequest.execute();
</script>
...
There is no need for a formal class or method definition - the
context of a DMI Script is always the same, and the Server
Scripting system avoids the need to add this "boilerplate code".
Using scriptlets has a couple of major advantages as compared to
using <serverObject>:
1. Simplicity & Clarity: scriptlets put business logic right next to
the relevant persistence operation instead of requiring that you
look in a separate .java file
2. Faster Development Cycle: scriptlets are compiled and executed
dynamically, so you do not need to recompile or redeploy your
server code to try out changes to scriptlets. Just edit your
DataSource, and then either reload the page or retry the
operation. The SmartClient Server framework automatically
notices the changed DataSource and uses the updated scriptlet.
Note that scriptlets are only recompiled when you change them, so
will only be compiled once ever in the final deployment of your
application.
The ability to use Groovy as a "scripting language" is particularly
powerful:
1. Developers do not have to know more than one language to work
with the code for your application (Groovy syntax is, for all intents
and purposes identical to Java syntax).
2. Scriptlets can easily be moved into normal .groovy or .java files
if they are identified as reusable, become too large to manage in
a .ds.xml file, or if the (small) performance boost of compiling
them to .class files is desired. There is no need to translate from
some other language into Java

SmartClient Quick Start
91 Isomorphic Software
For these reasons we recommend use of Server Scripting with
the Groovy language even for teams that would not normally
consider adopting a "scripting language".
For examples of Server Scripting see:
SmartClient Enterprise Showcase:
http://www.smartclient.com/index.jsp#_Featured.Samples_
Server.Examples_Server.Scripting
For more information on Server Scripting see:
SmartClient Reference:
Concept> Server Script for SmartClient
Including Values from Other DataSources
Frequently, you will need to show a UI that includes fields from two
related DataSources - something typically accomplished in SQL with a
"join". For simple cases of this, you can
use DataSourceField.includeFrom.
For example, a DataSource stockItem may store information about items
for sale in a store, including "itemName" and "price". A related
DataSource orderItem may store the "id" and "quantity" of a stockItem
that was ordered. When the user views all the orderItems in a order, they
want to see the "itemName"s of the related stockItems, not their "id"s.
To accomplish this, you can declare an additional field in the orderItem
DataSource like so:
<field includeFrom="stockItem.itemName"/>
Now, when the orderItem DataSource responds to a "fetch" request, it will
include an additional field "itemName" which comes from the related
stockItem DataSource. Note how the field declared in XML above is not
given a "name" attribute - the name is optional in this case, and will
default to the name of the included field.
In order for included fields to work, the foreignKey attribute must be used
to declare the relationship between the two DataSources. In this case,
there might be a field orderItem.stockItemId with
foreignKey="stockItem.id"). Once relationships are declared, multiple
fields may be included from multiple different DataSources by simply
adding more includeFrom declarations.

SmartClient Quick Start
92 Isomorphic Software
When includeFrom is used with the built-in SQLDataSource,
HibernateDataSource or JPADataSource (when the provider is
Hibernate), an efficient SQL join is used to include the field from the
related DataSource, and search criteria and sort directions work normally
with included fields.
For other kinds of DataSources, includeFrom operates by first fetching
records from the main DataSource, then fetching related records from the
included DataSource. In this case search criteria and sort directions
specified for included fields only work if data paging is not in use.
In the upcoming discussion of SQL Templating we'll see how to do more
advanced joins as well as make use of SQL features such as expressions,
grouping and aggregation.

SmartClient Quick Start
93 Isomorphic Software
SQL Templating
A DataSource declared with serverType=”sql” uses the SQLDataSource,
which automatically generates and executes SQL statements against a
database in response to DSRequests sent by the client.
When using the SQLDataSource with the Power Edition of SmartClient,
SQL Templating enables fine-grained customization of generated SQL.
The SQL generator in Power Edition can take the DSRequests generated by
DataBound components and automatically handle:
Generation of a where clause from complex criteria,
including nested “and” and “or” sub-expressions
Database-specific SQL for the most efficient ranged
selections on each platform, for fast data paging
Multi-level sorting including support for sorting by
displayed rather than stored values
Several different styles of storing basic types like booleans
and dates, for adapting to existing tables
When you inevitably have to customize the generated SQL for a particular
use case, it’s critical to preserve as much of this powerful, automatic
behavior as possible.
Most systems that allow customization of generated SQL provide only an
all-or-nothing option: if you need to customize, you write the complete
SQL query from scratch, and handle all database-specific SQL yourself.
In contrast, the SQL Templating system lets you change small parts of the
generated SQL while leaving all the difficult, database-specific SQL up to
SmartClient. SQL Templating also allows you to take advantage of
database-specific features where appropriate, without losing automatic
SQL generation for standard features.

SmartClient Quick Start
94 Isomorphic Software
The following table summarizes the SQL statements that are generated
and how the DSRequest is used (note, these aren’t the actual statements –
additional SQL exists to handle data paging and database-specific quirks):
Type
SQL statement
DSRequest usage
fetch
SELECT <selectClause>
FROM <tableClause>
WHERE <whereClause>
GROUP BY <groupClause>
ORDER BY <orderClause>
data becomes
<whereClause>
sortBy becomes
<orderClause>
outputs becomes
<selectClause>
add
INSERT INTO <tableClause>
<valuesClause>
data becomes
<valuesClause>
update
UPDATE <tableClause>
SET <valuesClause>
WHERE <whereClause>
data becomes
<valuesClause>
and <whereClause>
(primary key only)
remove
DELETE FROM <tableClause>
WHERE <whereClause>
data becomes
<whereClause> clause
(primary key only)
To customize SQL at a per-clause level, you can add tags to your
<operationBinding> named after SQL clauses. Each clause allows a
Velocity template, and the default SQL that would have been generated is
available to you as a Velocity variable:
XML Tag
Velocity Variable
SQL Meaning
<selectClause>
$defaultSelectClause
List of columns or expressions
appearing after SELECT
<tableClause>
$defaultTableClause
List of tables or table
expressions appearing after FROM
<whereClause>
$defaultWhereClause
Selection criteria appearing after
WHERE
<valuesClause>
$defaultValuesClause
List of expressions appearing
after SET (for UPDATE) or list of
column names and VALUES()
around list of expressions (for
INSERT)
<orderClause>
$defaultOrderClause
List of columns or expressions
appearing after ORDER BY
<groupClause>
<none>
List of columns or expressions
appearing after GROUP BY
As a simple example, in an order management system, you may want to
present a view of all orders for items that are not in stock. Given two

SmartClient Quick Start
95 Isomorphic Software
tables, orderItem and stockItem, linked by id, you could add an
<operationBinding> to the DataSource for the orderItem table:
<operationBinding operationType="fetch"
operationId="outOfStock">
<tableClause>orderItem, stockItem</tableClause>
<whereClause>orderItem.stockItem_id == stockItem.id AND
stockItem.inStock == 'F' AND
$defaultWhereClause)</whereClause>
</operationBinding>
Note the use of $defaultWhereClause—this ensures that any criteria
submitted to this operation still work. Data paging and sorting likewise
continue to work.
It is also possible to override the entire SQL statement by using the
<customSQL> tag. This makes it very easy to call stored procedures:
< operationBinding operationType ="remove">
<customSQL> call deleteOrder($criteria.orderNo)</customSQL
</operationBinding>
When customizing a "fetch" operation, use clause-by-clause overrides
instead where possible. Using the <customSQL> tag for a "fetch" operation
disables the use of efficient data paging approaches that can only be used
when SmartClient knows the general structure of the SQL
query. However, if you know that your customized SQL is still compatible
with the SQL added for data paging, you can use the
operationBinding.sqlPaging attribute to re-enable it.
For more information on SQL Templating, see:
SmartClient Reference – Client Reference > Data Binding >
DataSource > Custom Querying Overview

SmartClient Quick Start
96 Isomorphic Software
SQL Templating — Adding Fields
A customized query can return additional fields that aren’t part of the
DataSource’s primary table, and even allow criteria to be automatically
applied to such fields.
For the common case of incorporating a field from another table, declare
a field as usual with a <field> tag, then add the attribute
tableName="otherTable". Setting tableName enables a field to be fetched
from another table and used in the WHERE clause, but automatically
excludes the field from the SQL for any operationType except “fetch.”
For example, given the orderItem and stockItem tables from the
preceding example, imagine stockItem had a column itemName that you
want to include in results from the orderItem DataSource.
<DataSource ID="orderItem" serverType="sql"
tableName="orderItem"
autoDeriveSchema="true">
<fields>
<field name="itemName" type="text"
tableName="stockItem"/>
</fields>
<operationBindings>
<operationBinding operationType="fetch">
<tableClause>orderItem, stockItem</tableClause>
<whereClause>orderItem.stockItem_id == stockItem.id AND
($defaultWhereClause)</whereClause>
</operationBinding>
</operationBindings>
</DataSource>
This approach can be extended to any number of fields from other tables.
For an example of SQL Templating being used to add a searchable
field, see:
SmartClient Enterprise Showcase:
http://www.smartclient.com/index.jsp#largeValueMapSQL

SmartClient Quick Start
97 Isomorphic Software
In some cases, you may have several different Operation Bindings that use
different sets of added fields. In this case, you can set customSQL="true"
on the <field> element to turn off automatic generation. Then, use the
following <operationBinding> properties to control whether SQL is
generated for the field on a per-<operationBinding> basis.
Setting
Meaning
customValueFields
Comma-separated list of fields to allow in SELECT
clause despite being customSQL="true"
customCriteriaFields
Comma-separated list of fields to allow in WHERE
clause despite being customSQL="true"
excludeCriteriaFields
Comma-separated list of fields to exclude from
$defaultWhereClause
You can also define custom SQL on a per-field basis rather than a per-
clause basis using the following properties on a <field>:
Setting
Meaning
customSelectExpression
Expression to use in SELECT and WHERE clauses
customUpdateExpression
Expression to use in SET clause of UPDATE
customInsertExpression
Expression to use in VALUES clause of INSERT.
Defaults to customUpdateExpression
customSelectExpression alone is enough to create a searchable field that
uses a SQL expression to derive its value, which can be used for SQL-
based formatting, including combining values from multiple database
columns into one logical DataSource field. For example, the following
field definition would combine firstName and lastName columns at the
database:
<field name="fullName"
customSelectExpression="CONCAT(CONCAT(firstName, ' '),
lastName)" />
Applied in combination, the custom..Expression properties can be used to
create a field that uses SQL expressions to map between a stored SQL
value and the value you want to use in SmartClient UI components. This
can be used to handle legacy formats for date values, database-specific
variations of boolean storage including “bit vector” columns, and other
use cases. For example, you might store a price in cents, but want to work
in the UI in terms of dollars:
<field name="unitPrice" type="float"
customSelectExpression="unitPrice / 100"
customUpdateExpresion="$values.unitPrice * 100" />

SmartClient Quick Start
98 Isomorphic Software
Before using these properties, take a look at DataSourceField.
sqlStorageStrategy, which encapsulates some common scenarios as a
single setting.
For more information on SQL Templating, see:
SmartClient Reference – Client Reference > Binding >
DataSource:
DataSourceField.customSQL
OperationBinding.customCriteriaFields
DataSourceField.customSelectExpression
DataSourceField.sqlStorageStrategy
For a sample of SQL Templating involving a complex, aggregated
query that still supports paging and search, see:
SmartClient Enterprise Showcase:
http://www.smartclient.com/index.jsp#dynamicReporting
Why focus on .ds.xml files?
Having read about operation bindings, declarative security, dynamic
expressions and SQL Templating, you probably now realize that 95% of
common web application use cases can be handled with simple settings in
a .ds.xml file. This short section is a reminder of why this brings
tremendous benefits.
Declarative
Far more compact than creating a Java class to hold equivalent
logic, and can be read and understood by people who would not be
able to read equivalent Java, such as QA engineers, UI engineers
or product managers with XML and SQL skills.
Centralized
Security rules and other business rules appear right in the
business object definition, where they are more easily found.

SmartClient Quick Start
99 Isomorphic Software
Secure
.ds.xml files are evaluated server-side, so all business rules
declared there are securely enforced. By driving client-side
behavior from secure server declarations, you avoid the common
error of implementing a business rule client-side only, and
forgetting to add server enforcement.
Further, the DataSource definition delivered to the client
automatically omits all declaration that only drive server-side
behaviors (such as DMI), so there is no information leakage.
Finally, in sensitive contexts like SQL Templating, automatic
quoting is applied, making it far more difficult to accidentally
create common security flaws like SQL injection attacks.
Faster development cycle
To test new functionality in a DataSource .ds.xml file, just reload
the web page—the SmartClient server framework automatically
notices the modified DataSource. No compilation and deployment
step required.
Custom DataSources
You can create a DataSource that calls existing business logic by simply
using DMI to declare what Java method to call for each operation. This is
a good approach if you have only a few DataSources, or while you are still
learning the basics.
However, SmartClient allows you to create a custom, reusable DataSource
classes in Java, which can then be used with an unlimited number of
.ds.xml files. Do this when:
you have several DataSources that all use a similar
persistence approach, and DMI declarations and associated
code would be highly repetitive
you are using a built-in DataSource such as SQLDataSource,
but you would like to extend it with additional behaviors
In both cases, you use the serverConstructor attribute of the
<DataSource> tag to indicate the Java class you would like to use. Your
Java class should extend the DataSource class that you are using for
persistence, or, if writing your own persistence code, extend
com.isomorphic.datasource.BasicDataSource.

SmartClient Quick Start
100 Isomorphic Software
Providing responses from a custom DataSource works similarly to DMI—
there are 4 methods on a DataSource, one per DataSource operation type,
each of which receives a DSRequest and returns a DSResponse. They are
executeFetch, executeUpdate, executeAdd and executeRemove.
If you are extending a built-in DataSource that provides persistence, you
can override one or more of these methods, add your custom logic, and
call the superclass implementation with the Java super keyword.
If you are implementing your own persistence, you need to provide an
implementation for each of the operations you plan to use. Once these
methods are implemented, convenience methods such as
DataSource.fetchById() become functional automatically. Use
getFieldNames(), getField() and the APIs on the DSField class to
discover the field definitions declared in the .ds.xml file. You can return
data in the DSResponse in exactly the same formats as are allowed for DMI.
A fifth override point, DataSource.execute(), can be used for common
logic that should apply to all four DataSource operations. The execute()
method is called before operation-specific methods such as
executeFetch() and is responsible for invoking these methods. Here
again, use super to allow normal execution of operation types you don’t
wish to centrally customize.
You can also add custom attributes to your DataSource
.ds.xml file. The APIs DataSource.getProperty() and
DSField.getProperty() allow you to detect added attributes
at the DataSource and DataSourceField level respectively.
Use these attributes to configure your persistence behavior
(for example, the URL of a remote service to contact) or use
them to control additional features you add to the built-in
persistent DataSources.
For more information on creating custom DataSources, see:
SmartClient Reference - Concepts > Custom Server
DataSources

SmartClient Quick Start
101 Isomorphic Software
Generic RPC operations (advanced)
Generic RPCs allow you to make arbitrary service calls and content
requests against any type of server, but they also require you to
implement your own request/response processing and GUI integration
logic.
RPC operations sent to the SmartClient Java Server can use DMI
declarations to route requests to appropriate server-side code, or a
custom servlet can interact with the server-side RPCManager class to
receive the RPCRequest.
For information about implementing RPCs with the SmartClient
server, see the client and server documentation for DMI,
RPCManager, RPCRequest, and RPCResponse:
SmartClient Reference → Client Reference → RPC
JavaDoc for com.isomorphic.rpc
examples/server_integration/custom_operations/ shows how to
implement, call, and respond to generic RPCs with the SmartClient
Java Server
SmartClient
server
RPCRequest
Other server
(JSON, XML,
SOAP)
User action
(eg ListGrid scrolled)
DataSource
operation
DSRequest
SmartClient
server
DSRequest
Generic RPC
RPCRequest
Server
Data &
Services
Client
GUI
Other server
(any content)
Program action
(explicit method call)

SmartClient Quick Start
102 Isomorphic Software
RPC operations can also be performed with non-SmartClient servers.
If you are using a WSDL-described web service, the operations of that web
service can be invoked either through DataSource binding (as described
under the heading WSDL Integration in the Data Integration chapter), or
can be invoked directly via webService.callOperation(). Invoking
callOperation() directly is much like an RPC operation, in that it allows
you to bypass the DataSource layer and retrieve data for custom
processing.
If you are not using a WSDL-described web service, you can retrieve the
raw HTTP response from a server (in JavaScript String form) by setting
the property serverOutputAsString on an RPCRequest. For an XML
response, you may then wish to use the facilities of the XMLTools class,
including the parseXML method, to process the response.
Responses that are valid JavaScript may be executed via the native
JavaScript method window.eval(), or can be executed automatically as
part of the RPC operation itself by setting rpcRequest.evalResult.
For information about implementing RPCs with non-SmartClient
servers, see:
SmartClient Reference - Client Reference > RPC
SmartClient Reference - Client Reference > Data Binding >
Web Service (for WSDL-based RPCs)

SmartClient Quick Start
103 Isomorphic Software
10. Extending SmartClient
SmartClient provides a rich set of components and services to accelerate
your development, but from time to time, you may want to extend outside
the box of prefabricated features. For example, you might need a new user
interface control, or special styling of an existing control, or a customized
data-flow interaction. With this in mind, we have worked hard to make
SmartClient as open and extensible as possible.
An earlier chapter (SmartClient Server Framework) outlined the
approaches to extending SmartClient on the server. This chapter outlines
the customizations and extensions that you can make on the client.
Client-side architecture
The SmartClient client-side system implements multiple layers of services
and components on top of standard web browsers:
Application
Components
Virtual Browser
Layer
Event Handling
Rendering
Timing
Communication
Accessibility
Navigation
Collections
Design
Grids
Visualization
Containers
Controls
Editors
Forms
Foundation
Layer
Class System
Data Structures
Object Utilities
Browser Utilities
Language Extensions
Logging & Debugging
Application
Services
Layout
Skinning
Data Binding
Drag & Drop
Context Menus
Localization

SmartClient Quick Start
104 Isomorphic Software
From the bottom up:
The Foundation Layer extends JavaScript to make it a
viable programming language for enterprise applications.
SmartClient adds true class-based inheritance, superclass
calls, complex data structures, logging and debugging
systems, and other extensions that uplift JavaScript from a
lightweight scripting language, to a serious programming
environment.
The Virtual Browser Layer handles the most difficult
part of rich web application programming—the vast
collection of workarounds to avoid browser-specific bugs,
and to implement consistent behavior across all supported
browser types, versions, and modes. SmartClient makes web
browsers appear to have standard rendering, event
handling, communication, timing, and other behaviors—
behaviors are not fully specified by web standards, or not
implemented consistently in real web browsers.
The Application Services layer provides higher level
services that are shared by all SmartClient components and
applications. This sharing radically reduces the footprint
and complexity of rich web application code.
The Application Components layer provides the pre-
fabricated visual components—ranging from simple buttons,
to interactive pivot tables—that you can assemble and data-
bind to create rich web applications.
Earlier chapters of this guide have dealt primarily with the component
layer—because most application development uses pre-fabricated
components, most of the time. But all of these layers are open to you, and
to third-party developers. If you need a new client-side feature, you can
build or buy components that seamlessly extend SmartClient to your exact
requirements. The following sections detail how.
Customized Themes
The first way to extend a SmartClient application is to change the overall
look-and-feel of the user interface. You can “re-skin” an application to
match corporate branding, to adhere to usability guidelines, or even to
personalize look & feel to individual user preferences.
The SmartClient SDK includes example themes (a.k.a. “skins”) for you to
explore. Use the Showcase to browse through each theme.

SmartClient Quick Start
105 Isomorphic Software
You can specify a different user interface theme in the header of your
SmartClient-enabled web pages:
In the isomorphic:loadISC tag, set the skin attribute to the
name of an available user interface skin, e.g.
skin="SmartClient".
In a client-only header, change the path to load_skin.js, e.g.
<SCRIPT SRC=../isomorphic/skins/SmartClient/
load_skin.js>
The files for all available SmartClient user interface themes are located in
the /isomorphic/skins directory. Each theme provides three collections of
resources to specify look and feel:
Resource
Contains
skin_styles.css
a collection of CSS styles that are applied to
parts of visual components in various states
(e.g. cellSelectedOver for a selected cell in
a grid with mouse-over highlighting)
images/
a collection of small images that are used as
parts of visual components when CSS
styling is not sufficient (e.g.
TreeGrid/folder_closed.gif)
load_skin.js
component property overrides, to change
default interactive behaviors (e.g.
listGrid.canResizeFields) or high-level
programmatic styling (e.g.
listGrid.alternateRecordStyles)
You can customize component appearance in two ways:
1. Create a custom skin: to create a custom skin, copy an
existing skin that most closely matches your intended skin and
modify it. For example, let’s say you wanted to customize the
built-in “SmartClient” skin and call the resulting skin
“BrushedMetal”. The procedure is as follows:
a. Locate the “SmartClient” skin under /isomorphic/skins
and copy the contents of that entire directory into a new
folder called “BrushedMetal”.
b. Edit the /isomorphic/skins/BrushedMetal/load_skin.js
file. Find the line near the top of the file that reads:
isc.Page.setSkinDir("[ISOMORPHIC]/skins/SmartClient/")
and change it to:
isc.Page.setSkinDir("[ISOMORPHIC]/skins/BrushedMetal/")

SmartClient Quick Start
106 Isomorphic Software
c. Delete the /isomorphic/skins/BrushedMetal/
load_skin.js.gz and /isomorphic/skins/BrushedMetal/
skin_styles.css.gz files.
d. Now you’re ready to customize the new skin. You can do
so by modifying any of the files listed in the table above
inside your new skin directory. When modifying your
custom skin, best practice is to group all changes in
skin_styles.css and load_skin.js near the end of the
file, so that you can easily apply your customizations to
future, improved versions of the original skin.
e. Remember to change the name of the skin to the new
skin name on your page to start using the new skin.
2. Skin individual components: set SmartClient component
properties to use different styles, images, or behaviors. You can
customize these properties on a per-class or per-instance basis.
For more information on Customized Themes, see:
SmartClient Reference - Concepts > Skinning/Theming
See Showcase → Effects → Look & Feel for examples of using
skinning properties to customize component look & feel
The load_skin.js and skin_styles.css files for the SmartClient
skin provide a good overview of available skinning properties.
Individual properties can be looked up in the SmartClient
Reference.
Customized Components
The easiest way to extend the SmartClient component set is to subclass
and customize existing components.
The two essential methods for customizing SmartClient component
classes are:
isc.defineClass(newClassName, baseClassName)
isc.newClassName.addProperties(properties)
For example, let’s say you want a customized button component that
draws bigger, bolder buttons. The standard SmartClient Button
component has a size of 100 by 20 pixels, a non-wrapping title, and
styling based on CSS style names that begin with “button.” So this code:
isc.Button.create({title:"standard button title"});

SmartClient Quick Start
107 Isomorphic Software
will create a component that looks like this:
To create and customize a subclass of the standard Button, you could
define a BigButton class as follows:
isc.defineClass("BigButton", Button);
and add/override relevant properties on this class as follows:
isc.BigButton.addProperties({
height:50,
overflow:"visible",
baseStyle:"bigButton",
wrap:true
});
Now the following code:
isc.BigButton.create({title:"big button title"});
will create components that look like this:
examples/custom_components/BigButton contains the code for this
example (including the “bigButton” CSS style definition).
New Components
If you need to extend beyond the customizable properties of the standard
SmartClient component set, you can create entirely new components.
New components are usually based on one of the following foundation
classes: Canvas, StatefulCanvas, Layout, HLayout, VLayout, HStack, or
VStack.
Again, you can use defineClass() to define a new class, e.g.
isc.defineClass("myWidget", Canvas)
In addition to instance properties, new components typically add instance
methods, and may also add class (i.e. static) properties and methods. The
core interfaces to flesh out a new component class are:
className.addProperties(properties)
className.addMethods(methods)
className.addClassProperties(properties)
className.addClassMethods(methods)

SmartClient Quick Start
108 Isomorphic Software
For more information on these and other class-creation interfaces,
see “Class” and “ClassFactory” under SmartClient Reference →
Client Reference → System.
examples/custom_components/ contains the source code for several
visual components–including SimpleLabel, SimpleSlider, and
SimpleHeader—that are referenced below. These examples are your
best starting points for building new SmartClient components.
Before you begin development of an entirely new component, try the
SmartClient Developer Forums at forums.smartclient.com. Other
developers may have created similar components, or Isomorphic
Software may have already scheduled, specified, or even
implemented the functionality you need.
The three most common approaches to build a new SmartClient visual
component are:
1. Create a Layout subclass that generates and manages a set of
other components.
This approach is demonstrated in the SimpleHeader example,
which automatically generates member components for the
header image, spacer, and title. This is a fairly trivial example;
Layout subclasses are more often used to build high-level
compound components and user interface patterns. For
example, you could define a new class that combines a summary
grid, toolbar, and detail area into a single reusable module.
1. Create a Canvas subclass that generates and configures a set of
other foundation components.
This approach is demonstrated in the SimpleSlider example,
which builds an interactive slider widget out of a Canvas parent,
StretchImg track element, and Img thumb element. The
SmartClient foundation components entirely buffer this code
from browser-specific interpretations of HTML, CSS, events,
etc.
2. Create a Canvas subclass that contains your own HTML and CSS
template code.
This approach is demonstrated in the SimpleLabel example. It
provides the most flexibility to create components using any
feature of HTML and CSS. However, it also requires that you
test, optimize, and maintain your code on all supported web
browsers. Whenever possible, you should use SmartClient
foundation components instead to buffer your code from
browser inconsistencies.

SmartClient Quick Start
109 Isomorphic Software
For more information on creating components from raw HTML and
CSS and integrating third-party JavaScript components, see:
SmartClient Reference - Concepts > DOM Integration & Third-
party Components
Whenever you add new properties or methods to a SmartClient class
or subclass, you should name them with a unique prefix, to avoid
future naming conflicts with other interfaces. If you intend to deploy
your extensions in portals or other environments where
interoperability is a concern, Isomorphic can confirm and reserve a
namespace for your interfaces. Please contact
namespaces@smartclient.com for assistance.
New Form Controls
New form controls are frequently implemented by taking a built-in form
control and adding an icon that opens a custom value picker.
To create a new form control with this approach:
1. Create a subclass of TextItem or StaticTextItem.
2. Add a picker icon to instances of your control (see
FormItem.icons).
3. Build a custom picker based on any standard or custom
SmartClient components and services (see above).
4. Respond to end-user click events on that icon to show your
picker (see FormItemIcon.click) to show your picker.
5. Update the value of the form control based on user interaction
with the picker (see FormItem.setValue()).
6. Hide the picker when appropriate.
Custom pickers are often implemented in SmartClient Window or Dialog
components.
examples/custom_components/CustomPicker contains example code
for YesNoMaybeItem, a form control that displays a custom picker
with Yes, No, and Maybe buttons. This example also demonstrates
the use of static (class) methods and properties in SmartClient
components.

SmartClient Quick Start
110 Isomorphic Software
New form controls can alternatively be implemented via the
CanvasItem class, which allows any SmartClient component to be
embedded into a DynamicForm in order to display and edit a field
value. For example, a CanvasItem can be used to embed a ListGrid,
which might be used to provide an alternative to HTML's multiple
select input, displaying extra styling or additional controls (such as
a "Select All" button). Or, a CanvasItem could contain a second
DynamicForm where multiple FormItems are used to edit a single field
value. A CanvasItem could even provide a complete interface for
editing a nested Record.
However, when using CanvasItem, remember that you may also want
to support inline editing within a ListGrid. A custom form control
based on a pop-up picker dialog works well with inline editing
because the control remains the same height as most of the built-in
form controls, so it does not cause the ListGrid row to expand when
editors are shown. While a CanvasItem can be used to embed an
arbitrarily complex interface into a form, the approach of pop-up
picker often makes more sense if the custom form control will also
be used for inline editing in grids.
For more information see:
SmartClient Reference – Client Reference > Forms > Form
Items > CanvasItem
SmartClient Enterprise Showcase:
http://www.smartclient.com/index.jsp#nestedEditor

SmartClient Quick Start
111 Isomorphic Software
11. Tips
Beginner Tips
Pay extra attention to commas in your JavaScript
code.
Specifically in JavaScript Object literals, like the properties passed
to create(). Missing commas between properties, or an extra
comma after the last property, are among the most common
syntax errors.
Use the Developer Console for dynamic testing.
SmartClient eliminates the need to instrument your JS code for
quick tests. Simply open the Developer Console to inspect and
interact with components on-the-fly. The JS evaluator provides a
quick means to make direct method calls while your application is
running.
Use SmartClient logging to debug your applications.
At minimum, use Log.logWarn() to log debugging messages in the
background, instead of alert() calls that disrupt user experience
and application flow. For even more control, you can take
advantage of log scoping, priorities, and conditionals. See
SmartClient Reference – Concepts → Debugging
HTML and CSS Tips
Use SmartClient components and layouts instead of
HTML and CSS, whenever possible.
The goal is to avoid browser-specific HTML and CSS code. The
implementations of HTML and CSS vary widely across modern
web browsers, even across different versions of the same browser.
SmartClient components buffer your code from these changes, so
you do not need to test continuously on all supported browsers.

SmartClient Quick Start
112 Isomorphic Software
Avoid FRAME and IFRAME elements whenever
possible.
Frames essentially embed another instance of the web browser
inside the current web page. That instance behaves more like an
independent browser window than an integrated page component.
SmartClient’s dynamic components and background
communication system allow you to perform fully integrated
partial-page updates, eliminating the need for frames in most
cases. If you must use frames, you should explicitly clear them
with frame.document.write("") when the parent page is
unloaded, to avoid memory leaks in Internet Explorer.
Manipulate SmartClient components only through
their published APIs.
SmartClient uses HTML and CSS elements as the “pixels” for
rendering a complex user interface in the browser. It is technically
possible to access these elements directly from the browser DOM
(Document Object Model). However, these structures vary by
browser type, version, and mode, and they are constantly
improved and optimized in new releases of SmartClient. The only
stable, supported way to manipulate a SmartClient component is
through its published interfaces.
Set your browser to HTML5 mode.
Internet Explorer 9 and onward are crippled if HTML5 mode is
disabled, therefore, you must use the HTML5 DOCTYPE
<!DOCTYPE html> with these browsers.
Unfortunately, Internet Explorer 8 has poorer performance and
some minor, uncorrectable cosmetic defects when used with the
HTML5 DOCTYPE. If possible, use the HTML5 DOCTYPE with
Internet Explorer 9 and above, and omit the DOCTYPE with
Internet Explorer 8 and below.
If this is not possible, just use the HTML5 DOCTYPE for all
versions of Internet Explorer.
The HTML5 DOCTYPE is also recommended for all other
supported browsers.
Architecture Tips
Leverage the SmartClient Ajax architecture for
optimal performance, responsiveness, and
scalability.
The classic web application model, in which a new page is
rendered on the server for every client request, is very inefficient.
With SmartClient components and services, your web applications

SmartClient Quick Start
113 Isomorphic Software
can make background data and service requests while users
continue to interact with the front-end GUI. This “Asynchronous
JavaScript and XML” (Ajax) model can radically improve usability
and performance across the board, or specifically in your most
critical workflows.
In brief: Move the presentation workload to the client. The
SmartClient client-side engine handles:
o complex HTML rendering
o component layout
o view navigation
o read-only operations (filter, sort, find, etc) on cached data
So user interruptions can be virtually eliminated, and server
round-trips minimized to those required for data/service calls and
secure business logic.
Structure your code for optimal client caching.
Since SmartClient provides client-side component rendering and
page layout, it is possible to cache most of the structure and logic
of your presentation on the client, for even better performance.
Specifically: Avoid server-side templating of SmartClient JS or
SmartClient XML code files. Your goal should be a bootstrap page
with a block of templated JS variables, followed by a set of static,
cacheable JS or XML includes. Those included files will contain
either:
o declarative SmartClient UI and DataSource descriptors, or
o client-side logic that references the initial
dynamic/templated variables from the bootstrap page, as
well as dynamic properties and data fetched via RPCs after
the page has loaded
For web applications that are deployed over slow WAN, dial-up, or
cellular links, you may want to integrate the optional Network
Performance module. This SmartClient module provides explicit
caching control, as well as server-side file packaging and
compression services, for optimal performance on slow networks.
Load many components at once, and defer
creating/drawing each component until it must be
shown to the end user.
The average SmartClient component definition is 10 to 50 times
smaller than the corresponding static HTML. You can therefore
load hundreds of visual components, representing dozens of

SmartClient Quick Start
114 Isomorphic Software
unique application views, in the time and memory that are
normally used for a single HTML page.
However, it does take time and memory to create and draw all of
those components on the client. For immediate responsiveness,
you will want to create and draw only the components required for
the initial view. Other pre-loaded components may be created and
drawn on-the-fly.
o To defer creating a component, wrap the create() call in a
JS function that you can call on demand. If you take this
approach, you can also destroy() components to free up
client resources, and later re-create them from your
constructor function.
o To defer drawing a component, set its autoDraw property
to false. Or call the global isc.setAutoDraw(false) to
disable automatic drawing for all subsequently created
components. To explicitly draw a component, call draw().
You can also clear() components to free up client
resources, and call draw() again later.
Multiple Primary Keys
DataSources with multiple primary keys are supported by most
components and interactions that involve primary keys, including
ListGrid editing as well as the server-side SQL, Hibernate and JPA
connectors. Multiple primary key are not supported for defining
tree structures, or for certain convenience features like
dataSourceField.includeFrom.
However, if you have a choice, it's preferred to use a singular
primary key of type "sequence". Validation logic and/or a unique
constraint in the data store can be used to ensure the uniqueness
of values across multiple fields.
If you are stuck with a data model involving multiple primary keys
and you need to use a feature that doesn't support multiple
primary keys, you can use a "synthetic" primary key: declare a
single primary key in your DataSource, then generate values for
this field by combining the values of the primary key fields in the
underlying data store.
For more information on architecting your applications for high-
performance, client-side view navigation, see SmartClient
Reference → Concepts → SmartClient Architecture.

SmartClient Quick Start
115 Isomorphic Software

SmartClient Quick Start
12. Evaluating SmartClient
This chapter offers advice for the most effective approaches to use when
evaluating Smart Client for use in your project or product.
Which Edition to Evaluate
SmartClient comes in several editions, including a free edition under the
Lesser GNU Public License (LGPL).
We always recommend using the commercial edition for evaluation. The
reason is simply that applications built on the commercial edition can be
easily converted to the LGPL version without wasted effort, but the
reverse is not true.
For example, the commercial edition of SmartClient includes a sample
project with a pre-configured Hypersonic SQL Database, which you can
use to evaluate all of the capabilities of SmartClient's UI components
without ever writing a line of server code, using simple visual tools to
create and modify SQL tables as needed.
If you ultimately decide not to purchase a commercial license,
SmartClient's DataSource architecture allows for plug-replacement of
DataSources without affecting any UI code or client-side business logic.
So, you can simply replace the SQL DataSources you used during
evaluation with an alternative implementation, and there is no wasted
work.
Similarly, if part of your evaluation involves connecting to pre-existing
Java business logic, SmartClient Direct Method Invocation (DMI) allows
you to route DataSource requests to Java methods by simply declaring the
target Java class and method in an XML file. To later migrate to
SmartClient LGPL, just replace your DMI declarations with your own
system for serializing and de-serializing requests and routing them to
Java methods.

SmartClient Quick Start
117 Isomorphic Software
If you wrote any server-side pre- or post-processing logic to adapt
SmartClient’s requests and responses to your business logic methods, this
will continue to be usable if you decide to write and maintain a
replacement for SmartClient DMI. No code is thrown away and none of
your UI code needs to change.
In contrast, if you were to evaluate using the LGPL edition and implement
REST-based integration, upon purchasing a license you will immediately
want to switch to the more powerful, pre-built server integration instead,
which also provides access to all server-based features. In this scenario
you will have wasted time building a REST connector during evaluation
and given yourself a false perception of the learning curve and effort
involved in using SmartClient.
Evaluating the commercial edition gives you a more effective, more
accurate evaluation process and avoids wasted effort.
Evaluating Performance
SmartClient is the highest performance platform available for web
applications, and you can easily confirm this during your evaluation.
However, be careful to measure correctly: much of the performance
advice you may encounter applies to web sites, is focused on reducing
initial load time, and can actually drastically reduce responsiveness and
scalability if applied to a web application.
Unlike many web sites, web applications are visited repeatedly by the
same users on a frequent basis, and users will spend significant time
actually using the application.
To correctly assess the performance of a web application, what should be
measured is performance when completing a typical series of tasks.
For example, in many different types of applications a user will search for
a specific record, view the details of that record, modify that record or
related data, and repeat this pattern many times within a given session.
To assess performance in this scenario, what should be measured are
requests for dynamically generated responses - for example, results from
a database query. Requests for static files, such as images and CSS style
sheets, can be ignored since these resources are cacheable—these requests
will not recur as the user runs through the task multiple times, and will
not recur the next time the user visits the application.

SmartClient Quick Start
118 Isomorphic Software
Focusing on dynamic responses allows you to measure:
responsiveness: typically a dynamic response means the
user is blocked, waiting for the application to load data. It’s
key to measure and minimize these responses because these
are the responses users are actually waiting for in real usage.
scalability: dynamic responses represent trips to a data
store and processing by the application server—unlike
requests for cacheable resources, which occur only once ever
per user, dynamically generated responses dictate how many
concurrent users the application can support.
Using network monitoring tools such as Firebug (getfirebug.com) or
Fiddler (fiddlertool.com), you can monitor the number of requests for
dynamic data involved in completing this task multiple times.
Don’t use the “reload” button during performance testing.
Instead, launch the application from a bookmark. This simulates a
user visiting the page from an external link or bookmark. In
contrast, reloading the page forces the browser to send extra
requests for cacheable resources which would not occur for a
normal user.
With the correct performance testing approach in hand, you are ready to
correctly assess the performance of SmartClient. If you have followed
SmartClient best practices, you application will show a drastic reduction
in dynamic requests due to features like:
Adaptive Filtering and Sort: eliminates the most expensive
category of search and sort operations by adaptively
performing search and sort operations in-browser whenever
possible.
Adaptive Filter Example
Adaptive Sort Example
Central Write-Through Caching: smaller datasets can be
centrally cached in-browser, even if they are modifiable
DataSource.cacheAllData documentation
Least Recently Used (LRU) Caching: automatic re-use of
recently fetched results in picklists and other contexts.

SmartClient Quick Start
119 Isomorphic Software
Evaluating Interactive Performance
When evaluating interactive performance:
Disable Firebug or any similar third-party debugger or
profiler
These tools are great for debugging, but do degrade
performance and can cause false memory leaks. End users
won't have these tools enabled when they visit your
application or site, so to assess real-world performance, turn
these tools off.
Close the Developer Console, revert log settings, and ensure
Track RPCs is off
Both refreshing the live Developer Console and storing large
amounts of diagnostic output have a performance impact.
To see the application as a normal end user, revert log
settings to the default (only warnings are shown), disable
“Track RPCs” in the RPC Tab, and close the Developer
Console.
Use normal browser cache settings
Developers often set browsers to non-default cache settings,
causing repeated requests that can degrade interactivity.
End users won't have these special settings, so to assess real-
world performance, revert to browser defaults.

SmartClient Quick Start
120 Isomorphic Software
Evaluating Editions and Pricing
If you are a professionally employed developer, the cost of entry level
commercial licenses is recouped if your team is able to leverage just one
feature.
Consider, for example, the long term cost of recreating any single feature
from the Pro product:
time spent designing & developing your own version of the
feature
time spent testing & debugging your own version of the
feature
time spent addressing bugs in the feature after deployment
time spent maintaining the code over time - supporting new
browsers, or adding additional, related features that appear
in the Pro product, that would have been effortless upgrades
If you work on a team, these costs may be multiplied many times as
different developers repeatedly encounter situations where a feature from
Pro would have saved effort.
Furthermore, looked at comprehensively, the cost of building and
delivering an application includes time spent defining and designing the
application, time spent developing, debugging and deploying the
application, cost of the hardware the application runs on, licenses to other
software, end user training, and many other costs.
The price of the most advanced SmartClient technology is a tiny part of
the overall cost of developing an application, and can deliver huge savings
in all of these areas. For this reason, it makes sense to work with the most
advanced SmartClient technology available.
If you are a developer and you recognize that the features in Pro could
save you time, you may find that an argument firmly based on cost
savings and ROI (Return On Investment) will enable you to work with
cutting edge technology and save you from wasting time “re-inventing the
wheel.”

SmartClient Quick Start
121 Isomorphic Software
A note on supporting Open Source
The free, open source (LGPL) version of SmartClient exists because of the
commercial version of the product. The free and commercial parts of the
product are split in such a way that further development of the
commercial version necessarily involves substantial upgrades to the open
source version, and historically, new releases have contained as least as
many new features in the free product as in the commercial version.
Further development of the commercial version also allows commercial
features to migrate to the free, open source version over time.
As with any open source project, patches and contributions are always
welcome. However, as a professionally employed developer, the best way
to support the free product is to fuel further innovation by purchasing
licenses, support, and other services.

SmartClient Quick Start
122 Isomorphic Software
Contacts
Isomorphic is deeply committed to the success of our customers. If you
have any questions, comments, or requests, please feel free to contact the
SmartClient product team:
Web smartclient.com
General info@smartclient.com
feedback@smartclient.com
Evaluation Support forums.smartclient.com
Licensing sales@smartclient.com
We welcome your feedback, and thank you for choosing SmartClient.
End of Guide